IBM® Sterling Gentran Gz OS66_Gentran_Basic_User_Guide OS66 Basic User Guide
User Manual: GzOS66_Gentran_Basic_User_Guide user guide pdf - FTP File Search (14/20)
Open the PDF directly: View PDF .
Page Count: 1118 [warning: Documents this large are best viewed by clicking the View PDF Link!]
- Table of Contents
- 1 Getting Started
- Overview of Sterling Gentran:Basic
- How to Learn About Sterling Gentran:Basic
- What is EDI?
- EDI Terms
- System Overview
- Databank Maintenance
- Getting Started with Sterling Gentran:Basic
- Sterling Gentran:Basic Online System Operation Basics
- Sterling Gentran:Basic Menu Options
- Using Action Codes
- Getting Help
- Function Keys
- Common Keyboard Conventions
- Basic File Maintenance Procedures
- Jump Codes
- 2 The Partner Subsystem
- Overview
- Before You Begin
- Partner Maintenance Menu EDIM005
- Partner Directory EDIM010
- Partner Selection Menu EDIM007
- Header Information Screen EDIM026
- Interchange Directory Screen EDIM027
- Control Information Screen 1 EDIM015
- Control Information Screen 2-ISA Options EDIM016
- Control Information Screen 2-ICS Options EDIM018
- Control Information Screen 2-GS and BG Options EDIM017
- Control Information Screen 2-UNA Options EDIM012
- Control Information Screen 2-UNB Options EDIM019
- Control Information Screen-UNB Options Part 1 / Syntax Version 4 EDIM021
- Control Information Screen-UNB Options Part 2 / Syntax Version 4 EDIM022
- Control Information Screen 2-SCH Options EDIM013
- Control Information Screen 2-STX Options EDIM014
- Group Directory EDIM020
- Group Information Screen EDIM030
- Group Information Screen-BAT Options EDIM031
- Group Information Screen-UNG Options EDIM032
- Group Information Screen-GS Options EDIM033
- Transaction Directory EDIM025
- Transaction Information Screen EDIM040
- Transaction Information Screen-ST Options EDIM043
- Transaction Information Screen-UNH Options Part 1 EDIM042
- Transaction Information Screen-UNH Options Part 2 EDIM046
- Transaction Information Screen-UNH Options Part 3 EDIM047
- Transaction Information Screen-MHD Options EDIM041
- Name and Address Screen EDIM035
- Name and Address Part 2 Screen EDIM036
- User Defined Screen EDIM045
- Data Separation Screen EDIM050
- Error Rejection Screen EDIM055
- Copy All Records Screen EDIM060
- Partner Cross Reference Menu EDIM009
- Partner Cross Reference By X-Ref ID Screen EDIM008
- Partner Cross Reference By Partner ID Screen EDIM006
- Trading Partner Relationship Menu EDIM009
- Trading Partner Relationship By EDI ID Screen EDIM023
- Trading Partner Relationship By Partner Screen EDIM024
- 3 The Standards Subsystem
- Overview
- Before You Begin
- Standards Maintenance Menu EDIM100
- Version Directory EDIM111
- Version Screen EDIM110
- Version/Transaction Directory EDIM113
- Transaction Directory EDIM121/EDIM122
- Transaction Screen EDIM120
- Segments Screen EDIM130
- Segment Element Screen EDIM140
- Segment Element EDIM141
- Segment Element Activity Screen EDIM150
- Data Element Definition Screen EDIM160
- Standard Code Menu EDIM170
- Standard Code Directory EDIM171
- Standard Code Maintenance Screen EDIM172
- Code Maintenance List Options Screen EDIM173
- Transaction in Use Screen EDIM180
- Standard Association Screen EDIM105
- 4 The Databank Subsystem
- Overview
- Before You Begin
- Databank Screens and Functions
- How to Use the Maintenance Functions
- Display the Detailed Status Information for an EDI Interchange
- Manually Acknowledge a Functional Group
- Delete an Outbound Application Document
- Reset an Inbound Application Document for Reprocessing
- Select an EDI Transaction For Detailed Status Viewing, and Link to the Document Status Detail Screen for the Transaction
- View All Change Audit Status Information for Online Changes that have been Applied to Databank Data for a Specific Partner
- Functions
- User Reference Information
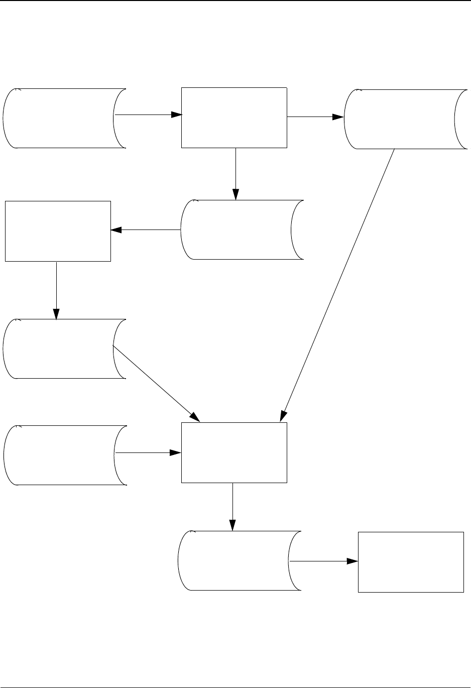
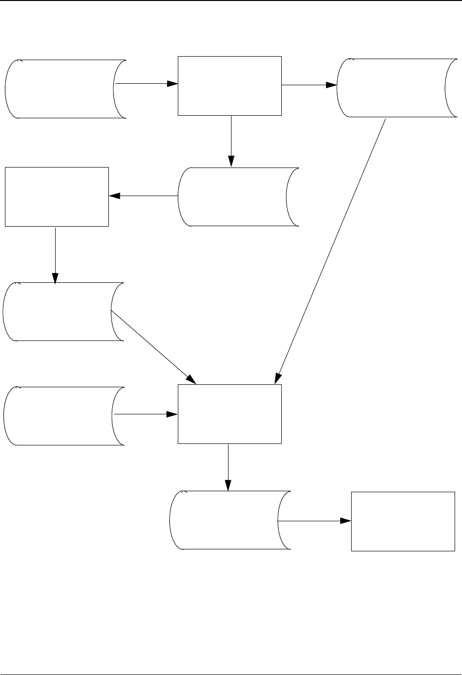
- Inbound EDI Databank Flow
- Inbound Application Processing Flow
- Outbound Application Processing Flow
- Outbound EDI Databank Flow
- Databank Maintenance Menu EDIM250
- Interchange Directory Screen EDIM254
- Group Directory EDIM255
- Group Directory - Date EDIM25A
- Interchange Status Screen EDIM251
- Group Status Screen EDIM252
- Transaction Status Screen EDIM253
- Document Directory EDIM262
- Document Status Screen EDIM263
- Change Audit Directory EDIM268
- Change Audit Status Screen EDIM269
- Online Log Display Screen EDIMOLD
- Acknowledgment Overdue Directory Screen EDIM240
- Acknowledgment Overdue Detail Screen EDIM241
- Interchange Status Detail Screen-Outbound EDIM271
- Interchange Status Detail Screen-Inbound EDIM271
- Interchange Display Screen EDIM256
- Group Display Screen EDIM257
- Transaction Status Detail Screen-Outbound EDIM258
- Transaction Status Detail Screen-Inbound EDIM258
- Transaction Display Screen EDIM259
- Segment Display Screen EDIM260
- Data Element Display Screen EDIM261
- Document Status Detail Screen - Outbound EDIM265
- Document Status Detail Screen-Inbound EDIM265
- Document Display Screen EDIM264
- Record Display Screen EDIM266
- Field Display Screen EDIM267
- Change Audit Status Detail Screen EDIM270
- 5 The Administration Subsystem
- Overview
- Before You Begin
- Administrative Main Menu EDIM210
- Security Maintenance Menu EDIM200
- User ID Directory EDIM203
- User ID Maintenance Screen EDIM201
- User ID Maintenance Screen - Add On Products EDIM202
- Message Maintenance Menu EDIM211
- Message Directory EDIM212
- Message Maintenance Screen EDIM213
- Error Rejection Maintenance Screen EDIM214
- Configuration Directory EDIM230
- Configuration Maintenance Screen EDIM231
- Configuration Maintenance Screen EDIM231
- Configuration Maintenance Screen EDIM231
- Configuration Maintenance Screen EDIM231
- Configuration Maintenance Screen EDIM231
- Configuration Maintenance Screen EDIM231
- Configuration Maintenance Screen EDIM231
- Configuration Maintenance Screen EDIM231
- Configuration Maintenance Screen EDIM231
- Configuration Maintenance Screen EDIM231
- Configuration Maintenance Screen EDIM231
- Configuration Maintenance Screen EDIM231
- Global Parameter Maint 1 Screen EDIM220/EDIM22A
- Global Parameter Maint 2 Screen EDIM221/EDIM22B
- Global Parameter Maint 3 Screen EDIM222
- Global Parameter Maint 4 Screen EDIM223/EDIM22D
- Global Parameter Maint 5 Screen EDIM224/EDIM22E
- Global Parameter Maint 6 Screen EDIM225/EDIM22F
- Partner Migration Menu EDIY100
- User Selection Screen EDIY200
- User Maintenance Screen EDIY500
- Partner Selection Screen EDIY300
- Relationship Maintenance Screen EDIY400
- Data Translation Table Directory Screen EDIY600
- Data Table Migration Selection Screen EDIY610
- Data Table Migration Maintenance Screen EDIY620
- Upload Process Maintenance EDIM235
- Separator Main Menu EDIM934
- Separator Systems Options Maintenance Screen EDIM935
- Priority Options Directory Screen EDIM936
- Priority Options Maintenance Screen EDIM937
- Change Audit Main Menu EDIM209
- Partner Change Audit Directory EDIM070
- Partner Change Audit Status EDIM071
- Partner Change Audit Detail EDIM072
- XREF Change Audit Directory EDIM074
- XREF Change Audit Status EDIM075
- XREF Change Audit Detail EDIM076
- PARTREL Change Audit Directory EDIM077
- PARTREL Change Audit Status EDIM078
- PARTREL Change Audit Detail EDIM079
- Standards Change Audit Directory EDIM181
- Standards Change Audit Status EDIM182
- Standards Change Audit Detail EDIM183
- Application Change Audit Directory EDIM560
- Application Change Audit Status EDIM561
- Application Change Audit Detail EDIM562
- Transaction Change Audit Directory EDIM520
- Transaction Change Audit Status EDIM521
- Transaction Change Audit Detail EDIM522
- Code Table Change Audit Directory EDIM587
- Code Table Change Audit Status EDIM588
- Code Table Change Audit Detail EDIM589
- Security Change Audit Directory EDIM204
- Security Change Audit Status EDIM205
- Security Change Audit Detail EDIM206
- Error Message Change Audit Directory EDIM215
- Error Message Change Audit Status EDIM216
- Error Message Change Audit Detail EDIM217
- Configuration Change Audit Directory EDIM232
- Configuration Change Audit Status EDIM233
- Configuration Change Audit Detail EDIM234
- Global Parameter Change Audit Directory EDIM226
- Global Parameter Change Audit Status EDIM227
- Global Parameter Change Audit Detail EDIM228
- Separator Change Audit Directory EDIM938
- Separator Change Audit Status EDIM939
- Separator Change Audit Detail EDIM940
- Message Center Job Summary EDIM245
- Message Center Job Detail EDIM246
- Message Center Report Display EDIM247
- 6 The Mapping Subsystem
- Overview
- Before You Begin
- Mapping Maintenance Menu EDIM599
- Application Definition Menu EDIM550
- Application Directory EDIM551
- Application Data ID Screen EDIM552
- Copy Application Definition Screen EDIM557
- Application Records Screen EDIM553
- Application Fields Screen EDIM554
- Application Partner Reference Screen EDIM555
- Application Envelope Definition Screen EDIM558
- Transaction Mapping Menu EDIM500
- Transaction Mapping Directory EDIM512
- Transaction Maintenance Screen EDIM503
- Copy Transaction Screen EDIM501
- Copy Segments From Standard Screen EDIM502
- Segments Screen EDIM504
- Element Mapping Inbound Screen EDIM514
- Element Mapping Outbound Screen EDIM511
- Extended Element Mapping Inbound Screen EDIM513
- Extended Element Mapping Outbound Screen EDIM508
- Build Repeating Data Elements Screen EDIM517
- Element Information Screen EDIM515
- Select Codes Screen EDIM509
- Select Application Data Screen EDIM510
- Copy Segments From Transaction Screen EDIM505
- Subfield Screen EDIM507
- Code and Data Translation Menu EDIM580
- Table Directory EDIM586
- Define Translation Table Screen EDIM581
- Copy Code or Data Screen EDIM582
- Code Translation Screen EDIM583
- Data Translation By Partner Screen EDIM584
- Data Validation Screen EDIM585
- 7 System Features: Tips and Techniques
- Overview
- Associated Data - ASC X12 102 Transactions
- Associated Data - EDIFACT Packages
- Batch Separator
- Binary Data - X12
- Change Audit in Sterling Gentran:Basic
- Overview
- Contents
- Configuring Change Audit for your online subsystems
- Change Audit Online Subsystem
- Change Audit Example
- Change Audit Inquiry Reports
- Change Audit Maintenance
- Sterling Gentran Change Audit System
- Mapping Application
- Mapping Code Tables
- Mapping Transaction
- Partner
- Standards
- Error Message
- Global Parameter
- Security
- Separator
- System Configuration
- RTE/CTL OCF
- Realtime Request
- Configuring JCL Submission and User Security
- Inbound Application Constant Records
- Interchange Version
- Multiple Envelope IDs
- Repeating Data Elements
- Element Mapping Inbound screen example:
- Standards Updates
- Underscore Substitution Characters
- Unload/Upload Facility
- Using the User Security Facility
- A Jump Codes
- Notices
- Glossary
- Index

IBM Sterling Gentran:Basic for z/OS
User Guide
Release 6.6
2204-650-USER01-0002

This edition applies to the 6.6 Version of IBM® Sterling Gentran:Basic® for z/OS® and to all
subsequent releases and modifications until otherwise indicated in new editions.
Before using this information and the product it supports, read the information in Notices on page
N-1.
Licensed Materials - Property of IBM
IBM® Sterling Gentran:Basic® for z/OS®
© Copyright IBM Corp. 1988, 2011. All Rights Reserved.
US Government Users Restricted Rights - Use, duplication or disclosure restricted by GSA ADP
Schedule Contract with IBM Corp.
.

Chapter
IBM Sterling Gentran:Basic for zOS Release 6.6 User Guide - i
Table of Contents
Partner Maintenance Menu...................................................... EDIM005......... 2-10
Partner Directory.................................................................... EDIM010......... 2-13
Partner Selection Menu............................................................ EDIM007......... 2-17
Header Information Screen...................................................... EDIM026......... 2-22
Interchange Directory Screen................................................... EDIM027......... 2-27
Control Information Screen 1.................................................... EDIM015......... 2-31
Control Information Screen 2—ISA Options............................... EDIM016......... 2-37
Control Information Screen 2—ICS Options............................... EDIM018......... 2-43
Control Information Screen 2—GS and BG Options....................EDIM017......... 2-48
Control Information Screen 2—UNA Options..............................EDIM012 ........ 2-52
Control Information Screen 2—UNB Options..............................EDIM019......... 2-57
Control Information Screen—UNB Options
Part 1 / Syntax Version 4.......................................................... EDIM021......... 2-62
Control Information Screen—UNB Options
Part 2 / Syntax Version 4.......................................................... EDIM022......... 2-67
Control Information Screen 2—SCH Options.............................. EDIM013......... 2-71
Control Information Screen 2—STX Options.............................. EDIM014......... 2-76
Group Directory........................................................................... EDIM020......... 2-81
Group Information Screen EDIM030......... 2-86
Group Information Screen—BAT Options EDIM031......... 2-93
Group Information Screen—UNG Options EDIM032......... 2-98
Group Information Screen—GS Options ................................... EDIM033....... 2-103
Transaction Directory.............................................................. EDIM025....... 2-108
Transaction Information Screen................................................ EDIM040....... 2-113
Transaction Information Screen—ST Options ........................... EDIM043....... 2-120
Transaction Information Screen—UNH Options
Part 1 .................................................................................... EDIM042....... 2-124
Transaction Information Screen—UNH Options
Part 2..................................................................................... EDIM046....... 2-128
Transaction Information Screen—UNH Options
Part 3..................................................................................... EDIM047....... 2-132
Transaction Information Screen—MHD Options........................ EDIM041....... 2-136
Name and Address Screen........................................................ EDIM035....... 2-140
Name and Address Part 2 Screen............................................... EDIM036....... 2-144
User Defined Screen ................................................................ EDIM045....... 2-148
Data Separation Screen............................................................. EDIM050....... 2-152
Error Rejection Screen................................................................ EDIM055....... 2-158
Copy All Records Screen.......................................................... EDIM060....... 2-162
Partner Cross Reference Menu.................................................. EDIM009....... 2-166
Partner Cross Reference By X-Ref ID Screen............................. EDIM008....... 2-168
Partner Cross Reference By Partner ID Screen............................ EDIM006....... 2-172

- ii IBM Sterling Gentran:Basic for zOS Release 6.6 User Guide
Trading Partner Relationship Menu............................................. EDIM009....... 2-175
Trading Partner Relationship By EDI ID Screen..........................EDIM023....... 2-177
Trading Partner Relationship By Partner Screen.......................... EDIM024....... 2-182
Standards Maintenance Menu.................................................... EDIM100........... 3-8
Version Directory..................................................................... EDIM111......... 3-11
Version Screen............................................................................ EDIM110......... 3-14
Version/Transaction Directory................................................... EDIM113......... 3-17
Transaction Directory....................................................... EDIM121/EDIM122 3-21
Transaction Screen.................................................................. EDIM120......... 3-27
Segments Screen........................................................................... EDIM130......... 3-33
Segment Element Screen........................................................... EDIM140......... 3-38
Segment Element.......................................................................... EDIM141......... 3-44
Segment Element Activity Screen................................................ EDIM150......... 3-49
Data Element Definition Screen....................................................EDIM160......... 3-54
Standard Code Menu................................................................. EDIM170......... 3-58
Standard Code Directory........................................................... EDIM171......... 3-60
Standard Code Maintenance Screen............................................ EDIM172......... 3-63
Code Maintenance List Options Screen....................................... EDIM173......... 3-66
Transaction in Use Screen......................................................... EDIM180......... 3-68
Standard Association Screen...................................................... EDIM105......... 3-72
Databank Maintenance Menu.................................................... EDIM250......... 4-24
Interchange Directory Screen................................................... EDIM254......... 4-27
Group Directory...................................................................... EDIM255......... 4-31
Group Directory – Date........................................................... EDIM25A ........ 4-36
Interchange Status Screen............................................................. EDIM251 ........ 4-41
Group Status Screen................................................................ EDIM252......... 4-48
Transaction Status Screen........................................................ EDIM253......... 4-55
Document Directory................................................................ EDIM262......... 4-62
Document Status Screen.......................................................... EDIM263......... 4-66
Change Audit Directory............................................................ EDIM268......... 4-72
Change Audit Status Screen...................................................... EDIM269......... 4-76
Online Log Display Screen...........................................................EDIMOLD ....... 4-81
Acknowledgment Overdue Directory Screen............................... EDIM240......... 4-86
Acknowledgment Overdue Detail Screen.................................... EDIM241......... 4-91
Interchange Status Detail Screen—Outbound.............................. EDIM271......... 4-96
Interchange Status Detail Screen—Inbound................................ EDIM271....... 4-101
Interchange Display Screen.......................................................... EDIM256....... 4-105
Group Display Screen............................................................... EDIM257....... 4-110
Transaction Status Detail Screen—Outbound...............................EDIM258....... 4-115
Transaction Status Detail Screen—Inbound................................. EDIM258....... 4-120
Transaction Display Screen...........................................................EDIM259....... 4-125
Segment Display Screen............................................................ EDIM260....... 4-129
Data Element Display Screen...................................................... EDIM261....... 4-133
Document Status Detail Screen – Outbound.................................EDIM265....... 4-137
Document Status Detail Screen—Inbound....................................EDIM265 ...... 4-142
Document Display Screen............................................................ EDIM264....... 4-147
Record Display Screen.............................................................. EDIM266....... 4-151
Field Display Screen.................................................................. EDIM267....... 4-154
Change Audit Status Detail Screen.............................................. EDIM270....... 4-157
Administrative Main Menu...........................................................EDIM210........... 5-7

IBM Sterling Gentran:Basic for zOS Release 6.6 User Guide - iii
Security Maintenance Menu..........................................................EDIM200......... 5-10
User ID Directory..................................................................... EDIM203......... 5-12
User ID Maintenance Screen...................................................... EDIM201......... 5-15
User ID Maintenance Screen – Add On Products.........................EDIM202......... 5-23
Message Maintenance Menu...................................................... EDIM211......... 5-25
Message Directory...................................................................... EDIM212......... 5-27
Message Maintenance Screen....................................................... EDIM213......... 5-30
Error Rejection Maintenance Screen........................................... EDIM214......... 5-35
Configuration Directory............................................................ EDIM230......... 5-38
Configuration Maintenance Screen...............................................EDIM231......... 5-40
Configuration Maintenance Screen...............................................EDIM231......... 5-43
Configuration Maintenance Screen...............................................EDIM231......... 5-47
Configuration Maintenance Screen...............................................EDIM231......... 5-50
Configuration Maintenance Screen.............................................. EDIM231......... 5-53
Configuration Maintenance Screen...............................................EDIM231......... 5-55
Configuration Maintenance Screen...............................................EDIM231......... 5-58
Configuration Maintenance Screen...............................................EDIM231......... 5-61
Configuration Maintenance Screen...............................................EDIM231......... 5-64
Configuration Maintenance Screen...............................................EDIM231......... 5-66
Configuration Maintenance Screen...............................................EDIM231......... 5-69
Configuration Maintenance Screen............................................. EDIM231......... 5-72
Global Parameter Maint 1 Screen....................................... EDIM220/EDIM22A 5-74
Global Parameter Maint 2 Screen....................................... EDIM221/EDIM22B 5-78
Global Parameter Maint 3 Screen............................................... EDIM222......... 5-83
Global Parameter Maint 4 Screen....................................... EDIM223/EDIM22D 5-86
Global Parameter Maint 5 Screen....................................... EDIM224/EDIM22E 5-90
Global Parameter Maint 6 Screen....................................... EDIM225/EDIM22F 5-95
Partner Migration Menu............................................................. EDIY100......... 5-99
User Selection Screen................................................................ EDIY200....... 5-102
User Maintenance Screen............................................................ EDIY500....... 5-104
Partner Selection Screen............................................................ EDIY300....... 5-107
Relationship Maintenance Screen................................................ EDIY400....... 5-110
Data Translation Table Directory Screen..................................... EDIY600....... 5-113
Data Table Migration Selection Screen........................................ EDIY610....... 5-116
Data Table Migration Maintenance Screen...................................EDIY620 ....... 5-118
Upload Process Maintenance...................................................... EDIM235....... 5-121
Separator Main Menu................................................................ EDIM934....... 5-124
Separator Systems Options Maintenance Screen..........................EDIM935....... 5-126
Priority Options Directory Screen............................................... EDIM936....... 5-133
Priority Options Maintenance Screen.......................................... EDIM937....... 5-136
Change Audit Main Menu.......................................................... EDIM209....... 5-141
Partner Change Audit Directory.................................................. EDIM070....... 5-144
Partner Change Audit Status........................................................ EDIM071....... 5-147
Partner Change Audit Detail......................................................... EDIM072....... 5-152
XREF Change Audit Directory................................................... EDIM074....... 5-156
XREF Change Audit Status........................................................ EDIM075....... 5-158
XREF Change Audit Detail......................................................... EDIM076....... 5-161
PARTREL Change Audit Directory............................................. EDIM077....... 5-163
PARTREL Change Audit Status.................................................. EDIM078....... 5-165
PARTREL Change Audit Detail...................................................EDIM079....... 5-168

- iv IBM Sterling Gentran:Basic for zOS Release 6.6 User Guide
Standards Change Audit Directory................................................EDIM181 ...... 5-171
Standards Change Audit Status................................................... EDIM182....... 5-173
Standards Change Audit Detail.....................................................EDIM183....... 5-177
Application Change Audit Directory............................................ EDIM560....... 5-180
Application Change Audit Status................................................. EDIM561....... 5-183
Application Change Audit Detail..................................................EDIM562....... 5-186
Transaction Change Audit Directory............................................ EDIM520....... 5-189
Transaction Change Audit Status................................................ EDIM521....... 5-192
Transaction Change Audit Detail................................................. EDIM522....... 5-195
Code Table Change Audit Directory............................................ EDIM587....... 5-198
Code Table Change Audit Status................................................. EDIM588....... 5-201
Code Table Change Audit Detail.................................................. EDIM589....... 5-204
Security Change Audit Directory................................................ EDIM204....... 5-207
Security Change Audit Status....................................................... EDIM205....... 5-209
Security Change Audit Detail EDIM206....... 5-212
Error Message Change Audit Directory........................................EDIM215....... 5-214
Error Message Change Audit Status............................................. EDIM216....... 5-216
Error Message Change Audit Detail............................................ EDIM217....... 5-219
Configuration Change Audit Directory........................................ EDIM232....... 5-222
Configuration Change Audit Status............................................. EDIM233....... 5-224
Configuration Change Audit Detail.............................................. EDIM234....... 5-227
Global Parameter Change Audit Directory...................................EDIM226....... 5-229
Global Parameter Change Audit Status........................................ EDIM227....... 5-231
Global Parameter Change Audit Detail.........................................EDIM228....... 5-234
Separator Change Audit Directory............................................... EDIM938....... 5-236
Separator Change Audit Status................................................... EDIM939....... 5-239
Separator Change Audit Detail.................................................... EDIM940....... 5-243
Message Center Job Summary................................................... EDIM245....... 5-246
Message Center Job Detail........................................................... EDIM246....... 5-250
Message Center Report Display.................................................. EDIM247....... 5-253
Mapping Maintenance Menu....................................................... EDIM599......... 6-14
Application Definition Menu........................................................ EDIM550......... 6-16
Application Directory....................................................................EDIM551......... 6-19
Application Data ID Screen......................................................... EDIM552......... 6-23
Copy Application Definition Screen.............................................EDIM557......... 6-28
Application Records Screen......................................................... EDIM553......... 6-31
Application Fields Screen............................................................ EDIM554......... 6-37
Application Partner Reference Screen.......................................... EDIM555......... 6-43
Application Envelope Definition Screen.......................................EDIM558......... 6-47
Transaction Mapping Menu.......................................................... EDIM500......... 6-52
Transaction Mapping Directory.................................................. EDIM512......... 6-55
Transaction Maintenance Screen................................................. EDIM503......... 6-58
Copy Transaction Screen............................................................. EDIM501......... 6-63
Copy Segments From Standard Screen....................................... EDIM502......... 6-66
Segments Screen......................................................................... EDIM504......... 6-70
Element Mapping Inbound Screen................................................EDIM514......... 6-76
Element Mapping Outbound Screen............................................. EDIM511......... 6-83
Extended Element Mapping Inbound Screen................................EDIM513......... 6-89
Extended Element Mapping Outbound Screen..............................EDIM508 ...... 6-100
Build Repeating Data Elements Screen.........................................EDIM517 ...... 6-110

IBM Sterling Gentran:Basic for zOS Release 6.6 User Guide - v
Element Information Screen....................................................... EDIM515....... 6-115
Select Codes Screen................................................................. EDIM509....... 6-119
Select Application Data Screen.....................................................EDIM510....... 6-122
Copy Segments From Transaction Screen.................................... EDIM505....... 6-125
Subfield Screen............................................................................. EDIM507....... 6-129
Code and Data Translation Menu................................................. EDIM580....... 6-134
Table Directory............................................................................. EDIM586....... 6-136
Define Translation Table Screen...................................................EDIM581....... 6-139
Copy Code or Data Screen......................................................... EDIM582....... 6-144
Code Translation Screen................................................................EDIM583 ...... 6-148
Data Translation By Partner Screen..............................................EDIM584....... 6-152
Data Validation Screen............................................................... EDIM585....... 6-157
Chapter 1 Getting Started
Overview of Sterling Gentran:Basic ........................................................................ 1-3
How to Learn About Sterling Gentran:Basic ........................................................... 1-4
What is EDI? ............................................................................................................ 1-5
EDI Terms ................................................................................................................ 1-6
System Overview...................................................................................................... 1-7
Databank Maintenance ........................................................................................... 1-12
Getting Started with Sterling Gentran:Basic .......................................................... 1-13
Sterling Gentran:Basic Online System Operation Basics ...................................... 1-15
Sterling Gentran:Basic Menu Options.................................................................... 1-18
Using Action Codes................................................................................................ 1-24
Getting Help .......................................................................................................... 1-25
Function Keys......................................................................................................... 1-27
Common Keyboard Conventions ........................................................................... 1-28
Basic File Maintenance Procedures........................................................................ 1-29
Jump Codes ............................................................................................................ 1-30
Chapter 2 The Partner Subsystem
Overview .................................................................................................................. 2-1
Before You Begin..................................................................................................... 2-3
Partner Maintenance Menu.......................................................... EDIM005......... 2-10
Partner Directory........................................................................ EDIM010......... 2-13
Partner Selection Menu........................................ .................... EDIM007......... 2-17
Header Information Screen........................................................... EDIM026......... 2-22
Interchange Directory Screen....................................................... EDIM027......... 2-27
Control Information Screen 1........................................................EDIM015......... 2-31
Control Information Screen 2—ISA Options................................EDIM016......... 2-37
Control Information Screen 2—ICS Options................................EDIM018......... 2-43
Control Information Screen 2—GS and BG Options....................EDIM017......... 2-48
Control Information Screen 2—UNA Options............................. EDIM012......... 2-52
Control Information Screen 2—UNB Options............................. EDIM019......... 2-57
Control Information Screen—UNB Options
Part 1 / Syntax Version 4.......................................................... EDIM021......... 2-62
Control Information Screen—UNB Options
Part 2 / Syntax Version 4............................................................. EDIM022......... 2-67
Control Information Screen 2—SCH Options.............................. EDIM013......... 2-71

- vi IBM Sterling Gentran:Basic for zOS Release 6.6 User Guide
Control Information Screen 2—STX Options.............................. EDIM014......... 2-76
Group Directory....................................................................... EDIM020......... 2-81
Group Information Screen......................................................... EDIM030......... 2-86
Group Information Screen—BAT Options ..................................EDIM031......... 2-93
Group Information Screen—UNG Options ................................. EDIM032......... 2-98
Group Information Screen—GS Options..................................... EDIM033....... 2-103
Transaction Directory................................................................ EDIM025....... 2-108
Transaction Information Screen................................................... EDIM043....... 2-120
Transaction Information Screen—UNH Options
Part 1............................................................................................ EDIM042....... 2-124
Transaction Information Screen—UNH Options
Part 2........................................................................................... EDIM046....... 2-128
Transaction Information Screen—UNH Options
Part 3..............................................................................................EDIM047 ...... 2-132
Transaction Information Screen—MHD Options .........................EDIM041 ...... 2-136
Name and Address Screen.............................................................EDIM035....... 2-140
Name and Address Part 2 Screen..................................................EDIM036....... 2-144
User Defined Screen ................................................................ EDIM045....... 2-148
Data Separation Screen............................................................. EDIM050....... 2-152
Error Rejection Screen.............................................................. EDIM055....... 2-158
Copy All Records Screen........................................................... EDIM060....... 2-162
Partner Cross Reference Menu......................................................EDIM009....... 2-166
Partner Cross Reference By X-Ref ID Screen.............................. EDIM008....... 2-168
Partner Cross Reference By Partner ID Screen.............................EDIM006....... 2-172
Trading Partner Relationship Menu.............................................. EDIM009....... 2-175
Trading Partner Relationship By EDI ID Screen...........................EDIM023...... 2-177
Trading Partner Relationship By Partner Screen...........................EDIM024 ...... 2-182
Chapter 3 The Standards Subsystem
Overview .................................................................................................................. 3-1
Before You Begin..................................................................................................... 3-2
Standards Maintenance Menu...................................................... EDIM100........... 3-8
Version Directory...................................................................... EDIM111......... 3-11
Version Screen.............................................................................. EDIM110......... 3-14
Version/Transaction Directory......................................................EDIM113......... 3-17
Transaction Directory....................................................... EDIM121/EDIM122 3-21
Transaction Screen........................................................................ EDIM120......... 3-27
Segments Screen........................................................................... EDIM140......... 3-38
Segment Element.......................................................................... EDIM141......... 3-44
Segment Element Activity Screen.................................................EDIM150......... 3-49
Data Element Definition Screen................................................... EDIM160......... 3-54
Standard Code Menu.....................................................................EDIM170......... 3-58
Standard Code Directory............................................................ EDIM171......... 3-60
Standard Code Maintenance Screen............................................. EDIM172......... 3-63
Code Maintenance List Options Screen........................................EDIM173......... 3-66
Transaction in Use Screen.......................................................... EDIM180......... 3-68
Standard Association Screen...................................................... EDIM105......... 3-72

IBM Sterling Gentran:Basic for zOS Release 6.6 User Guide - vii
Chapter 4 The Databank Subsystem
Overview .................................................................................................................. 4-1
Before You Begin..................................................................................................... 4-3
Databank Screens and Functions............................................................................ 4-10
How to Use the Maintenance Functions................................................................. 4-14
Databank Maintenance Menu..................................................... EDIM250......... 4-24
Interchange Directory Screen...................................................... EDIM254......... 4-27
Group Directory....................................................................... EDIM255......... 4-31
Group Directory – Date............................................................... EDIM25A ........ 4-36
Interchange Status Screen............................................................. EDIM251 ........ 4-41
Group Status Screen......................................................................EDIM252......... 4-48
Transaction Status Screen......................................................... EDIM253......... 4-55
Document Directory.................................................................. EDIM262......... 4-62
Document Status Screen.............................................................. EDIM263......... 4-66
Change Audit Directory............................................................. EDIM268......... 4-72
Change Audit Status Screen...................................................... EDIM269......... 4-76
Online Log Display Screen....................................................... EDIMOLD ....... 4-81
Acknowledgment Overdue Directory Screen.............................. EDIM240......... 4-86
Acknowledgment Overdue Detail Screen.................................... EDIM241......... 4-91
Interchange Status Detail Screen—Outbound.............................. EDIM271......... 4-96
Interchange Status Detail Screen—Inbound................................ EDIM271....... 4-101
Interchange Display Screen...................................................... EDIM256....... 4-105
Group Display Screen.............................................................. EDIM257....... 4-110
Transaction Status Detail Screen—Outbound.............................. EDIM258....... 4-115
Transaction Status Detail Screen—Inbound ............................... EDIM258....... 4-120
Transaction Display Screen....................................................... EDIM259....... 4-125
Segment Display Screen........................................................... EDIM260....... 4-129
Data Element Display Screen...................................................... EDIM261....... 4-133
Document Status Detail Screen – Outbound.................................EDIM265....... 4-137
Document Status Detail Screen—Inbound................................... EDIM265....... 4-142
Document Display Screen........................................................... EDIM264....... 4-147
Record Display Screen................................................................ EDIM266....... 4-151
Field Display Screen.................................................................. EDIM267....... 4-154
Change Audit Status Detail Screen.............................................. EDIM270....... 4-157
Chapter 5 The Administration Subsystem
Overview .................................................................................................................. 5-1
Before You Begin..................................................................................................... 5-4
Administrative Main Menu.......................................................... EDIM210........... 5-7
Security Maintenance Menu....................................................... EDIM200......... 5-10
User ID Directory..........................................................................EDIM203......... 5-12
User ID Maintenance Screen...................................................... EDIM201......... 5-15
User ID Maintenance Screen – Add On Products.........................EDIM202......... 5-23
Message Maintenance Menu....................................................... EDIM211......... 5-25
Message Directory..................................................................... EDIM212......... 5-27
Message Maintenance Screen...................................................... EDIM213......... 5-30
Error Rejection Maintenance Screen.............................................EDIM214......... 5-35
Configuration Directory............................................................... EDIM230......... 5-38
Configuration Maintenance Screen.............................................. EDIM231......... 5-40

- viii IBM Sterling Gentran:Basic for zOS Release 6.6 User Guide
Configuration Maintenance Screen............................................. EDIM231......... 5-43
Configuration Maintenance Screen............................................. EDIM231......... 5-47
Configuration Maintenance Screen.............................................. EDIM231......... 5-50
Configuration Maintenance Screen.............................................. EDIM231......... 5-53
Configuration Maintenance Screen...............................................EDIM231......... 5-55
Configuration Maintenance Screen...............................................EDIM231......... 5-58
Configuration Maintenance Screen...............................................EDIM231......... 5-61
Configuration Maintenance Screen.............................................. EDIM231......... 5-64
Configuration Maintenance Screen.............................................. EDIM231......... 5-66
Configuration Maintenance Screen...............................................EDIM231......... 5-69
Configuration Maintenance Screen.............................................. EDIM231......... 5-72
Global Parameter Maint 1 Screen....................................... EDIM220/EDIM22A 5-74
Global Parameter Maint 2 Screen ....................................... EDIM221/EDIM22B 5-78
Global Parameter Maint 3 Screen................................................ EDIM222......... 5-83
Global Parameter Maint 4 Screen........................................ EDIM223/EDIM22D 5-86
Global Parameter Maint 5 Screen.................... ................... EDIM224/EDIM22E 5-90
Global Parameter Maint 6 Screen.........................................EDIM225/EDIM22F 5-95
Partner Migration Menu............................................................ EDIY100......... 5-99
User Selection Screen............................................................... EDIY200....... 5-102
User Maintenance Screen.......................................................... EDIY500 ....... 5-104
Partner Selection Screen............................................................ EDIY300....... 5-107
Relationship Maintenance Screen................................................ EDIY400....... 5-110
Data Translation Table Directory Screen..................................... EDIY600....... 5-113
Data Table Migration Selection Screen........................................ EDIY610....... 5-116
Data Table Migration Maintenance Screen...................................EDIY620 ....... 5-118
Upload Process Maintenance...................................................... EDIM235....... 5-121
Separator Main Menu................................................................ EDIM934....... 5-124
Separator Systems Options Maintenance Screen..........................EDIM935....... 5-126
Priority Options Directory Screen............................................... EDIM936....... 5-133
Priority Options Maintenance Screen........................................... EDIM937....... 5-136
Change Audit Main Menu........................................................... EDIM209....... 5-141
Partner Change Audit Directory....................................................EDIM070....... 5-144
Partner Change Audit Status....................................................... EDIM071....... 5-147
Partner Change Audit Detail....................................................... EDIM072....... 5-152
XREF Change Audit Directory.....................................................EDIM074....... 5-156
XREF Change Audit Status........................................................ EDIM075....... 5-158
XREF Change Audit Detail......................................................... EDIM076....... 5-161
PARTREL Change Audit Directory............................................. EDIM077....... 5-163
PARTREL Change Audit Status...................................................EDIM078....... 5-165
PARTREL Change Audit Detail...................................................EDIM079....... 5-168
Standards Change Audit Directory............................................... EDIM181....... 5-171
Standards Change Audit Status.....................................................EDIM182....... 5-173
Standards Change Audit Detail.................................................... EDIM183....... 5-177
Application Change Audit Directory............................................ EDIM560....... 5-180
Application Change Audit Status..................................................EDIM561....... 5-183
Application Change Audit Detail..................................................EDIM562....... 5-186
Transaction Change Audit Directory............................................ EDIM520....... 5-189
Transaction Change Audit Status..................................................EDIM521....... 5-192
Transaction Change Audit Detail..................................................EDIM522....... 5-195
Code Table Change Audit Directory.............................................EDIM587....... 5-198

IBM Sterling Gentran:Basic for zOS Release 6.6 User Guide - ix
Code Table Change Audit Status................................................ EDIM588....... 5-201
Code Table Change Audit Detail................................................. EDIM589....... 5-204
Security Change Audit Directory................................................ EDIM204....... 5-207
Security Change Audit Status..................................................... EDIM205....... 5-209
Security Change Audit Detail....................................................... EDIM206....... 5-212
Error Message Change Audit Directory........................................EDIM215....... 5-214
Error Message Change Audit Status..............................................EDIM216 ...... 5-216
Error Message Change Audit Detail..............................................EDIM217 ...... 5-219
Configuration Change Audit Directory.........................................EDIM232....... 5-222
Configuration Change Audit Status.............................................. EDIM233....... 5-224
Configuration Change Audit Detail.............................................. EDIM234....... 5-227
Global Parameter Change Audit Directory...................................EDIM226....... 5-229
Global Parameter Change Audit Status.........................................EDIM227....... 5-231
Global Parameter Change Audit Detail.........................................EDIM228....... 5-234
Separator Change Audit Directory.............................................. EDIM938....... 5-236
Separator Change Audit Status................................................... EDIM939....... 5-239
Separator Change Audit Detail..................................................... EDIM940....... 5-243
Message Center Job Summary.................................................... EDIM245....... 5-246
Message Center Job Detail........................................................... EDIM246....... 5-250
Message Center Report Display.................................................. EDIM247....... 5-253
Chapter 6 The Mapping Subsystem
Overview .................................................................................................................. 6-1
Before You Begin..................................................................................................... 6-2
Mapping Maintenance Menu...................................................... EDIM599......... 6-14
Application Definition Menu....................................................... EDIM550......... 6-16
Application Directory....................................................................EDIM551......... 6-19
Application Data ID Screen.......................................................... EDIM552......... 6-23
Copy Application Definition Screen.............................................EDIM557......... 6-28
Application Records Screen..........................................................EDIM553......... 6-31
Application Fields Screen............................................................. EDIM554......... 6-37
Application Partner Reference Screen.......................................... EDIM555......... 6-43
Application Envelope Definition Screen.......................................EDIM558......... 6-47
Transaction Mapping Menu......................................................... EDIM500......... 6-52
Transaction Mapping Directory.................................................. EDIM512......... 6-55
Transaction Maintenance Screen................................................ EDIM503......... 6-58
Copy Transaction Screen.............................................................. EDIM501......... 6-63
Copy Segments From Standard Screen........................................ EDIM502......... 6-66
Segments Screen....................................................................... EDIM504......... 6-70
Element Mapping Inbound Screen................................................EDIM514......... 6-76
Element Mapping Outbound Screen............................................. EDIM511......... 6-83
Extended Element Mapping Inbound Screen................................EDIM513......... 6-89
Extended Element Mapping Outbound Screen.............................EDIM508....... 6-100
Build Repeating Data Elements Screen........................................ EDIM517....... 6-110
Element Information Screen...................................................... EDIM515....... 6-115
Select Codes Screen................................................................. EDIM509....... 6-119
Select Application Data Screen.................................................... EDIM510....... 6-122
Copy Segments From Transaction Screen.................................... EDIM505....... 6-125
Subfield Screen......................................................................... EDIM507....... 6-129

- x IBM Sterling Gentran:Basic for zOS Release 6.6 User Guide
Code and Data Translation Menu..................................................EDIM580....... 6-134
Table Directory......................................................................... EDIM586....... 6-136
Define Translation Table Screen................................................. EDIM581....... 6-139
Copy Code or Data Screen............................................................EDIM582....... 6-144
Code Translation Screen............................................................ EDIM583....... 6-148
Data Translation By Partner Screen..............................................EDIM584....... 6-152
Data Validation Screen..................................................................EDIM585....... 6-157
Chapter 7 System Features: Tips and Techniques
Overview .................................................................................................................. 7-1
Associated Data – ASC X12 102 Transactions........................................................ 7-4
Associated Data – EDIFACT Packages ................................................................. 7-11
Batch Separator ...................................................................................................... 7-25
Binary Data – X12 ................................................................................................. 7-36
Change Audit in Sterling Gentran:Basic ................................................................ 7-44
Configuring JCL Submission and User Security.................................................... 7-85
Inbound Application Constant Records.................................................................. 7-90
Interchange Version................................................................................................ 7-94
Multiple Envelope IDs ......................................................................................... 7-100
Repeating Data Elements ..................................................................................... 7-107
Element Mapping Inbound screen example: ........................................................ 7-115
Standards Updates ................................................................................................ 7-116
Underscore Substitution Characters ..................................................................... 7-137
Unload/Upload Facility ........................................................................................ 7-159
Using the User Security Facility........................................................................... 7-171
Appendix A Jump Codes
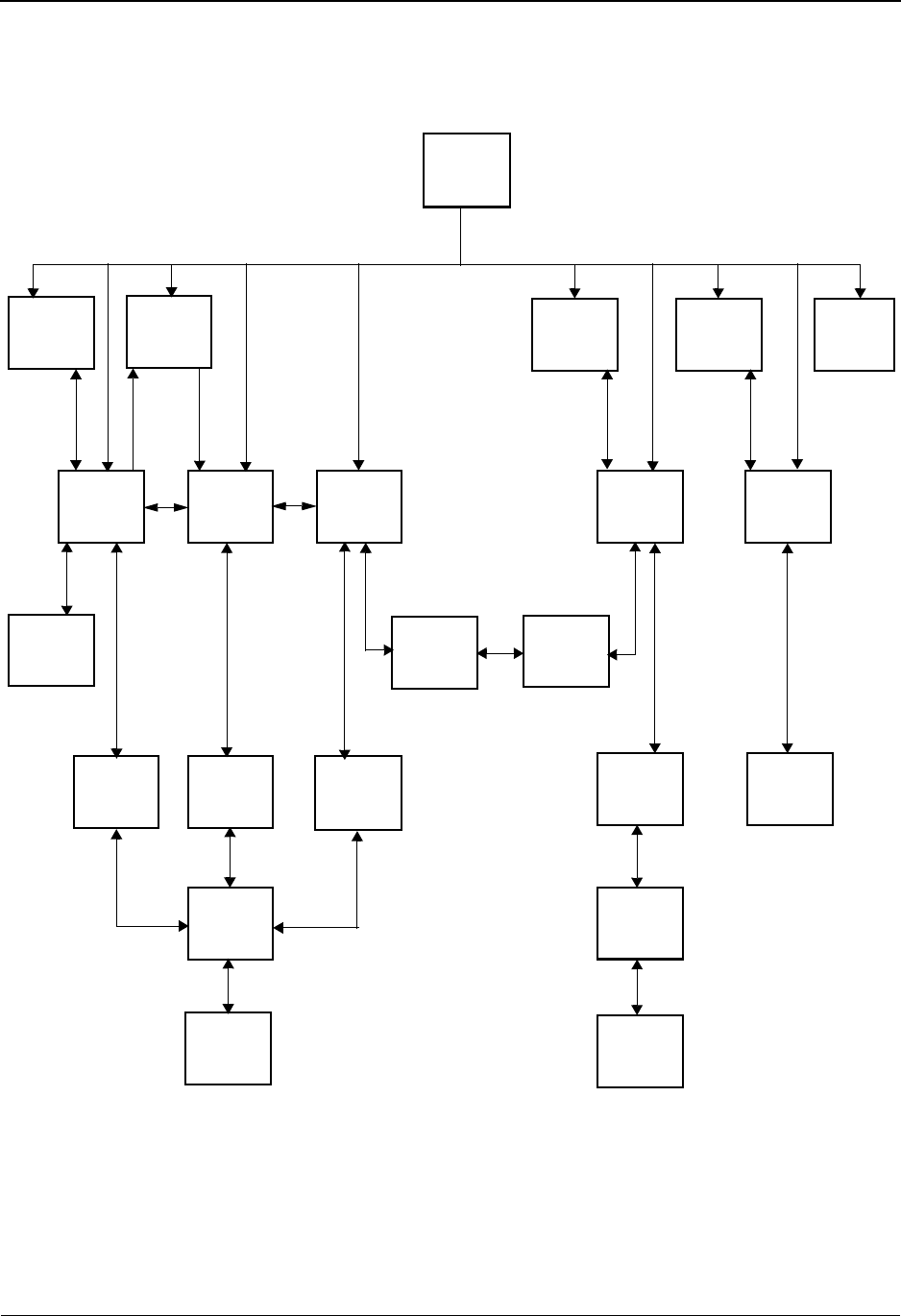
Jump Codes By Subsystem ..................................................................................... A-1
Jump Codes By Screen Name ............................................................................... A-10
Notices
Trademarks .............................................................................................................. N-3
Glossary
Definition of Terms ................................................................................................. G-1
Reserved Word Constants ..................................................................................... G-11
Application Data Types......................................................................................... G-17
EDI Data Types ..................................................................................................... G-20
Index

Chapter
IBM Sterling Gentran:Basic for z/OS Release 6.6 User Guide 1 - 1
1Getting Started
This chapter introduces IBM® Sterling Gentran:Basic® for z/OS® Release 6.6 and provides
descriptions of the system features and benefits, system architecture, and operation. This chapter
contains the following topics:
Topic Page
Overview of Sterling Gentran:Basic ................................................................................... 1-3
How to Learn About Sterling Gentran:Basic .................................................................... 1-4
What is EDI?......................................................................................................................... 1-5
Manual Data Exchange.............................................................................................. 1-5
Electronic Data Interchange ...................................................................................... 1-6
EDI Terms ............................................................................................................................. 1-6
System Overview................................................................................................................... 1-7
Inbound Processing ................................................................................................... 1-8
Outbound Processing............................................................................................... 1-10
Databank Maintenance ...................................................................................................... 1-12
Why Use Databanking?........................................................................................... 1-12
Functions of Databanking........................................................................................ 1-12
Getting Started with Sterling Gentran:Basic ................................................................... 1-13
Where Sterling Gentran:Basic Fits Into Your Computer Environment................... 1-13
Files Used by Sterling Gentran:Basic...................................................................... 1-14
Sterling Gentran:Basic Online System Operation Basics ............................................... 1-15
Logging on to Sterling Gentran:Basic..................................................................... 1-15
Changing Your Password ........................................................................................ 1-17
Sterling Gentran:Basic Menu Options ............................................................................. 1-18
Sterling Gentran:Basic Menus................................................................................. 1-21
Sterling Gentran:Basic Screens ............................................................................... 1-21
Screen Component Descriptions ............................................................................. 1-22
Using Action Codes............................................................................................................. 1-24
Getting Help ........................................................................................................................ 1-25
Accessing Online Field-Level Help ........................................................................ 1-25
Accessing Online Screen-Level Help...................................................................... 1-26
Function Keys ..................................................................................................................... 1-27

Getting Started
1 - 2 IBM Sterling Gentran:Basic for z/OS Release 6.6 User Guide
Common Keyboard Conventions ...................................................................................... 1-28
Basic File Maintenance Procedures .................................................................................. 1-29
Add .......................................................................................................................... 1-29
Update...................................................................................................................... 1-29
Delete....................................................................................................................... 1-29
Jump Codes ......................................................................................................................... 1-30
How to Jump Between Screens ............................................................................... 1-30
Types of Jump Codes............................................................................................... 1-31
User-defined Jump Code Table ............................................................................... 1-32
Jump Code Guidelines............................................................................................. 1-32

Overview of Sterling Gentran:Basic Getting Started
IBM Sterling Gentran:Basic for z/OS Release 6.6 User Guide 1 - 3
Overview of Sterling Gentran:Basic
IBM® Sterling Gentran:Basic® for z/OS® Release 6.6 provides the flexibility, efficiency, and
thoroughness required to meet the most demanding EDI requirements.
Sterling Gentran:Basic facilitates EDI in several ways, including:
• Translates data between your application and the standard format required (such
as, ASC X12, UCS, WINS, EDIA (TDCC), EDIFACT, and ANA
TRADACOMS).
• Compliance checks data by table-driven syntax-checking programs.
• Allows you to set a multitude of options based on your trading partner.
• Delivers an easily-managed system.
• Provides control for audit trails, security, and error reporting.
• Provides a powerful tool for mapping via the Mapping Maintenance subsystem.
Specifically, Sterling Gentran:Basic offers the following features:
All EDI Transactions Handled — Tables that define all EDI transactions, segments, and
elements. These include ASC X12 transactions as well as the Air, Ocean, Motor, and Rail
standards of EDIA (TDCC), UCS, WINS, TRADACOMS, and EDIFACT.
Multiple Standards Versions — For meeting the requirements of trading partners, enables the use
of multiple standards versions.
Standards Translated to Readily-used Formats — Transactions received by your computer in
ASC X12 or other standard formats are variable-length, variable-position logical segments.
Sterling Gentran:Basic produces fixed-length output that is easy to use.
Partner-specific Decisions — A large number of decisions may vary by partner. For example, the
transactions and functional groups sent may be controlled by partner.
Databanking Functions — Sterling Gentran:Basic provides auditing capabilities on all incoming
and outgoing transactions, groups, and interchanges.
Suspended Data is Easily Reprocessed — Data that cannot be initially interpreted is put into a
Suspense file for later user action.
Envelope Segment Generation — Specify the partner envelope information one time. Use this
information to subsequently generate envelopes. Sterling Gentran:Basic automatically generates
the appropriate interchange, functional group, and transaction envelope segments.

Getting Started How to Learn About Sterling Gentran:Basic
1 - 4 IBM Sterling Gentran:Basic for z/OS Release 6.6 User Guide
How to Learn About Sterling Gentran:Basic
This chapter provides instruction to assist you in the operation of the online portion of Sterling
Gentran:Basic. Use the Sterling Gentran:Basic Reference Library, provided with your purchase of
Sterling Gentran:Basic, to perform the following tasks:
• Create and maintain trading partner records
• Perform databanking of translations
• Map application data to standard formats for inbound and outbound data
• View and maintain standards formats
• Maintain Sterling Gentran:Basic system security
• View and maintain system configuration, error messages, and global parameters
This guide, the IBM® Sterling Gentran:Basic® for z/OS® Release 6.6 User Guide, provides
reference information related to the online portion of the Sterling Gentran:Basic system, which is
organized as follows:
• This chapter provides a high-level overview of the Sterling Gentran:Basic system.
You will learn about the flow of documents in and out of the system, how they are
translated, and how they are managed.
• This chapter also provides detailed information about the operation of the online
system in general: the basics of how to use the Sterling Gentran:Basic online
system.
• The following chapters in this guide correspond to each online subsystem of
Sterling Gentran:Basic and introduce you to the specific tasks you can perform
with each particular feature. A complete description of all Sterling Gentran:Basic
screens, including the screen fields, are detailed in the appropriate chapters.
• Finally, the appendix of this guide contains an updated reference listing of jump
codes. You will learn more about jump codes later in this chapter.
In addition to the IBM® Sterling Gentran:Basic® for z/OS® Release 6.6 User Guide, the Sterling
Gentran:Basic documentation set contains the following guides:
• IBM® Sterling Gentran:Basic® for z/OS® Release 6.6 Installation Guide
Use the Installation Guide to help you install the Sterling Gentran:Basic system.
•IBM® Sterling Gentran:Basic® for z/OS® Release 6.6 System Message Guide
Use this guide as a reference of system messages you might encounter while using
the Sterling Gentran:Basic system.
• IBM® Sterling Gentran:Basic® for z/OS® Release 6.6 Technical Reference
Guide
Use this guide to obtain specific technical and program operational information
about inbound and outbound processing, programs, files, and more.

What is EDI? Getting Started
IBM Sterling Gentran:Basic for z/OS Release 6.6 User Guide 1 - 5
What is EDI?
EDI is electronic data interchange. Simply, EDI is a method for communicating data at high rates
of speed – from computer to computer. The following descriptions explain the basic requirements
to accomplish communication.
•Standards
Standards are extremely detailed formats for communicating specific types of
information. Standards are created and agreed upon by various industries and
countries. Standards are not a language. They are a specification for how data is to
be arranged. By using public standards, individual companies can use any
computer system and application and still communicate without confusion.
•Translation
Translation is the process of taking data that is prepared by your application
programs and placing the data into a public standard, or the reverse process. You
set up translations between application file formats and public standards by a
process called mapping. Sterling Gentran:Basic is the software program that
translates the data to and from standards.
•Trading Partners
Trading partners are the parties with whom you agree to exchange data, such as
your vendors or suppliers.
To explain how EDI works, we first describe how data is exchanged manually. Then, we describe
how the same data can be electronically exchanged.
Manual Data Exchange
The following example shows how data might be manually exchanged. Notice how many steps it
can take to complete the exchange for purchasing only one pocket protector.
1. The buyer begins preparing a purchase order (P.O.) form for the pocket protector.
2. The buyer researches to determine how the manufacturer requires submission of P.O.s for
pocket protectors.
3. After gathering the data, the buyer translates the order to meet the manufacturer's
requirements.
4. The buyer incorporates the translated data into the P.O. Then, the buyer mails the P.O.
form to the manufacturer.
5. After progressing through a mail-sorting process, the P.O. is delivered to the manufacturer.
6. The manufacturer routes the P.O. for the pocket protector to the proper department(s) for
processing (such as billing, picking, and shipping).
The entire process repeats in reverse when the manufacturer responds with an invoice. With all
conditions being ideal and no errors occurring, the entire exchange can take up to eight business
days. If there are any problems, corrections, or incorrect translations, the process may stretch into
weeks.

Getting Started EDI Terms
1 - 6 IBM Sterling Gentran:Basic for z/OS Release 6.6 User Guide
Electronic Data Interchange
The following example shows how data might be electronically exchanged. Most of the steps
necessary to purchase one pocket protector automatically occur; thus, reducing processing time
and data-entry errors.
1. The buyer enters the order for one pocket protector into a computer terminal and an
in-house purchasing system. After initiating the order, the following tasks occur behind-
the-scenes:
a. The in-house application passes the P.O. to Sterling Gentran:Basic.
b. Sterling Gentran:Basic maps the in-house application format to the appropriate
public standards format.
c. The standard is verified and transmission envelopes are generated.
d. An audit trail is created for tracking the document and acknowledgments.
e. Sterling Gentran:Basic passes the standardized document to the buyer’s
communications system and the document is transmitted to the manufacturer.
2. The manufacturer receives the document and transmits an acknowledgment of its receipt,
and then processes it.
Even in a reverse situation when the manufacturer sends the buyer an invoice and the buyer
responds with an acknowledgment, a reduction in processing time occurs. In addition, a number of
verifications, confirmations, and detailed records result for both the buyer and the manufacturer.
EDI Terms
The following list provides definitions for basic EDI terms used frequently throughout this guide.
Application An in-house program that processes data. Your application file format
is the way your business prefers to view and process data.
Document One complete piece of data. For example, one purchase order.
Transaction Set When you translate from your application file format to a public
standard, you are translating your document to a transaction set.
Envelope An electronic transmission header and trailer that can surround one or
more transaction sets and/or types. For example, one envelope could
contain three purchase orders, four invoices, and six
acknowledgments.
Segment A single line of a transaction set; for example, the Bill To segment.
Data Element The individual parts of a segment; for example, Bill To City or Bill To
Postal Code).

System Overview Getting Started
IBM Sterling Gentran:Basic for z/OS Release 6.6 User Guide 1 - 7
System Overview
Sterling Gentran:Basic is a data translation and management system. It allows you to easily
communicate with your trading partners (those with whom you do business) through electronic
data interchange — EDI. To accomplish this action, you need to provide, through
communications, all your documents in a public standard, and likewise be prepared to interpret
documents sent to you in a defined public standard.
This process might be relatively simple if you deal with only one standard and one trading partner.
However, each industry has specific requirements that must be met, and every trading partner has
different requirements for doing business. These requirements mean that you must be able to
communicate in the appropriate standard, as well as the appropriate version of the standards, for
each trading partner. The task is further complicated by the need to acknowledge the receipt of
documents and monitor data for errors.
The normal operation of Sterling Gentran:Basic can be divided into two types of processing:
inbound processing and outbound processing.

Getting Started System Overview
1 - 8 IBM Sterling Gentran:Basic for z/OS Release 6.6 User Guide
Inbound Processing
When your trading partner sends you EDI documents, they are in the format of a public standard.
When your computer system receives an EDI document, Sterling Gentran:Basic goes to work.
Figure 1.1, on the next page, illustrates a high-level view of inbound processing.
Figure 1.1 Inbound Translation Processing
User Application
Inbound
Editor
Data Split
Inbound
Mapper
EDI Input
File
Intermediate
File
Application
File

System Overview Getting Started
IBM Sterling Gentran:Basic for z/OS Release 6.6 User Guide 1 - 9
The following steps outline inbound processing from the receipt of transaction sets from a trading
partner to your application file format:
1. Your trading partner sends you documents in a public standard that you have mutually
agreed upon. You will probably receive these files via telecommunications.
2. The documents are stored in an EDI input file.
3. The EDI input file is passed to the inbound Editor. The Editor also uses the following files:
If the documents are wrapped, they are unwrapped at this point. Unwrapping means each
new segment is aligned to the start of a new record.
The inbound Editor uses the partner profile information for this trading partner to know
what to do (e.g., data separation and error rejection) and how to respond to the inbound
documents (e.g., acknowledgments generated). The Editor checks the EDI data to ensure
that it complies with the standard. If it doesn’t, the Editor creates an error report, and
possibly marks the data, or part of it, for rejection.
4. The edited data is passed to an Intermediate file. The Databanking file is updated to record
receipt of documents and acknowledgements of previous documents that you transmitted.
5. The Intermediate file is passed to the Inbound Split program. This program separates the
inbound data according to your criteria and rejects data that does not comply with
standards (as previously marked by the inbound Editor).
6. The separated data is translated to your application file format, using the maps you have
created in the online Mapping subsystem.
File Contents of File
Table File Public standards
Error Message File Sterling Gentran:Basic error messages
Databanking File Records of inbound and outbound
activity
Global Parameters File Overall system operating rules
Partner Profile Partner-specific operating rules

Getting Started System Overview
1 - 10 IBM Sterling Gentran:Basic for z/OS Release 6.6 User Guide
Outbound Processing
Outbound processing prepares your application output data for transmission to your trading
partners. Like inbound processing, outbound processing translates your application data to the
chosen standard and checks all data to ensure compliance with the selected public standard.
Figure 1.2 illustrates a high-level view of outbound processing.
Figure 1.2 Outbound Translation Processing
User Application
Outbound
Editor
Application
File
Data
Split
EDI Intermediate
File
Outbound
Mapper
Envelope
Generator
(Optional)

System Overview Getting Started
IBM Sterling Gentran:Basic for z/OS Release 6.6 User Guide 1 - 11
These steps outline outbound processing from your application file format to transaction sets for
your trading partner.
1. The system takes the data from your application output file. Using the maps you created,
Sterling Gentran:Basic translates this data to a public standard.
2. The system generates the control envelopes necessary for transmitting the data.
3. The Intermediate file is passed to the outbound Editor. The Editor also uses the following
files:
Along with this intermediate file, functional acknowledgments created by the inbound
Editor are input for compliance checking and audit updating. The outbound Editor uses
the partner profile information for this trading partner as instructions (such as, standards,
data separation, or error rejection). The Editor ensures that the document complies to the
standard. If it does not comply, the Editor creates an error report and may mark the data for
rejection.
4. The Databanking file is updated to record transmission of functional acknowledgments
and outbound documents.
After the outbound data has been translated to standard format, it must continue on toward
transmission to the trading partner.
5. The standard format file is passed to the Outbound Split program. This program divides
the outbound data according to your criteria and rejects data that does not comply with
standards (as previously marked by the outbound Editor).
6. The separated data is now ready for transmission to your trading partner.
File Contents of File
Table File Public standards
Error Message File Sterling Gentran:Basic error messages
Databanking File Records of inbound and outbound
activity
Global Parameters File Overall system operating rules
Partner Profile Partner-specific operating rules

Getting Started Databank Maintenance
1 - 12 IBM Sterling Gentran:Basic for z/OS Release 6.6 User Guide
Databank Maintenance
Databank Maintenance provides the online ability to directly control and view application data and
EDI data processed by Sterling Gentran:Basic. Change Audit functions provide complete details of
all online changes made by users to databank data. The Online Log display is also available within
the Databank subsystem for viewing system status and exceptions.
Why Use Databanking?
Benefits derived from using databanking include:
• Improved data control
• Reduced number of re-transmissions
• Improved response to trading partners requirements
Functions of Databanking
Databanking functions fall into four general categories:
• EDI data-related control and inquiry functions
• Application document-related control and inquiry functions
• Change Audit-related inquiry functions
• Online Log display from which you can monitor system status and exceptions
The Sterling Gentran:Basic Databank facility takes advantage of the proven functions already in
the Sterling Gentran:Basic family of products, while adding functionality that provides flexible
control of documents as they pass through the system. The Databank Facility option, if
implemented, is an integral part of your Sterling Gentran:Basic system.
Note: Using the Databank facility is optional.

Getting Started with Sterling Gentran:Basic Getting Started
IBM Sterling Gentran:Basic for z/OS Release 6.6 User Guide 1 - 13
Getting Started with Sterling Gentran:Basic
As you are getting ready to install Sterling Gentran:Basic, put together a project team that
understands all the components of the system and how it works in your operation. You will install
Sterling Gentran:Basic and ensure that it is running according to design. We can provide
consultants to train your staff in the use of the parameters to manage the activities of the system.
See the IBM® Sterling Gentran:Basic® for z/OS® Release 6.6 Installation Guide for specific
details on arranging the Sterling Gentran:Basic libraries.
Your responsibilities for installing Sterling Gentran:Basic include the following tasks:
• Initial loading and testing of the system
• Daily operation/running of the system, including job control language (JCL)
• Understanding and setting up a few system parameters
• Getting data to and from other EDI partners (This action is usually accomplished
with data communications.)
• Creating and maintaining the maps that translate data from your application file
format to the public standards used in communicating with your trading partners,
and the reverse
• Defining where the system files reside in your environment
Where Sterling Gentran:Basic Fits Into Your Computer Environment
Sterling Gentran:Basic is designed to be the user interface between your application systems and
your EDI trading partners. The system takes the application files you have defined and translates
them to standard formats, validates them, and prepares them for transmission. The system expects
incoming data from your trading partner to be in a specified public standard that it verifies and
translates to your application file format.
To complete this process, Sterling Gentran:Basic expects incoming data files to have been created
from another source and deposited on your computer. The typical method used to perform this task
is data communication, such as standard RJE (remote job entry), using any acceptable data
communication protocol. However, RJE is not a requirement. Tape transfer of data between
machines (or any other mechanism) for depositing the incoming data on your computer is
acceptable. Sterling Gentran:Basic is not sensitive to the way data is deposited on your computer.
Getting the data to the computer is the responsibility of you and your EDI partners.

Getting Started Getting Started with Sterling Gentran:Basic
1 - 14 IBM Sterling Gentran:Basic for z/OS Release 6.6 User Guide
Files Used by Sterling Gentran:Basic
As with any computer system, there are certain types of files required for system operation.
Sterling Gentran:Basic supplies the programs and job control/command language to run the
programs in the suggested processing order. You may tailor the job control/command language to
fit your company’s standards of operation.
These files are included:
Sterling Gentran:Basic also supplies an Error Message file that stores a list of possible error
messages. IBM® Sterling Gentran® enables you to customize these error messages to make them
more specific to the needs of your environment.
Caution: Changes to the actual error message numbers
could result in generating misleading
information as data passes through the Editors.
Global parameters enable you to direct the operation of the system when you want to take
advantage of the available Sterling Gentran features. To run the default mode for all variable
features, no global parameters are necessary. You can modify the global parameters online or
through the job control/command language.
The other files Sterling Gentran uses are either the EDI input file it expects or the EDI output files
it creates.
File Description
Partner Profile Contains detailed information about your trading partner.
Databanking File
(optional)
Provides tracking of Sterling Gentran:Basic processing actions
by storing directory data for outbound application, outbound
EDI, inbound EDI, and/or inbound application processes.
Tables File Contains all the standards for data translation.
Mapping File Contains definitions of your application file formats, the
transaction tables, and the transaction maps necessary to
translate your data to and from public standards.
Security File Contains Sterling Gentran:Basic system security information
in which all User IDs and passwords are encrypted.
Configuration
File
Contains system level information that applies to all functions
of processing.

Sterling Gentran:Basic Online System Operation Basics Getting Started
IBM Sterling Gentran:Basic for z/OS Release 6.6 User Guide 1 - 15
Sterling Gentran:Basic Online System Operation Basics
This section defines the basics of operating the Sterling Gentran:Basic online system. The design
of the online system allows easy access and maintenance of the required information for smooth
communication using EDI. Although there are several system features that have specific
commands and uses, the majority of the system can be operated using a few basic commands.
Logging on to Sterling Gentran:Basic
Sterling Gentran:Basic uses a security system that limits access through the use of User IDs and
passwords. Sterling Gentran:Basic security controls who can use the online system and what
features they may access.
See Chapter 5, “The Administration Subsystem,” for specific information about security.
1. See your system administrator to receive a Logon ID and password to start the online
Sterling Gentran:Basic system. You also need information on how to access CICS.
The Sterling Gentran:Basic User ID is an identifier, most likely your initials or name. This
ID enables the system to recognize you, determines which features you have access to, and
tracks file changes. The password is a word, including letters and numbers, that prevents
others from logging on to the system using your ID (only you and the system administrator
should know your password). If someone else uses your User ID and password, any
changes that a user makes in a Sterling Gentran:Basic file are attributed to you.
The system administrator informs you about how to use your company’s specific terminal
hardware and operating system. The administrator also shows you how to start Sterling
Gentran:Basic. Typically, you start Sterling Gentran:Basic from a menu, but you can also
start Sterling Gentran:Basic by entering a specific command.
2. Sign on to CICS.
3. Start Sterling Gentran:Basic as instructed by your system administrator.
The Sterling Gentran:Basic Logon screen is displayed with the proprietary trade/secret
notice.

Getting Started Sterling Gentran:Basic Online System Operation Basics
1 - 16 IBM Sterling Gentran:Basic for z/OS Release 6.6 User Guide
The information on the Logon screen indicates the Sterling Gentran:Basic system
configuration and the product versions that have been installed.
The following three fields are standard for all users:
• SYSTEM IMAGE: SIM
Where SIM is the user-defined system image associated with the Sterling
Gentran:Basic system. The system image is determined by the CICS Transaction
ID entered to access Sterling Gentran:Basic.
• PROGRAM IMAGE: PIM
Where PIM is the user-defined program image associated with the Sterling
Gentran:Basic system. The program image is retrieved from Record Type 0 of the
Configuration file (EDICFG).
See Chapter 5, “The Administration Subsystem,” for more information about
online configuration.
• DBK CONFIG: cccc
Each c in the field represents one of the four Databank types. Databank valid
values include F for Full, D for Directory, and N for No Databank. The order of
representation is:
• Outbound Application Databank
• Outbound EDI Databank
• Inbound EDI Databank
• Inbound Application Databank
EDIM000 06/01/2011
12:00:00
IBM® Sterling Gentran® for z/OS®
System Image: EDI Program Image: EDI
Databank Config: FFFF Sterling Gentran:Realtime 6.6.00
Sterling Gentran:Control 6.6.00 Sterling Gentran:Basic 6.6.00
Sterling Gentran:Plus 6.6.00 Sterling Gentran:Viewpoint-Excp 6.6.00
Sterling Gentran:Viewpoint-Trck 6.6.00 Sterling Gentran:Structure 6.6.00
User ID: Password:
New Password:
Licensed Materials - Property of IBM
© Copyright IBM Corp. (1988, 2011) All Rights Reserved
IBM and the IBM logo are Trademarks of International Business Machines
Enter PF3=Exit

Sterling Gentran:Basic Online System Operation Basics Getting Started
IBM Sterling Gentran:Basic for z/OS Release 6.6 User Guide 1 - 17
For example, if the value in this field is DDFN, your Sterling Gentran:Basic
Databanking system has been configured as the following:
• Outbound Application Databank= Directory
• Outbound EDI Databank = Directory
• Inbound EDI Databank = Full
• Inbound Application Databank = None
Dbk Config is retrieved from Record Type 2 of the Configuration file (EDICFG).
4. Type your assigned ID in the User ID field and press Tab to move the insertion point to
the Password field.
Note: If you do not remember your password, see your system
administrator.
5. Type your password. Notice that the password that you are typing does not appear on the
screen. Press Enter to display the Sterling Gentran Main Menu.
Note: We recommend that you keep your password stored in a
secure location to ensure that unauthorized users do not
access the system.
Changing Your Password
For security purposes, you should change your password periodically.
Perform the following steps to change your password.
1. From the Sterling Gentran:Basic Logon screen, type your existing User ID and password.
Then, press Tab instead of Enter to move the insertion point to the New Password field.
Note: The minimum length for the new password is based on
your installation configuration.
2. Because characters do not appear on the screen as you are typing, cautiously type a new
password and press Enter. The screen displays a confirmation message:
TO UPDATE PASSWORD PRESS ENTER OR F12 TO CANCEL
3. Press Enter to update the system with your new password.

Getting Started Sterling Gentran:Basic Menu Options
1 - 18 IBM Sterling Gentran:Basic for z/OS Release 6.6 User Guide
Sterling Gentran:Basic Menu Options
The Sterling Gentran Main Menu (shown below) provides direct access to the primary functions of
the Sterling Gentran:Basic product. Your ability to access a menu option depends on whether your
logon ID has been granted access. If you are not authorized to use a feature, its corresponding
menu option appears dimmed, and (N/A) displays to the right of the option.
EDIM001 0.0_______ GENTRAN MAIN MENU XXX 06/01/2011
EDI/EDI XXXXXXXX 12:00:00
Type the number of your selection below and press ENTER, or
press the PF3 key to Exit.
__ 1. Partner Maintenance Menu
2. Standards Maintenance Menu
3. Databank Maintenance Menu
4. Administrative Maintenance
5. Mapping Maintenance Menu
6. Sterling Gentran:Plus Main Menu (N/A)
7. Sterling Gentran:Control Main Menu (N/A)
8. Sterling Gentran:Realtime Main Menu (N/A)
9. Sterling Gentran:Viewpoint Main Menu (N/A)
Enter PF1=Help PF3=Exit
PF15=Logoff

Sterling Gentran:Basic Menu Options Getting Started
IBM Sterling Gentran:Basic for z/OS Release 6.6 User Guide 1 - 19
The following list contains short descriptions of the options available from the Sterling Gentran
Main Menu.
Note: IBM® Sterling Gentran:Plus® for z/OS®, IBM®
Sterling Gentran:Control® for z/OS®, IBM® Sterling
Gentran:Realtime® for z/OS®, and IBM® Sterling
Gentran:Viewpoint® for z/OS® are optional add-on
products to Sterling Gentran:Basic.
Option Description
Partner Maintenance Menu Enables you to easily enter or change information about
each of your trading partners.
Standards Maintenance Menu Enables you to view and maintain EDI Standards files.
Databank Maintenance Menu Enables you to directly control and view application data
and EDI data that is processed by Sterling
Gentran:Basic.
Administrative Maintenance Menu Enables you to directly control and view security,
configuration, message handling, and global (system)
settings.
Mapping Maintenance Menu Enables you to translate your internal application
formats for EDI standard formats for the documents you
want to send (outbound mapping) and to translate the
EDI standard format to application formats for
documents that you receive (inbound mapping).
Sterling Gentran:Plus Manages your communications data through automated
inbound and outbound communications processes.
Sterling Gentran:Control Enables you to integrate your applications and
communications with Sterling Gentran:Basic functions
in an event-driven EDI system.
Sterling Gentran:Realtime Enables you to manage processing online in a real-time
environment.
Sterling Gentran:Viewpoint Enables you to monitor, control, and manage your EDI
environment.

Getting Started Sterling Gentran:Basic Menu Options
1 - 20 IBM Sterling Gentran:Basic for z/OS Release 6.6 User Guide
The Sterling Gentran:Basic high-level navigation, as shown in Figure 1.3, is outlined on the
Sterling Gentran Main Menu.
Figure 1.3 Sterling Gentran:Basic High-Level Navigation
Sterling Gentran
Main Menu
Sterling
Sterling
Partner Mapping
Sterling
Sterling
Standards
Databank
Maintenance
Maintenance Maintenance
Maintenance
Administrative
Maintenance
Administrative
Maintenance
Security
Maintenance
Message
Maintenance
Global Parameter
Maintenance
Configuration
Maintenance
Upload Process
Maintenance
Partner Conversion
(optional)
Gentran:Viewpoint
Gentran:Control
Gentran:Plus Gentran:Realtime

Sterling Gentran:Basic Menu Options Getting Started
IBM Sterling Gentran:Basic for z/OS Release 6.6 User Guide 1 - 21
Sterling Gentran:Basic Menus
After you have logged on to the system, the Sterling Gentran Main Menu is displayed.
All Sterling Gentran:Basic menus have the same characteristics and operate in the same manner.
The menu displays a list of numbered options. The option can be either another menu or a screen
that enables you to perform a system task.
To select an option, type the number corresponding to the menu option you want to choose and
press Enter.
Sterling Gentran:Basic Screens
All Sterling Gentran:Basic screens include the following features:
• Screen name
• Jump code
• Screen title
• User initials
• Date and time
• Screen fields
• Message line
• Function key(s)
• Online help
EDIM001 0.0_______ GENTRAN MAIN MENU XXX 06/01/2011
EDI/EDI XXXXXXXX 12:00:00
Type the number of your selection below and press ENTER, or
press the PF3 key to Exit.
__ 1. Partner Maintenance Menu
2. Standards Maintenance Menu
3. Databank Maintenance Menu
4. Administrative Maintenance
5. Mapping Maintenance Menu
6. Sterling Gentran:Plus Main Menu (N/A)
7. Sterling Gentran:Control Main Menu (N/A)
8. Sterling Gentran:Realtime Main Menu (N/A)
9. Sterling Gentran:Viewpoint Main Menu (N/A)
Enter PF1=Help PF3=Exit
PF15=Logoff

Getting Started Sterling Gentran:Basic Menu Options
1 - 22 IBM Sterling Gentran:Basic for z/OS Release 6.6 User Guide
Some screens, called multi-record screens, also contain an action bar and an Action Code field
(abbreviated to “the A field”). The following screen is an example of a multi-record screen; thus, it
contains the action bar and the A field.
Screen Component Descriptions
Screen Name
This is the technical name for the screen. Each screen begins with the prefix EDIM, followed by a
three-digit identifier.
Jump Code
The jump code is located in the upper left corner of each screen, to the right of the screen name.
The jump code is displayed automatically for each new menu or screen that is displayed. You can
press Home to move the insertion point to the Jump Code field, type the jump code of another
screen you want to display, and then press Enter to jump to that screen.
See “Jump Codes” later in this chapter for further information on how to use jump codes.
Screen Title
This is the textual identifier of the screen, centered at the top of each screen.
Add Delete Update Select
EDIM553 5.1.3_____ APPLICATION RECORDS XXX 06/01/2011
12:00:00
Application Data ID..: __________ Send or Receive..: _
Description..........:
Start Rec Type.......: __________ Area....: _ Seq: ___
A Seq Rec Area Lp Max Rec Mn Wr Description HL User
No Type ID Use Len Cd Fl Level Exit
_ ___ __________ _ ____ _____ _____ _ _ __________________________ __ _______
_ ___ __________ _ ____ _____ _____ _ _ __________________________ __ _______
_ ___ __________ _ ____ _____ _____ _ _ __________________________ __ _______
_ ___ __________ _ ____ _____ _____ _ _ __________________________ __ _______
_ ___ __________ _ ____ _____ _____ _ _ __________________________ __ _______
_ ___ __________ _ ____ _____ _____ _ _ __________________________ __ _______
_ ___ __________ _ ____ _____ _____ _ _ __________________________ __ _______
_ ___ __________ _ ____ _____ _____ _ _ __________________________ __ _______
_ ___ __________ _ ____ _____ _____ _ _ __________________________ __ _______
_ ___ __________ _ ____ _____ _____ _ _ __________________________ __ _______
Enter PF1=Help PF3=Exit PF4=Data Id PF5=Fields
PF7=Bwd PF8=Fwd
Message Line
Function Key
Screen Title
Screen Fields
Jump Code Date and Time
Screen Name
Action Code
Field
Action Bar
User Initials

Sterling Gentran:Basic Menu Options Getting Started
IBM Sterling Gentran:Basic for z/OS Release 6.6 User Guide 1 - 23
User Initials
This displays the user’s initials.
Date and Time
This shows the date and time the screen is displayed.
Screen Fields
These fields contain data specific to each screen. Some fields require you to enter information;
others are display-only. Screen fields are located between the screen title and the message line.
Message Line
This line displays Sterling Gentran messages. These messages inform you that an error has
occurred, verify that a function was performed, or supply you with additional information. The
message line is located above the function keys.
Function Keys
Function keys include both standard commands that are common throughout the Sterling Gentran
system, as well as commands that are specific to the current screen. The function key line varies
from screen to screen; only the function keys that are valid for the current screen are displayed.
You will see only function keys for commands that you are allowed to perform. This is maintained
under the Security Maintenance Menu. Each valid program function key and the function it
executes are displayed at the bottom of each screen.
Where function keys are located on your keyboard depends on your keyboard model. In addition,
some keyboards do not have dedicated function keys, and instead require you to press a
combination of keys to perform a function key function.
See your system administrator for information about your hardware configuration and function
key usage.
Action Bar
The action bar is the top line of multi-record screens, such as directory screens. The action bar
displays available actions that you can perform for the current screen. Single-record screens
typically use PF keys to perform desired functions.
Action Code Field
The Action Code field (abbreviated to the A field) is the left-most column of each line item on
multi-record screens. An action code is the first letter of any action listed in the action bar.

Getting Started Using Action Codes
1 - 24 IBM Sterling Gentran:Basic for z/OS Release 6.6 User Guide
Using Action Codes
Use the following procedure to perform an action:
1. In the A field next to the item for which you want to perform an action, type the first letter
of an action specified on the Action Bar. For example, type S for Select.
2. Press Enter or the appropriate PF key.
You can perform more than one action at a time for file maintenance tasks, such as adding,
updating, and deleting. To perform more than one action, type an action code in the A fields of
each item for which you want to perform an action and press Enter. The system performs the
actions that you have designated for the selected items, starting at the top of the screen and
proceeding downward. File maintenance actions are recognized and performed before other
actions.
See the topic “Basic File Maintenance Procedures” for more information about file maintenance
tasks.
Actions codes, such as Select and Copy are single item actions. This means that you can perform
the action for only one item at a time.
Common Action Codes
Note: Action Code options can vary from screen to screen.
Action Code Description
Add A Adds a new record.
Update U Updates an existing record.
Delete D Deletes the selected record.
Select S Displays the selected record.
Copy C Copies the selected record.

Getting Help Getting Started
IBM Sterling Gentran:Basic for z/OS Release 6.6 User Guide 1 - 25
Getting Help
Sterling Gentran:Basic provides the ability to obtain specific information about whatever part of
the program you are using at any particular moment. Sterling Gentran uses context-sensitive Help
from within the program.
The online help system is designed to allow you to access either specific information about a field
or general information about the entire screen.
This section defines how to use the online help feature in Sterling Gentran:Basic.
Accessing Online Field-Level Help
To access online help for a field, move the insertion point anywhere in the field. Press the
PF1=Help key and a pop-up help window appears on top of the current screen so the field is still
visible.
When further information is available about a field, More displays in the lower right corner of the
pop-up box. Press PF7=Bkwd or PF8=Fwd to scroll through the entire definition. When you have
reached the top or the bottom of the help information, Top or Bottom displays respectively in the
lower right corner of the pop-up box. To exit the pop-up box, press the PF12=Cancel key.
Select
EDIM010 1.1_______ PARTNER DIRECTORY 06/01/2011
12:00:00
Starting Partner Id: ___________________________________
U
A Partner Qual Name A
_ !!!GENTRAN-RESERVED-PARTNER-ID-1 *** NAME NOT ON FILE *** N
_ !!!GENTRAN-RU1 !!!GENTRAN-RP1 *** NAME NOT ON FILE *** N
_ ABLANK ACRAIG *** NAME NOT ON FILE *** N
..............................................................................
: STARTING PARTNER ID: :
: :
: A 35-POSITION ALPHANUMERIC FIELD USED TO SPECIFY A PARTNER ID FROM WHICH :
: VIEWING BEGINS. ENTER THE DESIRED PARTNER ID. YOU MAY KEY A PARTIAL :
: PARTNER ID INTO THIS FIELD AND THE SYSTEM DISPLAYS UP TO 13 PARTNER IDS :
: STARTING WITH THE CLOSEST PARTNER ID MATCH. :
: :
: NOTE: THIS DIRECTORY LISTS PARTNER IDS ONLY AS THEY ARE DISPLAYED :
: More... :
: :
: F7=Bkwd F8=Fwd F12=Cancel :
:............................................................................:
Field-Level Help
Function Keys in Help
Definition Location

Getting Started Getting Help
1 - 26 IBM Sterling Gentran:Basic for z/OS Release 6.6 User Guide
Accessing Online Screen-Level Help
To display online Help for the entire screen, move the insertion point anywhere outside a field and
press PF1=Help. The Help provides an overview that describes the purpose of the screen.
Select
EDIM010 1.1_______ PARTNER DIRECTORY 06/01/2011
12:00:00
Starti ................................................................
: Help :
: :
A Pa : THE PARTNER DIRECTORY SCREEN DISPLAYS A LISTING OF ALL :
_ !! : PARTNER IDS CURRENTLY ON FILE. THIS LISTING INCLUDES ONLY :
_ !! : THE PARTNER ID'S THAT EXIST ON YOUR PARTNER CONTROL RECORDS. :
_ AB : :
_ AB : YOU CAN ONLY VIEW A LISTING OF THOSE TRADING PARTNERS THAT :
_ AC : HAVE THE SAME SECURITY DIVISION AS DEFINED FOR YOUR LOGON OR :
_ AP : THOSE DEFINED WITH DIVISION CODE OF SPACES. LOGON IDS :
_ AP : DEFINED WITH A DIVISION OF '000' MAY VIEW ALL TRADING :
_ AP : PARTNER RECORDS. :
_ BE : :
_ DA : Bottom :
_ DA : :
_ DA : F7=Bkwd F8=Fwd F12=Cancel :
_ DA :..............................................................:
INVALID FUNCTION KEY PRESSED
Enter PF1=Help PF3=Exit PF5=Maint
PF7=Bwd PF8=Fwd
Screen-Level Help
Function Keys in Help

Function Keys Getting Started
IBM Sterling Gentran:Basic for z/OS Release 6.6 User Guide 1 - 27
Function Keys
The Sterling Gentran:Basic system has a number of standard function keys. The standard function
key commands always use the same function key number and are displayed in the same relative
screen position. However, not all standard function keys necessarily are displayed on all the
screens; rather, only the function keys that are required for a particular screen are displayed on that
screen.
Standard function keys are defined below and are not defined in the subsequent subsystem
chapters for each screen definition. Only function keys that are unique to a particular screen are
defined for that screen.
See the “Function Key Descriptions” topics in the appropriate chapters of this guide for
descriptions of the function keys that apply to each particular screen or menu.
Function
Key Function Description
PF1 Help Displays field-level and/or screen-level help text.
PF3 Exit Exits to the next higher level (the previous menu). No
actions are performed, even if there is a value in the A
field.
PF7 Bwd Scrolls backward to data that occurred earlier in the
current screen or record (for multi-line screens only).
PF8 Fwd Scrolls forward to data that occurred later in the
current screen or record (for multi-line screens only).
PF9 Add Adds the item selected.
PF10 Updt Updates the item selected.
PF11 Del Deletes the item selected. The Sterling Gentran:Basic
system prompts you to confirm the deletion by
pressing PF11 again.
PF12 Cancel Cancels the current function when the Sterling
Gentran:Basic system prompts you for a confirmation
(such as Delete).
PF14 Info Displays the date, time, and user initials on the
message line to indicate when the information on this
screen was created or last changed.
PF15 Logoff Logs off the Sterling Gentran:Basic system and
displays the Sterling Gentran:Basic Logon screen.
Logoff is available only on menus.

Getting Started Common Keyboard Conventions
1 - 28 IBM Sterling Gentran:Basic for z/OS Release 6.6 User Guide
Common Keyboard Conventions
Keyboard conventions that are common throughout Sterling Gentran:Basic are described below:
Each menu contains a selection field in which you type the number of a task selection as listed on
the menu. After you type the task selection number and press Enter, the system displays the
appropriate screen.
Key Description
Enter Instructs Sterling Gentran to process the current function selected.
You must press Enter to initiate the processing of most commands
in Sterling Gentran, with the exception of the PF5=Select
command. When specified on a screen, use PF5 to process the
desired function.
Note: On your keyboard, the Enter key might be labeled Return
or CR, or with an arrow pointing down and then to the left.
Erase EOF Clears all data in the available screen field to the right of the
insertion point (including the character the insertion point is
currently on). Sometimes this key is labeled End on the keyboard.
Backspace Moves the insertion point left and deletes data in enterable screen
fields.
Arrow keys Moves the insertion point right or left within the line but does not
alter the contents of the line.
Insert Sets the keyboard to the insert mode. In the insert mode, any
characters entered are inserted at the insertion point position and
all the characters to the right of the insertion point position shift to
the right.
Delete Deletes the character where the insertion point is currently
positioned. To delete more than one character, select all the
characters in the field and press Delete. The insertion point returns
to the first position in the field.
Home Moves the insertion point to the Jump Code field at the top of the
screen.

Basic File Maintenance Procedures Getting Started
IBM Sterling Gentran:Basic for z/OS Release 6.6 User Guide 1 - 29
Basic File Maintenance Procedures
Online file maintenance procedures are the same for all Sterling Gentran:Basic features. File
maintenance consists of these three tasks:
•Add
•Update
•Delete
The following sections describe these tasks in more detail.
Add
The Add command creates a record that did not previously exist. Type the data in the appropriate
screen fields, and press PF9 to process the Add command. The system displays a message
informing you that the record was added. If the system was unable to add a record, or if there are
missing required field data or errors, a warning is displayed. If you exit the screen before you press
PF9 to add the record, the data you entered on the screen is not saved.
Update
When you change an existing record, update the record to apply the changes. The system displays
a message telling you that the record has been updated, or a warning if there were any errors. If
you exit the screen before you press PF10 for Update, the information you entered on the screen is
not saved. To update the file, press PF10 before you exit the screen.
Delete
When you want to delete an existing record from the Sterling Gentran:Basic system, use the Delete
command. You cannot recover a deleted record.
See your system administrator for more information on data recovery.
To delete a file or record, first display the correct record and then press PF11 to delete the file or
record. The system displays a message requesting you to verify that the item you selected is the
item you want to delete by pressing PF11 again. The system displays a message telling you that
the record has been deleted. If you decide not to delete the record, press PF12 for Cancel key. The
cancel feature does not work if you have already confirmed the deletion.
Note: The Databanking feature uses the term delete in a slightly
different manner from the file maintenance delete. In the
online Databank Maintenance, you mark a record for
deletion but it is not physically removed from the file
until the batch Databank Maintenance is run against the
databank file.

Getting Started Jump Codes
1 - 30 IBM Sterling Gentran:Basic for z/OS Release 6.6 User Guide
Jump Codes
A jump code is a 10-character alphanumeric field located at the upper left corner of each Sterling
Gentran:Basic screen. This field enables you to move, or jump, directly from one screen to another
while bypassing menus. All screens that are accessible via a Sterling Gentran:Basic menu have
jump code values associated with them. Screens that are accessible only from detail screens do not
have jump code values associated with them.
How to Jump Between Screens
You can jump between screens without having to navigate using the Sterling Gentran:Basic
menus. Use the following procedure to jump between screens:
1. Press Home.
The insertion point moves to the Jump Code field at the top of the screen to the right of the
screen name.
2. Type the jump code and press Enter.
See Appendix A for a complete list of jump codes and their associated screens.
Following are some terms and definitions used in this discussion:
Term Meaning
Subsystem A set of functionally-related screens that are directly accessible
from the Sterling Gentran Main Menu (Partner Maintenance,
Standards Maintenance, Databank Maintenance, Administrative
Maintenance, Mapping Maintenance)
Navigation The movement from screen to screen by entering data then
pressing function keys (such as PF1, PF2) or by selecting options
on menus and pressing Enter
Position The location within a subsystem file (or group of files) that
displays the data (either one record or multiple records) on the
screen

Jump Codes Getting Started
IBM Sterling Gentran:Basic for z/OS Release 6.6 User Guide 1 - 31
Types of Jump Codes
There are three types of jump codes, which are listed below. These types of jump codes are
described more fully in the paragraphs that follow.
•Numeric
• Alphabetic
• Special character
Numeric Jump Codes
Numeric jump codes consist of numbers separated by periods (.). The numbers in the jump code
correspond to the numbers selected on menus, in the order in which they are selected.
Example
To display the Application Data ID screen, you could navigate using the Sterling Gentran:Basic
menus by performing the following steps:
1. Type 5 on the Sterling Gentran Main Menu and press Enter.
2. Type 1 on the Mapping Maintenance Menu and press Enter.
3. Type 2 on the Application Definition Menu and press Enter.
... OR you could jump directly to the Application Data ID screen by performing these steps:
1. Press Home.
2. Type 5.1.2 in the Jump Code field of any screen and press Enter.
See Appendix A for a complete list of jump codes and their associated screens.
Alphabetic Jump Codes
Alphabetic jump codes consist of alphabetic characters separated by periods (.). The alphabetic
code is an abbreviated reference to the screen name or function. For example, to display the
Application Data ID screen using the alphabetic jump code, type APP.DEF or APP.ID in the Jump
Code field of any screen and press Enter.
See Appendix A for a complete list of jump codes and their associated screens.
Special Character Jump Codes
Special character jump codes enable you to perform standard or generic functions with jump
codes. The two special character jump codes are SWAP and EXIT.
• SWAP enables you to jump between Sterling Gentran:Basic online subsystems
(not within subsystems). When you use jump code SWAP, you jump to the last
screen you jumped from (but not navigated from), from another subsystem. When
you jump from a different subsystem, you reset the SWAP positioning to the
screen you are jumping from.

Getting Started Jump Codes
1 - 32 IBM Sterling Gentran:Basic for z/OS Release 6.6 User Guide
Example
Let’s say you have the Group Information screen in the Partner subsystem
displayed, and then you display the Transaction Information screen (also in the
Partner subsystem). From here, you jump to the Name and Address screen (again,
in the Partner subsystem). Next, you jump to the Transaction screen in the
Standards subsystem. After you view the information on the Transaction screen,
you type SWAP in the Jump Code field to return to your previous location in the
Partner subsystem. As you expect, SWAP returns you to the Name and Address
screen in the Partner subsystem, because this is the screen from which you jumped
to the Standards subsystem.
• EXIT (or X) enables you to jump to the Sterling Gentran:Basic Logoff screen.
This feature provides a quick and easy way to exit the Sterling Gentran:Basic
system from any screen.
User-defined Jump Code Table
The User-Defined Jump Code table is a user customization facility that enables you to define your
own jump code values. This facility requires a table that consists of the 10-character user code and
the 10-character Sterling Gentran:Basic jump code. It must be coded in an Assembler table and the
name of the table must be entered on the Configuration file (Record Type 0). An entry for the table
name must be added to your CICS resource definitions.
When you type a jump code, the system verifies that the jump code you entered is valid by first
checking the User-Defined Jump Code table. If you have not defined a User-Defined Jump Code
table, or if the jump code you entered is not in that table, then the system checks the default jump
code table.
For help using the User-Defined Jump Code Table, see member EDIJUMP in the
GENTRAN.V6X6.UTILITY SOURCE LIBRARY.
Jump Code Guidelines
The Sterling Gentran:Basic system keeps independent position information for each subsystem
(Partner, Standards, Databank, Administrative, Mapping), as well as for Sterling Gentran:Basic
add-on products (Plus, Control, Realtime, Viewpoint). The independence of these subsystems
enables you to jump or navigate from subsystem to subsystem without having to re-enter a key for
that screen.
The general rules for using jump codes are the following:
• You can jump to only screens that are directly accessible through selecting menu
options.
• You can jump from any screen.
• Navigating or jumping to the Sterling Gentran:Basic Copyright/Signon screen, or
exiting the Sterling Gentran:Basic system, clears the positions for all subsystems.
• After you jump from one subsystem to another subsystem, you can return directly
to the screen you jumped from by typing SWAP in the Jump Code field.

Jump Codes Getting Started
IBM Sterling Gentran:Basic for z/OS Release 6.6 User Guide 1 - 33
• You cannot use SWAP to jump between screens within the same subsystem.
• Typing SWAP is the only method by which you can jump to a screen that has no
jump code associated with it, as long as SWAP positioning has been established
by jumping from one subsystem screen to a different subsystem screen.
• An invalid jump code causes the system to return to the jumped from screen and
display the message Invalid jump code entered.
• You cannot jump to subsystems that are not installed or for which you do not have
security access. The message Invalid jump — user lacks authority is
displayed on the screen.
How To Get Help
The IBM® Sterling Customer Center provides a wealth of online resources that are available
around the clock to enrich your business experience with IBM® Sterling Gentran®. By using
Sterling Customer Center, you gain access to many self-support tools, including a Knowledge-
Base, Documentation, Education, and Case Management. Access Sterling Customer Center at
http://customer.sterlingcommerce.com.
Once logged in, select Support Center from the top navigation menu, and then locate Sterling
Gentran product-specific support information from the left navigation menu.
Additionally, our Customer Support Reference Guide outlines our support hours, contact
information, and key information that will enhance your support experience with us. For detailed
information about Customer Support, please refer to the Customer Support Reference Guide
accessible from the login page. (http://customer.sterlingcommerce.com)

Getting Started Jump Codes
1 - 34 IBM Sterling Gentran:Basic for z/OS Release 6.6 User Guide

Chapter
IBM Sterling Gentran:Basic for z/OS Release 6.6 User Guide 2 - 1
2The Partner Subsystem
Overview
This chapter contains the following topics related to the Partner subsystem.
Topic Page
Before You Begin .................................................................................................................. 2-3
Partner Maintenance Menu.............................................................EDIM005 .................... 2-10
Partner Directory ............................................................................EDIM010 .................... 2-10
Partner Selection Menu ..................................................................EDIM007 .................... 2-17
Header Information Screen ............................................................EDIM026 .................... 2-22
Interchange Directory Screen .........................................................EDIM027 .................... 2-27
Control Information Screen 1.........................................................EDIM015 .................... 2-31
Control Information Screen 2—ISA Options.................................EDIM016 .................... 2-37
Control Information Screen 2—ICS Options .................................EDIM018 .................... 2-43
Control Information Screen 2—GS and BG Options.....................EDIM017 .................... 2-48
Control Information Screen 2—UNA Options...............................EDIM012 .................... 2-52
Control Information Screen 2—UNB Options...............................EDIM019 .................... 2-57
Control Information Screen—UNB Options
Part 1 / Syntax Version 4 ................................................................EDIM021 .................... 2-62
Control Information Screen—UNB Options
Part 2 / Syntax Version 4 ................................................................EDIM022 .................... 2-67
Control Information Screen 2—SCH Options................................EDIM013 .................... 2-71
Control Information Screen 2—STX Options................................EDIM014 .................... 2-76
Group Directory..............................................................................EDIM020 .................... 2-81
Group Information Screen ..............................................................EDIM030 .................... 2-86
Group Information Screen—BAT Options ....................................EDIM031 .................... 2-93
Group Information Screen—UNG Options ...................................EDIM032 .................... 2-98
Group Information Screen—GS Options ......................................EDIM033 .................. 2-103
Transaction Directory .....................................................................EDIM025 .................. 2-108
Transaction Information Screen .....................................................EDIM040 .................. 2-113
Transaction Information Screen—ST Options ..............................EDIM043 .................. 2-120

The Partner Subsystem Overview
2 - 2 IBM Sterling Gentran:Basic for z/OS Release 6.6 User Guide
Transaction Information Screen—UNH Options
Part 1 ..............................................................................................EDIM042 .................. 2-124
Transaction Information Screen—UNH Options
Part 2...............................................................................................EDIM046 .................. 2-128
Transaction Information Screen—UNH Options
Part 3...............................................................................................EDIM047 .................. 2-132
Transaction Information Screen—MHD Options .........................EDIM041 .................. 2-136
Name and Address Screen..............................................................EDIM035 .................. 2-140
Name and Address Part 2 Screen ...................................................EDIM036 .................. 2-144
User Defined Screen ......................................................................EDIM045 .................. 2-148
Data Separation Screen...................................................................EDIM050 .................. 2-152
Error Rejection Screen....................................................................EDIM055 .................. 2-158
Copy All Records Screen ...............................................................EDIM060 .................. 2-162
Partner Cross Reference Menu .......................................................EDIM009 .................. 2-166
Partner Cross Reference By X-Ref ID Screen................................EDIM008 .................. 2-168
Partner Cross Reference By Partner ID Screen ..............................EDIM006 .................. 2-172
Trading Partner Relationship Menu................................................EDIM009 .................. 2-175
Trading Partner Relationship By EDI ID Screen ...........................EDIM023 .................. 2-177
Trading Partner Relationship By Partner Screen............................EDIM024 .................. 2-182

Before You Begin The Partner Subsystem
IBM Sterling Gentran:Basic for z/OS Release 6.6 User Guide 2 - 3
Before You Begin
What is a Partner Profile?
To successfully facilitate electronic commerce, Sterling Gentran requires specific information
about each trading partner. Whether intra-company or inter-company in nature, all trading partner
relationships are defined and maintained in Sterling Gentran, on the Partner Maintenance
subsystem.
You can choose from two processing methodologies when defining the partner profile: Partner/
Qualifier mode and Relationship mode. The Partner/Qualifier method defines your organization
and each trading partner as separate and distinct entities on the partner profile. This method
permits each trading partner to be used in multiple relationships. With the Relationship method,
you first identify the inter- or intra- business relationships. Then, you define each identified
relationship separately and distinctly on the partner profile. This method is ideal for defining
multiple entities within your organization with shared (common) trading partners. In addition, the
Relationship method provides uniqueness for identification purposes that would not be possible if
the trading partner were defined using the Partner/Qualifier method. Both processing modes can
be selected and maintained through the Configuration subsystem.
The Partner/Qualifier mode creates a loosely coupled relationship between trading partners. One
Partner ID and Qualifier is defined for each trading partner and for each entity within an
organization involved with e-commerce. With the Partner/Qualifier method, relationships are
defined externally to the partner profile during processing.
The Relationship mode creates a closely coupled relationship between trading partners. Each
relationship is uniquely defined on the partner profile in a user/partner format where the User side
always represents your organization and the Partner side always represents your trading partner.
To bridge the transition from EDI Sender ID, EDI Sender ID Qualifier, EDI Receiver ID, and EDI
Receiver ID Qualifier found on your EDI documents to a user/partner key on the partner profile,
Sterling Gentran uses a partner Relationship file. This file is built and maintained online through
CICS.
Note: For the existing Sterling Gentran user who used
Relationship mode in Release 6.0 and who does not want
to expand that usage to the partner profile, a Mixed mode
is available in Release 6.6. In Mixed mode, the partner
profile is configured in Partner/Qualifier mode, and the
databank is set up in Relationship mode.

The Partner Subsystem Before You Begin
2 - 4 IBM Sterling Gentran:Basic for z/OS Release 6.6 User Guide
What is in this Chapter?
This chapter explains the menus and screens of the Sterling Gentran:Basic partner profile, which is
accessed through the Partner subsystem. In addition, this chapter describes how to perform the
following functions:
• Add a new trading partner using either Partner/Qualifier or Relationship mode
• Copy and rename an existing trading partner
• Add name, address, and contact information for a trading partner
• Set up error rejection criteria by trading partner
• Set up data separation by trading partner
• Add notes or special instructions to a user defined record by trading partner
• Define an alias Partner ID and Qualifiers through a partner cross-reference file
• Define user/partner relationships for a trading partner
• Define and maintain multiple interchange, group, and transaction sets under a
common trading partner
• Maintain interchange header, functional groups, and transaction set information
for inbound and outbound processing by trading partner
How to Access the Partner Subsystem
The screen flow is determined by the partner processing mode, Partner/Qualifier or Relationship
mode, selected from Configuration Maintenance.
Note: In the Configuration Maintenance, the On-Line Options –
Record Type 0 (Panel 2 of 3) screen enables you to define
the partner processing mode for the trading partner
profile.
See Chapter 5, “The Administration Subsystem,” for
more information about Configuration Maintenance.
You can display all the screens in the Partner subsystem from the Partner Maintenance Menu.
Perform either of these two actions to display the Partner Maintenance Menu:
• From the Sterling Gentran Main Menu, type 1 to select the Partner Maintenance
Menu subsystem.
•Type 1.0 in the Jump Code field on any screen in Sterling Gentran:Basic.

Before You Begin The Partner Subsystem
IBM Sterling Gentran:Basic for z/OS Release 6.6 User Guide 2 - 5
Each menu contains a selection field allowing you to type the number of a task selection as listed
on the menu. After typing the task number and pressing Enter, Sterling Gentran displays the
appropriate screen. When you make a menu selection, the system displays screens that prompt you
through the processes available in the Partner Profile Maintenance feature. There are 39 screens
available in the Partner Profile Maintenance feature. Some screens allow you to perform a subtask
and are only accessible from another screen (e.g., Control Information screens). Subtask screens
are not listed on the menus.
When performing partner profile maintenance, consider the following:
1. There are eight record types that comprise a single trading partner definition on the partner
profile. All screens point to one or more of these records. The order of the record key is
defined by you and consists of the Partner ID and Qualifier (Partner/Qualifier mode) or
user/partner (Relationship) mode. Adding or selecting a particular trading partner can only
be accomplished through the Partner Selection Menu screen. The record key entered on
this screen is used to read (or write) all other record types that make up a trading partner
on the partner profile.
2. For any hexadecimal conversion fields (e.g., element separators), the system evaluates the
single position alphanumeric field first, then the two position hexadecimal field.
Therefore, any time data is entered in both fields, the system overlays the value entered in
the hexadecimal field with the hexadecimal value of the first alphanumeric field.
3. Users with Level 1 security have unrestricted file maintenance rights. If you have Level 2
security, you may be allowed to perform additions, updates, and deletions to the trading
partner profile records. The system displays the PF9=Add, PF10=Updt, and PF11=Del
function keys. If you have Level 3 security, you are not able to add, update, or delete
trading partner profile records, and the function keys are not displayed. When adding a
new record, the default value is Y for the Update Flag.
4. You can view and maintain records only for those trading partners having the same
division code as your own. The system displays all trading partners when the division
code equals 000. Any record that contains a division code of spaces is considered to be a
corporate record, and can be used by more than one division. All users can access these
records.
See the topic “User ID Maintenance Screen” in Chapter 5, “The Administration
Subsystem,” for more information on Division access.
Figure 2.1 and Figure 2.2 illustrate how to navigate through the Partner subsystem for the
Partner/Qualifier and Relationship modes. The labeled boxes represent screens in the subsystem.

The Partner Subsystem Before You Begin
2 - 6 IBM Sterling Gentran:Basic for z/OS Release 6.6 User Guide
Partner/Qualifier Mode
Figure 2.1 Partner Subsystem Screen Flow
Partner
Menu
Partner
Directory
Partner
Cross
Reference
Partner
Selection
Maintenance
Group
Directory
Name
Address
and
User
Defined
Data
Separation
Copy All
Records
Error
Rejection
Menu
Group
Information
Transaction
Information
Partner
Cross Ref
by X–Ref ID
Partner
Cross Ref
by Partner ID
Header
Control
Information
Control
Directory
Transaction
Directory

Before You Begin The Partner Subsystem
IBM Sterling Gentran:Basic for z/OS Release 6.6 User Guide 2 - 7
Relationship Mode
Figure 2.2 Relationship Screen Flow
Note: The screen flow is determined by the partner profile
processing mode selected on the Configuration file to
define a trading partner, Partner/Qualifier or Relationship
(user/partner).
Partner Jump Codes
A jump code is a 10-character alphanumeric field located at the upper left corner of each Sterling
Gentran:Basic screen. This field enables you to move, or jump, directly from one screen to
another, within a subsystem, while bypassing menu screens. All screens that are accessible through
a Sterling Gentran:Basic menu have jump codes associated with them. Screens that are accessible
only from detail screens do not have jump codes associated with them.
See Chapter 1, “Getting Started,” for further information on using jump codes.
Group
Directory
User
Defined
Data
Separation
Copy All
Records
Error
Rejection
Group
Information
Transaction
Information
Header
Control
Information
Partner Trading
Relationship
Menu
Partner
Maintenance
Menu
Partner
Selection
Menu
Partner
Directory
Trading Partner
Relationship by
EDI ID
Trading Partner
Relationship by
User/Part ID
Name
and
Address
(User)
Name
and
Address
(Part)
Control
Directory
Transaction
Directory

The Partner Subsystem Before You Begin
2 - 8 IBM Sterling Gentran:Basic for z/OS Release 6.6 User Guide
You can jump between screens without having to display the Sterling Gentran:Basic menus. Use
the following procedure to jump between screens:
Step 1: Press Home.
The insertion point moves to the Jump Code field at the top of the screen to the
right of the screen number.
Step 2: Type the jump code and press Enter.
Note: If you move the insertion point to the Jump Code field
and you then decide not to enter a jump code, press Tab
to return to the next entry field on the screen.
The following table lists the jump codes for the Sterling Gentran:Basic Partner subsystem menus
and screens. The screens are listed by name and are arranged in the order in which they are
displayed on the Sterling Gentran:Basic menus.
Screen Jump Codes
Screen Title Number Numeric Alphabetic
Sterling Gentran Main Menu EDIM001 0.0
0
BSC
MAIN
Partner Maintenance Menu EDIM005 1.0
1
PART
Partner Directory EDIM010 1.1 PART.DIR
Partner Selection Menu EDIM007 1.2 PART.MENU
Header Information EDIM026 1.2.1 PART.HDR
Interchange Directory EDIM027 1.2.2 PART.INTD
Control Information EDIM015 1.2.2.1 PART.CNTL
PART.CTL
Group Directory EDIM020 1.2.3 PART.GRPD
Group Information EDIM030
EDIM033
1.2.3.1 PART.GRP
Transaction Directory EDIM025 1.2.4 PART.TRND
Transaction Information EDIM040
EDIM043
1.2.4.1 PART.TRN
Name and Address EDIM035 1.2.5 PART.NAME
User Defined EDIM045 1.2.6 PART.USER
Data Separation EDIM050 1.2.7 PART.DSEP
PART.SEP
Error Rejection EDIM055 1.2.8 PART.ERR
Copy All Records EDIM060 1.2.9 PART.CPY
PART.COPY

Before You Begin The Partner Subsystem
IBM Sterling Gentran:Basic for z/OS Release 6.6 User Guide 2 - 9
Note: You can jump to the Partner screens at the 1.2.# level
only if the partner position has already been established
(e.g., a Partner ID has already been selected and is
present in the Position work area).
In instances in which multiple screens comprise a logical
operation, only the first screen is assigned a jump code.
To display subsequent screens in this scenario, jump to
the first screen, and then press PF5 to display the next
screen.
See Appendix A for a complete list of jump codes and their associated screens.
Partner/Qualifier Mode
Partner Cross-Reference
Menu
EDIM009 1.3 PART.XREF
Partner Cross Reference by
X-Ref ID
EDIM008 1.3.1 PART.XREFX
Partner Cross Reference by
Partner ID
EDIM006 1.3.2 PART.XREFP
Relationship (User/Partner) Mode
Trading Partner Relationship
Menu
EDIM009 1.3 PART.REL
Trading Partner Relationship
by EDI ID
EDIM023 1.3.1 PART.RELE
Trading Partner Relationship
by User/Partner
EDIM024 1.3.2 PART.RELP
Screen Jump Codes
Screen Title Number Numeric Alphabetic

The Partner Subsystem Partner Maintenance Menu EDIM005
2 - 10 IBM Sterling Gentran:Basic for z/OS Release 6.6 User Guide
Partner Maintenance Menu EDIM005
Purpose
The Partner Maintenance Menu contains three menu options for both Partner/Qualifier and
Relationship (user/partner) modes that you can use to perform partner profile maintenance. The
three maintenance screens allow you to display, add, and maintain Partner profiles.
How to Access
Access the Partner Maintenance Menu in either of these two ways:
• From the Sterling Gentran Main Menu, type 1 to select the Partner Maintenance
Menu and press Enter.
•Type 1.0 in the Jump Code field of any screen and press Enter.
Menu Examples
The following examples illustrate the Partner Maintenance Menu for both Partner/Qualifier and
Relationship (user/partner) modes.
Partner/Qualifier Mode
EDIM005 1.0_______ PARTNER MAINTENANCE MENU XXX 06/01/2011
12:00:00
Type the number of your selection below and press ENTER, or
press the PF3 key to Exit.
_ 1. Partner Directory
2. Partner Maintenance
3. Partner Cross-Reference Menu
Enter PF1=Help PF3=Exit
PF15=Logoff

Partner Maintenance Menu EDIM005 The Partner Subsystem
IBM Sterling Gentran:Basic for z/OS Release 6.6 User Guide 2 - 11
Relationship Mode
Menu Options
The following table describes the three menu options on the Partner Maintenance Menu for both,
Partner/Qualifier and Relationship (user/partner) modes.
Partner/Qualifier Mode
Menu Options Description
1. Partner Directory Lists all currently defined partner control
records.
2. Partner Maintenance Enables you to add, display, and maintain
trading partner record definitions for each of
your trading partners.
3. Partner Cross-Reference Menu Enables you to perform a search by Cross
Reference ID or Partner ID to display and
maintain a particular trading partner cross-
reference.
EDIM005 1.0_______ PARTNER MAINTENANCE MENU XXX 06/01/2011
12:00:00
Type the number of your selection below and press ENTER, or
press the PF3 key to Exit.
_ 1. Partner Directory
2. Partner Maintenance
3. Trading Partner Relationship
Enter PF1=Help PF3=Exit
PF15=Logoff

The Partner Subsystem Partner Maintenance Menu EDIM005
2 - 12 IBM Sterling Gentran:Basic for z/OS Release 6.6 User Guide
Field Descriptions
Note: Fields that are display-only contain the statement
(protected) next to the field name in the documentation.
Fields in which you must enter a value contain the
statement (required) next to the field name in the
documentation.
Jump Code
A 10-position alphabetic or numeric field containing the jump code for this screen. A
screen’s jump code automatically is displayed in the Jump Code field for that screen.
To jump to another screen, press Home; type the jump code of the screen to which you
want to jump, and then press Enter.
See Chapter 1, “Getting Started,” for further information on using jump codes.
Selection
This field is used to make a menu selection. Type a valid value (1, 2, or 3) and press
Enter to perform the selected function.
Relationship (User/Partner)
Mode Menu Option Description
1. Partner Directory Lists all currently defined partner control
records.
2. Partner Maintenance Enables you to add, display, and maintain
trading partner record definitions for each of
your trading partners.
3. Trading Partner Relationship Enables you to perform a search by EDI ID or
User/Partner ID to display and maintain a
particular trading partner relationship.

Partner Directory EDIM010 The Partner Subsystem
IBM Sterling Gentran:Basic for z/OS Release 6.6 User Guide 2 - 13
Partner Directory EDIM010
Purpose
The Partner Directory displays a list of all Partner IDs currently on file. This list includes only the
Partner IDs that exist on your trading partner header records.
You can only view a list of those trading partners that have the same security division as defined
for your logon or those defined with a division code of spaces. Logon IDs defined with a division
of ‘000’ may view all trading partner records.
See the topic “User ID Maintenance Screen” in Chapter 5, “The Administration Subsystem,” for
more information on division access.
How to Access
Access the Partner Directory in either of the following ways:
•Type 1 to select the Partner Directory option from the Partner Maintenance Menu
and press Enter.
•Type 1.1 in the Jump Code field of any screen and press Enter.
Screen Examples
The following examples illustrate the Partner Directory for both Partner/Qualifier and
Relationship modes.
Partner/Qualifier Mode
Select
EDIM010 1.1_______ PARTNER DIRECTORY XXX 06/01/2011
12:00:00
Starting Partner Id: ___________________________________
U
A Partner Qual Name A
_ !!!GENTRAN-RESERVED-PARTNER-ID-1 GENTRAN RESERVED PARTNER Y
_ BG-PARTNER EXAMPLE OF A BG PARTNER Y
_ ICS-PARTNER EXAMPLE OF AN ICS PARTNER Y
_ ISA-PARTNER EXAMPLE OF AN ISA PARTNER Y
_ STX-PARTNER EXAMPLE OF AN STX PARTNER Y
_ UNA-PARTNER EXAMPLE OF A UNA PARTNER Y
_ VENDOR-1 TUTORIAL - XYZ COMPUTER COMPANY Y
_ VENDOR-2 TUTORIAL - BULK PAPER COMPANY Y
_ VENDOR-3 TUTORIAL - TWO WAY COMMUNICATIONS Y
_ VENDOR-4 TUTORIAL - RANDOM OFFICE SUPPLY Y
_ VENDOR-5 TUTORIAL - OVERSEAS MINING COMPAN Y
_ VENDOR-6 TUTORIAL - SOFTWARE HOUSE PLC Y
_
END OF PARTNERS
Enter PF1=Help PF3=Exit PF5=Maint
PF7=Bwd PF8=Fwd

The Partner Subsystem Partner Directory EDIM010
2 - 14 IBM Sterling Gentran:Basic for z/OS Release 6.6 User Guide
Relationship Mode
Screen Actions
In the Partner Directory, Sterling Gentran displays a list of all Partner IDs on file.
Note: You can advance to the trading partner you want to
access by using the Starting Partner Id field for Partner/
Qualifier mode, or the Starting User and Starting Partner
fields for Relationship mode.
See the following “Field Descriptions” sub-topic for
more information.
The screen actions are displayed on the top line of the Partner Directory. The following table
describes each screen function and gives instructions on how to perform those functions.
To perform
this action...
Associated
with this
screen
action...
Do this...
Retrieve the Partner
Selection Menu screen
for a trading partner
selected on the Partner
Directory
Select To select a Partner ID to view or maintain,
type S in the A field next to the Partner ID
you want to view on the Partner Directory.
Then, press PF5.
Select
EDIM010 1.1_______ PARTNER DIRECTORY XXX 06/01/2011
12:00:00
Starting User .....: ___________________________________
Partner ..: _______________
U
A User Partner User Name Partner Name A
_ YOUR COMPANY VENDOR-1 YOUR COMPANY NAME VENDOR-1 NAME Y
_
_
_
_
_
_
_
_
_
_
_
_
TO SELECT, TYPE "S" BESIDE THE PARTNER AND PRESS THE APPROPRIATE KEY
Enter PF1=Help PF3=Exit PF5=Maint
PF7=Bwd PF8=Fwd

Partner Directory EDIM010 The Partner Subsystem
IBM Sterling Gentran:Basic for z/OS Release 6.6 User Guide 2 - 15
Function Key Descriptions
Note: Standard function keys, such as PF1=Help, PF3=Exit,
PF7=Bwd, PF8=Fwd, PF12=Cancel, and
PF15=Logoff, as well as the Enter key, are defined in
Chapter 1.
PF5=Maint Displays the Partner Selection Menu with the Partner ID you have selected.
Field Descriptions
Note: Fields that are display-only contain the statement
(protected) next to the field name in the documentation.
Fields in which you must enter a value contain the
statement (required) next to the field name in the
documentation.
Jump Code
A 10-position alphabetic or numeric field containing the jump code for this screen. A
screen’s jump code is displayed in the Jump Code field for that screen.
To jump to another screen, press Home, type the jump code of the screen to which you
want to jump, and then press Enter.
See Chapter 1, “Getting Started,” for further information on using jump codes.
Partner/Qualifier Mode Relationship Mode
Field Description Field Description
Starting
Partner Id
A 35-position alphanumeric field
used to specify a Partner ID from
which viewing begins. Type the
Partner ID you want to access. If
you type a partial Partner ID in
this field, the system displays up
to 13 Partner IDs starting with the
nearest Partner ID match.
Starting
User
A 15-position alphanumeric field used
to specify the User portion of a User/
Partner ID from which viewing
begins. Type the desired User ID. You
can type a partial User ID in this field
and the system displays up to 13 User/
Partner IDs starting with the nearest
User ID match.

The Partner Subsystem Partner Directory EDIM010
2 - 16 IBM Sterling Gentran:Basic for z/OS Release 6.6 User Guide
A (Action Code)
A 1-position alphabetic field used to specify an action to perform. Type S (Select) and
press PF5 to display the Partner Selection Menu.
UA (Update Allowed) (protected)
Displays the current value for the Update Allowed flag that controls whether this trading
partner may be updated. Valid values are:
N = No, user cannot make updates to the current parameters. The value N
is set for a user maintaining Level 1 Security (typically a system
administrator) to lock the established parameters set for Partner IDs
that are currently in production.
Y= Yes, allow a user with Level 2 or Level 1 Security to change the
parameters for the specified trading partner.
Partner
(protected)
Displays the Partner ID. Starting
Partner
A 15-position alphanumeric field used
to specify the Partner portion of a
User/Partner ID from which viewing
begins. Type the desired Partner ID.
You can type a partial Partner ID in
this field and the system displays up
to 13 User/Partner IDs starting with
the closest User/Partner ID match.
Note: This directory lists Partner IDs
only as they are displayed on their
header records. Also, remember that
you can only view a listing of those
Partner IDs having the same security
division as defined for your logon.
Division 000 displays ALL Partner
IDs.
See the topic “User ID Maintenance
Screen” in Chapter 5 for more
information on division access.
Qual
(protected)
Displays the Qualifier associated
with the trading partner, if
applicable.
User
(protected)
Displays the User portion of the User/
Partner Profile ID.
Name
(protected)
Displays the trading partner name
describing the Partner ID, if it
exists on file.
Partner
(protected)
Displays the Partner portion of the
User/Partner Profile ID.
User Name
(protected)
Displays the trading partner name
defining the User ID, if it exists on
file.
Partner
Name
(protected)
Displays the trading partner name
describing the Partner ID, if it exists
on file.
Partner/Qualifier Mode Relationship Mode
Field Description Field Description

Partner Selection Menu EDIM007 The Partner Subsystem
IBM Sterling Gentran:Basic for z/OS Release 6.6 User Guide 2 - 17
Partner Selection Menu EDIM007
Purpose
The Partner Selection Menu displays a list of menu selections from which to choose to view, add,
or maintain Partner Profile IDs.
From the Partner Selection Menu, you can select a record type to display information for an
existing Partner Profile ID by typing the selection number of the record type in the selection field.
Information for each of the eight record types listed on the Partner Selection Menu is entered on a
separate screen. The Control Information, Group, and Transaction records have multiple screens.
This section discusses each partner maintenance screen and the Copy All feature.
How to Access
Access the Partner Selection Menu in either of the following ways:
•Type 2 to select Partner Maintenance from the Partner Maintenance Menu and
press Enter.
•Type 1.2 in the Jump Code field of any screen and press Enter.
Menu Examples
The following examples illustrate the Partner Selection Menu for both Partner/Qualifier and
Relationship modes.
Partner/Qualifier Mode
EDIM007 1.2_______ PARTNER SELECTION MENU XXX 06/01/2011
12:00:00
EXAMPLE OF AN ISA PARTNER
Part ID: VENDOR-1___________________________ Qual: _______________
Copy ID: ___________________________________ Qual: _______________
Type the number of your selection below and press ENTER,
or press the PF3 key to Exit.
_ 1. Header Information
2. Interchange Directory
3. Group Directory
4. Transaction Directory
5. Name and Address
6. User Defined
7. Data Separation
8. Error Rejection
9. Copy All Records
Job Name: _______
Enter PF1=Help PF3=Exit PF4=Dir
PF7=Rpt

The Partner Subsystem Partner Selection Menu EDIM007
2 - 18 IBM Sterling Gentran:Basic for z/OS Release 6.6 User Guide
Relationship Mode
Menu Options
There are nine selections on the Partner Selection Menu. There are eight partner maintenance
record options and one menu function available (i.e., Copy All Records feature).
Note: The Partner Selection Menu provides the same menu
options for both Partner/Qualifier and Relationship
modes.
The following table provides the eight options and their descriptions.
Menu Option Description
1. Header Information Enables you to add, change, or delete partner profile
information
2. Interchange Directory Enables you to add, change, or delete interchange
control records for partner profile information
3. Group Directory Enables you to add or maintain separate processing
rules for various groups
4. Transaction Directory Enables you to add or maintain separate processing
rules for various transactions
5. Name and Address Enables you to add or maintain each trading partner's
name, address, and telephone number
EDIM007 1.2_______ PARTNER SELECTION MENU XXX 06/01/2011
12:00:00
YOUR COMPANY NAME XYZ COMPUTER COMPANY
User: YOUR_COMPANY_______________________ Partner: VENDOR-1_______
Copy User: ___________________________________ Partner: _______________
Type the number of your selection below and press ENTER,
or press the PF3 key to Exit.
_ 1. Header Information
2. Interchange Directory
3. Group Directory
4. Transaction Directory
5. Name and Address
6. User Defined
7. Data Separation
8. Error Rejection
9. Copy All Records
Job Name: _______
Enter PF1=Help PF3=Exit PF4=Dir PF5=Ref
PF7=Rpt

Partner Selection Menu EDIM007 The Partner Subsystem
IBM Sterling Gentran:Basic for z/OS Release 6.6 User Guide 2 - 19
Menu Functions
Copy All Feature
Sterling Gentran:Basic helps prevent you from duplicating and overwriting user records that may
already exist. The Copy All Records feature provides you with the ability to efficiently copy
records from an existing trading partner to a newly added trading partner. From the Partner
Selection Menu, you can add a new Partner Profile ID and copy to it all of the records from an
existing Partner Profile ID.
See the topic “Copy All Records Screen” for more information about the Copy All feature.
Function Key Descriptions
Note: Standard function keys, such as PF1=Help, PF3=Exit,
PF8=Fwd, PF12=Cancel, and PF15=Logoff, as well as
the Enter key, are defined in Chapter 1.
To display a record type for an existing Partner Profile ID, or to begin to create a record type for a
new Partner ID, type the Partner ID and associated Qualifier code for Partner/Qualifier mode or
User and Partner for Relationship mode. Use the Tab key to move the insertion point to the
selection field, type the selection number of the desired record type and press Enter. The system
then displays the selected record type entry screen.
PF4=Dir Returns to the Partner Directory where you can view a listing of Partner
Profile IDs. If a complete or partial Partner ID exists in the Partner ID field,
the system displays the directory starting with the selected Partner ID (or
nearest match) at the top.
PF7=Rpt Allows you to submit the batch Partner Print report for the Profile ID
displayed at the top of the screen.
6. User Defined Enables you to maintain additional reference
information that you want to define for any trading
partner
7. Data Separation Enables you to establish inbound split files based
upon group or transaction type or outbound split files
based upon trading partner
8. Error Rejection Enables you to designate those errors that you decide
are not acceptable, allowing you to reject the data at
the partner (interchange), group, or transaction level
9. Copy All Records Enables you to duplicate all of an existing trading
partner's records using one step to create a new
partner record
(Continued)
Menu Option Description

The Partner Subsystem Partner Selection Menu EDIM007
2 - 20 IBM Sterling Gentran:Basic for z/OS Release 6.6 User Guide
Field Descriptions
Note: Fields that are display-only contain the statement
(protected) next to the field name in the documentation.
Fields in which you must enter a value contain the
statement (required) next to the field name in the
documentation.
Jump Code
A 10-position alphabetic or numeric field containing the jump code for this screen. A
screen’s jump code is displayed in the Jump Code field for that screen.
To jump to another screen, press Home, type the jump code of the screen to which you
want to jump, and then press Enter.
See Chapter 1, “Getting Started,” for further information on using jump codes.
Selection
This field is used to make a menu selection. Type a valid value (1, 2, 3, 4, 5, 6, 7, 8, or 9)
and press Enter to access to the selected menu.
Job Name
An 8-position alphanumeric field used to designate a user-specified jobname when
printing a report using the PF7 key. Valid values are any valid jobname.
To select reports for printing, type the user-specified jobname in the Job Name field and
press PF7. If you do not type a value in the Job Name field, the system uses a default
value, which is user-specified during installation customization of the JCL (EDIRJCL)
file.
Partner/Qualifier Mode Relationship Mode
Field Description Field Description
(Partner
Name -
protected)
A 35-position
alphanumeric field used
to display the partner
name, as found on the
Name and Address
record. The partner name
can help to help to further
identify the Partner ID.
(User –
protected)
Displays up to a 15-position
User ID, if it exists on file for
Relationship mode.
Part ID A 35-position alphabetic
field used to select a
Partner ID for which you
are displaying, creating,
modifying, or deleting
records.
(Partner –
protected)
Displays up to a 15-position
alphabetic Partner ID, if it exists
on file for Relationship mode.

Partner Selection Menu EDIM007 The Partner Subsystem
IBM Sterling Gentran:Basic for z/OS Release 6.6 User Guide 2 - 21
Qual A 4-position
alphanumeric field used
to enter the Qualifier
associated with the
Partner ID, if applicable.
User/
Partner
(required)
Two 15-position alphanumeric
fields used to select a User ID
and Partner ID for the
Relationship for which want to
display, create, modify, or delete
records.
Copy ID A 35-position
alphanumeric field used
to enter the Partner ID of
an existing trading
partner from which you
are copying all records.
This field (on this screen)
is used only with the
COPY ALL feature. The
COPY ALL feature is
discussed in detail under
the Menu Functions
header above.
Copy User/
Partner
Two 15-position alphanumeric
fields used to enter the User/
Partner ID of an existing trading
relationship from which you are
copying all records. The Copy
User/Partner ID field is used
only with the Copy All feature.
See the topics “Menu Functions”
and “Menu Options” previously
in this section for more
information about the COPY
ALL feature.
Qual A 4-position
alphanumeric field used
to enter the Qualifier
Code (if applicable)
associated with the
Partner ID entered in the
Copy From ID field.
Partner/Qualifier Mode Relationship Mode
Field Description Field Description

The Partner Subsystem Header Information Screen EDIM026
2 - 22 IBM Sterling Gentran:Basic for z/OS Release 6.6 User Guide
Header Information Screen EDIM026
Purpose
The Header Information screen enables you to display, update, add, or delete information about a
trading partner. This information is required for all other partner profile maintenance procedures
and screens. The Header Information screen is the first record that you will need to create to add a
new trading partner.
Caution: When you delete the header record for a trading partner,
all other records for this trading partner are deleted as
well.
How to Access
Access the Header Information screen in either of the following ways:
•Type 1 to select Header Information from the Partner Selection Menu and press
Enter.
•Type 1.2.1 in the Jump Code field of any screen and press Enter (this functions
only if the Partner ID has been established).
At installation, Sterling Gentran:Basic automatically sets up a default Partner ID. The default
Partner ID contains default Group and Transaction records that are required for each trading
partner. Each time you add a new Partner ID and Control record, the system automatically uses the
default Group and Transaction record templates to create default Group and Transaction records
for the new trading partner. You have the capability to modify the values in the generic default
records to create your own default records. After modification, Sterling Gentran will then use the
values specified in your default records.
Partner/Qualifier Mode
The default Partner ID containing the default Group and Transaction records is:
!!! GENTRAN–RESERVED–PARTNER–ID–1
Relationship Mode
Following is the default Partner Profile ID containing the default Group and Transaction records:
!!! GENTRAN–RU1 !!! GENTRAN–RP1
The default Partner ID can be viewed and modified from the Partner Selection Menu like any other
ID (and associated records).
See the topic “Partner Selection Menu” for information on how to display and change the records
for a specified Partner ID.

Header Information Screen EDIM026 The Partner Subsystem
IBM Sterling Gentran:Basic for z/OS Release 6.6 User Guide 2 - 23
Screen Examples
The following examples illustrate the Header Information screen for both Partner/Qualifier and
Relationship (user/partner) modes.
Partner/Qualifier Mode
Relationship Mode
EDIM026 1.2.1_____ HEADER INFORMATION XXX 06/01/2011
12:00:00
EXAMPLE OF AN ISA PARTNER
Part ID: ISA-PARTNER Qual:
Description:
EXAMPLE_OF_AN_ISA_PARTNER_______________
________________________________________
Underscore Character : _
Division . . . . . . : 000
Update Allowed . . . : Y (Y/N)
Last Update Date . . : 00/00/00 Time . . : 00:00:00 User . . : SCI
Enter PF1=Help PF3=Exit PF5=IDir
PF9=Add PF10=Updt PF11=Del
EDIM026 1.2.1_____ HEADER INFORMATION XXX 06/01/2011
12:00:00
YOUR COMPANY NAME VENDOR-1 NAME
User...: YOUR COMPANY Partner: VENDOR-1
Description:
GENTRAN_TEST_PARTNER____________________
________________________________________
Underscore Character : _
Division . . . . . . : 000
Update Allowed . . . : Y (Y/N)
Last Update Date . . : 00/00/00 Time . . : 00:00:00 User . . : SCI
Enter PF1=Help PF3=Exit PF5=IDir
PF9=Add PF10=Updt PF11=Del

The Partner Subsystem Header Information Screen EDIM026
2 - 24 IBM Sterling Gentran:Basic for z/OS Release 6.6 User Guide
Function Key Descriptions
Note: Standard function keys, such as PF1=Help, PF3=Exit,
PF7=Bwd, PF8=Fwd, PF12=Cancel, and
PF15=Logoff, as well as the Enter key, are defined in
Chapter 1.
PF5=IDir Displays the Interchange Directory.
PF9=Add Adds a header record for a new Partner ID being added to the partner profile.
Note: When you add a new header record, the system
automatically adds default Group and Transaction
records, based on the
!!!GENTRAN–RESERVED–PARTNER– ID–1 (Partner/
Qualifier mode)
OR
!!!GENTRAN-RU1/!!!GENTRAN-RP1
(Relationship mode)
PF10=Updt Updates the header record for an existing Partner ID.
PF11=Del Deletes a header record AND SUBSEQUENTLY ALL OTHER
RECORDS for an existing Partner ID.
Field Descriptions
Note: Fields that are display-only contain the statement
(protected) next to the field name in the documentation.
Fields in which you must enter a value contain the
statement (required) next to the field name in the
documentation.
Jump Code
A 10-position alphabetic or numeric field containing the jump code for this screen. A
screen’s jump code is displayed in the Jump Code field for that screen.
To jump to another screen, press Home, type the jump code of the screen to which you
want to jump, and then press Enter.
See Chapter 1, “Getting Started,” for further information on using jump codes.

Header Information Screen EDIM026 The Partner Subsystem
IBM Sterling Gentran:Basic for z/OS Release 6.6 User Guide 2 - 25
Description
A 120-position alphanumeric field that can be used to further describe this partner profile,
if you are processing in Partner/Qualifier mode. This field also describes the user/partner
relationship if you are processing in Relationship mode.
Underscore Character
A 1-position alphabetic field that contains the underscore substitution character that will
be used in place of the actual underscore ( _ ) on the screen display of selected fields for
this partner. Valid values are: ~, ! , @ , #, $, %, ¬, &, *,
( , ) , - , = , +, { , } , : , ; , < , > , / , ? , | , \ , and space.
See the topic “Using Underscore Substitution Characters” in Chapter 7 for more
information about this feature.
Division (protected, except Division 000)
A 3-position alphanumeric field assigned by the user at the time the partner profile is
added. The default value is 000. Although this field is called Division, it is used for
grouping partners under a common access. That is, access to a trading partner is tied to the
Division code on your Security Profile. Before changing the Division code from 000,
consider how users are organized in respect to adding and updating the partner profile. For
most companies, leaving the Division code as 000 and preventing unauthorized changes
through the Security Profile by access and level is sufficient.
Any record that contains a Division code of spaces is considered to be a corporate record
and can be used by more than one division. All users can access these records.
Partner/Qualifier Mode Relationship Mode
Field Description Field Description
(Partner
Name -
protected)
A 35-position
alphanumeric field used
to display the partner
name, as found on the
Name and Address
record. The partner name
can help to further
identify the Partner ID.
(User Name -
protected)
Displays up to a 35-position
alphanumeric user name, if
it exists on file for the User/
Partner ID.
Part ID
(protected)
Displays the Partner ID
you have entered or
selected.
Note: The Partner ID and
Qualifier make up the key
for all associated records.
(Partner Name -
protected)
Displays up to a 35-position
alphanumeric partner name,
if it exists on the file for the
User/Partner ID.
Qual
(protected)
Displays the Qualifier
associated with the
Partner ID, if applicable.
User/Partner
(protected)
Displays two 15-position
alphabetic fields that
contain the User/Partner ID
you have entered or
selected.

The Partner Subsystem Header Information Screen EDIM026
2 - 26 IBM Sterling Gentran:Basic for z/OS Release 6.6 User Guide
Update Allowed (May be protected for users with Level 2 or 3 Security)
Displays the current value for the Update Allowed flag that controls whether this trading
partner may be updated. Valid values are:
N = No, user cannot make updates to the current parameters. The value N
is set for a user maintaining Level 1 Security (typically a system
administrator) to lock the established parameters set for Partner IDs
that are currently in production.
Y= Yes, allow a user with Level 2 or Level 1 Security to change the
parameters for the specified trading partner.
Note:Remember, ONLY a user with Level 1 security can
change the Update Allowed field.
Last Update Date (protected)
An 8-position field that displays the date on which this Trading Partner Header was
created or last changed. The date format is MM/DD/YY.
Last Update Time (protected)
An 8-position field that displays the time at which this Trading Partner Header was created
or last changed. The time format is HH:MM:SS.
Last Update User (protected)
A 3-position field that displays the initials of the user who created or last changed this
Trading Partner Header.

Interchange Directory Screen EDIM027 The Partner Subsystem
IBM Sterling Gentran:Basic for z/OS Release 6.6 User Guide 2 - 27
Interchange Directory Screen EDIM027
Purpose
The Interchange Directory displays a list of all interchange control records currently on file for this
Partner Profile ID.
How to Access
Access the Interchange Directory in either of these two ways:
•Type 2 to select Interchange Directory from the Partner Selection Menu.
•Type 1.2.2 in the Jump Code field (this functions only if the Partner Profile ID
has already been established).
Screen Examples
The following examples illustrate the Interchange Directory for both Partner/Qualifier and
Relationship (user/partner) modes.
Partner/Qualifier Mode
Select
EDIM027 1.2.2_____ INTERCHANGE DIRECTORY XXX 06/01/2011
12:00:00
GENTRAN RESERVED PARTNER
Part ID: !!!GENTRAN-RESERVED-PARTNER-ID-1 Qual:
MULTIPLE HEADER
A ENV ID OPTION VERSION
_ ISA ISA
_
_
_
_
_
_
_
_
_
_
_
TO SELECT INTERCHANGE ENTER AN S BESIDE THE ID
Enter PF1=Help PF3=Exit PF4=Hdr PF5=Ctrl
PF7=Bwd PF8=Fwd

The Partner Subsystem Interchange Directory Screen EDIM027
2 - 28 IBM Sterling Gentran:Basic for z/OS Release 6.6 User Guide
Relationship Mode
Screen Actions
The screen actions are displayed on the top line of the Interchange Directory. The following table
describes each screen function and gives instructions on how to perform those functions.
Function Key Descriptions
Note: Standard function keys, such as PF1=Help, PF3=Exit,
PF7=Bwd, PF8=Fwd, PF12=Cancel, and
PF15=Logoff, as well as the Enter key, are defined in
Chapter 1.
PF4=Hdr Displays the Header Information screen.
PF5=Ctrl Displays the Control Information screen with the header option you have
selected.
To perform
this action...
Associated
with this
screen
action...
Do this...
View the Control screen
for the header option
selected on the
Interchange Directory
Select To select a header option to view or
maintain, type S in the A field, next to the
header option you want to view, on the
Interchange Directory. Then, press PF5.
Select
EDIM027 1.2.2_____ INTERCHANGE DIRECTORY XXX 06/01/2011
12:00:00
YOUR COMPANY NAME XYZ COMPUTER COMPANY
User: YOUR COMPANY Partner: VENDOR-1
MULTIPLE HEADER
A ENV ID OPTION VERSION
_ ISA ISA
_
_
_
_
_
_
_
_
_
_
_
TO SELECT INTERCHANGE ENTER AN S BESIDE THE ID
Enter PF1=Help PF3=Exit PF4=Hdr PF5=Ctrl
PF7=Bwd PF8=Fwd

Interchange Directory Screen EDIM027 The Partner Subsystem
IBM Sterling Gentran:Basic for z/OS Release 6.6 User Guide 2 - 29
Field Descriptions
Note: Fields that are display-only contain the statement
(protected) next to the field name in the documentation.
Fields in which you must enter a value contain the
statement (required) next to the field name in the
documentation.
Jump Code
A 10-position alphabetic or numeric field containing the jump code for this screen. A
screen’s jump code is displayed in the Jump Code field for that screen.
To jump to another screen, press Home, type the jump code of the screen to which you
want to jump, and then press Enter.
See Chapter 1, “Getting Started,” for further information on using jump codes.
A (Action Code)
A 1-position alphabetic field used to specify an action to perform. Type S (Select) next to
a Partner ID, and then press PF5 to display the Partner Selection Menu.
Multiple Env ID (protected)
A 3-position alphabetic field used to identify the envelope type for the interchange record
within the partner profile. This field allows a single partner profile to have multiple EDI
standards (e.g., X12, EDIFACT, TRADACOMS) defined under it. It eliminates the need
to create multiple partner profiles for a single trading partner in the event that the partner
Partner/Qualifier Mode Relationship Mode
Field Description Field Description
(Partner
Name –
protected)
A 35-position
alphanumeric field
displaying the partner
name, if it exists on file
for the Partner ID.
(User Name -
protected)
A 35-position alphabetic
field displaying the user
name, if it exists on file for
the User/Partner ID.
Part ID
(protected)
A 35-position alphabetic
field used to select a
Partner ID for which you
are displaying, creating,
modifying, or deleting
records.
(Partner Name -
protected)
A 35-position alphabetic
field displaying the partner
name, if it exists on file for
the User/Partner ID.
Qual
(protected)
A 4-position
alphanumeric field used
to enter the Qualifier
associated with the
Partner ID, if applicable.
User/Partner
protected
Two 15-position alphabetic
fields that are used to select
a Partner Relationship for
which you are displaying,
creating, modifying, or
deleting records.

The Partner Subsystem Interchange Directory Screen EDIM027
2 - 30 IBM Sterling Gentran:Basic for z/OS Release 6.6 User Guide
uses more than one EDI standard. Valid values include these standards: ISA, ICS, BG,
GS, UNA, UNB, SCH, STX, and spaces.
Header Option (protected)
A 3-position alphabetic field identifying the type of interchange envelope. Valid values
include these standards: ISA, ICS, BG, GS, UNA, UNB, SCH, and STX.
Example: ISA = the segment ID for the interchange envelope header segment; GS = the
segment ID for group envelope header segment when an interchange envelope is not used.
Version (protected)
A 12-position field that displays the version associated with this header option, if it exists.

Control Information Screen 1 EDIM015 The Partner Subsystem
IBM Sterling Gentran:Basic for z/OS Release 6.6 User Guide 2 - 31
Control Information Screen 1 EDIM015
Purpose
The Control Information – screen 1 enables you to specify control information, required for all
other file maintenance procedures and screens, for a trading partner. You can display, update, add,
or delete control information. After you add this record, Sterling Gentran creates default group and
transaction records.
Note: You can modify default group and transaction records
with customized data or you can use the system default
values.
How to Access
Access the Control Information screen (screen 1) in either of these two ways:
• From the Interchange Directory, select the header option and press PF5.
•Type 1.2.2.1 in the Jump Code field of any screen and press Enter (this
functions only if the Partner ID has been established).
Screen Examples
The following examples illustrate the Control Information screen (screen – 1) for both Partner/
Qualifier and Relationship (user/partner) modes.
Partner/Qualifier Mode
EDIM015 1.2.2.1___ CONTROL INFORMATION XXX 06/01/2011
12:00:00
GENTRAN RESERVED PARTNER
Part ID:!!!GENTRAN-RESERVED-PARTNER-ID-1 Qual:
Multiple Envelope Id: ___ Version: ____________
Interchange Header Option....: ___ (ISA ICS BG GS UNA UNB SCH STX)
Last Incoming Sequence Number: ______________
EDI Databank Inbound.........: _ (D/N) Outbound.........: _ (F/D/N)
Expect a TA1, AC1, or UCI....: _ (Y/N) Network Tracking.: _ (Y/N)
Acknowledge Interchange......: _ (Y/N/E) Errors...........: _ (Y/N)
Last Incoming BG Password....: __________ Syntax Version...: _
Remote ID..(For PLUS)........: ________
Network ID.(For PLUS)........: _______________
Viewpoint - Exception........: _ (Y/N) Tracking.........: _ (Y/N)
Reconciliation Delay (days)..: ___
Enter PF1=Help PF3=Exit PF4=IDir PF5=Control PF6=Next Ctl
PF9=Add PF10=Updt PF11=Del PF14=Info

The Partner Subsystem Control Information Screen 1 EDIM015
2 - 32 IBM Sterling Gentran:Basic for z/OS Release 6.6 User Guide
Relationship Mode
Function Key Descriptions
Note: Standard function keys, such as PF1=Help, PF3=Exit,
PF7=Bwd, PF8=Fwd, PF12=Cancel, and
PF15=Logoff, as well as the Enter key, are defined in
Chapter 1.
PF4=IDir Displays the Interchange Directory.
PF5=Control Displays the Control Information screen (screen 2), for the Partner ID and
interchange header option selected. For example, if the ISA interchange
header option is selected for the specified Partner ID, the Control Information
screen (screen 2 – ISA OPTIONS) screen is displayed.
PF6=Next Ctl Displays the next sequential control record.
PF9=Add Adds a control record for a new Partner ID being added to the partner profile.
Note: When you add a new Control record, Sterling Gentran
automatically adds default Group and Transaction
records, based on the !!!GENTRAN–RESERVED–
PARTNER– ID–1 (Partner/Qualifier mode)
OR
!!!GENTRAN-RU1/!!!GENTRAN-RP1
(Relationship mode)
PF10=Updt Updates the control record for an existing Partner ID.
EDIM015 1.2.2.1___ CONTROL INFORMATION XXX 06/01/2011
12:00:00
YOUR COMPANY NAME XYZ COMPUTER COMPANY
User...: YOUR COMPANY Partner: VENDOR-1
Multiple Envelope Id: ___ Version: ____________
Interchange Header Option....: ISA (ISA ICS BG GS UNA UNB SCH STX)
Last Incoming Sequence Number: ______________
EDI Databank Inbound.........: D (D/N) Outbound.........: F (F/D/N)
Expect a TA1, AC1, or UCI....: N (Y/N) Network Tracking.: Y (Y/N)
Acknowledge Interchange......: Y (Y/N/E) Errors...........: Y (Y/N)
Last Incoming BG Password....: __________ Syntax Version...: _
Remote ID..(For PLUS)........: TEST____
Network ID.(For PLUS)........: TEST___________
Viewpoint - Exception........: _ (Y/N) Tracking.........: _ (Y/N)
Reconciliation Delay (days)..: ___
Enter PF1=Help PF3=Exit PF4=IDir PF5=Control PF6=Next Ctl
PF9=Add PF10=Updt PF11=Del PF14=Info

Control Information Screen 1 EDIM015 The Partner Subsystem
IBM Sterling Gentran:Basic for z/OS Release 6.6 User Guide 2 - 33
PF11=Del Deletes a control record and its subordinates (i.e., records with the same
Version/Multiple Envelope IDs) for an existing Partner ID for the indicated
header option.
PF14=Info Displays the date, time, and user initials, on the message line, that indicate
when the information on this screen was created or last changed.
Field Descriptions
Note: Fields that are display-only contain the statement
(protected) next to the field name in the documentation.
Fields in which you must enter a value contain the
statement (required) next to the field name in the
documentation.
Jump Code
A 10-position alphabetic or numeric field containing the jump code for this screen. A
screen’s jump code is displayed in the Jump Code field for that screen.
To jump to another screen, press Home, type the jump code of the screen to which you
want to jump, and then press Enter.
See Chapter 1, “Getting Started,” for further information on using jump codes.
Partner/Qualifier Mode Relationship Mode
Field Description Field Description
(Partner
Name –
protected)
A 35-position
alphanumeric field used
to display the partner
name, as found on the
Name and Address
record. The partner name
can help to further
identify the Partner ID.
(User Name -
protected)
A 35-position alphabetic
field displaying the user
name, if it exists on file for
the User/Partner ID.
Part ID
(protected)
Displays the Partner ID
that you have entered or
selected.
Note: The Partner ID and
Qualifier make up the key
for all associated records.
(Partner Name -
protected)
A 35-position alphabetic
field displaying the partner
name, if it exists on file for
the User/Partner ID.
Qual
(protected)
Displays the Qualifier
associated with the
Partner ID, if applicable.
User/Partner
(protected)
Two 15-position alphabetic
fields that display the User/
Partner ID you have entered
or selected.

The Partner Subsystem Control Information Screen 1 EDIM015
2 - 34 IBM Sterling Gentran:Basic for z/OS Release 6.6 User Guide
Multiple Envelope Id
A 3-position alphabetic field used to identify the envelope type for this interchange record
within the partner profile. This field allows a single partner profile to have multiple EDI
standards (e.g., X12, EDIFACT, TRADACOMS) defined under it. It eliminates the need
to create multiple partner profiles for a single trading partner in the event that the partner
uses more than one EDI standard. Valid values include these standards: ISA, ICS, BG,
GS, UNA, UNB, SCH, STX, and spaces.
Version
A 12-position alphanumeric field used when more than one control with the same header
option is needed. This is an optional field in the key and should only be used if multiple
controls with the same header option need to be defined. For example, if you currently run
ISAs with version 004010 and need to test 004020 with the trading partner, you would set
up another ISA control with the version being 004020.
Caution: Setting up partners using the version should only be used
when two like envelopes need to be generated with
different information.
Interchange Header Option (required)
A 3-position alphabetic field identifying the type of interchange envelope to be used for
outbound transactions. The envelope allows you to label an outbound transaction.
standards: ISA, ICS, BG, GS, UNA, UNB, SCH, STX. For example, ISA = the segment
ID for the interchange envelope header segment; GS = the segment ID for group envelope
header segment when an interchange envelope is not used.
Sterling Gentran:Structure Installed
Value: GEN = Generic
Last Incoming Sequence Number
A 14-position numeric field defining the control number of the last incoming interchange
received. If left as spaces, sequence checking for this interchange is not done.
Only applicable if used with the PARTNER SEQUENCE ERROR – INCREMENTAL or
PARTNER SEQUENCE ERROR – CHRONOLOGICAL global parameters.
EDI Databank Inbound
A 1-position alphabetic field that identifies the level of databank used. Valid values are:
D= Directory only
N=None
Only applicable if used with the PARTNER DATABANK LEVEL global parameter.
Outbound
A 1-position alphabetic field identifying the level of databank to be used. Valid values are:
F= Full (message store and directory)
D= Directory only
N=None
Only applicable if used with the PARTNER DATABANK LEVEL global parameter.

Control Information Screen 1 EDIM015 The Partner Subsystem
IBM Sterling Gentran:Basic for z/OS Release 6.6 User Guide 2 - 35
Expect a TA1, AC1, or UCI
A 1-position alphanumeric field that indicates if interchange acknowledgments are
expected for outbound interchanges. A TA1 acknowledges an ISA interchange, an AC1
acknowledges an ICS interchange, and a UCI acknowledges a UNB interchange
(EDIFACT). Valid values are:
Y= Yes, expect TA1, AC1, or UCI acknowledgments.
Databank Acknowledgment Status is initially set to W(aiting).
N= No, do not expect a TA1, AC1, or UCI acknowledgments.
Databank Acknowledgment Status is initially set to N(ot required).
Network Tracking
A 1-position field indicating whether network tracking is done. Valid values are:
Y= Yes, network tracking is done.
N= No, network tracking is not done.
Acknowledge Interchange
A 1-position alphabetic field used to tell the system whether to create an acknowledgment
(that is, TA1 or AC1) for each inbound interchange. The default value is N (no, do not
create interchange acknowledgments). Valid values are:
Y= Yes, create interchange acknowledgment.
N= No, do not create interchange acknowledgment.
E= Create interchange acknowledgment based on incoming envelope.
Only applicable if used with the PARTNER ACKNOWLEDGMENT global parameter.
Errors
A 1-position alphabetic field used to designate whether you create segments identifying
errors in the received transactions (AK3/AK4, A1, USC, UCD). Valid values are:
Y= Yes, create segments to identify errors.
N= No, do not create segments to identify errors (default value).
Only applicable if used with the PARTNER ACKNOWLEDGMENT global parameter.
Note: If errors occur and this field is set to Y, acknowledgments
are generated (even if acknowledgment generation is
turned off at the group and transaction levels).
Last Incoming BG Password
A 10-position alphanumeric field defining the valid password for an incoming BG
segment (interchange header record).
Only applicable if used with the BG PARTNER YES global parameter.
Syntax Version
A 1-position numeric field used to define the Syntax Rules version number of the ISO
9735 to be used. This is only valid for the UNA/UNB header option.

The Partner Subsystem Control Information Screen 1 EDIM015
2 - 36 IBM Sterling Gentran:Basic for z/OS Release 6.6 User Guide
Remote ID (For PLUS) (For Sterling Gentran:Plus Only)
An 8-position alphanumeric field that is used to link the partner profile to the remote
identifier, if applicable.
Network ID (For PLUS) (For Sterling Gentran:Plus Only)
A 15-position alphanumeric field that is used to link the partner profile to the network
identifier, if applicable.
Sterling Gentran:Viewpoint Installed
Viewpoint – Exception
A 1-position field indicating whether Sterling Gentran:Viewpoint Exception Management
activity is performed at the interchange level for this partner. Valid values are:
Y= Yes, Exception Management is performed.
N= No, Exception Management is not performed.
blank= Defaults to the value Y and the Exception Management processing is
controlled by the Configuration File Exception Management Partner
Default Indicator.
Viewpoint – Tracking
A 1-position field indicating whether Sterling Gentran:Viewpoint Tracking Management
activity is performed at the interchange level for this trading partner. Valid values are:
Y= Yes, Tracking Management is performed.
N= No, Tracking Management is not performed.
blank= Defaults to the value Y and the Tracking Management processing is
controlled by the Configuration Field Tracking Management Partner
default indicator.
See the topic “Defining and Initializing Files” in the IBM® Sterling Gentran:Viewpoint®
for z/OS® Release 6.6 Installation Guide. The installation default is Exception
Management is performed.

Control Information Screen 2—ISA Options EDIM016 The Partner Subsystem
IBM Sterling Gentran:Basic for z/OS Release 6.6 User Guide 2 - 37
Control Information Screen 2—ISA Options EDIM016
Purpose
The Control Information (screen 2) is used for creating outbound envelopes. If you are not sending
documents to your trading partner, you can skip this screen. If you plan to send outbound
documents, you must complete this screen.
For each interchange segment type identified on screen 1, another screen (screen 2) exists that
identifies the information needed to generate that interchange segment. From screen 2, you can
display or change any of the fields shown for this outbound interchange envelope.
How to Access
Access this screen from the Control Information screen (screen 1) by pressing PF5.
Screen Examples
The following examples illustrate the Control Information screen (screen – 2, ISA Options), for
both Partner/Qualifier and Relationship (user/partner) modes.
Partner/Qualifier Mode
EDIM016 __________ CONTROL INFORMATION XXX 06/01/2011
12:00:00
EXAMPLE OF AN ISA PARTNER
Part ID: ISG DOMESTIC PARTNER ISSUE M10840 Qual:
Multiple Envelope Id: ISA Version:
Outbound envelope information for ISA segment:
Authorization Qual....ISA01: 00 Authorization.ISA02: __________
Security Code Qual....ISA03: 00 Security Code.ISA04: __________
Sender ID Qual........ISA05: ZZ Sender ID.....ISA06: YOUR_COMPANY___
Receiver ID Qual......ISA07: ZZ Receiver ID...ISA08: TRADING_PARTNER
Repeat Sep / Stds ID..ISA11: ? or Hex 6F
Version...............ISA12: 00200 Use................: I (A/I/D)
Control Number........ISA13: 000000000 Ack Requested.ISA14: 0 (1=Yes,0=No)
Test or Production....ISA15: P (T/P)
Subelement Separator..ISA16: > or Hex 5C
Element Separator..........: * or Hex 5C
Segment Terminator.........: _ or Hex 15
Enter PF1=Help PF3=Exit PF4=Control PF5=GDir
PF10=Updt PF14=Info

The Partner Subsystem Control Information Screen 2—ISA Options EDIM016
2 - 38 IBM Sterling Gentran:Basic for z/OS Release 6.6 User Guide
Relationship Mode
Function Key Descriptions
Note: Standard function keys, such as PF1=Help, PF3=Exit,
PF7=Bwd, PF8=Fwd, PF12=Cancel, and
PF15=Logoff, as well as the Enter key, are defined in
Chapter 1.
To delete the specified trading partner's ISA parameters, you must first return to the Control
Information screen (screen 1) by pressing the PF4 key.
PF4=Control Displays the first Control Information screen for the Partner ID selected.
PF5=GDir Displays the Group Directory for the Partner ID currently displayed.
PF10=Updt Updates the ISA parameters for an existing Partner ID.
PF14=Info Displays the date, time, and user initials on the message line that reflects
when the information on this screen was created or last changed.
Field Descriptions
Note: Fields that are display-only contain the statement
(protected) next to the field name in the documentation.
Fields in which you must enter a value contain the
statement (required) next to the field name in the
documentation.
EDIM016 __________ CONTROL INFORMATION XXX 06/01/2011
12:00:00
User...: YOUR COMPANY Partner: VENDOR-1
Multiple Envelope Id: Version:
Outbound envelope information for ISA segment:
Authorization Qual....ISA01: __ Authorization.ISA02: __________
Security Code Qual....ISA03: __ Security Code.ISA04: __________
Sender ID Qual........ISA05: __ Sender ID.....ISA06: _______________
Receiver ID Qual......ISA07: __ Receiver ID...ISA08: _______________
Repeat Sep / Stds ID..ISA11: _ or Hex __
Version...............ISA12: _____ Use................: _ (A/I/D)
Control Number........ISA13: _________ Ack Requested.ISA14: _ (1=Yes,0=No)
Test or Production....ISA15: _ (T/P)
Subelement Separator..ISA16: _ or Hex __
Element Separator..........: _ or Hex __
Segment Terminator.........: _ or Hex __
Enter PF1=Help PF3=Exit PF4=Control PF5=GDir
PF10=Updt PF14=Info

Control Information Screen 2—ISA Options EDIM016 The Partner Subsystem
IBM Sterling Gentran:Basic for z/OS Release 6.6 User Guide 2 - 39
Jump Code
A 10-position alphabetic or numeric field containing the jump code for this screen. A
screen’s jump code is displayed in the Jump Code field for that screen.
To jump to another screen, press Home, type the jump code of the screen to which you
want to jump, and then press Enter.
See Chapter 1, “Getting Started,” for further information on using jump codes.
Multiple Envelope Id
A 3-position alphabetic field used to identify the envelope type for this interchange record
within the partner profile. This field allows a single partner profile to have multiple EDI
standards (e.g., X12, EDIFACT, TRADACOMS) defined under it. It eliminates the need
to create multiple partner profiles for a single trading partner in the event that the partner
uses more than one EDI standard. Valid values include these standards: ISA, ICS, BG,
GS, UNA, UNB, SCH, STX, and spaces.
Version
A 12-position alphanumeric field used when more than one control with the same header
option is needed. This is an optional field in the key and should only be used if multiple
controls with the same header option need to be defined.
Authorization Qual
A 2-position alphanumeric field used to define the Qualifier associated with the
authorization code your trading partner has assigned to you.
Partner/Qualifier Mode Relationship Mode
Field Description Field Description
(Partner
Name –
protected)
A 35-position
alphanumeric field used
to display the partner
name, as found on the
Name and Address
record. The partner name
can help to further
identify the Partner ID.
(User Name -
protected)
A 35-position alphabetic
field displaying the user
name, if it exists on file for
the User/Partner ID.
Part ID
(protected)
Displays the Partner ID
that you have entered or
selected.
Note: The Partner ID and
Qualifier make up the key
for all associated records.
(Partner Name -
protected)
A 35-position alphabetic
field displaying the partner
name, if it exists on file for
the User/Partner ID.
Qual
(protected)
Displays the Qualifier
associated with the
Partner ID, if applicable.
User/Partner
(protected)
Two 15-position alphabetic
fields that display the User/
Partner ID you have entered
or selected.

The Partner Subsystem Control Information Screen 2—ISA Options EDIM016
2 - 40 IBM Sterling Gentran:Basic for z/OS Release 6.6 User Guide
Authorization
A 10-position numeric field used to define the authorization code your trading partner has
assigned to you. If you are not sending an authorization code, type 00 for the Qualifier.
Security Code Qual
A 2-position alphanumeric field used to define the Qualifier associated with the security
code your trading partner has assigned to you.
Security Code
A 10-position numeric field used to define the security code your trading partner has
assigned to you. If you are not sending a security code, type 00 for the Qualifier.
Sender ID Qual
A 2-position alphanumeric field used to define the Qualifier for your Sender ID as it is
displayed on the interchange header segment sent to this trading partner.
Sender ID
A 15-position alphanumeric field used to define your interchange identifier.
Note: This field supports the underscore substitution character
(USC). To use a USC, the substitution character must
exist on the defined partner header record.
See the topic “Using Underscore Substitution
Characters” in Chapter 7 for more information about this
feature.
Receiver ID Qual
A 2-position alphanumeric field used to define the Qualifier for the trading partner as it is
displayed on the interchange header segment.
Receiver ID
A 15-position alphanumeric field used to define the trading partner’s interchange ID.
Note: This field supports the underscore substitution character
(USC). To use a USC, the substitution character must
exist on the defined partner header record.
See the topic “Using Underscore Substitution
Characters” in Chapter 7 for more information about this
feature.

Control Information Screen 2—ISA Options EDIM016 The Partner Subsystem
IBM Sterling Gentran:Basic for z/OS Release 6.6 User Guide 2 - 41
Repeat Sep / Stds ID
A 1-position field that contains either the repetition separator or the Interchange Control
Standards ID Code. As of ASC X-12 version 004030, the ISA 11 contains the repetition
separator that is to be used for repeating data elements. Sterling Gentran will check the
ISA 12 Interchange Version to determine the correct value for this field. If ISA 12 is less
than 00403, valid values are:
U= United States of America
X= ANSI Accredited Standards Committee X12
If ISA 12 is 00403 or greater, select any non-alphabetic, non-numeric character not
contained in the EDI data.
Version
A 5-position numeric field defining the version of the EDI standards used to process
interchange control envelopes sent to or received from this trading partner.
Use
A 1-position alphabetic field used to tell the system when to use the Version previously
defined. Valid values are:
A = Always use the version designated.
I = Use the version designated in the input.
D = Use this version as a default if the input’s identified version cannot be
located in the standards table.
blank = Defaults to the value I, use the version designated in the input.
Only applicable if used with the PARTNER VERSION global parameter.
Control Number
A 9-position numeric field used to designate the beginning control sequence number for
generating outbound interchange envelopes. The system assigns control numbers
sequentially, adding 1 (one) to the number you type in this field. If you type a zero (0), the
system assigns 1 (one) as the beginning control number for your first interchange. Control
Number is also termed Envelope Reference ID.
Ack Requested
A 1-position numeric field used to set the Acknowledgment Requested field on an
outbound ISA. Valid values are:
1= Yes, interchange acknowledgment requested.
0= No, interchange acknowledgment not requested.
Test or Production
A 1-position alphabetic field used to indicate whether data is test or production. Valid
values are:
T=Test data.
P= Production data.

The Partner Subsystem Control Information Screen 2—ISA Options EDIM016
2 - 42 IBM Sterling Gentran:Basic for z/OS Release 6.6 User Guide
Subelement Separator
Either a 1-position alphanumeric field, OR a 2-position hexadecimal field used to define
the value that separates portions of an outbound element.
In the first field, type the special character, and the system enters the hexadecimal value
for that character in the second field.
OR
In the second field, type the two-character hexadecimal value, and the system enters the
special character for that hexadecimal value. If no printable characters exist that
correspond to the hexadecimal value, the character field is blank.
Note: The Subelement Separator and Element Separator fields
must have different values.
Element Separator
Either a 1-position alphanumeric field, OR a 2-position hexadecimal field, used to define
the value that separates elements in an outbound data segment.
In the first field, type the special character, such as * and ^, and the system converts and
enters the hexadecimal value for that character in the second field.
OR
In the second field, type the two-character hexadecimal value, and the system converts and
enters the special character for that hexadecimal value. If no printable characters exist that
correspond to the hexadecimal value, the character field is blank.
Note: The Subelement Separator and Element Separator fields
must have different values.
Segment Terminator
Either a 1-position alphanumeric field, OR a 2-position hexadecimal field used to define
the value identifying the end of an outbound data segment.
In the first field, type the special character, and the system enters the hexadecimal value
for that special character in the second field.
OR
In the second field, type the two character hexadecimal value, and the system enters the
special character for that hexadecimal value. If no printable characters exist that
correspond to the hexadecimal value, the character field is blank.

Control Information Screen 2—ICS Options EDIM018 The Partner Subsystem
IBM Sterling Gentran:Basic for z/OS Release 6.6 User Guide 2 - 43
Control Information Screen 2—ICS Options EDIM018
Purpose
This Control Information (screen 2) is used for creating outbound envelopes. If you are not
sending documents to your trading partner, you can skip this screen. If you plan to send outbound
documents, you must complete this screen.
For each interchange identified on screen 1, a separate screen (screen 2) exists that identifies the
information needed to generate that interchange segment. From screen 2, you can display or
change any of the fields shown for this outbound interchange envelope.
How to Access
Access this screen by pressing PF5 on the Control Information screen (screen 1).
Screen Examples
The following examples illustrate the Control Information screen (screen – 2, ICS Options), for
both Partner/Qualifier and Relationship (user/partner) modes.
Partner/Qualifier Mode
EDIM018 __________ CONTROL INFORMATION XXX 06/01/2011
12:00:00
EXAMPLE OF AN ICS PARTNER
Part ID: ICS-PARTNER Qual:
Multiple Envelope Id: ICS Version:
Outbound envelope information for ICS segment:
Element Separator.............ICS01: * or Hex 5C
Subelement Separator..........ICS02: : or Hex 7A
Control Standards Identifier..ICS03: _ or ____
Version.......................ICS04: 00200
Version Use........................: A (A/I/D)
Sender ID Qualifier...........ICS05: 01
Sender ID.....................ICS06: YOUR-ID________
Receiver ID Qualifier.........ICS07: 01
Receiver ID...................ICS08: TRADING-PARTNER
Control Number................ICS11: 000000001
Segment Terminator............ICS12: _ or Hex 15
Enter PF1=Help PF3=Exit PF4=Control PF5=GDir
PF10=Updt PF14=Info

The Partner Subsystem Control Information Screen 2—ICS Options EDIM018
2 - 44 IBM Sterling Gentran:Basic for z/OS Release 6.6 User Guide
Relationship Mode
Function Key Descriptions
Note: Standard function keys, such as PF1=Help, PF3=Exit,
PF7=Bwd, PF8=Fwd, PF12=Cancel, and
PF15=Logoff, as well as the Enter key, are defined in
Chapter 1.
To delete ICS parameters for the trading partner, you must first return to the Control Information
screen (screen 1) by pressing the PF4 key.
PF4=Control Displays the Control Information screen for the Partner ID selected.
PF5=GDir Displays the Group Directory for the Partner ID currently displayed.
PF10=Updt Updates the ICS parameters for an existing Partner ID.
PF14=Info Displays the date, time, and user initials on the message line that reflects
when the information on this screen was created or last changed.
Field Descriptions
Note: Fields that are display-only contain the statement
(protected) next to the field name in the documentation.
Fields in which you must enter a value contain the
statement (required) next to the field name in the
documentation.
EDIM018 __________ CONTROL INFORMATION 06/01/2011
12:00:00
YOUR COMPANY NAME XYZ COMPUTER COMPANY
User...: YOUR COMPANY Partner: VENDOR-1
Multiple Envelope Id: ICS Version:
Outbound envelope information for ICS segment:
Element Separator.............ICS01: * or Hex 5C
Subelement Separator..........ICS02: : or Hex 7A
Control Standards Identifier..ICS03: _ or AIAG
Version.......................ICS04: 00200
Version Use........................: A (A/I/D)
Sender ID Qualifier...........ICS05: 01
Sender ID.....................ICS06: YOUR-ID________
Receiver ID Qualifier.........ICS07: 01
Receiver ID...................ICS08: TRADING-PARTNER
Control Number................ICS11: 000000001
Segment Terminator............ICS12: _ or Hex 15
Enter PF1=Help PF3=Exit PF4=Control PF5=GDir
PF10=Updt PF14=Info

Control Information Screen 2—ICS Options EDIM018 The Partner Subsystem
IBM Sterling Gentran:Basic for z/OS Release 6.6 User Guide 2 - 45
Jump Code
A 10-position alphabetic or numeric field containing the jump code for this screen. A
screen’s jump code is displayed in the Jump Code field for that screen.
To jump to another screen, press Home, type the jump code of the screen to which you
want to jump, and then press Enter.
See Chapter 1, “Getting Started,” for further information on using jump codes.
Multiple Envelope Id (protected)
A 3-position alphabetic field used to identify the envelope type for this interchange record
within the partner profile. This field allows a single partner profile to have multiple EDI
standards (e.g., X12, EDIFACT, TRADACOMS) defined under it. It eliminates the need
to create multiple partner profiles for a single trading partner in the event that the partner
uses more than one EDI standard. Valid values include these standards: ISA, ICS, BG,
GS, UNA, UNB, SCH, STX, and spaces.
Version
A 12-position alphanumeric field used when more than one control with the same header
option is needed. This is an optional field in the key and should only be used if multiple
controls with the same header option need to be defined.
Partner/Qualifier Mode Relationship Mode
Field Description Field Description
(Partner
Name –
protected)
A 35-position
alphanumeric field used
to display the partner
name, as found on the
Name and Address
record. The partner name
can help to further
identify the Partner ID.
(User Name -
protected)
A 35-position alphabetic
field displaying the user
name, if it exists on file for
the User/Partner ID.
Part ID
(protected)
Displays the Partner ID
you have entered or
selected.
Note: The Partner ID and
Qualifier make up the key
for all associated records.
(Partner Name -
protected)
A 35-position alphabetic
field displaying the partner
name, if it exists on file for
the User/Partner ID.
Qual
(protected)
Displays the Qualifier
associated with the
Partner ID, if applicable.
User/Partner
(protected)
Two 15-position alphabetic
fields that display the User/
Partner ID you have entered
or selected.

The Partner Subsystem Control Information Screen 2—ICS Options EDIM018
2 - 46 IBM Sterling Gentran:Basic for z/OS Release 6.6 User Guide
Element Separator
Either a 1-position alphanumeric field, OR a 2-position hexadecimal field, used to define
the value that is used to separate elements in an outbound segment.
In the first field, type the special character, and the system converts and enters the
hexadecimal value for that character in the second field.
OR
In the second field, type the two-character hexadecimal value, and the system converts and
enters the special character for that hexadecimal value. If no printable characters exist that
correspond to the hexadecimal value, the character field is blank.
Note: The Subelement Separator and Element Separator fields
must have different values.
Subelement Separator
Either a 1-position alphanumeric field, OR a 2-position hexadecimal field used to define
the value used to separate portions of an outbound element.
In the first field, type the special character, and the system enters the hexadecimal value
for that special character in the second field.
OR
In the second field, type the two-character hexadecimal value, and the system enters the
special character for that hexadecimal value. If no printable characters exist that
correspond to the hexadecimal value, the character field is blank.
Note: The Subelement Separator and Element Separator fields
must have different values.
Control Standards Identifier
A 1-position or 4-position alphabetic field (long or short) used to define the organization
responsible for the EDI standard used in the interchange. Valid values are:
U= USA EDI community
X=ASC X12
E=EDIFACT
Version
A 5-position numeric field that is used to define the version of the EDI standards used to
process control envelopes sent to or received from this trading partner.

Control Information Screen 2—ICS Options EDIM018 The Partner Subsystem
IBM Sterling Gentran:Basic for z/OS Release 6.6 User Guide 2 - 47
Version Us e
A 1-position alphabetic field used to tell the system when to use the version previously
defined. Valid values are:
A= Always use the version designated.
I= Use the version designated in the input.
D= Use this version as a default if the identified version in the input
cannot be located in the standards table.
blank= Defaults to the value I, use the version designated in the input.
Only applicable if used with the PARTNER VERSION global parameter.
Sender ID Qualifier
A 2-position alphanumeric field used to define the Qualifier for your Sender ID as it is
displayed on the interchange header segment sent to this trading partner.
Sender ID
A 15-position alphanumeric field used to define your interchange identifier.
Receiver ID Qualifier
A 2-position alphanumeric field used to define the Qualifier for the trading partner as it is
displayed on the interchange header segment.
Receiver ID
A 15-position alphanumeric field used to define the trading partner’s interchange ID.
Control Number
A 9-position numeric field used to designate the beginning control sequence number for
generating outbound interchange envelopes. The system assigns control numbers
sequentially, adding 1 (one) to the number you type in this field. If you type a zero (0), the
system assigns 1 (one) as the beginning control number for your first interchange.
Segment Terminator
Either a 1-position alphanumeric field, OR a 2-position hexadecimal field used to define
the value used to identify the end of an outbound segment.
In the first field, type the special character, and the system enters the hexadecimal value
for that special character in the second field.
OR
In the second field, type the two-character hexadecimal value, and the system enters the
special character for that hexadecimal value. If no printable characters exist that
correspond to the hexadecimal value, the character field is blank.

The Partner Subsystem Control Information Screen 2—GS and BG Options EDIM017
2 - 48 IBM Sterling Gentran:Basic for z/OS Release 6.6 User Guide
Control Information Screen 2—GS and BG Options EDIM017
Purpose
This Control Information (screen 2) is used for creating outbound envelopes. If you are not
sending documents to your trading partner, you can skip this screen. If you plan to send outbound
documents, you must complete this screen.
For each interchange identified on screen 1, a separate screen (screen 2) exists that identifies the
information needed to generate that interchange segment. From screen 2, you can display or
change any of the fields shown for this outbound interchange envelope.
How to Access
Access this screen by pressing PF5 on the Control Information screen (screen 1).
Screen Examples
The following examples illustrate the Control Information screen (screen – 2, GS and BG
Options), for both Partner/Qualifier and Relationship (user/partner) modes.
Partner/Qualifier Mode
EDIM017 __________ CONTROL INFORMATION XXX 06/01/2011
12:00:00
EXAMPLE OF A BG PARTNER
Part ID: BG-PARNTER Qual:
Multiple Envelope Id: BG Version:
Outbound envelope information for GS and BG segments:
Element Separator................: * or Hex 5C
Segment Terminator...............: ' or Hex 7D
Outbound envelope information for BG segment:
Communication ID.............BG01: YOUR-ID___
Communication Password.......BG02: TP-PASSWD_
Application Sender Code......BG03: 6147937900__
Application Receiver Code....BG04: 6147937155__
Control Number...............BG07: 00017
Enter PF1=Help PF3=Exit PF4=Control PF5=GDir
PF10=Updt PF14=Info

Control Information Screen 2—GS and BG Options EDIM017 The Partner Subsystem
IBM Sterling Gentran:Basic for z/OS Release 6.6 User Guide 2 - 49
Relationship Mode
Function Key Descriptions
Note: Standard function keys, such as PF1=Help, PF3=Exit,
PF7=Bwd, PF8=Fwd, PF12=Cancel, and
PF15=Logoff, as well as the Enter key, are defined in
Chapter 1.
To delete the GS or BG parameters for a trading partner, you must first return to the Control
Information screen (screen 1) by pressing the PF4 key.
PF4=Control Displays the previous Control Information screen (screen 1) for the Partner ID
selected.
PF5=GDir Displays the Group Directory for the Partner ID currently displayed.
PF10=Updt Updates either the GS or BG parameters for an existing Partner ID.
PF14=Info Displays the date, time, and user initials on the message line that reflects
when the information on this screen was created or last changed.
Field Descriptions
Note: Fields that are display-only contain the statement
(protected) next to the field name in the documentation.
Fields in which you must enter a value contain the
statement (required) next to the field name in the
documentation.
EDIM017 __________ CONTROL INFORMATION 06/01/2011
12:00:00
YOUR COMPANY NAME XYZ COMPUTER COMPANY
User...: YOUR COMPANY Partner: VENDOR-1
Multiple Envelope Id: BG Version:
Outbound envelope information for GS and BG segments:
Element Separator................: * or Hex 5C
Segment Terminator...............: ' or Hex 7D
Outbound envelope information for BG segment:
Communication ID.............BG01: YOUR-ID___
Communication Password.......BG02: TP-PASSWD_
Application Sender Code......BG03: 6147937900__
Application Receiver Code....BG04: 6147937155__
Control Number...............BG07: 00017
Enter PF1=Help PF3=Exit PF4=Control PF5=GDir
PF10=Updt PF14=Info

The Partner Subsystem Control Information Screen 2—GS and BG Options EDIM017
2 - 50 IBM Sterling Gentran:Basic for z/OS Release 6.6 User Guide
Jump Code
A 10-position alphabetic or numeric field containing the jump code for this screen. A
screen’s jump code is displayed in the Jump Code field for that screen.
To jump to another screen, press Home, type the jump code of the screen to which you
want to jump, and then press Enter.
See Chapter 1, “Getting Started,” for further information on using jump codes.
Multiple Envelope Id (protected)
A 3-position alphabetic field used to identify the envelope type for this interchange record
within the partner profile. This field allows a single partner profile to have multiple EDI
standards (e.g., X12, EDIFACT, TRADACOMS) defined under it. It eliminates the need
to create multiple partner profiles for a single trading partner in the event that the partner
uses more than one EDI standard. Valid values include these standards: ISA, ICS, BG,
GS, UNA, UNB, SCH, STX, and spaces.
Version
A 12-position alphanumeric field used when more than one control with the same header
option is needed. This is an optional field in the key and should only be used if multiple
controls with the same header option need to be defined.
Partner/Qualifier Mode Relationship Mode
Field Description Field Description
(Partner
Name –
protected)
A 35-position
alphanumeric field used
to display the partner
name, as found on the
Name and Address
record. The partner name
can help to further
identify the Partner ID.
(User Name -
protected)
A 35-position alphabetic
field displaying the user
name, if it exists on file for
the User/Partner ID.
Part ID
(protected)
Displays the Partner ID
you have entered or
selected.
Note: The Partner ID and
Qualifier make up the key
for all associated records.
(Partner Name -
protected)
A 35-position alphabetic
field displaying the partner
name, if it exists on file for
the User/Partner ID.
Qual
(protected)
Displays the Qualifier
associated with the
Partner ID, if applicable.
User/Partner
(protected)
Two 15-position alphabetic
fields that display the User/
Partner ID you have entered
or selected.

Control Information Screen 2—GS and BG Options EDIM017 The Partner Subsystem
IBM Sterling Gentran:Basic for z/OS Release 6.6 User Guide 2 - 51
Element Separator
Either a 1-position alphanumeric field, OR a 2-position hexadecimal field, used to define
the value that is used to separate elements in an outbound data segment.
In the first field, type the special character, and the system converts and enters the
hexadecimal value for that character.
OR
In the second field, type the hexadecimal value, and the system converts and enters the
special character for that hexadecimal value. If no printable characters exist that
correspond to the hexadecimal value, the character field is blank.
Segment Terminator
Either a 1-position alphanumeric field, OR a 2-position hexadecimal field used to define
the value used to identify the end of an outbound data segment.
In the first field, type the special character, and the system enters the hexadecimal value
for that special character.
OR
In the second field, type the hexadecimal value, and the system enters the special character
for that hexadecimal value. If no printable characters exist that correspond to the
hexadecimal value, the character field is blank.
Communication ID
A 10-position alphanumeric field used to define your BG Communication ID. This ID is
displayed on the BG Interchange header.
Communication Password
A 10-position alphanumeric field used to define a password agreed upon by you and your
trading partner. This password is displayed on the BG Interchange header.
Application Sender Code
A 12-position alphanumeric field used to designate your application sender code as it is
displayed on the BG interchange header segment sent to this trading partner.
Application Receiver Code
A 12-position alphanumeric field used to designate this trading partner's application
receiver code as it is displayed on the BG interchange header.
Control Number
A 5-position numeric field used to designate the beginning control sequence number for
generating outbound interchange envelopes. The system assigns control numbers
sequentially, adding 1 to the number you type in this field. If you type zero (0), the system
assigns 1 as the beginning control number for your first interchange. Control number is
also termed Envelope Reference ID.

The Partner Subsystem Control Information Screen 2—UNA Options EDIM012
2 - 52 IBM Sterling Gentran:Basic for z/OS Release 6.6 User Guide
Control Information Screen 2—UNA Options EDIM012
Purpose
This Control Information (screen 2) is used for creating outbound envelopes. If you are not
sending documents to your trading partner, you can skip this screen. If you plan to send outbound
documents, you must complete this screen.
For each interchange identified on screen 1, a separate screen (screen 2) exists that identifies the
information needed to generate that interchange segment. From screen 2, you can display or
change any of the fields shown for this outbound interchange envelope.
How to Access
Access this screen by pressing PF5 on the Control Information screen (screen 1).
Screen Examples
The following examples illustrate the Control Information screen (screen 2 – UNA Options), for
both Partner/Qualifier and Relationship (user/partner) modes.
Partner/Qualifier Mode
EDIM012 __________ CONTROL INFORMATION 06/01/2011
12:00:00
EXAMPLE OF A UNA PARTNER
Part ID: UNA-PARTNER Qual:
Multiple Envelope Id: UNA Version:
Outbound envelope information for UNA segment:
Component Element Separator...UNA01: : or Hex 7A
Element Separator.............UNA02: + or Hex 4E
Decimal Notation..............UNA03: . (, OR .)
Release Indicator.............UNA04: ?
Repetition Separator..........UNA05: * or Hex 5C
Segment Terminator............UNA06: ' or Hex 7D
Enter PF1=Help PF3=Exit PF4=Control PF5=UNB
PF10=Updt PF14=Info

Control Information Screen 2—UNA Options EDIM012 The Partner Subsystem
IBM Sterling Gentran:Basic for z/OS Release 6.6 User Guide 2 - 53
Relationship Mode
Function Key Descriptions
Note: Standard function keys, such as PF1=Help, PF3=Exit,
PF7=Bwd, PF8=Fwd, PF12=Cancel, and
PF15=Logoff, as well as the Enter key, are defined in
Chapter 1.
To delete the trading partner's UNA outbound parameters, you must first return to the Control
Information screen (screen 1) by pressing the PF4 key.
PF4=Control Displays the previous Control Information screen (screen 1) for the Partner ID
selected.
PF5=UNB Displays the UNB screen for the Partner ID currently displayed.
PF10=Updt Updates the UNA parameters for an existing Partner ID.
PF14=Info Displays the date, time, and user initials on the message line that reflects
when the information on this screen was created or last changed.
EDIM012 __________ CONTROL INFORMATION 06/01/2011
12:00:00
YOUR COMPANY NAME XYZ COMPUTER COMPANY
User...: YOUR COMPANY Partner: VENDOR-1
Multiple Envelope Id: UNA Version:
Outbound envelope information for UNA segment:
Component Element Separator...UNA01: : or Hex 7A
Element Separator.............UNA02: + or Hex 4E
Decimal Notation..............UNA03: . (, OR .)
Release Indicator.............UNA04: ?
Repetition Separator..........UNA05: * or Hex 5C
Segment Terminator............UNA06: ' or Hex 7D
Enter PF1=Help PF3=Exit PF4=Control PF5=UNB
PF10=Updt PF14=Info

The Partner Subsystem Control Information Screen 2—UNA Options EDIM012
2 - 54 IBM Sterling Gentran:Basic for z/OS Release 6.6 User Guide
Field Descriptions
Note: Fields that are display-only contain the statement
(protected) next to the field name in the documentation.
Fields in which you must enter a value contain the
statement (required) next to the field name in the
documentation.
Jump Code
A 10-position alphabetic or numeric field containing the jump code for this screen. A
screen’s jump code is displayed in the Jump Code field for that screen.
To jump to another screen, press Home, type the jump code of the screen to which you
want to jump, and then press Enter.
See Chapter 1, “Getting Started,” for further information on using jump codes.
Multiple Envelope Id (protected)
Displays a 3-position alphabetic ID that identifies the envelope type for the interchange
record within this partner profile. Valid values include these standards: ISA, ICS, BG, GS,
UNA, UNB, SCH, STX, and spaces.
Version
A 12-position alphanumeric field used when more than one control with the same header
option is needed. This is an optional field in the key and should only be used if multiple
controls with the same header option need to be defined.
Partner/Qualifier Mode Relationship Mode
Field Description Field Description
(Partner
Name –
protected)
A 35-position
alphanumeric field used
to display the partner
name, as found on the
Name and Address
record. The partner name
can help to further
identify the Partner ID.
(User Name -
protected)
A 35-position alphabetic
field displaying the user
name, if it exists on file for
the User/Partner ID.
Part ID
(protected)
Displays the Partner ID
you have entered or
selected.
Note: The Partner ID and
Qualifier make up the key
for all associated records.
(Partner Name -
protected)
A 35-position alphabetic
field displaying the partner
name, if it exists on file for
the User/Partner ID.
Qual
(protected)
Displays the Qualifier
associated with the
Partner ID, if applicable.
User/Partner
(protected)
Two 15-position alphabetic
fields that display the User/
Partner ID you have entered
or selected.

Control Information Screen 2—UNA Options EDIM012 The Partner Subsystem
IBM Sterling Gentran:Basic for z/OS Release 6.6 User Guide 2 - 55
Component Element Separator
Either a 1-position alphanumeric field, OR a 2-position hexadecimal field, used to define
the value that is used to separate the individual component elements in a data element.
In the first field, type the special character.
OR
In the second field, type the hexadecimal value, and the system converts the special
character for that hexadecimal value. If no printable characters exist that correspond to the
hexadecimal value, the character field is blank.
Note: The Component Element Separator and Element
Separator fields must have different values.
Element Separator
Either a 1-position alphanumeric field, OR a 2-position hexadecimal field, used to define
the value that is used to separate elements in an outbound data segment.
In the first field, type the special character, and the system converts and enters the
hexadecimal value for that special character.
OR
In the second field, type the hexadecimal value, and the system converts and enters the
special character for that hexadecimal value. If no printable characters exist that
correspond to the hexadecimal value, the character field is blank.
Note: The Component Element Separator and Element
Separator fields must have different values.
Decimal Notation
A 1-position alphabetic field used to type either a comma (,) or a period (.) to indicate the
decimal point in a numeric field.
Release Indicator
A 1-position alphanumeric field used to define a unique character that restores a
syntactical character back to its original meaning when used in conjunction with that
syntactical separator or terminator character in a document.
Repetition Separator
Either a 1-position alphanumeric field OR a 2-position hexadecimal field, used to define
the value that is to be used to separate the occurrences of each element in a repeating data
element.
In the first field, type the special character.
OR
In the second field, type the hexadecimal value so that the system converts the special
character for that hexadecimal value. If no printable characters correspond to the
hexadecimal value, the character field is blank.

The Partner Subsystem Control Information Screen 2—UNA Options EDIM012
2 - 56 IBM Sterling Gentran:Basic for z/OS Release 6.6 User Guide
Segment Terminator
Either a 1-position alphanumeric field, OR a 2-position hexadecimal field used to define
the value used to identify the end of an outbound data segment.
In the first field, type a special character, and the system enters the hexadecimal value for
that special character.
OR
In the second field, type the hexadecimal value, and the system enters the special character
for that hexadecimal value. If no printable characters exist that correspond to the
hexadecimal value, the character field is blank.

Control Information Screen 2—UNB Options EDIM019 The Partner Subsystem
IBM Sterling Gentran:Basic for z/OS Release 6.6 User Guide 2 - 57
Control Information Screen 2—UNB Options EDIM019
Purpose
This Control Information (screen 2) is used for creating outbound UNB envelopes for syntax
versions 1, 2, and 3. If you are not sending documents to your trading partner, you can skip this
screen. If you plan to send outbound documents, you must complete this screen.
For each interchange identified on screen 1, a separate screen (screen 2) exists that identifies the
information needed to generate that interchange segment. From screen 2, you can display or
change any of the fields shown for this outbound interchange envelope.
How to Access
Access this screen by pressing PF5 on the Control Information screen (screen 1).
Screen Examples
The following examples illustrate the Control Information screen (screen 2 – UNB Options), for
both Partner/Qualifier and Relationship (user/partner) modes.
Partner/Qualifier Mode
EDIM019 __________ CONTROL INFORMATION 06/01/2011
12:00:00
EXAMPLE OF A UNB PARTNER
Part ID: UNB-PARTNER Qual:
Multiple Envelope Id: UNB Version:
Outbound envelope information for UNB segment:
Syntax ID.............UNB01: ____ Version..: 1
Sender ID.............UNB02: ___________________________________ Qual: ____
Rev Routing Address...UNB02: ______________
Recipient ID..........UNB03: ___________________________________ Qual: ____
Routing Address.......UNB03: ______________
Control Reference.....UNB05: ______________
Recipients Password...UNB06: ______________ Qual: __
Appl Reference........UNB07: ______________
Priority Code.........UNB08: _ Ack Requested..UNB09: _
Comm Agreement ID.....UNB10: ___________________________________
Test Indicator........UNB11: _ (1=Yes, Blank=No)
Enter PF1=Help PF3=Exit PF4=Control PF5=GDir
PF10=Updt PF14=Info

The Partner Subsystem Control Information Screen 2—UNB Options EDIM019
2 - 58 IBM Sterling Gentran:Basic for z/OS Release 6.6 User Guide
Relationship Mode
Function Key Descriptions
Note: Standard function keys, such as PF1=Help, PF3=Exit,
PF7=Bwd, PF8=Fwd, PF12=Cancel, and
PF15=Logoff, as well as the Enter key, are defined in
Chapter 1.
PF4=Control Displays the previous Control Information screen (screen 1) for the Partner ID
selected.
PF5=GDir Displays the Group Directory for the Partner ID currently displayed.
PF10=Updt Updates the UNB parameters for an existing Partner ID.
PF14=Info Displays the date, time, and user initials on the message line that reflects
when the information on this screen was created or last changed.
Field Descriptions
Note: Fields that are display-only contain the statement
(protected) next to the field name in the documentation.
Fields in which you must enter a value contain the
statement (required) next to the field name in the
documentation.
EDIM019 __________ CONTROL INFORMATION 06/01/2011
12:00:00
YOUR COMPANY NAME XYZ COMPUTER COMPANY
User...: YOUR COMPANY Partner: VENDOR-1
Multiple Envelope Id: UNB Version:
Outbound envelope information for UNB segment:
Syntax ID.............UNB01: ____ Version..: 1
Sender ID.............UNB02: ___________________________________ Qual: ____
Rev Routing Address...UNB02: ______________
Recipient ID..........UNB03: ___________________________________ Qual: ____
Routing Address.......UNB03: ______________
Control Reference.....UNB05: ______________
Recipients Password...UNB06: ______________ Qual: __
Appl Reference........UNB07: ______________
Priority Code.........UNB08: _ Ack Requested..UNB09: _
Comm Agreement ID.....UNB10: ___________________________________
Test Indicator........UNB11: _ (1=Yes, Blank=No)
Enter PF1=Help PF3=Exit PF4=Control PF5=GDir
PF10=Updt PF14=Info

Control Information Screen 2—UNB Options EDIM019 The Partner Subsystem
IBM Sterling Gentran:Basic for z/OS Release 6.6 User Guide 2 - 59
Jump Code
A 10-position alphabetic or numeric field containing the jump code for this screen. A
screen’s jump code is displayed in the Jump Code field for that screen.
To jump to another screen, press Home, type the jump code of the screen to which you
want to jump, and then press Enter.
See Chapter 1, “Getting Started,” for further information on using jump codes.
Multiple Envelope Id (protected)
Displays a 3-position alphabetic ID that identifies the envelope type for the interchange
record within this partner profile. Valid values include these standards: ISA, ICS, BG, GS,
UNA, UNB, SCH, STX, and spaces.
Version
A 12-position alphanumeric field used when more than one control with the same header
option is needed. This is an optional field in the key and should only be used if multiple
controls with the same header option need to be defined.
Syntax ID
A 4-position alphanumeric field used to enter the Controlling Agency (e.g., UNO). The
fourth position in this field contains the character set indicator. Valid values are: A, B, C,
D, E, and F.
Version
A 1-position numeric field used to define the version number associated with the syntax
identifier.
Partner/Qualifier Mode Relationship Mode
Field Description Field Description
(Partner
Name –
protected)
A 35-position
alphanumeric field used
to display the partner
name, as found on the
Name and Address
record. The partner name
can help to further
identify the Partner ID.
(User Name -
protected)
A 35-position alphabetic
field displaying the user
name, if it exists on file for
the User/Partner ID.
Part ID
(protected)
Displays the Partner ID
you have entered or
selected.
Note: The Partner ID and
Qualifier make up the key
for all associated records.
(Partner Name -
protected)
A 35-position alphabetic
field displaying the partner
name, if it exists on file for
the User/Partner ID.
Qual
(protected)
Displays the Qualifier
associated with the
Partner ID, if applicable.
User/Partner
(protected)
Two 15-position alphabetic
fields that display the User/
Partner ID you have entered
or selected.

The Partner Subsystem Control Information Screen 2—UNB Options EDIM019
2 - 60 IBM Sterling Gentran:Basic for z/OS Release 6.6 User Guide
Sender ID
A 35-position alphanumeric field used to define an ID for your interchange sender.
Note: This field supports the underscore substitution character
(USC). To use a USC, the substitution character must
exist on the defined partner header record.
See the topic “Using Underscore Substitution
Characters” in Chapter 7 for more information about this
feature.
Qual
A 4-position alphanumeric field used to define the Qualifier for your Sender ID as it is
displayed on the interchange header segment sent to this trading partner.
Rev Routing Address
A 14-position alphanumeric field used to identify your Reverse Routing Address.
Note: This field supports the underscore substitution character.
To use a USC, the substitution character must exist on the
defined partner header record.
See the topic “Using Underscore Substitution
Characters” in Chapter 7 for more information about this
feature.
Recipient ID
A 35-position alphanumeric field used to define an ID for the trading partner’s
interchange.
Note: This field supports the underscore substitution character.
To use a USC, the substitution character must exist on the
defined partner header record.
See the topic “Using Underscore Substitution
Characters” in Chapter 7 for more information about this
feature.
Qual
A 4-position alphanumeric field used to define the Qualifier for the trading partner as it is
displayed on the interchange header segment.
Routing Address
A 14-position alphanumeric field used to identify your trading partner’s recipient routing
address.
Note: This field supports the underscore substitution character.
To use a USC, the substitution character must exist on the
defined partner header record.
See the topic “Using Underscore Substitution
Characters” in Chapter 7 for more information about this
feature.

Control Information Screen 2—UNB Options EDIM019 The Partner Subsystem
IBM Sterling Gentran:Basic for z/OS Release 6.6 User Guide 2 - 61
Control Reference
A 14-position numeric field used to define the beginning control sequence number for
generating interchange envelopes. The system assigns control numbers sequentially,
adding one (1) to the number you type in this field. If you type 0 (zero), the system assigns
1 as the beginning interchange control number.
Note: If you do not enter leading zeros, the system regards this
value as alphanumeric and does not automatically
increment the value.
Recipients Password
A 14-position alphabetic field used to define the password to the trading partner's system
or third party network.
Qual
A 2-position alphanumeric field used to indicate the Qualifier associated with the trading
partner's system or third party network.
Appl Reference
A 14-position alphanumeric field used to enter a message identification if the interchange
contains only one type of message.
Priority Code
A 1-position alphanumeric field used to enter this trading partner's processing priority
code as mutually agreed upon.
Ack Requested
A 1-position numeric field used to designate that you want this trading partner to
acknowledge your request. Valid values are:
1= Yes, you request that trading partner acknowledges your request
blank= No, you do not expect an acknowledgment (default value)
Comm Agreement ID
A 34-position alphanumeric field used to define the type of communication agreement
controlling the interchange (e.g., Customs or ECE agreement).
Test Indicator
A 1-position numeric field used to define to the system whether the interchange is in test
mode or production mode. Valid values are:
1= Interchange is in test mode
blank= Interchange is in production mode

The Partner Subsystem Control Information Screen—UNB Options Part 1 / Syntax Version 4
2 - 62 IBM Sterling Gentran:Basic for z/OS Release 6.6 User Guide
Control Information Screen—UNB Options
Part 1 / Syntax Version 4 EDIM021
Purpose
This Control Information screen (Part 1) is used for creating UNB envelopes for syntax version 4.
If you are not sending documents to your trading partner, you can skip this screen. If you plan to
send outbound documents, you must complete this screen.
For each interchange identified on screen 1, a separate screen (screen 2) exists that identifies the
information needed to generate that interchange segment. From screen 2, you can display or
change any of the fields shown for this outbound interchange envelope.
How to Access
Access this screen by pressing PF5 on the Control Information screen (screen 1).
Screen Examples
The following examples illustrate the Control Information – UNB Part 1 screen, for both
Partner/Qualifier and Relationship (user/partner) modes.
Partner/Qualifier Mode
EDIM021 __________ CONTROL INFORMATION - UNB PART 1 XXX 06/01/2011
12:00:00
EXAMPLE OF A UNB PARTNER
Part ID: UNB-PARTNER Qual:
Multiple Envelope Id: UNB Version:
Outbound envelope information for UNB segment Part 1:
Syntax ID................UNB01: ____ Version..: 4
Directory Version Nbr....UNB01: ______
Character encoding ......UNB01: ___
Sender ID ...............UNB02: _________________________________ Qual: ____
Sender Internal ID.......UNB02: _________________________________
Sender Internal Sub-ID...UNB02: _________________________________
Recipient ID.............UNB03: _________________________________ Qual: ____
Recipient Internal ID....UNB03: _________________________________
Recipient Internal SubID.UNB03: _________________________________
Control Reference .....UNB05: ______________
Enter PF1=Help PF3=Exit PF4=Control PF5=Control-2
PF10=Updt PF14=Info

Control Information Screen—UNB Options Part 1 / Syntax Version 4 EDIM021 The Partner Sub-
IBM Sterling Gentran:Basic for z/OS Release 6.6 User Guide 2 - 63
Relationship Mode
Function Key Descriptions
Note: Standard function keys, such as PF1=Help, PF3=Exit,
PF7=Bwd, PF8=Fwd, PF12=Cancel, and
PF15=Logoff, as well as the Enter key, are defined in
Chapter 1.
PF4=Control Displays the Control Information screen (screen 1).
PF5=Control – 2Displays the Control Information – UNB Part 2 screen.
PF10=Updt Updates the UNB parameters for an existing Partner ID.
PF14=Info Displays the date, time, and user initials on the message line that reflects
when the information on this screen was created or last changed.
Field Descriptions
Note: Fields that are display-only contain the statement
(protected) next to the field name in the documentation.
Fields in which you must enter a value contain the
statement (required) next to the field name in the
documentation.
EDIM021 __________ CONTROL INFORMATION - UNB PART 1 XXX 06/01/2011
12:00:00
YOUR COMPANY NAME XYZ COMPUTER COMPANY
User...: YOUR COMPANY Partner: VENDOR-1
Multiple Envelope Id: UNB Version:
Outbound envelope information for UNB segment Part 1:
Syntax ID................UNB01: ____ Version..: 4
Directory Version Nbr....UNB01: ______
Character encoding ......UNB01: ___
Sender ID ...............UNB02: _________________________________ Qual: ____
Sender Internal ID.......UNB02: _________________________________
Sender Internal Sub-ID...UNB02: _________________________________
Recipient ID.............UNB03: _________________________________ Qual: ____
Recipient Internal ID....UNB03: _________________________________
Recipient Internal SubID.UNB03: _________________________________
Control Reference .....UNB05: ______________
Enter PF1=Help PF3=Exit PF4=Control PF5=Control-2
PF10=Updt PF14=Info

The Partner Subsystem Control Information Screen—UNB Options Part 1 / Syntax Version 4
2 - 64 IBM Sterling Gentran:Basic for z/OS Release 6.6 User Guide
Jump Code
A 10-position alphabetic or numeric field containing the jump code for this screen. A
screen’s jump code is displayed in the Jump Code field for that screen.
To jump to another screen, press Home, type the jump code of the screen to which you
want to jump, and then press Enter.
See Chapter 1, “Getting Started,” for further information on using jump codes.
Multiple Envelope Id (protected)
Displays a 3-position alphabetic ID that identifies the envelope type for the interchange
record within this partner profile. Valid values include these standards: ISA, ICS, BG, GS,
UNA, UNB, SCH, STX, and spaces.
Version
A 12-position alphanumeric field used when more than one control with the same header
option is needed. This is an optional field in the key and should only be used if multiple
controls with the same header option need to be defined.
Syntax ID
A 4-position alphanumeric field used to enter the Controlling Agency (e.g., UNO).
Version
A 1-position numeric field used to define the version number associated with the syntax
identifier.
Partner/Qualifier Mode Relationship Mode
Field Description Field Description
(Partner
Name –
protected)
A 35-position
alphanumeric field used
to display the partner
name, as found on the
Name and Address
record. The partner name
can help to further
identify the Partner ID.
(User Name -
protected)
A 35-position alphabetic
field displaying the user
name, if it exists on file for
the User/Partner ID.
Part ID
(protected)
Displays the Partner ID
you have entered or
selected.
Note: The Partner ID and
Qualifier make up the key
for all associated records.
(Partner Name -
protected)
A 35-position alphabetic
field displaying the partner
name, if it exists on file for
the User/Partner ID.
Qual
(protected)
Displays the Qualifier
associated with the
Partner ID, if applicable.
User/Partner
(protected)
Two 15-position alphabetic
fields that display the User/
Partner ID you have entered
or selected.

Control Information Screen—UNB Options Part 1 / Syntax Version 4 EDIM021 The Partner Sub-
IBM Sterling Gentran:Basic for z/OS Release 6.6 User Guide 2 - 65
Directory Version Nbr
A 6-position alphanumeric field used to define the Service Code List Directory version
number.
Character encoding
A 3-position alphanumeric field used to define the Character encoding value.
Sender ID
A 35-position alphanumeric field used to define an ID for your interchange sender.
Note: This field supports the underscore substitution character
(USC). To use a USC, the substitution character must
exist on the defined partner header record.
See the topic “Using Underscore Substitution
Characters” in Chapter 7 for more information about this
feature.
Qual
A 4-position alphanumeric field used to define the Qualifier for your sender identification
as it is displayed on the interchange header segment sent to this trading partner.
Sender Internal ID
A 35-position alphanumeric field used to define the interchange sender internal
identification.
Note: This field supports the underscore substitution character.
To use a USC, the substitution character must exist on the
defined partner header record.
See the topic “Using Underscore Substitution
Characters” in Chapter 7 for more information about this
feature.
Sender Internal Sub-ID
A 35-position alphanumeric field used to define the interchange sender internal sub-
identification.
Note: This field supports the underscore substitution character.
To use a USC, the substitution character must exist on the
defined partner header record.
See the topic “Using Underscore Substitution
Characters” in Chapter 7 for more information about this
feature.

The Partner Subsystem Control Information Screen—UNB Options Part 1 / Syntax Version 4
2 - 66 IBM Sterling Gentran:Basic for z/OS Release 6.6 User Guide
Recipient ID
A 35-position alphanumeric field used to define this trading partner's interchange
identification code.
Note: This field supports the underscore substitution character.
To use a USC, the substitution character must exist on the
defined partner header record.
See the topic “Using Underscore Substitution
Characters” in Chapter 7 for more information about this
feature.
Qual
A 4-position alphanumeric field used to define the Qualifier for the trading partner as it is
displayed on the interchange header segment.
Recipient Internal ID
A 35-position alphanumeric field used to define the interchange recipient internal
identification.
Note: This field supports the underscore substitution character.
To use a USC, the substitution character must exist on the
defined partner header record.
See the topic “Using Underscore Substitution
Characters” in Chapter 7 for more information about this
feature.
Recipient Internal Sub-ID
A 35-position alphanumeric field used to define the interchange recipient internal sub-
identification.
Note: This field supports the underscore substitution character.
To use a USC, the substitution character must exist on the
defined partner header record.
See the topic “Using Underscore Substitution
Characters” in Chapter 7 for more information about this
feature.
Control Reference
A 14-position numeric field used to define the beginning control sequence number for
generating interchange envelopes. The system assigns control numbers sequentially,
adding one (1) to the number you enter in this field. If you type 0 (zero), the system
assigns 1 as the beginning interchange control number.
Note: If you do not enter leading zeros, the system regards this
value as alphanumeric and does not automatically increment
the value.

Control Information Screen—UNB Options Part 2 / Syntax Version 4 EDIM022 The Partner Sub-
IBM Sterling Gentran:Basic for z/OS Release 6.6 User Guide 2 - 67
Control Information Screen—UNB Options
Part 2 / Syntax Version 4 EDIM022
Purpose
This Control Information screen (Part 2) is used for creating UNB envelopes for syntax version 4.
If you are not sending documents to your trading partner, you can skip this screen. If you plan to
send outbound documents, you must complete this screen.
For each interchange identified on screen 1, a separate screen (screen 2) exists that identifies the
information needed to generate that interchange segment. From screen 2, you can display or
change any of the fields shown for this outbound interchange envelope.
How to Access
Access this screen by pressing PF5 on the Control Information – UNB Part 1 screen.
Screen Examples
The following examples illustrate the Control Information – UNB Part 2 screen, for both
Partner/Qualifier and Relationship (user/partner) modes.
Partner/Qualifier Mode
EDIM022 __________ CONTROL INFORMATION - UNB PART 2 06/01/2011
12:00:00
EXAMPLE OF A UNB PARTNER
Part ID: UNB-PARTNER Qual:
Multiple Envelope Id: UNB Version:
Outbound envelope information for UNB segment Part 2:
Recipient Password.......UNB06: __________ Qual: __
Appl Reference...........UNB07: ORDERS____
Priority Code ...........UNB08: _ Ack Requested..UNB09: _
Comm Agreement ID........UNB10: ___________________________________
Test Indicator...........UNB11: _ (1=Yes, Blank=No)
Enter PF1=Help PF3=Exit PF4=Control-1 PF5=Gdir
PF10=Updt PF14=Info

The Partner Subsystem Control Information Screen—UNB Options Part 2 / Syntax Version 4
2 - 68 IBM Sterling Gentran:Basic for z/OS Release 6.6 User Guide
Relationship Mode
Function Key Descriptions
Note: Standard function keys, such as PF1=Help, PF3=Exit,
PF7=Bwd, PF8=Fwd, PF12=Cancel, and
PF15=Logoff, as well as the Enter key, are defined in
Chapter 1.
PF4=Control–1 Displays the Control Information – UNB Part 1 screen.
PF5=GDir Displays the Group Directory for the Partner ID currently displayed.
PF10=Updt Updates the UNB parameters for an existing Partner ID.
PF14=Info Displays the date, time, and user initials on the message line that reflects
when the information on this screen was created or last changed.
Field Descriptions
Note: Fields that are display-only contain the statement
(protected) next to the field name in the documentation.
Fields in which you must enter a value contain the
statement (required) next to the field name in the
documentation.
EDIM022 __________ CONTROL INFORMATION - UNB PART 2 06/01/2011
12:00:00
YOUR COMPANY NAME XYZ COMPUTER COMPANY
User...: YOUR COMPANY Partner: VENDOR-1
Multiple Envelope Id: UNB Version:
Outbound envelope information for UNB segment Part 2:
Recipient Password.......UNB06: __________ Qual: __
Appl Reference...........UNB07: ORDERS____
Priority Code ...........UNB08: _ Ack Requested..UNB09: _
Comm Agreement ID........UNB10: ___________________________________
Test Indicator...........UNB11: _ (1=Yes, Blank=No)
Enter PF1=Help PF3=Exit PF4=Control-1 PF5=Gdir
PF10=Updt PF14=Info

Control Information Screen—UNB Options Part 2 / Syntax Version 4 EDIM022 The Partner Sub-
IBM Sterling Gentran:Basic for z/OS Release 6.6 User Guide 2 - 69
Jump Code
A 10-position alphabetic or numeric field containing the jump code for this screen. A
screen’s jump code is displayed in the Jump Code field for that screen.
To jump to another screen, press Home, type the jump code of the screen to which you
want to jump, and then press Enter.
See Chapter 1, “Getting Started,” for further information on using jump codes.
Multiple Envelope Id (protected)
Displays a 3-position alphabetic ID that identifies the envelope type for the interchange
record within this partner profile. Valid values include these standards: ISA, ICS, BG, GS,
UNA, UNB, SCH, STX, and spaces.
Version
A 12-position alphanumeric field used when more than one control with the same header
option is needed. This is an optional field in the key and should only be used if multiple
controls with the same header option need to be defined.
Recipient Password
A 14-position alphanumeric field used to define the application password to the partner's
division, department, or sectional system, if required.
Qual
A 4-position alphanumeric field used to define the Qualifier for the trading partner as it is
displayed on the interchange header segment.
Partner/Qualifier Mode Relationship Mode
Field Description Field Description
(Partner
Name –
protected)
A 35-position
alphanumeric field used
to display the partner
name, as found on the
Name and Address
record. The partner name
is a text name that may
help to further identify
the Partner ID.
(User Name -
protected)
A 35-position alphabetic
field displaying the user
name, if it exists on file for
the User/Partner ID.
Part ID
(protected)
Displays the Partner ID. (Partner Name -
protected)
A 35-position alphabetic
field displaying the partner
name, if it exists on file for
the User/Partner ID.
Qual
(protected)
Displays the Qualifier
value for the Partner ID.
User/Partner
(protected)
Two 15-position alphabetic
fields that display the User/
Partner ID you have entered
or selected.

The Partner Subsystem Control Information Screen—UNB Options Part 2 / Syntax Version 4
2 - 70 IBM Sterling Gentran:Basic for z/OS Release 6.6 User Guide
Appl Reference
A 14-position alphanumeric field used to enter a message identification if the interchange
contains only one type of message.
Priority Code
A 1-position alphanumeric field used to enter this trading partner's processing priority
code as mutually agreed upon.
Ack Requested
A 1-position numeric field used to designate that you want this trading partner to
acknowledge your request. Valid values are:
1= Yes, you request that trading partner acknowledges your request
blank= No, you do not expect an acknowledgment (default value)
Comm Agreement ID
A 34-position alphanumeric field used to define the type of communication agreement
controlling the interchange (e.g., Customs or ECE agreement).
Test Indicator
A 1-position numeric field used to define to the system whether the interchange is in test
mode or production mode. Valid values are:
1= Interchange is in test mode
blank= Interchange is in production mode

Control Information Screen 2—SCH Options EDIM013 The Partner Subsystem
IBM Sterling Gentran:Basic for z/OS Release 6.6 User Guide 2 - 71
Control Information Screen 2—SCH Options EDIM013
Purpose
This Control Information screen is used for creating outbound envelopes. If you are not sending
documents to your trading partner, you can skip this screen. If you plan to send outbound
documents, you must complete this screen.
For each interchange identified on screen 1, a separate screen (screen 2) exists that identifies the
information needed to generate that interchange segment. From screen 2, you can display or
change any of the fields shown for this outbound interchange envelope.
How to Access
Access this screen by pressing PF5 on the Control Information screen (screen 1).
Screen Examples
The following examples illustrate the Control Information screen (screen 2 – SCH Options), for
both Partner/Qualifier and Relationship (user/partner) modes.
Partner/Qualifier Mode
EDIM013 __________ CONTROL INFORMATION XXX 06/01/2011
12:00:00
EXAMPLE OF A SCH PARTNER
Part ID: SCH-PARTNER Qual:
Multiple Envelope Id: SCH Version:
Outbound envelope information for SCH segment:
Segment Code Separator........SCH01: = or Hex 7E
Component Element Separator...SCH02: : or Hex 7A
Element Separator.............SCH03: + or Hex 4E
Segment Terminator............SCH04: ' or Hex 7D
Release Indicator.............SCH05: ?
Decimal Notation...................: . (, or .)
MAKE CHANGES, AND HIT PF10 TO UPDATE
Enter PF1=Help PF3=Exit PF4=Control PF5=STX
PF10=Updt PF14=Info

The Partner Subsystem Control Information Screen 2—SCH Options EDIM013
2 - 72 IBM Sterling Gentran:Basic for z/OS Release 6.6 User Guide
Relationship Mode
Function Key Descriptions
Note: Standard function keys, such as PF1=Help, PF3=Exit,
PF7=Bwd, PF8=Fwd, PF12=Cancel, and
PF15=Logoff, as well as the Enter key, are defined in
Chapter 1.
To delete the trading partner's SCH or STX outbound parameters, you must first return to the
Control Information screen (screen 1) by pressing the PF4.
PF4=Control Displays the Control Information screen for the Partner ID selected.
PF5=STX Displays the STX screen for the Partner ID currently displayed.
PF10=Updt Updates the SCH parameters for an existing Partner ID.
PF14=Info Displays the date, time, and user initials on the message line that reflects
when the information on this screen was created or last changed.
Field Descriptions
Note: Fields that are display-only contain the statement
(protected) next to the field name in the documentation.
Fields in which you must enter a value contain the
statement (required) next to the field name in the
documentation.
EDIM013 __________ CONTROL INFORMATION XXX 06/01/2011
12:00:00
YOUR COMPANY NAME XYZ COMPUTER COMPANY
User...: YOUR COMPANY Partner: VENDOR-1
Multiple Envelope Id: SCH Version:
Outbound envelope information for SCH segment:
Segment Code Separator........SCH01: = or Hex 7E
Component Element Separator...SCH02: : or Hex 7A
Element Separator.............SCH03: + or Hex 4E
Segment Terminator............SCH04: ' or Hex 7D
Release Indicator.............SCH05: ?
Decimal Notation...................: . (, or .)
Enter PF1=Help PF3=Exit PF4=Control PF5=STX
PF10=Updt PF14=Info

Control Information Screen 2—SCH Options EDIM013 The Partner Subsystem
IBM Sterling Gentran:Basic for z/OS Release 6.6 User Guide 2 - 73
Jump Code
A 10-position alphabetic or numeric field containing the jump code for this screen. A
screen’s jump code is displayed in the Jump Code field for that screen.
To jump to another screen, press Home, type the jump code of the screen to which you
want to jump, and then press Enter.
See Chapter 1, “Getting Started,” for further information on using jump codes.
Multiple Envelope Id (protected)
Displays a 3-position alphabetic ID that identifies the envelope type for the interchange
record within this partner profile. Valid values include these standards: ISA, ICS, BG, GS,
UNA, UNB, SCH, STX, and spaces.
Version
A 12-position alphanumeric field used when more than one control with the same header
option is needed. This is an optional field in the key and should only be used if multiple
controls with the same header option need to be defined.
Partner/Qualifier Mode Relationship Mode
Field Description Field Description
(Partner
Name –
protected)
A 35-position
alphanumeric field used
to display the partner
name, as found on the
Name and Address
record. The partner name
can help to further
identify the Partner ID.
(User Name -
protected)
A 35-position alphabetic
field displaying the user
name, if it exists on file for
the User/Partner ID.
Part ID
(protected)
Displays the Partner ID. (Partner Name -
protected)
A 35-position alphabetic
field displaying the partner
name, if it exists on file for
the User/Partner ID.
Qual
(protected)
Displays the Qualifier for
the Partner ID.
User/Partner
(protected)
Two 15-position alphabetic
fields that display the User/
Partner ID you have entered
or selected.

The Partner Subsystem Control Information Screen 2—SCH Options EDIM013
2 - 74 IBM Sterling Gentran:Basic for z/OS Release 6.6 User Guide
Segment Code Separator
Either a 1-position alphanumeric field, OR a 2-position alphanumeric field, used to define
the value that is used to separate the segments in a composite data element.
In the first field, type the special character. The default value is = for ANA
TRADACOMS.
OR
In the second field, type the hexadecimal value, and the system converts the special
character for that hexadecimal value. If no printable characters exist that correspond to the
hexadecimal value, the character field is blank.
Component Element Separator
Either a 1-position alphanumeric field, OR a 2-position alphanumeric field, used to define
the value that is used to separate the component data elements in a composite data
element.
In the first field, type the special character. The default value is “:” for ANA
TRADACOMS.
OR
In the second field, type the hexadecimal value, and the system converts the special
character for that hexadecimal value. If no printable characters exist that correspond to the
hexadecimal value, the character field is blank.
Note: The Component Element Separator and Element
Separator fields must have different values.
Element Separator
Either a 1-position alphanumeric field, OR a 2-position alphanumeric field, used to define
the value that is used to separate elements in an outbound data segment.
In the first field, type the special character, and the system converts and enters the
hexadecimal value for that special character. The default value is + for ANA
TRADACOMS.
OR
In the second field, type the hexadecimal value, and the system converts and enters the
special character for that hexadecimal value. If no printable characters exist that
correspond to the hexadecimal value, the character field is blank.
Note: The Component Element Separator and Element
Separator fields must have different values.

Control Information Screen 2—SCH Options EDIM013 The Partner Subsystem
IBM Sterling Gentran:Basic for z/OS Release 6.6 User Guide 2 - 75
Segment Terminator
Either a 1-position alphanumeric field, OR a 2-position alphanumeric field used to define
the value used to identify the end of an outbound data segment.
In the first field, type a special character, and the system enters the hexadecimal value for
that special character.
OR
In the second field, type the hexadecimal value, and the system enters the special character
for that hexadecimal value. If no printable characters exist that correspond to the
hexadecimal value, the character field is blank.
Release Indicator
A 1-position alphanumeric field used to define a unique character that restores a
syntactical character back to its original meaning when used in conjunction with that
syntactical separator or terminator character in a document.
Decimal Notation
A 1-position alphabetic field used to enter either a comma (,) or a period (.) to indicate the
decimal point in a numeric field. The default value is “.” for ANA TRADACOMS.

The Partner Subsystem Control Information Screen 2—STX Options EDIM014
2 - 76 IBM Sterling Gentran:Basic for z/OS Release 6.6 User Guide
Control Information Screen 2—STX Options EDIM014
Purpose
This Control Information screen is used for creating outbound envelopes. If you are not sending
documents to your trading partner, you can skip this screen. If you plan to send outbound
documents, you must complete this screen.
For each interchange identified on screen 1, a separate screen (screen 2) exists that identifies the
information needed to generate that interchange segment. From screen 2, you can display or
change any of the fields shown for this outbound interchange envelope.
How to Access
Access this screen by pressing PF5 on the Control Information screen (screen 1).
Screen Example
The following examples illustrate the Control Information screen (screen 2 – STX Options), for
both Partner/Qualifier and Relationship (user/partner) modes.
Partner/Qualifier Mode
EDIM014 __________ CONTROL INFORMATION XXX 06/01/2011
12:00:00
EXAMPLE OF A STX PARTNER
Part ID: STX-PARTNER Qual:
Multiple Envelope Id: STX Version:
Outbound envelope information for STX segment:
Syntax Identifier.............STX01: ANA_ (ANA or ANAA)
Syntax Version................STX01: 1
Sender ID Code................STX02: 1234567890____
Sender ID Name................STX02: ___________________________________
Recipient ID Code.............STX03: 0987654321____
Recipient ID Name.............STX03: ___________________________________
Senders Reference ...(SNRF)...STX05: YOUR-REF______
Recipients Reference (RCRF)...STX06: TP-REF________
Application Reference.........STX07: INVOICE_______
Transmission Priority Code....STX08: _
Network Identification.(For PLUS)..: __________
Enter PF1=Help PF3=Exit PF4=Control PF5=GDir
PF10=Updt PF14=Info

Control Information Screen 2—STX Options EDIM014 The Partner Subsystem
IBM Sterling Gentran:Basic for z/OS Release 6.6 User Guide 2 - 77
Relationship Mode
Function Key Descriptions
Note: Standard function keys, such as PF1=Help, PF3=Exit,
PF7=Bwd, PF8=Fwd, PF12=Cancel, and
PF15=Logoff, as well as the Enter key, are defined in
Chapter 1.
To delete the trading partner's STX outbound parameters, you must first return to the Control
Information screen (screen 1) by pressing the PF4 key.
PF4=Control Displays the Control Information screen for the Partner ID selected.
PF5=GDir Displays the Group Directory for the Partner ID currently displayed.
PF10=Updt Updates the STX parameters for an existing Partner ID.
PF14=Info Displays the date, time, and user initials on the message line that reflects
when the information on this screen was created or last changed.
Field Descriptions
Note: Fields that are display-only contain the statement
(protected) next to the field name in the documentation.
Fields in which you must enter a value contain the
statement (required) next to the field name in the
documentation.
EDIM014 __________ CONTROL INFORMATION XXX 06/01/2011
12:00:00
YOUR COMPANY NAME XYZ COMPUTER COMPANY
User...: YOUR COMPANY Partner: VENDOR-1
Multiple Envelope Id: STX Version:
Outbound envelope information for STX segment:
Syntax Identifier.............STX01: ANA_ (ANA or ANAA)
Syntax Version................STX01: 1
Sender ID Code................STX02: 1234567890____
Sender ID Name................STX02: ___________________________________
Recipient ID Code.............STX03: 0987654321____
Recipient ID Name.............STX03: ___________________________________
Senders Reference ...(SNRF)...STX05: YOUR-REF______
Recipients Reference (RCRF)...STX06: TP-REF________
Application Reference.........STX07: INVOICE_______
Transmission Priority Code....STX08: _
Network Identification.(For PLUS)..: __________
Enter PF1=Help PF3=Exit PF4=Control PF5=GDir
PF10=Updt PF14=Info

The Partner Subsystem Control Information Screen 2—STX Options EDIM014
2 - 78 IBM Sterling Gentran:Basic for z/OS Release 6.6 User Guide
Jump Code
A 10-position alphabetic or numeric field containing the jump code for this screen. A
screen’s jump code is displayed in the Jump Code field for that screen.
To jump to another screen, press Home, type the jump code of the screen to which you
want to jump, and then press Enter.
See Chapter 1, “Getting Started,” for further information on using jump codes.
Multiple Envelope Id (protected)
Displays a 3-position alphabetic ID that identifies the envelope type for the interchange
record within this partner profile. Valid values include these standards: ISA, ICS, BG, GS,
UNA, UNB, SCH, STX, and spaces.
Version
A 12-position alphanumeric field used when more than one control with the same header
option is needed. This is an optional field in the key and should only be used if multiple
controls with the same header option need to be defined.
Syntax Identifier
A 4-position alphanumeric field used to enter the Controlling Agency (e.g., ANA or
ANAA).
Syntax Version
A 1-position numeric field used to define the version number associated with the syntax
identifier.
Partner/Qualifier Mode Relationship Mode
Field Description Field Description
(Partner
Name –
protected)
A 35-position
alphanumeric field used
to display the partner
name, as found on the
Name and Address
record. The partner name
can help to further
identify the Partner ID.
(User Name -
protected)
A 35-position alphabetic
field displaying the user
name, if it exists on file for
the User/Partner ID.
Part ID
(protected)
Displays the Partner ID
you have entered or
selected.
Note: The Partner ID and
Qualifier make up the key
for all associated records.
(Partner Name -
protected)
A 35-position alphabetic
field displaying the partner
name, if it exists on file for
the User/Partner ID.
Qual
(protected)
Displays the Qualifier
associated with the
Partner ID, if applicable.
User/Partner
(protected)
Two 15-position alphabetic
fields that display the User/
Partner ID you have entered
or selected.

Control Information Screen 2—STX Options EDIM014 The Partner Subsystem
IBM Sterling Gentran:Basic for z/OS Release 6.6 User Guide 2 - 79
Sender ID Code
A 14-position alphanumeric field used to define your interchange identifier code.
Note: This field supports the underscore substitution character
(USC). To use a USC, the substitution character must
exist on the defined partner header record.
See the topic “Using Underscore Substitution
Characters” in Chapter 7 for more information about this
feature.
Sender ID Name
A 35-position alphanumeric field used to define the name associated with the sender
identification.
Note: This field supports the underscore substitution character
(USC). To use a USC, the substitution character must
exist on the defined partner header record.
See the topic “Using Underscore Substitution
Characters” in Chapter 7 for more information about this
feature.
Recipient ID Code
A 14-position alphanumeric field used to define this trading partner's interchange
identification code.
Note: This field supports the underscore substitution character
(USC). To use a USC, the substitution character must
exist on the defined partner header record.
See the topic “Using Underscore Substitution
Characters” in Chapter 7 for more information about this
feature.
Recipient ID Name
A 35-position alphanumeric field used to define the name associated with the recipient
identification.
Note: This field supports the underscore substitution character
(USC). To use a USC, the substitution character must
exist on the defined partner header record.
See the topic “Using Underscore Substitution
Characters” in Chapter 7 for more information about this
feature.
Senders Reference
A 14-position alphanumeric field used to enter the sender transmission code.
Recipients Reference
A 14-position alphanumeric field used to enter the recipient transmission code.

The Partner Subsystem Control Information Screen 2—STX Options EDIM014
2 - 80 IBM Sterling Gentran:Basic for z/OS Release 6.6 User Guide
Application Reference
A 14-position alphanumeric field used to enter a message identification if the interchange
contains only one type of message.
Transmission Priority Code
A 1-position alphanumeric field used to enter this partner's transmission priority code as
mutually agreed upon.
Network Identification (For PLUS)
A 10-position alphanumeric field used to enter the network identifier.

Group Directory EDIM020 The Partner Subsystem
IBM Sterling Gentran:Basic for z/OS Release 6.6 User Guide 2 - 81
Group Directory EDIM020
Purpose
The Group Directory allows you to display a list of all group records for a selected partner.
How to Access
Access the Group Directory in any one of the following ways:
•Type 3 to select Group Directory from the Partner Selection Menu.
• Press PF5 from the second Control Information screen.
•Type 1.2.3 in the Jump Code field of any screen and press Enter.
Screen Examples
The following examples illustrate the Group Directory for both Partner/Qualifier and Relationship
(user/partner) modes.
Partner/Qualifier Mode
Select
EDIM020 1.2.3_____ GROUP DIRECTORY 06/01/2011
12:00:00
EXAMPLE OF AN ISA PARTNER
Part ID: ISG DOMESTIC PARTNER ISSUE M10840 Qual:
Multiple Envelope Id: ___
Multiple Accept Send
A Group ID Env Id Version Compliance Version Flag Flag
_ !!!DFT ISA 004030 Y Y
_ BF ISA 004010 Y Y
_ FA ISA 002040 Y Y
_ IN ISA 003050 Y Y
_ PO ISA 003020 Y Y
_ PT ISA 003050 Y Y
_ SH ISA 003010 Y Y
_
_
_
_
_
_
TO SELECT GROUP ENTER AN S BESIDE THE ID
Enter PF1=Help PF3=Exit PF4=Ctrl PF5=Group
PF7=Bwd PF8=Fwd

The Partner Subsystem Group Directory EDIM020
2 - 82 IBM Sterling Gentran:Basic for z/OS Release 6.6 User Guide
Relationship Mode
Function Key Descriptions
Note: Standard function keys, such as PF1=Help, PF3=Exit,
PF7=Bwd, PF8=Fwd, PF12=Cancel, and
PF15=Logoff, as well as the Enter key, are defined in
Chapter 1.
PF4=Ctrl Displays the Interchange Directory.
PF5=Group Displays the partner Group Information screen for the selected Group ID.
Screen Actions
Screen actions are displayed at the top of the Group Directory. The following table describes how
to perform the screen action functions associated with the partner Group Directory.
To perform
this action...
Associated
with this
screen
action...
Do this...
To view the Group
Information screen for a
functional group selected on
the Group Directory
Select Type S next to the Group ID you want
to view on the Group Directory, and
press PF5.
Select
EDIM020 1.2.3_____ GROUP DIRECTORY XXX 06/01/2011
12:00:00
YOUR COMPANY NAME XYZ COMPUTER COMPANY
USER: YOUR COMPANY PARTNER: VENDOR-1
Multiple Envelope Id: ___
Multiple Accept Send
A Group ID Env Id Version Compliance Version Flag Flag
_ !!!DFT ISA 004030 Y Y
_ BF ISA 004010 Y Y
_ FA ISA 002040 Y Y
_ IN ISA 003050 Y Y
_ PO ISA 003020 Y Y
_ PT ISA 003050 Y Y
_ SH ISA 003010 Y Y
_
_
_
_
_
_
TO SELECT GROUP ENTER AN S BESIDE THE ID
Enter PF1=Help PF3=Exit PF4=Ctrl PF5=Group
PF7=Bwd PF8=Fwd

Group Directory EDIM020 The Partner Subsystem
IBM Sterling Gentran:Basic for z/OS Release 6.6 User Guide 2 - 83
Field Descriptions
Note: Fields that are display-only contain the statement
(protected) next to the field name in the documentation.
Jump Code
A 10-position alphabetic or numeric field containing the jump code for this screen. A
screen’s jump code is displayed in the Jump Code field for that screen.
To jump to another screen, press Home, type the jump code of the screen to which you
want to jump, and then press Enter.
See Chapter 1, “Getting Started,” for further information on using jump codes.
Multiple Envelope Id
A 3-position alphabetic field used to identify the envelope type for this interchange record
within the partner profile. This field allows a single partner profile to have multiple EDI
standards (e.g., X12, EDIFACT, TRADACOMS) defined under it. It eliminates the need
to create multiple partner profiles for a single trading partner in the event that the partner
uses more than one EDI standard. Valid values include these standards: ISA, ICS, BG,
GS, UNA, UNB, SCH, STX, and spaces.
A (Action Code)
A 1-position alphabetic field used to specify an action to perform. Type S (Select) next to
the Group ID, and then press PF5 to display a Group Information record.
Partner/Qualifier Mode Relationship Mode
Field Description Field Description
(Partner
Name –
protected)
A 35-position
alphanumeric field used
to display the partner
name, as found on the
Name and Address
record. The partner name
can help to further
identify the Partner ID.
(User Name -
protected)
A 35-position alphabetic
field displaying the user
name, if it exists on file for
the User/Partner ID.
Part ID
(protected)
Displays the Partner ID
you have entered or
selected.
Note: The Partner ID and
Qualifier make up the key
for all associated records.
(Partner Name -
protected)
A 35-position alphabetic
field displaying the partner
name, if it exists on file for
the User/Partner ID.
Qual
(protected)
Displays the Qualifier
associated with the
Partner ID, if applicable.
USER/
PARTNER
(protected)
Two 15-position alphabetic
fields that display the User/
Partner ID you have entered
or selected.

The Partner Subsystem Group Directory EDIM020
2 - 84 IBM Sterling Gentran:Basic for z/OS Release 6.6 User Guide
Group ID (protected)
Displays the Group ID as defined for the Partner ID displayed. This is the functional group
identification as assigned by the standards.
Multiple Env Id (protected)
Displays a 3-position alphabetic field used to identify the envelope type for this
interchange record within the partner profile. Valid values include these standards: ISA,
ICS, BG, GS, UNA, UNB, SCH, STX, and spaces.
Version (protected)
A 12-position alphanumeric field used when more than one group with the same Group ID
is needed. This is an optional field in the key and should only be used if multiple groups
with the same Group ID need to be defined.
Note: Version is not valid for Group ID of !!!DFT.
See the topic “Configuration Maintenance” in Chapter 5, “The Administration
Subsystem,” for details on using this feature for Editors and Mappers.
Compliance Version (protected)
A 12-position alphanumeric field that displays the version from the standards file to be
used in compliance checking for the group record. This could also be an Implementation
Convention.
Note: This is the version field used by inbound and outbound
mapping for map selection.
Only applicable if used with the PARTNER VERSION global parameter.
Global parameter, PARTNER VERSION ALWAYS GROUP, instructs both Editors to
only look at this field to get the version for compliance checking. If this field is incorrect
or missing, the Editors suspend the group.
Accept Flag (protected)
A 1-position alphabetic field used to designate whether you agree to accept this type of
group from your trading partner. Valid values are:
Y= Yes, I receive this type of group from my trading partner.
N= No, I do not accept this type of group from my trading partner
(default value). Prohibited groups are placed in the Suspense file.
Caution: The value N literally prevents the acceptance of this
group. Use only when you wish to prohibit receipt of a
particular group from a trading partner.
Only applicable if used with the VERIFY PARTNER GROUP global parameter.

Group Directory EDIM020 The Partner Subsystem
IBM Sterling Gentran:Basic for z/OS Release 6.6 User Guide 2 - 85
Send Flag (protected)
A 1-position alphabetic field used to designate whether you agree to send this type of
group to your trading partner. Valid values are:
Y= Yes, I send this type of group to my trading partners.
N = No, I do not send this group to my trading partners (default value).
Prohibited groups are placed in the Suspense file.
Caution: Entering the value N literally prevents the sending of this
group. Use only when you wish to prohibit the sending of
a particular group to a trading partner.
Only applicable if used with the VERIFY PARTNER GROUP global parameter.

The Partner Subsystem Group Information Screen EDIM030
2 - 86 IBM Sterling Gentran:Basic for z/OS Release 6.6 User Guide
Group Information Screen EDIM030
Purpose
The Group Information screen allows you to identify separate types of processing for various
functional groups. For example, you can verify which groups can be sent or received, or specify
control numbers within a functional group.
The system automatically creates a default group record when you add a new Partner Control
record. If you intend to use the default group record, you should update the record to reflect the
appropriate information for your trading partner. However, we strongly recommend creating a
separate group record for each type of functional group that is sent or received.
How to Access
Access the Group Information screen by doing one of the following:
• Type S to select a Group ID from the Group Directory and press Enter.
•Type 1.2.3.1 in the Jump Code field of any screen and press Enter.
Screen Examples
The following examples illustrate the Group Information screen for both Partner/Qualifier and
Relationship (user/partner) modes.
Partner/Qualifier Mode
EDIM030 1.2.3.1___ GROUP INFORMATION XXX 06/01/2011
12:00:00
EXAMPLE OF AN ISA PARTNER
Part ID.: ISG DOMESTIC PARTNER ISSUE M10840 Qual:
Group ID: !!!DFT Multiple Env Id: ISA Version: ____________
Compliance Version.................: 004030______ Version Use: I (A/I/D)
Accept Flag........................: Y (Y/N) Send Flag..: Y (Y/N)
Expect a AK1, B5, or UCF...........: Y (Y/N)
Acknowledge Group or Transaction...: T (G/T)
Acknowledgment overdue after.......: 000:00 (HHH:MM)
Alternate Acknowledgment Partner...: ___________________________________
Alternate Partner Qualifier........: ______________
Last Incoming Control Number.......: ______________
EDI Databank Inbound...............: D (D/N) Outbound...: D (D/N)
Viewpoint - Exception..............: _ (Y/N) Tracking...: _ (Y/N)
Enter PF1=Help PF3=Exit PF4=GDir PF5=Group PF6=Next Grp
PF9=Add PF10=Updt PF11=Del PF14=Info

Group Information Screen EDIM030 The Partner Subsystem
IBM Sterling Gentran:Basic for z/OS Release 6.6 User Guide 2 - 87
Relationship Mode
Function Key Descriptions
Note: Standard function keys, such as PF1=Help, PF3=Exit,
PF7=Bwd, PF8=Fwd, PF12=Cancel, and
PF15=Logoff, as well as the Enter key, are defined in
Chapter 1.
To display a different group definition, type a partial or complete Group ID in the Group ID field,
and press Enter.
PF4=GDir Displays the Group Directory for the Partner ID selected.
PF5=Group Displays the second screen of group information for the specified Group ID.
PF6=Next Grp Displays the next functional group record for this partner.
PF9=Add Adds the new group record for the Partner ID displayed.
PF10=Updt Updates an existing group record defined for the Partner ID displayed.
PF11=Del Deletes an existing group record for the Partner ID displayed.
PF14=Info Displays the date, time, and user initials on the message line that reflects
when the information on this screen was created or last changed.
EDIM030 1.2.3.1___ GROUP INFORMATION XXX 06/01/2011
12:00:00
YOUR COMPANY NAME XYZ COMPUTER COMPANY
User....: YOUR COMPANY Partner: VENDOR-1
Group ID: PO Multiple Env Id: ISA Version: ____________
Compliance Version.................: 004030______ Version Use: I (A/I/D)
Accept Flag........................: N (Y/N) Send Flag..: Y (Y/N)
Expect a AK1, B5, or UCF...........: Y (Y/N)
Acknowledge Group or Transaction...: _ (G/T)
Acknowledgment overdue after.......: ___:__ (HHH:MM)
Alternate Acknowledgment User......: ___________________________________
Alternate Acknowledgment Partner...: ______________
Last Incoming Control Number.......: ______________
EDI Databank Inbound...............: D (D/N) Outbound...: D (D/N)
Viewpoint - Exception..............: _ (Y/N) Tracking...: _ (Y/N)
Enter PF1=Help PF3=Exit PF4=GDir PF5=Group PF6=Next Grp
PF9=Add PF10=Updt PF11=Del PF14=Info

The Partner Subsystem Group Information Screen EDIM030
2 - 88 IBM Sterling Gentran:Basic for z/OS Release 6.6 User Guide
Field Descriptions
Note: Fields that are display-only contain the statement
(protected) next to the field name in the documentation.
Fields in which you must enter a value contain the
statement (required) next to the field name in the
documentation.
Jump Code
A 10-position alphabetic or numeric field containing the jump code for this screen. A
screen’s jump code is displayed in the Jump Code field for that screen.
To jump to another screen, press Home, type the jump code of the screen to which you
want to jump, and then press Enter.
See Chapter 1, “Getting Started,” for further information on using jump codes.
Group ID
A 6-position alphanumeric field used to enter the Group ID as defined for the Partner ID
displayed. This is the functional group identification as assigned by the standards.
Multiple Env Id (protected)
Displays a 3-position alphabetic field that identifies the envelope type for this interchange
record within the partner profile. Valid values include these standards: ISA, ICS, BG, GS,
UNA, UNB, SCH, STX, and spaces.
Partner/Qualifier Mode Relationship Mode
Field Description Field Description
(Partner
Name –
protected)
A 35-position
alphanumeric field used
to display the partner
name, as found on the
Name and Address
record. The partner name
can help to further
identify the Partner ID.
(User Name -
protected)
A 35-position alphabetic
field displaying the user
name, if it exists on file for
the User/Partner ID.
Part ID
(protected)
Displays the Partner ID
you have entered or
selected.
Note: The Partner ID and
Qualifier make up the key
for all associated records.
(Partner Name -
protected)
A 35-position alphabetic
field displaying the partner
name, if it exists on file for
the User/Partner ID.
Qual
(protected)
Displays the Qualifier
associated with the
Partner ID, if applicable.
User/Partner
(protected)
Two 15-position alphabetic
fields that display the User/
Partner ID you have entered
or selected.

Group Information Screen EDIM030 The Partner Subsystem
IBM Sterling Gentran:Basic for z/OS Release 6.6 User Guide 2 - 89
Version
A 12-position alphanumeric field used when more than one group with the same Group ID
is needed. This is an optional field in the key and should only be used if multiple groups
with the same Group ID need to be defined.
Note: Version is not valid for Group ID of !!!DFT.
See the topic “Configuration Maintenance” in Chapter 5, “The Administration
Subsystem,” for details on using this feature for Editors and Mappers.
Compliance Version
A 12-position alphanumeric field used to enter the version from the standards file to be
used in compliance checking for the group record.
Note: This is the version field used by inbound and outbound
mapping for map selection.
Only applicable if used with the PARTNER VERSION global parameter.
Global parameter, PARTNER VERSION ALWAYS GROUP, instructs both Editors to
only look at this field to get the version for compliance checking. If this field is incorrect
or missing, the Editors suspends the group.
Version Us e
A 1-position alphabetic field used to tell the system when to use the version defined
above. Valid values are:
A= Always use the version designated.
I= Use the version designated in the input.
D= Use this version as a default if the identified version cannot be located
in the standards table.
blank= Defaults to the value I, use the version designated in the input.
Only applicable if used with the PARTNER VERSION global parameter.
Accept Flag
A 1-position alphabetic field used to designate whether you agree to accept this type of
group from your trading partner. Valid values are:
Y= Yes, I receive this type of group from my trading partner.
N= No, I do not accept this type of group from my trading partner
(default value). Prohibited groups are placed in the Suspense file.
Caution: Entering a value N literally prevents the acceptance of
this group. Use only when you wish to prohibit receipt of
a particular group from a trading partner.
Only applicable if used with the VERIFY PARTNER GROUP global parameter.

The Partner Subsystem Group Information Screen EDIM030
2 - 90 IBM Sterling Gentran:Basic for z/OS Release 6.6 User Guide
Send Flag
A 1-position alphabetic field used to designate whether you agree to send this type of
group to your trading partner. Valid values are:
Y= Yes, I send this type of group to my trading partners.
N = No, I do not send of this group to my trading partners (default value).
Prohibited groups are placed in the Suspense file.
Caution: Entering the value N literally prevents the sending of this
group. Use only when you wish to prohibit the sending of
a particular group to a trading partner.
Only applicable if used with the VERIFY PARTNER GROUP global parameter.
Expect a AK1, B5, or UCF
A 1-position alphanumeric field indicating whether group acknowledgments are expected
for outbound groups. Valid values are:
Y= Yes, expect AK1, B5, or UCF acknowledgments. Databank
Acknowledgement Status will be initially set to W (waiting).
N= No, do not expect AK1, B5, or UCF acknowledgments. Databank
Acknowledgement Status will be initially set to N (not required).
Acknowledge Group or Transaction
A 1-position alphabetic field used to indicate whether to acknowledge inbound
transactions at the group or transaction level. Valid values are:
G= Group (AK1/AK9, B5, UCF)
T= Transaction (AK2/AK5, UCM)
blank= No acknowledgements will be generated.
Only applicable if used with the PARTNER ACKNOWLEDGMENT global parameter.
Acknowledgment overdue after (hours/minutes)
A 5-position numeric field used to enter the number of hours and minutes after which an
acknowledgment is considered overdue. The format is HHH:MM.
Used in databank reporting. Used in reconciliation with received acknowledgments and
outbound groups.
Note: A blank value in this field is considered to be a value of 0
hours.

Group Information Screen EDIM030 The Partner Subsystem
IBM Sterling Gentran:Basic for z/OS Release 6.6 User Guide 2 - 91
Last Incoming Control Number
A 9-position numeric field defining the control number of the last incoming group
received. This value is used to verify whether inbound groups with this Group ID have
sequential control numbers. If this field is blank, no sequence checking is performed.
Only applicable if used with the PARTNER SEQUENCE ERROR–INCREMENTAL or
PARTNER SEQUENCE ERROR–CHRONOLOGICAL global parameters.
Partner/Qualifier Mode Relationship Mode
Field Description Field Description
Alternate
Acknowledgment
Partner
A 35-position
alphanumeric field that
identifies an alternative
acknowledgment
partner (i.e., an alias for
you or your trading
partner), designated so
that acknowledgments
received with Sender
IDs different than the
documents sent can be
reconciled. Example:
Send Document to a
division and receive an
acknowledgment from
their Corporate.
Alternate
Acknowledgment
User
A 15-position field used
with the Alternate
Acknowledgement
Partner field. Together,
these fields identify an
alternate partner
relationship designated so
those acknowledgements
received with Sender IDs
different from the
documents sent can be
reconciled.
Alternate Partner
Qualifier
A 4-position field used
to indicate the Qualifier
associated with the
alternative
acknowledgment
partner, if applicable.
This field is used in
association with the
Alternate
Acknowledgment
Partner field to
reconcile
acknowledgments
received with different
Sender IDs than the
documents sent.
Alternate
Acknowledgment
Partner
A 15-position field used
with the Alternate
Acknowledgement User
field. Together, these
fields identify an alternate
partner relationship
designated so those
acknowledgements
received with Sender IDs
different from the
documents sent can be
reconciled.

The Partner Subsystem Group Information Screen EDIM030
2 - 92 IBM Sterling Gentran:Basic for z/OS Release 6.6 User Guide
EDI Databank Inbound
A 1-position alphabetic field that identifies the level of databank to be used inbound. Valid
values are:
D= Directory only (Audit)
N=None
Only applicable if used with the PARTNER DATABANK LEVEL global parameter.
EDI Databank Outbound
A 1-position alphabetic field identifying the level of databank to be used outbound. Valid
values are:
D= Directory only (Audit)
N=None
Only applicable if used with the PARTNER DATABANK LEVEL global parameter.
Sterling Gentran:Viewpoint Installed
Viewpoint – Exception
A 1-position field indicating whether to perform Sterling Gentran:Viewpoint Exception
Management activity at the group level for this trading partner. Valid values are:
Y= Yes, perform Exception Management.
N= No, do not perform Exception Management.
blank= Defaults to the value Y, the Exception Management processing is
controlled by the Configuration File Exception Management Partner
Default Indicator.
See the topic “Defining and Initializing Files” in the IBM® Sterling Gentran:Viewpoint® for z/
OS® Release 6.6 Installation Guide. The installation default is Exception Management is
performed.
Tracking
A 1-position field indicating whether to perform Sterling Gentran:Viewpoint Tracking
Management activity at the group level for this trading partner. Valid values are:
Y= Yes, perform Tracking Management.
N= No, do not perform Tracking Management.
blank= Defaults to the value Y, the Tracking Management processing is
controlled by the Configuration File Tracking Management Partner
Default Indicator.

Group Information Screen—BAT Options EDIM031 The Partner Subsystem
IBM Sterling Gentran:Basic for z/OS Release 6.6 User Guide 2 - 93
Group Information Screen—BAT Options EDIM031
Purpose
This Group Information screen is used for creating outbound envelopes. If you are not sending
documents to your trading partner, you can skip this screen. If you plan to send outbound
documents, you must complete this screen.
A separate group screen (screen 2) exists for each interchange segment. From screen 2, you can
display or change any of the fields shown for this outbound group envelope.
A default group is automatically created when you add a new Partner Control record. You can
modify this default group record or use it unchanged.
See the topic “Control Information Screen 1” for information on how to modify the default record.
How to Access
Access this screen by pressing PF5 on the Group Information screen. The group screen that
displays is based on the interchange segment (header option) chosen in the previous Control
Information (screen 1).
Screen Example
The following examples illustrate the Group Information screen (BAT options), for both
Partner/Qualifier and Relationship (user/partner) modes.
Partner/Qualifier Mode
EDIM031 __________ GROUP INFORMATION XXX 06/01/2011
12:00:00
EXAMPLE OF AN ISA PARTNER
Part ID.: YOUR COMPANY VENDOR-1 Qual:
Group Id: INVOIC Multiple Env. Id: Version:
Outbound envelope information for BAT segment:
Message Reference Number......BAT01: 000000000001
Controlling Agency.................: UN
Accept BAT Inbound.................: Y (Y/N)
Permit BAT Outbound................: Y (Y/N)
Transaction Segment ID.............: ___ ( /MHD)
Message Reference Number...........: ____________
GROUP UPDATED
Enter PF1=Help PF3=Exit PF4=Group PF5=TDir PF6=Next Grp
PF10=Updt PF14=Info

The Partner Subsystem Group Information Screen—BAT Options EDIM031
2 - 94 IBM Sterling Gentran:Basic for z/OS Release 6.6 User Guide
Relationship Mode
Function Key Descriptions
Note: Standard function keys, such as PF1=Help, PF3=Exit,
PF7=Bwd, PF8=Fwd, PF12=Cancel, and
PF15=Logoff, as well as the Enter key, are defined in
Chapter 1.
To delete the trading partner's BAT parameters, you must first return to the Group Information
(screen 1) by pressing PF4.
PF4=Group Displays the Group Information (screen 1) for the Partner ID selected.
PF5=TDir Displays the Transaction Directory for the Partner ID currently displayed.
PF6=Next Grp Displays the next group record defined for this Partner ID.
PF10=Updt Updates an existing group record defined for the Partner ID displayed.
PF14=Info Displays the date, time, and user initials on the message line that reflects
when the information on this screen was created or last changed.
EDIM031 __________ GROUP INFORMATION XXX 06/01/2011
12:00:00
YOUR COMPANY NAME XYZ COMPUTER COMPANY
User...: YOUR COMPANY Partner: VENDOR-1
Group Id: INVOIC Multiple Env Id: Version:
Outbound envelope information for BAT segment:
Message Reference Number......BAT01: 000000000001
Controlling Agency.................: UN
Accept BAT Inbound.................: Y (Y/N)
Permit BAT Outbound................: Y (Y/N)
Transaction Segment ID.............: ___ ( /MHD)
Message Reference Number...........: ____________
Enter PF1=Help PF3=Exit PF4=Group PF5=TDir PF6=Next Grp
PF10=Updt PF14=Info

Group Information Screen—BAT Options EDIM031 The Partner Subsystem
IBM Sterling Gentran:Basic for z/OS Release 6.6 User Guide 2 - 95
Field Descriptions
Note: Fields that are display-only contain the statement
(protected) next to the field name in the documentation.
Fields in which you must enter a value contain the
statement (required) next to the field name in the
documentation.
Jump Code
A 10-position alphabetic or numeric field containing the jump code for this screen. A
screen’s jump code is displayed in the Jump Code field for that screen.
To jump to another screen, press Home, type the jump code of the screen to which you
want to jump, and then press Enter.
See Chapter 1, “Getting Started,” for further information on using jump codes.
Group ID (protected)
Displays a 6-position alphanumeric ID for the Group as defined for the Partner ID
displayed at the top of the screen.
Multiple Env Id (protected)
Displays a 3-position alphabetic ID that identifies the envelope type for this interchange
record within the partner profile. Valid values include these standards: ISA, ICS, BG, GS,
UNA, UNB, SCH, STX, and spaces.
Partner/Qualifier Mode Relationship Mode
Field Description Field Description
(Partner
Name –
protected)
A 35-position
alphanumeric field used
to display the partner
name, as found on the
Name and Address
record. The partner name
can help to further
identify the Partner ID.
(User Name -
protected)
A 35-position alphabetic
field displaying the user
name, if it exists on file for
the User/Partner ID.
Part ID
(protected)
Displays the Partner ID
you have entered or
selected.
Note: The Partner ID and
Qualifier make up the key
for all associated records.
(Partner Name -
protected)
A 35-position alphabetic
field displaying the partner
name, if it exists on file for
the User/Partner ID.
Qual
(protected)
Displays the Qualifier
associated with the
Partner ID, if applicable.
User/Partner
(protected)
Two 15-position alphabetic
fields that display the User/
Partner ID you have entered
or selected.

The Partner Subsystem Group Information Screen—BAT Options EDIM031
2 - 96 IBM Sterling Gentran:Basic for z/OS Release 6.6 User Guide
Version (protected)
A 12-position alphanumeric field used when more than one group with the same Group ID
is needed. The version resulted from the value specified on the Group Information (screen
1).
See the topic “Configuration Maintenance” in Chapter 5, “The Administration
Subsystem,” for details on using this feature for Editors and Mappers.
Message Reference Number
A 14-position numeric field used to define the beginning sequence control number for
generating control envelopes. The system assigns control numbers sequentially, adding
one (1) to the number you type in this field. If you type zero (0), the system assigns 1 as
the beginning transaction control number.
Controlling Agency
A 3-position alphanumeric field used to enter the code that identifies the agency
controlling the specification, maintenance and publication of the message type.
Accept BAT Inbound
A 1-position alphabetic field used to designate whether you agree to accept this type of
group from your trading partner. Valid values are:
Y= Yes, I receive this type of group from my trading partner.
N= No, I do not accept this type of group from my trading partner
(default value). Prohibited groups are placed in the Suspense file.
Caution: Entering the value N literally prevents the acceptance of
this group. Use only when you wish to prohibit receipt of
a particular group from a trading partner.
Only applicable if used with the VERIFY PARTNER GROUP global parameter.
Permit BAT Outbound
A 1-position alphabetic field used to designate whether you agree to send this type of
group to your trading partner. Valid values are:
Y= Yes, I send this type of group to my Trading Partners
N = No, I do not send of this group to my trading partners (default value).
Prohibited groups are placed in the Suspense file.
Only applicable if used with the VERIFY PARTNER GROUP global parameter.
Caution: Entering a value N literally prevents the sending of this
group. Use only when you wish to prohibit the sending of
a particular group to a trading partner.

Group Information Screen—BAT Options EDIM031 The Partner Subsystem
IBM Sterling Gentran:Basic for z/OS Release 6.6 User Guide 2 - 97
Transaction Segment ID
A 3-position alphabetic field used to define the Transaction Segment ID. Valid values are:
MHD for TRADACOMS, or spaces. The purpose of this field is to permit sequencing of
transactions outbound by group rather than transaction type. This is only important if a
specific transaction record is not to be defined or if more than one transaction type exists
for a group and sequencing by group is desired. To use this feature, both the Transaction
Segment ID and Message Reference Number must be present. Otherwise, the specific
transaction or !!!DFT record is used.
Message Reference Number
A 14-position numeric field used to define the beginning sequence control number for
generating control envelopes. The system assigns control numbers sequentially, adding
one (1) to the number you type in this field. If you type zero (0), the system assigns 1 as
the beginning transaction control number. The purpose of this field is to permit sequencing
of transactions outbound by group rather than transaction type. This is only important if a
specific transaction record is not to be defined or if more than one transaction type exists
for a group and sequencing by group is desired. To use this feature, both the Transaction
Segment ID and Message Reference Number must be present. Otherwise, the specific
transaction or !!!DFT record is used.

The Partner Subsystem Group Information Screen—UNG Options EDIM032
2 - 98 IBM Sterling Gentran:Basic for z/OS Release 6.6 User Guide
Group Information Screen—UNG Options EDIM032
Purpose
This Group Information screen is used for creating outbound envelopes. If you are not sending
documents to your trading partner, you can skip this screen. If you plan to send outbound
documents, you must complete this screen.
A separate group screen (screen 2) exists for each interchange segment. From screen 2, you can
display or change any of the fields shown for this outbound group envelope.
The system automatically adds a default group when you add a new Partner Control record. You
can modify this default group record or use it unchanged.
See the topic “Control Information Screen 1” for information on how to modify the default record.
How to Access
Access this screen from the Group Information (screen 1) by pressing PF5. The group screen that
displays is based on the interchange segment (header option) chosen in the previous Control
Information (screen 1).
Screen Examples
The following examples illustrate the Group Information screen (UNG options), for both
Partner/Qualifier and Relationship (user/partner) modes.
Partner/Qualifier Mode
EDIM032 __________ GROUP INFORMATION 06/01/2011
12:00:00
EXAMPLE OF A UNA PARTNER
Part ID.: UNA-PARTNER Qual:
Group ID: INVOIC Multiple Env Id: UNA Version:
Outbound envelope information for UNG segment:
Functional Group ID...UNG01: INVOIC
Sender ID.............UNG02: YOUR-ID__________________________ Qual: ____
Recipients ID.........UNG03: TRADING-PARTNER__________________ Qual: ____
Reference Number......UNG05: 00000000000001
Controlling Agency....UNG06: E__
Version Number........UNG07: 090 Release: 1__ Association: ______
Application Password..UNG08: ______________
Transaction Segment ID: ___ ( /UNH) Reference Number: ______________
Enter PF1=Help PF3=Exit PF4=Group PF5=TDir PF6=Next Grp
PF10=Updt PF14=Info

Group Information Screen—UNG Options EDIM032 The Partner Subsystem
IBM Sterling Gentran:Basic for z/OS Release 6.6 User Guide 2 - 99
Relationship Mode
Function Key Descriptions
Note: Standard function keys, such as PF1=Help, PF3=Exit,
PF7=Bwd, PF8=Fwd, PF12=Cancel, and
PF15=Logoff, as well as the Enter key, are defined in
Chapter 1.
To delete the trading partner's UNG parameters, you must first return to the Group Information
(screen 1) by pressing PF4.
PF4=Group Displays the Group Information (screen 1) for the Partner ID selected.
PF5=TDir Displays the Transaction Directory for the Partner ID currently displayed.
PF6=Next Grp Displays the next group record defined for this Partner ID.
PF10=Updt Updates an existing group record defined for the Partner ID displayed.
PF14=Info Displays the date, time, and user initials on the message line that reflects
when the information on this screen was created or last changed.
EDIM032 __________ GROUP INFORMATION 06/01/2011
12:00:00
YOUR COMPANY NAME XYZ COMPUTER COMPANY
User...: YOUR COMPANY Partner: VENDOR-1
Group ID: INVOIC Multiple Env Id: UNA Version:
Outbound envelope information for UNG segment:
Functional Group ID...UNG01: INVOIC
Sender ID.............UNG02: YOUR-ID____________________________ Qual: ____
Recipients ID.........UNG03: TRADING-PARTNER____________________ Qual: ____
Reference Number......UNG05: 00000000000001
Controlling Agency....UNG06: E__
Version Number........UNG07: 090 Release: 1__ Association: ______
Application Password..UNG08: ______________
Transaction Segment ID: ___ ( /UNH) Reference Number: ______________
Enter PF1=Help PF3=Exit PF4=Group PF5=TDir PF6=Next Grp
PF10=Updt PF14=Info

The Partner Subsystem Group Information Screen—UNG Options EDIM032
2 - 100 IBM Sterling Gentran:Basic for z/OS Release 6.6 User Guide
Field Descriptions
Note: Fields that are display-only contain the statement
(protected) next to the field name in the documentation.
Fields in which you must enter a value contain the
statement (required) next to the field name in the
documentation.
Jump Code
A 10-position alphabetic or numeric field containing the jump code for this screen. A
screen’s jump code is displayed in the Jump Code field for that screen.
To jump to another screen, press Home, type the jump code of the screen to which you
want to jump, and then press Enter.
See Chapter 1, “Getting Started,” for further information on using jump codes.
Partner/Qualifier Mode Relationship Mode
Field Description Field Description
(Partner
Name –
protected)
A 35-position
alphanumeric field used
to display the partner
name, as found on the
Name and Address
record. The partner name
can help to further
identify the Partner ID.
(User Name -
protected)
A 35-position alphabetic
field displaying the user
name, if it exists on file for
the User/Partner ID.
Part ID
(protected)
Displays the Partner ID
you have entered or
selected.
Note: The Partner ID and
Qualifier make up the key
for all associated records.
(Partner Name -
protected)
A 35-position alphabetic
field displaying the partner
name, if it exists on file for
the User/Partner ID.
Qual
(protected)
Displays the Qualifier
associated with the
Partner ID, if applicable.
User/Partner
(protected)
Two 15-position alphabetic
fields that display the User/
Partner ID you have entered
or selected.
Header Option A 3-position field
identifying the interchange
envelope. This field is used
to restrict the group records
that are displayed on this
screen.

Group Information Screen—UNG Options EDIM032 The Partner Subsystem
IBM Sterling Gentran:Basic for z/OS Release 6.6 User Guide 2 - 101
Group ID (protected)
Displays a 6-position alphanumeric ID that identifies the Group as defined for the Partner
ID displayed (entered).
Multiple Env Id (protected)
Displays a 3-position alphabetic ID that identifies the envelope type for this interchange
record within the partner profile. Valid values include these standards: ISA, ICS, BG, GS,
UNA, UNB, SCH, STX, and spaces.
Version (protected)
A 12-position alphanumeric field used when more than one group exists with the same
Group ID. The version results when a value is entered on the Group Information (screen).
See the topic “Configuration Maintenance” in Chapter 5, “The Administration
Subsystem,” for details on using this feature for Editors and Mappers.
Functional Group ID (protected)
A 6-position alphanumeric field used to display the functional group identification as
defined for the Partner ID displayed (entered).
Sender ID
A 35-position alphanumeric field used to define your interchange identifier.
Note: This field supports the underscore substitution character
(USC). To use a USC, the substitution character must
exist on the defined partner header record.
See the topic “Using Underscore Substitution
Characters” in Chapter 7 for more information about this
feature.
Qual
A 4-position alphanumeric field used to define the Qualifier for the Sender ID as it is
displayed on the group header segment (UNG) sent to this trading partner.
Recipients ID
A 35-position alphanumeric field used to define the trading partner’s Interchange ID.
Note: This field supports the underscore substitution character
(USC). To use a USC, the substitution character must
exist on the defined partner header record.
See the topic “Using Underscore Substitution
Characters” in Chapter 7 for more information about this
feature.
Qual
A 4-position alphanumeric field used to define the Qualifier for the trading partner as it is
displayed on the group header segment (UNG).

The Partner Subsystem Group Information Screen—UNG Options EDIM032
2 - 102 IBM Sterling Gentran:Basic for z/OS Release 6.6 User Guide
Reference Number
A 14-position numeric field used to define the beginning sequence control number for
generating control envelopes. The system assigns control numbers sequentially, adding
one (1) to the number you type in this field. If you type zero (0), the system assigns 1 as
the beginning transaction control number.
Caution: If you do not enter leading zeros, the system regards this
value as alphanumeric and does not automatically
increment the value.
To prevent the generation of optional UNG envelopes,
leave this field blank.
Controlling Agency
A 3-position alphanumeric field used to enter the code that identifies the agency
controlling the specification, maintenance and publication of the message type.
Version Number
A 3-position numeric field used to designate the version number of the message type in the
functional group.
Release
A 3-position alphanumeric field used to define the release number within the current
version number.
Association
A 6-position alphanumeric field used to enter the code assigned by the association
responsible for the design and maintenance of the message type.
Application Password
A 14-position alphanumeric field used to define the application password to the partner's
division, department, or sectional system, if required.
Transaction Segment ID
A 3-position alphabetic field used to define the Transaction Segment ID. The purpose of
this field is to permit sequencing of transactions outbound by group rather than transaction
type. This is only important if a specific transaction record is not to be defined or if more
than one transaction type exists for a group and sequencing by group is desired. To use this
feature, both the Transaction Segment ID and Message Reference Number must be
present. Otherwise, the specific transaction or !!!DFT record is used. The valid value for
this field is UNH for EDIFACT.
Reference Number
A 14-position (if EDIFACT) numeric field used to define the beginning sequence control
number for generating control envelopes. The system assigns control numbers
sequentially, adding one (1) to the number you type in this field. If you type zero (0), the
system assigns 1 as the beginning transaction control number.
The purpose of this field is to permit sequencing of transactions outbound by group rather
than transaction type. This is only important if a specific transaction record is not to be
defined or if more than one transaction type exists for a group and sequencing by group is
desired. To use this feature, both the Transaction Segment ID and Message Reference
Number must be present. Otherwise, the specific transaction or !!!DFT record is used.

Group Information Screen—GS Options EDIM033 The Partner Subsystem
IBM Sterling Gentran:Basic for z/OS Release 6.6 User Guide 2 - 103
Group Information Screen—GS Options EDIM033
Purpose
This Group Information screen is used for creating outbound envelopes. If you are not sending
documents to your trading partner, you can skip this screen. If you plan to send outbound
documents, you must complete this screen.
A separate Group Information screen (screen 2) exists for each group segment. From screen 2, you
can display or change any of the fields shown for this outbound group envelope.
See the topic “Control Information Screen 1” for information on how to modify the default record.
How to Access
Access this screen by pressing PF5 on the Group Information (screen 1). The group screen that
displays is based on the interchange segment (header option) chosen in the previous Control
Information (screen 1). A default group is automatically added when you add a new Partner
Control record. You can modify this default group record or use it unchanged.
Screen Examples
The following examples illustrate the Group Information screen (GS options), for both
Partner/Qualifier and Relationship (user/partner) modes.
Partner/Qualifier Mode
EDIM033 __________ GROUP INFORMATION XXX 06/01/2011
12:00:00
EXAMPLE OF AN ISA PARTNER
Partner ID: ISA–PARTNER Qual...:
Group ID..: PO Multiple Env Id: BG Version:
Outbound envelope information for GS segment:
Functional Group ID............GS01: PO
Applications Senders Code......GS02: 1234567890___
Applications Receivers Code....GS03: 0987654321___
Control Number.................GS06: 000000001
Responsible Agency Code........GS07: X_
Version........................GS08: 002040________
Transaction Segment ID.........: __ ( /ST)
Transaction Control Number.....: _________
Enter PF1=Help PF3=Exit PF4=Group PF5=TDir PF6=Next Grp
PF10=Updt PF14=Info

The Partner Subsystem Group Information Screen—GS Options EDIM033
2 - 104 IBM Sterling Gentran:Basic for z/OS Release 6.6 User Guide
Relationship Mode
Function Key Descriptions
Note: Standard function keys, such as PF1=Help, PF3=Exit,
PF7=Bwd, PF8=Fwd, PF12=Cancel, and
PF15=Logoff, as well as the Enter key, are defined in
Chapter 1.
PF4=Group Displays the Group Information screen for the Partner ID selected. To delete
the GS parameters for a trading partner, you must first return to the Group
Information (screen 1) by pressing PF4.
PF5=TDir Displays the Transaction Directory for the Partner ID currently displayed.
PF6=Next Grp Displays the next group record defined for this Partner ID.
PF10=Updt Updates an existing group record defined for the Partner ID displayed.
PF14=Info Displays the date, time, and user initials on the message line that reflects
when the information on this screen was created or last changed.
Field Descriptions
Note: Fields that are display-only contain the statement
(protected) next to the field name in the documentation.
Fields in which you must enter a value contain the
statement (required) next to the field name in the
documentation.
EDIM033 __________ GROUP INFORMATION XXX 06/01/2011
12:00:00
YOUR COMPANY NAME XYZ COMPUTER COMPANY
User....: YOUR COMPANY Partner: VENDOR-1
Group ID: PO Multiple Env Id: ISA Version:
Outbound envelope information for GS segment:
Functional Group ID............GS01: PO
Applications Senders Code......GS02: STERLING_______
Applications Receivers Code....GS03: XYZ____________
Control Number.................GS06: 000000227
Responsible Agency Code........GS07: X_
Version........................GS08: ____________
Transaction Segment ID.............: ___ ( /ST)
Transaction Control Number.........: _________
Enter PF1=Help PF3=Exit PF4=Group PF5=TDir PF6=Next Grp
PF10=Updt PF14=Info

Group Information Screen—GS Options EDIM033 The Partner Subsystem
IBM Sterling Gentran:Basic for z/OS Release 6.6 User Guide 2 - 105
Jump Code
A 10-position alphabetic or numeric field containing the jump code for this screen. A
screen’s jump codes displayed in the Jump Code field for that screen.
To jump to another screen, press Home, type the jump code of the screen to which you
want to jump, and then press Enter.
See Chapter 1, “Getting Started,” for further information on using jump codes.
Group ID (protected)
Displays a 6-position alphanumeric ID that identifies the group as defined for the Partner
ID displayed (entered).
Multiple Env Id
Displays a 3-position alphabetic ID that identifies the envelope type for this interchange
record within the partner profile. Valid values include these standards: ISA, ICS, BG, GS,
UNA, UNB, SCH, STX, and spaces.
Version (protected)
A 12-position alphanumeric field used when more than one group with the same Group ID
is needed. The version results when a value is entered on the Group Information (screen
1).
See the topic “Configuration Maintenance” in Chapter 5 for details on using this feature
for Editors and Mappers.
Partner/Qualifier Mode Relationship Mode
Field Description Field Description
(Partner
Name –
protected)
A 35-position
alphanumeric field used
to display the partner
name, as found on the
Name and Address
record. The partner name
can help to further
identify the Partner ID.
(User Name -
protected)
A 35-position alphabetic
field displaying the user
name, if it exists on file for
the User/Partner ID.
Partner ID
(protected)
Displays the Partner ID
you have entered or
selected.
Note: The Partner ID and
Qualifier make up the key
for all associated records.
(Partner Name -
protected)
A 35-position alphabetic
field displaying the partner
name, if it exists on file for
the User/Partner ID.
Qual
(protected)
Displays the Qualifier
associated with the
Partner ID, if applicable.
User/Partner
(protected)
Two 15-position alphabetic
fields that display the User/
Partner ID you have entered
or selected.

The Partner Subsystem Group Information Screen—GS Options EDIM033
2 - 106 IBM Sterling Gentran:Basic for z/OS Release 6.6 User Guide
Functional Group ID (protected)
A 6-position alphanumeric field displays the functional group identification as defined for
the Partner ID displayed. This field is a display of the Group ID from the key.
Applications Senders Code
A 12-position alphanumeric field used to designate your application sender code as it is
displayed on the GS group envelope sent to this trading partner.
Note: This field supports the underscore substitution character
(USC). To use a USC, the substitution character must
exist on the defined partner header record.
See the topic “Using Underscore Substitution
Characters” in Chapter 7 for more information about this
feature.
Applications Receivers Code
A 12-position alphanumeric field used to designate this trading partner's application
receiver code as it is displayed on the GS group envelope.
Note: This field supports the underscore substitution character
(USC). To use a USC, the substitution character must
exist on the defined partner header record.
See the topic “Using Underscore Substitution
Characters” in Chapter 7 for more information about this
feature.
Control Number
A 9-position numeric field used to define the beginning group control number for group
control envelopes. The system assigns control numbers sequentially, adding one (1) to the
number you type in this field. If you type zero (0), the system assigns 1 as the beginning
group control number.
Responsible Agency Code
A 2-position alphanumeric field used to enter the code that identifies the agency
controlling the specification, maintenance and publication of the message type. Valid
values are: X – ASC X12 and T – TDCC.
Version
A 12-position alphanumeric field used by the envelope generation program when creating
GS Envelopes outbound. If this field is left blank, the envelope generation program uses
the compliance version from the Group Information (screen 1) instead.

Group Information Screen—GS Options EDIM033 The Partner Subsystem
IBM Sterling Gentran:Basic for z/OS Release 6.6 User Guide 2 - 107
Transaction Segment ID
A 3-position alphabetic field used to define the Transaction Segment ID. The purpose of
this field is to permit sequencing of transactions outbound by group rather than transaction
type. This is only important if a specific transaction record is not to be defined, or if more
than one transaction type exists for a group and sequencing by group is desired. To use this
feature, both the Transaction Segment ID and Transaction Control Number must be
present. Otherwise, the specific transaction or !!!DFT record is used. The valid value is ST
for American ASC X12/TDCC.
Transaction Control Number
A 9-position numeric field used to define the beginning sequence number for generating
transaction envelopes. The system assigns control numbers sequentially, adding one (1) to
the number you type in this field. If you type zero (0), the system assigns 1 as the
beginning transaction control number. The purpose of this field is to permit sequencing of
transactions outbound by group rather than transaction type. This is only important if a
specific transaction record is not to be defined or if more than one transaction type exists
for a group and sequencing by group is desired. To use this feature, both the Transaction
Segment ID and Transaction Control Number must be present. Otherwise, the specific
transaction or !!!DFT record is used.

The Partner Subsystem Transaction Directory EDIM025
2 - 108 IBM Sterling Gentran:Basic for z/OS Release 6.6 User Guide
Transaction Directory EDIM025
Purpose
The Transaction Directory allows you to display a list of all transaction records for a selected
partner.
How to Access
Access the Transaction Directory in any one of the following ways:
• On the Partner Selection Menu, type 4 to select Transaction Directory and press
Enter.
• Press PF5 from the Group Information screen (screen 2).
•Type 1.2.4 in the Jump Code field of any screen and press Enter.
Screen Examples
The following examples illustrate the Transaction Directory for both Partner/Qualifier and
Relationship (user/partner) modes.
Partner/Qualifier
Select
EDIM025 1.2.4_____ TRANSACTION DIRECTORY XXX 06/01/2011
12:00:00
EXAMPLE OF AN ISA PARTNER
Part ID: ISA-PARTNER Qual:
Multiple Env Id: ___
Multiple Accept Send
A Trans ID Rlse# Env Id Version Group ID Flag Flag T/P
_ !!!DFT ISA Y Y P
_ 832 ISA SC Y Y T
_ 850 ISA PO Y Y T
_
_
_
_
_
_
_
_
_
_
TO SELECT TRANS ENTER AN S BESIDE THE ID
Enter PF1=Help PF3=Exit PF4=GDir PF5=Trans
PF7=Bwd PF8=Fwd

Transaction Directory EDIM025 The Partner Subsystem
IBM Sterling Gentran:Basic for z/OS Release 6.6 User Guide 2 - 109
Relationship Mode
Screen Actions
The screen actions are displayed on the top of the Partner Transaction Directory. The following
table describes each function and gives instructions on how to perform those functions.
Function Key Descriptions
Note: Standard function keys, such as PF1=Help, PF3=Exit,
PF7=Bwd, PF8=Fwd, PF12=Cancel, and
PF15=Logoff, as well as the Enter key, are defined in
Chapter 1.
PF4=GDir Displays the Group Directory.
PF5=Trans Displays the Partner Transaction Information screen for the selected
Transaction ID.
To perform
this action...
Associated
with this
screen
action...
Do this...
Retrieve the Partner
Transaction Information
screen for a transaction set on
the Partner Transaction
Directory
Select To select a Transaction Set ID to view
or maintain, type S next to the selected
ID you want to view on the Partner
Transaction Directory. Then, press PF5.
Select
EDIM025 1.2.4_____ TRANSACTION DIRECTORY XXX 06/01/2011
12:00:00
YOUR COMPANY NAME XYZ COMPUTER COMPANY
User: YOUR COMPANY Partner: VENDOR-1
Multiple Env Id: ___
Multiple Accept Send
A Trans ID Rlse# Env Id Version Group ID Flag Flag T/P
_ !!!DFT ISA Y Y P
_ 832 ISA SC Y Y T
_ 850 ISA PO Y Y T
_
_
_
_
_
_
_
_
_
_
TO SELECT TRANS ENTER AN S BESIDE THE ID
Enter PF1=Help PF3=Exit PF4=GDir PF5=Trans
PF7=Bwd PF8=Fwd

The Partner Subsystem Transaction Directory EDIM025
2 - 110 IBM Sterling Gentran:Basic for z/OS Release 6.6 User Guide
Field Descriptions
Jump Code
A 10-position alphabetic or numeric field containing the jump code for this screen. A
screen’s jump code is displayed in the Jump Code field for that screen.
To jump to another screen, press Home, type the jump code of the screen to which you
want to jump, and then press Enter.
See Chapter 1, “Getting Started,” for further information on using jump codes.
Multiple Env Id
A 3-position alphabetic field used to identify the envelope type for this interchange record
within the partner profile. This field allows a single partner profile to have multiple EDI
standards (e.g., X12, EDIFACT, TRADACOMS) defined under it. It eliminates the need
to create multiple partner profiles for a single trading partner in the event that the partner
uses more than one EDI standard. Valid values include these standards: ISA, ICS, BG,
GS, UNA, UNB, SCH, STX, and spaces.
A (Action Code)
A 1-position alphabetic field used to specify an action to perform. Type S (Select) next to
the Transaction ID, and then press PF5 to display the Transaction Information screen.
Trans ID (protected)
A 6-position alphanumeric field that provides the Transaction ID as defined for the Partner
ID displayed (entered).
Partner/Qualifier Mode Relationship Mode
Field Description Field Description
(Partner
Name –
protected)
A 35-position
alphanumeric field used
to display the partner
name, as found on the
Name and Address
record. The partner name
can help to further
identify the Partner ID.
(User Name -
protected)
A 35-position alphabetic
field displaying the user
name, if it exists on file for
the User/Partner ID.
Part ID
(protected)
Displays the Partner ID
you have entered or
selected.
Note: The Partner ID and
Qualifier make up the key
for all associated records.
(Partner Name -
protected)
A 35-position alphabetic
field displaying the partner
name, if it exists on file for
the User/Partner ID.
Qual
(protected)
Displays the Qualifier
associated with the
Partner ID, if applicable.
User/Partner
(protected)
Two 15-position alphabetic
fields that display the User/
Partner ID you have entered
or selected.

Transaction Directory EDIM025 The Partner Subsystem
IBM Sterling Gentran:Basic for z/OS Release 6.6 User Guide 2 - 111
Rlse # (protected)
A 1-position field that indicates the release level for this transaction. This field is
displayed only for TRADACOMS transactions.
Multiple Env Id (protected)
A 3-position alphabetic field that displays the envelope type for this interchange record
within the partner profile. Valid values include these standards: ISA, ICS, BG, GS, UNA,
UNB, SCH, STX, and spaces.
Version (protected)
A 12-position alphanumeric field used to display the standard’s Version ID to be used for
this transaction. This field is used only if duplicate Transaction IDs are needed for
different versions of the standard.
Note: Version is not valid for Transaction ID of !!!DFT.
See the topic “Configuration Maintenance” in Chapter 5, “The Administration
Subsystem,” for details on using this feature for Editors and Mappers.
Group ID (protected)
A 6-position alphanumeric field that displays the functional group identification as
defined for the Partner ID displayed. This field is a display of the Group ID from the key.
Each transaction record has a functional group associated with it. This resolves the
problem with the mapper selecting the incorrect functional group for partner-specific
maps, when multiple functional groups are defined to the application.
Accept Flag (protected)
A 1-position alphabetic field used to designate whether you agree to accept this type of
transaction from your trading partner. Valid values are:
Y= Yes, accept this type of transaction from my trading partner.
N= No, do not accept this type of transaction from my trading partner
(default value). Prohibited transactions are placed in the Suspense
file.
Caution: Entering the value N literally prevents the acceptance of
this transaction. Use only when you wish to prohibit
receipt of a particular transaction from a trading partner.
Only applicable if used with the VERIFY PARTNER TRANSACTION global parameter.
Send Flag (protected)
A 1-position alphabetic field used to designate whether you agree to send this type of
transaction to your trading partner. Valid values are:
Y= Yes, I send this type of transaction to my trading partner.
N = No, I do not send of this transaction to my trading partner (default
value). Prohibited transactions are placed in the Suspense file.
Caution: Entering the value N literally prevents the sending of this
transaction. Use only when you wish to prohibit the
sending of a particular transaction to a trading partner.
Only applicable if used with the VERIFY PARTNER TRANSACTION global parameter.

The Partner Subsystem Transaction Directory EDIM025
2 - 112 IBM Sterling Gentran:Basic for z/OS Release 6.6 User Guide
T/P (protected)
A 1-position alphabetic field used to define whether this is a test or production transaction
type. This field is used in Data Separation and Error Rejection. Valid values are:
T= test transaction
P= production transaction (default value)

Transaction Information Screen EDIM040 The Partner Subsystem
IBM Sterling Gentran:Basic for z/OS Release 6.6 User Guide 2 - 113
Transaction Information Screen EDIM040
Purpose
The Transaction Information screen allows you to identify separate processing for various
transactions. For example, you can verify which transactions may be sent or received, or specify
Control numbers within a transaction set.
How to Access
Access the Transaction Information screen in either of the following ways:
•Type S to select a Transaction ID from the Transaction Directory, and press Enter.
•Type 1.2.4.1 in the Jump Code field of any screen and press Enter.
A default transaction record is automatically added when you add a new Partner Control record.
See the topic “Control Information Screen 1,” for information on how to modify the default record.
Screen Examples
The following examples illustrate the Transaction Information screen for both Partner/Qualifier
and Relationship (user/partner) modes.
Partner/Qualifier Mode
EDIM040 1.2.4.1___ TRANSACTION INFORMATION XXX 06/01/2011
12:00:00
EXAMPLE OF AN ISA PARTNER
Part ID: ISA-PARTNER Qual:
Transaction ID: 850___ Version: ____________
Multiple Env Id: ISA
Functional Group ID.............: PO____
Test or Production..............: T (T/P)
Translation Map ID Inbound......: __________ Outbound: __________
EDI Databank Inbound............: D (D/N) Outbound: D (D/N)
Application Databank Inbound....: D (F/D/N) Outbound: D (D/N)
Last Incoming Control Number....: ______________
Accept Transaction Inbound......: Y (Y/N)
Send Transaction Outbound.......: Y (Y/N)
Expect an AK2 or UCM............: Y (Y/N)
Acknowledge this Transaction....: Y (Y/N)
Transaction Acknowledgment Type.: 997___ (997/999/Contrl)
Viewpoint - Exception...........: _ (Y/N) Tracking: _ (Y/N)
Enter PF1=Help PF3=Exit PF4=TDir PF5=Trans PF6=Next Trn
PF9=Add PF10=Updt PF11=Del PF14=Info

The Partner Subsystem Transaction Information Screen EDIM040
2 - 114 IBM Sterling Gentran:Basic for z/OS Release 6.6 User Guide
Relationship Mode
Function Key Descriptions
Note: Standard function keys, such as PF1=Help, PF3=Exit,
PF7=Bwd, PF8=Fwd, PF12=Cancel, and
PF15=Logoff, as well as the Enter key, are defined in
Chapter 1.
To display a different transaction definition, type a partial or complete Transaction ID in the
Transaction ID field, and press Enter.
PF4=TDir Displays the Transaction Directory for the Partner ID selected.
PF5=Trans Displays the Transaction screen (screen 2) for the Partner ID currently
displayed.
PF6=Next Trn Displays processing instructions for the next transaction defined for this
Partner ID.
PF9=Add Adds the new transaction definition for the Partner ID displayed.
PF10=Updt Updates an existing transaction definition, as defined for the Partner ID
displayed.
PF11=Del Deletes the transaction information record for the specified Partner ID.
PF14=Info Displays the date, time, and user initials on the message line that reflects
when the information on this screen was created or last changed.
EDIM040 1.2.4.1___ TRANSACTION INFORMATION XXX 06/01/2011
12:00:00
YOUR COMPANY NAME XYZ COMPUTER COMPANY
User...: YOUR COMPANY Partner: VENDOR-1
Transaction ID: 810 Version: ____________
Multiple Env Id: ISA
Functional Group ID.............: IN____
Test or Production..............: P (T/P)
Translation Map ID Inbound......: __________ Outbound: __________
EDI Databank Inbound............: D (D/N) Outbound: D (D/N)
Application Databank Inbound....: F (F/D/N) Outbound: D (D/N)
Last Incoming Control Number....: ______________
Accept Transaction Inbound......: Y (Y/N)
Send Transaction Outbound.......: N (Y/N)
Expect an AK2 or UCM............: N (Y/N)
Acknowledge this Transaction....: Y (Y/N)
Transaction Acknowledgment Type.: 997___ (997/999/Contrl)
Viewpoint - Exception...........: _ (Y/N) Tracking: _ (Y/N)
Enter PF1=Help PF3=Exit PF4=TDir PF5=Trans PF6=Next Trn
PF9=Add PF10=Updt PF11=Del PF14=Info

Transaction Information Screen EDIM040 The Partner Subsystem
IBM Sterling Gentran:Basic for z/OS Release 6.6 User Guide 2 - 115
Field Descriptions
Note: Fields that are display-only contain the statement
(protected) next to the field name in the documentation.
Fields in which you must enter a value contain the
statement (required) next to the field name in the
documentation.
Jump Code
A 10-position alphabetic or numeric field containing the jump code for this screen. A
screen’s jump code is displayed in the Jump Code field for that screen.
To jump to another screen, press Home, type the jump code of the screen to which you
want to jump, and then press Enter.
See Chapter 1, “Getting Started,” for further information on using jump codes.
Transaction ID
A 6-position alphanumeric field used to enter the Transaction ID as defined for the Partner
ID displayed (entered).
Partner/Qualifier Mode Relationship Mode
Field Description Field Description
(Partner
Name –
protected)
A 35-position
alphanumeric field used
to display the partner
name, as found on the
Name and Address
record. The partner name
can help to further
identify the Partner ID.
(User Name -
protected)
A 35-position alphabetic
field displaying the user
name, if it exists on file for
the User/Partner ID.
Part ID
(protected)
Displays the Partner ID
you have entered or
selected.
Note: The Partner ID and
Qualifier make up the key
for all associated records.
(Partner Name -
protected)
A 35-position alphabetic
field displaying the partner
name, if it exists on file for
the User/Partner ID.
Qual
(protected)
Displays the Qualifier
associated with the
Partner ID, if applicable.
User/Partner
(protected)
Two 15-position alphabetic
fields that display the User/
Partner ID you have entered
or selected.

The Partner Subsystem Transaction Information Screen EDIM040
2 - 116 IBM Sterling Gentran:Basic for z/OS Release 6.6 User Guide
Version
A 12-position alphanumeric field used to enter the standard’s Version ID to be used for
this transaction. This field is used only if duplicate Transaction IDs are needed for
different versions of the standard.
Only applicable if used with the TRANSACTION VERSION global parameter.
Note: Version is not valid for Transaction ID of !!!DFT.
Multiple Env Id
A 3-position alphabetic field used to identify the envelope type for this interchange record
within the partner profile. This field allows a single partner profile to have multiple EDI
standards (e.g., X12, EDIFACT, TRADACOMS) defined under it. It eliminates the need
to create multiple partner profiles for a single trading partner in the event that the partner
uses more than one EDI standard. Valid values include these standards: ISA, ICS, BG,
GS, UNA, UNB, SCH, STX, and spaces.
Functional Group ID
A 6-position alphanumeric field used to enter the functional group identification as
defined for the Partner ID displayed (entered). This field is a display of the Group ID from
the key. Each transaction record has a functional group associated with it. This prevents
the mapper from selecting the incorrect functional group for partner-specific maps, when
multiple functional groups are defined to the application.
Test or Production
A 1-position alphabetic field used to define whether this is a test or production transaction
type. This field is used in Data Separation and Error Rejection. Valid values are:
T= test transaction
P= production transaction (default value)
Translation Map ID Inbound
A 10-position alphanumeric field that identifies the specific map for the application to use
for this partner and transaction. Used for partner-specific mapping only.
Translation Map ID Outbound
A 10-position numeric field that identifies the specific map for the application to use for
this partner and transaction. Used for partner-specific mapping only.
EDI Databank Inbound
A 1-position alphabetic field that identifies the level of databank to be used. Valid values
are:
D= Directory only
N=None
Only applicable if used with the PARTNER DATABANK global parameter.

Transaction Information Screen EDIM040 The Partner Subsystem
IBM Sterling Gentran:Basic for z/OS Release 6.6 User Guide 2 - 117
EDI Databank Outbound
A 1-position alphabetic field identifying the level of databank to be used. Valid values are:
D= Directory only
N=None
Only applicable if used with the PARTNER DATABANK global parameter.
Application Databank Inbound
A 1-position alphabetic field that identifies the level of application databank to be used.
Valid values are:
F=Full
D= Directory only
N=None
Only applicable if used with the PARTNER DATABANK global parameter.
Application Databank Outbound
A 1-position alphabetic field identifying the level of application databank to be used. Valid
values are:
D= Directory only
N=None
Only applicable if used with the PARTNER DATABANK global parameter.
Last Incoming Control Number
A 9-position numeric field defining the number of the last incoming group received. This
value is used to verify whether the groups coming in are in incremental or chronological
order. If this field is blank, no sequence checking is performed.
Only applicable if used with the PARTNER SEQUENCE ERROR–INCREMENTAL or
PARTNER SEQUENCE ERROR–CHRONOLOGICAL global parameters.
Accept Transaction Inbound
A 1-position alphabetic field used to designate whether you agree to accept this type of
transaction from your trading partner. Valid values are:
Y= Yes, I receive this type of transaction from my trading partner.
N= No, I do not accept this type of transaction from my trading partner
(default value). Prohibited transactions are placed in the Suspense
file.
Caution: Entering the value N literally prevents the acceptance of
this transaction. Use only when you wish to prohibit
receipt of a particular transaction from a trading partner.
Only applicable if used with the VERIFY PARTNER TRANSACTION global parameter.

The Partner Subsystem Transaction Information Screen EDIM040
2 - 118 IBM Sterling Gentran:Basic for z/OS Release 6.6 User Guide
Send Transaction Outbound
A 1-position alphabetic field used to designate whether you agree to send this type of
transaction to your trading partner. Valid values are:
Y= Yes, I send this type of transaction to my trading partner.
N = No, I do not send of this transaction to my trading partner (default
value). Prohibited transactions are placed in the Suspense file.
Caution: Entering the value N literally prevents the sending of this
transaction. Use only when you wish to prohibit the
sending of a particular transaction to a trading partner.
Only applicable if used with the VERIFY PARTNER TRANSACTION global parameter.
Expect an AK2 or UCM
A 1-position alphanumeric field that indicates if transaction acknowledgments are
expected for outbound transactions. Valid values are:
Y = Yes, expect AK2 or UCM acknowledgment.
Databank Acknowledgment Status is initially set to W(aiting)
N= No, do not expect AK2 or UCM acknowledgments.
Databank Acknowledgment Status is initially set to N(ot required)
Acknowledge this Transaction
A 1-position alphabetic field used to indicate whether to generate a 997 or CONTRL
acknowledgement for this transaction. Valid values are:
Y= Yes, acknowledge this transaction.
N= No, do not acknowledge this transaction.
Only applicable if used with the PARTNER ACKNOWLEDGMENT global parameter.
Transaction Acknowledgment Type
A 6-position alphanumeric field used to enter the type of acknowledgment you want. Valid
values are:
997 = ANSI functional acknowledgment (default value).
999 = UCS functional acknowledgment.
Contrl = EDIFACT acknowledgment.
Only applicable if used with the PARTNER ACKNOWLEDGMENT global parameter.

Transaction Information Screen EDIM040 The Partner Subsystem
IBM Sterling Gentran:Basic for z/OS Release 6.6 User Guide 2 - 119
Sterling Gentran:Viewpoint Installed
Viewpoint – Exception
A 1-position field indicating whether Sterling Gentran:Viewpoint Exception Management
activity is performed at the transaction level for this partner. Valid values are:
Y = Yes, Exception Management is performed.
N = No, Exception Management is not performed.
Blank = Exception Management processing is controlled by the Configuration
File Exception Management Partner Default Indicator.
Tracking
A 1-position field indicating whether Sterling Gentran:Viewpoint Tracking Management
activity is performed at the transaction level for this partner. Valid values are:
Y = Yes, Tracking is performed.
N = No, Tracking is not performed.
Blank = Defaults to the value Y. The Tracking Management processing is
controlled by the Configuration File Tracking Management Partner
Default Indicator.
See the topic “Defining and Initializing Files” in the IBM® Sterling Gentran:Viewpoint® for z/
OS® Release 6.6 Installation Guide. The installation default is Exception Management is
performed.

The Partner Subsystem Transaction Information Screen—ST Options EDIM043
2 - 120 IBM Sterling Gentran:Basic for z/OS Release 6.6 User Guide
Transaction Information Screen—ST Options EDIM043
Purpose
This Transaction Information screen is used for creating outbound envelopes. If you are not
sending documents to your trading partner, you can skip this screen. If you plan to send outbound
documents, you must complete this screen.
A separate Transaction screen (screen 2) exists for each transaction segment. From screen 2, you
can display or change any of the fields shown for this outbound transaction envelope.
A default transaction record is automatically added when you add a new Partner Control record.
You can modify this record or use it unchanged. Sterling Gentran also gives you the ability to
modify the default record itself to create a custom default.
See the topic “Control Information Screen 1” for information on how to modify the default record.
How to Access
Access this screen by pressing PF5 on the Transaction Information (screen 1). The transaction
screen displayed is based on the interchange segment (header option) chosen in the previous
Control Information screen (screen 1).
Screen Example
The following examples illustrate the Transaction Information screen (ST options), for both
Partner/Qualifier and Relationship (user/partner) modes.
Partner/Qualifier Mode
EDIM043 __________ TRANSACTION INFORMATION 06/01/2011
12:00:00
EXAMPLE OF AN ISA PARTNER
Part ID: ISA-PARTNER Qual:
Transaction ID: 850 Version:
Multiple Env ID: ISA
Outbound envelope information for ST segment:
Transaction Set Identifier.....ST01: 850
Control Number.................ST02: 000000001
Implementation Convention......ST03: ____________________________________
Version............................: 004010______
Enter PF1=Help PF3=Exit PF4=Trans PF5=Name PF6=Nxt Tran
PF10=Updt PF14=Info

Transaction Information Screen—ST Options EDIM043 The Partner Subsystem
IBM Sterling Gentran:Basic for z/OS Release 6.6 User Guide 2 - 121
Relationship Mode
Function Key Descriptions
Note: Standard function keys, such as PF1=Help, PF3=Exit,
PF7=Bwd, PF8=Fwd, PF12=Cancel, and
PF15=Logoff, as well as the Enter key, are defined in
Chapter 1.
PF4=Trans Displays the Transaction Information screen (screen 1) for the Partner ID
selected.
PF5=Name Displays the Name and Address screen for the Partner ID currently displayed.
PF6=Next Tran Displays processing instructions for the next transaction defined for this
Partner ID.
PF10=Updt Updates an existing transaction definition, as defined for the Partner ID
displayed.
PF14=Info Displays the date, time, and user initials on the message line that reflects
when the information on this screen was created or last changed.
EDIM043 __________ TRANSACTION INFORMATION XXX 06/01/2011
12:00:00
YOUR COMPANY EXAMPLE OF A BG PARTNER
User...: YOUR COMPANY Partner: VENDOR-1
Transaction ID: 850 Version:
Multiple Env Id: ISA
Outbound envelope information for ST segment:
Transaction Set Identifier.....ST01: 850
Control Number.................ST02: 000000001
Implementation Convention......ST03: ___________________________________
Version............................: ____________
Enter PF1=Help PF3=Exit PF4=Trans PF5=Name PF6=Nxt Tran
PF10=Updt PF14=Info

The Partner Subsystem Transaction Information Screen—ST Options EDIM043
2 - 122 IBM Sterling Gentran:Basic for z/OS Release 6.6 User Guide
Field Descriptions
Note: Fields that are display-only contain the statement
(protected) next to the field name in the documentation.
Fields in which you must enter a value contain the
statement (required) next to the field name in the
documentation.
Jump Code
A 10-position alphabetic or numeric field containing the jump code for this screen. A
screen’s jump code is displayed in the Jump Code field for that screen.
To jump to another screen, press Home, type the jump code of the screen to which you
want to jump, and then press Enter.
See Chapter 1, “Getting Started,” for further information on using jump codes.
Transaction ID (protected)
A 6-position alphanumeric field that provides the Transaction ID as defined for the Partner
ID displayed (entered).
Version (protected)
A 12-position field that displays the version associated with this header option, if it exists.
Partner/Qualifier Mode Relationship Mode
Field Description Field Description
(Partner
Name –
protected)
A 35-position
alphanumeric field used
to display the partner
name, as found on the
Name and Address
record. The partner name
can help to further
identify the Partner ID.
(User Name -
protected)
A 35-position alphabetic
field displaying the user
name, if it exists on file for
the User/Partner ID.
Part ID
(protected)
Displays the Partner ID
you have entered or
selected.
Note: The Partner ID and
Qualifier make up the key
for all associated records.
(Partner Name -
protected)
A 35-position alphabetic
field displaying the partner
name, if it exists on file for
the User/Partner ID.
Qual
(protected)
Displays the Qualifier
associated with the
Partner ID, if applicable.
User/Partner
(protected)
Two 15-position alphabetic
fields that display the User/
Partner ID you have entered
or selected.

Transaction Information Screen—ST Options EDIM043 The Partner Subsystem
IBM Sterling Gentran:Basic for z/OS Release 6.6 User Guide 2 - 123
Multiple Env Id
A 3-position alphabetic field used to identify the envelope type for this interchange record
within the partner profile. This field allows a single partner profile to have multiple EDI
standards (e.g., X12, EDIFACT, TRADACOMS) defined under it. It eliminates the need
to create multiple partner profiles for a single trading partner in the event that the partner
uses more than one EDI standard. Valid values include these standards: ISA, ICS, BG,
GS, UNA, UNB, SCH, STX, and spaces.
Transaction Set Identifier (protected)
A 6-position alphanumeric field used to enter the transaction set identifier as defined by
the standards.
Control Number
A 9-position numeric field used to define the beginning sequence number for generating
transaction envelopes. The system assigns control numbers sequentially, beginning with
the number you enter.
Implementation Convention
A 35-position field that contains the name of the Implementation Convention Guide that is
to be used for compliance rules for this transaction set.
Version (protected)
A 12-position alphanumeric field used when more than one transaction with the same
Transaction ID is needed. The version results when a value is entered on the Transaction
Information screen (screen 1).
See the topic “Configuration Maintenance” in Chapter 5, “The Administration
Subsystem,” for details on using this feature for Editors and Mappers.

The Partner Subsystem Transaction Information Screen—UNH Options Part 1 EDIM042
2 - 124 IBM Sterling Gentran:Basic for z/OS Release 6.6 User Guide
Transaction Information Screen—UNH Options
Part 1 EDIM042
Purpose
This Transaction Information screen (Part 1) is used for creating outbound envelopes. If you are
not sending documents to your trading partner, you can skip this screen. If you plan to send
outbound documents, you must complete this screen.
A separate Transaction Information screen (screen 2) exists for each transaction segment. From
screen 2, you can display or change any of the fields shown for this outbound transaction envelope.
The system automatically adds a default transaction record when you add a new Partner Control
record.
See the topic “Control Information Screen 1” for information on how to modify the default record.
How to Access
Access this screen by pressing PF5 on the Transaction Information screen. The Transaction screen
that displays is based on the interchange segment (header option) chosen in the previous Control
Information screen (screen 1).
Screen Examples
The following examples illustrate the Transaction Information screen – UNH Part 1 screen, for
both Partner/Qualifier and Relationship (user/partner) modes.
Partner/Qualifier Mode
EDIM042 __________ TRANSACTION INFORMATION - UNH PART 1 06/01/2011
12:00:00
EXAMPLE OF AN ISA PARTNER
Part ID: UNA-PARTNER Qual:
Transaction ID: INVOIC Version:
Multiple Env ID: UNA
Outbound envelope information for UNH segment part 1:
Message Reference Number......UNH01: 00000000000001
Message Type..................UNH02: INVOIC
Version Number................UNH02: 090
Version Release Number........UNH02: 001
Controlling Agency............UNH02: ___
Version Association Code......UNH02: ______
Code List Directory Version #.UNH02: ______
Message Type Sub-Function ID..UNH02: ______
Common Access Reference.......UNH03: ___________________________________
Status of Transfer............UNH04: _ (C/F)
Enter PF1=Help PF3=Exit PF4=Trans PF5=Part2 PF6=Nxt Tran
PF10=Updt PF14=Info

Transaction Information Screen—UNH Options Part 1 EDIM042 The Partner Subsystem
IBM Sterling Gentran:Basic for z/OS Release 6.6 User Guide 2 - 125
Relationship Mode
Function Key Descriptions
Note: Standard function keys, such as PF1=Help, PF3=Exit,
PF7=Bwd, PF8=Fwd, PF12=Cancel, and
PF15=Logoff, as well as the Enter key, are defined in
Chapter 1.
PF4=Trans Displays the Transaction Information screen (screen 1) for the Partner ID
selected.
PF5=Part2 Displays the Transaction Information – UNH Part 2 screen.
PF6=Nxt Tran Displays processing instructions for the next transaction defined for this
Partner ID.
PF10=Updt Updates an existing transaction definition, as defined for the Partner ID
displayed.
PF14=Info Displays the date, time, and user initials on the message line that reflects
when the information on this screen was created or last changed.
EDIM042 __________ TRANSACTION INFORMATION - UNH PART 1 06/01/2011
12:00:00
YOUR COMPANY NAME XYZ COMPUTER COMPANY
User...: YOUR COMPANY Partner: VENDOR-1
Transaction ID: INVOIC Version:
Multiple Env Id: UNA
Outbound envelope information for UNH segment part 1:
Message Reference Number......UNH01: 00000000000001
Message Type..................UNH02: INVOIC
Version Number................UNH02: 090
Version Release Number........UNH02: 001
Controlling Agency............UNH02: ED
Version Association Code......UNH02: ______
Code List Directory Version #.UNH02: ______
Message Type Sub-Function ID..UNH02: ______
Common Access Reference.......UNH03: __NNN______________________________
Status of Transfer............UNH04: _ (C/F)
Enter PF1=Help PF3=Exit PF4=Trans PF5=Part2 PF6=Nxt Tran
PF10=Updt PF14=Info

The Partner Subsystem Transaction Information Screen—UNH Options Part 1 EDIM042
2 - 126 IBM Sterling Gentran:Basic for z/OS Release 6.6 User Guide
Field Descriptions
Note: Fields that are display-only contain the statement
(protected) next to the field name in the documentation.
Fields in which you must enter a value contain the
statement (required) next to the field name in the
documentation.
Jump Code
A 10-position alphabetic or numeric field containing the jump code for this screen. A
screen’s jump code is displayed in the Jump Code field for that screen.
To jump to another screen, press Home, type the jump code of the screen to which you
want to jump, and then press Enter.
See Chapter 1, “Getting Started,” for further information on using jump codes.
Transaction ID (protected)
A 6-position alphanumeric field that provides the Transaction ID as defined for the Partner
ID displayed (entered).
Version (protected)
A 12-position alphanumeric field that displays a value when more than one transaction
with the same Transaction ID is needed. The version results when a value is entered on the
Transaction Information screen (screen 1).
See the topic “Configuration Maintenance” in Chapter 5, “The Administration
Subsystem,” for details on using this feature for Editors and Mappers.
Partner/Qualifier Mode Relationship Mode
Field Description Field Description
(Partner
Name –
protected)
A 35-position
alphanumeric field used
to display the partner
name, as found on the
Name and Address
record. The partner name
can help to further
identify the Partner ID.
(User Name -
protected)
A 35-position alphabetic
field displaying the user
name, if it exists on file for
the User/Partner ID.
Part ID
(protected)
Displays the Partner ID
you have entered or
selected.
Note: The Partner ID and
Qualifier make up the key
for all associated records.
(Partner Name -
protected)
A 35-position alphabetic
field displaying the partner
name, if it exists on file for
the User/Partner ID.
Qual
(protected)
Displays the Qualifier
associated with the
Partner ID, if applicable.
User/Partner
(protected)
Two 15-position alphabetic
fields that display the User/
Partner ID you have entered
or selected.

Transaction Information Screen—UNH Options Part 1 EDIM042 The Partner Subsystem
IBM Sterling Gentran:Basic for z/OS Release 6.6 User Guide 2 - 127
Multiple Env Id
A 3-position alphabetic field used to identify the envelope type for this interchange record
within the partner profile. This field allows a single partner profile to have multiple EDI
standards (e.g., X12, EDIFACT, TRADACOMS) defined under it. It eliminates the need
to create multiple partner profiles for a single trading partner in the event that the partner
uses more than one EDI standard. Valid values include these standards: ISA, ICS, BG,
GS, UNA, UNB, SCH, STX, and spaces.
Message Reference Number
A 14-position alphanumeric field used to enter a unique reference number assigned by
your division or department.
Message Type (protected)
A 6-position alphanumeric field used to enter the type of message.
Version Number
A 3-position numeric field used to designate the version number of the message type in the
functional group (e.g., D55).
Version Release Number
A 3-position alphanumeric field used to define the release number within the current
version number (e.g., 99B).
Controlling Agency
A 3-position alphanumeric field used to enter the code that identifies the agency
controlling the specification, maintenance and publication of the message type (e.g., UN).
Version Association Code
A 6-position alphanumeric field used to enter the code assigned by the association
responsible for the design and maintenance of the message type.
Code List Directory Version #
A 6-position alphanumeric field the defines the Code List Directory Version Number. This
is valid for Syntax Version 4 and greater.
Message Type Sub-function ID
A 6-position alphanumeric field that defines the Message Type Sub-function. This is valid
for Syntax Version 4 and greater.
Common Access Reference
A 35-position alphanumeric field that indicates a key used to relate all transfers of data to
the partner currently displayed.
Status of Transfer
A 1-position alphabetic field that indicates the status of the transfer. Valid values are:
C= Creation (first)
F= Final (last)

The Partner Subsystem Transaction Information Screen—UNH Options Part 2 EDIM046
2 - 128 IBM Sterling Gentran:Basic for z/OS Release 6.6 User Guide
Transaction Information Screen—UNH Options
Part 2 EDIM046
Purpose
This Transaction Information screen (Part 2) is used for creating outbound envelopes. If you are
not sending documents to your trading partner, you can skip this screen. If you plan to send
outbound documents, you must complete this screen.
How to Access
Access this screen from the Transaction Information – UNH Part 1 screen by pressing PF5.
Screen Example
The following examples illustrate the Transaction Information – UNH Part 2 screen, for both
Partner/Qualifier and Relationship (user/partner) modes.
Partner/Qualifier Mode
EDIM046 __________ TRANSACTION INFORMATION - UNH PART 2 06/01/2011
12:00:00
EXAMPLE OF AN ISA PARTNER
Part ID: UNA PARTNER Qual:
Transaction ID: INVOIC Version:
Multiple Env Id: UNA
Outbound envelope information for UNH segment part 2:
Message Subset id.............UNH05: ______________
Message Subset Version Nbr....UNH05: ___
Message Subset Release Nbr....UNH05: ___
Controlling Agency............UNH05: ___
Message Imp. Guideline ID.....UNH06: ______________
Message Imp. Guide Vers Nbr...UNH06: ___
Message Imp. Guide Rlse Nbr...UNH06: ___
Controlling Agency............UNH06: ___
Enter PF1=Help PF3=Exit PF4=Part1 PF5=Part3 PF6=Nxt Tran
PF10=Updt PF14=Info

Transaction Information Screen—UNH Options Part 2 EDIM046 The Partner Subsystem
IBM Sterling Gentran:Basic for z/OS Release 6.6 User Guide 2 - 129
Relationship Mode
Function Key Descriptions
Note: Standard function keys, such as PF1=Help, PF3=Exit,
PF7=Bwd, PF8=Fwd, PF12=Cancel, and
PF15=Logoff, as well as the Enter key, are defined in
Chapter 1.
PF4=Part1 Displays the Transaction Information – UNH Part 1 screen.
PF5=Part3 Displays the Transaction Information – UNH Part 3 screen.
PF6=Nxt Tran Displays processing instructions for the next transaction defined for this
Partner ID.
PF10=Updt Updates an existing transaction definition, as defined for the Partner ID
displayed.
PF14=Info Displays the date, time, and user initials on the message line that reflects
when the information on this screen was created or last changed.
Field Descriptions
Note: Fields that are display-only contain the statement
(protected) next to the field name in the documentation.
Fields in which you must enter a value contain the
statement (required) next to the field name in the
documentation.
EDIM046 __________ TRANSACTION INFORMATION - UNH PART 2 06/01/2011
12:00:00
YOUR COMPANY XYZ COMPUTER COMPANY
User...: YOUR COMPANY Partner: VENDOR-1
Transaction ID: INVOIC Version:
Multiple Env Id: ISA
Outbound envelope information for UNH segment part 2:
Message Subset id.............UNH05: ______________
Message Subset Version Nbr....UNH05: ___
Message Subset Release Nbr....UNH05: ___
Controlling Agency............UNH05: ___
Message Imp. Guideline ID.....UNH06: ______________
Message Imp. Guide Vers Nbr...UNH06: ___
Message Imp. Guide Rlse Nbr...UNH06: ___
Controlling Agency............UNH06: ___
Enter PF1=Help PF3=Exit PF4=Part1 PF5=Part3 PF6=Nxt Tran
PF10=Updt PF14=Info

The Partner Subsystem Transaction Information Screen—UNH Options Part 2 EDIM046
2 - 130 IBM Sterling Gentran:Basic for z/OS Release 6.6 User Guide
Jump Code
A 10-position alphabetic or numeric field containing the jump code for this screen. A
screen’s jump code is displayed in the Jump Code field for that screen.
To jump to another screen, press Home, type the jump code of the screen to which you
want to jump, and then press Enter.
See Chapter 1, “Getting Started,” for further information on using jump codes.
Transaction ID (protected)
A 6-position alphanumeric field that provides the Transaction ID as defined for the Partner
ID displayed (entered).
Version (protected)
A 12-position alphanumeric field that displays a value when more than one transaction
with the same Transaction ID is needed. The version results when a value is entered on the
Transaction Information screen (screen 1).
See the topic “Configuration Maintenance” in Chapter 5, “The Administration
Subsystem,” for details on using this feature for Editors and Mappers.
Partner/Qualifier Mode Relationship Mode
Field Description Field Description
(Partner
Name –
protected)
A 35-position
alphanumeric field used
to display the partner
name, as found on the
Name and Address
record. The partner name
is the name that may help
to further identify the
Partner ID.
(User Name -
protected)
A 35-position alphabetic
field displaying the user
name, if it exists on file for
the User/Partner ID.
Part ID
(protected)
Displays the Partner ID
you have entered or
selected.
Note: The Partner ID and
Qualifier make up the key
for all associated records.
(Partner Name -
protected)
A 35-position alphabetic
field displaying the partner
name, if it exists on file for
the User/Partner ID.
Qual
(protected)
Displays the Qualifier
associated with the
Partner ID, if applicable.
User/Partner
(protected)
Two 15-position alphabetic
fields that display the User/
Partner ID you have entered
or selected.

Transaction Information Screen—UNH Options Part 2 EDIM046 The Partner Subsystem
IBM Sterling Gentran:Basic for z/OS Release 6.6 User Guide 2 - 131
Multiple Env Id
A 3-position alphabetic field used to identify the envelope type for this interchange record
within the partner profile. This field allows a single partner profile to have multiple EDI
standards (e.g., X12, EDIFACT, TRADACOMS) defined under it. It eliminates the need
to create multiple partner profiles for a single trading partner in the event that the partner
uses more than one EDI standard. Valid values include these standards: ISA, ICS, BG,
GS, UNA, UNB, SCH, STX, and spaces.
Message Subset id
A 14-position alphanumeric field that defines the Message Subset Identification.
Message Subset Version Nbr
A 3-position alphanumeric field that defines the Message Subset Version Number.
Message Subset Release Nbr
A 3-position alphanumeric field that defines the Message Subset Release Number.
Controlling Agency
A 3-position alphanumeric field that defines the controlling agency for this Message
Subset.
Message Imp. Guideline ID
A 14-position alphanumeric field that defines the Message Implementation Guideline
Identification.
Message Imp. Guide Vers Nbr
A 3-position alphanumeric field that defines the Message Implementation Guideline
Versi o n N u m b e r.
Message Imp. Guide Rlse Nbr
A 3-position alphanumeric field that defines the Message Implementation Guideline
Release Number.
Controlling Agency
A 3-position alphanumeric field that defines the controlling agency for this Message
Implementation Guideline.

The Partner Subsystem Transaction Information Screen—UNH Options Part 3 EDIM047
2 - 132 IBM Sterling Gentran:Basic for z/OS Release 6.6 User Guide
Transaction Information Screen—UNH Options
Part 3 EDIM047
Purpose
This Transaction Information screen (Part 3) is used for creating outbound envelopes. If you are
not sending documents to your trading partner, you can skip this screen. If you plan to send
outbound documents, you must complete this screen.
How to Access
Access this screen from the Transaction Information – UNH Part 2 screen by pressing PF5.
Screen Example
The following examples illustrate the Transaction Information – UNH Part 3 screen, for both
Partner/Qualifier and Relationship (user/partner) modes.
Partner/Qualifier Mode
EDIM047 __________ TRANSACTION INFORMATION - UNH PART 3 06/01/2011
12:00:00
EXAMPLE OF AN ISA PARTNER
Part ID: UNA-PARNTER Qual:
Transaction ID: INVOIC Version:
Multiple Env Id: UNA
Outbound envelope information for UNH segment part 3:
Scenario Identification.......UNH07: ______________
Scenario Version Nbr..........UNH07: ___
Scenario Release Nbr .........UNH07: ___
Controlling Agency............UNH07: ___
Enter PF1=Help PF3=Exit PF4=Part2 PF5=Name PF6=Nxt Tran
PF10=Updt PF14=Info

Transaction Information Screen—UNH Options Part 3 EDIM047 The Partner Subsystem
IBM Sterling Gentran:Basic for z/OS Release 6.6 User Guide 2 - 133
Relationship Mode
Function Key Descriptions
Note: Standard function keys, such as PF1=Help, PF3=Exit,
PF7=Bwd, PF8=Fwd, PF12=Cancel, and
PF15=Logoff, as well as the Enter key, are defined in
Chapter 1.
PF4=Part2 Displays the Transaction Information – UNH Part 2 screen.
PF5=Name Displays the next name and address screen for the Partner Profile ID currently
displayed.
PF6=Nxt Tran Displays processing instructions for the next transaction defined for this
Partner ID.
PF10=Updt Updates an existing transaction definition, as defined for the Partner ID
displayed.
PF14=Info Displays the date, time, and user initials on the message line that reflects
when the information on this screen was created or last changed.
EDIM047 __________ TRANSACTION INFORMATION - UNH PART 3 06/01/2011
12:00:00
YOUR COMPANY NAME XYZ COMPUTER COMPANY
User...: YOUR COMPANY Partner: VENDOR-1
Transaction ID: INVOIC Version:
Multiple Env Id: UNA
Outbound envelope information for UNH segment part 3:
Scenario Identification.......UNH07: ______________
Scenario Version Nbr..........UNH07: ___
Scenario Release Nbr .........UNH07: ___
Controlling Agency............UNH07: ___
Enter PF1=Help PF3=Exit PF4=Part2 PF5=Name PF6=Nxt Tran
PF10=Updt PF14=Info

The Partner Subsystem Transaction Information Screen—UNH Options Part 3 EDIM047
2 - 134 IBM Sterling Gentran:Basic for z/OS Release 6.6 User Guide
Field Descriptions
Note: Fields that are display-only contain the statement
(protected) next to the field name in the documentation.
Fields in which you must enter a value contain the
statement (required) next to the field name in the
documentation.
Jump Code
A 10-position alphabetic or numeric field containing the jump code for this screen. A
screen’s jump code is displayed in the Jump Code field for that screen.
To jump to another screen, press Home, type the jump code of the screen to which you
want to jump, and then press Enter.
See Chapter 1, “Getting Started,” for further information on using jump codes.
Transaction ID (protected)
A 6-position alphanumeric field that provides the Transaction ID as defined for the Partner
ID displayed (entered).
Partner/Qualifier Mode Relationship Mode
Field Description Field Description
(Partner
Name –
protected)
A 35-position
alphanumeric field used
to display the partner
name, as found on the
Name and Address
record. The partner name
can help to further
identify the Partner ID.
(User Name -
protected)
A 35-position alphabetic
field displaying the user
name, if it exists on file for
the User/Partner ID.
Part ID
(protected)
Displays the Partner ID
you have entered or
selected.
Note: The Partner ID and
Qualifier make up the key
for all associated records.
(Partner Name -
protected)
A 35-position alphabetic
field displaying the partner
name, if it exists on file for
the User/Partner ID.
Qual
(protected)
Displays the Qualifier
associated with the
Partner ID, if applicable.
User/Partner
(protected)
Two 15-position alphabetic
fields that display the User/
Partner ID you have entered
or selected.

Transaction Information Screen—UNH Options Part 3 EDIM047 The Partner Subsystem
IBM Sterling Gentran:Basic for z/OS Release 6.6 User Guide 2 - 135
Version (protected)
A 12-position alphanumeric field that displays a value when more than one transaction
with the same Transaction ID is needed. The version results when a value is entered on the
Transaction Information screen (screen 1).
See the topic “Configuration Maintenance” in Chapter 5, “The Administration
Subsystem,” for details on using this feature for Editors and Mappers.
Multiple Env Id
A 3-position alphabetic field used to identify the envelope type for this interchange record
within the partner profile. This field allows a single partner profile to have multiple EDI
standards (e.g., X12, EDIFACT, TRADACOMS) defined under it. It eliminates the need
to create multiple partner profiles for a single trading partner in the event that the partner
uses more than one EDI standard. Valid values include these standards: ISA, ICS, BG,
GS, UNA, UNB, SCH, STX, and spaces.
Scenario Identification (reserved for future use)
A 14-position alphanumeric field that defines the scenario identification.
Scenario Version Nbr (reserved for future use)
A 3-position alphanumeric field that defines the scenario version number.
Scenario Release Nbr (reserved for future use)
A 3-position alphanumeric field that defines the scenario release number.
Controlling Agency (reserved for future use)
A 3-position alphanumeric field that defines the controlling agency for this scenario.

The Partner Subsystem Transaction Information Screen—MHD Options EDIM041
2 - 136 IBM Sterling Gentran:Basic for z/OS Release 6.6 User Guide
Transaction Information Screen—MHD Options EDIM041
Purpose
This Transaction Information screen is used for creating outbound envelopes. If you are not
sending documents to your trading partner, you can skip this screen. If you plan to send outbound
documents, you must complete this screen.
A separate Transaction Information screen (screen 2) exists for each transaction segment. From
screen 2, you can display or change any of the fields shown for this outbound transaction envelope.
When entering this screen, the !!!DFT default record is always the first transaction displayed.
A default transaction record is automatically added when you add a new Partner Control record.
You can modify this record or use it unchanged. Sterling Gentran also gives you the ability to
modify the default record itself to create a custom default record.
See the topic “Control Information Screen 1” for information on how to modify the default record.
How to Access
Access this screen by pressing PF5 on the Transaction Information screen (screen 1). The
Transaction screen that displays is based on the interchange segment (header option) chosen in the
previous Control Information screen (screen 1).
Screen Example
The following examples illustrate the Transaction Information screen (MHD Options), for both
Partner/Qualifier and Relationship (user/partner) modes.
Partner/Qualifier Mode
EDIM041 __________ TRANSACTION INFORMATION 06/01/2011
12:00:00
EXAMPLE OF AN ISA PARTNER
Part ID: YOUR COMPANY VENDOR-1 Qual:
Transaction ID: INVOIC Release: Version:
Multiple Env Id: STX
Outbound envelope information for MHD segment:
Message Reference Number......MHD01: 00000000000001
Message Type..................MHD02: INVOIC
Release Number................MHD02: 8 (0-9)
Version Number.....................: ANA
Version Release Number.............: 001
Controlling Agency.................: __
Enter PF1=Help PF3=Exit PF4=Trans PF5=Name PF6=Nxt Tran
PF10=Updt PF14=Info

Transaction Information Screen—MHD Options EDIM041 The Partner Subsystem
IBM Sterling Gentran:Basic for z/OS Release 6.6 User Guide 2 - 137
Relationship Mode
Function Key Descriptions
Note: Standard function keys, such as PF1=Help, PF3=Exit,
PF7=Bwd, PF8=Fwd, PF12=Cancel, and
PF15=Logoff, as well as the Enter key, are defined in
Chapter 1.
PF4=Trans Displays the Transaction Information screen for the Partner ID selected.
PF5=Name Displays the next Name and Address screen for the Partner ID currently
displayed.
PF6=Nxt Tran Displays processing instructions for the next transaction defined for this
Partner ID.
PF10=Updt Updates an existing transaction definition, as defined for the Partner ID
displayed.
PF14=Info Displays the date, time, and user initials on the message line that reflects
when the information on this screen was created or last changed.
EDIM041 __________ TRANSACTION INFORMATION XXX 06/01/2011
12:00:00
YOUR COMPANY NAME XYZ COMPUTER COMPANY
User...: YOUR COMPANY Partner: VENDOR-1
Transaction ID: INVOIC Release: Version:
Multiple Env Id: STX
Outbound envelope information for MHD segment:
Message Reference Number......MHD01: 00000000000001
Message Type..................MHD02: INVOIC
Release Number................MHD02: 8 (0-9)
Version Number.....................: ANA
Version Release Number.............: 001
Controlling Agency.................: __
Enter PF1=Help PF3=Exit PF4=Trans PF5=Name PF6=Nxt Tran
PF10=Updt PF14=Info

The Partner Subsystem Transaction Information Screen—MHD Options EDIM041
2 - 138 IBM Sterling Gentran:Basic for z/OS Release 6.6 User Guide
Field Descriptions
Note: Fields that are display-only contain the statement
(protected) next to the field name in the documentation.
Fields in which you must enter a value contain the
statement (required) next to the field name in the
documentation.
Jump Code
A 10-position alphabetic or numeric field containing the jump code for this screen. A
screen’s jump code is displayed in the Jump Code field for that screen.
To jump to another screen, press Home, type the jump code of the screen to which you
want to jump, and then press Enter.
See Chapter 1, “Getting Started,” for further information on using jump codes.
Transaction ID (protected)
A 6-position alphanumeric field that provides the Transaction ID as defined for the Partner
ID displayed (entered).
Release (protected)
A 1-position field that indicates the release level for this transaction. This field is
displayed only for TRADACOMS transactions.
Partner/Qualifier Mode Relationship Mode
Field Description Field Description
(Partner
Name –
protected)
A 35-position
alphanumeric field used
to display the partner
name, as found on the
Name and Address
record. The partner name
can help to further
identify the Partner ID.
(User Name -
protected)
A 35-position alphabetic
field displaying the user
name, if it exists on file for
the User/Partner ID.
Part ID
(protected)
Displays the Partner ID
you have entered or
selected.
Note: The Partner ID and
Qualifier make up the key
for all associated records.
(Partner Name -
protected)
A 35-position alphabetic
field displaying the partner
name, if it exists on file for
the User/Partner ID.
Qual
(protected)
Displays the Qualifier
associated with the
Partner ID, if applicable.
User/Partner
(protected)
Two 15-position alphabetic
fields that display the User/
Partner ID you have entered
or selected.

Transaction Information Screen—MHD Options EDIM041 The Partner Subsystem
IBM Sterling Gentran:Basic for z/OS Release 6.6 User Guide 2 - 139
Version (protected)
A 12-position alphanumeric field that displays a value when more than one transaction
with the same Transaction ID is needed. The version results when a value is entered on the
Transaction Information screen (screen 1).
See the topic “Configuration Maintenance” in Chapter 5, “The Administration
Subsystem,” for details on using this feature for Editors and Mappers.
Multiple Env Id
A 3-position alphabetic field used to identify the envelope type for this interchange record
within the partner profile. This field allows a single partner profile to have multiple EDI
standards (e.g., X12, EDIFACT, TRADACOMS) defined under it. It eliminates the need
to create multiple partner profiles for a single trading partner in the event that the partner
uses more than one EDI standard. Valid values include these standards: ISA, ICS, BG,
GS, UNA, UNB, SCH, STX, and spaces.
Message Reference Number
A 12-position alphanumeric field used to enter a unique reference number assigned by
your division or department.
Message Type (protected)
A 6-position field that contains the Transaction ID.
Release Number
A 1-position numeric field used to define the release number within the current version
number. Valid values are: 0 – 9.
Version Number
A 3-position numeric field used to designate the version number of the message type in the
functional group.
Version Release Number
A 3-position alphanumeric field used to define the release number within the current
version number.
Controlling Agency
A 2-position alphanumeric field used to enter the code that identifies the agency
controlling the specification, maintenance and publication of the message type.

The Partner Subsystem Name and Address Screen EDIM035
2 - 140 IBM Sterling Gentran:Basic for z/OS Release 6.6 User Guide
Name and Address Screen EDIM035
Purpose
The Name and Address screen enables you to log each trading partner's name, address, telephone
number, and personal contact name so that you can reference the information and use it for
reporting purposes.
How to Access
Access the Name and Address screen in either of these two ways:
•Type 5 to select the Name and Address option from the Partner Selection Menu
and press Enter.
•Type 1.2.5 in the Jump Code field of any screen and press Enter.
Screen Examples
The following examples illustrate the Name and Address screen for both Partner/Qualifier and
Relationship (user/partner) modes.
Partner/Qualifier Mode
EDIM035 1.2.5_____ NAME AND ADDRESS XXX 06/01/2011
12:00:00
EXAMPLE OF AN ISA PARTNER
Partner..: ISA-PARTNER Qual:
Name...: EXAMPLE_OF_AN_ISA_PARTNER__________
Address: ___________________________________
___________________________________
___________________________________
___________________________________
___________________________________
City...: ______________________________
State..: ____
Zip....: _____ - ____ Country Code: __
Contact: ______________________________
Phone..: ( ___ ) ___ - ____ x ____
International Dial Code: 000
Enter PF1=Help PF3=Exit PF4=Trans PF5=Name2
PF9=Add PF10=Updt PF11=Del PF14=Info

Name and Address Screen EDIM035 The Partner Subsystem
IBM Sterling Gentran:Basic for z/OS Release 6.6 User Guide 2 - 141
Relationship Mode
Function Key Descriptions
Note: Standard function keys, such as PF1=Help, PF3=Exit,
PF7=Bwd, PF8=Fwd, PF12=Cancel, and
PF15=Logoff, as well as the Enter key, are defined in
Chapter 1.
PF4=Trans Displays the Transaction Information screen for the Partner ID selected.
PF5=Name2 Displays the second name and address screeen for the Partner ID currently
displayed..
PF9=Add Adds the new name and address information for the Partner ID displayed.
PF10=Updt Updates an existing name and address information, as defined for the Partner
ID displayed.
PF11=Del Deletes the name and address record for the specified Partner ID.
PF14=Info Displays the date, time, and user initials on the message line that reflects
when the information on this screen was created or last changed.
For Relationship Mode
PF6=NXT NAME Displays the next Partner ID record.
EDIM035 1.2.5_____ NAME AND ADDRESS XXX 06/01/2011
12:00:00
YOUR COMPANY NAME XYZ COMPUTER COMPANY
User...: YOUR COMPANY Partner: VENDOR-1
User/Part: PART (PART,USER)
Name...: XYZ_COMPUTER_COMPANY_______________
Address: ___________________________________
___________________________________
___________________________________
___________________________________
___________________________________
City...: ______________________________
State..: ____
Zip....: _____ - ____ Country Code: __
Contact: ______________________________
Phone..: ( ___ ) ___ - ____ x ____
International Dial Code: 000
Enter PF1=Help PF3=Exit PF4=Trans PF5=Name2 PF6=NXT NAME
PF9=Add PF10=Updt PF11=Del PF14=Info

The Partner Subsystem Name and Address Screen EDIM035
2 - 142 IBM Sterling Gentran:Basic for z/OS Release 6.6 User Guide
Field Descriptions
Note: Fields that are display-only contain the statement
(protected) next to the field name in the documentation.
Fields in which you must enter a value contain the
statement (required) next to the field name in the
documentation.
Jump Code
A 10-position alphabetic or numeric field containing the jump code for this screen. A
screen’s jump code is displayed in the Jump Code field for that screen.
To jump to another screen, press Home, type the jump code of the screen to which you
want to jump, and then press Enter.
See Chapter 1, “Getting Started,” for further information on using jump codes.
Name
A 35-position alphanumeric field used to describe the trading partner's business name.
This name is displayed above the Partner IDs on other Partner Maintenance screens.
Partner/Qualifier Mode Relationship Mode
Field Description Field Description
Partner
(protected)
Displays the Partner ID
you have entered or
selected.
Note: The Partner ID and
Qualifier make up the key
for all associated records.
User (protected) A 35-position alphabetic
field displaying the user
name, if it exists on file for
the User/Partner ID.
Partner
(protected)
A 35-position alphabetic
field displaying the partner
name, if it exists on file for
the User/Partner ID.
Qual
(protected)
Displays the Qualifier
associated with the
Partner ID, if applicable.
User/Part A 4-position alphabetic
field indicating which
portion of the user/partner
relationship this record
contains information. Valid
values are:
Part=Partner name and
address information
User=User name and
address information

Name and Address Screen EDIM035 The Partner Subsystem
IBM Sterling Gentran:Basic for z/OS Release 6.6 User Guide 2 - 143
Address
This field has five lines. Each line is a 35-position alphanumeric field used to indicate the
trading partner's business address.
Note: This field supports the underscore substitution character
(USC). To use a USC, the substitution character must
exist on the defined partner header record.
See the topic “Using Underscore Substitution
Characters” in Chapter 7 for more information about this
feature.
City
A 30-position alphabetic field used to enter the trading partner's city.
State
A 4-position field used to enter the trading partner's state.
Zip
Two fields. A 5-position numeric field followed by a 4-position numeric field. Used to
enter the trading partner's Zip code, and extended Zip code.
Country Code
A 2-position alphabetic field used to enter the trading partner's country code.
Contact
A 30-position alphanumeric field used to designate the name of a personal contact at this
trading partner's office.
Phone
Four alphanumeric fields that are used to enter the trading partner's telephone number
(area code – 3 positions, number – 7 positions, and internal extension – 4 positions).
International Dial Code
A 3-position numeric field used to enter the trading partner's international dial code (must
be numeric).

The Partner Subsystem Name and Address Part 2 Screen EDIM036
2 - 144 IBM Sterling Gentran:Basic for z/OS Release 6.6 User Guide
Name and Address Part 2 Screen EDIM036
Purpose
The Name and Address Part 2 screen enables you to enter an e-mail address so that you can
reference the information and use it for reporting purposes.
How to Access
Access the screen by pressing PF5 on the Name and Address Screen (EDIM035).
Screen Examples
The following examples illustrate the Name and Address Part 2 screen for both Partner/Qualifier
and Relationship (user/partner) modes.
Partner/Qualifier Mode
EDIM036 __________ NAME AND ADDRESS - PART 2 XXX 06/01/2011
12:00:00
Partner..: IBM Qual:
E-mail Address: EDI_COODINATOR@SIBM.COM_______________________
Enter PF1=Help PF3=Exit PF4=Name1 PF5=UserDef
PF9=Add PF10=Updt PF11=Del PF14=Info

Name and Address Part 2 Screen EDIM036 The Partner Subsystem
IBM Sterling Gentran:Basic for z/OS Release 6.6 User Guide 2 - 145
Relationship Mode
Function Key Descriptions
Note: Standard function keys, such as PF1=Help, PF3=Exit,
PF7=Bwd, PF8=Fwd, PF12=Cancel, and
PF15=Logoff, as well as the Enter key, are defined in
Chapter 1.
PF4=Name1 Displays the Name and Address Information screen for the Partner ID
selected.
PF5=User Def Displays the User Definition screen for the Partner ID currently
displayed.
PF9=Add Adds the new name and address part 2 information definition for the
Partner ID displayed.
PF10=Updt Updates an existing name and address part 2 information definition, as
defined for the Partner ID displayed.
PF11=Del Deletes the name and address part 2 record for the specified Partner ID.
PF14=Info Displays the date, time, and user initials on the message line that reflects
when the information on this screen was created or last changed.
EDIM036 __________ NAME AND ADDRESS - PART 2 XXX 06/01/2011
12:00:00
User: TRADING_PARTNER ID Partner: STERLING_COMM
User/Part: PART (PART,USER)
E-mail Address: EDI_COODINATOR@STERCOMM.COM_______________________
Enter PF1=Help PF3=Exit PF4=Name1 PF5=UserDef PF6=Nxt Name
PF9=Add PF10=Updt PF11=Del PF14=Info

The Partner Subsystem Name and Address Part 2 Screen EDIM036
2 - 146 IBM Sterling Gentran:Basic for z/OS Release 6.6 User Guide
For Relationship Mode
PF6=Nxt Name Displays the next Partner ID record.
Field Descriptions
Note: Fields that are display-only contain the statement
(protected) next to the field name in the documentation.
Fields in which you must enter a value contain the
statement (required) next to the field name in the
documentation.
Jump Code
A 10-position alphabetic or numeric field containing the jump code for this screen. A
screen’s jump code is displayed in the Jump Code field for that screen.
To jump to another screen, press Home, type the jump code of the screen to which you
want to jump, and then press Enter.
See Chapter 1, “Getting Started,” for further information on using jump codes.
E-Mail Address
A 50-position alphanumeric field used to enter an e-mail address for the trading partner.
The e-mail address is displayed on the Expected Acknowledgment Monitor Report
(EDID510).
Partner/Qualifier Mode Relationship Mode
Field Description Field Description
Partner
(protected)
Displays the Partner ID
you have entered or
selected.
Note: The Partner ID and
Qualifier make up the key
for all associated records.
User (protected) A 15-position alphabetic
field displaying the user
name, if it exists on file for
the User/Partner ID.
Partner
(protected)
A 15-position alphabetic
field displaying the partner
name, if it exists on file for
the User/Partner ID.
Qual
(protected)
Displays the Qualifier
associated with the
Partner ID, if applicable.
User/Part A 4-position alphabetic
field indicating which
portion of the user/partner
relationship this record
contains information. Valid
values are:
Part=Partner name and
address information
User=User name and
address information

Name and Address Part 2 Screen EDIM036 The Partner Subsystem
IBM Sterling Gentran:Basic for z/OS Release 6.6 User Guide 2 - 147
Note: This field supports the underscore substitution character
(USC). To use a USC, the substitution character must
exist on the defined partner header record.
See the topic "Using Underscore Substitution Characters" in Chapter 7 for
more information about this feature.

The Partner Subsystem User Defined Screen EDIM045
2 - 148 IBM Sterling Gentran:Basic for z/OS Release 6.6 User Guide
User Defined Screen EDIM045
Purpose
The User Defined screen provides you with a place to maintain any additional information you
need on file for a specified trading partner. For example, you might enter record or field definitions
using your own structure, as they relate to the specified trading partner. Or, you could use this
screen to define an alternative personal contact and phone number to be used in case the primary
contact for the specified trading partner cannot be reached. The data residing on this record is left
up to you to define. You can have multiple user-defined records for each trading partner, and can
use your own numbering scheme for each access.
$TCR Record ID is reserved by Sterling Gentran:Basic. This user-defined record provides
transmission control information for generating the $TCR record during envelope generation.
See the topic “Outbound Data Mapping” in Chapter 3 of the IBM® Sterling Gentran:Basic® for z/
OS® Release 6.6 Technical Reference Guide and the topic “Outbound EDI Databank Extract
Program” in Chapter 5 of the IBM® Sterling Gentran:Basic® for z/OS® Release 6.6 Technical
Reference Guide for more details on using the $TCR record.
How to Access
Access the User Defined screen in either of the following ways:
•Type S to select User Defined from the Partner Selection Menu and press Enter.
•Type 1.2.6 in the Jump Code field of any screen and press Enter.
Screen Examples
The following examples illustrate the User Defined screen for both Partner/Qualifier and
Relationship (user/partner) modes.

User Defined Screen EDIM045 The Partner Subsystem
IBM Sterling Gentran:Basic for z/OS Release 6.6 User Guide 2 - 149
Partner/Qualifier Mode
Relationship Mode
EDIM045 1.2.6_____ USER DEFINED XXX 06/01/2011
12:00:00
EXAMPLE OF AN ISA PARTNER
Part ID..: ISA-PARTNER Qual:
Record ID: AP01
1 1 2 2 3 3 4
1...5....0....5....0....5....0....5....0
User Data.: CALL_MS._JONES_AT_212-555-5555_IF_THERE_
IS_A_PROBLEM_WITH_INCOMING_PO'S.________
________________________________________
________________________________________
________________________________________
_____________________________________
Enter PF1=Help PF3=Exit PF4=Name2 PF5=Data Sep PF6=Nxt User
PF9=Add PF10=Updt PF11=Del PF14=Info
EDIM045 1.2.6_____ USER DEFINED XXX 06/01/2011
12:00:00
YOUR COMPANY NAME XYZ COMPUTER COMPANY
User.....: YOUR COMPANY Partner: VENDOR-1
Record ID: ____
1 1 2 2 3 3 4
1...5....0....5....0....5....0....5....0
User Data.: ________________________________________
________________________________________
________________________________________
________________________________________
________________________________________
_____________________________________
USER NOT FOUND
Enter PF1=Help PF3=Exit PF4=Name2 PF5=Data Sep PF6=Nxt User
PF9=Add PF10=Updt PF11=Del PF14=Info

The Partner Subsystem User Defined Screen EDIM045
2 - 150 IBM Sterling Gentran:Basic for z/OS Release 6.6 User Guide
Function Key Descriptions
Note: Standard function keys, such as PF1=Help, PF3=Exit,
PF7=Bwd, PF8=Fwd, PF12=Cancel, and
PF15=Logoff, as well as the Enter key, are defined in
Chapter 1.
To display a different user-defined record for the Partner ID displayed, change the Record ID
number, and press Enter.
PF4=Name2 Displays the Name and Address part 2 screen for the Partner ID selected.
PF5=Data Sep Displays the Data Separation screen for the Partner ID currently displayed.
PF6=Nxt User Displays the next user-defined record for the Partner ID displayed.
PF9=Add Adds the user-defined record for the Partner ID displayed.
PF10=Updt Updates the user-defined record for the specified Partner ID.
PF11=Del Deletes the user-defined record for the specified Partner ID.
PF14=Info Displays the date, time, and user initials on the message line that reflects
when the information on this screen was created or last changed.
Field Descriptions
Note: Fields that are display-only contain the statement
(protected) next to the field name in the documentation.
Fields in which you must enter a value contain the
statement (required) next to the field name in the
documentation.
Jump Code
A 10-position alphabetic or numeric field containing the jump code for this screen. A
screen’s jump code is displayed in the Jump Code field for that screen.
To jump to another screen, press Home, type the jump code of the screen to which you
want to jump, and then press Enter.
See Chapter 1, “Getting Started,” for further information on using jump codes.

User Defined Screen EDIM045 The Partner Subsystem
IBM Sterling Gentran:Basic for z/OS Release 6.6 User Guide 2 - 151
Record ID
A 4-position alphanumeric field used to enter a user-specified record type defining each
record you add for the trading partner.
User Data
This field consists of 6 lines you can use to define reference information for the Partner ID
specified: 5 lines of a 40-position alphanumeric field and 1 line of a 37-position
alphanumeric field. You can use these fields to enter any additional data that you need for
this Partner ID. The information in these fields is not used by Sterling Gentran:Basic for
processing.
Note: This field supports the underscore substitution character
(USC). To use a USC, the substitution character must
exist on the defined partner header record.
See the topic “Using Underscore Substitution
Characters” in Chapter 7 for more information about this
feature.
Partner/Qualifier Mode Relationship Mode
Field Description Field Description
(Partner
Name –
protected)
A 35-position
alphanumeric field used
to display the partner
name, as found on the
Name and Address
record. The partner name
can help to further
identify the Partner ID.
(User Name -
protected)
A 35-position alphabetic
field displaying the user
name, if it exists on file for
the User/Partner ID.
Part ID
(protected)
Displays the Partner ID
you have entered or
selected.
Note: The Partner ID and
Qualifier make up the key
for all associated records.
(Partner Name -
protected)
A 35-position alphabetic
field displaying the partner
name, if it exists on file for
the User/Partner ID.
Qual
(protected)
Displays the Qualifier
associated with the
Partner ID, if applicable.
User/Partner
(protected)
Two 15-position alphabetic
fields that display the User/
Partner ID you have entered
or selected.

The Partner Subsystem Data Separation Screen EDIM050
2 - 152 IBM Sterling Gentran:Basic for z/OS Release 6.6 User Guide
Data Separation Screen EDIM050
Purpose
The Data Separation screen enables you to set up data separation parameters for each inbound and
outbound processing run. Data is separated into a maximum of 899 staging areas for direct
transmission, transmission to networks (if outbound), or 99 staging areas for your different
applications (if inbound). Staged data can be subsequently added to with additional Sterling
Gentran:Basic processing steps. You can have multiple output data separation records for each
trading partner.
Inbound data splitting enables you to separate incoming documents for processing by your
application files. Documents can be separated by functional group, transaction set, by test/
production, or by version. Outbound Data Splitting enables you to separate outgoing data for
transmission to your trading partners. Outbound data can only be separated at the partner level.
Typically, data in outbound split files are run through your communications software.
Only applicable if used with the DIRECTED OUTPUT FILES global parameter.
How to Access
Access the Data Separation screen in either of the following ways:
•Type 7 to select Data Separation from the Partner Selection Menu and press
Enter.
•Type 1.2.7 in the Jump Code field of any screen and press Enter.
Screen Examples
The following examples illustrate the Data Separation screen for both Partner/Qualifier and
Relationship (user/partner) modes.

Data Separation Screen EDIM050 The Partner Subsystem
IBM Sterling Gentran:Basic for z/OS Release 6.6 User Guide 2 - 153
Partner/Qualifier Mode
Relationship Mode
EDIM050 1.2.7_____ DATA SEPARATION XXX 06/01/2011
12:00:00
TUTORIAL - XYZ COMPUTER COMPANY
Part ID: VENDOR-1 Qual:
Level.................: T (P=Interchange, G=Group, T=Transaction)
Direction.............: I (I=Inbound, O=Outbound)
Level ID..............: 810___ (Group ID or Transaction ID)
Release...............: _
Test/Production.......: _ (T/P)
Version...............: ____________
Inbound Application ID: __________
Outbound Network......: __________
Output File Identifiers: GENTRAN:Realtime
Option Priority
0002 ____ ____ ____ ____ ___ _
____ ____ ____ ____ ____
Enter PF1=Help PF3=Exit PF4=User Def PF5=Error Rej PF6=Next Sep
PF9=Add PF10=Updt PF11=Del PF14=Info
EDIM050 1.2.7_____ DATA SEPARATION XXX 06/01/2011
12:00:00
YOUR COMPANY NAME THEIR COMPANY NAME
User...: YOUR COMPANY Partner: THEIR COMPANY
Level.................: T (P=Interchange, G=Group, T=Transaction)
Direction.............: I (I=Inbound, O=Outbound)
Level ID..............: 810___ (Group ID or Transaction ID)
Release...............: _
Test/Production.......: _ (T/P)
Version...............: ____________
Inbound Application ID: __________
Outbound Network......: __________
Output File Identifiers: GENTRAN:Realtime
Option Priority
0002 ____ ____ ____ ____ ___ _
____ ____ ____ ____ ____
Enter PF1=Help PF3=Exit PF4=User Def PF5=Error Rej PF6=Next Sep
PF9=Add PF10=Updt PF11=Del PF14=Info

The Partner Subsystem Data Separation Screen EDIM050
2 - 154 IBM Sterling Gentran:Basic for z/OS Release 6.6 User Guide
Function Key Descriptions
Note: Standard function keys, such as PF1=Help, PF3=Exit,
PF7=Bwd, PF8=Fwd, PF12=Cancel, and
PF15=Logoff, as well as the Enter key, are defined in
Chapter 1.
PF4=User Def Displays the User Defined screen for the Partner ID selected.
PF5=Error Rej Displays the Error Rejection screen for the Partner ID currently displayed.
PF6=Next Sep Displays the next output data separation record defined for the Partner ID
displayed.
PF9=Add Adds the output data separation record for the Partner ID displayed.
PF10=Updt Updates the output data separation record for the specified Partner ID.
PF11=Del Deletes the output data separation record for the specified Partner ID.
PF14=Info Displays the date, time, and user initials on the message line that reflects
when the information on this screen was created or last changed.
Field Descriptions
Note: Fields that are display-only contain the statement
(protected) next to the field name in the documentation.
Fields in which you must enter a value contain the
statement (required) next to the field name in the
documentation.
Jump Code
A 10-position alphabetic or numeric field containing the jump code for this screen. A
screen’s jump code is displayed in the Jump Code field for that screen.
To jump to another screen, press Home, type the jump code of the screen to which you
want to jump, and then press Enter.
See Chapter 1, “Getting Started,” for further information on using jump codes.

Data Separation Screen EDIM050 The Partner Subsystem
IBM Sterling Gentran:Basic for z/OS Release 6.6 User Guide 2 - 155
Level
A 1-position alphabetic field used to enter the level of data separation for this file. If the
Direction field contains the value O (Outbound), you must type the value P (Interchange).
P= Interchange
G=Group
T= Transaction
Direction
A 1-position alphabetic field used to enter the transmission direction of the data being
separated. If the Level field contains the value G or T, you must type the value I
(Inbound). Valid values are:
I= Inbound
O= Outbound
Level ID
This field is used ONLY for inbound splitting. A 6-position alphanumeric field used to
enter either the functional group or the Transaction ID. If the Level field contains the value
G (Group), use this field to define the functional group. If the Level field contains the
value T (Transaction), use this field to define the transaction set. Leave this field blank if
the Level field contains the value P (Partner). For example:
Functional Groups PO, IN, or FA
Transaction Sets 850, 810, or 997
Partner/Qualifier Mode Relationship Mode
Field Description Field Description
(Partner
Name –
protected)
A 35-position
alphanumeric field used
to display the partner
name, as found on the
Name and Address
record. The partner name
can help to further
identify the Partner ID.
(User Name -
protected)
A 35-position alphabetic
field displaying the user
name, if it exists on file for
the User/Partner ID.
Part ID
(protected)
Displays the Partner ID
you have entered or
selected.
Note: The Partner ID and
Qualifier make up the key
for all associated records.
(Partner Name -
protected)
A 35-position alphabetic
field displaying the partner
name, if it exists on file for
the User/Partner ID.
Qual
(protected)
Displays the Qualifier
associated with the
Partner ID, if applicable.
User/Partner
(protected)
Two 15-position alphabetic
fields that display the User/
Partner ID you have entered
or selected.

The Partner Subsystem Data Separation Screen EDIM050
2 - 156 IBM Sterling Gentran:Basic for z/OS Release 6.6 User Guide
Release
A 1-position field that indicates the release level for this transaction. This field is
displayed only for TRADACOMS transaction.
Test/Production
A 1-position alphabetic field used to separate test data from production data. This flag is
only used at the transaction level, and is used in combination with the Test/Production flag
on the Transaction record. This field is used for inbound data only. Valid values are:
T=Test data
P= Production data
Only applicable if used with the TRANSACTION TEST/PRODUCTION SPLIT global
parameter.
Version
A 12-position alphanumeric field used to enter the standard Version ID to be used for
splitting inbound data by version. This field is optional for group and transaction, and is
NOT used at the interchange level.
Only applicable if used with the GROUP VERSION SPLIT or TRANSACTION
VERSION SPLIT global parameters.
Inbound Application ID
A 10-position alphanumeric field used to enter the name of an inbound application. This
field must be completed at the transaction level when using ##INSTREAM in the Inbound
Mapper.
Outbound Network
A 10-position alphanumeric field used to enter the final destination for the outbound
application, which is used by the Outbound EDI Data Extract program. The network name
can be any meaningful name that is used to group outbound data that is going to the same
destination.
See the topic “Outbound EDI Databank Program” in Chapter 5 of the IBM® Sterling
Gentran:Basic® for z/OS® Release 6.6 Technical Reference Guide.
Output File Identifiers (required)
Two rows of five fields. Each field is a 4-position numeric field used to enter an identifier
for the file to which the data should be written. Fields must be entered left to right, top to
bottom. Valid values are: 1 – 99 if the direction is equal to “I,” and 1 – 99 and 200 – 999 if
the direction is equal to “0.”
Sterling Gentran:Realtime Installation Only
Option
A 3-position numeric field that contains the Realtime option number for this data
separation record. The option number can be either an Immediate option or a Queue
option.

Data Separation Screen EDIM050 The Partner Subsystem
IBM Sterling Gentran:Basic for z/OS Release 6.6 User Guide 2 - 157
Priority
A 1-digit numeric field indicating how long you want to delay processing the data for the
Sterling Gentran:Realtime option. Valid values are 1 through 9.
Note: If the option is an Immediate option, a priority 1 causes
the process to be started immediately. Each priority
greater than 1 causes a 10-second time delay over the
previous priority. For example, a priority of 2 results in a
10-second delay while a priority of 9 results in an 80-
second delay.
If the option is a Queue option, the priority is ignored and
the data is written to the queue file immediately.

The Partner Subsystem Error Rejection Screen EDIM055
2 - 158 IBM Sterling Gentran:Basic for z/OS Release 6.6 User Guide
Error Rejection Screen EDIM055
Purpose
The Error Rejection screen enables you to designate specific data transmissions to be rejected,
based upon errors you specify as unacceptable. You can have multiple error rejection records for
each trading partner.
Only applicable if used with the PARTNER ERROR CONTROL global parameter.
The ability to add Partner Error Rejection depends on the settings on the Error Message and
Control File as follows:
“ ” Specific or global rejection records can be added.
“A” No partner rejection records can be added.
“D” Only global partner rejection records can be added.
“P” Only specific partner rejection records can be added.
How to Access
Access the Error Rejection screen in either of the following ways:
•Type 8 to select Error Rejection from the Partner Selection menu and press Enter.
•Type 1.2.8 in the Jump Code field of any screen and press Enter.
Screen Examples
The following examples illustrate the Error Rejection screen for both Partner/Qualifier and
Relationship (user/partner) modes.

Error Rejection Screen EDIM055 The Partner Subsystem
IBM Sterling Gentran:Basic for z/OS Release 6.6 User Guide 2 - 159
Partner/Qualifier Mode
Relationship Mode
EDIM055 1.2.8_____ ERROR REJECTION XXX 06/01/2011
12:00:00
EXAMPLE OF AN ISA PARTNER
Part ID: YOUR COMPANY VENDOR-1 Qual:
Level..........: G (P=Interchange, G=Group, T=Transaction)
Level ID.......: I_____ (Group ID or Transaction ID)
Release........: _
Error Number...: 00689
Version........: ____________
Reject Inbound.: Y (Y/N)
Reject Outbound: Y (Y/N)
Enter PF1=Help PF3=Exit PF4=Data Sep PF6=Next Err
PF9=Add PF10=Updt PF11=Del PF14=Info
EDIM055 1.2.8_____ ERROR REJECTION XXX 06/01/2011
12:00:00
YOUR COMPANY NAME XYZ COMPUTER COMPANY
User...: YOUR COMPANY Partner: VENDOR-1
Level..........: G (P=Interchange, G=Group, T=Transaction)
Level ID.......: I_____ (Group ID or Transaction ID)
Release........: _
Error Number...: 00689
Version........: ____________
Reject Inbound.: Y (Y/N)
Reject Outbound: Y (Y/N)
Enter PF1=Help PF3=Exit PF4=Data Sep PF6=Next Err
PF9=Add PF10=Updt PF11=Del PF14=Info

The Partner Subsystem Error Rejection Screen EDIM055
2 - 160 IBM Sterling Gentran:Basic for z/OS Release 6.6 User Guide
Function Key Descriptions
Note: Standard function keys, such as PF1=Help, PF3=Exit,
PF7=Bwd, PF8=Fwd, PF12=Cancel, and
PF15=Logoff, as well as the Enter key, are defined in
Chapter 1.
PF4=Data Sep Displays the Data Separation screen for the Partner ID selected.
PF6=Next Err Displays the next error rejection record defined for the Partner ID displayed.
PF9=Add Adds the error rejection record for the Partner ID displayed.
PF10=Updt Updates the error rejection record for the specified Partner ID.
PF11=Del Deletes the error rejection record for the specified Partner ID.
PF14=Info Displays the date, time, and user initials on the message line that reflects
when the information on this screen was created or last changed.
Field Descriptions
Note: Fields that are display-only contain the statement
(protected) next to the field name in the documentation.
Fields in which you must enter a value contain the
statement (required) next to the field name in the
documentation.
Jump Code
A 10-position alphabetic or numeric field containing the jump code for this screen. A
screen’s jump code is displayed in the Jump Code field for that screen.
To jump to another screen, press Home, type the jump code of the screen to which you
want to jump, and then press Enter.
See Chapter 1, “Getting Started,” for further information on using jump codes.
Partner/Qualifier Mode Relationship Mode
Field Description Field Description
(Partner
Name –
protected)
A 35-position
alphanumeric field used
to display the partner
name, as found on the
Name and Address
record. The partner name
can help to further
identify the Partner ID.
(User Name -
protected)
A 35-position alphabetic
field displaying the user
name, if it exists on file for
the User/Partner ID.

Error Rejection Screen EDIM055 The Partner Subsystem
IBM Sterling Gentran:Basic for z/OS Release 6.6 User Guide 2 - 161
Level
A 1-position alphabetic field used to enter the level that this error occurs. Valid values are:
P= Interchange: Error occurs on interchange header or trailer.
G= Group: Error occurs on group header or trailer.
T= Transaction: Error occurs on transaction header or trailer or within the
actual transaction.
Level ID
A 6-position alphanumeric field used to enter the Group or Transaction ID for this error.
If the Level field contains value P, Level ID must be spaces.
Release
A 1-position field that indicates the release level for this transaction. This field displays
only for TRADACOMS transaction.
Error Number
A 5-position alphanumeric field used to enter the number of the error to be rejected. This
number must be on Sterling Gentran:Basic Error Message file.
Version
A 12-position alphanumeric field used to enter the Version ID of the standard to be used
for rejection of errors by version.
Only applicable if used with system configuration options, Interchange Version
(outbound), Group Version, Transaction Version.
Reject Inbound
A 1-position alphabetic field used to designate to Sterling Gentran:Basic whether to reject
inbound data with this error.
Y= Yes, reject inbound data with the error indicated.
N= No, do not reject inbound data with the error indicated.
Reject Outbound
A 1-position alphabetic field used to designate to Sterling Gentran:Basic whether to reject
outbound data with this error.
Y= Yes, reject outbound data with the error indicated.
N= No, do not reject outbound data with the error indicated.
Part ID
(protected)
Displays the Partner ID
you have entered or
selected.
Note: The Partner ID and
Qualifier make up the key
for all associated records.
(Partner Name -
protected)
A 35-position alphabetic
field displaying the partner
name, if it exists on file for
the User/Partner ID.
Qual
(protected)
Displays the Qualifier
associated with the
Partner ID, if applicable.
User/Partner
(protected)
Two 15-position alphabetic
fields that display the User/
Partner ID you have entered
or selected.
Partner/Qualifier Mode Relationship Mode
Field Description Field Description

The Partner Subsystem Copy All Records Screen EDIM060
2 - 162 IBM Sterling Gentran:Basic for z/OS Release 6.6 User Guide
Copy All Records Screen EDIM060
Purpose
The Copy All Records screen enables you to copy records from an existing trading partner to a
newly added trading partner.
How to Access
Access the Copy All Records screen in either of these two ways:
•Type 9 to select Copy All Records from the Partner Selection Menu and press
Enter.
•Type 1.2.9 in the Jump Code field of any screen and press Enter (this is active
only after a partner has been established).
To copy all records from an existing trading partner and duplicate them for a new trading partner,
from the Partner Selection Menu, perform the following:
1. For Partner/Qualifier mode, type the new, unique Partner Profile ID in the Part ID field.
Then, type the Partner ID of the existing trading partner from which you are copying in the
records in the Copy ID field.
OR
For Relationship mode, type the new, unique User ID in the User field and the Partner ID
in the Part ID field. Then, type the User/Partner ID of the existing trading partner from
which you are copying the records in the Copy User field.
2. Type 9 (Copy All Records) in the selection field to initiate the COPY ALL feature. The
system displays the Copy All Records screen, which lists records copied to the new
Partner Profile ID.
Screen Example
The following examples illustrate the Copy All Records screen for both Partner/Qualifier and
Relationship (user/partner) modes.

Copy All Records Screen EDIM060 The Partner Subsystem
IBM Sterling Gentran:Basic for z/OS Release 6.6 User Guide 2 - 163
Partner/Qualifier Mode
Relationship Mode
EDIM060 1.2.9_____ COPY ALL RECORDS XXX 06/01/2011
12:00:00
EXAMPLE OF AN ISA PARTNER
Partner Id: BG-PARTNER Qual.:
Copy Partner YOUR COMPANY Qual.:
Record Type Records Added Duplicates
--------------------------------- ------------- ----------
Header Data 0 1
Control Data 1 0
Group Information 1 0
Transactions 1 0
Name and Address 0 0
User Defined Data 0 0
Output Data Separation 1 0
Error Rejection Control 0 0
----- TOTAL ----- 4 1
COPY-ALL SUCCESSFULLY COMPLETED.
Enter PF1=Help PF3=Exit
EDIM060 1.2.9_____ COPY ALL RECORDS XXX 06/01/2011
12:00:00
YOUR COMPANY NAME XYZ COMPUTER COMPANY
User...: YOUR COMPANY Partner: VENDOR-1
Copy User..: APLS Partner...: BG
Record Type Records Added Duplicates
--------------------------------- ------------- ----------
Header Data 0 1
Control Data 1 0
Group Information 2 0
Transactions 2 0
Name and Address 2 0
User Defined Data 0 0
Output Data Separation 12 0
Error Rejection Control 0 0
----- TOTAL ----- 19 1
COPY-ALL SUCCESSFULLY COMPLETED.
Enter PF1=Help PF3=Exit

The Partner Subsystem Copy All Records Screen EDIM060
2 - 164 IBM Sterling Gentran:Basic for z/OS Release 6.6 User Guide
Screen Actions
To process the Copy All function, press Enter. Sterling Gentran displays a list of all record types
that includes the number of each record type added to the new Partner ID (as copied from the
existing Partner ID) and the number of duplicate records not added to the new Partner ID (if they
exist). Sterling Gentran also displays a Copy All confirmation message.
Field Descriptions
Note: Fields that are display-only contain the statement
(protected) next to the field name in the documentation.
Fields in which you must enter a value contain the
statement (required) next to the field name in the
documentation.
Jump Code
A 10-position alphabetic or numeric field containing the jump code for this screen. A
screen’s jump codes displayed in the Jump Code field for that screen.
To jump to another screen, press Home, type the jump code of the screen to which you
want to jump, and then press Enter.
See Chapter 1, “Getting Started,” for further information on using jump codes.
Partner/Qualifier Mode Relationship Mode
Field Description Field Description
(Partner
Name –
protected)
A 35-position
alphanumeric field used
to display the partner
name, as found on the
Name and Address
record. The partner name
can help to further
identify the Partner ID.
(User Name -
protected)
A 35-position alphabetic
field displaying the user
name, if it exists on file for
the User/Partner ID.
Partner Id
(protected)
Displays the Partner ID
you have entered or
selected.
Note: The Partner ID and
Qualifier make up the key
for all associated records.
User/Partner
(protected)
Two 15-position alphabetic
fields that display the User/
Partner ID you have entered
or selected.

Copy All Records Screen EDIM060 The Partner Subsystem
IBM Sterling Gentran:Basic for z/OS Release 6.6 User Guide 2 - 165
Record Type (protected)
Displays each record type available in the partner profile.
Records Added (protected)
Displays the number of records, for each record type, that were successfully added to the
new Partner ID.
Duplicates (protected)
Displays the number of existing records, for each record type, that Sterling Gentran:Basic
found for the new Partner ID to which you were copying. If a duplicate record is found,
the original record existing for the new Partner ID is not overwritten by the new (Copy
From) record.
Qual
(protected)
Displays the Qualifier
associated with the
Partner ID, if applicable.
Copy User/
Partner
Displays the User/Partner
ID of an existing trading
partner from which you are
copying all records.
Copy Partner Displays the Partner ID
of an existing trading
partner from which you
are copying all records.
Qual
(protected)
Displays the Qualifier (if
applicable) associated
with the new Partner ID
from the Copy Partner
field.
Partner/Qualifier Mode Relationship Mode
Field Description Field Description

The Partner Subsystem Partner Cross Reference Menu EDIM009
2 - 166 IBM Sterling Gentran:Basic for z/OS Release 6.6 User Guide
Partner Cross Reference Menu EDIM009
Purpose
The Partner Cross Reference Menu contains two menu options to permit viewing the Partner Cross
Reference file by X-Ref ID and Qualifier or by Partner ID and Qualifier. This screen is valid only
for Partner/.
How to Access
Access the Partner Cross Reference Menu, if you are in Partner/Qualifier mode, in either of these
two ways:
• On the Partner Maintenance Menu, type 3 to select the Partner Cross Reference
Menu and press Enter.
•Type 1.3 in the Jump Code field of any screen and press Enter.
Menu Example
The following example illustrates the Partner Cross Reference Menu.
EDIM009 1.3_______ PARTNER CROSS REFERENCE MENU XXX 06/01/2011
12:00:00
Type the number of your selection below and press ENTER, or
press the PF3 key to Exit.
_ 1. Partner Cross Reference by X–Ref ID
2. Partner Cross Reference by Partner ID
Enter PF1=Help PF3=Exit
PF15=Logoff

Partner Cross Reference Menu EDIM009 The Partner Subsystem
IBM Sterling Gentran:Basic for z/OS Release 6.6 User Guide 2 - 167
Menu Options
The Partner Cross Reference Menu contains two options, which are listed below. The list of menu
options, as well as a brief description of each option follows.
Field Descriptions
Note: Fields that are display-only contain the statement
(protected) next to the field name in the documentation.
Fields in which you must enter a value contain the
statement (required) next to the field name in the
documentation.
Jump Code
A 10-position alphabetic or numeric field containing the jump code for this screen. A
screen’s jump codes displayed in the Jump Code field for that screen.
To jump to another screen, press Home, type the jump code of the screen to which you
want to jump, and then press Enter.
See Chapter 1, “Getting Started,” for further information on using jump codes.
Selection
This field is used to make a menu selection. Type a valid value (1 or 2) to select a menu
option.
Menu Option Description
1. Partner Cross Reference
by X-Ref ID
Enables you to perform a search by X-Ref ID to
display and maintain a particular trading partner
cross-reference.
2. Partner Cross Reference
by Partner ID
Enables you to perform a search by Partner ID to
display and maintain a particular trading partner
cross-reference.

The Partner Subsystem Partner Cross Reference By X-Ref ID Screen EDIM008
2 - 168 IBM Sterling Gentran:Basic for z/OS Release 6.6 User Guide
Partner Cross Reference By X-Ref ID Screen EDIM008
Purpose
EDI data can have two Partner IDs in the envelopes: one for the interchange-level and a second for
the group-level. Often, these Partner IDs are DUNS numbers, network telephone numbers, access
codes and/or communication IDs. Remembering your trading partners’ numbers (literally
hundreds) can be difficult and confusing for those who have to maintain the file. The Cross
Reference by X-Ref ID screen, which is valid only for Partner/, provides you with the capability to
reduce the number of partner records for each trading partner and assign ONE Partner ID that is
meaningful to you.
How to Access
Access the Cross-Reference by X-Ref ID screen in either of two ways:
•Type 1 to select Partner Cross Reference by X-Ref ID from the Partner Cross
Reference Menu and press Enter.
•Type 1.3.1 in the Jump Code field of any screen and press Enter.
Screen Example
The following example illustrates the Cross-Reference by X-Ref ID screen.
Add Delete Info Update Select
EDIM008 1.3.1_____ CROSS-REFERENCE BY X-REF ID XXX 06/01/2011
12:00:00
Starting X-Ref...: ___________________________________
A Qual Div
_ X-Ref ___________________________________ ____ ____
Partner ___________________________________ ____
_ X-Ref ___________________________________ ____ ____
Partner ___________________________________ ____
_ X-Ref ___________________________________ ____ ____
Partner ___________________________________ ____
_ X-Ref ___________________________________ ____ ____
Partner ___________________________________ ____
Enter PF1=Help PF2=XRefP PF3=Exit PF5=Maint
PF7=Bwd PF8=Fwd

Partner Cross Reference By X-Ref ID Screen EDIM008 The Partner Subsystem
IBM Sterling Gentran:Basic for z/OS Release 6.6 User Guide 2 - 169
Screen Actions
To search for a particular cross-reference, type the Cross Reference ID or a partial ID in the
Starting X-Ref field, and press Enter. Sterling Gentran displays the first cross-reference and
Partner ID matching the search key you entered.
The screen actions are displayed on the top of the Cross Reference screen. The following table
describes each function and gives instructions on how to perform those functions.
To perform
this action...
Associated
with this
screen
action...
Do this...
To add a cross-reference
entry to the Cross
Reference File for an
existing Partner ID
Add Type A in the A field, type the new
cross-reference and Qualifier (this
becomes the search Partner ID and
Qualifier), type the Partner ID and
Qualifier of a Partner ID that exists on
the partner profile in the Partner fields,
and press Enter.
To delete a cross-reference
entry on the Cross
Reference File
Delete Type D in the A field next to the desired
cross-reference, and press Enter.
Remember, you are only deleting the
cross-reference on the Cross Reference
File, NOT the Partner ID as it exists on
your partner profile.
Display the date, time and
user initials on the message
line that reflects when the
information for the selected
entry was created or last
changed.
Info Type I in the A field next to the desired
entry and press Enter.
To update a cross-reference
entry in the Cross
Reference file
Update Type U in the A field corresponding to
the appropriate cross reference, modify
the Partner ID and Qualifier, and press
Enter.
To select a Partner ID from
the cross-reference to
maintain
Select Type S in the A field next to the cross-
reference that is linked to the Partner
ID, and press PF5.

The Partner Subsystem Partner Cross Reference By X-Ref ID Screen EDIM008
2 - 170 IBM Sterling Gentran:Basic for z/OS Release 6.6 User Guide
Function Key Descriptions
Note: Standard function keys, such as PF1=Help, PF3=Exit,
PF7=Bwd, PF8=Fwd, PF12=Cancel, and
PF15=Logoff, as well as the Enter key, are defined in
Chapter 1.
PF2=XrefP Displays the Cross Reference by Partner ID screen. To access, type S in the A
field next to the Partner ID to view, and press PF2=XrefP.
PF5=Maint Displays the Partner Selection Menu (for the Partner ID selected) from which
you can perform partner profile maintenance.
Field Descriptions
Note: Fields that are display-only contain the statement
(protected) next to the field name in the documentation.
Fields in which you must enter a value contain the
statement (required) next to the field name in the
documentation.
Jump Code
A 10-position alphabetic or numeric field containing the jump code for this screen. A
screen’s jump code is displayed in the Jump Code field for that screen.
To jump to another screen, press Home, type the jump code of the screen to which you
want to jump, and then press Enter.
See Chapter 1, “Getting Started,” for further information on using jump codes.
Starting X-Ref
A 35-position alphanumeric field used to specify where you want to begin examining the
cross-referenced Partner ID listing. To specify a search, type the X-Ref ID, or partial X-
Ref ID.
Note: This field supports the underscore substitution character
(USC). To use a USC, the substitution character must
exist on the defined partner header record.
See the topic “Using Underscore Substitution
Characters” in Chapter 7 for more information about this
feature.

Partner Cross Reference By X-Ref ID Screen EDIM008 The Partner Subsystem
IBM Sterling Gentran:Basic for z/OS Release 6.6 User Guide 2 - 171
A (Action Code)
A 1-position alphabetic field used to specify an action to perform. Valid values include the
following codes:
A = Add: add a new cross-reference and Qualifier for an existing Partner
ID and Qualifier.
D= Delete: delete an existing cross-reference.
S= Select: select a cross-reference listing from which to perform Partner
ID maintenance.
I= Info: Display the date, time and user initials on the message line that
reflects when the information for the selected entry was created or
last changed.
U= Update: update an existing cross-reference.
X-Ref
A 35-position alphanumeric field used to enter or display the X-Ref ID cross-reference for
a specific Partner ID.
Note: The values in the X-Ref and X-Ref Qual fields make up
the key, which cannot be updated. If you need to change
these values you should delete the old record and add a
new one.
Note: This field supports the underscore substitution character
(USC). To use a USC, the substitution character must
exist on the defined partner header record.
See the topic “Using Underscore Substitution
Characters” in Chapter 7 for more information about this
feature.
X-Ref Qual
A 4-position alphanumeric field used to enter the X-Ref ID cross-reference Qualifier
associated with the X-Ref ID cross-reference Partner ID, if applicable.
Note: The values in the X-Ref and X-Ref Qual fields make up
the key, which cannot be updated. If you need to change
these values you should delete the old record and add a
new one.
X-Ref Div
A 3-position alphanumeric field assigned by the user at the time the cross-reference is
added. The default value is 000.
Partner
A 35-position alphanumeric field used to enter the Partner ID that exists on the partner
profile. This is the Partner ID to which you are cross-referencing.
Partner Qual
A 4-position alphanumeric field used to enter the Qualifier (if applicable) associated with
the Partner ID as it exists on the partner profile.

The Partner Subsystem Partner Cross Reference By Partner ID Screen EDIM006
2 - 172 IBM Sterling Gentran:Basic for z/OS Release 6.6 User Guide
Partner Cross Reference By Partner ID Screen EDIM006
Purpose
The Cross Reference by Partner ID, valid only for Partner/, screen provides you with an alternative
view of the Partner Cross Reference file. This screen provides you with the ability to see what X-
Ref ID entries have been established for a particular trading partner.
If you need to add, update, or delete a cross-reference record, use the Cross Reference by X-Ref ID
screen. Access the Cross Reference by X-Ref ID screen directly from the Cross Reference by
Partner ID screen. Also, you can access the Partner Maintenance screen for a Partner ID directly
from the Cross Reference by Partner ID screen.
How to Access
Access the Cross Reference by Partner ID screen in any one of the following ways:
• On the Partner Cross Reference Menu, type 2 to select the Partner Cross
Reference by Partner ID screen, and press Enter.
•Type S to select the desired Partner ID on the Cross Reference by X-Ref ID screen
and press PF2.
•Type 1.3.2 in the Jump Code field of any screen and press Enter.
Screen Example
The following example illustrates the Cross Reference by Partner ID screen.
Info Select
EDIM006 1.3.2_____ CROSS REFERENCE BY PARTNER XXX 06/01/2011
12:00:00
Partner ID: VENDOR-1___________________________ Qual: ____
A Cross Reference ID Qual Div
_ 100200345 000
_ 1003347899000 ZZ 000
_ 121212121 000
_ 5136666666 ZZ 000
_ 6147937000 ZZ 000
_
_
_
_
_
_
_
END OF CROSS REFERENCE
Enter PF1=Help PF2=XRefX PF3=Exit PF5=Maint PF6=Nxt Part
PF7=Bwd PF8=Fwd

Partner Cross Reference By Partner ID Screen EDIM006 The Partner Subsystem
IBM Sterling Gentran:Basic for z/OS Release 6.6 User Guide 2 - 173
Screen Actions
To view the X-Ref IDs for a specific Partner ID, type the Partner ID and Qualifier in the
appropriate fields at the top of the screen.
The screen actions are displayed on the top of the Cross Reference by Partner screen. The
following table describes each function and gives instructions on how to perform those functions.
Function Key Descriptions
Note: Standard function keys, such as PF1=Help, PF3=Exit,
PF7=Bwd, PF8=Fwd, PF12=Cancel, and
PF15=Logoff, as well as the Enter key, are defined in
Chapter 1.
PF2=XRefX Displays the Cross Reference by X-Ref ID screen for the Cross Reference ID
selected.
Note: Pressing PF2 without selecting a specific Cross
Reference ID transfers you back to the Cross Reference
by X-Ref ID screen using the first cross-reference record
on the Cross Reference by Partner screen for positioning.
PF5=Maint Displays the Partner Selection Menu for the Partner ID listed at the top of the
screen from which you can perform partner profile maintenance.
PF6=Nxt Part Displays the Cross Reference IDs for the next Partner ID found on the partner
profile.
Field Descriptions
Note: Fields that are display-only contain the statement
(protected) next to the field name in the documentation.
Fields in which you must enter a value contain the
statement (required) next to the field name in the
documentation.
To perform
this action...
Associated
with this
screen
action...
Do this...
Display the date, time and user
initials on the message line that
reflects when the information
for the selected entry was
created or last changed.
Info Type I in the A field next to the desired
entry and press Enter.
To select a Cross Reference ID
to maintain.
Select Type S in the A field next to the desired
Cross Reference ID, and press PF2.

The Partner Subsystem Partner Cross Reference By Partner ID Screen EDIM006
2 - 174 IBM Sterling Gentran:Basic for z/OS Release 6.6 User Guide
Jump Code
A 10-position alphabetic or numeric field containing the jump code for this screen. A
screen’s jump code is displayed in the Jump Code field for that screen.
To jump to another screen, press Home, type the jump code of the screen to which you
want to jump, and then press Enter.
See Chapter 1, “Getting Started,” for further information on using jump codes.
Partner ID
A 35-position alphanumeric field used to enter the Partner ID that exists on the partner
profile. This is the Partner ID to which you are cross-referencing.
Qual
A 4-position alphanumeric field used to enter the Partner ID Qualifier (if applicable)
associated with the Partner ID as it exists on the partner profile.
A (Action Code)
A 1-position alphabetic field used to specify an action to perform. Type S (Select) next to
the Cross Reference ID and press PF5 to select a cross-reference listing from which to
perform cross-reference maintenance. Type I (Info) next to the Cross Reference ID and
press Enter to display the date, time and user initials on the message line that indicate
when the information for the selected entry was created or last changed.
Cross Reference ID (protected)
A 35-position alphanumeric field used to display the cross-reference identifications for a
specific Partner ID.
Note: This field supports the underscore substitution character
(USC). To use a USC, the substitution character must
exist on the defined partner header record.
See the topic “Using Underscore Substitution
Characters” in Chapter 7 for more information about this
feature.
Qual (protected)
A 4-position alphanumeric field used to display the Qualifier associated with the X-Ref ID
(if applicable).
Div (protected)
A 3-position alphanumeric field assigned by the user at the time the cross-reference is
added. The default value is 000.

Trading Partner Relationship Menu EDIM009 The Partner Subsystem
IBM Sterling Gentran:Basic for z/OS Release 6.6 User Guide 2 - 175
Trading Partner Relationship Menu EDIM009
Purpose
The Trading Relationship Menu contains two menu options to permit viewing the relationship file
by EDI ID or by user/partner. This screen is valid only for Relationship mode.
How to Access
Access the Trading Partner Relationship Menu in either of these two ways:
• On the Partner Maintenance Menu, type 3 to select Trading Partner Relationship
and press Enter.
•Type 1.3 in the Jump Code field of any screen and press Enter.
Menu Example
The following example illustrates the Trading Partner Relationship Menu.
EDIM009 1.3_______ TRADING PARTNER RELATIONSHIP MENU XXX 06/01/2011
12:00:00
Type the number of your selection below and press ENTER, or
press the PF3 key to Exit.
_ 1. Trading Partner Relationship by EDI ID
2. Trading Partner Relationship by User/Partner
Enter PF1=Help PF3=Exit
PF15=Logoff

The Partner Subsystem Trading Partner Relationship Menu EDIM009
2 - 176 IBM Sterling Gentran:Basic for z/OS Release 6.6 User Guide
Menu Options
The Trading Partner Relationship Menu contains two selections, which are described in the
following table.
Function Key Descriptions
Note: Standard function keys, such as PF1=Help, PF3=Exit,
PF7=Bwd, PF8=Fwd, PF12=Cancel, and
PF15=Logoff, as well as the Enter key, are defined in
Chapter 1.
Field Descriptions
Note: Fields that are display-only contain the statement
(protected) next to the field name in the documentation.
Fields in which you must enter a value contain the
statement (required) next to the field name in the
documentation.
Jump Code
A 10-position alphabetic or numeric field containing the jump code for this screen. A
screen’s jump code is displayed in the Jump Code field for that screen.
To jump to another screen, press Home, type the jump code of the screen to which you
want to jump, and then press Enter.
See Chapter 1, “Getting Started,” for further information on using jump codes.
Selection
This field is used to make a menu selection. Type a valid value (1 or 2) and press Enter to
perform the selected function.
Menu Option Description
1. Trading Partner Relationship by
EDI ID
Enables you to perform a search by EDI ID to
display and maintain a particular trading
partner relationship.
2. Trading Partner Relationship by
user/partner
Enables you to perform a search by user/
partner to display and maintain a particular
trading partner relationship.

Trading Partner Relationship By EDI ID Screen EDIM023 The Partner Subsystem
IBM Sterling Gentran:Basic for z/OS Release 6.6 User Guide 2 - 177
Trading Partner Relationship By EDI ID Screen EDIM023
Purpose
The Trading Partner Relationship by EDI ID screen provides you the capability of uniquely
identifying relational conditions with your trading partners. By combining the Sender and
Receiver ID with Qualifiers and associating this combination to the user/partner Profile ID, a
unique relationship can be defined. This screen is valid only for Relationship mode.
How to Access
Access the Trading Partner Relationship by EDI ID screen in either of these two ways:
•Type 1 to select Trading Partner Relationship by EDI ID from the Trading Partner
Relationship Menu and press Enter.
•Type 1.3.1 in the Jump Code field of any screen and press Enter.
Screen Example
The following example illustrates the Trading Partner Relationship by EDI ID screen.
Add Delete Info Update Select
EDIM023 1.3.1_____ TRADING PARTNER RELATIONSHIP BY EDI ID XXX 06/01/2011
12:00:00
USER EDI ID.........: ___________________________________ Qual: ____ Div: ___
Starting Part EDI ID: ___________________________________ Qual: ____
A
_ Partner EDI ID..: ___________________________________ Qual: ____
User/Partner....: _______________ / _______________
_ Partner EDI ID..: ___________________________________ Qual: ____
User/Partner....: _______________ / _______________
_ Partner EDI ID..: ___________________________________ Qual: ____
User/Partner....: _______________ / _______________
_ Partner EDI ID..: ___________________________________ Qual: ____
User/Partner....: _______________ / _______________
END OF RELATIONSHIP FILE STATUS ADD: 000 DEL: 000 UPD: 00
Enter PF1=Help PF2=TPPrt PF3=Exit PF5=Maint PF6=Nxt User
PF7=Bwd PF8=Fwd

The Partner Subsystem Trading Partner Relationship By EDI ID Screen EDIM023
2 - 178 IBM Sterling Gentran:Basic for z/OS Release 6.6 User Guide
Screen Actions
To search for a particular User EDI ID, type the User EDI ID or partial User EDI ID information in
the User EDI ID field and press Enter. Sterling Gentran will display the first user that matches the
search key or partial search key you entered.
To search for a particular User EDI ID and Partner EDI ID combination, type the User EDI ID in
the User EDI ID field and type the full or partial, Partner EDI ID in the first PART EDI ID field
and press Enter. The system will display the first Trading Partner Relationship that matches the
search key you entered.
The screen actions are displayed on the top of the Trading Partner Relationship screen. The
following table describes each function and gives instructions on how to perform those functions.
To perform
this action...
Associated
with this
screen
action...
Do this...
To add a cross-reference
entry to the trading partner
Relationship file for an
existing Partner ID
Add Type A in the A field, type the new Partner
EDI ID in Partner EDI ID and Qual, type
the existing User/Partner ID in User/
Partner, and then press Enter.
To add a new relationship
entry to the trading partner
Relationship file for an
existing User/Partner ID
Add Type the new User EDI ID in User EDI ID
and Qual. Type A in the A field, type a
new Partner EDI ID in Partner EDI ID and
Qual, type the existing User/Partner ID in
User/Partner, and then press Enter.
To delete a trading partner
relationship entry on the
trading partner
Relationship file
Delete Make sure you are on the correct User EDI
ID then type D in the A field next to the
desired Partner EDI ID, and press Enter.
Display the date, time and
user initials on the message
line that reflects when the
information for the selected
entry was created or last
changed.
Info Type I in the A field next to the desired
entry and press Enter.
To update a trading partner
relationship entry in the
Trading Partner
Relationship file
Update Type U in the A field corresponding to the
appropriate Partner EDI ID, modify the
User/Partner, and press Enter.
To select a user/partner
profile from the trading
partner relationship field to
which you want to perform
maintenance
Select Make sure you are on the correct User EDI
ID and then type S in the A field next to
the desired Partner EDI ID that is linked to
the user/partner profile. Then, press the
PF5 key.

Trading Partner Relationship By EDI ID Screen EDIM023 The Partner Subsystem
IBM Sterling Gentran:Basic for z/OS Release 6.6 User Guide 2 - 179
Function Key Descriptions
Note: Standard function keys, such as PF1=Help, PF3=Exit,
PF7=Bwd, PF8=Fwd, PF12=Cancel, and
PF15=Logoff, as well as the Enter key, are defined in
Chapter 1.
PF2=TPPrt Displays the Trading Partner Relationship by Partner screen (starts with the
user/partner selected.
PF5=Maint Displays the Partner Selection Menu (for the User/Partner ID selected) from
which you can perform partner profile maintenance.
PF6=Nxt User Displays the user EDI and Partner ID starting with the next User EDI ID.
Field Descriptions
Note: Fields that are display-only contain the statement
(protected) next to the field name in the documentation.
Fields in which you must enter a value contain the
statement (required) next to the field name in the
documentation.
Jump Code
A 10-position alphabetic or numeric field containing the jump code for this screen. A
screen’s jump code is displayed in the Jump Code field for that screen.
To jump to another screen, press Home, type the jump code of the screen to which you
want to jump, and then press Enter.
See Chapter 1, “Getting Started,” for further information on using jump codes.
To view other User EDI ID
and Partner EDI ID
combinations that share
this User/Partner ID
Select Make sure you are on the correct User EDI
ID and then Type S in the A field next to
the desired Partner EDI ID that is linked to
the User/Partner ID, and press the PF2
key.
To perform
this action...
Associated
with this
screen
action...
Do this...

The Partner Subsystem Trading Partner Relationship By EDI ID Screen EDIM023
2 - 180 IBM Sterling Gentran:Basic for z/OS Release 6.6 User Guide
USER EDI ID
A 35-position alphanumeric field used to enter or display the User EDI ID portion of the
user/trading partner relationship for a specific User/Partner ID on the partner profile.
Note: This field supports the underscore substitution character
(USC). To use a USC, the substitution character must
exist on the defined partner header record.
See the topic “Using Underscore Substitution
Characters” in Chapter 7 for more information about this
feature.
Qual
A 4-position alphanumeric field used to enter the Qualifier associated with the User EDI
ID, if applicable.
Div
A 3-position alphanumeric field assigned by the user at the time the trading partner
relationship is added. The default value is 000.
Starting Part EDI ID
A 35-position alphanumeric field used to specify where you want to being examining the
partner relationship listing. To specify a search, type the Partner EDI ID, or a partial
Partner EDI ID. This will be paired with the User EDI ID to position within the list. The
display will begin at this relationship or the nearest matching relationship.
Note: This field supports the underscore substitution character.
To use a USC, the substitution character must exist on the
defined partner header record.
See the topic “Using Underscore Substitution
Characters” in Chapter 7 for more information about this
feature.
(Starting Part EDI ID) Qual
A 4-position alphanumeric field used to enter the Qualifier associated with the Starting
Partner EDI ID, if applicable.
A (Action Code)
A 1-position alphabetic field used to specify an action to perform. Valid values include the
following codes:
A = Add: add a new trading partner relationship for an existing User/
Partner ID.
D= Delete: delete an existing trading partner relationship.
S= Select: select a trading partner relationship from which to perform
User/Partner ID maintenance.
I= Info: Display the date, time and user initials on the message line that
reflects when the information for the selected entry was created or
last changed.
U= Update: update an existing trading partner relationship.

Trading Partner Relationship By EDI ID Screen EDIM023 The Partner Subsystem
IBM Sterling Gentran:Basic for z/OS Release 6.6 User Guide 2 - 181
Partner EDI ID
A 35-position alphanumeric field used to enter the trading partner relationship EDI ID
portion of the user/trading partner relationship for a specific user/partner on the partner
profile.
Note: This field supports the underscore substitution character
(USC). To use a USC, the substitution character must
exist on the defined partner header record.
See the topic “Using Underscore Substitution
Characters” in Chapter 7 for more information about this
feature.
User/Partner (user portion)
A 15-position alphanumeric field used to enter the user portion of the User/Partner ID that
exists on the partner profile.
User/Partner (partner portion)
A 15-position alphanumeric field used to enter the trading partner portion of the User/
Partner ID that exists on the partner profile.
Qual
A 4-position alphanumeric field used to enter the Qualifier associated with the Partner ID,
if applicable.

The Partner Subsystem Trading Partner Relationship By Partner Screen EDIM024
2 - 182 IBM Sterling Gentran:Basic for z/OS Release 6.6 User Guide
Trading Partner Relationship By Partner Screen EDIM024
Purpose
The Trading Partner Relationship by Partner screen provides you with an alternative view of the
partner Relationship file. This screen provides you with the ability to see which relationship
entries have been established for a user/partner combination. This screen is valid only for
Relationship mode.
Note: If you need to add, update, or delete a relationship record,
use the Trading Partner by EDI ID screen.
How to Access
Access the Trading Partner Relationship by Partner screen using any one these methods:
•Type 3 to select Trading Partner Relationship by User/Partner from the Trading
Partner Relationship Menu and press Enter.
•Type 1.3.2 in the Jump Code field of any screen and press Enter.
• On the Trading Partner Relationship by EDI ID screen, type S next to the Partner
EDI ID User/Partner field and press PF2.
Screen Example
The following example illustrates the Trading Partner Relationship by Partner screen.
Info Select
EDIM024 1.3.2_____ TRADING PARTNER RELATIONSHIP BY PARTNER XXX 06/01/2011
12:00:00
Start User/Partner: YOUR_COMPANY___ / VENDOR-1_______
A User EDI ID/Partner EDI ID Qual Div
_ ABLANK 000
VENDOR-1
_ YOUR COMPANY 000
VENDOR-1
_ YOUR COMPANY 000
VENDOR-1 ZZ
_
_
_
_
END OF CROSS REFERENCE RECORDS
Enter PF1=Help PF2=TPEDI PF3=Exit PF5=Maint PF6=Nxt Part
PF7=Bwd PF8=Fwd

Trading Partner Relationship By Partner Screen EDIM024 The Partner Subsystem
IBM Sterling Gentran:Basic for z/OS Release 6.6 User Guide 2 - 183
Screen Actions
To view the relationship records for a specific User/Partner ID, enter the User/Partner ID in the
appropriate fields at the top of the screen.
The screen actions are displayed on the top of the Trading Partner Relationship by EDI ID screen.
The following table describes each function and gives instructions on how to perform those
functions.
Function Key Descriptions
Note: Standard function keys, such as PF1=Help, PF3=Exit,
PF7=Bwd, PF8=Fwd, PF12=Cancel, and
PF15=Logoff, as well as the Enter key, are defined in
Chapter 1.
PF2=TPEDI Displays the Trading Partner Relationship by EDI ID screen (begins with the
User EDI ID and Partner EDI ID selected).
PF6=Nxt Part Displays the User EDI ID and Partner EDI ID combination (begins with the
next User Partner ID).
Field Descriptions
Note: Fields that are display-only contain the statement
(protected) next to the field name in the documentation.
Fields in which you must enter a value contain the
statement (required) next to the field name in the
documentation.
To perform
this action...
Associated
with this
screen
action...
Do this...
Display the date, time and
user initials on the message
line that reflects when the
information for the selected
entry was created or last
changed.
Info Type I in the A field next to the desired
entry and press Enter.
To select the User EDI ID
and Partner EDI ID
combination from Trading
Partner Relationship File
and return to Trading
Partner Relationship by
EDI ID.
Select Make sure you are on the correct User
EDI ID and Partner EDI ID. Then, type
S in the A field next to the desired User
EDI ID and press PF2.

The Partner Subsystem Trading Partner Relationship By Partner Screen EDIM024
2 - 184 IBM Sterling Gentran:Basic for z/OS Release 6.6 User Guide
Jump Code
A 10-position alphabetic or numeric field containing the jump code for this screen. A
screen’s jump code is displayed in the Jump Code field for that screen.
To jump to another screen, press Home, type the jump code of the screen to which you
want to jump, and then press Enter.
See Chapter 1, “Getting Started,” for further information on using jump codes.
Start User (user portion)
A 15-position alphanumeric field used to enter the user portion of the User/Partner ID that
exists on the partner profile.
Start Partner (partner portion)
A 15-position alphanumeric field used to enter the trading partner portion of the User/
Partner ID that exists on the partner profile.
A (Action Code)
A 1-position alphabetic field used to specify an action to perform. Type S to select a
trading partner relationship for which to perform User/Partner ID maintenance and press
PF5. Type I (for Info) and press Enter to display the date, time and user initials on the
message line that indicate when the information for the selected entry was created or last
changed.
User EDI ID (protected)
A 35-position alphanumeric field used to display the User EDI ID portion of the user/
trading partner relationship for a specific User/Partner ID on the partner profile.
Note: This field supports the underscore substitution character
(USC). To use a USC, the substitution character must
exist on the defined partner header record.
See the topic “Using Underscore Substitution
Characters” in Chapter 7 for more information about this
feature.
User EDI ID Qualifier (protected)
A 4-position alphanumeric field used to display the Qualifier associated with the User EDI
ID, if applicable.
Partner EDI ID (protected)
A 35-position alphanumeric field used to display the Partner EDI ID portion of the user/
trading partner relationship for a specific User/Partner ID on the partner profile.
Note: This field supports the underscore substitution character.
To use a USC, the substitution character must exist on the
defined partner header record.
See the topic “Using Underscore Substitution
Characters” in Chapter 7 for more information about this
feature.

Trading Partner Relationship By Partner Screen EDIM024 The Partner Subsystem
IBM Sterling Gentran:Basic for z/OS Release 6.6 User Guide 2 - 185
Div (protected)
A 3-position alphanumeric field assigned by the user at the time the trading partner
relationship is added. The default value is 000.
Partner EDI ID Qualifier (protected)
A 4-position alphanumeric field used to display the Qualifier associated with the Partner
EDI ID, if applicable.

The Partner Subsystem Trading Partner Relationship By Partner Screen EDIM024
2 - 186 IBM Sterling Gentran:Basic for z/OS Release 6.6 User Guide

Chapter
IBM Sterling Gentran:Basic for z/OS Release 6.6 User Guide 3 - 1
3The Standards Subsystem
Overview
This chapter contains the following topics related to the Standards subsystem.
Topic Page
Before You Begin .................................................................................................................. 3-2
Standards Maintenance Menu ........................................................EDIM100 ....................... 3-8
Version Directory............................................................................EDIM111 ..................... 3-11
Version Screen ................................................................................EDIM110 ..................... 3-14
Version/Transaction Directory........................................................EDIM113 ..................... 3-17
Transaction Directory .....................................................................EDIM121/EDIM122.... 3-21
Transaction Screen..........................................................................EDIM120 ..................... 3-27
Segments Screen.............................................................................EDIM130 ..................... 3-33
Segment Element Screen ................................................................EDIM140 ..................... 3-38
Segment Element............................................................................EDIM141 ..................... 3-44
Segment Element Activity Screen..................................................EDIM150 ..................... 3-49
Data Element Definition Screen .....................................................EDIM160 ..................... 3-54
Standard Code Menu ......................................................................EDIM170 ..................... 3-58
Standard Code Directory ................................................................EDIM171 ..................... 3-60
Standard Code Maintenance Screen ...............................................EDIM172 ..................... 3-63
Code Maintenance List Options Screen .........................................EDIM173 ..................... 3-66
Transaction in Use Screen ..............................................................EDIM180 ..................... 3-68
Standard Association Screen ..........................................................EDIM105 ..................... 3-72

The Standards Subsystem Before You Begin
3 - 2 IBM Sterling Gentran:Basic for z/OS Release 6.6 User Guide
Before You Begin
What are Standards?
To use EDI effectively, trading partners must use industry-agreed-upon guidelines on what data
they transmit and how that data is arranged. Standards are those guidelines by which trading
partners conduct electronic data interchange (EDI).
Standards, though permanent and uniform, continually evolve to meet changing requirements of
the individuals and organizations that use them. However, even with the evolution of EDI
standards to meet changing needs, occasionally trading partners require unique applications of
these standards. Standards agencies issue updates to standards versions during regular intervals;
they might issue small changes, fixes, and additions intermittently. EDI users need to be able to
respond to these intermittent changes and non-standards communications quickly and easily.
The Sterling Gentran:Basic Standards subsystem has been designed to support the various national
and international EDI Standards, such as, ASC X12, UN/EDIFACT, TRADACOMS, ODETTE,
and GENCOD. Because of conflicts with Version/Release among the various Standards
Controlling Agencies, Sterling Gentran Agency is used along with Version ID to uniquely identify
a standard. The agency is a three position code that represents the Controlling Agency or board
that is responsible for issuing and maintaining the standard. Sterling Gentran uses the following
default agency codes:
XASC X12
UN UN/EDIFACT
A TRADACOMS
TTDCC
F Fixed Format
A sample usage would be ASC X12 and UN/EDIFACT both have a version 002 release 001. The
ASC X12 version is implemented as ‘002001’ with an agency of ‘X.’ The UN/EDIFACT version
is implemented as ‘002001’ with an agency of ‘UN.’
Sterling Gentran encompasses provisions to support subsets and localized standards. These
standards are based on other standards, but have been customized for specific industry or region
usage. The version is 12 positions and is comprised of the version number for three characters,
version release for the characters, and version association for six characters. The version
association identifies the subset. For example, UCS version 003010UCS is a subset of ASC X12
003010. The version association is UCS. EDIFICE version 001921ED3 is a subset of UN/
EDIFACT 001921. The version association is ED3. The controlling agency for these two subsets
are different from the original versions. To identify the agency to Sterling Gentran and maintain
uniqueness for these subsets, the Association file contains a cross-reference between the version
association and agency. The Editors in the standard loading process use this file to determine the
agency. If a version association is present, the association file is read to retrieve the agency. If no
version association is present, the default agency values identified above is used. Any time a
version is added that contains a version association, an appropriate Association/Agency record
must be added via the EDIM105 – Standard Association screen.

Before You Begin The Standards Subsystem
IBM Sterling Gentran:Basic for z/OS Release 6.6 User Guide 3 - 3
For our example, an association record is set up for 003010UCS as Association = UCS and
Agency = T, for 001921ED3 as Association = ED3 and Agency = UN. This tells the Editor to use
agency ‘T’ for any version that has a version association of ‘UCS,’ ‘UN’ for any version that has a
version association of ‘ED3.’ The agency to be used for an association should reflect the
controlling agency.
See the topics “Inbound Processing Programs” and “Outbound Processing Programs” in the IBM®
Sterling Gentran:Basic® for z/OS® Release 6.6 Technical Reference Guide for more information
about using agency and association for standard loading in the Editors and Mappers.
Several international standards, such as ODETTE, Brokernet and TRADACOMS include multiple
definitions of segments and elements within the same version. Sterling Gentran:Basic has been
structured to support up to 100 different definitions of a Segment ID or Element ID per version. A
segment version is associated with Segment ID and an element version is associated with Element
ID. The majority of segments and elements use a segment/element version of ‘00.’ If additional
definitions are needed, versions ‘01’ – ‘99’ are available. Sterling Gentran:Basic uses the segment/
element version to identify the correct definition when building maps or compliance editing
interchanges.
Sterling Gentran:Basic supports code lists for code validation in the mappers and compliance
Editors. Four files are used to contain these code values. File 1 contains supported code lists for
elements with a maximum length of 5 or less. File 2 contains supported code lists for elements
with a maximum length of 6 – 10. File 3 contains supported code lists for elements with a
maximum length of 11 – 20. File 4 contains supported code lists for elements with a maximum
length of 21 – 40.
Using the Sterling Gentran:Basic Standards subsystem, your EDI coordinator can:
• Specify EDI standards transactions for use in data translation.
• Examine transaction standards, in full detail.
• Perform interim maintenance to standard transactions.
• Create special transactions for use in unique trading partner communication.
The Standards subsystem contains all the screens you need to view, add, change, or delete data
relating to EDI standards.

The Standards Subsystem Before You Begin
3 - 4 IBM Sterling Gentran:Basic for z/OS Release 6.6 User Guide
What is in this Chapter?
The purpose of this chapter is to provide you with the reference information you need to use the
Standards subsystem of Sterling Gentran:Basic. This chapter is divided into several sections. Each
section is comprised of all reference information relating to a particular screen. In each section,
you will find the following reference information:
• The purpose of the screen
• Instructions on how to access the screen
• An example of the screen
• Descriptions of screen actions, when applicable
• A list of the valid function keys for the screen, as well as descriptions of each key
• A description and valid values for each field on the screen
How to Access the Standards Subsystem
Access all the screens in the Standards subsystem from the Standards Maintenance Menu. Perform
either of these two actions to access the Standards Maintenance Menu:
• In the Sterling Gentran Main Menu, type 2 in the Selection field to select
Standards Maintenance Menu and press Enter.
•Type 2.0 in the Jump Code field of any screen in Sterling Gentran:Basic and
press Enter.
The Standards Maintenance Menu contains an unlabeled selection field in which you type the
number corresponding to a menu option. The selection field is displayed to the left of the first
menu option. After you type the number of the menu option in the selection field, you must press
Enter for the system to display the screen corresponding to the menu option you selected.

Before You Begin The Standards Subsystem
IBM Sterling Gentran:Basic for z/OS Release 6.6 User Guide 3 - 5
Refer to Figure 3.1as you navigate the Standards subsystem. In this figure, each screen is
identified in a box. The uppermost box identifies the Standards Maintenance Menu, from which
you can access all other Standards screens. The arrow lines illustrate which screens you can access
from various locations in the Standards subsystem.
Figure 3.1 Standards Subsystem Screen Flow
Menu
Directory Directory
Maintenance
Standards
Version
Version
Version/
Transaction
Directory
Transaction
Transaction
Segment
Segment
Element
Data
Element
Transaction
in Use
Definition
Segment
Element
Activity
User
Specification
Version
Outbound
Specification
Envelope Association
Standard
Code
Menu
Standard
Code
Directory
Maintenance
Standard
Code
Standard
Code List
Options
Standard
Code
Maintenance

The Standards Subsystem Before You Begin
3 - 6 IBM Sterling Gentran:Basic for z/OS Release 6.6 User Guide
Standards Jump Codes
A jump code is a 1- to 10-position alphabetic or numeric code in the Jump Code field located at the
upper left corner of each Sterling Gentran:Basic screen. Use the jump code to move, or jump,
directly from one screen to another, while bypassing menus. All screens that are accessible via the
Sterling Gentran:Basic menu have jump codes associated with them. Screens that are accessible
only from detail screens do not have jump codes associated with them.
See Chapter 1, “Getting Started,” for further information on using jump codes.
You can jump between screens without having to display the Sterling Gentran:Basic menus. Use
the following procedure to jump between screens:
Step 1: Press Home.
The insertion point moves to the Jump Code field.
Step 2: Type the jump code and press Enter.
Note:If you move the insertion point to the Jump Code field
and you then decide not to enter a jump code, press Tab
to return to the next entry field on the screen.
The following table lists the jump codes for the Sterling Gentran:Basic Standards subsystem
menus and screens. The screens are listed by name and are arranged in the order in which they are
displayed on the Sterling Gentran:Basic menus.
Screen Jump Codes
Screen Title Name Numeric Alphabetic
Sterling Gentran Main Menu EDIM001 0.0
0
BSC
MAIN
Standards Maintenance Menu EDIM100 2.0
2
STD
Version Directory EDIM111 2.1 STD.VDIR
Version EDIM110 2.2 STD.VER
Version/Transaction Directory EDIM113 2.3 STD.VTDIR
Transaction Directory EDIM121
EDIM122
2.4 STD.TDIR
Transaction EDIM120 2.5 STD.TRN
STD.TRAN
Segment EDIM130 2.6 STD.SEG
Segment Element EDIM140 2.7 STD.SEGELE
Segment Element Activity EDIM150 2.8 STD.ACT
Data Element Definition EDIM160 2.9 STD.DD
STD.ELE

Before You Begin The Standards Subsystem
IBM Sterling Gentran:Basic for z/OS Release 6.6 User Guide 3 - 7
See Appendix A for a complete list of all Sterling Gentran:Basic jump codes and their associated
screens.
Standard Code Menu EDIM170 2.10 STD.CDE
STD.CODE
Standard Code Directory EDIM171 2.10.1 STD.CDEDIR
Standard Code Maintenance EDIM172 2.10.2 STD.CDEMNT
Code Maintenance List
Options
EDIM173 2.10.3 STD.CDEOPT
Transaction In Use EDIM180 2.11 STD.TUSE
STD.USE
Standard Association EDIM105 2.13 STD.ASSOC
If Sterling Gentran:Structure is installed
User Envelope Specification EDIM190 2.12 STD.ENV
STD.UENV
Screen Jump Codes
Screen Title Name Numeric Alphabetic

The Standards Subsystem Standards Maintenance Menu EDIM100
3 - 8 IBM Sterling Gentran:Basic for z/OS Release 6.6 User Guide
Standards Maintenance Menu EDIM100
Purpose
The Standards Maintenance Menu contains thirteen menu options that you can use to perform
standards file maintenance online. Use these screens to display, add, and change EDI standards.
Note: Menu option 12, User Envelope Specification, is
available only if IBM® Sterling Gentran:Structure® for
z/OS® is installed on your system.
How to Access
Access the Standards Maintenance Menu in either of these two ways:
• In the Sterling Gentran Main Menu, type 2 in the selection field to select the
Standards Maintenance Menu and press Enter.
•Type 2.0 in the Jump Code field of any screen and press Enter.
Menu Example
The following example illustrates the Standards Maintenance Menu.
EDIM100 2.0_______ STANDARDS MAINTENANCE MENU XXX 06/01/2011
12:00:00
Type the number of your selection below and press ENTER, or
press the PF3 key to Exit.
__ 1. Version Directory
2. Version
3. Version/Transaction Directory
4. Transaction Directory
5. Transaction
6. Segment
7. Segment Element
8. Segment Element Activity
9. Data Element Definition
10. Standard Code Menu
11. Transaction in Use
12. User Envelope Specification
13. Standard Association
Enter PF1=Help PF3=Exit
PF15=Logoff

Standards Maintenance Menu EDIM100 The Standards Subsystem
IBM Sterling Gentran:Basic for z/OS Release 6.6 User Guide 3 - 9
The Standards Maintenance Menu contains menu options that enable you to perform various
online standards maintenance functions. The list of menu options, as well as a description of each
option follows.
Note: The Standards subsystem contains additional screens that
are not listed below. The screens that are not listed are
detail screens that are displayed only from one of the
screens listed below.
Menu Option Description
1. Version Directory Lists all versions defined on the Version file.
2. Version Enables you to add or maintain a version
definition.
3. Version/Transaction
Directory
Lists all versions that contain a given
transaction.
4. Transaction Directory Lists all transactions for a given version.
5. Transaction Enables you to add or maintain a transaction
definition.
6. Segment Enables you to add or maintain a segment
definition.
7. Segment Element Enables you to add or maintain a data element
definition within a specific segment (to add or
maintain segment element conditions).
8. Segment Element Activity Enables you to add or maintain the activity
description and accumulators (if applicable)
for a data element.
9. Data Element Definition Enables you to add or maintain the data
element definition for the description of
individual data elements.
10. Standard Code Menu Provides access to the screens that enable you
to display, add, or maintain the list of codes
for a data element.
11. Transaction In Use Enables you to select the versions and specific
transactions that you use for EDI
communication.
12. User Envelope Specification Enables you to add or maintain the user
envelope definition used during fixed standard
mapping. (This menu option is available to
Sterling Gentran:Structure customers only.)
13. Standard Association Enables you to display and modify standard
association records.

The Standards Subsystem Standards Maintenance Menu EDIM100
3 - 10 IBM Sterling Gentran:Basic for z/OS Release 6.6 User Guide
Field Descriptions
Note: Fields that are display-only contain the statement
(protected) next to the field name in the documentation.
Fields in which you must enter a value contain the
statement (required) next to the field name in the
documentation.
Jump Code
A 10-position alphabetic or numeric field containing the jump code for this screen. A
screen’s jump code is displayed in the Jump Code field for that screen.
To jump to another screen, press Home, and type the jump code of the screen to which you
want to jump, and then press Enter.
See Chapter 1, “Getting Started,” for further information on using jump codes.
Selection
Type the number corresponding to the menu option you want to select and press Enter.

Version Directory EDIM111 The Standards Subsystem
IBM Sterling Gentran:Basic for z/OS Release 6.6 User Guide 3 - 11
Version Directory EDIM111
Purpose
The Version Directory lists all standards versions, whether they are user-specific or public
standard, that are in the Standards file. The system displays up to ten standards versions on the
Version Directory at one time.
You can type a partial Version ID in the Starting Version ID field. The screen contains ten Version
IDs, beginning with the closest matching Version ID, in the Version ID column. If you leave the
Starting Version ID field blank, the list begins with the first Version ID on the Standards file.
How to Access
Access the Version Directory in either of these two ways:
•Type 1 to select Version Directory from the Standards Maintenance Menu and
press Enter.
•Type 2.1 in the Jump Code field of any screen and press Enter.
Screen Example
The following example illustrates the Version Directory.
Select
EDIM111 2.1_______ VERSION DIRECTORY XXX 06/01/2011
12:00:00
Starting Version Id: G2/7________ Agency..: T__
Search Agency......: ___
A Version Agncy Envelope Description U
ID Type A
_ G2/7 T TDCC TDCC (GENERAL) VERSION 2 RELEASE 7 N
_ G2/8 T TDCC TDCC (GENERAL) VERSION 2 RELEASE 8 N
_ G2/9 T TDCC TDCC (GENERAL) VERSION 2 RELEASE 9 N
_ G3/0 T TDCC TDCC (GENERAL) VERSION 3 RELEASE 0 N
_ G3/1 T TDCC TDCC (GENERAL) VERSION 3 RELEASE 1 N
_ 00100 X ANSI-X12 ANSI INTERCHANGE CONTROL AND ACKNOWLEDGEMEN N
_ 00200 X ANSI-X12 ANSI INTERCHANGE CONTROL AND ACKNOWLEDGEMEN N
_ 00300 X ANSI-X12 INTERCHANGE CONTROL AND ACKNOWLEDGEMENT N
_ 00400 X ANSI-X12 INTERCHANGE CONTROL AND ACKNOWLEDGMENT N
_ 004001 UN EDIFACT EDIFACT CONTRL/AUTACK/KEYMAN MESSAGES (VERS N
TO SELECT, TYPE "S" BESIDE THE VERSION ID AND PRESS THE APPROPRIATE PFKEY
Enter PF1=Help PF2=Tdir PF3=Exit PF5=Vers
PF7=Bwd PF8=Fwd

The Standards Subsystem Version Directory EDIM111
3 - 12 IBM Sterling Gentran:Basic for z/OS Release 6.6 User Guide
Screen Actions
The screen actions are displayed on the top line of the Version Directory. The following table
describes each screen function and gives instructions on how to perform those functions.
Function Key Descriptions
Note: Standard function keys, such as PF1=Help, PF3=Exit,
PF7=Bwd, PF8=Fwd, PF12=Cancel, and
PF15=Logoff, as well as the Enter key, are defined in
Chapter 1.
PF2=Tdir Displays the Transaction Directory for the version selected. Type S in the A
field of the version you want to select and press PF5. If no version is selected,
the first version displayed on this screen is automatically selected.
PF5=Vers Displays the Version screen for the version selected. Type S in the A field of
the version you want to select and press PF5. If no version is selected, the first
version displayed on this screen is automatically selected.
Field Descriptions
Note: Fields that are display-only contain the statement
(protected) next to the field name in the documentation.
Fields in which you must enter a value contain the
statement (required) next to the field name in the
documentation.
Jump Code
A 10-position alphabetic or numeric field containing the jump code for this screen. A
screen’s jump code is displayed in the Jump Code field for that screen.
To jump to another screen, press Home, and type the jump code of the screen to which you
want to jump, and then press Enter.
See Chapter 1, “Getting Started,” for further information on using jump codes.
To perform
this action ...
Associated
with this
screen
action ...
Do this ...
View the Version screen for a
version on the Version
Directory.
Select Type S next to the version for which you want
to view the Version screen, and then press
PF5.

Version Directory EDIM111 The Standards Subsystem
IBM Sterling Gentran:Basic for z/OS Release 6.6 User Guide 3 - 13
Starting Version Id
A 12-position alphanumeric field that identifies the version at which the display list is to
start.
You can type a partial Version ID in this field. The system will then display ten Version
IDs, starting with the closest matching Version ID. If you leave this field blank, the
version list begins with the first version found on the Standards file.
Agency
A 3-position alphanumeric field that identifies the agency that is combined with the
starting version identification to position the display list.
Search Agency
A 3-position alphanumeric field that restricts the Version IDs being displayed on this
screen to those that match the Search Agency. If you leave this field blank, all agencies
will display.
A (Action Code)
A 1-position alphabetic field used to select a version record. Type S next to the selected
Version ID, and then press PF2 to display the Transaction Directory or PF5 to display the
Version screen.
Version ID (protected)
A 12-position alphanumeric field that identifies the version.
Agncy (protected)
A 3-position alphabetic field that contains the agency associated with the Version ID.
Envelope Type (protected)
An 8-position alphanumeric field that indicates the agency responsible for the standard.
Valid values are:
TRADACOMS = ANA TRADACOMS
EDIFACT =EDIFACT
TDCC =TDCC
ANSI-X12 =ASC X12
USER DEF = User-defined standard
Description (protected)
A 27-position alphanumeric field that contains information about the version.
UA (Update Allowed) (protected)
A 1-position alphabetic field that indicates whether or not this Version record can be
updated. Valid values are:
Y= Yes, any records for this version can be updated.
N= No, none of the records for this version can be updated.

The Standards Subsystem Version Screen EDIM110
3 - 14 IBM Sterling Gentran:Basic for z/OS Release 6.6 User Guide
Version Screen EDIM110
Purpose
The Version screen displays the highest level of standards maintenance. All standards records are
associated with a specific Version ID. The definition for a Version ID is maintained at this level.
You can view, change, or delete the definition for the Version ID on this screen.
How to Access
Access the Version screen in any one of the following ways:
• In the Standards Maintenance Menu, type 2 to select Version and press Enter.
• Type S to select a Version ID and press PF2 on the Version/Transaction Directory.
• Press PF2 on the Transaction screen.
• Type S to select a Version ID and press PF5 on the Version Directory.
•Type 2.2 in the Jump Code field of any screen and press Enter.
Screen Example
The following example illustrates the Version screen.
EDIM110 2.2_______ VERSION XXX 06/01/2011
12:00:00
Version Id.......: 004010______
Agency...........: X__
Description......: ANSI_VERSION_4_RELEASE_1_SUBRELEASE_0__ASC_X12________
Envelope Type....: X (A=ANA, E=EDIFACT, T=TDCC, X=X12)
Update Allowed...: N (Y/N)
Last Update Date: 01/23/03
Time: 10:38:21
User: XXX
Enter PF1=Help PF2=Tdir PF3=Exit PF4=Vdir PF5=Trans PF6=Nxt Vers
PF9=Add PF10=Updt PF11=Del

Version Screen EDIM110 The Standards Subsystem
IBM Sterling Gentran:Basic for z/OS Release 6.6 User Guide 3 - 15
Function Key Descriptions
Note: Standard function keys, such as PF1=Help, PF3=Exit,
PF7=Bwd, PF8=Fwd, PF12=Cancel, and
PF15=Logoff, as well as the Enter key, are defined in
Chapter 1.
PF2=Tdir Displays the Transaction Directory for the version displayed on the Version
screen.
PF4=Vdir Displays the Version Directory beginning with the version displayed on the
Version screen.
PF5=Trans Displays the Transaction screen for the displayed version.
PF6=Nxt Vers Displays the next consecutive Version record. Versions are displayed in
ascending alphanumeric order.
PF9=Add Creates a new Version record.
PF10=Updt Updates the current Version record after you have changed information on the
Version screen.
PF11=Del Deletes the current Version record.
Field Descriptions
Note: Fields that are display-only contain the statement
(protected) next to the field name in the documentation.
Fields in which you must enter a value contain the
statement (required) next to the field name in the
documentation.
Jump Code
A 10-position alphabetic or numeric field containing the jump code for this screen. A
screen’s jump code is displayed in the Jump Code field for that screen.
To jump to another screen, press Home, and type the jump code of the screen to which you
want to jump, and then press Enter.
See Chapter 1, “Getting Started,” for further information on using jump codes.
Version Id (required)
A 12-position alphanumeric field in which you enter the version identification of the
standard.
Agency
A 3-position alphabetic field that contains the agency associated with the Version ID.
Description
A 54-position alphanumeric field that contains information about this version.

The Standards Subsystem Version Screen EDIM110
3 - 16 IBM Sterling Gentran:Basic for z/OS Release 6.6 User Guide
Envelope Type
A 1-position alphanumeric field where you indicate the code for selecting the EDI
envelope type. Valid values are:
A= ANA TRADACOMS
E=EDIFACT
T=TDCC
X=ASC X12
D= User-defined standard
Update Allowed
A 1-position alphabetic field that indicates whether or not this Version record can be
updated. Valid values are:
Y= Yes, any records for this version can be updated.
N= No, none of the records for this version can be updated.
Last Update Date (protected)
An 8-position field that displays the date on which this Version record was created or last
changed. The date format is MM/DD/YY.
Last Update Time (protected)
An 8-position field that displays the time at which this version record was created or last
changed. The time format is HH:MM:SS.
User (protected)
A 3-position field that displays the initials of the user whom created or last changed this
Version record.

Version/Transaction Directory EDIM113 The Standards Subsystem
IBM Sterling Gentran:Basic for z/OS Release 6.6 User Guide 3 - 17
Version/Transaction Directory EDIM113
Purpose
The Version/Transaction Directory lists all versions containing a specific transaction. The list of
versions begins with the value entered in the Starting Version ID field.
You can type a partial Version ID in the Starting Version ID field. The system displays up to ten
Version IDs, beginning with the closest matching Version ID, in the Version ID column. If you
leave the Starting Version ID field blank, the list begins with the first Version ID on the Standards
file.
How to Access
Access the Version/Transaction Directory in any one of the following ways:
•Type 3 to select Version/Transaction Directory in the Standards Maintenance
Menu and press Enter.
• Type S to select the appropriate Transaction number and press PF14 on the
Transaction Directory.
• Press PF14 on the Transaction screen.
•Type 2.3 in the Jump Code field of any screen in Sterling Gentran:Basic and
press Enter.
Screen Example
The following example illustrates the Version/Transaction Directory.
Select
EDIM113 2.3_______ VERSION/TRANSACTION DIRECTORY XXX 06/01/2011
12:00:00
Transaction Id.....: ______
Starting Version Id: 004010______ Search Limit: 0050
Search Agency......: X__
A Version Agncy Rlse Envelope Description
ID Type
_ 004010 X ANSI-X12 ANSI VERSION 4 RELEASE 1 SUBRELEASE 0 A
_ 004010AIAG X ANSI-X12 AIAG - X12 VERSION 4, RELEASE 1, FEBRUAR
_ 004010RIFMAT X ANSI-X12 RAIL INDUSTRY FORUM VERSION 4, RELEASE
_ 004010TI0900 X ANSI-X12 X12 TELECOMMUNICATIONS INDUSTRY - ISSUE
_ 004011 X ANSI-X12 ANSI VERSION 4 RELEASE 1 SUBRELEASE 1 A
_ 004012 X ANSI-X12 ANSI VERSION 4 RELEASE 1 SUBRELEASE 2 A
_ 00402 X ANSI-X12 INTERCHANGE CONTROL AND ACKNOWLEDGMENT
_ 004020 X ANSI-X12 ANSI VERSION 4 RELEASE 2 SUBRELEASE 0 A
_ 004021 X ANSI-X12 ANSI VERSION 4 RELEASE 2 SUBRELEASE 1 A
_ 1 X ANSI-X12 VERSION 1 SPECIAL FOR CHRYSLER CORP
TO SELECT, TYPE "S" BESIDE THE VERSION ID AND PRESS THE APPROPRIATE PFKEY
Enter PF1=Help PF2=Vers PF3=Exit PF4=Tdir PF5=Trans
PF7=Bwd PF8=Fwd

The Standards Subsystem Version/Transaction Directory EDIM113
3 - 18 IBM Sterling Gentran:Basic for z/OS Release 6.6 User Guide
Screen Actions
The screen actions are displayed on the top line of the Version/Transaction Directory. The
following table describes each screen function, and gives instructions on how to perform those
functions.
Function Key Descriptions
Note: Standard function keys, such as PF1=Help, PF3=Exit,
PF7=Bwd, PF8=Fwd, PF12=Cancel, and
PF15=Logoff, as well as the Enter key, are defined in
Chapter 1.
PF2=Vers Displays the Version screen for the version selected. Type S in the A field of
the version you want to select and press PF2. If no version is selected, the first
version displayed on this screen is automatically selected.
PF4=Tdir Displays the Transaction Directory for the version selected. Type S in the A
field of the version you want to select and press PF4. If no version is selected,
the first version displayed on this screen is automatically selected.
PF5=Trans Displays the Transaction screen for the transaction selected.
To perform
this action ...
Associated
with this
screen
action ...
Do this ...
View the Version screen for a
version on the Version/
Transaction Directory.
Select Type S next to the version for which
you want to view the Version screen,
and then press PF2.
View the Transaction screen
for a version on the Version/
Transaction Directory.
Select Type S next to the version for which
you want to view the Transaction
screen, and then press PF5.
View the Transaction
Directory for a version on the
Version/Transaction
Directory.
Select Type S next to the version for which
you want to view the Transaction
Directory, and then press PF4.

Version/Transaction Directory EDIM113 The Standards Subsystem
IBM Sterling Gentran:Basic for z/OS Release 6.6 User Guide 3 - 19
Field Descriptions
Note: Fields that are display-only contain the statement
(protected) next to the field name in the documentation.
Fields in which you must enter a value contain the
statement (required) next to the field name in the
documentation.
Jump Code
A 10-position alphabetic or numeric field containing the jump code for this screen. A
screen’s jump code is displayed in the Jump Code field for that screen.
To jump to another screen, press Home, and type the jump code of the screen to which you
want to jump, and then press Enter.
See Chapter 1, “Getting Started,” for further information on using jump codes.
Transaction Id
A 6-position alphanumeric field that specifies a transaction identification for which the
system displays versions containing that transaction.
Starting Version Id
A 12-position alphanumeric field in which you enter the identification of the version at
which the display list is to start. You can type a partial Version ID in this field. The system
displays a list of Version IDs, starting with the nearest matching Version ID, in the Version
ID column. If you leave this field blank, the list begins with the first version found on the
Standards file.
Search Limit
A 4-digit numeric field in which you enter the maximum number of reads of the
Transaction file before the results are displayed on the screen. The default value is 50. If
the system reaches the search limit, the message ‘Search Limit Exceeded’ is displayed
near the bottom of the screen. To view additional versions, press PF8 or change the limit
and press Enter.
Note: To improve response time, reduce the search limit.
Search Agency
A 3-position alphanumeric field that restricts the Version IDs being displayed on this
screen to those that match the Search Agency. If you leave this field blank, all agencies
will display.
A (Action Code)
A 1-position alphabetic field used to select a transaction record. Type S next to the
selected Transaction ID, and then press PF2 to display the Version screen, PF4 to display
the Transaction Directory, or PF5 to display the Transaction screen.
Version ID (protected)
A 12-position alphanumeric field that identifies the version of the standard.

The Standards Subsystem Version/Transaction Directory EDIM113
3 - 20 IBM Sterling Gentran:Basic for z/OS Release 6.6 User Guide
Agncy (protected)
A 3-position alphabetic field that contains the agency associated with the Version ID.
Rlse (protected)
A 1-position alphanumeric field that specifies the release number for the transaction
identification. The release number is currently only being used for ANA TRADACOMS
standards.
Envelope Type (protected)
An 8-position alphanumeric field that indicates the envelope category that the version
belongs. Valid values are:
TRADACOMS = ANA TRADACOMS
EDIFACT =EDIFACT
TDCC =TDCC
ANSI-X12 =ASC X12
USER DEF = User-defined standard
Description (protected)
A 41-position alphanumeric field that contains information about the version.

Transaction Directory EDIM121/EDIM122 The Standards Subsystem
IBM Sterling Gentran:Basic for z/OS Release 6.6 User Guide 3 - 21
Transaction Directory EDIM121/EDIM122
Purpose
The Transaction Directory lists all transactions for a given version. The system displays as many
as ten transactions on the Transaction Directory at one time. To view additional transactions, press
PF8.
You can type a partial Version ID in the Version ID field then press PF6. The system will start
displaying Transactions for the Version ID with the closest matching Version ID. If you leave the
Starting Trans ID field blank, the list begins with the first transaction for the Version ID on the
standards file.
Two screens exist for transaction directories. The EDIM122 screen displays for TRADACOMS
standards Version IDs and the EDIM121 screen displays for non-TRADACOMS standards
Version IDs.
Difference Between the Two Transaction Directories
The Transaction Directory for TRADACOMS versions functions the same as the non-
TRADACOMS Transaction Directory. The difference is the order in which the transactions are
listed.
The non-TRADACOMS Transaction Directory lists transactions in the order in which they are
displayed on the standard Transaction file (e.g., in ascending alphanumeric version order).
The TRADACOMS Transaction Directory lists transactions in logical order within the document,
within ascending numeric release order, within ascending alphanumeric order. This means that a
document’s header transaction is followed by its detail transaction(s), followed by its trailer
transaction.
How to Access
Access the appropriate Transaction Directory in any one of the following ways.
Note: You do not need to indicate whether you need EDIM121
or EDIM122. The system automatically displays the
Transaction Directory, based on the version you select.
•Type 4 to select Transaction Directory on the Standards Maintenance Menu and
press Enter.
•Type S to select the appropriate Version ID and press PF2 on the Version
Directory.
• Type a Version ID on the Version screen and press PF2.
• Type a transaction code and Version ID on the Transaction screen and press PF4.
•Type S to select a Version ID on the Version/Transaction screen and press PF4.
•Type 2.4 in the Jump Code field of any screen in Sterling Gentran:Basic and
press Enter.

The Standards Subsystem Transaction Directory EDIM121/EDIM122
3 - 22 IBM Sterling Gentran:Basic for z/OS Release 6.6 User Guide
Screen Example
This example illustrates the Transaction Directory (EDIM121) that displays for most versions.
Screen Actions
The screen actions are displayed on the top line of the Transaction Directory. The following table
describes each screen function, and gives instructions on how to perform those functions.
To perform
this action ...
Associated
with this
screen
action ...
Do this ...
View the Version Directory for a
transaction on the Transaction
Directory.
Select Type S next to the transaction for
which you want to view the Version
Directory, and then press PF4.
View the Transaction screen for a
transaction on the Transaction
Directory.
Select Type S next to the transaction for
which you want to view the
Transaction screen, and then press
PF5.
View the directory of
transactions for the next version.
N/A Press PF6.
View the Version/Transaction
Directory for a transaction on the
Transaction Directory.
Select Type S next to the transaction for
which you want to view the Version/
Transaction Directory, and then press
PF14.
Select
EDIM121 2.4_______ TRANSACTION DIRECTORY XXX 06/01/2011
12:00:00
Version ID. . . . . : 004010______ Agency. . : X__
Starting Trans ID . : ______
Description: ANSI VERSION 4 RELEASE 1 SUBRELEASE 0 ASC X12
Trans Func
A ID Id Description
_ CONTROL TRANSACTION
_ 100 PG INSURANCE PLAN DESCRIPTION
_ 101 NL NAME AND ADDRESS LISTS
_ 104 SA AIR SHIPMENT INFORMATION
_ 105 BF BUSINESS ENTITY FILINGS
_ 106 MH MOTOR CARRIER RATE PROPOSAL
_ 107 MC REQUEST FOR MOTOR CARRIER RATE PROPOSAL
_ 108 MK RESPONSE TO A MOTOR CARRIER RATE PROPOSAL
_ 109 VE VESSEL CONTENT DETAILS
_ 110 IA AIR FREIGHT DETAILS AND INVOICE
TO SELECT, TYPE "S" BESIDE THE TRANS NO AND PRESS THE APPROPRIATE PFKEY
Enter PF1=Help PF3=Exit PF4=Vdir PF5=Trans PF6=Nxt Vers
PF7=Bwd PF8=Fwd PF14=VTdir

Transaction Directory EDIM121/EDIM122 The Standards Subsystem
IBM Sterling Gentran:Basic for z/OS Release 6.6 User Guide 3 - 23
Function Key Descriptions
Note: Standard function keys, such as PF1=Help, PF3=Exit,
PF7=Bwd, PF8=Fwd, PF12=Cancel, and
PF15=Logoff, as well as the Enter key, are defined in
Chapter 1.
PF4=Vdir Displays the Version Directory, starting with the version displayed on the
Transaction Directory.
PF5=Trans Displays the Transaction screen for the transaction selected.
PF6=Nxt Vers Displays the next consecutive Version record. Versions are displayed in
ascending alphanumeric order.
PF14=VTdir Displays the Version/Transaction Directory for the version/ transaction
selected.
Field Descriptions
Jump Code
A 10-position alphabetic or numeric field containing the jump code for this screen. A
screen’s jump code is displayed in the Jump Code field for that screen.
To jump to another screen, press Home, and type the jump code of the screen to which you
want to jump, and then press Enter.
See Chapter 1, “Getting Started,” for further information on using jump codes.
Version ID
A 12-position alphanumeric field in which you identify the version of the standard.
Agency
A 3-position alphabetic field that contains the agency associated with the Version ID.
Starting Trans ID
A 6-position alphanumeric field that specifies a transaction identification with which the
Version ID list is to begin. Type a Transaction ID in this field. You can type a partial
Transaction ID in this field. The system displays up to ten transactions for the closest
matching Transaction ID. To view additional transactions, press PF8. If you leave this
field blank, the system begins with the first transaction for the particular version on the
Standards file.
Description (protected)
A 46-position alphanumeric field that contains information about the version.
A (Action Code)
A 1-position alphabetic field used to select a transaction record. Type S next to the
selected Trans ID, and then press PF4 to display the Version Directory, PF5 to display the
Transaction screen, or PF14 to display the Version/Transaction Directory.

The Standards Subsystem Transaction Directory EDIM121/EDIM122
3 - 24 IBM Sterling Gentran:Basic for z/OS Release 6.6 User Guide
Trans ID (protected)
A 6-position alphanumeric field that identifies the transaction.
Func Id (protected)
A 6-position alphanumeric field that displays the functional group identification for the
transaction, if a functional group identification exists.
Description (protected)
A 46-position alphanumeric field that contains information about the transaction.
Screen Example
This example illustrates the Transaction Directory that is displayed only for transactions in ANA
TRADACOMS versions (EDIM122).
Screen Actions
The screen actions are displayed on the top line of the Transaction Directory. The following table
describes each screen function, and gives instructions on how to perform those functions.
To perform
this action ...
Associated
with this
screen
action ...
Do this ...
View the Version Directory for a
transaction on the Transaction
Directory.
Select Type S next to the transaction for which
you want to view the Version Directory,
and then press PF4.
Select
EDIM122 2.4________ TRANSACTION DIRECTORY XXX 06/01/2011
12:00:00
Version ID.........: ANA001______ Agency....: A
Starting Trans ID..: _______ Release...: __
Description: TRADACOMS UNITED KINGDOM
Trans
A ID Rel Description
_ 0 CONTROL TRANSACTION
_ AVLHDR 1 AVAILABILITY REPORT HEADER
_ AVLDET 1 AVAILABILITY REPORT DETAILS
_ AVLTLR 1 AVAILABILITY REPORT TRAILER
_ GENHDR 1 GENERAL COMMUNICATION HEADER
_ GENRAL 2 GENERAL COMMUNICATIONS TEXT
_ GENTLR 1 GENERAL COMMUNICATIONS TRAILER
_ LPRHDR 1 DRAFT - LOC PLAN RPT HEADER
_ LPRDET 1 DRAFT - LOC PLAN RPT DETAILS
_ LPRTLR 1 DRAFT - LOC PLAN RPT TRAILER
END OF TRANSACTION SET
Enter PF1=Help PF3=Exit PF4=Vdir PF5=Trans PF6=Nxt Ver
PF7=Bwd PF8=Fwd PF14=VTdir

Transaction Directory EDIM121/EDIM122 The Standards Subsystem
IBM Sterling Gentran:Basic for z/OS Release 6.6 User Guide 3 - 25
Function Key Descriptions
Note: Standard function keys, such as PF1=Help, PF3=Exit,
PF7=Bwd, PF8=Fwd, PF12=Cancel, and
PF15=Logoff, as well as the Enter key, are defined in
Chapter 1.
PF4=Vdir Displays the Version Directory, starting with the version displayed on the
Transaction Directory.
PF5=Trans Displays the Transaction screen for the transaction selected.
PF6=Nxt Vers Displays the next consecutive Version record. Versions will display in
ascending alphanumeric order.
PF14=VTdir Displays the Version/Transaction Directory for the version/ transaction
selected.
Field Descriptions
Note: Fields that are display-only contain the statement
(protected) next to the field name in the documentation.
Fields in which you must enter a value contain the
statement (required) next to the field name in the
documentation.
Jump Code
A 10-position alphabetic or numeric field containing the jump code for this screen. A
screen’s jump code is displayed in the Jump Code field for that screen.
To jump to another screen, press Home, and type the jump code of the screen to which you
want to jump, and then press Enter.
See Chapter 1, “Getting Started,” for further information on using jump codes.
View the Transaction screen for a
transaction on the Transaction
Directory.
Select Type S next to the transaction for which
you want to view the Transaction
screen, and then press PF5.
View the directory of
transactions for the next version.
N/A Press PF6.
View the Version/Transaction
Directory for a transaction on the
Transaction Directory.
Select Type S next to the transaction for which
you want to view the Version/
Transaction Directory, and then press
PF14.
To perform
this action ...
Associated
with this
screen
action ...
Do this ...

The Standards Subsystem Transaction Directory EDIM121/EDIM122
3 - 26 IBM Sterling Gentran:Basic for z/OS Release 6.6 User Guide
Version ID
A 12-position alphanumeric field in which you identify the version of the standard.
Agency
A 3-position alphabetic field that contains the agency associated with the version
identification.
Starting Trans ID
A 6-position alphanumeric field that specifies a transaction identification with which the
Version ID list is to begin. Type a Transaction ID in this field. You can type a partial
Transaction ID in this field. The system displays up to ten transactions for the closest
matching Transaction ID. To view additional transactions, press PF8. If you leave this
field blank, the system begins with the first transaction for the particular version on the
Standards file.
Release
A 1-digit numeric field that specifies the release number for the starting Transaction ID
entered.
Description (protected)
A 46-position alphanumeric field that contains information about the version.
A (Action Code)
A 1-position alphabetic field used to select a transaction record. Type S next to the
selected Trans ID, then press PF4 to display the Version Directory screen, PF5 to display
the Transaction screen, or PF14 to display the Version/Transaction Directory.
Trans ID (protected)
A 6-position alphanumeric field that identifies the transaction for the specific transaction.
Rel (protected)
A 1-position alphanumeric field that displays the release number of the Transaction ID.
Description (protected)
A 46-position alphanumeric field that contains information about the transaction.

Transaction Screen EDIM120 The Standards Subsystem
IBM Sterling Gentran:Basic for z/OS Release 6.6 User Guide 3 - 27
Transaction Screen EDIM120
Purpose
The Transaction screen enables you to add, display, and change the definition for a specific
transaction within a version.
The Transaction screen is displayed differently, depending on whether the standard version entered
on the screen is TRADACOMS or non-TRADACOMS.
Difference Between the Two Transaction Screen Displays
The Transaction screen for TRADACOMS versions displays additional information specific to
TRADACOMS. This information consists of release number, previous transaction indicator, next
transaction (1) code, next release (1) number, next transaction (2) code, next release (2) number,
next transaction (3), next release (3), next transaction (4), next release (4), and RSGRSG release
number.
See the “Field Descriptions” sub-topic following in this section for further information on the
TRADACOMS fields.
How to Access
Access the appropriate Transaction screen in any one of the following ways:
• In the Standards Maintenance Menu, type 5 to select Transaction and press Enter.
• Press PF5 on the Version screen.
• Press PF5 on the Version/Transaction Directory.
•Type S to select a transaction number and press PF5 on the Transaction Directory.
•Type 2.5 in the Jump Code field of any screen and press Enter.

The Standards Subsystem Transaction Screen EDIM120
3 - 28 IBM Sterling Gentran:Basic for z/OS Release 6.6 User Guide
Screen Examples
The following example illustrates the Transaction screen that is displayed for most versions.
The following example illustrates the Transaction screen that is displayed only for transactions in
ANA TRADACOMS versions.
EDIM120 2.5_______ TRANSACTION XXX 06/01/2011
12:00:00
Transaction Code.....: ______
Version Id...........: 004010______ Agency.: X__
Description..........: CONTROL_TRANSACTION________________________________
Functional Id........: ______
LS/LE Bounding Ind...: _ (Y/N/ )
NTE Float Ind........: _ (Y/N/ )
Number of Segments...: 0026 Repeat Ind: N (Y/N)
Job Name: _________
Last Update Date: 05/01/04
Time: 11:08:55
User: XXX
Enter PF1=Help PF2=Vers PF3=Exit PF4=Tdir PF5=Segment PF6=Nxt Tran
PF7=Rpt PF9=Add PF10=Updt PF11=Del PF14=Vtdir
EDIM120 2.5_______ TRANSACTION XXX 06/01/2011
12:00:00
Transaction Code.....: INVOIC Release: 9
Version Id...........: ANA001______ Agency.: A__
Description..........: INVOICE_DETAILS____________________________________
Functional Id........: INVOIC
LS/LE Bounding Ind...: _ (Y/N/ )
NTE Float Ind........: _ (Y/N/ )
Number of Segments...: 0010 Repeat Ind: N (Y/N)
Prev Transaction.....: Y
Next Transaction (1).: VATTLR Release: 9
Next Transaction (2).: ______ Release: _
Next Transaction (3).: ______ Release: 0
Next Transaction (4).: ______ Release: 0 Job Name: _________
RSGRSG Release.......: _
Last Update Date: 03/31/04
Time: 11:39:24
User: XXX
Enter PF1=Help PF2=Vers PF3=Exit PF4=Tdir PF5=Segment PF6=Nxt Tran
PF7=Rpt PF9=Add PF10=Updt PF11=Del PF14=VTdir

Transaction Screen EDIM120 The Standards Subsystem
IBM Sterling Gentran:Basic for z/OS Release 6.6 User Guide 3 - 29
Screen Actions
The screen actions are displayed on the top line of the Transaction screen. The following table
describes each screen function, and gives instructions on how to perform those functions.
Function Key Descriptions
Note: Standard function keys, such as PF1=Help, PF3=Exit,
PF8=Fwd, PF12=Cancel, and PF15=Logoff, as well as
the Enter key, are defined in Chapter 1.
PF2=Vers Displays the Version screen for the transaction selected on the Transaction
Directory.
PF4=Tdir Displays the Transaction Directory.
PF5=Segment Displays the Segments screen for the displayed transaction. If no transaction
is displayed on this screen, a blank Segments screen is displayed.
PF6=Nxt Tran Displays the next consecutive Transaction record. Transactions are displayed
in ascending alphanumeric order.
PF7=Rpt Allows you to submit the batch Standards Print report for the standard
transaction displayed at the top of the screen.
Note: Codes are not printed for the requested transaction. If you
need to print all of the code records associated with a
transaction, execute the EXEC036 JCL member and set
the "Print Codes" flag to "Y" in the parameter record.
PF14=VTdir Displays the Version/Transaction Directory for the transaction selected on the
Transaction screen.
To perform
this action ...
Associated
with this
screen
action ...
Do this ...
View an existing Transaction
record.
N/A Type the transaction code and Version
ID and press Enter.
Create a new Transaction
record.
N/A Complete the screen fields and press
PF9 to add the record.
Change an existing
Transaction record.
N/A Display the record, type the changes,
and then press PF10 to update the
record.
Delete an existing
Transaction record.
N/A Press PF11 to delete the record. The
system prompts you to confirm or
cancel the deletion.

The Standards Subsystem Transaction Screen EDIM120
3 - 30 IBM Sterling Gentran:Basic for z/OS Release 6.6 User Guide
Field Descriptions
Note: Fields that are display-only contain the statement
(protected) next to the field name in the documentation.
Fields in which you must enter a value contain the
statement (required) next to the field name in the
documentation.
Jump Code
A 10-position alphabetic or numeric field containing the jump code for this screen. A
screen’s jump code is displayed in the Jump Code field for that screen.
To jump to another screen, press Home and type the jump code of the screen to which you
want to jump, and then press Enter.
See Chapter 1, “Getting Started,” for further information on using jump codes.
Transaction Code (required)
A 6-position alphanumeric field in which you enter the transaction code.
Release (ANA TRADACOMS versions only)
A 1-digit numeric field that indicates the release number for the Transaction ID.
Version Id (required)
A 12-position alphanumeric field in which you enter the version identification of the
standard.
Agency
A 3-position alphabetic field that contains the agency associated with the Version ID.
Description
A 51-position alphanumeric field containing information about the transaction.
Functional Id
A 6-position alphanumeric field that identifies the functional group. You can leave this
field blank if a functional identification does not exist for the specified transaction. The
functional identification is usually determined by the controlling agency.
LS/LE Bounding Ind (required)
A 1-character alphabetic field that indicates how LS/LE segments are used within a
transaction. Valid values are:
Y = LS/LE segments are present in the transaction and are used to
determine position (bounded).
N = LS/LE segments are present in the transaction but are not used to
determine position (unbounded).
blank= No LS/LE segments are present in the transaction.

Transaction Screen EDIM120 The Standards Subsystem
IBM Sterling Gentran:Basic for z/OS Release 6.6 User Guide 3 - 31
NTE Float Ind (required)
A 1-position alphabetic field that indicates whether or not the NTE segment (the Note
segment) is displayed outside of a defined sequence order in the transaction (to float).
Valid values are:
Y= NTE segments are present in the transaction and are displayed
anywhere in the document.
N= NTE segments are present in the transaction but are assigned a
position in the document.
blank= NTE segments are NOT present in the transaction.
Number of Segments (required)
A 4-position numeric field that contains the number of segments in this transaction. This
number must be greater than zero.
Repeat Ind
A 1-position alphabetic field that indicates if there are any repeating elements/group
elements in the transaction set. Valid values:
Y= Yes, there are repeating elements/group elements in this transaction.
N= No, there are no repeating elements/group elements (default value).
Prev Transaction (ANA TRADACOMS versions only)
A 1-position alphabetic flag that indicates if this Transaction ID (message) is part of a
logical document and is preceded by another message. The first message in a logical
document (usually a Header message) contains the value ‘N’ in this field as it begins the
logical document. Valid values:
Y= Yes, this message is part of a logical document and is preceded by
another message.
N= No, this message is not preceded by another message in the logical
document.
Next Transaction (1) (ANA TRADACOMS versions only)
A 6-position alphanumeric field that indicates the next message for the logical document.
This field is blank for the last message in a logical document (usually a Trailer message).
Release
A 1-position numeric field that displays the release for the message in Next Transaction
(1).
Next Transaction (2) (ANA TRADACOMS versions only)
A 6-position alphanumeric field that indicates the next message for the logical document.
This field is used if the message is used in multiple logical documents. This field is blank
if the message is only used in a single logical document.
Release
A 1-position numeric field that displays the release of the next linked transaction in the
Next Transaction (2) field.

The Standards Subsystem Transaction Screen EDIM120
3 - 32 IBM Sterling Gentran:Basic for z/OS Release 6.6 User Guide
Next Transaction (3) (ANA TRADACOMS versions only)
A 6-position alphanumeric field that indicates the next message for the logical document.
This field is used if the message is used in multiple logical documents. Also, this field is
blank if the message is only used in a single logical document.
Release
A 1-position numeric field that displays the release of the next linked transaction in the
Next Transaction (3) field.
Next Transaction (4) (ANA TRADACOMS versions only)
A 6-position alphanumeric field that indicates the next message for the logical document.
This field is used if the message is used in multiple logical documents. This field is blank
if the message is only used in a single logical document.
Release
A 1-position numeric field that displays the release of the next linked transaction in the
Next Transaction (4) field.
RSGRSG Release (ANA TRADACOMS versions only)
A 1-position numeric field that indicates the release of RSGRSG message that belongs
with this message. This field is coded for the first message (usually a Header message) of
those logical documents that can use the RSGRSG message.
Job Name
An 8-position alphanumeric field used to designate a user-specified jobname when
printing a report using the PF7 key. Valid values are any valid jobname.
To select reports for printing, type the user-specified jobname in the Job Name field and
press PF7. If you do not type a value in the Job Name field, the system uses a default
value, which was defined during installation customization of the JCL (EDIRJCL) file.
Last Update Date (protected)
An 8-position numeric field that indicates the date on which the Transaction record was
created or last changed. The date format is MM/DD/YY.
Time (protected)
An 8-position field that displays the time at which this Transaction record was created or
last changed. The time format is HH:MM:SS.
User (protected)
A 3-position field that displays the initials of the user who created or last changed this
Transaction record.

Segments Screen EDIM130 The Standards Subsystem
IBM Sterling Gentran:Basic for z/OS Release 6.6 User Guide 3 - 33
Segments Screen EDIM130
Purpose
The Segments screen enables you to add, display, and change the definition for a specific segment
within a transaction.
How to Access
Access the Segments screen in any one of the following ways:
•Type 6 to select Segment from the Standards Maintenance Menu and press Enter.
• Press PF5 on the Transaction screen.
•Type 2.6 in the Jump Code field of any screen in Sterling Gentran:Basic and
press Enter.
Screen Examples
The following example illustrates the Segments screen that is displayed for most versions.
Add Delete Update Select Info
EDIM130 2.6_______ SEGMENTS XXX 06/01/2011
12:00:00
Version Id......: 00001______ Agency..: X__
Transaction ID..: ______
******Segment****** Man ***Use*** **Loop*** DE Seg Loop LP Act
A No Id Ver Ty Req Cde Min Max Min Max Count Grp Id B/E Cnt
_ 0001 AC1_ 00 H _ O 1 999999 _ ______ ___5 __ ______ _ ___
INTERCHANGE_ACKNOWLEDGEMENT__________________________________________
_ 0002 BG__ 00 H _ O 1 _____1 _ ______ ___7 __ ______ _ __1
TRANSMISSION_CONTROL_HEADER________________________________________
_ 0003 EG__ 00 H _ O 1 _____1 _ ______ ___4 __ ______ _ __1__
TRANSMISSION_CONTROL_TRAILER______________________________________ _
_ 0004 GE__ 00 H _ O 1 _____1 _ ______ ___2 __ ______ _ __1_
FUNCTIONAL_GROUP_TRAILER__________________________________________
_ 0005 GS__ 00 H _ O 1 _____1 _ ______ ___8 __ ______ _ __1
FUNCTIONAL_GROUP_HEADER_____________________________________________
Enter PF1=Help PF3=Exit PF4=Trans PF5=Elements PF6=Nxt Tran
PF7=Bwd PF8=Fwd

The Standards Subsystem Segments Screen EDIM130
3 - 34 IBM Sterling Gentran:Basic for z/OS Release 6.6 User Guide
This an example of the Segments screen that is displayed only for transactions in ANA
TRADACOMS versions.
Screen Actions
The screen actions are displayed on the top line of the Segments screen. The following table
describes each screen function, and gives instructions on how to perform those functions.
To perform
this action ...
Associated
with this
screen
action ...
Do this ...
View an existing Segment
record.
N/A Type the ID for the version in the
Version ID field, the agency in the
Agency field, and the transaction code
in the Transaction Code field, and
then press Enter
View the Segment Element
screen for an existing
segment.
Select Type S in the A field next to the
segment for which you want to view
elements, and then press PF5.
Create a new Segment record. Add Type A in the A field, complete the
fields for the segment, and then press
Enter.
Change an existing Segment
record.
Update Type U in the A field next to the
segment you want to change, change
the data in any of the fields for that
segment, and then press Enter
Add Delete Update Select Info
EDIM130 2.6_______ SEGMENTS XXX 06/01/2011
12:00:00
Version Id......: ANA001______ Agency..: A__
Transaction ID..: ______ Release: 0
******Segment****** Man ***Use*** **Loop*** DE Seg Loop LP Act
A No Id Ver Ty Req Cde Min Max Min Max Count Grp Id B/E Cnt
_ 0001 AC1_ 00 H _ O 1 999999 _ ______ ___5 __ ______ _ ___
INTERCHANGE_ACKNOWLEDGEMENT______________________________________
_ 0002 BG__ 00 H _ O 1 _____1 _ ______ ___7 __ ______ _ __1
TRANSMISSION_CONTROL_HEADER______________________________________
_ 0003 EG__ 00 H _ O 1 _____1 _ ______ ___4 __ ______ _ __1
TRANSMISSION_CONTROL_TRAILER_____________________________________
_ 0004 GE__ 00 H _ O 1 _____1 _ ______ ___2 __ ______ _ __1
FUNCTIONAL_GROUP_TRAILER_________________________________________
_ 0005 GS__ 00 H _ O 1 _____1 _ ______ ___8 __ ______ _ __1
FUNCTIONAL_GROUP_HEADER__________________________________________
Enter PF1=Help PF3=Exit PF4=Trans PF5=Elements PF6=Nxt Tran
PF7=Bwd PF8=Fwd

Segments Screen EDIM130 The Standards Subsystem
IBM Sterling Gentran:Basic for z/OS Release 6.6 User Guide 3 - 35
Function Key Descriptions
Note: Standard function keys, such as PF1=Help, PF3=Exit,
PF7=Bwd, PF8=Fwd, PF12=Cancel, and
PF15=Logoff, as well as the Enter key, are defined in
Chapter 1.
PF4=Trans Displays the Transaction screen for these segments.
PF5=Elements Displays the Segment Elements screen. Type S in the A field next to the
segment for which you want to view elements, and then press PF5 to display
the Segment Elements screen.
PF6=Nxt Tran Displays the Segments screen for the next consecutive Transaction ID.
Segments are displayed in ascending alphanumeric order.
Field Descriptions
Note: Fields that are display-only contain the statement
(protected) next to the field name in the documentation.
Fields in which you must enter a value contain the
statement (required) next to the field name in the
documentation.
Jump Code
A 10-position alphabetic or numeric field containing the jump code for this screen. A
screen’s jump code is displayed in the Jump Code field for that screen.
To jump to another screen, press Home and type the jump code of the screen to which you
want to jump, and then press Enter.
See Chapter 1, “Getting Started,” for further information on using jump codes.
Delete an existing Segment
record.
Delete Type D in the A field next to the
segment you want to delete, and then
press Enter. The system prompts you
to confirm or cancel the deletion.
Display the date, time, and
user initials, on the message
line, to indicate when the
information for the selected
entry was created or last
changed.
Info Type I in the A field next to the
desired entry and press Enter.
To perform
this action ...
Associated
with this
screen
action ...
Do this ...

The Standards Subsystem Segments Screen EDIM130
3 - 36 IBM Sterling Gentran:Basic for z/OS Release 6.6 User Guide
Version Id (required)
A 12-position alphanumeric field in which you enter the version identification of the
standard.
Agency (required)
A 3-position alphabetic field that contains the agency associated with the Version ID.
Transaction ID (required)
A 6-position alphanumeric field in which you enter the transaction code.
Release (ANA TRADACOMS version only)
A 1-position numeric field that indicates the release number for the Transaction ID.
A (Action Code)
A 1-position alphabetic field used to specify an action. Type S next to the selected
Segment ID and press PF5 to display the Segment Element screen. Type A to add a
segment record, U to update a record, D to delete a record, or I to display the date, time and
user initials on the message line that indicate when the information for the selected entry
was created or last changed. Press Enter to perform the function.
Segment No (required)
A 4-position numeric field indicating the position the segment is displayed in the
transaction.
Segment Id (required)
A 4-position alphanumeric field that indicates the segment identifier.
Segment Ver (required)
A 2-position numeric field that indicates the version number associated with this segment.
Segment Ty (required)
A 1-position alphabetic field that indicates the section where the segment is displayed.
Valid values are:
H=Header
D=Detail
S=Summary
F=Float
Req
Reserved for future use.
Man Cde (required)
A 1-position alphabetic field that indicates whether the segment is required to be present
in the transaction. Valid values are:
M= Mandatory – segment must be present.
O= Optional – segment is not required.
F= Floating – segment is displayed anywhere in transaction.
C= Conditional – segment is not required.

Segments Screen EDIM130 The Standards Subsystem
IBM Sterling Gentran:Basic for z/OS Release 6.6 User Guide 3 - 37
Min Use
A 1-position numeric field that indicates the minimum number of required occurrences for
this segment. The default is zero for optional segments and one for mandatory segments.
Max Use (required)
A 6-digit numeric field that indicates the maximum number of times that a particular
segment is allowed to occur, in succession, at a specific location within the transaction.
Min Loop
A 1-position numeric field that indicates the minimum number of required occurrences for
this loop. The default is zero for optional loops and one for mandatory loops.
Max Loop
A 6-digit numeric field that indicates the maximum number of times that the loop is
allowed to occur at a specific location sequence of the transaction. This field is coded on
the first segment of the loop.
DE Count (required)
A 4-position numeric field that contains the number of data elements that comprise the
segment.
Seg Grp
A 2-position numeric field that contains the segment group number that uniquely
identifies each segment group (loop) within a message. This value is used with the anti-
collision segments UGH/UGT for positioning in EDIFACT.
Loop Id
A 6-position alphanumeric field that contains the identification for the loop.
LP B/E
A 1-position alphabetic field that indicates whether the segment is a beginning or ending
segment in a loop. Valid values are:
B= Beginning of loop – mandatory/optional flags are to be used
regardless of whether the first segment of the loop is present.
C= Beginning of Conditional loop – mandatory flags are to be treated as
optional if the first segment of the loop is not present.
E= End of loop.
space = If loop ID is coded, this segment is in the middle of the loop. If loop
ID is not coded, this segment is not part of a loop.
Act Cnt
A 3-position numeric field that contains the total number of Element Activity records that
are associated with this segment.
Description (required)
A 65-position alphanumeric field that contains information about the segment.

The Standards Subsystem Segment Element Screen EDIM140
3 - 38 IBM Sterling Gentran:Basic for z/OS Release 6.6 User Guide
Segment Element Screen EDIM140
Purpose
The Segment Element screen enables you to add, display, and change the definition for specific
data elements within a segment. This definition includes updating a segment element record with
conditional codes, if necessary. If conditional codes exist for a segment element, an asterisk (*) is
displayed to the right of the description in the Cd field.
From the Segment Element screen, you can view and update the conditional codes on the Segment
Element Conditional Code Maintenance screen.
It is important to note that you must first add a segment element record before you update it with
conditional codes. Following is a brief overview of the steps for adding and then updating a
segment element record:
1. To add the segment element record, type A in the A field.
2. To update the new segment element record with conditional codes, type S in the A field.
The system displays the Segment Element Conditional Code Maintenance screen.
3. Type the conditional codes in the Segment Element Conditional Code Maintenance
screen.
Note: An asterisk displays in the Cd field.
See the next topic, “Segment Element Conditional Code Maintenance Screen,” for details on that
screen.
How to Access
Access the appropriate Segment Element screen in any one of the following ways:
• In the Standards Maintenance Menu, type 7 to select Segment Element and press
Enter.
•Type S in the A field next to the element for which you want to view detail on the
Segments screen, and press PF5.
•Type 2.7 in the Jump Code field of any screen and press Enter.

Segment Element Screen EDIM140 The Standards Subsystem
IBM Sterling Gentran:Basic for z/OS Release 6.6 User Guide 3 - 39
Screen Examples
The following example illustrates the Segment Element screen that is displayed for most standards
versions.
The following example illustrates the Segment Element screen that is displayed only for segment
elements in ANA TRADACOMS versions.
Add Update Delete Select Info
EDIM140 2.7_______ SEGMENT ELEMENT XXX 06/01/2011
12:00:00
Version Id...: 004010______ Agency..: X__
Segment Id...: B3A_ Segment Version..: 00
Seq Ele Sub Man Com Ad Element **Group**
A Num Seq Ele Ele Ele In Id Ver R Dsg Ty Description Cd
_ 0001 001 000 M M _ 640__ 00 0001 _____ _ TRANSACTION TYPE CODE
_ 0002 002 000 O O _ 21___ 00 0001 _____ _ NUMBER OF SHIPMENTS
_ ____ ___ ___ _ _ _ _____ __ ____ _____ _
_ ____ ___ ___ _ _ _ _____ __ ____ _____ _
_ ____ ___ ___ _ _ _ _____ __ ____ _____ _
_ ____ ___ ___ _ _ _ _____ __ ____ _____ _
_ ____ ___ ___ _ _ _ _____ __ ____ _____ _
_ ____ ___ ___ _ _ _ _____ __ ____ _____ _
_ ____ ___ ___ _ _ _ _____ __ ____ _____ _
_ ____ ___ ___ _ _ _ _____ __ ____ _____ _
END OF SEGMENT ELEMENTS
Enter PF1=Help PF2=Actvty PF3=Exit PF4=Segment PF5=Elem Def PF6=Nxt Segm
PF7=Bwd PF8=Fwd
Add Update Delete Select Info
EDIM140 2.7_______ SEGMENT ELEMENT XXX 06/01/2011
12:00:00
Version Id...: ANA001______ Agency..: A__
Segment Id...: CLO_ Segment Version..: 08
Seq Ele Sub Man Com Ad Element **Group**
A Num Seq Ele Ele Ele In Id Ver R Dsg Ty Description Cd
_ 0001 001 001 M O _ CLO0_ 08 0001 CLOC_ G CUSTOMER'S ANA LOCATI
_ 0002 001 002 M O _ CLO1_ 08 ____ CLOC_ R CUSTOMER'S OWN LOCATI
_ 0003 001 003 M O _ CLO2_ 08 ____ CLOC_ _ SUPPLIER'S IDENT. OF
_ 0004 002 000 O O _ CNAM_ 08 0001 _____ _ CUSTOMER'S NAME
_ 0005 003 001 O O _ CAD0_ 08 0001 CADD_ G CUSTOMER'S ADDRESS LI
_ 0006 003 002 O O _ CAD1_ 08 ____ CADD_ R CUSTOMER'S ADDRESS LI
_ 0007 003 003 O O _ CAD2_ 08 ____ CADD_ R CUSTOMER'S ADDRESS LI
_ 0008 003 004 O O _ CAD3_ 08 ____ CADD_ R CUSTOMER'S ADDRESS LI
_ 0009 003 005 O O _ CAD4_ 08 ____ CADD_ _ CUSTOMER'S POST CODE
_ ____ ___ ___ _ _ _ _____ __ ____ _____ _
END OF SEGMENT ELEMENTS
Enter PF1=Help PF2=Actvty PF3=Exit PF4=Segment PF5=Elem Def PF6=Nxt Segm
PF7=Bwd PF8=Fwd

The Standards Subsystem Segment Element Screen EDIM140
3 - 40 IBM Sterling Gentran:Basic for z/OS Release 6.6 User Guide
Screen Actions
The screen actions are displayed on the top line of the Segment Element screen. The following
table describes each screen function and gives instructions on how to perform those functions.
To perform
this action ...
Associated
with this
screen
action ...
Do this ...
View an existing Segment
Element record.
N/A Type the ID for the version in the Version
ID field, the agency in the Agency field, the
ID for the segment in the Segment ID field,
and the version for the segment in the
Segment Version field, and then press Enter
Add a new segment element. Add Type A in the A field, complete the fields
for the segment element, and then press
Enter
Update an existing segment
element.
Update Type U in the A field next to the element
you want to update, change the data in any
of the fields for that segment element, and
then press Enter
Delete an existing segment
element.
Delete Type D in the A field next to the segment
element you want to delete, and then press
Enter. The conditional codes, if any exist,
are also deleted. The system prompts you to
confirm or cancel the deletion.
Update a segment element
with conditional codes.
Select Type S in the A field next to the segment
element for which you want to perform
conditional code maintenance, and then
press Enter. The Segment Element
Conditional Code Maintenance screen is
displayed.
View the Data Element
Definition screen.
Select Type S in the A field next to the segment
element for which you want to view data
element definitions, and then press PF5.
Display the date, time, and
user initials, on the message
line, to indicate when the
information for the selected
entry was created or last
changed.
Info Type I in the A field next to the desired
entry and press Enter.

Segment Element Screen EDIM140 The Standards Subsystem
IBM Sterling Gentran:Basic for z/OS Release 6.6 User Guide 3 - 41
Function Key Descriptions
Note: Standard function keys, such as PF1=Help, PF3=Exit,
PF7=Bwd, PF8=Fwd, PF12=Cancel, and
PF15=Logoff, as well as the Enter key, are defined in
Chapter 1.
PF2=Actvty Displays the Segment Element Activity screen. Type S in the A field next to
the segment element for which you want to view activity, and then press PF2
to display the Segment Element Activity screen.
PF4=Segment Displays the Segment screen for these elements.
PF5=Elem Def Displays the Data Element Definition screen. Type S in the A field next to the
segment element for which you want to view data element definitions, and
then press PF5 to display the Data Element Definition screen.
PF6=Nxt Segm Displays the elements for the next consecutive Segment record. Segments will
display in ascending in alphanumeric order.
Field Descriptions
Note: Fields that are display-only contain the statement
(protected) next to the field name in the documentation.
Fields in which you must enter a value contain the
statement (required) next to the field name in the
documentation.
Jump Code
A 10-position alphabetic or numeric field containing the jump code for this screen. A
screen’s jump code is displayed in the Jump Code field for that screen.
To jump to another screen, press Home and type the jump code of the screen to which you
want to jump, and then press Enter.
See Chapter 1, “Getting Started,” for further information on using jump codes.
Version Id (required)
A 12-position alphanumeric field in which you enter the version identification of the
standard.
Agency (required)
A 3-position alphabetic field that contains the agency associated with the Version ID.
Segment Id (required)
A 4-position alphanumeric field that indicates the segment identifier.
Segment Version (required)
A 2-position numeric field that indicates the version number associated with this segment.

The Standards Subsystem Segment Element Screen EDIM140
3 - 42 IBM Sterling Gentran:Basic for z/OS Release 6.6 User Guide
A (Action Code)
A 1-character alphabetic field that indicates the action you want to perform for a particular
segment element. The top line of the screen lists valid actions. The valid action codes for
the Segment Element screen are the following:
A= Add a new segment element
U= Update an existing segment element
D= Delete an existing segment element.
S= Select an existing segment element, then press Enter to display the
Segment Element Conditional Code Maintenance screen, PF2 to
display the Segment Element Activity screen, or PF5 to display the
Data Element Definition screen.
I= (Info) Display the date, time, and user initials, on the message line, to
indicate when the information for the selected entry was created or
last changed.
Seq Num (required)
A 4-digit number representing the physical position of the element/subelement within the
segment.
Ele Seq (required)
A 3-digit numeric field that contains the position of the simple element/group element
within the segment.
Sub Ele
A 3-digit numeric field that specifies a subelement within a group element. Valid values
are:
000 = simple elements
001-999 = subelements within a group element
Man Ele
A 1-character alphabetic field that indicates whether the presence of simple element/group
element is required in the segment. Valid values are:
M=Mandatory
O= Optional
C= Conditional
Com Ele
A 1-character alphabetic field that indicates whether the presence of the subelement is
required in the group element. Valid values are:
M=Mandatory
O= Optional
C= Conditional

Segment Element Screen EDIM140 The Standards Subsystem
IBM Sterling Gentran:Basic for z/OS Release 6.6 User Guide 3 - 43
Ad In
A 1-character alphabetic field that contains a flag that indicates if information in this
element should be passed to reports and databanking.
Y= Information is to be passed to reports and databanking
blank = Not used
Element Id
A 5-position alphanumeric field that indicates the data element identification (dictionary
number) for this element.
Element Ver (required)
A 2-position numeric field that indicates the version number associated with this element.
R
A 4-position numeric field that indicates the number of times an element/group element
can repeat within the segment.
Group Dsg
A 5-position alphanumeric field that indicates the group element identification that has
been assigned to this set of subelements.
Group Ty
A 1-character alphabetic field that indicates the beginning/ending of group element. Valid
values are:
G= First subelement in a group
R= Subelement is in middle of group
blank = End of group
Description (protected)
A 21-position alphanumeric field that displays information about the element as defined
on the dictionary file.
Cd (protected)
A 1-character alphabetic flag that indicates whether the segment element contains
conditional information. Conditional codes can be updated and displayed on the Segment
Element Code Maintenance screen. Valid values are:
*= Conditional information exists for the segment element.
blank = No conditional information.

The Standards Subsystem Segment Element EDIM141
3 - 44 IBM Sterling Gentran:Basic for z/OS Release 6.6 User Guide
Segment Element EDIM141
Conditional Code Maintenance Screen
Purpose
The Segment Element Conditional Code Maintenance screen enables you to view and update
conditional codes for a specified segment element.
Data Element Relational Conditions
Relational conditions can occur between elements, based on the presence or absence of those
elements. The information in the CONDITIONAL AREA identifies to Sterling Gentran:Basic the
condition of the element relationship (e.g., how two or more elements are related), and exactly
which elements are involved. If a data element has more than one relational condition, the order of
the conditional codes is very important.You can specify and update the segment element
conditional codes for a specified segment element in the CONDITIONAL AREA. Relational
conditions are:
• conditions in which one or more data elements within the same segment are
associated with another one or more data elements, or
• one or more composite elements within the same group element are associated
with another one or more composite elements.
ASC X12 and EDIFACT use different dependency identifiers. However, Sterling Gentran supports
both types of dependency identifiers.
The following table lists the ASC X12 and EDIFACT equivalency dependency identifiers.
ASC X12 EDIFACT Description
E D1 One and only one of the entities in the list will be
present.
P D2 If one entity in the list is present, the rest will be
present.
R D3 At least one of the entities in the list will be present.
C D5 If the first entity in the list is present, all of the
others will be present. It is permissible that one or
more of the entities not specified as the first entity
in the list may be present, without requiring the first
entity to be present.
L D6 If the first entity in the list is present, at least one
more will be present. It is permissible that one or
more of the entities not specified as the first entity
in the list may be present, without requiring the first
entity to be present.

Segment Element EDIM141 The Standards Subsystem
IBM Sterling Gentran:Basic for z/OS Release 6.6 User Guide 3 - 45
Example – Relational Condition
Let’s say a paired relational condition exists between the third and fourth data elements in a
segment. According to the definition (above) for a paired relational condition, both elements must
be defined in order to have a clear meaning.
To set up the paired relational condition, type P in the Code 1 field in the CONDITIONAL AREA
of the screen, 3 in the Code 2 field, and 4 in the Code 3 field. Typing P in the Code 1 field signifies
to Sterling Gentran:Basic that a paired relationship exists; typing the three-digit numbers in the
Code 2 and Code 3 fields indicates the position of the affected data elements (e.g., segment
sequence number).
Sterling Gentran:Basic creates and reports data element conditional codes using the values in the
Code fields. In the above example, conditional code P00304 is generated.
How to Access
The Segment Element Conditional Code Maintenance screen is a continuation of the Segment
Element screen. Access this screen by typing S to select a segment element from the Segment
Element screen and pressing Enter.
Screen Example
The following example illustrates the Segment Element Conditional Code Maintenance screen that
is displayed for most standards versions.
EDIM141 __________ SEGMENT ELEMENT XXX 06/01/2011
CONDITIONAL CODE MAINTENANCE 12:00:00
Version Id: 004030 Agency.........: X
Segment Id: AC1 Segment Version: 00 Sequence: 0005
Element Description:
INTERCHANGE ACKNOWLEDGEMENT NOTE CODE
Mandatory Element: O (M/O/C) Element Id: 9918 Element Version: 00
Audit Id Indicator: (Y)
************************** CONDITIONAL AREA **************************
Code 1: ___ Code 2: ___ Code 3: ___ Code 4: ___ Code 5: ___
Code 6: ___ Code 7: ___ Code 8: ___ Code 9: ___ Code 10: ___
Group Conditional......: _ Last Update Date: 06/01/03
Time: 12:00:00
User: XXX
Enter PF1=Help PF3=Exit PF4=Seg Elem
PF10=Updt

The Standards Subsystem Segment Element EDIM141
3 - 46 IBM Sterling Gentran:Basic for z/OS Release 6.6 User Guide
Function Key Descriptions
Note: Standard function keys, such as PF1=Help, PF3=Exit,
PF7=Bwd, PF8=Fwd, PF12=Cancel, and
PF15=Logoff, as well as the Enter key, are defined in
Chapter 1.
PF4=Seg Elem Returns to the Segment Element screen for the segment element displayed.
PF10=Updt Updates the conditional codes after you type changes to the conditional codes
in the Code fields for the displayed segment element.
Field Descriptions
Note: Fields that are display-only contain the statement
(protected) next to the field name in the documentation.
Fields in which you must enter a value contain the
statement (required) next to the field name in the
documentation.
Jump Code
A 10-position alphabetic or numeric field containing the jump code for this screen. A
screen’s jump code is displayed in the Jump Code field for that screen.
To jump to another screen, press Home, type the jump code of the screen to which you
want to jump, and then press Enter.
See Chapter 1, “Getting Started,” for further information on using jump codes.
Version Id (protected)
A 12-position alphanumeric field that indicates the version identification of the standard.
Agency (protected)
A 3-position alphabetic field that contains the agency associated with the Version ID.
Segment Id (protected)
A 4-position alphanumeric field that indicates the segment identifier.
Segment Version (protected)
A 2-position numeric field that indicates the version number associated with this segment.
Sequence (protected)
A 4-position numeric field that indicates the physical position of the element within the
segment or subelement within the group element.
Element Description (protected)
A 65-position alphanumeric field that displays information about the element as defined
on the dictionary file.
Mandatory Element (protected)
A 1-character alphabetic field that indicates whether the presence of the element or
subelement is required in the segment/group element.

Segment Element EDIM141 The Standards Subsystem
IBM Sterling Gentran:Basic for z/OS Release 6.6 User Guide 3 - 47
Element Id (protected)
A 5-position alphanumeric field that indicates the data element (dictionary number)
identification for this element.
Element Ver (protected)
A 2-position numeric field that indicates the version number associated with this element.
Audit Id Indicator (protected)
A 1-position alphabetic flag that indicates if information in this element should be passed
to reports and databanking.
Y= Information is to be passed to reports and databanking
blank= Not used
CONDITIONAL AREA:
Code [#]:
An area of this screen that contains ten 3-position alphanumeric code fields in which you
can enter conditional code values that describe relationships between elements or
subelements. Alphabetic codes indicate the type of element relationship; the 3-digit
numeric values indicate the position of the affected data elements/subelements. Valid
values describing the relationships are:
Group Conditional
A 1-position alphabetic field that indicates whether the conditional relationships identified
in the Conditional Area relate to the elements within a segment or subelements in a group
element. Valid values are:
Y= Conditional relationship corresponds to subelements in a group of
elements.
N or Space = Conditional relationship corresponds to the elements in segments.
ASC X12
Values
EDIFACT
Values Description
E D1 Indicates that one and only one of the entities in the
list will be present.
P D2 Indicates that if any of the referenced elements/
subelements are present, they all must be present.
R D3 Indicates that at least one of the referenced
elements/subelements may be present.
C D5 Indicates that if the first referenced element/
subelement is used, all remaining referenced
elements/subelements must be used.
L D6 Indicates that if the first referenced element/
subelement is used, at least one of the remaining
referenced elements/subelements must be used.

The Standards Subsystem Segment Element EDIM141
3 - 48 IBM Sterling Gentran:Basic for z/OS Release 6.6 User Guide
Last Update Date (protected)
An 8-position field that displays the date on which the specified segment element record
(including the conditional information) was created or last changed. The date format is
MM/DD/YY.
Last Update Time (protected)
An 8-position field that displays the time at which the specified segment element record
(including the conditional information) was created or last changed. The time format is
HH:MM:SS.
Last Update User (protected)
A 3-position field that displays the initials of the user who created or last changed the
segment element record.

Segment Element Activity Screen EDIM150 The Standards Subsystem
IBM Sterling Gentran:Basic for z/OS Release 6.6 User Guide 3 - 49
Segment Element Activity Screen EDIM150
Purpose
The Segment Element Activity screen enables you to add, display, and change the definition of
accumulation activity (if applicable) for specific segment elements.
How to Access
Access the Segment Element Activity screen in any one of the following ways:
•Type 8 to select Segment Element Activity from the Standards Maintenance
Menu and press Enter.
•Type S in the A field on the Segment Element screen next to the element for
which you want to view segment element activity, and press PF2.
•Type 2.8 in the Jump Code field of any screen in Sterling Gentran:Basic and
press Enter.
Screen Examples
The following example illustrates the Segment Element Activity screen that is displayed for most
standards versions.
EDIM150 2.8_______ SEGMENT ELEMENT ACTIVITY XXX 06/01/2011
12:00:00
Version Id.............: 004030______ Agency.............: X__
Transaction Code.......: ______
Segment Id.............: BG_ Segment Version....: 00
Position in Transaction: 0002
Position in Segment....: 0007
Position in Element....: 000
Element Id: 404 Ver: 00 TRANSMISSION CONTROL NUMBER
Activity Desc............: STORE_INTERCHANGE_CONTROL_NUMBER_______________
Action Number
Accumulators......: 1) _ __
(A)ddition, (C)ompare, 2) _ __
(I)ncrement, (S)ave, 3) _ __
(V)erify 4) _ __
5) _ __
Element Compare1: ______ Element Compare2: ______ Element Compare3: ______
Store Element Req: S (S/ ) Last Update Date/Time/User: 06/01/11 12:00:00 XXX
Enter PF1=Help PF3=Exit PF4=Elements PF5=Elem Def PF6=Nxt Actv
PF9=Add PF10=Updt PF11=Del

The Standards Subsystem Segment Element Activity Screen EDIM150
3 - 50 IBM Sterling Gentran:Basic for z/OS Release 6.6 User Guide
The following example illustrates the Segment Element Activity screen that is displayed only for
segment elements in ANA TRADACOMS versions. The ANA TRADACOMS screen is displayed
only if you type A (for ANA TRADACOMS) in the Envelope Type field of the Version screen.
Function Key Descriptions
Note: Standard function keys, such as PF1=Help, PF3=Exit,
PF7=Bwd, PF8=Fwd, PF12=Cancel, and
PF15=Logoff, as well as the Enter key, are defined in
Chapter 1.
PF4=Elements Displays the Segment Element screen for this Activity record.
PF5=Elem Def Displays the Data Element Definition screen for the displayed Activity
record.
PF6=Nxt Actv Displays the next consecutive Activity record. Activity records are displayed
in ascending alphanumeric sequence.
PF11=Del Deletes the current Activity record.
EDIM150 2.8_______ SEGMENT ELEMENT ACTIVITY XXX 06/01/2011
12:00:00
Version Id.............: ANA001______ Agency.............: A__
Transaction Code.......: ______ Release............: 0
Segment Id.............: STX Segment Version....: 00
Position in Transaction: 0023
Position in Segment....: 0009
Position in Element....: 000
Element Id: 9848 Ver: 00 FUNCTION GROUP REFERENCE NUMBER
Activity Desc............: _______________________________________________
Action Number
Accumulators......: 1) _ __
(A)ddition, (C)ompare, 2) _ __
(I)ncrement, (S)ave, 3) _ __
(V)erify 4) _ __
5) _ __
Element Compare1: ______ Element Compare2: ______ Element Compare3: ______
Store Element Req: S (S/ ) Last Update Date/Time/User: 06/01/03 12:00:00 XXX
Enter PF1=Help PF3=Exit PF4=Elements PF5=Elem Def PF6=Nxt Actv
PF9=Add PF10=Updt PF11=Del

Segment Element Activity Screen EDIM150 The Standards Subsystem
IBM Sterling Gentran:Basic for z/OS Release 6.6 User Guide 3 - 51
Field Descriptions
Note: Fields that are display-only contain the statement
(protected) next to the field name in the documentation.
Fields in which you must enter a value contain the
statement (required) next to the field name in the
documentation.
Jump Code
A 10-position alphabetic or numeric field containing the jump code for this screen. A
screen’s jump code is displayed in the Jump Code field for that screen.
To jump to another screen, press Home and type the jump code of the screen to which you
want to jump, and then press Enter.
See Chapter 1, “Getting Started,” for further information on using jump codes.
Version Id (required)
A 12-position alphanumeric field in which you enter the version identification of the
standard.
Agency (required)
A 3-position alphabetic field that contains the agency associated with the Version ID.
Transaction Code (required)
A 6-position alphanumeric field that contains the transaction code.
Release (ANA TRADACOMS version only)
A 1-digit numeric field that indicates the release number for the Transaction ID.
Segment Id (required)
A 4-position alphanumeric field that indicates the segment identifier.
Segment Version (required)
A 2-position numeric field that indicates the version number associated with this segment.
Position in Transaction (required)
A 4-position numeric field indicating the position the segment is displayed in the
transaction.
Position in Segment (required)
A 4-position numeric field that indicates the position of the element within the segment.
Position in Element
A 3-position numeric field that indicates the position of the subelement within the group
element.
Element Id (protected)
A 5-position alphanumeric field that indicates the data element (dictionary number)
identification for this element.

The Standards Subsystem Segment Element Activity Screen EDIM150
3 - 52 IBM Sterling Gentran:Basic for z/OS Release 6.6 User Guide
Ver (protected)
A 2-position numeric field that indicates the version number associated with this element.
Element Description (protected)
A 43-position alphanumeric field that displays information about the element as defined
on the dictionary file.
Activity Desc
A 46-position alphanumeric field that describes the activity action that is to be taken for
this element/subelement.
Action
A 1-character alphabetic field that specifies the action for the accumulator. There are five
accumulators, which are numbered 1 – 5 in the column to the left of the Action column.
Valid values are:
A= Add value in this element/subelement to the indicated accumulator.
C= Compare value in this element/subelement to the value in the
indicated accumulator.
I= When there is a value in this element/subelement, increment the
indicated accumulator by one.
S= Save the value in this element/subelement to the indicated
accumulator.
V= Initialize the indicated accumulator to zero.
Number
A 2-digit numeric field that specifies the number of the accumulator for this activity.
There are five accumulators, which are numbered 1 – 5 in column to the left of the Action
column. Valid values are 01 – 99.
Element Compare1
A 6-byte field that allows comparison of a previously stored element to the current
element. This is typically used for comparing control numbers in a header segment to the
corresponding value in the trailer segment. The format is: Segment ID – 3 alphanumeric
bytes, followed by Element Position in Segment – 3 numeric bytes.
Element Compare2
A 6-byte field that allows comparison of a previously stored element to the current
element. This is typically used for comparing control numbers in a header segment to the
corresponding value in the trailer segment. The format is: Segment ID – 3 alphanumeric
bytes, followed by Element Position in Segment – 3 numeric bytes.
Element Compare3
A 6-byte field that allows comparison of a previously stored element to the current
element. This is typically used for comparing control numbers in a header segment to the
corresponding value in the trailer segment. The format is: Segment ID – 3 alphanumeric
bytes, followed by Element Position in Segment – 3 numeric bytes.

Segment Element Activity Screen EDIM150 The Standards Subsystem
IBM Sterling Gentran:Basic for z/OS Release 6.6 User Guide 3 - 53
Store Element Req
A 1-character alphabetic flag to indicate if the value in this element/subelement is to be
saved for future comparison. Valid values are:
S= Save the element/subelement
blank= Not used
Last Update Date (protected)
An 8-position field that displays the date on which the specified segment element activity
record was created or last changed. The date format is MM/DD/YY.
Last Update Time (protected)
An 8-position field that displays the time at which the segment element activity record was
created or last changed. The time format is HH:MM:SS.
Last Update User (protected)
A 3-position field that displays the initials of the user who created or last changed the
segment element activity record.

The Standards Subsystem Data Element Definition Screen EDIM160
3 - 54 IBM Sterling Gentran:Basic for z/OS Release 6.6 User Guide
Data Element Definition Screen EDIM160
Purpose
The Data Element Definition screen enables you to add, display, and change the definition of
individual data elements within a segment.
Note: Online modifications do not affect batch standards unless
the Batch Maintenance program (EXEC030) is run.
How to Access
Access the Data Element Definition screen in any of the following ways:
• In the Standards Maintenance Menu, type 9 to select Data Element Definition and
press Enter.
• Press PF5 on the Segment Element Activity screen.
• Press PF5 on the Segment Element screen.
•Type 2.9 in the Jump Code field of any screen and press Enter.
Screen Example
The following example illustrates the Data Element Definition screen.
EDIM160 2.9_______ DATA ELEMENT DEFINITION XXX 06/01/2011
12:00:00
Version Id....: 004030______ Agency.........: X__
Element Id....: 404__ Element Version: 00
Description:
TRANSMISSION_CONTROL_NUMBER______________________________________
Element Type..: N0 (AN/ID/R/Nn/DT/D8/TM/T6/T8/CD/B)
Minimum Length: 001
Maximum Length: 00005
Composite Code Definition: ____________________ Last Update Date: 06/01/11
Time: 12:00:00
User: XXX
Enter PF1=Help PF3=Exit PF4=Seg Elem PF5=Code Dir PF6=Nxt Elem
PF9=Add PF10=Updt PF11=Del

Data Element Definition Screen EDIM160 The Standards Subsystem
IBM Sterling Gentran:Basic for z/OS Release 6.6 User Guide 3 - 55
Function Key Descriptions
Note: Standard function keys, such as PF1=Help, PF3=Exit,
PF7=Bwd, PF8=Fwd, PF12=Cancel, and
PF15=Logoff, as well as the Enter key, are defined in
Chapter 1.
PF4=Seg Elem Displays the Segment Element screen for this Data Element Definition record.
PF5=Code Dir Displays the Standard Code Directory for the displayed Data Element
Definition record. Codes are valid only with element type of AN or ID.
PF6=Nxt Elem Displays the next consecutive Data Element Definition record. Data Element
Definition records are displayed in ascending alphanumeric sequence.
PF11=Del Deletes the current Data Element Definition record.
Field Descriptions
Note: Fields that are display-only contain the statement
(protected) next to the field name in the documentation.
Fields in which you must enter a value contain the
statement (required) next to the field name in the
documentation.
Jump Code
A 10-position alphabetic or numeric field containing the jump code for this screen. A
screen’s jump code is displayed in the Jump Code field for that screen.
To jump to another screen, press Home and type the jump code of the screen to which you
want to jump, and then press Enter.
See Chapter 1, “Getting Started,” for further information on using jump codes.
Version Id (required)
A 12-position alphanumeric field in which you enter the version identification of the
standard.
Agency (required)
A 3-position alphabetic field that contains the agency associated with the Version ID.
Element Id (required)
A 5-position alphanumeric field that indicates the data element (dictionary number)
identification.
Element Version (required)
A 2-position numeric field that indicates the version number associated with this element.
Description (required)
A 65-position alphanumeric field that displays information about the element.

The Standards Subsystem Data Element Definition Screen EDIM160
3 - 56 IBM Sterling Gentran:Basic for z/OS Release 6.6 User Guide
Element Type
A 2-position alphanumeric field that specifies the editing format of the data contained in
this data element.
Valid values for standards version with Envelope type = User defined for Sterling
Gentran:Structure only include:
CM = Date format = MMDDYYYY
CY = Date format = YYYYMMDD
DD = Date format = DDMMYY
JD = Date format = Julian YYDDD
J8 = Date format = Julian YYYYDDD
MM = Date format = MMDDYY
PD = Date format = Packed DDMMYY
PJ = Date format = Packed Julian YYDDD
PM = Date format = Packed MMDDYY
PY = Date format = Packed YYMMDD
Pn = Signed Packed with n implied decimal positions
Sn = Signed numeric with n implied decimal positions
YY = Date format = YYMMDD
ZD = Date format = Packed DDMMYYYY
ZJ = Date format = Packed Julian YYYYDDD
ZM = Date format = Packed MMDDYYYY
ZY = Date format = Packed YYYYMMDD
Valid values for standards version of all envelope types include:
AN = string type – alphanumeric
CD = Date format = DDMMYYYY
DT = Date format = YYMMDD or YYYYMMDD
D8 = Date format = YYYYMMDD
ID = Identifier type – element has code list
Nn = Unsigned numeric with n decimal places implied
R= Decimal – data contains explicit decimal point
Rn
=Decimal
–
n indicates the maximum number of explicit decimal
positions
TM = Time format = HHMM
T6 = Time format = HHMMSS, where SS = seconds
T8 = Time format = HHMMSSss, where ss = hundreds of seconds
Minimum Length
A 3-digit numeric field that specifies the minimum length for the element/subelement.
Maximum Length
A 5-digit numeric field that specifies the maximum length for the element/subelement.
Composite Code Definition
A 10-position alphanumeric field that specifies the breakdown of composite codes.
Format is n/m/x/ where n is the length of the first part of composite code, m is the length
of the second part of composite code, and x is the length of the third part. Up to 5

Data Element Definition Screen EDIM160 The Standards Subsystem
IBM Sterling Gentran:Basic for z/OS Release 6.6 User Guide 3 - 57
component pieces can be supported and the total of the pieces must equal the maximum
length specified.
Last Update Date (protected)
An 8-position field that displays the date on which the specified data element record was
created or last changed. The date format is MM/DD/YY.
Last Update Time (protected)
An 8-position field that displays the time at which the data element record was created or
last changed. The time format is HH:MM:SS.
Last Update User (protected)
A 3-position field that displays the initials of the user who created or last changed the data
element record.

The Standards Subsystem Standard Code Menu EDIM170
3 - 58 IBM Sterling Gentran:Basic for z/OS Release 6.6 User Guide
Standard Code Menu EDIM170
Purpose
The Standard Code Menu contains three menu options that you can use to display codes and
perform standard code maintenance.
How to Access
Access the Standard Code Menu in either of the following ways:
• In the Standards Maintenance Menu, type 10 to select Data Element Code Values
and press Enter.
•Type 2.10 in the Jump Code field of any screen and press Enter.
Screen Example
The following example illustrates the Standard Code Menu.
Function Key Descriptions
Note: Standard function keys, such as PF1=Help, PF3=Exit,
PF7=Bwd, PF8=Fwd, PF12=Cancel, and
PF15=Logoff, as well as the Enter key, are defined in
Chapter 1.
PF4=Elem Displays the Data Element Definition screen.
EDIM170 2.10______ STANDARD CODE MENU XXX 06/01/2011
12:00:00
Type the number of your selection below and press ENTER, or
press the PF3 key to Exit.
_ 1. Standard Code Directory
2. Standard Code Maintenance
3. Standard Code List Options
Enter PF1=Help PF3=Exit PF4=Elem
PF15=Logoff

Standard Code Menu EDIM170 The Standards Subsystem
IBM Sterling Gentran:Basic for z/OS Release 6.6 User Guide 3 - 59
Menu Options
Field Descriptions
Jump Code
A 10-position alphabetic or numeric field containing the jump code for this screen. A
screen’s jump code is displayed in the Jump Code field for that screen.
To jump to another screen, press Home and type the jump code of the screen to which you
want to jump, and then press Enter.
See Chapter 1, “Getting Started,” for further information on using jump codes.
Selection
This field is used to make a menu selection. Type a valid value (1, 2, or 3) and press
Enter to perform the selected function.
Menu Option Description
1. Standard Code Directory Enables you to display code records for an Element
ID.
2. Standard Code Maintenance Enables you to perform maintenance to code
records.
3. Standard Code List Options Enables you to move, copy, or delete code lists.

The Standards Subsystem Standard Code Directory EDIM171
3 - 60 IBM Sterling Gentran:Basic for z/OS Release 6.6 User Guide
Standard Code Directory EDIM171
Purpose
The Standard Code Directory allows you to display standard code records. If you access the screen
from the Data Element Definition screen, the system displays code records for that Element ID. If
you access the screen from Standards Code Menu, you can type a Version ID, Agency, Language,
Element ID and Element Version, and then press Enter. Scroll forward through the records using
the PF6 key.
How to Access
Access the Standard Code Directory in either of these two ways:
•Type 1 to select Standard Code Directory from the Standard Code Menu and press
Enter.
• From the Data Element Definition, press PF5.
•Type 2.10.1 in Jump Code field of any screen and press Enter.
Screen Example
The following example illustrates the Standard Code Directory.
Select Info
EDIM171 2.10.1____ STANDARD CODE DIRECTORY XXX 06/01/2011
12:00:00
Version Id: 004010______ Agency: X__ Language.: EN_
Element Id: 235__ Element Version: 00 Min/Max..: 0002 / 0002
A Comp Code/Description
_ _ AA____AMERICAN_TRUCKING_ASSOCIATIONS_ASSEMBLY_________________________
_ _ AB____ASSEMBLY________________________________________________________
_ _ AC____AGGREGATION_CODE_(USED_TO_CONSOLIDATE_PART_FAMILIES)____________
_ _ AD____AMERICAN_DENTAL_ASSOCIATION_CODES_______________________________
_ _ AE____SERIAL_ITEM_AND_CONTRIBUTION_IDENTIFIER_(DEFINED_IN_ANSI_239.56)
_ _ AF____FRONT_AXLE_SERIAL_NUMBER________________________________________
_ _ AG____AGE_____________________________________________________________
_ _ AH____BILLBOARDS_COMMERCIAL___________________________________________
_ _ AI____ALTERNATE_ISBN__________________________________________________
_ _ AJ____PIGGYBACK_COMMERCIAL____________________________________________
Enter PF1=Help PF3=Exit PF4=Elem Defin PF5=Code Maint PF6=Nxt Code
PF7=Bwd PF8=Fwd

Standard Code Directory EDIM171 The Standards Subsystem
IBM Sterling Gentran:Basic for z/OS Release 6.6 User Guide 3 - 61
Screen Actions
The screen actions are displayed on the top line of the Standard Code Directory. The following
table describes each screen function, and gives instructions on how to perform those functions.
Function Key Descriptions
Note: Standard function keys, such as PF1=Help, PF3=Exit,
PF7=Bwd, PF8=Fwd, PF12=Cancel, and
PF15=Logoff, as well as the Enter key, are defined in
Chapter 1.
PF4=Elem Defin Displays the Data Element Definition screen.
PF5=Code Maint Displays the Standard Code Maintenance screen for the code selected.
PF6=Nxt Code Displays code records for the next consecutive element on file.
Field Descriptions
Jump Code
A 10-position alphabetic or numeric field containing the jump code for this screen. A
screen’s jump code is displayed in the Jump Code field for that screen.
To jump to another screen, press Home and type the jump code of the screen to which you
want to jump, and then press Enter.
See Chapter 1, “Getting Started,” for further information on using jump codes.
To perform
this action ...
Associated
with this
screen
action ...
Do this ...
View existing code records. N/A Type the Version ID, Agency,
Language, Element ID, and Element
Version and press Enter
Transfer to Standard Code
Maintenance screen
Select Type S next to the code value for
which you want to maintain, and then
press PF5.
Display the date, time, and
user initials, on the message
line, to indicate when the
information for the selected
entry was created or last
changed.
Info Type I in the A field next to the
desired entry and press Enter.

The Standards Subsystem Standard Code Directory EDIM171
3 - 62 IBM Sterling Gentran:Basic for z/OS Release 6.6 User Guide
Version Id (required)
A 12-position alphanumeric field in which you enter the version identification of the
standard.
Agency (required)
A 3-position alphabetic field that contains the agency associated with the Version ID.
Language (required)
A 3-position alphanumeric field that contains the language code associated with the
Version ID and Agency, always EN (English).
Element Id (required)
A 5-position alphanumeric field that indicates the data element (dictionary number)
identification.
Element Version (required)
A 2-position numeric field that indicates the version number associated with this element.
Min (protected)
Displays the minimum allowed length for the element as defined by the standard.
Max (protected)
Displays the maximum allowed length for the element as defined by the standard.
A (Action Code)
A 1-character alphabetic field in which you indicate the action you want to perform for a
particular code value. Type S to select an existing code value. Type I to display the date,
time and user initials on the message line that indicate when the information for the
selected entry was created or last changed.
Comp
A 1-digit numeric field that identifies which composite part of the code value is defined.
The value in the Composite Code Definition field on the Data Element Definition screen
(EDIM160) determines how many composite parts comprise the code. Valid values
are 1 – 5.
Code/Description
A 70-position alphanumeric field that shows a code and its description. The line is split as
follows, based on the maximum element length:
• Maximum element length 1 – 5 displays a 5-byte code with a 65-byte description.
• Maximum element length 6 – 10 displays a 10-byte code with a 60-byte
description.
• Maximum element length 11 – 20 displays a 20-byte code with a 50-byte
description.
• Maximum element length 21 – 40 displays a 40-byte code with a 30-byte
description.

Standard Code Maintenance Screen EDIM172 The Standards Subsystem
IBM Sterling Gentran:Basic for z/OS Release 6.6 User Guide 3 - 63
Standard Code Maintenance Screen EDIM172
Purpose
The Standard Code Maintenance screen enables you to add, delete, display, and change the
definition for individual data elements coded as an ID or AN type on the Data Element Definition
screen.
How to Access
Access the Standard Code Maintenance screen in any one of the following ways:
• In the Standard Code Menu, type 2 to select Standard Code Maintenance and
press Enter.
•Type 2.10.2 in the Jump Code field from any screen.
•Type S in the A field on the Standard Code Directory for the next code you want
to maintain and press PF5.
Screen Example
The following example illustrates the Standard Code Maintenance screen.
Add Delete Update Info
EDIM172 2.10.2____ STANDARD CODE MAINTENANCE XXX 06/01/2011
12:00:00
Version Id: 004010______ Agency: X__ Language.: EN_
Element Id: 235__ Element Version: 00 Min/Max..: 002 / 00002
A Comp Code/Description
_ _ AA______________________________________
AMERICAN_TRUCKING_ASSOCIATIONS_ASSEMBLY__________________________
_ _ AB______________________________________
ASSEMBLY_________________________________________________________
_ _ AC______________________________________
AGGREGATION_CODE_(USED_TO_CONSOLIDATE_PART_FAMILIES)_____________
_ _ AD______________________________________
AMERICAN_DENTAL_ASSOCIATION_CODES________________________________
_ _ AE______________________________________
SERIAL_ITEM_AND_CONTRIBUTION_IDENTIFIER_(DEFINED_IN_ANSI_239.56)_
Enter PF1=Help PF3=Exit PF4=Code Dir PF6=Nxt Code
PF7=Bwd PF8=Fwd

The Standards Subsystem Standard Code Maintenance Screen EDIM172
3 - 64 IBM Sterling Gentran:Basic for z/OS Release 6.6 User Guide
Screen Actions
The screen actions are displayed on the top line of the Standard Code Maintenance screen. The
following table describes each screen function, and gives instructions on how to perform those
functions.
Function Key Descriptions
Note: Standard function keys, such as PF1=Help, PF3=Exit,
PF7=Bwd, PF8=Fwd, PF12=Cancel, and
PF15=Logoff, as well as the Enter key, are defined in
Chapter 1.
PF4=Code Dir Displays the Standard Code Directory.
PF6=Nxt Code Displays the next consecutive element on the current code file. There are four
code files. This function key processes the current code file sequentially to
locate the next element identification.
Field Descriptions
Jump Code
A 10-position alphabetic or numeric field containing the jump code for this screen. A
screen’s jump code is displayed in the Jump Code field for that screen.
To perform
this action ...
Associated
with this
screen
action ...
Do this ...
Add a new code definition. Add Type A in the A (Action Code) field, type
the appropriate values in the Version Id,
Agency, Language, ELement Id, Element
Version, Min/Max, Comp and Description
fields for the code you are defining and
press Enter.
Delete an existing code definition. Delete Type D in the A field corresponding to the
code you want to delete and press Enter.
Modify an existing code
definition.
Update Type U in the A field corresponding to the
code you want to update, type the changes
to the existing code definition, and press
Enter.
Display the date, time, and user
initials on the message line to
indicate when the information for the
selected entry was created or last
changed.
Info Type I in the A field next to the desired
entry and press Enter.

Standard Code Maintenance Screen EDIM172 The Standards Subsystem
IBM Sterling Gentran:Basic for z/OS Release 6.6 User Guide 3 - 65
To jump to another screen, press Home and type the jump code of the screen to which you
want to jump, and then press Enter.
See Chapter 1, “Getting Started,” for further information on using jump codes.
Version Id (required)
A 12-position alphanumeric field in which you enter the version identification of the
standard.
Agency (required)
A 3-position alphabetic field that contains the agency associated with the version
identification.
Language (required)
A 3-position alphanumeric field that contains the language code associated with the
Version ID and Agency, always EN (English).
Element Id (required)
A 5-position alphanumeric field that indicates the data element (dictionary number) ID.
Element Version (required)
A 2-position numeric field that indicates the version number associated with this element.
Min (protected)
Displays the minimum allowed length for the element as defined by the standard.
Max (protected)
Displays the maximum allowed length for the element as defined by the standard.
A (Action Code)
A 1-character alphabetic field in which you indicate the action you want to perform for a
particular code value. Valid values are:
A= Add a new code value
D= Delete an existing code value
U= Update an existing code value
I= (Info) Display the date, time, and user initials, on the message line, to
indicate when the information for the selected entry was created or
last changed.
Comp
A 1-digit numeric field that identifies the composite part of a data element code value
being defined. This field works with Composite Code Definition from Data Element
Definition (EDIM160) screen.
Code
A 40-position alphanumeric field that contains the code value.
Description
A 65-position alphanumeric field that contains information about the code value.

The Standards Subsystem Code Maintenance List Options Screen EDIM173
3 - 66 IBM Sterling Gentran:Basic for z/OS Release 6.6 User Guide
Code Maintenance List Options Screen EDIM173
Purpose
The Code Maintenance List Options screen allows you to move or copy entire code lists from
version/release to a new version/release.
How to Access
Access the Code Maintenance List Options screen in either of the following ways:
• From the Standard Code Menu, type 3 to select Standard Code List Options and
press Enter.
•Type 2.10.3 in the Jump Code field of any screen and press Enter.
Screen Example
The following example illustrates the Code Maintenance List Options screen.
Function Key Descriptions
Note: Standard function keys, such as PF1=Help, PF3=Exit,
PF7=Bwd, PF8=Fwd, PF12=Cancel, and
PF15=Logoff, as well as the Enter key, are defined in
Chapter 1.
Field Descriptions
Jump Code
A 10-position alphabetic or numeric field containing the jump code for this screen. A
screen’s jump code is displayed in the Jump Code field for that screen.
To jump to another screen, press Home and type the jump code of the screen to which you
want to jump, and then press Enter.
See Chapter 1, “Getting Started,” for further information on using jump codes.
EDIM173 2.10.3____ CODE MAINTENANCE LIST OPTIONS XXX 06/01/2011
12:00:00
"FROM" List
Version Id....: 004010______ Agency.........: X__
Element Id....: 235__ Element Version: 00
Language Code.: EN_
"TO" List
Version Id....: ____________ Agency.........: ___
Element Id....: _____ Element Version: __
Language Code.: EN_
List Options..: _ (Move, Copy, Delete)
Enter PF1=Help PF3=Exit

Code Maintenance List Options Screen EDIM173 The Standards Subsystem
IBM Sterling Gentran:Basic for z/OS Release 6.6 User Guide 3 - 67
“From” List
Version Id (required)
The 12-position alphanumeric field that identifies the version of the standard that contains
the code list that is to be moved or copied.
Agency (required)
The 3-position alphanumeric field that identifies the agency that is associated with the
‘From’ version identification.
Element Id (required)
The 5-position alphanumeric field that identifies the element of the code list that is to be
moved or copied.
Element Version (required)
The 2-position numeric field that identifies the version of the ‘From’ element.
Language Code
The 3-position alphanumeric field that contains the language code associated with the
Code List. The value is always EN (English)
“To” List
Version Id (required)
The 12-position alphanumeric field that identifies the version of the standard that is to
receive the code list.
Agency (required)
The 3-position alphanumeric field that identifies the agency that is associated with the
‘To’ version identification.
Element Id (required)
The 5-position alphanumeric field that identifies the element that is to receive the code
list.
Element Version (required)
The 2-position numeric field that identifies the version of the element that is to receive the
code list.
Language Code
The 3-position alphanumeric field that contains the language code associated with the
Code List. The value is always EN (English)
List Options (required)
The 1-position alphabetic field that identifies what action is to be performed. Valid Values
are:
MMove the code list to a new version. The code list will be deleted in ‘from’
version.
CCopy the code list to a new version.
DDelete the code list from a version.

The Standards Subsystem Transaction in Use Screen EDIM180
3 - 68 IBM Sterling Gentran:Basic for z/OS Release 6.6 User Guide
Transaction in Use Screen EDIM180
Purpose
The Transaction in Use screen enables you to select the standard version transactions required by
your EDI environment.
All transaction definitions within each standard version required by your EDI environment must
be identified to Sterling Gentran:Basic. You can identify these transaction definitions to Sterling
Gentran:Basic by doing the following:
1. Select the required transactions within each version via the Transaction in Use
screen.
2. Load the selected transactions via the batch Selective Standards Download
program (EBDI030).
3. Notify your system administrator, who then executes the batch program to
download the selected transactions.
How to Access
Access the Transaction in Use screen in either of the following ways:
•Type 11 to select Transaction in Use from the Standards Maintenance Menu and
press Enter.
•Type 2.11 in the Jump Code field of any screen in Sterling Gentran:Basic and
press Enter.

Transaction in Use Screen EDIM180 The Standards Subsystem
IBM Sterling Gentran:Basic for z/OS Release 6.6 User Guide 3 - 69
Screen Examples
The following example illustrates the Transaction In Use screen that is displayed for most
standards versions.
The following example illustrates the Transaction In Use screen that is displayed only for segment
elements in ANA TRADACOMS versions. The ANA TRADACOMS screen is displayed only if
you type A (for ANA TRADACOMS) in the Envelope Type field of the Version screen.
Select Unselect
EDIM180 2.11______ TRANSACTION IN USE XXX 06/01/2011
12:00:00
Version ID.....: 004010______ Agency...... X__
Transaction ID.: ______ Release No.. _
Description..: ANSI VERSION 4 RELEASE 1 SUBRELEASE 0 ASC X12
Trans
A No. Description
_ CONTROL TRANSACTION
_ 100 INSURANCE PLAN DESCRIPTION
_ 101 NAME AND ADDRESS LISTS
_ 104 AIR SHIPMENT INFORMATION
_ 105 BUSINESS ENTITY FILINGS
_ 106 MOTOR CARRIER RATE PROPOSAL
_ 107 REQUEST FOR MOTOR CARRIER RATE PROPOSAL
_ 108 RESPONSE TO A MOTOR CARRIER RATE PROPOSAL
_ 109 VESSEL CONTENT DETAILS
_ 110 AIR FREIGHT DETAILS AND INVOICE
Enter PF1=Help PF3=Exit PF6=Nxt Vers
PF7=Bwd PF8=Fwd
Select Unselect
EDIM180 2.11______ TRANSACTION IN USE XXX 06/01/2011
12:00:00
Version ID.....: 002901EAN005 Agency...... UN_
Transaction ID.: ______ Release No.. 0
Description..: EDIFACT 1990 RELEASE 901
Trans
A ID Description
_ CONTROL TRANSACTION
_ CONTRL EDIFACT CONTROL MESSAGE
_ INVOIC INVOICE
_ ORDERS EDIFACT PURCHASE ORDER
_
_
_
_
_
_
ENTER A TRANSACTION SELECTION
Enter PF1=Help PF3=Exit PF6=Nxt Vers
PF7=Bwd PF8=Fwd

The Standards Subsystem Transaction in Use Screen EDIM180
3 - 70 IBM Sterling Gentran:Basic for z/OS Release 6.6 User Guide
Screen Actions
The screen actions are displayed on the top line of the Transaction in Use screen. The following
table describes each screen function, and gives instructions on how to perform those functions.
Note: If you receive the message Update not allowed the
value in the Update Allowed field on the Version screen
is set to N. This means that the version and all its
transactions, segments, and elements cannot be updated.
Function Key Descriptions
Note: Standard function keys, such as PF1=Help, PF3=Exit,
PF7=Bwd, PF8=Fwd, PF12=Cancel, and
PF15=Logoff, as well as the Enter key, are defined in
Chapter 1.
PF6=Nxt Vers Displays transaction codes for the next consecutive Version ID. Versions are
displayed in ascending alphanumeric sequence.
Field Descriptions
Note: Fields that are display-only contain the statement
(protected) next to the field name in the documentation.
To perform
this action ...
Associated
with this
screen
action ...
Do this ...
View an existing transaction
in Use record.
N/A Type the Version ID in the Version ID
field and the agency in the Agency
field, and then press Enter
Select a version transaction
for EDI.
Select Type S in the A field next to the
transaction you want to select, and then
press Enter
Unselect a version transaction
for EDI.
Unselect Type U in the A field next to the pre-
selected transaction (indicated by the
word selected next to the transaction)
you want to unselect, and press Enter.
The system removes the word selected
that is displayed next to the transaction.
Note: The control transaction and the
acknowledgement transactions (e.g.,
997, 999, control) must always be
selected if any other transactions are
selected for a version.

Transaction in Use Screen EDIM180 The Standards Subsystem
IBM Sterling Gentran:Basic for z/OS Release 6.6 User Guide 3 - 71
Fields in which you must enter a value contain the
statement (required) next to the field name in the
documentation.
Jump Code
A 10-position alphabetic or numeric field containing the jump code for this screen. A
screen’s jump code is displayed in the Jump Code field for that screen.
To jump to another screen, press Home and type the jump code of the screen to which you
want to jump, and then press Enter.
See Chapter 1, “Getting Started,” for further information on using jump codes.
Version ID (required)
A 12-position alphanumeric field in which you enter the version identification of the
standard.
Agency (required)
A 3-position alphabetic field that contains the agency associated with the version
identification from the Standards file.
Transaction ID
A 6-position alphanumeric field that specifies a transaction identification in which the
version identification list is to begin. You can type a complete or partial Transaction ID in
this field. The system displays up to ten transactions, starting with the nearest matching
Transaction ID. To view additional transactions, press PF8. If you leave this field blank,
the system begins with the first transaction for the particular version on the Standards file.
Release No.
A 1-position numeric field that specifies the release number for the starting transaction
identification entered.
Description (protected)
A 52-position alphanumeric field that contains information about the version.
A (Action Code)
A 1-character alphabetic field in which you indicate the action you want to perform for a
particular transaction identification. Valid values are:
S= Select transaction
U= Unselect transaction
Trans No. (protected)
A 6-position alphanumeric field that contains the transaction identification.
Rlse No (protected)
A 1-position alphanumeric field that specifies the release number of the transaction code.
The release number is currently being used only for ANA TRADACOMS standards.
Description (protected)
A 50-position alphanumeric field that contains information about the transaction.

The Standards Subsystem Standard Association Screen EDIM105
3 - 72 IBM Sterling Gentran:Basic for z/OS Release 6.6 User Guide
Standard Association Screen EDIM105
Purpose
The Standards Association screen allows you to access the Standards Association file. This file
contains a list of Association values and the Agency codes that have been assigned to them. The
batch Editors use this file to determine the agency to be used with the Version ID as the key to the
optimized table file. The Association is located in positions 7 – 12 of the Version ID.
How to Access
Access the Standard Association screen in either of the following ways:
• In the Standards Maintenance Menu, type 13 to select Standard Association and
press Enter.
•Type 2.13 in the Jump Code field of any screen and press Enter.
Screen Example
The following example illustrates the Standard Association screen.
Add Delete Info Update
EDIM105 2.13______ STANDARD ASSOCIATION XXX 06/01/2011
12:00:00
A Association Agency Description
_ AIAG__ X__ AIAG*______________________________
_ AMP___ X__ AMP*_______________________________
_ ATE___ SC_ LOADED_BY_STANDARDS_MAINTENANCE____
_ A01051 UN_ ODETTE_SUBSET_ID*__________________
_ A02031 UN_ ODETTE_SUBSET_ID*__________________
_ A03031 UN_ ODETTE_SUBSET_ID*__________________
_ A04031 UN_ ODETTE_SUBSET_ID*__________________
_ A09041 UN_ ODETTE_SUBSET_ID*__________________
_ A10011 UN_ ODETTE_SUBSET_ID*__________________
_ A14041 UN_ ODETTE_SUBSET_ID*__________________
_ A15031 UN_ ODETTE_REMADV_V3R1*________________
_ A16031 UN_ ODETTE_STATAC_V3R1*________________
_ A94___ NH_ NHS*_______________________________
_ BISAC_ X__ BOOK_INDUSTRY_ASSOCIATION*_________
_ BR____ JV_ JOINT_VENTURE______________________
Enter PF1=Help PF3=Exit
PF7=Bwd PF8=Fwd

Standard Association Screen EDIM105 The Standards Subsystem
IBM Sterling Gentran:Basic for z/OS Release 6.6 User Guide 3 - 73
Screen Actions
Function Key Descriptions
Note: Standard function keys, such as PF1=Help, PF3=Exit,
PF7=Bwd, PF8=Fwd, PF12=Cancel, and
PF15=Logoff, as well as the Enter key, are defined in
Chapter 1.
Field Descriptions
Jump Code
A 10-position alphabetic or numeric field containing the jump code for this screen. A
screen’s jump code is displayed in the Jump Code field for that screen.
To jump to another screen, press Home and type the jump code of the screen to which you
want to jump, and then press Enter.
See Chapter 1, “Getting Started,” for further information on using jump codes.
A (Action Code)
A 1-position field that indicates the action you want to perform for a particular
association. The top line of the screen lists valid actions. The valid action codes for the
Standard Association screen:
A= Add a new Association
I= (Info) Display the date, time and user initials, on the message line, to
indicate when the information for the selected entry was created or
last changed.
U= Update an existing Association
D= Delete an existing Association
To perform
this action ...
Associated
with this
screen
action ...
Do this ...
Add a new Association record. Add Complete the screen fields, type A in
A field and press Enter.
Delete an existing Association
record.
Delete Display the record, type D in A field
and press Enter.
Display the date, time, and user
initials, on the message line, to
indicate when the information for
the selected entry was created or
last changed.
Info Type I in the A field next to the
desired entry and press Enter.
Change an existing Association
record.
Update Display the record, type the changes,
type U in A field and press Enter.

The Standards Subsystem Standard Association Screen EDIM105
3 - 74 IBM Sterling Gentran:Basic for z/OS Release 6.6 User Guide
Association
A 6-position alphanumeric field that contains the ‘Association’ value as it is displayed in
the EDI envelope (GS or UNG/UNH). Association is contained in positions 7 – 12 of the
Version ID.
Agency
A 3-position alphabetic field that contains the agency associated with the version
identification.
Description
A 35-position that contains information about the Association/Agency relationship.

Chapter
IBM Sterling Gentran:Basic for z/OS Release 6.6 User Guide 4 - 1
4The Databank Subsystem
Overview
This chapter contains the following topics related to the Databank subsystem.
Topic Page
Before You Begin ................................................................................................................. 4-3
Databank Screens and Functions.......................................................................................... 4-10
How to Use the Maintenance Functions............................................................................... 4-14
Databank Maintenance Menu.........................................................EDIM250 ..................... 4-24
Interchange Directory Screen .........................................................EDIM254 .................... 4-27
Group Directory..............................................................................EDIM255 .................... 4-31
Group Directory – Date ..................................................................EDIM25A ................... 4-36
Interchange Status Screen...............................................................EDIM251 .................... 4-41
Group Status Screen .......................................................................EDIM252 .................... 4-48
Transaction Status Screen...............................................................EDIM253 .................... 4-55
Document Directory .......................................................................EDIM262 .................... 4-61
Document Status Screen.................................................................EDIM263 .................... 4-65
Change Audit Directory..................................................................EDIM268 .................... 4-70
Change Audit Status Screen ...........................................................EDIM269 .................... 4-74
Online Log Display Screen.............................................................EDIMOLD.................. 4-79
Acknowledgment Overdue Directory Screen.................................EDIM240 .................... 4-83
Acknowledgment Overdue Detail Screen ......................................EDIM241 .................... 4-89
Interchange Status Detail Screen—Outbound................................EDIM271 .................... 4-94
Interchange Status Detail Screen—Inbound...................................EDIM271 .................... 4-99
Interchange Display Screen............................................................EDIM256 .................. 4-103
Group Display Screen.....................................................................EDIM257 .................. 4-108
Transaction Status Detail Screen—Outbound ................................EDIM258 .................. 4-113
Transaction Status Detail Screen—Inbound ..................................EDIM258 .................. 4-118
Transaction Display Screen ............................................................EDIM259 .................. 4-123
Segment Display Screen.................................................................EDIM260 .................. 4-127
Data Element Display Screen.........................................................EDIM261 .................. 4-131
Document Status Detail Screen – Outbound ..................................EDIM265 .................. 4-135
Document Status Detail Screen—Inbound.....................................EDIM265 .................. 4-140
Document Display Screen ..............................................................EDIM264 .................. 4-145
Record Display Screen ...................................................................EDIM266 .................. 4-149

The Databank Subsystem Overview
4 - 2 IBM Sterling Gentran:Basic for z/OS Release 6.6 User Guide
Field Display Screen.......................................................................EDIM267 .................. 4-152
Change Audit Status Detail Screen ................................................EDIM270 .................. 4-155

Before You Begin The Databank Subsystem
IBM Sterling Gentran:Basic for z/OS Release 6.6 User Guide 4 - 3
Before You Begin
What is the Databank?
A databank is a repository for storing document/transaction data and any related control
information. Using the Databank subsystem, you can control and monitor the document/
transaction flow through the Sterling Gentran:Basic system.
What is in this Chapter?
This chapter explains the menus and screens of the Sterling Gentran:Basic Databank Maintenance
subsystem. In addition, this chapter describes how to use the databank maintenance functions.
Databank Facility
The Sterling Gentran:Basic Databank Facility provides a powerful set of capabilities for
controlling and tracking the flow of documents between your EDI-enabled applications and your
EDI trading partners.
The Sterling Gentran:Basic Databank Facility takes advantage of the proven functions already in
the Sterling Gentran:Basic family of products while adding functions that provide flexible control
of documents as they pass through the system. The Databank Facility option, if implemented, is an
integral part of your Sterling Gentran:Basic system, as shown in Figure 4.1.
Use of the Databank Facility is optional.
Figure 4.1 Databank Context
Sterling
Databank
Inbound
Communications
Communications
Outbound
Outbound
Applications
Inbound
Applications
Gentran:Basic

The Databank Subsystem Before You Begin
4 - 4 IBM Sterling Gentran:Basic for z/OS Release 6.6 User Guide
Feature Summary
The Sterling Gentran:Basic databank provides advanced features for addressing your EDI
requirements.
See the “Features and Functions” figure within this topic for an illustration of the features.
The Databank Facility option provides control and tracking of documents through your EDI
system for a wide range of users.
See the “Databank Facility Users” figure within this topic for an illustration.
The following major features are provided with the Databank Facility option.
• Flexible Configuration
All of the Databank features are optional. Configuring the various components of the
Databank Facility is defined by the user based on their EDI processing requirements.
For example, one implementation may choose to capture all application and EDI data on
the databank. Another implementation may chose to capture just outbound EDI control
and status information.
If acknowledgment reconciliation is to be part of your implementation then the Outbound
EDI Databank Directory must be used at a minimum. Acknowledgment reconciliation is
reconciling acknowledgments received from your trading partners to outbound documents
that have been sent to those trading partners.
• Full Processing Concurrency
All processing, including Batch/Online, Mapping/Compliance, and Inbound/Outbound,
can run concurrently.
• Complete Online Control and Tracking
Immediate control and tracking of both application documents and EDI transactions is
available to you with Databank Maintenance.
With Online Databank Maintenance, the following actions can be performed against your
application and EDI data:
Select (Inquiry)
Delete
Data Edit (optionally restricted at installation)
Manually Acknowledge
Manual Network Status Update
Reset for Reprocessing
• Complete Online Change Audit Trails
All online updates performed against the databank by users are captured and available for
online inquiry.

Before You Begin The Databank Subsystem
IBM Sterling Gentran:Basic for z/OS Release 6.6 User Guide 4 - 5
• Comprehensive Security
Security by User ID and Division can be set up as tightly or loosely as required.
• Data Archive/Restore Capabilities
Application and EDI data can be archived and restored with the Databank Facility. You
can manage their archives selectively based on flexible selection criteria and/or use the
Housekeeping mode to maintain archives based on retention periods.
• Duplicate Checking
Application document duplicate checking is performed based on the user defined User
Reference. EDI duplicate checking is also provided using the EDI Envelope Reference
IDs. Processing can be controlled using these duplicate indicators.
• Distribution and Process Control
Application and/or EDI data can be stored in, and selectively extracted from, the Databank
Facility.
This store and extract capability allows processing to be scheduled based on your business
needs. The store capability allows application and communication scheduling to be set up
independently. The selective extract capability allows application documents and EDI
interchanges to be extracted in the groupings that are required by your applications and
communications.
• Network Tracking
Network Tracking extends EDI tracking to your networks. Network Tracking reconciles
Network Status information to Interchanges that have been sent. The Online Network
Status information posted to Interchanges is Received by Network, Processed by Network
and Picked Up by Trading Partner.
• Deferred Enveloping
Deferred Enveloping is an optional feature that can be used to store un-enveloped data on
the outbound EDI databank files throughout the day. This data can then be extracted for
enveloping using a number of criteria, including transaction type, data, time, network,
test-production status, partner, user, and batch run number. These selected transactions can
then be enveloped and transmitted to the trading partner.
This feature provides the following benefits:
• Application and transmission schedule independence
• Minimize the number of envelopes
• Document-level control over mapping and editing errors
• Document-level control over duplicate documents
• Establish the maximum number of transactions per envelope

The Databank Subsystem Before You Begin
4 - 6 IBM Sterling Gentran:Basic for z/OS Release 6.6 User Guide
Features and Functions
Figure 4.2 illustrates the databank features and functions.
Figure 4.2 Databank Features/Functions
CICS Online
Databank
Batch
Inquiry Edit Delete Reprocess
Manually
Acknow-
ledge
Network
Status
Update
Archive/
Restore Inquiry Extract Store/
Reprocess

Before You Begin The Databank Subsystem
IBM Sterling Gentran:Basic for z/OS Release 6.6 User Guide 4 - 7
Databank Facility Users
Figure 4.3 illustrates the databank facility users.
Figure 4.3 Databank Facility Users
Accounts
Receivable
Purchasing
Accounts
Payable
Sterling
Databank
Facility
Online Databank
Maintenance
- EDI Coordinator
- Order Desk Clerk
Batch Databank
Maintenance
- Operations
- Management
Sterling
In-house
Communications
Gentran:Basic Connect:Enterprise

The Databank Subsystem Before You Begin
4 - 8 IBM Sterling Gentran:Basic for z/OS Release 6.6 User Guide
Architecture
This section describes the Databank facility architecture and the major components.
The Databank Facility provides Application/EDI data and information access, as illustrated in
Figure 4.4.
Figure 4.4 Databank Information
Databank Components
The major components of the Databank facility are:
Online Databank Facility
All control and tracking of EDI transactions and your application documents can be
performed online using the CICS-based Databank Maintenance option. Document,
acknowledgment, network and communication status information for your document/
transactions can all be maintained online using the Online Databank Maintenance option.
Batch Databank Maintenance
With the Databank Facility, both application and EDI data can be archived and restored
based on retention periods or flexible selection criteria.
Batch Databank Inquiry
Powerful Databank Inquiry tools provide both summary and detailed reporting of your
databank information.
Flexible Extract Tools
The Databank Facility's Extract tools provide a wide range of selection criteria. The ability
to extract application documents and EDI data, grouped according to the needs of your
applications and communications, is provided with these Extract tools.
Application EDI
Directory
- Control
- Status
Directory
Message Store
- Control
- Status
- EDI Data
Change Audit
Message Store
- Document
Data

Before You Begin The Databank Subsystem
IBM Sterling Gentran:Basic for z/OS Release 6.6 User Guide 4 - 9
Databank Processing Flow
The Databank facility allows all forms of user data entering and exiting Sterling Gentran:Basic to
be stored and processed. Figure 4.5 provides a detailed view of the processing flow.
Figure 4.5 Databank Processing Flow
Who Should Use Databank Maintenance?
Sterling Gentran:Basic provides many options for controlling both EDI and application document
activity in your EDI environment.
Sterling Gentran:Basic Databank Maintenance functions should be used by the persons
responsible for monitoring, controlling, and reconciling the flow of documents through Sterling
Gentran:Basic to and from your communications and applications.
Security Set-up
Access to the Databank Maintenance feature is controlled through the use of the self-contained
security system. The system allows you to define users with their own privileges.
See Chapter 5, “The Administration Subsystem,” for information about security set-up.
Outbound
Application
Databank
Outbound
Mapper
Outbound
Editor
Inbound
Mapper
Inbound
Editor
Outbound
EDI
Extract
Inbound
Application
Extract
Outbound
EDI
Databank
Inbound
Application
Databank
EDI
Databank
Inbound
Application
Application
Application
C
o
m
m
u
n
i
c
a
t
i
o
n
s
Outbound
Inbound

The Databank Subsystem Databank Screens and Functions
4 - 10 IBM Sterling Gentran:Basic for z/OS Release 6.6 User Guide
Databank Screens and Functions
Figure 4.6 illustrates the overall flow of the Databank Maintenance feature.
Figure 4.6 Databank Maintenance Screen Flow
Databank
Menu
Interchange
Directory
Group
Directory
Document
Directory
Change
Audit
Directory
Log
Display
Interchange
Status
Group
Status
Transaction
Status
Document
Status
Change
Audit
Status
Interchange
Status
Detail
Transaction
Status
Detail
Document
Status
Detail
Interchange
Display Transaction
Display
Change
Audit Status
Detail
Group
Display
Document
Display
Data
Element
Display
Record
Display
Field
Display
Segment
Display
Maintenance
EDI

Databank Screens and Functions The Databank Subsystem
IBM Sterling Gentran:Basic for z/OS Release 6.6 User Guide 4 - 11
Additional Functions
The following functions are available within Databank Maintenance from screens other than the
Databank Maintenance Menu:
Interchange Status Detail
Used to display detailed status information about a specific EDI interchange on the
databank.
EDI Interchange Display
Used to display the actual EDI data for a specific interchange on the databank.
EDI Group Display
Used to display the actual EDI data for a specific functional group on the databank.
EDI Transaction Display
Used to display the actual EDI data for a specific transaction on the databank.
Transaction Status Detail
Used to display detailed status information about a specific EDI transaction on the
databank.
Segment Display
Used to display the actual EDI data for a specific segment on the databank.
Data Element Display
Used to display the actual EDI data for a specific data element on the databank.
Document Status Detail
Used to display detailed status information about a specific EDI transaction on the
databank.
Document Display
Used to display the application data for a specific document on the databank.
Record Display
Used to display the application data for a specific record on the databank.
Field Display
Used to display the application data for a specific field on the databank. From this screen
users can edit the data.
Change Audit Status Detail
Used to view the details regarding a change that has been made to data on the databank by
a user using Databank Maintenance.

The Databank Subsystem Databank Screens and Functions
4 - 12 IBM Sterling Gentran:Basic for z/OS Release 6.6 User Guide
Databank Jump Codes
A jump code is a 10-character alphanumeric field located at the upper left corner of each Sterling
Gentran:Basic screen. This field enables you to move, or jump, directly from one screen to
another, within a subsystem, while bypassing menu screens. All screens that are accessible by a
Sterling Gentran:Basic menu have jump codes associated with them. Screens that are accessible
only from detail screens do not have jump codes associated with them.
See Chapter 1, “Getting Started,” for more information about using jump codes.
You can jump between screens without having to display the Sterling Gentran:Basic menus. Use
the following procedure to jump between screens:
Step 1: Press Home.
The insertion point moves to the Jump Code field.
Step 2: Type the jump code and press Enter.
Note: If you move the insertion point to the Jump Code field
and you then decide not to enter a jump code, press Tab
to return to the next entry field on the screen.
The following table lists the jump codes for the Sterling Gentran:Basic Databank subsystem
menus and screens. The screens are listed by name and are arranged in the order in which they are
displayed on the Sterling Gentran:Basic menus.
Screen Jump Codes
Screen Title Name Numeric Alphabetic
Sterling Gentran Main Menu EDIM001 0.0
0
BSC
MAIN
Databank Maintenance Menu EDIM250 3.0
3
DB
Interchange Directory EDIM254 3.1 DB.IDIR
Group Directory EDIM255 3.2 DB.GDIR
Group Directory – Date EDIM25A 3.11 DB.GDTE
Interchange Status EDIM251 3.3 DB.ISTAT
Group Status EDIM252 3.4 DB.GSTAT
Transaction Status EDIM253 3.5 DB.TSTAT
Document Directory EDIM262 3.6 DB.DDIR
Document Status EDIM263 3.7 DB.DSTAT
Change Audit Directory EDIM268 3.8 DB.CADIR
DB.ADIR
Change Audit Status EDIM269 3.9 DB.CASTAT
DB.ASTAT
Online Log EDIMOLD 3.10 DB.LOG

Databank Screens and Functions The Databank Subsystem
IBM Sterling Gentran:Basic for z/OS Release 6.6 User Guide 4 - 13
See Appendix A for a complete list of jump codes and their associated screens.
Acknowledgment Overdue
Directory
EDIM240 3.12 ACK.OVER
Acknowledgment Overdue
Detail
EDIM241 3.12.1 ACK.OVDTL
Screen Jump Codes
Screen Title Name Numeric Alphabetic

The Databank Subsystem How to Use the Maintenance Functions
4 - 14 IBM Sterling Gentran:Basic for z/OS Release 6.6 User Guide
How to Use the Maintenance Functions
To demonstrate the use of Databank Maintenance, a number of commonly used procedures are
presented. The scenarios provided are:
• Review detailed information regarding security setup.
• Display the detailed status information for an EDI interchange.
• Manually acknowledge a functional group.
• Delete an outbound application document.
• Reset an inbound application document for re-extraction.
• Select an EDI transaction for detailed status viewing, and then link to the document status
detail for that transaction.
• View all change audit status information for online changes that have been applied to data-
bank data for a specific partner.
Display the Detailed Status Information for an EDI Interchange
The procedure to display the detailed status information for an EDI interchange is described
below:
1. From the Sterling Gentran:Basic Main Selection Menu, select the Databank Maintenance
function and press Enter. The Databank Maintenance Menu is displayed.
2. From the Databank Maintenance Menu, select the Interchange Status function and press
Enter. The Interchange Status screen is displayed.
3. From the Interchange Status screen, type the Interchange ID and Qualifier to be displayed
and press Enter.
4. Advance the insertion point to the interchange you wish to display. Type S beside the
interchange you wish to display then press PF14. The Interchange Status Detail is
displayed.
5. To exit the display, press PF3. The Databank Maintenance Menu is displayed.
Manually Acknowledge a Functional Group
The procedure to manually acknowledge a functional group is described below:
1. From the Sterling Gentran:Basic Main Selection Menu, select the Databank Maintenance
function and press Enter. The Databank Maintenance Menu is displayed.
2. From the Databank Maintenance Menu, select the Interchange Status function and press
Enter. The Interchange Status screen is displayed.
3. From the Interchange Status screen, type the Interchange ID and Qualifier to be displayed
and press Enter.

How to Use the Maintenance Functions The Databank Subsystem
IBM Sterling Gentran:Basic for z/OS Release 6.6 User Guide 4 - 15
4. Advance the insertion point to the interchange you wish to display. Type S beside the
interchange you wish to display then press PF5. The Group Status screen is displayed.
5. Advance the insertion point to the group you wish to acknowledge. Type A beside the
group you wish to acknowledge then press Enter. A system prompt is displayed.
6. Press PF10 to acknowledge the functional group or PF12 to cancel the request. A
confirmation message is displayed.
7. To exit the display, press PF3. The Databank Maintenance Menu is displayed.
Delete an Outbound Application Document
The procedure to delete an outbound application document is described below:
1. From the Sterling Gentran:Basic Main Selection Menu, select the Databank Maintenance
function and press Enter. The Databank Maintenance Menu is displayed.
2. From the Databank Maintenance Menu, select the Document Status function and press
Enter. The Document Status screen is displayed.
3. From the Document Status screen, type the Partner ID and Qualifier to be displayed and
press Enter.
4. Advance the insertion point to the application document you wish to delete. Type D beside
the document you wish to delete then press Enter. A system prompt is displayed.
5. Press PF11 to delete the application document or PF12 to cancel the request. A
confirmation message is displayed.
6. To exit the display, press PF3. The Databank Maintenance Menu is displayed.
Reset an Inbound Application Document for Reprocessing
The procedure to reset an inbound application document for reprocessing is described below:
1. From the Sterling Gentran:Basic Main Selection Menu, select the Databank Maintenance
function and press Enter. The Databank Maintenance Menu is displayed.
2. From the Databank Maintenance Menu, select the Document Status function and press
Enter. The Document Status screen is displayed.
3. From the Document Status screen, type the Partner ID and Qualifier to be displayed and
press Enter.
4. Advance the insertion point to the document you wish to reset. Type R beside the
document you wish to reset then press Enter. A system prompt is displayed.
5. Press PF10 to reset the application document or PF12 to cancel the request. A
confirmation message is displayed.
6. To exit the display, press PF3. The Databank Maintenance Menu is displayed.

The Databank Subsystem How to Use the Maintenance Functions
4 - 16 IBM Sterling Gentran:Basic for z/OS Release 6.6 User Guide
Select an EDI Transaction For Detailed Status Viewing, and Link to the Document
Status Detail Screen for the Transaction
The procedure to display the EDI transaction detailed status information and then link to the
document status detail for the transaction is described below:
1. From the Sterling Gentran:Basic Main Selection Menu, select the Databank Maintenance
function and press Enter. The Databank Maintenance Menu is displayed.
2. From the Databank Maintenance Menu, select the Transaction Status function and press
Enter. The Transaction Status screen is displayed.
3. From the Transaction Status screen, type the Group ID and Qualifier to be displayed and
press Enter.
4. Advance the insertion point to the transaction you want to display. Type S beside the
transaction you wish to display then press PF5. The Transaction Status Detail screen is
displayed.
5. From the Transaction Status Detail screen, press PF5 to display document status detail.
6. To exit the display, press PF3. The Databank Maintenance Menu is displayed.
View All Change Audit Status Information for Online Changes that have been
Applied to Databank Data for a Specific Partner
The procedure to view all change audit status information is described below:
1. From the Sterling Gentran:Basic Main Selection Menu, select the Databank Maintenance
function and press Enter. The Databank Maintenance Menu is displayed.
2. From the Databank Maintenance Menu, select the Change Audit Status function and press
Enter. The Change Audit Status screen is displayed.
3. From the Change Audit Status screen, type the Partner ID, Qualifier, and Databank file to
be displayed then press Enter.
4. To exit the display, press Enter. The Databank Maintenance Menu is displayed.

How to Use the Maintenance Functions The Databank Subsystem
IBM Sterling Gentran:Basic for z/OS Release 6.6 User Guide 4 - 17
Functions
Actions that can be performed in Databank Maintenance are identified on the first row of each
screen in Databank Maintenance. Valid actions that can be performed from screens within
Databank Maintenance include:
Acknowledge:
Used to manually acknowledge EDI data for which you expect an acknowledgment for
outbound EDI databank.
Delete:
Used to logically delete databank information.
Reset:
Used to reset databank data for reprocessing.
Select:
Used for viewing databank information.
Network:
Used to manually set the Network Status for an interchange to be completed on the
outbound EDI databank.
Note: These actions are described further in the sections that
follow each screen.
User Reference Information
User reference information provides a relationship link between application data and EDI data.
When you need to refer to databank records, user reference information will be helpful in locating
a specific record. You have the option of defining your own user reference information. Creating
an application key when performing application databanking or activating the Audit Indicator flag
for a segment element when performing EDI databanking, can result in user reference information.
During a databank run, Sterling Gentran:Basic generates a sequential default number, referred to
as a Reference Tag, for each transaction. Then, for each transaction, Sterling Gentran looks for an
application key or an active Audit Indicator. If found, Sterling Gentran concatenates the data to the
databank and specifies it as user reference information. If not found, Sterling Gentran uses the
Reference Tag as user reference information.
Sterling Gentran displays “protected” user reference information in the User Reference field on the
following screens:
• Transaction Status (EDIM253)
• Transaction Status Detail (EDIM258)
• Document Status (EDIM263)
• Change Audit Status Detail (EDIM269)
• Document Display (EDIM264)
This section explains how to apply user reference information and the process in which Sterling
Gentran performs to populate the User Reference fields. The processes vary for inbound and
outbound, as well as for EDI databanking and application databanking.

The Databank Subsystem How to Use the Maintenance Functions
4 - 18 IBM Sterling Gentran:Basic for z/OS Release 6.6 User Guide
Inbound EDI Databanking
For inbound EDI databanking, you can instruct Sterling Gentran to use the value specified for a
segment element as user reference information by activating the Audit Indicator flag for the
element.
Scenario:
Let’s say that you are receiving an 810 (invoice) document and you have entered an element-
specific value for each segment existing in the 810. When you activate the Audit Indicator flag for
the element on the Segment Element (EDIM140) screen, Sterling Gentran will pass the element
value from the application standard to the databank key and use the value as user reference
information.
See the topic “Segment Element Screen” in Chapter 3 for more information.
Sterling Gentran creates a sequential, unique reference number, called a Reference Tag, for each
transaction passing through the databank. The format for the Reference Tag is IEnnnnnnnn. When
an Audit Indicator flag is not specified on the Segment Element screen (EDIM140), Sterling
Gentran uses the Reference Tag number as the User Reference information.
Inbound Application Databanking
On the Application Partner Reference (EDIM555) screen, you can create a user reference key by
entering information that is meaningful to your organization in the Application Key field(s). After
a databank run, Sterling Gentran looks for a user reference key. When Sterling Gentran finds the
key, the data represented in the key is applied as user reference information.
See the topic “Application Partner Reference Screen” in Chapter 3 for more information.
Sterling Gentran creates a sequential, unique reference number, called a Reference Tag, for each
transaction passing through the databank. The format for the Reference Tag is IAnnnnnnnn. When
an application key is not created on the Application Partner Reference screen, Sterling Gentran
uses the Reference Tag number as the user reference information.

How to Use the Maintenance Functions The Databank Subsystem
IBM Sterling Gentran:Basic for z/OS Release 6.6 User Guide 4 - 19
Inbound EDI Databank Flow
Figure 4.7 shows how Sterling Gentran processes data to populate the User Reference field when
performing inbound EDI databanking.
Figure 4.7 User Reference – Inbound EDI Processing Flow
Audit Indicator
(EDI) Reference Tag
(EDI) User Reference
(EDI) User Reference
Result:
If Audit Indicator, value in Element
If Audit Indicator not activated,
Reference Tag
First Choice:
Looks for value in Element
Second Choice:
Looks for Sterling Gentran
Action:
Passes User Reference to Sterling
Gentran Mapper
generated value

The Databank Subsystem How to Use the Maintenance Functions
4 - 20 IBM Sterling Gentran:Basic for z/OS Release 6.6 User Guide
Inbound Application Processing Flow
Figure 4.8 shows how Sterling Gentran processes data to populate the User Reference field when
performing inbound application databanking.
Figure 4.8 User Reference – Inbound Application Processing Flow
Note: When inbound EDI Databanking is not performed and
inbound Application databanking is performed, the only
value choice for user reference information is the value
generated for the application Reference Tag
(i.e., IAnnnnnnnn).
Application Definition
(EDI) User Reference
First Choice:
Looks for values defined Application
(Application) User Reference
Result:
If Application Key defined, values in fields
If Application Key not defined, EDI User Ref
If Application Key not defined or EDI
databanking not performed, Reference Tag
Second Choice:
Looks for Sterling Gentran
(Application) Reference Tag
Third Choice:
Looks for Sterling Gentran
Key fields
generated value
generated value

How to Use the Maintenance Functions The Databank Subsystem
IBM Sterling Gentran:Basic for z/OS Release 6.6 User Guide 4 - 21
Outbound Application Databanking
On the Application Partner Reference (EDIM555) screen, you can create a user reference key by
entering information that is meaningful to your organization in the Application Key field(s). After
a databank run, Sterling Gentran looks for a user reference key. When Sterling Gentran finds the
key, the data represented in the key is applied as user reference information.
See the topic “Application Partner Reference Screen” in Chapter 3 for more information.
Sterling Gentran creates a sequential, unique reference number, called a Reference Tag, for each
transaction passing through the databank. The format for the Reference Tag is OAnnnnnnnn.
When an Audit Indicator flag is not specified on the Segment Element (EDIM140) screen, Sterling
Gentran uses the Reference Tag number as the user reference information.
Outbound EDI Databanking
For inbound EDI databanking, you can instruct Sterling Gentran to use the value specified for a
segment element as user reference information by activating the Audit Indicator flag for the
element.
Scenario:
Let’s say that you are sending an PO (850) document and you have entered an element-specific
value for each segment existing in the PO. When you activate the Audit Indicator flag for the
element on the Segment Element (EDIM140) screen, Sterling Gentran will pass the element value
from the application standard to the databank key and use the value as user reference information.
See the topic “Segment Element Screen” in Chapter 3 for more information.
Sterling Gentran creates a sequential, unique reference number, called a Reference Tag, for each
transaction passing through the databank. The format for the Reference Tag is OEnnnnnnnn. When
an Audit Indicator flag is not specified on the Segment Element screen (EDIM140), Sterling
Gentran uses the Reference Tag number as the user reference information.

The Databank Subsystem How to Use the Maintenance Functions
4 - 22 IBM Sterling Gentran:Basic for z/OS Release 6.6 User Guide
Outbound Application Processing Flow
Figure 4.9 shows how Sterling Gentran processes data to populate the User Reference field when
performing outbound application databanking.
Figure 4.9 User Reference – Outbound Application Processing Flow
Note: When outbound EDI Databanking is not performed and
outbound Application databanking is performed, the only
value choice for User Reference information is the value
generated for the application Reference Tag
(i.e., IAnnnnnnnn).
Application Definition
(EDI) User Reference
First Choice:
Looks for values defined Application
(Application) User Reference
Result:
If Application Key defined, values in fields
If Application Key not defined, EDI User Ref
If Application Key not defined or EDI
databanking not performed, Reference Tag
Second Choice:
Looks for Sterling Gentran
(Application) Reference Tag
Third Choice:
Looks for Sterling Gentran
Key fields
generated value
generated value

How to Use the Maintenance Functions The Databank Subsystem
IBM Sterling Gentran:Basic for z/OS Release 6.6 User Guide 4 - 23
Outbound EDI Databank Flow
Figure 4.10 shows how Sterling Gentran processes data to populate the User Reference field when
performing outbound EDI databanking.
Figure 4.10 User Reference – Outbound EDI Processing Flow
Audit Indicator
(EDI) Reference Tag
(EDI) User Reference
(EDI) User Reference
Result:
If Audit Indicator, value in Element
If Audit Indicator not activated,
Reference Tag
First Choice:
Looks for value in Element
Second Choice:
Looks for Sterling Gentran
Action:
Passes User Reference to Sterling
Gentran Mapper
generated value

The Databank Subsystem Databank Maintenance Menu EDIM250
4 - 24 IBM Sterling Gentran:Basic for z/OS Release 6.6 User Guide
Databank Maintenance Menu EDIM250
Purpose
Databank Maintenance provides the online ability to directly control and view application data and
EDI data that are processed by Sterling Gentran:Basic. Change Audit functions provide complete
details of all online changes made by users to databank data. The Online Log display is also
available within Databank Maintenance for viewing system status and exceptions.
The Databank Maintenance Menu provides a list of options for selecting the Databank
Maintenance functions.
How to Access
Access the Databank Maintenance Menu in either of these two ways:
•Type 3 to select Databank Maintenance Menu from the Sterling Gentran:Basic Main
Menu and press Enter.
•Type 3.0 in the Jump Code field of any screen and press Enter.
Menu Example
The following example illustrates the Databank Maintenance Menu.
Databank Maintenance functions fall into the following four general categories:
• EDI data related control and inquiry functions
• Application document related control and inquiry functions
• Change Audit related inquiry functions
• Online Log display from which you can monitor system status and exceptions
EDIM250 3.0 DATABANK MAINTENANCE MENU XXX 06/01/2011
12:00:00
Type the number of your selection below and press ENTER,
or press the PF3 key to Exit.
__ 1. Interchange Directory
2. Group Directory
3. Interchange Status
4. Group Status
5. Transaction Status
6. Document Directory
7. Document Status
8. Change Audit Directory
9. Change Audit Status
10. Log Display
11. Group Directory - Date
12. Acknowledgments Overdue
Enter PF1=Help PF3=Exit PF6=Refresh
PF15=Logoff

Databank Maintenance Menu EDIM250 The Databank Subsystem
IBM Sterling Gentran:Basic for z/OS Release 6.6 User Guide 4 - 25
Databank Maintenance Functions
The following table describes the Databank Maintenance functions that can be selected from the
Databank Maintenance Menu.
Function Key Descriptions
Note: Standard function keys, such as PF1=Help, PF3=Exit,
PF7=Bwd, PF8=Fwd, PF12=Cancel, and
PF15=Logoff, as well as the Enter key, are defined in
Chapter 1.
PF6=Refresh Refreshes the CICS VSAM buffers after a batch update. The VSAM buffers
are refreshed by closing and opening all of the databank files.
Caution: All databank files are updated through a batch program. Any
online changes go to a pending file and are later applied through a
batch program. CICS uses buffers, or hold areas, when reading
Menu Options Description
1 Interchange
Directory
Lists the Interchange IDs that have EDI interchanges
on the databank.
2 Group Directory Lists the Group IDs that have EDI functional groups
on the databank.
3 Interchange Status Enables you to maintain and change the status of EDI
interchanges currently on the databank.
4 Group Status Enables you to maintain and change the status of EDI
functional groups within an EDI interchange.
5 Transaction Status Enables you to maintain and change the status of EDI
transactions within a functional group.
6 Document Directory Lists the Partner IDs for which there are application
documents on the databank.
7 Document Status Enables you to maintain and change the status of
application documents on the databank.
8 Change Audit
Directory
Lists the Partner IDs that have data on the databank to
which users have applied online changes.
9 Change Audit Status Lists the Envelope Reference IDs that have data on the
databank to which users have applied online changes.
10 Log Display Displays the monitor system status and exceptions.
11 Group Directory – Date Lists the Group IDs that have EDI functional groups
on the databank.
12 Acknowledgment
Overdue
Lists the Partners that have overdue/waiting
acknowledgments.

The Databank Subsystem Databank Maintenance Menu EDIM250
4 - 26 IBM Sterling Gentran:Basic for z/OS Release 6.6 User Guide
files. While the information you need is still available in those
buffers, CICS does not re-read the file. Whether or not CICS
automatically refreshes the buffers is influenced by these factors:
volume of activity against the file, VSAM share options assigned
to the file, number of buffers, and pool sizes.
In most environments, the Refresh function is not required
because normal CICS processing results in sufficient VSAM
activity to refresh VSAM buffers automatically. However, if
batch updates are run while the online databank is active, the
CICS buffers do not show the latest information until the buffers
are refreshed. Problems navigating between different levels of
EDI envelopes or between directory and data screens may
indicate that your databank buffers need to be refreshed.
Pressing PF6 immediately interrupts all online databank users
and repositions them to the Databank Maintenance Menu. Any
databank online changes prior to the last save need to be
re-applied after the Refresh function has completed. Closing and
re-opening all of the databank files requires a few seconds to
complete.
Because of the impact of the Refresh function on the databank,
only users with security access Level 1 are permitted to use the
Refresh function.
Field Descriptions
Note: Fields that are display-only contain the statement
(protected) next to the field name in the documentation.
Fields in which you must enter a value contain the
statement (required) next to the field name in the
documentation.
Jump Code
A 10-position alphabetic or numeric field containing the jump code for this screen. A
screen’s jump code is displayed in the Jump Code field for that screen.
To jump to another screen, press Home, type the jump code of the screen to which you
want to jump, and then press Enter.
See Chapter 1, “Getting Started,” for further information on using jump codes.
Selection
Type the number corresponding to the menu option you want to select and press Enter.

Interchange Directory Screen EDIM254 The Databank Subsystem
IBM Sterling Gentran:Basic for z/OS Release 6.6 User Guide 4 - 27
Interchange Directory Screen EDIM254
Purpose
The Interchange Directory is used to view which Interchange IDs have EDI interchanges on the
databank. This screen enables you to start the list at a specified Interchange ID/Qualifier and
restrict the list to just inbound or outbound interchanges. Leaving these fields blank produces a list
of all Interchange IDs for which there are interchanges on the databank.
How to Access
Access the Interchange Directory in either of these two ways:
•Type 1 to select Interchange Directory from the Databank Maintenance Menu and press
Enter.
•Type 3.1 in the Jump Code field of any screen and press Enter.
Screen Examples
The following examples illustrate the Interchange Directory for both Partner/Qualifier and
Relationship modes.
Partner/Qualifier Mode
Select
EDIM254 3.1_______ INTERCHANGE DIRECTORY XXX 06/01/2011
12:00:00
Intchg Part ID _______________VENDOR-1____________ Qual _______________
In/Outbound _ Databank G (Gentran,Realtime)
A Interchange Partner ID Qual I/O Dbk Div
_ VENDOR VENDOR-1 I G 000
_ QCICSSEND 12 I G 000
_ QCISASEND ZZ I G 000
_ XXX1 ZZ I G 000
_ VENDOR-1 I G 000
_ YOUR COMPANY ZZ I G 000
_ 616094041A 01 I G 000
_
_
_
TO SELECT INTERCHANGE ENTER AN "S" BESIDE THE ID
Enter PF1=Help PF3=Exit PF5=Interchg
PF7=Bwd PF8=Fwd

The Databank Subsystem Interchange Directory Screen EDIM254
4 - 28 IBM Sterling Gentran:Basic for z/OS Release 6.6 User Guide
Relationship Mode
Screen Actions
The screen actions are displayed on the top line of the Interchange Directory. The following table
describes each screen function and provides instructions on how to perform those functions.
Function Key Descriptions
Note: Standard function keys, such as PF1=Help, PF3=Exit,
PF7=Bwd, PF8=Fwd, PF12=Cancel, and
PF15=Logoff, as well as the Enter key, are defined in
Chapter 1.
PF5=Interchg Displays the Interchange Status screen for the Interchange ID selected. Type S
in the A field of Interchange ID you want to select and press PF5. This screen
displays a list of either inbound, outbound, or both inbound and outbound
interchanges (as specified on the Interchange Directory) and their statuses.
To perform
this action ...
Associated
with this
screen
action ...
Do this ...
Display the Interchange Status screen
for an Interchange ID on the
Interchange Directory
Select By typing S in the A field and
pressing PF5, you can select
an Interchange ID from which
you can view the status of
interchanges for that
Interchange ID.
Select
EDIM254 3.1_______ INTERCHANGE DIRECTORY XXX 06/01/2011
12:00:00
Intchg - User VENDOR-1___________________________ Partner _______________
In/Outbound I Databank G (Gentran,Realtime)
A User Partner I/O Dbk Div
_ VENDOR-1 I G 000
_ 1234 1234 I G 000
_ 5000119000006 5010081000001 I G 000
_ 5000169 5010081000001 I G 000
_ 6147937000 5136666666 I G 000
_
_
_
_
_
TO SELECT USER/PARTNER ENTER AN "S" BESIDE THE USER
Enter PF1=Help PF3=Exit PF5=Interchg
PF7=Bwd PF8=Fwd

Interchange Directory Screen EDIM254 The Databank Subsystem
IBM Sterling Gentran:Basic for z/OS Release 6.6 User Guide 4 - 29
Field Descriptions
Note: Fields that are display-only contain the statement
(protected) next to the field name in the documentation.
Fields in which you must enter a value contain the
statement (required) next to the field name in the
documentation.
Jump Code
A 10-position alphabetic or numeric field containing the jump code for this screen. A
screen’s jump code is displayed in the Jump Code field for that screen.
To jump to another screen, press Home, type the jump code of the screen to which you
want to jump, and then press Enter.
See Chapter 1, “Getting Started,” for further information on using jump codes.
In/Outbound
A 1-character alphabetic field used to select Interchange IDs which are inbound-only,
outbound-only or both. Valid values are:
IInbound only Interchange IDs
OOutbound only Interchange IDs
blank Both inbound and outbound Interchange IDs
Databank
A 1-character alphabetic field used to select Interchange IDs from the Sterling
Gentran:Basic databank, the Sterling Gentran:Realtime databank, or both. Valid values
are:
GSterling Gentran:Basic databank only
RSterling Gentran:Realtime databank only
Partner/Qualifier Mode Relationship Mode
Field Description Field Description
Intchg Part
ID
A 35-character
alphanumeric field that
contains the interchange-
level trading Partner ID to
which the Interchange
Directory list should begin.
A partial value for the
Interchange Partner ID can
be entered to position the list
at the selected value.
Intchg –
User
A 15-character alphanumeric
field that contains the
interchange-level User ID field to
which the Interchange Directory
list should begin. A partial value
for the Interchange User ID may
be entered to position the list at
the selected value.
Qual A 15-character
alphanumeric field that
contains the Qualifier for the
interchange-level trading
partner (if applicable).
Partner A 15-character alphanumeric
field that contains the Partner ID
for the interchange-level trading
partner (if applicable).

The Databank Subsystem Interchange Directory Screen EDIM254
4 - 30 IBM Sterling Gentran:Basic for z/OS Release 6.6 User Guide
blank Both Sterling Gentran:Basic and Sterling Gentran:Realtime
databanks
A (Action Code)
A 1-character alphabetic field used to select an Interchange ID. The top line of the screen
lists the valid actions. To execute an action, type S in the A field of the Interchange ID you
want to select, and then press PF5.
For example, if you want to view the Interchange Status screen for a particular Interchange
ID on the Interchange Directory, type S in the A field for the interchange you want to
view. Then, press PF5.
See the sub-topic “Function Key Descriptions” in this section for descriptions of valid
functions that you can perform for the Interchange Directory.
I/O (protected)
Displays the inbound or outbound code that is defined for the Interchange Partner ID. This
code designates whether the interchange was outbound or inbound.
Dbk (protected)
Displays whether the Interchange Partner ID is on the Sterling Gentran:Basic databank or
on the Sterling Gentran:Realtime databank. Valid values are:
GSterling Gentran:Basic databank
RSterling Gentran:Realtime databank
Div (protected)
Displays the division code that has been associated with the Databank record.
Partner/Qualifier Mode Relationship Mode
Field Description Field Description
Interchange
Partner ID
(protected)
A 35-character
alphanumeric field that
identifies the interchange.
The Interchange Partner ID
is the interchange-level
trading partner name.
User
(protected)
A 15-character alphanumeric
field that contains the
interchange-level User ID.
Qual
(protected)
A 4-character field that
contains the interchange-
level trading partner
Qualifier, if applicable.
Partner
(protected)
A 15-character alphanumeric
field that contains the Partner ID
for the interchange-level trading
partner (if applicable).

Group Directory EDIM255 The Databank Subsystem
IBM Sterling Gentran:Basic for z/OS Release 6.6 User Guide 4 - 31
Group Directory EDIM255
Purpose
The Group Directory is used to view EDI functional groups, by their group-level trading partner
name and Qualifier. You can also restrict the list to inbound or outbound data, acknowledgment
status types and a search limit.
How to Access
Access the Group Directory in either of these two ways:
• Type 2 to select Group Directory from the Databank Maintenance Menu and press Enter.
•Type 3.2 in the Jump Code field of any screen and press Enter.
Screen Examples
The following examples illustrate the Group Directory for both Partner/Qualifier and Relationship
modes.
Partner/Qualifier Mode
Select
EDIM255 3.2_______ GROUP DIRECTORY XXX 06/01/2011
12:00:00
Group Part ID VENDOR-1___________________________ Qual _______________
In/Outbound I Acknowledge Stat _
Databank G Search Limit ___
Group Func. Ack
A Group Partner ID Qual I/O Dbk Envelope Ref ID St
_ VENDOR-1 I G 000000007 IN A
_ VENDOR-5 I G 00000000000155 INVOIC 7
_ VENDOR-5 I G 00000000000155 INVOIC 7
_ VENDOR-5 I G 00000000000155 INVOIC 7
_ VENDOR-5 I G 00000000000155 INVOIC 7
_ VENDOR-5 I G 00000000000155 INVOIC 7
_ VENDOR-5 I G 00000000000155 INVOIC 7
_ VENDOR-5 I G 00000000000155 INVOIC 7
_ VENDOR-5 I G 00000000000155 INVOIC 7
_ VENDOR-5 I G 00000000000155 INVOIC 7
TO SELECT GROUP ENTER AN "S" BESIDE THE ID
Enter PF1=Help PF3=Exit PF5=Group PF6=GDate
PF7=Bwd PF8=Fwd

The Databank Subsystem Group Directory EDIM255
4 - 32 IBM Sterling Gentran:Basic for z/OS Release 6.6 User Guide
Relationship Mode
Screen Actions
The screen actions are displayed on the top line of the Group Directory. The following table
describes each screen function and gives instructions on how to perform those functions.
Function Key Descriptions
Note: Standard function keys, such as PF1=Help, PF3=Exit,
PF7=Bwd, PF8=Fwd, PF12=Cancel, and
PF15=Logoff, as well as the Enter key, are defined in
Chapter 1.
PF5=Group To select a Group ID, type S in the A field next to the selected Group ID, and
press PF5. The Group Status screen for the Group ID selected is displayed.
This screen displays a list of inbound or outbound functional groups (as
specified on the Group Directory) and their statuses.
PF6=GDate To transfer to the Group Directory – Date screen, do one of the following:
• Press PF6 without selecting a Group ID.
• Select a Group ID by typing S in the A (Action Code) field next to
the selected Group ID and pressing PF6.
To perform
this action ...
Associated
with this
screen
action ...
Do this ...
View the Group Status screen for a
Group ID on the Group Directory
Select Type S in the A field next to
the Group ID you want to
view and press PF5.
Select
EDIM255 3.2_______ GROUP DIRECTORY XXX 06/01/2011
12:00:00
Group - User YOUR-COMPANY_______________________ Partner VENDOR-1_______
In/Outbound _ Acknowledge Stat _
Databank G Search Limit ___
Group Func. Ack
A User Partner I/O Dbk Envelope Ref ID St
_ YOUR-COMPANY VENDOR-1 O G ( DEFERRED ) RA
_ YOUR-COMPANY VENDOR-1 O G ( DEFERRED ) TX
_ YOUR-COMPANY VENDOR-1 O G 000000003 TX W
_ YOUR-COMPANY VENDOR-1 O G 000000004 PO W
_ YOUR-COMPANY VENDOR-1 O G 000000005 TX W
_ YOUR-COMPANY VENDOR-1 O G 000000005 PO W
_ YOUR-COMPANY VENDOR-1 O G 000000006 RA W
_ YOUR-COMPANY VENDOR-1 O G 000000006 PO W
_ YOUR-COMPANY VENDOR-1 O G 000000006 PO W
_ YOUR-COMPANY VENDOR-1 I G 000000007 IN A
Enter PF1=Help PF3=Exit PF5=Group PF6=GDate
PF7=Bwd PF8=Fwd

Group Directory EDIM255 The Databank Subsystem
IBM Sterling Gentran:Basic for z/OS Release 6.6 User Guide 4 - 33
Field Descriptions
Note: Fields that are display-only contain the statement
(protected) next to the field name in the documentation.
Fields in which you must enter a value contain the
statement (required) next to the field name in the
documentation.
Jump Code
A 10-position alphabetic or numeric field containing the jump code for this screen. A
screen’s jump code is displayed in the Jump Code field for that screen.
To jump to another screen, press Home, type the jump code of the screen to which you
want to jump, and then press Enter.
See Chapter 1, “Getting Started,” for further information on using jump codes.
In/Outbound
A 1-character alphabetic field used to select functional groups which are inbound-only,
outbound-only or both. Valid values are:
IInbound only functional groups
OOutbound only functional groups
blank Both inbound and outbound functional groups
Partner/Qualifier Mode Relationship Mode
Field Description Field Description
Group Part
ID
A 35-character
alphanumeric field that
contains the group-level
trading partner name that the
Group Directory list should
begin with. A partial value
for the Group – Part ID can
be entered.
Group –
User
A 15-character alphanumeric
field that contains the group-level
user name that the Group
Directory list should begin with.
A partial value for the Group –
User can be entered.
Qual A 15-character
alphanumeric field that
contains the Qualifier for the
group-level trading partner
(if applicable).
Partner A 15-character alphanumeric
field that contains the Partner ID
for the group-level trading
partner (if applicable).

The Databank Subsystem Group Directory EDIM255
4 - 34 IBM Sterling Gentran:Basic for z/OS Release 6.6 User Guide
Acknowledge Stat
A 1-character alphabetic field which can be used to restrict the list to functional groups
with a specific acknowledgment status. Valid values are:
AAccepted
EAccepted with errors
GReceived (EDIFACT only)
IIndeterminate
NNot required
OOverdue acknowledgment
PPartial acceptance
RRejected
UManually acknowledged
WWaiting acknowledgment
Databank
A 1-character alphabetic field used to select functional groups from the Sterling
Gentran:Basic databank, the Sterling Gentran:Realtime databank, or both. Valid values
are:
GSterling Gentran:Basic databank only
RSterling Gentran:Realtime databank only
blank Both Sterling Gentran:Basic and Sterling Gentran:Realtime
databanks
Search Limit
A 3-digit number used to limit the number of records that should be read for matching the
acknowledge status criteria requested. This limit restricts the amount of time the system
searches for matching records. Search limit is only used when using acknowledge status as
a search criteria.
A (Action Code)
A 1-character alphabetic field used to select a Group Partner ID. The top line of the screen
lists the valid actions. To execute an action, type S next to the selected Group Partner ID,
and then press PF5.
If you want to view the Group Status screen for a particular Group Partner ID on the
Group Directory, type S in the A field for the group you want to view. Then, press PF5.
If you want to view the Group Directory – Date screen for a particular group partner ID,
type S in the A field for the group you want to view, then press PF6.

Group Directory EDIM255 The Databank Subsystem
IBM Sterling Gentran:Basic for z/OS Release 6.6 User Guide 4 - 35
See the sub-topic “Function Key Descriptions” in this section for descriptions of valid
functions that you can perform for the Group Directory.
I/O (protected)
Displays the inbound or outbound code. This code designates whether the functional
group for the Group Partner ID was outbound or inbound.
Dbk (protected)
Displays whether the functional group is on the Sterling Gentran:Basic databank or on the
Sterling Gentran:Realtime databank. Valid values are:
GSterling Gentran:Basic databank
RSterling Gentran:Realtime databank
Group Envelope Ref (protected)
Displays the functional group envelope reference identification for the functional group
being displayed.
Func. ID (protected)
Displays the functional identification (e.g., PO, IN, or FA) for the Group Partner ID
displayed.
Ack St (protected)
Displays the current acknowledgment status for the functional group displayed. Valid
values are:
AAccepted
EAccepted with errors
GReceived (EDIFACT only)
IIndeterminate
NNot required
OOverdue acknowledgment
PPartial acceptance
RRejected
UManually acknowledged
WWaiting acknowledgment
Partner/Qualifier Mode Relationship Mode
Field Description Field Description
Group
Partner ID
(protected)
A 35-character field that
identifies the group-level
partner name.
User
(protected)
A 15-character field that
identifies the group-level user
name.
Qual
(protected)
A 4-character field that
contains the group-level
trading partner Qualifier, if
applicable.
Partner
(protected)
A 15-character alphanumeric
field that contains the Partner ID
for the group-level trading
partner (if applicable).

The Databank Subsystem Group Directory – Date EDIM25A
4 - 36 IBM Sterling Gentran:Basic for z/OS Release 6.6 User Guide
Group Directory – Date EDIM25A
Purpose
The Group Directory – Date is used to view EDI functional groups by their group-level trading
partner name and Qualifier. You can also restrict the list to inbound or outbound data, date, and a
search limit.
How to Access
Access the Group Directory – Date screen in either of these two ways:
• Type 11 to select Group Directory – Date from the Databank Maintenance Menu and press
Enter.
•Type 3.11 in the Jump Code field of any screen and press Enter.
Screen Examples
The following examples illustrate the Group Directory – Date screen for both Partner/Qualifier
and Relationship modes.
Partner/Qualifier Mode
Select
EDIM25A 3.11______ GROUP DIRECTORY - DATE XXX 06/01/2011
12:00:00
Group Part ID VENDOR-1___________________________ Qual _______________
In/Outbound I Databank G Search Limit ___
From Date...: __________
To Date.....: __________
Group
A Group Partner ID Qual I/O Dbk Envelope Ref Date
_ VENDOR-1 I G 000000007 06/01/2011
_ VENDOR-5 I G 00000000000155 06/01/2011
_ VENDOR-5 I G 00000000000155 06/01/2011
_ VENDOR-5 I G 00000000000155 06/01/2011
_ VENDOR-5 I G 00000000000155 06/01/2011
_ VENDOR-5 I G 00000000000155 06/01/2011
_ VENDOR-5 I G 00000000000155 06/01/2011
_ VENDOR-5 I G 00000000000155 06/01/2011
_ VENDOR-5 I G 00000000000155 06/01/2011
_ VENDOR-5 I G 00000000000155 06/01/2011
TO SELECT GROUP ENTER AN "S" BESIDE THE ID
Enter PF1=Help PF3=Exit PF5=Group PF6=GDir
PF7=Bwd PF8=Fwd

Group Directory – Date EDIM25A The Databank Subsystem
IBM Sterling Gentran:Basic for z/OS Release 6.6 User Guide 4 - 37
Relationship Mode
Screen Actions
The screen actions are displayed on the top line of the Group Directory – Date screen. The
following table describes each screen function and gives instructions on how to perform those
functions.
Function Key Descriptions
Note: Standard function keys, such as PF1=Help, PF3=Exit,
PF7=Bwd, PF8=Fwd, PF12=Cancel, and
PF15=Logoff, as well as the Enter key, are defined in
Chapter 1.
PF5=Group To select a Group ID, type S in the A field next to the selected Group ID, and
press PF5. The Group Status screen for the Group ID selected is displayed.
This screen displays a list of inbound or outbound functional groups (as
specified on the Group Directory) and their statuses.
To perform
this action ...
Associated
with this
screen
action ...
Do this ...
View the Group Status screen for a
Group ID on the Group Directory-
Date
Select Type S in the A field next to
the Group ID you want to
view and press PF5.
Select
EDIM25A 3.11______ GROUP DIRECTORY - DATE XXX 06/01/2011
12:00:00
Group - User ___________________________________ Partner _______________
In/Outbound _ Databank G Search Limit ___
From Date...: __________
To Date.....: __________
Group
A User Partner I/O Dbk Envelope Ref Date
_ YOUR COMPANY THEIR COMPANY I G 000000007 06/01/2011
_ YOUR COMPANY VENDOR-1 O G 000000001 06/01/2011
_ YOUR COMPANY VENDOR-2 O G 000000001 06/01/2011
_ YOUR COMPANY VENDOR-3 O G 000000001 06/01/2011
_ YOUR COMPANY VENDOR-4 O G 000000001 06/01/2011
_
_
_
_
_
TO SELECT GROUP ENTER AN "S" BESIDE THE USER
Enter PF1=Help PF3=Exit PF5=Group PF6=GDir
PF7=Bwd PF8=Fwd

The Databank Subsystem Group Directory – Date EDIM25A
4 - 38 IBM Sterling Gentran:Basic for z/OS Release 6.6 User Guide
PF6=GDir To transfer to the Group Directory screen, do one of the following:
• Press PF6 without selecting a Group ID.
• Select a Group ID by typing S in the A (Action Code) field next to
the selected Group ID and pressing PF6.
Field Descriptions
Note: Fields that are display-only contain the statement
(protected) next to the field name in the documentation.
Fields in which you must enter a value contain the
statement (required) next to the field name in the
documentation.
Jump Code
A 10-position alphabetic or numeric field containing the jump code for this screen. A
screen’s jump code is displayed in the Jump Code field for that screen.
To jump to another screen, press Home, type the jump code of the screen to which you
want to jump, and then press Enter.
See Chapter 1, “Getting Started,” for further information on using jump codes.
In/Outbound
A 1-character alphabetic field used to select functional groups which are inbound-only,
outbound-only or both. Valid values are:
IInbound only functional groups
OOutbound only functional groups
blank Both inbound and outbound functional groups
Partner/Qualifier Mode Relationship Mode
Field Description Field Description
Group Part
ID
A 35-character
alphanumeric field that
contains the group-level
trading partner name that the
Group Directory list should
begin with. A partial value
for the Group – Part ID can
be entered.
Group –
User
A 15-character alphanumeric
field that contains the group-level
user name that the Group
Directory list should begin with.
A partial value for the Group –
User can be entered.
Qual A 15-character
alphanumeric field that
contains the Qualifier for the
group-level trading partner
(if applicable).
Partner A 15-character alphanumeric
field that contains the Partner ID
for the group-level trading
partner (if applicable).

Group Directory – Date EDIM25A The Databank Subsystem
IBM Sterling Gentran:Basic for z/OS Release 6.6 User Guide 4 - 39
Databank
A 1-character alphabetic field used to select functional groups from the Sterling
Gentran:Basic databank, the Sterling Gentran:Realtime databank, or both. Valid values
are:
GSterling Gentran:Basic databank only
RSterling Gentran:Realtime databank only
blank Both Sterling Gentran:Basic and Sterling Gentran:Realtime
databanks
Search Limit
A 3-digit number used to limit the number of records that should be read for matching the
acknowledge status criteria requested. This limit restricts the amount of time the system
searches for matching records. Search limit is only used when using acknowledge status as
a search criteria.
From Date
A 10-character alphanumeric field that indicates the date you want the list of groups to
start with. Type the date in the following format: MM/DD/YYYY or MM/DD/YY.
If a date is not entered for this field, all dates are selected. The value in the From Date field
must be less than or equal to the current date.
Note: For inbound groups, the date used for the search is the
date the group was loaded. For outbound groups, the date
used for the search is the output date.
To Date
A 10-character alphanumeric field that indicates the date you want the list of groups to end
with. Type the date in the following format: MM/DD/YYYY or MM/DD/YY.
The value in the To Date field must be less than or equal to the current date.
Note: For inbound groups, the date used for the search is the
date the group was loaded. For outbound groups, the date
used for the search is the output date.
A (Action Code)
A 1-character alphabetic field used to select a Group Partner ID. The top line of the screen
lists the valid actions. To execute an action, type S next to the selected Group Partner ID,
and then press PF5.
If you want to view the Group Status screen for a particular Group Partner ID on the
Group Directory-Date screen, type S in the A field for the group you want to view. Then,
press PF5.
If you want to view the Group Directory screen for a particular Group Partner ID, type S
in the A field for the group you want to view, then press PF6.
See the sub-topic “Function Key Descriptions” in this section for descriptions of valid
functions that you can perform for the Group Directory.

The Databank Subsystem Group Directory – Date EDIM25A
4 - 40 IBM Sterling Gentran:Basic for z/OS Release 6.6 User Guide
I/O (protected)
Displays the inbound or outbound code. This code designates whether the functional
group for the Group Partner ID was outbound or inbound.
Dbk (protected)
Displays whether the functional group is on the Sterling Gentran:Basic databank or on the
Sterling Gentran:Realtime databank. Valid values are:
GSterling Gentran:Basic databank
RSterling Gentran:Realtime databank
Group Envelope Ref (protected)
Displays the functional group envelope reference identification for the functional group
being displayed.
Date
For inbound groups, this field displays the date the group was loaded onto the databank.
For outbound groups, this field displays the output date for the group. The date is in the
following format: MM/DD/YYYY.
Partner/Qualifier Mode Relationship Mode
Field Description Field Description
Group
Partner ID
(protected)
A 35-character field that
identifies the group-level
partner name.
User
(protected)
A 15-character field that
identifies the group-level user
name.
Qual
(protected)
A 4-character field that
contains the group-level
trading partner Qualifier, if
applicable.
Partner
(protected)
A 15-character alphanumeric
field that contains the Partner ID
for the interchange-level trading
partner (if applicable).

Interchange Status Screen EDIM251 The Databank Subsystem
IBM Sterling Gentran:Basic for z/OS Release 6.6 User Guide 4 - 41
Interchange Status Screen EDIM251
Purpose
The Interchange Status screen displays a list of interchanges and their status for a specified
Interchange Partner ID. Several selection fields are available for specifying which interchanges to
list.
How to Access
Access the Interchange Status screen in any one of the following ways:
•Type 3 to select Interchange Status from the Databank Maintenance Menu and press
Enter.
•Type S in the A field next to the Interchange ID on the Interchange Directory and press
PF5.
•Type 3.3 in the Jump Code field of any screen and press Enter.
Screen Examples
The following examples illustrate the Interchange Status screen for both Partner/Qualifier and
Relationship modes.
Partner/Qualifier Mode
Acknowledge Select Delete Reset Network
EDIM251 3.3_______ INTERCHANGE STATUS XXX 06/01/2011
12:00:00
Intchg Part ID. : VENDOR-1___________________________ Qual _______________
Name . . . . . : TUTORIAL - XYZ COMPUTER COMPAN
From Date . . . : __________ Time _____ Division 000
To Date . . . . : __________ Time _____
Status - Network: _ Ack _ Int Env Ref: ______________
In/Outbound . . : I Databank G
Rec Interchange Group Char Status
A Stat Envelope Ref Date Time Count Count Ack Net Comm I/O Dbk
_ 000000005 06/01/2011 12:00 00001 0000006392 N I G
_ 000000005 06/01/2011 12:00 00001 0000006392 N I G
_ 000000005 06/01/2011 12:00 00001 0000006392 N I G
_ 000000005 06/01/2011 12:00 00001 0000006552 N I G
_ 000000005 06/01/2011 12:00 00001 0000006552 N I G
_ 000000005 06/01/2011 12:00 00001 0000006392 N I G
_ 000000005 06/01/2011 12:00 00001 0000006392 N I G
Enter PF1=Help PF2=Data PF3=Exit PF4=Dir PF5=Group PF6=Next ID
PF7=Bwd PF8=Fwd PF14=Dtl

The Databank Subsystem Interchange Status Screen EDIM251
4 - 42 IBM Sterling Gentran:Basic for z/OS Release 6.6 User Guide
Relationship Mode
Screen Actions
The screen actions are displayed on the top line of the Interchange Status screen. The following
table describes each screen function and gives instructions on how to perform those functions.
Note: The above transactions must be applied by:
Inbound: Executing EBDI001 with the global parameter INBOUND
EDI DATABANKING REPROCESS.
Outbound: Executing EDID205.
To perform
this action ...
Associated
with this
screen
action ...
Do this ...
Manually acknowledge an
interchange
Acknowledge Type A in the A field next to the desired
Interchange Envelope Reference ID and press
Enter. Respond to the system prompt to complete
the request.
Display the Group Status
screen
Select Type S in the A field next to the desired
Interchange Envelope Reference ID and press
PF5.
Delete an interchange Delete Type D in the A field next to the desired
interchange and press Enter. Respond to the
system prompt to complete the request.
Reset an interchange for
reprocessing
Reset Type R in the A field next to the desired
interchange and press Enter. Respond to the
system prompt to complete the request.
Manually update an
interchange network status
to complete
Network Type N in the A field next to the Interchange
Envelope Reference ID and press Enter. Respond
to the system prompt to complete the request.
Acknowledge Select Delete Reset Network
EDIM251 3.3_______ INTERCHANGE STATUS XXX 06/01/2011
12:00:00
Intchg - User ___________________________________ Partner _______________
Name . . . . . : TUTORIAL - XYZ COMPUTER COMPAN
From Date . . . : __________ Time _____ Division 000
To Date . . . . : __________ Time _____
Status - Network: _ Ack _ Int Env Ref: ______________
In/Outbound . . : I Databank G
Rec Interchange Group Char Status
A Stat Envelope Ref Date Time Count Count Ack Net Comm I/O Dbk
_ 000000005 06/01/2011 12:00 00001 0000006392 N I G
_ 000000005 06/01/2011 12:00 00001 0000006392 N I G
_ 000000005 06/01/2011 12:00 00001 0000006392 N I G
_ 000000005 06/01/2011 12:00 00001 0000006552 N I G
_ 000000005 06/01/2011 12:00 00001 0000006552 N I G
_ 000000005 06/01/2011 12:00 00001 0000006392 N I G
_ 000000005 06/01/2011 12:00 00001 0000006392 N I G
Enter PF1=Help PF2=Data PF3=Exit PF4=Dir PF5=Group PF6=Next ID
PF7=Bwd PF8=Fwd PF14=Dtl

Interchange Status Screen EDIM251 The Databank Subsystem
IBM Sterling Gentran:Basic for z/OS Release 6.6 User Guide 4 - 43
Function Key Descriptions
Note: Standard function keys, such as PF1=Help, PF3=Exit,
PF7=Bwd, PF8=Fwd, PF12=Cancel, and
PF15=Logoff, as well as the Enter key, are defined in
Chapter 1.
PF2=Data Displays the Interchange Display screen. The EDI data for the Interchange
Envelope Reference ID selected in the A field are displayed.
PF4=Dir Displays the Interchange Directory.
PF5=Group Displays the Group Status screen. The functional groups for the Interchange
Envelope Reference ID selected in the A field are displayed.
PF6=Next ID Displays the interchanges for the next Interchange ID on the databank.
PF14=Dtl Displays the Interchange Status Detail screen. Status detail information for the
Interchange Envelope Reference ID selected in the A field is displayed.
Field Descriptions
Note: Fields that are display-only contain the statement
(protected) next to the field name in the documentation.
Fields in which you must enter a value contain the
statement (required) next to the field name in the
documentation.
Jump Code
A 10-position alphabetic or numeric field containing the jump code for this screen. A
screen’s jump code is displayed in the Jump Code field for that screen.
To jump to another screen, press Home, type the jump code of the screen to which you
want to jump, and then press Enter.
See Chapter 1, “Getting Started,” for further information on using jump codes.
Partner/Qualifier Mode Relationship Mode
Field Description Field Description
Intchg Part
ID
A 35-character alphanumeric
field used to advance to an
interchange-level Partner ID
that you want to review. When
this field is left blank, the list of
interchanges starts with the
first found interchange on the
databank.
Group –
User
A 15-character alphanumeric field
used to advance to an interchange-
lever user identification that you
want to review. When this field is left
blank, the list of interchanges starts
with the first interchange on the
databank.

The Databank Subsystem Interchange Status Screen EDIM251
4 - 44 IBM Sterling Gentran:Basic for z/OS Release 6.6 User Guide
Name (protected)
A description of the Interchange ID using the Partner subsystem.
From Date
A 10-character alphanumeric field that contains the date you want the list of interchanges
to start with. Type the date in this format: MM/DD/YYYY. If a date is not entered, all
dates are selected. The value in the From Date field must be less than or equal to the
current date.
Note: For inbound interchanges, the date used for the search is
the date the interchange was loaded. For outbound
interchanges, the date used for the search is the output
date.
From Time
A 5-character alphanumeric field that contains the time you want the list of interchanges to
start with. Type the time in this format: HH:MM. If a time is not entered, all times are
selected. The value in the From Time field must be less than or equal to the current time.
Note: For inbound interchanges, the time used for the search is
the time the interchange was loaded. For outbound
interchanges, the time used for the search is the output
time.
Division (protected)
A 3-character alphanumeric field that contains the division defined to the partner profile,
which was used to process the interchange.
See the topic “User ID Maintenance Screen” in Chapter 5 for more information about
division access.
To Date
A 10-character alphanumeric field that contains the date you want the list of interchanges
to end with. Type the date in this format: MM/DD/YYYY. If a date is not entered, all dates
are selected. The value in the To Date field must be less than or equal to the current date.
Note: For inbound interchanges, the date used for the search is
the date the interchange was loaded. For outbound
interchanges, the date used for the search is the output
date.
Qual
(Partner)
A 15-character alphanumeric
field that contains the trading
partner Qualifier for the
Interchange ID (if applicable).
If this field is left blank, the
first qualifier value for the
Interchange Partner ID is listed.
Partner A 15-character alphanumeric field
that contains the Partner ID for the
group-level trading partner (if
applicable).
Partner/Qualifier Mode Relationship Mode
Field Description Field Description

Interchange Status Screen EDIM251 The Databank Subsystem
IBM Sterling Gentran:Basic for z/OS Release 6.6 User Guide 4 - 45
To Tim e
A 5-character alphanumeric field that contains the time you want the list of interchanges to
end with. Type the time in this format: HH:MM. If a time is not entered, all times are
selected. The value in the To Time field must be less than or equal to the current time.
Note: For inbound interchanges, the time used for the search is
the time the interchange was loaded. For outbound
interchanges, the time used for the search is the output
time.
Status – Network
A 1-character alphabetic field that contains which Network Status type should be used to
build the list. If this field is left blank, all Network Status types are displayed. Valid values
are:
EErrors were encountered during network processing
NAs defined by the partner profile that was used to process this
interchange, network tracking is not performed for this interchange.
PPartner has picked up the interchange
RNetwork has received the interchange
SNetwork has sorted (processed) the interchange
UUser has manually set to a network completed status
WInterchange is waiting for a response from the Network
Ack
A 1-character alphabetic field that contains which acknowledgment status type should be
used to build the list. If this field is left blank, all acknowledgment Status types are
displayed. Valid values are:
AAccepted
GReceived (EDIFACT only)
IIndeterminate
NNot required
OOverdue acknowledgment
RRejected
UManually acknowledged
WWaiting acknowledgment
Int Env Ref
A 14-character alphanumeric field that contains the Interchange Envelope Reference that
should be used to build the list. If this field is left blank, all interchange records will be
displayed regardless of the Interchange Envelope Reference ID.
In/Outbound
A 1-character alphabetic field used to limit the list to Interchange IDs which are inbound-
only, outbound-only or both. If this field is left blank, both inbound and outbound
interchanges are listed. Valid values are:
IInbound only Interchange IDs
O Outbound only Interchange IDs

The Databank Subsystem Interchange Status Screen EDIM251
4 - 46 IBM Sterling Gentran:Basic for z/OS Release 6.6 User Guide
Databank
A 1-character alphabetic field used to limit the list to Interchange IDs that are from the
Sterling Gentran:Basic databank, the Sterling Gentran:Realtime databank, or both. Valid
values are:
GSterling Gentran:Basic databank only
RSterling Gentran:Realtime databank only
blank Both Sterling Gentran:Basic and Sterling Gentran:Realtime
databanks
A (Action Code)
A 1-character alphabetic field that contains an action to be performed against the entry in
which the action is entered. The top line of the screen lists the valid actions. To execute an
action, type the letter next to the selected interchange envelope reference ID. Then, press
PF5.
For example, if you want to view the Group Status screen for a particular Interchange
Envelope Reference ID on the Interchange Status screen, type S in the A field for the
interchange you want to view. Then, press PF5.
See the sub-topic “Function Key Descriptions” in this section for descriptions of valid
functions that you can perform for the Interchange Status screen.
Rec Stat (protected)
Displays the last online action performed against the interchange. Valid values are:
Dhas been marked for deletion
Ahas been manually acknowledged
Nhas been manually set to Network completed status
Rhas been reset for reprocessing
Bhas been bypassed (review change audit for more information)
Phas been partially applied (review change audit for more information)
Interchange Envelope Ref (protected)
Displays the interchange envelope reference identification for the interchange.
Date (protected)
For inbound interchanges, displays the date the interchange was loaded onto the databank.
For outbound interchanges, displays the output date for the interchange. The date has the
format MM/DD/YYYY.
Time (protected)
For inbound interchanges displays, the time the interchange was loaded onto the databank.
For outbound interchanges, displays the output time for the interchange. The time has the
format HH:MM.
Group Count (protected)
Displays the number of functional groups within the interchange.
Character Count (protected)
Displays the number of characters within the interchange.

Interchange Status Screen EDIM251 The Databank Subsystem
IBM Sterling Gentran:Basic for z/OS Release 6.6 User Guide 4 - 47
Status Ack (protected)
Displays the current acknowledgment status for the interchange. Valid values are:
AAccepted
IIndeterminate
NNot required
OOverdue acknowledgment
RRejected
UManually acknowledged
WWaiting acknowledgment
4Rejected (EDIFACT only)
7Acknowledged (EDIFACT only)
8Received (EDIFACT only)
Status Net (protected)
Displays the current network status for the interchange. Valid values are:
EErrors were encountered during network processing
NAs defined by the partner profile that was used to process this
interchange, network tracking is not performed for this interchange.
PPartner has picked up the interchange
RNetwork has received the interchange
SNetwork has sorted (processed) the interchange
UUser has manually set to a network completed status
WInterchange is waiting for a response from the Network
Status Comm (protected)
If the Sterling Gentran:Plus product is installed, this field displays the first five VSAM
Batch Status flags for the interchange.
See the IBM® Sterling Gentran:Plus® for z/OS® Release 6.6 User Guide for further
information about status flags.
I/O (protected)
Displays the direction of the interchange. Valid values are:
IInbound
OOutbound
Dbk (protected)
Displays whether the Interchange ID is on the Sterling Gentran:Basic databank or the
Sterling Gentran:Realtime databank. Valid values are:
GSterling Gentran:Basic databank
RSterling Gentran:Realtime databank

The Databank Subsystem Group Status Screen EDIM252
4 - 48 IBM Sterling Gentran:Basic for z/OS Release 6.6 User Guide
Group Status Screen EDIM252
Purpose
The Group Status screen displays a list of groups and their status for a Group Partner ID. Several
selection fields are available for specifying which groups to list.
How to Access
Access the Group Status Screen in any one of the following ways:
•Type 4 to select Group Status from the Databank Maintenance Menu and press Enter.
•Type S in the A field next to the Group ID on the Group Directory and press PF5.
•Type 3.4 in the Jump Code field of any screen and press Enter.
Note: If you navigate to the Group Status screen from the
Interchange Status screen, and the selected interchange
has been duplicated on the databank, the system displays
only groups for the selected interchange. If you navigate
directly to the Group Status screen and select an
interchange that is duplicated on the databank, the system
displays duplicate groups.
Screen Examples
The following examples illustrate the Group Status screen for both Partner/Qualifier and
Relationship modes.
Partner/Qualifier Mode
Acknowledge Select Delete
EDIM252 3.4_______ GROUP STATUS XXX 06/01/2011
12:00:00
Intchg Part ID YOUR_COMPANY_______________________ Qual ZZ_____________
Int. Env. Ref : 000000023_____
Group Part ID. . GSSENDER___________________________ Qual _______________
Group Name . . :
Func Group ID. : ______
From Date . . : __________ Time _____ Division 000
To Date . . . : __________ Time _____ Loaded 06/01/2011 12:00
Acknowldge Stat: N In/Outbound I Databank G
Rec Func Group Transactions Char. Acknowledged
A Stat ID Envelope Ref Count Acptd Count Date Time St
_ BF 000000008 000002 000002 0000003448 N
_
_
_
_
_
END OF GROUPS
Enter PF1=Help PF2=Data PF3=Exit PF4=Interchg PF5=Trans PF6=Nx Gr ID
PF7=Bwd PF8=Fwd

Group Status Screen EDIM252 The Databank Subsystem
IBM Sterling Gentran:Basic for z/OS Release 6.6 User Guide 4 - 49
Relationship Mode
Screen Actions
The screen actions are displayed on the top line of the Group Status screen. The following table
describes each screen function and gives instructions on how to perform those functions.
To perform
this action ...
Associated
with this
screen
action ...
Do this ...
Manually acknowledge a
functional group
Acknowledge Type A in the A field next to the desired
Group Envelope Reference ID and press
Enter. Respond to the system prompt to
complete the request.
Display the Transaction
Status screen
Select Type S in the A field next to the Group
Envelope Reference ID for which
functional group you want to view. Then,
press PF5.
Delete a group ID Delete Type D in the A field next to the desired
Group Partner ID and press Enter.
Respond to the system prompt to
complete the request.
Acknowledge Select Delete
EDIM252 3.4_______ GROUP STATUS XXX 06/01/2011
12:00:00
Int - User . . . YOUR-COMPANY_______________________ Partner VENDOR-1_______
Int. Env. Ref (__DEFERRED__)
Group - User YOUR-COMPANY_______________________ Partner VENDOR-1_______
Group Name . . :
Functional ID ______
From Date . . . __________ Time _____ Division: 000
To Date . . . . __________ Time _____ Output:
Acknowledge Stat _ In/Outbound O Databank G
Rec Func Group Transactions Char. Acknowledged
A Stat ID Envelope Ref Count Acptd Count Date Time St
_ PO ( DEFERRED ) 000000 000000 0000000000
_ RA ( DEFERRED ) 000000 000000 0000000000
_ TX ( DEFERRED ) 000000 000000 0000000000
_
_
_
END OF GROUPS
Enter PF1=Help PF2=Data PF3=Exit PF4=Dir PF5=Trans PF6=Nx Gr ID
PF7=Bwd PF8=Fwd

The Databank Subsystem Group Status Screen EDIM252
4 - 50 IBM Sterling Gentran:Basic for z/OS Release 6.6 User Guide
Function Key Descriptions
Note: Standard function keys, such as PF1=Help, PF3=Exit,
PF7=Bwd, PF8=Fwd, PF12=Cancel, and
PF15=Logoff, as well as the Enter key, are defined in
Chapter 1.
PF2=Data Displays the Group Display screen. The EDI data for the Group Envelope
Reference ID selected in the A field are displayed.
PF4=Dir Displays the Group Directory.
OR
PF4=Interchg Displays the Interchange Status.
PF5=Trans Displays the Transaction Status screen. The transactions for the Group
Envelope Reference ID selected in the A field is displayed.
PF6=Nx Gr ID Displays the groups for the next Group Partner ID on the databank.
PF10=Ack Manually acknowledges the selected functional group. The system prompts
for this key to be pressed to complete the Acknowledge action.
PF11=Del The Delete function key is displayed when a Delete action is requested. The
system prompts for this key to be pressed to complete the request.
For further information on Databank Maintenance and available options, refer
to the Databank Utility Programs and Reports chapter in the IBM® Sterling
Gentran:Basic® for z/OS® Release 6.6 Technical Reference Guide.
Field Descriptions
Note: Fields that are display-only contain the statement
(protected) next to the field name in the documentation.
Fields in which you must enter a value contain the
statement (required) next to the field name in the
documentation.
Jump Code
A 10-position alphabetic or numeric field containing the jump code for this screen. A
screen’s jump code is displayed in the Jump Code field for that screen.
To jump to another screen, press Home, type the jump code of the screen to which you
want to jump, and then press Enter.
See Chapter 1, “Getting Started,” for further information on using jump codes.

Group Status Screen EDIM252 The Databank Subsystem
IBM Sterling Gentran:Basic for z/OS Release 6.6 User Guide 4 - 51
Int. Env. Ref
A 14-character alphanumeric field that contains the interchange envelope reference
identification for which you want to view functional groups. If this field is left blank, the
first Interchange Envelope Reference ID for the Interchange Partner ID is displayed.
Partner/Qualifier Mode Relationship Mode
Field Description Field Description
Intchg Part
ID
A 35-character
alphanumeric field that
contains the interchange
identification for which you
want to view groups. If this
field is left blank, the list of
groups starts with the first
interchange on the databank.
Int – User A 15-character alphanumeric
field that contains the interchange
identification for which you want
to view groups. If this field is left
blank, the list of groups starts
with the first interchange on the
databank.
Qual
(Partner)
A 15-character
alphanumeric field that
contains the trading partner
Qualifier for the Interchange
ID (if applicable). If this
field is left blank, the first
qualifier value for the
Interchange Partner ID is
listed.
Partner A 15-character alphanumeric
field that contains the Partner ID
for the group-level trading
partner (if applicable).
Partner/Qualifier Mode Relationship Mode
Field Description Field Description
Group Part
ID
A 35-character
alphanumeric field that
contains the group
identification for which you
want to view Functional
Groups. If this field is left
blank, the list of groups
starts with the first group on
the databank for the
Interchange ID being
displayed.
Group –
User
A 35-character alphanumeric
field that contains the group
partner identification for which
you want to view functional
groups. If this field is left blank,
the list of groups starts with the
first interchange on the databank.
Qual A 15-character
alphanumeric field that
contains the trading partner
Qualifier for the Group
Partner ID (if applicable). If
this field is left blank, the
first qualifier value for the
Group Partner ID is listed.
Partner A 15-character alphanumeric
field that contains the group
partner identification for the
interchange.

The Databank Subsystem Group Status Screen EDIM252
4 - 52 IBM Sterling Gentran:Basic for z/OS Release 6.6 User Guide
Group Name (User/Part) (protected)
Displays the description that was defined for the Group Partner ID, using partner
maintenance.
Func(tional Group) ID
A 6-character alphanumeric value that contains the functional group identification that
you want used to limit the search for functional groups.
From Date
A 10-character alphanumeric field that contains the date you want the list of groups to start
with. Type the date in this format: MM/DD/YYYY. If a date is not entered, all dates are
selected. The value in the From Date field must be less than or equal to the current date.
Note: For inbound groups, the date used for the search is the
date the group was loaded. For outbound groups, the date
used for the search is the output date.
Division (protected)
Displays the division defined to the partner profile which was used to process the group
being displayed.
See the topic “User ID Maintenance Screen” in Chapter 5 for more information on
division access.
From Time
A 5-character alphanumeric field that contains the time you want the list of groups to start
with. Type the time in this format: HH:MM. If a time is not entered, all times are selected.
The value in the From Time field must be less than or equal to the current time.
Note: For inbound groups, the time used for the search is the
time the group was loaded. For outbound groups, the
time used for the search is the output time.
To Date
A 10-character alphanumeric field that contains the date you want the list of groups to end
with. Type the date in this format: MM/DD/YYYY. If a date is not entered, all dates are
selected. The value in the To Date field must be less than or equal to the current date.
Note: For inbound groups, the date used for the search is the
date the group was loaded. For outbound groups, the date
used for the search is the output date.
To Tim e
A 5-character alphanumeric field that contains the time you want the list of groups to end
with. Type the time in this format: HH:MM. If a time is not entered, all times are selected.
The value in the To Time field must be less than or equal to the current date and time.
Note: For inbound groups, the time used for the search is the
time the group was loaded. For outbound groups, the
time used for the search is the output time.

Group Status Screen EDIM252 The Databank Subsystem
IBM Sterling Gentran:Basic for z/OS Release 6.6 User Guide 4 - 53
Loaded
For inbound functional groups – this field displays the date and time functional groups
were loaded into the databank.
For outbound functional groups – this field displays the date and time functional groups
were processed through the databank (output).
Acknowledge Stat
A 1-character alphabetic field that contains which acknowledgment status type should be
used to search for functional groups. If this field is left blank, all acknowledgment status
types are displayed. Valid values are:
AAccepted
EAccepted with errors
GReceived (EDIFACT only)
IIndeterminate
NNot required
OOverdue acknowledgment
PPartial acceptance
RRejected
UManually acknowledged
WWaiting acknowledgment
In/Outbound
A 1-character alphabetic field used to select Group IDs which are inbound-only,
outbound-only or both. If this field is left blank, any Inbound functional groups and
outbound functional groups are listed. Valid values are:
IInbound only Group IDs
OOutbound only Group IDs
Databank
A 1-character alphabetic field used to select Group IDs that are from the Sterling
Gentran:Basic databank, the Sterling Gentran:Realtime databank, or both. Valid values
are:
GSterling Gentran:Basic databank only
RSterling Gentran:Realtime databank only
blank Both Sterling Gentran:Basic and Sterling Gentran:Realtime
databanks
A (Action Code)
A 1-character alphabetic field that contains an action to be performed against the entry in
which the action is entered. The top line of the screen lists the valid actions. To execute an
action, type the letter next to the selected functional group ID, and then press PF5.
For example, if you want to view the Transaction Status screen for a particular functional
group on the Group Status screen, type S in the A field for the functional group you want
to view. Then, press PF5.
See the sub-topic “Function Key Descriptions” in this section for descriptions of valid
functions that you can perform for the Group Status screen.

The Databank Subsystem Group Status Screen EDIM252
4 - 54 IBM Sterling Gentran:Basic for z/OS Release 6.6 User Guide
Rec Stat (protected)
Displays the last online action performed against the Group. Valid values are:
Dhas been marked for deletion
Ahas been manually acknowledged
Rhas been reset for reprocessing
Bhas been bypassed (review change audit for more information)
Phas been partially applied (review change audit for more information)
Func ID (protected)
Displays the functional identification for the functional group.
Group Envelope Ref (protected)
Displays the group envelope reference identification for the Group.
Transactions Count (protected)
Displays the number of transaction sets in the functional group.
Transactions Acptd (protected)
Displays the transaction sets which were accepted according to functional
acknowledgment processing.
Char. Count (protected)
Displays the number of characters in the functional group.
Acknowledged Date (protected)
For inbound functional groups field displays the date a functional acknowledgment was
generated for the group received. For outbound functional groups this field displays the
date a functional acknowledgment was received for the group sent.
Acknowledged Time (protected)
For inbound functional groups, this field displays the time a functional acknowledgment
was generated for the group received. For outbound functional groups this field displays
the time a functional acknowledgment was received for the functional group sent.
Acknowledged St (protected)
For inbound functional groups, this field displays the status set by the Editor during
compliance checking. This status is passed to your partner in the returned
acknowledgment. For outbound functional groups this field displays the acknowledgment
status returned by your partner for this functional group. Valid values are:
AAccepted
EAccepted with errors
IIndeterminate
NNot required
OOverdue acknowledgment
PPartial acceptance
RRejected
UManually acknowledged
WWaiting acknowledgment
4Rejected (EDIFACT only)
7Acknowledged (EDIFACT only)
8Received (EDIFACT only)

Transaction Status Screen EDIM253 The Databank Subsystem
IBM Sterling Gentran:Basic for z/OS Release 6.6 User Guide 4 - 55
Transaction Status Screen EDIM253
Purpose
The Transaction Status screen displays a list of transaction sets and their status for a specified
Group. Several selection fields are available for specifying which transactions to list.
How to Access
Access the Transaction Status screen in either of these two ways:
•Type 5 to select Transaction Status from the Databank Maintenance Menu and press
Enter.
•Type 3.5 in the Jump Code field of any screen and press Enter.
Note: If you navigate to the Transaction Status screen from the
Group Status screen, and the selected group has been
duplicated on the databank, the system displays only
transactions for the selected group. If you navigate
directly to the Transaction Status screen and select a
group that is duplicated on the databank, the system
displays duplicate transactions.
Screen Examples
The following examples illustrate the Transaction Status screen for both Partner/Qualifier and
Relationship modes.
Partner/Qualifier Mode
Acknowledge Select Delete
EDIM253 3.5_______ TRANSACTION STATUS XXX 06/01/2011
12:00:00
Group Part ID. : VENDOR-1___________________________ Qual: _______________
Group Name . . : TUTORIAL - XYZ COMPUTER COMPAN
Group Env. Ref : 000000007_____ Division: 000
From Date . . : __________ Time: _____ Loaded: 06/01/2011 12:00
To Date . . . : __________ Time: _____ In/Outbound: I Databank: G
Acknowldge Stat: _ Envelope Ref: ______________
Rec Transaction User Acknowledged
A Stat Set Envelope Ref Reference Date Time St
_ 810 000070001 INV01 06/01/2011 12:00 A
_ 810 000070002 INV02 06/01/2011 12:00 A
_ 810 000070003 INV03 06/01/2011 12:00 A
_ 810 000070004 INV04 06/01/2011 12:00 A
_ 810 000070005 INV05 06/01/2011 12:00 A
_ 810 000070006 INV06 06/01/2011 12:00 A
_
_
END OF TRANSACTIONS
PF1=Help PF2=Data PF3=Exit PF4=Group PF5=Detail PF6=Nx Gr ID
PF7=Bwd PF8=Fwd

The Databank Subsystem Transaction Status Screen EDIM253
4 - 56 IBM Sterling Gentran:Basic for z/OS Release 6.6 User Guide
Relationship Mode
Screen Actions
The screen actions are displayed on the top line of the Transaction Status screen. The following
table describes each screen function and gives instructions on how to perform those functions.
To perform
this action ...
Associated
with this
screen
action ...
Do this ...
Manually acknowledge a
transaction for which an
acknowledgment is not
expected
Acknowledge Type A in the A field next to the desired
transaction envelope reference ID and
press Enter. Respond to the system
prompt to complete the request.
View the Transaction
Status Detail screen for a
transaction
Select Type S in the A field next to the
transaction envelope reference ID for
which you want to view. Then, press
PF5.
Delete a transaction Delete Type D in the A field next to the desired
transaction set and press Enter. Respond
to the system prompt to complete the
request.
Acknowledge Select Delete
EDIM253 3.5_______ TRANSACTION STATUS XXX 06/01/2011
12:00:00
Group - User . : YOUR_COMPANY_______________________ Partner: THEIR_COMPANY__
Group Name . . : YOUR COMPANY NAME THEIR COMPANY NAME
Group Env. Ref : 000000007_____ Division: 000
From Date . . : __________ Time: _____ Loaded: 06/01/2011 12:00
To Date . . . : __________ Time: _____ In/Outbound: I Databank: G
Acknowldge Stat: _ Envelope Ref: ______________
Rec Transaction User Acknowledged
A Stat Set Envelope Ref Reference Date Time St
_ 810 000070001 INV01 06/01/2011 12:00 A
_ 810 000070002 INV02 06/01/2011 12:00 A
_ 810 000070003 INV03 06/01/2011 12:00 A
_ 810 000070004 INV04 06/01/2011 12:00 A
_ 810 000070005 INV05 06/01/2011 12:00 A
_ 810 000070006 INV06 06/01/2011 12:00 A
_
_
END OF TRANSACTIONS
PF1=Help PF2=Data PF3=Exit PF4=Group PF5=Detail PF6=Nx Gr ID
PF7=Bwd PF8=Fwd

Transaction Status Screen EDIM253 The Databank Subsystem
IBM Sterling Gentran:Basic for z/OS Release 6.6 User Guide 4 - 57
Function Key Descriptions
Note: Standard function keys, such as PF1=Help, PF3=Exit,
PF7=Bwd, PF8=Fwd, PF12=Cancel, and
PF15=Logoff, as well as the Enter key, are defined in
Chapter 1.
PF4=Group Displays the Group Display screen.
PF2=Data Displays the Transaction Display screen.The EDI data for the Transaction
Envelope Reference ID selected in the A field are displayed.
PF5=Detail Displays the Transaction Status Detail screen. All processing and status
information regarding the selected transaction set is displayed.
PF6=Nx Gr ID Displays the next Group ID on the databank.
Field Descriptions
Note: Fields that are display-only contain the statement
(protected) next to the field name in the documentation.
Fields in which you must enter a value contain the
statement (required) next to the field name in the
documentation.
Jump Code
A 10-position alphabetic or numeric field containing the jump code for this screen. A
screen’s jump code is displayed in the Jump Code field for that screen.
To jump to another screen, press Home, type the jump code of the screen to which you
want to jump, and then press Enter.
See Chapter 1, “Getting Started,” for further information on using jump codes.
Partner/Qualifier Mode Relationship Mode
Field Description Field Description
Group Part
ID
A 35-character
alphanumeric field that
contains the group
identification for which you
want to view transactions. If
left blank the list of
Transactions starts with the
first Group ID on the
databank.
Group –
User
A 15-character alphanumeric
field that contains the interchange
identification for which you want
to view groups. If this field is left
blank, the list of groups starts
with the first interchange on the
databank.
Qual
(Partner)
A 15-character
alphanumeric field that
contains the trading partner
Qualifier for the Group ID
(if applicable). If left blank
the first qualifier value for
the Group ID is listed.
Partner A 15-character alphanumeric
field that contains the Partner ID
for the group-level trading
partner (if applicable).

The Databank Subsystem Transaction Status Screen EDIM253
4 - 58 IBM Sterling Gentran:Basic for z/OS Release 6.6 User Guide
Group Name (protected)
Displays the description that was defined for the group identification using Partner
Maintenance.
Group Env. Ref
A 14-character alphanumeric field that contains the group envelope reference
identification for which you want to view transactions. If left blank, the first Group
Envelope Reference ID for the Group ID is displayed.
Division (protected)
Displays the division defined to the partner profile which was used to process the
transactions being listed.
See the topic “User ID Maintenance Screen” in Chapter 5 for more information on
division access.
From Date
A 10-character alphanumeric field that contains the date you want the list of transactions
to start with. Type the date in this format: MM/DD/YYYY. If a date is not entered, all
dates are selected. The value in the From Date field must be less than or equal to the
current date.
Note: For inbound transactions, the date used for the search is
the date the transaction was loaded. For outbound
transactions, the date used for the search is the output
date.
From Time
A 5-character alphanumeric field that contains the time you want the list of transactions to
start with. Type the time in this format: HH:MM. If a time is not entered, all times are
selected. The value in the From Time field must be less than or equal to the current time.
Note: For inbound transactions, the time used for the search is
the time the transaction was loaded. For outbound
transactions, the time used for the search is the output
time.
Loaded
For inbound functional groups – this field displays the date and time functional groups
were loaded into the databank.
For outbound functional groups – this field displays the date and time functional groups
were processed through the databank (output).
To Date
A 10-character alphanumeric field that contains the date you want the list of transactions
to end with. Type the date in this format: MM/DD/YYYY. If a date is not entered, all dates
are selected. The value in the To Date field must be less than or equal to the current date.
Note: For inbound transactions, the date used for the search is
the date the transactions was loaded. For outbound
transactions, the date used for the search is the output
date.

Transaction Status Screen EDIM253 The Databank Subsystem
IBM Sterling Gentran:Basic for z/OS Release 6.6 User Guide 4 - 59
To Tim e
A 5-character alphanumeric field that contains the time you want the list of transactions to
end with. Type the time in this format: HH:MM. If a time is not entered, all times are
selected. The value in the To Time field must be less than or equal to the current date and
time.
Note: For inbound transactions, the time used for the search is
the time the transaction was loaded. For outbound
transactions, the time used for the search is the output
time.
In/Outbound (required)
A 1-character alphabetic field used to select transactions which are inbound-only,
outbound-only or both. If this field is left blank, any inbound transactions are listed for the
specified Partner. If no inbound transactions are found, outbound transactions are listed.
Valid values are:
IInbound only Transaction IDs
OOutbound only Transaction IDs
Databank
A 1-character alphabetic field used to select transactions that are from the Sterling
Gentran:Basic databank, the Sterling Gentran:Realtime databank, or both. Valid values
are:
GSterling Gentran:Basic databank only
RSterling Gentran:Realtime databank only
blank Both Sterling Gentran:Basic and Sterling Gentran:Realtime
databanks
Acknowledge Stat
A 1-character alphabetic field that contains which acknowledgment status type should be
used to search for transactions. If this field is left blank, all acknowledgment Status types
are displayed. Valid values are:
AAccepted
EAccepted with errors
GReceived (EDIFACT only)
IIndeterminate
NNot required
OOverdue acknowledgment
RRejected
UManually acknowledged
WWaiting acknowledgment
Envelope Ref
A 14-character alphanumeric field used to restrict the screen display to show only
transactions with the specified Envelope Reference ID. If this field is left blank, the
system displays transactions with any Envelope Reference IDs.
A (Action Code)
A 1-character alphabetic field that contains an action to be performed against the entry in
which the action is entered. The top line of the screen lists the valid actions. To execute the
action, type the letter next to the selected transaction, and then press PF5.

The Databank Subsystem Transaction Status Screen EDIM253
4 - 60 IBM Sterling Gentran:Basic for z/OS Release 6.6 User Guide
For example, if you want to view the Transaction Status Detail screen for a particular
transaction envelope reference ID on the Transaction Status screen, type S in the A field
for the transaction you want to view. Then, press PF5.
See the sub-topic “Function Key Descriptions” in this section for descriptions of valid
functions that you can perform for the Transaction Status screen.
Rec Stat (protected)
Displays the last online action performed against the transaction. Valid values are:
A = transaction has been manually acknowledged
D = transaction has been marked for deletion
B = transaction has been bypassed (review change audit for more information
Set (protected)
Displays the EDI transaction set identification for the transaction.
Transaction Envelope Ref (protected)
Displays the transaction envelope reference ID for the transaction.
User Reference (protected)
Displays the User Reference for the transaction, depending on whether the transaction is
inbound or outbound and how you have chosen to implement the User Reference option
(the Application Key fields on the Application Partner Reference screen in data mapping).
Editor processing or Data Mapping processing creates the information displayed in this
field for the transaction.
See the topic “User Reference Information” in this chapter for more information.
Acknowledged Date (protected)
For inbound transactions, this field displays the date a functional acknowledgment was
generated for the transaction received. For outbound transactions this field displays the
date a functional acknowledgment was received for the transaction sent.
Acknowledged Time (protected)
For inbound transactions, this field displays the time a functional acknowledgment was
generated for the transaction received. For outbound transactions this field displays the
time a functional acknowledgment was received for the transaction sent.
Acknowledged St (protected)
For inbound transactions, this field displays the status generated by the Editor during
compliance checking. For outbound transactions, this field displays the status your partner
has returned for the transaction in a functional acknowledgment. Valid values are:
AAccepted
E Accepted with errors
IIndeterminate
NNot required
OOverdue acknowledgment
RRejected
PPartial acceptance
UManually acknowledged
WWaiting acknowledgment
4Rejected (EDIFACT only)
7Acknowledged (EDIFACT only)

Transaction Status Screen EDIM253 The Databank Subsystem
IBM Sterling Gentran:Basic for z/OS Release 6.6 User Guide 4 - 61
8Received (EDIFACT only)

The Databank Subsystem Document Directory EDIM262
4 - 62 IBM Sterling Gentran:Basic for z/OS Release 6.6 User Guide
Document Directory EDIM262
Purpose
The Document Directory displays a list of Partner IDs for which there are application documents
on the databank. Each entry displayed on the list indicates whether the document is inbound or
outbound. From this screen, Document Status information can be displayed for a Partner ID's
documents.
How to Access
Access the Document Directory in either of these two ways:
•Type 6 to select Document Directory from the Databank Maintenance Menu and press
Enter.
•Type 3.6 in the Jump Code field of any screen and press Enter.
Screen Examples
The following examples illustrate the Document Directory for both Partner/Qualifier and
Relationship modes.
Partner/Qualifier Mode
Select
EDIM262 3.6_______ DOCUMENT DIRECTORY XXX 06/01/2011
12:00:00
Partner ID ___________________________________ Qual ____
In/Outbound _ Databank _ (Gentran, Realtime)
A Partner Qual I/O Dbk
_ VENDOR-1 I G
_ VENDOR-1 O G
_ VENDOR-2 O G
_ VENDOR-3 O R
_ VENDOR-4 O G
_ VENDOR-4 O R
_
_
_
_
_
_
TO SELECT PROFILE ENTER AN “S” BESIDE THE ID
Enter PF1=Help PF3=Exit PF5=Doc
PF7=Bwd PF8=Fwd

Document Directory EDIM262 The Databank Subsystem
IBM Sterling Gentran:Basic for z/OS Release 6.6 User Guide 4 - 63
Relationship Mode
Screen Actions
The screen actions are displayed on the top line of the Document Directory. The following table
describes each screen function and gives instructions on how to perform those functions.
Function Key Descriptions
Note: Standard function keys, such as PF1=Help, PF3=Exit,
PF7=Bwd, PF8=Fwd, PF12=Cancel, and
PF15=Logoff, as well as the Enter key, are defined in
Chapter 1.
PF5=Doc Displays the Document Status screen. Documents for the Partner ID selected
in the A field is displayed.
To perform
this action ...
Associated
with this
screen
action ...
Do this ...
View the Document Status
screen for the Partner ID
selected on the Document
Directory
Select Type S in the A field next to the
Partner ID for which you want to
view. Then, press PF5.
Select
EDIM262 3.6_______ DOCUMENT DIRECTORY XXX 06/01/2011
12:00:00
User . . . YOUR-COMPANY_________________ Partner VENDOR-1_____
In/Outbound _ Databank G (Gentran, Realtime)
A User Partner I/O Dbk
_ I G
_ YOUR-COMPANY VENDOR-1 O G
_ YOUR-COMPANY VENDOR-1 O G
_ YOUR-COMPANY VENDOR-1 O G
_ YOUR-COMPANY VENDOR-1 I G
_ YOUR-COMPANY VENDOR-1 I G
_ YOUR-COMPANY VENDOR-1 I G
_ YOUR-COMPANY VENDOR-1 I G
_ YOUR-COMPANY VENDOR-1 I G
_ YOUR-COMPANY VENDOR-1 O G
_ YOUR-COMPANY VENDOR-1 I G
_ YOUR-COMPANY VENDOR-1 I G
TO SELECT PROFILE ENTER AN "S" BESIDE THE ID
Enter PF1=Help PF3=Exit PF5=Doc
PF7=Bwd PF8=Fwd

The Databank Subsystem Document Directory EDIM262
4 - 64 IBM Sterling Gentran:Basic for z/OS Release 6.6 User Guide
Field Descriptions
Note: Fields that are display-only contain the statement
(protected) next to the field name in the documentation.
Fields in which you must enter a value contain the
statement (required) next to the field name in the
documentation.
Jump Code
A 10-position alphabetic or numeric field containing the jump code for this screen. A
screen’s jump code is displayed in the Jump Code field for that screen.
To jump to another screen, press Home, type the jump code of the screen to which you
want to jump, and then press Enter.
See Chapter 1, “Getting Started,” for further information on using jump codes.
Partner ID (User)
A 35-character alphanumeric field that contains the trading partner identification that is
used to search for Change Audit information. If left blank, the list starts with the first
Partner ID for which there is Change Audit information.
Based on the trading profile mode defined in Sterling Gentran:Basic, this field may be a 1-
to 35-character Partner ID field (Partner/Qualifier mode) or a 1- to 15-character User ID
field (Relationship mode).
Qual (Partner)
A 15-character alphanumeric field that contains the trading partner Qualifier for the
Partner ID (if applicable). If left blank, the first Qualifier value for the Partner ID is listed.
Based on the trading profile mode defined in Sterling Gentran:Basic, this field may be a 1-
to 4-character Qualifier field (Partner/Qualifier mode) or a 1- to 15-character Partner ID
field (Relationship mode).
In/Outbound
A 1-character alphabetic field used to restrict the list to just inbound documents or
outbound documents. If left blank the list includes both inbound and outbound documents.
Valid values are:
IInbound documents only
OOutbound documents only
Databank
A 1-character alphabetic field used to restrict the list to documents from the Sterling
Gentran:Basic databank, the Sterling Gentran:Realtime databank, or both. Valid values
are:
GSterling Gentran:Basic databank only
RSterling Gentran:Realtime databank only
blank Both Sterling Gentran:Basic and Sterling Gentran:Realtime
databanks

Document Directory EDIM262 The Databank Subsystem
IBM Sterling Gentran:Basic for z/OS Release 6.6 User Guide 4 - 65
A (Action Code)
A 1-character alphabetic field that contains an action to be performed against the entry that
the action is entered on. The top line of the screen lists the valid actions. To execute the
action, type the letter next to the selected Partner ID, and then press PF5.
For example, if you want to view the Document Status screen for a particular Partner ID
on the Document Directory, type S in the A field corresponding to the partner whose
document status you want to view. Then, press PF5.
See the sub-topic “Function Key Descriptions” in this section for descriptions of valid
functions that you can perform for the Document Directory.
Partner (User) (protected)
Displays the trading partner identification (Partner/Qualifier mode) or the user
identification (Relationship mode).
Qual (Partner) (protected)
Displays the trading partner Qualifier for the Partner ID, if applicable (Partner/Qualifier
mode) or the Partner ID (Relationship mode).
I/O (protected)
Displays the inbound or outbound code for the direction of the documents that belong to
the Partner ID listed.
Dbk (protected)
Displays whether the document is on the Sterling Gentran:Basic databank or on the
Sterling Gentran:Realtime databank. Valid values are:
GSterling Gentran:Basic databank
RSterling Gentran:Realtime databank

The Databank Subsystem Document Status Screen EDIM263
4 - 66 IBM Sterling Gentran:Basic for z/OS Release 6.6 User Guide
Document Status Screen EDIM263
Purpose
The Document Status screen displays a list of all documents for a Profile ID. Various selection
fields are available to you for selecting which documents should be listed. Each of these fields are
described in more detail in Field Descriptions.
How to Access
Access the Document Status screen in either of these two ways:
•Type 7 to select Document Status from the Databank Maintenance Menu and press Enter.
•Type 3.7 in the Jump Code field of any screen and press Enter.
Screen Examples
The following examples illustrate the Document Status screen for both Partner/Qualifier and
Relationship modes.
Partner/Qualifier Mode
Select Delete Reset
EDIM263 3.7_______ DOCUMENT STATUS XXX 06/01/2011
12:00:00
Partner ID . . VENDOR-1___________________________ Qual _______________
Appl Data ID ____________
User Reference _____________________________________________
In/Outbound _ Databank G
From Date . . __________ Time _____
To Date . . . __________ Time _____
Rec Appl
A Stat Data ID User Reference Date I/O Dbk
_ INVFILE REF:IA00000001 06/01/2011 I G
_ INVFILE REF:IA00000002 06/01/2011 I G
_ INVFILE REF:IA00000003 06/01/2011 I G
_ INVFILE REF:IA00000004 06/01/2011 I G
_ INVFILE REF:IA00000005 06/01/2011 I G
_ INVFILE REF:IA00000006 06/01/2011 I G
_ INVFILE REF:IA00000007 06/01/2011 I G
_ INVFILE REF:IA00000008 06/01/2011 I G
Enter PF1=Help PF2=Data PF3=Exit PF4=Dir PF5=Detail PF6=Nx Pr ID
PF7=Bwd PF8=Fwd

Document Status Screen EDIM263 The Databank Subsystem
IBM Sterling Gentran:Basic for z/OS Release 6.6 User Guide 4 - 67
Relationship Mode
Screen Actions
The screen actions are displayed on the top line of the Document Status screen. The following
table describes each screen function and gives instructions on how to perform those functions.
To perform
this action ...
Associated
with this
screen
action ...
Do this ...
View the Document Status
Detail screen for the
document displayed
Select Type S in the A field next to the
document for which you want to view,
and then press PF5.
Delete a document Delete Type D in the A field next to the
document that is to be deleted and
press Enter. Respond to the system
prompt to complete the request.
Reset a document for
reprocessing
Reset Type R in the A field next to the
desired document and press Enter.
Respond to the system prompt to
complete the request.
Select Delete Reset
EDIM263 3.7_______ DOCUMENT STATUS XXX 06/01/2011
12:00:00
User . . . . . YOUR-COMPANY_______________________ Partner VENDOR-1_______
Appl Data ID ____________
User Reference _____________________________________________
In/Outbound _ Databank G
From Date . . __________ Time _____
To Date . . . __________ Time _____
Rec Appl
A Stat Data ID User Reference Date I/O Dbk
_ INVFILE INV01 06/01/2011 I G
_ INVFILE INV01 06/01/2011 I G
_ INVFILE INV01 06/01/2011 I G
_ INVFILE INV01 06/01/2011 I G
_ INVFILE INV01 06/01/2011 I G
_ INVFILE INV01 06/01/2011 I G
_ INVFILE INV01 06/01/2011 I G
_ INVFILE INV01 06/01/2011 I G
Enter PF1=Help PF2=Data PF3=Exit PF4=Dir PF5=Detail PF6=Nx Pr ID
PF7=Bwd PF8=Fwd

The Databank Subsystem Document Status Screen EDIM263
4 - 68 IBM Sterling Gentran:Basic for z/OS Release 6.6 User Guide
Function Key Descriptions
Note: Standard function keys, such as PF1=Help, PF3=Exit,
PF7=Bwd, PF8=Fwd, PF12=Cancel, and
PF15=Logoff, as well as the Enter key, are defined in
Chapter 1.
PF2=Data Displays the Document Display screen. The application data for the document
selected in the A field are displayed.
PF4=Dir Displays the Interchange Directory.
PF5=Detail Displays the Document Status Detail screen. All processing and status
information regarding the selected document is displayed.
PF6=Nx Pr ID Displays documents for the next Profile ID on the databank.
PF10=Updt The Update function key is displayed when a Reset action is requested. The
system prompts for this key to be pressed to complete the requested action.
PF11=Del The Delete function key is displayed when a Delete action is requested. The
system prompts for this key to be pressed to complete the request.
For further information on Databank Maintenance and available options, refer
to the Databank Utility Programs and Reports chapter in the IBM® Sterling
Gentran:Basic® for z/OS® Release 6.6 Technical Reference Guide.
Field Descriptions
Note: Fields that are display-only contain the statement
(protected) next to the field name in the documentation.
Fields in which you must enter a value contain the
statement (required) next to the field name in the
documentation.
Jump Code
A 10-position alphabetic or numeric field containing the jump code for this screen. A
screen’s jump code is displayed in the Jump Code field for that screen.
To jump to another screen, press Home, type the jump code of the screen to which you
want to jump, and then press Enter.
See Chapter 1, “Getting Started,” for further information on using jump codes.
Partner ID (User)
A 35-character alphanumeric field that contains the trading partner identification that is
used to search for Change Audit information. If left blank, the list starts with the first
Partner ID for which there is Change Audit information.
Based on the trading profile mode defined in Sterling Gentran:Basic, this field may be a 1-
to 35-character Partner ID field (Partner/Qualifier mode) or a 1- to 15-character User ID
field (Relationship mode).

Document Status Screen EDIM263 The Databank Subsystem
IBM Sterling Gentran:Basic for z/OS Release 6.6 User Guide 4 - 69
Qual (Partner)
A 15-character alphanumeric field that contains the trading partner Qualifier for the
Partner ID (if applicable). If left blank, the first Qualifier value for the Partner ID is listed.
Based on the trading profile mode defined in Sterling Gentran:Basic, this field may be a 1-
to 4-character Qualifier field (Partner/Qualifier mode) or a 1- to 15-character Partner ID
field (Relationship mode).
Appl Data ID
A 12-character alphanumeric field entered to restrict the list to one application data
identification for listing documents.
User Reference
A 45-character field to restrict the list to documents with the specified user reference
information. If this field is left blank, the system displays documents with any user
reference information.
In/Outbound
A 1-character alphabetic field used to restrict the list to just inbound documents or
outbound documents. If left blank, the list includes both inbound and outbound
documents. Valid values are:
IInbound documents only
OOutbound documents only
Databank
A 1-character alphabetic field used to restrict the list of documents from the Sterling
Gentran:Basic databank, the Sterling Gentran:Realtime databank, or both. Valid values
are:
GSterling Gentran:Basic databank only
RSterling Gentran:Realtime databank only
blank Both Sterling Gentran:Basic and Sterling Gentran:Realtime
databanks
From Date
A 10-character alphanumeric field that contains the date you want the list of documents to
start with. Type the date in this format: MM/DD/YYYY. If a date is not entered, all dates
are selected. The value in the From Date field must be less than or equal to the current
date. When searching for inbound documents, use the date for which documents were
loaded. When searching for outbound documents, use the date for which the documents
were processed (output date).
From Time
A 5-character alphanumeric field that contains the time you want the list of documents to
start with. Type the time in this format: HH:MM. If a time is not entered, all times are
selected. The value in the From Time field must be less than or equal to the current time.
When searching for inbound documents, use the time for which documents were loaded.
When searching for outbound documents, use the time for which the documents were
processed (output date).

The Databank Subsystem Document Status Screen EDIM263
4 - 70 IBM Sterling Gentran:Basic for z/OS Release 6.6 User Guide
To Date
A 10-character alphanumeric field that contains the date you want the list of documents to
end with. Type the date in this format: MM/DD/YYYY. If a date is not entered, all dates
are selected. The value in the To Date field must be less than or equal to the current date.
When searching for inbound documents, use the date for which documents were processed
(output date). When searching for outbound documents, use the date for which the
documents were loaded.
To Tim e
A 5-character alphanumeric field that contains the time you want the list of documents to
end with. Type the time in this format: HH:MM. If a time is not entered, all times are
selected. The value in the To Time field must be less than or equal to the current time.
When searching for inbound documents, use the time for which the documents were
processed (output time). When searching for outbound documents, use the time for which
the documents were loaded.
A (Action Code)
A 1-character alphabetic field used to specify an action to be performed against the entry
corresponding to the A field. The top line of the screen lists the valid actions you can
initiate using this field. To execute the action, type the letter next to the selected document,
and then press PF5.
For example, if you want to view the Document Status Detail screen for the document
displayed, type S in the A field for the document you want to view. Then, press PF5.
See the sub-topic “Function Key Descriptions” in this section for descriptions of valid
functions you can perform on the Document Status screen.
Rec Stat (protected)
Displays the last action performed for the document. Valid values are:
Dhas been marked for deletion
Rhas been reset for reprocessing
Ehas been edited
Appl Data ID (protected)
Displays the application data identification for the document.
User Reference (protected)
Displays the User Reference for the document, depending on whether the document is
inbound or outbound and how you have chosen to implement the User Reference option
(the Application Key fields on the Application Partner Reference screen in data mapping).
Editor processing or Data Mapping processing creates the information displayed in this
field for the document.
See the topic “User Reference Information” in this chapter for more information.
Date (protected)
Displays the load date for inbound documents and the output date for outbound
documents.
I/O (protected)
Displays the inbound or outbound code for the direction of the documents that belong to
the Partner ID being listed.

Document Status Screen EDIM263 The Databank Subsystem
IBM Sterling Gentran:Basic for z/OS Release 6.6 User Guide 4 - 71
Dbk (protected)
Displays whether the document is on the Sterling Gentran:Basic databank or on the
Sterling Gentran:Realtime databank. Valid values are:
GSterling Gentran:Basic databank
RSterling Gentran:Realtime databank

The Databank Subsystem Change Audit Directory EDIM268
4 - 72 IBM Sterling Gentran:Basic for z/OS Release 6.6 User Guide
Change Audit Directory EDIM268
Purpose
The Change Audit Directory lists all Partner IDs that contain change information.
How to Access
Access the Change Audit Directory in either of these two ways:
•Type 8 to select Change Audit Directory from the Databank Maintenance Menu and press
Enter.
•Type 3.8 in the Jump Code field of any screen and press Enter.
Screen Examples
The following examples illustrate the Change Audit Directory for both Partner/Qualifier and
Relationship modes.
Partner/Qualifier Mode
Select
EDIM268 3.8_______ CHANGE AUDIT DIRECTORY XXX 06/01/2011
12:00:00
Partner ID ___________________________________ Qual _______________
Databank 1 (1=IE, 2=IA, 3=OA, 4=OE, 5=RIE, 6=RIA, 7=ROA, 8=ROE)
A Partner ID Qual
_
_
_
_
_
_
_
_
_
_
_
_
TO SELECT PROFILE ENTER AN “S” BESIDE THE ID
Enter PF1=Help PF3=Exit PF5=Chg Aud
PF7=Bwd PF8=Fwd

Change Audit Directory EDIM268 The Databank Subsystem
IBM Sterling Gentran:Basic for z/OS Release 6.6 User Guide 4 - 73
Relationship Mode
Screen Actions
The screen actions are displayed on the top line of the Change Audit Directory. The following
table describes each screen function and gives instructions on how to perform those functions.
Function Key Descriptions
Note: Standard function keys, such as PF1=Help, PF3=Exit,
PF7=Bwd, PF8=Fwd, PF12=Cancel, and
PF15=Logoff, as well as the Enter key, are defined in
Chapter 1.
PF5=Chg Aud Displays the Change Audit Status screen. For EDI data, a list of Envelope
Reference IDs is displayed. For application data, a list of User References is
displayed.
To perform
this action ...
Associated
with this
screen
action ...
Do this ...
View the Change Audit
Status screen for the Partner
ID selected
Select Type S in the A field next to the
Partner ID for which you want to
view, and then press PF5.
Select
EDIM268 3.8_______ CHANGE AUDIT DIRECTORY XXX 06/01/2011
12:00:00
User . . ___________________________________ Partner _______________
Databank 1 (1=IE, 2=IA, 3=OA, 4=OE, 5=RIE, 6=RIA, 7=ROA, 8=ROE)
A User Partner
_ YOUR-COMPANY VENDOR-1
_ YOUR-COMPANY VENDOR-1
_ YOUR-COMPANY VENDOR-1
_ YOUR-COMPANY VENDOR-1
_ YOUR-COMPANY VENDOR-1
_ YOUR-COMPANY VENDOR-1
_ YOUR-COMPANY VENDOR-1
_ YOUR-COMPANY VENDOR-1
_ YOUR-COMPANY VENDOR-1
_ YOUR-COMPANY VENDOR-1
_ YOUR-COMPANY VENDOR-1
_ YOUR-COMPANY VENDOR-1
TO SELECT PROFILE ENTER AN "S" BESIDE THE ID
Enter PF1=Help PF3=Exit PF5=Chg Aud
PF7=Bwd PF8=Fwd

The Databank Subsystem Change Audit Directory EDIM268
4 - 74 IBM Sterling Gentran:Basic for z/OS Release 6.6 User Guide
Field Descriptions
Note: Fields that are display-only contain the statement
(protected) next to the field name in the documentation.
Fields in which you must enter a value contain the
statement (required) next to the field name in the
documentation.
Jump Code
A 10-position alphabetic or numeric field containing the jump code for this screen. A
screen’s jump code is displayed in the Jump Code field for that screen.
To jump to another screen, press Home, type the jump code of the screen to which you
want to jump, and then press Enter.
See Chapter 1, “Getting Started,” for further information on using jump codes.
Partner ID (User)
A 35-character alphanumeric field that contains the trading partner identification that is
used to search for Change Audit information. If left blank, the list starts with the first
Partner ID for which there is Change Audit information.
Based on the trading profile mode defined in Sterling Gentran:Basic, this field may be a 1-
to 35-character Partner ID field (Partner/Qualifier mode) or a 1- to 15-character User ID
field (Relationship mode).
Qual (Partner)
A 15-character alphanumeric field that contains the trading partner Qualifier for the
Partner ID (if applicable). If left blank, the first Qualifier value for the Partner ID is listed.
Based on the trading profile mode defined in Sterling Gentran:Basic, this field may be a 1-
to 4-character Qualifier field (Partner/Qualifier mode) or a 1- to 15-character Partner ID
field (Relationship mode).
Databank
A 1-character numeric field used to specify the type of databank change data to list.
Specify one of the following values in this field:
1(IE) Inbound EDI data.
2(IA) Inbound application data.
3(OA) Outbound application data.
4(OE) Outbound EDI data.
5(RIE) Inbound EDI data.
6(RIA) Inbound application data.
7(ROA) Realtime outbound application data.
8(ROE) Realtime outbound EDI data.

Change Audit Directory EDIM268 The Databank Subsystem
IBM Sterling Gentran:Basic for z/OS Release 6.6 User Guide 4 - 75
A (Action Code)
A 1-character alphabetic field that contains an action to be performed against the entry that
the action is entered on. The top line of the screen lists the valid actions. To execute the
action, type the letter next to the selected Partner ID, and then press PF5.
For example, if you want to view the Change Audit Status screen for a particular Partner
ID on the Change Audit Directory, type S in the A field for the partner you want to view.
Then, press PF5.
See the sub-topic “Function Key Descriptions” in this section for descriptions of valid
functions that you can perform for the Change Audit Directory.
Partner ID (User) (protected)
Displays the trading partner identification (Partner/Qualifier mode) or the user
identification (Relationship mode) for which there is Change Audit information.
Qual (Partner) (protected)
Displays the trading partner Qualifier for the Partner ID (Partner/Qualifier mode) or the
Partner ID (Relationship mode).

The Databank Subsystem Change Audit Status Screen EDIM269
4 - 76 IBM Sterling Gentran:Basic for z/OS Release 6.6 User Guide
Change Audit Status Screen EDIM269
Purpose
The Change Audit Status screen displays all online changes made to application and EDI data on
the databanks.
The display is by EDI Envelope Reference IDs for EDI data, and User References for application
data.
How to Access
Access the Change Audit Status screen in either of these two ways:
•Type 9 to select Change Audit Status from the Databank Maintenance Menu and press
Enter.
•Type 3.9 in the Jump Code field of any screen and press Enter.
Screen Examples
The following examples illustrate the Change Audit screen for both Partner/Qualifier and
Relationship modes.
Partner/Qualifier Mode
Select
EDIM269 3.9_______ CHANGE AUDIT STATUS XXX 06/01/2011
12:00:00
Partner ID VENDOR-1__________________________ Qual ____
Databank 4 (1=IE, 2=IA, 3=OA, 4=OE, 5=RIE, 6=RIA, 7=ROA, 8=ROE)
From Date __________ Time _____
To Date __________ Time _____
Envelope Reference IDs
A Interchange Group Transaction Ref Tag Date Cd
_ PONUMBER-001 OA00000001 06/01/2011
_
_
_
_
_
_
_
_
_
END OF CHANGE AUDIT RECORDS
Enter PF1=Help PF3=Exit PF4=Dir PF5=Detail PF6=Nx Pr ID
PF7=Bwd PF8=Fwd

Change Audit Status Screen EDIM269 The Databank Subsystem
IBM Sterling Gentran:Basic for z/OS Release 6.6 User Guide 4 - 77
Relationship Mode
Screen Actions
The screen actions are displayed on the top line of the Change Audit Status screen. The following
table describes each screen function and gives instructions on how to perform those functions.
Function Key Descriptions
Note: Standard function keys, such as PF1=Help, PF3=Exit,
PF7=Bwd, PF8=Fwd, PF12=Cancel, and
PF15=Logoff, as well as the Enter key, are defined in
Chapter 1.
PF4=Dir Displays the Interchange Directory.
PF5=Detail Displays the Change Audit Status Detail screen. All change activity related to
the selected entry can be viewed from the Change Audit Status Detail screen.
PF6=Nx Pr ID Displays Change Audit information for the next Partner ID on the Change
Audit file.
To perform
this action ...
Associated with
this screen
action ...
Do this ...
Displays the Change Audit
Status Detail screen for the
entry selected
Select Type S in the A field next to the
desired Interchange Envelope
Reference ID and press PF5.
Select
EDIM269 3.9_______ CHANGE AUDIT STATUS XXX 06/01/2011
12:00:00
User . . . VENDOR-1__________________________ Partner _______________
Databank 3 (1=IE, 2=IA, 3=OA, 4=OE, 5=RIE, 6=RIA, 7=ROA, 8=ROE)
From Date __________ Time _____
To Date __________ Time _____
A User Reference Ref Tag Date Cd
_ PONUMBER-001 OA00000037 06/01/2011 R
_ PONUMBER-001 OA00000277 06/01/2011 E
_ NUMBER-011 OA00000170 06/01/2011 E
_ NUMBER-011 OA00000170 06/01/2011 E
_ NUMBER-011 OA00000170 06/01/2011 R
_ NUMBER-011 OA00000170 06/01/2011 E
_ NUMBER-011 OA00000170 06/01/2011 R
_ NUMBER-011 OA00000170 06/01/2011 E
_ NUMBER-011 OA00000170 06/01/2011 R
_ PONUMBER-001 OA00001094 06/01/2011 E
Enter PF1=Help PF3=Exit PF4=Dir PF5=Detail PF6=Nx Pr ID
PF7=Bwd PF8=Fwd

The Databank Subsystem Change Audit Status Screen EDIM269
4 - 78 IBM Sterling Gentran:Basic for z/OS Release 6.6 User Guide
Field Descriptions
Note: Fields that are display-only contain the statement
(protected) next to the field name in the documentation.
Fields in which you must enter a value contain the
statement (required) next to the field name in the
documentation.
Jump Code
A 10-position alphabetic or numeric field containing the jump code for this screen. A
screen’s jump code is displayed in the Jump Code field for that screen.
To jump to another screen, press Home, type the jump code of the screen to which you
want to jump, and then press Enter.
See Chapter 1, “Getting Started,” for further information on using jump codes.
Partner ID (User)
A 35-character alphanumeric field that contains the trading partner identification that is
used to search for Change Audit information. If left blank, the list starts with the first
Partner ID for which there is Change Audit information.
Based on the trading profile mode defined in Sterling Gentran:Basic, this field may be a 1-
to 35-character Partner ID field (Partner/Qualifier mode) or a 1- to 15-character User ID
field (Relationship mode).
Qual (Partner)
A 15-character alphanumeric field that contains the trading partner Qualifier for the
Partner ID (if applicable). If left blank, the first Qualifier value for the Partner ID is listed.
Based on the trading profile mode defined in Sterling Gentran:Basic, this field may be a 1-
to 4-character Qualifier field (Partner/Qualifier mode) or a 1- to 15-character Partner ID
field (Relationship mode).
Databank
A 1-character numeric field that contains what type of databank data has had online
changes applied. Type one of the following values:
1(IE) Inbound EDI data.
2(IA) Inbound application data.
3(OA) Outbound application data.
4(OE) Outbound EDI data.
5(RIE) Inbound EDI data.
6(RIA) Inbound application data.
7(ROA) Realtime outbound application data.
8(ROE) Realtime outbound EDI data.

Change Audit Status Screen EDIM269 The Databank Subsystem
IBM Sterling Gentran:Basic for z/OS Release 6.6 User Guide 4 - 79
From Date
A 10-character alphanumeric field that contains the date you want the list of change audit
information to start with. Type the date in this format: MM/DD/YYYY. The date listed is
the Update Online date. If a date is not entered, all dates are selected. The value in the
From Date field must be less than or equal to the current date.
From Time
A 5-character alphanumeric field that contains the time you want the list of change audit
information to start with. Type the time in this format: HH:MM. The time listed is the
Update Online time. If a time is not entered, all times are selected. The value in the From
Time field must be less than or equal to the current time.
To Date
A 10-character alphanumeric field that contains the date you want the list of change audit
information to end with. Type the date in this format: MM/DD/YYYY. The date listed is
the Update Online date. If a date is not entered, all dates are selected. The value in the To
Date field must be less than or equal to the current date.
To Tim e
A 5-character alphanumeric field that contains the time you want the list of change audit
information to end with. Type the time in this format: HH:MM. The time listed is the
Update Online time. If a time is not entered, all times are selected. The value in the To
Time field must be less than or equal to the current date and time.
A (Action Code)
A 1-character alphabetic field that contains an action to be performed against the entry that
the action is entered on. The top line of the screen lists the valid actions. To execute the
action, type the letter next to the selected User Reference ID, and then press PF5.
For example, if you want to view the Change Audit Status Detail screen for the change
audit displayed, type S in the A field for the user reference you want to view. Then, press
PF5.
See the sub-topic “Function Key Descriptions” in this section for descriptions of valid
functions that you can perform for the Change Audit Status screen.
Envelope Reference IDs (protected)
Displayed for EDI data only. The fields displayed are Interchange, Group or Transaction.
User Reference (protected)
Displayed for application data only. This field displays the User Reference for the
document, depending on whether the document is inbound or outbound and how you have
chosen to implement the User Reference option (the Application Key fields on the
Application Partner Reference screen in data mapping). Editor processing or Data
Mapping processing creates the information displayed in this field for the document.
See the topic “User Reference Information” in this chapter for more information.

The Databank Subsystem Change Audit Status Screen EDIM269
4 - 80 IBM Sterling Gentran:Basic for z/OS Release 6.6 User Guide
Ref Tag (protected)
Displays the Reference Tag Sterling Gentran:Basic has assigned to the transaction/
document. The inbound EDI databank reference number tag is IEnnnnnnnn.
See the topic “User Reference Information” in this chapter for more information.
Date (protected)
Displays the date the record was updated.
Cd (protected)
Displays the code for the type of update performed. Valid values are:
DDelete
EEdited
MManually Acknowledged
NNetwork
RReprocess

Online Log Display Screen EDIMOLD The Databank Subsystem
IBM Sterling Gentran:Basic for z/OS Release 6.6 User Guide 4 - 81
Online Log Display Screen EDIMOLD
Purpose
The Online Log Display screen displays the Online Log file and allows you to monitor any
exception situations that are encountered by the background CICS tasks in Sterling Gentran:Basic.
The Online Log Display screen displays data the same way as a console log: The most recent
entries are displayed at the bottom of the screen. As new entries are added to the file, the display
scrolls upward.
This screen only displays log messages generated by applications in the Sterling Gentran:Basic
system. To view messages generated by the Sterling Gentran:Control, Sterling Gentran:Realtime,
or Sterling Gentran:Viewpoint systems, use the Online Log Display screen for the corresponding
system.
How to Access
Access the Online Log Display screen in either of these two ways:
•Type 10 to select Log Display from the Databank Maintenance Menu and press Enter.
•Type 3.10 in the Jump Code field of any screen and press Enter.
Screen Example
The following example illustrates the Online Log Display screen.
Function Key Descriptions
Note: Standard function keys, such as PF1=Help, PF3=Exit,
PF7=Bwd, PF8=Fwd, PF12=Cancel, and
EDIMOLD 3.10______ ONLINE LOG DISPLAY XXX 06/01/2011
12:00:00
Filters====> Errors Only: _ Program Only: ________
Position Task # TranID Time Date Max Count
Criteria===> _______ ____ ________ __________ 3000
TASK TRAN TIME DATE TERM PROGRAM ERROR CODE
00206 EDI 12:00:00 06/01/2011 0002 EDIX000 EDI-44500-F 16
DATABANK SCANNER STALL DETECTED : EDI
00326 EDI 12:00:00 06/01/2011 0002 EDIX000 EDI-44500-F 16
DATABANK SCANNER STALL DETECTED : EDI
00849 EDI 12:00:00 06/01/2011 0002 EDIX000 EDI-44500-F 16
DATABANK SCANNER STALL DETECTED : EDI
01312 EDI 12:00:00 06/01/2011 0002 EDIX000 EDI-44500-F 16
DATABANK SCANNER STALL DETECTED : EDI
01634 EDIP 12:00:00 06/01/2011 EDIBOBI EDI-10006-F 16
ERROR READING FILE: EDIRJCL, EIBRCODE: 0D==> DISABLED, EIBFN: 0602==> READ
01692 EDIP 12:00:00 06/01/2011 EDIBOBI EDI-10006-F 16
ERROR READING FILE: EDIRJCL, EIBRCODE: 0D==> DISABLED, EIBFN: 0602==> READ
Enter PF1=Help PF3=Exit
PF7=Bwd PF8=Fwd

The Databank Subsystem Online Log Display Screen EDIMOLD
4 - 82 IBM Sterling Gentran:Basic for z/OS Release 6.6 User Guide
PF15=Logoff, as well as the Enter key, are defined in
Chapter 1.

Online Log Display Screen EDIMOLD The Databank Subsystem
IBM Sterling Gentran:Basic for z/OS Release 6.6 User Guide 4 - 83
Field Descriptions
Note: Fields that are display-only contain the statement
(protected) next to the field name in the documentation.
Fields in which you must enter a value contain the
statement (required) next to the field name in the
documentation.
Jump Code
A 10-position alphabetic or numeric field containing the jump code for this screen. A
screen’s jump code is displayed in the Jump Code field for that screen.
To jump to another screen, press Home, type the jump code of the screen to which you
want to jump, and then press Enter.
See Chapter 1, “Getting Started,” for further information on using jump codes.
Filters (optional)
Filters restrict error and message display for specific values. If you enter values in
combination with Position Criteria, the Position Criteria is processed first. When values
are not entered, the filters are not active.
Errors Only (optional)
A 1-position alphanumeric field that indicates whether errors are to be displayed. Errors
are displayed starting with the last error message on the screen and processing backwards
through a file. If no error message is currently on the screen, error messages are displayed
as they are found – processing backwards through the file.
PF7=Bwd or PF8=Fwd may be used to scroll through error messages. When used in
conjunction with the Program Only filter, errors are displayed for the specified program
entered. Valid values are:
YOnly severe errors and fatal errors are displayed (i.e., error values, E –
Error, F – Fatal error, S – Severe error).
NAll log information is displayed.
Space All log information is displayed.
Program Only (optional)
An 8-position alphanumeric field that limits the display to the specified program. Valid
values are any Sterling Gentran:Basic program or the value “No Name”.
After a valid value is entered, only messages for the specified program are displayed.
Messages for the specified program are displayed starting with the last message on the
screen and processing backwards through the file. If no message is currently displayed,
messages are displayed for that program as they are found – processing backwards
through the file.
PF7=Bwd or PF8=Fwd may be used to scroll through the messages for the program.
When used in conjunction with the Errors Only Filter, error messages are displayed for the
specified program.

The Databank Subsystem Online Log Display Screen EDIMOLD
4 - 84 IBM Sterling Gentran:Basic for z/OS Release 6.6 User Guide
Position Criteria (optional)
A group of five fields that are used to position the display of the Online Log file at a
specific point in the file, based on the criteria in these fields. You can use any combination
of position criteria, or leave the fields blank. When you do not specify position criteria (all
five fields are blank), the last (most recent) record in the file is the last entry on the screen.
When you press Enter, the system searches for log entries matching the position criteria,
beginning with the last record on the Online Log file. When you press either PF7 or PF8,
the system searches for entries, beginning with the last record displayed on the screen.
Task # (optional)
A 7-digit numeric field used to position the display of the Online Log file at the most
recent entry of a specific CICS task number. Valid values are any valid CICS task number.
The system searches for an exact match of the task number in this field.
TranID (optional)
A 4-position alphanumeric field used to position the display of the Online Log file at the
most recent entry of a specific CICS transaction ID. Valid values are any valid CICS
transaction ID. Some of the primary Sterling Gentran transaction IDs are:
EDI Main Terminal Transaction
EDID Sterling Gentran:Basic Databank Scanner
EDIP Sterling Gentran:Basic Online Batch Initiator
Time (optional)
An 8-position alphanumeric field used to position the display of the Online Log file. The
list begins with entries where the Time field is equal to or less than this value. The time is
formatted in the 24-hour format, HH:MM:SS.
Date (optional)
A 10-position alphanumeric field used to position the display of the Online Log file. The
list begins with entries where the Date field is equal to or less than this value. The date is
formatted MM/DD/YYYY.
Max Count (required)
A 4-position numeric field used to indicate the maximum number of Online Log file
entries to read during a search for position criteria.
When this screen is initially displayed, the Max Count field contains the default value as
defined on the Configuration Maintenance screen (EDIM231) for Record Type 0, the
Online Options. If no records are found that match the selection criteria, the message
EXCEEDED MAX SEARCH COUNT is displayed. You can either press PF7 or PF8 to
continue the search or increase the value in the Max Count field. An extremely large
number in this field may slow down response time.
Task (protected)
A 7-position alphanumeric field that displays the CICS task number of the task issuing the
log entry.
Tran (protected)
A 4-position alphanumeric field that displays the CICS Transaction ID of the task issuing
the log entry.

Online Log Display Screen EDIMOLD The Databank Subsystem
IBM Sterling Gentran:Basic for z/OS Release 6.6 User Guide 4 - 85
Time (protected)
An 8-position alphanumeric field that displays the current time of the task issuing the log
entry. The time format is HH:MM:SS.
Date (protected)
A 10-position alphanumeric field that displays the current date of the task issuing the log
entry. The date format is MM/DD/YYYY.
Term (protected)
A 4-position alphanumeric field that displays the Terminal ID of the task issuing the log
entry. If this field is blank, the task was executed in background CICS.
Program (protected)
An 8-position alphanumeric field that displays the Sterling Gentran program issuing the
log entry.
Error Code (protected)
A 14-position alphanumeric field that displays the error/information number, severity
indicators, and completion code generated by the task issuing the log entry. The valid
format is:
EDI-XXXXX-Y ZZ
Where: EDI-XXXXX is the message number
Y is the severity indicator
ZZ is the return code value
See the IBM® Sterling Gentran:Basic® for z/OS® Release 6.6 System Message
Guide for information about the indicated message.
Severity indicator values are:
IInformational – usually trace messages.
TTrace – produced by the Trace facility.
WWarning – some action may be required.
ESevere error – controlled termination of processing.
FFatal error – results in immediate termination of processing.
Return code values are:
00 Normal – no warnings or errors occurred.
04 Warning – at least one warning level occurred.
08 Error – invalid data was encountered – some action may be required.
12 Severe error – processing was terminated.
16 Fatal error – processing was terminated.
See the IBM® Sterling Gentran:Basic® for z/OS® Release 6.6 System Message Guide for
more information on these codes.
Error Message (protected)
A 74-position alphanumeric field that displays the error/informational message generated
by the task issuing the log entry.

The Databank Subsystem Acknowledgment Overdue Directory Screen EDIM240
4 - 86 IBM Sterling Gentran:Basic for z/OS Release 6.6 User Guide
Acknowledgment Overdue Directory Screen EDIM240
Purpose
The Acknowledgment Overdue Directory Screen is used to view EDI interchanges on the
Acknowledgment Overdue File. There is a file for Sterling Gentran:Basic and a different file for
Sterling Gentran:Realtime. EDID510 (Acknowledgment Reconciliation) and EDIR515 (Realtime
Acknowledgment Reconciliation) create the Acknowledgment Overdue files when processing in
Monitor mode. The Acknowledgment Overdue files contain a copy of the Outbound EDI
databank records that have an acknowledgment status of overdue or waiting.
Note: The creation of the Acknowledgment Overdue files is a
configurable option. See chapter 5 in the Sterling
Gentran:Basic User Guide for Configuration
Maintenance for Record Type 2 and for more information
about the system configuration. See chapter 5 in the
IBM® Sterling Gentran:Basic® for z/OS® Release 6.6
Technical Reference Guide, for EDID510, or chapter 5 of
the IBM® Sterling Gentran:Realtime® for z/OS®
Technical Reference Guide for EDIR515, or for more
Information about the Acknowledgment Overdue file.
The Acknowledgment Overdue Directory screen allows you to start the list at a specified Partner
profile, restrict the list to just overdue or waiting interchanges and restrict the list to just Sterling
Gentran or Sterling Gentran:Realtime information. Leaving these fields blank produces a list of all
IDs for which there are records on the Acknowledgment Overdue files.
How to Access
Access the Interchange Directory in either of these two ways:
•Type 13 to select Acknowledgment Overdue Directory from the Databank Maintenance
Menu and press Enter.
•Type 3.13 in the Jump Code field of any screen and press Enter.
Screen Examples
The following examples illustrate the Acknowledgment Overdue Directory for both Partner/
Qualifier and Relationship modes.

Acknowledgment Overdue Directory Screen EDIM240 The Databank Subsystem
IBM Sterling Gentran:Basic for z/OS Release 6.6 User Guide 4 - 87
Partner/Qualifier Mode
Relationship Mode
Select
EDIM240 3.12______ ACKNOWLEDGMENT OVERDUE XXX 06/01/2011
12:00:00
Partner ID ___________________________________ Qual _______________
Databank G (Gentran,Realtime) Monitor Date: G 06/01/11 R
Status _ (Overdue,Waiting) Time: 12:00:00
A Partner ID Qual Dbk Status Div
_ QCICSSEND G O 000
_ QCISASEND G W 000
_ QCUNASEND G W 000
_ QCUNBSEND G W 000
_ QCSCHSEND G W 000
_ QCSTXSEND G O 000
_ QCXXXSEND G O 000
_ VENDOR-1 G O 000
_ VENDOR-2 G O 000
_ VENDOR-3 G O 000
TO SELECT PARTNER ENTER AN "S" BESIDE THE ID
Enter PF1=Help PF3=Exit PF5=Details
PF7=Bwd PF8=Fwd
Select
EDIM240 3.12______ ACKNOWLEDGMENT OVERDUE XXX 06/01/2011
12:00:00
User ___________________________________ Partner _______________
Databank G (Gentran,Realtime) Monitor Date: G 06/01/11 R
Status _ (Overdue,Waiting) Time: 12:00:00
A User Partner Dbk Status Div
_ YOUR COMPANY QCICSSEND G O 000
_ YOUR COMPANY QCISASEND G W 000
_ YOUR COMPANY QCUNASEND G W 000
_
_
_
_
_
_
_
TO SELECT PARTNER ENTER AN "S" BESIDE THE ID
Enter PF1=Help PF3=Exit PF5=Details
PF7=Bwd PF8=Fwd

The Databank Subsystem Acknowledgment Overdue Directory Screen EDIM240
4 - 88 IBM Sterling Gentran:Basic for z/OS Release 6.6 User Guide
Screen Actions
The screen actions are displayed on the top line of the Acknowledgment Overdue Directory. The
following table describes each screen function and provides instructions on how to perform those
functions.
Function Key Descriptions
Note: Standard function keys, such as PF1=Help, PF3=Exit,
PF7=Bwd, PF8=Fwd, PF12=Cancel, and
PF15=Logoff, as well as the Enter key, are defined in
Chapter 1.
PF5=Details Displays the Acknowledgment Overdue Detail screen for the Partner selected.
Type S in the A field of Partner you want to select and press PF5. This screen
displays a list of either overdue or waiting interchanges, or both overdue and
waiting interchanges.
Note: Fields that are display-only contain the statement
(protected) next to the field name in the documentation.
Fields in which you must enter a value contain the
statement (required) next to the field name in the
documentation.
Jump Code
A 10-position alphabetic or numeric field containing the jump code for this screen. A
screen’s jump code is displayed in the Jump Code field for that screen.
To jump to another screen, press Home, type the jump code of the screen to which you
want to jump, and then press Enter.
See Chapter 1, “Getting Started,” for further information on using jump codes.
To perform
this action ...
Associated
with this screen
action ...
Do this ...
Display the
Acknowledgment Overdue
Detail screen for a Partner
on the Acknowledgment
Overdue Directory
Select By typing S in the A field and
pressing PF5, you can select
a Partner from which
you can view the acknowledgment
details for that Partner.

Acknowledgment Overdue Directory Screen EDIM240 The Databank Subsystem
IBM Sterling Gentran:Basic for z/OS Release 6.6 User Guide 4 - 89
Databank
A 1-character alphabetic field used to display partners from the Sterling Gentran:Basic
Acknowledgment Overdue file, the Sterling Gentran:Realtime Acknowledgment overdue
file, or both. Valid values are:
G Sterling Gentran:Basic Acknowledgment Overdue file only
R Sterling Gentran:Realtime Acknowledgment Overdue file only
blank Both Sterling Gentran:Basic and Sterling Gentran:Realtime
Acknowledgment Overdue files
Monitor Date (Sterling Gentran) (protected)
Displays the date that the Sterling Gentran:Basic Acknowledgment Overdue file was
created if present.
(Monitor Date Realtime) (protected)
Displays the date that the Sterling Gentran:Realtime Acknowledgment Overdue file was
created if present.
Status
A 1-character alphabetic field used to limit the records from the Acknowledgment
Overdue file that are displayed on the screen Valid values are:
O Overdue status only
W Waiting status only
blank Both Overdue and Waiting status.
Partner/Qualifier Mode Relationship Mode
Field Description Field Description
Partner ID A 35-character
alphanumeric field that
contains the trading
Partner ID to which the
Acknowledgment
Overdue Directory list
should begin. A partial
value for the Partner ID
can be entered to position
the list at the selected
value.
User A 15-character
alphanumeric field that
contains the User ID field
to which the
Acknowledgment Overdue
Directory list should begin.
A partial value for the User
ID may be entered to
position the list at the
selected value.
Qual A 15-character
alphanumeric field that
contains the Qualifier for
the trading partner (if
applicable).
Partner A 15-character
alphanumeric field that
contains the Partner ID for
the trading partner (if
applicable).

The Databank Subsystem Acknowledgment Overdue Directory Screen EDIM240
4 - 90 IBM Sterling Gentran:Basic for z/OS Release 6.6 User Guide
(Monitor) Time (Sterling Gentran) (protected)
Displays the time that the Sterling Gentran:Basic Acknowledgment Overdue file was
created if present.
(Monitor Time Realtime) (protected)
Displays the date that the Sterling Gentran:Realtime Acknowledgment Overdue file was
created if present.
A (Action Code)
A 1-character alphabetic field used to select a Partner Profile. The top line of the screen
lists the valid actions. To execute an action, type S in the A field of the Partner you want to
select, and then press PF5.
For example, if you want to view the Acknowledgment Overdue Detail screen for a
particular Partner on the Acknowledgment Overdue Directory, type S in the A field for the
partner you want to view. Then, press PF5.
See the sub-topic "Function Key Descriptions" in this section for descriptions of valid
functions that you can perform for the Acknowledgment Overdue Directory.
Dbk (protected)
Displays whether the Partner ID is on the Sterling Gentran:Basic Acknowledgment
Overdue file or on the Sterling Gentran:Realtime Acknowledgment Overdue file. Valid
values are:
G Sterling Gentran:Basic Acknowledgment Overdue File
R Sterling Gentran:Realtime Acknowledgment Overdue File
Status (protected)
Displays the acknowledgment status. Valid values are:
O Overdue
WWaiting
Div (protected)
Displays the division code that has been associated with the Databank record.
Partner/Qualifier Mode Relationship Mode
Field Description Field Description
Partner ID
(protected)
A 35-character
alphanumeric field that
identifies the partner ID.
User (protected) A 15-character
alphanumeric field that
contains the User ID.
Qual
(protected)
A 4-character field that
contains the trading
partner Qualifier, if
applicable.
Partner
(protected)
A 15-character
alphanumeric
field that contains the
Partner ID, if applicable.

Acknowledgment Overdue Detail Screen EDIM241 The Databank Subsystem
IBM Sterling Gentran:Basic for z/OS Release 6.6 User Guide 4 - 91
Acknowledgment Overdue Detail Screen EDIM241
Purpose
The Acknowledgment Overdue Detail Screen is used to view the details about EDI interchanges
on the Acknowledgment Overdue File. This screen displays the interchange, group and
transaction information for overdue/waiting acknowledgments for the indicated partner profile.
The Acknowledgment Overdue Directory screen allows you to enter a specific Partner profile,
restrict the list to just overdue or waiting interchanges and restrict the list to just Sterling Gentran
or Sterling Gentran:Realtime information. Leaving these fields blank produces a list of all records
found for the specified partner profile for which there are records on the Acknowledgment
Overdue files. Intchg Env Ref, Group Env Ref and Trans Env Ref fields can be used to position
down into the display list.
How to Access
Access the Interchange Directory in either of these two ways:
•Type S in the A field next to the Partner ID on the Acknowledgment Overdue Directory
and press PF5.
•Type 3.13.1 in the Jump Code field of any screen and press Enter.
Screen Examples
The following examples illustrate the Acknowledgment Overdue Detail screens for both Partner/
Qualifier and Relationship modes.
Partner/Qualifier Mode
Select
EDIM241 3.12.1____ ACKNOWLEDGMENT OVERDUE DETAIL XXX 06/01/2011
12:00:00
Partner ID VENDOR-1___________________________ Qual _______________
Databank G (Gentran,Realtime)
Status _ (Overdue,Waiting) *---------** CONTACT INFORMATION ** ---------*
| Name: TUTORIAL - XYZ COMPUTER COMPANY |
| Contact: |
| Phone: |
Monitor Date Time | E-Mail: TRADING_PARTNER@STERCOMM.COM |
G 06/01/11 12:00:00 *--------------------------------------------*
R 06/01/11 12:00:00 Sent Ack Expected
A Type Envelope Ref Func Id/User Ref Date Time Date Time Dbk Sts
_ G 000000001 SC 06/01/11 12:00 06/01/11 12:00 G W
_ G 000000046 PO 06/01/11 12:00 06/01/11 12:00 G W
_ T 000000046 PO-NUMBER-001 06/01/11 12:00 06/01/11 12:00 G O
_ G 000000049 PO 06/01/11 12:00 06/01/11 12:00 G W
_ T 000000049 PO-NUMBER-002 06/01/11 12:00 06/01/11 12:00 G O
_ G 000000050 PO 06/01/11 12:00 06/01/11 12:00 G O
_ T 000000050 PO-NUMBER-003 06/01/11 12:00 06/01/11 12:00 G O
TO SELECT PARTNER ENTER AN "S" BESIDE THE ID
Enter PF1=Help PF3=Exit PF5=Details PF6=Nxt Part
PF7=Bwd PF8=Fwd

The Databank Subsystem Acknowledgment Overdue Detail Screen EDIM241
4 - 92 IBM Sterling Gentran:Basic for z/OS Release 6.6 User Guide
Relationship Mode
Screen Actions
The screen actions are displayed on the top line of the Acknowledgment Overdue Directory. The
following table describes each screen function and provides instructions on how to perform those
functions.
Function Key Descriptions
Note: Standard function keys, such as PF1=Help, PF3=Exit,
PF7=Bwd, PF8=Fwd, PF12=Cancel, and
PF15=Logoff, as well as the Enter key, are defined in
Chapter 1.
PF5=Status Transfers control to the appropriate databank status screen EDIX251,
EDIX252 or EDIX253 based on the record selected. Interchange record will
transfer to EDIX251 Interchange Status, Group record will transfer to
EDIX252 Group status, and Transaction record will transfer to EDIX253
To perform
this action ...
Associated
with this screen
action ...
Do this ...
Display the appropriate
databank status screen
EDIX251, EDIX252, or
EDIX253 for the selected
record Partner on the
Acknowledgment Overdue
Detail screen.
Select By typing S in the A field and
pressing PF5, you can select
a Partner from which
you can view the outbound databank
status information for that record.
Select
EDIM241 3.12.1____ ACKNOWLEDGMENT OVERDUE DETAIL XXX 06/01/2011
12:00:00
User YOUR COMPANY_______________________ Partner VENDOR-1____
Databank G (Gentran,Realtime)
Status _ (Overdue,Waiting) *---------** CONTACT INFORMATION ** ---------*
| Name: TUTORIAL - XYZ COMPUTER COMPANY |
| Contact: |
| Phone: |
Monitor Date Time | E-Mail: TRADING_PARTNER@STERCOMM.COM |
G 06/01/11 12:00:00 *--------------------------------------------*
R 06/01/11 12:00:00 Sent Ack Expected
A Type Envelope Ref Func Id/User Ref Date Time Date Time Dbk Sts
_ G 000000001 SC 06/01/11 12:00 06/01/11 12:00 G W
_ G 000000046 PO 06/01/11 12:00 06/01/11 12:00 G W
_ T 000000046 PO-NUMBER-001 06/01/11 12:00 06/01/11 12:00 G O
_ G 000000049 PO 06/01/11 12:00 06/01/11 12:00 G W
_ T 000000049 PO-NUMBER-002 06/01/11 12:00 06/01/11 12:00 G O
_ G 000000050 PO 06/01/11 12:00 06/01/11 12:00 G O
_ T 000000050 PO-NUMBER-003 06/01/11 12:00 06/01/11 12:00 G O
TO SELECT PARTNER ENTER AN "S" BESIDE THE ID
Enter PF1=Help PF3=Exit PF5=Details PF6=Nxt Part
PF7=Bwd PF8=Fwd

Acknowledgment Overdue Detail Screen EDIM241 The Databank Subsystem
IBM Sterling Gentran:Basic for z/OS Release 6.6 User Guide 4 - 93
Transaction Status. Type S in the A field of record you want to select and
press PF5.
PF6=NxtPart Displays the Acknowledgment Overdue detail for the next partner on the file.
Field Decriptions
Note: Fields that are display-only contain the statement
(protected) next to the field name in the documentation.
Fields in which you must enter a value contain the
statement (required) next to the field name in the
documentation.
Jump Code
A 10-position alphabetic or numeric field containing the jump code for this screen. A
screen’s jump code is displayed in the Jump Code field for that screen.
To jump to another screen, press Home, type the jump code of the screen to which you
want to jump, and then press Enter.
See Chapter 1, “Getting Started,” for further information on using jump codes.
Databank
A 1-character alphabetic field used to display partners from the Sterling Gentran:Basic
Acknowledgment Overdue file, the Sterling Gentran:Realtime Acknowledgment Overdue
file, or both. Valid values are:
G Sterling Gentran:Basic Acknowledgment Overdue file only
R Sterling Gentran:Realtime Acknowledgment Overdue file only
blank Both Sterling Gentran:Basic and Sterling Gentran:Realtime
Acknowledgment Overdue files
Partner/Qualifier Mode Relationship Mode
Field Description Field Description
Partner ID A 35-character
alphanumeric field to
indicate the trading
Partner ID to use to
display Acknowledgment
Overdue Details.
User A 15-character
alphanumeric
field to indicate the User ID
to use to display
Acknowledgment Overdue
Details.
Qual A 15-character
alphanumeric field that
contains the Qualifier for
the trading partner (if
applicable).
Partner A 15-character
alphanumeric field that
contains the Partner ID for
the trading partner (if
applicable).

The Databank Subsystem Acknowledgment Overdue Detail Screen EDIM241
4 - 94 IBM Sterling Gentran:Basic for z/OS Release 6.6 User Guide
Status
A 1-character alphabetic field used to limit the records from the Acknowledgment
Overdue file that are displayed on the screen. Valid values are:
O Overdue status only
W Waiting status only
blank Both Overdue and Waiting status
(Contact Information) Name (protected)
The 35-position alphanumeric field containing the trading partner's business name. This
name is found of the Partner Name and Address Record.
(Contact Information) Contact (protected)
A 30-position alphanumeric field containing the name of a personal contact at this trading
partner's office. This information comes from the partner name and address record.
(Contact Information) Phone (protected)
Four alphanumeric fields that contain the trading partner's telephone number (area code - 3
positions, number - 7 positions, and internal extension - 4 positions). This information
comes from the partner name and address record.
(Contact Information) Intl Dial Code (protected)
A 3-position numeric field that contains the trading partner's international dial code (must
be numeric). This information comes from the partner name and address record.
(Contact Information) E-mail (protected)
A 50-position alphanumeric field that contains the e-mail address for the trading partner.
This information comes from the partner name and address record.
A (Action Code)
A 1-character alphabetic field used to select a Partner Profile. The top line of the screen
lists the valid actions. To execute an action, type S in the A field of the Partner you want to
select, and then press PF5.
For example, if you want to view the Interchange Status screen for a particular Partner on
the Acknowledgment Overdue Detail screen, type S in the A field for the Envelope Ref
you want to view. Then, press PF5.
See the sub-topic "Function Key Descriptions" in this section for descriptions of valid
functions that you can perform for the Acknowledgment Overdue Detail.
Type (protected)
A 1-character alphabetic field that identifies the type of information that is being
displayed. Valid values are:
IInterchange
GGroup
TTransaction

Acknowledgment Overdue Detail Screen EDIM241 The Databank Subsystem
IBM Sterling Gentran:Basic for z/OS Release 6.6 User Guide 4 - 95
Envelope Ref (protected)
Displays the envelope reference identification for the Overdue/waiting record that is being
displayed. If Type is I then this field will display the Interchange Envelope Reference
Number. If Type is G then this field will display the Group Envelope Reference Number.
If Type is T then this field will contain the Transaction Envelope reference number.
Func ID/User Ref (protected)
Displays the functional identification for Group records or the User Reference field for the
Transaction records.
Sent Date (protected)
Displays the output date for the interchange. The date has the format MM/DD/YY.
Sent Time (protected)
Displays the output time for the interchange. The time has the format HH:MM.
Ack Expected Date (protected)
Displays the date that the acknowledgment was/is expected. The date has the format MM/
DD/YY.
Ack Expected Time (protected)
Displays the time that the acknowledgment was/is expected. The time has the format
HH:MM.
Dbk (protected)
Displays whether the Partner ID is on the Sterling Gentran:Basic Acknowledgment
Overdue file or on the Sterling Gentran:Realtime Acknowledgment Overdue file. Valid
values are:
GSterling Gentran:Basic Acknowledgment Overdue File
RSterling Gentran:Realtime Acknowledgment Overdue File
Status (protected)
Displays the acknowledgment status. Valid values are:
O Overdue
WWaiting

The Databank Subsystem Interchange Status Detail Screen—Outbound EDIM271
4 - 96 IBM Sterling Gentran:Basic for z/OS Release 6.6 User Guide
Interchange Status Detail Screen—Outbound EDIM271
Purpose
The Interchange Status Detail screen displays detailed status and control information for an
outbound interchange. This includes any available status information from communications and
the network that processed the interchange. This screen displays information differently depending
on the direction of the interchange. Therefore, the details for this screen have been split into two
subsections: one section of the screen is displayed for outbound interchanges and the second
section of the screen is displayed for inbound interchanges.
How to Access
Access the Interchange Status Detail screen by typing S to select the desired interchange on the
Interchange Status screen and pressing PF14.
Note: No jump code is associated with this screen.
Screen Examples
The following examples illustrate the Interchange Status Detail (outbound) screen for both
Partner/Qualifier and Relationship modes.
Partner/Qualifier Mode
EDIM271 __________ INTERCHANGE STATUS DETAIL XXX 06/01/2011
12:00:00
Intchg Part ID : VENDOR-1 Qual :
Name . . . . . : TUTORIAL - ABC COMPUTER COMPAN
Int. Env. Ref : 000000004 Duplicate : No
Databank Run# : 00000001
I/O : Outbound
Databank : GENTRAN
Output . . . . : 06/01/2011 12:00 DBK Retention Days :
Acknowledged : Acknowledge Status : N
Networked . . : 06/01/2011 12:00
Group Count : 000001
Character Count : 000001744
Enter PF1=Help PF3=Exit PF4=Interchg

Interchange Status Detail Screen—Outbound EDIM271 The Databank Subsystem
IBM Sterling Gentran:Basic for z/OS Release 6.6 User Guide 4 - 97
Relationship Mode
Function Key Descriptions
Note: Standard function keys, such as PF1=Help, PF3=Exit,
PF7=Bwd, PF8=Fwd, PF12=Cancel, and
PF15=Logoff, as well as the Enter key, are defined in
Chapter 1.
PF4 Interchg Displays the Interchange Status screen for the Interchange ID selected.
Sterling Gentran:Plus Installed
PF5 Comm Transfers control to the Communications Maintenance Interchange Detail
screen if the Sterling Gentran:Plus product has been installed. This allows you
to view the interchange data on the actual CONNECT VSAM Queues, and
subsequently return to the Interchange Status Detail Screen.
Field Descriptions
Note: Fields that are display-only contain the statement
(protected) next to the field name in the documentation.
Fields in which you must enter a value contain the
statement (required) next to the field name in the
documentation.
Jump Code
A 10-position alphabetic or numeric field containing the jump code for this screen. A
screen’s jump code is displayed in the Jump Code field for that screen.
To jump to another screen, press Home, type the jump code of the screen to which you
want to jump, and then press Enter.
See Chapter 1, “Getting Started,” for further information on using jump codes.
EDIM271 __________ INTERCHANGE STATUS DETAIL XXX 06/01/2011
12:00:00
Int - User . . : YOUR-COMPANY Partner :VENDOR-1
Name . . . . . :
Int. Env. Ref : 000000493 Duplicate : No
Databank Run# : 00000051 Network :
I/O : Outbound
Databank : Gentran
Output . . . . : 06/01/2011 12:00 DBK Retention Days :
Acknowledged : Acknowledge Status : N
Networked . . : Network Status : N
Group Count : 000001
Character Count : 0000001748
Enter PF1=Help PF3=Exit PF4=Interchg

The Databank Subsystem Interchange Status Detail Screen—Outbound EDIM271
4 - 98 IBM Sterling Gentran:Basic for z/OS Release 6.6 User Guide
Intchg Partner ID (Int – User) (protected)
A 1- to 35-character alphanumeric field displaying the interchange identification to which
this interchange is associated.
Based on the trading profile mode defined in Sterling Gentran:Basic, this field may be a 1-
to 35-character Interchange ID field (Partner/Qualifier mode) or a 1- to 15-character User
ID field (Relationship mode).
Qual (Partner) (protected)
A 1- to 15-character alphanumeric field which indicates the trading partner Qualifier for
the Interchange ID (if applicable).
Based on the trading profile mode defined in Sterling Gentran:Basic, this field may be a 1-
to 4-character Qualifier field (Partner/Qualifier mode) or a 1- to 15-character Partner ID
field (Relationship mode).
Name (protected)
Displays the description that was defined for the Interchange ID using Partner
Maintenance.
Int. Env. Ref (protected)
Displays the interchange envelope reference identification for the interchange.
Duplicate (protected)
Indicates whether the interchange is a duplicate of a previously processed interchange.
Valid values are:
Yes Yes, this is a duplicate interchange
No No, this is not a duplicate interchange
Databank Run# (protected)
Displays the Databank Run number which was assigned to the interchange by Sterling
Gentran:Basic, at the time the interchange was loaded.
Network (protected)
The name of the network that processed this interchange (if applicable), as specified in the
trading partner profile.
I/O (protected)
Displays whether the interchange is inbound or outbound. Valid values are:
Inbound Inbound documents only
Outbound Outbound documents only
Databank (protected)
Displays whether the interchange is on the Sterling Gentran:Basic databank or on the
Sterling Gentran:Realtime databank. Valid values are:
Gentran Sterling Gentran:Basic databank
Realtime Sterling Gentran:Realtime databank
Output (Outbound only) (protected)
Displays the date and time the interchange was output from the translation system.
DBK Retention Days
Used by Sterling Gentran:Realtime only.
A 3-digit numeric field used to indicate the number of days this interchange will remain on
the Sterling Gentran:Realtime databank before being deleted during the Databank

Interchange Status Detail Screen—Outbound EDIM271 The Databank Subsystem
IBM Sterling Gentran:Basic for z/OS Release 6.6 User Guide 4 - 99
Maintenance Housekeeping process. This field will be populated only if you are using the
EDI Databank Retention Days field on the Outbound Global Parameter Override Maint-1
(EDIM83B) screen. If the value in this field is spaces, the Retention Days Processed field
on the Outbound EDI Databank Maintenance (EDIM864) screen will be used determine if
the interchange should be deleted during the Databank Maintenance Housekeeping
process.
Acknowledged (protected)
Displays the date and time acknowledgment reconciliation was performed against the
transaction.
Acknowledge Status (protected)
Displays the current acknowledgment status for the interchange. Valid values are:
AAccepted
EAccepted with errors
IIndeterminate
NNo acknowledgment processing
OOverdue acknowledgment
PPartial acceptance
RRejected
UManually Acknowledged
WWaiting acknowledgment
4Rejected (EDIFACT only)
7Acknowledged (EDIFACT only)
8Received (EDIFACT only)
Networked (protected)
Displays the date and time that network reconciliation was performed against the
transaction.
Network Status (protected)
Displays the network status for the interchange. Valid values are:
EError on receive, sorting, or pickup
NNetwork tracking not active
PPicked Up
RReceived
SSorted (processed)
UManual network complete
WWaiting
Group Count (protected)
Displays the number of functional groups within the interchange.
Character Count (protected)
Displays the number of characters found within the interchange.

The Databank Subsystem Interchange Status Detail Screen—Outbound EDIM271
4 - 100 IBM Sterling Gentran:Basic for z/OS Release 6.6 User Guide
COMMUNICATIONS FIELDS (displayed only if Sterling Gentran:Plus is installed)
Batch# (protected)
Displays the Batch Number assigned to the interchange by CONNECT. Refer to the IBM®
Sterling Gentran:Plus® for z/OS® User Guide for further information regarding this field.
VSAM Batch St (protected)
Displays the VSAM Batch Status of the interchange. Refer to the IBM® Sterling
Gentran:Plus® for z/OS® User Guide for further information regarding this field.
NETWORK ERROR INFORMATION FIELDS (displayed only if an error occurs)
Errors (protected)
Displays the number of errors the network encountered processing the interchange.
First Error (protected)
Provides network information about the first error encountered by the network for the
interchange.

Interchange Status Detail Screen—Inbound EDIM271 The Databank Subsystem
IBM Sterling Gentran:Basic for z/OS Release 6.6 User Guide 4 - 101
Interchange Status Detail Screen—Inbound EDIM271
Purpose
The Interchange Status Detail screen is used to view detailed status and control information for an
inbound interchange.
How to Access
Access the Interchange Status Detail screen by typing S to select the desired interchange on the
Interchange Status screen and pressing PF14.
Note: No jump code is associated with this screen.
Screen Examples
The following examples illustrate the Interchange Status Detail (inbound) screen for both Partner/
Qualifier and Relationship modes.
Partner/Qualifier Mode
EDIM271 __________ INTERCHANGE STATUS DETAIL XXX 06/01/2011
12:00:00
Intchg Part ID : VENDOR-1 Qual :
Name . . . . . :
Int. Env. Ref : 000000005 Duplicate : Yes
Databank Run# : 00000006 I/O : Inbound
Databank : Gentran
Loaded . . . . : 06/01/2011 12:00 DBK Retention Days :
Edited . . . . : 06/01/2011 12:00 Acknowledge Status : N
Group Count : 000001
Character Count : 0000006330
Enter PF1=Help PF3=Exit PF4=Interchg

The Databank Subsystem Interchange Status Detail Screen—Inbound EDIM271
4 - 102 IBM Sterling Gentran:Basic for z/OS Release 6.6 User Guide
Relationship Mode
Function Key Descriptions
Note: Standard function keys, such as PF1=Help, PF3=Exit,
PF7=Bwd, PF8=Fwd, PF12=Cancel, and
PF15=Logoff, as well as the Enter key, are defined in
Chapter 1.
PF4 Interchg Displays the Interchange Status screen for the Interchange ID selected.
Field Descriptions
Note: Fields that are display-only contain the statement
(protected) next to the field name in the documentation.
Fields in which you must enter a value contain the
statement (required) next to the field name in the
documentation.
Jump Code
A 10-position alphabetic or numeric field containing the jump code for this screen. A
screen’s jump code is displayed in the Jump Code field for that screen.
To jump to another screen, press Home, type the jump code of the screen to which you
want to jump, and then press Enter.
See Chapter 1, “Getting Started,” for further information on using jump codes.
EDIM271 __________ INTERCHANGE STATUS DETAIL XXX 06/01/2011
12:00:00
Int - User . . : YOUR-COMPANY Partner :VENDOR-1
Name . . . . . :
Int. Env. Ref : 000000005 Duplicate : No
Databank Run# : 00000041 I/O : Inbound
Databank : Gentran
Loaded . . . . : 06/01/2011 12:00 DBK Retention Days :
Edited . . . . : 06/01/2011 12:00 Acknowledge Status : N
Group Count : 000001
Character Count : 0000006330
Enter PF1=Help PF3=Exit PF4=Interchg

Interchange Status Detail Screen—Inbound EDIM271 The Databank Subsystem
IBM Sterling Gentran:Basic for z/OS Release 6.6 User Guide 4 - 103
Intchg Part ID (Int – User) (protected)
A 1- to 35-character alphanumeric field displaying the interchange identification to which
this interchange is associated.
Based on the trading profile mode defined in Sterling Gentran:Basic, this field may be a 1-
to 35-character Interchange ID field (Partner/Qualifier mode) or a 1- to 15-character User
ID field (Relationship mode).
Qual (Partner) (protected)
A 1- to 15-character alphanumeric field which indicates the trading partner Qualifier for
the Interchange ID (if applicable).
Based on the trading profile mode defined in Sterling Gentran:Basic, this field may be a 1-
to 4-character Qualifier field (Partner/Qualifier mode) or a 1- to 15-character Partner ID
field (Relationship mode).
Name (protected)
Displays the description that was defined for the interchange identification using Partner
Maintenance.
Int. Env. Ref (protected)
Displays the interchange envelope reference identification for the interchange.
Duplicate
Indicates whether the interchange is a duplicate of a previously processed interchange.
Valid values are:
Yes Yes, this is a duplicate interchange
No No, this is not a duplicate interchange
Databank Run# (protected)
Display the Databank Run number which was assigned to the interchange by Sterling
Gentran:Basic, at the time the interchange was loaded.
I/O
Displays whether the interchange is inbound or outbound. Valid values are:
Inbound Inbound documents only
Outbound Outbound documents only
Databank (protected)
Displays whether the interchange is on the Sterling Gentran:Basic databank or on the
Sterling Gentran:Realtime databank. Valid values are:
Gentran Sterling Gentran:Basic databank
Realtime Sterling Gentran:Realtime databank
Loaded (Inbound only) (protected)
Displays the date and time the interchange was loaded to the translation system.
DBK Retention Days
Used by Sterling Gentran:Realtime only.
A 3-digit numeric field used to indicate the number of days this interchange will remain on
the Sterling Gentran:Realtime databank before being deleted during the Databank
Maintenance Housekeeping process. This field will be populated only if you are using the

The Databank Subsystem Interchange Status Detail Screen—Inbound EDIM271
4 - 104 IBM Sterling Gentran:Basic for z/OS Release 6.6 User Guide
EDI Databank Retention Days field on the Inbound Global Parameter Override Maint-1
(EDIM834) screen. If the value in this field is spaces, the Retention Days Loaded field on
the Inbound EDI Databank Maintenance (EDIM865) screen will be used determine if the
interchange should be deleted during the Databank Maintenance Housekeeping process.
Edited (Inbound only) (protected)
Display the date and time the interchange was processed by the inbound Editor.
Acknowledge Status (protected)
Displays the current acknowledgment status for the interchange. Valid values are:
AAccepted
EAccepted with errors
IIndeterminate
NNo acknowledgment processing
OOverdue acknowledgment
PPartial acceptance
RRejected
UManually Acknowledged
WWaiting acknowledgment
4Rejected (EDIFACT only)
7Acknowledged (EDIFACT only)
8Received (EDIFACT only)
Group Count (protected)
Displays the number of functional groups within the interchange.
Character Count (protected)
Displays the number of characters found within the interchange.

Interchange Display Screen EDIM256 The Databank Subsystem
IBM Sterling Gentran:Basic for z/OS Release 6.6 User Guide 4 - 105
Interchange Display Screen EDIM256
Purpose
The Interchange Display screen is used to view the actual EDI data for an interchange. The
Interchange Display screen is accessed from the Interchange Status screen. This screen is utilized
only if using message store.
How to Access
Access the Interchange Display screen by typing S to select the desired interchange on the
Interchange Status screen and pressing PF2.
Note: No jump code is associated with this screen.
Screen Examples
The following examples illustrate the Interchange Display screen for both Partner/Qualifier and
Relationship modes.
Partner/Qualifier Mode
Select
EDIM256 __________ INTERCHANGE DISPLAY XXX 06/01/2011
12:00:00
Intchg Part ID : VENDOR-1 Qual :
Name . . . . . : TUTORIAL - XYZ COMPUTER COMPAN
Int. Env. Ref. : 000000002 Group Count : 000001
Stat - Network : N Ack : N I/O : Outbound
Databank : Gentran
A Search : ______________
_ ISA*00* *00* *ZZ*STERLING SFW *ZZ*XYZ COMPUTERS *030127
_ *1458*?*00403*000000002*0*T*+;
_ GS*PO*STERLING*XYZ*20030127*1458*1*X*004030;
_ ST*850*000000001;
_ BEG*00*NE*PONUMBER-001**20010102;
_ DTM*010*19950105;
_ N1*BT*IBM INC.*1*987654321;
_ N3*4600 LAKEHURST COURT;
_ N4*COLUMBUS*OH*430170760;
_ PER*BD**TE*614-793-7000;
_ N1*VN*XYZ COMPUTER COMPANY*1*121212121;
Enter PF1=Help PF3=Exit PF4=Interchg PF5=Seg PF6=Search
PF7=Bwd PF8=Fwd

The Databank Subsystem Interchange Display Screen EDIM256
4 - 106 IBM Sterling Gentran:Basic for z/OS Release 6.6 User Guide
Relationship Mode
Screen Actions
The screen actions are displayed on the top line of the Interchange Display screen. The following
table describes each screen function and gives instructions on how to perform those functions.
Function Key Descriptions
Note: Standard function keys, such as PF1=Help, PF3=Exit,
PF7=Bwd, PF8=Fwd, PF12=Cancel, and
PF15=Logoff, as well as the Enter key, are defined in
Chapter 1.
PF4=Interchg Displays the Interchange Status screen for the Interchange ID selected.
PF5=Seg The Segment function key is used to select an EDI data segment from the
interchange data displayed.
PF6=Search The Search function key is used when a value is entered in the Search field to
search for the specified value in the EDI data records.
Note: The number of segments searched is limited by the Log
Max Search value that is defined on the Record Type 0
To perform
this action ...
Associated
with this screen
action ...
Do this ...
View the Segment Display
screen for the segment
selected.
Select Type S in the A field next to the
desired segment and press PF5.
Select
EDIM256 __________ INTERCHANGE DISPLAY XXX 06/01/2011
12:00:00
Intchg - User .: YOUR COMPANY Partner : THEIR COMPANY
Name . . . . . : YOUR COMPANY NAME THEIR COMPANY NAME
Int. Env. Ref. : 000000005 Group Count : 000001
Stat - Network : Ack : N I/O : Inbound
Databank : Gentran
A Search : ______________
_ ISA*00* *00* *ZZ*5136666666 *ZZ*6147937000 *010105
_ *1200*:*00403*000000005*0*P*>?
_ GS*IN*121212121*987654321*20010105*1200*7*X*004030?
_ ST*810*000070001?
_ BIG*20010105*INV01*20010103*PONUMBER-001?
_ NTE**-------------------------------------------------------?
_ NTE** TERMS ARE SPECIFIED BELOW?
_ NTE** DISCOUNT WILL NOT BE APPLIED UNLESS INVOICE IS PAID?
_ NTE** IN FULL BY THE DISCOUNT DUE DATE.?
_ NTE**-------------------------------------------------------?
_ REF*SL*124?
Enter PF1=Help PF3=Exit PF4=Interchg PF5=Seg PF6=Search
PF7=Bwd PF8=Fwd

Interchange Display Screen EDIM256 The Databank Subsystem
IBM Sterling Gentran:Basic for z/OS Release 6.6 User Guide 4 - 107
Configuration record. This is to prevent runaway
searches of large interchanges. When the search fails to
find the search criteria within the specified number of
segments, the system displays the message: EXCEEDED
MAX SEARCH COUNT – PRESS PF6 TO CONTINUE
SEARCH. You can press PF6 to continue the search;
otherwise it stops.
Field Descriptions
Note: Fields that are display-only contain the statement
(protected) next to the field name in the documentation.
Fields in which you must enter a value contain the
statement (required) next to the field name in the
documentation.
Jump Code
A 10-position alphabetic or numeric field containing the jump code for this screen. A
screen’s jump code is displayed in the Jump Code field for that screen.
To jump to another screen, press Home, type the jump code of the screen to which you
want to jump, and then press Enter.
See Chapter 1, “Getting Started,” for further information on using jump codes.
Interchange ID (Int – User) (protected)
Displays the 35-character alphanumeric interchange identification associated with the
interchange.
Based on the trading profile mode defined in Sterling Gentran:Basic, this field may be a 1-
to 35-character Interchange ID field (Partner/Qualifier mode) or a 1- to 15-character User
ID field (Relationship mode).
Qual (Partner) (protected)
A 1- to 15-character alphanumeric field which indicates the trading partner Qualifier for
the Interchange ID (if applicable).
Based on the trading profile mode defined in Sterling Gentran:Basic, this field may be a 1-
to 4-character Qualifier field (Partner/Qualifier mode) or a 1- to 15-character Partner ID
field (Relationship mode).
Name (protected)
Displays the description that was defined for the interchange identification using Partner
Maintenance.
Int. Env. Ref (protected)
Displays the interchange envelope reference identification for the interchange.
Group Count (protected)
Displays the number of functional groups within the interchange.

The Databank Subsystem Interchange Display Screen EDIM256
4 - 108 IBM Sterling Gentran:Basic for z/OS Release 6.6 User Guide
Status – Network (protected)
Displays the current network status for the interchange. Valid values are:
EErrors were encountered during network processing
NAs defined by the partner profile that was used to process this
interchange, network tracking was not performed for this interchange.
PPartner has picked up the interchange
RNetwork has received the interchange
SNetwork has sorted (processed) the interchange
UUser has manually set to a network completed status
WInterchange is waiting for a response from the Network
Status – Ack (protected)
Displays the current acknowledgment status for the interchange. Valid values are:
AAccepted
EAccepted with errors
IIndeterminate
NNot required
OOverdue acknowledgment
PPartial acceptance
RRejected
UManually acknowledged
WWaiting acknowledgment
+Rejected (EDIFACT only)
7Acknowledged (EDIFACT only)
8Received (EDIFACT only)
I/O (protected)
This field indicates whether the interchange is inbound or outbound. Valid values are:
Inbound Inbound documents only
Outbound Outbound documents only
Databank (protected)
Displays whether the interchange is on the Sterling Gentran:Basic databank or on the
Sterling Gentran:Realtime databank. Valid values are:
Gentran Sterling Gentran:Basic databank
Realtime Sterling Gentran:Realtime databank
Search
A 14-character alphanumeric field used to specify a value to search for throughout the list
of records. Type a value and press PF6 to locate the record.
Note: The number of segments searched is limited by the Log
Max Search value that is defined on the Record Type 0
Configuration record. This is to prevent runaway
searches of large interchanges. When the search fails to
find the search criteria within the specified number of
segments, the system displays the message: EXCEEDED

Interchange Display Screen EDIM256 The Databank Subsystem
IBM Sterling Gentran:Basic for z/OS Release 6.6 User Guide 4 - 109
MAX SEARCH COUNT – PRESS PF6 TO CONTINUE
SEARCH. You can press PF6 to continue the search;
otherwise it stops.
A (Action Code)
A 1-character alphabetic field that contains an action to be performed against the entry in
which the action is entered. The top line of the screen lists the valid actions. To execute the
action, type the letter next to the selected segment, and then press PF5.
For example, if you want to view the Segment Display screen for a particular segment,
type S in the A field for the segment you want to view, and then press PF5.
See the sub-topic “Function Key Descriptions” in this section for descriptions of valid
functions that you can perform for the Interchange Display screen.
EDI Interchange Data (protected)
Displays up to 11 lines of interchange data, one segment per line. Segments greater than
76 characters are continued on the next display line. You may scroll backward and forward
through the segments within the interchange using the PF7 and PF8 keys.

The Databank Subsystem Group Display Screen EDIM257
4 - 110 IBM Sterling Gentran:Basic for z/OS Release 6.6 User Guide
Group Display Screen EDIM257
Purpose
The Group Display screen is used to view the actual EDI data for a functional group. The Group
Display screen is accessed from the Group Status screen. This screen is utilized only if using
message store.
How to Access
Access the Group Display screen by typing S to select the desired interchange on the Group Status
screen and pressing PF2.
Note: No jump code is associated with this screen.
Screen Examples
The following examples illustrate the Group Display screen for both Partner/Qualifier and
Relationship modes.
Partner/Qualifier Mode
Select
EDIM257 __________ GROUP DISPLAY XXX 06/01/2011
12:00:00
Intchg Part ID : VENDOR-1 Qual :
Name . . . . . : TUTORIAL - XYZ COMPUTER COMPAN
Int. Env. Ref : 000000005
Group Part ID. : VENDOR-1 Qual :
Group Env. Ref : 000000007 Transaction Count : 000006
Ack Status . . : A Transactions Accepted :
Search . . . . : ______________ I/O : Inbound
A Databank : Gentran
_ GS*IN*121212121*987654321*20010105*1200*7*X*004030?
_ ST*810*000070001?
_ BIG*20010105*INV01*20010103*PONUMBER-001?
_ NTE**-------------------------------------------------------?
_ NTE** TERMS ARE SPECIFIED BELOW?
_ NTE** DISCOUNT WILL NOT BE APPLIED UNLESS INVOICE IS PAID?
_ NTE** IN FULL BY THE DISCOUNT DUE DATE.?
_ NTE**-------------------------------------------------------?
_ REF*SL*124?
Enter PF1=Help PF3=Exit PF4=Group PF5=Seg PF6=Search
PF7=Bwd PF8=Fwd

Group Display Screen EDIM257 The Databank Subsystem
IBM Sterling Gentran:Basic for z/OS Release 6.6 User Guide 4 - 111
Relationship Mode
Screen Actions
The screen actions are displayed on the top line of the Group Display screen. The following table
describes each screen function and gives instructions on how to perform those functions.
Function Key Descriptions
Note: Standard function keys, such as PF1=Help, PF3=Exit,
PF7=Bwd, PF8=Fwd, PF12=Cancel, and
PF15=Logoff, as well as the Enter key, are defined in
Chapter 1.
PF4=Group Displays the Group Display screen.
PF5=Seg The Segment function key is used to select an EDI data segment from the
group data displayed.
PF6=Search The Search function key is used when a value is entered in the Search field to
search for the specified value in the EDI data records.
Note: The number of segments searched is limited by the Log
Max Search value that is defined on the Record Type 0
Configuration record. This is to prevent runaway
To perform
this action ...
Associated
with this screen
action ...
Do this ...
View the Segment
Display screen for the
segment selected.
Select Type S in the A field next to the desired
segment and press PF5.
Select
EDIM257 __________ GROUP DISPLAY XXX 06/01/2011
12:00:00
Intchg - User. : YOUR COMPANY Partner : THEIR COMPANY
Name . . . . . : YOUR COMPANY NAME THEIR COMPANY NAME
Int. Env. Ref : 000000005
Group - User : YOUR COMPANY Partner : THEIR COMPANY
Group Env. Ref : 000000007 Transaction Count : 000006
Ack Status . . : A Transactions Accepted :
Search . . . . : ______________ I/O : Inbound
A Databank : Gentran
_ GS*IN*121212121*987654321*20010105*1200*7*X*004030?
_ ST*810*000070001?
_ BIG*20010105*INV01*20010103*PONUMBER-001?
_ NTE**-------------------------------------------------------?
_ NTE** TERMS ARE SPECIFIED BELOW?
_ NTE** DISCOUNT WILL NOT BE APPLIED UNLESS INVOICE IS PAID?
_ NTE** IN FULL BY THE DISCOUNT DUE DATE.?
_ NTE**-------------------------------------------------------?
_ REF*SL*124?
Enter PF1=Help PF3=Exit PF4=Group PF5=Seg PF6=Search
PF7=Bwd PF8=Fwd

The Databank Subsystem Group Display Screen EDIM257
4 - 112 IBM Sterling Gentran:Basic for z/OS Release 6.6 User Guide
searches of large groups. When the search fails to find the
search criteria within the specified number of segments,
the system displays the message: EXCEEDED MAX
SEARCH COUNT – PRESS PF6 TO CONTINUE
SEARCH. You can press PF6 to continue the search;
otherwise it stops.
Field Descriptions
Note: Fields that are display-only contain the statement
(protected) next to the field name in the documentation.
Fields in which you must enter a value contain the
statement (required) next to the field name in the
documentation.
Jump Code
A 10-position alphabetic or numeric field containing the jump code for this screen. A
screen’s jump code is displayed in the Jump Code field for that screen.
To jump to another screen, press Home, type the jump code of the screen to which you
want to jump, and then press Enter.
See Chapter 1, “Getting Started,” for further information on using jump codes.
Interchange ID (Int – User) (protected)
Displays the 35-character alphanumeric interchange identification associated with the
interchange.
Based on the trading profile mode defined in Sterling Gentran:Basic, this field may be a 1-
to 35-character Interchange ID field (Partner/Qualifier mode) or a 1- to 15-character User
ID field (Relationship mode).
Qual (Partner) (protected)
A 15-character alphanumeric field which indicates the trading partner Qualifier for the
Interchange ID (if applicable).
Based on the trading profile mode defined in Sterling Gentran:Basic, this field may be a 1-
to 4-character Qualifier field (Partner/Qualifier mode) or a 1- to 15-character Partner ID
field (Relationship mode).
Name (protected)
Displays the description that was defined for the interchange identification using Partner
Maintenance.
Int. Env. Ref (protected)
Provides the interchange envelope reference identification for the interchange.
Group ID (Group – User) (protected)
Displays the group (Partner/Qualifier mode) or the user (Relationship mode) identification
associated with the group.

Group Display Screen EDIM257 The Databank Subsystem
IBM Sterling Gentran:Basic for z/OS Release 6.6 User Guide 4 - 113
Qual (Partner) (protected)
A 1- to 15-character alphanumeric field which indicates the trading partner Qualifier for
the Group ID, if applicable (Partner/Qualifier mode) or the Partner ID (Relationship
mode).
Group Env. Ref (protected)
Displays the group envelope reference identification for the group.
Transaction Count (protected)
Displays the number of transactions within the group.
Ack Status (protected)
Displays the current acknowledgment status for the group. Valid values are:
AAccepted
EAccepted with errors
IIndeterminate
NNot required
OOverdue acknowledgment
PPartial acceptance
RRejected
UManually acknowledged
WWaiting acknowledgment
4Rejected (EDIFACT only)
7Acknowledged (EDIFACT only)
8Received (EDIFACT only)
Search
A 14-character alphanumeric field used to specify a value to search for throughout the list
of records. Type a value and press PF6 to locate the record.
Note: The number of segments searched is limited by the Log
Max Search value that is defined on the Record Type 0
Configuration record. This is to prevent runaway
searches of large groups. When the search fails to find the
search criteria within the specified number of segments,
the system displays the message: EXCEEDED MAX
SEARCH COUNT – PRESS PF6 TO CONTINUE
SEARCH. You can press PF6 to continue the search;
otherwise it stops.
Transactions Accepted (protected)
Displays the number of transaction sets which were accepted according to Accepted
functional acknowledgment processing.
I/O (protected)
This field indicates whether the group is inbound or outbound. Valid values are:
Inbound Inbound documents only
Outbound Outbound documents only

The Databank Subsystem Group Display Screen EDIM257
4 - 114 IBM Sterling Gentran:Basic for z/OS Release 6.6 User Guide
Databank (protected)
Displays whether the interchange is on the Sterling Gentran:Basic databank or on the
Sterling Gentran:Realtime databank. Valid values are:
Gentran Sterling Gentran:Basic databank
Realtime Sterling Gentran:Realtime databank
A (Action Code)
A 1-character alphabetic field that contains an action to be performed against the entry that
the action is entered on. The top line of the screen lists the valid actions. To execute the
action, type the letter next to the selected segment, and then press PF5.
For example, if you want to view the Segment Display screen for a particular segment,
type S in the A field for the segment you want to view, and then press PF5.
See the sub-topic “Function Key Descriptions” in this section for descriptions of valid
functions that you can perform for the Group Display screen.
EDI Group Data (protected)
Displays up to 9 lines of group data, one segment per line. Segments greater than 76
characters are continued on the next display line. You may scroll backward and forward
through the segments within the group using the PF7 and PF8 keys.

Transaction Status Detail Screen—Outbound EDIM258 The Databank Subsystem
IBM Sterling Gentran:Basic for z/OS Release 6.6 User Guide 4 - 115
Transaction Status Detail Screen—Outbound EDIM258
Purpose
The Transaction Status Detail screen displays detailed status and control information for a single
transaction on the databank. This screen displays information differently depending on the
direction of the transaction. Therefore, the details for this screen have been split into two
subsections: one section of the screen is displayed for outbound transactions and the second
section of the screen is displayed for inbound transactions.
How to Access
Access the Transaction Status Detail screen in any one of the following ways:
•Type S to select the desired transaction on the Transaction Status screen and press PF5.
• Press PF14 on the Transaction Display screen.
• Press PF5 on the Document Status Detail screen.
Note: No jump code is associated with this screen.
Screen Examples
The following examples illustrate the Transaction Status Detail (outbound) screen for both Partner/
Qualifier and Relationship modes.
Partner/Qualifier Mode
EDIM258 __________ TRANSACTION STATUS DETAIL XXX 06/01/2011
12:00:00
Transaction ID : VENDOR-1 Qual:
Trans. Env Ref : 000000199
Transaction Set: 850 Division: 000
User Reference : PONUMBER-001
Orig. DB Run # : 00000005 Network:
Last DB Run # : 00000007 I/O: Outbound
Reference Tag : OE00000009 Databank: GENTRAN
Reported Status: Acknowledge Status: N
Mapped . . . . : 06/01/2011 12:00
Edited . . . . : 06/01/2011 12:00
Output . . . . : 06/01/2011 12:00
Acknowledged : DBK Retention Days:
Update . . . . : Character Count: 0000001563
Update User ID : Test/Prod: Test
Enter PF1=Help PF2=Data PF3=Exit PF4=Trans PF5=Doc

The Databank Subsystem Transaction Status Detail Screen—Outbound EDIM258
4 - 116 IBM Sterling Gentran:Basic for z/OS Release 6.6 User Guide
Relationship Mode
Function Key Descriptions
Note: Standard function keys, such as PF1=Help, PF3=Exit,
PF7=Bwd, PF8=Fwd, PF12=Cancel, and
PF15=Logoff, as well as the Enter key, are defined in
Chapter 1.
PF2=Data Transfers to the Databank Transaction Display (EDIM259). The EDI
segments for the current transaction are displayed.
PF4=Trans Returns to the Transaction Status screen.
PF5=Doc Switches to the Document Status Detail screen for the transaction being
viewed.
Field Descriptions
Note: Fields that are display-only contain the statement
(protected) next to the field name in the documentation.
Fields in which you must enter a value contain the
statement (required) next to the field name in the
documentation.
Jump Code
A 10-position alphabetic or numeric field containing the jump code for this screen. A
screen’s jump code is displayed in the Jump Code field for that screen.
To jump to another screen, press Home, type the jump code of the screen to which you
want to jump, and then press Enter.
See Chapter 1, “Getting Started,” for further information on using jump codes.
EDIM258 __________ TRANSACTION STATUS DETAIL XXX 06/01/2011
12:00:00
Trans - User : YOUR-COMPANY Partner: VENDOR-1
Trans. Env Ref : 000000001
Transaction Set: 819 Division: 000
User Reference : 0087
Orig. DB Run # : 00000060 Network:
Last DB Run # : 00000060 I/O: Outbound
Reference Tag : OE00000159 Databank: GENTRAN
Reported Status: Y Acknowledge Status: N
Mapped . . . . :
Edited . . . . : 06/01/2011 12:00
Output . . . . : 06/01/2011 12:00
Acknowledged : 00/00/0000 00:00 DBK Retention Days:
Update . . . . : Character Count: 0000000222
Update User ID : Test/Prod: Prod
Enter PF1=Help PF2=Data PF3=Exit PF4=Trans PF5=Doc

Transaction Status Detail Screen—Outbound EDIM258 The Databank Subsystem
IBM Sterling Gentran:Basic for z/OS Release 6.6 User Guide 4 - 117
Trans – Part ID (Trans – User) (protected)
Displays the 35-character alphanumeric Transaction ID associated with the transaction.
Based on the trading profile mode defined in Sterling Gentran:Basic, this field may be a 1-
to 35-character Transaction ID field (Partner/Qualifier mode) or a 1- to 15-character User
ID field (Relationship mode).
Qual (Partner) (protected)
A 15-character alphanumeric field which indicates the trading partner Qualifier for the
Transaction ID, if applicable (Partner/Qualifier mode) or the Partner ID (Relationship
mode).
Trans. Env Ref (protected)
Displays a 14-character alphanumeric reference number from the transaction's envelope.
Transaction Set (protected)
Displays the EDI set identifier for the transaction.
Division (protected)
Displays the division defined to the partner profile which was used to process the
transaction being displayed.
See the topic “User ID Maintenance Screen” in Chapter 5 for more information on
division access.
User Reference (protected)
Displays the User Reference for the transaction, depending on whether the transaction is
inbound or outbound and how you have chosen to implement the User Reference option
(the Application Key fields on the Application Partner Reference screen in data mapping).
Editor processing or Data Mapping processing creates the information displayed in this
field for the transaction.
See the topic “User Reference” in this chapter for more information.
Orig DB Run # (protected)
Displays the Databank Run number which was assigned to the transaction by Sterling
Gentran:Basic, at the time the transaction was loaded. The Databank Run number is used
to identify the run that processed the transaction.
Network (protected)
Displays the network as defined on the Partner ID that was used to process this
transaction.
Last DB Run # (protected)
Displays the Databank Run number which was assigned to the transaction by Sterling
Gentran:Basic the last time the data was processed.
I/O (protected)
This field indicates whether the transaction is inbound or outbound. Valid values are:
Inbound Inbound documents only
Outbound Outbound documents only

The Databank Subsystem Transaction Status Detail Screen—Outbound EDIM258
4 - 118 IBM Sterling Gentran:Basic for z/OS Release 6.6 User Guide
Reference Tag (protected)
Displays the Reference Tag Sterling Gentran:Basic has assigned to the transaction.
Databank (protected)
Displays whether the transaction is on the Sterling Gentran:Basic databank or on the
Sterling Gentran:Realtime databank. Valid values are:
Gentran Sterling Gentran:Basic databank
Realtime Sterling Gentran:Realtime databank
Reported Status (protected)
Displays the reported status value for inbound or outbound transactions. This value
indicates whether EDI Databank Inquiry report (EDID550) was run. Valid values are:
YReported
NNot reported
Space Not reported
Acknowledge Status (protected)
Displays the current acknowledgment status for the transaction. Valid values are:
AAccepted
EAccepted with errors
IIndeterminate
NNot required
OOverdue acknowledgment
PPartial acceptance
RRejected
UManually acknowledged
WWaiting acknowledgment
4Rejected (EDIFACT only)
7Acknowledged (EDIFACT only)
8Received (EDIFACT only)
Mapped (protected)
Displays the date and time the transaction was last mapped. The format is MM/DD/
YYYY HH:MM.
Edited (protected)
Displays the date and time the transaction was last processed by the Editor. The format is
MM/DD/YYYY HH:MM.
Output (protected)
Displays the date and time the transaction was last output. This date and time may be set
by either the outbound Editor or the Outbound Extract program. The format is
MM/DD/YYYY HH:MM.
Acknowledged (protected)
Displays the date and time acknowledgment reconciliation was performed against the
transaction.

Transaction Status Detail Screen—Outbound EDIM258 The Databank Subsystem
IBM Sterling Gentran:Basic for z/OS Release 6.6 User Guide 4 - 119
DBK Retention Days
Used by Sterling Gentran:Realtime only.
A 3-digit numeric field used to indicate the number of days this transaction will remain on
the Sterling Gentran:Realtime databank before being deleted during the Databank
Maintenance Housekeeping process. This field will be populated only if you are using the
EDI Databank Retention Days field on the Outbound Global Parameter Override Maint-1
(EDIM83B) screen. If the value in this field is spaces, the Retention Days Processed field
on the Outbound EDI Databank Maintenance (EDIM864) screen will be used determine if
the transaction should be deleted during the Databank Maintenance Housekeeping
process.
Update (protected)
Displays the last online update action which was performed against the transaction. Valid
values are:
Delete has been marked for deletion
Acknowledged has been manually acknowledged
Bypassed has been bypassed
Character Count (protected)
Displays the number of characters in the transaction.
Update User ID (protected)
Displays the three initials of the User ID that performed the update.
Test /Prod (protected)
Displays the test/production status of the transaction. This value is defined in the partner
profile that was used to process the transaction. For outbound documents this value is used
to create the test indicator in the interchange control envelope.

The Databank Subsystem Transaction Status Detail Screen—Inbound EDIM258
4 - 120 IBM Sterling Gentran:Basic for z/OS Release 6.6 User Guide
Transaction Status Detail Screen—Inbound EDIM258
Purpose
The Transaction Status Detail screen is used to view detailed status and control information for a
transaction on the databank.
How to Access
Access the Transaction Status Detail screen in any one of the following ways:
•Type S to select the desired transaction on the Transaction Status screen and press PF5.
• Press PF14 on the Transaction Display screen.
• Press PF5 on the Document Status Detail screen.
Note: No jump code is associated with this screen.
Screen Examples
The following examples illustrate the Transaction Status Detail (inbound) screen for both Partner/
Qualifier and Relationship modes.
Partner/Qualifier Mode
EDIM258 __________ TRANSACTION STATUS DETAIL XXX 06/01/2011
12:00:00
Transaction ID : VENDOR Qual:
Trans. Env Ref : 000070001
Transaction Set: 810 Division: 000
User Reference : INV01
Orig. DB Run # : 00000005
Last DB Run # : 00000005 I/O: Inbound
Reference Tag : IE00000162 Databank: GENTRAN
Reported Status: Acknowledge Status: N
Loaded . . . . : 06/01/2011 12:00 Sequence Status: 00
Edited . . . . : 06/01/2011 12:00 Envelope Status: 00
Compliance Status: 00
DBK Retention Days:
Update . . . . : Character Count: 0000001011
Update User ID : Test/Prod:
Envelope: Prod
Enter PF1=Help PF2=Data PF3=Exit PF4=Trans PF5=Doc

Transaction Status Detail Screen—Inbound EDIM258 The Databank Subsystem
IBM Sterling Gentran:Basic for z/OS Release 6.6 User Guide 4 - 121
Relationship Mode
Function Key Descriptions
Note: Standard function keys, such as PF1=Help, PF3=Exit,
PF7=Bwd, PF8=Fwd, PF12=Cancel, and
PF15=Logoff, as well as the Enter key, are defined in
Chapter 1.
PF2=Data Transfers to the Databank Transaction Display (EDIM259). The EDI
segments for the current transaction are displayed.
PF4=Trans Returns to the Transaction Status screen.
PF5=Doc Switches to the Document Status Detail screen for the transaction being
viewed.
Field Descriptions
Note: Fields that are display-only contain the statement
(protected) next to the field name in the documentation.
Fields in which you must enter a value contain the
statement (required) next to the field name in the
documentation.
Jump Code
A 10-position alphabetic or numeric field containing the jump code for this screen. A
screen’s jump code is displayed in the Jump Code field for that screen.
To jump to another screen, press Home, type the jump code of the screen to which you
want to jump, and then press Enter.
See Chapter 1, “Getting Started,” for further information on using jump codes.
EDIM258 __________ TRANSACTION STATUS DETAIL XXX 06/01/2011
12:00:00
Trans - User : YOUR-COMPANY Partner: VENDOR-1
Trans. Env Ref : 000070001
Transaction Set: 810 Division: 000
User Reference : INV01
Orig. DB Run # : 00000041
Last DB Run # : 00000041 I/O: Inbound
Reference Tag : IE00000169 Databank: GENTRAN
Reported Status: Y Acknowledge Status: A
Loaded . . . . : 06/01/2011 12:00 Sequence Status: 00
Edited . . . . : 06/01/2011 12:00 Envelope Status: 00
Compliance Status: 00
DBK Retention Days:
Update . . . . : Character Count: 0000001011
Update User ID : Test/Prod: Test
Envelope: Prod
Enter PF1=Help PF2=Data PF3=Exit PF4=Trans PF5=Doc

The Databank Subsystem Transaction Status Detail Screen—Inbound EDIM258
4 - 122 IBM Sterling Gentran:Basic for z/OS Release 6.6 User Guide
Transaction ID (Trans – User) (protected)
Displays the 35-character alphanumeric Transaction ID associated with the transaction.
Based on the trading profile mode defined in Sterling Gentran:Basic, this field may be a
35-character User ID field (Relationship mode).
Qual (Partner) (protected)
A 15-character alphanumeric field which indicates the trading partner Qualifier for the
Transaction ID, if applicable (Partner/Qualifier mode) or the Partner ID (Relationship
mode).
Trans. Env Ref (protected)
Displays a 14-alphanumeric reference number from the transaction's envelope.
Transaction Set (protected)
Displays the EDI set identifier for the transaction.
Division (protected)
Displays the division defined to the partner profile which was used to process the
transaction being displayed.
See the topic “User ID Maintenance Screen” in Chapter 5 for more information on
division access.
User Reference (protected)
Displays the User Reference for the transaction, depending on whether the transaction is
inbound or outbound and how you have chosen to implement the User Reference option
(the Application Key fields on the Application Partner Reference screen in data mapping).
Editor processing or Data Mapping processing creates the information displayed in this
field for the transaction.
See the topic “User Reference Information” in this chapter for more information.
Orig. DB Run # (protected)
Displays the Databank Run number which was assigned to the transaction by Sterling
Gentran:Basic, at the time the transaction was loaded. The Databank Run number is used
to identify the run that processed the transaction.
Last DB Run # (protected)
Displays the Databank Run number which was assigned to the transaction by Sterling
Gentran:Basic the last time the data was processed.
I/O (protected)
This field indicates whether the transaction is inbound or outbound. Valid values are:
Inbound Inbound documents only
Outbound Outbound documents only
Reference Tag (protected)
Displays the Reference Tag Sterling Gentran:Basic has assigned to the transaction.

Transaction Status Detail Screen—Inbound EDIM258 The Databank Subsystem
IBM Sterling Gentran:Basic for z/OS Release 6.6 User Guide 4 - 123
Databank (protected)
Displays whether the transaction is on the Sterling Gentran:Basic databank or on the
Sterling Gentran:Realtime databank. Valid values are:
Gentran Sterling Gentran:Basic databank
Realtime Sterling Gentran:Realtime databank
Reported Status (protected)
Displays the reported status value for inbound or outbound transactions. This value
indicates whether EDI Databank Inquiry report (EDID550) was run. Valid values are:
YReported
NNot reported
Space Not reported
Acknowledge Status (protected)
Displays the current acknowledgment status for the transaction. Valid values are:
AAccepted
EAccepted with errors
NNot required
RRejected
4Rejected (EDIFACT only)
7Acknowledged (EDIFACT only)
8Received (EDIFACT only)
Loaded (protected)
Displays the date and time the transaction was loaded onto the databank. The format is
MM/DD/YYYY HH:MM.
Sequence Status (protected)
Displays the functional group Envelope Reference ID error checking indicator. Valid
values are:
00 No errors
04 Sequence errors detected
Edited (protected)
Displays the date and time the transaction was last processed by the Editor. The format is
MM/DD/YYYY HH:MM.
Envelope Status (protected)
Displays the highest validation error the inbound Editor encountered while processing the
envelopes. Valid values are:
00 No errors were encountered in the document.
04 One or more errors (other than authorization and sequence errors)
were encountered in processing the Transmission Envelope, or one or
more errors (other than unknown user or unknown partner) were
encountered in processing the Functional Group Envelope.
08 No Partner/Qualifier or User/Partner was found corresponding to the
sender/receiver codes contained in the Functional Group, or the
segment count contained in the Transaction Set Trailer was found to
be in error.

The Databank Subsystem Transaction Status Detail Screen—Inbound EDIM258
4 - 124 IBM Sterling Gentran:Basic for z/OS Release 6.6 User Guide
Compliance Status (protected)
Displays the highest validation error the inbound Editor encountered while processing the
documents.
00 No errors were encountered in the document.
04 One or more element errors were detected.
08 One or more missing or misplaced segments were encountered.
12 The transaction set was incomplete.
DBK Retention Days
Used by Sterling Gentran:Realtime only.
A 3-digit numeric field used to indicate the number of days this transaction will remain on
the Sterling Gentran:Realtime databank before being deleted during the Databank
Maintenance Housekeeping process. This field will be populated only if you are using the
EDI Databank Retention Days field on the Inbound Global Parameter Override Maint-1
(EDIM834) screen. If the value in this field is spaces, the Retention Days Loaded field on
the Inbound EDI Databank Maintenance (EDIM865) screen will be used determine if the
transaction should be deleted during the Databank Maintenance Housekeeping process.
Update (protected)
Displays the last online update action which was performed against the transaction. Valid
values are:
MManually Acknowledged
DMarked for delete
Character Count (protected)
Displays the number of characters in the transaction.
Update User ID (protected)
Displays the initials of the User ID that performed the update.
Test /Prod (protected)
Displays the test/production status of the transaction. This value is defined in the partner
profile that was used to process the transaction. For outbound documents this value is used
to create the test indicator in the interchange control envelope.
Envelope (protected)
Displays the test/production status of the transaction. This value is determined, if possible,
from the Interchange envelope for this transaction. Otherwise, this is set from the partner
profile.

Transaction Display Screen EDIM259 The Databank Subsystem
IBM Sterling Gentran:Basic for z/OS Release 6.6 User Guide 4 - 125
Transaction Display Screen EDIM259
Purpose
The Transaction Display screen is used to view the actual EDI data for a transaction.
How to Access
Access the Transaction Display screen in either of these two ways:
•Type S to select the desired transaction on the Transaction Status screen and press PF2.
• Press PF2 in the Transaction Status Detail screen.
Note: No jump code is associated with this screen.
Screen Examples
The following examples illustrate the Transaction Display screen for both Partner/Qualifier and
Relationship modes.
Partner/Qualifier Mode
Select
EDIM259 __________ TRANSACTION DISPLAY XXX 06/01/2011
12:00:00
Group ID . . . : VENDOR-1 Qual :
Group Name . . : TUTORIAL - XYZ COMPUTER COMPAN
Group Env. Ref : 000000001
Trans. Set . . : 850 Ack Status : W
Trans. Env Ref : 000000001 I/O : Outbound
Databank : Gentran
A Search : ______________
_ ST*850*000000001;
_ BEG*00*NE*PONUMBER-001**20010102;
_ DTM*010*19950105;
_ N1*BT*IBM INC.*1*987654321;
_ N3*4600 LAKEHURST COURT;
_ N4*COLUMBUS*OH*430170760;
_ PER*BD**TE*614-793-7000;
_ N1*VN*XYZ COMPUTER COMPANY*1*121212121;
_ N3*1212 E. MAIN ST.;
_ N4*CINCINATTI*OH*430159876;
Enter PF1=Help PF3=Exit PF4=Trans PF5=Seg PF6=Search
PF7=Bwd PF8=Fwd PF14=Dtl

The Databank Subsystem Transaction Display Screen EDIM259
4 - 126 IBM Sterling Gentran:Basic for z/OS Release 6.6 User Guide
Relationship Mode
Screen Actions
The screen actions are displayed on the top line of the Transaction Display screen. The following
table describes each screen function and gives instructions on how to perform those functions.
Function Key Descriptions
Note: Standard function keys, such as PF1=Help, PF3=Exit,
PF7=Bwd, PF8=Fwd, PF12=Cancel, and
PF15=Logoff, as well as the Enter key, are defined in
Chapter 1.
PF4=Trans Displays the Transaction Display screen.
PF5=Seg The Segment function key is used to select an EDI data segment from the
transaction data displayed.
PF6=Search The Search function key is used when a value is entered in the Search field to
search for the specified value in the EDI data records.
Note: The number of segments searched is limited by the Log
Max Search value that is defined on the Record Type 0
Configuration record. This is to prevent runaway
searches of large groups. When the search fails to find the
To perform
this action ...
Associated
with this
screen
action ...
Do this ...
View the Segment Display screen
for the segment selected
Select Type S in the A field next to the
desired segment and press PF5.
Select
EDIM259 __________ TRANSACTION DISPLAY XXX 06/01/2011
12:00:00
Group - User : YOUR COMPANY Partner : THEIR COMPANY
Group Name . . : YOUR COMPANY NAME THEIR COMPANY NAME
Group Env. Ref : 000000007
Trans. Set . . : 810 Ack Status : A
Trans. Env Ref : 000070001 I/O : Inbound
Databank : Gentran
A Search : ______________
_ ST*810*000070001?
_ BIG*20010105*INV01*20010103*PONUMBER-001?
_ NTE**-------------------------------------------------------?
_ NTE** TERMS ARE SPECIFIED BELOW?
_ NTE** DISCOUNT WILL NOT BE APPLIED UNLESS INVOICE IS PAID?
_ NTE** IN FULL BY THE DISCOUNT DUE DATE.?
_ NTE**-------------------------------------------------------?
_ REF*SL*124?
_ REF*DP*00547?
_ REF*BC*CONTRACT42?
Enter PF1=Help PF3=Exit PF4=Trans PF5=Seg PF6=Search
PF7=Bwd PF8=Fwd PF14=Dtl

Transaction Display Screen EDIM259 The Databank Subsystem
IBM Sterling Gentran:Basic for z/OS Release 6.6 User Guide 4 - 127
search criteria within the specified number of segments,
the system displays the message: EXCEEDED MAX
SEARCH COUNT – PRESS PF6 TO CONTINUE
SEARCH. You can press PF6 to continue the search;
otherwise it stops.
PF14=Dtl Displays the Transaction Status Detail screen for the transaction displayed.
Field Descriptions
Note: Fields that are display-only contain the statement
(protected) next to the field name in the documentation.
Fields in which you must enter a value contain the
statement (required) next to the field name in the
documentation.
Jump Code
A 10-position alphabetic or numeric field containing the jump code for this screen. A
screen’s jump code is displayed in the Jump Code field for that screen.
To jump to another screen, press Home, type the jump code of the screen to which you
want to jump, and then press Enter.
See Chapter 1, “Getting Started,” for further information on using jump codes.
Group ID (Group – User) (protected)
Displays the 35-character alphanumeric identification for the group associated with the
transaction.
Based on the trading profile mode defined in Sterling Gentran:Basic, this field may be a
35-character User ID field (Relationship mode).
Qual (Partner) (protected)
A 15-character alphanumeric field which indicates the trading partner Qualifier for the
Group ID, if applicable (Partner/Qualifier mode) or the Partner ID (Relationship mode).
Group Name (protected)
Displays the group identification defined using Partner Maintenance.
Group Env. Ref (protected)
Displays the group envelope reference identification for the group associated with the
transaction.
Trans. Set (protected)
Displays the EDI set identification for the transaction.
Ack Status (protected)
Displays the current acknowledgment status for the transaction. Valid values are:
AAccepted
EAccepted with errors
IIndeterminate
NNot required

The Databank Subsystem Transaction Display Screen EDIM259
4 - 128 IBM Sterling Gentran:Basic for z/OS Release 6.6 User Guide
OOverdue acknowledgment
PPartial acceptance
RRejected
UManually acknowledged
WWaiting acknowledgment
4Rejected (EDIFACT only)
7Acknowledged (EDIFACT only)
8Received (EDIFACT only)
Trans. Env. Ref (protected)
Displays the transaction envelope reference identification for the transaction.
I/O (protected)
This field indicates whether the transaction is inbound or outbound. Valid values are:
Inbound Inbound documents only
Outbound Outbound documents only
Databank (protected)
Displays whether the transaction is on the Sterling Gentran:Basic databank or on the
Sterling Gentran:Realtime databank. Valid values are:
Gentran Sterling Gentran:Basic databank
Realtime Sterling Gentran:Realtime databank
Search
A 14-character alphanumeric field used to specify a value to search for throughout the list
of records. Type a value and press PF6 to locate the record.
Note: The number of segments searched is limited by the Log
Max Search value that is defined on the Record Type 0
Configuration record. This is to prevent runaway
searches of large groups. When the search fails to find the
search criteria within the specified number of segments,
the system displays the message: EXCEEDED MAX
SEARCH COUNT – PRESS PF6 TO CONTINUE
SEARCH. You can press PF6 to continue the search;
otherwise it stops.
A (Action Code)
A 1-character alphabetic field that contains an action to be performed against the entry in
which that action is entered. The top line of the screen lists the valid actions. To execute
the action, type the letter next to the selected segment, and then press PF5.
For example, if you want to view the Segment Display screen for a particular segment,
type S in the A field for the segment you want to view. Then, press PF5.
See the sub-topic “Function Key Descriptions” in this section for descriptions of valid
functions you can perform for the Transaction Display screen.
EDI Transaction Data (protected)
Displays up to ten lines of transaction data, one segment per line. Segments greater than
76 characters are continued on the next display line. You can scroll backward and forward
through the segments within the transaction using the PF7 and PF8 keys.

Segment Display Screen EDIM260 The Databank Subsystem
IBM Sterling Gentran:Basic for z/OS Release 6.6 User Guide 4 - 129
Segment Display Screen EDIM260
Purpose
The Segment Display screen views a segment selected from the Interchange, Group, or
Transaction Display screen.
How to Access
Access the Segment Display screen in any of these three ways:
•Type S to select the desired segment from the Interchange Display screen and press PF5.
•Type S to select the desired segment from the Group Display screen and press PF5.
•Type S to select the desired segment from the Transaction Display screen and press PF5.
Note: No jump code is associated with this screen.
Screen Example
The following example illustrates the Segment Display screen for character mode.
Select
EDIM260 __________ SEGMENT DISPLAY XXX 06/01/2011
12:00:00
I/O . . . . . . . . . . . : Outbound Databank . . . . . : Gentran
Version ID. . . . . . . . : 004030______ Agency . . . . . . : X__
Transaction ID. . . . . . : 850 Rel. . . . . . . . :
Segment ID. . . . . . . . : N1_ Segment Version. . : 00
Ele Sub Rep
A Seq Ele Nbr Description Element Data
_ 001 000 ENTITY IDENTIFIER CODE VN
_ 002 000 NAME XYZ COMPUTER COMPANY
_ 003 000 IDENTIFICATION CODE QUALIFIE 1
_ 004 000 IDENTIFICATION CODE 121212121
_
_
_
_
_
_
_
END OF ELEMENTS
Enter PF1=Help PF2=Hex PF3=Exit PF4=Trans PF5=Ele Def
PF7=Bwd PF8=Fwd

The Databank Subsystem Segment Display Screen EDIM260
4 - 130 IBM Sterling Gentran:Basic for z/OS Release 6.6 User Guide
The following example illustrates the Segment Display screen for hexadecimal mode.
Screen Actions
The screen actions are displayed on the top line of the Segment Display screen. The following
table describes each screen function and gives instructions on how to perform those functions.
Function Key Descriptions
Note: Standard function keys, such as PF1=Help, PF3=Exit,
PF7=Bwd, PF8=Fwd, PF12=Cancel, and
PF15=Logoff, as well as the Enter key, are defined in
Chapter 1.
PF2=Hex Displays the element data in hexadecimal mode.
PF2=Chars Displays the element data in character mode.
Note: The value for the PF2 key changes based on the current
display mode.
To perform
this action ...
Associated
with this
screen
action ...
Do this ...
View the Data Element
Display screen for the data
element selected
Select Type S in the A field next to the
element for which you want to view,
and then press PF5.
Select
EDIM260 __________ SEGMENT DISPLAY XXX 06/01/2011
12:00:00
I/O . . . . . . . . . . . : Outbound Databank . . . . . : Gentran
Version ID. . . . . . . . : 004030______ Agency . . . . . . : X__
Transaction ID. . . . . . : 850 Rel. . . . . . . . :
Segment ID. . . . . . . . : N1_ Segment Version. . : 00
Ele Sub Rep
A Seq Ele Nbr Description Element Data
_ 001 000 ENTITY IDENTIFIER CODE VN
ED
55
_ 002 000 NAME XYZ COMPUTER COMPANY
EEE4CDDDEECD4CDDDCDE
78903647435903647158
_ 003 000 IDENTIFICATION CODE QUALIFIE 1
F
1
Enter PF1=Help PF2=Chars PF3=Exit PF4=Trans PF5=Ele Def
PF7=Bwd PF8=Fwd

Segment Display Screen EDIM260 The Databank Subsystem
IBM Sterling Gentran:Basic for z/OS Release 6.6 User Guide 4 - 131
PF4=Interchg Displays the Interchange Display screen.
PF4=Group Displays the Group Display screen.
PF4=Trans Displays the Transaction Display screen.
Note: The value for the PF4 key changes, based on the screen
from which you navigated to the Segment Display
screen.
PF5=Ele Def The Element Definition function key is used to select an EDI data element
from the segment data displayed and view the element on the Element
Display screen.
Field Descriptions
Note: Fields that are display-only contain the statement
(protected) next to the field name in the documentation.
Fields in which you must enter a value contain the
statement (required) next to the field name in the
documentation.
Jump Code
A 10-position alphabetic or numeric field containing the jump code for this screen. A
screen’s jump code is displayed in the Jump Code field for that screen.
To jump to another screen, press Home, type the jump code of the screen to which you
want to jump, and then press Enter.
See Chapter 1, “Getting Started,” for further information on using jump codes.
I/O (protected)
An 8-position alphabetic field that indicates direction of data being displayed. Valid values
are:
Inbound Inbound document
Outbound Outbound document
Databank (protected)
An 8-position alphabetic field that indicates in which databank data are stored. Valid
values are:
Gentran Sterling Gentran:Basic databank
Realtime Sterling Gentran:Realtime databank
Version ID
A 12-position alphanumeric field used to identify the standard version associated with the
segment being displayed.
Agency
A 3-position alphabetic field used to locate the agency associated with the Version ID.
Transaction ID (protected)
Displays the EDI set identification for the transaction.

The Databank Subsystem Segment Display Screen EDIM260
4 - 132 IBM Sterling Gentran:Basic for z/OS Release 6.6 User Guide
Rel (ANA TRADACOMS version only)
A 1-position numeric field that indicates the release number for the Transaction ID.
Segment ID
A 3-position alphanumeric field used to locate a segment identifier.
Segment Version
A 2-position numeric field that indicates the version number associated with this segment.
This field initially displays using a default segment version of zero; however, you can type
a version to display new segment version information on the screen.
A (Action Code)
A 1-position alphabetic field used to select an element. Type S next to the selected
Element, and then press PF5 to display the Data Element Display.
Ele Seq (protected)
A 3-position numeric field that displays the element sequence number of the data element
within the segment.
Sub Ele (protected)
A 3-position numeric field that displays the sub-element sequence number if the data
element is part of a group element.
Rep Nbr (protected)
A 3-position numeric field displaying the repeat number for a data element.
Description (protected)
A 28-position alphabetic field that contains the element description from the dictionary
file.
Element Data (protected)
A 31-position alphanumeric field that contains the first 31 characters of the data element
within the segment as found in the EDI databank. Use the PF2 key to toggle between the
character and hexadecimal display modes.

Data Element Display Screen EDIM261 The Databank Subsystem
IBM Sterling Gentran:Basic for z/OS Release 6.6 User Guide 4 - 133
Data Element Display Screen EDIM261
Purpose
The Data Element Display screen is used to view a data element selected from a segment.
How to Access
Access the Data Element Display screen by typing S to select the desired element on the Segment
Display screen and pressing PF5.
Note: No jump code is associated with this screen.
Screen Example
The following example illustrates the Data Element Display screen for character mode.
EDIM261 __________ DATA ELEMENT DISPLAY XXX 06/01/2011
12:00:00
I/O . . . . . . . . . . . : Outbound Databank . . . . . : Gentran
Version ID. . . . . . . . : 004030 Agency . . . . . . : X
Element ID. . . . . . . . : 93 Element Version. . : 00
Description . . . . . . . : NAME
Repeating Occurrence. . . : Element Type . . . : AN
Minimum Length. . . . . . : 001 Maximum Length . . : 00060
Composite Code Definition :
Element Data. . . . . . . : XYZ COMPUTER COMPANY
Enter PF1=Help PF2=Hex PF3=Exit PF4=Seg

The Databank Subsystem Data Element Display Screen EDIM261
4 - 134 IBM Sterling Gentran:Basic for z/OS Release 6.6 User Guide
The following example illustrates the Data Element Display screen for hexadecimal mode.
Function Key Descriptions
Note: Standard function keys, such as PF1=Help, PF3=Exit,
PF7=Bwd, PF8=Fwd, PF12=Cancel, and
PF15=Logoff, as well as the Enter key, are defined in
Chapter 1.
PF2=Hex Displays the element data in hexadecimal mode.
PF2=Chars Displays the element data in character mode.
Note: The value for the PF2 key changes based on the current
display mode.
PF4=Seg The Segment function key is used to return to the Segment Display screen.
Field Descriptions
Note: Fields that are display-only contain the statement
(protected) next to the field name in the documentation.
Fields in which you must enter a value contain the
statement (required) next to the field name in the
documentation.
Jump Code
A 10-position alphabetic or numeric field containing the jump code for this screen. A
screen’s jump code is displayed in the Jump Code field for that screen.
To jump to another screen, press Home, type the jump code of the screen to which you
want to jump, and then press Enter.
See Chapter 1, “Getting Started,” for further information on using jump codes.
EDIM261 __________ DATA ELEMENT DISPLAY XXX 06/01/2011
12:00:00
I/O . . . . . . . . . . . : Outbound Databank . . . . . : Gentran
Version ID. . . . . . . . : 004030 Agency . . . . . . : X
Element ID. . . . . . . . : 93 Element Version. . : 00
Description . . . . . . . : NAME
Repeating Occurrence. . . : Element Type . . . : AN
Minimum Length. . . . . . : 001 Maximum Length . . : 00060
Composite Code Definition :
Element Data. . . . . . . : XYZ COMPUTER COMPANY
EEE4CDDDEECD4CDDDCDE
78903647435903647158
Enter PF1=Help PF2=Chars PF3=Exit PF4=Seg

Data Element Display Screen EDIM261 The Databank Subsystem
IBM Sterling Gentran:Basic for z/OS Release 6.6 User Guide 4 - 135
I/O (protected)
An 8-position alphabetic field that indicates direction of data being displayed. Valid values
are:
Inbound Inbound document
Outbound Outbound document
Databank (protected)
An 8-position alphabetic field that indicates in which databank data are stored. Valid
values are:
Gentran Sterling Gentran:Basic databank
Realtime Sterling Gentran:Realtime databank
Version ID (protected)
A 12-position alphanumeric field that identifies the standard version associated with the
element being displayed.
Agency (protected)
A 3-position alphabetic field that contains the agency associated with the Version ID.
Element ID (protected)
A 12-position alphanumeric field that identifies the data element ID as defined by the
standard.
Element Version (protected)
A 2-position numeric field that indicates the version number associated with this element.
Description (protected)
A 50-position alphanumeric field that contains the element description from the dictionary
file.
Repeating Occurrence (protected)
This field indicates the occurrence of a repeating data element for elements with a repeat
value greater than 1.
Element Type (protected)
A 2-position alphanumeric field that specifies the editing format of the data contained in
this data element.
Valid values for standards version with Envelope type = User defined for Sterling
Gentran:Structure only include:
CM = Date format = MMDDYYYY
CY = Date format = YYYYMMDD
DD = Date format = DDMMYY
JD = Date format = Julian YYDDD
J8 = Date format = Julian YYYYDDD
MM = Date format = MMDDYY
PD = Date format = Packed DDMMYY
PJ = Date format = Packed Julian YYDDD
PM = Date format = Packed MMDDYY

The Databank Subsystem Data Element Display Screen EDIM261
4 - 136 IBM Sterling Gentran:Basic for z/OS Release 6.6 User Guide
PY = Date format = Packed YYMMDD
Pn = Signed Packed with n implied decimal positions
Sn = Signed numeric with n implied decimal positions
YY = Date format = YYMMDD
ZD = Date format = Packed DDMMYYYY
ZJ = Date format = Packed Julian YYYYDDD
ZM = Date format = Packed MMDDYYYY
ZY = Date format = Packed YYYYMMDD
Valid values for standards version of all envelope types include:
AN = string type – alphanumeric
CD = Date format = DDMMYYYY
DT = Date format = YYMMDD or YYYYMMDD
D8 = Date format = YYYYMMDD
FS = Fixed string – alphanumeric – pad with spaces
ID = Identifier type – element has code list
Nn = Unsigned numeric with n decimal places implied
R= Decimal – data contains explicit decimal point
Rn = Decimal where n indicates the maximum number of decimal
positions
TM = Time format = HHMM
T6 = Time format = HHMMSS, where SS = seconds
T8 = Time format = HHMMSSHS, where HS = hundredths of a second
Minimum Length (protected)
Displays the minimum allowed length for the element as defined by the standard.
Maximum Length (protected)
Displays the maximum allowed length for the element as defined by the standard.
Composite Code Definition (protected)
Displays the composite code layout for codes if available.
Element Data (protected)
A 100-position alphanumeric field that contains the first 100 characters of the data
element as found in the EDI databank. Use the PF2 key to toggle between the character
and hexadecimal display modes.

Document Status Detail Screen – Outbound EDIM265 The Databank Subsystem
IBM Sterling Gentran:Basic for z/OS Release 6.6 User Guide 4 - 137
Document Status Detail Screen – Outbound EDIM265
Purpose
The Document Status Detail screen displays detailed status and control information for a single
document. This screen displays information differently, depending on the document. Therefore,
the details for this screen have been split into two subsections: one section of the screen is
displayed for outbound documents and the second section of the screen is displayed for inbound
documents.
How to Access
Access the Document Status Detail screen in either of these two ways:
•Type S to select the desired document from the Document Status screen and press PF5.
• On the Transaction Status Detail screen, press PF5.
Note: No jump code is associated with this screen.
Screen Examples
The following examples illustrate the Document Status Detail (outbound) screen for both Partner/
Qualifier and Relationship modes.
Partner/Qualifier Mode
EDIM265 __________ DOCUMENT STATUS DETAIL XXX 06/01/2011
12:00:00
Partner ID . . : VENDOR – 1 Qual:
Appl. Data ID : POVFILE Division: 000
User Reference : PONUMBER-001
Orig. BD Run # : 00000001 Network:
Databank Run # : 00000001 I/O: Outbound
Reference Tag : IA00000002 Databank: GENTRAN
Reported Status: Acknowledge Status: N
Loaded . . . . : 06/01/2011 12:00 Mapping Status: 00
Mapped . . . . : 06/01/2011 12:00 DBK Retention Days:
Update . . . . : Test/Prod: Prod
Update User ID : User Dup. Ind.:
Character Count: 000001600
Enter PF1=Help PF2=Data PF3=Exit PF4=Doc PF5=Trans

The Databank Subsystem Document Status Detail Screen – Outbound EDIM265
4 - 138 IBM Sterling Gentran:Basic for z/OS Release 6.6 User Guide
Relationship Mode
Function Key Descriptions
Note: Standard function keys, such as PF1=Help, PF3=Exit,
PF7=Bwd, PF8=Fwd, PF12=Cancel, and
PF15=Logoff, as well as the Enter key, are defined in
Chapter 1.
PF2=Data Transfers to the Databank Document Display (EDIM264). The application
records for the current document are displayed.
PF4=Doc Returns to the Document Status screen.
PF5=Trans Switches to the Transaction Status Detail screen for the document. From the
Transaction Status Detail screen you can view EDI related status and control
information for the document.
Field Descriptions
Note: Fields that are display-only contain the statement
(protected) next to the field name in the documentation.
Fields in which you must enter a value contain the
statement (required) next to the field name in the
documentation.
Jump Code
A 10-position alphabetic or numeric field containing the jump code for this screen. A
screen’s jump code is displayed in the Jump Code field for that screen.
To jump to another screen, press Home, type the jump code of the screen to which you
want to jump, and then press Enter.
See Chapter 1, “Getting Started,” for further information on using jump codes.
EDIM265 __________ DOCUMENT STATUS DETAIL XXX 06/01/2011
12:00:00
User . . . . . : YOUR-COMPANY Partner: VENDOR-1
Appl. Data ID : POFILE Division: 000
User Reference : PONUMBER-001
Orig. DB Run # : 00000011 Network:
Databank Run # : 00000032 I/O: Outbound
Reference Tag : OA00000033 Databank: GENTRAN
Reported Status: Mapping Status: 00
Loaded . . . . : 06/01/2011 12:00
Mapped . . . . : 06/01/2011 12:00 DBK Retention Days:
Update . . . . : Test/Prod: Prod
Update User ID : XXX User Dup. Ind.: Y
Character Count: 000005000
Enter PF1=Help PF2=Data PF3=Exit PF4=Doc PF5=Trans

Document Status Detail Screen – Outbound EDIM265 The Databank Subsystem
IBM Sterling Gentran:Basic for z/OS Release 6.6 User Guide 4 - 139
Partner ID (User) (protected)
Displays the trading partner (Partner/Qualifier mode) or the user (Relationship mode)
associated with the document.
Qual (Partner) (protected)
Indicates the trading partner Qualifier for the Partner ID, if applicable (Partner/Qualifier
mode) or the Partner ID (Relationship mode).
Appl. Data ID (protected)
A 12-character alphanumeric field that identifies application data.
Division (protected)
Displays the division defined to the partner profile used to process the document
displayed.
See the topic “User ID Maintenance Screen” in Chapter 3 for more information on
division access.
User Reference (protected)
Displays the User Reference for the document, depending on whether the document is
inbound or outbound and how you have chosen to implement the User Reference option
(the Application Key fields on the Application Partner Reference screen in data mapping).
Editor processing or Data Mapping processing creates the information displayed in this
field for the document.
See the topic “User Reference Information” in this chapter for more information.
Orig BD Run # (protected)
Displays the Databank Run number which was assigned to the transaction by Sterling
Gentran:Basic, at the time the transaction was loaded. The Databank Run number is used
to identify the run that processed the transaction.
Network (protected)
Displays the network as defined on the Partner ID that was used to process this document.
Databank Run # (protected)
Displays the Databank Run number which was assigned to the document by Sterling
Gentran:Basic, at the time the document was last processed. The Databank Run number is
used to identify the run that processed the document.
I/O (protected)
This field indicates whether the document is inbound or outbound. Valid values are:
Inbound Inbound documents only
Outbound Outbound documents only
Reference Tag (protected)
Displays the Reference Tag Sterling Gentran:Basic has assigned to the document.

The Databank Subsystem Document Status Detail Screen – Outbound EDIM265
4 - 140 IBM Sterling Gentran:Basic for z/OS Release 6.6 User Guide
Databank (protected)
Displays whether the document is on the Sterling Gentran:Basic databank or on the
Sterling Gentran:Realtime databank. Valid values are:
Gentran Sterling Gentran:Basic databank
Realtime Sterling Gentran:Realtime databank
Reported Status (protected)
Displays the reported status value for inbound or outbound documents. This value
indicates whether Application Databank Inquiry report (EDID551) was run. Valid values
are:
YReported
NNot reported
Space Not reported
Acknowledge Status (protected)
Displays the current acknowledgment status for the document. Valid values are:
AAccepted
IIndeterminate
NNot required
OOverdue acknowledgment
RRejected
UManually Acknowledged
WWaiting acknowledgment
Loaded (protected)
Displays the date and time the document was loaded on to the databank. The format is
MM/DD/YYYY HH:MM.
Mapping Status (protected)
Displays the current Mapping Status for the document.
00 No errors were encountered during the mapping process for the
document.
04 One or more requirement or relational condition errors were detected.
08 One or more unknown or unexpected segment errors were detected.
12 An inbound document could not be translated.
Mapped (protected)
Displays the date and time the document was last mapped. The format is MM/DD/YYYY
HH:MM.
DBK Retention Days
Used by Sterling Gentran:Realtime only.
A 3-digit numeric field used to indicate the number of days this document will remain on
the Sterling Gentran:Realtime databank before being deleted during the Databank
Maintenance Housekeeping process. This field will be populated only if you are using the
Databank Retention Days field on the Outbound Mapper-1 Path Maintenance (EDIM83D)
screen. If the value in this field is spaces, the Retention Days Loaded field on the
Outbound Application Databank Maintenance (EDIM863) screen will be used determine

Document Status Detail Screen – Outbound EDIM265 The Databank Subsystem
IBM Sterling Gentran:Basic for z/OS Release 6.6 User Guide 4 - 141
if the document should be deleted during the Databank Maintenance Housekeeping
process.
Update (protected)
Displays the last online update action which was performed against the document.
DDeleted
EEdited
RReset (for reprocessing)
Test/Prod (protected)
Displays the test/production status of the document. This value is defined in the partner
profile that was used to process the document. For outbound documents this value is used
to create the test indicator in the interchange control envelope.
Update User ID (protected)
Displays the three initials of the user which performed the update.
User Dup. Ind (protected)
Identifies whether this document is a duplicate of a document already on the databank.
The duplicate check is based on the Partner and User Reference values.
NNo, is not a duplicate
YYes, is a duplicate
Character Count (protected)
Displays the number of characters in the document.

The Databank Subsystem Document Status Detail Screen—Inbound EDIM265
4 - 142 IBM Sterling Gentran:Basic for z/OS Release 6.6 User Guide
Document Status Detail Screen—Inbound EDIM265
Purpose
The Document Status Detail screen is used to view detailed status and control information for a
document on the databank.
How to Access
Access the Document Status Detail screen in either of these two ways:
•Type S to select the desired document from the Document Status screen and press PF5.
• On the Transaction Status Detail screen, press PF5.
Note: No jump code is associated with this screen.
Screen Examples
The following examples illustrate the Document Status Detail (inbound) screen for both Partner/
Qualifier and Relationship modes.
Partner/Qualifier Mode
EDIM265 __________ DOCUMENT STATUS DETAIL XXX 06/01/2011
12:00:00
Partner ID . . : VENDOR-1 Qual:
Appl. Data ID : INVFILE Division: 000
User Reference : INV01
Orig. BD Run # : 00000015
Databank Run # : 00000015 I/O: Inbound
Reference Tag : IA00000031 Databank: GENTRAN
Reported Status: Acknowledge Status: N
Edited . . . . : 06/01/2011 12:00 Mapping Status: 04
Mapped . . . . : 06/01/2011 12:00 DBK Retention Days:
Output . . . . : 06/01/2011 12:00
Update . . . . : Test/Prod: Prod
Update User ID : Envelope: Prod
User Dup. Ind.: Y
Character Count: 000001440
Enter PF1=Help PF2=Data PF3=Exit PF4=Doc PF5=Trans

Document Status Detail Screen—Inbound EDIM265 The Databank Subsystem
IBM Sterling Gentran:Basic for z/OS Release 6.6 User Guide 4 - 143
Relationship Mode
Function Key Descriptions
Note: Standard function keys, such as PF1=Help, PF3=Exit,
PF7=Bwd, PF8=Fwd, PF12=Cancel, and
PF15=Logoff, as well as the Enter key, are defined in
Chapter 1.
PF2=Data Transfers to the Databank Document Display (EDIM264). The application
records for the current document are displayed.
PF4=Doc Returns to the Document Status screen.
PF5=Trans Switches to the Transaction Status Detail screen for the document being
viewed.
Field Descriptions
Note: Fields that are display-only contain the statement
(protected) next to the field name in the documentation.
Fields in which you must enter a value contain the
statement (required) next to the field name in the
documentation.
Jump Code
A 10-position alphabetic or numeric field containing the jump code for this screen. A
screen’s jump code is displayed in the Jump Code field for that screen.
To jump to another screen, press Home, type the jump code of the screen to which you
want to jump, and then press Enter.
See Chapter 1, “Getting Started,” for further information on using jump codes.
EDIM265 __________ DOCUMENT STATUS DETAIL XXX 06/01/2011
12:00:00
User . . . . . : YOUR-COMPANY Partner: VENDOR-1
Appl. Data ID : INVFILE Division: 000
User Reference : INV01
Orig. DB Run # : 00000046
Databank Run # : 00000046 I/O: Inbound
Reference Tag : IA00000021 Databank: GENTRAN
Reported Status: Acknowledge Status: A
Edited . . . . : 06/01/2011 12:00 Mapping Status: 00
Mapped . . . . : 06/01/2011 12:00 DBK Retention Days:
Output . . . . : 06/01/2011 12:00
Update . . . . : Test/Prod: Test
Update User ID : Envelope: Prod
User Dup. Ind.: Y
Character Count: 000001600
Enter PF1=Help PF2=Data PF3=Exit PF4=Doc PF5=Trans

The Databank Subsystem Document Status Detail Screen—Inbound EDIM265
4 - 144 IBM Sterling Gentran:Basic for z/OS Release 6.6 User Guide
Partner ID (User) (protected)
Displays the trading partner (Partner/Qualifier mode) or the user (Relationship mode)
associated with the document.
Qual (Partner) (protected)
Indicates the trading partner Qualifier for the Partner ID, if applicable (Partner/Qualifier
mode) or the Partner ID (Relationship mode).
Appl. Data ID (protected)
A 12-character alphanumeric field that displays identification for the application data.
Division (protected)
Displays the division defined to the partner profile which was used to process the
document displayed.
See the topic “User ID Maintenance Screen” in Chapter 5 for more information on
division access.
User Reference (protected)
Displays the User Reference for the document, depending on whether the document is
inbound or outbound and how you have chosen to implement the User Reference option
(the Application Key fields on the Application Partner Reference screen in data mapping).
Editor processing or Data Mapping processing creates the information displayed in this
field for the document.
See the topic “User Reference Information” in this chapter for more information.
Orig BD Run # (protected)
Displays the Databank Run number which was assigned to the transaction by Sterling
Gentran:Basic, at the time the transaction was loaded. The Databank Run number is used
to identify the run that processed the transaction.
Databank Run # (protected)
Displays the Databank Run number which was assigned to the document by Sterling
Gentran:Basic, at the time the document was last processed. The Databank Run number is
used to identify the run that processed the document.
Reference Tag (protected)
Displays the Reference Tag Sterling Gentran:Basic has assigned to the document.I/O
This field indicates whether the document is inbound or outbound. Valid values are:
Inbound Inbound documents only
Outbound Outbound documents only
Reported Status (protected)
Displays the reported status value for inbound or outbound documents. This value
indicates whether Application Databank Inquiry report (EDID551) was run. Valid values
are:
YReported
NNot reported
Space (Blank) Not reported

Document Status Detail Screen—Inbound EDIM265 The Databank Subsystem
IBM Sterling Gentran:Basic for z/OS Release 6.6 User Guide 4 - 145
Databank (protected)
Displays whether the document is on the Sterling Gentran:Basic databank or on the
Sterling Gentran:Realtime databank. Valid values are:
Gentran Sterling Gentran:Basic databank
Realtime Sterling Gentran:Realtime databank
Edited (protected)
Displays the date and time the document was processed by the Inbound Editor.
Acknowledge Status (protected)
Displays the current acknowledgment status for the document. Valid values are:
AAccepted
IIndeterminate
NNot Required
OOverdue acknowledgment
RRejected
UManually Acknowledged
WWaiting acknowledgment
Mapped (protected)
Displays the date and time the document was last mapped.
Mapping Status (protected)
Displays the status that resulted from the inbound Mapper for the document. Valid values
are:
00 No errors were encountered during the mapping process for the
document.
04 One or more requirement or relational condition errors were detected.
08 One or more unknown or unexpected segment errors were detected.
12 An inbound document could not be translated.
DBK Retention Days
Used by Sterling Gentran:Realtime only.
A 3-digit numeric field used to indicate the number of days this document will remain on
the Sterling Gentran:Realtime databank before being deleted during the Databank
Maintenance Housekeeping process. This field will be populated only if you are using the
Databank Retention Days field on the Inbound Mapper-2 Path Maintenance (EDIM84K)
screen. If the value in this field is spaces, the Retention Days Processed field on the
Inbound Application Databank Maintenance (EDIM866) screen will be used determine if
the document should be deleted during the Databank Maintenance Housekeeping process.
Output (protected)
Displays the date and time the document was extracted or written to the application file
from the inbound application databank for processing by the user application.

The Databank Subsystem Document Status Detail Screen—Inbound EDIM265
4 - 146 IBM Sterling Gentran:Basic for z/OS Release 6.6 User Guide
Update (protected)
Displays the last online update action which was performed against the document. Valid
values are:
DDeleted
EEdited
RReset for reprocessing
Test /Prod (protected)
Displays the test/production status of the transaction. This value is defined in the partner
profile that was used to process the transaction.
Update User ID (protected)
Displays the initials of the user that performed the update.
Envelope (protected)
Displays the test/production status of the transaction. This value is determined from the
interchange envelope that was received with the transaction from your trading partner.
User Dup. Ind (protected)
Identifies whether this document is a duplicate of a document already on the databank.
The duplicate check is based on the Partner and User Reference values. Valid values are:
NNo, is not a duplicate
YYes, is a duplicate
Character Count (protected)
Displays the number of characters in the document.

Document Display Screen EDIM264 The Databank Subsystem
IBM Sterling Gentran:Basic for z/OS Release 6.6 User Guide 4 - 147
Document Display Screen EDIM264
Purpose
The Document Display screen is used to view the data detail for all records for a document. The
first 75 characters of data for each record are displayed.
How to Access
Access the Document Display screen in either of the following two ways:
•Type S to select the desired document from the Document Status screen and press PF2.
• In the Document Status Detail screen, press PF2.
Note: No jump code is associated with this screen.
Screen Examples
The following examples illustrate the Document Display screen for both Partner/Qualifier and
Relationship modes.
Partner/Qualifier Mode
Select
EDIM264 __________ DOCUMENT DISPLAY XXX 06/01/2011
12:00:00
Partner ID . . : Qual :
Name . . . . . :
User Reference : PONUMBER-002
I/O . . . . . : Outbound Databank : Gentran Search : ______________
A Record
_ VENDOR-1PONUMBER-002003010295IBM INC. 4600 LAKEHURST COURT
_ VENDOR-1PONUMBER-002002010295IBM INC. 4600 LAKEHURST COURT
_ VENDOR-1PONUMBER-0020050000500EACH0129999CAT-286-12-20 286/12MHZ/20 MEG
_ VENDOR-1PONUMBER-0020050000400EACH0109999CAT-286-10-10 286/10MHZ/10 MEG
_ VENDOR-1PONUMBER-002008000002
_
_
_
_
_
_
END OF RECORDS FOR DOCUMENT
Enter PF1=Help PF3=Exit PF4=Doc PF5=Record PF6=Search
PF7=Bwd PF8=Fwd PF14=Dtl

The Databank Subsystem Document Display Screen EDIM264
4 - 148 IBM Sterling Gentran:Basic for z/OS Release 6.6 User Guide
Relationship Mode
Screen Actions
The screen actions are displayed on the top line of the Document Display screen. The following
table describes each screen function and provides instructions on how to perform those functions.
Function Key Descriptions
Note: Standard function keys, such as PF1=Help, PF3=Exit,
PF7=Bwd, PF8=Fwd, PF12=Cancel, and
PF15=Logoff, as well as the Enter key, are defined in
Chapter 1.
PF4=Doc Returns to the Document Status screen.
PF5=Record The Record function key is used to select an application record from the
record data displayed.
PF6=Search The Search function key is used when a value is entered in the Search field to
search for the specified value in the EDI data records.
PF14=Dtl Displays the Document Status Detail screen for the document displayed.
To perform
this action ...
Associated
with this
screen
action ...
Do this ...
View the Record Display
screen for the record selected
Select Type S in the A field next to the record for
which you want to view, and then press
PF5.
Select
EDIM264 __________ DOCUMENT DISPLAY XXX 06/01/2011
12:00:00
User . . . . . : Partner :
Name . . . . . :
User Reference : PONUMBER-001
I/O . . . . . : Outbound Databank : Gentran Search : ______________
A Record
_ VENDOR-1PONUMBER-001001010295SIBM 4600 LAKEHURST COURT
_ VENDOR-1PONUMBER-001002####################################################
_ VENDOR-1PONUMBER-001002#### 55 PURCHASE ORDER INSTRUCTIONS
_ VENDOR-1PONUMBER-001002#### 55
_ VENDOR-1PONUMBER-001002#### 55ALL ITEMS MUST BE SENT BY REQUESTED SHIP DATE
_ VENDOR-1PONUMBER-001002#### 55ENTIRE ORDER IS SUBJECT TO CANCELLATION
_ VENDOR-1PONUMBER-001002#### 55
_ VENDOR-1PONUMBER-001002#### 55NO SUBSTITUTION OF ITEMS W/O PRIOR BUYER APPR
_ VENDOR-1PONUMBER-001002#### 55
_ VENDOR-1PONUMBER-001002####################################################
_ VENDOR-1PONUMBER-0010050000500EACH0129999CAT-286-12-20 286/12MHZ/20 MEG
Enter PF1=Help PF3=Exit PF4=Doc PF5=Record PF6=Search
PF7=Bwd PF8=Fwd PF14=Dtl

Document Display Screen EDIM264 The Databank Subsystem
IBM Sterling Gentran:Basic for z/OS Release 6.6 User Guide 4 - 149
Field Descriptions
Note: Fields that are display-only contain the statement
(protected) next to the field name in the documentation.
Fields in which you must enter a value contain the
statement (required) next to the field name in the
documentation.
Jump Code
A 10-position alphabetic or numeric field containing the jump code for this screen. A
screen’s jump code is displayed in the Jump Code field for that screen.
To jump to another screen, press Home, type the jump code of the screen to which you
want to jump, and then press Enter.
See Chapter 1, “Getting Started,” for further information on using jump codes.
Partner ID (User) (protected)
Displays the trading partner (Partner/Qualifier mode) or the user (Relationship mode)
associated with the document.
Qual (Partner) (protected)
Indicates the trading partner Qualifier for the Partner ID, if applicable (Partner/Qualifier
mode) or the Partner ID (Relationship mode).
Name (protected)
Displays the name that was defined to the Partner ID using Partner Maintenance.
Search
A 14-character alphanumeric field used to specify a value to search for throughout the list
of records. Type a value and press PF6 to locate the record.
User Reference (protected)
Displays the User Reference for the document, depending on whether the document is
inbound or outbound and how you have chosen to implement the User Reference option
(the Application Key fields on the Application Partner Reference screen in data mapping).
Editor processing or Data Mapping processing creates the information displayed in this
field for the document.
See the topic “User Reference Information” for more information.
I/O (protected)
This field indicates whether the document is inbound or outbound. Valid values are:
Inbound Inbound documents only
Outbound Outbound documents only
Databank (protected)
Displays whether the document is in the Sterling Gentran:Basic databank or in the Sterling
Gentran:Realtime databank. Valid values are:
Gentran Sterling Gentran:Basic databank
Realtime Sterling Gentran:Realtime databank

The Databank Subsystem Document Display Screen EDIM264
4 - 150 IBM Sterling Gentran:Basic for z/OS Release 6.6 User Guide
A (Action Code)
A 1-character alphabetic field that contains an action to be performed against the entry that
the action is entered on. The top line of the screen lists the valid actions. To execute the
action, type the letter next to the selected record, and then press PF5.
For example, if you want to view the Record Display screen for a particular record on the
Document Display screen, type S in the A field for the record you want to view. Then,
press PF5.
See the sub-topic “Function Key Descriptions” in this section for descriptions of valid
functions you can perform for the Document Display screen.
Record (protected)
Displays up to the first 75 characters of data as found in the record. The complete record
can be viewed from the Record Display screen.

Record Display Screen EDIM266 The Databank Subsystem
IBM Sterling Gentran:Basic for z/OS Release 6.6 User Guide 4 - 151
Record Display Screen EDIM266
Purpose
The Record Display screen is used to view a record selected from a document.
How to Access
Access the Record Display screen by typing S to select the desired record on the Document
Display screen and pressing PF5.
Note: No jump code is associated with this screen.
Screen Example
The following example illustrates the Record Display screen.
Screen Actions
The screen actions are displayed on the top line of the Record Display screen. The following table
describes each screen function and provides instructions on how to perform those functions.
To perform
this action ...
Associated
with this
screen
action ...
Do this ...
View the Field Display
screen for the field selected
Select Type S in the A field next to the field
sequence number for which you want
to view, and then press PF5.
Select
EDIM266 __________ RECORD DISPLAY XXX 06/01/2011
12:00:00
Application Data ID : POFILE
Record ID . . . . . : 001
I/O . . . . . . . .: OUTBOUND Databank: Gentran
Fld
A Seq Description Field Data
_ 010 VENDOR NUMBER (SORT KEY) VENDOR-1
_ 020 PO NUMBER (SORT KEY) PONUMBER-001
_ 030 RECORD TYPE (SORT KEY) 001
_ 040 PO DATE 110190
_ 050 BILL TO NAME IBM INC.
_ 060 BILL TO ADDRESS 4600 LAKEHURST COURT
_ 070 BILL TO CITY DUBLIN
_ 080 BILL TO STATE OH
_ 090 BILL TO ZIP 43017
_ 100 VENDOR NAME XYZ COMPUTER COMPANY
Enter PF1=Help PF3=Exit PF4=Doc PF5=Field
PF7=Bwd PF8=Fwd

The Databank Subsystem Record Display Screen EDIM266
4 - 152 IBM Sterling Gentran:Basic for z/OS Release 6.6 User Guide
Function Key Descriptions
Note: Standard function keys, such as PF1=Help, PF3=Exit,
PF7=Bwd, PF8=Fwd, PF12=Cancel, and
PF15=Logoff, as well as the Enter key, are defined in
Chapter 1.
PF4=Doc Returns to the Document Status screen.
PF5=Field The Field function key is used to select an application data field from the
record data displayed and view the field on the Field Display screen.
Field Descriptions
Note: Fields that are display-only contain the statement
(protected) next to the field name in the documentation.
Fields in which you must enter a value contain the
statement (required) next to the field name in the
documentation.
Jump Code
A 10-position alphabetic or numeric field containing the jump code for this screen. A
screen’s jump code is displayed in the Jump Code field for that screen.
To jump to another screen, press Home, type the jump code of the screen to which you
want to jump, and then press Enter.
See Chapter 1, “Getting Started,” for further information on using jump codes.
Application Data ID (protected)
A 12-character alphanumeric field that displays the Application Data ID.
Record ID (protected)
Displays the record ID for the record as defined in the Application file.
I/O (protected)
This field indicates whether the document is inbound or outbound. Valid values are:
Inbound Inbound documents only
Outbound Outbound documents only
Databank (protected)
Displays whether the document is in the Sterling Gentran:Basic databank or in the Sterling
Gentran:Realtime databank. Valid values are:
Gentran Sterling Gentran:Basic databank
Realtime Sterling Gentran:Realtime databank
A (Action Code)
A 1-character alphabetic field that contains an action to be performed against the entry that
the action is entered on. The top line of the screen lists the valid actions. To execute the
action, type the letter next to the selected field sequence number, and then press PF5.

Record Display Screen EDIM266 The Databank Subsystem
IBM Sterling Gentran:Basic for z/OS Release 6.6 User Guide 4 - 153
For example, if you want to view the Field Display screen for a particular field, type S in
the A field for the field sequence number you want to view. Then, press PF5.
See the sub-topic “Function Key Descriptions” in this section for descriptions of valid
functions that you can perform for the Record Display screen.
Fld Seq (protected)
Displays the field sequence number of the field within the record.
Description (protected)
Displays information about the field as defined in the Application file.
Field Data (protected)
Displays up to the first 31 characters of data as found in the record's field. The complete
field can be viewed from the Field Display screen.

The Databank Subsystem Field Display Screen EDIM267
4 - 154 IBM Sterling Gentran:Basic for z/OS Release 6.6 User Guide
Field Display Screen EDIM267
Purpose
The Field Display screen enables you to review field information and edit the field data, as
necessary.
How to Access
Access the Field Display screen by typing S to select the desired record on the Record Display
screen and pressing PF5.
Note: No jump code is associated with this screen.
Screen Example
The following example illustrates the Field Display screen.
Function Key Descriptions
Note: Standard function keys, such as PF1=Help, PF3=Exit,
PF7=Bwd, PF8=Fwd, PF12=Cancel, and
PF15=Logoff, as well as the Enter key, are defined in
Chapter 1.
PF4=Record The Record function key is used to select an application record from the
record data displayed.
PF10=Updt Updates the field data value.
EDIM267 __________ FIELD DISPLAY XXX 06/01/2011
12:00:00
I/O . . . . . . . . : OUTBOUND Databank: Gentran
Application Data ID : POFILE
Field Description : BILL TO ZIP
Field Sequence . . . : 090
Field Type . . . . . : AN
Field Position . . . : 00107
Field Length . . . . : 05
Field Data . . . . . . 43019_______________________________________________
_____________________________________________________
Enter PF1=Help PF3=Exit PF4=Record
PF10=Updt

Field Display Screen EDIM267 The Databank Subsystem
IBM Sterling Gentran:Basic for z/OS Release 6.6 User Guide 4 - 155
Field Descriptions
Note: Fields that are display-only contain the statement
(protected) next to the field name in the documentation.
Fields in which you must enter a value contain the
statement (required) next to the field name in the
documentation.
Jump Code
A 10-position alphabetic or numeric field containing the jump code for this screen. A
screen’s jump code is displayed in the Jump Code field for that screen.
To jump to another screen, press Home, type the jump code of the screen to which you
want to jump, and then press Enter.
See Chapter 1, “Getting Started,” for further information on using jump codes.
I/O (protected)
This field indicates whether the document is inbound or outbound. Valid values are:
Inbound Inbound documents only
Outbound Outbound documents only
Databank (protected)
Displays whether the document is in the Sterling Gentran:Basic databank or in the Sterling
Gentran:Realtime databank. Valid values are:
Gentran Sterling Gentran:Basic databank
Realtime Sterling Gentran:Realtime databank
Application Data ID (protected)
A 12-character alphanumeric identifier for the application data.
Field Description (protected)
Displays information about the field as defined in the application file.
Field Sequence
Displays the sequence number of the field in the record.
Field Type (protected)
Displays the editing format of the data contained in this data element.
Valid values for standards version with Envelope type = User defined for
Sterling Gentran:Structure only include:
CM = Date format = MMDDYYYY
CY = Date format = YYYYMMDD
DD = Date format = DDMMYY
JD = Date format = Julian YYDDD
J8 = Date format = Julian YYYYDDD
MM = Date format = MMDDYY
PD = Date format = Packed DDMMYY
PJ = Date format = Packed Julian YYDDD

The Databank Subsystem Field Display Screen EDIM267
4 - 156 IBM Sterling Gentran:Basic for z/OS Release 6.6 User Guide
PM = Date format = Packed MMDDYY
PY = Date format = Packed YYMMDD
Pn = Signed Packed with n implied decimal positions
Sn = Signed numeric with n implied decimal positions
YY = Date format = YYMMDD
ZD = Date format = Packed DDMMYYYY
ZJ = Date format = Packed Julian YYYYDDD
ZM = Date format = Packed MMDDYYYY
ZY = Date format = Packed YYYYMMDD
Valid values for standards version of all envelope types include:
AN = string type – alphanumeric
CD = Date format = DDMMYYYY
DT = Date format = YYMMDD or YYYYMMDD
D8 = Date format = YYYYMMDD
FS = Fixed string – alphanumeric – pad with spaces
ID = Identifier type – element has code list
Nn = Unsigned numeric with n decimal places implied
R= Decimal – data contains explicit decimal point
Rn
= Decimal where n indicates the maximum number of decimal positions
TM = Time format = HHMM
T6 = Time format = HHMMSS, where SS = seconds
T8 = Time format = HHMMSSss, where ss = hundreds of seconds
Field Position (protected)
Displays the offset of the field from the start of the record. The record starts at one.
Field Length (protected)
Displays the fixed length of the field.
Field Data
Displays up to 100 characters (two lines of 50 each) for the field's data value. To edit the
field value, type over the existing value with the new value and press PF10 to update
Sterling Gentran.

Change Audit Status Detail Screen EDIM270 The Databank Subsystem
IBM Sterling Gentran:Basic for z/OS Release 6.6 User Guide 4 - 157
Change Audit Status Detail Screen EDIM270
Purpose
The Change Audit Status Detail screen is used to provide detailed information for an update that
has been applied to a reference on the Change Audit File for a selected Profile ID.
How to Access
Access the Change Audit Status Detail screen by typing S to select the desired change audit record
on the Change Audit Status screen and pressing PF5.
Note: No jump code is associated with this screen.
Screen Example
The following examples illustrate the Change Audit Status screen for both Partner/Qualifier and
Relationship modes.
Partner/Qualifier Mode
EDIM270 CHANGE AUDIT STATUS DETAIL XXX 06/01/2011
12:00:00
Partner ID . . : VENDOR-1 Qual :
User Reference : PONUMBER-001
Appl Data ID : POFILE
Databank . . . : Outbound Application Databank Run # :
Update . . . . : Edit Bypass :
Update Online : 06/01/2011 12:00 Reason :
Update Applied :
Update User ID : XXX
Description : BILL TO ZIP
Before . . . . : 43017
After . . . . : 43069
Enter PF1=Help PF3=Exit PF4=Chg Aud PF6=Next DB

The Databank Subsystem Change Audit Status Detail Screen EDIM270
4 - 158 IBM Sterling Gentran:Basic for z/OS Release 6.6 User Guide
Relationship Mode
Function Key Descriptions
Note: Standard function keys, such as PF1=Help, PF3=Exit,
PF7=Bwd, PF8=Fwd, PF12=Cancel, and
PF15=Logoff, as well as the Enter key, are defined in
Chapter 1.
PF4=Chg Aud Displays the Change Audit Status screen for the Partner ID described in
detail.
PF6=Next DB Displays Change Audit information for the next databank of Partner ID.
Field Descriptions
Note: Fields that are display-only contain the statement
(protected) next to the field name in the documentation.
Fields in which you must enter a value contain the
statement (required) next to the field name in the
documentation.
Jump Code
A 10-position alphabetic or numeric field containing the jump code for this screen. A
screen’s jump code is displayed in the Jump Code field for that screen.
To jump to another screen, press Home, type the jump code of the screen to which you
want to jump, and then press Enter.
See Chapter 1, “Getting Started,” for further information on using jump codes.
EDIM270 __________ CHANGE AUDIT STATUS DETAIL XXX 06/01/2011
12:00:00
User . . . . . : YOUR-COMPANY Partner : VENDOR-1
User Reference : PONUMBER-001
Appl Data ID : POFILE
Databank . . . : Outbound Application Databank Run # :
Update . . . . : Edit Bypass :
Update Online : 06/01/2011 12:00 Reason :
Update Applied :
Update User ID : XXX
Description : BILL TO ZIP
Before . . . . : 43017
After . . . . : 43069
Enter PF1=Help PF3=Exit PF4=Chg Aud PF6=Next DB

Change Audit Status Detail Screen EDIM270 The Databank Subsystem
IBM Sterling Gentran:Basic for z/OS Release 6.6 User Guide 4 - 159
Partner ID (User)
Displays the trading partner (Partner/Qualifier mode) or the user (Relationship mode)
associated with the update.
Qual (Partner) (protected)
Indicates the trading partner Qualifier for the Partner ID, if applicable (Partner/Qualifier
mode) or the Partner ID (Relationship mode).
User Reference (protected)
Displays the User Reference for the document, depending on whether the document is
inbound or outbound and how you have chosen to implement the User Reference option
(the Application Key fields on the Application Partner Reference screen in data mapping).
Editor processing or Data Mapping processing creates the information displayed in this
field for the document.
See the topic “User Reference Information” in this chapter for more information.
Appl Data ID (protected)
A 12-character alphanumeric field entered to restrict the list to one Application Data ID
for listing documents.
Env. Ref. ID (EDI data only) (protected)
Identifies the interchange envelope reference for the interchange.
Databank (protected)
This field is used to indicate to which databank changes occurred. Valid values are:
Outbound Application/Gentran
Outbound EDI/Gentran
Inbound EDI/Gentran
Inbound Application/Gentran
Outbound Application/Realtime
Outbound EDI/Realtime
Inbound EDI/Realtime
Inbound Application/Realtime
Databank Run # (protected)
Displays the Databank Run number which was assigned to the document by Sterling
Gentran:Basic. The Databank Run number is used to identify the run that processed the
document.
Update (protected)
Displays the update. Valid values are:
Delete
Edit
Manual Ack
Reset
Network

The Databank Subsystem Change Audit Status Detail Screen EDIM270
4 - 160 IBM Sterling Gentran:Basic for z/OS Release 6.6 User Guide
Bypass (protected)
Indicates whether the transaction was bypassed or not. Valid values are:
NNot bypassed (applied)
YYes, was bypassed (See Reason on screen)
PWas partially applied (See Reason on screen)
Update Online (protected)
Displays the date the update was generated in the online system by a user. The format is
MM/DD/YY HH:MM.
Reason (protected)
If the update was bypassed, a descriptive reason of 20-characters is displayed in this field.
Update Applied (protected)
Displays the date the update was applied to the User Reference in the batch environment.
The format is MM/DD/YYYY HH:MM.
Update User ID (protected)
Displays the three initials of the user ID that performed the update.
Displays only after editing application data
Description (protected)
This field provides information about the field that was edited.
Before (protected)
This field displays the text before it was edited.
After (protected)
This field displays the text after it was edited.

Chapter
IBM Sterling Gentran:Basic for z/OS Release 6.6 User Guide 5 - 1
5The Administration
Subsystem
Overview
This chapter contains the following topics related to the Administration subsystem.
Topic Page
Before You Begin ........................................................................... ....................................... 5-4
Administrative Main Menu ............................................................EDIM210 ....................... 5-7
Security Maintenance Menu...........................................................EDIM200 ..................... 5-10
User ID Directory ...........................................................................EDIM203 ..................... 5-12
User ID Maintenance Screen..........................................................EDIM201 ..................... 5-15
User ID Maintenance Screen – Add On Products ..........................EDIM202 ..................... 5-23
Message Maintenance Menu ..........................................................EDIM211 ..................... 5-25
Message Directory..........................................................................EDIM212 ..................... 5-27
Message Maintenance Screen.........................................................EDIM213 ..................... 5-30
Error Rejection Maintenance Screen..............................................EDIM214 ..................... 5-35
Configuration Directory .................................................................EDIM230 ..................... 5-38
Configuration Maintenance Screen ................................................EDIM231 ..................... 5-40
Configuration Maintenance Screen ................................................EDIM231 ..................... 5-43
Configuration Maintenance Screen ................................................EDIM231 ..................... 5-47
Configuration Maintenance Screen ................................................EDIM231 ..................... 5-50
Configuration Maintenance Screen ................................................EDIM231 ..................... 5-53
Configuration Maintenance Screen ................................................EDIM231 ..................... 5-55
Configuration Maintenance Screen ................................................EDIM231 ..................... 5-58
Configuration Maintenance Screen ................................................EDIM231 ..................... 5-61
Configuration Maintenance Screen ................................................EDIM231 ..................... 5-64
Configuration Maintenance Screen ................................................EDIM231 ..................... 5-66
Configuration Maintenance Screen ................................................EDIM231 ..................... 5-69
Configuration Maintenance Screen ................................................EDIM231 ..................... 5-71
Global Parameter Maint 1 Screen...................................................EDIM220/EDIM22A... 5-73
Global Parameter Maint 2 Screen ..................................................EDIM221/EDIM22B ... 5-77
Global Parameter Maint 3 Screen...................................................EDIM222 ..................... 5-82
Global Parameter Maint 4 Screen...................................................EDIM223/EDIM22D... 5-85
Global Parameter Maint 5 Screen...................................................EDIM224/EDIM22E ... 5-89

The Administration Subsystem Overview
5 - 2 IBM Sterling Gentran:Basic for z/OS Release 6.6 User Guide
Global Parameter Maint 6 Screen...................................................EDIM225/EDIM22F.... 5-94
Partner Migration Menu .................................................................EDIY100...................... 5-98
User Selection Screen.....................................................................EDIY200.................... 5-101
User Maintenance Screen ...............................................................EDIY500.................... 5-103
Partner Selection Screen.................................................................EDIY300.................... 5-106
Relationship Maintenance Screen ..................................................EDIY400.................... 5-109
Data Translation Table Directory Screen........................................EDIY600.................... 5-112
Data Table Migration Selection Screen ..........................................EDIY610.................... 5-115
Data Table Migration Maintenance Screen ....................................EDIY620.................... 5-117
Upload Process Maintenance..........................................................EDIM235 ................... 5-120
Separator Main Menu .....................................................................EDIM934 ................... 5-123
Separator Systems Options Maintenance Screen ...........................EDIM935 ................... 5-125
Priority Options Directory Screen ..................................................EDIM936 ................... 5-132
Priority Options Maintenance Screen.............................................EDIM937 ................... 5-135
Change Audit Main Menu ..............................................................EDIM209 ................... 5-140
Partner Change Audit Directory.....................................................EDIM070 ................... 5-143
Partner Change Audit Status...........................................................EDIM071 ................... 5-146
Partner Change Audit Detail...........................................................EDIM073 ................... 5-151
XREF Change Audit Directory .....................................................EDIM074 ................... 5-155
XREF Change Audit Status............................................................EDIM075 ................... 5-157
XREF Change Audit Detail............................................................EDIM076 ................... 5-160
PARTREL Change Audit Directory ...............................................EDIM077 ................... 5-162
PARTREL Change Audit Status.....................................................EDIM078 ................... 5-164
PARTREL Change Audit Detail .....................................................EDIM079 ................... 5-167
Standards Change Audit Directory.................................................EDIM181 ................... 5-170
Standards Change Audit Status ......................................................EDIM182 ................... 5-172
Standards Change Audit Detail ......................................................EDIM183 ................... 5-176
Application Change Audit Directory..............................................EDIM560 ................... 5-179
Application Change Audit Status ...................................................EDIM561 ................... 5-182
Application Change Audit Detail ...................................................EDIM562 ................... 5-185
Transaction Change Audit Directory..............................................EDIM520 ................... 5-188
Transaction Change Audit Status ...................................................EDIM521 ................... 5-191
Transaction Change Audit Detail ...................................................EDIM523 ................... 5-194
Code Table Change Audit Directory ..............................................EDIM587 ................... 5-197
Code Table Change Audit Status....................................................EDIM588 ................... 5-200
Code Table Change Audit Detail....................................................EDIM589 ................... 5-203
Security Change Audit Directory ...................................................EDIM204 ................... 5-206
Security Change Audit Status.........................................................EDIM205 ................... 5-208
Security Change Audit Detail.........................................................EDIM206 ................... 5-211
Error Message Change Audit Directory .........................................EDIM215 ................... 5-213

Overview The Administration Subsystem
IBM Sterling Gentran:Basic for z/OS Release 6.6 User Guide 5 - 3
Error Message Change Audit Status...............................................EDIM216 ................... 5-215
Error Message Change Audit Detail...............................................EDIM217 ................... 5-218
Configuration Change Audit Directory ..........................................EDIM232 ................... 5-221
Configuration Change Audit Status................................................EDIM233 ................... 5-223
Configuration Change Audit Detail................................................EDIM234 ................... 5-226
Global Parameter Change Audit Directory ....................................EDIM226 ................... 5-228
Global Parameter Change Audit Status ..........................................EDIM227 ................... 5-230
Global Parameter Change Audit Detail..........................................EDIM228 ................... 5-233
Separator Change Audit Directory .................................................EDIM938 ................... 5-235
Separator Change Audit Status.......................................................EDIM939 ................... 5-238
Separator Change Audit Detail.......................................................EDIM940 ................... 5-243
Message Center Job Summary .......................................................EDIM245 ................... 5-246
Message Center Job Detail .............................................................EDIM246 ................... 5-250
Message Center Report Display .....................................................EDIM247 ................... 5-253

The Administration Subsystem Before You Begin
5 - 4 IBM Sterling Gentran:Basic for z/OS Release 6.6 User Guide
Before You Begin
What Is in This Chapter?
This chapter defines the menu and screens of the Sterling Gentran:Basic Administration
subsystem. The chapter is divided into different sections relating to a particular screen. Each
section contains the following reference information:
• The purpose of the screen
• Instructions on how to access the screen
• An example of the screen
• Description of screen actions, when applicable
• A list of valid function keys and a description of each key
• A list of fields on the screen with valid values, as well as a description of each
field
Administration Subsystem Jump Codes
A jump code is a 1- to 10-position alphanumeric field located at the upper left corner of each
Sterling Gentran:Basic screen. Use the jump code to move, or jump, directly from one screen to
another, while bypassing menus. All screens that are accessible through a Sterling Gentran:Basic
menu have jump codes associated with them. Screens that are accessible only from detail screens
do not have jump codes associated with them.
See Chapter 1, “Getting Started,” for further information on using jump codes.
You can jump between screens without having to navigate using the Sterling Gentran:Basic
menus. Use the following procedure to jump between screens:
Step 1: Press Home.
The cursor moves to the Jump Code field at the top of the screen to the right of the
screen number.
Step 2: Type the jump code and press Enter.
Note: If the cursor moves to the Jump Code field, and then you
decide not to enter a jump code after all, press Tab to
return to the next entry field on the screen.

Before You Begin The Administration Subsystem
IBM Sterling Gentran:Basic for z/OS Release 6.6 User Guide 5 - 5
The following table lists the jump codes for the Sterling Gentran:Basic Administration subsystem
menus and screens. The screens are listed by name and are arranged in the order in which they are
displayed on the Sterling Gentran:Basic menus.
Screen Jump Codes
Screen Title Number Numeric Alphabetic
Sterling Gentran Main Menu EDIM001 0.0
0
BSC
MAIN
Administrative Main Menu EDIM210 4.0
4
ADM
Security Maintenance Menu EDIM200 4.1 SEC
User ID Directory EDIM203 4.1.1 SEC.UDIR
User ID Maintenance EDIM201 4.1.2 SEC.UDEF
SEC.USER
Message Maintenance Menu EDIM211 4.2 MSG
Message Directory EDIM212 4.2.1 MSG.DIR
Message Maintenance EDIM213 4.2.2 MSG.MAINT
Error Rejection Maintenance EDIM214 4.2.3 MSG.REJ
Configuration Directory EDIM230 4.3 CFG
Global Parameter Maintenance EDIM220 4.4 GBL
(Relationship Conversion) Partner
Migration Menu
EDIY100 4.5 PCNV
User Selection EDIY200 4.5.1 PCNV.USER
User Maintenance EDIY500 4.5.2 PCNV.UMNT
Partner Selection EDIY300 4.5.3 PCNV.PART
Relationship Maintenance EDIY400 4.5.4 PCNV.REVW
Data Translation Table Directory EDIY600 4.5.5 PCNV.TDIR
Data Table Migration Selection EDIY610 4.5.6 PCNV.TSEL
Data Table Migration Maintenance EDIY620 4.5.7 PCNV.TMNT
Upload Processing EDIM235 4.6 UPLD
Change Audit Main Menu EDIM209 4.8 CHAD
Partner Change Audit Directory EDIM070 4.8.1 CHAD.PDIR
Partner Change Audit Status EDIM071 4.8.1.2 CHAD.STAP
XREF Change Audit Directory EDIM074 4.8.2 CHAD.XDIR
XREF Change Audit Status EDIM075 4.8.2.1 CHAD.STAX
PARTREL Change Audit Directory EDIM077 4.8.2 CHAD.RDIR
PARTREL Change Audit Status EDIM078 4.8.2.1 CHAD.STAR
Standards Change Audit Directory EDIM181 4.8.3 CHAD.SDIR
Standards Change Audit Status EDIM182 4.8.3.1 CHAD.STAS

The Administration Subsystem Before You Begin
5 - 6 IBM Sterling Gentran:Basic for z/OS Release 6.6 User Guide
See Appendix A for a complete list of all Sterling Gentran:Basic jump codes and their associated
screens.
Application Change Audit Directory EDIM560 4.8.4 CHAD.ADIR
Application Change Audit Status EDIM561 4.8.4.1 CHAD.STAA
Transaction Change Audit Directory EDIM520 4.8.5 CHAD.TDIR
Transaction Change Audit Status EDIM521 4.8.5.2 CHAD.STAT
Code Table Change Audit Directory EDIM587 4.8.6 CHAD.CDIR
Code Table Change Audit Status EDIM588 4.8.6.1 CHAD.STAC
Security Change Audit Directory EDIM204 4.8.7 CHAD.XDIR
Security Change Audit Status EDIM205 4.8.7.1 CHAD.STAX
Error Message Change Audit Directory EDIM215 4.8.8 CHAD.EDIR
Error Message Change Audit Status EDIM216 4.8.8.1 CHAD.STAE
System Configuration CA Directory EDIM232 4.8.9 CHAD.YDIR
System Configuration CA Status EDIM233 4.8.9.1 CHAD.STAY
Global Parameter CA Directory EDIM226 4.8.10 CHAD.GDIR
Global Parameter CA Status EDIM227 4.8.10.1 CHAD.STAG
Separator Change Audit Directory EDIM938 4.8.11 CHAD.ZDIR
Separator Change Audit Status EDIM939 4.8.11.1 CHAD.STAZ
Message Center Job Summary EDIM245 4.9 MC
Screen Jump Codes
Screen Title Number Numeric Alphabetic

Administrative Main Menu EDIM210 The Administration Subsystem
IBM Sterling Gentran:Basic for z/OS Release 6.6 User Guide 5 - 7
Administrative Main Menu EDIM210
Purpose
The Administrative Main Menu (EDIM210) isolates system administrative functions into one area
by including nine menu selections from which to choose. These selections enable you control
system options, such as security, processing, configuration, and conversion.
How to Access
Access the Administrative Main Menu in either of these two ways:
• From the Sterling Gentran Main Menu, type 4 to select Administrative Main
Menu and press Enter.
•Type 4.0 in the Jump Code field of any screen and press Enter.
Menu Example
The following example illustrates the Administrative Main Menu.
EDIM210 4.0_______ ADMINISTRATIVE MAIN MENU XXX 06/01/2011
12:00:00
Type the number of your selection below and press ENTER, or
press the PF3 key to Exit.
_ 1. Security Maintenance Menu
2. Message Maintenance Menu
3. Configuration Directory
4. Global Parameter Maintenance
5. Relationship Conversion (N/A)
6. Upload Process Maintenance
7. Separator Menu
8. Change Audit Menu
9. Message Center Job Summary
Enter PF1=Help PF3=Exit
PF15=Logoff

The Administration Subsystem Administrative Main Menu EDIM210
5 - 8 IBM Sterling Gentran:Basic for z/OS Release 6.6 User Guide
Menu Options
Function Key Descriptions
Note: Standard function keys, such as PF1=Help, PF3=Exit,
PF7=Bwd, PF8=Fwd, PF12=Cancel, and
PF15=Logoff, as well as the Enter key, are defined in
Chapter 1.
Field Descriptions
Jump Code
A 10-position alphabetic or numeric field containing the jump code for this screen. A
screen’s jump code is displayed in the Jump Code field for that screen.
To jump to another screen, press Home and type the jump code of the screen to which you
want to jump. Then, press Enter.
See Chapter 1, “Getting Started,” for further information on using jump codes.
Menu Option Description
1. Security
Maintenance Menu
Enables you to create a series of controls to manage users’
access to Sterling Gentran:Basic online features.
2. Message
Maintenance Menu
Enables you to display and modify Error message
definitions.
3. Configuration
Directory
Enables you to display and modify System Configuration
settings.
4. Global Parameter
Maintenance
Enables you to display and modify global parameter
options.
5. Relationship
Conversion
Enables you to access the partner migration tools to
convert to the partner Relationship mode.
See Chapter 7, “Migrating to Relationship Processing
Mode,” in the IBM® Sterling Gentran:Basic® for z/OS®
Release 6.6 Installation Guide for more information.
6. Upload Process
Maintenance
Enables you to upload partners, maps, application data,
and code tables.
7. Separator Menu Enables you to access the Separator setup screens that
provide the capability to separate inbound EDI data.
8. Change Audit
Menu
Enables you to view the change audit records that were
created when partner, standards, or mapping files were
changed.
9. Message Center Job
Summary
Enables you to view reports that have been saved in the
Message Center.

Administrative Main Menu EDIM210 The Administration Subsystem
IBM Sterling Gentran:Basic for z/OS Release 6.6 User Guide 5 - 9
Selection
This field is used to make a menu selection. Type a valid value (1, 2, 3, 4, 5, 6,7,8,
or 9), and press Enter to perform the selected function.

The Administration Subsystem Security Maintenance Menu EDIM200
5 - 10 IBM Sterling Gentran:Basic for z/OS Release 6.6 User Guide
Security Maintenance Menu EDIM200
Purpose
The Security Maintenance Menu (EDIM200) contains two menu selections from which to choose
to perform security file maintenance. These selections provide the ability to modify privileges of a
user's profile.
How to Access
Access the Security Maintenance Menu in either of these two ways:
• On the Administrative Main Menu, type 1 in the Selection field to select Security
Maintenance Menu and press Enter.
•Type 4.1 in the Jump Code field of any screen and press Enter.
Menu Example
The following example illustrates the Security Maintenance Menu.
EDIM200 4.1_______ SECURITY MAINTENANCE MENU XXX 06/01/2011
12:00:00
Type the number of your selection below and press ENTER, or
press the PF3 key to Exit.
_ 1. User Id Directory
2. User Id Maintenance
Enter PF1=Help PF3=Exit
PF15=Logoff

Security Maintenance Menu EDIM200 The Administration Subsystem
IBM Sterling Gentran:Basic for z/OS Release 6.6 User Guide 5 - 11
Menu Options
The Security Maintenance Menu displays two selections that you use to perform User ID security
maintenance.
Function Key Descriptions
Note: Standard function keys, such as PF1=Help, PF3=Exit,
PF7=Bwd, PF8=Fwd, PF12=Cancel, and
PF15=Logoff, as well as the Enter key, are defined in
Chapter 1.
Field Descriptions
Jump Code
A 10-position alphabetic or numeric field containing the jump code for this screen. A
screen’s jump code is displayed in the Jump Code field for that screen.
To jump to another screen, press Home, type the jump code of the screen to which you
want to jump and press Enter.
See Chapter 1, “Getting Started,” for further information on using jump codes.
Selection
This field is used to make a menu selection. Type a valid value, and the press Enter to
move to the selected screen. Valid values are:
1= Display the User ID Directory listing all the User IDs currently
defined in your Security file.
2= Display the User ID Maintenance screen where User IDs can be
added, updated, or deleted.
Menu Option Description
1. User ID Directory Lists all currently defined User IDs. This method of access
would generally be used when the User ID is unknown.
2. User ID
Maintenance
Enables you to add or update User ID security
information, such as subsystem access and authority levels
by subsystem; or delete a User ID. This method of access
would generally be used when the User ID is known, or a
new User ID is being added to the Security file.

The Administration Subsystem User ID Directory EDIM203
5 - 12 IBM Sterling Gentran:Basic for z/OS Release 6.6 User Guide
User ID Directory EDIM203
Purpose
The User ID Directory (EDIM203) lists all the User IDs that currently exist in your security file.
Sterling Gentran displays all Users IDs (ten at a time) in alphabetical, and then numerical order.
From this list, you can select a User ID to view and/or change security profile details currently
assigned.
How to Access
Access the User ID Directory in either of these two ways:
•Type 1 to select User ID Directory from the Security Maintenance Menu and
press Enter.
•Type 4.1.1 in the Jump Code field of any screen and press Enter.
Screen Example
The following example illustrates the User ID Directory screen.
Select
EDIM203 4.1.1_____ USER ID DIRECTORY XXX 06/01/2011
12:00:00
Starting User Id: ________
A User Id Name Initials Division
_ ADMIN FIRST LAST XXX 000
_ AWM ANNA MILFORD AWM 000
_ CEC CHRISTOPHER CHARLES CEC 000
_ DDD DIANA DIXON DDD 000
_ DAVID ROBERT DAVIS RCD 000
_ DIANA DIANA DESALES DDZ 000
_ DLHUMM DENNIS HUMMERY DLH 000
_ GAINS DALE GAINS DEG 000
_ HILL LARRY HILLS LDH 000
_ HELEN HELEN WAGNER HCW 000
TO SELECT USER ENTER AN S BESIDE THE ID
Enter PF1=Help PF3=Exit PF5=Id Maint
PF7=Bwd PF8=Fwd

User ID Directory EDIM203 The Administration Subsystem
IBM Sterling Gentran:Basic for z/OS Release 6.6 User Guide 5 - 13
Screen Actions
Function Key Descriptions
Note: Standard function keys, such as PF1=Help, PF3=Exit,
PF7=Bwd, PF8=Fwd, PF12=Cancel, and
PF15=Logoff, as well as the Enter key, are defined in
Chapter 1.
PF5=ID Maint After one User ID is selected by entering S in the A field next to the selected
User ID, press PF5 to branch to the User ID Maintenance screen for the User
ID selected. This screen displays security information (i.e., user name,
password, subsystem access, authority levels by subsystem) currently on file
for the selected User ID.
Field Descriptions
Note: Fields that are display-only contain the statement
(protected) next to the field name in the documentation.
Jump Code
A 10-position alphabetic or numeric field containing the jump code for this screen. A
screen’s jump code is displayed in the Jump Code field for that screen.
To jump to another screen, press Home, type the jump code of the screen to which you
want to jump and press Enter.
See Chapter 1, “Getting Started,” for further information on using jump codes.
Starting User ID
An 8-position alphanumeric field used to specify the User portion of a User/Partner ID
from which viewing begins. Type the appropriate User ID. You can type a partial User ID
in this field and the system displays up to 10 User IDs starting with the nearest User ID
match.
A (Action Code)
A 1-position alphabetic field used to select a User ID. Type S in this field to make a
selection, and press the PF5 key to display the User ID Maintenance screen.
User ID (protected)
An 8-position alphanumeric field that displays the user identifier. A user enters a user
identification and password to logon to the Sterling Gentran:Basic system. The User ID is
the key that enables Sterling Gentran to recognize the user and identify which subsystems
To perform
this action ...
Associated
with this screen
action ...
Do this ...
View the security
information for a user on
the User ID screen.
Select Type S in the A field next to the User ID
that you want to view, and then press
PF5.

The Administration Subsystem User ID Directory EDIM203
5 - 14 IBM Sterling Gentran:Basic for z/OS Release 6.6 User Guide
and authority levels the user is permitted to access. The User ID is also called the Logon
ID.
Name (protected)
Displays the user name associated with the User ID. This field may include the given and
surname of the user.
Initials (protected)
A 3-position alphanumeric field that displays up to three letters or initials associated with
the user name or User ID. These initials are displayed on the top of each menu and screen
when displayed, and are used to identify which user performed the most recent
maintenance on a particular record. Currently, there is no system validation of other User
IDs to determine if initials have been assigned to another user.
Division (protected)
A 3-position alphanumeric field that displays a user-specified code identifying the
division. Division is used by the Sterling Gentran online system to limit the user’s access
to various subsystems, such as Trading Partner and Mapping, to only those records for the
specified division code. The EDI coordinator may be assigned a division of 000 to access
ALL records, regardless of the Division coded on the partner profile.
Any record that contains a division code of spaces is considered to be a corporate record,
and can be used by more than one division. All users can access these records.
See the sub-topic “Field Descriptions” in the “User ID Maintenance Screen” section (next
page) for more information on Division access.

User ID Maintenance Screen EDIM201 The Administration Subsystem
IBM Sterling Gentran:Basic for z/OS Release 6.6 User Guide 5 - 15
User ID Maintenance Screen EDIM201
Purpose
The User ID Maintenance-1 (EDIM201) screen enables you to add, display, change, and delete the
security information for a specified User ID. This screen also allows you to set indicators to permit
and restrict user access to all Sterling Gentran:Basic online subsystems, and to determine the level
of access to each subsystem.
This screen also lists the date that the security information was last updated or added for the User
ID, and the User ID of the user who performed the maintenance.
How to Access
Access the User ID Maintenance screen in any one of the following ways:
•Type 2 to select User ID Maintenance from the Security Maintenance Menu and
press Enter.
•Type 4.1.2 in the Jump Code field of any screen and press Enter.
•Type S to select the desired User ID on the User ID Directory screen and press
PF5.
Screen Example
The following example illustrates the User ID Maintenance screen.
EDIM201 4.1.2_______ USER ID MAINTENANCE-1 XXX 06/01/2011
12:00:00
User ID.... XXXXX____ Password.. ___________ Division.. 01A Initials.. XXX
Last Name.. XXXXX_____________________ First.. XXXXXX________ MI.. X
Last Update Date..: 06/01/11 User..: XXX
Options Access Authority Level
Partner Maintenance Y (Y/N) 1 (1/2/3)
Standards Maintenance Y (Y/N) 1 (1/2/3)
Databank Maintenance Y (Y/N) 1 (1/2/3/4/5/6)
Mapping Integration Y (Y/N) 1 (1/2/3)
Administrative Maintenance Y (Y/N) 1 (1/2/3)
Security Maintenance Y (Y/N) 1 (1/2/3)
Message Maintenance Y (Y/N) 1 (1/2/3)
Configuration File Maintenance Y (Y/N) 1 (1/2/3)
Global Parameter Maintenance Y (Y/N) 1 (1/2/3)
Enter PF1=Help PF3=Exit PF4=Dir PF5=More Opts PF6=Nxt User
PF9=Add PF10=Updt PF11=Del

The Administration Subsystem User ID Maintenance Screen EDIM201
5 - 16 IBM Sterling Gentran:Basic for z/OS Release 6.6 User Guide
Function Key Descriptions
To display security maintenance details for another User ID, type the User ID over the ID currently
displayed, and press Enter. Sterling Gentran displays security information for the new User ID
requested.
Note: Standard function keys, such as PF1=Help, PF3=Exit,
PF7=Bwd, PF8=Fwd, PF12=Cancel, and
PF15=Logoff, as well as the Enter key, are defined in
Chapter 1.
PF4=Dir Branches to the User ID Directory screen. This screen lists all User IDs.
PF5=More Opts Displays Add-on product security options.
PF6=Nxt User Displays security information for the next consecutive User ID. The sort
sequence is alphabetic, then numeric.
PF9=Add To add a new User ID to the Security file, type the new User ID (typeover
displayed data, if necessary), name, security access and authority level
information for each Sterling Gentran:Basic subsystem, and press PF9. A
confirmation message is displayed to ensure the password was typed in
accurately. Retype the password, and press PF9 to confirm the add. Sterling
Gentran refreshes the screen and displays the newly added User ID, and a
message confirming the addition.
Note: If you access the User ID Maintenance screen directly
from the Security Maintenance Selection Menu, the field
is blank. To add a new user, type the new profile
information, and press PF9. If there is a profile currently
displayed and you would like to add a new profile, type
over the profile shown, and press PF9. The Last Update
Date and User field shows when this addition was made
and by whom.
PF10=Updt To update security information for a User ID that currently exists, type the
changed information over the existing security data, and press PF10. A
confirmation message is displayed if the password was changed. Retype the
password and press PF10 to confirm the update. Sterling Gentran refreshes
the screen and displays the updated security information for the User ID, and
a message confirming the update. The Last Update Date field displays the
current date.
PF11=Del To delete a User ID from the Security file, display the selected User ID, and
press PF11. Sterling Gentran displays a message prompting you to confirm by
pressing PF11 again, or cancel the deletion by pressing PF12.

User ID Maintenance Screen EDIM201 The Administration Subsystem
IBM Sterling Gentran:Basic for z/OS Release 6.6 User Guide 5 - 17
Field Descriptions
Note: Fields that are display-only contain the statement
(protected) next to the field name in the documentation.
Jump Code
A 10-position alphabetic or numeric field containing the jump code for this screen. A
screen’s jump code is displayed in the Jump Code field for that screen.
To jump to another screen, press Home, type the jump code of the screen to which you
want to jump and press Enter.
See Chapter 1, “Getting Started,” for further information on using jump codes.
User ID
An 8-position alphanumeric field used to define the user identification. The User ID is the
key that enables Sterling Gentran to recognize the user and identify which subsystems and
authority levels the user is permitted. The User ID is sometimes called the Logon ID.
To provide additional security, the User ID is encrypted when it is saved on the Security
file.
Password
An 8-position alphanumeric field used to define a user's password. Passwords require a
minimum of four and maximum of eight characters in length. The required length is an
installation option defined on the configuration file. The user can change their password
on the Sterling Gentran:Basic logon screen. Sterling Gentran will issue a confirmation
message after adding or updating a password.
To provide additional security, a password is encrypted after saving it on the Security file
and will not display on the screen when typed. For users with security Level 1, you control
the password display by setting the Security Password Suppress flag on System
Configuration Record 0 On-Line options.
See the topic “Configuration Maintenance Screen Part 2 On-Line Options- Record Type
0,” later in this chapter for more information.
Division
A 3-position alphanumeric field used to define a user-specific division code. The division
is used in conjunction with the partner profile. When a division is specified for a User ID,
that user may only access information for records having the same division code. The
System Administrator or EDI Coordinator should maintain a division of 000 to access all
trading partner records.
Any record that contains a division code of spaces is considered to be a corporate record,
and can be used by more than one division. All users can access these records.
The following matrix illustrates when you can and cannot access a particular object, based
on your division in your User ID. (An object refers to a trading partner, maps, or databank
records.) This matrix shows that if your division is defined as 000, then you can access any
object. If the object contains blanks, then any user can access that object. The 010 or 020

The Administration Subsystem User ID Maintenance Screen EDIM201
5 - 18 IBM Sterling Gentran:Basic for z/OS Release 6.6 User Guide
rows and columns below are merely given as examples, provided to illustrate that you can
access an object only if your division and the object’s division are the same.
Initials
A 3-position alphanumeric field used to define up to three characters for the user's initials.
The user’s initials are displayed at the top of each menu and screen when displayed, and
are used to identify which user performed the most recent maintenance on a particular
record. Currently, there is no system validation of other User IDs to determine if these
initials have been assigned to another user.
Last Name
A 30-position alphanumeric field used to define the user’s full surname.
First
A 15-position alphanumeric field used to define the user’s full given name.
MI
A 1-position alphabetic field used to define the initial (first letter) of the user's middle
name.
Last Update Date (protected)
Displays the last date that security file maintenance was performed for the specified User
ID. This field displays the date that the User ID was first added, or the date the User ID
was last updated. This date does not reflect the date for password changes (by the user via
the Sterling Gentran:Basic logon screen). Date format is MM/DD/YY.
User (protected)
Displays up to three letters or initials of the user who added, or last updated the security
information for the User ID currently displayed.
Options (protected)
Displays a list of all Sterling Gentran:Basic subsystems to enable restriction of each
subsystem individually.
Access (Y/N)
A 1-position alphabetic field used to designate user access rights to the various Sterling
Gentran:Basic subsystems (listed to the right of the Authority Level field). The Access
field is used in conjunction with the Authority Level field to build Sterling Gentran:Basic
subsystem security for each User ID. Access to the Databank feature is controlled through
Division (in User ID)
(blanks) 000 010 020 etc.
Division of Object
(blanks) Access Access Access Access Access
000 No access Access No access No access No access
010 No access Access Access No access No access
020 No access Access No access Access No access
etc. No access Access No access No access Access

User ID Maintenance Screen EDIM201 The Administration Subsystem
IBM Sterling Gentran:Basic for z/OS Release 6.6 User Guide 5 - 19
the use of the self-contained security system. Gentran allows you to define users with their
own privileges. The following general security rules apply for data access. These rules are
further restricted by the Databank Security Authority Levels described below.
• If a user has access to an EDI Transaction or Application Document level
directory record, the corresponding data can be viewed (subject to the authority
levels described below).
• At the EDI Interchange and Group level, a user is allowed to view the
corresponding EDI data if: all documents within the Interchange or Functional
Group have the same division (this must match the User IDs security division or
the directory record would not be displayed), or the User ID has a system
administrator security division (000). Any record that contains a division code of
spaces is considered to be a corporate record, and can be used by more than one
division. All users can access these records.
See the “Field Descriptions” section in this topic for more information on
Division access.
This may restrict users in a divisional structure or where document/transaction division is
based on document type. Users in this type of environment may be required to access the
EDI related information by switching from the Application Document Status to the EDI
Document Status. Following are valid values for all subsystems:
Y= Yes, grant the user access to this Sterling Gentran:Basic
subsystem. When you specify the Y value in this field, the field is
used in conjunction with the Authority Level field to build
Sterling Gentran:Basic subsystem security for each User ID.
N= No, do not grant the user access to this Sterling Gentran:Basic
subsystem. By entering the value N is this field, you deny the user
the capability to access the subsystem. The default value is N.
When specifying the N value, the default value for the Authority
Level field is 3, and the subsystem is not displayed as an option
on the Sterling Gentran Main Menu. This is commonly used
when restricting access to the security subsystem.
Caution: Typically, access to the Security Maintenance
subsystem is reserved for use by a System
Administrator/EDI coordinator. Access to this
subsystem at authority Level 1 enables you to see
the passwords assigned to each user. Other users
can view only their own password.
Authority Level
A 1-position numeric field used to set inquiry and update rights to the various Sterling
Gentran:Basic subsystems (listed immediately to the right of this field) that the specified
user might access. The Authority Level field is used in conjunction with the Access field
to build Sterling Gentran:Basic subsystem security for each User ID. To support the
required security for the Databank subsystem, the security access level allowed for the
databank is from 1 – 6. These levels of security identify the following areas as requiring
security: Directory Record Viewing, Directory Record Update Access, Data Viewing, and
Data Editing.

The Administration Subsystem User ID Maintenance Screen EDIM201
5 - 20 IBM Sterling Gentran:Basic for z/OS Release 6.6 User Guide
Valid values for Sterling Gentran:Basic, Sterling Gentran:Plus, Sterling
Gentran:Realtime, and Sterling Gentran:Control are:
1= Update rights granted, including the right to change the Update
Allowed field for any of the Sterling Gentran:Basic subsystems.
The Update Allowed field designates whether or not a user
having an authority Level 2 is locked from changing applications
such as Standards versions, transaction maps, the Application ID,
tables, and the partner profile. This is an unrestricted security
level.
Note: If you have authority Level 1, you can add and update
users. Sterling Gentran will display all passwords to you
on the User ID Maintenance screen.
Caution: To protect the integrity of applications, such as Standards
versions, transaction maps, the Application Data ID, tables,
and the partner profile, authority Level 1 can be reserved for
use by only the system administrator. You can also set the
Update Allowed flag to N (do not allow changes to these
locked applications) to prohibit system modifications after
establishing a file or parameter setup. Specifying either Y or
N in the Update Allowed flag provides the applicable
authority to users maintaining authority Level 2.
2= Limited update rights granted, may make additions throughout
Sterling Gentran:Basic, and changes and deletions to those
applications in Sterling Gentran:Basic subsystems having an
Update Allowed flag set to Y. If you have authority Level 2, you
can both add and update users.
Note: Sterling Gentran will display only your password on the
User ID Maintenance screen.
3= Display-only rights granted; no file maintenance is permitted.
The default value is 3. If you have authority Level 3, you cannot
add or update users. Your own password will display on the User
ID Maintenance screen, but other users’ passwords will not
display.
If the Access field has the Y value, you MUST type a value in this field. If the Access field
has the N value, this field value defaults to 3 (although it has no meaning because access
to that subsystem is completely restricted).
Note: Authority Level 3 for Sterling Gentran:Realtime prevents
access to any of the Realtime System Maintenance
screens.

User ID Maintenance Screen EDIM201 The Administration Subsystem
IBM Sterling Gentran:Basic for z/OS Release 6.6 User Guide 5 - 21
Valid Values for Databank Maintenance and Realtime Databank Maintenance are:
Note: Levels 1, 2, and 3 are the same as those of the base
Sterling Gentran:Basic System.
4= Limited update rights granted, including the right to change the
Update Allowed field for any of the Sterling Gentran:Basic
subsystems. The Update Allowed field designates whether or not
a user having an Authority Level 2 is locked from changing
applications, such as Standards versions, transaction maps, the
Application ID, tables, and the partner profile. View and update
rights for databank are not available. This is an unrestricted
security level.
5= Limited update rights granted; may make additions throughout
Sterling Gentran:Basic, and changes and deletions to those
applications in Sterling Gentran:Basic subsystems having an
Update Allowed flag set to Y. Viewing rights for databank are
available.
6= Display-only rights granted for system and databank; no file
maintenance (adding, updating, or deleting) is permitted. The
default value is 3.
Valid Values for Sterling Gentran:Viewpoint are:
1= This level has access to all System Option and Extended System
Management options, and can view/update all data in Exception
Management, Exception Inquiry, and Tracking Management.
2= View and update rights available in Exception Management,
Exception Inquiry, and Tracking Management. No access to System
Options or Extended System Management.
3= View and update rights available in Exception Inquiry and Tracking
Management.
4= Viewing rights available in Exception Inquiry and Tracking
Management with no update.
Security Set-up
Access to the Databank Maintenance feature is controlled through the use of the self-contained
security system. Sterling Gentran allows you to define users with their own privileges.
The following general security rules apply for data access. These rules are further restricted by the
Databank Security Access Levels described below.
• If a user has access to an EDI Transaction or Application Document level
directory record, the corresponding data can be viewed (subject to the access
levels).

The Administration Subsystem User ID Maintenance Screen EDIM201
5 - 22 IBM Sterling Gentran:Basic for z/OS Release 6.6 User Guide
• At the EDI Interchange and Group level, a user is allowed to view the
corresponding EDI data if:
• all documents within the Interchange or Functional Group have the same
division (this must match the User IDs security division or the directory
record would not be displayed).
OR
• the User ID has a system administrator security division (000).
See the “Field Descriptions” section in this topic for more information on
Division access.
This may restrict users in a divisional structure or where document/transaction
division is based on document type. Users in this type of environment may be
required to access the EDI related information by switching from the Application
Document Status to the EDI Document Status.
To support the required security for the Databank subsystem, the security access levels allowed for
the databank are from 1 – 6. These levels of security identify the following areas as requiring
security:
• Directory Record Viewing
• Directory Record Update Access
• Data Viewing
• Data Editing
The following table illustrates the access combinations that are supported and the access levels
which are required for each combination.
Required
Access Code Directory Data
View Update View Update
1 YYYY
2 YNYY
3 YYYN
4 YYNN
5 YNYN
6 YNNN

User ID Maintenance Screen – Add On Products EDIM202 The Administration Subsystem
IBM Sterling Gentran:Basic for z/OS Release 6.6 User Guide 5 - 23
User ID Maintenance Screen – Add On Products EDIM202
Purpose
The User ID Maintenance-2 (EDIM202) screen allows you to update security flags for Sterling
Gentran:Plus, Sterling Gentran:Control, Sterling Gentran:Realtime, Sterling Gentran:Realtime
Databank Maintenance, and Sterling Gentran:Viewpoint.
How to Access
Access the User ID Maintenance-2 screen from User ID Maintenance-1 (EDIM201) screen by
pressing PF5.
Note: No jump code is associated with this screen.
Screen Example
The following example illustrates the User ID Maintenance screen.
Function Key Descriptions
Note: Standard function keys, such as PF1=Help, PF3=Exit,
PF7=Bwd, PF8=Fwd, PF12=Cancel, and
PF15=Logoff, as well as the Enter key, are defined in
Chapter 1.
PF4=Prev Returns to the User ID Maintenance – 1 screen (EDIM201).
PF10=Updt Applies the updates to security record.
EDIM202 __________ USER ID MAINTENANCE-2 XXX 06/01/2011
12:00:00
User Id.....
Last Update Date..: User..:
Options Access Authority Level
Gentran:Plus _ (Y/N) _ (1/2/3)
Gentran:Control _ (Y/N) _ (1/2/3)
Gentran:Realtime _ (Y/N) _ (1/2/3)
Realtime Databank Maintenance _ (Y/N) _ (1/2/3/4/5/6)
Gentran:Viewpoint _ (Y/N) _ (1/2/3/4)
Recipient __________ (optional)
Enter PF1=Help PF3=Exit PF4=Prev
PF10=Updt

The Administration Subsystem User ID Maintenance Screen – Add On Products EDIM202
5 - 24 IBM Sterling Gentran:Basic for z/OS Release 6.6 User Guide
Field Descriptions
Note: Fields that are display-only contain the statement
(protected) next to the field name in the documentation.
Jump Code
A 10-position alphabetic or numeric field containing the jump code for this screen. A
screen’s jump code is displayed in the Jump Code field for that screen.
To jump to another screen, press Home and type the jump code of the screen to which you
want to jump, press Enter.
See Chapter 1, “Getting Started,” for further information on using jump codes.
User ID (protected)
An 8-position alphanumeric field used to define the user identification. The User ID is the
key that enables Sterling Gentran to recognize the user and identify which subsystems and
authority levels the user is permitted access. The User ID is sometimes called the Logon
ID.
Last Update Date (protected)
Displays the last date that security file maintenance was performed for the User ID.
User (protected)
Displays up to three letters or initials of the user who added, or last updated the security
information for the User ID currently displayed.
Access
A 1-position alphabetic field used to designate user access rights to the various Sterling
Gentran:Basic subsystems.Valid values are:
Y= Yes, grant the user access to this Sterling Gentran:Basic
subsystem.
N= No, do not grant the user access to this Sterling Gentran:Basic
subsystem.
See the previous topic, “User ID Maintenance Screen,” for a more detailed explanation of
Access usage.
Authority Level
A 1-position numeric field used to set inquiry and update rights to the various Sterling
Gentran:Basic subsystems that the specified user may access.
See the previous topic, “User ID Maintenance Screen,” for a more detailed explanation of
Access usage.
Recipient (optional)
A 10-position field used to limit the access of the Sterling Gentran:Viewpoint Exception
Inquiry subsystem to the specified recipient ID. If not specified, all recipient IDs will have
access.

Message Maintenance Menu EDIM211 The Administration Subsystem
IBM Sterling Gentran:Basic for z/OS Release 6.6 User Guide 5 - 25
Message Maintenance Menu EDIM211
Purpose
The Message Maintenance Menu (EDIM211) contains three menu options that you can use to
perform error message file maintenance.
How to Access
Access the Message Maintenance Menu in either of these two ways:
• From the Administrative Main Menu, type 2 to select Message Maintenance
Menu and press Enter.
•Type 4.2 in the Jump Code field of any screen and press Enter.
Menu Example
The following example illustrates the Message Maintenance Menu.
Function Key Descriptions
Note: Standard function keys, such as PF1=Help, PF3=Exit,
PF7=Bwd, PF8=Fwd, PF12=Cancel, and
PF15=Logoff, as well as the Enter key, are defined in
Chapter 1.
EDIM211 4.2_______ MESSAGE MAINTENANCE MENU XXX 06/01/2011
12:00:00
Type the number of your selection below and press ENTER, or
press the PF3 key to Exit.
_ 1. Message Directory
2. Message Maintenance
3. Error Rejection Maintenance
Enter PF1=Help PF3=Exit
PF15=Logoff

The Administration Subsystem Message Maintenance Menu EDIM211
5 - 26 IBM Sterling Gentran:Basic for z/OS Release 6.6 User Guide
Menu Options
Field Descriptions
Jump Code
A 10-position alphabetic or numeric field containing the jump code for this screen. A
screen’s jump code is displayed in the Jump Code field for that screen.
To jump to another screen, press Home and type the jump code of the screen to which you
want to jump. Then, press Enter.
See Chapter 1, “Getting Started,” for further information on using jump codes.
Selection
This field is used to make a menu selection. Type a valid value (1, 2, or 3) and press
Enter to perform the selected function.
Menu Option Description
1 Message
Directory
Lists all currently defined error message records.
2 Message
Maintenance
Enables you to display and modify error message
definitions.
3 Error Rejection
Maintenance
Enables you to display and modify error rejection settings
on error message records.

Message Directory EDIM212 The Administration Subsystem
IBM Sterling Gentran:Basic for z/OS Release 6.6 User Guide 5 - 27
Message Directory EDIM212
Purpose
The Message Directory (EDIM212) displays a list of error messages. Messages display
sequentially, starting with the first message on file. This screen enables you to search for records
by providing scrolling ability and the ability to specify searching criteria. You can narrow the
scope of records displayed by specifying a record type, error type, and/or direction.
How to Access
Access the Message Directory in either of these two ways:
• From the Message Maintenance Menu, type 1 to select Message Directory and
press Enter.
•Type 4.2.1 in the Jump Code field of any screen and press Enter.
Screen Example
The following example illustrates the Message Directory screen.
Select
EDIM212 4.2.1_____ MESSAGE DIRECTORY XXX 06/01/2011
12:00:00
Starting Message Number....: 00000
Language Code..............: EN_
Record Type................: _
Error Type.................: _
Direction..................: _
A Message Rec Sev T E X T
Number Ty
_ 00000 G I *---- GENTRAN:BASIC VERSION 6.6 06/01/2011 -
_ 00001 G I VERSION CHANGED WHILE READING TRANSACTION RECORDS.
_ 00002 G I INDICATED INVALID KEY ENCOUNTERED WHILE REWRITING VE
_ 00003 G I TRANSACTION RECORDS MISSING FOR THIS VERSION.
_ 00004 G I SEGMENT RECORDS MISSING FOR THIS VERSION.
_ 00005 G I ELEMENT ACTIVITY RECORDS MISSING FOR THIS VERSION -
_ 00006 G I SEGMENT ELEMENT RECORDS MISSING FOR THIS VERSION.
_ 00007 G I ELEMENT DICTIONARY RECORDS MISSING FOR THIS VERSION.
_ 00008 G I LENGTHEN DICTIONARY TABLE - PROGRAM PROBLEM - CONTAC
TO SELECT, TYPE "S" BESIDE THE MESSAGE # AND PRESS THE PF5 KEY
Enter PF1=Help PF3=Exit PF5=Maint
PF7=Bwd PF8=Fwd

The Administration Subsystem Message Directory EDIM212
5 - 28 IBM Sterling Gentran:Basic for z/OS Release 6.6 User Guide
Screen Actions
Function Key Descriptions
Note: Standard function keys, such as PF1=Help, PF3=Exit,
PF7=Bwd, PF8=Fwd, PF12=Cancel, and
PF15=Logoff, as well as the Enter key, are defined in
Chapter 1.
PF5=Maint Pass control to the (EDIM213) Message Maintenance screen with key
information for item selected by Action Code.
Field Descriptions
Note: Fields that are display-only contain the statement
(protected) next to the field name in the documentation.
Jump Code
A 10-position alphabetic or numeric field containing the jump code for this screen. A
screen’s jump code is displayed in the Jump Code field for that screen.
To jump to another screen, press Home and type the jump code of the screen to which you
want to jump. Then, press Enter.
See Chapter 1, “Getting Started,” for further information on using jump codes.
Starting Message Number
A 5-position numeric field used to specify a message to locate from the list of records.
Language Code
A 2-position alphabetic field used to limit the display of records. This field enables you to
specify the language for the error message. Currently, EN (English) is the only value
available.
Record Type
A 1-position alphabetic field used to limit the display of records. This field enables you to
specify the record type for the error message. Valid values are:
G = Sterling Gentran
U =User
To perform
this action ...
Associated
with this screen
action ...
Do this ...
View the Message
Maintenance
Select To select a Message to view or
maintain, type S next to the
Message Number you want to view
on the Message Directory screen,
and then press PF5.

Message Directory EDIM212 The Administration Subsystem
IBM Sterling Gentran:Basic for z/OS Release 6.6 User Guide 5 - 29
Error Type
A 1-position alphabetic field used to limit the display of records. This field enables you to
specify the Sterling Gentran:Basic process, subsystem, or add-on product that uses this
error message. Valid values are:
D= Databank
E = Editor
G = General
M =Mapping
P= Sterling Gentran:Plus
S = Sterling Gentran:Structure
V = Sterling Gentran:Viewpoint
Direction
A 1-position alphabetic field used to limit the display of records. This field enables you to
specify the process direction for which the error message is valid. Valid values are:
B = message is used in both inbound and outbound processes
I = message is used in inbound processes only
O = message is used in outbound processes only
space = message is not used in either inbound or outbound process
A (Action Code)
A 1-position alphabetic field used to select an error message. Type S next to the selected
Message Number, then press the PF5 key to display the Message Maintenance screen.
Message Number (protected)
Displays the error message number.
Rec Ty (protected)
Displays the Record Type. This is used to identify owner of the errors, Sterling Gentran or
User.
Sev (protected)
Displays the severity level assigned to the error message to help you identify critical errors
versus warnings. Valid values are:
I= Informational message
W = Warning only
E = Error
S = Severe error
F = Fatal error
T = Trace (program)
Z = Initialize (file)
Text (protected)
Provides a description of the error. This is the text that is printed on error reports when
error is encountered.

The Administration Subsystem Message Maintenance Screen EDIM213
5 - 30 IBM Sterling Gentran:Basic for z/OS Release 6.6 User Guide
Message Maintenance Screen EDIM213
Purpose
The Message Maintenance (EDIM213) screen provides the ability to display and update error
messages. If you access this screen from the Message Directory, the selected record displays. If
you access this screen from the Message Maintenance Menu, you can specify the message to
display by entering a message number, record type, and language code.
How to Access
Access the Message Maintenance screen using any one of the following methods:
• From the Message Maintenance Menu, type 2 to select Message Maintenance and
press Enter.
•Type 4.2.2 in the Jump Code field of any screen and press Enter.
•Type S to select the desired message number from the Message Directory screen
and press PF5.
Screen Example
The following example illustrates the Message Maintenance screen.
EDIM213 4.2.2_____ MESSAGE MAINTENANCE XXX 06/01/2011
12:00:00
Message Number ..: 00001
Record Type .....: G
Language Code ...: EN_ Error Type ......: G (E/D/G/M/P/S/V)
Return Code 1 ...: 00 Direction .......: _ (I/O/B/Space)
Return Code 2 ...: 00 Severity ........: I (I/W/E/S/F/T/Z)
Print Flag ......: Y (Y/N)
Print User Area .: N (Y/N)
Rejection - In ..: _ (A/D/P/space)
Rejection - Out .: _ (A/D/P/space)
Text Part 1 .....: VERSION_CHANGED_WHILE_READING_TRANSACTION_RECORDS.________
Text Part 2 .....: __________________________________________________________
User Area .......: __________________________________________________________
Note Codes ......: Int Grp Trn Seg Elem Last Update Date: 00/00/00
ASCX12 Last Update Time: 00:00:00
CONTRL Last Update User: SCI
Enter PF1=Help PF3=Exit PF4=Dir PF6=Next Msg
PF9=Add PF10=Updt PF11=Del

Message Maintenance Screen EDIM213 The Administration Subsystem
IBM Sterling Gentran:Basic for z/OS Release 6.6 User Guide 5 - 31
Function Key Descriptions
Note: Standard function keys, such as PF1=Help, PF3=Exit,
PF7=Bwd, PF8=Fwd, PF12=Cancel, and
PF15=Logoff, as well as the Enter key, are defined in
Chapter 1.
PF4=Dir Accesses the Message Directory (EDIM212).
PF6=Next Msg Displays the next error message.
PF9=Add Adds a user error message. After typing the appropriate information for a new
record, press PF9 to add the data to the system.
Note: Sterling Gentran error messages cannot be added.
PF10=Updt Updates the error message. To update an error message, type the new
information over the existing message data and press PF10.
PF11=Del Deletes the error message. To delete an error message, display the message
you want to delete, and press PF11. The system prompts you to confirm
(press PF11 again) or cancel (press PF12).
Field Descriptions
Jump Code
A 10-position alphabetic or numeric field containing the jump code for this screen. A
screen’s jump code is displayed in the Jump Code field for that screen.
To jump to another screen, press Home and type the jump code of the screen to which you
want to jump. Then, press Enter.
See Chapter 1, “Getting Started,” for further information on using jump codes.
Message Number (required)
The 5-position number to identify the error message.
Record Type (required)
A 1-position alphabetic field containing the record type to identify the owner of the error
message. Valid values are:
G = Sterling Gentran
U =User
Language Code (required)
A 3-position alphabetic field to identify the language that was used to enter ‘Text,’ based
on EDIFACT #3453 Language Code (ISO639-1988). Currently, EN (English) is the only
value available.

The Administration Subsystem Message Maintenance Screen EDIM213
5 - 32 IBM Sterling Gentran:Basic for z/OS Release 6.6 User Guide
Error Type
Displays the error type to identify the Sterling Gentran process, subsystem, or Add-on
product that uses this error message. This field cannot be modified for Sterling Gentran
messages. Valid values are:
D= Databank
E = Editor
G = General
M =Mapping
P= Sterling Gentran:Plus
S = Sterling Gentran:Structure
V = Sterling Gentran:Viewpoint
Return Code 1
A 2-position numeric value to be passed to the operating system when this error occurs to
control processing. Used in conjunction with Direction = I or blank (inbound or not used).
Note: A Return Code value greater than 15 is treated as a fatal
error.
Direction
Displays the direction to identify the process direction for which the error message is
valid. This field cannot be modified for Sterling Gentran messages. Valid values are:
B = message is used in both inbound and outbound processes
I = message is used in inbound processes only
O = message is used in outbound processes only
space = message is not used in either inbound or outbound process
Return Code 2
A 2-position numeric value to be passed to the operating system when this error occurs
during the outbound process to control processing. Used in conjunction with Direction =
O (outbound).
Note: A Return Code value greater than 15 is treated as a fatal
error.
Severity
Used to help identify the level of severity, such as critical errors or warnings to aid in
return code setting. Valid values are:
I= Informational message
W = Warning only
E = Error
S = Severe error
F = Fatal error
T = Trace (program)
Z = Initialize (file)

Message Maintenance Screen EDIM213 The Administration Subsystem
IBM Sterling Gentran:Basic for z/OS Release 6.6 User Guide 5 - 33
Print Flag
A 1-position field that enables you to indicate whether the error message is printed on the
error report. Valid values are:
Y= Yes, print this message on report if error occurs. This is the
default value.
N= Do not print this message except when using detail reporting.
Print User Area
A 1-position field that enables you to indicate whether the User Area is printed on the
error report along with the error message. Valid values are
Y= Yes, print user area after error message text. This is the default
value.
N= Do not print user area on error reports
Rejection – In
A 1-position field to control error rejection processing in the compliance Editor when this
error is encountered inbound. Valid values are:
A = Always reject for all partners
P = Read the partner profile to determine rejection
D = read global partner record to determine rejection
space = Do not reject on the error message
Rejection – Out
A 1-position field to control error rejection processing in the compliance Editor when this
error is encountered outbound. Valid values are:
A = Always reject for all partners
P = Read the partner profile to determine rejection
D = read global partner record to determine rejection
space = Do not reject on the error message
Text Part 1
Contains information for the error – first 58 characters
Text Part 2
Contains information for the error – second 58 characters
User Area
A 58-position field to allow the user to store additional information. This field could be
used to provide instructions to respond to the error message. This field is printed on the
error report if Print User Area = ‘Y.’
Note Codes – ASCX12 (protected)
A 3-byte numeric values used during acknowledgment generation for reporting
compliance errors. Interchange, Group, Transaction, Segment, and Element note codes are
displayed. These values are used in the 997 acknowledgment that can be optionally
generated in the inbound process for ANSI transactions.

The Administration Subsystem Message Maintenance Screen EDIM213
5 - 34 IBM Sterling Gentran:Basic for z/OS Release 6.6 User Guide
Note Codes – CONTRL (protected)
A 3-byte numeric values used during acknowledgment generation for reporting
compliance errors. Interchange, Group, Transaction, Segment, and Element note codes are
displayed. These values are used in the CONTRL acknowledgment that can be optionally
generated in the inbound process for EDIFACT messages.
Last Update Date (protected)
Displays the date that this record was last updated.
Last Update Time (protected)
Displays the time that this record was last updated.
Last Update User (protected)
Displays the initials for the user that last updated this record.

Error Rejection Maintenance Screen EDIM214 The Administration Subsystem
IBM Sterling Gentran:Basic for z/OS Release 6.6 User Guide 5 - 35
Error Rejection Maintenance Screen EDIM214
Purpose
The Error Rejection Maintenance (EDIM214) screen displays only compliance messages that are
available for error rejection. Messages on this screen display sequentially, starting with the first
compliance message on file. You can limit the display to only display inbound or outbound
messages. Parameters, for both inbound and outbound, are available on this screen to enable you to
specify error rejection requirements.
Note: To view a complete list of messages, access the Message
Directory.
How to Access
Access the Error Rejection Maintenance screen in either of these two ways:
• From the Message Maintenance Menu type 3 to select Error Rejection
Maintenance and press Enter.
•Type 4.2.3 in the Jump Code field of any screen and press Enter.
Screen Example
The following example illustrates the Error Rejection Maintenance screen.
Update
EDIM214 4.2.3_____ ERROR REJECTION MAINTENANCE XXX 06/01/2011
12:00:00
Direction..................: _ (I/O/B)
Starting Message Number....: _____
A Message Dir Rej Rej T E X T
Number In Out
_ 00012 B _ _ INPUT TRANSACTION FILE EMPTY - PROGRAM TERMINATED.
_ 00020 O _ P FOUND INDICATED SEGMENT ID. EXPECTING TRANSMISSION H
_ 00021 B _ _ DATA ELEMENT SEPARATOR MISSING. TRANSMISSION OR EL
_ 00022 B _ _ SEGMENT TERMINATOR MISSING. TRANSMISSION OR SEGMENT
_ 00023 B _ _ ICS SUBMIT DATE ERROR.
_ 00024 B _ _ ICS SUBMIT TIME ERROR.
_ 00025 B _ _ ICS INTERCHANGE CONTROL NUMBER NOT NUMERIC.
_ 00026 B _ _ ICS CONTROL STANDARDS IDENTIFIER NOT IN ACCEPTABLE C
_ 00032 B _ _ MONTH GREATER THAN 12 OR LESS THAN 1 IN DATE INPUT.
_ 00033 B P P DATE FIELD NOT NUMERIC.
_ 00034 B _ _ DAY GREATER THAN 31 OR LESS THAN 1 IN DATE INPUT.
_ 00035 B _ _ MONTH INDICATED DOES NOT HAVE 31 DAYS.
TO UPDATE, TYPE "U" BESIDE THE MESSAGE # AND PRESS THE ENTER KEY
Enter PF1=Help PF3=Exit
PF7=Bwd PF8=Fwd

The Administration Subsystem Error Rejection Maintenance Screen EDIM214
5 - 36 IBM Sterling Gentran:Basic for z/OS Release 6.6 User Guide
Screen Actions
Function Key Descriptions
Note: Standard function keys, such as PF1=Help, PF3=Exit,
PF7=Bwd, PF8=Fwd, PF12=Cancel, and
PF15=Logoff, as well as the Enter key, are defined in
Chapter 1.
Field Descriptions
Jump Code
A 10-position alphabetic or numeric field containing the jump code for this screen. A
screen’s jump code is displayed in the Jump Code field for that screen.
To jump to another screen, press Home and type the jump code of the screen to which you
want to jump. Then, press Enter.
See Chapter 1, “Getting Started,” for further information on using jump codes.
Direction
A 1-position alphabetic field to restrict the error message displayed on screen. Valid
values are:
B = message is used in both inbound and outbound processes
I = message is used in inbound processes only
O = message is used in outbound processes only
Starting Message Number
A 5-position numeric field that specifies the starting point for viewing error messages.
Message Number (protected)
Displays the error message number.
A (Action Code)
A 1-position alphabetic field used to update rejection fields on the Error Message file.
After changes are entered, type U next to the error number, and press Enter to apply the
changes.
To perform
this action ...
Associated
with this screen
action ...
Do this ...
Change error rejection flags for
error message
Update Type U in the A field next to the
error message for which you
want to change, change the
error rejection flags, and then
press Enter.

Error Rejection Maintenance Screen EDIM214 The Administration Subsystem
IBM Sterling Gentran:Basic for z/OS Release 6.6 User Guide 5 - 37
Dir (protected)
Displays the direction to identify the process direction for which the error message is
valid. Valid values are:
B = message is used in both inbound and outbound processes
I = message is used in inbound processes only
O = message is used in outbound processes only
space = message is not used in either inbound or outbound process
Rej In
A 1-position field to control error rejection processing in the compliance Editor when this
error is encountered inbound. Valid values are:
A = always reject for all partners
D = read global partner record to determine rejection
P= read specific partner record to determine rejection
space = do not reject on the error message
Rej Out
A 1-position field to control error rejection processing in the compliance Editor when this
error is encountered outbound. Valid values are:
A = always reject for all partners
D = read global partner record to determine rejection
P= read specific partner record to determine rejection
space = do not reject on the error message
Note: A value of spaces will be changed to either D or P when
an error rejection record is entered on the Error Rejection
screen. The D value results when error rejection is added
to the default Partner ID, while error rejection on a
Partner ID will produce a P value.
See the topic “Error Rejection Screen” in Chapter 2, “The
Partner Subsystem,” for more information.
Text (protected)
Displays information about the error – first 58 characters only.

The Administration Subsystem Configuration Directory EDIM230
5 - 38 IBM Sterling Gentran:Basic for z/OS Release 6.6 User Guide
Configuration Directory EDIM230
Purpose
The Configuration Directory (EDIM230) lists the records available in the Configuration file.
How to Access
Access the Configuration Directory screen in either of these two ways:
• From the Administrative Main Menu, type 3 to select Configuration Directory
and press Enter.
•Type 4.3 in the Jump Code field of any screen and press Enter.
Screen Example
The following example illustrates the Configuration Directory screen.
Select
EDIM230 4.3_______ CONFIGURATION DIRECTORY XXX 06/01/2011
12:00:00
A Record Type Description
_ T Clear Key Processing Options
_ 0 On-Line Processing Options
_ 1 Additional On-Line Processing Options
_ 2 Databank Processing Options
_
_
_
_
_
_
_
_
TO SELECT, TYPE AN "S" BESIDE CONFIG RECORD TYPE
Enter PF1=Help PF3=Exit PF5=Id Maint
PF7=Bwd PF8=Fwd

Configuration Directory EDIM230 The Administration Subsystem
IBM Sterling Gentran:Basic for z/OS Release 6.6 User Guide 5 - 39
Screen Actions
Function Key Descriptions
Note: Standard function keys, such as PF1=Help, PF3=Exit,
PF7=Bwd, PF8=Fwd, PF12=Cancel, and
PF15=Logoff, as well as the Enter key, are defined in
Chapter 1.
PF5=ID Maint Pass control to the Configuration Maintenance (EDIM231) screen with key
information for the item selected by Action Code.
Field Descriptions
Jump Code
A 10-position alphabetic or numeric field containing the jump code for this screen. A
screen’s jump code is displayed in the Jump Code field for that screen.
To jump to another screen, press Home and type the jump code of the screen to which you
want to jump. Then, press Enter.
See Chapter 1, “Getting Started,” for further information on using jump codes.
A (Action Code)
A 1-position alphabetic field used to select a config record. Type S next to the selected
config record, then press the PF5 key to display the Configuration Maintenance screen.
Record Type (protected)
A 10-position alphabetic field that displays the record type for the configuration file.
Description (protected)
A 61-position alphabetic field that displays information about the configuration record.
To perform
this action ...
Associated
with this screen
action ...
Do this ...
View the Configuration
Maintenance screen for a config
record selected on the
Configuration Directory screen
Select To select a Configuration
record to view or maintain,
type S next to the
Configuration record you want
to view on the Configuration
Directory screen, and then
press PF5.

The Administration Subsystem Configuration Maintenance Screen EDIM231
5 - 40 IBM Sterling Gentran:Basic for z/OS Release 6.6 User Guide
Configuration Maintenance Screen EDIM231
Part 1 / On-Line Options – Record Type 0
Purpose
The Configuration Maintenance (EDIM231) screen is the first panel in a series of three panels for
the on-line options, type 0 configuration record. On this screen, you can set and update
configuration options to meet your requirements.
How to Access
Access the Configuration Maintenance screen from the Configuration Directory (EDIM230) by
typing S in the A (Action Code) field to select the appropriate configuration record and pressing
PF5.
Note: No jump code is associated with this screen.
Screen Example
The following example illustrates the Configuration Maintenance Record Type 0 screen (panel 1
of 3).
Function Key Descriptions
Note: Standard function keys, such as PF1=Help, PF3=Exit,
PF7=Bwd, PF8=Fwd, PF12=Cancel, and
PF15=Logoff, as well as the Enter key, are defined in
Chapter 1.
PF4=Dir Displays the Configuration Directory screen.
EDIM231 __________ CONFIGURATION MAINTENANCE XXX 06/01/2011
12:00:00
On-Line Options - Record Type 0 Panel 1 of 3
Program Image..................: EDI_______ Any 3 Digits/Characters
Security Password Min Length...: 04________ Valid Values - 01 To 08
Security Password Suppress.....: Y_________ Y=Yes N=No
Security Exit Program..........: __________
User Jump Code Table...........: EDIJUMP___
Jump Code Display Switch.......: 1_________ 1=Numeric 2=Alphabetic
Save Last Key Used.............: 0_________ 0=Saved 1=Not Saved
Disable Synchpoint.(VSE).......: 0_________ 0=No 1=Yes
Year 2000 Value................: 50________ DEFAULT = 50
Language Code..................: EN________ Default = EN
Log Max Search.................: 3000______ 1 - 4 digits
Last Update Date: 00/00/00 Time: 00:00:00 User: SCI
Enter PF1=Help PF3=Exit PF4=Dir PF5=More Opts PF6=Nxt Cnfg
PF10=Updt

Configuration Maintenance Screen EDIM231 The Administration Subsystem
IBM Sterling Gentran:Basic for z/OS Release 6.6 User Guide 5 - 41
PF5=More Opts Displays the Configuration Maintenance screen – 2.
PF6=Nxt Cnfg Displays the next record in the Configuration file.
PF10=Updt To update record the configuration Record that currently exists, type the new
information over the existing configuration data, and press PF10.
Field Descriptions
Jump Code
A 10-position alphabetic or numeric field containing the jump code for this screen. A
screen’s jump code is displayed in the Jump Code field for that screen.
To jump to another screen, press Home and type the jump code of the screen to which you
want to jump. Then, press Enter.
See Chapter 1, “Getting Started,” for further information on using jump codes.
Program Image
A 3-byte alphanumeric field that contains the program image identification used to
implement the multiple program image feature of Sterling Gentran:Basic. This feature
enables you to specify alternate three characters that identify online programs to Sterling
Gentran. Use this feature if your installation requirement is for online programs to begin
with specific characters, or if you need to install two unique versions of the online system
(e.g., one test and one production) in the CICS region.
Security Password Min Length
A 2-byte numeric field that identifies the minimum length to which a password to the
Sterling Gentran:Basic system can be set. The default value is 04.
Security Password Suppress
A 1-byte alphanumeric flag that indicates whether to hide the user password on the
Security Maintenance (EDIM201) screen for users with security authorization of Level 1.
Valid values are:
Y= Suppress the display of the password on the screen
N= Do not suppress the display of the password on the screen
Security Exit Program
An 8-byte alphanumeric field that identifies a user-written exit program that bypasses the
Sterling Gentran:Basic signon screen. This exit should provide the signon ID from an
external security system.
For more information about how to use Security Exit programs, see “Using the User
Security Facility” in Chapter 7, “System Features: Tips and Techniques,” in this guide.
Note: A sample program (EDIXSEC) is present in the
UTILITY.SOURCE library delivered with the product.
User Jump Code Table
An 8-byte alphanumeric field that identifies a user-defined jump codes table.

The Administration Subsystem Configuration Maintenance Screen EDIM231
5 - 42 IBM Sterling Gentran:Basic for z/OS Release 6.6 User Guide
Jump Code Display Switch
A 1-byte alphanumeric field that configures Sterling Gentran to display either the numeric
or alphabetic values for the jump codes in the upper left corner of most Sterling Gentran
screens. Valid values are the following:
space = Display numeric jump codes
1= Display numeric jump codes
2= Display alphabetic jump codes
Save Last Key Used
A 1-byte alphanumeric flag that enables you to indicate if ‘key’ information is to be saved
when navigating through the online system. Valid values are:
0= Saves key information. When jumping out and back to a screen
you can return to the previously displayed record. This is the
default value.
1= Does not save key information. Screens do not return to the
previously displayed record.
Disable Synchpoint (VSE only)
A 1-byte flag that enables you to activate the Synchpoint Rollback feature of CICS. Valid
values are:
1= Synchpoint Rollback is active
0= Synchpoint Rollback is not active
Year 2000 Value
A 2-byte numeric field used to specify the cut-off year to be used when converting 2-digit
year (YY) values into 4-digit values (YYYY). Any 2-digit year that is less than or equal to
this value is assigned YY=20. Otherwise, the conversion date is set to YY=19.
Example
With a Year 2000 value of 50, the input date of 07/01/99 is converted to 07/01/1999
because 99 is greater than 50. An input date of 07/01/05 is converted to 07/01/2005
because 5 is less than 50.
Language Code
A 2-byte alphabetic field that contains the language code to indicate the language used in
user text fields.This field contains values based on the EDIFACT element #3453
Language Code from ISO639-1988. Currently, the value EN (English) is the only
language supported.
Log Max Search
A 1 – 4 position numeric field that limits the number of records that will be read to satisfy
the search criteria for online displays.
Last Update Date (protected)
Displays the date that this record was last updated.
Time (protected)
Displays the time this record was last updated.
User (protected)
Displays the initials of the user who last updated this record.

Configuration Maintenance Screen EDIM231 The Administration Subsystem
IBM Sterling Gentran:Basic for z/OS Release 6.6 User Guide 5 - 43
Configuration Maintenance Screen EDIM231
Part 2 / On-Line Options – Record Type 0
Purpose
The Configuration Maintenance (EDIM231) screen is the second panel in a series of three panels
for the on-line options, type 0 configuration record. On this screen, you can set and update
configuration options to meet your requirements.
How to Access
Access this screen by pressing PF5 from Configuration Maintenance screen – 1.
Note: No jump code is associated with this screen.
Screen Example
The following example illustrates the Configuration Maintenance Record Type 0 screen
(panel 2 of 3).
Function Key Descriptions
Note: Standard function keys, such as PF1=Help, PF3=Exit,
PF7=Bwd, PF8=Fwd, PF12=Cancel, and
PF15=Logoff, as well as the Enter key, are defined in
Chapter 1.
PF4=Prev Displays the Configuration Maintenance screen – 1.
EDIM231 __________ CONFIGURATION MAINTENANCE XXX 06/01/2011
12:00:00
On-Line Options - RECORD TYPE 0 PANEL 2 OF 3
Interchange Version............: N_________ N=No Y=Yes
Group Version..................: N_________ N=No Y=Yes
Transaction Version............: N_________ N=No Y=Yes
Trading Profile Mode...........: P_________ P=PART/QUAL R=RELATION M=MIX
Multiple Envelope Enabled......: N_________ N=No Y=Yes
Concurrency Enabled............: N_________ N=No Y=Yes
CICS Applid for Concurrency....: __________
Message Center Enabled.........: N_________ N=No Y=Yes
Message Center Cutoff Limit....: 001000____ 6 digits
Last Update Date: 00/00/00 Time: 00:00:00 User: SCI
Enter PF1=Help PF3=Exit PF4=Prev PF5=More Opts PF6=Nxt Cnfg
PF10=Updt

The Administration Subsystem Configuration Maintenance Screen EDIM231
5 - 44 IBM Sterling Gentran:Basic for z/OS Release 6.6 User Guide
PF5=More OptionsDisplays the Configuration Maintenance screen – 3.
PF6=Nxt Cnfg Displays the next sequential record in the Configuration file.
PF10=Updt To update the configuration record, type the new information over the existing
configuration data, and press PF10.
Field Descriptions
Jump Code
A 10-position alphabetic or numeric field containing the jump code for this screen. A
screen’s jump code is displayed in the Jump Code field for that screen.
To jump to another screen, press Home and type the jump code of the screen to which you
want to jump. Then, press Enter.
See Chapter 1, “Getting Started,” for further information on using jump codes.
Interchange Version (Outbound Only)
A 1-byte alphabetic field that enables you to indicate whether to use version to read
partner records. Version is part of the partner key for interchange records. Valid values are:
N= Use spaces in place of version for reading partner interchange
records.
Y= Use version for reading interchange records.
Group Version
A 1-byte alphabetic field that indicates whether to use the Version as part of the partner
key for group records. Valid Values are:
N= Do not use the Version as part of key for reading partner group
records.
Y= Use the Version as part of key for reading partner group records.
Note: A ‘Y’ activates the following three global parameters:
GROUP VERSION
GROUP VERSION ERROR REJECTION
GROUP VERSION SPLIT
See Appendix A in the IBM® Sterling Gentran:Basic® for z/OS®
Release 6.6 Technical Reference Guide for additional details on global
parameters.
Transaction Version
A 1-byte alphabetic field that indicates whether to use the Version as part of the partner
key for transaction records. Valid Values are:
N= Do not use the Version as part of key for reading partner
transaction records.
Y= Use the Version as part of key for reading partner transaction
records.

Configuration Maintenance Screen EDIM231 The Administration Subsystem
IBM Sterling Gentran:Basic for z/OS Release 6.6 User Guide 5 - 45
Note: A ‘Y’ activates the following three global parameters:
TRANSACTION VERSION
TRANSACTION VERSION ERROR REJECTION
TRANSACTION VERSION SPLIT
See Appendix A of the IBM® Sterling Gentran:Basic® for z/OS®
Release 6.6 Technical Reference Guide for additional details on global
parameters.
Trading Profile Mode
A 1-byte alphabetic field that enables you to choose how trading partner key information
is stored on partner profile and the databanks. Valid values are:
P= Use Partner/Qualifier mode
R= Use Relationship mode
M= Use Partner/Qualifier mode for the partner and use Relationship
mode for databanking
Multiple Envelope Enabled
A 1-byte field that activates the Multiple Envelope feature. This feature allows a single
partner profile to have multiple EDI standards (X12, EDIFACT, TRADACOMS) defined
under it. It eliminates the need to create multiple partner profiles for a single trading
partner in the event that the partner uses more than one EDI standard. Valid values are:
N= Do not use the Multiple Envelope feature.
Y= Use the Multiple Envelope feature.
See the topic “Multiple Envelopes” in Chapter 7, “System Features: Tips and Techniques”
for more information.
Concurrency Enabled
A 1-byte alphabetic field that activates the Concurrency feature. This feature allows
multiple jobs to update the partner control and databank files at the same time and improve
processing throughput. Valid values are:
N= Do not use the Concurrency feature.
Y= Use the Concurrency feature.
CICS Applid For Concurrency
If the Concurrency feature is enabled, this 8-byte alphabetic field will contain the Applid
of the CICS region that will own and update the partner control files and the databank
files.
Message Center Enabled
A 1-byte alphabetic field that activates the Message Center feature. This feature is used to
monitor the results of batch jobs from an online environment. Valid values are:
N= Do not use the Message Center feature.
Y= Use the Message Center feature.

The Administration Subsystem Configuration Maintenance Screen EDIM231
5 - 46 IBM Sterling Gentran:Basic for z/OS Release 6.6 User Guide
See the topic “Message Center” in Chapter 8, “Implementing Sterling Gentran:Basic” of
the IBM® Sterling Gentran:Basic® for z/OS® Release 6.6 Installation Guide for more
information.
Message Center Cutoff Limit
If the Message Center feature is enabled, this 6-byte numeric field will contain the large
report cutoff limit. This cutoff limit is used to ensure that large reports do not overwhelm
the capacity of the Message Center files. The default value is 001000.
Last Update Date (protected)
Displays the date that this record was last updated.
Time (protected)
Displays the time this record was last updated.
User (protected)
Displays the initials of the user who last updated this record.

Configuration Maintenance Screen EDIM231 The Administration Subsystem
IBM Sterling Gentran:Basic for z/OS Release 6.6 User Guide 5 - 47
Configuration Maintenance Screen EDIM231
Part 3 / On-Line Options – Record Type 0
Purpose
The Configuration Maintenance (EDIM231) screen is the third panel in a series of three panels for
the on-line options, type 0 configuration record. On this screen, you can set and update
configuration options to meet your requirements.
See Chapter 1, “Getting Started,” for more information.
How to Access
Access this screen from the Configuration Maintenance screen – 2 by pressing PF5.
Note: No jump code is associated with this screen.
Screen Example
The following example illustrates the Configuration Maintenance Record Type 0 screen
(panel 3 of 3).
Function Key Descriptions
Note: Standard function keys, such as PF1=Help, PF3=Exit,
PF7=Bwd, PF8=Fwd, PF12=Cancel, and
PF15=Logoff, as well as the Enter key, are defined in
Chapter 1.
PF4=Prev Displays the previous Configuration Maintenance screen – 2.
EDIM231 __________ CONFIGURATION MAINTENANCE XXX 06/01/2011
12:00:00
ON-LINE OPTIONS - RECORD TYPE 0 PANEL 3 OF 3
Partner Help Enabled...........: 1_________ 0=Not Active 1=Active
Standards Help Enabled.........: 0_________ 0=Not Active 1=Active
Databank Help Enabled..........: 0_________ 0=Not Active 1=Active
Security Help Enabled..........: 1_________ 0=Not Active 1=Active
Mapping Help Enabled...........: 0_________ 0=Not Active 1=Active
Error Message Help Enabled.....: 1_________ 0=Not Active 1=Active
Global Parameter Help Enabled..: 1_________ 0=Not Active 1=Active
Config Help Enabled............: 1_________ 0=Not Active 1=Active
Gentran:Plus Help Enabled......: 0_________ 0=Not Active 1=Active
Gentran:Control Help Enabled...: 0_________ 0=Not Active 1=Active
Gentran:Realtime Help Enabled..: 0_________ 0=Not Active 1=Active
Gentran:Viewpoint Help Enabled.: 0_________ 0=Not Active 1=Active
Last Update Date: 00/00/00 Time: 00:00:00 User: SCI
Enter PF1=Help PF3=Exit PF4=Prev PF6=Nxt Cnfg
PF10=Updt

The Administration Subsystem Configuration Maintenance Screen EDIM231
5 - 48 IBM Sterling Gentran:Basic for z/OS Release 6.6 User Guide
PF6=Nxt Cnfg Displays the next sequential record in the Configuration file.
PF10=Updt To update the configuration record, type the new information over the existing
configuration data, and press PF10.
Field Descriptions
Jump Code
A 10-position alphabetic or numeric field containing the jump code for this screen. A
screen’s jump code is displayed in the Jump Code field for that screen.
To jump to another screen, press Home and type the jump code of the screen to which you
want to jump. Then, press Enter.
See Chapter 1, “Getting Started,” for further information on using jump codes.
Partner Help Enabled
A 1-byte alphanumeric field that configures Sterling Gentran to provide online field-level
Help for the Partner subsystem. Valid values are:
0= Not Active
1= Active
Standards Help Enabled
A 1-byte alphanumeric field that configures Sterling Gentran to provide online field-level
Help for Standards subsystem. Valid values are:
0= Not Active
1= Active
Databank Help Enabled
A 1-byte alphanumeric field that configures Sterling Gentran to provide online field-level
Help for Databank subsystem. Valid values are:
0= Not Active
1= Active
Security Help Enabled
A 1-byte alphanumeric field that configures Sterling Gentran to provide online field-level
Help for the Security subsystem. Valid values are:
0= Not Active
1= Active
Mapping Help Enabled
A 1-byte alphanumeric field that configures Sterling Gentran to provide online field-level
Help for the Mapping subsystem. Valid values are:
0= Not Active
1= Active
Error Message Help Enabled
A 1-byte alphanumeric field that configures Sterling Gentran to provide online field-level
Help for the Error Message subsystem. Valid values are:
0= Not Active
1= Active

Configuration Maintenance Screen EDIM231 The Administration Subsystem
IBM Sterling Gentran:Basic for z/OS Release 6.6 User Guide 5 - 49
Global Parameter Help Enabled
A 1-byte alphanumeric field that configures Sterling Gentran to provide online field-level
Help for the Global Parameter subsystem. Valid values are:
0= Not Active
1= Active
Config Help Enabled
A 1-byte alphanumeric field that configures Sterling Gentran to provide online field-level
Help for the Configuration subsystem. Valid values are:
0= Not Active
1= Active
Gentran:Plus Help Enabled
A 1-byte alphanumeric field that configures Sterling Gentran to provide online field-level
Help for the Sterling Gentran:Plus subsystem. Valid values are:
0= Not Active
1= Active
Gentran:Control Help Enabled
A 1-byte alphanumeric field that configures Sterling Gentran to provide online field-level
Help for the Sterling Gentran:Control subsystem. Valid values are:
0= Not Active
1= Active
Gentran:Realtime Help Enabled
A 1-byte alphanumeric field that configures Sterling Gentran to provide online field-level
Help for the Sterling Gentran:Realtime subsystem. Valid values are:
0= Not Active
1= Active
Gentran:Viewpoint Help Enabled
A 1-byte alphanumeric field that configures Sterling Gentran to provide online field-level
Help for the Sterling Gentran:Viewpoint subsystem. Valid values are:
0= Not Active
1= Active
Last Update Date (protected)
Displays the date that this record was last updated.
Time (protected)
Displays the time this record was last updated.
User (protected)
Displays the initials of the user who last updated this record.

The Administration Subsystem Configuration Maintenance Screen EDIM231
5 - 50 IBM Sterling Gentran:Basic for z/OS Release 6.6 User Guide
Configuration Maintenance Screen EDIM231
Part 1 / Additional Online Options – Record Type 1
Purpose
The Configuration Maintenance (EDIM231) screen is the first of two panels for the online report
processing options, type 1. These configuration records enable you to set and update additional
online options to meet your requirements.
How to Access
Access the Configuration Maintenance screen from the Configuration Directory (EDIM230) by
typing S in the A field corresponding to Additional Online Options and pressing PF5.
Note: No jump code is associated with this screen.
Screen Example
The following example illustrates the Configuration Maintenance Record Type 1 screen (panel 1
of 2).
Function Key Descriptions
Note: Standard function keys, such as PF1=Help, PF3=Exit,
PF7=Bwd, PF8=Fwd, PF12=Cancel, and
PF15=Logoff, as well as the Enter key, are defined in
Chapter 1.
PF4=Dir Displays the Configuration Directory screen.
PF5=More Opts Displays the Configuration Maintenance screen–2.
EDIM231 __________ CONFIGURATION MAINTENANCE XXX 06/01/2011
12:00:00
Additional Online Options - Record Type 1 Panel 1 of 2
User ID for Background Tasks...: __________
Batch Submit Exit..............: __________
Change Audit: Partner.........: Y_________ Y=Enabled N=Disabled
Change Audit: Standards.......: Y_________ Y=Enabled N=Disabled
Change Audit: Application.....: Y_________ Y=Enabled N=Disabled
Change Audit: Transaction.....: Y_________ Y=Enabled N=Disabled
Change Audit: Code Tables.....: Y_________ Y=Enabled N=Disabled
Change Audit: Security........: Y_________ Y=Enabled N=Disabled
Change Audit: Error Message...: Y_________ Y=Enabled N=Disabled
Change Audit: Configuration...: Y_________ Y=Enabled N=Disabled
Change Audit: Global Parameter: Y_________ Y=Enabled N=Disabled
Change Audit: Separator.......: Y_________ Y=Enabled N=Disabled
Last Update Date: 00/00/00 Time: 00:00:00 User: SCI
Enter PF1=Help PF3=Exit PF4=Dir F5=More Opts PF6=Nxt Cnfg
PF10=Updt

Configuration Maintenance Screen EDIM231 The Administration Subsystem
IBM Sterling Gentran:Basic for z/OS Release 6.6 User Guide 5 - 51
PF6=Next Cnfg Displays the next sequential record in the Configuration file.
PF10=Updt To update the configuration record, type the new information over the existing
configuration data and press PF10.
Field Descriptions
Jump Code
A 10-position alphabetic or numeric field containing the jump code for this screen. A
screen’s jump code is displayed in the Jump Code field for that screen.
To jump to another screen, press Home and type the jump code of the screen to which you
want to jump. Then, press Enter.
See Chapter 1, “Getting Started,” for further information on using jump codes.
User ID for Background Tasks
An 8-position alphabetic field used to enter a User ID for security control of background
tasks in Sterling Gentran:Basic. The background task, EDIP (used for submitting batch
reports), is not affiliated with a terminal and, therefore, does not have a signon ID. This
field allows you to specify a security ID to use with this transactions. Valid values are any
valid User ID in your system.
For more information about how to use a User ID for Background Tasks, see “Configuring
JCL Submission and User Security” in Chapter 7, “System Features: Tips and
Techniques,” in this guide.
Note: The ID must have access to the Sterling Gentran files and
any special resources that may be needed for the online
batch initiator process.
Batch Submit Exit
An 8-position alphabetic field that is used to enter a user-written batch submit exit. The
online batch initiator (EDIBOBI) program will use this exit instead of writing to the Batch
destination transient data queue (EDII) when submitting batch jobs from the Sterling
Gentran:Basic system. Use this exit when you need to submit jobs through a Scheduler
system rather than through a CICS controlled internal reader.
For more information about how to use a Batch Submit Exit, see “Configuring JCL
Submission and User Security” in Chapter 7, “System Features: Tips and Techniques,” in
this guide.
Note: A sample program (EDIBXIT) is present in the
UTILITY.SOURCE library delivered with the product.
Change Audit: Partner
Indicates whether the Change Audit functionality has been enabled for the Partner
subsystem.
Change Audit: Standards
Indicates whether the Change Audit functionality has been enabled for the Standards
subsystem.

The Administration Subsystem Configuration Maintenance Screen EDIM231
5 - 52 IBM Sterling Gentran:Basic for z/OS Release 6.6 User Guide
Change Audit: Application
Indicates whether the Change Audit functionality has been enabled for the Application
subsystem.
Change Audit: Transaction
Indicates whether the Change Audit functionality has been enabled for the Transaction
subsystem.
Change Audit: Code Tables
Indicates whether the Change Audit functionality has been enabled for the Code Tables
subsystem.
Change Audit: Security
Indicates whether the Change Audit functionality has been enabled for the Security
subsystem.
Change Audit: Error Message
Indicates whether the Change Audit functionality has been enabled for the Error Message
subsystem.
Change Audit: Configuration
Indicates whether the Change Audit functionality has been enabled for the Configuration
subsystem.
Change Audit: Global Parameter
Indicates whether the Change Audit functionality has been enabled for the Global
Parameter subsystem.
Change Audit: Separator
Indicates whether the Change Audit functionality has been enabled for the Separator
subsystem.
Last Update Date (protected)
Displays the date that this record was last updated.
Time (protected)
Displays the time this record was last updated.
User (protected)
Displays the initials of the user who last updated this record.

Configuration Maintenance Screen EDIM231 The Administration Subsystem
IBM Sterling Gentran:Basic for z/OS Release 6.6 User Guide 5 - 53
Configuration Maintenance Screen EDIM231
Part 2 / Additional Online Options – Record Type 1
Purpose
The Configuration Maintenance (EDIM231) screen is the second of two panels for the additional
online options, type 1.
How to Access
Access this screen by pressing PF5 from Configuration Maintenance screen - 1.
Note: No jump code is associated with this screen.
Screen Example
The following example illustrates the Configuration Maintenance Record Type 1 screen (panel 2
of 2).
Function Key Descriptions
Note: Standard function keys, such as PF1=Help, PF3=Exit,
PF7=Bwd, PF8=Fwd, PF12=Cancel, and
PF15=Logoff, as well as the Enter key, are defined in
Chapter 1.
PF4=Prev Displays the Configuration Maintenance screen – 1.
PF6=Next Cnfg Displays the next sequential record in the Configuration file.
PF10=Updt To update the configuration record, type the new information over the existing
configuration data and press PF10.
EDIM231 __________ CONFIGURATION MAINTENANCE XXX 06/01/2011
12:00:00
Additional Online Options - Record Type 1 Panel 2 of 2
Change Audit: Plus:Remote.....: For future use
Change Audit: Plus:Profile....: For future use
Change Audit: Plus:Network....: For future use
Change Audit: RTE/CTL :OCF....: Y_________ Y=Enabled N=Disabled
Change Audit: Realtime:Request: Y_________ Y=Enabled N=Disabled
Last Update Date: 00/00/00 Time: 00:00:00 User: SCI
Enter PF1=Help PF3=Exit PF4=Prev PF6=Nxt Cnfg
PF10=Updt

The Administration Subsystem Configuration Maintenance Screen EDIM231
5 - 54 IBM Sterling Gentran:Basic for z/OS Release 6.6 User Guide
Field Descriptions
Jump Code
A 10-position alphabetic or numeric field containing the jump code for this screen. A
screen’s jump code is displayed in the Jump Code field for that screen.
To jump to another screen, press Home and type the jump code of the screen to which you
want to jump. Then, press Enter.
See Chapter 1, “Getting Started,” for further information on using jump codes.
Change Audit: Plus:Remote
For future use.
Change Audit: Plus:Profile
For future use.
Change Audit: Plus:Network
For future use.
Change Audit: RTE/CTL:OCF
Indicates whether the Change Audit functionality has been enabled for the Sterling
Gentran:Realtime Online Control file.
Note: If Sterling Gentran:Realtime is not installed, input to this
field is prohibited and CA Not Installed will display.
Change Audit: Realtime:Request
Indicates whether the Change Audit functionality has been enabled for the Sterling
Gentran:Realtime Request file.
Note: If Sterling Gentran:Realtime is not installed, input to this
field is prohibited and CA Not Installed will display.
Last Update Date (protected)
Displays the date that this record was last updated.
Time (protected)
Displays the time this record was last updated.
User (protected)
Displays the initials of the user who last updated this record.

Configuration Maintenance Screen EDIM231 The Administration Subsystem
IBM Sterling Gentran:Basic for z/OS Release 6.6 User Guide 5 - 55
Configuration Maintenance Screen EDIM231
Databank Options – Record Type 2
Purpose
The Configuration Maintenance (EDIM231) screen for the databank options, type 2 configuration
record enables you to set and update databank options to meet your requirements.
How to Access
Access the Configuration Maintenance screen from the Configuration Directory (EDIM230) by
typing S in the A field corresponding to Data Processing Options and pressing PF5.
Note: No jump code is associated with this screen.
Screen Example
The following example illustrates the Configuration Maintenance Record Type 2 screen (panel 1
of 1).
Function Key Descriptions
Note: Standard function keys, such as PF1=Help, PF3=Exit,
PF7=Bwd, PF8=Fwd, PF12=Cancel, and
PF15=Logoff, as well as the Enter key, are defined in
Chapter 1.
PF4=Dir Displays the Configuration Directory screen.
PF6=Next Cnfg Displays the next sequential record in the Configuration file.
PF10=Updt To update the configuration record, type the new information over the existing
configuration data and press PF10.
EDIM231 __________ CONFIGURATION MAINTENANCE XXX 06/01/2011
12:00:00
Databank Options - Record Type 2 Panel 1 of 1
Databank Manager Scan Interval.: 0360______
Databank Manager Transaction ID: EDID______
Outbound Application Usage.....: F_________ F=Full D=Directory N=None
Outbound EDI Usage.............: F_________ F=Full D=Directory N=None
Inbound EDI Usage..............: F_________ F=Full D=Directory N=None
Inbound Application Usage......: F_________ F=Full D=Directory N=None
Databank Error User Exit PGM...: __________
Databank Error User Exit Data..: __________
Enable Ack Overdue.............: __________ Y=Yes N=No
Last Update Date: 00/00/00 Time: 00:00:00 User: SCI
Enter PF1=Help PF3=Exit PF4=Dir PF6=Nxt Cnfg
PF10=Updt

The Administration Subsystem Configuration Maintenance Screen EDIM231
5 - 56 IBM Sterling Gentran:Basic for z/OS Release 6.6 User Guide
Field Descriptions
Jump Code
A 10-position alphabetic or numeric field containing the jump code for this screen. A
screen’s jump code is displayed in the Jump Code field for that screen.
To jump to another screen, press Home and type the jump code of the screen to which you
want to jump. Then, press Enter.
See Chapter 1, “Getting Started,” for further information on using jump codes.
Databank Manager Scan Interval
A 4-byte numeric field that identifies the frequency with which the Databank Manager
activates and scans for functions to complete. The default value is 0360.
Databank Manager Transaction ID
A 4-byte alphanumeric field that identifies the Transaction ID used to start the Databank
Manager programs. Keep this name consistent with any changes made to the Sterling
Gentran:Basic system image. The default value is EDID.
Outbound Application Usage
A 1-byte alphabetic field that indicates how the outbound Application databank is to be
used in Sterling Gentran:Basic. Valid values are:
F= Full (directory and message store)
D= Directory only
N=None
Outbound EDI Usage
A 1-byte alphabetic field that indicates how the outbound EDI databank is to be used in
Sterling Gentran:Basic. Valid values are:
F= Full (directory and message store)
D= Directory only
N=None
Inbound EDI Usage
A 1-byte alphabetic field that indicates how the inbound EDI databank is to be used in
Sterling Gentran:Basic. Valid values are:
F= Full (directory and message store)
D= Directory only
N=None
Inbound Application Usage
A 1-byte alphabetic field that indicates how the inbound Application databank is to be
used in Sterling Gentran:Basic. Valid values are:
F= Full (directory and message store)
D= Directory only
N=None
Databank Error User Exit Pgm
An 8-byte alphanumeric field that contains the name of a user-written CICS program to be
called when a serious databank error occurs.

Configuration Maintenance Screen EDIM231 The Administration Subsystem
IBM Sterling Gentran:Basic for z/OS Release 6.6 User Guide 5 - 57
Databank Error User Exit Data
A 20-byte alphanumeric field that contains a text string that is passed to the user exit
program.
Enable Ack Overdue
A 1-byte alphabetic field that indicates whether the Acknowledgment Overdue file will be
created when EDID510 (Acknowledgment Reconciliation) or EDID515 (Realtime
Acknowledgment Reconciliation) process in Monitor mode. The default is N. Valid values
are:
Y= Create acknowledgment overdue file
N= Do not create acknowledgment overdue file
Last Update Date (protected)
Displays the date that this record was last updated.
Time (protected)
Displays the time this record was last updated.
User (protected)
Displays the initials of the user who last updated this record.

The Administration Subsystem Configuration Maintenance Screen EDIM231
5 - 58 IBM Sterling Gentran:Basic for z/OS Release 6.6 User Guide
Configuration Maintenance Screen EDIM231
Sterling Gentran:Plus Options – Record Type 3
Purpose
The Configuration Maintenance (EDIM231) screen for the Sterling Gentran:Plus, type 3
configuration record enables you to set and update Sterling Gentran:Plus options to meet your
requirements.
How to Access
Access the Configuration Maintenance screen from the Configuration Directory (EDIM230) by
typing S in the A field corresponding to the appropriate Configuration record and pressing PF5.
Note: No jump code is associated with this screen.
Screen Example
The following example illustrates the Configuration Maintenance Record Type 3 screen.
Function Key Descriptions
Note: Standard function keys, such as PF1=Help, PF3=Exit,
PF7=Bwd, PF8=Fwd, PF12=Cancel, and
PF15=Logoff, as well as the Enter key, are defined in
Chapter 1.
PF4=Dir Displays the Configuration Directory screen.
PF6=Next Cnfg Displays the next sequential record in the Configuration file.
EDIM231 __________ CONFIGURATION MAINTENANCE XXX 06/01/2011
12:00:00
GENTRAN:Plus Options Record Type 3 Panel 1 of 1
CONNECT Product Installed......: CE________ CE=Connect:Enterprise
CONNECT Version Level..........: 00________
CONNECT Release Level..........: 00________
CONNECT Maintenance Level......: 00________
Friendly Mailbox Name..........: MAILBOX4__
CONNECT System Image...........: CM________
Communication Directory Order..: L_________ R=Remote ID L=List Name
User ID Security Flag..........: U_________ N=None G=GENTRAN ID U=User ID
Last Update Date: 00/00/00 Time: 00:00:00 User: SCI
Enter PF1=Help PF3=Exit PF4=Dir PF6=Nxt Cnfg
PF10=Updt

Configuration Maintenance Screen EDIM231 The Administration Subsystem
IBM Sterling Gentran:Basic for z/OS Release 6.6 User Guide 5 - 59
PF10=Updt To update the configuration record, type the changed information over the
existing configuration data, and press PF10.
Field Descriptions
Jump Code
A 10-position alphabetic or numeric field containing the jump code for this screen. A
screen’s jump code is displayed in the Jump Code field for that screen.
To jump to another screen, press Home and type the jump code of the screen to which you
want to jump. Then, press Enter.
See Chapter 1, “Getting Started,” for further information on using jump codes.
CONNECT Product Installed
A 2-byte alphabetic field that enables you to indicate which CONNECT communication
product has been installed. Valid values are:
CE = IBM® Sterling Connect:Enterprise® is installed
CONNECT Version Level
A 2-byte numeric field that enables you to indicate the version level of the CONNECT
communication product that has been installed.
CONNECT Release Level
A 2-byte numeric field that enables you to indicate the release level of the CONNECT
communication product that has been installed.
CONNECT Maintenance Level
A 2-byte numeric field that enables you to indicate the maintenance level of the
CONNECT communication product that has been installed.
Friendly Mailbox Name
An 8-byte alphanumeric field that enables you to indicate the symbolic name to be used
when interfacing with the CONNECT communication product.
CONNECT System Image (optional)
A 2-byte alphanumeric field that enables you to indicate the system image to be used when
interfacing with the CONNECT communication product. The default value is CM.
Communication Directory Order (optional)
A 1-byte alphabetic field that enables you to indicate the default sequence to be used for
the initial display of the Communication Directory (EDIM404). Valid values are:
R= Displays screen in remote ID sequence
L= Displays screen in list name sequence
User ID Security Flag (optional)
A 1-byte alphabetic field that enables you to indicate the type of security to be used when
interfacing with the CONNECT communication product. Valid values are:
N= No security. This is the default value.
G= The Sterling Gentran User ID and password that were entered on
the Logon (EDIM000) screen are used.

The Administration Subsystem Configuration Maintenance Screen EDIM231
5 - 60 IBM Sterling Gentran:Basic for z/OS Release 6.6 User Guide
U= The first time a Sterling Gentran:Plus screen is invoked, the
Communications Security (EDIM40V) screen will display to
request a user specified User ID and password.
Last Update Date (protected)
Displays the date that this record was last updated.
Time (protected)
Displays the time this record was last updated.
User (protected)
Displays the initials of the user who last updated this record.

Configuration Maintenance Screen EDIM231 The Administration Subsystem
IBM Sterling Gentran:Basic for z/OS Release 6.6 User Guide 5 - 61
Configuration Maintenance Screen EDIM231
Sterling Gentran:Viewpoint Options – Record Type 4
Purpose
The Configuration Maintenance (EDIM231) screen for the Sterling Gentran:Viewpoint, type 4
configuration record enables you to set and update Sterling Gentran:Viewpoint options to meet
your requirements.
How to Access
Access the Configuration Maintenance screen from the Configuration Directory (EDIM230) by
typing S in the A field corresponding to the appropriate Configuration record and pressing PF5.
Note: No jump code is associated with this screen.
Screen Example
The following example illustrates the Configuration Maintenance Record Type 4 screen.
Function Key Descriptions
Note: Standard function keys, such as PF1=Help, PF3=Exit,
PF7=Bwd, PF8=Fwd, PF12=Cancel, and
PF15=Logoff, as well as the Enter key, are defined in
Chapter 1.
PF4=Dir Displays the Configuration Directory screen.
PF6=Next Cnfg Displays the next sequential record in the Configuration file.
PF10=Updt To update the configuration record, type the new information over the existing
configuration data and press PF10.
EDIM231 CONFIGURATION MAINTENANCE XXX 06/01/2011
12:00:00
GENTRAN:Viewpoint Options - Record Type 4 Panel 1 of 1
Exception Mgmt Installed.............: Y_________ Y=Installed N=Not Installed
Exception Mgmt Version No............: 6.6_______
Exception Mgmt Partner Def...........: N_________ Y=Yes N=No
Tracking Mgmt Installed..............: N_________ Y=Installed N=Not Installed
Tracking Mgmt Version No.............: __________
Tracking Mgmt Partner Def............: N_________ Y=Yes N=No
Tracking Mgmt Find Lmt...............: 000100____
Tracking Mgmt Search Lmt.............: 010000____
Last Update Date: 00/00/00 Time: 00:00:00 User: SCI
Enter PF1=Help PF3=Exit PF4=Dir PF6=Nxt Cnfg
PF10=Updt

The Administration Subsystem Configuration Maintenance Screen EDIM231
5 - 62 IBM Sterling Gentran:Basic for z/OS Release 6.6 User Guide
Field Descriptions
Jump Code
A 10-position alphabetic or numeric field containing the jump code for this screen. A
screen’s jump code is displayed in the Jump Code field for that screen.
To jump to another screen, press Home and type the jump code of the screen to which you
want to jump. Then, press Enter.
See Chapter 1, “Getting Started,” for further information on using jump codes.
Exception Mgmt Installed
A 1-byte flag indicating if Sterling Gentran:Viewpoint is active. Valid values are:
Y= Sterling Gentran:Viewpoint is active.
N= Feature is not active.
Exception Mgmt Version No.
A 5 digit number that indicates the Exception Management version number in the format
n.nnn (e.g., 6.6).
Exception Mgmt Partner Def
A 1-byte flag indicating the default value for partner values. This option can be used to
control the initial amount of capture information for Exception Management, by partner,
without updating the field in the partner profiles. Valid values are:
Y= The default partner value is YES. Blank partner values indicate
that Exception Management IS enabled for the partner.
N= The default partner value is NO. Blank partner values indicate
that Exception Management IS NOT enabled for the partner.
Tracking Mgmt Installed
A 1-byte flag indicating whether or not the Viewpoint Tracking Management option has
been implemented with Sterling Gentran:Basic. Valid values are:
Y= Tracking Management is active.
N= Tracking Management is not available.
Tracking Mgmt Version No.
A 5-digit number that indicates the Tracking Management version number in the format
n.nnn (e.g., 6.6).
Tracking Mgmt Partner Def
A 1-byte flag indicating the default value for partner values. This option can be used to
control the initial amount of capture information for Tracking Management, by partner,
without updating the field in the partner profiles. Valid values are:
Y= The default partner value is YES. Blank partner values indicate
that Tracking Management IS enabled for the partner.
N= The default partner value is NO. Blank partner values indicate
that Tracking Management IS NOT enabled for the partner.

Configuration Maintenance Screen EDIM231 The Administration Subsystem
IBM Sterling Gentran:Basic for z/OS Release 6.6 User Guide 5 - 63
Tracking Mgmt Find Lmt
A 1 – 6 position number to limit the number of items, that satisfy the search criteria, to be
displayed by the Query Request Search function. This field is only required by the
Tracking Management feature.
Tracking Mgmt Search Lmt
A 1 – 6 position number to specify the maximum number of items the search function
evaluates, for items matching the search criteria. This field is only required by the
Tracking Management feature.
Last Update Date (protected)
Displays the date that this record was last updated.
Time (protected)
Displays the time this record was last updated.
User (protected)
Displays the initials of the user who last updated this record.

The Administration Subsystem Configuration Maintenance Screen EDIM231
5 - 64 IBM Sterling Gentran:Basic for z/OS Release 6.6 User Guide
Configuration Maintenance Screen EDIM231
Sterling Gentran:Structure Options – Record Type 7
Purpose
The Configuration Maintenance (EDIM231) screen for the Sterling Gentran:Structure, type 7
configuration record enables you to set and update Sterling Gentran:Structure options to meet your
requirements.
How to Access
Access the Configuration Maintenance screen from the Configuration Directory (EDIM230) by
typing S in the A field corresponding to the appropriate Configuration record and pressing PF5.
Note: No jump code is associated with this screen.
Screen Example
The following example illustrates the Configuration Maintenance Record Type 7 screen.
Function Key Descriptions
Note: Standard function keys, such as PF1=Help, PF3=Exit,
PF7=Bwd, PF8=Fwd, PF12=Cancel, and
PF15=Logoff, as well as the Enter key, are defined in
Chapter 1.
PF4=Dir Displays the Configuration Directory screen.
PF6=Next Cnfg Displays the next sequential record on the Configuration file.
PF10=Updt To update the configuration record, type the new information over the existing
configuration data, and press PF10.
EDIM231 CONFIGURATION MAINTENANCE XXX 06/01/2011
12:00:00
GENTRAN:Structure Options - Record Type 7 Panel 1 of 1
Structure System Identifier....: __________
__________
____
Last Update Date: 00/00/00 Time: 00:00:00 User: SCI
Enter PF1=Help PF3=Exit PF4=Dir PF6=Next Cnfg
PF10=Updt

Configuration Maintenance Screen EDIM231 The Administration Subsystem
IBM Sterling Gentran:Basic for z/OS Release 6.6 User Guide 5 - 65
Field Descriptions
Jump Code
A 10-position alphabetic or numeric field containing the jump code for this screen. A
screen’s jump code is displayed in the Jump Code field for that screen.
To jump to another screen, press Home and type the jump code of the screen to which you
want to jump. Then, press Enter.
See Chapter 1, “Getting Started,” for further information on using jump codes.
Structure System Identifier
A 24-position alphabetic field containing the product and release information. Also, this
field information will display on the Sterling Gentran:Basic Logon screen.
Last Update Date (protected)
Displays the date that this record was last updated.
Time (protected)
Displays the time this record was last updated.
User (protected)
Displays the initials of the user who last updated this record.

The Administration Subsystem Configuration Maintenance Screen EDIM231
5 - 66 IBM Sterling Gentran:Basic for z/OS Release 6.6 User Guide
Configuration Maintenance Screen EDIM231
Sterling Gentran:Realtime Options – Record Type B
Purpose
The Configuration Maintenance (EDIM231) screen for the Sterling Gentran:Realtime, type B
configuration record enables you to set and update Sterling Gentran:Realtime options to meet your
requirements.
How to Access
Access the Configuration Maintenance screen from the Configuration Directory (EDIM230) by
typing S in the A field corresponding to the configuration record, Sterling Gentran:Realtime
Processing Options, and pressing PF5.
Note: No jump code is associated with this screen.
Screen Example
The following example illustrates the Configuration Maintenance Record Type B screen.
Function Key Descriptions
Note: Standard function keys, such as PF1=Help, PF3=Exit,
PF7=Bwd, PF8=Fwd, PF12=Cancel, and
PF15=Logoff, as well as the Enter key, are defined in
Chapter 1.
PF4=Dir Displays the Configuration Directory screen.
EDIM231 __________ CONFIGURATION MAINTENANCE XXX 06/01/2011
12:00:00
Gentran:Realtime Options - Record Type B Panel 1 of 1
Realtime System Identifier.....: GENTRAN:RE
ALTIME_6.6
Syncpoint Rollback Switch......: 0_________ 0=Enable 1=Disable
User ID for Background tasks...: __________
Batch Submit Exit..............: __________
Asynchronous Reporting.........: 0_________ 0=Enable 1=Disable
Last Update Date: 00/00/00 Time: 00:00:00 User: SCI
Enter PF1=Help PF3=Exit PF4=Dir PF6=Nxt Cnfg
PF10=Updt

Configuration Maintenance Screen EDIM231 The Administration Subsystem
IBM Sterling Gentran:Basic for z/OS Release 6.6 User Guide 5 - 67
PF6=Next Cnfg Displays the next sequential record in the Configuration file.
PF10=Updt To update the configuration record, type the new information over the existing
configuration data, and press PF10.
Field Descriptions
Jump Code
A 10-position alphabetic or numeric field containing the jump code for this screen. A
screen’s jump code is displayed in the Jump Code field for that screen.
To jump to another screen, press Home and type the jump code of the screen to which you
want to jump. Then, press Enter.
See Chapter 1, “Getting Started,” for further information on using jump codes.
Realtime System Identifier
A 30-position alphabetic field identifying the version of Sterling Gentran:Realtime
installed on the system. Also, the information in this field displays on the Sterling
Gentran:Basic Logon screen.
Syncpoint Rollback Switch
A 1-position switch that controls the usage of the Syncpoint Rollback command in the
Sterling Gentran:Realtime gateways. When a Realtime process encounters an error, the
gateway that started the process will issue a Syncpoint Rollback command that will back
out all recoverable resources. Valid values are:
0= Enable the Rollback operation. This is the default value.
1= Disable the Rollback operation.
User ID for Background tasks
An 8-position alphabetic field used to enter a User ID for security control of background
tasks in Sterling Gentran:Realtime. Some primary background tasks, such as EDII (online
scanner initiator) and EDIB (online batch initiator) are not affiliated with a terminal and,
therefore, do not have a signon ID. This field allows you to specify a security ID to use
with these types of tasks. Valid values include any valid User ID in your system.
Note: The ID must have access to the Sterling Gentran files and
any special resources that may be needed for the online
batch initiator process.
Batch Submit Exit
An 8-position alphabetic field that is used to enter a user-written batch submit exit. The
online batch initiator (EDIEOBI) program will use this exit instead of writing to the Batch
destination transient data queue (EDII) when submitting batch jobs from the Sterling
Gentran:Realtime system. Use this exit when you need to submit jobs through a Scheduler
system rather than through a CICS controlled internal reader.
Note: A sample program (EDISUBXT) is present in the
UTILITY.SOURCE library delivered with the product.

The Administration Subsystem Configuration Maintenance Screen EDIM231
5 - 68 IBM Sterling Gentran:Basic for z/OS Release 6.6 User Guide
Asynchronous Reporting
A 1-position switch that controls the usage of the Asynchronous Reporting subsystem in
Sterling Gentran:Realtime. When you enable this switch, the Asynchronous Reporting
subsystem uses background tasks (EDIQ transaction) to perform the actual writes to the
reporting subsystem files (EDIRRC and EDIRRD). All programs that create reports will
use the background task to perform the updates.
When you disable the switch, the actual writes are performed in the program which creates
the report. Valid values are:
0 = Enable asynchronous reporting
1 = Disable asynchronous reporting. This is the default value.
Note: Using the asynchronous process will improve the
performance of the translation and utility programs by
removing the waits for I/O that are performed when the
programs are writing the reports.
Last Update Date (protected)
Displays the date that this record was last updated.
Time (protected)
Displays the time this record was last updated.
User (protected)
Displays the initials of the user who last updated this record.

Configuration Maintenance Screen EDIM231 The Administration Subsystem
IBM Sterling Gentran:Basic for z/OS Release 6.6 User Guide 5 - 69
Configuration Maintenance Screen EDIM231
Sterling Gentran:Control Options – Record Type E
Purpose
The Configuration Maintenance (EDIM231) screen for the Sterling Gentran:Control, type E
configuration record enables you to set and update Sterling Gentran:Control options to meet your
requirements.
How to Access
Access the Configuration Maintenance screen from the Configuration Directory (EDIM230) by
typing S in the A field beside the configuration record, Sterling Gentran:Control Processing
Option, and pressing PF5.
Note: No jump code is associated with this screen.
Screen Example
The following example illustrates the Configuration Maintenance Record Type E screen.
Function Key Descriptions
Note: Standard function keys, such as PF1=Help, PF3=Exit,
PF7=Bwd, PF8=Fwd, PF12=Cancel, and
PF15=Logoff, as well as the Enter key, are defined in
Chapter 1.
PF4=Dir Displays the Configuration Directory screen.
PF6=Next Cnfg Displays the next sequential record in the Configuration file
EDIM231 __________ CONFIGURATION MAINTENANCE XXX 06/01/2011
12:00:00
Gentran:Control Options - Record Type E Panel 1 of 1
Control System Identifier......: GENTRAN:CO
NTROL_6.6_
__________
Syncpoint Rollback Switch......: __________ 0=Enable 1=Disable
User ID for Background tasks...: __________
Batch Submit Exit..............: __________
Last Update Date: 00/00/00 Time: 00:00:00 User: SCI
Enter PF1=Help PF3=Exit PF4=Dir PF6=Nxt Cnfg
PF10=Updt

The Administration Subsystem Configuration Maintenance Screen EDIM231
5 - 70 IBM Sterling Gentran:Basic for z/OS Release 6.6 User Guide
PF10=Updt To update the configuration record, type the new information over the existing
configuration data, and press PF10.
Field Descriptions
Jump Code
A 10-position alphabetic or numeric field containing the jump code for this screen. A
screen’s jump code is displayed in the Jump Code field for that screen.
To jump to another screen, press Home and type the jump code of the screen to which you
want to jump. Then, press Enter.
See Chapter 1, “Getting Started,” for further information on using jump codes.
Control System Identifier
A 20-position alphabetic field identifying the version of Sterling Gentran:Control installed
on the system. The information in this field will display on the Sterling Gentran:Basic
Logon screen.
Syncpoint Rollback Switch
A 1-position switch that controls the usage of the Syncpoint Rollback command in the
Sterling Gentran:Control gateways. When a Control process encounters an error, the
gateway that started the process will issue a Syncpoint Rollback command that will back
out all recoverable resources. Valid values are:
0= Enable the Rollback operation. This is the default value.
1= Disable the Rollback operation.
User ID for Background tasks
A 8-position alphabetic field used to enter a User ID for security control of background
tasks in Sterling Gentran:Control. Some primary background tasks in Control, such as
EDII (online scanner initiator) and EDIB (online batch initiator) are not affiliated with a
terminal and, therefore, do not have a signon ID. This field allows you to specify a
security ID to use with these types of tasks. Valid values include any valid User ID in your
system.
Note: The ID must have access to the Sterling Gentran files and
any special resources that may be needed for the online
batch initiator process.
Batch Submit Exit
An 8-position alphabetic field that is used to enter a user-written batch submit exit. The
online batch initiator (EDIEOBI) program will use this exit instead of writing to the Batch
destination transient data queue (EDII) when submitting batch jobs from the Sterling
Gentran:Control system. Use this exit when you need to submit jobs through a Scheduler
system rather than through a CICS controlled internal reader.
Note: A sample program (EDISUBXT) is present in the
UTILITY.SOURCE library delivered with the product.
Last Update Date (protected)
Displays the date that this record was last updated.

Configuration Maintenance Screen EDIM231 The Administration Subsystem
IBM Sterling Gentran:Basic for z/OS Release 6.6 User Guide 5 - 71
Time (protected)
Displays the time this record was last updated.
User (protected)
Displays the initials of the user who last updated this record.

The Administration Subsystem Configuration Maintenance Screen EDIM231
5 - 72 IBM Sterling Gentran:Basic for z/OS Release 6.6 User Guide
Configuration Maintenance Screen EDIM231
Clear Options – Record Type T
Purpose
The Configuration Maintenance (EDIM231) screen for the clear key options, type T configuration
record enables you to apply a message, as you deem appropriate, that is specific to the Clear=Exit
feature.
How to Access
Access the Configuration Maintenance screen from the Configuration Directory (EDIM230) by
typing S in the A field beside the configuration record, Clear Key Processing Options, and press
PF5.
Note: No jump code is associated with this screen.
Screen Example
The following example illustrates the Configuration Maintenance Record Type T screen.
Function Key Descriptions
Note: Standard function keys, such as PF1=Help, PF3=Exit,
PF7=Bwd, PF8=Fwd, PF12=Cancel, and
PF15=Logoff, as well as the Enter key, are defined in
Chapter 1.
PF4=Dir Displays the Configuration Directory.
EDIM231 __________ CONFIGURATION MAINTENANCE XXX 06/01/2011
12:00:00
GENTRAN:Clear Key Options Record Type T Panel 1 of 1
Clear Message..................: PAUSE_=_EX
IT_PC_KYBD
Last Update Date: 00/00/00 Time: 00:00:00 User: SCI
Enter PF1=Help PF3=Exit PF4=Dir PF6=Nxt Cnfg
PF10=Updt

Configuration Maintenance Screen EDIM231 The Administration Subsystem
IBM Sterling Gentran:Basic for z/OS Release 6.6 User Guide 5 - 73
PF6=Next Cnfg Display next sequential record on the Configuration file.
PF10=Updt To update the configuration record, type the new information over the existing
configuration data, and press PF10.
Field Descriptions
Jump Code
A 10-position alphabetic or numeric field containing the jump code for this screen. A
screen’s jump code is displayed in the Jump Code field for that screen.
To jump to another screen, press Home and type the jump code of the screen to which you
want to jump. Then, press Enter.
See Chapter 1, “Getting Started,” for further information on using jump codes.
Clear Message
A 20-position alphabetic message to be displayed on the Sterling Gentran:Basic Logon
screen if Clear=Exit feature is enabled.
Last Update Date (protected)
Displays the date that this record was last updated.
Time (protected)
Displays the time this record was last updated.
User (protected)
Displays the initials of the user who last updated this record.

The Administration Subsystem Global Parameter Maint 1 Screen EDIM220/EDIM22A
5 - 74 IBM Sterling Gentran:Basic for z/OS Release 6.6 User Guide
Global Parameter Maint 1 Screen EDIM220/EDIM22A
Purpose
The Global Parameter Maint 1 (EDIM220/EDIM22A) screens are used to display and update
general processing and databank options global parameter records. If you access these screens
from the Administrative Main Menu (EDIM210) or by using the jump code, the inbound global
parameter record will display.
How to Access
1. Access the Global Parameter Maint-1 screens in either of these two ways:
• From the Administrative Main Menu, type 4 to select Global Parameter
Maintenance and press Enter.
•Type 4.4 in the Jump Code field of any screen and press Enter.
2. Perform one of the following:
To display global parameters for inbound, type I in the Inbound/Outbound field and press
Enter.
OR
To display global parameters for outbound, Type O in the Inbound/Outbound field and
press Enter.
Screen Examples
The following examples illustrate the Global Parameter Maintenance 1 screens for both inbound
and outbound data.
Inbound
EDIM220 4.4_______ GLOBAL PARAMETER MAINT-1 XXX 06/01/2011
12:00:00
Inbound/Outbound: I *** INBOUND ***
General Processing Options:
ICS Tables.................: N Y = ICS Tables On N = ICS Tables Off
Code Check.................: Y Y = Code Check On N = Code Check Off
Error Report...............: Y Y = Always Generate Error Report
Output Message.............: Y Y = Message On N = Message Off
Databank Options:
Partner Databank...........: N Y = Use Partner For Databank Level
EDI Databank Interchange...: F F = Full D = Directory Only N = None
EDI Databank Group.........: D D = Directory N = None
EDI Databank Transaction...: D D = Directory N = None
Last Update Date..: 02/09/00 Time..: 15:12:41 User..: XXX
Enter PF1=Help PF3=Exit PF5=Next GBL
PF10=Updt

Global Parameter Maint 1 Screen EDIM220/EDIM22A The Administration Subsystem
IBM Sterling Gentran:Basic for z/OS Release 6.6 User Guide 5 - 75
Outbound
Function Key Descriptions
Note: Standard function keys, such as PF1=Help, PF3=Exit,
PF7=Bwd, PF8=Fwd, PF12=Cancel, and
PF15=Logoff, as well as the Enter key, are defined in
Chapter 1.
PF5=Next GBL Displays the Global Parameter Maint-2 screen.
PF10=Updt Updates the changed global parameter records.
Field Descriptions
Jump Code
A 10-position alphabetic or numeric field containing the jump code for this screen. A
screen’s jump code is displayed in the Jump Code field for that screen.
To jump to another screen, press Home and type the jump code of the screen to which you
want to jump. Then, press Enter.
See Chapter 1, “Getting Started,” for further information on using jump codes.
Inbound/Outbound
This field identifies which global parameter record is being displayed. Valid values are:
I= Inbound
O= Outbound
EDIM22A 4.4_______ GLOBAL PARAMETER MAINT-1 XXX 06/01/2011
12:00:00
Inbound/Outbound: O *** OUTBOUND ***
General Processing Options:
ICS Tables.................: N Y = ICS Tables On N = ICS Tables Off
Code Check.................: Y Y = Code Check On N = Code Check Off
Error Report...............: Y Y = Always Generate Error Report
Databank Options:
Partner Databank...........: N Y = Use Partner For Databank Level
EDI Databank Interchange...: F F = Full D = Directory Only N = None
EDI Databank Group.........: D D = Directory N = None
EDI Databank Transaction...: D D = Directory N = None
Last Update Date..: 05/11/00 Time..: 14:12:07 User..: XXX
Enter PF1=Help PF3=Exit PF5=Next GBL
PF10=Updt

The Administration Subsystem Global Parameter Maint 1 Screen EDIM220/EDIM22A
5 - 76 IBM Sterling Gentran:Basic for z/OS Release 6.6 User Guide
General Processing Options
ICS Tables
A 1-position alphabetic flag that enables you to indicate the format of ICS/ICE envelopes
to be accepted by the Editors. The global parameter equivalents are ICS TABLES ON /
ICS TABLES OFF. Valid values are:
Y= Only accept the new format. This is the default value.
N= Accept both formats
Code Check
A 1-position alphabetic flag that enables you to indicate whether the Editors should
perform code verification. The global parameter equivalents are CODE CHECK ON /
CODE CHECK OFF. Valid values are:
Y= Perform code validation. This is the default value.
N= Do not validate codes
Error Report
A 1-position alphabetic flag that enables you to indicate whether to generate an error
report if no errors are detected. The global parameter equivalents is ERROR REPORT
ALWAYS. Valid values are:
Y= Always generate an error report
N= Only generate a report if an error is detected. This is the default
value.
Output Message (Inbound Only)
A 1-position alphabetic flag that enables you to indicate whether to write error messages
to the output file. The global parameter equivalents are OUTPUT MESSAGE ON /
OUTPUT MESSAGE OFF. Valid values are:
Y= Write error messages to the output file. This is the default value.
N= Do not write error messages to the output file.
Databank Options
Partner Databank
A 1-position alphabetic flag that enables you to indicate whether to use the partner profile
to determine databank level. The global parameter equivalent is PARTNER DATABANK
LEVEL. Valid values are:
Y= Use the partner profile to determine the databank level.
N= Do not use the partner profile to determine the databank level.
This is the default value.
Each of the following three databank levels (interchange, group, and transaction) are
independently controlled by the appropriate global parameter. If you activate any of the
following three global parameter settings, databanking can be performed for all partners at
the indicated level, regardless of the PARTNER DATABANK parameter or the settings for
any individual partner. However, you can perform databanking with any combination of
levels.
EDI Databank Interchange
A 1-position alphabetic flag that enables you to indicate the level of databanking to be
used for Interchange processing. The global parameter equivalents are INBOUND/
OUTBOUND EDI INTERCHANGE FULL, INBOUND/OUTBOUND EDI

Global Parameter Maint 1 Screen EDIM220/EDIM22A The Administration Subsystem
IBM Sterling Gentran:Basic for z/OS Release 6.6 User Guide 5 - 77
INTERCHANGE DIRECTORY, and INBOUND/OUTBOUND EDI INTERCHANGE
NONE. Valid values are:
F= For each Interchange, directory and message store entries are
generated.
D= For each Interchange, directory entries are generated.
N= Databank feature is not used at Interchange level. This is the
default value.
EDI Databank Group
A 1-position alphabetic flag that enables you to indicate the level of databanking to be
used for Group processing. The global parameter equivalents are INBOUND/
OUTBOUND EDI GROUP DIRECTORY, and INBOUND/OUTBOUND EDI GROUP
NONE. Valid values are:
D= For each Group, directory entries are generated.
N= Databank feature is not used at Group level.This is the default
value.
EDI Databank Transaction
A 1-position alphabetic flag that enables you to indicate the level of databanking to be
used for Transaction processing. The global parameter equivalents are INBOUND/
OUTBOUND EDI TRANSACTION DIRECTORY, and INBOUND/OUTBOUND EDI
TRANSACTION NONE. Valid values are:
D= For each transaction, directory entries are generated.
N= Databank feature is not used at the transaction level. This is the
default value.
Last Update Date (protected)
Displays the date that this record was last updated.
Time (protected)
Displays the time that this record was last updated.
User (protected)
Displays the initials for the user that last updated this record.

The Administration Subsystem Global Parameter Maint 2 Screen EDIM221/EDIM22B
5 - 78 IBM Sterling Gentran:Basic for z/OS Release 6.6 User Guide
Global Parameter Maint 2 Screen EDIM221/EDIM22B
Purpose
The Global Parameter Maint 2 (EDIM221/EDIM22B) screens are used to display and update the
partner processing options on the global parameter records for inbound and outbound data.
How to Access
Access the Global Parameter Maint-2 screens by pressing PF5 from the Global Parameter Maint-1
screen.
Note: No jump codes are associated with these screens.
Screen Examples
The following examples illustrate the Global Parameter Maintenance 2 screens for both inbound
and outbound data.
Inbound
EDIM221 __________ GLOBAL PARAMETER MAINT-2 XXX 06/01/2011
12:00:00
Inbound/Outbound: I *** INBOUND ***
Partner Processing Options:
Verify Interchange.........: N Y = Verify Interchange Partner ID
Verify Group...............: N Y = Verify Group ID
Verify Transaction.........: N Y = Verify Transaction ID
Interchange Version........: _ A = Always Interchange
F = Interchange Blank = None
Group Version..............: _ A = Always Group
F = Group Blank = None
Partner Sequence Error.....: N C = Chronological, I = Incremental
N = None
BG Partner.................: Y Y = Verify Comm ID and Password
Last Update Date..: 07/14/03 Time..: 14:53:44 User..: XXX
Enter PF1=Help PF3=Exit PF4=Prev GBL PF5=Next GBL
PF10=Updt

Global Parameter Maint 2 Screen EDIM221/EDIM22B The Administration Subsystem
IBM Sterling Gentran:Basic for z/OS Release 6.6 User Guide 5 - 79
Outbound
Function Key Descriptions
Note: Standard function keys, such as PF1=Help, PF3=Exit,
PF7=Bwd, PF8=Fwd, PF12=Cancel, and
PF15=Logoff, as well as the Enter key, are defined in
Chapter 1.
PF4=Prev GBL Displays the Global Parameter Maint-1 screen.
PF5=Next GBL Displays the Global Parameter Maint-3 screen for inbound or the Global
Parameter Maint-4 screen for outbound.
PF10=Updt Updates the changed global parameter records.
Field Descriptions
Jump Code
A 10-position alphabetic or numeric field containing the jump code for this screen. A
screen’s jump code is displayed in the Jump Code field for that screen.
To jump to another screen, press Home and type the jump code of the screen to which you
want to jump. Then, press Enter.
See Chapter 1, “Getting Started,” for further information on using jump codes.
Inbound/Outbound (protected)
This field identifies which global parameter record is being displayed. Valid values are:
I= Inbound
O= Outbound
EDIM22B __________ GLOBAL PARAMETER MAINT-2 XXX 06/01/2011
12:00:00
Inbound/Outbound: O *** OUTBOUND ***
Partner Processing Options:
Verify Interchange.........: N Y = Verify Interchange Partner ID
Verify Group...............: N Y = Verify Group ID
Verify Transaction.........: N Y = Verify Transaction ID
Interchange Version........: _ A = Always Interchange
F = Interchange Blank = None
Group Version..............: _ A = Always Group
F = Group Blank = None
Last Update Date..: 07/14/03 Time..: 14:55:04 User..: XXX
Enter PF1=Help PF3=Exit PF4=Prev GBL PF5=Next GBL
PF10=Updt

The Administration Subsystem Global Parameter Maint 2 Screen EDIM221/EDIM22B
5 - 80 IBM Sterling Gentran:Basic for z/OS Release 6.6 User Guide
Partner Processing Options
Verify Interchange
A 1-position alphabetic flag that enables you to indicate whether to check the Interchange
IDs against the partner profile. The global parameter equivalents are VERIFY PARTNER
INTERCHANGE and VERIFY PARTNER INTERCHANGE OFF. Valid values are:
Y= Validate the Interchange Sender (inbound) and Receiver
(outbound) IDs by checking the partner profile for their existence.
A partner must exist in the partner profile (Control record).
N= Do not verify the partner at Interchange level. This is the default
value.
Verify Group
A 1-position alphabetic flag that enables you to indicate whether to check the Group ID
against the partner profile. The global parameter equivalents are VERIFY PARTNER
GROUP and VERIFY PARTNER GROUP OFF. Valid values are:
Y= Validate the Group Sender (inbound) and Receiver (outbound)
IDs by checking the partner profile for their existence. A Group
information record for this partner must exist in the partner
profile for this Functional Group ID.
N= Do not verify the partner at Group level. This is the default value.
Verify Transaction
A 1-position alphabetic flag that enables you to indicate whether to check the Transaction
ID against the partner profile. The global parameter equivalents are VERIFY PARTNER
TRANSACTION and VERIFY PARTNER TRANSACTION OFF. Valid values are:
Y= Validate the Transaction Sender (inbound) and Receiver
(outbound) IDs by checking the partner profile for their existence.
A transaction record for this partner must exist in the partner
profile for this transaction set.
N= Do not verify the partner at transaction level. This is the default
value.
Interchange Version
A 1-position alphabetic flag that enables you to indicate whether processing is to override
the version sent on the control envelope and use the version defined in the partner profile
instead. The global parameter equivalents are PARTNER VERSION ALWAYS
INTERCHANGE and PARTNER VERSION INTERCHANGE. Valid values are:
A= Always use the version on the partner control record for
compliance checking.
F= The Version Use field on the Partner Control record is to be used
to determine the version to be used.
If Version Use = A – always use the partner version.
If Version Use = I – always use the input version.
If Version Use = D – use the partner version only if the
input version is not available on the standards table.
space = Always use the version on the Interchange envelope.This is the
default value.

Global Parameter Maint 2 Screen EDIM221/EDIM22B The Administration Subsystem
IBM Sterling Gentran:Basic for z/OS Release 6.6 User Guide 5 - 81
Group Version
A 1-position alphabetic flag that enables you to indicate whether processing is to override
the version sent on the Group envelope and use the version defined in the partner profile
instead. The global parameter equivalents are PARTNER VERSION ALWAYS GROUP
and PARTNER VERSION GROUP. Valid values are:
A= Always use the version on the partner Group record for
compliance checking.
F= The Version Use field on the Partner Group record is to be used to
determine the version to be used.
If Version Use = A – always use the partner version.
If Version Use = I – always use the input version.
If Version Use = D – use the partner version only if the
input version is not available on the standards table.
space = Always use the version on the Group envelope.This is the default
value.
Partner Sequence Error (Inbound Only)
A 1-position alphabetic flag that enables you to indicate whether to verify incoming
control numbers against the partner profile. The global parameter equivalents are
PARTNER SEQUENCE ERROR – CHRONOLOGICAL, PARTNER SEQUENCE
ERROR-INCREMENTAL, and PARTNER SEQUENCE ERROR – OFF. Valid values
are:
C= The Inbound Editor checks the previous control number received
against the current control number at the Interchange, Group, and
transaction level. If the current control number is not greater than
the previous control number received, an error message is
generated. The current control number is stored on the partner
record.
I= The Inbound Editor checks the previous control number received
against the current control number at the Interchange, Group, and
transaction level. If the current control number is not exactly one
(1) greater than the previous control number received, an error
message is generated. The current control number is stored on the
partner record.
N= Do not perform control number verification. This is the default
value.
BG Partner (Inbound Only)
A 1-position alphabetic flag that enables you to indicate how the Inbound Editor is to
control what the communication ID and password contains on BG segments surrounding
acknowledgments. If the BG PASSWORD on the incoming document (BG02) does not
match the BG-PASSWORD field on the partner control record then an error is generated.
The global parameter equivalent is BG PARTNER YES. Valid values are:
Y= Verify CommID and Password from BG against partner profile.
N= Do not verify CommID and Password. This is the default value.

The Administration Subsystem Global Parameter Maint 2 Screen EDIM221/EDIM22B
5 - 82 IBM Sterling Gentran:Basic for z/OS Release 6.6 User Guide
Last Update Date
Displays the last date the record was updated.
Time
Displays the last time the record was updated.
User
Displays the initials of the user who last updated the record.

Global Parameter Maint 3 Screen EDIM222 The Administration Subsystem
IBM Sterling Gentran:Basic for z/OS Release 6.6 User Guide 5 - 83
Global Parameter Maint 3 Screen EDIM222
Purpose
The Global Parameter Maint 3 (EDIM222) screen is used to display and update partner lookup
options on the global parameter records for inbound data only.
How to Access
Access the Global Parameter Maint-3 screen by pressing PF5 from the Global Parameter Maint-2
screen.
Note: No jump code is associated with this screen.
Screen Example
The following example illustrates of the Global Parameter Maintenance 3 screen for inbound data
only.
Function Key Descriptions
Note: Standard function keys, such as PF1=Help, PF3=Exit,
PF7=Bwd, PF8=Fwd, PF12=Cancel, and
PF15=Logoff, as well as the Enter key, are defined in
Chapter 1.
PF4=Prev GBL Displays the Global Parameter Maint-2 screen.
PF5=Next GBL Displays the Global Parameter Maint-4 screen.
PF10=Updt Updates the changed global parameter records.
EDIM222 __________ GLOBAL PARAMETER MAINT-3 XXX 06/01/2011
12:00:00
Inbound/Outbound: I *** INBOUND ***
Partner Lookup Options (Inbound Only):
Partner Xref...............: 0 0 = Default 1 = No Xref 2 = Xref First
ISA Processing Sequence....: 0 0 = Sender ID Only
1 = Sender ID/Author 2 = Author/Sender ID
BG Processing Sequence.....: 0 0 = Sender ID Only
1 = Sender ID/COMMID 2 = COMMID/Sender ID
GS Sender Lookup...........: 0 0 = Sender Qual Blank
1 = Sender Qual Interchg
GS Receiver Lookup.........: 0 0 = Receiver Qual Blank
1 = Receiver Qual Interchg
2 = Use Unresolved Intchg Qual For Receiver
Last Update Date..: 02/09/00 Time..: 15:12:41 User..: XXX
Enter PF1=Help PF3=Exit PF4=Prev GBL PF5=Next GBL
PF10=Updt

The Administration Subsystem Global Parameter Maint 3 Screen EDIM222
5 - 84 IBM Sterling Gentran:Basic for z/OS Release 6.6 User Guide
Field Descriptions
Jump Code
A 10-position alphabetic or numeric field containing the jump code for this screen. A
screen’s jump code is displayed in the Jump Code field for that screen.
To jump to another screen, press Home and type the jump code of the screen to which you
want to jump. Then, press Enter.
See Chapter 1, “Getting Started,” for further information on using jump codes.
Inbound/Outbound (protected)
This field identifies which global parameter record is being displayed. This field displays
the value I for inbound.
Partner Lookup Options
Partner X-Ref (Inbound Only)
A 1-position numeric flag that enables you to indicate how the Partner X-Ref file is to be
processed by the Inbound Editor. The global parameter equivalents are PARTNER XREF
FIRST and NO PARTNER XREF. Valid values are:
0= Read partner profile first. Most partners have been set up using
their EDI IDs but some were set up using X-Ref file. This is the
default value.
1= Never use X-Ref file. All partners have been set up using their
EDI IDs
2= Read the X-Ref file first. Most or all partners are set up using
X-Ref.
ISA Processing Sequence (Inbound Only)
A 1-position numeric flag that enables you to indicate the order of partner lookup for ISA
envelopes. The global parameter equivalents are ISA SENDER ID/AUTHORIZATION
and ISA AUTHORIZATION/SENDER ID. Valid values are:
0= Use Sender ID only.This is the default value.
1= All or a majority of trading partners that use the ISA Interchange
are set up on the partner profile using Sender ID. If the
authorization information qualifier contains a 01 then the
authorization information is used as a second look-up should
Sender ID not be found on the partner profile.
2= All or a majority of trading partners that use the ISA Interchange
and have an Authorization Info. Qualifier of 01 is set up on the
partner profile using Authorization Information.
BG Processing Sequence (Inbound Only)
A 1-position numeric flag that enables you to indicate the order of partner lookup for BG
envelopes. The global parameter equivalents are:
BG SENDER ID/COMMID
BG COMMID/SENDER ID
Valid values are:
0= Use the Sender ID only. This is the default value.
1= All or a majority of trading partners that use the BG Interchange
are set up on the partner profile using Sender ID. If Sender ID is
not found then try COMMID.

Global Parameter Maint 3 Screen EDIM222 The Administration Subsystem
IBM Sterling Gentran:Basic for z/OS Release 6.6 User Guide 5 - 85
2= All or a majority of trading partners that use the BG Interchange
are set up on the partner profile using COMMID. If COMMID is
not found then try the Sender ID.
GS Sender Lookup (Inbound Only)
A 1-position numeric flag to control what group Qualifier is contained in the partner
profile. The global parameter equivalents are:
GS SENDER QUALIFIER SPACES
GS SENDER QUALIFIER INTERCHANGE
Valid values are:
0= Use the Partner ID/Qualifier of spaces when performing group
and transaction partner lookups for the Sender ID.
1= Use the Interchange Qualifier for the group Partner ID/Qualifier
when performing group and transaction partner lookups for the
Sender ID.
Note: If spaces are used, the interchange Qualifier is selected
from the Qualifier associated with the partner name on
the partner file, NOT the Qualifer contained on the EDI
envelope.
GS Receiver Lookup (Inbound Only)
A 1-position numeric flag to control what the group Qualifier is to be for the GS Receiver
Partner lookup. The global parameter equivalents are:
GS RECEIVER QUALIFIER SPACES
GS RECEIVER QUALIFIER INTERCHANGE
Valid values are:
0= Use the Partner ID/Qualifier of spaces when performing group
and transaction partner lookups for the Receiver ID.
1= Use the interchange Qualifier for the group Partner ID Qualifier
when performing group and transaction partner lookups for the
Receiver ID.
2= Use the unresolved Interchange Qualifier for the Receiver ID
lookup. The global parameter equivalent is GS RECEIVER
QUALIFIER INTERCHANGE/UN.
Note: If spaces are used, the interchange Qualifier is selected
from the Qualifier associated with the partner name on
the partner file, NOT the Qualifer contained on the EDI
envelope.
Last Update Date
Displays the last date the record was updated.
Time
Displays the last time the record was updated.
User
Displays the initials of the user who last updated the record.

The Administration Subsystem Global Parameter Maint 4 Screen EDIM223/EDIM22D
5 - 86 IBM Sterling Gentran:Basic for z/OS Release 6.6 User Guide
Global Parameter Maint 4 Screen EDIM223/EDIM22D
Purpose
The Global Parameter Maint 4 (EDIM223/EDIM22D) screens are is used to display and update
rejection and data separation options on the global parameter records for inbound and outbound
data.
How to Access
Access the Global Parameter Maint-4 screen by pressing PF5 from the Global Parameter Maint-3
screen for inbound or the Global Parameter Maint-2 screen for outbound.
Note: No jump code is associated with this screen.
Screen Examples
The following examples illustrate the Global Parameter Maintenance 4 screen for both inbound
and outbound data.
Inbound
EDIM223 __________ GLOBAL PARAMETER MAINT-4 XXX 06/01/2011
12:00:00
Inbound/Outbound: I *** INBOUND ***
Rejection Processing Options:
Partner Error Rejection....: N Y = Use Partner Error Rejection
Data Separation Options:
Directed Output Files......: Y. Y = Use Partner Data Separation
Split By Partner...........: Y Y = Use Sender ID For Data Separation
Transaction Test/Prod......: N Y = Use Test/Prod For Trans Data Separation
Receiver Processing Options:
Verify Receiver Interchange: N Y = Verify Interchange Receiver ID
Verify Receiver Group......: N Y = Verify Group Receiver ID
Last Update Date..: 05/09/04 Time..: 15:12:41 User..: XXX
Enter PF1=Help PF3=Exit PF4=Prev GBL PF5=Next GBL
PF10=Updt

Global Parameter Maint 4 Screen EDIM223/EDIM22D The Administration Subsystem
IBM Sterling Gentran:Basic for z/OS Release 6.6 User Guide 5 - 87
Outbound
Function Key Descriptions
Note: Standard function keys, such as PF1=Help, PF3=Exit,
PF7=Bwd, PF8=Fwd, PF12=Cancel, and
PF15=Logoff, as well as the Enter key, are defined in
Chapter 1.
PF4=Prev GBL Displays the Global Parameter Maint-3 screen for inbound or the Global
Parameter Maint-2 screen for outbound.
PF5=Next GBL Displays the Global Parameter Maint-5 screen.
PF10=Updt Updates the changed global parameter records.
Field Descriptions
Jump Code
A 10-position alphabetic or numeric field containing the jump code for this screen. A
screen’s jump code is displayed in the Jump Code field for that screen.
To jump to another screen, press Home and type the jump code of the screen to which you
want to jump. Then, press Enter.
See Chapter 1, “Getting Started,” for further information on using jump codes.
Inbound/Outbound (protected)
This field identifies which global parameter record is being displayed. Valid values are:
I= Inbound
O= Outbound
EDIM22D __________ GLOBAL PARAMETER MAINT-4 XXX 06/01/2011
12:00:00
Inbound/Outbound: O *** OUTBOUND ***
Rejection Processing Options:
Partner Error Rejection....: N Y = Use Partner Error Rejection
Data Separation Options:
Directed Output Files......: N Y = Use Partner Data Separation
Last Update Date..: 07/14/03 Time..: 14:55:04 User..: XXX
Enter PF1=Help PF3=Exit PF4=Prev GBL PF5=Next GBL
PF10=Updt

The Administration Subsystem Global Parameter Maint 4 Screen EDIM223/EDIM22D
5 - 88 IBM Sterling Gentran:Basic for z/OS Release 6.6 User Guide
Rejection Processing Options
Partner Error Rejection
A 1-position alphabetic flag that enables you to indicate whether the Partner Error
Rejection feature is to be utilized. The global parameter equivalent is PARTNER ERROR
CONTROL. Valid values are:
Y= Use partner error rejection
N= Error rejection is not active. This is the default value.
Data Separation Options
Directed Output Files
A 1-position alphabetic flag that enables you to indicate whether the Data Separation
feature is to be used. The global parameter equivalent is DIRECTED OUTPUT FILES.
Valid values are:
Y= Instructs the Editors to use the Data Separation feature of the
partner profile to determine which split file is to receive this
document.
N= Data Separation feature is not active. This is the default value.
Split by Partner (Inbound Only)
A 1-position alphabetic flag that enables you to indicate whether the Inbound Editor
should use the Receiver ID (default value) or Sender ID when reading the partner profile
to determine which split file is to receive the document. Used with Directed Output files.
The global parameter equivalent is SENDER ID FOR DATA SEPARATION. Valid values
are:
Y= Use the Sender ID for data separation.
N= Use the Receiver ID for data separation. This is the default value.
Transaction Test/Prod (Inbound Only)
A 1-position alphabetic flag that enables you to indicate that the transaction partner data
separation records were set up by using the optional Test Production field. The global
parameter equivalent is TRANSACTION TEST/PRODUCTION SPLIT. Valid values are:
Y= The Editor uses the test/production status from the transaction
partner profile record as part of the key when looking up the
transaction level data separation record. If no record is found, the
Editor performs a second transaction lookup without the test/
production field.
N= Partner data separation records were set up without test/
production. This is the default value.

Global Parameter Maint 4 Screen EDIM223/EDIM22D The Administration Subsystem
IBM Sterling Gentran:Basic for z/OS Release 6.6 User Guide 5 - 89
Receiver Processing Options
Verify Receiver Interchange
A one-position alphabetic flag that enables you to indicate whether to check the
Interchange Receiver ID against the partner profile. The global parameter equivalents are
VERIFY RECEIVER INTERCHANGE and VERIFY RECEIVER INTERCHANGE
OFF. Valid values are:
Y= Validate the Interchange Receiver IDs (inbound) by checking the
partner profile for their existence. A partner must exist in the
Partner Profile (control record).
N= Do not verify the Receiver IDs at the Interchange level. This is
the default value.
Verify Receiver Group
A one-position alphabetic flag that enables you to indicate whether to check the Group
Receiver ID against the partner profile. The global parameter equivalents are VERIFY
RECEIVER GROUP and VERIFY RECEIVER GROUP OFF. Valid values are:
Y= Validate the Group Receiver IDs (inbound) by checking the
partner profile for their existence.
N= Do not verify the Group Receiver IDs. This is the default value.
Last Update Date
Displays the last date the record was updated.
Time
Displays the last time the record was updated.
User
Displays the initials of the user who last updated the record.

The Administration Subsystem Global Parameter Maint 5 Screen EDIM224/EDIM22E
5 - 90 IBM Sterling Gentran:Basic for z/OS Release 6.6 User Guide
Global Parameter Maint 5 Screen EDIM224/EDIM22E
Purpose
The Global Parameter Maint 5 (EDIM224/EDIM22E) screens are used to display and update
Acknowledgment and Wrapping options on the global parameter records for inbound and
outbound data.
How to Access
Access the Global Parameter Maint-5 screen by pressing PF5 from the Global Parameter Maint-4
screen.
Note: No jump code is associated with this screen.
Screen Examples
The following examples illustrate the Global Parameter Maintenance 5 screen for both inbound
and outbound data.
Inbound
EDIM224 __________ GLOBAL PARAMETER MAINT-5 XXX 06/01/2011
12:00:00
Inbound/Outbound: I *** INBOUND ***
Acknowledgment Options:
Acknowledge Interchange....: N Y = Always Acknowledge Interchange
Acknowledge Group..........: N Y = Always Acknowledge Group
Acknowledge Transaction....: N Y = Always Acknowledge Transaction
Acknowledge Errors.........: N Y = Always Acknowledge Errors
Partner Acknowledgment.....: Y Y = Use Partner To Generate Acknowledgment
Use CNTL for Acks..........: N Y = Use CNTL for Acknowledgments
Generate A2 Record.........: N Y = Generate A2 Acceptance
Generate TCR...............: N Y = Generate TCR for Acknowledgment
Last Update Date..: 02/09/00 Time..: 15:12:41 User..: XXX
Enter PF1=Help PF3=Exit PF4=Prev GBL PF5=Next GBL
PF10=Updt

Global Parameter Maint 5 Screen EDIM224/EDIM22E The Administration Subsystem
IBM Sterling Gentran:Basic for z/OS Release 6.6 User Guide 5 - 91
Outbound
Function Key Descriptions
Note: Standard function keys, such as PF1=Help, PF3=Exit,
PF7=Bwd, PF8=Fwd, PF12=Cancel, and
PF15=Logoff, as well as the Enter key, are defined in
Chapter 1.
PF4=Prev GBL Displays the Global Parameter Maint-4 screen.
PF5=Next GBL Displays the Global Parameter Maint-6 screen.
PF10=Updt Updates the changed global parameter records.
Field Descriptions
Jump Code
A 10-position alphabetic or numeric field containing the jump code for this screen. A
screen’s jump code is displayed in the Jump Code field for that screen.
To jump to another screen, press Home and type the jump code of the screen to which you
want to jump. Then, press Enter.
See Chapter 1, “Getting Started,” for further information on using jump codes.
Inbound/Outbound (protected)
This field identifies which global parameter record is being displayed. Valid values are:
I= Inbound
O= Outbound
EDIM22E __________ GLOBAL PARAMETER MAINT-5 XXX 06/01/2011
12:00:00
Inbound/Outbound: O *** OUTBOUND ***
Wrapping:
Wrapping Level.............: 0 0 = Int 1 = Grp 2 = Trn 3 = Seg 4 = All
Last Update Date..: 00/00/00 Time..: 00:00:00 User..: SCI
Enter PF1=Help PF3=Exit PF4=Prev GBL PF5=Next GBL
PF10=Updt

The Administration Subsystem Global Parameter Maint 5 Screen EDIM224/EDIM22E
5 - 92 IBM Sterling Gentran:Basic for z/OS Release 6.6 User Guide
Acknowledgment Options
Acknowledge Interchange (Inbound Only)
A 1-position alphabetic flag that enables you to indicate whether to generate an
Interchange level acknowledgment when an ISA, ICS, or UNB Interchange is received
inbound. The global parameter equivalents are ACKNOWLEDGE INTERCHANGE ON
and ACKNOWLEDGE INTERCHANGE OFF. Valid values are:
Y= Generate an Interchange level acknowledgment.
N= Do not generate an Interchange level acknowledgment. This is
the default value.
Acknowledge Group (Inbound Only)
A 1-position alphabetic flag that enables you to indicate whether to generate a Group level
acknowledgment when a GS or UNG Group envelope is received inbound. The global
parameter equivalents are ACKNOWLEDGE GROUP ON and ACKNOWLEDGE
GROUP OFF. Valid values are:
Y= Generate a Group level acknowledgment.
N= Do not generate a Group level acknowledgment. This is the
default value.
Acknowledge Transaction (Inbound Only)
A 1-position alphabetic flag that enables you to indicate whether to generate a transaction
level acknowledgment when an ST or UNH transaction envelope is received inbound. The
global parameter equivalents are ACKNOWLEDGE TRANSACTION ON and
ACKNOWLEDGE TRANSACTION OFF. Valid values are:
Y= Generate a transaction level acknowledgment.
N= Do not generate a transaction level acknowledgment. This is the
default value.
Acknowledge Errors (Inbound Only)
A 1-position alphabetic flag that enables you to indicate whether to generate an
acknowledgment when an error is detected in any data segments. The global parameter
equivalents are ACKNOWLEDGE ERRORS ON and ACKNOWLEDGE ERRORS OFF.
Valid values are:
Y= Generate an acknowledgment if an error is detected.
N= Do not generate an acknowledgment on error detection. This is
the default value.
Note: If errors occur and this global parameter is set to Y,
acknowledgments will be generated even if the
ACKNOWLEDGE GROUP AND ACKNOWLEDGE
TRANSACTION parameters of set to OFF.
Partner Acknowledgment (Inbound Only)
A 1-position alphabetic flag to instruct the Inbound Editor to look at the partner profile for
information on acknowledgment generation. The global parameter equivalent is
PARTNER ACKNOWLEDGEMENT. Valid values are:
Y= Use the partner profile to determine acknowledgment generation.
N= Do not use the partner profile for acknowledgment generation.
This is the default value.

Global Parameter Maint 5 Screen EDIM224/EDIM22E The Administration Subsystem
IBM Sterling Gentran:Basic for z/OS Release 6.6 User Guide 5 - 93
Note: If any of the four global acknowledgement previously
listed settings are activated, ALL partners will be
acknowledged at the indicated level, regardless of the
PARTNER ACKNOWLEDGEMENT parameter or the
settings for any individual partner.
Use CNTL for Acks (Inbound Only)
A 1-position alphabetic flag that enables you to indicate to the Inbound Editor to use
CNTL records when building acknowledgments. The acknowledgments need to go
through the envelope generation process before being processed outbound. The global
parameter equivalent is USE CNTL FOR ACKNOWLEDGEMENTS. Valid values are:
Y= Create acknowledgments with CNTL records.
See the topic “Outbound Envelope Generation” in Chapter 3 in
the IBM® Sterling Gentran:Basic® for z/OS® Release 6.6
Technical Reference Guide for information.
N= Generate envelopes for acknowledgments. This is the default
value.
Generate A2 Record (Inbound Only)
A 1-position alphabetic flag that enables you to indicate that an A2 segment is to be
generated for each accepted transaction. The global parameter equivalent is GENERATE
A2 ACCEPTANCE. Valid values are:
Y= An A2 segment is generated for accepted transactions and an A1
is generated for rejected transactions if Acknowledge Errors is
active.
N= A1/A2 acknowledgments are not generated. This is the default
value.
Generate TCR (Inbound Only)
A 1-position alphabetic flag that enables you to indicate whether to generate a TCR (user
defined transmission) record for acknowledgments being created by the Inbound Editor.
The global parameter equivalent is GENERATE TCR FOR ACKNOWLEDGMENT.
Valid values are:
Y= Generate a TCR record with the acknowledgment if a $TCR
record for the user is found on the partner profile.
N= Do not generate a TCR record. This is the default value.
Wrapping Options
Wrapping Level (Outbound Only)
A 1-position numeric flag that enables you to indicate the wrapping level for outbound
documents. The global parameter equivalents are COMPRESS TRANSMISSION,
COMPRESS GROUP, COMPRESS TRANSACTION, COMPRESS SEGMENT, and
COMPRESS ALL. Valid values are:
0= Each Interchange envelope begins on a new record in position
one. Each consecutive segment within that Interchange begins
immediately following the terminator of the previous segment.
This is the default value.
1= Each Interchange envelope begins on a new record in position
one. Each Group envelope begins on a new record in position

The Administration Subsystem Global Parameter Maint 5 Screen EDIM224/EDIM22E
5 - 94 IBM Sterling Gentran:Basic for z/OS Release 6.6 User Guide
one. Each consecutive segment within that Group begins
immediately following the terminator of the previous segment.
2= Each Interchange envelope begins on a new record in position
one. Each Group envelope begins on a new record in position
one. Each transaction envelope begins on a new record in
position one. Each consecutive segment within that transaction
begins immediately following the terminator of the previous
segment.
3= Do not perform wrapping. Each segment begins on a new record
in position one.
4= The first Interchange envelope begins on the first record in
position one. Each consecutive segment begins immediately
following the terminator of the previous segment.
Last Update Date
Displays the last date the record was updated.
Time
Displays the last time the record was updated.
User
Displays the initials of the user who last updated the record.

Global Parameter Maint 6 Screen EDIM225/EDIM22F The Administration Subsystem
IBM Sterling Gentran:Basic for z/OS Release 6.6 User Guide 5 - 95
Global Parameter Maint 6 Screen EDIM225/EDIM22F
Purpose
The Global Parameter Maint 6 (EDIM225/EDIM22F) screens are used to display and update
EDIFACT/TRADACOMS and add-on product options on the global parameter records for
inbound and outbound data.
How to Access
Access the Global Parameter Maint-6 screen by pressing PF5 from the Global Parameter Maint-5
screen.
Note: No jump code is associated with this screen.
Screen Examples
The following examples illustrate the Global Parameter Maintenance-6 screen for both inbound
and outbound data.
Inbound
EDIM225 __________ GLOBAL PARAMETER MAINT-6 XXX 06/01/2011
12:00:00
Inbound/Outbound: I *** INBOUND ***
EDIFACT/TRADACOMS Options:
Use STX Qualifier............: N Y = ON N = OFF
Error Rejection..............: N T = Tradacoms Y = Non-Tradacoms
N = Not Active
Add On Product Options:
Examiner Tracking............: N Y = ON N = OFF
Last Update Date..: 00/00/00 Time..: 00:00:00 User..: XXX
Enter PF1=Help PF3=Exit PF4=Prev GBL
PF10=Updt

The Administration Subsystem Global Parameter Maint 6 Screen EDIM225/EDIM22F
5 - 96 IBM Sterling Gentran:Basic for z/OS Release 6.6 User Guide
Outbound
Function Key Descriptions
Note: Standard function keys, such as PF1=Help, PF3=Exit,
PF7=Bwd, PF8=Fwd, PF12=Cancel, and
PF15=Logoff, as well as the Enter key, are defined in
Chapter 1.
PF4=Prev GBL Displays the Global Parameter Maint-5 screen.
PF10=Updt Updates the changed global parameter records.
Field Descriptions
Jump Code
A 10-position alphabetic or numeric field containing the jump code for this screen. A
screen’s jump code is displayed in the Jump Code field for that screen.
To jump to another screen, press Home and type the jump code of the screen to which you
want to jump. Then, press Enter.
See Chapter 1, “Getting Started,” for further information on using jump codes.
Inbound/Outbound (protected)
This field identifies which global parameter record is being displayed. Valid values are:
I= Inbound
O= Outbound
EDIM22F __________ GLOBAL PARAMETER MAINT-6 XXX 06/01/2011
12:00:00
Inbound/Outbound: O *** OUTBOUND ***
EDIFACT/TRADACOMS Options:
Use STX Qualifier............: N Y = ON N = OFF
Delete Optional Blanks.......: N Y = Optional Blanks Removed
Delete All Blanks............: N Y = All Blanks Removed
Add On Product Options:
Viewpoint Track Output Files.: N Y = ON N = OFF
Plus Will Assign Batch #.....: N Y = ON N = OFF
Last Update Date..: 00/00/00 Time..: 00:00:00 User..: XXX
Enter PF1=Help PF3=Exit PF4=Prev GBL
PF10=Updt

Global Parameter Maint 6 Screen EDIM225/EDIM22F The Administration Subsystem
IBM Sterling Gentran:Basic for z/OS Release 6.6 User Guide 5 - 97
EDIFACT/TRADACOMS Options
Use STX Qualifier
A 1-position alphabetic flag that enables you to indicate whether to use the first two
positions of the sender control number (SNRF) as a Qualifier. The global parameter
equivalent is USE STX QUALIFIER. Valid values are:
Y= Use the first two positions of the sender control number as the
Qualifier for the partner lookup.
N= Do not active this feature. This is the default value.
Error Rejection (Inbound Only)
A 1-position alphabetic flag that enables you to indicate whether to use the Partner Error
Rejection feature for TRADACOMS documents. If an error occurs, the error that
generated the message, as well as the entire Interchange is rejected. The global parameter
equivalent is PARTNER ERROR CONTROL – TRADACOMS. Valid values are:
Y= Use the partner error rejection for non-TRADACOMS.
N= Do not activate error rejection for TRADACOMS. This is the
default value.
T= Use partner error rejection for TRADACOMS.
Delete Optional Blanks (Outbound Only)
A 1-position alphabetic flag that enables you to indicate whether to remove optional
elements that contain spaces. The global parameter equivalent is DELETE OPTIONAL
BLANK ELEMENTS. Valid values are:
Y= Remove blank optional elements
N= Do not activate the feature. This is the default value.
Delete All Blanks (Outbound Only)
A 1-position alphabetic flag that enables you to indicate whether to remove all elements
that contain spaces. The global parameter equivalent is DELETE ALL BLANK
ELEMENTS. Valid values are:
Y= Remove all blank elements
space = Do not activate this feature. This is the default value.
Add On Product Options
Examiner Tracking (Inbound Only)
Not used.
Viewpoint Track Output Files (Outbound Only)
A 1-position alphabetic flag that enables you to indicate whether to write Viewpoint User
Tracking records to the output file. The global parameter equivalent is TRACK OUTPUT
FILES. Valid values are:
Y= Write Tracking records to output file for Sterling
Gentran:Viewpoint
N= Feature is not active. This is the default value.

The Administration Subsystem Global Parameter Maint 6 Screen EDIM225/EDIM22F
5 - 98 IBM Sterling Gentran:Basic for z/OS Release 6.6 User Guide
Plus Will Assign Batch # (Outbound Only)
A 1-position alphabetic flag that enables you to indicate that the outbound Editor is not to
assign the communications batch number for the $$ADD card. A batch number is
assigned during the STOUTL – Add process. The global parameter equivalent is PLUS
ASSIGNS BATCH NUMBER. Valid values are:
Y= Assign a batch number by STOUTL-Add
N= Outbound Editor assigns a batch number. This is the default
value.
Last Update Date
Displays the last date the record was updated.
Time
Displays the last time the record was updated.
User
Displays the initials of the user who last updated the record.

Partner Migration Menu EDIY100 The Administration Subsystem
IBM Sterling Gentran:Basic for z/OS Release 6.6 User Guide 5 - 99
Partner Migration Menu EDIY100
Purpose
The Partner Migration Menu (EDIY100) contains seven menu options that you can use to identify,
and then migrate partner profiles from Partner/Qualifier mode to Relationship mode.
See Chapter 7, “Migrating to Relationship Processing Mode,” in the IBM® Sterling
Gentran:Basic® for z/OS® Release 6.6 Technical Reference Guide for more information.
How to Access
Access the Partner Migration Menu in either of the following ways:
• From the Administrative Main Menu, type 5 in the Selection field to select
Relationship Conversion and press Enter.
•Type 4.5 in the Jump Code field of any screen and press Enter.
Menu Example
The following example illustrates the Partner Migration Menu.
EDIY100 4.5_______ PARTNER MIGRATION MENU XXX 06/01/2011
12:00:00
Type the number of your selection below and press ENTER, or
press the PF3 key to Exit.
_ 1. User Selection
2. User Maintenance
3. Partner Selection
4. Relationship Maintenance
5. Data Translation Table Directory
6. Data Table Migration Selection
7. Data Table Migration Maintenance
Enter PF1=Help PF3=Exit

The Administration Subsystem Partner Migration Menu EDIY100
5 - 100 IBM Sterling Gentran:Basic for z/OS Release 6.6 User Guide
Menu Options
The following table describes the options on the Partner Migration Menu.
Function Key Descriptions
Note: Standard function keys, such as PF1=Help, PF3=Exit,
PF7=Bwd, PF8=Fwd, PF12=Cancel, and
PF15=Logoff, as well as the Enter key, are defined in
Chapter 1.
Field Descriptions
Jump Code
A 10-position alphabetic or numeric field containing the jump code for this screen. A
screen’s jump code is displayed in the Jump Code field for that screen.
To jump to another screen, press Home and type the jump code of the screen to which you
want to jump. Then, press Enter.
See Chapter 1, “Getting Started,” for further information on using jump codes.
Menu Option Description
1. User Selection Lists Partner IDs for the user portion of user/partner
relationships.
2. User Maintenance Enables you to maintain the Partners IDs previously
identified as users.
3. Partner Selection Lists Partner IDs for the partner portion of user/partner
relationships.
4. Relationship
Maintenance
Enables you to maintain previously identified user/partner
relationships.
5. Data Translation
Table Directory
Enables you to review partner-specific data translation
tables.
6. Data Table
Migration
Selection
Enables you to update partner information for partner-
specific data translation tables.
7. Data Table
Migration
Maintenance
Enables you to review and update user/partner
relationships for partner-specific data translation tables.

Partner Migration Menu EDIY100 The Administration Subsystem
IBM Sterling Gentran:Basic for z/OS Release 6.6 User Guide 5 - 101
Selection
This field is used to make a menu selection. Type a valid value, and then press Enter to
access the selected screen. Valid values are:
1= Display the User Selection screen to view the Partner ID for the
user portion of a relationship.
2= Display the User Maintenance screen to update Partner ID
information for the user portion of a relationship.
3= Display the Partner Selection screen to update Partner ID
information for the partner portion of a relationship.
4= Display the Relationship Maintenance screen to update user/
partner relationships.
5= Display the Data Translation Table Directory to review partner-
specific data translation tables.
6= Display the Data Translation Migration Selection screen to
update partner information for partner-specific data translation
tables.
7= Display the Data Table Migration Maintenance screen to review
and update user/partner relationships for partner-specific data
translation tables.

The Administration Subsystem User Selection Screen EDIY200
5 - 102 IBM Sterling Gentran:Basic for z/OS Release 6.6 User Guide
User Selection Screen EDIY200
Purpose
The User Selection (EDIY200) screen displays a list of all Partner IDs currently on file. This list
includes only the Partner IDs existing on your header records. From this list of partners, you can
identify those partners that represent your organization. Partners selected on this screen are
considered the user portion of the user/partner relationship.
You can select only the partners that have the same security division as defined for your Logon ID
or those defined with a division code of spaces. Logon IDs defined with a division of “000” can
access all partner records.
Note: Sterling Gentran displays all Partner IDs on file in
alphabetic and then numeric order by Partner ID.
Partners that have already been identified as users are
highlighted on the screen.
How to Access
Access the User Selection screen in either of the following ways:
•Type 1 to select User Selection from the Partner Migration Menu and press Enter.
•Type 4.5.1 in the Jump Code field of any screen and press Enter.
Screen Example
The following example illustrates the User Selection screen.
Select
EDIY200 4.5.1_____ USER SELECTION XXX 06/01/2011
12:00:00
Starting Partner Id: !!!GENTRAN-RESERVED-PARTNER-ID-1___
A Partner Qual Name
_ !!!GENTRAN-RESERVED-PARTNER-ID-1 GENTRAN RESERVED PARTNER
_ AAA WAREHOUSE CO 11 01 ARNOLD/ALLEN/ATWELL WAREHOUS
_ ABLANK QC TEST PLAN - DO NOT DELETE
_ ACRAIG ZZ THISISSHEREE
_ ALLYSON TST TUTORIAL - ABC COMPUTER COMP
_ APLS QC TEST PLAN - DO NOT DELETE
_ APNAT *** NAME NOT ON FILE ***
_ AP04A *** NAME NOT ON FILE ***
_ ASST *** NAME NOT ON FILE ***
_ A010 QC TEST PLAN - DO NOT DELETE
_ BANK-A-WIRE BANK WIRE SYSTEM
_ BELL BELL COMPANY - PART/QUAL
_ BETT BETT COMPANY
_
TO SELECT, TYPE "S" BESIDE THE PARTNER AND PRESS THE APPROPRIATE KEY
Enter PF1=Help PF3=Exit PF5=UMaint
PF7=Bwd PF8=Fwd

User Selection Screen EDIY200 The Administration Subsystem
IBM Sterling Gentran:Basic for z/OS Release 6.6 User Guide 5 - 103
Screen Actions
Function Key Descriptions
Note: Standard function keys, such as PF1=Help, PF3=Exit,
PF7=Bwd, PF8=Fwd, PF12=Cancel, and
PF15=Logoff, as well as the Enter key, are defined in
Chapter 1.
PF5=UMaint After typing S in the A field next to a User ID, press PF5 to access the User
Maintenance screen.
Field Descriptions
Note: Fields that are display-only contain the statement
(protected) next to the field name in the documentation.
Jump Code
A 10-position alphabetic or numeric field containing the jump code for this screen. A
screen’s jump code is displayed in the Jump Code field for that screen.
To jump to another screen, press Home and type the jump code of the screen to which you
want to jump. Then, press Enter.
See Chapter 1, “Getting Started,” for further information on using jump codes.
Starting Partner Id
A 35-position alphanumeric field used to specify a Partner ID from which viewing begins.
Type the Partner ID you want to access. If you type a partial Partner ID in this field, the
system displays up to 13 Partner IDs starting with the nearest Partner ID match.
A (Action Code)
A 1-position alphabetic field used to select a Partner ID. Type S in this field to select a
Partner ID as a user, and then press Enter.
Partner (protected)
A 35-position alphanumeric field that contains the Partner ID as it is found on the partner
profile.
Qual (protected)
A 4-position alphanumeric field that displays the trading partner Qualifier, if applicable.
Name (protected)
Displays the trading partner name defining the Partner ID, if it exists on file.
To perform
this action ...
Associated
with this screen
action ...
Do this ...
Select a Partner ID as a user Select Type S next to the Partner ID
partner, and then press Enter.

The Administration Subsystem User Maintenance Screen EDIY500
5 - 104 IBM Sterling Gentran:Basic for z/OS Release 6.6 User Guide
User Maintenance Screen EDIY500
Purpose
The User Maintenance (EDIY500) screen displays all the Partner IDs that have been previously
identified as the user portion of the user/partner relationship. In addition, Alternative User IDs
display on this screen. The Alternate User ID is used in the key for the user/partner relationship.
You can delete the Partner ID and/or update the Alternate User ID from the list of users, as
necessary.
Note: Users that have already been identified for relationships
are highlighted on the screen. To update or delete users
that have relationships already defined, you must first
delete the relationships.
See the topic “Identifying Relationships” in Chapter 7 of the IBM®
Sterling Gentran:Basic® for z/OS® Release 6.6 Installation Guide for
instructions deleting relationships.
How to Access
Access the User Maintenance screen in any of the following ways:
•Type 2 to select User Maintenance from the Partner Migration Menu and press
Enter.
•Type 4.5.2 in the Jump Code field of any screen and press Enter.
• From the User Selection screen, type S in the A field next to the partner you want
to select and press PF5.
Screen Example
The following example illustrates the User Maintenance screen.
Select Delete Update
EDIY500 4.5.2_____ USER MAINTENANCE XXX 06/01/2011
12:00:00
Starting Partner Id: ALLYSON_TST________________________
A Partner Qual Alternate User ID
_ ALLYSON TST ALLYSON_TST____
_ BG-PARTNER BG-PARTNER_____
_ CONRAIL-CASH ZZ CONRAIL-CASH___
_ _______________
_ _______________
_ _______________
_ _______________
_ _______________
_ _______________
_ _______________
_ _______________
_ _______________
_ _______________
_ _______________
TO SELECT, TYPE "S" BESIDE THE PARTNER AND PRESS THE APPROPRIATE KEY
Enter PF1=Help PF3=Exit PF4=User PF5=Part
PF7=Bwd PF8=Fwd

User Maintenance Screen EDIY500 The Administration Subsystem
IBM Sterling Gentran:Basic for z/OS Release 6.6 User Guide 5 - 105
Screen Actions
Function Key Descriptions
Note: Standard function keys, such as PF1=Help, PF3=Exit,
PF7=Bwd, PF8=Fwd, PF12=Cancel, and
PF15=Logoff, as well as the Enter key, are defined in
Chapter 1.
PF4=User Access the User Selection screen.
PF5=Part After typing S in the A field next to a Partner ID, press PF5 to access the
Partner Selection screen.
Field Descriptions
Note: Fields that are display-only contain the statement
(protected) next to the field name in the documentation.
Jump Code
A 10-position alphabetic or numeric field containing the jump code for this screen. A
screen’s jump code is displayed in the Jump Code field for that screen.
To jump to another screen, press Home and type the jump code of the screen to which you
want to jump. Then, press Enter.
See Chapter 1, “Getting Started,” for further information on using jump codes.
To perform
this action ...
Associated
with this screen
action ...
Do this ...
View the Partner Selection
screen
Select To select a Partner ID record to
view or maintain, type S in the
A field next to the Partner ID
that you want to view. Then,
press PF5.
Delete a Partner ID Delete To delete a Partner ID record,
type D in the A field next to the
Partner ID, and then press
Enter.
Update a Partner ID Update To update a Partner ID record,
type the new information in the
Alternate User ID field. Then,
type U in the A field next to the
respective Partner ID and press
Enter.

The Administration Subsystem User Maintenance Screen EDIY500
5 - 106 IBM Sterling Gentran:Basic for z/OS Release 6.6 User Guide
Starting Partner Id
A 35-position alphanumeric field used to specify a Partner ID from which viewing begins.
Type the Partner ID you want to access. If you type a partial Partner ID in this field, the
system displays up to 13 Partner IDs starting with the nearest Partner ID match.
A (Action Code)
A 1-position alphabetic field used to select a Partner ID. Type S in this field to make a
selection, and press the PF5 key. Additional values include:
D= Deletes the Partner ID by typing D in next to the Partner ID and
pressing PF11.
U= After entering a new Alt. User ID, type U next to the Partner ID and
press Enter to update the Partner ID.
Partner (protected)
A 35-position alphanumeric field that contains the Partner ID as it is found on the user file.
Qual (protected)
A 4-position alphanumeric field that displays the Qualifier associated with the User ID, if
applicable.
Alternate User ID
A 15-position alphanumeric field that displays the default User ID. This is the User ID for
the user/partner relationship. When you selected this ID as a User, this field was loaded
with the first 15 position of the original Partner ID. To update this field, type over the
existing ID with the new ID. Then, type U in the Action field and press Enter.

Partner Selection Screen EDIY300 The Administration Subsystem
IBM Sterling Gentran:Basic for z/OS Release 6.6 User Guide 5 - 107
Partner Selection Screen EDIY300
Purpose
The Partner Selection (EDIY300) screen is used to identify those Partner records that are to be
paired with the previously identified user to create the desired relationships. The User ID and
Partner ID information is written to the Conversion file.
Note: Partners that have already been paired with this user are
highlighted on the screen.
How to Access
Access the Partner Selection screen using any one of the following methods:
•Type 3 to select Partner Selection from the Partner Migration Menu and press
Enter.
•Type 4.5.3 in the Jump Code field of any screen and press Enter.
• From the User Maintenance screen, type S in the A field next to the appropriate
partner, and press PF5.
Screen Example
The following example illustrates the Partner Selection screen.
Select Update
EDIY300 4.5.3_____ PARTNER SELECTION XXX 06/01/2011
12:00:00
User ID: AAA WAREHOUSE CO 11 Qual:
Alt. User ID: AAA_WAREHOUSE_C
Starting Partner ID: ABLANK_____________________________
A Partner Qual Division Alt. Partner ID
_ AAA WAREHOUSE CO 11 01 000 AAA_WAREHOUSE_C
_ ABERCROMBIE AAAA 140 ABERCROMBIE____
_ ABLANK ABLANK_________
_ ACRAIG ZZ 000 ACRAIG_________
_ ALLYSON TST 000 ALLYSON_TST____
_ APLS 000 APLS___________
_ APNAT 000 APNAT__________
_ AP04A 000 AP04A__________
_ ASST 000 ASST___________
_ A010 010 A010___________
_ BANK-A-WIRE 000 BANK-A-WIRE____
_ BELL 000 BELL___________
_ BETH 000 BETH___________
TO SELECT PARTNER ENTER AN S BESIDE THE ID AND PRESS PF5
Enter PF1=Help PF3=Exit PF4=UMaint PF5=RMaint PF6=Nxt User
PF7=Bwd PF8=Fwd

The Administration Subsystem Partner Selection Screen EDIY300
5 - 108 IBM Sterling Gentran:Basic for z/OS Release 6.6 User Guide
Screen Actions
Function Key Descriptions
Note: Standard function keys, such as PF1=Help, PF3=Exit,
PF7=Bwd, PF8=Fwd, PF12=Cancel, and
PF15=Logoff, as well as the Enter key, are defined in
Chapter 1.
PF4=UMaint After typing S in the A field next to a User ID, press PF4 to access the User
Maintenance screen.
PF5=RMaint After typing S in the A field next to a User ID, press PF5 to access the
Relationship Maintenance screen.
PF6=Nxt User Displays the next system user record.
Field Descriptions
Note: Fields that are display-only contain the statement
(protected) next to the field name in the documentation.
Jump Code
A 10-position alphabetic or numeric field containing the jump code for this screen. A
screen’s jump code is displayed in the Jump Code field for that screen.
To jump to another screen, press Home and type the jump code of the screen to which you
want to jump. Then, press Enter.
See Chapter 1, “Getting Started,” for further information on using jump codes.
To perform
this action ...
Associated
with this screen
action ...
Do this ...
Perform relationship
maintenance
Select Type S in the A field for the
partner that you want to
perform relationship
maintenance, and then press
PF4.
Attach a Partner ID to the
indicated User ID
Select Type S in the A field for the
partner that you want to tie to
the User ID, and then press
Enter. (You can optionally
change the Alt. Partner ID and/
or Alt. User ID by typing over
the data in these fields with the
new values and pressing Enter.
Update the Alt. Partner ID for a
partner
Update Type U in the A field, change
the Alt. Partner ID and/or Alt.
User ID for the selected partner
or user, and then press Enter.

Partner Selection Screen EDIY300 The Administration Subsystem
IBM Sterling Gentran:Basic for z/OS Release 6.6 User Guide 5 - 109
User ID (protected)
A 35-position alphanumeric field that displays the identified User ID to be paired with a
Partner ID found on this screen to create a relationship.
Qual (protected)
A 4-position alphanumeric field that displays the Qualifier associated with the User ID, if
applicable.
Alt. User ID
A 15-position alphanumeric field that displays the default User ID. This is the User ID for
the user/partner relationship.
Caution: If you change the value in this field, the new
value is used when a relationship is either
selected or updated.
Starting Partner ID
A 35-position alphanumeric field used to specify a Partner ID from which viewing begins.
Type the Partner ID you want to access. If you type a partial Partner ID in this field, the
system displays up to 13 Partner IDs, starting with the nearest Partner ID match.
A (Action Code)
A 1-position alphabetic field used to select a Partner ID. Valid values are:
S=Type S in this field for partner that is to be tied with the User ID to
create a user/partner relationship and press Enter. After making this
selection, a record is written to the Conversion file. This field
contains all the user/partner relationships that have been identified.
OR
Type S in this field and press PF5 to display the Relationship
Maintenance screen.
U= After entering a new Alt. Partner ID and/or Alt. User ID, type U next
to the Partner ID and press Enter to update the Partner ID.
Partner (protected)
A 35-position alphanumeric field that displays the Partner ID as it is found on the partner
profile.
Qual (protected)
A 4-position alphanumeric field used to enter the Qualifier associated with the Partner ID,
if applicable.
Division (protected)
A 3-position alphanumeric field assigned by the user at the time the trading partner
relationship is added. The default value is 000.
Alt. Partner ID
A 15-position alphanumeric field that displays the default Partner ID. This is the Partner
ID for the user/partner relationship. After selecting a Partner ID, this field loads with a
default Partner ID using the first 15 positions of the Partner ID. You can update this field
with a new ID by typing over the ID, and then entering U in the A field.

The Administration Subsystem Relationship Maintenance Screen EDIY400
5 - 110 IBM Sterling Gentran:Basic for z/OS Release 6.6 User Guide
Relationship Maintenance Screen EDIY400
Purpose
The Relationship Maintenance (EDIY400) screen lists existing User ID and Partner ID
relationships. Use this screen to verify correct relationship setup. You can delete or reset
relationships, when necessary.
How to Access
Access the Relationship Maintenance screen using any one of the following methods:
•Type 4 to select Relationship Maintenance from the Partner Migration Menu and
press Enter.
•Type 4.5.4 in the Jump Code field of any screen and press Enter.
• From the Partner Selection screen, type S in the A field next to the appropriate
Partner ID and press PF5.
Screen Example
The following example illustrates the Relationship Maintenance screen.
Delete Reset
EDIY400 4.5.4_____ RELATIONSHIP MAINTENANCE XXX 06/01/2011
12:00:00
Starting User ID...: AAA_WAREHOUSE_CO_11________________ Qual: 01__
Partner ID: APLS_______________________________ Qual: ____
A User / Partner Qual Div Relationship User/Partner
_ AAA WAREHOUSE CO 11 01 AA
APLS /
_ AAA WAREHOUSE CO 11 01 000 AAA WAREHOUSE C
APNAT /APNAT
_ AAA WAREHOUSE CO 11 01 000 AAA WAREHOUSE C
AP04A /AP04A
_ AAA WAREHOUSE CO 11 01 000 AAA WAREHOUSE C
ASST /ASST
Enter PF1=Help PF3=Exit PF4=Part
PF7=Bwd PF8=Fwd

Relationship Maintenance Screen EDIY400 The Administration Subsystem
IBM Sterling Gentran:Basic for z/OS Release 6.6 User Guide 5 - 111
Screen Actions
Function Key Descriptions
Note: Standard function keys, such as PF1=Help, PF3=Exit,
PF7=Bwd, PF8=Fwd, PF12=Cancel, and
PF15=Logoff, as well as the Enter key, are defined in
Chapter 1.
PF4=Part Accesses the Partner Selection screen.
Field Descriptions
Note: Fields that are display-only contain the statement
(protected) next to the field name in the documentation.
Jump Code
A 10-position alphabetic or numeric field containing the jump code for this screen. A
screen’s jump code is displayed in the Jump Code field for that screen.
To jump to another screen, press Home and type the jump code of the screen to which you
want to jump. Then, press Enter.
See Chapter 1, “Getting Started,” for further information on using jump codes.
Starting User Id
A 35-position alphanumeric field used to specify a User ID from which viewing begins.
Type the User ID you want to access. If you type a partial User ID in this field, the system
displays up to 13 User IDs starting with the nearest User ID match.
Qual
A 4-position alphanumeric field used to enter the Qualifier associated with the User ID, if
applicable.
Partner ID
Displays both the User ID and Partner ID that you are combining to make up the
relationship.
To perform
this action ...
Associated
with this screen
action ...
Do this ...
Delete a user/partner relationship Delete Type D in the A field for the
user/partner relationship that
you want to delete, then press
Enter.
Reset the user/partner
relationship
Reset Type R in the A field for the
user/partner relationship that
you want to reset, and then
press Enter.

The Administration Subsystem Relationship Maintenance Screen EDIY400
5 - 112 IBM Sterling Gentran:Basic for z/OS Release 6.6 User Guide
Qual
A 4-position alphanumeric field used to enter the Qualifier associated with the Partner ID,
when applicable.
A (Action Code)
A 1-position alphabetic field used to select a Partner ID. Valid values are:
D=Type D in this field for user/partner relationship that you want to
delete from the Conversion file and press PF11.
R=Type R in this field to reset this relationship for migration and press
Enter. The migration will actually take place during the batch job
(EDIH100).
User/Partner (protected)
Displays both the User ID and Partner ID that you are combining to make up the
relationship.
Qual (protected)
Displays the Qualifier for the User/Partner ID combination, when applicable.
Div (protected)
A 3-position alphanumeric field assigned by the user at the time the trading partner
relationship is added. The default value is 000.
Relationship (protected)
User
Displays the assigned alternative User ID for this relationship.
Partner
Displays the assigned alternative Partner ID for this relationship.

Data Translation Table Directory Screen EDIY600 The Administration Subsystem
IBM Sterling Gentran:Basic for z/OS Release 6.6 User Guide 5 - 113
Data Translation Table Directory Screen EDIY600
Purpose
The Data Translation Table Directory (EDIY600) displays a listing of partner-specific data
translation tables used in the mapping processing. From this list, you can review and select the
tables that you will need to migrate from Partner/Qualifier mode to Relationship mode.
You can only view translation tables that have the same security division as defined for your
Logon ID or those defined with a division code of spaces. Logon IDs defined with a division of
“000” can access all translation tables.
Note: Data Translation tables that have already been migrated
to Relationship mode will appear highlighted on the
screen.
How to Access
Access the Data Translation Directory in either of these two ways:
•Type 5 to select Data Translation Table Directory from the Partner Migration
Menu and press Enter.
•Type 4.5.5 in the Jump Code field of any screen and press Enter.
Screen Example
The following example illustrates the Data Translation Table Directory.
Select
EDIY600 4.5.5_____ DATA TRANSLATION TABLE DIRECTORY XXX 06/01/2011
12:00:00
Starting Table ID..: DUNST_____
A Table ID Description Partner ID Qual Div
_ DUNST INTERNAL VENDOR T VENDOR-1
_ DUNST INTERNAL VENDOR T VENDOR-1 ZZ
_
_
_
_
_
_
_
_
_
_
_
TO SELECT TABLE ENTER AN "S" BESIDE THE ID
Enter PF1=Help PF3=Exit PF5=DTSel
PF7=Bwd PF8=Fwd

The Administration Subsystem Data Translation Table Directory Screen EDIY600
5 - 114 IBM Sterling Gentran:Basic for z/OS Release 6.6 User Guide
Screen Actions
Function Key Descriptions
Note: Standard function keys, such as PF1=Help, PF3=Exit,
PF7=Bwd, PF8=Fwd, PF12=Cancel, and
PF15=Logoff, as well as the Enter key, are defined in
Chapter 1.
PF5=DTSel After typing S in the A field next to a data translation table, press PF5 to
access the Data Translation Migration Selection screen.
Field Descriptions
Note: Fields that are display-only contain the statement
(protected) next to the field name in the documentation.
Jump Code
A 10-position alphabetic or numeric field containing the jump code for this screen. A
screen’s jump code is displayed in the Jump Code field for that screen.
To jump to another screen, press Home and type the jump code of the screen to which you
want to jump. Then, press Enter.
See Chapter 1, “Getting Started,” for further information on using jump codes.
Starting Table ID
A 10-position alphanumeric field used to specify a data translation table from which
viewing begins. Type the name of the data translation table you want to access. If you type
a partial data translation table name in this field, the system displays up to 13 tables
starting with the nearest table name match.
A (Action Code)
A 1-position alphabetic field used to select a data translation table. Type S in this field to
make a selection, and press the PF5 key to display the Data Translation Migration screen.
Table ID (protected)
A 10-position alphanumeric field contains the data translation Table ID that is found on
the Code Definition file.
To perform
this action ...
Associated
with this screen
action ...
Do this ...
View the Data Table Migration
Selection screen to enter the
user/partner relationship to be
used for this table
Select To select a data translation
table to maintain, type S in the
A field next to the table that
you want to view, and then
press PF5.

Data Translation Table Directory Screen EDIY600 The Administration Subsystem
IBM Sterling Gentran:Basic for z/OS Release 6.6 User Guide 5 - 115
Description (protected)
Displays both the User ID and Partner ID that you are combining to make up the
relationship.
Partner ID (protected)
A 35-position alphanumeric field that contains the Partner ID that is associated with this
data translation table.
Qual (protected)
A 4-position field that contains the trading partner Qualifier, if applicable.
Div (protected)
A 3-position alphanumeric field that contains the division code assigned to the data
translation table.

The Administration Subsystem Data Table Migration Selection Screen EDIY610
5 - 116 IBM Sterling Gentran:Basic for z/OS Release 6.6 User Guide
Data Table Migration Selection Screen EDIY610
Purpose
The Data Translation Table Migration Selection (EDIY610) screen displays the selected partner-
specific data translation table, along with its designated Partner ID and Qualifier. This screen
enables you to enter the user/partner relationship that will be associated to the table in place of the
current Partner ID and Qualifier.
How to Access
Access the Data Table Migration Selection screen using one of the following methods:
•Type 6 to select Data Table Migration Selection from the Partner Migration Menu
and press Enter.
•Type 4.5.6 in the Jump Code field of any screen and press Enter.
• From the Data Translation Table Directory screen, type S in the A field next to the
appropriate table and press PF5.
Screen Example
The following example illustrates the Data Table Migration Selection screen.
EDIY610 4.5.6_____ DATA TABLE MIGRATION SELECTION XXX 06/01/2011
12:00:00
Data Translation Table ID...: DUNST_____
Current Partner ID..........: VENDOR-1___________________________
Current Partner Qualifier...: ZZ__
New User ID.................: ACRAIG_________
New Partner ID..............: APNAT__________
Enter PF1=Help PF3=Exit PF4=DTDir PF5=DTMaint PF6=Next
PF9=Add

Data Table Migration Selection Screen EDIY610 The Administration Subsystem
IBM Sterling Gentran:Basic for z/OS Release 6.6 User Guide 5 - 117
Function Key Descriptions
Note: Standard function keys, such as PF1=Help, PF3=Exit,
PF7=Bwd, PF8=Fwd, PF12=Cancel, and
PF15=Logoff, as well as the Enter key, are defined in
Chapter 1.
PF4=DTDir Accesses the Data Translation Table Directory screen.
PF5=DTMaint Accesses the Data Table Migration Maintenance screen.
PF6=Next Displays the next Data Translation Table record.
PF9=Add Adds a record with the specified Table ID and the new user/partner
relationship to the Data Table Migration file to be used in the migration
process.
Field Descriptions
Note: Fields that are display-only contain the statement
(protected) next to the field name in the documentation.
Jump Code
A 10-position alphabetic or numeric field containing the jump code for this screen. A
screen’s jump code is displayed in the Jump Code field for that screen.
To jump to another screen, press Home and type the jump code of the screen to which you
want to jump. Then, press Enter.
See Chapter 1, “Getting Started,” for further information on using jump codes.
Data Translation Table ID
A 10-position alphanumeric field that contains the Data Translation Table ID that is found
on the Code Definition file.
Current Partner ID
A 35-position alphanumeric field that contains a Partner ID that is currently associated
with this Data Translation Table.
Current Partner Qualifier
A 4-position alphanumeric field that contains the current trading partner Qualifier, if
applicable.
New User ID
A 15-position alphanumeric field that contains the new User ID to be associated with this
Data Translation Table. This is the user portion of the user/partner relationship.
New Partner ID
A 15-position alphanumeric field that contains the new Partner ID to be associated with
this Data Translation Table. This is the partner portion of the user/partner relationship.

The Administration Subsystem Data Table Migration Maintenance Screen EDIY620
5 - 118 IBM Sterling Gentran:Basic for z/OS Release 6.6 User Guide
Data Table Migration Maintenance Screen EDIY620
Purpose
The Data Table Migration Maintenance (EDIY620) screen displays a list of partner-specific data
translation tables that have been identified to be migrated to Relationship mode. From this screen
you can confirm correct selection of user/partner relationships to be used for each table, and delete
or reset any relationships incorrectly set up.
Note: Data Translation tables that have already been migrated
to Relationship mode will appear highlighted on the
screen.
How to Access
Access the Data Table Migration Maintenance using one of the following methods:
•Type 7 to select Data Table Migration Maintenance from the Partner Migration
Menu.
•Type 4.5.7 in the Jump Code field of any screen and press Enter.
• From the Data Table Migration Selection screen, press PF5.
Screen Example
The following example illustrates the Data Table Migration Maintenance screen.
Delete Reset Select
EDIY620 4.5.7_____ DATA TABLE MIGRATION MAINTENANCE 06/01/2011
18:17:44
Starting Table ID..: DUNST_____
A Table ID Partner ID Qual
User ID / Part ID
_ DUNST VENDOR-1 ZZ
ACRAIG APNAT
_
_
_
END OF DTBMIG FILE
Enter PF1=Help PF3=Exit PF4=DTsel
PF7=Bwd PF8=Fwd

Data Table Migration Maintenance Screen EDIY620 The Administration Subsystem
IBM Sterling Gentran:Basic for z/OS Release 6.6 User Guide 5 - 119
Screen Actions
Function Key Descriptions
Note: Standard function keys, such as PF1=Help, PF3=Exit,
PF7=Bwd, PF8=Fwd, PF12=Cancel, and
PF15=Logoff, as well as the Enter key, are defined in
Chapter 1.
PF4=DTSel Accesses the Data Table Migration Maintenance screen.
Field Descriptions
Note: Fields that are display-only contain the statement
(protected) next to the field name in the documentation.
Jump Code
A 10-position alphabetic or numeric field containing the jump code for this screen. A
screen’s jump code is displayed in the Jump Code field for that screen.
To jump to another screen, press Home and type the jump code of the screen to which you
want to jump. Then, press Enter.
See Chapter 1, “Getting Started,” for further information on using jump codes.
Starting Table ID
A 10-position alphanumeric field used to specify a Data Translation Table from which
viewing begins. Type the name of the data translation table you want to access. If you type
a partial Data Translation Table name into this field, the system displays up to 13 tables
starting with the nearest table name match.
To perform
this action ...
Associated
with this screen
action ...
Do this ...
View the Data Table Migration
Selection screen.
Select To select a Data Translation
Table to maintain, type S in the
A field next to the table that
you want to view, and then
press PF4.
Delete a Table ID Delete To delete a data translation
table from the Data Translation
Migration file, type D in the A
field next to the Table ID and
then press Enter.
Reset a Table ID Reset To allow a data translation table
that has already been migrated
to Relationship mode to be
migrated again, type R in the A
field next to the Table ID and
then press Enter.

The Administration Subsystem Data Table Migration Maintenance Screen EDIY620
5 - 120 IBM Sterling Gentran:Basic for z/OS Release 6.6 User Guide
A (Action Code)
Displays both the User ID and Partner ID that you are combining to make up the
relationship.
D= Delete the Data Translation Migration file by typing D in next to the
Table ID and pressing PF11.
R= To allow a table that has already been migrated to Relationship mode
to be migrate again, type R next to the Table ID and press Enter.
S= To select a table that you want to modify on the Data Table Migration
Selection screen, type S next to the Table ID and press PF4.
Table ID (protected)
A 10-position alphanumeric field contains the data translation Table ID that is found on
the Code Definition file.
Partner ID (protected)
A 35-position alphanumeric field that contains the Partner ID that is associated with this
data translation table.
User ID
A 15-position alphanumeric field that contains the new User ID to be associated with this
Data Translation Table. This is the user portion of the user/partner relationship.
Part ID
A 15-position alphanumeric field that contains the new Partner ID to be associated with
this Data Translation Table. This is the partner portion of the user/partner relationship.
Qual (protected)
A 4-position field that contains the trading partner Qualifier, if applicable.

Upload Process Maintenance EDIM235 The Administration Subsystem
IBM Sterling Gentran:Basic for z/OS Release 6.6 User Guide 5 - 121
Upload Process Maintenance EDIM235
Purpose
The Unload/Upload Maintenance (EDIM235) screen provides the ability to copy transaction
maps, Application Data IDs, codes tables, and partners from one Sterling Gentran system to
another without disabling the destination system. There are multiple JCL streams that provide the
Unload process: EXEC060 (Application Data ID), EXEC076 (codes tables), EXEC080
(transaction maps), and EXEC087U (partners). These streams will copy the specified objects into
sequential files. The JCL stream EXECLOAD will copy each of the sequential files created by the
previous streams into a single file that is allocated to the CICS region. This maintenance screen
can then be used to process the unloaded objects into their proper files.
There are two functions that can be performed from the Upload Process screen:
• Display an identifier for the objects in the file
• Upload the objects into the proper Sterling Gentran files
Note: You must have Mapping Integration and Level 1 security
authorization to access this screen.
See Chapter 7, “System Features: Tip and Techniques” for more information about the Unload/
Upload facility.
How to Access
Access the Upload Processing screen in either of these two ways:
• From the Administrative Main Menu, type 6 in the Selection field for Upload
Process Maintenance and press Enter.
•Type 4.6 in the Jump Code field of any screen and press Enter.

The Administration Subsystem Upload Process Maintenance EDIM235
5 - 122 IBM Sterling Gentran:Basic for z/OS Release 6.6 User Guide
Screen Examples
The following illustration is an example of an Upload Processing screen after you have selected
the List File option.
The following illustration is an example of an Upload report after you have selected the Start
Upload option.
EDIM235 4.6_______ UPLOAD PROCESSING XXX 06/01/2011
12:00:00
Operation..: _ S - Start UpLoad, L - List file
PROCESSING APPLICATION DATA ID: AAAAAAAAA1S
PROCESSING PARTER ID: TESTPART
PROCESSING TABLE: AAAAAAA
PROCESSING TABLE: AAAAAAAA2
PROCESSING TRANSLATION MAP: TST3040811S
SELECT COMMAND
Enter PF1=Help PF3=Exit PF5=Action
PF7=Bwd PF8=Fwd
EDIM235 4.6_______ UPLOAD PROCESSING XXX 06/01/2011
12:00:00
Operation..: _ S - Start UpLoad, L - List file
PROCESSING APPLICATION DATA ID: AAAAAAAAA1S
UPLOAD COMPLETED: HEADER: 1 RECORD: 8 FIELD: 137
PROCESSING PARTER ID: TESTPART
UPLOAD COMPLETED: PARTNER: 35 INB CNTL: 28 OTB CNTL: 28 XREF: 4
PROCESSING TABLE: AAAAAAA
UPLOAD COMPLETED: DEF: 1 DATA: 2 VAL: 0 CODE: 0
PROCESSING TABLE: AAAAAAAA2
UPLOAD COMPLETED: DEF: 1 DATA: 2 VAL: 0 CODE: 0
PROCESSING TRANSLATION MAP: TST3040811S
UPLOAD COMPLETED: HEADER: 1 SEGMNT: 4 ELEMNT: 31 LINK: 1
LOAD OF DATA COMPLETED
Enter PF1=Help PF3=Exit PF5=Action
PF7=Bwd PF8=Fwd

Upload Process Maintenance EDIM235 The Administration Subsystem
IBM Sterling Gentran:Basic for z/OS Release 6.6 User Guide 5 - 123
Function Key Descriptions
Note: Standard function keys, such as PF1=Help, PF3=Exit,
PF7=Bwd, PF8=Fwd, PF12=Cancel, and
PF15=Logoff, as well as the Enter key, are defined in
Chapter 1.
PF5=Action Instructs Sterling Gentran to process the current action selected.
Field Descriptions
Jump Code
A 10-position alphabetic or numeric field containing the jump code for this screen. A
screen’s jump code is displayed in the Jump Code field for that screen.
To jump to another screen, press Home and type the jump code of the screen to which you
want to jump. Then, press Enter.
See Chapter 1, “Getting Started,” for further information on using jump codes.
Operation
A 1-position field that is used to specify whether to view a list of unloaded objects
currently in the Unload batch files or to initiate the Upload process. Valid values are:
L=List file – List objects in the Unload batch files.
S= Start Upload – Initiate the Uploading process and create a
transmittal report on the screen.
Note: A message displays if any of the objects are already
loaded into the system.

The Administration Subsystem Separator Main Menu EDIM934
5 - 124 IBM Sterling Gentran:Basic for z/OS Release 6.6 User Guide
Separator Main Menu EDIM934
Purpose
The Separator Main Menu contains four menu options that you can use to set up and review
separator processing options.
How to Access
Access the Separator Main Menu in any of the following ways:
• On the Sterling Gentran Main Menu, type 4 to select the Administrative Main
Menu, and press Enter. On the Administrative Main Menu, type 7 to select the
Separator Main Menu, and press Enter.
• On the Control Main Menu, type 5 to select Separator Main Menu, and press
Enter.
•Type 7.5 in the Jump Code field of any screen, and press Enter.
Screen Example
The following example illustrates the Separator Main Menu.
EDIM934 7.5_______ SEPARATOR MAIN MENU XXX 06/01/2011
12:00:00
Type the number of your selection below and press ENTER, or
press the PF3 key to Exit.
_ 1. Separator Systems Options Maintenance
2. Priority Options Directory
3. Priority Options Maintenance
Enter PF1=Help PF3=Exit
PF15=Logoff

Separator Main Menu EDIM934 The Administration Subsystem
IBM Sterling Gentran:Basic for z/OS Release 6.6 User Guide 5 - 125
The Separator Main Menu contains three menu options, which enable you to perform the main
tasks of the Separator subsystem. The list of menu options, as well as a brief description of each
option, follows:
Function Key Descriptions
Note: Standard function keys, such as PF1=Help, PF3=Exit,
PF7=Bwd, PF8=Fwd, PF9=Add, PF10=Updt,
PF11=Del, PF12=Cancel, and PF15=Logoff, are
defined in Chapter 1 of this guide, Getting Started.
Enter Refreshes the menu display.
Field Descriptions
Note: Fields that are display-only contain the statement
“(Protected)” next to the field name in the
documentation. Fields in which you must type a value
contain the statement “(Required)” next to the field name
in the documentation.
(Jump Code)
A 10-position alphabetic or numeric field containing the jump code for this screen. A
screen’s jump code is displayed automatically in the Jump Code field for that screen.
To jump to another screen, press Home, type the jump code of the screen to which you
want to jump, and press Enter.
See the “Jump Codes” section in Chapter 1 of this guide for further information on using
jump codes.
(Selection)
This field is used to make a menu selection. Type a valid value (1, 2, or 3), and press
Enter.
Menu Option Description
1. Separator Systems Options
Maintenance
Displays the Separator Systems Options Maintenance
screen (EDIM935), enabling you to perform maintenance
functions for separator systems options.
2. Priority Options Directory Displays the Priority Options Directory screen
(EDIM936), enabling you to select a priority option from
the list. To perform maintenance on that priority option,
however, you must use the Priority Options Maintenance
screen (EDIM937).
3. Priority Options Maintenance Displays the Priority Options Maintenance screen
(EDIM937), enabling you to perform maintenance on a
selected priority option.

The Administration Subsystem Separator Systems Options Maintenance Screen EDIM935
5 - 126 IBM Sterling Gentran:Basic for z/OS Release 6.6 User Guide
Separator Systems Options Maintenance Screen EDIM935
Purpose
The Separator Systems Options Maintenance screen enables you to display and update the
Separator Systems Options record. This record is located in the Separator Control file (EDIRSEP),
with a key of all blanks.
How to Access
Access the Separator Systems Options Maintenance screen in one of the following ways:
• On the Separator Main Menu, type 1 to select Separator Systems Options
Maintenance, and press Enter.
• On the Priority Options Directory screen, press PF4.
•Type 7.5.1 in the Jump Code field of any screen, and press Enter.
Screen Example
The following example illustrates the Separator Systems Options Maintenance screen.
Function Key Descriptions
Note: Standard function keys, such as PF1=Help, PF3=Exit,
PF7=Bwd, PF8=Fwd, PF9=Add, PF10=Updt,
PF11=Del, PF12=Cancel, and PF15=Logoff, are
defined in Chapter 1 of this guide, Getting Started.
Enter Refreshes the screen with the saved values for this separator option.
PF5=Dir Displays the Priority Options Directory screen.
EDIM935 7.5.1_____ SEPARATOR SYSTEMS OPTIONS MAINTENANCE XXX 06/01/2011
12:00:00
Description.............: GENTRAN:BASIC_SEPARATOR_SUBSYSTEM_______
________________________________________
X12 Interchange Program .........: ________ Key Usage Indicators
EDIFACT Interchange Program.......: ________ Test/Prod Use.....: Y
TRADACOMS Interchange Program.....: ________ Trn/Grp/Int Only..: T
User Interchange Program..........: ________ Grp IDs Only......: Y
Monitor Indicator/Store Sw........: 1 / 1 Sndr/Rcvr Id Only.: Y
Monitor Maintenance.....(630)...: _
..........(631)...: _
..........(632)...: _
Trace Indicator...................: D Router Parameters
Exception Program.................: ________ Max Start cnt.....: 10
TSQ Storage SW....................: M Max Wait Time.....: 00 05
Error User Exit Program...........: ________
Error User Exit Data..............: ____________________
Last Update Date: 06/01/11 Time: 12:00:00 User: SCI
Enter PF1=Help PF3=Exit PF5=Dir
PF10=Updt

Separator Systems Options Maintenance Screen EDIM935 The Administration Subsystem
IBM Sterling Gentran:Basic for z/OS Release 6.6 User Guide 5 - 127
Field Descriptions
Note: Fields that are display-only contain the statement
“(Protected)” next to the field name in the
documentation. Fields in which you must type a value
contain the statement “(Required)” next to the field name
in the documentation.
(Jump Code)
A 10-position alphabetic or numeric field containing the jump code for this screen. A
screen’s jump code is displayed automatically in the Jump Code field for that screen.
To jump to another screen, press Home, type the jump code of the screen to which you
want to jump, and press Enter.
See the “Jump Codes” section in Chapter 1 of this guide for further information on using
jump codes.
Description
Two, 40-position alphanumeric fields that enable you to type or view a description of the
Separator subsystem.
Key Usage Indicators (Required)
A group of fields that identify to the priority ID programs what parts of the envelope
information (key usage indicators) to use in determining priority and process. Key usage
indicators include the following nine items from the envelopes:
Group Sender ID
Interchange Sender ID
Interchange Sender ID Qualifier
Group Receiver ID
Interchange Receiver ID
Interchange Receiver ID Qualifier
Test/Production Indicator (from the interchange)
Transaction ID
Functional Group ID
Depending on the combination of key usage indicators you use, you will be able to limit or
expand the number of lookups in determining priority and process.

The Administration Subsystem Separator Systems Options Maintenance Screen EDIM935
5 - 128 IBM Sterling Gentran:Basic for z/OS Release 6.6 User Guide
Use the following table to determine what values to type in the key usage indicator fields
(Test/Prod Use, Trn/Grp/Int Only, Grp IDs Only, and Sndr ID Only), depending on what
envelope information you want to use.
Note: Sterling Gentran:Realtime runs more efficiently with
fewer lookups.
Key Usage Indicator
Field Value Envelope Information Used
Test/Prod Use Y Test/Production Indicator
N (Do not use Test/Production Indicator; use
Production only)
Trn/Grp/Int Only T Transaction ID (using sender and receiver from
group and interchange), then Interchange
G Functional Group ID (using sender and receiver
from group and interchange), then Interchange
I Interchange only:
Interchange Sender ID
Interchange Sender ID Qualifier
Interchange Receiver ID
Interchange Receiver ID Qualifier
Grp IDs Only Y Group Sender ID
Group Receiver ID
N Group Sender ID
Interchange Sender ID
Interchange Sender ID Qualifier
Group Receiver ID
Interchange Receiver ID
Interchange Receiver ID Qualifier
Sndr/Rcvr ID Only Y or S Group Sender ID
Interchange Sender ID
Interchange Sender ID Qualifier
R Group Receiver ID
Interchange Receiver ID
Interchange Receiver ID Qualifier
N Group Sender ID
Interchange Sender ID
Interchange Sender ID Qualifier
Group Receiver ID
Interchange Receiver ID
Interchange Receiver ID Qualifier

Separator Systems Options Maintenance Screen EDIM935 The Administration Subsystem
IBM Sterling Gentran:Basic for z/OS Release 6.6 User Guide 5 - 129
Test/Prod Use (Required)
A 1-character alphabetic field that indicates whether or not to use the Test/Production field
off the Interchange Header record to determine priority. Valid values are:
Y= Yes, use the Test/Production field off the Interchange Header
record and determine priority (this is the default value).
N= No, do not use the Test/Production field off the Interchange
Header record and determine priority.
See the field description for “Key Usage Indicators” earlier in this section for additional
information on setting values for the four key usage indicator fields.
Trn/Grp/Int Only (Required)
A 1-character alphabetic field that indicates the level of detail to use in determining
priority. Valid values are:
T= Use only the transaction in determining priority. If no transaction
information is found, use the interchange (this is the default
value).
G= Use only the functional group in determining priority. If no
functional group information is found, use the interchange.
I= Use only the interchange in determining priority.
See the field description for “Key Usage Indicators” in this section for additional
information on setting values for the four key usage indicator fields.
Grp IDs Only (Required)
A 1-character alphabetic field that indicates whether or not to use only the sender/receiver
IDs from the group segments in determining priority. Valid values are:
Y= Yes, use only the sender/receiver IDs from the group segments.
N= No, use the sender/receiver IDs from both the group segments
and the interchange ID segments (this is the default value).
See the field description for “Key Usage Indicators” in this section for additional
information on setting values for the four key usage indicator fields.
Sndr/Rcvr ID Only (Required)
A 1-character alphabetic field that indicates whether or not to use only the sender ID in
determining priority. Valid values are:
Y= Yes, use only the sender ID.
S= Use only the Sender ID.
R= Use only the Receiver ID.
N= Use both sender IDs and receiver IDs (this is the default value).
See the field description for “Key Usage Indicators” in this section for additional
information on setting values for the four key usage indicator fields.

The Administration Subsystem Separator Systems Options Maintenance Screen EDIM935
5 - 130 IBM Sterling Gentran:Basic for z/OS Release 6.6 User Guide
Sterling Gentran:Control/Sterling Gentran:Realtime Installation
X12 Interchange Program
An 8-position alphanumeric field indicating the program that sets priority for the ASC
X12 interchanges. The Sterling Gentran:Realtime-supplied program is EDIR931.
EDIFACT Interchange Program
An 8-position alphanumeric field indicating the program that sets priority for the
EDIFACT interchanges. The Sterling Gentran:Realtime-supplied program is EDIR932.
TRADACOMS Interchange Program
An 8-position alphanumeric field indicating the program that sets priority for the
TRADACOMS interchanges. The Sterling Gentran:Realtime-supplied program is
EDIR933.
User Interchange Program
An 8-position alphanumeric field indicating the program that sets priority for user-defined
headers and trailers, or all those not sent to the other three programs. Any program name is
a valid value. The Sterling Gentran:Realtime-supplied sample program name is EDISXIT.
Monitor Indicator/Store Sw (Required)
Two, 1-digit numeric fields that indicate whether or not the Monitoring feature is turned
on, and whether the Monitor program (EDIR940) will store the data.
In the first field, valid values are:
1= Yes, the Monitoring feature is turned on.
0= No, the Monitoring feature is not turned on.
In the second field, valid values are:
1= Yes, store the data.
0= No, do not store the data.
Monitor Maintenance (630), (631), (632)
Each of these is 1-position, alphanumeric field, which indicates the type of maintenance to
be performed on the Monitor Header and Monitor Store files. Valid values are Y, N, and
Blank.
(630)
A Y value in this field indicates to delete all processed data less than today’s date.
(631)
A Y value in this field indicates to delete all records (processed or not) less than
today’s date.
(632)
A Y value in this field indicates to delete all data on the Monitor Header and Monitor
Store files.
Note: If you type a Y in more than one of these fields, the
system uses the first value entered as the valid value.
Note: You must press PF4=RunMaint to run maintenance.

Separator Systems Options Maintenance Screen EDIM935 The Administration Subsystem
IBM Sterling Gentran:Basic for z/OS Release 6.6 User Guide 5 - 131
Trace Indicator (Required)
A 1-character alphabetic field used to set the system trace to print trace messages to the
log. Valid values are:
E= Enabled. The system trace will print trace messages to the log.
D= Disabled. The system trace will not print trace messages to the
log.
Trace determines the type of information written to the system log while this option is
processed. When trace is disabled, the system writes only critical error messages to the
log. When trace is enabled, the system writes optional processing information to the log,
in addition to critical error messages.
Note: For production processing, you should disable trace so
that critical error messages can be located easily. Enable
trace during testing or when locating production errors.
Exception Program
An 8-position alphanumeric field that indicates the name of the exception program. The
Sterling Gentran:Realtime-supplied program is EDIR852. If a different exception system
is created, type the name of the CICS program that will process the bypassed data.
See Chapter 4, “System Processor Programs,” in the IBM® Sterling Gentran:Realtime®
for z/OS® Release 6.6 Technical Reference Guide for more information on writing an
exception program.
If an error occurs during Sterling Gentran:Realtime translation that causes the data to be
rejected or suspended, the system passes the data to this exit. This program can then
perform any necessary processing to store the data.
TSQ Storage SW
A 1-character alphabetic field that indicates what type of TSQ to use. Valid values are:
A= Use the auxiliary TSQ.
M= Use the main TSQ.
Blank = Use the auxiliary TSQ (this is the default value).
Error User Exit Program
An 8-position alphanumeric field that indicates the name of the user error message exit.
The user-supplied CICS program is linked to by the Separator subsystem when either a
CICS system error or a data translation error occurs. This field provides automatic
notification of errors within the system. For example, you can use this field so that the
system automatically calls the appropriate personnel (e.g., calls a beeper) responsible for
this part of the system.
Error User Exit Data
A 20-position alphanumeric field containing the error user exit data that is passed to the
Error User Exit program if an error occurs during processing.
The data is passed to the exit program, along with error information. If the same program
is used for all error exits, the data can be used to identify the particular type of option that
caused the error.

The Administration Subsystem Separator Systems Options Maintenance Screen EDIM935
5 - 132 IBM Sterling Gentran:Basic for z/OS Release 6.6 User Guide
See Chapter 12, “User Exits,” in the IBM® Sterling Gentran:Realtime® for z/OS®
Release 6.6 Technical Reference Guide for more information on passing data and error
information to the exit program.
Router Parameters (CTL)
A set of parameters to control the start time of multiple processes. Router parameters are
established by information entered in the Max Start cnt and the Max Wait Time fields.
Max Start cnt
A 2-digit number that assigns the maximum number of processes Router program
(EDIR945) may start from the Separator Driver or the Inbound or Outbound Splitter. The
default number of tasks is 10.
Max Wait Time
Two, 2-digit fields that tell Router program (EDIR945) the amount of time (in minutes and
seconds) to wait between processes. Values in each field are between 00 and 59. The
default value for minutes is 00; the default value for seconds is 05.
See Chapter 6, “Separator Utilities,” in the IBM® Sterling Gentran:Realtime® for z/OS®
Release 6.6 Technical Reference Guide for more information on Router program
(EDIR945).
Last Update Date (Protected)
An 8-position field that displays the date on which the information on this screen was
created or last changed. The date format is MM/DD/YY.
Last Update Time (Protected)
An 8-position field that displays the time at which the information on this screen was
created or last changed. The time format is HH:MM:SS.
Last Update User (Protected)
A 3-position field that displays the initials of the user who created or last changed the
information on this screen.

Priority Options Directory Screen EDIM936 The Administration Subsystem
IBM Sterling Gentran:Basic for z/OS Release 6.6 User Guide 5 - 133
Priority Options Directory Screen EDIM936
Purpose
The Priority Options Directory screen enables you to view the records used by the separator
programs. The data for this screen is located on the Separator Control file (EDIRSEP).
How to Access
Access the Priority Options Directory screen in one of the following ways:
• On the Separator Main Menu, type 2 to select Priority Options Directory, and
press Enter.
• On the Separator Systems Options Maintenance screen, press PF5.
•Type 7.5.2 in the Jump Code field of any screen, and press Enter.
Screen Example
The following example illustrates the Priority Options Directory screen.
Select
EDIM936 7.5.2_____ PRIORITY OPTIONS DIRECTORY XXX 06/01/2011
12:00:00
Starting Trans/Group id....: ______
A Trans/ Sender ID Qual Version Test I/G/T
Group Receiver ID Qual Description Prod Ind
_ I
DEFAULT SEPARATION OPTI
_ CONTRL T G
UNO TEST - CONTRL UNG G
_ DELHDR P T
TRADACOMS DELHDR TEST D
_ DELJIT T T
EDIFACT DELJIT TEST DAT
_ INVOIC T T
EDIFACT INVOIC TEST DAT
Enter PF1=Help PF3=Exit PF4=Option PF5=Maint
PF7=Bwd PF8=Fwd

The Administration Subsystem Priority Options Directory Screen EDIM936
5 - 134 IBM Sterling Gentran:Basic for z/OS Release 6.6 User Guide
Screen Actions
The system displays the valid screen action on the top line of the Priority Options Directory
screen. The following table describes the screen action and gives instructions on how to perform
the action associated with it.
Function Key Descriptions
Note: Standard function keys, such as PF1=Help, PF3=Exit,
PF7=Bwd, PF8=Fwd, PF9=Add, PF10=Updt,
PF11=Del, PF12=Cancel, and PF15=Logoff, as well as
the Enter key, are defined in Chapter 1 of this guide,
Getting Started.
Enter Refreshes the screen with the saved values for this sender ID.
PF4=Option Displays the Separator Systems Options Maintenance screen.
PF5=Maint Displays the Priority Options Maintenance screen for a selected priority
option.
Field Descriptions
Note: Fields that are display-only contain the statement
“(Protected)” next to the field name in the
documentation. Fields in which you must type a value
contain the statement “(Required)” next to the field name
in the documentation.
(Jump Code)
A 10-position alphabetic or numeric field containing the jump code for this screen. A
screen’s jump code is displayed automatically in the Jump Code field for that screen.
To jump to another screen, press Home, type the jump code of the screen to which you
want to jump, and press Enter.
See the “Jump Codes” section in Chapter 1 of this guide for further information on using
jump codes.
Starting Trans/Group id
An 8-position alphanumeric field indicating the first transaction or group ID that you want
to view.
To Perform This Task
Using This
Screen Action Perform These Steps
Perform maintenance on a
priority option.
Select Type S in the A field of the priority
option for which you want to perform
maintenance, and press PF5=Maint.

Priority Options Directory Screen EDIM936 The Administration Subsystem
IBM Sterling Gentran:Basic for z/OS Release 6.6 User Guide 5 - 135
A (Action Code)
A 1-character alphabetic field in which you indicate the action you want to perform. The
top line of the screen lists the valid action. The valid action for the Priority Options
Directory screen is Select. To execute an action, type S in the A field of the option you
want to select, and press the appropriate PF key.
For example, if you want to perform maintenance on a particular priority option, type S in
the A field for the option, and press PF5=Maint.
See the section “Function Key Descriptions” earlier in this section for descriptions of valid
functions you can perform for the Priority Options Directory screen.
Trans/Group
A 6-position alphanumeric field indicating the transaction ID or group functional ID of the
inbound data.
Sender ID
A 35-position alphanumeric field indicating the sender ID of the inbound data.
Qual
A 4-position alphanumeric field indicating the sender ID qualifier of the inbound data.
Version
A 12-position alphanumeric field indicating the version of the inbound data.
Test /Prod
A 1-character alphabetic field designating the test/production indicator for the
interchange. Valid values are:
T=Test
P=Production
I/G/T Ind
A 1-character alphabetic field indicating the identifier for the inbound data. Valid values
are:
I= Interchange
G=Group
T= Transaction
Receiver ID
A 35-position alphanumeric field indicating the receiver ID of the inbound data.
Qual
A 4-position alphanumeric field indicating the receiver ID qualifier of the inbound data.
Description
A 23-position alphanumeric field that describes the Separator record, as entered on the
Priority Options Maintenance screen.

The Administration Subsystem Priority Options Maintenance Screen EDIM937
5 - 136 IBM Sterling Gentran:Basic for z/OS Release 6.6 User Guide
Priority Options Maintenance Screen EDIM937
Purpose
The Priority Options Maintenance screen enables you to specify the values used by the separator
programs to identify the processing characteristics for a given set of data. The records are located
in the Separator Control file (EDIRSEP).
How to Access
Access the Priority Options Maintenance screen in one of the following ways:
• On the Separator Main Menu, type 3 to select Priority Options Maintenance, and
press Enter.
• On the Priority Options Directory screen, press PF5.
•Type 7.5.3 in the Jump Code field of any screen, and press Enter.
Screen Example
The following example illustrates the Priority Options Maintenance screen.
Function Key Descriptions
Note: Standard function keys, such as PF1=Help, PF3=Exit,
PF7=Bwd, PF8=Fwd, PF9=Add, PF10=Updt,
PF11=Del, PF12=Cancel, and PF15=Logoff, are
defined in Chapter 1 of this guide, Getting Started.
Enter Refreshes the screen with the saved values for this sender ID/qualifier.
PF4=Dir Displays the Priority Options Directory screen.
EDIM937 7.5.3_____ PRIORITY OPTIONS MAINTENANCE XXX 06/01/2011
12:00:00
** K E Y S **
Trans/Group ID.........: 810___
Sender ID / Qual.......: ___________________________________ / ____
Receiver ID / Qual.....: ___________________________________ / ____
Version................: ____________
Test/Prod Ind..........: P
Int/Grp/Trans Ind......: T
Description............: ANSI_810_TEST_DATA_________________
System Image...: EDI Program Image...: EDI
Realtime Immediate Option.............: ___
Queue File Number.....................: ___
User Application Program................: ________
Basic Separator Split File..............: 004
Priority................................: 3
Last Update Date: 06/01/11 Time: 12:00:00 User: SCI
Enter PF1=Help PF3=Exit PF4=Dir
PF7=Bwd PF8=Fwd PF9=Add PF10=Updt PF11=Del

Priority Options Maintenance Screen EDIM937 The Administration Subsystem
IBM Sterling Gentran:Basic for z/OS Release 6.6 User Guide 5 - 137
Field Descriptions
Note: Fields that are display-only contain the statement
“(Protected)” next to the field name in the
documentation. Fields in which you must type a value
contain the statement “(Required)” next to the field name
in the documentation.
Note: Fields that are used only by Sterling Gentran:Realtime
contain “(RTE)” next to the field name in the
documentation. Fields that are used by either Sterling
Gentran:Realtime or by Sterling Gentran:Control (but not
by Sterling Gentran:Basic) contain “(CTL)” next to the
field name in the documentation. These fields are
protected when only Sterling Gentran:Basic is installed.
(Jump Code)
A 10-position alphabetic or numeric field containing the jump code for this screen. A
screen’s jump code is displayed automatically in the Jump Code field for that screen.
To jump to another screen, press Home, type the jump code of the screen to which you
want to jump, and press Enter.
See the “Jump Codes” section in Chapter 1 of this guide for further information on using
jump codes.
** KEYS **
A group of fields that you use to specify the values used by the separator programs to
identify the processing characteristics for a given set of data.
Trans/Group ID
A 6-position alphanumeric field indicating the transaction ID or group ID of the inbound
data.
Sender ID/Qual
Two alphanumeric fields (one, a 35-position field; the other, a 4-position field) indicating
the sender ID and the sender ID qualifier, respectively, of the inbound data.
Receiver ID/Qual
Two alphanumeric fields (one, a 35-position field; the other, a 4-position field) indicating
the receiver ID and the receiver ID qualifier, respectively, of the inbound data.
Version
A 12-position alphanumeric field indicating the version of the inbound data.
Test /Prod Ind
A1-character alphabetic field designating the test/production indicator for the interchange.
Valid values are:
T=Test
P=Production

The Administration Subsystem Priority Options Maintenance Screen EDIM937
5 - 138 IBM Sterling Gentran:Basic for z/OS Release 6.6 User Guide
Int/Grp/Trans Ind
A 1-character alphabetic field that indicates the identifier for the inbound data. This field
describes the content of the previous fields that make up the key (e.g., T in this field
identifies the Trans/Group ID field as being a transaction ID; G identifies the field as a
group functional ID). Valid values are:
I= Interchange.
G=Group.
T= Transaction.
Description
A 40-position alphanumeric field that describes the Separator record.
Basic Separator Split File
A 3-digit numeric field indicating the Sterling Gentran:Basic split file number to which
the data is to be sent. Valid values are 001 – 100.
Note: This number is used to identify the ddname that will
receive the data during the Separator batch processing.
For example, 004 indicates that SYS004 will receive the
data.
Priority
A 1-digit numeric field indicating how long you want to delay processing this particular
set of documents. Valid values are 1 through 9.
Note: For Sterling Gentran:Basic:
If multiple transaction IDs are present in the interchange,
the one with the highest priority is used to set the
destination file.
Note: For Sterling Gentran:Realtime:
The Router program (EDIR945) performs the processes
in the order of the priorities and sets a time delay on all
priorities except priority 1.
See the section “Router Program EDIR945” in Chapter 6
of the IBM® Sterling Gentran:Realtime® for z/OS®
Release 6.6 Technical Reference Guide for detailed
information about how the Router sets time delays.
Sterling Gentran:Control/Sterling Gentran:Realtime Installation only
System Image
A 3-position alphanumeric field that indicates the system image for the immediate option
or the queue file number.
Note: You can use the program image and system image to send
data from one release of Sterling Gentran:Control/
Sterling Gentran:Realtime to another.

Priority Options Maintenance Screen EDIM937 The Administration Subsystem
IBM Sterling Gentran:Basic for z/OS Release 6.6 User Guide 5 - 139
Program Image
A 3-position alphanumeric field that indicates the program image for the immediate option
or the queue file number.
Note: You can use the program image and system image to send
data from one release of Sterling Gentran:Control/
Sterling Gentran:Realtime to another.
Realtime Immediate Option
A 3-digit numeric field indicating the Sterling Gentran:Realtime immediate option
number used to process the data. Valid values are 200 through 399.
Note: The Realtime Immediate Option, Queue File Number,
and User Application Program fields are mutually
exclusive (that is, type a value in only one of these
fields). You must type a value in one of the fields.
(Realtime Immediate Option Description) (Protected)
A 25-character field used to display the first 25 characters of the Immediate Option File
description (the description is entered on the Immediate Options screen). This field
contains a value only when the Realtime Immediate Option field (described above) also
contains a value.
Queue File Number
A 3-digit numeric field indicating the Sterling Gentran:Realtime queue file number to
which the data is sent. Valid values are 001 through 999 (online source only).
Note: The Realtime Immediate Option, Queue File Number,
and User Application Program fields are mutually
exclusive (that is, type a value in only one of these
fields). You must type a value in one of the fields.
(Queue File Number Description) (Protected)
A 25-character field used to display the first 25 characters of the Queue File description
(the description is entered on the Queue Options screen). This field contains a value only
when the Queue File Number field (described above) also contains a value.
User Application Program
An 8-position alphanumeric field indicating the name of the user-written program that
receives the data. Any program name is a valid value.
Note: The Realtime Immediate Option, Queue File Number,
and User Application Program fields are mutually
exclusive (that is, type a value in only one of these
fields). You must type a value in one of the fields.
Last Update Date (Protected)
An 8-position field that displays the date on which the information on this screen was
created or last changed. The date format is MM/DD/YY.

The Administration Subsystem Priority Options Maintenance Screen EDIM937
5 - 140 IBM Sterling Gentran:Basic for z/OS Release 6.6 User Guide
Last Update Time (Protected)
An 8-position field that displays the time at which the information on this screen was
created or last changed. The time format is HH:MM:SS.
Last Update User (Protected)
A 3-position field that displays the initials of the user who created or last changed the
information on this screen.

Change Audit Main Menu EDIM209 The Administration Subsystem
IBM Sterling Gentran:Basic for z/OS Release 6.6 User Guide 5 - 141
Change Audit Main Menu EDIM209
Purpose
The Change Audit Main Menu contains menu options that you can use to view the change audit
records that are created when selected Sterling Gentran files are modified via the online
maintenance screens or selected batch copy utility programs.
How to Access
Access the Change Audit Main Menu screen in one of the following ways:
• On the Administrative Main Menu, type 8 to select Change Audit Main Menu and
press Enter.
•Type 4.8 in the Jump Code field of any screen and press Enter.
Screen Examples
The following example illustrates the Change Audit Main Menu screen (Partner Qualifier Mode).
EDIM209 4.8_______ CHANGE AUDIT MAIN MENU XXX 06/01/2011
12:00:00
Type the number of your selection below and press ENTER,
or press the PF3 key to Exit.
__
1. Partner CA Directory 11. Separator CA Directory
2. Xref CA Directory 12. Plus Remote CA Directory (N/A)
3. Standards CA Directory 13. Plus Profile CA Directory (N/A)
4. Application CA Directory 14. Plus Network CA Directory (N/A)
5. Transaction CA Directory
6. Code Tables CA Directory
7. Security CA Directory 17. RTE/CTL OCF CA Directory
8. Message CA Directory 18. Realtime Request CA Dir.
9. Config CA Directory
10. Global Parm CA Directory
Enter PF1=Help PF3=Exit
PF15=Logoff

The Administration Subsystem Change Audit Main Menu EDIM209
5 - 142 IBM Sterling Gentran:Basic for z/OS Release 6.6 User Guide
The following example illustrates the Change Audit Main Menu screen (Relationship Mode).
The Change Audit Main Menu contains the following menu options, which enable you to perform
the main tasks of the Change Audit subsystem:
Menu Option Description
1. Partner Change Audit Directory Lists Partner IDs that are found in the Partner
Change Audit file.
2. XREF Change Audit Directory
(for Partner Qualifier Mode)
or
PARTREL Change Audit Directory
(for Relationship Mode)
Lists XREF/PARTREL IDs that are found in the
Partner Change Audit file.
3. Standards Change Audit Directory Lists Version IDs that are found in the Standards
Change Audit file.
4. Application Change Audit Directory Lists Application IDs that are found in the
Application Change Audit file.
5. Transaction Change Audit Directory Lists Transaction IDs that are found in the
Transaction Change Audit file.
6. Code Tables Change Audit Directory Lists Code Table IDs that are found in the Code
Table Change Audit file.
7. Security CA Directory Lists Security profiles found in the Security
Change Audit file.
8. Message CA Directory Lists Messages Numbers found in the Error
Message Change Audit file.
EDIM209 4.8_______ CHANGE AUDIT MAIN MENU XXX 06/01/2011
12:00:00
Type the number of your selection below and press ENTER,
or press the PF3 key to Exit.
__
1. Partner CA Directory 11. Separator CA Directory
2. Partrel CA Directory 12. Plus Remote CA Directory (N/A)
3. Standards CA Directory 13. Plus Profile CA Directory (N/A)
4. Application CA Directory 14. Plus Network CA Directory (N/A)
5. Transaction CA Directory
6. Code Tables CA Directory
7. Security CA Directory 17. RTE/CTL OCF CA Directory
8. Message CA Directory 18. Realtime Request CA Dir.
9. Config CA Directory
10. Global Parm CA Directory
Enter PF1=Help PF3=Exit
PF15=Logoff

Change Audit Main Menu EDIM209 The Administration Subsystem
IBM Sterling Gentran:Basic for z/OS Release 6.6 User Guide 5 - 143
Function Key Descriptions
Note: Standard function keys, such as PF1=Help, PF3=Exit,
PF7=Bwd, PF8=Fwd, PF9=Add, PF10=Updt,
PF11=Del, PF12=Cancel, and PF15=Logoff, are
defined in Chapter 1, Getting Started, in this guide.
Field Descriptions
(Jump Code)
A 10-position alphabetic or numeric field containing the jump code for this screen. A
screen’s jump code is displayed automatically in the Jump Code field for that screen.
To jump to another screen, press Home, type the jump code of the screen to which you
want to jump, and press Enter.
See the “Jump Codes” section in Chapter 1 of this guide for further information about
using jump codes.
(Selection)
This field is used to make a menu selection. Type a valid value (1 through 6) and press
Enter to access the selected menu.
9. Config CA Directory Lists Configuration Record IDs found in the
System Configuration Change Audit file.
10. Global Parm CA Directory Lists Global Parameters found in the Global
Parameter Change Audit file.
11. Separator CA Directory Lists Priority Options found in the Separator
Change Audit file.
Menu Option Description

The Administration Subsystem Partner Change Audit Directory EDIM070
5 - 144 IBM Sterling Gentran:Basic for z/OS Release 6.6 User Guide
Partner Change Audit Directory EDIM070
Purpose
The Partner Change Audit Directory lists all of the Partner IDs that currently exist in the Partner
Change Audit file. Partner change audit records are written whenever an add, update, or delete
occurs in any record of the partner file via an online screen. The batch partner copy utility
(EBDI087) and the online upload utility (EDIR087) will also write records to the partner change
audit file indicating add, delete, and replace events.
How to Access
Access the Partner Change Audit Directory screen in one of the following ways:
• On the Change Audit Main Menu, type 1 to select the Partner Change Audit
Directory and press Enter.
•Type 4.8.1 in the Jump Code field of any screen and press Enter.
Screen Example
The following examples illustrate the Partner Change Audit Directory screens.
Partner/Qualifier Mode
Select
EDIM070 4.8.1_____ PARTNER CHANGE AUDIT DIRECTORY XXX 06/01/2011
12:00:00
Partner ID ___________________________________ Qual _______________
A Partner ID Qual
_ BG-PARTNER
_ ICS-PARTNER
_ ISA-PARTNER
_ STX-PARTNER
_ UNA-PARTNER
_ VENDOR-1
_ VENDOR-2
_ VENDOR-3
_ VENDOR-4
_ VENDOR-5
_ VENDOR-6
_
TO SELECT PROFILE ENTER AN "S" BESIDE THE ID
Enter PF1=Help PF3=Exit PF5=Chg Aud
PF7=Bwd PF8=Fwd

Partner Change Audit Directory EDIM070 The Administration Subsystem
IBM Sterling Gentran:Basic for z/OS Release 6.6 User Guide 5 - 145
Relationship Mode
Function Key Descriptions
Note: Standard function keys, such as PF1=Help, PF3=Exit,
PF7=Bwd, PF8=Fwd, PF9=Add, PF10=Updt,
PF11=Del, PF12=Cancel, and PF15=Logoff, are
defined in Chapter 1, Getting Started, in this guide.
PF5=Chg Aud Select a Partner ID or User/Partner by entering S next to the selected ID and
pressing PF5 to branch to the Partner Change Audit Status screen for that ID.
This screen displays partner change audit records, for the selected ID, that are
currently in the Partner Change Audit file.
Field Descriptions
(Jump Code)
A 10-position alphabetic or numeric field containing the jump code for this screen. A
screen’s jump code is displayed automatically in the Jump Code field for that screen.
To jump to another screen, press Home, type the jump code of the screen to which you
want to jump, and press Enter.
See the “Jump Codes” section in Chapter 1 of this guide for further information about
using jump codes.
Select
EDIM070 4.8.1_____ PARTNER CHANGE AUDIT DIRECTORY XXX 06/01/2011
12:00:00
User . . YOUR COMPANY ______________________ Partner THEIR COMPANY__
A User Partner
_ YOUR COMPANY THEIR COMPANY
_ YOUR COMPANY VENDOR-1
_ YOUR COMPANY VENDOR-2
_ YOUR COMPANY VENDOR-3
_ YOUR COMPANY VENDOR-4
_ YOUR COMPANY VENDOR-5
_ YOUR COMPANY VENDOR-6
_
_
_
_
_
TO SELECT PROFILE ENTER AN "S" BESIDE THE ID
Enter PF1=Help PF3=Exit PF5=Chg Aud
PF7=Bwd PF8=Fwd

The Administration Subsystem Partner Change Audit Directory EDIM070
5 - 146 IBM Sterling Gentran:Basic for z/OS Release 6.6 User Guide
Partner Qualifier Mode
(Starting) Partner Id
A 35-position alphanumeric field used to specify a Partner ID from which viewing
begins. Type the Partner ID you want to access. If you type a partial Partner ID in
this field, the system displays up to 13 Partner IDs starting with the nearest
Partner ID match.
(Starting) Qual
A 4-position alphanumeric field used to specify the Qualifier associated with the
trading partner, if applicable.
Relationship Mode
(Starting) User
A 15-position alphanumeric field used to specify the User portion of a
User/Partner ID from which viewing begins. Type the desired User ID. If you type
a partial User ID in this field, the system displays up to 13 User/Partner IDs
starting with the nearest User ID match.
(Starting) Partner
A 15-position alphanumeric field used to specify the Partner portion of a
User/Partner ID from which viewing begins. Type the desired Partner ID. If you
type a partial Partner ID in this field, the system displays up to 13 User/Partner
IDs starting with the closest User/Partner ID match.
A (Action Code)
A 1-position alphabetic field used to select a Partner profile. Type S next to a Partner
profile and press Enter.
Partner Qualifier Mode
Partner Id (protected)
Displays the partner ID.
Qual (protected)
Displays the Qualifier associated with the trading partner, if applicable.
Relationship Mode
User (protected)
Displays the User portion of the User/Partner Profile ID.
Partner (protected)
Displays the Partner portion of the User/Partner Profile ID.

Partner Change Audit Status EDIM071 The Administration Subsystem
IBM Sterling Gentran:Basic for z/OS Release 6.6 User Guide 5 - 147
Partner Change Audit Status EDIM071
Purpose
The Partner Change Audit Status screen displays a list of the records that currently exist in the
Partner Change Audit file for the indicated partner profile.
How to Access
Access the Partner Change Audit Status screen in one of the following ways:
• On the Partner Change Audit Directory, type S to select the desired Partner ID or
User/Partner and press PF5.
•Type 4.8.1.1 in the Jump Code field of any screen and press Enter.
Screen Example
The following examples illustrate the Partner Change Audit Status screens.
Partner/Qualifier Mode
Select
EDIM071 4.8.1.1___ CHANGE AUDIT STATUS - PARTNER XXX 06/01/2011
12:00:00
Partner ID VENDOR-1__________________________ Qual _______________
Record Type _ Header/Control/Rejection/Separation/Group/Trans/User/Name
From Date __________ Time _____
To Date __________ Time _____
A Record Type Mult. Version Group Trans. Update Date
Env ID ID ID Rel Code
_ Control U 06/01/11
_ Control U 06/01/11
_ Control U 06/01/11
_ Control U 06/01/11
_ Control U 06/01/11
_ Group !!!DFT U 06/01/11
_ Group !!!DFT U 06/01/11
_ Group !!!DFT U 06/01/11
_ Group !!!DFT U 06/01/11
_ Group !!!DFT U 06/01/11
Enter PF1=Help PF3=Exit PF4=Dir PF5=Detail PF6=Nx Pr ID
PF7=Bwd PF8=Fwd

The Administration Subsystem Partner Change Audit Status EDIM071
5 - 148 IBM Sterling Gentran:Basic for z/OS Release 6.6 User Guide
Relationship Mode
Function Key Descriptions
Note: Standard function keys, such as PF1=Help, PF3=Exit,
PF7=Bwd, PF8=Fwd, PF9=Add, PF10=Updt,
PF11=Del, PF12=Cancel, and PF15=Logoff, are
defined in Chapter 1, Getting Started, in this guide.
PF5=Detail Select a record by entering S next to the selected ID and pressing PF5 to
branch to the Partner Change Audit Detail screen for that record. This screen
displays the change audit details for the selected record.
PF6=Nx Pr ID Displays the list of records for the next partner profile in the Partner Change
Audit file.
Field Descriptions
(Jump Code)
A 10-position alphabetic or numeric field containing the jump code for this screen. A
screen’s jump code is displayed automatically in the Jump Code field for that screen.
To jump to another screen, press Home, type the jump code of the screen to which you
want to jump, and press Enter.
See the “Jump Codes” section in Chapter 1 of this guide for further information about
using jump codes.
A (Action Code)
A 1-position alphabetic field used to select a record type. Type S next to a record type and
press Enter.
Select
EDIM071 4.8.1.1___ CHANGE AUDIT STATUS - RELATIONSHIP XXX 06/01/2011
12:00:00
User . . . YOUR COMPANY_______________________ Partner THEIR COMPANY__
Record Type _ Header/Control/Rejection/Separation/Group/Trans/User/Name
From Date __________ Time _____
To Date __________ Time _____
A Record Type Mult. Version Group Trans. Update Date
Env ID ID ID Rel Code
_ Header A 06/01/11
_ Header U 06/01/11
_ Control A 06/01/11
_ Control U 06/01/11
_ Control U 06/01/11
_ Control U 06/01/11
_ Control U 06/01/11
_ Group !!!DFT A 06/01/11
_ Group !!!DFT U 06/01/11
_ Group !!!DFT U 06/01/11
Enter PF1=Help PF3=Exit PF4=Dir PF5=Detail PF6=Nx Pr ID
PF7=Bwd PF8=Fwd

Partner Change Audit Status EDIM071 The Administration Subsystem
IBM Sterling Gentran:Basic for z/OS Release 6.6 User Guide 5 - 149
Partner Qualifier Mode
Partner Id
Displays the Partner ID you have entered or selected.
Qual
Displays the Qualifier associated with the Partner ID, if applicable.
Relationship Mode
User
Displays the 15-position alphabetic field that contains the User ID you have
entered or selected.
Partner
Displays the 15-position alphabetic field that contains the Partner ID you have
entered or selected.
Record Type
Records display on this screen in the following order: Header, Control, Rejection, Data
Separation, Group, Transaction, User, Name and Address. This field allows you to start
the display at another point in the list. For example: Entering T starts the display list at the
first transaction change audit record for the indicated partner profile. Valid values are:
H = Header
C=Control
R = Rejection
S = Data Separation
G= Group
T = Transaction
U= User
N = Name and Address
Note: An asterisk (*) before Record Type indicates that this
partner profile was added/replaced/deleted by a batch
utility program.
From Date
A 10-character alphanumeric field used to enter the date you want the list to start with.
Type the date in the following format: MM/DD/YYYY. If a date is not entered for this
field, all dates are selected. The value in the From Date field must be less than or equal to
the current date.
Time
A 5-character alphanumeric field used to enter the time you want the list to start with.
Type the time in the following format: HH:MM. If a time is not entered for this field, all
times are selected.
To Date
A 10-character alphanumeric field used to enter the date you want the list to end with.
Type the date in the following format: MM/DD/YYYY. The value in the To Date field
must be greater than or equal to the From Date.

The Administration Subsystem Partner Change Audit Status EDIM071
5 - 150 IBM Sterling Gentran:Basic for z/OS Release 6.6 User Guide
Time
A 5-character alphanumeric field used to enter the time you want the list to end with. Type
the time in the following format: HH:MM. If a time is not entered for this field, all times
are selected.
A (Action Code)
A 1-position alphabetic field used to select a record type. Type S next to a record type and
press Enter.
Record Type (protected)
Displays the type of record that was modified, resulting in the change audit record. Valid
values are:
Header
Control
Rejection (X NNNNN)
Where X represents the level of the rejection record. Valid values are
P (partner), G (group), T (transaction).
NNNNN represents the error message number from the partner
rejection record.
Separation (X Y)
Where X represents the level of the rejection record. Valid values are
P (partner), G (group), T (transaction).
Y represents the direction that the partner separation record is valid.
Valid values are I (Inbound), O (Outbound).
Group
Transaction
User XXXX
Where XXXX represents the record ID from the partner user record.
Name and Address
Multiple Env ID (protected)
Displays the envelope type for the interchange record within the partner profile.
Version (protected)
Displays the version associated with this header option, if it exists.
Group ID (protected)
Displays the Group ID as defined for the Partner profile. This is the functional group
identification as assigned by the standards.
Trans ID (protected)
Displays the Transaction ID as defined for the Partner profile.
Rel (protected)
Displays the release number of the Transaction ID.

Partner Change Audit Status EDIM071 The Administration Subsystem
IBM Sterling Gentran:Basic for z/OS Release 6.6 User Guide 5 - 151
Update code (protected)
Displays the type of modification that caused the generation of this partner change audit
record. Valid values are:
Update
Add
Delete
Replace
Date (protected)
Displays the date that this change audit record was created.

The Administration Subsystem Partner Change Audit Detail EDIM072
5 - 152 IBM Sterling Gentran:Basic for z/OS Release 6.6 User Guide
Partner Change Audit Detail EDIM072
Purpose
The Partner Change Audit Detail screen displays the detail information for the selected partner
change audit record.
How to Access
Access the Partner Change Audit Detail screen in the following way:
• On the Partner Change Audit Status screen, type S to select the desired record
type and press PF5.
Screen Example
The following examples illustrate the Partner Change Audit Detail screens.
Partner Qualifier Mode
EDIM072 __________ PARTNER - CHANGE AUDIT STATUS DETAIL XXX 06/01/2011
12:00:00
Partner ID . . : TEST VENDOR Qual :
Record Type. . . . . .: Rejection G 00063 Division . . . .: 002
Multiple Envelope ID .: Version. . . . .:
Group ID . . . . . . .: PO Transaction ID .: Rel:
Function: Update Date: 06/01/2011 Time: 12:00:00 User: XXX Source: EDIX055
Description. . . REJECT-IN
Before . . . . . N
After. . . . . . Y
Enter PF1=Help PF3=Exit PF4=Chg Aud PF6=Next CA

Partner Change Audit Detail EDIM072 The Administration Subsystem
IBM Sterling Gentran:Basic for z/OS Release 6.6 User Guide 5 - 153
Relationship Mode
Function Key Descriptions
Note: Standard function keys, such as PF1=Help, PF3=Exit,
PF7=Bwd, PF8=Fwd, PF9=Add, PF10=Updt,
PF11=Del, PF12=Cancel, and PF15=Logoff, are
defined in Chapter 1, Getting Started, in this guide.
PF5=Next CA Displays the next record in the Partner Change Audit file for the selected
partner profile.
Field Descriptions
(Jump Code)
A 10-position alphabetic or numeric field containing the jump code for this screen. A
screen’s jump code is displayed automatically in the Jump Code field for that screen.
To jump to another screen, press Home, type the jump code of the screen to which you
want to jump, and press Enter.
See the “Jump Codes” section in Chapter 1 of this guide for further information about
using jump codes.
Partner Qualifier Mode
Partner Id (protected)
Displays the Partner ID.
Qual (protected)
Displays the trading partner Qualifier, if applicable.
EDIM072 __________ PARTNER - CHANGE AUDIT STATUS DETAIL XXX 06/01/2011
12:00:00
User . . . . . : YOUR COMPANY Partner : THEIR COMPANY
Record Type. . . . . .: Header Division . . . .: 000
Multiple Envelope ID .: Version. . . . .:
Group ID . . . . . . .: Transaction ID .: Rel:
Function: Update Date: 06/01/2011 Time: 12:00:00 User: XXX Source: EDIX026
Description. . . DESCRIPTION-1
Before . . . . . GENTRAN TEST PATNER
After. . . . . . GENTRAN TEST PARTNER
Enter PF1=Help PF3=Exit PF4=Chg Aud PF6=Next CA

The Administration Subsystem Partner Change Audit Detail EDIM072
5 - 154 IBM Sterling Gentran:Basic for z/OS Release 6.6 User Guide
Relationship Mode
User (protected)
Displays the User portion of the User/Partner Profile ID.
Partner (protected)
Displays the Partner portion of the User/Partner Profile ID.
Record Type (protected)
Displays the type of record that was modified, resulting in the change audit record. Valid
values are:
Header
Control
Rejection (X NNNNN)
Where X represents the level of the rejection record. Valid values are
P (partner), G (group), T (transaction).
NNNNN represents the error message number from the partner rejection
record.
Separation (X Y)
Where X represents the level of the rejection record. Valid values are
P (partner), G (group), T (transaction).
Y represents the direction that the partner separation record is valid. Valid
values are I (Inbound), O (Outbound).
Group
Transaction
User XXXX
Where XXXX represents the Record ID from the partner user record.
Name and Address
Multiple Env ID (protected)
Displays the envelope type for the interchange record within the partner profile.
Version (protected)
Displays the version associated with this header option, if it exists.
Group ID (protected)
Displays the Group ID as defined for the Partner profile. This is the functional group
identification as assigned by the standards.
Transaction ID (protected)
Displays the Transaction ID as defined for the Partner profile.
Rel (protected)
Displays the release number of the Transaction ID.
Function (protected)
Displays the type of modification that caused the generation of this partner change audit
record. Valid values are:
Update
Add
Delete
Replace

Partner Change Audit Detail EDIM072 The Administration Subsystem
IBM Sterling Gentran:Basic for z/OS Release 6.6 User Guide 5 - 155
Date (protected)
Displays the date that this record was created.
Time (protected)
Displays the time that this record was created.
User (protected)
Displays the initials of the user who created the record.
Source (protected)
Displays which screen or batch program generated the change audit record.
Description (protected)
Displays a description of the field that was updated. This field is only displayed when
Function is Update.
Before (protected)
Displays the value that was in the partner record before the update. This field is only
displayed when Function is Update.
After (protected)
Displays the value that resulted from the update. This field is only displayed when
Function is Update.

The Administration Subsystem XREF Change Audit Directory EDIM074
5 - 156 IBM Sterling Gentran:Basic for z/OS Release 6.6 User Guide
XREF Change Audit Directory EDIM074
Purpose
This screen only displays if you are processing using Partner Qualifier Mode. The XREF Change
Audit Directory lists all of the XREF IDs that currently exist in the Partner Change Audit file.
XREF change audit records are written whenever an add, update, or delete occurs in any record of
the XREF file via an online screen. The batch partner copy utility (EBDI087) and the online
upload utility (EDIR087) will also write records to the partner change audit file indicating add,
delete, and replace events.
How to Access
Access the XREF Change Audit Directory screen in one of the following ways:
• On the Change Audit Main Menu, type 2 to select the XREF Change Audit
Directory screen and press Enter.
•Type 4.8.2 in the Jump Code field of any screen and press Enter.
Screen Example
The following example illustrates the XREF Change Audit Directory screen.
Select
EDIM074 4.8.2_____ XREF CHANGE AUDIT DIRECTORY XXX 06/01/2011
12:00:00
Xref ID ___________________________________ Qual _______________
A Xref ID Qual
_ TESTXREF1
_ TESTXREF1 ZZ
_ TESTXREF2
_ TESTXREF2 01
_
_
_
_
_
_
_
_
TO SELECT XREF ENTER AN "S" BESIDE THE ID
Enter PF1=Help PF3=Exit PF5=Chg Aud
PF7=Bwd PF8=Fwd

XREF Change Audit Directory EDIM074 The Administration Subsystem
IBM Sterling Gentran:Basic for z/OS Release 6.6 User Guide 5 - 157
Function Key Descriptions
Note: Standard function keys, such as PF1=Help, PF3=Exit,
PF7=Bwd, PF8=Fwd, PF9=Add, PF10=Updt,
PF11=Del, PF12=Cancel, and PF15=Logoff, are
defined in Chapter 1, Getting Started, in this guide.
PF5=Chg Aud Select an XREF ID by entering S next to the selected ID and pressing PF5 to
branch to the XREF Change Audit Status screen for that ID. This screen
displays XREF change audit records, for the selected ID, that are currently in
the Partner Change Audit file.
Field Descriptions
(Jump Code)
A 10-position alphabetic or numeric field containing the jump code for this screen. A
screen’s jump code is displayed automatically in the Jump Code field for that screen.
To jump to another screen, press Home, type the jump code of the screen to which you
want to jump, and press Enter.
See the “Jump Codes” section in Chapter 1 of this guide for further information about
using jump codes.
(Starting) XREF ID
A 35-position alphanumeric field used to specify where you want to begin examining the
cross-referenced Partner ID listing. To specify a search, type the XREF ID or partial
XREF ID.
(Starting) Qual
A 4-position alphanumeric field used to specify the trading partner Qualifier, if applicable.
A (Action Code)
A 1-position alphabetic field used to select an XREF ID. Type S next to an XREF ID and
press Enter.
XREF ID (protected)
Displays the cross-referenced Partner ID.
Qual (protected)
Displays the XREF Qualifier, if applicable.

The Administration Subsystem XREF Change Audit Status EDIM075
5 - 158 IBM Sterling Gentran:Basic for z/OS Release 6.6 User Guide
XREF Change Audit Status EDIM075
Purpose
The XREF Change Audit Status screen displays all of the records that currently exist in the Partner
Change Audit file for the indicated XREF ID/Qual.
How to Access
Access the XREF Change Audit Status screen in one of the following ways:
• On the XREF Change Audit Directory, type S to select the desired XREF ID and
press PF5.
•Type 4.8.2.1 in the Jump Code field of any screen and press Enter.
Screen Example
The following example illustrates the XREF Change Audit Status screen.
Function Key Descriptions
Note: Standard function keys, such as PF1=Help, PF3=Exit,
PF7=Bwd, PF8=Fwd, PF9=Add, PF10=Updt,
PF11=Del, PF12=Cancel, and PF15=Logoff, are
defined in Chapter 1, Getting Started, in this guide.
PF5=Detail Select a record by entering S next to the selected update code and pressing
PF5 to branch to the XREF Change Audit Detail screen for that record. This
screen displays the change audit details for the selected record.
PF6=Nx XREF Displays the list of records for the next XREF ID in the Partner Change Audit
file.
Select
EDIM075 4.8.2.1___ CHANGE AUDIT STATUS - XREF XXX 06/01/2011
12:00:00
Xref ID TESTXREF1_________________________ Qual ZZ__
From Date __________ Time _____
To Date __________ Time _____
A Update Date Time Update
Code Field Description
_ A 06/01/11 12:00:00
_ U 06/01/11 12:00:00 DIV1
_ U 06/01/11 12:00:00 ALIAS-PARTNER-ID1
_ D 06/01/11 12:00:00
_
_
_
_
_
_
END OF CHANGE AUDIT RECORDS
Enter PF1=Help PF3=Exit PF4=Dir PF5=Detail PF6=Nx XREF
PF7=Bwd PF8=Fwd

XREF Change Audit Status EDIM075 The Administration Subsystem
IBM Sterling Gentran:Basic for z/OS Release 6.6 User Guide 5 - 159
Field Descriptions
(Jump Code)
A 10-position alphabetic or numeric field containing the jump code for this screen. A
screen’s jump code is displayed automatically in the Jump Code field for that screen.
To jump to another screen, press Home, type the jump code of the screen to which you
want to jump, and press Enter.
See the “Jump Codes” section in Chapter 1 of this guide for further information about
using jump codes.
Xref ID
A 35-position alphanumeric field used to enter or display the Xref-ID cross-reference for a
specific partner ID.
Qual
A 4-position alphanumeric field used to enter or display the Xref-ID cross-reference
qualifier associated with the Xref-ID cross-reference partner ID, if applicable.
From Date
A 10-character alphanumeric field used to enter the date you want the list to start with.
Type the date in the following format: MM/DD/YYYY. If a date is not entered for this
field, all dates are selected. The value in the From Date field must be less than or equal to
the current date.
Time
A 5-character alphanumeric field used to enter the time you want the list to start with.
Type the time in the following format: HH:MM. If a time is not entered for this field, all
times are selected.
To Date
A 10-character alphanumeric field used to enter the date you want the list to end with.
Type the date in the following format: MM/DD/YYYY. The value in the To Date field
must be greater than or equal to the From Date.
Time
A 5-character alphanumeric field used to enter the time you want the list to end with. Type
the time in the following format: HH:MM. If a time is not entered for this field, all times
are selected.
A (Action Code)
A 1-position alphabetic field used to select a change audit record. Type S next to a record
and press Enter.

The Administration Subsystem XREF Change Audit Status EDIM075
5 - 160 IBM Sterling Gentran:Basic for z/OS Release 6.6 User Guide
Update code (protected)
Displays the type of modification that caused the generation of this partner change audit
record. Valid values are:
Update
Add
Delete
Replace
Note: An asterisk (*) before Update Code indicates that this
Xref was added/replaced/deleted by a batch utility
program.
Date (protected)
Displays the date that this change audit record was created.
Time (protected)
Displays the time that this change audit record was created.
Update Field Description (protected)
Displays a description of the field that was updated. This field is only displayed when
Update code is Update.

XREF Change Audit Detail EDIM076 The Administration Subsystem
IBM Sterling Gentran:Basic for z/OS Release 6.6 User Guide 5 - 161
XREF Change Audit Detail EDIM076
Purpose
The XREF Change Audit Detail screen displays the detail information for the selected partner
change audit record.
How to Access
Access the XREF Change Audit Detail screen in the following way:
• On the XREF Change Audit Status screen, type S to select the desired record type
and press PF5.
Screen Example
The following example illustrates the XREF Change Audit Detail screen.
Function Key Descriptions
Note: Standard function keys, such as PF1=Help, PF3=Exit,
PF7=Bwd, PF8=Fwd, PF9=Add, PF10=Updt,
PF11=Del, PF12=Cancel, and PF15=Logoff, are
defined in Chapter 1, Getting Started, in this guide.
PF6=Nx CA Displays the next record in the Partner Change Audit file for the selected
XREF ID.
EDIM076 __________ XREF - CHANGE AUDIT STATUS DETAIL XXX 06/01/2011
12:00:00
Xref ID. . . . . TESTXREF1 Qual ZZ
Division . . . . 002
Function: Update Date: 06/01/2011 Time: 12:00:00 User: XXX Source: EDIX008
Description. . . DIV1
Before . . . . . 000
After. . . . . . 002
Enter PF1=Help PF3=Exit PF4=Chg Aud PF6=Next CA

The Administration Subsystem XREF Change Audit Detail EDIM076
5 - 162 IBM Sterling Gentran:Basic for z/OS Release 6.6 User Guide
Field Descriptions
(Jump Code)
A 10-position alphabetic or numeric field containing the jump code for this screen. A
screen’s jump code is displayed automatically in the Jump Code field for that screen.
To jump to another screen, press Home, type the jump code of the screen to which you
want to jump, and press Enter.
See the “Jump Codes” section in Chapter 1 of this guide for further information about
using jump codes.
Xref ID (protected)
Displays the Xref-ID cross-reference for a specific Partner ID.
Qual (protected)
Displays the Xref-ID cross-reference Qualifier associated with the Xref-ID
cross-reference partner ID, if applicable.
Division (protected)
Displays the value assigned by the user at the time the trading partner relationship was
added.
Function (protected)
Displays the type of modification that caused the generation of this partner change audit
record. Valid values are:
Update
Add
Delete
Replace
Date (protected)
Displays the date that this record was created.
Time (protected)
Displays the time that this record was created.
User (protected)
Displays the initials of the user who created the record.
Source (protected)
Displays which screen or batch program generated the change audit record.
Description (protected)
Displays a description of the field that was updated. This field is only displayed when
Function is Update.
Before (protected)
Displays the value that was in the partner record before the update. This field is only
displayed when Function is Update.
After (protected)
Displays the value that resulted from the update. This field is only displayed when
Function is Update.

PARTREL Change Audit Directory EDIM077 The Administration Subsystem
IBM Sterling Gentran:Basic for z/OS Release 6.6 User Guide 5 - 163
PARTREL Change Audit Directory EDIM077
Purpose
This screen is used for Trading Profile Mode Relationship only. The PARTREL Change Audit
Directory lists all of the USER/PARTNER EDI IDs that currently exist in the Partner Change
Audit file. PARTREL change audit records are written whenever an add, update, or delete occurs
in any record of the PARTREL file via an online screen. The batch partner copy utility (EBDI087)
and the online upload utility (EDIR087) will also write records to the partner change audit file
indicating add, delete, and replace events.
How to Access
Access the PARTREL Change Audit Directory screen in one of the following ways:
• On the Change Audit Main Menu, type 2 to select the PARTREL Change Audit
Directory screen and press Enter.
•Type 4.8.2 in the Jump Code field of any screen and press Enter.
Screen Example
The following example illustrates the PARTREL Change Audit Directory screen.
Function Key Descriptions
Note: Standard function keys, such as PF1=Help, PF3=Exit,
PF7=Bwd, PF8=Fwd, PF9=Add, PF10=Updt,
PF11=Del, PF12=Cancel, and PF15=Logoff, are
defined in Chapter 1, Getting Started, in this guide.
Select
EDIM077 4.8.2_____ PARTREL CHANGE AUDIT DIRECTORY XXX 06/01/2011
12:00:00
USER EDI ID. . . ___________________________________ QUAL: ____
PARTNER EDI ID . ___________________________________ QUAL: ____
A
_ User EDI ID . STERLING COMMERCE QUAL: ZZ
Partner EDI . 600821634216182 QUAL:
_ User EDI ID . 5011111111111 QUAL:
Partner EDI . 5018206000008 QUAL: ZZ
_ User EDI ID . 6147937000 QUAL: ZZ
Partner EDI . 5136666666 QUAL: ZZ
_ User EDI ID . 987654321 QUAL:
Partner EDI . 1212121 QUAL:
TO SELECT PARTREL ENTER AN "S" BESIDE THE ID
Enter PF1=Help PF3=Exit PF5=Chg Aud
PF7=Bwd PF8=Fwd

The Administration Subsystem PARTREL Change Audit Directory EDIM077
5 - 164 IBM Sterling Gentran:Basic for z/OS Release 6.6 User Guide
PF5=Chg Aud Select a relationship by entering S next to the selected User/Partner and
pressing PF5 to branch to the PARTREL Change Audit Status screen for that
ID. This screen displays PARTREL change audit records for the selected
relationship.
Field Descriptions
(Jump Code)
A 10-position alphabetic or numeric field containing the jump code for this screen. A
screen’s jump code is displayed automatically in the Jump Code field for that screen.
To jump to another screen, press Home, type the jump code of the screen to which you
want to jump, and press Enter.
See the “Jump Codes” section in Chapter 1 of this guide for further information about
using jump codes.
(Starting) User EDI ID
A 35-position alphanumeric field used to specify the User EDI ID portion of the
user/trading partner relationship for a specific User/Partner ID in the partner profile from
which viewing begins.
(Starting) Qual
A 4-position alphanumeric field used to specify the User Qualifier ID, if applicable.
(Starting) Partner EDI ID
A 35-position alphanumeric field used to specify the trading partner relationship EDI ID
portion of the user/trading partner relationship for a specific user/partner in the partner
profile from which viewing begins.
(Starting) Qual
A 4-position alphanumeric field used to specify the Partner Qualifier ID, if applicable.
A (Action Code)
A 1-position alphabetic field used to select a User/Partner ID. Type S next to a
User/Partner ID and press Enter.
User EDI ID (protected)
Displays the User EDI ID portion of the user/trading partner relationship for a specific
User/Partner ID in the partner profile.
Qual (protected)
Displays the User Qualifier ID, if applicable.
Partner EDI ID (protected)
Displays the trading partner relationship EDI ID portion of the user/trading partner
relationship for a specific user/partner in the partner profile.
Qual (protected)
Displays the Partner Qualifier ID, if applicable.

PARTREL Change Audit Status EDIM078 The Administration Subsystem
IBM Sterling Gentran:Basic for z/OS Release 6.6 User Guide 5 - 165
PARTREL Change Audit Status EDIM078
Purpose
The PARTREL Change Audit Status screen displays all of the records that currently exist in the
Partner Change Audit file for the indicated User/Partner EDI IDs.
How to Access
Access the PARTREL Change Audit Status screen in one of the following ways:
• On the PARTREL Change Audit Directory, type S to select the desired
User/Partner EDI ID and press PF5.
•Type 4.8.2.1 in the Jump Code field of any screen and press Enter.
Screen Example
The following example illustrates the PARTREL Change Audit Status screen.
Function Key Descriptions
Note: Standard function keys, such as PF1=Help, PF3=Exit,
PF7=Bwd, PF8=Fwd, PF9=Add, PF10=Updt,
PF11=Del, PF12=Cancel, and PF15=Logoff, are
defined in Chapter 1, Getting Started, in this guide.
PF5=Detail Select a record by entering S next to the selected update code and pressing
PF5 to branch to the PARTREL Change Audit Detail screen for that record.
This screen displays the change audit details for the selected record.
Select
EDIM078 4.8.2.1_____ PARTREL CHANGE AUDIT STATUS XXX 06/01/2011
12:00:00
User EDI ID . . : IBM_______________________________ Qual: ZZ__
Partner EDI ID. : 600821634216182___________________ Qual: ____
From Date __________ Time _____
To Date __________ Time _____
A Update Date Time Update
Code Field Description
_ A 06/01/11 12:00:00
_ U 06/01/11 12:00:00 DIVISION
_
_
_
_
_
_
_
END OF CHANGE AUDIT RECORDS
Enter PF1=Help PF3=Exit PF5=Chg Aud
PF7=Bwd PF8=Fwd

The Administration Subsystem PARTREL Change Audit Status EDIM078
5 - 166 IBM Sterling Gentran:Basic for z/OS Release 6.6 User Guide
PF6=Nx Partrel Displays the records for the next User/Partner Relationship in the Partner
Change Audit file.
Field Descriptions
(Jump Code)
A 10-position alphabetic or numeric field containing the jump code for this screen. A
screen’s jump code is displayed automatically in the Jump Code field for that screen.
To jump to another screen, press Home, type the jump code of the screen to which you
want to jump, and press Enter.
See the “Jump Codes” section in Chapter 1 of this guide for further information about
using jump codes.
User EDI ID
A 35-position alphanumeric field used to enter or display the User EDI ID portion of the
user/trading partner relationship for a specific User/Partner ID in the partner profile.
Qual
A 4-position alphanumeric field used to enter or display the trading partner Qualifier, if
applicable.
Partner EDI ID
A 35-position alphanumeric field used to enter or display the trading partner relationship
EDI ID portion of the user/trading partner relationship for a specific user/partner in the
partner profile.
Qual
A 4-position alphanumeric field used to enter or display the trading partner Qualifier, if
applicable.
From Date
A 10-character alphanumeric field used to enter the date you want the list to start with.
Type the date in the following format: MM/DD/YYYY. If a date is not entered for this
field, all dates are selected. The value in the From Date field must be less than or equal to
the current date.
Time
A 5-character alphanumeric field used to enter the time you want the list to start with.
Type the time in the following format: HH:MM. If a time is not entered for this field, all
times are selected.
To Date
A 10-character alphanumeric field used to enter the date you want the list to end with.
Type the date in the following format: MM/DD/YYYY. The value in the To Date field
must be greater than or equal to the From Date.
Time
A 5-character alphanumeric field used to enter the time you want the list to end with. Type
the time in the following format: HH:MM. If a time is not entered for this field, all times
are selected.

PARTREL Change Audit Status EDIM078 The Administration Subsystem
IBM Sterling Gentran:Basic for z/OS Release 6.6 User Guide 5 - 167
A (Action Code)
A 1-position alphabetic field used to select a record type. Type S next to a record type and
press Enter.
Update code (protected)
Displays the type of modification that caused the generation of this partner change audit
record. Valid values are:
Update
Add
Delete
Replace
Note: An asterisk (*) before Update Code indicates that this
Partrel was added/replaced/deleted by a batch utility
program.
Date (protected)
Displays the date that this change audit record was created.
Time (protected)
Displays the time that this change audit record was created.
Update Field Description (protected)
Displays a description of the field that was updated. This field is only displayed when
Update code is Update.

The Administration Subsystem PARTREL Change Audit Detail EDIM079
5 - 168 IBM Sterling Gentran:Basic for z/OS Release 6.6 User Guide
PARTREL Change Audit Detail EDIM079
Purpose
The PARTREL Change Audit Detail screen displays the detail information for the partner change
audit record that is being displayed.
How to Access
Access the PARTREL Change Audit Detail screen in the following way:
• On the PARTREL Change Audit Status screen, type S to select the desired record
type and press PF5.
Screen Example
The following example illustrates the PARTREL Change Audit Detail screen.
Function Key Descriptions
Note: Standard function keys, such as PF1=Help, PF3=Exit,
PF7=Bwd, PF8=Fwd, PF9=Add, PF10=Updt,
PF11=Del, PF12=Cancel, and PF15=Logoff, are
defined in Chapter 1, Getting Started, in this guide.
PF6=Nx CA Displays the next record in the Partner Change Audit file for the indicated
User/Partner relationship.
EDIM079 __________ PARTREL - CHANGE AUDIT STATUS DETAIL XXX 06/01/2011
12:00:00
User EDI ID . . . : STERLING COMMERCE Qual: ZZ
Partner EDI ID. . : 600821634216182 Qual:
Division . . . . 000
Function: Update Date: 06/01/2011 Time: 12:00:00 User: XXX Source: EDIX023
Description. . . DIVISION
Before . . . . .
After. . . . . . 000
Enter PF1=Help PF3=Exit PF4=Chg Aud PF6=Next CA

PARTREL Change Audit Detail EDIM079 The Administration Subsystem
IBM Sterling Gentran:Basic for z/OS Release 6.6 User Guide 5 - 169
Field Descriptions
(Jump Code)
A 10-position alphabetic or numeric field containing the jump code for this screen. A
screen’s jump code is displayed automatically in the Jump Code field for that screen.
To jump to another screen, press Home, type the jump code of the screen to which you
want to jump, and press Enter.
See the “Jump Codes” section in Chapter 1 of this guide for further information about
using jump codes.
User EDI ID (protected)
Displays the User EDI ID portion of the user/trading partner relationship for a specific
User/Partner ID.
Qual (protected)
Displays the User Qualifier ID, if applicable.
Partner EDI ID (protected)
Displays the trading partner relationship EDI ID portion of the user/trading partner
relationship for a specific user/partner.
Qual (protected)
Displays the Partner Qualifier ID, if applicable.
Division (protected)
Displays the value assigned by the user at the time the trading partner profile was added.
Function (protected)
Displays the type of modification that caused the generation of this partner change audit
record. Valid values are:
Update
Add
Delete
Replace
Date (protected)
Displays the date that this record was created.
Time (protected)
Displays the time that this record was created.
User (protected)
Displays the initials of the user who created the record.
Source (protected)
Displays which screen or batch program generated the change audit record.
Description (protected)
Displays a description of the field that was updated. This field is only displayed when
Function is Update.

The Administration Subsystem PARTREL Change Audit Detail EDIM079
5 - 170 IBM Sterling Gentran:Basic for z/OS Release 6.6 User Guide
Before (protected)
Displays the value that was in the partner record before the update. This field is only
displayed when Function is Update.
After (protected)
Displays the value that resulted from the update. This field is only displayed when
Function is Update.

Standards Change Audit Directory EDIM181 The Administration Subsystem
IBM Sterling Gentran:Basic for z/OS Release 6.6 User Guide 5 - 171
Standards Change Audit Directory EDIM181
Purpose
The Standards Change Audit Directory lists all of the Version IDs that currently exist in the
Standards Change Audit file. Standards change audit records are written whenever an add, update,
or delete occurs in a record of the online standards files via the online screens, the batch standards
copy utility (EBDI032), or the batch standards merge utility (EBDI039).
How to Access
Access the Standards Change Audit Directory screen in one of the following ways:
• On the Change Audit Main Menu, type 3 to select the Standards Change Audit
Directory screen and press Enter.
•Type 4.8.3 in the Jump Code field of any screen and press Enter.
Screen Example
The following example illustrates the Standards Change Audit Directory screen.
Function Key Descriptions
Note: Standard function keys, such as PF1=Help, PF3=Exit,
PF7=Bwd, PF8=Fwd, PF9=Add, PF10=Updt,
PF11=Del, PF12=Cancel, and PF15=Logoff, are
defined in Chapter 1, Getting Started, in this guide.
Select
EDIM181 4.8.1_____ STANDARDS CHANGE AUDIT DIRECTORY XXX 06/01/2011
12:00:00
Version ID . . : ____________ Agency . . : ___
A Version ID Agency
_ ACHG02 A
_ 004020 X
_ 004050 X
_ 005010RAIL RA
_
_
_
_
_
_
_
_
TO SELECT VERSION ENTER AN "S" BESIDE THE ID
Enter PF1=Help PF3=Exit PF5=Chg Aud
PF7=Bwd PF8=Fwd

The Administration Subsystem Standards Change Audit Directory EDIM181
5 - 172 IBM Sterling Gentran:Basic for z/OS Release 6.6 User Guide
PF5=Chg Aud Select a version ID by entering S next to the selected version ID and pressing
PF5 to branch to the Standards Change Audit Status screen for that ID. This
screen displays standards change audit records for the selected version ID.
Field Descriptions
(Jump Code)
A 10-position alphabetic or numeric field containing the jump code for this screen. A
screen’s jump code is displayed automatically in the Jump Code field for that screen.
To jump to another screen, press Home, type the jump code of the screen to which you
want to jump, and press Enter.
See the “Jump Codes” section in Chapter 1 of this guide for further information about
using jump codes.
(Starting) Version ID
A 12-position alphanumeric field used to specify the version you want the display list to
start with. If you type a partial Version ID in this field, the system displays ten Version
IDs, starting with the closest matching Version ID. If you leave this field blank, the
version list begins with the first version found in the Standards change audit file.
(Starting) Agency
A 3-position alphanumeric field used to specify the agency that, when combined with the
(Starting) Version ID, positions the display list.
A (Action Code)
A 1-position alphabetic field used to select a Version ID. Type S next to a Version ID and
press Enter.
Version ID (protected)
Displays the Version ID.
Agency (protected)
Displays the agency associated with the Version ID.

Standards Change Audit Status EDIM182 The Administration Subsystem
IBM Sterling Gentran:Basic for z/OS Release 6.6 User Guide 5 - 173
Standards Change Audit Status EDIM182
Purpose
The Standards Change Audit Status screen displays all of the records that currently exist in the
Standard Change Audit file for the indicated Version ID/Agency.
How to Access
Access the Standards Change Audit Status screen in one of the following ways:
• On the Standards Change Audit Directory screen, type S to select the desired
Version ID/Agency and press PF5.
•Type 4.8.3.1 in the Jump Code field of any screen and press Enter.
Screen Example
The following example illustrates the Standards Change Audit Status screen.
Function Key Descriptions
Note: Standard function keys, such as PF1=Help, PF3=Exit,
PF7=Bwd, PF8=Fwd, PF9=Add, PF10=Updt,
PF11=Del, PF12=Cancel, and PF15=Logoff, are
defined in Chapter 1, Getting Started, in this guide.
PF5=Detail Select a record by entering S next to the selected record type and pressing
PF5 to branch to the Standards Change Audit Detail screen for that record.
This screen displays the change audit details for the selected record.
Select
EDIM182 4.8.3.1___ CHANGE AUDIT STATUS - STANDARDS XXX 06/01/2011
12:00:00
Version ID : ACHG02______ Agency . . : A__
Record Type _ Version/Trans/Seg/Elem/Dict/Act/Code/List/assOc
From Date __________ Time _____
To Date __________ Time _____
A Record Type Transaction Segment Seg Element Ele Update Date
ID Rel ID Ver ID Ver Code
_ Activity BG 00 U 06/01/11
_ Code 143 00 A 06/01/11
_ Dictionary 9004 00 U 06/01/11
_ Dictionary 9005 00 U 06/01/11
_ Element UNH 00 U 06/01/11
_ Segment ACHG02 ACF 00 A 06/01/11
_ Segment ACHGO2 BCC 00 A 06/01/11
_ Transaction ACHG02 U 06/01/11
_ Version U 06/01/11
_ Version U 06/01/11
END OF CHANGE AUDIT RECORDS
Enter PF1=Help PF3=Exit PF4=Dir PF5=Detail PF6=Nxt Vers
PF7=Bwd PF8=Fwd

The Administration Subsystem Standards Change Audit Status EDIM182
5 - 174 IBM Sterling Gentran:Basic for z/OS Release 6.6 User Guide
PF6=Nx Vers Displays the list of records for the next Version ID/Agency in the Standards
Change Audit file.
Field Descriptions
(Jump Code)
A 10-position alphabetic or numeric field containing the jump code for this screen. A
screen’s jump code is displayed automatically in the Jump Code field for that screen.
To jump to another screen, press Home, type the jump code of the screen to which you
want to jump, and press Enter.
See the “Jump Codes” section in Chapter 1 of this guide for further information about
using jump codes.
Version ID
A 12-position alphanumeric field used to enter or display the version ID.
Agency
A 3-position alphanumeric field used to enter or display the agency that is associated with
the Version ID.
Record Type
A 1-position alphabetic field used to specify the type of standards record that was
modified. The records display on this screen in the following order: Activity, Code,
Dictionary, Element, List (code), Association, Segment, Transaction, and Version. This
field allows you to start the display at another point in the list. For example: Entering T
starts the display list at the first transaction change audit record for the indicated Version
ID. Valid values are:
A = Activity
C=Code
D = Dictionary
E=Element
L=Code List
O= Association
S=Segment
T = Transaction
V= Version
From Date
A 10-character alphanumeric field used to enter the date you want the list to start with.
Type the date in the following format: MM/DD/YYYY. If a date is not entered for this
field, all dates are selected. The value in the From Date field must be less than or equal to
the current date.
Time
A 5-character alphanumeric field used to enter the time you want the list to start with.
Type the time in the following format: HH:MM. If a time is not entered for this field, all
times are selected.

Standards Change Audit Status EDIM182 The Administration Subsystem
IBM Sterling Gentran:Basic for z/OS Release 6.6 User Guide 5 - 175
To Date
A 10-character alphanumeric field used to enter the date you want the list to end with.
Type the date in the following format: MM/DD/YYYY. The value in the To Date field
must be greater than or equal to the From Date.
Time
A 5-character alphanumeric field used to enter the time you want the list to end with. Type
the time in the following format: HH:MM. If a time is not entered for this field, all times
are selected.
A (Action Code)
A 1-position alphabetic field used to select a record type. Type S next to a record type and
press Enter.
Record Type (protected)
The record type identifies the type of standards record that was modified. Valid values are:
Activity
Code
Dictionary
Element
Code List
Association
Segment
Transaction
Versi o n
Note: An asterisk (*) before Record Type indicates that this
version was added/replaced/deleted by a batch utility
program.
Transaction ID (protected)
Displays the Transaction ID.
Rel (protected)
Displays the release number of the Transaction ID.
Segment ID (protected)
Displays the segment identifier.
Seg Ver (protected)
Displays the version number associated with this segment.
Element ID (protected)
Displays the data element (dictionary number) identification.
Ele Ver (protected)
Displays the version number associated with this element.

The Administration Subsystem Standards Change Audit Status EDIM182
5 - 176 IBM Sterling Gentran:Basic for z/OS Release 6.6 User Guide
Update code (protected)
Displays the type of modification that caused the generation of this standards change audit
record. Valid values are:
Update
Add
Delete
Replace
Code List valid values are:
Move
Copy
Delete
Date (protected)
Displays the date that this change audit record was created.

Standards Change Audit Detail EDIM183 The Administration Subsystem
IBM Sterling Gentran:Basic for z/OS Release 6.6 User Guide 5 - 177
Standards Change Audit Detail EDIM183
Purpose
The Standards Change Audit Detail screen displays the detail information for the standards change
audit record.
How to Access
Access the Standards Change Audit Detail screen in the following way:
• On the Standards Change Audit Status screen, type S to select the desired record
and press PF5.
Screen Example
The following example illustrates the Standards Change Audit Detail screen.
Function Key Descriptions
Note: Standard function keys, such as PF1=Help, PF3=Exit,
PF7=Bwd, PF8=Fwd, PF9=Add, PF10=Updt,
PF11=Del, PF12=Cancel, and PF15=Logoff, are
defined in Chapter 1, Getting Started, in this guide.
PF6=Nx CA Displays the next record in the Standards Change Audit file for the indicated
Version ID/Agency.
EDIM183 __________ STANDARDS - CHANGE AUDIT STATUS DETAIL XXX 06/01/2011
12:00:00
Version ID. . : ACHG02 Agency : A
Record Type . : Version
Transaction ID: Rlse :
Segment ID. . : Ver: Segment No. :
Element ID. . : Ver: Seq Num . . : Ele Seq:
Code Value. . : Comp Seq: Lang:
Function: Update Date: 06/01/2011 Time: 12:00:00 User: XXX Source: EDIX110
Description. . . ENVELOPE-TYPE
Before . . . . . A
After. . . . . . X
Enter PF1=Help PF3=Exit PF4=Chg Aud PF6=Next CA

The Administration Subsystem Standards Change Audit Detail EDIM183
5 - 178 IBM Sterling Gentran:Basic for z/OS Release 6.6 User Guide
Field Descriptions
(Jump Code)
A 10-position alphabetic or numeric field containing the jump code for this screen. A
screen’s jump code is displayed automatically in the Jump Code field for that screen.
To jump to another screen, press Home, type the jump code of the screen to which you
want to jump, and press Enter.
See the “Jump Codes” section in Chapter 1 of this guide for further information about
using jump codes.
Version ID (protected)
Displays the version identification of the standard.
Agency (protected)
Displays the agency associated with the Version ID.
Record Type
Displays the type of standards record that was modified. Valid values are:
Activity
Code
Dictionary
Element
Code List
Association
Segment
Transaction
Versi o n
Transaction ID (protected)
Displays the transaction ID, if applicable.
Rlse (protected)
Displays the release number of the Transaction ID, if applicable.
Segment ID (protected)
Displays the segment identifier.
Ver (protected)
Displays the version number associated with this segment.
Segment No (protected)
Displays the position the segment is displayed in the transaction.
Element ID (protected)
Displays the data element identification (dictionary number) for this element.
Ver (protected)
Displays the version number associated with this element.

Standards Change Audit Detail EDIM183 The Administration Subsystem
IBM Sterling Gentran:Basic for z/OS Release 6.6 User Guide 5 - 179
Seq Num (protected)
Displays the physical position of the element/subelement within the segment.
Ele seq (protected)
Displays the position of the simple element/group element within the segment.
Comp seq (protected)
Displays which composite part of the code value is defined.Valid values are 1 – 5.
Lang (protected)
Displays the language code associated with the Version ID and Agency, always EN
(English).
Function (protected)
Displays the type of modification that caused the generation of this change audit record.
Valid values are:
Update
Add
Delete
Replace
Code List valid values are:
Move
Copy
Delete
Date (protected)
Displays the date that this record was created.
Time (protected)
Displays the time that this record was created.
User (protected)
Displays the initials of the user who created the record.
Source (protected)
This field indicates which screen or batch program generated the change audit record.
Description (protected)
Displays the description of the field that was updated. This field is only displayed when
Function is Update.
Before (protected)
Displays the value that was in the partner record before the update. This field is only
displayed when Function is Update.
After (protected)
Displays the value that resulted from the update. This field is only displayed when
Function is Update.

The Administration Subsystem Application Change Audit Directory EDIM560
5 - 180 IBM Sterling Gentran:Basic for z/OS Release 6.6 User Guide
Application Change Audit Directory EDIM560
Purpose
The Application Change Audit Directory lists all Application IDs that currently exist in the
Application Change Audit file. A record is written to the Application Change Audit file for every
Application record that is added or deleted, and for every field that is updated on the four
Application files (Header, Link, Record, and Field) via the online Sterling Gentran Application
Subsystem. A change audit record may also be written by batch utility programs EBDI060 (Copy),
EBDI088 (Version Comparison and Conversion), and EBDI090 (Application Re-sequence). A
record may also be written by the online Upload (EDIX235) process by its component EDIR060
during the execution of each Application ID that is copied, replaced, or deleted. Change Audit
records contain a source field indicating which process generated the change audit record. This
field will contain either the online screen name or the batch utility program name.
Note: Because the batch utility programs can be used to totally
replace or update an existing application, the change
audit record created by the batch utility is significant as it
marks the start of any changes that occur in this
application. Any change audit records that were created
before that record may not be of any value because the
application was replaced. The audit trail begins with that
record.
How to Access
Access the Application Change Audit Directory screen in one of the following ways:
• On the Change Audit Main Menu, type 4 to select the Application Change Audit
Directory screen and press Enter.
•Type 4.8.4 in the Jump Code field of any screen and press Enter.

Application Change Audit Directory EDIM560 The Administration Subsystem
IBM Sterling Gentran:Basic for z/OS Release 6.6 User Guide 5 - 181
Screen Example
The following example illustrates the Application Change Audit Directory screen.
Function Key Descriptions
Note: Standard function keys, such as PF1=Help, PF3=Exit,
PF7=Bwd, PF8=Fwd, PF9=Add, PF10=Updt,
PF11=Del, PF12=Cancel, and PF15=Logoff, are
defined in Chapter 1, Getting Started, in this guide.
Enter Refreshes the menu display.
PF5=Chg Aud Select an Application ID by entering S next to the selected ID and pressing
PF5 to branch to the Application Change Audit Status screen for that ID. This
screen displays Application change audit records for the selected ID.
Field Descriptions
(Jump Code)
A 10-position alphabetic or numeric field containing the jump code for this screen. A
screen’s jump code is displayed automatically in the Jump Code field for that screen.
To jump to another screen, press Home, type the jump code of the screen to which you
want to jump, and press Enter.
See the “Jump Codes” section in Chapter 1 of this guide for further information about
using jump codes.
Select
EDIM560 4.8.4_____ APPLICATION CHANGE AUDIT DIRECTORY XXX 06/01/2011
12:00:00
Application ID : __________ Send / Receive (S/R) : _
A Application ID S/R
_ DELVFILE R
_ INVFILE R
_ INVFILE-ED R
_ POFILE S
_ POFILE-ANA S
_ SALESCAT S
_
_
_
_
_
TO SELECT VERSION ENTER AN "S" BESIDE THE ID
Enter PF1=Help PF3=Exit PF5=Chg Aud
PF7=Bwd PF8=Fwd

The Administration Subsystem Application Change Audit Directory EDIM560
5 - 182 IBM Sterling Gentran:Basic for z/OS Release 6.6 User Guide
(Starting) Application ID
A 10-position alphanumeric field defining the name of the Application Data ID. The
Application Data ID is the name that identifies the application file.
(Starting) Send/Receive (S/R)
A 1-position alphabetic field defining the Send or Receive Code associated with the
Application ID. This code designates whether the application file is used to send data
(outbound) or receive data (inbound). Valid values are S (send) and R (receive).
A (Action Code)
A 1-position alphabetic field used to select a Application ID. Type S next to a Application
ID and press Enter.
Application ID (protected)
Displays the name that identifies the application data.
S/R (protected)
Displays the Send or Receive Code that is defined for the Application ID. This code
designates whether the transaction file is used to send data (outbound) or receive data
(inbound).

Application Change Audit Status EDIM561 The Administration Subsystem
IBM Sterling Gentran:Basic for z/OS Release 6.6 User Guide 5 - 183
Application Change Audit Status EDIM561
Purpose
The Application Change Audit Status screen displays a list of the records that currently exist on
the Application Change Audit file for the indicated Application ID.
How to Access
Access the Application Change Audit Directory screen in one of the following ways:
• On the Application Change Audit Directory screen, type S to select the desired
Application ID and press PF5.
•Type 4.8.4.1 in the Jump Code field of any screen and press Enter.
Screen Example
The following example illustrates the Application Change Audit Status screen.
Function Key Descriptions
Note: Standard function keys, such as PF1=Help, PF3=Exit,
PF7=Bwd, PF8=Fwd, PF9=Add, PF10=Updt,
PF11=Del, PF12=Cancel, and PF15=Logoff, are
defined in Chapter 1, Getting Started, in this guide.
Enter Refreshes the menu display.
Select
EDIM561 4.8.4.1___ CHANGE AUDIT STATUS - APPLICATION XXX 06/01/2011
12:00:00
Application ID: POFILE___ Send/Receive (S/R): S
Record Type _ Header / Segment / Element
From Date __________ Time _____
To Date __________ Time _____
A Record Record Field Update Date
Type Sequence Sequence Code
_ Field 001 001 A 06/01/11
_ Field 001 002 A 06/01/11
_ Field 002 001 A 06/01/11
_ Field 002 002 A 06/01/11
_ Field 003 001 A 06/01/11
_ Field 003 002 A 06/01/11
_ Header A 06/01/11
_ Header U 06/01/11
_ Header U 06/01/11
_ Header U 06/01/11
BEGINNING OF CHANGE AUDIT RECORDS
Enter PF1=Help PF3=Exit PF4=Dir PF5=Detail PF6=Nxt App
PF7=Bwd PF8=Fwd

The Administration Subsystem Application Change Audit Status EDIM561
5 - 184 IBM Sterling Gentran:Basic for z/OS Release 6.6 User Guide
PF5=Detail Select a record by entering S next to the selected ID and pressing PF5 to
branch to the Application Change Audit Detail screen for that ID. This screen
displays change audit details for the selected record.
PF6=Nxt App Displays the list of records for the next Application ID on the Application
Change Audit File.
Field Descriptions
(Jump Code)
A 10-position alphabetic or numeric field containing the jump code for this screen. A
screen’s jump code is displayed automatically in the Jump Code field for that screen.
To jump to another screen, press Home, type the jump code of the screen to which you
want to jump, and press Enter.
See the “Jump Codes” section in Chapter 1 of this guide for further information about
using jump codes.
Application ID
Displays the name that identifies the application data.
Send/Receive (S/R)
Displays the Send or Receive Code that is defined for the Application ID. This code
designates whether the transaction file is used to send data (outbound) or receive data
(inbound).
Record Type
Records display on this screen in the following order: Field, Header, and Record This field
will allow you to start the display further down in the list. For example: H would start the
display list at the first header change audit record for the indicated Transaction Id. Valid
values are:
F - Field
H - Header
R - Record
From Date
A 10-character alphanumeric field used to enter the date you want the list to start with.
Type the date in the following format: MM/DD/YYYY. If a date is not entered for this
field, all dates are selected. The value in the From Date field must be less than or equal to
the current date.
Time
A 5-character alphanumeric field used to enter the time you want the list to start with.
Type the time in the following format: HH:MM. If a time is not entered for this field, all
times are selected.
To Date
A 10-character alphanumeric field used to enter the date you want the list to end with.
Type the date in the following format: MM/DD/YYYY. The value in the To Date field
must be greater than or equal to the From Date.

Application Change Audit Status EDIM561 The Administration Subsystem
IBM Sterling Gentran:Basic for z/OS Release 6.6 User Guide 5 - 185
Time
A 5-character alphanumeric field used to enter the time you want the list to end with. Type
the time in the following format: HH:MM. If a time is not entered for this field, all times
are selected.
A (Action Code)
A 1-position alphabetic field used to select a Application ID. Type S next to a Application
ID and press Enter.
Record type (protected)
This field contains the record type that corresponds with the type of Application record
that was modified resulting in the Application change audit record. Valid values are:
F - Field
H - Header
R - Record
Record Sequence (protected)
Displays the record's relative position within the application definition.
Field Sequence (protected)
Displays the field’s relative position within the record.
Update code (protected)
This field indicates the type of modification that caused the generation of this Application
change audit record. Valid values are:
U - Update
A - Add
D - Delete
R - Replace
Date (protected)
Displays the date that this record was created.

The Administration Subsystem Application Change Audit Detail EDIM562
5 - 186 IBM Sterling Gentran:Basic for z/OS Release 6.6 User Guide
Application Change Audit Detail EDIM562
Purpose
The Application Change Audit Detail screen displays the detail information for the Application
change audit record that is being displayed.
How to Access
Access the Application Change Audit Directory screen in the following way:
• On the Application Change Audit Status screen, type S to select the desired
Application ID and press PF5.
Screen Example
The following example illustrates the Application Change Audit Detail screen.
Function Key Descriptions
Note: Standard function keys, such as PF1=Help, PF3=Exit,
PF7=Bwd, PF8=Fwd, PF9=Add, PF10=Updt,
PF11=Del, PF12=Cancel, and PF15=Logoff, are
defined in Chapter 1, Getting Started, in this guide.
Enter Refreshes the menu display.
PF6=Next CA Displays the next record on the Application Change Audit File for the
indicated Application profile.
EDIM522 __________ APPLICATION - CHANGE AUDIT STATUS DETAIL XXX 06/01/2011
12:00:00
Application ID . : POFILE__ Send/Receive (S/R) . : S
Record Type. . . : Header
Record Sequence. :
Field Sequence . :
Function: Update Date: 06/01/2011 Time: 12:00:00 User: XXX Source: EDIX552
Description. . . REC-ID-LENGTH
Before . . . . . 01
After. . . . . . 03
Enter PF1=Help PF3=Exit PF4=Chg Aud PF6=Next CA

Application Change Audit Detail EDIM562 The Administration Subsystem
IBM Sterling Gentran:Basic for z/OS Release 6.6 User Guide 5 - 187
Field Descriptions
(Jump Code)
A 10-position alphabetic or numeric field containing the jump code for this screen. A
screen’s jump code is displayed automatically in the Jump Code field for that screen.
To jump to another screen, press Home, type the jump code of the screen to which you
want to jump, and press Enter.
See the “Jump Codes” section in Chapter 1 of this guide for further information about
using jump codes.
Application ID (protected)
Displays the name that identifies the application data.
Send/Receive (S/R) (protected)
Displays the Send or Receive Code that is defined for the Application ID. This code
designates whether the transaction file is used to send data (outbound) or receive data
(inbound).
Record type (protected)
This field contains the record type that corresponds with the type of Application record
that was modified resulting in the Application change audit record. Valid values are:
F - Field
H - Header
R - Record
Record Sequence (protected)
Displays the record's relative position within the application definition.
Field Sequence (protected)
Displays the field’s relative position within the record.
Function (protected)
This field indicates the type of modification that caused the generation of this Application
change audit record. Valid values are:
Update
Add
Delete
Replace
Date (protected)
Displays the date that this record was created.
Time (protected)
Displays the time that this record was created.
User (protected)
Displays the initials of the user who created the record.
Source (protected)
This field indicates which screen or batch program generated the change audit record.

The Administration Subsystem Application Change Audit Detail EDIM562
5 - 188 IBM Sterling Gentran:Basic for z/OS Release 6.6 User Guide
Description (protected)
Displays the description of the field that was updated. This field is only displayed when
Function is Update.
Before (protected)
Displays the value that was in the Application record before the update. This field is only
displayed when Function is Update.
After (protected)
Displays the value that resulted from the update. This field is only displayed when
Function is Update.

Transaction Change Audit Directory EDIM520 The Administration Subsystem
IBM Sterling Gentran:Basic for z/OS Release 6.6 User Guide 5 - 189
Transaction Change Audit Directory EDIM520
Purpose
The Transaction Change Audit Directory lists all Transaction IDs that currently exist in the
Transaction Change Audit file. A record is written to the Transaction Change Audit file for every
Transaction record that is added or deleted, and for every field that is updated on the three
Mapping Transaction files (Header, Segment, and Element) via the online Sterling Gentran
Mapping Subsystem. A change audit record may also be written by batch utility programs
EBDI080 (Copy), EBDI088 (Version Comparison and Conversion), and EBDI089 (Translation
Re-synch). A record may also be written by the online Upload (EDIX235) process by its
component EDIR080 during the execution of each Transaction ID that is copied, replaced, or
deleted. Change Audit records contain a source field indicating which process generated the
change audit record. This field will contain either the online screen name or the batch utility
program name.
Note: Because the batch utility programs can be used to totally
replace or update an existing map, the change audit
record created by the batch utility is significant as it
marks the start of any changes that occur to this map.
Any change audit records that were created before that
record may not be of any value because the map was
replaced. The audit trail begins with that record.
How to Access
Access the Transaction Change Audit Directory screen in one of the following ways:
• On the Change Audit Main Menu, type 5 to select the Transaction Change Audit
Directory screen and press Enter.
•Type 4.8.5 in the Jump Code field of any screen and press Enter.

The Administration Subsystem Transaction Change Audit Directory EDIM520
5 - 190 IBM Sterling Gentran:Basic for z/OS Release 6.6 User Guide
Screen Example
The following example illustrates the Transaction Change Audit Directory screen.
Function Key Descriptions
Note: Standard function keys, such as PF1=Help, PF3=Exit,
PF7=Bwd, PF8=Fwd, PF9=Add, PF10=Updt,
PF11=Del, PF12=Cancel, and PF15=Logoff, are
defined in Chapter 1, Getting Started, in this guide.
Enter Refreshes the menu display.
PF5=Chg Aud Select a Transaction ID by entering S next to the selected ID and pressing
PF5 to branch to the Transaction Change Audit Status screen for that ID. This
screen displays Transaction change audit records for the selected ID.
Field Descriptions
(Jump Code)
A 10-position alphabetic or numeric field containing the jump code for this screen. A
screen’s jump code is displayed automatically in the Jump Code field for that screen.
To jump to another screen, press Home, type the jump code of the screen to which you
want to jump, and press Enter.
See the “Jump Codes” section in Chapter 1 of this guide for further information about
using jump codes.
Select
EDIM520 4.8.5_____ TRANSACTION CHANGE AUDIT DIRECTORY XXX 06/01/2011
12:00:00
Transaction ID. .: __________ Send or Receive (S/R). .: _
A Transaction ID S/R
_ ANSI3030SC S
_ ANSI4030IN R
_ ANSI4040PO S
_ EDFCTD99IN R
_ EDFCTD99PO S
_ TDANA001DV R
_ TDANA001PO
_
_
_
_
_
TO SELECT VERSION ENTER AN "S" BESIDE THE ID
Enter PF1=Help PF3=Exit PF5=Chg Aud
PF7=Bwd PF8=Fwd

Transaction Change Audit Directory EDIM520 The Administration Subsystem
IBM Sterling Gentran:Basic for z/OS Release 6.6 User Guide 5 - 191
(Starting) Transaction ID
A 10-position alphanumeric field used to specify where you want to begin displaying the
transaction change audit listing. Leave this field blank if you want to view ALL
Transaction IDs. To specify a Transaction ID from which to begin viewing, type the
Transaction ID.
(Starting) Send/Receive (S/R)
A 1-position field used to enter the Send or Receive Indicator, associated with the starting
Transaction ID. Valid values are:
S = Send (outbound)
R = Receive (inbound)
A (Action Code)
A 1-position alphabetic field used to select a Transaction ID. Type S next to a Transaction
ID and press Enter.
Transaction ID (protected)
Displays the Transaction ID for the change audit records. The Transaction ID is the name
of the transaction map.
S/R (protected)
Displays the Send or Receive Code that is defined for the Transaction ID. This code
designates whether the transaction file is used to send data (outbound) or receive data
(inbound).

The Administration Subsystem Transaction Change Audit Status EDIM521
5 - 192 IBM Sterling Gentran:Basic for z/OS Release 6.6 User Guide
Transaction Change Audit Status EDIM521
Purpose
The Transaction Change Audit Status screen displays a list of the records that currently exist in the
Transaction Change Audit file for the indicated Transaction ID.
How to Access
Access the Transaction Change Audit Directory screen in one of the following ways:
• On the Transaction Change Audit Directory screen, type S to select the desired
Transaction ID and press PF5.
•Type 4.8.5.1 in the Jump Code field of any screen and press Enter.
Screen Example
The following example illustrates the Transaction Change Audit Status screen.
Function Key Descriptions
Note: Standard function keys, such as PF1=Help, PF3=Exit,
PF7=Bwd, PF8=Fwd, PF9=Add, PF10=Updt,
PF11=Del, PF12=Cancel, and PF15=Logoff, are
defined in Chapter 1, Getting Started, in this guide.
Enter Refreshes the menu display.
Select
EDIM521 4.8.5.1___ CHANGE AUDIT STATUS - TRANSACTION XXX 06/01/2011
12:00:00
Transaction ID: ANSI4030IN Send/Receive (S/R): R
Record Type _ Header / Segment / Element
From Date __________ Time _____
To Date __________ Time _____
A Record Segment Seg Ele. Repeat Mapping Update Date
Type Sequence Sequence Number Number Code
_ Element 08200 00010 0001 02 U 06/01/11
_ Element 08200 00010 0001 02 U 06/01/11
_ Element 08200 00020 0001 02 A 06/01/11
_ Element 08200 00030 0001 02 A 06/01/11
_ Element 08200 00040 0001 02 A 06/01/11
_ Header A 06/01/11
_ Header U 06/01/11
_
_
_
END OF CHANGE AUDIT RECORDS
Enter PF1=Help PF3=Exit PF4=Dir PF5=Detail PF6=Nxt Trns
PF7=Bwd PF8=Fwd

Transaction Change Audit Status EDIM521 The Administration Subsystem
IBM Sterling Gentran:Basic for z/OS Release 6.6 User Guide 5 - 193
PF5=Detail Select a record by entering S next to the selected ID and pressing PF5 to
branch to the Transaction Change Audit Detail screen for that ID. This screen
displays change audit details for the selected record.
PF6=Nxt Trns Displays the list of records for the next Transaction ID on the Transaction
Change Audit File.
Field Descriptions
(Jump Code)
A 10-position alphabetic or numeric field containing the jump code for this screen. A
screen’s jump code is displayed automatically in the Jump Code field for that screen.
To jump to another screen, press Home, type the jump code of the screen to which you
want to jump, and press Enter.
See the “Jump Codes” section in Chapter 1 of this guide for further information about
using jump codes.
Transaction ID
Displays the Transaction Map ID. The Transaction ID is the name of the transaction map.
Send/Receive (S/R)
Displays the Send or Receive Code that is defined for the Transaction ID. This code
designates whether the transaction file is used to send data (outbound) or receive data
(inbound).
Record Type
Records display on this screen in the following order: Element, Header, and Segment This
field will allow you to start the display further down in the list. For example: H would start
the display list at the first header change audit record for the indicated Transaction ID.
Valid values are:
E - Element
H - Header
S - Segment
From Date
A 10-character alphanumeric field used to enter the date you want the list to start with.
Type the date in the following format: MM/DD/YYYY. If a date is not entered for this
field, all dates are selected. The value in the From Date field must be less than or equal to
the current date.
Time
A 5-character alphanumeric field used to enter the time you want the list to start with.
Type the time in the following format: HH:MM. If a time is not entered for this field, all
times are selected.
To Date
A 10-character alphanumeric field used to enter the date you want the list to end with.
Type the date in the following format: MM/DD/YYYY. The value in the To Date field
must be greater than or equal to the From Date.

The Administration Subsystem Transaction Change Audit Status EDIM521
5 - 194 IBM Sterling Gentran:Basic for z/OS Release 6.6 User Guide
Time
A 5-character alphanumeric field used to enter the time you want the list to end with. Type
the time in the following format: HH:MM. If a time is not entered for this field, all times
are selected.
A (Action Code)
A 1-position alphabetic field used to select a Transaction ID. Type S next to a Transaction
ID and press Enter.
Record type (protected)
This field contains the record type that corresponds with the type of Transaction record
that was modified resulting in the Transaction change audit record. Valid values are:
E - Element
H - Header
S - Segment
Segment Sequence (protected)
Displays the order in which the segment occurs in the Transaction map.
Seg. Ele. Sequence (protected)
Displays the order in which the element occurs within the segment.
Repeat Number (protected)
Displays the occurrence for the repeated data element or group element.
Mapping Number (protected)
Displays the mapping number for this map. The first set of maps are always for mapping
number ‘00.’ Additional maps should be numbered consecutively.
Update code (protected)
This field indicates the type of modification that caused the generation of this Transaction
change audit record. Valid values are:
Update
Add
Delete
Replace
Resynch
Date (protected)
Displays the date that this record was created.

Transaction Change Audit Detail EDIM522 The Administration Subsystem
IBM Sterling Gentran:Basic for z/OS Release 6.6 User Guide 5 - 195
Transaction Change Audit Detail EDIM522
Purpose
The Transaction Change Audit Detail screen displays the detail information for the Transaction
change audit record that is being displayed.
How to Access
Access the Transaction Change Audit Directory screen in the following way:
• On the Transaction Change Audit Status screen, type S to select the desired
Transaction ID and press PF5.
Screen Example
The following example illustrates the Transaction Change Audit Detail screen.
Function Key Descriptions
Note: Standard function keys, such as PF1=Help, PF3=Exit,
PF7=Bwd, PF8=Fwd, PF9=Add, PF10=Updt,
PF11=Del, PF12=Cancel, and PF15=Logoff, are
defined in Chapter 1, Getting Started, in this guide.
Enter Refreshes the menu display.
PF6=Next CA Displays the next record on the Transaction Change Audit File for the
indicated Transaction ID.
EDIM522 __________ TRANSACTION - CHANGE AUDIT STATUS DETAIL XXX 06/01/2011
12:00:00
Transaction ID . . . . . : ANSI4030IN Send/Receive (S/R) . : R
Record Type. . . . . . . : Header
Segment Sequence . . . . :
Segment Element Sequence :
Repeat Number. . . . . . :
Mapping Number . . . . . :
Function: Update Date: 06/01/2011 Time: 12:00:00 User: XXX Source: EDIX503
Description. . . DESCRIPTION
Before . . . . . ANSI 003030 INBOUND INVOICES
After. . . . . . ANSI 004030 INBOUND INVOICES
END OF CHANGE AUDIT RECORDS
Enter PF1=Help PF3=Exit PF4=Chg Aud PF6=Next CA

The Administration Subsystem Transaction Change Audit Detail EDIM522
5 - 196 IBM Sterling Gentran:Basic for z/OS Release 6.6 User Guide
Field Descriptions
(Jump Code)
A 10-position alphabetic or numeric field containing the jump code for this screen. A
screen’s jump code is displayed automatically in the Jump Code field for that screen.
To jump to another screen, press Home, type the jump code of the screen to which you
want to jump, and press Enter.
See the “Jump Codes” section in Chapter 1 of this guide for further information about
using jump codes.
Transaction ID (protected)
Displays the Transaction Map ID. The Transaction ID is the name of the transaction map.
Send/Receive (S/R) (protected)
Displays the Send or Receive Code that is defined for the Transaction ID. This code
designates whether the transaction file is used to send data (outbound) or receive data
(inbound).
Record type (protected)
This field contains the record type that corresponds with the type of Transaction record
that was modified resulting in the Transaction change audit record. Valid values are:
E - Element
H - Header
S - Segment
Segment Sequence (protected)
Displays the order that the segment occurs in the Transaction map.
Seg. Ele. Sequence (protected)
Displays the order that the element occurs within the segment.
Repeat Number (protected)
Displays the occurrence for the repeated data element or group element.
Mapping Number (protected)
Displays the mapping number for this map. The first set of maps are always for mapping
number ‘00.’ Additional maps should be numbered consecutively.
Function (protected)
This field indicates the type of modification that caused the generation of this Transaction
change audit record. Valid values are:
Update
Add
Delete
Replace
Date (protected)
Displays the date that this record was created.

Transaction Change Audit Detail EDIM522 The Administration Subsystem
IBM Sterling Gentran:Basic for z/OS Release 6.6 User Guide 5 - 197
Time (protected)
Displays the time that this record was created.
User (protected)
Displays the initials of the user who created the change audit record.
Source (protected)
This field indicates which screen or batch program generated the change audit record.
Description (protected)
Displays the description of the field that was updated. This field is only displayed when
Function is Update.
Before (protected)
Displays the value that was in the Transaction record before the update. This field is only
displayed when Function is Update.
After (protected)
Displays the value that resulted from the update. This field is only displayed when
Function is Update.

The Administration Subsystem Code Table Change Audit Directory EDIM587
5 - 198 IBM Sterling Gentran:Basic for z/OS Release 6.6 User Guide
Code Table Change Audit Directory EDIM587
Purpose
The Code Table Change Audit Directory lists all Table IDs that currently exist in the Code Table
Change Audit file. A record is written to the Code Table Change Audit file for every Code Table
record that is added or deleted, and for every field that is updated on the four Code Table files
(Define, Code, Data, and Validation) via the online Sterling Gentran Code Table Subsystem. A
change audit record may also be written by batch utility program EBDI076 (Copy) and by the
online Upload (EDIX235) process by its component EDIR076 during the execution of each Table
ID that is copied, replaced, or deleted. Change Audit records contain a source field indicating
which process generated the change audit record. This field will contain either the online screen
name or the batch utility program name.
Note: Because the batch utility programs can be used to totally
replace or update an existing Code Table, the change
audit record created by the batch utility is significant as it
marks the start of any changes that occur in this Code
Table. Any change audit records that were created before
that record may not be of any value because the table was
replaced. The audit trail begins with that record.
How to Access
Access the Code Table Change Audit Directory screen in one of the following ways:
• On the Change Audit Main Menu, type 6 to select the Code Table Change Audit
Directory screen and press Enter.
•Type 4.8.6 in the Jump Code field of any screen and press Enter.

Code Table Change Audit Directory EDIM587 The Administration Subsystem
IBM Sterling Gentran:Basic for z/OS Release 6.6 User Guide 5 - 199
Screen Example
The following example illustrates the Code Table Change Audit Directory screen.
Function Key Descriptions
Note: Standard function keys, such as PF1=Help, PF3=Exit,
PF7=Bwd, PF8=Fwd, PF9=Add, PF10=Updt,
PF11=Del, PF12=Cancel, and PF15=Logoff, are
defined in Chapter 1, Getting Started, in this guide.
Enter Refreshes the menu display.
PF5=Chg Aud Select a Table ID by entering S next to the selected ID and pressing PF5 to
branch to the Code Table Change Audit Status screen for that ID. This screen
displays Code Table change audit records for the selected ID.
Field Descriptions
(Jump Code)
A 10-position alphabetic or numeric field containing the jump code for this screen. A
screen’s jump code is displayed automatically in the Jump Code field for that screen.
To jump to another screen, press Home, type the jump code of the screen to which you
want to jump, and press Enter.
See the “Jump Codes” section in Chapter 1 of this guide for further information about
using jump codes.
Select
EDIM587 4.8.6_____ CODE TABLE CHANGE AUDIT DIRECTORY XXX 06/01/2011
12:00:00
Table ID . . : __________
A Table ID
_ DUNS
_ REMIT
_ UNITMEAS
_ UNITMEAS2
_
_
_
_
_
_
_
_
TO SELECT TABLE ID ENTER AN "S" BESIDE THE ID
Enter PF1=Help PF3=Exit PF5=Chg Aud
PF7=Bwd PF8=Fwd

The Administration Subsystem Code Table Change Audit Directory EDIM587
5 - 200 IBM Sterling Gentran:Basic for z/OS Release 6.6 User Guide
(Starting) Table ID
A 10-position alphanumeric field used to specify a code table ID from which to begin
viewing. Type the desired table ID. Leave this field blank if you want to view ALL
translation tables.
A (Action Code)
A 1-position alphabetic field used to select a Table ID. Type S next to a Table ID and press
Enter.
Table ID (protected)
Displays the identification of the table. The Table ID is the name you provide to identify a
code table.

Code Table Change Audit Status EDIM588 The Administration Subsystem
IBM Sterling Gentran:Basic for z/OS Release 6.6 User Guide 5 - 201
Code Table Change Audit Status EDIM588
Purpose
The Code Table Change Audit Status screen displays a list of the records that currently exist in the
Code Table Change Audit file for the indicated Table ID.
How to Access
Access the Code Table Change Audit Directory screen in one of the following ways:
• On the Code Table Change Audit Directory screen, type S to select the desired
Table ID and press PF5.
•Type 4.8.6.1 in the Jump Code field of any screen and press Enter.
Screen Example
The following example illustrates the Code Table Change Audit Status screen.
Function Key Descriptions
Note: Standard function keys, such as PF1=Help, PF3=Exit,
PF7=Bwd, PF8=Fwd, PF9=Add, PF10=Updt,
PF11=Del, PF12=Cancel, and PF15=Logoff, are
defined in Chapter 1, Getting Started, in this guide.
Enter Refreshes the menu display.
Select
EDIM588 4.8.6.1___ CHANGE AUDIT STATUS - CODE TABLE XXX 06/01/2011
12:00:00
Table ID REMIT_____
Record Type _ Code/Data/De(F)ine/Validation
From Date __________ Time _____
To Date __________ Time _____
A Record Partner ID Qual Value Update
Type CD Date
_ Define A 06/01/11
_ Validation RE A 06/01/11
_ Validation RE U 06/01/11
_
_
_
_
_
_
_
END OF CHANGE AUDIT RECORDS
Enter PF1=Help PF3=Exit PF4=Dir PF5=Detail PF6=Nxt Tbl
PF7=Bwd PF8=Fwd

The Administration Subsystem Code Table Change Audit Status EDIM588
5 - 202 IBM Sterling Gentran:Basic for z/OS Release 6.6 User Guide
PF5=Detail Select a record by entering S next to the selected ID and pressing PF5 to
branch to the Code Table Change Audit Detail screen for that ID. This screen
displays change audit details for the selected record.
PF6=Nxt Trns Displays the list of records for the next Table ID in the Code Table Change
Audit File.
Field Descriptions
(Jump Code)
A 10-position alphabetic or numeric field containing the jump code for this screen. A
screen’s jump code is displayed automatically in the Jump Code field for that screen.
To jump to another screen, press Home, type the jump code of the screen to which you
want to jump, and press Enter.
See the “Jump Codes” section in Chapter 1 of this guide for further information about
using jump codes.
Table ID
Displays the identification of the table. The Table ID is the name you provide to identify a
translation table.
Record Type
This field will allow you to start the display further down in the list. For example: F would
start the display list at the first Define change audit record for the indicated Table ID if it
exists. Valid values are:
C - Code
D - Data
F - Define
V - Validation
From Date
A 10-character alphanumeric field used to enter the date you want the list to start with.
Type the date in the following format: MM/DD/YYYY. If a date is not entered for this
field, all dates are selected. The value in the From Date field must be less than or equal to
the current date.
Time
A 5-character alphanumeric field used to enter the time you want the list to start with.
Type the time in the following format: HH:MM. If a time is not entered for this field, all
times are selected.
To Date
A 10-character alphanumeric field used to enter the date you want the list to end with.
Type the date in the following format: MM/DD/YYYY. The value in the To Date field
must be greater than or equal to the From Date.

Code Table Change Audit Status EDIM588 The Administration Subsystem
IBM Sterling Gentran:Basic for z/OS Release 6.6 User Guide 5 - 203
Time
A 5-character alphanumeric field used to enter the time you want the list to end with. Type
the time in the following format: HH:MM. If a time is not entered for this field, all times
are selected.
A (Action Code)
A 1-position alphabetic field used to select a Table ID. Type S next to a Table ID and press
Enter.
Record type (protected)
This field contains the record type that corresponds with the type of Code Table record
that was modified resulting in the Code Table change audit record. Valid values are:
C - Code
D - Data
F - Define
V - Validation
Partner ID (protected)
Displays the specific trading partner for which this translation table is valid.
Qual (protected)
Displays the partner qualifier, if applicable.
Value (protected)
This field contains the value field for the table type.
For Data table this value contains the 20-position alphanumeric partner-specific data
value to map to your application-specific data value.
For Code table this value contains the 10-position alphanumeric standard EDI code value.
For Validation table this value contains the 20-position alphanumeric validation data
value.
Update code (protected)
This field indicates the type of modification that caused the generation of this Code Table
change audit record. Valid values are:
Update
Add
Delete
Replace
Date (protected)
Displays the date that this record was created.

The Administration Subsystem Code Table Change Audit Detail EDIM589
5 - 204 IBM Sterling Gentran:Basic for z/OS Release 6.6 User Guide
Code Table Change Audit Detail EDIM589
Purpose
The Code Table Change Audit Detail screen displays the detail information for the Code Table
change audit record that is being displayed.
How to Access
Access the Code Table Change Audit Directory screen in the following way:
• On the Code Table Change Audit Status screen, type S to select the desired Table
ID and press PF5.
Screen Example
The following example illustrates the Code Table Change Audit Detail screen.
Function Key Descriptions
Note: Standard function keys, such as PF1=Help, PF3=Exit,
PF7=Bwd, PF8=Fwd, PF9=Add, PF10=Updt,
PF11=Del, PF12=Cancel, and PF15=Logoff, are
defined in Chapter 1, Getting Started, in this guide.
Enter Refreshes the menu display.
PF6=Next CA Displays the next record on the Code Table Change Audit File for the
indicated Code Table profile.
EDIM589 __________ CODE TABLE - CHANGE AUDIT STATUS DETAIL XXX 06/01/2011
12:00:00
Code Table ID. . : REMIT
Record Type. . . : Validation
Data Value RE
Function: Update Date: 06/01/2011 Time: 12:00:00 User: XXX Source: EDIX585
Description. . . DESCRIPTION
Before . . . . . PARTY TO SEND INVOICE REMITTANCE
After. . . . . . PARTY TO RECEIVE INVOICE REMITTANCE
Enter PF1=Help PF3=Exit PF4=Chg Aud PF6=Next CA

Code Table Change Audit Detail EDIM589 The Administration Subsystem
IBM Sterling Gentran:Basic for z/OS Release 6.6 User Guide 5 - 205
Field Descriptions
(Jump Code)
A 10-position alphabetic or numeric field containing the jump code for this screen. A
screen’s jump code is displayed automatically in the Jump Code field for that screen.
To jump to another screen, press Home, type the jump code of the screen to which you
want to jump, and press Enter.
See the “Jump Codes” section in Chapter 1 of this guide for further information about
using jump codes.
Code Table ID (protected)
Displays the identification of the table. The Table ID is the name you provide to identify a
translation table.
Record Type (protected)
This field contains the record type that corresponds with the type of Code Table record
that was modified resulting in the Code Table change audit record.
Valid values are:
C - Code
D - Data
F - Define
V - Validation
Partner ID (protected)
Displays the specific trading partner for which this translation table is valid.
Qual (protected)
Displays the partner qualifier, if applicable.
Data Value (protected)
This field contains the value field for the table type.
For Data table this value contains the 20-position alphanumeric partner-specific data
value to map to your application-specific data value.
For Code table this value contains the 10-position alphanumeric standard EDI code value.
For Validation table this value contains the 20-position alphanumeric validation data
value.
Function (protected)
This field indicates the type of modification that caused the generation of this Code Table
change audit record. Valid values are:
Update
Add
Delete
Replace

The Administration Subsystem Code Table Change Audit Detail EDIM589
5 - 206 IBM Sterling Gentran:Basic for z/OS Release 6.6 User Guide
Date (protected)
Displays the date that this record was created.
Time (protected)
Displays the time that this record was created.
User (protected)
Displays the initials of the user who created the record.
Source (protected)
This field indicates which screen or batch program generated the change audit record.
Description (protected)
Displays the description of the field that was updated. This field is only displayed when
Function is Update.
Before (protected)
Displays the value that was in the Code Table record before the update. This field is only
displayed when Function is Update.
After (protected)
Displays the value that resulted from the update. This field is only displayed when
Function is Update.

Security Change Audit Directory EDIM204 The Administration Subsystem
IBM Sterling Gentran:Basic for z/OS Release 6.6 User Guide 5 - 207
Security Change Audit Directory EDIM204
Purpose
The Security Change Audit Directory lists all user IDs that currently exist in the Security Change
Audit file. A record is written to the Security Change Audit file every time the security records that
reside on the security file are updated via the online Sterling Gentran Security Subsystem. Change
Audit records contain a source field indicating which process generated the change audit record.
This field will contain the online screen name.
How to Access
Access the Security Change Audit Directory screen in one of the following ways:
• On the Change Audit Main Menu, type 7 to select Security Change Audit
Directory Menu and press Enter.
•Type 4.8.7 in the Jump Code field of any screen and press Enter.
Screen Example
The following example illustrates the Security Change Audit Directory screen.
Function Key Descriptions
Note: Standard function keys, such as PF1=Help, PF3=Exit,
PF7=Bwd, PF8=Fwd, PF9=Add, PF10=Updt,
PF11=Del, PF12=Cancel, and PF15=Logoff, are
defined in Chapter 1, Getting Started, in this guide.
Select
EDIM204 4.8.7_____ SECURITY CHANGE AUDIT DIRECTORY XXX 06/01/2011
12:00:00
User Id. . . . : ________
A User Id
_ ELRIDGE
_ SMITH
_ TEST ID
_ WILSON
_
_
_
_
_
_
_
_
TO SELECT USER ID ENTER AN "S" BESIDE THE ID
Enter PF1=Help PF3=Exit PF5=Chg Aud
PF7=Bwd PF8= Fwd

The Administration Subsystem Security Change Audit Directory EDIM204
5 - 208 IBM Sterling Gentran:Basic for z/OS Release 6.6 User Guide
Enter Refreshes the menu display.
PF5=Chg Aud Select a User ID by entering S next to the selected security profile and
pressing PF5 to branch to the Security Change Audit Status screen for that
record type. This screen displays Security change audit records for the
selected record.
Field Descriptions
(Jump Code)
A 10-position alphabetic or numeric field containing the jump code for this screen. A
screen’s jump code is displayed automatically in the Jump Code field for that screen.
To jump to another screen, press Home, type the jump code of the screen to which you
want to jump, and press Enter.
See the “Jump Codes” section in Chapter 1 of this guide for further information about
using jump codes.
(Starting) User ID
An 8-position alphanumeric field used to specify where you want to begin displaying the
Security change audit listing. Leave this field blank if you want to view all Security
profiles. To specify a security profile from which to begin viewing, type the User ID and
press Enter.
A (Action Code)
A 1-position alphabetic field used to select a record type. Type S next to a record type and
press Enter.
User ID (protected)
Displays the User ID as it appears on the change audit records.

Security Change Audit Status EDIM205 The Administration Subsystem
IBM Sterling Gentran:Basic for z/OS Release 6.6 User Guide 5 - 209
Security Change Audit Status EDIM205
Purpose
The Security Change Audit Status screen displays a list of the records that currently exist in the
Security Change Audit file for the indicated user ID.
How to Access
Access the Security Change Audit Status screen in one of the following ways:
• On the Security Change Audit Directory, type S to select the desired record type
and press Enter.
•Type 4.8.7.1 in the Jump Code field of any screen and press Enter.
Screen Example
The following example illustrates the Security Change Audit Status screen.
Function Key Descriptions
Note: Standard function keys, such as PF1=Help, PF3=Exit,
PF7=Bwd, PF8=Fwd, PF9=Add, PF10=Updt,
PF11=Del, PF12=Cancel, and PF15=Logoff, are
defined in Chapter 1, Getting Started, in this guide.
Enter Refreshes the menu display.
Select
EDIM205 4.8.7.1___ CHANGE AUDIT STATUS - SECURITY XXX 06/01/2011
12:00:00
User ID: WILSON____
From Date __________ Time _____
To Date __________ Time _____
A Update Date Time Field Description
Code
_ U 06/01/11 12:00:00 PLUS-ACCESS
_ U 06/01/11 12:00:00 PLUS-AUTHORITY
_ U 06/01/11 12:00:00 VPT-ACCESS
_ U 06/01/11 12:00:00 VPT-AUTHORITY
_
_
_
_
_
_
END OF CHANGE AUDIT RECORDS
Enter PF1=Help PF3=Exit PF4=Dir PF5=Detail PF6=Nx Pr ID
PF7=Bwd PF8=Fwd

The Administration Subsystem Security Change Audit Status EDIM205
5 - 210 IBM Sterling Gentran:Basic for z/OS Release 6.6 User Guide
PF5=Detail Select a record by entering S next to the selected ID and pressing PF5 to
branch to the Security Change Audit Detail screen. This screen displays
change audit details for the selected record.
PF6=Nxt Trns Displays the list of records for the next User ID on the Security Change Audit
File.
Field Descriptions
(Jump Code)
A 10-position alphabetic or numeric field containing the jump code for this screen. A
screen’s jump code is displayed automatically in the Jump Code field for that screen.
To jump to another screen, press Home, type the jump code of the screen to which you
want to jump, and press Enter.
See the “Jump Codes” section in Chapter 1 of this guide for further information about
using jump codes.
User ID
Displays the User ID for the Security records being displayed. To display another security
profile, type the new User ID in this field and press Enter.
From Date
A 10-character alphanumeric field used to enter the date you want the list to start with.
Type the date in the following format: MM/DD/YYYY. If a date is not entered for this
field, all dates are selected. The value in the From Date field must be less than or equal to
the current date.
Time
A 5-character alphanumeric field used to enter the time you want the list to start with.
Type the time in the following format: HH:MM. If a time is not entered for this field, all
times are selected.
To Date
A 10-character alphanumeric field used to enter the date you want the list to end with.
Type the date in the following format: MM/DD/YYYY. The value in the To Date field
must be greater than or equal to the From Date.
Time
A 5-character alphanumeric field used to enter the time you want the list to end with. Type
the time in the following format: HH:MM. If a time is not entered for this field, all times
are selected.
A (Action Code)
A 1-position alphabetic field used to select a record type. Type S next to a record and press
Enter.

Security Change Audit Status EDIM205 The Administration Subsystem
IBM Sterling Gentran:Basic for z/OS Release 6.6 User Guide 5 - 211
Update code (protected)
This field indicates the type of modification that caused the generation of this Security
change audit record.
Valid values are:
AAdd
DDelete
U Update
Date (protected)
Displays the date that this record was created. Format MM/DD/YYYY.
Time (protected)
Displays the time that this record was created. Format is HH:MM:SS.
Field Description (protected)
Displays the description of the field that was updated.

The Administration Subsystem Security Change Audit Detail EDIM206
5 - 212 IBM Sterling Gentran:Basic for z/OS Release 6.6 User Guide
Security Change Audit Detail EDIM206
Purpose
The Security Change Audit Detail screen displays the detail information for the Security change
audit record that is being displayed.
How to Access
Access the Security Change Audit Detail screen in the following way:
• On the Security Change Audit Status screen, type S to select the desired record
and press PF5.
Screen Example
The following example illustrates the Security Change Audit Detail screen.
Function Key Descriptions
Note: Standard function keys, such as PF1=Help, PF3=Exit,
PF7=Bwd, PF8=Fwd, PF9=Add, PF10=Updt,
PF11=Del, PF12=Cancel, and PF15=Logoff, are
defined in Chapter 1, Getting Started, in this guide.
Enter Refreshes the menu display.
PF6=Next CA Displays the next record on the Security Change Audit file for the indicated
security User ID.
EDIM206 __________ SECURITY - CHANGE AUDIT STATUS DETAIL 06/01/2011
12:00:00
User Id . . WILSON
Function: Update Date: 06/01/2011 Time: 12:00:00 User: XXX Source: EDIX202
Description. . . PLUS-ACCESS
Before . . . . . N
After. . . . . . Y
Enter PF1=Help PF3=Exit PF4=Chg Aud PF6=Next CA

Security Change Audit Detail EDIM206 The Administration Subsystem
IBM Sterling Gentran:Basic for z/OS Release 6.6 User Guide 5 - 213
Field Descriptions
(Jump Code)
A 10-position alphabetic or numeric field containing the jump code for this screen. A
screen’s jump code is displayed automatically in the Jump Code field for that screen.
To jump to another screen, press Home, type the jump code of the screen to which you
want to jump, and press Enter.
See the “Jump Codes” section in Chapter 1 of this guide for further information about
using jump codes.
User ID (protected)
Displays the User ID for the Security records being displayed.
Function (protected)
This field indicates the type of modification that caused the generation of this Security
change audit record.
Valid value is:
AAdd
DDelete
UUpdate
Date (protected)
Displays the date that this record was created. Format MM/DD/YYYY.
Time (protected)
Displays the time that this record was created. Format is HH:MM:SS.
User (protected)
Displays the initials of the user who created the change audit record.
Source (protected)
This field indicates which screen generated the change audit record.
Field Description (protected)
Displays the description of the field that was updated.
Before (protected)
Displays the value that was in the Security record before the update. This field is only
displayed when Function is Update.
After (protected)
Displays the value that resulted from the update. This field is only displayed when
Function is Update.

The Administration Subsystem Error Message Change Audit Directory EDIM215
5 - 214 IBM Sterling Gentran:Basic for z/OS Release 6.6 User Guide
Error Message Change Audit Directory EDIM215
Purpose
The Error Message Change Audit Directory lists all message numbers that currently exist in the
Error Message Change Audit file. A record is written to the Error Message Change Audit file
every time the error message records that reside on the Error Message and Control file are updated
via the online Sterling Gentran Error Message Subsystem. Change Audit records contain a source
field indicating which process generated the change audit record. This field will contain the online
screen name or batch utility EBDIT13.
How to Access
Access the Error Message Change Audit Directory screen in one of the following ways:
• On the Change Audit Main Menu, type 8 to select Error Message Change Audit
Directory Menu and press Enter.
•Type 4.8.8 in the Jump Code field of any screen and press Enter.
Screen Example
The following example illustrates the Error Message Change Audit Directory screen.
Function Key Descriptions
Note: Standard function keys, such as PF1=Help, PF3=Exit,
PF7=Bwd, PF8=Fwd, PF9=Add, PF10=Updt,
PF11=Del, PF12=Cancel, and PF15=Logoff, are
defined in Chapter 1, Getting Started, in this guide.
Select
EDIM215 4.8.8_____ ERROR MESSAGE CHANGE AUDIT DIRECTORY XXX 06/01/2011
12:00:00
Message Number : _____ Record Type : _
A Message Number Record Type
_ 00000 G
_ 00001 G
_ 00002 G
_ 00003 G
_ 00004 G
_ 00005 G
_ 00021 G
_ 00022 G
_ 00023 G
_ 00024 G
_ 00026 G
_ 00032 G
TO SELECT MESSAGE NUMBER ENTER AN "S" BESIDE THE ID
Enter PF1=Help PF3=Exit PF5=Chg Aud
PF7=Bwd PF8= Fwd

Error Message Change Audit Directory EDIM215 The Administration Subsystem
IBM Sterling Gentran:Basic for z/OS Release 6.6 User Guide 5 - 215
Enter Refreshes the menu display.
PF5=Chg Aud Select an error message by entering S next to the selected message number
and pressing PF5 to branch to the Error Message Change Audit Status screen
for that message number. This screen displays Error Message change audit
records for the selected error message.
Field Descriptions
(Jump Code)
A 10-position alphabetic or numeric field containing the jump code for this screen. A
screen’s jump code is displayed automatically in the Jump Code field for that screen.
To jump to another screen, press Home, type the jump code of the screen to which you
want to jump, and press Enter.
See the “Jump Codes” section in Chapter 1 of this guide for further information about
using jump codes.
(Starting) Message Number
An 8-position alphanumeric field used to specify where you want to begin displaying the
Error Message change audit listing. Leave this field blank if you want to view all error
messages. To specify a message number from which to begin viewing, type the message
number and press Enter.
A (Action Code)
A 1-position alphabetic field used to select a record type. Type S next to a message
number and press Enter.
Message Number (protected)
Displays the error message number for the change audit records.
Record Type (protected)
Displays the record type associated with the error message change audit record.

The Administration Subsystem Error Message Change Audit Status EDIM216
5 - 216 IBM Sterling Gentran:Basic for z/OS Release 6.6 User Guide
Error Message Change Audit Status EDIM216
Purpose
The Error Message Change Audit Status screen displays a list of the records that currently exist in
the Error Message Change Audit file for the indicated message number.
How to Access
Access the Error Message Change Audit Status screen in one of the following ways:
• On the Error Message Change Audit Directory, type S to select the desired record
type and press Enter.
•Type 4.8.8.1 in the Jump Code field of any screen and press Enter.
Screen Example
The following example illustrates the Error Message Change Audit Status screen.
Function Key Descriptions
Note: Standard function keys, such as PF1=Help, PF3=Exit,
PF7=Bwd, PF8=Fwd, PF9=Add, PF10=Updt,
PF11=Del, PF12=Cancel, and PF15=Logoff, are
defined in Chapter 1, Getting Started, in this guide.
Enter Refreshes the menu display.
Select
EDIM216 4.8.7.1___ CHANGE AUDIT STATUS - ERROR MESSAGE XXX 06/01/2011
12:00:00
Message Number : 00001 Record Type : U
From Date __________ Time _____
To Date __________ Time _____
A Update Date Time Field Description
Code
_ U 06/01/11 14:26:59 MSG-ERR-TYPE
_ A 06/01/11 14:28:05
_ U 06/01/11 14:28:46 MSG-ERR-TYPE
_ U 06/01/11 14:28:46 MSG-RETURN-CODE-1
_ U 06/01/11 14:28:46 MSG-DIRECTION
_ U 06/01/11 14:28:46 MSG-RETURN-CODE-2
_ U 06/01/11 14:28:46 MSG-SEVERITY
_ U 06/01/11 14:28:46 MSG-PRT-FLAG
_ U 06/01/11 14:28:46 MSG-PRT-USER-AREA
_ U 06/01/11 14:28:46 MSG-REJ-IN
Enter PF1=Help PF3=Exit PF4=Dir PF5=Detail PF6=Nx Msg
PF7=Bwd PF8=Fwd

Error Message Change Audit Status EDIM216 The Administration Subsystem
IBM Sterling Gentran:Basic for z/OS Release 6.6 User Guide 5 - 217
PF5=Detail Select a record by entering S next to the selected message number and
pressing PF5 to branch to the Error Message Change Audit Detail screen.
This screen displays change audit details for the selected record.
PF6=Nxt Trns Displays the list of records for the next message number on the Error Message
Change Audit File.
Field Descriptions
(Jump Code)
A 10-position alphabetic or numeric field containing the jump code for this screen. A
screen’s jump code is displayed automatically in the Jump Code field for that screen.
To jump to another screen, press Home, type the jump code of the screen to which you
want to jump, and press Enter.
See the “Jump Codes” section in Chapter 1 of this guide for further information about
using jump codes.
Message Number
Displays the Message Number for the Error Message change audit records being
displayed. To display another Error Message, type the new Message Number in this field
and press Enter.
Record Type
Displays the record type associated with the message number. Gentran error messages
contain a G in this field. User messages contain a U In this field. To display an error
message with a different record type, type the new error message number in the message
number field and the new record type in this field and press Enter.
From Date
A 10-character alphanumeric field used to enter the date you want the list to start with.
Type the date in the following format: MM/DD/YYYY. If a date is not entered for this
field, all dates are selected. The value in the From Date field must be less than or equal to
the current date.
Time
A 5-character alphanumeric field used to enter the time you want the list to start with.
Type the time in the following format: HH:MM. If a time is not entered for this field, all
times are selected.
To Date
A 10-character alphanumeric field used to enter the date you want the list to end with.
Type the date in the following format: MM/DD/YYYY. The value in the To Date field
must be greater than or equal to the From Date.
Time
A 5-character alphanumeric field used to enter the time you want the list to end with. Type
the time in the following format: HH:MM. If a time is not entered for this field, all times
are selected.

The Administration Subsystem Error Message Change Audit Status EDIM216
5 - 218 IBM Sterling Gentran:Basic for z/OS Release 6.6 User Guide
A (Action Code)
A 1-position alphabetic field used to select a message number. Type S next to a message
number and press Enter.
Update code (protected)
This field indicates the type of modification that caused the generation of this Error
Message change audit record.
Valid values are:
AAdd
R Replace
U Update
Date (protected)
Displays the date that this record was created. Format MM/DD/YYYY.
Time (protected)
Displays the time that this record was created. Format is HH:MM:SS.
Field Description (protected)
Displays the description of the field that was updated.

Error Message Change Audit Detail EDIM217 The Administration Subsystem
IBM Sterling Gentran:Basic for z/OS Release 6.6 User Guide 5 - 219
Error Message Change Audit Detail EDIM217
Purpose
The Error Message Change Audit Detail screen displays the detail information for the Error
Message change audit record that is being displayed.
How to Access
Access the Error Message Change Audit Detail screen in the following way:
• On the Error Message Change Audit Status screen, type S to select the desired
error message and press PF5.
Screen Example
The following example illustrates the Error Message Change Audit Detail screen.
Function Key Descriptions
Note: Standard function keys, such as PF1=Help, PF3=Exit,
PF7=Bwd, PF8=Fwd, PF9=Add, PF10=Updt,
PF11=Del, PF12=Cancel, and PF15=Logoff, are
defined in Chapter 1, Getting Started, in this guide.
Enter Refreshes the menu display.
PF6=Next CA Displays the next record on the Error Message Change Audit file for the
indicated message number.
EDIM217 __________ ERROR MESSAGE - CHANGE AUDIT STATUS DETAIL 06/01/2011
12:00:00
Message Number: 00001
Record Type: U
Language: EN
Function: Update Date: 06/01/2011 Time: 14:28:46 User: XXX Source: EDIX213
Description. . . MSG-ERR-TYPE
Before . . . . . E
After. . . . . . V
Enter PF1=Help PF3=Exit PF4=Chg Aud PF6=Next CA

The Administration Subsystem Error Message Change Audit Detail EDIM217
5 - 220 IBM Sterling Gentran:Basic for z/OS Release 6.6 User Guide
Field Descriptions
(Jump Code)
A 10-position alphabetic or numeric field containing the jump code for this screen. A
screen’s jump code is displayed automatically in the Jump Code field for that screen.
To jump to another screen, press Home, type the jump code of the screen to which you
want to jump, and press Enter.
See the “Jump Codes” section in Chapter 1 of this guide for further information about
using jump codes.
Message Number (protected)
Displays the message number for the Error Message records being displayed.
Record Type (protected)
Displays the record type associated with the error message change audit record being
displayed.
Valid values are:
G Gentran
UUser
Language (protected)
Displays the language code associated with the error message change audit record.
Valid value is:
E English
Function (protected)
This field indicates the type of modification that caused the generation of this Error
Message change audit record.
Valid values are:
Add
Replace
Update
Date (protected)
Displays the date that this record was created. Format MM/DD/YYYY.
Time (protected)
Displays the time that this record was created. Format is HH:MM:SS.
User (protected)
Displays the initials of the user who created the change audit record.
Source (protected)
This field indicates which screen generated the change audit record.
Field Description (protected)
Displays the description of the field that was updated.

Error Message Change Audit Detail EDIM217 The Administration Subsystem
IBM Sterling Gentran:Basic for z/OS Release 6.6 User Guide 5 - 221
Before (protected)
Displays the value that was in the Error Message record before the update. This field is
only displayed when Function is Update.
After (protected)
Displays the value that resulted from the update. This field is only displayed when
Function is Update.

The Administration Subsystem Configuration Change Audit Directory EDIM232
5 - 222 IBM Sterling Gentran:Basic for z/OS Release 6.6 User Guide
Configuration Change Audit Directory EDIM232
Purpose
The Configuration Change Audit Directory lists all Record types that currently exist in the
Configuration Change Audit file. A record is written to the Configuration Change Audit file for
every field that is updated on the system configuration file via the online Sterling Gentran System
Configuration Subsystem. Change Audit records contain a source field indicating which process
generated the change audit record. This field will contain the online screen name that was used to
change the system configuration record.
How to Access
Access the Configuration Change Audit Directory screen in one of the following ways:
• On the Change Audit Main Menu, type 9 to select Configuration Change Audit
Directory Menu and press Enter.
•Type 4.8.9 in the Jump Code field of any screen and press Enter.
Screen Example
The following example illustrates the Configuration Change Audit Directory screen.
Function Key Descriptions
Note: Standard function keys, such as PF1=Help, PF3=Exit,
PF7=Bwd, PF8=Fwd, PF9=Add, PF10=Updt,
PF11=Del, PF12=Cancel, and PF15=Logoff, are
defined in Chapter 1, Getting Started, in this guide.
Select
EDIM232 4.8.9_____ CONFIGURATION CHANGE AUDIT DIRECTORY XXX 06/01/2011
12:00:00
Record Type _________
A Record Type Description
_ B Gentran:Realtime Processing Options
_ E Gentran:Control Processing Options
_ T Clear Key Processing Options
_ 0 On-Line Processing Options
_ 1 Additional On-Line Processing Options
_ 2 Databank Processing Options
_ 3 Gentran:Plus Processing Options
_ 4 Gentran:Viewpoint Processing Options
_ 7 Gentran:Structure Processing Options
_
_
_
TO SELECT CONFIG ENTER AN "S" BESIDE THE ID
Enter PF1=Help PF3=Exit PF5=Chg Aud
PF7=Bwd PF8=

Configuration Change Audit Directory EDIM232 The Administration Subsystem
IBM Sterling Gentran:Basic for z/OS Release 6.6 User Guide 5 - 223
Enter Refreshes the menu display.
PF5=Chg Aud Select a Record Type by entering S next to the selected record type and
pressing PF5 to branch to the Configuration Change Audit Status screen for
that record type. This screen displays System Configuration change audit
records for the selected record type.
Field Descriptions
(Jump Code)
A 10-position alphabetic or numeric field containing the jump code for this screen. A
screen’s jump code is displayed automatically in the Jump Code field for that screen.
To jump to another screen, press Home, type the jump code of the screen to which you
want to jump, and press Enter.
See the “Jump Codes” section in Chapter 1 of this guide for further information about
using jump codes.
(Starting) Record Type
A 10-position alphanumeric field used to specify where you want to begin displaying the
configuration change audit listing. Leave this field blank if you want to view ALL
Configuration record types. To specify a record type from which to begin viewing, type
the record type and press Enter.
Valid record types are:
B - Sterling Gentran:Realtime processing options
E - Sterling Gentran:Control processing options
T - Clear Key processing options
V - Commerce:Advantage processing options
0 - Online processing options
1 - Additional online processing options
2 - Databank processing options
3 - Sterling Gentran:Plus processing options
4 - Sterling Gentran:Viewpoint processing options
7 - Sterling Gentran:Structure processing options
A (Action Code)
A 1-position alphabetic field used to select a record type. Type S next to a record type and
press Enter.
Record Type (protected)
Displays the record type for the change audit records.
Description (protected)
Displays a description indicating the system configuration record type.

The Administration Subsystem Configuration Change Audit Status EDIM233
5 - 224 IBM Sterling Gentran:Basic for z/OS Release 6.6 User Guide
Configuration Change Audit Status EDIM233
Purpose
The Configuration Change Audit Status screen displays a list of the records that currently exist in
the Configuration Change Audit file for the indicated record type.
How to Access
Access the Configuration Change Audit Status screen in one of the following ways:
• On the Configuration Change Audit Directory, type S to select the desired record
type and press Enter.
•Type 4.8.9.1 in the Jump Code field of any screen and press Enter.
Screen Example
The following example illustrates the Configuration Change Audit Status screen.
Function Key Descriptions
Note: Standard function keys, such as PF1=Help, PF3=Exit,
PF7=Bwd, PF8=Fwd, PF9=Add, PF10=Updt,
PF11=Del, PF12=Cancel, and PF15=Logoff, are
defined in Chapter 1, Getting Started, in this guide.
Enter Refreshes the menu display.
Select
EDIM233 4.8.9.1___ CHANGE AUDIT STATUS - CONFIGURATION XXX 06/01/2011
12:00:00
Record Type: 0_________ On-Line Processing Options
From Date __________ Time _____
To Date __________ Time _____
A Update Date Time Field Description
Code
_ U 06/01/11 12:00:00 PROGRAM-IMAGE
_ U 06/01/11 12:00:00 SECURITY PASSWORD MIN LENGTH
_ U 06/01/11 12:00:00 SECURITY PASSWORD SUPPRESS
_ U 06/01/11 12:00:00 SECURITY EXIT PROGRAM
_ U 06/01/11 12:00:00 USER JUMP CODE TABLE
_ U 06/01/11 12:00:00 JUMP CODE DISPLAY
_ U 06/01/11 12:00:00 SAVE LAST KEY USED
_ U 06/01/11 12:00:00 YEAR 2000 VALUE
_ U 06/01/11 12:00:00 LANGUAGE CODE
_ U 06/01/11 12:00:00 LOG MAX SEARCH
Enter PF1=Help PF3=Exit PF4=Dir PF5=Detail PF6=Nx Pr ID
PF7=Bwd PF8=Fwd

Configuration Change Audit Status EDIM233 The Administration Subsystem
IBM Sterling Gentran:Basic for z/OS Release 6.6 User Guide 5 - 225
PF5=Detail Select a record by entering S next to the selected ID and pressing PF5 to
branch to the Configuration Change Audit Detail screen for that ID. This
screen displays change audit details for the selected record.
PF6=Nxt Trns Displays the list of records for the next record type on the Configuration
Change Audit File.
Field Descriptions
(Jump Code)
A 10-position alphabetic or numeric field containing the jump code for this screen. A
screen’s jump code is displayed automatically in the Jump Code field for that screen.
To jump to another screen, press Home, type the jump code of the screen to which you
want to jump, and press Enter.
See the “Jump Codes” section in Chapter 1 of this guide for further information about
using jump codes.
Record Type
Displays the record type for the configuration records being displayed. To display another
record type to view, type the new record type in this field and press Enter.
(Description)
Displays the description for the system configuration record type.
From Date
A 10-character alphanumeric field used to enter the date you want the list to start with.
Type the date in the following format: MM/DD/YYYY. If a date is not entered for this
field, all dates are selected. The value in the From Date field must be less than or equal to
the current date.
Time
A 5-character alphanumeric field used to enter the time you want the list to start with.
Type the time in the following format: HH:MM. If a time is not entered for this field, all
times are selected.
To Date
A 10-character alphanumeric field used to enter the date you want the list to end with.
Type the date in the following format: MM/DD/YYYY. The value in the To Date field
must be greater than or equal to the From Date.
Time
A 5-character alphanumeric field used to enter the time you want the list to end with. Type
the time in the following format: HH:MM. If a time is not entered for this field, all times
are selected.
A (Action Code)
A 1-position alphabetic field used to select a record type. Type S next to a record type and
press Enter.

The Administration Subsystem Configuration Change Audit Status EDIM233
5 - 226 IBM Sterling Gentran:Basic for z/OS Release 6.6 User Guide
Update code (protected)
This field indicates the type of modification that caused the generation of this
Configuration change audit record.
Valid values are:
U Update
Date (protected)
Displays the date that this record was created. Format MM/DD/YYYY.
Time (protected)
Displays the time that this record was created. Format is HH:MM:SS.
Field Description (protected)
Displays the description of the field that was updated.

Configuration Change Audit Detail EDIM234 The Administration Subsystem
IBM Sterling Gentran:Basic for z/OS Release 6.6 User Guide 5 - 227
Configuration Change Audit Detail EDIM234
Purpose
The Configuration Change Audit Detail screen displays the detail information for the
Configuration change audit record that is being displayed.
How to Access
Access the Configuration Change Audit Detail screen in the following way:
• On the Configuration Change Audit Status screen, type S to select the desired
record and press PF5.
Screen Example
The following example illustrates the Configuration Change Audit Detail screen.
Function Key Descriptions
Note: Standard function keys, such as PF1=Help, PF3=Exit,
PF7=Bwd, PF8=Fwd, PF9=Add, PF10=Updt,
PF11=Del, PF12=Cancel, and PF15=Logoff, are
defined in Chapter 1, Getting Started, in this guide.
Enter Refreshes the menu display.
PF6=Next CA Displays the next record on the Configuration Change Audit file for the
indicated configuration record type.
EDIM234 __________ CONFIGURATION - CHANGE AUDIT STATUS DETAIL XXX 06/01/2011
12:00:00
Record Type . . 0 On-Line Processing Options
Function: Update Date: 06/01/2011 Time: 12:00:00 User: XXX Source: EDIX231
Description. . . PROGRAM-IMAGE
Before . . . . . EDI
After. . . . . . XYZ
Enter PF1=Help PF3=Exit PF4=Chg Aud PF6=Next CA

The Administration Subsystem Configuration Change Audit Detail EDIM234
5 - 228 IBM Sterling Gentran:Basic for z/OS Release 6.6 User Guide
Field Descriptions
(Jump Code)
A 10-position alphabetic or numeric field containing the jump code for this screen. A
screen’s jump code is displayed automatically in the Jump Code field for that screen.
To jump to another screen, press Home, type the jump code of the screen to which you
want to jump, and press Enter.
See the “Jump Codes” section in Chapter 1 of this guide for further information about
using jump codes.
Record Type (protected)
Displays the record type for the configuration records being displayed.
Description (protected)
Displays a description describing the system configuration record type.
Function (protected)
This field indicates the type of modification that caused the generation of this
Configuration change audit record.
Valid value is:
Update
Date (protected)
Displays the date that this record was created. Format MM/DD/YYYY.
Time (protected)
Displays the time that this record was created. Format is HH:MM:SS.
User (protected)
Displays the initials of the user who created the change audit record.
Source (protected)
This field indicates which screen generated the change audit record.
Field Description (protected)
Displays the description of the field that was updated.
Before (protected)
Displays the value that was in the System Configuration record before the update. This
field is only displayed when Function is Update.
After (protected)
Displays the value that resulted from the update. This field is only displayed when
Function is Update.

Global Parameter Change Audit Directory EDIM226 The Administration Subsystem
IBM Sterling Gentran:Basic for z/OS Release 6.6 User Guide 5 - 229
Global Parameter Change Audit Directory EDIM226
Purpose
The Global Parameter Change Audit Directory lists all Record types that currently exist in the
Global Parameter Change Audit file. A record is written to the Global Parameter Change Audit file
every time the global parameter records that reside on the system configuration file are updated via
the online Sterling Gentran Global Parameter Subsystem. Change Audit records contain a source
field indicating which process generated the change audit record. This field will contain the online
screen name.
How to Access
Access the Global Parameter Change Audit Directory screen in one of the following ways:
• On the Change Audit Main Menu, type 10 to select Global Parameter Change
Audit Directory Menu and press Enter.
•Type 4.8.10 in the Jump Code field of any screen and press Enter.
Screen Example
The following example illustrates the Global Parameter Change Audit Directory screen.
Function Key Descriptions
Note: Standard function keys, such as PF1=Help, PF3=Exit,
PF7=Bwd, PF8=Fwd, PF9=Add, PF10=Updt,
PF11=Del, PF12=Cancel, and PF15=Logoff, are
defined in Chapter 1, Getting Started, in this guide.
Select
EDIM226 4.8.10____ GLOBAL PARAMETER CHANGE AUDIT DIRECTORY XXX 06/01/2011
12:00:00
Record Type _________
A Record Type Description
_ GI INBOUND GLOBAL PARAMETER
_ GO OUTBOUND GLOBAL PARAMETER
_
_
_
_
_
_
_
_
_
_
TO SELECT CONFIG ENTER AN "S" BESIDE THE ID
Enter PF1=Help PF3=Exit PF5=Chg Aud
PF7=Bwd PF8= Fwd

The Administration Subsystem Global Parameter Change Audit Directory EDIM226
5 - 230 IBM Sterling Gentran:Basic for z/OS Release 6.6 User Guide
Enter Refreshes the menu display.
PF5=Chg Aud Select a Record Type by entering S next to the selected record type and
pressing PF5 to branch to the Global Parameter Change Audit Status screen
for that record type. This screen displays Global Parameter change audit
records for the selected record type.
Field Descriptions
(Jump Code)
A 10-position alphabetic or numeric field containing the jump code for this screen. A
screen’s jump code is displayed automatically in the Jump Code field for that screen.
To jump to another screen, press Home, type the jump code of the screen to which you
want to jump, and press Enter.
See the “Jump Codes” section in Chapter 1 of this guide for further information about
using jump codes.
(Starting) Record Type
A 10-position alphanumeric field used to specify where you want to begin displaying the
Global Parameter change audit listing. Leave this field blank if you want to view all
Global Parameter record types. To specify a record type from which to begin viewing,
type the record type and press Enter.
Valid record types are:
GI - Inbound Global Parameters
GO - Outbound Global Parameters
A (Action Code)
A 1-position alphabetic field used to select a record type. Type S next to a record type and
press Enter.
Record Type (protected)
Displays the record type for the change audit records.
Description (protected)
Displays a description indicating the global parameter record type.

Global Parameter Change Audit Status EDIM227 The Administration Subsystem
IBM Sterling Gentran:Basic for z/OS Release 6.6 User Guide 5 - 231
Global Parameter Change Audit Status EDIM227
Purpose
The Global Parameter Change Audit Status screen displays a list of the records that currently exist
in the Global Parameter Change Audit file for the indicated record type.
How to Access
Access the Global Parameter Change Audit Status screen in one of the following ways:
• On the Global Parameter Change Audit Directory, type S to select the desired
record type and press Enter.
•Type 4.8.10.1 in the Jump Code field of any screen and press Enter.
Screen Example
The following example illustrates the Global Parameter Change Audit Status screen.
Function Key Descriptions
Note: Standard function keys, such as PF1=Help, PF3=Exit,
PF7=Bwd, PF8=Fwd, PF9=Add, PF10=Updt,
PF11=Del, PF12=Cancel, and PF15=Logoff, are
defined in Chapter 1, Getting Started, in this guide.
Enter Refreshes the menu display.
Select
EDIM227 4.8.10.1__ CHANGE AUDIT STATUS - GLOBAL PARAMETER XXX 06/01/2011
12:00:00
Record Type: GI________ Inbound Global Parameters
From Date __________ Time _____
To Date __________ Time _____
A Update Date Time Field Description
Code
_ U 06/01/11 12:00:00 PROCESS-ICS-SWITCH
_ U 06/01/11 12:00:00 PROCESS-ICS-SWITCH
_ U 06/01/11 12:00:00 PROCESS-ICS-SWITCH
_ U 06/01/11 12:00:00 CODE-CHECKING-SWITCH
_ U 06/01/11 12:00:00 ERROR-REPORT-ALWAYS-SWCH
_ U 06/01/11 12:00:00 OUTPUT-MESSAGE-SWITCH
_ U 06/01/11 12:00:00 PARTNER-DATABANK-SWITCH
_ U 06/01/11 12:00:00 DATABANK-INTERCHG-SWITCH
_ U 06/01/11 12:00:00 DATABANK-GROUP-SWITCH
_ U 06/01/11 12:00:00 DATABANK-TRANS-SWITCH
Enter PF1=Help PF3=Exit PF4=Dir PF5=Detail PF6=Nx Gbl
PF7=Bwd PF8=Fwd

The Administration Subsystem Global Parameter Change Audit Status EDIM227
5 - 232 IBM Sterling Gentran:Basic for z/OS Release 6.6 User Guide
PF5=Detail Select a record by entering S next to the selected ID and pressing PF5 to
branch to the Global Parameter Change Audit Detail screen. This screen
displays change audit details for the selected record.
PF6=Nxt Trns Displays the list of records for the next record type on the Global Parameter
Change Audit File.
Field Descriptions
(Jump Code)
A 10-position alphabetic or numeric field containing the jump code for this screen. A
screen’s jump code is displayed automatically in the Jump Code field for that screen.
To jump to another screen, press Home, type the jump code of the screen to which you
want to jump, and press Enter.
See the “Jump Codes” section in Chapter 1 of this guide for further information about
using jump codes.
Record Type
Displays the record type for the Global Parameter records being displayed. To display
another record type, type the new record type in this field and press Enter.
(Description)
Displays the description of the Global Parameter record type.
From Date
A 10-character alphanumeric field used to enter the date you want the list to start with.
Type the date in the following format: MM/DD/YYYY. If a date is not entered for this
field, all dates are selected. The value in the From Date field must be less than or equal to
the current date.
Time
A 5-character alphanumeric field used to enter the time you want the list to start with.
Type the time in the following format: HH:MM. If a time is not entered for this field, all
times are selected.
To Date
A 10-character alphanumeric field used to enter the date you want the list to end with.
Type the date in the following format: MM/DD/YYYY. The value in the To Date field
must be greater than or equal to the From Date.
Time
A 5-character alphanumeric field used to enter the time you want the list to end with. Type
the time in the following format: HH:MM. If a time is not entered for this field, all times
are selected.
A (Action Code)
A 1-position alphabetic field used to select a record type. Type S next to a record type and
press Enter.

Global Parameter Change Audit Status EDIM227 The Administration Subsystem
IBM Sterling Gentran:Basic for z/OS Release 6.6 User Guide 5 - 233
Update code (protected)
This field indicates the type of modification that caused the generation of this Global
Parameter change audit record.
Valid value is:
U Update
Date (protected)
Displays the date that this record was created. Format MM/DD/YYYY.
Time (protected)
Displays the time that this record was created. Format is HH:MM:SS.
Field Description (protected)
Displays the description of the field that was updated.

The Administration Subsystem Global Parameter Change Audit Detail EDIM228
5 - 234 IBM Sterling Gentran:Basic for z/OS Release 6.6 User Guide
Global Parameter Change Audit Detail EDIM228
Purpose
The Global Parameter Change Audit Detail screen displays the detail information for the Global
Parameter change audit record that is being displayed.
How to Access
Access the Global Parameter Change Audit Detail screen in the following way:
• On the Global Parameter Change Audit Status screen, type S to select the desired
record and press PF5.
Screen Example
The following example illustrates the Global Parameter Change Audit Detail screen.
Function Key Descriptions
Note: Standard function keys, such as PF1=Help, PF3=Exit,
PF7=Bwd, PF8=Fwd, PF9=Add, PF10=Updt,
PF11=Del, PF12=Cancel, and PF15=Logoff, are
defined in Chapter 1, Getting Started, in this guide.
Enter Refreshes the menu display.
PF6=Next CA Displays the next record on the Global Parameter Change Audit file for the
indicated configuration record type.
EDIM228 __________ GLOBAL PARM - CHANGE AUDIT STATUS DETAIL XXX 06/01/2011
12:00:00
Record Type . . GI Inbound Global Parameters
Function: Update Date: 06/01/2011 Time: 12:00:00 User: XXX Source: EDIX231
Description. . . PARTNER-ERROR-CONTROL
Before . . . . . Y
After. . . . . . N
Enter PF1=Help PF3=Exit PF4=Chg Aud PF6=Next CA

Global Parameter Change Audit Detail EDIM228 The Administration Subsystem
IBM Sterling Gentran:Basic for z/OS Release 6.6 User Guide 5 - 235
Field Descriptions
(Jump Code)
A 10-position alphabetic or numeric field containing the jump code for this screen. A
screen’s jump code is displayed automatically in the Jump Code field for that screen.
To jump to another screen, press Home, type the jump code of the screen to which you
want to jump, and press Enter.
See the “Jump Codes” section in Chapter 1 of this guide for further information about
using jump codes.
Record Type (protected)
Displays the record type for the Global Parameter records being displayed.
Description (protected)
Displays a description of the Global Parameter record type.
Function (protected)
This field indicates the type of modification that caused the generation of this Global
Parameter change audit record.
Valid value is:
UUpdate
Date (protected)
Displays the date that this record was created. Format MM/DD/YYYY.
Time (protected)
Displays the time that this record was created. Format is HH:MM:SS.
User (protected)
Displays the initials of the user who created the change audit record.
Source (protected)
This field indicates which screen generated the change audit record.
Field Description (protected)
Displays the description of the field that was updated.
Before (protected)
Displays the value that was in the Global Parameter record before the update. This field is
only displayed when Function is Update.
After (protected)
Displays the value that resulted from the update. This field is only displayed when
Function is Update.

The Administration Subsystem Separator Change Audit Directory EDIM938
5 - 236 IBM Sterling Gentran:Basic for z/OS Release 6.6 User Guide
Separator Change Audit Directory EDIM938
Purpose
The Separator Change Audit Directory lists all Priority Options that currently exist in the
Separator Change Audit file. A record is written to the Separator Change Audit file every time the
Priority Option records that reside on the Separator file are updated via the online Sterling Gentran
Separator Subsystem. Change Audit records contain a source field indicating which process
generated the change audit record. This field will contain the online screen name.
How to Access
Access the Separator Change Audit Directory screen in one of the following ways:
• On the Change Audit Main Menu, type 11 to select Separator Change Audit
Directory Menu and press Enter.
•Type 4.8.11 in the Jump Code field of any screen and press Enter.
Screen Example
The following example illustrates the Separator Change Audit Directory screen.
Function Key Descriptions
Note: Standard function keys, such as PF1=Help, PF3=Exit,
PF7=Bwd, PF8=Fwd, PF9=Add, PF10=Updt,
PF11=Del, PF12=Cancel, and PF15=Logoff, are
defined in Chapter 1, Getting Started, in this guide.
Select
EDIM938 4.8.11____ SEPARATOR CHANGE AUDIT DIRECTORY XXX 06/01/2011
12:00:00
Trans/Group Id : ______
A Tran/Grp Sender/Recvr Id Qual Version T/P IGT
_ 6147937000
_ ****** SEPARATOR SYSTEM OPTIONS
_ INVOIC 6147931234
_ ORDERS 9999999999 D 99B P T
_ ORDERS 1234567890 D 99B P T
_ ORDERS 9999999999 ZZ D 99B P T
_ PO
_ 810 TEST PARTNER
_ 837 TEST SENDER ID 004010X098A P T
_
_
_
TO SELECT PRIORITY OPTION ENTER AN "S" BESIDE THE ID
Enter PF1=Help PF3=Exit PF5=Chg Aud
PF7=Bwd PF8= Fwd

Separator Change Audit Directory EDIM938 The Administration Subsystem
IBM Sterling Gentran:Basic for z/OS Release 6.6 User Guide 5 - 237
Enter Refreshes the menu display.
PF5=Chg Aud Select a Priority Option by entering S next to the selected Tran/Grp and
pressing PF5 to branch to the Separator Change Audit Status screen. This
screen displays Separator change audit records for the selected Priority
Option.
Field Descriptions
(Jump Code)
A 10-position alphabetic or numeric field containing the jump code for this screen. A
screen’s jump code is displayed automatically in the Jump Code field for that screen.
To jump to another screen, press Home, type the jump code of the screen to which you
want to jump, and press Enter.
See the “Jump Codes” section in Chapter 1 of this guide for further information about
using jump codes.
(Starting) Trans/Group Id
A 6-position alphanumeric field used to specify where to begin displaying the Separator
change audit listing. Leave this field blank if you want to view all Priority Option records.
To specify a specific transaction or group ID from which to begin viewing, type the
Trans/Group ID and press Enter.
A (Action Code)
A 1-position alphabetic field used to select a Priority Option. Type S next to a trans/group
ID and press Enter.
Tran/Grp (protected)
Displays the Transaction or group ID of the priority option for the change audit records.
Note: The System Options information is indicated by ******
in the Tran/Grp field.
Sender/Recvr Id (protected)
Displays the Sender or Receiver ID associated with the Separator change audit record.
Note: The System Options information is indicated by
SEPARATOR SYSTEMS OPTIONS in the Sender Id
field.
(Sender Or Receiver) Qual (protected)
Displays the Qualifier associated with the Sender or Receiver Id on the Separator change
audit record.
Version (protected)
Displays the Version ID associated with the Separator change audit record.

The Administration Subsystem Separator Change Audit Directory EDIM938
5 - 238 IBM Sterling Gentran:Basic for z/OS Release 6.6 User Guide
T/P (protected)
Displays the Test/Production indicator associated with the Separator change audit record.
Valid values:
T Test
PProduction
IGT (protected)
Displays the Interchange/Group/Transaction Indicator associated with the Separator
change audit record. Valid Values:
I Interchange
GGroup
T Transaction

Separator Change Audit Status EDIM939 The Administration Subsystem
IBM Sterling Gentran:Basic for z/OS Release 6.6 User Guide 5 - 239
Separator Change Audit Status EDIM939
Purpose
The Separator Change Audit Status screen displays a list of the records that currently exist in the
Separator Change Audit file for the indicated Priority Option.
How to Access
Access the Separator Change Audit Status screen in one of the following ways:
• On the Separator Change Audit Directory, type S to select the desired Priority
Option and press Enter.
•Type 4.8.11.1 in the Jump Code field of any screen and press Enter.
Screen Example
The following example illustrates the Separator Change Audit Status screen.
Function Key Descriptions
Note: Standard function keys, such as PF1=Help, PF3=Exit,
PF7=Bwd, PF8=Fwd, PF9=Add, PF10=Updt,
PF11=Del, PF12=Cancel, and PF15=Logoff, are
defined in Chapter 1, Getting Started, in this guide.
Enter Refreshes the menu display.
Select
EDIM939 4.8.11.1__ CHANGE AUDIT STATUS - SEPARATOR XXX 06/01/2011
12:00:00
Tran/Group: ****** Sender Id: SEPARATOR_SYSTEM_OPTIONS___________ Qual: ____
Test/Prod : _ IGT: _ Recvr Id: ___________________________________ Qual: ____
Version : ____________
From Date __________ Time _____
To Date __________ Time _____
A UpdCde Date Time Field Description
_ U 06/01/11 15:47:45 MON-IND
_ U 06/01/11 15:47:45 MON-STORE-SW
_ U 06/01/11 15:47:45 TRACE-IND
_ U 06/01/11 15:47:45 EXCEPTION-PGM
_ U 06/01/11 15:47:45 MAX-CNT
_ U 06/01/11 15:47:45 TSQ-ST-SW
_ U 06/01/11 15:47:45 WAIT-MIN
_ U 06/01/11 15:47:45 WAIT-SEC
_ U 06/01/11 15:47:45 XIT-PGM
_ U 06/01/11 15:47:45 XIT-DATA
Enter PF1=Help PF3=Exit PF4=Dir PF5=Detail PF6=Nx Gbl
PF7=Bwd PF8=Fwd

The Administration Subsystem Separator Change Audit Status EDIM939
5 - 240 IBM Sterling Gentran:Basic for z/OS Release 6.6 User Guide
PF5=Detail Select a record by entering S next to the selected Priority Option and pressing
PF5 to branch to the Separator Change Audit Detail screen. This screen
displays change audit details for the selected Priority Option.
PF6=Nxt Trns Displays the list of records for the next Priority Option record on the
Separator Change Audit File.
Field Descriptions
(Jump Code)
A 10-position alphabetic or numeric field containing the jump code for this screen. A
screen’s jump code is displayed automatically in the Jump Code field for that screen.
To jump to another screen, press Home, type the jump code of the screen to which you
want to jump, and press Enter.
See the “Jump Codes” section in Chapter 1 of this guide for further information about
using jump codes.
Tran/Group
Displays the Transaction or group id of the priority option for the change audit records
being displayed. To display another priority option, type the new information in the Tran/
Group, Sender ID, Qual, Recvr ID, Qual, Version, Test/Prod and IGT fields and press
Enter.
Note: The System Options information is indicated by ******
in the Tran/Grp field.
Sender Id
Displays the Sender Id associated with the priority option for the change audit records
being displayed. To display another priority option, type the new information in the Tran/
Group, Sender ID, Qual, Recvr ID, Qual, Version, Test/Prod and IGT fields and press
Enter.
Note: The System Options information is indicated with
SEPARATOR SYSTEMS OPTIONS in the Sender Id
field.
Qual
Displays the Qualifier associated with the Sender Id for the change audit records being
displayed. To display another priority option, type the new information in the Tran/Group,
Sender ID, Qual, Recvr ID, Qual, Version, Test/Prod and IGT fields and press Enter.
Recvr Id
Displays the Receiver Id associated with the priority option for the change audit records
being displayed. To display another priority option, type the new information in the Tran/
Group, Sender ID, Qual, Recvr ID, Qual, Version, Test/Prod and IGT fields and press
Enter.

Separator Change Audit Status EDIM939 The Administration Subsystem
IBM Sterling Gentran:Basic for z/OS Release 6.6 User Guide 5 - 241
Qual
Displays the Qualifier associated with the Receiver Id for the change audit records being
displayed. To display another priority option, type the new information in the Tran/Group,
Sender ID, Qual, Recvr ID, Qual, Version, Test/Prod and IGT fields and press Enter.
Version
Displays the Version Id associated with the priority option for the change audit records
being displayed. To display another priority option, type the new information in the Tran/
Group, Sender ID, Qual, Recvr ID, Qual, Version, Test/Prod and IGT fields and press
Enter.
T/P
Displays the Test/Production indicator associated with the priority option for the change
audit records being displayed. To display another priority option, type the new information
in the Tran/Group, Sender ID, Qual, Recvr ID, Qual, Version, Test/Prod and IGT fields
and press Enter. Valid values:
T Test
PProduction
IGT
Displays the Interchange/Group/Transaction Indicator associated with the priority option
for the change audit records being displayed. To display another priority option, type the
new information in the Tran/Group, Sender ID, Qual, Recvr ID, Qual, Version, Test/Prod
and IGT fields and press Enter. Valid values:
I Interchange
GGroup
T Transaction
From Date
A 10-character alphanumeric field used to enter the date you want the list to start with.
Type the date in the following format: MM/DD/YYYY. If a date is not entered for this
field, all dates are selected. The value in the From Date field must be less than or equal to
the current date.
Time
A 5-character alphanumeric field used to enter the time you want the list to start with.
Type the time in the following format: HH:MM. If a time is not entered for this field, all
times are selected.
To Date
A 10-character alphanumeric field used to enter the date you want the list to end with.
Type the date in the following format: MM/DD/YYYY. The value in the To Date field
must be greater than or equal to the From Date.
Time
A 5-character alphanumeric field used to enter the time you want the list to end with. Type
the time in the following format: HH:MM. If a time is not entered for this field, all times
are selected.
A (Action Code)
A 1-position alphabetic field used to select a record type. Type S next to a record type and
press Enter.

The Administration Subsystem Separator Change Audit Status EDIM939
5 - 242 IBM Sterling Gentran:Basic for z/OS Release 6.6 User Guide
Update code (protected)
This field indicates the type of modification that caused the generation of this Global
Parameter change audit record. Valid values are:
AAdd
R Replace
U Update
Date (protected)
Displays the date that this record was created. Format MM/DD/YYYY.
Time (protected)
Displays the time that this record was created. Format is HH:MM:SS.
Field Description (protected)
Displays the description of the field that was updated.

Separator Change Audit Detail EDIM940 The Administration Subsystem
IBM Sterling Gentran:Basic for z/OS Release 6.6 User Guide 5 - 243
Separator Change Audit Detail EDIM940
Purpose
The Separator Change Audit Detail screen displays the detail information for the Separator change
audit record that is being displayed.
How to Access
Access the Separator Change Audit Detail screen in the following way:
• On the Separator Change Audit Status screen, type S to select the desired record
and press PF5.
Screen Example
The following example illustrates the Separator Change Audit Detail screen.
Function Key Descriptions
Note: Standard function keys, such as PF1=Help, PF3=Exit,
PF7=Bwd, PF8=Fwd, PF9=Add, PF10=Updt,
PF11=Del, PF12=Cancel, and PF15=Logoff, are
defined in Chapter 1, Getting Started, in this guide.
Enter Refreshes the menu display.
PF6=Next CA Displays the next record on the Separator Change Audit file for the indicated
Separator record.
EDIM940 __________ SEPARATOR - CHANGE AUDIT STATUS DETAIL XXX 06/01/2011
12:00:00
Trans/Group: ****** Sender Id: SEPARATOR SYSTEM OPTIONS Qual:
Receiver Id: Qual:
Version :
Test/Prod : IGT Level Ind:
Function: Update Date: 06/01/2011 Time: 12:00:00 User: XXX Source: EDIR937
Description. . . DESCRIPTION
Before . . . . . DEFAULT SEPARATION OPTION
After. . . . . . THIS IS A TEST
Enter PF1=Help PF3=Exit PF4=Chg Aud PF6=Next CA

The Administration Subsystem Separator Change Audit Detail EDIM940
5 - 244 IBM Sterling Gentran:Basic for z/OS Release 6.6 User Guide
Field Descriptions
(Jump Code)
A 10-position alphabetic or numeric field containing the jump code for this screen. A
screen’s jump code is displayed automatically in the Jump Code field for that screen.
To jump to another screen, press Home, type the jump code of the screen to which you
want to jump, and press Enter.
See the “Jump Codes” section in Chapter 1 of this guide for further information about
using jump codes.
Trans/Group (protected)
Displays the Transaction or group id of the priority option for the change audit records
being displayed.
Note: The System Options information is indicated by ******
in the Tran/Grp field.
Sender Id (protected)
Displays the Sender Id associated with the priority option for the change audit records
being displayed.
Note: The System Options information is indicated by
SEPARATOR SYSTEMS OPTIONS in the Sender Id
field.
Qual (protected)
Displays the Qualifier associated with the Sender Id for the change audit records being
displayed.
Recvr Id (protected)
Displays the Receiver Id associated with the priority option for the change audit records
being displayed.
Qual (protected)
Displays the Qualifier associated with the Receiver Id for the change audit records being
displayed.
Version (protected)
Displays the Version Id associated with the priority option for the change audit records
being displayed.
T/P (protected)
Displays the Test/Production indicator associated with the priority option for the change
audit records being displayed. Valid values are:
T Test
PProduction

Separator Change Audit Detail EDIM940 The Administration Subsystem
IBM Sterling Gentran:Basic for z/OS Release 6.6 User Guide 5 - 245
IGT (protected)
Displays the Interchange/Group/Transaction Indicator associated with the priority option
for the change audit records being displayed. Valid values are:
I Interchange
GGroup
T Transaction
Function (protected)
This field indicates the type of modification that caused the generation of this Separator
change audit record. Valid values are:
Add
Delete
Update
Date (protected)
Displays the date that this record was created. Format MM/DD/YYYY.
Time (protected)
Displays the time that this record was created. Format is HH:MM:SS.
User (protected)
Displays the initials of the user who created the change audit record.
Source (protected)
This field indicates which screen generated the change audit record.
Field Description (protected)
Displays the description of the field that was updated.
Before (protected)
Displays the value that was in the Separator record before the update. This field is only
displayed when Function is Update.
After (protected)
Displays the value that resulted from the update. This field is only displayed when
Function is Update.

The Administration Subsystem Message Center Job Summary EDIM245
5 - 246 IBM Sterling Gentran:Basic for z/OS Release 6.6 User Guide
Message Center Job Summary EDIM245
Purpose
This is the first of three screens in the Message Center subsystem. It can be used to
monitor the results of batch jobs from an online environment. It displays one entry for
each batch job along with the highest return code set by the job. From here, a job can be
selected to transfer to the Message Center Job Detail screen (EDIM246) to display a list of
the programs and associated reports for the job.
This screen displays jobs in the same manner as a console log; the most recent jobs display
at the bottom of the screen. As new jobs are added to the file, the display scrolls upwards.
How to Access
Access the Message Center Job Summary screen in any of the following ways:
• On the Administrative Main Menu (EDIM210), type 9 in the Selection field to
select Message Center Job Summary and press Enter.
• Type 4.9 in the Jump Code field of any screen and press Enter.
Screen Example
The following example illustrates the Message Center Job Summary screen.
Select
EDIM245 4.9_______ MESSAGE CENTER JOB SUMMARY XXX 06/01/2011
12:00:00
From Date...: ________ To Date....: ________ (MM/DD/YY)
From Time...: ________ To Time....: ________ (HH:MM:SS)
Return Code.: __ Max Search.: 3000
A Date Start Time End Time Job Name Job # RC
_ 06/01/11 12:00:00 12:00:00 TESTJOB1 000001 04
_
_
_
_
_
_
_
_
_
_
_
_
BOTTOM OF ACTIVITY
Enter PF1=Help PF3=Exit PF5=Detail PF6=Refresh
PF7=Bwd PF8=Fwd PF12=Top PF13=Bot

Message Center Job Summary EDIM245 The Administration Subsystem
IBM Sterling Gentran:Basic for z/OS Release 6.6 User Guide 5 - 247
Screen Actions
The top line of the Message Center Job Summary screen displays the available screen actions. The
following table describes each action and gives instructions on performing the actions.
Function Key Descriptions
Note: Standard function keys, such as PF1=Help, PF3=Exit,
PF7=Bwd, and PF8=Fwd are defined in Chapter 1,
Getting Started, in this guide.
Enter Redisplays the existing screen.
PF5=Detail Transfers to the Message Center Job Detail screen to display the detail for the
selected job.
PF6=Refresh Refreshes the CICS VSAM buffers after a batch job has updated the Message
Center files. This is accomplished by closing and opening the Message Center
Control and Detail files.
PF12=Top Positions to display the oldest job at the top of the screen.
PF13=Bot Positions to display the latest job at the bottom of the screen.
Field Descriptions
Note: Fields that are display-only contain the statement
(Protected) next to the field name in the documentation.
Fields in which you must type a value contain the
statement (Required) next to the field name in the
documentation.
(Jump Code)
A 10-position alphabetic or numeric field containing the jump code for this screen. A
screen’s jump code is displayed in the Jump Code field for that screen.
To jump to another screen, press Home and type the jump code of the screen to which you
want to jump, press Enter.
See Chapter 1, Getting Started, for further information on using jump codes.
(Search Criteria)
A group of fields in the upper section of the screen that enable you to enter data to restrict
the display of jobs. The system displays only the jobs matching all search criteria values.
To perform
this action ...
Associated
with this screen
action ...
Do this ...
View the Message Center
Job Detail screen for a
job.
Select Type S in the A field of the job you
want to view, and then press PF5.

The Administration Subsystem Message Center Job Summary EDIM245
5 - 248 IBM Sterling Gentran:Basic for z/OS Release 6.6 User Guide
When no search criteria are entered, the system displays the most recent job at the bottom
of the screen. You can enter any combination of search criteria.
When you press Enter, the system searches for jobs matching all the search criteria,
beginning with the last job in the Message Center subsystem. When you press either PF7
or PF8, the system searches for jobs beginning with the last entry displayed on the screen.
From Date
An 8-position alphanumeric field used to restrict the display to include only those jobs
with generation dates equal to or greater than the value specified in this field. The date is
in the format MM/DD/YY.
To Date
An 8-position alphanumeric field used to restrict the display to include only those jobs
with generation dates equal to or less than the value specified in this field. The date is in
the format MM/DD/YY.
From Time
An 8-position alphanumeric field used to restrict the display to include only those jobs
with generation times equal to or greater than the value specified in this field. The time is
in the format HH:MM:SS.
To Time
An 8-position alphanumeric field used to restrict the display to include only those jobs
with generation times equal to or less than the value specified in this field. The time is in
the format HH:MM:SS.
Return Code
A 2-position numeric field used to restrict the display to include only those jobs with
return codes equal to or greater than the value specified in this field.
Max Search (Required)
A 4-position numeric field used to indicate the maximum number of jobs to read when
searching for search criteria.
When this screen is initially displayed, this field contains the default value as defined on
the Configuration Maintenance screen (EDIM231) for Record Type 0, the Online Options.
If no records are found that match the selection criteria, the message EXCEEDED MAX
SEARCH COUNT is displayed. You can either press PF7 or PF8 to continue the search
or increase the value in this field.
Note: An extremely large number in this field may slow down
the screen response time.

Message Center Job Summary EDIM245 The Administration Subsystem
IBM Sterling Gentran:Basic for z/OS Release 6.6 User Guide 5 - 249
A (Action Code)
A 1-position alphabetic field used to specify an action to perform. Type S (Select) in the
A field of the job you want to select and press PF5 to transfer to the Message Center Job
Detail screen (EDIM246).
Date (Protected)
An 8-position alphanumeric field that displays the date the job ran.
Start Time (Protected)
An 8-position alphanumeric field that displays the time the job started.
End Time (Protected)
An 8-position alphanumeric field that displays the time the job ended.
Job Name (Protected)
An 8-position alphanumeric field that displays the job name.
Job # (Protected)
A 6-position numeric field that displays the job number.
RC (Protected)
A 2-position numeric field that displays the highest return code set by the job.

The Administration Subsystem Message Center Job Detail EDIM246
5 - 250 IBM Sterling Gentran:Basic for z/OS Release 6.6 User Guide
Message Center Job Detail EDIM246
Purpose
This is the second of three screens in the Message Center subsystem. It can be used to
monitor the results of batch jobs from an online environment. It displays all the programs,
reports, and return codes for the job selected on the Message Center Job Summary screen
(EDIM245). From here, a report can be selected to transfer to the Message Center Report
Display screen (EDIM247) to display the report.
How to Access
Access the Message Center Job Detail screen in any of the following ways:
• On the Message Center Job Summary (EDIM245), type S in the A (Action Code)
field of the job and press PF5=Detail.
Screen Example
The following example illustrates the Message Center Job Detail screen.
Select
EDIM246 __________ MESSAGE CENTER JOB DETAIL LDH 06/01/2011
12:00:00
Job Name: TESTJOB1 Job #: 000001
A Date Start Time End Time Program Report RC
_ 06/01/11 12:00:00 12:00:00 EBDI001 SUMMARY 04
_ 06/01/11 12:00:00 12:00:00 EBDI001 ERROR 04
_ 06/01/11 12:00:00 12:00:00 EBDI041 SUMMARY 00
_ 06/01/11 12:00:00 12:00:00 EBDI041 ERROR 00
_
_
_
_
_
_
_
_
_
_
_
TOP OF JOB
Enter PF1=Help PF3=Exit PF4=Return PF5=Detail PF6=Refresh
PF7=Bwd PF8=Fwd PF12=Top PF13=Bot

Message Center Job Detail EDIM246 The Administration Subsystem
IBM Sterling Gentran:Basic for z/OS Release 6.6 User Guide 5 - 251
Screen Actions
The top line of the Message Center Job Detail screen displays the available screen actions. The
following table describes each action and gives instructions on performing the actions.
Function Key Descriptions
Note: Standard function keys, such as PF1=Help, PF3=Exit,
PF7=Bwd, and PF8=Fwd are defined in Chapter 1,
Getting Started, in this guide.
Enter Redisplays the existing screen.
PF4=Return Returns to the Message Center Job Summary screen.
PF5=Detail Transfers to the Message Center Report Display screen to display the selected
report.
PF6=Refresh Refreshes the CICS VSAM buffers after a batch job has updated the Message
Center files. This is accomplished by closing and opening the Message Center
Control and Detail files.
PF12=Top Positions to display the first report for the job.
PF13=Bot Positions to display the last report for the job.
Field Descriptions
Note: Fields that are display-only contain the statement
(Protected) next to the field name in the documentation.
Fields in which you must type a value contain the
statement (Required) next to the field name in the
documentation.
(Jump Code)
A 10-position alphabetic or numeric field containing the jump code for this screen. A
screen’s jump code is displayed in the Jump Code field for that screen.
To jump to another screen, press Home and type the jump code of the screen to which you
want to jump, press Enter.
See Chapter 1, Getting Started, for further information on using jump codes.
To perform
this action ...
Associated
with this screen
action ...
Do this ...
View the Message Center
Report Display screen for
a report.
Select Type S in the A field of the report you
want to view, and then press PF5.

The Administration Subsystem Message Center Job Detail EDIM246
5 - 252 IBM Sterling Gentran:Basic for z/OS Release 6.6 User Guide
Job Name (Protected)
An 8-position alphanumeric field that displays the job name.
Job # (Protected)
A 6-position numeric field that displays the job number.
A (Action Code)
A 1-position alphabetic field used to specify an action to perform. Type S (Select) in the
A field of the report you want to select and press PF5 to transfer to the Message Center
Report Display screen (EDIM247).
Date (Protected)
An 8-position alphanumeric field that displays the date the program ran.
Start Time (Protected)
An 8-position alphanumeric field that displays the time the program started.
End Time (Protected)
An 8-position alphanumeric field that displays the time the program ended.
Program (Protected)
An 8-position alphanumeric field that displays the program name.
Report (Protected)
An 8-position alphanumeric field that displays the report name.
RC (Protected)
A 2-position numeric field that displays the return code set by the program.

Message Center Report Display EDIM247 The Administration Subsystem
IBM Sterling Gentran:Basic for z/OS Release 6.6 User Guide 5 - 253
Message Center Report Display EDIM247
Purpose
This is the third of three screens in the Message Center subsystem. It can be used to
monitor the results of batch jobs from an online environment. It displays the report
selected on the Message Center Job Detail screen (EDIM246).
How to Access
Access the Message Center Report Display screen in any of the following ways:
• On the Message Center Job Detail (EDIM246), type S in the A (Action Code)
field of the report and press PF5=Detail.
Screen Example
The following example illustrates the Message Center Report Display screen.
Function Key Descriptions
Note: Standard function keys, such as PF1=Help, PF3=Exit,
PF7=Bwd, and PF8=Fwd are defined in Chapter 1,
Getting Started, in this guide.
Enter Redisplays the existing screen. If a value is specified for either the Line
Increment or Column Increment fields, the display is shifted forwards,
backwards, right, or left to reflect the specified value.
PF4=Return Returns to the Message Center Job Detail screen.
EDIM247 __________ MESSAGE CENTER REPORT DISPLAY XXX 06/01/2011
12:00:00
Job Name: TESTJOB1 Job #: 000001 Program: EBDI001 Report: SUMMARY RC: 04
Search: ____________________ Line Increment: ____ Column Increment: ___
EBDI001 RUN 06/01/2011 TIME 12:00 RUNTIME GLOBAL PARAMETER OVE+
EBDI001 RUN 06/01/2011 TIME 12:00 SYSTEM CONFIGURATION OPTIONS+
INTCHG VERSION = N
GROUP VERSION = N
TRANSACTION VERSION = N
TRADING PROFILE MODE PARTNER QUALIFIER
MULTIPLE ENVELOPE DISABLED
CONCURRENCY DISABLED
MESSAGE CENTER ENABLED
EBDI001 RUN 06/01/2011 TIME 12:00 GLOBAL PARAMETER LIST +
VERIFY PARTNER INTERCHANGE OFF
VERIFY PARTNER GROUP OFF
VERIFY PARTNER TRANSACTION OFF
VERIFY RECEIVER INTERCHANGE OFF
VERIFY RECEIVER GROUP OFF
TOP OF REPORT
Enter PF1=Help PF3=Exit PF4=Return PF6=Refresh
PF7=Bwd PF8=Fwd PF10=Left PF11=Rgt PF12=Top PF13=Bot

The Administration Subsystem Message Center Report Display EDIM247
5 - 254 IBM Sterling Gentran:Basic for z/OS Release 6.6 User Guide
PF6=Refresh Refreshes the CICS VSAM buffers after a batch job has updated the Message
Center files. This is accomplished by closing and opening the Message Center
Control and Detail files.
PF10=Left Moves the report display to the left on the screen displaying the first 78
characters of the data on each line.
PF11=Rgt Moves the report display to the right on the screen displaying the last 78
characters of the data on each line.
PF12=Top Positions to display the top of the report.
PF13=Bot Positions to display the bottom of the report.
Field Descriptions
Note: Fields that are display-only contain the statement
(Protected) next to the field name in the documentation.
Fields in which you must type a value contain the
statement (Required) next to the field name in the
documentation.
(Jump Code)
A 10-position alphabetic or numeric field containing the jump code for this screen. A
screen’s jump code is displayed in the Jump Code field for that screen.
To jump to another screen, press Home and type the jump code of the screen to which you
want to jump, press Enter.
See Chapter 1, Getting Started, for further information on using jump codes.
Job Name (Protected)
An 8-position alphanumeric field that displays the job name.
Job # (Protected)
A 6-position numeric field that displays the job number.
Program (Protected)
An 8-position alphanumeric field that displays the program name.
Report (Protected)
An 8-position alphanumeric field that displays the report name.
RC (Protected)
A 2-position numeric field that displays the return code set by the program.
Search
A 20-position alphanumeric field used to designate a string of characters to be searched
for. This field works with the PF7 and PF8 keys. If you press PF8, the system examines
the report to locate the next occurrence of the value you entered in the Search field. If no
match is found, the system displays a message on the screen. If the system finds a match,
the system highlights the line containing the search value and displays the report from that
point. Pressing PF7 enables you to look backwards in the report for the search value.

Message Center Report Display EDIM247 The Administration Subsystem
IBM Sterling Gentran:Basic for z/OS Release 6.6 User Guide 5 - 255
Line Increment
A 4-position alphanumeric field used to designate a line increment. The range of valid
values is -999 to 9999.
To jump forward in the report, type a positive integer (representing the number of lines
you want to move forward) and press Enter. To jump backward in the report, type a
negative integer (representing the number of lines you want to move backward) and press
Enter.
Note: To jump forward, the plus sign (+) is optional. To jump
backward, the minus sign (-) is required.
Column Increment
A 3-position alphanumeric field used to designate a column increment. The range of valid
values is -99 to 999.
To shift right in the report, type a positive integer (representing the number of columns
you want to shift right) and press Enter. To shift left in the report, type a negative integer
(representing the number of columns you want to shift left) and press Enter.
Note: To shift right, the plus sign (+) is optional. To shift left,
the minus sign (-) is required.
(Report Lines Text) (Protected)
Fifteen 78-character lines of report text. You can use the scroll function keys (PF7, PF8,
PF12, and PF13) or the Line Increment field to display additional lines of the report.
If a report line contains a plus sign (+) in the far-right column, more information is
available to the right. You can use the PF11 function key or specify a positive value in the
Column Increment field to display the additional information.
If a report line contains a plus sign (+) in the far-left column, more information is available
to the left. You can use the PF10 function key or specify a negative value in the Column
Increment field to display the additional information.

The Administration Subsystem Message Center Report Display EDIM247
5 - 256 IBM Sterling Gentran:Basic for z/OS Release 6.6 User Guide

Chapter
IBM Sterling Gentran:Basic for z/OS Release 6.6 User Guide 6 - 1
6The Mapping Subsystem
Overview
This chapter contains the following topics related to the Mapping subsystem.
Topic Page
Before You Begin ........................................................................... ....................................... 6-2
Mapping Maintenance Menu..........................................................EDIM599 ..................... 6-14
Application Definition Menu..........................................................EDIM550 ..................... 6-16
Application Directory.....................................................................EDIM551 ..................... 6-19
Application Data ID Screen............................................................EDIM552 ..................... 6-23
Copy Application Definition Screen ..............................................EDIM557 ..................... 6-28
Application Records Screen ...........................................................EDIM553 ..................... 6-31
Application Fields Screen...............................................................EDIM554 ..................... 6-37
Application Partner Reference Screen............................................EDIM555 ..................... 6-43
Application Envelope Definition Screen........................................EDIM558 ..................... 6-47
Transaction Mapping Menu............................................................EDIM500 ..................... 6-52
Transaction Mapping Directory......................................................EDIM512 ..................... 6-55
Transaction Maintenance Screen....................................................EDIM503 ..................... 6-58
Copy Transaction Screen................................................................EDIM501 ..................... 6-63
Copy Segments From Standard Screen ..........................................EDIM502 ..................... 6-66
Segments Screen.............................................................................EDIM504 ..................... 6-70
Element Mapping Inbound Screen .................................................EDIM514 ..................... 6-76
Element Mapping Outbound Screen...............................................EDIM511 ..................... 6-83
Extended Element Mapping Inbound Screen .................................EDIM513 ..................... 6-89
Extended Element Mapping Outbound Screen ..............................EDIM508 ................... 6-100
Build Repeating Data Elements Screen..........................................EDIM517 ................... 6-110
Element Information Screen...........................................................EDIM515 ................... 6-115
Select Codes Screen........................................................................EDIM509 ................... 6-119
Select Application Data Screen ......................................................EDIM510 ................... 6-122
Copy Segments From Transaction Screen......................................EDIM505 ................... 6-125
Subfield Screen...............................................................................EDIM507 ................... 6-129
Code and Data Translation Menu ...................................................EDIM580 ................... 6-134
Table Directory ...............................................................................EDIM586 ................... 6-136
Define Translation Table Screen.....................................................EDIM581 ................... 6-139
Copy Code or Data Screen .............................................................EDIM582 ................... 6-144
Code Translation Screen.................................................................EDIM583 ................... 6-148
Data Translation By Partner Screen ...............................................EDIM584 ................... 6-152
Data Validation Screen ...................................................................EDIM585 ................... 6-157

The Mapping Subsystem Before You Begin
6 - 2 IBM Sterling Gentran:Basic for z/OS Release 6.6 User Guide
Before You Begin
What is Mapping?
This chapter defines all menus and screens of the Sterling Gentran:Basic Mapping Maintenance
feature.
There are three menus that you can access directly from the Sterling Gentran:Basic Mapping
Maintenance Menu. These menus define the three main tasks of mapping maintenance:
• Application Definition
• Transaction Mapping
• Code and Data Translation
From these menus, you make selections to perform the processing required of the task. After you
make a menu selection, the system displays user-entry screens that prompt you through the
mapping process.
What is in this Chapter?
There are four menus (including the Sterling Gentran:Basic Mapping Maintenance Menu) and 30
screens available in the Mapping Maintenance feature. Some screens allow you to perform a
subtask and are only accessible from another screen. Subtask screens are not listed on menus.
Each menu contains a Selection field allowing you to type the number of a task selection as listed
on the menu. After typing the task selection number and pressing Enter, the system displays the
appropriate screen.
In the Glossary, there are three data type lists that provide a detailed description of the following.
• Reserved Word Constants
Special usage fields that are available when mapping a document.
•Application Data Types
Classifications of data used in the application that you build.
•EDI Data Types
Classifications of data used in the EDI data to be sent or received.
These descriptions are valid for data type fields found on the screens illustrated in this section.

Before You Begin The Mapping Subsystem
IBM Sterling Gentran:Basic for z/OS Release 6.6 User Guide 6 - 3
What is Sectioning?
Introduction
Sectioning enables you to further subdivide the detail section of an application and transaction
definition into one to nine sections. Each of these sections is processed as a discrete unit of work.
To understand sectioning, it is helpful to understand how the mapping programs process data. To
provide the greatest flexibility, the Mappers normally process data as follows:
1. Data is read into memory until it is determined that the Mapper has loaded one
complete unit of work. A unit of work is defined as the entire header section of a
document, one line item of a document (a line item is one iteration of the detail
section, from one occurrence of the first detail record to the next), or the entire
summary section. All of the data contained in a unit of work cannot exceed one
million characters or 10,000 input records.
2. All of the output data that is defined to correspond to the unit of work of the input
data is created. All of the input data for the appropriate section is available for
output.
This normal processing works well for the majority of the business documents as defined in the
EDI standards. However, certain application or transaction definitions are defined with nested
looping structures that cause one iteration of the detail section of a document to contain many
records or segments. Some of these documents cause the Mapper to issue an error that indicates
that the one million characters or 10,000 input records limit has been exceeded.
Processing very large amounts of data as one unit of work may not be efficient. For this reason, the
sectioning feature was developed for Sterling Gentran:Basic.
Outbound Sectioning Example
Sectioning—how it works and how to implement it—can best be explained with an example. For
illustration purposes, the following example is an oversimplification of a real situation; however, it
should be sufficient to explain the feature.
Note: When you use sectioning on outbound processing in your
own environment, you have greater control because you
have detailed knowledge of your own application and
you know exactly what values you are passing.

The Mapping Subsystem Before You Begin
6 - 4 IBM Sterling Gentran:Basic for z/OS Release 6.6 User Guide
In this example, a supplier to a major automotive manufacturer has decided to begin sending
advance-shipping notices (ASN) to their trading partner. Because the supplier’s products are on a
two-day order/replenishment cycle, they have decided to transmit one ASN at 5:00 p.m. that
describes all of the shipments that arrive at the manufacturer the next day. The ASN describes each
order that is contained in each shipment, as well as each item that is contained in each order.
History has shown that typically two shipments with 40 orders each are shipped to the
manufacturer daily. Each of these orders contains an average of 40 items.
Record Types
The supplier’s outbound application file, which was developed specifically to support the ASN,
contains the following record types:
Application File Structure
The application file structure would normally be described to Sterling Gentran:Basic as follows:
This application structure shows that the detail section of the document contains three records in
loops, with ITEM nested under ORD, and ORD nested under SHIP.
Record Characters Description
ASN 200 This record occurs once per day and contains basic
information about the ASN to be transmitted.
Shipment 80 This record occurs once for each shipment destined for
the manufacturer. It contains information such as
estimated arrival, transportation mode, and carrier.
Order 150 This record occurs once for each order that is included
on each shipment. It contains basic information
relating to the original purchase order.
Item 200 This record occurs once for each item that is being
shipped for each order. It contains detailed information
relating to the original purchase order.
Record Type Area Loop ID Max Use
ASN H 1
SHIP D HL 1
ORD D HL1 1
ITEM D HL2 1

Before You Begin The Mapping Subsystem
IBM Sterling Gentran:Basic for z/OS Release 6.6 User Guide 6 - 5
Transaction Definition
Because of the structure of the ASC X12 856 transaction set (the definition of the ASN), the
transaction definition is defined as follows:
Correspondence of Application Records to EDI Segments
The following diagram shows the correspondence of the application records to the EDI segments.
Segment Area Loop ID Max Use
BSN H 1
HL (shipment) D HL 1
TD1 D HL 1
TD5 D HL 1
DTM D HL 1
FOB D HL 1
N1 D HL 1
HL (order) D HL1 1
REF D HL1 1
DTM D HL1 1
HL (item) D HL2 1
SN1 D HL2 1
PID D HL2 1
MEA D HL2 1
Record Area Loop ID Segment Area Loop ID
ASN
SHIP
ORD
ITEM
H
D
D
D
HL
HL1
HL2
BSN
HL (shipment)
TD1
TD5
DTM
FOB
N1
HL (order)
REF
DTM
HL (item)
SN1
PID
MEA
H
D
D
D
D
D
D
D
D
D
D
D
D
D
HL
HL
HL
HL
HL
HL
HL1
HL1
HL1
HL2
HL2
HL2
HL2

The Mapping Subsystem Before You Begin
6 - 6 IBM Sterling Gentran:Basic for z/OS Release 6.6 User Guide
Detail Section
The previous structure for the application and transaction definitions is technically correct and
produces the desired results. One consideration, however, is that by definition one iteration of the
detail section consists of one SHIP record and all of the ORD and ITEM records that occur before
the next SHIP record. The supplier in our example has statistics that determine they should expect
an average of 40 ORD records and 1600 ITEM records in memory before mapping that unit of
work. A quick calculation determines that on average it is necessary to store 326,080 characters,
which is a very large amount of data for one unit of work. Processing large amounts of data such as
this could result in slow performance. For more efficient processing of the data, the supplier could
section the application and transaction definitions.
Sectioning the Map
Use the following steps to section the maps:
Go to the Application Records screen and examine the record definitions. The goal is to
break down the detail section into smaller components that are processed independently.
Sections should usually be defined working from “the top down.”
By having the SHIP, ORD, and ITEM records all defined as existing in the detail section,
we would have to process an average of 1,641 records in each detail unit of work. If we set
up a section break on the ORD record, a separate unit of work would be defined that
includes only the ORD and ITEM records. This unit of work would translate into an
average of 41 records or 8150 characters in the largest unit of work. By establishing this
break at the ORD record, the SHIP record is processed by itself.
If possible, break down the detail section at the ORD record. For even more efficiency,
break the document down at the ITEM record. This break is exactly what the supplier
does. For the records that are going to be part of a new section, change the D in the Area
column to a valid section number. Valid entries are 1 through 9. In this case, leave the
SHIP record in the D section. The ORD record goes in the 1 section and the ITEM record
goes in the 2 section. There is no requirement to number the sections consecutively.

Before You Begin The Mapping Subsystem
IBM Sterling Gentran:Basic for z/OS Release 6.6 User Guide 6 - 7
3. Corresponding changes must also be made to the segments in the transaction
definition. On the Segments screen, change the D in the Area column for the
segments that correspond to the application records that were changed. Be sure to
use the same section number that you used for the Application record. When the
application and transaction definitions are sectioned, the records-to-segments
correspondence is displayed as follows:
Note: All that changed was the area identifier for the ORD and
ITEM records, and the area identifiers for the
corresponding EDI segments.
Inbound Sectioning Example
In this example, a company is receiving inbound product activity data (852) transactions
containing the following segment types:
Segment Description
XQ This segment occurs once per transaction and contains the
reporting date information.
LIN This segment occurs once for each item it is reporting. It contains
the identification of the item.
ZA This segment can occur up to ten times for each item it is reporting.
It contains the unit of measure and product identification.
SDQ This segment can occur up to 100 times for each product it is
reporting. It contains the store location and the quantity for that
store.
Record Area Loop ID Segment Area Loop ID
ASN
SHIP
ORD
ITEM
H
D
1
2
HL
HL1
HL2
BSN
HL (shipment)
TD1
TD5
DTM
FOB
N1
HL (order)
REF
DTM
HL (item)
SN1
PID
MEA
H
D
D
D
D
D
D
1
1
1
2
2
2
2
HL
HL
HL
HL
HL
HL
HL1
HL1
HL1
HL2
HL2
HL2
HL2

The Mapping Subsystem Before You Begin
6 - 8 IBM Sterling Gentran:Basic for z/OS Release 6.6 User Guide
Application File Structure
This application file structure would normally be described to Sterling Gentran:Basic as follows:
This application structure shows that the detail section of the document contains three records, in
loops with STORE nested underneath CODE, and CODE nested underneath ITEM.
Transaction Definition
Because of the structure of the ASCX12 852 transaction set (the definition of the PD, or product
activity data), the transaction definition is defined as follows:
This transaction structure shows that the detail section of the document contains three segments in
loops, with the SDQ nested underneath the ZA, and the ZA nested underneath the LIN.
Correspondence of EDI Segments to Application Definition
The following table shows the correspondence of the EDI segments to application records.
Record Type Area Loop ID Max Use
HEADER H 1
ITEM D LIN 1
CODE D ZA 1
STORE D SDQ 1
Segment Area Loop ID Max Use
XQ H 1
LIN D LIN 1
ZA D ZA 1
SDQ D SDQ 1
CTT S 1
Segment Area Loop ID Record Area Loop ID
HEADER
ITEM
CODE
STORE
H
D
D
D
LIN
ZA
SDQ
LIN
SDQ
D
D
D
LIN
ZA
SDQ
ZA
XQ H

Before You Begin The Mapping Subsystem
IBM Sterling Gentran:Basic for z/OS Release 6.6 User Guide 6 - 9
Detail Section
This structure for the Application and Transaction Definition is technically correct and produce the
desired results. One consideration, however, is that by definition one iteration of the detail section
consists of one LIN segment, and all of the ZA and SDQ segments that occur before the next LIN
segment. The following document was sectioned for performance reasons. Also, since the
company is receiving this document, they need to accommodate the maximum number of SDQ
segments.
As with the outbound sectioning example earlier in this chapter, there are the following two
options available to process this data:
• Processing normally. Performance may be impacted.
• An alternative could be to section the application and transaction definitions. This
option processes the data much more efficiently.
Sectioning the Map
Use the steps below to section the maps:
1. Go to the Application Records screen and examine the record definitions. The
goal is to break down the detail section into smaller components that are
processed independently. Sections should usually be defined working from “the
top down.”
The ITEM, CODE, and STORE records are all defined as existing in the detail
section. If we set up a section break on the CODE record, a separate unit of work
would be defined that includes only the CODE and STORE records. By
establishing this break at the CODE record, the ITEM record is processed by itself.
If the company can make the processing more efficient by breaking the detail
section at the CODE record, it would be even more efficient to also break it at the
STORE record. This break is exactly what the company does.
2. For the records that are going to be part of a new section, change the D in the Area
column to a valid section number. Valid entries for Release 6.3 are 1 through 9. In
this case, leave the ITEM record in the D section. The CODE record goes in the 1
section and the STORE record goes in the 2 section. There is no requirement to
number the sections consecutively.
Record
Type Area Loop ID Max Use
HEADER H 1
ITEM D LIN 1
CODE 1 ZA 1
STORE 2 SDQ 1

The Mapping Subsystem Before You Begin
6 - 10 IBM Sterling Gentran:Basic for z/OS Release 6.6 User Guide
3. Corresponding changes must also be made to the segments in the transaction
definition. On the Segments screen, change the D in the Area column for the
segments that correspond to the application records that were changed. Be sure to
use the same section number that you used for the Application record.
When the application and transaction definitions are sectioned, the segments-to-
records correspondence is displayed as follows:
Note: The only thing that changed was the area identifier for
the CODE and STORE records and the area identifiers
for the corresponding EDI segments.
Sectioning Rules
Adhere to the following rules when you section a document:
• Data can be moved only directly from a corresponding section. This action is just
an extension of the original mapping rule that data cannot be moved from one area
to another (e.g., you cannot move data from the header area directly to the detail
area). If it is necessary to have data from one section mapped into another, it must
be mapped directly in its own section, saved into a constant, and then loaded from
the constant to its ultimate destination.
• No attempt is made to map data to a section 1 through 9 unless some input is
received that is in that section. This means that you cannot generate an outbound
segment that is composed of all literals, unless an input record is received that is
in the corresponding section. This can cause problems for existing maps where LS
and LE segments were being generated and there was no corresponding input.
• A section must be defined by contiguous input and output. It is not permitted to
define a section 4 that has a section 5 record in the middle of it.
Segment Area Loop ID Max Use
XQ H 1
LIN D LIN 1
ZA 1 ZA 1
SDQ 2 SDQ 1
Segment Area Loop ID Record Area Loop ID
HEADER
ITEM
CODE
STORE
H
D
1
2
LIN
ZA
SDQ
LIN
SDQ
D
1
2
LIN
ZA
SDQ
ZA
XQ H

Before You Begin The Mapping Subsystem
IBM Sterling Gentran:Basic for z/OS Release 6.6 User Guide 6 - 11
Sectioning Guidelines
The following guidelines are suggestions. If any of the following cases exist while processing your
inbound or outbound data, you should consider sectioning your map.
• You estimate that looping structures in the detail area of your document causes
you to table more than 10 to 20 input records prior to processing output. This
estimate is the number of records that are displayed between each occurrence of
the first Detail record defined.
• Your document contains loops nested more than two levels into the structure.
Benefits of Sectioning
• The most obvious benefit from sectioning is in the performance gains that can be
experienced when processing large documents with nested looping structures.
• A second benefit of sectioning is that it can make the transaction definition much
simpler in many situations. Some maps, where the same segment is used in
different structures, required complex IF conditions to differentiate between one
occurrence and another of the segment. With sectioning, often this type of
condition is not necessary, because only one type of a segment is processed at one
time. This makes it easier for the Mapper to differentiate between a REF segment
in one section versus a REF segment in another.
Limitations of Sectioning
The advantages of sectioning far outweigh the limitations of sectioning, provided the need for
sectioning is demonstrated. Following are the only limitations that we have found:
• The use of sectioning restricts the normal flexibility available with the
Sterling Gentran:Basic mapping system. Without sectioning, only area boundaries
limit data movement. With sectioning, these boundaries move to the section
definitions. This restriction is somewhat mitigated by the fact that usually the data
that is contained within a section, if it is defined with some forethought, contains
logically related data that is looping in nature. Each iteration of an incoming
section generates a corresponding outgoing section. Data can be moved from a
higher-level section into these looping structures by saving the data in constants.
• Outbound documents that require segments to be generated from constants alone
must have a corresponding input record in the appropriate section. This can cause
problems generating the LE segment in some documents.

The Mapping Subsystem Before You Begin
6 - 12 IBM Sterling Gentran:Basic for z/OS Release 6.6 User Guide
Mapping Jump Codes
A jump code is a 10-character alphanumeric field located at the upper left corner of each Sterling
Gentran:Basic screen. This field enables you to move, or jump, directly from one screen to
another, within a subsystem, while bypassing menu screens. All screens that are accessible via a
Sterling Gentran:Basic menu have jump codes associated with them. Screens that are accessible
only from detail screens do not have jump codes associated with them.
See Chapter 1, “Getting Started,” for further information on using jump codes.
You can jump between screens without having to navigate using the Sterling Gentran:Basic
menus. Use the following procedure to jump between screens:
1. Press Home to move the insertion point to the Jump Code field.
2. Type the jump code of the screen to which you want to jump, and then press Enter.
Note: If the insertion point moves to the Jump Code field and
you decide not to enter a jump code after all, press Tab to
return to the next entry field on the screen.
The following table lists the jump codes for the Sterling Gentran:Basic Mapping subsystem menus
and screens. The screens are listed by name and are arranged in the order in which they are
displayed on the Sterling Gentran:Basic menus.
Screen Jump Codes
Screen Title Name Numeric Alphabetic
Sterling Gentran Main Menu EDIM001 0.0
0
BSC
MAIN
Mapping Maintenance Menu EDIM599 5.0
5
MAP
Application Definition Menu EDIM550 5.1 APP
APP.MENU
Application Directory EDIM551 5.1.1 APP.DIR
Application Data ID EDIM552 5.1.2 APP.DEF
APP.ID
Application Records EDIM553 5.1.3 APP.REC
APP.RCD
Application Fields EDIM554 5.1.4 APP.FLD
Application Partner
Reference
EDIM555 5.1.5 APP.PREF
APP.REF
Transaction Mapping Menu EDIM500 5.2 TRN
TRN.MENU
Transaction Mapping
Directory
EDIM512 5.2.1 TRN.DIR

Before You Begin The Mapping Subsystem
IBM Sterling Gentran:Basic for z/OS Release 6.6 User Guide 6 - 13
See Appendix A for a complete list of jump codes and their associated screens.
Transaction Maintenance EDIM503 5.2.2 TRN.DEF
TRN.ID
Copy Transaction EDIM501 5.2.3 TRN.CPY
TRN.COPY
Copy Segments From
Standard
EDIM502 5.2.4 TRN.CPYSTD
TRN.COPYS
Segments EDIM504 5.2.5 TRN.SEG
Copy Segments From
Transaction
EDIM505 5.2.6 TRN.CPYTRN
TRN.COPYT
Code and Data Translation
Menu
EDIM580 5.3 TBL
TBL.MENU
Table Directory EDIM586 5.3.1 TBL.DIR
Define Translation Table EDIM581 5.3.2 TBL.DEF
TBL.ID
Copy Code or Data EDIM582 5.3.3 TBL.CPY
TBL.COPY
Code Translation EDIM583 5.3.4 TBL.CDE
TBL.CODE
Data Translation by Partner EDIM584 5.3.5 TBL.DTA
TBL.DATA
Data Validation EDIM585 5.3.6 TBL.VAL
Screen Jump Codes
Screen Title Name Numeric Alphabetic

The Mapping Subsystem Mapping Maintenance Menu EDIM599
6 - 14 IBM Sterling Gentran:Basic for z/OS Release 6.6 User Guide
Mapping Maintenance Menu EDIM599
Purpose
The Mapping Maintenance Menu displays a list of selections used to perform the three main tasks
of mapping maintenance.
How to Access
Access the online Mapping Menu in either of these two ways:
•Type
5 to select Mapping Maintenance Menu from the Sterling Gentran Main
Menu and press Enter.
•Type
5.0 in the Jump Code field of any screen and press Enter.
Menu Example
The following example illustrates the Mapping Maintenance Menu.
EDIM599 5.0_______ MAPPING MAINTENANCE MENU XXX 06/01/2011
12:00:00
Type the number of your selection below and press ENTER, or
press the PF3 key to Exit.
_ 1. Application Definition
2. Transaction Mapping
3. Code and Data Translation
Enter PF1=Help PF3=Exit
PF15=Logoff

Mapping Maintenance Menu EDIM599 The Mapping Subsystem
IBM Sterling Gentran:Basic for z/OS Release 6.6 User Guide 6 - 15
Menu Options
The Mapping Maintenance Menu contains three menu options, which enable you to perform
various online mapping maintenance functions. The list of menu options, as well as a brief
description of each option, follows.
The Mapping subsystem contains more screens than are listed below. However, the screens not
listed below are detail screens accessible only by navigating from one of the screens listed below:
Field Descriptions
Note: Fields that are display-only contain the statement
(protected) next to the field name in the documentation.
Fields in which you must enter a value contain the
statement (required) next to the field name in the
documentation.
Jump Code
A 10-position alphabetic or numeric field containing the jump code for this screen. A
screen’s jump code is displayed in the Jump Code field for that screen.
To jump to another screen, press Home, type the jump code of the screen to which you
want to jump, and then press Enter.
See Chapter 1, “Getting Started,” for further information on using jump codes.
Selection
This field is used to make a menu selection. Type a valid value (1, 2, or 3) and press Enter
to move to the selected menu.
Menu Option Description
1. Application Definition Define your application files.
The records and fields in the user applications are
defined to Sterling Gentran:Basic mapping. There
may be one or more transaction maps that access
this application file definition.
2. Transaction Mapping Map your internal application files to EDI and
trading partner-specific standards.
The EDI segments and elements that are expected to
be sent or received are copied into the map for one
version of the Standard.
3. Code and Data Translation Define all translation tables where special codes and
data must be used.
An example of a code translation table would be
changing the unit of measure from BOX in the user
application data to BX for ASCX12 standard EDI
output The same translation tables are used in
inbound and outbound maps.

The Mapping Subsystem Application Definition Menu EDIM550
6 - 16 IBM Sterling Gentran:Basic for z/OS Release 6.6 User Guide
Application Definition Menu EDIM550
Purpose
The Application Definition Menu displays a list of selections used to define your application files.
How to Access
Access the Application Definition Menu in either of these two ways:
•Type
1 to select Application Definition from the Sterling Gentran:Basic Mapping
Maintenance Menu and press Enter.
•Type
5.1 in the Jump Code field of any screen and press Enter.
Menu Example
The following example illustrates the Application Definition Menu.
EDIM550 5.1_______ APPLICATION DEFINITION MENU XXX 06/01/2011
12:00:00
Type the number of your selection below and press ENTER, or
press the PF3 key to Exit.
_ 1. Application Directory
2. Application Data ID
3. Application Records
4. Application Fields
5. Application Partner Reference
Enter PF1=Help PF3=Exit
PF15=Logoff

Application Definition Menu EDIM550 The Mapping Subsystem
IBM Sterling Gentran:Basic for z/OS Release 6.6 User Guide 6 - 17
Menu Options:
Menu Option Description
1. Application
Directory
Display a list of all application files currently defined.
This screen selection is a good place to start if the
name of the application is not known. You can select
any application from the list presented.
2. Application Data ID Display, maintain, and add Application Data ID (file
header) information.
This screen selection allows the application name and
file attributes like record size and fixed or variable
format to be defined to the Sterling Gentran:Basic
system.
3. Application Records Display, maintain, and add record definitions for a
specified application ID.
All records to be written to or read from the user
application are defined on this screen. Each record
must also be assigned to the header, detail or summary
area of the transaction and designated by the
appropriate loop identifier, if applicable.
4. Application Fields Display, maintain, and add field definitions in a
specified record.
Fields for each defined record are entered on this
screen with their data type and size criteria.
5. Application Partner
Reference
Define to Sterling Gentran:Basic the application data
fields containing the key to the Sterling Gentran:Basic
partner profile.
It indicates to Sterling Gentran:Basic the fields in the
application that identifies the partner, and optionally
the user, to be used in mapping the transaction.
Application document key information can also be
specified on this screen. These application fields are
used to format key information that is posted to the
Application Databanks.

The Mapping Subsystem Application Definition Menu EDIM550
6 - 18 IBM Sterling Gentran:Basic for z/OS Release 6.6 User Guide
Field Descriptions
Note: Fields that are display-only contain the statement
(protected) next to the field name in the documentation.
Fields in which you must enter a value contain the
statement (required) next to the field name in the
documentation.
Jump Code
A 10-position alphabetic or numeric field containing the jump code for this screen. A
screen’s jump code is displayed in the Jump Code field for that screen.
To jump to another screen, press Home, type the jump code of the screen to which you
want to jump, and then press Enter.
See Chapter 1, “Getting Started,” for further information on using jump codes.
Selection
This field is used to make a menu selection. Type a valid value (1, 2, 3, 4, or 5) and press
Enter to access the selected screen.
Note to Sterling Gentran:Realtime Users
Sterling Gentran:Realtime creates an internal representation of each Application Data ID
when it is first accessed within CICS. This internal representation is used by Sterling
Gentran:Realtime to process the Application Data ID. This procedure increases CICS
efficiency by reducing the number of reads required to process the Application Data ID.
All internal representations are deleted when the CICS region is shut down.
When maintenance is performed on an Application Data ID, the VSAM file containing the
Application Data ID is updated, but the Sterling Gentran:Realtime internal representation
is not updated.
To delete the internal representation, press PF12 located on the Application Data ID
screen.
The next time Sterling Gentran:Realtime accesses the Application Data ID, a new internal
representation is created reflecting any user changes that might have been made.
PF12 is applicable only when Sterling Gentran:Realtime is installed.
Creation and use of internal representations by Sterling Gentran:Realtime can be
discontinued by entering the value N (None) in the Map Store SW field on the Shell Path
Maintenance screen (EDIM831).
See the IBM® Sterling Gentran:Realtime® for z/OS® Release 6.6 User Guide for more
information.

Application Directory EDIM551 The Mapping Subsystem
IBM Sterling Gentran:Basic for z/OS Release 6.6 User Guide 6 - 19
Application Directory EDIM551
Purpose
The Application Directory displays a listing of your application data files. You can choose to
display a listing beginning from a selected application ID that you enter, or you can allow the
system to display a list of all your Application Data IDs. From this list, you can select an
application by typing S in the A field.
How to Access
Access the Application Directory in either of these two ways:
•Type
1 to select Application Directory from the Application Definition Menu and
press Enter.
•Type
5.1.1 in the Jump Code field of any screen and press Enter.
Note: The system displays only those applications of the
division for the user. For users with Logon IDs defined
with a division of “000,” the system displays all
applications.
See the sub-topic “Field Descriptions” in the “User ID
Maintenance Screen” section in Chapter 5 for more
information about divisions.
Screen Example
The following example illustrates the Application Directory.
Select
EDIM551 5.1.1_____ APPLICATION DIRECTORY XXX 06/01/2011
12:00:00
Starting Application Data ID..: __________
Filters......... Send/Rec..: _ Group...: ______
Application Send Group Description U App Last Update
A ID Rec A Date Time User
_ DELVFILE R DELHDR DELIVERY INFORMATION FILE DEMO Y 000000 000000 SCI
_ INVFILE R IN INVOICE MASTER FILE Y 000000 000000 SCI
_ INVFILE-ED R IN INVOICE MASTER FILE EDIFACT Y 000000 000000 SCI
_ POFILE S PO PURCHASE ORDER MASTER FILE Y 000000 000000 SCI
_ POFILE-ANA S ORDHDR PURCHASE ORDER MASTER FILE Y 000000 000000 SCI
_ SALESCAT S SC PRICE SALES CATALOG DEMO Y 000000 000000 SCI
_
_
_
_
TO SELECT APPLICATION ENTER AN "S" BESIDE THE ID
Enter PF1=Help PF3=Exit PF5=Data Id PF6=Rcds
PF7=Bwd PF8=Fwd

The Mapping Subsystem Application Directory EDIM551
6 - 20 IBM Sterling Gentran:Basic for z/OS Release 6.6 User Guide
Screen Actions
The screen actions are displayed on the top line of the Application Directory. The following table
describes each screen function and gives instructions on how to perform those functions.
Function Key Descriptions
Note: Standard function keys, such as PF1=Help, PF3=Exit,
PF7=Bwd, PF8=Fwd, PF12=Cancel, and
PF15=Logoff, as well as the Enter key, are defined in
the Getting Started chapter of this guide.
PF5=Data ID After an application is selected by typing S in the A field, press PF5 to display
the Application Data ID screen for the Application Data ID selected. This
screen displays Application Data ID header information.
PF6=Rcds After an application is selected by entering S in the A field, press PF6 to
display the Application Records screen for the Application Data ID selected.
This screen lists each record defined for the Application Data ID.
Field Descriptions
Note: Fields that are display-only contain the statement
(protected) next to the field name in the documentation.
Fields in which you must enter a value contain the
statement (required) next to the field name in the
documentation.
Jump Code
A 10-position alphabetic or numeric field containing the jump code for this screen. A
screen’s jump code is displayed in the Jump Code field for that screen.
To jump to another screen, press Home, type the jump code of the screen to which you
want to jump, and then press Enter.
See Chapter 1, “Getting Started,” for further information on using jump codes.
To perform
this action ...
Associated
with this
screen
action ...
Do this ...
View the Application Data ID
screen for an application on
the Application Directory.
Select Type S next to the Application Data
ID for which you want to view the
header information on the Application
Data ID screen. Then, press PF5.
View application records on
the Application Records
screen.
Select Type S next to the Application Data
ID for which you want to view the
header information on the Application
Data ID screen. Then, press PF6.

Application Directory EDIM551 The Mapping Subsystem
IBM Sterling Gentran:Basic for z/OS Release 6.6 User Guide 6 - 21
Starting Application Data ID
A 10-position alphanumeric field used to specify an Application Data ID to begin the
display. Type the name of the appropriate application ID. The system displays up to 10
application IDs starting with the application ID specified.
Filters...Send/Rec
A 1-position field used to enter the Send or Receive Indicator, which you use to filter the
directory. Valid values are:
Blank = Displays all application IDs
S = Displays only send application IDs
R = Displays only receive application IDs
Group
A 6-position alphanumeric entry field used to enter the functional group you want to use to
filter the directory.
This field will filter the display to show any application IDs that the have the functional
group in one of its five fields.
A (Action Code)
A 1-position alphabetic field used to select an Application Data ID. Type an S in this field
to select a specific application for processing. Then, press either PF5 to display the
Application Data ID screen, or PF6 to display the Application Records screen for the
application selected.
Application ID (protected)
Displays the Application ID. The application ID is the name of your application.
Send Rec (protected)
Displays the Send or Receive Code that is defined for the application ID. This code
designates whether the application used is to send data (outbound) or receive data
(inbound).
Group (protected)
Displays the first Group Identifier that is defined for the application ID. The Group
Identifier defines the functional group that the application file is associated with.
Description (protected)
Displays the application file description. The description provides additional information
about the application.
UA (Update Allowed) (protected)
A 1-position alphabetic field defining whether or not this Application Data ID may be
updated by the user. Valid values are:
Y=Yes, application file may be updated.
N=No, application file may not be updated.
App Last Update Date (protected)
A 6-position field that displays the date on which the Application Data ID was created or
last changed. The date format is MMDDYY.

The Mapping Subsystem Application Directory EDIM551
6 - 22 IBM Sterling Gentran:Basic for z/OS Release 6.6 User Guide
App Last Update Time (protected)
A 6-position field that displays the time at which the Application Data ID was created or
last changed. The time format is HHMMSS.
App Last Update User (protected)
A 3-position field that displays the initials of the user who created or last changed the
Application Data ID.

Application Data ID Screen EDIM552 The Mapping Subsystem
IBM Sterling Gentran:Basic for z/OS Release 6.6 User Guide 6 - 23
Application Data ID Screen EDIM552
Purpose
The Application Data ID screen enables you to display and change the contents of an existing
Application Data ID, as well as add a new Application Data ID or delete an existing one. The
deletion function allows you to delete the Application Data ID along with all associated records
and fields.
How to Access
Access the Application Data ID screen in either of these two ways:
•Type
2 to select Application Data ID from the Application Definition Menu and
press Enter.
•Type
5.1.2 in the Jump Code field of any screen and press Enter.
Note: You cannot move to another screen or directory, or view,
add, update, or delete any defining entity whose division
is not equal to your own, unless your division code is
“000.”
Screen Example
The following example illustrates the Application Data ID screen.
EDIM552 5.1.2_____ APPLICATION DATA ID XXX 06/01/2011
12:00:00
Application Data ID.......: POFILE____ Send or Receive: S
Division Code.............: 000
Description...............: PURCHASE_ORDER_MASTER_FILE____
Functional Group..........: PO____ ORDERS ______
______ ______
Fixed or Variable Length..: V (F/V)
Record Length.............: 00250
Record Type Start Pos.....: 00021 Length.......: 03
Inbound Pass-Thru.........: _
Underscore Character......: _
Update Allowed............: Y
Last Update User..........: SCI Date.........: 00/00/00
Time.........: 00:00:00
Enter PF1=Help PF2=Copy PF3=Exit PF4=Dir PF5=Records PF6=Refer
PF9=Add PF10=Updt PF11=Del PF13=Envel

The Mapping Subsystem Application Data ID Screen EDIM552
6 - 24 IBM Sterling Gentran:Basic for z/OS Release 6.6 User Guide
Function Key Descriptions
Note: Standard function keys, such as PF1=Help, PF3=Exit,
PF7=Bwd, PF8=Fwd, PF12=Cancel, and
PF15=Logoff, as well as the Enter key, are defined in
the Getting Started chapter of this guide.
To display header information for an Application Data ID, type the Application Data ID and the
corresponding Send or Receive Code, and press Enter.
PF2=Copy Advances to the Copy Application Definition screen, where you can create
new application records and field definitions by copying them from an
existing application.
PF4=Dir Returns to the Application Directory Menu, where the Application Data IDs
are displayed starting with the one displayed on this screen.
PF5=Records Advances to the Application Records screen. This screen lists each record
found in the application definition.
PF6=Refer Advances to the Application Partner Reference screen. This screen allows you
to define user, partner, and application key fields.
PF9=Add Adds a new Application Data ID, if it does not already exist.
PF10=Updt Updates an existing Application Data ID.
PF11=Del Deletes an Application Data ID AND ALL associated records and fields.
PF13=Envel Transfers to Application Envelope Definition screen. This screen is used to
define application fields that are mapped directly to the EDI envelope data
elements (outbound only).
Sterling Gentran:Realtime Installed
PF12=NuMap Deletes the internal Application Data ID representation created and used by
the Realtime system. The next time Realtime accesses this Application Data
ID, the internal representation is refreshed reflecting any user changes that
may have been made to the Application Data ID.
Field Descriptions
Note: Fields that are display-only contain the statement
(protected) next to the field name in the documentation.
Fields in which you must enter a value contain the
statement (required) next to the field name in the
documentation.
Jump Code
A 10-position alphabetic or numeric field containing the jump code for this screen. A
screen’s jump code is displayed in the Jump Code field for that screen.

Application Data ID Screen EDIM552 The Mapping Subsystem
IBM Sterling Gentran:Basic for z/OS Release 6.6 User Guide 6 - 25
To jump to another screen, press Home, type the jump code of the screen to which you
want to jump, and then press Enter.
See Chapter 1, “Getting Started,” for further information on using jump codes.
Application Data ID (required)
A 10-position alphanumeric field used to define the name of an Application Data ID. The
Application ID is the name that identifies your application file.
The application name is used on the parameter cards when executing the mapping
programs EBDI041 and EBDI042 to tell the Sterling Gentran:Basic system which
application file to map. The application name should be descriptive of the use of the
document, not the version of standards used, since multiple maps for different versions
can share the same application.
Send or Receive (S/R)
A 1-position alphabetic field defining the Send or Receive Code. This code designates
whether the application is used to send data (outbound) or receive data (inbound). Valid
values are S (send) and R (receive).
Division Code
A 3-position alphanumeric field used to define your user-specific division code. This
division code must match the assigned division code for the user, as specified in the
Security File, unless the division code for the user is “000.”
See the sub-topic “Field Descriptions” in the “User ID Maintenance Screen” section in
Chapter 5 for more information on divisions.
Description (required)
A 30-position alphanumeric field defining the application file description. The description
provides information that is used to further define the Application ID name.
Functional Group (first field is required)
Five 6-position alphabetic fields used to define the Functional Group Identifiers. The
Group Identifier defines the functional groups (e.g., PO or IN) to which the application
data file is associated, as defined in the EDI Standards. The first field is required, any
others that are typed must be entered left to right without skipping an entry field.
Note: The functional groups defined in this field must match
the Group IDs that are put on the group records on the
partner profile for outbound processing and the
functional group element from envelope processing for
inbound data to be mapped.
Fixed or Variable Length (required)
A 1-position alphabetic field used to define whether the application file is a fixed or
variable length. Valid values are F (fixed) and V (variable).

The Mapping Subsystem Application Data ID Screen EDIM552
6 - 26 IBM Sterling Gentran:Basic for z/OS Release 6.6 User Guide
Record Length
A 5-position numeric field defining the maximum record length for the application data
file. Valid values range from 1 to 5000.
Note: The size of the file defined impacts the buffer use in
mapping; therefore, we recommend that you avoid
adding unnecessary filler.
Record Type Start Pos
A 5-position numeric field defining the starting position of the record type code in the
application data file. The starting position for the record type must be less than the
maximum record length. The record type code must be in the same position in all of the
application records.
Note: The contents of this field in the application file is used to
identify the record type being processed.
Length
A 2-position numeric field defining the length of the record type code. Valid values range
from 1 to 10.
Underscore Character
A 1-position alphabetic field that contains the underscore substitution character that will
be used in place of the actual underscore ( _ ) on the screen display of selected fields for
this application ID. Valid values are: ~, ! , @ , #, $, %, ¬, &, *,
( , ) , - , = , +, { , } , : , ; , < , > , / , ? , | , \ , and space.
See the topic “Using Underscore Substitution Characters” in Chapter 7 for more
information about this feature.
Update Allowed
A 1-position alphabetic field defining whether or not this Application Data ID may be
updated by the user. Valid values are:
Y=Yes, application file may be updated.
N=No, application file may not be updated.
Note: Only users with Level 1 security may change the Update
Allowed flag.
Last Update Date (protected)
An 8-position field that displays the date on which this Application Data ID was created or
last changed. The date format is MM/DD/YY.
Last Update Time (protected)
An 8-position field that displays the time at which this Application Data ID was created or
last changed. The time format is HH:MM:SS.
Last Update User (protected)
A 3-position field that displays the initials of the user who created or last changed this
Application Data ID.

Application Data ID Screen EDIM552 The Mapping Subsystem
IBM Sterling Gentran:Basic for z/OS Release 6.6 User Guide 6 - 27
Sterling Gentran:Structure Installed
Inbound Pass-Thru (Inbound Only)
When you have existing applications and want to use the functionality of the Sterling
Gentran:Basic Databank system, this option enables you to maintain the current format of
data as it is passed to the Inbound Mapping program.
Valid values are:
Y= Yes – The following occurs during the inbound mapping process:
• The input file, from either the Inbound Editor (variable standards)
or the Inbound Pre-Processing program (fixed standards), are
examined.
• The 12-byte key that is present on the front of each record is
removed.
• The ###MAP, ###MP2, ###MP3, ###MP4, ###MP5, and
###MP6 records are eliminated.
The rest of the file is written unchanged.
N=No
See the IBM® Sterling Gentran:Structure® for z/OS® Release 6.6 User Guide for
more information concerning this Sterling Gentran:Structure feature.

The Mapping Subsystem Copy Application Definition Screen EDIM557
6 - 28 IBM Sterling Gentran:Basic for z/OS Release 6.6 User Guide
Copy Application Definition Screen EDIM557
Purpose
The Copy Application Definition screen enables you to copy an Application Data ID (records and
fields) from a previously defined application definition. You can only copy from an Application
Data ID having a division code equal to your own, unless your Logon ID is defined with a division
of “000.”
See the sub-topic “Field Descriptions” in the “User ID Maintenance Screen” section in Chapter 5
for more information on divisions.
The file type (either fixed or variable length) and record length for the Application Data ID you are
copying must match those of the new Application Data ID you are creating. The Send or Receive
fields may be different. For example, you can copy records and fields for a receive application ID
to a send application ID, as illustrated below.
Note: You cannot move to the Application Data ID Screen with
a definition whose division is not equal to your own,
unless your division code is “000.”
How to Access
Access the Copy Application screen by pressing PF2 when viewing the Application Data ID
screen.
Note: No jump code is associated with this screen.
Screen Example
The following example illustrates the Copy Application Definition screen.
EDIM557 __________ COPY APPLICATION DEFINITION XXX 06/01/2011
12:00:00
Application Data ID.......: POFILE-XYZ
Send or Receive (S/R).....: S
Description...............: PURCHASE ORDER MASTER FILE
Functional Group..........: PO ORDERS
Copy From Application ID:
Application Data ID....: POFILE___
Send or Receive (S/R)..: S
Enter PF1=Help PF3=Exit PF4=Appl

Copy Application Definition Screen EDIM557 The Mapping Subsystem
IBM Sterling Gentran:Basic for z/OS Release 6.6 User Guide 6 - 29
Function Key Descriptions
To copy the records and fields from an existing Application Data ID and add them to the new
Application Data ID you are creating, type the Copy From application ID into the Copy From
Application Data ID field (second to last field on screen). The name of the new Application ID to
which you are adding the records and fields is already displayed in the first Application Data ID
field (as taken from the Application Data ID screen). Verify your information to be sure that both
the new and the Copy From Application Data IDs exist on the Application Header File, and then
press Enter. The system copies the records and fields to the new Application Data ID and displays
a message indicating the number of records and fields copied.
Note: Standard function keys, such as PF1=Help, PF3=Exit,
PF7=Bwd, PF8=Fwd, PF12=Cancel, and
PF15=Logoff, as well as the Enter key, are defined in
the Getting Started chapter of this guide.
PF4=Appl Returns to the Application Data ID screen for the record specified.
Field Descriptions
Note: Fields that are display-only contain the statement
(protected) next to the field name in the documentation.
Fields in which you must enter a value contain the
statement (required) next to the field name in the
documentation.
Jump Code
A 10-position alphabetic or numeric field containing the jump code for this screen. A
screen’s jump code is displayed in the Jump Code field for that screen.
To jump to another screen, press Home, type the jump code of the screen to which you
want to jump, and then press Enter.
See Chapter 1, “Getting Started,” for further information on using jump codes.
Application Data ID (required)
A 10-position alphanumeric field defining the name of the Application Data ID to which
you are copying application data records and fields.
This name must match the application name that you defined to the Sterling Gentran:Basic
system on the Application Data ID screen. If you are not sure, use the Application
Directory.
Send or Receive (S/R) (required)
A 1-position alphabetic field defining the Send or Receive Code for the Application Data
ID to which you are copying application data records and fields. This code designates
whether the application file is used to send data (outbound) or receive data (inbound).
Valid values are S (send) and R (receive).

The Mapping Subsystem Copy Application Definition Screen EDIM557
6 - 30 IBM Sterling Gentran:Basic for z/OS Release 6.6 User Guide
Description (protected)
Displays the Application Data ID description of the Application Data ID to which you are
copying application data records. The description provides information about the
application.
Functional Group (protected)
Five 6-position alphabetic fields used to define the Functional Group Identifiers of the
Application Data ID to which you are copying application data records. The Group
Identifier defines the functional groups (e.g., PO or IN) to which the application data file
is associated, as defined in the EDI Standards.
Copy From Application
Application Data ID (required)
A 10-position alphanumeric field defining the name of the Application Data ID from
which you are copying previously defined application records and fields.
Send or Receive (required)
A 1-position alphabetic field defining the Send or Receive Code for the application file
from which you are copying application records and fields. This code designates whether
the application is used to send data (outbound) or receive data (inbound). Valid values are
S (send) and R (receive).

Application Records Screen EDIM553 The Mapping Subsystem
IBM Sterling Gentran:Basic for z/OS Release 6.6 User Guide 6 - 31
Application Records Screen EDIM553
Purpose
The Application Records screen is used to view and maintain the record definitions in a specified
Application Data ID. You can also add a new record definition and delete an existing record
definition and all of its associated fields. You can only access record definitions having a division
code equal to your own, unless your Logon ID is defined with a division of “000.”
See the sub-topic “Field Descriptions” in the “User ID Maintenance Screen” section in Chapter 5
for more information on divisions.
Note: You cannot move to other screens for a record definition
whose division is not equal to your own, unless your
division code is “000.”
How to Access
Access the Application Records screen in any of these three ways:
•Type
3 to select Application Records from the Application Definition Menu and
press Enter.
•Type
5.1.3 in the Jump Code field of any screen and press Enter.
• Press PF5 when viewing the Application Data ID screen (EDIM552).
Screen Example
The following example illustrates the Application Records screen.
Add Delete Info Update Select
EDIM553 5.1.3_____ APPLICATION RECORDS XXX 06/01/2011
12:00:00
Application Data ID..: POFILE____ Send or Receive..: S
Description..........: PURCHASE ORDER MASTER FILE
Start Rec Type.......: __________ Area....: _ Seq: ___
A Seq Rec Area Lp Max Rec Mn Wr Description HL User
No Type ID Use Len Cd Fl Level Exit
_ 010 001_______ H ______ ____1 __250 M _ PO_HEADER_RECORD________ __ _______
_ 020 002_______ H ______ ___10 __100 M _ PO_COMMENTS_RECORD______ __ _______
_ 030 005_______ D 0300__ ____1 __200 M _ PO_DETAIL_RECORD________ __ _______
_ ___ __________ _ ______ _____ _____ _ _ ________________________ __ _______
_ ___ __________ _ ______ _____ _____ _ _ ________________________ __ _______
_ ___ __________ _ ______ _____ _____ _ _ ________________________ __ _______
_ ___ __________ _ ______ _____ _____ _ _ ________________________ __ _______
_ ___ __________ _ ______ _____ _____ _ _ ________________________ __ _______
_ ___ __________ _ ______ _____ _____ _ _ ________________________ __ _______
_ ___ __________ _ ______ _____ _____ _ _ ________________________ __ _______
END OF APPLICATION RECORDS
Enter PF1=Help PF3=Exit PF4=Data Id PF5=Fields
PF7=Bwd PF8=Fwd

The Mapping Subsystem Application Records Screen EDIM553
6 - 32 IBM Sterling Gentran:Basic for z/OS Release 6.6 User Guide
Screen Actions
The screen actions are displayed on the top line of the Application Records screen. The following
table describes each screen function and gives instructions on how to perform those functions.
Function Key Descriptions
Note: Standard function keys, such as PF1=Help, PF3=Exit,
PF7=Bwd, PF8=Fwd, PF12=Cancel, and
PF15=Logoff, as well as the Enter key, are defined in
the Getting Started chapter of this guide.
To display a list of records for a specified Application Data ID, type the Application Data ID and
corresponding Send or Receive Code, and press Enter.
PF4=Data ID Returns to the Application Data ID screen for the record specified.
PF5=Fields Advances to the Application Fields screen. This screen lists each field defined
in the record selected.
To perform
this action ...
Associated
with this
screen
action ...
Do this ...
To add a record definition Add Type A in the A field, type the required
data (you can type over displayed data),
and press Enter. The system re-displays
the screen with the added record definition.
To delete an existing record
AND all associated fields
Delete Type D in the A field and press Enter. The
system displays a confirmation message.
Display the date, time, and
user initials on the message
line that reflects when the
information for the selected
entry was created or last
changed.
Info Type I in the A field next to the
appropriate entry and press Enter.
To update the information for
an existing record
Update Type U in the A field for the specified
record, type the changes over the existing
data, and press Enter. The system re-
displays the screen with the updated
definition.
To select a record to view
associated fields
Select Type S in the A field next to the record for
which you want to view the Application
Fields screen. Then, press PF5.

Application Records Screen EDIM553 The Mapping Subsystem
IBM Sterling Gentran:Basic for z/OS Release 6.6 User Guide 6 - 33
Field Descriptions
Note: Fields that are display-only contain the statement
(protected) next to the field name in the documentation.
Fields in which you must enter a value contain the
statement (required) next to the field name in the
documentation.
Jump Code
A 10-position alphabetic or numeric field containing the jump code for this screen. A
screen’s jump code is displayed in the Jump Code field for that screen.
To jump to another screen, press Home, type the jump code of the screen to which you
want to jump, and then press Enter.
See Chapter 1, “Getting Started,” for further information on using jump codes.
Application Data ID (required)
A 10-position alphanumeric field defining the name of the Application Data ID. The
Application Data ID is the name that identifies your application file.
Send or Receive (required)
A 1-position alphabetic field defining the Send or Receive Code. This code designates
whether the application file is used to send data (outbound) or receive data (inbound).
Valid values are S (send) and R (receive).
Description (protected)
Displays the Application Data ID description. The description provides further
information about the Application Data ID.
Start Rec Type
A 10-position alphanumeric field that identifies the application record type at which the
display list is to start. If you leave this field blank, the record list begins with the first
record found for this Application Data ID.
Area
A 1-position alphanumeric field that identifies the Area at which the display list is to start.
If you leave this field blank, the record list begins with the first record found for this
Application Data ID.
Seq
A 3-position numeric field that identifies record sequence number at which the display list
is to start. If you leave this field blank, the record list begins with the first record found for
this Application Data ID.

The Mapping Subsystem Application Records Screen EDIM553
6 - 34 IBM Sterling Gentran:Basic for z/OS Release 6.6 User Guide
A (Action Code)
A 1-position alphabetic field used to specify an action for an individual record. Type A to
add a record, U to update a record, D to delete a record, (and its associated field
definitions), or I to display the date, time and user initials on the message line that reflects
when the information for the selected entry was created or last changed. Type S to select a
record for additional processing. If you type S in this field, you must press a function key
to perform a specified action.
Seq No (required)
A 3-position numeric field defining the sequence number for the record. The record
sequence number determines the relative position of a record within the application
definition.
Note: You can need to add new records after the initial set up;
therefore, we recommend using multiples of ten when
defining records (e.g., 010, 020, 030). If you need to add
an additional record, insert it appropriately using the next
consecutive number (e.g., 011, 021, 031). This enables
records to maintain a relative position within the
structure.
Rec Type (required)
A 10-position alphanumeric field identifying the name of the record being defined (e.g.,
H01 = header record type 1, D01 = detail item type 1).
The data in this record type must be found in the application records presented to
outbound processing. The position of this character string is determined by the Record
Type Start Position and Length as defined on the Application Data ID screen.
The defined record type must be unique within an application definition.
The following rules apply to the record types:
• There must be a record type that identifies the start of the Header section. This
record can occur only one time per document.
• If Detail records are used, there must be a record type that identifies the start of
the Detail section.
• If Summary records are used, there must be a record type that identifies the start
of the Summary section. This record can occur only one time per document.
Area (required)
A 1-position alphanumeric field displaying the area of the document in which the segment
resides. This field may not be blank. Valid values are:
H=header
D=detail
1-9 = section types 1, 2, 3, 4, 5, 6, 7, 8, and 9
S=summary
Note: When defining an application record with a record type
of 1 through 9, there must be at least one record defined
with a D record type before it. All header records should

Application Records Screen EDIM553 The Mapping Subsystem
IBM Sterling Gentran:Basic for z/OS Release 6.6 User Guide 6 - 35
be defined first, then all detail D, and then all 1s, and then
all 2s, up to 9. The summary records are defined last.
C= Application Constant Record (End of Section)
T= Application Constant Record (Transaction Trailer)
G= Application Constant Record (Group Trailer)
I= Application Constant Record (Interchange Trailer)
R= Application Constant Record (End of Run)
See the topic “Using Inbound Application Constant Records” in Chapter 7 for
information about how to use application constant records.
Note: Application constant record values are valid for inbound
applications only.
Record types 1 through 9 are used with the mapping technique known as Sectioning.
Sectioning allows you to break the Detail portion of the document into smaller sections to
better use the mapping buffers when large volumes of data are presented to be mapped.
See the topic “What is Sectioning?” for further details and examples on sectioning.
Lp ID
A 6-position alphanumeric field defining the loop identification, as defined by the
standards.
The Loop ID must be the same on the application records and the transaction segments
when the data from the application records map to a group of transaction segments
(outbound) or transaction segments map to a group of application records (inbound).
Max Use (required)
A 5-position numeric field defining the maximum number of records of this type that may
occur within a data structure (e.g., the header area, summary area, application loop).
The Max Use indicates how many times in a row this record can occur. If the record
occurs in a looping structure, it indicates how many times in a row this record can occur
for each loop occurrence. The Max Use for the first record defined in a loop must equal 1.
Rec Len (required)
A 4-position numeric field defining the length of the record in terms of bytes. If the
application file is fixed length, the record length must equal the application file maximum
record length. If the application file is a variable length, the record length may not be
greater than the application file maximum length.
Note: The maximum record length for the application file is
specified on the Application Data ID screen.
Mn Cd (required)
A 1-position field designating the mandatory code. Valid values are:
M=mandatory
O= optional
This field is informational only, and does not affect processing.

The Mapping Subsystem Application Records Screen EDIM553
6 - 36 IBM Sterling Gentran:Basic for z/OS Release 6.6 User Guide
Wr Fl (Inbound Only)
Write Flag. This field is used only with inbound maps to define which application record
definitions actually cause records to be written to the application file. The mapping
operations for all records are processed, but only those with a Write Flag = Y are actually
written to the Application File. If the file is to be received (inbound file), this field may
contain a value of Y, N, or blank. Valid values are:
Y= map the record, write the record
N= map the record, do not write the record (dummy record)
blank= defaults to Y
Description (required)
A 26-position alphanumeric field displaying the record description. The description
provides additional information to describe the record.
HL Level (Inbound Only)
Indicates the HL level for each application record. Type the value found on the HL03 to
improve mapper performance. This field is used only for documents that support HL
structuring, such as 811 (Consolidated Service Invoice/Statement) and 856 (Advanced
Ship Notice).
User Exit
A 7-position alphanumeric field used to specify the name of a user defined programming
exit routine that is used when mapping the specific application record. For inbound
processing, the user exit is invoked before the ‘write’ of the record. For outbound
processing, the user exit is invoked after the ‘read’ of the application record.
See the IBM® Sterling Gentran:Basic® for z/OS® Release 6.6 Technical Reference Guide
for more information about using User Exits.

Application Fields Screen EDIM554 The Mapping Subsystem
IBM Sterling Gentran:Basic for z/OS Release 6.6 User Guide 6 - 37
Application Fields Screen EDIM554
Purpose
The Application Fields screen provides you with the capability to view and maintain the field
definitions for a specified record. You can also add new field definitions and delete existing field
definitions, change the prefix or any part of the field names so they are unique, and add the field
definitions to the new record. You can only access fields having a division code equal to your own,
unless your Logon ID is defined with a division of “000.”
See the sub-topic “Field Descriptions” in the “User ID Maintenance Screen” topic in Chapter 5 for
more information about divisions.
Note: You cannot navigate to the Application Fields screen for
a record whose division is not equal to your own, unless
your division code is “000.”
You can define application fields on outbound mapping
only.
How to Access
Access the Application Fields screen using any one of the following methods:
•Type
4 to select Application Fields from the Application Definition Menu and
press Enter.
•Type
5.1.4 in the Jump Code field of any screen and press Enter.
• Type S to select the appropriate record on the Application Records screen
(EDIM553) and press PF5.

The Mapping Subsystem Application Fields Screen EDIM554
6 - 38 IBM Sterling Gentran:Basic for z/OS Release 6.6 User Guide
Screen Example
The following example illustrates the Application Fields screen.
Screen Actions
The screen actions are displayed on the top line of the Application Fields screen. The following
table describes each screen function and gives instructions on how to perform those functions.
To perform
this action ...
Associated
with this
screen
action ...
Do this ...
To add a field definition Add Type A in the A field, type the
required data (you can type over
displayed data), and press Enter. The
system re-displays the screen with the
added field definition.
To delete an existing field Delete Type D in the A field, and press Enter.
The system displays a confirmation
message.
Display the date, time, and
user initials on the message
line that reflects when the
information for the selected
entry was created or last
changed.
Info Type I in the A field next to the
appropriate entry and press Enter.
Add Delete Info Update
EDIM554 5.1.4_____ APPLICATION FIELDS XXX 06/01/2011
12:00:00
Application Data ID..: POFILE____ S/R: S Desc: PO DETAIL RECORD
Record Sequence No...: 030 Record Type: 005
Starting Field Name..: _______________ Fld No: ___
A Fld Field Name Dt Field Man Description Field Value
No Ty Ln Start Cd
_ 010 005-VENDOR_____ AN _8 ____1 M VENDOR_NUMBER_(SORT_KEY)_ _______________
_ 020 005-PO-NUMBER__ AN 12 ____9 M PO_NUMBER_____(SORT_KEY)_ _______________
_ 030 005-REC-TYPE___ AN _3 ___21 M RECORD_TYPE___(SORT_KEY)_ _______________
_ 040 005-QUANTITY___ S2 _7 ___24 M LINE_ITEM_QUANTITY_______ _______________
_ 050 005-UNT-OF-MEAS AN _4 ___31 M QUANTITY_UNIT_OF_MEASURE_ _______________
_ 060 005-PRICE______ S2 _7 ___35 M UNIT_PRICE_______________ _______________
_ 070 005-ITEM-NUMBER AN 15 ___42 M INTERNAL_ITEM_IDENTIFIER_ _______________
_ 080 005-ITEM-DESC__ AN 50 ___57 O OPTIONAL_ITEM_DESCRIPTION _______________
_ 090 005-TEST-DATE__ YY _6 __107 O TEST_DATE________________ _______________
_ ___ _______________ __ __ _____ _ _________________________ _______________
END OF APPLICATION FIELDS
Enter PF1=Help PF3=Exit PF4=Records PF6=Nxt Appl
PF7=Bwd PF8=Fwd

Application Fields Screen EDIM554 The Mapping Subsystem
IBM Sterling Gentran:Basic for z/OS Release 6.6 User Guide 6 - 39
Function Key Descriptions
Note: Standard function keys, such as PF1=Help, PF3=Exit,
PF7=Bwd, PF8=Fwd, PF12=Cancel, and
PF15=Logoff, as well as the Enter key, are defined in
the Getting Started chapter of this guide.
To display a list of fields for a specified record, type the Application Data ID, the Send or Receive
Code, the Record Sequence Number, and press Enter.
PF4=Records Returns to the Application Records screen. This screen lists each record
defined to the application, starting with the first record.
PF6=Nxt Appl Displays the fields for the next record defined to the application.
Field Descriptions
Note: Fields that are display-only contain the statement
(protected) next to the field name in the documentation.
Fields in which you must enter a value contain the
statement (required) next to the field name in the
documentation.
Jump Code
A 10-position alphabetic or numeric field containing the jump code for this screen. A
screen’s jump code is displayed in the Jump Code field for that screen.
To jump to another screen, press Home, type the jump code of the screen to which you
want to jump, and then press Enter.
See Chapter 1, “Getting Started,” for further information on using jump codes.
Application Data ID (required)
A 10-position alphanumeric field defining the name of the Application Data ID.
To update the information for
an existing field
Update Type U in the A field for the specified
field, key the changes over the
existing data, and press Enter. The
system re-displays the screen with the
updated field definition.
Note: The field number cannot be
updated.
To perform
this action ...
Associated
with this
screen
action ...
Do this ...

The Mapping Subsystem Application Fields Screen EDIM554
6 - 40 IBM Sterling Gentran:Basic for z/OS Release 6.6 User Guide
Send or Receive (required)
A 1-position alphabetic field defining the Send or Receive Code for the Application Data
ID. This code designates whether the application file is used to send data (outbound) or
receive data (inbound). Valid values are S (send) and R (receive).
Desc (protected)
Displays the record description. The record description provides additional information
about the Record.
Record Sequence No (required)
A 3-position numeric field defining the sequence number for a record. The record
sequence number determines the record's relative position within the application
definition.
Record Type (protected)
A 10-position alphanumeric field identifying the type of record being defined (e.g., H01 =
header record type 1, D01 = detail item type 1).
The defined record type must be unique within an application definition.
Starting Field Name
A 15-position alphanumeric field that identifies the application field name at which the
display list is to start. If you leave this field blank, the record list begins with the first
record found for the Application Data ID, Record Sequence Number.
Fld No
A 3-position alphanumeric field that identifies the application field number at which the
display list is to start. If you leave this field blank, the record list begins with the first
record found for the Application Data ID, Record Sequence Number.
A (Action Code)
A 1-position alphabetic field used to specify an action for an individual field. Type A to
add a field, U to update a field, or D to delete a field. type I to display the date, time and
user initials on the message line that reflects when the information for the selected entry
was created or last changed. Press Enter to perform the specified action.
Fld No (required)
A 3-position numeric field defining the sequence number for a field. The field sequence
number determines the field’s relative position within the record. The field number is
typically entered in increments of 10 (i.e., 010, 020, and 030).
You may need to add new fields after the initial set up; therefore, we recommend using
multiples of ten when defining fields (e.g., 010, 020, 030). If you need to add an additional
field, insert it appropriately using the next consecutive number (e.g., 011, 021, 031). This
enables fields to maintain a relative position within the structure.
If you do not need to re-sequence the application, see the topic “Batch Application
Sequence Renumbering Program” in the IBM® Sterling Gentran:Basic® for z/OS®
Release 6.6 Technical Reference Guide.

Application Fields Screen EDIM554 The Mapping Subsystem
IBM Sterling Gentran:Basic for z/OS Release 6.6 User Guide 6 - 41
Field Name (required)
A 15-position alphanumeric field defining the assigned field name. The field name must
be unique within an Application Data ID.
Caution: Do not use any of the Sterling Gentran:Basic Reserved
Word Constants when defining field names.
See the Glossary for a complete listing of Reserved Word
Constants.
Dt Ty (required)
A 2-position alphanumeric code identifying the field's data type. Valid values are selected
from the Application Data Type list.
Note: If the data element to which this field is mapped is not the
same data type, the system automatically converts the
data.
See the Glossary for valid data types.
Fld Ln (required)
A 2-position numeric field defining the total length of the field. A field may contain up to
80 positions. The sum of the Fld Strt field and the Fld Ln field may not be greater than the
record length value specified for the Application Record.
Fld Strt
A 5-position numeric field defining the first (starting) position of the specified field as it
exists in the record. The sum of the Fld Strt field and the Fld Ln field may not be greater
than the record length value specified in the Application Record.
If this field is left blank, a calculation is made using the starting and length values of the
previous field. If this is the first field to be entered, then it starts in position 001.
Make sure that if you choose to let the system create your starting positions by leaving the
field blank that the record does not have imbedded blanks or unused areas. The automatic
generation of start positions assumes that fields defined are contiguous.
Man Cd (required)
A 1-position alphabetic field defining the field's mandatory code. Valid values that display
are:
M=Mandatory
O= Optional
Only mark a field as mandatory when it is always there on every occurrence of the record
it is defined for. For inbound applications, mandatory fields cause a warning message to be
issued, if no data is found to be moved to the field.
Description (required)
A 25-position alphanumeric field defining the field description. The description provides
additional information about the application field.

The Mapping Subsystem Application Fields Screen EDIM554
6 - 42 IBM Sterling Gentran:Basic for z/OS Release 6.6 User Guide
Field Value (Inbound Only)
A 15-position alphanumeric field defining a default constant value for this field. Valid
values are any of the reserved word constants found in the Reserved Words Constants list,
or a literal constant (enclosed in single quotes).
See the Glossary for a complete listing of Reserved Word Constants.
The field value is only moved to the application if no data is moved from the transaction
maps.
Note: This field supports the underscore substitution character
(USC). To use a USC, the substitution character must
exist on the defined record for the application data ID.
See the topic “Using Underscore Substitution
Characters” in Chapter 7 for more information about this
feature.

Application Partner Reference Screen EDIM555 The Mapping Subsystem
IBM Sterling Gentran:Basic for z/OS Release 6.6 User Guide 6 - 43
Application Partner Reference Screen EDIM555
Purpose
The Application Partner Reference screen allows you to define to Sterling Gentran:Basic the
application data fields containing the key information used by the Sterling Gentran:Basic partner
profile. This screen enables you to specify the fields containing the trading partner identifiers and
qualifiers, and the fields containing the user identifiers and qualifiers. If this information is not
available on the application file, it can be supplied on a parameter card input to the mapper during
batch processing. You can only access and update application partner reference information having
a division code equal to your own, unless your Logon ID is defined with a division of “000.”
See the sub-topic “Field Descriptions” in the “User ID Maintenance Screen” section in Chapter 5
for more information on divisions.
Note: You cannot move to the Application Data ID or
Application Partner Reference screens where the division
is not equal to your own, unless your division code is
“000.”
This screen is also used to define up to three application document key fields. The application
document key fields are used to uniquely identify an application document on the Application
Databanks. The application key fields specified are concatenated to form the key to the databank.
How to Access
Access the Application Partner Reference screen in any one of the following ways:
•Type
5 to select Application Partner Reference from the Application Definition
Menu.
•Type
5.1.5 in the Jump Code field of any screen and press Enter.
• Press PF6 while viewing the Application Data ID screen (EDIM552).

The Mapping Subsystem Application Partner Reference Screen EDIM555
6 - 44 IBM Sterling Gentran:Basic for z/OS Release 6.6 User Guide
Screen Example
The following example illustrates the application Application Partner Reference screen.
Function Key Descriptions
Note: Standard function keys, such as PF1=Help, PF3=Exit,
PF7=Bwd, PF8=Fwd, PF12=Cancel, and
PF15=Logoff, as well as the Enter key, are defined in
the Getting Started chapter of this guide.
To view the partner and user identifier and qualifier pairs and the application key fields as defined
for a specified Application Data ID, type the Application Data ID, the associated Send or Receive
Code, and press Enter.
PF4=Data ID Returns to the Application Data ID screen.
PF5=Records Returns to the Application Records screen. This screen lists each record found
for the application ID specified.
PF10=Updt To update the fields on this screen, key the changes over the existing data, and
press PF10.
PF14=Info Displays the date, time, and user initials on the message line that reflects
when the information on this screen was created or last changed.
Field Descriptions
Note: Fields that are display-only contain the statement
(protected) next to the field name in the documentation.
Fields in which you must enter a value contain the
statement (required) next to the field name in the
documentation.
EDIM555 5.1.5_____ APPLICATION PARTNER REFERENCE XXX 06/01/2011
12:00:00
Application Data ID.......: POFILE____
Send or Receive (S/R).....: S
Partner
Field Name.: 001-VENDOR_____ Qual Field Name.: _______________
User
Field Name.: _______________ Qual Field Name.: _______________
Interchange Version Group/Transaction Version
Field Name.: _______________ Field Name.: _______________
Application Select Multiple Envelope Id
Field Name.: Field Name.: 001-HDR-OPT____
Application Key
Field Name.: 001-PO-NUMBER__
Field Name.: _______________
Field Name.: _______________
Enter PF1=Help PF3=Exit PF4=Data Id PF5=Records
PF10=Updt PF14=Info

Application Partner Reference Screen EDIM555 The Mapping Subsystem
IBM Sterling Gentran:Basic for z/OS Release 6.6 User Guide 6 - 45
Jump Code
A 10-position alphabetic or numeric field containing the jump code for this screen. A
screen’s jump code is displayed in the Jump Code field for that screen.
To jump to another screen, press Home, type the jump code of the screen to which you
want to jump, and then press Enter.
See Chapter 1, “Getting Started,” for further information on using jump codes.
Application Data ID (required)
A 10-position alphanumeric field that identifies the application data. The Application Data
ID is the name that identifies your application file.
Send or Receive (required)
A 1-position alphabetic field defining the Send or Receive Code for the Application Data
ID. This code designates whether the application file is used to send data (outbound) or
receive data (inbound). Valid values are S (send) and R (receive).
Partner Field Name
A 15-position alphanumeric field defining the field name in the application file that
contains the trading partner (receiver) identification as defined on the Sterling
Gentran:Basic partner profile.
If using Partner/Qualifier Mode: The contents of this field (along with the contents of the
Qual field) are used to read the partner profile to determine which map is used to build the
EDI segments and elements during outbound mapping. If the data in this field does not
match a Partner ID then the partner cross-reference file is checked for a match.
If using Relationship Mode: The contents of this field (along with the contents of the User
Field Name) are used to read the partner profile to determine which map is used to build
the EDI segments and elements during outbound mapping.
Partner Qual Field Name (Partner/Qualifier Mode Only)
A 15-position alphanumeric field defining the field name in the application file that
contains the trading partner qualifier.
User Field Name
A 15-position alphanumeric field that identifies the sender of an outbound document. This
field is used to identify the user as defined on the Sterling Gentran:Basic partner profile.
If using Partner/Qualifier Mode: The contents of this field (along with the contents of the
User Qual Field Name) are used to read the partner profile.
If using Relationship Mode: The contents of this field (along with the contents of the
Partner Field Name) are used to read the partner profile to determine which map is used to
build the EDI segments and elements during outbound mapping.
User Qual Field Name (Use only when Relationship mode is being used)
A 15-position alphanumeric field defining the field name in the application file that
contains the user Qualifier code, if applicable. This field is used to identify the user as
defined on the Sterling Gentran:Basic partner profile.
See Chapter 2 for more information about Partner/Qualifier mode.

The Mapping Subsystem Application Partner Reference Screen EDIM555
6 - 46 IBM Sterling Gentran:Basic for z/OS Release 6.6 User Guide
Interchange Version Field Name
A 15-position alphanumeric field defining the field name in the application file that
contains the version interchange control records to be used to read the Sterling
Gentran:Basic partner profile outbound (send).
See the topic “Interchange Version” in Chapter 7 and Appendix A in the IBM® Sterling
Gentran:Basic® for z/OS® Release 6.6 Technical Reference Guide for more information
about interchange version.
Group/Transaction Version Field Name
A 15-position alphanumeric field defining the field name in the application file that
contains the version to be used to read the Sterling Gentran:Basic partner profile group
and transaction records outbound (send).
See Appendix A in the IBM® Sterling Gentran:Basic® for z/OS® Release 6.6 Technical
Reference Guide for more information about group and transaction version.
Multiple Envelope Id Field Name (Outbound Only)
A 15-position alphanumeric field used to define the application field that contains the
Interchange Header option (e.g., ISA, BG, ICS, GS, UNA, UNB, SCH, and STX) to be
used outbound to look up trading partner information.
Application Select Field Name (protected)
Displays the field name in the application file that contains specific values used for
selecting transactions, for the application field defined as data type AS.
The Application Select option is normally used when more than one transaction must be
mapped for the same functional group. An example is the Warehouse Shipping Order
(940) and Warehouse Activity Report (942) are both in the group OW but are both sent out
interspersed in the same envelope. The contents of the field marked with the AS data type
points to either the 940 or 942 map and creates application data into the appropriate EDI
format.
Only one field per document can be marked as an AS data type and the name of that field
is moved to the Application Select Field Name when the field is updated.
Application Key Field Name
These three, 15-position alphanumeric fields are used to define the application fields that
are used to define the user reference key for application document on the Application
Databanks. The contents of these three fields are concatenated to form the databank key.
The application fields used must be located in the header area of the application definition.
Note: We recommend that you reference only alphanumeric
(type AN) fields.

Application Envelope Definition Screen EDIM558 The Mapping Subsystem
IBM Sterling Gentran:Basic for z/OS Release 6.6 User Guide 6 - 47
Application Envelope Definition Screen EDIM558
Purpose
The Application Envelope Definition screen, used for outbound only, enables you to define the
application data fields containing envelope field data such as IDs for a sender or receiver,
qualifiers, control number, IDs for security and communications, application reference
information, priority codes and test indicators. Any remaining envelope information not entered or
not available on this screen is obtained from the partner profile.
Note: You cannot move to the Application Envelope Definition
screen for a application whose division is not equal to
your own, unless your division code is “000.”
Sterling Gentran:Basic accesses the information on the
Application Envelope Definition Screen when the
resolved Partner ID changes. New envelopes are created
only when the resolved Partner ID changes. A change in
the User Name does not generate new envelopes; thus,
the information on this screen is not accessed when the
user name changes.
Note: You must define all fields indicated on this screen in the
Header section of the application. If the data contains
multiple records of the same type, only the first
occurrence is used.
How to Access
Access the Application Envelope Definition screen from the Application Data ID screen
(EDIM552) by pressing PF13.
Note: No jump code is associated with this screen.

The Mapping Subsystem Application Envelope Definition Screen EDIM558
6 - 48 IBM Sterling Gentran:Basic for z/OS Release 6.6 User Guide
Screen Example
The following example illustrates the Application Envelope Definition screen.
Function Key Descriptions
Note: Standard function keys, such as PF1=Help, PF3=Exit,
PF7=Bwd, PF8=Fwd, PF12=Cancel, and
PF15=Logoff, as well as the Enter key, are defined in
the Getting Started chapter of this guide.
To define the envelope data fields for a specified Application Data ID, type the Application Data
ID, the associated Send or Receive Code, and press Enter.
PF4=Data ID Returns to the Application Data ID screen.
PF5=Records Returns to the Application Records screen. This screen lists each record
defined for the Application Data ID specified.
PF10=Updt To update the fields on this screen, type the changes over the existing data,
and press PF10.
PF14=Info Displays the date, time, and user initials on the message line that reflects
when the information on this screen was created or last changed.
EDIM558 __________ APPLICATION ENVELOPE DEFINITION XXX 06/01/2011
12:00:00
Application Data ID: POFILE____ Send or Receive: S
Outbound Envelope Field Definitions for all standards:
Interchange Sender ID..: _______________ Qual..........: _______________
Group Sender ID........: _______________ Qual..........: _______________
Interchange Receiver ID: _______________ Qual..........: _______________
Group Receiver ID......: _______________ Qual..........: _______________
Interchange Control Num: _______________ $$ADD Batch ID: _______________
Group Control Num......: _______________
Transaction Control Num: _______________
Outbound Envelope Field Definitions for individual interchanges:
BG Comm ID.............: _______________ Password: _______________
ISA/UNB/STX Test Ind...: _______________
UNB/STX Appl Reference.: _______________
UNB/STX Priority Code..: _______________
STX Recipient Trans Ref: _______________
Enter PF1=Help PF3=Exit PF4=Data Id PF5=Records
PF10=Updt PF14=Info

Application Envelope Definition Screen EDIM558 The Mapping Subsystem
IBM Sterling Gentran:Basic for z/OS Release 6.6 User Guide 6 - 49
Field Descriptions
Note: Fields that are display-only contain the statement
(protected) next to the field name in the documentation.
Fields in which you must enter a value contain the
statement (required) next to the field name in the
documentation.
Jump Code
A 10-position alphabetic or numeric field containing the jump code for this screen. A
screen’s jump code is displayed in the Jump Code field for that screen.
To jump to another screen, press Home, type the jump code of the screen to which you
want to jump, and then press Enter.
See Chapter 1, “Getting Started,” for further information on using jump codes.
Application Data ID (required)
A 10-position alphanumeric field that identifies the application data. The Application Data
ID is the name that identifies your application file.
Send or Receive (required)
A 1-position alphabetic field defining the Send or Receive Code for the Application Data
ID. This code designates whether the application file is used to send data (outbound) or
receive data (inbound). Valid values are S (send) and R (receive).
Interchange Sender ID
A 15-position alphanumeric field that is used to enter the application data field that
identifies the Interchange Sender.
This field maps to the ISA06, BG03, UNB02 (code or name), and STX02 (code) elements.
Interchange Sender ID Qual
A 15-position alphanumeric field that is used to enter the application data field that
identifies the Interchange Sender ID Qualifier.
This field maps to the ISA05, UNB02 (qualifier), and STX02 (name) elements.
Group Sender ID
A 15-position alphanumeric field that is used to enter the application data field that
identifies the Group Sender ID.
This field maps to the GS02 and UNG02 (code or name) elements.
Group Sender ID Qual
A 15-position alphanumeric field that is used to enter the application data field that
identifies the Group Sender ID Qualifier.
This field maps to the UNG02 (qualifier) element.

The Mapping Subsystem Application Envelope Definition Screen EDIM558
6 - 50 IBM Sterling Gentran:Basic for z/OS Release 6.6 User Guide
Interchange Receiver ID
A 15-position alphanumeric field used to enter the application data field that identifies the
Interchange Receiver ID.
This field maps to the ISA08, BG04, UNB03 (code or name), and STX03 (code) elements.
Interchange Receiver ID Qual
A 15-position alphanumeric field that is used to enter the application data field that
identifies the Interchange Receiver ID Qualifier.
This field maps to the ISA07, UNB03, (*qualifier), and STX03 (name) elements.
Group Receiver ID
A 15-position alphanumeric field that is used to enter the application data field that
identifies the Group Receiver ID.
This field maps to the GS03 and UNG03 (code or name) elements.
Group Receiver ID Qual
A 15-position alphanumeric field that is used to enter the application data field that
identifies the Group Receiver ID Qualifier.
This field maps to the UNG03 (qualifier) element.
Interchange Control Num
A 15-position alphanumeric field that is used to enter the application data field that
identifies the Interchange Control Number.
This field maps to the ISA13, BG07, UNG05, and STX05 elements.
$$ADD Batch ID
A 15-position alphanumeric field that is used to enter the application data field that
identifies the $$ADD Batch ID.
This field maps to the Batch ID, field on the $$ADD card. (Sterling Gentran:Plus for z/OS
only.)
Group Control Num
A 15-position alphanumeric field that is used to enter the application data field that
identifies the Group Control Number.
This field maps to the GS06 and UNG05 elements.
Transaction Control Num
A 15-position alphanumeric field that is used to enter the application data field that
identifies the Transaction Control Number.
This field maps to the ST02 and UNH01.
BG Comm ID
A 15-position alphanumeric field that is used to enter the application data field that
identifies the BG Comm ID.
This field maps to the BG01 element.

Application Envelope Definition Screen EDIM558 The Mapping Subsystem
IBM Sterling Gentran:Basic for z/OS Release 6.6 User Guide 6 - 51
BG Comm Password
A 15-position alphanumeric field that is used to enter the application data field that
identifies the BG Comm Password.
This field maps to the BG02 element.
ISA/UNB/STX Test Indicator
A 15-position alphanumeric field that is used to enter the application data field that
identifies the ISA/UNB/STX Test Indicator.
This field maps to the ISA15, UNB11, and STX12 elements.
UNB/STX Appl Reference
A 15-position alphanumeric field that is used to enter the application data field that
identifies the UNB/STX Application Reference.
This field maps to the UNB07 and STX07 elements.
UNB/STX Priority Code
A 15-position alphanumeric field that is used to enter the application data field that
identifies the UNB/STX Priority Code.
This field maps to the UNB08 and STX08 elements.
STX Recipient Trans Ref
A 15-position alphanumeric field that is used to enter the application data field that
identifies the STX Recipient Transmission Reference.
This field maps to the STX06 element.

The Mapping Subsystem Transaction Mapping Menu EDIM500
6 - 52 IBM Sterling Gentran:Basic for z/OS Release 6.6 User Guide
Transaction Mapping Menu EDIM500
Purpose
The Transaction Mapping Menu displays a list of selections used to define transaction maps.
How to Access
Access the Transaction Mapping Menu in either of these two ways:
• Type 2 to select Transaction Mapping from the Mapping Maintenance Menu and
press Enter.
•Type
5.2 in the Jump Code field of any screen and press Enter.
Menu Example
The following example illustrates the Transaction Mapping Menu.
EDIM500 5.2_______ TRANSACTION MAPPING MENU XXX 06/01/2011
12:00:00
Type the number of your selection below and press ENTER, or
press the PF3 key to Exit.
_ 1. Transaction Mapping Directory
2. Transaction Maintenance
3. Copy Transaction
4. Copy Segments from Standard
5. Segments
- Element Mapping
- Extended Element Mapping
6. Copy Segments from Transaction
Enter PF1=Help PF3=Exit
PF15=Logoff

Transaction Mapping Menu EDIM500 The Mapping Subsystem
IBM Sterling Gentran:Basic for z/OS Release 6.6 User Guide 6 - 53
You can choose one of the following selections to perform transaction definition tasks:
Field Descriptions
Jump Code
A 10-position alphabetic or numeric field containing the jump code for this screen. A
screen’s jump code is displayed in the Jump Code field for that screen.
To jump to another screen, press Home, type the jump code of the screen to which you
want to jump, and then press Enter.
See Chapter 1, “Getting Started,” for further information on using jump codes.
Selection
This field is used to make a menu selection. Type a valid value (1, 2, 3, 4, 5, or 6), and
press Enter to move to the selected screen.
Menu Options Description
1. Transaction Mapping
Directory
Display a list of all currently defined transaction
maps.
2. Transaction
Maintenance
Display, maintain, and add transaction mapping
header definitions.
3. Copy Transaction Copy transaction map instructions from an existing
transaction map (by duplicating the entire transaction
map), or copy segments from a specified EDI
standard to place in a specified transaction map.
4. Copy Segments from
Standard
Copy specified segments of a selected version of an
EDI standard to place in a transaction map.
5. Segments Display and maintain segment records for a specified
transaction map.
From the Segments screen, you can access these
mapping screens:
• Element Mapping – to define simple inbound
and outbound transaction maps involving
constant values, data fields, and table translation.
• Extended Element Mapping – to define extended
inbound and outbound transaction maps
involving conditions, calculations, and user-
defined programming routines.
6. Copy Segments from
Transaction
Duplicate segments from an existing transaction map
and assign them new sequence numbers for
placement elsewhere in the map.

The Mapping Subsystem Transaction Mapping Menu EDIM500
6 - 54 IBM Sterling Gentran:Basic for z/OS Release 6.6 User Guide
Note to Sterling Gentran:Realtime Users
Sterling Gentran:Realtime creates an internal representation of each Transaction Map ID when it is
first accessed within CICS. This internal representation is used by Sterling Gentran:Realtime to
process the Transaction Map ID. This procedure increases CICS efficiency by reducing the
number of reads required to process the Transaction Map ID.
All internal representations are deleted when the CICS region is shut down.
When maintenance is performed on a Transaction Map ID, the VSAM file containing the
Transaction Map ID is updated, but the Sterling Gentran:Realtime internal representation is not
updated.
To delete the internal representation, press PF12 located on the Transaction Maintenance screen.
The next time Sterling Gentran:Realtime accesses the Transaction Map ID, the internal
representation is refreshed reflecting any changes that may have been made.
PF12 is applicable only when Sterling Gentran:Realtime is installed.
Creation and use of internal representations by Sterling Gentran:Realtime can be discontinued by
entering the value N (None) in the Map Store SW field on the Shell Path Maintenance screen
(EDIM831).
See the IBM® Sterling Gentran:Realtime® for z/OS® Release 6.6 User Guide for more
information.

Transaction Mapping Directory EDIM512 The Mapping Subsystem
IBM Sterling Gentran:Basic for z/OS Release 6.6 User Guide 6 - 55
Transaction Mapping Directory EDIM512
Purpose
The Transaction Mapping Directory displays a list of existing transaction maps. You can choose to
display a listing beginning from a selected Transaction ID that you enter, or you can allow the
system to display a list of all your transaction maps starting from the first Transaction Map ID.
From this list, You can select a Transaction ID to examine the definition or segments by entering S
in the A field and pressing the appropriate function key. Only the maps for your division are
displayed, unless your Logon ID is defined with a division of “000.” All maps for users with
division code “000” are displayed.
See the sub-topic “Field Descriptions” in the “User ID Maintenance Screen” section in Chapter 5
for more information on divisions.
How to Access
Access the Transaction Mapping Directory in either of these two ways:
• Type 1 to select Transaction Mapping Directory from the Transaction Mapping
Menu and press Enter.
•Type
5.2.1 in the Jump Code field of any screen and press Enter.
Screen Example
The following example illustrates the Transaction Mapping Directory.
Select
EDIM512 5.2.1_____ TRANSACTION MAPPING DIRECTORY XXX 06/01/2011
12:00:00
Starting Transaction ID..: __________
Filters....Send/Rec..: _ Appl ID..: __________
Version...: ____________ Trans....: ______
Transaction Snd Application Description U Map Last Update
A ID Rec ID A Date Time User
_ ANSI3030SC S SALESCAT PRICE SALES CATALOG 003030 Y 000000 000000 SCI
_ ANSI4030IN R INVFILE ANSI 004030 INBOUND INVOICES Y 000000 000000 SCI
_ ANSI4030PO S POFILE ANSI 004030 OUTBOUND POS Y 000000 000000 SCI
_ EDFCTD99IN R INVFILE-ED EDIFACT D99B INBOUND INVOICE Y 000000 000000 SCI
_ EDFCTD99PO S POFILE EDIFACT D99B OUTBOUND ORDERS Y 000000 000000 SCI
_ TDANA001DV R DELVFILE DELIVERY NOTIFICATION Y 000000 000000 SCI
_ TDANA001PO S POFILE-ANA TRADACOMS VERSION 9 ORDERS Y 000000 000000 SCI
_
_
_
TO SELECT TRANSACTION ENTER AN "S" BESIDE THE ID
Enter PF1=Help PF3=Exit PF5=Trans PF6=Segment
PF7=Bwd PF8=Fwd

The Mapping Subsystem Transaction Mapping Directory EDIM512
6 - 56 IBM Sterling Gentran:Basic for z/OS Release 6.6 User Guide
Screen Actions
The screen actions are displayed on the top line of the Transaction Mapping Directory. The
following table describes each screen function and gives instructions on how to perform those
functions.
Function Key Descriptions
Note: Standard function keys, such as PF1=Help, PF3=Exit,
PF7=Bwd, PF8=Fwd, PF12=Cancel, and
PF15=Logoff, as well as the Enter key, are defined in
the Getting Started chapter of this guide.
To display this screen again, starting from the specified Starting Transaction, press Enter.
PF5=Trans After a Transaction ID is selected by entering S in the A field, press PF5 to
display the Transaction Maintenance Screen for the transaction map selected.
This screen displays transaction map header information.
PF6=Segment After a Transaction ID is selected by typing S in the A field, press PF6 to
display the Segments screen for the transaction map selected. This screen lists
each segment defined in the transaction map selected.
Field Descriptions
Note: Fields that are display-only contain the statement
(protected) next to the field name in the documentation.
Fields in which you must enter a value contain the
statement (required) next to the field name in the
documentation.
Jump Code
A 10-position alphabetic or numeric field containing the jump code for this screen. A
screen’s jump code is displayed in the Jump Code field for that screen.
To jump to another screen, press Home, type the jump code of the screen to which you
want to jump, and then press Enter.
See Chapter 1, “Getting Started,” for further information on using jump codes.
Starting Transaction ID
A 10-position alphanumeric field used to specify where you want to begin displaying the
transaction maps listing. Leave this field blank if you want to view ALL Transaction Map
IDs. To specify a Transaction ID from which to begin viewing, type the Transaction ID.
To perform
this action ...
Associated
with this
screen
action ...
Do this ...
View the Transaction
Maintenance screen for a
Transaction ID
Select Type S in the A field next to the
desired transaction map and press
PF5 or PF6, as required.

Transaction Mapping Directory EDIM512 The Mapping Subsystem
IBM Sterling Gentran:Basic for z/OS Release 6.6 User Guide 6 - 57
Filters....Send/Rec
A 1-position field used to enter the Send or Receive Indicator, which you use to filter the
directory. Valid values are as follows:
Blank = displays all application IDs
S = displays only send application IDs
R = displays only receive application IDs
Appl ID
Displays only Transaction IDs associated with the indicated Application Data ID.
Version
Displays only Transaction IDs using the specified standards version.
Trans
Displays only Transaction IDs belonging to the indicated standards transaction set.
A (Action Code)
A 1-position alphabetic field used to select a transaction map entry. Type the value S in
this field to make a selection. Then, press either PF5 to select to view the transaction map
header definition, or PF6 to view the segments for the selected transaction map.
Transaction ID (protected)
Displays the Transaction Map ID. The Transaction ID is the name of the transaction map.
Send Rec (protected)
Displays the Send or Receive Code that is defined for the Transaction ID. This code
designates whether the transaction file is used to send data (outbound) or receive data
(inbound).
Application ID (protected)
Displays only Transaction IDs associated with the indicated Application Data ID.
Description (protected)
Displays the Transaction ID description. The description provides additional information
about the transaction map.
UA (Update Allowed) (protected)
A 1-position alphabetic field that indicates whether any records for this Transaction ID
can be updated by any user. Valid values are:
Y= Yes, transaction map can be updated.
N= No, transaction map cannot be update.
Map Last Update Date (protected)
A 6-position field that displays the date on which the Transaction ID was created or last
changed. The date format is MMDDYY.
Map Last Update Time (protected)
A 6-position field that displays the time at which the Transaction ID was created or last
changed. The time format is HHMMSS.
Map Last Update User (protected)
A 3-position field that displays the initials of the user who created or last changed the
Transaction ID.

The Mapping Subsystem Transaction Maintenance Screen EDIM503
6 - 58 IBM Sterling Gentran:Basic for z/OS Release 6.6 User Guide
Transaction Maintenance Screen EDIM503
Purpose
The Transaction Maintenance screen enables you to define and maintain the transaction map
header information. The header information identifies the transaction map, establishes the EDI
standard version being used, identifies the transaction set, lists the transaction status/use code/
envelope type, and identifies the internal Application Data ID being translated to or from. You can
only view, add, update, or delete those maps having a division code equal to your own, unless your
Logon ID is defined with a division of “000.”
See the sub-topic “Field Descriptions” in the “User ID Maintenance Screen” section in Chapter 5
for more information on divisions.
Note: You cannot move to another screen or directory, or view,
add, update, or delete a map whose division is not equal
to your own, unless your division code is “000.”
How to Access
Access the Transaction Maintenance screen in any one of the following ways:
• Type 2 to select Transaction Maintenance from the Transaction Mapping Menu
and press Enter.
•Type
5.2.2 in the Jump Code field of any screen and press Enter.
• Type S to select the desired Transaction ID from the Transaction Mapping
Directory and press PF5.
Screen Example
The following example illustrates the Transaction Maintenance screen.
EDIM503 5.2.2_____ TRANSACTION MAINTENANCE XXX 06/01/2011
12:00:00
Transaction ID............: ANSI4030IN Send or Receive(S/R)...: R
Division Code.............: 000
Description...............: ANSI_004030_INBOUND_INVOICES__
Standards Version.........: 004030______ Agency: X__
Transaction Set...........: 810___
Transaction Set Release...: _ (0-9, ANA Tradacoms Only)
Transaction Status........: P (D=Development, T=Test, P=Production)
Use Code..................: G (G=General, P=Partner Specific)
Envelope Type.............: X (E=Edifact,X=X12,U=UCS,G=GS,A=ANA)
Application Data ID.......: INVFILE___
Application Selection Field Values: __________ __________ __________
__________ __________ __________
RSGRSG Level..............: _ (1/2/ ANA Tradacoms Only)
Underscore Character......: _
Update Allowed............: Y Job Name: ________
Enter PF1=Help PF3=Exit PF4=Dir PF5=Segments PF6=Copy
PF7=Rpt PF9=Add PF10=Updt PF11=Del PF14=Info

Transaction Maintenance Screen EDIM503 The Mapping Subsystem
IBM Sterling Gentran:Basic for z/OS Release 6.6 User Guide 6 - 59
Function Key Descriptions
Note: Standard function keys, such as PF1=Help, PF3=Exit,
PF8=Fwd, PF12=Cancel, and PF15=Logoff, as well as
the Enter key, are defined in the Getting Started chapter
of this guide.
To view an existing transaction map header definition, type the Transaction ID and corresponding
Send or Receive Code, and press Enter.
PF4=Dir Returns to the Transaction Directory.
PF5=Segments Advances to the Segments screen. This screen lists each segment defined in
the transaction map specified.
PF6=Copy Advances to the Copy Transaction screen. This screen allows you to choose
the source from which the transaction map may be built. The transaction map
definition may be copied and duplicated from an existing transaction map, or
segments may be copied from a specified EDI Standard Version.
PF7=Rpt Allows you to submit the batch Mapping reports for the transaction map
displayed at the top of the screen.
Note: Both the standard and application sequence reports are
generated.
PF9=Add To add a new transaction map header definition, type the required data (you
can type over displayed data), and press PF9. The system redisplays the
screen with the added transaction map header definition.
PF10=Updt To update the information for an existing transaction map header definition,
type the changes over the existing data, and press PF10. The system
redisplays the screen with the changes.
PF11=Del To delete an existing transaction map header definition and all of its
associated segments and elements, press PF11. The system displays a
message prompting you to confirm the deletion.
PF14=Info Displays the date, time, and user initials on the message line that reflects
when the information on this screen was created or last changed.
Sterling Gentran:Structure Installed
PF2=Fixed Advances to the Transaction Maintenance — Fixed Format screen, but only if
you have Sterling Gentran:Structure installed on your system. This screen
enables you to update the fields associated with fixed standard support at the
transaction level.
When a transaction map has been defined as Fixed Standard, you are
automatically transferred to this screen.

The Mapping Subsystem Transaction Maintenance Screen EDIM503
6 - 60 IBM Sterling Gentran:Basic for z/OS Release 6.6 User Guide
Sterling Gentran:Realtime Installed
PF12=NuMap Deletes the internal transaction map representation created and used by the
Sterling Gentran:Realtime system. The next time Sterling Gentran:Realtime
accesses this transaction map, the internal map representation is refreshed
reflecting any user changes that may have been made to the transaction map.
Field Descriptions
Note: Fields that are display-only contain the statement
(protected) next to the field name in the documentation.
Fields in which you must enter a value contain the
statement (required) next to the field name in the
documentation.
Jump Code
A 10-position alphabetic or numeric field containing the jump code for this screen. A
screen’s jump code is displayed in the Jump Code field for that screen.
To jump to another screen, press Home, type the jump code of the screen to which you
want to jump, and then press Enter.
See Chapter 1, “Getting Started,” for further information on using jump codes.
Transaction ID (required)
A 10-position alphanumeric field used to name the transaction map being modified.
Send or Receive (S/R) (required)
A 1-position alphabetic field defining the Send or Receive Code associated with the
Transaction ID. This code designates whether the transaction map is used to send data
(outbound) or receive data (inbound). Valid values are S (send) – used for outbound data,
and R (receive) – used for inbound data.
Division Code (required)
A 3-position alphanumeric field used to define your user-specific division code. This
division code must match the assigned division code for the user, as specified in the
Security file, unless the division code for the user is “000.”
Description (required)
A 30-position alphanumeric field containing a description of the transaction map. The
description provides additional information about the transaction map.
Standards Version (required)
A 12-position alphanumeric field that contains the Version ID of the standard for this map.
Agency (required)
A 3-position alphabetic field that contains the agency associated with the Version ID.
Transaction Set (required)
A 6-position alphanumeric field that contains the standards Transaction Set ID associated
with this transaction map.

Transaction Maintenance Screen EDIM503 The Mapping Subsystem
IBM Sterling Gentran:Basic for z/OS Release 6.6 User Guide 6 - 61
Transaction Set Release (ANA TRADACOMS version only)
A 1-position numeric field that indicates the release number for the Transaction Set ID.
Transaction Status (required)
A 1-position alphabetic field that indicates the status of the transaction map. Valid values
are:
D= Map is in development
T= Map is in testing process
P= Map is in production status
Use Code (required)
A 1-position alphabetic field that indicates whether transaction map may be used for
general transaction purposes or is used only for translation for particular trading partners.
Valid values are:
G= General – map may be used with any trading partner
P= Partner – map name specified on the partner file.
Envelope Type (required)
A 1-position alphabetic field that indicates the interchange envelope category that this
transaction map belongs. Valid values are:
E=EDIFACT
X=ASC X12
U=UCS
G=GS
A= ANA TRADACOMS
D= User defined (Sterling Gentran:Structure)
Application Data ID (required)
A 10-position alphanumeric field that contains the Application Data ID associated with
this transaction map.
Application Selection Field Values
A set of six 10-position alphanumeric fields that may be used to define values for the
application selection field which results in the selection of this transaction map, if found in
the application file. If any value is placed in any of the six Application Select fields then
all size values are used. This means that the last application selection value in the table of
six should be repeated through all empty slots to avoid making blank spaces a valid
application selection code.
Standard Type (required)
A 1-position alphanumeric field defining whether the Transaction map is associated with a
fixed or variable standard. Valid values are:
F= Fixed format – Non-delimited (Requires Sterling Gentran:Structure)
V= Variable – Delimited EDI standards
Note: This field is not related to the application field type of
fixed or variable.

The Mapping Subsystem Transaction Maintenance Screen EDIM503
6 - 62 IBM Sterling Gentran:Basic for z/OS Release 6.6 User Guide
RSGRSG Level (ANA TRADACOMS only)
A 1-position numeric field indicating the release of RSGRSG reconciliation message to
use for this transaction map.
Underscore Character
A 1-position alphabetic field that contains the underscore substitution character that will
be used in place of the actual underscore ( _ ) on the screen display of selected fields for
this transaction ID. Valid values are: ~, ! , @ , #, $, %, ¬, &, *,
( , ) , - , = , +, { , } , : , ; , < , > , / , ? , | , \ , and space.
See the topic “Using Underscore Substitution Characters” in Chapter 7 for more
information about this feature.
Update Allowed
A 1-position alphabetic field that indicates whether any records for this Transaction ID
can be updated by any user. Valid values are:
Y= Yes, transaction map can be updated.
N= No, transaction map cannot be update.
Job Name
An 8-position alphanumeric field used to designate a user-specified jobname when
printing a report using the PF7 key. Valid values are any valid jobname.
To select reports for printing, type the user-specified jobname in the Job Name field and
then press PF7. If you do not type a value in the Job Name field, the system uses a default
value, which was defined during installation customization of the JCL (EDIRJCL) file.

Copy Transaction Screen EDIM501 The Mapping Subsystem
IBM Sterling Gentran:Basic for z/OS Release 6.6 User Guide 6 - 63
Copy Transaction Screen EDIM501
Purpose
The Copy Transaction screen enables you to build a new transaction map definition by copying
transaction segments from either an EDI standards version, or from an existing transaction map
definition. The Transaction ID header information must already exist before transaction map
details (segments, elements) may be copied.
More specifically, this screen allows you to copy the segments and elements from an EDI
standards version to a new map. You can specify (from a subscreen that lists the transaction map
segments) to copy only those segments that are necessary. The Copy Transaction Screen also
allows you to duplicate the segments and data elements in an existing transaction map into a new
map. You can only copy segments and elements to a transaction having a division code equal to
your own, unless your Logon ID is defined with a division of “000.”
See the sub-topic “Field Descriptions” in the “User ID Maintenance Screen” section in Chapter 5
for more information on divisions.
Note: You cannot move to the Copy Transaction screen for a
map whose division is not equal to your own, unless your
division code is “000.”
If you copy from another Transaction ID, that ID must be
the same direction type as the mapping you are going to
perform (i.e., if this mapping is a send type mapping –
outbound, then the Transaction ID that is copied must
also be a send type – outbound).
How to Access
Access the Copy Transaction screen in any of the following ways:
•Type
3 to select Copy Transaction from the Transaction Mapping Menu and press
Enter.
•Type
5.2.3 in the Jump Code field of any screen and press Enter.
• When viewing the Transaction Maintenance screen, press PF6.

The Mapping Subsystem Copy Transaction Screen EDIM501
6 - 64 IBM Sterling Gentran:Basic for z/OS Release 6.6 User Guide
Screen Example
The following example illustrates the Copy Transaction screen.
Function Key Descriptions
To copy segments from an EDI standards version, first type the Transaction ID and the Send/
Receive code and press Enter. The system displays the associated transaction description, the
internal Application Data ID, and the associated standards transaction set number. The insertion
point is positioned in the Copy From Standard Version field. Type the selected standards version
and its associated agency and press Enter. The system then displays the Copy Segments From
Standard screen where you can specify exactly which segments you want to copy from the
standard.
See the topic “Copy Segments From Standard Screen” for a discussion of this screen.
To copy (duplicate all segments and elements) from an existing transaction map definition, type
the Transaction ID and Send/Receive code. Then, move the insertion point to the Copy From
Transaction ID field. Type the Transaction ID defining the transaction map definition that you
want to copy. The system displays a confirmation message when the copy is completed.
Note: Standard function keys, such as PF1=Help, PF3=Exit,
PF7=Bwd, PF8=Fwd, PF12=Cancel, and
PF15=Logoff, as well as the Enter key, are defined in
the Getting Started chapter of this guide.
PF4=Trans Returns to the Transaction Maintenance screen.
EDIM501 5.2.3_____ COPY TRANSACTION XXX 06/01/2011
12:00:00
Transaction Id..............: ANSI3030PO
Send or Receive (S/R).......: S
Transaction Description.....: ANSI 003030 OUTBOUND POS
Application Data Format Id..: POFILE
Transaction Set.............: 850
Copy from Standard
Version Id...............: ____________ Agency....: X__
Copy from Transaction Mapping
Transaction Id...........: __________
Enter PF1=Help PF3=Exit PF4=Trans

Copy Transaction Screen EDIM501 The Mapping Subsystem
IBM Sterling Gentran:Basic for z/OS Release 6.6 User Guide 6 - 65
Field Descriptions
Note: Fields that are display-only contain the statement
(protected) next to the field name in the documentation.
Fields in which you must enter a value contain the
statement (required) next to the field name in the
documentation.
Jump Code
A 10-position alphabetic or numeric field containing the jump code for this screen. A
screen’s jump code is displayed in the Jump Code field for that screen.
To jump to another screen, press Home, type the jump code of the screen to which you
want to jump, and then press Enter.
See Chapter 1, “Getting Started,” for further information on using jump codes.
Transaction Id (required)
A 10-position alphanumeric field the names the transaction map being modified.
Send or Receive (S/R) (required)
A 1-position alphabetic field defining the Send or Receive Code associated with the
Transaction ID. This code designates whether the transaction map is used to send data
(outbound) or receive data (inbound). Valid values are S (send) – used for outbound data,
and R (receive) – used for inbound data.
Transaction Description (protected)
A 41-position alphanumeric field displaying further information associated with
Transaction ID.
Application Data Format Id (protected)
A 10-position alphanumeric field that contains the Application ID associated with this
transaction map.
Transaction Set (protected)
A 6-position alphanumeric field that displays the standards Transaction Set ID associated
with this transaction map.
Release
A 1-position numeric field that displays the release of the transaction set (TRADACOMS
only).
Copy from Standard Version Id
A 12-position alphanumeric field that contains the Version ID of the standard to be copied
from.
Agency
A 3-position alphabetic field that contains the agency associated with the Version ID.
Copy from Transaction Mapping Transaction Id
A 10-position alphanumeric field that contains the Transaction ID of the transaction map
that is to be copied from.

The Mapping Subsystem Copy Segments From Standard Screen EDIM502
6 - 66 IBM Sterling Gentran:Basic for z/OS Release 6.6 User Guide
Copy Segments From Standard Screen EDIM502
Purpose
The Copy Segments From Standard screen displays a particular EDI standard version's segments
(by transaction set) from which you can specify segments to copy to a transaction map that you are
building. You can select to copy only those segments you need by typing C in the A field. The
system automatically copies all associated data elements for the selected segments. All selected
segments are copied to the transaction map with system-generated sequence numbers. You can
only copy segments and elements to a transaction map having a division code equal to your own,
unless your Logon ID is defined with a division of “000.”
See the sub-topic “Field Descriptions” in the “User ID Maintenance Screen” section in Chapter 5
for more information on divisions.
Note: You cannot move to the Copy Transaction screen or the
Segments screen for a transaction map whose division is
not equal to your own, unless your division code is
“000.”
After you copy the segments from the specified EDI standard into your new transaction map, You
can process them by accessing the Segments screen.
How to Access
Access the Copy Segments From Standard screen in any of the following ways:
•Type
4 to select Copy Segments from Standard from the Transaction Mapping
Menu and press Enter.
•Type
5.2.4 in the Jump Code field of any screen and press Enter.
• Type the Version ID and Agency in the appropriate fields on the Copy Transaction
screen, and press Enter.

Copy Segments From Standard Screen EDIM502 The Mapping Subsystem
IBM Sterling Gentran:Basic for z/OS Release 6.6 User Guide 6 - 67
Screen Example
The following example illustrates the Copy Segments From Standard screen.
Screen Actions
The screen actions are displayed on the top line of the Copy Segments From Standard screen. The
following table describes each screen function and gives instructions on how to perform those
functions.
Function Key Descriptions
Note: Standard function keys, such as PF1=Help, PF3=Exit,
PF7=Bwd, PF8=Fwd, PF12=Cancel, and
PF15=Logoff, as well as the Enter key, are defined in
the Getting Started chapter of this guide.
To display a segment for a particular standard version for a specified transaction set, type the
Transaction ID (into which you are copying the segments). Then, type the associated Send or
Receive Code, selected standards Transaction Set number, Standard version number, and Agency
associated with the version, and press Enter.
PF4=Copy Trans Returns to the Copy Transaction screen.
PF5=Segments Advances to the Segments screen. The Segments screen enables you to view
and maintain any of the segments that exist for the new transaction map.
To perform
this action ...
Associated
with this
screen
action ...
Do this ...
Copying segments Copy Type C in the A field next to the
desired segment and press Enter.
Copy
EDIM502 5.2.4_____ COPY SEGMENTS FROM STANDARD XXX 06/01/2011
12:00:00
Transaction Id...: ANSI3030PO S/R...: S Trans Set: 850
Version ID.......: 003030______ Agency: X__
Starting Seg ID..: ____ Area..: _
Seq Segment Man Max Loop Max
A No Area Id Ver Cd Use Id Loop Description
C 0001 H BEG 00 M 1 BEGINNING SEGMENT FOR PUR
_ 0002 F NTE 00 F 100 NOTE/SPECIAL INSTRUCTION
_ 0003 H CUR 00 O 1 CURRENCY
_ 0004 H REF 00 O 12 REFERENCE NUMBERS
_ 0005 H PER 00 O 3 ADMINISTRATIVE COMMUNICAT
_ 0006 H TAX 00 O 3 TAX REFERENCE
_ 0007 H FOB 00 O 1 F.O.B. RELATED INSTRUCTIO
_ 0008 H CTP 00 O 25 PRICING INFORMATION
_ 0009 H SSS 00 O 25 SPECIAL SERVICES
_ 0010 H CSH 00 O 5 HEADER SALE CONDITION
PRESS ENTER TO COPY SELECTED SEGMENTS
Enter PF1=Help PF3=Exit PF4=Copy Trans PF5=Segments
PF7=Bwd PF8=Fwd

The Mapping Subsystem Copy Segments From Standard Screen EDIM502
6 - 68 IBM Sterling Gentran:Basic for z/OS Release 6.6 User Guide
Field Descriptions
Note: Fields that are display-only contain the statement
(protected) next to the field name in the documentation.
Fields in which you must enter a value contain the
statement (required) next to the field name in the
documentation.
Jump Code
A 10-position alphabetic or numeric field containing the jump code for this screen. A
screen’s jump code is displayed in the Jump Code field for that screen.
To jump to another screen, press Home, type the jump code of the screen to which you
want to jump, and then press Enter.
See Chapter 1, “Getting Started,” for further information on using jump codes.
Trans ID (required)
A 10-position alphanumeric field used to name the transaction map being modified.
S/R (required)
A 1-position alphabetic field defining the Send or Receive Code associated with the
Transaction ID. This code designates whether the transaction map is used to send data
(outbound) or receive data (inbound). Valid values are S (send) – used for outbound data,
and R (receive) – used for inbound data.
Trans Set (protected)
A 6-position alphanumeric field that displays the standards Transaction Set ID associated
with this transaction map.
Version ID (required)
A 12-position alphanumeric field that contains the Version ID of the standard that is being
copied from.
Agency (required)
A 3-position alphabetic field that contains the agency associated with the Version ID.
Starting Seg ID
A 4-position alphanumeric field that identifies the Segment ID at which the display list is
to start. If you leave this field blank, the segment list begins with the first segment found
for this Transaction ID.
Area
A 1-position alphabetic field that identifies the area at which the display list is to start. If
you leave this field blank, the segment list begins with the first segment found for this
Transaction ID. Valid values are:
H=Header
D=Detail
S=Summary

Copy Segments From Standard Screen EDIM502 The Mapping Subsystem
IBM Sterling Gentran:Basic for z/OS Release 6.6 User Guide 6 - 69
A (Action Code)
A 1-position alphabetic field in which you indicate the action you want to perform for a
particular segment. A valid value is C (Copy).
Seq No. (protected)
A 4-position numeric field that contains the sequence number for a segment. The segment
sequence number determines the order in which the segment occurs in the Transaction Set.
Area (protected)
A 1-position alphabetic field that indicates the section where the segment is displayed.
Valid values are:
H=Header
D=Detail
S=Summary
Segment ID (protected)
A 4-position alphanumeric field that contains the segment identifier as defined by the
standard.
Ver (protected)
A 2-position numeric field that contains the version associated with the Segment ID.
Man Cd (protected)
A 1-position alphabetic field that indicates whether the segment is required to be present
in the transaction. Valid values are:
M= Mandatory – segment must be present
O= Optional – segment is not required
F= Floating – Segment is displayed anywhere in transaction
C= Conditional – segment is not required
Max Use (protected)
A 6-position numeric field that indicates the maximum number of times that a particular
segment is allowed to occur, in succession, at a specific location within the transaction.
Loop ID (protected)
A 6-position alphanumeric field that identifies the loop.
Max Loop (protected)
A 6-position numeric field that indicates the maximum number of times that the loop is
allowed to occur at a specific location sequence of the transaction. This field is coded on
the first segment of the loop.
Description (protected)
A 24-position alphanumeric field that contains the segment description.

The Mapping Subsystem Segments Screen EDIM504
6 - 70 IBM Sterling Gentran:Basic for z/OS Release 6.6 User Guide
Segments Screen EDIM504
Purpose
The Segments screen enables you to view and maintain segments for a transaction map, and select
segments for mapping. After selecting the segments, you can navigate to either the Element
Mapping screens (inbound or outbound), or the Extended Element Mapping screens (inbound or
outbound), from which you can perform the actual mapping.
You can use the Segments screen to duplicate a segment in this transaction map. You mark the
segment selected for duplication on this screen, and then the system brings up the Copy Segments
From Transaction screen where you actually copy segments to the transaction map. This screen is
also used to create a Loop-end segment for a transaction that has one (1) segment defining the end
of multiple loops. You can only access segments having a division code equal to your own, unless
your Logon ID is defined with a division of “000.”
See the sub-topic “Field Descriptions” in the “User ID Maintenance Screen” section in Chapter 5
for more information on divisions.
Note: You cannot move to another screen for a map whose
division is not equal to your own, unless your division
code is “000.”
How to Access
Access the Segments screen in any one of the following ways:
•Type
5 to select Segments from the Transaction Mapping Menu and press Enter.
•Type
5.2.5 in the Jump Code field of any screen and press Enter.
• Press PF5 while viewing Transaction Maintenance screen.
•Type
S to select the desired Transaction ID from the Transaction Mapping
Directory and press PF6.

Segments Screen EDIM504 The Mapping Subsystem
IBM Sterling Gentran:Basic for z/OS Release 6.6 User Guide 6 - 71
Screen Example
The following example illustrates the Segments screen.
Screen Actions
The screen actions are displayed on the top line of the Segments screen. The following table
describes each screen function and gives instructions on how to perform those functions.
To perform
this action ...
Associated
with this
screen
action ...
Do this ...
Duplicate an existing segment. Copy Type C in the A field next to the
desired segment and press Enter.
The system accesses the Copy
Segments From Transaction screen
where you can provide the segment
with a new sequence number, and
perform the copy. You can return to
the Segments screen from the Copy
Segments From Transaction screen to
process the inserted segment.
Delete an existing segment
and all associated data
elements
Delete Type D in the A field next to the
desired segment and press Enter.
Copy Delete Info Loop-end Select Update
EDIM504 5.2.5_____ SEGMENTS XXX 06/01/2011
12:00:00
Transaction Id...: ANSI3030PO S/R...: S Trans Set: 850
Version ID.......: 003030 Agency: X
Starting Seg ID..: ____ Area..: _ Sequence.: _____
A Seq A Segment M Max Loop Max Description User W
No C ID Ver C Use ID Loop Exit F
_ 00100 H BEG 00 M _____1 ______ ______ BEGINNING_SEGMENT_FOR_PUR _______ Y
_ 00200 H NTE 00 F ___100 ______ ______ NOTE/SPECIAL_INSTRUCTION_ _______ Y
_ 01500 H DTM 00 O _____1 ______ ______ DATE/TIME_REFERENCE______ _______ Y
_ 03100 H N1 00 O _____1 ______ ______ NAME_____________________ _______ Y
_ 03300 H N3 00 O _____1 ______ ______ ADDRESS_INFORMATION______ _______ Y
_ 03400 H N4 00 O _____1 ______ ______ GEOGRAPHIC_LOCATION______ _______ Y
_ 03700 H PER 00 O _____1 ______ ______ ADMINISTRATIVE_COMMUNICAT _______ Y
_ 03800 H N1 00 O _____1 ______ ______ NAME_____________________ _______ Y
_ 03805 H N3 00 O _____1 ______ ______ ADDRESS_INFORMATION______ _______ Y
_ 03810 H N4 00 O _____1 ______ ______ GEOGRAPHIC_LOCATION______ _______ Y
Enter PF1=Help PF3=Exit PF4=Trans PF5=Elem Map PF6=Ext Map
PF7=Bwd PF8=Fwd

The Mapping Subsystem Segments Screen EDIM504
6 - 72 IBM Sterling Gentran:Basic for z/OS Release 6.6 User Guide
Function Key Descriptions
Note: Standard function keys, such as PF1=Help, PF3=Exit,
PF7=Bwd, PF8=Fwd, PF12=Cancel, and
PF15=Logoff, as well as the Enter key, are defined in
the Getting Started chapter of this guide.
PF4=Trans Returns to the Transaction Maintenance Screen.
PF5=Elem Map After a segment is selected by typing S in the A field, press PF5 to move to
the Element Mapping screen to perform the mapping process.
PF6=Ext Map After a segment is selected by typing S in the A field, press PF6 to move to
the extended Extended Element Mapping screen to perform the mapping
process.
Display the date, time, and
user initials on the message
line that reflects when the
information for the selected
entry was created or last
changed.
Info Type I in the A field next to the
appropriate entry and press Enter.
Create a Loop-end segment for
a transaction that has one (1)
segment that defines the end of
multiple loops.
Loop-end Type L in the A field next to the
desired segment and press Enter.
The system creates a segment with a
sequence number that is one greater
than the segment you selected (by
typing L next to it) for Loop-end. You
must then change the Loop ID on the
END segment to correctly identify the
end of the loop.
Select a segment for either
extended or element mapping.
Select Type S in the A field next to the
desired segment and press PF5 or
PF6, as required.
Update the information for an
existing segment.
Update Type U in the A field next to the
desired segment, type in the changes
over the existing data, and press
Enter.
To perform
this action ...
Associated
with this
screen
action ...
Do this ...

Segments Screen EDIM504 The Mapping Subsystem
IBM Sterling Gentran:Basic for z/OS Release 6.6 User Guide 6 - 73
Field Descriptions
Note: Fields that are display-only contain the statement
(protected) next to the field name in the documentation.
Fields in which you must enter a value contain the
statement (required) next to the field name in the
documentation.
Jump Code
A 10-position alphabetic or numeric field containing the jump code for this screen. A
screen’s jump code is displayed in the Jump Code field for that screen.
To jump to another screen, press Home, type the jump code of the screen to which you
want to jump, and then press Enter.
See Chapter 1, “Getting Started,” for further information on using jump codes.
Transaction Id (required)
A 10-position alphanumeric field used to name the transaction map being modified.
S/R (required)
A 1-position alphabetic field defining the Send or Receive Code associated with the
Transaction ID. This code designates whether the transaction map is used to send data
(outbound) or receive data (inbound). Valid values are S (send) – used for outbound data,
and R (receive) – used for inbound data.
Trans Set (protected)
A 6-position alphanumeric field that displays the standards Transaction Set ID associated
with this transaction map.
Version ID (protected)
A 12-position alphanumeric field that contains the Version ID of the standard upon which
that transaction is based.
Agency (protected)
A 3-position alphabetic field that contains the agency associated with the Version ID.
Starting Seg ID
A 4-position alphanumeric field that identifies the Segment ID at which the display list is
to start. If you leave this field blank, the segment list begins with the first segment found
for this Transaction ID.
Area
A 1-position alphabetic field that identifies the Area at which the display list is to start. If
used with Starting Seg ID, display list begins with first occurrence of Segment ID within
indicated area. If used alone, display list will begin with first segment within indicated
area. If you leave this field blank, the segment list begins with the first occurrence of
Segment ID within Transaction ID.

The Mapping Subsystem Segments Screen EDIM504
6 - 74 IBM Sterling Gentran:Basic for z/OS Release 6.6 User Guide
Sequence
A 5-position numeric field that identifies the Seq number at which the display list is to
start. This field is ignored if Starting Seg ID or Area have been entered.
A (Action Code)
A 1-position alphabetic field in which you indicate the action you want to perform for a
particular segment. Valid values are:
C= Copy – move to the Copy Segment From Transaction screen
D= Delete – delete segment and associated data elements
I= Info – Display the date, time and user initials on the message line
that indicate when the information for the selected entry was
created or last changed.
L= Loop end – create loop-end segment for a transaction with one
segment that defines the end of multiple loops
S= Select – select a segment for mapping
U= Update – update the segment definition
Seq No (protected)
A 5-position numeric field that contains the sequence number for a segment. The segment
sequence number determines the order in which the segment occurs in the Transaction Set.
AC
A 1-position alphanumeric field that indicates the section where the segment is displayed.
Valid values are:
H=Header
D=Detail
1-9 = Detail sections 1 – 9
S=Summary
Segment ID (protected)
A 4-position alphanumeric field that contains the segment identifier as defined by the
standard.
Segment Ver (protected)
A 2-position numeric field that indicates the version number associated with the segment.
MC (protected)
A 1-position alphabetic field that indicates whether the segment is required to be present
in the transaction. Valid values are:
M= Mandatory – segment must be present
O= Optional – segment is not required
C= Conditional – segment is not required
Max Use
A 6-position numeric field that indicates the maximum number of times that a particular
segment is allowed to occur, in succession, at a specific location within the transaction.
The Max Use for the first segment defined in a loop must equal 1.

Segments Screen EDIM504 The Mapping Subsystem
IBM Sterling Gentran:Basic for z/OS Release 6.6 User Guide 6 - 75
Loop ID
A 6-position alphanumeric field that identifies the loop.
Max Loop
A 6-position numeric field that indicates the maximum number of times that the loop is
allowed to occur at a specific location sequence of the transaction. This field is coded on
the first segment of the loop.
Description
A 26-position alphanumeric field that contains the segment description.
User Exit
A 7-position alphanumeric field used to specify the name of a user-defined programming
exit routine that is used for mapping the specified segment. For inbound processing, the
user exit is invoked after the ‘read,’ for outbound processing, the user exit is invoked
before the ‘write.’
WF
A 1-position alphabetic flag used with outbound maps to define which segment definitions
actually cause segments to be written to the EDI file. The mapping operations for all
segments are processed, but only those with a Write flag = Y are actually written to the
EDI file. Valid values are:
Y= Segment is to be written to the output file
N= Segment is not to be written to the output file (dummy segment)

The Mapping Subsystem Element Mapping Inbound Screen EDIM514
6 - 76 IBM Sterling Gentran:Basic for z/OS Release 6.6 User Guide
Element Mapping Inbound Screen EDIM514
Purpose
The Element Mapping Inbound screen is used to define mapping instructions for data elements in
a segment to data fields in your application file. This screen is used to perform mapping when an
EDI element is:
• unconditionally mapped to an application field
• translated via a mapping table and is unconditionally mapped to an application
field
• mapped to an application field (with or without translation) if a simple condition
is true that applies to the entire segment.
This screen allows you to advance to succeeding segments to complete the mapping for data
elements.
Map elements by entering U in the A field, a value in the application target field, and a value in the
optional translation table ID. If you need to define more complex mapping operations for an
element, type E in the A field to access additional options on the Extended Mapping screen. You
can only access elements with a division code equal to your own, unless your Logon ID is defined
with a division of “000.”
See the sub-topic “Field Descriptions” in the “User ID Maintenance Screen” section in Chapter 5
for more information on divisions.
How to Access
On the Segments screen (EDIM504), type S in the A field to select a segment and press PF5.
Note: No jump code is associated with this screen.

Element Mapping Inbound Screen EDIM514 The Mapping Subsystem
IBM Sterling Gentran:Basic for z/OS Release 6.6 User Guide 6 - 77
Screen Example
The following example illustrates the Element Mapping Inbound screen.
Screen Actions
The screen actions are displayed on the top line of the Element Mapping Inbound screen. The
following table describes each screen function and gives instructions on how to perform those
functions.
To perform
this action...
Associated
with this
screen
action ...
Do this ...
View the extended mapping
for a data element
Extended
Mapping
Type E in the A field next to the desired
element and press Enter.
The system marks the data element for
extended mapping, and display the
Extended Element Mapping screen
where You can type necessary
conditions, routines, and calculations.
Display the date, time, and
user initials on the message
line that reflects when the
information for the selected
entry was created or last
changed.
Info Type I in the A field next to the
appropriate entry and press Enter.
Extended-mapping Info Update Subfield Repeat
EDIM514 __________ ELEMENT MAPPING INBOUND XXX 06/01/2011
12:00:00
Transaction ID.......: ANSI3030IN Send or Receive..: R
Segment Sequence.....: 00400 Segment ID.......: REF Ver: 00
Segment Description..: REFERENCE NUMBERS
Field Op Field/Constant
Mapping No...........: 00 Cond....: REF/10/400_____ EQ 'BC'___________
A Mapping Table Ext Alt-Element- Repeat Md T C
Target Field ID Map Map No ID No. Cd P Description R
_ _______________ __________ C 00010 128 0001 M ID REFERENCE_NUMBER_
_ 1-CONTRACT-NO__ __________ C 00020 127 0001 C AN REFERENCE_NUMBER_ Y
_ _______________ __________ C 00030 352 0001 C AN DESCRIPTION______
_ _______________ __________ _ _________________
_ _______________ __________ _ _________________
_ _______________ __________ _ _________________
_ _______________ __________ _ _________________
_ _______________ __________ _ _________________
_ _______________ __________ _ _________________
END OF ELEMENTS
Enter PF1=Help PF2=Appl PF3=Exit PF4=Segments PF5=Codes PF6=Map/Seg
PF7=Bwd PF8=Fwd PF13=Relat

The Mapping Subsystem Element Mapping Inbound Screen EDIM514
6 - 78 IBM Sterling Gentran:Basic for z/OS Release 6.6 User Guide
Function Key Descriptions
Note: Standard function keys, such as PF1=Help, PF3=Exit,
PF7=Bwd, PF8=Fwd, PF12=Cancel, and
PF15=Logoff, as well as the Enter key, are defined in
the Getting Started chapter of this guide.
PF2=Appl Advances to the Select Application Data screen where you can view and
select valid application fields to be placed in the Mapping Target Field field.
PF4=Segments Returns to the Segments screen.
PF5=Codes Advances to the Select Codes screen for ID or AN data types where you can
view and select valid code values to be placed in the Field/Constant field.
PF6=Map/Seg Advances to the next map for this segment or to the next standard segment in
this transaction so that you can map its data elements.
PF13=Relat Advances to the Element Information screen where you can view the
relationship between elements in the segment.
Map a data element Update Type U in the A field next to the desired
element, type the required mapping data,
and press Enter.
View the Subfield screen for a
specified data
element
Subfield Type S in the A field next to the desired
data element and press Enter.
Note: If you are mapping an element
with a maximum length greater than 80
bytes to an application field, subfielding
must be used to divide the element into
multiple 80-byte fields, each with a
maximum length less than or equal to 80.
View the Build Repeating
Data Elements screen for a
specified data element.
Repeat Type R in the A field next to the desired
data element and press Enter.
Note: There must be a plus sign (+) in
the Repeat No. field to transfer to the
Build Repeating Data Elements screen.
(Continued)
To perform
this action...
Associated
with this
screen
action ...
Do this ...

Element Mapping Inbound Screen EDIM514 The Mapping Subsystem
IBM Sterling Gentran:Basic for z/OS Release 6.6 User Guide 6 - 79
Field Descriptions
Note: Fields that are display-only contain the statement
(protected) next to the field name in the documentation.
Fields in which you must enter a value contain the
statement (required) next to the field name in the
documentation.
Jump Code
A 10-position alphabetic or numeric field containing the jump code for this screen. A
screen’s jump code is displayed in the Jump Code field for that screen.
To jump to another screen, press Home, type the jump code of the screen to which you
want to jump, and then press Enter.
See Chapter 1, “Getting Started,” for further information on using jump codes.
Transaction ID (required)
A 10-position alphanumeric field used to name the transaction map being modified.
Send or Receive (required)
A 1-position alphabetic field defining the Send or Receive Code associated with the
Transaction ID. This code designates whether the transaction map is used to send data
(outbound) or receive data (inbound). Valid values are S (send) – used for outbound data,
and R (receive) – used for inbound data.
Segment Sequence (required)
A 5-position numeric field used to enter the segment’s sequence number. The segment
sequence number determines the order in which the segment occurs in the Transaction
map.
Segment ID (protected)
A 4-position alphanumeric field that contains the segment identifier as defined by the
standard.
Ver (protected)
A 2-position numeric field that indicates the version number associated with this segment.
Segment Description (protected)
A 65-position alphanumeric field that contains further information about the segment.
Mapping No
A 2-position numeric field used to enter the mapping number for this map. The first set of
maps are always for mapping number ‘00.’ Additional maps should be numbered
consecutively. This field is used in conjunction with the conditional mapping fields on the
same line.
Cond Field
A 15-position alphanumeric field used to specify a standard data element to be used to
determine if this map is to be performed.

The Mapping Subsystem Element Mapping Inbound Screen EDIM514
6 - 80 IBM Sterling Gentran:Basic for z/OS Release 6.6 User Guide
Cond Op
A 2-position alphanumeric field used to specify a conditional operator. Valid values are:
EQ =Equal
LE = Less than or Equal to
GT = Greater than
GE = Greater than or Equal to
NE = Not Equal to
VT = Validate Table
Field/Constant
A 15-position alphanumeric field used to specify the comparison value for Condition Field
and Operator. This field may contain a constant value, a segment element reference, or one
of the reserved constants. If the logical operator for the expression is equal to VT, use this
field to specify a validation table name.
Note: This field supports the underscore substitution character
(USC). To use a USC, the substitution character must
exist on the defined record for the transaction ID.
See the topic “Using Underscore Substitution
Characters” in Chapter 7 for more information about this
feature.
A (Action Code)
A 1-position field used to enter an action code to perform the following:
E= Extended mapping
I= Info: Display the date, time and user initials on the message line
that reflects when the information for the selected entry was
created or last changed.
U= Apply updates
S= Subfield, advance to the Subfield screen
R= Repeat, advance to the Repeating Element screen
Mapping Target Field
A 15-position alphanumeric field used to specify the application field name to which the
data received is mapped.
Table ID
A 10-position alphanumeric field used to enter a translation or validation mapping table
ID. The Table ID identifies a table that is used either to translate data or codes from a
standard or trading partner specific value to an application value or to validate a specified
application data value.
Ext Map (protected)
Displays the value Y to indicate that the field was previously coded with extended
mapping, a blank if the field was not coded with extended mapping, or the value C if a
condition was established for this element.

Element Mapping Inbound Screen EDIM514 The Mapping Subsystem
IBM Sterling Gentran:Basic for z/OS Release 6.6 User Guide 6 - 81
Alt Map (protected)
A 1-position alphabetic field that indicates whether or not an alternate map is defined for
this element. Valid values are:
Y= Alternate map is defined.
blank = No alternate map defined
Element No (protected)
A 5-position numeric field displaying the sequence number for the data element.
Element ID (protected)
A 4-position alphanumeric field that indicates the data element ID (Dictionary number)
for this element.
Repeat No. (protected)
A 4-position numeric field displaying the repeat number for a data element. A plus sign
(+) indicates that this element is eligible for repeats.
Md Cd
A 1-position alphabetic field that indicates whether the presence of an element is required
in the segment. Valid values are:
M=Mandatory
O= Optional
C= Conditional
TP (protected)
A 2-position alphanumeric field that specifies the editing format of the data contained in
this data element.
Valid values for standards version with Envelope type = User defined for Sterling
Gentran:Structure only include:
CM = Date format = MMDDYYYY
CY = Date format = YYYYMMDD
DD = Date format = DDMMYY
JD = Date format = Julian YYDDD
J8 = Date format = Julian YYYYDDD
MM = Date format = MMDDYY
PD = Date format = Packed DDMMYY
PJ = Date format = Packed Julian YYDDD
PM = Date format = Packed MMDDYY
PY = Date format = Packed YYMMDD
Pn = Signed Packed with n implied decimal positions
Sn = Signed numeric with n implied decimal positions
YY = Date format = YYMMDD
ZD = Date format = Packed DDMMYYYY
ZJ = Date format = Packed Julian YYYYDDD
ZM = Date format = Packed MMDDYYYY
ZY = Date format = Packed YYYYMMDD

The Mapping Subsystem Element Mapping Inbound Screen EDIM514
6 - 82 IBM Sterling Gentran:Basic for z/OS Release 6.6 User Guide
Valid values for standards version of all envelope types include:
AN = string type – alphanumeric
CD = Date format = DDMMYYYY
DT = Date format = YYMMDD or YYYYMMDD
D8 = Date format = YYYYMMDD
ID = Identifier type – element has code list
Nn = Unsigned numeric with n decimal places implied
R= Decimal – data contains explicit decimal point
Rn
= Decimal
–
n indicates the maximum number of explicit decimal
positions
TM = Time format = HHMM
T6 = Time format = HHMMSS, where SS = seconds
T8 = Time format = HHMMSSHS, where HS = hundredths of a second
Description
A 17-position alphanumeric field that displays the element description.
CR (protected)
Conditional Relationship. Displays the Y value to indicate that the element is coded with
conditional relationships, based on the standards. If Y is displayed, you can press PF13,
and advance to the Element Information screen to see the conditional relationship. If this
field is blank, no standard conditional relationships exist for the element.

Element Mapping Outbound Screen EDIM511 The Mapping Subsystem
IBM Sterling Gentran:Basic for z/OS Release 6.6 User Guide 6 - 83
Element Mapping Outbound Screen EDIM511
Purpose
The Element Mapping Outbound screen is used to define mapping instructions for a data field in
your application file to data elements in a standard segment. This screen is used when an
application field, reserved word constant, or a literal constant is mapped unconditionally to an EDI
element. (The field may be translated through an optional table.) This screen allows you to
advance to succeeding segments in order to complete the mapping for their data elements.
Map elements by entering U in the A field and a value in the appropriate source field, and creating
an optional translation table. If you need to define more complex mapping operations for an
element, type E in the A field to access additional options on the Extended Mapping screen.
See the sub-topic “Field Descriptions” in the “User ID Maintenance Screen” section in Chapter 5
for more information on divisions.
How to Access
On the Segments screen (EDIM504), type S in the A field to select a segment and press PF5.
Note: No jump code is associated with this screen.
Screen Example
The following example illustrates the Element Mapping Outbound screen.
Extended-mapping Info Update Subfield Repeat
EDIM511 __________ ELEMENT MAPPING OUTBOUND XXX 06/01/2011
12:00:00
Transaction ID.......: ANSI3072PO Send or Receive..: S
Segment Sequence.....: 04215 Segment ID.......: PER Ver: 00
Segment Description..: ADMINISTRATIVE COMMUNICATIONS
A Mapping Table Ext Alt-Element- Repeat Md T C
Constant/Field ID Map Map No ID No. Cd P Desc R
_ 'AD'___________ __________ C 00010 366 0001 M ID CONTACT_FUNCTION_
_ _______________ __________ 00020 93 0001 O AN NAME_____________
_ 'TE'___________ __________ C 00030 365 0001 C ID COMMUNICATION_NUM Y
_ 001-VEND-PHONE_ __________ 00040 364 0001 C AN COMMUNICATION_NUM
_ _______________ __________ 00050 365 0001 C ID COMMUNICATION_NUM Y
_ _______________ __________ 00060 364 0001 C AN COMMUNICATION_NUM
_ _______________ __________ 00070 365 0001 C ID COMMUNICATION_NUM Y
_ _______________ __________ 00080 364 0001 C AN COMMUNICATION_NUM
_ _______________ __________ 00090 443 0001 O AN CONTACT_INQUIRY_R
_ _______________ __________ _ _________________
END OF ELEMENTS
Enter PF1=Help PF2=Appl PF3=Exit PF4=Segments PF5=Codes PF6=Next Seg
PF7=Bwd PF8=Fwd PF13=Relat

The Mapping Subsystem Element Mapping Outbound Screen EDIM511
6 - 84 IBM Sterling Gentran:Basic for z/OS Release 6.6 User Guide
Screen Actions
The screen actions are displayed on the top line of the Element Mapping Outbound screen. The
following table describes each screen function and gives instructions on how to perform those
functions.
To perform
this action ...
Associated
with this
screen
action ...
Do this ...
View the extended mapping
for a specified data element.
Extended-
mapping
Type E in the A field next to the desired
segment and press Enter.
The system marks the data element for
extended mapping, and display the
Extended Element Mapping screen where
you can enter necessary conditions,
routines, and calculations.
Display the date, time, and
user initials on the message
line that reflects when the
information for the selected
entry was created or last
changed.
Info Type I in the A field next to the
appropriate entry and press Enter.
Map a data element. Update Type U in the A field next to the desired
element, type the required mapping data,
and press Enter.
Note: Only those data elements that are
not marked for extended mapping may be
updated. To update an element with
extended mapping, you must advance to
the Extended Element Mapping screen.
View the Subfield screen for a
specified data element.
Subfield Type S in the A field next to the desired
data element and press Enter.
View the Build Repeating
Data Elements screen for a
specified data element.
Repeat Type R in the A field next to the desired
data element and press Enter.
Note: There must be a plus sign (+) in the
Repeat No. field to advance to the Build
Repeating Data Elements screen.

Element Mapping Outbound Screen EDIM511 The Mapping Subsystem
IBM Sterling Gentran:Basic for z/OS Release 6.6 User Guide 6 - 85
Function Key Descriptions
Note: Standard function keys, such as PF1=Help, PF3=Exit,
PF7=Bwd, PF8=Fwd, PF12=Cancel, and
PF15=Logoff, as well as the Enter key, are defined in
the Getting Started chapter of this guide.
PF2=Appl Advances to the Select Application Data screen where you can view and
select valid application fields to be placed in the Mapping Constant/ Field
field.
PF4=Segments Returns to the Segments screen.
PF5=Codes Advances to the Select Codes for ID or AN data types screen where you can
view and select valid code values to be placed in the Mapping Constant/Field
field.
PF6=Next Seg Advances to the next standard segment in this transaction so that you can map
its data elements.
PF13=Relat Advances to the Element Information screen where you can view the
relationship between elements of a segment.
Field Descriptions
Note: Fields that are display-only contain the statement
(protected) next to the field name in the documentation.
Fields in which you must enter a value contain the statement (required) next to the field name
Jump Code
A 10-position alphabetic or numeric field containing the jump code for this screen. A
screen’s jump code is displayed in the Jump Code field for that screen.
To jump to another screen, press Home, type the jump code of the screen to which you
want to jump, and then press Enter.
See Chapter 1, “Getting Started,” for further information on using jump codes.
Transaction ID (required)
A 10-position alphanumeric field used to name the transaction map being modified.
Send or Receive (required)
A 1-position alphabetic field defining the Send or Receive Code associated with the
Transaction ID. This code designates whether the transaction map is used to send data
(outbound) or receive data (inbound). Valid values are S (send) – used for outbound data,
and R (receive) – used for inbound data.
Segment Sequence (required)
A 5-position numeric field that contains the segment sequence number. The segment
sequence number determines the order in which the segment occurs in the Transaction
map.

The Mapping Subsystem Element Mapping Outbound Screen EDIM511
6 - 86 IBM Sterling Gentran:Basic for z/OS Release 6.6 User Guide
Segment ID (protected)
A 4-position alphanumeric field that contains the segment identifier as defined by the
standard.
Ver (protected)
A 2-position numeric field that indicates the version number associated with this segment.
Segment Description (protected)
A 65-position alphanumeric field that contains further information about the segment.
A (Action Code)
A 1-position field used to enter an action code to perform the following:
E= Extended mapping
I= Info: Display the date, time and user initials on the message line
that reflects when the information for the selected entry was
created or last changed.
U= Apply updates
S= Subfield, advance to the Subfield screen
R= Repeat, advance to the Repeating Element screen
Mapping Constant/Field
A 15-position alphanumeric field used to specify either a literal constant value (in single
quotes) to be mapped to the data element during translation, or an application data field
name from which data is mapped to the specified standard data element, or reserved word
constants.
Note: This field supports the underscore substitution character
(USC). To use a USC, the substitution character must
exist on the defined record for the transaction ID.
See the topic “Using Underscore Substitution
Characters” in Chapter 7 for more information about this
feature.
Table ID
A 10-position alphanumeric field used to enter a translation mapping table ID. The Table
ID identifies a specific table that is used either to translate data or codes from an
application value to a standard or trading partner specific value, or to validate a specified
application data value.
Ext Map (protected)
A 1-position alphabetic field that indicates if extended mapping or condition mapping is
established for this element. Value values are:
Y= Extended mapping established
C= Conditional mapping established
blank = No extended or conditional mapping established

Element Mapping Outbound Screen EDIM511 The Mapping Subsystem
IBM Sterling Gentran:Basic for z/OS Release 6.6 User Guide 6 - 87
Alt Map (protected)
A 1-position alphabetic field that indicates whether or not an alternate map is defined for
this element. Valid values are:
Y= Alternate map is defined.
blank = No alternate map defined
Element No (protected)
A 5-position numeric field displaying the sequence number for the data element.
Element ID (protected)
A 4-position alphanumeric field that indicates the data element ID (Dictionary number)
for this element.
Repeat No. (protected)
A 4-position numeric field displaying the repeat number for a data element. A plus sign
(+) indicates that this element is eligible for repeats.
Md Cd
A 1-position alphabetic field that indicates whether the presence of an element is required
in the segment. Valid values are:
M=Mandatory
O= Optional
C= Conditional
TP (protected)
A 2-position alphanumeric field that specifies the editing format of the data contained in
this data element.
Valid values for standards version with Envelope type = User defined for Sterling
Gentran:Structure only include:
CM = Date format = MMDDYYYY
CY = Date format = YYYYMMDD
DD = Date format = DDMMYY
JD = Date format = Julian YYDDD
J8 = Date format = Julian YYYYDDD
MM = Date format = MMDDYY
PD = Date format = Packed DDMMYY
PJ = Date format = Packed Julian YYDDD
PM = Date format = Packed MMDDYY
PY = Date format = Packed YYMMDD
Pn = Signed Packed with n implied decimal positions
Sn = Signed numeric with n implied decimal positions
YY = Date format = YYMMDD
ZD = Date format = Packed DDMMYYYY
ZJ = Date format = Packed Julian YYYYDDD
ZM = Date format = Packed MMDDYYYY
ZY = Date format = Packed YYYYMMDD

The Mapping Subsystem Element Mapping Outbound Screen EDIM511
6 - 88 IBM Sterling Gentran:Basic for z/OS Release 6.6 User Guide
Valid values for standards version of all envelope types include:
AN = string type – alphanumeric
CD = Date format = DDMMYYYY
DT = Date format = YYMMDD or YYYYMMDD
D8 = Date format = YYYYMMDD
ID = Identifier type – element has code list
Nn = Unsigned numeric with n decimal places implied
R= Decimal – data contains explicit decimal point
Rn
= Decimal
–
n indicates the maximum number of explicit decimal
positions
TM = Time format = HHMM
T6 = Time format = HHMMSS, where SS = seconds
T8 = Time format = HHMMSSHS, where HS = hundredths of a second
Desc
A 17-position alphanumeric field that displays the element description.
CR (protected)
Conditional Relationship. Displays the Y value to indicate that the element is coded with
conditional relationships, based on the standards. If Y is displayed, you can press PF13,
and advance to the Element Information screen to see the conditional relationship. If this
field is blank, no standard conditional relationships exist for the element.

Extended Element Mapping Inbound Screen EDIM513 The Mapping Subsystem
IBM Sterling Gentran:Basic for z/OS Release 6.6 User Guide 6 - 89
Extended Element Mapping Inbound Screen EDIM513
Purpose
The Extended Element Mapping Inbound screen allows you to define extended mapping
instructions for data elements that require calculations, user-defined routines, conditional mapping
statements, and accumulator value calculations for totals fields. You can add or delete alternate
maps (Mapping Number = 01 – 99) for a data element, or change the original mapping (Mapping
Number = 00) definition for a data element.
Note: When you delete an element with a mapping number
other than 00, the record is actually deleted – and not just
cleared.
The Extended Element Mapping Inbound screen also provides additional screens to which you can
navigate if you need to view and select EDI standard code values or an application field to copy
into the extended mapping Values fields.
Note: Reserved word constants, as found in the Reserved Word
Constants list, literals, and conditional fields may be used
in the Target Value fields for conditional mapping.
See the Glossary for a complete listing of Reserved Word
Constants.
WARNING: Literals in this field cause a move of data
even if no input is present. However, that
area needs some input to cause the map to
switch to that area.
How to Access
Access the Transaction Mapping Menu in either of these two ways:
•Type
E in the A field on the Element Mapping Inbound screen and press Enter.
•Type
S to select the desired segment from the Segment screen and press PF6.
Note: No jump code is associated with this screen.

The Mapping Subsystem Extended Element Mapping Inbound Screen EDIM513
6 - 90 IBM Sterling Gentran:Basic for z/OS Release 6.6 User Guide
Screen Example
The following example illustrates the Extended Element Mapping Inbound screen.
Function Key Descriptions
Note: Standard function keys, such as PF1=Help, PF3=Exit,
PF7=Bwd, PF8=Fwd, PF12=Cancel, and
PF15=Logoff, as well as the Enter key, are defined in
the Getting Started chapter of this guide.
PF2=Appl Advances to the Select Application Data screen where you can view, select,
and copy a specified application field value to the Application Target field on
the extended Element Mapping screen. You must move the insertion point in
the Application Target field before pressing PF2.
PF4=Return Returns to the previous screen from which you navigated to get to the
extended Element Mapping screen.
PF5=Codes Advances to the Select Codes help screen for ID or AN data types where you
can view, select, and copy a specified EDI standards code value to the Value
field on the extended Element Mapping screen. You must move the insertion
point in one of the Value fields before pressing PF5.
PF6=Next To define the extended mapping instructions for the next data element in the
segment, press PF6. The system displays the data element information for the
next data element.
PF9=Add To add an alternate mapping for a data element, type a new Mapping Number,
type the alternate mapping instructions for the data element, and press PF9.
EDIM513 __________ EXTENDED ELEMENT MAPPING INBOUND XXX 06/01/2011
12:00:00
Transaction ID........: ANSI4030IN S/R........: R
Segment Sequence......: 00100 Segment ID.: BIG Segment Version: 00
Segment Description...: BEGINNING SEGMENT FOR INVOICE
Element No/Repeat No..: _____ ____ ID..: Ver:
Mandatory Cd..........: _ Type.: Length (Min-Max)..: -
Element Group.........: Type.: Group Req Cd......: Related...:
Application Target Field: _______________ Mapping Number..: 00
VALUE OP VALUE OP VALUE
Target Field = _______________ __ _______________ __ _______________
If _______________ __ _______________
And/OR _ _______________ __ _______________
And/OR _ _______________ __ _______________
And/OR _ _______________ __ _______________
Table ID..........: __________ Type of Table.........:
Add to Hash Total #: __ Save in Constant #: __ Add 1 to Accumulator #: __
User Exit Routine..: _______
User Error Number..: _____ Number Decimals: _ Round/Truncate: _
Last Update Date...: Time......: User......:
Enter PF1=Help PF2=Appl PF3=Exit PF4=Return PF5=Codes PF6=Next
PF9=Add PF10=Updt PF11=Del PF13=Relat

Extended Element Mapping Inbound Screen EDIM513 The Mapping Subsystem
IBM Sterling Gentran:Basic for z/OS Release 6.6 User Guide 6 - 91
PF10=Updt To update the original map (Mapping Number = 00), or an alternate map for a
data element, type the changes over the existing mapping instructions, and
press PF10.
PF11=Del To delete an alternate mapping for a data element, type the alternate mapping
number in the Mapping Number field to display the alternate mapping
instructions, and press PF11. The system displays a message allowing you to
confirm the delete.
PF13=Relat Advances to the Element Information screen where you can view the
relationship between elements of a segment.
Field Descriptions
Note: Fields that are display-only contain the statement
(protected) next to the field name in the documentation.
Fields in which you must enter a value contain the
statement (required) next to the field name in the
documentation.
Jump Code
A 10-position alphabetic or numeric field containing the jump code for this screen. A
screen’s jump code is displayed in the Jump Code field for that screen.
To jump to another screen, press Home, type the jump code of the screen to which you
want to jump, and then press Enter.
See Chapter 1, “Getting Started,” for further information on using jump codes.
Transaction ID (protected)
A 10-position alphanumeric field used to name the transaction map being modified.
S/R (protected)
A 1-position alphabetic field defining the Send or Receive Code associated with the
Transaction ID. This code designates whether the transaction map is used to send data
(outbound) or receive data (inbound). Valid values are S (send) – used for outbound data,
and R (receive) – used for inbound data.
Segment Sequence (protected)
A 5-position numeric field that contains the segment’s sequence number. The segment
sequence number determines the order in which the segment occurs in the Transaction
map.
Segment ID (protected)
A 4-position alphanumeric field that contains the segment identifier as defined by the
standard.
Segment Version (protected)
A 2-position numeric field that indicates the version number associated with this segment.

The Mapping Subsystem Extended Element Mapping Inbound Screen EDIM513
6 - 92 IBM Sterling Gentran:Basic for z/OS Release 6.6 User Guide
Segment Description (protected)
A 65-position alphanumeric field that contains further information about the segment.
Element No
A 5-position numeric field displaying the sequence number for a data element.
Repeat No
A 4-position numeric field displaying the repeat number for a data element. A plus sign
(+) indicates that this element is eligible for repeats.
ID (protected)
A 4-position alphanumeric field that indicates the data element ID (Dictionary number)
for this element.
Ver (protected)
A 2-position numeric field that indicates the version number associated with this element.
(Description – Protected)
A 24-position alphanumeric field that displays further information about the element.
Mandatory Cd
A 1-position alphabetic field that indicates whether the presence of an element is required
in the segment. Valid values are:
M=Mandatory
O= Optional
C= Conditional
Type (protected)
A 2-position alphanumeric field that specifies the editing format of the data contained in
this data element.
Valid values for standards version with Envelope type = User defined for Sterling
Gentran:Structure only include:
CM = Date format = MMDDYYYY
CY = Date format = YYYYMMDD
DD = Date format = DDMMYY
JD = Date format = Julian YYDDD
J8 = Date format = Julian YYYYDDD
MM = Date format = MMDDYY
PD = Date format = Packed DDMMYY
PJ = Date format = Packed Julian YYDDD
PM = Date format = Packed MMDDYY
PY = Date format = Packed YYMMDD
Pn = Signed Packed with n implied decimal positions
Sn = Signed numeric with n implied decimal positions
YY = Date format = YYMMDD
ZD = Date format = Packed DDMMYYYY
ZJ = Date format = Packed Julian YYYYDDD
ZM = Date format = Packed MMDDYYYY
ZY = Date format = Packed YYYYMMDD

Extended Element Mapping Inbound Screen EDIM513 The Mapping Subsystem
IBM Sterling Gentran:Basic for z/OS Release 6.6 User Guide 6 - 93
Valid values for standards version of all envelope types include:
AN = string type – alphanumeric
CD = Date format = DDMMYYYY
DT = Date format = YYMMDD or YYYYMMDD
D8 = Date format = YYYYMMDD
ID = Identifier type – element has code list
Nn = Unsigned numeric with n decimal places implied
R= Decimal – data contains explicit decimal point
Rn
= Decimal
–
n indicates the maximum number of explicit decimal
positions
TM = Time format = HHMM
T6 = Time format = HHMMSS, where SS = seconds
T8 = Time format = HHMMSSHS, where HS = hundredths of a second
Length (Min) (protected)
Displays the minimum allowed length for the element as defined by the standard.
Length (Max) (protected)
Displays the maximum allowed length for the element as defined by the standard.
Element Group (protected)
A 4-position alphanumeric field that contains the element group ID for this data element if
it is part of a group element.
Type (protected)
A 1-position alphabetic field that indicates the beginning/end of the group element. Valid
values are
G= First subelement in a group
P= First subelement in a group, at least one subelement in the group must
be present
R= Subelement is in the middle of a group
blank= End of group
Group Req Cd (protected)
A 1-position alphabetic field that indicates whether the presence of the group element is
required within the segment.
Related (protected)
A 1-position alphabetic field that indicates if the element is related to any other elements
in the segments.
Application Target Field
A 15-position alphanumeric field that contains the name of the application field that this
element or calculated value is to be mapped.
Mapping Number
A 2-position numeric field that contains the mapping number for the data element
mapping definition. The ‘00’ map always exists for an element while additional maps 01
through 99 may be added.

The Mapping Subsystem Extended Element Mapping Inbound Screen EDIM513
6 - 94 IBM Sterling Gentran:Basic for z/OS Release 6.6 User Guide
Target Field (1)
A 15-position alphabetic field used to enter the first segment element reference. This field
may contain a constant value, a segment element reference, or one of the reserved field
names. If the value of the data element needs to be computed, use this field to specify the
first numeric argument of the numeric expression.
Note: This field supports the underscore substitution character
(USC). To use a USC, the substitution character must
exist on the defined record for the transaction ID.
See the topic “Using Underscore Substitution
Characters” in Chapter 7 for more information about this
feature.
Target Field Op (1)
A 2-position alphanumeric field used to enter the first ‘numeric operator’ value to
associate ‘Target Value 1’ with ‘Target Value 2.’ This field is required if ‘Target Value 2’ is
specified. Valid values are:
+=Add
-= Subtract
*= Multiply
/=Divide
Target Field Value (2)
A 15-position alphabetic field used to enter the second argument in a numeric expression.
This field may contain a constant value, a segment element reference, or one of the
reserved field names.
Target Field Op (2)
A 2-position alphanumeric field used to enter the second ‘numeric operator’ value to
associate ‘Target Value 2’ with ‘Target Value 3.’ This field is required if ‘Target Value 3’ is
specified. Valid values are:
+=Add
-= Subtract
*= Multiply
/=Divide
Target Field Value (3)
A 15-position alphabetic field used to enter the third argument in a numeric expression.
This field may contain a constant value, a segment element reference, or one of the
reserved field names.
If Value (1)
A 15-position alphanumeric field used to enter the first argument of a logical expression.
This field may contain a constant value, a segment element reference, or one of the
reserved word constants.

Extended Element Mapping Inbound Screen EDIM513 The Mapping Subsystem
IBM Sterling Gentran:Basic for z/OS Release 6.6 User Guide 6 - 95
If OP (1)
A 2-position alphabetic field used to enter the first ‘logic operator’ value to associate ‘If
Value 1’ with ‘If Value 2.’ Valid values are:
GE = greater than or equal to
GT = greater than
EQ =equal to
LE = less than or equal to
LT = less than
NE = not equal to
VT = validate table
If Value (2)
A 15-position alphanumeric field used to enter the second argument of a logical
expression. This field may contain a constant value, a segment element reference, or one
of the reserved word constants. If the logical operator for the expression is equal to ‘VT,’
use this field to specify the validation table name.
Note: This field supports the underscore substitution character
(USC). To use a USC, the substitution character must
exist on the defined record for the transaction ID.
See the topic “Using Underscore Substitution
Characters” in Chapter 7 for more information about this
feature.
And/Or (1)
A 1-position alphabetic field that contains the logical operators ‘And’ or ‘Or’ for
compound logical expressions. Valid values are:
A=And
O=Or
Note: You can have three And conditions or three Or conditions
but you cannot mix And and Or conditions.
And/Or Value (1)
A 15-position alphanumeric field used to enter the third argument of a logical expression.
This field may contain a constant value, a segment element reference, or one of the
reserved word constants.
And/Or OP (1)
A 2-position alphabetic field used to enter the second ‘logic operator’ value to associate
‘If Value 3’ with ‘If Value 4.’ Valid values are:
GE = greater than or equal to
GT = greater than
EQ =equal to
LE = less than or equal to
LT = less than
NE = not equal to
VT = validate table

The Mapping Subsystem Extended Element Mapping Inbound Screen EDIM513
6 - 96 IBM Sterling Gentran:Basic for z/OS Release 6.6 User Guide
And/Or Value (2)
A 15-position alphanumeric field used to enter the fourth argument of a logical expression.
This field may contain a constant value, a segment element reference, or one of the
reserved word constants. If the logical operator for the expression is equal to ‘VT,’ use this
field to specify the validation table name.
Note: This field supports the underscore substitution character
(USC). To use a USC, the substitution character must
exist on the defined record for the transaction ID.
See the topic “Using Underscore Substitution
Characters” in Chapter 7 for more information about this
feature.
And/Or (2)
A 1-position alphabetic field that contains the logical operators And or Or for compound
logical expressions. Valid values are:
A=And
O=Or
Note: This value must be the same as And/Or (1).
And/Or Value (3)
A 15-position alphanumeric field used to enter the fifth argument of a logical expression.
This field may contain a constant value, a segment element reference, or one of the
reserved word constants.
And/Or Op (2)
A 2-position alphabetic field used to enter the third logic operator value to associate If
Value 5 with If Value 6. Valid values are:
GE = greater than or equal to
GT = greater than
EQ =equal to
LE = less than or equal to
LT = less than
NE = not equal to
VT = validate table
And/Or Value (4)
A 15-position alphanumeric field used to enter the sixth argument of a logical expression.
This field may contain a constant value, a segment element reference, or one of the
reserved word constants.
Note: This field supports the underscore substitution character
(USC). To use a USC, the substitution character must
exist on the defined record for the transaction ID.
See the topic “Using Underscore Substitution
Characters” in Chapter 7 for more information about this
feature.

Extended Element Mapping Inbound Screen EDIM513 The Mapping Subsystem
IBM Sterling Gentran:Basic for z/OS Release 6.6 User Guide 6 - 97
And/Or (3)
A 1-position alphabetic field that contains the logical operators And or Or for compound
logical expressions. Valid values are:
A=And
O=Or
Note: This value must be the same as And/Or (1).
And/Or Value (5)
A 15-position alphanumeric field used to enter the seventh argument of a logical
expression. This field may contain a constant value, a segment element reference, or one
of the reserved word constants.
And/Or OP (3)
A 2-position alphabetic field used to enter the fourth logic operator value to associate If
Value 7 with If Value 8. Valid values are:
GE = greater than or equal to
GT = greater than
EQ =equal to
LE = less than or equal to
LT = less than
NE = not equal to
VT = validate table
And/Or Value (6)
A 15-position alphanumeric field used to enter the eighth argument of a logical
expression. This field may contain a constant value, a segment element reference, or one
of the reserved word constants.
Note: This field supports the underscore substitution character
(USC). To use a USC, the substitution character must
exist on the defined record for the transaction ID.
See the topic “Using Underscore Substitution
Characters” in Chapter 7 for more information about this
feature.
Table ID
A 10-position alphanumeric field used to enter a translation mapping table ID. The Table
ID identifies a specific table that is used either to translate data or codes from an
application value to a standard or trading partner specific value, or to validate a specified
application data value.
Type of Table (protected)
A 10-position alphabetic field about the type of translation table defined in Table ID.
Add to Hash Total #
A 2-position numeric field that contains the hash total number that is to be used to
accumulate the value of this data element. Valid values are 01 – 20.

The Mapping Subsystem Extended Element Mapping Inbound Screen EDIM513
6 - 98 IBM Sterling Gentran:Basic for z/OS Release 6.6 User Guide
Save in Constant #
A 2-position numeric field that contains the constant number that is to be used to save the
value of this data element. Valid values are 01 – 99.
Add 1 to Accumulator #
A 2-position numeric field that contains the Accumulator number that is to be incremented
by 1 when this map is executed. Valid values are 01 – 20.
User Exit Routine
A 7-position alphanumeric field used to specify the program name for the user-defined
programming exit routine that is performed when this map is executed.
User Error Number
A 5-position numeric field used to enter the user error number associated with the ‘IF’
conditions entered. The user error number must be valid. A number is valid after you have
added it to the Error Control File on the Message Maintenance screens. When a user error
number is specified and the ‘IF’ conditions are found true, the user error will appear on the
mapping report.
Number Decimals
A 1-position numeric field that specifies the number of decimal places generated when
mapping numeric data to application real (R) fields. This field is used in conjunction with
the Round/Truncate field. Valid values are 1 – 4.
Round/Truncate
A 1-position alphabetic field that indicates whether application real (R) fields should be
rounded or truncated when mapped. This field is used in conjunction with the Number
Decimals field. Valid values are R and T.
Note: The Number Decimals and Round/Truncate fields can be
used when mapping to application real (R) fields. Both
fields are used together, they cannot be used separately.
The following table provides sample data that will be
generated when using the Number Decimals and
Round/Truncate fields. Output fields will be right-
justified and zero-filled. Negative numbers will have a
minus sign in the first position.
Input/EDI Field Value = 1000.777777
Decimal Number = 2
Round/Truncate = R
Application Field Length = 10
Output/Application Field Value = 0001000.78
Decimal Number = 2
Round/Truncate = T
Application Field Length = 10
Output/Application Field Value = 0001000.77

Extended Element Mapping Inbound Screen EDIM513 The Mapping Subsystem
IBM Sterling Gentran:Basic for z/OS Release 6.6 User Guide 6 - 99
Last Update Date (protected)
An 8-position field that displays the date on which this Extended Element Mapping
Inbound information was created or last changed. The date format is MM/DD/YY.
Last Update Time (protected)
An 8-position field that displays the time at which this Extended Element Mapping
Inbound information was created or last changed. The time format is HH:MM:SS.
Last Update User (protected)
A 3-position field that displays the initials of the user who created or last changed this
Extended Element Mapping Inbound information.
Decimal Number = 4
Round/Truncate = R
Application Field Length = 15
Output/Application Field Value = 0000001000.7778
Decimal Number = 4
Round/Truncate = T
Application Field Length = 15
Output/Application Field Value = 0000001000.7777
Input/EDI Field Value = 1299.9995
Decimal Number = 1
Round/Truncate = R
Application Field Length = 12
Output/Application Field Value = 0000001300.0
Decimal Number = 1
Round/Truncate = T
Application Field Length = 12
Output/Application Field Value = 0000001299.9
Decimal Number = 3
Round/Truncate = R
Application Field Length = 8
Output/Application Field Value = 1300.000
Decimal Number = 3
Round/Truncate = T
Application Field Length = 8
Output/Application Field Value = 1299.999
Input/EDI Field Value = -1.98765
Decimal Number = 2
Round/Truncate = R
Application Field Length = 5
Output/Application Field Value = -1.99

The Mapping Subsystem Extended Element Mapping Outbound Screen EDIM508
6 - 100 IBM Sterling Gentran:Basic for z/OS Release 6.6 User Guide
Extended Element Mapping Outbound Screen EDIM508
Purpose
The Extended Element Mapping Outbound screen is used to define extended mapping instructions
for data elements that require calculations, user-defined routines, conditional mapping statements,
and accumulator value calculations for totals fields. You can add or delete additional maps
(Mapping Number = 01 – 99) for a data element, or change the original mapping (Mapping
Number = 00) definition for a data element.
Note: When you delete an element with a mapping number
other than 00, the record is actually deleted – and not just
cleared.
The Extended Element Mapping screen also provides additional screens to which you can navigate
if you need to view and select EDI standard code values or an application field to copy into the
extended mapping Value fields.
Note: Reserved word constants, literals, and conditional fields
may be used in the Element Value fields for conditional
mapping.
See the Glossary for a complete listing of Reserved Word
Constants.
WARNING: Literals in this field cause a move of data
even if no input is present. However, that
area needs some input to cause the map to
switch to that area.
How to Access
Access the Extended Element Mapping Outbound screen in either of these two ways:
•Type
E in the A field on the Element Mapping Outbound screen and press Enter.
•Type
S to select the desired segment from the Segments screen and press PF6.
Note: No jump code is associated with this screen.

Extended Element Mapping Outbound Screen EDIM508 The Mapping Subsystem
IBM Sterling Gentran:Basic for z/OS Release 6.6 User Guide 6 - 101
Screen Example
The following example illustrates the Extended Element Mapping Outbound screen.
Function Key Descriptions
Note: Standard function keys, such as PF1=Help, PF3=Exit,
PF7=Bwd, PF8=Fwd, PF12=Cancel, and
PF15=Logoff, as well as the Enter key, are defined in
the Getting Started chapter of this guide.
PF2=Appl Advances to the Select Application Data screen where you can view, select,
and copy a specified application field value to a Value or conditional field on
the Extended Element Mapping screen. You must move the insertion point in
one of the Value fields before pressing PF2.
PF4=Return Returns to the previously displayed screen.
PF5=Codes Advances to the Select Codes screen for ID or AN data types where you can
view, select, and copy a specified EDI standards code value to the Value field
on the Extended Element Mapping screen. You must move the insertion point
in one of the Value fields before pressing PF5.
PF6=Next To define the extended mapping instructions for the next data element in the
segment, press PF6. The system displays the data element information for the
next data element awaiting mapping definition.
PF9=Add To add any additional mapping for a data element, type a new Mapping
Number, type the mapping instructions for the data element, and press PF9.
PF10=Updt To update the mapping for a data element, type the changes over the existing
mapping instructions, and press PF10.
EDIM508 __________ EXTENDED ELEMENT MAPPING OUTBOUND XXX 06/01/2011
12:00:00
Transaction ID........: ANSI4030PO S/R........: S
Segment Sequence......: 00100 Segment ID.: BEG Segment Version: 00
Segment Description...: BEGINNING SEGMENT FOR PURCHASE
Element # / Repeat #..: ___10 / 0001 ID...: 353 Ver: 00 TRANSACTION SET P
Mandatory Cd..........: M Type.: ID Length (Min-Max): 2 - 2
Element Group.........: Type.: Group Req Cd....: M Related...: N
Mapping of Data Element: Mapping Number......: 00
Value Op Value Op Value
Element = '00'___________ __ _______________ __ _______________
If _______________ __ _______________
And/Or _ _______________ __ _______________
And/Or _ _______________ __ _______________
And/Or _ _______________ __ _______________
Table ID..........: __________ Type of Table.........:
Add to Hash Total #: __ Save in Constant #: __ Add 1 to Accumulator #: __
User Exit Routine..: _______ Map Zeroes: _
User Error Number..: _____
Last Update Date...: 06/01/2011 Time......: 12:00:00 User......: SCI
Enter PF1=Help PF2=Appl PF3=Exit PF4=Return PF5=Codes PF6=Next
PF9=Add PF10=Updt PF11=Del PF13=Relat

The Mapping Subsystem Extended Element Mapping Outbound Screen EDIM508
6 - 102 IBM Sterling Gentran:Basic for z/OS Release 6.6 User Guide
PF11=Del To delete an additional mapping for a data element, type the mapping number
in the Mapping Number field to display the mapping instructions, and press
PF11. The system displays a message allowing you to confirm the delete.
PF13=Relat Advances to the Element Information screen where you can view the
relationship between elements of a segment.
Field Descriptions
Note: Fields that are display-only contain the statement
(protected) next to the field name in the documentation.
Fields in which you must enter a value contain the
statement (required) next to the field name in the
documentation.
Jump Code
A 10-position alphabetic or numeric field containing the jump code for this screen. A
screen’s jump code is displayed in the Jump Code field for that screen.
To jump to another screen, press Home, type the jump code of the screen to which you
want to jump, and then press Enter.
See Chapter 1, “Getting Started,” for further information on using jump codes.
Transaction ID (protected)
A 10-position alphanumeric field used to name the transaction map being modified.
S/R (protected)
A 1-position alphabetic field defining the Send or Receive Code associated with the
Transaction ID. This code designates whether the transaction map is used to send data
(outbound) or receive data (inbound). Valid values are S (send) – used for outbound data,
and R (receive) – used for inbound data.
Segment Sequence (protected)
A 5-position numeric field that contains the sequence number for the segment. The
segment sequence number determines the order in which the segment occurs in the
Transaction map.
Segment ID (protected)
A 4-position alphanumeric field that contains the segment identifier as defined by the
standard.
Segment Version (protected)
A 2-position numeric field that indicates the version number associated with this segment.
Segment Description (protected)
A 65-position alphanumeric field that contains further information about the segment.
Element #
A 5-position numeric field displaying the sequence number for a data element.

Extended Element Mapping Outbound Screen EDIM508 The Mapping Subsystem
IBM Sterling Gentran:Basic for z/OS Release 6.6 User Guide 6 - 103
Repeat #
A 4-position numeric field displaying the repeat number for a data element. A plus sign
(+) indicates that this element is eligible for repeats.
ID
A 4-position alphanumeric field that indicates the data element ID (Dictionary number)
for this element.
Ver
A 2-position numeric field that indicates the version number associated with this element.
(Description – Protected)
A 24-position alphanumeric field that displays further information about the element.
Mandatory Cd
A 1-position alphabetic field that indicates whether the presence of an element is required
in the segment. Valid values are:
M=Mandatory
O= Optional
C= Conditional
Type
A 2-position alphanumeric field that specifies the editing format of the data contained in
this data element.
Valid values for standards version with Envelope type = User defined for Sterling
Gentran:Structure only include:
CM = Date format = MMDDYYYY
CY = Date format = YYYYMMDD
DD = Date format = DDMMYY
JD = Date format = Julian YYDDD
J8 = Date format = Julian YYYYDDD
MM = Date format = MMDDYY
PD = Date format = Packed DDMMYY
PJ = Date format = Packed Julian YYDDD
PM = Date format = Packed MMDDYY
PY = Date format = Packed YYMMDD
Pn = Signed Packed with n implied decimal positions
Sn = Signed numeric with n implied decimal positions
YY = Date format = YYMMDD
ZD = Date format = Packed DDMMYYYY
ZJ = Date format = Packed Julian YYYYDDD
ZM = Date format = Packed MMDDYYYY
ZY = Date format = Packed YYYYMMDD
Valid values for standards version of all envelope types include:
AN = string type – alphanumeric
CD = Date format = DDMMYYYY
DT = Date format = YYMMDD or YYYYMMDD
D8 = Date format = YYYYMMDD

The Mapping Subsystem Extended Element Mapping Outbound Screen EDIM508
6 - 104 IBM Sterling Gentran:Basic for z/OS Release 6.6 User Guide
ID = Identifier type – element has code list
Nn = Unsigned numeric with n decimal places implied
R= Decimal – data contains explicit decimal point
Rn
= Decimal
–
n indicates the maximum number of explicit decimal
positions
TM = Time format = HHMM
T6 = Time format = HHMMSS, where SS = seconds
T8 = Time format = HHMMSSHS, where HS = hundredths of a second
Length (Min) (protected)
Displays the minimum allowed length for the element as defined by the standard.
Length (Max) (protected)
Displays the maximum allowed length for the element as defined by the standard.
Element Group (protected)
A 4-position alphanumeric field that contains the element group ID for this data element if
it is part of a group element.
Type (protected)
A 1-position alphabetic field that indicates the beginning/end of a group element. Valid
values are
G= First subelement in a group
P= First subelement in a group, at least one subelement in the group must
be present
R= Subelement is in the middle of a group
blank= End of group
Group Req Cd (protected)
A 1-position alphabetic field that indicates whether the presence of the group element is
required within the segment.
Related (protected)
A 1-position alphabetic field that indicates if the element is related to any other elements
in the segments.
Mapping Number
A 2-position numeric field that contains the mapping number for the data element
mapping definition. The 00 map always exists for an element while additional maps, 01
through 99 may be added.
Element Value (1)
A 15-position alphabetic field used to enter the first application field value. This field may
contain a constant value, an application data field name, or one of the reserved field
names, to be mapped to this data element. If the value of the data element needs to be
computed, use this field to specify the first numeric argument of the numeric expression.
Note: This field supports the underscore substitution character
(USC). To use a USC, the substitution character must
exist on the defined record for the transaction ID.

Extended Element Mapping Outbound Screen EDIM508 The Mapping Subsystem
IBM Sterling Gentran:Basic for z/OS Release 6.6 User Guide 6 - 105
See the topic “Using Underscore Substitution
Characters” in Chapter 7 for more information about this
feature.
Element Op (1)
A 2-position alphanumeric field used to enter the first ‘numeric operator’ value to
associate Element Value 1 with Element Value 2. This field is required if Element Value 2
is specified. Valid values are:
+=Add
-= Subtract
*= Multiply
/=Divide
Element Value (2)
A 15-position alphabetic field used to enter the second argument in a numeric expression.
This field may contain a constant value, an application data field name, or one of the
reserved field names.
Element Op (2)
A 2-position alphanumeric field used to enter the second numeric operator value to
associate Element Value 2 with Element Value 3. This field is required if Element Value 3
is specified. Valid values are:
+=Add
-= Subtract
*= Multiply
/=Divide
Element Value (3)
A 15-position alphabetic field used to enter the third argument in a numeric expression.
This field may contain a constant value, an application data field name, or one of the
reserved field names.
If Value (1)
A 15-position alphanumeric field used to enter the first argument of a logical expression.
This field may contain a constant value, an application data field name, or one of the
reserved word constants.
If OP (1)
A 2-position alphabetic field used to enter the first logic operator value to associate If
Value 1 with If Value 2. Valid values are:
GE = greater than or equal to
GT = greater than
EQ =equal to
LE = less than or equal to
LT = less than
NE = not equal to
VT = validate table

The Mapping Subsystem Extended Element Mapping Outbound Screen EDIM508
6 - 106 IBM Sterling Gentran:Basic for z/OS Release 6.6 User Guide
If Value (2)
A 15-position alphanumeric field used to enter the second argument of a logical
expression. This field may contain a constant value, an application data field name, or one
of the reserved word constants. If the logical operator for the expression is equal to VT use
this field to specify the validation table name.
Note: This field supports the underscore substitution character
(USC). To use a USC, the substitution character must
exist on the defined record for the transaction ID.
See the topic “Using Underscore Substitution
Characters” in Chapter 7 for more information about this
feature.
And/Or (1)
A 1-position alphabetic field that contains the logical operators And or Or for compound
logical expressions. Valid values are:
A=And
O=Or
Note: You can have three And conditions and three Or
conditions but you cannot mix And and Or conditions.
And/Or Value (1)
A 15-position alphanumeric field used to enter the third argument of a logical expression.
This field may contain a constant value, an application data field name, or one of the
reserved word constants.
And/Or OP 1
A 2-position alphabetic field used to enter the second logic operator value to associate If
Value 3 with If Value 4. Valid values are:
GE = greater than or equal to
GT = greater than
EQ =equal to
LE = less than or equal to
LT = less than
NE = not equal to
VT = validate table
And/Or Value (2)
A 15-position alphanumeric field used to enter the fourth argument of a logical expression.
This field may contain a constant value, an application data field name, or one of the
reserved word constants. If the logical operator for the expression is equal to VT use this
field to specify the validation table name.
Note: This field supports the underscore substitution character
(USC). To use a USC, the substitution character must
exist on the defined record for the transaction ID.
See “Using Underscore Substitution Characters” in
Chapter 7 for more information about this feature.

Extended Element Mapping Outbound Screen EDIM508 The Mapping Subsystem
IBM Sterling Gentran:Basic for z/OS Release 6.6 User Guide 6 - 107
And/Or (2)
A 1-position alphabetic field that contains the logical operators And or Or for compound
logical expressions. Valid values are:
A=And
O=Or
Note: This value must be the same as And/Or (1).
And/Or Value (3)
A 15-position alphanumeric field used to enter the fifth argument of a logical expression.
This field may contain a constant value, an application data field name, or one of the
reserved word constants.
And/Or Op (2)
A 2-position alphabetic field used to enter the third logic operator value to associate If
Value 5 with If Value 6. Valid values are:
GE = greater than or equal to
GT = greater than
EQ =equal to
LE = less than or equal to
LT = less than
NE = not equal to
VT = validate table
And/Or Value (4)
A 15-position alphanumeric field used to enter the sixth argument of a logical expression.
This field may contain a constant value, an application data field name, or one of the
reserved word constants.
Note: This field supports the underscore substitution character
(USC). To use a USC, the substitution character must
exist on the defined record for the transaction ID.
See the topic “Using Underscore Substitution
Characters” in Chapter 7 for more information about this
feature.
And/Or (3)
A 1-position alphabetic field that contains the logical operators And or Or for compound
logical expressions. Valid values are:
A=And
O=Or
Note: This value must be the same as And/Or (1).
And/Or Value (5)
A 15-position alphanumeric field used to enter the seventh argument of a logical
expression. This field may contain a constant value, an application data field name, or one
of the reserved word constants.

The Mapping Subsystem Extended Element Mapping Outbound Screen EDIM508
6 - 108 IBM Sterling Gentran:Basic for z/OS Release 6.6 User Guide
And/Or OP (3)
A 2-position alphabetic field used to enter the fourth logic operator value to associate If
Value 7 with If Value 8. Valid values are:
GE = greater than or equal to
GT = greater than
EQ =equal to
LE = less than or equal to
LT = less than
NE = not equal to
VT = validate table
And/Or Value (6)
A 15-position alphanumeric field used to enter the eighth argument of a logical
expression. This field may contain a constant value, an application data field name, or one
of the reserved word constants.
Note: This field supports the underscore substitution character
(USC). To use a USC, the substitution character must
exist on the defined record for the transaction ID.
See the topic “Using Underscore Substitution
Characters” in Chapter 7 for more information about this
feature.
Table ID
A 10-position alphanumeric field used to enter a translation mapping table ID. The Table
ID identifies a specific table that is used either to translate data or codes from an
application value to a standard or trading partner specific value, or to validate a specified
application data value.
Type of Table (protected)
A 10-position alphabetic field about the type of translation table defined in Table ID.
Add to Hash Total #
A 2-position numeric field that contains the hash total number that is to be used to
accumulate the value of this data element. Valid values are 01 – 20.
Save in Constant #
A 2-position numeric field that contains the constant number that is to be used to save the
value of this data element. Valid values are 01 – 99.
Add 1 to Accumulator #
A 2-position numeric field that contains the Accumulator number that is to be incremented
by 1 when this map is executed. Valid values are 01 – 20.
User Exit Routine
A 7-position alphanumeric field used to specify the program name for the user-defined
programming exit routine that is performed when this map is executed.

Extended Element Mapping Outbound Screen EDIM508 The Mapping Subsystem
IBM Sterling Gentran:Basic for z/OS Release 6.6 User Guide 6 - 109
Map Zeroes
A 1-position alphabetic field that indicates whether or not the outbound mapper will hold a
value of zero in an element when mapping to an optional numeric element. Valid values
are:
Y = Yes, hold a value of zero when mapping to an option numeric
element.
blank= Remove a value of zero when mapping to an optional numeric
element.
User Error Number
A 5-position numeric field used to enter the user error number associated with the ‘IF’
conditions entered. The user error number must be valid. A number is valid after you have
added it to the Error Control File on the Message Maintenance screens. When a user error
number is specified and the ‘IF’ conditions are found true, the user error appears on the
mapping report.
Last Update Date (protected)
An 8-position field that displays the date on which this Extended Element Mapping
Outbound information was created or last changed. The date format is MM/DD/YY.
Last Update Time (protected)
An 8-position field that displays the time at which this Extended Element Mapping
Outbound information was created or last changed. The time format is HH:MM:SS.
Last Update User (protected)
A 3-position field that displays the initials of the user who created or last changed this
Extended Element Mapping Outbound information.

The Mapping Subsystem Build Repeating Data Elements Screen EDIM517
6 - 110 IBM Sterling Gentran:Basic for z/OS Release 6.6 User Guide
Build Repeating Data Elements Screen EDIM517
Purpose
The Build Repeating Data Elements screen enables you to create occurrences of a repeating stand-
alone data element or a composite data structure for mapping. After creating an occurrence, you
navigate to either the Element Mapping (Inbound or Outbound) screens or the Extended Element
Mapping (Inbound or Outbound) screens to perform actual mapping.
See the topic “Repeating Data Elements” in Chapter 7 for more information.
How to Access
Access the Build Repeating Data Elements screen in either of these two ways:
•Type
R in the A field on the Element Mapping Inbound screen and press Enter.
•Type
R in the A field on the Element Mapping Outbound screen and press Enter.
Screen Example
The following example illustrates the Build Repeating Data Elements screen.
EDIM517 __________ BUILD REPEATING DATA ELEMENTS XXX 06/01/2011
12:00:00
Transaction ID.......: TESTREPEAT Send or Receive..: R
Segment Sequence.....: 00100 Segment ID.......: BIG Ver: 00
Segment Description..: BEGINNING SEGMENT FOR INVOICE
Mapping No...........: 00 Repeat Value (Max): 0008
Repeat Numbers.......: ____ ____ ____ ____ ____ ____ ____ ____ ____ ____
____ ____ ____ ____ ____ ____ ____ ____ ____ ____
Ele Sub Ele Repeat Md T **Group**
Seq Ele ID No Cd P Dsg Ty Description
00020 00 76 0001 M AN INVOICE NUMBER
00060 00 76 0005 M AN INVOICE NUMBER
00070 00 76 0006 M AN INVOICE NUMBER
END OF ELEMENTS
Enter PF1=Help PF3=Exit PF4=Map/Seg
PF7=Bwd PF8=Fwd PF9=Add PF11=Del

Build Repeating Data Elements Screen EDIM517 The Mapping Subsystem
IBM Sterling Gentran:Basic for z/OS Release 6.6 User Guide 6 - 111
Function Key Descriptions
Note: Standard function keys, such as PF1=Help, PF3=Exit,
PF7=Bwd, PF8=Fwd, PF12=Cancel, and
PF15=Logoff, as well as the Enter key, are defined in
the Getting Started chapter of this guide.
PF4=Map/Seg Returns to the Element Mapping (Inbound or Outbound) screen to perform
the mapping process.
PF9=Add Adds the repeat numbers as indicated for the repeating elements.
PF11=Del Deletes the repeat numbers as indicated for the repeating elements.
Field Descriptions
Note: Fields that are display-only contain the statement
(protected) next to the field name in the documentation.
Fields in which you must enter a value contain the
statement (required) next to the field name in the
documentation.
Jump Code
A 10-position alphabetic or numeric field containing the jump code for this screen. A
screen’s jump code is displayed in the Jump Code field for that screen.
To jump to another screen, press Home, type the jump code of the screen to which you
want to jump, and then press Enter.
See Chapter 1, “Getting Started,” for further information on using jump codes.
Transaction ID (protected)
A 10-position alphanumeric field used to name the transaction map being modified.
Send or Receive (protected)
A 1-position alphabetic field defining the Send or Receive Code associated with the
Transaction ID. This code designates whether the transaction map is used to send data
(outbound) or receive data (inbound). Valid values are S (send) – used for outbound data,
and R (receive) – used for inbound data.
Segment Sequence (protected)
A 5-position numeric field that contains the sequence number for a segment. The segment
sequence number determines the order in which the segment occurs in the Transaction
map.
Segment ID (protected)
A 4-position alphanumeric field that contains the segment identifier as defined by the
standard.
Vers (protected)
A 2-position numeric field that indicates the version number associated with the segment.

The Mapping Subsystem Build Repeating Data Elements Screen EDIM517
6 - 112 IBM Sterling Gentran:Basic for z/OS Release 6.6 User Guide
Segment Description (protected)
A 65-position alphanumeric field that contains further information about the segment.
Mapping No
A 2-position numeric field used to enter the mapping number for this map. The first set of
maps are always for mapping number ‘0.’ Additional maps should be numbered
consecutively. This field is used in conjunction with the conditional mapping fields on the
same line.
Repeat Value (Max) (protected)
A 4-position numeric field that indicates the number of times an element/group element
can repeat within the segment.
Repeat Numbers
Twenty 4-position numeric fields used to identify the occurrences for the repeated data
element or group elements that are to be used for mapping. Valid values are 0001 through
the Maximum Repeat number or ALL to include all occurrences
Ele Seq
A 5-position numeric field displaying a sequence number for a data element.
Sub Ele (protected)
A 2-position numeric field that specifies a component element within a group element.
Valid values are:
00 = Simple elements
01-99 = Subelements within a group element
Ele ID (protected)
A 5-position alphanumeric field that indicates the data element ID (Dictionary number)
for this element.
Repeat No (protected)
A 4-position numeric field that identifies the occurrence for the repeated data element or
group element.
Md Cd (protected)
A 1-position alphabetic field that indicates whether the presence of element is required in
the segment. Valid values are:
M=Mandatory
O= Optional
C= Conditional

Build Repeating Data Elements Screen EDIM517 The Mapping Subsystem
IBM Sterling Gentran:Basic for z/OS Release 6.6 User Guide 6 - 113
TP (protected)
A 2-position alphanumeric field that specifies the editing format of the data contained in
this data element.
Valid values for standards version with Envelope type = User defined for Sterling
Gentran:Structure only include:
CM = Date format = MMDDYYYY
CY = Date format = YYYYMMDD
DD = Date format = DDMMYY
JD = Date format = Julian YYDDD
J8 = Date format = Julian YYYYDDD
MM = Date format = MMDDYY
PD = Date format = Packed DDMMYY
PJ = Date format = Packed Julian YYDDD
PM = Date format = Packed MMDDYY
PY = Date format = Packed YYMMDD
Pn = Signed Packed with n implied decimal positions
Sn = Signed numeric with n implied decimal positions
YY = Date format = YYMMDD
ZD = Date format = Packed DDMMYYYY
ZJ = Date format = Packed Julian YYYYDDD
ZM = Date format = Packed MMDDYYYY
ZY = Date format = Packed YYYYMMDD
Valid values for standards version of all envelope types include:
AN = string type – alphanumeric
CD = Date format = DDMMYYYY
DT = Date format = YYMMDD or YYYYMMDD
D8 = Date format = YYYYMMDD
ID = Identifier type – element has code list
Nn = Unsigned numeric with n decimal places implied
R= Decimal – data contains explicit decimal point
Rn
= Decimal
–
n indicates the maximum number of explicit decimal
positions
TM = Time format = HHMM
T6 = Time format = HHMMSS, where SS = seconds
T8 = Time format = HHMMSSHS, where HS = hundredths of a second
Group
Dsg (protected)
A 4-position alphanumeric field that contains the element group ID for this data element if
it is part of a group element.

The Mapping Subsystem Build Repeating Data Elements Screen EDIM517
6 - 114 IBM Sterling Gentran:Basic for z/OS Release 6.6 User Guide
Ty (protected)
A 1-position alphabetic field that indicates the beginning/end of group element. Valid
values are:
G= First subelement in a group
P= First subelement in a group, at least one subelement in
the group must be present
R= Subelement is in the middle of a group
blank = End of group
Description (protected)
A 24-position alphanumeric field that displays further information about the element.

Element Information Screen EDIM515 The Mapping Subsystem
IBM Sterling Gentran:Basic for z/OS Release 6.6 User Guide 6 - 115
Element Information Screen EDIM515
Purpose
The Element Information screen is used to display the relationship between elements of a specified
segment. To view element relationships in different segments, change the Segment Sequence
number. You can return to a previous screen by pressing PF4.
The Element Information screen also illustrates the subelement number, if one exists for any of the
elements, a description of the element, the element's minimum and maximum length, the type, and
whether the element is mandatory, optional, or conditional.
How to Access
Access the Element Information screen by pressing PF13 when viewing any of the following
screens: Element Mapping Inbound, Element Mapping Outbound, Extended Element Mapping
Inbound, and Extended Element Mapping Outbound.
Note: No jump code is associated with this screen.
Screen Example
The following example illustrates the Element Information screen.
EDIM515 __________ ELEMENT INFORMATION XXX 06/01/2011
12:00:00
Transaction ID.......: ANSI3030PO Send or Receive..: S
Segment Sequence.....: 04400 Segment ID.......: PO1 Ver: 00 M/C: M
Segment Description..: BASELINE ITEM DATA
-Element- Sub Description Length Type Man Relationship
No ID Ver No Min Max Cd Definition
00010 350 00 ASSIGNED IDE 1 11 AN O
00020 330 00 QUANTITY ORD 1 9 R C
00030 355 00 UNIT OR BASI 2 2 ID O C0302
00040 212 00 UNIT PRICE 1 14 R C
00050 639 00 BASIS OF UNI 2 2 ID O C0504
00060 235 00 PRODUCT/SERV 2 2 ID O C0607
00070 234 00 PRODUCT/SERV 1 30 AN C
00080 235 00 PRODUCT/SERV 2 2 ID O C0809
00090 234 00 PRODUCT/SERV 1 30 AN C
00100 235 00 PRODUCT/SERV 2 2 ID O C1011
Enter PF1=Help PF3=Exit PF4=Return
PF7=Bwd PF8=Fwd

The Mapping Subsystem Element Information Screen EDIM515
6 - 116 IBM Sterling Gentran:Basic for z/OS Release 6.6 User Guide
Function Key Descriptions
To display an element relationship for another segment, type a new number over the currently
displayed segment number, and press Enter.
Note: Standard function keys, such as PF1=Help, PF3=Exit,
PF7=Bwd, PF8=Fwd, PF12=Cancel, and
PF15=Logoff, as well as the Enter key, are defined in
the Getting Started chapter of this guide.
PF4=Return Returns to the previously displayed screen.
Field Descriptions
Note: Fields that are display-only contain the statement
(protected) next to the field name in the documentation.
Fields in which you must enter a value contain the
statement (required) next to the field name in the
documentation.
Jump Code
A 10-position alphabetic or numeric field containing the jump code for this screen. A
screen’s jump code is displayed in the Jump Code field for that screen.
To jump to another screen, press Home, type the jump code of the screen to which you
want to jump, and then press Enter.
See Chapter 1, “Getting Started,” for further information on using jump codes.
Transaction ID (protected)
A 10-position alphanumeric field used to name the transaction map being modified.
Send/Receive (protected)
A 1-position alphabetic field defining the Send or Receive Code associated with the
Transaction ID. This code designates whether the transaction map is used to send data
(outbound) or receive data (inbound). Valid values are S (send) – used for outbound data,
and R (receive) – used for inbound data.
Segment Sequence
A 5-position numeric field that contains the sequence number of the segment. The
segment sequence number determines the order in which the segment occurs in the
Transaction map.
Segment ID (protected)
A 4-position alphanumeric field that contains the segment identifier as defined by the
standard.
Ver (protected)
A 2-position numeric field that indicates the version number associated with this segment.

Element Information Screen EDIM515 The Mapping Subsystem
IBM Sterling Gentran:Basic for z/OS Release 6.6 User Guide 6 - 117
M/C (protected)
A 1-position alphabetic field that indicates whether the presence of a segment is required
in the transaction. Valid values are:
M=Mandatory
O= Optional
C= Conditional
Segment Description (protected)
A 65-position alphanumeric field that contains further information about the segment.
Element No (protected)
A 5-position numeric field displaying the sequence number for the data element.
Element ID (protected)
A 4-position alphanumeric field that indicates the data element ID (Dictionary number)
for this element.
Element Ver (protected)
A 2-position numeric field that indicates the version number associated with this element.
Sub No (protected)
A 2-position numeric field that displays the sub-element number, if this element is part of
a group element.
Description (protected)
A 12-position alphanumeric field that displays the further information about the element.
Length Min (protected)
Displays the minimum allowed length for the element as defined by the standard.
Length Max (protected)
Displays the maximum allowed length for the element as defined by the standard.
Type (protected)
A 2-position alphanumeric field that specifies the editing format of the data contained in
this data element.
Valid values for standards version with Envelope type = User for Sterling
Gentran:Structure only include:
CM = Date format = MMDDYYYY
CY = Date format = YYYYMMDD
DD = Date format = DDMMYY
JD = Date format = Julian YYDDD
J8 = Date format = Julian YYYYDDD
MM = Date format = MMDDYY
PD = Date format = Packed DDMMYY
PJ = Date format = Packed Julian YYDDD
PM = Date format = Packed MMDDYY
PY = Date format = Packed YYMMDD
Pn = Signed Packed with n implied decimal positions

The Mapping Subsystem Element Information Screen EDIM515
6 - 118 IBM Sterling Gentran:Basic for z/OS Release 6.6 User Guide
Sn = Signed numeric with n implied decimal positions
YY = Date format = YYMMDD
ZD = Date format = Packed DDMMYYYY
ZJ = Date format = Packed Julian YYYYDDD
ZM = Date format = Packed MMDDYYYY
ZY = Date format = Packed YYYYMMDD
Valid values for standards version of all envelope types include:
AN = string type – alphanumeric
CD = Date format = DDMMYYYY
DT = Date format = YYMMDD or YYYYMMDD
D8 = Date format = YYYYMMDD
ID = Identifier type – element has code list
Nn = Unsigned numeric with n decimal places implied
R= Decimal – data contains explicit decimal point
Rn
= Decimal
–
n indicates the maximum number of explicit decimal
positions
TM = Time format = HHMM
T6 = Time format = HHMMSS, where SS = seconds
T8 = Time format = HHMMSSHS, where HS = hundredths of a second
Man Cd (protected)
A 1-position alphabetic field that indicates whether the presence of a segment is required
in the transaction. Valid values are:
M=Mandatory
O= Optional
C= Conditional
Relationship Definition (protected)
Displays a value that defines the element’s relationship to another element as defined by
the standards.

Select Codes Screen EDIM509 The Mapping Subsystem
IBM Sterling Gentran:Basic for z/OS Release 6.6 User Guide 6 - 119
Select Codes Screen EDIM509
Purpose
The Select Codes screen is used to display valid code values for standard data elements that have a
data element type code of ID or AN. Each data element coded with an ID type code has a unique
table. The Select Codes screen allows you to select a code value and move it to a mapping screen
for use in completing the map definition.
Note: This screen can be accessed only from a mapping screen.
Therefore, you cannot make a selection from the Select
Codes screen to view other code table values.
How to Access
Access the Select Codes screen in any of the following ways:
• On the Element Mapping Outbound screen, type S to select the desired element
and press PF5.
• On the Extended Element Mapping Outbound screen, press PF5.
• On the Element Mapping Inbound screen, if the conditional field is being used,
move the insertion point on the conditional field, and then press PF5.
Note: No jump code is associated with this screen.
Screen Example
The following example illustrates the Select Codes screen.
Select
EDIM509 __________ SELECT CODES XXX 06/01/2011
12:00:00
Element ID for Code List..: 355 Element Version: 00
Version ID................: 003030 Agency: X
Code Name.................: UNIT OR BASIS FOR MEASUREMENT CODE
A Code Value Description
_ AA BALL
_ AB BULK PACK
_ AC ACRE
_ AD BYTES
_ AE AMPERES PER METER
_ AF CENTIGRAM
_ AH ADDITIONAL MINUTES
_ AI AVERAGE MINUTES PER CALL
_ AJ COP
_ AK FATHOM
Enter PF1=Help PF3=Exit PF4=Map
PF7=Bwd PF8=Fwd

The Mapping Subsystem Select Codes Screen EDIM509
6 - 120 IBM Sterling Gentran:Basic for z/OS Release 6.6 User Guide
Screen Actions
The screen actions are displayed on the top line of the Select Codes screen. The following table
describes each screen action and gives instructions on how to perform those functions.
Function Key Descriptions
Note: Standard function keys, such as PF1=Help, PF3=Exit,
PF7=Bwd, PF8=Fwd, PF12=Cancel, and
PF15=Logoff, as well as the Enter key, are defined in
the Getting Started chapter of this guide.
PF4=Map Returns to the previously displayed inbound or outbound (Extended) Element
Mapping screen.
Field Descriptions
Note: Fields that are display-only contain the statement
(protected) next to the field name in the documentation.
Fields in which you must enter a value contain the
statement (required) next to the field name in the
documentation.
Jump Code
A 10-position alphabetic or numeric field containing the jump code for this screen. A
screen’s jump code is displayed in the Jump Code field for that screen.
To jump to another screen, press Home, type the jump code of the screen to which you
want to jump, and then press Enter.
See Chapter 1, “Getting Started,” for further information on using jump codes.
Element ID for Code List (protected)
A 4-position alphanumeric field that contains the Element ID for the code table.
Element Version (protected)
A 2-position numeric field that indicates the version number associated with this element.
Version ID (protected)
A 12-position alphanumeric field that contains the standard Version ID associated with
this code table.
To perform
this action ...
Associated
with this
screen
action ...
Do this ...
Select a standard code value Select Type S in the A field next to the selected
code, and then press Enter. The system
moves the code value to the Value field with
the insertion point on the mapping screen.

Select Codes Screen EDIM509 The Mapping Subsystem
IBM Sterling Gentran:Basic for z/OS Release 6.6 User Guide 6 - 121
Agency (protected)
A 3-position alphanumeric field that contains the agency associated with the Version ID.
Code Name (protected)
A 52-position alphanumeric field that contains the element description.
A (Action Code)
A 1-position alphabetic field that specifies the action to be performed for the code value.
A valid value is S (Select), used to select the code value to move to mapping.
Code Value (protected)
A 10-position alphanumeric field that contains the code value as defined by the standard.
Description (protected)
A 54-position alphanumeric field that contains the description for the code value.

The Mapping Subsystem Select Application Data Screen EDIM510
6 - 122 IBM Sterling Gentran:Basic for z/OS Release 6.6 User Guide
Select Application Data Screen EDIM510
Purpose
The Select Application Data screen is used to display the names of your application data fields.
You can then select a data field and move it to a mapping screen for use in completing the map
definition.
Note: This screen may only be accessed from a mapping
screen, so you cannot make a selection from the Select
Application screen to view other application data values.
How to Access
Access the Select Application Data screen by pressing PF2 from any of the following screens:
Element Mapping Inbound, Element Mapping Outbound, Extended Element Mapping Inbound,
and Extended Element Mapping Outbound.
Note: No jump code is associated with this screen.
Screen Example
The following example illustrates the Select Application Data screen.
Select
EDIM510 __________ SELECT APPLICATION DATA XXX 06/01/2011
12:00:00
Application Data ID..: POFILE Send or Receive..: S
Description..........: PURCHASE ORDER MASTER FILE
A Rec Fld Field Name Fld Len Man Description Field Value
Type No. Typ Cde
_ 001 010 001-VENDOR AN 8 M VENDOR NUMBER (S
_ 001 020 001-PO-NUMBER AN 12 M PO NUMBER (S
_ 001 030 001-REC-TYPE AN 3 M RECORD TYPE (S
_ 001 040 001-PO-DATE MM 6 M PO DATE
_ 001 050 001-BILL-NAME AN 25 M BILL TO NAME
_ 001 060 001-BILL-ADDR AN 25 O BILL TO ADDRESS
_ 001 070 001-BILL-CITY AN 25 O BILL TO CITY
_ 001 080 001-BILL-STATE AN 2 O BILL TO STATE
_ 001 090 001-BILL-ZIP AN 5 O BILL TO ZIP
_ 001 100 001-VEND-NAME AN 25 M VENDOR NAME
Enter PF1=Help PF3=Exit PF4=Map
PF7=Bwd PF8=Fwd

Select Application Data Screen EDIM510 The Mapping Subsystem
IBM Sterling Gentran:Basic for z/OS Release 6.6 User Guide 6 - 123
Screen Actions
The screen actions are displayed on the top line of the Select Application Data screen. The
following table describes each screen function and gives instructions on how to perform those
functions.
Function Key Descriptions
Note: Standard function keys, such as PF1=Help, PF3=Exit,
PF7=Bwd, PF8=Fwd, PF12=Cancel, and
PF15=Logoff, as well as the Enter key, are defined in
the Getting Started chapter of this guide.
PF4=Map Returns to the previously displayed inbound or outbound (Extended) Element
Mapping screen.
Field Descriptions
Note: Fields that are display-only contain the statement
(protected) next to the field name in the documentation.
Fields in which you must enter a value contain the
statement (required) next to the field name in the
documentation.
Jump Code
A 10-position alphabetic or numeric field containing the jump code for this screen. A
screen’s jump code is displayed in the Jump Code field for that screen.
To jump to another screen, press Home, type the jump code of the screen to which you
want to jump, and then press Enter.
See Chapter 1, “Getting Started,” for further information on using jump codes.
Application Data ID (protected)
Displays the name of the Application Data ID. The Application Data ID is the name you
use to identify your application file.
To perform
this action ...
Associated
with this
screen
action ...
Do this ...
Select an application data
field name from the table
Select Type S in the A field next to the
selected application data field name,
and then press PF4. The system
moves the selected application data
field name to a Value field with the
insertion point on the specified
mapping screen.

The Mapping Subsystem Select Application Data Screen EDIM510
6 - 124 IBM Sterling Gentran:Basic for z/OS Release 6.6 User Guide
Send or Receive (protected)
Displays the Send or Receive Code. This code designates whether the application file is
used to send data (outbound) or receive data (inbound). Valid values are S (send) and R
(receive).
Description (protected)
Displays the application file description. The description provides further information
about the application.
A (Action Code)
A 1-position alphabetic field used to enter an action code to perform. A valid value is S
(Select, used to select an application data field name to move to a mapping screen
The S action code is used in conjunction with PF4 to select the data field name and move
it to the Value field that contains the insertion point on the specified mapping screen.
Remember that PF4 only returns the data to your screen, you still need to press Enter to
complete the update of information.
Rec Type (protected)
Displays the name of the record (e.g., H01 = header record type 1, D01 = detail item type
1).
Fld No. (protected)
Displays the sequence number assigned to each application field. This number identifies
the field's position in the record.
Field Name (protected)
Displays the user-assigned name of the field.
Fld Typ (protected)
Displays the field's application data type. Valid values are any of the application data types
found in the Application Data Types list in the Glossary.
Len (protected)
Displays the total length of the field. A field may contain up to 80 positions.
Man Cde (protected)
Displays the field's Mandatory Code. This code designates whether the field is mandatory
(M) or optional (O).
Description (protected)
Displays the field description. The description provides additional information about the
field name and type.
Field Value (protected)
Displays the default constant value that is moved to the Application field during inbound
mapping if no other values are mapped.

Copy Segments From Transaction Screen EDIM505 The Mapping Subsystem
IBM Sterling Gentran:Basic for z/OS Release 6.6 User Guide 6 - 125
Copy Segments From Transaction Screen EDIM505
Purpose
The Copy Segments From Transaction screen is used to duplicate segments existing in a defined
transaction map and to assign these segments new sequence numbers for insertion within the same
transaction map. This function copies the data elements and all associated maps for the segments.
The Copy Segments From Transaction screen allows you to return to the Segments screen, where
you can then process the copied segments.
Note: You cannot move to the Segments screen for a map
whose division is not equal to your own, unless your
division code is “000.”
How to Access
Access the Copy Segments from Transaction screen in any one of the following ways:
•Type
S to select Copy Segments from Transaction from the Transaction Mapping
Menu and press Enter.
•Type
5.2.6 in the Jump Code field on any screen and press Enter.
• On the Segments screen (EDIM504), type C in the desired segment and press
Enter.
Screen Example
The following example illustrates the Copy Segments From Transaction screen.
Copy
EDIM505 5.2.6_____ COPY SEGMENTS FROM TRANSACTION XXX 06/01/2011
12:00:00
Transaction Id...: ANSI3030PO S/R...: S Trans Set: 850
Version ID.......: 003030 Agency: X
Starting Segment.: ___ Area: _ Sequence: _____
Insert Seq Segment Max Loop Max
A Seq No No Area Id Ver Use Id Loop Description
_ _____ 00100 H BEG 00 1 BEGINNING SEGMENT
_ _____ 00200 H NTE 00 100 NOTE/SPECIAL INSTR
_ _____ 01500 H DTM 00 1 DATE/TIME REFERENC
_ _____ 03100 H N1 00 1 NAME
_ _____ 03300 H N3 00 1 ADDRESS INFORMATIO
_ _____ 03400 H N4 00 1 GEOGRAPHIC LOCATIO
_ _____ 03700 H PER 00 1 ADMINISTRATIVE COM
_ _____ 03800 H N1 00 1 NAME
_ _____ 03805 H N3 00 1 ADDRESS INFORMATIO
_ _____ 03810 H N4 00 1 GEOGRAPHIC LOCATIO
Enter PF1=Help PF3=Exit PF4=Segments
PF7=Bwd PF8=Fwd

The Mapping Subsystem Copy Segments From Transaction Screen EDIM505
6 - 126 IBM Sterling Gentran:Basic for z/OS Release 6.6 User Guide
Screen Actions
The screen actions are displayed on the top line of the Copy Segments From Transaction screen.
The following table describes each screen function and gives instructions on how to perform those
functions.
Function Key Descriptions
Note: Standard function keys, such as PF1=Help, PF3=Exit,
PF7=Bwd, PF8=Fwd, PF12=Cancel, and
PF15=Logoff, as well as the Enter key, are defined in
the Getting Started chapter of this guide.
PF4=Segments Returns to the Segments screen where you can view the copied segments in
their correct sequence.
Field Descriptions
Note: Fields that are display-only contain the statement
(protected) next to the field name in the documentation.
Fields in which you must enter a value contain the
statement (required) next to the field name in the
documentation.
Jump Code
A 10-position alphabetic or numeric field containing the jump code for this screen. A
screen’s jump code is displayed in the Jump Code field for that screen.
To jump to another screen, press Home, type the jump code of the screen to which you
want to jump, and then press Enter.
See Chapter 1, “Getting Started,” for further information on using jump codes.
Transaction ID (required)
A 10-position alphanumeric field used to name the transaction map being modified.
S/R (required)
A 1-position alphabetic field defining the Send or Receive Code associated with the
Transaction ID. This code designates whether the transaction map is used to send data
(outbound) or receive data (inbound). Valid values are S (Send) – used for outbound data
and R (Receive) – used for inbound data
To perform
this action ...
Associated
with this
screen
action ...
Do this ...
Copy segments Copy Type C in the A field, type the new
sequence number in the Insert Seq No
field for each segment you want to
copy. Then, press Enter.

Copy Segments From Transaction Screen EDIM505 The Mapping Subsystem
IBM Sterling Gentran:Basic for z/OS Release 6.6 User Guide 6 - 127
Trans Set (protected)
A 6-position alphanumeric field that displays the standards Transaction Set ID associated
with this transaction map.
Version ID (protected)
A 12-position alphanumeric field that contains the Version ID of the standard that is being
copied.
Agency (protected)
A 3-position alphabetic field that contains the agency associated with the Version ID.
Starting Segment
A 3-position alphanumeric field that you can indicate the starting Segment ID to display.
Area
A 1-position alphabetic field that identifies the area at which the display list is to start. If
used with starting seq ID display list will begin with first occurrence of Segment ID within
indicated area. If used alone display list will begin with first segment within indicated
area. If you leave this field blank then the segment list begins with the first occurrence of
Segment ID within Transaction ID.
Sequence
A 5-position numeric field that allows the user to indicate the starting sequence number to
display for copying.
A (Action Code)
A 1-position alphabetic field in which you indicate the action you want to perform for a
particular segment. A valid value is C = Select a segment of the specified transaction map
to copy.
Insert Seq No
A 5-position numeric field used to enter the new sequence number for the segment being
copied.
Seq No (protected)
A 5-position numeric field that contains the sequence number for a segment. The segment
sequence number determines the order in which the segment occurs in the Transaction
map.
Area (protected)
A 1-position alphanumeric field that indicates the section where the segment is displayed.
Valid values are:
H=Header
D=Detail
1-9 = Detail sections 1 – 9
S=Summary
Segment ID (protected)
A 4-position alphanumeric field that contains the segment identifier as defined by the
standard.
Segment Ver (protected)
A 2-position numeric field that indicates the version number associated with this element.

The Mapping Subsystem Copy Segments From Transaction Screen EDIM505
6 - 128 IBM Sterling Gentran:Basic for z/OS Release 6.6 User Guide
Max Use (protected)
A 6-position numeric field that indicates the maximum number of times that a particular
segment is allowed to occur, in succession, at a specific location within the transaction.
Loop ID (protected)
A 6-position alphanumeric field that identifies the loop.
Max Loop (protected)
A 6-position numeric field that indicates the maximum number of times that the loop is
allowed to occur at a specific location sequence of the transaction. This field is coded on
the first segment of the loop.
Description (protected)
A 22-position alphanumeric field that contains the segment description.

Subfield Screen EDIM507 The Mapping Subsystem
IBM Sterling Gentran:Basic for z/OS Release 6.6 User Guide 6 - 129
Subfield Screen EDIM507
Purpose
The Subfield screen is used to divide a data element in a specified transaction map to into multiple
parts, which are called subfields. A subfield defines which type of data may exist in multiple
positions of the data element. This screen also allows you to maintain data element subfields by
adding new definitions, updating existing subfield definitions, and deleting existing definitions.
After a data element is divided into subfields, the subfields become data elements themselves. The
new subfield data elements may be used for mapping. The original data element is marked as an
SF type data element and cannot be used in mapping.
Note: Numeric EDI elements (R and N types) cannot be
subdivided.
How to Access
When viewing the Element Mapping Inbound or Element Mapping Outbound screens, type S in
the desired element and press Enter.
Note: No jump code is associated with this screen.
Screen Example
The following example illustrates the Subfield screen.
Add Delete Info Update
EDIM507 __________ SUBFIELD XXX 06/01/2011
12:00:00
Transaction ID..........: ANSI4030PO S/R.......: S
Segment Sequence........: 00100 Segment ID: BEG Ver: 00
Segment Description.....: BEGINNING SEGMENT FOR PURCHASE
Element Seq/Repeat No...: 00010 / 0001 Element ID: 353 Ver: 00
Mandatory Code..........: M Element Type..........: ID
Minimum Length..........: 002 Maximum Length........: 00002
Element Description.....: TRANSACTION SET PURPOSE CODE
SUBFIELDS
A Seq Positions Man Type Description
No. From To Cd
_ _____ ___ ___ _ __ ___________________________________
_ _____ ___ ___ _ __ ___________________________________
_ _____ ___ ___ _ __ ___________________________________
_ _____ ___ ___ _ __ ___________________________________
_ _____ ___ ___ _ __ ___________________________________
END OF ELEMENTS
Enter PF1=Help PF3=Exit PF4=Return
PF7=Bwd PF8=Fwd

The Mapping Subsystem Subfield Screen EDIM507
6 - 130 IBM Sterling Gentran:Basic for z/OS Release 6.6 User Guide
Screen Actions
The screen actions are displayed on the top line of the Subfield screen. The following table
describes each screen function and gives instructions on how to perform those functions.
Function Key Descriptions
Note: Standard function keys, such as PF1=Help, PF3=Exit,
PF7=Bwd, PF8=Fwd, PF12=Cancel, and
PF15=Logoff, as well as the Enter key, are defined in
the Getting Started chapter of this guide.
PF4=Return Returns to the screen previously displayed. If you navigated from the Element
Mapping Inbound screen, PF4 returns to the Element Mapping Inbound
screen. If you navigated from the Element Mapping Outbound screen, PF4
returns to the Element Mapping Outbound screen.
To perform
this action ...
Associated
with this
screen
action ...
Do this ...
Add a subfield definition Add Type A in the A field, type the
required data (you can type over
displayed data). Then, press Enter.
The system re-displays the screen
with the added subfield definition.
Delete an existing subfield
definition
Delete Type D in the A field next to the
specified subfield, and then press
Enter. The screen is re-displayed,
with the deleted subfield definition
omitted.
Display the date, time, and
user initials on the message
line that reflects when the
information for the selected
entry was created or last
changed.
Info Type I in the A field next to the
appropriate entry and press Enter.
Update an existing subfield
definition
Update Type U in the A field next to the
specified subfield, type the changes,
and then press Enter. The system re-
displays the screen with the updated
definition.

Subfield Screen EDIM507 The Mapping Subsystem
IBM Sterling Gentran:Basic for z/OS Release 6.6 User Guide 6 - 131
Field Descriptions
Note: Fields that are display-only contain the statement
(protected) next to the field name in the documentation.
Fields in which you must enter a value contain the
statement (required) next to the field name in the
documentation.
Jump Code
A 10-position alphabetic or numeric field containing the jump code for this screen. A
screen’s jump code is displayed in the Jump Code field for that screen.
To jump to another screen, press Home, type the jump code of the screen to which you
want to jump, and then press Enter.
See Chapter 1, “Getting Started,” for further information on using jump codes.
Transaction ID (protected)
A 10-position alphanumeric field used to name the transaction map being modified.
S/R (protected)
A 1-position alphabetic field defining the Send or Receive Code associated with the
Transaction ID. This code designates whether the transaction map is used to send data
(outbound) or receive data (inbound). Valid values are S (Send) – used for outbound data
and R (Receive) – used for inbound data.
Segment Sequence (protected)
A 5-position numeric field that contains the sequence number for the segment. The
segment sequence number determines the order in which the segment occurs in the
Transaction map.
Segment ID (protected)
A 4-position alphanumeric field that contains the segment identifier as defined by the
standard.
Ver (protected)
A 2-position numeric field that indicates the version number associated with this segment.
Segment Description (protected)
A 65-position alphanumeric field that contains further information about the segment.
Element Seq (protected)
A 5-position numeric field displaying the sequence number for a data element.
Repeat No (protected)
A 4-position numeric field displaying the repeat number for a data element. A plus sign
(+) indicates that this element is eligible for repeats.
Element ID (protected)
A 4-position alphanumeric field that indicates the data element ID (Dictionary number)
for this element.

The Mapping Subsystem Subfield Screen EDIM507
6 - 132 IBM Sterling Gentran:Basic for z/OS Release 6.6 User Guide
Ver (protected)
A 2-position numeric field that indicates the version number associated with this element.
Mandatory Code (protected)
A 1-position alphabetic field that indicates whether the presence of an element is required
in the segment. Valid values are:
M=Mandatory
O= Optional
C= Conditional
Element Type (protected)
A 2-position alphanumeric field that specifies the editing format of the data contained in
this data element.
Valid values for standards version with Envelope type = User defined for Sterling
Gentran:Structure only include:
CM = Date format = MMDDYYYY
CY = Date format = YYYYMMDD
DD = Date format = DDMMYY
JD = Date format = Julian YYDDD
J8 = Date format = Julian YYYYDDD
MM = Date format = MMDDYY
PD = Date format = Packed DDMMYY
PJ = Date format = Packed Julian YYDDD
PM = Date format = Packed MMDDYY
PY = Date format = Packed YYMMDD
Pn = Signed Packed with n implied decimal positions
Sn = Signed numeric with n implied decimal positions
YY = Date format = YYMMDD
ZD = Date format = Packed DDMMYYYY
ZJ = Date format = Packed Julian YYYYDDD
ZM = Date format = Packed MMDDYYYY
ZY = Date format = Packed YYYYMMDD
Valid values for standards version of all envelope types include:
AN = string type – alphanumeric
CD = Date format = DDMMYYYY
DT = Date format = YYMMDD or YYYYMMDD
D8 = Date format = YYYYMMDD
ID = Identifier type – element has code list
Nn = Unsigned numeric with n decimal places implied
R= Decimal – data contains explicit decimal point
Rn
= Decimal
–
n indicates the maximum number of explicit decimal
positions
TM = Time format = HHMM
T6 = Time format = HHMMSS, where SS = seconds
T8 = Time format = HHMMSSHS, where HS = hundredths of a second

Subfield Screen EDIM507 The Mapping Subsystem
IBM Sterling Gentran:Basic for z/OS Release 6.6 User Guide 6 - 133
Minimum Length (protected)
Displays the minimum allowed length for the element as defined by the standard.
Maximum Length (protected)
Displays the maximum allowed length for the element as defined by the standard.
Element Description (protected)
An alphanumeric field that displays the element description.
A (Action Code)
A 1-position alphabetic field used to enter an action code to perform the following:
A= Add a Subfield definition
D= Delete a Subfield definition
I= Info: Display the date, time and user initials on the message line
that indicate when the information for the selected entry was
created or last changed.
U= Update an existing Subfield definition
Seq No.
A 5-position numeric field used to define the sequence number for the subfield. The
Subfield number determines the order in which the Subfield is listed in the data element.
Positions From
A 3-position numeric field used to define the starting position of a Subfield within the data
element. This value must be one or greater.
Positions To
A 3-position numeric field used to define the ending position of a Subfield within the data
element.
Man Cd
A 1-position field designating the mandatory code of the Subfield definition. Valid values
are:
M=Mandatory
O= Optional
C= Conditional
Type
A 2-position alphanumeric field used to define the Subfield EDI data type.
Description
A 30-position alphanumeric field used to describe the Subfield.

The Mapping Subsystem Code and Data Translation Menu EDIM580
6 - 134 IBM Sterling Gentran:Basic for z/OS Release 6.6 User Guide
Code and Data Translation Menu EDIM580
Purpose
The Code And Data Translation Menu displays a list of selections used to define translation tables.
How to Access
Access the Code and Data Translation Menu in either of these two ways:
• Type 3 to select Code and Data Translation from the Mapping Maintenance Menu
and press Enter.
•Type
5.3 in the Jump Code field of any screen and press Enter.
Menu Example
The following example illustrates the Code And Data Translation Table Menu.
EDIM580 5.3_______ CODE AND DATA TRANSLATION MENU XXX 06/01/2011
12:00:00
Type the number of your selection below and press ENTER, or
press the PF3 key to Exit.
_ 1. Translation Table Directory
2. Define Translation Table
3. Copy Code or Data
4. Code Translation
5. Data Translation by Partner
6. Data Validation
Enter PF1=Help PF3=Exit
PF15=Logoff

Code and Data Translation Menu EDIM580 The Mapping Subsystem
IBM Sterling Gentran:Basic for z/OS Release 6.6 User Guide 6 - 135
Menu Options
The following selections are available from the Translation Table Menu:
One of the differences between code and data translation tables is that code tables allow only 10
characters for each standard code and application code, while the data table allows up to 20
characters for each data value to be translated. Another difference is that code tables are for all
partners while data tables can be partner specific or used for all partners.
Field Descriptions
Jump Code
A 10-position alphabetic or numeric field containing the jump code for this screen. A
screen’s jump code is displayed in the Jump Code field for that screen.
To jump to another screen, press Home, type the jump code of the screen to which you
want to jump, and then press Enter.
See Chapter 1, “Getting Started,” for further information on using jump codes.
Selection
This field is used to make a menu selection. Type a valid value (1, 2, 3, 4, 5, or 6), and
press Enter to move to the selected screen.
Menu Option Description
1. Translation Table
Directory
View a listing of all translation tables
2. Define Translation Table Define and maintain translation table definitions
3. Copy Code or Data Copy codes or data from an EDI standard or an
existing translation table
4. Code Translation Maintain code translation tables
5. Data Translation by
Partner
Maintain data translation tables by partner
6. Data Validation Maintain data validation tables

The Mapping Subsystem Table Directory EDIM586
6 - 136 IBM Sterling Gentran:Basic for z/OS Release 6.6 User Guide
Table Directory EDIM586
Purpose
The Table Directory displays a list of all tables, which you can select to see additional information.
You can choose to display a list beginning from a selected table ID that you enter, or, you can
allow the system to display all translation tables on file. From this list, you can select a translation
table by typing S in the A field, and pressing PF5 or PF6. After selecting a table, you can navigate
to additional screens to maintain the definition of a table, or translation information. You can only
display tables having a division code equal to your own, unless your Logon ID is defined with a
division of “000.”
See the “Field Descriptions” topic in the “User ID Maintenance Screen” section in Chapter 5 for
more information on divisions.
How to Access
Access the Table Directory in either of these two ways:
•Type
1 to select Translation Table Directory from the Code and Data Translation
Menu and press Enter.
•Type
5.3.1 in the Jump Code field of any screen and press Enter.
Screen Example
The following example illustrates the Table Directory.
Select
EDIM586 5.3.1_____ TABLE DIRECTORY XXX 06/01/2011
12:00:00
Starting Table ID..: __________
Table U Table Last Update
A ID Type Description A Date Time User
_ DUNS D INTERNAL TO EDI DUNS CONVERSION Y 00/00/00 00:00:00 SCI
_ REMIT V REMITTANCE TYPE NAME QUALIFIER Y 00/00/00 00:00:00 SCI
_ UNITMEAS C INTERNAL TO EDI UNIT OF MEASURE Y 00/00/00 00:00:00 SCI
_ UNITMEAS2 C INTERNAL TO EDIFACT UNIT OF MEASURE Y 00/00/00 00:00:00 SCI
_
_
_
_
_
_
TO SELECT TABLE ENTER AN "S" BESIDE THE ID
Enter PF1=Help PF3=Exit PF5=Defn PF6=Table
PF7=Bwd PF8=Fwd

Table Directory EDIM586 The Mapping Subsystem
IBM Sterling Gentran:Basic for z/OS Release 6.6 User Guide 6 - 137
Screen Actions
The screen actions are displayed on the top line of the Table Directory. The following table
describes each screen function and gives instructions on how to perform those functions.
Function Key Descriptions
Note: Standard function keys, such as PF1=Help, PF3=Exit,
PF7=Bwd, PF8=Fwd, PF12=Cancel, and
PF15=Logoff, as well as the Enter key, are defined in
the Getting Started chapter of this guide.
PF5=Defn Advances to the Define Translation Table screen where you can maintain the
table definition information such as name, keys, and type.
PF6=Table Advances to one of the Translation screens for the translation table type
specified. If the translation table type is type C, the system proceeds to the
Code Translation screen. If the translation table is type D, the system proceeds
to the Data Translation screen. If the translation table is type V, the system
proceeds to the Data Validation Table screen.
Field Descriptions
Note: Fields that are display-only contain the statement
(protected) next to the field name in the documentation.
Fields in which you must enter a value contain the
statement (required) next to the field name in the
documentation.
Jump Code
A 10-position alphabetic or numeric field containing the jump code for this screen. A
screen’s jump code is displayed in the Jump Code field for that screen.
To jump to another screen, press Home, type the jump code of the screen to which you
want to jump, and then press Enter.
See Chapter 1, “Getting Started,” for further information on using jump codes.
To perform
this action ...
Associated
with this
screen
action ...
Do this ...
Select a translation table Select Type S in the A field next to the
desired table. Then, press either PF5
to display the Define Translation
Table screen, or PF6 to navigate to
the data entry screen for the specified
table.

The Mapping Subsystem Table Directory EDIM586
6 - 138 IBM Sterling Gentran:Basic for z/OS Release 6.6 User Guide
Starting Table ID
A 10-position alphanumeric field used to specify a translation table ID from which to
begin viewing. Type the desired table ID. Leave this field blank if you want to view ALL
translation tables.
A (Action Code)
A 1-position alphabetic field used to select a translation table for further examination.
Type S in this field to make a selection, and then press either PF5 to view the table
definition (i.e., name, keys, and table type), or PF6 to view the table's values.
Table ID (protected)
Displays the identification of the table. The Table ID is the name you provide to identify a
translation table.
Type (protected)
Displays the table type, as defined for the translation table. Valid values are:
C= Code Translation Table
D= Data Translation Table
V= Data Validation Table
Description (protected)
Displays the translation table description. This field provides additional information about
the Table ID.
UA (Update Allowed) (protected)
A 1-position alphabetic field that indicates whether the user may update the specified
translation table. Valid values are:
Y= Yes, translation table may be updated
N= No, translation table may not be updated
Table Last Update Date (protected)
An 8-position field that displays the date on which the Translation Table ID was created or
last changed. The date format is MM/DD/YY.
Table Last Update Time (protected)
An 8-position field that displays the time at which the Translation Table ID was created or
last changed. The time format is HH:MM:SS.
Table Last Update User (protected)
A 3-position field that displays the initials of the user who created or last changed the
Translation Table ID.

Define Translation Table Screen EDIM581 The Mapping Subsystem
IBM Sterling Gentran:Basic for z/OS Release 6.6 User Guide 6 - 139
Define Translation Table Screen EDIM581
Purpose
The Define Translation Table screen is used to display and maintain the name, data keys, and table
type of each translation table. You can also add new translation table definitions and delete old
translation table definitions and all of the associated code or data translation values. You can
maintain only those tables having a division code equal to your own, unless your Logon ID is
defined with a division of “000.”
See the “Field Descriptions” topic in the “User ID Maintenance Screen” section in Chapter 5 for
more information on divisions.
Note: You cannot move to another screen or directory for a
table whose division is not equal to your own, unless
your division code is “000.”
How to Access
Access the Define Translation Table Screen in any one of the following ways:
• Type 2 to select Define Translation Table from the Code and Data Translation
Menu and press Enter.
•Type
5.3.2 in the Jump Code field of any screen and press Enter.
• Type S to select the desired table from the Table Directory and press PF5.
Screen Example
The following examples illustrate the Define Translation Table screen for both Partner/Qualifier
and Relationship modes.
Partner/Qualifier Mode
EDIM581 5.3.2_____ DEFINE TRANSLATION TABLE XXX 06/01/2011
12:00:00
Table ID............: DUNS______
Partner ID..........: ___________________________________
Partner Qual........: _______________ Division Code: ___
Type................: D (C=Code, D=Data, V=Validation)
Description.........: INTERNAL_TO_EDI_DUNS_CONVERSION____
Version ID..........: 004030______ Agency.: X__
Standard Element ID.: 67___ Element Version...: 00
Standard Value
Minimum Length...: 002 Maximum Length....: 0080
Data Type........: AN
Application Value
Minimum Length...: 02 Maximum Length....: 009
Data Type........: AN
Update Allowed......: Y Underscore Char...: _
Enter PF1=Help PF3=Exit PF4=Dir PF5=Table PF6=Copy
PF9=Add PF10=Updt PF11=Del PF14=Info

The Mapping Subsystem Define Translation Table Screen EDIM581
6 - 140 IBM Sterling Gentran:Basic for z/OS Release 6.6 User Guide
Relationship Mode
Function Key Descriptions
To display an existing translation table definition, type the Table ID, Partner ID, and Partner
Qualifier (if applicable), and press Enter.
Note: Standard function keys, such as PF1=Help, PF3=Exit,
PF7=Bwd, PF8=Fwd, PF12=Cancel, and
PF15=Logoff, as well as the Enter key, are defined in
the Getting Started chapter of this guide.
PF4=Dir Returns to the Table Directory, where you can view a listing of translation
tables.
PF5=Table Advances to one of the Translation screens for the translation table type
specified. If the translation table type is C, the system displays the Code
Translation screen. If the translation table type is D, the system displays the
Data Translation By Partner screen. If the translation table type is V, the
system displays the Data Validation screen.
PF6=Copy Advances to the Copy Code Or Data screen, where you can specify codes
from an EDI standard to copy into a code or validation table or copy all the
values from one translation table into another of the same type.
PF9=Add To add a new translation table definition, type the required data (type over
existing data, if necessary), and press PF9.
PF10=Updt To update the fields on this screen, type the changes over the existing data,
and press PF10.
EDIM581 5.3.2_____ DEFINE TRANSLATION TABLE XXX 06/01/2011
12:00:00
Table ID............: DUNS______
User................: ___________________________________
Partner.............: _______________ Division Code: ___
Type................: D (C=Code, D=Data, V=Validation)
Description.........: INTERNAL_TO_EDI_DUNS_CONVERSION____
Version ID..........: 004030______ Agency.: X__
Standard Element ID.: 67___ Element Version...: 00
Standard Value
Minimum Length...: 002 Maximum Length....: 0080
Data Type........: AN
Application Value
Minimum Length...: 02 Maximum Length....: 009
Data Type........: AN
Update Allowed......: Y Underscore Char...: _
Enter PF1=Help PF3=Exit PF4=Dir PF5=Table PF6=Copy
PF9=Add PF10=Updt PF11=Del PF14=Info

Define Translation Table Screen EDIM581 The Mapping Subsystem
IBM Sterling Gentran:Basic for z/OS Release 6.6 User Guide 6 - 141
PF11=Del To delete the translation table definition and all associated table values, press
PF11. The system displays a confirmation message.
PF14=Info Displays the date, time, and user initials on the message line that reflects
when the information on this screen was created or last changed.
Field Descriptions
Note: Fields that are display-only contain the statement
(protected) next to the field name in the documentation.
Fields in which you must enter a value contain the
statement (required) next to the field name in the
documentation.
Jump Code
A 10-position alphabetic or numeric field containing the jump code for this screen. A
screen’s jump code is displayed in the Jump Code field for that screen.
To jump to another screen, press Home, type the jump code of the screen to which you
want to jump, and then press Enter.
See Chapter 1, “Getting Started,” for further information on using jump codes.
Table ID
A 10-position alphanumeric field used to define the table identification.
Division Code
A 3-position alphanumeric field used to define your user-specific division code. This
division code must match the assigned division code for the user, as specified in the
Security File, unless the division code for the user is “000.”
Partner/Qualifier Mode Relationship Mode
Field Description Field Description
Partner ID (Data
Translation type
table only)
A 35-position
alphanumeric field
that identifies the
specific trading
partner for which this
translation table is
valid.
User (Data
Translation type
table only)
A 15-position
alphanumeric field
that identifies the
user portion of the
trading
relationship for
which this
translation table is
valid.
Partner Qual (Data
Translation type
table only)
A 4-position
alphanumeric field
that identifies the
partner qualifier if
applicable.
Partner (Data
Translation type
table only)
A 15-position
alphanumeric field
that identifies the
partner portion of
the trading
relationship for
which this
translation table is
valid.

The Mapping Subsystem Define Translation Table Screen EDIM581
6 - 142 IBM Sterling Gentran:Basic for z/OS Release 6.6 User Guide
Type
A 1-position alphabetic field that identifies the table type. Valid values are:
C= Code Translation Table
D= Data Translation Table
V= Data Validation Table
Description
A 35-position alphanumeric field that contains a description of the translation table.
Version ID
A 12-position alphanumeric field that contains the Standard version associated with this
table.
Agency
A 3-position alphabetic field that contains the agency associated with the Version ID.
Standard Element ID
A 4-position alphanumeric field that contains the element ID associated with this table.
Element Version
A 2-position numeric field that contains the version number associated with this Element
ID.
Standard Value
Minimum Length (protected)
Displays the minimum allowed length for the element as defined by the standard.
Maximum Length (protected)
Displays the maximum allowed length for the element as defined by the standard.
Data Type (protected)
A 2-position alphanumeric field that specifies the editing format of the data contained in
this data element.
Valid values for standards version with Envelope type = User defined for Sterling
Gentran:Structure only include:
CM = Date format = MMDDYYYY
CY = Date format = YYYYMMDD
DD = Date format = DDMMYY
JD = Date format = Julian YYDDD
J8 = Date format = Julian YYYYDDD
MM = Date format = MMDDYY
PD = Date format = Packed DDMMYY
PJ = Date format = Packed Julian YYDDD
PM = Date format = Packed MMDDYY
PY = Date format = Packed YYMMDD
Pn = Signed Packed with n implied decimal positions
Sn = Signed numeric with n implied decimal positions
YY = Date format = YYMMDD
ZD = Date format = Packed DDMMYYYY

Define Translation Table Screen EDIM581 The Mapping Subsystem
IBM Sterling Gentran:Basic for z/OS Release 6.6 User Guide 6 - 143
ZJ = Date format = Packed Julian YYYYDDD
ZM = Date format = Packed MMDDYYYY
ZY = Date format = Packed YYYYMMDD
Valid values for standards version of all envelope types include:
AN = string type – alphanumeric
CD = Date format = DDMMYYYY
DT = Date format = YYMMDD or YYYYMMDD
D8 = Date format = YYYYMMDD
ID = Identifier type – element has code list
Nn = Unsigned numeric with n decimal places implied
R= Decimal – data contains explicit decimal point
Rn
= Decimal
–
n indicates the maximum number of explicit decimal
positions
TM = Time format = HHMM
T6 = Time format = HHMMSS, where SS = seconds
T8 = Time format = HHMMSSHS, where HS = hundredths of a second
Application Value
Minimum Length
A 2-position numeric field that contains the minimum field length of this field.
Maximum Length
A 3-position numeric field that contains the maximum field length for this field.
Data Type
A 2-position alphanumeric field that identifies the editing format for the application field.
Valid values are any of the alphanumeric application data types found in the Application
Data Types list in the Glossary.
Update Allowed
A 1-position alphabetic field that indicates whether the user may update the specified
translation table. Valid values are:
Y= Yes, translation table may be updated
N= No, translation table may not be updated
Underscore Character
A 1-position alphabetic field that contains the underscore substitution character that will
be used in place of the actual underscore character ( _ ) on the screen display of selected
fields for the code translation or data translation table. This field is valid for code
translation and data translation tables only. Valid values are: ~, ! , @ , #, $, %, ¬, &, *,
( , ) , - , = , +, { , } , : , ; , < , > , / , ? , | , \ , and space.
See the topic Using Underscore Substitution Characters in Chapter 7 for more
information about this feature.

The Mapping Subsystem Copy Code or Data Screen EDIM582
6 - 144 IBM Sterling Gentran:Basic for z/OS Release 6.6 User Guide
Copy Code or Data Screen EDIM582
Purpose
The Copy Code Or Data screen is used to copy codes from a specified EDI standard into a code or
validation table, or copy values from an existing table to another table having the same table type.
You can only copy data to those records having a division code equal to your own, unless your
Logon ID is defined with a division of “000.”
See the “Field Descriptions” topic in the “User ID Maintenance Screen” section in Chapter 5 For
more information on divisions.
Note: You cannot move to another screen for a table whose
division is not equal to your own, unless your division
code is “000.”
How To Access
Access the Copy Code or Data screen in any one of the following ways:
• Type 3 to select Copy Code or Data from the Code and Data Translation Menu
and press Enter.
•Type
5.3.3 in the Jump Code field of any screen and press Enter.
• Press PF6 when viewing the Define Translation Table screen.
Screen Example
The following examples illustrate the Copy Code Or Data screen for both Partner/Qualifier and
Relationship modes.
Partner/Qualifier Mode
EDIM582 5.3.3_____ COPY CODE OR DATA XXX 06/01/2011
12:00:00
Table ID...........: DUNS______
Partner ID.........: ___________________________________
Partner Qual.......: _______________
Type...............: D
Description........: INTERNAL TO EDI DUNS CONVERSION
Copy From
Standard Version: ____________ Agency.........: __
Element ID......: ____ Element Version: __
Composite Seq No: _
Or From
Table ID........: __________
Partner ID......: ___________________________________
Partner Qual....: _______________
Enter PF1=Help PF3=Exit PF4=Defn PF5=Table

Copy Code or Data Screen EDIM582 The Mapping Subsystem
IBM Sterling Gentran:Basic for z/OS Release 6.6 User Guide 6 - 145
Relationship Mode
Function Key Descriptions
To copy codes for a data element from a specified EDI standard, type the Standard Version,
Agency, Element ID, and Composite Sequence Number, and press Enter.
To copy the values from an existing translation table to a newly defined translation table, type the
From Table ID, Partner ID (if applicable), and Partner Qualifier, and press Enter. If the translation
table is a data translation table, type the Partner ID and Partner Qualifier (if applicable), and press
Enter.
Note: Standard function keys, such as PF1=Help, PF3=Exit,
PF7=Bwd, PF8=Fwd, PF12=Cancel, and
PF15=Logoff, as well as the Enter key, are defined in
the Getting Started chapter of this guide.
PF4=Defn Advances to the Define Translation Table screen where you can maintain the
table's name, keys, and type.
PF5=Table Advances to one of the Translation screens for the translation table type
specified. If the translation table type is C, the system displays the Code
Translation screen. If the translation table type is D, the system displays the
Data Translation screen. If the translation table type is V, the system displays
the Data Validation Table screen.
Field Descriptions
Note: Fields that are display-only contain the statement
(protected) next to the field name in the documentation.
Fields in which you must enter a value contain the
statement (required) next to the field name in the
documentation.
EDIM582 5.3.3_____ COPY CODE OR DATA XXX 06/01/2011
12:00:00
Table Id...........: DUNS______
User...............: ___________________________________
Partner............: _______________
Type...............: D
Description........: INTERNAL VENDOR TO DUNS CONVERSION
Copy From
Standard Version: ____________ Agency.........: ___
Element Id......: _____ Element Version: __
Composite Seq No: _
Or From
Table Id........: __________
User............: ___________________________________
Partner.........: _______________
Enter PF1=Help PF3=Exit PF4=Defn PF5=Table

The Mapping Subsystem Copy Code or Data Screen EDIM582
6 - 146 IBM Sterling Gentran:Basic for z/OS Release 6.6 User Guide
Jump Code
A 10-position alphabetic or numeric field containing the jump code for this screen. A
screen’s jump code is displayed in the Jump Code field for that screen.
To jump to another screen, press Home, type the jump code of the screen to which you
want to jump, and then press Enter.
See Chapter 1, “Getting Started,” for further information on using jump codes.
Table ID
A 10-position alphanumeric field used to define the table identification.
Type (protected)
A 1-position alphabetic field that identifies the table type. Valid values are:
C= Code Translation Table
D= Data Translation Table
V= Data Validation Table
Description (protected)
A 35-position alphanumeric field that contains a description of the translation table.
Copy From
Standard Version
A 12-position alphanumeric field that contains the Standard version that you wish to copy.
Agency
A 3-position alphabetic field that contains the agency associated with the Version ID.
Partner/Qualifier Mode Relationship Mode
Field Description Field Description
Partner ID (Data
Translation type
table only)
A 35-position
alphanumeric field
that identifies the
specific trading
partner for which this
translation table is
valid.
User (Data
Translation type
table only)
A 15-position
alphanumeric field
that identifies the
user portion of the
trading
relationship for
which this
translation table is
valid.
Partner Qual (Data
Translation type
table only)
A 4-position
alphanumeric field
that identifies the
partner qualifier if
applicable.
Partner (Data
Translation type
table only)
A 15-position
alphanumeric field
that identifies the
partner portion of
the trading
relationship for
which this
translation table is
valid.

Copy Code or Data Screen EDIM582 The Mapping Subsystem
IBM Sterling Gentran:Basic for z/OS Release 6.6 User Guide 6 - 147
Element ID
A 5-position alphanumeric field that contains the element ID to be copied.
Element Version
A 2-position numeric field that contains the version number associated with this Element
ID.
Composite Seq No
A 1-position numeric field used to enter the standards version composite sequence
number.
Or From
Table ID
A 10-position alphanumeric field used to identify the Translation table to copy.
Partner/Qualifier Mode Relationship Mode
Field Description Field Description
Partner ID A 35-position
alphanumeric field
that identifies the
specific trading
partner for translation
table to be copied.
User (Data
Translation
type table only)
A 15-position
alphanumeric field
that identifies the
user portion of the
trading relationship
for which this
translation table is
valid.
Partner Qual A 4-position
alphanumeric field
that identifies the
partner qualifier if
applicable.
Partner (Data
Translation
type table only)
A 15-position
alphanumeric field
that identifies the
partner portion of
the trading
relationship for
which this
translation table is
valid.

The Mapping Subsystem Code Translation Screen EDIM583
6 - 148 IBM Sterling Gentran:Basic for z/OS Release 6.6 User Guide
Code Translation Screen EDIM583
Purpose
The Code Translation screen is used to view and maintain the table entries used by the Mapping
Maintenance System to translate between your application code values and the EDI standard code
values. You can choose to display a specified table listing beginning with a selected code value
that you enter or you can allow the system to display all codes for the specified table ID. From this
list, you can add, update, and change a code. You can only maintain tables having a division code
equal to your own, unless your Logon ID is defined with a division of “000.”
See the sub-topic “Field Descriptions” in the “User ID Maintenance Screen” section in Chapter 5
for more information on divisions.
Note: You cannot move to the Define Translation Table screen
for a task whose division is not equal to your own, unless
your division code is “000.”
The code translation table is displayed in standard code value sequence.
How To Access
Access the Code Translation screen in any one of the following ways:
•Type
4 to select Code Translation from the Code and Data Translation Menu and
press Enter.
•Type
5.3.4 in the Jump Code field of any screen and press Enter.
• Type S to select the desired Code Translation table from the Table Directory and
press PF6.
• When viewing the Define Translation Table screen for a Code Translation table,
press PF5.

Code Translation Screen EDIM583 The Mapping Subsystem
IBM Sterling Gentran:Basic for z/OS Release 6.6 User Guide 6 - 149
Screen Example
The following example illustrates the Code Translation screen.
Screen Actions
The screen actions are displayed on the top line of the Code Translation screen. The following
table describes each screen function and gives instructions on how to perform those functions.
To perform
this action ...
Associated
with this
screen
action ...
Do this ...
Add a code value to the
translation table
Add Type A in the A field, type the required
data, and then press Enter. You can
type over existing data, or type Add on
a blank line.
Delete a code value Delete Type D in the A field next to the desired
code and press Enter.
Display the date, time, and user
initials on the message line that
reflects when the information
for the selected entry was
created or last changed.
Info Type I in the A field next to the
appropriate entry and press Enter.
Update an existing code
definition
Update Type U in the A field next to the desired
code, type the changes over the existing
data, and then press Enter.
Add Delete Info Update
EDIM583 5.3.4_____ CODE TRANSLATION XXX 06/01/2011
12:00:00
Table ID.................: UNITMEAS__
Starting Std Code Value..: __________
Standard Application
A Code Code Standard Code Description
_ BX________ BOX_______ BOXES_________________________
_ CA________ CASE______ CASE__________________________
_ DZ________ DOZ_______ DOZEN_________________________
_ EA________ EACH______ EACH__________________________
_ FT________ FEET______ FEET__________________________
_ PD________ PAD_______ PADS__________________________
_ RM________ REAM______ REAMS_________________________
_ UN________ UNIT______ UNITS_________________________
_ __________ __________ ______________________________
_ __________ __________ ______________________________
END OF CODES
Enter PF1=Help PF3=Exit F4=Defn
PF7=Bwd PF8=Fwd

The Mapping Subsystem Code Translation Screen EDIM583
6 - 150 IBM Sterling Gentran:Basic for z/OS Release 6.6 User Guide
Function Key Descriptions
To display code values starting from a selected standard code value, type the Table ID, and a
Starting Data Value (standard code value from which to begin the search), and press Enter. To
display all code values, type only the Table ID and press Enter.
Note: Standard function keys, such as PF1=Help, PF3=Exit,
PF7=Bwd, PF8=Fwd, PF12=Cancel, and
PF15=Logoff, as well as the Enter key, are defined in
the Getting Started chapter of this guide.
PF4=Defn Advances to the Define Translation Table screen where you can maintain the
name of the table, as well as the keys and type.
Field Descriptions
Note: Fields that are display-only contain the statement
(protected) next to the field name in the documentation.
Fields in which you must enter a value contain the
statement (required) next to the field name in the
documentation.
Jump Code
A 10-position alphabetic or numeric field containing the jump code for this screen. A
screen’s jump code is displayed in the Jump Code field for that screen.
To jump to another screen, press Home, type the jump code of the screen to which you
want to jump, and then press Enter.
See Chapter 1, “Getting Started,” for further information on using jump codes.
Table ID (required)
A 10-position alphanumeric field used to identify the table, as defined by the user.
Starting Std Code Value
A 10-position alphanumeric field used to tell the system where you want to begin
examining the codes in the translation table specified. To specify a code from which to
begin viewing, type a standard code value. Leave this field blank if you want to view ALL
codes currently defined.
A (Action Code)
A 1-position alphabetic field used to enter an action code to perform the following:
A = Add: add a code translation entry
D = Delete: delete a code translation entry
I= Info: Display the date, time and user initials on the message line that
reflects when the information for the selected entry was created or
last changed.
U = Update: update an existing code translation entry
All action codes are used in conjunction with the Enter key to perform the action.

Code Translation Screen EDIM583 The Mapping Subsystem
IBM Sterling Gentran:Basic for z/OS Release 6.6 User Guide 6 - 151
Standard Code (required)
A 10-position alphanumeric field used to enter a standard EDI code value.
Note: The field value must be unique within the table.
Application Code (required)
A 10-position alphanumeric field used to enter the application code value corresponding
to the standard code value listed on the same line.
If you need more than 10 characters to represent the data value you can use a data type
translation table.
Note: This field supports the underscore substitution character
(USC). To use a USC, the substitution character must
exist on the defined record for the Code Translation table.
See the topic Using Underscore Substitution Characters
in Chapter 7 for more information about this feature.
Standard Code Description (required)
A 30-position alphanumeric field used to enter the description of the standards code.

The Mapping Subsystem Data Translation By Partner Screen EDIM584
6 - 152 IBM Sterling Gentran:Basic for z/OS Release 6.6 User Guide
Data Translation By Partner Screen EDIM584
Purpose
The Data Translation By Partner screen is used to view and maintain a specified translation table
used by the Mapping Maintenance System to translate data between you and specified trading
partners. You can choose to display your data codes for a specified table beginning from a selected
code value that you enter, or, you can allow the system to display data codes for the specified table
ID. From this list, you can add, update, and change a code. You can only maintain tables having a
division code equal to your own, unless your Logon ID is defined with a division of “000.”
See the sub-topic “Field Descriptions” in the “User ID Maintenance Screen” section in Chapter 5
for more information on divisions.
Note: You cannot move to the Define Translation Table screen
for a table whose division is not equal to your own,
unless your division code is “000.”
The data translation table is displayed in sequence by your data values.
How to Access
Access the Data Translation by Partner menu in any one of the following ways:
• Type 5 to select Data Translation by Partner from the Code and Data Translation
Menu and press Enter.
•Type
5.3.5 in the Jump Code field of any screen and press Enter.
• Type S to select the desired Data Translation table from the Table Directory and
press PF6.
• When viewing the Define Translation Table screen for a data translation table,
press PF5.
Screen Example
The following examples illustrate the Data Translation By Partner screen for both the
Partner/Qualifier and Relationship modes.
Note: The Partner ID/Qualifier or User/Partner field are
optional. If left blank, that table may apply to any partner.

Data Translation By Partner Screen EDIM584 The Mapping Subsystem
IBM Sterling Gentran:Basic for z/OS Release 6.6 User Guide 6 - 153
Partner/Qualifier Mode
Relationship Mode
Add Delete Info Update
EDIM584 5.3.5_____ DATA TRANSLATION BY PARTNER XXX 06/01/2011
12:00:00
Translation Table ID....: DUNS______
Partner ID..............: ___________________________________
Qualifier...............: _______________
Your Starting Data Value: ____________________
A Partner Data Value Your Data Value Description
_ 121212121___________ VENDOR-1____________ ABC_COMPUTER_STORE___________
_ 333333333___________ VENDOR-2____________ BULK_PAPER_COMPANY___________
_ 999999999___________ VENDOR-3____________ TWO-WAY_COMMUNICATIONS_INC.__
_ 012345678___________ VENDOR-4____________ RANDOM_OFFICE_SUPPLY_________
_ ____________________ ____________________ _____________________________
_ ____________________ ____________________ _____________________________
_ ____________________ ____________________ _____________________________
_ ____________________ ____________________ _____________________________
_ ____________________ ____________________ _____________________________
_ ____________________ ____________________ _____________________________
END OF DATA TRANSLATIONS
Enter PF1=Help PF3=Exit PF4=Defn
PF7=Bwd PF8=Fwd
Add Delete Info Update
EDIM584 5.3.5_____ DATA TRANSLATION BY PARTNER XXX 06/01/2011
12:00:00
Translation Table ID....: DUNS______
User....................: ___________________________________
Partner.................: _______________
Your Starting Data Value: ____________________
A Partner Data Value Your Data Value Description
_ 121212121___________ VENDOR-1____________ ABC_COMPUTER_STORE___________
_ 333333333___________ VENDOR-2____________ BULK_PAPER_COMPANY___________
_ 999999999___________ VENDOR-3____________ TWO-WAY_COMMUNICATIONS_INC.__
_ 012345678___________ VENDOR-4____________ RANDOM_OFFICE_SUPPLY_________
_ ____________________ ____________________ _____________________________
_ ____________________ ____________________ _____________________________
_ ____________________ ____________________ _____________________________
_ ____________________ ____________________ _____________________________
_ ____________________ ____________________ _____________________________
_ ____________________ ____________________ _____________________________
END OF DATA TRANSLATIONS
Enter PF1=Help PF3=Exit PF4=Defn
PF7=Bwd PF8=Fwd

The Mapping Subsystem Data Translation By Partner Screen EDIM584
6 - 154 IBM Sterling Gentran:Basic for z/OS Release 6.6 User Guide
Screen Actions
The screen actions are displayed on the top line of the Data Translation By Partner screen. The
following table describes each screen function and gives instructions on how to perform those
functions.
Function Key Descriptions
To display data values for a specified table starting from a selected data value, type the Translation
Table ID, Trading Partner ID (if applicable), Trading Partner Qualifier, and a Starting Data Value,
and press Enter. To display all data values, type only the Translation Table ID, Trading Partner ID
(if applicable), Trading Partner Qualifier, and press Enter.
Note: Standard function keys, such as PF1=Help, PF3=Exit,
PF7=Bwd, PF8=Fwd, PF12=Cancel, and
PF15=Logoff, as well as the Enter key, are defined in
the Getting Started chapter of this guide.
PF4=Defn Advances to the Define Translation Table screen where you can maintain the
name of the table, as well as the key and type.
To perform
this action ...
Associated
with this
screen
action ...
Do this ...
Add an entry to the specific
trading partner’s data
translation table
Add Type A in the A field, type the
required data and press Enter. You
can type over existing data, or type
Add on a blank line.
Delete an entry from the
translation table
Delete Type D in the A field next to the
desired data value and press Enter.
Display the date, time, and
user initials on the message
line that reflects when the
information for the selected
entry was created or last
changed.
Info Type I in the A field next to the
appropriate entry and press Enter.
Update an existing table entry Update Type D in the A field next to the
desired data value, type the changes
over the existing data, and then press
Enter.

Data Translation By Partner Screen EDIM584 The Mapping Subsystem
IBM Sterling Gentran:Basic for z/OS Release 6.6 User Guide 6 - 155
Field Descriptions
Note: Fields that are display-only contain the statement
(protected) next to the field name in the documentation.
Fields in which you must enter a value contain the
statement (required) next to the field name in the
documentation.
Jump Code
A 10-position alphabetic or numeric field containing the jump code for this screen. A
screen’s jump code is displayed in the Jump Code field for that screen.
To jump to another screen, press Home, type the jump code of the screen to which you
want to jump, and then press Enter.
See Chapter 1, “Getting Started,” for further information on using jump codes.
Translation Table ID (required)
A 10-position alphanumeric field used to identify the data translation table.
Partner/Qualifier Mode Relationship Mode
Field Description Field Description
Partner ID (Data
Translation type
table only)
A 35-position
alphanumeric field
identifying the
specific trading
partner for which the
data values in this
translation table are
valid. The trading
partner is only
needed if this is to be
a partner-specific
data translation table.
User (Data
Translation type
table only)
A 15-position
alphanumeric field
that identifies the
user portion of the
trading
relationship for
which this
translation table is
valid.
Partner Qual (Data
Translation type
table only)
A 4-position
alphanumeric field
that identifies the
partner qualifier if
applicable.
Partner (Data
Translation type
table only)
A 15-position
alphanumeric field
that identifies the
partner portion of
the trading
relationship for
which this
translation table is
valid.

The Mapping Subsystem Data Translation By Partner Screen EDIM584
6 - 156 IBM Sterling Gentran:Basic for z/OS Release 6.6 User Guide
Your Starting Data Value
A 10-position alphanumeric field used to tell the system where you want to begin
examining the data values in the translation table specified. To specify a data value from
which to begin viewing, type the specific data value for your code.
Note: This field supports the underscore substitution character
(USC). To use a USC, the substitution character must
exist on the defined record for the Code Translation table.
See the topic Using Underscore Substitution Characters
in Chapter 7 for more information about this feature.
A (Action Code)
A 1-position alphabetic field used to enter an action code to perform the following:
A= Add: add a data translation definition
D= Delete: delete a data translation definition
I= Info: Display the date, time and user initials on the message line that
reflects when the information for the selected entry was created or
last changed.
U= Update: update an existing data translation definition
All action codes are used in conjunction with the Enter key to perform the action.
Partner Data Value (required)
A 20-position alphanumeric field used to enter the partner-specific data value to map to
your application-specific data value (Your Code). Partner Data Value represents the EDI
side of the translation table; any value submitted for translation must be found in the table
or blanks is passed to the map.
Note: This field supports the underscore substitution character
(USC). To use a USC, the substitution character must
exist on the defined record for the Code Translation table.
See the topic Using Underscore Substitution Characters
in Chapter 7 for more information about this feature.
Your D a t a Va l u e (required)
A 20-position alphanumeric field used to enter your application-specific data value to map
to the partner-specific data value. Your Data Value represents the application side of the
translation table and any value submitted for translation must be found in the table or
blanks is passed to the map. The field value must be unique within the table.
Note: This field supports the underscore substitution character
(USC). To use a USC, the substitution character must
exist on the defined record for the Code Translation table.
See the topic Using Underscore Substitution Characters
in Chapter 7 for more information about this feature.
Description (required)
A 30-position alphanumeric field used to enter the description of your application data
value (Your Code).

Data Validation Screen EDIM585 The Mapping Subsystem
IBM Sterling Gentran:Basic for z/OS Release 6.6 User Guide 6 - 157
Data Validation Screen EDIM585
Purpose
The Data Validation Table screen is used to view and maintain specified validation tables used by
the Mapping Maintenance System to validate data. You can choose to display validation values in
specified table beginning from a validation value that you enter, or, you can allow the system to
display data validation values for the specified Table ID. From this list, you can add, update, and
change a validation value. You can only maintain tables having a division code equal to your own,
unless your Logon ID is defined with a division of “000.”
See the sub-topic “Field Descriptions” in the “User ID Maintenance Screen” section in Chapter 5
for more information on divisions.
Note: You cannot move to the Define Translation Table screen
of a table with a division code not equal to your own,
unless your division code is “000.”
How to Access
Access the Data Validation screen in either of the following ways:
• Type 6 to select Data Validation from the Code and Data Translation Menu and
press Enter.
•Type
5.3.6 in the Jump Code field of any screen and press Enter.
• Type S to select the desired Data Validation table from the Table Directory and
press PF6.
• When viewing the Define Translation Table for data validation, press PF5.
Screen Example
The following example illustrates the Data Validation screen.
Add Delete Info Update
EDIM585 5.3.6_____ DATA VALIDATION XXX 06/01/2011
12:00:00
Table ID................: REMIT_____
Starting Data Value.....: ____________________
A Data Value Description
_ RE__________________ PARTY_TO_RECEIVE_INVOICE_REMITTANCE_______________
_ RH__________________ PAYEE'S_FINANCIAL_INSTITUTION_____________________
_ SE__________________ SELLING_PARTY_____________________________________
_ ____________________ __________________________________________________
_ ____________________ __________________________________________________
_ ____________________ __________________________________________________
_ ____________________ __________________________________________________
_ ____________________ __________________________________________________
_ ____________________ __________________________________________________
_ ____________________ __________________________________________________
END OF VALIDATION TABLE
Enter PF1=Help PF3=Exit PF4=Defn
PF7=Bwd PF8=Fwd

The Mapping Subsystem Data Validation Screen EDIM585
6 - 158 IBM Sterling Gentran:Basic for z/OS Release 6.6 User Guide
Screen Actions
The screen actions are displayed on the top line of the Data Validation screen. The following table
describes each screen function and gives instructions on how to perform those functions.
Function Key Descriptions
To display validation values starting from a selected value, type the Table ID, and a Starting Data
Value, and press Enter. To display all validation code values, type only the Table ID and press
Enter.
Note: Standard function keys, such as PF1=Help, PF3=Exit,
PF7=Bwd, PF8=Fwd, PF12=Cancel, and
PF15=Logoff, as well as the Enter key, are defined in
the Getting Started chapter of this guide.
PF4=Defn Advances to the Define Translation Table screen where you can maintain the
name of the table, as well as the key and type.
To perform
this action ...
Associated
with this
screen
action ...
Do this ...
Add a validation data value to
the specified translation table
Add Type A in the A field, type the required
data, and press Enter. You can type over
existing data, or type Add on a blank line.
Delete a validation table value
and its associated definition
Delete Type D in the A field next to the desired
validation data value and press Enter.
Display the date, time, and user
initials, on the message line,
that indicate when the
information for the selected
entry was created or last
changed.
Info Type I in the A field next to the appropriate
entry and press Enter.
Update an existing validation
data value definition
Update Type U in the A field next to the desired
validation data value, type the changes over
the existing data, and then press Enter.

Data Validation Screen EDIM585 The Mapping Subsystem
IBM Sterling Gentran:Basic for z/OS Release 6.6 User Guide 6 - 159
Field Descriptions
Note: Fields that are display-only contain the statement
(protected) next to the field name in the documentation.
Fields in which you must enter a value contain the
statement (required) next to the field name in the
documentation.
Jump Code
A 10-position alphabetic or numeric field containing the jump code for this screen. A
screen’s jump code is displayed in the Jump Code field for that screen.
To jump to another screen, press Home, type the jump code of the screen to which you
want to jump, and then press Enter.
See Chapter 1, “Getting Started,” for further information on using jump codes.
Table ID (required)
A 10-position alphanumeric field used to identify the table. The Table ID is the name you
give to identify the validation data translation table.
Starting Data Value
A 10-position alphanumeric field used to tell the system where you want to begin
examining the validation data values in the translation table specified. To specify a data
validation value from which to begin viewing, type the value in this field.
A (Action Code)
A 1-position alphabetic field used to enter an action code to perform the following:
A= Add: add a validation data value definition
D= Delete: delete a validation data value definition
I= Info: Display the date, time and user initials on the message line
that reflects when the information for the selected entry was
created or last changed.
U= Update: update an existing validation data value
definition
All action codes are used in conjunction with the Enter key to perform the action.
Data Value (required)
A 20-position alphanumeric field used to enter the validation data value.
Description (required)
A 50-position alphanumeric field used to enter the description of the validation data value.

The Mapping Subsystem Data Validation Screen EDIM585
6 - 160 IBM Sterling Gentran:Basic for z/OS Release 6.6 User Guide

Chapter
IBM Sterling Gentran:Basic for z/OS Release 6.6 User Guide 7 - 1
7System Features:
Tips and Techniques
Overview
You can set up many different processing options in Sterling Gentran:Basic by using the system
features. While not all Sterling Gentran system features are discussed in this chapter, you will find
the explanations provided for many of these features helpful in evaluating whether your
organization can benefit from using these features.
Each section, or topic, contains the following information:
• An overview of the feature
• Examples of why and how to use the feature, as needed.
• Definitions of any terms specific to the feature, as needed.
This chapter discusses these processing options:
Topic Page
Associated Data – ASC X12 102 Transactions ................................................................... 7-4
Overview.......................................................................................................................... 7-4
Processing Inbound X12 102 Transactions...................................................................... 7-4
Processing Outbound X12 102 Transactions ................................................................... 7-7
Associated Data – EDIFACT Packages ............................................................................ 7-11
Overview........................................................................................................................7-11
Need to Know Terms ..................................................................................................... 7-11
Processing Inbound EDIFACT Packages ...................................................................... 7-12
Processing Outbound EDIFACT Packages.................................................................... 7-16
Batch Separator .................................................................................................................. 7-25
Overview........................................................................................................................7-25
How the Batch Separator Works.................................................................................... 7-25
Determining the Destination File................................................................................... 7-26
Determining your Separator Configuration ................................................................... 7-29
Setting up the Batch Separator....................................................................................... 7-30
Running the Batch Separator ......................................................................................... 7-34
For More Information .................................................................................................... 7-35
Binary Data – X12 .............................................................................................................. 7-36
Overview........................................................................................................................7-36
Processing Inbound X12 BIN Segments........................................................................ 7-36
Processing Outbound X12 BIN Segments..................................................................... 7-40

System Features: Tips and Techniques Overview
7 - 2 IBM Sterling Gentran:Basic for z/OS Release 6.6 User Guide
Change Audit in Sterling Gentran:Basic.......................................................................... 7-44
Overview........................................................................................................................7-44
Configuring Change Audit for your online subsystems................................................. 7-45
Change Audit Online Subsystem ................................................................................... 7-46
Change Audit Example .................................................................................................. 7-48
Change Audit Inquiry Reports ....................................................................................... 7-52
Change Audit Maintenance............................................................................................ 7-53
Sterling Gentran Change Audit System ......................................................................... 7-54
Change Audit Files......................................................................................................... 7-54
How are Change Audit records generated?.................................................................... 7-56
What information do the Change Audit records track? ................................................. 7-56
Creating Change Audit records...................................................................................... 7-57
Mapping Application ..................................................................................................... 7-58
Mapping Code Tables .................................................................................................... 7-61
Mapping Transaction ..................................................................................................... 7-64
Partner ............................................................................................................................ 7-68
Standards........................................................................................................................ 7-73
Error Message ................................................................................................................ 7-77
Global Parameter............................................................................................................ 7-78
Security .......................................................................................................................... 7-79
Separator ........................................................................................................................ 7-80
System Configuration .................................................................................................... 7-81
RTE/CTL OCF............................................................................................................... 7-82
Realtime Request ........................................................................................................... 7-83
Configuring JCL Submission and User Security............................................................. 7-85
Introduction....................................................................................................................7-85
Features .......................................................................................................................... 7-85
Batch Submit Exit and Security ID Configuration ........................................................ 7-86
User ID (Security).......................................................................................................... 7-86
Jobcard Override............................................................................................................ 7-86
Batch Submit Exit .......................................................................................................... 7-87
Example User Jobcard Setup ......................................................................................... 7-87
Inbound Application Constant Records........................................................................... 7-90
Overview........................................................................................................................7-90
Example Application Definition Using Application Constant Records ........................ 7-91
Setting Up an Application Constant Record.................................................................. 7-93
Interchange Version............................................................................................................ 7-94
Overview........................................................................................................................7-94
Enabling Interchange Version ........................................................................................ 7-94
Outbound Processing ..................................................................................................... 7-98
Multiple Envelope IDs...................................................................................................... 7-100
Overview...................................................................................................................... 7-100
Multiple Enveloped ID Features Setup........................................................................ 7-100

Overview System Features: Tips and Techniques
IBM Sterling Gentran:Basic for z/OS Release 6.6 User Guide 7 - 3
Repeating Data Elements................................................................................................. 7-107
Overview...................................................................................................................... 7-107
Need to Know Terms ................................................................................................... 7-107
How to Use Repeating Data Elements in Sterling Gentran ......................................... 7-108
Standards Updates............................................................................................................ 7-116
Overview...................................................................................................................... 7-116
Sterling Gentran:Basic Standards CD.......................................................................... 7-116
Standards Maintenance Flow Chart – Sterling Gentran:Basic Standards CD ............. 7-117
Standards Update Worksheet ....................................................................................... 7-118
Underscore Substitution Characters .............................................................................. 7-137
Overview...................................................................................................................... 7-137
Valid Values for USC ................................................................................................... 7-137
Setting Up USCs: Partner Subsystem .......................................................................... 7-138
Setting Up USCs: Application Subsystem................................................................... 7-150
Setting Up USCs: Transaction Mapping Subsystem ................................................... 7-153
Setting Up USCs: Code and Data Translation Subsystem........................................... 7-156
Unload/Upload Facility .................................................................................................... 7-159
Overview...................................................................................................................... 7-159
Processing Steps........................................................................................................... 7-160
Upload Processing Screens .......................................................................................... 7-161
Using the User Security Facility...................................................................................... 7-171
Overview...................................................................................................................... 7-171
Entry Gateway.............................................................................................................. 7-172
Security Exit................................................................................................................. 7-175

System Features: Tips and Techniques Associated Data – ASC X12 102 Transactions
7 - 4 IBM Sterling Gentran:Basic for z/OS Release 6.6 User Guide
Associated Data – ASC X12 102 Transactions
Overview
Starting with X12 version 004011, the 102 transaction (associated data) was added to carry this
data. The segments in the 102 transaction contain information identifying the associated data. The
BDS segment contains the length of the data and the actual binary data. This segment is in EDI
format with element separators and a segment terminator. The length is critical to determine the
end of the binary data. The position following the indicated length is to contain the segment
terminator.
Processing Inbound X12 102 Transactions
The X12 102 transaction is processed like other EDI transactions inbound. If the binary data
contained in the BDS03 is 760 or less, then the BDS segment is passed intact to the output file for
processing through the inbound mapper. No editing of the binary data is performed. The binary
data can be mapped to application records using sub-fielding. If the binary data contained in the
BDS03 has a length greater than 760, the binary data is written to a separate data set (ASCDTA).
The attributes of this file are blocked and the record length is 80. The associated data is tagged
with an identifier. The BDS segment is written to the output file without the binary data in BDS03.
In its place is the keyword BINARY LOCATION followed by the identifier. This will allow the
identifier to be mapped into an application record. The identifier can then be used to retrieve the
binary data during the your application process. The rest of the EDI data in the input file will be
processed by the inbound editor and written to the output file as normal. If the "FULL" option for
databanking is active, then the 102 transaction will be written to the message store in its entirety.
At this point Sterling Gentran is finished processing the inbound binary data from the BDS
segment. The ASCDTA file is available for processing through the your applications/programs.
Note: Mapping is not supported for binary data greater than 760
characters.

Associated Data – ASC X12 102 Transactions System Features: Tips and Techniques
IBM Sterling Gentran:Basic for z/OS Release 6.6 User Guide 7 - 5
Flowchart
Processing Path
The X12 102 transaction is processed like other EDI transactions inbound. If the binary data
contained in the BDS03 is 760 or less then the BDS segment is passed intact to the output file for
processing through the inbound mapper. No editing of the binary data is done. The binary data can
be mapped to application records using sub-fielding. If the binary data contained in the BDS03 has
a length greater than 760, the binary data is written to a separate data set (ASCDTA). The
attributes of this file are blocked and the record length is 80. A header record precedes the
associated data in the ASCDTA file. This header record contains an identifier. The BDS segment is
written to the output file (SYS040) without the binary data in BDS03. In its place is a keyword
followed by the identifier. This will allow the identifier to be mapped into an application record.
This identifier can then be used to retrieve the binary data during the your application process. The
rest of the EDI data in the input file will be processed by the Inbound editor and written to the
output file as usual. If the "FULL" databanking option is active then the 102 transaction will be
written to the message store in its entirety. At this point Sterling Gentran is finished processing the
inbound binary data from the BDS segment. The ASCDTA file is available for processing through
your applications/programs.
Note: Mapping is not supported for binary data greater than 760
characters.
EBDI001
EDI Data
Normal
Contains Binary Data
Inbound Editor
Object Length > 760 Object Length not > 760
w/102 Transactions
Associated Data File
(ASCDTA)
Expanded EDI Data
(SYS040)
Processing
Gentran
Sterling

System Features: Tips and Techniques Associated Data – ASC X12 102 Transactions
7 - 6 IBM Sterling Gentran:Basic for z/OS Release 6.6 User Guide
Features
Restrictions
EBDI095 – Data Router
• This program will not support the selection of a value within the BDS:03 element as
criteria for routing. All other elements in the BDS are available.
• The following programs do not support the X12 102 Associated Data transaction
structure. Attempting to process this transaction thru these programs will result in a fatal
processing error.
EBDI010 Unwrap program – 80
EBDI010A Unwrap program – 512
• Online Databank display screen will not display binary data. The data will be replaced
with a placeholder:
***** BINARY DATA HERE *****
Editor
Compliance • The data in BDS:03 will be validated for its length using the BDS:02
element. If the terminator is not found in the next position following
the indicated length – an error message is generated and a fatal error is
triggered. Condition code 16. All processing stops.
• BDS02 will be checked – If the length is less than 761 then the BDS
segment will be processed thru the normal editor flow. If the length is
greater than 760 then the BDS segment will be written to the ASCDTA
file.
• All BDS: segments with binary data of length greater than 760, the
binary data will be replaced with a tag in BDS03 in the format of
BINARY LOCATION ###################################.
Where ### represents the identifier that was used to write the binary
data to the ASCDTA file. The tag information will then be available to
the mapper so you can map it into an application field.
Databank Binary data will be written to Inbound EDI Message Store like all other
EDI data.
EDI Data Report (EBDI019
The binary data will not be displayed on this report. The BDS segment will
be displayed like other segments. In place of the BDS:03 binary data a
message will be displayed:
***** BINARY DATA HERE *****
Mapper
Mapping • Mapping from the binary fields will only be allowed to a binary or
alphanumeric application data field.
• The BDS:03 element will either contain binary data less than 760 or an
identifier. These are both available to mapping to an application field.
Databanking • The binary data in the BDS:03 will be written to the Inbound
Application databank like all other types of application fields.

Associated Data – ASC X12 102 Transactions System Features: Tips and Techniques
IBM Sterling Gentran:Basic for z/OS Release 6.6 User Guide 7 - 7
Associated Data File (ASCDTA)
This file is fixed block with a record length of 80. A header record precedes each object (binary
data). The header record contains an identifier. This identifier is a combination of date, time and a
sequential number.
Header record layout
Processing Outbound X12 102 Transactions
The outbound X12 102 Transaction can also be created by Sterling Gentran. If the associated data
to be contained in BDS03 is 760 or less, the 102 transaction can then be generated using the
normal mapping process. The binary data will be passed in your application data and mapped
using sub-fielding. The 102 transaction will then process normally through the rest of the
outbound flow. Special processing is required for data greater than 760. The actual associated data
must be provided in a separate data set. This data set is variable blocked with a maximum record
size of 30000. The associated data needs to be proceeded by a record containing the keyword
BINARY ID and an identifier. This identifier is assigned by you and should be unique. It must be
passed in your application data with keyword BINARY LOCATION followed by a space and then
the identifier. You will map this application data into the BDS03. The outbound mapper will
generate a BDS segment followed by a “pass thru” record ###BIN. The associated data will not be
placed into the output file at this time. Envelopes can be generated in the mapper either in a
separate step (EBDI011M) or as deferred. A new program, EBDI065, will read the output from the
mapper and replace the BDS segment with a BDS segment that contains the associated data. The
output from this program is then passed into the outbound editor for normal processing.
Note: Full databanking and deferred enveloping is supported.
The X12 102 transaction is generated like other EDI transactions outbound. Application ID and
translation IDs are defined and mapping is completed via the Sterling Gentran online mapping
subsystem. The 102 transaction differs from other transactions because it contains a BDS segment.
The third element of this segment will contain binary data (object). Binary data has a tendency to
be quite large. The length of the binary data must be provided in the BDS:02 element. This length
must match the actual length of the binary data exactly. The binary data is not evaluated by
Sterling Gentran, rather it is passed thru for the length indicated. Length is the only attribute that is
checked. If the binary data is 760 bytes or less then the binary data can be included in the normal
application file. In this case mapping and processing will be just like all other transactions/
segments. If the binary data is greater than 760 then it must be written to a separate file (Object).
An identifier must be associated to the binary data and that identifier must be passed in the
application data into Sterling Gentran mapper so that the binary data can be inserted into the
proper place of the document.
Note: Full databanking is supported.
Description Value Position
###BINARY ID AN (12) ###BINARY ID 001 – 012
Filler AN (01) space 013 – 013
Identifier AN (21) 014 – 034
Filler AN (46) spaces 035 – 080

System Features: Tips and Techniques Associated Data – ASC X12 102 Transactions
7 - 8 IBM Sterling Gentran:Basic for z/OS Release 6.6 User Guide
The Object file is a user owned file; therefore, you must maintain this file. No utilities have been
included to maintain this file.
Flowchart
Processing Path
1. This is the path that will be used when EBDI042 creates envelopes. BDS segments will be
included with the data along with ###BIN records.The ###BIN records will contain the
identifier to the Object file. The Object file is created by you and is used by a new program
EBDI042
Application Data EDI Data
EBDI011M
EBDI065
EBDI002
CNTL PASS THRU MODE
EDI Data
EDI Data
EDI Data
New Program
Identifiers and Objects
1
2
w/identifier to Object w/Envelopes
w/###BIN Records
w/Envelopes
w/###BIN Records
New Sequential
OBJECT File
w/Envelopes
w/Objects

Associated Data – ASC X12 102 Transactions System Features: Tips and Techniques
IBM Sterling Gentran:Basic for z/OS Release 6.6 User Guide 7 - 9
EBDI065 that will insert the object data into the EDI data at the position of the ###BIN
record.
2. This is the path that will be used when EBDI042 does not create envelopes. CNTL records
will be passed thru to EBDI011M to generate the envelopes. BDS segments will be
included with the data along with ###BIN records. The ###BIN records will contain the
identifier to the Object file. The Object file is created by the you and is used by a new
program EBDI065 that will insert the object data into the EDI data at the position of the
###BIN record.
Features
Mapper
Processing • INSTREAM and CNTL pass thru are supported.
• Binary data that is less than 761 characters long can be passed to the
mapper in the application data file. Normal mapping can be used to
map the binary data into the BDS:03.
• Binary data greater than 760 must be passed to Sterling Gentran in a
separate file (Object). This file is variable blocked with a maximum
record size of 30000. The key to this file must be passed in an
application record to the mapper and be mapped into the BDS:03
element.
• For binary data that is passed on a separate file (regardless of length)
an application field must be passed to that mapper that contains the
keyword BINARY LOCATION followed by a space and then the
identifier to the Object file. This keyword will trigger the generation of
a ###BIN record. This record will contain the binary identifier. The
BDS segment will be mapped and written to the output file. The
###BIN record will be written after the BDS segment. A new program
EBDI065 will be run to insert the binary data into the BDS segment.
Editor
Compliance • 102 transaction is processed like other EDI transaction sets.
• The binary data is not evaluated or examined. It is passed thru for the
length indicated in the BDS:03.
• The BDS:02 length element will be used to check the length of the
binary data in BDS:03.
Databank
Full databanking is supported.

System Features: Tips and Techniques Associated Data – ASC X12 102 Transactions
7 - 10 IBM Sterling Gentran:Basic for z/OS Release 6.6 User Guide
Build Object File
This sequential file must be variable blocked with a maximum record size of 30000. A header
record precedes each object. The header record must contain the keyword OBJECT ID followed
by an identifier. This is the same information that is to be mapped into the BDS:03. To reduce
processing time the object file should be loaded in the same order as the application data.
Example
OBJECT ID 123456789101112131415
.… object data …
………………….
………………….
OBJECT ID 2kAS3453989098
.… object data …
………………….
………………….
OBJECT ID 1kkl3338866667869887877784yu7642dc
.… object data …
………………….
………………….
Header record layout
Description Value Position
Keyword AN 1 – 9 OBJECT ID 001 – 009
Filler AN 1 – 1 space 010 – 010
Package Reference ID AN 1 – 35 011 – 045

Associated Data – EDIFACT Packages System Features: Tips and Techniques
IBM Sterling Gentran:Basic for z/OS Release 6.6 User Guide 7 - 11
Associated Data – EDIFACT Packages
Overview
By definition, associated data is data that cannot be represented in normal EDI format (i.e.,
segments and elements), such as CAD drawings and objects. Objects may include graphic, text,
parametric, tabular, image, spectral, audio, and so forth. This data is binary in format and may
contain characters that are the same as EDI separators and terminators. The data is also often very
large. To support the transfer of this special data, EDIFACT and X12 standards have incorporated
special structures within their releases.
With syntax version 4, EDIFACT has introduced the concept of a package. Normal EDI
transactions are contained in messages surrounded by UNH and UNT envelopes. These EDI
transactions consist of segments and elements. Associated data is contained in a package
surrounded by new envelope types, UNO and UNP. The data inside of the UNO/UNP envelopes is
not of normal EDI format (segment ID, element separators, and segment terminators). The UNO
segment contains information identifying the package data and indicating its length. The UNP
segment also contains similar information to allow for validation.
Need to Know Terms
To better understand the EDIFACT packages and associated data, you should be familiar with the
follow terms and their meanings.
Associated Data
Data that cannot be carried by means of either a batch or interactive EDIFACT message.
This data may be created by other applications (e.g., STEP and CAD).
Application Data File
A file that contains data created by your application(s), which is input into the outbound
Sterling Gentran process.
Application File
Together, a set of four VSAM files that describes the format of the application data file to
Sterling Gentran.
Associated Data File (ASCDTA)
A new file that is generated by the inbound editor. This sequential file will contain a
header record followed by an EDIFACT package, which Gentran does not use. Sterling
Gentran provides no file maintenance utilities, therefore, you are responsible for any
necessary maintenance.
Message
A set of segments in the order specified in a message directory, starting with the message
header and ending with the message trail equivalent to a transaction set.
Message Header
The service segment, starting and uniquely identifying a message (i.e., UNH).
Message Trailer
The service segment ending a message (i.e., UNT).

System Features: Tips and Techniques Associated Data – EDIFACT Packages
7 - 12 IBM Sterling Gentran:Basic for z/OS Release 6.6 User Guide
Object
A stream of bits grouped in octets. The object may stand alone or can be associated with
an EDIFACT message.
Object Header
The service segment, starting and uniquely identifying an object (i.e., UNO).
Object Trailer
The service segment ending an object (i.e., UNP).
Package
An object plus its associated header and trailer segments.
Object File
Sterling Gentran has read-only permission for this new, sequential file, which is variable
blocked with a maximum record size of 3000. The file belongs to the user; therefore, you
must perform any necessary maintenance. The file contains an identifier record followed
by object records, identifier record followed by object records, and so forth. The identifier
is included in the application record for the associated data. The identifier should be the
Package Reference Number, UNO:01. For better performance, load this file in the same
order as the application records.
Transaction File
Together, a set of three VSAM files that describes the mapping of application information
to EDI fields.
Processing Inbound EDIFACT Packages
While both inbound and outbound processes support associated data, some restrictions exist
because of the size and format of this data. During inbound processing, the inbound editor
(EBDI001) will remove the EDIFACT package from the normal EDI data and write it to a separate
data set (ASCDTA). The attributes of this file are fixed blocked and the record length is 80. The
appropriate envelopes will be included in this file with the associated data in their non-expanded
form. The remaining EDI data in the input file will be processed by the inbound editor and written
to the output file as normal. If the "FULL" option for databanking is active, the associated data will
then be written to the message store in its entirety. Because no control numbers are associated with
the UNO/UNP package, the databank directory records will contain the package control reference
ID (UNO:01) as the control number for these packages. At this point, Sterling Gentran is finished
processing the inbound EDIFACT associated data. The file is available for processing through
your applications/programs.
Note: Mapping is not supported for the UNO/UNP package of
associated data.

Associated Data – EDIFACT Packages System Features: Tips and Techniques
IBM Sterling Gentran:Basic for z/OS Release 6.6 User Guide 7 - 13
Flowchart
Features
Partner
Partner verification will performed using “UNO” as Group/Trans ID on the Partner file.
Compliance
• Suspension will be supported based on current rules. In addition, UNO01 (Package
Reference ID) is mandatory. UNO0401 (length of object) is also mandatory and must be
numeric. Failure of any of these tests will result in suspension of package.
• UNO/UNP segments will be validated using the version from the UNG segment (blank
transaction) or DEFAULT (blank transaction) if no UNG exists.
• Version Conversion is supported for UNG envelopes only as the UNH is replaced with
UNO envelope. The UNO envelope does not contain a standards version.
• If the length of actual object is different from indicated in UNO0401 an error message
will be generated with a fatal error and condition code 16. Processing will stop.
• Activity records will be used to check the Reference # and length fields on UNO/UNP
segments.
• Missing UNP will generate an error message with a fatal Error and a condition code 16.
Processing will stop.
EBDI001
EDI Data
Normal
EDI Data – EDIFACT Messages
No Packages
Contains UNO/UNP
EDIFACT Messages
and/or Packages
Package Data
Inbound Editor
Associated Data File
(ASCDTA)
Expanded EDI Data
(SYS040)
Processing
Gentran
Sterling

System Features: Tips and Techniques Associated Data – EDIFACT Packages
7 - 14 IBM Sterling Gentran:Basic for z/OS Release 6.6 User Guide
Restrictions
Data Separation and Error Rejection will not be supported as the associated data is being written to
a separate file.
The following programs do not support the EDIFACT package structure. Attempting to process
UNO/UNP envelopes through these programs will result in a fatal processing error.
EBDI010 Unwrap program – 80
EBDI010A Unwrap program – 512
EBDI015 Inbound Split
EBDI019 EDI Report
EBDI041 Inbound Mapper
EBDI095 Data Router
Databank
• EDI Databank Message Store and Directory will be supported.
• UNO:01 (Package Reference ID) is loaded into Transaction Control number on EDI
databank Directory record.
• Group ID and Trans ID will be UNO on the directory records and reports.
• UNO:01 (Package Reference ID) is placed in Transaction Control number on reports.
• Number of packages processed will be printed on the processing log. Characters read
will reflect the associated data also.
• Number of packages is displayed on the editor Processing Log.
• Reprocessing will be supported.
Acknowledgments
• CONTRL acknowledgment will be generated to indicate the status of the UNO/UNP
packages.
• The UCI/UCM segments will reflect packages as well as messages.
• There are new status codes for UNO/UNP packages.
• If error is for package, the UNO:01 Package reference number will then be loaded into
UCM07 and the UNO:02 Reference Identification will be loaded into UCM08.

Associated Data – EDIFACT Packages System Features: Tips and Techniques
IBM Sterling Gentran:Basic for z/OS Release 6.6 User Guide 7 - 15
Associated Data File (ASCDTA)
This file is fixed block with a record length of 80. A header record precedes each EDIFACT
package. The header record contains an ID from UNO:01 that identifies the package and the object
length. The length can be used to identify the beginning and end of the object data.
Header record layout
Note: The header record will be followed by the package. All
appropriate envelopes will be included.
Examples
Description Value Position
Object ID AN (10) Object ID 001 – 010
Package ID AN (35) UNO:01 from data 011 – 045
Filler AN (01) Space 047 – 047
Object Length AN (18) UNO:04:01 from data 048 – 065
Filler AN (15) Spaces 066 – 080
INPUT ASCDTA
UNA OBJECT ID 12345
1000
UNB UNA
UNO+12345+++1000’ UNB
Object UNO+12345+++1000’
UNP Object
UNZ UNP
UNZ
INPUT ASCDTA
UNB OBJECT ID 2222212345
15000
UNG UNB
UNO+2222212345+++15000’ UNG
Object UNO+2222212345+++15000’
UNP Object
UNE UNP
UNZ UNE
UNZ
INPUT ASCDTA
UNB OBJECT ID A3B12345
1000
UNH UNB
Message UNO+A3B12345+++1000’
UNT Object
UNO+A3B12345+++1000’ UNP
Object UNZ
UNP
UNZ

System Features: Tips and Techniques Associated Data – EDIFACT Packages
7 - 16 IBM Sterling Gentran:Basic for z/OS Release 6.6 User Guide
Processing Outbound EDIFACT Packages
Outbound Sterling Gentran will create EDIFACT UNO/UNP packages, which requires special
processing. If you pass CNTL records from your application, you must include a new CNTL
record type, CNTLO. This would be in place of the CNTLT record. This record instructs the
outbound mapper to generate a UNO/UNP package. An application record that contains all the
information for the UNO segment must be defined and included in your application data. The
UNO segment will be mapped in Sterling Gentran just like other segments. The actual associated
data must be provided in a separate data set. This data set is variable blocked with a maximum
record size of 30000. The associated data needs to be proceeded by a record containing the
keyword OBJECT ID and the Package Reference ID. This Package Reference ID is the same value
that you mapped into UNO01. The outbound mapper will format the UNO and UNP segments, but
the associated data will not be placed into the output file at this time. A “pass thru” record ###OBJ
will indicate the position for the associated data. Envelopes can be generated in the mapper or they
can be generated in a separate step (EBDI011M). The new EBDI065 program will read the output
from the mapper and place the associated data into position, based on the location of the ###OBJ
record. The output from this program is then passed into the outbound editor for normal
processing. Full databanking is supported for the enveloped UNO/UNP packages, while deferred
enveloping is not supported for UNO/UNP packages.

Associated Data – EDIFACT Packages System Features: Tips and Techniques
IBM Sterling Gentran:Basic for z/OS Release 6.6 User Guide 7 - 17
Flowchart
EBDI042
Application Data EDI Data
EBDI011M
EBDI065
EBDI002
CNTL PASS THRU MODE
EDI Data
EDI Data
EDI Data
New Program
Identifiers and Objects
1
2
w/CNTL Records
w/identifier to Object
w/Envelopes
w/###OBJ Records
w/Envelopes
w/###OBJ Records
New Sequential
OBJECT File
w/Envelopes
w/Objects

System Features: Tips and Techniques Associated Data – EDIFACT Packages
7 - 18 IBM Sterling Gentran:Basic for z/OS Release 6.6 User Guide
Processing Path
1. This is the path that will be used when EBDI042 creates envelopes. UNO/UNP segments
will be included with the data along with ###OBJ records. The ###OBJ records will
contain the identifier to the Object file and the object length. The Object file is created by
you and is used by a new program EBDI065 that will insert the object data into the EDI
data at the position of the ###OBJ record.
2. This is the path that will be used when EBDI042 does not create envelopes. CNTL records
will be passed thru to EBDI011M to generate the envelopes. UNO/UNP records will be
included with the data along with ###OBJ records. The ###OBJ records will contain the
identifier to the Object file and the object length. The Object file is created by you and is
used by a new program EBDI065 that will insert the object data into the EDI data at the
position of the ###OBJ record.
Features
Mapper
Processing • CNTL pass thru will be supported for UNO package generation – new
record type CNTL O.
• Either envelopes can be created by EBDI042 or by EBDI011M.
• Package counter has been added to processing log.
• Package Reference Number (UNO:01) will be used as the
control number for reports.
• ###OBJ record will be inserted between UNO/UNP. This record will
trigger the new program EBDI065 to insert the object data at that point.
• Suspension will be supported based on current rules.
• INSTREAM processing will be required if you are mixing
message and package data in the same application data file.
• Reprocessing will be supported based on current rules.
• UNO will be used for Group ID and/or Transaction ID – on all reports.
Databank
Application Databank – Directory and Message Store will be supported. If
used the CNTL O record will be written to databank message store with the
rest of CNTL records.
Editor
Partner • Data separation and rejection will be supported using Group /Trans ID
of “UNO” on Partner file.
• Partner verification will follow current rules.

Associated Data – EDIFACT Packages System Features: Tips and Techniques
IBM Sterling Gentran:Basic for z/OS Release 6.6 User Guide 7 - 19
Restrictions
Deferred Envelope processing is not supported for EDIFACT packages.
Implementation
To generate outbound EDIFACT packages you will need to perform the following steps:
1. Create an Application.
2. Create a Transaction Map.
3. Build Application Data file
4. Build Object file
5. Create/Modify trading Partner
6. Process Outbound EDIFACT packages
The following sections describe each of these steps.
Compliance • Suspension will be supported based on current rules. In addition
UNO01 (Package Reference ID) is mandatory, UNO0401 (length of
object) is mandatory and must be numeric. Failure of any of these tests
will result in suspension of package.
• Object length from ###MAP record will be used to check the length of
the object data. Immediately following the data for that length should
be a UNP segment. If not, an error message is generated with a fatal
error. Condition code 16.
• Activity records will be used to check Reference# and length fields on
UNO/UNP segments.
• The first 14 positions of the Package Reference Number will be
displayed in the Transaction control number on the processing log for
UNO/UNP packages.
• Trans ID and Group ID will be UNO on processing log.
• Processing log will include number of packages processed.
• Character counts will include object data.
Databank
• Full databanking is supported for EDIFACT Packages.
• The first 14 positions of the Package Reference Number (UNO:01)
will be loaded into Transaction control number on EDI databank
directory record.
• Trans ID and Group ID will be UNO on directory record.
Databank
Extract
Extract functionality is supported for packages.

System Features: Tips and Techniques Associated Data – EDIFACT Packages
7 - 20 IBM Sterling Gentran:Basic for z/OS Release 6.6 User Guide
Step 1 Create an application.
Using the Gentran online Application subsystem, create a new application ID. The
functional group for this application must be UNO. The information needed to build
the UNO and UNP segments must be provided in an application record. The UNO/UNP
elements are indicated below. The required elements are marked, all other elements are
optional.
** Indicates that these are group elements that have a repeat factor of 99. The first
occurrence of the group is required. The additional 98 occurrences are optional.
See Chapter 6, “The Mapping Subsystem,” for information on how to set up an
application.
Segment and Position
(elem #, subelement #) Description
Element Type/
Length Mandatory
UNO 01 UNP 02 Package Reference Number AN 1 – 35 Yes
UNO 02, 01 Reference Qualifier AN 1 – 3 Yes **
UNO 02, 02 Reference Identification AN 1 – 35 Yes
UNO 03, 01 Object Type Qualifier AN 1 – 3 Yes **
UNO 03, 02 Object Type Attribute
Identification
AN 1 – 256
UNO 03, 03 Object Type Attribute AN 1 – 256
UNO 03, 04 Controlling Agency – Coded AN 1 – 3
UNO 04, 01 UNP 01 Length of Object in Octets of Bits N0 1 – 18 Yes
UNO 04, 02 Number of Segments before
Object
N0 1 – 3
UNO 04, 03 Sequence of Transfers N0 1 – 2
UNO 04, 04 First and Last Transfer AN 1 – 1
UNO 05, 01 Initiator Control Reference AN 1 – 35
UNO 05, 02 Initiator Reference Identification AN 1 – 35
UNO 05, 03 Controlling Agency – Coded AN 1 – 3
UNO 05, 04 Responder Control Reference AN 1 – 35
UNO 06, 01 Sender Sequence Number N0 1 – 6
UNO 06, 02 Transfer Position, Coded AN 1 – 1
UNO 06, 03 Duplicate Indicator AN 1 – 1
UNO 07, 01 Event Date DT 8 – 8
UNO 07, 02 Event Time TM 8 – 8
UNO 07, 03 Time Offset N0 4 – 4
UNO 07, 04 Test Indicator N0 1 – 1

Associated Data – EDIFACT Packages System Features: Tips and Techniques
IBM Sterling Gentran:Basic for z/OS Release 6.6 User Guide 7 - 21
Step 2 Create a transaction map.
Using the Sterling Gentran online Mapping subsystem, create a new translation ID.
To identify that a EDIFACT package is to be created with this map, type the following
field information on the Transaction Maintenance (EDIM503) screen.
Transaction Maintenance screen example:
Press PF6 to display the Copy Segments from Standard (EDIM502) screen. You
will see only two segments.
Copy both segments (UNO and UNP) into your map and perform mapping as
normal.
See Chapter 6, “The Mapping Subsystem,” for information on how to set up a translation
map.
Field Value
Standards Version DEFAULT/SC or an EDIFACT version D 99B or greater
Transaction Set UNO
Envelope Type E for EDIFACT
EDIM503 5.2.2_____ TRANSACTION MAINTENANCE XXX 06/01/2011
12:00:00
Transaction ID............: SAMPLE_UNO Send or Receive(S/R)...: S
Division Code.............: 000
Description...............: SAMPLE MAP TO BUILD PACKAGES__
Standards Version.........: DEFAULT_____ Agency: SC_
Transaction Set...........: UNO___
Transaction Set Release...: _ (0-9, ANA Tradacoms Only)
Transaction Status........: T (D=Development, T=Test, P=Production)
Use Code..................: G (G=General, P=Partner Specific)
Envelope Type.............: E (E=Edifact,X=X12,U=UCS,G=GS,A=ANA)
Application Data ID.......: APPL_UNO__
Application Selection Field Values: __________ __________ __________
__________ __________ __________
RSGRSG Level..............: _ (1/2/ ANA Tradacoms Only)
Update Allowed............: _
Enter PF1=Help PF3=Exit PF4=Dir PF5=Segments PF6=Copy
PF9=Add PF10=Updt PF11=Del PF14=Info

System Features: Tips and Techniques Associated Data – EDIFACT Packages
7 - 22 IBM Sterling Gentran:Basic for z/OS Release 6.6 User Guide
Step 3 Build application data file.
INSTREAM and CNTL pass thru are both supported for EDIFACT packages. For CNTL
pass thru processing, a new record type CNTL O should be used instead of a CNTL T
record. The CNTL O record instructs the mapper that a package is being created.
Combining EDIFACT Messages and Packages in the same interchange requires the usage
of INSTREAM and CNTL pass thru. The following examples indicate the necessary
combination of records to generate EDIFACT packages and/or messages.
Examples
Package Only – default mapper processing
Application record that contains UNO/UNP information.
Package Only – CNTL pass thru
CNTL I
CNTL O
Application records to generate EDIFACT Package – contains UNO/UNP information
Package Only – INSTREAM
###PARM
Application records to generate EDIFACT Package – contains UNO/UNP information
Message and Package – INSTREAM and CNTL pass thru – REQUIRED
###PARM
CNTL I
CNTL G Optional
CNTL T
Application records to generate EDIFACT Message
###PARM
CNTL O
Application records to generate EDIFACT Package – contains UNO/UNP information

Associated Data – EDIFACT Packages System Features: Tips and Techniques
IBM Sterling Gentran:Basic for z/OS Release 6.6 User Guide 7 - 23
Step 4 Build object file.
This sequential file must be variable blocked with a maximum record size of 30000. A
header record precedes each object. The header record must contain the keyword OBJECT
ID followed by the Package Reference ID. This is the same information that is to be
mapped into the UNO:01. To reduce processing time for packages, load the Object file in
the same order as the application data.
Example
OBJECT ID 123456789101112131415
.… object data …
………………….
………………….
OBJECT ID 2kAS3453989098
.… object data …
………………….
………………….
OBJECT ID 1kkl3338866667869887877784yu7642dc
.… object data …
………………….
………………….
Header record layout
Description Value Position
Keyword AN 1 – 9 OBJECT ID 001 – 009
Filler AN 1 – 1 space 010 – 010
Package Reference ID AN 1 – 35 011 – 045

System Features: Tips and Techniques Associated Data – EDIFACT Packages
7 - 24 IBM Sterling Gentran:Basic for z/OS Release 6.6 User Guide
Step 5 Create/modify Partner Profile.
To enable Sterling Gentran to create the EDIFACT package, you will need to create a new
partner profile or modify an existing partner profile.
Using the Sterling Gentran online Partner subsystem, create a new partner profile or
modify an existing partner profile to include these requirements:
a. For the Interchange (Control) record:
• Access the Control Information (EDIM015) screen and type UNA or UNB
in the Header Option field. Then, type 4 in the Syntax Version field.
• If you are using the UNA service segment, access the Control Information
(EDIM012) screen and type the information for UNA.
• Access the Control Information – UNB Part 1 and 2 (EDIM021/22)
screens and type the envelope information to build the UNB segment.
b. For the Group record:
• Access the Group Information (EDIM030) screen. Type UNO in the Group
ID field. The Compliance version must be the same as indicated in your
map; therefore, type either DEFAULT/SC or any EDIFACT version D 99B
or greater in the Compliance Version field.
• If you want to create the UNG envelope, access the Group Information
(EDIM032) screen and type the envelope information for UNG segment
• For the Transaction record:
Access the Transaction Information (EDIM040) screen and type a Transaction ID and
Functional Group of UNO.

Batch Separator System Features: Tips and Techniques
IBM Sterling Gentran:Basic for z/OS Release 6.6 User Guide 7 - 25
Batch Separator
Overview
The batch separator enables you to break up inbound data by interchange into separate destination
files. This process is similar to that of the Data Router (EBDI095) and the splitter program
(EBDI015). The difference is that the batch separator allows you to separate your inbound data
before it has been processed by the Inbound Editor. The batch separator also has the ability to
identify XML data and write it to a special XML data set. Any unrecognized data is written to an
error file. The batch separator is based on the Online separator that is part of the Sterling
Gentran:Realtime and Sterling Gentran:Control products.
Several screens enable you to enter specific information to identify the data and specify the
destination file. The following fields in your EDI envelopes can be used to identify the data:
sender and receiver ID and qualifier (group and/or interchange), standard version, transaction ID,
group ID, and test/production indicator. The system separates a batch of inbound data into
individual interchanges, and then writes the interchanges to the destination files as indicated.
How the Batch Separator Works
The batch separator (EBDI930) reads the inbound EDI data. This file must consist of 80-byte
records. The batch separator processes the input file one interchange at a time. It identifies what
type of EDI data has been received. Interchange, group, and transaction header information is
written to a work file.
The batch separator can separate EDI X12, EDIFACT, TRADACOMS, and XML data into
separate destination files. As an interchange is identified it is sent to one of these lookup programs:
• X12 Lookup (EBDI931)
• EDIFACT Lookup (EBDI932)
• TRADACOMS Lookup (EBDI933)
• XML Lookup (EBDI93X)
These interchange lookup programs read the work file that holds the interchange, group, and
transaction header information. The programs then build the keys from the header segments. These
keys are then used by the interchange lookup programs to read the Priority Option records located
on the Separator control file (EDIRSEP).
Note: The EDIRSEP file was created when Sterling
Gentran:Basic was installed.
The interchange lookup programs use a specific order when reading the EDIRSEP file. When the
first match is found (i.e., the record on the file is found), the program uses that Priority Option
record to determine the destination file.
Note: For X12, because more than one type of transaction can
be in an interchange, the program continues looking up
each transaction and keeps the one with the highest
priority.
The last step of the batch separator process is to write the input data to the destination files. This is
completed by the Batch Separator Router program (EBDI945).

System Features: Tips and Techniques Batch Separator
7 - 26 IBM Sterling Gentran:Basic for z/OS Release 6.6 User Guide
Determining the Destination File
The interchange lookup programs use specific keys built from the input EDI headers to read the
Priority Option Records from the EDIRSEP. These keys are constructed based on the key usage
indicators that can be found in the Separator Option record, which is also in the EDIRSEP file.
The key usage indicators are updated from the Separator Systems Options Maintenance screen
(EDIM935). The Separator Maintenance Subsystem can be accessed from the Administrative
Main Menu. The Individual Priority Option records can be added, updated, and deleted from the
Priority Options Maintenance Panel (EDIM937).
Note: The panels and programs used for updating the EDIRSEP
were added to your system during the Sterling
Gentran:Basic installation.
Example
The following settings illustrate how the Batch separator locates the appropriate Priority option
record from the EDIRSEP file.
Key Usage Indicators:
Test/Prod Use: Y
Trn/Grp/Int Only: T
Grp ID’s Only: N
Sndr/Rcvr Id Only: N
The Test/Prod Use flag of Y indicates that there may be different Priority Option records for test
and production transactions. When building the specific key the Interchange Lookup program will
use the Test/Prod indicator from the interchange (ISA15 UNB 11 or STX08)
The Trn/Grp/Int Only flag of T indicates that the Priority Option records are stored using the Trans
Set ID. When building the specific key the Tran ID will be used.
The Grp IDs Only flag of N indicates that the Priority Option records could be stored under either
the Group ID or the Interchange ID. The Interchange Lookup programs will attempt to use the
Group ID first because the Trn/Grp/Int flag is set to T.
The Sndr/Rcvr Id Only flag of N indicates that the Priority Option records could be stored under
either the Sender Ids or the Receiver Ids or both.
The following table shows how the Batch Separator uses the Key Usage Indicators and data from
the envelopes to locate the correct Priority Options record on the Separator Control File
(EDIRSEP). The table displays the order of reads that the lookup programs use to locate the
Priority Option record for X12 data when Key Usage Indicator indicates Transaction level. A
similar order is followed if the Trn/Grp/Int Only indicator is set to G or I. The G option uses the
functional group Id in place of the Transaction Set ID. The I option uses spaces. With all of these
possible combinations the Batch separator can be used to separate your inbound data for specific
processes.
Using the Key Usage Indicators from above with X12 input data the Batch Separator would start at
row 13 of the table because the Sndr/Rcvr Id Only indicator is set to N. The Test/Prod indicator
from the input data will be used. The batch separator attempts to find the Priority Option record

Batch Separator System Features: Tips and Techniques
IBM Sterling Gentran:Basic for z/OS Release 6.6 User Guide 7 - 27
following each of the scenarios in this table until it finds a match. The final attempt is to locate the
default separator record that was loaded into the EDIRSEP when it was created.
The following table indicates the order of reads that the lookup programs use to locate the
appropriate Priority Option information from the EDIRSEP file for X12 data when Key Usage
Indicator indicates Transaction level:
Key
Usage
Indicator
Grp IDs
only
Key
Usage
Indicator
Grp IDs
only
Key
Usage
Indicator
Grp IDs
only
Trans-
action
Sender
ID
Qual Rcvr ID Qual Version
Key Usage Indicator Sndr/Rcvr ID Only = S or Y
1ST Trans
Set Id
GS
Sender
ID
Blank Blank Blank GS
Versi o n
TP Ind or P T
2ST Trans
Set Id
GS
Sender
ID
Blank Blank Blank Blank TP Ind or P T
3N ST Trans
Set Id
ISA
Sender
ID
ISA
Sender
ID Qual
Blank Blank GS
Versi o n
TP Ind or P T
4N ST Trans
Set Id
ISA
Sender
ID
ISA
Sender
ID Qual
Blank Blank Blank TP Ind or P T
5N ST Trans
Set Id
Blank Blank Blank Blank GS
Versi o n
TP Ind or P T
6N ST Trans
Set Id
Blank Blank Blank Blank Blank TP Ind or P T
Key Usage Indicator Sndr/Rcvr ID Only = R
7ST Trans
Set Id
Blank Blank GS
Receiver
ID
Blank GS
Versi o n
TP Ind or P T
8ST Trans
Set Id
Blank Blank GS
Receiver
ID
Blank Blank TP Ind or P T
9N ST Trans
Set Id
Blank Blank ISA
Receiver
ID
ISA
Receiver
ID Qual
GS
Versi o n
TP Ind or P T
10 N ST Trans
Set Id
Blank Blank ISA
Receiver
ID
ISA
Receiver
ID Qual
Blank TP Ind or P T
11 N ST Trans
Set Id
Blank Blank Blank Blank GS
Versi o n
TP Ind or P T
12 N ST Trans
Set Id
Blank Blank Blank Blank Blank TP Ind or P T

System Features: Tips and Techniques Batch Separator
7 - 28 IBM Sterling Gentran:Basic for z/OS Release 6.6 User Guide
Key Usage Indicator Sndr/Rcvr ID Only = N
13 ST Trans
Set Id
GS
Sender
ID
Blank GS
Receiver
ID
Blank GS
Versi o n
TP Ind or P T
14 ST Trans
Set Id
GS
Sender
ID
Blank GS
Receiver
ID
Blank Blank TP Ind or P T
15 N ST Trans
Set Id
ISA
Sender
ID
ISA
Sender
ID Qual
ISA
Receiver
ID
ISA
Receiver
ID Qual
GS
Versi o n
TP Ind or P T
16 N ST Trans
Set Id
ISA
Sender
ID
ISA
Sender
ID Qual
ISA
Receiver
ID
ISA
Receiver
ID Qual
Blank TP Ind or P T
17 ST Trans
Set Id
GS
Sender
ID
Blank Blank Blank GS
Versi o n
TP Ind or P T
18 ST Trans
Set Id
Blank Blank GS
Receiver
ID
Blank GS
Versi o n
TP Ind or P T
19 ST Trans
Set Id
GS
Sender
ID
Blank Blank Blank Blank TP Ind or P T
20 ST Trans
Set Id
Blank Blank GS
Receiver
ID
Blank Blank TP Ind or P T
21 N ST Trans
Set Id
ISA
Sender
ID
ISA
Sender
ID Qual
Blank Blank GS
Versi o n
TP Ind or P T
22 N ST Trans
Set Id
Blank Blank ISA
Receiver
ID
ISA
Receiver
ID Qual
GS
Versi o n
TP Ind or P T
23 N ST Trans
Set Id
ISA
Sender
ID
ISA
Sender
ID Qual
Blank Blank Blank TP Ind or P T
24 N ST Trans
Set Id
Blank Blank ISA
Receiver
ID
ISA
Receiver
ID Qual
Blank TP Ind or P T
25 ST Trans
Set Id
Blank Blank Blank Blank GS
Versi o n
TP Ind or P T
26 ST Trans
Set Id
Blank Blank Blank Blank Blank TP Ind or P T
Key
Usage
Indicator
Grp IDs
only
Key
Usage
Indicator
Grp IDs
only
Key
Usage
Indicator
Grp IDs
only
Trans-
action
Sender
ID
Qual Rcvr ID Qual Version

Batch Separator System Features: Tips and Techniques
IBM Sterling Gentran:Basic for z/OS Release 6.6 User Guide 7 - 29
Determining your Separator Configuration
When you configure Separator processing, you must complete each of the phases described in the
following table to configure the processing properly. An analysis of your transactions and
processing needs will enable you to set up the batch separator to separate your input EDI data into
files that will feed your processes.
Phase 1. Determine types of inbound transaction.
Evaluate all of your inbound transactions to determine how and when they should be processed.
For example your purchase order (850s) processing occurs every 30 minutes but your
acknowledgements (997s) only need to process once per hour. You may want to consider
separating your acknowledgments from the purchase orders.
Phase 2. Determine how the transactions are received.
For X12, because more than one type of transaction can be in an interchange, you need to
determine if you need to set priorities for your destination files. The batch separator keeps looking
up each transaction in the interchange and keeps the one with the highest priority.
Phase 3. Determine your processing flows.
Using the information from phases 1 and 2, determine the destination files that you will need. Do
you have special flows for certain transactions or trading partners? The batch separator will allow
you to separate your inbound EDI data, based on envelope information, into the appropriate files to
feed your processes.
Set up JCL flows for your processes. The JCL should contain Editor and Mapper parameters for
the transaction(s) being processed.
Phase Description
1. Determine types of inbound
transactions.
Evaluate all inbound transactions for how and
when they should be processed.
2. Evaluate how the transactions
are received.
Are multiple transaction types received in the
same interchange?
3. Determine your processing
flows.
Set up JCL flows for your processes. The JCL
should contain Mapper and Editor parameters
for the transaction(s) being processed.
4. Set up the Separator header
options.
• What key indicators are needed to identify
the types of priority ID lookups to be
performed?
• What is to be done with unrecognized data?
• What should be done with incomplete
interchanges?
5. Set up the Separator priority
ID options.
Enter one for each transaction, with the priority
and option assigned to it.

System Features: Tips and Techniques Batch Separator
7 - 30 IBM Sterling Gentran:Basic for z/OS Release 6.6 User Guide
Setting up the Batch Separator
Now that you have determined what your processes are – you need to set up the System and
Priority Options for the Batch Separator.
Phase 4. Set up the Separator Systems Options.
1. On the Sterling Gentran Main Menu, type 4 in the selection field to access the
Administrative Main Menu.
2. Type 7 in the selection field to access the Separator Menu.
3. Type 1 in the selection field to access the Separator Systems Options Maintenance Panel
(EDIM935).
Separator Systems Options Maintenance Panel follows:
Note: These fields are not used by Sterling Gentran:Basic
Batch Separator. These fields are used by the Sterling
Gentran:Realtime/Sterling Gentran:Control Online
Separator. These fields are protected if you do not have
Realtime or Control installed.
4. A default Systems Options record was added to the EDIRSEP file when Sterling
Gentran:Basic was installed. This record needs to have the key usage indicators updated to
reflect your processing preferences. The key usage indicators should be set according to
the following descriptions. These fields control how the lookups are performed.
Test /Prod Use
Valid values are Y and N.
Test/production use indicator. This field indicates whether to use the test/production
indicator from the interchange header. If you specify N, then the system defaults to
production. All data set up on the Separator Priority Options screen should be set to P in
the Test/Prod field.
EDIM935 7.5.1_____ SEPARATOR SYSTEMS OPTIONS MAINTENANCE PRW 06/01/2011
12:00:00
Description.............: GENTRAN:BASIC_SEPARATOR_SUBSYSTEM_______
________________________________________
X12 Interchange Program .........: ________ Key Usage Indicators
EDIFACT Interchange Program.......: ________ Test/Prod Use.....: Y
TRADACOMS Interchange Program.....: ________ Trn/Grp/Int Only..: T
User Interchange Program..........: ________ Grp IDs Only......: Y
Monitor Indicator/Store Sw........: 1 / 1 Sndr/Rcvr Id Only.: Y
Monitor Maintenance.....(630)...: _
..........(631)...: _
..........(632)...: _
Trace Indicator...................: D Router Parameters
Exception Program.................: ________ Max Start cnt.....: 10
TSQ Storage SW....................: M Max Wait Time.....: 00 05
Error User Exit Program...........: ________
Error User Exit Data..............: ____________________
Last Update Date: 00/00/00 Time: 00:00:00 User: SCI
Enter PF1=Help PF3=Exit PF5=Dir
PF10=Updt
See Note below
See #4 below

Batch Separator System Features: Tips and Techniques
IBM Sterling Gentran:Basic for z/OS Release 6.6 User Guide 7 - 31
Trn/Grp/Int Only
Transaction/group/interchange only indicator. This field indicates what envelope/group/
transaction levels to use during the lookup. Valid values are:
TUse the transaction ID during the lookup. The group functional
IDs will be skipped. The interchange information is used if no
match is found on the transaction information.
GUse the group functional ID during the lookup. The Transaction
IDs will be skipped. The interchange information is used if no
match is found on the group information.
IUse only the interchange information.
Note: We recommend that you use the transaction level. For
standards that do not require a group or do not have a
group, the transaction-level information is used.
Grp IDs Only
Valid values are Y and N.
Group IDs only indicator. Type Y in this field to use only the sender and receiver IDs that
are on the group headers. The interchange sender and receiver IDs are used only during
interchange-level lookups.
Sndr/Rcvr ID Only
Sender IDs only indicator. Valid values are:
Y and SUse only the sender Ids from the group and interchange. No
receiver ID information is used.
RUse only the receiver Ids from the group and interchange. No
sender ID information is used.
NBoth sender and receiver Ids are used.
Phase 5. Set up the Separator Priority ID Options.
1. On the Sterling Gentran Main Menu, type 4 in the selection field to access the
Administrative Main Menu.
2. Type 7 in the selection field to access the Separator Menu.
3. Type 2 in the selection field to access the Priority Options Directory Panel (EDIM936).

System Features: Tips and Techniques Batch Separator
7 - 32 IBM Sterling Gentran:Basic for z/OS Release 6.6 User Guide
Priority Options Directory Panel follows:
The Separator Priority Options Directory screen displays a list of the Separator Priority
records set up on the system. Sample records were added to the EDIRSEP file when
Sterling Gentran:Basic was installed. A default record with an all-blank key, except for I
in the Int/Grp/Trans Ind. field, is always in the file.
The recommended approach is to set up individual lookup records for each transaction you
receive (with the sender, receiver, and version blank). However, you may choose one of
the following approaches.
• If you must process a transaction from a partner using a different method,
an alternative option is to set up another record with that partner’s sender
ID as part of the key.
• If you receive test and production data through the same communications
channel, an alternative option is to set up separate records for the
production and test data (using the Test/Prod fields).
• If you have started to receive a new version of the standards, an
alternative option is to set it up as a separate record and process it
accordingly (using the Version field).
4. Type S in the Action field to the left of the default Priority Option (spaces in Trans/Group
ID and Sender/Receiver fields). Press PF5 to transfer to the Priority Options Maintenance
screen.
The Priority Options Maintenance screen is used to create the individual records to be
used by the lookup programs.
Select
EDIM936 7.5.2_____ PRIORITY OPTIONS DIRECTORY PRW 06/01/2011
12:00:00
Starting Trans/Group id....: ______
A Trans/ Sender ID Qual Version Test I/G/T
Group Receiver ID Qual Description Prod Ind
_ I
DEFAULT SEPARATION OPTI
_ DELHDR P T
TRADACOMS DELHDR TEST D
_ INVOIC T T
EDIFACT INVOIC TEST DAT
_ 810 P T
X12 810 TEST DATA
_
TOP OF FILE
Enter PF1=Help PF3=Exit PF4=Option PF5=Maint
PF7=Bwd

Batch Separator System Features: Tips and Techniques
IBM Sterling Gentran:Basic for z/OS Release 6.6 User Guide 7 - 33
Priority Options Maintenance panel follows:
Note: The Basic Separator Split file field indicates the
destination file for this transaction/group/interchange.
The Priority field indicates the transaction/group ID
priority. These are used when there are multiple
transactions in a single interchange. The highest priority
will be used to determine the destination file.
The top portion of this screen (the ** KEYS ** section) enables you to enter the key for
the lookup record. The order of steps (key values) used during the lookup process is:
• Standards that do not have group envelopes do not perform the steps that
have GS receive/sender IDs in them.
• For each step that shows a GS version in the Version column, there are
two reads: the first with the version and a second with a blank version.
• The key usage indicator fields may cause some of these steps to be
skipped. For example, if the Sndr/Rcvr ID Only field contains Y or S, then
the steps that include the receiver ID are skipped.
5. Update the default Priority Option record to route data to a default destination file if a
specific Priority Option record is not found. Press PF10 to update record.
6. From the Priority Options Maintenance Panel, add the appropriate Priority Option records
to separate your inbound data into the proper destination files.
EDIM937 7.5.3_____ PRIORITY OPTIONS MAINTENANCE PRW 06/01/2011
12:00:00
** K E Y S **
Trans/Group ID.........: ______
Sender ID / Qual.......: ___________________________________ / ____
Receiver ID / Qual.....: ___________________________________ / ____
Version................: ____________
Test/Prod Ind..........: _
Int/Grp/Trans Ind......: I
Description............: DEFAULT_SEPARATION_OPTION__________
System Image...: EDI Program Image...: EDI
Realtime Immediate Option.............: ___
Queue File Number.....................: ___
User Application Program................: ________
Basic Separator Split file..............: 001
Priority................................: 5
Last Update Date: 00/00/00 Time: 00:00:00 User: SCI
Enter PF1=Help PF3=Exit PF4=Dir
PF7=Bwd PF8=Fwd PF9=Add PF10=Updt PF11=Del
Not used by
Batch Separator
See Note below

System Features: Tips and Techniques Batch Separator
7 - 34 IBM Sterling Gentran:Basic for z/OS Release 6.6 User Guide
Running the Batch Separator
The JCL to run the Batch Separator (EBDI930) can be found in member EXEC930 in the
GENTRAN.V6X6.BSC.JCL library.
Note: The GENTRAN.V6X6.BSC.JCL library was created
when Sterling Gentran:Basic was installed.
To modify EXEC930, complete the following:
1. Add a job card.
2. Change DISK of UNIT=DISK as required by your installation.
3. Change the text string XXXXXX of VOLUMES ( ) as required by your installation.
4. Change data set names as required by your Pre-installation Worksheet in Chapter 2 of the
IBM® Sterling Gentran:Basic® for z/OS® Release 6.6 Installation Guide.
Consider the following:
• Change only the first two index levels of each data set name
(GENTRAN.V6X6). Doing so enables you to mass-change data set names.
• Permanent Sterling Gentran:Basic files are identified with VSAM as the
third node of the data set name.
• The destination files are identified with PGM930.SYSxxx as the third and
fourth nodes of the data set name.
5. Add or modify JCL statements in Step2 of the JCL for each destination file that can be
created by this job. This step pre-allocates the files.
6. Modify the parameters for the EDICNTL DD statement in Step 3 of the JCL, if necessary.
TRACE ON This parameter will provide trace information for debugging.
REPORT DETAIL ON This parameter will provide processing detail on the
EDISUM report.
OPEN FILE SYSxxx Where xxx is a value between 001 – 100. You will need one
of these parameters for each destination file that can be
created. This will force an open and close of the destination
file even if no data is written to it.
Note: The TRACE ON and REPORT DETAIL ON parameters
will generate many lines of detail on the reports. Those
parameters should be used for problem resolution only.
7. Add or modify JCL statements in Step3 of the JCL for each destination file that can be
created by this job.
8. Read the comments within the JCL member and follow additional instructions.
9. Submit the JCL member.
10. Verify the job results. You should never receive a return code greater than 8. A return code
of 8 usually indicates that Sterling Gentran attempted to delete a file that does not exist.
The destination files created by EXEC930 can now be passed to your identified inbound
processes.

Batch Separator System Features: Tips and Techniques
IBM Sterling Gentran:Basic for z/OS Release 6.6 User Guide 7 - 35
For More Information
For more information about the online portion of the Batch Separator see the IBM® Sterling
Gentran:Basic® for z/OS® Release 6.6 User Guide.
For more information about the Batch Separator program (EBDI930) see the IBM® Sterling
Gentran:Basic® for z/OS® Release 6.6 Technical Reference Guide.

System Features: Tips and Techniques Binary Data – X12
7 - 36 IBM Sterling Gentran:Basic for z/OS Release 6.6 User Guide
Binary Data – X12
Overview
The BIN segment is an ASC X12 segment that is used to transfer binary data in a single data
segment. This segment contains two elements. The first contains the length of the Binary Data.
This is a numeric field with min of 1 and max of 15. The second element contains the Binary data
stream. There is no identification of the internal structure of the binary data. This is a binary field
with min of 1 and max of 1E+16.
The BIN segment has been around for a long time, but we have not implemented it in Sterling
Gentran until this release.
For version 004030 the BIN segment can be found in transactions 105, 176, 186, 187, 197, 240,
252, 255, 267, 268, 275, 280, 841, and 842.
The other area that the BIN segment will be used is for the Health Insurance Portability and
Accountability Act (HIPAA) documents. For the 275 transaction (Patient Information) the BIN
segment will contain HL7 information.
Processing Inbound X12 BIN Segments
The BIN segment is processed like other EDI segment inbound with the following exceptions:
• If the binary data contained in the BIN02 is 760 or less, the BIN segment is then passed
intact to the output file for processing through the inbound mapper. No editing of the
binary data is performed. The binary data can be mapped to application records using sub-
fielding.
• If the binary data contained in the BIN02 has a length greater than 760 or the document
has been defined as a HIPAA document (regardless of length), the binary data is then
written to a separate data set (ASCDTA). The attributes of this file are fixed blocked and
the record length is 80. A header record precedes the associated data in the ASCDTA file.
This header record contains an identifier. The ASCDTA file is available for processing
thru the your applications/programs. Mapping is not supported for binary data greater than
760 characters. The BIN segment is written to the output file (SYS040) without the binary
data in BIN02. In its place is a keyword followed by the identifier. This will allow the
identifier to be mapped into an application record. This identifier can then be used to
retrieve the binary data during your application process. The rest of the EDI data in the
input file will be processed by the Inbound editor and written to the output file as usual.
• If the "FULL" databanking option is active, the BIN segment is then written to the
message store in its entirety. At this point Sterling Gentran is finished processing the
inbound binary data from the BIN segment.

Binary Data – X12 System Features: Tips and Techniques
IBM Sterling Gentran:Basic for z/OS Release 6.6 User Guide 7 - 37
Flowchart
EBDI001
EDI Data Inbound Editor
Normal
Contains Binary Data
Object length > 760 Object length not > 760
w/ BIN Segments
Expanded EDI Data
(SYS040)
Associated Data File
(ASCDTA)
Processing
Gentran
Sterling

System Features: Tips and Techniques Binary Data – X12
7 - 38 IBM Sterling Gentran:Basic for z/OS Release 6.6 User Guide
Features
Editor
Compliance • The data in BIN:02 will be validated for its length using the BIN:01
element. If the terminator is not found in the next position following
the indicated length – an error message is generated and a fatal error is
triggered. Condition code 16. All processing stops.
• BIN01 will be checked – If the length is less than 761 then the BIN
segment will be processed thru the normal editor flow. If the length is
greater than 760 then the BIN segment will be written to the ASCDTA
file.
• For BIN segments with binary data of length greater than 760, the
binary data will be replaced with a tag in BIN02 in the format of
BINARY LOCATION ###################################.
Where ### represents the identifier that was used to write the binary
data to the ASCDTA file. The tag information will then be available to
the mapper so you can map it into an application field.
• For HIPAA documents containing BIN segments regardless of length,
the binary data will be replaced with a tag in BIN02 in the format of
BINARY LOCATION ###################################.
Where ### represents the identifier that was used to write the binary
data to the ASCDTA file. The tag information will then be available to
the mapper so you can map into an application field.
Databanking Binary data will be written to Inbound EDI Message Store like all other
EDI data.
EDI Data Report – EBDI019
The binary data will not be displayed on this report. The BIN segment will
be displayed like other segments. In place of the BDS:03 binary data a
message will be displayed.
***** BINARY DATA HERE *****.
Mapper
Mapping • Mapping from the binary fields will only be allowed to a binary or
alphanumeric application data field.
• The binary data is not evaluated or examined. It is passed thru for the
length indicated in the BDS:03.
Databanking The binary data in the BIN:02 will be written to the Inbound Application
databank like all other types of application fields.

Binary Data – X12 System Features: Tips and Techniques
IBM Sterling Gentran:Basic for z/OS Release 6.6 User Guide 7 - 39
Restrictions
EBDI095 – Data Router
• This program will not support the selection of a value within the BIN:02 element as
criteria for routing. All other elements in the BIN are available The following programs do
not support the BIN segment structure. Attempting to process this transaction thru these
programs will result in a fatal processing error.
EBDI010Unwrap program – 80
EBDI010AUnwrap program – 512
• Online Databank display screens will not display binary data. The data will be replaced
with a placeholder:
***** BINARY DATA HERE *****
Associated Data File (ASCDTA)
This file is fixed block with a record length of 80. Each object (binary data) will be preceded with
a header record. The header record contains an identifier. This identifier is a combination of date,
time and a sequential number.
Header record layout
Description Value Position
###BINARY ID AN (12) ###BINARY ID 001 – 012
Filler AN (01) space 013 – 013
Identifier AN (21) 014 – 034
Filler AN (46) spaceS 035 – 080

System Features: Tips and Techniques Binary Data – X12
7 - 40 IBM Sterling Gentran:Basic for z/OS Release 6.6 User Guide
Processing Outbound X12 BIN Segments
Transactions containing the BIN segment are generated like other EDI transactions outbound.
Application ID and translation IDs are defined and mapping is completed via the Sterling Gentran
online mapping subsystem. These transactions differ from other transactions because they contains
a BIN segment. The second element of this segment will contain binary data (object). Binary data
has a tendency to be quite large. The length of the binary data must be provided in the BIN:01
element. This length must match the actual length of the binary data exactly. The binary data is not
evaluated by Sterling Gentran, rather it is passed thru for the length indicated. Length is the only
attribute that is checked. If the binary data is 760 bytes or less then the binary data can be included
in the normal application file. In this case mapping and processing will be just like all other
transactions/segments. If the binary data is greater than 760 then it must be written to a separate
file (Object). An identifier must be associated to the binary data and that identifier must be passed
in the application data into Sterling Gentran mapper so that the binary data can be inserted into the
proper place of the document.
Note: Full databanking is supported.
The Object file is a user owned file; therefore, you must maintain this file. No utilities have been
included to maintain this file.

Binary Data – X12 System Features: Tips and Techniques
IBM Sterling Gentran:Basic for z/OS Release 6.6 User Guide 7 - 41
Flowchart
EBDI042
Application Data EDI Data
EBDI011M
EBDI065
EBDI002
CNTL PASS THRU MODE
EDI Data
EDI Data
EDI Data
New Program
Identifiers and Objects
1
2
w/identifier to Object w/Envelopes
w/###BIN Records
w/Envelopes
w/###BIN Records
New Sequential
OBJECT File
w/Envelopes
w/Objects

System Features: Tips and Techniques Binary Data – X12
7 - 42 IBM Sterling Gentran:Basic for z/OS Release 6.6 User Guide
Processing Path
1. This is the path that will be used when EBDI042 creates envelopes. If binary data is less
than 761 then the BIN segment will be formatted and generated by the mapper. If the
binary data is greater than 760 then a pseudo BIN segments will be included with the data
along with ###BIN records. The ###BIN records will contain the identifier to the Object
file. The Object file is created by you and is used by a new program EBDI065 that will
insert the object data into the EDI data at the position of the ###BIN record.
2. This is the path that will be used when EBDI042 does not create envelopes. CNTL records
will be passed thru to EBDI011M to generate the envelopes. If binary data is less than 761
then the BIN segment will be formatted and generated by the mapper. If the binary data is
greater than 760 then a pseudo BIN segments will be included with the data along with
###BIN records. The ###BIN records will contain the identifier to the Object file. The
Object file is created by you and is used by a new program EBDI065 that will insert the
object data into the EDI data at the position of the ###BIN record.
Features
Mapper
Processing • INSTREAM and CNTL pass thru are supported.
• Binary data that is less than 761 characters long can be passed to the
mapper in the application data file. Normal mapping can be used to
map the binary data into the BIN:02.
• Binary data greater than 760 must be passed to Sterling Gentran in a
separate file (Object). This file is variable blocked with a maximum
record size of 30000. The key to this file must be passed in an
application record to the mapper and be mapped into the BIN:02
element.
• For binary data that is passed on a separate file (regardless of length)
an application field must be passed to that mapper that contains the
keyword BINARY LOCATION followed by a space and then the
identifier to the Object file. This keyword will trigger the generation of
a ###BIN record. This record will contain the binary identifier. The
BIN segment will be mapped and written to the output file. The
###BIN record will be written after the BIN segment. A new program
EBDI065 will be run to insert the binary data into the BIN segment.
Editor
Compliance • The binary data is not evaluated or examined. It is passed thru for the
length indicated in the BIN:01.
• The BIN:01 length element will be used to check the length of the
binary data in BIN:02.
Databank Full databanking is supported.

Binary Data – X12 System Features: Tips and Techniques
IBM Sterling Gentran:Basic for z/OS Release 6.6 User Guide 7 - 43
Build Object File
This sequential file must be variable blocked with a maximum record size of 30000. Each object is
tot be preceded by a header record. The header record must contain the keyword OBJECT ID
followed by an identifier. This is the same information that is to be mapped into the BIN:02. To
reduce processing time the Object file should be loaded in the same order as the application data.
Example
OBJECT ID 123456789101112131415
.… object data …
………………….
………………….
OBJECT ID 2kAS3453989098
.… object data …
………………….
………………….
OBJECT ID 1kkl3338866667869887877784yu7642dc
.… object data …
………………….
………………….
Header record layout
Description Value Position
Keyword AN 1 – 9 OBJECT ID 001 – 009
Filler AN 1 – 1 space 010 – 010
Package Reference ID AN 1 – 35 011 – 045

System Features: Tips and Techniques Change Audit in Sterling Gentran:Basic
7 - 44 IBM Sterling Gentran:Basic for z/OS Release 6.6 User Guide
Change Audit in Sterling Gentran:Basic
Overview
Collecting and monitoring an audit trail of changes made to key files is an important tool in
controlling and managing the integrity of your Sterling Gentran processing environment. The
Change Audit feature of Sterling Gentran:Basic can help with this task. In the Sterling Gentran
Change Audit system, the online programs that are used to maintain Sterling Gentran files (for
example, online partner, standards, and mapping files) track changes and provide that information
in Change Audit files. Sterling Gentran batch utility programs also provide information to the
Change Audit system to track maintenance events. There is a separate file for each functional file
area (for example, Partner, Standards, Error Message, and Separator). Change Audit is a
configurable feature, so you can keep Change Audit information only for the functional area(s)
that you have determined is necessary to track. The system configuration file contains switches
that tell Sterling Gentran where to track modifications. An online subsystem allows you to quickly
view change history. Batch reports and utilities are provided for inquiries and maintenance of the
Change Audit files.
Contents
Configuring Change Audit for your online subsystems................................................. 7-45
Change Audit Online Subsystem ................................................................................... 7-46
Change Audit Example .................................................................................................. 7-48
Change Audit Inquiry Reports ....................................................................................... 7-52
Change Audit Maintenance............................................................................................ 7-53
Sterling Gentran Change Audit System ......................................................................... 7-54
Mapping Application ..................................................................................................... 7-58
Mapping Code Tables .................................................................................................... 7-61
Mapping Transaction ..................................................................................................... 7-64
Partner ............................................................................................................................ 7-68
Standards........................................................................................................................ 7-73
Error Message ................................................................................................................ 7-77
Global Parameter............................................................................................................ 7-78
Security .......................................................................................................................... 7-79
Separator ........................................................................................................................ 7-80
System Configuration .................................................................................................... 7-81
RTE/CTL OCF............................................................................................................... 7-82
Realtime Request ........................................................................................................... 7-83

Change Audit in Sterling Gentran:Basic System Features: Tips and Techniques
IBM Sterling Gentran:Basic for z/OS Release 6.6 User Guide 7 - 45
Configuring Change Audit for your online subsystems
The Change Audit feature of Sterling Gentran:Basic is configurable by subsystem/functional area.
The System Configuration record 1 contains switches that you can use to enable/disable Change
Audit tracking. You can track changes for Partner, Standards, Mapping Application, Mapping
Transaction, Mapping Code Table, Security, Error Message, System Configuration, Global
Parameter, Separator, Realtime/Control OCF, and Realtime Request files.
On the Configuration Maintenance Screen (EDIM231) for Record Type 1, type Y next to the
subsystem(s) for which you want to enable Change Audit and press PF10. A blank or N disables
Change Audit.
For add-on products, press PF5 to view more options. Type Y next to the subsystem for which you
want to enable Change Audit and press PF10. A blank or N disables Change Audit.
EDIM231 __________ CONFIGURATION MAINTENANCE XXX 06/01/2011
12:00:00
Additional Online Options - Record Type 1 Panel 1 of 2
User ID for Background Tasks...: __________
Batch Submit Exit..............: __________
Change Audit: Partner.........: y ________ Y=Enabled N=Disabled
Change Audit: Standards.......: Y_________ Y=Enabled N=Disabled
Change Audit: Application.....: Y_________ Y=Enabled N=Disabled
Change Audit: Transaction.....: Y_________ Y=Enabled N=Disabled
Change Audit: Code Tables.....: Y_________ Y=Enabled N=Disabled
Change Audit: Security........: Y_________ Y=Enabled N=Disabled
Change Audit: Error Message...: Y_________ Y=Enabled N=Disabled
Change Audit: Configuration...: Y_________ Y=Enabled N=Disabled
Change Audit: Global Parameter: Y_________ Y=Enabled N=Disabled
Change Audit: Separator.......: Y_________ Y=Enabled N=Disabled
Last Update Date: 00/00/00 Time: 00:00:00 User: SCI
Enter PF1=Help PF3=Exit PF4=Dir PF5=More Opts PF6=Nxt Cnfg
PF10=Updt
EDIM231 __________ CONFIGURATION MAINTENANCE XXX 06/01/2011
12:00:00
Additional Online Options - Record Type 1 Panel 2 of 2
Change Audit: Plus:Remote.....: For future use
Change Audit: Plus:Profile....: For future use
Change Audit: Plus:Network....: For future use
Change Audit: RTE/CTL :OCF....: Y_________ Y=Enabled N=Disabled
Change Audit: Realtime:Request: Y_________ Y=Enabled N=Disabled
Last Update Date: 03/10/06 Time: 14:20:19 User: LDH
Enter PF1=Help PF3=Exit PF4=Prev PF6=Nxt Cnfg
PF10=Updt

System Features: Tips and Techniques Change Audit in Sterling Gentran:Basic
7 - 46 IBM Sterling Gentran:Basic for z/OS Release 6.6 User Guide
Change Audit Online Subsystem
An online interface is available in Sterling Gentran to allow you to view the Change Audit records
that have been added to the Change Audit files. The Change Audit subsystem is found under
Administrative Maintenance. From the Sterling Gentran Main Menu (EDIM001), select option 4
to display the Administration Main Menu (EDIM210). Then, select option 8 to display the Change
Audit Menu (EDIM209). Use jump codes 4.8 and CHAD.PDIR to jump directly to the Change
Audit Menu.
The Change Audit Menu (EDIM209) lists all file systems that exist in Sterling Gentran. Based on
the settings in the system configuration record 1, the subsystems enabled for Change Audit will be
highlighted on screen EDIM209. Those disabled will be dark and followed by the text (N/A).
The Partner Change Audit file contains records for the partner profile and the Xref file or Partrel
file based on the Trading Profile Mode indicated in the system configuration file. The information
contained in these files is different, so separate Change Audit screens are used to display the
partner, Xref, and Partrel Change Audit records. If using Trading Profile Mode Relationship,
option 2 on the above screen would say Partrel CA Directory and the programs will transfer
to the correct screens for Partrel.
There are three Change Audit screens for each file system—directory, status, and status detail. The
directory screen displays a list of the entities that were found on the Change Audit file. For
example, if you are viewing the Application Change Audit Directory (EDIM560), the screen will
contain a list of all Application IDs that exist on the Application Change Audit file.
The status screen displays a list of all records found on the Change Audit file for the indicated
entity. Filters are available on these screens to allow you to restrict the amount of information that
is displayed. Typical filters are records type and from/to date and times. PF keys allow you to
scroll forward and backward in the records for the indicated entity. You can also scroll to the next
entity on the file. The detail status screen displays the detail information for a specific Change
EDIM209 4.8_______ CHANGE AUDIT MAIN MENU XXX 06/01/2011
12:00:00
Type the number of your selection below and press ENTER,
or press the PF3 key to Exit.
__
1. Partner CA Directory 11. Separator CA Directory
2. Xref CA Directory 12. Plus Remote CA Directory (N/A)
3. Standards CA Directory 13. Plus Profile CA Directory (N/A)
4. Application CA Directory 14. Plus Network CA Directory (N/A)
5. Transaction CA Directory
6. Code Tables CA Directory
7. Security CA Directory 17. RTE/CTL OCF CA Directory
8. Message CA Directory 18. Realtime Request CA Dir.
9. Config CA Directory
10. Global Parm CA Directory
Enter PF1=Help PF3=Exit
PF15=Logoff
Subsystems that do not support Change Audit

Change Audit in Sterling Gentran:Basic System Features: Tips and Techniques
IBM Sterling Gentran:Basic for z/OS Release 6.6 User Guide 7 - 47
Audit record. This includes before and after information for updated fields. A PF key allows you to
scroll through the records for the indicated entity. For more information on these screens, see
Chapter 5 in this guide.
The following table describes the screens and entities associated with each file subsystem.
File
Subsystem
Directory
Screen
Status Screen Detail Status
Screen
Entity
Application EDIM560 EDIM561 EDIM562 Application ID
Code Table EDIM587 EDIM588 EDIM589 Table ID
Partner EDIM070 EDIM071 EDIM072 Partner ID/Qual
User/Partner
Partrel EDIM077 EDIM078 EDIM079 User EDI ID
Partner EDI ID
Standard EDIM181 EDIM182 EDIM183 Version ID/Agency
Transaction EDIM520 EDIM521 EDIM522 Transaction ID
Xref EDIM074 EDIM075 EDIM076 EDI ID/Qual
Security EDIM204 EDIM205 EDIM206 User ID
Error Message EDIM215 EDIM216 EDIM217 Message Number
System
Configuration
EDIM232 EDIM233 EDIM234 Record Type
Global Parameter EDIM226 EDIM227 EDIM228 Inbound or
Outbound
Separator EDIM938 EDIM939 EDIM940 Priority Option
Realtime/Control
OCF
EDIM320 EDIM321 EDIM322 Option ID
Realtime Request EDIM880 EDIM881 EDIM882 Path ID

System Features: Tips and Techniques Change Audit in Sterling Gentran:Basic
7 - 48 IBM Sterling Gentran:Basic for z/OS Release 6.6 User Guide
Change Audit Example
This example follows the Change Audit system when an update is made to a Sterling Gentran
Map.
1. A new inbound map with Transaction ID CAEXAMPLE is created.
2. Map ANSI4030IN is copied into CAEXAMPLE.
EDIM503 5.2.2_____ TRANSACTION MAINTENANCE XXX 06/01/2011
12:00:00
Transaction ID............: CAEXAMPLE_ Send or Receive(S/R)...: R
Division Code.............: 000
Description...............: CHANGE_AUDIT_MAPPING_EXAMPLE__
Standards Version.........: 004030______ Agency: X__
Transaction Set...........: 810___
Transaction Set Release...: _ (0-9, ANA Tradacoms Only)
Transaction Status........: T (D=Development, T=Test, P=Production)
Use Code..................: G (G=General, P=Partner Specific)
Envelope Type.............: X (E=Edifact,X=X12,U=UCS,G=GS,A=ANA)
Application Data ID.......: INVFILE___
Application Selection Field Values: __________ __________ __________
__________ __________ __________
RSGRSG Level..............: _ (1/2/ ANA Tradacoms Only)
Underscore Character......: _
Update Allowed............: Y Job Name: ________
TRANSACTION ID ADDED
Enter PF1=Help PF3=Exit PF4=Dir PF5=Segments PF6=Copy
PF7=Rpt PF9=Add PF10=Updt PF11=Del PF14=Info
EDIM501 5.2.3_____ COPY TRANSACTION XXX 06/01/2011
12:00:00
Transaction Id..............: CAEXAMPLE_
Send or Receive (S/R).......: R
Transaction Description.....: CHANGE AUDIT MAPPING EXAMPLE
Application Data Format Id..: INVFILE
Transaction Set.............: 810
Copy from Standard
Version Id...............: ____________ Agency....: ___
Copy from Transaction Mapping
Transaction Id...........: ANSI4030IN
STATUS SEGS ADDED:13 DUPS: 0 ELEM ADDED:116
Enter PF1=Help PF3=Exit PF4=Trans

Change Audit in Sterling Gentran:Basic System Features: Tips and Techniques
IBM Sterling Gentran:Basic for z/OS Release 6.6 User Guide 7 - 49
3. Change Extended map 00 for Element BIG04 to Save in Constant #: 02.
4. The resulting Change Audit records are visible on the Transaction Change Audit screens.
Use jump code 4.8.5 to display the Transaction Change Audit Directory. The example
Transaction ID CAEXAMPLE is displayed along with any other transaction ID values in
the Transaction Change Audit File.
5. Type S next to CAEXAMPLE and press PF5 to display the Transaction Change Audit
Status screen (EDIM521) to review the Change Audit records for the sample Transaction
ID.
EDIM513 __________ EXTENDED ELEMENT MAPPING INBOUND XXX 06/01/2011
12:00:00
Transaction ID........: CAEXAMPLE S/R........: R
Segment Sequence......: 00100 Segment ID.: BIG Segment Version: 00
Segment Description...: BEGINNING SEGMENT FOR INVOICE
Element No/Repeat No..: ___40 0001 ID..: 324 Ver: 00 PURCHASE ORDER NU
Mandatory Cd..........: O Type.: AN Length (Min-Max)..: 1 - 22
Element Group.........: Type.: Group Req Cd......: O Related...: N
Application Target Field: 0-ORIGINAL-PO__ Mapping Number..: 00
VALUE OP VALUE OP VALUE
Target Field = _______________ __ _______________ __ _______________
If _______________ __ _______________
And/OR _ _______________ __ _______________
And/OR _ _______________ __ _______________
And/OR _ _______________ __ _______________
Table ID..........: __________ Type of Table.........:
Add to Hash Total #: __ Save in Constant #: 02 Add 1 to Accumulator #: __
User Exit Routine..: _______
User Error Number..: _____ Number Decimals: _ Round/Truncate: _
Last Update Date...: 08/16/05 Time......: 18:02:10 User......: PRW
TRANSACTION ELEMENT UPDATED
Enter PF1=Help PF2=Appl PF3=Exit PF4=Return PF5=Codes PF6=Next
PF9=Add PF10=Updt PF11=Del PF13=Relat.
Select
EDIM520 4.8.5_____ TRANSACTION CHANGE AUDIT DIRECTORY XXX 06/01/2011
12:00:00
Transaction ID. .: __________ Send or Receive (S/R). .: _
A Transaction ID S/R
_
_ AAAA4030IN R
_ AAAA4030PO S
_ AAA4030PO S
_ BBBB4030PO S
_ CAEXAMPLE R
_ FINALTEST R
_ FINALTEST S
_ PAULA030IN R
_ RAEXXXX S
_ RAE4030IN R
_ RAE4030PO S
TO SELECT TRANSACTION ID ENTER AN "S" BESIDE THE ID
Enter PF1=Help PF3=Exit PF5=Chg Aud
PF7=Bwd PF8=Fwd

System Features: Tips and Techniques Change Audit in Sterling Gentran:Basic
7 - 50 IBM Sterling Gentran:Basic for z/OS Release 6.6 User Guide
A Header Change Audit record was created when the Transaction ID was added in Step 1.
This Change Audit record has an Update Code of A to indicate that the Transaction header
record was added to the Transaction Header file. Segment and Element Change Audit
records were created when the copy was completed in Step 2. There is a Change Audit
record for every segment and element record added to the Transaction Segment and
Element files. These records are identified with an update code of A. A header Change
Audit record was created with an Update Code of U (update) when the copy was
completed in Step 2. This was created because the copy from translation ID was updated
on the Transaction header record. A Change Audit record with an update code of U was
written for the Extended Mapping change in Step 3.
This screen is divided into two areas. The top of the screen allows you to control the
information that is displayed on the bottom of the screen. The bottom of the screen lists
the Change Audit records matching the selection criteria defined in the top of the screen.
The Transaction Change Audit records are displayed in Element, Header, and Segment
order.
The Transaction ID and Send/Receive fields identify the Change Audit records to be
displayed on the screen. You may overtype these fields to change the records displayed.
Record Type is a filter that can be used to display only those records that match the
indicated record type. For example, type H in the record type and press Enter to display
the Header records. From/To Date and Time filters can also be used to restrict the records
that are displayed. Only the records that fall between the from/to date and time are
displayed.
Select
EDIM521 4.8.5.1___ CHANGE AUDIT STATUS - TRANSACTION XXX 06/01/2011
12:00:00
Transaction ID: CAEXAMPLE_ Send/Receive (S/R): R
Record Type _ Header / Segment / Element
From Date __________ Time _____
To Date __________ Time _____
A Record Segment Seg Ele. Repeat Mapping Update Date
Type Sequence Sequence Number Number Code
_ Element 00100 00010 0001 00 A 08/16/05
_ Element 00100 00020 0001 00 A 08/16/05
_ Element 00100 00030 0001 00 A 08/16/05
_ Element 00100 00040 0001 00 A 08/16/05
_ Element 00100 00040 0001 00 U 08/16/05
_ Element 00100 00050 0001 00 A 08/16/05
_ Element 00100 00060 0001 00 A 08/16/05
_ Element 00100 00070 0001 00 A 08/16/05
_ Element 00100 00080 0001 00 A 08/16/05
_ Element 00100 00090 0001 00 A 08/16/05
BEGINNING OF CHANGE AUDIT RECORDS
Enter PF1=Help PF3=Exit PF4=Dir PF5=Detail PF6=Nxt Trns
PF7=Bwd PF8=Fwd
Control information
Detail information
Update Codes where A indicates
added records.
Update code of U for updated record

Change Audit in Sterling Gentran:Basic System Features: Tips and Techniques
IBM Sterling Gentran:Basic for z/OS Release 6.6 User Guide 7 - 51
The detail area of this screen displays information that describes the Transaction record
that was modified. Record Type describes the type of transaction record. The valid values
are header, segment, and element. The Segment sequence field is valid for segment and
element records. This field contains the value from the transaction record. Seg Ele
Sequence, Repeat Number, and Mapping Number are valid for element records. They
contain the values from the updated transaction element records. Update Code indicates
the function that caused the generation of the Change Audit record. Update date contains
the date that the change was applied to the transaction record.
You can use PF7 and PF8 to scroll forward and backward in the Change Audit records.
Use PF6 to display the next Transaction ID in the Transaction Change Audit file.
The following screen is the result of typing H in Record type and pressing Enter. Only the
header records are displayed.
Select
EDIM521 4.8.5.1___ CHANGE AUDIT STATUS - TRANSACTION XXX 06/01/2011
12:00:00
Transaction ID: CAEXAMPLE_ Send/Receive (S/R): R
Record Type H Header / Segment / Element
From Date __________ Time _____
To Date __________ Time _____
A Record Segment Seg Ele. Repeat Mapping Update Date
Type Sequence Sequence Number Number Code
_ Header A 08/16/05
_ Header U 08/16/05
_
_
_
_
_
_
_
_
END OF CHANGE AUDIT RECORDS
Enter PF1=Help PF3=Exit PF4=Dir PF5=Detail PF6=Nxt Trns
PF7=Bwd PF8=Fwd

System Features: Tips and Techniques Change Audit in Sterling Gentran:Basic
7 - 52 IBM Sterling Gentran:Basic for z/OS Release 6.6 User Guide
6. To view all information contained on the Change Audit record, type S next to the record
type for the record you want to view and press PF5 to display the Transaction Change
Audit Detail Status screen (EDIM522).
The amount of information displayed on the Transaction Change Audit Status Detail
screen will vary based on which transaction records were affected and what function was
performed. Description, Before, and After fields are only valid for update functions. The
User field indicates the initials of the online user who initiated the change. Batch programs
do not put a value in this field. The source field indicates which Sterling Gentran program
was used to make the change. Use PF6 to scroll through the remaining Change Audit
records for this Transaction ID.
For more information about the individual Change Audit screens, see Chapter 4 in this
guide.
Change Audit Inquiry Reports
In addition to the online screens that allow you to view the Change Audit records, there are batch
reports that generate summary and detail reports. The batch inquiry reports provide for more
specific viewing of the Change Audit records. This is accomplished via Selection Criteria that
restricts the information included in the report.
The summary report contains a list of the Change Audit records that match the selection criteria.
The summary line includes information to identify the file record that was modified, the update
date, the type of change that occurred, the user ID of the person who made the change, and the
name of the program that generated the Change Audit record. This report is generated based on
control card Report-Type.
The detail report contains a list of the Change Audit records that match the selection criteria. The
detail report includes information to identify the file record that was modified, the update date, the
type of change that occurred, the user ID of the person who made the change, the name of the
EDIM522 __________ TRANSACTION - CHANGE AUDIT STATUS DETAIL XXX 06/01/2011
12:00:00
Transaction ID . . . . . : CAEXAMPLE Send/Receive (S/R) . : R
Record Type. . . . . . . : Element Division . . . . . . : 000
Segment Sequence . . . . : 00100
Segment Element Sequence : 00040
Repeat Number. . . . . . : 0001
Mapping Number . . . . . : 00
Function: Update Date: 08/16/2005 Time: 18:13:06 User: PRW Source: EDIX513
Description. . . CONSTANT
Before . . . . . 01
After. . . . . . 02
Enter PF1=Help PF3=Exit PF4=Chg Aud PF6=Next CA

Change Audit in Sterling Gentran:Basic System Features: Tips and Techniques
IBM Sterling Gentran:Basic for z/OS Release 6.6 User Guide 7 - 53
program that generated the Change Audit record, the field description, the before snapshot, and the
after snapshot of the modified field. This report is generated based on control card Report-Type.
The following is a list of the batch Change Audit inquiry reports for each file system.
For more information about these reports, see Chapter 7 in the IBM® Sterling Gentran:Basic® for
z/OS® Release 6.6 Technical Reference Guide.
Change Audit Maintenance
Change Audit files can become very large depending on the amount of additions, deletions, and
updates that are performed on your Sterling Gentran master files. Batch maintenance programs can
be used to control the amount of information that is carried in your files. A housekeeping function
allows you to archive or delete Change Audit records based on a retention days value provided in
the control cards. The Purge function allows you to archive or delete audit records based on
selection criteria. These include date and time and entity IDs (such as Application ID or Partner
ID/Qualifier). The Restore function allows you to selectively restore Change Audit records from a
sequential archive file to your VSAM Change Audit file. Selection criteria gives you the ability to
restore based on date and time or a specific entity ID.
The following is a list of the batch Change Audit maintenance programs for each file system.
File system Program name JCL member
Application EBDI062 EXEC062
Code Table EBDI064 EXEC064
Partner EBDI092 EXEC092
Standards EBDI037 EXEC037
Transaction EBDI063 EXEC063
Error Message EBDI069 EXEC069
System Configuration EBDI070 EXEC070
Global Parameter EBDI071 EXEC071
Separator EBDI072 EXEC072
Security EBDI073 EXEC073
Realtime/Control OCF EDIR330 EXEC330
Realtime Request EDIR890 EXEC890
File system Program name JCL member
Application EBDI074 EXEC074
Code Table EBDI068 EXEC068
Partner EBDI093 EXEC093
Standards EBDI033 EXEC033
Transaction EBDI067 EXEC067
Security EBDI100 EXEC100

System Features: Tips and Techniques Change Audit in Sterling Gentran:Basic
7 - 54 IBM Sterling Gentran:Basic for z/OS Release 6.6 User Guide
For more information about these programs, see Chapter 5 in the IBM® Sterling Gentran:Basic®
for z/OS® Release 6.6 Technical Reference Guide.
Note: Special information for EBDI093 Partner Change Audit
Maintenance:
Because there are two record types in the Partner Change
Audit file (Partner and Xref/Partrel), the housekeeping
function will delete and archive records with both record
types. However, the Purge and Restore functions only
affect one record type per execution of the program.
Purging and restoring both Partner and Xref/Partrel
Change Audit records requires two executions of
EBDI093.
Sterling Gentran Change Audit System
The Sterling Gentran Change Audit system consists of the following components:
• VSAM Change Audit files and sequential Change Audit archive files
• System Configuration file: Record 1
• Online programs and batch utilities that generate Change Audit records
• Online subsystem to view Change Audit records
• Batch inquiry programs
• Batch maintenance programs
Change Audit Files
There is a VSAM Change Audit file and a sequential Change Audit archive file for each of the
Sterling Gentran functional areas. The VSAM Change Audit file contains records that describe
modifications that have occurred to the information contained in the functional area of Sterling
Gentran. The sequential Change Audit archive file contains Change Audit records that have been
archived from the VSAM file by the Batch Maintenance Utility. These files were defined when
you performed your installation of Sterling Gentran JCL member DEFCA defined and initialized
the files. (See Chapter 3 of the IBM® Sterling Gentran:Basic® for z/OS® Release 6.6 Installation
Guide for more information.)
The Partner VSAM Change Audit file contains change information for changes made to records
on the partner file, the inbound and outbound control files, and the Xref or Partrel file (depending
on the Trading Profile mode indicated in the System Configuration file). The sequential archive for
partner Change Audit contains Change Audit records that have been selected for archiving by
batch maintenance.
System Configuration EBDI102 EXEC102
Global Parameter EBDI103 EXEC103
Separator EBDI104 EXEC104
Error Message EBDI105 EXEC105
Realtime/Control OCF EDIR331 EXEC331
Realtime Request EDIR891 EXEC891
File system Program name JCL member

Change Audit in Sterling Gentran:Basic System Features: Tips and Techniques
IBM Sterling Gentran:Basic for z/OS Release 6.6 User Guide 7 - 55
The Standards VSAM Change Audit file contains change information for the thirteen standards
files including version, transaction, segment, element, dictionary, activity, four code files, and the
association file. Changes to the segment description file are reported under “segment” changes,
and changes to the element description file are reported under “element” changes. The Standards
Change Audit Archive file contains archived Change Audit records from the Standards VSAM
Change Audit file.
The Application VSAM Change Audit file contains Change Audit records that detail any
maintenance performed on the Application Header, Record, Field, and Link files. These four files
together define the applications that are used by the Inbound and Outbound Mapper programs.
There is a sequential archive file for Application that contains Change Audit records that were
archived by the batch maintenance program for the Application VSAM Change Audit file.
The Transaction VSAM Change Audit file contains change information for the three Mapping
Transaction files: Transaction header, segment, and element. These three files together define the
maps that are used by the Inbound and Outbound Mapper programs. Execution of the batch
maintenance program for the Transaction VSAM Change Audit file in archive mode results in
records being written to the sequential Transaction Change Audit Archive file.
The Code Table VSAM Change Audit file contains change information for the four Mapping
Code Table files: code define, data, code, and validation files. The Code Table Change Audit
Archive file contains archived Change Audit records.
The Security VSAM Change Audit file contains change information for changes made to records
on the Security file. The sequential archive for security Change Audit contains Change Audit
records that have been selected for archiving by batch maintenance.
The Error Message VSAM Change Audit file contains change information for changes made to
records on the Error Message and Control file. The sequential archive for Error message Change
Audit contains Change Audit records that have been selected for archiving by batch maintenance.
The System Configuration VSAM Change Audit file contains change information for changes
made to Configuration records on the System Configuration File. The sequential archive for
configuration Change Audit contains Change Audit records that have been selected for archiving
by batch maintenance.
The Global Parameter VSAM Change Audit file contains change information for changes made
to the inbound (GI) and outbound (GO) global parameter records on the System Configuration
File. The sequential archive for Global parameter Change Audit contains Change Audit records
that have been selected for archiving by batch maintenance.
The Separator VSAM Change Audit file contains change information for changes made to the
Separator Systems option record or Priority option records on the Separator file. The sequential
archive for separator Change Audit contains Change Audit records that have been selected for
archiving by batch maintenance.
The OCF VSAM Change Audit file contains change information for changes made to records on
the Realtime/Control Online Control file. The sequential archive for OCF Change Audit contains
Change Audit records that have been selected for archiving by batch maintenance.

System Features: Tips and Techniques Change Audit in Sterling Gentran:Basic
7 - 56 IBM Sterling Gentran:Basic for z/OS Release 6.6 User Guide
The Request VSAM Change Audit file contains change information for changes made to records
on the Realtime Request file. The sequential archive for the Request Change Audit contains
Change Audit records that have been selected for archiving by batch maintenance.
How are Change Audit records generated?
Because Sterling Gentran provides several ways to modify Sterling Gentran files, there are several
ways that Change Audit records can be generated. The majority of record changes occur in the
Sterling Gentran online interface. Records are added, updated, and deleted through the Sterling
Gentran screens. As modifications are made, Change Audit records are written to the appropriate
VSAM Change Audit files. Add and delete functions result in a Change Audit record being created
for the affected entity. An update function results in a Change Audit record being written for each
field that has been changed. Specific information about the online generation of Change Audit
records is provided in the descriptions for each of the functional areas later in this chapter.
Another way to add records to the partner, application, transaction, and/or code table files is by
using the Upload/Unload process (EDIM235). This process results in the addition of several
records to the target file. When the affected entity, Partner ID, Application ID, Transaction ID, or
Table ID is added to the file, a Change Audit record is written to the appropriate VSAM Change
Audit file to reflect the action. For example, a Change Audit record is written marking the event of
adding/replacing a Map (Transaction ID) by the Upload/Unload process. The same process applies
to partner, application, and code tables.
Batch copy and file maintenance programs are also used to apply changes to Sterling Gentran files.
These processes result in the addition, replacement, deletion, resynchronization, or renumbering of
many records, and these batch utilities generate a Change Audit record to describe the event that
has occurred.
What information do the Change Audit records track?
The Change Audit records contain the information necessary to track and identify the
modifications that have occurred to the files that have been selected for auditing.
All Change Audit records contain the following information:
• Date and time that the modification was applied to the Sterling Gentran file
• Sterling Gentran user ID of the person who made the change (online only)
• A function code to describe the type of change that was made
• The name of the program where the change occurred
• Key information that identifies the record that was modified
For example, the Partner ID and Qualifier for a modified partner record would be loaded
to the partner Change Audit record describing a header record modification. If the Partner
record was a transaction record then the transaction ID would also be provided in the
Change Audit record.
• A record type along with Key information identifying the modified record
Each subsystem has its own record types. For example, Mapping Transaction has record
types H (header), S (segment), and E (element). These two pieces of information should
be enough to identify the Sterling Gentran record that was modified.

Change Audit in Sterling Gentran:Basic System Features: Tips and Techniques
IBM Sterling Gentran:Basic for z/OS Release 6.6 User Guide 7 - 57
In addition, Change Audit records for updates also contain the following information:
• A text description of the modified field (Only valid for updates.)
• A copy of the Before Value (Only valid for updates.)
• A copy of the After Value (Only valid for updates.)
Creating Change Audit records
To create Change Audit records, two things must occur: the allocation of the VSAM Change Audit
and archive files during the installation of Sterling Gentran:Basic and the enabling of the Change
Audit function by file subsystem. Once these two events have occurred, Sterling Gentran begins
tracking all modifications made to those files that have been enabled for auditing.
The rest of this section describes each of the functional areas and includes specific details about
the generation of the Change Audit information by the online interface and the batch utilities.

System Features: Tips and Techniques Change Audit in Sterling Gentran:Basic
7 - 58 IBM Sterling Gentran:Basic for z/OS Release 6.6 User Guide
Mapping Application
Overview
Change Audit records for the Mapping Application can be generated when changes are made
through the online interface, the Unload/Upload facility, or batch utilities.
The descriptions for the online interface and batch utilities include tables containing the following
five columns that are described below: Function, Number of Change Audit Records Generated,
Record Type, Function Code, and Source. This information will help you when you are viewing
the Change Audit information using the online Change Audit interface or the batch inquiry reports.
Function
This column describes the action on the application online maintenance screens that
triggered the generation of the Change Audit record.
Number of Change Audit Records Generated
This column indicates the number of Change Audits that you can expect to be generated.
An add or delete function usually results in a single Change Audit record being created.
An update function generates a Change Audit record for each field that is modified.
Record Type
This column indicates the type of Change Audit record that is written to the Change Audit
file. The Change Audit record contains a record type to reflect the standards file record
that was modified (header or field).
Function Code
The Change Audit record contains a function code to indicate what action caused the
Change Audit information to be generated.
Source
The Change Audit record includes a source that contains the name of the Sterling Gentran
program that created the Change Audit record. The CICS Sterling Gentran program names
are affected by program image, so “PIM” represents the program image for the region that
created the Change Audit record.
Online Sterling Gentran Interface
The Mapping Application subsystem supports the Change Audit feature. If the application Change
Audit feature has been enabled, the online screens will generate application Change Audit records
when records are added, deleted, or updated for the application header, record, field, and link files.
The following table contains a list of the online application maintenance programs that will
generate Change Audit records if the Change Audit feature is enabled on the System Configuration
record 1 for application. The table describes the Change Audit records that are created as a result
of the various functions of the application online interface.

Change Audit in Sterling Gentran:Basic System Features: Tips and Techniques
IBM Sterling Gentran:Basic for z/OS Release 6.6 User Guide 7 - 59
Function Number of Change
Audit Records
Generated
Record
Type
Function
Code
Source
EDIM552—Application Data ID
PF9=Add 1 Header A—add PIMX552
PF10=Updt 1 per modified field Header U—update PIMX552
PF11=Del 1 Header D—delete PIMX552
See Note below. Record D—delete PIMX552
See Note below. Field D—delete PIMX552
Note: Deleting an application ID results in the deletion of all record and field records under that
application ID, so a Change Audit record is also written for each record and field record that
is deleted.
EDIM553—Application Records
PF9=Add 1 Record A—add PIMX553
PF10=Updt 1 per modified field Record U—update PIMX553
PF11=Del 1 Record D—delete PIMX553
See Note below. Field D—delete PIMX553
Note: Deleting an application record results in the deletion of all field records under that
application record, so a Change Audit record is also written for each field record that is
deleted.
EDIM554—Application Fields
Add 1 Field A—add PIMX554
Delete 1 Field D—delete PIMX554
Update 1 per modified field Field U—update PIMX554
EDIM555—Application Partner Reference
PF10=Updt 1 per modified field Header U—update PIMX555
EDIM557—Copy Application Definition
Enter (copy) See Note below. Header U—update PIMX557
See Note below. Record A—add PIMX557
See Note below. Field A—add PIMX557
Note: Copying an application record results in the copying of all record and field records under
that application record, so a Change Audit record is also written for each record and field
record that is added. The header record is updated with partner reference and envelope
definition information.
EDIM558—Application Envelope Definition
PF10=Updt 1 per modified field Header U—update PIMX558

System Features: Tips and Techniques Change Audit in Sterling Gentran:Basic
7 - 60 IBM Sterling Gentran:Basic for z/OS Release 6.6 User Guide
Unload/Upload facility (EDIM235)
The Unload/Upload facility can be used to copy (add) an existing application from one file to
another, such as from test region to production region. This process uses the online background
program EDIR060 to write records to the application files. A Change Audit record is written to the
application Change Audit file to track the addition of the application ID.
Batch Utilities
The following table contains a list of the batch utility programs that will generate Change Audit
records if the Change Audit feature is enabled on the System Configuration record 1 for
application. The table describes the Change Audit records that are created as a result of the batch
utility events.
Note: When executing the Batch Application Copy, make sure
that the EDICFG system configuration file and the
EDIACHA Application Change Audit file reflect the data
set names for the target region.
Function Number of Change
Audit Records
Generated
Record
Type
Function
Code
Source
Application Copy Utility (EBDI060)
This batch program is used to copy an application definition from a test environment to the
production environment or to delete application definitions from the target files.
Add 1 Header A—add EBDI060
Replace 1 Header R—replace EBDI060
Delete 1 Header U—update EBDI060
Batch Application Sequence Renumbering (EBDI090)
This batch program detects Application ID errors, renumbers the respective application records and
fields, and displays the errors on a report.
Renumber 1 Header N—renumber EBDI060

Change Audit in Sterling Gentran:Basic System Features: Tips and Techniques
IBM Sterling Gentran:Basic for z/OS Release 6.6 User Guide 7 - 61
Mapping Code Tables
Overview
Change Audit records for the Mapping Code Tables can be generated when changes are made
through the online interface, the Unload/Upload facility, or batch utilities.
The descriptions for the online interface and batch utilities include tables containing the following
five columns that are described below: Function, Number of Change Audit Records Generated,
Record Type, Function Code, and Source. This information will help you when you are viewing
the Change Audit information using the online Change Audit interface or the batch inquiry reports.
Function
This column describes the action on the code table online maintenance screens that
triggered the generation of the Change Audit record.
Number of Change Audit Records Generated
This column indicates the number of Change Audits that you can expect to be generated.
An add or delete function usually results in a single Change Audit record being created.
An update function generates a Change Audit record for each field that is modified.
Record Type
This column indicates the type of Change Audit record that is written to the Change Audit
file. The Change Audit record contains a record type to reflect the standards file record
that was modified (header or field).
Function Code
The Change Audit record contains a function code to indicate what action caused the
Change Audit information to be generated.
Source
The Change Audit record includes a source that contains the name of the Sterling Gentran
program that created the Change Audit record. The CICS Sterling Gentran program names
are affected by program image, so “PIM” represents the program image for the region that
created the Change Audit record.
Online Sterling Gentran Interface
The Mapping Code Table subsystem supports the Change Audit feature. If the code table Change
Audit feature has been enabled, the online screens will generate code table Change Audit records
when records are added, deleted, or updated for the code define, code, data, or validation files.
The following table contains a list of the online code table maintenance programs that will
generate Change Audit records if the Change Audit feature is enabled on the System Configuration
record 1 for code tables. The table describes the Change Audit records that are created as a result
of the various functions of the code table online interface.

System Features: Tips and Techniques Change Audit in Sterling Gentran:Basic
7 - 62 IBM Sterling Gentran:Basic for z/OS Release 6.6 User Guide
Unload/Upload facility (EDIM235)
The Unload/Upload facility can be used to copy (add) an existing code table from one file to
another, such as from test region to production region. This process uses the online background
program EDIR076 to write records to the code table files. A Change Audit record is written to the
code table Change Audit file to track the addition of the table ID.
Function Number of Change
Audit Records
Generated
Record
Type
Function
Code
Source
EDIM581—Define Translation Table
PF9=Add 1 Define A—add PIMX581
PF10=Updt 1 per modified field Define U—update PIMX581
PF11=Del 1 Define D—delete PIMX581
EDIM582—Copy Code or Data
Enter (copy) 1 Data, Code, or
Valid
C—copy PIMX582
EDIM583—Code Translation
Add 1 Code A—add PIMX583
Delete 1 Code D—delete PIMX583
Update 1 per modified field Code U—update PIMX583
EDIM584—Data Translation by Partner
Add 1 Data A—add PIMX584
Delete 1 Data D—delete PIMX584
Update 1 per modified field Data U—update PIMX584
EDIM585—Data Validation
Add 1 Valid A—add PIMX585
Delete 1 Valid D—delete PIMX585
Update 1 per modified field Valid U—update PIMX585

Change Audit in Sterling Gentran:Basic System Features: Tips and Techniques
IBM Sterling Gentran:Basic for z/OS Release 6.6 User Guide 7 - 63
Batch Utilities
The following table contains a list of the batch utility programs that will generate Change Audit
records if the Change Audit feature is enabled on the System Configuration record 1 for code
tables. The table describes the Change Audit records that are created as a result of the batch utility
events.
Note: When executing the Batch Code Table Copy, make sure
that the EDICFG system configuration file and the
EDICCHA Code Table Change Audit file reflect the data
set names for the target region.
Function Number of Change
Audit Records
Generated
Record
Type
Function
Code
Source
Copy Data Translation Table from File to File (EBDI076)
This batch program is used to copy a table definition from one set of files to another set of files. It
can also be used to delete translation tables from the target files.
Add 1 Define A—add EBDI076
Replace 1 Define R—replace EBDI076
Delete 1 Define D—delete EBDI076

System Features: Tips and Techniques Change Audit in Sterling Gentran:Basic
7 - 64 IBM Sterling Gentran:Basic for z/OS Release 6.6 User Guide
Mapping Transaction
Overview
Change Audit records for the Mapping Transaction can be generated when changes are made
through the online interface, the Unload/Upload facility, or batch utilities.
The descriptions for the online interface and batch utilities include tables containing the following
five columns that are described below: Function, Number of Change Audit Records Generated,
Record Type, Function Code, and Source. This information will help you when you are viewing
the Change Audit information using the online Change Audit interface or the batch inquiry reports.
Function
This column describes the action on the transaction online maintenance screens that
triggered the generation of the Change Audit record.
Number of Change Audit Records Generated
This column indicates the number of Change Audit that you can expect to be generated.
An add or delete function usually results in a single Change Audit record being created.
An update function generates a Change Audit record for each field that is modified.
Record Type
This column indicates the type of Change Audit record that is written to the Change Audit
file. The Change Audit record contains a record type to reflect the standards file record
that was modified (header or field).
Function Code
The Change Audit record contains a function code to indicate what action caused the
Change Audit information to be generated.
Source
The Change Audit record includes a source that contains the name of the Sterling Gentran
program that created the Change Audit record. The CICS Sterling Gentran program names
are affected by program image, so “PIM” represents the program image for the region that
created the Change Audit record.
Online Sterling Gentran Interface
The Mapping Transaction subsystem supports the Change Audit feature. If the transaction Change
Audit feature has been enabled, the online screens will generate transaction Change Audit records
when records are added, deleted, or updated for the transaction header, segment, and element files.
The following table contains a list of the online transaction maintenance programs that will
generate Change Audit records if the Change Audit feature is enabled on the System Configuration
record 1 for transaction. The table describes the Change Audit records that are created as a result
of the various functions of the transaction online interface.

Change Audit in Sterling Gentran:Basic System Features: Tips and Techniques
IBM Sterling Gentran:Basic for z/OS Release 6.6 User Guide 7 - 65
Function Number of Change
Audit Records
Generated
Record
Type
Function
Code
Source
EDIM502—Copy Segments from Standard
Enter (copy) See Note below. Segment A—add PIMX502
See Note below. Element A—add PIMX502
Note: Copying from standards results in the addition of segment and element records, so a Change
Audit record is also written for each segment and element record that is added.
EDIM503—Transaction Maintenance
PF9=Add 1 Header A—add PIMX503
1 Application
Link
A—add PIMX503
PF10=Updt 1 per modified field Header U—update PIMX503
See Note below. Application
Link
A—add PIMX503
See Note below. Application
Link
D—delete PIMX503
Note: If you update the application data ID field, the old application link record is deleted and a
new record is added.
PF11=Del 1 Header D—delete PIMX503
1 Application
Link
D—delete PIMX503
See Note below. Segment D—delete PIMX503
See Note below. Element D—delete PIMX503
Note: Deleting a transaction ID results in the deletion of all segment and element records under
that transaction ID, so a Change Audit record is also written for each segment and element
record that is deleted.
EDIM504—Segments
Delete 1 Segment D—delete PIMX504
See Note below. Element D—delete PIMX504
Update 1 per modified field Segment U—update PIMX504
Loop-end 1 Segment A—add PIMX504
Note: Deleting a segment record results in the deletion of all element records under that segment
ID, so a Change Audit record is also written for each element record that is deleted.
EDIM505—Copy Segments from Transaction
Enter (copy) See Note below. Segment A—add PIMX505
See Note below. Element A—add PIMX505
Note: Copying from transaction results in the addition of segment and element records, so a
Change Audit record is also written for each segment and element record that is added.

System Features: Tips and Techniques Change Audit in Sterling Gentran:Basic
7 - 66 IBM Sterling Gentran:Basic for z/OS Release 6.6 User Guide
Unload/Upload facility (EDIM235)
The Unload/Upload facility can be used to copy (add) an existing mapping transaction from one
file to another, such as from test region to production region. This process uses the online
background program EDIR080 to write records to the transaction files. A Change Audit record is
written to the transaction Change Audit file to track the addition of the Transaction ID.
EDIM507—Subfield
Add 1 Element A—add PIMX507
1 Element U—update PIMX507
Delete 1 Element D—delete PIMX507
1 Element U—update PIMX507
Update 1 per modified field Element U—update PIMX507
EDIM508—Extended Element Mapping Outbound
PF9=Add 1 Element A—add PIMX508
PF10=Updt 1 per modified field Element U—update PIMX508
PF11=Del 1 Element D—delete PIMX508
EDIM511—Element Mapping Outbound
Update 1 per modified field Element U—update PIMX511
EDIM513—Extended Element Mapping Inbound
PF9=Add 1 Element A—add PIMX513
PF10=Updt 1 per modified field Element U—update PIMX513
PF11=Del 1 Element D—delete PIMX513
EDIM514—Element Mapping Inbound
Update 1 per modified field Element U—update PIMX514
Note: If you are using global conditionals, Change Audit records will be generated for each
element record that is added.
EDIM517—Repeating Data Elements
PF9=Add 1 Element A—add PIMX515
PF11=Del 1 Element D—delete PIMX515
Function Number of Change
Audit Records
Generated
Record
Type
Function
Code
Source

Change Audit in Sterling Gentran:Basic System Features: Tips and Techniques
IBM Sterling Gentran:Basic for z/OS Release 6.6 User Guide 7 - 67
Batch Utilities
The following table contains a list of the batch utility programs that will generate Change Audit
records if the Change Audit feature is enabled on the System Configuration record 1 for
transaction. The table describes the Change Audit records that are created as a result of the batch
utility events.
Note: When executing the Batch Mapping Transaction Copy,
make sure that the EDICFG system configuration file and
the EDITCHA Mapping Transaction Change Audit file
reflect the data set names for the target region.
Function Number of Change
Audit Records
Generated
Record
Type
Function
Code
Source
Translation Copy Utility (EBDI080))
This batch program is used to copy a transaction definition from a test environment to the production
environment or to delete transaction definitions from the target files.
Add 1 Header A—add EBDI080
Replace 1 Header R—replace EBDI080
Delete 1 Header D—delete EBDI080
Version Comparison and Conversion (EBDI088)
This batch program converts an existing map into a new map to be used in translating EDI data of a
more current standard.
Convert 1 Header A—add EBDI088
Batch Translation Resequence (EBDI089)
This batch program is the second program in the resynch process, run after the Batch Application
Sequence Renumbering (EBDI090) program. The program reads the Translation Element file and
finds the elements that are mapped, then resynchronizes the translation element with the Application
field that is mapped to it. The output report contains all counts and errors that may have occurred.
Resynch 1 Header S—resynch EBDI089

System Features: Tips and Techniques Change Audit in Sterling Gentran:Basic
7 - 68 IBM Sterling Gentran:Basic for z/OS Release 6.6 User Guide
Partner
Overview
Change Audit records for Partner can be generated when changes are made through the online
interface, the Unload/Upload facility, or batch utilities.
The descriptions for the online interface includes a table containing the following five columns
that are described below: Function, Number of Change Audit Records Generated, Record Type,
Function Code, and Source. This information will help you when you are viewing the Change
Audit information using the online Change Audit interface or the batch inquiry reports.
Function
This column describes the action on the partner online maintenance screens that triggered
the generation of the Change Audit record.
Number of Change Audit Records Generated
This column indicates the number of Change Audits that you can expect to be generated.
An add or delete function usually results in a single Change Audit record being created.
An update function generates a Change Audit record for each field that is modified.
Record Type
This column indicates the type of Change Audit record that is written to the Change Audit
file. The Change Audit record contains a record type to reflect the standards file record
that was modified (version record or transaction record).
Function Code
The Change Audit record contains a function code to indicate what action caused the
Change Audit information to be generated.
Source
The Change Audit record includes a source that contains the name of the Sterling Gentran
program that created the Change Audit record. The CICS Sterling Gentran program names
are affected by program image, so “PIM” represents the program image for the region that
created the Change Audit record.
Online Sterling Gentran Interface
The Partner subsystem supports the Change Audit feature. If the Partner Change Audit feature has
been enabled, the online screens will generate partner Change Audit records when records are
added, deleted, or updated for the partner file, the inbound and outbound control files, and the Xref
or Partrel files. The following are the trading profile modes that are supported: partner qualifier,
mixed, and relationship.
The partner information for control, group, and transaction is physically located on multiple files
(partner, inbound control, and outbound control files). For Change Audit purposes, auditing is
performed at the logical record level (control, group, and transaction), not at a physical record
level. Changes to control number information are reported under the control, group, or transaction,
not under the inbound or outbound control files.
The following table contains a list of the online partner maintenance programs that will generate
Change Audit records if the Change Audit feature is enabled on the System Configuration record 1

Change Audit in Sterling Gentran:Basic System Features: Tips and Techniques
IBM Sterling Gentran:Basic for z/OS Release 6.6 User Guide 7 - 69
for partner. The table describes the Change Audit records that are created as a result of the various
functions of the partner online interface.
Function Number of Change
Audit Records
Generated
Record Type Function
Code
Source
EDIM006—Cross-reference by X-ref ID
Add 1 Xref A—add PIMX006
Delete 1 Xref D—delete PIMX006
Update 1 Xref U—update PIMX006
EDIM012—Control Information UNA
PF10=Updt 1 per modified field Control U—update PIMX012
EDIM013—Control Information SCH
PF10=Updt 1 per modified field Control U—update PIMX013
EDIM014—Control Information STX
PF10=Updt 1 per modified field Control U—update PIMX014
EDIM015—Control Information
PF9=Add
See Note below.
1 Control A—add PIMX015
1 Group A—add PIMX015
1 Transaction A—add PIMX015
PF10=Updt 1 per modified field Control U—update PIMX110
PF11=Del 1 Control D—delete PIMX110
Note: Adding partner control records results in the addition of Group (!!!DFT) and Transaction
(!!DFT) records, also. A Change Audit record is generated for each partner record that is
added—control, group, and transaction.
EDIM016—Control Information ISA
PF10=Updt 1 per modified field Control U—update PIMX016
EDIM017—Control Information BG/GS
PF10=Updt 1 per modified field Control U—update PIMX017
EDIM018—Control Information ICS
PF10=Updt 1 per modified field Control U—update PIMX018
EDIM019—Control Information UNB
PF10=Updt 1 per modified field Control U—update PIMX019
EDIM021—Control Information UNB
PF10=Updt 1 per modified field Control U—update PIMX021
EDIM022—Control Information UNB
PF10=Updt 1 per modified field Control U—update PIMX022
EDIM024—Trading Partner Relationship by EDI ID
Add 1 Partrel A—add PIMX024

System Features: Tips and Techniques Change Audit in Sterling Gentran:Basic
7 - 70 IBM Sterling Gentran:Basic for z/OS Release 6.6 User Guide
Delete 1 Partrel D—delete PIMX024
Update 1 Partrel U—update PIMX024
EDIM026—Header Information
PF9=Add 1 Header A—add PIMX026
PF10=Updt 1 per modified field Header U—update PIMX026
PF11=Del See Note below. See Note below. D—delete PIMX026
Note: Deleting from this screen results in the deletion of all partner records for the indicated partner
ID and qualifier. A Change Audit record is generated for each partner record that is deleted
(header, control, group, transaction, data separation, user, name and address, and error
rejection).
EDIM030—Group Information
PF9=Add 1 Group A—add PIMX030
PF10=Updt 1 per modified field Group U—update PIMX030
PF11=Del 1 Group D—delete PIMX030
EDIM031—Group Information BAT
PF10=Updt 1 per modified field Group U—update PIMX031
EDIM032—Group Information UNG
PF10=Updt 1 per modified field Group U—update PIMX032
EDIM033—Group Information GS
PF10=Updt 1 per modified field Group U—update PIMX033
EDIM035—Name and Address
PF9=Add 1 Name & Address A—add PIMX035
PF10=Updt 1 per modified field Name & Address U—update PIMX035
PF11=Del 1 Name & Address D—delete PIMX035
EDIM040—Transaction Information
PF9=Add 1 Transaction A—add PIMX040
PF10=Updt 1 per modified field Transaction U—update PIMX040
PF11=Del 1 Transaction D—delete PIMX040
EDIM041—Transaction Information MHD
PF10=Updt 1 per modified field Transaction U—update PIMX041
EDIM042—Transaction Information UNH
PF10=Updt 1 per modified field Transaction U—update PIMX042
EDIM043—Transaction Information ST
PF10=Updt 1 per modified field Transaction U—update PIMX043
EDIM045—User Defined
PF9=Add 1 User A—add PIMX045
Function Number of Change
Audit Records
Generated
Record Type Function
Code
Source

Change Audit in Sterling Gentran:Basic System Features: Tips and Techniques
IBM Sterling Gentran:Basic for z/OS Release 6.6 User Guide 7 - 71
Unload/Upload facility (EDIM235)
The Unload/Upload facility can be used to copy (add) an existing partner from one file to another,
such as from test region to production region. This process uses the online background program
EDIR087 to write records to the partner files. A Change Audit record is written to the Partner
Change Audit file to track the addition of the partner ID. If any Xref/Partrel records are written
during the execution of this upload process, then a Change Audit record is created for each Xref/
Partrel record that is added.
See Unload/Upload Facility on page 7 - 159 for more information.
Batch Utilities
The Partner Copy Utility (EBDI087) is used to copy an existing partner profile from one file to
another. Xref or Partrel records may be associated with the partner profile and will be affected by
the copy process. Depending on parameter settings, the partner may be renamed and it may either
be added to the target file or it may replace existing partner records on the target file. If the partner
is not renamed and the partner does not exist on the target file, then the Xref or Partrel records will
be copied. If the partner is renamed, the Xref or Partrel records associated with it will not be
copied. If the partner is not renamed and the partner exists on the target file, then the existing Xref
or Partrel records will be deleted and the copied Xref or Partrel records will be added. If the
PF10=Updt 1 per modified field User U—update PIMX045
PF11=Del 1 User D—delete PIMX045
EDIM046—Transaction Information UNH
PF10=Updt 1 per modified field Transaction U—update PIMX046
EDIM047—Transaction Information UNH
PF10=Updt 1 per modified field Transaction U—update PIMX047
EDIM050—Data Separation
PF9=Add 1 Data Separation A—add PIMX050
PF10=Updt 1 per modified field Data Separation U—update PIMX050
PF11=Del 1 Data Separation D—delete PIMX050
EDIM055—Error Rejection
PF9=Add 1 Error Rejection A—add PIMX055
PF10=Updt 1 per modified field Error Rejection U—update PIMX055
PF11=Del 1 Error Rejection D—delete PIMX055
EDIM060—Copy All Records
Copy See Note below. U—update PIMX046
Note: Copying from this screen results in the addition of all partner records for the indicated partner
ID and qualifier. A Change Audit record is generated for each partner record that is added
(header, control, group, transaction, data separation, user, name and address, and error
rejection).
Function Number of Change
Audit Records
Generated
Record Type Function
Code
Source

System Features: Tips and Techniques Change Audit in Sterling Gentran:Basic
7 - 72 IBM Sterling Gentran:Basic for z/OS Release 6.6 User Guide
partner is renamed and replaced by the batch utility, then the existing Xref or Partrel records will
be deleted from the target file. This is important because it affects the Change Audit records that
are generated.
EBDI087 generates a single Change Audit record documenting the copy of the partner profile. If
the partner is added, the Change Audit record will indicate “add” in the function code. If the
partner is replaced, the Change Audit record will indicate “replace” in the function code. If the
Xref or Partrel records are copied, there will be a Change Audit record generated for each record
written. Change Audit records indicating a delete for Xref or Partrel may be generated if a partner
is renamed and replaced by the batch utility program.
Note: When executing the Batch Partner Copy, make sure that
the EDICFG system configuration file and the EDIPCHA
Partner Change Audit file reflect the data set names for
the target region.

Change Audit in Sterling Gentran:Basic System Features: Tips and Techniques
IBM Sterling Gentran:Basic for z/OS Release 6.6 User Guide 7 - 73
Standards
Overview
Change Audit records for Standards can be generated when changes are made through the online
interface or batch utilities. These descriptions include tables containing the following five columns
that are described below: Function, Number of Change Audit Records Generated, Record Type,
Function Code, and Source. This information will help you when you are viewing the Change
Audit information using the online Change Audit interface or the batch inquiry reports.
Function
This column describes the action on the standards online maintenance screens that
triggered the generation of the Change Audit record.
Number of Change Audit Records Generated
This column indicates the number of Change Audits that you can expect to be generated.
An add or delete function usually results in a single Change Audit record being created.
An update function generates a Change Audit record for each field that is modified.
Record Type
This column indicates the type of Change Audit record that is written to the Change Audit
file. The Change Audit record contains a record type to reflect the standards file record
that was modified (version record or transaction record).
Function Code
The Change Audit record contains a function code to indicate what action caused the
Change Audit information to be generated.
Source
The Change Audit record includes a source that contains the name of the Sterling Gentran
program that created the Change Audit record. The CICS Sterling Gentran program names
are affected by program image, so “PIM” represents the program image for the region that
created the Change Audit record.
Online Sterling Gentran Interface
The Standards subsystem supports the Change Audit feature. If the Standards Change Audit
feature has been enabled, the online screens will generate standard Change Audit records when
records are added, deleted, or updated for the version, transaction, segment, element, dictionary,
activity, four codes, and association files.
The following table contains a list of the online standards maintenance programs that will generate
Change Audit records if the Change Audit feature is enabled on the System Configuration record 1
for standards. The table describes the Change Audit records that are created as a result of the
various functions of the standards online interface.

System Features: Tips and Techniques Change Audit in Sterling Gentran:Basic
7 - 74 IBM Sterling Gentran:Basic for z/OS Release 6.6 User Guide
Function Number of
Change Audit
Records
Generated
Record Type Function
Code
Source
EDIM105—Standards Association
PF9=Add 1 A—association A—add PIMX105
PF10=Updt 1 per modified field A—association U—update PIMX105
PF11=Del 1 A—association D—delete PIMX105
EDIM110—Version
PF9=Add 1 V—version A—add PIMX110
PF10=Updt 1 per modified field V—version U—update PIMX110
PF11=Del 1 V—version D—delete PIMX110
EDIM120—Transaction
PF9=Add 1 T—transaction A—add PIMX120
PF10=Updt 1 per modified field T—transaction U—update PIMX120
PF11=Del 1 T—transaction D—delete PIMX120
EDIM130—Segment
PF9=Add 1 S—segment A—add PIMX130
PF10=Updt 1 per modified field S—segment U—update PIMX130
PF11=Del 1 S—segment D—delete PIMX130
EDIM140—Segment Element
PF9=Add 1 E—Element A—add PIMX140
PF10=Updt 1 per modified field E—Element U—update PIMX140
PF11=Del 1 E—Element D—delete PIMX140
EDIM141—Segment Element Conditional Code Maintenance
PF10=Updt 1 per modified field E—Element U—update PIMX141
EDIM150—Segment Element Activity
PF9=Add 1 A—activity A—add PIMX150
1 S—segment
See Note below.
U—update PIMX511
PF10=Updt 1 per modified field A—activity U—update PIMX150
PF11=Del 1 A—activity D—delete PIMX150
Note: Adding an Activity record results in the updating of a field on the associated Segment
record, so a Change Audit record is also written for Segment.
EDIM160—Data Element Definition
PF9=Add 1 D—dictionary A—add PIMX160
PF10=Updt 1 per modified field D—dictionary U—update PIMX160
PF11=Del 1 D—dictionary D—delete PIMX160

Change Audit in Sterling Gentran:Basic System Features: Tips and Techniques
IBM Sterling Gentran:Basic for z/OS Release 6.6 User Guide 7 - 75
EDIM172—Standard Code Maintenance
Add 1 per code added C—code A—add PIMX172
1 D—dictionary
See Note 1 below.
U—update PIMX172
Update 1 per code modified C—code U—update PIMX172
Delete 1 per code deleted C—code D—delete PIMX172
1 D—dictionary
See Note 2 below.
U—update PIMX172
Note 1: Adding a code record results in the updating of a field on the associated Dictionary record,
so a Change Audit record is also written for Dictionary.
Note 2: Deleting a code record results in the updating of a field on the associated Dictionary
record, so a Change Audit record is also written for Dictionary.
EDIM173—Code Maintenance List Options
Move 1 L—code list M—move PIMX160
1 D—dictionary
See Note 1 below.
U—update PIMX172
Copy 1 L—code list C—copy PIMX160
1 D—dictionary
See Note 2 below.
U—update PIMX172
Delete 1 L—code list D—delete PIMX160
1 D—dictionary
See Note 3 below.
U—update PIMX172
Note 1: Adding (moving) a code list results in the updating of a field on the associated Dictionary
record, so a Change Audit record is also written for Dictionary.
Note 2: Copying a code list results in the updating of a field on the associated Dictionary record,
so a Change Audit record is also written for Dictionary.
Note 3: Deleting a code list results in the updating of a field on the associated Dictionary record,
so a Change Audit record is also written for Dictionary.
Function Number of
Change Audit
Records
Generated
Record Type Function
Code
Source

System Features: Tips and Techniques Change Audit in Sterling Gentran:Basic
7 - 76 IBM Sterling Gentran:Basic for z/OS Release 6.6 User Guide
Batch Utilities
The following table contains a list of the batch utility programs that will generate Change Audit
records if the Change Audit feature is enabled on the System Configuration record 1 for standards.
The table describes the Change Audit records that are created as a result of the batch utility events.
Note: When executing the Batch Standards Copy, make sure
that the EDICFG system configuration file and the
EDISCHA Standards Change Audit file reflect the data
set names for the target region.
Function Number of Change
Audit Records
Generated
Record
Type
Function
Code
Source
Standard Copy Utility (EBDI032)
This batch program is used to copy standard versions or transactions from one set of VSAM files to
another set of VSAM files. The program can also be used to delete standard versions from the target
file.
Add 1 V—version A—add EBDI032
Replace 1 V—version R—replace EBDI032
Delete 1 V—version D—delete EBDI032
Standards Merge (EBDI039)
This batch program is part of the Standards Update feature that enables you to replace an existing
standard, add a new standard, or delete a standard from your standard files.
Add 1 V—version A—add EBDI039
Replace 1 V—version R—replace EBDI039
Delete 1 V—version D—delete EBDI039

Change Audit in Sterling Gentran:Basic System Features: Tips and Techniques
IBM Sterling Gentran:Basic for z/OS Release 6.6 User Guide 7 - 77
Error Message
Overview
Change Audit records for the Error Message and Control file can be generated when changes are
made through the online interface and the EBDIT13 batch utility.
Online Sterling Gentran Interface
The Error Message administrative subsystem supports the Change Audit feature. If the Error
Message Change Audit feature has been enabled, the online screens will generate Error Message
Change Audit records when records are added, deleted, or updated for the Error Message and
Control file. The online Partner subsystem can also update the Error message and Control file for
Error Rejection. If the Error Message Change Audit feature has been enabled, a Change Audit
record will be generated by the EDIM055 Partner error rejection screen if the add, update, or
delete results in an update to the Error Message and Control file.
Sterling Gentran error messages (record type “G”) can only be updated using the online Error
Message subsystem. There is one Change Audit record generated for each field that is changed.
User error messages (record type “U”) can be added, updated, and deleted via the online Error
message subsystem. When a User error message is added or deleted, a Change Audit record is
written to the Error message Change Audit file. There will be one Change Audit record generated
for each field that is changed on the User error message.
The following table contains a list of the online Error Message maintenance programs that will
generate Change Audit records if the Change Audit feature is enabled. The program name will be
indicated in the Source field of the Change Audit record. The CICS Sterling Gentran program
names are affected by program image, so “PIM” represents the program image for that region that
created the Change Audit record.
Batch Utilities
The batch program EBDIT13 will generate Change Audit records if the Change Audit feature is
enabled on the System Configuration record 1 for Error Messages. A record will be generated if
the error message is added or replaced.
Program Name Description
PIMX055 Partner Error Rejection
PIMX213 Error Message Update
PIMX214 Error Message Rejection Update

System Features: Tips and Techniques Change Audit in Sterling Gentran:Basic
7 - 78 IBM Sterling Gentran:Basic for z/OS Release 6.6 User Guide
Global Parameter
Overview
Change Audit records for the Inbound (GI) and Outbound (GO) global parameter records on the
System Configuration file can be generated when changes are made through the online interface.
Online Sterling Gentran Interface
The Global Parameter administrative subsystem supports the Change Audit Feature. If the Global
Parameter Change Audit feature has been enabled, the online screens will generate global
parameter Change Audit records when records are updated for the Global Parameter records.
There is one Change Audit record written to the Global parameter Change Audit file for each field
that is changed. The online program name will be reflected in the Source field of the Change Audit
record.
The following table contains a list of the online Global Parameter maintenance programs that will
generate Change Audit records if the Change Audit feature is enabled. The program name will be
indicated in the Source field of the Change Audit record. The CICS Sterling Gentran program
names are affected by program image, so “PIM” represents the program image for that region that
created the Change Audit record.
Batch Utilities
There are no batch utilities that maintain the Global Parameter records on the System
Configuration file.
Program Name Description
PIMX22A Global Parameter Maint – 1 Outbound
PIMX22B Global Parameter Maint – 2 Outbound
PIMX22D Global Parameter Maint – 4 Outbound
PIMX22E Global Parameter Maint – 5 Outbound
PIMX22F Global Parameter Maint – 6 Outbound
PIMX220 Global Parameter Maint – 1 Inbound
PIMX221 Global Parameter Maint – 2 Inbound
PIMX222 Global Parameter Maint – 3 Inbound
PIMX223 Global Parameter Maint – 4 Inbound
PIMX224 Global Parameter Maint – 5 Inbound
PIMX225 Global Parameter Maint – 6 Inbound

Change Audit in Sterling Gentran:Basic System Features: Tips and Techniques
IBM Sterling Gentran:Basic for z/OS Release 6.6 User Guide 7 - 79
Security
Overview
Change Audit records for Security profile records on the Security file can be generated when
changes are made through the online interface.
Online Sterling Gentran Interface
The Security subsystem supports the Change Audit feature. If the Security Change Audit feature
has been enabled, the online screens will generate Security Change Audit records when records are
added, deleted, or updated for the security file.
Old and new passwords are never written to the Security Change Audit file. To provide additional
security, the User ID is encrypted when it is saved on the Security Change Audit records.
The following table contains a list of the online security maintenance programs that will generate
Change Audit records if the Change Audit feature is enabled. The program name will be indicated
in the Source field of the Change Audit record. The CICS Sterling Gentran program names are
affected by program image, so “PIM” represents the program image for that region that created the
Change Audit record.
Batch Utilities
There are no batch utilities that maintain the Security file.
Program Name Description
PIMX201 User ID Maintenance - 1
PIMX202 User ID Maintenance - 2

System Features: Tips and Techniques Change Audit in Sterling Gentran:Basic
7 - 80 IBM Sterling Gentran:Basic for z/OS Release 6.6 User Guide
Separator
Overview
Change Audit records for System Option and Priority Option records on the Separator file can be
generated when changes are made through the online interface.
Online Sterling Gentran Interface
The Separator subsystem supports the Change Audit feature. If the Separator Change Audit feature
has been enabled, the online screens will generate Separator Change Audit records when records
are added, deleted, or updated for the Separator file.
The System Options record is identified on the Separator file with a key of blanks (Hex ‘40’) on
the Separator File. Priority Option records contain information Trans/Group ID, Sender ID/Qual,
Receiver ID/Qual, Version, Test/Prod indicator, and IGT Level indicator.
The System Options record cannot be added or deleted via the online Separator Subsystem.
Change Audit records that are created when updates are performed will contain a Trans/Group ID
of “******,” and the Sender ID field will contain the key words “SEPARATOR SYSTEM
OPTIONS.” These values make it easier to identify the system options information. Priority
Option records can be added, updated, and deleted via the online Separator Subsystem.
The following table contains a list of the online separator maintenance programs that will generate
Change Audit records if the Change Audit feature is enabled. The program name will be indicated
in the Source field of the Change Audit record. The CICS Sterling Gentran program names are
affected by program image, so “PIM” represents the program image for that region that created the
Change Audit record.
Batch Utilities
There are no batch utilities that maintain the Separator file.
Program Name Description
PIMR935 Separator Systems Options Maintenance
PIMR937 Priority Options Maintenance

Change Audit in Sterling Gentran:Basic System Features: Tips and Techniques
IBM Sterling Gentran:Basic for z/OS Release 6.6 User Guide 7 - 81
System Configuration
Overview
Change Audit records for Configuration records on the System Configuration file can be generated
when changes are made through the online interface.
Online Sterling Gentran Interface
The Configuration subsystem supports the Change Audit feature. If the Configuration Change
Audit feature has been enabled, the online screens will generate System Configuration Change
Audit records when records are added, deleted, or updated for the System Configuration file.
The following table contains a list of the online configuration maintenance screens that will
generate Change Audit records if the Change Audit feature is enabled. The program name will be
indicated in the Source field of the Change Audit record. The CICS Sterling Gentran program
names are affected by program image, so “PIM” represents the program image for that region that
created the Change Audit record.
Batch Utilities
There are no batch utilities that maintain the Separator file.
Program Name Description
PIMX231 Sterling Gentran:Realtime Options - Record Type B Panel 1 of 1
PIMX231 Sterling Gentran:Control Options - Record Type E Panel 1 of 1
PIMX231 Sterling Gentran:Clear Key Options Record Type T Panel 1 of 1
PIMX231 On-Line Options - Record Type 0 Panel 1 of 3
PIMX231 On-Line Options - Record Type 0 Panel 2 of 3
PIMX231 On-Line Options - Record Type 0 Panel 3 of 3
PIMX231 Additional Online Options - Record Type 1 Panel 1 of 2
PIMX231 Additional Online Options - Record Type 1 Panel 2 of 2
PIMX231 Databank Options - Record Type 2 Panel 1 of 1
PIMX231 Sterling Gentran:Plus Options Record Type 3 Panel 1 of 1
PIMX231 Sterling Gentran:Viewpoint Options Record Type 4 Panel 1 of 1
PIMX231 Sterling Gentran:Structure Options - Record Type 7 Panel 1 of 1

System Features: Tips and Techniques Change Audit in Sterling Gentran:Basic
7 - 82 IBM Sterling Gentran:Basic for z/OS Release 6.6 User Guide
RTE/CTL OCF
Overview
Change Audit records for the option records on the Realtime/Control Online Control file can be
generated when changes are made through the online interface.
Online Sterling Gentran Interface
The System Options subsystem supports the Change Audit feature. If the RTE/CTL OCF Change
Audit feature has been enabled, the online screens will generate OCF Change Audit records when
records are added, deleted, or updated for the OCF file.
The following table contains a list of the online System Option maintenance programs that will
generate Change Audit records if the Change Audit feature is enabled. The program name will be
indicated in the Source field of the Change Audit record. The CICS Sterling Gentran program
names are affected by program image, so “PIM” represents the program image for that region that
created the Change Audit record.
Background CICS programs
The following table contains a list of the background CICS programs that will generate Change
Audit records if the Change Audit feature is enabled. The program name will be indicated in the
source field of the Change Audit record. The CICS Sterling Gentran program names are affected
by program image, so “PIM” represents the program image for that region that created the Change
Audit record.
Program Name Description
PIMR301 System Options Maintenance
PIMR303 Queue Options
PIMR305 Extended Queue Options
PIMR811 Immediate Options
PIMR821 Schedule Options
PIMR822 Extended Schedule Options
Program Name Description
PIMRSTOP Shut Down Realtime
PIMR077 EDI Option and Path copy
PIMEOSI Online Scanner/Initiator
PIMETOGL Shutdown or Start Scanner

Change Audit in Sterling Gentran:Basic System Features: Tips and Techniques
IBM Sterling Gentran:Basic for z/OS Release 6.6 User Guide 7 - 83
Realtime Request
Overview
Change Audit records for the Path records on the Realtime Request file can be generated when
changes are made through the online interface.
Online Sterling Gentran Interface
The Realtime System Maintenance subsystem supports the Change Audit feature. If the Realtime
Request Change Audit feature has been enabled, the online screens will generate Request Change
Audit records when records are added, deleted, or updated for the Request file.
The following table contains a list of the online Realtime System maintenance programs that will
generate Change Audit records if the Change Audit feature is enabled. The program name will be
indicated in the Source field of the Change Audit record. The CICS Sterling Gentran program
names are affected by program image, so “PIM” represents the program image for that region that
created the Change Audit record.
Program Name Description
PIMR83A Outbound Editor Path Maint
PIMR83B Outbound Editor Path Maint-1
PIMR83C Outbound Editor Path Maint-2
PIMR83D Outbound Mapper Path Maint-1
PIMR83E Outbound Mapper Path Maint-3
PIMR831 Shell Path Maint
PIMR832 Inbound Mapper Path Maint – 1
PIMR833 Inbound Editor Path Maint
PIMR834 Inbound Editor Path Maint – 1
PIMR835 Inbound Editor Path Maint – 2
PIMR836 Inbound Editor Path Maint - 3
PIMR837 Inbound Mapper Path Maint – 3
PIMR838 Outbound Envelope Path Maint
PIMR839 Outbound Translation Shell Path Maint
PIMR84A Outbound Editor Path Maint – 3
PIMR84B Additional Shell Path Maint
PIMR84C Outbound Editor Path Maint – 4
PIMR84D Outbound Editor Path Maint – 5
PIMR84E Additional Outbound Translation Shell Path
Maint
PIMR84F Additional Inbound Translation Shell Maint
PIMR84I Outbound Mapper Path Maint – 2
PIMR84J Outbound Mapper Path Maint – 4

System Features: Tips and Techniques Change Audit in Sterling Gentran:Basic
7 - 84 IBM Sterling Gentran:Basic for z/OS Release 6.6 User Guide
Background CICS programs
The following table contains the background CICS program that will generate Change Audit
records if the Change Audit feature is enabled. The program name will be indicated in the source
field of the Change Audit record. The CICS Sterling Gentran program names are affected by
program image, so “PIM” represents the program image for that region that created the Change
Audit record.
Batch Utilities
The batch program EDIROCP will generate Change Audit records if the Change Audit
feature is enabled on the System Configuration record 1 for Realtime Request. A record
will be generated if a Path ID is copied or replaced by an execution of this program.
PIMR84K Inbound Mapper Path Maint – 2
PIMR842 Outbound Connect Path Maint
PIMR843 Inbound Connect Path Maint
PIMR844 Inbound Translation Shell Path Maint
PIMR845 Outbound Ack $$ADD Maint
PIMR846 Inbound Editor Path Maint – 4
PIMR847 Inbound Editor Path Maint – 5
PIMR848 Inbound Editor Path Maint – 6
PIMR849 Inbound Editor Path Maint – 7
PIMR863 Outbound Appl Databank Maint
PIMR864 Outbound EDI Databank Maint
PIMR865 Inbound EDI Databank Maint
PIMR866 Inbound Appl Databank Maint
PIMR867 Acknowledgement Maint
PIMR868 Outbound EDI Databank Extract Maint
PIMR869 Outbound EDI Databank Extract Maint – 2
PIMR872 Inbound Appl Databank Extract Maint
PIMR873 Inbound Appl Databank Extract Maint – 2
PIMR874 Databank Change Audit Maint
Program Name Description
PIMR077 EDI Option and Path copy
Program Name Description

Configuring JCL Submission and User Security System Features: Tips and Techniques
IBM Sterling Gentran:Basic for z/OS Release 6.6 User Guide 7 - 85
Configuring JCL Submission and User Security
Introduction
Under standard run parameters, Sterling Gentran:Basic may submit batch jobs through the Internal
Reader. The jobs submitted can generate a Partner Print Report, Standards Print Report, and
Standards Sequence/Application Sequence Mapping Reports. Sterling Gentran:Basic enables you
to control the submission of the JCL and provide parameters to the JCL, including providing a
different job card.
Features
The features described in this section enable you to control the submission of JCL from the CICS
system.
Batch Submit Exit
The Batch Submit Exit enables you to have a customer program perform the submission of JCL.
This allows the customer to bypass using the Internal Reader by using a CICS interface to a
scheduler package, or to provide capabilities to track and control any jobs submitted.
User Jobcard Substitution
A user jobcard substitution feature enables you to submit JCL from a screen with a specific user
jobcard substituted for the one present in the JCL.
For example, in the Sterling Gentran:Basic subsystem, you can request printed reports. You could
change the Job name via an online screen, but the remainder of the jobcard is unchanged. With this
feature, you can store individual jobcards on the EDIRJCL file (under the individual Sterling
Gentran user ID) and the system substitutes these for the jobcard found in the JCL.
User ID for Background Tasks
This feature enables you to assign a user ID to the JCL Submit transaction (EDIP).
By using the user ID, you can set security levels for that ID without having to give access to all
individuals.

System Features: Tips and Techniques Configuring JCL Submission and User Security
7 - 86 IBM Sterling Gentran:Basic for z/OS Release 6.6 User Guide
Batch Submit Exit and Security ID Configuration
You can configure the Batch Submit exit and security ID using the Configuration Maintenance
screen, illustrated below.
AThe User ID for Background tasks and Batch Submit Exit are optional fields on the Online
Report Options Configuration record. The system uses the User ID for the Online Batch
Initiator (transaction EDIP/program EDIBOBI). The Batch Submit exit is used when the
Online Batch Initiator program (EDIBOBI/transaction EDIP) runs. A sample program
EDIBXIT is in the UTILITY.SOURCE library.
User ID (Security)
This section differentiates between two types of user IDs: the Sterling Gentran user ID and a CICS
user ID.
The Sterling Gentran user ID is the signon ID you enter in the User ID field on the Sterling
Gentran signon screen (EDIM000) to access the Sterling Gentran screens. The CICS user ID
provides access to the CICS system. These IDs can be identical for a given user.
The CICS User ID
The user ID entered on the Configuration record will be a CICS user ID that is to be used by the
EDIP transaction. It must have full access authority to the Sterling Gentran files and have authority
to write to the Internal Reader.
Jobcard Override
Specific jobcards can be added to the EDIRJCL file, which the EDIP transaction will use as a
substitute for the jobcards present in the submitted JCL. The jobcards are stored with the Sterling
Gentran user ID as its primary key.
EDIM231 __________ CONFIGURATION MAINTENANCE XXX 06/01/2011
12:00:00
Additional Online Options - Record Type 1 Panel 1 of 2
User ID for Background Tasks...: __________
Batch Submit Exit..............: __________
Change Audit: Partner.........: y ________ Y=Enabled N=Disabled
Change Audit: Standards.......: Y_________ Y=Enabled N=Disabled
Change Audit: Application.....: Y_________ Y=Enabled N=Disabled
Change Audit: Transaction.....: Y_________ Y=Enabled N=Disabled
Change Audit: Code Tables.....: Y_________ Y=Enabled N=Disabled
Change Audit: Security........: Y_________ Y=Enabled N=Disabled
Change Audit: Error Message...: Y_________ Y=Enabled N=Disabled
Change Audit: Configuration...: Y_________ Y=Enabled N=Disabled
Change Audit: Global Parameter: Y_________ Y=Enabled N=Disabled
Change Audit: Separator.......: Y_________ Y=Enabled N=Disabled
Last Update Date: 00/00/00 Time: 00:00:00 User: SCI
Enter PF1=Help PF3=Exit PF4=Dir PF6=Nxt Cnfg
PF10=Updt
A

Configuring JCL Submission and User Security System Features: Tips and Techniques
IBM Sterling Gentran:Basic for z/OS Release 6.6 User Guide 7 - 87
When EDIP is running, it checks whether the user ID has a set of JCL stored for it. It will then
substitute this JCL for the jobcard. The jobcard is identified as the first record in the file and all
following records until the first EXEC card or a card with a specific keyword value. The keyword
value is '//* JOBCARD END' in the first 15 columns (the remainder of the card should be blank).
This enables appropriate security and routing information for people submitting JCL from CICS.
Batch Submit Exit
The EDIP transaction uses the Batch Submit exit program instead of the Internal Reader when it
submits the JCL. A communication area is passed to the user program, which provides the system
image, the program image, the JCL name to be submitted, the job name to be placed on the
jobcard, the name of a TSQ containing any parameter records being sent, the name of a TSQ
containing any JCL found on the EDIRJCL file, the user ID of the individual requesting the
submit, the reason for the submission, a return code for the exit, and a message area for the exit.
A sample program (EDIBXIT) demonstrates the proper procedure to use for the Batch Submit exit
program. You must customize this program to perform the functions required at your site.
If the Batch Submit exit field is left blank on the Configuration Maintenance screen, the EDIP
transaction writes the data to the internal reader.
Example User Jobcard Setup
Scenario
A user named Mary Smith needs to submit JCL from the Sterling Gentran system, have the jobs
run in a special class, and have the output routed to a special printer.
Resulting Example Setup
Her ID is set up on the security maintenance screen.
EDIM201 4.1.2_____ USER ID MAINTENANCE-1 XXX 06/01/2011
12:00:00
User Id..... SMITH___ Password.. ________ Division.. 01A Initials.. MES
Last Name.. SMITH_________________________ First.. MARY____________ MI.. E
Last Update Date..: 06/01/11 User..: SCI
Options Access Authority Level
Partner Maintenance N (Y/N) 3 (1/2/3)
Standards Maintenance Y (Y/N) 3 (1/2/3)
Databank Maintenance Y (Y/N) 2 (1/2/3/4/5/6)
Mapping Integration Y (Y/N) 2 (1/2/3)
Administrative Maintenance N (Y/N) 3 (1/2/3)
Security Maintenance N (Y/N) 3 (1/2/3)
Message Maintenance N (Y/N) 3 (1/2/3)
Configuration File Maintenance N (Y/N) 3 (1/2/3)
Global Parameter Maintenance N (Y/N) 3 (1/2/3)
Enter PF1=Help PF3=Exit PF4=Dir PF5=More Opts PF6=Nxt User
PF9=Add PF10=Updt PF11=Del
A

System Features: Tips and Techniques Configuring JCL Submission and User Security
7 - 88 IBM Sterling Gentran:Basic for z/OS Release 6.6 User Guide
AMary’s Sterling Gentran User ID is SMITH. To provide her with a jobcard that is different
than the default jobcard in the EXEC036O JCL, the following tasks must be completed:
• Set up her jobcard in a PDS.
• Use JCL member EXECJCLX to add the jobcard to the EDIRJCL file.
• Verify that the EXEC036O JCL is setup properly to substitute the Jobcard.
The following provides details on completing these tasks.
Set up her jobcard in a PDS, which looks like the following:
This Jobcard is stored on the EDIRJCL file by running EXECJCLX:
Note: The ADD parameter provides the JCL name that it is to
be stored under in the EDIRJCL file. SMITH is the user
ID for the individual.
EDIT USER.V6X6.CNTL(SMITHJOB) - 01.01 Columns 00001 00072
Command ===> Scroll ===> PAGE
****** ***************************** Top of Data ******************************
000001 //MESMITHX JOB (ACCT INFO),'MSMITH',
000002 // MSGLEVEL=1,MSGCLASS=R,CLASS=A,
000003 // REGION=4096K,PRTY=10
000004 //*MAIN CLASS=TEST,LREGION=64K,SYSTEM=DEV,PROC=06
000005 //*FORMAT PR,DDNAME=,DEST=PRINTERA
000006 //*
****** **************************** Bottom of Data ****************************
//EXECJCLX JOB (ACCT INFO),'NAME',
// MSGLEVEL=1,MSGCLASS=R,
// REGION=2000K,PRTY=10
//*
//*-------------------------------------------------------------------*
//* PLACE JCL RECORDS INTO THE JCL FILE *
//*-------------------------------------------------------------------*
//*
//EDIRJCLX EXEC PGM=EDIRJCLX
//STEPLIB DD DSN=GENTRAN.V6X6.BATCH.LOAD,DISP=SHR
//EDICFG DD DSN=GENTRAN.V6X6.VSAM.EDI.EDICFG,DISP=SHR
//ERRCTL DD DSN=GENTRAN.V6X6.VSAM.ERRCTL,DISP=SHR
//EDISUM DD SYSOUT=*
//EDILOG DD SYSOUT=*
//SYSPRINT DD SYSOUT=*,DCB=BLKSIZE=121
//SYSOUT DD SYSOUT=*,DCB=BLKSIZE=121
//SYSUDUMP DD SYSOUT=*
//*******************************************
//* COLS 01-03 - OPERATION TO BE PERFORMED
//* COLS 05-12 - NAME OF DATA TO BE ADDED
//*******************************************
//PARMS DD *
ADD SMITH
//EDIRJCL DD DSN=GENTRAN.V6X6.VSAM.EDIRJCL,DISP=SHR
//SEQJCL DD DSN=USER.V6X6.CNTL(SMITHJOB),DISP=SHR
//

Configuring JCL Submission and User Security System Features: Tips and Techniques
IBM Sterling Gentran:Basic for z/OS Release 6.6 User Guide 7 - 89
The EXEC036O JCL appears as the following:
Note: Regarding the two circled lines, //* JOBCARD END and
PARM RECORDS, the first three cards will be replaced by
the jobcard stored under SMITH. If the //* JOBCARD
END were not present, then the following three comment
cards (up to the EXEC card) would also be removed and
replaced by the jobcard under 'SMITH'. The PARM
RECORDS card will be replaced with the parameter
records generated by the Sterling Gentran:Basic Online
screens.
//EXEC036O JOB (ACCOUNT,NUMBER),'NAME',
// MSGCLASS=R,REGION=1024K
//* JOBCARD END
//*********************************************************************
//* PRINT FORMATTED ONLINE STANDARDS REPORT *
//*********************************************************************
//STEP2 EXEC PGM=EBDI036
//STEPLIB DD DISP=SHR,DSN=GENTRAN.V6X6.BATCH.LOAD
//SYSPRINT DD SYSOUT=*
//SYSUDUMP DD SYSOUT=*
//SYSOUT DD SYSOUT=*
//SYS010 DD SYSOUT=*
//EDICFG DD DISP=SHR,DSN=GENTRAN.V6X6.VSAM.EDI.EDICFG
//EDISVER DD DISP=SHR,DSN=GENTRAN.V6X6.VSAM.STD.VERSION
//EDISTRN DD DISP=SHR,DSN=GENTRAN.V6X6.VSAM.STD.TRANS
//EDISSEG DD DISP=SHR,DSN=GENTRAN.V6X6.VSAM.STD.SEGMENT
//EDISSGD DD DISP=SHR,DSN=GENTRAN.V6X6.VSAM.STD.SEGDESC
//EDISACT DD DISP=SHR,DSN=GENTRAN.V6X6.VSAM.STD.ACTIVITY
//EDISELE DD DISP=SHR,DSN=GENTRAN.V6X6.VSAM.STD.ELEMENT
//EDISELD DD DISP=SHR,DSN=GENTRAN.V6X6.VSAM.STD.ELEDESC
//EDISDIC DD DISP=SHR,DSN=GENTRAN.V6X6.VSAM.STD.DICT
//EDISCD1 DD DISP=SHR,DSN=GENTRAN.V6X6.VSAM.STD.CODE1
//EDISCD2 DD DISP=SHR,DSN=GENTRAN.V6X6.VSAM.STD.CODE2
//EDISCD3 DD DISP=SHR,DSN=GENTRAN.V6X6.VSAM.STD.CODE3
//EDISCD4 DD DISP=SHR,DSN=GENTRAN.V6X6.VSAM.STD.CODE4
//SYS020 DD DISP=SHR,DSN=GENTRAN.V6X6.VSAM.TEMP.REF
//SYS030 DD *
PARM RECORDS
/*

System Features: Tips and Techniques Inbound Application Constant Records
7 - 90 IBM Sterling Gentran:Basic for z/OS Release 6.6 User Guide
Inbound Application Constant Records
Overview
Inbound Application Constant Records enable you to write inbound application records that
contain only literal and reserved word constant values at certain specifically defined times in the
inbound mapping process. No "IF" logic is associated with these records. These records cannot
appear in the middle of a loop. You can simply map any available reserved word constants or
literal values to these records.
The different types of application constant records are based on when the records are generated in
the mapping process. The following list describes the types of application constant records.
End of Section Records
End of section records enable you to write application constant records at the end of each section
in the application definition. You may want to use an end of section record if you want to write out
an application record that contains only literal values and reserved word constants, showing a total
value that was calculated in the detail section of the application.
Note: End of section records can appear after any section in the
application definition. They cannot appear in the middle
of a section. A section is any area in the application
document. Valid sections are H, D, 1 – 9, and S.
Trailer Records
Trailer records enable you to write application constant records that are triggered by reading in an
EDI envelope trailer in the input to the Inbound Mapper. There are three types of trailer records:
• The system writes transaction trailer records when the Inbound Mapper reads a
transaction trailer envelope (SE, UNT, MTR).
• The system writes group trailer records when the Inbound Mapper reads a group
trailer envelope (GE, UNE, EOB).
• The system writes interchange trailer records when the Inbound Mapper reads an
interchange trailer envelope (IEA, UNZ, END).
You may want to use a trailer record if you want to actually map the trailer segment into your
application data or if you want to write a record containing totals at the end of each transaction,
group, and/or interchange. Reserved word constants are available that contain the element values
for all elements in the EDI trailer envelopes.
See the topic “Reserved Word Constants” in the Glossary to see all of the reserved word constants
available that are associated with the trailer envelopes (SE, GE, IEA, UNT, UNE, UNZ, MTR,
EOB, END).
End of Run Records
End of run records enable you to write an application record at the end of a single run of the
Inbound Mapper. You may want to use an end of run record if you want to write an application
record that contains totals for the entire Inbound Mapper run.

Inbound Application Constant Records System Features: Tips and Techniques
IBM Sterling Gentran:Basic for z/OS Release 6.6 User Guide 7 - 91
Example Application Definition Using Application Constant Records
The following example illustrates an application definition using application constant records. A
detailed description follows the diagram.
The example shows end of section, transaction trailer, group trailer, interchange trailer and end of
run application constant records.
Note the following information when adding these application constant records using the
Application Records screen:
• The Loop ID value must be spaces because an application constant record cannot
be inside a loop.
• The Max Use value must be 1.
• A value of C in the Area field denotes an end of section record. This record must
be at the end of a section (area) and not in the middle of a section (area). Records
with an Area value of C can be located throughout the application and you can
have several records in Area C in a row if needed.
• A value of T in the Area field denotes a transaction trailer record.
• A value of G in the Area field denotes a group trailer record. We recommend you
make all records with an Area value of G optional, because the system will write
these records only when it finds a group trailer in the input EDI data. Making
these records optional prevents errors that would denote missing mandatory
application records if you have multiple transactions in a single group.
• Records with an Area value of T, G, or I should appear after the last application
record in your application definition that is not a trailer or end of run application
constant record.
Add Delete Info Update Select
EDIM553 5.1.3_____ APPLICATION RECORDS XXX 06/01/2011
12:00:00
Application Data ID..: CONINVFILE Send or Receive..: R
Description..........: INVOICE MASTER FILE
Start Rec Type.......: __________ Area....: _ Seq: ___
A Seq Rec Area Lp Max Rec Mn Wr Description HL User
No Type ID Use Len Cd Fl Level Exit
_ 001 0_________ H ______ ____1 ___80 M Y TRANSACTION_HEADER_INFO_ __ _______
_ 050 4_________ H ______ ____1 ___80 M Y SHIP_FROM_INFORMATION___ __ _______
_ 060 5_________ D 6000__ ____1 ___80 M Y INVOICE_LINE_ITEM_______ __ _______
_ 061 6_________ D 6000__ ____5 ___80 M Y QUANTITY_COUNT__________ __ _______
_ 065 C_________ C ______ ____1 ___80 M Y END_OF_SECTION_RECORD___ __ _______
_ 080 7_________ S ______ ____1 ___80 M Y INVOICE_SUMMARY_________ __ _______
_ 090 T_________ T ______ ____1 ___80 M Y TRANS_TRAILER___________ __ _______
_ 100 G_________ G ______ ____1 ___80 O Y GROUP_TRAILER___________ __ _______
_ 110 I_________ I ______ ____1 ___80 O Y INTCHG_TRAILER__________ __ _______
_ 120 R_________ R ______ ____1 ___80 O Y END_OR_RUN_RECORD_______ __ _______
BEGINNING OF APPLICATION RECORDS
Enter PF1=Help PF3=Exit PF4=Data Id PF5=Fields
PF7=Bwd PF8=Fwd

System Features: Tips and Techniques Inbound Application Constant Records
7 - 92 IBM Sterling Gentran:Basic for z/OS Release 6.6 User Guide
• A value of I in the Area field denotes an interchange trailer record. We
recommend you make all records with an Area value of I optional since the
system will write these records only when it finds an interchange trailer in the
input EDI data. Making these records optional prevents errors that would denote
missing mandatory application records if you have multiple transactions in a
single interchange.
• A value of R in the Area field denotes an end of run record. There should be no
records of a different Area type following a record in Area R. We recommend that
you make all records with an Area value of R optional since these records will be
written only at the end of the run. Making these records optional prevents errors
denoting missing mandatory application records if you have multiple transactions
in a single run of the Inbound Mapper.
• You can have more than one record defined in your application definition having
the same Area value (C, T, G, I, or R).

Inbound Application Constant Records System Features: Tips and Techniques
IBM Sterling Gentran:Basic for z/OS Release 6.6 User Guide 7 - 93
Setting Up an Application Constant Record
The following example illustrates how to populate an application constant record (this example
shows an end of section record) with literal values and reserved word constants. When you
populate an application constant record with literal values and reserved word constants, you must
map data to the reserved word constants prior to writing the application constant record.
The following example illustrates how to populate a transaction trailer application constant record
using the transaction trailer envelope reserved word constants.
Add Delete Info Update
EDIM554 5.1.4_____ APPLICATION FIELDS XXX 06/01/2011
12:00:00
Application Data ID..: CONINVFILE S/R: R Desc: END OF SECTION RECORD
Record Sequence No...: 065 Record Type: C
Starting Field Name..: _______________ Fld No: ___
A Fld Field Name Dt Field Man Description Field Value
No Ty Ln Start Cd
_ 010 C-REC-TYPE_____ AN _1 ____1 M RECORD_TYPE______________ 'C'____________
_ 020 C-VENDOR_______ AN _8 ____2 M VENDOR_NUMBER__(SORT_KEY) SENDER-ID______
_ 030 C-ORIGINAL-PO__ AN 12 ___10 M ORIG_PO_NUMBER_(SORT_KEY) CONSTANT-01____
_ 040 C-QTY-TOTAL____ N2 15 ___22 M QUANTITY_TOTAL___________ HASH-TOTAL-09__
_ ___ _______________ __ __ _____ _ _________________________ _______________
_ ___ _______________ __ __ _____ _ _________________________ _______________
_ ___ _______________ __ __ _____ _ _________________________ _______________
_ ___ _______________ __ __ _____ _ _________________________ _______________
_ ___ _______________ __ __ _____ _ _________________________ _______________
_ ___ _______________ __ __ _____ _ _________________________ _______________
END OF APPLICATION FIELDS
Enter PF1=Help PF3=Exit PF4=Records PF6=Nxt Appl
PF7=Bwd PF8=Fwd
Add Delete Info Update
EDIM554 5.1.4_____ APPLICATION FIELDS XXX 06/01/2011
12:00:00
Application Data ID..: CONINVFILE S/R: R Desc: TRANS TRAILER
Record Sequence No...: 090 Record Type: T
Starting Field Name..: _______________ Fld No: ___
A Fld Field Name Dt Field Man Description Field Value
No Ty Ln Start Cd
_ 010 T-REC-TYPE_____ AN _1 ____1 M RECORD_TYPE______________ 'T'____________
_ 020 T-VENDOR_______ AN _8 ____2 M VENDOR_NUMBER__(SORT_KEY) SENDER-ID______
_ 030 T-ORIGINAL-PO__ AN 12 ___10 M ORIG_PO_NUMBER_(SORT_KEY) CONSTANT-01____
_ 040 T-SE-LIT_______ AN _2 ___22 M SE_LIT___________________ 'SE'___________
_ 050 T-SE01_________ AN 10 ___24 M SE01_____________________ SE01___________
_ 060 T-SE02_________ AN _9 ___34 M SE02_____________________ SE02___________
_ ___ _______________ __ __ _____ _ _________________________ _______________
_ ___ _______________ __ __ _____ _ _________________________ _______________
_ ___ _______________ __ __ _____ _ _________________________ _______________
_ ___ _______________ __ __ _____ _ _________________________ _______________
END OF APPLICATION FIELDS
Enter PF1=Help PF3=Exit PF4=Records PF6=Nxt Appl
PF7=Bwd PF8=Fwd

System Features: Tips and Techniques Interchange Version
7 - 94 IBM Sterling Gentran:Basic for z/OS Release 6.6 User Guide
Interchange Version
Overview
The Interchange Version feature allows you to generate and process multiple versions of an
interchange level EDI envelope (e.g., ISA, UNB, STX) using a single partner profile. When the
Interchange Version feature is enabled, all partner profile reads done at the interchange level will
be performed using your specified version ID in the key of the partner record.
Note: Interchange Version is available for Outbound processing
only, and can be used alone or in addition to the Group
Version and Transaction Version features.
Enabling Interchange Version
To active the Interchange Version feature, perform the following:
1. On the Sterling Gentran Main Menu, type 4 in the selection field to access the
Administrative Main Menu.
2. Type 3 in the selection field to access the Configuration Directory.
3. In the A (Action Code) field to the left of 0 (On-Line Processing Options) in the Record
Type field, type S and press PF5 to access the Configuration Maintenance (EDIM231)
screen.
4. Type Y in the Interchange Version field to activate this feature.
Configuration Maintenance screen example:
EDIM231 __________ CONFIGURATION MAINTENANCE XXX 06/01/2011
12:00:00
On-Line Options - RECORD TYPE 0 PANEL 2 OF 3
Interchange Version............: Y_________ N=No Y=Yes
Group Version..................: N_________ N=No Y=Yes
Transaction Version............: N_________ N=No Y=Yes
Trading Profile Mode...........: P_________ P=PART/QUAL R=RELATION M=MIX
Multiple Envelope Enabled......: N_________ N=No Y=Yes
Concurrency Enabled............: N_________ N=No Y=Yes
CICS Applid for Concurrency....: __________
Message Center Enabled.........: N_________ N=No Y=Yes
Message Center Cutoff Limit....: 001000____ 6 digits
Last Update Date: 00/00/00 Time: 00:00:00 User: SCI
Enter PF1=Help PF3=Exit PF4=Prev PF5=More Opts PF6=Nxt Cnfg
PF10=Updt

Interchange Version System Features: Tips and Techniques
IBM Sterling Gentran:Basic for z/OS Release 6.6 User Guide 7 - 95
Why Use the Interchange Version Feature?
Interchange Version could be used to allow the generation of two different ISA envelopes for the
same partner profile. This would enable you to send an ISA using two different interchange
version Ids (e.g., 00401 and 00403) to the same partner. Another reason to use the Interchange
Version feature would be if you need to send both a syntax version 3 and syntax version 4 UNB
envelope using the same partner profile.
How Do You Set up the Partner Profile?
Before setting up your partner profiles to use Interchange Version, you will need to determine what
value you wish to use in the Version field. Any alphanumeric value from 1 to 12 characters can be
used.
To use the Interchange Version feature for accessing interchange level partner control information,
including outbound control numbers when generating envelopes, type the desired value in the
Version field on the Control Information (EDIM015) screen.
Control Information screen example:
EDIM015 1.2.2.1___ CONTROL INFORMATION XXX 06/01/2011
12:00:00
TUTORIAL_-_XYZ_COMPUTER_COMPANY_V61
Part ID: VENDOR-1 Qual:
Multiple Envelope Id: ___ Version: 00403_______
Interchange Header Option....: ISA (ISA ICS BG GS UNA UNB SCH STX)
Last Incoming Sequence Number: ______________
EDI Databank Inbound.........: _ (D/N) Outbound.........: _ (F/D/N)
Expect a TA1, AC1, or UCI....: N (Y/N) Network Tracking.: _ (Y/N)
Acknowledge Interchange......: N (Y/N/E) Errors...........: Y (Y/N)
Last Incoming BG Password....: __________ Syntax Version...: _
Mailbox/Remote ID (For Plus).: TEST____
Network ID.(For PLUS)........: _______________
Viewpoint - Exception........: _ (Y/N) Tracking.........: _ (Y/N)
Reconciliation Delay (days)..: ___
Enter PF1=Help PF3=Exit PF4=IDir PF5=Control PF6=Next Ctl
PF9=Add PF10=Updt PF11=Del

System Features: Tips and Techniques Interchange Version
7 - 96 IBM Sterling Gentran:Basic for z/OS Release 6.6 User Guide
To use the Interchange Version feature for accessing partner records for Error Rejection in the
Outbound Editor (EBDI002) when errors occur at the interchange level, use the Version field on
the Error Rejection (EDIM055) screen.
Error Rejection screen example:
To use the Interchange Version feature for accessing partner records for Data Separation in the
Outbound Editor (EBDI002), use the Version field on the Data Separation (EDIM050) screen.
Data Separation screen example:
EDIM055 1.2.8_____ ERROR REJECTION XXX 06/01/2011
12:00:00
TUTORIAL_-_XYZ_COMPUTER_COMPANY_V61
Part ID: VENDOR-1 Qual:
Level..........: P (P=Interchange, G=Group, T=Transaction)
Level ID.......: ______ (Group ID or Transaction ID)
Release........: _
Error Number...: 00063
Version........: 00403_______
Reject Inbound.: N (Y/N)
Reject Outbound: Y (Y/N)
Enter PF1=Help PF3=Exit PF4=Data Sep PF6=Next Err
PF9=Add PF10=Updt PF11=Del
EDIM050 1.2.7_____ DATA SEPARATION XXX 06/01/2011
12:00:00
TUTORIAL_-_XYZ_COMPUTER_COMPANY_V61
Part ID: VENDOR-1 Qual:
Level.................: P (P=Interchange, G=Group, T=Transaction)
Direction.............: O (I=Inbound, O=Outbound)
Level ID..............: ______ (Group ID or Transaction ID)
Release...............: _
Test/Production.......: _ (T/P)
Version...............: 00403_______
Inbound Application ID: __________
Outbound Network......: __________
Output File Identifiers:
0001 ____ ____ ____ ____
____ ____ ____ ____ ____
Enter PF1=Help PF3=Exit PF4=User Def PF5=Error Rej PF6=Next Sep
PF9=Add PF10=Updt PF11=Del

Interchange Version System Features: Tips and Techniques
IBM Sterling Gentran:Basic for z/OS Release 6.6 User Guide 7 - 97
Note that the Interchange Version feature is completely independent of the Group Version and
Transaction Version features. If you have enabled the Group Version and Transaction Version
options on the Configuration file, you will use the version that is used to compliance check the
document to populate the Version field on the group and transaction level Partner screens. You do
not have to use the compliance version in the Version field for Interchange Version, any
alphanumeric value can be used. Because there is no link between the Interchange Version and the
Group/Transaction Version options, if the value in the Version field on the Control Information
(EDIM015) screen is the same value as the Version field on a group and/or transaction level
Partner screen, deleting the interchange control record from the Control Information screen will
not delete the group and transaction records using that same version.

System Features: Tips and Techniques Interchange Version
7 - 98 IBM Sterling Gentran:Basic for z/OS Release 6.6 User Guide
Outbound Processing
How Does the Outbound Process Know Which Interchange Version Value to Use When
Reading the Partner Profile?
There are four ways you can provide the value you wish to use as the Interchange Version when
reading the partner profile:
• You can put the Interchange Version value in the SYS001 parameter file. The 12-digit
value should be placed in the third record of the SYS001 parameter file in positions 4
through 15.
• If you are using INSTREAM processing, you can put the Interchange Version value in
positions 133 through 144 of the ###PARM record in the application data. Any value,
including spaces, on the ###PARM record will override the Interchange Version value
found on the SYS001 parameter record.
• If you are passing CNTL records in the application data to the Outbound Mapper, the
desired Interchange Version should be placed in positions 169 through 180 on the CNTL
"I" record that precedes the document(s) to be processed. Any Interchange Version value,
including spaces, on the CNTL "I" record will override an Interchange Version on the
###PARM record and SYS001 parameter record.
• You can put the Interchange Version value as a field in the application data. Using the
Application Partner Reference (EDIM555) screen, you can indicate which field in the
application data is holding the Interchange Version value. This field should be in an
application record that is located in the header section of the application definition. The
Outbound Mapper will only use the Interchange Version field found in the application data
if the SYS001 parameter record, ###PARM record (if used), and CNTL "I" record do not
have an Interchange Version specified.
Application Partner Reference screen example:
EDIM555 5.1.5_____ APPLICATION PARTNER REFERENCE XXX 06/01/2011
12:00:00
Application Data ID.......: POFILE____
Send or Receive (S/R).....: S
Partner
Field Name.: 001-VENDOR_____ Qual Field Name.: _______________
User
Field Name.: _______________ Qual Field Name.: _______________
Interchange Version Group/Transaction Version
Field Name.: 001-INT-VER____ Field Name.: _______________
Application Select Multiple Envelope Id
Field Name.: Field Name.: _______________
Application Key
Field Name.: 001-PO-NUMBER__
Field Name.: _______________
Field Name.: _______________
Enter PF1=Help PF3=Exit PF4=Data Id PF5=Records
PF10=Updt

Interchange Version System Features: Tips and Techniques
IBM Sterling Gentran:Basic for z/OS Release 6.6 User Guide 7 - 99
How Does the Outbound Process Handle Reading the Partner Profile When the
Interchange Version Feature is Used?
The Outbound Mapper will perform all interchange level partner profile reads using the
Interchange Version value you supplied in the Partner record key. If no version specific Partner
record is found, spaces will be moved to the Version field in the key of the Partner record and the
partner profile will be read again. If no version is supplied, spaces will be used in the version field
in the Partner record key when reading the partner profile. The Outbound Mapper will pass the
value you supplied for the Interchange Version on to the Outbound Editor for its processing.
The Outbound Editor will read all Partner Error Rejection records using the Interchange Version
value passed from the Outbound Mapper. The Outbound Editor will read the Partner Error
Rejection records using this value in the Partner record key. If this value is not spaces and a
version specific Partner Error Rejection record is not found, spaces will be moved to the Version
field in the key of the Partner record and the partner profile will be read again. If you do not want
the Outbound Editor to read Partner Error Rejection records using the Interchange Version value
but you do have the Interchange Version field on the Configuration field set to "Y", you may use
the run-time Global parameter "INTERCHANGE VERSION ERROR REJECTION OFF". With
this parameter in your SYS030 parameter file, the Outbound Editor will always read Partner Error
Rejection records with spaces in the version field in the Partner record key.
The Outbound Editor will read all Partner Data Separation records using the Interchange Version
value passed from the Outbound Mapper. The Outbound Editor will read the Partner Data
Separation records using this value in the Partner record key. If this value is not spaces and a
version specific Partner Data Separation is not found, spaces will be moved to the Version field in
the key of the Partner record and the partner profile will be read again. If you do not want the
Outbound Editor to read Partner Data Separation records using the Interchange Version value but
you do have the Interchange Version field on the Configuration field set to "Y", you may use the
Run-time Global parameter "INTERCHANGE VERSION SPLIT OFF". With this parameter in
your SYS030 parameter file, the Outbound Editor will always read Partner Data Separation
records with spaces in the version field in the Partner record key.

System Features: Tips and Techniques Multiple Envelope IDs
7 - 100 IBM Sterling Gentran:Basic for z/OS Release 6.6 User Guide
Multiple Envelope IDs
Overview
The Multiple Envelope ID feature allows a single partner profile to have multiple EDI standards
(X12, EDIFACT, TRADACOMS) defined under it. This eliminates the need to create multiple
partner profiles for a single trading partner in the event that the partner uses more than one EDI
standard.
Multiple Enveloped ID Features Setup
Step 1 Enable Multiple Envelope IDs.
To activate the Multiple Envelope ID feature, perform the following:
a. On the Sterling Gentran Main Menu, type 4 in the selection field to access the
Administrative Main Menu.
b. Type 3 in the selection field to access the Configuration Directory.
c. In the A (Action Code) field to the left of 0 (On-Line Processing Options) in the
Record Type field, type S and press PF5 to access the Configuration Maintenance
(EDIM231) screen.
d. Type Y in the Multiple Envelope Enable field to activate this feature.
Configuration Maintenance screen example:
EDIM231 __________ CONFIGURATION MAINTENANCE XXX 06/01/2011
12:00:00
On-Line Options - RECORD TYPE 0 PANEL 2 OF 3
Interchange Version............: N_________ N=No Y=Yes
Group Version..................: N_________ N=No Y=Yes
Transaction Version............: N_________ N=No Y=Yes
Trading Profile Mode...........: P_________ P=PART/QUAL R=RELATION M=MIX
Multiple Envelope Enabled......: Y_________ N=No Y=Yes
Concurrency Enabled............: N_________ N=No Y=Yes
CICS Applid for Concurrency....: __________
Message Center Enabled.........: N_________ N=No Y=Yes
Message Center Cutoff Limit....: 001000____ 6 digits
Last Update Date: 00/00/00 Time: 00:00:00 User: SCI
Enter PF1=Help PF3=Exit PF4=Prev PF5=More Opts PF6=Nxt Cnfg
PF10=Updt

Multiple Envelope IDs System Features: Tips and Techniques
IBM Sterling Gentran:Basic for z/OS Release 6.6 User Guide 7 - 101
Step 2 Set up the Partner Profile.
The Multiple Envelope ID field, which is located on partner profile screens, is used as a
part of the key to the partner records. The Multiple Envelope ID is entered at the
interchange level on the Control Information (EDIM015) screen. The Multiple Envelope
ID is displayed on the partner group and transaction screens, but can not be modified on
these screens.
To create a partner with a Multiple Envelope ID, perform the following:
a. On the Control Information screen, the Multiple Envelope ID field must match the
value found in the Interchange Header Option field. Type a valid value in the
Multiple Envelope ID field.
b. Because the Multiple Envelope ID is a part of the key to the partner records, you
can not change the Multiple Envelope ID field by pressing the PF10 update key.
To add a new Multiple Envelope ID for a partner, press PF9 to create a new set of
interchange, group and transaction records related to the Multiple Envelope ID.
Note: To remove a Multiple Envelope ID for a partner, press
PF11 to delete the existing interchange, group and
transaction records related to the specified Multiple
Envelope ID.
Control Information screen example:
When the control (interchange) record is added to the file, default group and transaction
records to be used in conjunction with the new interchange level record are automatically
added to the partner profile.
c. For this partner profile, you can now add any specific group and transaction
information for the documents used in processing this envelope.
EDIM015 1.2.2.1___ CONTROL INFORMATION XXX 06/01/2011
12:00:00
ABCD COMPANY
Part ID: ABCD Qual:
Multiple Envelope Id: ISA Version: ____________
Interchange Header Option....: ISA (ISA ICS BG GS UNA UNB SCH STX)
Last Incoming Sequence Number: ______________
EDI Databank Inbound.........: _ (D/N) Outbound.........: _ (F/D/N)
Expect a TA1, AC1, or UCI....: N (Y/N) Network Tracking.: _ (Y/N)
Acknowledge Interchange......: N (Y/N/E) Errors...........: Y (Y/N)
Alternate Acknowledge Partner: XYZ_COMPUTERS______________________
Alternate Partner Qualifier..: ____
Last Incoming BG Password....: __________ Syntax Version...: _
Mailbox/Remote ID (For Plus).: TEST____
Network ID.(For PLUS)........: _______________
Viewpoint - Exception........: _ (Y/N)
Reconciliation Delay (days)..: ___
Enter PF1=Help PF3=Exit PF4=IDir PF5=Control PF6=Next Ctl
PF9=Add PF10=Updt PF11=Del

System Features: Tips and Techniques Multiple Envelope IDs
7 - 102 IBM Sterling Gentran:Basic for z/OS Release 6.6 User Guide
Group Information screen example:
Transaction Information screen example:
EDIM030 1.2.3.1___ GROUP INFORMATION XXX 06/01/2011
12:00:00
ABCD COMPANY
Part ID.: ABCD Qual:
Group ID: !!!DFT Multiple Env Id: ISA Version: ____________
Compliance Version.................: 003030______ Version Use: A (A/I/D)
Accept Flag........................: Y (Y/N) Send Flag..: Y (Y/N)
Expect a AK1, B5, or UCF...........: Y (Y/N)
Acknowledge Group or Transaction...: T (G/T)
Acknowledgment overdue after.......: ___:__ (HHH:MM)
Alternate Acknowledgment Partner...: ___________________________________
Alternate Partner Qualifier........: ____
Last Incoming Control Number.......: 00000000000000
Corporate Partner ID...............: ___________________________________
Corporate Partner Qualifier........: _______________
EDI Databank Inbound...............: D (D/N) Outbound...: D (D/N)
Viewpoint - Exception..............: _ (Y/N)
Enter PF1=Help PF3=Exit PF4=GDir PF5=Group PF6=Next Grp
PF9=Add PF10=Updt PF11=Del
EDIM040 1.2.4.1___ TRANSACTION INFORMATION XXX 06/01/2011
12:00:00
ABCD COMPANY
Part ID: ABCD Qual:
Transaction ID: !!!DFT Version: ____________
Multiple Env Id: ISA
Functional Group ID.............: ______
Test or Production..............: P (T/P)
Translation Map ID Inbound......: __________ Outbound: __________
EDI Databank Inbound............: D (D/N) Outbound: D (D/N)
Application Databank Inbound....: F (F/D/N) Outbound: D (D/N)
Last Incoming Control Number....: ______________
Accept Transaction Inbound......: Y (Y/N)
Send Transaction Outbound.......: Y (Y/N)
Expect an AK2 or UCM............: N (Y/N)
Acknowledge this Transaction....: Y (Y/N)
Transaction Acknowledgment Type.: ______ (997/999/Contrl)
Viewpoint - Exception...........: _ (Y/N)
Enter PF1=Help PF3=Exit PF4=TDir PF5=Trans PF6=Next Trn
PF9=Add PF10=Updt PF11=Del

Multiple Envelope IDs System Features: Tips and Techniques
IBM Sterling Gentran:Basic for z/OS Release 6.6 User Guide 7 - 103
Step 3 Provide the Multiple Envelope ID to Sterling Gentran for processing.
Because the Multiple Envelope ID on the partner profile is a part of the key to the partner
records, the correct ID must be provided to Sterling Gentran to enable Sterling Gentran to
read the desired partner profile records during processing.
This step explains inbound and outbound processing for Multiple Envelope IDs and how
to provide the correct ID to Sterling Gentran.
Outbound Processing
For outbound processing, there are several ways the Multiple Envelope ID can be presented to the
Outbound Mapper:
• Enter the desired Multiple Envelope ID in positions 1 through 3 on the third record of the
SYS001 parameter record. This method will use the Multiple Envelope ID found on the
run-time parameter record when accessing the partner profile.
• When using ##INSTREAM processing to process multiple application types in one run,
enter the desired Multiple Envelope in positions 115 through 117 on the instream
###PARM record. This method will pull the Multiple Envelope ID from the ###PARM
record that precedes the document(s) to be processed when accessing the partner profile.
Any Multiple Envelope ID value, including spaces, on the ###PARM record will override
a Multiple Envelope ID value on the SYS001 parameter record.
• When passing CNTL records in the application data to the Outbound Mapper, the desired
Multiple Envelope ID may be placed in positions 216 through 218 on the CNTL " I "
(interchange) record. This method will pull the Multiple Envelope ID from the CNTL " I "
record that precedes the document(s) to be processed when accessing the partner profile.
Any Multiple Envelope ID value, including spaces, on the CNTL " I " record will override
a Multiple Envelope ID value on the ###PARM record and SYS001 parameter record.
• The desired Multiple Envelope ID can be passed to the Outbound Mapper in the
application data itself. The name of the application field containing the Multiple Envelope
ID, as found in the application definition, must be specified on the Application Partner
Reference (EDIM555) screen to enable the Outbound Mapper to pull the field from the
application data. The value found in the specified application field will be used when
accessing the partner profile. The Outbound Mapper will only use the Multiple Envelope
ID value found in the application data if the SYS001 parameter record, ###PARM record
(if used), and CNTL " I " record do not have a Multiple Envelope ID defined.
Note: The application field to be used as the Multiple Envelope
ID must be located in the header section of the
application definition.

System Features: Tips and Techniques Multiple Envelope IDs
7 - 104 IBM Sterling Gentran:Basic for z/OS Release 6.6 User Guide
The application field to be used as the Multiple Envelope ID must be located in the header section
of the application definition as shown in this example.
Application Partner Reference screen example:
Note: The default value used for the Multiple Envelope ID is
spaces if no other value is provided in the SYS001
parameter record, ###PARM record, CNTL " I " record
or application data.
Inbound Processing
For inbound processing, the Multiple Envelope ID to be used when accessing the partner profile is
determined by the incoming EDI data. For example, if the Multiple Envelope Feature is enabled
and an X12 document containing and ISA envelope is received, the value ISA will be used in the
Multiple Envelope ID to access the partner file.
EDIM555 5.1.5_____ APPLICATION PARTNER REFERENCE XXX 06/01/2011
12:00:00
Application Data ID.......: OBAPP____
Send or Receive (S/R).....: S
Partner
Field Name.: 001-VENDOR_____ Qual Field Name.: _______________
User
Field Name.: _______________ Qual Field Name.: _______________
Interchange Version Group/Transaction Version
Field Name.: _______________ Field Name.: _______________
Application Select Multiple Envelope Id
Field Name.: Field Name.: 001-ENV-ID_____
Application Key
Field Name.: 001-PO-NUMBER__
Field Name.: _______________
Field Name.: _______________
Enter PF1=Help PF3=Exit PF4=Data Id PF5=Records
PF10=Updt

Multiple Envelope IDs System Features: Tips and Techniques
IBM Sterling Gentran:Basic for z/OS Release 6.6 User Guide 7 - 105
Step 4 Access the Partner Profile.
If the Multiple Envelope feature is not enabled on the Configuration file, Sterling Gentran
will always perform reads against the partner profile using a value of spaces in the
Multiple Envelope ID. If there are partner records in the partner profile that have a
Multiple Envelope ID that is not equal to spaces, these records will never be accessed.
If the Multiple Envelope feature is enabled on the Configuration file, Sterling Gentran will
perform reads against the partner profile using the Multiple Envelope ID provided.
For inbound processing, if a partner record is not found using the incoming envelope
segment ID, Sterling Gentran will perform a second read against the partner profile using a
value of spaces in the Multiple Envelope ID field.
For outbound processing, if a partner record is not found using the specified Multiple
Envelope ID, an error will be generated and the document will be suspended. If no specific
Multiple Envelope ID is provided, spaces will be used when reading the partner profile.
Scenario
Currently, partner ID ABCD is being used to process X12 purchase orders (850). Soon, you will
need to generate outbound payment orders with this same partner using the EDIFACT PAYMUL
transaction.
For this scenario you would need to perform the following:
1. Set the Multiple Envelope Enabled switch on the Configuration Maintenance screen to a Y.
2. Modify partner ID ABCD on the partner profile.
Partner ABCD currently has the following records at the interchange, group and transaction levels:
Interchange Level
Partner ID Multiple Envelope ID Interchange Header Option
ABCD <spaces> ISA
Group Level
Partner ID Multiple Envelope ID Functional Group
ABCD <spaces> !!!DFT
ABCD <spaces> PO
Transaction Level
Partner ID Multiple Envelope ID Transaction ID
ABCD <spaces> !!!DFT
ABCD <spaces> 850

System Features: Tips and Techniques Multiple Envelope IDs
7 - 106 IBM Sterling Gentran:Basic for z/OS Release 6.6 User Guide
To process the outbound EDIFACT PAYMUL transaction, the following records will need to be
added to the partner profile for partner ID ABCD:
Interchange Level
Partner ID Multiple Envelope ID Interchange Header Option
ABCD UNB UNB
Group Level
Partner ID Multiple Envelope ID Functional Group
ABCD UNB !!!DFT (automatically added when the
interchange level is added)
ABCD UNB PAYMUL
Transaction Level
Partner ID Multiple Envelope ID Transaction ID
ABCD UNB !!!DFT (automatically added when the
interchange level record is added)
ABCD UNB PAYMUL
3. Provide the Multiple Envelope ID to Sterling Gentran for processing.
The payment order application will always be processed in a separate run. The Multiple Envelope
ID can be provided on the third record of the SYS001 parameter file. The parameter file will look
as follows:
//SYS001 DD *
PAYORD Y 11N00 0
UNB
/*
4. Process the data.
When accessing the partner profile, Sterling Gentran will use the value of "UNB" found in the
SYS001 parameter file to read the partner records to select the map and build the envelopes per the
partner specifications when processing the payment orders.
When processing outbound purchase orders, no Multiple Envelope ID will need to be provided
since the Multiple Envelope ID field for those partner records is spaces. Sterling Gentran will
automatically use a default value of spaces in the Multiple Envelope ID when no other value is
provided. No changes will be necessary to your application data, JCL or parameters to process the
purchase orders.

Repeating Data Elements System Features: Tips and Techniques
IBM Sterling Gentran:Basic for z/OS Release 6.6 User Guide 7 - 107
Repeating Data Elements
Overview
Repeating Elements is a new standards feature that became available with the ASC X12 004030
and EDIFACT D 99B releases. This feature allows simple and composite elements to appear
multiple times in a segment without each occurrence being explicitly defined in the segment
layout. Review the DMG segment in ASC X12 version 004030 or the COM segment in EDIFACT
version D 99B for examples of segments that contain Repeating Elements.
Need to Know Terms
Repeating Data Element
Either a simple data element or a composite data structure that repeats a specified number
of times within a segment specification.
Repeat Value
The number of times a repeating data element can repeat.
Repetition Separator
The delimiter that separates each simple data element or composite data structure found
within a repeating data element.
Examples
A segment with a repeating simple data element could be represented as follows:
TAG*DE-1*DE-2*RDE-1|RDE-2|RDE-3|RDE-4*DE-4?
Where '*" is the element separator, '|' is the repetition separator, '?' is the segment terminator and
the repeat value is 4.
The standards allow for positioning of a repeat to be meaningful (i.e. certain occurrences of a
repeat may be optional causing a null repeat):
TAG*DE-1*DE-2*RDE-1||RDE-3|RDE-4*DE-4?
Where ' || ' indicates a null repeat (RDE-2).
The standards allow for trailing repeats to be dropped if they are not meaningful:
TAG*DE-1*DE-2*RDE-1|RDE-2*DE-4?
Where RDE-3 and RDE-4 are dropped but the repeat value is still 4.
A segment with a repeating composite data structure could be represented as follows:
TAG*DE-1*DE-2*CE1:CE2:CE3|CE1:CE2:CE3|CE1:CE2:CE3|CE1:CE2:CE3*DE-4?
Where '*" is the element separator, '|' is the repetition separator, ':' is the sub-element or component
separator, '?' is the segment terminator, the repeat value is 4 and CE1: CE2:CE3 is the composite
repeating data element.

System Features: Tips and Techniques Repeating Data Elements
7 - 108 IBM Sterling Gentran:Basic for z/OS Release 6.6 User Guide
How to Use Repeating Data Elements in Sterling Gentran
How do you know if a transaction uses repeating data elements?
When viewing the online Standards subsystem, the Transaction and the Segment Element screens
will indicate if a transaction has any segments with repeating data elements.
If the Repeat Ind. field contains the Y value on the Transaction (EDIM120) screen, the transaction
set specified contains a segment that has a repeating data element.
Transaction screen example:
EDIM120 2.5_______ TRANSACTION XXX 06/01/2011
12:00:00
Transaction Code.....: 810___
Version Id...........: 004030______ Agency.: X__
Description..........: INVOICE____________________________________________
Functional Id........: IN____
LS/LE Bounding Ind...: _ (Y/N/ )
NTE Float Ind........: N (Y/N/ )
Number of Segments...: 0092 Repeat Ind: Y (Y/N)
Last Update Date: 06/05/00
Time: 17:40:25
User: XXX
Enter PF1=Help PF2=Vers PF3=Exit PF4=Tdir PF5=Segment PF6=Nxt Tran
PF9=Add PF10=Updt PF11=Del PF14=Vtdir

Repeating Data Elements System Features: Tips and Techniques
IBM Sterling Gentran:Basic for z/OS Release 6.6 User Guide 7 - 109
If the field in the R (repeat value) column on the Segment Element (EDIM140) screen is greater
than 1, the element is a repeating data element. In the following example, the DMG05 is a
composite data structure with a repeat value of 10.
Segment Element screen example:
How do the Inbound and Outbound Editors Process Repeating Data Elements?
ASC X12
Before version 004020, the ISA11 was defined as the Interchange Control Standards Identifier
(element type = ID, minimum length = 1, maximum length = 1). Beginning with version 004020,
the definition of the ISA11 was changed to the Repetition Separator (element type = AN,
minimum length = 1, maximum length = 1). The Editors will look at how the ISA11 is defined in
the standards (element type = AN or ID) when validating the ISA11. If the ISA11 is defined as an
Element Type ID, the editor will continue to validate the value in the ISA11 against the standards
code list. If the ISA11 is defined as an element type AN, the editors will validate to ensure that the
ISA11 does not equal the element separator, sub-element separator or segment terminator. An error
message will be generated if the ISA11 contains a value equal to one of the other delimiters.
EDIFACT
As of UN/EDIFACT version D 99A, the UNA05 will contain the repetition separator. If the UNA
segment is not used, the asterisk (*) will be used as the repetition separator for the UNOA and
UNOB characters sets. When the UNA segment is used, the editors will validate to ensure that the
UNA05 does not equal the element separator, sub-element separator, segment terminator, or
release character. An error message will be generated if the UNA05 contains a value equal to one
of the other delimiters.
Add Update Delete Select
EDIM140 2.7_______ SEGMENT ELEMENT XXX 06/01/2011
12:00:00
Version Id...: 004030______ Agency..: X__
Segment Id...: DMG_ Segment Version..: 00
Seq Ele Sub Man Com Ad Element **Group**
A Num Seq Ele Ele Ele In Id Ver R Dsg Ty Description Cd
_ 0001 001 000 C C _ 1250_ 00 0001 _____ _ DATE TIME PERIOD FORM *
_ 0002 002 000 C C _ 1251_ 00 0001 _____ _ DATE TIME PERIOD
_ 0003 003 000 O O _ 1068_ 00 0001 _____ _ GENDER CODE
_ 0004 004 000 O O _ 1067_ 00 0001 _____ _ MARITAL STATUS CODE
_ 0005 005 001 C O _ 1109_ 00 0010 C056_ G RACE OR ETHNICITY COD
_ 0006 005 002 C C _ 1270_ 00 ____ C056_ R CODE LIST QUALIFIER C *
_ 0007 005 003 C C _ 1271_ 00 ____ C056_ _ INDUSTRY CODE
_ 0008 006 000 O O _ 1066_ 00 0001 _____ _ CITIZENSHIP STATUS CO
_ 0009 007 000 O O _ 26___ 00 0001 _____ _ COUNTRY CODE
_ 0010 008 000 O O _ 659__ 00 0001 _____ _ BASIS OF VERIFICATION
Enter PF1=Help PF2=Actvty PF3=Exit PF4=Segment PF5=Elem Def PF6=Nxt Segm
PF7=Bwd PF8=Fwd

System Features: Tips and Techniques Repeating Data Elements
7 - 110 IBM Sterling Gentran:Basic for z/OS Release 6.6 User Guide
The Inbound and Outbound Editors will validate the repetition separator to ensure it contains a
valid value if the Repeating Indicator field on the Transaction (EDIM120) screen is set to Y for the
transaction being processed. If the transaction being processed has a segment that has repeating
data elements defined and a valid repetition separator is not found, an error will be generated and
the transaction will suspend.
How Do You Set up a Partner Profile to Use Repeating Data Elements?
ASC X12
When using the ISA segment as the interchange header option, the ISA11 (Repeat Sep/Stds ID)
must be populated with a valid repetition separator on the Control Information (EDIM016) screen.
When an ISA segment is generated, the repetition separator will be pulled from the partner profile.
Control Information screen example:
EDIM016 __________ CONTROL INFORMATION XXX 06/01/2011
12:00:00
TUTORIAL - XYZ COMPUTER COMPANY
Part ID: VENDOR-1 Qual:
Version:
Outbound envelope information for ISA segment:
Authorization Qual....ISA01: 00 Authorization.ISA02: __________
Security Code Qual....ISA03: 00 Security Code.ISA04: __________
Sender ID Qual........ISA05: ZZ Sender ID.....ISA06: STERLING_SFW___
Receiver ID Qual......ISA07: ZZ Receiver ID...ISA08: XYZ_COMPUTERS__
Repeat Sep / Stds ID..ISA11: |
Version...............ISA12: 00300 Use................: A (A/I/D)
Control Number........ISA13: 000001081 Ack Requested.ISA14: 0 (1=Yes,0=No)
Test or Production....ISA15: _ (T/P)
Subelement Separator..ISA16: + or Hex 4E
Element Separator..........: * or Hex 5C
Segment Terminator.........: ; or Hex 5E
PARTNER UPDATED
Enter PF1=Help PF3=Exit PF4=Control PF5=GDir
PF10=Updt

Repeating Data Elements System Features: Tips and Techniques
IBM Sterling Gentran:Basic for z/OS Release 6.6 User Guide 7 - 111
EDIFACT
When using the UNA segment as the interchange header option, the UNA05 (Repetition
Separator) must contain a valid repetition separator on the Control Information (EDIM012) screen.
When a UNA segment is generated, the repetition separator will be pulled from the partner profile.
Control Information screen example:
EDIM012 __________ CONTROL INFORMATION 06/01/2011
12:00:00
EXAMPLE OF A UNA PARTNER
Part ID: UNA-PARTNER Qual:
Version:
Outbound envelope information for UNA segment:
Component Element Separator...UNA01: : or Hex 7A
Element Separator.............UNA02: + or Hex 4E
Decimal Notation..............UNA03: . (, OR .)
Release Indicator.............UNA04: ?
Repetition Separator..........UNA05: * or Hex 5C
Segment Terminator............UNA06: ' or Hex 7D
PARTNER UPDATED
Enter PF1=Help PF3=Exit PF4=Control PF5=UNB
PF10=Updt

System Features: Tips and Techniques Repeating Data Elements
7 - 112 IBM Sterling Gentran:Basic for z/OS Release 6.6 User Guide
How Do You Map Repeating Data Elements?
After you have copied the desired segments into a map, use the Element Mapping Inbound
(EDIM514) or Element Mapping Outbound (EDIM511) screens to map the data. A plus sign (+)
will be displayed to the right of the Repeat Number field for an element if that element is a
repeating data element. Before mapping to a repeating data element, only the first repeat of the
repeating simple data element or composite data structure will appear on the Element Mapping
screens. If the repeating data element is a composite data structure, the plus sign will only appear
on the first sub-element of the composite group.
Element Mapping Inbound screen example:
To view (and map) additional occurrences of a repeating data element, you will need to pull these
occurrences into the map. Type R in the A (action) field next to the element that has the plus sign
beside the Repeat No. field and press Enter. In the Build Repeating Data Elements (EDIM517)
screen, you will see only the first repeat of the element or composite group.
Extended-mapping Update Subfield Repeat
EDIM514 __________ ELEMENT MAPPING INBOUND XXX 06/01/2011
12:00:00
Transaction ID.......: 004030RPT_ Send or Receive..: R
Segment Sequence.....: 07400 Segment ID.......: DMG Ver: 00
Segment Description..: DEMOGRAPHIC INFORMATION
Field Op Field/Constant
Mapping No...........: 00 Cond....: _______________ __ _______________
A Mapping Table Ext Alt-Element- Repeat Md T C
Target Field ID Map Map No ID No. Cd P Description R
_ _______________ __________ 00010 1250 0001 C ID DATE_TIME_PERIOD_ Y
_ _______________ __________ 00020 1251 0001 C AN DATE_TIME_PERIOD_
_ _______________ __________ 00030 1068 0001 O ID GENDER_CODE______
_ _______________ __________ 00040 1067 0001 O ID MARITAL_STATUS_CO
R _______________ __________ 00050 1109 0001+ O ID RACE_OR_ETHNICITY
_ _______________ __________ 00060 1270 0001 O ID CODE_LIST_QUALIFI Y
_ _______________ __________ 00070 1271 0001 O AN INDUSTRY_CODE____
_ _______________ __________ 00370 1066 0001 O ID CITIZENSHIP_STATU
_ _______________ __________ 00380 26 0001 O ID COUNTRY_CODE_____
Enter PF1=Help PF2=Appl PF3=Exit PF4=Segments PF5=Codes PF6=Map/Seg
PF7=Bwd PF8=Fwd PF13=Relat

Repeating Data Elements System Features: Tips and Techniques
IBM Sterling Gentran:Basic for z/OS Release 6.6 User Guide 7 - 113
Build Repeating Data Elements screen example:
The Build Repeating Data Elements screen allows you to specify which occurrences of the
repeating data element you want pulled into your map.
Build Repeating Data Elements screen example:
Entering the ALL value in the first Repeat Numbers field and pressing PF9 will copy all
occurrences of the repeating data element into the map. Press PF8 to move forward through the
occurrences or position your insertion point to the element you want to view by entering (over-
typing) the desired element sequence number in the Ele Seq field for the first element displayed on
the screen.
EDIM517 __________ BUILD REPEATING DATA ELEMENTS XXX 06/01/2011
12:00:00
Transaction ID.......: 004030RPT Send or Receive..: R
Segment Sequence.....: 07400 Segment ID.......: DMG Ver: 00
Segment Description..: DEMOGRAPHIC INFORMATION
Mapping No...........: 00 Repeat Value (Max): 0010
Repeat Numbers.......: ____ ____ ____ ____ ____ ____ ____ ____ ____ ____
____ ____ ____ ____ ____ ____ ____ ____ ____ ____
Ele Sub Ele Repeat Md T **Group**
Seq Ele ID No Cd P Dsg Ty Description
00050 01 1109 0001 O ID C056 G RACE OR ETHNICITY CODE
00060 02 1270 0001 O ID C056 R CODE LIST QUALIFIER CODE
00070 03 1271 0001 O AN C056 INDUSTRY CODE
_____
_____
_____
_____
Enter PF1=Help PF3=Exit PF4=Map/Seg
PF7=Bwd PF8=Fwd PF9=Add PF11=Del
EDIM517 __________ BUILD REPEATING DATA ELEMENTS XXX 06/01/2011
12:00:00
Transaction ID.......: 004030RPT Send or Receive..: R
Segment Sequence.....: 07400 Segment ID.......: DMG Ver: 00
Segment Description..: DEMOGRAPHIC INFORMATION
Mapping No...........: 00 Repeat Value (Max): 0010
Repeat Numbers.......: ALL_ ____ ____ ____ ____ ____ ____ ____ ____ ____
____ ____ ____ ____ ____ ____ ____ ____ ____ ____
Ele Sub Ele Repeat Md T **Group**
Seq Ele ID No Cd P Dsg Ty Description
00050 01 1109 0001 O ID C056 G RACE OR ETHNICITY CODE
00060 02 1270 0001 O ID C056 R CODE LIST QUALIFIER CODE
00070 03 1271 0001 O AN C056 INDUSTRY CODE
00080 01 1109 0002 O ID C056 G RACE OR ETHNICITY CODE
00090 02 1270 0002 O ID C056 R CODE LIST QUALIFIER CODE
00100 03 1271 0002 O AN C056 INDUSTRY CODE
00110 01 1109 0003 O ID C056 G RACE OR ETHNICITY CODE
STATUS.. ADD CNT:27 DUPLICATES: 0
Enter PF1=Help PF3=Exit PF4=Map/Seg
PF7=Bwd PF8=Fwd PF9=Add PF11=Del
EDIM517 __________ BUILD REPEATING DATA ELEMENTS XXX 06/01/2011
12:00:00
Transaction ID.......: 004030RPT Send or Receive..: R
Segment Sequence.....: 07400 Segment ID.......: DMG Ver: 00
Segment Description..: DEMOGRAPHIC INFORMATION
Mapping No...........: 00 Repeat Value (Max): 0010
Repeat Numbers.......: ALL_ ____ ____ ____ ____ ____ ____ ____ ____ ____
____ ____ ____ ____ ____ ____ ____ ____ ____ ____
Ele Sub Ele Repeat Md T **Group**
Seq Ele ID No Cd P Dsg Ty Description
00050 01 1109 0001 O ID C056 G RACE OR ETHNICITY CODE
00060 02 1270 0001 O ID C056 R CODE LIST QUALIFIER CODE
00070 03 1271 0001 O AN C056 INDUSTRY CODE
00080 01 1109 0002 O ID C056 G RACE OR ETHNICITY CODE
00090 02 1270 0002 O ID C056 R CODE LIST QUALIFIER CODE
00100 03 1271 0002 O AN C056 INDUSTRY CODE
00110 01 1109 0003 O ID C056 G RACE OR ETHNICITY CODE
STATUS.. ADD CNT:27 DUPLICATES: 0
Enter PF1=Help PF3=Exit PF4=Map/Seg
PF7=Bwd PF8=Fwd PF9=Add PF11=Del

System Features: Tips and Techniques Repeating Data Elements
7 - 114 IBM Sterling Gentran:Basic for z/OS Release 6.6 User Guide
Build Repeating Elements screen example:.
Entering specific repeat occurrences in the Repeat Numbers field and pressing PF9 will copy the
specified occurrences into the map. The repeat occurrences selected do not have to be in sequential
order. Repeat occurrences may be skipped. It is valid to select repeat numbers 2, 5, and 9. You can
only copy in 20 occurrences of a repeating data element at one time. If a repeating data element
has a repeat value of 50 and you want to copy in occurrences, 1 through 30, you will need to enter
repeat numbers 2 through 20 on the Build Repeating Data Element screen. Press PF9 to add these
occurrences, and the enter repeat numbers 21 through 30. Press PF9 again to add the final
occurrences.
If desired, you can delete all occurrences (other than the first occurrence) of a repeating data
element from your map by entering the ALL value in the first Repeat Numbers field and pressing
PF11. Or, you can delete specific occurrences of a repeating data element by entering the desired
values in the Repeat Numbers fields and pressing PF11.
After you have pulled into the map the occurrences of a repeating data element, you can map each
Element / Sub-element the same as any non-repeating data element using the Element Mapping
Inbound (EDIM514), Extended Element Mapping Inbound (EDIM513), Element Mapping
Outbound (EDIM511), and Extended Element Mapping Outbound (EDIM508) screens.
EDIM517 __________ BUILD REPEATING DATA ELEMENTS XXX 06/01/2011
12:00:00
Transaction ID.......: 004030RPT Send or Receive..: R
Segment Sequence.....: 07400 Segment ID.......: DMG Ver: 00
Segment Description..: DEMOGRAPHIC INFORMATION
Mapping No...........: 00 Repeat Value (Max): 0010
Repeat Numbers.......: 0002 0003 0004 ____ ____ ____ ____ ____ ____ ____
____ ____ ____ ____ ____ ____ ____ ____ ____ ____
Ele Sub Ele Repeat Md T **Group**
Seq Ele ID No Cd P Dsg Ty Description
00050 01 1109 0001 O ID C056 G RACE OR ETHNICITY CODE
00060 02 1270 0001 O ID C056 R CODE LIST QUALIFIER CODE
00070 03 1271 0001 O AN C056 INDUSTRY CODE
00080 01 1109 0002 O ID C056 G RACE OR ETHNICITY CODE
00090 02 1270 0002 O ID C056 R CODE LIST QUALIFIER CODE
00100 03 1271 0002 O AN C056 INDUSTRY CODE
00110 01 1109 0003 O ID C056 G RACE OR ETHNICITY CODE
STATUS.. ADD CNT: 9 DUPLICATES: 0
Enter PF1=Help PF3=Exit PF4=Map/Seg
PF7=Bwd PF8=Fwd PF9=Add PF11=Del

Element Mapping Inbound screen example: System Features: Tips and Techniques
IBM Sterling Gentran:Basic for z/OS Release 6.6 User Guide 7 - 115
Element Mapping Inbound screen example:
Extended-mapping Update Subfield Repeat
EDIM514 __________ ELEMENT MAPPING INBOUND XXX 06/01/2011
12:00:00
Transaction ID.......: 004030RPT_ Send or Receive..: R
Segment Sequence.....: 07400 Segment ID.......: DMG Ver: 00
Segment Description..: DEMOGRAPHIC INFORMATION
Field Op Field/Constant
Mapping No...........: 00 Cond....: _______________ __ _______________
A Mapping Table Ext Alt-Element- Repeat Md T C
Target Field ID Map Map No ID No. Cd P Description R
_ D01-RACE1______ __________ 00050 1109 0001+ O ID RACE_OR_ETHNICITY
_ D01-CODE1______ __________ 00060 1270 0001 O ID CODE_LIST_QUALIFI Y
_ D01-INDUSTRY1__ __________ 00070 1271 0001 O AN INDUSTRY_CODE____
_ D01-RACE2______ __________ 00080 1109 0002+ O ID RACE_OR_ETHNICITY
_ D01-CODE2______ __________ 00090 1270 0002 O ID CODE_LIST_QUALIFI Y
_ D01-INDUSTRY2__ __________ 00100 1271 0002 O AN INDUSTRY_CODE____
_ D01-RACE3______ __________ 00110 1109 0003+ O ID RACE_OR_ETHNICITY
_ D01-CODE3______ __________ 00120 1270 0003 O ID CODE_LIST_QUALIFI Y
_ D01-INDUSTRY3__ __________ 00130 1271 0003 O AN INDUSTRY_CODE____
Enter PF1=Help PF2=Appl PF3=Exit PF4=Segments PF5=Codes PF6=Map/Seg
PF7=Bwd PF8=Fwd PF13=Relat

System Features: Tips and Techniques Standards Updates
7 - 116 IBM Sterling Gentran:Basic for z/OS Release 6.6 User Guide
Standards Updates
Overview
Periodically, IBM makes new standards releases and updates available to you. The Standards
subsystem of Sterling Gentran:Basic consists of 13 online VSAM standards files and one
Optimized Table file. The online VSAM standards files contain the standards structures and
information needed for mapping. The online VSAM standards files are also used to create the
Optimized Table file that is used in the Inbound and Outbound Compliance Editors to validate the
data against the standards rules.
See Chapter 3, “The Standards Subsystem” and Chapter 6 “The Mapping Subsystem” for more
information about these functions.
Sterling Gentran:Basic Standards CD
Periodically, IBM releases a Sterling Gentran:Basic Standards CD. Using the CD, you can:
• Add new versions to your online standards files from the Standards CD
• Replace existing versions on your online Standards file from the Standards CD
• Delete versions from your online standards files that are no longer needed
Once these new and/or updated versions are available on the online standards files, you can make
them available to inbound/outbound Sterling Gentran by creating a new Optimized Table file.
Requesting the Standards CD
You can request shipment of the Standards CD in the following ways:
• By calling the IBM Customer Support Center
• By opening a support case via IBM Customer Center Web site at: http://
customer.sterlingcommerce.com.
When you receive the Standards CD, complete the steps in the Standards Update Worksheet topic
within this section of the chapter to selectively introduce new standards to the existing VSAM
standards files.
Obtaining Newer Standards
You can obtain newer standards through the IBM Customer Center Web site (http://
customer.sterlingcommerce.com) by downloading standards data from our Web page. You can
locate a list of available downloads for Sterling Gentran:Basic using the left pane navigation after
you have logged in to Customer Center. Download packets include the instructions and JCL to
merge these new standards into the existing VSAM standards files.
Note: You can not download the standards in their entirety from
the Web. The downloads contain smaller standards
packages available online for your convenience. To
obtain the entire Standards CD, request shipment.

Standards Updates System Features: Tips and Techniques
IBM Sterling Gentran:Basic for z/OS Release 6.6 User Guide 7 - 117
Standards Maintenance Flow Chart – Sterling Gentran:Basic Standards CD
The following flow chart illustrates the Standards Maintenance processing flow using the Sterling
Gentran:Basic Standards CD.
Standards
CD
Transfer files
from the
Standards CD
to your PC
Upload the
Standards JCL
files to the
mainframe
Allocate target
standards files
on mainframe
Upload the
Standards files
from PC
Build sequential
files on your
mainframe
to mainframe
Back up current
VSAM standards
file to sequential
Examine the
Standards report
STDINCL.TXT
Detailed
List of
Versions
Determine
versions for
Add/Replace or
Delete
Calculate VSAM
DASD
allocations
Update standards
UPDSTD1
UPDSTD2
Create Optimized
Table file
EXEC030
Sequential
Files
Sequential
Files
Sequential
Files
VSAM
Files
VSAM
Files
Optimized
Table File
Download
Standards
package from
the Internet Internet
PCSTAND1
PCSTAND2

System Features: Tips and Techniques Standards Updates
7 - 118 IBM Sterling Gentran:Basic for z/OS Release 6.6 User Guide
Standards Update Worksheet
Use this procedure to add, replace and delete versions on your online standards files and to create a
new Optimized Table file for inbound/outbound compliance processing.
Transfer Standards Files to Mainframe
Note: If you are updating standards using the Standards
CD-ROM or a download from the Internet, perform
Step 1a.
If you downloaded standards from the IBM® Sterling
Customer Center Web site, perform Step 1b.
Step 1a Transfer files to your PC.
Typically performed by: System Installer
Check the box next to each task as you complete it.
If you are installing from the Internet, decompress the file that you downloaded to
extract the file named Gentran_Standards.exe. This is a self-extracting .zip file
that contains all of the standards.
If you are installing from CD-ROM, insert the IBM® Sterling Gentran®
Standards for EDI for z/OS® CD into your computer's CD-ROM drive and
navigate to locate the file named Gentran_Standards.exe. This is a
self-extracting.zip file that contains all of the standards.
Double-click the file name to begin extracting the files onto the local hard disk on
your PC. A system message prompts you with a default folder name to which the
system will save the files it is extracting. If you want to select a different location,
change the default folder name to your desired location in this system message.
At the completion of the process, note the location. It should contain the following
files:
Completed by: __________________________________________________________
Date: __________________________ Time: _________________________________
File Description
STD1 The standards file part 1
STD2 The standards file part 2
STDINCL.TXT A detailed listing of versions included in these files.
This file will be used later for space allocations.
PCSTAND1.TXT The JCL to allocate the target standards file
PCSTAND2.TXT The JCL to build the sequential standards files
PCSTDCLN.TXT The JCL to delete the sequential standards files
StandardsWorksheet Instructions for performing the standards update

Standards Updates System Features: Tips and Techniques
IBM Sterling Gentran:Basic for z/OS Release 6.6 User Guide 7 - 119
Step 1b Unload standards data from the Sterling Customer Center Web site.
Typically performed by: System Installer
Check the box next to each task as you complete it.
Locate the file Gentran_Standards_Vxxxx.zip on your PC. This is the file you
downloaded. The xxxx represents the identifier for the standards package (for
example, 5040 for the 005040 package or un06 for D 06A/B package).
Decompress Gentran_Standards_Vxxxx.zip. This creates file
Gentran_Standards_Vxxxx.exe, which is a self-extracting .zip file that contains
all of the standards in this package.
Double click the file name to begin extracting the files onto the local hard disk on
your PC. A system message prompts you with a default folder name to which the
system will save the files it is extracting. If you want to select a different location,
change the default folder name to your desired location in this system message.
At the completion of the process, note the location. It should contain the following
files:
Completed by: __________________________________________________________
Date: __________________________ Time: _________________________________
File Description
STD1 The standards file part 1
STD2 The standards file part 2
STDINCL.TXT A detailed listing of versions included in these files. This
file will be used later for space allocations.
PCSTAND1.TXT The JCL to allocate the target standards file
PCSTAND2.TXT The JCL to build the sequential standards files
PCSTDCLN.TXT The JCL to delete the sequential standards files

System Features: Tips and Techniques Standards Updates
7 - 120 IBM Sterling Gentran:Basic for z/OS Release 6.6 User Guide
Step 2 Upload the standards JCL files to your mainframe.
You must upload the JCL needed to build the sequential standards files on your
mainframe.
Typically performed by: System Installer
Check the box next to each task as you complete it.
Perform this upload manually from your PC using FTP configured in an ASCII
data transfer mode. The files to be uploaded are:
Choose target file names that are appropriate for your installation requirements.
Completed by: __________________________________________________________
Date: __________________________ Time: _________________________________
File Description
PCSTAND1.TXT The JCL to allocate the target standards file
PCSTAND2.TXT The JCL to build the sequential standards files
PCSTDCLN.TXT The JCL to delete the sequential standards files.

Standards Updates System Features: Tips and Techniques
IBM Sterling Gentran:Basic for z/OS Release 6.6 User Guide 7 - 121
Step 3 Allocate the target standards files on your mainframe.
Before you can upload the standards files to your mainframe, the target files must be pre-
allocated by this step.
Typically performed by: System Installer
Check the box next to each task as you complete it.
Customize JCL member PCSTAND1 that you uploaded in Step 2.
Add a job card.
Change DISK of UNIT=DISK as required by your installation.
Change the text string XXXXXX of VOL=SER= to an appropriate volume serial
number used at your installation.
Change the data set names as required by your installation. Change only the first
index level (GENTRAN).
Read the comments within the JCL and follow any additional instructions.
Submit the job.
Verify the job results. You should never receive a return code greater than 0.
Completed by: __________________________________________________________
Date: __________________________ Time: _________________________________

System Features: Tips and Techniques Standards Updates
7 - 122 IBM Sterling Gentran:Basic for z/OS Release 6.6 User Guide
Step 4 Upload the standards files from your PC to your mainframe.
Typically performed by: System Installer
Check the box next to each task as you complete it.
Perform this upload manually from your PC using FTP configured in BINARY
data transfer mode. The target files on the mainframe must be the files that you
allocated in Step 3. The files to be uploaded are:
At the completion of the uploads, verify the integrity of the files on the mainframe
by looking for the following:
• Column 2 of the first record in the file should begin with the value
\INMR01.
• The number of bytes transferred should match the size of the source file.
Note: If neither of these values are true or an entire file is
unreadable, verify that your FTP session was configured
in BINARY data transfer mode. Using an incorrect
transfer configuration is the most common cause of a
problem with an upload.
If a file is not acceptable, perform the upload process again and verify the
integrity of the uploaded file again until it is acceptable.
Completed by: __________________________________________________________
Date: __________________________ Time: _________________________________
File Description
STD1 The standards file part 1
STD2 The standards file part 2

Standards Updates System Features: Tips and Techniques
IBM Sterling Gentran:Basic for z/OS Release 6.6 User Guide 7 - 123
Step 5 Build the sequential standards files on your mainframe.
This step reads the standards files that you uploaded in the previous step and extracts the
files that will be needed to complete the installation of the standards on your mainframe.
Typically performed by: System Installer
The following table lists the abbreviated names of the data sets to be extracted. In the job,
they are referenced by complete data set name, with the prefix
GENTRAN.STDS.PC.SEQ. followed by the text in the table below (for example, the
full name for ASSOC is GENTRAN.STDS.PC.SEQ.ASSOC).
Note: All of the files are used to initially seed the permanent
Sterling Gentran:Basic files; you can delete them when
the installation is complete.
Check the box next to each task as you complete it.
Customize JCL member PCSTAND2 that you uploaded in Step 2.
Add a job card.
Change DISK of UNIT=DISK as required by your installation.
Change the text string XXXXXX of VOL=SER= to an appropriate volume serial
number used at your installation.
Data Set Name Description
ASSOC Sequential data set used to seed the Standards Association file
ACTIVITY Sequential data set used to seed the Standards Activity file
VERSION Sequential data set used to seed the Standards Version file
CODE1 Sequential data set used to seed the Standards Code1 file
CODE2 Sequential data set used to seed the Standards Code2 file
CODE3 Sequential data set used to seed the Standards Code3 file
CODE4 Sequential data set used to seed the Standards Code4 file
ELEMENT Sequential data set used to seed the Standards Element file
SEGMENT Sequential data set used to seed the Standards Segment file
SEGDESC Sequential data set used to seed the Standards Segment
Description file
TRANS Sequential data set used to seed the Standards Transaction file
DICT Sequential data set used to seed the Standards Dictionary file
ELEDESC Sequential data set used to seed the Standards Element
Description file

System Features: Tips and Techniques Standards Updates
7 - 124 IBM Sterling Gentran:Basic for z/OS Release 6.6 User Guide
Change the data set names as required by your installation. Change only the first
index level (GENTRAN).
Read the comments within the JCL and follow any additional instructions.
Submit the job.
Verify the job results. You should never receive a return code greater than 0.
Completed by: __________________________________________________________
Date: __________________________ Time: _________________________________

Standards Updates System Features: Tips and Techniques
IBM Sterling Gentran:Basic for z/OS Release 6.6 User Guide 7 - 125
Step 6 Back up current VSAM standards files.
Typically performed by: System Installer
Note: Important! You must create sequential backup files for
your online standards files BEFORE beginning the
standards update process.
Check the box next to the task as you complete it.
Using IDCAMS, create sequential backup files for the online standards files.
The following table lists the DD names and record sizes.
Completed by: __________________________________________________________
Date: __________________________ Time: _________________________________
DD Name File Name Record Size
EDISVER Version 110
EDISTRN Transaction 160
EDISSEG Segment 100
EDISSGD Segment Description 120
EDISACT Activity 170
EDISELE Element 130
EDISELD Element Description 130
EDISDIC Dictionary 70
EDISCD1 Code 1 140
EDISCD2 Code 2 140
EDISCD3 Code 3 150
EDISCD4 Code 4 170
EDISASC Association 80

System Features: Tips and Techniques Standards Updates
7 - 126 IBM Sterling Gentran:Basic for z/OS Release 6.6 User Guide
Step 7 Create sequential data sets for the Standards Update process.
Typically performed by: Application Programmer
Check the box next to each task as you complete it.
Customize the JCL member UPDSTD1.
Add the appropriate job card.
Change DISK of UNIT=DISK as required by your installation.
Change the text string XXXXXXX to the appropriate volume serial number used at
your installation.
Change the data set names to match your installation's internal requirements. The
following list shows the high level portion of the name that should be changed:
Submit the JCL.
Verify that the job completed with all condition codes less than 8. Make note of
the record counts; they are used in Step 4 of this procedure. These will be the
Existing record counts.
Completed by: __________________________________________________________
Date: __________________________ Time: _________________________________
• GENTRAN.V6X6.VSAM For permanent VSAM files
• GENTRAN.V6X6.SEQ For the sequential files

Standards Updates System Features: Tips and Techniques
IBM Sterling Gentran:Basic for z/OS Release 6.6 User Guide 7 - 127
Step 8 Determine which standards are to be added, replaced or deleted from your online
standards files.
STDINCL.TXT contains a detailed listing of versions included in these files. This listing
was extracted from the CD in Step 1 and can be used to help you determine what versions/
actions to be performed by the standards update processes.
Use the chart below to record the versions and actions. The information from this step will
be used in Step 10 to format the input parameters to the UPDSTD2 job.
Typically performed by: EDI Coordinator
Check the box next to the task as you complete it.
Complete the following chart to indicate which versions are to be affected by this
standards maintenance run.
Key to Chart:
VERSION: The 12-position Version ID.
AGENCY: The 3-position Agency.
ACTION: ADD = Add a new version.
REPLACE = Replace an existing version.
DELETE = Delete an existing version.
BYPASS CODES: Y = Codes should not be unloaded.
N = Codes should be unloaded.
Completed by: __________________________________________________________
Date: __________________________ Time: _________________________________
Version Agency Action Bypass
Codes

System Features: Tips and Techniques Standards Updates
7 - 128 IBM Sterling Gentran:Basic for z/OS Release 6.6 User Guide
Step 9 Determine DASD allocations needed for new online standards files.
See Appendix B, “Determining DASD Standard Space Requirements,” in the IBM®
Sterling Gentran:Basic® for z/OS® Release 6.6 Technical Reference Guide for
instructions to help you determine the amount of DASD space you will need for the
UPDSTD2 job.
Typically performed by: Application Programmer
Check the box next to each task as you complete it.
Using the Standards report, complete the following chart to record the record
counts for versions to be added/replaced during this standards maintenance run.
Log the record counts from your current online standards files under the
“Existing” heading. Add the New counts and the Existing counts, and log the
result under the “Total” heading.
Follow the instructions in Appendix B, “Determining DASD Standards Space
Requirements” in the IBM® Sterling Gentran:Basic® for z/OS® Release 6.6
Technical Reference Guide to calculate the amount of DASD space you will need
for UPDSTD2. Record your results in the following chart.
New
Version
ID
Tran Seg Seg
Desc
Ele Ele
Desc
Act Dict Code
1
Code
2
Code
3
Code
4
Existing
Version
ID
Tran Seg Seg
Desc
Ele Ele
Desc
Act Dict Code
1
Code
2
Code
3
Code
4
Total
Version
ID
Tran Seg Seg
Desc
Ele Ele
Desc
Act Dict Code
1
Code
2
Code
3
Code
4
File Name File Type Tracks
EXTVER Sequential
EXTTRN Sequential
EXTSEG Sequential

Standards Updates System Features: Tips and Techniques
IBM Sterling Gentran:Basic for z/OS Release 6.6 User Guide 7 - 129
Completed by: __________________________________________________________
EXTSGD Sequential
EXTELE Sequential
EXTELD Sequential
EXTDIC Sequential
EXTACT Sequential
EXTCD1 Sequential
EXTCD2 Sequential
EXTCD3 Sequential
EXTCD4 Sequential
NEWVER Sequential
NEWTRN Sequential
NEWSEG Sequential
NEWSGD Sequential
NEWELE Sequential
NEWELD Sequential
NEWDIC Sequential
NEWACT Sequential
NEWCD1 Sequential
NEWCD2 Sequential
NEWCD3 Sequential
NEWCD4 Sequential
Version VSAM KSDS
Transaction VSAM KSDS
Segment VSAM KSDS
Segment Description VSAM KSDS
Element VSAM KSDS
Element Description VSAM KSDS
Dictionary VSAM KSDS
Activity VSAM KSDS
Code 1 VSAM KSDS
Code 2 VSAM KSDS
Code 3 VSAM KSDS
Code 4 VSAM KSDS
(Continued)
File Name File Type Tracks

System Features: Tips and Techniques Standards Updates
7 - 130 IBM Sterling Gentran:Basic for z/OS Release 6.6 User Guide
Date: __________________________ Time: _________________________________

Standards Updates System Features: Tips and Techniques
IBM Sterling Gentran:Basic for z/OS Release 6.6 User Guide 7 - 131
Step 10 Execute the Standards Maintenance JCL.
Typically performed by: Application Programmer
Check the box next to each task as you complete it.
Close and disable the following Standards files in the Release 6.6 CICS
environment where SIM represents your three-character system image:
Customize the JCL member UPDSTD2.
Add the appropriate job card.
Change DISK of UNIT=DISK as required by your installation.
Change the text string XXXXXXX to the appropriate volume serial number used at
your installation.
Change the data set names to match your installation's internal requirements. The
following list shows the high level portion of the name that should be changed:
Update STEP2 in the JCL for Parameter Records Selection.
Using the chart from Step 4, format the Input Parameter records. These records
will be sorted in STEP2 and then passed into STEP3 EBDI038.
• SIMSACT • SIMSCD3 • SIMSELE • SIMSVER
• SIMSASC • SIMSCD4 • SIMSSEG
•SIMSCD1 •SIMSDIC •SIMSSGD
•SIMSCD2 •SIMSELD •SIMSTRN
• GENTRAN.STDS For sequential standards files
• GENTRAN.V6X6.VSAM For permanent VSAM files
• GENTRAN.V6X6.SEQ For the sequential files
• GENTRAN.V6X6.BATCH.LOAD For the LOADLIB file
• GENTRAN.V6X6.EXTRACT For sequential extract files
• GENTRAN.V6X6.PGM038 For Input Parameter file
• GENTRAN.V6X6.PGM039 For EBDI039 Control file
• GENTRAN.V6X6.SORTED For sort files

System Features: Tips and Techniques Standards Updates
7 - 132 IBM Sterling Gentran:Basic for z/OS Release 6.6 User Guide
The parameter layout follows:
Place parameter records after the SORTIN DD statement in STEP2 of the JCL.
//SORTIN DD *
???????????? YYY REPLACE
???????????? YYY REPLACE Y
???????????? YYY ADD
???????????? YYY ADD Y
???????????? YYY DELETE
Change sequential and VSAM space allocations to reflect DASD requirements for
versions selected.
Use the chart prepared in the previous step of this procedure to update the SPACE
allocations in the JCL.
• The EXTxxx files are created in STEP3.
• The NEWxxx files are created in STEP7.
• The VSAM KSDS files are created in STEP8 through STEP30.
Positions
File
Content
COBOL
Picture Format Length Description
01 – 12 Version
ID
X(12) AN 12 Version ID of standard
13 – 13 Filler X(01) AN 01 Filler
14 – 16 Agency X(03) AN 03 Agency associated with
Ve r s i o n
17 – 17 Filler X(01) AN 01 Filler
18 – 24 Action X(07) AN 07 ADD
REPLACE
DELETE
=
=
=
Add new
version
Replace
existing
version
Delete
existing
version
25 – 25 Filler X(01) AN 01 Filler
26 –26 Bypass
Codes
X(01) AN 01 Y
N
Space
=
=
=
Do not
unload
codes
Codes
will be
unloaded
Codes
will be
unloaded
27 – 80 Filler X(54) AN 54 Filler

Standards Updates System Features: Tips and Techniques
IBM Sterling Gentran:Basic for z/OS Release 6.6 User Guide 7 - 133
Submit the JCL.
Verify that the job completed with all condition codes less than 8. Review the
Processing Logs from STEP3 (EBDI038) and STEP7 (EBDI039) of the job to
ensure that there were no errors encountered during processing.
Completed by: __________________________________________________________
Date: __________________________ Time: _________________________________

System Features: Tips and Techniques Standards Updates
7 - 134 IBM Sterling Gentran:Basic for z/OS Release 6.6 User Guide
Step 11 Select new transactions for loading to Optimized Table file.
In order to make the new transactions available to the Inbound and Outbound Sterling
Gentran processes, you must select the transactions using the EDIM180 Transactions in
Use screen.
See Chapter 3, “The Standards Subsystem,” for more information about this screen.
Note: Versions that are REPLACED will carry the Select Flags
from your previous online standards files.
Typically performed by: Application Programmer
Check the box next to the task as you complete it.
Verify the Select Flags on the EDIM180 Transaction In Use screen for all
Versions/Transactions that you plan to process through Sterling Gentran.
Completed by: __________________________________________________________
Date: __________________________ Time: _________________________________

Standards Updates System Features: Tips and Techniques
IBM Sterling Gentran:Basic for z/OS Release 6.6 User Guide 7 - 135
Step 12 Create new Optimized Table file.
The Selective Standards Download program (EBDI030) builds the Optimized Table file
for the Inbound and Outbound Editors. The Optimized Table file is the repository for all
information that describes the ASC X12, TDCC, UCS, WINS, ANA, TRADACOMS,
ODETTE, and EDIFACT standards. Those versions with transactions selected through the
EDIM180 Transaction In Use screen will be processed by this program.
Typically performed by: Application Programmer
Check the box next to each task as you complete it.
Customize the JCL member EXEC030.
Add the appropriate job card.
Change DISK of UNIT=DISK as required by your installation.
Change the text strings XXXXXXX and YYYYYY to the appropriate volume serial
number used at your installation.
Change the data set names to match your installation's internal requirements. The
following list shows the high level portion of the name that should be changed:
Verify that the job completed with all condition codes less than 8.
Review the Processing Logs from STEP2 EBDI030 to ensure that there were no
errors encountered during processing.
Completed by: __________________________________________________________
Date: __________________________ Time: _________________________________
You have now completed the procedure to maintain your standards files and create
the Optimized Table file. Proceed to Step 13.
• GENTRAN.V6X6.VSAM For permanent VSAM files
• GENTRAN.V6X6.SEQ For the sequential files
• GENTRAN.V6X6.BATCH.LOAD For the LOADLIB file
• GENTRAN.V6X6.EXTRACT For sequential extract files
• GENTRAN.V6X6.SORTED For sort files

System Features: Tips and Techniques Standards Updates
7 - 136 IBM Sterling Gentran:Basic for z/OS Release 6.6 User Guide
Step 13 Delete sequential standards files.
(Optional)
Once you have completed standards maintenance and no longer need the sequential
standards files uploaded from the Standards CD, you may choose to run job PCSTDCLN.
This job will delete the standards files that were created during the PCSTAND2 job.
Note: This job is optional and should only be run when you
have finished standards maintenance and no longer want
to keep the sequential standards files on your system.
Typically performed by: Application Programmer
Check the box next to each task as you complete it.
Customize JCL member PCSTDCLN that you uploaded in Step 2.
Add a job card.
Change the data set names as required by your installation. Change only the first
index level (GENTRAN).
Read the comments within the JCL and follow additional instructions.
Submit the job.
Verify the job results. You should never receive a return code greater than 0.
Completed by: __________________________________________________________
Date: __________________________ Time: _________________________________

Underscore Substitution Characters System Features: Tips and Techniques
IBM Sterling Gentran:Basic for z/OS Release 6.6 User Guide 7 - 137
Underscore Substitution Characters
Overview
The Sterling Gentran online system uses the underscore ( _ ) as a fill character to show the location
and length of fields on the screens. The system changes underscores in online fields to spaces
when writing to the files, and displays them as underscores on the screens. In some cases, such as
an e-mail address, the underscore is a valid character in a text string.
Sterling Gentran:Basic now allows the use of an underscore substitution character (USC) in
selected fields in five areas of the system (Partner, Mapping, Application, Code Table, and Data
Translation by Partner). When a USC has been defined and the Sterling Gentran online system
encounters a field containing an underscore, Sterling Gentran replaces the underscore with the
USC that has been defined for that partner, map, application, or code table when displaying the
information on the online screen. The files that store the information will contain the actual
underscore character.
Before you enter a field value containing the USC, you must assign an underscore substitution
character to allow the Sterling Gentran online system to recognize the position where the
underscore belongs.
The USC can be uniquely assigned for each partner, translation ID, application ID, and Code Table
ID, however, we recommend that the same underscore substitution character be used for all
partner, maps, applications, and code table data as much as possible. A consistent USC value
makes viewing the information on the Sterling Gentran screens easier.
You can assign unique USCs as needed. When selecting a USC, choose a special character that
does not normally occur in your system.
Valid Values for USC
The valid values that you can use for underscore substitution characters are the following:
~! @#$%
¬&*()-
=+{}: ;
< > / ? | \ and space
Note: Space is the default value. Using it means that
underscores cannot be specified; if they are, they will be
converted to spaces.

System Features: Tips and Techniques Underscore Substitution Characters
7 - 138 IBM Sterling Gentran:Basic for z/OS Release 6.6 User Guide
Setting Up USCs: Partner Subsystem
This section explains how to set up USC values in the Partner subsystem.
Partner Screens and Fields that Support USCs
The following table lists the Partner subsystem screens and fields that support the use of the
underscore substitution character.
Screen
Name Description Field(s) Supporting
Underscore
PARTNER
Trading Profile Mode – all
EDIM026 Partner Header Information Underscore Character
EDIM014 Partner Control Information – STX • Sender ID Code (STX02)
• Sender ID Name (STX02)
• Recipient ID Code (STX03)
• Recipient ID Name (STX03)
EDIM016 Partner Control Information – ISA • Sender ID (ISA06)
• Receiver ID (ISA08)
EDIM019 Partner Control Information –
UNB Syntax 3
• Sender ID (UNB02)
• Rev. Routing Address (UNB02)
• Recipient ID (UNB03)
• Routing Address (UNB03)
EDIM021 Partner Control Information –
UNB Syntax 4
• Sender ID (UNB02)
• Sender Internal ID (UNB02)
• Sender Internal Sub-ID (UNB02)
• Recipient ID (UNB03)
• Recipient Internal ID (UNB03)
• Recipient Internal Sub-ID
(UNB03)
EDIM032 Partner Group Information – UNG • Sender ID (UNG02)
• Recipients ID (UNG03)
EDIM033 Partner Group Information – GS • Applications Senders Code
(GS02)
• Applications Receivers Code
(GS03)
EDIM035 Partner Name And Address • Address
• Contact
EDIM045 Partner User Data User Data

Underscore Substitution Characters System Features: Tips and Techniques
IBM Sterling Gentran:Basic for z/OS Release 6.6 User Guide 7 - 139
XREF
Trading Profile Mode – Partner Qualifier
EDIM006 Cross Reference By Partner Cross Reference ID
EDIM008 Cross Reference by X-REF ID X-Ref
PARTREL
Trading Profile Mode – Relationship
EDIM023 Trading Partner Relationship by
EDI ID
• User EDI ID
• Partner EDI ID
EDIM024 Trading Partner Relationship by
Partner
User EDI ID/Partner EDI ID
Screen
Name Description Field(s) Supporting
Underscore

System Features: Tips and Techniques Underscore Substitution Characters
7 - 140 IBM Sterling Gentran:Basic for z/OS Release 6.6 User Guide
Example Partner Procedure: Sender ID with Underscore
This example shows how to set up an outbound partner that will have an ISA sender ID (ISA06)
containing an underscore.
Step 1 Assign the Underscore Substitution Character for the Partner subsystem.
Typically performed by: EDI Coordinator
Check the box next to each task as you complete it.
Choose a USC that does not usually occur in your data, specifically sender/
receiver IDs.
Note: In our example we will use # for our USC.
On the Partner Header Information screen (EDIM026) type the # special character
in the Underscore Character field. Press PF10 to update the partner.
The following example illustrates the Partner Header Information screen.
Completed by: __________________________________________________________
Date: __________________________ Time: _________________________________
EDIM026 1.2.1_____ HEADER INFORMATION XXX 06/01/2011
12:00:00
TUTORIAL - XYZ COMPUTER COMPANY
Part ID: VENDOR-1 Qual:
Description:
TUTORIAL_-_XYZ_COMPUTER_COMPANY_________
________________________________________
Underscore Character : #
Division . . . . . . : 000
Update Allowed . . . : Y (Y/N)
Last Update Date . . : 00/00/00 Time . . : 00:00:00 User . . : SCI
Enter PF1=Help PF3=Exit PF5=IDir
PF9=Add PF10=Updt PF11=Del

Underscore Substitution Characters System Features: Tips and Techniques
IBM Sterling Gentran:Basic for z/OS Release 6.6 User Guide 7 - 141
Step 2 Enter a Sender ID for an ISA Envelope that contains an underscore.
Typically performed by: EDI Coordinator
Check the box next to each task as you complete it.
Verify that the outbound ISA envelope is to contain the value SENDER_ID in
ISA06.
On the Control Information screen (EDIM016), type SENDER#ID in the Sender ID
ISA06 field. You are substituting the USC you assigned in Step 1 (#) in place of
the underscore.
Press PF10 to save the Sender ID to the Partner file.
The following example illustrates the Control Information screen.
When the Outbound Mapper generates the ISA envelope, the ISA06 will contain
the value SENDER_ID as illustrated in the following example.
Completed by: __________________________________________________________
Date: __________________________ Time: _________________________________
EDIM016 __________ CONTROL INFORMATION XXX 06/01/2011
12:00:00
TUTORIAL - XYZ COMPUTER COMPANY
Part ID: VENDOR-1 Qual:
Multiple Envelope Id: Version:
Outbound envelope information for ISA segment:
Authorization Qual....ISA01: 00 Authorization.ISA02: __________
Security Code Qual....ISA03: 00 Security Code.ISA04: __________
Sender ID Qual........ISA05: ZZ Sender ID.....ISA06: SENDER#ID______
Receiver ID Qual......ISA07: ZZ Receiver ID...ISA08: XYZ_COMPUTERS__
Repeat Sep / Stds ID..ISA11: _ or Hex __
Version...............ISA12: 00403 Use................: A (A/I/D)
Control Number........ISA13: 000000000 Ack Requested.ISA14: 0 (1=Yes,0=No)
Test or Production....ISA15: _ (T/P)
Subelement Separator..ISA16: + or Hex 4E
Element Separator..........: * or Hex 5C
Segment Terminator.........: ; or Hex 5E
Enter PF1=Help PF3=Exit PF4=Control PF5=GDir
PF10=Updt PF14=Info
ISA*00* *00* *ZZ*SENDER_ID *ZZ*XYZ COMPUTERS *061503*12
00*~*00403*000000001*0*P+;

System Features: Tips and Techniques Underscore Substitution Characters
7 - 142 IBM Sterling Gentran:Basic for z/OS Release 6.6 User Guide
Example Partner Procedure: Cross Reference Underscore Setup
This example shows how to set up a cross reference for a Sender and/or Receiver ID that contains
underscores.
Note: The Sterling Gentran Cross Reference feature is available
for processing in Partner/Qualifier and Mixed modes
only.
See the IBM® Sterling Gentran:Basic® for z/OS®
Release 6.6 Technical Reference Guide for more
information about the Cross Reference feature.
Step 1 Determine the USC that has been assigned for an existing Partner ID on your Partner
file.
Typically performed by: EDI Coordinator
Check the box next to the task as you complete it.
Review the Partner Header Information screen (EDIM026) for the Partner ID that
exists on your Partner file. The USC character on this screen is the special
character that you must use when adding your Cross Reference records.
In this example we will use the # character in place of the underscore when we
create Cross Reference records.
Note: If there is no USC character assigned to your partner,
then the system will not add the XREF-ID to the Cross
Reference file correctly. The Cross Reference will not
work. The Cross Reference value stored on the Cross
Reference file must match the incoming EDI IDs exactly.

Underscore Substitution Characters System Features: Tips and Techniques
IBM Sterling Gentran:Basic for z/OS Release 6.6 User Guide 7 - 143
The following example illustrates the Header Information screen.
Completed by: __________________________________________________________
Date: __________________________ Time: _________________________________
EDIM026 1.2.1_____ HEADER INFORMATION XXX 06/01/2011
12:00:00
TUTORIAL - XYZ COMPUTER COMPANY
Part ID: VENDOR-1 Qual:
Description:
TUTORIAL_-_XYZ_COMPUTER_COMPANY_________
________________________________________
Underscore Character : #
Division . . . . . . : 000
Update Allowed . . . : Y (Y/N)
Last Update Date . . : 00/00/00 Time . . : 00:00:00 User . . : SCI
Enter PF1=Help PF3=Exit PF5=IDir
PF9=Add PF10=Updt PF11=Del

System Features: Tips and Techniques Underscore Substitution Characters
7 - 144 IBM Sterling Gentran:Basic for z/OS Release 6.6 User Guide
Step 2 Create XREF records to cross reference incoming Sender and Receiver EDI IDs to an
existing Partner ID.
Typically performed by: EDI Coordinator
Check the box next to each task as you complete it.
Review the incoming ISA envelope to see the Sender ID and Receiver ID. The
following example illustrates the envelope.
On the Cross-Reference by X-REF ID screen (EDIM008), add XREF records for
SENDER_ID ZZ and RECEIVER_ID ZZ to the existing partner ID VENDOR-1,
substituting the USC (#) in place of the underscores.
The following example illustrates the Cross-Reference by X-REF ID screen.
Press Enter. The EDIM008 screen adds the XREF records to the Cross Reference
file. The system adds SENDER#ID as “SENDER_ID” and RECEIVER#ID as
“RECEIVER_ID.”
ISA*00* *00* *ZZ*SENDER_ID *ZZ*RECEIVER_ID *061503*12
00*~*00403*000000001*0*P+;
Add Delete Info Update Select
EDIM008 1.3.1_____ CROSS-REFERENCE BY X-REF ID XXX 06/01/2011
12:00:00
Starting X-Ref...: ___________________________________
A Qual Div USC
A X-Ref SENDER#ID_________________ ZZ__ 000
Partner VENDOR-1___________________________ ____
A X-Ref RECEIVER#ID______________________ ZZ__ 000
Partner VENDOR-1___________________________ ____
_ X-Ref ___________________________________ ____ ___
Partner ___________________________________ ____
_ X-Ref ___________________________________ ____ ___
Partner ___________________________________ ____
Enter PF1=Help PF2=XRefP PF3=Exit PF5=Maint
PF7=Bwd PF8=Fwd

Underscore Substitution Characters System Features: Tips and Techniques
IBM Sterling Gentran:Basic for z/OS Release 6.6 User Guide 7 - 145
The USC field on the screen indicates the substitution character that was found in
the existing Partner ID record as illustrated in the following example.
The Inbound Editor uses the incoming sender/receiver ID and qualifier from the
ISA envelope (SENDER_ID ZZ and RECEIVER_ID ZZ) to go against the cross
reference file. The cross reference file points to the existing Partner ID
(VENDOR-1) to be used when processing this interchange.
Completed by: __________________________________________________________
Date: __________________________ Time: _________________________________
Add Delete Info Update Select
EDIM008 1.3.1_____ CROSS-REFERENCE BY X-REF ID XXX 06/01/2011
12:00:00
Starting X-Ref...: ___________________________________
A Qual Div USC
_ X-Ref SENDER#ID_________________ ZZ__ 000 #
Partner VENDOR-1___________________________ ____
_ X-Ref RECEIVER#ID______________________ ZZ__ 000 #
Partner VENDOR-1___________________________ ____
_ X-Ref ___________________________________ ____ ___
Partner ___________________________________ ____
_ X-Ref ___________________________________ ____ ___
Partner ___________________________________ ____
Enter PF1=Help PF2=XRefP PF3=Exit PF5=Maint
PF7=Bwd PF8=Fwd

System Features: Tips and Techniques Underscore Substitution Characters
7 - 146 IBM Sterling Gentran:Basic for z/OS Release 6.6 User Guide
Example Partner Procedure: Trading Partner Relationship Underscore Setup
This example shows how to set up a Trading Partner Relationship for a Sender/Receiver ID that
contains underscores.
Note: The Sterling Gentran Trading Partner Relationship
feature is available for processing in Relationship mode
only.
See the IBM® Sterling Gentran:Basic® for z/OS®
Release 6.6 Technical Reference Guide for more
information about the Trading Partner Relationship
feature.
Step 1 Determine the USC that has been assigned for an existing User/Partner relationship on
your partner file.
Typically performed by: EDI Coordinator
Check the box next to the task as you complete it.
Review the Partner Header Information screen (EDIM026) for the User/Partner
ID that exists on your partner file.
The USC character on this screen is the special character that you must use when
adding your Partner Relationship records.
In this example we will use the # character in place of the underscore when we
create Partner Relationship records.
Note: If no USC character is assigned to your partner, the
system will not add the Partner Relationship to the
PARTREL file correctly. The Relationship Cross-
Reference will not work. The User EDI ID and Partner
EDI ID stored on the PARTREL file must match the
incoming EDI IDs exactly.

Underscore Substitution Characters System Features: Tips and Techniques
IBM Sterling Gentran:Basic for z/OS Release 6.6 User Guide 7 - 147
The following example illustrates the Header Information screen.
Completed by: __________________________________________________________
Date: __________________________ Time: _________________________________
EDIM026 1.2.1_____ HEADER INFORMATION XXX 06/01/2011
12:00:00
YOUR COMPANY NAME VENDOR-1 NAME
User...: YOUR COMPANY Partner: VENDOR-1
Description:
GENTRAN_TEST_PARTNER____________________
________________________________________
Underscore Character : #
Division . . . . . . : 000
Update Allowed . . . : Y (Y/N)
Last Update Date . . : 00/00/00 Time . . : 00:00:00 User . . : SCI
Enter PF1=Help PF3=Exit PF5=IDir
PF9=Add PF10=Updt PF11=Del

System Features: Tips and Techniques Underscore Substitution Characters
7 - 148 IBM Sterling Gentran:Basic for z/OS Release 6.6 User Guide
Step 2 Create Partner Relationship records to cross reference incoming Sender/Receiver EDI
IDs to an existing User/Partner relationship.
Typically performed by: EDI Coordinator
Check the box next to each task as you complete it.
Review the incoming ISA envelope to see the Sender ID and Receiver ID. The
following example illustrates the envelope.
On the Trading Partner Relationship By EDI ID screen (EDIM023), add records
for SENDER_ID ZZ and RECEIVER_ID ZZ to the existing User/Partner
relationship for YOUR COMPANY/VENDOR-1, substituting the USC (#) in
place of the underscores.
The following example illustrates the Trading Partner Relationship by EDI screen
(EDIM023).
Press Enter. The EDIM023 screen adds the Partner Relationship record to the
PARTREL file. The system adds SENDER#ID as “SENDER_ID” and
RECEIVER#ID as “RECEIVER_ID.” The USC field on the screen indicates the
substitution character that was found in the existing User/Partner ID record.
ISA*00* *00* *ZZ*SENDER_ID *ZZ*RECEIVER_ID *061503*12
00*~*00403*000000001*0*P+;
Add Delete Info Update Select
EDIM023 1.3.1_____ TRADING PARTNER RELATIONSHIP BY EDI ID XXX 06/01/2011
12:00:00
USER EDI ID.........: SENDER#ID _____________________ Qual: ZZ__ Div: 000
Starting Part EDI ID: ___________________________________ Qual: ____
A
A Partner EDI ID..: RECEIVER#ID ______________________ Qual: ZZ__ USC:
User/Partner....: YOUR_COMPANY___ / VENDOR-1 _
_ Partner EDI ID..: ___________________________________ Qual: ____ USC:
User/Partner....: _______________ / _______________
_ Partner EDI ID..: ___________________________________ Qual: ____ USC:
User/Partner....: _______________ / _______________
_ Partner EDI ID..: ___________________________________ Qual: ____ USC:
User/Partner....: _______________ / _______________
Enter PF1=Help PF2=TPPrt PF3=Exit PF5=Maint PF6=Nxt User
PF7=Bwd PF8=Fwd

Underscore Substitution Characters System Features: Tips and Techniques
IBM Sterling Gentran:Basic for z/OS Release 6.6 User Guide 7 - 149
The following example illustrates the Trading Partner Relationship by EDI ID
screen displaying the values added.
The Inbound Editor uses the incoming sender/receiver ID and qualifier from the
ISA envelope (SENDER_ID ZZ and RECEIVER_ID ZZ) to go against the cross
reference file. The cross reference file points to the existing User/Partner
relationship (YOUR COMPANY/VENDOR-1) to be used when processing this
interchange.
Completed by: __________________________________________________________
Date: __________________________ Time: _________________________________
Add Delete Info Update Select
EDIM023 1.3.1_____ TRADING PARTNER RELATIONSHIP BY EDI ID XXX 06/01/2011
12:00:00
USER EDI ID.........: SENDER#ID _____________________ Qual: ZZ__ Div: 000
Starting Part EDI ID: ___________________________________ Qual: ____
A
_ Partner EDI ID..: RECEIVER#ID ______________________ Qual: ZZ__ USC: #
User/Partner....: YOUR_COMPANY___ / VENDOR-1 _
_ Partner EDI ID..: ___________________________________ Qual: ____ USC:
User/Partner....: _______________ / _______________
_ Partner EDI ID..: ___________________________________ Qual: ____ USC:
User/Partner....: _______________ / _______________
_ Partner EDI ID..: ___________________________________ Qual: ____ USC:
User/Partner....: _______________ / _______________
Enter PF1=Help PF2=TPPrt PF3=Exit PF5=Maint PF6=Nxt User
PF7=Bwd PF8=Fwd

System Features: Tips and Techniques Underscore Substitution Characters
7 - 150 IBM Sterling Gentran:Basic for z/OS Release 6.6 User Guide
Setting Up USCs: Application Subsystem
This section explains how to set up USC values in the Application subsystem.
Application Screens and Fields that Support the Underscore Feature
The following table lists the Application subsystem screens and fields that support the use of the
underscore substitution character.
** Underscores are only supported for literal constants in inbound applications.
Example Procedure: Application Underscore Feature Setup
This example shows how to set up an Application ID that will use literal constants (enclosed in
single quotes) that contain an underscore in the Field Value field.
Step 1 Assign the Underscore Substitution Character for the Application ID.
Typically performed by: EDI Coordinator
Check the box next to each task as you complete it.
Choose a USC that does not usually occur in your data, specifically other literal
constants.
Note: In our example we will use < as the USC.
On the Application Data ID screen (EDIM552), type < as the special character in
the Underscore Character field.
Press PF10 to update the Application Data ID.
Screen
Name
Description Field(s) Supporting Underscore
EDIM552 Application Data ID Underscore Character
EDIM554 Application Fields Field Value **

Underscore Substitution Characters System Features: Tips and Techniques
IBM Sterling Gentran:Basic for z/OS Release 6.6 User Guide 7 - 151
The following example illustrates the Application Data ID screen.
Completed by: __________________________________________________________
Date: __________________________ Time: _________________________________
EDIM552 5.1.2_____ APPLICATION DATA ID XXX 06/01/2011
12:00:00
Application Data ID.......: INVFILE___ Send or Receive: R
Division Code.............: 000
Description...............: INVOICE_MASTER_FILE___________
Functional Group..........: IN____ INVOIC ______
______ ______
Fixed or Variable Length..: F (F/V)
Record Length.............: 00080
Record Type Start Pos.....: 00001 Length.......: 01
Inbound Pass-Thru.........: _
Underscore Character......: <
Update Allowed............: Y
Last Update User..........: SCI Date.........: 00/00/00
Time.........: 00:00:00
Enter PF1=Help PF2=Copy PF3=Exit PF4=Dir PF5=Records PF6=Refer
PF9=Add PF10=Updt PF11=Del PF13=Envel

System Features: Tips and Techniques Underscore Substitution Characters
7 - 152 IBM Sterling Gentran:Basic for z/OS Release 6.6 User Guide
Step 2 Enter a Field Value that contains an underscore.
Typically performed by: EDI Coordinator
Check the box next to each task as you complete it.
Verify that the inbound application field CONTACT NAME of the 010 record
INVOICE HEADER INFORMATION is to contain the value NO_CONTACT if no
data is moved from the transaction maps.
On the Application Fields screen (EDIM554), type ‘NO<CONTACT’ (including the
single quotes) in the Field Value field for Fld No. 080. You are using the USC you
assigned in Step 1 (<).
Type A in the Action Code field for that line and press Enter to save the Field
Value.
The screen saves the Field Value as ‘NO_CONTACT’ on the Application Field file.
The following example illustrates the Application Fields screen (EDIM554).
When the Inbound Mapper generates the 010 application record, the Contact Name
contains the value NO_CONTACT, if no data was moved into this field from the
transaction maps.
See Chapter 6, “The Mapping Subsystem,” for more information about application
mapping.
Completed by: __________________________________________________________
Date: __________________________ Time: _________________________________
Add Delete Info Update
EDIM554 5.1.4_____ APPLICATION FIELDS XXX 06/01/2011
12:00:00
Application Data ID..: INVFILE___ S/R: R Desc: INVOICE HEADER INFORMATION
Record Sequence No...: 010 Record Type: 1
Starting Field Name..: _______________ Fld No: ___
A Fld Field Name Dt Field Man Description Field Value
No Ty Ln Start Cd
_ 010 1-REC-TYPE_____ AN _1 ____1 M RECORD_TYPE______________ '1'____________
_ 020 1-VENDOR_______ AN _8 ____2 M VENDOR_NUMBER__(SORT_KEY) SENDER-ID______
_ 030 1-ORIGINAL-PO__ AN 12 ___10 M ORIG_PO_NUMBER_(SORT_KEY) CONSTANT-01____
_ 040 1-INVOICE-NO___ AN _8 ___22 M INVOICE_NUMBER___________ _______________
_ 050 1-PO-DATE______ YY _6 ___30 O ORIGINAL_PO_DATE_________ _______________
_ 060 1-INV-DATE_____ YY _6 ___36 M INVOICE_DATE_____________ _______________
_ 070 1-CONTRACT-NO__ AN 10 ___42 O CONTRACT_NUMBER__________ _______________
A 080 1-CONTACT-NAME_ AN 20 ___52 O CONTACT_NAME_____________ ‘NO<CONTACT’___
_ 090 1-SHIP-DATE____ YY _6 ___72 M SHIP_DATE________________ _______________
_ ___ _______________ __ __ _____ _ _________________________ _______________
PRESS PF6 TO REVIEW NEXT APPLICATION TYPE RECORD
Enter PF1=Help PF3=Exit PF4=Records PF6=Nxt Appl
PF7=Bwd PF8=Fwd

Underscore Substitution Characters System Features: Tips and Techniques
IBM Sterling Gentran:Basic for z/OS Release 6.6 User Guide 7 - 153
Setting Up USCs: Transaction Mapping Subsystem
This section explains how to set up USC values in the Transaction Mapping subsystem.
Transaction Mapping Screens and Fields that Support Underscore.
The following table lists the Transaction Mapping subsystem screens and fields that support the
use of the underscore substitution character.
** Underscores are only supported in literal constants.
Screen
Name
Description Field(s) Supporting Underscore
EDIM503 Transaction Maintenance Underscore Character
EDIM508 Extended Element Mapping
Outbound
• Element Value (1) **
• If Value (2) **
• And/Or Value (2) **
• And/Or Value (4) **
• And/Or Value (6) **
EDIM511 Element Mapping Outbound Mapping Constant/Field **
EDIM513 Extended Element Mapping
Inbound
• Target Field (1) **
• If Value (2) **
• And/Or Value (2) **
• And/Or Value (4) **
• And/Or Value (6) **
EDIM514 Element Mapping Inbound Field/Constant **
EDIM508 Extended Element Mapping
Outbound
• Element Value (1) **
• If Value (2) **

System Features: Tips and Techniques Underscore Substitution Characters
7 - 154 IBM Sterling Gentran:Basic for z/OS Release 6.6 User Guide
Example Procedure: Transaction Mapping Underscore Feature Setup
This example explains how to set up an outbound Transaction ID that will use literal constants
(enclosed in single quotes) that contain an underscore in the Mapping Constant/Field field.
Step 1 Assign the USC for the Transaction ID.
Typically performed by: EDI Coordinator
Check the box next to each task as you complete it.
Choose a USC that does not usually occur in your data, specifically other literal
constants.
Note: In our example we will use the % character.
On the Transaction Maintenance screen (EDIM503), type % as the special
character in the Underscore Character field.
Press PF10 to update the Transaction ID.
The following example illustrates the Transaction Maintenance screen.
Completed by: __________________________________________________________
Date: __________________________ Time: _________________________________
EDIM503 5.2.2_____ TRANSACTION MAINTENANCE XXX 06/01/2011
12:00:00
Transaction ID............: ANSI4030PO Send or Receive(S/R)...: S
Division Code.............: 000
Description...............: ANSI_004030_OUTBOUND_POS______
Standards Version.........: 004030______ Agency: X__
Transaction Set...........: 850___
Transaction Set Release...: _ (0-9, ANA Tradacoms Only)
Transaction Status........: P (D=Development, T=Test, P=Production)
Use Code..................: G (G=General, P=Partner Specific)
Envelope Type.............: X (E=Edifact,X=X12,U=UCS,G=GS,A=ANA)
Application Data ID.......: POFILE____
Application Selection Field Values: __________ __________ __________
__________ __________ __________
RSGRSG Level..............: _ (1/2/ ANA Tradacoms Only)
Underscore Character......: %
Update Allowed............: Y
Enter PF1=Help PF3=Exit PF4=Dir PF5=Segments PF6=Copy
PF9=Add PF10=Updt PF11=Del PF14=Info

Underscore Substitution Characters System Features: Tips and Techniques
IBM Sterling Gentran:Basic for z/OS Release 6.6 User Guide 7 - 155
Step 2 Enter a value in a Mapping Constant/Field that contains an underscore.
Typically performed by: EDI Coordinator
Check the box next to each task as you complete it.
Verify that the N1/02 field NAME is to contain the value ‘JOHN_JOHNSON’ (if
the application field 001-VENDOR is equal to ‘123456’).
On the Extended Element Mapping Outbound screen (EDIM508), type
‘JOHN%JOHNSON’ in the Element Value #1 field. You are substituting the USC
you assigned in Step 1 (%) in place of the underscore.
Type the following:
•001-VENDOR in the IF Value #1 field
•EQ in IF OP #1 field
•‘123456’ in the IF Value #2 field
Press PF10 to save the Update to the extended mapping information.
The screen saves the Element Value as JOHN_JOHNSON on the Transaction
Element file. The following example illustrates the Extended Element Mapping
Outbound screen.
When the Outbound Mapper generates the N1 segment, the Name contains the
value JOHN_JOHNSON, if the value in the application field 001-VENDOR contains
‘123456’.
See Chapter 6, “The Mapping Subsystem,” for more information about application
mapping.
Completed by: __________________________________________________________
Date: __________________________ Time: _________________________________
EDIM508 __________ EXTENDED ELEMENT MAPPING OUTBOUND XXX 06/01/2011
12:00:00
Transaction ID........: ANSI4030PO S/R........: S
Segment Sequence......: 04600 Segment ID.: N1 Segment Version: 00
Segment Description...: NAME
Element # / Repeat #..: ___20 / 0001 ID...: 93 Ver: 00 NAME
Mandatory Cd..........: C Type.: AN Length (Min-Max): 1 - 60
Element Group.........: Type.: Group Req Cd....: C Related...: Y
Mapping of Data Element: Mapping Number......: 00
Value Op Value Op Value
Element = ‘JOHN%JOHNSON’_ __ _______________ __ _______________
If 001-VENDOR_____ EQ ‘123456’_______
And/Or _ _______________ __ _______________
And/Or _ _______________ __ _______________
And/Or _ _______________ __ _______________
Table ID..........: __________ Type of Table.........:
Add to Hash Total #: __ Save in Constant #: __ Add 1 to Accumulator #: __
User Exit Routine..: _______ Map Zeroes: _
User Error Number..: _____
Last Update Date...: 00/00/00 Time......: 00:00:00 User......: SCI
Enter PF1=Help PF2=Appl PF3=Exit PF4=Return PF5=Codes PF6=Next
PF9=Add PF10=Updt PF11=Del PF13=Relat

System Features: Tips and Techniques Underscore Substitution Characters
7 - 156 IBM Sterling Gentran:Basic for z/OS Release 6.6 User Guide
Setting Up USCs: Code and Data Translation Subsystem
This section explains how to set up USC values in the Code and Data Translation subsystem.
Code and Data Translation Screens and Fields that Support Underscore
The following table lists the Code and Data Translation subsystem screens and fields that support
the use of the underscore substitution character.
Example Procedure: Code Translation Table Underscore Setup
This example shows how to set up a Code Translation Table that will use application code values
containing an underscore.
Step 1 Assign the USC for the Code Translation table.
Typically performed by: EDI Coordinator
Check the box next to each task as you complete it.
Choose a USC that does not usually occur in your data, specifically other literal
constants.
Note: In our example we will use the = character.
On the Define Translation Table screen (EDIM581), type the special character (=)
in the Underscore Character field.
Press PF10 to update the Table. The following example illustrates the Define
Translation Table screen.
Screen
Name
Description Field(s) Supporting Underscore
EDIM581 Define Translation Table Underscore Character
EDIM583 Code Translation Application Code
EDIM584 Data Translation by Partner • Partner Code
• Your Code

Underscore Substitution Characters System Features: Tips and Techniques
IBM Sterling Gentran:Basic for z/OS Release 6.6 User Guide 7 - 157
Completed by: __________________________________________________________
Date: __________________________ Time: _________________________________
EDIM581 5.3.2_____ DEFINE TRANSLATION TABLE XXX 06/01/2011
12:00:00
Table ID............: UNITMEAS__
Partner ID..........: ___________________________________
Partner Qual........: _______________ Division Code: ___
Type................: C (C=Code, D=Data, V=Validation)
Description.........: INTERNAL_TO_EDI_UNIT_OF_MEASURE____
Version ID..........: 004030______ Agency.: X__
Standard Element ID.: 355__ Element Version...: 00
Standard Value
Minimum Length...: 002 Maximum Length....: 0002
Data Type........: ID
Application Value
Minimum Length...: 01 Maximum Length....: 004
Data Type........: AN
Update Allowed......: Y Underscore Char...: =
Enter PF1=Help PF3=Exit PF4=Dir PF5=Table PF6=Copy
PF9=Add PF10=Updt PF11=Del PF14=Info

System Features: Tips and Techniques Underscore Substitution Characters
7 - 158 IBM Sterling Gentran:Basic for z/OS Release 6.6 User Guide
Step 2 Enter a code translation that contains an underscore.
Typically performed by: EDI Coordinator
Check the box next to each task as you complete it.
Verify that the Standard Code value AB is translated to B_12.
On the Code Translation screen (EDIM508), type B=12 in the Application Code
field next to Standard Code AB. You are substituting the USC you assigned in
Step 1 (=) in place of the underscore.
Type a U in the corresponding A (Action Code) field, and press Enter to save the
Application Code value.
The screen saves the Application Code as B_12 on the Code Data file. The
following example illustrates the Code Translation screen.
When the Code Translation table is invoked from the Inbound or Outbound
Mapper, a value of AB in Unit of measure element #355 is be changed to B_12 for
outbound or vice versa for inbound.
See Chapter 6, “The Mapping Subsystem,” for more information about Code
Translation Tables.
Completed by: __________________________________________________________
Date: __________________________ Time: _________________________________
Add Delete Info Update
EDIM583 5.3.4_____ CODE TRANSLATION XXX 06/01/2011
12:00:00
Table Id.................: UNITMEAS__
Starting Std Code Value..: __________
Standard Application
A Code Code Standard Code Description
_ AA________ __________ BALL__________________________
U AB________ B=12______ BULK_PACK_____________________
_ AC________ __________ ACRE__________________________
_ AD________ __________ BYTES_________________________
_ AE________ __________ AMPERES_PER_METER_____________
_ AF________ __________ CENTIGRAM_____________________
_ AH________ __________ ADDITIONAL_MINUTES____________
_ AI________ __________ AVERAGE_MINUTES_PER_CALL______
_ AJ________ __________ COP___________________________
_ AK________ __________ FATHOM________________________
Enter PF1=Help PF3=Exit PF4=Defn
PF7=Bwd PF8=Fwd

Unload/Upload Facility System Features: Tips and Techniques
IBM Sterling Gentran:Basic for z/OS Release 6.6 User Guide 7 - 159
Unload/Upload Facility
Overview
The Unload/Upload program provides the ability to copy mapping objects (transaction maps,
application data ID layouts and codes tables) and partners from one Sterling Gentran region to
another without having to disable the files from the destination region. This provides the ability to
continue running the Sterling Gentran system even when maps and partners are being moved from
test to production.
The unload process writes the records that make up these objects to a sequential file. This
sequential file is then used as input to a CICS region (via a TDQ – Transient Data Queue) to
update the files. An additional benefit of the unload operation is to have a specific application and
map sent to the IBM Customer Support Center. The Unload sequential file just has to be
downloaded to a PC and transmitted to Support. (This can be used instead of copying all the files
to a tape and mailing that to Support.)
Previously the copy programs (EBDI060, EBDI076, EBDI080, and EBDI087) could only copy
records from the application, translation, codes and partner VSAM files directly to another set of
VSAM files. Now, each of these programs can write all the records to the Unload sequential file.
Each record in these files is simply made up of a header field that identifies the type of record and
then the full record.
The major functions for this enhancement are:
• Unload operation added to application copy utility (EBDI060)
• Unload operation added to codes copy utility (EBDI076)
• Unload operation added to map copy utility (EBDI080)
• Unload operation added to partner copy utility (EBDI087)
• New screen to perform the upload process (EDIX235)
• New transaction (EDIU) to execute the EDIX235 program
• Upload function added to application copy program (EDIR060)
• Upload function added to codes copy program (EDIR076)
• Upload function added to map copy program (EDIR080)
• Upload function added to partner copy program (EDIR087)
A new unload operation (UNLD) has been added to the copy utilities. Special JCL. has been put
together to perform the unload operation for each of the objects (transaction maps, application data
ID, codes tables and partners). Also a combined JCL stream performs the operation for all the
objects at once. The unloaded objects are stored in new sequential files. An additional job is run to
add these files to the CICS unload file. This file is allocated to a CICS region as a TDQ. After an
unload operation has been performed, the customer logs onto the Sterling Gentran system and
performs the upload operation from an Administrative Maintenance screen. This screen opens the
TDQ file, read all the data, writes the data to temporary storage queues, links to programs that will
write the data to the respective files for each object and finally closes the TDQ for future unloads.
The screen will provide a listing of each object being uploaded and will show the results of the
upload.

System Features: Tips and Techniques Unload/Upload Facility
7 - 160 IBM Sterling Gentran:Basic for z/OS Release 6.6 User Guide
In addition the customer can also execute the EDIU transaction. If it is executed from a CICS
terminal, a screen will appear showing the results of the upload process. The transaction can also
be executed as a background task (that is, having a batch job) this will perform the upload process.
The results will be written to the TSQ “EDITNONE’. This TSQ can be reviewed from the Upload
Process screen (EDIX235) by entering List in the command field.
Note: If you unload multiple transaction definitions that use the
same tables, duplicate message may occur.
Processing Steps
1. Run EXEC087U to unload any partners needed.
2. Run EXEC060 to unload any application layouts needed.
3. Run EXEC080 to unload any transaction maps needed.
4. Run EXEC076 to unload any codes tables needed.
5. Run EXECLOAD to copy the unloaded data (from steps 1-4) into the CICS unload file.
6. Execute the EDIU transaction or go to Administrative Maintenance on the Sterling
Gentran system and start the process.
7. Verify the results.
Note: An alternative JCL member, EXECMAPU, can be
executed to unload any needed application layouts,
transaction maps and codes tables in a single job. This
JCL member can be used instead of running EXEC060,
EXEC080 and EXEC076 separately.

Unload/Upload Facility System Features: Tips and Techniques
IBM Sterling Gentran:Basic for z/OS Release 6.6 User Guide 7 - 161
Upload Processing Screens
To use the Upload facility, you must have Mapping Integration access authority and a security
level of 1.
To access the Upload facility in Sterling Gentran, perform the following:
1. On the Sterling Gentran Main Menu, type 4 in the selection field to access the
Administrative Main Menu.
Administrative Main Menu example:
2. Type 6 in the selection field to access the Upload Process screen.
EDIM210 4.0_______ ADMINISTRATIVE MAIN MENU XXX 06/01/2011
12:00:00
Type the number of your selection below and press ENTER, or
press the PF3 key to Exit.
6 1. Security Maintenance Menu
2. Message Maintenance Menu
3. Configuration Directory
4. Global Parameter Maintenance
5. Relationship Conversion (N/A)
6. Upload Process Maintenance
7. Separator Menu
8. Change Audit Menu
9. Message Center Job Summary
Enter PF1=Help PF3=Exit
PF15=Logoff

System Features: Tips and Techniques Unload/Upload Facility
7 - 162 IBM Sterling Gentran:Basic for z/OS Release 6.6 User Guide
Upload Processing screen example:
The Upload Processing screen provides two operations from which to choose: List and UpLoad.
The List operation identifies and list all objects currently on the Unload file.
Upload Processing – List screen example:
The Upload process will process the data and give counts of the number of records copied to the
files. A scrolling list of the processes will fill the screen. You can use the PF7 and PF8 keys to
scroll forward and backward through the list. If any of the objects are currently in the system a
message will be displayed instead of the counts.
EDIM235 4.6_______ UPLOAD PROCESSING XXX 06/01/2011
12:00:00
Operation..: _ S - Start UpLoad, L - List file
SELECT COMMAND
Enter PF1=Help PF3=Exit PF5=Action
PF7=Bwd PF8=Fwd
EDIM235 4.6_______ UPLOAD PROCESSING XXX 06/01/2011
12:00:00
Operation..: _ S - Start UpLoad, L - List file
PROCESSING TRANSLATION MAP: AAAAAAAA1 R
PROCESSING TRANSLATION MAP: AAAAAAAA2 S
PROCESSING TRANSLATION MAP: AAAAAAAA3 R
PROCESSING TABLE: AAAAAAAA1
PROCESSING TABLE: AAAAAAAA2
PROCESSING TABLE: AAAAAAAA3
PROCESSING APPLICATION DATA ID: AAAAAAAAAAR
PROCESSING APPLICATION DATA ID: AAAAABBBBBS
PROCESSING APPLICATION DATA ID: AAAAABBBCCR
LIST OF ACTIONS COMPLETED
Enter PF1=Help PF3=Exit PF5=Action
PF7=Bwd PF8=Fwd

Unload/Upload Facility System Features: Tips and Techniques
IBM Sterling Gentran:Basic for z/OS Release 6.6 User Guide 7 - 163
Upload Processing screen example:
Scenarios
Scenario 1
A set of three maps has been tested and is ready for production.
The steps needed to be performed are:
1. Update the JCL in EXEC080 to unload the maps
2. Run the JCL and verify the results
3. On CICS perform the Upload process
Maps are named:
• RAE3040811
• RAE3050820
• RAE4010PO
EDIM235 4.6_______ UPLOAD PROCESSING XXX 06/01/2011
12:00:00
Operation..: _ S - Start UpLoad, L - List file
UPLOAD COMPLETED: HEADER: 1 SEGMNT: 14 ELEMNT: 163 LINK: 1
PROCESSING TRANSLATION MAP: AAAAAAAA3 R
UPLOAD COMPLETED: HEADER: 1 SEGMNT: 7 ELEMNT: 69 LINK: 1
PROCESSING TABLE: AAAAAAAA1
UPLOAD COMPLETED: DEF: 1 DATA: 0 VAL: 23 CODE: 0
PROCESSING TABLE: AAAAAAAA2
UPLOAD COMPLETED: DEF: 1 DATA: 5 VAL: 0 CODE: 0
PROCESSING TABLE: AAAAAAAA3
UPLOAD COMPLETED: DEF: 1 DATA: 0 VAL: 0 CODE: 6
PROCESSING APPLICATION DATA ID: AAAAAAAAAAR
UPLOAD COMPLETED: HEADER: 1 RECORD: 10 FIELD: 77
PROCESSING APPLICATION DATA ID: AAAAABBBBBS
UPLOAD COMPLETED: HEADER: 1 RECORD: 17 FIELD: 167
PROCESSING APPLICATION DATA ID: AAAAABBBCCR
UPLOAD COMPLETED: HEADER: 1 RECORD: 9 FIELD: 104
LOAD OF DATA COMPLETED
Enter PF1=Help PF3=Exit PF5=Action
PF7=Bwd PF8=Fwd

System Features: Tips and Techniques Unload/Upload Facility
7 - 164 IBM Sterling Gentran:Basic for z/OS Release 6.6 User Guide
These names are added in UNLD parameters to the JCL:
//EXEC080 JOB (ACCOUNT,NUMBER),'NAME',
// MSGCLASS=R,REGION=2048K
//*-------------------------------------------------------------------*
//* PLEASE MODIFY JOB CARD TO YOUR SITE-SPECIFIC REQUIREMENTS. *
//* IF NEEDED, ADD JES CARDS FOR ADDITIONAL REQUIREMENTS. *
//* *
//*-------------------------------------------------------------------*
//* *
//*-------------------------------------------------------------------*
//*
//* EXEC080 - TRANSACTION MAP COPY (EBDI080)
//*
//* THIS JOB COPIES TRANSACTIONS FROM ONE SET OF FILES TO ANOTHER,
//* EITHER VSAM TO VSAM OR VSAM TO SEQUENTIAL UPLOAD FILE.
//*
//* NOTE: WHEN DELETING OR COPYING VSAM TO VSAM THE FILES MUST BE
//* CLOSED TO CICS PRIOR TO EXECUTION.
//*
//*
//* FILES USED:
//* INPUT
//* SYS001 TRANSACTION COPY PARAMETER FILE
//* SYS020 TRANSACTION DEFINITION FILE
//* SYS021 TRANSACTION SEGMENT DEFINITION FILE
//* SYS0211 TRANSACTION SEGMENT DEFINITION FILE - SECONDARY PATH
//* SYS022 TRANSACTION ELEMENT DEFINITION FILE
//* SYS0221 TRANSACTION ELEMENT DEFINITION FILE - SECONDARY PATH
//* SYS023 APPLICATION LINK DEFINITION FILE
//* OUTPUT
//* SYS030 TRANSACTION DEFINITION FILE
//* SYS031 TRANSACTION SEGMENT DEFINITION FILE
//* SYS0311 TRANSACTION SEGMENT DEFINITION FILE - SECONDARY PATH
//* SYS032 TRANSACTION ELEMENT DEFINITION FILE
//* SYS0321 TRANSACTION ELEMENT DEFINITION FILE - SECONDARY FILE
//* SYS033 APPLICATION LINK DEFINITION FILE
//* - THE ABOVE IF COPY OR DELETE, ELSE BELOW IF UNLOAD -
//* SYS060 UNLOAD FILE
//* SYS070 PARM FILE WHICH MAY BE USED BY EBDI076 TO UNLOAD
//* RELATED TABLES
//**********************************************************************
//STEP1 EXEC PGM=EBDI080
//STEPLIB DD DSN=GENTRAN.V6X6.BATCH.LOAD,
// DISP=SHR
//SYSPRINT DD SYSOUT=*,DCB=BLKSIZE=121
//SYSOUT DD SYSOUT=*,DCB=BLKSIZE=121
//ABNLENAB DD DUMMY
//SYSUDUMP DD SYSOUT=*
//SYSDBOUT DD SYSOUT=*
//SYSCOUNT DD SYSOUT=*
//********************************************************************
//* PARAMETER RECORD INFORMATION *
//* *
//* THE UNLOAD OPERATION IS INCOMPATIBLE WITH VSAM TO VSAM DELETE *
//* AND COPY OPERATIONS AND MUST NOT BE COMBINED WITH THEM. *
//********************************************************************
//* PARAMETER LAYOUT: COPY TRANSACTION - VSAM TO VSAM *
//* *
//* COLS: 01 - 05 CONSTANT 'FROM ' *
//* 06 - 15 COPY FROM TRANSLATION ID *
//* 16 - 16 FILLER *
//* 17 - 17 COPY FROM TRANSLATION SEND/RECEIVE *
//* 18 - 24 CONSTANT ' TO ' *
//* 25 - 34 COPY TO TRANSLATION ID *
//* 35 - 35 FILLER *
//* 36 - 36 COPY TO TRANSLATION SEND/RECEIVE *
//* 37 - 39 FILLER *
//* 40 - 40 REPLACE SWITCH (Y/N) *
//* 41 - 80 FILLER *
//* EXAMPLE: *
//*FROM TRANS ID S TO TRANS ID S N
//********************************************************************
//* PARAMETER LAYOUT: DELETE TRANSACTION FROM "OUTPUT" VSAM *
//* *
//* COLS: 01 - 05 CONSTANT 'DEL ' *
//* 06 - 15 CONSTANT 'TRANS MAP' *
//* 16 - 24 FILLER *
//* 25 - 34 TRANSLATION ID BEING DELETED *

Unload/Upload Facility System Features: Tips and Techniques
IBM Sterling Gentran:Basic for z/OS Release 6.6 User Guide 7 - 165
//* 35 - 35 FILLER *
//* 36 - 36 TRANSLATION SEND/RECEIVE BEING DELETED *
//* 37 - 42 FILLER *
//* 43 - 43 DELETE SWITCH (Y/N) *
//* 44 - 80 FILLER *
//* EXAMPLE: *
//*DEL TRANS MAP TRANS ID S Y
//********************************************************************
//* PARAMETER LAYOUT: UNLOAD TRANSACTION TO SEQUENTIAL FILE *
//* *
//* COLS: 01 - 05 CONSTANT 'UNLD ' *
//* 06 - 15 COPY FROM TRANSLATION ID *
//* 16 - 16 FILLER *
//* 17 - 17 COPY FROM TRANSLATION SEND/RECEIVE *
//* 18 - 24 CONSTANT ' TO ' *
//* 25 - 34 COPY TO TRANSLATION ID *
//* 35 - 35 FILLER *
//* 36 - 36 COPY TO TRANSLATION SEND/RECEIVE *
//* 37 - 39 FILLER *
//* 40 - 40 REPLACE SWITCH (Y/N) *
//* 41 - 80 FILLER *
//* EXAMPLE: *
//*UNLD TRANS ID S TO TRANS ID2 S
//********************************************************************
//SYS001 DD *
UNLD RAE3040811 S
UNLD RAE3050820 R
UNLD RAE4010PO S
/*
//SYS020 DD DSN=GENTRAN.V6X6.VSAM.TRANS.HEADER,
// DISP=SHR
//SYS021 DD DSN=GENTRAN.V6X6.VSAM.TRANS.SEGMENT,
// DISP=SHR
//SYS0211 DD DSN=GENTRAN.V6X6.VSAM.TRANS.SEGMENT.PATH,
// DISP=SHR
//SYS022 DD DSN=GENTRAN.V6X6.VSAM.TRANS.ELEMENT,
// DISP=SHR
//SYS0221 DD DSN=GENTRAN.V6X6.VSAM.TRANS.ELEMENT.PATH,
// DISP=SHR
//SYS023 DD DSN=GENTRAN.V6X6.VSAM.APPL.LINK,
// DISP=SHR
//SYS030 DD DSN=GENTRAN.V6X6.VSAM.TRANS.HEADER,
// DISP=(SHR,KEEP,KEEP)
//SYS031 DD DSN=GENTRAN.V6X6.VSAM.TRANS.SEGMENT,
// DISP=(SHR,KEEP,KEEP)
//SYS0311 DD DSN=GENTRAN.V6X6.VSAM.TRANS.SEGMENT.PATH,
// DISP=(SHR,KEEP,KEEP)
//SYS032 DD DSN=GENTRAN.V6X6.VSAM.TRANS.ELEMENT,
// DISP=(SHR,KEEP,KEEP)
//SYS0321 DD DSN=GENTRAN.V6X6.VSAM.TRANS.ELEMENT.PATH,
// DISP=(SHR,KEEP,KEEP)
//SYS033 DD DSN=GENTRAN.V6X6.VSAM.APPL.LINK,
// DISP=(SHR,KEEP,KEEP)
//SYS060 DD DSN=GENTRAN.V6X6.SEQ.UNLOAD.MAP,
// DISP=SHR
//SYS070 DD DSN=GENTRAN.V6X6.SEQ.PGM076.PARM,
// DISP=SHR
//

System Features: Tips and Techniques Unload/Upload Facility
7 - 166 IBM Sterling Gentran:Basic for z/OS Release 6.6 User Guide
The output from the run would have the report:
**************************************************
PROGRAM EBDI080 COMPILED 06/01/1112.00.00
VERSION 6.6 GENTRAN:BASIC 06/01/2011
CURRENT DATE IS 06/01/2011
TIME STARTED IS 12:00:00
**************************************************
************************************************
** PARAMETER RECORD **
** **
** PARM OPERATION: UNLD
** **
** FROM TRAN ID...: RAE3040811
** SEND-REC..: S
** **
** TO TRAN ID...: RAE3040811
** SEND-REC..: S
** **
** REPLACE SWITCH.: N
** **
** DELETE SWITCH.: N
************************************************
************************************************
** PARAMETER RECORD **
** **
** PARM OPERATION: UNLD
** **
** FROM TRAN ID...: RAE3050820
** SEND-REC..: R
** **
** TO TRAN ID...: RAE3050820
** SEND-REC..: R
** **
** REPLACE SWITCH.: N
** **
** DELETE SWITCH.: N
************************************************
************************************************
** PARAMETER RECORD **
** **
** PARM OPERATION: UNLD
** **
** FROM TRAN ID...: RAE4010PO
** SEND-REC..: S
** **
** TO TRAN ID...: RAE4010PO
** SEND-REC..: S
** **
** REPLACE SWITCH.: N
** **
** DELETE SWITCH.: N
************************************************
HEADER RECORDS DELETED..: 000000
APPLICATION LINK DELETED: 000000
SEGMENT RECORDS DELETED.: 000000
ELEMENT RECORDS DELETED.: 000000
HEADER RECORDS ADDED....: 000003
APPLICATION LINK ADDED..: 000003
SEGMENT RECORDS ADDED...: 000018
ELEMENT RECORDS ADDED...: 000157
UNLOADED RECORDS........: 000181
CODE PARM RECORDS.......: 000001

Unload/Upload Facility System Features: Tips and Techniques
IBM Sterling Gentran:Basic for z/OS Release 6.6 User Guide 7 - 167
After processing, the Upload Processing screen displays information detailing the results of the
process.
Upload Processing screen – process completion example:
Note: Two maps were copied but the third one was already on
the file. If this was to replace that specific map, then use
the mapping screen EDIM503 to delete the previous map
and rerun this step. The first two maps would get the
message that they were already on the file and the third
map would be added.
Scenario 2
A map with the accompanying application layout and all the codes tables must be sent to the IBM
Customer Support Center for analysis.
Use the JCL found in EXECMAPU to copy the map and application to the unload file.
Note: In the output from program EBDI080 a parameter file is
created that is a set of unload parameters for the
EBDI076 program so it will unload all tables that are
used by this map.
Application ID is: RAE4010850
Translation map is: RAE4010850
EDIM235 4.6_______ UPLOAD PROCESSING XXX 06/01/2011
12:00:00
Operation..: _ S - Start UpLoad, L - List file
PROCESSING TRANSLATION MAP: RAE3040811S
UPLOAD COMPLETED: HEADER: 1 SEGMNT: 4 ELEMNT: 31 LINK: 1
PROCESSING TRANSLATION MAP: RAE3050820R
UPLOAD COMPLETED: HEADER: 1 SEGMNT: 2 ELEMNT: 24 LINK: 1
PROCESSING TRANSLATION MAP: RAE4010PO S
TRANSLATION ALREADY ON FILE
LOAD OF DATA COMPLETED
Enter PF1=Help PF3=Exit PF5=Action
PF7=Bwd PF8=Fwd

System Features: Tips and Techniques Unload/Upload Facility
7 - 168 IBM Sterling Gentran:Basic for z/OS Release 6.6 User Guide
/EXECMAPU JOB (ACCOUNT,NUMBER),'NAME',
// MSGCLASS=R,REGION=2048K
//*-------------------------------------------------------------------*
//* PLEASE MODIFY JOB CARD TO YOUR SITE-SPECIFIC REQUIREMENTS. *
//* IF NEEDED, ADD JES CARDS FOR ADDITIONAL REQUIREMENTS. *
//* *
//*-------------------------------------------------------------------*
//* *
//*-------------------------------------------------------------------*
//*
//* EXECMAPU - COMBINED UNLOAD FOR APPLICATION, TRANS MAP
//* AND CODES TABLES (EBDI060, EBDI080, EBDI076)
//*
//*-------------------------------------------------------------------*
//*
//* THIS STEP UNLOADS APPLICATIONS FROM ONE SET OF FILES TO
//* A SEQUENTIAL FILE WHICH IS THEN USED BY CICS PROGRAM
//* EDIX235 TO UPLOAD THE APPLICATION.
//*
//* FILES USED:
//*
//* INPUT
//* SYS001 APPLICATION COPY PARAMETER FILE
//* SYS020 APPLICATION DEFINITION FILE
//* SYS021 APPLICATION RECORD DEFINITION FILE
//* SYS0211 APPLICATION RECORD DEFINITION FILE - SECONDARY PATH
//* SYS022 APPLICATION FIELD DEFINITION FILE
//* SYS0221 APPLICATION FIELD DEFINITION FILE - SECONDARY PATH
//* OUTPUT
//* SYS060 UNLOAD FILE
//**********************************************************************
//*
//* DELETE PREVIOUS OUTPUT FILES
//*
//STEP0 EXEC PGM=IDCAMS
//SYSPRINT DD SYSOUT=*
//SYSIN DD *
DELETE GENTRAN.V6X6.TEMP.UNLOAD.FILE,PURGE
/*
//STEP1 EXEC PGM=EBDI060
//STEPLIB DD DSN=GENTRAN.V6X6.BATCH.LOAD,
// DISP=SHR
//SYSPRINT DD SYSOUT=*,DCB=BLKSIZE=121
//SYSOUT DD SYSOUT=*,DCB=BLKSIZE=121
//ABNLENAB DD DUMMY
//SYSUDUMP DD SYSOUT=*
//SYSDBOUT DD SYSOUT=*
//SYSCOUNT DD SYSOUT=*
//SYS020 DD DSN=GENTRAN.V6X6.VSAM.APPL.HEADER,
// DISP=SHR
//SYS021 DD DSN=GENTRAN.V6X6.VSAM.APPL.RECORD,
// DISP=SHR
//SYS0211 DD DSN=GENTRAN.V6X6.VSAM.APPL.RECORD.PATH,
// DISP=SHR
//SYS022 DD DSN=GENTRAN.V6X6.VSAM.APPL.FIELD,
// DISP=SHR
//SYS0221 DD DSN=GENTRAN.V6X6.VSAM.APPL.FIELD.PATH,
// DISP=SHR
//SYS060 DD DSN=GENTRAN.V6X6.TEMP.UNLOAD.FILE,
// DISP=(NEW,PASS),UNIT=SYSDA,
// SPACE=(CYL,(1,1)),
// DCB=(LRECL=813,RECFM=VB,BLKSIZE=8134)
//********************************************************************
//* UNLOAD PARAMETER RECORD LAYOUT *
//* *
//* COLS: 01 - 05 CONSTANT 'UNLD ' *
//* 06 - 15 FROM APPLICATION ID *
//* 16 - 16 FILLER *
//* 17 - 17 FROM APPLICATION SEND/RECEIVE *
//* 18 - 24 CONSTANT ' TO ' *
//* 25 - 34 TO APPLICATION ID *
//* 35 - 35 FILLER *
//* 36 - 36 TO APPLICATION SEND/RECEIVE *
//* 37 - 39 FILLER *
//* 40 - 40 REPLACE SWITCH (Y/N) *
//* 41 - 80 FILLER *
//********************************************************************
//SYS001 DD *
UNLD RAE4010850 R
/*

Unload/Upload Facility System Features: Tips and Techniques
IBM Sterling Gentran:Basic for z/OS Release 6.6 User Guide 7 - 169
//*
//**********************************************************************
//* THIS STEP UNLOADS TRANSACTIONS FROM ONE SET OF FILES TO A
//* SEQUENTIAL FILE WHICH IS USED BY CICS PROGRAM EDIX235
//* TO UPLOAD THE MAP.
//*
//* FILES USED:
//*
//* INPUT
//* SYS001 TRANSACTION COPY PARAMETER FILE
//* SYS020 TRANSACTION DEFINITION FILE
//* SYS021 TRANSACTION SEGMENT DEFINITION FILE
//* SYS0211 TRANSACTION SEGMENT DEFINITION FILE - SECONDARY PATH
//* SYS022 TRANSACTION ELEMENT DEFINITION FILE
//* SYS0221 TRANSACTION ELEMENT DEFINITION FILE - SECONDARY PATH
//* SYS023 APPLICATION LINK DEFINITION FILE
//* OUTPUT
//* SYS060 UNLOAD FILE
//* SYS076 PARM FILE DESTINED FOR EBDI076 TO UNLOAD ASSOCIATED TABLES
//*
//**********************************************************************
//STEP2 EXEC PGM=EBDI080
//STEPLIB DD DSN=GENTRAN.V6X6.BATCH.LOAD,
// DISP=SHR
//SYSPRINT DD SYSOUT=*,DCB=BLKSIZE=121
//SYSOUT DD SYSOUT=*,DCB=BLKSIZE=121
//ABNLENAB DD DUMMY
//SYSUDUMP DD SYSOUT=*
//SYSDBOUT DD SYSOUT=*
//SYSCOUNT DD SYSOUT=*
//********************************************************************
//* UNLOAD PARAMETER RECORD LAYOUT *
//* *
//* COLS: 01 - 05 CONSTANT 'UNLD ' *
//* 06 - 15 FROM TRANSLATION ID *
//* 16 - 16 FILLER *
//* 17 - 17 FROM TRANSLATION SEND/RECEIVE *
//* 18 - 24 CONSTANT ' TO ' *
//* 25 - 34 TO TRANSLATION ID *
//* 35 - 35 FILLER *
//* 36 - 36 TO TRANSLATION SEND/RECEIVE *
//* 37 - 39 FILLER *
//* 40 - 40 REPLACE SWITCH (Y/N) *
//* 41 - 80 FILLER *
//* *
//********************************************************************
//SYS001 DD *
UNLD RAE4010850 R
/*
//SYS020 DD DSN=GENTRAN.V6X6.VSAM.TRANS.HEADER,
// DISP=SHR
//SYS021 DD DSN=GENTRAN.V6X6.VSAM.TRANS.SEGMENT,
// DISP=SHR
//SYS0211 DD DSN=GENTRAN.V6X6.VSAM.TRANS.SEGMENT.PATH,
// DISP=SHR
//SYS022 DD DSN=GENTRAN.V6X6.VSAM.TRANS.ELEMENT,
// DISP=SHR
//SYS0221 DD DSN=GENTRAN.V6X6.VSAM.TRANS.ELEMENT.PATH,
// DISP=SHR
//SYS023 DD DSN=GENTRAN.V6X6.VSAM.APPL.LINK,
// DISP=SHR
//SYS060 DD DSN=GENTRAN.V6X6.TEMP.UNLOAD.FILE,
// DISP=(MOD,PASS)
//SYS070 DD DSN=GENTRAN.V6X6.SEQ.PGM076.PARM,
// DISP=SHR
//**********************************************************************
//* THIS STEP UNLOADS CODE AND DATA FROM ONE SET OF FILES TO A
//* SEQENTIAL FILE WHICH IS THEN USED BY CICS PROGRAM EDIX235
//* TO UPLOAD THE TABLE.
//*
//* FILES USED:
//*
//* INPUT
//* EDICFG GENTRAN SYSTEM CONFIGURATION FILE
//* SYS001 CODE AND DATA COPY PARAMETER FILE
//* SYS020 CODE DEFINITION FILE
//* SYS021 CODE TRANSLATION FILE
//* SYS0211 CODE TRANSLATION FILE - SECONDARY PATH
//* SYS022 DATA TRANSLATION FILE
//* SYS0221 DATA TRANSLATION FILE - SECONDARY PATH
//* SYS023 CODE VALIDATION FILE

System Features: Tips and Techniques Unload/Upload Facility
7 - 170 IBM Sterling Gentran:Basic for z/OS Release 6.6 User Guide
//* OUTPUT
//* SYS060 UNLOAD FILE
//**********************************************************************
//STEP3 EXEC PGM=EBDI076
//STEPLIB DD DSN=GENTRAN.V6X6.BATCH.LOAD,
// DISP=SHR
//SYSPRINT DD SYSOUT=*,DCB=BLKSIZE=121
//SYSOUT DD SYSOUT=*,DCB=BLKSIZE=121
//ABNLENAB DD DUMMY
//SYSUDUMP DD SYSOUT=*
//SYSDBOUT DD SYSOUT=*
//SYSCOUNT DD SYSOUT=*
//EDICFG DD DSN=GENTRAN.V6X6.VSAM.EDI.EDICFG,DISP=SHR
//SYS020 DD DSN=GENTRAN.V6X6.VSAM.CODE.DEFINE, 0078000
// DISP=SHR
//SYS021 DD DSN=GENTRAN.V6X6.VSAM.CODE.CODES, 0079000
// DISP=SHR
//SYS0211 DD DSN=GENTRAN.V6X6.VSAM.CODE.CODES.PATH,
// DISP=SHR
//SYS022 DD DSN=GENTRAN.V6X6.VSAM.CODE.DATA, 0079000
// DISP=SHR
//SYS0221 DD DSN=GENTRAN.V6X6.VSAM.CODE.DATA.PATH,
// DISP=SHR
//SYS023 DD DSN=GENTRAN.V6X6.VSAM.CODE.VALID, 0079000
// DISP=SHR
//SYS060 DD DSN=GENTRAN.V6X6.TEMP.UNLOAD.FILE, 00
// DISP=(MOD,PASS)
//********************************************************************
//* UNLOAD PARAMETER RECORD LAYOUT *
//* PARAMETER RECORDS ARE PASSED FROM EBDI080 VIA SEQUENTIAL FILE *
//* PARM CARD #1... *
//* COLS: 01 - 05 CONSTANT 'UNLD ' *
//* 06 - 15 FROM TRANSLATION TABLE ID *
//* 16 - 16 FILLER *
//* 17 - 51 FROM PARTNER ID *
//* 52 - 52 FILLER *
//* 53 - 56 FROM PARTNER ID QUALIFIER *
//* 57 - 80 FILLER *
//* PARM CARD #2... *
//* COLS: 01 - 03 CONSTANT 'TO ' *
//* 04 - 13 TO TRANSLATION TABLE ID *
//* 14 - 14 FILLER *
//* 15 - 49 TO PARTNER ID *
//* 50 - 50 FILLER *
//* 51 - 54 TO PARTNER ID QUALIFIER *
//* 55 - 60 FILLER *
//* 61 - 61 REPLACE SWITCH (Y/N) *
//* 62 - 80 FILLER *
//********************************************************************
//********************************************************************
//* NOTE: EITHER THE PARMS CAN BE SPECIFIED INDIVIDUALLY BY THEIR
//* TABLE ID OR FROM THE FILE PASSED FROM EBDI080.
//********************************************************************
//SYS001 DD DSN=GENTRAN.V6X6.SEQ.PGM076.PARM,
// DISP=SHR
//********************************************************************
//* COPY THE TEMPORARY UNLOAD FILE TO THE ONE USED IN THE CICS
//* REGION.
//********************************************************************
//STEP4 EXEC PGM=IEBGENER
//SYSPRINT DD SYSOUT=*,DCB=BLKSIZE=121
//SYSIN DD *
//SYSUT1 DD DSN=GENTRAN.V6X6.TEMP.UNLOAD.FILE,DISP=SHR
//SYSUT2 DD DSN=GENTRAN.V6X6.SEQ.UNLOAD.FILE,DISP=SHR
//
The final file (GENTRAN.V6X6.SEQ.UNLOAD.FILE) can then be download, compressed and
e-mailed to the IBM Customer Support Center.

Using the User Security Facility System Features: Tips and Techniques
IBM Sterling Gentran:Basic for z/OS Release 6.6 User Guide 7 - 171
Using the User Security Facility
Overview
Normally you would logon to the Sterling Gentran:Basic online system using one of two methods:
• You would type the three-character system image of the Sterling Gentran:Basic online
system that you wish to logon to on a blank CICS screen and press Enter to display the
Sterling Gentran Logon screen (EDIM000).
• You would start a CICS transaction from your user menu using the three-character system
image of the Sterling Gentran:Basic online system that you wish to logon to as the
Transaction ID, which results in the Sterling Gentran Logon screen (EDIM000) being
displayed.
Both methods are essentially the same, you start the Transaction ID associated with the Sterling
Gentran:Basic online system that you wish to logon to. The only difference is that the first is
manual and the second is automated.
Both of these methods use the Sterling Gentran:Basic security system to limit access through the
use of User IDs and Passwords. You type your Sterling Gentran User ID and Password at the
screen prompts on the Sterling Gentran Logon screen (EDIM000) and press Enter. After they are
validated, the Sterling Gentran Main Menu screen (EDIM001) is displayed.
There are however two restrictions that you may encounter when using either of these methods:
• If you are already securely logged onto your CICS application and you require no further
authorization to access Sterling Gentran, you must still enter your Sterling Gentran User
ID and Password on the Sterling Gentran Logon screen (EDIM000) and have them
validated before you are allowed to proceed.
• Your password security requirements may be more stringent than the Sterling
Gentran:Basic security system supports. The only requirements that are enforced for
passwords is that they be alphanumeric and between four to eight characters in length.
These may not be sufficient to meet your more demanding requirements.
That is where the User Security Facility can help you. It can enable you to access the Sterling
Gentran:Basic online system while bypassing the display of the Sterling Gentran Logon screen. It
can also allow you to control access to the Sterling Gentran:Basic online system using your on-site
security system to supplement and enhance the Sterling Gentran:Basic security system.
The User Security Facility is comprised of two components from which you can choose:
• Entry Gateway: With this method you transfer control to the Sterling Gentran Logon
program (EDIX000) from your user application and pass to it the
User ID with which it performs logon.
• Security Exit: With this method you create your own exit program that the Sterling
Gentran Logon program (EDIX000) accesses to obtain the User ID
with which it performs logon.
With both of these components the specified User ID is validated by the Sterling Gentran Logon
program (EDIX000) using the Sterling Gentran:Basic security system without displaying the
Sterling Gentran Logon screen (EDIM000).

System Features: Tips and Techniques Using the User Security Facility
7 - 172 IBM Sterling Gentran:Basic for z/OS Release 6.6 User Guide
Note that both components only require that the User ID be provided. The Password associated
with the User ID is not specified. This allows your on-site security system to validate and enforce
your unique password security requirements before logging on to the Sterling Gentran:Basic
online system.
This documentation will further describe the specific details of both of these components and
discuss how to implement them within your Sterling Gentran CICS environment to meet your
accessibility and/or security needs.
Entry Gateway
With this method you transfer control to the Sterling Gentran Logon program (EDIX000) while
passing the User ID that you wish to use to logon to the Sterling Gentran:Basic online system. The
Sterling Gentran Logon program then validates that the User ID is defined in the Sterling
Gentran:Basic security system. If it is valid, the display of the Sterling Gentran Logon screen
(EDIM000) is bypassed and the Sterling Gentran Main Menu screen (EDIM001) is displayed.
Note that the Password associated with the User ID is not specified nor is it required. This allows
your on-site security system to validate and enforce your unique password security requirements
before using the Entry Gateway to logon to the Sterling Gentran:Basic online system.
However using an Entry Gateway does not eliminate the requirement to define User IDs and their
associated Passwords in the Sterling Gentran:Basic security system. This insures that each user is
uniquely identified so that changes made by the user can be properly tracked.
The User ID is passed from the Entry Gateway in a CICS communication area that is made
available to the invoked Sterling Gentran Logon program (EDIX000). This communication area
also contains other fields including a few important options that you can use to control how the
Sterling Gentran Logon program (EDIX000) interacts with your Entry Gateway. Later in this
section a layout of the communication area is provided with descriptions of the fields it contains
and how to use them.
A sample Entry Gateway program named GENBYPAS is provided in the UTILITY.SOURCE
library delivered with the product. It demonstrates how to build the communication area, how to
transfer control to the Sterling Gentran Logon program (EDIX000), and how to evaluate the return
from the Sterling Gentran:Basic online system. A CICS resource definition for this sample
program is provided in the JCL member BSCRDOPM. If you wish to use this sample program,
uncomment its definition and install it in your CICS environment.
A sample Transaction ID (SIMC) that can be used to test the GENBYPAS program is provided in
the JCL member BSCRDOT. If you wish to use this sample transaction ID, uncomment its
definition and install it in your CICS environment.
There are two methods that you can use to implement the Entry Gateway.
• You can customize the GENBYPAS sample program and associate it with the SIMC
transaction ID or a transaction ID of your choice and then start this transaction ID from
your user menu.
• You can incorporate the code from the GENBYPAS sample program into your user
application program associated with your user menu and transfer control to the Sterling
Gentran Logon program (EDIX000) directly from your user application program.

Using the User Security Facility System Features: Tips and Techniques
IBM Sterling Gentran:Basic for z/OS Release 6.6 User Guide 7 - 173
Communication Area
*-----------------------------------------------------------------------*
* COMMUNICATION AREA TO BE PASSED TO EDIX000. *
*-----------------------------------------------------------------------*
01 WS-COMMON-AREA.
05 WS-USER-START PIC X(09).
05 WS-USER-EDE-TRAN PIC X(04).
05 WS-USER-SYSIMAGE PIC X(03).
05 WS-USER-ID PIC X(08).
05 WS-USER-RETURN-TRAN PIC X(04).
05 WS-USER-RETURN-PROGRAM PIC X(08).
05 WS-USER-RETURN-AREA
10 WS-USER-RETURN-DATA PIC X(50).
10 WS-USER-RETURN-OPTION PIC X(01).
10 WS-USER-RETURN-MESSAGE PIC X(50).
05 WS-USER-JUMP-CODE PIC X(10).
05 WS-USER-MENU-RETURN-SW PIC X(01).
05 FILLER PIC X(6080).
Fields
WS-USER-START
This 9-character alpha field must always contain a constant of USERSTART. It serves as
the signal to the Sterling Gentran Logon program (EDIX000) that an Entry Gateway has
invoked it.
WS-USER-EDE-TRAN
This 4-character alphanumeric field must contain the transaction ID that you use to invoke
the Gentran:Basic online system that you wish to logon to. It should be the three-character
system image suffixed with a single space.
WS-USER-SYSIMAGE
This 3-character alphanumeric field must contain the three-character system image of the
Sterling Gentran:Basic online system that you wish to logon to. This must always be the
same as the first three characters of the WS-USER-EDE-TRAN field.
WS-USER-ID
This 8-character alphanumeric field must contain the User ID that you wish to use to logon
to the Sterling Gentran:Basic online system.
WS-USER-RETURN-TRAN
This 4-character alphanumeric field must contain the transaction ID associated with your
Entry Gateway. If you are using the sample transaction ID that we provide, this field will
contain SIMC where SIM is your three-character system image. When you exit from the
Sterling Gentran:Basic online system, it will return to this transaction ID.
WS-USER-RETURN-PROGRAM
This 8-character alphanumeric field must contain the program name of your Entry
Gateway. If you are using the sample Entry Gateway program that we provide, this field
will contain GENBYPAS. When you exit from the Sterling Gentran:Basic online system,
it will return to this program.

System Features: Tips and Techniques Using the User Security Facility
7 - 174 IBM Sterling Gentran:Basic for z/OS Release 6.6 User Guide
WS-USER-RETURN-AREA
This 101-character alphanumeric field will be returned to your Entry Gateway when
exiting the Sterling Gentran:Basic online system. It contains the following three fields.
WS-USER-RETURN-DATA
This 50-character alphanumeric field can be used to pass data to the Sterling
Gentran:Basic online system that will be returned to your Entry Gateway when exiting the
Sterling Gentran:Basic online system. You can then evaluate this data to determine what
processing is required.
WS-USER-RETURN-OPTION
This 1-character alpha field can be used to control what the Gentran Logon program
(EDIX000) will do if the User ID fails validation in the Sterling Gentran:Basic security
system. Normally when validation fails, the Sterling Gentran Logon screen (EDIM000) is
displayed with an error message and the user is given the opportunity to manually enter
their User ID and Password to obtain access to the Sterling Gentran:Basic online system.
However specifying a "Y" in this field will result in the Sterling Gentran Logon program
(EDIX000) returning to your Entry Gateway without displaying the Sterling Gentran
Logon screen (EDIM000) and with a value of "E" in this field. You can then evaluate this
field and take appropriate action.
The Sterling Gentran Logon program (EDIX000) will also return to your Entry Gateway
with a value of "E" in this field if you specified a jump code in the WS-USER-JUMP-
CODE field and the User ID is not authorized to access it.
WS-USER-RETURN-MESSAGE
This 50-character alphanumeric field will contain a message returned to your Entry
Gateway when the WS-USER-RETURN-OPTION field contains an "E". There are two
possible messages that you can evaluate to help you determine why the User ID validation
failed.
SECURITY ID NOT IN GENTRAN
The User ID is not defined in the Sterling Gentran:Basic security system.
INVALID OPTION - USER LACKS AUTHORITY
The User ID is valid however it is not authorized to access the screen specified
with a jump code in the WS-USER-JUMP-CODE field.
WS-USER-JUMP-CODE
Normally the Sterling Gentran Main Menu screen (EDIM001) is displayed after the User
ID is successfully validated. If you would rather go directly to another screen within the
Sterling Gentran:Basic online system, specify the numeric jump code of the screen in this
10-character alphanumeric field and it will be displayed instead.
WS-USER-MENU-RETURN-SW
This 1-character alpha field works in conjunction with the WS-USER-JUMP CODE field.
You can specify a "Y" in this field to instruct Sterling Gentran to skip displaying the
Sterling Gentran Main Menu screen (EDIM001) and instead return directly to your Entry
Gateway when exiting the Sterling Gentran:Basic online system.

Using the User Security Facility System Features: Tips and Techniques
IBM Sterling Gentran:Basic for z/OS Release 6.6 User Guide 7 - 175
Other Fields
*---------------------------------------------------------------*
* OTHER FIELDS REQUIRED TO TRANSFER CONTROL TO EDIX000. *
*---------------------------------------------------------------*
01 WS-COMMON-LENGTH PIC 9(04) VALUE 6228 COMP.
01 WS-GENTRAN-MAIN-PGM PIC X(08) VALUE 'PIMX000 '.
WS-COMMON-LENGTH
This 2-character binary field represents the length of the communication area to be passed
to the Sterling Gentran Logon screen (EDIX000) by the transfer command. It must be a
constant 6228, which is the total size of all the fields in the communication area.
WS-GENTRAN-MAIN-PGM
This 8-character alphanumeric field is the name of the Sterling Gentran Logon program
that your Entry Gateway will transfer to. It must be the value PIMX000 where PIM is your
three-character program image.
Security Exit
With this method the Sterling Gentran Logon program (EDIX000) transfers control to your
Security Exit so that you can obtain the User ID that you wish to use to logon to the Sterling
Gentran:Basic online system. The Security Exit then returns the User ID to the Sterling Gentran
Logon program and it validates that the User ID is defined in the Sterling Gentran:Basic security
system. If it is valid, the display of the Sterling Gentran Logon screen (EDIM000) is bypassed and
the Sterling Gentran Main Menu screen (EDIM001) is displayed. If the validation fails, the
Sterling Gentran Logon screen (EDIM000) is displayed with an error message and the user is
given the opportunity to manually enter their User ID and Password to obtain access to the Sterling
Gentran:Basic online system.
Note that the Password associated with the User ID is not specified nor is it required. This allows
your on-site security system to validate and enforce your unique password security requirements
before using the Entry Gateway to logon to the Sterling Gentran:Basic online system.
However, using a Security Exit does not eliminate the requirement to define User IDs and their
associated Passwords in the Sterling Gentran:Basic security system. This insures that each user is
uniquely identified so that changes made by the user can be properly tracked.
The User ID is returned from the Security Exit in a CICS communication area to the Sterling
Gentran Logon program (EDIX000). This communication area also contains a return code field
that can be used to indicate the results of obtaining the User ID. Later in this section a layout of the
communication area is provided with descriptions of the fields it contains and how to use them.
A sample Security Exit program named EDIXSEC is provided in the UTILITY.SOURCE library
delivered with the product. It demonstrates how to obtain a User ID and return it to the Sterling
Gentran Logon program (EDIX000). A CICS resource definition for this sample program is
provided in the JCL member BSCRDOPM. If you wish to use this sample program, uncomment its
definition and install it in your CICS environment.

System Features: Tips and Techniques Using the User Security Facility
7 - 176 IBM Sterling Gentran:Basic for z/OS Release 6.6 User Guide
To implement the Security Exit program you can customize the EDIXSEC sample program and
then specify its name in the Security Exit Program field as shown on the sample Configuration
Maintenance screen that follows.
You then invoke the Sterling Gentran:Basic online system as you normally would either by
manually typing the transaction ID associated with the Sterling Gentran Logon program
(EDIX000) on a blank CICS screen or by selecting it from your user menu.
Communication Area
*-------------------------------------------------------*
* COMMUNICATION AREA TO BE RETURNED TO EDIX000. *
*-------------------------------------------------------*
01 DFHCOMMAREA.
05 WS-USER-ID PIC X(08).
05 WS-RETURN-CODE PIC X(02).
Fields
WS-USER-ID
This 8-character alphanumeric field must contain the User ID that you wish to use to logon
to the Sterling Gentran:Basic online system.
WS-RETURN-CODE
This 2-character numeric field contains a return code indicating the results of the
execution of the Security Exit. Valid return codes are:
00 Successful completion, User ID was obtained and returned
04 Unsuccessful completion, a User ID could not obtained
16 Error occurred
EDIM231 __________ CONFIGURATION MAINTENANCE XXX 06/01/2011
12:00:00
On-Line Options - Record Type 0 Panel 1 of 3
Program Image..................: EDI_______ Any 3 Digits/Characters
Security Password Min Length...: 04________ Valid Values - 01 To 08
Security Password Suppress.....: Y_________ Y=Yes N=No
Security Exit Program..........: EDIXSEC___
User Jump Code Table...........: EDIJUMP___
Jump Code Display .............: 1_________ 1=Numeric 2=Alphabetic
Save Last Key Used.............: 0_________ 0=Save 1=Not Save
Disable Synchpoint.(VSE).......: 0_________ 0=No 1=Yes
Year 2000 Value................: 50________ DEFAULT = 50
Language Code..................: EN________ Default = EN
Log Max Search.................: 3000______ 4 digits
Last Update Date: 00/00/00 Time: 00:00:00 User: SCI
Enter PF1=Help PF3=Exit PF4=Dir PF5=More Opts PF6=Nxt Cnfg
PF10=Updt

Appendix
IBM Sterling Gentran:Basic for z/OS Release 6.6 User Guide A - 1
AJump Codes
Jump Codes By Subsystem
The following tables list the jump codes for the Sterling Gentran:Basic menus and screens. The
screens are listed by title and are arranged by subsystem, in the order in which they are displayed
on the Sterling Gentran:Basic menus.
For a listing of jump codes listed by screen name, regardless of subsystem, see the next section in
this appendix, “Jump Codes By Screen Name.”
Sterling Gentran:Basic Subsystems
The following table describes the Sterling Gentran:Basic subsystems.
Screen Jump Codes
Screen Title Name Numeric Alphabetic
Sterling Gentran Main Menu EDIM001 0.0
0
BSC
MAIN
Partner Maintenance Menu EDIM005 1.0
1
PART
Standards Maintenance Menu EDIM100 2.0
2
STD
Databank Maintenance Menu EDIM250 3.0
3
DB
Administrative Maintenance Menu EDIM210 4.0
4
ADM
Mapping Maintenance Menu EDIM599 5.0
5
MAP

Jump Codes Jump Codes By Subsystem
A - 2 IBM Sterling Gentran:Basic for z/OS Release 6.6 User Guide
Partner Maintenance
The following table describes the Partner Maintenance subsystem.
Screen Jump Codes
Screen Title Name Numeric Alphabetic
Partner Maintenance Menu EDIM005 1.0
1
PART
Partner Directory EDIM010 1.1 PART.DIR
Partner Selection Menu EDIM007 1.2 PART.MENU
Header Information EDIM026 1.2.1 PART.HDR
Interchange Directory EDIM027 1.2.2 PART.INTD
Control Information EDIM015 1.2.2.1 PART.CNTL
PART.CTL
Group Directory EDIM020 1.2.3 PART.GRPD
Transaction Directory EDIM025 1.2.4 PART.TRND
Group Information EDIM030
EDIM033
1.2.3.1 PART.GRP
Transaction Information EDIM040
EDIM043
1.2.4.1 PART.TRN
Name and Address EDIM035 1.2.5 PART.NAME
User Defined EDIM045 1.2.6 PART.USER
Data Separation EDIM050 1.2.7 PART.DSEP
PART.SEP
Error Rejection EDIM055 1.2.8 PART.ERR
Copy All Records EDIM060 1.2.9 PART.CPY
PART.COPY
Partner/Qualifier Mode
Partner Cross Reference Menu EDIM009 1.3 PART.XREF
Cross Reference by X-Ref ID EDIM008 1.3.1 PART.XREFX
Cross Reference by Partner EDIM006 1.3.2 PART.XREFP

Jump Codes By Subsystem Jump Codes
IBM Sterling Gentran:Basic for z/OS Release 6.6 User Guide A - 3
Note: You can jump to the Partner screens at the 1.2.# level
only if the partner position has already been established
(e.g., a Partner ID has already been selected and is
present in the Position work area).
In instances in which multiple screens comprise a logical
operation, only the first screen is assigned a jump code.
To access subsequent screens in this scenario, jump to the
first screen, and then press PF5 to access the next screen.
Relationship Mode
Trading Partner Relationship Menu EDIM009 1.3 PART.REL
Trading Partner Relationship by EDI ID EDIM023 1.3.1 PART.RELE
Trading Partner Relationship by Partner EDIM024 1.3.2 PART.RELP
Screen Jump Codes
Screen Title Name Numeric Alphabetic

Jump Codes Jump Codes By Subsystem
A - 4 IBM Sterling Gentran:Basic for z/OS Release 6.6 User Guide
Standards Maintenance
The following table describes the Standards Maintenance subsystem.
Screen Jump Codes
Screen Title Name Numeric Alphabetic
Standards Maintenance Menu EDIM100 2.0
2
STD
Version Directory EDIM111 2.1 STD.VDIR
Version EDIM110 2.2 STD.VER
Version/Transaction Directory EDIM113 2.3 STD.VTDIR
Transaction Directory EDIM121
EDIM122
2.4 STD.TDIR
Transaction EDIM120 2.5 STD.TRN
STD.TRAN
Segments EDIM130 2.6 STD.SEG
Segment Element EDIM140 2.7 STD.SEGELE
Segment Element Activity EDIM150 2.8 STD.ACT
Data Element Definition EDIM160 2.9 STD.DD
STD.ELE
Standard Code Menu EDIM170 2.10 STD.CDE
STD.CODE
Standard Code Directory EDIM171 2.10.1 STD.CDEDIR
Standard Code Maintenance EDIM172 2.10.2 STD.CDEMNT
Code Maintenance List Options EDIM173 2.10.3 STD.CDEOPT
Transaction In Use EDIM180 2.11 STD.TUSE
STD.USE
Standard Association EDIM105 2.13 STD.ASSOC
If Sterling Gentran:Structure is installed
User Envelope Specification EDIM190 2.12 STD.ENV
STD.UENV

Jump Codes By Subsystem Jump Codes
IBM Sterling Gentran:Basic for z/OS Release 6.6 User Guide A - 5
Databank Maintenance
The following table describes the Databank Maintenance subsystem.
Screen Jump Codes
Screen Title Name Numeric Alphabetic
Databank Maintenance Menu EDIM250 3.0
3
DB
Interchange Directory EDIM254 3.1 DB.IDIR
Group Directory EDIM255 3.2 DB.GDIR
Group Directory – Date EDIM25A 3.11 DB.GDTE
Interchange Status EDIM251 3.3 DB.ISTAT
Group Status EDIM252 3.4 DB.GSTAT
Transaction Status EDIM253 3.5 DB.TSTAT
Document Directory EDIM262 3.6 DB.DDIR
Document Status EDIM263 3.7 DB.DSTAT
Change Audit Maintenance
Change Audit Directory EDIM268 3.8 DB.CADIR
DB.ADIR
Change Audit Status EDIM269 3.9 DB.CASTAT
DB.ASTAT
Acknowledgment Overdue
Acknowledgment Overdue Directory EDIM240 3.12 ACK.OVER
Acknowledgment Overdue Detail EDIM241 3.12.1 ACK.OVDTL
Log Display
Online Log EDIMOLD 3.10 DB.LOG
If Sterling Gentran:Structure is installed
Structure Document Directory EDIM272 3.13 DB.SDIR
Structure Document Status EDIM273 3.14 DB.SSTAT

Jump Codes Jump Codes By Subsystem
A - 6 IBM Sterling Gentran:Basic for z/OS Release 6.6 User Guide
Administrative Maintenance
The following table describes the Administrative Maintenance subsystem.
Security Maintenance
The following table describes the Security Maintenance subsystem.
Message Maintenance
The following table describes the Message Maintenance subsystem.
Screen Jump Codes
Screen Title Name Numeric Alphabetic
Administrative Main Menu EDIM210 4.0
4
ADM
Security Maintenance Menu EDIM200 4.1 SEC
Message Maintenance Menu EDIM211 4.2 MSG
Configuration Directory EDIM230 4.3 CFG
Global Parameter Maint – 1 EDIM220 4.4 GBL
Change Audit Main Menu EDIM209 4.8 CHAD
Screen Jump Codes
Screen Title Name Numeric Alphabetic
Security Maintenance Menu EDIM200 4.1 SEC
User ID Directory EDIM203 4.1.1 SEC.UDIR
User ID Maintenance – 1 EDIM201 4.1.2 SEC.UDEF
SEC.USER
Screen Jump Codes
Screen Title Name Numeric Alphabetic
Message Maintenance Menu EDIM211 4.2 MSG
Message Directory EDIM212 4.2.1 MSG.DIR
Message Maintenance EDIM213 4.2.2 MSG.MAINT
Error Rejection Maintenance EDIM214 4.2.3 MSG.REJ

Jump Codes By Subsystem Jump Codes
IBM Sterling Gentran:Basic for z/OS Release 6.6 User Guide A - 7
Configuration Maintenance
The following table describes the Configuration Maintenance subsystem.
Global Parameter Maintenance
The following table describes the Global Parameter Maintenance subsystem.
Change Audit
The following table describes the Change Audit subsystem.
Screen Jump Codes
Screen Title Name Numeric Alphabetic
Configuration Directory EDIM230 4.3 CFG
Screen Jump Codes
Screen Title Name Numeric Alphabetic
Global Parameter Maint – 1 EDIM220 4.4 GBL
Screen Jump Codes
Screen Title Name Numeric Alphabetic
Change Audit Main Menu EDIM209 4.8 CHAD
Partner Change Audit Directory EDIM070 4.8.1 CHAD.PDIR
Partner Change Audit Status EDIM071 4.8.1.1 CHAD.STAP
XREF Change Audit Directory EDIM074 4.8.2 CHAD.XDIR
XREF Change Audit Status EDIM075 4.8.2.1 CHAD.STAX
PARTREL Change Audit Directory EDIM077 4.8.2 CHAD.RDIR
PARTREL Change Audit Status EDIM078 4.8.2.1 CHAD.STAR
Standards Change Audit Directory EDIM181 4.8.3 CHAD.SDIR
Standards Change Audit Status EDIM182 4.8.3.1 CHAD.STAS
Application Change Audit Directory EDIM560 4.8.4 CHAD.ADIR
Application Change Audit Status EDIM561 4.8.4.1 CHAD.STAA
Transaction Change Audit Directory EDIM520 4.8.5 CHAD.TDIR
Transaction Change Audit Status EDIM521 4.8.5.2 CHAD.STAT
Code Table Change Audit Directory EDIM587 4.8.6 CHAD.CDIR
Code Table Change Audit Status EDIM588 4.8.6.1 CHAD.STAC

Jump Codes Jump Codes By Subsystem
A - 8 IBM Sterling Gentran:Basic for z/OS Release 6.6 User Guide
Message Center
The following table describes the Message Center Job Summary subsystem.
Mapping Integration
The following table describes the Mapping Integration subsystem.
Security Change Audit Directory EDIM204 4.8.7 CHAD.XDIR
Security Change Audit Status EDIM205 4.8.7.1 CHAD.STAX
Error Message Change Audit
Directory
EDIM215 4.8.8 CHAD.EDIR
Error Message Change Audit Status EDIM216 4.8.8.1 CHAD.STAE
System Configuration CA Directory EDIM232 4.8.9 CHAD.YDIR
System Configuration CA Status EDIM233 4.8.9.1 CHAD.STAY
Global Parameter CA Directory EDIM226 4.8.10 CHAD.GDIR
Global Parameter CA Status EDIM227 4.8.10.1 CHAD.STAG
Separator Change Audit Directory EDIM938 4.8.11 CHAD.ZDIR
Separator Change Audit Status EDIM939 4.8.11.1 CHAD.STAZ
Screen Jump Codes
Screen Title Name Numeric Alphabetic
Message Center Job Summary EDIM245 4.9 MC
Screen Jump Codes
Screen Title Name Numeric Alphabetic
Mapping Maintenance Menu EDIM599 5.0
5
MAP
Application Definition
Application Definition Menu EDIM550 5.1 APP
APP.MENU
Application Directory EDIM551 5.1.1 APP.DIR
Application Data ID EDIM552 5.1.2 APP.DEF
APP.ID
Application Records EDIM553 5.1.3 APP.REC
APP.RCD
Screen Jump Codes
Screen Title Name Numeric Alphabetic

Jump Codes By Subsystem Jump Codes
IBM Sterling Gentran:Basic for z/OS Release 6.6 User Guide A - 9
Application Fields EDIM554 5.1.4 APP.FLD
Application Partner Reference EDIM555 5.1.5 APP.PREF
APP.REF
Transaction Mapping
Transaction Mapping Menu EDIM500 5.2 TRN
TRN.MENU
Transaction Mapping Directory EDIM512 5.2.1 TRN.DIR
Transaction Maintenance EDIM503 5.2.2 TRN.DEF
TRN.ID
Copy Transaction EDIM501 5.2.3 TRN.CPY
TRN.COPY
Copy Segments From Standard EDIM502 5.2.4 TRN.CPYSTD
TRN.COPYS
Segments EDIM504 5.2.5 TRN.SEG
Copy Segments From Transaction EDIM505 5.2.6 TRN.CPYTRN
TRN.COPYT
Code and Data Translation
Code and Data Translation Menu EDIM580 5.3 TBL
TBL.MENU
Table Directory EDIM586 5.3.1 TBL.DIR
Define Translation Table EDIM581 5.3.2 TBL.DEF
TBL.ID
Copy Code or Data EDIM582 5.3.3 TBL.CPY
TBL.COPY
Code Translation EDIM583 5.3.4 TBL.CDE
TBL.CODE
Data Translation by Partner EDIM584 5.3.5 TBL.DTA
TBL.DATA
Data Validation EDIM585 5.3.6 TBL.VAL
Screen Jump Codes
Screen Title Name Numeric Alphabetic

Jump Codes Jump Codes By Screen Name
A - 10 IBM Sterling Gentran:Basic for z/OS Release 6.6 User Guide
Jump Codes By Screen Name
The following tables list the jump codes for the Sterling Gentran menus and screens. The screens
are listed by screen name (EDIMXXX) and are arranged strictly in alphanumeric order, regardless
of subsystem or menu arrangement.
For a listing of jump codes listed by screen title, arranged by subsystem and order of appearance
on Sterling Gentran menus, see the previous section in this appendix, “Jump Codes By
Subsystem.”
Screen Jump Codes
Name Screen Title Numeric Alphabetic
EDIM001 Sterling Gentran Main Menu 0.0
0
BSC
MAIN
EDIM005 Partner Maintenance Menu 1.0
1
PART
EDIM006 Cross Reference by Partner
(Partner/Qualifier Mode)
1.3.2 PART.XREFP
EDIM007 Partner Selection Menu 1.2 PART.MENU
EDIM008 Cross Reference by X-Ref ID
(Partner/Qualifier Mode)
1.3.1 PART.XREFX
EDIM009 Cross-Reference Menu
(Partner/Qualifier Mode)
1.3 PART.XREF
EDIM009 Trading Partner Relationship Menu
(Relationship Mode)
1.3 PART.REL
EDIM010 Partner Directory 1.1 PART.DIR
EDIM015 Control Information 1.2.2.1 PART.CNTL
PART.CTL
EDIM020 Group Directory 1.2.3 PART.GRPD
EDIM023 Trading Partner Relationship by
EDI ID
(Relationship Mode)
1.3.1 PART.RELE
EDIM024 Trading Partner Relationship by
Partner
(Relationship Mode)
1.3.2 PART.RELP
EDIM025 Transaction Directory 1.2.4 PART.TRND
EDIM026 Header Information 1.2.1 PART.HDR
EDIM027 Interchange Directory 1.2.2 PART.INTD

Jump Codes By Screen Name Jump Codes
IBM Sterling Gentran:Basic for z/OS Release 6.6 User Guide A - 11
EDIM030 Group Information 1.2.3.1 PART.GRP
EDIM034 Group Information 1.2.3.1 PART.GRP
EDIM035 Name and Address 1.2.5 PART.NAME
EDIM040 Transaction Information 1.2.4.1 PART.TRN
EDIM044 Transaction Information 1.2.4.1 PART.TRN
EDIM045 User Defined 1.2.6 PART.USER
EDIM050 Data Separation 1.2.7 PART.DSEP
PART.SEP
EDIM055 Error Rejection 1.2.8 PART.ERR
EDIM060 Copy All Records 1.2.9 PART.CPY
PART.COPY
EDIM070 Partner Change Audit Directory 4.8.1 CHAD.PDIR
EDIM071 Partner Change Audit Status 4.8.1.1 CHAD.STAP
EDIM074 XREF Change Audit Directory 4.8.2 CHAD.XDIR
EDIM075 XREF Change Audit Status 4.8.2.1 CHAD.STAX
EDIM077 PARTREL Change Audit Directory 4.8.2 CHAD.RDIR
EDIM078 PARTREL Change Audit Status 4.8.2.1 CHAD.STAR
EDIM100 Standards Maintenance Menu 2.0
2
STD
EDIM110 Version 2.2 STD.VER
EDIM111 Version Directory 2.1 STD.VDIR
EDIM113 Version/Transaction Directory 2.3 STD.VTDIR
EDIM120 Transaction 2.5 STD.TRN
STD.TRAN
EDIM121 Transaction Directory 2.4 STD.TDIR
EDIM122 Transaction Directory 2.4 STD.TDIR
EDIM130 Segments 2.6 STD.SEG
EDIM140 Segment Element 2.7 STD.SEGELE
EDIM150 Segment Element Activity 2.8 STD.ACT
Screen Jump Codes
Name Screen Title Numeric Alphabetic

Jump Codes Jump Codes By Screen Name
A - 12 IBM Sterling Gentran:Basic for z/OS Release 6.6 User Guide
EDIM160 Data Element Definition 2.9 STD.DD
STD.ELE
EDIM170 Standard Code Menu 2.10 STD.CDE
STD.CODE
EDIM171 Standard Code Directory 2.10.1 STD.CDEDIR
EDIM172 Standard Code Maintenance 2.10.2 STD.CDEMNT
EDIM173 Code Maintenance List Options 2.10.3 STD.CDEOPT
EDIM180 Transaction in Use 2.11 STD.TUSE
STD.USE
EDIM181 Standards Change Audit Directory 4.8.3 CHAD.SDIR
EDIM182 Standards Change Audit Status 4.8.3.1 CHAD.STAS
EDIM190 User Envelope Specification 2.12 STD.ENV
STD.UENV
EDIM200 Security Maintenance Menu 4.1 SEC
EDIM201 User ID Maintenance – 1 4.1.2 SEC.UDEF
SEC.USER
EDIM203 User ID Directory 4.1.1 SEC.UDIR
EDIM204 Security Change Audit Directory 4.8.7 CHAD.XDIR
EDIM205 Security Change Audit Status 4.8.7.1 CHAD.STAX
EDIM209 Change Audit Main Menu 4.8 CHAD
EDIM210 Administrative Main Menu 4.0
4
ADM
EDIM211 Message Maintenance Menu 4.2 MSG
EDIM212 Message Directory 4.2.1 MSG.DIR
EDIM213 Message Maintenance 4.2.2 MSG.MAINT
EDIM214 Error Rejection Maintenance 4.2.3 MSG.REJ
EDIM215 Error Message Change Audit
Directory
4.8.8 CHAD.EDIR
EDIM216 Error Message Change Audit Status 4.8.8.1 CHAD.STAE
EDIM220 Global Parameter Maint – 1 4.4 GBL
Screen Jump Codes
Name Screen Title Numeric Alphabetic

Jump Codes By Screen Name Jump Codes
IBM Sterling Gentran:Basic for z/OS Release 6.6 User Guide A - 13
EDIM226 Global Parameter CA Directory 4.8.10 CHAD.GDIR
EDIM227 Global Parameter CA Status 4.8.10.1 CHAD.STAG
EDIM230 Configuration Directory 4.3 CFG
EDIM232 System Configuration Change Audit
Directory
4.8.9 CHAD.YDIR
EDIM233 System Configuration Change Audit
Status
4.8.9.1 CHAD.STAY
EDIM240 Acknowledgment Overdue 3.12 ACK.OVER
EDIM241 Acknowledgment Overdue Detail 3.12.1 ACK.OVDTL
EDIM250 Databank Maintenance Menu 3.0
3
DB
EDIM245 Message Center Job Summary 4.9 MC
EDIM251 Interchange Status 3.3 DB.ISTAT
EDIM252 Group Status 3.4 DB.GSTAT
EDIM253 Transaction Status 3.5 DB.TSTAT
EDIM254 Interchange Directory 3.1 DB.IDIR
EDIM255 Group Directory 3.2 DB.GDIR
EDIM25A Group Directory – Date 3.11 DB.GDTE
EDIM262 Document Directory 3.6 DB.DDIR
EDIM263 Document Status 3.7 DB.DSTAT
EDIM268 Change Audit Directory 3.8 DB.CADIR
DB.ADIR
EDIM269 Change Audit Status 3.9 DB.CASTAT
DB.ASTAT
EDIM272 Structure Document Directory 3.13 DB.SDIR
EDIM273 Structure Document Status 3.14 DB.SSTAT
EDIM500 Transaction Mapping Menu 5.2 TRN
TRN.MENU
EDIM501 Copy Transaction 5.2.3 TRN.CPY
TRN.COPY
Screen Jump Codes
Name Screen Title Numeric Alphabetic

Jump Codes Jump Codes By Screen Name
A - 14 IBM Sterling Gentran:Basic for z/OS Release 6.6 User Guide
EDIM502 Copy Segments From Standard 5.2.4 TRN.CPYSTD
TRN.COPYS
EDIM503 Transaction Maintenance 5.2.2 TRN.DEF
TRN.ID
EDIM504 Segments 5.2.5 TRN.SEG
EDIM505 Copy Segments From Transaction 5.2.6 TRN.CPYTRN
TRN.COPYT
EDIM512 Transaction Mapping Directory 5.2.1 TRN.DIR
EDIM520 Transaction Change Audit Directory 4.8.5 CHAD.TDIR
EDIM521 Transaction Change Audit Status 4.8.5.2 CHAD.STAT
EDIM550 Application Definition Menu 5.1 APP
APP.MENU
EDIM551 Application Directory 5.1.1 APP.DIR
EDIM552 Application Data ID 5.1.2 APP.DEF
APP.ID
EDIM553 Application Records 5.1.3 APP.REC
APP.RCD
EDIM554 Application Fields 5.1.4 APP.FLD
EDIM555 Application Partner Reference 5.1.5 APP.PREF
APP.REF
EDIM560 Application Change Audit Directory 4.8.4 CHAD.ADIR
EDIM561 Application Change Audit Status 4.8.4.1 CHAD.STAA
EDIM580 Code and Data Translation Menu 5.3 TBL
TBL.MENU
EDIM581 Define Translation Table 5.3.2 TBL.DEF
TBL.ID
EDIM582 Copy Code or Data 5.3.3 TBL.CPY
TBL.COPY
EDIM583 Code Translation 5.3.4 TBL.CDE
TBL.CODE
EDIM584 Data Translation by Partner 5.3.5 TBL.DTA
TBL.DATA
Screen Jump Codes
Name Screen Title Numeric Alphabetic

Jump Codes By Screen Name Jump Codes
IBM Sterling Gentran:Basic for z/OS Release 6.6 User Guide A - 15
EDIM585 Data Validation 5.3.6 TBL.VAL
EDIM586 Table Directory 5.3.1 TBL.DIR
EDIM587 Code Table Change Audit Directory 4.8.6 CHAD.CDIR
EDIM588 Code Table Change Audit Status 4.8.6.1 CHAD.STAC
EDIM599 Mapping Maintenance Menu 5.0
5
MAP
EDIM938 Separator Change Audit Directory 4.8.11 CHAD.ZDIR
EDIM939 Separator Change Audit Status 4.8.11.1 CHAD.STAZ
EDIMOLD Online Log 3.10 DB.LOG
Screen Jump Codes
Name Screen Title Numeric Alphabetic

Jump Codes Jump Codes By Screen Name
A - 16 IBM Sterling Gentran:Basic for z/OS Release 6.6 User Guide

Notices
IBM Sterling Gentran:Basic for z/OS Release 6.6 User Guide N - 1
Notices
This information was developed for products and services offered in the U.S.A.
IBM may not offer the products, services, or features discussed in this document in other
countries. Consult your local IBM representative for information on the products and services
currently available in your area. Any reference to an IBM product, program, or service is not
intended to state or imply that only that IBM product, program, or service may be used. Any
functionally equivalent product, program, or service that does not infringe any IBM intellectual
property right may be used instead. However, it is the user's responsibility to evaluate and verify
the operation of any non-IBM product, program, or service.
IBM may have patents or pending patent applications covering subject matter described in this
document. The furnishing of this document does not grant you any license to these patents. You
can send license inquiries, in writing, to:
IBM Director of Licensing
IBM Corporation
North Castle Drive
Armonk, NY 10504-1785
U.S.A.
For license inquiries regarding double-byte character set (DBCS) information, contact the IBM
Intellectual
Property Department in your country or send inquiries, in writing, to:
Intellectual Property Licensing
Legal and Intellectual Property Law
IBM Japan Ltd.
1623-14, Shimotsuruma, Yamato-shi
Kanagawa 242-8502 Japan
The following paragraph does not apply to the United Kingdom or any other country where
such provisions are inconsistent with local law: INTERNATIONAL BUSINESS MACHINES
CORPORATION PROVIDES THIS PUBLICATION "AS IS" WITHOUT WARRANTY OF
ANY KIND, EITHER EXPRESS OR IMPLIED, INCLUDING, BUT NOT LIMITED TO, THE
IMPLIED WARRANTIES OF NON-INFRINGEMENT, MERCHANTABILITY OR FITNESS

N - 2 IBM Sterling Gentran:Basic for z/OS Release 6.6 User Guide
FOR A PARTICULAR PURPOSE. Some states do not allow disclaimer of express or implied
warranties in certain transactions, therefore, this statement may not apply to you.
This information could include technical inaccuracies or typographical errors. Changes are
periodically made to the information herein; these changes will be incorporated in new editions of
the publication. IBM may make improvements and/or changes in the product(s) and/or the
program(s) described in this publication at any time without notice.
Any references in this information to non-IBM Web sites are provided for convenience only and
do not in any manner serve as an endorsement of those Web sites. The materials at those Web sites
are not part of the materials for this IBM product and use of those Web sites is at your own risk.
IBM may use or distribute any of the information you supply in any way it believes appropriate
without incurring any obligation to you.
Licensees of this program who wish to have information about it for the purpose of enabling: (i)
the exchange of information between independently created programs and other programs
(including this one) and (ii) the mutual use of the information which has been exchanged, should
contact:
IBM Corporation
J46A/G4
555 Bailey Avenue
San Jose, CA__95141-1003
U.S.A.
Such information may be available, subject to appropriate terms and conditions, including in some
cases, payment of a fee.
The licensed program described in this document and all licensed material available for it are
provided by IBM under terms of the IBM Customer Agreement, IBM International Program
License Agreement or any equivalent agreement between us.
Any performance data contained herein was determined in a controlled environment. Therefore,
the results obtained in other operating environments may vary significantly. Some measurements
may have been made on development-level systems and there is no guarantee that these
measurements will be the same on generally available systems. Furthermore, some measurements
may have been estimated through extrapolation. Actual results may vary. Users of this document
should verify the applicable data for their specific environment.
Information concerning non-IBM products was obtained from the suppliers of those products,
their published announcements or other publicly available sources. IBM has not tested those
products and cannot confirm the accuracy of performance, compatibility or any other claims
related to non-IBM products. Questions on the capabilities of non-IBM products should be
addressed to the suppliers of those products.
All statements regarding IBM's future direction or intent are subject to change or withdrawal
without notice, and represent goals and objectives only.

IBM Sterling Gentran:Basic for z/OS Release 6.6 User Guide N - 3
This information is for planning purposes only. The information herein is subject to change before
the products described become available. This information contains examples of data and reports
used in daily business operations. To illustrate them as completely as possible, the examples
include the names of individuals, companies, brands, and products. All of these names are
ficticious and any similarity to the names and addresses used by an actual business enterprise is
entirely coincidental.
COPYRIGHT LICENSE:
This information contains sample application programs in source language, which illustrate
programming techniques on various operating platforms. You may copy, modify, and distribute
these sample programs in any form without payment to IBM, for the purposes of developing,
using, marketing or distributing application programs conforming to the application programming
interface for the operating platform for which the sample programs are written. These examples
have not been thoroughly tested under all conditions. IBM, therefore, cannot guarantee or imply
reliability, serviceability, or function of these programs. The sample programs are provided "AS
IS", without warranty of any kind. IBM shall not be liable for any damages arising out of your use
of the sample programs.
Each copy or any portion of these sample programs or any derivative work, must include a
copyright notice as follows:
© IBM 2011. Portions of this code are derived from IBM Corp. Sample Programs.
© Copyright IBM Corp. 2011.
If you are viewing this information softcopy, the photographs and color illustrations may not
appear.
Trademarks
IBM, the IBM logo, and ibm.com are trademarks or registered trademarks of International
Business Machines Corp., registered in many jurisdictions worldwide. Other product and service
names might be trademarks of IBM or other companies. A current list of IBM trademarks is
available on the Web at “Copyright and trademark information” at
www.ibm.com/legal/copytrade.shtml.
Adobe, the Adobe logo, PostScript, and the PostScript logo are either registered trademarks or
trademarks of Adobe Systems Incorporated in the United States, and/or other countries.
IT Infrastructure Library is a registered trademark of the Central Computer and
Telecommunications Agency which is now part of the Office of Government Commerce.
Intel, Intel logo, Intel Inside, Intel Inside logo, Intel Centrino, Intel Centrino logo, Celeron, Intel
Xeon, Intel SpeedStep, Itanium, and Pentium are trademarks or registered trademarks of Intel
Corporation or its subsidiaries in the United States and other countries.
Linux is a registered trademark of Linus Torvalds in the United States, other countries, or both.
Microsoft, Windows, Windows NT, and the Windows logo are trademarks of Microsoft
Corporation in the United States, other countries, or both.

N - 4 IBM Sterling Gentran:Basic for z/OS Release 6.6 User Guide
ITIL is a registered trademark, and a registered community trademark of the Office of Government
Commerce, and is registered in the U.S. Patent and Trademark Office.
UNIX is a registered trademark of The Open Group in the United States and other countries.
Java and all Java-based trademarks and logos are trademarks or registered trademarks of Oracle
and/or its affiliates.
Cell Broadband Engine is a trademark of Sony Computer Entertainment, Inc. in the United States,
other countries, or both and is used under license therefrom.
Linear Tape-Open, LTO, the LTO Logo, Ultrium and the Ultrium Logo are trademarks of HP, IBM
Corp. and Quantum in the U.S. and other countries.
Connect Control Center®, Connect:Direct®, Connect:Enterprise, Gentran®, Gentran:Basic®,
Gentran:Control®, Gentran:Director®, Gentran:Plus®, Gentran:Realtime®, Gentran:Server®,
Gentran:Viewpoint®, Sterling Commerce™, Sterling Information Broker®, and Sterling
Integrator® are trademarks or registered trademarks of Sterling Commerce, Inc., an IBM
Company.
Other company, product, and service names may be trademarks or service marks of others.

Glossary
IBM Sterling Gentran:Basic for z/OS Release 6.6 User Guide G - 1
Glossary
Definition of Terms
Acknowledgment
A special transaction set (e.g., 997, 999, or CONTRL) that is transmitted to the original sender to
indicate the status of a transmission with respect to standards adherence. There are indicators that
imply acceptance of the contents of the associated transaction sets.
Acknowledgments are also known as Functional Acknowledgments (the 997 transaction set),
Accept/Reject Advices (the 999 transaction set), and Syntax and Service Report Message (the
CONTRL message).
Gentran:Basic differentiates between inbound acknowledgments (those from your trading partner)
and outbound acknowledgments (those to go to your trading partner). Gentran:Basic also deals
with expected acknowledgments, which should be satisfied by inbound acknowledgments.
See also Functional Acknowledgment.
Addressing Method
A mean of identifying the sender and intended receiver of an incoming EDI message.
Gentran:Basic supports several addressing methods to enable you to configure the system to your
current technique, or your industry’s preferences.
Application
An in-house program or series of programs designed to process specific jobs. These programs are
formatted by the customer for their business needs (e.g., payroll).
Application Databank
One of two application databanks available: Inbound (incoming) and Outbound (outgoing). The
databank contains application documents as well as control and routing information. Inquiry
capabilities are available both online and in batch processing to provide fast answers to the
operation of your EDI system. Document archive, restore, and reset capabilities complete the
picture to address audit, re-transmit, and operational requirements.
Application Data ID
An identification of the application definition as defined by the user via the Mapping subsystem.
This definition is used by the Mappers to process a user’s application file.
Application Definition
The definition of the application interface file used during the mapping process.

Definition of Terms Glossary
G - 2 IBM Sterling Gentran:Basic for z/OS Release 6.6 User Guide
Application ID
See Application Data ID.
Archive
A permanent record of messages transmitted or received.
Batch Processing
A type of data processing operation and data communications transmission during which related
transactions are grouped together and transmitted for processing. Usually batch processing occurs
by the same computer and under the same application. It is generally regarded as non–realtime
data traffic consisting of large files: batch processing is used for the type of data traffic for which
network response time is not critical, compared with interactive processing.
Compress
An automatic process in the outbound flow of Sterling Gentran that remove all leading zeroes and
trailing spaces from an EDI data element. Empty elements and subelements (those containing all
spaces) are set to a null or zero length. All trailing data elements (those data elements between the
last element containing information and the segment terminator) are removed, along with their
respective element separators. The segment terminator is then shifted to the end of the last
element. For real type data elements, the zero significant digit just before and just after a decimal
point is not removed.
Conditional Code
The relational definition of data elements within an EDI segment. There are these five conditional
codes: P, R, E, C, and L. These codes are defined through the Segment Element Conditional Code
Maintenance screen (EDIM141) and are used by the Inbound Editor program (EBDI001) and the
Outbound Editor program (EBDI002). The five conditional codes are listed and described below:
P=(Paired) If any of the referenced data elements is present, they all must be
present.
R=(Required) At least one of the referenced data elements must be present.
E=(Exclusive) Only one of the referenced data elements may be present.
C=(Conditional) If the first referenced data element is used, then all
remaining referenced data elements must be used.
L=(List Conditional Paired) If the first referenced data element is used, then
at least one of the remaining referenced data elements must be used.
Condition Code
A numeric value issued by a program to indicate the status of its execution. This status value is
also called a return code. A condition code can range in value from 0 to 4096. Testing a condition
code in a JCL job stream requires a COND parameter.
All main processing programs (inbound and outbound) issue condition codes in Sterling Gentran.
However, the key programs are Inbound Editor (EBDI001), Inbound Mapper (EBDI041),
Outbound Mapper (EBDI042), and Outbound Editor (EBDI002).

Glossary Definition of Terms
IBM Sterling Gentran:Basic for z/OS Release 6.6 User Guide G - 3
Control Number
See Databank Envelope Reference ID.
Databank
A repository for storing document/transaction data and any related control information. Using the
Databank subsystem, you can control and monitor the document/transaction flow through the
Sterling Gentran system. The four databanks are the following: outbound application databank,
outbound EDI databank, inbound EDI databank, inbound application databank.
Databank Change Audit
The file that stores detailed information about all user updates performed against the databanks
using the Databank subsystem. There is one Change Audit file for each databank.
Databank Configuration
Identification of how you have configured a databank. For each of the databanks, the following
configurations are valid:
Directory = Only Directory data is maintained.
Full = Both Directory and Message Store data are maintained.
None = Neither Directory nor Message Store data is maintained.
Note: Full databanking is not available for Sterling Gentran:Structure customers’ fixed-
format data.
Databank Directory
The area of a databank that stores control and status information (e.g., interchange envelope
reference ID, acknowledgment status, or document mapped status). There is one directory for each
databank.
Databank Envelope Reference ID
An ID used to uniquely identify an EDI envelope for a trading partner. Formerly called control
number. The envelope reference ID’s used in the databank are the following: Interchange
Envelope Reference ID, Group Envelope Reference ID, Transaction Envelope Reference ID.
Databank Message Store
The area of a databank in which the actual application records or EDI segments are stored. There is
one message store for each databank.
Databank Run Number
An 8-digit number assigned by Sterling Gentran to identify the run that processed the document
for a databank.

Definition of Terms Glossary
G - 4 IBM Sterling Gentran:Basic for z/OS Release 6.6 User Guide
Data Dictionary
The publication that defines all of the data elements that exist for a standard. The data dictionary
describes data types (e.g., length and usage) and all code values for an element, if applicable.
Data Element
See Element.
Data Element Dictionary
See Data Dictionary.
Data Element Separator
See Delimiter.
Data Segment
See Segment.
Decompress
An automatic process in the Inbound Editor that expands each data element to its maximum length
as defined by the online EDI standards. Decompression of data elements is accomplished by
inserting trailing spaces or leading zeroes into each element until the element is at its maximum
length. All numeric data elements automatically have three bytes added to their maximum length.
These three bytes contain a sign (space or -), along with the number of decimal positions for the
data element.
Delimiter
A special character used to separate and mark the end of data segments, data elements, and data
subelements within an EDI standard. The data segment terminator, data element separator, and
data subelement separator must each contain unique special characters.
Distribution
The process of controlling and reporting the flow of documents to and from user applications and
outside networks/partners. This distribution function is supported by the EDI Databank
application. See also EDI Databank.
Document
See Message.
Document Status
A code that describes the current status of a document on the databanks. For example, an EDI
document placed on the databank would have a status of acknowledged after the acknowledgment
is received from the trading partner.

Glossary Definition of Terms
IBM Sterling Gentran:Basic for z/OS Release 6.6 User Guide G - 5
DUNS Number
Dun & Bradstreet’s assigned number used to distinguish a corporate entity. Often used in EDI
documents to determine sender and receiver identification.
EDI (Electronic Data Interchange)
The exchange of routine business transactions in a computer–processible format, covering such
traditional applications as inquiries, planning, purchasing, acknowledgments, pricing, order status,
scheduling, test results, shipping and receiving, invoices, payments, and financial reporting.
EDI Databank
One of two EDI databanks: inbound (incoming) and outbound (outgoing). The databank contains
EDI documents, as well as control and routing information. Inquiry capabilities are available both
online and in batch processing to provide quick answers to the operation of your EDI system.
Document archive, restore, and reset capabilities complete the picture to address audit, re-transmit,
and operational requirements.
EDI Databank Inquiry
An online reporting tool used to determine the status and other significant information about EDI
messages. Sterling Gentran:Basic also provides this function in batch mode. A multitude of
selection criteria can be specified to quickly locate any documents of interest.
Editor
One of two editors: the Inbound Editor (EBDI001) and the Outbound Editor (EBDI002). The
Inbound Editor uses predetermined instructions to verify, check, and possibly reject the EDI
standard data you have received from a trading partner, and moves the edited data to split files and
then to the appropriate inbound application files via Mapping. The Outbound Editor prepares your
data for transmission to your trading partners. The Editor checks all data to ensure compliance
with the selected public standard and wraps the data based on compression method.
Element
The smallest named item in a segment that can convey data. For example, Bill To City is one data
element within a segment in an EDI standard.
Envelope
The transmission header and trailer enclosing an EDI document. The envelope is automatically
generated by Sterling Gentran:Basic using the information on the Partner file. Envelopes exist at
the interchange, group, and transaction levels.
EOT
End of Transmission.
Field
The smallest item of information in a record in a defined application.

Definition of Terms Glossary
G - 6 IBM Sterling Gentran:Basic for z/OS Release 6.6 User Guide
Functional Acknowledgment
A special transaction set transmitted by a receiver as an affirmative response to the sender. Sterling
Gentran automatically generates a functional acknowledgment for documents received. There is
never an acknowledgment generated for an acknowledgment.
Header
The portion of a message that precedes the body and trailer of the business transaction.
In-house Interface
Routine(s) developed by application personnel that connect application systems to Sterling
Gentran:Basic. These routines either create Application Interface files for outbound transactions or
process an Application Interface file containing inbound transactions.
Logical Document
The treating of several related ANA TRADACOMS messages as one document. A basic
TRADACOMS document contains a header message, a detail message, and a summary message.
Each message has its own envelope. Individually, they are meaningless, but together they
represent a whole (complete) document.
Mandatory
A requirement designator value indicating that a segment, element, or component data element
must be used within an EDI standard.
Mapping
Map processing that uses user-defined transaction maps to translate business documents from the
internal application data format to the selected EDI standard, or from the EDI standard to an
internal application format. Transaction maps are defined using the Mapping subsystem.
Message
An identified and structured set of elements and segments covering the requirements for a specific
transaction.
Message Status Level
A status level given to messages. The three status levels are listed and described below:
Status 0= Draft document for information only.
Status 1= Draft document approved for formal trial.
Status 2= Recommended approved by the UN/EDIFACT governing body WP.4.
UN/EDIFACT messages need to be submitted, reviewed, and added to by regional boards.
Network
A third-party EDI facilitator (EDI mailbox). Networks are defined to Sterling Gentran:Basic for
reconciliation purposes only.

Glossary Definition of Terms
IBM Sterling Gentran:Basic for z/OS Release 6.6 User Guide G - 7
Partner Profile
A collection of records in Sterling Gentran that contain information about a trading partner.
Partner/Qualifier Mode
This is trading partner processing method which defines your organization and each trading
partner as separate and distinct entities on the partner profile. This mode permits each trading
partner to be used in multiple relationships.
Record
A logical collection of data elements (fields) grouped together.
Relationship Mode
This is trading partner processing method provides uniqueness for identification purposes that
would not be possible if the trading partner was defined using the Partner/Qualifier method. This
mode requires you to first identify the inter- or intra- business relationships. Each identified
relationship is then defined separately and distinctly on the partner profile. This method is ideal for
defining multiple entities within your organization with shared (common) trading partners.
Release Character
A syntax character defined in the ANA TRADACOMS and EDIFACT standards to override a
special character used in the text of a document differently than its system definition. For example,
if a quote is defined as a segment terminator and is used in the content of a text message as a quote,
the release character must precede the quote in the text to indicate to the system that the character
is only a character and not a segment terminator.
Release Indicator
See Release Character.
Return Code
See Condition Code.
Segment
A logical group of data elements. The data elements are sequentially placed within the group. A
segment starts with a segment code and ends with a segment terminator within an EDI standard.
Segment Separator
A syntax character used in the ANA TRADACOMS standards to isolate the segment ID from the
rest of the data elements in a segment. The only valid value to be used as a segment separator
under current TRADACOMS standards is an equals sign (=).
Segment Terminator
The delimiter that identifies the end of a segment. This delimiter must be a special character (e.g.,
no alphabetic or numerics or space permitted).

Definition of Terms Glossary
G - 8 IBM Sterling Gentran:Basic for z/OS Release 6.6 User Guide
Selection Criteria
Criteria used to control document processing and reporting functions. Examples of some of the
fields available for use as selection criteria are the following: User Document Reference (P.O.
Number, Invoice Number), User, Partner, Network, Application, Transaction Type, Date, Time,
Document Status, Document Acknowledgment Status, Document Validation Status, Duplicate
Status, Test/Production Status, Interchange Control Numbers, and other EDI envelope
information.
Simple Data Element
A data element whose data item representation embodies a single concept (i.e., a data element that
is not made up of component data elements).
Sterling Gentran:Control
An add-on product to Sterling Gentran:Basic that enables you to automate the EDI processing
stream and prioritize processing by trading partner and/or type of document. Sterling
Gentran:Control enables you to organize processing and responsiveness based upon business
criteria, not system limitations. In addition, the application and communications gateways
expedite the movement of documents across the batch/CICS barrier.
Sterling Gentran:Plus
A comprehensive software system that provides a seamless application-to-EDI interface. Sterling
Gentran:Plus can work in conjunction with Sterling Gentran:Basic, or as a stand-alone product.
Sterling Gentran:Plus contains these three subsystems: Communications, Translation, and
Communications Setup and Management. Sterling Gentran:Plus can accommodate an unlimited
number of transactions while using an unlimited number of EDI standards versions. It supports
multiple lines with different protocols for concurrent EDI sessions. This combination of
translation, communications, and mailboxing represents a highly efficient EDI resource that can be
used to automate your communications needs.
Sterling Gentran:Realtime
An add-on product to Sterling Gentran:Basic that facilitates the transmission of data processing in
an operating mode when data is entered in an interactive session, as opposed to a batch session.
Response time is drastically reduced over batch processing, providing the competitive benefits of
online speed, flexible control, and universal EDI standards to many business applications.
Sterling Gentran:Structure
An add-on product to Sterling Gentran:Basic that enables you to define proprietary fixed-format
standards using the Standards subsystem, and map to and from these standards using the Inbound
and Outbound Mapping programs.
Sterling Gentran:Viewpoint
A Sterling Gentran product that consists of these two modules: Exception Management and
Tracking Management. Exception Management enables you to capture exception information,
notify the appropriate user, and optionally take automated action for exceptions that are specific to
their EDI business needs. Tracking Management is an optional module that enables you to query

Glossary Definition of Terms
IBM Sterling Gentran:Basic for z/OS Release 6.6 User Guide G - 9
on the status and history of a document as it moves through the entire end-to-end EDI
environment.
Subelement Separator
A syntax character that is used to separate the components of an element. The syntax character
must be a special character (alphabetic and numeric not allowed) that is not displayed in any of the
text for a document. It must also be different from the segment terminator and data element
separator.
Summary Area
The portion of a message that follows the body of the message and contains summary information
relating to the entire message.
Trading Partner
Any organization with whom you do business. Typically, trading partners are customers, suppliers,
and intra-company divisions.
Trading Partner Processing Mode
A system processing methodology that enables you to define partner profiles. The Sterling
Gentran:Basic system provides three processing modes from which to choose: Partner/Qualifier
mode, Relationship mode, and Mixed mode.
Transaction Map
A set of instructions detailing the correspondence between the EDI message standard and your
application transaction. The transaction map is also used to document your application’s use of
EDI and to document your data requirements to your partners.
Transaction Set
See Message.
Turnaround Time
The maximum allowable time between the sending of a document and the return of its
acknowledgment. If the acknowledgment is not received within this time, an alert is raised and the
originating document is flagged as Overdue.
Unwrap
The process of identifying each EDI segment of a wrapped document and spreading them so that
each segment begins its own record. If the record is defined as fixed length, it is padded with
spaces. The Sterling Gentran programs that unwrap segments are the Inbound Unwrap (EBDI010
and EBDI010A) and Inbound Editor (EBDI001).
User
The term used to identify your organization to Sterling Gentran:Basic. You may define one or
more users for your organization, with each user having its own unique EDI identifier. This is used
when defining a User/Partner relationship providing enhanced auditing capabilities.

Definition of Terms Glossary
G - 10 IBM Sterling Gentran:Basic for z/OS Release 6.6 User Guide
User Document Reference
A user-defined field that provides a way of referring to EDI documents by your existing methods
(e.g., documents can be referred to by your Purchase Order Number rather than by referring to an
EDI control number). The user document reference is supported for both inbound and outbound
documents.
User Reference
User-defined information that can provide a relationship link between application data and EDI
data. When you need to refer to databank records, user reference information will be helpful in
locating a specific record.
Wrap
The process of removing all trailing spaces between EDI segments. That is, the start of each new
segment immediately follows the terminator of the previous segment. The Sterling Gentran
programs that wrap segments are the Outbound Editor (EBDI002) and the Outbound Databank
Extract (EDID205).

Glossary Reserved Word Constants
IBM Sterling Gentran:Basic for z/OS Release 6.6 User Guide G - 11
Reserved Word Constants
Inbound and Outbound:
The following reserved word constants are available for use in both inbound and outbound map
fields:
CONSTANT-01 through CONSTANT-99
These constants can be used on maps to hold alphanumeric information that is needed later in the
map, either to be moved to an output field or used in a conditional statement. Generally, the
constants are used for:
1. Loading common data into each application record during an inbound map (e.g., a
sort key).
2. Loading input header information into output detail or summary areas.
The following descriptions discuss unique characteristics about the constant field ranges:
CONSTANT-01 through CONSTANT-40
These constants are initialized to spaces at the beginning of each document generated
(outbound) or document read (inbound).
CONSTANT-41 through CONSTANT-45
These constants are initialized to spaces at the beginning of each functional group
generated (outbound) or functional group read (inbound).
CONSTANT-46 through CONSTANT-50
These constants are initialized to spaces at the beginning of each interchange generated
(outbound) or interchange read (inbound).
CONSTANT-51 through CONSTANT-55
These constants are initialized to spaces at the beginning of the mapping run only.
CONSTANT-56 through CONSTANT-99
These constants are initialized to spaces at the beginning of each document generated
(outbound) or document read (inbound).
HASH-TOTAL-01 through HASH-TOTAL-20
Hash totals can be used on maps to accumulate predefined input fields that are needed later in the
map, either to be moved to an output field or used in a conditional statement. Generally, hash totals
are used in maps to accumulate numeric field values (e.g., quantity or dollars), and map the
accumulated total into a control total field.

Reserved Word Constants Glossary
G - 12 IBM Sterling Gentran:Basic for z/OS Release 6.6 User Guide
The following descriptions discuss unique characteristics about the hash total field ranges:
HASH-TOTAL-01 through HASH-TOTAL-05
These hash totals are initialized to zeros at the beginning of each document that is
generated (outbound), or each document that is read (inbound).
HASH-TOTAL-06 through HASH-TOTAL-10
These hash totals are initialized to zeros at the beginning of each functional group that is
generated (outbound), or each functional group that is read (inbound).
HASH-TOTAL-11 through HASH-TOTAL-15
These hash totals are initialized to zeros at the beginning of each interchange that is
generated (outbound), or each interchange that is read (inbound).
HASH-TOTAL-16 through HASH-TOTAL-20
These hash totals are initialized to zeros only at the beginning of the mapping run.
ACCUMULATOR-01 through ACCUMULATOR-20
Accumulators can be used on maps to maintain counters that are incremented by one (1) that are
needed later in the map, either to be moved to an output field or used in a conditional statement.
Generally, accumulators are used to:
1. Count the occurrence of a specific entity such as a line item.
2. Generate increasing/sequential record/line item numbers.
The following descriptions discuss unique characteristics about the accumulator field
ranges:
ACCUMULATOR-01 through ACCUMULATOR-05
These accumulators are initialized to zeros at the beginning of each document that is
generated (outbound), or each document that is read (inbound).
ACCUMULATOR-06 through ACCUMULATOR-10
These accumulators are initialized to zeros at the beginning of each functional group that
is generated (outbound), or each functional group that is read (inbound).
ACCUMULATOR-11 through ACCUMULATOR-15
These accumulators are initialized to zeros at the beginning of each interchange that is
generated (outbound), or each interchange that is read (inbound)
ACCUMULATOR-16 through ACCUMULATOR-20
These accumulators are initialized to zeros only at the beginning of the mapping run.

Glossary Reserved Word Constants
IBM Sterling Gentran:Basic for z/OS Release 6.6 User Guide G - 13
CURRENT-DATE
This constant contains the current system date. This field may be mapped to any of the valid date
formats (both six and eight character).
• If the application field is defined as ‘AN’, then only 6 bytes are mapped,
regardless of the length of the field.
• If the application field is a valid 8-digit date type (CD, CM, CY, J8, ZD, ZJ, ZM,
or ZY), the full 8 digits are mapped.
• If the application field is a valid 6-digit date type (DD, JD, MM, PD, PJ, PM, PY,
or YY) only 6 digits are mapped.
In this case, to get a YYYYMMDD format from CURRENT-DATE, the
application field must be defined as ‘CY’.
CURRENT-TIME
This constant contains the current system time.
TOTAL-SEGMENTS
This constant contains either the number of segments read (inbound) or the number of segments
written (outbound). It is available to be moved into a numeric application field (inbound) or a
numeric EDI element (outbound).
Caution: On inbound maps only, segments defined to the map are counted and the count is only
be valid after all segments have been read. For this reason, this constant should only
load an application field defined in the summary section of the application. On
outbound maps this constant does not contain a valid value if more than one (1)
segment is generated in the summary section of the EDI document. Envelopes are not
counted in either direction.
USER-FIELD
USER-FIELD-MAP
These constants contain application link information. These alphanumeric 80-byte application
fields can be used to pass application information to the Outbound EDI Databank Statistics file.
Application link information is identified in the application with an application field type of UF.
The USER-FIELD reserved word constant creates application link information only. The USER-
FIELD-MAP reserved word constant creates application link information and maps the application
field to the corresponding outbound EDI element.
TOTAL-ITEMS
This constant contains the number of line items generated for an application (inbound) or an EDI
document (outbound). A line item is defined as the segments or records in the detail section of the
application or EDI document. It is available to be moved into a numeric application field
(inbound) or a numeric EDI element (outbound). This constant should only be used in the
summary section of the EDI document or application.
Inbound Only:
The following reserved word constants are all preset by the inbound mapping program. They are
available to be moved into an appropriate application field.

Reserved Word Constants Glossary
G - 14 IBM Sterling Gentran:Basic for z/OS Release 6.6 User Guide
SENDER-ID
This constant contains the resolved sender ID (partner cross reference is used) as determined by
the inbound editor.
SENDER-ID-Q
This constant contains the resolved sender ID qualifier, if used, (cross reference is used) as
determined by the inbound editor.
RECEIVER-ID
This constant contains the resolved receiver ID (partner cross reference is used) as determined by
the inbound editor.
RECEIVER-ID-Q
This constant contains the resolved receiver ID qualifier, if used, (cross reference is used) as
determined by the inbound editor.
STATUS-ACKNOWLDG
This constant contains the two-character status code from the Inbound Editor (EBDI001). This
constant shows the status of the generated outbound acknowledgement associated with the current
incoming document. This constant declares the generation status for the outbound
acknowledgement.
STATUS-DOCUMENT
This constant contains the two-character status code from the Inbound Editor (EBDI001). This
constant shows the status of the incoming document after compliance checking is complete.
STATUS-ENVELOPE
This constant contains the two-character status code from the Inbound Editor (EBDI001). This
constant shows the status of the envelope compliance for incoming control header and trailers
associated with the incoming document.
STATUS-MAPPING
This constant contains the highest mapping status value from the Inbound Mapper. This constant is
set by the Inbound Mapper within internal error processing. This constant is updated as errors are
generated by the Inbound Mapper (the highest error level is indicated).
STATUS-SECURITY
This constant contains the two-character status code from the Inbound Editor (EBDI001). This
constant shows the status of the BG PARTNER communication verification. The sender’s
communication identification is used.
STATUS-SEQUENCE
This constant contains the two-character status code from the Inbound Editor (EBDI001). This
constant shows the status of PARTNER SEQUENCING with incoming control numbers.

Glossary Reserved Word Constants
IBM Sterling Gentran:Basic for z/OS Release 6.6 User Guide G - 15
PART-TEST-FLAG
This constant contains a ‘P’ if the transaction record on the partner file for the sender has a
Production status. If the trading partner is not on file or the transaction record found is not set to
production status, this constant contains a value of ‘T.’
PROD-TEST-FLAG
This constant contains a P if the transaction status (in Mapping Maintenance) is set to Production.
This constant contains a T if the transaction status (in Mapping Maintenance) is set to Test.
ISA01 through ISA16
The constants contain the values of each element received in the ISA segment.
ICS01 through ICS12
The constants contain the values of each element received in the ICS segment.
BG01 through BG07
The constants contain the values of each element received in the BG segment.
UNA01 through UNA06
The constants contain the values of each element received in the UNA segment.
UNB01 through UNB18
The constants contain the values of each element received in the UNB segment.
GS01 through GS08
The constants contain the values of each element received in the GS segment.
UNG01 through UNG13
The constants contain the values of each element received in the UNG segment.
ST01 through ST02
The constants contain the values of each element received in the ST segment.
UNH01 through UNH09
The constants contain the values of each element received in the UNH segment.
SCH01 through SCH05
The constants contain the values of each element received in the SCH segment.
STX01 through STX12
The constants contain the values of each element received in the STX segment.
BAT01 through BAT02
The constants contain the values of each element received in the BAT segment.

Reserved Word Constants Glossary
G - 16 IBM Sterling Gentran:Basic for z/OS Release 6.6 User Guide
MHD01 through MHD03
The constants contain the values of each element received in the MHD segment.
IEA01 through IEA02
The constants contain the values of each element received in the IEA segment. These reserved
word constants are only available when mapping to application records in areas I or R.
UNZ01 through UNZ02
The constants contain the values of each element received in the UNZ segment. These reserved
word constants are only available when mapping to application records in areas I or R.
END01
The constant contains the values of each element received in the END segment. This reserved
word constant is only available when mapping to application records in areas I or R.
GE01 through GE02
The constants contain the values of each element received in the GE segment. These reserved
word constants are only available when mapping to application records in areas I, G, or R.
UNE01 through UNE02
The constants contain the values of each element received in the UNE segment. These reserved
word constants are only available when mapping to application records in areas I, G, or R.
EOB01
The constant contains the value of each element received in the EOB segment. This reserved word
constants is only available when mapping to application records in areas I, G, or R.
SE01 through SE02
The constants contain the values of each element received in the SE segment. These reserved word
constants are only available when mapping to application records in areas I, G, T or R or when
mapping to an application field located in an application record in the last section of the
application definition.
UNT01 through UNT02
The constants contain the values of each element received in the UNT segment. These reserved
word constants are only available when mapping to application records in areas I, G, T or R or
when mapping to an application field located in an application record in the last section of the
application definition.
MTR01
The constant contains the values of each element received in the IEA segment. This reserved word
constant is only available when mapping to application records in areas I, G, T or R or when
mapping to an application field located in an application record in the last section of the
application definition.

Glossary Application Data Types
IBM Sterling Gentran:Basic for z/OS Release 6.6 User Guide G - 17
Application Data Types
When defining an application field, the length of the field and the field data type must be specified.
The length of the field is the physical field length or the number of bytes of storage the data field
occupied in the file. The data type of the field depends on the use and format of the field.
Note: The value is not always the same as its logical length.
Alphanumeric Data Types:
The alphanumeric data types are designed to describe fields that hold free-form data that contains
any characters (letters, numbers, and special characters) including spaces. Data is moved to and
from these fields, character-by-character, without editing. The data in the receiving field is left-
justified. During inbound processing, these fields are initialized to spaces. Fields are truncated
because of field/element length considerations without causing an error condition.
If data is moved from a numeric EDI element to an alphanumeric field during an inbound map
process, the numeric EDI element is moved to the application field starting with the first
significant digit of the number. Any real or implied decimal points are shown in the data as a real
decimal point.
For example:
(1) EDI alphanumeric (length 35) to Application alphanumeric (length 20)
AB CORPORATION - BILLING DEPARTMENT =====>
AB CORPORATION - BIL
(2) EDI numeric (type N2, length 6) to Application alphanumeric (length 8)
123456 (logically 1234.56) =====>
1234.56<space><space>
AN (Alphanumeric)
This is the data type used to describe 99.9 percent of the alphanumeric fields in applications.
For AN data types, the length of the field is the number of characters to be written in the field.
AS (Application Select)
This data type describes a field with the same data characteristics as AN. The difference is that this
field also tells the mapper to select appropriate maps based on the value of the data contained in
this field. Only one application select field should be coded for an application definition.

Application Data Types Glossary
G - 18 IBM Sterling Gentran:Basic for z/OS Release 6.6 User Guide
Numeric Data Types:
The numeric data types are designed to describe application fields that contain numeric data.
Unlike the alphanumeric data types, which are interchangeable, the numeric types have very
specific formats that must be adhered to. The numeric application data can be mapped to and from
an alphanumeric EDI element.
B(Binary)
This data type supports full word, positive, binary numbers for outbound applications only. The
field lengths specified must be in full-word increments (e.g., 2 bytes, 4 bytes, 6 bytes, and 8 bytes).
These data types are represented in COBOL as PIC 9(#) COMP, where # is a multiple of 4.
N# (Signed Numeric; # = number of implied decimal positions. Valid values are N0
through N9)
This data type is similar to the EDI N data type except that the entire length of the field must be
filled with numeric values. Its length is defined as the number of digits in the number. Negative
numbers have an explicit minus sign (-) in the first byte. It is recommended that this data type be
used for only data values that is always positive. For example, a 6-position number with two
implied decimal positions is defined to the application as data type N2 with a length of 6. It is
represented in a COBOL program as PIC 9(4)V9(2).
ND (Numeric Display – Outbound Applications Only)
This data type is similar to the R data type except that any special characters encountered when
translating from this field are ignored. This data type was developed to allow limited numeric
processing capabilities when the application file is in report format. These fields are converted as
shown in the following example. (Assume moving to R type EDI element.)
(1) $ 120.00=====>120
(2) $*****1.00=====>1
(3) - 1.2=====>-1.2
(4) 1.2 CR=====>-1.2
Remember, this data type can be used only in outbound application definitions.
P# (Signed Packed; # = number of implied decimal positions. Valid values are P0
through P9)
This data type is commonly called packed decimal. Its length is defined as the number of digits in
the number divided by 2, plus 1. The sign is represented in the last half-byte of the number (D-
negative; C or F-positive). A 6-position number with two implied decimal positions would be
defined to the application as data type P2 with a length of 4. It is represented in a COBOL program
as PIC S9(4)V9(2) COMP-3.

Glossary Application Data Types
IBM Sterling Gentran:Basic for z/OS Release 6.6 User Guide G - 19
RReal
This data type is similar to the EDI R data type except that the entire length of the field must be
filled with numeric values. Its length is defined as the number of digits in the number. Negative
numbers have an explicit minus sign (-) in the first byte. Decimal positions are indicated with a
real decimal point. It is recommended that this data type be used only when absolutely necessary
because there is a considerable amount of programming required to generate or interpret this data
type compared to the other types. A 6-position number with two positions after the decimal is
displayed as 1234.56. For inbound, the field is padded on the right with trailing zeros. As a result,
the number one (1) is displayed in a 6-position application field as 1.0000.
S# (Signed Numeric; # = number of implied decimal positions. Valid values are S0
through S9)
This data type is commonly called zoned decimal. Its length is defined as the number of digits in
the number. The sign is represented by an overpunch in the last byte of the number. A six-position
number with two implied decimal positions is defined to the application as data type S2, with a
length of 6. It is represented in a COBOL program as PIC S9(4)V9(2).
U# (Unsigned Packed; # = number of implied decimal positions. Valid values are U0
through U9)
This data type is the same as the packed data type (P#) above except that the last half-byte of the
number that contains the sign is always an F. A 6-position number with two implied decimal
positions is defined to the application as data type U2 with a length of 4. It is represented in a
COBOL program as PIC 9(4)V9(2) COMP-3.
Date Data Types:
CD Date is in DDMMYYYY format. Field is not packed. The length is 8 bytes.
CM Date is in MMDDYYYY format. Field is not packed. The length is 8 bytes.
CY Date is in YYYYMMDD format. Field is not packed. The length is 8 bytes.
DD Date is in DDMMYY format. Field is not packed. The length is 6 bytes.
J8 Date is in YYYYDDD format. Field is not packed. The length is 7 bytes.
JD Date is in YYDDD (Julian) format. Field is not packed. The length is 5 bytes.
MM Date is in MMDDYY format. Field is not packed. The length is 6 bytes.
PD Date is in DDMMYY format. Field is packed. The length is 4 bytes.
PJ Date is in YYDDD (Julian) format. Field is packed. The length is 3 bytes.
PM Date is in MMDDYY format. Field is packed. The length is 4 bytes.
PY Date is in YYMMDD format. Field is packed. The length is 4 bytes.
T6 Time is in HHMMSS format. Field is not packed. The length is 6 bytes.
T8 Time is in HHMMSSHH format. Field is not packed. The length is 8 bytes.
TM Time is in HHMM format. Field is not packed. The length is 4 bytes.
YY Date is in YYMMDD format. Field is not packed. The length is 6 bytes.
ZD Date is in DDMMYYYY format. Field is packed. The length is 5 bytes.
ZJ Date is in YYYYDDD format. Field is packed. The length is 4 bytes.
ZM Date is in MMDDYYYY format. Field is packed. The length is 5 bytes.
ZY Date is in YYYYMMDD format. Field is packed. The length is 5 bytes.

EDI Data Types Glossary
G - 20 IBM Sterling Gentran:Basic for z/OS Release 6.6 User Guide
EDI Data Types
The following data types are used to describe all of the elements in an EDI document.
Alphanumeric Data Types:
AN Alphanumeric
The Alphanumeric data type is used to describe most of the alphanumeric elements in EDI
documents. The data in AN field types is free-form text.
ID Identification
The Identification data type describes a data field that is alphanumeric, but may contain only
specified code values. If the number of these code values has a realistic, finite limit (e.g., unit of
measure), then the values in the fields are validated during compliance checking. If the number of
valid values has no real defined limit (e.g., DUNS number), then the value is not validated.
Numeric Data Types:
N# Signed Numeric(# = number of implied decimal positions. Valid values are N0
through N9)
The Numeric data type is defined as having an implied decimal point and an explicit minus (-)
sign, if the value is negative. The value of 1.23 in an N3 element, with a minimum length of one, is
1230.
R Real
R# (Real; # = number of decimal positions. Valid values are R0 through R9)
This data type is defined as having a real decimal point and an explicit minus sign, if the value is
negative. The value of 1.23 in an “R” element, with a minimum length of one, is 1.23.
Date Data Types
D8 Date
Date is in YYYYMMDD format. Field is not packed. The length is eight bytes.
DT Date
Date is in YYYYMMDD or YYMMDD depending on standard definition.
T6 Time
Time is in HHMMSS format. Field is not packed. The length is six bytes.
T8 Time
Time is in HHMMSSHH format. Field is not packed. The length is eight bytes.
TM Time
Time is in HHMM format. The length is four bytes.

IBM Sterling Gentran:Basic for z/OS Release 6.6 User Guide IX - 1
Index
A
A1
received transactions 2-35
AC1
acknowledge 2-35
expecting 2-35
access
Administrative subsystem 5-7
Databank subsystem 4-24
field-level Help 1-25
Mapping subsystem 6-14
Partner subsystem 2-4
screen-level Help 1-26
Standards subsystem 3-4
ACCUMULATOR-## G-12
acknowledgment
see Glossary
Acknowledgment Overdue Detail (EDIM241) -
Outbound screen 4-91
Acknowledgment Overdue Directory
(EDIM240) - Outbound screen 4-86
acknowledgment reconciliation
and databanking 4-4
defined 4-4
acknowledgment status information
maintaining online 4-8
acknowledgment, expecting
AC1 2-35
TA1 2-35
acknowledgment, functional
see Glossary
acknowledgement, manual
with databank maintenance 4-4
action codes 1-24
add 1-24
copy 1-24
delete 1-24
select 1-24
types 1-24
update 1-24
using 1-24
add
controls for partner maintenance 2-18
header record 2-24
partner controls 2-18, 2-31
partner ID 2-19
processing rules for groups 2-18
processing rules for transactions 2-18
trading partner information 2-18
add-on products
see Gentran:Control, Gentran:Plus,
Gentran:Realtime, Gentran:Structure
Gentran:Viewpoint in Glossary
addressing method
see Glossary
Administration subsystem
how to access 5-7
jump codes 5-4
menus and screens 5-5
Administrative Main Menu (EDIM210) 5-7
AK3
received transactions 2-35
AK4
received transactions 2-35
alphanumeric data types G-17, G-20
alternate user ID 5-104
AN data type G-17, G-20
application 1-6
see Glossary
application constant record
setting up 7-93
application constant records
in application definition 7-91
inbound 7-90
application data
actions performed by databank maintenance 4-4
extracting from databank 4-5
storing in databank 4-5
application data file 7-11
application data ID
see Glossary
Application Data ID (EDIM552) screen 6-23
application data types G-17–G-19

Index
IX - 2 IBM Sterling Gentran:Basic for z/OS Release 6.6 User Guide
application databank
see Glossary
application definition
see Glossary
using application constant records 7-91
Application Definition Menu (EDIM550) 6-16
Application Directory (EDIM551) 6-19
application document
control and track 4-4, 4-8
duplicate checking 4-5
Application Envelope Definition (EDIM550)
screen 6-47
Application Fields (EDIM554) screen 6-37
application file 7-11
application ID
see Glossary
application key 4-17
Application Partner Reference (EDIM555)
screen 6-43
Application Records (EDIM553) screen 6-31
adding application constant records 7-91
application scheduling 4-5
Application subsystem
and USCs 7-150
archive
see Glossary
archiving data
batch databank maintenance 4-8
with databank 4-5
AS data type G-17
ASC X12 7-109, 7-110
ASC X12 102 transactions 7-4
ASC X12 interchanges
priority-setting 5-130
associated data 7-11
associated data file (ASCDTA) 7-7, 7-11, 7-15,
7-39
ASX X12 102 transactions
build object file 7-10
audit indicator 4-17
automatic error notification 5-131
auxiliary TSQ 5-131
B
B data type G-18
background tasks
user ID for 7-85
basic operations 1-15
BAT options 2-93
BAT## G-15
batch
databank inquiry 4-8
databank maintenance 4-8
batch processing
concurrency with databanking 4-4
see Glossary
batch run number
criterion for deferred enveloping 4-5
Batch Submit exit 7-85
BG
interchange header option 2-30, 2-34
options 2-48
password 2-35
BG## G-15
Build Repeating Data Elements screen
(EDIM517) 6-110
C
CD data type G-19
change
controls for partner maintenance 2-18
password 1-17
change audit
databank
see Glossary
Change Audit Directory (EDIM268) 4-72
in flow diagram 4-10
Change Audit Status Detail screen (EDIM270) 4-
157
in flow diagram 4-10
Change Audit Status screen (EDIM269) 4-76
in flow diagram 4-10
change audit
trails with databank maintenance 4-4
changing
controls for partner maintenance 2-18
checking, duplicate

Index
IBM Sterling Gentran:Basic for z/OS Release 6.6 User Guide IX - 3
see duplicate checking
CM data type G-19
Code and Data Translation Menu (EDIM580) 6-
134
Code and Data Translation subsystem
and USCs 7-156
Code Maintenance List Options (EDIM173)
screen 3-66
Code Translation (EDIM583) screen 6-148
common keyboard conventions
see keyboard
communication scheduling 4-5
communication status information
maintaining online 4-8
compliance processing
concurrency with databanking 4-4
compress
see Glossary
concurrency
with databank facility 4-4
condition code
see Glossary
conditional code
see Glossary
Configuration Directory (EDIM230) 5-38
configuration file
exception management partner default indicator
2-36
configuration maintenance
clear options 5-72
databank options 5-55
directory 5-38
Gentran:Plus options 5-58
on-line options 5-40, 5-43, 5-47
online report processing options 5-50, 5-53
Sterling Gentran:Control options 5-69
Sterling Gentran:Realtime options 5-66
Sterling Gentran:Viewpoint options 5-61
Configuration Maintenance Clear Options
(EDIM231) screen - Record Type T 5-72
Configuration Maintenance Databank Options
(EDIM231) screen - Record Type 2 5-55
Configuration Maintenance On-Line Options
(EDIM231) screen - Record Type 0 - Part 1 5-40
Configuration Maintenance On-Line Options
(EDIM231) screen - Record Type 0 - Part 2 5-43
Configuration Maintenance On-Line Options
(EDIM231) screen - Record Type 0 - Part 3 5-47
Configuration Maintenance Online Report
Processing Options (EDIM231) screen - Record
Type 1 5-50, 5-53
Configuration Maintenance Sterling
Gentran:Control Options (EDIM231) screen -
Record Type E 5-69
Configuration Maintenance Sterling
Gentran:Plus Options (EDIM231) screen -
Record Type 3 5-58
Configuration Maintenance Sterling
Gentran:Viewpoint Options (EDIM231) screen -
Record Type 4 5-61
configuration options
group version 2-161
interchange version 2-161
transaction version 2-161
configuration, databank
see Glossary
CONSTANT-## G-11
context-sensitive Help 1-25
control information
maintenance procedures and screens 2-31
outbound envelopes 2-31, 2-57, 2-93, 2-98,
2-103, 2-120
outbound envelopes - BG 2-48
outbound envelopes - GS 2-48
outbound envelopes - ICS 2-43
outbound envelopes - ISA 2-37
outbound envelopes - SCH 2-71
outbound envelopes - STX 2-76
outbound envelopes - UNA 2-52
outbound envelopes - UNB 2-57, 2-62, 2-67
outbound envelopes - UNH 2-124
specify 2-31
syntax version 4 2-62, 2-67
syntax versions 1, 2, and 3 2-57
Control Information (EDIM012) screen 2 - UNA
options 2-52
Control Information (EDIM013) screen 2 - SCH
options 2-71
Control Information (EDIM014) screen - STX
options Part 2 2-76
Control Information (EDIM015) screen 2-31
Control Information (EDIM015) screen 1 2-31
Control Information (EDIM016) screen - ISA
Options 2-37
Control Information (EDIM016) screen 2 - ISA
options 2-37

Index
IX - 4 IBM Sterling Gentran:Basic for z/OS Release 6.6 User Guide
Control Information (EDIM017) screen 2 - GS
and BG options 2-48
Control Information (EDIM018) screen 2 - ICS
options 2-43
Control Information (EDIM019) screen - UNB
options 2-57
Control Information (EDIM021) screen - UNB
options Part 1 2-62
Control Information (EDIM022) screen - UNB
options Part 2 2-67
control number
of last incoming interchange received 2-34
see Glossary
controlling
documents with Databank 4-3
controlling application documents
online databank facility 4-8
controlling EDI transactions
online databank facility 4-8
controls
see also partner controls
controls, partner maintenance
add 2-18
change 2-18
changing 2-18
delete 2-18
deleting 2-18
copy
partner ID 2-19
trading partner records 2-19
Copy All feature 2-17
how to use 2-19
Copy All Records (EDIM060) screen 2-162
copy all records
from Partner Selection Menu 2-162
Copy Application Definition (EDIM557) screen
6-28
Copy Code or Data (EDIM582) screen 6-144
Copy Segments From Standard (EDIM502)
screen 6-66
Copy Segments From Transaction (EDIM505)
screen 6-125
Copy Transaction (EDIM501) screen 6-63
corporate record
see division number
create new partner record 2-19
criteria
for extracting data for deferred enveloping 4-5
cross-reference, trading partner
maintaining 2-11
CURRENT-DATE G-13
CURRENT-TIME G-13
CY data type G-19
D
D8 data type G-20
data
error user exit, passing 5-131
data archive
see archiving data
data dictionary
see Glossary
data edit
with databank maintenance 4-4
data element 1-6
dictionary
see Glossary
see Glossary
separator
see Glossary
simple
see Glossary
Data Element Definition (EDIM160) screen 3-54
Data Element Display (EDIM261) screen 4-133
in flow diagram 4-10
data ID, application
see Glossary
data restore
see restoring data
data router 7-6
data segment
see Glossary
data separation 2-152
Data Separation (EDIM050) screen 2-152
data splitting, inbound 2-152
data translation
EDI standards transactions 3-3
Data Translation by Partner (EDIM584) screen 6-
152
data transmissions
reject 2-158
data types

Index
IBM Sterling Gentran:Basic for z/OS Release 6.6 User Guide IX - 5
alphanumeric G-17, G-20
application G-17–G-19
date G-19, G-20
EDI G-20
numeric G-18–G-19, G-20
Data Validation (EDIM585) screen 6-157
databank 4-3
additional functions 4-11
application
see Glossary
architecture 4-8
benefits 1-12
complete online change audit trails 4-4
complete online control and tracking 4-4
comprehensive security 4-5
configuration
see Glossary
context within Sterling Gentran:Basic 4-3
data archive/restore capabilities 4-5
deferred enveloping 4-5
defined
see Glossary
directory
see Glossary
distribution and process control 4-5
duplicate checking 4-5
EDI
see Glossary
envelope reference ID
see Glossary
features/functions flow 4-6
flexible configuration 4-4
full processing concurrency 4-4
functions 1-12
inbound EDI
see inbound EDI databank
inquiry, EDI
see Glossary
jump codes 4-12
maintenance 1-12
maintenance functions 4-14, 4-25
message store
see Glossary
network tracking 4-5
as optional feature 4-4
outbound EDI
see outbound EDI databank
processing flow 4-9
run number
see Glossary
screens and functions 4-10
security set-up 4-9
user reference information
see user reference
databank change audit
see Glossary
databank components
batch databank inquiry 4-8
batch databank maintenance 4-8
flexible extract tools 4-8
online databank facility 4-8
databank facility
architecture 4-8
features summary 4-4
major components 4-8
as optional feature 4-3
overview 4-3
see also databank
users 4-7
databank files, outbound EDI
storing unenveloped data 4-5
databank level
field 2-34
Databank Maintenance Menu (EDIM250) 4-24,
4-26
Databank subsystem 4-1
how to access 4-24
jump codes 4-12
menus and screens 4-10
navigation 4-10
date data types G-19, G-20
DD data type G-19
decompress
see Glossary
default
alternate User ID 5-104
inbound interchange acknowledgment 2-35
partner ID 2-22
segments identifying errors 2-35
setting up your own 2-22
for header record 2-24
deferred enveloping
benefits 4-5
data criteria 4-5
optional feature in databanking 4-5
define
application fields 6-37
jump codes 1-32
trading partner information 2-19
Define Translation Table (EDIM581) screen 6-
139
delete
controls for partner maintenance 2-18

Index
IX - 6 IBM Sterling Gentran:Basic for z/OS Release 6.6 User Guide
header record 2-24
ISA parameters for partner 2-38
partner controls 2-31
deleting
controls for partner maintenance 2-18
delete
data with databank maintenance 4-4
delimiter
see Glossary
detail reporting
batch databank inquiry 4-8
directory
databank
see Glossary
partners 2-13
level for databank 2-34
directory level
for databank 2-34
displaying
see also viewing
distribution
see Glossary
division code
and trading partners 2-13, 2-16
division number
and trading partner maintenance
division code 2-5
division, security 4-5
document 1-6
see Glossary
Document Directory (EDIM262) screen 4-62
in flow diagram 4-10
Document Display (EDIM264) screen 4-147
in flow diagram 4-10
document reference, user
see Glossary
document status
see Glossary
Document Status (EDIM263) screen 4-66
Document Status Detail - Inbound (EDIM265)
screen 4-142
Document Status Detail - Outbound (EDIM265)
screen 4-137
Document Status Detail screen
in flow diagram 4-10
document status information
maintaining online 4-8
Document Status (EDIM263) screen
in flow diagram 4-10
document, logical
see Glossary
document-level control
deferred enveloping 4-5
documents
application
see application documents
controlling with databank 4-3
maintaining status information online 4-8
DT data type G-20
duplicate checking
with databanking 4-5
duplicate documents
controlling with deferred enveloping 4-5
duplicating trading partner record 2-19
E
EBDI095 7-6
EDI 1-5
coordinator maintaining standards 3-3
document, duplicate checking 4-5
example 1-6
see Glossary
standards for conducting 3-2
terms 1-6
EDI data
actions performed by databank maintenance 4-4
extracting from databank 4-5
storing in databank 4-5
EDI data types G-20
EDI databank
inbound
see inbound EDI databank
inquiry
see Glossary
outbound
see outbound EDI databank
outbound files, storing unenveloped data 4-5
see Glossary
EDI envelope reference ID
defining duplicate checking 4-5
EDI Group Display (EDIM257) screen
in flow diagram 4-10
Interchange Display (EDIM256) screen
in flow diagram 4-10
EDI tracking

Index
IBM Sterling Gentran:Basic for z/OS Release 6.6 User Guide IX - 7
see network tracking
Transaction Display (EDIM259) screen
in flow diagram 4-10
EDI transactions
control and track 4-8
control and tracking of 4-4
EDIB 7-85
EDIFACT 7-109, 7-111
interchange priority-setting 5-130
EDIFACT packages
EDIFACT packages - associated data
see also associated data file
EDII transaction
assigning user ID 7-85
EDIM553
adding application constant records 7-91
EDIM935 5-126
EDIM936 5-133
EDIM937 5-136
EDIR852 5-131
EDIR931 5-130
EDIR932 5-130
EDIR933 5-130
EDIR940 5-130
EDIR945 5-132
EDIRJCL file
adding jobcards 7-86
storing individual jobcards 7-85
EDIRSEP 5-126, 5-133, 5-136
EDISXIT 5-130
editing
errors, controlling with deferred enveloping 4-5
data with databank maintenance 4-4
Editor
see Glossary
electronic data interchange
see EDI
element
see Glossary
Element Information (EDIM515) screen 6-115
Element Mapping Inbound (EDIM514) screen 6-
76
Element Mapping Outbound (EDIM511) screen
6-83
end of run records 7-90
end of section records 7-90
End of Transmission
see EOT
END01 G-16
envelope 1-6
maximizing transactions with deferred
enveloping 4-5
outbound
see outbound envelope
see Glossary
envelope reference ID
databank
see Glossary
EDI, defining duplicate checking 4-5
enveloped data
see also unenveloped data
EOB01 G-16
EOT
see Glossary
error notification
automatic 5-131
Error Rejection (EDIM055) screen 2-158
Error Rejection Maintenance (EDIM214) screen
5-35
error user exit data 5-131
errors
controlling with deferred enveloping 4-5
rejecting
see error rejection
Exception Management field 2-36
Exception Management Partner Default Indicator
2-36
Exception program (EDIR852) 5-131
exception programs
writing 5-131
exits
user error message 5-131
Extended Element Mapping Inbound (EDIM513)
screen 6-89
Extended Element Mapping Outbound
(EDIM508) screen 6-100
extract
selective 4-5
files for deferred enveloping 4-5
tools of databank facility 4-8
extracting data in databank 4-5

Index
IX - 8 IBM Sterling Gentran:Basic for z/OS Release 6.6 User Guide
F
field
see Glossary
Field Display (EDIM267) screen 4-154
in flow diagram 4-10
field-level Help 1-25
file maintenance 1-29
files
configuration 1-14
databanking 1-14
EDI input 1-14
EDI output 1-14
error message 1-14
mapping 1-14
partner profile 1-14
security 1-14
tables 1-14
tracking changes 1-15
function keys 1-27
PF1 1-27
PF10 1-27
PF11 1-27
PF12 1-27
PF14 1-27
PF15 1-27
PF3 1-27
PF7 1-27
PF8 1-27
PF9 1-27
functional acknowledgment
see Glossary
Functional Group ID 5-127
functional groups 2-86
viewing 4-36
G
GE## G-16
GEN
interchange header option 2-34
getting Help 1-25
getting started 1-13
Global Parameter Maint-2 (EDIM221/
EDIM22B) screen 5-78
Global Parameter Maint-3 (EDIM222) screen 5-
83
Global Parameter Maint-4 (EDIM223/
EDIM22D) screen 5-86
Global Parameter Maint-5 (EDIM224/
EDIM22E) screen 5-90
global parameters
BG PARTNER YES 2-35
DIRECTED OUTPUT 2-152
GROUP VERSION SPLIT 2-156
PARTNER ACKNOWLEDGMENT 2-35, 2-
90, 2-118
PARTNER DATABANK 2-116, 2-117
PARTNER DATABANK LEVEL 2-34, 2-92
PARTNER ERROR CONTROL 2-158
PARTNER SEQUENCE ERROR -
CHRONOLOGICAL 2-91, 2-117
PARTNER SEQUENCE ERROR -
INCREMENTAL 2-91, 2-117
PARTNER SEQUENCE ERROR-
CHRONOLOGICAL 2-34
PARTNER SEQUENCE ERROR-
INCREMENTAL 2-34
PARTNER VERSION 2-41, 2-47, 2-84, 2-89
PARTNER VERSION ALWAYS GROUP 2-
84, 2-89
TRANSACTION TEST/PRODUCTION SPLIT
2-156
TRANSACTION VERSION 2-116
TRANSACTION VERSION SPLIT 2-156
VERIFY PARTNER GROUP 2-84, 2-89, 2-96
VERIFY PARTNER TRANSACTION 2-111,
2-117, 2-118
group
trailer records 7-90
Group Directory - Date (EDIM25A) 4-36
Group Directory (EDIM020) 2-81
Group Directory (EDIM255) 4-31
Group Directory screen
in flow 4-10
Group Display (EDIM257) screen 4-110
group envelope header
segment IDs 2-30, 2-34
Group Information (EDIM030) screen 2-86
Group Information (EDIM031) screen - BAT
options 2-93
Group Information (EDIM032) screen - UNG
options 2-98
Group Information (EDIM033) screen - GS
options 2-103
group level error rejection 2-19

Index
IBM Sterling Gentran:Basic for z/OS Release 6.6 User Guide IX - 9
Group Receiver ID 5-127
group record
add automatically 2-31
display 2-81
Group Sender ID 5-127
Group Status (EDIM252) screen 4-48
in flow diagram 4-10
groups
adding processing rules for 2-18
GS
interchange header option 2-30, 2-34
GS options 2-48, 2-103
GS## G-15
guidelines
see standards
H
HASH-TOTAL-## G-11–G-12
header
record, add 2-24
see Glossary
header information
add 2-22
delete 2-22
display 2-22
update 2-22
Header Information (EDIM026) screen 2-22
headers and trailers
user-defined, priority 5-130
headers, partner profile information
add 2-18
change 2-18
delete 2-18
Help, online 1-25
hex
see hexadecimal
hexadecimal
conversion fields 2-5
system evaluation of 2-5
housekeeping mode
for archiving and restoring data 4-5
I
ICS
expecting AC1 2-35
interchange header option 2-30, 2-34
options 2-43
ICS## G-15
ID data type G-20
identifier
network, linking with partner profile 2-36
remote, linking with partner profile 2-36
IEA## G-16
immediate option number 5-139
inbound
application constant records 7-90
data splitting 2-152
EDI databank, level 2-34
processing, concurrency with databanking 4-4
reserved word constants G-11
inbound split files
based on application 2-19
incoming interchange, last
control number 2-34
indicators
duplicate checking 4-5
in-house interface
see Glossary
inquiry
with databank maintenance 4-4
online, change audit trails 4-4
installation, default partner ID 2-22
interchange
change outbound envelope 2-37
control records 2-27
last incoming received 2-34
trailer records 7-90
version 7-94
version, enabling 7-94
Interchange Directory (EDIM027) 2-27
Interchange Directory (EDIM254) 4-27
Interchange Directory screen
in flow 4-10
Interchange Display (EDIM256) screen 4-105
interchange envelope header
segment IDs 2-30, 2-34
Interchange Header record 5-129
interchange level
Exception Management 2-36
Tracking Management 2-36
interchange priority-setting 5-130
Interchange Receiver ID 5-127

Index
IX - 10 IBM Sterling Gentran:Basic for z/OS Release 6.6 User Guide
Interchange Receiver ID Qualifier 5-127
Interchange Sender ID 5-127
Interchange Sender ID Qualifier 5-127
Interchange Status (EDIM251) screen 4-41
Interchange Status Detail (EDIM271) - Inbound
screen 4-101
Interchange Status Detail (EDIM271) - Outbound
screen 4-96
Interchange Status Detail screen
in flow 4-10
Interchange Status (EDIM251) screen
in flow diagram 4-10
interchange,
partner profile information add, change and delete
2-18
interchanges
inbound, acknowledging 2-35
reconcile network status information to 4-5
interface, in-house
see Glossary
ISA
delete 2-38
expecting TA1 2-35
interchange header option 2-30, 2-34
options 2-37
ISA options 2-37
ISA## G-15
J
J8 data type G-19
JCL
submitting, configuring 7-85
JCL submit transaction (EDIB) 7-85
JD data type G-19
jobcard
adding to EDIRJCL file 7-86
override 7-86
user setup example 7-87
jobcard substitution, user 7-85
jump codes 1-30, A-1
Administration subsystem 5-4
Databank subsystem 4-12, A-5
guidelines 1-32
how to use 1-30, 2-7, 5-4
Mapping subsystem 6-12, A-8
Message Center A-8
Partner subsystem 2-7, A-2
by screen name A-10
screens without 2-9
Security subsystem A-6
Standards subsystem 3-6, A-4
by subsystem A-1
SWAP 1-33
types 1-31
user-defined 1-32
K
key usage indicators
Functional Group ID 5-127
Group Receiver ID 5-127
Group Sender ID 5-127
Interchange Receiver ID Qualifier 5-127
Interchange Sender ID 5-127
Interchange Sender ID Qualifier 5-127
Test/Production Indicator 5-127
Transaction ID 5-127
keyboard
arrow keys 1-28
Backspace key 1-28
CR key 1-28
Delete key 1-28
End key 1-28
Enter Key 1-28
Erase EOF 1-28
Home key 1-28
Insert key 1-28
Return key 1-28
L
last incoming BG password 2-35
line item
defined 6-3
linking
Partner file and network identifier 2-36
partner file and remote identifier 2-36
literal constant values 7-90
Online Log Display (EDIMOLD) screen
in flow diagram 4-10
log on 1-15
logical document
see Glossary

Index
IBM Sterling Gentran:Basic for z/OS Release 6.6 User Guide IX - 11
M
main TSQ 5-131
maintain
partner controls 2-31
processing rules for groups 2-18
processing rules for transactions 2-18
reference information to define for trading partner
2-19
standards 3-3
trading partner information 2-18
mandatory
see Glossary
manual acknowledgments, with databank
maintenance 4-4
manual data exchange 1-5
map, transaction
see Glossary
mapping
concurrency with databanking 4-4
errors, controlling with deferred enveloping 4-5
see Glossary
Mapping Maintenance Menu (EDIM599) 6-14
Mapping subsystem 6-1
how to access 6-14
jump codes 6-12
menus and screens 6-12
transactions per envelope
using deferred enveloping 4-5
menu options 1-18, 2-5
message 7-11
header 7-11
see Glossary
trailer 7-11
Message Directory (EDIM212) 5-27
Message Maintenance (EDIM213) screen 5-30
Message Maintenance Menu (EDIM211) 5-25
message status level
see Glossary
message store, databank
see Glossary
MHD options 2-136
MHD## G-16
MM data type G-19
modify
default group and transaction records 2-22
group and transaction records 2-31
Monitor Header file (EDIRMNH)
maintenance 5-130
Monitor program (EDIR940) 5-130
Monitor Store file (EDIRMNS)
maintenance 5-130
Monitoring feature 5-130
MTR01 G-16
multiple envelope ID, setup 7-100
multiple processes
controlling start time 5-132
multi-record screens 1-22
N
N# data type G-18, G-20
Name and Address (EDIM035) screen 2-140
Name and Address Part 2 (EDIM036) screen 2-
144
navigation by jump codes 2-7
ND data type G-18
network
criterion for deferred enveloping 4-5
see Glossary
tracking 4-5
network identifier
linking with Partner file 2-36
network status
information, maintaining online 4-8
update, manual with databank maintenance 4-4
New Password field 1-17
new trading partner, creating 2-22
numeric data types G-18–G-19, G-20
O
object 7-12
file 7-12
file, build 7-43
header 7-12
trailer 7-12
object file, build 7-10
online
Databank facility 4-8
Help 1-25
online control and tracking
through databank maintenance 4-4

Index
IX - 12 IBM Sterling Gentran:Basic for z/OS Release 6.6 User Guide
online Help 1-25
Online Log Display (EDIMOLD) screen 4-81
online processing
concurrency with databanking 4-4
Optimized Table file 7-116
creating new 7-118
outbound
EDI databank, level 2-34
envelope, creating 2-37
processing, concurrency with databanking 4-4
reserved word constants G-11–G-13
split files, based on trading partner 2-19
transaction, labeling 2-34
outbound EDI databank
directory, and acknowledgment reconciliation 4-
4
files, storing unenveloped data 4-5
P
P# data type G-18
package 7-12
parameters
Router 5-132
partner
creating new record 2-19
criterion for deferred enveloping 4-5
partner control records
list of 2-11, 2-12
partner controls
maintain 2-31
Partner Cross Reference By Partner ID
(EDIM006) screen 2-172
Partner Cross Reference Menu (EDIM009) 2-
166
Partner Cross-Reference (EDIM008) screen 2-
168
PARTNER DATABANK LEVEL
setting inbound EDI databank level 2-34
setting outbound EDI databank level 2-34
Partner Directory (EDIM010) 2-13, 2-16
Partner Directory screen
menu option 2-12
partner file
linking with network identifier 2-36
partner header record
listing of partner IDs 2-13
Partner ID
copy 2-19
default 2-22
default, viewing on Partner Selection Menu 2-22
field 2-16
list of 2-13
select 2-14
partner level error rejection 2-19
partner maintenance controls
see controls, partner maintenance
Partner Maintenance Menu 2-10
Partner Maintenance Menu (EDIM005) 2-10
partner profile 2-3
add 2-10, 2-19
with Copy All feature 2-162
display 2-10
linking with network identifier 2-36
linking with remote identifier 2-36
maintain 2-10
maintenance 2-5, 2-10
record types 2-5
see Glossary
partner relationships 2-3
Partner Selection Menu (EDIM007) 2-17
PARTNER SEQUENCE ERROR-
CHRONOLOGICAL
and last incoming interchange received 2-34
PARTNER SEQUENCE ERROR-
INCREMENTAL
and last incoming interchange received 2-34
Partner subsystem 2-1
and USCs 7-138
how to access 2-4
jump codes 2-7
menus and screens 2-8
navigation 2-5
screen flow diagram 2-6
screen flow diagram, Relationship mode 2-7
Partner/Qualifier mode
see Glossary
Partner/Qualifier processing mode 2-3
PART-TEST-FLAG G-15
password 1-15, 1-17
BG 2-35
changing 1-17
PD data type G-19
PF1 (Help) 1-26
PJ data type G-19
PM data type G-19

Index
IBM Sterling Gentran:Basic for z/OS Release 6.6 User Guide IX - 13
Priority Options Directory screen (EDIM936) 5-
133
Priority Options Maintenance screen (EDIM937)
5-136
processing
batch
see Glossary
inbound EDIFACT packages 7-12
inbound X12 102 transactions 7-4
inbound X12 BIN segments 7-36
modes 2-3
outbound EDIFACT packages 7-16
outbound X12 102 transactions 7-7
outbound X12 BIN segments 7-40
PROD-TEST-FLAG G-15
PY data type G-19
Q
Qualifier code, to display record type 2-19
queue file number 5-139
R
R data type G-19, G-20
R# data type G-20
RECEIVER-ID G-14
RECEIVER-ID-Q G-14
reconciling network status information 4-5
record
see Glossary
Record Display (EDIM266) screen 4-151
in flow diagram 4-10
record type
selecting for partner 2-17
viewing or creating 2-19
record type for existing partner ID, viewing 2-19
records
control 2-31
group 2-81
header 2-13
interchange 2-27
key 2-5
name and address 2-140
partner control 2-11
partner maintenance 2-18
transaction 2-108
Type 0 2-4
user-defined 2-140
reference ID, databank envelope
see Glossary
reference tag 4-18
reference, user document
see Glossary
rejecting data 2-19
Relationship mode
see Glossary
Relationship mode processing 2-3
relationships 2-3
relationships, trading partner 2-3
maintaining 2-12
release character
see Glossary
release indicator
see Glossary
remote identifier, linking with partner profile 2-
36
repeating data elements, examples 7-107
reprocessing, reset for
with databank maintenance 4-4
reserved word constants 7-90, G-11
reset for reprocessing
with databank maintenance 4-4
restore data
batch databank maintenance 4-8
with databank 4-5
retention period, archiving based on 4-5
return code
see Glossary
Router parameters 5-132
Router program (EDIR945) 5-132
rules
see processing rules
run number, batch
criterion for deferred enveloping 4-5
run number, databank
see Glossary
S
S# data type G-19
SCH

Index
IX - 14 IBM Sterling Gentran:Basic for z/OS Release 6.6 User Guide
interchange header option 2-30, 2-34
SCH options 2-71
SCH## G-15
scheduling
application 4-5
communication 4-5
processing, with databanking 4-5
screen-level Help 1-26
screens
Acknoweldgement Overdue Detail (EDIM241) -
Outbound 4-91
Acknoweldgement Overdue Directory
(EDIM240) - Outbound 4-86
Application Data ID (EDIM552) 6-23
Application Directory (EDIM551) 6-19
Application Envelope Definition (EDIM550) 6-
47
Application Records (EDIM553) 6-31
Change Audit Status Detail (EDIM270) 4-157
Code Maintenance List Options (EDIM173) 3-
66
Code Translation (EDIM583) 6-148
Configuration Directory (EDIM230) 5-38
Configuration Maintenance Clear Options
(EDIM231) - Record Type T 5-72
Configuration Maintenance Databank Options
(EDIM231) - Record Type 2 5-55
Configuration Maintenance Gentran:Plus Options
(EDIM231) - Record Type 3 5-58
Configuration Maintenance On-Line Options
(EDIM231) - Record Type 0 - Part 1 5-
40
Configuration Maintenance On-Line Options
(EDIM231) - Record Type 0 - Part 2 5-
43
Configuration Maintenance On-Line Options
(EDIM231) - Record Type 0 - Part 3 5-
47
Configuration Maintenance Online Report
Processing Options (EDIM231) - Record
Type 1 5-50, 5-53
Configuration Maintenance Sterling
Gentran:Control Options (EDIM231) -
Record Type E 5-69
Configuration Maintenance Sterling
Gentran:Viewpoint Options (EDIM231)
- Record Type 4
5-61
Control Information (EDIM012) - UNA options
2-52
Control Information (EDIM013) 2 - SCH options
2-71
Control Information (EDIM014) - STX options
Part 2 2-76
Control Information (EDIM015) 2-31
Control Information (EDIM016) - ISA Options
2-37
Control Information (EDIM016) 2 - ISA options
2-37
Control Information (EDIM017) - GS and BG
options 2-48
Control Information (EDIM018) 2 - ICS Options
2-43
Control Information (EDIM019) - UNB options
2-57
Control Information (EDIM021) - UNB options
Part 1 2-62
Control Information (EDIM022) - UNB options
Part 2 2-67
Copy All Record (EDIM060) 2-162
Data Separation (EDIM050) 2-152
Document Status Detail - Inbound (EDIM265) 4-
142
Document Status Detail - Outbound (EDIM265)
4-137
Error Rejection (EDIM055) 2-158
Error Rejection Maintenance (EDIM214) 5-35
Global Parameter Maint-2 (EDIM221/EDIM22B)
5-78
Global Parameter Maint-3 (EDIM222) 5-83
Global Parameter Maint-4 (EDIM223/
EDIM22D) 5-86
Global Parameter Maint-5 (EDIM224/EDIM22E)
5-90
Group Directory - Date (EDIM25A) 4-36
Group Directory (EDIM020) 2-81
Group Information (EDIM030) 2-86
Group Information (EDIM031) - BAT options 2-
93
Group Information (EDIM032) - UNG options 2-
98
Group Information (EDIM033) - GS options 2-
103
Group Status (EDIM252) 4-48
Header Information (EDIM026) 2-22
Interchange Directory (EDIM027) 2-27
Interchange Directory (EDIM254) 4-27
Interchange Display (EDIM256) 4-105
Interchange Status (EDIM251) 4-41
Interchange Status Detail (EDIM271) - Inbound
4-101
Interchange Status Detail (EDIM271) - Outbound
4-96
Message Directory (EDIM212) 5-27
Message Maintenance (EDIM213) 5-30
Message Maintenance Menu (EDIM211) 5-25

Index
IBM Sterling Gentran:Basic for z/OS Release 6.6 User Guide IX - 15
Name and Address (EDIM035) 2-140
Name and Address Part 2 (EDIM036) 2-144
Online Log Display (EDIMOLD) 4-81
Partner Cross Reference By Partner ID
(EDIM006) 2-172
Partner Cross Reference By X-Ref ID (EDIM008)
2-168
Partner Cross Reference Menu (EDIM009) 2-
166
Partner Directory (EDIM010) 2-13, 2-16
Record Display (EDIM266) 4-151
Security Maintenance Menu (EDIM200) 5-10
Segment (EDIM504) 6-70
Segment Display (EDIM260) 4-129
Segment Element (EDIM140) 3-38
Segment Element Activity (EDIM150) 3-49
Segment Element Conditional Code Maintenance
(EDIM141) 3-44
Select Application Data (EDIM510) 6-122
Select Codes (EDIM509) 6-119
Standard Association (EDIM105) 3-72
Standard Code Directory (EDIM171) 3-60
Standard Code Maintenance (EDIM172) 3-63
Standard Code Menu (EDIM170) 3-58
Subfield (EDIM507) 6-129
Table Directory (EDIM586) 6-136
Trading Partner Relationship By EDI ID
(EDIM023) 2-177
Trading Partner Relationship By Partner
(EDIM024) 2-182
Trading Partner Relationship Menu (EDIM009)
2-175
Transaction (EDIM120) 3-27
Transaction Directory (EDIM025) 2-108
Transaction in Use (EDIM180) 3-68
Transaction Information (EDIM040) 2-113
Transaction Information (EDIM041) - MHD
options 2-136
Transaction Information (EDIM042) - UNH
options Part 1 2-124
Transaction Information (EDIM043) - ST options
2-120
Transaction Information (EDIM046) - UNH
options Part 2 2-128
Transaction Information (EDIM047) - UNH
options Part 3 2-132
Transaction Maintenance (EDIM503) 6-58
Transaction Mapping Directory (EDIM512) 6-
55
Transaction Status (EDIM253) 4-55
Transaction Status Detail - Inbound (EDIM258)
4-120
Transaction Status Detail (EDIM258) - Outbound
4-115
Upload Processing (EDIM235) 5-122
User Defined (EDIM045) 2-148
User ID Directory (EDIM203) 5-12
User ID Maintenance - Add On Products
(EDIM202) 5-23
User ID Maintenance (EDIM201) 5-15
Version/Transaction Directory (EDIM113) 3-17
SE## G-16
sectioning 6-3
benefits 6-11
guidelines 6-11
inbound 6-7
limitations 6-11
outbound 6-3
rules 6-10
security
accessing screens 2-5
by division 4-5
by user ID 4-5
viewing trading partners 2-13, 2-16
Security Maintenance Menu (EDIM200) 5-10
Security subsystem
see Administration subsystem
segment 1-6
identifying errors 2-35
see Glossary
Segment Display (EDIM260) screen 4-129
in flow diagram 4-10
Segment Element (EDIM140) screen 3-38
Segment Element Activity (EDIM150) screen 3-
49
Segment Element Conditional Code Maintenance
(EDIM141) screen 3-44
segment IDs
group envelope header 2-30, 2-34
interchange envelope header 2-30, 2-34
segment separator
see Glossary
segment terminator
see Glossary
Segments (EDIM130) screen 3-33
Segments (EDIM504) screen 6-70
Select Application Data (EDIM510) screen 6-
122
Select Codes (EDIM509) screen 6-119
selecting data
with databank maintenance 4-4
selection criteria
for archiving and restoring data 4-5

Index
IX - 16 IBM Sterling Gentran:Basic for z/OS Release 6.6 User Guide
provided by extract tools 4-8
see Glossary
selection field on menus 2-5
selective extract 4-5
SENDER-ID G-14
SENDER-ID-Q G-14
Separator Control file (EDIRSEP) 5-126, 5-133,
5-136
Separator Driver 5-132
Separator Main Menu (EDIM934) 5-124–??
Separator record 5-135, 5-138
Separator subsystem
subfunctions available 5-124
Separator Systems Options Maintenance screen
(EDIM935) 5-126
Separator Systems Options record 5-126
separator, data element
see Glossary
separator, segment
see Glossary
separator, subelement
see Glossary
simple data element
see Glossary
split files, establishing 2-19
ST options 2-120
ST## G-15
Standard Association (EDIM105) screen 3-72
Standard Code (EDIM170) Menu 3-58
Standard Code Directory (EDIM171) 3-60
Standard Code Maintenance (EDIM172) screen
3-63
standards 1-5, 3-2, 3-3
adding new versions 7-116
agencies, updating standards versions 3-2
deleting versions 7-116
downloading new 7-116
maintenance, processing flow 7-117
replacing existing versions 7-116
Standards CD 7-116
update procedure 7-118
updating 7-116
Standards Maintenance Menu (EDIM100) 3-8
Standards subsystem 3-1
how to access 3-4
jump codes 3-6
navigation 3-5
VSAM files 7-116
status information, maintaining online 4-8
status level, message
see Glossary
status, document
see Glossary
Sterling Gentran:Basic
components 1-22
features 1-21
files, used in 1-14
getting started 1-13
Help 1-25
learn about 1-4
log on 1-15
main menu 1-21
menu options 1-18
operation basics 1-15
operations 1-15
overview 1-3, 1-7
partner profile 2-4
Sterling Gentran:Control
see Glossary
Sterling Gentran:Plus
network ID field 2-36
remote ID field 2-36
see Glossary
Sterling Gentran:Realtime
immediate option number 5-139
see Glossary
Sterling Gentran:Realtime Options (EDIM231) -
Record Type B 5-66
Sterling Gentran:Structure
see Glossary
Sterling Gentran:Viewpoint
see Glossary
store unenveloped data
deferred enveloping 4-5
storing data
in databank 4-5
STX
interchange header option 2-30, 2-34
STX options 2-76
STX## G-15
subelement separator
see Glossary
Subfield (EDIM507) screen 6-129
submitting JCL 7-85
subsystems
Administration

Index
IBM Sterling Gentran:Basic for z/OS Release 6.6 User Guide IX - 17
Databank 4-1
Mapping 6-1
Partner 2-1
Standards 3-1
summary area
see Glossary
summary reporting
batch databank inquiry 4-8
syntax versions 1-4
see control information
system processing
inbound 1-8
outbound 1-10
T
T6 data type G-19, G-20
T8 data type G-19, G-20
TA1
acknowledge 2-35
expecting 2-35
Table Directory (EDIM586) 6-136
terminator, segment
see Glossary
Test/Production Indicator 5-127
test-production status criterion for deferred
enveloping 4-5
time criterion for deferred enveloping 4-5
TM data type G-19, G-20
TOTAL-ITEMS G-13
TOTAL-SEGMENTS G-13
Trace Indicator field 5-131
trace messages, printing to the log 5-131
track application documents 4-8
track EDI transactions 4-8
tracking
documents with databank 4-3
network
see network tracking
tracking, network
see network tracking
TRADACOMS interchanges
priority-setting 5-130
trading partner
add and maintain information about 2-18
copy all records 2-19
cross-reference 2-11, 2-12
duplicating records 2-19
in establishing outbound split files 2-19
maintaining 2-5
maintaining records 2-11, 2-12
maintaining user defined information 2-19
processing modes 2-3
see Glossary
viewing 2-5
trading partner processing mode
Mixed 2-3
Partner/Qualifier 2-3
Relationship 2-3
see Glossary
Trading Partner Relationship By EDI ID
(EDIM023) screen 2-177
Trading Partner Relationship By Partner
(EDIM024) screen 2-182
Trading Partner Relationship Menu (EDIM009)
2-175
trading partner relationships 2-3
trading partners 1-5
and EDI standards 3-2
trailer records 7-90
trailers
priority of user-defined 5-130
transaction
outbound
see outbound transaction
trailer records 7-90
Transaction (EDIM120) screen 3-27
Transaction Directory (EDIM025) 2-108
Transaction Directory (EDIM121/EDIM122) 3-
21
transaction file 7-12
Transaction ID 5-127
Transaction in Use (EDIM180) screen 3-68
transaction information
outbound envelopes - MHD 2-136
outbound envelopes - UNH 2-128, 2-132
Transaction Information (EDIM040) screen 2-
113
Transaction Information (EDIM041) screen -
MHD options 2-136
Transaction Information (EDIM042) screen -
UNH options Part 1 2-124
Transaction Information (EDIM043) screen - ST
options 2-120

Index
IX - 18 IBM Sterling Gentran:Basic for z/OS Release 6.6 User Guide
Transaction Information (EDIM046) screen -
UNH options Part 2 2-128
Transaction Information (EDIM047) screen -
UNH options Part 3 2-132
transaction level error rejection 2-19
Transaction Maintenance (EDIM503) screen 6-
58
transaction map
see Glossary
Transaction Mapping Directory (EDIM512) 6-55
Transaction Mapping Menu (EDIM500) 6-52
Transaction Mapping subsystem
and USCs 7-153
transaction records, viewing 2-108
transaction set 1-6
see Glossary
Transaction Status (EDIM253) screen 4-55
Transaction Status Detail (EDIM258) screen -
Outbound 4-115
Transaction Status Detail screen
in flow diagram 4-10
Transaction Status Detail screen - Inbound
(EDIM258) 4-120
Transaction Status (EDIM253) screen
in flow diagram 4-10
transaction type criterion for deferred enveloping
4-5
transactions
add processing rules for 2-18
EDI
see EDI transactions
identify 2-113
maintain status information online 4-8
per envelope, maximizing with deferred
enveloping 4-5
translation 1-5
TSQ
auxiliary 5-131
main 5-131
types 5-131
turnaround time
see Glossary
U
U# data type G-19
UCD
received transactions 2-35
UN## G-16
UNA
interchange header option 2-30, 2-34
UNA options 2-52
UNA## G-15
UNB
interchange header option 2-30, 2-34
UNB options 2-62, 2-67
UNB## G-15
underscore character 7-137
underscore substitution character
setting up in Application subsystem 7-150
setting up in Code and Data Translation
subsystem 7-156
setting up in Partner subsystem 7-138
setting up in Transaction Mapping subsystem 7-
153
underscore substitution character (USC) 2-25, 2-
40, 2-60, 2-65, 2-66, 2-79, 2-101, 2-106, 2-
143, 2-151, 2-170, 2-171, 2-174, 2-180, 2-
181, 2-184, 6-26, 6-42, 6-62, 6-80, 6-86, 6-
94, 6-95, 6-96, 6-97, 6-104, 6-106, 6-107, 6-
108, 6-143, 6-151, 6-156, 7-137
UNE## G-16
unenveloped data
store with deferred enveloping 4-5
UNG options 2-98
UNG## G-15
UNH options 2-124, 2-128, 2-132
UNH## G-15
unit of work, defined 6-3
Unload facility 7-159
UNT## G-16
unwrap
see Glossary
update
header record 2-24
partner ID 2-24
see maintaining
Update flag, default when adding record 2-5
Upload facility 7-159
Upload processing
List File option 5-122
Start Upload option 5-122
Upload report 5-122

Index
IBM Sterling Gentran:Basic for z/OS Release 6.6 User Guide IX - 19
Upload Processing (EDIM235) screen 5-122
Upload Processing screens 7-161
USC (underscore substitution characters) 7-137
see underscore substitution characters 7-137
user
see Glossary
user criterion for deferred enveloping 4-5
User Defined (EDIM045) screen 2-148
user document reference
see Glossary
user error message exit 5-131
User ID 1-15
with Copy All feature 2-162
security 4-5
user ID
for background tasks 7-85
User ID Directory (EDIM203) 5-12
User ID Maintenance - Add On Products
(EDIM202) screen 5-23
User ID Maintenance (EDIM201) screen 5-15
user jobcard substitution 7-85
user reference 4-17
application key 4-17
audit indicator 4-17
Change Audit Status Detail (EDIM269) screen 4-
17
defining application duplicate checking 4-5
Document Display (EDIM264) screen 4-17
Document Status (EDIM263) screen 4-17
inbound application databanking 4-18
inbound EDI databanking 4-18
outbound application databanking 4-21
outbound EDI databanking 4-21
reference tag 4-18
see Glossary
Transaction Status (EDIM253) screen 4-17
Transaction Status Detail (EDIM258) screen 4-
17
user/partner mode
see Relationship mode
V
Version (EDIM110) screen 3-14
Version Directory (EDIM111) 3-11
Version/Transaction Directory (EDIM113) 3-17
VSAM standards files 7-116
W
wrap
see Glossary
X
X12 binary data 7-36
build object file 7-43
Y
YY data type G-19
Z
ZD data type G-19
ZJ data type G-19
ZM data type G-19
ZY data type G-19

Index
IX - 20 IBM Sterling Gentran:Basic for z/OS Release 6.6 User Guide