POWERPLAY PRO 8 HA8000/PRO XL HA4700 Behringer User Manual (French) HA8000 P0184 M FR
Behringer HA4700 User Manual (French) ha4700_ha8000_p0184_m_fr Behringer - HA4700 - User Manual (French)
Behringer HA4700 User Manual (French) ha4700_ha8000_p0184_m_fr Behringer - HA4700 - User Manual (French)
User Manual: Behringer HA4700 User Manual (French) Behringer - HA4700 - User Manual (French)
Open the PDF directly: View PDF
.
Page Count: 10

Manuel d’utilisation
POWERPLAY
PRO-8 HA8000/PRO-XL HA4700
8/4-Channel High-Power Headphones Mixing and
Distribution Amplier

2POWERPLAY PRO-8 HA8000/POWERPLAY PRO-XL HA4700 Manuel d’utilisation
Table des matières
Consignes de sécurité .................................................... 3
Déni Légal ....................................................................... 3
GARANTIE LIMITÉE ......................................................... 3
1. Introduction .............................................................. 4
1.1 Avant de commencer ....................................................... 4
1.2 Le manuel ............................................................................. 4
2. Commandes Et Connexions ..................................... 4
2.1 La face avant ......................................................................... 4
2.2 Le panneau arrière ............................................................ 5
3. Conseils D'utilisation ................................................ 6
3.1 Utilisation des entrées MAIN IN .................................... 6
3.2 Les entrées AUX IN (HA4700 uniquement) ............... 6
3.3 Utilisation des entrées DIRECT IN ................................ 6
3.4 La fonction moniteur ....................................................... 6
3.5 La fonction MUTE (HA4700 uniquement) ................. 6
3.6 Câblage de plusieurs casques ....................................... 6
4. Liasions Audio ............................................................7
5. Caractéristiques techniques ..................................... 8

3POWERPLAY PRO-8 HA8000/POWERPLAY PRO-XL HA4700 Manuel d’utilisation
Consignes de sécurité DÉNI LÉGAL
GARANTIE LIMITÉE
Les points repérés par ce symbole portent
une tension électrique su sante pour
constituer un risque d’électrocution.
Utilisez uniquement des câbles d’enceintes professionnels
de haute qualité avec ches Jack mono 6,35 mm ou ches
à verrouillages déjà installées. Touteautre installation ou
modi cation doit être e ectuée uniquement par un
personnel quali é.
Ce symbole avertit de la présence d’une
tension dangereuse et non isolée à
l’intérieur de l’appareil - elle peut
provoquer des chocs électriques.
Attention
Ce symbol signale les consignes
d’utilisation et d’entre ! Tien importantes
dans la documentation fournie. Lisez les consignes de
sécurité du manuel d’utilisation de l’appareil.
Attention
Pour éviter tout risque de choc électrique,
ne pas ouvrir le capot de l’appareil ni
démonter le panneau arrière. L’intérieur de l’appareil
ne possède aucun élément réparable par l’utilisateur.
Laissertoute réparation à un professionnel quali é.
Attention
Pour réduire les risques de feu et de choc
électrique, n’exposez pas cet appareil à la
pluie, à la moisissure, aux gouttes ou aux éclaboussures.
Ne posez pas de récipient contenant un liquide sur
l’appareil (un vase par exemple).
Attention
Ces consignes de sécurité et d’entretien
sont destinées à un personnel quali é.
Pouréviter tout risque de choc électrique, n’e ectuez
aucune réparation sur l’appareil qui ne soit décrite par le
manuel d’utilisation. Les éventuelles réparations doivent
être e ectuées uniquement par un technicien spécialisé.
1. Lisez ces consignes.
2. Conservez ces consignes.
3. Respectez tous les avertissements.
4. Respectez toutes les consignes d’utilisation.
5. N’utilisez jamais l’appareil à proximité d’un liquide.
6. Nettoyez l’appareil avec un chi on sec.
7. Veillez à ne pas empêcher la bonne ventilation
de l’appareil via ses ouïes de ventilation. Respectezles
consignes du fabricant concernant l’installation
del’appareil.
8. Ne placez pas l’appareil à proximité d’une source
de chaleur telle qu’un chau age, une cuisinière ou tout
appareil dégageant de la chaleur (y compris un ampli
depuissance).
9. Ne supprimez jamais la sécurité des prises bipolaires
ou des prises terre. Les prises bipolaires possèdent deux
contacts de largeur di érente. Leplus large est le contact
de sécurité. Les prises terre possèdent deux contacts plus
une mise à la terre servant de sécurité. Si la prise du bloc
d’alimentation ou du cordon d’ali-mentation fourni ne
correspond pas à celles de votre installation électrique,
faites appel à un électricien pour e ectuer le changement
de prise.
10. Installez le cordon d’alimentation de telle façon
que personne ne puisse marcher dessus et qu’il soit
protégé d’arêtes coupantes. Assurez-vous que le cordon
d’alimentation est sufsamment protégé, notamment au
niveau de sa prise électrique et de l’endroit où il est relié à
l’appareil; cela est également valable pour une éventuelle
rallonge électrique.
11. Utilisez exclusivement des accessoires et des
appareils supplémentaires recommandés par lefabricant.
12. Utilisez
exclusivement des
chariots, des diables,
desprésentoirs, despieds
et des surfaces de
travail recommandés
par le fabricant ou
livrés avec le produit.
Déplacezprécautionneusement tout chariot ou diable
chargé pour éviter d’éventuelles blessures en cas dechute.
13. Débranchez l’appareil de la tension secteur en cas
d’orage ou si l’appareil reste inutilisé pendant une longue
période de temps.
14. Les travaux d’entretien de l’appareil doivent
être e ectués uniquement par du personnel qualié.
Aucunentretien n’est nécessaire sauf si l’appareil est
endommagé de quelque façon que ce soit (dommagessur
le cordon d’alimentation ou la prise par exemple), siun
liquide ou un objet a pénétré à l’intérieur du châssis, si
l’appareil a été exposé à la pluie ou à l’humidité, s’il ne
fonctionne pas correctement ou à la suite d’une chute.
15. L’appareil doit être connecté à une prise secteur
dotée d’une protection par mise à la terre.
16. La prise électrique ou la prise
IEC de tout appareil dénué de
bouton marche/arrêt doit rester
accessible enpermanence.
CARACTÉRISTIQUES TECHNIQUES ET APPARENCE
SUJETTES À MODIFICATIONS SANS PRÉAVIS.
PRÉCISION NON GARANTIE. BEHRINGER, KLARK
TEKNIK, MIDAS, BUGERA, ET TURBOSOUND FONT
PARTIE DU MUSIC GROUP MUSICGROUP.COM.
TOUTES LES MARQUES DÉPOSÉES SONT LA PROPRIÉTÉ
DE LEURS PROPRIÉTAIRES RESPECTIFS. LA SOCIÉTÉ
MUSICGROUP N’ACCEPTE AUCUNE RESPONSABILITÉ
DANS LES ÉVENTUELS DOMMAGES OU PERTES SUBIS
PAR UN TIERS EN SE BASANT EN ENTIER OU EN
PARTIE SUR LES DESCRIPTIONS, PHOTOGRAPHIES OU
DÉCLARATIONS CONTENUES DANS CE DOCUMENT.
LESCOULEURS ET CARACTÉRISTIQUES PEUVENT
VARIER LÉGÈREMENT DE CELLES DU PRODUIT.
LESPRODUITS MUSICGROUP NE SONT VENDUS
QUE PAR LE BIAIS DE REVENDEURS AGRÉÉS.
LESDISTRIBUTEURS ET LES REVENDEURS NE SONT
PAS AGENTS DE MUSICGROUP ET N’ONT ABSOLUMENT
AUCUNE AUTORITÉ POUR ENGAGER OU REPRÉSENTER
LA SOCIÉTÉ MUSICGROUP DE FAÇON IMPLICITE,
EXPLICITE OU INDIRECTE. CE MODE D’EMPLOI EST
PROTÉGÉ PAR DROITS D’AUTEURS. IL EST INTERDIT
DE TRANSMETTRE OU DE COPIER CE MODE D’EMPLOI
SOUS QUELLE FORME QUE CE SOIT, PAR QUEL MOYEN
QUE CE SOIT, ÉLECTRONIQUE OU MÉCANIQUE,
CEQUI COMPREND LES MOYENS DE PHOTOCOPIE ET
D’ENREGISTREMENT DE QUELLE FAÇON QUE CE SOIT,
QUEL QUE SOIT LE BUT, SANS LA PERMISSION ÉCRITE
EXPRESSE DE MUSICGROUPIPLTD.
TOUS DROITS RÉSERVÉS.
© 2013 MUSICGroupIPLtd.
Trident Chambers, Wickhams Cay, P.O. Box 146,
Road Town, Tortola, Iles Vierges Britanniques
Pour connaître les termes et conditions de
garantie applicables, ainsi que les informations
supplémentaires et détaillées sur la Garantie
Limitée de MUSIC Group, consultez le site Internet
www.music-group.com/warranty.

4POWERPLAY PRO-8 HA8000/POWERPLAY PRO-XL HA4700 Manuel d’utilisation
1. Introduction
Bienvenue ! En achetant le POWERPLAY PRO BEHRINGER, vous avez fait
l'acquisition d'un ampli casques de tout premier plan. Les HA4700 et HA8000
ont été dévéloppés pour satisfaire les exigences des studios d'enregistrement,
des studios radio et télé ainsi que des systèmes de production numeriques. Ils
s'intègrent parfaitement à un système d'écoute de référence pour juger de la
qualité d'un mixage nal, et en tant que systèmes de distribution, ils permettent
la réalisation des retours casques nécessaires aux musiciens de studio.
Entrées et sorties symétriques
Les POWERPLAY PRO BEHRINGER disposent d'entrées et sorties à symétrie
électronique. La fonction servo automatique reconnaît les liaisons asymétriques
et modie le niveau nominal en interne an de supprimer tout écart de niveau
entre les entrées et les sorties (correction de 6 dB).
◊ Le présent manuel d'utilisation est avant tout destiné à vous
familiariser avec des notions spécifiques à connaître pour pouvoir
exploiter tout le potentiel de votre ampli casques. Aprés l'avoir lu,
archivez-le soigneusement afin de pouvoir le consulter ultérieurement.
1.1 Avant de commencer
Le POWERPLAY PRO a été emballé avec le plus grand soin dans nos usines pour lui
garantir un transport en toute sécurité. Cependant, si l'emballage vous parvient
endommagé, vériez qu'il ne présente aucun signe extérieur de dégâts.
◊ En cas de dommages, ne nous renvoyez pas l'appareil mais informez-en
votre détaillant et la société de transport sans quoi vous perdrez tout
droit aux prestations de garantie.
1.1.1 Mise en service
Assurez-vous que la circulation d'air autour de l'ampli casques est susante et
ne le posez pas au-dessus d'un ampli de puissance pour lui éviter tout probléme
desurchaue.
◊ Avant de relier votre ampli casques à la tension secteur, assurez-vous
qu'il est réglé sur le voltage adéquat :
Le porte fusible au dessus de l'embase IEC présente trois marques triangulaires.
Deux d'entre elles se font face. Le POWERPLAY PRO est réglé sur le voltage inscrit
prés de ces deux marques. Le voltage peut être modié en faisant pivoter le porte
fusible de 180°. Attention, ce dernier point n'est pas valable pour les modèles
d'exportation conçus, par exemple, pour un voltage de 120 V.
◊ Si vous réglez l'appareil pour une autre tension secteur, n'oubliez pas
de changer son fusible. Vous trouverez la valeur correcte du fusible à
utiliser au chapitre « CARACTERISTIQUES TECHNIQUES ».
◊ Si le fusible brûle, vous devez impérativement le remplacer par un
fusible de valeur adéquate ! Vous trouverez la valeur correcte du fusible
à utiliser au chapitre « CARACTERISTIQUES TECHNIQUES ».
On établit la liaison avec la tension secteur via le cordon d'alimentation IEC fourni.
Il est conforme aux normes de sécurité en vigueur.
◊ Assurez-vous que tous vos appareils sont équipés d'une prise terre.
Pour votre propre sécurité, nous vous recommandons de ne jamais
supprimer ou rendre inopérante la mise à la terre aussi bien du câble
d'alimentation que de l'appareil.
1.1.2 Garantie
Prenez le temps de nous renvoyer la carte de garantie dûment remplie ou
enregistrez votre produit en ligne sur le site www.behringer.com dans les 14
jours suivant la date d'achat sans quoi vous perdrez tout droit aux prestations de
garantie. Vous trouverez le numéro de série sur le panneau arrière de l'appareil.
1.2 Le manuel
Ce manuel est destiné à vous fournir une vue d'ensemble des commandes et
connexions de l'appareil et à vous guider dans l'utilisation de votre matériel.
Pourque vous saisissiez rapidement les rapports entre les diérents éléments,
nous avons regroupé les commandes et connexions selon leurs fonctions. Pour
tout renseignement complémentaire, consultez notre site www.behringer.com.
Vous y trouverez des exemples pratiques ainsi que des explications concernant les
amplicateurs et les processeurs d'eets.
ATTENTION !
◊ Des volumes d'écoute élevés peuvent endommager votre système
auditif et/ou votre casque audio. Nous vous recommandons de mettre
tous les potentiomètres en butée gauche avant d'allumer l'appareil.
2. Commandes Et Connexions
Dans ce chapitre sont décrites les commandes et connexions de votre ampli
casques. Ces descriptions sont complétées par des avertissements concernant
l'utilisation de l'appareil.
Le HA8000 possede huit étages de puissance indépendants alors que le HA4700
n'en a que quatre. En revanche, ce dernier dispose de certaines fonctions
supplémentaires absentes sur le HA8000 pour des raisons de place. Les
diérences entre les deux machines sont détaillées ci-après.
2.1 La face avant
(3) (3)
(1) (2) (2)
HA4700 HA8000
Fig. 2.1 : Commandes et connexions
(1) L'embase DIRECT IN est destinée à accueillir un signal stéréo supplémentaire.
Sur le HA4700, le signal alimentant l'entrée DIRECT IN peut cohabiter
avec le signal principal alimentant l'entrée MAIN. Le HA8000 possède une
entree DIRECT IN (19) pour chaque canal (voir Fig. 2.3). Le signal MAIN est
automatiquement interrompu des que cette entrée est occupée.
(2) Le potentiomètre MASTER LEVEL détermine le niveau du signal des entrées
MAIN INPUT (panneau arrière) ou de l'entrée DIRECT IN.
Le HA8000 possède deux potentiomètres de niveau (MAIN IN 1 et MAIN
IN 2) de telle sorte que deux signaux réglables indépendamment puissent
alimenter l'appareil. Le commutateur IN 1 / IN 2 (14) de chaque canal permet
de déterminer sur quels canaux on route chaque signal.

5POWERPLAY PRO-8 HA8000/POWERPLAY PRO-XL HA4700 Manuel d’utilisation
(3) L'acheur a LED 4 segments INPUT LEVEL indique le niveau d'entrée entre
-30 et 0 dB. La LED ON s'allume dès que l'appareil est sous tension. Pour
obtenir un signal de la meilleure qualité possible, réglez le niveau d'entrée
le plus haut possible sans faire saturer l'étage d'entrée. Le réglage du niveau
est optimal lorsque la LED Clip ne s'allume que sur les crêtes les plus hautes
du signal.
HA4700
HA8000
(4) (5) (6)
(9) (11)
(10) (13)
(12)
(14)
(15)
(8)
(7)
(4)
Fig. 2.2 : Les canaux casque
(4) L'acheur à LED 8 segments OUTPUT LEVEL indique le niveau de sortie
de chaque canal entre -30 et 0 dB. Si la LED Clip s'allume, réduisez
l'amplication du canal concerné pour ne pas risquer l'apparition de
distorsions.
(5) Le potentiomètre BASS (HA4700 uniquement) vous permet de modier le
niveau des graves sur la plage +1-12 dB.
(6) Avec le potentiomètre TREBLE (HA4700 uniquement), on règle le niveau des
aigus sur la plage +1-12 dB.
(7) Les commutateurs L MUTE et R MUTE permettent de supprimer les signaux
gauche et droit pour écouter l'un d'eux isolément (HA4700 uniquement).
(8) La sortie PHONES OUT de la face avant est câblée en parallèle avec la sortie
casque (18) du panneau arrière. D'accès facile, elle ajoute une possibilité
d'écoute à chaque canal et se révèle particulièrement avantageuse lorsque
l'appareil est monté dans un rack.
(9) On peut ajouter un signal supplémentaire aux signaux des entrées MAIN IN
et DIRECT IN via l'entrée AUX IN (HA4700 uniquement). Si vous alimentez
cette entrée avec un signal mono, nous vous recommandons d'enfoncer le
commutateur ST. / 2-CH. (position 2-CH) pour répartir le signal mono sur les
deux côtés du casque.
(10) Avec la touche ST.12-CH., on choisit d'écouter les signaux en stéréo
(commande relâchée, position ST.) ou en mono (commande enfoncée,
position 2-CH.). A la place de la touche ST.12-CH., le HA8000 possède un
commutateur MONO (15) pour l'écoute mono des signaux.
(11) Le potentiomètre BALANCE (HA4700 uniquement) détermine la position des
signaux dans l'image stéréo tant qu'aucune entrée AUX IN n'est occupée.
Lorsqu'un signal est présent a l'entrée AUX IN, le potentiomètre BALANCE
dénit le rapport de niveau entre les signaux MAIN IN (ou DIRECT IN) et
AUXIN.
Le HA8000 ne possède pas de potentiomètre BALANCE.
(12) Avec le potentiomètre OUTPUT LEVEL, on détermine le volume des
casques alimentés par chaque étage de puissance. Cette commande règle
simultanement les canaux gauche et droit de chaque section d'ampli.
(13) Le commutateur POWER met le POWERPLAY PRO sous tension. Avant de
raccorder l'appareil au secteur, vériez que l'appareil est éteint.
◊ N'oubliez pas que le commutateur POWER ne désolidarise pas l'appareil
du secteur. C'est pourquoi nous vous recommandons de retirer le câble
d'alimentation de la prise électrique lorsque vous n'avez pas l'intention
d'utiliser l'appareil pendant un long laps de temps.
(14) Avec la touche IN 1 / IN 2, on sélectionne le signal de l'entrée MAIN IN 1 ou
MAIN IN 2. Des que l'entrée DIRECT INPUT du canal est occupée, on n'entend
que le signal qui l'alimente (HA8000 uniquement).
(15) Lorsque le commutateur MONO est enfoncé (HA8000 uniquement), le signal
des casques est mono. Les chanteurs apprécient particulièrement cette
option, un signal mono étant plus facile à « situer » dans l'espace sonore
qu'un signal stéréo. L'orientation dans l'espace sonore est ainsi largement
simpliée, tout particulièrement dans les situations live.
2.2 Le panneau arrière
(16) On établit la connexion avec la tension secteur via l'embase IEC standard et le
cordon d'alimentation fourni.
(17) PORTE-FUSIBLE / SELECTEUR DE TENSION. Avant de raccorder l'appareil à
la tension secteur, vériez qu'il est réglé sur la tension adéquate. Si vous
remplacez le fusible de l'appareil, veillez à utiliser un fusible de même type.
Sur certains modèles, le porte-fusible possède deux positions permettant
de choisir entre 230 V et 120 V. N'oubliez pas que, si vous souhaitez utiliser
l'appareil hors d'Europe sur une tension de 120 V, vous devez remplacer son
fusible par un fusible de valeur supérieure.
(18) Les sorties HEADPHONE OUT (HA8000 : PHONES OUTPUT) de chaque étage
de puissance sont destinées à alimenter des casques audio. Le panneau
arrière du HA4700 propose deux sorties casque par canal et celui du HA8000
uneseule.
(17)(16) (18) (19)
HA4700
HA8000
Fig. 2.3 : Connecteur ddalimentation, porte-fusible et sorties casque
(19) Le panneau arrière du HA8000 possède une entrée DIRECT IN séparée pour
chaque canal permettant d'alimenter chaque section d'amplication avec
un signal supplémentaire. Lorsque DIRECT IN est occupée, les deux signaux
MAIN IN sont « mutés » (supprimés).
(20) Il s'agit des sorties principales MAIN OUT du HA4700. Leurs embases XLR et
jack sont reliées en parallèle. Elles permettent de chaîner autant d'amplis
casques que nécessaire pour alimenter des casques supplémentaires. Le
HA8000 ne possède pas de sorties MAIN OUT. Aubesoin, on peut utiliser ses
sorties PHONES OUTPUT pour chaîner plusieurs appareils.

6POWERPLAY PRO-8 HA8000/POWERPLAY PRO-XL HA4700 Manuel d’utilisation
(20) (21)
(22)
HA4700
HA8000
Fig. 2.4 : Connexions MAIN IN et MAIN OUT
(21) Les connecteurs MAIN IN du HA4700 sont des embases XLR et jack
6,3 mm symétriques.
(22) Les entrées MAIN INPUT 1 et MAIN INPUT 2 du HA8000 ne sont disponibles
que sur jack.
3. Conseils D'utilisation
3.1 Utilisation des entrées MAIN IN
Reliez une source aux entrées MAIN IN du panneau arrière et votre casque à
l'une des sorties casque. Mettez les potentiomètres MASTER LEVEL et BALANCE
(HA4700) en position centrale. Utilisez le bouton MASTER LEVEL pour régler
le volume de tous les casques alimentés par le signal des entrées MAIN et / ou
DIRECT IN. Sur le HA8000, les potentiomètres MAIN IN 1 et 2 reglent séparément
le niveau des signaux des deux entrées. Les potentiomètres OUTPUT LEVEL
servent au reglage du volume de chaque canal.
3.2 Les entrées AUX IN (HA4700 uniquement)
Les entrées AUX IN permettent d'ajouter un signal supplémentaire au signal
principal. Dans ce cas, le potentiomètre BALANCE dénit le rapport de niveau
entre ces deux signaux.
Ainsi, avec le POWERPLAY PRO-XL HA4700, vous disposez d'une solution simple
et confortable pour réaliser l'enregistrement d'une voix sur une bande témoin
par exemple. Alimentez l'entrée MAIN IN avec le signal du play-back et l'entree
AUX IN avec le signal préamplié de la voix. Réglez le potentiomètre BALANCE de
telle sorte que le chanteur ait dans son casque un mixage parfait de sa voix et du
signal témoin et utilisez le potentiomètre OUTPUT LEVEL pour modier le volume
du casque.
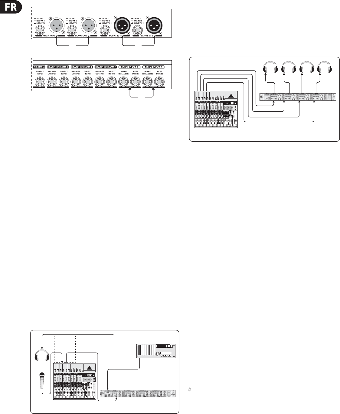
X1832USB
mixing console
MAIN
IN
MIC
IN
LINE
OUT
OUT
HEADPHONE OUT 1
Channel 1
AUX IN 1
Fig. 3.1 : Exemple ddutilisation en studio
Outre l'alimentation de tous les canaux via l'entrée MAIN, chacun des quatre
étages de puissance peut-être utilisé indépendamment. Pour ce faire, utilisez les
entrées AUX IN ainsi que les potentiomètres BALANCE. Lorsque ces derniers se
trouvent en butée gauche (position « AUX »), le signal MAIN est supprimé et seuls
les signaux AUX IN alimentent les étages de puissance. L'utilisation indépendante
des diérents étages de puissance vous permet de réaliser des retours individuels
pour quatre musiciens.
X1832USB
mixing console
OUT 1
1 2 3 4 OUT 2 OUT 3 OUT 4
Aux sends / subgroup outputs
AUX IN 1
AUX IN 2
AUX IN 3
AUX IN 4
Fig. 3.2 : Exemple ddutilisation en live
3.3 Utilisation des entrées DIRECT IN
Les entrées DIRECT IN sont situées sur la partie gauche de la face avant du
HA4700. Elles permettent par exemple de diuser de la musique aux musiciens
du studio via un lecteur CD ou DAT. Le panneau arrière du HA8000 possède
une entree DIRECT IN dédiée à chacun de ses étages de puissance. Lorsque ce
connecteur d'un canal est occupé, le signal de l'entrée MAIN IN est muté dans
ce canal. Modiez le niveau de sortie de la source pour optimiser le niveau du
signal en fonction de la sensibilité d'entrée de l'ampli casques. Vous avez donc la
possibilité d'alimenter chaque section d'amplication avec un signal séparé.
3.4 La fonction moniteur
Pour cette applications de monitoring, un signal stéréo peut devenir gênant
notamment en live. Cela est particulièrement vrai lorsque les deux côtés du signal
du casque sont très dierents et présentent d'importants écarts de niveau. Le
commutateur ST. / 2-CH. (la touche MONO sur le HA8000) permet de réduire les
signaux stéréo en un signal mono sans devoir recourir à un câblage spécial.
3.5 La fonction MUTE (HA4700 uniquement)
Lorsque la touche ST.12-CH. est enfoncee, l'appareil travaille en mono. Quand
on appuie sur l'une des deux touches MUTE, l'entree correspondante (gauche
ou droite) est mutee et le signal restant est reparti sur les deux cotes stereo.
Cette option permet d'alimenter les entrees gauche et droite avec deux sources
distinctes et d'ecouter alternativement l'un ou l'autre des signaux.
3.6 Câblage de plusieurs casques
Le HA4700 propose trois sorties casque par étage de puissance et le HA8000
deux. On peut donc alimenter simultanément plusieurs casques avec chaque
section d'amplication à condition que l'impédance totale minimale ne passe
pas sous 8 ohms pour chaque section d'amplication. Sur le HA8000, l'impédance
minimale de chaque section est de 100 ohms.
◊ HA4700 : si vous alimentez deux casques avec une seule section
d'amplification, l'impédance de chaque casque ne doit pas être
inférieure à 16 ohms. Si vous alimentez trois casques avec une seule
section du HA4700, l'impedance de chaque casque ne doit pas passer
sous 24 ohms. HA8000 : si vous alimentez deux casques avec un même
etage de puissance, l'impedance minimale de chaque casque ne doit
pas être inférieure à 200 ohms.

7POWERPLAY PRO-8 HA8000/POWERPLAY PRO-XL HA4700 Manuel d’utilisation
Les étages de puissance etant protégés contre les courts circuits ponctuels, si
l'impédance passe sous la limite permise, l'appareil ne sera pas endommagé mais
des pertes de niveau ainsi que des distorsion apparaîtront.
4. Liasions Audio
output
For unbalanced use, pin 1 and pin 3
have to be bridged
1 = ground/shield
2 = hot (+ve)
3 = cold (-ve)
input
12
3
12
3
Balanced use with XLR connectors
Fig. 4.1 : Liaisons XLR
strain relief clamp
sleeve
tip
sleeve
(ground/shield)
Unbalanced ¼" TS connector
tip
(signal)
Fig. 4.2 : Liaison sur jack mono
strain relief clamp
sleeve
ring
tip
sleeve
ground/shield
For connection of balanced and unbalanced plugs,
ring and sleeve have to be bridged at the stereo plug.
Balanced ¼" TRS connector
ring
cold (-ve)
tip
hot (+ve)
Fig. 4.3: Liaisons sur jack stereo
strain relief clamp
sleeve
ring
tip
sleeve
ground/shield
¼" TRS headphones connector
ring
right signal
tip
left signal
Fig. 4.4 : Connecteur casque stereo
◊ Veillez à ce que seules des personnes compétentes installent et
utilisent votre ampli casques. Pendant et après l'installation,
assurez-vous que la ou les personnes travaillant avec votre matériel
sont suffisamment en contact avec la terre sans quoi une décharge
électrostatique pourrait l'endommager.

8POWERPLAY PRO-8 HA8000/POWERPLAY PRO-XL HA4700 Manuel d’utilisation
5. Caractéristiques techniques
POWERPLAY PRO-8 HA8000
Entrees Audio
MAIN IN entrées servosymétriques ltre RF
embases jack 6,3 mm
Impédance 40 k symétrique, 20 k asymétrique
Niveau d’entrée max. 16 dBu symétrique et asymétrique
CMRR typ. 40 dB, >55 dB @ 1 kHz
AUX IN
Impédance
Niveau d’entrée max.
DIRECT IN embases jack 6,3 mm stereo
Impédance 15 k
Sorties Audio
MAIN OUT
PHONES OUTPUT embases jack 6,3 mm stereo
Etages De Puissance
Puissance de sortie max. +24 dBm (Impédance 100 )
Impédance minimale 100 kΩ
Caracteristiques Du Systeme
Bande passante de 10 Hz à 150 kHz, +/-3 dB
Rapport signal/bruit de 22 Hz à 22 kHz >90 dB @ 0 dBu
Dynamique de 22 Hz à 22 kHz : 110 dB
Distorsion (THD) 0,006 % typ. @ +4 dBu, 1 kHz,
amplication 1
Potentiometres
Input level variable
Balance par canal
Output Level par canal variable
Treble
Bass
Commutateurs
Stereo/2-Channel
Main in 1 / Main in 2 rapport entre signaux MAIN Input 1 et
MAIN Input 2
Left mute
Right mute
Mono réduction mono du canal
Achage
Input Level acheur à LED 4 segments :
-30/-12/0 dB/CLIP
Output Level acheur à LED 8 segments :
-30/-24/-18/-12/-6/-3/0 dB/CLIP
Alimentation Electrique
Tension secteur
USA/Canada 120 V~, 60 Hz
U.K./Australia 230 V~, 50 Hz
Japon 100 V~, 50 - 60 Hz
Modèle général d’exportation 120/230 V~, 50 - 60 Hz
Consommation 30 W
Fusible 100 - 120 V ~: T630 mA H,
220 - 240 V~: T 315 mA H
Liaison secteur embase IEC standard
Dimensions/Poids
Dimensions aprox. 44,5 x 483 x 217 mm
aprox. (1,75 x 19 x 8,5")
Poids aprox. 2,6 kg (5,7 lbs)

9POWERPLAY PRO-8 HA8000/POWERPLAY PRO-XL HA4700 Manuel d’utilisation
POWERPLAY PRO-XL HA4700
Entrees Audio
MAIN IN entrées servosymétriques ltre RF
embases XLR et jack 6,3 mm
Impédance 40 k symétrique, 30 k asymétrique
Niveau d’entrée max. 16 dBu symétrique et asymétrique
CMRR typ. 40 dB, >55 dB @ 1 kHz
AUX IN embases jack 6,3 mm stereo
Impédance 5 k
Niveau d’entrée max. +22 dBu
DIRECT IN embases jack 6,3 mm stereo
Impédance 15 k
Sorties Audio
MAIN OUT embases XLR et jack 6,3 mm,
symétrique
PHONES OUTPUT embases jack 6,3 mm stereo
Etages De Puissance
Puissance de sortie max. +24 dBm (Impédance 100 )
+21 dBm (Impédance 8 )
Impédance minimale 8 kΩ
Caracteristiques Du Systeme
Bande passante de 10 Hz à 150 kHz, +/-3 dB
Rapport signal/bruit de 22 Hz à 22 kHz >90 dB @ 0 dBu
Dynamique de 22 Hz à 22 kHz : 110 dB
Distorsion (THD) 0,006 % typ. @ +4 dBu, 1 kHz,
amplication 1
Potentiometres
Input level variable
Balance par canal rapport entre signaux Aux et Main /
rapport entre canaux gauche et droit
Output Level par canal variable
Treble Fréquence de coupure 6 kHz, plage de
réglage +/- 12 dB
Bass Fréquence de coupure 200 Hz, plage de
réglage +/- 12 dB
Commutateurs
Stereo/2-Channel sélection du mode stéréo ou 2 canaux
Main in 1 / Main in 2
Left mute supprime le signal gauche du canal
Right mute supprime le signal droit du canal
Mono
Achage
Input Level acheur à LED 4 segments :
-30/-12/0 dB/CLIP
Output Level acheur à LED 8 segments :
-30/-24/-18/-12/-6/-3/0 dB/CLIP
Alimentation Electrique
Tension secteur
USA/Canada 120 V~, 60 Hz
U.K./Australia 230 V~, 50 Hz
Japon 100 V~, 50 - 60 Hz
Modèle général d’exportation 120/230 V~, 50 - 60 Hz
Consommation 34 W
Fusible 100 - 120 V ~: T630 mA H,
220 - 240 V~: T 315 mA H
Liaison secteur embase IEC standard
Dimensions/Poids
Dimensions aprox. 44,5 x 483 x 217 mm
aprox. (1,75 x 19 x 8,5")
Poids aprox. 2,5 kg (5,5 lbs)
La societe BEHRINGER apporte le plus grand soin a la fabrication de ses produits pour vous garantir la meilleure
qualite. Des modifications necessaires peuvent donc etre effectuees sans notification prealable. C'est pourquoi
les caracteristiques et la configuration physique des produits peuvent differer des specifications et illustrations
presentees dans ce manuel.

We Hear You