HCD GN88D Sony Stereo System MHC 1.3
User Manual: Sony Stereo System MHC-GN88D
Open the PDF directly: View PDF
.
Page Count: 114 [warning: Documents this large are best viewed by clicking the View PDF Link!]
- SERVICING NOTES
- GENERAL
- DISASSEMBLY
- 3-1. CASE
- 3-2. LOADING (PANEL)
- 3-3. FRONT PANEL ASSY
- 3-4. TUNER PACK, SUB TRANS BOARD
- 3-5. DVD MECHANISM DECK
- 3-6. GAME IN BOARD, TAPE MECHANISM DECK
- 3-7. CD SWITCH BOARD, DISPLAY BOARD
- 3-8. VOLUME BOARD
- 3-9. BACK PANEL, SUBWOOFER BOARD
- 3-10. MAIN BOARD
- 3-11. POWER AMP BOARD
- 3-12. VIDEO BOARD, DMB03 BOARD, REGULATOR BOARD
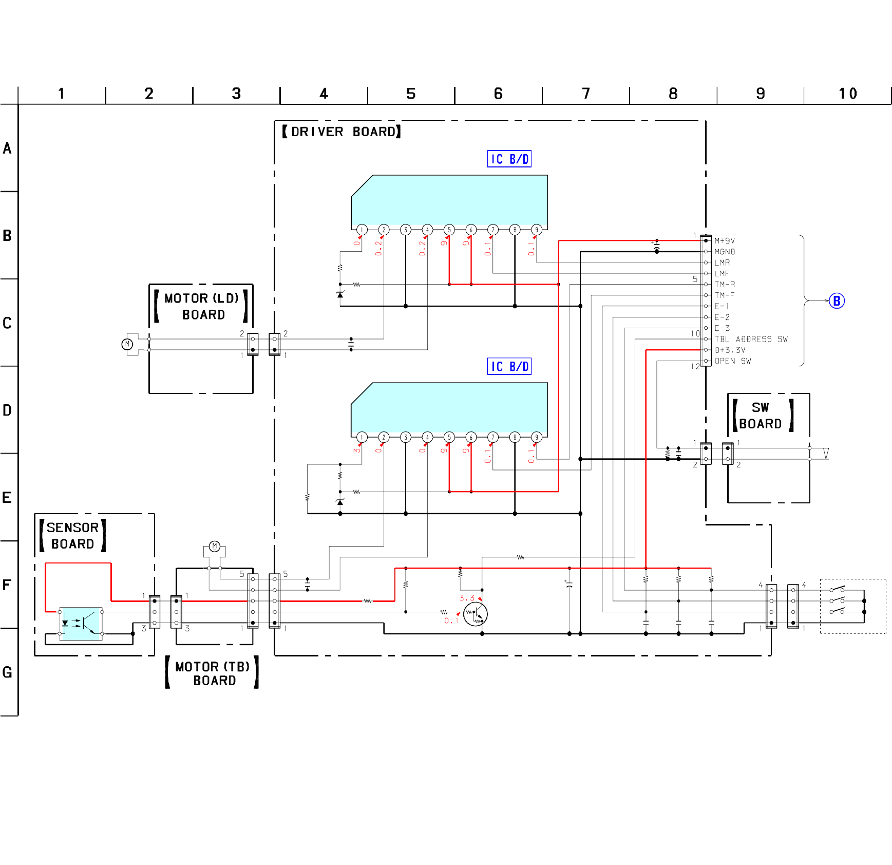
- 3-13. SW BOARD, DRIVER BOARD
- 3-14. RF BOARD, PICK-UP UNIT
- 3-15. SENSOR BOARD
- 3-16. MOTOR (TB) BOARD
- 3-17. MOTOR (LD) BOARD
- TEST MODE
- MECHANICAL ADJUSTMENTS
- ELECTRICAL ADJUSTMENTS
- DIAGRAMS
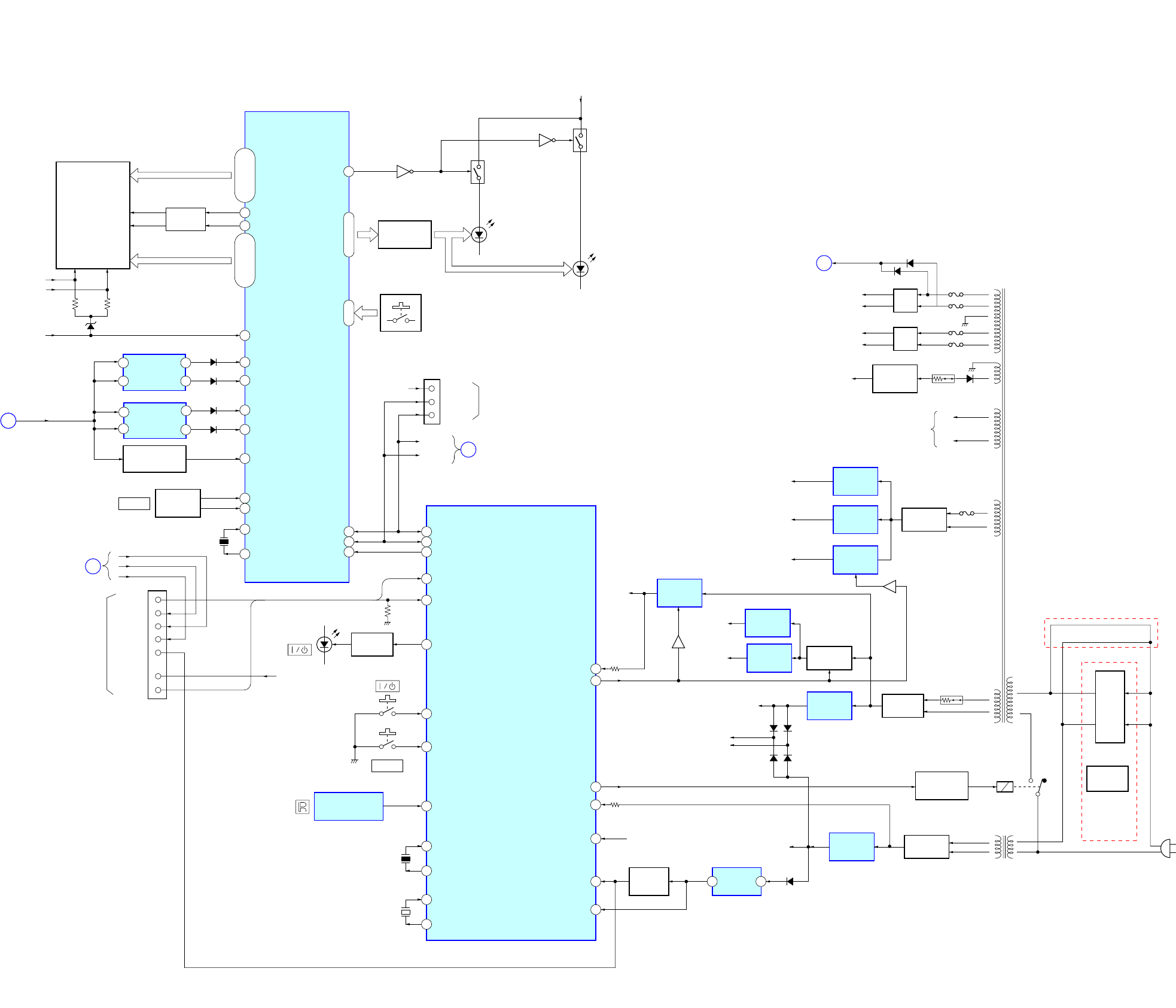
- 7-1. CIRCUIT BOARD LOCATION
- 7-2. BLOCK DIAGRAM – DVD DSP (1/2) Section –
- 7-3. PRINTED WIRING BOARD – RF Board –
- 7-4. SCHEMATIC DIAGRAM – RF Board –
- 7-5. PRINTED WIRING BOARDS — DVD MECHANISM Board —
- 7-6. SCHEMATIC DIAGRAM – DVD MECHANISM Board –
- 7-7. PRINTED WIRING BOARDS – DMB03 Board (SIDE A) –
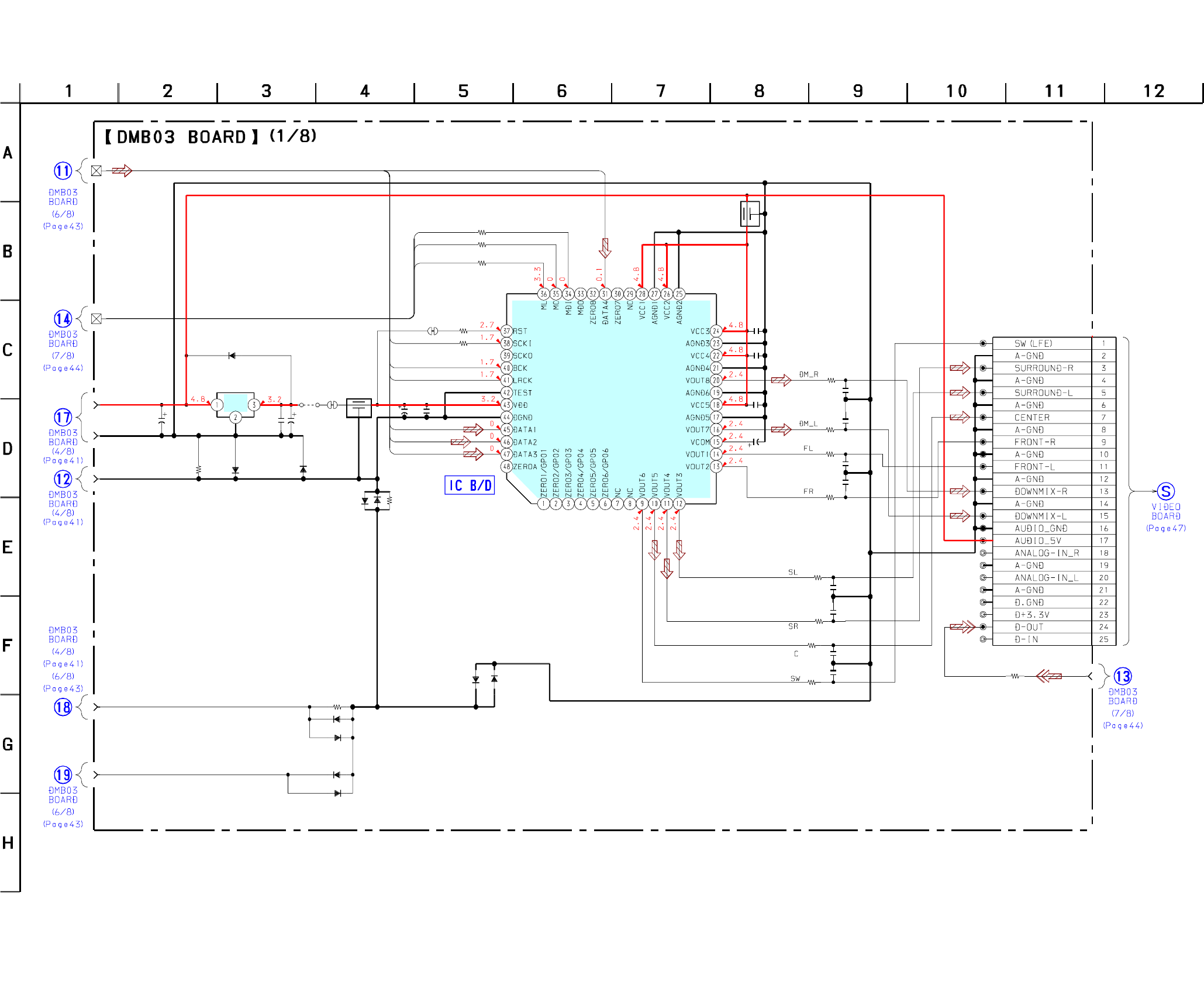
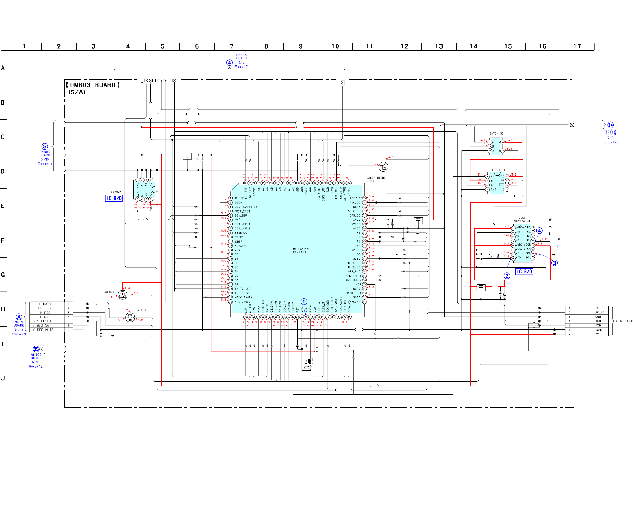
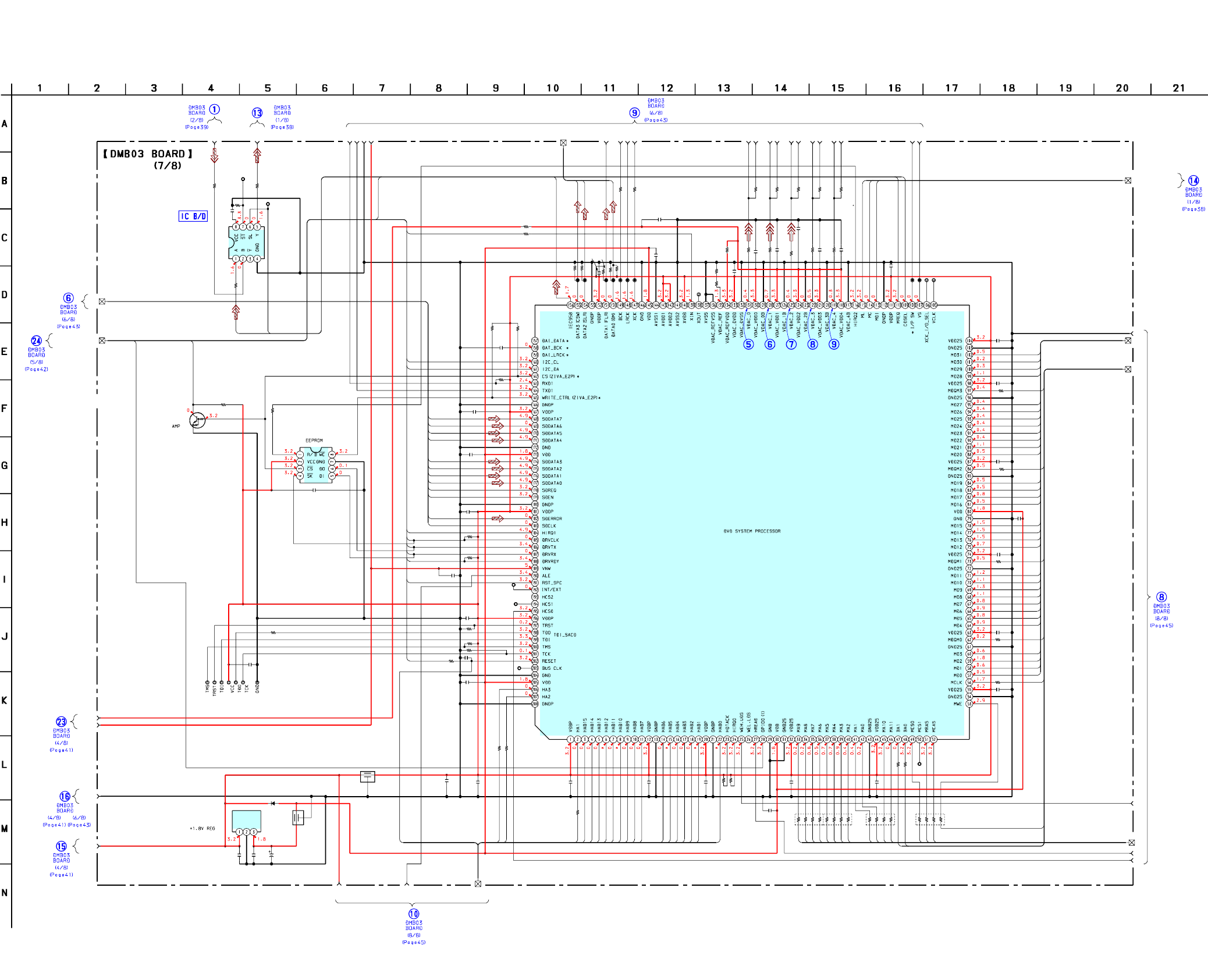
- 7-8. SCHEMATIC DIAGRAM – DMB03 Board (1/8) –
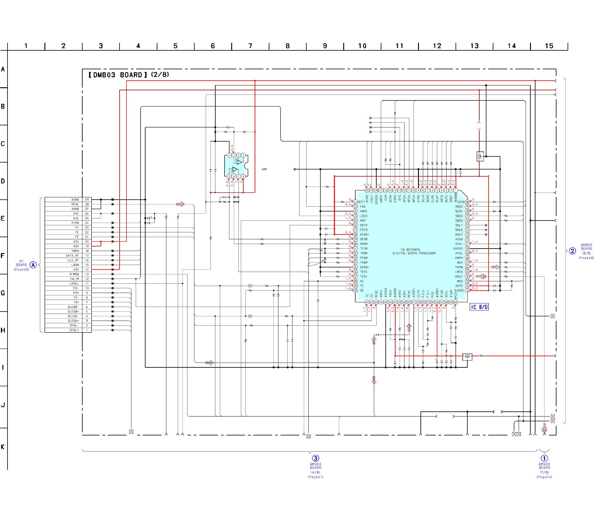
- 7-9. SCHEMATIC DIAGRAM – DMB03 Board (2/8) –
- 7-10. SCHEMATIC DIAGRAM – DMB03 (3/8) Boards –
- 7-11. SCHEMATIC DIAGRAM – DMB03 (4/8) Boards –
- 7-12. SCHEMATIC DIAGRAM – DMB03 (5/8) Boards –
- 7-13. SCHEMATIC DIAGRAM – DMB03 (6/8) Boards –
- 7-14. SCHEMATIC DIAGRAM – DMB03 (7/8) Boards –
- 7-15. SCHEMATIC DIAGRAM – DMB03 (8/8) Boards –
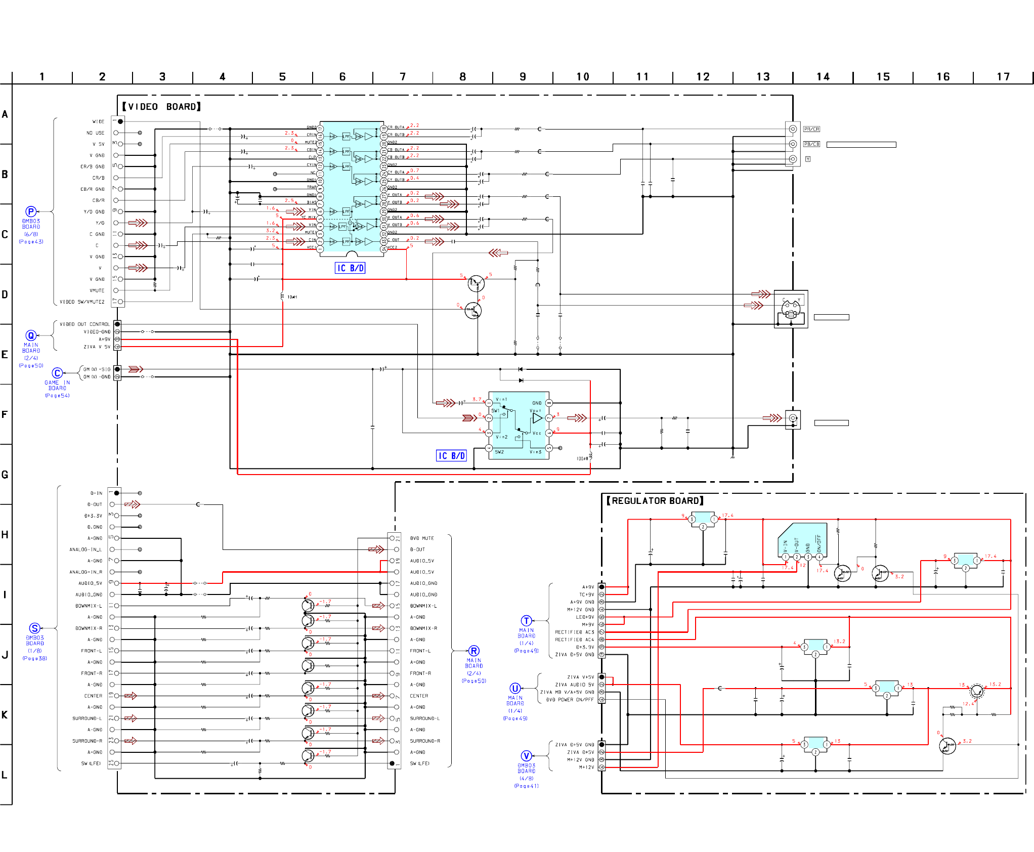
- 7-16.PRINTED WIRING BOARD – VIDEO, REGULATOR Boards –
- 7-17. SCHEMATIC DIAGRAM – VIDEO, REGULATOR Board –
- 7-18.PRINTED WIRING BOARD – MAIN Board –
- 7-19. SCHEMATIC DIAGRAM – MAIN (1/4) Board –
- 7-20. SCHEMATIC DIAGRAM – MAIN (2/4) Board –
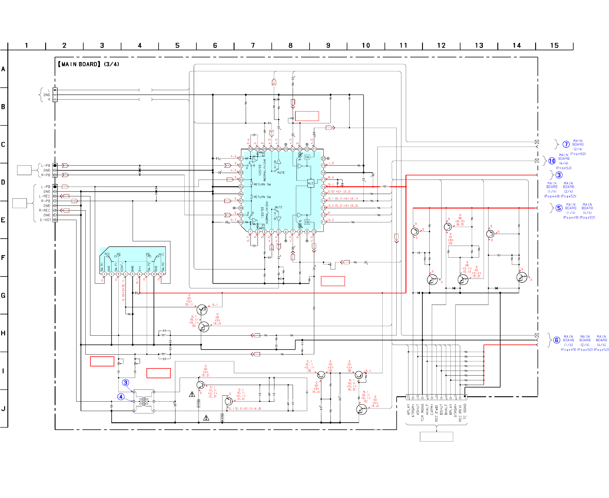
- 7-21. SCHEMATIC DIAGRAM – MAIN (3/4) Board –
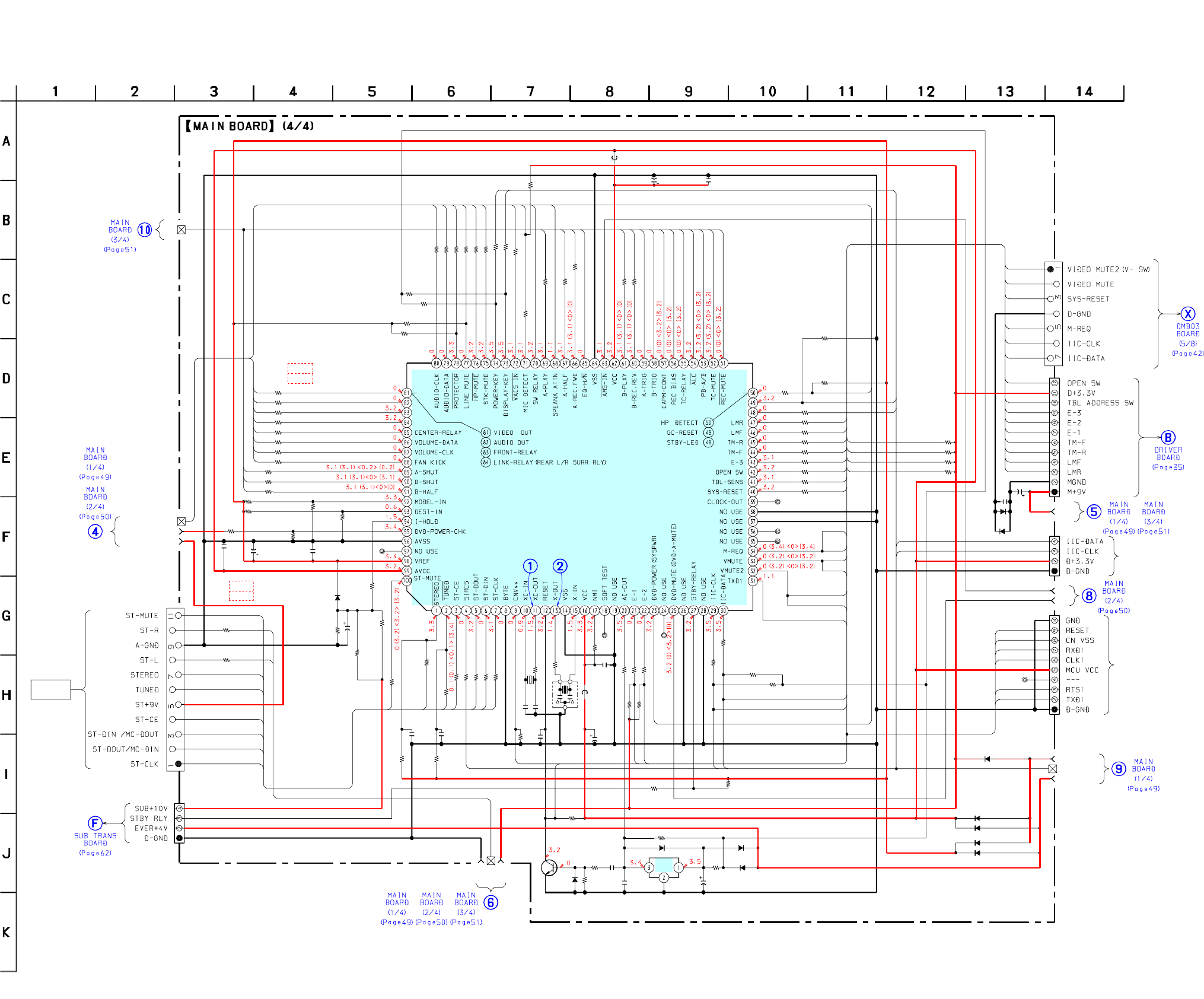
- 7-22. SCHEMATIC DIAGRAM – MAIN (4/4) Board –
- 7-23.PRINTED WIRING BOARD – GAME IN, CD SWITCH Board –
- 7-24. SCHEMATIC DIAGRAM – GAME IN, CD SWITCH Board –
- 7-25.PRINTED WIRING BOARD – DISPLAY Board –
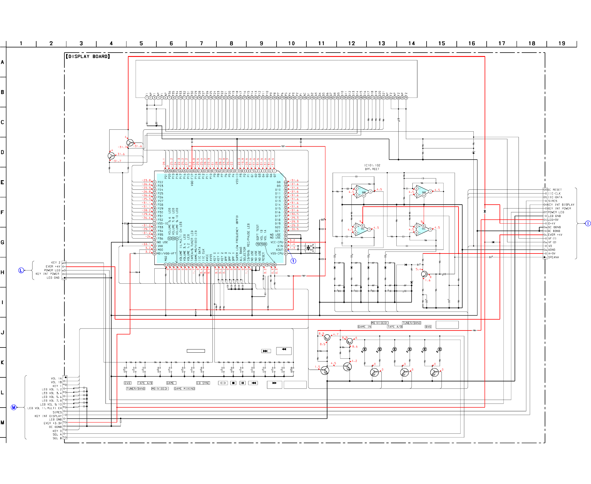
- 7-26.SCHEMATIC DIAGRAM – DISPLAY Board –
- 7-27.PRINTED WIRING BOARDS – POWER AMP Board –
- 7-28. SCHEMATIC DIAGRAM – POWER AMP Board –
- 7-29.PRINTED WIRING BOARDS – SURROUND Board –
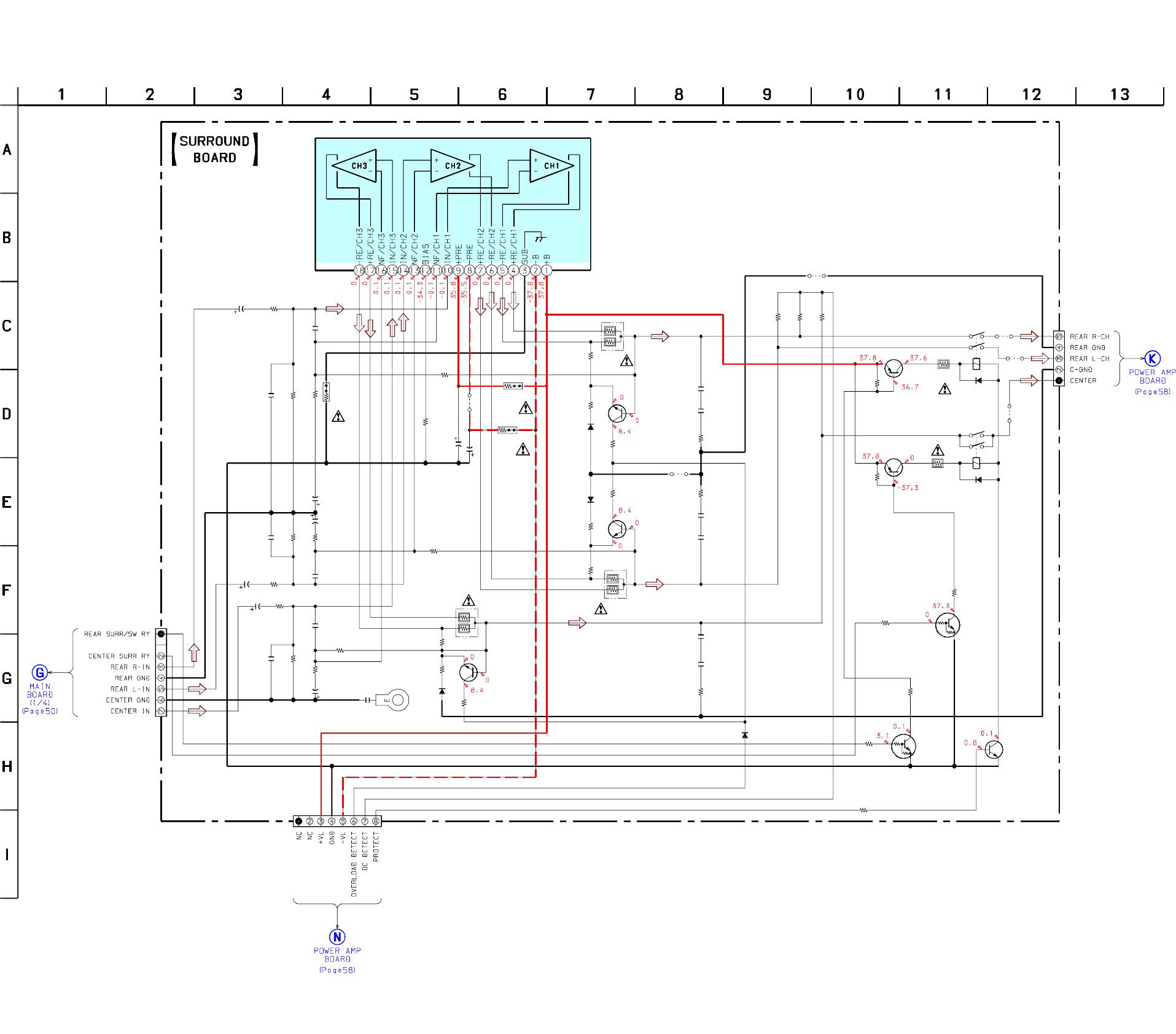
- 7-30. SCHEMATIC DIAGRAM – SURROUND Board –
- 7-31.PRINTED WIRING BOARDS – TRANS Board –
- 7-32. SCHEMATIC DIAGRAM – TRANS Board –
- 7-33. IC Block Diagrams
- 7-34. IC Pin Function Description
- EXPLODED VIEWS
- ELECTRICAL PARTS LIST

SERVICE MANUAL
Model Name Using Similar Mechanism NEW
DVD DVD Mechanism Type CDM74D-DVBU23
Section Base Unit Name DVBU23
Optical Pick-up Name TDP022W
TAPE Model Name Using Similar Mechanism HCD-GN800
Section Tape Transport Mechanism Type CWM43RR23
MiNi Hi-Fi COMPONENT SYSTEM
E Model
Australian Model
HCD-GN88D
Ver 1.3 2004.06
9-877-457-04 Sony Corporation
2004F02-1 Home Audio Company
C 2004.06 Published by Sony Engineering Corporation
SPECIFICATIONS
HCD-GN88D is the amplifier, DVD
player, tape deck and tuner section in
MHC-GN88D.
– Continued on next page –
Amplifier section
The following are measured at AC 120, 127, 220, 240V 50/60 Hz
DIN power output (rated)
Front speaker: 185 + 185 watts
(6 ohms at 1 kHz, DIN)
Center speaker: 50 watts
(8 ohms at 1 kHz, DIN)
Surround speaker: 50 + 50 watts
(8 ohms at 1 kHz, DIN)
Continuous RMS power output (reference)
Front speaker: 235 + 235 watts
(6 ohms at 1 kHz, 10% THD)
Center speaker: 70 watts
(8 ohms at 1 kHz, 10% THD)
Surround speaker: 70 + 70 watts
(8 ohms at 1 kHz, 10% THD)
Inputs
GAME (VIDEO): 1 Vp-p, 75 ohms
(phono jack)
GAME (AUDIO): Voltage 250 mV,
(phono jacks) impedance 47 kilohms
MD/VIDEO (AUDIO) IN: voltage 450 mV/250 mV,
(phono jacks) impedance 47 kilohms
MIC: sensitivity 1 mV,
(phone jack) impedance 10 kilohms
Outputs
AUDIO OUT: Voltage 250 mV
(phono jacks) impedance 1 kilohms
VIDEO OUT: max. output level 1 Vp-p,
(phono jack) unbalanced, Sync.
negative load impedance
75 ohms
COMPONENT VIDEO
OUT: Y: 1 Vp-p, 75 ohms
PB/CB: 0.7 Vp-p, 75 ohms
PB/CR: 0.7 Vp-p, 75 ohms
S VIDEO OUT
(4-pin/mini-DIN jack): Y: 1 Vp-p, unbalanced,
Sync negative
C: 0.286 Vp-p load
impedance 75 ohms
PHONES: accepts headphones of
(stereo mini jack) 8 ohms or more
FRONT SPEAKER: accepts impedance of 6 to 16 ohms
SUBWOOFER OUT: Voltage 250 mV
(phono jack) impedance 1 kilohms
SURROUND SPEAKER: accepts impedance of
8 ohms to 16 ohms
CENTER SPEAKER: accept impedance of
8 ohms to 16 ohms

HCD-GN88D
2
Notes on chip component replacement
•Never reuse a disconnected chip component.
•Notice that the minus side of a tantalum capacitor may be dam-
aged by heat.
Flexible Circuit Board Repairing
•Keep the temperature of the soldering iron around 270 ˚C dur-
ing repairing.
•Do not touch the soldering iron on the same conductor of the
circuit board (within 3 times).
•Be careful not to apply force on the conductor when soldering
or unsoldering.
CAUTION
Use of controls or adjustments or performance of procedures
other than those specified herein may result in hazardous ra-
diation exposure.
SAFETY-RELATED COMPONENT WARNING!!
COMPONENTS IDENTIFIED BY MARK 0 OR DOTTED
LINE WITH MARK 0 ON THE SCHEMATIC DIAGRAMS
AND IN THE PARTS LIST ARE CRITICAL TO SAFE
OPERATION. REPLACE THESE COMPONENTS WITH
SONY PARTS WHOSE PART NUMBERS APPEAR AS
SHOWN IN THIS MANUAL OR IN SUPPLEMENTS PUB-
LISHED BY SONY.
This appliance is classified as
a CLASS 1 LASER product.
The CLASS 1 LASER
PRODUCT MARKING is
located on the rear exterior.
Disc player section
Laser Semiconductor laser
(DVD: λ = 650 nm, CD: λ = 780 nm)
Emission duration: continuous
Frequency response DVD (PCM 48 kHz): 2 Hz – 22 kHz = (±1dB)
CD: 2 Hz – 20 kHz (±0.5 dB)
Video color system format NTSC, PAL
(except Latin American models)
DVD DIGITAL OUT (OPTICAL)
(Square optical connector jack, rear panel)
Wave length 660 nm
Tape player section
Recording system 4-track 2-channel stereo
Frequency response 50 – 13,000 Hz (±3 dB), using Sony TYPE I
cassette
Tuner section
FM stereo, FM/AM superheterodyne tuner
FM tuner section
Tuning range 87.5 – 108.0 MHz
Antenna FM lead antenna
Antenna terminals 75 ohm unbalanced
Intermediate frequency 10.7 MHz
AM tuner section
Tuning range
North and Latin American models:
530 – 1,710 kHz
(with the interval set at 10 kHz)
531 – 1,710 kHz
(with the interval set at 9 kHz)
Saudi Arabian models: 531 – 1,602 kHz
(with the interval set at 9 kHz)
Other models: 531 – 1,602 kHz
(with the interval set at 9 kHz)
530 – 1,710 kHz
(with the interval set at 10 kHz)
Antenna AM loop antenna
Antenna terminals External antenna terminal
Intermediate frequency 450 kHz
General
Power requirements
Mexican models: 127 V AC, 60 Hz
Argentina models: 220 V AC, 50/60 Hz
Australia models: 230 - 240 V AC, 50/60 Hz
Saudi Arabian Models: 120 - 127 V, 220 V or 230 - 240 V AC, 50/60 Hz
Adjustable with voltage selector
Thai models: 220 V AC, 50/60 Hz
Other models: 120 V, 220 V or 230 - 240 V AC, 50/60 Hz
Adjustable with voltage selector
Power consumption 320 watts
Dimensions (w/h/d) Approx. 280 x 360 x 386.5 mm
Mass : Approx. 15.2 kg
Design and specifications are subject to change without notice.
Unleaded solder
Boards requiring use of unleaded solder are printed with the lead-
free mark (LF) indicating the solder contains no lead.
(Caution: Some printed circuit boards may not come printed with
the lead free mark due to their particular size.)
: LEAD FREE MARK
Unleaded solder has the following characteristics.
•Unleaded solder melts at a temperature about 40°C higher
than ordinary solder.
Ordinary soldering irons can be used but the iron tip has to
be applied to the solder joint for a slightly longer time.
Soldering irons using a temperature regulator should be set
to about 350°C.
Caution: The printed pattern (copper foil) may peel away if
the heated tip is applied for too long, so be careful!
•Strong viscosity
Unleaded solder is more viscous (sticky, less prone to flow)
than ordinary solder so use caution not to let solder bridges
occur such as on IC pins, etc.
•Usable with ordinary solder
It is best to use only unleaded solder but unleaded solder
may also be added to ordinary solder.
HCD-GN88D
3
TABLE OF CONTENTS
1. SERVICING NOTES ................................................ 4
2. GENERAL
Location of Controls ....................................................... 5
3. DISASSEMBLY
3-1. Case ................................................................................. 8
3-2. Loading (Panel) ............................................................... 8
3-3. Front Panel Assy ............................................................. 9
3-4. Tuner Pack, Sub Trans Board ......................................... 9
3-5. DVD Mechanism Deck ................................................... 10
3-6. Game In Board, Tape Mechanism Deck ......................... 10
3-7. CD Switch Board, Display Board .................................. 11
3-8. Volume Board .................................................................. 11
3-9. Back Panel, Subwoofer Board ........................................ 12
3-10. Main Board ...................................................................... 12
3-11. Power Amp Board ........................................................... 13
3-12. Video Board, DMB03 Board, Regulator Board ............. 13
3-13. SW Board, Driver Board ................................................ 14
3-14. RF Board, Pick-up Unit .................................................. 14
3-15. Sensor Board ................................................................... 15
3-16. Motor (TB) Board ........................................................... 15
3-17. Motor (LD) Board ........................................................... 16
4. TEST MODE .............................................................. 17
5. MECHANICAL ADJUSTMENTS ....................... 19
6. ELECTRICAL ADJUSTMENTS
Deck section .................................................................... 19
Video Section .................................................................. 22
7. DIAGRAMS
7-1. Circuit Board Location ................................................... 24
7-2. Block Diagram – DVD DSP (1/2) Section – ................ 26
Block Diagram – DVD DSP (2/2) Section – ................ 27
Block Diagram – Tuner/Tape Deck Section – ............... 28
Block Diagram – Main Section – .................................. 29
Block Diagram – Amp Section – ................................... 30
Block Diagram – Display Section – .............................. 31
7-3. Printed Wiring Board – RF Board – .............................. 32
7-4. Schematic Diagram – RF Board – ................................. 33
7-5. Printed Wiring Board – DVD Mechanism Board – ...... 34
7-6. Schematic Diagram – DVD Mechanism Board – ......... 35
7-7. Printed Wiring Board – DMB03 Board (Side A)– ........ 36
Printed Wiring Board – DMB03 Board (Side B)– ........ 37
7-8. Schematic Diagram – DMB03 Board (1/8) –................ 38
7-9. Schematic Diagram – DMB03 Board (2/8) –................ 39
7-10. Schematic Diagram – DMB03 Board (3/8) – ................ 40
7-11. Schematic Diagram – DMB03 Board (4/8) –................ 41
7-12. Schematic Diagram – DMB03 Board (5/8) – ................ 42
7-13. Schematic Diagram – DMB03 Board (6/8) – ................ 43
7-14. Schematic Diagram – DMB03 Board (7/8) – ................ 44
7-15. Schematic Diagram – DMB03 Board (8/8) – ................ 45
7-16. Printed Wiring Board – Video, Regulator Board – ....... 46
7-17. Schematic Diagram – Video, Regulator Board – .......... 47
7-18. Printed Wiring Boards – Main Board – ......................... 48
7-19. Schematic Diagram – Main Board (1/4) – .................... 49
7-20. Schematic Diagram – Main Board (2/4) – .................... 50
7-21. Schematic Diagram – Main Board (3/4) – .................... 51
7-22. Schematic Diagram – Main Board (4/4) – .................... 52
7-23. Printed Wiring Boards
– Game In, CD Switch Board – ...................................... 53
7-24. Schematic Diagram
– Game In, CD Switch Board – ...................................... 54
7-25. Printed Wiring Board – Display Board – ...................... 55
7-26. Schematic Diagram – Display Board – ......................... 56
7-27. Printed Wiring Board – Power Amp Board – ................ 57
7-28. Schematic Diagram – Power Amp Board – .................. 58
7-29. Printed Wiring Board – Surround Board – .................... 59
7-30. Schematic Diagram – Surround Board – ....................... 60
7-31. Printed Wiring Boards – Trans Board – ........................ 61
7-32. Schematic Diagram – Trans Board – ............................. 62
7-33. IC Block Diagram ........................................................... 63
7-34. IC Pin Function Description ........................................... 68
8. EXPLODED VIEWS
8-1. Case, Back Panel DMB03 Board Section ...................... 79
8-2. Front Panel Section ......................................................... 80
8-3. Chassis Section ............................................................... 81
8-4. DVD Mechanism Deck Section-1
(CDM74D-DVBU43) ..................................................... 82
8-5. DVD Mechanism Deck Section-2
(CDM74D-DVBU43) ..................................................... 83
9. ELECTRICAL PARTS LIST ............................... 84

4
HCD-GN88D
SECTION 1
SERVICING NOTES
NOTES ON HANDLING THE OPTICAL PICK-UP
BLOCK OR BASE UNIT
The laser diode in the optical pick-up block may suffer electro-
static break-down because of the potential difference generated
by the charged electrostatic load, etc. on clothing and the human
body.
During repair, pay attention to electrostatic break-down and also
use the procedure in the printed matter which is included in the
repair parts.
The flexible board is easily damaged and should be handled with
care.
NOTES ON LASER DIODE EMISSION CHECK
The laser beam on this model is concentrated so as to be focused
on the disc reflective surface by the objective lens in the optical
pick-up block. Therefore, when checking the laser diode emis-
sion, observe from more than 30 cm away from the objective lens.
LASER DIODE AND FOCUS SEARCH OPERATION
CHECK
Carry out the “S curve check” in “CD section adjustment” and
check that the S curve waveforms is output three times.
•MODEL IDENTIFICATION
– Back Panel –
MODEL PART No.
E3, E15 models 4-246-186-0[]
SP model 4-246-186-1[]
MY model 4-246-186-2[]
EA model 4-246-186-3[]
E51 model 4-246-186-4[]
MX model 4-246-186-5[]
TH model 4-246-186-6[]
AUS model 4-246-186-7[]
PH model 4-246-186-8[]
•Abbreviation
AUS : Australian model
E3 : 240 V AC Area in E model
EA : Saudi Arabia model
E15 : Iran model
E51 : Chilean and Peruvian model
MX : Mexican model
PH : Philippines model
SP : Singapore model
MY : Malaysia model
TH : Thai model
PA RT No.
DVD TRAY LOCK MODE
•This mode let you lock the disc trays. When this mode is acti-
vated, the disc tray will not open when
Z
OPEN/CLOSE
but-
ton or [DISC SKIP/EX-CHANGE] button is pressed. The mes-
sage “LOCKED” will be displayed in the will be displayed on
the fluorescent indicator tube.
Procedure:
1. Press ?/1 button to turn the set ON.
2. Select DVD function.
3. Press x button and
ZOPEN/CLOSE
button simultaneously
and hold down until “LOCKED” or “UNLOCKED” displayed
on the fluorescent indicator tube (around 5 seconds).
NOTES ON DMB03 BOARD EXCHANGE
If a DMB03 board is exchanged, “DRIVE AUTO ADJUSTMENT”
may be unable to be performed. In this case, initialize a memory in
the following procedure.
1. Starting Test Mode (see Supplement-1 page 2).
2. Press the 2 button of remote commander to set the Drive
Manual Operation (see Supplement-1 page 4).
3. Press the 6 button of remote commander to set the Memory
Check (see Supplement-1 page 6).
4. Press the [CLEAR] button of remote commander to initialize
a memory.
Ver 1.3

5
HCD-GN88D
SECTION 2
GENERAL
ALBUM +/– qg
AMP MENU rh
CD SYNC qk
DECK A e;
DECK B wf
DIRECTION 9
DISC 1~3 3
DISC SKIP EX-CHANGE 4
Disc tray 6
DISPLAY rf
Display 2
DVD rd
DVD MENU qj
DVD TOP MENU 9
ECHO LEVEL wh
EFFECT ON/OFF rj
FM MODE 8
GAME el
GAME EQ ed
GAME INPUT (jacks) wl
GAME MIXING ej
GROOVE eg
ILLUMINATION ea
IR (receptor) rg
KARAOKE/MPX eh
MD (VIDEO) r;
MIC (jack) wk
MIC LEVEL wj
MOVIE EQ qh
MULTI CHANNEL DECODING
(indicator) rk
MUSIC EQ ek
ALPHABETICAL ORDER
A - D
wl
r;
e;
ra
ea es
ed
ej
eh
ef
eg
el
ek
rg
rs
rd
rf
rj
rk
rh
wg
wh
wj
wk
qs
qd
qf
qg qh
qk
qj
w;
ql
wa
ws
wd
wf
0
qa
4 5 6
12 3
7
8
9
Main unit
O - R
E - G
OPEN/CLOSE Z5
P FILE ws
PHONES (jack) wg
PLAY MODE 7
Power illuminator es
PUSH ENTER q;
REC PAUSE/START ql
REPEAT 8
SOUND FIELD wa
TAPE A/B ra
TUNER/BAND rs
TUNER MEMORY 7
VOLUME wd
SYMBOLS
@/1 (power) 1
hH (play) qa
x (stop) qs
X (pause) qd
–. (go backward) qf
> + (go forward) qf
m (rewind) qg
M (fast forward) qg
V/v/B/bq;
A A (Deck A) ef
A B (Deck B) w;
H - M
S - Z
This section is extracted from
instruction manual.

6
HCD-GN88D
Remote Control
0
6
qs
9
qa
7
8
12345
qd
qg
ql
qf
qh
qk
w;
wf
wg
wh
wk
wl
e;
ea
eg
es
ef
ed
ek
eh
el r;
rf
rd
rs
rg rh
ej
ra
wd
wj
ws
wa
qj
rj
rl rk
ALBUM +/– eg
AMP MENU rd
ANGLE wd
AUDIO wf
CLEAR qd
CLOCK/TIMER SELECT 2
CLOCK/TIMER SET 3
D.SKIP qa
DISPLAY rf
DVD rk
DVD DISPLAY rs
DVD MENU ed
DVD SETUP r;
DVD TOP MENU ef
EFFECT ON/OFF wa
ENTER ea
GAME rj
GAME EQ e;
GAME MIXING rh
GROOVE ql
KEY CONTROL #/2wj
MD (VIDEO) rg
MUSIC EQ es
MOVIE EQ wg
NEXT ej
Numeric button q;
P FILE wk
PLAY MODE qf
PRESET + ej
PRESET – ek
PREV ek
REPEAT qs
RETURN Oel
SELECT qg
SOUND FIELD w;
SUBTITLE ws
SLOW / qj
SLEEP 1
A - D
ALPHABETICAL ORDER
SYMBOLS
@/1 (power) 5
x (stop) qk
X (pause) qh
nN (play) qg
> (go backward) ej
. (go forward) ek
M/m (fast forward/ rewind) eh
M/m/</,wl
>10 ra
TAPE A/B 6
TUNER BAND rl
TUNING +/– eh
TV CH +/– 8
TV VOL +/– 7
TV/VIDEO 9
TV :/1 4
VOL +/– wh
E - N
O - S
T - Z
This section is extracted from
instruction manual.

7
HCD-GN88D
• This set can be disassembled in the order shown below.
SECTION 3
DISASSEMBLY
CASE
LOADING (PANEL)
SET
FRONT PANEL ASSY
CD SWITCH BOARD,
DISPLAY BOARD
RF BOARD,
PICK-UP UNIT
VOLUME BOARD
SW BOARD,
DRIVER BOARD
DVD MECHANISM DECK GAME IN BOARD,
TAPE MECHANISM DECK
TUNER PACK,
SUB TRANS BOARD
BACK PANEL
SURROUND BOARD
MAIN BOARD
POWER AMP BOARD
VIDEO BOARD,
DMB03 BOARD,
REGULATOR
BOARD

8
HCD-GN88D
Note: Follow the disassembly procedure in the numerical order given.
3-1. CASE
3-2. LOADING (PANEL)
1
Three screws
(case 3 TP2)
2
Five screws
(+BVTT3 x 6)
7
Case
5
Slightly push down
the edge of front panel
not to break the catcher.
6
4
1
Three screws
(case 3 TP2)
3
Tw o screws
(+BVTT3 x 6
)
Catcher
CD mechanismdeck (CDM74-K6BD47S)
1
Tu rn the pulley to the arrow direction.
Front side
Pulley
4
Loading (panel)
3
2
Pull out disc tray

9
HCD-GN88D
3-3. FRONT PANEL ASSY
3-4. TUNER PACK, SUB TRANS BOARD
3
Screw (BVTP3 x 10)
2
Four screws (BVTP3 x 10)
8
Front panel ASSY
5
From CN606 on Game in board
4
From deck B head
CN402
CN304
6
From deck A head
7
From CN607 on
Game in board
1
Tw o wires
(flat type)
3
Screw (BVTP3 x 10)
MAIN boar
d
8
Sub trans board
4
CN971
5
CN974
6
CN976
1
Wire (flat type)
(11 core)
3
Tuner pack
2
Tw o screw (BVTP3 x 10)
7
Three screws
(BVTP3 x 10
)

10
HCD-GN88D
3-5. DVD MECHANISM DECK
3-6. GAME IN BOARD, TAPE MECHANISM DECK
qs
DVD mechanism deck
4
Wire (flat type) (20 core)
5
Connector
(CN711)
3
Two screws (BVTP3 x 10)
1
Three screws
(BVTP3 x 10)
2
Three screws
(BVTT3 x 6)
6
Connector
(CN710)
MAIN board
CN206
CN202
CN203
CN201
qa
Connector
q;
Connector
9
Connector
(CN713)
8
Connector
(CN714)
7
Wire (flat type)
(7 core)
8
Tape mechanism deck
7
Three screws
(+BVTP2.6 x 8)
Shield plate (GHX)
2
Screw (+PTT2 x 4)
2
Screw (+PTT2 x 4)
4
Tw o screws (+BVTP2.6 x 8)
3
Tw o screws
(+BVTP2.6 x 8
)
5
Tw o screws
(+BVTP2.6 x 8)
6
GAME IN board
1
Tw o knobs (MIC)

11
HCD-GN88D
3-7. CD SWITCH BOARD, DISPLAY BOARD
3-8. VOLUME BOARD
1
Six screws
(+BVTP2.6 x 8)
4
Five screws
(+BVTP2.6 x 8)
3
Wire (flat type) (17 core)
from CN604
5
DISPLAY board
4
Five screws
(+BVTP2.6 x 8)
2
CD SWITCH board
1
Knob (VOL)
5
VOLUME board
3
Three screws
(+BVTP2.6 x 8)
3
Three screws
(+BVTP2.6 x 8
)
4
Four claws
2
Hexagonal nut

12
HCD-GN88D
3-9. BACK PANEL, SUBWOOFER BOARD
3-10. MAIN BOARD
3
Four screws
(+BVTP3 x 10)
2
Two screws
(+BVTP3 x 10)
1
Two screws
(+BVTT3 x 6)
4
Three screws
(+BVTP3 x 10)
5
Connector
CN851
MAIN board
6
Back panel
with fan
qa
Screw
(+BVTP3 x 10)
7
Connector
9
Connector
CN303
CN304
8
Connector
qd
SURROUND board
qs
Bracket (IC)
q;
Two screws
(+BVTP3 x 16)
CN205
3
Tw o screws
(+BVTP3 x 10)
2
Screw
(+BVTP3 x 10)
1
Connector
6
MAIN board
MAIN board
(CN901, 902)
POWER AMP board
(CN503, 504)
Lug
5
4
CN998
TRAN board

13
HCD-GN88D
3-11. POWER AMP BOARD
2
Tw o screws
(+BVTP3 x 10)
3
Bracket (HS)
6
Tw o screws
(+BVTP3 x 10)
4
Tw o screws
(+BVTP3 x 10)
5
Three screws
(+BVTP3 x 10)
7
POWER AMP board
1
Connector
from CN997
3-12. VIDEO BOARD, DMB03 BOARD, REGULATOR BOARD
1
Flat type wire (CN208)
6
Flat type wire (CN501)
DVD mechanism deck
(bottom view)
2
Flat type wire
(CN712, CN105)
8
Two
screws
(BVTP 3
×
8)
qs
Two
screws
(BVTT 3
×
6)
qd
REGULATOR
board
7
Flat type wire (CN107)
3
Three
screws
(BVTP 3
×
8)
4
VIDEO board
5
Connector
(CN102)
0
Heat sin
k
(DVD)
qa
DMB03 board
9
Two
screws
(BVTP 3
×
8)

14
HCD-GN88D
3-13. SW BOARD, DRIVER BOARD
3-14. RF BOARD, PICK-UP UNIT
9
DRIVER board
5
SW board
6
CN704
7
CN703
0
CN702
(flat type)
8
Two
screws
(+BTTP (M2.6))
4
Screw
(+BTTP (M2.6))
1
Screw
(+BVTP 3x8
)
3
Bracket DVD
2
Tw o
screws
(+BVTP 3x8)
1
Screw
(+BVTP 3x8)
qs
Insulator
7
qd
Insulator
qa
Insulator
qg
Holder (DBU) assy
3
Flat type wire
4
Flat type wire
2
Two screws (+BTTP 2.6)
5
RF board
1
Flat type wire
9
Step
screw (M)
0
Step
screw (M)
6
Floating
screw (PTPWH M2.6
)
8
Step
screw (M)
qf
Pick-up unit

15
HCD-GN88D
3-15. SENSOR BOARD
3-16. MOTOR (TB) BOARD
2
Tray
3
Belt (table)
5
Pulley (table)
8
Screw
(+BTTP (M2.6))
9
SENSOR board
7
Gear (geneva)
0
CN731
1
Floating
screw
(+PTPWH M2.6)
6
Floating
screw
(+PTPWH M2.6)
4
Foating
screw
(+PTPWH M2.6)
5
Remove the two solderings of motor.
4
MOTOR (TB) board
2
CN742 (flat type)
6
Table motor ASSY (M741)
3
Two
screws
(+BTTP (M2.6))
1

16
HCD-GN88D
3-17. MOTOR (LD) BOARD
4
Remove the two solderings of motor.
3
MOTOR (LD) board
1
Belt (loading)
5
Loading motor ASSY (M751)
2
Two
screws
(+BTTP (M2.6))

17
HCD-GN88D
SECTION 4
TEST MODE
[GC TEST MODE]
•This mode is used to check the fluorescent indicator tube, LED,
model, destination, software version, volume, key and VACS
level.
Procedure:
1. Press x button, [AMP MENU] button and [DISC 2] button
simultaneously.
2. All LEDs and segments in fluorescent indicator tube are lighted
up.
3. When you want to enter the software version display mode,
press [DISC 1] button. The model and destination are displayed.
4. Each time [DISC 1] button is pressed, the display changes from
MC version, GC version, CD version, ST version, TA version,
TM version and TC version in this order, and returns to the MC
version display.
5. When [DISC 3] button is pressed while the version numbers
are being displayed except model and destination, the date of
the software creation appear. When [DISC 3] button is pressed
again, the display returns to the software version display. When
[DISC 1] button is pressed while the date of the software creation
is being displayed, the date of the software creation is displayed
in the same order of software version display.
6. Press [DISC 2] button, the key check mode is activated.
7. In the key check mode, the fluorescent indicator tube displays
“K 0 V 0”.
Each time a button is pressed, “K” value increases. However,
once a button has been pressed, it is no longer taken into account.
“V” value increases in the manner of 0,1, 2, 3 ... if [VOLUME]
knob is turned clockwise, or it decreases in the manner of 0, 9,
8,7 ... if [VOLUME] knob is turned counter-clockwise.
8. When [DISC 3] button is pressed after all LEDs and segments
in fluorescent indicator tube light up, the fluorescent indicator
tube displays “VACS A + B”. A is VACS level which is trigger
by signal level while B is VACS level which is trigger by thermal.
Total VACS value would be the sum of A and B.
9. When [DISC SKIP/EX-CHANGE] button is pressed after all
LEDs and segments in fluorescent indicator tube light up,
alternate segments in fluorescent indicator tube would light up.
If you press [DISC SKIP/EX-CHANGE] button again, another
half of alternate segments in fluorescent indicator tube would
light up. Pressing [DISC SKIP/EX-CHANGE] button again
would case all segments lights up.
10. To release this mode, press three buttons in the same manner as
step 1, or disconnect the power cord.
[MC TEST MODE]
•This mode is used to check operations of the respective sections
of Amplifier, Tuner, and Tape.
Procedure:
* To enter MC Test Mode
1. Press x button, [AMP MENU] button and [DISC 3] button
simultaneously.
2. The TAPE A and TAPE B segments flash on the fluorescent
indicator tube. The function is changed to VIDEO.
* Check of Amplifier
1. When V button is pressed, GEQ increases to its maximum and
a message “GEQ MAX” appears on the fluorescent indicator
tube.
2. When v button is pressed, GEQ decreases to its minimum and
a message “GEQ MIN” appears on the fluorescent indicator
tube.
3. When B button or b button is pressed, GEQ is set to flat and
a message “GEQ FLAT” appears on the fluorescent indicator
tube.
4. When the [VOLUME] knob is turned clockwise even slightly,
the sound volume increases to its maximum and a message
“VOLUME MAX” appears for two seconds, then the display
returns to the original display.
5. When the [VOLUME] knob is turned counter-clockwise even
slightly, the sound volume decreases to its minimum and a
message “VOLUME MIN” appears for two seconds, then the
display returns to the original display.
* Check of clock frequency
1. To check the frequency of clock used to run the clock of the
system, the clock output is available at IC501 pin el (CLOCK-
OUT) on the MAIN board during MC test mode.
2. The frequency is 32.768 kHz.
* Tape function
1. When a tape is inserted in Deck B and recording is started, the
function is changed to VIDEO automatically. When [CD SYNC]
button is pressed during recording in function, ALC (Automatic
Logic Control) is turned on.
2. After recording is stopped by pressing x button, press m
button will change the function to TAPE B and rewind Tape B
until the recording start position and playback of Tape B is
started. If the [REC PAUSE/ START] button is pressed for a
pause and pressed again to resume recording during recording
time, when tape deck B is rewind, tape deck B will be rewind
until the position where the pause is applied.
* AMS Test Mode
1. Select the function “TAPE A” or “TAPE B”.
2. Select Loop or Relay direction mode by pressing the
[DIRECTION] button. Insert a test tape AMS-110A or AMS-
120 to selected tape deck.
3. Press the [AMP MENU] button to enter the AMS test mode.
4. After the test tape is rewind to the beginning of the tape, the
AMS+ is checked, and the mechanism is shut off after detecting
the AMS signal twice.
5. Then the AMS- is checked and the mechanism is shut off after
detecting the AMS signal twice.
6. When the check is complete, a message of either OK or NG
appears.
* To release MC Test mode.
1. To release this mode, press ?/1 button.
2. The cold reset is enforced at the same time.

18
HCD-GN88D
[COLD RESET]
•The cold reset clears all data including preset data stored in the
RAM to initial conditions. Execute this mode when returning
the set to the customer.
Procedure:
1. Press x button, [AMP MENU] button, and ?/1 button
simultaneously.
2. The fluorescent indicator tube becomes blank for a while, and
the set is reset.
[VACS ON/OFF]
•This mode is used to switch ON and OFF the VACS (Variable
Attenuation Control System).
Procedure:
1. Press ?/1 button to turn the set ON.
2. Press [AMP MENU] button and [GAME MIXING] button
simultaneously. The message “VACS OFF” or “VACS ON”
appears.
[TUNER STEP CHANGE]
•The step interval of AM channels can be toggled between 9 kHz
and 10 kHz.
Procedure:
1. Press ?/1 button to turn the set ON.
2. Press [TUNER/BAND] button to select the “AM”.
3. Press ?/1 button to turn the set OFF.
4. Press [AMP MENU] button and ?/1 button simultaneously.
The system will turn ON automatically. The message “AM 9k
STEP” or AM 10k STEP” appears and thus the channel step is
changed.
[DVD REPEAT 5 LIMIT OFF MODE]
•The number of repeat for DVD playback is 5 times when the
repeat mode is “REPEAT ALL”. This mode enables DVD to
repeat playback for limitless times.
Procedure:
1. Press ?/1 button to turn the set ON.
2. Select CD function.
3. Press x button, [REPEAT] button and [DVD] button
simultaneously to enter the DVD repeat 5 limit off mode.
4. To release this mode, operate the cold reset. (Refer to the “MC
COLD RESET”)
[DVD SHIP MODE (WITH MEMORY CLEAR)]
•This mode moves the optical pick-up to the position durable to
vibration and clears all data including preset data stored in the
RAM to initial conditions. Use this mode when returning the
set to the customer after repair.
Procedure:
1. Press ?/1 button to turn the set ON.
2. Select DVD function.
3. Press x button, [AMP MENU] button and [GAME] button
simultaneously. The set will power off automatically.
4. After the “STANDBY” blinking display finish, a message
“LOCK” is displayed on the fluorescent indicator tube and the
DVD ship mode is set.
[DVD SHIP MODE (WITHOUT MEMORY CLEAR)]
•This mode moves the optical pick-up to the position durable to
vibration. Use this mode when returning the set to the customer
after repair.
Procedure:
1. Press ?/1 button to turn the set ON.
2. Select DVD function.
3. Press [DVD] button and ?/1 button simultaneously. The set
will power off automatically.
4. After the “STANDBY” blinking display finish, a message
“LOCK” is displayed on the fluorescent indicator tube and the
DVD ship mode is set.
[DVD POWER MANAGE]
•This mode let you switch on or off power supply to the BU
during TUNER function.
• When DVD POWER is set to OFF, the power supply to the BU
is cut off during TUNER function. It will increase the time taken
to access DVD when function change from TUNER to DVD
but it will improve tuner reception.
•When DVD POWER is set to ON, the power supply to the BU
is not cut off during TUNER function. It will reduce the time
taken to access DVD when function change from TUNER to
DVD but it will decrease tuner reception performance.
Procedure:
1. Press ?/1 button to turn the set ON.
2. Select DVD function.
3. Press ?/1 button to turn the set OFF.
4. Press x button and ?/1 button simultaneously. The set will
power on automatically.
5. The message “DVD POWER ON” or “DVD POWER OFF”
will be displayed on the fluorescent indicator tube.
[DVD TRAY LOCK MODE]
•This mode let you lock the disc trays. When this mode is acti-
vated, the disc tray will not open when
Z
OPEN/CLOSE
but-
ton or [DISC SKIP/EX-CHANGE] button is pressed. The mes-
sage “LOCKED” will be displayed in the will be displayed on
the fluorescent indicator tube.
Procedure:
1. Press ?/1 button to turn the set ON.
2. Select DVD function.
3. Press x button and
Z
OPEN/CLOSE
button simultaneously
and hold down until “LOCKED” or “UNLOCKED” displayed
on the fluorescent indicator tube (around 5 seconds).
[MD/VIDEO SWITCHING]
•This mode let you switch from MD to VIDEO and vice-versa.
Procedure:
1. Press ?/1 button to turn the set ON.
2. Select MD function.
3. Press [MD $VIDEO%] button and ?/1 button simultaneously.
The function will change to VIDEO. Press the same buttons
again to change from VIDEO to MD.

19
HCD-GN88D
SECTION 5
MECHANICAL ADJUSTMENTS
SECTION 6
ELECTRICAL ADJUSTMENTS
Precaution
1. Clean the following parts with a denatured alcohol-moistened
swab:
record/playback heads pinch rollers
erase head rubber belts
capstan idlers
2. Demagnetize the record/playback head with a head
demagnetizer.
3. Do not use a magnetized screwdriver for the adjustments.
4. After the adjustments, apply suitable locking compound to the
parts adjusted.
5. The adjustments should be performed with the rated power
supply voltage unless otherwise noted.
Torque Measurement
3.06 N • m to 6.96 N • m
31 to 71 g • cm
(0.43 – 0.98 oz • inch)
0.19 N • m to 0.58 N • m
2 to 6 g • cm
(0.02 – 0.08 oz • inch)
3.06 N • m to 6.96 N • m
31 to 71 g • cm
(0.43 – 0.98 oz • inch)
0.19 N • m to 0.58 N • m
2 to 6 g • cm
(0.02 – 0.08 oz • inch)
6.96 N • m to 14.02 N • m
71 to 143 g • cm
(0.98 – 1.99 oz • inch)
9.80 N • m
100 g or more
(3.53 oz or more)
9.80 N • m
100 g or more
(3.53 oz or more)
Mode Torque meter
CQ-102C
CQ-102C
CQ-102RC
CQ-102RC
CQ-201B
CQ-403A
CQ-403R
Meter reading
FWD
FWD
back tension
REV
REV
back tension
FF/REW
FWD tension
REV tension
0 dB=0.775 V
DECK SECTION
1. Demagnetize the record/playback head with a head
demagnetizer.
2. Do not use a magnetized screwdriver for the adjustments.
3. After the adjustments, apply suitable locking compound to the
parts adjust.
4. The adjustments should be performed with the rated power
supply voltage unless otherwise noted.
5. The adjustments should be performed in the order given in this
service manual. (As a general rule, playback circuit adjustment
should be completed before performing recording circuit
adjustment.)
6. The adjustments should be performed for both L-CH and R-
CH.
7. Switches and controls should be set as follows unless otherwise
specified.
•Test Tape
RECORD/PLAYBACK HEAD AZIMUTH ADJUST-
MENT
DECK A DECK B
Note: Perform this adjustments for both decks
Procedure:
1. Mode: Playback
Tape Signal Used for
P-4-A100 10 kHz, –10 dB Azimuth Adjustment
WS-48B 3kHz, 0dB Tape Speed Adjustment
set
MAIN board
CN301
Pin
1
(L-CH)
Pin
3
(R-CH)
MAIN board
CN301
Pin
2
(GND)
+
–
level meter
test tape
P-4-A100
(10 kHz, –10 dB)

20
HCD-GN88D
2. Turn the adjustment screw and check output peaks. If the peaks
do not match for L-CH and R-CH, turn the adjustment screw
so that outputs match within 1dB of peak.
3. Mode: Playback
4. After the adjustments, apply suitable locking compound to the
pats adjusted.
Adjustment Location: Playback Head (Deck A).
Record/Playback/Erase Head (Deck B).
Screw
position
L-CH
peak
within
1dB
Output
level
L-CH
peak
R-CH
peak
within
1dB
Screw
position
R-CH
peak
MAIN
board
CN301
set
test tape
P-4-A100
(10 kHz, –10 dB)
pin
3
oscilloscop
e
L-CH
R-CH
VH
waveform of oscilloscope
in phase 45
°
90
°
135
°
180
°
good wrong
pin
2
pin
1
L
R
forward reverse
set
MAIN board
AUDIO OUT jack (J730)
L-CH, R-CH
+
–
frequency counter
test tape
WS-48B
(3 kHz, 0 dB)
1. Insert the WS-48B into the deck B.
2. Press the H button on the deck B.
3. Adjust the tape speed adjustment control inside motor so that
frequency counter reads 3,000 ± 90Hz.
Sample value of wow and flutter W.RMS (JIS) less than 0.3%
WS-48B
Adjustment Location:
Tape speed Adjustment
Tape speed adjustmen
t
control inside motor
Tape Speed Adjustment
DECK B
Procedure:
Mode: Playback

21
HCD-GN88D
– MAIN BOARD (Component Side) –
REC LEVEL
ADJUSTMENT
REC BIAS ADJUSTMENT
CN301
IC301
31
(R-CH)
(R-CH)
(L-CH)
(L-CH)
RV301
RV351
RV304 RV354
6. Confirm the playback signal recorded in step 3 becomes
adjustable level as follows.
If these levels are not adjustable level, adjust the RV304 (L-
CH) and RV354 (R-CH) on the MAIN board to repeat steps 4
and 5.
Adjustable level: Playback output of 315 Hz to playback output
of 10 kHz: ±1.0 dB
Adjustment Location: MAIN board
REC LEVEL ADJUSTMENT DECK B
Procedure:
In the MC test mode, the “REC memory mode” is convenient for
this adjustment. In the “REC memory mode” , when the REC starts
the input signal FUNCTION is switched to VIDEO automatically.
When the REC stops, the tape returns near to the recording start
position.
1. Press MD (VIDEO) button to select VIDEO. (This step is not
necessary if the above test mode has already been set)
2. Insert a tape into deck B.
3. After press [REC PAUSE/START] button, press [REC PAUSE/
START] button, then recording start.
set
MAIN board
MD/VIDEO (AUDIO) IN (J117)
315 Hz, 50 mV (–23.8 dB)
blank tape
CS-123
600
Ω
attenuator
AF OSC
+
–
set
recorded
portion
MAIN board
CN301 Pin
2
(GND)
MAIN board
CN301
Pin
1
(L-CH)
Pin
3
(R-CH)
level meter
5. Mode: Playback
+
–
set
recorded
portion
MAIN board
CN301 Pin
2
(GND)
MAIN board
CN301
Pin
1
(L-CH)
Pin
3
(R-CH)
level meter
4. Mode: Record
5. Mode: Playback
6. Confirm the play back signal recorded in step 3 becomes
adjustable level as follows.
If these levels are not adjustable level, adjust the RV301 (L-
CH) and RV351 (R-CH) on the MAIN board to repeat steps 4
and 5.
Adjustable level:
CN301 PB level: 47.2 to 53.0 mV (–24.3 to –23.3 dB)
Adjustment Location: MAIN board
REC BIAS ADJUSTMENT DECK B
Procedure:
In the MC test mode, the “REC memory mode” is convenient for
this adjustment. In the “REC memory mode” , when the REC starts
the input signal FUNCTION is switched to VIDEO automatically.
When the REC stops, the tape returns near to the recording start
position.
1. Press MD (VIDEO) button to select VIDEO. (This step is not
necessary if the above test mode has already been set)
2. Insert a tape into deck B.
3. After press [REC PAUSE/START] button, press [REC PAUSE/
START] button, then recording start.
4. Mode: Record
attenuator
set
MAIN board
MD/VIDEO (AUDIO) IN (J117)
1) 315 Hz
2) 10 kHz 50 mV (–23.8 dB)
600
Ω
blank tape
CN-123
AF OSC

22
HCD-GN88D
VIDEO SECTION
Note :
1. VIDEO board is basically designed to operate without adjust-
ment. Therefore, check each item in order given.
2. Use DVD reference disc unless othermise indicated.
[DVD reference disc]
• LUV-P01 (4-999-032-01) (CD)
•TDV-540C (J-2501-235-A) (DVD-DL)
• TDV-520CSO (J-2501-236-A) (DVD-SL)
3. Use an oscilloscope with more than 10MΩ impedance.
4. Clean the object lens by an applicator with neutral detergent
when the signal level is low than specified value with the
following checks.
Video Level Check (VIDEO BOARD)
Purpose
This adjustment is made to satisfy the NTSC standard, and if not
adjusted correctly, the brightness will be too large or small.
Procedure:
1. Connect oscilloscope to VIDEO output.
2. Load a DVD reference disc playback.
3. Check the video signal level is 1.00±0.05Vp-p.
J711
VIDEO OUTPUT
75
Ω
Oscilloscop
e
set
1.00
±
0.05 Vp-
p
(WHITE 100%)
RE-ADJUSTMENT OF THE SERVO CIRUIT
The re-adjustment of the servo circuit is necessary when
the part which relates to the servo circuit is replaced.
Referring to SUPPLEMENT-1 “1. DRIVE AUTO ADJUSTMENT”
(see page 3).
Choose ALL and do the re-adjustment of each item of
DVD-SL, CD and DVD-DL.
THE PART THAT THE RE-ADJUSTMENT OF THE SERVO
CIRCUIT IS NECESSARY.
1. Optical pick-up
2. RF AMP (IC001)
3. DSP IC (IC509)
4. Motor driver IC (IC501)
5. EEPROM (IC204)
Ver 1.3
RFMON Level Check
Perform a RFMON level check before exchanging optical pick-up.
Connection:
RFMON signal waveform
•Standard value
Test Disc RFMON level
Standard Value
DVD TDV-520CSO 1.09±0.2Vp-p
(J-2501-236-A)
CD LUV-PO1 1.05±0.2Vp-p
(4-999-032-01)
VOLT/DIV: 200 mV
TIME/DIV: 500 ns
RFMON level
IC001
JL005
(RFMON)
VC
VC
+
–
JL005(RFMON)
oscilloscope
–RF board (side B) –

23
HCD-GN88D
Note on Schematic Diagram:
•All capacitors are in µF unless otherwise noted. pF: µµF
50 WV or less are not indicated except for electrolytics
and tantalums.
•All resistors are in Ω and 1/4 W or less unless otherwise
specified.
•f: internal component.
•2: nonflammable resistor.
•5: fusible resistor.
Note on Printed Wiring Boards:
•X: parts extracted from the component side.
•: Pattern from the side which enables seeing.
(The other layers´ Patterns are not indicated.)
Caution:
Pattern face side: Parts on the pattern face side seen from the
(Side B) pattern face are indicated.
Parts face side: Parts on the parts face side seen from the
(Side A) parts face are indicated.
•Indication of transistor.
•C: panel designation.
•A: B+ Line.
•B: B– Line.
•H: adjustment for repair.
•Voltages and waveforms are dc with respect to ground
under no-signal conditions.
RF, DMB03, VIDEO, REGULATOR boards section
no mark: DVD PLAY
Other board section
no mark: TUNER (FM/AM)
( ): DVD PLAY
< >: TAPE PLAY
[ ]: TAPE REC
•Voltages are taken with a VOM (Input impedance 10 MΩ).
Voltage variations may be noted due to normal produc-
tion tolerances.
•Waveforms are taken with a oscilloscope.
Voltage variations may be noted due to normal produc-
tion tolerances.
•Circled numbers refer to waveforms.
•Signal path.
F: TUNER (FM/AM)
E: TAPE PLAY (DECK A)
d: TAPE PLAY (DECK B)
G: RECORD
J: DVD PLAY
c: DVD PLAY (DIGITAL OUT)
q: MD/VIDEO (AUDIO) IN
j: GAME IN (AUDIO)
k: GAME IN (VIDEO)
N: MIC INPUT
Note:
The components identified by mark 0 or dotted line
with mark 0 are critical for safety.
Replace only with part number specified.
C
B
These are omitted.
E
Q
B
These are omitted.
CE
Q
B
These are omitted.
CE
Q
SECTION 7
DIAGRAMS
•Abbreviation
AUS : Australian model
E3 : 240 V AC Area in E model
EA : Saudi Arabia model
E15 : Iran model
E51 : Chilean and Peruvian model
MX : Mexican model
PH : Philippines model
SP : Singapore model
MY : Malaysia model
TH : Thai model
•Abbreviation
AUS : Australian model
E3 : 240 V AC Area in E model
EA : Saudi Arabia model
E15 : Iran model
E51 : Chilean and Peruvian model
MX : Mexican model
PH : Philippines model
SP : Singapore model
MY : Malaysia model
TH : Thai model

24
HCD-GN88D
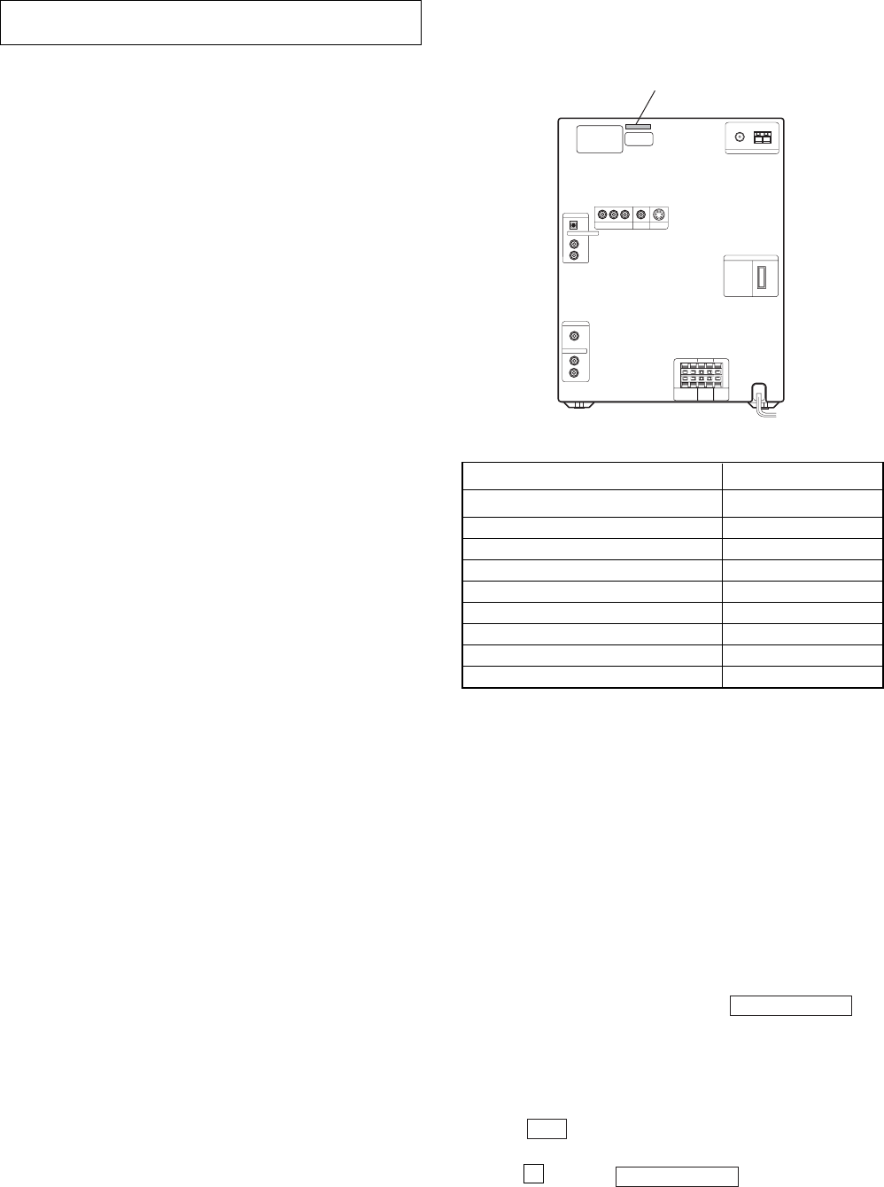
7-1. CIRCUIT BOARD LOCATION
TUNER PACK
SUB TRANS board
SURROUND board
POWER AMP board
TRANS board
DISPLAY board
VOLUME board
GAME IN board
MOTOR (LD) board
SW board
SENSOR board RF board
MOTOR (TB) board
DRIVER board
MAIN board
CD SWITCH board
DMB03 board
REGULATOR
board
VIDEO board

HCD-GN88D
2525
IC207 VDAC_4
T301 5
r WAVEFORMS
1IC501 qa XC-OUT
2
3
IC501 qd X-OUT
T301 4
4
– MAIN BOARD – – DMB03 BOARD –
IC906 8 XTO
2
IC901 r; XTAL
1
IC906 0 SO2
3
– DISPLAY BOARD –
IC601 is X OUT
1
3.0Vp-p
32KHz
VOL/DIV : 1V AC
TIME/DIV : 10
µ
sec
VOL/DIV : 1V AC
TIME/DIV : 50nsec
2.0Vp-p
16MHz
240Vp-p
13
µ
sec
VOL/DIV : 50V AC
TIME/DIV : 10
µ
sec
TAPE REC only
VOL/DIV : 50V AC
TIME/DIV : 10
µ
sec
TAPE REC only
64Vp-p
13
µ
sec
4MHz
2.4Vp-p
VOL/DIV : 1V AC
TIME/DIV : 0.2
µ
sec
VOL/DIV : 1V AC
TIME/DIV : 20nsec
VOL/DIV : 1V AC
TIME/DIV : 20nsec
VOL/DIV : 1V AC
TIME/DIV : 20nsec
3.3 Vp-p
20 MHz
3.5 Vp-p
27 MHz
4 Vp-p
30nsec
IC906 qd SO3
4
VOL/DIV : 1V AC
TIME/DIV : 20nsec
4 Vp-p
30nsec
IC207 VDAC_1
6
IC207 VDAC_0
5
IC207 VDAC_2
7
VOL/DIV : 0.5V AC
TIME/DIV : 20
µ
sec
VOL/DIV : 0.5V AC
TIME/DIV : 20
µ
sec
VOL/DIV : 0.5V AC
TIME/DIV : 20
µ
sec
8
VOL/DIV : 0.5V AC
TIME/DIV : 20
µ
sec
131
1Vp-p
1H
128
976 mVp-p
1H
125
1 Vp-p
1H
IC207 VDAC_3
122
1H
750mVp-p
9
VOL/DIV : 0.5V AC
TIME/DIV : 20
µ
sec
119
1H
750mVp-p
– RF Board –
IC001 1 DVD RFP
1
IC001 el TE
2
IC001 r; FE
3
IC001 tj RFAC
4
0.7Vp-
p
0.2V/div
100nsec/div
1.8Vp-
p
0.5V/div
1msec/div
0.1V/div
1msec/div
0.3Vp-p
1.2Vp-p
0.5V/div
100nsec/div

HCD-GN88D
2626
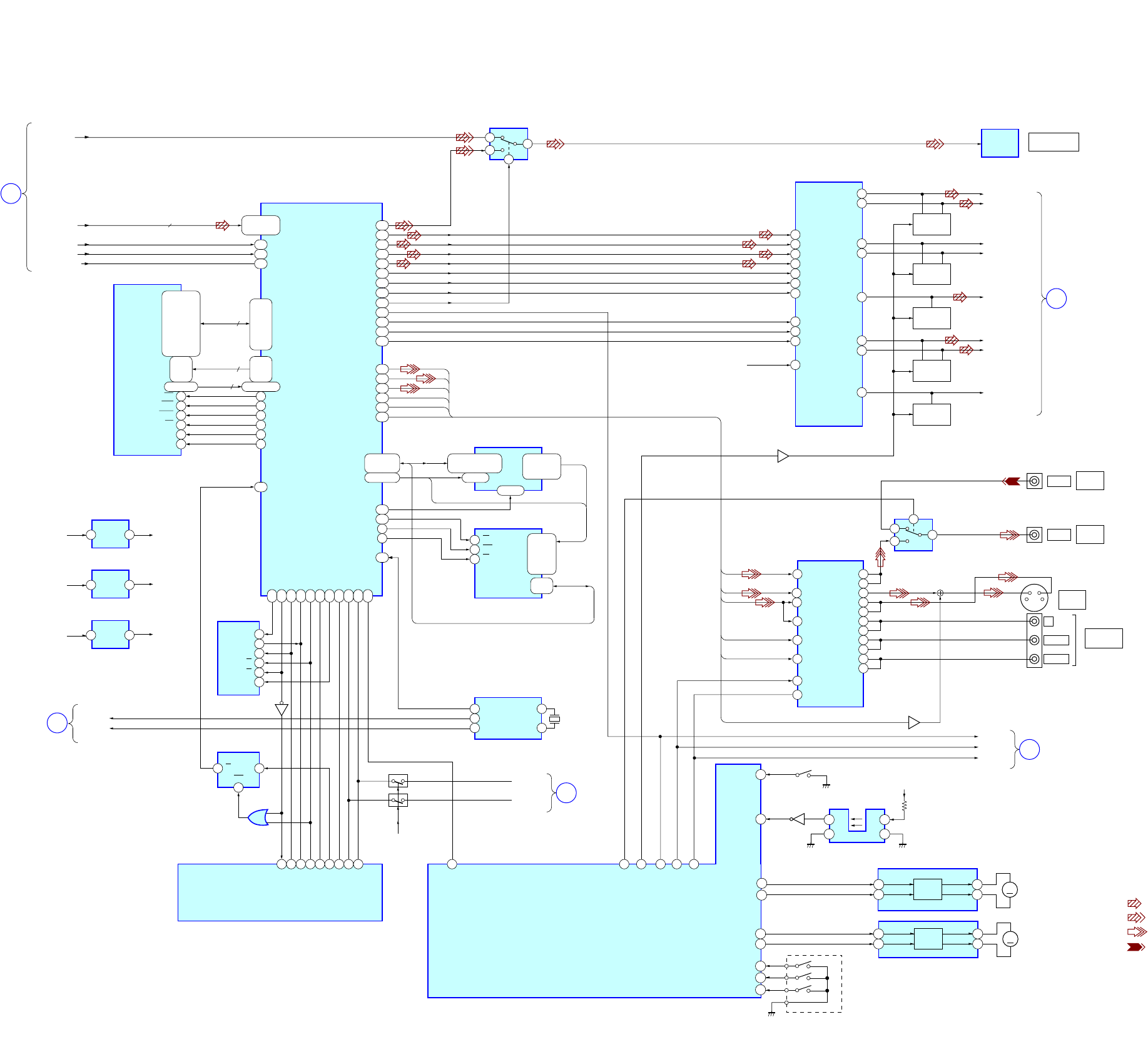
7-2. BLOCK DIAGRAM – DVD DSP (1/2) Section –
OPTICAL PICK-UP
BLOCK
(TDP022W)
A +5V
Q001
IC001
DVD/CD RF AMP
VC
CD A16
CD B
15
CD C
SDEN
PI/CE
DATA RF
CLK RF
MIRR
FFDR
VC
FRDR
TFDR
TRDR
SPIN
14
13
17
18
20
1
21
CD D
A12
B
11
C10
9D
CD F
CD E
DVD LD
A23
B2
4
C25
6D2
DVDLD
PD
FCS+
FCS-
TRK+
TRK-
SW
DVDRFP
INLIM
IC501
MOTOR/COIL DRIVE
36 DO1-
DO1+
DO2+
DO2-
DO3+
DO3-
DO4+
DO4-
37
34
35
32
19202122
30
DO5+
27
IN6-
46
IN6+
47
29
DO5-
28
31
48
1
40
3
4
10
7
13
31
32
44
SLED
MOTOR
SPINDLE
MOTOR
IN1+
IN1-
IN2+
IN2-
IN3-
IN4-
IN5-
VC VC
45
OUT6
SPO
SLED_B
62
FG
7
FCS_JMP_1
8
FCS_JMP_2
61
SLED
26
SCOR
6
MNT1
22
INIT0_DVD
23
INIT1_DVD
84
XWR
85
XRD
12
XCS_DVD
25
XRST_1882
14-21
D0-D7
89-96
A0-A7
52
SQSO
54
SQCK
SLED_A
TRDR
TFDR
33
34 FRDR
FFDR
IC901(1/2)
MECHANISM
CONTROLLER
57RFAC
40FE
VC
VCC
B
A
D
C
E
F
RF
GND
39TE
42
36
MNTR
VI25
39 FE
41 TE
40 SE
43
42
38
RFDC
CE
VC
RFIN
48SDEN
47SDATA
46SCLK
2
SDEN
40 XTAL
X901
20MHz 41 EXTAL
83
SDATA_RF
82
SDCLK_RF
27MIRR
26LDON LDON
DOUT
I/O0-I/O15
768FS-2
768FS-1
IC706
16M DRAM
A0-A11
IC701
DVD DECODER
IC509
CD DECODER
SERVO DSP
MD0-MD9,
MDA-MDF
MA0-MA9
XMWR WE
XRAS RAS
XOE OE
XCAS
MA11/MNT2
D0-D7 A0-A7
UCAS
LCAS
SLEDA+
SLEDA-
SLEDB+
SLEDB-
SPDL+
SPDL-
12
16
Q901
LD
DRIVE
22 CD LD
23 DVDPD
24 CDPD
CDLD
LD GND
M
M
66
PI
50 RFAC 64
DOUT
65
LRCK
66
PCMD
67
BCK
71
XTAI
76
SQSO
77
SQCK
79SBSO
80
EXCK
4
DATA
5
XLAT
6
CLOK
7
SENS
8
49 27 50 972
SCLK
DATA_CD
LAT_CD
CLOK_CD
SENS_CD
SCLK_CD
71
GFS_CD
30
COUT_CD
74
FOK_CD
75
LOCK_CD
31
INLIM
10WFCK
13
GFS
14
C2PO
15
SCOR
17
WDCK
19
COUT
22
FOK
24
LOCK
768FS
25MDP
26
SSTP
MUTE12
MUTE34
MUTE5
TSD-M
29
5
76SFDR
30 SRDR
28
LDON
20 MIRR
76
LDSEL
73
TSD-M
63
SP_ON
60
MUTE_2D
43
135
164
MDIN2
137
117
LRCK
163
65
TE
67
FE
29
MIRR
Q002
LD
DRIVE
IC503
AMP
5SDA
SCL
WP
SDA_EEP
SCL_EEP
WP_EEP 7
6
5
99
100
IC903
EEPROM
IC703(2/2)
AMP
IC703(1/2)
AMP
MDAT
160
APE0
109 GFS 107
171
BCLK
158
SBIN
148
EXCK
147
3
MUTE
59
MUTE_CD
2
XRST
98
XDRST
WFCK
151
C2PO
155
SCOR
150
GSCOR
146
46HDRQ XSAK
HDB-DATA
48
XHWR
XSAK
XDCK XSDCK
49
XHRD NC
53XHAC XSRQ
XSRQ
XTL1
45
SCK_DSD
58
GFS_DVD
64
JIT
3
DOCTRL/ISBTEST
63
MD2
76
172-176
1,2,4
5,7,
9-14
17
1878
3394
34
35
95
XRD
17
XWR
18
XCS
19
XINT0
20
XINT1
21
HDB0-HDB8
MA10/MNT1 92
93
44,41,39,35
32,30,27,24,26
66-69,71,
73-75,
96,97,99,
101,102,
104-106
2-5,
7-10,
41-44,
46-49
79,80,
82-87,
89,91
21-24,
27-32,
20,19
8 8
XRST
XRST
B
A
DVD DSP (2/2)
SECTION
(Page 27)
DRV
DRV
DRV
DRV
42
43
DVD DSP (2/2)
SECTION
(Page 27)
• Signal Path
: DVD
: DIGITAL OUT

HCD-GN88D
2727
– DVD DSP (2/2) Section–
D-SENS 41
EJECTSW
Q731
S751
(LEVER) D+3.3V
M-REQ
VMUTE
VMUTE2
42
3
4
1
2
IC731
TABLE SENSOR
IC901 (2/2)
MECHANISM
CONTROLLER
IC501 (1/5)
SYSTEM
CONTROL
131VDAC 0 V
C
Y
CB/R
CR/B
I2C-DA
D +3.3V
I2C-CL
IIC-DATA
IIC-CLK
SYS-RESET
156IEC958
109CDSEL
125VDAC 2
128VDAC 1
122VDAC 3
34,33,31
29 56
119
HA1-22
HA4-22
HA1-3
HA1-3
HAD0-15
VDAC 4 WIDE
107VS
190ALE
195HCS0
25WEH.UDS
27HEL.LDS
IC207
DVD SYSTEM PROCESSOR
IC216
ADDRESS LATCH
184 HIRQ1DRVIRQ
36
191 RST_SPCRST
38
DRVRDY
37
161 I2C DAI2C_SIO
78
160 I2C CLI2C_SCL
79
202 RESET
185 DRVCLKSCK_ZIVA
35
186 DRVTXSO_ZIVA
34
187 DRVRXSI_ZIVA
33
162 CS (ZIVA_E2P)
165 WRITE_CTRL (ZIVA_E2P)
116 HIRQ2
188 DRVRDY
D+3.3V
AUDIO
+5V
CS_ZIVA
32
DVD-MUTE
(DVD-A-MUTE)
25
VMUTE
33
M-REQ
34
VMUTE2
32
VIDEO OUT
81
SYS-RESET
40
3MO1
MO2
MO3
27MM
768FS
768FS
768FS-2
768FS-1 13
10
IC906
CLOCK GENERATOR
6
CLR
CKQ
3 1
2
1
4
IC904
FF
IC902
GATE
5DI
4SK
3CS
1R/B
DO
WC 8
6
IC204
EEPROM
HDB-DATA
DOUT DOUT
DOUT
SDEN
179
X SAK
SDCLK
183
X DCK
X SRQ SDREQ
178
139
XIN
IC203
SDRAM
DQ0-DQ31
A0-A9,A10/AP,NC
MD0-MD31
SDDATA0-SDDATA7,
SDERROR
MA0-MA11
HAD0-HAD15
MDQM0-MDQM3DQM0-DQM3
MWE
WE
MCASCAS
MRASRAS
MCS0CS
12
32
8
4
53
16,71,28,59
17
18 52
19 51
20 49
BA0BS0 22 48
BA1BS1 23
1 3
47
57-60
64-71
75-78
81-84
88-95
99-102
55,54,52,51,
49-47,45-40,38-36
2,3,5,6,8-10
12-17,19-21,
23,24,26
2,4,5,7,
8,10,11,13,
74,76,77,79,
80,82,83,85,
31,33,34,36,
37,39,40,42,
45,47,48,50,
51,53,54,56
42-33
45,46
22,19-14,
11-3
HA1-HA3 2,207,206
177-174
171-168,182
25-27
60-66
24,21
150DATA0(DM)
151DATA1(FLR)
154DATA2(SLR)
155DATA3(CSW)
149BCK
148LRCK
147XCK CDSEL
110MREQ MREQ
BCK-ZIBA
LRCK-ZIBA
XCK
113MDI
114MC
115ML
MDI
MC
ML
MDI
RST
AUDIO
D +3.3V
MC
ML
Q202
1LE,2LE
IC302
D/A CONVERTER
IC201
DATA3
DATA2
DATA1
DATA4
BCK
VOUT7
OPTICAL
DIGITAL
OUT
IC392
+3.3V
REG.
A3V-2
D +5V 1 3
IC907
+3.3V
REG.
ZIVA
D +3.3V
ZIVA
D +1.8V
1 3
IC211
+1.8V
REG.
VOUT8
DOWNMIX-L
DOWNMIX-R
SURROUND-L
SURROUND-R
SW (LFE)
FRONT-L
FRONT-R
CENTER
MUTE
Q215,216
MUTE
Q217,218
MUTE
Q219
MUTE
Q220,221
MUTE
Q222
VOUT1
VOUT2
VOUT5
VOUT3
VOUT4
VOUT6
LRCK
SCKI
47
46
45
31
40
41
38
16
20
14
13
10
12
11
9
36
35
34
37
62,73,86,97
DATA1
DATA0
DATA2
DATA3
IEC958
26 CE
DQ0-DQ15
A0-A21
HAD0-15
HAD0-15
11 WE
28 OE
IC206
RAM
29-36,
38-45
25,24,23,
22-18,
8-1,48,
17,16,9,
10
7XTI
X902
27MHz
8XTO
MDISPLAY
SECTION
(Page 31)
DDISPLAY
SECTION
(Page 31)
B
DVD DSP
SECTION
(Page 26)
CMAIN
SECTION
(Page 29)
A
DVD DSP (1/2)
SECTION
(Page 26)
Q903
Q904
30V-OUT.A
4 V-IN
V
6 Y-IN
Y2 C-IN
C
14
16
CB-IN
CB/R
CR-IN
15 MUTE2
3MUTE1
12 CY-IN
CR/B
WIDE
V-OUT.B
C-OUT
31
33
IC711
VIDEO AMP/BUFFER IC710
VIDEO SELECTOR
27Y-OUT.A
Y-OUT.B 28
24CY-OUT.A
CY-OUT.B 25
21CB-OUT.A
CB-OUT.B 22
18CR-OUT.A
CR-OUT.B 19
VIDEO
OUT
VIDEO
J711
CD DIGITAL OUT
OPTICAL
COMPONENT
VIDEO OUT
J710
S VIDEO
OUT
J712
CY
7
3
1
2
Y
PB/CB
PR/CR
Q701,711
BUFFER
Q223,224
IC252
DATA OUT SELECTOR
5
2
1
6
GAME
INPUT
VIDEO
J601 (1/2)
LMF 46
LMR 47
44
TM-R
E-1
E-2
E-3
45
21
22
43
TM-F
RIN
FIN
9
7
MOTOR
DRIVE 4
2
9
7
4
2
MOTOR
DRIVE
OUT1
OUT2
OUT1
OUT2
RIN
FIN
IC712
MOTOR DRIVER
RE701
ROTARY
ENCODER
IC701
MOTOR DRIVER
M751
(LOADING)
M
M
M741
(TABLE)
• Signal Path
: DVD
: DIGITAL OUT
: VIDEO
: GAME IN (VIDEO)

HCD-GN88D
2828
TAPE L-CH
TEST
CONNECTOR
CN301
R-CH R
L
E
MAIN
SECTION
(Page 29)
TUNER L – CH
FMAIN
SECTION
(Page 29)
REC L-CH G
MAIN
SECTION
(Page 29)
PB
HEAD
DECK-A
DECK-B
TC BLOCK
32
BIAS OSC
Q302, 303
RIPPLE
FILTER
Q301
A TRIG
DRIVE
• SIGNAL PATH
: PLAYBACK (DECK A)
: PLAYBACK (DECK B)
: RECORD
: TUNER (FM/AM)
R-CH
FM/AM TUNER UNIT
CN304
ANTENNA
ST-L
FM ANT
AM ANT
AM ANT
ST-R
ST-MUTE
STEREO
TUNED
ST-DOUT/MC-DIN
ST-DIN/MC-DOUT
ST-CLK
ST-CE
FM 75Ω
COAXIAL
CAP M+
BTRGM+
ATRGM+
AHALF
BHALF
APLAY
BPLAY
BSHUT
ASHUT
REC(FWD)
REC(REV)
CAPM-CTRL
B-TRIG
A-TRIG
TC-RELAY
A-HALF
B-HALF
A-PLAY
B-PLAY
B-SHUT
A-SHUT
A REC, FWD
B REC, REV
REC BIAS
PB-A/B
ALC
REC-MUTE
TC-MUTE
AMS-IN
AM
• R-ch is omitted due to same as L-ch.
93 EQ OUT1
A
B
120
ST-MUTE
STEREO
TUNED
ST-DIN
ST-DOUT
ST-CLK
ST-CE
BIAS
TRAP
REC
BIAS(L)
34
1
2
3
4
28 27 26
24
21
56
53
54
EQ-H/N
65
51
52
63
60
66
90
89
61
69
91
67
55
59
B TRIG
DRIVE 58
CAP MOTOR
DRIVE 57
100
1
2
97
87
65
88
13 12 11 15 14
BUFFER
Q304,305
HPF
R-CH
PB OUT1
TAI1
REC IN1
MUTE
Q306,389
AMS DETECT
Q390, 398, 399
R-CH
R-CH
L – CH
R – CH
R-CH
R-CHSWP1
GND
SWR1
AIN1
BIN1
RV304
REC(L)
LEVEL
RV301
C332, 333
TC A+9V
REC/PB SWITCH
IC302
REC/PB
HEAD
ERASE
HEAD
A/B
NORM/HIGH SPEED
ALC ON/OFF
REC MUTE ON/OFF
MUTE ON/OFF
IC303
DECK A/B SELECT
PB/REC EQUALIZER AMP
IC301
Q307,310
T301
Q391, 392
Q395, 396
Q393,394
SYSTEM CONTROL
(CD/TAPE MECHANISM CONTROL)
IC501(2/5)
REC-OUT1
+
L – CH
R – CH
EQ
– TUNER/TAPE DECK Section –

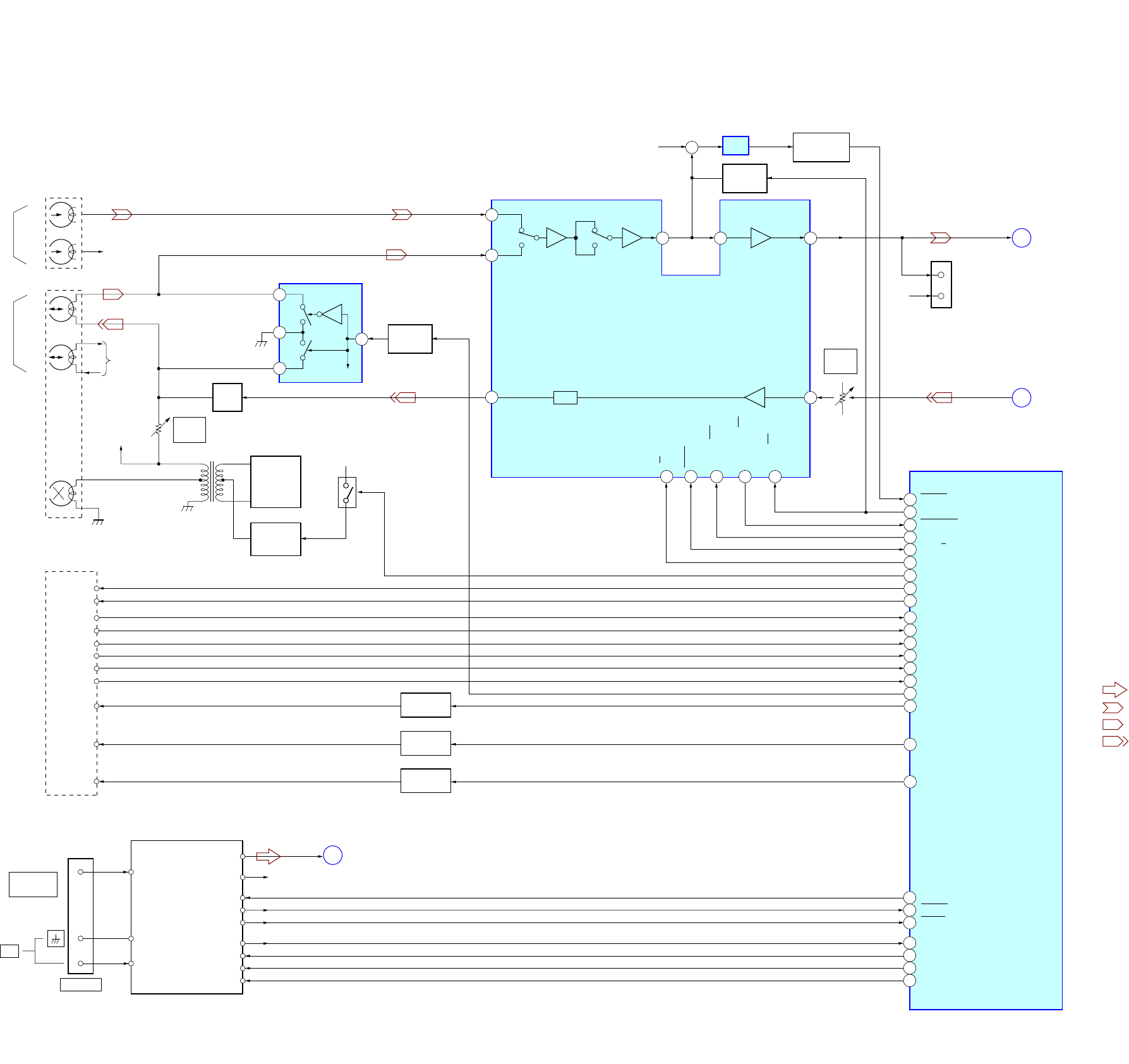
HCD-GN88D
2929
J117
J601 (2/2)
E
(Page 28)
(Page 28)
G
(Page 28)
F
R-CH
VOLUME
CONTROL
CPU
INTERFACE
INPUT
SELECT
SWITCH
SURROUND OR
DPL BUFFER
MID/
BASS &
TREBLE
R-CH
R-CH
COMMAND
F OUT2 OUT1
VL
IN1
+
Q101
R-CH
R-CH
SPEANA
D130 DBFB
F/B
F-R
F-L
REAR-L
CENTER-L
REAR-R
AC CUT DETECT
+
+
+
RV722
MIC AMP
IC722 (2/2)
INPUT SELECT SWITCH,
GRAPHIC EQUALIZER CONTROL,
ELECTRICAL VOLUME
IC102
AUDIO OUT
SWITCH
IC730
SYSTEM CONTROL
IC501
(3/5)
SURROUND
VOL CONTROL
IC103
INA1
INEX1
SUR1
IND1
L+R
DATA
CLK
BB-A1
BB-B1
SWOUT
REC-L
R-CH
TAPE L-CH
TUNER/TAPE
SECTION
TUNER/TAPE
SECTION
TUNER L-CH
DOWNMIX-L
DOWNMIX-R
FRONT-L
FRONT-R
CENTER
SURROUND-L
SURROUND-R
SW (LFE)
DATA CLOCK
VOLUME-DATA
VOLUME-CLK
LINE MUTE
MIC DETECT
SPEANA MUTE
AUDIO-DATA
AUDIO-CLK
AUDIO OUT
SW-RELAY
R-CH
R-CH
Q730
R-CH
J721
L
R
MD/VIDEO
(AUDIO)
IN
L
R
AUDIO
LPF
I/F
R-CH
GAME
INPUT
J730
AUDIO OUT
RY701
2
14 15
24
4
2
3
1
13
5
18
22 1621
5
3
6
INB1
INC1
4
L
R
J716
SUBWOOFER
19
41
40
37
39
38
DVD DSP
(2/2)
SECTION
MIC MIC AMP
IC722(1/2)
ECHO LEVEL
RV721
MIC LEVEL
VC (+5V)
C
(Page 27)
17
8
MIC
RECB1
7
42
MIC OUT
VC
(+5V) A+9V
C
A
B
C
A
B
SUR2
A+9V
41
34
233
32
+
1 8
DIGTAL
ECHO
IC721
LPF2
OUT
LPF1
IN
• R-ch is omitted due to same as L-ch.
+5V REG.
Q721
VC (+5V)
13 12
65
10 9
15 24
14
86 87 79 80 82 7071 6877
+
AMP
SECTION
J
K
I
H
(Page 30)
AMP
SECTION
(Page 30)
DISPLAY
SECTION
TUNER/TAPE
SECTION
(Page 31)
AMP
SECTION
(Page 30)
11
431
25
30
29
8
7
23
28
27
26
22
3
MUTE
Q620, 670
MUTE
Q799
Q802 Q803
Q105
MUTE
MUTE
Q800
Q650,651
BUFFER
MUTE
Q801
MUTE
Q798
17 18 RELAY DRIVE
Q701, 702
• SIGNAL PATH
: TUNER (FM/AM)
: DVD
: TAPE PLAY
: GAME IN (AUDIO)
: RECORD
: MIC INPUT
: MD/VIDEO (AUDIO) IN
– MAIN Section –

HCD-GN88D
3030
– AMP Section –
IC501
POWER AMP
IC301
POWER AMP
IC502
OVER CURRENT
PROTECTOR
: TUNER (FM/AM)
MUTING
Q503, 504, 581
F-R
DBFB
F/B
F-L
REAR-R
CENTER
REAR-L
75 78
STK-MUTE
72
VACS IN
PROTECTOR
STK-MUTE
10
15
14
4
3
12
STK MUTE
FAN DET
FAN-ON
FAN-K
OVER LOAD
DETECT
Q501, 551
+ +
+
+
MUTING
Q621, 671
MUTING
CONTROL
Q652
F-RELAY
HP-DET
HP-MUTE
FAN-K
50
HP-DETECT
76
HP-MUTE
83
FRONT-RELAY
88
FAN KICK
OVER LOAD
DETECT
Q301, 341, 351
RELAY DRIVE
Q516, 517
H/P DET
F-RELAY
HP-MUTE
+
-
-
+
FRONT SPEAKER
IMPEDANCE
USE 6-16Ω
SURROUND
SPEAKER
IMPEDANCE
USE 8Ω
CENTER
SPEAKER
IMPEDANCE
USE 8Ω
L
R
PHONES
J631
RY501
D+3.9V
SYSTEM CONTROL
IC501 (4/5)
TM501(1/2)
MAIN
SECTION
(Page 29)
J
MAIN
SECTION
(Page 29)
M
FAN MOTOR
DRIVE
Q851-854
DC FAN
M891
AC CUT DETECT
AC CUT DETECT
TH502
TH501
Q518
THERMAL
DETECT
Q505, 506
THERMAL
DETECT
Q514
Q602
VACS
CONTROL
+
+
+
85
CENTER-RELAY
84
LINE-RELAY
(REAR L/R
SURR RLAY)
RY381
RY382
TM501 (2/2)
L
R
RELAY DRIVE
Q383, 386
RELAY DRIVE
Q381, 384
I
MAIN
SECTION
(Page 29)
K
DISPLAY
SECTION
(Page 31)
L
5
18
6
OVER
LOAD
DC DET VP
OCP
CT
OUT D502
D391
2
1
D509
PROTECT
SWITCH
Q511
Q510
PROTECT
SWITCH
Q385
18 10
14 9
-
-
-
• R-ch is omitted due to same as L-ch.
• SIGNAL PATH

HCD-GN88D
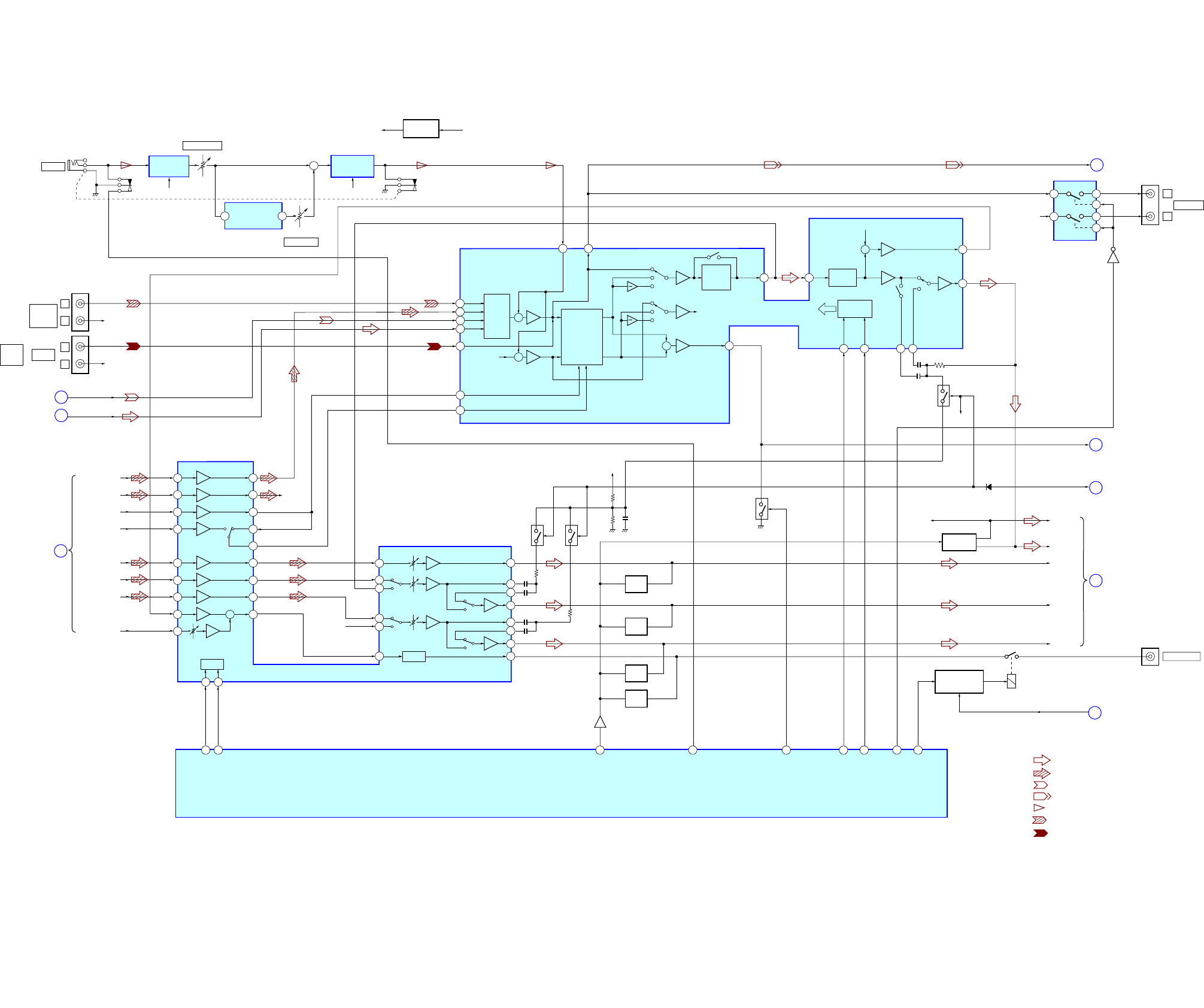
3131
– DISPLAY Section –
FL601
FLUORESCENT
INDICATOR TUBE
8 – 10, 12 – 22,
24 – 41, 43 – 46
7 – 1, 100 – 95,
92 – 87
P1 – 36
G1 – 13,
G16 – 21
64 – 66
SUPER LOW
FREQUENCY (BPF0)
2
BPF, RECT
IC101
BPF, RECT
IC102 67
70
12
76 69
68
48
93
72
94
BPF3
BPF1
BPF2
VKK
SELECTOR
G15
G15
G14
G14
G1 – 13, 16 – 21
6
1
7
80 VOL 1A
79 VOL 1B
ROTARY
ENCODER
S748
VOLUME
X
MAIN
SECTION
(Page 29)
H
DVD DSP(2/2)
SECTION
(Page 27)
D
AMP
SECTION
(Page 30)
L
SPEANA
P1 – 36
VF1
VF2
D610
D101
D102
-VG
(-32V)
X601
4MHz
83 X1
82 X0
52 – 59, 73
LED DRIVE
Q602 – 604,
Q1001 – 1006
D603, 605, 601
D1002, 1004, 1006
D1008, 1010, 1012
D602, 606, 604
D1001, 1003, 1005,
D1007, 1009, 1011
M+9V
Q606
Q601
Q605
Q707
D748
KEY2
|
KEY0
S781 – 787, 788 - 792
S765 – 772, 773
S751 – 758, 759 - 763
60IIC DATA
MCU VCC
CN501
D+3.3V
IIC-CLK
IIC-CLK
IIC
PROGRAM
IIC-DATA
IIC-DATA
3
2
4
61IIC CLK
77RESET
30 IIC-DATA
29 IIC-CLK
41
31
9
GC-RESET
TXD1
TXD1
CNVSS
CNVSS
MCU VCC
CN502
CNVSS
TXD1
TXD1
RTS1
ON BOARD
PROGRAM
CLK1
RXD1
RESET
MCU VCC
CN VSS
VMUTE
M-REQ
SQ-DATA
74 POWER-KEY
73 DISPLAY-KEY
S749
S750
DISPLAY
48 STBY-LED
4 SIRCS
X502
16MHz
15 X-IN
13 X-OUT
X501
32.768kHz
10 XC-IN
11 XC-OUT
23DVD-POWER
(SYS POWER)
95DVD POWER CHK
SYSTEM CONTROL
IC501 (5/5)
27STBY-RELAY
12RESET
98VREF VREF
20AC-CUT
B+ SWITCH
Q904, 905
RECT
D901
+5V
REGULATOR
IC905
+3.3V
REGULATOR
IC907
+5V
REGULATOR
IC906
M +9V
A +9V
TC +9V
D502 D504
D501 D503
+3.9V
REGULATOR
IC904
+3.9V
REGULATOR
IC971
D +3.9V
+9V
REGULATOR
IC903
+9V
REGULATOR
IC901
+12V
REGULATOR
IC902
M+12V
LEVEL
DETECT
IC601 D505
RECT
D902
RECT
D972 – 975
LED DRIVE
Q748
T972
SUB POWER
TRANSFORMER
RECT
D541
RECT
D543
+VL
AC CUT
DETECT
F974 VL
VL
VH
VH
VP
VF
VF
AC3
AC4
AC4
AC3
GND
F975
F976
F977
F978
R941
–VL
+VH
–VH
– 33V
REGULATOR
Q903
POWER ON/OFF
RELAY DRIVE
Q971
– VG
(-32V) D977
RECT
D508
D509
VF1
VF2
RY971
AC IN
T910
MAIN POWER
TRANSFORMER
RESET
SWITCH
Q601
REMOTE CONTROL
RECEIVER
IC603
TO FLUORESCENT
INDICATOR TUBE
FL601
MCU VCC
VREF
EVER +3.9V
S901
S901
E3, E15, E51, EA, PH, SP,MY
AUS, MX, TH
120V
|
220V
|
230 – 240V
DISPLAY CONTROL
KEY CONTROL
IC601
BUFFER
Q807, 808
Q903, 906
Q909, 910
D103
D104
BAFFER, RECT
Q100, D105 71 ALL_BAND
3
2
6
9
7
5
8R952
DVD DSP(2/2)
SECTION
(Page 27)
M
VOLTAGE
SELECT
ZIVA
AUDIO+5V
ZIVA
D+3.3V
ZIVA
D+5V
BUFFER
B+
SWITCH
94I-HOLD
LED
13 •Abbreviation
AUS: Australian model
E3 : 240 V AC Area in E model
EA : Saudi Arabia model
E15 : Iran model
E51 : Chilean and Peruvian model
MX : Mexican model
PH : Philippines model
SP : Singapore model
MY : Malaysia model
TH : Thai model

HCD-GN88D
3333
7-4. SCHEMATIC DIAGRAM – RF Board –
JL001
JL003
JL006
C002 C004
C005
C006
C008
C009
C010 C011
C012
C013
C014
C015
C016
C017
C018
C019
C024
C029
C030
C031
C033
C035
C040
C041
C001
C003
C027
JL002
JL004
C020
C021
C022
C023
C037
C042
IC001
L001 L002
Q001 Q002
R003
R005
R006
R007
R009
R010
R011
R012
R013
R014
R015
R016
R017
R018
R021
R024
R025
R026
R027
R028
R029
R033
R034
IOP1IOP2
JL005
JL007
C036
R022
R023
D001 D002
R032 C049
C025
C026
R001
CN001
CN003
C039 C038
CN002
C032
C034
C028
R008R004
R035
R041 R019 R020
16V 16V
10V
10V
B
B
1000p
CH 1000p
CH
B
B
2200p B
2200p B
2200p B
2200p B
5600p B
5600p B
B
B
B
1000p
CH
B
B
B
B
6.3V
6.3V
B
22p CH
22p CH
22p CH
22p CH
330p
CH
180p CH
SP3723BDA0PM
2SB1132-T100-QR
LD DRIVE LD DRIVE
2SB1132-T100-QR
33
47k
470
33
47k
470
0
0
0
0
0
0
0
0
0
0
100
12k
E
0
0
0
0
10M
B
220
820
1SS355TE-17 1SS355TE-17
100 B
B
B
100 E
24P
9P
29P
B
B
B
3333
0
1k
00
DVD/CD RF AMP
A
TO
DMB03
BOARD
(2/8)
(Page 39)
(TDP022W)
(TDP022W)

HCD-GN88D
3434
7-5. PRINTED WIRING BOARDS — DVD MECHANISM Board — • Refer to page 24 for Circuit Boards Location.
1
A
B
C
D
E
F
G
H
23456789101112131415
CN751
S751
IC731
CN731
CN741
CN742
C715
C731
C735
C736
R701
R711
R731
R721
R722
R723
R735
R732
R733
R734
D701
D711
Q731
C751
IC712
IC701
CN704
C737
R713
R712
C741
R702
JW702
JW703
JW704
JW705
JW706
JW707
JW708
JW711
CN703
CN702
CN705
R751
C752
CN701
JW712
JW701
JW709
JW710
JW713
JW714
CN721
MAIN
BOARD
(Page 48)
Ref. No. Location
D701 D-6
D711 D-7
IC701 F-6
IC712 F-7
IC731 E-11
Q731 C-9
• Semiconductor
Location

HCD-GN88D
3535
7-6. SCHEMATIC DIAGRAM – DVD MECHANISM Board –
MAIN
BOARD
(4/4)
(Page 52)
R701
D701
R712 R711
R721
C735 C736
R722
C737
R723
R733
R734
R735
C741
CN731 CN741
CN742
CN702
CN703 CN751
M751
CN704
CN721 C751
R751
C752
CN705 CN751
R732
R731
M741
CN701
IC731
E-1
E-2
E-3
Q731
D711
R713
C731
C715
S751
R702
470
MTZJ-T-77-5.1B
4.7k 1k
4.7k
0.1 0.1
4.7k
0.1
4.7k
1k
12k
100
0.01
3P 3P
5P
5P
4P 4P
(LD)
2P
2P
0.01
4.7k
0.1
2P 2P
10k
100
(TBL)
12P
RPI-576
TABLE
SENSOR
DTC114ESA
TBL ADDRES
SENS SWITCH
MTZJ-T-77-3.6B
22k
10
50V
100
16V
(LEVER SW)
100
VREF
OUT2
RNF
OUT1
VM
VCC
FIN
GND
RIN
IC701
BA6956AN
LD MOTOR
DRIVER
VREF
OUT2
RNF
OUT1
VM
VCC
FIN
GND
RIN
BA6956AN
DRIVER
IC712
TBL MOTOR
RE701
ROTARY
ENCODER

HCD-GN88D
3636
7-7. PRINTED WIRING BOARDS – DMB03 Board (SIDE A) – • See page 24 for Circuit Boards Location. : Uses unleaded solder.
Ref. No. Location
• Semiconductor
Location
D202 C-5
D901 D-2
D1301 A-2
D1302 A-2
D1303 B-1
D1304 B-1
D1305 C-1
D1306 C-1
D1307 A-2
D1308 A-2
D1801 D-5
D1802 D-5
D1805 D-3
D1806 D-3
IC207 B-6
IC211 C-4
IC216 D-7
IC302 B-1
IC503 C-4
IC509 D-4
IC701 D-6
IC901 C-2
IC902 C-6
IC904 C-6
IC906 C-5
Q903 A-2
Q904 A-2
IC701
IC207
IC509
IC901
IC906
IC904
IC902
IC211
IC503
IC216
VIDEO BOARD
MAIN BOARD
(Page 46)
(Page 48)
REGULATOR
BOARD
(Page 46)
MAIN BOARD
(Page 48)
VIDEO BOARD
(Page 46)
RF
BOARD
(Page 32)
IC302
1
2
3
17
C325
C321
C302
FL302
R314
FL303
R285
C304
C305
C303
C306
1
12
36
25
13 24
48 37
R574
JW801
JW802
JW803
JW804
JW805
JW806
R805
1
80
61
21
40
20
6041
FOR
CHECK
E
E
RB202
RB203
RB204
C716
16
17
D1801
D1802
D1302
D1301
D1308
D1307
D1303
D1304
D1305
D1306
A
VW
S
X P
6
7
24
25
1
2
191013
13
2
NOT USE
4
D1806
D1805

HCD-GN88D
3737
PRINTED WIRING BOARDS – DMB03 Board (SIDE B) – • See page 24 for Circuit Boards Location.
Ref. No. Location
• Semiconductor
Location
D392 D-6
D393 D-7
D394 D-7
D1101 D-6
D1102 D-6
D1803 C-1
D1804 C-1
IC203 B-1
IC204 B-2
IC206 D-1
IC252 B-4
IC392 D-7
IC501 D-4
IC703 D-3
IC706 D-2
IC903 C-5
IC907 D-6
Q202 B-2
Q901 D-6
: Uses unleaded solder.
IC392 IC907
IC903
IC204
IC501
IC252
IC703
IC706
IC206 IC203
D1804
D1803
R307
R306
R313
R303
R305
R304
R302
C307
C326
C324
C323
C322
D1102
D1101
1
2
3
1
2
3
1
45
8
R367

HCD-GN88D
3838
7-8. SCHEMATIC DIAGRAM – DMB03 Board (1/8) –
C394
R1301
R1303
JW392
CN107
D1303
D1304
D1301
D1302
D1305
D1307
D1306
D1308
C321
C322
R302
R303
R304
R305
R306
R307
R308
R309
C302
C303
C304
C305
C306
C307
C308
C309
SL302
R310
R311
R312
R314
C325
FL302
D392
C393
SL392
R313
D394
D393
C326
C323
C324
R392
C392
R367
IC302
IC392
FL303
220
4V
0.1
0.1
0
13P
1SS355TE-17
1SS355TE-17
1SS355TE-17
1SS355TE-17
1SS355TE-17
1SS355TE-17
1SS355TE-17
1SS355TE-17
100
6.3V
0.1
220
220
220
220
220
220
220
220
0.01
0.01
0.01
0.01
0.01
0.01
100p
100p
DAC_RST
100
100
100
22
100
4V
0UH
1SS355TE-17
0.01
10k
1SS355TE-17
1SS355TE-17
0.01
0.1
0.1
10
22
16V
0
PCM1609KPTR
+3.3V REG
0UH
PCM_5.1CH_BUS_B
DAC_CTRL_BUS
AUDIO_5V
AUDIO_AGND
AUDIO_DGND
DOUT
SG1
SG2
MDI
MC
ML
MCK-B
BCK-B
LRCK-B
FLR-B
SLR-B
CSW-B
DMX-B
D/A CONVERTER
µPC2933T-E2

HCD-GN88D
3939
7-9. SCHEMATIC DIAGRAM – DMB03 Board (2/8) –
C516
C517
C518
C522
FL501
FL502
C592
R501
R502
R507
R508
R538
R539
R540
R541
R544
R555
R575
R576
R577
R578
R583
R585
R592 R695
R696
R698
C502
C501
C531 C533
C534 C535
C544
C543
C545
C590
C589
R550
R551
R552
R559
R563
R564
R587
C567
C568
R573
R694
R9988
R699
C569
C570
CL505
CL504
CL503
CL502
CL501
CL544
CL537
CL536
CL535
CL531
CL530
CL529
CL527
CL526
CL525
CL524
CL523
CL522
CL509
CL510
CL511
CL512
CL513
CL514
CL515
CL516
CL517
CL518
CL519
CL520
CL521
CL508
CL507
CL506
R536
R537
R503 R504
R506
R505
R558
SL502
R561
R562
C588
R588
R593
R584
C556
C558
R601
C548
C551
C561
C552
R572
R571
C565
R568
C563
C560
R567
C559
R565
R566
C547
C553
C573
R615
R629
CN501
IC503
SL501 R560
R599
IC509
R548
R545
0.0022
50V
B
10 10V F
0.01 50V F
0.1
6.3V
B
0UH
0UH
10
16V
0
0
0
0
0
0
0
0
0
0
0
0
0
0
0
0
0
0
0
0
0.01
0.01
0.047 0.0022
0.022 0.0022
0.1
0.1
10
0.0022
0.0022
1k
1k
1k
1k
1k
1k
0
0.1
10
10k
10k
0
0
0.1
10
10k
68k
47k 47k
47k
47k
47k
1k
1k
0.0022
10k
100k
33k
10
100
4V
0
0.01
0.47
0.1
0
470k
1M
0.1
1M
100p
0.0015
3.3k
0.1
1k
10k
0.1
0.0033
100p
0
0
29P
NJM3404AV(
TE2)
1k
1k
CXD3068Q
10k
10k
DGND
ANALOG BUS
D3V
CD OUT
B22
20
21
25
29
30
18
19
B27
B28
24
23
B17
B11
7
5
4
3
2
1
B12
B6
PI
TE
FE
FE
TE
RFAC
RFAC
MIRR
DATA_RF
EXCK
SBSO
WFCK
GSCOR
SQCK
SQSO
FOK
LOCK
XRST_CD
DATA
XLAT
CLOK
SENS
SCLK
COUT
MIRR
MD2
SCOR
RF_AC
MDP
MUTE_CD
C2PO
LDON
FE
TE
SDEN
CLK_RF
SLEDA-
SLEDA+
SPDL+
SPDL-
PI
SLEDB+
SLEDB-
TFDR
TRDR
FFDR
FRDR
PI
INLIM
RFMON
SLEDCTRL
GFS_CD
SPIN
FCS+
FCS-
TRK+
TRK-
CDSP2
MDAT
LRCK
BCLK
768FS

HCD-GN88D
4040
7-10. SCHEMATIC DIAGRAM – DMB03 (3/8) Boards – • See page 71 for Pin Function Description.
C764
R746
R745
C762
C730
C740
C741
C743
C744
C745
C723
C722
C714
C713
C718
C716
C708
C717
C712
C709
C772
C770
C769
C767
C773
C771
R721
C720
R724
R726
R725
R720
C760
C763
C765
C768
C715
C706
R767
R765
C774
C775
R732
R737
R735
C776
C742
R758
C778
C777
C721
C726
C766
C725
C752
R780
R781
R728
R727
C728
C783
R799
C703
C729
C702
C780 C779
C727
C705
C701
R738
R736
R734
R733
R9986
R9987
C724
R716
R718
R717
R719
R713
R712
R711
R710
R709
R708
R707
R764 R763
R762
R769
R750
R714
R778
FL704
FL701
FL703
FL702
FL705
R741
R742
R743
R744
R757
R759
R755
R754
R753
R752
R766
R756
R731
R730
R777
R776
C782
FL706
R770
R748
R747
R784
R700
R788
R789
TP703
CL703
SL703
CL791
CL787
CL786
CL785
R715
TP701
CL701
C761
R785
R786
R787
C781
R751
IC703(1/2)
IC706
C711
IC703(2/2)
IC701
0.1
47k
47k
0.1
0.1
0.1
0.1
0.1
0.1
0.1
0.1
0.1
0.1
0.1
0.1
0.47
0.01
0.01
100p
0.1
0.1
0.1
0.1
0.1
0.47
0.047
33k 0.1
1k
100k
1.8k
1k
0.1
0.1
0.1
0.1
0.0015
0.1
47k
22k
0.0047
0.1
10k
10k
10k
0.1
0.1
0
0.1
0.1
0.1
0.1
100p
0.1
0.1
0
0
10k
3.3k
0.1
0.0015
50V
B
0
0.1
10
10V
F10
10 10
10
0.01 16V B
100
4V
10k
10k
10k
10k
0
0
0.1
100
10k
100k
1k
10k
10k
2.2k
10k
150k
470k
100
1M 8.2k
22k
2.2k
10k
10k
100k
0UH
0UH
0UH
0UH
0UH
22
22
22
22
0
0
0
0
0
0
0
0
22
22
0
0
0.0015 50V B
0UH
0
33k
33k
0
8.2k
100k
100k
10k
0.1
10k
100k
100k
150
0
NJM3404AV(
TE2)
MSM51V1816
5F-60TSKR1
NJM3404AV(
TE2)
TMC5792GF-RDP
ANALOG_BUS
1.65V
DRAM_BUS
ANALOG_BUS
SIGNAL_BUS
B11
B12
1
2
3
4
5
7
B6
B32
35
36
B37
B38
31
B34
B33
SD7
SDEF
SD6
SD5
SD4
SD3
SD2
SD1
SD0
BD0
BD1
BD2
BD3
BD4
BD5
BD6
BD7
WE
RAS
MA0
MA1
MA2
MA3
MA8
XMOE
XCAS
BD8
BD9
BDA
BDB
BDC
BDD
BDE
BDF
LRCK
XCAS
XMOE
MA4
MA5
MA6
MA7
XSAK
XDCK
XSHD
D4
D3
D2
D1
D0
INIT1
XINIT0
XCS1882
XHWR
XHRD
A7
A6
A5
A4
A3
A2
A1
A0
D7
D6
D5
RF_AC
JIT
SPIN
SCOR
GSCOR
EXCK
SBSO
WFCK
C2PO
GFS_DVD
BCLK
MDAT
MA9
MDP
MDIN
MDIN
JITOFF
MNT1
XSRQ
MA0
MA1
MA2
MA3 MA4
MA5
MA6
MA7
MA8
MA9
RAS
WE
BD0
BD1
BD2
BD3
BD4
BD5
BD6
BD7 BD8
BD9
BDF
BDE
BDD
BDC
BDB
BDA
*1
*1 C711
0.01
0.047
TH
EXCEPT TH

HCD-GN88D
4141
7-11. SCHEMATIC DIAGRAM – DMB03 (4/8) Boards –
CN102
C101
C151
D901
C927
C926
R535
R579
R534
R533
C514
R532
R530 R531
R529
C512
R528
R527
C510
R525
R524
R521
R523
R586
R519
R520
C508
R517
R522
C509
C506
R516
R512
C503
C504
R513
C525
C528
C529
R554
R553
R510
R511
C526
C527
JL521
R543 R547 R581
R589
C519
R580
C925
C928
D1101
D1102
R1101
IC501
IC907
µPC2933T-E2
+3.3V REGULATOR
R597
13P
220
4V
100
6.3V
1SS355TE-17
0.01
50V
F
220
4V
0
8.2k
56k
33k
0.01
0
56k 0
33k
0.01
0
2.2k
0.001
10k
10k
100k
10k
200k
100k
10k
0.001
2.2k
4.7k
330p
330p
4.7k
56k
33000p
33000p
56k
0.01
22
16V
0.01
0
0
150k
150k
22
16V
0.01
50V
F
0012k
10k
0.01
33k
22 16V
10
1SS355TE-17
1SS355TE-17
0.1
FAN8035L
0
M12V
M5V
MGND
V5V
VGND
AUDIO_5V
AUDIO_AGND
AUDIO_DGND
SG1
D3V
DGND
D5V
A3V-2
54
55
56
B22
20
21
25
29
30
18
19
B27
B28
24
23
B17
MUTE_2D
SPDL-
SPDL+
SLEDB-
SLEDB+
SLEDA-
SLEDA+
TRK+
FCS+
FCS-
TRK-
TFDR
TRDR
SLED
SP_ON
SLEDB
SLEDA
FFDR
FRDR
SPFG
TSD-M
SLEDCTRL
LDSEL
DSAVE
FJMP1
FJMP2

HCD-GN88D
4242
7-12. SCHEMATIC DIAGRAM – DMB03 (5/8) Boards – • See page 74 for Pin Function Description.
C918
R913
CL910
CL909
CL908
CL907
CL906
C924
R970
FL901 C902
C901
R958
R918
R919
R949
R948
R947
JL910
R962
R901
R902
C906
R978
R905
R906
R907
R911
R912
CL922
R991
R992
R974
R915
FL908
C909
C903
C904
JL967
JL966
JL965 R988
R916
C908
R917
R994
R995
CL934
JL957
JL956
R996
R997
R998
C913
R920
R990
R984
R935
R925
R904
R926
R930
C905
R971
C910
R940
R910
R921
R973
R976
R942
R943
X901
R931
R927
X902
C916
C917
L901
47µH
FL903
CL913
FB903
R932
R933
CL904
FB902
CN901
CL954
CL959
CL955
CL950
CL951
CL952
CL953
R908
R975
Q904
Q903
Q901
IC901
CN101
C915
C914
R964
R923
IC902
IC904
C907
IC906
IC903
0.01
10k
0.01
0
0UH 0.01
100
4V
22
22
0
0
0
0
10k
22
22
0.01
10k
22
22
22
10k
10k
0
0
0
100
0UH
100p
100
4V
0.01
0
1k
100p
1k
0
0
0
0
0
33000p
100
0
10k
4.7k
100
10k
100
100
0.01
0
0.01
100
0
100
0
0
100
100
20MHz
22
1M
27MHz
100
4V
0.01
0UH
0UH
22
22
0UH
7P
10k
10k
2SK1828TE85L
2SK1828TE85L
DTC114TE-TL
CXP973064
-226R
7P
7p
7p
10k
220
TC7S32FU-T
E85L
TC7W74FK-T
E85L
0.01
SM8707GV-G
-E2
BR24C16F-E2
768FS
ANALOG_BUS
AGND
DSP_BUS
AGND
A3V
3V-D
I2C-SIO
I2C-SCL
SPC970_BUS
768FS
DGND
ZIVA_CTRL_BUS
VMUTE
VIDEO_SW
54
55
56
36
35
B32
B33
B34
B37
B38
31
A0
A1
A2
A3
A4
A5
A6
A7
XINIT0
XINIT1
D0
D1
D2
D3
D4
D5
D6
D7
XCS1882
XHRD
XHWR
CLK_RF
DATA_RF
SENS
XLAT
TXD
RXD
MD2
PI
JIT
FJMP1
FJMP2
SLEDA
SLEDB
LOCK
FOK
SCLK
GFS_CD
SP_ON
SPFG
SLED
MUTE_2D
MUTE_CD
GFS_DVD
TSD-M
LDON
RST_SPC
I2C_SIO
I2C_SCL
SDEN
SCOR
DRVRX
DRVTX
DRVCLK
DRVIRQ
DATA
CLOK
SQSO
SQCK
XRST_CD
768FS
COUT
MIRR
INLIM
JITOFF
DSAVE
27M
DRVRDY
DRVCLK
CS_SPC
CS_SPC
LDSEL
WP
SCL
SCL
WP
SDA
SDA
MNT1
RXD
TXD
CDSP2
FE
TE
RFMON
RF_AC
I2C_SIO
I2C_SCL
MREQ
SYS_RST
JIG_MOD

HCD-GN88D
4343
7-13. SCHEMATIC DIAGRAM – DMB03 (6/8) Boards –
CL214
CL213
CL212
CL211
CL210
CL209
CL208
CL207
CL206
CL204
R201
R202
R281
R280
R279
R278
L412 L416
L415
L414
L413
R219
R220
R221
R217
R223
R224
R9994
R9981
R9998
R9999
R9980
R218
R222
C415
C414
C413
C412
L402 L403 L404 L405 L406
C416
R1201
R1801
D1802
D1801
D1803
D1804
D1805
D1806
R1202
R1802
R1803
R270
JW801
JW802
JW803
JW804
JW805
JW806
JW601
JW602
JW603
JW604
JW606
JW605
JW607
CN105
R9993
CN202
RB204
RB203
RB202
0
75
75
75
75
75
00
0
0
0
0
0
0
0
0
0
0
0
0
0
0
0
0
0
0
0
0
00000
0
0.1 25V F
0.1
1SS355TE-17
1SS355TE-17
1SS355TE-17
1SS355TE-17
1SS355TE-17
1SS355TE-17
0
0.1
0.1
0
0
0
0
0
0
0
0
0
0
0
0
0
0
17P
0
4P
0
0
0
SIGNAL_BUS
DGND
SG2
VGND
V5V
PCM_5.1CH_BUS_B
SG1
VMUTE
VIDEO_SW
B1
63
64
66
67
70
71
72
73
76
77
78
79
80
81
82
83
84
85
86
87
B68
SD7
SD6
SD5
SD4
SD3
SD2
SD1
SD0
XSAK
SDEF
XDCK
AV7
AV6
AV5
AV4
AV3
AV2
AV1
AV0
XSAK#
SDEF#
XDCK#
XSRQ XSRQ_ZIVA
LRCK-ZIVA
XCK2
DATA1(SEL)
BCK-ZIVA2
DATA1(SEL)
XCK2
BCK-ZIVA2
LRCK-ZIVA
DATA3
DATA2
FLR-A
SLR-A
CSW-A
LRCK-A
BCK-A
MCK-B
BCK-B
LRCK-B
CSW-B
SLR-B
FLR-B
DMX-B DMX-A
MCK-A MCK-A
BCK-A
LRCK-A
CSW-A
SLR-A
FLR-A
DMX-A DATA0
(CHASSIS)

HCD-GN88D
4444
7-14. SCHEMATIC DIAGRAM – DMB03 (7/8) Boards – • See page 68 for Pin Function Description.
R207
R213
C213
C215
C214
C216
R273
R274
R275
R276
R277
R284
R269
R10
R11
R12
R13
R14
R15
R1000
C244
C260
C251
C257
C267
C268
C269
C270
C271
C263
C261
C253
C248
C242
C241
C238
C236
C262
C272
C252
C229
C247
C226
C256
FL205 C266
C230
C231
C232
C233
C234
C237
FL206
R232
R231
R230
R233
R234
C265
C204
R227
R245
R248
R255
R257
R254
R243
R244
R246
R247
R259
R261
R260
R251
R283
RB18
RB19
RB20RB21
JL214
JL213
JL212
R258
JL211
JL210
JL209
JL208
JL207
R263 R264 R265 R266 R267
JL206
JL205
JL204
JL203
R253
JL217
JL216
JL218
JL202
CL251
CL252
CL253
CL254
CL255
CL256
CL257
R240
Q202
D202
IC207
R805
C288
R1001
R574
TP252
TP253
C289
R288
IC252
R268
R239
IC204
IC211
µPC2918T-E1
0
68
100
4V
0.01
0.01
0.01
0
0
0
0
0
180
0
22
22
22
22
22
22
4.7k
0.01
0.01
0.01
0.01
0.01
0.01
0.01
0.01
0.01
0.01
0.01
0.01
0.01
0.01
0.01
0.01
0.01
0.01
0.01
0.01
0.01
0.01
0.1
0.01
0UH0.01
0.01
0.01
0.01
0.01
0.01
0.01
0UH
33
33
33
0
10k
10
0.01
50V
F
4.7k
4.7k
4.7k
0
4.7k
4.7k
0
1k
10k
1k
4.7k
4.7k
4.7k
0
1k
33
33
3333
7575757575
4.7k
47k
DTC114TE-TL
1SS355TE-17
ZIVA5X-C1F
0
0.01
0
330
DOUT-MUTE
DOUT-SELECT
0.01
0
TC7WH157FK
(TE84R)
0
100
BR9040F-WE2
DAC_CTRL_BUS
A3V-2
DGND
D5V
D3V
CD OUT
DOUT
ZIVA_CTRL_BUS
42
41
43
40
44
45
46
50
47
48
B1
63
64
66
67
70
71
72
73
76
77
78
79
80
81
82
83
84
85
86
87
B68
MD0
MD1
MD2
MD3
MD4
MD5
MD6
MD7
MD8
MD9
MD10
MD11
MD12
MD13
MD14
MD15
MD16
MD17
MD18
MD19
MD20
MD21
MD22
MD23
MD24
MD25
MD26
MD27
MD28
MD29
MD30
MD31
MWE
HAD0
HAD1
HAD2
HAD3
HAD4
HAD5
HAD6
HAD7
HAD8
HAD9
HAD10
HAD11
HAD12
HAD13
HAD14
HAD15
DRVCLK
DRVTX
DRVRX
DRVRDY
DRVIRQ
RST_SPC
MCLK
I2C_SIO
I2C_SCL
HA1
HA2
HA3
MDQM0
MDQM1
MDQM2
MDQM3
SYS_RST
CS_SPC
SYS_RST
AV7
AV6
AV5
AV4
AV3
AV2
AV1
AV0
XSRQ_ZIVA
XSAK#
SDEF#
XDCK#
ML
MC
MDI
MREQ
MREQ
MREQ
27M
MA0
MA1
MA2
MA3
MA4
MA5
MA6
MA7
MA8
MA9
MA10
MA11
MCAS
MRAS
MCSO
BA0
BA1
DATA0
DATA2
DATA3
CDSEL
CDSEL
JIG_MOD
IEC958
IEC958
SELECTOR
DATA OUT

HCD-GN88D
4545
7-15. SCHEMATIC DIAGRAM – DMB03 (8/8) Boards –
R214
R215
C254
C259
C258
C205
R250
C275
FL204
FL203
C250
C246
C243
C240
C235
C220
C218
C227
C239
C245
C249
C282
C281
C315
C316
CL390
CL389
CL388
CL387
CL386
CL385
CL384
CL383
CL382
CL381
CL380
CL379
CL378
CL377
CL376
CL375
CL374
CL373
CL372
CL371
CL350
CL351
CL352
CL353
CL354
CL355
CL356
CL357
CL358
CL359
CL360
CL361
CL362
CL363
CL364
CL365
CL366
CL367
CL368
CL369
CL370
R262
C255
RB10
RB11
RB14
RB15 RB17
RB16
RB13
RB12
R301
IC206
IC203
IC216
C264
0
0
0.01
0.01
10
0.01
0
0.01
0UH
0UH
0.01
0.01
0.01
0.01
0.01
0.01
0.01
0.01
0.01
0.01
0.01
0.01
0.01
0.01
0.01
0
10 10V F
68
68
68
68 68
68
68
68
1k
MBM29DL324
BE-90PFTN
MT48LC4M32B2TG-6
SN74ALVCH1
6841DGGR
0.01
40
44
45
46
47
48
50
41
42
43
HA5
HA6
HA7
HA8
HA9
HA10
HA11
HA12
HA13
HA14
HA15
HA16
HA17
HA18
HA19
HA20
HA2
HA3
HAD0
HAD1
HAD2
HAD3
HAD4
HAD5
HAD6
HAD7
HAD8
HAD9
HAD10
HAD11
HAD12
HAD13
HAD14
HAD15
HA21
MA0
MA1
MA2 MA3
MA4
MA5
MA6
MA7
MA8
MA9
MA10
MDQM0MDQM1
MDQM2MDQM3
BA0
BA1
MWE
MCLK
HA3
HA4
HA4
HA5
HA6
HA7
HA8
HA9
HA10
HA11
HA12
HA13
HA14
HA15
HA16
HA17
HA18
HA19
HA20
HA21
MCAS
MRAS
MCSO
MA11
HA22
HA22
MD0
MD1
MD2
MD3
MD4
MD5
MD6
MD7MD8
MD9
MD10
MD11
MD12
MD13
MD14
MD15
MD16
MD17
MD18
MD19
MD20
MD21
MD22
MD23 MD24
MD25
MD26
MD27
MD28
MD29
MD30
MD31
HAD0
HAD1
HAD2
HAD3
HAD4
HAD5
HAD6
HAD7
HA2
HA1
HAD15
HAD14
HAD13
HAD12
HAD11
HAD10
HAD9
HAD8
SYS_RST

HCD-GN88D
4646
7-16.PRINTED WIRING BOARD – VIDEO, REGULATOR Boards – • See page 24 for Circuit Boards Location.
D710 E-4
D711 E-3
IC710 E-4
IC711 D-3
IC901 B-7
IC902 B-7
IC903 B-8
IC904 B-8
IC905 B-9
IC906 B-9
Q215 B-4
Q216 B-3
Q217 B-4
Q218 A-4
Q219 B-3
Q220 A-3
Q221 B-3
Q222 A-3
Q710 F-5
Q711 E-5
Q903 C-8
Q904 C-10
Q905 B-10
Q906 C-8
•Semiconductor
Location
Ref. No. Location
R227
R228
R218
R219
R239
R237
R235
R242
R220
R221
R222
Q218
C848
Q215
Q216
Q217
R225
Q219
Q220
Q221
Q222
R229
R230
R231
R232
R215
R216
R217
R236
R238
R241
R240
IC711
C738
JR716 R720
C739 FB715
R718
R717 JR717
R721
Q711
Q710
R719
C722
IC710
D710
C713
D711
JR720
C740 R711
R712
C723
R716
FB714
FB713
R715
R714
FB712
FB711
FB710
R713
C736
C735
C734
JR713 C737
C709
JR721
R710
C910
C923
C921
C915
C925
C912
Q904
R901
R902
R905
Q903
Q906
R906
C918
FB205
C919
FB798
R226
R903
JW713
JW718
JW716
JW710
JW711
JW714
JW717
JW720
JW730
JW731
JW732
JW700
JW706
JW707
JW708 JW709
JW702
JW704
JW705
JW715
JW721
JW722
JW723
JW724
CLP001
CLP003
JW725
JW726
JW701
JW703
JW736
JW737
JW738
JW739
JW740
JW741
JW742
JW727
JW750
CLP004
CLP005
JW751
JW752
CLP006
GN88D
CLP007
JW754
CLP008
C849
CN208
JW799
JW798 C215 C216
C217 C218
C219 C220
C221 C222
CN712
C742
C721
C710
C711
C714
L710
C712
EPT702
C715
C716
C717 C718
C741 C720
C719
C733
C732
C726
C725
C728 C727
C729
C731
C730
L711
C724
CN711
JW719
IC903
Q905
IC904 IC906
IC901
C922
CN714
IC902
C926
C917
C924
CN713
C911
C913
IC905
JW904
JW728
JW729
JW743
JW744
JW745
JW746
JW733
CN715
CN710
CN207
12
12
1
20 21
2
25 24
16 17
17 1
18 34
11
(11)
1-688-164-
11
(11)
1-688-163-
VIDEO BOARD REGULATOR BOARD
1
3
1
3
1
3
1
3
1
31
4ECB
1
1
110
4
4
E
E
E
E
EEE
E
E
E
E
1
4
58
J712
S–VIDEO
OUT
CY
VIDEO
OUT
COMPONENT
VIDEO OUT
PR/CR
J710
J711
PB/CBY
Q
C
MAIN
BOARD
(Page 48)
GAME IN
BOARD
(Page 53)
R
MAIN
BOARD
(Page 48)
S
DMB03
BOARD
(Page 36)
P
DMB03
BOARD
(Page 36)
T
MAIN
BOARD
(Page 48)
U
MAIN
BOARD
(Page 48)
V
DMB03
BOARD
(Page 36)
23 4 5 6 7 89 10 11
A
1
B
C
D
E
F
G

HCD-GN88D
4747
7-17. SCHEMATIC DIAGRAM – VIDEO, REGULATOR Board –
TP710
TP711
TP712
TP713
Q904
R901
C714
C717
C724
C726
C728
C730
C731
C732
C733
C737
C738
C739
C742
CN712
D710
D711
J711
L710
R710
R712
R713
R714
R715
R716
R718
R719
R721
J710
FB710
FB711
FB712
FB713
FB714
FB715
C713
CN713
JR716
JR717
C741
TP714
R720
R905
R906
C712
IC905
C709
C918
C919
C922
CN714
C926
C917
C924
C848
TP798
TP799
CN207
CN208
R225
R226
R227
R228
R229
R230
R231
R232
TP804
Q215
Q216
Q217
Q218
Q219
Q220
Q221
Q222
C215 R215
C216 R216
C217 R217
C218 R218
C219 R219
C220 R220
C221 R221
C222 R222
JW799
TP805
TP806
JW798
FB798
CN715
FB205
CN711 JR720
JR721
CN710
C913
R717
C735
C734 C736
C715
C716
C721
C722
R711 C723
C740
JW719
L711
R902
IC904
IC906
IC903
C911
C912
IC901
R903
C849
C711
C923
C910
C925
C915
C921
IC711
C729
C727
C725
Q710
Q711 J712
IC710
R235
R236
R237
R238
R239
R240
R241
R242
Q903
Q906
IC902
Q905
C718
C719
C720
C710
FA1A4M
2.7k
100
16V
1
50V
470 6.3V
470 6.3V
470 6.3V
100 16V
22 50V
100 16V
22 50V
220p
22p
50V
22p
50V
47 16V
17P
1MM
1SS355
1SS355
1P
10k
75
75
75
75
75
100k
10k
10k
0P
JACK 3P (V)
0
0
0
0
0
0
0.01
10P
2.5MM
0
0
22 50V
75
10k
10k
1000 10V
TA7805LS
100p
0.1
0.1
2200
6.3V
4P
2.5MM
470
10V
470
6.3V
470
6.3V
0.1
21P
1MM
25P
1MM
10k
10k
10k
10k
10k
10k
10k
10k
2SC3661
2SC3661
2SC3661
2SC3661
2SC3661
2SC3661
2SC3661
2SC3661
10 50V 1k
10 50V 1k
10 50V 1k
10 50V 1k
10 50V 1k
10 50V 1k
10 50V 1k
10 50V 1k
MT
MT
0
4P
2.0MM
0
2P
AMP-L
0
0
4P
AMP-L
2200
16V
68
22p
50V
22p
50V
22p
50V
150V
150V
100 16V
0.1 25V
10k 0.1
0.1
2.2k
TA7804LS
TA7805LS
TA7809LS
470
10V
0.1
TA7809LS
2.2k
1000
6.3V
10
50V
0.1
0.1
0.1
0.1
0.1
MM1568AJ
22 25V
22 25V
22 25V
FN1F4M
FA1A4M
NJM2244M
10k
10k
10k
10k
10k
10k
10k
10k
FA1A4M
FA1A4M
PQ12RF21
2SB1375
1
50V
1
50V
1
50V
10
50V
VIDEO OUT
COMPONENT VIDEO-OUT
9V REGULATOR
VIDEO AMP/BUFFER
BUFFER
BUFFER S VIDEO OUT
VIDEO SELECTOR
MUTE
Q215-222
BUFFER
BUFFER +9V REGULATOR
+12V REGULATOR
+3.9V REGULATOR
+5V REGULATOR
+5V REGULATOR
+B SWITCH
+B SWITCH

HCD-GN88D
4848
7-18.PRINTED WIRING BOARD – MAIN Board – • See page 24 for Circuit Boards Location.
Q302 I-4
Q303 I-4
Q304 H-3
Q305 H-3
Q306 F-3
Q307 I-5
Q310 I-5
Q389 F-3
Q390 F-5
Q391 E-3
Q392 E-3
Q393 E-4
Q394 E-3
Q395 E-4
Q396 E-5
Q398 F-5
Q399 F-4
Q601 B-5
Q602 D-3
Q620 H-10
Q621 I-2
Q650 H-9
Q651 H-9
Q652 I-2
Q670 G-10
Q671 I-2
Q701 G-10
Q702 G-10
Q730 I-10
Q798 C-8
Q799 C-8
Q800 D-9
Q801 D-8
Q802 E-8
Q803 E-8
Q851 G-10
Q852 H-10
Q853 H-10
Q854 H-10
Q903 G-6
Q909 G-7
Q910 G-7
Ref. No. Location
Ref. No. Location
D130 H-9
D201 B-7
D202 B-7
D392 E-4
D393 E-4
D394 E-4
D501 B-2
D502 B-2
D503 B-2
D504 B-2
D505 B-2
D508 B-2
D509 B-2
D517 D-5
D601 B-5
D602 B-5
D603 B-5
D701 G-10
D851 G-10
D852 H-10
D901 I-7
D902 H-7
D917 G-6
D941 G-6
IC102 E-9
IC103 C-9
IC201 B-11
IC301 G-3
IC302 H-4
IC303 F-4
IC501 C-4
IC502 I-8
IC601 B-5
IC730 I-10
IC907 G-7
Q101 D-8
Q105 D-6
Q151 G-9
Q223 B-9
Q224 A-9
Q301 H-5
•Semiconductor Location
JR138
Y8
Y9
JR002
JR003
JR006
JR009
31 30
80 81
1
100
50
51
Y2
Y4
Y6
Y5
JR005
JR004
C360
C398
R107
R401
R501
C502
R502
R402
C503
R503
R504
IC303
R505
R506
R507
R509
R511
C510
C511
C512
R513
C416
R517
R419
R519
R420
R522
R311
C498
R429
R430
R810
IC102
R808
D201
R365
Q389 R314
R334
R395
R315
R397
R307
Q399
R396
R355
C399
R302
R398
C805
R805
C802
C844
R809
R600
R540
R541
R442
R443
R444
R445
R446
R447
R448
IC601
R450
R549
R550
R542
R543
R544
R545
Q800
Q392
R394
Q394
Q395
R392
R330
D392
D393
D394
C807
C812
R591
R590
R529
R589
R581
R582
R583
R584
R585
R586
R587
R580
R579
R578
R477
R577
R576
R575
R574
R474
R473
R573
R572
R832
C843
R569
R567
R566
C564
R560
R561
R603
R114
R521
R604
D603
Q601
R601
R602
D505 D601
D602
R373
R399
R364
R360
R361
Q398
R378
R377
R376
R375
R374
R369 R368
R367
C334
R304
C810
R380
Q910
C200
FB117
IC301
R676
Q621
Q671
R656
R625
R675
FB167
C168
C118
R168
R118
R117
R167
R157
Q909
R921
Q224
C223
C213
R234
R235
R598
Q802
R812
R329
D851
D517
IC730
R772
R771
R721
R722
C772
C722
R305
C321
R303 C395
R312
JR390
R306
C364
R310
R308
R309
R387
R354
R352
C326
R351
C731
R720 R770
R730
R626
C376
Q730
R848
R917
R915
R233
R150
R104
R101
R102
Q803
R316
R166
R116
R857
R923
R922
R478
R121
C121
R122
C122
R154
R151
R152
R156
R155
Q151
R112
R488
R702
C847
R654
R655
Q652
R653
D941
R904
R313
R905
R906
C202
R588
R850
R814
C384
R530
C333
C383
R379
R388
R342
R345
R393
R328
Q305
Q310
R811
R843
R421 R422
R849
D501
D502
D503
D504
R362
D508
D509
R813
C814
R844
IC502
R825
R845
C855
R847
C816
R370
R106
R563
R105
Q101
R132
R818
R802
R131
R130
R133
R815
R390
Q670
R353
D130
R110
C836
C851
Q853
D852
Q854
R851
R852
R854
R327
R831
Q799
R838
R837
R841
R842
R833
R391
Q798
R834
R800
R801
C835 R828
Q602 R846
C596
R670 R671
R672
R620
R621
R622
Q620
R623
R673
R650
Q650
Q651
R652
IC103
D701
R333
Q306
R798
R799
R816
C801
Q223
R823
R827
R840
R821
JR731
R835
Q702
R822
R817
Q701
C840
R826
R836
C839
R861
Q390
R301
R332
C115
C211
R807
R803
R804
R829
R806
R347
R382
R366
R523
C314
R651
Q307
R346
R317
Q304
R830
Q801 R824
R839
C846
C371
Q301
R372
C387
R594
C386
R363
R320
R371
D202
C852
R863
R860
R862
Q852
R916
R856
R858
R859
FB516
R819
FB562
FB204
R103
R153
R820
R134
R593
R493
R492
R592
IC501
JR104
JR015
R853
R495
R595
C595
JR008
Y10
Y11
Q105
R149
JR10
R629
R630
JR011
FB716
JW399
JW018
JW001
JW002
JW007
JW008
JW012
JW013
JW014
JW032
JW034
JW035
JW036
JW037
JW041
JW043
JW045
JW057
JW058
JW059
JW060
JW073
JW074
JW075
JW076
JW077
JW078
JW079
JW081
JW096
JW097
JW098
JW105
JW106
JW107
JW108
JW112
JW117
JW118
JW119
JW120
JW121
JW122
JW123
JW124
JW125
JW126
JW127
JW128
JW129
JW130
JW131
JW132
JW135
JW136
JW137
JW138
JW141
JW142 JW143
JW144
JW145
JW146
JW147
JW176
JW194
JW196
JW199
JW203
JW204
JW205
JW206
JW207
JW208
JW213
JW233
JW234
JW235
JW373
JW362
JW352
JW353
JW038
JW039
JW033
JW031
JW030
JW025
JW027
JW022
JW023
JW028
JW029
JW015
JW019
JW010
JW009
JW006
JW005
JW004
JW052
JW053
JW054
JW055
JW056
JW062
JW071
JW068
JW067
JW069
JW158
JW159
JW110
JW109
JW150
JW296
JW298
JW299
JW300
JW301
JW302
JW304
JW309
JW290
JW286
JW336
JW095
JW169
JW168
JW167
JW280
JW166
JW165
JW161
JW151
JW171
JW172
JW173
JW174
JW175
JW177
JW178
JW179
JW180
JW181
JW212
JW214
JW215
JW236
JW232
JW231
JW230
JW268
JW269
JW267
JW270
JW258
JW257
JW255
JW249
JW250
JW211
JW139
JW140
JW134
JW133
JW388
JW387
JW082
JW083
JW080
JW072
JW051
JW011
JW003
JW325
JW326
JW274
JW273
JW272
JW375
JW376
JW365
JW024
JW225
JW289
JW374
JW367
JW369
JW187
JW366
JW218
JW380
JW224
JW288
JW228
JW226
JW282
JW281
JW310
JW293
JW061
JW102
JW182
JW276
JW198
JW295
JW229
JW264
JW085
JW086
JW087
JW088
JW089
JW090
JW091
JW093
JW094
JW111
JW338
JW339
JW340
JW070
JW047
JW048
JW341
JW348
JW347
JW330
JW335
JW368
JW219
JW364
JW382
JW355
JW287
JW305
JW303
JW320
JW319
JW316
JW311
JW370
JW389
JW385
JW275
JW271
JW244
JW383
JW156
JW157
JW294
JW251
JW261
JW285
JW284
JW283
JW164
JW162
JW149
JW160
JW152
JW153
JW099
JW050
JW104
JW103
JW044
JW371
JW372
JW260
JW259
JW190
JW191
JW317
JW356
JW401
JW403
IC201
J117
J730
CN502
C102
C307
CN501
X501
X502
C516
C621
C811
C809
C808
C390 C396
C397
C365
C603
C831
Q393
C315
C813
CN304
C562
C602
C601
Q851
C905
C904
C201
C671
R624
R674
C351
C903
C854
D917
C902
IC907
C909
R701
C651
C391
NO901
C316
EPT901
C309
C721
C306
C304
C771
C353
C305
C310
C359
C730
C308
C355
C354
C301
C385
C150
J716
C833
C167
C117
C101
C103
C104
C105
C106
C107
C108
C109
C111
C112
C113
C114
C335
D902
L201
OUT
3.3V
GND
CN702
C214
C331
FB203
C901
C152
C153
C155
C156
C157
C158 C159
C161
C162
C163
CN851
C920
C832
NO905
Q903
IC302
NO303
NO302
CN301
CN202
C822
C203
C336
C342
L302
T301
Q303
C341
R343
R344
C382
C340
C338
Q302
C337
C339
RV304
RV351
L351
C356
RV301
CN902
CN205
C303
CN901
C838
C824
Q396
C821
C827
C154
C212
C829
C800
C817
C908
C116
C130
C823
C819 C803
NO781
Q391
C842
C834
C670
RV354
C620
C650
C804
C818
CN402
C841
C845
C828
C837
C830
C825
C826
C815
C906
C311
C361
C806
C312
C921
C820
C140
NO904
NO204
C911
C110
C160
JW238
JW904
JW905
JW906
JW907
JW243
JW240
JW241
JW242
C131
JW901
JW359
JW343
JW342
JW345
JW334
JW332
JW247
JW246 JW248
JW337
JW357
JW405
JW049
JW402
CLP03
JW344
CLP04
CLP05
NO903
JW193
JW113
JW114
JW115
JW026
CLP02 CLP01
JW903
JW262
JW329
JW361
C381
JW195
L301
JW148
C332
JW333
JW322
RY701
JW046
JW021
JW017
JW016
JW020
JW346
JW404
JW101
JW040
JW185
JW084
JW263
JW186
JW188
JW256
JW381
JW799
JW386
JW315
JW358
JW331
JW308
JW254
JW239
JW902
C919
JW314
JW312
JW318
JW163
JW154
JW100
C598
C149
JW192
JW200
JW202
JW209
JW155
JW210
CN206
CN201
CLP06
L901
JW351
D901
CN203
JW360
JW116
C922
JW327
JW384
JW390
JW184
JW279
JW253
JW252
JW245
JW223
JW328
JW354
JW237
JW170
JW183
JW216
JW220 CLP07
JW217
CD DIGITAL OUT
MD/VIDEO(AUDIO)IN
L
R
SUBWOOFER
AUDIO OUT
L
R
M891
DC FAN
1
3
E
E
E
E
E
E
EEE
E
EE
C
B
1
7
14
8
E
E
E
E
EE
E
E
E
E
E
E
E
E
E
E
E
E
E
E
E
E
E
E
E
13
E
E
E
E
E
E
1
1
1
1
13
6
6
3
4
12345
1
10
1
1
1
3
4
4
E
112
1
1
17
6
2
410
19
1
7
1
7
1
1
8
9
40 1
21 20
11
10
30
31
13
1
4
58
1
1
2
9
12
13
1
21
42
22
E
E
1
210
11 121
220
1
21
42
22
R
VIDEO
BOARD
(Page 46)
GSURROUND
BOARD
(Page 59)
W
DMB03
BOARD
(Page 36)
B
DRIVER
BOARD
(Page 34)
X
DMB03
BOARD
(Page 36)
(FOR CHECK) (FOR CHECK)
I
DISPLAY
BOARD
(Page 55)
J
GAME IN
BOARD
(Page 53)
(FOR CHECK)
TAPE A
HEAD
TAPE B
HEAD
TAPE
MECHANISM
DECK
E
POWER AMP
BOARD
(Page 57) D
POWER AMP
BOARD
(Page 57) U
REGURATOR
BOARD
(Page 46) Q
VIDEO
BOARD
(Page 46)
H
TRANS
BOARD
(Page 61)
F
SUB TRANS
BOARD
(Page 61)
T
REGURATOR
BOARD
(Page 46)
TUNER
PACK
11
(11)
1-688-165-
MAIN BOARD
4
E
23 4 5 6 7 89 10 11 12
A
1
B
C
D
E
F
G
H
J
I

HCD-GN88D
4949
7-19. SCHEMATIC DIAGRAM – MAIN (1/4) Board –
C102 C103
C104
C105
C109
C111
C121
C122
C130
C131
C152 C153
C154
C155
C156
C157
C158
C159
C161 C162 C163
C620
C650
C670
C671
C901
CN402
CN851
CN901
CN902
D130
EPT901
Q101
Q151
Q621
Q650
Q670
Q671
R101
R102
R104
R106
R121
R122
R132
R150
R151
R152
R154
R156
R563
R620
R621
R622
R625
R650
R651
R652
R670
R671
R672
R673
R674
R675
R854
C150
R906
Q651
R904
R905
C140
NO781
NO903
NO904
D902
D917
Q909
Q910
NO905
R131
C922
C101
R157
R107
Q852
Q853
Q854
R851
R853
R852
R116 R166
D851
D852
D941
Q105
R115
FB203
C919
C116
C108
C106
C107
C112
C113
C115
R130
R155
R653
R655
R654
R624
C621
C651 R656
R626
R676
R105
R149
C149
C902
C906
R923
L901
100µH
R922
R921
C905
C904
C920
C921
C909
C908
R133
C851
R153
C160
R103
C110
C114
R114
Q602
Q652
IC907
D509
R623
Q620
C360
IC102
R134
R629
R630
Q851
C852
D901
Q903
IC502
10
50V 10
50V
10
50V
10
50V
1
50V
10
50V
47p
47p
10 50V
0.47
50V
10
50V 10
50V
10
50V
10
50V
0.022 50V MF
0.022 50V MF
0.033
50V
MF
1
50V
10
50V 0.22
MF
0.33
MF
4.7
50V
1
50V
BP
4.7
50V
4.7 100V BP
3300
25V
19P
FFC-R
3P
6P
B-TO-B
13P
B-TO-B
1SS355
GND PLATE
2SC1623
2SC1623
2SC3661
FN1F4M
2SC3661
2SC3661
2.2k
10k
1k
10k
100
100
1M
2.2k
2.2k
10k
1k
10k
10k
10k
1k
47k
1k
15k
470k
68k
10k
1k
47k
10k
680 2W
1k
4.7k
10
50V
1k
FA1A4M
8.2k
8.2k
0.068
9P
2MM
WIRE MT
7P
2.5MM
WIRE MT
10
2.5MM
WIRE MT
D5SBA20
RK36
FA1A4M
FA1A4M
6P
2.5MM
WIRE MT2.2k
470
25V
100
10V
100
100
2SC1623
2SC1623
FA1A4M
22k
100k
22k
100 100
UDZ-6.2B
UDZ-7.5B
UDZ-TE-17-33B
2SC1623
5.6k
JW
3300
6.3V
220
10V
0.033
0.022
0.022
0.22
0.33
0.1
2.2k
47k
1k
100k
100k
680
2W
4.7
100V
47
50V 10k
56
56
47k
4.7k
10
50V
2.2
50V
100
16V
10k
47
820
0.01
0.01
10
50V
100
50V
0.1
0.1
100k
0.1
620
0.0068
620
0.0068
10
50V
0
FA1L3Z
VACS
CONTROL
FN1F4M
SI-8033
3.3V REG
1SS355
10k
2SC3661
0
M61529FP-60G
470
470
2SD2525
0.1
D3SBA20-4101
2SB1375
RT8H015C-TH12-1
GC
B1
M+9V
TC+9V
B3
3.3V
EVER+3.9V
D+3.9V
ZIVA-D+3.3V
ZIVA AUDIO 5V
ZIVA V+5V
A+9V
B4
AC CUT DETECT
FAN SUPPLY
LINE MUTE
DBFB F/B
SW
-B
GND
75
77
79
83
50
78
REC-OUT-R
REC-OUT-L
MD-L MD-R
TC-PB-R
TC-PB-L
DOWN-MIX-R
DOWN-MIX-L
SUR2
SUR1
SUR-SW
SW-OUT
LINK-R
LINK-L
ST-L
MIC
GAME-L GAME-R
72
88
MIC
GAME-L
GAME-R
49
4
73
74
48
29
30
72
ST-R
71
23
80
76
68
*1
PROTECTER
OVER CURRENT
DRIVE
FAN MOTOR
Q851-854
MUTING
MUTING
MUTING
CONTROL
BUFFER
BUFFER
MUTE
MUTE
-33V REGULATOR
MUTING
SWITCH
SWITCH
B+ SWITCH
Q909,910
ELECTRICAL VOLUME
GRAPHIC EQUALIZER CONTROL,
INPUT SELECT SWITCH,
DC FAN
M891
v1 R134
3.3k
2.7k
TH
EXCEPT TH

HCD-GN88D
5050
7-20. SCHEMATIC DIAGRAM – MAIN (2/4) Board –
L201
100µH
IC201
R770
R720
R721
R771
R722
R772 C771
C721
Q730
C117
C167
R168
R118
R117
R167
R365
R315
Q399
R313
R314
C399
C398
C395
IC303(2/2)
C391
Q398
Q390
Q306
Q389
R333
JR731
C315
C365
C316
C817
C845
C801
C802
R802
R801
R800
C800
C803
R803
C804C805
C807
R807
R806
R805
R804
C806
C808 R808
C809
C810
C812
R812
R811
R810
R809
C811
C813
C814
C816
R815
R814
R813
C815
C818
R816
C819
C844
R832 R833
C843
R834
C842
C840
R829 R830 R831
C839
C841
C837
C836
R826 R827
C835
R828
C838
C834
R824
R825
C832
R823
R822
C830
R818
R817
R839
R837
R835 R840
C820 C823
R838
R836
R844
R845
R849
R850 R847
C824 C827
R846
R848
CN205
R798
R799
C846
C847
C213 C214
R857R858
R860
R861R862
Q803
J730
J117
CN203
RY701
D701
R701
Q701
Q223
Q224
C212
C722
C772
R730
FB117
FB167
C396
R395
R394
C390
R398
R397
R327
R396
R390
IC303(1/2)
C200
R388
R387
R334
Q798Q799Q800 Q801
J716
C855
Q702
CN206
JR390
C397
R702
R841 R843
R842
R863
R362
C854
C821
C822
C825
C826
C828
C829
C831
C833R821
R235
IC103
FB204
C223R233
R234
R819
R820
JR008
Q802
IC730
NO204
C730
C731
C201
C211
TOX141
1k
1k
100k
100k
1k
1k
2.2
50V
2.2
50V
FA1A4M
2.2 50V
2.2 50V
1k
1k
100k
100k
10k
10k
2SC3624A
1k
1k
0.01
0.01
22p
NJM4565M(TE2)
100
16V
FA1A4M
FA1A4M
FA1A4M
FA1A4M
2.2k
0
150V
150V
150V
10 50V
10 50V
220p
220p
10k
470
47k
10 50V
10 50V
47k
1050V0.001
0.001
4.7k
2.2k
10k
47k
10 50V
10 50V 47k
10
50V0.001
0.001
4.7k
2.2k
10k
47k
10 50V
10
50V 0.001
0.001
4.7k
2.2k
10k
10 50V
10 50V
47k
150V
220p
10k 470
220p
47k
10 50V
0.0022
2.2k 2.2k
47k
0.001
10 50V
10 50V
0.0022
2.2k 2.2k
0.001
47k
10 50V
100 10V
10k
1M
10 50V
1M
10k 10 50V
1k
2.2k
47k
47k
1k 1k
4.7
50V4.7
25V
10k
10k
10k
47k
47k
1k 1k
4.7
25V4.7
25V
10k
10k
7P
2.0MM
PH
100
100
47p
47p
0.1 1000
6.3V
00
47k
10k 47k
2SC1623
2P
2P
9P
2MM
PH
SW RELAY
1SS355
220
1/4W
FA1L3Z
FA1A4M
FN1F4M
10006.3V
220p
220p
10k
0
0
22
50V
4.7k
10k
470
10V
2.2M
15k
15k
10k
10k
NJM4565M(TE2)
0.1
22k
10k
100k
2SC3661
2SC3661 2SC36612SC3661
1P
0.1
25V
2SC1623
21P
1MM
0
10
50V
3.3k
10k10k
10k
10k
10k
220
10V
0.22
0.1
0.33
0.22
0.33
0.22
0.047
100
10V1M
470k
M61530FP-D60G
0
0.1 22k
22k
620
620
0
2SC1623
NJU4066BM
4P
2.0MM
10
50V
0.1
100 10V
0.1
B1
B2
B3
B4
63
3.3V
TC+9V
TC MUTE
GND
ZIVA-D+3.3V
ZIVA V+5V
ZIVA AUDIO 5V
25
AC CUT DETECT
FAN SUPPLY
LINE MUTE
DBFB F/B
SW
A+9V
-B
82
86
87
84
85
DOWN-MIX-L
DOWN-MIX-R
FRONT-L
FRONT-R
SURROUND-L
CENTER
SURROUND-R
SW(LFE)
REC-OUT-R
REC-OUT-L
MD-L
MD-R
AMS-L
AMS-R
DOWN-MIX-L
DOWN-MIX-R
SUR2
SUR1
SUR-SW
DOWN-MIX-R
DOWN-MIX-L
SUR2
SUR1
SUR-SW
DOWN-MIX-R
DOWN-MIX-L
SUR2
SUR1
SUR-SW
DOWN-MIX-L
DOWN-MIX-R
FRONT-L
FRONT-R
CENTER
SURROUND-L
SW-OUT
SUR-L
SUR-L
SUR-R
SUR-R
CENTER
CENTER
SW
SW
81
SURROUND-R
SW(LFE)
70
LINK-R
LINK-L
SUB WOOFER
R
L
R
L
CD DIGITAL OUT
AUDIO OUT
MD/VIDEO(AUDIO)
IN
DRIVE
RELAY
Q701,702
CONTROL
SURROUND VOL
MUTE
Q798-801
SWITCH
SWITCH
MUTE
Q306,389
IC303
HPF
BUFFER
BUFFER
AMS DETECT
Q390,398,399
INVERTER
SWITCH
AUDIO OUT

HCD-GN88D
5151
7-21. SCHEMATIC DIAGRAM – MAIN (3/4) Board –
CN301
Q302
R347
C342
RV354
RV304
C341
R393
R342
R392
L301
L351
C385
Q391
R360
Q396
R364
Q395
Q393
R367
R366
R368
R369
R378
R377
R376
R375
R374
R373
R351
R352
R301
R302
C304
C354
R304
R354
C306
C356
R307
C308
R303
C310
R308
R309
R310
R312
Q310
R380
R382
R332
R305
C355
C305
R317
R316
D392
D393 D394
R311
R372
CN304
NO302
C333
C383
NO303
R361
Q392
R399
Q394
R353
R328
C321
C371
C326
C376
C307
R320
R370
C364
C314
R391
R371
R329
C331 C381
R379
C336
R345 C338
R346 C339
C340
C386
R363
C337
R344
R343
C332
C382
C384
C335
T301
L302
100µH
C309
R306
C312
C361
C301
C303
C311
C359
C334
C351
C353
C387
R330
RV301
Q303
Q305
IC302
µPC1330HA
IC301
Q307
Q301
Q304
RV351
R355
3P
MOLEX
2SC2001
3.3k
47
16V
220k
220k
10 50V
4.7k
2.2k
2.2k
27mH
27mH
10
50V
2SB1116
680
2SB1116
680
FA1A4M
2SB1068
10k
680
10k
10k
10k
10k
10k
10k
10k
2.2k
3.3k
4.7k
3.3k
4.7k
10
50V
10
50V
2.2k
2.2k
2.2
50V
2.2
50V
1M
470
10V
10k
10 50V
100
4.7k
100
100
FA1A4M
22k
8.2k
8.2k
47k
1
50V
1
50V
10k
10k
1SS355
1SS355 1SS355
100
2.2k
13P
WIRE MT
330p
330p
WIRE MT
2.2k
FA1A4M
3.3k
FA1A4M
10k
2.2k
390p
390p
390p
390p
10
50V
2.2k
2.2k
0.0022
0.0022
3.3k
3.3k
10k
0.01 0.01
10k
2.2
50V
18k 0.0068
18k 0.0068
0.018
0.0047
2.2k
0.015
5.6
1/4W
5.6
1/4W
120p
120p
27p
0.01
BIAS TRANS
47
16V
22k
10
50V
10
50V
0.01
0.1
10
50V
47
16V
27p
0.01
0.1
0.0047
22k
47k
2SC2001
FA1A4M
HA12237
2SA1162-G
2SC3624A
FN1F4M
47k
47k
TC-PB-L
TC-PB-R
TC
B1
B2
3.3V
M+9V
TC+9V
TC MUTE
GND
55
54
53
52
51
57
58
56
69
67
61
60
66
65
REC-OUT-R
TC-PB-R
TC-PB-R
TC-PB-L
TC-PB-L
AMS-R
AMS-L
91
90
89
59
REC-OUT-L
(FOR CHECK)
TAPE A
HEAD
HEAD
TAPE B
(R)
REC LEVEL
REC LEVEL
(L)
REC BIAS
(L)
REC BIAS
(R)
TAPE MECHANISM
DECK
OSC
BIAS
OSC
BIAS
BUFFER
BUFFER
REC/PB SWITCH
REC/PB EQUALIZER AMP
DECK A/B SELECT
SWITCH
SWITCH
RIPPLE
FILTER
DRIVE DRIVE DRIVE
Q395,396
B TRIG
Q396,394
CAP MOTOR
Q391,392
A TRIG

HCD-GN88D
5252
7-22. SCHEMATIC DIAGRAM – MAIN (4/4) Board – • See page 76 for Pin Function Description.
R509
C511
C510
R549
R543
R447
R544
R445
R444
R443
R540
R541
R589
R590
R591
D501
D502
D503
D504
C601
R602
D505
R603
R604
D603
R523
D508
R420
CN501
R504
CN502
R545
R446
R442
R550
R560
R561
R566
R567
R569
R450
R572
R581
R582
R583
R584
R473
R474
R448
R503
R505
R506
R507
R600
R501
R521
R522
R421
R422
R542
R594
R495
X501
R575
R519
R578
D602
R601
R579
R580
R585
R586
R587
R577
R588
R488
CN201
CN202
CN702
R915
R916
R917
C596 C498
C603
C602
D601
R430
R429 R530 R529
C416
C512
R513
R511
R502
R477
R478
R598
R595
R110
R112
R573
R574
C564
C562
C502
R419
NO901
D201
D202
C202 C203
R592 R492
FB516
FB562
R593
R493
C911
D517
C503
R402
R401
IC501
Q601
IC601
C598
R576
R517
C516
X502
10k
15p
22p
10k
10k
100
10k
100
100
100
100
100
100
100
100
1SS355
1SS355
1SS355
1SS355
10
50V
4.7k
1SS355
47k
47k
1SS355
10k
1SS355
4.7k
4P
100
10P
10k
100
100
10k
100
100
100
100
100
100
100
100
100
100
100
100
100
100
100
100
100
100
100
100
100
100
10k
10k
10k
100
33k
32.768K
100
10k
100
1SS355
220
100
100
100
100
100
100
100
100
7P
1MM
12P
AMP-L
11P
FFC-R
100k
100k
10k
0.1 0.1
0.1
0.1
1SS355
100
100 10k 10k
0.1
0.1
0
330k
100
10k
10k
100
1k
0
0
10k
10k
0.01
100 10V
0.022
100
4P
2MM
WIRE MT
1SS355
1SS355
0.1 220
10V
150 4.7k
0UH
0UH
2.2
50V
1SS355
0.022
10k
10k
M30620MCN-A27FP
2SC1623
RESET
SWITCH
M62703ML
LEVEL DETECT
1000
10V
220
10k
1000
10V
16MHz
GC
TC
63
3.3V
D+3.9V
EVER+3.9V
ZIVA-D+3.3V
GND
B4
25
M+9V
B1
A+9V
53
58
52
51
54
55
56
47
45
34
33
32
29
30
4
31P
31P
34P
34P
33P
33P
32P
32P
9P
12P
9P
12P
43
44
46
23
40
41
49
50
59
57
60
61
69
67
66
85
86
81
82
83
84
73
48
65
29
30
29
30
21
22
87
74
42
88
89
90
91
3
5
6
7
100
1
2
100
1
7
6
5
3
2
42
43
44
45
32
33
40
34
29
30
42
41
43
22
21
44
45
46
47
ST-R
ST-L
75
76
77
78
79
80
70
68
71
72
*2
*1
*2 R593
1k
4.7k
E15,E3,E51,EA,MX
4.7k E15,E3,E51,EA,MX
*1 R493
0
TUNER
PACK
(FOR CHECK)
(FOR CHECK)
SYSTEM CONTROL
AU,PH,SP,MY
AU,PH,SP,MY,TH

HCD-GN88D
5353
V
V
V
V
CN606
R604
C604
EP703
CN607
JW607
CLP704
R742
J721
C741
R737
C748
C742
JW602
R721
R740
JW603
R743
Q721
C737
R744
R734
C744
R739
R738
C717
C718
C606
C635
R605
C749
CLP702
C716
JW609
J601
JW601
C747
R746
R722
R602
R603
C715
JW605
C719 C723
R736
C729
C736
C738
JW604
R745
C739
C731
C728
C721
C722
C724
C727
C735
C726
C725
C733
C732
C730
C734
R727
R729
R730
R731
R747
R723
R733 R726
R724
R725
R728
D705
C740
R735
RV722
RV721
C743
IC722
IC721
C630
C631
EP701
J631
JW764
JW613
C634
JW610
C720
R788 R789
NO603 S790
R790
S789
S788
D748
R748
S749
D748
R749
Q748
E
S792
R792
S791
R791
S762
S750
S768
S767
R1001
S763
R762 R763
D1003
Q1001
Q1006
R1002
D1002
Q1002
R1003
R1004
JW1002
S760
S761
D1001
D1011
C751
C752
JW1001
C750
3
1
2
JW1003
JW1018
R765
C615
IC603
C614
3 2 1
S769
CN605
R625
R750
S771
D1012
JW1020
JW1007
JW1008
D1004
JW1009
JW1010
JW1019
D1005
R1005
JW1005
JW1004
R761
JW1014
E
E
EE
E
E
R1011
R759
S748
JW1016
R760
D1010
D1009
S772
Q1005
R1009
R1010
JW1015
S759
S766
S765
R776
R777
R775
R774
S773
JW1011
C1000
R766
R1013
R768
R1012
R769
R767
R770
Q1003 R1006
D1006
D1013
R772
R773
R771
R1007
R1008
D1008
Q1004
S770
D1007
JW1017
JW1013
JW1022
CLP703
VOLUME BOARD
GAME IN BOARD
CD SWITCH BOARD
11
(11)
1-686-936-
11
(11)
1-686-937-
11
(11)
1-686-935-
PUSH
ENTER
MOVIE
EQ
EFFECT
ON/OFF
MUSIC
EQ
SOUND
FIELD
DVD TOP MENU/
DIRECTION
FM MODE
REPEAT
MULTI CHANNEL
DECODING
TUNER MEMORY
PLAY MODE
AMP MENU DISPLAY
VOL 4
VOLUME
GROOVE
ILLUMINATION
VOL 11
P.FILE GAME EQ
VOL 5
VOL 6
VOL 7
VOL 8
VOL 9
DVD MENU
VOL 10
VOL 3
VOL 1
VOL 2
EX-CHANGE
DISK SKIP
DISC 3 DISC 2 DISC 1
Z
OPEN/CLOSE
PHONES
MIC
GAME INPUT
MIC LEVEL
ECHO LEVEL
AUDIO
VIDEO
L
R
1
4
58
8
7
14
1
E
C
L
REGULATOR
BOARD
(Page 46)
DISPLAY
BOARD
(Page 55)
J
MAIN
BOARD
(Page 48)
1
9
M
DISPLAY
BOARD
(Page 55)
23 4 5 6 7 89 10 11 12 13
A
1
B
C
D
E
F
G
H
I
7-23.PRINTED WIRING BOARD – GAME IN, CD SWITCH Board – • See page 24 for Circuit Boards Location.
D748 H-12
D1001 E-9
D1002 D-10
D1003 D-10
D1004 C-10
D1005 C-9
D1006 B-9
D1007 C-8
D1008 C-8
D1009 D-8
D1010 D-8
D1011 E-8
D1012 B-9
D1013 C-9
IC603 B-11
IC722 D-2
Q721 E-3
Q748 H-11
Q1001 D-9
Q1002 D-10
Q1003 C-9
Q1004 C-8
Q1005 D-8
Q1006 D-8
•Semiconductor
Location
Ref. No. Location

HCD-GN88D
5454
7-24. SCHEMATIC DIAGRAM – GAME IN, CD SWITCH Board –
R742
R738 R737
R739
R743
C747
C741 C739
R735
IC722(1/2)
IC722(2/2)
C736
R736
R734
C737
C719
R745
C715
J631
R602
R603
C604
C606
EP703
EP701
CN607
CLP702
RV722
C738
R722
R721
C718R746
R604
R605
C748
C744
C742
C740
C743
C749
C717
J721
C635
C634
C631
C630
Q721
J601
CN606
IC721
C722
R723
C721
R724
C724
R725
C723
C725 C726
C727
R726
D705
R731
C732
C731
C730
R728
C729
R730 R727
C728
R729
R747
C735
R733
RV721
C716
C734 C733
R740
R744
R792 R791 R789
R790 R788
D748
R748
Q748
R749
S791S790
S792S788
S789
S749
NO603
R773 R774 R775
R770
R766 R771
R761
R760
R759
R625
R762
R767 R768 R769
R750
R765
R776 R777
R763
D1005
R1005
Q1005 Q1004
R1004
D1004
D1003
Q1003
D1002
R1002
Q1002 Q1001
R1001
D1001
D1010
R1010 R1009
D1009
D1008
R1008
D1007
R1007
Q1006
R1006
D1006
D1011
R1011
CN605
CLP703
R1003
S771
S769
S765
S770
S759 S761
S760
C614
S762
S768
S767
S766
S750
S763
S748
C751
C752
IC603
S773
C750
R772
S772
R1012
C1000
JW1010
D1013
D1012
R1013
C615
1k
1k 22k
100k
10k
2.2
50V
0.15
50V
47p
50V
180k
NJM4565D
NJM4565D
10
50V
10k
100
10
50V
2.2
50V
100
47p
1k
1k
2.2
50V
2.2
50V
2P
50k
2.2
50V
18k
10k
100
10V 1k
100k
100k
0.022
0.001
47p
100p
470p
0.1
100
10V
0.001
0.001
0.001
0.001
2SC2785TP
BIAS
3P
9P
M65850P
ECHO AMP
0.0068
15k
0.0015
15k
0.068
15k
1
50V
0.22
50V
0.22
50V
0.015
47k
MTZJ-T-72-5.1B
120k
0.068
0.0068
0.022
15k
1
50V
15k 15k
0.0015
15k
150
2.2
50V
15k
50k
0.1
47
16V
16V
10V
2.2k
100k
33k 22k 10k
15k6.8k
SELS5223S
RED
330
BA1A4M
270
5P
AMP-L
6.8k 10k 15k
2.2k
680 3.3k
15k
10k
6.8k
47
22k
1k 1.5k 1.5k
270
470
22k 33k
33k
SLI-325URT31WT
RED
470
BA1A4M BA1A4M
470
SLI-325URT31WT
RED
SLI-325URT31WT
RED
BA1A4M
SLI-325URT31WT
RED
470
BA1A4M BA1A4M
470
SLI-325URT31WT
RED
SLI-325URT31WT
RED
470 470
SLI-325URT31WT
RED
SLI-325URT31WT
RED
470
SLI-325URT31WT
RED
470
BA1A4M
470
SLI-325URT31WT
RED
SLI-325URT31WT
RED
470
17P
FFC-L
WIRE
470
0.001
VOLUME ENCODER
0.1
0.1
ROTARY SWITCH
0.1
4.7k
470
0.1
1SS133T
SEL5E20C-S-TP
BLUE
10k
47
16V
55
54
53
52
56
57
52
53
54
55
56
57
R
L
AUDIO
VIDEO
1
2
3
45
67
8
IC722
MIC AMP
GAME INPUT
I/
I/
OPEN/CLOSE
EX-CHANGE
DISC SKIP
LED DRIVE
VOLUME
LED DRIVE
Q1001-1006

HCD-GN88D
5555
7-25.PRINTED WIRING BOARD – DISPLAY Board – • See page 24 for Circuit Boards Location.
IC601
Y1
Y2
Q601
Q707
S758
R634
R635
R632
R633
D601
CN601
R631
JW701 R636
R637
JW702
Q606
S779
JW756
JW757
S755 S754
S753
S756
JW754
S757
JW709
JW715
JW716
R779
R654
R656
R655
JW714
JW717
JW718
JW703
JW704
JW705
Q605
JW707
JW706
D106 JW713 JW724
JW719
JW721
JW722
JW720
JW723
D107
JW725
JW760
R758
JW712
JW710
JW708
C620
C619
C710
C618
C711
L602
JW749
CLP701
R753
R754
S751
S752
R657
JW752
R751 R752
NO602
JW751
L601
R755 R756
R757
C652
C651
R647
C653
R645
D610
R646
JW753 R821
FL601
X601
R660
C623
JW748
JW763
R817
R818
R819
R820
Q807
Q808
JW759
JW700
R670
JW755
JW750
R663
R658
JW727
JW726
C622
R662
R661
JW729
JW758
JW738
JW737
JW740
JW739
JW728
C105
JW733 JW734
JW735
JW736
JW732
C712
JW108
R137
JW109
R140
JW107
R127
D100 C115
R128
D105
C110
C121
JW730
D102
R110
C106
C107
R108
R109
R105
R107
C109
C624
C625
C626
C627
C628
R808
R807
JW741
JW745
JW747
JW762
R112
Q602
Q603
D605 R626
R627
D604
R628
D606
JW743
JW742
R130
S784
D603
Q604
R106
R629
S783
R630
C122
R111
R113
R785
S785
S787
S786
R786
R787
JW746
JW744
R117
R132
R133
R129
IC101
R104
C101
C102
C104
R102
R103
D101
R119
R123
R125
C120
S782
R783
C119
R781
R782
R784
R114
R115
R116
IC102
C112
C111
R121
C116
C117
R120
R122
JW761
R659
C123
R822
R823
R136
R138
R139 Q100
JW106
C125
C152
C153
C118
JW113
C154
CN604
D602
JW105
JW102
R118
R124
C114
D103
D104
JW112
JW103
R131
JW104
R134
C100
C124
JW101
C155
C156
C157
R653
R652
DVD
TUNER/BAND
TAPE A/B
MD(VIDEO)
GAME
GAME MIXING
S781
KARAOKE/MPX
x
h
h
X
>
M
>
M
,ALBUM+
–,
,ALBUM–
CD SYNC
REC
PAUSE/START
,+
E
E
E
E
E
EE
1 100
50 51
81
80
30
31
1
4
58
11
(11)
1-686-934-
DISPLAY BOARD
M
VOLUME
BOARD
(Page 53)
I
MAIN
BOARD
(Page 48)
L
CD SWITCH
BOARD
(Page 53)
E
E
E
8
5
1
4
JW731
23 4 5 6 7 89 10
A
1
B
C
D
E
F
G
D100 D-6
D101 D-8
D102 C-8
D103 E-8
D104 E-8
D105 D-6
D106 E-4
D107 E-4
D601 F-2
D602 E-9
D603 D-9
D604 B-9
D605 C-9
D606 C-9
D610 A-2
IC101 D-7
IC102 F-9
IC601 B-5
Q100 D-6
Q601 G-2
Q602 B-9
Q603 C-9
Q604 D-9
Q605 F-2
Q606 F-2
Q707 G-2
Q807 B-7
Q808 B-7
•Semiconductor
Location
Ref. No. Location

HCD-GN88D
5656
7-26.SCHEMATIC DIAGRAM – DISPLAY Board – • See page 78 for Pin Function Description.
MAIN
BOARD
(1/4)
(Page 49)
CD SWITCH
BOARD
(Page 54)
VOLUME
BOARD
(Page 54)
FL601
CN601
D106
D107
S758
S756
S754
S753
S752
S751
S779
S782
S783
S784
S781
S785
S786
S787
CN604
Q602
Q603
Q604
R632
R636
R634
R633
R637
R635
R670
D604D601
D605
D606
D603
D602
D101
D102
D103
D104
D100
R130
R129
C122
R137
C124
R136
R139
C123
R140
R138
C118
D105
R127
R128
C121
C120
R125
R124
C119
R123
C114
R118
R119
R117
C115
C110
C105
R107 R113
R111
R106 R112
C109
C104
C107 R110
IC101(2/2)
C106
R109
R108
R133
R132
R104
C102
C101
R102
R103 IC101(1/2)
C653
C651
C652
R808 R807
C622
C712
C628
C627
C626
C625
C624
C711 C710
L602
C618
C620
C619
C112
R116
C111
R114
R115
R131
R134
R120
R121
C116
IC102(2/2)
R122
C117
NO602
R105
R628 R626
R627
R629
R630
R779
R782 R781
R783
R784
KARAOKE/MPX
R785
R786
R787
R631
R756
R755 R757
R754
R753
R752 R758
R751
R662
R663
R655
R656
R661
R652
R658
R659
R657
R654 R822
R823
C623
IC601
R660
R818
R819
R820
R821
R817
R647
R646
D610
R645
C153
C154
C155
C156
C157
C152
C125
S755 S757
X601
L601
R653
Q100
IC102(1/2)
Q807
Q808
Q707
Q601
Q605 Q606
C100
19P
FFC-S
10EDB40
10EDB40
17P
FFC-L BA1A4M
BA1A4M
BA1A4M
680
10k
10k
680
10k
10k
JW
SEL5923A
AMBER
SLR325VC
RED
SEL5923A
AMBER
SEL5923A
AMBER
SEL5923A
AMBER
SEL5923A
AMBER
1SS133T-72
1SS133T-72
1SS133T-72
1SS133T-72
MTZJ-T-72-3.3B
4.7k
4.7k
100
6.3V
22k
10
50V
68k
330
100
10V
100
1.8k
10
50V
1SS133T-72
220
470k
4.7
50V
0.22
50V
100k
100k
10
50V
680
10
50V
100k
100k
680
0.22
50V
0.22
50V
0.22
50V
100k 100k
680
100k 100k
10
50V
10
50V
0.1 82k
NJM4565D
0.1
1.5k
1.5k
100k
100k
82k
0.47
0.47
1.5k
1.5k NJM4565D
10
50V
0.1
10
50V
100k 100k
4.7
50V
0.01
0.01
0.01
0.01
0.01
0.01
0.01 0.01
JW
0.01
0.01
47
16V
0.022
82k
0.022
1.5k
1.5k
100k
100k
1.5k
1.5k
0.0022
NJM4565D
82k
0.0022
5P
AMP-L
680
330 330
330
330
330
470
1k 680
1.5k
1.5k
2.2k
3.3k
4.7k
680
2.2k
1.5k 3.3k
1.5k
1k
680 4.7k
470
10k
10k
100
100
10k
10k
15k
15k
15k
100 1k
1k
0.001
MB90M407PF-G-130
-BND
1M
180
180
180
120
120
100
100
MTZJ-T-72-5.1B
10k
220p
220p
220p
220p
220p
220p
0.1
50V
4MHz
JW
10k
2SC3623
BUFFER
NJM4565D
BA1L3Z
BA1L3Z
BA1A4M
INV.
BA1A4M
INV.
2SB1116
SWITCH
2SB1116
SWITCH
10
50V
66
65
48
60
61
69
70
71
73
68
12
13
14
15
16
17
18
19
20
21
22
24
25
26
27
28
29
30
10
9
8
7
6
5
4
3
2
1
100
99
98
97
96
95
94
66
79
80
77
77
93
87
88
89
90
91
92
52
53
54
55
56
57
58
59
31
32
33
34
35
36
37
38
39
40
41
43
44
61
60
49
51
64
48
72
73
72
67
67
68
69
70
71
8
9
10
12
13
14
15
16
17
18
19
20
21
22
24
25
26
27
28
29
30
31
32
33
34
35
36
37
38
39
40
41
44
45
46
7
6
5
4
3
2
1
100
99
98
97
96
95
92
91
90
89
88
87
45
46
43
59
58
93
94
79
65
80
52
53
54
55
56
57
64
FLUORESCENT
INDICATOR
TUBE
REC
PAUSE/START
REC
PAUSE/START
+
-
ALBUM +
ALBUM -
DISPLAY
BUFFER
BUFFER
KEY CONTROL
CONTROL,
LED DRIVE
Q602-604

HCD-GN88D
5757
7-27.PRINTED WIRING BOARDS – POWER AMP Board – • See page 24 for Circuit Boards Location.
Q581
Q503
E
E
E
Q504
C581 R561
R509
R559
C507
C508
C557
C558
TH501
Q514
R531
R522
Q506
Q505
D504
D503
R508
R558
Q501
Q551
R555
IC501
C516
Q510
C517
Q511
C546
C596
C542
C592
D541
R519
R581
CN503
C551
R551
R552
C553
R553
C554
R518
C552
C503
R503
C504
C509
R512
R511
R547
R548
D507
D511
C559
Q516
Q517
C526
R564
R565
D508
D509
R591
R541
R527
R521
D543
R542
R507
R505
C512
EP502
R513
D581
R517
R515
R514
R557
R592
CN504
R570
R569
R568
R572
R545
R546
R582
R516
R528
R506
R556
R554
D551
D501
R504
R529
R530
D502
JW780
JW781
JW783
JW785
JW786
JW787
JW788
JW790
JW791
JW792
JW793
JW794
JW795
JW796
JW797
JW798
JW799
JW800
JW801 JW802
JW803
JW804
JW805
JW806
JW807
JW809 JW810
JW811
JW812
JW813
JW814
JW816
JW817
JW818
JW820
JW821
JW822
JW823
JW824
JW828
JW829
JW830
JW831
JW832
JW833
JW834
JW835
JW836
JW837
JW838 JW840
JW841
JW842
JW843
JW844
JW847
JW848
JW849
JW850
JW851
JW852
JW853
JW854
JW855
JW856
JW857
JW858
JW859
JW860
JW861
JW862
JW863
JW864
JW865
JW866
JW867
JW868
JW869
JW870
JW872
JW874
JW878
JW879
JW880
JW881
JW882
JW815
PL005
PL006 PL007
R501
R502
C502
C501
JW819
RY501
D506
R539
C523
C524
C525
EP501
C527
1
NO501
3
C513
JW895
JW893
C528
JW894
PL003
JW891
JW890
JW887
JW886
JW826
JW827
JW876
JW875
R520
R524
C541
C544
C545
JW789
C591
JW897
JW846 JW845
JW839
PL010
JW782
JW873
JW896
JW877
JW899
JW900
TH502
NO505
JW898
NO502
JW808
R523
R532
R533
R577
Q518
R578
JW927
JW926
E
E
EE
E
E
E
E
11
(11)
1-686-932-
POWER AMP BOARD
FRONT SPEAKER
(IMPEDANCE
USE 6–16Ω)
SURROUND
SPEAKER
(IMPEDANCE USE 8Ω)
CENTER
SPEAKER
(IMPEDANCE USE 8Ω)
+
-
+
-
LR
TM501
+
-
+
-
+
-
LR
+–
+
–
N
SURROUND
BOARD
(Page 59)
18
D
E
MAIN
BOARD
(Page 48)
MAIN
BOARD
(Page 48)
1
6
O
TRANS
BOARD
(Page 61)
E
E
K
SURROUND
BOARD
(Page 59)
23 4 5 6 7 8
A
1
B
C
D
E
F
G
H
D501 E-3
D502 D-2
D503 D-4
D504 D-5
D506 C-7
D507 B-5
D508 H-2
D509 H-2
D511 B-5
D541 G-3
D543 H-4
D551 E-3
D581 F-2
IC501 D-4
Q501 E-4
Q503 G-2
Q504 F-2
Q505 B-2
Q506 B-2
Q510 F-6
Q511 F-6
Q514 B-2
Q516 H-5
Q517 H-5
Q518 B-2
Q551 E-4
Q581 F-2
•Semiconductor
Location
Ref. No. Location

HCD-GN88D
5858
7-28. SCHEMATIC DIAGRAM – POWER AMP Board –
R501
R551
R504
D501D551
R509
R559
R582
R581
C581
R561
Q506
Q505
R524
R520
C544
C545
R592
R533
R532
JW566
JW567
D506
Q510
R527
R528
R529
R530
C516
R539
D507
CN503
CN504
D502
R508
R558
NO502
R578
C502
C552
C501
C551
C554
C504
R512
R517
R516
R513 R515
R514
D581
R519
C559
C509
R521
R522
Q514
C512
RY501
R545
R548
R547
D511
JW890
JW886
TH502
NO505
TH501
JW891
JW887
R577
JW927
D541
C596
R555
R556
R557
R507
Q501
Q551
IC501(2/2)
IC501(1/2)
D503
D504
C503
R503
R553
C553
R511
D543
C546
R542
EP501
C513
C542
R541
C592
R591
C591
C541
R523
R502
R552
R554
R518
R506
JW926
R565 R564
D509 D508
C517 R546
R570
R569
Q581
Q504
Q503 Q517
Q516
R572
R568
Q518
C526
C507
C508
Q511
C558
C557
EP502
R505
JW872
JW895
C524 C523
C525
C527
C528
NO501
R531
1k
1k
47k
1SS133T -721SS133T -72
10
1/2W
10
1/2W
33k
33k
22 50V
100
1/4W
FR
2SC2785
2SC2785
3.3k
1W
3.3k
1W
0.1
100V
0.1
100V
100k
47k
100k
1SS133T
2SC2785
56k
47k
22k
22k
100
10V
680
2W 1SS133T
13P
6P
1SS133T
0.1
5W
0.1
5W
560k
1000p
1000p
4.7
50V
4.7
50V
100
10V
100
10V
1
1/4W
FR
10k
10k
33k 22k
2.2k
1SS133T-72
68k
22
100V
22
100V
100k
100k
2SC2785
0.01
RELAY
24V
1k
47k
47k
1SS133T
8P
100
RBV-2506
2200
100V
820
33k
100k
100k
2SC1841
OVER LOAD
DETECT
2SC1841
OVER LOAD
DETECT
STK412-150
POWER AMP
STK412-150
POWER AMP
MTZJ-T-72-18C
MTZJ-T-72-18C
220p
330
330
220p
100
1/4W
FR
D5SBA20
2200
100V
100k
TERMINAL, EARTH
0.01
3300
50V
100k
3300
50V
100k
0.1
0.1
100k
47k
47k
47k
33k
33k
22k 22k
1SS133T 1SS133T
10
50V 22k
10k
47k
2SC1841
STANDBY
SWITCH
2SC1841
STANDBY
SWITCH
2SA1207
STANDBY
SWITCH 2SA1175TP-HFE
2SC2785
100k
10k
2SC2785
FAN MOTOR
ON SWITCH
10
50V
0.068
0.068
2SC2785
RELAY
SWITCH
0.068
0.068
EARTH
820
0.01 0.01
0.01
0.01
0.01
3P
R CH
L CH
VH
VH
VL
VL
*1
-
+
-
+
-
+
-
+
R
L
R
L
(IMPEDANCE
FRONT SPEAKER
(IMPEDANCE
SURROUND SPEAKER
RELAY DRIVE
FRONT SPEAKER
RELAY DRIVE
FRONT SPEAKER
SWITCH
OVER
LOAD
DETECT
SWITCH
DETECT
Q505,506,514
TEMPERATURE
-
+
(IMPEDANCE
CENTER SPEAKER
*1 R531
300k
330k
TH
EXCEPT TH
TM501 10P

HCD-GN88D
5959
7-29.PRINTED WIRING BOARDS – SURROUND Board – • See page 24 for Circuit Boards Location.
11
(11)
1-686-938-
SURROUND BOARD
N
POWER AMP
BOARD
(Page 57)
KPOWER
BOARD
(Page 57)
GMAIN
BOARD
(Page 48)
1
8
(CHASSIS)
RY381
RY382
JW310
JW311
JW312
JW323
JW382
C352
JW334
JW308
R401
R344
R343
R342
R341
R351
C343
C342
NO302
7
1
R352
C304
R303
JW338
JW305
R302
C302
JW306
R345
JW304
JW309
JW307
JW337
R309
R308
R307
R310
R331
R360 R349
R348
R350
D351 D341
R359
R357
R332
R396
R402
R395
R358
JW329
JW331
R388
JW383
D381
D382
JW316
D301
C306
C307
JW320
51
CN304
JW319
JW318
EP301
Q384
JW336
R397
JW324
JW381
JW322
JW321
R387
D391
R319
R320
R305
R356
R301
C301
JW302 JW301
R353
IC301
R361
R311
C308
C358
JW313
C354 C319
C344
C341 C351
C357
C356
Q381
R390
C347
C346
R304
R354
R347
E
E
EE
E
E
E
Q351
Q383
Q341
Q386
Q301
JW335
JW325
JW326
JW315
C353
118
C303
JW333
R399
Q385
JW314
CN303
CLP301
JW317
R333
CLP302
E
23 4 5 6 7
A
1
B
C
D
E
•Semiconductor
Location
Ref. No. Location
D301 C-3
D341 C-5
D351 C-4
D381 C-5
D382 B-6
D391 C-2
IC301 E-4
Q301 C-3
Q341 C-6
Q351 C-4
Q381 B-2
Q383 B-5
Q384 C-5
Q385 C-2
Q386 D-6

HCD-GN88D
6060
7-30. SCHEMATIC DIAGRAM – SURROUND Board –
C301
D391
EP301
R301
R307
R311
R331
R332
R357
R361
R397
R399
Q384
R305
R356
Q385
CN304
D382
D381
R388
R395
R387
Q381
Q383
R401 Q386
R347
R348
R345
R349
D351
R358
R359
Q351
D301 R308
Q301
R309
C302
C354
R302
R352
R304
C352
C341
C342
C353
C343
R341
R342
R344
C344
R343
R354
R353
C304
R303
R320
C303
IC301
R319
C308
C358
D341
Q341
R350
C347
C346
R360
C357
C356
JW331
C306
C307
R310
R390
JW308
JW329
NO302
JW383
JW382
JW381
R396
R402
R351
C351
C319
R333
RY381
RY382
CN303
4.7
50V
1SS133T
GROUND PLATE
1k
1k
100
1/4W
FR
47k
56k
1k
100
1/4W
FR
1k
1k
BA1F4M-TP
0.22
5W
0.22
5W
2SC2785TP
5P
1SS133T
1SS133T
680
2W
10k
680 2W
2SA1175TP
2SA1175TP
1k BATF4M-TP
1k
27k
0.22
5W
100k
1SS133T
27k
100k
2SC2785TP
1SS133T 27k
2SC2785TP
100k
220p
47
10V
47k
47k
47k
220p
4.7
50V
220p
220p
220p
1k
47k
47k
47
10V
330
47k
330
47
10V
330
1
1/4W
FR
220p
STK443-090
20k
100
63V
100
63V
1SS133T
2SC2785
10
0.068
0.068
10
0.068
0.068
0.068
0.068
10
10k
7P
22k
22k
1k
4.7
50V
0.01
68k
6P
RELAY DRIVE
OVER LOAD
DETECT
OVER LOAD
DETECT
OVER LOAD
DETECT
PROTECT
SURROUND SPEAKER
Q381,383
RELAY DRIVE
PROTECT
SURROUND SPEAKER
Q384,386
OVER LOAD
DETECT
SWITCH
SURROUND AMP

HCD-GN88D
6161
7-31.PRINTED WIRING BOARDS – TRANS Board – • See page 24 for Circuit Boards Location.
F978
F979
F975
F977
JW906
JW907
JW908
JW909
F974
PL002
PL008
R941
D977
C941
CN997
CN998
F976
PL009
E3,E15,E51,EAPH,SP,MY
JW914
JW912
JW911
JW913
JW915
NO973
AUS,TH
AUS,MX,TH
E3,E15,E51,EA,PH,SP,MY
MX
JW928
JW929
C971
T972
SUB POWER TRANSFORMER
S901
IC971
D974
D975
C973
D971
Q971
RY971
CN974
C975
C976
C977
JW921
D972
D973
C978
R974
R975
PL001 PL004
JW920
JW924
JW922
JW923
JW925
AUS,MX,TH
E3,E15,E51,EA,PH,SP,MY
AUS,TH
MX
B100
CN976
CN971
E
TRANS BOARD
SUB TRANS BOARD
11
(11)
1-686-930-
11
(11)
1-686-931-
EXCEPT
MX
EXCEPT AUS,TH
1
2
3
4
AUS,MX,TH
E3,E15,E51,EA,PH,
SP,MY
1
1
7
1
6
4
14
1
3
1
2
EXCEPT
MX
AC IN
120V 220V 230-240V
tt
VOLTAGE SELECTOR
*
* NOT REPLACEABLE:
BUILT IN TRANSFORMER
T910
POWER TRANSFORMER
H
O
MAIN
BOARD
(Page 48)
POWER AMP
BOARD
(Page 57)
F
MAIN
BOARD
(Page 48)
23 4 5 6 7
A
1
B
C
D
E
F
•Semiconductor
Location
D971 B-4
D972 B-6
D973 B-6
D974 C-6
D975 C-6
D977 D-3
IC971 A-5
Q971 B-4
Ref. No. Location

HCD-GN88D
6262
7-32. SCHEMATIC DIAGRAM – TRANS Board –
CN974
D975
D973 D972
D974
CN998
CN976
RY971
D971
C975
R975
C973
R974
C978
C977 C976
C971
JW920
T972
SUB POWER
TRANSFORMER
CN997
POWER AMP
BOARD
(Page 58)
MAIN
BOARD
(1/4)
(Page 49)
6P
7P
JW928
JW929
F976
F977
F974 F975
C941
F978
D977
JW924
JW923
JW922
JW925
S901
JW914
JW915
JW912
JW911
JW913
T910
IC971
Q971
CN971
NO973
R941
2P
VH
11ES2
11ES2 11ES2
11ES2
1SS133T
2200
16V
10k
100
16V
100k
0.1
0.1 0.1
10000p
T8.0AL/250V
T8.0AL/250V
T6.3AL/250V
F979
3.15A/250V
T6.3AL/250V
100
63V
T4.0AL/250V
11ES2
TA7804LS
+3.9V REG
2SC2785
1
*3
AUS,MX,TH
AUS,TH EXCEPT MX
MX
VOLTAGE SELECTOR
120V
220V
230-240V
MX
AUS,TH
EXCEPT MX
AUS,MX,TH
AUS,MX,TH
E3,E15,E51,EA,PH,SP,MY
E3,E15,E51,EA,PH,SP,MY
AUS,MX,TH
E3,E15,E51,EA,PH,SP,MY
AUS, MX, TH
E3,E15,E51,EA,PH,SP,MY
AUS,MX,TH
E3,E15,E51,EA,PH,SP,MY
EXCEPT AUS, TH
POWER
TRANSFORMER
BUILT IN TRANSFORMER
NOT REPLACEABLE:
*
*
AC IN
E3,E15,E51,EA,PH,SP,MY
*2 NO973
4P
2P
E3,E15,E51,EA,PH,SP,MY
AUS,MX,TH
4P
E3,E15,E51,EA,PH,SP,MY
MAIN
BOARD
(4/4)
(Page 52)
2P
*3 CN971
RELAY DRIVE
POWER ON/OFF

63
HCD-GN88D
7-33. IC Block Diagrams
IC252 TC7WH157FK (TE85R) (DMB03 BOARD)
1
1OE 56 1LELE
2
3
4
5
6
7
8
9
10
11
12
13
14
15
16
17
18
19
20
21
22
23
24
25
26
27
LATCH
LATCH
28
2OE 29 2LE
OE
LE
OE
1D1
1D2
GND
1D3
1D4
VCC
1D5
1D6
GND
1D7
1D8
1D9
1D10
2D1
2D2
2D3
GND
2D4
2D5
2D6
VCC
2D7
2D8
GND
2D9
2D10
1Q1
1Q2
GND
1Q3
1Q4
VCC
1Q5
1Q6
GND
1Q7
1Q8
1Q9
1Q10
2Q1
2Q2
2Q3
GND
2Q4
2Q5
2Q6
VCC
2Q7
2Q8
GND
2Q9
2Q10
55
54
53
52
51
50
49
48
47
46
45
44
43
42
41
40
39
38
37
36
35
34
33
32
31
30
SELECT
116
ST
117
A1
2
3
A
B
Y
5
Y
B
GND 4
VCC
8
Y
EN G
Y
IC216 SN74ALVCH16841DGGR (DMB03 BOARD)
IC302 PCM1609KPTR (DMB03 BOARD)
SYSTEM
CLOCK
MANAGER
FUNCTION
CONTROL
INTERFACE
SERIAL
INPUT
INTERFACE
4X/8X
OVER SAMPLING
DIGITAL
FILTER
WITH
FUNCTION
CONTROLLER
ENHANCED
MULTI-
LEVEL
DELTA-
SIGMA
MOJULE
ZERO DETECT
DAC LPF
DAC LPF
DAC LPF
DAC LPF
DAC LPF
DAC LPF
DAC LPF
DAC LPF
RST
SCKI
SCKO
BCK
TEST
VDD
DGND
DATA1
DATA2
DATA3
ZEROA
LRCK
37
38
39
40
42
43
44
45
46
47
48
41
ZERO1/GPO1
ZERO2/GPO2
ZERO3/GPO3
ZERO4/GPO4
ZERO5/GPO5
ZERO6/GPO6
NC
NC
VOUT6
VOUT5
VOUT4
VOUT3
123456 78 910 11 12
VOUT2
VOUT1
VCOM
VOUT7
AGND5
VCC5
AGND6
VOUT8
AGND4
VCC4
AGND3
VCC3
13
14
15
16
17
18
19
20
21
22
23
24
ML
MC
MDI
MDO
ZERO8
DATA4
ZERO7
NC
VCC1
AGND1
VCC2
AGND2
36 35 34 33 32 31 30 29 28 27 26 25

64
HCD-GN88D
IC706 MSM51V18165F-60TSKR1 (DMB03 BOARD)
NC
A9
A8
A7
A6
A5
A4
VSS
NC
NC
A0
A1
A2
A3
VDD
VDD
DQ1
DQ2
DQ3
DQ4
VCC
DQ5
DQ6
DQ7
DQ8
WE
RAS
3132 2930 262728
2019 2221 24 25232
VDD
1 43 65 87 109
VSS
DQ16
DQ15
DQ14
DQ13
VSS
DQ12
DQ11
DQ10
DQ9
4950 4748 4546 4344 4142 35
I/O
SELECTOR
OUTPUT
BUFFER
INPUT
BUFFER
OUTPUT
BUFFER
INPUT
BUFFER
SENSE
AMPLIFIER
COLUMN
DECODERS
MEMORY
CELLS
WORD
DRIVERS
ROW
DECODERS
ON CHIP
VBB GENERATOR
ON CHIP
IVCC GENERATOR
COLUMN
ADDRESS
BUFFERS
LCAS
34
UCAS
33
OE
I/O
CONTROLLER
I/O
CONTROLLER
17 18
11 – 16
NC
40 – 36
ROW
ADDRESS
BUFFERS
INTERNAL
ADDRESS
COUNTER
REFRESH
CONTROL
CLOCK
TIMING
GENERATOR
VCC VDD
VDD
VDD
IC509 CXD3068Q (DMB03 BOARD)
DOUT
LRCK
PCMD
BCK
DVDD2
ASYE
MD2
EMPH
XTSL
DVSS2
XTAI
XTAO
SQSO
SQCK
SCSY
SBSO
EXCK
SOUT
SOCK
XOLT
SE
TE
VC
TES1
TEST1
DVSS1
FRDR
FFDR
TRDR
TFDR
SRDR
SFDR
DVDD1
FSTO
SSTP
MDP
LOCK
PWMI
FOK
DFCT
DIGITAL
CLV
PROCESSOR
OSC
DIGITAL
OUT
EFM
DEMODULATOR
32K
RAM
ERROR
CORRECTOR
D/A DIGITAL
INTERFACE
MIRR, DFCT,
FOK
DETECTOR
CPU
INTERFACE
SUBCODE
PROCESSOR
SERVO
AUTO
SEQUENCER
SERVO INTERFACE
DVDD0
XRST
MUTE
DATA
XLAT
CLOK
SENS
SCLK
ATSK
WFCK
XUGF
XPCK
GFS
C2PO
SCOR
C4M
WDCK
DVSS0
COUT
MIRR
AVDD0
IGEN
AVSS0
ADIO
RFDC
CE
TE
AVSS1
RFAC
ASYI
ASYO
BIAS
AVDD1
PCO
FILI
FILO
CLTV
V16M
VCTL
VPCO
59 58 57 56 55 54 53 52 51 50 49 48 47 46 45 44 43 42 41
1 2 3 4 5 6 7 8 9 10 11 12 13 14 15 16 17 18 19 20
21
22
23
24
25
26
27
28
29
30
31
32
33
34
35
36
37
38
39
40
80
79
78
77
76
75
74
73
72
71
70
69
68
67
66
65
64
63
62
61
OPERATIONAL
AMPLIFIER &
ANALOG SWITCH
A/D
CONVERTER
FOCUS
PWM
GENERATOR
TRACKING
PWM
GENERATOR
SLED
PWM
GENERATOR
FOCUS
SERVO
DSP
TRACKING
SERVO
DSP
SLED
SERVO
DSP
ASYMMETRY
CORRECTOR
DIGITAL
PLL
CLOCK
GENERATOR
60

65
HCD-GN88D
IC903 BR24C16F-E2 (DMB03 BOARD)
8
VCC
7
TEST
6
SCL
5
SDA
1A0
2A1
3A2
4GND
ADDRESS
DECODER
SLAVE WORD
ADDRESS REGISTER
DATA
REGISTER
16 K bit EEPROM ARRAY
CONTROL CIRCUIT
POWER SUPPLY
VOLTAGE DETECTION
HIGHT VOLTAGE
GENERATOR
11 bit 8 bit
11 bit
STOPSTART
ACK
IC906 SM8707GV-G-E2 (DMB03 BOARD)
VDD1
VSS1
MO1
NC
REF
Div.1
PHASE
DETECTOR1
PHASE
PUMP1 LPF
LOOP
Div.1
X'tal
OSC
CONTROL
LOGIC
NC
16
NC
15
NC
14
SO3
13
VDD3
12
VSS3
11
SO2
10
SO1
9
4
3
VDD2
VSS2 6
XTI 7
XTO 8
5
1
2
VCO

66
HCD-GN88D
MUX ATT INPUT
BIAS AGC
GCA
PROGRAMMABLE
EQUALIZER
FILTER
DIFFERENTIATOR
64 63 62 61 60 59 58 57 5156
1
2
FULL WAVE
RECTIFER
AGC CHARGE
PUMP
+
–
+
–
+
+
+
+
+
+
+
+
+
+
––
+
–
+
–
INPUT
SEL ATT
2
4
2
2
INPUT
IMPEDANCE
SEL
OFFSET
CANSEL
MNTR
CONTROL
SERIAL
PORT
REGISTER
4
FROM
S-PORT
4
FROM
S-PORT
INPUT
IMPEDANCE
SEL
3
FROM
S-PORT
CLAMP &
ENVELOPE
LEVEL
DAC
SIGDET
AGCO
BUFFER
55 54 53 52 50 49
OUTPUT
INHIBIT
FROM S-PORT
3
4
5
6
7
8
9
10
11
12
13
14
15
16
17
GCA
CD/DVD
4
FROM
S-PORT
3
FROM
S-PORT
MUX
3
FROM
S-PORT
GCA
3
FROM
S-PORT
3
FROM
S-PORT
EQ
VC
COMPARATOR
PHASE
DETECTOR
PHASE
DETECTOR
A+D
B+D
+
+
A+C
B+C
GCA
W/LPF
SUM
AMP
18 19 20 21 22 24 2523 26 27 28 29 31 3230
GCA
GCA
VCI FOR SERVO INPUT
VC = VPB/2
DUAL APC
LD H/L
FROM S-PORT
APC SEL
DVD/CD
TOPHOLD
GCA
TOPHOLD
GCA
41
48
47
46
45
GCA
OFFSET
CANSEL
5
FROM
S-PORT
GCA 40
GCA
OFFSET
CANSEL
6
FROM
S-PORT
3
FROM
S-PORT
GCAGCA
CEFDB
CP/CN
LOW
IMPEDANCE
CD/DVD
SUBGCAMUX GCALPF
GCALPF
39
38
37
36
OFFSET
CANSEL
PEAK/BOTTOM
HOLD
BOTTOM
ENVELOPE
INPUT
BUFFER
5
FROM
S-PORT
GCALPF
V25/2
TE
RST
35
34
33
FOR SERVO
OUTPUT
PH
TOP
HOLD
GCASEL
LINKEN
MUX
HOLDEN
+
–
+
–
COMPA-
RATOR
INTERNAL
FDGHG
HYSTERESISTER
& OFFSET
FROM S-PORT
MIRR
COMPARATOR
INPUT GAIN
FROM S-PORT
SEL
DAC
SINK CURRENT
FROM S-PORT
2
AGCO
FAST ATTACK
AGC
HOLD
BCA
DET
2
FROM
S-PORT
PH
2
2
INPUT
IMPEDANCE
FROM S-PORT
44
43
42
V33 FOR
OUTPUT
BUFFER
PI
FE
TE
CE
V25
V125
V25/3
LPF ATT
POL SEL
BUFFER
CONTROL
SIGNALS
TO EACH
BLOCK
3
CE ATT
CEPOL
D
C
B
A
CD F
CD E
VPB
VC
DVDLD
CDLD
CDPD
DVDPD
LDON
VNB
MIRR
MP
MB
MIN
MEVO
MLPF
CE
SDEN
SDATA
SCLK
V33
FE
TE
PI
V25
V125
TPH
DFT
LINK
LCP
LCN
MNTR
DVDRFP
DVDRFN
A2
B2
C2
D2
CP
CN
D
C
B
A
CD D
CD C
CD B
CD A
RFDC
RFSIN
ATOP
ATON
AIN
AIP
VPA
RFAC
VNA
BYP
DIN
DIP
FNP
FNN
MEV
RX
IC001 SP3723BDA0PM (RF BOARD)

67
HCD-GN88D
IC710 NJM2244M-TE2 (VIDEO BOARD)
IC711 MM1568AJBE (VIDEO BOARD)
2
SW1
3
VIN2
4
SW2
1
VIN1 8 GND
7 VOUT
6V+
5 VIN3 (MUTE)
BIAS
75 Ω
DRIVER
4dB
4dB
VCC2
75Ω
DRIVER
LPF
LPF
LPF
75Ω
DRIVER
2dB4dB
2dB
75Ω
DRIVER
2dB
75Ω
DRIVER
2dB
4dB
75Ω
DRIVER
2dB
4dB
75Ω
DRIVER
4dB 2dB
CIN 2
VIN 4
MUTE1 3
YC MIX 5
YIN 6
BIAS 7
GND1 8
NC 9
GND1 10
NC 11
CYIN 12
CLP 13
CbIN 14
CrIN 16
GND2 17
MUTE2 15
VCC1 134
CrSAG
18
CrOUT
19
CbSAG
21
GND2
20
CbOUT
22
CYSAG
24
GND2
23
GND2
26
CYOUT
25
YSAG
27
YOUT
28
VSAG
30
GND2
29
GND2
32
VOUT
31
COUT
33
+
BIAS
BIAS
BIAS
BIAS
BIAS
CLAMP
CLAMP
CLAMP
LPF
LPF
LPF
IC701, 712 BA6956AN (DRIVER BOARD)
123456789
CONTROL LOGIC
TSD
VREF
OUT2
OUT1
RNF
VM
VCC
FIN
GND
RIN
IC721 M65850P (GAME IN BOARD)
OSCILLATOR
1/2 VCC
AUTO
RESET
LPF1
MAIN
CONTROL
A/D
20KBIT
SRAM
LPF2
D/A
12 3 45 6 7
891014 13 12 11
CLOCK
RESET
MO
MI
D1 DO0
DO1
VCC
CLOCK
REF
OP2IN
OP2OUT
LPF2IN
LPF2OUT
LPF1IN
LPF1OUT
OP1OUT
OP1IN
CC1
CC2
GND

68
HCD-GN88D
7-34. IC Pin Function Description
• IC207 ZIVA5X-C1F (DVD SYSTEM PROCESSOR)(DMB03 BOARD)
.1 VDDP — Power supply terminal (+3.3V) (I/O signal)
2HA1 I/O Address bus
3 to 11 HD15 to HD7 I/O Data bus (address signal multiplexed)
12 VDDP — Power supply terminal (+3.3V) (I/O signal)
13 GNDP — Ground terminal (I/O signal)
14 to 19 HD6 to HD1 I/O Data bus (address signal multiplexed)
20 VDDP — Power supply terminal (+3.3V) (I/O signal)
21 GNDP — Ground terminal (I/O signal)
22 HD0 I/O Data bus (address signal multiplexed)
23 HDTACK I/O Acknowledge signal input/output for host data transfer (not used)
24 HIRQ0 I Interrupt signal input for Medusa (not used)
25 WEH.UDS I/O Host upper data strobe signal output (not used)
26 WEL.LDS I/O Host lower data strobe signal output (not used)
27 HREAD I/O Read/write strobe signal output
28 GPIO0 I/O Jig detection port (pull-up)
29 GND — Ground terminal (inside core)
30 VDD — Power supply terminal (+1.8V) (inside core)
31 GND25 — Ground terminal (SDRAM I/O signal)
32 VDD25 — Power supply terminal (+3.3V) (SDRAM I/O signal)
33 to 42 MA9 to MA0 O SDRAM address bus
43 GND25 — Ground terminal (SDRAM I/O signal)
44 VDD25 — Power supply terminal (+3.3V) (SDRAM I/O signal)
45, 46 MA10,MA11 O SDRAM address bus
47 BA1 O SDRAM bank select 1 signal output
48 BA0 O SDRAM bank select 0 signal output
49 MCS0 O SDRAM chip select 0 signal output
50 MCS1 O Not used
51 MRAS O SDRAM row address strobe signal output
52 MCAS O SDRAM column address strobe signal output
53 MWE O SDRAM write enable signal output (“H” : read, “L” : write)
54 GND25 — Ground terminal (SDRAM I/O signal)
55 VDD25 — Power supply terminal (+3.3V) (SDRAM I/O signal)
56 MCLK O SDRAM Clock output
57 to 60 MD0 to MD3 I/O SDRAM data
61 GND25 — Ground terminal (SDRAM I/O signal)
62 MDQM0 O Byte read /write mask signal 0 output
63 VDD25 — Power supply terminal (+3.3V) (SDRAM I/O signal)
64 to 71 MD6 to MD11 I/O SDRAM data
72 GND25 — Ground terminal (SDRAM I/O signal)
73 MDQM1 O Byte read /write mask signal 1 output
74 VDD25 — Power supply terminal (+3.3V) (SDRAM I/O signal)
75 to 78 MD12 to MD15 I/O SDRAM data
79 GND — Ground terminal (inside core)
80 VDD — Power supply terminal (+1.8V) (inside core)
81 to 84 MD16 to MD19 I/O SDRAM data
85 GND25 — Ground terminal (SDRAM I/O signal)
86 MDQM2 O Byte read /write mask signal 2 output
87 VDD25 — Power supply terminal (+3.3V) (SDRAM I/O signal)
88 to 95 MD20 to MD27 I/O SDRAM data
96 GND25 — Ground terminal (SDRAM I/O signal)
97 MDQM3 O Byte read /write mask signal 3 output
98 VDD25 — Power supply terminal (+3.3V) (SDRAM I/O signal)
99 to 102 MD28 to MD31 I/O SDRAM data
Description
Pin Name
Pin No. I/O

69
HCD-GN88D
Pin NamePin No. I/O Discription
103 GND25 — Ground terminal (SDRAM I/O signal)
104 VDD25 — Power supply terminal (+3.3V) (SDRAM I/O signal)
105 VCLK I/O System clock (not used)
106 XCK_I/O_SEL I/O 5.1ch/downmix switch signal output
107 VS O S1 signal output
108 I/P SW O Progressive/interlace switch signal output
109 CDSEL O CD-DA selection signal output
110 MREQ O Audio muting request signal output
111 VDDP — Power supply terminal (+3.3V) (I/O signal)
112 GNDP — Ground terminal (I/O signal)
113 MDI O Serial data output to the D/A converter
114MCOSerial data clock output to the D/A converter
115MLOLatch enable signal output to the D/A converter
116 HIRQ2_ I Busy signal input from the EEPROM
117 VDAC_4B — Video DAC bias bit 4 (connected to the ground)
118 VDAC_VDD4 — Power supply terminal (+3.3V) (Video DAC 4)
119 VDAC_4 O VDAC output 4
120 VDAC_3B — Video DAC bias bit 3 (connected to the ground)
121 VDAC_VDD3 — Power supply terminal (+3.3V) (Video DAC 3)
122 VDAC_3 O VDAC output 3
123 VDAC_2B — Video DAC bias bit 2 (connected to the ground)
124 VDAC_VDD2 — Power supply terminal (+3.3V) (Video DAC 2)
125 VDAC_2 O VDAC output 2
126 VDAC_1B — Video DAC bias bit 1 (connected to the ground)
127 VDAC_VDD1 — Power supply terminal (+3.3V) (Video DAC 1)
128 VDAC_1 O VDAC output 1
129 VDAC_0B — Video DAC bias bit 0 (connected to the ground)
130 VDAC_VDD0 — Power supply terminal (+3.3V) (Video DAC 0)
131 VDAC_0 O VDAC output 0
132 VDAC_DVSS — Ground terminal (Video DAC digital system)
133 VDAC_DVDD — Power supply terminal (+3.3V) (Video DAC digital system)
134 VDAC_REFVDD — Power supply terminal (Video DAC reference)
135 VDAC_REF I Reference voltage input terminal(for Video DAC)
136 VDAC_REFVSS — Ground terminal (Video DAC reference)
137 XVSS — Ground terminal (crystal oscillator)
138 XOUT O Crystal oscillation signal output
139 XIN I Crystal oscillation signal input
140 XVDD — Power supply terminal (crystal oscillator)
141 AVSS2 — Ground terminal (analog PLL)
142 AVDD2 — Power supply terminal (+3.3V) (analog PLL)
143 AVDD1 — Power supply terminal (+3.3V) (analog PLL)
144 AVSS1 — Ground terminal (analog PLL)
145 VDD — Power supply terminal (+1.8V) (inside core)
146 GND — Ground terminal (inside core)
147 XCK O Audio system clock output
148 LRCK O LRCK signal output for audio
149 BCK O BCK signal output for audio
150 DATA0(DM) O Audio data(Down Mix signal) output
151 DATA1(FLR) O Audio data(Front L/R signal) output
152 VDDP — Power supply terminal (+3.3V) (I/O signal)
153 GNDP — Ground terminal (I/O signal)
154 DATA2(SLR) O Audio data(Rear L/R signal) output
155 DATA3(CSW) O Audio data(Center/Subwoofer signal) output
156 IEC958 O S/PDIF signal (not used)
157 DAI_DATA I Data input from ADC (not used)

70
HCD-GN88D
Description
Pin Name
Pin No. I/O
158 DAI_BCK I BCK signal input from ADC (not used)
159 DAI_LRCK I LRCK signal input from ADC (not used)
160 I2C_CL I/O I2C clock bus
161 I2C_DA I/O I2C data bus
162 CS(ZIVA_E2P) O Chip select signal output to the EEPROM (IC204)
163 RXD1 I Serial data input for check jig
164 TXD1 O Serial data output for check jig
165 WRITE_CTRL(ZIVA_E2P) O Write control signal output to the EEPROM (IC204)
166 GNDP — Ground terminal (I/O signal)
167 VDDP — Power supply terminal (+3.3V) (I/O signal)
168 SDDATA7 I SDBus data7 input
169 SDDATA6 I SDBus data6 input
170 SDDATA5 I SDBus data5 input
171 SDDATA4 I SDBus data4 input
172 GND — Ground terminal (inside core)
173 VDD — Power supply terminal (+1.8V) (inside core)
174 SDDATA3 I SDBus data3 input
175 SDDATA2 I SDBus data2 input
176 SDDATA1 I SDBus data1 input
177 SDDATA0 I SDBus data0 input
178 SDREQ O SDBus data request signal output
179 SDEN I SDBus data enable signal input
180 GNDP — Ground terminal (I/O signal)
181 VDDP — Power supply terminal (+3.3V) (I/O signal)
182 SDERROR I SDBus data error signal input
183 SDCLK I SDBus data clock input
184 HIRQ1 I Interrupt signal input from the mechanism controller (IC901)
185 DRVCLK I Serial data clock input from the mechanism controller (IC901)
186 DRVTX I Serial data input from the mechanism controller (IC901) and the EEPROM (IC204)
187 DRVRX I Serial data output to the mechanism controller (IC901) and the EEPROM (IC204)
188 DRVRDY O Ready signal input from the mechanism controller (IC901)
189 VNW — Power supply for 5V tolerance voltage input
190 ALE O Latch enable signal output for address data demux
191 RST_SPC O Reset signal output to the mechanism controller (IC901)
192 INT/EXT O Input selection signal output for SDBus or ADC (not used)
193 HCS2 O Chip select signal output for Medusa (not used)
194 HCS1 I/O Not used
195 HCS0 O Chip select signal output to the external ROM (IC206)
196 VDDP — Power supply terminal (+3.3V) (I/O signal)
197 TRST I Reset signal input
198 TDO O Data output
199 TDI I Data input
200 TMS I TMS signal input
201 TCK I TCK signal input
202 RESET I ZIVA reset input
203 BUS CLK I/O Not used
204 GND — Ground terminal (inside core)
205 VDD — Power supply terminal (+1.8V) (inside core)
206 HA3 I/O Address bus 3
207 HA2 I/O Address bus 2
208 GNDP — Ground terminal (I/O signal)

71
HCD-GN88D
• IC701 TMC57929PGF-RDP (DVD DECODER) (DBM03 Board)
Pin No.
1, 2
3
4
5
6
7
8
9 to 14
15
16
17
18
19
20, 21
22
23
24
25
26
27
28
29
30
31
32
33
34
35
36
37
38
39
40
41
42
43
44
45
46
47
48
49
50
51
52
53
54
55
56
I/O
I/O
—
I/O
I
—
I
—
I
—
O
I
I
I
O
—
I
O
—
O
O
—
O
O
O
O
—
O
O
—
O
—
O
O
O
—
O
O
O
O
—
O
O
—
O
—
I
O
O
I
Pin Name
D5, D6
VSS
D7
A0
VDD
A1
VDD5V
A2 to A7
VSS
XWAIT
XRD
XWR
XCS
XINT0, XINT1
VDD
XHRS
HDB7
VSS
HDB8
HDB6
VDDS
HDB9
HDB5
HDBA
HDB4
VSS
HDBB
HDB3
VDD
HDBC
VDDS
HDB2
HDBD
HDB1
VSS
HDBE
HDB0
HDBF
XSAK
VDDS
XDCK
XSHD
VDD
REDY
VSS
XHAC
HINT
XS16
HA1
Description
Two-way data bus with CXP973064-226R
Ground
Two-way data bus with CXP973064-226R
Address signal input from CXP973064-226R
Power supply (+3.3V)
Address signal input from CXP973064-226R
Power supply (+5V)
Address signal input from CXP973064-226R
Ground
Not used
Read strobe signal input from CXP973064-226R
Write strobe signal input from CXP973064-226R
Chip select signal input from CXP973064-226R
Interrupt signal output to CXP973064-226R
Power supply (+3.3V)
Not used
Stream data signal output to ZIVA5X-C1F
Ground
Error flag signal output to ZIVA5X-C1F
Stream data signal output to ZIVA5X-C1F
Power supply (+5V)
Not used
Stream data signal output to ZIVA5X-C1F
Not used
Stream data signal output to ZIVA5X-C1F
Ground
Not used
Stream data signal output to ZIVA5X-C1F
Power supply (+3.3V)
Not used
Power supply (+5V)
Stream data signal output to ZIVA5X-C1F
Not used
Stream data signal output to ZIVA5X-C1F
Ground
Not used
Stream data signal output to ZIVA5X-C1F
Not used
Serial data effect flag signal output to ZIVA5X-C1F
Power supply terminal (+5V) (digital system)
Serial data transfer clock signal output to ZIVA5X-C1F
Header flag signal (Not used)
Power supply (+3.3V)
Not used
Ground
DVD mode: Serial data request signal input from ZIVA5X-C1F
Not used (Pull up)
Not used (Pull up)
Not used (Pull up)

72
HCD-GN88D
Pin No.
57
58
59, 60
61
62, 63
64
65
66 to 69
70
71
72
73 to 75
76
77
78
79, 80
81
82 to 87
88
89
90
91
92
93
94
95
96, 97
98
99
100
101, 102
103
104 to 106
107
108
109
110
111
112
113, 114
115
116
117
118, 119
120
121
122, 123
124
125
126, 127
I/O
I/O
—
I
—
I
—
I/O
I/O
—
I/O
—
I/O
O
—
O
O
—
O
—
O
—
O
O
O
O
O
I/O
—
I/O
—
I/O
—
I/O
O
—
O
—
O
—
—
I
I
I
—
—
I
—
O
I
I
Pin Name
XPDI
VDDS
HA0, HA2
VSS
HCS0, HCS1
VDD
DASP
MDB0 to MDB3
VSS
MDB4
VDD5V
MDB5 to MDB7
XMWR
VDD
XRAS
MA0, MA1
VSS
MA2 to MA7
VDD
MA8
VSS
MA9/MNT0
MNT1/MNT1
MNT2/MNT2
XMOE
XCAS
MDB8, MDB9
VSS
MDBA
VDD
MDBB, MDBC
VDD5V
MDBD to MDBF
GFS
VSS
APEO
VDD
DASYO
GNDA5
ASF1, AFS2
DASYI
RFDCC
RFIN
VCCA5, VCCA4
VCOR1
VCOIN
GNDA4, GNDA3
LPF5
VC1
LPF2, LPF1
Description
Not used (Pull up)
Power supply (+5V)
Not used (Pull up)
Ground (open)
Not used
Power supply (+3.3V)
Not used
Two-way data bus with the D-RAM
Ground
Two-way data bus with the D-RAM
Power supply (+5V)
Two-way data bus with the D-RAM
Write enable signal output to the D-RAM
Power supply (+3.3V)
Row address strobe signal output to the D-RAM
Address signal output to the D-RAM
Ground
Address signal output to the D-RAM
Power supply (+3.3V)
Address signal output to the D-RAM
Ground
Address signal output to the D-RAM
EEPROM ready signal output to CXP973064
Address signal output to the D-RAM
Output enable signal output to the D-RAM
Column address strobe signal output to the D-RAM
Two-way data bus with the D-RAM
Ground
Two-way data bus with the D-RAM
Power supply (+3.3V)
Two-way data bus with the D-RAM
Power supply (+5V)
Two-way data bus with the D-RAM
Guard frame sync signal output to CXP973064-226R
Ground
Absolute phase error signal output
Power supply (+3.3V)
RF binary signal output
Ground
Filter connected terminal for selection the constant asymmetry compensation
Analog signal input after integrated from the RF binary signal
Input terminal for adjusting DC cut high-pass filter for RF signal
RF signal input from the DVD/CD RF amplifier
Power supply (+3.3V)
VCO oscillating range setting resistor connected
VCO input
Ground
Signal output from the operation amplifier from PLL loop filter
Middle point voltage (+1.65V) input
Inverted signal input to the operation amplifier from PLL loop filter

73
HCD-GN88D
Pin No.
128, 129
130
131
132
133, 134
135
136
137
138
139
140
141
142
143
144
145
146
147
148
149
150
151
152
153
154
155
156
157
158
159
160
161
162
163
164
165
166
167
168
169
170
171
172 to 176
I/O
—
O
I
O
—
O
I
I
I
—
O
—
O
—
O
I
I
O
I
—
I
I
—
I
—
I
—
O
I
O
I
—
O
I
I
I
I
I
—
O
I
—
I/O
Pin Name
VCCA3, VCCA2
PDO
PDHVCC
FDO
GNDA2, GNDA1
SPO
VC2
MDIN2
MDIN1
VCCA1
CLVS
VSS
MDSOUT
VDD
MDPOUT
DEFECT
GSCOR
EXCK
SBIN
VSS
SCOR
WFCK
VDD5V
XRCI
VDDS
C2PO
VDD
DBCK
BCLK
DDAT
MDAT
VSS
DLRC
LRCK
XRST
IFS0
IFS1
XTAL
VSS
XTA2
XTA1
VDD
D0 to D4
Description
Power supply (+3.3V)
Signal output from the charge pump for phase comparator
Middle point voltage input terminal for RF PLL
Signal output from the charge pump for frequency comparator
Ground
Spindle motor control signal output to FAN8035L
Middle point voltage (+1.65V) input
Spindle motor servo drive signal input
MDP input
Power supply (+3.3V)
Control signal output for selection the spindle control filter constant at CLVS
Ground
Frequency error output terminal of internal CLV circuit
Power supply (+3.3V)
Phase error output of internal CLV circuit
Defect signal input (Not used)
Guard subcode sync (S0+S1) detection signal input from CXD3068Q
Subcode serial data reading clock signal output to CXD3068Q
Subcode serial data input from CXD3068Q
Ground
Subcode sync (S0+S1) detection signal input from CXD3068Q
Write frame clock signal input from CXD3068Q
Power supply (+5V)
Not used (Pull down)
Power supply (+5V)
C2 pointer signal input from CXD3068Q
Power supply (+3.3V)
Bit clock signal (2.8224 MHz) output (Not used)
Bit clock signal (2.8224 MHz) input from CXD3068Q
PCM data (Not used)
Serial data input from CXD3068Q
Ground
L/R sampling clock signal (Not used)
L/R sampling clock signal (44.1 kHz) input from CXD3068Q
Reset signal input from CXP973064-226R “L”: reset
Not used (connected to ground)
Not used (connected to VDD)
33.8688 MHz clock signal input from SM8707GV
Ground
System clock output (33.8688 MHz)
System clock input (33.8688 MHz)
Power supply (+3.3V)
Two-way data bus with the CXP973064-226R

74
HCD-GN88D
• IC901 CXP973064-226R (MECHANISM CONTROLLER) (DBM03 Board)
Pin No.
1
2
3
4
5
6
7
8
9
10
11
12
13
14 to 21
22
23
24
25
26
27
28
29
30
31
32
33
34
35
36
37
38
39
40
41
42
43, 44
45
46
47
48
49
50
51
52
53
54
55
56
I/O
O
O
O
O
I/O
I
O
O
I
O
O
O
—
I/O
I
I
O
O
I
O
O
I
I
I
O
I
O
O
O
O
I
—
I
O
—
O
O
O
I
I
O
O
O
I
O
O
—
I
Pin Name
NO_USE
SDEN
DOCTRL/
ISBTEST
XRST_2753
SDA_EEP
MNT1
FCS_JMP_1
FCS_JMP_2
SENS_CD
CDSP2
CDSP4
XCS_DVD
VSS
D0 to D7
INIT0_DVD
INIT1_DVD
MSCK_SAMBA
XRST_1882
SCOR
LAT_CD
LD ON
MIRR
COUT_CD
INLIM
CS_ZIVA
SI_ZIVA
SO_ZIVA
SCK_ZIVA
DRVIRQ
DRVRDY
RST
VSS
XTAL
EXTAL
VDD
SLED_A, SLED_B
SCK_DSD
SDOUT_DSD
SDIN_DSD
READY_DSD
DATA_CD
CLOK_CD
XMSLAT
SQSO
MUTE_DSD
SQCK
VSS
CONTROL_2
Description
Not used (open)
Serial data enable signal output to CXD1881AR
Digital out on/off control signal output to CXD3068Q
Not used
Data bus with the EEPROM
EEPROM ready signal input from CXD1882R
Focus jump 1 signal output to the FAN8035L
Focus jump 2 signal output to the FAN8035L
Internal status (SENSE) signal input from CXD3068Q
Not used
Not used
Chip select signal output to CXD1882R
Ground
Two-way data bus with CXD1882R
Interrupt signal input from CXD1882R
Interrupt signal input from CXD1882R
Not used
Reset signal output to CXD1882R
Subcode sync (S0+S1) detection signal input from CXD3068Q
Serial data latch pulse signal output to CXD3068Q
Laser diode on/off control signal output to CXD1881AR
Mirror signal input from CXD1881AR
Numbers of track counted signal input from CXD1881AR
Detection signal input from limit in switch The optical pick-up is inner position when “H”
Chip select signal output to ZIVA5X-C1F
Serial data input from ZIVA5X-C1F
Serial data output to ZIVA5X-C1F
Serial data transfer clock signal output to ZIVA5X-C1F
Interrupt request signal output to ZIVA5X-C1F
Ready signal output to ZIVA5X-C1F
System reset signal input from ZIVA5X-C1F
Ground
System clock input terminal (20 MHz)
System clock output terminal (20 MHz)
Power supply (+3.3V)
Sled motor drive signal output to FAN8035L
Clock output to CXD1882R
Serial data output (Not used)
Serial data input (Not used)
Ready signal input (Not used)
Serial data output to CXD3068Q
Serial data transfer clock signal output to CXD3068Q
Serial data latch pulse signal (Not used)
Subcode Q data input from CXD1882R
Muting on/off control signal (Not used)
Subcode Q data reading clock signal output to CXD1882R
Ground
Not used

75
HCD-GN88D
Pin No.
57
58
59
60
61
62
63
64
65
66
67
68
69
70
71
72
73
74
75
76
77
78
79
80
81
82
83
84
85
86
87
88
89 to 96
97
98
99
100
I/O
I
I
O
O
I
I
O
I
I
I
I
—
I
—
I
O
O
I
I
O
O
I/O
I/O
I
O
O
I/O
O
O
—
—
—
O
O
O
O
O
Pin Name
CONTROL_1
GFS_DVD
MUTE_CD
MUTE_2D
SLED
FG
SP_ON
JIT
TE
PI
FE
AVSS
AVREF
AVDD
GFS_CD
SCLK_CD
TSD-M
FOK_CD
LOCK_CD
LDSEL
SACD/DVD
I2C_SIO
I2C-SCL
RXD
TXD
SDCLK_RF
SDATA_RF
XWR
XRD
(PWE)
VDD
VSS
A0 to A7
A8
XDRST
WP_EEP
CLK_EEP
Description
Not used (open)
Guard frame sync signal input from CXD1882R
Muting on/off control signal output to CXD3068Q
Muting on/off control signal output to FAN8035L
Sled motor servo drive PWM signal input from CXD3068Q
Spindle motor control signal input from CXD1881AR
Muting on/off control signal output to FAN 8035L
Jitter signal input
Tracking error signal input from CXD1881AR
Pull in signal input from CXD1881AR
Focus error signal input from CXD1881AR
Ground
Reference voltage input (for A/D converter)
Power supply (+3.3V) (for A/D converter)
Guard frame sync signal input from CXD3068Q
SENSE serial data reading clock signal output to CXD3068Q
Thermal shut down signal output to FAN8035L
Focus OK signal input from CXD3068Q
GFS is sampled by 460 Hz “H” input when GFS is “H”
Laser diode selection signal output
SACD/DVD selection signal output
Communication data bus input/output
Communication data reading clock signal input/output
Serial data input from the RS-232C (for check)
Serial data output to the RS-232C (for check)
Serial data transfer clock signal output to CXD1881AR
Two-way data bus with CXD1881AR
Write strobe signal output to CXD1882R
Read strobe signal output to CXD1882R
Not used
Power supply (+3.3V)
Ground
Address signal output to CXD1882R
Motor/coil driver power save control signal (Not used)
Reset signal output
Write protect signal output to the EEPROM
Clock signal output to the EEPROM

76
HCD-GN88D
Description
Pin Name
Pin No. I/O
1STEREO I Stereo signal input from tuner
–––––––––––––––––
2TUNED I Tuned signal input from tuner
3ST-CE O Tuner chip enable signal output
4SIRCS I SIRCS input
5ST-DOUT O Tuner data output
6ST-DIN I Tuner data input
7ST-CLK O Tuner clock signal output
8BYTE — Not used (connected to ground)
9CNVSS — Not used (Connected to ground with resistor)
10 XC-IN I Sub clock input (32.768KHz)
11 XC-OUT O Sub clock output (32.768KHz)
12 RESET I System reset input
13 X-OUT O Main system clock output (16MHz)
14 VSS — Ground
15 X-IN I Main system clock input (16MHz)
16 VCC — Power supply (+3.3V)
17 NMI I Not used (Pull up with resistor)
18 SOFT-TEST O Not used (open)
19 NO USE — Not used (open)
20 AC-CUT I AC cut check signal input
21 E-1 I DVD/CD turn table encoder signal input
22 E-2 I DVD/CD turn table encorder signal input
23
DVD-POWER (SYSPWR)
ODVD power ON signal
24 NO USE — Not used (open)
25 DVD-MUTE (SYSPWR) O DVD mute signal output
26 NO USE — Not used (open)
27 STBY-RELAY O Standby relay driver signal output
28 NO USE I Not used (Connected to ground)
29 IIC-CLK I IIC serial clock input
30 IIC-DATA I IIC serial data input
31 TXD1 O Test TX data signal output (Not used)
32 VMUTE2 O Video mute 2 signal output
33 VMUTE O Video mute signal output
34 M-REQ I M request signal input
35 NO USE O Not used (open)
36 NO USE O Not used (open)
37 NO USE I Not used (Connected to ground)
38 NO USE I Not used (Connected to ground)
39 CLOCK-OUT O Not used (open)
40 SYS-RESET O DVD system reset signal
41 TBL-SENS I Table sensor signal input
42 OPEN SW I CDM eject switch signal input
43 E-3 I DVD/CD turn table encoder signal input
44 TM-F O DVD/CD turn table motor-F signal output
45 MT-R O DVD/CD turn table motor-R signal output
46 LMF O LD motor-F signal output
47 LMR O LD motor-R signal output
48 STBY-LED O Standby LED driver signal output
49 GC-RESET O Display control system reset signal output
50 HP DETECT I Headphone detect input
• IC501 M30620MCN-A27FP (SYSTEM CONTOL) (MAIN Board)

77
HCD-GN88D
Pin NamePin No. I/O Discription
51 REC-MUTE O REC mute signal output
52 TC-MUTE O TC line mute signal output
53 PB-A/B O TC A/B select signal output
–––––––––––
54 ALC O ALC signal output
55 TC-RELAY O TC relay control signal output
56 REC BIAS O TC REC bias on/off signal output
57 CAPM-CONT O Capstan motor REV/FWD/STOP control signal output
58 B-TRG O TCM-B Trigger output
59 A-TRG O TCM-A trigger output
60 B-REC-REV I Record tab switch for SIDE-B signal input
61 B-PLAY I TCM-B play switch input
62 VCC — Power supply (+3.3V)
–––––––––––––––––
63 AMS-IN I AMS signal input
64 VSS — Ground
–––
65 EQ-H/N O EQ high/Normal signal output
66 A-REC-FWD I Record tab switch for SIDE-A signal input
67 A-HALF I A deck half detection signal input
68 SPEANA ATTN O Speana audio level control signal output
69 A-PLAY I TCM-A play switch input
70 SW RELAY O SW relay drive signal output
71 MIC DETECT I MIC detect signal input
–––––––––––––––––
72 VACE IN I VACE control signal input
73 DISPLAY-KEY I Display key signal input
74 POWER-KEY I Power key signal input
75 STK-MUTE O Mute signal output to power IC
––––––––––––––––––––
76 HP-MUTE O Headphone mute signal output
77 LINE-MUTE O TA LINE mute signal output
––––––––––––––––––––––––––––
78 PROTECTOR I Speaker protection signal input
79 AUDIO-DATA O Audio input select data output
80 AUDIO-CLK O Audio input select clock output
81 VIDEO OUT O Video out select signal output
82 AUDIO-OUT O Audio out select signal output
83 FRONT-RELAY O Front speaker relay driver signal output
84
LINK-RELAY
O Rear speaker relay driver signal output
(REAR L/R SURR RLY)
85 CENTER-RELAY O Center speaker relay driver signal output
86 VOLUME-DATA O Volume level control data output
87 VOLUME-CLK O Volume level control clock output
88 FAN KICK O Fan motor control signal output
89 A-SHUT I TCM-A reel pulse input
90 B-SHUT I TCM-B reel pulse input
91 B-HALF I B deck half detection input
92 MODEL-IN I Model input
93 DEST-IN I Destination input
94 I-HOLD I Sub trans over valtage detect
95 DVD-POWER-CHK I DVD power D+3.3V voltage detect signal input
96 AVSS — Ground
97 NO USE — Not used (open)
98 VREF I Reference voltage input
99 AVCC — Power supply (+3.3V)
100 ST-MUTE O Tuner mute signal output

78
HCD-GN88D
• IC601 MB90M407PF-G-130-BND (DISPLAY CONTROL) (DISPLAY Board)
Description
Pin Name
Pin No. I/O
1 to 7 G7 to G1 O FLD grid output
8 to 10 P1 to P3 O FLD segment output
11 VSS-IO — Ground
12 to 22 P4 to P14 O FLD segment output
23 VDD-FIP — Power supply (+3.3V)
24 to 41 P15 to P32 O FLD segment output
42 VSS-IO — Ground
43 to 46 P33 to P36 O FLD segment output
47 NO USED O Not used (connected to ground)
48 VKK — Power supply (-35V)
49 MD0 I Not used (pull up with resistor)
50 MD1/VDD-VFT I Not used (pull up with resistor)
51 MD2 I Not used (pull down with resistor)
52 VOLUME 5,6 LED O Volume level indicatior LED drive signal output
53 VOLUME 7,8 LED O Volume level indicatior LED drive signal output
54 VOLUME 9,10 LED O Volume level indicatior LED drive signal output
55
VOLUME 11,MULT1
IVolume level indicatior LED drive signal output
CH LED
56 VOLUME 3,4 LED I Volume level indicatior LED drive signal output
57 VOLUME 1,2 LED O Volume level indicatior LED drive signal output
58
TAPE A/B, TUNER LED
OTAPE A/B indicatier LED drive signal output
59
GAME, MD/VIDEO LED
OGAME, MD/VIDEO indicator LED drive signal output
60 I2C-DATA O IIC serial data output
61 I2C-CLOCK O IIC clock signal output
62 AVCC — Power supply (+3.3V)
63 AVSS — Ground
64 to 66 KEY0 to KEY2 I Key input (A/D port)
67 BPF3 I Spectrum analyzer BPF signal input
68 BPF2 I Spectrum analyzer BPF signal input
69 BPF1 I Spectrum analyzer BPF signal input
70
SUPER LOW FQUENCY
ISpectrum analyzer BPF signal input
(BPF0)
71 ALL BAND I L+R signal input
72 SELECTOR O LED group A/B select signal output
73
CD/DVD, REC/PAUSE
OCD/DVD, REC/PAUSE indicator LED drive signal output
LED
74 to 76 NO USE O Not used (connected to ground)
77 RESET I Reset input
78 SOFT TEST O Not used (open)
79 VOL 1B I Volume encoder signal B input
80 VOL 1A I Volume encoder signal A input
81 VSS-CPU — Ground
82 XOUT O Crystal oscillator output (4MHz)
83 XIN I Crystal oscillator input (4MHz)
84 VCC-CPU — Power supply (+3.3V)
85 to 86 NO USED O Not used (open)
87 to 100 G21 to G8 O FLD grid output

79
HCD-GN88D
8-1. CASE, BACK PANEL, DMB03 BOARD SECTION
SECTION 8
EXPLODED VIEWS
The components identified by
mark 0 or dotted line with mark
0 are critical for safety.
Replace only with part number
specified.
NOTE:
•-XX and -X mean standardized parts, so they
may have some difference from the original
one.
•Items marked “*” are not stocked since they
are seldom required for routine service. Some
delay should be anticipated when ordering
these items.
•Accessories are given in the last of the elec-
trical parts list.
Ref. No. Part No. Description Remark Ref. No. Part No. Description Remark
1
M891
not
supplied
not
supplied
not
supplied
7
2
3
4
10
9
8
11
6
#1
#1
#1
#1
#1
#1
#1
#1 #2
#1
#1
#1
#1
#1
#1
#1
#1
#1
#2
#2
#2
#2
#2
#2
#2
#1
#1
2
not
supplied
not
supplied
not
supplied
•Abbreviation
AUS : Australian model
E3 : 240 V AC Area in E model
EA : Saudi Arabia model
E15 : Iran model
E51 : Chilean and Peruvian model
MX : Mexican model
PH : Philippines model
SP : Singapore model
MY : Malaysia model
TH : Thai model
14-244-102-61 LOADING PANEL
23-363-099-41 SCREW (CASE 3 TP2)
34-231-828-51 CASE
4A-4731-346-A SUB-TRANS BOARD, COMPLETE
(E15,E3,E51,PH,SP,MY)
4A-4734-889-A SUB-TRANS BOARD, COMPLETE (MX)
4A-4734-967-A SUB-TRANS BOARD, COMPLETE (AUS)
4A-4747-641-A SUB TRANS BOARD, COMPLETE (EA)
4A-4749-091-A SUB TRANS BOARD, COMPLETE (TH)
61-693-603-31 TUNER (FM/AM)
73-067-237-11 EMBLEM (V), DVD
8A-4732-884-A REGULATOR BOARD, COMPLETE (EXCEPT TH)
8A-4734-506-A REGULATOR BOARD, COMPLETE (TH)
9A-4732-903-A DMB03 BOARD, COMPLETE
10 A-4732-883-A VIDEO BOARD, COMPLETE (EXCEPT TH)
10 A-4734-505-A VIDEO BOARD, COMPLETE (TH)
11 1-775-165-11 WIRE (FLAT TYPE) (17 CORE) (220mm)
M891 1-763-072-11 FAN, DC
#1 7-685-647-79 SCREW +BVTP 3X10 TYPE2 N-S
#2 7-685-871-01 SCREW +BVTT 3X6 (S)

80
HCD-GN88D
8-2. FRONT PANEL SECTION
Ref. No. Part No. Description Remark Ref. No. Part No. Description Remark
57 56 55 54
53
52
77
76
79
78
75
62
62
62
74
62
71
62
62
62
70
68
67
69
62
51
73
72
64
66
65
80
80
80
64
63
62
61
58
59
60
supplied with
S748
not
supplied
not
supplied
not
supplied
FL601
#4
#4
62
51 X-4955-539-1 FRONT PANEL ASSY
52 4-225-252-01 CUSHION (FOOT)
53 4-244-075-01 HOLDER (TC-R)
54 4-244-093-01 SPRING LID
55 4-244-072-01 LID TC
56 4-244-073-01 WINDOW TC
57 4-244-090-01 COVER (AL-TC)
58 4-244-074-01 HOLDER (TC-L)
59 4-224-578-21 KNOB (MIC)
60 4-244-097-01 KNOB (VOLUME)
61 4-244-089-21 COVER (AL-STR)
62 4-951-620-01 SCREW (2.6X8), +BVTP
63 4-963-404-21 EMBLEM (5-A), SONY
64 4-224-104-11 DAMPER
65 4-244-094-01 SPRING (L)
66 4-244-095-01 SPRING R
67 1-686-936-11 CD SWITCH BOARD
68 A-4732-868-A VOLUME BOARD, COMPLETE (EXCEPT TH)
68 A-4734-534-A VOLUME BOARD, COMPLETE (TH)
69 4-244-096-01 KNOB CURSOR
70 1-773-040-11 WIRE (FLAT TYPE) (17 CORE) (120mm)
71 A-4732-870-A DISPLAY BOARD, COMPLETE (EXCEPT TH)
71 A-4734-535-A DISPLAY BOARD, COMPLETE (TH)
72 4-231-581-01 HOLDER (FL)
73 1-773-110-11 WIRE (FLAT TYPE) (19 CORE)
74 A-4732-871-A GAME IN BOARD, COMPLETE(EXCEPT TH)
74 A-4734-533-A GAME IN BOARD, COMPLETE(TH)
75 1-796-487-31 DECK, MECHANICAL (CDM43RR23)
76 4-243-609-01 BELT (AF)
77 4-243-610-01 BELT (AL)
78 4-243-608-01 BELT (BR)
79 1-751-688-11 WIRE (FLAT TYPE) (13 CORE)
80 3-378-434-01 CUSHION, SARANET
FL601 1-518-862-11 INDICATOR TUBE, FLUORESCENT
#4 7-685-781-09 SCREW +PTT 2X4 (S)

81
HCD-GN88D
8-3. CHASSIS SECTION
Ref. No. Part No. Description Remark Ref. No. Part No. Description Remark
The components identified by mark 0 or dotted
line with mark 0 are critical for safety.
Replace only with part number specified.
102
107
108
103
104
105
109
106
101
not
supplied
not
supplied
not
supplied
not
supplied
F976
T910
F977
F975
F978
F979
not
supplied
#5
#5 #1
#1
#3
#1
#1
#1
#3
#1
#1
F974
101 1-686-930-11 TRANS BOARD
102 A-4732-892-A SURROUND BOARD, COMPLETE (EXCEPT TH)
102 A-4734-262-A SURROUND BOARD, COMPLETE (TH)
0103 1-696-847-21 CORD, POWER (AUS)
0103 1-777-071-53 CORD, POWER (E51,EA,PH,SP,MY)
0103 1-824-818-11 CORD, POWER (TH)
0103 1-827-226-11 CORD, POWER (E15,E3,MX)
*104 3-703-244-00 BUSHING (2104), CORD
(AUS,E51,EA,PH,SP,MY,TH)
104 3-703-571-11 BUSHING (S) (4516), CORD (E15,E3,MX)
105 A-4732-888-A MAIN BOARD, COMPLETE(E15,E3,E51,EA,MX)
105 A-4733-170-A MAIN BOARD, COMPLETE (AUS,PH,SP,MY)
105 A-4734-508-A MAIN BOARD, COMPLETE (TH)
106 4-225-252-01 CUSHION (FOOT)
107 A-4732-900-A POWER BOARD, COMPLETE (EXCEPT TH)
107 A-4734-623-A POWER BOARD, COMPLETE (TH)
108 4-943-687-01 HOLDER, PC BOARD
*109 4-988-533-01 HOLDER, PWB
0F974 1-533-473-11 FUSE, GLASS TUBE (DIA. 5) (T6.3AL 250V)
0F975 1-533-473-11 FUSE, GLASS TUBE (DIA. 5) (T6.3AL 250V)
0F976 1-576-655-11 FUSE, GLASS TUBE (DIA. 5) (T8AL 250V)
0F977 1-576-655-11 FUSE, GLASS TUBE (DIA. 5) (T8AL 250V)
0F978 1-533-471-11 FUSE, GLASS TUBE (DIA. 5) (T4AL 250V)
0F979 1-533-470-11 FUSE, GLASS TUBE (DIA. 5) (T3.15AL 250V)
0T910 1-439-741-11 TRANSFORMER, POWER
(AUS,E15,E3,E51,PH,SP,MY,TH)
0T910 1-439-842-11 POWER TRANSFORMER (EA,MX)
#1 7-685-647-79 SCREW +BVTP 3X10 TYPE2 N-S
#3 7-685-650-79 SCREW +BVTP 3X16 TYPE2 IT-3
#5 7-685-881-09 SCREW +BVTT 4X8 (S)

82
HCD-GN88D
Ref. No. Part No. Description Remark Ref. No. Part No. Description Remark
8-4. DVD MECHANISM DECK SECTION-1
(CDM74D-DVBU23)
151
152
153
154
155
155
156
156
157
157
158
158
159
151
156
162
163
164
165
160
161 164
M741
chassis assy
151 4-218-253-21 SCREW (M2.6), +BTTP
152 1-776-182-11 WIRE (FLAT TYPE) (5 CORE)
153 1-687-134-11 MOTOR (TB) BOARD
154 4-243-815-01 TABLE (LOADING)
155 4-245-571-01 GEAR (STOPPER)
156 4-218-252-61 SCREW (+PTPWH M2.6), FLOATING
157 4-245-570-01 GEAR (JOINT)
158 4-245-572-01 BUSHING (GEAR)
159 1-687-132-11 SENSOR BOARD
160 4-243-820-01 GEAR (TABLE)
161 4-243-819-01 GEAR (GENEVA)
162 4-243-816-01 TRAY
163 4-243-823-01 BELT (TABLE)
164 4-985-672-01 SCREW (+PTPWH M2.6), FLOATING
165 4-243-821-01 PULLEY (TABLE)
M741 A-4723-963-A MOTOR ASSY, TABLE

83
HCD-GN88D
Ref. No. Part No. Description Remark Ref. No. Part No. Description Remark
8-5. DVD MECHANISM DECK SECTION-2
(CDM74D-DVBU23)
201
202
202
202
203
204
205
206
207
208
210
211
212 213
214
215
216
217
219
222
222
224
227
225
228
226
223
223
222
223 229
209
220
230
218
205
205
205
M751
RE701
The components identified by mark 0 or dotted
line with mark 0 are critical for safety.
Replace only with part number specified.
201 1-687-135-11 DRIVER BOARD
202 4-218-253-31 SCREW (M2.6), +BTTP
203 1-687-669-11 SW BOARD
204 4-244-034-01 BELT (LOADING)
205 4-218-252-61 SCREW (+PTPWH M2.6), FLOATING
206 4-225-844-01 GEAR (LOADING A)
207 4-224-613-01 GEAR (SHAFT)
208 1-687-133-11 MOTOR (LD) BOARD
209 4-243-817-11 CHASSIS
210 4-244-108-01 GEAR, SWING
211 4-224-609-01 GEAR (LOADING C)
212 4-224-608-01 COLLAR, SWING
213 3-016-533-01 WASHER (FR), STOPPER
214 4-224-611-01 GEAR (LOADING B)
215 4-224-606-01 GEAR (RV)
216 4-243-818-01 GEAR (U/D)
217 4-243-822-01 LEVER (LIFTER)
218 X-4954-450-1 PULLEY (240) ASSY
219 4-233-594-01 PULLEY (B) (DVD), CHUCKING
220 X-4955-538-1 HOLDER (DBU) ASSY
222 3-053-847-31 INSULATOR
223 4-981-923-01 SCREW (M), STEP
224 4-218-252-51 SCREW (+PTPWH M2.6), FLOATING
225 4-218-253-11 SCREW (M2.6), +BTTP
226 1-775-265-11 WIRE (FLAT TYPE) (29 CORE)
227 1-824-106-12 CABLE, FLEXIBLE FLAT (24 CORE)
228 A-4728-690-A RF BOARD, COMPLETE
0229 1-477-263-11 OPTICAL PICK-UP (TDPO22W)
230 3-053-844-01 YOKE
M751 A-4737-553-A MOTOR ASSY, LOADING
RE701 1-477-680-11 ENCODER, ROTARY

84
Ref. No. Part No. Description Remarks Ref. No. Part No. Description Remarks
HCD-GN88D SECTION 9
ELECTRICAL PARTS LIST
Ref. No. Part No. Description Remarks Ref. No. Part No. Description Remarks
NOTE:
•Due to standardization, replacements in the
parts list may be different from the parts speci-
fied in the diagrams or the components used
on the set.
•-XX and -X mean standardized parts, so they
may have some difference from the original
one.
•RESISTORS
All resistors are in ohms.
METAL: Metal-film resistor.
METAL OXIDE: Metal oxide-film resistor.
F: nonflammable
•Items marked “*” are not stocked since they
are seldom required for routine service.
Some delay should be anticipated when order-
ing these items.
•SEMICONDUCTORS
In each case, u: µ, for example:
uA. . : µA. . uPA. . : µPA. .
uPB. . : µPB. . uPC. . : µPC. .
uPD. . : µPD. .
•CAPACITORS
uF: µF
•COILS
uH: µH
The components identified by
mark 0 or dotted line with mark
0 are critical for safety.
Replace only with part number
specified.
When indicating parts by reference
number, please include the board.
1-686-936-11 CD SWITCH BOARD
**************
< DIODE >
D748 8-719-058-04 DIODE SEL5223S-TP15 (=/1)
< TRANSISTOR >
Q748 8-729-116-02 TRANSISTOR BA1A4M-TP
< RESISTOR >
R748 1-249-411-11 CARBON 330 5% 1/4W
R749 1-249-410-11 CARBON 270 5% 1/4W F
R788 1-249-427-11 CARBON 6.8K 5% 1/4W F
R789 1-249-429-11 CARBON 10K 5% 1/4W
R790 1-249-431-11 CARBON 15K 5% 1/4W
R791 1-249-433-11 CARBON 22K 5% 1/4W
R792 1-249-435-11 CARBON 33K 5% 1/4W
< SWITCH >
S749 1-762-875-21 SWITCH, KEYBOARD (=/1)
S788 1-762-875-21 SWITCH, KEYBOARD (ZOPEN/CLOSE)
S789 1-762-875-21 SWITCH, KEYBOARD (EX-CHANGE/DISK SKIP)
S790 1-762-875-21 SWITCH, KEYBOARD (DISC 3)
S791 1-762-875-21 SWITCH, KEYBOARD (DISC 2)
S792 1-762-875-21 SWITCH, KEYBOARD (DISC 1)
******************************************************
A-4732-870-A DISPLAY BOARD, COMPLETE (EXCEPT TH)
A-4734-535-A DISPLAY BOARD, COMPLETE (TH)
*********************
4-231-581-01 HOLDER (FL)
< CAPACITOR >
C100 1-126-964-11 ELECT 10uF 20% 50V
C101 1-137-194-81 FILM 0.47uF 5% 50V
C102 1-137-194-81 FILM 0.47uF 5% 50V
C104 1-126-964-11 ELECT 10uF 20% 50V
C105 1-126-957-11 ELECT 0.22uF 20% 50V
C106 1-136-165-00 FILM 0.1uF 5% 50V
C107 1-136-165-00 FILM 0.1uF 5% 50V
C109 1-124-261-00 ELECT 10uF 20% 50V
C110 1-126-957-11 ELECT 0.22uF 20% 50V
C111 1-136-157-00 FILM 0.022uF 5% 50V
C112 1-136-157-00 FILM 0.022uF 5% 50V
C114 1-126-964-11 ELECT 10uF 20% 50V
C115 1-126-957-11 ELECT 0.22uF 20% 50V
C116 1-130-475-00 MYLAR 0.0022uF 5% 50V
C117 1-130-475-00 MYLAR 0.0022uF 5% 50V
C118 1-126-964-11 ELECT 10uF 20% 50V
C119 1-124-261-00 ELECT 10uF 20% 50V
C120 1-126-957-11 ELECT 0.22uF 20% 50V
C121 1-126-963-11 ELECT 4.7uF 20% 50V
C122 1-124-584-00 ELECT 100uF 20% 10V
C123 1-104-665-11 ELECT 100uF 20% 10V
C124 1-126-964-11 ELECT 10uF 20% 50V
C125 1-164-159-21 CERAMIC 0.1uF 50V(TH)
C125 1-164-159-11 CERAMIC 0.1uF 50V
(EXCEPT TH)
C152 1-162-286-21 CERAMIC 220PF 10% 50V(TH)
C152 1-162-286-31 CERAMIC 220PF 10% 50V
(EXCEPT TH)
C153 1-162-286-21 CERAMIC 220PF 10% 50V(TH)
C153 1-162-286-31 CERAMIC 220PF 10% 50V
(EXCEPT TH)
C154 1-162-286-21 CERAMIC 220PF 10% 50V(TH)
C154 1-162-286-31 CERAMIC 220PF 10% 50V
(EXCEPT TH)
C155 1-162-286-21 CERAMIC 220PF 10% 50V(TH)
C155 1-162-286-31 CERAMIC 220PF 10% 50V
(EXCEPT TH)
C156 1-162-286-21 CERAMIC 220PF 10% 50V(TH)
C156 1-162-286-31 CERAMIC 220PF 10% 50V
(EXCEPT TH)
C157 1-162-286-21 CERAMIC 220PF 10% 50V(TH)
C157 1-162-286-31 CERAMIC 220PF 10% 50V
(EXCEPT TH)
C618 1-162-306-11 CERAMIC 0.01uF 30% 16V
C619 1-124-589-11 ELECT 47uF 20% 16V
C620 1-162-306-11 CERAMIC 0.01uF 30% 16V
C622 1-126-163-11 ELECT 4.7uF 20% 50V
C623 1-162-294-31 CERAMIC 0.001uF 10% 50V
C624 1-162-306-11 CERAMIC 0.01uF 30% 16V
C625 1-162-306-11 CERAMIC 0.01uF 30% 16V
C626 1-162-306-11 CERAMIC 0.01uF 30% 16V
C627 1-162-306-11 CERAMIC 0.01uF 30% 16V
C628 1-162-306-11 CERAMIC 0.01uF 30% 16V
C651 1-164-159-21 CERAMIC 0.1uF 50V(TH)
C651 1-164-159-11 CERAMIC 0.1uF 50V
(EXCEPT TH)
C652 1-124-261-00 ELECT 10uF 20% 50V
C653 1-124-261-00 ELECT 10uF 20% 50V
C710 1-162-306-11 CERAMIC 0.01uF 30% 16V
CD SWITCH DISPLAY
•Abbreviation
AUS : Australian model
E3 : 240 V AC Area in E model
EA : Saudi Arabia model
E15 : Iran model
E51 : Chilean and Peruvian model
MX : Mexican model
PH : Philippines model
SP : Singapore model
MY : Malaysia model
TH : Thai model

85
Ref. No. Part No. Description Remarks Ref. No. Part No. Description Remarks
HCD-GN88D
DISPLAY
C711 1-162-306-11 CERAMIC 0.01uF 30% 16V
C712 1-162-306-11 CERAMIC 0.01uF 30% 16V
< CONNECTOR >
*CN601 1-569-935-11 SOCKET, CONNECTOR 19P
CN604 1-568-860-11 SOCKET, CONNECTOR 17P
< DIODE >
D100 8-719-109-66 DIODE MTZJ-T-77-3.3B (TH)
D100 8-719-983-63 DIODE MTZJ-T-72-3.3B (EXCEPT TH)
D101 8-719-991-33 DIODE 1SS133T-72
D102 8-719-991-33 DIODE 1SS133T-72
D103 8-719-991-33 DIODE 1SS133T-72
D104 8-719-991-33 DIODE 1SS133T-72
D105 8-719-991-33 DIODE 1SS133T-72
D106 6-500-522-01 DIODE 10EDB40-TA1B2 (TH)
D106 6-500-522-11 DIODE 10EDB40-TA2B5 (EXCEPT TH)
D107 6-500-522-01 DIODE 10EDB40-TA1B2 (TH)
D107 6-500-522-11 DIODE 10EDB40-TA2B5 (EXCEPT TH)
D601 8-719-063-93 DIODE SLR325VC-N-T32 (REC PAUSE/START)
D602 8-719-057-97 DIODE SEL5923A-TP15 (GAME)
D603 8-719-057-97 DIODE SEL5923A-TP15 (MD(VIDEO))
D604 8-719-057-97 DIODE SEL5923A-TP15 (DVD)
D605 8-719-057-97 DIODE SEL5923A-TP15 (TUNER/BAND)
D606 8-719-057-97 DIODE SEL5923A-TP15 (TAPE A/B)
D610 8-719-109-85 DIODE MTZJ-T-72-5.1B
< FLUORESCENT INDICATOR TUBE >
FL601 1-518-862-11 INDICATOR TUBE, FLUORESCENT
< IC >
IC101 8-759-167-88 IC NJM4565D
IC102 8-759-167-88 IC NJM4565D
IC601 6-802-903-01 IC MB90M407PF-G-130-BND
< TRANSISTOR >
Q100 8-729-141-30 TRANSISTOR 2SC3623ATP-LK
Q601 8-729-116-02 TRANSISTOR BA1A4M-TP
Q602 8-729-116-02 TRANSISTOR BA1A4M-TP
Q603 8-729-116-02 TRANSISTOR BA1A4M-TP
Q604 8-729-116-02 TRANSISTOR BA1A4M-TP
Q605 8-729-140-04 TRANSISTOR 2SB1116-TP-LK
Q606 8-729-140-04 TRANSISTOR 2SB1116-TP-LK
Q707 8-729-116-02 TRANSISTOR BA1A4M-TP
Q807 8-729-029-94 TRANSISTOR BA1L3Z-TP
Q808 8-729-029-94 TRANSISTOR BA1L3Z-TP
< RESISTOR >
R102 1-249-419-11 CARBON 1.5K 5% 1/4W F
R103 1-249-419-11 CARBON 1.5K 5% 1/4W F
R104 1-249-440-11 CARBON 82K 5% 1/4W
R105 1-249-415-11 CARBON 680 5% 1/4W F
R106 1-249-441-11 CARBON 100K 5% 1/4W
R107 1-249-441-11 CARBON 100K 5% 1/4W
R108 1-249-419-11 CARBON 1.5K 5% 1/4W F
R109 1-249-419-11 CARBON 1.5K 5% 1/4W F
R110 1-249-440-11 CARBON 82K 5% 1/4W
R111 1-249-415-11 CARBON 680 5% 1/4W F
R112 1-249-441-11 CARBON 100K 5% 1/4W
R113 1-249-441-11 CARBON 100K 5% 1/4W
R114 1-249-419-11 CARBON 1.5K 5% 1/4W F
R115 1-249-419-11 CARBON 1.5K 5% 1/4W F
R116 1-249-440-11 CARBON 82K 5% 1/4W
R117 1-249-415-11 CARBON 680 5% 1/4W F
R118 1-249-441-11 CARBON 100K 5% 1/4W
R119 1-249-441-11 CARBON 100K 5% 1/4W
R120 1-249-419-11 CARBON 1.5K 5% 1/4W F
R121 1-249-419-11 CARBON 1.5K 5% 1/4W F
R122 1-249-440-11 CARBON 82K 5% 1/4W
R123 1-249-415-11 CARBON 680 5% 1/4W F
R124 1-249-441-11 CARBON 100K 5% 1/4W
R125 1-249-441-11 CARBON 100K 5% 1/4W
R127 1-249-409-11 CARBON 220 5% 1/4W F
R128 1-247-895-91 CARBON 470K 5% 1/4W
(TH)
R128 1-247-895-00 CARBON 470K 5% 1/4W
(EXCEPT TH)
R129 1-249-425-11 CARBON 4.7K 5% 1/4W F
R130 1-249-425-11 CARBON 4.7K 5% 1/4W F
R131 1-249-441-11 CARBON 100K 5% 1/4W
R132 1-249-441-11 CARBON 100K 5% 1/4W
R133 1-249-441-11 CARBON 100K 5% 1/4W
R134 1-249-441-11 CARBON 100K 5% 1/4W
R136 1-249-439-11 CARBON 68K 5% 1/4W
R137 1-249-433-11 CARBON 22K 5% 1/4W
R138 1-249-420-11 CARBON 1.8K 5% 1/4W F
R139 1-249-411-11 CARBON 330 5% 1/4W
R140 1-247-807-31 CARBON 100 5% 1/4W
R626 1-249-411-11 CARBON 330 5% 1/4W
R627 1-249-411-11 CARBON 330 5% 1/4W
R628 1-249-411-11 CARBON 330 5% 1/4W
R629 1-249-411-11 CARBON 330 5% 1/4W
R630 1-249-411-11 CARBON 330 5% 1/4W
R631 1-249-415-11 CARBON 680 5% 1/4W F
R632 1-249-415-11 CARBON 680 5% 1/4W F
R633 1-249-415-11 CARBON 680 5% 1/4W F
R634 1-249-429-11 CARBON 10K 5% 1/4W
R635 1-249-429-11 CARBON 10K 5% 1/4W
R636 1-249-429-11 CARBON 10K 5% 1/4W
R637 1-249-429-11 CARBON 10K 5% 1/4W
R645 1-249-429-11 CARBON 10K 5% 1/4W
R646 1-247-807-31 CARBON 100 5% 1/4W
R647 1-247-807-31 CARBON 100 5% 1/4W
R652 1-249-429-11 CARBON 10K 5% 1/4W
R653 1-249-429-11 CARBON 10K 5% 1/4W
R654 1-247-807-31 CARBON 100 5% 1/4W
R655 1-247-807-31 CARBON 100 5% 1/4W
R656 1-247-807-31 CARBON 100 5% 1/4W
R657 1-249-431-11 CARBON 15K 5% 1/4W
R658 1-249-431-11 CARBON 15K 5% 1/4W
R659 1-249-431-11 CARBON 15K 5% 1/4W
R660 1-247-903-00 CARBON 1M 5% 1/4W
R661 1-249-429-11 CARBON 10K 5% 1/4W
R662 1-249-429-11 CARBON 10K 5% 1/4W
R663 1-249-429-11 CARBON 10K 5% 1/4W
R751 1-249-413-11 CARBON 470 5% 1/4W F
R752 1-249-415-11 CARBON 680 5% 1/4W F
R753 1-249-417-11 CARBON 1K 5% 1/4W F
R754 1-249-419-11 CARBON 1.5K 5% 1/4W F
R755 1-249-419-11 CARBON 1.5K 5% 1/4W F

86
Ref. No. Part No. Description Remarks Ref. No. Part No. Description Remarks
HCD-GN88D
DISPLAY
R756 1-249-421-11 CARBON 2.2K 5% 1/4W F
R757 1-247-843-11 CARBON 3.3K 5% 1/4W
R758 1-249-425-11 CARBON 4.7K 5% 1/4W F
R779 1-249-413-11 CARBON 470 5% 1/4W F
R781 1-249-415-11 CARBON 680 5% 1/4W F
R782 1-249-417-11 CARBON 1K 5% 1/4W F
R783 1-249-419-11 CARBON 1.5K 5% 1/4W F
R784 1-249-419-11 CARBON 1.5K 5% 1/4W F
R785 1-249-421-11 CARBON 2.2K 5% 1/4W F
R786 1-247-843-11 CARBON 3.3K 5% 1/4W
R787 1-249-425-11 CARBON 4.7K 5% 1/4W F
R807 1-249-441-11 CARBON 100K 5% 1/4W
R808 1-249-441-11 CARBON 100K 5% 1/4W
R817 1-249-406-11 CARBON 120 5% 1/4W F
R818 1-249-408-11 CARBON 180 5% 1/4W F
R819 1-249-408-11 CARBON 180 5% 1/4W F
R820 1-249-408-11 CARBON 180 5% 1/4W F
R821 1-249-406-11 CARBON 120 5% 1/4W F
R822 1-249-417-11 CARBON 1K 5% 1/4W F
R823 1-249-417-11 CARBON 1K 5% 1/4W F
< SWITCH >
S751 1-762-875-21 SWITCH, KEYBOARD (gG)
S752 1-762-875-21 SWITCH, KEYBOARD (x)
S753 1-762-875-21 SWITCH, KEYBOARD (X)
S754 1-762-875-21 SWITCH, KEYBOARD (-,.)
S755 1-762-875-21 SWITCH, KEYBOARD (>,+)
S756 1-762-875-21 SWITCH, KEYBOARD (MALBUM +)
S757 1-762-875-21 SWITCH, KEYBOARD (m,,ALBUM -)
S758 1-762-875-21 SWITCH, KEYBOARD (REC PAUSE/START)
S779 1-762-875-21 SWITCH, KEYBOARD (CD SYNC)
S781 1-762-875-21 SWITCH, KEYBOARD (KARAOKE/MPX)
S782 1-762-875-21 SWITCH, KEYBOARD (GAME MIXING)
S783 1-762-875-21 SWITCH, KEYBOARD (GAME)
S784 1-762-875-21 SWITCH, KEYBOARD (MD(VIDEO))
S785 1-762-875-21 SWITCH, KEYBOARD (TAPE A/B)
S786 1-762-875-21 SWITCH, KEYBOARD (TUNER/BAND)
S787 1-762-875-21 SWITCH, KEYBOARD (DVD)
< VIBRATOR >
X601 1-577-358-21 VIBRATOR, CERAMIC (4MHz)
******************************************************
A-4732-903-A DMB03 BOARD, COMPLETE (EXCEPT TH)
A-4734-638-A DMB03 BOARD, COMPLETE (TH)
********************
< CAPACITOR >
C101 1-126-246-11 ELECT CHIP 220uF 20% 4V
C151 1-126-206-11 ELECT CHIP 100uF 20% 6.3V
C204 1-164-947-11 CERAMIC CHIP 0.01uF 50V
C205 1-164-947-11 CERAMIC CHIP 0.01uF 50V
C213 1-126-209-11 ELECT CHIP 100uF 20% 4V
C214 1-164-947-11 CERAMIC CHIP 0.01uF 50V
C215 1-164-947-11 CERAMIC CHIP 0.01uF 50V
C216 1-164-947-11 CERAMIC CHIP 0.01uF 50V
C218 1-164-947-11 CERAMIC CHIP 0.01uF 50V
C220 1-164-947-11 CERAMIC CHIP 0.01uF 50V
C226 1-107-820-11 CERAMIC CHIP 0.1uF 16V
C227 1-164-947-11 CERAMIC CHIP 0.01uF 50V
C229 1-164-947-11 CERAMIC CHIP 0.01uF 50V
C230 1-164-947-11 CERAMIC CHIP 0.01uF 50V
C231 1-164-947-11 CERAMIC CHIP 0.01uF 50V
C232 1-164-947-11 CERAMIC CHIP 0.01uF 50V
C233 1-164-947-11 CERAMIC CHIP 0.01uF 50V
C234 1-164-947-11 CERAMIC CHIP 0.01uF 50V
C235 1-164-947-11 CERAMIC CHIP 0.01uF 50V
C236 1-164-947-11 CERAMIC CHIP 0.01uF 50V
C237 1-164-947-11 CERAMIC CHIP 0.01uF 50V
C238 1-164-947-11 CERAMIC CHIP 0.01uF 50V
C239 1-164-947-11 CERAMIC CHIP 0.01uF 50V
C240 1-164-947-11 CERAMIC CHIP 0.01uF 50V
C241 1-164-947-11 CERAMIC CHIP 0.01uF 50V
C242 1-164-947-11 CERAMIC CHIP 0.01uF 50V
C243 1-164-947-11 CERAMIC CHIP 0.01uF 50V
C244 1-164-947-11 CERAMIC CHIP 0.01uF 50V
C245 1-164-947-11 CERAMIC CHIP 0.01uF 50V
C246 1-164-947-11 CERAMIC CHIP 0.01uF 50V
C247 1-164-947-11 CERAMIC CHIP 0.01uF 50V
C248 1-164-947-11 CERAMIC CHIP 0.01uF 50V
C249 1-164-947-11 CERAMIC CHIP 0.01uF 50V
C250 1-164-947-11 CERAMIC CHIP 0.01uF 50V
C251 1-164-947-11 CERAMIC CHIP 0.01uF 50V
C252 1-164-947-11 CERAMIC CHIP 0.01uF 50V
C253 1-164-947-11 CERAMIC CHIP 0.01uF 50V
C254 1-164-947-11 CERAMIC CHIP 0.01uF 50V
C255 1-117-370-11 CERAMIC CHIP 10uF 10V
C256 1-164-947-11 CERAMIC CHIP 0.01uF 50V
C257 1-164-947-11 CERAMIC CHIP 0.01uF 50V
C258 1-117-370-11 CERAMIC CHIP 10uF 10V
C259 1-164-947-11 CERAMIC CHIP 0.01uF 50V
C260 1-164-947-11 CERAMIC CHIP 0.01uF 50V
C261 1-164-947-11 CERAMIC CHIP 0.01uF 50V
C262 1-164-947-11 CERAMIC CHIP 0.01uF 50V
C263 1-164-947-11 CERAMIC CHIP 0.01uF 50V
C264 1-164-947-11 CERAMIC CHIP 0.01uF 50V
C265 1-117-370-11 CERAMIC CHIP 10uF 10V
C266 1-164-947-11 CERAMIC CHIP 0.01uF 50V
C267 1-164-947-11 CERAMIC CHIP 0.01uF 50V
C268 1-164-947-11 CERAMIC CHIP 0.01uF 50V
C269 1-164-947-11 CERAMIC CHIP 0.01uF 50V
C270 1-164-947-11 CERAMIC CHIP 0.01uF 50V
C271 1-164-947-11 CERAMIC CHIP 0.01uF 50V
C272 1-164-947-11 CERAMIC CHIP 0.01uF 50V
C275 1-164-947-11 CERAMIC CHIP 0.01uF 50V
C281 1-164-947-11 CERAMIC CHIP 0.01uF 50V
C282 1-164-947-11 CERAMIC CHIP 0.01uF 50V
C288 1-164-947-11 CERAMIC CHIP 0.01uF 50V
C289 1-164-947-11 CERAMIC CHIP 0.01uF 50V
C302 1-164-943-11 CERAMIC CHIP 0.01uF 10% 16V
C303 1-164-943-11 CERAMIC CHIP 0.01uF 10% 16V
C304 1-164-943-11 CERAMIC CHIP 0.01uF 10% 16V
C305 1-164-943-11 CERAMIC CHIP 0.01uF 10% 16V
C306 1-164-943-11 CERAMIC CHIP 0.01uF 10% 16V
C307 1-164-943-11 CERAMIC CHIP 0.01uF 10% 16V
C308 1-164-874-11 CERAMIC CHIP 100PF 5% 50V
C309 1-164-874-11 CERAMIC CHIP 100PF 5% 50V
C315 1-164-947-11 CERAMIC CHIP 0.01uF 50V
C316 1-164-947-11 CERAMIC CHIP 0.01uF 50V
C321 1-126-206-11 ELECT CHIP 100uF 20% 6.3V
C322 1-107-820-11 CERAMIC CHIP 0.1uF 16V
DMB03

87
Ref. No. Part No. Description Remarks Ref. No. Part No. Description Remarks
HCD-GN88D
C323 1-107-820-11 CERAMIC CHIP 0.1uF 16V
C324 1-107-820-11 CERAMIC CHIP 0.1uF 16V
C325 1-126-209-11 ELECT CHIP 100uF 20% 4V
C326 1-164-947-11 CERAMIC CHIP 0.01uF 50V
C392 1-126-395-11 ELECT 22uF 20% 16V
C393 1-164-947-11 CERAMIC CHIP 0.01uF 50V
C394 1-126-246-11 ELECT CHIP 220uF 20% 4V
C412 1-216-864-11 METAL CHIP 0 5% 1/10W
C413 1-216-864-11 METAL CHIP 0 5% 1/10W
C414 1-216-864-11 METAL CHIP 0 5% 1/10W
C415 1-216-864-11 METAL CHIP 0 5% 1/10W
C416 1-216-864-11 METAL CHIP 0 5% 1/10W
C501 1-164-943-11 CERAMIC CHIP 0.01uF 10% 16V
C502 1-164-943-11 CERAMIC CHIP 0.01uF 10% 16V
C503 1-127-772-81 CERAMIC CHIP 33000PF 10% 10V
C504 1-127-772-81 CERAMIC CHIP 33000PF 10% 10V
C506 1-164-934-11 CERAMIC CHIP 330PF 10% 50V
C508 1-164-937-11 CERAMIC CHIP 0.001uF 10% 50V
C509 1-164-934-11 CERAMIC CHIP 330PF 10% 50V
C510 1-164-937-11 CERAMIC CHIP 0.001uF 10% 50V
C512 1-164-943-11 CERAMIC CHIP 0.01uF 10% 16V
C514 1-164-943-11 CERAMIC CHIP 0.01uF 10% 16V
C516 1-164-939-11 CERAMIC CHIP 0.0022uF 10% 50V
C517 1-117-370-11 CERAMIC CHIP 10uF 10V
C518 1-164-947-11 CERAMIC CHIP 0.01uF 50V
C519 1-164-943-11 CERAMIC CHIP 0.01uF 10% 16V
C522 1-125-777-11 CERAMIC CHIP 0.1uF 10% 6.3V
C525 1-164-947-11 CERAMIC CHIP 0.01uF 50V
C526 1-126-395-11 ELECT 22uF 20% 16V
C527 1-164-947-11 CERAMIC CHIP 0.01uF 50V
C528 1-126-395-11 ELECT 22uF 20% 16V
C529 1-164-947-11 CERAMIC CHIP 0.01uF 50V
C531 1-119-923-11 CERAMIC CHIP 0.047uF 10% 10V
C533 1-164-939-11 CERAMIC CHIP 0.0022uF 10% 50V
C534 1-107-819-11 CERAMIC CHIP 0.022uF 10% 16V
C535 1-164-939-11 CERAMIC CHIP 0.0022uF 10% 50V
C543 1-107-820-11 CERAMIC CHIP 0.1uF 16V
C544 1-125-777-11 CERAMIC CHIP 0.1uF 10% 10V
C545 1-117-370-11 CERAMIC CHIP 10uF 10V
C547 1-107-725-11 CERAMIC CHIP 0.1uF 10% 16V
C548 1-164-943-11 CERAMIC CHIP 0.01uF 10% 16V
C551 1-125-891-11 CERAMIC CHIP 0.47uF 10% 10V
C552 1-216-295-91 SHORT CHIP 0
C553 1-164-940-11 CERAMIC CHIP 0.0033uF 10% 16V
C556 1-117-370-11 CERAMIC CHIP 10uF 10V
C558 1-126-209-11 ELECT CHIP 100uF 20% 4V
C559 1-125-777-11 CERAMIC CHIP 0.1uF 10% 10V
C560 1-164-938-11 CERAMIC CHIP 0.0015uF 10% 50V
C561 1-107-820-11 CERAMIC CHIP 0.1uF 16V
C563 1-164-874-11 CERAMIC CHIP 100PF 5% 50V
C565 1-125-777-11 CERAMIC CHIP 0.1uF 10% 10V
C567 1-107-820-11 CERAMIC CHIP 0.1uF 16V
C568 1-117-370-11 CERAMIC CHIP 10uF 10V
C569 1-107-820-11 CERAMIC CHIP 0.1uF 16V
C570 1-117-370-11 CERAMIC CHIP 10uF 10V
C573 1-164-874-11 CERAMIC CHIP 100PF 5% 50V
C588 1-164-939-11 CERAMIC CHIP 0.0022uF 10% 50V
C589 1-164-939-11 CERAMIC CHIP 0.0022uF 10% 50V
C590 1-164-939-11 CERAMIC CHIP 0.0022uF 10% 50V
C592 1-124-779-00 ELECT CHIP 10uF 20% 16V
C701 1-126-209-11 ELECT CHIP 100uF 20% 4V
C702 1-117-370-11 CERAMIC CHIP 10uF 10V
C703 1-125-777-11 CERAMIC CHIP 0.1uF 10% 6.3V
C705 1-164-943-11 CERAMIC CHIP 0.01uF 10% 16V
C706 1-125-777-11 CERAMIC CHIP 0.1uF 10% 10V
C708 1-164-943-11 CERAMIC CHIP 0.01uF 10% 16V
C709 1-125-777-11 CERAMIC CHIP 0.1uF 10% 10V
C711 1-164-943-11 CERAMIC CHIP 0.01uF 10% 16V(TH)
C711 1-119-923-11 CERAMIC CHIP 0.047uF 10% 10V
(EXCEPT TH)
C712 1-164-874-11 CERAMIC CHIP 100PF 5% 50V
C713 1-125-777-11 CERAMIC CHIP 0.1uF 10% 10V
C714 1-125-777-11 CERAMIC CHIP 0.1uF 10% 10V
C715 1-164-938-11 CERAMIC CHIP 0.0015uF 10% 50V
C716 1-125-891-11 CERAMIC CHIP 0.47uF 10% 10V
C717 1-164-943-11 CERAMIC CHIP 0.01uF 10% 16V
C718 1-107-820-11 CERAMIC CHIP 0.1uF 16V
C720 1-125-777-11 CERAMIC CHIP 0.1uF 10% 10V
C721 1-107-820-11 CERAMIC CHIP 0.1uF 16V
C722 1-107-820-11 CERAMIC CHIP 0.1uF 16V
C723 1-107-820-11 CERAMIC CHIP 0.1uF 16V
C724 1-107-820-11 CERAMIC CHIP 0.1uF 16V
C725 1-107-820-11 CERAMIC CHIP 0.1uF 16V
C726 1-107-820-11 CERAMIC CHIP 0.1uF 16V
C727 1-117-370-11 CERAMIC CHIP 10uF 10V
C728 1-125-777-11 CERAMIC CHIP 0.1uF 10% 10V
C729 1-117-370-11 CERAMIC CHIP 10uF 10V
C730 1-107-820-11 CERAMIC CHIP 0.1uF 16V
C740 1-107-820-11 CERAMIC CHIP 0.1uF 16V
C741 1-107-820-11 CERAMIC CHIP 0.1uF 16V
C742 1-107-820-11 CERAMIC CHIP 0.1uF 16V
C743 1-107-820-11 CERAMIC CHIP 0.1uF 16V
C744 1-107-820-11 CERAMIC CHIP 0.1uF 16V
C745 1-107-820-11 CERAMIC CHIP 0.1uF 16V
C752 1-125-777-11 CERAMIC CHIP 0.1uF 10% 10V
C760 1-107-820-11 CERAMIC CHIP 0.1uF 16V
C761 1-107-820-11 CERAMIC CHIP 0.1uF 16V
C762 1-107-820-11 CERAMIC CHIP 0.1uF 16V
C763 1-107-820-11 CERAMIC CHIP 0.1uF 16V
C764 1-107-820-11 CERAMIC CHIP 0.1uF 16V
C765 1-125-777-11 CERAMIC CHIP 0.1uF 10% 10V
C766 1-164-874-11 CERAMIC CHIP 100PF 5% 50V
C767 1-125-777-11 CERAMIC CHIP 0.1uF 10% 10V
C768 1-125-777-11 CERAMIC CHIP 0.1uF 10% 10V
C769 1-125-777-11 CERAMIC CHIP 0.1uF 10% 10V
C770 1-107-820-11 CERAMIC CHIP 0.1uF 16V
C771 1-119-923-11 CERAMIC CHIP 0.047uF 10% 10V
C772 1-107-820-11 CERAMIC CHIP 0.1uF 16V
C773 1-125-891-11 CERAMIC CHIP 0.47uF 10% 10V
C774 1-164-941-11 CERAMIC CHIP 0.0047uF 10% 16V
C775 1-107-820-11 CERAMIC CHIP 0.1uF 16V
C776 1-125-777-11 CERAMIC CHIP 0.1uF 10% 10V
C777 1-125-777-11 CERAMIC CHIP 0.1uF 10% 10V
C778 1-107-820-11 CERAMIC CHIP 0.1uF 16V
C779 1-117-370-11 CERAMIC CHIP 10uF 10V
C780 1-117-370-11 CERAMIC CHIP 10uF 10V
C781 1-165-643-21 ELECT CHIP 150uF 20% 4V
C782 1-164-938-11 CERAMIC CHIP 0.0015uF 10% 50V
C783 1-164-938-11 CERAMIC CHIP 0.0015uF 10% 50V
DMB03

88
Ref. No. Part No. Description Remarks Ref. No. Part No. Description Remarks
HCD-GN88D
C901 1-126-209-11 ELECT CHIP 100uF 20% 4V
C902 1-164-947-11 CERAMIC CHIP 0.01uF 50V
C903 1-126-209-11 ELECT CHIP 100uF 20% 4V
C904 1-164-947-11 CERAMIC CHIP 0.01uF 50V
C905 1-164-947-11 CERAMIC CHIP 0.01uF 50V
C906 1-164-947-11 CERAMIC CHIP 0.01uF 50V
C907 1-164-947-11 CERAMIC CHIP 0.01uF 50V
C908 1-164-874-11 CERAMIC CHIP 100PF 5% 50V
C909 1-164-874-11 CERAMIC CHIP 100PF 5% 50V
C910 1-164-947-11 CERAMIC CHIP 0.01uF 50V
C913 1-127-772-81 CERAMIC CHIP 33000PF 10% 10V
C914 1-164-847-11 CERAMIC CHIP 7PF 0.50PF 50V
C915 1-164-847-11 CERAMIC CHIP 7PF 0.50PF 50V
C916 1-126-209-11 ELECT CHIP 100uF 20% 4V
C917 1-164-947-11 CERAMIC CHIP 0.01uF 50V
C918 1-164-947-11 CERAMIC CHIP 0.01uF 50V
C924 1-164-947-11 CERAMIC CHIP 0.01uF 50V
C925 1-126-395-11 ELECT 22uF 20% 16V
C926 1-126-246-11 ELECT CHIP 220uF 20% 4V
C927 1-164-947-11 CERAMIC CHIP 0.01uF 50V
C928 1-117-370-11 CERAMIC CHIP 10uF 10V
< CONNECTOR >
CN101 1-784-366-21 CONNECTOR, FFC/FPC 7P
CN102 1-815-954-21 PIN, CONNECTOR (PC BOARD) 13P
CN105 1-784-376-11 CONNECTOR, FFC/FPC 17P
CN107 1-784-382-21 CONNECTOR, FFC/FPC 25P
CN202 1-784-364-21 CONNECTOR, FFC/FPC 4P
CN501 1-778-957-11 CONNECTOR, FFC/FPC 29P
CN901 1-764-177-11 PIN, CONNECTOR (SMD)(1.5mm) 7P
< DIODE >
D202 8-719-988-61 DIODE 1SS355TE-17
D392 8-719-988-61 DIODE 1SS355TE-17
D393 8-719-988-61 DIODE 1SS355TE-17
D394 8-719-988-61 DIODE 1SS355TE-17
D901 8-719-988-61 DIODE 1SS355TE-17
D1101 8-719-988-61 DIODE 1SS355TE-17
D1102 8-719-988-61 DIODE 1SS355TE-17
D1301 8-719-988-61 DIODE 1SS355TE-17
D1302 8-719-988-61 DIODE 1SS355TE-17
D1303 8-719-988-61 DIODE 1SS355TE-17
D1304 8-719-988-61 DIODE 1SS355TE-17
D1305 8-719-988-61 DIODE 1SS355TE-17
D1306 8-719-988-61 DIODE 1SS355TE-17
D1307 8-719-988-61 DIODE 1SS355TE-17
D1308 8-719-988-61 DIODE 1SS355TE-17
D1801 8-719-988-61 DIODE 1SS355TE-17
D1802 8-719-988-61 DIODE 1SS355TE-17
D1803 8-719-988-61 DIODE 1SS355TE-17
D1804 8-719-988-61 DIODE 1SS355TE-17
D1805 8-719-988-61 DIODE 1SS355TE-17
D1806 8-719-988-61 DIODE 1SS355TE-17
< FERRITE BEAD >
FB902 1-500-284-21 FERRITE 0uH
FB903 1-500-284-21 FERRITE 0uH
< FILTER >
FL203 1-234-177-21 FERRITE 0uH
FL204 1-234-177-21 FERRITE 0uH
FL205 1-234-177-21 FERRITE 0uH
FL206 1-234-177-21 FERRITE 0uH
FL302 1-234-177-21 FERRITE 0uH
FL303 1-234-177-21 FERRITE 0uH
FL501 1-234-177-21 FERRITE 0uH
FL502 1-234-177-21 FERRITE 0uH
FL701 1-234-177-21 FERRITE 0uH
FL702 1-234-177-21 FERRITE 0uH
FL703 1-234-177-21 FERRITE 0uH
FL704 1-234-177-21 FERRITE 0uH
FL705 1-234-177-21 FERRITE 0uH
FL706 1-234-177-21 FERRITE 0uH
FL901 1-234-177-21 FERRITE 0uH
FL903 1-234-177-21 FERRITE 0uH
FL908 1-234-177-21 FERRITE 0uH
< IC >
IC203 6-704-069-01 IC MT48LC4M32B2TG-6
IC204 8-759-668-01 IC BR9040F-D-E2
IC206 6-803-640-01 IC MBM29PL32BM90TN-GYX0305
IC207 6-703-540-01 IC ZIVA5X-C1F
IC211 6-700-398-01 IC uPC2918T-E1
IC216 6-700-437-01 IC SN74ALVCH16841DGGR
IC252 8-759-680-48 IC TC7WH157FK(TE85R)
IC302 6-703-787-01 IC PCM1609KPTR
IC392 8-759-583-47 IC uPC2933T-E2
IC501 6-702-157-01 IC FAN8035L
IC503 8-759-058-43 IC NJM3404AV(TE2)
IC509 8-752-408-73 IC CXD3068Q
IC701 6-703-552-01 IC TMC57929PGF-RDP
IC703 8-759-058-43 IC NJM3404AV(TE2)
IC706 8-759-564-30 IC MSM51V18165F-60TSKR1
IC901 8-752-937-30 IC CXP973064-226R
IC902 8-759-058-64 IC TC7S32FU-TE85L
IC903 8-759-641-86 IC BR24C16F-E2
IC904 6-702-563-01 IC TC7W74FK-TE85L
IC906 6-700-407-01 IC SM8707GV-G-E2
IC907 8-759-583-47 IC uPC2933T-E2
< WIRE JUMPER >
JW392 1-216-864-11 METAL CHIP 0 5% 1/10W
JW601 1-218-990-11 SHORT CHIP 0
JW602 1-218-990-11 SHORT CHIP 0
JW603 1-218-990-11 SHORT CHIP 0
JW604 1-218-990-11 SHORT CHIP 0
JW605 1-218-990-11 SHORT CHIP 0
JW606 1-218-990-11 SHORT CHIP 0
JW607 1-218-990-11 SHORT CHIP 0
JW801 1-218-990-11 SHORT CHIP 0
JW802 1-218-990-11 SHORT CHIP 0
JW803 1-218-990-11 SHORT CHIP 0
JW804 1-218-990-11 SHORT CHIP 0
JW805 1-218-990-11 SHORT CHIP 0
JW806 1-218-990-11 SHORT CHIP 0
Ver 1.2
DMB03

89
Ref. No. Part No. Description Remarks Ref. No. Part No. Description Remarks
HCD-GN88D
< COIL >
L402 1-216-296-11 SHORT CHIP 0
L403 1-216-296-11 SHORT CHIP 0
L404 1-216-296-11 SHORT CHIP 0
L405 1-216-296-11 SHORT CHIP 0
L406 1-216-296-11 SHORT CHIP 0
L412 1-216-296-11 SHORT CHIP 0
L413 1-216-296-11 SHORT CHIP 0
L414 1-216-296-11 SHORT CHIP 0
L415 1-216-296-11 SHORT CHIP 0
L416 1-216-296-11 SHORT CHIP 0
L901 1-412-031-11 INDUCTOR CHIP 47uH
< TRANSISTOR >
Q202 8-729-929-26 TRANSISTOR DTC114TE-TL
Q901 8-729-929-26 TRANSISTOR DTC114TE-TL
Q903 8-729-025-28 TRANSISTOR 2SK1828TE85L
Q904 8-729-025-28 TRANSISTOR 2SK1828TE85L
< RESISTOR >
R10 1-216-801-11 METAL CHIP 22 5% 1/10W
R11 1-216-801-11 METAL CHIP 22 5% 1/10W
R12 1-216-801-11 METAL CHIP 22 5% 1/10W
R13 1-216-801-11 METAL CHIP 22 5% 1/10W
R14 1-216-801-11 METAL CHIP 22 5% 1/10W
R15 1-216-801-11 METAL CHIP 22 5% 1/10W
R201 1-216-833-11 METAL CHIP 10K 5% 1/10W
R207 1-216-864-11 METAL CHIP 0 5% 1/10W
R213 1-216-807-11 METAL CHIP 68 5% 1/10W
R214 1-216-864-11 METAL CHIP 0 5% 1/10W
R215 1-216-864-11 METAL CHIP 0 5% 1/10W
R217 1-216-864-11 METAL CHIP 0 5% 1/10W
R218 1-216-864-11 METAL CHIP 0 5% 1/10W
R219 1-216-864-11 METAL CHIP 0 5% 1/10W
R220 1-216-864-11 METAL CHIP 0 5% 1/10W
R221 1-216-864-11 METAL CHIP 0 5% 1/10W
R222 1-216-864-11 METAL CHIP 0 5% 1/10W
R223 1-216-864-11 METAL CHIP 0 5% 1/10W
R224 1-216-864-11 METAL CHIP 0 5% 1/10W
R227 1-216-829-11 METAL CHIP 4.7K 5% 1/10W
R230 1-216-803-11 METAL CHIP 33 5% 1/10W
R231 1-216-803-11 METAL CHIP 33 5% 1/10W
R232 1-216-803-11 METAL CHIP 33 5% 1/10W
R233 1-216-864-11 METAL CHIP 0 5% 1/10W
R234 1-216-833-11 METAL CHIP 10K 5% 1/10W
R239 1-216-809-11 METAL CHIP 100 5% 1/10W
R240 1-216-841-11 METAL CHIP 47K 5% 1/10W
R243 1-216-864-11 METAL CHIP 0 5% 1/10W
R244 1-216-821-11 METAL CHIP 1K 5% 1/10W
R245 1-216-829-11 METAL CHIP 4.7K 5% 1/10W
R246 1-216-833-11 METAL CHIP 10K 5% 1/10W
R247 1-216-821-11 METAL CHIP 1K 5% 1/10W
R248 1-216-829-11 METAL CHIP 4.7K 5% 1/10W
R250 1-216-864-11 METAL CHIP 0 5% 1/10W
R251 1-216-864-11 METAL CHIP 0 5% 1/10W
R253 1-216-829-11 METAL CHIP 4.7K 5% 1/10W
R254 1-216-829-11 METAL CHIP 4.7K 5% 1/10W
R255 1-216-864-11 METAL CHIP 0 5% 1/10W
R257 1-216-829-11 METAL CHIP 4.7K 5% 1/10W
R259 1-216-829-11 METAL CHIP 4.7K 5% 1/10W
R260 1-216-829-11 METAL CHIP 4.7K 5% 1/10W
R261 1-216-829-11 METAL CHIP 4.7K 5% 1/10W
R262 1-216-864-11 METAL CHIP 0 5% 1/10W
R263 1-218-285-11 METAL CHIP 75 5% 1/10W
R264 1-218-285-11 METAL CHIP 75 5% 1/10W
R265 1-218-285-11 METAL CHIP 75 5% 1/10W
R266 1-218-285-11 METAL CHIP 75 5% 1/10W
R267 1-218-285-11 METAL CHIP 75 5% 1/10W
R268 1-216-864-11 METAL CHIP 0 5% 1/10W
R269 1-216-864-11 METAL CHIP 0 5% 1/10W
R270 1-216-864-11 METAL CHIP 0 5% 1/10W
R273 1-216-864-11 METAL CHIP 0 5% 1/10W
R274 1-216-864-11 METAL CHIP 0 5% 1/10W
R275 1-216-864-11 METAL CHIP 0 5% 1/10W
R276 1-216-864-11 METAL CHIP 0 5% 1/10W
R277 1-216-864-11 METAL CHIP 0 5% 1/10W
R278 1-218-285-11 METAL CHIP 75 5% 1/10W
R279 1-218-285-11 METAL CHIP 75 5% 1/10W
R280 1-218-285-11 METAL CHIP 75 5% 1/10W
R281 1-218-285-11 METAL CHIP 75 5% 1/10W
R282 1-218-285-11 METAL CHIP 75 5% 1/10W
R283 1-218-847-11 METAL CHIP 1K 0.5% 1/10W
R284 1-218-829-11 METAL CHIP 180 0.5% 1/10W
R288 1-216-864-11 METAL CHIP 0 5% 1/10W
R301 1-216-821-11 METAL CHIP 1K 5% 1/10W
R302 1-216-813-11 METAL CHIP 220 5% 1/10W
R303 1-216-813-11 METAL CHIP 220 5% 1/10W
R304 1-216-813-11 METAL CHIP 220 5% 1/10W
R305 1-216-813-11 METAL CHIP 220 5% 1/10W
R306 1-216-813-11 METAL CHIP 220 5% 1/10W
R307 1-216-813-11 METAL CHIP 220 5% 1/10W
R308 1-216-813-11 METAL CHIP 220 5% 1/10W
R309 1-216-813-11 METAL CHIP 220 5% 1/10W
R310 1-216-809-11 METAL CHIP 100 5% 1/10W
R311 1-216-809-11 METAL CHIP 100 5% 1/10W
R312 1-216-809-11 METAL CHIP 100 5% 1/10W
R313 1-216-833-11 METAL CHIP 10K 5% 1/10W
R314 1-216-801-11 METAL CHIP 22 5% 1/10W
R392 1-216-797-11 METAL CHIP 10 5% 1/10W
R501 1-216-864-11 METAL CHIP 0 5% 1/10W
R502 1-216-864-11 METAL CHIP 0 5% 1/10W
R503 1-216-841-11 METAL CHIP 47K 5% 1/10W
R504 1-216-841-11 METAL CHIP 47K 5% 1/10W
R505 1-216-841-11 METAL CHIP 47K 5% 1/10W
R506 1-216-841-11 METAL CHIP 47K 5% 1/10W
R507 1-216-864-11 METAL CHIP 0 5% 1/10W
R508 1-216-864-11 METAL CHIP 0 5% 1/10W
R510 1-216-847-11 METAL CHIP 150K 5% 1/10W
R511 1-216-847-11 METAL CHIP 150K 5% 1/10W
R512 1-216-842-11 METAL CHIP 56K 5% 1/10W
R513 1-216-842-11 METAL CHIP 56K 5% 1/10W
R516 1-216-829-11 METAL CHIP 4.7K 5% 1/10W
R517 1-216-825-11 METAL CHIP 2.2K 5% 1/10W
R519 1-216-845-11 METAL CHIP 100K 5% 1/10W
R520 1-216-833-11 METAL CHIP 10K 5% 1/10W
R521 1-216-845-11 METAL CHIP 100K 5% 1/10W
R522 1-216-829-11 METAL CHIP 4.7K 5% 1/10W
R523 1-216-833-11 METAL CHIP 10K 5% 1/10W
R524 1-216-833-11 METAL CHIP 10K 5% 1/10W
R525 1-216-833-11 METAL CHIP 10K 5% 1/10W
DMB03

90
Ref. No. Part No. Description Remarks Ref. No. Part No. Description Remarks
HCD-GN88D
R527 1-216-825-11 METAL CHIP 2.2K 5% 1/10W
R528 1-216-864-11 METAL CHIP 0 5% 1/10W
R529 1-216-839-11 METAL CHIP 33K 5% 1/10W
R530 1-216-842-11 METAL CHIP 56K 5% 1/10W
R531 1-216-864-11 METAL CHIP 0 5% 1/10W
R532 1-216-864-11 METAL CHIP 0 5% 1/10W
R533 1-216-839-11 METAL CHIP 33K 5% 1/10W
R534 1-216-842-11 METAL CHIP 56K 5% 1/10W
R535 1-216-864-11 METAL CHIP 0 5% 1/10W
R536 1-216-833-11 METAL CHIP 10K 5% 1/10W
R537 1-216-843-11 METAL CHIP 68K 5% 1/10W
R538 1-216-864-11 METAL CHIP 0 5% 1/10W
R539 1-216-864-11 METAL CHIP 0 5% 1/10W
R540 1-216-864-11 METAL CHIP 0 5% 1/10W
R541 1-216-864-11 METAL CHIP 0 5% 1/10W
R543 1-216-864-11 METAL CHIP 0 5% 1/10W
R544 1-216-864-11 METAL CHIP 0 5% 1/10W
R545 1-216-833-11 METAL CHIP 10K 5% 1/10W
R547 1-216-864-11 METAL CHIP 0 5% 1/10W
R548 1-216-833-11 METAL CHIP 10K 5% 1/10W
R550 1-216-821-11 METAL CHIP 1K 5% 1/10W
R551 1-216-821-11 METAL CHIP 1K 5% 1/10W
R552 1-216-821-11 METAL CHIP 1K 5% 1/10W
R553 1-216-864-11 METAL CHIP 0 5% 1/10W
R554 1-216-864-11 METAL CHIP 0 5% 1/10W
R555 1-216-864-11 METAL CHIP 0 5% 1/10W
R558 1-216-841-11 METAL CHIP 47K 5% 1/10W
R559 1-216-821-11 METAL CHIP 1K 5% 1/10W
R560 1-216-821-11 METAL CHIP 1K 5% 1/10W
R561 1-216-821-11 METAL CHIP 1K 5% 1/10W
R562 1-216-821-11 METAL CHIP 1K 5% 1/10W
R563 1-216-821-11 METAL CHIP 1K 5% 1/10W
R564 1-216-821-11 METAL CHIP 1K 5% 1/10W
R565 1-216-821-11 METAL CHIP 1K 5% 1/10W
R566 1-216-833-11 METAL CHIP 10K 5% 1/10W
R567 1-216-827-11 METAL CHIP 3.3K 5% 1/10W
R568 1-216-857-11 METAL CHIP 1M 5% 1/10W
R571 1-216-857-11 METAL CHIP 1M 5% 1/10W
R572 1-216-853-11 METAL CHIP 470K 5% 1/10W
R573 1-216-833-11 METAL CHIP 10K 5% 1/10W
R574 1-216-815-11 METAL CHIP 330 5% 1/10W
R575 1-216-864-11 METAL CHIP 0 5% 1/10W
R576 1-216-864-11 METAL CHIP 0 5% 1/10W
R577 1-216-864-11 METAL CHIP 0 5% 1/10W
R578 1-216-864-11 METAL CHIP 0 5% 1/10W
R579 1-216-832-11 METAL CHIP 8.2K 5% 1/10W
R580 1-216-839-11 METAL CHIP 33K 5% 1/10W
R581 1-216-834-11 METAL CHIP 12K 5% 1/10W
R583 1-216-864-11 METAL CHIP 0 5% 1/10W
R584 1-216-839-11 METAL CHIP 33K 5% 1/10W
R585 1-216-864-11 METAL CHIP 0 5% 1/10W
R586 1-218-747-11 METAL CHIP 200K 5% 1/10W
R587 1-216-864-11 METAL CHIP 0 5% 1/10W
R588 1-216-833-11 METAL CHIP 10K 5% 1/10W
R589 1-216-833-11 METAL CHIP 10K 5% 1/10W
R592 1-216-864-11 METAL CHIP 0 5% 1/10W
R593 1-216-845-11 METAL CHIP 100K 5% 1/10W
R597 1-216-864-11 METAL CHIP 0 5% 1/10W
R599 1-216-821-11 METAL CHIP 1K 5% 1/10W
R601 1-216-864-11 METAL CHIP 0 5% 1/10W
R615 1-216-864-11 METAL CHIP 0 5% 1/10W
R629 1-216-864-11 METAL CHIP 0 5% 1/10W
R694 1-216-833-11 METAL CHIP 10K 5% 1/10W
R695 1-216-864-11 METAL CHIP 0 5% 1/10W
R696 1-216-864-11 METAL CHIP 0 5% 1/10W
R698 1-216-864-11 METAL CHIP 0 5% 1/10W
R699 1-216-864-11 METAL CHIP 0 5% 1/10W
R700 1-216-832-11 METAL CHIP 8.2K 5% 1/10W
R707 1-216-809-11 METAL CHIP 100 5% 1/10W
R708 1-216-853-11 METAL CHIP 470K 5% 1/10W
R709 1-216-847-11 METAL CHIP 150K 5% 1/10W
R710 1-216-833-11 METAL CHIP 10K 5% 1/10W
R711 1-216-825-11 METAL CHIP 2.2K 5% 1/10W
R712 1-216-833-11 METAL CHIP 10K 5% 1/10W
R713 1-216-833-11 METAL CHIP 10K 5% 1/10W
R714 1-216-833-11 METAL CHIP 10K 5% 1/10W
R715 1-216-833-11 METAL CHIP 10K 5% 1/10W
R716 1-216-809-11 METAL CHIP 100 5% 1/10W
R717 1-216-845-11 METAL CHIP 100K 5% 1/10W
R718 1-216-833-11 METAL CHIP 10K 5% 1/10W
R719 1-216-821-11 METAL CHIP 1K 5% 1/10W
R720 1-216-821-11 METAL CHIP 1K 5% 1/10W
R721 1-216-839-11 METAL CHIP 33K 5% 1/10W
R724 1-216-821-11 METAL CHIP 1K 5% 1/10W
R725 1-216-824-11 METAL CHIP 1.8K 5% 1/10W
R726 1-216-845-11 METAL CHIP 100K 5% 1/10W
R727 1-216-827-11 METAL CHIP 3.3K 5% 1/10W
R728 1-216-833-11 METAL CHIP 10K 5% 1/10W
R730 1-216-801-11 METAL CHIP 22 5% 1/10W
R731 1-216-801-11 METAL CHIP 22 5% 1/10W
R732 1-216-833-11 METAL CHIP 10K 5% 1/10W
R733 1-216-833-11 METAL CHIP 10K 5% 1/10W
R734 1-216-833-11 METAL CHIP 10K 5% 1/10W
R735 1-216-833-11 METAL CHIP 10K 5% 1/10W
R736 1-216-833-11 METAL CHIP 10K 5% 1/10W
R737 1-216-833-11 METAL CHIP 10K 5% 1/10W
R738 1-216-833-11 METAL CHIP 10K 5% 1/10W
R742 1-216-801-11 METAL CHIP 22 5% 1/10W
R743 1-216-801-11 METAL CHIP 22 5% 1/10W
R744 1-216-801-11 METAL CHIP 22 5% 1/10W
R745 1-216-841-11 METAL CHIP 47K 5% 1/10W
R746 1-216-841-11 METAL CHIP 47K 5% 1/10W
R747 1-216-839-11 METAL CHIP 33K 5% 1/10W
R748 1-216-839-11 METAL CHIP 33K 5% 1/10W
R750 1-216-833-11 METAL CHIP 10K 5% 1/10W
R751 1-216-864-11 METAL CHIP 0 5% 1/10W
R752 1-216-864-11 METAL CHIP 0 5% 1/10W
R753 1-216-864-11 METAL CHIP 0 5% 1/10W
R754 1-216-864-11 METAL CHIP 0 5% 1/10W
R755 1-216-864-11 METAL CHIP 0 5% 1/10W
R756 1-216-864-11 METAL CHIP 0 5% 1/10W
R757 1-216-864-11 METAL CHIP 0 5% 1/10W
R758 1-216-864-11 METAL CHIP 0 5% 1/10W
R759 1-216-864-11 METAL CHIP 0 5% 1/10W
R762 1-216-837-11 METAL CHIP 22K 5% 1/10W
R763 1-216-832-11 METAL CHIP 8.2K 5% 1/10W
R764 1-216-857-11 METAL CHIP 1M 5% 1/10W
R765 1-216-837-11 METAL CHIP 22K 5% 1/10W
R766 1-216-864-11 METAL CHIP 0 5% 1/10W
R767 1-216-841-11 METAL CHIP 47K 5% 1/10W
DMB03

91
Ref. No. Part No. Description Remarks Ref. No. Part No. Description Remarks
HCD-GN88D
R769 1-216-825-11 METAL CHIP 2.2K 5% 1/10W
R770 1-216-864-11 METAL CHIP 0 5% 1/10W
R776 1-216-864-11 METAL CHIP 0 5% 1/10W
R777 1-216-864-11 METAL CHIP 0 5% 1/10W
R778 1-216-845-11 METAL CHIP 100K 5% 1/10W
R780 1-216-864-11 METAL CHIP 0 5% 1/10W
R781 1-216-864-11 METAL CHIP 0 5% 1/10W
R784 1-216-864-11 METAL CHIP 0 5% 1/10W
R785 1-216-833-11 METAL CHIP 10K 5% 1/10W
R786 1-216-845-11 METAL CHIP 100K 5% 1/10W
R787 1-216-845-11 METAL CHIP 100K 5% 1/10W
R788 1-216-845-11 METAL CHIP 100K 5% 1/10W
R789 1-216-845-11 METAL CHIP 100K 5% 1/10W
R799 1-216-864-11 METAL CHIP 0 5% 1/10W
R805 1-216-864-11 METAL CHIP 0 5% 1/10W
R901 1-216-801-11 METAL CHIP 22 5% 1/10W
R902 1-216-801-11 METAL CHIP 22 5% 1/10W
R904 1-216-833-11 METAL CHIP 10K 5% 1/10W
R905 1-216-801-11 METAL CHIP 22 5% 1/10W
R906 1-216-801-11 METAL CHIP 22 5% 1/10W
R907 1-216-801-11 METAL CHIP 22 5% 1/10W
R908 1-216-833-11 METAL CHIP 10K 5% 1/10W
R910 1-216-864-11 METAL CHIP 0 5% 1/10W
R911 1-216-833-11 METAL CHIP 10K 5% 1/10W
R912 1-216-833-11 METAL CHIP 10K 5% 1/10W
R913 1-216-833-11 METAL CHIP 10K 5% 1/10W
R915 1-216-809-11 METAL CHIP 100 5% 1/10W
R916 1-216-821-11 METAL CHIP 1K 5% 1/10W
R917 1-216-821-11 METAL CHIP 1K 5% 1/10W
R918 1-216-801-11 METAL CHIP 22 5% 1/10W
R919 1-216-864-11 METAL CHIP 0 5% 1/10W
R920 1-216-809-11 METAL CHIP 100 5% 1/10W
R921 1-216-809-11 METAL CHIP 100 5% 1/10W
R923 1-216-813-11 METAL CHIP 220 5% 1/10W
R925 1-216-809-11 METAL CHIP 100 5% 1/10W
R926 1-216-809-11 METAL CHIP 100 5% 1/10W
R927 1-216-857-11 METAL CHIP 1M 5% 1/10W
R930 1-216-809-11 METAL CHIP 100 5% 1/10W
R931 1-216-801-11 METAL CHIP 22 5% 1/10W
R932 1-216-801-11 METAL CHIP 22 5% 1/10W
R933 1-216-801-11 METAL CHIP 22 5% 1/10W
R935 1-216-829-11 METAL CHIP 4.7K 5% 1/10W
R940 1-216-809-11 METAL CHIP 100 5% 1/10W
R942 1-216-809-11 METAL CHIP 100 5% 1/10W
R943 1-216-809-11 METAL CHIP 100 5% 1/10W
R947 1-216-864-11 METAL CHIP 0 5% 1/10W
R948 1-216-864-11 METAL CHIP 0 5% 1/10W
R949 1-216-864-11 METAL CHIP 0 5% 1/10W
R958 1-216-801-11 METAL CHIP 22 5% 1/10W
R962 1-216-833-11 METAL CHIP 10K 5% 1/10W
R964 1-216-833-11 METAL CHIP 10K 5% 1/10W
R970 1-216-864-11 METAL CHIP 0 5% 1/10W
R971 1-216-864-11 METAL CHIP 0 5% 1/10W
R973 1-216-864-11 METAL CHIP 0 5% 1/10W
R974 1-216-864-11 METAL CHIP 0 5% 1/10W
R975 1-216-833-11 METAL CHIP 10K 5% 1/10W
R976 1-216-864-11 METAL CHIP 0 5% 1/10W
R978 1-216-833-11 METAL CHIP 10K 5% 1/10W
R984 1-216-833-11 METAL CHIP 10K 5% 1/10W
R988 1-216-864-11 METAL CHIP 0 5% 1/10W
R990 1-216-864-11 METAL CHIP 0 5% 1/10W
R991 1-216-864-11 METAL CHIP 0 5% 1/10W
R992 1-216-864-11 METAL CHIP 0 5% 1/10W
R994 1-216-864-11 METAL CHIP 0 5% 1/10W
R995 1-216-864-11 METAL CHIP 0 5% 1/10W
R996 1-216-864-11 METAL CHIP 0 5% 1/10W
R997 1-216-864-11 METAL CHIP 0 5% 1/10W
R998 1-216-864-11 METAL CHIP 0 5% 1/10W
R1000 1-216-829-11 METAL CHIP 4.7K 5% 1/10W
R1001 1-216-864-11 METAL CHIP 0 5% 1/10W
R1101 1-164-156-11 CERAMIC CHIP 0.1uF 25V
R1201 1-216-864-11 METAL CHIP 0
R1202 1-216-864-11 METAL CHIP 0
R1301 1-164-156-11 CERAMIC CHIP 0.1uF 25V
R1303 1-164-156-11 CERAMIC CHIP 0.1uF 25V
R1801 1-164-156-11 CERAMIC CHIP 0.1uF 25V
R1802 1-164-156-11 CERAMIC CHIP 0.1uF 25V
R1803 1-164-156-11 CERAMIC CHIP 0.1uF 25V
R9980 1-216-864-11 METAL CHIP 0 5% 1/10W
R9981 1-216-864-11 METAL CHIP 0 5% 1/10W
R9986 1-216-864-11 METAL CHIP 0 5% 1/10W
R9987 1-216-864-11 METAL CHIP 0 5% 1/10W
R9988 1-216-864-11 METAL CHIP 0 5% 1/10W
R9993 1-216-864-11 METAL CHIP 0 5% 1/10W
R9994 1-216-864-11 METAL CHIP 0 5% 1/10W
R9998 1-216-864-11 METAL CHIP 0 5% 1/10W
R9999 1-216-864-11 METAL CHIP 0 5% 1/10W
< NETWORK RESISTOR >
RB10 1-233-388-11 RES, NETWORK 68 (3216)
RB11 1-233-388-11 RES, NETWORK 68 (3216)
RB12 1-233-388-11 RES, NETWORK 68 (3216)
RB13 1-233-388-11 RES, NETWORK 68 (3216)
RB14 1-233-388-11 RES, NETWORK 68 (3216)
RB15 1-233-388-11 RES, NETWORK 68 (3216)
RB16 1-233-388-11 RES, NETWORK 68 (3216)
RB17 1-233-388-11 RES, NETWORK 68 (3216)
RB18 1-234-524-21 RES, CHIP NETWORK 33
RB19 1-234-524-21 RES, CHIP NETWORK 33
RB20 1-234-524-21 RES, CHIP NETWORK 33
RB21 1-234-524-21 RES, CHIP NETWORK 33
RB202 1-234-523-21 RES, CHIP NETWORK 0 (3216)
RB203 1-234-523-21 RES, CHIP NETWORK 0 (3216)
RB204 1-234-523-21 RES, CHIP NETWORK 0 (3216)
< VIBRATOR >
X901 1-781-945-21 VIBRATOR, CERAMIC (20MHz)
X902 1-795-630-11 VIBRATOR, CRYSTAL (27MHz)
******************************************************
1-687-135-11 DRIVER BOARD
************
< CAPACITOR >
C715 1-126-933-11 ELECT 100uF 20% 16V
C731 1-126-964-11 ELECT 10uF 20% 50V
C735 1-164-159-11 CERAMIC 0.1uF 50V
C736 1-164-159-11 CERAMIC 0.1uF 50V
C737 1-164-159-11 CERAMIC 0.1uF 50V
C741 1-162-306-11 CERAMIC 0.01uF 30% 16V
DMB03 DRIVER

92
Ref. No. Part No. Description Remarks Ref. No. Part No. Description Remarks
HCD-GN88D
C751 1-162-306-11 CERAMIC 0.01uF 30% 16V
C752 1-164-159-11 CERAMIC 0.1uF 50V
< CONNECTOR >
CN701 1-785-338-11 PIN, CONNECTOR(LIGHT ANGLE)12P
CN702 1-784-766-11 CONNECTOR, FFC 5P
*CN703 1-564-720-11 PIN, CONNECTOR (SMALL TYPE) 4P
CN704 1-785-328-11 PIN, CONNECTOR (LIGHT ANGRE)2P
< DIODE >
D701 8-719-947-16 DIODE MTZJ-T-72-5.1A
D711 8-719-983-66 DIODE MTZJ-T-72-3.6B
< IC >
IC701 8-759-598-69 IC BA6956AN
IC712 8-759-598-69 IC BA6956AN
< TRNSISTOR >
Q731 8-729-029-66 TRANSISTOR DTC114ESA
< RESISTOR >
R701 1-249-413-11 CARBON 470 5% 1/4W F
R702 1-247-807-31 CARBON 100 5% 1/4W
R711 1-249-417-11 CARBON 1K 5% 1/4W F
R712 1-249-425-11 CARBON 4.7K 5% 1/4W F
R713 1-249-433-11 CARBON 22K 5% 1/4W
R721 1-249-425-11 CARBON 4.7K 5% 1/4W F
R722 1-249-425-11 CARBON 4.7K 5% 1/4W F
R723 1-249-425-11 CARBON 4.7K 5% 1/4W F
R731 1-247-807-31 CARBON 100 5% 1/4W
R732 1-249-429-11 CARBON 10K 5% 1/4W
R733 1-249-417-11 CARBON 1K 5% 1/4W F
R734 1-249-430-11 CARBON 12K 5% 1/4W
R735 1-247-807-31 CARBON 100 5% 1/4W
R751 1-249-425-11 CARBON 4.7K 5% 1/4W F
******************************************************
A-4732-871-A GAME IN BOARD, COMPLETE (EXCEPT TH)
A-4734-533-A GAME IN BOARD, COMPLETE (TH)
*********************
< CAPACITOR >
C604 1-124-257-00 ELECT 2.2uF 20% 50V
C606 1-124-257-00 ELECT 2.2uF 20% 50V
C630 1-162-294-31 CERAMIC 0.001uF 10% 50V
C631 1-162-294-31 CERAMIC 0.001uF 10% 50V
C634 1-162-294-31 CERAMIC 0.001uF 10% 50V
C635 1-162-294-31 CERAMIC 0.001uF 10% 50V
C715 1-162-215-31 CERAMIC 47PF 5% 50V
C716 1-164-159-21 CERAMIC 0.1uF 50V(TH)
C716 1-164-159-11 CERAMIC 0.1uF 50V
(EXCEPT TH)
C717 1-124-584-00 ELECT 100uF 20% 10V
C718 1-124-584-00 ELECT 100uF 20% 10V
C719 1-124-257-00 ELECT 2.2uF 20% 50V
C721 1-162-301-11 CERAMIC 0.0015uF 20% 16V
C722 1-162-305-11 CERAMIC 0.0068uF 30% 16V
C723 1-126-160-11 ELECT 1uF 20% 50V
C724 1-136-495-11 FILM 0.068uF 5% 50V
C725 1-124-464-11 ELECT 0.22uF 20% 50V
C726 1-124-464-11 ELECT 0.22uF 20% 50V
C727 1-136-155-00 FILM 0.015uF 5% 50V
C728 1-162-301-11 CERAMIC 0.0015uF 20% 16V
C729 1-126-160-11 ELECT 1uF 20% 50V
C730 1-161-494-00 CERAMIC 0.022uF 25V
C731 1-162-305-11 CERAMIC 0.0068uF 30% 16V
C732 1-136-495-11 FILM 0.068uF 5% 50V
C733 1-124-589-11 ELECT 47uF 20% 16V
C734 1-124-589-11 ELECT 47uF 20% 16V
C735 1-124-257-00 ELECT 2.2uF 20% 50V
C736 1-124-261-00 ELECT 10uF 20% 50V
C737 1-124-261-00 ELECT 10uF 20% 50V
C738 1-124-257-00 ELECT 2.2uF 20% 50V
C739 1-162-215-31 CERAMIC 47PF 5% 50V
C740 1-162-282-31 CERAMIC 100PF 10% 50V
C741 1-124-250-11 ELECT 0.15uF 20% 50V
C742 1-162-215-31 CERAMIC 47PF 5% 50V
C743 1-162-290-31 CERAMIC 470PF 10% 50V
C744 1-162-294-31 CERAMIC 0.001uF 10% 50V
C747 1-124-257-00 ELECT 2.2uF 20% 50V
C748 1-161-494-00 CERAMIC 0.022uF 25V
C749 1-164-159-21 CERAMIC 0.1uF 50V(TH)
C749 1-164-159-11 CERAMIC 0.1uF 50V
(EXCEPT TH)
< CONNECTOR >
*CN606 1-564-725-11 PIN, CONNECTOR (SMALL TYPE) 9P
< DIODE >
D705 8-719-109-85 DIODE MTZJ-T-72-5.1B
< GROUND TERMINAL >
EP701 1-537-738-21 TERMINAL, GROUND
EP703 1-537-738-21 TERMINAL, GROUND
< IC >
IC721 8-759-450-96 IC M65850P
IC722 8-759-167-88 IC NJM4565D
< JACK >
J601 1-764-592-11 JACK 3P (GAME INPUT)
J631 1-794-702-11 JACK, HEADPHONE (PHONES)
J721 1-817-630-11 JACK (LARGE TYPE) (MIC)
< TRANSISTOR >
Q721 8-729-119-79 TRANSISTOR 2SC2785TP-FEK
< RESISTOR >
R602 1-249-417-11 CARBON 1K 5% 1/4W F
R603 1-249-417-11 CARBON 1K 5% 1/4W F
R604 1-249-441-11 CARBON 100K 5% 1/4W
R605 1-249-441-11 CARBON 100K 5% 1/4W
R721 1-249-429-11 CARBON 10K 5% 1/4W
R722 1-249-432-11 CARBON 18K 5% 1/4W
R723 1-249-431-11 CARBON 15K 5% 1/4W
R724 1-249-431-11 CARBON 15K 5% 1/4W
R725 1-249-431-11 CARBON 15K 5% 1/4W
R726 1-249-437-11 CARBON 47K 5% 1/4W
GAME INDRIVER

93
Ref. No. Part No. Description Remarks Ref. No. Part No. Description Remarks
HCD-GN88D
MAIN
R727 1-249-431-11 CARBON 15K 5% 1/4W
R728 1-249-431-11 CARBON 15K 5% 1/4W
R729 1-249-431-11 CARBON 15K 5% 1/4W
R730 1-249-431-11 CARBON 15K 5% 1/4W
R731 1-247-881-00 CARBON 120K 5% 1/4W
R733 1-249-431-11 CARBON 15K 5% 1/4W
R734 1-247-807-31 CARBON 100 5% 1/4W
R735 1-247-885-00 CARBON 180K 5% 1/4W
R736 1-249-429-11 CARBON 10K 5% 1/4W
R737 1-249-433-11 CARBON 22K 5% 1/4W
R738 1-249-417-11 CARBON 1K 5% 1/4W F
R739 1-249-441-11 CARBON 100K 5% 1/4W
R740 1-249-421-11 CARBON 2.2K 5% 1/4W F
R742 1-249-417-11 CARBON 1K 5% 1/4W F
R743 1-249-429-11 CARBON 10K 5% 1/4W
R744 1-249-441-11 CARBON 100K 5% 1/4W
R745 1-247-807-31 CARBON 100 5% 1/4W
R746 1-249-417-11 CARBON 1K 5% 1/4W F
R747 1-249-407-11 CARBON 150 5% 1/4W F
< VARIABLE RESISTOR >
RV721 1-227-452-11 RES, VAR, CARBON 50K (ECHO LEVEL)
RV722 1-227-452-11 RES, VAR, CARBON 50K (MIC LEVEL)
******************************************************
A-4732-888-A MAIN BOARD, COMPLETE (E3,E15,E51,EA,MX)
A-4733-170-A MAIN BOARD, COMPLETE (AUS,SP,MY,PH)
A-4734-508-A MAIN BOARD, COMPLETE (TH)
*******************
< CAPACITOR >
C101 1-104-665-11 ELECT 100uF 20% 10V
C102 1-126-964-11 ELECT 10uF 20% 50V
C103 1-126-964-11 ELECT 10uF 20% 50V
C104 1-126-964-11 ELECT 10uF 20% 50V
C105 1-126-964-11 ELECT 10uF 20% 50V
C106 1-136-157-00 FILM 0.022uF 5% 50V
C107 1-136-157-00 FILM 0.022uF 5% 50V
C108 1-136-159-00 FILM 0.033uF 5% 50V
C109 1-126-960-11 ELECT 1uF 20% 50V
C110 1-130-481-00 MYLAR 0.0068uF 5% 50V
C111 1-126-964-11 ELECT 10uF 20% 50V
C112 1-136-169-00 FILM 0.22uF 5% 50V
C113 1-136-171-00 FILM 0.33uF 5% 50V
C114 1-126-791-11 ELECT 10uF 20% 16V
C115 1-164-156-11 CERAMIC CHIP 0.1uF 25V
C116 1-126-934-11 ELECT 220uF 20% 10V
C117 1-126-961-11 ELECT 2.2uF 20% 50V
C121 1-162-923-11 CERAMIC CHIP 47PF 5% 50V
C122 1-162-923-11 CERAMIC CHIP 47PF 5% 50V
C130 1-126-964-11 ELECT 10uF 20% 50V
C131 1-126-959-11 ELECT 0.47uF 20% 50V
C140 1-136-495-11 FILM 0.068uF 5% 50V
C149 1-126-964-11 ELECT 10uF 20% 50V
C150 1-126-964-11 ELECT 10uF 20% 50V
C152 1-126-964-11 ELECT 10uF 20% 50V
C153 1-126-964-11 ELECT 10uF 20% 50V
C154 1-126-964-11 ELECT 10uF 20% 50V
C155 1-126-964-11 ELECT 10uF 20% 50V
C156 1-136-157-00 FILM 0.022uF 5% 50V
C157 1-136-157-00 FILM 0.022uF 5% 50V
C158 1-136-159-00 FILM 0.033uF 5% 50V
C159 1-126-960-11 ELECT 1uF 20% 50V
C160 1-130-481-00 MYLAR 0.0068uF 5% 50V
C161 1-126-964-11 ELECT 10uF 20% 50V
C162 1-136-169-00 FILM 0.22uF 5% 50V
C163 1-136-171-00 FILM 0.33uF 5% 50V
C167 1-126-961-11 ELECT 2.2uF 20% 50V
C200 1-164-156-11 CERAMIC CHIP 0.1uF 25V
C201 1-104-665-11 ELECT 100uF 20% 10V
C202 1-164-156-11 CERAMIC CHIP 0.1uF 25V
C203 1-126-934-11 ELECT 220uF 20% 10V
C211 1-164-156-11 CERAMIC CHIP 0.1uF 25V
C212 1-126-916-11 ELECT 1000uF 20% 6.3V
C213 1-164-156-11 CERAMIC CHIP 0.1uF 25V
C214 1-126-916-11 ELECT 1000uF 20% 6.3V
C223 1-164-156-11 CERAMIC CHIP 0.1uF 25V
C301 1-130-483-00 MYLAR 0.01uF 5% 50V
C303 1-136-165-00 FILM 0.1uF 5% 50V
C304 1-126-964-11 ELECT 10uF 20% 50V
C305 1-126-960-11 ELECT 1uF 20% 50V
C306 1-126-961-11 ELECT 2.2uF 20% 50V
C307 1-126-964-11 ELECT 10uF 20% 50V
C308 1-126-935-11 ELECT 470uF 20% 10V
C309 1-126-947-11 ELECT 47uF 20% 16V
C310 1-126-964-11 ELECT 10uF 20% 50V
C311 1-126-964-11 ELECT 10uF 20% 50V
C312 1-126-964-11 ELECT 10uF 20% 50V
C314 1-162-966-11 CERAMIC CHIP 0.0022uF 10% 50V
C315 1-126-960-11 ELECT 1uF 20% 50V
C316 1-126-960-11 ELECT 1uF 20% 50V
C321 1-164-392-11 CERAMIC CHIP 390PF 10% 50V
C326 1-164-392-11 CERAMIC CHIP 390PF 10% 50V
C331 1-130-483-00 MYLAR 0.01uF 5% 50V
C332 1-137-427-11 MYLAR 120PF 5% 50V
C333 1-162-961-11 CERAMIC CHIP 330PF 10% 50V
C334 1-162-946-11 CERAMIC CHIP 27PF 5% 50V
C335 1-137-150-11 MYLAR 0.01uF 5% 100V
C336 1-126-961-11 ELECT 2.2uF 20% 50V
C337 1-130-485-00 MYLAR 0.015uF 5% 50V
C338 1-130-481-00 MYLAR 0.0068uF 5% 50V
C339 1-130-481-00 MYLAR 0.0068uF 5% 50V
C340 1-130-486-00 MYLAR 0.018uF 10% 50V
C341 1-126-964-11 ELECT 10uF 20% 50V
C342 1-126-947-11 ELECT 47uF 20% 16V
C351 1-130-483-00 MYLAR 0.01uF 5% 50V
C353 1-136-165-00 FILM 0.1uF 5% 50V
C354 1-126-964-11 ELECT 10uF 20% 50V
C355 1-126-960-11 ELECT 1uF 20% 50V
C356 1-126-961-11 ELECT 2.2uF 20% 50V
C359 1-126-947-11 ELECT 47uF 20% 16V
C360 1-216-864-11 METAL CHIP 0 5% 1/10W
C361 1-126-964-11 ELECT 10uF 20% 50V
C364 1-162-966-11 CERAMIC CHIP 0.0022uF 10% 50V
C365 1-126-960-11 ELECT 1uF 20% 50V
C371 1-164-392-11 CERAMIC CHIP 390PF 10% 50V
C376 1-164-392-11 CERAMIC CHIP 390PF 10% 50V
C381 1-130-483-00 MYLAR 0.01uF 5% 50V
C382 1-137-427-11 MYLAR 120PF 5% 50V
C383 1-162-961-11 CERAMIC CHIP 330PF 10% 50V
C384 1-162-946-11 CERAMIC CHIP 27PF 5% 50V
GAME IN

94
Ref. No. Part No. Description Remarks Ref. No. Part No. Description Remarks
HCD-GN88D
C385 1-126-964-11 ELECT 10uF 20% 50V
C386 1-162-968-11 CERAMIC CHIP 0.0047uF 10% 50V
C387 1-162-968-11 CERAMIC CHIP 0.0047uF 10% 50V
C390 1-126-935-11 ELECT 470uF 20% 10V
C391 1-126-933-11 ELECT 100uF 20% 16V
C395 1-162-919-11 CERAMIC CHIP 22PF 5% 50V
C396 1-126-965-91 ELECT 22uF 20% 50V
C397 1-126-964-11 ELECT 10uF 20% 50V
C398 1-162-970-11 CERAMIC CHIP 0.01uF 10% 25V
C399 1-162-970-11 CERAMIC CHIP 0.01uF 10% 25V
C416 1-164-156-11 CERAMIC CHIP 0.1uF 25V
C498 1-164-156-11 CERAMIC CHIP 0.1uF 25V
C502 1-164-227-11 CERAMIC CHIP 0.022uF 10% 25V
C503 1-164-227-11 CERAMIC CHIP 0.022uF 10% 25V
C510 1-162-919-11 CERAMIC CHIP 22PF 5% 50V
C511 1-162-917-11 CERAMIC CHIP 15PF 5% 50V
C512 1-164-156-11 CERAMIC CHIP 0.1uF 25V
C516 1-126-926-11 ELECT 1000uF 20% 10V
C562 1-104-665-11 ELECT 100uF 20% 10V
C564 1-162-970-11 CERAMIC CHIP 0.01uF 10% 25V
C596 1-164-156-11 CERAMIC CHIP 0.1uF 25V
C598 1-126-926-11 ELECT 1000uF 20% 10V
C601 1-126-964-11 ELECT 10uF 20% 50V
C602 1-136-165-00 FILM 0.1uF 5% 50V
C603 1-136-165-00 FILM 0.1uF 5% 50V
C620 1-126-963-11 ELECT 4.7uF 20% 50V
C621 1-107-721-11 ELECT 4.7uF 20% 100V
C650 1-109-889-11 ELECT 1uF 20% 50V
C651 1-107-717-11 ELECT 47uF 20% 50V
C670 1-126-963-11 ELECT 4.7uF 20% 50V
C671 1-107-721-11 ELECT 4.7uF 20% 100V
C721 1-126-961-11 ELECT 2.2uF 20% 50V
C722 1-162-960-11 CERAMIC CHIP 220PF 10% 50V
C730 1-126-964-11 ELECT 10uF 20% 50V
C731 1-164-156-11 CERAMIC CHIP 0.1uF 25V
C771 1-126-961-11 ELECT 2.2uF 20% 50V
C772 1-162-960-11 CERAMIC CHIP 220PF 10% 50V
C800 1-126-964-11 ELECT 10uF 20% 50V
C801 1-162-960-11 CERAMIC CHIP 220PF 10% 50V
C802 1-162-960-11 CERAMIC CHIP 220PF 10% 50V
C803 1-126-964-11 ELECT 10uF 20% 50V
C804 1-126-964-11 ELECT 10uF 20% 50V
C805 1-162-964-11 CERAMIC CHIP 0.001uF 10% 50V
C806 1-126-964-11 ELECT 10uF 20% 50V
C807 1-162-964-11 CERAMIC CHIP 0.001uF 10% 50V
C808 1-126-964-11 ELECT 10uF 20% 50V
C809 1-126-964-11 ELECT 10uF 20% 50V
C810 1-162-964-11 CERAMIC CHIP 0.001uF 10% 50V
C811 1-126-964-11 ELECT 10uF 20% 50V
C812 1-162-964-11 CERAMIC CHIP 0.001uF 10% 50V
C813 1-126-964-11 ELECT 10uF 20% 50V
C814 1-162-964-11 CERAMIC CHIP 0.001uF 10% 50V
C815 1-126-964-11 ELECT 10uF 20% 50V
C816 1-162-964-11 CERAMIC CHIP 0.001uF 10% 50V
C817 1-126-964-11 ELECT 10uF 20% 50V
C818 1-126-964-11 ELECT 10uF 20% 50V
C819 1-126-960-11 ELECT 1uF 20% 50V
C820 1-126-963-11 ELECT 4.7uF 20% 50V
C821 1-136-169-00 FILM 0.22uF 5% 50V
C822 1-136-165-00 FILM 0.1uF 5% 50V
C823 1-126-963-11 ELECT 4.7uF 20% 50V
C824 1-126-963-11 ELECT 4.7uF 20% 50V
C825 1-136-171-00 FILM 0.33uF 5% 50V
C826 1-136-169-00 FILM 0.22uF 5% 50V
C827 1-126-963-11 ELECT 4.7uF 20% 50V
C828 1-136-171-00 FILM 0.33uF 5% 50V
C829 1-136-169-00 FILM 0.22uF 5% 50V
C830 1-126-964-11 ELECT 10uF 20% 50V
C831 1-136-161-00 FILM 0.047uF 5% 50V
C832 1-126-964-11 ELECT 10uF 20% 50V
C833 1-104-665-11 ELECT 100uF 20% 10V
C834 1-104-665-11 ELECT 100uF 20% 10V
C835 1-162-964-11 CERAMIC CHIP 0.001uF 10% 50V
C836 1-162-966-11 CERAMIC CHIP 0.0022uF 10% 50V
C837 1-126-964-11 ELECT 10uF 20% 50V
C838 1-126-964-11 ELECT 10uF 20% 50V
C839 1-162-964-11 CERAMIC CHIP 0.001uF 10% 50V
C840 1-162-966-11 CERAMIC CHIP 0.0022uF 10% 50V
C841 1-126-964-11 ELECT 10uF 20% 50V
C842 1-126-964-11 ELECT 10uF 20% 50V
C843 1-162-960-11 CERAMIC CHIP 220PF 10% 50V
C844 1-162-960-11 CERAMIC CHIP 220PF 10% 50V
C845 1-126-964-11 ELECT 10uF 20% 50V
C846 1-162-923-11 CERAMIC CHIP 47PF 5% 50V
C847 1-162-923-11 CERAMIC CHIP 47PF 5% 50V
C851 1-164-156-11 CERAMIC CHIP 0.1uF 25V
C852 1-164-156-11 CERAMIC CHIP 0.1uF 25V
C854 1-126-934-11 ELECT 220uF 20% 10V
C855 1-164-156-11 CERAMIC CHIP 0.1uF 25V
C901 1-126-944-11 ELECT 3300uF 20% 25V
C902 1-126-961-11 ELECT 2.2uF 20% 50V
C904 1-130-483-00 MYLAR 0.01uF 5% 50V
C905 1-130-483-00 MYLAR 0.01uF 5% 50V
C906 1-126-933-11 ELECT 100uF 20% 16V
C908 1-136-165-00 FILM 0.1uF 5% 50V
C909 1-136-165-00 FILM 0.1uF 5% 50V
C911 1-126-961-11 ELECT 2.2uF 20% 50V
C919 1-117-251-51 ELECT 3300uF 20% 6.3V
C920 1-126-964-11 ELECT 10uF 20% 50V
C921 1-126-968-11 ELECT 100uF 20% 50V
C922 1-126-941-11 ELECT 470uF 20% 25V
< CONNECTOR >
CN201 1-779-544-21 CONNECTOR, FFC(LIF(NON-ZIF))7P
CN202 1-785-338-11 PIN, CONNECTOR(LIGHT ANGLE)12P
*CN203 1-564-711-11 PIN, CONNECTOR (SMALL TYPE) 9P
*CN205 1-564-709-11 PIN, CONNECTOR (SMALL TYPE) 7P
CN206 1-779-558-21 CONNECTOR,FFC(LIF(NON-ZIF))21P
*CN301 1-568-449-11 HOUSING, CONNECTOR(PC BOARD)3P
*CN304 1-569-930-11 SOCKET, CONNECTOR 13P
*CN402 1-569-935-11 SOCKET, CONNECTOR 19P
CN501 1-785-330-11 PIN, CONNECTOR (LIGHT ANGLE)4P
CN502 1-785-336-11 PIN, CONNECTOR(LIGHT ANGLE)10P
CN702 1-569-906-11 SOCKET, CONNECTOR 11P
CN851 1-564-506-11 PLUG, CONNECTOR 3P
CN901 1-770-726-11 CONNECTOR, BOARD TO BOARD 6P
CN902 1-778-982-11 CONNECTOR, BOARD TO BOARD 13P
< DIODE >
D130 8-719-988-61 DIODE 1SS355TE-17
MAIN

95
Ref. No. Part No. Description Remarks Ref. No. Part No. Description Remarks
HCD-GN88D
D201 8-719-988-61 DIODE 1SS355TE-17
D202 8-719-988-61 DIODE 1SS355TE-17
D392 8-719-988-61 DIODE 1SS355TE-17
D393 8-719-988-61 DIODE 1SS355TE-17
D394 8-719-988-61 DIODE 1SS355TE-17
D501 8-719-988-61 DIODE 1SS355TE-17
D502 8-719-988-61 DIODE 1SS355TE-17
D503 8-719-988-61 DIODE 1SS355TE-17
D504 8-719-988-61 DIODE 1SS355TE-17
D505 8-719-988-61 DIODE 1SS355TE-17
D508 8-719-988-61 DIODE 1SS355TE-17
D509 8-719-988-61 DIODE 1SS355TE-17
D517 8-719-988-61 DIODE 1SS355TE-17
D601 8-719-988-61 DIODE 1SS355TE-17
D602 8-719-988-61 DIODE 1SS355TE-17
D603 8-719-988-61 DIODE 1SS355TE-17
D701 8-719-988-61 DIODE 1SS355TE-17
D851 8-719-056-82 DIODE UDZ-TE-17-6.2B
D852 8-719-056-84 DIODE UDZ-TE-17-7.5B
D901 8-719-028-23 DIODE D3SBA20-4101
D902 8-719-500-60 DIODE D5SBA20
D917 8-719-080-53 DIODE RK36LF-B3
D941 8-719-977-81 DIODE UDZ-TE-17-33B
< FERRITE BEAD >
FB117 1-216-864-11 METAL CHIP 0 5% 1/10W
FB167 1-216-864-11 METAL CHIP 0 5% 1/10W
FB204 1-216-864-11 METAL CHIP 0 5% 1/10W
FB516 1-414-772-11 FERRITE 0uH
FB562 1-414-772-11 FERRITE 0uH
< IC >
IC102 6-703-650-11 IC M61529FP-D60G
IC103 6-703-651-11 IC M61530FP-D60G
IC201 8-749-019-25 IC TOTX141 (CD DIGITAL OUT)
IC301 6-702-130-01 IC HA12237F
IC302 8-759-143-54 IC uPC1330HA
IC303 8-759-710-97 IC NJM4565M(TE2)
IC501 6-802-866-01 IC M30620MCN-A27FP
IC502 6-703-610-01 IC RT8H015C-T112-1
IC601 8-759-533-04 IC M62703ML-E1
IC730 8-759-711-10 IC NJU4066BM-T2
IC907 6-700-813-01 IC SI-8033JF
< JACK)
J117 1-764-593-21 JACK 2P (MD/VIDEO(AUDIO) IN)
J716 1-770-377-31 JACK, PIN 1P (SUBWOOFER)
J730 1-764-593-21 JACK 2P (AUDIO OUT)
< JUMPER RESISTOR >
JR10 1-216-864-11 METAL CHIP 0 5% 1/10W
JR002 1-216-864-11 METAL CHIP 0 5% 1/10W
JR003 1-216-864-11 METAL CHIP 0 5% 1/10W
JR004 1-216-296-11 SHORT CHIP 0
JR005 1-216-864-11 METAL CHIP 0 5% 1/10W
JR006 1-216-864-11 METAL CHIP 0 5% 1/10W
JR008 1-216-864-11 METAL CHIP 0 5% 1/10W
JR009 1-216-864-11 METAL CHIP 0 5% 1/10W
JR015 1-216-864-11 METAL CHIP 0 5% 1/10W
JR104 1-216-296-11 SHORT CHIP 0
JR138 1-216-864-11 METAL CHIP 0 5% 1/10W
JR390 1-216-864-11 METAL CHIP 0 5% 1/10W
< COIL >
L201 1-414-189-31 INDUCTOR 100uH
L301 1-410-780-11 INDUCTOR 27mH
L302 1-414-189-31 INDUCTOR 100uH
L351 1-410-780-11 INDUCTOR 27mH
L901 1-456-468-11 INDUCTOR 100uH
< TRANSISTOR >
Q101 8-729-120-28 TRANSISTOR 2SC1623-T1-L5L6
Q105 8-729-120-28 TRANSISTOR 2SC1623-T1-L5L6
Q151 8-729-120-28 TRANSISTOR 2SC1623-T1-L5L6
Q223 8-729-113-13 TRANSISTOR FA1A4M-T1L33
Q224 8-729-113-69 TRANSISTOR FN1F4M-T1M32
Q301 8-729-141-73 TRANSISTOR 2SC3624A-T1L15L16
Q302 8-729-142-46 TRANSISTOR 2SC2001TP-LK
Q303 8-729-142-46 TRANSISTOR 2SC2001TP-LK
Q304 8-729-113-69 TRANSISTOR FN1F4M-T1M32
Q305 8-729-113-13 TRANSISTOR FA1A4M-T1L33
Q306 8-729-113-13 TRANSISTOR FA1A4M-T1L33
Q307 8-729-216-22 TRANSISTOR 2SA812-T1-M5M6
Q310 8-729-113-13 TRANSISTOR FA1A4M-T1L33
Q389 8-729-113-13 TRANSISTOR FA1A4M-T1L33
Q390 8-729-113-13 TRANSISTOR FA1A4M-T1L33
Q391 8-729-140-04 TRANSISTOR 2SB1116-TP-LK
Q392 8-729-113-13 TRANSISTOR FA1A4M-T1L33
Q393 8-729-116-57 TRANSISTOR 2SB1068TP-K
Q394 8-729-113-13 TRANSISTOR FA1A4M-T1L33
Q395 8-729-113-13 TRANSISTOR FA1A4M-T1L33
Q396 8-729-140-04 TRANSISTOR 2SB1116-TP-LK
Q398 8-729-113-13 TRANSISTOR FA1A4M-T1L33
Q399 8-729-141-73 TRANSISTOR 2SC3624A-T1L15L16
Q601 8-729-120-28 TRANSISTOR 2SC1623-T1-L5L6
Q602 8-729-014-97 TRANSISTOR FA1L3Z-T1B
Q620 8-729-802-80 TRANSISTOR 2SC3661-TB
Q621 8-729-802-80 TRANSISTOR 2SC3661-TB
Q650 8-729-113-69 TRANSISTOR FN1F4M-T1M32
Q651 8-729-113-13 TRANSISTOR FA1A4M-T1L33
Q652 8-729-113-69 TRANSISTOR FN1F4M-T1M32
Q670 8-729-802-80 TRANSISTOR 2SC3661-TB
Q671 8-729-802-80 TRANSISTOR 2SC3661-TB
Q701 8-729-014-97 TRANSISTOR FA1L3Z-T1B
Q702 8-729-120-28 TRANSISTOR 2SC1623-T1-L5L6
Q730 8-729-113-13 TRANSISTOR FA1A4M-T1L33
Q798 8-729-802-80 TRANSISTOR 2SC3661-TB
Q799 8-729-802-80 TRANSISTOR 2SC3661-TB
Q800 8-729-802-80 TRANSISTOR 2SC3661-TB
Q801 8-729-802-80 TRANSISTOR 2SC3661-TB
Q802 8-729-120-28 TRANSISTOR 2SC1623-T1-L5L6
Q803 8-729-120-28 TRANSISTOR 2SC1623-T1-L5L6
Q851 8-729-026-68 TRANSISTOR 2SD2525(TP)
Q852 8-729-120-28 TRANSISTOR 2SC1623-T1-L5L6
Q853 8-729-120-28 TRANSISTOR 2SC1623-T1-L5L6
Q854 8-729-113-13 TRANSISTOR FA1A4M-T1L33
Q903 8-729-209-60 TRANSISTOR 2SB1375
Q909 8-729-113-13 TRANSISTOR FA1A4M-T1L33
Q910 8-729-113-13 TRANSISTOR FA1A4M-T1L33
MAIN

96
Ref. No. Part No. Description Remarks Ref. No. Part No. Description Remarks
HCD-GN88D
The components identified by mark 0 or dotted line
with mark 0 are critical for safety.
Replace only with part number specified.
< RESISTOR >
R101 1-216-825-11 METAL CHIP 2.2K 5% 1/10W
R102 1-216-833-11 METAL CHIP 10K 5% 1/10W
R103 1-220-373-11 METAL CHIP 620 5% 1/10W
R104 1-216-821-11 METAL CHIP 1K 5% 1/10W
R105 1-216-841-11 METAL CHIP 47K 5% 1/10W
R106 1-216-833-11 METAL CHIP 10K 5% 1/10W
R107 1-216-809-11 METAL CHIP 100 5% 1/10W
R110 1-216-864-11 METAL CHIP 0 5% 1/10W
R112 1-216-864-11 METAL CHIP 0 5% 1/10W
R114 1-216-864-11 METAL CHIP 0 5% 1/10W
R116 1-216-809-11 METAL CHIP 100 5% 1/10W
R117 1-216-845-11 METAL CHIP 100K 5% 1/10W
R118 1-216-821-11 METAL CHIP 1K 5% 1/10W
R121 1-216-809-11 METAL CHIP 100 5% 1/10W
R122 1-216-809-11 METAL CHIP 100 5% 1/10W
R130 1-216-825-11 METAL CHIP 2.2K 5% 1/10W
R131 1-216-825-11 METAL CHIP 2.2K 5% 1/10W
R132 1-216-857-11 METAL CHIP 1M 5% 1/10W
R133 1-216-845-11 METAL CHIP 100K 5% 1/10W
R134 1-216-827-11 METAL CHIP 3.3K 5% 1/10W
(TH)
R134 1-216-826-11 METAL CHIP 2.7K 5% 1/10W
(EXCEPT TH)
R149 1-216-829-11 METAL CHIP 4.7K 5% 1/10W
R150 1-216-825-11 METAL CHIP 2.2K 5% 1/10W
R151 1-216-825-11 METAL CHIP 2.2K 5% 1/10W
R152 1-216-833-11 METAL CHIP 10K 5% 1/10W
R153 1-220-373-11 METAL CHIP 620 5% 1/10W
R154 1-216-821-11 METAL CHIP 1K 5% 1/10W
R155 1-216-841-11 METAL CHIP 47K 5% 1/10W
R156 1-216-833-11 METAL CHIP 10K 5% 1/10W
R157 1-216-809-11 METAL CHIP 100 5% 1/10W
R166 1-216-809-11 METAL CHIP 100 5% 1/10W
R167 1-216-845-11 METAL CHIP 100K 5% 1/10W
R168 1-216-821-11 METAL CHIP 1K 5% 1/10W
R233 1-216-837-11 METAL CHIP 22K 5% 1/10W
R234 1-216-837-11 METAL CHIP 22K 5% 1/10W
R235 1-216-853-11 METAL CHIP 470K 5% 1/10W
R301 1-216-827-11 METAL CHIP 3.3K 5% 1/10W
R302 1-216-829-11 METAL CHIP 4.7K 5% 1/10W
R303 1-216-833-11 METAL CHIP 10K 5% 1/10W
R304 1-216-825-11 METAL CHIP 2.2K 5% 1/10W
R305 1-216-841-11 METAL CHIP 47K 5% 1/10W
R306 1-216-837-11 METAL CHIP 22K 5% 1/10W
R307 1-216-857-11 METAL CHIP 1M 5% 1/10W
R308 1-216-809-11 METAL CHIP 100 5% 1/10W
R309 1-216-829-11 METAL CHIP 4.7K 5% 1/10W
R310 1-216-809-11 METAL CHIP 100 5% 1/10W
R311 1-216-809-11 METAL CHIP 100 5% 1/10W
R312 1-216-809-11 METAL CHIP 100 5% 1/10W
R313 1-216-821-11 METAL CHIP 1K 5% 1/10W
R314 1-216-821-11 METAL CHIP 1K 5% 1/10W
R315 1-216-833-11 METAL CHIP 10K 5% 1/10W
R316 1-216-833-11 METAL CHIP 10K 5% 1/10W
R317 1-216-833-11 METAL CHIP 10K 5% 1/10W
R320 1-216-825-11 METAL CHIP 2.2K 5% 1/10W
R327 1-216-835-11 METAL CHIP 15K 5% 1/10W
R328 1-216-825-11 METAL CHIP 2.2K 5% 1/10W
R329 1-216-833-11 METAL CHIP 10K 5% 1/10W
R330 1-216-837-11 METAL CHIP 22K 5% 1/10W
R332 1-216-832-11 METAL CHIP 8.2K 5% 1/10W
R333 1-216-825-11 METAL CHIP 2.2K 5% 1/10W
R334 1-216-845-11 METAL CHIP 100K 5% 1/10W
R342 1-216-825-11 METAL CHIP 2.2K 5% 1/10W
0R343 1-219-787-17 FUSIBLE 5.6 5% 1/4W
0R344 1-219-787-17 FUSIBLE 5.6 5% 1/4W
R345 1-216-836-11 METAL CHIP 18K 5% 1/10W
R346 1-216-836-11 METAL CHIP 18K 5% 1/10W
R347 1-216-827-11 METAL CHIP 3.3K 5% 1/10W
R351 1-216-827-11 METAL CHIP 3.3K 5% 1/10W
R352 1-216-829-11 METAL CHIP 4.7K 5% 1/10W
R353 1-216-833-11 METAL CHIP 10K 5% 1/10W
R354 1-216-825-11 METAL CHIP 2.2K 5% 1/10W
R355 1-216-841-11 METAL CHIP 47K 5% 1/10W
R360 1-216-819-11 METAL CHIP 680 5% 1/10W
R361 1-216-825-11 METAL CHIP 2.2K 5% 1/10W
R362 1-216-833-11 METAL CHIP 10K 5% 1/10W
R363 1-216-825-11 METAL CHIP 2.2K 5% 1/10W
R364 1-216-819-11 METAL CHIP 680 5% 1/10W
R365 1-216-833-11 METAL CHIP 10K 5% 1/10W
R366 1-216-819-11 METAL CHIP 680 5% 1/10W
R367 1-216-833-11 METAL CHIP 10K 5% 1/10W
R368 1-216-833-11 METAL CHIP 10K 5% 1/10W
R369 1-216-833-11 METAL CHIP 10K 5% 1/10W
R370 1-216-825-11 METAL CHIP 2.2K 5% 1/10W
R371 1-216-827-11 METAL CHIP 3.3K 5% 1/10W
R372 1-216-825-11 METAL CHIP 2.2K 5% 1/10W
R373 1-216-825-11 METAL CHIP 2.2K 5% 1/10W
R374 1-216-833-11 METAL CHIP 10K 5% 1/10W
R375 1-216-833-11 METAL CHIP 10K 5% 1/10W
R376 1-216-833-11 METAL CHIP 10K 5% 1/10W
R377 1-216-833-11 METAL CHIP 10K 5% 1/10W
R378 1-216-833-11 METAL CHIP 10K 5% 1/10W
R379 1-216-833-11 METAL CHIP 10K 5% 1/10W
R380 1-216-837-11 METAL CHIP 22K 5% 1/10W
R382 1-216-832-11 METAL CHIP 8.2K 5% 1/10W
R387 1-216-833-11 METAL CHIP 10K 5% 1/10W
R388 1-216-837-11 METAL CHIP 22K 5% 1/10W
R390 1-216-833-11 METAL CHIP 10K 5% 1/10W
R391 1-216-827-11 METAL CHIP 3.3K 5% 1/10W
R392 1-216-825-11 METAL CHIP 2.2K 5% 1/10W
R393 1-216-829-11 METAL CHIP 4.7K 5% 1/10W
R394 1-216-833-11 METAL CHIP 10K 5% 1/10W
R395 1-216-829-11 METAL CHIP 4.7K 5% 1/10W
R396 1-216-833-11 METAL CHIP 10K 5% 1/10W
R397 1-216-835-11 METAL CHIP 15K 5% 1/10W
R398 1-216-861-11 METAL CHIP 2.2M 5% 1/10W
R399 1-216-827-11 METAL CHIP 3.3K 5% 1/10W
R401 1-216-833-11 METAL CHIP 10K 5% 1/10W
R402 1-216-833-11 METAL CHIP 10K 5% 1/10W
R419 1-216-809-11 METAL CHIP 100 5% 1/10W
R420 1-216-829-11 METAL CHIP 4.7K 5% 1/10W
R421 1-216-833-11 METAL CHIP 10K 5% 1/10W
R422 1-216-833-11 METAL CHIP 10K 5% 1/10W
R429 1-216-809-11 METAL CHIP 100 5% 1/10W
MAIN

97
Ref. No. Part No. Description Remarks Ref. No. Part No. Description Remarks
HCD-GN88D
R430 1-216-809-11 METAL CHIP 100 5% 1/10W
R442 1-216-809-11 METAL CHIP 100 5% 1/10W
R443 1-216-809-11 METAL CHIP 100 5% 1/10W
R444 1-216-809-11 METAL CHIP 100 5% 1/10W
R445 1-216-809-11 METAL CHIP 100 5% 1/10W
R446 1-216-809-11 METAL CHIP 100 5% 1/10W
R447 1-216-809-11 METAL CHIP 100 5% 1/10W
R448 1-216-809-11 METAL CHIP 100 5% 1/10W
R450 1-216-809-11 METAL CHIP 100 5% 1/10W
R473 1-216-809-11 METAL CHIP 100 5% 1/10W
R474 1-216-809-11 METAL CHIP 100 5% 1/10W
R477 1-216-833-11 METAL CHIP 10K 5% 1/10W
R478 1-216-833-11 METAL CHIP 10K 5% 1/10W
R488 1-216-809-11 METAL CHIP 100 5% 1/10W
R492 1-216-829-11 METAL CHIP 4.7K 5% 1/10W
R493 1-216-829-11 METAL CHIP 4.7K 5% 1/10W
(E3,E15,E51,EA,MX)
R493 1-216-864-11 METAL CHIP 0 5% 1/10W
(AUS,SP,MY,PH,TH)
R495 1-216-839-11 METAL CHIP 33K 5% 1/10W
R501 1-216-809-11 METAL CHIP 100 5% 1/10W
R502 1-216-809-11 METAL CHIP 100 5% 1/10W
R503 1-216-809-11 METAL CHIP 100 5% 1/10W
R504 1-216-809-11 METAL CHIP 100 5% 1/10W
R505 1-216-809-11 METAL CHIP 100 5% 1/10W
R506 1-216-809-11 METAL CHIP 100 5% 1/10W
R507 1-216-809-11 METAL CHIP 100 5% 1/10W
R509 1-216-833-11 METAL CHIP 10K 5% 1/10W
R511 1-216-851-11 METAL CHIP 330K 5% 1/10W
R513 1-216-864-11 METAL CHIP 0 5% 1/10W
R517 1-216-833-11 METAL CHIP 10K 5% 1/10W
R519 1-216-833-11 METAL CHIP 10K 5% 1/10W
R521 1-216-809-11 METAL CHIP 100 5% 1/10W
R522 1-216-809-11 METAL CHIP 100 5% 1/10W
R523 1-216-833-11 METAL CHIP 10K 5% 1/10W
R529 1-216-833-11 METAL CHIP 10K 5% 1/10W
R530 1-216-833-11 METAL CHIP 10K 5% 1/10W
R540 1-216-809-11 METAL CHIP 100 5% 1/10W
R541 1-216-809-11 METAL CHIP 100 5% 1/10W
R542 1-216-833-11 METAL CHIP 10K 5% 1/10W
R543 1-216-833-11 METAL CHIP 10K 5% 1/10W
R544 1-216-833-11 METAL CHIP 10K 5% 1/10W
R545 1-216-833-11 METAL CHIP 10K 5% 1/10W
R549 1-216-833-11 METAL CHIP 10K 5% 1/10W
R550 1-216-833-11 METAL CHIP 10K 5% 1/10W
R560 1-216-809-11 METAL CHIP 100 5% 1/10W
R561 1-216-809-11 METAL CHIP 100 5% 1/10W
R563 1-216-833-11 METAL CHIP 10K 5% 1/10W
R566 1-216-809-11 METAL CHIP 100 5% 1/10W
R567 1-216-809-11 METAL CHIP 100 5% 1/10W
R569 1-216-809-11 METAL CHIP 100 5% 1/10W
R572 1-216-809-11 METAL CHIP 100 5% 1/10W
R573 1-216-833-11 METAL CHIP 10K 5% 1/10W
R574 1-216-833-11 METAL CHIP 10K 5% 1/10W
R575 1-216-809-11 METAL CHIP 100 5% 1/10W
R576 1-216-813-11 METAL CHIP 220 5% 1/10W
R577 1-216-809-11 METAL CHIP 100 5% 1/10W
R578 1-216-809-11 METAL CHIP 100 5% 1/10W
R579 1-216-809-11 METAL CHIP 100 5% 1/10W
R580 1-216-809-11 METAL CHIP 100 5% 1/10W
R581 1-216-809-11 METAL CHIP 100 5% 1/10W
R582 1-216-809-11 METAL CHIP 100 5% 1/10W
R583 1-216-809-11 METAL CHIP 100 5% 1/10W
R584 1-216-809-11 METAL CHIP 100 5% 1/10W
R585 1-216-809-11 METAL CHIP 100 5% 1/10W
R586 1-216-809-11 METAL CHIP 100 5% 1/10W
R587 1-216-809-11 METAL CHIP 100 5% 1/10W
R588 1-216-809-11 METAL CHIP 100 5% 1/10W
R589 1-216-809-11 METAL CHIP 100 5% 1/10W
R590 1-216-809-11 METAL CHIP 100 5% 1/10W
R591 1-216-809-11 METAL CHIP 100 5% 1/10W
R592 1-216-811-11 METAL CHIP 150 5% 1/10W
R593 1-216-821-11 METAL CHIP 1K 5% 1/10W
(E3,E15,E51,EA,MX)
R593 1-216-829-11 METAL CHIP 4.7K 5% 1/10W
(AUS,SP,MY,PH)
R594 1-216-809-11 METAL CHIP 100 5% 1/10W
R595 1-216-821-11 METAL CHIP 1K 5% 1/10W
R597 1-216-864-11 METAL CHIP 0 5% 1/10W
R598 1-216-809-11 METAL CHIP 100 5% 1/10W
R600 1-216-809-11 METAL CHIP 100 5% 1/10W
R601 1-216-813-11 METAL CHIP 220 5% 1/10W
R602 1-216-829-11 METAL CHIP 4.7K 5% 1/10W
R603 1-216-841-11 METAL CHIP 47K 5% 1/10W
R604 1-216-841-11 METAL CHIP 47K 5% 1/10W
R620 1-216-833-11 METAL CHIP 10K 5% 1/10W
R621 1-216-821-11 METAL CHIP 1K 5% 1/10W
R622 1-216-841-11 METAL CHIP 47K 5% 1/10W
R623 1-216-833-11 METAL CHIP 10K 5% 1/10W
R624 1-215-891-11 METAL OXIDE 680 5% 2W
R625 1-216-821-11 METAL CHIP 1K 5% 1/10W
R626 1-216-806-11 METAL CHIP 56 5% 1/10W
R629 1-216-817-11 METAL CHIP 470 5% 1/10W
R630 1-216-817-11 METAL CHIP 470 5% 1/10W
R650 1-216-835-11 METAL CHIP 15K 5% 1/10W
R651 1-216-853-11 METAL CHIP 470K 5% 1/10W
R652 1-216-843-11 METAL CHIP 68K 5% 1/10W
R653 1-216-821-11 METAL CHIP 1K 5% 1/10W
R654 1-216-845-11 METAL CHIP 100K 5% 1/10W
R655 1-216-845-11 METAL CHIP 100K 5% 1/10W
R656 1-216-833-11 METAL CHIP 10K 5% 1/10W
R670 1-216-833-11 METAL CHIP 10K 5% 1/10W
R671 1-216-821-11 METAL CHIP 1K 5% 1/10W
R672 1-216-841-11 METAL CHIP 47K 5% 1/10W
R673 1-216-833-11 METAL CHIP 10K 5% 1/10W
R674 1-215-891-11 METAL OXIDE 680 5% 2W
R675 1-216-821-11 METAL CHIP 1K 5% 1/10W
R676 1-216-806-11 METAL CHIP 56 5% 1/10W
0R701 1-249-409-11 CARBON 220 5% 1/4W F
R702 1-216-827-11 METAL CHIP 3.3K 5% 1/10W
R720 1-216-821-11 METAL CHIP 1K 5% 1/10W
R721 1-216-845-11 METAL CHIP 100K 5% 1/10W
R722 1-216-821-11 METAL CHIP 1K 5% 1/10W
R730 1-216-833-11 METAL CHIP 10K 5% 1/10W
R770 1-216-821-11 METAL CHIP 1K 5% 1/10W
R771 1-216-845-11 METAL CHIP 100K 5% 1/10W
R772 1-216-821-11 METAL CHIP 1K 5% 1/10W
MAIN
The components identified by mark 0 or dotted line
with mark 0 are critical for safety.
Replace only with part number specified.

98
Ref. No. Part No. Description Remarks Ref. No. Part No. Description Remarks
HCD-GN88D
R798 1-216-809-11 METAL CHIP 100 5% 1/10W
R799 1-216-809-11 METAL CHIP 100 5% 1/10W
R800 1-216-841-11 METAL CHIP 47K 5% 1/10W
R801 1-216-817-11 METAL CHIP 470 5% 1/10W
R802 1-216-833-11 METAL CHIP 10K 5% 1/10W
R803 1-216-841-11 METAL CHIP 47K 5% 1/10W
R804 1-216-841-11 METAL CHIP 47K 5% 1/10W
R805 1-216-833-11 METAL CHIP 10K 5% 1/10W
R806 1-216-825-11 METAL CHIP 2.2K 5% 1/10W
R807 1-216-829-11 METAL CHIP 4.7K 5% 1/10W
R808 1-216-841-11 METAL CHIP 47K 5% 1/10W
R809 1-216-841-11 METAL CHIP 47K 5% 1/10W
R810 1-216-833-11 METAL CHIP 10K 5% 1/10W
R811 1-216-825-11 METAL CHIP 2.2K 5% 1/10W
R812 1-216-829-11 METAL CHIP 4.7K 5% 1/10W
R813 1-216-833-11 METAL CHIP 10K 5% 1/10W
R814 1-216-825-11 METAL CHIP 2.2K 5% 1/10W
R815 1-216-829-11 METAL CHIP 4.7K 5% 1/10W
R816 1-216-841-11 METAL CHIP 47K 5% 1/10W
R817 1-216-825-11 METAL CHIP 2.2K 5% 1/10W
R818 1-216-821-11 METAL CHIP 1K 5% 1/10W
R819 1-220-373-11 METAL CHIP 620 5% 1/10W
R820 1-220-373-11 METAL CHIP 620 5% 1/10W
R821 1-216-857-11 METAL CHIP 1M 5% 1/10W
R822 1-216-833-11 METAL CHIP 10K 5% 1/10W
R823 1-216-857-11 METAL CHIP 1M 5% 1/10W
R824 1-216-833-11 METAL CHIP 10K 5% 1/10W
R825 1-216-857-11 METAL CHIP 1M 5% 1/10W
R826 1-216-825-11 METAL CHIP 2.2K 5% 1/10W
R827 1-216-825-11 METAL CHIP 2.2K 5% 1/10W
R828 1-216-841-11 METAL CHIP 47K 5% 1/10W
R829 1-216-825-11 METAL CHIP 2.2K 5% 1/10W
R830 1-216-825-11 METAL CHIP 2.2K 5% 1/10W
R831 1-216-841-11 METAL CHIP 47K 5% 1/10W
R832 1-216-833-11 METAL CHIP 10K 5% 1/10W
R833 1-216-817-11 METAL CHIP 470 5% 1/10W
R834 1-216-841-11 METAL CHIP 47K 5% 1/10W
R835 1-216-821-11 METAL CHIP 1K 5% 1/10W
R836 1-216-833-11 METAL CHIP 10K 5% 1/10W
R837 1-216-841-11 METAL CHIP 47K 5% 1/10W
R838 1-216-833-11 METAL CHIP 10K 5% 1/10W
R839 1-216-841-11 METAL CHIP 47K 5% 1/10W
R840 1-216-821-11 METAL CHIP 1K 5% 1/10W
R841 1-216-833-11 METAL CHIP 10K 5% 1/10W
R842 1-216-833-11 METAL CHIP 10K 5% 1/10W
R843 1-216-833-11 METAL CHIP 10K 5% 1/10W
R844 1-216-833-11 METAL CHIP 10K 5% 1/10W
R845 1-216-841-11 METAL CHIP 47K 5% 1/10W
R846 1-216-833-11 METAL CHIP 10K 5% 1/10W
R847 1-216-821-11 METAL CHIP 1K 5% 1/10W
R848 1-216-833-11 METAL CHIP 10K 5% 1/10W
R849 1-216-841-11 METAL CHIP 47K 5% 1/10W
R850 1-216-821-11 METAL CHIP 1K 5% 1/10W
R851 1-216-837-11 METAL CHIP 22K 5% 1/10W
R852 1-216-837-11 METAL CHIP 22K 5% 1/10W
R853 1-216-845-11 METAL CHIP 100K 5% 1/10W
R854 1-216-829-11 METAL CHIP 4.7K 5% 1/10W
R857 1-216-864-11 METAL CHIP 0 5% 1/10W
R858 1-216-864-11 METAL CHIP 0 5% 1/10W
R860 1-216-841-11 METAL CHIP 47K 5% 1/10W
R861 1-216-833-11 METAL CHIP 10K 5% 1/10W
R862 1-216-841-11 METAL CHIP 47K 5% 1/10W
R863 1-216-833-11 METAL CHIP 10K 5% 1/10W
R904 1-216-832-11 METAL CHIP 8.2K 5% 1/10W
R905 1-216-832-11 METAL CHIP 8.2K 5% 1/10W
R906 1-216-821-11 METAL CHIP 1K 5% 1/10W
R915 1-216-845-11 METAL CHIP 100K 5% 1/10W
R916 1-216-845-11 METAL CHIP 100K 5% 1/10W
R917 1-216-833-11 METAL CHIP 10K 5% 1/10W
R921 1-216-820-11 METAL CHIP 820 5% 1/10W
R922 1-216-805-11 METAL CHIP 47 5% 1/10W
R923 1-216-833-11 METAL CHIP 10K 5% 1/10W
< VARIABLE RESISTOR >
RV301 1-238-019-11 RES, ADJ, CARBON 47K (REC LEVEL(L))
RV304 1-241-768-11 RES, ADJ, CARBON 220K (REC BIAS(L))
RV351 1-238-019-11 RES, ADJ, CARBON 47K (REC LEVEL(R))
RV354 1-241-768-11 RES, ADJ, CARBON 220K (REC BIAS(R))
RY701 1-755-267-11 RELAY
< TRANSFORMER >
T301 1-423-980-11 TRANSFORMER, BIAS OSCILLATION
< VIBRATOR >
X501 1-567-098-41 VIBRATOR, CRYSTAL (32.768kHz)
X502 1-781-107-21 VIBRATOR, SERAMIC (16MHz)
******************************************************
1-687-133-11 MOTOR (LD) BOARD
****************
******************************************************
1-687-134-11 MOTOR (TB) BOARD
***************
< CONNECTOR >
CN742 1-784-727-11 CONNECTOR, FFC 5P
******************************************************
A-4732-900-A POWER AMP BOARD, COMPLETE (EXCEPT TH)
A-4734-623-A POWER AMP BOARD, COMPLETE (TH)
************************
7-685-647-79 SCREW +BVTP 3X10 TYPE2 N-S
< CAPACITOR >
C501 1-126-963-11 ELECT 4.7uF 20% 50V
C502 1-162-294-31 CERAMIC 0.001uF 10% 50V
C503 1-162-286-31 CERAMIC 220PF 10% 50V
C504 1-104-665-11 ELECT 100uF 20% 10V
C507 1-136-495-11 FILM 0.068uF 5% 50V
C508 1-136-495-11 FILM 0.068uF 5% 50V
C509 1-128-560-11 ELECT 22uF 20% 100V
C512 1-162-306-11 CERAMIC 0.01uF 20% 16V
C513 1-162-306-11 CERAMIC 0.01uF 20% 16V
C516 1-104-665-11 ELECT 100uF 20% 10V
C517 1-126-964-11 ELECT 10uF 20% 50V
C523 1-162-306-11 CERAMIC 0.01uF 30% 16V
C524 1-162-306-11 CERAMIC 0.01uF 30% 16V
MAIN MOTOR (LD) MOTOR (TB) POWER AMP

99
Ref. No. Part No. Description Remarks Ref. No. Part No. Description Remarks
HCD-GN88D
C525 1-162-306-11 CERAMIC 0.01uF 20% 16V
C526 1-126-964-11 ELECT 10uF 20% 50V
C527 1-162-306-11 CERAMIC 0.01uF 20% 16V
C528 1-162-306-11 CERAMIC 0.01uF 20% 16V
C541 1-136-165-00 FILM 0.1uF 5% 50V
C542 1-127-811-11 ELECT 3300uF 20% 50V
C544 1-130-777-00 MYLAR 0.1uF 5% 100V
C545 1-130-777-00 MYLAR 0.1uF 5% 100V
C546 1-137-843-11 ELECT 2200uF 20% 100V
C551 1-126-963-11 ELECT 4.7uF 20% 50V
C552 1-162-294-31 CERAMIC 0.001uF 10% 50V
C553 1-162-286-31 CERAMIC 220PF 10% 50V
C554 1-104-665-11 ELECT 100uF 20% 10V
C557 1-136-495-11 FILM 0.068uF 5% 50V
C558 1-136-495-11 FILM 0.068uF 5% 50V
C559 1-128-560-11 ELECT 22uF 20% 100V
C581 1-126-965-91 ELECT 22uF 20% 50V
C591 1-136-165-00 FILM 0.1uF 5% 50V
C592 1-127-811-11 ELECT 3300uF 20% 50V
C596 1-137-843-11 ELECT 2200uF 20% 100V
< CONNECTOR >
CN502 1-564-509-11 PLUG, CONNECTOR 6P (TH)
CN503 1-778-981-21 CONNECTOR, BOARD TO BOARD 13P
CN504 1-770-722-11 CONNECTOR, BOARD TO BOARD 6P
< DIODE >
D501 8-719-991-33 DIODE 1SS133T-72
D502 8-719-991-33 DIODE 1SS133T-72
D503 8-719-947-70 DIODE MTZJ-T-72-18C
D504 8-719-947-70 DIODE MTZJ-T-72-18C
D506 8-719-991-33 DIODE 1SS133T-72
D507 8-719-991-33 DIODE 1SS133T-72
D508 8-719-991-33 DIODE 1SS133T-72
D509 8-719-991-33 DIODE 1SS133T-72
D511 8-719-991-33 DIODE 1SS133T-72
D541 8-719-060-53 DIODE RBV-2506
D543 8-719-500-60 DIODE D5SBA20
D551 8-719-991-33 DIODE 1SS133T-72
D581 8-719-991-33 DIODE 1SS133T-72
< EARTH TERMINAL >
*EP501 1-537-738-21 TERMINAL, EARTH
*EP502 1-537-738-21 TERMINAL, EARTH
< IC >
IC501 8-749-017-06 IC STK412-150
< TRANSISTOR >
Q501 8-729-140-84 TRANSISTOR 2SC1841TP-PAFAEA
Q503 8-729-821-00 TRANSISTOR 2SA1207-AA
Q504 8-729-140-84 TRANSISTOR 2SC1841TP-PAFAEA
Q505 8-729-119-79 TRANSISTOR 2SC2785TP-FEK
Q506 8-729-119-79 TRANSISTOR 2SC2785TP-FEK
Q510 8-729-119-79 TRANSISTOR 2SC2785TP-FEK
Q511 8-729-119-79 TRANSISTOR 2SC2785TP-FEK
Q514 8-729-119-79 TRANSISTOR 2SC2785TP-FEK
Q516 8-729-119-79 TRANSISTOR 2SC2785TP-FEK
Q517 8-729-119-76 TRANSISTOR 2SA1175TP-HFE
Q518 8-729-119-79 TRANSISTOR 2SC2785TP-FEK
Q551 8-729-140-84 TRANSISTOR 2SC1841TP-PAFAEA
Q581 8-729-140-84 TRANSISTOR 2SC1841TP-PAFAEA
< RESISTOR >
R501 1-249-417-11 CARBON 1K 5% 1/4W F
R502 1-249-437-11 CARBON 47K 5% 1/4W
R503 1-249-409-11 CARBON 220 5% 1/4W F
R504 1-249-437-11 CARBON 47K 5% 1/4W
R505 1-249-416-11 CARBON 820 5% 1/4W F
R506 1-249-435-11 CARBON 33K 5% 1/4W
R507 1-249-441-11 CARBON 100K 5% 1/4W
0R508 1-234-798-11 ENCAPSULATED COMPONENT
R509 1-260-076-11 CARBON 10 5% 1/2W
0R511 1-212-881-11 FUSIBLE 100 5% 1/4W
0R512 1-202-972-61 FUSIBLE 1 5% 1/4W
R513 1-249-435-11 CARBON 33K 5% 1/4W
R514 1-249-421-11 CARBON 2.2K 5% 1/4W F
R515 1-249-433-11 CARBON 22K 5% 1/4W
R516 1-249-429-11 CARBON 10K 5% 1/4W
R517 1-249-429-11 CARBON 10K 5% 1/4W
R518 1-249-435-11 CARBON 33K 5% 1/4W
R519 1-249-439-11 CARBON 68K 5% 1/4W
0R520 1-215-872-11 METAL OXIDE 3.3K 5% 1W
R521 1-249-441-11 CARBON 100K 5% 1/4W
R522 1-249-441-11 CARBON 100K 5% 1/4W
R523 1-249-441-11 CARBON 100K 5% 1/4W
0R524 1-215-872-11 METAL OXIDE 3.3K 5% 1W
R527 1-249-438-11 CARBON 56K 5% 1/4W
R528 1-249-437-11 CARBON 47K 5% 1/4W
R529 1-249-433-11 CARBON 22K 5% 1/4W
R530 1-249-433-11 CARBON 22K 5% 1/4W
R531 1-247-890-11 CARBON 300K 5% 1/4W
(TH)
R531 1-247-891-00 CARBON 330K 5% 1/4W
(EXCEPT TH)
R532 1-249-441-11 CARBON 100K 5% 1/4W
R533 1-249-437-11 CARBON 47K 5% 1/4W
0R539 1-215-891-11 METAL OXIDE 680 5% 2W
R541 1-249-441-11 CARBON 100K 5% 1/4W
R542 1-249-441-11 CARBON 100K 5% 1/4W
R545 1-249-417-11 CARBON 1K 5% 1/4W F
R546 1-249-433-11 CARBON 22K 5% 1/4W
R547 1-249-437-11 CARBON 47K 5% 1/4W
R548 1-249-437-11 CARBON 47K 5% 1/4W
R551 1-249-417-11 CARBON 1K 5% 1/4W F
R552 1-249-437-11 CARBON 47K 5% 1/4W
R553 1-249-409-11 CARBON 220 5% 1/4W F
R554 1-249-437-11 CARBON 47K 5% 1/4W
R555 1-249-416-11 CARBON 820 5% 1/4W F
R556 1-249-435-11 CARBON 33K 5% 1/4W
R557 1-249-441-11 CARBON 100K 5% 1/4W
0R558 1-234-798-11 ENCAPSULATED COMPONENT
R559 1-260-076-11 CARBON 10 5% 1/2W
0R561 1-212-881-11 FUSIBLE 100 5% 1/4W
R564 1-249-433-11 CARBON 22K 5% 1/4W
R565 1-249-433-11 CARBON 22K 5% 1/4W
The components identified by mark 0 or dotted line
with mark 0 are critical for safety.
Replace only with part number specified.
POWER AMP

100
Ref. No. Part No. Description Remarks Ref. No. Part No. Description Remarks
HCD-GN88D
R568 1-249-429-11 CARBON 10K 5% 1/4W
R569 1-249-437-11 CARBON 47K 5% 1/4W
R570 1-249-429-11 CARBON 10K 5% 1/4W
R572 1-249-441-11 CARBON 100K 5% 1/4W
R577 1-247-807-31 CARBON 100 5% 1/4W
R578 1-247-897-11 CARBON 560K 5% 1/4W
R581 1-249-435-11 CARBON 33K 5% 1/4W
R582 1-249-435-11 CARBON 33K 5% 1/4W
R591 1-249-441-11 CARBON 100K 5% 1/4W
R592 1-249-441-11 CARBON 100K 5% 1/4W
< RELAY >
RY501 1-515-920-11 RELAY
< THERMISTOR >
TH501 1-807-796-11 THERMISTOR
TH502 1-807-796-11 THERMISTOR
< TERMINAL >
TM501 1-694-991-11 PUSH TERMINAL (10P)
(FRONT/SURROUND/CENTER SPEAKER)
******************************************************
A-4732-884-A REGULATOR BOARD, COMPLETE (EXCEPT TH)
A-4734-506-A REGULATOR BOARD, COMPLETE (TH)
************************
< CAPACITOR >
C910 1-164-156-11 CERAMIC CHIP 0.1uF 25V
C911 1-126-935-11 ELECT 470uF 20% 10V
C912 1-164-156-11 CERAMIC CHIP 0.1uF 25V
C913 1-126-768-11 ELECT 2200uF 20% 16V
C915 1-164-156-11 CERAMIC CHIP 0.1uF 25V
C917 1-126-935-11 ELECT 470uF 20% 6.3V
C918 1-164-156-11 CERAMIC CHIP 0.1uF 25V
C919 1-164-156-11 CERAMIC CHIP 0.1uF 25V
C921 1-164-156-11 CERAMIC CHIP 0.1uF 25V
C922 1-104-656-11 ELECT 2200uF 20% 6.3V
C923 1-164-156-11 CERAMIC CHIP 0.1uF 25V
C924 1-126-935-11 ELECT 470uF 20% 6.3V
C925 1-164-156-11 CERAMIC CHIP 0.1uF 25V
C926 1-126-935-11 ELECT 470uF 20% 10V
< CONNECTOR >
*CN713 1-564-525-11 PLUG, CONNECTOR 10P
*CN714 1-564-519-11 PLUG, CONNECTOR 4P
< FERRITE BEAD >
FB205 1-216-864-11 METAL CHIP 0 5% 1/10W
< IC >
IC901 6-703-550-01 IC TA7809LS
IC902 8-759-518-68 IC PQ12RF21
IC903 6-703-550-01 IC TA7809LS
IC904 6-703-546-01 IC TA7804LS
IC905 6-703-547-01 IC TA7805LS
IC906 6-703-547-01 IC TA7805LS
< TRANSISTOR >
Q903 8-729-113-13 TRANSISTOR FA1A4M-T1L33
Q904 8-729-113-13 TRANSISTOR FA1A4M-T1L33
Q905 8-729-209-60 TRANSISTOR 2SB1375
Q906 8-729-113-13 TRANSISTOR FA1A4M-T1L33
< RESISTOR >
R901 1-216-826-11 METAL CHIP 2.7K 5% 1/10W
R902 1-216-825-11 METAL CHIP 2.2K 5% 1/10W
R903 1-216-825-11 METAL CHIP 2.2K 5% 1/10W
R905 1-216-833-11 METAL CHIP 10K 5% 1/10W
R906 1-216-833-11 METAL CHIP 10K 5% 1/10W
******************************************************
A-4728-690-A RF BOARD, COMPLETE
****************
< CAPACITOR >
C001 1-126-206-11 ELECT CHIP 100uF 20% 6.3V
C002 1-124-779-00 ELECT CHIP 10uF 20% 16V
C003 1-126-206-11 ELECT CHIP 100uF 20% 6.3V
C004 1-124-779-00 ELECT CHIP 10uF 20% 16V
C005 1-128-993-21 ELECT CHIP 22uF 20% 10V
C006 1-128-993-21 ELECT CHIP 22uF 20% 10V
C008 1-107-826-11 CERAMIC CHIP 0.1uF 10% 16V
C009 1-107-826-11 CERAMIC CHIP 0.1uF 10% 16V
C010 1-115-416-11 CERAMIC CHIP 0.001uF 5% 25V
C011 1-115-416-11 CERAMIC CHIP 0.001uF 5% 25V
C012 1-107-826-11 CERAMIC CHIP 0.1uF 10% 16V
C013 1-107-826-11 CERAMIC CHIP 0.1uF 10% 16V
C014 1-162-966-11 CERAMIC CHIP 0.0022uF 10% 50V
C015 1-162-966-11 CERAMIC CHIP 0.0022uF 10% 50V
C016 1-162-966-11 CERAMIC CHIP 0.0022uF 10% 50V
C017 1-162-966-11 CERAMIC CHIP 0.0022uF 10% 50V
C018 1-164-172-11 CERAMIC CHIP 0.0056uF 10% 25V
C019 1-164-172-11 CERAMIC CHIP 0.0056uF 10% 25V
C020 1-162-919-11 CERAMIC CHIP 22PF 5% 50V
C021 1-162-919-11 CERAMIC CHIP 22PF 5% 50V
C022 1-162-919-11 CERAMIC CHIP 22PF 5% 50V
C023 1-162-919-11 CERAMIC CHIP 22PF 5% 50V
C024 1-162-970-11 CERAMIC CHIP 0.01uF 10% 25V
C025 1-107-826-11 CERAMIC CHIP 0.1uF 10% 16V
C026 1-107-826-11 CERAMIC CHIP 0.1uF 10% 16V
C027 1-107-826-11 CERAMIC CHIP 0.1uF 10% 16V
C028 1-107-826-11 CERAMIC CHIP 0.1uF 10% 16V
C029 1-162-970-11 CERAMIC CHIP 0.01uF 10% 25V
C030 1-162-970-11 CERAMIC CHIP 0.01uF 10% 25V
C031 1-115-416-11 CERAMIC CHIP 0.001uF 5% 25V
C032 1-165-176-11 CERAMIC CHIP 0.047uF 10% 16V
C033 1-107-826-11 CERAMIC CHIP 0.1uF 10% 16V
C034 1-107-826-11 CERAMIC CHIP 0.1uF 10% 16V
C035 1-107-826-11 CERAMIC CHIP 0.1uF 10% 16V
C036 1-125-891-11 CERAMIC CHIP 0.47uF 10% 10V
C037 1-162-959-11 CERAMIC CHIP 330PF 5% 50V
C038 1-164-677-11 CERAMIC CHIP 0.033uF 10% 16V
C039 1-164-677-11 CERAMIC CHIP 0.033uF 10% 16V
C040 1-107-826-11 CERAMIC CHIP 0.1uF 10% 16V
C041 1-107-826-11 CERAMIC CHIP 0.1uF 10% 16V
C042 1-164-218-11 CERAMIC CHIP 180PF 0.25PF 50V
C049 1-107-826-11 CERAMIC CHIP 0.1uF 10% 16V
< CONNECTOR >
CN001 1-815-031-11 CONNECTOR, FFC/FPC (ZIF) 24P
POWER AMP REGULATOR RF

101
Ref. No. Part No. Description Remarks Ref. No. Part No. Description Remarks
HCD-GN88D
CN002 1-784-836-21 CONNECTOR,FFC(LIF(NON-ZIF))29P
CN003 1-784-861-21 CONNECTOR, FFC(LIF(NON-ZIF))9P
< DIODE >
D001 8-719-988-61 DIODE 1SS355TE-17
D002 8-719-988-61 DIODE 1SS355TE-17
< IC >
IC001 6-703-551-01 IC SP3723BDAOPM
< COIL >
L001 1-412-031-11 INDUCTOR CHIP 47uH
L002 1-412-031-11 INDUCTOR CHIP 47uH
< TRANSISTOR >
Q001 8-729-903-46 TRANSISTOR 2SB1132-P
Q002 8-729-903-46 TRANSISTOR 2SB1132-P
< RESISTOR >
R001 1-218-668-11 METAL CHIP 100 0.5% 1/10W
R003 1-216-803-11 METAL CHIP 33 5% 1/10W
R004 1-216-803-11 METAL CHIP 33 5% 1/10W
R005 1-216-841-11 METAL CHIP 47K 5% 1/10W
R006 1-216-817-11 METAL CHIP 470 5% 1/10W
R007 1-216-803-11 METAL CHIP 33 5% 1/10W
R008 1-216-803-11 METAL CHIP 33 5% 1/10W
R009 1-216-841-11 METAL CHIP 47K 5% 1/10W
R010 1-216-817-11 METAL CHIP 470 5% 1/10W
R011 1-216-864-11 METAL CHIP 0 5% 1/10W
R012 1-216-864-11 METAL CHIP 0 5% 1/10W
R013 1-216-864-11 METAL CHIP 0 5% 1/10W
R014 1-216-864-11 METAL CHIP 0 5% 1/10W
R015 1-216-864-11 METAL CHIP 0 5% 1/10W
R016 1-216-864-11 METAL CHIP 0 5% 1/10W
R017 1-216-864-11 METAL CHIP 0 5% 1/10W
R018 1-216-864-11 METAL CHIP 0 5% 1/10W
R019 1-216-864-11 METAL CHIP 0 5% 1/10W
R020 1-216-864-11 METAL CHIP 0 5% 1/10W
R021 1-216-864-11 METAL CHIP 0 5% 1/10W
R022 1-216-813-11 METAL CHIP 220 5% 1/10W
R023 1-216-820-11 METAL CHIP 820 5% 1/10W
R024 1-216-864-11 METAL CHIP 0 5% 1/10W
R025 1-216-809-11 METAL CHIP 100 5% 1/10W
R026 1-218-718-11 METAL CHIP 12K 0.5% 1/10W
R027 1-216-864-11 METAL CHIP 0 5% 1/10W
R028 1-216-864-11 METAL CHIP 0 5% 1/10W
R029 1-216-864-11 METAL CHIP 0 5% 1/10W
R032 1-216-809-11 METAL CHIP 100 5% 1/10W
R033 1-216-864-11 METAL CHIP 0 5% 1/10W
R034 1-219-570-11 METAL CHIP 10M 5% 1/10W
R035 1-216-864-11 METAL CHIP 0 5% 1/10W
R041 1-216-821-11 METAL CHIP 1K 5% 1/10W
******************************************************
1-687-132-11 SENSOR BOARD
************
< CONNECTOR >
CN731 1-785-329-21 PIN, CONNECTOR (LIGHT ANGLE)3P
******************************************************
A-4734-889-A SUB TRANS BOARD, COMPLETE (MX)
A-4734-967-A SUB TRANS BOARD, COMPLETE (AUS)
A-4749-088-A SUB TRANS BOARD, COMPLETE
(E15,E3,E51,PH,SP,MY)
A-4749-091-A SUB TRANS BOARD, COMPLETE (TH)
A-4749-093-A SUB TRANS BOARD, COMPLETE (EA)
***********************
< CAPACITOR >
0C971 1-113-925-11 CERAMIC 0.01uF 20% 250V
C973 1-126-933-11 ELECT 100uF 20% 16V
C975 1-126-767-11 ELECT 1000uF 20% 16V
C976 1-164-159-21 CERAMIC 0.1uF 50V(TH)
C976 1-164-159-11 CERAMIC 0.1uF 50V
(EXCEPT TH)
C977 1-164-159-21 CERAMIC 0.1uF 50V(TH)
C977 1-164-159-11 CERAMIC 0.1uF 50V
(EXCEPT TH)
C978 1-164-159-21 CERAMIC 0.1uF 50V(TH)
C978 1-164-159-11 CERAMIC 0.1uF 50V
(EXCEPT TH)
< CONNECTOR >
CN971 1-568-106-11 PIN, CONNECTOR(3.96mm PITCH)4P
(E15,E3,E51,EA,PH,SP,MY)
CN971 1-564-321-00 PIN, CONNECTOR(3.96mm PITCH)2P
(AUS,MX,TH)
CN974 1-564-321-00 PIN, CONNECTOR(3.96mm PITCH)2P
CN976 1-785-330-11 PIN, CONNECTOR (LIGHT ANGLE)4P
< DIODE >
D971 8-719-991-33 DIODE 1SS133T-72
D972 8-719-200-82 DIODE 11ES2-NTA1B (TH)
D972 8-719-024-99 DIODE 11ES2-NTA2B (EXCEPT TH)
D973 8-719-200-82 DIODE 11ES2-NTA1B (TH)
D973 8-719-024-99 DIODE 11ES2-NTA2B (EXCEPT TH)
D974 8-719-200-82 DIODE 11ES2-NTA1B (TH)
D974 8-719-024-99 DIODE 11ES2-NTA2B (EXCEPT TH)
D975 8-719-200-82 DIODE 11ES2-NTA1B (TH)
D975 8-719-024-99 DIODE 11ES2-NTA2B (EXCEPT TH)
< IC >
IC971 6-703-546-01 IC TA7804LS
< TRANSISTOR >
Q971 8-729-119-79 TRANSISTOR 2SC2785TP-FEK
< RESISTOR >
R974 1-249-441-11 CARBON 100K 5% 1/4W
R975 1-249-429-11 CARBON 10K 5% 1/4W
< RELAY >
0RY971 1-755-276-11 RELAY, POWER
< SWITCH >
0S901 1-786-055-21 SELECTOR, VOLTAGE (VOLTAGE SELECTOR)
(EXCEPT AUS,MX,TH)
The components identified by mark 0 or dotted line
with mark 0 are critical for safety.
Replace only with part number specified.
RF SENSOR SUB TRANS

102
Ref. No. Part No. Description Remarks Ref. No. Part No. Description Remarks
HCD-GN88D
< TRANSFORMER >
0T972 1-437-775-21 TRANSFORMER, POWER (EA,MX)
0T972 1-437-751-12 TRANSFORMER, POWER (EXCEPT EA,MX)
******************************************************
A-4732-892-A SURROUND BOARD, COMPLETE (EXCEPT TH)
A-4734-262-A SURROUND BOARD, COMPLETE (TH)
***********************
< CAPACITOR >
C301 1-126-963-11 ELECT 4.7uF 20% 50V
C302 1-162-286-21 CERAMIC 220PF 10% 50V(TH)
C302 1-162-286-31 CERAMIC 220PF 10% 50V
(EXCEPT TH)
C303 1-107-473-11 CERAMIC 220PF 5% 50V
C304 1-126-947-11 ELECT 47uF 20% 10V
C306 1-136-495-11 FILM 0.068uF 5% 50V
C307 1-136-495-11 FILM 0.068uF 5% 50V
C308 1-128-576-11 ELECT 100uF 20% 63V
C319 1-162-306-11 CERAMIC 0.01uF 30% 16V
C341 1-126-963-11 ELECT 4.7uF 20% 50V
C342 1-162-286-21 CERAMIC 220PF 10% 50V(TH)
C342 1-162-286-31 CERAMIC 220PF 10% 50V
(EXCEPT TH)
C343 1-107-473-11 CERAMIC 220PF 5% 50V
C344 1-126-947-11 ELECT 47uF 20% 10V
C346 1-136-495-11 FILM 0.068uF 5% 50V
C347 1-136-495-11 FILM 0.068uF 5% 50V
C351 1-126-963-11 ELECT 4.7uF 20% 50V
C352 1-162-286-21 CERAMIC 220PF 10% 50V(TH)
C352 1-162-286-31 CERAMIC 220PF 10% 50V
(EXCEPT TH)
C353 1-107-473-11 CERAMIC 220PF 5% 50V
C354 1-126-947-11 ELECT 47uF 20% 10V
C356 1-136-495-11 FILM 0.068uF 5% 50V
C357 1-136-495-11 FILM 0.068uF 5% 50V
C358 1-128-576-11 ELECT 100uF 20% 63V
< CONNECTOR >
CN303 1-564-509-11 PLUG, CONNECTOR 6P
*CN304 1-564-520-11 PLUG, CONNECTOR 5P
< DIODE >
D301 8-719-991-33 DIODE 1SS133T-72
D341 8-719-991-33 DIODE 1SS133T-72
D351 8-719-991-33 DIODE 1SS133T-72
D381 8-719-991-33 DIODE 1SS133T-72
D382 8-719-991-33 DIODE 1SS133T-72
D391 8-719-991-33 DIODE 1SS133T-72
< GROUND TERMINAL >
EP301 1-537-738-21 TERMINAL, GROUND
< IC >
IC301 6-600-168-01 IC STK443-090
< TRANSISTOR >
Q301 8-729-119-79 TRANSISTOR 2SC2785TP-FEK
Q341 8-729-119-79 TRANSISTOR 2SC2785TP-FEK
Q351 8-729-119-79 TRANSISTOR 2SC2785TP-FEK
Q381 8-729-119-76 TRANSISTOR 2SA1175TP-HFE
Q383 8-729-119-76 TRANSISTOR 2SA1175TP-HFE
Q384 8-729-900-36 TRANSISTOR BA1F4M-TP
Q385 8-729-119-79 TRANSISTOR 2SC2785TP-FEK
Q386 8-729-900-36 TRANSISTOR BA1F4M-TP
< RESISTOR >
R301 1-249-417-11 CARBON 1K 5% 1/4W F
R302 1-249-437-11 CARBON 47K 5% 1/4W
R303 1-249-411-11 CARBON 330 5% 1/4W
R304 1-249-437-11 CARBON 47K 5% 1/4W
0R305 1-234-499-21 ENCAPSULATED COMPONENT
R307 1-249-417-11 CARBON 1K 5% 1/4W F
R308 1-249-434-11 CARBON 27K 5% 1/4W
R309 1-249-441-11 CARBON 100K 5% 1/4W
R310 1-260-076-11 CARBON 10 5% 1/2W
0R311 1-212-881-11 FUSIBLE 100 5% 1/4W
R319 1-247-862-11 CARBON 20K 5% 1/4W
0R320 1-202-972-61 FUSIBLE 1 5% 1/4W
R331 1-249-437-11 CARBON 47K 5% 1/4W
R332 1-249-438-11 CARBON 56K 5% 1/4W
R333 1-249-439-11 CARBON 68K 5% 1/4W
R341 1-249-417-11 CARBON 1K 5% 1/4W F
R342 1-249-437-11 CARBON 47K 5% 1/4W
R343 1-249-411-11 CARBON 330 5% 1/4W
R344 1-249-437-11 CARBON 47K 5% 1/4W
0R345 1-234-499-21 ENCAPSULATED COMPONENT
R347 1-249-417-11 CARBON 1K 5% 1/4W F
R348 1-249-434-11 CARBON 27K 5% 1/4W
R349 1-249-441-11 CARBON 100K 5% 1/4W
R350 1-260-076-11 CARBON 10 5% 1/2W
R351 1-249-417-11 CARBON 1K 5% 1/4W F
R352 1-249-437-11 CARBON 47K 5% 1/4W
R353 1-249-411-11 CARBON 330 5% 1/4W
R354 1-249-437-11 CARBON 47K 5% 1/4W
0R356 1-234-499-21 ENCAPSULATED COMPONENT
R357 1-249-417-11 CARBON 1K 5% 1/4W F
R358 1-249-434-11 CARBON 27K 5% 1/4W
R359 1-249-441-11 CARBON 100K 5% 1/4W
R360 1-260-076-11 CARBON 10 5% 1/2W
0R361 1-212-881-11 FUSIBLE 100 5% 1/4W
0R387 1-215-891-11 METAL OXIDE 680 5% 2W
0R388 1-215-891-11 METAL OXIDE 680 5% 2W
R390 1-249-429-11 CARBON 10K 5% 1/4W
R395 1-249-429-11 CARBON 10K 5% 1/4W
R396 1-249-433-11 CARBON 22K 5% 1/4W
R397 1-249-417-11 CARBON 1K 5% 1/4W F
R399 1-249-417-11 CARBON 1K 5% 1/4W F
R401 1-249-417-11 CARBON 1K 5% 1/4W F
R402 1-249-433-11 CARBON 22K 5% 1/4W
< RELAY >
RY381 1-755-417-12 RELAY
RY382 1-755-417-12 RELAY
******************************************************
The components identified by mark 0 or dotted line
with mark 0 are critical for safety.
Replace only with part number specified.
SUB TRANS SURROUND

103
Ref. No. Part No. Description Remarks Ref. No. Part No. Description Remarks
HCD-GN88D
1-687-669-11 SW BOARD
********
S751 1-786-514-11 SWITCH, LEVER (SLIDE) (LEVER)
******************************************************
1-686-930-11 TRANS BOARD
***********
< CAPACITOR >
C941 1-128-576-11 ELECT 100uF 20% 63V
< CONNECTOR >
CN997 1-564-509-11 PLUG, CONNECTOR 6P
*CN998 1-564-510-11 PLUG, CONNECTOR 7P
< DIODE >
D977 8-719-024-99 DIODE 11ES2-NTA2B
< FUSE HOLDER >
FH9741 1-533-233-11 FUSE HOLDER
FH9742 1-533-233-11 FUSE HOLDER
FH9751 1-533-233-11 FUSE HOLDER
FH9752 1-533-233-11 FUSE HOLDER
FH9761 1-533-233-11 FUSE HOLDER
FH9762 1-533-233-11 FUSE HOLDER
FH9771 1-533-233-11 FUSE HOLDER
FH9772 1-533-233-11 FUSE HOLDER
FH9781 1-533-233-11 FUSE HOLDER
FH9782 1-533-233-11 FUSE HOLDER
FH9791 1-533-233-11 FUSE HOLDER
FH9792 1-533-233-11 FUSE HOLDER
< RESISTOR >
0R941 1-217-637-00 FUSIBLE 1 5% 1/4W
******************************************************
A-4732-883-A VIDEO BOARD, COMPLETE (EXCEPT TH)
A-4734-505-A VIDEO BOARD, COMPLETE (TH)
*******************
< CAPACITOR >
C215 1-126-964-11 ELECT 10uF 20% 50V
C216 1-126-964-11 ELECT 10uF 20% 50V
C217 1-126-964-11 ELECT 10uF 20% 50V
C218 1-126-964-11 ELECT 10uF 20% 50V
C219 1-126-964-11 ELECT 10uF 20% 50V
C220 1-126-964-11 ELECT 10uF 20% 50V
C221 1-126-964-11 ELECT 10uF 20% 50V
C222 1-126-964-11 ELECT 10uF 20% 50V
C709 1-162-953-11 CERAMIC CHIP 100PF 5% 50V
C710 1-126-964-11 ELECT 10uF 20% 50V
C711 1-126-964-11 ELECT 10uF 20% 50V
C712 1-126-926-11 ELECT 1000uF 20% 10V
C713 1-162-970-11 CERAMIC CHIP 0.01uF 10% 25V
C714 1-126-933-11 ELECT 100uF 20% 16V
C715 1-126-960-11 ELECT 1uF 20% 50V
C716 1-126-960-11 ELECT 1uF 20% 50V
C717 1-126-960-11 ELECT 1uF 20% 50V
C718 1-126-960-11 ELECT 1uF 20% 50V
C719 1-126-960-11 ELECT 1uF 20% 50V
C720 1-126-960-11 ELECT 1uF 20% 50V
C721 1-126-933-11 ELECT 100uF 20% 16V
C722 1-164-156-11 CERAMIC CHIP 0.1uF 25V
C723 1-164-156-11 CERAMIC CHIP 0.1uF 25V
C724 1-126-935-11 ELECT 470uF 20% 6.3V
C725 1-128-551-11 ELECT 22uF 20% 25V
C726 1-126-935-11 ELECT 470uF 20% 6.3V
C727 1-128-551-11 ELECT 22uF 20% 25V
C728 1-126-935-11 ELECT 470uF 20% 6.3V
C729 1-128-551-11 ELECT 22uF 20% 25V
C730 1-126-933-11 ELECT 100uF 20% 16V
C731 1-126-965-91 ELECT 22uF 20% 50V
C732 1-126-933-11 ELECT 100uF 20% 16V
C733 1-126-965-91 ELECT 22uF 20% 50V
C734 1-162-919-11 CERAMIC CHIP 22PF 5% 50V
C735 1-162-919-11 CERAMIC CHIP 22PF 5% 50V
C736 1-162-919-11 CERAMIC CHIP 22PF 5% 50V
C737 1-162-957-11 CERAMIC CHIP 220PF 5% 50V
C738 1-162-919-11 CERAMIC CHIP 22PF 5% 50V
C739 1-162-919-11 CERAMIC CHIP 22PF 5% 50V
C740 1-164-156-11 CERAMIC CHIP 0.1uF 25V
C741 1-126-965-91 ELECT 22uF 20% 50V
C742 1-126-947-11 ELECT 47uF 20% 16V
C848 1-164-156-11 CERAMIC CHIP 0.1uF 25V
C849 1-126-916-11 ELECT 1000uF 20% 6.3V
< CONNECTOR >
CN207 1-779-289-11 CONNECTOR,FFC(LIF(NON-ZIF))21P
CN208 1-779-293-11 CONNECTOR,FFC(LIF(NON-ZIF))25P
*CN710 1-564-720-11 PIN, CONNECTOR (SMALL TYPE) 4P
CN711 1-785-328-11 PIN, CONNECTOR (LIGHT ANGRE)2P
CN712 1-779-285-11 CONNECTOR,FFC(LIF(NON-ZIF))17P
< DIODE >
D710 8-719-988-61 DIODE 1SS355TE-17
D711 8-719-988-61 DIODE 1SS355TE-17
< FERRITE BEAD >
FB710 1-216-864-11 METAL CHIP 0 5% 1/10W
FB711 1-216-864-11 METAL CHIP 0 5% 1/10W
FB712 1-216-864-11 METAL CHIP 0 5% 1/10W
FB713 1-216-864-11 METAL CHIP 0 5% 1/10W
FB714 1-216-864-11 METAL CHIP 0 5% 1/10W
FB715 1-216-864-11 METAL CHIP 0 5% 1/10W
FB798 1-216-864-11 METAL CHIP 0 5% 1/10W
< IC >
IC710 8-759-295-90 IC NJM2244M-TE2
IC711 6-702-335-01 IC MM1568AJBE
< JACK >
J710 1-793-483-11 JACK, PIN 3P (COMPONENT VIDEO OUT)
J711 1-774-227-11 JACK, PIN 1P (VIDEO OUT)
J712 1-537-943-11 TERMINAL, S (S-VIDEO OUT)
< JUMPER RESISTOR >
JR713 1-216-864-11 METAL CHIP 0 5% 1/10W
SW TRANS VIDEO
The components identified by mark 0 or dotted line
with mark 0 are critical for safety.
Replace only with part number specified.

104
Ref. No. Part No. Description Remarks Ref. No. Part No. Description Remarks
HCD-GN88D
JR716 1-216-864-11 METAL CHIP 0 5% 1/10W
JR717 1-216-864-11 METAL CHIP 0 5% 1/10W
JR720 1-216-864-11 METAL CHIP 0 5% 1/10W
JR721 1-216-864-11 METAL CHIP 0 5% 1/10W
< COIL >
L710 1-414-189-31 INDUCTOR 100uH
L711 1-414-183-41 INDUCTOR 10uH
< TRANSISTOR >
Q215 8-729-802-80 TRANSISTOR 2SC3661-TB
Q216 8-729-802-80 TRANSISTOR 2SC3661-TB
Q217 8-729-802-80 TRANSISTOR 2SC3661-TB
Q218 8-729-802-80 TRANSISTOR 2SC3661-TB
Q219 8-729-802-80 TRANSISTOR 2SC3661-TB
Q220 8-729-802-80 TRANSISTOR 2SC3661-TB
Q221 8-729-802-80 TRANSISTOR 2SC3661-TB
Q222 8-729-802-80 TRANSISTOR 2SC3661-TB
Q710 8-729-113-69 TRANSISTOR FN1F4M-T1M32
Q711 8-729-113-13 TRANSISTOR FA1A4M-T1L33
< RESISTOR >
R215 1-216-821-11 METAL CHIP 1K 5% 1/10W
R216 1-216-821-11 METAL CHIP 1K 5% 1/10W
R217 1-216-821-11 METAL CHIP 1K 5% 1/10W
R218 1-216-821-11 METAL CHIP 1K 5% 1/10W
R219 1-216-821-11 METAL CHIP 1K 5% 1/10W
R220 1-216-821-11 METAL CHIP 1K 5% 1/10W
R221 1-216-821-11 METAL CHIP 1K 5% 1/10W
R222 1-216-821-11 METAL CHIP 1K 5% 1/10W
R225 1-216-833-11 METAL CHIP 10K 5% 1/10W
R226 1-216-833-11 METAL CHIP 10K 5% 1/10W
R227 1-216-833-11 METAL CHIP 10K 5% 1/10W
R228 1-216-833-11 METAL CHIP 10K 5% 1/10W
R229 1-216-833-11 METAL CHIP 10K 5% 1/10W
R230 1-216-833-11 METAL CHIP 10K 5% 1/10W
R231 1-216-833-11 METAL CHIP 10K 5% 1/10W
R232 1-216-833-11 METAL CHIP 10K 5% 1/10W
R235 1-216-833-11 METAL CHIP 10K 5% 1/10W
R236 1-216-833-11 METAL CHIP 10K 5% 1/10W
R237 1-216-833-11 METAL CHIP 10K 5% 1/10W
R238 1-216-833-11 METAL CHIP 10K 5% 1/10W
R239 1-216-833-11 METAL CHIP 10K 5% 1/10W
R240 1-216-833-11 METAL CHIP 10K 5% 1/10W
R241 1-216-833-11 METAL CHIP 10K 5% 1/10W
R242 1-216-833-11 METAL CHIP 10K 5% 1/10W
R710 1-216-833-11 METAL CHIP 10K 5% 1/10W
R711 1-216-833-11 METAL CHIP 10K 5% 1/10W
R712 1-218-285-11 METAL CHIP 75 5% 1/10W
R713 1-218-285-11 METAL CHIP 75 5% 1/10W
R714 1-218-285-11 METAL CHIP 75 5% 1/10W
R715 1-218-285-11 METAL CHIP 75 5% 1/10W
R716 1-218-285-11 METAL CHIP 75 5% 1/10W
R717 1-218-285-11 METAL CHIP 75 5% 1/10W
R718 1-216-845-11 METAL CHIP 100K 5% 1/10W
R719 1-216-833-11 METAL CHIP 10K 5% 1/10W
R720 1-218-285-11 METAL CHIP 75 5% 1/10W
R721 1-216-833-11 METAL CHIP 10K 5% 1/10W
******************************************************
A-4732-868-A VOLUME BOARD, COMPLETE (EXCEPT TH)
A-4734-534-A VOLUME BOARD, COMPLETE (TH)
*********************
< CAPACITOR >
C614 1-162-294-31 CERAMIC 0.001uF 10% 50V
C615 1-124-589-11 ELECT 47uF 20% 16V
C750 1-164-159-21 CERAMIC 0.1uF 50V(TH)
C750 1-164-159-11 CERAMIC 0.1uF 50V
(EXCEPT TH)
C751 1-164-159-21 CERAMIC 0.1uF 50V(TH)
C751 1-164-159-11 CERAMIC 0.1uF 50V
(EXCEPT TH)
C752 1-164-159-21 CERAMIC 0.1uF 50V(TH)
C752 1-164-159-11 CERAMIC 0.1uF 50V
(EXCEPT TH)
C1000 1-164-159-21 CERAMIC 0.1uF 50V(TH)
C1000 1-164-159-11 CERAMIC 0.1uF 50V
(EXCEPT TH)
< CONNECTOR >
CN605 1-568-860-11 SOCKET, CONNECTOR 17P
< DIODE >
D1001 6-500-529-01 DIODE SLI-325URT31W (VOL 1)
D1002 6-500-529-01 DIODE SLI-325URT31W (VOL 2)
D1003 6-500-529-01 DIODE SLI-325URT31W (VOL 3)
D1004 6-500-529-01 DIODE SLI-325URT31W (VOL 4)
D1005 6-500-529-01 DIODE SLI-325URT31W (VOL 5)
D1006 6-500-529-01 DIODE SLI-325URT31W (VOL 6)
D1007 6-500-529-01 DIODE SLI-325URT31W (VOL 7)
D1008 6-500-529-01 DIODE SLI-325URT31W (VOL 8)
D1009 6-500-529-01 DIODE SLI-325URT31W (VOL 9)
D1010 6-500-529-01 DIODE SLI-325URT31W (VOL 10)
D1011 6-500-529-01 DIODE SLI-325URT31W (VOL 11)
D1012 6-500-647-01 DIODE SEL5E20C-S-TP
(MULTI CHANNEL DECODING)
D1013 8-719-991-33 DIODE 1SS133T-72
< IC >
IC603 6-600-174-01 IC RPM7240-H4
< TRANSISTOR >
Q1001 8-729-116-02 TRANSISTOR BA1A4M-TP
Q1002 8-729-116-02 TRANSISTOR BA1A4M-TP
Q1003 8-729-116-02 TRANSISTOR BA1A4M-TP
Q1004 8-729-116-02 TRANSISTOR BA1A4M-TP
Q1005 8-729-116-02 TRANSISTOR BA1A4M-TP
Q1006 8-729-116-02 TRANSISTOR BA1A4M-TP
< RESISTOR >
R625 1-249-401-11 CARBON 47 5% 1/4W F
R750 1-249-410-11 CARBON 270 5% 1/4W F
R759 1-249-427-11 CARBON 6.8K 5% 1/4W F
R760 1-249-429-11 CARBON 10K 5% 1/4W
R761 1-249-431-11 CARBON 15K 5% 1/4W
R762 1-249-433-11 CARBON 22K 5% 1/4W
R763 1-249-435-11 CARBON 33K 5% 1/4W
R765 1-249-413-11 CARBON 470 5% 1/4W F
R766 1-249-415-11 CARBON 680 5% 1/4W F
R767 1-249-417-11 CARBON 1K 5% 1/4W F
VOLUMEVIDEO

105
Ref. No. Part No. Description Remarks Ref. No. Part No. Description Remarks
HCD-GN88D
R768 1-249-419-11 CARBON 1.5K 5% 1/4W F
R769 1-249-419-11 CARBON 1.5K 5% 1/4W F
R770 1-249-421-11 CARBON 2.2K 5% 1/4W F
R771 1-247-843-11 CARBON 3.3K 5% 1/4W
R772 1-249-425-11 CARBON 4.7K 5% 1/4W F
R773 1-249-427-11 CARBON 6.8K 5% 1/4W F
R774 1-249-429-11 CARBON 10K 5% 1/4W
R775 1-249-431-11 CARBON 15K 5% 1/4W
R776 1-249-433-11 CARBON 22K 5% 1/4W
R777 1-249-435-11 CARBON 33K 5% 1/4W
R1001 1-249-413-11 CARBON 470 5% 1/4W F
R1002 1-249-413-11 CARBON 470 5% 1/4W F
R1003 1-249-413-11 CARBON 470 5% 1/4W F
R1004 1-249-413-11 CARBON 470 5% 1/4W F
R1005 1-249-413-11 CARBON 470 5% 1/4W F
R1006 1-249-413-11 CARBON 470 5% 1/4W F
R1007 1-249-413-11 CARBON 470 5% 1/4W F
R1008 1-249-413-11 CARBON 470 5% 1/4W F
R1009 1-249-413-11 CARBON 470 5% 1/4W F
R1010 1-249-413-11 CARBON 470 5% 1/4W F
R1011 1-249-413-11 CARBON 470 5% 1/4W F
R1012 1-249-407-11 CARBON 150 5% 1/4W F
R1013 1-249-429-11 CARBON 10K 5% 1/4W
< SWITCH >
S748 1-476-504-11 ENCODER, ROTARY (VOLUME)
S750 1-771-410-21 SWITCH, TACTILE (DISPLAY)
S759 1-771-410-21 SWITCH, TACTILE (SOUND FIELD)
S760 1-771-410-21 SWITCH, TACTILE (P.FILE)
S761 1-771-410-21 SWITCH, TACTILE (ILLUMINATION)
S762 1-771-410-21 SWITCH, TACTILE (GAME EQ)
S763 1-771-410-21 SWITCH, TACTILE (GROOVE)
S765 1-771-410-21 SWITCH, TACTILE (DVD TOP MENU/DIRECTION)
S766 1-771-410-21 SWITCH, TACTILE (FM MODE/REPEAT)
S767 1-771-410-21 SWITCH, TACTILE
(TUNER MEMORY/PLAY MODE)
S768 1-771-410-21 SWITCH, TACTILE (AMP MENU)
S769 1-771-410-21 SWITCH, TACTILE (MUSIC EQ)
S770 1-771-410-21 SWITCH, TACTILE (MOVIE EQ)
S771 1-771-410-21 SWITCH, TACTILE (EFFECT ON/OFF)
S772 1-771-410-21 SWITCH, TACTILE (DVD MENU)
S773 1-786-528-11 SWITCH, ROTARY (<,,,M,m,PUSH ENTER)
******************************************************
MISCELLANEOUS
*************
01-569-007-11 ADAPTOR, CONVERSION (E3,E15)
01-569-008-21 ADAPTOR, CONVERSION (E51,EA,PH,SP,MY)
01-770-019-51 ADAPTOR, CONVERSION PLUG (TH)
61-693-603-31 TUNER (FM/AM)
11 1-775-165-11 WIRE (FLAT TYPE) (17 CORE) (220mm)
70 1-773-040-11 WIRE (FLAT TYPE) (17 CORE) (120mm)
73 1-773-110-11 WIRE (FLAT TYPE) (19 CORE)
75 1-796-487-31 DECK, MECHANICAL (CDM43RR23)
79 1-751-688-11 WIRE (FLAT TYPE) (13 CORE)
0103 1-696-847-21 CORD, POWER (AUS)
0103 1-777-071-53 CORD, POWER (E51,EA,PH,SP,MY)
0103 1-824-818-11 CORD, POWER (TH)
0103 1-827-226-11 CORD, POWER (E15,E3,MX)
152 1-776-182-11 WIRE (FLAT TYPE) (5 CORE)
226 1-775-265-11 WIRE (FLAT TYPE) (29 CORE)
227 1-824-106-12 CABLE, FLEXIBLE FLAT (24 CORE)
0229 1-477-263-11 OPTICAL PICK-UP (TDP022W)
0F974 1-533-473-11 FUSE, GLASS TUBE (DIA. 5) (T6.3AL 250V)
0F975 1-533-473-11 FUSE, GLASS TUBE (DIA. 5) (T6.3AL 250V)
0F976 1-576-655-11 FUSE, GLASS TUBE (DIA. 5) (8A 250V)
0F977 1-576-655-11 FUSE, GLASS TUBE (DIA. 5) (8A 250V)
0F978 1-533-471-11 FUSE, GLASS TUBE (DIA. 5) (4A 250V)
0F979 1-533-470-11 FUSE, GLASS TUBE (DIA. 5) (3.15A 250V)
M741 A-4723-963-A MOTOR ASSY, TABLE
M751 A-4737-553-A MOTOR ASSY, LOADING
M891 1-763-072-11 FAN, DC
RE701 1-477-680-11 ENCODER, ROTARY
0T910 1-439-741-11 TRANSFORMER, POWER
(AUS,E15,E3,E51,PH,SP,MY,TH)
0T910 1-439-842-11 POWER TRANSFORMER (EA,MX)
VOLUME
The components identified by mark 0 or dotted line
with mark 0 are critical for safety.
Replace only with part number specified.

2
HCD-GN88D
[GENERAL DESCRIPTION]
The Test Mode allows you to make diagnosis and adjustment eas-
ily using the remote commander and monitor TV. The instructions,
diagnostic results, etc. are given on the on-screen display (OSD).
[STARTING TEST MODE]
1. Press the +/1 button to turn the power on, and set the function
to DVD.
2. While pressing the xand Z button, turn the [VOLUME]
knob clockwise to enter the test mode.
3. It displays “SERVICE IN” on the liquid crystal display, and
displays the Test Mode Menu on the monitor screen as follows.
(At the bottom of the menu screen, the model name and revision
number are displayed)
Test Mode Menu
0. Syscon Diagnosis
1. Drive Auto Adjustment
2. Drive Manual Operation
3. Mecha Aging
4. Emergency History
5. Mecha Error History
6. Version Information
7. Video Level Adjustment
Exit: POWER Key
Model :MHC-GN88D xx
Revision :x.xx
4. To execute each function, select the desired menu and press its
number on the remote commander RM-SR246D.
5. To release from test mode, press the +/1 button and turn the
power off.
[OPERATING TEST MODE]
0. SYSCON DIAGNOSIS
The same contents as board detail check by serial interface can be
checked from the remote commander operation.
On the Test Mode Menu screen, press [10/0] key on the remote
commander, and the following Check Menu will be displayed.
### Syscon Diagnosis ###
Check Menu
0. Quit
1. All
2. Version
3. EEPROM
4. GPIO
5. SD Bus
6. Video
0-0. Quit
Quit the Syscon Diagnosis and return to the Test Mode Menu.
0-1. All (All items continuous check)
This menu checks all diagnostic items continuously. Normally, all
items are checked successively one after another automatically
unless an error is found, but at a certain item that requires judg-
ment through a visual check to the result, the following screen is
displayed for the key entry.
DVD OSD Test Mode
•Example display
### Syscon Diagnosis ###
Diag All Check
No.2 Version
2-3. ROM Check Sum
Check Sum = xxxx
Press NEXT Key to Continue
Press PREV Key to Repeat
For the ROM Check, the check sum calculated by the Syscon is
output, and therefore you must compare it with the specified value
for confirmation.
Following the message, press the [NEXT ] button to go to the
next item, or press the [ PREV] button to repeat the same
operation again.
To quit the diagnosis and return to Check Menu screen, press the
[RETURN] key on the remote commander to display Check Menu.
•Error occurred
If an error occurred, the diagnosis is suspended and error is dis-
played.
Press the [RETURN] key on the remote commander to quit the
diagnosis, or press the [ PREV] button to repeat the same
check where an error occurred, or press the [NEXT ] button to
continue the check from the item next to faulty item.
General Description of Checking Method
Selecting 2 and subsequent items calls the submenu screen of each
item. And selecting 2 and subsequent items executes respective
menus and outputs the results.
For the contents of each submenu, see “Check Items List” as be-
low.
Check Items List:
0-2. Version
0-2-1. All
0-2-2. Revision
0-2-3. ROM Check Sum
0-2-4. Model Type
0-2-5. Region
0-3. EEPROM Check
0-3-1. Sampling Check
0-3-2. Detail Check
0-4. GP I/O Check
0-5. SD Bus Check
0-6. Video Check
0-2. Version
0-2-2. Revision
The revision number of ROM (IC206) that the program for
the DVD system processor (IC207) is stored.
0-2-3. ROM Check Sum
Check sum is calculated.
(4 digits hexadecimal number)
0-2-4. Model Type
Model name is displayed. (MHC-GN88D)
>
.
>
.

3
HCD-GN88D
0-2-5. Region
Model destination code is displayed. (2 digits number)
0-3. EEPROM Check
0-3-1. Sampling Check
EEPROM check at every 64 words.
It compares read data with write data of each address. When
there are discrepancies between two data, it displays error.
0-3-2. Detail Check
EEPROM check at every 1 word.
It compares read data with write data of each address. When
there are discrepancies between two data, it displays error.
0-4. GP I/O Check
Pull up/down setting check of the DVD system processor (IC207)
pin 150, 151 and 154 (for clock setting port).
0-5. SD Bus Check
SD bus data check between DVD decoder (IC701) and D-RAM
(IC706).
0-6. Video Check
Output the color bars for video level adjustment.
1. DRIVE AUTO ADJUSTMENT
On the Test Mode Menu screen, press the [1] key on the remote
commander, and the Adjustment Menu will be displayed.
•Use DVD reference disc unless othermise indicated.
[DVD reference disc]
• LUV-P01 (4-999-032-01) (CD)
•TDV-540C (J-2501-235-A) (DVD-DL)
• TDV-520CSO (J-2501-236-A) (DVD-SL)
## Drive Auto Adjustment ##
Adjustment Menu
0. ALL
1. DVD-SL
2. CD
3. DVD-DL
Exit: RETURN
Normally, [10/0] is selected to adjust DVD (single layer), CD and
DVD (dual layer) in this order. But, individual items can be ad-
justed for the case where adjustment is suspended due to an error.
In this mode, the adjustment can be made easily through the op-
eration following the message displayed on the screen.
The disc used for adjustment must be the one specified for adjust-
ment.
1-0. ALL
Press the [10/0] key on the remote commander, and the servo set
data in EEPROM will be initialized. Then, 1. DVD-SL disc, 2.
CD disc and 3. DVD-DL disc are adjusted in this order.
Each time one disc was adjusted, it is ejected. Replace it with the
specified disc following the message. You can finish the adjust-
ment by pressing the [RETURN] button on the remote commander.
Note: During adjustment of each disc, the measurement for disc type judg-
ment is made. As automatic adjustment does not judge the disc
type unlike conventional models, take care not to insert wrong type
discs. Also, do not give a shock during adjustment.
1-1. DVD-SL (single layer)
Press the [1] key on the remote commander and insert a DVD
single layer disc following the message. Then the adjustment will
be made through the steps below, then adjusted values will be
written to the EEPROM.
DVD Single Layer Disc Adjustment Steps:
1. Sled reset
2. Disc check memory SL
3. Wait 300 msec
4. Set disc type SL
5. LD on
6. Spindle start
7. Wait 1 sec
8. Focus servo on 0
9. Auto track offset adjust
10. CLVA on
11.Wait 500 msec
12. Tracking on
13. Wait 1 sec
14. Sled on
15. Check CLV on
16. Auto focus offset adjust
17. Auto focus gain adjust
18. Auto focus offset adjust
19. EQ boost adjust
20. Auto track gain adjust
21. All servo stop
22. EEP copy loop filter offset
1-2. CD
Press the [2] key on the remote commander and insert a CD disc
following the message. Then the adjustment will be made through
the steps below, then adjusted values will be written to the
EEPROM.
CD Adjustment Steps
1. Sled tilt rest
2. Disc check memory CD
3. Wait 500 msec
4. Set disc type CD
5. LD on
6. Spindle start
7. Wait 500 msec
8. Focus servo on 0
9. Auto track offset adjust
10. CLVA on
11.Wait 500 msec
12. Tracking on
13. (TC display start)
14. Wait 1 sec
15. Sled ON
16. Check CLV on
17. Auto focus offset adjust
18. Auto focus gain adjust
19. Auto focus offset adjust
20. EQ boost adjust
21. Auto track gain adjust
22. All servo stop

4
HCD-GN88D
1-3. DVD-DL (dual layer)
Press the [3] key on the remote commander and insert a DVD
dual layer disc following the message. Then the adjustment will
be made through the steps below, then adjusted values will be
written to the EEPROM.
DVD Dual Layer Disc Adjustment Steps:
1. Sled tilt reset
2. Disc check memory DL
3. Wait 500 msec
4. Set disc type DL
5. LD on
6. Spindle start
7. Wait 1 sec
Layer 1 Adjust
8. Focus servo on 0
9. Auto track offset adjust
10. CLVA on
11.Wait 500 msec
12. Tracking on
13. Wait 500 msec
14. Sled on
15. Check CLV lock
16. Auto loop filter offset adjust, Auto focus adjust
17. Auto focus gain adjust
18. Auto focus offset adjust
19. EQ boost adjust
20. Auto loop filter offset adjust
21. Auto Track Gain Adjust
Layer 0 Adjust
22. Focus jump (L1 t L0)
23. Auto track offset adjust L0
24. CLVA on
25. Wait 500 msec
26. Tracking on
27. Wait 500 msec
28. Sled on
29. Check CLV lock
30. Auto Focus Adjust
31. Auto focus gain adjust
32. Auto focus offset adjust
33. EQ boost adjust
34. Auto track gain adjust
35. All servo stop
2. DRIVE MANUAL OPERATION
Note: This mode is used for design, and not used in service fundamen-
tally.
On the Test Mode Menu screen, press the [2] key on the remote
commander, and the Operation Menu will be displayed. For the
manual operation, each servo on/off control and adjustment can
be executed manually.
## Drive Manual Operation ##
Operation Menu
1. Disc Type
2. Servo Control
3. Track/Layer Jump
4. Non EEPROM Write Adjust
5. EEPROM Write Adjust
6. Memory Check
7. Disc Check Memory
8. Error Rate Display
9. SACD Water Mark
Exit: RETURN
>.
In using the manual operation menu, take care of the following
points. These commands do not provide protection, thus requiring
correct operation. The sector address or time code field is dis-
played when a disc is loaded.
Note:
1. Set correctly the disc type to be used on the Disc Type screen.
2. In case of an alarm, immediately press the x button to stop the
servo operation, and press the +/1 button to turn the power
off.
Basic operation:
(controllable from front panel or remote commander)
+/1 :Power OFF (release the Test Mode)
x :Servo stop
Z:Stop and eject/Loading
[RETURN] :Return to Operation Menu or Test
Mode Menu
[ PREV], [NEXT ]:Transition between sub modes of
menu
[1] to [9], [10/0] :Selection of menu items
Cursor o/O:Increase/Decrease in manually ad-
justed value
2-1. Disc Type
Disc Type
Disc Type Select
1. Disc Type Auto Check
2. Set Disc Type DVD
3. Set Disc Type CD
4. Set Disc Type Hybrid
Exit: RETURN
2-1-1. Disc Type Auto Check
1) Press the [1] key on the remote commander to display the Disc
Type Auto Check screen.
2) Insert a disc and press the [ENTER] key on the remote
commander.
3) It judges the type of inserted disc automatically and displays
the disc type and so on as below.
Disc Type Auto Check
Disc Type xx
Layer xx
Mirr Time xx
Mirr Count xx
FZC Count xx
PI Reference xx
PI Peak xx
ENTER.Execute
Exit: RETURN
Disc Type : CD, DVD or Hybrid (SACD)
Layer : SINGLE, DUAL or HYBRID
Mirr Time : Mirror time of between disc surface and record sur-
face when disc type judgment. (hexadecimal num-
ber)

5
HCD-GN88D
Mirr Count : The number of times which mirror counts between
disc surface and record surface when disc type judg-
ing.
FZC Count : The number of times which focus zero cross points
of each layer when lens down.
PI Reference: The average of PI reference voltage. (hexadecimal
number)
PI Peak : PI peak level voltage. It performs only when disc
type judgment is successful. (hexadecimal number)
2-1-2. Disc Type DVD
It sets up so that it may judge as a disc type of specification of the
disc with which the set was inserted.
[1]: DVD single layer disc (12 cm)
[2]: DVD dual layer disc (0 layer, 12 cm)
[3]: DVD dual layer disc (1 layer, 12 cm)
[4]: DVD-RW disc (12 cm)
[5]: DVD single layer disc (8 cm)
[6]: DVD dual layer disc (0 layer, 8 cm)
[7]: DVD dual layer disc (1 layer, 8 cm)
[8]: DVD-RW disc (8 cm)
2-1-3. Disc Type CD
It sets up so that it may judge as a disc type of specification of the
disc with which the set was inserted.
[1]: CD disc (normal speed, 12 cm)
[2]: CD disc (double speed, 12 cm)
[3]: CD disc (normal speed, 8 cm)
[4]: CD disc (double speed, 8 cm)
[5]: CD-RW disc (normal speed, 12 cm)
[6]: CD-RW disc (double speed, 12 cm)
[7]: CD-RW disc (normal speed, 8 cm)
[8]: CD-RW disc (double speed, 8 cm)
2-1-4. Disc Type Hybrid
It sets up so that it may judge as a disc type of specification of the
disc with which the set was inserted.
[1]: SACD Hybrid disc (SACD layer, 12 cm)
[2]: SACD Hybrid disc (CD layer, normal speed, 12 cm)
[3]: SACD Hybrid disc (CD layer, double speed, 12 cm)
[4]: SACD Hybrid disc (SACD layer, 8 cm)
[5]: SACD Hybrid disc (CD layer, normal speed, 8 cm)
[6]: SACD Hybrid disc (CD layer, double speed, 8 cm)
2-2. Servo Control
Note: Be sure to perform the disc type setup before performing this item.
Servo Control
1.LD off R.Sled FWD
2.Focus off L.Sled REV
3.SPDL off U.Sled Reset
4.CLVA off D.Sled Limit
5.Trk. off
6.Sled off
7.Fcs.Srch off
0.All Servo Off
Exit: RETURN
On this screen, the servo on/off control necessary for replay is
executed. Normally, turn on each servo from 1 sequentially and
when CLVA is turned on, the usual trace mode becomes active. In
the trace mode, DVD sector address or CD time code is displayed.
This is not displayed where the spindle is not locked.
The spindle could run overriding the control if the spindle system
is faulty or RF is not present. In such a case, do not operate CLVA.
[1] LD : Turn on/off the laser.
[2] Focus : Search the focus and turn on the focus.
[3] SPDL : Turn on/off the spindle.
[4] CLVA : Turn on/off normal servo of spindle servo.
[5] Trk. : Turn on/off the tracking servo.
[6] Sled : Turn on/off the sled servo.
[7] FCS. Srch : Turn on/off the focus search.
[10/0] :All servo off.
[R] Sled FWD (right cursor) : Move the sled forward.
[L] Sled REV (left cursor) : Move the sled reverse.
[U] Sled FWD (up cursor) : Reset the sled.
[D] Sled REV (down cursor) : Limit in the sled.
2-3. Track/Layer Jump
Track/Layer Jump
1. 1Tj FWD
2. 1Tj REV
3.500Tj Fine FWD
4.500Tj Fine REV
5.10kTj Dirc FWD
6.10kTj Dirc REV
7.20kTj Dirc FWD
8.20kTj Dirc REV
0. All Servo Off
Exit: RETURN
On this screen, track jump, etc. can be performed. Only for the
DVD dual layer disc, the focus jump and layer jump are displayed
in the right field
[1] 1Tj FWD : 1 track jump forward.
[2] 1Tj REV : 1 track jump reverse.
[3] 500Tj FWD: 500 track jump (fine search)forward.
[4] 500Tj REV : 500 track jump (fine search) reverse.
[5] 10kTj FWD: 10k track jump (direct search) forward.
[6] 10kTj REV : 10k track jump (direct search) reverse.
[7] 20kTj FWD: 20k track jump (direct search) forward.
[8] 20kTj REV : 20k track jump (direct search) reverse.
[10/0] :All servo off.
2-4. Non EEPROM Write Adjust
Non EEPROM Write Adjust
1. Focus Offset
2. Focus Gain
3. Trk. Offset Coarse
4. Trk. Offset Fine
5. Trk. Gain
6. EQ Boost
0.All Servo Off
Exit: RETURN
On this screen, each item can be adjusted manually. Select the
desired number [1] to [10/0] from the remote commander, and
current setting for the selected item will be displayed, then in-
crease or decrease numeric value with the Okey or okey. If
CLV has been applied, the jitter is displayed for reference for the
adjustment.

6
HCD-GN88D
[1] Focus Offset : Adjusts focus offset.
[2] Focus Gain : Adjusts focus gain.
[3] TRK. Offset coares :
Adjusts tracking offset of the RF amp
(IC001) side.
[4] TRK. Offset fine :
Adjusts tracking offset of the DSP (IC401)
side.
[5] TRK. Gain : Adjusts track gain.
[6] EQ Boost : Adjusts amount of boost of equalizer.
[10/0] :All servo off.
2-5. EEPROM Write Adjust
EEPROM Write Adjust
1. Focus Offset
2. Focus Gain
3. Trk. Offset Coarse
4. ——————
5. Trk. Gain
6. EQ Boost
0.All Servo Off
Exit: RETURN
On this screen, each item can be adjusted automatically. Select the
desired number [1] to [10/0] from the remote commander, and
selected item is adjusted automatically.
[1] Focus Offset : Adjusts focus offset.
[2] Focus Gain : Adjusts focus gain.
[3] TRK. Offset coarse :
Adjusts tracking offset of the RF amp
(IC001) side.
[5] TRK. Gain : Adjusts track gain.
[6] EQ Boost : Adjusts amount of boost of equalizer.
[10/0] :All servo off.
2-6. Memory Check
Display images are shown as follows, and all two screens are able
to switch by the Okey (UP) or okey (DW).
EEPROM Data 1/2 CD SL L0 L1
Focus Gain xx xx xx xx
Trk. Gain xx xx xx xx
Focus Offset xx xx xx xx
Trk. Offset xx xx xx xx
EQ. Boost xx xx xx xx
PI Level xx xx -- --
Fcs. Balance -- xx -- --
Jitter xx xx xx xx
Mirror Time xx xx xx --
FE Level -- xx -- --
Traverse Lv1. -- xx -- --
Next:DW Default:CLR Exit:RET
EEPROM Data 2/2 CDRW DVDRW
Focus Gain xx xx
Trk. Gain xx xx
Focus Offset xx xx
Trk. Offset xx xx
EQ. Boost xx xx
Prev:UP Default:CLR Exit:RET
On this screen, current servo adjusted data stored in the EEPROM
are displayed. The adjusted data are initialized by pressing the
[CLEAR] key, but be careful that they are not recoverable after
initialization.
Before clearing the adjusted data, make a note of the set data. This
screen will also appear if [0]-All is selected in the Drive Auto
Adjustment. In this case, default setting cannot be made.
2-7. Disc Check Memory
Disc Check Memory
1. SL Disc check
2. CD Disc check
3. DL Disc check
Exit: RETURN
On this screen, measure the mirror time of chucked disc, and write
to the EEPROM.
2-8. Error Rate Display
Error Rate Display
UC CR Address
PI1 Err Now xx xxxx xxxxxxxx
Max xx xxxx xxxxxxxx
Avg xx xxxx
PI2 Err Now xx xxxx xxxxxxxx
Max xx xxxx xxxxxxxx
Avg xx xxxx
PO Err Now xx xxxx xxxxxxxx
Max xx xxxx xxxxxxxx
Avg xx xxxx
Exit: RETURN
On this screen, measure and display the error rate.
UC : Incorrect value
CR : Correct value
Add : Address

7
HCD-GN88D
2-9. SACD Water Mark Check (Not used)
SACD Water Mark Check
PSP AMP
PSN
Start: ENTER Stop: RETURN
On this screen, measure the PSP AMP value and PSN value of
SACD water mark.
3. MECHA AGING
On the Test Mode Menu screen, selecting [3] executes the aging
of the mechanism deck.
### Aging Test MENU ###
** Pls use over 40min. CD **
Operation Menu
1. Open/Close Test
Exit: RETURN
1) On the Aging Test MENU screen, press the [1] key on the
remote commander to display the Open/Close Test screen.
2) Insert discs and press the [ENTER] key on the remote
commander.
3) Is starts the aging.
During aging, the disc number, operating status and repeat cycle
are displayed. Aging can be aborted at any time by pressing
the [RETURN] key. After the operation is stopped, press the
[RETURN] key to return to the Aging Test MENU.
4. EMERGENCY HISTORY
On the Test Mode Menu screen, selecting [4] displays the infor-
mation such as servo emergency history.
The history information from last 1 up to 10 can be scrolled with
the Okey or okey. Also, specific information can be displayed
by directly entering that number with ten keys.
### EMG. History ###
Laser Hours CD xxxxhxxm
DVD xxxxhxxm
a. bb xx xx xx xx xx xx xx
xx xx xx xx xx xx xx xx
a. bb xx xx xx xx xx xx xx
xx xx xx xx xx xx xx xx
Select:1-9 Scroll:UP/DOWN
(1.Latest EMG.) Exit: RETURN
xxxxhxxm : The laser on total hours. Data below minutes are
omitted.
a. : Error number.
bb : Error code.
xx : Not used.
•Clearing History Information
Clearing laser hours:
Press the [DVD DISPLAY] and [CLEAR] keys in this order.
Then both CD and DVD data are cleared.
Clearing emergency history:
Press the [DVD TOP MENU] and [CLEAR] keys in this order.
Initializing set up data:
Press [DVD MENU] and [CLEAR] keys in this order.
The data have been initialized when “EEPROM Initialize Fin-
ished” message is displayed.
•Code list of Emergency History
10: Communication to RF AMP (IC001) failed.
11: Each servo for focus, tracking, and spindle is unlocked.
12: Check sum error of EEPROM (IC204).
14: Communication to servo DSP (IC509) failed, or servo DSP
(IC509) is faulty.
15: Communication to DVD decoder (IC701) failed, or DVD
decoder (IC701) is faulty.
16: Communication to DSD decoder (IC801) failed, or DSD
decoder (IC801) is faulty. (Not used)
20: Initialization of sled servo failed. It is not placed in the ini-
tial position.
23: Sled servo operation error.
24: Made a request to move the sled servo to wrong position.
30: Tracking balance adjustment error.
31: Tracking gain adjustment error.
33: Focus bias adjustment error.
34: Focus gain adjustment error.
35: Equalizer adjustment error.
40: Focus servo does not operate.
41: With a DVD dual layer disc, focus jump failed.
50: CLV (spindle) servo does not operate.
51: Spindle does not stop.
60: Made a request to seek nonexistent address.
61: Seek error of retry more than regulated times.
70: Control data could not be read.
80: Disc reading failed.
5. MECHA ERROR HISTORY
On the Test Mode Menu screen, selecting [5] displays the infor-
mation of mechanism deck error history.
The history information from last 1 up to 8 can be scrolled with
the Okey or okey.
### Mecha Error History ###
1. aa bb cc dd ee xx xx xx
2. aa bb cc dd ee xx xx xx
3. aa bb cc dd ee xx xx xx
4. aa bb cc dd ee xx xx xx
5. aa bb cc dd ee xx xx xx
6. aa bb cc dd ee xx xx xx
7. aa bb cc dd ee xx xx xx
8. aa bb cc dd ee xx xx xx
Scroll:UP/DOWN
(1.Latest Err.) Exit: RETURN

8
HCD-GN88D
aa: Initialization is completed or not.
FF : Complete.
other number: Not complete.
bb:Operating status of mechanism deck at an error occurred.
(lod sq jcp)
00 : Initializing.
10 to 15 : Open operating.
16 to 19 : Kicking cause open failed.
1A to 1F : Open operating.
20 to 27 : Complete the open operation.
28 : No disc and complete the open operation.
29 to 2F : Complete the open operation.
30 to 3F : Close requesting.
40 to 4F : Open requesting.
50 to 5F : Close operating.
60 to 6F : Complete the chucking operation.
80 to 8F : Complete the release operation.
(BU is home position)
90 to 9F : BU down operating.
A0 to AF : Opening/closing the shutter. Or stationary state in
open/close the shutter is enablement.
B0 to BF : BU up requesting.
C0 to CF : BU down requesting.
D0 to DF: BU upping.
E0 to EF : No disc checking in disc loading.
cc : Operating status of table at an error occurred.
(tbl sq jcp)
13 : The rotation stop position determination error of a table
11 to 12 : The loading position determination error of a table
dd: Operating status of mechanism deck at an error occurred.
(lod OP jcp)
00 : Complete the operation.
10 to 1F : Open operating.
20 to 2F : Close operating.
30 to 3F : Release operating.
60 to 6F : Chucking operating.
70 to 7F : Kicking operating.
80 to 8F : Returning the BU to home position. (after kicking)
ee : The status of table operation. (“n” is unfixed)
(tbl op jcp)
1n : Rotating in the direction of a forward.
2n : Rotating in the direction of a reverse.
6. VERSION INFORMATION
On the Test Mode Menu screen, selecting [6] displays the ROM
version and region code.
The parenthesized hexadecimal number in version field is
checksum value of ROM.
## Version Information ##
IF con. Ver.x. xx
SYScon. Ver.x. xx (xxxx)
Model MHC-GN88D
Region 0x
Config xxxxxxxx
Front End Ver.x.xx
Exit: RETURN
IF con. : The version of system controller (IC501).
SYScon. : The version of DVD system processor (IC207).
Front End : The version of mechanism controller (IC901).
7. VIDEO LEVEL ADJUSTMENT
On the Test Mode Menu screen, selecting [7] displays color bars
for video level adjustment. During display of color bars, OSD dis-
appears but the menu screen will be restored if pressing the [RE-
TURN] key.

HCD-GN88D
REVISION HISTORY
Clicking the version allows you to jump to the revised page.
Also, clicking the version at the upper right on the revised page allows you to jump to the next revised
page.
Ver. Date Description of Revision
1.0 2003.06 New
1.1 2003.08 SUPPLEMENT-1 : DVD OSD test mode.
1.2 2004.03 Change of the IC206 part No. (SPM-04023)
1.3 2004.06 Addition of note on DMB03 board exchange.
Addition of RFMON level check. (SPM-04038, SPM-04049)

