HP Color LaserJet Pro M452, MFP M477, HP Color M377 Troubleshooting Manual Laser Jet M452 And M477
User Manual: HP Color LaserJet Pro M452 and MFP M477 shared.swissparts.ch - /Manuals/HP/LaserJet/Color Laserjet/
Open the PDF directly: View PDF
.
Page Count: 252 [warning: Documents this large are best viewed by clicking the View PDF Link!]
- Theory of operation
- For additional service and support information
- Basic operation
- Formatter-control system
- Engine-control system
- Engine laser/scanner system
- Engine pickup, feed, and delivery system
- Input accessories
- Scanning and image capture system
- Document feeder system
- Fax functions and operation (fax models only)
- Solve problems
- For additional service and support
- Troubleshooting process
- Tools for troubleshooting
- Individual component diagnostics
- Diagrams
- Advanced configuration with HP Embedded Web Server (EWS) and HP Device Toolbox (Windows)
- Control panel menus
- Control panel message document (CPMD)
- Control-panel message types
- Control-panel messages and event log entries
- 30.XX Error Messages
- 49.XX.YY Error Messages
- 50.XX fuser errors
- 51.XX and 52 Laser/Scanner Errors
- 54.XX Error Messages
- 55.XXXX Error Messages
- 57.XX Error Messages
- 58.XX Error Messages
- 59.XX Error Messages
- 79 Errors
- Alpha Error Messages
- <COLOR> cartridge is low.
- <COLOR> cartridge is very low.
- Cleaning.
- Device error. Press [OK] to continue.
- Device is busy. Try again later.
- Document feeder jam. Clear and reload.
- Document feeder mispick. Reload.
- Engine cable connection issue. Contact HP service. Press [OK] to continue.
- Fax is busy. Canceled send.
- Fax line surge.
- Fax receive error.
- Fax Send error.
- Fax storage is full. Canceling the fax send/receive.
- Front door open.
- Genuine HP supply installed.
- Genuine HP supplies installed.
- Install <COLOR> cartridge.
- Install supplies.
- Jam in output bin. Open rear door and clear jam.
- Jam in print paper path. Open rear door and clear jam.
- Jam in print paper path. Open tray 2 and rear door.
- Jam in Tray 1. Clear jam and then press [OK].
- Jam in Tray 2. Clear jam and then press [OK].
- Jam in Tray 3, Clear jam and then press OK
- Load paper
- Load tray <#> Press [OK] for available media
- Load tray <#>. Press [OK] to continue.
- Load tray <#> <TYPE>, <SIZE>. Press [OK] to continue.
- Load tray <#>. Plain, <SIZE> / Cleaning mode. Press [OK] to start.
- Manual Duplex. Load Tray <#>. Press [OK] to continue.
- Memory is low. Press [OK] to continue.
- Misprint. Press [OK] to continue.
- NFC cable connection issue. Contact HP service. Press [OK] to continue.
- No dial tone.
- No fax detected.
- Non-HP supply installed.
- Print failure, press [OK]. If error repeats, turn off then on.
- Protected <COLOR> cartridge.
- Protected supplies.
- Rear door open.
- Replace <COLOR>.
- Replace supplies.
- Supplies are in the wrong positions.
- Supplies low.
- Supply memory error.
- The product is unable to calibrate. Close the lid and remove paper from the document feeder.
- Unauthorized <COLOR> cartridge.
- Unauthorized supplies.
- Unexpected size in Tray <#>. Load <SIZE>. Press [OK] to continue.
- Used or counterfeit <COLOR> cartridge in use.
- Used or counterfeit supplies in use.
- Used or counterfeit <COLOR> cartridge is installed. Press [OK] to continue.
- Used or counterfeit supplies installed. Press [OK] to continue.
- Wireless cable connection issue. Contact HP service. Press [OK] to continue.
- Wrong cartridge in <COLOR> slot.
- Tools for troubleshooting: Event log messages
- Solve image quality problems
- Improve print quality
- Print from a different software program
- Check the paper-type setting for the print job
- Check toner-cartridge status
- Print and interpret the print quality page
- Clean the printer
- Visually inspect the toner cartridge
- Check paper and the printing environment
- Calibrate the printer to align the colors
- Check other print job settings
- Try a different print driver
- Print quality troubleshooting guide
- Improve print quality
- Clean the printer
- Solve paper-handling problems
- Prevent paper jams
- Clear paper jams
- Introduction
- Experiencing frequent or recurring paper jams?
- Paper jam locations
- Clear paper jams in the document feeder (M377, M477 models only)
- Clear paper jams in Tray 1
- Clear paper jams in Tray 2
- Clear paper jams in the rear door and the fuser area (simplex models)
- Clear paper jams in the output bin
- Clear paper jams in the duplexer (duplex models)
- Solve performance problems
- Solve connectivity problems
- Solve USB connection problems
- Solve wired network problems
- Introduction
- Poor physical connection
- The computer is using the incorrect IP address for the printer
- The computer is unable to communicate with the printer
- The printer is using incorrect link and duplex settings for the network
- New software programs might be causing compatibility problems
- The computer or workstation might be set up incorrectly
- The printer is disabled, or other network settings are incorrect
- Solve wireless network problems
- Introduction
- Wireless connectivity checklist
- The printer does not print after the wireless configuration completes
- The printer does not print, and the computer has a third-party firewall installed
- The wireless connection does not work after moving the wireless router or printer
- Cannot connect more computers to the wireless printer
- The wireless printer loses communication when connected to a VPN
- The network does not appear in the wireless networks list
- The wireless network is not functioning
- Perform a wireless network diagnostic test
- Reduce interference on a wireless network
- Service mode functions
- Solve fax problems (fax models only)
- Checklist for solving fax problems
- Perform a fax diagnostic test
- Solve general fax problems
- Faxes are sending slowly
- Print quality of a photo is poor or prints as a gray box.
- Fax quality is poor
- You touched the Cancel button to cancel a fax, but the fax was still sent
- No fax address book button displays
- Not able to locate the fax settings in HP Web Jetadmin
- The header is appended to the top of the page when the overlay option is enabled
- A mix of names and numbers is in the recipients box
- A one-page fax prints as two pages
- A document stops in the document feeder in the middle of faxing
- The volume for sounds coming from the fax accessory is too high or too low
- Use fax over VoIP networks
- Solve problems receiving faxes
- Solve problems sending faxes
- Fax error messages on the control panel
- The No Fax Detected message displays
- The Communication error message appears
- No Dial Tone
- The Fax is busy message appears
- The No fax answer message appears
- Document feeder paper jam
- The Fax storage is full message appears
- Scanner error
- The control panel displays a Ready message with no attempt to send the fax
- The control panel displays the message "Storing page 1" and does not progress beyond that message
- Faxes can be received, but not sent
- Printer is password protected
- Unable to use fax functions from the control panel
- Unable to use speed dials
- Unable to use group dials
- Receive a recorded error message from the phone company when trying to send a fax
- Unable to send a fax when a phone is connected to the printer
- Troubleshoot fax codes and trace reports
- Fax logs and reports
- Set the fax-error-correction mode
- Change the fax speed
- Use fax on a DSL, PBX, or ISDN system
- Solve email problems
- Update the firmware
- Certificates of volatility
- Index

Troubleshooting Manual
Color LaserJet Pro M452
Color LaserJet Pro MFP M477
www.hp.com/support/colorlj452
www.hp.com/support/colorlj477MFP
For printer part removal and part number
information, see the Repair Manual.
M452nw
M452dn
M452dw
M477fnw
M477fdn
M477fdw
Color LaserJet Pro MFP M377
M377dw
www.hp.com/support/colorljM377MFP

HP Color LaserJet Pro M452, HP Color
LaserJet Pro MFP M477, HP Color LaserJet
Pro MFP M377
Troubleshooting Manual
Copyright and License
© Copyright 2016 HP Development Company,
L.P.
Reproduction, adaptation, or translation
without prior written permission is prohibited,
except as allowed under the copyright laws.
The information contained herein is subject to
change without notice.
The only warranties for HP products and
services are set forth in the express warranty
statements accompanying such products and
services. Nothing herein should be construed
as constituting an additional warranty. HP shall
not be liable for technical or editorial errors or
omissions contained herein.
Edition 3, 4/2016
Trademark Credits
Microsoft®, Windows®, Windows® XP, and
Windows Vista® are U.S. registered trademarks
of Microsoft Corporation.

Conventions used in this guide
TIP: Helpful hints or shortcuts.
NOTE: Information that explains a concept or how to complete a task.
Reinstallation tip: Reinstallation helpful hints, shortcuts, or considerations.
IMPORTANT: Information that help the user to avoid potential printer error conditions.
CAUTION: Procedures that the user must follow to avoid losing data or damaging the printer.
WARNING! Procedures that the user must follow to avoid personal injury, catastrophic loss of data, or
extensive damage to the printer.
ENWW iii
iv Conventions used in this guide ENWW

For additional service and support information
HP service personnel, go to the Service Access Work Bench (SAW) at http://h41302.www4.hp.com/km/saw/
home.do.
Channel partners, go to HP Channel Services Network (CNS) at https://h30125.www3.hp.com/hpcsn.
At these locations, nd information on the following topics:
●Install and congure
●Printer specications
●Up-to-date control panel message (CPMD) troubleshooting
●Solutions for printer issues and emerging issues
●Remove and replace part instructions and videos
●Service advisories
●Warranty and regulatory information
To access HP PartSurfer information from any mobile device, go to http://partsurfermobile.hp.com/ or scan
the Quick Response (QR) code below.
ENWW v
vi For additional service and support information ENWW

Table of contents
1 Theory of operation ....................................................................................................................................... 1
For additional service and support information ................................................................................................... 2
Basic operation ...................................................................................................................................................... 3
Sequence of operation ........................................................................................................................ 4
Formatter-control system ..................................................................................................................................... 6
Sleep delay .......................................................................................................................................... 6
Auto On / Auto O mode ..................................................................................................................... 6
Printer job language (PJL) ................................................................................................................... 7
Printer management language (PML) ................................................................................................. 7
Control panel ....................................................................................................................................... 7
Walk-up USB ........................................................................................................................................ 8
Wireless ............................................................................................................................................... 8
Low end data model (LEDM) overview ................................................................................................ 8
Advanced control language (ACL) overview ........................................................................................ 8
NFC ....................................................................................................................................................... 9
CPU ....................................................................................................................................................... 9
Input/output (I/O) ................................................................................................................................ 9
USB .................................................................................................................................... 9
USB hosts .......................................................................................................................... 9
10/100/1000 networking ................................................................................................. 9
Fax ..................................................................................................................................... 9
Memory ............................................................................................................................. 9
Firmware ......................................................................................................... 9
Nonvolatile random access memory (NVRAM) .............................................. 9
Flash memory ............................................................................................... 10
Random access memory .............................................................................. 10
HP Memory Enhancement technology (MEt) ............................................... 10
Engine-control system ........................................................................................................................................ 11
Engine-control unit ........................................................................................................................... 11
DC controller ................................................................................................................... 13
High-voltage power supply ............................................................................................ 14
Motors ............................................................................................................................. 16
ENWW vii
Fans ................................................................................................................................. 17
Low-voltage power supply ................................................................................................................ 18
Over-current/over-voltage protection ........................................................................... 18
Fuser control ..................................................................................................................................... 20
Fuser heater protection .................................................................................................. 21
DC controller ................................................................................................. 22
Fuser heater safety circuit ............................................................................ 22
Temperature fuse ......................................................................................... 22
Fuser control functions ................................................................................................... 22
Engine laser/scanner system .............................................................................................................................. 23
Laser/scanner failure detection ........................................................................................................ 24
Image-formation system .................................................................................................................. 25
Image-formation process ............................................................................................... 28
Step 1: Primary charging .............................................................................. 29
Step 2: Laser-beam exposure ...................................................................... 31
Step 3: Development .................................................................................... 31
Step 4: Primary transfer ............................................................................... 32
Step 5: Secondary transfer ........................................................................... 32
Step 6: Separation ........................................................................................ 33
Step 7: Fusing ............................................................................................... 33
Step 8: Drum cleaning .................................................................................. 33
Toner cartridges ................................................................................................................................ 35
Design ............................................................................................................................. 35
HP Cartridges with JetIntelligence ................................................................................. 36
HP Cartridge Policy ....................................................................................... 36
Anti-theft or cartridge protection ................................................................ 36
Memory chip .................................................................................................................... 37
Toner seal ........................................................................................................................ 37
Toner cartridge life detection ......................................................................................... 37
Developing unit engagement and disengagement control ........................................... 37
Intermediate transfer belt (ITB) unit ................................................................................................. 38
Secondary transfer roller functions ............................................................................... 38
Color self calibration ....................................................................................................... 40
Engine pickup, feed, and delivery system ........................................................................................................... 41
Photo sensors and switches ............................................................................................................. 41
Motors, clutches, and solenoids ........................................................................................................ 43
Feed speed control .......................................................................................................... 44
Pickup and feed delivery features .................................................................................. 44
Tray 1 (multipurpose)/Tray 2 (base printer) ..................................................................................... 45
Duplexing unit ................................................................................................................................... 45
Duplexing reverse and duplex feed control ................................................................... 46
viii ENWW
Duplex pickup operation ................................................................................................. 46
Jam detection/prevention ................................................................................................................. 46
Input accessories ................................................................................................................................................. 48
Tray 3 ................................................................................................................................................. 48
Tray 3 paper feeder controller ........................................................................................ 48
Tray 3 motor control ....................................................................................................... 49
Tray 3 paper pickup ......................................................................................................... 49
Tray 3 pickup and feed functions ................................................................................... 50
Tray 3 jam detection .......................................................................................................................... 50
Scanning and image capture system .................................................................................................................. 52
Document feeder system .................................................................................................................................... 53
Document feeder simplex operation ................................................................................................ 53
Fax functions and operation (fax models only) .................................................................................................. 54
Computer and network security features ......................................................................................... 54
PSTN operation .................................................................................................................................. 54
Receive faxes when you hear fax tones ............................................................................................ 54
Distinctive ring function .................................................................................................................... 55
Set up the distinctive ring function ................................................................................ 55
Fax by using voice over IP (VOIP) services ........................................................................................ 55
The fax subsystem ............................................................................................................................ 56
Fax card in the fax subsystem ........................................................................................................... 56
Safety isolation ............................................................................................................... 56
Safety-protection circuitry ............................................................................................. 56
Data path ......................................................................................................................... 56
Hook state ....................................................................................................................... 57
Downstream device detection ........................................................................................ 57
Hook switch control ........................................................................................................ 57
Ring detect ...................................................................................................................... 57
Line current control ......................................................................................................... 57
Billing or metering tone lters ....................................................................................... 58
Fax page storage in ash memory .................................................................................................... 58
Stored fax pages ............................................................................................................. 58
Advantages of ash memory storage ............................................................................ 58
2 Solve problems ............................................................................................................................................ 59
For additional service and support ...................................................................................................................... 60
Troubleshooting process ..................................................................................................................................... 61
Solve problems checklist ................................................................................................................... 61
Print the menu map ........................................................................................................ 62
Print a conguration page .............................................................................................. 62
Print the service page (includes the event log) .............................................................. 63
ENWW ix
Determine the problem source ......................................................................................................... 63
Pre-troubleshooting checklist ........................................................................................ 63
Troubleshooting owchart ............................................................................................. 64
Power subsystem .............................................................................................................................. 65
Power-on checks ............................................................................................................. 65
Power-on troubleshooting overview ........................................................... 66
Control panel checks ......................................................................................................................... 69
Tools for troubleshooting .................................................................................................................................... 71
Individual component diagnostics .................................................................................................... 71
Tools for troubleshooting: LED diagnostics ................................................................... 71
Network port LEDs ....................................................................................... 71
Two-line control panel LEDs ........................................................................ 72
Tools for troubleshooting: Engine diagnostics .............................................................. 72
Engine test .................................................................................................... 72
Diagrams ........................................................................................................................................... 73
Diagrams: Block diagrams .............................................................................................. 73
Sensors and switches (printer base) ............................................................ 73
Diagrams: Printed circuit assembly (PCA) connector locations ..................................... 75
Diagrams: Formatter connections ............................................................... 75
Diagrams: Engine controller PCA connections ............................................. 78
Diagrams: 550-sheet paper feeder controller PCA connections ................. 80
Diagrams: External plug and port locations ................................................................... 81
Diagrams: Locations of major components ................................................................... 82
Major components (printer base) ................................................................. 82
Motors (printer base) .................................................................................... 83
Fans (printer base) ........................................................................................ 83
Rollers and power switch (printer base) ...................................................... 84
PCAs (printer base) ....................................................................................... 85
Major components (550-sheet paper feeder) .............................................. 86
PCA (550-sheet paper feeder) ...................................................................... 86
Motors and rollers (550-sheet paper feeder) .............................................. 87
Diagrams: Timing chart .................................................................................................. 88
Diagrams: Circuit diagrams ............................................................................................. 89
Advanced conguration with HP Embedded Web Server (EWS) and HP Device Toolbox
(Windows) .......................................................................................................................................... 90
Control panel menus ......................................................................................................................... 93
2-line control-panel view (M452nw and M452dn models) ............................................ 93
Touchscreen control-panel view (M452dw model) ........................................................ 94
Home screen layout ...................................................................................... 95
Touchscreen control-panel view (M377, M477 models) ................................................ 96
Home screen layout ...................................................................................... 97
x ENWW
Setup menu ..................................................................................................................... 97
HP Web Services menu ................................................................................. 98
Reports menu ............................................................................................... 99
Self Diagnostics menu ................................................................................ 101
Fax Setup menu (M477 models) ................................................................ 101
System Setup menu ................................................................................... 104
Service menu .............................................................................................. 109
Network Setup menu ................................................................................. 111
Quick Forms menu ...................................................................................... 112
Function specic menus ............................................................................................... 113
USB menu ................................................................................................... 113
Fax Menu (M477 models only) ................................................................... 113
Copy menu (M377, M477 models only) ...................................................... 115
Scan menu (M377, M477 models only) ...................................................... 117
Apps ............................................................................................................ 117
Jobs ............................................................................................................. 117
Supplies Status ........................................................................................... 117
Control panel message document (CPMD) ..................................................................................... 118
Control-panel message types ...................................................................................... 118
Control-panel messages and event log entries ........................................................... 118
30.XX Error Messages ................................................................................ 118
49.XX.YY Error Messages ............................................................................ 118
50.XX fuser errors ...................................................................................... 119
51.XX and 52 Laser/Scanner Errors ........................................................... 120
54.XX Error Messages ................................................................................ 121
55.XXXX Error Messages ............................................................................ 122
57.XX Error Messages ................................................................................ 123
58.XX Error Messages ................................................................................ 123
59.XX Error Messages ................................................................................ 124
79 Errors ..................................................................................................... 125
Alpha Error Messages ................................................................................. 126
Tools for troubleshooting: Event log messages .......................................................... 141
Print an error log ........................................................................................ 141
View the event log ...................................................................................... 141
Event-log messages ................................................................................... 142
Solve image quality problems ........................................................................................................................... 148
Improve print quality ...................................................................................................................... 148
Print from a dierent software program ..................................................................... 148
Check the paper-type setting for the print job ............................................................ 148
Check the paper type setting (Windows) ................................................... 148
Check the paper type setting (Mac OS X) ................................................... 149
ENWW xi
Check toner-cartridge status ....................................................................................... 149
Print and interpret the print quality page .................................................................... 150
Clean the printer ........................................................................................................... 150
Print a cleaning page .................................................................................. 150
Clean the scanner glass strip and platen ................................................... 151
Visually inspect the toner cartridge ............................................................................. 151
Check paper and the printing environment .................................................................. 151
Step one: Use paper that meets HP specications .................................... 151
Step two: Check the environment .............................................................. 151
Calibrate the printer to align the colors ....................................................................... 152
Check other print job settings ...................................................................................... 152
Check the EconoMode settings .................................................................. 152
Adjust color settings (Windows) ................................................................ 153
Try a dierent print driver ............................................................................................ 154
Print quality troubleshooting guide ................................................................................................ 155
Repetitive defects ruler ................................................................................................ 155
Use a ruler to measure between repetitive defects .................................. 156
Clean the printer ................................................................................................................................................ 160
Print a cleaning page ....................................................................................................................... 160
Clean the scanner glass strip and platen ........................................................................................ 160
Clean the pickup and separation rollers ......................................................................................... 161
Clean the pickup rollers and separation pad in the document feeder ........................................... 162
Clean the touchscreen ..................................................................................................................... 163
Solve paper-handling problems ........................................................................................................................ 164
Printer feeds incorrect page size .................................................................................................... 164
Printer pulls from incorrect tray ..................................................................................................... 164
Printer will not duplex or duplexes incorrectly ............................................................................... 164
Paper does not feed from Tray 2 .................................................................................................... 165
Output is curled or wrinkled ............................................................................................................ 165
Printer does not pick up paper or misfeeds .................................................................................... 166
The printer does not pick up paper .............................................................................. 166
The printer picks up multiple sheets of paper ............................................................. 166
The document feeder jams, skews, or picks up multiple sheets of paper (M377,
M477 models) ............................................................................................................... 167
Paper does not feed automatically .............................................................................. 167
Prevent paper jams ............................................................................................................................................ 168
Clear paper jams ................................................................................................................................................ 169
Introduction ..................................................................................................................................... 169
Experiencing frequent or recurring paper jams? ............................................................................ 169
Paper jam locations ......................................................................................................................... 170
Clear paper jams in the document feeder (M377, M477 models only) .......................................... 172
xii ENWW
Clear paper jams in Tray 1 ............................................................................................................... 174
Clear paper jams in Tray 2 ............................................................................................................... 177
Clear paper jams in the rear door and the fuser area (simplex models) ........................................ 178
Clear paper jams in the output bin .................................................................................................. 180
Clear paper jams in the duplexer (duplex models) ......................................................................... 181
Solve performance problems ............................................................................................................................ 182
Solve connectivity problems ............................................................................................................................. 183
Solve USB connection problems ..................................................................................................... 183
Solve wired network problems ....................................................................................................... 183
Introduction .................................................................................................................. 183
Poor physical connection .............................................................................................. 183
The computer is using the incorrect IP address for the printer ................................... 183
The computer is unable to communicate with the printer ........................................... 184
The printer is using incorrect link and duplex settings for the network ..................... 184
New software programs might be causing compatibility problems ........................... 184
The computer or workstation might be set up incorrectly .......................................... 184
The printer is disabled, or other network settings are incorrect ................................. 184
Solve wireless network problems ................................................................................................... 184
Introduction .................................................................................................................. 184
Wireless connectivity checklist ..................................................................................... 185
The printer does not print after the wireless conguration completes ...................... 185
The printer does not print, and the computer has a third-party rewall installed ..... 186
The wireless connection does not work after moving the wireless router or printer . 186
Cannot connect more computers to the wireless printer ............................................ 186
The wireless printer loses communication when connected to a VPN ........................ 186
The network does not appear in the wireless networks list ........................................ 186
The wireless network is not functioning ...................................................................... 186
Perform a wireless network diagnostic test ................................................................ 187
Reduce interference on a wireless network ................................................................. 187
Service mode functions ..................................................................................................................................... 188
Service menu ................................................................................................................................... 188
Secondary service menu ................................................................................................................. 189
Printer resets ................................................................................................................................... 191
Restore the factory-set defaults .................................................................................. 191
NVRAM initialization ..................................................................................................... 191
Super NVRAM initialization ........................................................................................... 191
Solve fax problems (fax models only) ............................................................................................................... 193
Checklist for solving fax problems .................................................................................................. 193
Perform a fax diagnostic test ......................................................................................................... 194
Solve general fax problems ............................................................................................................ 194
Faxes are sending slowly .............................................................................................. 194
ENWW xiii

Print quality of a photo is poor or prints as a gray box. ............................................... 195
Fax quality is poor ......................................................................................................... 195
You touched the Cancel button to cancel a fax, but the fax was still sent ............. 196
No fax address book button displays ........................................................................... 196
Not able to locate the fax settings in HP Web Jetadmin .............................................. 196
The header is appended to the top of the page when the overlay option is enabled . 196
A mix of names and numbers is in the recipients box .................................................. 196
A one-page fax prints as two pages ............................................................................. 197
A document stops in the document feeder in the middle of faxing ............................ 197
The volume for sounds coming from the fax accessory is too high or too low ........... 197
Use fax over VoIP networks .......................................................................................... 197
Solve problems receiving faxes ...................................................................................................... 197
Solve problems sending faxes ........................................................................................................ 202
Fax error messages on the control panel ....................................................................................... 203
The No Fax Detected message displays ....................................................................... 203
The Communication error message appears ............................................................... 203
No Dial Tone .................................................................................................................. 204
The Fax is busy message appears ................................................................................ 205
The No fax answer message appears ........................................................................... 205
Document feeder paper jam ......................................................................................... 206
The Fax storage is full message appears ..................................................................... 206
Scanner error ................................................................................................................ 206
The control panel displays a Ready message with no attempt to send the fax .......... 206
The control panel displays the message "Storing page 1" and does not progress
beyond that message ................................................................................................... 206
Faxes can be received, but not sent ............................................................................. 207
Printer is password protected ...................................................................................... 207
Unable to use fax functions from the control panel .................................................... 207
Unable to use speed dials ............................................................................................. 207
Unable to use group dials ............................................................................................. 208
Receive a recorded error message from the phone company when trying to send
a fax ............................................................................................................................... 208
Unable to send a fax when a phone is connected to the printer .................................. 209
Troubleshoot fax codes and trace reports ...................................................................................... 209
View and interpret fax error codes ............................................................................... 209
Fax trace report ............................................................................................................ 210
Fax logs and reports ........................................................................................................................ 210
Print all fax reports ....................................................................................................... 210
Print individual fax reports ........................................................................................... 210
Set the fax error report ................................................................................................. 211
Set the fax-error-correction mode ................................................................................................. 211
xiv ENWW
Change the fax speed ...................................................................................................................... 211
Use fax on a DSL, PBX, or ISDN system ........................................................................................... 212
DSL ................................................................................................................................ 212
PBX ................................................................................................................................ 212
ISDN ............................................................................................................................... 212
Solve email problems ........................................................................................................................................ 213
Cannot connect to the email server ................................................................................................ 213
Validate the SMTP gateway (Windows) .......................................................................................... 213
Validate the LDAP gateway (Windows) ........................................................................................... 213
Update the rmware ......................................................................................................................................... 214
Method one: Update the rmware using the control panel ........................................................... 214
Method two: Update the rmware using the Firmware Update Utility .......................................... 215
Appendix A Certicates of volatility ............................................................................................................... 217
Certicates of volatility ..................................................................................................................................... 218
Index ........................................................................................................................................................... 225
ENWW xv
xvi ENWW

List of tables
Table 1-1 Sequence of operation .......................................................................................................................................... 4
Table 1-2 Printer electrical components ............................................................................................................................ 13
Table 1-3 Motors1 ................................................................................................................................................................ 16
Table 1-4 Fans ..................................................................................................................................................................... 17
Table 1-5 Low-voltage power supply voltages .................................................................................................................. 18
Table 1-6 LVPS functions .................................................................................................................................................... 19
Table 1-7 Fuser control functions ...................................................................................................................................... 20
Table 1-8 Fuser control functions ...................................................................................................................................... 22
Table 1-9 Image-formation drive system .......................................................................................................................... 27
Table 1-10 Image-formation switch and sensor system ................................................................................................... 28
Table 1-11 Image formation process ................................................................................................................................. 29
Table 1-12 Toner cartridge control functions .................................................................................................................... 35
Table 1-13 Secondary transfer roller functions ................................................................................................................. 38
Table 1-14 Calibration functions ........................................................................................................................................ 40
Table 1-15 Photo sensors and switches ............................................................................................................................. 42
Table 1-16 Motors, clutches, and solenoids ....................................................................................................................... 43
Table 1-17 Print mode and feed speed .............................................................................................................................. 44
Table 1-18 Print mode and feed speed .............................................................................................................................. 45
Table 1-19 Tray 3 paper feeder electrical components ..................................................................................................... 49
Table 1-20 Tray 3 motor control ......................................................................................................................................... 49
Table 1-21 Pickup feed components (1x550-sheet paper feeder) .................................................................................... 50
Table 2-1 Troubleshooting owchart ................................................................................................................................. 65
Table 2-2 Formatter connections—M452nw/dn models ................................................................................................... 75
Table 2-3 Formatter connections—M452dw model .......................................................................................................... 76
Table 2-4 Formatter connections—M377, M477 models .................................................................................................. 76
Table 2-5 Engine controller PCA connectors ...................................................................................................................... 78
Table 2-6 550-sheet paper feeder controller PCA connectors .......................................................................................... 80
Table 2-7 Major components (printer base) ....................................................................................................................... 82
Table 2-8 Motors (printer base) .......................................................................................................................................... 83
Table 2-9 Fans (printer base) .............................................................................................................................................. 83
Table 2-10 Rollers and power switch (printer base) .......................................................................................................... 84
Table 2-11 PCAs (printer base) ........................................................................................................................................... 85
ENWW xvii
Table 2-12 Major components (550-sheet paper feeder) .................................................................................................. 86
Table 2-13 PCA (550-sheet paper feeder) .......................................................................................................................... 86
Table 2-14 Motors and rollers (550-sheet paper feeder) .................................................................................................. 87
Table 2-15 HP Web Services menu ..................................................................................................................................... 98
Table 2-16 Reports menu ................................................................................................................................................... 99
Table 2-17 Self Diagnostics menu .................................................................................................................................... 101
Table 2-18 Fax Setup menu .............................................................................................................................................. 101
Table 2-19 System Setup menu ....................................................................................................................................... 104
Table 2-20 Service menu .................................................................................................................................................. 109
Table 2-21 Network Setup menu ..................................................................................................................................... 111
Table 2-22 Quick Forms menu .......................................................................................................................................... 112
Table 2-23 USB menu ....................................................................................................................................................... 113
Table 2-24 Fax Menu ......................................................................................................................................................... 113
Table 2-25 Copy menu ...................................................................................................................................................... 115
Table 2-26 Scan menu ...................................................................................................................................................... 117
Table 2-27 Event-log messages (X=0: black cartridge, X=1: cyan cartridge, X=2: magenta cartridge, X=3: yellow
cartridge) .............................................................................................................................................................................. 142
Table 2-28 Fax event log codes ........................................................................................................................................ 147
Table 2-29 Repetitive image defects ............................................................................................................................... 155
Table 2-30 Solve performance problems ......................................................................................................................... 182
Table 2-31 Service menu .................................................................................................................................................. 188
Table 2-32 Secondary service menu ................................................................................................................................ 189
Table 2-33 Solve problems receiving faxes ..................................................................................................................... 197
Table 2-34 Solve problems sending faxes ....................................................................................................................... 202
xviii ENWW

List of gures
Figure 1-1 Relationship between the main printer systems ............................................................................................... 3
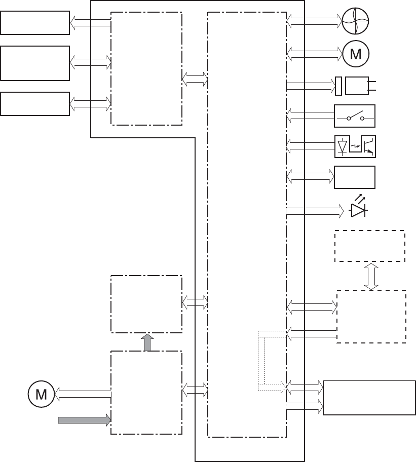
Figure 1-2 Engine-control system ...................................................................................................................................... 11
Figure 1-3 Engine-control unit ........................................................................................................................................... 12
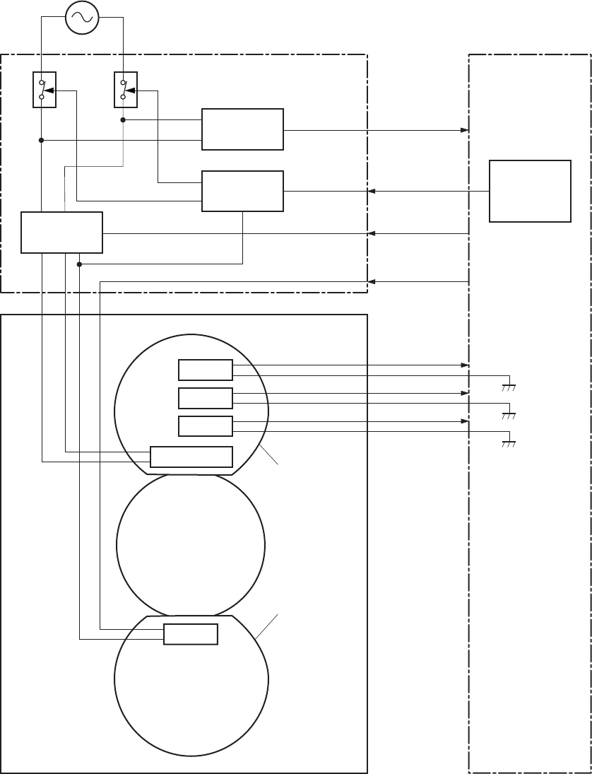
Figure 1-4 High-voltage power supply ............................................................................................................................... 15
Figure 1-5 Low-voltage power-supply circuit .................................................................................................................... 18
Figure 1-6 Fuser control ..................................................................................................................................................... 20
Figure 1-7 Fuser control block diagram ............................................................................................................................. 21
Figure 1-8 Laser/scanner system ....................................................................................................................................... 23
Figure 1-9 Image-formation system block diagram .......................................................................................................... 25
Figure 1-10 Image-formation drive system ....................................................................................................................... 27
Figure 1-11 Image-formation switch and sensor system ................................................................................................. 28
Figure 1-12 Image-formation process ............................................................................................................................... 29
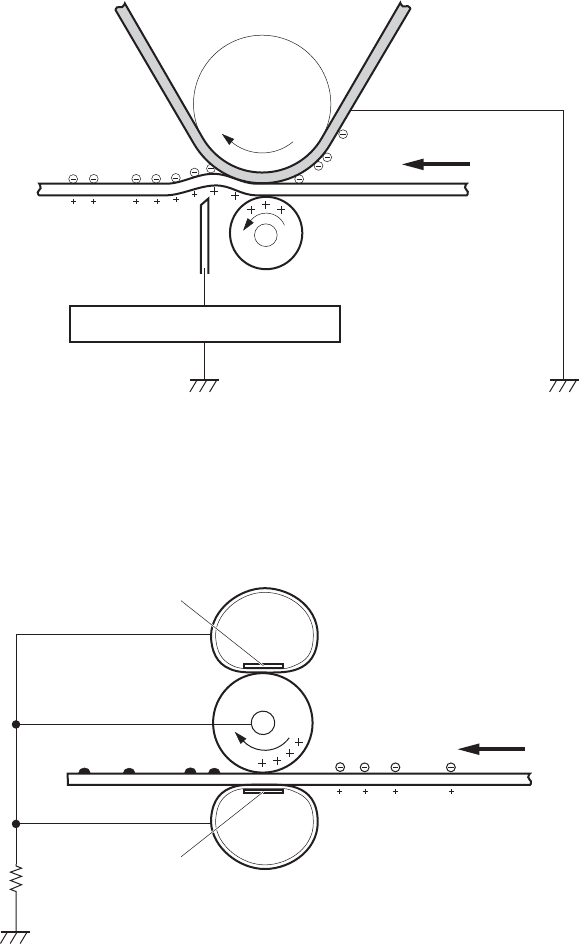
Figure 1-13 Primary charging ............................................................................................................................................. 30
Figure 1-14 Laser-beam exposure ..................................................................................................................................... 31
Figure 1-15 Development ................................................................................................................................................... 31
Figure 1-16 Primary transfer .............................................................................................................................................. 32
Figure 1-17 Secondary transfer ......................................................................................................................................... 32
Figure 1-18 Separation ....................................................................................................................................................... 33
Figure 1-19 Fusing .............................................................................................................................................................. 33
Figure 1-20 Drum cleaning ................................................................................................................................................. 34
Figure 1-21 Toner cartridge block diagram ........................................................................................................................ 35
Figure 1-22 ITB unit ............................................................................................................................................................ 38
Figure 1-23 Engine pickup, feed, and delivery system ...................................................................................................... 41
Figure 1-24 Photo sensors and switches ........................................................................................................................... 42
Figure 1-25 Motors, clutches, and solenoids ..................................................................................................................... 43
Figure 1-26 Jam detection sensors .................................................................................................................................... 47
Figure 1-27 550-sheet paper feeder .................................................................................................................................. 48
Figure 1-28 Tray 3 paper feeder controller ........................................................................................................................ 49
Figure 1-29 Paper pickup and feed operation (550-sheet paper feeder) ......................................................................... 50
Figure 1-30 Jam detection sensors (Tray 3) ....................................................................................................................... 51
Figure 2-1 Engine test page ................................................................................................................................................ 66
Figure 2-2 Engine test page ................................................................................................................................................ 67
ENWW xix
Figure 2-3 Engine test page ................................................................................................................................................ 69
Figure 2-4 Engine test page ................................................................................................................................................ 72
Figure 2-5 Sensors and switches (printer base) ................................................................................................................. 73
Figure 2-6 Sensors and switches (550-sheet paper feeder) ............................................................................................. 74
Figure 2-7 Formatter connections—M452nw/dn models ................................................................................................. 75
Figure 2-8 Formatter connections—M452dw model ........................................................................................................ 76
Figure 2-9 Formatter connections—M377, M477 models ................................................................................................ 76
Figure 2-10 Engine controller PCA connectors .................................................................................................................. 78
Figure 2-11 550-sheet paper feeder controller PCA connectors ....................................................................................... 80
Figure 2-12 Major components (printer base) ................................................................................................................... 82
Figure 2-13 Motors (printer base) ...................................................................................................................................... 83
Figure 2-14 Fans (printer base) .......................................................................................................................................... 83
Figure 2-15 Rollers and power switch (printer base) ......................................................................................................... 84
Figure 2-16 PCAs (printer base) .......................................................................................................................................... 85
Figure 2-17 Major components (550-sheet paper feeder) ................................................................................................ 86
Figure 2-18 PCA (550-sheet paper feeder) ........................................................................................................................ 86
Figure 2-19 Motors and rollers (550-sheet paper feeder) ................................................................................................. 87
Figure 2-20 General timing chart ....................................................................................................................................... 88
Figure 2-21 General circuit diagram (printer base) ............................................................................................................ 89
Figure 2-22 Print quality page ......................................................................................................................................... 150
Figure 2-23 Examples of repetitive defects ..................................................................................................................... 157
Figure 2-24 Place the ruler on the page ........................................................................................................................... 158
Figure 2-25 Locate the next repetitive defect ................................................................................................................. 158
Figure 2-26 Determine the defective assembly ............................................................................................................... 159
Figure A-1 Certicate of volatility M377 (1 of 2) .............................................................................................................. 218
Figure A-2 Certicate of volatility M377 (2 of 2) .............................................................................................................. 219
Figure A-3 Certicate of volatility M452 (1 of 2) .............................................................................................................. 220
Figure A-4 Certicate of volatility M452 (2 of 2) .............................................................................................................. 221
Figure A-5 Certicate of volatility M477 (1 of 2) .............................................................................................................. 222
Figure A-6 Certicate of volatility M477 (2 of 2) .............................................................................................................. 223
xx ENWW

1 Theory of operation
●For additional service and support information
●Basic operation
●Formatter-control system
●Engine-control system
●Engine laser/scanner system
●Engine pickup, feed, and delivery system
●Input accessories
●Scanning and image capture system
●Document feeder system
●Fax functions and operation (fax models only)
ENWW 1

For additional service and support information
HP service personnel, go to the Service Access Work Bench (SAW) at http://h41302.www4.hp.com/km/saw/
home.do.
Channel partners, go to HP Channel Services Network (CSN) at https://h30125.www3.hp.com/hpcsn.
●To access HP PartSurfer information from any mobile device, go to http://partsurfermobile.hp.com/ or
scan the Quick Response (QR) code below.
●Install and congure
●Printer specications
●Up-to-date control panel message (CPMD) troubleshooting
●Solutions for printer issues and emerging issues
●Remove and replace part instructions and videos
●Service advisories
●Warranty and regulatory information
2 Chapter 1 Theory of operation ENWW

Basic operation
The printer routes all high-level processes through the formatter, which stores font information, processes
the print image, and communicates with the host computer.
The basic printer operation comprises the following systems:
●Engine control system
●Laser scanner system
●Image-formation system
●Pickup, feed, and delivery system
●Accessory (optional paper feeder)
●Integrated scanner system (M377, M477 models only)
Figure 1-1 Relationship between the main printer systems
Laser scanner system
Image-formation system
Pickup, feed and delivery system
Accessory
Scanner system
Formatter
Engine-control system
DC controller
Low-voltage power supply
High-voltage power supply
Fuser control
Engine-control unit
(M377 and M477 models only)
ENWW Basic operation 3

Sequence of operation
The DC controller PCA controls the operating sequence, as described in the following table.
Table 1-1 Sequence of operation
Period Duration Description
Waiting From the time the power is turned on, the door is
closed, or when the printer exits sleep mode until the
printer is ready for printing.
●Heats the fuser roller in the fuser
●Pressurizes the fuser lm
●Detects the toner cartridges
●Separates all of the developing rollers from the
photosensitive drums in the toner cartridges
●Rotates and stops each motor
●Cleans the intermediate transfer belt (ITB) and
secondary transfer roller
●Detects cable breakage on the thermistor
●Rotates and stops each fan
●Detects any residual paper in the engine
Standby From the end of the waiting sequence, the last
rotation until the formatter receives a print command,
or until the printer is turned o.
●Is in the Ready state
●Enters Sleep mode if the formatter sends the
sleep command
●The printer calibrates if it is time for an
automatic calibration
Initial rotation From the time the formatter receives a print command
until the paper enters the paper path.
●Rotates each motor
●Rotates each fan
●Activates the high-voltage power supply
●Prepares the laser/scanner unit
●Warms the fuser to the correct temperature
4 Chapter 1 Theory of operation ENWW

Table 1-1 Sequence of operation (continued)
Period Duration Description
Printing From the time the rst sheet of paper enters the paper
path until the last sheet has passed through the fuser.
●Forms the image on the photosensitive drums
●Transfers the toner to the paper
●Fuses the toner image onto the paper
Last rotation From the time the last sheet of paper exits the fuser
until the motors stop rotating.
●Moves the last printed sheet into the output bin
●Stops each motor
●Stops the high-voltage power supply
●Stops the laser/scanner unit
●Turns the fuser heater o
●Cleans the ITB and secondary transfer roller
●If another print command is received, the printer
enters the initial rotation period when the last
rotation is complete.
ENWW Basic operation 5

Formatter-control system
The formatter performs the following functions:
●Controlling the sleep delay function
●Receiving and processing print data from the various printer inputs
●Monitoring control-panel functions and relaying printer status information (through the control panel
and the bidirectional input/output)
●Developing and coordinating data placement and timing with the DC controller PCA
●Stores font information
●Communicates with the host computer through the network or the bidirectional interface
The formatter receives a print job from the network or bidirectional interface and separates it into image
information and instructions that control the printing process. The DC controller PCA synchronizes the image
formation system with the paper input and output systems, and then signals the formatter to send the print
image data.
Sleep delay
When the printer is in sleep delay mode, the control-panel backlight is turned o, but the printer retains all
printer settings, downloaded fonts, and macros. The default setting is a 15-minute idle time. The setting can
be changed or turned o from the control panel menus.
The printer exits sleep delay mode and enters the warm-up cycle when any of the following occurs.
●A print job, valid data, or a PML or PJL command is received at the serial port.
●The control panel is touched (button press or touchscreen touch depending on model).
●A document is loaded in the document feeder or the scanner lid is opened (M377, M477 only).
●A tray is opened.
TIP: Error messages override the sleep delay message. The printer enters sleep mode at the appropriate
time, but the error message continues to appear.
Auto On / Auto O mode
2-line control panels
1. On the product control panel, press the OK button.
2. Open the following menus:
●System Setup
●Energy Settings
●Sleep/Auto O After
3. Use the arrow keys to select the time for the Sleep/Auto O delay, and then press the OK button.
6 Chapter 1 Theory of operation ENWW

Touchscreen control panels
1. From the Home screen on the product control panel, touch the Setup button.
2. Open the following menus:
●System Setup
●Energy Settings
●Sleep/Auto O After
3. Select the time for the Sleep/Auto O delay.
Printer job language (PJL)
PJL is an integral part of printer conguration, in addition to the standard PCL and PostScript (PS). With
standard cabling, the printer can use PJL to perform a variety of functions.
●Dynamic I/O switching: The printer can be congured with a host on each I/O by using dynamic I/O
switching. Even when the printer is oine, it can receive data from more than one I/O simultaneously,
until the I/O buer is full.
●Context-sensitive switching: The printer can automatically recognize the personality (PS or PCL) of
each job and congure itself to serve that personality.
●Isolation of print environment settings from one print job to the next: For example, if a print job is
sent to the printer in landscape mode, the subsequent print jobs print in landscape only if they are
formatted for landscape printing.
Printer management language (PML)
PML allows remote conguration of the printer and status monitoring through the input/output (I/O) ports.
Control panel
The formatter sends and receives printer status and command data to and from the control panel.
ENWW Formatter-control system 7

Walk-up USB
NOTE: Touchscreen models only.
This printer features printing from a USB ash drive. This printer supports printing the following types of les
from the USB ash drive.
●.pdf
●.jpg
●.prn and .PRN
●.cht and .CHT
●.pxl
●.pcl and .PCL
●ps and .PS
●doc and .docx
●.ppt and .pptx
When a USB ash drive is inserted into the front of the printer, the control panel will display the USB Flash
Drive menu. The les present on the USB ash drive can be accessed from the control panel.
Any les in a supported format on the USB ash drive can be printed directly from the printer control panel.
Pages also can be scanned and saved to the USB ash drive from the control panel.
Wireless
NOTE: Wireless models only.
Wireless products contain a wireless card to enable 802.11b/g/n wireless communication.
Low end data model (LEDM) overview
The low-end data model (LEDM) provides one consistent data representation method and denes the
dynamic and capabilities tickets shared between clients and devices, as well as the access protocol, event,
security, and discovery methods.
Advanced control language (ACL) overview
The advanced control language (ACL) is a language that supports printer control and rmware downloads in
printers that support both PJL/PCL and host-based printing. Each sequence of ACL commands must be
preceded by a unied exit command (UEL) and an @PJL ENTER LANGUAGE=ACL command. The ACL sequence
is always followed by a UEL. Any number of commands can be placed between the UELs. The only exception to
these rules is the download command. If a rmware download is done, the download command must be the
last command in the sequence. It will not be followed by a UEL.
The rmware searches for the UEL sequence when parsing commands. However, while downloading binary
data such as host-based code or NVRAM data the rmware suspends UEL parsing. To handle hosts that
8 Chapter 1 Theory of operation ENWW

“disappear” during binary sequences, the rmware times out all ACL command sessions. If a timeout occurs
during a non-download command sequence, it is treated as the receipt of a UEL. If a timeout occurs during
rmware download, the printer resets.
NFC
NOTE: Wireless models only.
This printer supports near eld communication (NFC) capabilities. NFC enables an easy one-to-one HP WiFi
Direct print connection using a simple device-to-device touch. Mobile device users can quickly connect to the
printer and print documents and images from a mobile device, such as a smartphone or tablet, by touching
the device to the NFC icon on the printer.
CPU
The formatter incorporates a 1200 MHz processor.
Input/output (I/O)
The following sections discuss the input and output features of the printer.
USB
The printer includes a universal serial bus (USB) 2.0 connection.
USB hosts
The printer includes USB hosts for USB ash drive and wireless communication control.
10/100/1000 networking
The printer includes a 10/100/1000 network (ethernet) connection.
Fax
NOTE: M477 models only.
The printer includes a fax phone line connection.
Memory
If the printer encounters a problem when managing available memory, a clearable warning message appears
on the control panel.
Firmware
The formatter stores the printer rmware. A remote rmware upgrade process is used to overwrite and
upgrade the rmware.
Nonvolatile random access memory (NVRAM)
The printer uses nonvolatile memory (NVRAM) to store I/O and information about the print environment
conguration. The contents of NVRAM are retained when the printer is turned o or disconnected.
ENWW Formatter-control system 9

Flash memory
NOR: Stores microprocessor control programs and internal character sets (fonts).
NAND: Stores fax memory (M477 models only) and driver installation software.
Random access memory
The M452n model comes with 128 MB of memory installed. All other models come with 256 MB of memory
installed. The formatter has 256 MB NAND Flash.
HP Memory Enhancement technology (MEt)
The HP Memory Enhancement technology (MEt) eectively doubles the standard memory through a variety of
font- and data-compression methods.
NOTE: The MEt is available only in PCL mode; it is not functional when printing in PS mode.
10 Chapter 1 Theory of operation ENWW

Engine-control system
The engine-control system receives commands from the formatter and interacts with the other main systems
to coordinate all printer functions. The engine-control system consists of the following components:
●DC controller
●Low-voltage power supply
●High-voltage power supply
●Fuser control
The formatter receives a print job from the bidirectional interface and separates it into image information and
instructions that control the printing process. The DC controller PCA synchronizes the image-formation
system with the paper input and output systems, and then signals the formatter to send the print-image
data.
Figure 1-2 Engine-control system
Laser scanner system
Image-formation system
Pickup, feed and delivery system
Accessory
Scanner system
Formatter
Engine-control system
DC controller
Low-voltage power supply
High-voltage power supply
Fuser control
Engine-control unit
(M377 and M477 models only)
Engine-control unit
The engine-control unit includes the DC controller and the high-voltage power supply.
ENWW Engine-control system 11

Figure 1-3 Engine-control unit
ITB assembly
Secondary
transfer roller
Cartridge
(Y/M/C/K) High-voltage
power supply
LED
Fan
Motor
Solenoid
Switch
Photointerrupter
Sensor
Formatter
Control panel
Laser scanner
assembly
AC input
Low-voltage
power supply
Fuser
Motor
DC controller
Engine control unit
12 Chapter 1 Theory of operation ENWW

DC controller
The DC controller controls the operation of the printer and its components. The DC controller starts the
printer operation when the printer power is turned on and the power supply sends DC voltage to the DC
controller. After the printer enters the standby period, the DC controller sends out various signals to operate
motors, solenoids, and other printer components based on the print command and image data that the host
computer sends.
Table 1-2 Printer electrical components
Component type Abbreviation Component name
Motor M1 Pickup motor
M2 Drum motor
M3 Developer motor
M4 Fuser motor
M10 Scanner motor
Fan FM1 Power supply fan
FM2 Cartridge fan
Clutch CL1 Duplex re-pickup clutch1
Solenoid SL1 Tray 1 (MP) pickup solenoid
SL2 Developer alienation solenoid (K)
SL3 Cassette (Tray 2) pickup solenoid
SL4 Developer alienation solenoid (YMC)
SL5 Lifter solenoid
SL10 Duplex switchback solenoid1
SL30 T1 brush alienation solenoid
Switch SW1 Front door switch
SW2 Developer alienation detection switch (YMC)
SW3 Developer alienation detection switch (K)
SW4 T1 brush alienation detection switch
SW5 Fuser pressure release detection switch
SW6 Cassette detection switch
SW601 Power switch
Photointerrupter SR1 Registration sensor
SR2 Loop sensor
SR3 Fuser output sensor
SR4 Output bin media-full sensor
SR5 Cassette (Tray 2) media out sensor
SR6 Tray 1(MP) media out sensor
ENWW Engine-control system 13

Table 1-2 Printer electrical components (continued)
Component type Abbreviation Component name
SR7 Cassette (Tray 2) media surface sensor
SR8 Lifter sensor
SR21 Duplex switchback sensor1
SR22 Duplex re-pickup sensor1
Sensor Registration density sensor
Environment sensor
1Duplex models only
High-voltage power supply
The DC controller controls the high-voltage power supply to generate high-voltage biases. The high-voltage
power supply generates the high-voltage biases that are applied to the following components:
●Primary charging roller (in the toner cartridges)
●Developer roller (in the toner cartridges)
●Primary transfer brush
●Secondary transfer roller
●ITB cleaning brush
●Static charge eliminator
14 Chapter 1 Theory of operation ENWW

Figure 1-4 High-voltage power supply
K
C
YM
T1 bias and
developing bias
circuit (YMC)
Static charge
eliminator bias
circuit
T1 bias and
developing bias
circuit (K)
ITB cleaning brush
bias circuit
High-voltage power supply
ITB
T2 roller
Cartridge
DC controller
ITB cleaning brush
Engine controller
T2 bias circuit
Static charge
eliminator
T1 bias circuit
T1 brush
ENWW Engine-control system 15

Motors
The printer has ve motors for the paper-feed and image-formation.
NOTE: The DC controller determines the following motor failures.
●Drum motor (ITB motor start-up failure)
●Drum motor (ITB motor rotation failure)
●Fuser motor (fuser motor start-up failure)
●Fuser motor (fuser motor rotation failure)
●Developer motor (developer alienation motor failure)
Table 1-3 Motors1
Component name Components driven
M1 Pickup motor ●Tray 1 (MP) tray pickup roller
●Tray 1 (MP) tray feed roller
●Cassette (Tray 2) pickup roller
●Cassette (Tray 2) feed roller
●Registration roller
●Duplex feed roller2
●Duplex re-pickup roller2
●Lift up of cassette (Tray 2)
M2 Drum motor ●Photosensitive drum
●Intermediate transfer belt (ITB)
M3 Developer motor ●Developer roller
●Contact/alienation of developer roller
M4 Fuser motor ●Fuser roller
●Output roller
●Duplex switchback roller2
●Pressure/release of pressure lm
●Fuser lm
M10 Laser/scanner motor Laser/scanner mirror
1Because the integrated scanner assembly on the M377 and M477 models is a whole unit replacement, those motors are not included
on this list.
2Duplex models only
16 Chapter 1 Theory of operation ENWW

Fans
The printer has two fans for preventing the temperature from rising in the printer and for cooling the printed
pages.
NOTE: The DC controller determines the following fan failures.
●Power supply fan (fan motor 1 failure)
●Cartridge fan (fan motor 2 failure)
Table 1-4 Fans
Component name Cooling area Type Speed
FM1 Power supply fan Around the low-voltage power
supply unit
Intake Variable (full/middle/half)
FM2 Cartridge fan Around the toner cartridges and
fuser
Intake Variable (full/half)
ENWW Engine-control system 17

Low-voltage power supply
The low-voltage power-supply (LVPS) converts the AC power from the wall receptacle into the DC voltage that
the printer components use.
Figure 1-5 Low-voltage power-supply circuit
Power switch
SW601
Low-voltage power supply
AC input
DC controller
Fuse
FU1101
Rectifying
circuit
+24V
generation
circuit
CPU
Protection
circuit
+3.3VA
+24VA
+3.3V
control circuit
Formatter, Control panel
+24V
control circuit
+3.3VA
+3.3VB
Front door switch
SW1
+24V
PSREM24V
+3.3VC
Fuse
FU1102
+3.3V
generation
circuit
Protection
circuit
Table 1-5 Low-voltage power supply voltages
Main DC voltage Sub-voltage Behavior
+24V +24VA Stopped during active o or inactive o
+3.3V +3.3VA Constant supply
+3.3VB Stopped during active o or inactive o
+3.3VC Stopped during inactive o
Over-current/over-voltage protection
The over-current/over-voltage protection automatically stops supplying the DC voltage to the printer
components whenever it detects excessive current or abnormal voltage. The low-voltage power supply has a
protective function against over-current and over-voltage to prevent failures in the power supply circuit. In
addition, the low-voltage power supply has two fuses (FU1101/FU1102) to protect against over-current. If
over-current ows into the AC line, the fuse blows to stop the AC power.
18 Chapter 1 Theory of operation ENWW

CAUTION: If DC voltage is not being supplied from the low-voltage power supply, the protective function
might be running. In this case, turn the printer o and unplug the power cord from the wall receptacle.
Do not turn the power switch on until the root cause is found and corrected.
WARNING! For personal safety, the printer interrupts +24V power when the power switch is turned o. The
remote switch control circuit turns the printer power on or o so that AC power ows even when the power
switch is turned o. Unplug the printer power cord from the wall receptacle before disassembling the printer.
Table 1-6 LVPS functions
Failure detection functions Supported feature
Sleep mode No
Power-supply voltage detection Yes
Automatic power o No
Automatic power on/o No
Active o Yes
Inactive o Yes
Network mode No
Power-switch illumination Yes
Low-voltage power supply failure detection Yes
Power-save mode No
ENWW Engine-control system 19

Fuser control
The fuser heater control circuit and the fuser safety circuit control the fuser temperature according to the
commands from the DC controller. The printer uses an on-demand fusing method.
Figure 1-6 Fuser control
Fuser heater
control circuit
Fuser power supply
Fuser heater
safety circuit
DC controller
FUSER TEMPERATURE signal
FUSER HEATER CONTROL signal
FU1
TH802
H120/H240
Fuser film
Fuser roller
Paper
TH803
TH801
Pressure film
Table 1-7 Fuser control functions
Component name Function
H120/H240 Fuser heater Heats the fuser roller
TH801 Main thermistor Detects the center temperature of the fuser heater (contact
type)
TH802 Sub thermistor 1 Detects the right temperature of the fuser heater (contact type)
TH803 Sub thermistor 2 Detects the left temperature of the fuser heater (contact type)
FU1 Temperature fuse Prevents an abnormal temperature rise of fuser heater
20 Chapter 1 Theory of operation ENWW

Figure 1-7 Fuser control block diagram
FSRRLD2
DC controller
ZEROX
RL1102 Fuser power supply
AC input
H120/H240
Fuser film
Fuser roller
FSRD
Zerocross
circuit
Relay control
circuit
Fuser heater
control circuit
Fuser heater
safety circuit
Fuser
TH801
MAINTH
RL1101
Pressure film
FU1
TH802
SUB1TH
TH803
SUB2TH
+24VD
FSRRLD1
Fuser heater protection
The fuser heater protective function detects an excessive temperature rise of the fuser and interrupts power
supply to the fuser heater.
ENWW Engine-control system 21

The following three protective components prevent the fuser heater from excessive rising temperature.
●DC controller
●Fuser heater safety circuit
●Temperature fuse
DC controller
The DC controller monitors the detected temperature of the thermistor. The DC controller deactivates the
FUSER HEATER CONTROL signal and turns o the relays (RL1101/RL1102) to interrupt power supply to the
fuser heater when it detects an excessive temperature.
Fuser heater safety circuit
The fuser heater safety circuit monitors the detected temperature of the thermistor. The fuser heater safety
circuit turns o the relays (RL1101/RL1102) to interrupt power supply to the fuser heater when it detects an
excessive temperature.
Temperature fuse
The temperature fuse opens and relays (RL1101/RL1102) are turned o to interrupt power supply to the
fuser heater when the temperature of the temperature fuse in the pressure lm is abnormally high.
Fuser control functions
The printer has the following fuser control functions.
Table 1-8 Fuser control functions
Failure detection function Supported feature
Fuser temperature control Yes
Fuser failure detection Yes
Frequency detection circuit failure detection Yes
Fuser pressure release mechanism failure detection Yes
Fuser type discrepancy detection No
Fuser type identication detection No
Fuser presence detection No
Fuser life detection No
Relay failure detection No
Pressure roller cleaning Yes
22 Chapter 1 Theory of operation ENWW

Engine laser/scanner system
NOTE: The laser scanner assembly of this printer has the laser shutter mechanism. For personal safety, the
laser shutter interrupts the laser optical path of laser scanner assembly when the following cover/door is
opened.
●Front door
The formatter sends video signals to the DC controller, which controls the laser scanner. When the laser
scanner system receives those signals, it converts them to latent images on the photosensitive drums.
The laser/scanner system consists of the following components.
NOTE: The printer has one laser scanner assembly for yellow, magenta, cyan and black.
●Laser assembly
●Scanner motor
●Beam-detect (BD) sensor
●Scanner mirror
Figure 1-8 Laser/scanner system
BD sensor
Laser ass’y
Scanner mirror Scanner motor ass’y
Photosensitive drum (K)
Photosensitive drum (C)
Photosensitive drum (M)
Photosensitive drum (Y)
DC controller
ENWW Engine laser/scanner system 23
Laser/scanner failure detection
The DC controller detects the following laser scanner failure conditions and noties the formatter:
●Scanner motor start-up failure
●Scanner motor rotational failure
24 Chapter 1 Theory of operation ENWW

Image-formation system
The DC controller controls the image-formation system according to commands from the formatter. The DC
controller controls the internal components of the image-formation system to form the toner image on the
photosensitive drum surface. The toner image is then transferred to the print media and fused to the page.
Following are the main components of the image-formation system:
●Toner cartridges
●Intermediate Transfer Belt (ITB)
●Secondary transfer (T2) roller
●Fuser
●Laser scanner assembly
●High-voltage power supply (HVPS)
Figure 1-9 Image-formation system block diagram
YMCK
High-voltage power supply
T1 brush
Fuser
Laser scanner ass’y
ITB
T2 roller
Cartridge
DC controller
ITB cleaning brush
Engine controller
Static charge eliminator
The DC controller rotates the following motors to drive each component.
●Drum motor
ENWW Engine laser/scanner system 25
◦Photosensitive drum
◦Primary charging roller (follows the photosensitive drum)1
◦ITB drive roller
◦ITB (follows the ITB drive roller)
◦T2 roller (follows the ITB)
●Developer motor
◦Developer roller1
◦Contact/alienation of developing roller
●Fuser motor
◦Fuser roller
◦Fuser lm (follows the fuser roller)
◦Pressure lm (follows the fuser roller)
1The primary charging roller and developer roller are in the toner cartridges.
26 Chapter 1 Theory of operation ENWW

Figure 1-10 Image-formation drive system
DC controller
M4 M3 M2
Table 1-9 Image-formation drive system
Abbreviation Component name
M2 Drum motor
M3 Developer motor
M4 Fuser motor
ENWW Engine laser/scanner system 27

Figure 1-11 Image-formation switch and sensor system
Environment sensor
RD sensor
SW4
DC controller
SW3
SW2
Table 1-10 Image-formation switch and sensor system
Abbreviation Component name
SW2 Developer alienation detection switch (YMC)
SW3 Developer alienation detection switch (K)
SW4 T1 brush alienation detection switch
Registration density (RD) sensor
Environment sensor
Image-formation process
The image-formation process consists of eight steps divided into ve functional blocks.
28 Chapter 1 Theory of operation ENWW

Figure 1-12 Image-formation process
Latent image formation
Developing
Transfer
Fusing
Drum cleaning
Pickup
Registration
6. Separation
7. Fusing
Delivery
4. Primary transfer
2. Laser-beam exposure
3. Developing
8. Drum cleaning
1. Priminary charging
: Paper path
: Direction of drum rotation
: Functional block
: Step
5. Secondary transfer
YM C K
Table 1-11 Image formation process
Functional block Steps Description
Latent image formation 1. Primary charging
2. Laser-beam exposure
An invisible latent image forms on the surface of the
photosensitive drums.
Development 3. Development Toner adheres to the electrostatic latent image by color
on each photosensitive drum.
Transfer 4. Primary transfer
5. Secondary transfer
6. Separation
The toner image transfers to the ITB and then to the
paper.
Fusing 7. Fusing The toner fuses to the paper to make a permanent
image.
Drum cleaning 8. Drum cleaning Residual toner is removed from the photosensitive
drums.
Step 1: Primary charging
The primary-charging roller contacts the photosensitive drum and charges the drum with negative potential.
ENWW Engine laser/scanner system 29

Figure 1-13 Primary charging
Photosensitive drum
Primary charging roller
Primary charging bias
30 Chapter 1 Theory of operation ENWW

Step 2: Laser-beam exposure
The laser beam strikes the surface of the photosensitive drum in the areas where the image will form. The
negative charge neutralizes in those areas, which are then ready to accept toner.
Figure 1-14 Laser-beam exposure
Photosensitive drum
Laser beam
Step 3: Development
Toner acquires a negative charge as the developing cylinder contacts the developing blade. Because the
negatively charged surface of the photosensitive drums have been neutralized where they have been struck
by the laser beam, the toner adheres to those areas on the drums. The latent image becomes visible on the
surface of each drum.
Figure 1-15 Development
Developer roller
Developing bias
Photosensitive drum
Developer blade
ENWW Engine laser/scanner system 31

Step 4: Primary transfer
The positively charged primary-transfer brushes contact the ITB, giving the ITB a positive charge. The ITB
attracts the negatively charged toner from the surface of each photosensitive drum, and the complete toner
image transfers onto the ITB.
Figure 1-16 Primary transfer
T1 brush ITB
T1 bias
Photosensitive
drum
Step 5: Secondary transfer
The paper acquires a positive charge from the secondary-transfer roller, and attracts the negatively charged
toner from the surface of the ITB. The complete toner image transfers onto the paper.
Figure 1-17 Secondary transfer
ITB
Paper
T2 roller
T2 bias
32 Chapter 1 Theory of operation ENWW

Step 6: Separation
The stiness of the paper causes it to separate from the ITB as the ITB bends. The static-charge eliminator
removes excess charge from the paper for stable paper feeding and print quality.
Figure 1-18 Separation
Static charge eliminator bias
ITB
Paper
T2 roller
Static charge eliminator
Step 7: Fusing
To create the permanent image, the paper passes through heated, pressurized rollers to melt the toner onto
the page.
Figure 1-19 Fusing
Paper
Fuser roller
Fuser heater
Pressure roller
Fuser film
Pressure plate
Step 8: Drum cleaning
The cleaning blade scrapes the residual toner o the surface of the photosensitive drum, and toner is
deposited in the toner collection portion of the cartridge.
ENWW Engine laser/scanner system 33

Figure 1-20 Drum cleaning
Cleaning blade
Residual toner collection box
Photosensitive
drum
34 Chapter 1 Theory of operation ENWW

Toner cartridges
The printer has four toner cartridges, one for each color: yellow, magenta, cyan and black.
Design
Each toner cartridge is lled with toner and consists of the following components:
●Photosensitive drum
●Developer
●Primary-charging roller
●Memory chip
Figure 1-21 Toner cartridge block diagram
DC controller
Memory chip
Photosensitive drum
Developer
Primary charging
roller
Developer roller
Cartridge
SW2
M3
SW3
M2
The printer has the following toner cartridge control functions.
Table 1-12 Toner cartridge control functions
Function Supported feature
Toner cartridge presence detection Yes
Toner level detection Yes
Toner cartridge life detection Yes
ENWW Engine laser/scanner system 35

Table 1-12 Toner cartridge control functions (continued)
Function Supported feature
Toner cartridge mis-installation detection No
Developer alienation control Yes
Developer alienation motor failure detection Yes
Drum discharge mechanism No
HP Cartridges with JetIntelligence
HP Cartridges with JetIntelligence support two features for managing toner cartridges.
●The HP Cartridge Policy feature allows customers to specify the use of only genuine HP toner cartridges
in the printer.
●The anti-theft feature enables locking a cartridge to a specic printer or eet of printers.
HP Cartridge Policy
The genuine HP Cartridge Policy feature allows a customer to specify that only genuine HP supplies can be
used in a printer. If anything but a genuine HP supply is installed, the printer will not print. This feature is
disabled by default, and can be enabled or disabled from the control panel, the HP Embedded Web Server
(EWS), or HP Web Jetadmin.
If a genuine HP cartridge has passed the low state and is installed in a printer that has this feature enabled,
the printer will display an Unauthorized Cartridge message on the control panel and will not print.
If a non-HP toner cartridge is used in a printer with this feature enabled, the message Unauthorized
Cartridge appears on the control-panel display and the printer will not print.
NOTE: If a customer suspects they have a counterfeit cartridge, they should report it by going to
www.hp.com/go/anticounterfeit and selecting Report now.
Anti-theft or cartridge protection
The toner cartridge anti-theft feature allows a customer to congure the printer to automatically lock toner
cartridges to a specic printer or eet of printers when they are installed. A locked toner cartridge will work
only in the specied printer or eet of printers. This feature prevents toner cartridges from being stolen and
used in another printer, or from being moved from an authorized printer to an unauthorized printer. This
feature is disabled by default. Cartridge protection to a single printer can be enabled or disabled from the
control panel or the HP Embedded Web Server (EWS). Cartridge protection for a printer eet can be enabled
only by using HP Web Jetadmin.
When the anti-theft feature is enabled, the toner cartridge in a printer will only work in the specied printer or
eet of printers. If a locked toner cartridge is moved to another printer, the cartridge will not print and the
message Protected Cartridge appears on the control-panel display.
NOTE: When a toner cartridge is locked to a specic printer or eet of printers, it cannot be unlocked. This is
a permanent operation.
36 Chapter 1 Theory of operation ENWW
Memory chip
The memory chip is non-volatile memory that stores information about the usage of the toner cartridge and
helps protect the customer from counterfeit cartridges. This chip is also used to detect the presence of a
cartridge within the printer or when a cartridge is installed in the wrong slot. The printer reads and writes the
data in the memory chip.
Toner seal
The toner cartridge seal is opened automatically when the toner cartridge is installed into the printer.
Toner cartridge life detection
The DC controller detects the cartridge life by monitoring the total operating time and remaining toner level
of the toner cartridge. The DC controller determines a cartridge end of life and noties the formatter when
total operating time of the cartridge reaches a specied time or the cartridge runs out of toner.
Developing unit engagement and disengagement control
The printer can print in full-color mode or in black-only mode. To print in black-only mode, the printer
disengages the developing rollers in the cyan, magenta, and yellow toner cartridges, which maximizes the life
of the cartridges.
The developing-roller engagement and disengagement control operates as follows: When the printer is
turned on and when each print job is completed, all four of the developing units are disengaged from the
photosensitive drums. When development is not needed, a special cam mechanism on the developer roller
stops the rotation separate from the developer disengagement cam, providing even more life for the
cartridge.
●The drive of the developer disengagement motor rotates the developer disengagement cam.
●As the cam rotates, the developing unit engages with or separates from the photosensitive drum.
When the print mode is full color, the developing units engage with the drums. When the print mode is black-
only, only the black developing unit engages with the drum.
The DC controller determines a developer disengagement motor failure and noties the formatter when it
does not detect a specied signal from the developer disengagement sensor during the developing unit
engagement and disengagement operation.
ENWW Engine laser/scanner system 37

Intermediate transfer belt (ITB) unit
The ITB unit accepts the toner images from the photosensitive drums and transfers the completed image to
the paper. The ITB unit has the following main components:
●Intermediate transfer belt (ITB)
●ITB-drive roller
●T1 brushes
The drum motor (M2) drives the ITB drive roller, which rotates the ITB.
Figure 1-22 ITB unit
Drum motor
DC controller
M2
ITB
T1 brush
ITB drive roller
Secondary transfer roller functions
The secondary transfer roller transfers the image from the ITB onto the paper.
The printer has the following secondary transfer roller functions.
Table 1-13 Secondary transfer roller functions
Function Supported feature
Secondary transfer roller cleaning mechanism Yes
38 Chapter 1 Theory of operation ENWW

Table 1-13 Secondary transfer roller functions (continued)
Function Supported feature
Secondary transfer roller presence detection No
Secondary transfer roller life detection No
Secondary transfer roller alienation control No
ENWW Engine laser/scanner system 39

Color self calibration
The printer calibrates itself to maintain proper print-quality. The calibration corrects color-misregistration
and color-density variation due to environmental changes or internal variation in the printer.
The printer has the following calibration functions.
Table 1-14 Calibration functions
Function Supported feature
Color-plane registration correction control Yes
Environment correction control Yes
Image density control (DMAX) Yes
Image halftone control (DHALF) Yes
Registration density sensor failure detection Yes
Color sensor control No
Gray axis control (GAS) No
Environment sensor failure detection Yes
40 Chapter 1 Theory of operation ENWW

Engine pickup, feed, and delivery system
The DC controller controls the pickup, feed, and delivery system according to commands from the formatter.
The pickup, feed, and delivery system uses a series of rollers to move the paper through the printer.
The pickup, feed, and delivery system consists of the following three functional blocks. The DC controller
controls each block to pick up, feed and deliver the paper.
●Pickup-and-feed-block: Controls the movement of the paper from each pickup source to the fuser inlet
●Fuser-and-delivery-block: Controls the movement of the paper from the fuser to the delivery
destination
●Duplex block: Controls the movement of the paper from the duplex switchback unit to the duplex re-
pickup unit (duplex models only)
Figure 1-23 Engine pickup, feed, and delivery system
Duplex paper path
Simplex paper path
Pickup-and-feed block
Duplex block
Fuser-and-delivery block
Photo sensors and switches
The following gure shows the sensors and switches for the pickup, feed, and delivery system.
ENWW Engine pickup, feed, and delivery system 41

Figure 1-24 Photo sensors and switches
SR5
SR7
SR8
SR1
SR6
SW6
SR22
SR2
SR3
SR21
SR4
Table 1-15 Photo sensors and switches
Abbreviation Component Replacement part number
SR1 Registration sensor
SR2 Loop sensor
SR3 Fuser output sensor
SR4 Output bin media-full sensor
SR5 Cassette (Tray 2) media out sensor
SR6 Tray 1 (MP) tray media out sensor
SR7 Cassette (Tray 2) media surface sensor
SR8 Lifter sensor
SR21 Duplex switchback sensor1
SR22 Duplex re-pickup sensor1
SW6 Cassette (Tray2 ) detection switch
1Duplex models only
42 Chapter 1 Theory of operation ENWW

Motors, clutches, and solenoids
The following gure shows the motors, clutches, and solenoids for the pickup, feed, and delivery system.
Figure 1-25 Motors, clutches, and solenoids
SL1
SL10
SL5
M4
M1
M2
SL3
CL1
Table 1-16 Motors, clutches, and solenoids
Abbreviation Component Replacement part number
M1 Pickup motor
M2 Drum motor
M4 Fuser motor
CL1 Duplex re-pickup clutch
SL1 Tray 1 (MP) tray pickup solenoid
SL3 Cassette (Tray 2) pickup solenoid
SL5 Lifter solenoid
SL10 Duplex switchback solenoid
1Duplex models only
ENWW Engine pickup, feed, and delivery system 43

Feed speed control
The DC controller adjusts the feed speed to improve the print quality depending on the paper type. The paper
is fed at a specied speed according to the print mode designated by the formatter.
Table 1-17 Print mode and feed speed
Print mode
Feed speed
Full color Monochrome
Auto Not applicable Not applicable
Normal media 1 1/1 1/1
Normal media 2 1/1 1/1
Heavy media 1 1/2 1/2
Heavy media 2 1/2 1/2
Heavy media 3 1/2 1/2
Light media 1 1/1 1/1
Light media 2 1/1 1/1
Light media 3 1/1 1/1
Glossy media 1 1/3 1/3
Glossy media 2 1/3 1/3
Glossy media 3 1/3 1/3
Glossy lm 1/3 1/3
Photo media 1 1/3 1/3
Photo media 2 Not applicable Not applicable
Photo media 3 Not applicable Not applicable
Envelope 1 1/2 1/2
Envelope 2 1/3 1/3
Envelope 3 Not applicable Not applicable
OHT 1/3 1/3
Label 1/2 1/2
Designated media 1 Not applicable Not applicable
Designated media 2 Not applicable Not applicable
Designated media 3 Not applicable Not applicable
Pickup and feed delivery features
The printer has the following pickup, feed and delivery functions:
44 Chapter 1 Theory of operation ENWW

Table 1-18 Print mode and feed speed
Function Supported feature
Cassette (Tray 2) media size detection No
Cassette (Tray 2) presence detection Yes
Cassette (Tray 2) media surface detection Yes
Cassette (Tray 2) media presence detection Yes
Cassette (Tray 2) media level detection No
Cassette (Tray 2) lift-up control Yes
Cassette (Tray 2) lift-down control No
Cassette (Tray 2) multiple-feed prevention mechanism Yes
Tray 1 (MP) tray media presence detection Yes
Tray 1 (MP) tray media width detection No
Tray 1 (MP) tray last-media detection No
Skew-feed prevention mechanism Yes
Feed speed control Yes
Loop control Yes
Media detection No
OHT detection No
Image leading edge positioning Yes
Media length detection Yes
Media width detection No
Pressure roller pressure release control Yes
Output bin media-full detection Yes
Automatic delivery Yes
Duplex switchback control1Yes
Duplex feed control1Yes
1
Tray 1 (multipurpose)/Tray 2 (base printer)
The sequence of steps for the cassette tray pickup operation is the following:
After receiving a print command from the formatter, the DC controller rotates the pickup motor, which causes
the lifting mechanism to lift the paper stack against the pick roller, at which time the cassette pickup roller,
cassette feed roller, and cassette separation roller rotate to feed the sheet.
Duplexing unit
ENWW Engine pickup, feed, and delivery system 45
The duplexing unit reverses the paper and feeds it through the paper path to print the second side.
Duplexing reverse and duplex feed control
The duplexing reverse procedure pulls the paper into the duplexing unit after it exits the fuser. The duplexing
feed procedure moves the paper through the duplexer so it can enter the printer paper path to print the
second side of the page.
1. After the rst side has printed, the duplexing apper solenoid opens, which creates a paper path into the
duplexing-reverse unit.
2. After the paper has fully entered the duplexing-reverse unit, the duplexing-reverse motor reverses and
directs the paper into the duplexing-feed unit.
3. The duplexing re-pickup motor and duplexing feed motor move the paper into the duplexing repickup
unit.
4. To align the paper with the toner image on the ITB, the duplexing re-pickup motor stops and the paper
pauses.
5. The paper re-enters the paper path, and the second side prints.
Duplex pickup operation
The printer has the following two duplex-media-feed modes depending on the paper sizes:
●One-sheet mode: Prints one sheet that is printed on two sides in one duplex print operation.
●Two-sheet mode: Prints two sheets that are printed on two sides in one duplex print operation.
Jam detection/prevention
The printer uses the following sensors to detect the presence of paper and to check whether paper is being
fed correctly or has jammed:
●Registration sensor (SR1)
●Loop sensor (SR2)
●Fuser output sensor (SR3)
●Loop sensor (PS1)
●Output bin media-full sensor (SR4)
●Duplex switchback sensor (SR21)1
●Duplex re-pickup sensor (SR22)1
1Duplex models only.
46 Chapter 1 Theory of operation ENWW

Figure 1-26 Jam detection sensors
SR1
Duplex paper path
Simplex paper path
SR22
SR2
SR3
SR21
SR4
The printer determines that a jam has occurred if one of these sensors detects paper at an inappropriate time.
The DC controller stops the print operation and noties the formatter.
The printer detects the following jams:
●No pick jam 1
●No pick jam 2
●Pickup stay jam 1
●Fuser delivery delay jam 1
●Fuser delivery stay jam 1
●Residual paper jam 1
●Residual paper jam 4
●Door open jam 1
●Fuser wrap jam 1
●Fuser wrap jam 2
●Duplex switchback jam 11
●Duplex re-pickup jam 11
●Duplex re-pickup jam 21
●Delivery delay jam 11
1Duplex models only.
ENWW Engine pickup, feed, and delivery system 47

Input accessories
NOTE: An optional 550-sheet paper feeder is available for this printer.
Tray 3
The 550-sheet paper feeder is installed under the printer. It picks up paper and feeds it into the printer.
Figure 1-27 550-sheet paper feeder
Tray 3 paper feeder controller
The paper feeder controller controls the operational sequence of the paper feeder.
48 Chapter 1 Theory of operation ENWW

Figure 1-28 Tray 3 paper feeder controller
Engine controller Paper feeder controller
Motor
550-sheet paper feeder
+24V
+3.3V
Solenoid
Switch
Photointerruptor
Table 1-19 Tray 3 paper feeder electrical components
Component type Abbreviation Component name
Motor M9 Pickup motor
Clutch SL20 Cassette (Tray 3) pickup solenoid
SL21 Lifter solenoid
Switch SW31 Cassette (Tray 3) detection switch
Photointerrupter SR31 Feed sensor
SR32 Cassette (Tray 3) media surface sensor
SR33 Lifter sensor
SR34 Cassette (Tray 3) media out sensor
Tray 3 motor control
The 550-sheet paper feeder has one motor for lifting the tray and feeding paper.
Table 1-20 Tray 3 motor control
Component Drives Failure
detection
M9 Pickup motor Cassette (Tray 3) pickup roller
Cassette (Tray 3) feed roller
Feed roller (550-sheet paper feeder)
Lifter drive assembly
No
Tray 3 paper pickup
The 550-sheet paper feeder picks up one sheet from the paper-feeder tray and feeds it to the printer.
ENWW Input accessories 49

Figure 1-29 Paper pickup and feed operation (550-sheet paper feeder)
M9
SL21
SW31
SL20
SR32
SR33
SR34
SR31
Table 1-21 Pickup feed components (1x550-sheet paper feeder)
Abbreviation Component
M9 Pickup motor
SL20 Cassette (Tray 3) pickup solenoid
SL21 Lifter solenoid
SR31 Feed sensor
SR32 Cassette (Tray 3) media surface sensor
SR33 Lifter sensor
SR34 Cassette (Tray 3) media output sensor
SW31 Cassette (Tray 3) detection switch
Tray 3 pickup and feed functions
The paper feeder has the following pickup and feed functions:
●Cassette (Tray 3) lift-up control
●Cassette (Tray 3) presence detection
●Cassette (Tray 3) media stack surface detection
●Cassette (Tray 3) media out detection
●Multiple-feed prevention
●Automatic delivery
Tray 3 jam detection
The paper feeder uses the following sensors to detect the presence of paper and to check whether paper is
being fed correctly or has jammed:
50 Chapter 1 Theory of operation ENWW

●Feed sensor (SR31)
Figure 1-30 Jam detection sensors (Tray 3)
SR31
The printer determines that a jam has occurred if one of these sensors detects paper at an inappropriate time.
The DC controller stops the print operation and noties the formatter.
The printer detects the following paper feeder jams:
●No pick jam 1
●No pick jam 2
●Pickup stay jam 1
●Fuser delivery delay jam 1
●Fuser delivery stay jam 1
●Residual paper jam 1
ENWW Input accessories 51

Scanning and image capture system
NOTE: This section is for the M377 and M477 printers only.
The atbed image scanner captures an electronic image of the document on the glass. The scanner does this
by illuminating the document with LEDs (red, green, and blue) and capturing the image in the image sensor to
create an electronic format of the document. The atbed scanner consists of three main elements.
●CIS scanner
The CIS (contact image sensor) scanner captures an image using the product's optical path. Red, green,
and blue LEDs sequentially illuminate a small strip of the document (often called a raster line), and the
optical system captures each color in a single row of CCD sensors that cover the entire page width.
Because only one color is captured for each line per exposure, the three colors are recombined
electronically to create the full color image. For monochromatic scans or copies, all three LEDs are
illuminated to create a white light for the scan so the raster line can be captured in one exposure.
●Mechanical drive system
The drive system moves the CIS scanner along the document length to create the image. In this printer,
the drive system consists of a small DC motor with an optical encoder, a drive belt, and a guide rod. The
speed of the drive system is proportional to the scan resolution (300 ppi is much faster than 1200 ppi)
and also proportional to the type of scan (color scans are slower than monochromatic scans).
●Image processing system (formatter)
The formatter processes the scanner data into either a copy or a scan to the computer. For copies, the
image data is sent directly to the printer without being transmitted to the computer. Depending on user
selections for the copy settings, the formatter enhances the scanner data signicantly before sending it
to the printer. Image data is captured at 300 ppi for copies and is user selectable for scans to the
computer. Each pixel is represented by 8 bits for each of the three colors (256 levels for each color), for a
total of 24 bits per pixel (24-bit color).
52 Chapter 1 Theory of operation ENWW

Document feeder system
NOTE: This section is for the M377 and M477 printers only.
Document feeder simplex operation
The document feeder will not function when the document feeder cover is open. The paper path is incomplete
if the document feeder cover is lifted from the glass.
When the printer duplexes from the document feeder, the paper moves through one time, because the
document feeder has a contact image sensor (CIS) scanner for side two which is scanned simultaneously with
side one (M477 only). The M377 does not have duplex scanning; two sided documents must be sent through
the document feeder twice.
The standard operation of the document feeder consists of the standby (paper loading) mode, pick, feed, and
lift steps:
●Standby (paper-loading) mode
In standby mode, the lift plate is in the down position. When a document is loaded into the input tray,
the paper-present sensor detects its presence.
When a copy/scan is initiated, the document feeder motor engages the gear train and raises the lift plate
until the document makes contact with the pick roller. The document feeder then begins the pick, feed,
and lower sequence.
●Pick
The pick roller rotates and moves one or more sheets forward into the document feeder where the
sheets engage with the separation roller. The separation roller contacts the document feeder separation
pad, which separates multiple sheets into a single sheet.
●Feed
The single sheet continues through the document feeder paper path (aided by the pre-scan rollers) until
the leading edge of the page activates the top-of-form sensor. Activation of this sensor initiates the
scan process, and the scanner acquires the image as the document moves over the document feeder
glass. The post-scan rollers then eject the sheet into the output area. The pick and feed steps are
repeated as long as paper is detected by the paper-present sensor.
●Home
When the form sensor detects the trailing edge of the last page, the last sheet is ejected and the motor
turns on a sequence that rests the separation oor back down in standby mode, which allows it to detect
when more media is loaded.
ENWW Document feeder system 53
Fax functions and operation (fax models only)
The following sections describe the printer fax capabilities.
Computer and network security features
The printer can send and receive fax data over telephone lines that conform to public switch telephone
network (PSTN) standards. The secure fax protocols make it impossible for computer viruses to be
transferred from the telephone line to a computer or network.
The following printer features prevent virus transmission:
●No direct connection exists between the fax line and any devices that are connected to the USB or
Ethernet ports.
●The internal rmware cannot be modied through the fax connection.
●All fax communications go through the fax subsystem, which does not use Internet data-exchange
protocols.
PSTN operation
The PSTN operates through a central oce (CO) that generates a constant voltage on the TIP and RING wires
(48 V, usually). A device goes on-hook by connecting impedance (such as 600 ohms for the U.S.) across the
TIP and RING so that a line current can ow. The CO can detect this current and can send impulses like dial
tones. The printer generates more signaling tones, such as dialing digits, to tell the CO how to connect the
call. The printer can also detect tones, such as a busy tone from the CO, that tell it how to behave.
When the call is nally connected, the CO behaves like a piece of wire connecting the sender and receiver. This
is the period during which all of the fax signaling and data transfer occurs. When a call is completed, the
circuit opens again and the line-current ow ceases, removing the CO connection from both the sender and
the receiver.
On most phone systems, the TIP and RING signals appear on pins 3 and 4 of the RJ-11 modular jack (the one
on the fax card, as dened in the common 6 wire RJ standard). These two signals do not have to be polarized
because all of the equipment works with either TIP or RING on one pin and the other signal on the other pin.
This means that cables of either polarity can interconnect and still work.
These basic functions of PSTN operation are assumed in the design of the fax subsystem. The printer
generates and detects the signaling tones, currents, and data signals that are required to transmit and
receive faxes using the PSTN.
Receive faxes when you hear fax tones
In general, incoming faxes to the printer are automatically received. However, if other devices are connected
to the same phone line, the printer might not be set to answer automatically.
If the printer is connected to a phone line that receives both fax and phone calls, and you hear fax tones when
you answer the extension phone, receive the fax in one of two ways:
●If you are near the printer, press Start Fax on the control panel.
●Press 1-2-3 in sequence on the extension phone keypad, listen for fax transmission sounds, and then
hang up.
54 Chapter 1 Theory of operation ENWW

NOTE: In order for the 1-2-3 sequence to work, the extension phone setting must be set to On in the
Fax Setup menu.
Distinctive ring function
Distinctive ring is a service that a telephone company provides. The distinctive ring service allows three phone
numbers to be assigned to one phone line. Each phone number has a distinctive ring. The rst phone number
has a single ring, the second phone number has a double ring, and the third phone number has a triple ring.
NOTE: The printer has not been tested with all of the distinctive-ring services that telephone companies
provide in all countries/regions. HP does not guarantee that the distinctive-ring function will operate correctly
in all countries/regions. Contact the local phone service provider for assistance.
Set up the distinctive ring function
1. Open the Setup menu.
2. Open the Fax Menu menu.
3. Select the Basic Setup menu.
4. Select the Distinctive Ring setting.
5. Use the arrow buttons to select one of the following options:
●All Rings (default setting)
●Single
●Double
●Triple
●Double and Triple
Fax by using voice over IP (VOIP) services
Voice over IP (VoIP) services provide normal telephone service, including long distance service through a
broadband Internet connection. These services use packets to break up the voice signal on a telephone line
and transmit it digitally to the receiver, where the packets are reassembled. The VoIP services are often not
compatible with fax machines. The VoIP provider must state that the service supports fax over IP services.
Because the installation process varies, the VoIP service provider will have to assist in installing the printer
fax component.
Although a fax might work on a VoIP network, it can fail when the following events occur:
●Internet trac becomes heavy and packets are lost.
●Latency (the time it takes for a packet to travel from its point of origin to its point of destination)
becomes excessive.
If you experience problems using the fax feature on a VoIP network, ensure that all of the printer cables and
settings are correct. Conguring the Fax Speed setting to Medium(V.17) or Slow(V.29) can also improve your
ability to send a fax over a VoIP network.
If you continue to have problems faxing, contact your VoIP provider.
ENWW Fax functions and operation (fax models only) 55
The fax subsystem
The formatter, fax card, rmware, and software all contribute to the fax functionality. The designs of the
formatter and fax card, along with parameters in the rmware, determine the majority of the regulatory
requirements for telephony on the printer.
The fax subsystem is designed to support V.34 fax transmission, low speeds (such as V.17 fax), and older fax
machines.
Fax card in the fax subsystem
Two versions of the fax card are used in the printer. One is used in the North American, South American, and
Asian countries/regions. The other is used primarily in European countries/regions.
The fax card contains the modem chipset (DSP and CODEC) that controls the basic fax functions of tone
generation and detection, along with channel control for fax transmissions. The CODEC and its associated
circuitry act as the third-generation silicon data access arrangement (DAA) to comply with worldwide
regulatory requirements.
The only dierence between the two versions is that each version is compliant with the 2/4-wire phone jack
system from the respective country/region.
Safety isolation
The most important function of the fax card is the safety isolation between the high-voltage, transient-prone
environment of the telephone network (TNV [telephone network voltage]) and the low-voltage analog and
digital circuitry of the formatter (SELV [secondary extra-low voltage]). This safety isolation provides both
customer safety and printer reliability in the telecom environment.
Any signals that cross the isolation barrier do so magnetically. The breakdown voltage rating of barrier-
critical components is greater than 5 kV.
Safety-protection circuitry
In addition to the safety barrier, the fax card protects against over-voltage and over-current events.
Telephone over-voltage events can be either dierential mode or common mode. The event can be transient
in nature (a lightning-induced surge or ESD) or continuous (a power line crossed with a phone line). The fax
card protection circuitry provides margin against combinations of over-voltage and overcurrent events.
Common mode protection is provided by the selection of high-voltage-barrier critical components
(transformer and relay). The safety barrier of the fax card PCB traces and the clearance between the fax card
and surrounding components also contribute to common mode protection.
A voltage suppressor (a crowbar-type thyristor) provides dierential protection. This device becomes low
impedance at approximately 300 V dierential, and crowbars to a low voltage. A series thermal switch works
in conjunction with the crowbar for continuous telephone line events, such as crossed power lines.
All communications cross the isolation barrier magnetically. The breakdown voltage rating of barrier-critical
components is greater than 5 kV.
Data path
TIP and RING are the two-wire paths for all signals from the telephone network. All signaling and data
information comes across them, including fax tones and fax data.
56 Chapter 1 Theory of operation ENWW
The telephone network uses DC current to determine the hook state of the telephone, so line current must be
present during a call. The silicon DAA provides a DC holding circuit to keep the line current constant during a
fax call.
The silicon DAA converts the analog signal to a digital signal for DSP processing, and also converts the digital
signal to an analog signal for transmitting data through a telephone line.
The magnetically coupled signals that cross the isolation barrier go through either a transformer or a relay.
The DSP in the fax card communicates with the ASIC in the formatter using the high-speed serial interface.
Hook state
Another magnetically coupled signal is the control signal that disconnects the downstream telephone devices
(such as a phone or answering machine). A control signal originating on the DSP can change the relay state,
causing the auxiliary jack (downstream jack) to be disconnected from the telephone circuit.
The printer takes control of calls that it recognizes as fax calls. If the printer does not directly pick up the call,
it monitors incoming calls for the fax tone or for the user to direct it to receive a fax. This idle mode is also
called eavesdropping. This mode is active when the printer is on-hook but current exists in the downstream
phone line because another device is o-hook. During eavesdropping, the receive circuit is enabled but has a
dierent gain from the current that is generated during normal fax transmissions.
The printer does not take control of the line unless it detects a fax tone or the user causes it to connect
manually. This feature allows the user to make voice calls from a phone that is connected to the printer
without being cut o if a fax is not being received.
Downstream device detection
The line voltage monitoring module of the silicon DAA can detect the line state as well as the downstream
device. It tells DSP via DIB that an active device (telephone, modem, or answering machine) is connected to
the auxiliary port on the printer (the right side of the dual RJ-11 jack). The DSP uses the signal to ensure that
the printer does not go o-hook (and disconnects a downstream call) until it has been authorized to do so (by
a manual fax start or the detection of the appropriate tones).
Hook switch control
In the silicon DAA the CODEC controls the hook switch directly. The CODEC is activated when it receives
commands from the DSP. When the circuit is drawing DC current from the central oce it is considered o-
hook. When no DC current ows the state is considered on-hook.
Ring detect
Ring detect is performed by the line voltage monitoring module of the silicon DAA, and is a combination of
voltage levels and cadence (time on and time o). Both must be present to detect a valid ring. The CODEC
works with DSP as well as the rmware to determine if an incoming signal is an answerable ring.
Line current control
The DC current from the CO needs to have a path to ow from TIP to RING. The DC impedance emulation line
modulator and DC terminations modules in the silicon DAA act as a DC holding circuit, and work with the
rmware to achieve the voltage-current characteristic between TIP and RING. The impedance (the current-
voltage characteristic) changes corresponding to certain special events, such as pulse dialing or when the
printer goes on-hook.
ENWW Fax functions and operation (fax models only) 57
Billing or metering tone lters
Switzerland and Germany provide high-frequency AC signals on the phone line in order to bill customers.
A lter in a special fax cable (for certain countries/regions), can lter these signals. Because these billing
signals are not used in the U.S., these lters are not present in the U.S. fax cable.
To obtain a special fax cable, contact your local telephone service provider.
Fax page storage in ash memory
Fax pages are the electronic images of the document page. They can be created in any of three ways: scanned
to be sent to another fax machine, generated to be sent by the computer, or received from a fax machine to
be printed.
The printer stores all fax pages in ash memory automatically. After these pages are written into ash
memory, they are stored until the pages are sent to another fax machine, printed on the printer, transmitted
to the computer, or erased by the user.
These pages are stored in ash memory, which is the nonvolatile memory that can be repeatedly read from,
written to, and erased. The printer has 8 MB of ash memory, of which 7.5 MB is available for fax storage. The
remaining 0.5 MB is used for the le system and reclamation. Adding RAM does not aect the fax page
storage because the printer does not use RAM for storing fax pages.
Stored fax pages
The user can reprint stored fax receive pages in case of errors. For a fax send, the printer will resend the fax in
case of errors. The printer will resend stored fax pages after a busy signal, communication error, no answer,
or power failure. Other fax devices store fax pages in either normal RAM or short-term RAM. Normal RAM
immediately loses its data when power is lost, while short-term RAM loses its data about 60 minutes after
power failure. Flash memory maintains its data for years without any applied power.
Advantages of ash memory storage
Fax pages that are stored in ash memory are persistent. They are not lost as a result of a power failure, no
matter how long the power is o. Users can reprint faxes in case the print cartridge runs out of toner or the
printer experiences other errors while printing faxes.
The printer also has scan-ahead functionality that makes use of ash memory. Scan-ahead automatically
scans pages into ash memory before a fax job is sent. This allows the sender to pick up the original
document immediately after it is scanned, eliminating the need to wait until the fax transmission is complete.
Because fax pages are stored in ash memory rather than RAM, more RAM is available to handle larger and
more complicated copy and print jobs.
58 Chapter 1 Theory of operation ENWW

2 Solve problems
●For additional service and support
●Troubleshooting process
●Tools for troubleshooting
●Solve image quality problems
●Clean the printer
●Solve paper-handling problems
●Prevent paper jams
●Clear paper jams
●Solve performance problems
●Solve connectivity problems
●Service mode functions
●Solve fax problems (fax models only)
●Solve email problems
●Update the rmware
ENWW 59

For additional service and support
HP service personnel, go to the Service Access Work Bench (SAW) at http://h41302.www4.hp.com/km/saw/
home.do.
Channel partners, go to HP Channel Services Network (CSN) at https://h30125.www3.hp.com/hpcsn.
At these locations, nd information on the following topics:
●Install and congure
●Printer specications
●Up-to-date control panel message (CPMD) troubleshooting
●Solutions for printer issues and emerging issues
●Remove and replace part instructions and videos
●Service advisories
●Warranty and regulatory information
To access HP PartSurfer information from any mobile device, go to http://partsurfermobile.hp.com/ or scan
the Quick Response (QR) code below.
60 Chapter 2 Solve problems ENWW

Troubleshooting process
Solve problems checklist
If the printer is not correctly functioning, complete the steps (in the order given) in the following checklist. If
the printer fails a checklist step, follow the corresponding troubleshooting suggestions for that step. If a
checklist step resolves the problem, skip the remaining checklist items.
1. Make sure that the printer is set up correctly.
a. Press the power button to turn on the printer or to deactivate the Auto-O mode.
b. Check the power-cable connections.
c. Make sure that the line voltage is correct for the printer power conguration. See the label that is
on the printer for voltage requirements. If you are using a power strip and its voltage is not within
specications, plug the printer directly into the wall. If it is already plugged into the wall, try a
dierent outlet.
2. Check the cable connections.
a. Check the cable connection between the printer and the computer. Make sure that the connection is
secure.
b. Make sure that the cable itself is not faulty, by using a dierent cable if possible.
c. Check the network connection: Make sure that the network light is lit. The network light is next to
the network port on the back of the printer.
If the printer remains unable to connect to the network, uninstall and then reinstall the printer. If
the error persists, contact a network administrator.
3. Check to see if any messages appear on the control panel.
4. Make sure that the paper you are using meets specications.
5. Make sure that the paper is loaded correctly in the input tray.
6. Make sure that the printer software is installed correctly.
7. Verify that you have installed the printer driver for this printer, and that you are selecting this printer
from the list of available printers.
8. Print a conguration page.
a. 2-line control panels: On the printer control panel, press the OK button.
Touchscreen control panels: From the Home screen on the printer control panel, touch the Setup
button.
b. Open the Reports menu.
c. Select Conguration Report.
ENWW Troubleshooting process 61

After printing the conguration page, check the following:
a. If the page does not print, verify that the input tray contains paper and that the paper is properly
loaded.
b. Make sure that each toner cartridge is installed correctly.
c. If the page jams in the printer, clear the jam.
d. If the print quality is unacceptable, complete the following steps:
●Verify that the print settings are correct for the paper you are using.
●Solve print-quality problems.
9. Print a small document from a dierent program that has printed in the past. If this solution works, then
the problem is with the program you are using. If this solution does not work (the document does not
print), complete these steps:
a. Try printing the job from another computer that has the printer software installed.
b. Check the cable connection. Direct the printer to the correct port, or reinstall the software,
selecting the connection type you are using.
Print the menu map
To more easily navigate individual settings, print a report of the complete printer menus.
1. 2-line control panels: On the printer control panel, press the OK button.
Touchscreen control panels: From the Home screen on the printer control panel, touch the Setup
button.
2. Open the Reports menu.
3. Select Menu Structure.
Print a conguration page
Print a conguration page to test the printer.
1. 2-line control panels: On the printer control panel, press the OK button.
Touchscreen control panels: From the Home screen on the printer control panel, touch the Setup
button.
2. Open the Reports menu.
3. Select Conguration Report.
62 Chapter 2 Solve problems ENWW

Print the service page (includes the event log)
Printing the service page provides a list of printer settings that might be helpful in the troubleshooting
process, as well as the event log, which stores the last 10 error events that the printer experienced.
1. 2-line control panels: On the printer control panel, press the OK button.
Touchscreen control panels: From the Home screen on the printer control panel, touch the Setup
button.
2. Open the Reports menu.
3. Select the Service Page option to print the report.
The event log is located in the lower right-hand corner of the service page.
Determine the problem source
When the printer malfunctions or encounters an unexpected situation, the printer control panel alerts the
user to the situation. This section contains a pre-troubleshooting checklist and a troubleshooting ow chart
to lter out many possible causes of the problem. Use the pre-troubleshooting checklist to gather
information about the problem from the customer. Use the troubleshooting owchart to help diagnose the
root cause of the problem. The remainder of this chapter provides steps for correcting problems.
●Use the pre-troubleshooting check list to gather information about the problem from the customer. See
Pre-troubleshooting checklist on page 63.
●Use the troubleshooting owchart to pinpoint the root cause of hardware malfunctions. The owchart
provides guides to the section of this chapter that contain steps to correct the malfunction. See
Troubleshooting owchart on page 64.
Before beginning any troubleshooting procedure, check the following issues:
●Are supply items within their rated life?
●Does the conguration page reveal any conguration errors?
NOTE: The customer is responsible for checking supplies and for using supplies that are in good condition.
Pre-troubleshooting checklist
The following table includes basic questions to ask the customer to quickly help dene the problem(s).
ENWW Troubleshooting process 63

General topic Questions
Environment ●Is the printer installed on a solid, level surface (+/- 1°)?
●Is the power-supply voltage within ± 10 volts of the specied power source?
●Is the power-supply plug inserted in the printer and the outlet?
●Is the operating environment within the specied parameters?
●Is the printer exposed to ammonia gas, such as that produced by diazo copiers or
oce cleaning materials?
NOTE: Diazo copiers produce ammonia gas as part of the copying processes.
Ammonia gas (from cleaning supplies or a diazo copier) can have an adverse eect
on some printer components (for example, the toner cartridge or cartridges OPC).
●Is the printer exposed to direct sunlight?
Media ●Does the customer use only supported media?
●Is the media in good condition (no curls, folds, or distortion)?
●Is the media stored correctly and within environmental limits?
Input trays ●Is the amount of media in the tray within specications?
●Is the media correctly placed in the tray?
●Are the paper guides aligned with the stack?
●Is the tray (or trays) correctly installed in the printer?
Toner cartridge ●Is the toner cartridge (or cartridges) installed correctly?
Transfer unit and fuser ●Are the transfer unit and fuser installed correctly?
NOTE: For printers with an intermediate transfer belt (ITB), is the ITB installed
correctly and fully seated. If a replacement ITB was installed, was all of the packing
materials removed?
Covers ●Is the toner cartridge door closed?
Condensation ●Does condensation occur following a temperature change (particularly in winter
following cold storage)? If so, wipe aected parts dry or leave the printer on for 10
to 20 minutes.
●Was a toner cartridge (or cartridges) opened soon after being moved from a cold to
a warm room? If so, allow the toner cartridge (or cartridges) to sit at room
temperature for 1 to 2 hours.
Miscellaneous ●Check for and remove any non-HP components (toner cartridges, memory
modules, and EIO cards) from the printer.
●Remove the printer from the network and ensure that the failure is associated with
the printer before beginning troubleshooting.
●For any color print-quality issues, calibrate the printer.
Troubleshooting owchart
This owchart highlights the general processes to follow to quickly isolate and solve printer hardware
problems.
64 Chapter 2 Solve problems ENWW

Each row depicts a major troubleshooting step. Follow a “yes” answer to a question to proceed to the next
major step. A “no” answer indicates that more testing is needed. Go to the appropriate section in this chapter,
and follow the instructions there. After completing the instructions, go to the next major step in this
troubleshooting owchart.
Table 2-1 Troubleshooting owchart
1
Power on
Is the printer on and does a readable message
display?
Follow the power-on troubleshooting checks. See Power subsystem
on page 65.
After the control panel display is functional, see step 2.
Yes No
2
Control panel
messages
Does the message Ready display on the control
panel?
After the errors have been corrected, go to step 3.
Yes No
3
Event log
Open the Troubleshooting menu and print an
event log to see the history of errors with this
printer.
Does the event log print?
If the event log does not print, check for error messages.
If paper jams inside the printer, see the jams section of the printer
service manual.
If error messages display on the control panel when trying to print an
event log, see the control panel message section of the printer
troubleshooting service manual.
After successfully printing and evaluating the event log, see step 4.
Yes No
4
Information pages
Open the Reports menu and print the
conguration pages to verify that all the
accessories are installed.
Are all the accessories installed?
If accessories that are installed are not listed on the conguration
page, remove the accessory and reinstall it.
After evaluating the conguration pages, see step 5.
Yes No
5
Print quality
Does the print quality meet the customer's
requirements?
Compare the images with the sample defects in the image defect
tables. See the images defects table in the printer repair service
manual.
After the print quality is acceptable, see step 6.
Yes No
6
Interface
Can the customer print successfully from the
host computer?
Verify that all I/O cables are connected correctly and that a valid
IP address is listed on the HP Jetdirect conguration page.
If error messages display on the control panel when trying to print an
event log, see the control-panel message section of the printer
troubleshooting service manual.
When the customer can print from the host computer, this is the end of
the troubleshooting process.
Yes. This is the end of
the troubleshooting
process.
No
Power subsystem
Power-on checks
The basic printer functions should start up when the printer is connected into an electrical outlet and the
power switch is pushed to the on position. If the printer does not start, use the information in this section to
isolate and solve the problem.
If the control panel display remains blank, random patterns display, or asterisks remain on the control panel
display, perform power-on checks to nd the cause of the problem.
ENWW Troubleshooting process 65

Power-on troubleshooting overview
During normal operation, a cooling fan begins to spin briey after the printer power is turned on. Place a hand
over the fan intake vents located on the right-side cover. When the fan is correctly operating, air passing into
the printer is felt. Lean close to the printer to hear the fan operating. If the fan is operating, the dc side of the
power supply is functioning.
After the fan is operating, the main motor turns on (unless the top cover is open, a jam condition is sensed, or
the paper-path sensors are damaged). Visually and audibly determine that the main motor is turned on.
If the fan and main motor are operating correctly, the next troubleshooting step is to isolate print engine,
formatter, and control panel problems. Perform an engine test. If the formatter is damaged, it might interfere
with the engine test. If the engine-test page does not print, try removing the formatter, and then performing
the engine test again. If the engine test is then successful, the problem is almost certainly with the formatter,
the control panel, or the cable that connects them.
Perform an engine test
▲With the printer on and in the Ready state, open and then close the front door four times (for a simplex
print out on both simplex and duplex models) or ve times (for a duplex print on duplex models). The
printer prints the engine test page.
Figure 2-1 Engine test page
Troubleshooting power on problems
1. Verify that power is available to the printer. If the printer is plugged into a surge protector or
uninterruptible power supply (UPS), remove it, and then plug the printer directly into a known operating
wall receptacle (make sure that the wall receptacle provides the correct voltage and current for the
printer).
Unplug any other devices on the same circuit that the printer is using.
2. Try another known operating wall receptacle and a dierent power cord.
3. Listen for startup noises (fans and motors) and illuminated lights on the control panel.
66 Chapter 2 Solve problems ENWW

NOTE: Operational fans, motors, and control-panel lights indicate the following:
●AC power is present at the printer.
●The low-voltage power supply (LVPS) is providing either or both 24 Vdc and 5 Vdc voltages.
●The DC controller microprocessor is functioning.
4. If startup noises are not heard, check the following:
a. Turn the printer o, and then remove the power from the formatter.
b. Turn the printer on, and then listen for startup noises. If normal startup noises are heard, go to
step 5.
NOTE: The control panel will be blank with the formatter removed.
c. If normal startup noises and lights are still not present, replace the LVPS.
d. If after replacing the LVPS normal startup noises are still not heard, replace the DC controller.
NOTE: If the error persists after replacing these assemblies, escalate the problem to the Global
Business Unit (GBU).
5. Try printing an engine test page.
NOTE: The test page can only use Tray 2 as the paper source, so make sure that paper is loaded in Tray
2.
▲With the printer on and in the Ready state, open and then close the front door four times (for a
simplex print out on both simplex and duplex models) or ve times (for a duplex print on duplex
models). The printer prints the engine test page.
Figure 2-2 Engine test page
If the engine test page prints, the print engine is operating normally (a failed engine test print page does
not necessarily indicate that the print engine or DC controller is defective).
NOTE: If the engine test page does not print, turn the printer o, remove the power from the
formatter, and then try the engine test again. If the page prints, the problem might be the formatter.
ENWW Troubleshooting process 67

A blank control panel display can be caused by one or more of the following:
●No power to the printer.
●Power supply has tripped (over-current/over-voltage/temperature issue).
●Formatter not fully seated.
TIP: The two LEDs on the formatter indicate that the printer is functioning correctly.
HP recommends fully troubleshooting the formatter and control panel before replacing either assembly.
Use the link LED (green) to troubleshoot formatter and control panel errors to avoid unnecessarily
replacing these assemblies. See the LED diagnostics section in this manual.
●Faulty component installed on the formatter (for example, memory DIMM or disk drive).
●Control panel connector not fully seated.
●Faulty formatter.
●Faulty DC controller.
●Faulty control panel.
Troubleshooting a blank control panel
1. Verify that power is available to the printer. If the printer is plugged into a surge protector or
uniterruptible power supply (UPS), remove it, and then plug the printer directly into a known operating
wall receptacle (make sure that the wall receptacle provides the correct voltage and current for the
printer).
2. Make sure that the power switch is in the on position.
3. Make sure that the fan runs briey, which indicates that the power supply is operational.
4. Make sure that the control-panel display wire harness is connected.
5. Make sure that the formatter is seated and operating correctly. Turn o the printer and remove the
formatter. Reinstall the formatter, make sure the power switch is in the on position, and then verify that
the network LED (amber) is blinking and that the link LED (green) is illuminated.
6. Remove any external solutions, and then try to turn the printer on again.
7. If the control panel display is blank, but the main cooling fan runs briey after the printer power is
turned on, try printing an engine-test page to determine whether the problem is with the control-panel
display, formatter, or other printer assemblies.
▲With the printer on and in the Ready state, open and then close the front door four times (for a
simplex print out on both simplex and duplex models) or ve times (for a duplex print on duplex
models). The printer will print the engine test page.
68 Chapter 2 Solve problems ENWW

Figure 2-3 Engine test page
If the engine test page prints, the print engine is operating normally (a failed engine test print page does
not necessarily indicate that the print engine or DC controller is defective).
▲Use the control-panel diagnostics to test the control panel. See the Control panel checks section
below. If the error persists, proceed to the next step.
8. If the print engine appears to be correctly operating (the engine test page successfully printed) and the
control panel is still blank, replace the low-voltage power supply (LVPS).
9. If after replacing the LVPS normal startup noises and lights are still not present, replace the DC
controller.
NOTE: If the error persists after replacing these assemblies, escalate the problem to the Global
Business Unit (GBU).
Control panel checks
The printer includes diagnostic tests for the control panel. This mode allows for troubleshooting issues with
the LEDs (2-line control panels), display, and the buttons.
1. Open the secondary service menu.
2-line control panels (M452nw/dn models)
a. From the printer control panel, press the OK button.
b. Press and hold the left arrow button.
c. Press the Cancel button.
d. Press the OK button to reopen the Setup menu.
e. Scroll to the 2ndary Service menu, and then press the OK button.
ENWW Troubleshooting process 69

Touchscreen control panels (M377, M452dw and M477 models)
a. From the Home screen on the printer control panel, touch the Setup button.
b. Touch the space between the Home and Help buttons.
c. Touch the Back button.
d. Touch the Setup button.
e. Scroll to and touch the 2ndary Service menu.
2. Select one of the following tests:
●LED test: Test the LED lights on 2-line control panels. The touchscreen control panels do not have
any LEDs.
●Display Test: Test the control panel display.
●Button Test: Test the control panel buttons.
70 Chapter 2 Solve problems ENWW

Tools for troubleshooting
The section describes the tools that can help solve problems with the printer.
Individual component diagnostics
Tools for troubleshooting: LED diagnostics
LED, engine, and individual diagnostics can identify and troubleshoot printer problems.
Network port LEDs
The formatter has two network port LEDs. When the printer is connected to a properly working network
through a network cable, the amber LED indicates network activity, and the green LED indicates the link
status.
2
1
1 Link status LED (green)
2 Network activity LED (amber)
A blinking amber LED indicates network trac. If the green LED is o, a link has failed. For link failures, check
all of the network cable connections. In addition, you can try to manually congure the network card link
speed setting by using the printer control-panel.
1. On the printer control panel, press the OK button.
2. Open the following menus:
●Network Setup
●Link Speed
3. Select the appropriate link speed.
ENWW Tools for troubleshooting 71

Two-line control panel LEDs
The state of the Ready light and Attention light on the printer signal the printer status. The following table
outlines the possible control-panel light states.
Printer state Ready light state Attention light state
Initializing Blinking Blinking
Ready On O
Receiving data/processing job or cancelling
job
Blinking O
Error message O Blinking
Fatal error (49 or 79 error)1On On
1The printer restarts after one of these errors occurs.
Tools for troubleshooting: Engine diagnostics
The printer contains extensive internal engine diagnostics that help in troubleshooting print quality, paper
path, noise, assembly, and timing issues.
Engine test
To verify that the printer engine is functioning, print an engine test page. The test page should have a series
of lines that are parallel to the short end of the page. The test page can use only Tray 2 as the paper source,
so make sure that paper is loaded in Tray 2.
▲With the printer on and in the Ready state, open and then close the front door four times (for a simplex
print out on both simplex and duplex models) or ve times (for a duplex print on duplex models). The
printer prints the engine test page.
Figure 2-4 Engine test page
72 Chapter 2 Solve problems ENWW

Diagrams
Use the diagrams in this section to identify printer components.
Diagrams: Block diagrams
Sensors and switches (printer base)
Figure 2-5 Sensors and switches (printer base)
SR5
SR7
SR8
SR1
SR6
SW6
SR22
SR2
SR3
SR21
SR4
Item Description Item Description
SR1 Registration sensor SR7 Tray media surface sensor
SR2 Loop sensor SR8 Lifter sensor
SR3 Fuser output sensor SR21 Duplex switchback sensor (duplex models only)
SR4 Output bin media-full sensor SR22 Duplex re-pickup sensor (duplex models only)
SR5 Tray media out sensor SW6 Tray detection switch
SR6 Tray 1 media out sensor
ENWW Tools for troubleshooting 73

Figure 2-6 Sensors and switches (550-sheet paper feeder)
SW31
SR32
SR33
SR34
SR31
Item Description Item Description
SR31 Feed sensor SR34 Tray media output sensor
SR32 Tray media surface sensor SW31 Tray detection switch
SR33 Lifter sensor
74 Chapter 2 Solve problems ENWW

Diagrams: Printed circuit assembly (PCA) connector locations
●Diagrams: Formatter connections
●Diagrams: Engine controller PCA connections
●Diagrams: 550-sheet paper feeder controller PCA connections
Diagrams: Formatter connections
Figure 2-7 Formatter connections—M452nw/dn models
J18 J8
J6
J7
J1/J5
J36
J15
Table 2-2 Formatter connections—M452nw/dn models
Item Description Item Description
J1/J5 Power J15 JTAG (debug only)
J6 SPI (debug only) J18 Control panel (2-line)
J7 Trace (debug only) J36 Engine
J8 Wireless radio
ENWW Tools for troubleshooting 75

Figure 2-8 Formatter connections—M452dw model
J10/J14/J27/J35
J8
J6
J7
J1/J5
J36
J15
J17
J9
Table 2-3 Formatter connections—M452dw model
Item Description Item Description
J1/J5 Power J10/J14/J27/J35 Control panel (touchscreen)
J6 SPI (debug only) J15 JTAG (debug only)
J7 Trace (debug only) J17 NFC
J8 Wireless radio J36 Engine
J9 Walk-up USB
Figure 2-9 Formatter connections—M377, M477 models
Table 2-4 Formatter connections—M377, M477 models
Item Description Item Description
J1/J5 Power J15 JTAG (debug only)
J6 SPI (M477 debug only) J17 NFC (M477 only)
J7 Trace (debug only) J19 Flatbed scanner
76 Chapter 2 Solve problems ENWW

Table 2-4 Formatter connections—M377, M477 models (continued)
Item Description Item Description
J8 Wireless radio J20/J22 Document feeder
J9 Walk-up USB J21/J23 E-duplex scanner (M477 only)
J10/J14/J27/J35 Control panel (touchscreen) J36 Engine
J12 Fax (M477 only)
ENWW Tools for troubleshooting 77

Diagrams: Engine controller PCA connections
Each of the connections on the Engine controller PCA is indicated in the following gure.
Figure 2-10 Engine controller PCA connectors
J129
J108
J100
J103
J117
J119
J113
J130
J134
J128 J127 J112
J107
J125
J126
J132
J104
J105 J110 J109 J120 J111 J116 J123
J102
J131
J121
J114
J118
J144
J106 J122
J140
J124
Table 2-5 Engine controller PCA connectors
Item Description Item Description
J100 Formatter J119 Power supply switch
J102 Registration sensor J120 Memory chip
J103 Tray media out sensor
Lifter sensor
Tray media surface sensor
J121 Environment sensor
J104 Low-voltage power supply J122 Paper feeder
J105 Low-voltage power supply J123 Cyan/black laser assembly
J106 Intermediate transfer belt (ITB) J124 Fuser
J107 Output bin media-full sensor J125 Fuser
J108 Loop sensor
Fuser output sensor
J126 Fuser
J109 Fuser power supply J127 Fuser
J110 Yellow/magenta laser assembly J128 Duplex re-pickup clutch (duplex models only)
J111 Scanner motor J129 Fuser
J112 Fuser pressure release detection switch J130 Not used
J113 Driver PCA J131 Not used
J114 Tray 1 media out sensor J132 Formatter
78 Chapter 2 Solve problems ENWW

Table 2-5 Engine controller PCA connectors (continued)
Item Description Item Description
J116 Low-voltage power supply J134 Duplex re-pickup sensor (duplex models only)
J117 Front door switch J140 Lifter solenoid
J118 Registration density sensor J144 Tray detection switch
ENWW Tools for troubleshooting 79

Diagrams: 550-sheet paper feeder controller PCA connections
Each of the connections on the 550-sheet paper feeder controller PCA is indicated in the following gure.
Figure 2-11 550-sheet paper feeder controller PCA connectors
J752
J756
J753
J750
J754
J757
J755
J751
Table 2-6 550-sheet paper feeder controller PCA connectors
Item Description Item Description
J750 Engine controller PCA J754 Tray pickup solenoid
J751 Not used J755 Tray media surface sensor
Lifter sensor
Tray media out sensor
J752 Pickup motor J756 Feed sensor
J753 Lifter solenoid J757 Tray detection switch
80 Chapter 2 Solve problems ENWW

Diagrams: External plug and port locations
1
3
5
4
2
1 Power cord receptacle
2 Fax ports (M477 models only)
3 USB port for job storage
4 USB port for direct connection to a computer
5 Ethernet port
ENWW Tools for troubleshooting 81

Diagrams: Locations of major components
Major components (printer base)
Figure 2-12 Major components (printer base)
10
9
8
1
2
3
4
7
6
5
Table 2-7 Major components (printer base)
Item Description Item Description
1 Switchback drive assembly (duplex models only) 6 Registration assembly
2 Secondary transfer assembly 7 Fuser
3 Re-pickup assembly (duplex models only) 8 Lifter drive assembly
4 Registration density sensor 9 Intermediate transfer belt (ITB)
5 Tray pickup assembly 10 Laser scanner
82 Chapter 2 Solve problems ENWW

Motors (printer base)
Figure 2-13 Motors (printer base)
1
2
3
4
Table 2-8 Motors (printer base)
Item Description Item Description
1 Fuser motor 3 Developer motor
2 Drum motor 4 Pickup motor
Fans (printer base)
Figure 2-14 Fans (printer base)
1
2
Table 2-9 Fans (printer base)
Item Description Item Description
1 Cartridge fan 2 Power supply fan
ENWW Tools for troubleshooting 83

Rollers and power switch (printer base)
Figure 2-15 Rollers and power switch (printer base)
1
2
3
4
6
7
5
Table 2-10 Rollers and power switch (printer base)
Item Description Item Description
1 Secondary transfer roller 5 Tray 1 pickup roller
2 Power supply switch 6 Separation roller
3 Pickup roller 7 Feed roller
4 Tray 1 separation pad
84 Chapter 2 Solve problems ENWW

PCAs (printer base)
Figure 2-16 PCAs (printer base)
1
2
3
4
5
6
7
8
9
10
Table 2-11 PCAs (printer base)
Item Description Item Description
1 Driver PCA 6 Wireless PCA (M377, M477fnw/fdw models)
2 Low-voltage power supply 7 Wireless PCA (M452nw/dw models)
3 Memory PCA 8 Formatter PCA
4 Environment sensor 9 Fax PCA (M477 models only)
5 Engine controller PCA 10 Fuser power supply
ENWW Tools for troubleshooting 85

Major components (550-sheet paper feeder)
Figure 2-17 Major components (550-sheet paper feeder)
1
2
3
Table 2-12 Major components (550-sheet paper feeder)
Item Description Item Description
1 Tray pickup assembly 3 Paper feed assembly
2 Lifter drive assembly
PCA (550-sheet paper feeder)
Figure 2-18 PCA (550-sheet paper feeder)
1
Table 2-13 PCA (550-sheet paper feeder)
Item Description
1 Paper feeder controller PCA
86 Chapter 2 Solve problems ENWW

Motors and rollers (550-sheet paper feeder)
Figure 2-19 Motors and rollers (550-sheet paper feeder)
1
2
4
3
Table 2-14 Motors and rollers (550-sheet paper feeder)
Item Description Item Description
1 Pickup motor 3 Separation roller
2 Pickup roller 4 Feed roller
ENWW Tools for troubleshooting 87

Diagrams: Timing chart
Figure 2-20 General timing chart
Timing chart two consecutive prints on LTR paper (Full-color 1/1 speed mode)
3 Registration sensor
STBY STBY
1 Print command
2 Pickup solenoid
INTR PRINT LSTR
4 Fuser output sensor
5 TOP signal
6 Scanner motor
7 Pickup motor
8Drum motor
9 Developer motor
10 Fuser motor
11 Fuser heater
12 Charging bias and developing bias
(YMC)
13 Charging bias and developing bias
(K)
14 T1 bias
15 T2 bias
16 Cartridge fan
17 Power supply fan
18
19
20
21
25
22
23
24
88 Chapter 2 Solve problems ENWW

Diagrams: Circuit diagrams
Figure 2-21 General circuit diagram (printer base)
A
6 5 4 3 21
B
C
D
M M
CL J777D
J777L
SL
SL
MM M
M
Environment
sensor PCA
SL10
12123 SL
JCL1
CL1
SR22
J3022
21
SR21
123
J3021
Fuser
SR1
SR
12
TH1
J3050
1234
123
J127
1234
J121
123412345
SGND
TEMPS
HUMCLKN
DUPSWBKS
SGND
DUPSWBKS_LED
HUMCLKP
(DUPCL)
+24VD
DUPREGS
SGND
DUPREGS_LED
(DUPSWBKSL)
+24VD
123
J134
12
J128
12
J129
J777H
12
SL20
(OPCSSL)
+24VF
SL21
M9
J2009
21
SW31
(OPLFTSL)
+24VF
OPCSTSW
OPFEEDMIBOUT
/OPFEEDMIBOUT
SGND
OPFEEDMIAOUT
/OPFEEDMIAOUT
1234
1234
123
12
12
12 12
SR31 SR32SR34 SR33
J3031 J3034 J3033 J3032
123123123123
OPMIDBOARDS_LED
OPREGS
OPREGS_LED
SGND
OPMIDBOARDS
OPPSFCS
SGND
OPPSFCS_LED
SGND
OPPS
OPPS_LED
SGND
982345617
+3.3VB
OPSTS
OPCMD
OPCLK
OPTMG
SGND
+24VD
7
5
4
3
2
1
6
J1001F
J1001M
J1001D
J1001L
7
7
1
2
3
4
5
6
7
+3.3VB
OPCMD
+24VD
OPSTS
OPCLK
OPTMG
SGND
1234567
J122
+3.3VB
/OPFRST
OPFLCK
OPFLD
OPFLMD
OPIOTT
OPIOTR
SGND
12345678
J9004
1234567
J750
12345678
J751
J753 J757 J752
J756 J755
J754
Paper feeder controller PCA
65432187
SLSL SLSL
SL2SL1 SL4SL3
21
SW2
21
SW3
321
FM2
321
FM1
123456781234
M4
J2004
M1
J2001
12 12 1234 211234 123123 12 1212345678
FSRMFG
/FSRMACC
PGND
+24VA
FSRMREV
/FSRMDEC
+24VA
PGND
FEEDMIBOUT
/FEEDMIAOUT
/FEEDMIBOUT
FEEDMIAOUT
CFANLK
CFANPWR
PGND
PFANPWR
PFANLK
PGND
DEVHPS4
DEVHPS123
(DEVSL123)
(CSTSL)
(MPSL)
+24VA2
+24VA1
PGND
+24VA1
+24VA1
(DEVSL4)
+24VA
PGND
PGND
J204 J202 J206J205 J207 J209J208 J213 J211 J210
J201
65432187
98234561 7 12345678
98 2345617 12345678
DRMMFG
/DRMMACC
PGND
DRMMFR
/DRMMDEC
DEVMFG
/DEVMACC
+24VA
+24VA
PGND
/DEVMDEC
DEVMFR
PGND
PGND
+24VA
+24VA
+24VA
98765 2134
NONE
J2002
M3M2
J2003
J212 J203
Driver PCA
29
9823456171234982345617
/DEVMACC
DEVMFG
DEVSL4
PFANPWM
PFANLK
MPSL
CFANLK
FEEDMIDWN
CFANPWM
DEVMFR
/DEVMDEC
/DRMMACC
DEVHPS4
FEEDMPB
FEEDMPA
FEEDMIA2
FEEDMIA1
FEEDMIB2
CSTSL
FEEDMIB1
DEVHPS123
DEVSL123
DRMMFG
/FSRMACC
FSRMFG
DRMMFR
/DRMMDEC
FSRMREV
/FSRMDEC
1
2
3
4
5
6
7
8
9
10
11
12
13
14
15
16
17
18
19
20
21
22
23
24
25
26
27
28
29
1
10
2
3
4
5
6
7
8
9
11
12
13
14
16
17
18
19
20
21
22
15
23
24
25
26
27
28
29
21
SW601
Power switch PCA
1234
J623
2341123452341
J451 J452 J453
J455
J454
J403
J403B
J401 J402
INLET
3
1
2
J1000
PGND
NUTRAL
LIVE
23 1231
LIVE
NUTRAL
LIVE
NUTRAL
PGND
+24VA
231
J322
+24VD2
+24VD
J301
J302
J301B
J302B
220-240V
J321 J311
123456231
FACN
FACL
Fuser power
supply PCA
Low-voltage
power supply PCA
*+24VD(ECU)
IOT
FLASH
21
SW1
J9001 J9002
SGND
FDOORS
12
J117
R Sensor
RD Sensor
J621 J622
123451234
RD_DIFA
RDPOWER*
SGND
R_PWM
R_DIFA
SGND
RD_PWM
RD_REGA
RDPOWER*
J3040HJ2100H
123
J3040D
12
J2100D
12
J2100L
123
J3040L
SGND
T1HPSNS
+24VD
(T1SL)
SL
SL30
ITB
21
SW4
SL
SL5
SR6SR1
SR5 SR7SR8
(T1SL)
CSTPS_LED
T1HPS
SGND
+24VD
MIDBOARDS_LED
MIDBOARDS
PSFCS_LED
SGND
PSFCS
SGND
SGND
CSTPS
123
J3005
123
J3007
123
J3008
123
J3001
123
J3006 21
SW6
J144
12
J114
123
J102
123
J140
12
IOTR
+3.3VA
N.C
SGND
IOTT
MODE0
P60
TCK
N.C
(LIFTSL)
+24VD
REGS_LED
MPTPS
MPTPS_LED
SGND
SGND
REGS
/TGEN4
/TGEN3
/TGEN2
/TGEN1
RDATA
SDATA
TGOFF
CSTS
SGND
+24VTG
SGND
J131
12345
J130
1234
J120
982345617
E-label PCA
J3100
J3200
98 2345617
12345678
VSS4
VIN4
VIN3
VIN2
VIN1
VSS3
VSS1
VSS2
TAG1 TAG2 TAG4TAG3
J3101 J3102 J3104J3103
J118 J106 J103
1234
J119
PWRLED
LEDVOL
PWRSW
SGND
SCM
+3.3VB
PSREM24V
+3.3VA
PSTH
SGND
+24VA(24VH)
+24VA
+24VA
PGND
+3.3VA
+3.3VA
SGND
12345 2341 2341
FSRD
ZEROX
/FSRRLD1
+24VD
SGND
/FSRRLD2
123456
J105 J104 J116 J109
29
J113
SR3 SR2 SR4
FUMEM PCA
21
SW5
12312312345
J3003 J3002 J501
123456 1234512 23123121
121212
TH801 TH802 TH803
21
H240
21
H120
J4001B J4001
231
21 21
TB10BTB10A
21
FACN
FACL
J311B
FU1
SGND
LOOPS
LOOPS_LED
SGND
POUTS_LED
POUTS
FUSDA
FUSCL
+3.3VB
PFULLS
THCHK
SGND
MAINTH
FSRPRSS
SGND
SGND
SGND
SUB2TH
SUB1TH
SGND
THCHK
1234
PGND
+24VD
/SCNACC
/SCNDEC
345612
J903 32
J901
CLFI(CLEO)
SGND
CLFO(CLEI)
/VDO41
SGND
VDO31
/VDO31
SGND
/TOP
SGND
VDO21
/VDO21
SGND
VDO11
/VDO11
SGND
/BD0
SGND
SGND
SGND
VDO42
/VDO42
SGND
VDO32
/VDO32
VDO22
/VDO22
SGND
VDO12
/VDO12
SGND
VDO41
30
31
32
16
17
18
19
20
21
22
23
25
26
27
28
29
24
1
3
2
13
4
5
6
7
8
9
10
11
12
14
15
3
2
1
16
17
15
14
13
12
11
10
9
8
7
6
5
4
23
26
25
24
22
21
20
19
32
31
30
29
28
27
18
34561232
J100
J126J125J107 J124J112J108
J123
J110
J111J132
SGND
SGND
PGND
+24V
+3.3VC
+3.3VC
1
4
2
3
5
6
7
8
9
10
11
12
13
14
15
16
17
18
19
20
21
22
23
23
8
9
10
11
12
13
14
15
16
17
18
19
20
21
22
1
2
3
4
5
6
7
+3.3VA
SCL
+3.3VL
SDA
LD3CTRL2
VDO31
/VDO31
SGND
/LD4PWM
VDO42
/VDO42
LD4CTRL0
LD4CTRL1
LD4CTRL2
VDO41
/VDO41
+3.3VL
/LD3PWM
VDO32
/VDO32
LD3CTRL0
LD3CTRL1
SGND
/LD2PWM
VDO21
/VDO21
LD2CTRL0
LD2CTRL1
LD2CTRL2
VDO22
/VDO22
+3.3VL
+3.3VL
SGND
/LD1PWM
VDO11
/VDO11
LD1CTRL0
LD1CTRL1
LD1CTRL2
VDO12
/VDO12
SGND
/BDI
8
7
6
5
3
2
1
4
21
20
19
18
17
16
15
14
13
12
11
10
9
14
15
16
17
18
19
20
21
1
2
3
4
5
6
7
8
9
10
11
12
13
23
2321
21
J801 J802
M10
1234
CN1
Laser PCA
Laser/scanner ass’y
Control panel
Engine controller
Fuser
Formatter
110-120V
220-240V
110-120V
ENWW Tools for troubleshooting 89

Advanced conguration with HP Embedded Web Server (EWS) and HP Device
Toolbox (Windows)
Use the HP Embedded Web Server to manage printing functions from your computer instead of the printer
control panel.
●View printer status information
●Determine the remaining life for all supplies and order new ones
●View and change tray congurations (paper types and sizes)
●View and print internal pages
●View and change network conguration
The HP Embedded Web Server works when the printer is connected to an IP-based network. The HP
Embedded Web Server does not support IPX-based printer connections. You do not have to have Internet
access to open and use the HP Embedded Web Server.
When the printer is connected to the network, the HP Embedded Web Server is automatically available.
NOTE: HP Device Toolbox is available only if you performed a full installation when you installed the printer.
Depending on how the printer is connected, some features might not be available.
NOTE: The HP Embedded Web Server is not accessible beyond the network rewall.
Open the HP Embedded Web Server (EWS) from the Start menu
1. Click the Start button, and then click the Programs item.
2. Click your HP printer group, and then click the HP Device Toolbox item.
Open the HP Embedded Web Server (EWS) from a Web browser
1. 2-line control panels: On the printer control panel, press the OK button. Open the Network Setup
menu, and then select Show IP Address to display the IP address or host name.
Touchscreen control panels: From the Home screen on the printer control panel, touch the Connection
Information button, and then touch the Network Connected button or the Network Wi-
Fi ON button to display the IP address or host name.
2. Open a Web browser, and in the address line, type the IP address or host name exactly as it displays on
the printer control panel. Press the Enter key on the computer keyboard. The EWS opens.
NOTE: If the Web browser displays a There is a problem with this website’s security certicate
message when attempting to open the EWS, click Continue to this website (not recommended).
Choosing Continue to this website (not recommended) will not harm the computer while navigating
within the EWS for the HP printer.
90 Chapter 2 Solve problems ENWW

Tab or section Description
Home tab
Provides printer, status, and
conguration information.
●Device Status: Shows the printer status and shows the approximate percent life
remaining of HP supplies.
●Supplies Status: Shows the approximate percent life remaining of HP supplies. Actual
supply life remaining can vary. Consider having a replacement supply available to install
when print quality is no longer acceptable. The supply does not need to be replaced
unless the print quality is no longer acceptable.
●Device Conguration: Shows the information found on the printer conguration page.
●Network Summary: Shows the information found on the printer network conguration
page.
●Reports: Print the conguration and supplies status pages that the printer generates.
●Event Log: Shows a list of all printer events and errors.
System tab
Provides the ability to congure the
printer from your computer.
●Device Information: Provides basic printer and company information.
●Paper Setup: Change the default paper-handling settings for the printer.
●Print Quality: Change the default print-quality settings for the printer.
●EcoSMART Console: Change the default times for entering Sleep mode or Auto Power
Down mode. Congure which events cause the printer to wake.
●Paper Types: Congure print modes that correspond to the paper types that the printer
accepts.
●System Setup: Change the system defaults for the printer.
●Service: Perform the cleaning procedure on the printer.
●Save and Restore: Save the current settings for the printer to a le on the computer. Use
this le to load the same settings onto another printer or to restore these settings to this
printer at a later time.
●Administration: Set or change the printer password. Enable or disable printer features.
NOTE: The System tab can be password-protected. If this printer is on a network, always
consult with the administrator before changing settings on this tab.
Print tab
Provides the ability to change default
print settings from your computer.
●Printing: Change the default print settings, such as number of copies and paper
orientation. These are the same options that are available on the control panel.
●PCL5c: View and change the PCL5c settings.
●PostScript: Turn o or on the Print PS Errors feature.
Fax tab
(Fax models only)
●Receive Options: Congure how the printer handles incoming faxes.
●Phone Book: Add or delete entries in the fax phone book.
●Junk Fax List: Set fax numbers to block from sending faxes to the printer.
●Fax Activity Log: Review recent fax activity for the printer.
ENWW Tools for troubleshooting 91

Tab or section Description
Scan tab
(MFP models only)
Congure the Scan to Network Folder and Scan to E-mail features.
●Network Folder Setup: Congure folders on the network to which the printer can save a
scanned le.
●Scan to E-mail Setup: Begin the process to set up the Scan to E-mail feature.
●Outgoing E-mail Proles: Set an email address that will appear as the “from” address for
all emails sent from the printer. Congure the SMTP Server information.
●E-mail Address Book: Add or delete entries in the email address book.
●E-mail Options: Congure a default subject line and body text. Congure default scan
settings for emails.
Networking tab
(Network-connected printers only)
Provides the ability to change
network settings from your
computer.
Network administrators can use this tab to control network-related settings for the printer
when it is connected to an IP-based network. It also allows the network administrator to set up
Wireless Direct functionality. This tab does not appear if the printer is directly connected to a
computer.
HP Web Services tab Use this tab to set up and use various Web tools with the printer.
92 Chapter 2 Solve problems ENWW

Control panel menus
2-line control-panel view (M452nw and M452dn models)
1
2
6
7
3
4
5
1
9
7
6
5
3
4
2
86
2
1 2-line control panel display This screen displays menus and printer information.
2OK button Press the OK button for the following actions:
●Open the control-panel menus.
●Open a submenu displayed on the control-panel display.
●Select a menu item.
●Clear some errors.
●Begin a print job in response to a control-panel prompt (for example, when the
message Press [OK] to continue appears on the control-panel display).
3Right arrow button Use this button to navigate through the menus or to increase a value that appears on
the display.
4Cancel button Press this button to cancel a print job or to exit the control panel menus.
5 Wireless button (wireless models
only)
Use this button to navigate the open the Wireless menu and wireless status
information.
6Back arrow button Use this button for the following actions:
●Exit the control-panel menus.
●Scroll back to a previous menu in a submenu list.
●Scroll back to a previous menu item in a submenu list (without saving changes to
the menu item).
7Left arrow button Use this button to navigate through the menus or to decrease a value that appears on
the display.
8 Ready LED The Ready light is on when the printer is ready to print. It blinks when the printer is
receiving print data, or when the printer is in sleep mode.
9 Attention LED The Attention light blinks when the printer requires user attention.
ENWW Tools for troubleshooting 93

Touchscreen control-panel view (M452dw model)
3
5
4
1
2
1 Touchscreen The display provides access to menus, help animations, and printer information.
2 Home page screen indicator The display indicates which Home screen the control panel is currently displaying.
3Help button Touch this button to open the control-panel help system.
4Home button Touch this button to navigate to the Home screen.
5Back button Touch this button to return to the previous screen.
NOTE: While the control panel does not have a standard Cancel button, during many printer processes a
Cancel button appears on the touchscreen. This permits users to cancel a process before the printer
completes it.
94 Chapter 2 Solve problems ENWW

Home screen layout
The Home screen provides access to the printer features and indicates the current status of the printer.
Return to the Home screen at any time by touching the Home button on the printer control panel.
NOTE: The features that appear on the Home screen can vary, depending on the printer conguration.
7
1 2
8
5
6
7
3
47
1Reset button Touch this button to reset any temporary job settings to the default printer settings.
2 Connection Information
button
Touch this button to open the Connection Information menu, which provides network information.
The button appears as either a wired network icon or a wireless network icon ,
depending on the type of network to which the printer is connected.
3Setup button Touch this button to open the Setup menu.
4Apps button Touch this button to open the Apps menu to print directly from select Web applications.
5Supplies button Touch this button to view information about supplies status.
6USB button Touch this button to open the USB Flash Drive menu.
7 Printer status This screen area provides information about the overall printer status.
8Jobs button Touch this button to open the stored jobs feature.
ENWW Tools for troubleshooting 95

Touchscreen control-panel view (M377, M477 models)
2
1
345
1 Touchscreen Provides access to menus, help animations, and printer
information.
2 Home page screen indicator The display indicates which Home screen the control panel is
currently displaying.
3 Help button Provides access to the control-panel help system
4 Home button Provides access to the Home screen
5 Back button Returns to the previous screen
NOTE: While the control panel does not have a standard Cancel button, during many printer processes a
Cancel button appears on the touchscreen. This permits users to cancel a process before the printer
completes it.
96 Chapter 2 Solve problems ENWW

Home screen layout
The Home screen provides access to the printer features and indicates the current status of the printer.
Return to the Home screen at any time by touching the Home button on the printer control panel.
NOTE: The features that appear on the Home screen can vary, depending on the printer conguration.
1
11 9 8 7 610 5 4 3
2
1Reset button Touch this button to reset any temporary job settings to the default printer settings.
2 Connection Information
button
Touch this button to open the Connection Information menu, which provides network information.
The button appears as either a wired network icon or a wireless network icon ,
depending on the type of network to which the printer is connected.
3Setup button Touch this button to open the Setup menu.
4Apps button Touch this button to open the Apps menu to print directly from select Web applications.
5Supplies button Touch this button to view information about supplies status.
6USB button Touch this button to open the USB Flash Drive menu.
7Fax button Touch this button to open the fax features (M477 only).
8Scan button Touch this button to open the scan features:
●Scan to USB Drive
●Scan to Network Folder
●Scan to E-mail
9Jobs button Touch this button to open the stored jobs feature.
10 Copy button Touch this button to open the copy feature.
11 Printer status This screen area provides information about the overall printer status.
Setup menu
To open this menu, either press the OK button (2-line control panels) or touch the Setup button
(touchscreen control panels). The following sub menus are available:
ENWW Tools for troubleshooting 97

●HP Web Services
●Reports
●Self Diagnostics (M452dw and M477 models only)
●Fax Setup (M477 models only)
●System Setup
●Service
●Network Setup
●Quick Forms
HP Web Services menu
Table 2-15 HP Web Services menu
Menu item Description
Enable Web Services Use Enable Web Services to set up Web Services on the printer.
NOTE: You must be connected to a network to enable HP Web Services.
Proxy Settings The Proxy Settings sub-menu includes the following:
●Proxy Server
●Proxy Port
●Username
●Password
98 Chapter 2 Solve problems ENWW

Reports menu
Table 2-16 Reports menu
Menu item Description
Demo Page Prints a page that demonstrates print quality.
Fax Reports (M477 models only) ●Fax Conrmation: Sets whether the printer prints a conrmation report after a successful fax
job.
●Include First Page: Sets whether the printer includes a thumbnail image of the rst page of
the fax on the report.
●Fax Error Report: Sets whether the printer prints a report after a failed fax job.
●Print Last Call Report: Prints a detailed report of the last fax operation, either sent or
received.
●Fax Activity Log:
◦Print Log Now: Prints a list of the faxes that have been sent from or received by this
printer.
◦Auto Log Print: Automatically prints a report after every fax job.
●Print Phone Book: Prints a list of the speed dials that have been set up for this printer.
●Print Junk Fax List: Prints a list of phone numbers that are blocked from sending faxes to this
printer.
●Print All Fax Reports: Prints all fax-related reports.
Menu Structure Prints a control-panel menu layout map.
Conguration Report Prints a list of the printer settings.
Supplies Status Prints the toner cartridge status. Includes the following information:
●Approximate pages remaining
●Supply level
●Serial number
●Number of pages printed
●First install date
●Last used date
Network Summary Displays status for:
●Network hardware conguration
●Enabled features
●TCP/IP and SNMP information
●Network statistics
●Wireless network conguration (wireless models only)
Usage Page Displays the number of pages printed, faxed, copied, and scanned by the printer. (Specic items
reported are model dependent.)
PCL Font List Prints a list of all installed PCL 5 fonts.
ENWW Tools for troubleshooting 99

Table 2-16 Reports menu (continued)
Menu item Description
PS Font List Prints a list of all installed PS fonts.
PCL6 Font List Prints a list of all installed PCL 6 fonts.
Color Usage Log Prints information about the color supply usage.
Service Page Prints the service page.
The service page includes information about supported paper types, copy settings, and other
settings that are not included on the conguration page. It also includes the event log.
Diagnostic Page Prints diagnostic information about calibration and color quality.
Print Quality Page Prints a page that helps solve problems with print quality.
Default Info Page Prints a page that shows the default settings for the LaserJet Update feature.
100 Chapter 2 Solve problems ENWW

Self Diagnostics menu
NOTE: Not available for the 2-line control panel.
Table 2-17 Self Diagnostics menu
Menu item Description
Run Network Test (if connected to
a wired network)
Run Wireless Test (if connected to
a wireless network — wireless
models only)
The network test provides information on the following:
●Diagnostics summary
●Troubleshooting
●Conguration summary
Run Fax Test Test the printer fax capabilities.
Fax Setup menu (M477 models)
In the following table, items that have an asterisk (*) indicate the factory default setting.
Table 2-18 Fax Setup menu
Menu item Sub-menu item Sub-menu item Description
Fax Setup Utility This is a tool for conguring the fax settings. Follow the
onscreen prompts and select the appropriate response for each
question.
Basic Setup Time/Date (Settings for time
format, current time,
date format, and
current date.)
Sets the time and date setting for the printer.
Fax Header Enter Your Fax
Number
Enter Company
Name
Sets the identifying information that is sent to the receiving
printer.
Identies the fax sender (optional)
Answer Mode Automatic*
Manual
TAM
Fax/Tel
Sets the type of answer mode. The following options are
available:
●Automatic: The printer automatically answers an
incoming call on the congured number of rings.
●Manual: The user must touch the Start Fax button or use
an extension phone number to make the printer answer
the incoming call.
●TAM: A telephone answering machine (TAM) is attached to
the auxiliary phone port of the printer. The printer will not
pick up any incoming call, but will listen for fax tones
after the answering machine has picked up the call.
●Fax/Tel: The printer must automatically pick up the call
and determine if the call is a voice or fax call. If the call is
a fax call, the printer handles the call as usual. If the call
is a voice call, an audible synthesized ring is generated to
alert the user of an incoming voice call.
Rings to Answer Sets the number of rings that must occur before the fax
modem answers. The default setting is 5.
ENWW Tools for troubleshooting 101

Table 2-18 Fax Setup menu (continued)
Menu item Sub-menu item Sub-menu item Description
Basic Setup
(continued)
Distinctive Ring All Rings*
Single
Double
Triple
Double and Triple
If you have distinctive ring phone service, use this item to
congure how the printer responds to incoming calls.
●All Rings: The printer answers any calls that come through
the telephone line.
●Single: The printer answers any calls that produce a
single-ring pattern.
●Double: The printer answers any calls that produce a
double-ring pattern.
●Triple: The printer answers any calls that produce a triple-
ring pattern.
●Double and Triple: The printer answers any calls that
produce a double-ring or triple-ring pattern.
Dial Prex On
O*
Species a prex number that must be dialed when sending
faxes from the printer. If this feature is turned on, the printer
prompts you for the number and then it automatically includes
that number every time a fax is sent.
Advanced Setup Fax Resolution Standard
Fine*
Superne
Photo
Sets the resolution for sent documents. Higher resolution
images have more dots per inch (dpi), so they show more
detail. Lower resolution images have fewer dots per inch and
show less detail, but the le size is smaller and the fax takes
less time to transmit.
Lighter/Darker Sets the darkness for outgoing faxes.
Fit to Page On*
O
Shrinks incoming faxes that are larger than the paper size set
for the tray.
Glass Size Letter
A4
Sets the default paper size for documents being scanned from
the atbed scanner.
NOTE: The default setting is determined by the choice of
location during the initial printer setup.
Dialing Mode Tone*
Pulse
Sets whether the printer should use tone or pulse dialing.
Redial if Busy On*
O
Sets whether the printer should attempt to redial if the line is
busy.
Redial if No Answer On
O*
Sets whether the printer should attempt to redial if the
recipient fax number does not answer.
Redial if Comm. Error On*
O
Sets whether the printer should attempt to redial the recipient
fax number if a communication error occurs.
Detect Dial Tone On
O*
Sets whether the printer should check for a dial tone before
sending a fax.
102 Chapter 2 Solve problems ENWW

Table 2-18 Fax Setup menu (continued)
Menu item Sub-menu item Sub-menu item Description
Advanced Setup
(continued)
Billing Codes On
O*
Enables the use of billing codes when set to On. A prompt
appears for the billing code for an outgoing fax.
Extension Phone On*
O
When this feature is enabled, the 1-2-3 buttons on the
extension phone can be pressed to cause the printer to answer
an incoming fax call.
Stamp Faxes On
O*
Sets the printer to print the date, time, sender's phone number,
and page number on each page of incoming faxes.
Private Receive On
O*
Setting Private Receive to On requires you to set a printer
password. After setting the password, the following options are
set:
●Private Receive is turned on.
●All old faxes are deleted from memory.
●Fax Forwarding is set to O and is not allowed to be
changed.
●All incoming faxes are stored in memory.
Conrm Fax Number On
O*
Conrm a fax number by entering it a second time.
Allow Fax Reprint On*
O
Sets whether incoming faxes are stored in memory for
reprinting later.
Fax/Tel Ring Time 20
30
40
70
Sets the time, in seconds, after which the printer should stop
sounding the Fax/Tel audible ring to notify the user of an
incoming voice call.
Print Duplex On
O
Enables or disables the two-sided printing feature for multiple-
page faxes (duplex models only).
Fax Speed Fast(V.34)
Medium(V.17)*
Slow(V.29)
Sets the allowed fax communication speed.
ENWW Tools for troubleshooting 103

System Setup menu
In the following table, items that have an asterisk (*) indicate the factory default setting.
Table 2-19 System Setup menu
Menu item Sub-menu item Sub-menu item Description
Language (List of available
control-panel display
languages.)
Sets the language in which the control panel displays messages
and printer reports.
Paper Setup Default Paper Size Letter
A4
Legal
Sets the size for printing internal reports, faxes, or any print job
that does not specify a size.
NOTE: The default setting is determined by the choice of
location during the initial printer setup.
Default Paper Type Lists available paper
types.
Sets the type for printing internal reports, faxes, or any print
job that does not specify a type.
Tray 1 Paper Type
Paper Size
Congures the size and type for the tray.
Tray 2 Paper Type
Paper Size
Congures the size and type for the tray.
Paper Out Action Wait forever*
Cancel
Override
Determines how the printer reacts when a print job requires a
paper size or type that is unavailable or when the tray is empty.
●Wait forever: The printer waits until you load the correct
paper.
●Override: Print on a dierent size paper after a specied
delay.
●Cancel: Automatically cancel the print job after a specied
delay.
●If you select either the Override or Cancel item, the
control panel prompts you for the number of seconds to
delay.
Print Quality Color Calibration Calibrate Now
Power-On
Calibration
Performs a full calibration.
●Calibrate Now: Performs an immediate calibration.
●Power-On Calibration: Specify the length of time the
printer should wait after you turn it on before it
calibrates.
Adjust Alignment Print Test Page Shifts the margin alignment to center the image on the page
from top to bottom, and left to right. You can also align the
image that is printed on the front with the image that is printed
on the back. Allows for one-sided and two-sided printing
alignment.
Print Test Page: Prints a test page that shows the current
registration settings.
104 Chapter 2 Solve problems ENWW

Table 2-19 System Setup menu (continued)
Menu item Sub-menu item Sub-menu item Description
Print Quality
(continued)
Adjust Alignment
(continued)
Adjust Tray 1 ●X1 Shift: Registration of the image on the paper from side
to side, as the paper lies in the tray. For duplex models,
this side is the second side (back) of the paper.
●X2 Shift: Registration of the image on the paper from side
to side, as the paper lies in the tray, for the rst side
(front) of a duplexed page. This item appears only on
duplex models (M377dw, M452dn/dw and M477fdn/fdw).
NOTE: Set X1 Shift rst.
●Y Shift: Registration of the image on the paper from top
to bottom as the paper lies in the tray.
Adjust Tray 2 ●X1 Shift: Registration of the image on the paper from side
to side, as the paper lies in the tray. For duplex models,
this side is the second side (back) of the paper.
●X2 Shift: Registration of the image on the paper from side
to side, as the paper lies in the tray, for the rst side
(front) of a duplexed page. This item appears only on
duplex models (M377dw, M452dn/dw and M477fdn/fdw).
NOTE: Set X1 Shift rst.
●Y Shift: Registration of the image on the paper from top
to bottom as the paper lies in the tray.
Energy Settings Sleep/Auto O After O
1 Minute
15 Minutes
30 Minutes
1 Hour
2 Hours
Species the amount of idle time before the printer enters
sleep mode.
Shut Down After Never
30 Minutes
1 Hour
2 Hours
4 Hours
8 Hours
24 Hours
Set the amount of elapsed time before the printer turns itself
o.
Delay Shut Down No Delay
When Ports Are
Active
Select whether or not the printer delays shutting down after
the user presses the power button.
No Delay: The printer shuts down immediately.
When Ports Are Active: The printer waits until there is no I/O
port activity before shutting down.
ENWW Tools for troubleshooting 105

Table 2-19 System Setup menu (continued)
Menu item Sub-menu item Sub-menu item Description
Supply Settings Black Cartridge Very Low Setting Stop: The printer stops printing until you replace the print
cartridge.
Prompt*: The printer stops printing and prompts you to replace
the print cartridge. You can acknowledge the prompt and
continue printing.
Continue: The printer alerts you that the print cartridge is very
low, but it continues printing.
Low Threshold Enter a percentage for the low threshold setting.
Color Cartridges Very Low Setting Stop: The printer stops printing until you replace the print
cartridge.
Prompt*: The printer stops printing and prompts you to replace
the print cartridge. You can acknowledge the prompt and
continue printing.
Continue: The printer alerts you that the print cartridge is very
low, but it continues printing.
Print Black: When a color print cartridge becomes very low, the
printer prints in black only to prevent fax interruptions. When
you choose to replace the very low print cartridge, color
printing resumes automatically.
NOTE: Prompt is the default setting, but if you install the fax
wizard on your rst incoming fax, the setting switches
automatically to Print Black.
Low Threshold Set a low threshold percentage setting for the following colors:
●Cyan
●Magenta
●Yellow
Store Usage Data Select where to store the printer's usage data, either on the
supplies or not on the supplies.
Cartridge Policy O
Authorized HP
Use the Cartridge Policy feature to allow only genuine HP
cartridges to be used with this printer. When someone
attempts to install a cartridge that is not a genuine HP
cartridge, the printer control panel displays a message
informing that the cartridge is unauthorized, and it displays
information explaining how to proceed.
106 Chapter 2 Solve problems ENWW

Table 2-19 System Setup menu (continued)
Menu item Sub-menu item Sub-menu item Description
Supply Settings
(continued)
Cartridge Protection Protect Cartridges Use the Cartridge Protection feature to permanently associate
toner cartridges with a specic printer so they cannot be used
in other printers. When someone attempts to transfer a
protected cartridge from the original printer into another
printer, that printer will not print. The printer control panel
displays a message informing that the cartridge is protected,
and it displays information explaining how to proceed.
After selecting Protect Cartridges, when the printer prompts to
conrm, select Continue to enable the feature.
NOTE: After enabling cartridge protection for the printer, all
subsequent toner cartridges installed in the printer are
automatically and permanently protected. To avoid protecting
a new cartridge, disable the feature before installing the new
cartridge. To disable the feature, select Cancel rather than
Continue in this step.
Volume Settings Alarm Volume
Ring Volume
Key-Press Volume
Phone Line Volume
O
Soft
Medium*
Loud
Set the volume levels for the printer.
Time/Date 12 Hour
24 Hour
Set the time and date setting for the printer.
Administration Product Security On
O
Set the printer-security feature. If you select the On setting,
you must set a password.
USB Flash Drive On*
O
Enable, or disable, the USB ash drive.
Disable Fax (M477
models only)
Yes
No*
Enable, or disable, faxing to and from the printer.
Manage Stored Jobs Job Storage Automatic*: Automatically enables the job storage feature
when a dedicated USB 2.0 storage device with at least 16 GB
free space is installed in the rear host USB port.
O: Disables the job storage feature.
Sort Stored Jobs Sort by Name*: Sorts stored jobs alphabetically by job name.
Sort by Date: Sorts stored jobs chronologically by date.
Retain Temp Jobs
After Reboot
Do Not Retain*: Deletes temporary stored jobs when the printer
reboots.
Personal Jobs Only: Retains only personal temporary stored
jobs when the printer reboots.
All Temporary Jobs: Retains all temporary stored jobs when the
printer reboots.
ENWW Tools for troubleshooting 107

Table 2-19 System Setup menu (continued)
Menu item Sub-menu item Sub-menu item Description
Administration
(continued)
Manage Stored Jobs
(continued)
Delete Temporary
Jobs After
Species the amount of time temporary jobs are held before
they are deleted.
O*
30 Minutes
1 Hour
4 Hours
1 Day
1 Week
4 Weeks
Delete Standard
Jobs After
Species the amount of time standard jobs are held before they
are deleted.
O*
30 Minutes
1 Hour
4 Hours
1 Day
1 Week
4 Weeks
Scan to Network
Folder (M377, M477
models only)
On*
O
Enable, or disable, the printer's scan to folder capability.
Scan to E-mail
(M377, M477 models
only)
On*
O
Enable, or disable, the printer's scan to email feature.
Color Copy (M377,
M477 models only)
On*
O
Enable, or disable, the printer's color copying feature.
Inactivity Timer Set the amount of time that passes before a given menu or
item will close due to printer inactivity.
Courier Font Regular*
Dark
Set Courier font values.
108 Chapter 2 Solve problems ENWW

Service menu
In the following table, items that have an asterisk (*) indicate the factory default setting.
Table 2-20 Service menu
Menu item Sub-menu item Sub-menu item Description
Fax Service Clear Saved Faxes Clears all faxes in memory.
Run Fax Test Performs a fax test to verify that the phone
cord is connected to the correct outlet and
that there is a signal on the phone line. A
fax test report is printed indicating the
results.
Print T.30 Trace Now
Never*
If Error
At End of Call
Prints or schedules a report that is used to
troubleshoot fax transmission issues.
Error Correction On*
O
The error correction mode allows the
sending device to re-transmit data if it
detects an error signal.
Fax Service Log (fax models
only)
The fax service log prints out the last 40
entries in the fax log.
Cleaning Page Cleans the printer when specks or other
marks appear on printed output. The
cleaning process removes dust and excess
toner from the paper path.
When selected, the printer prompts you to
load plain Letter or A4 paper in Tray 1.
Touch the OK button to begin the cleaning
process. Wait until the process completes.
Discard the page that prints.
USB Speed High*
Full
Sets the USB speed for the USB connection
to the computer. For the printer to actually
operate at high speed, it must have high
speed enabled and be connected to an EHCI
host controller that is also operating at high
speed. This menu item does not reect the
current operating speed of the printer.
Less Paper Curl On
O*
When printed pages are consistently curled,
this option sets the printer to a mode that
reduces curl.
Archive Print On
O*
When printing pages that will be stored for a
long time, this option sets the printer to a
mode that reduces toner smearing and
dusting.
Firmware Datecode Displays the current rmware datecode.
Restore Defaults Sets all settings to the factory default
values.
Signature Check Cancel if Invalid*
Prompt if Invalid
Validates HP rmware downloads.
ENWW Tools for troubleshooting 109

Table 2-20 Service menu (continued)
Menu item Sub-menu item Sub-menu item Description
LaserJet Update Check for Updates Now Install Now
Remind Me Later
Skip this Update
Check for printer rmware updates.
Manage Updates Allow Downgrade
Check Automatically
Prompt Before Install
Allow Updates
Manage how the printer handles rmware
updates.
SMTP Comm.
Report
The SMTP Communication Report contains
the SMTP communication to and from the
printer from the last Scan to E-mail job.
110 Chapter 2 Solve problems ENWW

Network Setup menu
In the following table, items that have an asterisk (*) indicate the factory default setting.
Table 2-21 Network Setup menu
Menu item Sub-menu item Description
Wireless Menu (wireless
models only)
Wireless Setup Wizard Guides you through the steps to set up the printer on a wireless
network.
Wi-Fi Protected Setup If your wireless router supports this feature, use this method to set up
the printer on a wireless network. This is the simplest method.
Run Wireless Test Tests the wireless network and prints a report with the results.
Turn Wireless On/O Enables or disables the wireless network feature.
Google Cloud Print Print Claim Sheet Press OK to send printer capabilities and model number to Google and
print a sheet of registration instructions from Google.
Proxy Settings Enter proxy information.
Proxy Server
Proxy Port
Username
Password
Wi-Fi Direct On
O
Manage the printer's Wi-Fi Direct settings.
Wi-Fi Direct Name Set the printer name for a Wi-Fi Direct setup.
Connection Method Specify the Wi-Fi Direct connection method.
Automatic
Manual
Wi-Fi Direct Password Set the password for a Wi-Fi Direct setup.
IPv4 Cong Method DHCP
BOOTP
Auto IP
Manual
The printer automatically congures all the TCP/IP settings via DHCP,
BootP or AutoIP.
Manual: You can manually congure the IP address, subnet mask, and
default gateway. The control panel prompts you to specify values for
each address section. As each address is completed, the printer
prompts for address conrmation before moving to the next one. After
all three addresses are set, the network reinitializes.
Auto Crossover On
O
This item is used when you are connecting the printer directly to a
personal computer using an Ethernet cable (you might have to set this
to On or O depending on the computer being used).
Network Services IPv4
IPv6
Enable or disable the IPv4 and IPv6 protocols. By default, each
protocol is enabled.
ENWW Tools for troubleshooting 111

Table 2-21 Network Setup menu (continued)
Menu item Sub-menu item Description
Link Speed Automatic*
10T Full
10T Half
100TX Full
100TX Half
1000T Full
Sets the link speed manually if needed.
After setting the link speed, the printer automatically restarts.
Security Product Security Enable printer security. If turned on, the printer prompts you to set a
password. After it is set, the password will be needed to change
printer settings.
HTTPS Enforcement An encrypted communication and secure identication of a network
web server. Only enabled if the printer is password protected.
Firewall Enable, disable, or reset the printer rewall.
Access Control List Enable, disable, or reset the network access control list.
802.1x (wireless models
only)
Enable or disable the 802.1x wireless authentication protocol.
Reset All Security Reset the security settings to the factory-set default values.
Restore Defaults Resets all network congurations to their factory defaults.
Quick Forms menu
Table 2-22 Quick Forms menu
Menu item Sub-menu item Description
Notebook Paper Narrow Rule
Wide Rule
Child Rule
Prints pages that have preprinted lines.
Graph Paper 1/8 inch
5 mm
Prints pages that have preprinted graph lines.
Checklist 1-Column
2-Column
Prints pages that have preprinted lines with check boxes.
Music Paper Portrait
Landscape
Prints pages that have preprinted lines for writing music.
112 Chapter 2 Solve problems ENWW

Function specic menus
The printer features function-specic menus for copying, faxing, scanning, and using a USB ash drive. To
open these menus, touch the button for that function on the control panel.
USB menu
Open this menu by touching the USB button (touchscreen control panels). The following le types are
supported:
●.PDF ●.PXL ●.DOCX ●.XLSX
●.JPG ●.PCL ●.PPT
●.PRN ●.PS ●.PPTX
●.CHT ●.DOC ●.XLS
Table 2-23 USB menu
Menu item Description
Print Documents Prints documents stored on the USB ash drive. Use the arrow buttons to scroll through the
documents. Touch the names of documents to print.
Touch the summary screen to change settings such as the number of copies, the paper size, or the
paper type.
Touch the Print button to print the documents.
View and Print Photos Previews photos on the USB ash drive. Use the arrow buttons to scroll through the photos. Touch the
preview image for each photo to print. Adjust the settings and save the changes as the new default
settings. To print the photos, touch the Print button.
Scan to USB Drive Scans a document and stores it as a .PDF le or .JPEG image on the USB ash drive.
Fax Menu (M477 models only)
To open this menu, touch the Fax button, and then touch the Fax Menu button.
Table 2-24 Fax Menu
Menu item Sub-menu item Sub-menu item Description
Fax Reports Fax Conrmation On Every Fax
On Send Fax Only
On Receive Fax Only
Never*
Sets whether the printer prints
a conrmation report after a
successful fax job.
Include First Page On*
O
Sets whether the printer
includes a thumbnail image of
the rst page of the fax on the
report.
ENWW Tools for troubleshooting 113

Table 2-24 Fax Menu (continued)
Menu item Sub-menu item Sub-menu item Description
Fax Reports
(continued)
Fax Error Report On Every Error*
On Send Error
On Receive Error
Never
Sets whether the printer prints
a report after a failed fax job.
Print Last Call Report Prints a detailed report of the
last fax operation, either sent
or received.
Fax Activity Log Print Log Now
Auto Log Print
Print Log Now: Prints a list of
the faxes that have been sent
from or received by this printer.
Auto Log Print: Automatically
prints a report after every fax
job.
Print Phone Book Prints a list of the speed dials
that have been set up for this
printer.
Print Junk Fax list Prints a list of phone numbers
that are blocked from sending
faxes to this printer.
Print All Fax Reports Prints all fax-related reports.
Send Options Send Fax Later Allows a fax to be sent at a
later time and date.
Broadcast Fax Sends a fax to multiple
recipients.
Fax Job Status Displays pending fax jobs, and
allows you to cancel pending
fax jobs.
Fax Resolution Standard
Fine*
Superne
Photo
Sets the resolution for sent
documents. Higher resolution
images have more dots per inch
(dpi), so they show more detail.
Lower resolution images have
fewer dots per inch and show
less detail, but the le size is
smaller.
Receive Options Block Junk Faxes Add Number
Delete Number
Delete All Numbers
Print Junk Fax list
Modies the junk fax list. The
junk fax list can contain up to
30 numbers. When the printer
receives a call from one of the
junk fax numbers, it deletes the
incoming fax. It also logs the
junk fax in the activity log
along with job-accounting
information.
114 Chapter 2 Solve problems ENWW

Table 2-24 Fax Menu (continued)
Menu item Sub-menu item Sub-menu item Description
Receive Options
(continued)
Reprint Faxes Prints the received faxes stored
in available memory. This item
is available only if you have
turned on the Allow Fax Reprint
feature in the Fax Setup menu.
Forward Fax On
O*
Sets the printer to send all
received faxes to another fax
machine.
Polling Receive Allows the printer to call
another fax machine that has
polling send enabled.
Phone Book Setup Individual Setup Edits the fax phone book speed
dials and group-dial entries.
The printer supports up to 120
phone book entries, which can
be either individual or group
entries.
Group Setup
Delete Entry Deletes a specic phone book
entry.
Delete All Entries Deletes all entries in the phone
book.
Print Report Now Prints a list of all the individual
and group dial entries in the
phone book.
Change Defaults Opens the Fax Setup menu.
Copy menu (M377, M477 models only)
To open this menu, touch the Copy button, and then touch the Settings button.
NOTE: Settings that have been changed with this menu expire 2 minutes after the last copy completes.
Table 2-25 Copy menu
Menu item Sub-menu item Sub-menu item Description
ID Copy
NOTE: This item is available
from the main Copy screen. You
do not need to touch the
Settings button to access it.
Copies both sides of
identication cards, or other
small-size documents, onto the
same side of one sheet of
paper.
Number of Copies (1–99) Species the number of copies.
ENWW Tools for troubleshooting 115

Table 2-25 Copy menu (continued)
Menu item Sub-menu item Sub-menu item Description
Reduce/Enlarge Original=100%
Legal to Letter=78%
Legal to A4=83%
A4 to Letter=94%
Letter to A4=97%
Full Page=91%
Fit to Page
2 Pages per Sheet
4 Pages per Sheet
Custom: 25 to 400%
Species the size of the copy.
Lighter/Darker Species the contrast of the
copy.
Optimize Describe Original Auto Select*
Mixed
Text
Picture
Species the type of content in
the original document, so the
copy is the best match for the
original.
Paper Letter
Legal
A4
Species the paper size.
NOTE: The default paper size
setting is determined by the
choice of location during the
initial printer setup.
Multi-Page Copy O*
On
When this feature is on, the
printer prompts you to load
another page onto the scanner
glass or to indicate that the job
is complete.
Collation On*
O
Species whether to collate
copy jobs.
Tray Select Auto Select
Tray 1
Tray 2
Species the tray to be used for
the copy job.
Two-Sided 1-Sided to 1-Sided
1-Sided to 2-Sided
2-Sided to 2-Sided
2-Sided to 1-Sided
Species whether originals are
one-sided or two-sided and
whether copies should be one-
sided or two-sided.
116 Chapter 2 Solve problems ENWW

Table 2-25 Copy menu (continued)
Menu item Sub-menu item Sub-menu item Description
Draft Mode O*
On
Species whether to use draft-
quality printing for copies.
Image Adjustment Lightness
Contrast
Sharpen
Background Removal
Color Balance
Grayness
Adjusts the image quality
settings for copies.
Set as New Defaults Saves any changes you have
made to this menu as the new
defaults.
Restore Defaults Restores the factory defaults
for this menu.
Scan menu (M377, M477 models only)
Table 2-26 Scan menu
Menu item Description
Scan to USB Drive Scans a document and stores it as a .PDF le or .JPEG image on the USB ash drive.
Scan to Network Folder Scans a document to a network folder.
Scan to E-mail Scans a document and sends as an email attachment.
Apps
Use the Apps menu to install HP Web Services applications.
Jobs
Use the Jobs menu to manage stored jobs. Requires a USB 2.0 storage device with at least 16 GB free space to
be installed in the rear host USB port.
Supplies Status
Use the Supplies Status menu to print a supplies status page. Press Report.
ENWW Tools for troubleshooting 117

Control panel message document (CPMD)
Control-panel message types
The control-panel messages and event code entries indicate the current printer status or situations that
might require action.
NOTE: Event log errors do not appear on the control-panel display. Open the event log to view or print the
event log errors.
A control-panel message displays temporarily and might require the user to acknowledge the message by
touching the OK button to resume printing or by touching the Cancel button to cancel the job. With certain
messages, the job might not nish printing or the print quality might be aected. If the message is related to
printing and the auto-continue feature is on, the printer will attempt to resume printing after the message
has appeared for 10 seconds without acknowledgement.
For some messages, restarting the printer might x the problem. If a critical error persists, the printer might
require service.
Control-panel messages and event log entries
NOTE: Some of the messages in the following sections only appear in the event log.
TIP: Some control-panel messages and event log entries refer to a specic printer sensor or switch in the
recommended action to solve the problem. See the diagrams in the clear jams section of this manual for
sensor and switch locations.
30.XX Error Messages
Control panel message Description Recommended action
30.XXXX Scanner Error The atbed or ADF scanner is failing to initialize
for the following reasons:
●30.0013 = Scanner failed to nd home
●30.0016 = Scan sensor communication
error
●30.0017 = Scan motor exceeded max
position error
●30.0023 = ADF scanner calibration error
1. Verify that the product has the most
recent rmware from hp.com.
2. Verify that the (at exible cables (FFC’s)
are seated correctly on the formatter
board.
3. If the error persists, replace the
Scanner/ADF Assembly (HP Part #: CF377–
60104).
4. If the error persists, escalate to Level 3 so
that Technical Marketing has visibility to
the problem.
49.XX.YY Error Messages
49 Error, Turn o then on
Description
The product has experienced an internal embedded software error. Under most conditions, the product
automatically restarts.
118 Chapter 2 Solve problems ENWW

Recommended action
1. Reset the printer:
a. Turn o the power by using the power switch, and then wait at least 30 seconds.
b. Turn on the power and wait for the product to initialize.
2. If you are using a surge protector:
a. Power o the printer.
b. Remove the surge protector.
c. Plug the product directly into the wall socket and turn the product power on.
3. If the error persists, disconnect any network or USB cables and power cycle. If the product returns to
Ready, check the FW version and update if a newer version is available.
4. If the error persists, print a Service Page from the Reports menu. Also, print an Error Report from the
2ndary Service Menu. On the Service Page, look at the xxxx portion of the 49.xxxx errors listed:
●If the numbers are all or mostly dierent, then power quality is a possible problem; try a dierent
wall socket.
●If the xxxx portion of 49.xxxx contain repeats of the same numbers or groups of numbers, then
check the 2ndary Service Error Report printed earlier for indications of a failure in a particular area.
The report may indicate whether the error is caused by a network problem or a problem with the
job.
5. If the error persists, replace the product.
NOTE: If the 49 Error is caused by the network or a specic le, do not replace the product; it will not
resolve the issue. Instead, attempt to isolate the issue in a way that demonstrates the error is caused by
something in the environment.
6. If the error persists after product replacement, escalate to Level 3 so that Technical Marketing has
visibility to the problem.
50.XX fuser errors
50.XX Fuser Error, Turn o then on
Description
The product has experienced an internal fuser hardware error:
●50.00 = Generic Fuser error
●50.10 = Low Fuser temperature error
●50.11 = High sub thermistor area 3 fuser error
●50.12 = Low sub thermistor area 3 fuser error
●50.20 = Slow fuser error
●50.30 = High fuser temperature error
●50.40 = Fuser drive circuit error
ENWW Tools for troubleshooting 119
●50.70 = Fuser open error
●50.80 = Low sub thermistor fuser error
●50.90 = High sub thermistor fuser error
Recommended action
1. Reset the product:
a. Turn o the power by using the power switch, and then wait at least 30 seconds.
b. Turn on the power and wait for the product to initialize.
2. If you are using a surge protector:
a. Power o the product.
b. Remove the surge protector.
c. Plug the product directly into the wall socket and turn the product power on.
3. If the error persists, replace the Fusing Assembly:
Fusing Assembly, 110 VAC, simplex models (HP Part #: RM2–6431–000CN
Fusing Assembly, 220 VAC, simplex models (HP Part #: RM2–6436–000CN
Fusing Assembly, 110 VAC, duplex models (HP Part #: RM2–6418–000CN
Fusing Assembly, 220 VAC, duplex models (HP Part #: RM2–6435–000CN
4. If the error persists, replace the product.
51.XX and 52 Laser/Scanner Errors
52 Scanner Error, Turn o then on
Description
An error with the laser/scanner assembly has occurred in the product.
Recommended action
1. Reset the printer:
a. Turn o the power by using the power switch, and then wait at least 30 seconds.
b. Turn on the power and wait for the product to initialize.
2. If you are using a surge protector:
a. Power o the printer.
b. Remove the surge protector.
c. Plug the product directly into the wall socket and turn the product power on.
3. If the error persists, replace the product.
120 Chapter 2 Solve problems ENWW
51.XX Laser Error, Turn o then on
Description
An error with the laser/scanner assembly has occurred in the product.
●51.00 = Laser error
●51.20 = Black laser scanner error
●51.21 = Cyan laser scanner error
●51.22 = Magenta laser scanner error
●51.23 = Yellow laser scanner error
●51.30 = Laser error
Recommended action
1. Reset the printer:
a. Turn o the power by using the power switch, and then wait at least 30 seconds.
b. Turn on the power and wait for the product to initialize.
2. If you are using a surge protector:
a. Power o the printer.
b. Remove the surge protector.
c. Plug the product directly into the wall socket and turn the product power on.
3. If the error persists, replace the product.
54.XX Error Messages
54.XX Error, Turn o then on
Description
The product has experienced an error with one of the internal sensors.
●54.15 = Yellow toner level sensor error
●54.16 = Magenta toner level sensor error
●54.17 = Cyan toner level sensor error
●54.18 = Black toner level sensor error
●54.19 = TOP sensor scanner error
●54.1C = Density or CPRS sensor dirty
Recommended action
1. Reset the printer:
ENWW Tools for troubleshooting 121

a. Turn o the power by using the power switch, and then wait at least 30 seconds.
b. Turn on the power and wait for the product to initialize.
2. If you are using a surge protector:
a. Power o the printer.
b. Remove the surge protector.
c. Plug the product directly into the wall socket and turn the product power on.
3. Reseat sensor connections on the DC Controller.
4. If the error persists, replace the Density Detect Sensor Assembly (HP Part #: RM2–7399–000CN).
5. If the error persists, replace the product.
55.XXXX Error Messages
55.XXXX Error, Turn o then on
Description
The product has experienced an error with one of the internal sensors.
●55.0 = DC controller communication error
●55.0601 = DC controller NVRAM data error
●55.0602 = DC controller NVRAM access error
●55.1 = DC controller memory error
●55.3 = Engine communication error
Recommended action
1. Reset the printer:
a. Turn o the power by using the power switch, and then wait at least 30 seconds.
b. Turn on the power and wait for the product to initialize.
2. If you are using a surge protector:
a. Power o the printer.
b. Remove the surge protector.
c. Plug the product directly into the wall socket and turn the product power on.
3. If the error persists, replace the Engine Controller PCB Assembly:
NOTE: For these products, the DC Controller and HVPS are integrated in to the Engine Controller PCB
Assembly. There are not separate part numbers for the HVPS or DCC.
122 Chapter 2 Solve problems ENWW

Engine Controller PCB Assembly, Duplex RM2–7909–000CN
Engine Controller PCB Assembly, Simplex RM2–7910–000CN
4. If the error persists, replace the product.
57.XX Error Messages
57 Fan Error, Turn o then on
Description
The product has experienced an error with its internal fan.
●57.01 = Fan 1 error
Recommended action
1. Reset the printer:
a. Turn o the power by using the power switch, and then wait at least 30 seconds.
b. Turn on the power and wait for the product to initialize.
2. If you are using a surge protector:
a. Power o the printer.
b. Remove the surge protector.
c. Plug the product directly into the wall socket and turn the product power on.
3. If the error persists, replace the internal cooling fan (HP Part #: RK2–6270–000CN).
4. If the error persists, replace the product.
58.XX Error Messages
58.XX Error, Turn o then on
Description
The product has experienced an error with the low voltage power supply.
●58.04 = Low voltage power supply malfunction
Recommended action
1. Reset the printer:
a. Turn o the power by using the power switch, and then wait at least 30 seconds.
b. Turn on the power and wait for the product to initialize.
2. If you are using a surge protector:
ENWW Tools for troubleshooting 123

a. Power o the printer.
b. Remove the surge protector.
c. Plug the product directly into the wall socket and turn the product power on.
3. Check the voltage label on the back of the product. If the product is rated 220V and is plugged into a
110V outlet, this error might occur. In most cases, no damage is caused to the product. If a power
transformer is used to convert 220V power to 110V, verify that the transformer power rating is
sucient to operate the product.
4. If the error persists, replace the Low Voltage Power Supply:
Low voltage power supply PCB assembly - Input voltage
110VAC-127VAC
RM2–7913–000CN
Low voltage power supply PCB assembly - Input voltage
220VAC-240VAC
RM2–7914–000CN
5. If the error persists, replace the product.
59.XX Error Messages
59.XX Error, Turn o then on
Description
The product has experienced an error with one of the internal motors.
●59.30 = Fuser motor startup error
●59.40 = Fuser motor rotation error
●59.70 = Black developer motor startup error
●59.71 = Cyan developer motor startup error
●59.72 = Magenta developer motor startup error
●59.73 = Yellow developer motor startup error
●59.80 = Black developer motor rotation error
●59.81 = Cyan developer motor rotation error
●59.82 = Magenta developer motor rotation error
●59.83 = Yellow developer motor rotation error
●59.90 = ITB motor start error
●59.A0 = ITB motor rotation error
●59.C0 = Developer motor rotation error
●59.F0 = Transfer alienation failure
Recommended action
1. Reset the printer:
124 Chapter 2 Solve problems ENWW

a. Turn o the power by using the power switch, and then wait at least 30 seconds.
b. Turn on the power and wait for the product to initialize.
2. If you are using a surge protector:
a. Power o the printer.
b. Remove the surge protector.
c. Plug the product directly into the wall socket and turn the product power on.
3. If the error persists, replace the appropriate motor:
Error Code Motor Description HP Part #
59.30, 59.40 Fuser Motor Assembly RM2–7348–000CN
59.70, 59.71, 59.72, 59.73, 59.80,
59.80, 59.82, 59.83
59.C0
Developing Motor Assembly RM2–7344–000CN
59.90, 59.A0, 59.FO Drum Motor Assembly RM2–7342–000CN
79 Errors
79 Error, Turn o then on
Description
The product has experienced an internal rmware error. Under most conditions, the product automatically
restarts.
Recommended action
1. Reset the printer:
a. Turn o the power by using the power switch, and then wait at least 30 seconds.
b. Turn on the power and wait for the product to initialize.
2. If you are using a surge protector:
a. Power o the printer.
b. Remove the surge protector.
c. Plug the product directly into the wall socket and turn the product power on.
3. If the error is intermittent, attempt to isolate the issue to something specic in the customers
environment.
NOTE: If the 79 Error is caused by the network or a specic le, do not replace the product; it will not
resolve the issue. Instead, attempt to isolate the issue in a way that demonstrates the error is caused by
something in the environment.
4. If the error is persistent, replace the Formatter PCA.
ENWW Tools for troubleshooting 125
5. If the error persists, replace the product.
6. If the error persists after product replacement, escalate to Level 3 so that Technical Marketing has
visibility to the problem.
Alpha Error Messages
<COLOR> cartridge is low.
Description
The indicated toner cartridge is nearing the end of its useful life.
Recommended action
Printing can continue, but consider having a replacement supply on hand.
<COLOR> cartridge is very low.
Description
The indicated toner cartridge is at the end of its useful life. A customer congurable option on this product is
"Prompt to Remind Me in 100 pages, 200 pages, 300 pages, 400 pages, or never." This option is provided as a
customer convenience and is not an indication these pages will have acceptable print quality.
Recommended action
To ensure optimal print quality, HP recommends replacing the toner cartridge at this point. You can continue
printing until you notice a decrease in print quality. Actual cartridge life might vary. Once an HP supply has
reached Very Low, HP’s Premium Protection Warranty on that supply has ended. All print defects or cartridge
failures incurred when an HP supply is used in Continue at very low mode will not be considered to be defects
in materials or workmanship in the supply under the HP Print Cartridge Warranty Statement.
Cleaning.
Description
The product periodically performs a cleaning procedure to maintain the best print quality.
Recommended action
Wait for the cleaning process to nish.
Device error. Press [OK] to continue.
Description
Paper has been delayed as it moves through the product.
Recommended action
Press the OK button to clear the message.
To avoid this problem, try the following solutions:
126 Chapter 2 Solve problems ENWW

1. Adjust the paper guides in the tray. Ensure the front paper guide is pushing the paper against the back
edge of the tray.
2. Use paper that meets HP specications. Store paper unopened in its original packaging.
3. Use the product in an area that meets the environmental specications for this product.
Device is busy. Try again later.
Description
The product is currently in use.
Recommended action
1. Wait for the product to nish the current job, or to nish initializing.
2. Turn the product o, then on, to see whether it comes to a Ready state.
3. Restore the device to the factory default settings. (Setup Menu -> Service Menu -> Restore Defaults)
4. If the issue persists, upgrade to the latest rmware version.
Document feeder jam. Clear and reload.
Description
Paper is jammed in the document feeder tray or a sensor has incorrectly detected media in the document
feeder paper path.
Recommended action
1. Remove the paper from the document feeder. If the paper rips, use a thick piece of paper (such as a
business card) to clean the paper path.
2. Reset the printer:
a. Turn o the power by using the power switch, and then wait at least 30 seconds.
b. Turn on the power and wait for the product to initialize.
3. If the error persists, replace the Scanner/ADF Assembly (HP Part #: CF377-60114).
Document feeder mispick. Reload.
Description
The product did not pick up the paper in the document feeder.
Recommended action
1. Remove the paper from the document feeder tray, and then reload it.
2. Verify there are no staples or paper clips on the stack of originals. Verify the originals are straightened
out from previous folds or curl.
3. Check the pick rollers and separation pad for damage or wear. Replace if necessary.
Part Description HP Part #
ENWW Tools for troubleshooting 127

ADF Pick Roller Assy B3Q10-60105
ADF Pad-Separator B3Q10-40080
4. If the control panel displays Document Feeder Loaded when the originals are not in the input tray of the
document feeder, the sensor on the document feeder might be malfunctioning. Replace the
Scanner/ADF Assembly (HP Part #: CF377-60114).
Engine cable connection issue. Contact HP service. Press [OK] to continue.
Description
The print engine cable diagnostics did not pass due to a cable issue.
Recommended action
Press OK to continue to use the device for scanning and faxing, but printing will not be functional.
Either replace the product or send to HP service.
Fax is busy. Canceled send.
Description
The fax line to which you were sending a fax was busy. The product has canceled sending the fax.
Recommended action
1. Call the recipient to ensure that the fax machine is on and ready.
2. Verify that the fax number is correct.
3. Verify that the Redial if Busy option is enabled.
4. Open the Service menu, and then touch the Fax Service button. Touch the Run Fax Test button. This test
veries that the phone cord is connected to the correct port and that the phone line has a signal. The
product prints a report with the results.
5. Additional fax sending/receiving troubleshooting can be found in this document: HP LaserJet Pro - Solve
problems sending or receiving faxes (includes fax error messages)(c03491494) (in English) available in
Service Access Workbench (SAW) or Channel Service Network (CSN).
Fax line surge.
Description
The product experienced current on the fax line over 125 mA for more than 15 seconds.
Recommended action
Increase the default surge value of 125 mA to 145 mA:
1. Enter the Secondary Service Menu.
2. Select Fax Settings.
3. Select R/W Parameter.
4. Key in the number 141 and press OK.
128 Chapter 2 Solve problems ENWW

5. Change the default value of 178 to 186 and press OK.
6. Power cycle the printer to make the change eective.
Fax receive error.
Description
An error occurred while trying to receive a fax.
Recommended action
1. Ask the sender to resend the fax.
2. To verify that the telephone cord is securely connected, disconnect and reconnect the telephone cord.
3. Verify that you are using the telephone cord that came with the product.
4. Open the Service menu, and touch the Fax Service button. Touch the Run Fax Test button. This test
veries that the phone cord is connected to the correct port and that the phone line has a signal. The
product prints a report with the results.
5. Decrease the fax speed. Ask the sender to resend the fax.
6. Turn o error-correction mode. Ask the sender to resend the fax.
NOTE: Turning o error-correction mode might reduce the quality of the fax image.
7. Connect the product to a dierent phone line.
8. Additional fax sending/receiving troubleshooting can be found in this document: HP LaserJet Pro - Solve
problems sending or receiving faxes (includes fax error messages)(c03491494) (in English) available in
Service Access Workbench (SAW) or Channel Service Network (CSN).
Fax Send error.
Description
An error occurred while trying to send a fax.
Recommended action
1. Resend the fax.
2. Try faxing to another fax number.
3. To verify that the telephone cord is securely connected, disconnect and reconnect the telephone cord.
Check that the telephone cord is securely connected by unplugging and replugging the cord.
4. Verify that you are using the telephone cord that came with the product.
5. Open the Service menu, and touch the Fax Service button. Touch the Run Fax Test button. This test
veries that the phone cord is connected to the correct port and that the phone line has a signal. The
product prints a report with the results.
6. Connect the product to a dierent phone line.
ENWW Tools for troubleshooting 129

7. Set the fax resolution to Standard instead of the default of Fine .
8. Additional fax sending/receiving troubleshooting can be found in this document: HP LaserJet Pro - Solve
problems sending or receiving faxes (includes fax error messages)(c03491494) (in English) available in
Service Access Workbench (SAW) or Channel Service Network (CSN).
Fax storage is full. Canceling the fax send/receive.
Description
The amount of available memory for storing faxes is insucient to store an incoming fax.
Recommended action
1. If you are using the Private Receive feature, print all received faxes to regain some memory.
2. If the issue persists, clear faxes from memory:
a. Open the Service menu.
b. Touch the Fax Service button.
c. Touch the Clear Saved Faxes menu item.
Front door open.
Description
The products front door is open.
Recommended action
Close the door.
Genuine HP supply installed.
Description
A genuine HP supply was just installed.
Recommended action
No action necessary.
Genuine HP supplies installed.
Description
More than one genuine HP supply was just installed.
Recommended action
No action necessary.
Install <COLOR> cartridge.
Description
The indicated toner cartridge is missing or not seated correctly.
130 Chapter 2 Solve problems ENWW

Recommended action
Remove and reinstall the indicated supply.
Install supplies.
Description
More than one toner cartridge is missing or not seated correctly.
NOTE: Check the Status of each supply on the Supplies Status page using the product’s Embedded Web
Server (EWS) to identify the specic cartridges.
Recommended action
Remove and reinstall all the supplies.
Jam in output bin. Open rear door and clear jam.
Description
A paper jam occurred in the output bin area of the printer.
Recommended action
1. Follow the instructions on the control panel to clear the jammed media.
2. If the issue persists:
a. Use paper that meets HP specications. Store paper unopened in its original packaging.
b. Use the product in an area that meets the environmental specications for this product.
Jam in print paper path. Open rear door and clear jam.
Description
A paper jam occurred while printing.
Recommended action
1. Follow the instructions on the control panel to clear the jammed media.
2. If the issue persists:
a. Adjust the paper guides in the tray. Ensure the front paper guide is pushing the paper against the
back edge of the tray.
b. Use paper that meets HP specications. Store paper unopened in its original packaging.
c. Use the product in an area that meets the environmental specications for this product.
Jam in print paper path. Open tray 2 and rear door.
Description
A paper jam occurred while printing.
ENWW Tools for troubleshooting 131
Recommended action
1. Follow the instructions on the control panel to clear the jammed media.
2. If the issue persists:
a. Adjust the paper guides in the tray. Ensure the front paper guide is pushing the paper against the
back edge of the tray.
b. Use paper that meets HP specications. Store paper unopened in its original packaging.
c. Use the product in an area that meets the environmental specications for this product.
3. If the issue persists, check the pick-up rollers for wear or damage and replace if necessary.
Jam in Tray 1. Clear jam and then press [OK].
Description
A paper jam occurred while printing from the Tray 1 slot.
Recommended action
1. Follow the instructions on the control panel to clear the jammed media.
2. If the issue persists:
a. Adjust the side paper guides in the tray 1 slot. Allow the printer to pull the media in when inserted
in the Tray 1 slot.
b. Use paper that meets HP specications. Store paper unopened in its original packaging.
c. Use the product in an area that meets the environmental specications for this product.
3. If the issue persists, check the pick-up rollers for wear or damage and replace if necessary.
Jam in Tray 2. Clear jam and then press [OK].
Description
A paper jam occurred while printing from Tray 2.
Recommended action
1. Follow the instructions on the control panel to clear the jammed media.
2. If the issue persists:
a. Adjust the paper guides in the tray. Ensure the front paper guide is pushing the paper against the
back edge of the tray.
b. Use paper that meets HP specications. Store paper unopened in its original packaging.
c. Use the product in an area that meets the environmental specications for this product.
3. If the issue persists, check the pick-up rollers for wear or damage and replace if necessary.
132 Chapter 2 Solve problems ENWW
Jam in Tray 3, Clear jam and then press OK
Description
The product has detected a jam in Tray 3.
Recommended action
1. Clear the jam from the area indicated on the product control panel, and then follow the control panel
instructions.
2. Make sure the paper guides in the tray are adjusted correctly for the size of paper.
3. If the jam persists, replace the Tray 3 Assembly (HP Part #: CF404–67902).
Load paper
Description
The tray is empty.
Recommended action
Load paper in the tray.
Load tray <#> Press [OK] for available media
Description
The indicated tray is empty.
Recommended action
Load paper into the tray to continue printing. Press the OK button to select a dierent tray.
Load tray <#>. Press [OK] to continue.
Description
The indicated tray is empty.
Recommended action
Load paper into the tray and press OK to continue printing.
Load tray <#> <TYPE>, <SIZE>. Press [OK] to continue.
Description
The tray is not congured for the paper type and size that the print job is requesting.
Recommended action
Load the correct paper into the indicated tray and press OK to continue printing.
Load tray <#>. Plain, <SIZE> / Cleaning mode. Press [OK] to start.
Description
The product is ready to process the cleaning operation.
ENWW Tools for troubleshooting 133
Recommended action
Load the indicated tray with plain paper in the size indicated, and then press the OK button.
Manual Duplex. Load Tray <#>. Press [OK] to continue.
Description
The rst side of a manual duplex job has printed, and the page needs to be loaded to process the second side.
Recommended action
Load the page in the indicated tray with the side to be printed face up, and the top of the page away
from you, and then press the OK button.
Memory is low. Press [OK] to continue.
Description
The product memory is almost full.
Recommended action
Press the OK button to nish the job, or touch the Cancel button to cancel the job. Break the job into smaller
jobs that contain fewer pages.
Misprint. Press [OK] to continue.
Description
Paper has been delayed as it moves through the product.
Recommended action
Press the OK button to clear the message.
To avoid this problem, try the following solutions:
1. Adjust the paper guides in the tray. Ensure the front paper guide is pushing the paper against the back
edge of the tray.
2. Use paper that meets HP specications. Store paper unopened in its original packaging.
3. Use the product in an area that meets the environmental specications for this product.
NFC cable connection issue. Contact HP service. Press [OK] to continue.
Description
The Near Field Communication (NFC) cable diagnostics did not pass due to a cable issue.
Recommended action
Press OK to continue to use the device, but NFC will not be functional.
Either replace the product or send to HP service.
134 Chapter 2 Solve problems ENWW

No dial tone.
Description
The product could not detect a dial tone.
Recommended action
1. Check for a dial tone on the phone line by touching the Start Fax button.
2. Unplug the telephone cord from both the product and the wall. Reconnect the cord at both ends
ensuring you are using the FAX port on the back of the printer. Looking at the back of the printer, the FAX
port is towards the middle. DO NOT connect the fax line to the port with the telephone icon.
3. Verify that you are using the telephone cord that came with the product.
4. Open the Service menu, and touch the Fax Service button. Touch the Run Fax Test button. This test
veries that the phone cord is connected to the correct port and that the phone line has a signal. The
product prints a report with the results.
5. Additional fax sending/receiving troubleshooting can be found in this document: HP LaserJet Pro - Solve
problems sending or receiving faxes (includes fax error messages)(c03491494) (in English) available in
Service Access Workbench (SAW) or Channel Service Network (CSN).
No fax detected.
Description
The product answered the incoming call but did not detect that a fax machine was calling.
Recommended action
1. Open the Service menu, and touch the Fax Service button. Touch the Run Fax Test button. This test
veries that the phone cord is connected to the correct port and that the phone line has a signal. The
product prints a report with the results.
2. Additional fax sending/receiving troubleshooting can be found in this document: HP LaserJet Pro - Solve
problems sending or receiving faxes (includes fax error messages)(c03491494) (in English) available in
Service Access Workbench (SAW) or Channel Service Network (CSN).
Non-HP supply installed.
Description
A non-HP supply has been installed.
Recommended action
No action necessary.
NOTE: If customer believes they purchased a new genuine HP supply, direct them to www.hp.com/go/
anticounterfeit to verify
NOTE: Service or repairs that are required as a result of using unsupported supplies is not covered under HP
warranty.
ENWW Tools for troubleshooting 135

Print failure, press [OK]. If error repeats, turn o then on.
Description
The product cannot process the page.
Recommended action
Press the OK button to continue printing the job, but output might be aected.
If the error persists, turn the power o and then on. Resend the print job.
Protected <COLOR> cartridge.
Description
A previously protected cartridge was installed in a printer other than the one that initiated the cartridge
protection.
Recommended action
The cartridge can only be used in the product or eet of products that initially protected it using Cartridge
Protection.
Install a new or unprotected supply.
Protected supplies.
Description
More than one previously protected cartridge was installed in a printer other than the one that initiated the
cartridge protection.
NOTE: Check the Status of each supply on the Supplies Status page using the product’s Embedded Web
Server (EWS) to identify the specic cartridges.
Recommended action
The cartridges can only be used in the product or eet of products that initially protected it using Cartridge
Protection.
Install new or unprotected supplies.
Rear door open.
Description
The products rear door is open.
Recommended action
Close the door.
Replace <COLOR>.
Description
The indicated toner cartridge is at the end of its useful life, and the product is customer-congured to stop
printing when it reaches the very low state.
136 Chapter 2 Solve problems ENWW

Recommended action
Replace the indicated cartridge or change the Very Low Setting for the supply to something other than Stop.
NOTE: To ensure optimal print quality, HP recommends replacing the toner cartridge at this point. You can
continue printing (if Very Low Setting is set to something other than Stop) until you notice a decrease in print
quality. Actual cartridge life might vary. Once an HP supply has reached Very Low, HP’s Premium Protection
Warranty on that supply has ended. All print defects or cartridge failures incurred when an HP supply is used
in Continue at very low mode will not be considered to be defects in materials or workmanship in the supply
under the HP Print Cartridge Warranty Statement.
Replace supplies.
Description
More than one toner cartridge is at the end of its useful life, and the product is customer-congured to stop
printing when it reaches the very low state.
NOTE: Check the Status of each supply on the Supplies Status page using the product’s Embedded Web
Server (EWS) to identify the specic cartridges.
Recommended action
Replace the cartridges or change the Very Low Setting for each supply to something other than Stop.
NOTE: To ensure optimal print quality, HP recommends replacing the toner cartridge at this point. You can
continue printing (if Very Low Setting is set to something other than Stop) until you notice a decrease in print
quality. Actual cartridge life might vary. Once an HP supply has reached Very Low, HP’s Premium Protection
Warranty on that supply has ended. All print defects or cartridge failures incurred when an HP supply is used
in Continue at very low mode will not be considered to be defects in materials or workmanship in the supply
under the HP Print Cartridge Warranty Statement.
Supplies are in the wrong positions.
Description
More than one toner cartridge is installed in the incorrect slot.
Recommended action
Ensure that each toner cartridge is installed in the correct slot. From front to back, the toner cartridges are
installed in this order: black, cyan, magenta, and yellow.
Supplies low.
Description
More than one toner cartridge is nearing the end of its useful life.
Recommended action
Check the supply level gauges on the control panel, or print a supplies status page to determine which toner
cartridges are low.
Printing will continue until a Very Low message displays. Consider having replacement supplies on hand.
ENWW Tools for troubleshooting 137

Supply memory error.
Description
There is an error with one of the installed cartridges. ‘X’ indicates the color of the cartridge.
(X=0: Black, X=1: Cyan, X=2: Magenta, X=3: Yellow)
●10.000X (Event Code) — cartridge memory error
●10.010X (Event Code) — cartridge memory error
●10.020X (Event Code) — cartridge memory error
●10.030X (Event Code) — cartridge memory error
●10.100X (Event Code) — cartridge memory chip is missing
Recommended action
1. Reset the product:
a. Turn o the power by using the power switch, and then wait at least 30 seconds.
b. Turn on the power and wait for the product to initialize.
2. If the error persists, check the event-log messages to identify the specic cartridge at fault.
3. Verify the indicated cartridge is HP Genuine.
4. If the error persists, replace the cartridge.
5. If the error persists, replace the product.
The product is unable to calibrate. Close the lid and remove paper from the document feeder.
Description
The scanner is unable to calibrate because either the lid is open or there is paper blocking the scan head.
Recommended action
1. Remove any paper from the scanner glass or the ADF and close the lid.
2. If the error persists, replace the Scanner/ADF Assembly (HP Part #: CF377-60104).
Unauthorized <COLOR> cartridge.
Description
The administrator has congured this product to use only genuine HP supplies. The product has determined
there is a supply not meeting this criteria
Recommended action
Change the Cartridge Policy to O or replace the cartridge to continue printing.
NOTE: If customer believes they purchased a new genuine HP supply, direct them to www.hp.com/go/
anticounterfeit to verify
138 Chapter 2 Solve problems ENWW

NOTE: Service or repairs that are required as a result of using unsupported supplies is not covered under HP
warranty.
Unauthorized supplies.
Description
The administrator has congured this product to use only genuine HP supplies. The product has determined
there is more than one supply not meeting this criteria
NOTE: Check the Status of each supply on the Supplies Status page using the product’s Embedded Web
Server (EWS) to identify the specic cartridges.
Recommended action
Change the Cartridge Policy to O or replace the cartridge to continue printing.
NOTE: If customer believes they purchased a new genuine HP supply, direct them to www.hp.com/go/
anticounterfeit to verify
NOTE: Service or repairs that are required as a result of using unsupported supplies is not covered under HP
warranty.
Unexpected size in Tray <#>. Load <SIZE>. Press [OK] to continue.
Description
The product has detected paper in the indicated tray that does not match the conguration for the tray.
Recommended action
Load the correct paper into the tray, or congure the tray for the size that you have loaded and press OK to
continue printing.
Used or counterfeit <COLOR> cartridge in use.
Description
The indicated cartridge is used or counterfeit.
Recommended action
No action necessary.
NOTE: If customer believes they purchased a new genuine HP supply, direct them to www.hp.com/go/
anticounterfeit to verify
NOTE: Service or repairs that are required as a result of using unsupported supplies is not covered under HP
warranty.
Used or counterfeit supplies in use.
Description
More than one used or counterfeit cartridge is in use.
NOTE: Check the Status of each supply on the Supplies Status page using the product’s Embedded Web
Server (EWS) to identify the specic cartridges.
ENWW Tools for troubleshooting 139

Recommended action
No action necessary.
NOTE: If customer believes they purchased a new genuine HP supply, direct them to www.hp.com/go/
anticounterfeit to verify
NOTE: Service or repairs that are required as a result of using unsupported supplies is not covered under HP
warranty.
Used or counterfeit <COLOR> cartridge is installed. Press [OK] to continue.
Description
The indicated cartridge is used or counterfeit.
Recommended action
Replace the indicated cartridge with a new genuine HP supply or press OK to continue using the installed
cartridge.
Used or counterfeit supplies installed. Press [OK] to continue.
Description
More than one cartridge is used or counterfeit.
NOTE: Check the Status of each supply on the Supplies Status page using the product’s Embedded Web
Server (EWS) to identify the specic cartridges.
Recommended action
Replace the cartridges with new genuine HP supplies or press OK to continue using the installed cartridges.
Wireless cable connection issue. Contact HP service. Press [OK] to continue.
Description
The wireless cable diagnostics did not pass due to a cable issue.
Recommended action
Press OK to continue to use the device, but wireless printing will not be functional.
Either replace the product or send to HP service.
Wrong cartridge in <COLOR> slot.
Description
The indicated toner cartridge is installed in the incorrect slot.
Recommended action
Ensure that each toner cartridge is installed in the correct slot. From front to back, the toner cartridges are
installed in this order: black, cyan, magenta, and yellow.
140 Chapter 2 Solve problems ENWW

Tools for troubleshooting: Event log messages
See the control-panel message and event-log entries section of this manual for event-log entry descriptions
and solutions. The event log shows the last 50 events in descending order.
Print an error log
Print the error log from the secondary service menu
1. Open the secondary service menu.
2-line control panels (M452nw/dn models)
a. From the printer control panel, press the OK button.
b. Press and hold the Back button.
c. Press the Cancel button.
d. Press the OK button to reopen the Setup menu.
e. Scroll to the 2ndary Service menu, and then press the OK button.
Touchscreen control panels (M377, M452dw and M477 models)
a. From the Home screen on the printer control panel, touch the Setup button.
b. Touch the space between the Home and Help buttons.
c. Touch the Back button.
d. Touch the Setup button.
e. Scroll to and touch the 2ndary Service menu.
2. Open the Service Reports menu.
3. Select the Error Log item.
View the event log
You can use HP Device Toolbox and the HP Embedded Web Server (EWS) to view the event log from a
computer.
NOTE: This tool is available only if a full installation was performed when the printer software was installed.
1. Open the HP EWS through one of the following methods:
From the Start menu
a. Click the Start button, and then click the Programs item.
b. Click the HP printer group, and then click the HP Device Toolbox item.
ENWW Tools for troubleshooting 141

From a Web browser
▲Open a Web browser, and in the address line, type the IP address or host name exactly as it
displays on the product control panel. Press the Enter key on the computer keyboard. The EWS
opens.
NOTE: If the Web browser displays a There is a problem with this website’s security certicate
message when attempting to open the EWS, click Continue to this website (not recommended).
Choosing Continue to this website (not recommended) will not harm the computer while
navigating within the EWS for the HP printer.
2. Click the Home tab, and then click the Event Log item. The event log shows a list of all printer events
and errors.
Event-log messages
The following product events do not produce a message that appears on the control panel. Instead, they are
recorded in the event log. To print the event log, open the secondary service menu, select Service Reports,
and then select Error Report.
Table 2-27 Event-log messages (X=0: black cartridge, X=1: cyan cartridge, X=2: magenta cartridge, X=3: yellow
cartridge)
Event code Description
10.000X Cartridge memory error
10.010X Cartridge memory error
10.020X Cartridge memory error
10.030X Cartridge memory error
10.100X Cartridge memory chip is missing
10.300X Unauthorized cartridge
10.310X Non-HP supply in use
10.330X Used or counterfeit cartridge in use
10.350X Incompatible supply
10.400X All installed cartridges are genuine HP
10.410X Unsupported supply
10.570X Protected cartridge
10.700X Printing past very low
10.7100 Printing black only
10.8100 Not printing black only
142 Chapter 2 Solve problems ENWW

Table 2-27 Event-log messages (X=0: black cartridge, X=1: cyan cartridge, X=2: magenta cartridge, X=3: yellow
cartridge) (continued)
Event code Description
13.XXYY
●XX = 02
●XX = 03
●XX = 08
●XX = 09
●XX = 10
●XX = 11
●XX = 13
●XX = 14
●YY = 04
●YY = 05
●YY = 08
●YY = 12
●YY = 16
●YY = 20
●YY = 21
●YY = 23
●YY = 24
●YY = 28
●YY = 36
●YY = 44
●YY = 48
Paper jam
Input Media Source 1 Area
Input Media Source 2 Area
Registration Area - Drum Area
Drum Area - Fuser Area
Fuser Area - Paper Output Area
Paper Output Area 1
Duplex Reversing Area
Duplex Feeding Area
Media input delay jam 1. This jam occurs when the paper from input source 1 or 2 does not reach the
registration sensor in designated amount of time from the start of paper pick-up.
Media input delay jam 2. This jam occurs when the paper from input source 1 does not reach the
PSTOP sensor in designated amount of time from the start of paper pickup from Tray 1.
Media input stay jam 1. This jam occurs when media longer than specied is detected at the
registration sensor.
Fuser delivery delay jam 1. This jam occurs when the paper does not reach the output sensor in
designated amount of time.
Fuser delivery stay jam 1. This jam occurs when the page still exists at the output sensor after a
designated amount of time after the paper reached the sensor.
Residual Media in Paper path jam 1. This jam occurs when it is determined that auto-ash cannot be
conducted for residual media, at power ON or door close.
Residual Media in Paper path jam 2. This jam occurs when media left in the duplex switchback area is
detected during duplex printing.
Residual Media in Paper path jam 4. This jam occurs when residual media is detected
after completion of the pre rotation sequence, or after completion of the post rotation sequence.
Door open jam 1. This jam occurs when a door is opened during printing.
Wrap jam 1. This jam occurs when the paper disappears from the output sensor before a designated
amount of time after the paper reached the output sensor (It is determined that the paper is being
wrapped around the fuser roller).
Duplex re-feed jam 1. This jam occurs when the paper does not reach the registration sensor in
designated amount of time from switchback of the paper at switchback position in duplex printing.
Delivery Delay Jam 1. When the paper does not reach the output sensor after output before a
designated amount of time.
Delivery Stay Jam 1. This jam occurs when media stays on the paper delivery sensor even after a
lapse of predened time after it reached the sensor.
13.1200 External device paper jam (13.12XX)
19.0000 Fax modem reset and power cycle
20.0000 Memory out in print
ENWW Tools for troubleshooting 143

Table 2-27 Event-log messages (X=0: black cartridge, X=1: cyan cartridge, X=2: magenta cartridge, X=3: yellow
cartridge) (continued)
Event code Description
20.0001 Memory out in copy
20.0002 Memory out in scan
20.0003 Memory out in photo
20.0004 Memory out in fax
20.0005 Memory out in fax ash
20.0006 Memory out in scan calibration
21.0000 Page punt
25.0000 SMTP error
31.1301 Document Feeder Mispick
31.1302 Document Feeder Jam
41.2000 Beam detect malfunction
41.3000 Unexpected size
49.<line #> Firmware asserts
50.0000 Fuser error
50.1000 Low fuser temperature error
50.1100 High subthermistor area 3 fuser error
50.1200 Low subthermistor area 3 fuser error
50.2000 Slow fuser error
50.3000 High fuser temperature error
50.4000 Fuser drive circuit error
50.7000 Fuser open error
50.8000 Low subthermistor fuser error
50.9000 High subthermistor fuser error
51.0000 Beam detect or laser error
51.2000 Black scanner laser error (inline devices only)
51.2100 Cyan scanner laser error (inline devices only)
51.2200 Magenta scanner laser error (inline devices only)
51.2300 Yellow scanner laser error (inline devices only)
52.0000 Scanner error
54.0100 Environmental sensor error
54.0600 Density sensor error
54.0700 Yellow drum phase control sensor error
54.0800 Magenta drum phase control sensor error
144 Chapter 2 Solve problems ENWW

Table 2-27 Event-log messages (X=0: black cartridge, X=1: cyan cartridge, X=2: magenta cartridge, X=3: yellow
cartridge) (continued)
Event code Description
54.0900 Cyan drum phase control sensor error
54.1000 Black drum phase control sensor error
54.1100 Black density out of range
54.1101 Cyan density out of range
54.1102 Magenta density out of range
54.1103 Yellow density out of range
54.1200 Black density measurement abnormality
54.1201 Cyan density measurement abnormality
54.1202 Magenta density measurement abnormality
54.1203 Yellow density measurement abnormality
54.1400 Color plane registration sensor error (inline devices only)
54.1599 Black CPR pattern can't be read
54.1501 Cyan CPR pattern can't be read
54.1502 Magenta CPR pattern can't be read
54.1503 Yellow CPR pattern can't be read
54.1500 Yellow toner level sensor error
54.1600 Magenta toner level sensor error
54.1700 Cyan toner level sensor error
54.1800 Black toner level sensor error
54.1900 Bad TOP sensor
54.2000 Carousel rotation error
54.2100 BD error
54.2500 TOP sensor error
54.2800 Density sensor or CPR contamination warning (54.1C)
55.0000 Engine internal communication error
55.0005 Hardware memory error
55.0601 DC controller NVRAM data error
55.0602 DC controller NVRAM access error
55.1000 DC controller memory error
55.3000 Engine/ formatter communication error
55.4000 Engine communication timeout error
55.9028 DC controller NVRAM restore
56.0100 Illegal input
ENWW Tools for troubleshooting 145

Table 2-27 Event-log messages (X=0: black cartridge, X=1: cyan cartridge, X=2: magenta cartridge, X=3: yellow
cartridge) (continued)
Event code Description
57.0000 Fan motor error
57.0100 Fan motor error
57.0200 Fan error
57.0600 Fan motor error
58.0400 Low voltage power supply error
59.0160 Main motor rotation error (59.A0)
59.0192 Developer motor rotation error (59.C0)
59.0240 Transfer alienation failure (59.F0)
59.3000 Fuser motor startup error
59.4000 Fuser motor error
59.5000 Image drum motor startup error- black
59.5100 Image drum motor startup error- cyan
59.5200 Image drum motor startup error- magenta
59.5300 Image drum motor startup error- yellow
59.6000 Image drum motor rotation error- black
59.6100 Image drum motor rotation error- cyan
59.6200 Image drum motor rotation error- magenta
59.6300 Image drum motor rotation error- yellow
59.7000 Black developer motor startup error
59.7300 Yellow developer motor startup error
59.8000 Black developer motor rotation error
59.8300 Yellow developer motor rotation error
59.9000 ETB motor start error
59.9900 T2 Clutch error
65.1200 External device operation error (65.12XX)
66.1200 External device critical error (66.12XX)
66.0015 External device communication error
79.0000 79 service, rmware exception
79.0001 79 service, rmware ASIC fault
90.1101 The cable from the print engine to the formatter is not connected
90.1201 The cable from the fax card to the formatter is not connected
90.1301 The cable from the ADF to the formatter is not connected
90.1401 The cable from the NFC card to the formatter is not connected
146 Chapter 2 Solve problems ENWW

Table 2-27 Event-log messages (X=0: black cartridge, X=1: cyan cartridge, X=2: magenta cartridge, X=3: yellow
cartridge) (continued)
Event code Description
90.1501 The cable from the Wireless card to the formatter is not connected
90.1601 The cable from the atbed scanner to the formatter is not connected
95.0001 A thermal event has occurred
99.0028 Download error - bad signature accepted
99.0029 Download error - bad signature canceled
Table 2-28 Fax event log codes
Event code Description
20.0016 Receive fax directory missing
20.0032 Send fax directory missing
20.0080 Flash log corrupted
20.0096 Flash init due to rmware upgrade
20.3001 Fax Hardware non-functional
20.4001 Fax Line surge #1 event was detected and the call aborted
20.4002 Fax Line surge #2 event was detected and the call aborted
20.5000 Fax Diagnostics Test Pass
20.5001 Fax Diagnostics Test Failed in Active line test
20.5002 Fax Diagnostics test Failed in Port test
20.5003 Fax Diagnostics test Failed in Line Current test
20.5004 Fax Diagnostics test Failed in Dialtone test
20.5005 Fax Diagnostics test Failed in Parallel phone ohook test
ENWW Tools for troubleshooting 147

Solve image quality problems
Often print-quality problems can be resolved easily by making sure that the printer is well-maintained, using
paper that meets HP specications, or running a cleaning page.
Improve print quality
If the printer is having print-quality problems, try the following solutions in the order presented to resolve the
issue.
If the printer is having scan, fax, or copy quality problems, try the following solutions and also see “Improve
scan quality,” “Improve fax quality,” or “Improve copy quality” for further solutions.
●Print from a dierent software program
●Check the paper-type setting for the print job
●Check toner-cartridge status
●Print and interpret the print quality page
●Clean the printer
●Visually inspect the toner cartridge
●Check paper and the printing environment
●Calibrate the printer to align the colors
●Check other print job settings
●Try a dierent print driver
Print from a dierent software program
Try printing from a dierent software program. If the page prints correctly, the problem is with the software
program from which you were printing.
Check the paper-type setting for the print job
Check the paper type setting when printing from a software program and the printed pages have smears,
fuzzy or dark print, curled paper, scattered dots of toner, loose toner, or small areas of missing toner.
Check the paper type setting (Windows)
1. From the software program, select the Print option.
2. Select the printer, and then click the Properties or Preferences button.
3. Click the Paper/Quality tab.
4. From the Paper Type drop-down list, click the More... option.
5. Expand the list of Type is: options.
6. Expand the category of paper types that best describes your paper.
148 Chapter 2 Solve problems ENWW

7. Select the option for the type of paper you are using, and click the OK button.
8. Click the OK button to close the Document Properties dialog box. In the Print dialog box, click the OK
button to print the job.
Check the paper type setting (Mac OS X)
1. Click the File menu, and then click the Print option.
2. In the Printer menu, select the printer.
3. By default, the print driver displays the Copies & Pages menu. Open the menus drop-down list, and then
click the Finishing menu.
4. Select a type from the Media Type drop-down list.
5. Click the Print button.
Check toner-cartridge status
Follow these steps to check the estimated life remaining in the toner cartridges and if applicable, the status
of other replaceable maintenance parts.
Step one: Print the supplies status page (2-line control panels)
1. On the printer control panel, press the OK button.
2. Scroll to the Reports menu, and then press the OK button.
3. Scroll to the Supplies Status menu, and then press the OK button.
4. Scroll to the Print Supplies status page item, and then press the OK button.
Step one: Print the supplies status page (touchscreen control panels)
1. From the Home screen on the printer control panel, navigate to and touch the Setup button.
2. Touch the Reports button.
3. Touch the Supplies Status item to print the supplies status page.
4. To print a report of the status of all supply items, including the genuine HP part number for reordering
the supply, select Manage Supplies, and then select Print Supplies Status.
Step two: Check supplies status
1. Look at the supplies status report to check the percent of life remaining for the toner cartridges and if
applicable, the status of other replaceable maintenance parts.
Print quality problems can occur when using a toner cartridge that is at its estimated end of life. The
supplies status page indicates when a supply level is very low. After an HP supply has reached the very
low threshold, HP’s premium protection warranty on that supply has ended.
The toner cartridge does not need to be replaced now unless the print quality is no longer acceptable.
Consider having a replacement available to install when print quality is no longer acceptable.
ENWW Solve image quality problems 149

If you determine that you need to replace a toner cartridge or other replaceable maintenance parts, the
supplies status page lists the genuine HP part numbers.
2. Check to see if you are using a genuine HP cartridge.
A genuine HP toner cartridge has the words “HP” or “Hewlett-Packard” on it, or has the HP logo on it. For
more information on identifying HP cartridges go to www.hp.com/go/learnaboutsupplies.
Print and interpret the print quality page
1. 2-line control panels: On the printer control panel, press the OK button.
Touchscreen control panels: From the Home screen, touch the Setup button.
2. Open the Reports menu.
3. Select the Print Quality Page item.
This page contains ve bands of color, which are divided into four groups as indicated in the following
illustration. By examining each group, you can isolate the problem to a particular toner cartridge.
Figure 2-22 Print quality page
Section Toner cartridge
1 Yellow
2 Cyan
3 Black
4 Magenta
●If dots or streaks appear in only one of the groups, replace the toner cartridge that correlates with that
group.
●If dots appear in more than one group, print a cleaning page. If this does not solve the problem,
determine if the dots are always the same color; for example, if magenta dots appear in all ve color
bands. If the dots are all the same color, replace that toner cartridge.
●If streaks appear in multiple color bands, contact HP. A component other than the toner cartridge is
probably causing the problem.
Clean the printer
Print a cleaning page
See Print a cleaning page on page 160 for instructions on how to print a cleaning page.
150 Chapter 2 Solve problems ENWW

Clean the scanner glass strip and platen
See Clean the scanner glass strip and platen on page 160 for instructions on how to clean the scanner glass
and white plastic backing.
Visually inspect the toner cartridge
Follow these steps to inspect each toner cartridge.
1. Remove the toner cartridge from the printer.
2. Check the memory chip for damage.
3. Examine the surface of the green imaging drum.
CAUTION: Do not touch the imaging drum. Fingerprints on the imaging drum can cause print-quality
problems.
4. If you see any scratches, ngerprints, or other damage on the imaging drum, replace the toner cartridge.
5. Reinstall the toner cartridge, and print a few pages to see if the problem has resolved.
Check paper and the printing environment
Step one: Use paper that meets HP specications
Some print-quality problems arise from using paper that does not meet HP specications.
●Always use a paper type and weight that this printer supports.
●Use paper that is of good quality and free of cuts, nicks, tears, spots, loose particles, dust, wrinkles,
voids, staples, and curled or bent edges.
●Use paper that has not been previously printed on.
●Use paper that does not contain metallic material, such as glitter.
●Use paper that is designed for use in laser printers. Do not use paper that is designed only for use in
Inkjet printers.
●Use paper that is not too rough. Using smoother paper generally results in better print quality.
Step two: Check the environment
The environment can directly aect print quality and is a common cause for print-quality or paper-feeding
issues. Try the following solutions:
●Move the printer away from drafty locations, such as open windows or doors, or air-conditioning vents.
●Make sure the printer is not exposed to temperatures or humidity outside of printer specications.
●Do not place the printer in a conned space, such as a cabinet.
●Place the printer on a sturdy, level surface.
●Remove anything that is blocking the vents on the printer. The printer requires good air ow on all sides,
including the top.
●Protect the printer from airborne debris, dust, steam, grease, or other elements that can leave residue
inside the printer.
ENWW Solve image quality problems 151

Calibrate the printer to align the colors
Calibration is a function that optimizes print quality.
Follow these steps to resolve print-quality problems such as misaligned color, colored shadows, blurry
graphics, or other print-quality issues.
2-line control panels
1. On the printer control panel, press the OK button.
2. Open the following menus:
●System Setup
●Print Quality
●Color Calibration
●Calibrate Now
3. Press the OK button to start the calibration process.
A Calibrating message will display on the printer control panel. The calibration process takes a few
minutes to complete. Do not turn the printer o until the calibration process has nished.
4. Wait while the printer calibrates, and then try printing again.
Touchscreen control panels
1. On the printer control panel, touch the Setup button.
2. Open the following menus:
●System Setup
●Print Quality
●Color Calibration
●Calibrate Now
3. A Calibrating message will display on the printer control panel. The calibration process takes a few
minutes to complete. Do not turn the printer o until the calibration process has nished.
4. Wait while the printer calibrates, and then try printing again.
Check other print job settings
When printing from a software program, follow these steps to try to resolve the issue by adjusting other
print-driver settings.
Check the EconoMode settings
HP does not recommend the full-time use of EconoMode. If EconoMode is used full-time, the toner supply
might outlast the mechanical parts in the toner cartridge. If print quality begins to degrade and is no longer
acceptable, consider replacing the toner cartridge.
152 Chapter 2 Solve problems ENWW

NOTE: This feature is available with the PCL 6 print driver for Windows. If you are not using that driver, you
can enable the feature by using the HP Embedded Web Server.
Follow these steps if the entire page is too dark or too light.
1. From the software program, select the Print option.
2. Select the printer, and then click the Properties or Preferences button.
3. Click the Paper/Quality tab, and locate the Print Quality area.
4. If the entire page is too dark, use these settings:
●Select the 600 dpi option.
●Select the EconoMode check box to enable it.
If the entire page is too light, use these settings:
●Select the FastRes 1200 option.
●Clear the EconoMode check box to disable it.
5. Click the OK button to close the Document Properties dialog box. In the Print dialog, click the OK button
to print the job.
Adjust color settings (Windows)
Follow these steps if colors on the printed page do not match colors on the computer screen, or if the colors
on the printed page are not satisfactory.
Change the color theme
1. From the software program, select the Print option.
2. Select the printer, and then click the Properties or Preferences button.
3. Click the Color tab.
4. Select the HP EasyColor check box to clear it.
5. Select a color theme from the Color Themes drop-down list.
●Default (sRGB): This theme sets the printer to print RGB data in raw device mode. When using this
theme, manage color in the software program or in the operating system for correct rendering.
●Vivid (sRGB): The printer increases the color saturation in the midtones. Use this theme when
printing business graphics.
●Photo (sRGB): The printer interprets RGB color as if it were printed as a photograph using a digital
mini lab. The printer renders deeper, more saturated colors dierently than with the Default (sRBG)
theme. Use this theme when printing photos.
ENWW Solve image quality problems 153

●Photo (Adobe RGB 1998): Use this theme with printing digital photos that use the AdobeRGB color
space rather than sRGB. Turn o color management in the software program when using this
theme.
●None: No color theme is used.
6. Click the OK button to close the Document Properties dialog box. In the Print dialog box, click the OK
button to print the job.
Change the color options
1. From the software program, select the Print option.
2. Select the printer, and then click the Properties or Preferences button.
3. Click the Color tab.
4. Click the Automatic or Manual setting.
●Automatic setting: Select this setting for most color print jobs.
●Manual setting: Select this setting to adjust the color settings independently from other settings.
Click the Settings button to open the manual color-adjustment window.
NOTE: Changing color settings manually can impact output. HP recommends that only color
graphics experts change these settings.
5. Click the Print in Grayscale selection box to print a color document in black and shades of gray. Use this
option to print color documents for photocopying or faxing. Also use this option to print draft copies or
to save color toner.
6. Click the OK button to close the Document Properties dialog box. In the Print dialog box, click the OK
button to print the job.
Try a dierent print driver
Try a dierent print driver when printing from a software program and the printed pages have unexpected
lines in graphics, missing text, missing graphics, incorrect formatting, or substituted fonts.
Download any of the following drivers from the HP Web site: www.hp.com/support/colorljM377MFP,
www.hp.com/support/colorljM452, www.hp.com/support/colorljM477MFP.
HP PCL 6 driver ●Provided as the default driver on the printer CD. This driver is automatically
installed unless you select a dierent one.
●Recommended for all Windows environments
●Provides the overall best speed, print quality, and printer-feature support for most
users
●Developed to align with the Windows Graphic Device Interface (GDI) for the best
speed in Windows environments
●Might not be fully compatible with third-party and custom software programs that
are based on PCL 5
154 Chapter 2 Solve problems ENWW

HP UPD PS driver ●Recommended for printing with Adobe® software programs or with other highly
graphics-intensive software programs
●Provides support for printing from postscript emulation needs, or for postscript
ash font support
HP UPD PCL 5 ●Recommended for general oce printing in Windows environments
●Compatible with previous PCL versions and older HP LaserJet printers
●The best choice for printing from third-party or custom software programs
●The best choice when operating with mixed environments, which require the printer
to be set to PCL 5 (UNIX, Linux, mainframe)
●Designed for use in corporate Windows environments to provide a single driver for
use with multiple printer models
●Preferred when printing to multiple printer models from a mobile Windows
computer
HP UPD PCL 6 ●Recommended for printing in all Windows environments
●Provides the overall best speed, print quality, and printer feature support for most
users
●Developed to align with Windows Graphic Device Interface (GDI) for best speed in
Windows environments
●Might not be fully compatible with third-party and custom software programs that
are based on PCL 5
Print quality troubleshooting guide
Repetitive defects ruler
When troubleshooting the source of some print image defects, one solution is to identify if it is a repetitive
defect (does the print quality defect appear multiple times on the printed page?). If this is the case, use a ruler
to measure occurrences of repetitive image defects to help solve image-quality problems. For more
information, see Use a ruler to measure between repetitive defects on page 156.
Use a ruler to measure occurrences of repetitive image defects to help solve image-quality problems. Place
the ruler next to the rst occurrence of the defect on the page. Find the distance between identical defects
and use the table below to identify the component that is causing the defect.
NOTE: Do not use solvents or oils to clean rollers. Instead, rub the roller with a lint-free cloth. If dirt is
dicult to remove, rub the roller with a lint-free cloth that has been dampened with water.
Table 2-29 Repetitive image defects
Distance between identical
defects
Component Notes
22.6 mm (0.89 in) Developer roller Appears in the form of dropouts.
23.6 mm (0.93 in) Primary charging roller Appears in the form of dropouts.
29.6 mm (1.17 in) RS roller
35.0 mm (1.38 in) Intermediate transfer belt (ITB)
assist roller
ENWW Solve image quality problems 155

Table 2-29 Repetitive image defects (continued)
Distance between identical
defects
Component Notes
50.0 mm (1.97 in) Secondary transfer roller Appears in the form of dropouts or dirt on the back of the
page.
50.0 mm (1.97 in) Large assist roller
57.0 mm (2.24 in) Fuser rollers (3) Appears in the form of dirt (front or back of page) or loose
toner.
63.0 mm (2.48 in) Photosensitive drum Appears in the form of dirt or dropouts.
63.0 mm (2.48 in) Tension roller
75.0 mm (2.95 in) Scale
78.0 mm (3.07 in) Cartridge station
78.0 mm (3.07 in) Intermediate transfer belt (ITB)
drive roller
712.0 mm (28.03 in) Intermediate transfer belt (ITB)
length
NOTE: The primary charging roller, photosensitive drum, and developer roller cannot be cleaned. If any of
these rollers are indicated, replace the toner cartridge.
Use a ruler to measure between repetitive defects
The gures in this section shows color repetitive defect pages. However, the process for measuring repetitive
defects is valid for mono pages.
1. Identify a repetitive defect on the page.
TIP: Print a cleaning page to see if that resolves the defect.
The example pages below show the following types of repetitive defects.
NOTE: These are examples only, other types of repetitive defects might appear on a page.
●Lines (callout 1)
●Smudges (callout 2)
●Dots or spots (callout 3)
156 Chapter 2 Solve problems ENWW

Figure 2-23 Examples of repetitive defects
1 2
3
ENWW Solve image quality problems 157

2. Position a metric ruler on the page with the “zero” ruler mark at one occurrence of the defect (callout 1).
Figure 2-24 Place the ruler on the page
1
3. Locate the next occurrence of the defect (callout 1).
Figure 2-25 Locate the next repetitive defect
1
158 Chapter 2 Solve problems ENWW

4. Measure the distance (in millimeters) between the two occurrences (callout 1), and then use Table 2-29
Repetitive image defects on page 155 to determine the defective assembly.
TIP: Always measure from and to the same point on the defects. For example, if the ruler is “zeroed”
at the top edge of a defect, measure to the top edge of the next occurrence of that defect.
Figure 2-26 Determine the defective assembly
1
ENWW Solve image quality problems 159

Clean the printer
Over time, particles of toner and paper accumulate inside the printer. This can cause print-quality problems
during printing. Cleaning the printer eliminates or reduces these problems.
Clean the paper path and toner-cartridge areas every time that the toner cartridge is changed or whenever
print-quality problems occur. As much as possible, keep the printer free from dust and debris.
To clean the printer exterior, use a soft, water-moistened cloth.
Print a cleaning page
2-line control panels
1. From the printer control panel, press the OK button.
2. Open the Service menu.
3. Use the arrow keys to select the Cleaning mode option, and then press the OK button.
The printer prints the rst side and then prompts you to remove the page from the output bin and reload
it in Tray 1, keeping the same orientation. Wait until the process is complete. Discard the page that
prints.
Touchscreen control panels
1. From the Home screen on the printer control panel, touch the Setup button.
2. Touch the Service menu.
3. Touch the Cleaning Page button.
4. Load plain letter or A4 paper when you are prompted.
5. Touch the OK button to begin the cleaning process.
The printer prints the rst side and then prompts you to remove the page from the output bin and reload
it in Tray 1, keeping the same orientation. Wait until the process is complete. Discard the page that
prints.
Clean the scanner glass strip and platen
Over time, specks of debris might collect on the scanner glass and white plastic backing, which can aect
performance. Use the following procedure to clean the scanner glass and white plastic backing.
1. Use the power switch to turn o the printer, and then unplug the power cable from the electrical socket.
2. Open the scanner lid.
160 Chapter 2 Solve problems ENWW

3. Clean the scanner glass (callout 1) and the white plastic backing (callout 2) with a soft cloth or sponge
that has been moistened with nonabrasive glass cleaner.
2
1
CAUTION: Do not use abrasives, acetone, benzene, ammonia, ethyl alcohol, or carbon tetrachloride on
any part of the printer; these can damage the printer. Do not place liquids directly on the glass or platen.
They might seep and damage the printer.
TIP: See this English-language video for a demonstration of how to identify and clean debris that
causes streaks on copies: www.youtube.com/watch?v=CGn7FJvH8sE.
4. Dry the glass and white plastic backing with a chamois or a cellulose sponge to prevent spotting.
5. Connect the printer, and then use the power switch to turn on the printer.
Clean the pickup and separation rollers
1. Turn o the printer, unplug the power cable from the printer, and then remove the rollers.
2. Dab a lint-free cloth in isopropyl alcohol, and then scrub the roller.
WARNING! Alcohol is ammable. Keep the alcohol and cloth away from an open ame. Before you
close the printer and connect the power cable, allow the alcohol to dry completely.
NOTE: In certain areas of California (USA), air pollution control regulations restrict the use of liquid
isopropyl alcohol (IPA) as a cleaning agent. In those areas of California, please disregard the previous
recommendations and use a dry, lint free cloth, moistened with water, to clean the pickup roller.
3. Use a dry, lint free cloth, to wipe the rollers and remove loose dirt.
ENWW Clean the printer 161

Clean the pickup rollers and separation pad in the document feeder
1. Open the document-feeder access cover.
2. Use a moist, lint-free cloth to wipe both pickup
rollers and the separation pad to remove dirt.
CAUTION: Do not use abrasives, acetone,
benzene, ammonia, ethyl alcohol, or carbon
tetrachloride on any part of the printer; these can
damage the printer.
3. Close the document feeder access cover.
162 Chapter 2 Solve problems ENWW

Clean the touchscreen
Clean the touchscreen whenever it is necessary to remove ngerprints or dust. Wipe the touchscreen gently
with a clean, water-dampened, lint-free cloth.
CAUTION: Use water only. Solvents or cleaners can damage the touch screen. Do not pour or spray water
directly onto the touchscreen.
ENWW Clean the printer 163

Solve paper-handling problems
Printer feeds incorrect page size
Printer feeds incorrect page size
Cause Solution
The correct size paper is not loaded in the tray. Load the correct size paper in the tray.
The correct size paper is not selected in the software program or
printer driver.
Conrm that the settings in the software program and printer
driver are correct, because the software program settings
override the printer driver and control panel settings, and the
printer driver settings override the control panel settings.
The correct size paper for the tray is not selected in the printer
control panel.
From the control panel, select the correct size paper for the tray.
The paper size is not congured correctly for the tray. Print a conguration page or use the control panel to determine
the paper size for which the tray is congured.
The guides in the tray are not against the paper. Verify that the paper guides are touching the paper, but not so
tightly that the paper is buckled.
Printer pulls from incorrect tray
Printer pulls from incorrect tray
Cause Solution
You are using a driver for a dierent printer. Use a driver for this printer.
The specied tray is empty. Load paper in the specied tray.
The paper size is not congured correctly for the input tray. Print a conguration page or use the control panel to determine
the paper size for which the tray is congured.
The guides in the tray are not against the paper. Verify that the guides are touching the paper.
Printer will not duplex or duplexes incorrectly
Printer will not duplex (print 2-sided jobs) or duplexes incorrectly
Cause Solution
You are trying to duplex on unsupported paper. Verify that the paper is supported for duplex printing.
The printer driver is not set up for duplex printing. Set up the printer driver to enable duplex printing.
The rst page is printing on the back of preprinted forms or
letterhead.
Load preprinted forms and letterhead in Tray 1 with the
letterhead or printed side down, with the top of the page leading
into the printer. For Tray 2 and 3, load the paper printed side up
with the top of the page toward the right of the printer.
164 Chapter 2 Solve problems ENWW

Printer will not duplex (print 2-sided jobs) or duplexes incorrectly
Cause Solution
The printer model does not support automatic 2-sided printing. The printer model does not support automatic 2-sided printing.
The printer conguration is not set for duplexing. In Windows, run the automatic conguration feature:
1. Click the Start button, point to Settings, and then click
Printers (for Windows 2000) or Printers and Faxes (for
Windows XP).
2. Right-click the HP printer icon, and then click Properties or
Printing Preferences.
3. Click the Device Settings tab.
4. Under Installable Options, click Update Now in the
Automatic Conguration list.
Paper does not feed from Tray 2
Paper does not feed from Tray 2 or 3
Cause Solution
The correct size paper is not loaded. Load the correct size paper.
The input tray is empty. Load paper in the input tray.
The correct paper type for the input tray is not selected in the
printer control panel.
From the printer control panel, select the correct paper type for
the input tray. Trays congured for a paper type with a specic
weight range will not match a print job that species an exact
weight, even if the specied weight is within the weight range.
Paper from a previous jam has not been completely removed. Open the printer and remove any paper in the paper path. Closely
inspect the fuser area for jams.
None of the optional trays appear as input tray options. The optional trays only display as available if they are installed.
Verify that any optional trays are correctly installed. Verify that
the printer driver has been congured to recognize the optional
trays.
An optional tray is incorrectly installed. Print a conguration page to conrm that the optional tray is
installed. If not, verify that the tray is correctly attached to the
printer.
The paper size is not congured correctly for the input tray. Print a conguration page or use the control panel to determine
the paper size for which the tray is congured.
The guides in the tray are not against the paper. Verify that the guides are touching the paper.
Output is curled or wrinkled
Output is curled or wrinkled
Cause Solution
Paper does not meet the specications for this printer. Use only paper that meets the HP paper specications for this
printer.
ENWW Solve paper-handling problems 165

Output is curled or wrinkled
Cause Solution
Paper is damaged or in poor condition. Remove paper from the input tray and load paper that is in good
condition.
Printer is operating in an excessively humid environment. Verify that the printing environment is within humidity
specications.
You are printing large, solid-lled areas. Large, solid-lled areas can cause excessive curl. Try using a
dierent pattern.
Paper used was not stored correctly and might have absorbed
moisture.
Remove paper and replace it with paper from a fresh, unopened
package.
Paper has poorly cut edges. Remove paper, ex it, rotate it 180 degrees or turn it over, and
then reload it into the input tray. Do not fan paper. If the problem
persists, replace the paper.
The specic paper type was not congured for the tray or selected
in the software.
Congure the software for the paper (see the software
documentation). Congure the tray for the paper.
The paper has previously been used for a print job. Do not re-use paper.
Printer does not pick up paper or misfeeds
The printer does not pick up paper
If the printer does not pick up paper from the tray, try these solutions.
1. Open the printer and remove any jammed sheets of paper.
2. Load the tray with the correct size of paper for the job.
3. Make sure the paper size and type are set correctly on the printer control panel.
4. Make sure the paper guides in the tray are adjusted correctly for the size of paper. Adjust the guides to
the appropriate indentation in the tray.
5. Check the printer control panel to see if the printer is waiting for an acknowledgment to the feed the
paper manually prompt. Load paper, and continue.
6. The pickup, feed, or separation rollers might be contaminated. Clean the rollers with a lint-free cloth
dampened with warm water.
The printer picks up multiple sheets of paper
If the printer picks up multiple sheets of paper from the tray, try these solutions.
1. Remove the stack of paper from the tray and ex it, rotate it 180 degrees, and ip it over. Do not fan the
paper. Return the stack of paper to the tray.
2. Use only paper that meets HP specications for this printer.
3. Use paper that is not wrinkled, folded, or damaged. If necessary, use paper from a dierent package.
4. Make sure the tray is not overlled. If it is, remove the entire stack of paper from the tray, straighten the
stack, and then return some of the paper to the tray.
166 Chapter 2 Solve problems ENWW

5. Make sure the paper guides in the tray are adjusted correctly for the size of paper. Adjust the guides to
the appropriate indentation in the tray.
6. Make sure the printing environment is within recommended specications.
The document feeder jams, skews, or picks up multiple sheets of paper (M377, M477 models)
●The original might have something on it, such as staples or self-adhesive notes, that must be removed.
●Check that all rollers are in place and that the roller-access cover inside the document feeder is closed.
●Make sure that the top document-feeder cover is closed.
●The pages might not be placed correctly. Straighten the pages and adjust the paper guides to center the
stack.
●The paper guides must be touching the sides of the paper stack to work correctly. Make sure that the
paper stack is straight and the guides are against the paper stack.
●The document feeder input tray or output bin might contain more than the maximum number of pages.
Make sure the paper stack ts below the guides in the input tray, and remove pages from the output bin.
●Verify that there are no pieces of paper, staples, paper clips, or other debris in the paper path.
●Clean the document-feeder rollers and the separation pad. Use compressed air or a clean, lint-free cloth
moistened with warm water. If misfeeds still occur, replace the rollers.
Paper does not feed automatically
Paper does not feed automatically
Cause Solution
Manual feed is selected in the software program. Load Tray 2 with paper, or, if the paper is loaded, press the OK
button.
The correct size paper is not loaded. Load the correct size paper.
The input tray is empty. Load paper into the input tray.
Paper from a previous jam has not been completely removed. Open the printer and remove any paper in the paper path.
The paper size is not congured correctly for the input tray. Print a conguration page or use the control panel to determine
the paper size for which the tray is congured.
The guides in the tray are not against the paper. Verify that the rear and width paper guides are touching the
paper.
ENWW Solve paper-handling problems 167

Prevent paper jams
To reduce the number of paper jams, try these solutions.
●Use only paper that meets HP specications for this printer.
●Use paper that is not wrinkled, folded, or damaged. If necessary, use paper from a dierent package.
●Use paper that has not previously been printed or copied on.
●Make sure the tray is not overlled. If it is, remove the entire stack of paper from the tray, straighten the
stack, and then return some of the paper to the tray.
●Make sure the paper guides in the tray are adjusted correctly for the size of paper. Adjust the guides so
they are touching the paper stack without bending it.
●Make sure that the tray is fully inserted in the printer.
●When printing on heavy, embossed, or perforated paper, use the manual feed feature and feed sheets
one at a time.
●Make sure the printing environment is within recommended specications.
●Follow these steps to verify that the tray is congured for the correct paper size and type on the printer
control panel. Adjust paper settings if necessary.
a. 2-line control panels: On the product control panel, press the OK button.
Touchscreen control panels: On the printer control panel, press or touch the Setup button.
b. Open the System Setup menu.
c. Open the Paper setup menu.
d. Select the tray from the list.
e. Select Paper Type and then select the type of paper that is in the tray.
f. Select Paper Size and then select the size of paper that is in the tray.
168 Chapter 2 Solve problems ENWW

Clear paper jams
Introduction
The following information includes instructions for clearing paper jams from the printer.
●Experiencing frequent or recurring paper jams?
●Paper jam locations
●Clear paper jams in the document feeder (M377, M477 models only)
●Clear paper jams in Tray 1
●Clear paper jams in Tray 2
●Clear paper jams in the rear door and the fuser area (simplex models)
●Clear paper jams in the output bin
●Clear paper jams in the duplexer (duplex models)
Experiencing frequent or recurring paper jams?
Follow these steps to solve problems with frequent paper jams. If the rst step does not resolve the problem
continue with the next step until you have resolved the problem.
1. If paper has jammed in the printer, clear the jam and then print a conguration page to test the printer.
2. Check that the tray is congured for the correct paper size and type on the printer control panel. Adjust
paper settings if necessary.
a. 2-line control panels: On the product control panel, press the OK button.
Touchscreen control panels: On the printer control panel, press or touch the Setup button.
b. Open the System Setup menu.
c. Open the Paper setup menu.
d. Select the tray from the list.
e. Select Paper Type and then select the type of paper that is in the tray.
f. Select Paper Size and then select the size of paper that is in the tray.
3. Turn the printer o, wait 30 seconds, and then turn it on again.
4. Print a cleaning page to remove excess toner from inside the printer.
a. 2-line control panels: On the product control panel, press the OK button.
Touchscreen control panels: On the printer control panel, press or touch the Setup button.
b. Open the Service menu.
c. Select Cleaning Page.
ENWW Clear paper jams 169

d. Load plain letter or A4 paper when you are prompted.
e. Touch the OK button to begin the cleaning process.
The printer prints the rst side and then prompts you to remove the page from the output bin and
reload it in Tray 1, keeping the same orientation. Wait until the process is complete. Discard the
page that prints.
5. Print a conguration page to test the printer.
a. 2-line control panels: On the product control panel, press the OK button.
Touchscreen control panels: On the printer control panel, press or touch the Setup button.
b. Open the Reports menu.
c. Select Conguration Report.
If none of these steps resolves the problem, the printer might need service. Contact HP customer support.
Paper jam locations
1
3
5
4
2
1 Output bin
2 Tray 1
3 Tray 2
4 Rear door (nw model only)
5 Duplexer (duplex models only)
170 Chapter 2 Solve problems ENWW

2
3
4
1
6
5
1 Document feeder
2 Output bin
3 Tray 1
4 Tray 2
5 Rear door and fuser area
6 Duplexer (duplex models only)
ENWW Clear paper jams 171

Clear paper jams in the document feeder (M377, M477 models only)
The following information describes how to clear paper jams in the document feeder. When a jam occurs, the
control panel displays an animation that assists in clearing the jam.
1. Open the document-feeder cover.
2. Remove any jammed paper.
3. Close the scanner lid.
172 Chapter 2 Solve problems ENWW

4. Lift the document feeder input tray to provide
better access to the document feeder output bin,
and then remove any jammed paper from the
output area.
5. Open the scanner lid. If paper is jammed behind
the white plastic backing, gently pull it out.
6. Lower the scanner lid.
NOTE: To avoid jams, make sure the guides in the document-feeder input tray are adjusted tightly against
the document. Remove all staples and paper clips from original documents.
ENWW Clear paper jams 173

NOTE: Original documents that are printed on heavy, glossy paper can jam more frequently than originals
that are printed on plain paper.
Clear paper jams in Tray 1
When a jam occurs, the control panel displays an animation that assists in clearing the jam.
NOTE: If the sheet tears, remove all fragments before resuming printing.
1. If you can see the jammed sheet in Tray 1,
remove the jammed sheet by pulling it straight
out.
2. If you cannot see the jammed sheet, close Tray 1,
and then remove Tray 2.
174 Chapter 2 Solve problems ENWW

3. At the left side of the Tray 2 cavity, press the tab
to lower the tray plate, and then remove any
paper. Remove the jammed sheet by gently
pulling it straight out.
4. Push the tray plate back up into place.
ENWW Clear paper jams 175

5. Reinstall Tray 2.
6. Reopen Tray 1 and load paper into the tray.
176 Chapter 2 Solve problems ENWW

Clear paper jams in Tray 2
Use the following procedure to check for a paper jam in Tray 2. When a jam occurs, the control panel displays
an animation that assists in clearing the jam.
1. Pull the tray completely out of the printer.
2. Remove any jammed or damaged sheets of
paper.
3. Reinsert and close Tray 2.
ENWW Clear paper jams 177

Clear paper jams in the rear door and the fuser area (simplex models)
Use the following procedure to check for paper inside the rear door. When a jam occurs, the control panel
displays an animation that assists in clearing the jam.
CAUTION: The fuser is located above the rear door, and it is hot. Do not attempt to reach into the area above
the rear door until the fuser is cool.
1. Open the rear door.
178 Chapter 2 Solve problems ENWW

2. Gently pull out any jammed paper from the
rollers in the rear door area.
3. Close the rear door.
ENWW Clear paper jams 179

Clear paper jams in the output bin
Use the following procedure to clear jams in the output bin. When a jam occurs, the control panel displays an
animation that assists in clearing the jam.
1. If paper is visible in the output bin, grasp the
leading edge and remove it.
180 Chapter 2 Solve problems ENWW

Clear paper jams in the duplexer (duplex models)
Use the following procedure to check for paper in the duplexer. When a jam occurs, the control panel displays
an animation that assists in clearing the jam.
1. At the rear of the printer, open the duplexer.
2. Remove any jammed or damaged sheets of
paper.
CAUTION: The fuser is located above the rear
door, and it is hot. Do not attempt to reach into
the area above the rear door until the fuser is
cool.
3. Close the duplexer.
ENWW Clear paper jams 181

Solve performance problems
Table 2-30 Solve performance problems
Problem Cause Solution
Pages print but are totally blank. The document might contain blank pages. Check the original document to see if
content is present on all of the pages.
The printer might be malfunctioning. To check the printer, print a conguration
page.
Pages print very slowly. Heavier paper types can slow the print job. Print on a dierent type of paper.
Complex pages can print slowly. Proper fusing might require a slower print
speed to ensure the best print quality.
Large batches, narrow paper, and special
paper such as gloss, transparency,
cardstock, and HP Tough Paper can slow
the print job.
Print in smaller batches, on a dierent type
of paper, or on a dierent size of paper.
Pages did not print. The printer might not be pulling paper
correctly.
Make sure paper is loaded in the tray
correctly.
The paper is jamming in the printer. Clear the jam.
The USB cable might be defective or
incorrectly connected.
●Disconnect the USB cable at both
ends and reconnect it.
●Try printing a job that has printed in
the past.
●Try using a dierent USB cable.
Other devices are running on the host
computer.
The printer might not share a USB port. If
an external hard drive or network
switchbox is connected to the same port as
the printer, the other device might be
interfering with the printer. To connect and
use the printer, disconnect the other
device or use two USB ports on the host
computer.
182 Chapter 2 Solve problems ENWW

Solve connectivity problems
Solve USB connection problems
If you have connected the printer directly to a computer, check the cable.
●Verify that the cable is connected to the computer and to the printer.
●Verify that the cable is not longer than 5 m (16.4 ft). Try using a shorter cable.
●Verify that the cable is working correctly by connecting it to another printer. Replace the cable if
necessary.
Solve wired network problems
Introduction
Check the following items to verify that the printer is communicating with the network. Before beginning,
print a conguration page from the printer control panel and locate the printer IP address that is listed on this
page.
●Poor physical connection
●The computer is using the incorrect IP address for the printer
●The computer is unable to communicate with the printer
●The printer is using incorrect link and duplex settings for the network
●New software programs might be causing compatibility problems
●The computer or workstation might be set up incorrectly
●The printer is disabled, or other network settings are incorrect
NOTE: HP does not support peer-to-peer networking, as the feature is a function of Microsoft operating
systems and not of the HP print drivers. For more information, go to Microsoft at www.microsoft.com.
Poor physical connection
1. Verify that the printer is attached to the correct network port using a cable of the correct length.
2. Verify that cable connections are secure.
3. Look at the network port connection on the back of the printer, and verify that the amber activity light
and the green link-status light are lit.
4. If the problem continues, try a dierent cable or port on the hub.
The computer is using the incorrect IP address for the printer
1. Open the printer properties and click the Ports tab. Verify that the current IP address for the printer is
selected. The printer IP address is listed on the printer conguration page.
2. If you installed the printer using the HP standard TCP/IP port, select the box labeled Always print to this
printer, even if its IP address changes.
ENWW Solve connectivity problems 183

3. If you installed the printer using a Microsoft standard TCP/IP port, use the hostname instead of the IP
address.
4. If the IP address is correct, delete the printer and then add it again.
The computer is unable to communicate with the printer
1. Test network communication by pinging the network.
a. Open a command-line prompt on your computer.
●For Windows, click Start, click Run, type cmd, and then press Enter.
●For OS X, go to Applications, then Utilities, and open Terminal.
b. Type ping followed by the IP address for your printer.
c. If the window displays round-trip times, the network is working.
2. If the ping command failed, verify that the network hubs are on, and then verify that the network
settings, the printer, and the computer are all congured for the same network.
The printer is using incorrect link and duplex settings for the network
HP recommends leaving these settings in automatic mode (the default setting). If you change these settings,
you must also change them for your network.
New software programs might be causing compatibility problems
Verify that any new software programs are correctly installed and that they use the correct print driver.
The computer or workstation might be set up incorrectly
1. Check the network drivers, print drivers, and the network redirection settings.
2. Verify that the operating system is congured correctly.
The printer is disabled, or other network settings are incorrect
1. Review the conguration page to check the status of the network protocol. Enable it if necessary.
2. Recongure the network settings if necessary.
Solve wireless network problems
Introduction
Use the troubleshooting information to help resolve issues.
NOTE: To determine whether HP NFC and HP wireless direct printing are enabled on your printer, print a
conguration page from the printer control panel. If a page titled Wireless is included, HP Jetdirect 2800w NFC
& Wireless Direct Accessory printing is enabled on the printer.
●Wireless connectivity checklist
●The printer does not print after the wireless conguration completes
184 Chapter 2 Solve problems ENWW

●The printer does not print, and the computer has a third-party rewall installed
●The wireless connection does not work after moving the wireless router or printer
●Cannot connect more computers to the wireless printer
●The wireless printer loses communication when connected to a VPN
●The network does not appear in the wireless networks list
●The wireless network is not functioning
●Perform a wireless network diagnostic test
●Reduce interference on a wireless network
Wireless connectivity checklist
●Verify that the network cable is not connected.
●Verify that the printer and the wireless router are turned on and have power. Also make sure that the
wireless radio in the printer is turned on.
●Verify that the service set identier (SSID) is correct. Print a conguration page to determine the SSID. If
you are not sure the SSID is correct, run the wireless setup again.
●With secured networks, verify that the security information is correct. If the security information is
incorrect, run the wireless setup again.
●If the wireless network is working correctly, try accessing other computers on the wireless network. If
the network has Internet access, try connecting to the Internet over a wireless connection.
●Verify that the encryption method (AES or TKIP) is the same for the printer as it is for the wireless access
point (on networks using WPA security).
●Verify that the printer is within the range of the wireless network. For most networks, the printer must
be within 30 m (100 ft) of the wireless access point (wireless router).
●Verify that obstacles do not block the wireless signal. Remove any large metal objects between the
access point and the printer. Make sure poles, walls, or support columns containing metal or concrete do
not separate the printer and wireless access point.
●Verify that the printer is located away from electronic devices that might interfere with the wireless
signal. Many devices can interfere with the wireless signal including motors, cordless phones, security
system cameras, other wireless networks, and some Bluetooth devices.
●Verify that the print driver is installed on the computer.
●Verify that you have selected the correct printer port.
●Verify that the computer and printer connect to the same wireless network.
●For OS X, verify that the wireless router supports Bonjour.
The printer does not print after the wireless conguration completes
1. Make sure that the printer is turned on and in the ready state.
2. Turn o any third-party rewalls on your computer.
ENWW Solve connectivity problems 185
3. Make sure that the wireless network is working correctly.
4. Make sure that your computer is working correctly. If necessary, restart the computer.
5. Verify that you can open the HP Embedded Web Server from a computer on the network.
The printer does not print, and the computer has a third-party rewall installed
1. Update the rewall with the most recent update available from the manufacturer.
2. If programs request rewall access when you install the printer or try to print, make sure you allow the
programs to run.
3. Temporarily turn o the rewall, and then install the wireless printer on the computer. Enable the
rewall when you have completed the wireless installation.
The wireless connection does not work after moving the wireless router or printer
1. Make sure that the router or printer connects to the same network that your computer connects to.
2. Print a conguration page.
3. Compare the service set identier (SSID) on the conguration page to the SSID in the printer
conguration for the computer.
4. If the numbers are not the same, the devices are not connecting to the same network. Recongure the
wireless setup for the printer.
Cannot connect more computers to the wireless printer
1. Make sure that the other computers are within the wireless range and that no obstacles block the signal.
For most networks, the wireless range is within 30 m (100 ft) of the wireless access point.
2. Make sure that the printer is turned on and in the ready state.
3. Turn o any third-party rewalls on your computer.
4. Make sure that the wireless network is working correctly.
5. Make sure that your computer is working correctly. If necessary, restart the computer.
The wireless printer loses communication when connected to a VPN
●Typically, you cannot connect to a VPN and other networks at the same time.
The network does not appear in the wireless networks list
●Make sure the wireless router is turned on and has power.
●The network might be hidden. However, you can still connect to a hidden network.
The wireless network is not functioning
1. Make sure that the network cable is not connected.
2. To verify if the network has lost communication, try connecting other devices to the network.
3. Test network communication by pinging the network.
186 Chapter 2 Solve problems ENWW

a. Open a command-line prompt on your computer.
●For Windows, click Start, click Run, type cmd, and then press Enter.
●For OS X, go to Applications, then Utilities, and open Terminal.
b. Type ping followed by the router IP address.
c. If the window displays round-trip times, the network is working.
4. Make sure that the router or printer connects to the same network that the computer connects to.
a. Print a conguration page.
b. Compare the service set identier (SSID) on the conguration report to the SSID in the printer
conguration for the computer.
c. If the numbers are not the same, the devices are not connecting to the same network. Recongure
the wireless setup for the printer.
Perform a wireless network diagnostic test
From the printer control panel, you can run a diagnostic test that provides information about the wireless
network settings.
1. From the Home screen on the printer control panel, touch the Setup button.
2. Open the Self Diagnostics menu.
3. Touch the Run Wireless Test button to start the test. The printer prints a test page that shows test
results.
Reduce interference on a wireless network
The following tips can reduce interference in a wireless network:
●Keep the wireless devices away from large metal objects, such as ling cabinets, and other
electromagnetic devices, such as microwaves and cordless telephones. These objects can disrupt radio
signals.
●Keep the wireless devices away from large masonry structures and other building structures. These
objects can absorb radio waves and lower signal strength.
●Position the wireless router in a central location in line of sight with the wireless printers on the
network.
ENWW Solve connectivity problems 187

Service mode functions
Service menu
The Service menu is used to adjust print settings, restore factory default settings, and clean the print paper
path.
2-line control panels
1. From the printer control panel, press the OK button.
2. Open the Service menu.
Touchscreen control panels
1. From the Home screen on the printer control panel, touch the Setup button.
2. Touch the Service button.
The following menu items appear in the Service menu:
Table 2-31 Service menu
Menu item Sub-menu item Description
Fax Service (fax models only) Clear Saved Faxes
Run Fax Test
Print T.30 Trace
Error Correction
Fax Service Log
These items provide the means to test and
adjust fax functionality.
Cleaning Page This function removes dust and toner from the
print paper path.
USB Speed High
Full
This item sets the printer USB speed.
Less Paper Curl This feature puts the printer into a mode that
reduces paper curl.
Archive Print This feature puts the printer into a mode that
produces output less susceptible to toner
smearing and dusting for preservation and
archival.
Firmware Datecode This feature displays the printer rmware date
code.
Restore Defaults Resets all customer-accessible menu settings
back to the factory default settings (except
language).
Signature Check This item congures how the printer proceeds
when a rmware upgrade le does not have a
valid signature.
188 Chapter 2 Solve problems ENWW

Table 2-31 Service menu (continued)
Menu item Sub-menu item Description
LaserJet Update Check for Updates Now
Manage Updates
This items provides the means to manually
update the rmware or to set up automatic
rmware updates.
SMTP Comm. Report This report provides information regarding the
printer communication with an SMTP server for
the last Scan to E-Mail job.
Secondary service menu
Use the secondary service menu to print service-related reports and to run special tests. Customers do not
have access to this menu.
2-line control panels (M452nw/dn models)
1. From the printer control panel, press the OK button.
2. Press and hold the Left button.
3. Press the Cancel button.
4. Press the OK button to reopen the Setup menu.
5. Scroll to the 2ndary Service menu, and then press the OK button.
Touchscreen control panel (M377, M452dw and M477 models)
1. From the Home screen on the printer control panel, touch the Setup button.
2. Touch the space between the Home and Help buttons.
3. Touch the Back button.
4. Touch the Setup button.
5. Scroll to and touch the 2ndary Service menu.
The following menu items appear in the secondary service menu:
Table 2-32 Secondary service menu
Menu item Sub-menu item Description
Default Settings Self-managed This item optimizes open security settings with a proactive conguration for a
self-managed environment.
IT-managed This item optimizes centralized administration of a group of printers with
enhanced security settings in an information technology (IT) administrator
managed environment.
Location A list of available locations
displays
This item sets certain printer parameters that are dependent on the location,
such as the default paper size and the symbol set.
Scroll to the appropriate location and select Yes to set the location. The printer
automatically restarts after you change the location.
ENWW Service mode functions 189

Table 2-32 Secondary service menu (continued)
Menu item Sub-menu item Description
Line Frequency This item allows the refresh rate of the touchscreen control panel to be
changed between 50 and 60 Hz.
LED test
(2-line control panels only)
2-line control panels: This test veries that the LEDs on the control-panel
display function correctly.
At the beginning of the test, each of the LEDs turns on one-at-a-time. Press the
OK button to continue to the next LED.
Display test 2-line control panels: This test begins by testing the pixels on each line. Then,
each of the 255 characters is displayed in groups of 16. Press the OK button to
continue to the next group of 16 characters. You can cancel the test at any time
by touching the Cancel button.
Touchscreen control panels: The test sets the display colors. Touch the OK
button to conrm each setting.
Button test This test veries that the control-panel buttons function correctly. The display
prompts you to touch each button.
CP FW Version This item displays the current control panel rmware version.
NAND Reset This item resets the NAND memory.
Permanent Cong. Allow
Prevent
This item is used only by authorized third-party vendors for custom printer
setup. When Allow is selected, the printer is set as a non-HP printer.
CAUTION: Do not select the Allow option unless requested to do so by an
authorized third-party vendor.
Service Reports Cont. Self-Test This item prints a continuous conguration page.
Error report This item prints an error report that contains the last 5 instances of 49.xx.yy or
79.xx.yy errors.
DS Fax
Color Cal. Adjust color This item adjusts density settings for contrast, highlights, midtones, and
shadows. Adjust each color individually.
Timing This item species how frequently the printer should automatically perform a
color calibration. The default setting is 48 hours. You can turn automatic
calibration o.
Scan Calibration This item calibrates the scanner assembly.
Clean Belt This item runs additional belt-cleaning cycles.
Speed Use this item to toggle between high and low.
802.11n
(Wireless models only)
This item enables or disables the wireless 802.11n functionality.
Fax Settings
190 Chapter 2 Solve problems ENWW

Printer resets
Restore the factory-set defaults
Restoring the factory-set defaults returns all of the printer and network settings to the factory defaults. It
will not reset the page count, tray size, or language. To restore the printer to the factory-default settings,
follow these steps.
CAUTION: Restoring the factory-set defaults returns all of the settings to the factory defaults, and it also
deletes any pages that are stored in the memory.
1. 2-line control panels: On the printer control panel, press the OK button.
Touchscreen control panels: From the Home screen on the printer control panel, touch the Setup
button.
2. Open the Service menu.
3. Select the Restore Defaults option, and then press or touch the OK button.
The printer automatically restarts.
NVRAM initialization
CAUTION: Be sure to print a conguration page before performing an NVRAM initialization.
An NVRAM initialization erases all data stored in the unprotected NVRAM sections. Performing an NVRAM
initialization resets the following settings and information:
●All menu settings are reset to factory default values.
●All localization settings, including language and country/region, are reset.
After performing an NVRAM initialization, recongure any computers that print to this printer so that the
computers can recognize the printer.
1. Turn the printer o.
2. 2-line control panels: Press and hold the right-arrow button and the Cancel button simultaneously.
Keep the buttons depressed as you turn the printer on.
Touchscreen control panels: Turn the printer on, and then, as soon as the HP logo appears, press the
lower right quadrant of the control panel.
3. When the Permanent Storage Init. message appears on the display, release the buttons (2-line control
panels) or touchscreen.
The NVRAM initialization starts.
4. When the printer has nished the NVRAM initialization, it returns to the Ready state.
Super NVRAM initialization
WARNING! A super NVRAM initialization resets the printer page count and removes the formatter
association to the printer serial number. The lack of formatter association to the printer serial number might
aect the printer's warranty entitlement. Also, the printer will not be allowed to connect to the HP cloud.
ENWW Service mode functions 191

A super NVRAM initialization restores the printer to the “generic printer mode” in which it arrived from the
factory. This means that you will have to reset the language and country/region settings when the printer
starts after the initialization. A super NVRAM initialization erases all data stored in the protected and
unprotected NVRAM sections.
1. Turn the printer o.
2. 2-line control panels: Press and hold the left-arrow button and the Cancel button simultaneously.
Keep the buttons depressed as you turn the printer on.
Touchscreen control panels: Turn the printer on, and then, as soon as the HP logo appears, press the
lower left quadrant of the control panel.
3. When the Permanent Storage Init. message appears on the display, release the buttons (2-line control
panels) or touchscreen..
The super NVRAM initialization starts.
4. When the super NVRAM initialization has been completed, the printer enters the generic printer mode.
192 Chapter 2 Solve problems ENWW

Solve fax problems (fax models only)
Checklist for solving fax problems
●Several possible xes are available. After each recommended action, retry faxing to see if the problem is
resolved.
●For best results during fax problem solving, make sure the line from the printer is connected directly to
the wall phone port. Disconnect all other devices that are connected to the printer.
1. Verify that the telephone cord is connected to the correct port on the back of the printer.
2. Check the phone line by using the fax test:
a. From the Home screen on the printer control panel, touch the Setup button, and then touch the
Service menu.
b. Select the Self Diagnostics menu.
c. Select the Run Fax Test option. The printer prints a fax test report.
The report contains the following possible results:
●Pass: The report contains all of the current fax settings for review.
●Fail: The report indicates the nature of the error and contains suggestions for how to resolve
the issue.
3. Verify that the printer rmware is current:
a. Print a conguration page from the control panel Reports menu to obtain the current rmware
date code.
b. Go to www.hp.com.
1. Click the Support & Drivers link.
2. Click the Download drivers and software (and rmware) link option.
3. In the For product box, enter the printer model number, and then click the Go button.
4. Click the link for your operating system.
5. Scroll to the Firmware section of the table.
●If the listed version matches the version on the conguration page, you have the most
current version.
●If the versions are dierent, download the rmware upgrade le and upgrade the
rmware on the printer following the on-screen instructions.
NOTE: The printer must be connected to a computer with internet access to upgrade
rmware.
●Resend the fax.
4. Verify that the fax was set up when the printer software was installed.
From the computer, in the HP program folder, run the Fax Setup Utility.
ENWW Solve fax problems (fax models only) 193

5. Verify that the telephone service supports analog fax.
●If using ISDN or digital PBX, contact your service provider for information about conguring to an
analog fax line.
●If using a VoIP service, change the Fax Speed setting to Slow V.29 from the control panel. Ask if
your service provider supports fax and for the recommended fax modem speed. Some companies
might require an adapter.
●If you are using a DSL service, make sure that a lter is included on the phone-line connection to
the printer. Contact the DSL service provider, or purchase a DSL lter if you do not have one. If a
DSL lter is installed, try another lter because lters can be defective.
6. If the error persists, nd more detailed problem-solving solutions in the sections that follow this one.
Perform a fax diagnostic test
From the printer control panel, you can run a diagnostic test that provides information about the printer fax
settings.
1. From the Home screen on the printer control panel, touch the Setup button.
2. Open the following menus:
●Service
●Fax Service
3. Touch the Run Fax Test button to start the test. The printer prints a test page that shows test results.
Solve general fax problems
●Faxes are sending slowly
●Print quality of a photo is poor or prints as a gray box.
●Fax quality is poor
●You touched the Cancel button to cancel a fax, but the fax was still sent
●No fax address book button displays
●Not able to locate the fax settings in HP Web Jetadmin
●The header is appended to the top of the page when the overlay option is enabled
●A mix of names and numbers is in the recipients box
●A one-page fax prints as two pages
●A document stops in the document feeder in the middle of faxing
●The volume for sounds coming from the fax accessory is too high or too low
●Use fax over VoIP networks
Faxes are sending slowly
The printer is experiencing poor phone line quality.
194 Chapter 2 Solve problems ENWW

●Retry sending the fax when the line conditions have improved.
●Check with the phone service provider that the line supports fax.
●Turn o the Error Correction setting.
a. From the Home screen on the printer control panel, touch the Setup button.
b. Open the Service menu.
c. Open the Fax Service menu.
d. Open the Error Correction menu.
e. Select the O setting.
NOTE: This can reduce image quality.
●Use white paper for the original. Do not use colors such as gray, yellow, or pink.
●Increase the Fax Speed setting.
a. From the Home screen on the printer control panel, touch the Setup button.
b. Open the Fax Setup menu.
c. Open the Advanced Setup menu.
d. Open the Fax Speed menu.
e. Select the correct setting.
●Divide large fax jobs into smaller sections, and then fax them individually.
●Change the fax settings on the control panel to a lower resolution.
a. From the Home screen on the printer control panel, touch the Setup button.
b. Open the Fax Setup menu.
c. Open the Advanced Setup menu.
d. Open the Fax Resolution menu.
e. Select the correct setting.
Print quality of a photo is poor or prints as a gray box.
You are using the wrong page-content setting or the wrong resolution setting.
Try setting the Optimize Text/Picture option to the Photo setting.
Fax quality is poor
Fax is blurry or light.
●Increase fax resolution when sending faxes. Resolution does not aect received faxes.
ENWW Solve fax problems (fax models only) 195

a. From the Home screen on the printer control panel, touch the Setup button.
b. Open the Fax Setup menu.
c. Open the Advanced Setup menu.
d. Open the Fax Resolution menu.
e. Select the correct setting.
NOTE: Increasing resolution slows transmission speed.
●Turn on the Error Correction setting from the control panel.
a. From the Home screen on the printer control panel, touch the Setup button.
b. Open the Service menu.
c. Open the Fax Service menu.
d. Open the Error Correction menu.
e. Select the On setting.
●Check the toner cartridges and replace if necessary.
●Ask the sender to darken the contrast setting on the sending fax machine, and then resend the fax.
You touched the Cancel button to cancel a fax, but the fax was still sent
If the job is too far along in the sending process, you cannot cancel the job.
This is normal operation.
No fax address book button displays
The fax address book feature has not been enabled.
Use the HP MFP Digital Sending Software Conguration utility to enable the fax address book feature.
Not able to locate the fax settings in HP Web Jetadmin
Fax settings in HP Web Jetadmin are located under the status page drop-down menu.
Select Digital Sending and Fax from the drop-down menu.
The header is appended to the top of the page when the overlay option is enabled
For all forwarded faxes, the printer appends the overlay header to the top of a page.
This is normal operation.
A mix of names and numbers is in the recipients box
Names and numbers can both display, depending on where they are from. The fax address book lists names,
and all other databases list numbers.
This is normal operation.
196 Chapter 2 Solve problems ENWW

A one-page fax prints as two pages
The fax header is being appended to the top of the fax, pushing text to a second page.
To print a one page fax on one page, set the overlay header to overlay mode, or adjust the t-to-page setting.
A document stops in the document feeder in the middle of faxing
A jam is in the document feeder.
Clear the jam, and send the fax again.
The volume for sounds coming from the fax accessory is too high or too low
The volume setting needs to be adjusted.
Adjust the volume in the Fax Send Settings menu and the Fax Receive Settings menu.
Use fax over VoIP networks
VoIP technology converts the analog phone signal into digital bits. These are then assembled into packets
which travel on the Internet. The packets are converted and transmitted back to analog signals at or near the
destination.
Transmission of information on the Internet is digital instead of analog. Therefore, there are dierent
constraints on the fax transmission that might require dierent fax settings than the analog Public Switched
Telephone Network (PSTN). Fax is very dependent upon timing and signal quality, so a fax transmission is
more sensitive to a VoIP environment.
The following are suggested changes in settings for the printer when it is connected to a VoIP service:
●Begin with the fax speed set to Medium (V.17). This might be helpful in environments where a new VoIP
network is in use.
●If numerous errors or retries occur with the fax speed set to Fast, set it to Medium (V.17).
●If errors and retries persist, set the fax speed to Slow (V.29) because some VoIP systems cannot handle
the higher signal rates associated with fax.
●In rare cases, if errors persist, turn o ECM on the printer. The image quality might decrease. Ensure that
the image quality is acceptable with ECM o before using this setting.
●If the preceding setting changes have not improved the VoIP fax reliability, contact your VoIP provider
for help.
Solve problems receiving faxes
Table 2-33 Solve problems receiving faxes
Problem Cause Solution
The fax does not respond. The fax has a dedicated phone
line.
●Set the Answer Mode option to the Automatic setting
from the control panel.
a. From the Home screen on the printer control
panel, touch the Setup button.
b. Open the Fax Setup menu.
ENWW Solve fax problems (fax models only) 197

Table 2-33 Solve problems receiving faxes (continued)
Problem Cause Solution
c. Open the Basic Setup menu.
d. Open the Answer Mode menu.
e. Select the Automatic setting.
An answering machine is
connected to the printer.
●Set the Answer Mode option to the TAM setting and
connect the answering machine to the “telephone”
port.
a. From the Home screen on the printer control
panel, touch the Setup button.
b. Open the Fax Setup menu.
c. Open the Basic Setup menu.
d. Open the Answer Mode menu.
e. Select the TAM setting.
If the TAM setting is unavailable, set the Answer
Mode option to the Automatic setting.
●Set the Rings to Answer setting to at least one ring
more than the number of rings for which the
answering machine is set.
a. From the Home screen on the printer control
panel, touch the Setup button.
b. Open the Fax Setup menu.
c. Open the Basic Setup menu.
d. Open the Rings to Answer menu.
e. Select the correct setting.
●Connect the answering machine to the “telephone”
port.
●If the printer has a telephone handset connected, set
the Answer Mode option to the Fax/Tel setting to
route calls to the correct device. When detecting a
voice call, the printer generates a ring tone that
alerts you to pick up the telephone handset.
a. From the Home screen on the printer control
panel, touch the Setup button.
b. Open the Fax Setup menu.
c. Open the Basic Setup menu.
d. Open the Answer Mode menu.
e. Select the Fax/Tel setting.
198 Chapter 2 Solve problems ENWW

Table 2-33 Solve problems receiving faxes (continued)
Problem Cause Solution
A handset is connected to the
printer.
●Make sure the phone is hung up.
●Change the Answer Mode option to match the printer
setup.
a. From the Home screen on the printer control
panel, touch the Setup button.
b. Open the Fax Setup menu.
c. Open the Basic Setup menu.
d. Open the Answer Mode menu.
e. Select the setting that matches the printer
setup.
Set the Answer Mode option to the Fax/Tel
setting to automatically receive faxes. The
Fax/Tel setting automatically detects whether
the incoming transmission is a fax or a voice
call and routes the call to the appropriate
device.
The Answer Mode setting is set to
the Manual setting.
●Touch the Start Fax button on the printer control
panel.
Voice mail is available on the fax
line.
●Add a distinctive ring service to your telephone line
and change the Distinctive Ring setting on the
printer to match the ring pattern supplied by the
telephone company. Contact your telephone
company for information.
a. From the Home screen on the printer control
panel, touch the Setup button.
b. Open the Fax Setup menu.
c. Open the Basic Setup menu.
d. Open the Distinctive Ring menu.
e. Select the correct setting.
●Buy a dedicated line for faxing.
●Set the Answer Mode option to the Manual setting.
a. From the Home screen on the printer control
panel, touch the Setup button.
b. Open the Fax Setup menu.
c. Open the Basic Setup menu.
d. Open the Answer Mode menu.
e. Select the Manual setting.
NOTE: You must be present to receive faxes.
ENWW Solve fax problems (fax models only) 199

Table 2-33 Solve problems receiving faxes (continued)
Problem Cause Solution
The printer is connected to a DSL
phone service.
●Check the installation and features. A DSL modem
requires a high-pass lter on the phone line
connection to the printer. Contact your DSL service
provider for a lter or buy a lter.
●Verify that the lter is connected.
●Replace the existing lter to make sure that it is not
defective.
The printer uses a fax over IP or
VoIP phone service.
●Set the Fax Speed option to the Slow(V.29) or
Medium(V.17) setting.
a. From the Home screen on the printer control
panel, touch the Setup button.
b. Open the Fax Setup menu.
c. Open the Advanced Setup menu.
d. Open the Fax Speed menu.
e. Select the correct setting.
●Contact your service provider to make sure that fax
is supported and for a recommended fax speed
setting. Some companies might require an adapter.
Sender receives a busy signal A handset is connected to the
printer.
●Make sure the phone is hung up.
●Change the Answer Mode option to match the printer
setup.
a. From the Home screen on the printer control
panel, touch the Setup button.
b. Open the Fax Setup menu.
c. Open the Basic Setup menu.
d. Open the Answer Mode menu.
e. Select the setting that matches the printer
setup.
Set the Answer Mode option to the Fax/Tel
setting to automatically receive faxes. The
Fax/Tel setting automatically detects whether
the incoming transmission is a fax or a voice
call and routes the call to the appropriate
device.
A phone line splitter is being used. ●If you are using a phone line splitter, remove the
splitter and set up the phone as a downstream
phone.
●Make sure the phone is hung up.
●Make sure the phone is not being used for a voice call
when faxing.
200 Chapter 2 Solve problems ENWW

Table 2-33 Solve problems receiving faxes (continued)
Problem Cause Solution
No dial tone A phone line splitter is being used. ●If using a phone line splitter, remove the phone line
splitter and set up the phone as a downstream
phone.
The phone cable is not connected
correctly to the printer.
Verify that the telephone cord is plugged into the correct
port on the back of the printer.
Printer rings once, but does not
answer
An answering machine or voice
messaging service is sharing the
phone line with the printer.
●Answering machine: Set the Answer Mode option to
the TAM setting and connect the answering machine
to the “telephone” port.
●Voice mail: Add a distinctive ring service to your
telephone line and change the Distinctive Ring
setting on the printer to match the ring pattern
supplied by the telephone company. Contact your
telephone company for information.
The Distinctive Ring setting is
incorrectly set.
1. From the Home screen on the printer control panel,
touch the Setup button.
2. Open the Fax Setup menu.
3. Open the Basic Setup menu.
4. Open the Distinctive Ring menu.
5. Select the correct setting.
The sender number is blocked,
and the printer is ringing once
before blocking the fax job.
This is normal printer behavior.
Printer continues to ring, but does
not answer
The Answer Mode setting is set to
the Manual setting.
Touch the Start Fax button on the printer control panel.
The Rings to Answer setting is
incorrectly set.
1. From the Home screen on the printer control panel,
touch the Setup button.
2. Open the Fax Setup menu.
3. Open the Basic Setup menu.
4. Open the Rings to Answer menu.
5. Select the correct setting.
The Distinctive Ring setting is
incorrectly set.
1. From the Home screen on the printer control panel,
touch the Setup button.
2. Open the Fax Setup menu.
3. Open the Basic Setup menu.
4. Open the Distinctive Ring menu.
5. Select the correct setting.
Printer does not ring, no fax
received
The phone cable is not connected
correctly to the printer.
Verify that the telephone cord is plugged into the correct
port on the back of the printer.
ENWW Solve fax problems (fax models only) 201

Table 2-33 Solve problems receiving faxes (continued)
Problem Cause Solution
Printer answers, but fax does not
print
The Private Receive feature is on ●When the Private Receive feature is activated,
received faxes are stored in memory. A password is
required to print the stored faxes.
●Enter the password to print the fax. If you do not
know the password, contact the printer
administrator.
NOTE: Memory errors might occur if the faxes are not
printed. The printer will not answer if the memory is full.
The Private Receive option is
enabled.
When the Private Receive feature is activated, received
faxes are stored in memory. A password is required to
print the stored faxes.
Enter the password to print the fax. If you do not know the
password, contact the printer administrator.
The printer is out of paper. Verify that paper is loaded.
Header information prints on top of
the fax information
For all forwarded faxes, the
printer appends the overlay
header to the top of a page.
This is normal printer behavior.
Solve problems sending faxes
Table 2-34 Solve problems sending faxes
Problem Cause Solution
Fax does not send The Send Fax Later option is enabled and
scheduled to send the fax at a later time.
This is normal printer behavior.
The redial settings are all inactive, causing the
printer to try dialing once and then stop if it
encounters a busy signal, no answer, or an error.
Change the redial settings to prompt the printer
to try to resend the fax automatically.
1. From the Home screen on the printer
control panel, touch the Setup button.
2. Open the Fax Setup menu.
3. Open the Advanced Setup menu.
4. Open the following items:
●Redial if Busy
●Redial if No Answer
●Redial if Comm. Error
5. Select the correct setting for each option.
Outgoing fax calls keep dialing. The printer
automatically redials a fax number if the redial
options are on.
This is normal printer behavior. To prevent the
fax from resending, set the Redial if Busy option
to 0, set the Redial if No Answer option to 0, and
set the Redial if Comm. Error option to 0.
The fax number is too long. Enter a phone number that is the proper length.
202 Chapter 2 Solve problems ENWW

Table 2-34 Solve problems sending faxes (continued)
Problem Cause Solution
Fax stops while sending The receiving fax machine might be
malfunctioning.
Try sending to another fax machine.
The phone line might not be working. Disconnect the printer from the phone jack, and
connect a phone. Try to make a phone call to
verify that the phone line is working.
The phone line might be noisy or poor quality. Try using a slower fax speed to improve the
reliability of transmission.
A call-waiting feature might be active. Verify that the fax telephone line does not have
an activated call-waiting feature. A call-waiting
notice can interrupt a fax call in progress, which
causes a communication error.
Sent faxes are not arriving at
the receiving fax machine
The receiving fax machine is turned o or has an
error condition, such as being out of paper.
Ask the recipient to make sure that the fax
machine is turned on and ready to receive faxes.
The receiving machine is blocking the sending
machine number.
Ask the recipient to make sure that the receiving
fax machine is not blocking the sending machine
fax number.
Fax error messages on the control panel
The No Fax Detected message displays
NOTE: This error does not always refer to a missed fax. If a voice call is made to a fax number by mistake
and the caller hangs up, the No Fax Detected message displays on the control panel.
●Ask the sender to resend the fax.
●Make sure that the telephone cord from the printer is connected to the wall telephone jack.
●Try a dierent phone cord.
●Connect the printer phone cord to a jack for another phone line.
●Make sure the telephone line and phone wall jack are active by connecting a telephone and checking for
a dial tone.
●Make sure that the telephone cord is connected to the “line” port on the printer.
●Check the phone line by running a fax test from the control panel.
●If the error persists, contact HP. See www.hp.com/support/colorljM377MFP, www.hp.com/support/
colorljM452, www.hp.com/support/colorljM477MFP or the support yer that came in the printer box.
The Communication error message appears
●Ask the sender to send the fax again or send at a later time when line conditions have improved.
●Disconnect the printer telephone cord from the wall, connect a telephone to the phone jack on the wall,
and try making a call. Plug the printer phone cord into a jack for another phone line.
●Try a dierent phone cord.
ENWW Solve fax problems (fax models only) 203

●Set the Fax Speed option to the Slow(V.29) or Medium(V.17) setting.
a. From the Home screen on the printer control panel, touch the Setup button.
b. Open the Fax Setup menu.
c. Open the Advanced Setup menu.
d. Open the Fax Speed menu.
e. Select the correct setting.
●Turn o the Error Correction feature to prevent automatic error correction.
NOTE: Turning o the Error Correction feature can reduce image quality.
a. From the Home screen on the printer control panel, touch the Setup button.
b. Open the Service menu.
c. Open the Fax Service menu.
d. Open the Error Correction Mode menu.
e. Select the O setting.
●Print the Fax Activity Log report from the control panel to determine if the error occurs with a specic
fax number.
a. Touch the Fax button, and then touch the Fax Menu button.
b. Open the Fax Reports menu.
c. Open the Fax Activity Log menu.
d. Select the Print Log Now option.
●If the error persists, contact HP. See www.hp.com/support/colorljM377MFP, www.hp.com/support/
colorljM452, www.hp.com/support/colorljM477MFP or the support yer that came in the printer box.
No Dial Tone
●Make sure that the telephone cord is connected to the correct port on the printer.
●Make sure that the telephone cord from the printer is connected directly to the wall telephone jack.
●Check for a dial tone on the phone line by using the Start Fax button.
●Disconnect the printer telephone cord from the wall, connect a telephone to the phone jack on the wall,
and try making a voice call.
●Disconnect the telephone cord from both the printer and the wall and reconnect the cord.
●Make sure that you are using the telephone cord that came with the printer.
●Connect the printer phone cord to a jack for another phone line.
●Check the phone line by using the Run Fax Test option from the Service menu on the control panel.
204 Chapter 2 Solve problems ENWW

a. From the Home screen on the printer control panel, touch the Setup button.
b. Open the Service menu.
c. Open the Fax Service menu.
d. Select the Run Fax Test item.
The Fax is busy message appears
●Try sending the fax again.
●Call the recipient to ensure that the fax machine is on and ready.
●Check that you are dialing the correct fax number.
●Check for a dial tone on the phone line by using the Start Fax button.
●Make sure that the phone line is working by disconnecting the printer, connecting a telephone to the
phone line, and making a voice call.
●Connect the printer phone cord to a jack for another phone line, and try sending the fax again.
●Try a dierent phone cord.
●Send the fax at a later time.
●If the error persists, contact HP. See www.hp.com/support/colorljM377MFP, www.hp.com/support/
colorljM452, www.hp.com/support/colorljM477MFP or the support yer that came in the printer box.
The No fax answer message appears
●Try to resend the fax.
●Call the recipient to ensure that the fax machine is on and ready.
●Check that you are dialing the correct fax number.
●Disconnect the printer telephone cord from the wall, connect a telephone to the phone jack on the wall,
and try making a voice call.
●Connect the printer phone cord to a jack for another phone line.
●Try a dierent phone cord.
●Make sure that the phone cord from the wall telephone jack is connected to the line port.
●Check the phone line by using the Run Fax Test option from the Service menu on the control panel.
a. From the Home screen on the printer control panel, touch the Setup button.
b. Open the Service menu.
c. Open the Fax Service menu.
d. Select the Run Fax Test item.
●If the error persists, contact HP. See www.hp.com/support/colorljM377MFP, www.hp.com/support/
colorljM452, www.hp.com/support/colorljM477MFP or the support yer that came in the printer box.
ENWW Solve fax problems (fax models only) 205

Document feeder paper jam
●Verify that the paper meets printer size requirements. The printer does not support pages longer than
381 mm (15 in) for faxing.
●Copy or print the original to letter, A4, or legal size paper, and then resend the fax.
The Fax storage is full message appears
●Turn the printer o then on.
●Delete stored faxes from memory.
a. From the Home screen on the printer control panel, touch the Setup button.
b. Open the Service menu.
c. Open the Fax Service menu.
d. Select the Clear Saved Faxes item.
●Divide the large fax job into smaller sections, and then fax them individually.
Scanner error
●Verify that the paper meets printer size requirements. The printer does not support pages longer than
381 mm (15 in) for faxing.
●Copy or print the original onto letter, A4, or legal size paper and then resend the fax.
The control panel displays a Ready message with no attempt to send the fax
●Check the fax activity log for errors.
a. Touch the Fax button, and then touch the Fax Menu button.
b. Open the Fax Reports menu.
c. Open the Fax Activity Log menu.
d. Select the Print Log Now option.
●If a phone is connected to the printer, make sure that the phone is hung up.
●Disconnect all other lines between the fax and the printer.
●Connect the printer directly into the wall telephone jack and resend the fax.
The control panel displays the message "Storing page 1" and does not progress beyond that
message
●Delete stored faxes from memory.
a. From the Home screen on the printer control panel, touch the Setup button.
b. Open the Service menu.
206 Chapter 2 Solve problems ENWW

c. Open the Fax Service menu.
d. Select the Clear Saved Faxes item.
Faxes can be received, but not sent
Send fax and nothing happens.
1. Check for a dial tone on the phone line by using the Start Fax button.
2. Turn the printer o then on.
3. Use the control panel or the HP Fax Setup Wizard to congure the fax time, date, and fax header
information.
a. From the Home screen on the printer control panel, touch the Setup button.
b. Open the Fax Setup menu.
c. Open the Basic Setup menu.
d. Open the Fax Header menu.
e. Enter the correct settings.
4. Verify that any extension phones on the line are hung up.
5. If using a DSL service, make sure that the phone line connection to the printer includes a high-pass lter.
Printer is password protected
If a network administrator has set a printer password, then you must obtain the password in order to use the
printer fax features.
Unable to use fax functions from the control panel
●The printer might be password protected. Use the HP Embedded Web Server, HP Toolbox software, or
the control panel to set a password.
●If you do not know the password for the printer, contact your system administrator.
●Verify with the system administrator that the fax functionality has not been disabled.
Unable to use speed dials
●Make sure that the fax number is valid.
●If an outside line requires a prex, turn on the Dial Prex option or include the prex in the speed dial
number.
a. From the Home screen on the printer control panel, touch the Setup button.
b. Open the Fax Setup menu.
c. Open the Basic Setup menu.
d. Open the Dial Prex menu.
e. Select the On setting.
ENWW Solve fax problems (fax models only) 207

Unable to use group dials
●Make sure that the fax number is valid.
●If an outside line requires a prex, turn on the Dial Prex option or include the prex in the speed dial
number.
a. From the Home screen on the printer control panel, touch the Setup button.
b. Open the Fax Setup menu.
c. Open the Basic Setup menu.
d. Open the Dial Prex menu.
e. Select the On setting.
●Set up all entries in the group with speed dial entries.
a. Open an unused speed dial entry.
b. Enter the fax number for the speed dial.
c. Touch the OK button to save the speed dial.
Receive a recorded error message from the phone company when trying to send a fax
●Make sure you dial the fax number correctly, and make sure that the phone service is not blocked. For
example, some phone services might prevent long distance calling.
●If an outside line requires a prex, turn on the Dial Prex option or include the prex in the speed dial
number.
a. From the Home screen on the printer control panel, touch the Setup button.
b. Open the Fax Setup menu.
c. Open the Basic Setup menu.
d. Open the Dial Prex menu.
e. Select the On setting.
NOTE: To send a fax without a prex, when the Dial Prex option is turned on, send the fax manually.
●Send a fax to an international number
a. If a prex is required, manually dial the telephone number with the prex.
b. Enter the country/region code before dialing the phone number.
c. Wait for pauses as you hear the tones on the phone.
d. Send the fax manually from the control panel.
208 Chapter 2 Solve problems ENWW

Unable to send a fax when a phone is connected to the printer
●Make sure that the telephone is hung up.
●Make sure that the telephone is not being used for a voice call when faxing.
●Disconnect the phone from the line, and then try sending the fax.
Troubleshoot fax codes and trace reports
View and interpret fax error codes
Use fax error codes from the fax activity log to solve problems with the printer fax features.
Error code Description Solution
232 Possible causes include the following:
●A communication failure has occurred between
the two machines.
●The user at the remote machine might have
pressed the Stop or Cancel button.
●The power at the remote machine has been
interrupted, or deliberately turned o causing
the fax session to be interrupted.
1. Resend the fax at a dierent time when
telephone line conditions have improved.
2. If the error persists, and error correction is in use
for the fax session, disable the Error Correction
setting.
282 Possible causes include the following:
●The printer has not received any data at the start
of a page during reception in error correction
mode, but the modem has not detected a remote
disconnect.
●The remote machine is probably transmitting
sync frames instead of data and has either
jammed or broken.
Have the sender verify that the sending machine is
working correctly, and then request that the sender
resend the fax.
321 There was a communication error with the receiving
fax machine due to poor telephone line conditions.
Resend the fax at a dierent time when telephone line
conditions have improved.
344-348 Possible causes include the following:
●The remote machine has failed to respond to a
fax command from the local machine due to the
connection being interrupted.
●The user at the remote machine might have
pressed the Stop or Cancel button.
●In rare instances, incompatibility between the
two machines can cause the remote machine to
simply terminate the call.
1. Resend the fax at a dierent time when
telephone line conditions have improved.
2. If the error persists, and error correction is in use
for the fax session, disable the Error Correction
setting.
381 Possible causes include the following:
●The remote machine has failed to respond to a
fax command from the local machine due to the
connection being interrupted.
●The user at the remote machine might have
pressed the Stop button.
1. Resend the fax at a dierent time when
telephone line conditions have improved.
2. If the error persists, and error correction is in use
for the fax session, disable the Error Correction
setting.
ENWW Solve fax problems (fax models only) 209

Fax trace report
A fax T.30 trace report has information that can help resolve fax transmission problems. If you call HP for help
in resolving these problems, print a T.30 trace report before you call.
1. From the Home screen on the printer control panel, touch the Setup button.
2. Touch the Service menu.
3. Touch the Fax Service menu.
4. Touch the Print T.30 Trace button, and then touch the Now button.
NOTE: This procedure prints a report for the last fax job, successful or not. To generate a report for each
unsuccessful fax job, select the If Error setting. To generate a report for each fax job, select the At End of Call
setting.
Fax logs and reports
Use the following instructions to print fax logs and reports:
Print all fax reports
Use this procedure to print all of the following reports at one time:
●Last Call Report
●Fax Activity Log
●Phone Book Report
●Junk Fax List
●Billing Report (when Billing Codes are turned on)
●Conguration Report
●Usage Page
1. From the Home screen on the printer control panel, touch the Fax button.
2. Touch the Fax Menu button.
3. Touch the Fax Reports button.
4. Touch the Print All Fax Reports button.
Print individual fax reports
1. From the Home screen on the printer control panel, touch the Fax button.
2. Touch the Fax Menu button.
3. Touch the Fax Reports button.
4. Touch the name of the report that you want to print.
210 Chapter 2 Solve problems ENWW

Set the fax error report
A fax error report is a brief report that indicates the printer experienced a fax job error. You can set it to print
after the following events:
●Every fax error (the factory-set default)
●Send fax error
●Receive fax error
●Never
NOTE: With this option, you will have no indication that a fax failed to be transmitted unless you print
a fax activity log.
1. From the Home screen on the printer control panel, touch the Fax button.
2. Touch the Fax Menu button.
3. Touch the Fax Reports button.
4. Touch the Fax Error Report button, and then touch the printing option that you want to use.
Set the fax-error-correction mode
Usually, the printer monitors the signals on the telephone line while it is sending or receiving a fax. If the
printer detects an error during the transmission and the error-correction setting is On, the printer can request
that the portion of the fax be resent. The factory-set default for error correction is On.
You should turn o error correction only if you are having trouble sending or receiving a fax, and you are
willing to accept the errors in the transmission. Turning o the setting might be useful when you are trying to
send a fax overseas or receive one from overseas, or if you are using a satellite telephone connection.
1. From the Home screen on the printer control panel, touch the Setup button.
2. Touch the Service menu.
3. Touch the Fax Service menu.
4. Touch the Error Correction button, and then touch the On button.
Change the fax speed
The fax-speed setting is the modem protocol that the printer uses to send faxes. It is the worldwide standard
for full-duplex modems that send and receive data across telephone lines at up to 33,600 bits per second
(bps). The factory-set default for the fax-speed setting is Fast V.34.
You should change the setting only if you are having trouble sending a fax to or receiving a fax from a
particular device. Decreasing the fax speed might be useful when you are trying to send a fax overseas, or
receive one from overseas, or if you are using a satellite telephone connection.
1. From the Home screen on the printer control panel, touch the Setup button.
2. Touch the Fax Setup menu.
3. Touch the Advanced Setup menu.
4. Scroll to and touch the Fax Speed button, and then touch the speed setting that you want to use.
ENWW Solve fax problems (fax models only) 211

Use fax on a DSL, PBX, or ISDN system
HP printers are designed specically for use with traditional analog phone services. They are not designed to
work on DSL, PBX, ISDN lines, or VoIP services, but they work with the proper setup and equipment.
NOTE: HP recommends discussing DSL, PBX, ISDN, and VoIP setup options with the service provider.
The HP LaserJet printer is an analog device that is not compatible with all digital phone environments (unless
a digital-to-analog converter is used). HP does not guarantee that the printer will be compatible with digital
environments or digital-to-analog converters.
DSL
A digital subscriber line (DSL) uses digital technology over standard copper telephone wires. This printer is
not directly compatible with those digital signals. However, if the conguration is specied during DSL setup,
the signal can be separated so that some of the bandwidth is used to transmit an analog signal (for voice and
fax) while the remaining bandwidth is used to transmit digital data.
NOTE: Not all faxes are compatible with DSL services. HP does not guarantee that the printer will be
compatible with all DSL service lines or providers.
A typical DSL modem employs a lter to separate the higher frequency DSL modem communication from
lower frequency analog phone and fax modem communication. It is often necessary to use a lter with analog
phones and analog fax products that are connected to a telephone line used by a DSL modem. The DSL
service provider usually provides this lter. Contact the DSL provider for more information or for assistance.
PBX
The printer is an analog device that is not compatible in all digital phone environments. Digital-to-analog
lters or converters might be needed for faxing functionality. If faxing issues occur in a PBX environment, it
might be necessary to contact the PBX provider for assistance. HP does not guarantee that the printer will be
compatible with digital environments or digital-to-analog converters.
Contact the PBX provider for more information and for assistance.
ISDN
The printer is an analog device that is not compatible in all digital phone environments. Digital-to-analog
lters or converters might be needed for faxing functionality. If faxing issues occur in an ISDN environment, it
might be necessary to contact the ISDN provider for assistance. HP does not guarantee that the printer will be
compatible with ISDN digital environments or digital-to-analog converters.
212 Chapter 2 Solve problems ENWW
Solve email problems
If Scan to E-mail problems occur, try these solutions:
●Make sure this feature has been set up. If this feature has not been set up, use the setup wizard in the
HP Device Toolbox (Windows) or HP Utility for Mac OS X software to set it up.
●Make sure the Scan to Email feature is enabled. If it has been disabled, enable the feature through the
HP Device Toolbox (Windows) or HP Utility for Mac OS X software.
●Make sure that the printer is connected to a computer or to a network.
Cannot connect to the email server
●Make sure the SMTP or LDAP server name is correct. Check this setting with your system administrator
or Internet Service Provider.
●If the printer cannot establish a secure connection to the SMTP or LDAP server, try without the secure
connection or try a dierent server or port. Check this setting with your system administrator or Internet
Service Provider.
●If the SMTP or LDAP server requires authentication, make sure a valid user name and password are used.
●If the SMTP or LDAP server uses an authentication method that is not supported, try a dierent server.
Check this setting with your system administrator or Internet Service Provider.
Validate the SMTP gateway (Windows)
1. Open an MS-DOS command prompt: click Start, click Run, type cmd, and then press the Enter key.
2. In the command prompt window, type telnet followed by the SMTP gateway address and then the
number 25, which is the port over which the printer is communicating. For example, type telnet
123.123.123.123 25 where "123.123.123.123" represents the SMTP gateway address.
3. Press the Enter key. If the SMTP gateway address is not valid, the response contains the message Could
not open connection to the host on port 25: Connect Failed.
4. If the SMTP gateway address is not valid, contact the network administrator.
Validate the LDAP gateway (Windows)
1. Open Windows Explorer. In the address bar, type LDAP:// immediately followed by the LDAP gateway
address. For example, type LDAP://12.12.12.12 where "12.12.12.12" represents the LDAP
gateway address.
2. Press the Enter key. If the LDAP gateway address is valid, the Find People dialog box opens.
3. If the LDAP gateway address is not valid, contact the network administrator.
ENWW Solve email problems 213

Update the rmware
HP oers periodic printer updates, new Web Services apps, and new features to existing Web Services apps.
Follow these steps to update the rmware for a single printer. When you update the rmware, Web Service
apps will update automatically.
There are two supported methods to perform a rmware update on this printer. Use only one of the following
methods to update the printer rmware.
Method one: Update the rmware using the control panel
Use these steps to load the rmware from the control panel (for network-connected printers only), and/or set
the printer to automatically load future rmware updates. For USB-connected printers, use method two.
1. Make sure the printer is connected to a wired (Ethernet) or wireless network with an active Internet
connection.
NOTE: The printer must be connected to the internet to update the rmware via a network connection.
2. From the Home screen on the printer control panel, open the Setup menu.
●For touchscreen control panels, touch the Setup button.
●For standard control panels, press the left or right arrow button.
3. Scroll to and open the Service menu, and then open the LaserJet Update menu.
NOTE: If the LaserJet Update option is not listed, use method two.
4. Check for updates.
●For touchscreen control panels, touch Check for Updates Now.
●For standard control panels, select Check for Update.
NOTE: The printer automatically checks for an update, and if a newer version is detected, the update
process automatically starts.
5. Set the printer to automatically update the rmware when updates become available.
From the Home screen on the printer control panel, open the Setup menu.
●For touchscreen control panels, touch the Setup button.
●For standard control panels, press the left or right arrow button.
Scroll to and open the Service menu, open the LaserJet Update menu, and then select the Manage
Updates menu.
Set the printer to automatically update the rmware.
●For touchscreen control panels, set the Allow Updates option to YES, and then set the Check
automatically option to ON.
●For standard control panels, set the Allow Updates option to YES, and then set the Automatic
Check option to ON.
214 Chapter 2 Solve problems ENWW

Method two: Update the rmware using the Firmware Update Utility
Use these steps to manually download and install the Firmware Update Utility from HP.com.
NOTE: This method is the only rmware update option available for printers connected to the computer via
a USB cable. It also works for printers connected to a network.
1. Go to www.hp.com/go/support, click the Drivers & Software link, type the printer name in the search
eld, press the ENTER button, and then select the printer from the list of search results.
2. Select the operating system.
3. Under the Firmware section, locate the Firmware Update Utility.
4. Click Download, click Run, and then click Run again.
5. When the utility launches, select the printer from the drop-down list, and then click Send Firmware.
NOTE: To print a conguration page to verify the installed rmware version before or after the update
process, click Print Cong.
6. Follow the on-screen instructions to complete the installation, and then click the Exit button to close
the utility.
ENWW Update the rmware 215
216 Chapter 2 Solve problems ENWW

Certicates of volatility
Figure A-1 Certicate of volatility M377 (1 of 2)
218 Appendix A Certicates of volatility ENWW

Figure A-2 Certicate of volatility M377 (2 of 2)
ENWW Certicates of volatility 219

Figure A-3 Certicate of volatility M452 (1 of 2)
Hewlett-Packard Certificate of Volatility
Model:
HP Color LaserJet M452
Part Number:
CF388A=M452nw
CF389A=M452dn
CF394A=M452dw
Address:
Hewlett Packard Company
11311 Chinden Blvd
Boise, ID 83714
Volatile Memory
Does the device contain volatile memory (Memory whose contents are lost when power is removed)?
Yes No If Yes please describe the type, size, function, and steps to clear the memory below
Type (SRAM, DRAM, etc):
Size:
128MB
User Modifiable:
Function: Used for temporary
storage during the processing
of jobs and for applications
running on the OS.
Steps to clear memory:
When the printer is powered
OFF , the memory is erased.
Yes No
Type (SRAM, DRAM, etc):
Size:
User Modifiable:
Function:
Used for temporary storage
during the processing of jobs
and for applications running
on the OS.
Steps to clear memory:
When the printer is powered
OFF , the memory is erased
256MB
Yes No
.
Type (SRAM, DRAM, etc):
Size:
User Modifiable:
Function:
Steps to clear memory:
Yes No
Non-Volatile Memory
Does the device contain non-volatile memory (Memory whose contents are retained when power is removed)?
Yes No If Yes please describe the type, size, function, and steps to clear the memory below
Type (Flash, EEPROM, etc):
Size:
User Modifiable:
Function:
Steps to clear memory:
2GB
Yes No
Device Firmware
Mass Storage
Does the device contain mass storage memory (Hard Disk Drive, Tape Backup)?
Yes No If Yes please describe the type, size, function, and steps to clear the memory below
Type (HDD, Tape, etc):
Size:
User Modifiable:
Function:
Steps to clear memory:
Yes No
Type (HDD, Tape, etc):
Size:
User Modifiable:
Function:
Steps to clear memory:
Yes No
DRAM
M452nw, M452dn
DRAM
M452dw
Flash: M452dw Perform a NVRAM initialization
to clear unprotected data as
explained in SM (for service
person to perform only).
Type (Flash, EEPROM, etc):
Size:
User Modifiable:
Function:
Steps to clear memory:
1GB
Yes No
Flash: M452nw
M452dn
Perform a NVRAM initialization
to clear unprotected data as
explained in SM (for service
person to perform only).
Type (Flash, EEPROM, etc):
Size:
User Modifiable:
Function:
Steps to clear memory:
16KB
Yes No
EEPROM Perform a NVRAM initialization
to clear unprotected data as
explained in SM (for service
person to perform only).
FW code/partial printer
configuration information
storage
Printer specific data such as
page count, internal engine
reports.
220 Appendix A Certicates of volatility ENWW

Figure A-4 Certicate of volatility M452 (2 of 2)
Other Transmission Capabilities
Does the device employ any other methods of non-wired access to transmit or receive any data whatsoever (e.g. anything
other than standard hard wired TCP/IP, direct USB, or parallel connections)? Yes No If Yes please describe below:
Purpose: Wireless Network Connectivity / Near Field Communication M452nw, M542dw models
Frequency: 2.4 GHz
Bandwidth: 802.11n 20Mhz
Modulation:
Effective Radiate Power (ERP): 802.11n 15+-1.5dBm
Specifications: 802.11 n/a/b/g
Other Capabilities
Does the device employ any other method of communications such as a Modem to transmit or receive any data
whatsoever? Yes No If Yes please describe below:
Purpose:
Specifications
USB
Does the item accept USB input and if so, for what purpose (i.e Print Jobs, device firmware updates, scan upload)?
Yes No If Yes please describe below
The front USB host can accept print jobs, scan uploads, photos and can be used to upload printer firmware.
Can any data other than scan upload be sent to the USB device)?
Yes No If Yes please describe below
Rear USB host when configured will accept stored jobs, encrypted files stored and deleted by user.
RF/RFID
Does the item use RF or RFID for receive or transmit of any data including remote diagnostics. (e.g. Cellular phone,
Bluetooth) Yes No If Yes please describe below
Purpose: Wireless Information string
M452nw, M452dw models
Frequency: 13.56
Bandwidth: 106-848kbps
Modulation: 7-30% ASK
Effective Radiate Power (ERP): Not an internal radiator.
Load modulation as passive tag emulation.
Specifications:
ENWW Certicates of volatility 221

Figure A-5 Certicate of volatility M477 (1 of 2)
Hewlett-Packard Certificate of Volatility
Model:
HP Color LaserJet MFP
M477
Part Number:
CF377A=M477nw
CF378A=M477dn
CF379A=M477dw
Address:
Hewlett Packard Company
11311 Chinden Blvd
Boise, ID 83714
Volatile Memory
Does the device contain volatile memory (Memory whose contents are lost when power is removed)?
Yes No If Yes please describe the type, size, function, and steps to clear the memory below
Type (SRAM, DRAM, etc):
Size:
256MB
User Modifiable:
Function: Used for temporary
storage during the processing
of jobs and for applications
running on the OS.
Steps to clear memory:
When the printer is powered
OFF , the memory is erased.
Yes No
Type (SRAM, DRAM, etc):
Size:
User Modifiable:
Function:
Used for temporary storage
during the processing of jobs
and for applications running
on the OS.
Steps to clear memory:
When the printer is powered
OFF , the memory is erased
256MB
Yes No
.
Type (SRAM, DRAM, etc):
Size:
User Modifiable:
Function:
Steps to clear memory:
Yes No
Non-Volatile Memory
Does the device contain non-volatile memory (Memory whose contents are retained when power is removed)?
Yes No If Yes please describe the type, size, function, and steps to clear the memory below
Type (Flash, EEPROM, etc):
Size:
User Modifiable:
Function:
Steps to clear memory:
2GB
Yes No
Device FW, Fax system
Mass Storage
Does the device contain mass storage memory (Hard Disk Drive, Tape Backup)?
Yes No If Yes please describe the type, size, function, and steps to clear the memory below
Type (HDD, Tape, etc):
Size:
User Modifiable:
Function:
Steps to clear memory:
Yes No
Type (HDD, Tape, etc):
Size:
User Modifiable:
Function:
Steps to clear memory:
Yes No
USB
Does the item accept USB input and if so, for what purpose (i.e Print Jobs, device firmware updates, scan upload)?
Yes No If Yes please describe below
The front USB host can accept print jobs, scan uploads, photos and can be used to upload printer firmware.
Can any data other than scan upload be sent to the USB device)?
Yes No If Yes please describe below
Rear USB host when configured will accept stored jobs, encrypted files stored and deleted by user.
RF/RFID
Does the item use RF or RFID for receive or transmit of any data including remote diagnostics. (e.g. Cellular phone,
Bluetooth) Yes No If Yes please describe below
Purpose: Wireless Information string (M477fnw, M477fdw)
Frequency: 13.56
Bandwidth: 106-848kbps
Modulation: 7-30%ASK
Effective Radiate Power (ERP): Not an intentional radiator.
Load modulation as passive tag emulation.
Specifications:
DRAM (all models)
Flash (all models) Perform a NVRAM initialization
to clear unprotected data as
explained in SM (for service
person to perform only).
Type (Flash, EEPROM, etc):
Size:
User Modifiable:
Function:
Steps to clear memory:
16KB
Yes No
EEPROM Perform a NVRAM initialization
to clear unprotected data as
explained in SM (for service
person to perform only).
Printer specific data such as
page count, internal engine
reports
Type (Flash, EEPROM, etc):
Size:
User Modifiable:
Function:
Steps to clear memory:
Yes No
222 Appendix A Certicates of volatility ENWW

Figure A-6 Certicate of volatility M477 (2 of 2)
Other Transmission Capabilities
Does the device employ any other methods of non-wired access to transmit or receive any data whatsoever (e.g. anything
other than standard hard wired TCP/IP, direct USB, or parallel connections)? Yes No If Yes please describe below:
Purpose: Wireless Network Connectivity (all models), Near Field Communication (FDW only)
Frequency: 2.4GHz
Bandwidth: 802.11n 20Mhz
Modulation:
Effective Radiate Power (ERP): Effective Radiate Power
(ERP): 802.11n 15+-1.5dBm
Specifications: 802.11 n/a/b/g (NFC, FDW only)
Other Capabilities
Does the device employ any other method of communications such as a Modem to transmit or receive any data
whatsoever? Yes No If Yes please describe below:
Purpose: Facilities
Specifications
ENWW Certicates of volatility 223
224 Appendix A Certicates of volatility ENWW

Index
A
AC to DC conversion 18
accessories, input
tray 3 48
advanced setup
fax 102
B
basic printer operation 3
blank pages
troubleshooting 182
browser requirements
HP Embedded Web Server 90
C
cables
USB, troubleshooting 182
calibrate
colors 152
calibrating color 190
calibration, color
theory 40
cartridge
developing unit engagement and
disengagement 37
life detection 37
memory chip 37
presence detection 37
toner level detection 37
cautions iii
certicates of volatility 218
checklist
fax troubleshooting 193
problems 61
wireless connectivity 185
checklists
pre-troubleshooting 63
circuit diagrams 89
high-voltage power supply 14
low-voltage power supply 18
clean
touchscreen 163
cleaning
glass 151, 160
paper path 150, 160
printer 160
rollers 162
color
calibrating 190
color options
changing, Windows 153
color self calibration
theory 40
color theme
changing, Windows 153
colors
calibrate 152
components
DC controller 13
engine-control system 11
engine-control unit 11
intermediate transfer belt (ITB)
38
pickup, feed, and delivery 41
toner cartridge 35
conguration page 71
connectors, 550-sheet paper feeder
controller PCA
locating 80
connectors, engine controller PCA
locating 78
connectors, formatter
locating 75
control functions
fuser 22
control panel 7
button test 190
clean touchscreen 163
display test 190
menus 97
messages, types of 118
control panel buttons
locating 94, 96
conventions, document iii
cooling
areas and fans 17
copy menu 115
copying
quality, troubleshooting 148
counts 188, 189
page, reset 188, 189
reset after replacing formatter
188, 189
See also pages counts; pages
counts
D
DC controller
components 13
fans 17
motors 16
DC motors 16
DC voltages converted from AC 18
default settings, restoring
NVRAM initialization 191
defaults, restoring 191
defects, repeating 155
demo page 71
determine problem source 63
development process 31
diagrams
block 73
circuit 89
fans (printer base) 83
ENWW Index 225
main assemblies PCAs 85
major components (550-sheet
paper feeder) 86
major components (printer
base) 82
motors (printer base) 83
motors and rollers (550-sheet
paper feeder) 87
PCA (550-sheet paper feeder)
86
PCA connections 75
PCAs (printer base) 85
power switch (printer base) 84
rollers 84
rollers (printer base) 84
sensors (printer base) 73
timing 88
Diagrams: 550-sheet paper feeder
controller PCA connectors
locating 80
Diagrams: engine controller PCA
connectors
locating 78
document conventions iii
document feeder
jams 172
paper-feeding problems 167
scanning and image capture M477
only 53
document feeder rollers
cleaning 162
dpi (dots per inch)
faxing 102
drum cleaning 33
DSL
faxing 212
duplexer
jams 181
duplexing unit
motors 16
E
EconoMode setting 152
Embedded Web Server (EWS)
features 90
engine
test page 72
engine-control system
components 11
engine-control unit
components 11
error messages
event log 142
types of 118
error messages, fax 197, 202
error report, fax
printing 211
error-correction setting, fax 211
event log 71
print 141
event-log messages 141
exhaust fans 17
Explorer, versions supported
HP Embedded Web Server 90
F
factory defaults, restoring
NVRAM initialization 191
factory-set defaults, restoring 191
failure detection
laser/scanner 24
motors 16
fans
DC controller 17
exhaust 17
intake 17
fax
answer mode 101
error report, printing 211
error-correction 211
reports 113
reports, printing all 210
ring type 102
solve general problems 194
unable to receive 197
unable to send 202
using DSL, PBX, or ISDN 212
V.34 setting 211
fax menu 113
fax reports, printing 113
fax troubleshooting
checklist 193
atbed
scanning and image capture M477
only 52
owcharts
troubleshooting 64
formatter
resets after replacing 188, 189
formatter connectors
locating 75
formatter lights 71
formatter-control system 6
fuser 20
control functions 22
control-circuit function 20
jams 178
temperature protection 21
See also fusing and delivery unit
fusing process 33
G
glass, cleaning 151, 160
H
high-voltage power supply (HVPS)
operations 14
HP Device Toolbox, using 90
HP Embedded Web Server (EWS)
features 90
HP EWS, using 90
HP Jetdirect print server
lights 71
NVRAM initialization 191
HVPS (high-voltage power supply)
operations 14
I
I/O interfaces 9
image capture system
scanning M477 only 52
image-formation process
development process 31
drum cleaning 33
fusing process 33
laser-beam exposure 31
primary charging 29
primary transfer process 32
secondary transfer process 32
separation process 33
image-information system 25
individual component disagnostics
71
initial rotation period 4
initialization
NVRAM 191
input/output interfaces 9
intake fans 17
226 Index ENWW
intermediate transfer belt (ITB)
components 38
operations 38
Internet Explorer, versions supported
HP Embedded Web Server 90
interpret control-panel messages and
event log entries 118
ISDN
faxing 212
ITB (intermediate transfer belt)
operation 38
J
jam detection
tray 3 50
jams
causes of 168
document feeder 172
duplexer 181
fuser 178
locations 170
output bin 180
rear door 178
single-sheet priority feed slot
174
Tray 1 174
Tray 2 177
tray 3 50
Jetdirect print server
lights 71
NVRAM initialization 191
K
keyboard 7
L
laser-beam exposure 31
laser/scanner
failure detection 24
operations 23
last rotation period 5
latent image formation 29
LDAP gateway
validating 213
LEDs
formatter lights 71
LEDs, troubleshooting 71
lights
formatter 71
location
setting 189
logs, fax
error 211
printing all 210
low-voltage power supply (LVPS)
converted DC voltages 0
operations 18
protection for components 18
stops and interruptions 0
LVPS (low-voltage power supply)
converted DC voltages 0
operations 18
protection for components 18
stops and interruptions 0
M
major components (printer base)
block diagram 82
memory
NVRAM initialization 191
toner cartridge 37
Memory Enhancement technology
(MEt) 10
menu
control panel, access 97
copy 115
fax 113
Fax Setup 101
HP Web Services 98
Network Setup 111
Quick Forms 112
Reports 99
Self Diagnostics 101
Service 109
System Setup 104
USB 113
menu map 62
messages
types of 118
motor control
tray 3 49
motors
DC controller 16
failure detection 16
pickup, feed, and delivery
system 43
stepping 16
motors (printer base)
block diagram 83
movement of paper through printer.
See pickup, feed, and delivery
N
Netscape Navigator, versions
supported
HP Embedded Web Server 90
network
conguring 111
Network Setup menu 111
notes iii
NVRAM initialization 191
O
operation
Sleep delay 6
operation sequence 4
operations
laser/scanner 23
toner cartridge memory 37
output bin
clear jams 180
over-current protection 18
over-voltage protection 18
P
pages
blank 182
not printing 182
printing slowly 182
pages count 188, 189
reset 188, 189
See also counts; counts
paper
jams 168
selecting 151
paper jams
document feeder 172
duplexer 181
fuser 178
locations 170
output bin 180
rear door 178
single-sheet priority feed slot
174
Tray 1 174
Tray 2 177
paper movement
operation 41
paper path
printer 41
paper pickup
tray 3 49
ENWW Index 227
paper pickup problems
solving 166
PBX
faxing 212
PCAs (printer base)
block diagram 85
periods of the operation sequence
4
pickup and feed functions, other
tray 3 50
pickup, feed, and delivery
components 41
overview 41
PJL (printer job language) 7
PML (printer management
language) 7
power subsystem 65
power supply 18
troubleshooting 65
See also low-voltage power
supply; high-voltage power
supply
Power switch (printer base)
block diagram 84
power-on troubleshooting
overview 66
pre-troubleshooting checklist 63
primary charging process 29
print quality
troubleshooting 148
printer job language (PJL) 7
printer management language
(PML) 7
printer resets 191
printing
period in operation sequence 5
troubleshooting 182
problem-solving
event-log messages 141
messages, types of 118
protocol settings, fax 211
Q
quality. See print quality
Quick Forms menu 112
R
rear door
jams 178
receiving faxes
error report, printing 211
repeating defects, troubleshooting
155
repetitive defects ruler 155
reports
conguration page 99
default info page 100
demo page 99
diagnostics page 100
error 142, 190
fax 113
menu map 99
network summary 99
PCL 6 font list 100
PCL font list 99
print quality page 100
PS font list 100
service 190
service page 100
supplies status page 99
usage page 99
reports, fax
error 211
printing all 210
resets
NVRAM initialization 191
resolution
troubleshooting quality 148
restoring default settings
NVRAM initialization 191
restoring factory-set defaults 191
Rollers (printer base)
block diagram 84
ruler, repetitive defect 155
S
scanner
glass cleaning 151, 160
scanning
image capture M477 only 52
secondary service menu options
189
secondary transfer processes 32
sending faxes
error report, printing 211
sensors
550-sheet paper feeder 74
pickup, feed, and delivery
system 42, 73
sensors (printer base)
block diagram 73
separation process 33
service and support information v,
2, 60
Service menu 109
service mode functions 188
service page 63
settings
factory-set defaults, restoring
191
single-sheet priority feed slot
jams 174
Sleep dealy
operation 6
sleep settings 6
SMTP gateway
validating 213
solenoids
pickup, feed, and delivery
system 43
solve
fax problems 202
solve connectivity problems 183
solve performance problems 182
solve problems 59
fax 194
standby period 4
status
messages, types of 118
status page 71
stepping motors 16
supplies status 149
switches
550-sheet paper feeder 74
pickup, feed, and delivery
system 42, 73
system requirements
HP Embedded Web Server 90
System Setup menu 104
T
temperature
fuser heater protection 21
tests
engine 72
timing chart 88
tips iii
toner
image formation, use during 29
228 Index ENWW
toner cartridge
developing unit engagement and
disengagement 37
life detection 37
memory chip 37
presence detection 37
toner level detection 37
toner cartridges 35
components 35
error conditions 35
operations 35
toner-cartridge status 149
touchscreen control panel 7
touchscreen, clean 163
transfer processes 32
transfer unit
operation 38
Tray 1
jams 174
Tray 2
jams 177
tray 3
input accessories 48
motor control 49
paper pickup 49
troubleshooting 59
blank pages 182
checklist 61, 63
conguration page 71
control panel checks 69
demo page 71
duplexing 164
event log 71
fax error-correction setting 211
faxes 193
owchart 64
jams 168
LED diagnostics 71
network problems 183
NVRAM initialization 191
pages not printing 182
pages printing slowly 182
paper feed problems 166
power 65
print quality issues 148
process 61
receive fax 197
repeating defects 155
reports and tools 71
send fax 202
status page 71
USB cables 182
USB connection 183
wired network 183
wireless network 184
troubleshooting tools
Engine diagnostics 72
U
USB connection
troubleshooting 183
USB menu (touchscreen control
panels) 113
USB port
troubleshooting 182
V
V.34 setting 211
VoIP 197
volume
settings 107
W
waiting period 4
warnings iii
Web browser requirements
HP Embedded Web Server 90
wireless
conguring 111
wireless network
troubleshooting 184
wireless network interference 187
ENWW Index 229
230 Index ENWW
