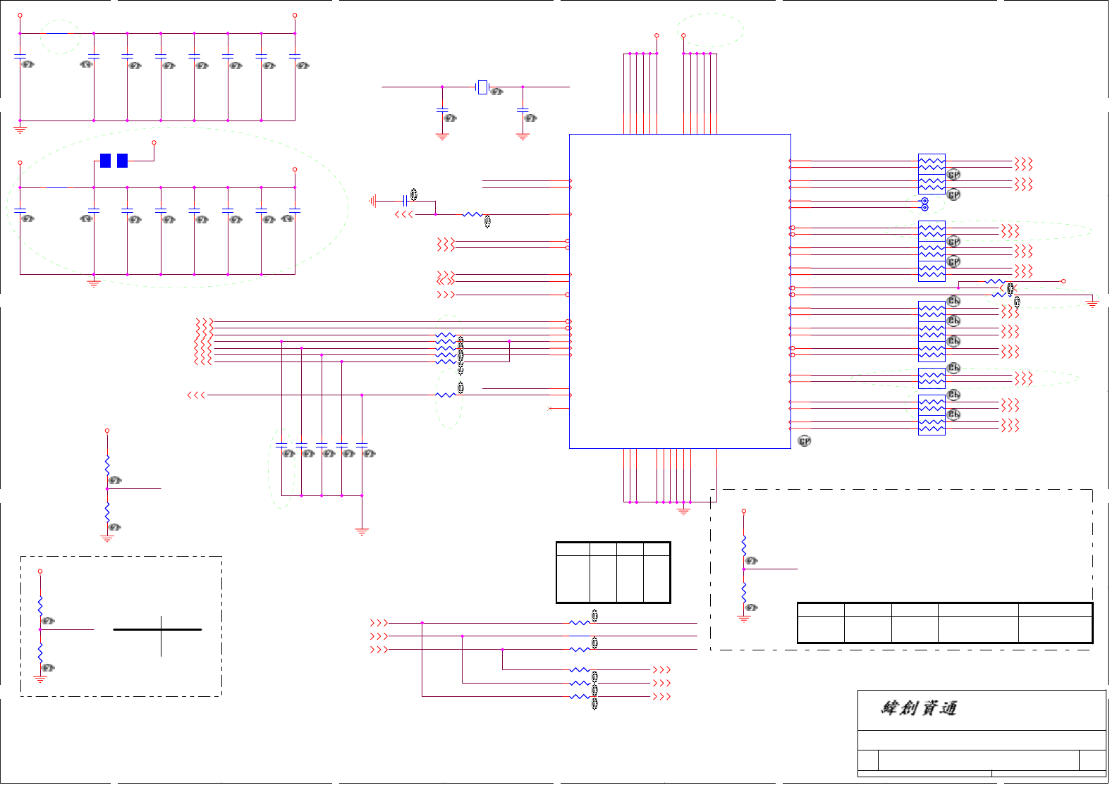
HP DV2000 (965GM) WISTRON PAMIRS UMA REV 3
HP DV2000 (965GM) - WISTRON PAMIRS UMA - REV -3
User Manual:
Open the PDF directly: View PDF
.
Page Count: 41

5
5
4
4
3
3
2
2
1
1
D D
C C
B B
A A
Title
Size Document Number Rev
Date: Sheet of
Wistron Corporation
21F, 88, Sec.1, Hsin Tai Wu Rd., Hsichih,
Taipei Hsien 221, Taiwan, R.O.C.
Pamirs -3
Block Diagram
A3
141Friday, May 18, 2007
<Core Design>
Title
Size Document Number Rev
Date: Sheet of
Wistron Corporation
21F, 88, Sec.1, Hsin Tai Wu Rd., Hsichih,
Taipei Hsien 221, Taiwan, R.O.C.
Pamirs -3
Block Diagram
A3
141Friday, May 18, 2007
<Core Design>
Title
Size Document Number Rev
Date: Sheet of
Wistron Corporation
21F, 88, Sec.1, Hsin Tai Wu Rd., Hsichih,
Taipei Hsien 221, Taiwan, R.O.C.
Pamirs -3
Block Diagram
A3
141Friday, May 18, 2007
<Core Design>
OUTPUTS
1D8V_S3
3V_AUX_S5
1D5V_S0
OUTPUTS
5V_S3
MAX8743
PCB LAYER
SYSTEM DC/DC
VCC
Signal 4
Signal 3
Signal 2
Signal 1
INPUTS
GND
L3:
DCBATOUT
DCBATOUT
L2:
L5:
TPS51120
L4:
L6:
INPUTS
L1:
SYSTEM DC/DC
5V 100mA
OUTPUTS
OUTPUTS
BT+
0.844~1.3V
44A
18V 3.0A
VCC_CORE
INPUTS
DCBATOUT
MAXIM CHARGER
INPUTS
CPU DC/DC
MAX8725
DCBATOUT
MAX8736ETL
Project code : 91.4S401.001
PCB P/N :06228
Revision : SB
1394
DOCK
CIR
CRT LINE OUTMIC IN S/PDIF TVOUT 10/100
Ethernet CIR
LCI
Marvell 88E8039
10/100 NIC
Capacity
Button
Host BUS
533/667MHz
DMI I/F
100MHz
2CH
SPEAKER
RJ45
CONN
SD/SDIO/MMC
MS/MS Pro/xD
PCI
KBC
Thermal
& Fan
Touch
Pad G792
Int.
KB
LPC Bus
ENE KB3910SF
802.11a/b/g
Mini-Card 1MB
Flash ROM
Intel CPU
DDRII
533/667
DDRII
533/667 Slot 0
Ricoh
R5C832
Slot 1
DDRII 667 Channel A
CardReader
DDR II 667 Channel B
HDD
SATA
USB 2.0
USB x 3
ODD
BLUE
TOOTH
PATA
1394
Pamirs UMA Block Diagram
4,5,6
7,8,9,10,11,12
13
14
24,25
25
25
28
26
31
32 32 22
33
23
23
23
32
18,19,20,21
32
CAMERA
Mini-Card
PCIE x 1
PCIE x 16
PCIE+USB 2.0
28
28
INTERNAL
ARRAY MIC
SPDIF
OP AMP
MIC IN
RJ11
CONN
HD Audio
APA2031
LINE OUT
29
30
New Card
Ricoh
R5538
PCIE x 1
USB 2.0 x 1
SVIDEO
LVDS
CRT
TVOUT
LCD
RGB CRT
15
15
16
ICS9LPRS355AKLFT-GP
CLK GEN
3
Meron 2M/4M SV
FSB:667 or 800 MHz
Crestline-GM/GML
AGTL+ CPU I/F
INTEGRATED GRAHPICS
DDR I/F
LVDS, CRT I/F
ICH8-M
10 USB 2.0/1.1 ports
(10/100/1000Mb)ETHERNET
ATA 66/100
High Definition Audio
ACPI 1.1
LPC I/F
INTEL
PCI/PCI BRIDGE
CX20548
HD AUDIO
CODEC
CX20549-12Z
AMOM
MODEM
WWAN
OUTPUTS
1D05V_S0
ISL6269CRZ
SYSTEM DC/DC
INPUTS
DCBATOUT
TPM
SLB9635TT
34
3226
29
27

A
A
B
B
C
C
D
D
E
E
4 4
3 3
2 2
1 1
3D3V_S517,18,20,21,22,26,27,28,29,31,34,36,39,41
1D2V_LAN_S527
3D3V_AUD_S029,30
AD+17,39,40,41
5V_S015,16,17,20,21,22,23,26,29,30,31,32,33,34,35,41
1D8V_S37,10,11,13,14,37,38,41
5V_AUX_S522,29,31,34,36
KBC_3D3V_AUX22,31,33,39
3D3V_LAN_S527,28
3D3V_AUX_S519,31,32,33,36,39,40
LCDVDD_S016
VCC_CORE_S05,6,35
1D5V_S05,10,17,19,20,21,26,28,37,38,41
5V_S316,23,32,33,34,36,37,38
1D5V_NEW_S028
+RTCVCC19,21
1D05V_S04,5,6,7,9,10,11,19,21,38,41
1D25V_S03,7,10,21,38
2D5V_LAN_S527,28
DCBATOUT16,17,34,35,36,37,38,39,41
5V_S516,21,34,37,38
DDR_VREF_S013,14,38,41
3D3V_S03,4,7,9,10,11,13,14,15,16,18,19,20,21,22,23,24,25,26,27,28,29,31,32,33,34,35,36,41
DDR_VREF_S37,13,14,38
KBC_3D3V_AUX
3D3V_AUX_S5
3D3V_LAN_S5
5V_AUX_S5
1D8V_S3
LCDVDD_S0
VCC_CORE_S0
1D5V_S0
1D5V_NEW_S0
+RTCVCC
1D05V_S0
1D25V_S0
1D2V_LAN_S5
2D5V_LAN_S5
3D3V_S5
5V_S0
5V_S3
DCBATOUT
5V_S5
AD+
DDR_VREF_S0
3D3V_AUD_S0
3D3V_S0
DDR_VREF_S3
Title
Size Document Number Rev
Date: Sheet of
Wistron Corporation
21F, 88, Sec.1, Hsin Tai Wu Rd., Hsichih,
Taipei Hsien 221, Taiwan, R.O.C.
Pamirs -3
Table of Content
A3
241Tuesday, May 22, 2007
<Core Design>
Title
Size Document Number Rev
Date: Sheet of
Wistron Corporation
21F, 88, Sec.1, Hsin Tai Wu Rd., Hsichih,
Taipei Hsien 221, Taiwan, R.O.C.
Pamirs -3
Table of Content
A3
241Tuesday, May 22, 2007
<Core Design>
Title
Size Document Number Rev
Date: Sheet of
Wistron Corporation
21F, 88, Sec.1, Hsin Tai Wu Rd., Hsichih,
Taipei Hsien 221, Taiwan, R.O.C.
Pamirs -3
Table of Content
A3
241Tuesday, May 22, 2007
<Core Design>
★
CFG 8
★
CFG 9
Only PCIE or SDVO
is operation PCIE and SDVO are
operation simultaneous
CFG 19
★
CFG 12
CFG 20
CFG 13
★
★
Lane Reversal Normal Mode(Lanes
number in order)
★
XOR/ALL-Z
LL(00)
LH(01)
HL(10)
HH(11)
Reserved
XOR Mode Enabled
All Z Mode Enabled
Normal Operation
CFG 16
DMI X 2 DMI X 4
CFG Strap HIGH 1LOW 0
FSB Dynamic ODT Disabled Enabled
DMI Lane Reserved Normal Operation Reserved Lane
CFG 5
Low Power PCI Express Normal Low Power mode
Concurrent SDVO/PCIE
PCI Express Graphics
Lane Reversal
INTEL CRESTLINE STRAP PIN
SDVO_CTRL_DATA
SDVO Present
NO SDVO Card
Present SDVO Card Present
★
This signal should not be pull low unless using
XOR Chain testing.
XOR Chain Entrance.
Rising Edge of PWROK.
No Reboot.
Rising Edge of PWROK.
This signal has weak internal pull-up.
set bit27 of MPC.LR(Device28:Function0:Offset D8)
PCIE LAN REVERSAL.Rising
Edge of PWROK.
If sampled high, the system is strapped to the
"No Reboot" mode(ICH8M will disable the TCO Timer
system reboot feature). The status is readable
via the NO REBOOT bit.(Offset:3410h:bit5)
This should only be used in manufacturing
environments
Internal Pull-Up.If sampled low,the Flash Descriptor
Security will be overidden.if high,the Security
measures defined in the Flash Descriptor will be in
effect.
Reserved
Sets bit2 of RPC.PC(Config Registers:Offset 224h)
LAN100_SLP Enables integrated VccLAN1_05,VccCL1_05 VRM
when sampled high
Integrated VccLAN1_05
VccCL1_05 VRM enable
/Disable. Always sampled.
High=No Reboot
LOW = DefauleSPKR
No Reboot Strap
XOR Chain Entrance Strap
01
0
AZ_DOUT_ICH
ICH_RSVD Description
11
10
0
Set PCIE port cofig bit1
Normal Operation(default)
Enter XOR Chain
RSVD
1
10
1
SPI_CS#1
BOOT BIOS Strap
A16 swap override strap
low = A16 swap override enable
high = default
PCI_GNT#3
PCI_GNT#0 BOOT BIOS Location
SPI10 PCI
LPC(Default)
INTEL ICH8-M STRAP PIN
DEFAULE HIGH
tp3
8.2K PULL HIGH
High=Enable Low=Disable
LAN100_SLP
SM_INTVRMEN
integrated VccLan1_05VccCL1_05
integrated VccSus1_05,VccSus1_5,VccCL1_5
High=Enable Low=Disable
Flash Descriptor Security
Override Strap
Rising Edge of PWROK.
GPIO33/
HDA_DOCK_EN#
Weak Internal PULL-DOWN.NOTE:This signal should
not be pull HIGH.
PCIE Port Config 2 bit0,
Rising Edge of PWROK.
SATALED#
INTVRMEN
TP3
SPKR
GNT0#
SPI_CS1#
Top-Block Swap Override.
Rising Edge of PWROK.
Sets bit0 of RPC.PC(Config Registers:Offset 224h)
GNT2#
Controllable via Boot BIOS Destination bit
(Config Registers:Offset 3410h:bit 11:10).
GNT0# is MSB, 01-SPI, 10-PCI, 11-LPC.
Boot BIOS Destination
Selection.
Rising Edge of PWROK.
GNT3#
HDA_SYNC
HDA_SDOUT XOR Chain Entrance/
PCIE Port Config 1 bit1,
Rising Edge of PWROK
Sampled low:Top-Block Swap mode(inverts A16 for all
cycles targeting FWH BIOS space).
Note: Software will not be able to clear the
Top-Swap bit until the system is rebooted
without GNT3# being pulled down.
Signal Usage/When Sampled
GPIO20
PCIE Port Config 1 bit0,
Rising Edge of PWROK.
Allows entrance to XOR Chain testing when TP3
pulled low at rising edge of PWROK.When TP3 not
pulled low at rising edge of PWROK,sets bit1 of
RPC.PC(Config Registers:offset 224h)
Comment
Enables integrated VccSus1_05,VccSus1_5 and
VccCL1_5 VRM when sampled high
Integrated VccSus1_05
VccSus1_5 and VccCL1_5
VRM Enable/Disable.Always
sampled.
INTEL ICH8-M INTEGRATED
PULL-UPS and PULL-DOWNS
SIGNAL Resistor Type/Value
HDA_BIT_CLK
HDA_RST#
HDA_SDIN[3:0]
HDA_SDOUT
HDA_SYNC
GNT[3:0]
GPIO[20]
LDA[3:0]#/FHW[3:0]#
LDRQ[0]
PME#
PWRBTN#
SATALED#
LAN_RXD[2:0]
LDRQ[1]/GPIO23
TP[3]
SPKR
SPI_CLK
SPI_CS1#
USB[9:0][P,N]
CL_RST#
SPI_MOSI
SPI_MISO
TACH_[3:0]
NONE
PULL-DOWN 20K
PULL-DOWN 15K
TBD
PULL-UP 20K
PULL-UP 20K
PULL-UP 20K
PULL-UP 20K
PULL-UP 20K
PULL-UP 20K
PULL-UP 20K
PULL-UP 20K
PULL-UP 20K
PULL-UP 20K
PULL-UP 20K
PULL-UP 20K
PULL-UP 20K
PULL-UP 20K
PULL-DOWN 20K
PULL-DOWN 20K
PULL-DOWN 20K
PULL-DOWN 20K
PULL-DOWN 20K

5
5
4
4
3
3
2
2
1
1
D D
C C
B B
A
A
FSB
FSA
PCI2_TME
FSC
CLK_XTAL_OUTCLK_XTAL_IN
27_SEL
CLK_XTAL_IN
27_SEL
ITP_EN
FSB
FSA
CLK_XTAL_OUT
FSC
ITP_EN
PCI2_TME
CLK_PCIE_MINI1_1#
CLK_MCH_DREFCLK1
CLK_PCIE_ICH1
CLK_MCH_3GPLL1#
CLK_CPU_XDP1
CLK_CPU_XDP1#
CLK_MCH_3GPLL1
CLK_MCH_DREFCLK1#
CLK_CPU_BCLK1#
CLK_MCH_BCLK1
CLK_PCIE_MINI2_1#
CLK_MCH_BCLK1#
CLK_CPU_BCLK1
CLK_PCIE_MINI2_1
MCH_SSCDREFCLK1#
MCH_SSCDREFCLK1
CLK_PCIE_MINI1_1
CLK_PCIE_NEW1
CLK_PCIE_ICH1#
CLK_PCIE_NEW1#
CLK_PCIE_LAN1
CLK_PCIE_LAN1#
CLK_PCIE_SATA1#CLK_PCIE_SATA1#
CLK_PCIE_SATA1CLK_PCIE_SATA1
3D3V_S0
3D3V_S0 3D3V_S0_CK505
3D3V_S0_CK505_IO
3D3V_S0_CK505
3D3V_S0_CK505
3D3V_S0_CK505
3D3V_S0_CK505_IO3D3V_S0_CK505
3D3V_S0
1D25V_S0
CLK_CPU_BCLK 4
CLK_CPU_BCLK# 4
CLK_MCH_BCLK# 7
CLK_MCH_BCLK 7
MCH_SSCDREFCLK# 7
MCH_SSCDREFCLK 7
CLK_MCH_DREFCLK# 7
CLK_MCH_DREFCLK 7
NEWCARD_CLKREQ# 28
CLK_48M_ICH20
H_STP_PCI#20 H_STP_CPU#20
ICH_SMBCLK13,14,20
ICH_SMBDATA13,14,20
CK_PWRGD20
CLKSATAREQ#20 CLKREQ#_B7
PCLK_PCM24
CLK_PCI_TCG34 PCLK_KBC31 CLK_PCI_ICH18
CLK_14M_ICH20
CPU_BSEL25
CPU_BSEL15
CPU_BSEL05
MCH_CLKSEL0 7
MCH_CLKSEL1 7
MCH_CLKSEL2 7
CLK_PCIE_NEW# 28
CLK_PCIE_NEW 28
CLK_PCIE_ICH# 20
CLK_PCIE_ICH 20
CLK_MCH_3GPLL# 7
CLK_MCH_3GPLL 7
CLK_PCIE_MINI2# 26
CLK_PCIE_MINI2 26
CLK_PCIE_MINI1# 26
CLK_PCIE_MINI1 26
PCLK_FWH33
CLK_PCIE_SATA# 19
CLK_PCIE_SATA 19
CLK_PCIE_LAN 27
CLK_PCIE_LAN# 27
Title
Size Document Number Rev
Date: Sheet of
Wistron Corporation
21F, 88, Sec.1, Hsin Tai Wu Rd., Hsichih,
Taipei Hsien 221, Taiwan, R.O.C.
Pamirs -3
Clock generator CY28548
A3
341Monday, May 21, 2007
<Variant Name>
Title
Size Document Number Rev
Date: Sheet of
Wistron Corporation
21F, 88, Sec.1, Hsin Tai Wu Rd., Hsichih,
Taipei Hsien 221, Taiwan, R.O.C.
Pamirs -3
Clock generator CY28548
A3
341Monday, May 21, 2007
<Variant Name>
Title
Size Document Number Rev
Date: Sheet of
Wistron Corporation
21F, 88, Sec.1, Hsin Tai Wu Rd., Hsichih,
Taipei Hsien 221, Taiwan, R.O.C.
Pamirs -3
Clock generator CY28548
A3
341Monday, May 21, 2007
<Variant Name>
FS_C FS_B FS_A CPU
1 0 1 100M
0 0 1 133M
0 1 0 200M
0 1 1 166M
27_SEL PIN 20 PIN 21 PIN 24 PIN 25
0 DOT96T DOT96C SRCT1/LCDT_100 SRCT1/LCDT_100
1 SRCT0 SRCC0 27M_NSS 27M_SS
ITP_EN Output
0 SRC8
1 CPU_ITP
Design Note:
1. All of Input pin didn't have internal pull up resistor.
2. Clock Request (CR) function are enable by registers.
3. CY28548 integrated serial resistor of differential clock,
so put 0 ohm serial resistor in the schematic.
01/31 10/24
12/12
12/18
2/12
12/18
12/20
01/31
2/12
2/12
2/12
TP104TP104
12
C174
SC4D7P50V2CN-1GP C174
SC4D7P50V2CN-1GP
1 2
C190 SC4D7P50V2CN-1GPC190 SC4D7P50V2CN-1GP
12
C186
SC27P50V2JN-2-GP
C186
SC27P50V2JN-2-GP
GNDREF
1
X2
2X1
3
VDDREF 4
REF0/FSLC/TEST_SEL
5
SDATA
6SCLK
7
PCI0/CR#_A
8
VDDPCI 9
PCI1/CR#_B
10
PCI2/TME
11
PCI3
12
PCI4/27_SELECT
13
PCI_F5/ITP_EN
14
GNDPCI
15 VDD48 16
USB_48MHZ/FSLA
17
GND48
18
VDD96_IO 19
SRCT0/DOTT_96 20
SRCC0/DOTC_96 21
GND
22 VDDPLL3 23
27MHZ_NONSS/SRCT1/SE1 24
27MHZ_SS/SRCC1/SE2 25
GND
26 VDDPLL3_IO 27
SRCT2/SATAT 28
SRCC2/SATAC 29
GNDSRC
30
SRCT3/CR#_C 31
SRCC3/CR#_D 32
VDDSRC_IO 33
SRCT4 34
SRCC4 35
GNDSRC
36
SRCT9 37
SRCC9 38
SRCC11/CR#_G 39
SRCT11/CR#_H 40
SRCT10 41
SRCC10 42
VDDSRC_IO 43
CPU_STOP#
44 PCI_STOP#
45
VDDSRC 46
SRCC6 47
SRCT6 48
GNDSRC
49
SRCC7/CR#_E 50
SRCT7/CR#_F 51
VDDSRC_IO 52
CPUC2_ITP/SRCC8 53
CPUT2_ITP/SRCT8 54
NC#55
55
VDDCPU_IO 56
CPUC1_F 57
CPUT1_F 58
GNDCPU
59
CPUC0 60
CPUT0 61
VDDCPU 62
CK_PWRGD/PD#
63
FSLB/TEST_MODE
64
GND
65
U21
ICS9LPRS355AKLFT-GP
U21
ICS9LPRS355AKLFT-GP
12
C457
SC4D7P50V2CN-1GP C457
SC4D7P50V2CN-1GP
12
R142
10KR2J-3-GP
R142
10KR2J-3-GP
12
C440
SCD1U16V2ZY-2GP
C440
SCD1U16V2ZY-2GP
12
C459
SCD1U16V2ZY-2GP
DY
C459
SCD1U16V2ZY-2GP
DY
12
C475
SCD1U16V2ZY-2GP
C475
SCD1U16V2ZY-2GP
12
C171
SC4D7P50V2CN-1GP C171
SC4D7P50V2CN-1GP
1
2 3
4
RN29 SRN0J-6-GPRN29 SRN0J-6-GP
12
C442
SCD1U16V2ZY-2GP
DY
C442
SCD1U16V2ZY-2GP
DY
1 2
L36
0R0603-PAD
L36
0R0603-PAD
1 2
R134 1KR2J-1-GPR134 1KR2J-1-GP
12
C200
SCD1U16V2ZY-2GP
C200
SCD1U16V2ZY-2GP
12
C441
SCD1U16V2ZY-2GP
C441
SCD1U16V2ZY-2GP
12
R386
10KR2J-3-GP
DY
R386
10KR2J-3-GP
DY
1 2
R163 0R0402-PADR163 0R0402-PAD
1
2 3
4
RN40 SRN0J-6-GPRN40 SRN0J-6-GP
12
C466
SCD1U16V2ZY-2GP
C466
SCD1U16V2ZY-2GP
1
2 3
4
RN36 SRN0J-6-GPRN36 SRN0J-6-GP
1 2
R152 33R2J-2-GPR152 33R2J-2-GP
12
C173
SC4D7P50V2CN-1GP C173
SC4D7P50V2CN-1GP
1
2 3
4
RN42 SRN0J-6-GPRN42 SRN0J-6-GP
TP103TP103
12
C448
SCD1U16V2ZY-2GP
DY
C448
SCD1U16V2ZY-2GP
DY
12
C206
SC10U10V5ZY-1GP
C206
SC10U10V5ZY-1GP
1
2 3
4
RN39 SRN0J-6-GPRN39 SRN0J-6-GP
12
R385
10KR2J-3-GP
R385
10KR2J-3-GP
12
C172
SC4D7P50V2CN-1GP
DY
C172
SC4D7P50V2CN-1GP
DY
12
C212
SC10U10V5ZY-1GP
C212
SC10U10V5ZY-1GP
1 2
R143 33R2J-2-GPR143 33R2J-2-GP
12
R378
10KR2J-3-GP
DY
R378
10KR2J-3-GP
DY
1 2
L11
0R0603-PAD
L11
0R0603-PAD
1
2 3
4
RN33 SRN0J-6-GPRN33 SRN0J-6-GP
1 2
R149 1KR2J-1-GPR149 1KR2J-1-GP
1
2 3
4
RN32 SRN0J-6-GPRN32 SRN0J-6-GP
12
C439
SCD1U16V2ZY-2GP
C439
SCD1U16V2ZY-2GP
12
C484
SC1U10V3KX-3GP
C484
SC1U10V3KX-3GP
1 2
R183 10KR2J-3-GP
DY
R183 10KR2J-3-GP
DY
1 2
R153 33R2J-2-GPR153 33R2J-2-GP
1
2 3
4
RN31 SRN0J-6-GPRN31 SRN0J-6-GP
1
2 3
4
RN44 SRN0J-6-GPRN44 SRN0J-6-GP
1 2
R150 33R2J-2-GP
DY
R150 33R2J-2-GP
DY
12
C445
SCD1U16V2ZY-2GP
C445
SCD1U16V2ZY-2GP
12
C446
SC1U10V3KX-3GP
C446
SC1U10V3KX-3GP
12
C185
SC27P50V2JN-2-GP
C185
SC27P50V2JN-2-GP
12
R141
10KR2J-3-GP
DY
R141
10KR2J-3-GP
DY
1 2
R650
DUMMY-R3
R650
DUMMY-R3
1 2
R377 1KR2J-1-GPR377 1KR2J-1-GP
1 2
R159 33R2J-2-GPR159 33R2J-2-GP
1 2
R381 10KR2J-3-GPR381 10KR2J-3-GP
12
C195
SC10U10V5ZY-1GP
C195
SC10U10V5ZY-1GP
1
2 3
4
RN41 SRN0J-6-GPRN41 SRN0J-6-GP
1
2 3
4
RN38 SRN0J-6-GPRN38 SRN0J-6-GP
1 2
R382
33R2J-2-GP
R382
33R2J-2-GP
1 2
R151 33R2J-2-GPR151 33R2J-2-GP
12
R379
10KR2J-3-GP
R379
10KR2J-3-GP
1 2
R184 10KR2J-3-GPR184 10KR2J-3-GP
1 2
R160 2K2R2J-2-GPR160 2K2R2J-2-GP
12
C465
SCD1U16V2ZY-2GP
C465
SCD1U16V2ZY-2GP
1 2
X1
X-14D31818M-40GP
X1
X-14D31818M-40GP

5
5
4
4
3
3
2
2
1
1
D D
C
C
B B
A
A
CPU_PROCHOT#
H_A#17
H_ADSTB#1
H_A#32
H_THERMTRIP#
H_THERMDA
H_THERMDC
H_IERR#
CPU_RSVD05
CPU_RSVD01
CPU_RSVD03
CPU_RSVD02
CPU_RSVD04
CPU_RSVD06
CPU_RSVD07
CPU_RSVD08
CPU_RSVD09
CPU_RSVD10
CPU_RSVD11
H_RESET#
H_INIT#
H_RS#0
H_LOCK#
H_RS#1
H_RS#2
H_TRDY#
H_HIT#
H_HITM#
H_A#33
H_REQ#0
H_REQ#2
H_REQ#3
H_REQ#1
H_REQ#4
CLK_CPU_BCLK
CLK_CPU_BCLK#
H_A20M#
H_IGNNE#
H_FERR#
H_A#34
H_A#35
H_A#18
H_A#19
H_ADS#
H_BNR#
H_BPRI#
H_DBSY#
H_DEFER#
H_A#20
H_A#21
H_A#22
H_A#23
H_A#24
H_A#25
H_DRDY#
H_BR0#
H_A#26
H_A#27
H_A#28
H_A#29
H_A#30
H_A#31
XDP_BPM#0
XDP_BPM#1
XDP_BPM#2
XDP_BPM#3
XDP_BPM#4
XDP_BPM#5
XDP_TCK
XDP_TDI
XDP_TDO
XDP_TMS
XDP_TRST#
XDP_DBRESET#
H_A#3
H_A#4
H_A#5
H_A#6
H_A#7
H_A#8
H_A#9
H_A#10
H_A#11
H_A#12
H_A#13
H_A#14
H_A#15
H_A#16
H_ADSTB#0
XDP_TRST#
XDP_TCK
XDP_DBRESET#
XDP_TDI
XDP_TDO
XDP_BPM#5
XDP_TMS
1D05V_S0
1D05V_S0
1D05V_S0
3D3V_S0
1D05V_S0
H_ADSTB#17
H_THERMTRIP# 7,19
CPU_PROCHOT# 35
H_INIT# 19
H_RESET# 7
H_TRDY# 7
H_HITM# 7
H_HIT# 7
H_LOCK# 7
CLK_CPU_BCLK 3
CLK_CPU_BCLK# 3
H_A20M#19
H_IGNNE#19
H_STPCLK#19 H_INTR19 H_NMI19
H_FERR#19
H_BPRI# 7
H_DBSY# 7
H_DRDY# 7
H_BR0# 7
H_BNR# 7
H_ADS# 7
H_DEFER# 7
XDP_DBRESET# 20
H_ADSTB#07
H_RS#0 7
H_RS#1 7
H_RS#2 7
H_REQ#07 H_REQ#17 H_REQ#27 H_REQ#37 H_REQ#47
OCP# 20
H_THERMDA 22
H_THERMDC 22
H_A#[3..35]7
H_SMI#19
Title
Size Document Number Rev
Date: Sheet of
Wistron Corporation
21F, 88, Sec.1, Hsin Tai Wu Rd., Hsichih,
Taipei Hsien 221, Taiwan, R.O.C.
Pamirs -3
Meron(1/3)-AGTL+/XDP
Custom
441Wednesday, May 23, 2007
<Core Design>
Title
Size Document Number Rev
Date: Sheet of
Wistron Corporation
21F, 88, Sec.1, Hsin Tai Wu Rd., Hsichih,
Taipei Hsien 221, Taiwan, R.O.C.
Pamirs -3
Meron(1/3)-AGTL+/XDP
Custom
441Wednesday, May 23, 2007
<Core Design>
Title
Size Document Number Rev
Date: Sheet of
Wistron Corporation
21F, 88, Sec.1, Hsin Tai Wu Rd., Hsichih,
Taipei Hsien 221, Taiwan, R.O.C.
Pamirs -3
Meron(1/3)-AGTL+/XDP
Custom
441Wednesday, May 23, 2007
<Core Design>
H_THERMDA, H_THERMDC routing together,
Trace width / Spacing = 10 / 10 mil
original value:BGA479-SKT6-GPU1
layout note:Zo =55
ohm , 0.5" MAX for
GTLREF
layout note : Change R237 to 649 ohm if using XTP to ITP adapter
2/12
A3#
J4
A4#
L5
A5#
L4
A6#
K5
A7#
M3
A8#
N2
A9#
J1
A10#
N3
A11#
P5
A12#
P2
A13#
L2
A14#
P4
A15#
P1
A16#
R1
A20M#
A6
ADS# H1
ADSTB0#
M1
REQ0#
K3
REQ1#
H2
REQ2#
K2
REQ3#
J3
REQ4#
L1
A17#
Y2
A18#
U5
A19#
R3
A20#
W6
A21#
U4
A22#
Y5
A30#
U2
A24#
R4
A25#
T5
A26#
T3
A32#
W3
A28#
W5
A29#
Y4
A27#
W2
A31#
V4
A33#
AA4
A34#
AB2
A35#
AA3
FERR#
A5
IGNNE#
C4
RSVD#M4
M4
RSVD#N5
N5
RSVD#T2
T2
RSVD#V3
V3
RSVD#B2
B2
RSVD#C3
C3
BNR# E2
BPRI# G5
DEFER# H5
DBSY# E1
DRDY# F21
BR0# F1
IERR# D20
INIT# B3
LOCK# H4
RS0# F3
RS1# F4
RS2# G3
TRDY# G2
HIT# G6
HITM# E4
BPM0# AD4
BPM1# AD3
BPM2# AD1
BPM3# AC4
PRDY# AC2
PREQ# AC1
TCK AC5
TDI AA6
TDO AB3
TMS AB5
TRST# AB6
DBR# C20
PROCHOT# D21
THRMDA A24
THERMTRIP# C7
BCLK0 A22
BCLK1 A21
RSVD#D2
D2
RSVD#F6
F6 RSVD#D3
D3 RSVD#D22
D22
STPCLK#
D5
LINT0
C6
LINT1
B4
SMI#
A3
A23#
U1
ADSTB1#
V1
RESET# C1
KEY_NC
B1
THRMDC B25
1 OF 4
RESERVED
HCLK
THERMAL
ADDR GROUP 1
XDP/ITP SIGNALS CONTROL
ADDR GROUP 0
ICH
U53A
BGA479-SKT6-GPU3
1 OF 4
RESERVED
HCLK
THERMAL
ADDR GROUP 1
XDP/ITP SIGNALS CONTROL
ADDR GROUP 0
ICH
U53A
BGA479-SKT6-GPU3
TP10TPAD28 TP10TPAD28 TP5TPAD28 TP5TPAD28
1 2
R42 54D9R2F-L1-GPR42 54D9R2F-L1-GP
C
B
E
Q8
MMBT3904WT1G-GP
DY
Q8
MMBT3904WT1G-GP
DY
12
R114
56R2J-4-GP
R114
56R2J-4-GP
TP8TPAD28 TP8TPAD28
12
R123
56R2J-4-GP
DY
R123
56R2J-4-GP
DY
1 2
R29
1KR2J-1-GP
DY
R29
1KR2J-1-GP
DY
TP68TP68
TP2TPAD28 TP2TPAD28
TP11TPAD28 TP11TPAD28
TP12TPAD28 TP12TPAD28
1 2
R31 54D9R2F-L1-GPR31 54D9R2F-L1-GP
TP6TPAD28 TP6TPAD28
1 2
R28 51R2F-2-GPR28 51R2F-2-GP
1 2
R30 54D9R2F-L1-GPR30 54D9R2F-L1-GP
1 2
R33 54D9R2F-L1-GPR33 54D9R2F-L1-GP
TP7TPAD28 TP7TPAD28
1 2
R122 68R3J-GPR122 68R3J-GP
1 2
R55 54D9R2F-L1-GPR55 54D9R2F-L1-GP
TP3TPAD28 TP3TPAD28
TP9TPAD28 TP9TPAD28
TP4TPAD28 TP4TPAD28
TP102TP102
TP101TP101
TP93TP93
TP91TP91

5
5
4
4
3
3
2
2
1
1
D D
C C
B B
A
A
CPU_BSEL0
CPU_BSEL1
CPU_BSEL2
H_DSTBN#0
H_DSTBP#0
H_DINV#0
H_D#0
H_D#1
H_D#2
H_D#3
H_D#4
H_D#5
H_D#6
H_D#7
H_D#8
H_D#9
H_D#10
H_D#11
H_D#12
H_D#13
H_D#14
H_D#15
COMP0
COMP1
COMP2
COMP3
H_DPSLP#
H_DPRSTP#
H_DPWR#
H_CPUSLP#
PSI#
H_DSTBN#1
H_DSTBP#1
H_DINV#1
H_D#16
H_D#17
H_D#18
H_D#19
H_D#20
H_D#21
H_D#22
H_D#23
H_D#24
H_D#25
H_D#26
H_D#27
H_D#28
H_D#29
H_D#30
H_D#31
TEST4
H_DSTBN#2
H_DSTBP#2
H_DINV#2
H_D#32
H_D#33
H_D#34
H_D#35
H_D#36
H_D#37
H_D#38
H_D#39
H_D#40
H_D#41
H_D#42
H_D#43
H_D#44
H_D#45
H_D#46
H_D#47
H_DSTBN#3
H_DSTBP#3
H_DINV#3
H_D#48
H_D#49
H_D#50
H_D#51
H_D#52
H_D#53
H_D#54
H_D#55
H_D#56
H_D#57
H_D#58
H_D#59
H_D#60
H_D#61
H_D#62
H_D#63
TEST1
TEST2
V_CPU_GTLREF
V_CPU_GTLREF
VCC_SENSE
VSS_SENSE
CPU_VID0
CPU_VID1
CPU_VID2
CPU_VID3
CPU_VID4
CPU_VID5
CPU_VID6
VCC_SENSE
TEST3
VSS_SENSE
TEST5
TEST6
1D05V_S0
1D5V_S0
VCC_CORE_S0 VCC_CORE_S0
VCC_CORE_S0
1D05V_S0
H_DINV#07
H_DSTBN#07 H_DSTBP#07
H_DPRSTP# 7,19
H_DPSLP# 19
H_CPUSLP# 7
H_DPWR# 7 H_PWRGOOD 19
PSI# 35
H_DINV#17
H_DSTBN#17 H_DSTBP#17
CPU_BSEL03 CPU_BSEL13
H_DINV#2 7
H_DINV#3 7
H_DSTBN#2 7
H_DSTBP#2 7
H_DSTBN#3 7
H_DSTBP#3 7
CPU_BSEL23
CPU_VID[0..6] 35
VSS_SENSE 35
VCC_SENSE 35
H_D#[0..63]7
Title
Size Document Number Rev
Date: Sheet of
Wistron Corporation
21F, 88, Sec.1, Hsin Tai Wu Rd., Hsichih,
Taipei Hsien 221, Taiwan, R.O.C.
Pamirs -3
Meron(2/3)-AGTL+/PWR
A3
541Friday, May 18, 2007
<Core Design>
Title
Size Document Number Rev
Date: Sheet of
Wistron Corporation
21F, 88, Sec.1, Hsin Tai Wu Rd., Hsichih,
Taipei Hsien 221, Taiwan, R.O.C.
Pamirs -3
Meron(2/3)-AGTL+/PWR
A3
541Friday, May 18, 2007
<Core Design>
Title
Size Document Number Rev
Date: Sheet of
Wistron Corporation
21F, 88, Sec.1, Hsin Tai Wu Rd., Hsichih,
Taipei Hsien 221, Taiwan, R.O.C.
Pamirs -3
Meron(2/3)-AGTL+/PWR
A3
541Friday, May 18, 2007
<Core Design>
PLACE C173 close to the TEST4 PIN,
make sure TEST3,TEST4,TEST5 trace
routing is reference to GND and
away other noisy signals
Close to CPU
pin AD26
Z0=55 ohm
with in
500mils .
CPU_BSEL CPU_BSEL2 CPU_BSEL1 CPU_BSEL0
166
200
0
00
11
1
Resistor Placed
within 0.5" of CPU
pin. Trace should
be at least 25 mils
away from any other
toggling signal .
COMP[0,2] trace
width is 18 mils.
COMP[1,3] trace
width is 4 mils .
Close to CPU pin
within 500mils
layout note:
place C3 near
PIN B26
Length match within
25 mils . The trace
width/space/other is
20/7/25 .
SB
1 2
R99 100R2F-L1-GP-UR99 100R2F-L1-GP-U
TP13TPAD28 TP13TPAD28
TP14TPAD28 TP14TPAD28
1 2
R83 54D9R2F-L1-GPR83 54D9R2F-L1-GP
1 2
R113 0R0402-PADR113 0R0402-PAD
1 2
R131 27D4R2F-L1-GPR131 27D4R2F-L1-GP
12
TC15
SE330U2VDM-6-GP
DY
TC15
SE330U2VDM-6-GP
DY
1 2
R98 100R2F-L1-GP-UR98 100R2F-L1-GP-U
1 2
C154
SCD1U16V2KX-3GP
DY
C154
SCD1U16V2KX-3GP
DY
TP16TPAD28 TP16TPAD28
1 2
R100 0R0402-PADR100 0R0402-PAD
1 2
R352
1KR2F-3-GP
R352
1KR2F-3-GP
TP1TPAD28 TP1TPAD28
VCC
A7
VCC
A9
VCC
AC10
VCC
A10
VCC
A12
VCC
A13
VCC
A15
VCC
A17
VCC
A18
VCC
A20
VCC
B7
VCC
B9
VCC
B10
VCC
B12
VCC
B14
VCC
B15
VCC
B17
VCC
B18
VCC
B20
VCC
C9
VCC
C10
VCC
C12
VCC
C13
VCC
C15
VCC
C17
VCC
C18
VCC
D9
VCC
D10
VCC
D12
VCC
D14
VCC
D15
VCC
D17
VCC
D18
VCC
E7
VCC
E9
VCC
E10
VCC
E12
VCC
E13
VCC
E15
VCC
AA7
VCC
AA9
VCC
AA10
VCC
AA12
VCC
AA13
VCC
AA15
VCC
AA17
VCC
AA18
VCC
AA20
VCC
AB9
VCC
AB12
VCC
AB14
VCC
AB15
VCC
AB17
VCC
AB18
VCC
E17
VCC
E18
VCC
E20
VCC
F7
VCC
F9
VCC
F10
VCC
F12
VCC
F14
VCC
F15
VCC
F17
VCC
F18
VCC
F20
VCC AB20
VCC AB7
VCC AC7
VCC AC9
VCC AC12
VCC AC13
VCC AC15
VCC AC17
VCC AC18
VCC AD7
VCC AD9
VCC AD10
VCC AD12
VCC AD14
VCC AD15
VCC AD17
VCC AD18
VCC AE9
VCC AE10
VCC AE12
VCC AE13
VCC AE15
VCC AE17
VCC AE18
VCC AE20
VCC AF9
VCC AF10
VCC AF12
VCC AF14
VCC AF15
VCC AF17
VCC AF18
VCC AF20
VCCP G21
VCCP J6
VCCP J21
VCCP K6
VCCP K21
VCCP M6
VCCP M21
VCCP N6
VCCP N21
VCCP R6
VCCP R21
VCCP T6
VCCP T21
VCCP V6
VCCP V21
VCCP W21
VCCA B26
VCCA C26
VID0 AD6
VID6 AE2
VID4 AE3
VID2 AE5
VID5 AF3
VID3 AF4
VID1 AF5
VSSSENSE AE7
VCCSENSE AF7
VCC
AB10
3 OF 4
U53C
BGA479-SKT6-GPU3
3 OF 4
U53C
BGA479-SKT6-GPU3
12
R353
2KR2F-3-GP
R353
2KR2F-3-GP
D16#
N22
D17#
K25
D18#
P26
D19#
R23
D20#
L23
D21#
M24
D22#
L22
D23#
M23
D24#
P25
D25#
P23
D26#
P22
D27#
T24
D28#
R24
D29#
L25
D30#
T25
D31#
N25
DINV0#
H25
DINV1#
N24
DSTBN0#
J26
DSTBN1#
L26
DSTBP0#
H26
DSTBP1#
M26
D0#
E22
D1#
F24
D2#
E26
D3#
G22
D4#
F23
D5#
G25
D6#
E25
D7#
E23
D8#
K24
D9#
G24
D10#
J24
D11#
J23
D12#
H22
D13#
F26
D14#
K22
D15#
H23
D53# AC26
D60# AC22
D63# AC23
GTLREF
AD26
TEST2
D25
BSEL0
B22
BSEL1
B23
BSEL2
C21
DINV2# U22
D32# Y22
D33# AB24
D34# V24
D35# V26
D36# V23
D38# U25
D39# U23
D40# Y25
D41# W22
D42# Y23
D43# W24
D44# W25
D45# AA23
D46# AA24
D47# AB25
DSTBP2# AA26
DSTBN2# Y26
D48# AE24
D49# AD24
D52# AB21
D54# AD20
D55# AE22
D56# AF23
D57# AC25
D58# AE21
D59# AD21
D61# AD23
DINV3# AC20
DSTBN3# AE25
D51# AB22
D50# AA21
D62# AF22
COMP0 R26
COMP1 U26
DPRSTP# E5
DPSLP# B5
DPWR# D24
PWRGOOD D6
SLP# D7
PSI# AE6
TEST1
C23
TEST6
A26
TEST3
C24
TEST5
AF1 TEST4
AF26
D37# T22
DSTBP3# AF24
COMP2 AA1
COMP3 Y1
2 OF 4
DATA GRP0 DATA GRP1
DATA GRP2DATA GRP3
MISC
U53B
BGA479-SKT6-GPU3
2 OF 4
DATA GRP0 DATA GRP1
DATA GRP2DATA GRP3
MISC
U53B
BGA479-SKT6-GPU3
1 2
R84 27D4R2F-L1-GPR84 27D4R2F-L1-GP
TP15TPAD28 TP15TPAD28
1 2
R132 54D9R2F-L1-GPR132 54D9R2F-L1-GP
12
C161
SC10U10V5ZY-1GP
C161
SC10U10V5ZY-1GP
12
C156
SCD01U16V2KX-3GP
C156
SCD01U16V2KX-3GP

5
5
4
4
3
3
2
2
1
1
D D
C C
B B
A
A
VCC_CORE_S0
VCC_CORE_S0
1D05V_S0
Title
Size Document Number Rev
Date: Sheet of
Wistron Corporation
21F, 88, Sec.1, Hsin Tai Wu Rd., Hsichih,
Taipei Hsien 221, Taiwan, R.O.C.
Pamirs -3
Meron(3/3)-GND&Bypass
A3
641Friday, May 18, 2007
<Core Design>
Title
Size Document Number Rev
Date: Sheet of
Wistron Corporation
21F, 88, Sec.1, Hsin Tai Wu Rd., Hsichih,
Taipei Hsien 221, Taiwan, R.O.C.
Pamirs -3
Meron(3/3)-GND&Bypass
A3
641Friday, May 18, 2007
<Core Design>
Title
Size Document Number Rev
Date: Sheet of
Wistron Corporation
21F, 88, Sec.1, Hsin Tai Wu Rd., Hsichih,
Taipei Hsien 221, Taiwan, R.O.C.
Pamirs -3
Meron(3/3)-GND&Bypass
A3
641Friday, May 18, 2007
<Core Design>
Place these capacitors on L1
(North side ,Secondary Layer)
Place these capacitors on L1
(North side ,Secondary Layer)
Mid Frequencd
Decoupling
Place these
inside socket
cavity on L1
(North side
Secondary)
3/5
3/5
1 2
C109
SCD1U16V2KX-3GP
C109
SCD1U16V2KX-3GP
12
C111
SC10U10V5KX-2GP
C111
SC10U10V5KX-2GP
12
C120
SC10U10V5KX-2GP
C120
SC10U10V5KX-2GP
12
C127
SC10U10V5KX-2GP
DY
C127
SC10U10V5KX-2GP
DY
12
C130
SC10U10V5KX-2GP
C130
SC10U10V5KX-2GP
12
C135
SC10U10V5KX-2GP
DY
C135
SC10U10V5KX-2GP
DY
12
C142
SC10U10V5KX-2GP
C142
SC10U10V5KX-2GP
12
C146
SC10U10V5KX-2GP
C146
SC10U10V5KX-2GP
12
C144
SC10U10V5KX-2GP
DY
C144
SC10U10V5KX-2GP
DY
12
C139
SC10U10V5KX-2GP
C139
SC10U10V5KX-2GP
12
C131
SC10U10V5KX-2GP
C131
SC10U10V5KX-2GP
12
C826
SC10U10V5KX-2GP
C826
SC10U10V5KX-2GP
12
C124
SC10U10V5KX-2GP
DY
C124
SC10U10V5KX-2GP
DY
1 2
C148
SCD1U16V2KX-3GP
C148
SCD1U16V2KX-3GP
12
C827
SC10U10V5KX-2GP
C827
SC10U10V5KX-2GP
12
C145
SC10U10V5KX-2GP
DY
C145
SC10U10V5KX-2GP
DY
12
C125
SC10U10V5KX-2GP
C125
SC10U10V5KX-2GP
12
C828
SC10U10V5KX-2GP
C828
SC10U10V5KX-2GP
12
C136
SC10U10V5KX-2GP
C136
SC10U10V5KX-2GP
12
C117
SC10U10V5KX-2GP
DY
C117
SC10U10V5KX-2GP
DY
VSS
AF2
VSS
A4
VSS
A8
VSS
A11
VSS
A14
VSS
A16
VSS
A19
VSS
A23
VSS
B6
VSS
B8
VSS
B11
VSS
B13
VSS
B16
VSS
B19
VSS
B21
VSS
B24
VSS
C5
VSS
C8
VSS
C11
VSS
C14
VSS
C16
VSS
C19
VSS
C2
VSS
C22
VSS
C25
VSS
D1
VSS
D4
VSS
D8
VSS
D11
VSS
D13
VSS
D16
VSS
D19
VSS
D23
VSS
D26
VSS
E3
VSS
E6
VSS
E8
VSS
E11
VSS
E14
VSS
E16
VSS
E19
VSS
E21
VSS
E24
VSS
F5
VSS
F8
VSS
F11
VSS
F13
VSS
F16
VSS
F19
VSS
F2
VSS
F22
VSS
F25
VSS
G4
VSS
G1
VSS
G23
VSS
G26
VSS
H3
VSS
H6
VSS
H21
VSS
H24
VSS
J2
VSS
J5
VSS
J22
VSS
J25
VSS
K1
VSS
K4
VSS
K23
VSS
K26
VSS
L3
VSS
L6
VSS
L21
VSS
L24
VSS
M2
VSS
M5
VSS
M22
VSS
M25
VSS
N1
VSS
N4
VSS
N23
VSS
N26
VSS
P3
VSS P6
VSS P21
VSS P24
VSS R2
VSS R5
VSS R22
VSS R25
VSS T1
VSS T4
VSS T23
VSS T26
VSS U3
VSS U6
VSS U21
VSS U24
VSS V2
VSS V5
VSS V22
VSS V25
VSS W1
VSS W4
VSS W23
VSS W26
VSS Y3
VSS Y6
VSS Y21
VSS Y24
VSS AA2
VSS AA5
VSS AA8
VSS AA11
VSS AA14
VSS AA16
VSS AA19
VSS AA22
VSS AA25
VSS AB1
VSS AB4
VSS AB8
VSS AB11
VSS AB13
VSS AB16
VSS AB19
VSS AB23
VSS AB26
VSS AC3
VSS AC6
VSS AC8
VSS AC11
VSS AC14
VSS AC16
VSS AC19
VSS AC21
VSS AC24
VSS AD2
VSS AD5
VSS AD8
VSS AD11
VSS AD13
VSS AD16
VSS AD19
VSS AD22
VSS AD25
VSS AE1
VSS AE4
VSS AE8
VSS AE11
VSS AE14
VSS AE16
VSS AE19
VSS AE23
VSS AE26
VSS A2
VSS AF6
VSS AF8
VSS AF11
VSS AF13
VSS AF16
VSS AF19
VSS AF21
VSS A25
VSS AF25
4 OF 4
U53D
BGA479-SKT6-GPU3
4 OF 4
U53D
BGA479-SKT6-GPU3
1 2
C108
SCD1U16V2KX-3GP
C108
SCD1U16V2KX-3GP
1 2
C107
SCD1U16V2KX-3GP
C107
SCD1U16V2KX-3GP
1 2
C149
SCD1U16V2KX-3GP
C149
SCD1U16V2KX-3GP
1 2
C150
SCD1U16V2KX-3GP
C150
SCD1U16V2KX-3GP

5
5
4
4
3
3
2
2
1
1
D D
C C
B B
A
A
DDR_B_MA14
H_SWNGH_VREF
SM_RCOMP_VOL
PLT_RST_R#
CFG6
CFG7
CFG10
MCH_CLKSEL1
CFG11
MCH_CLKSEL0
MCH_CLKSEL2
DMI_RXP3
DMI_RXP2
DMI_RXP0
CLPWROK_MCH
DMI_RXP1
M_ODT2
PM_EXTTS#0
M_ODT1
M_ODT0
M_ODT3
PM_POK_R
H_THERMTRIP#
PM_BMBUSY#
PM_EXTTS#1
PM_EXTTS#0
CLK_MCH_DREFCLK#
CLK_MCH_3GPLL
CLK_MCH_3GPLL#
MCH_SSCDREFCLK#
CLK_MCH_DREFCLK
MCH_ICH_SYNC#
MCH_SSCDREFCLK
DPRSLPVR
DFGT_VID2
DFGT_VID3
DFGT_VR_EN
DFGT_VID0
DFGT_VID1
ICH_SDVO_DATA
M_CLK_DDR0
ICH_SDVO_CLK
M_CLK_DDR#0
M_CLK_DDR1
CFG18
DDR_CS3_DIMMB#
DDR_CS2_DIMMB#
M_CLK_DDR#1
DDR_CKE3_DIMMB
DDR_CKE2_DIMMB
DDR_VREF_S3
DDR_CS1_DIMMA#
DDR_CS0_DIMMA#
DDR_CKE1_DIMMA
DDR_CKE0_DIMMA
M_CLK_DDR3
M_CLK_DDR2
SM_RCOMP_VOH
M_CLK_DDR#3
M_CLK_DDR#2
CL_VREF
SM_RCOMP_VOL
TEST1_GMCH
H_DPRSTP#
DMI_TXN1
DMI_TXN0
DMI_TXN3
DMI_TXN2
PM_EXTTS#1
H_RCOMP
PLT_RST_R#
SM_RCOMP
DMI_TXP1
DMI_TXP0
DMI_TXP3
DMI_TXP2
DMI_RXN0
SM_RCOMP#
DMI_RXN2
DMI_RXN1
CFG5
DMI_RXN3
TEST2_GMCH
CFG8
CLKREQ#_B
CFG9
CFG13
CFG12
CFG19
CFG16
CFG20
H_VREF
H_D#0
H_D#3
H_D#2
H_D#1
H_D#34
H_D#33
H_D#32
H_D#36
H_D#35
H_D#39
H_D#38
H_D#37
H_D#42
H_D#41
H_D#40
H_D#44
H_D#43
H_D#47
H_D#46
H_D#45
H_D#50
H_D#49
H_D#48
H_D#52
H_D#51
H_D#55
H_D#54
H_D#53
H_D#58
H_D#57
H_D#56
H_D#60
H_D#59
H_D#63
H_D#62
H_D#61
H_D#6
H_D#5
H_D#4
H_D#8
H_D#7
H_D#11
H_D#10
H_D#9
H_D#14
H_D#13
H_D#12
H_D#16
H_D#15
H_D#19
H_D#18
H_D#17
H_D#22
H_D#21
H_D#20
H_D#24
H_D#23
H_D#27
H_D#26
H_D#25
H_D#30
H_D#29
H_D#28
H_A#33
H_D#31
H_A#3
H_A#35
H_A#34
H_A#6
H_A#5
H_A#4
H_A#8
H_A#7
H_A#11
H_A#10
H_A#9
H_A#14
H_A#13
H_A#12
H_A#16
H_A#15
H_A#19
H_A#18
H_A#17
H_A#22
H_A#21
H_A#20
H_A#24
H_A#23
H_A#27
H_A#26
H_A#25
H_A#30
H_A#29
H_A#28
H_A#32
H_A#31
H_RCOMP
H_SCOMP
H_SCOMP#
H_RESET#
H_CPUSLP#
H_SWNG
H_LOCK#
H_HIT#
H_ADS#
H_ADSTB#1
H_HITM#
H_BPRI#
H_BNR#
H_ADSTB#0
H_DBSY#
H_BR0#
H_DRDY#
H_DPWR#
H_DEFER#
CLK_MCH_BCLK
CLK_MCH_BCLK#
H_DSTBN#0
H_RS#2
H_TRDY#
H_DINV#1
H_DINV#0
H_DSTBN#1
H_DINV#3
H_DINV#2
H_REQ#1
H_DSTBN#3
H_DSTBN#2
H_DSTBP#1
H_DSTBP#0
H_REQ#2
H_DSTBP#3
H_DSTBP#2
H_RS#0
H_REQ#4
H_REQ#3
H_REQ#0
H_RS#1
PM_POK_R
DDR_A_MA14
SM_RCOMP_VOH
1D05V_S0
1D05V_S0
1D25V_S0
1D05V_S0
1D8V_S3
3D3V_S0
DDR_VREF_S3
1D8V_S3
H_DSTBN#1 5
H_HITM# 4
H_DSTBN#2 5
H_DSTBP#0 5
H_DSTBN#3 5
CLK_MCH_BCLK 3
H_DSTBN#0 5
H_DEFER# 4
H_ADS# 4
H_BPRI# 4
H_ADSTB#0 4
H_DSTBP#1 5
H_ADSTB#1 4
H_DINV#0 5
H_BNR# 4
H_DSTBP#2 5
H_DRDY# 4
H_BR0# 4
H_DSTBP#3 5
H_DPWR# 5
H_DBSY# 4
H_TRDY# 4
H_LOCK# 4
H_HIT# 4
H_DINV#2 5
H_DINV#1 5
CLK_MCH_BCLK# 3
PM_PWROK20,22
H_DINV#3 5
H_RESET#4
VGATE_PWRGD20,35
H_CPUSLP#5
H_A#[3..35] 4H_D#[0..63]5
H_REQ#0 4
H_REQ#2 4
H_REQ#1 4
H_REQ#4 4
H_REQ#3 4
H_RS#0 4
H_RS#2 4
H_RS#1 4
DMI_RXP0 20
DMI_RXP2 20
DMI_RXP1 20
M_ODT0 13
DMI_RXP3 20
M_ODT1 13
M_ODT3 14
M_ODT2 14
M_CLK_DDR0 13
M_CLK_DDR2 14
M_CLK_DDR1 13
CL_RST# 20
M_CLK_DDR#0 13
M_CLK_DDR3 14
M_CLK_DDR#1 13
M_CLK_DDR#3 14
M_CLK_DDR#2 14
CLK_MCH_DREFCLK# 3
CLK_MCH_DREFCLK 3
MCH_SSCDREFCLK 3
MCH_SSCDREFCLK# 3
CLK_MCH_3GPLL 3
MCH_ICH_SYNC# 20
CLK_MCH_3GPLL# 3
DMI_TXN0 20
DMI_TXN1 20
DMI_TXN3 20
DMI_TXN2 20
VGATE_PWRGD 20,35
CL_DATA0 20
CL_CLK0 20
DMI_TXP1 20
DMI_TXP0 20
DMI_TXP2 20
DDR_CKE0_DIMMA 13
DMI_TXP3 20
DDR_CKE1_DIMMA 13
DDR_CKE3_DIMMB 14
DDR_CKE2_DIMMB 14
DMI_RXN0 20
CLKREQ#_B 3
DMI_RXN1 20
DMI_RXN2 20
DDR_CS0_DIMMA# 13
DMI_RXN3 20
DDR_CS2_DIMMB# 14
DDR_CS1_DIMMA# 13
DDR_CS3_DIMMB# 14
DPRSLPVR20,35
PM_EXTTS#114
H_THERMTRIP#4,19
H_DPRSTP#5,19 PM_EXTTS#013
PM_BMBUSY#20
MCH_CLKSEL13 MCH_CLKSEL03
MCH_CLKSEL23
DDR_A_MA1413
PLT_RST1# 18,20,26,28,31,33,34
DDR_B_MA1414
Title
Size Document Number Rev
Date: Sheet of
Wistron Corporation
21F, 88, Sec.1, Hsin Tai Wu Rd., Hsichih,
Taipei Hsien 221, Taiwan, R.O.C.
Pamirs -3
CRESTLINE(1/6)-AGTL+/DMI/DDR2
Custom
741Friday, May 18, 2007
<Core Design>
Title
Size Document Number Rev
Date: Sheet of
Wistron Corporation
21F, 88, Sec.1, Hsin Tai Wu Rd., Hsichih,
Taipei Hsien 221, Taiwan, R.O.C.
Pamirs -3
CRESTLINE(1/6)-AGTL+/DMI/DDR2
Custom
741Friday, May 18, 2007
<Core Design>
Title
Size Document Number Rev
Date: Sheet of
Wistron Corporation
21F, 88, Sec.1, Hsin Tai Wu Rd., Hsichih,
Taipei Hsien 221, Taiwan, R.O.C.
Pamirs -3
CRESTLINE(1/6)-AGTL+/DMI/DDR2
Custom
741Friday, May 18, 2007
<Core Design>
layout note :
Route H_SCOMP and H_SCOMP# with trace width, spacing and impedance (55 ohm) same as FSB data traces
Layout Note :
H_RCOMP / H_VREF / H_SWNG
trace width and spacing is 10/20
CFG[17:3] have internal pull up
CFG[19:18] have internal pull down
Layout Note :
Place C32 within 100 mils of NB
FOR Calero: 80.6 ohm
Crestline: 20 ohm
Layout Note :
Place C33 near
pin B3 of NB
From Astro demo schematic
SB 0823
0921 P/N CHANGE TO 71.CREST.M02
TP41TP41
TP48TP48
H_D#0
E2
H_D#1
G2
H_D#2
G7
H_D#3
M6
H_D#4
H7
H_D#5
H3
H_D#6
G4
H_D#7
F3
H_D#8
N8
H_D#9
H2
H_D#10
M10
H_D#11
N12
H_D#12
N9
H_D#13
H5
H_D#14
P13
H_D#15
K9
H_D#16
M2
H_D#17
W10
H_D#18
Y8
H_D#19
V4
H_D#20
M3
H_D#21
J1
H_D#22
N5
H_D#23
N3
H_D#24
W6
H_D#25
W9
H_D#26
N2
H_D#27
Y7
H_D#28
Y9
H_D#29
P4
H_D#30
W3
H_D#31
N1
H_D#32
AD12
H_D#33
AE3
H_D#34
AD9
H_D#35
AC9
H_D#36
AC7
H_D#37
AC14
H_D#38
AD11
H_D#39
AC11
H_D#40
AB2
H_D#41
AD7
H_D#42
AB1
H_D#43
Y3
H_D#44
AC6
H_D#45
AE2
H_D#46
AC5
H_D#47
AG3
H_D#48
AJ9
H_D#49
AH8
H_D#50
AJ14
H_D#51
AE9
H_D#52
AE11
H_D#53
AH12
H_D#54
AJ5
H_D#55
AH5
H_D#56
AJ6
H_D#57
AE7
H_D#58
AJ7
H_D#59
AJ2
H_D#60
AE5
H_D#61
AJ3
H_D#62
AH2
H_D#63
AH13
H_SWING
B3
H_RCOMP
C2
H_SCOMP
W1
H_SCOMP#
W2
H_CPURST#
B6
H_CPUSLP#
E5
H_AVREF
B9
H_DVREF
A9
H_A#23 D17
H_A#31 E17
H_A#28 E19
H_A#33 A19
H_A#4 B11
H_A#13 B13
H_A#16 B14
H_A#30 B15
H_A#20 B16
H_A#29 B17
H_A#27 B18
H_A#34 B19
H_A#5 C11
H_A#11 C14
H_A#7 C15
H_A#32 C18
H_A#8 F16
H_A#10 G17
H_A#21 H20
H_A#3 J13
H_A#15 J17
H_A#26 J19
H_A#12 K16
H_A#17 K19
H_A#9 L13
H_A#14 L16
H_A#22 L19
H_A#25 N16
H_A#35 N19
H_A#18 P15
H_A#19 R17
H_A#6 M11
H_A#24 M17
H_ADS# G12
H_ADSTB#0 H17
H_ADSTB#1 G20
H_BNR# C8
H_BPRI# E8
H_BREQ# F12
H_DEFER# D6
H_DBSY# C10
HPLL_CLK AM5
HPLL_CLK# AM7
H_DPWR# H8
H_DRDY# K7
H_HIT# E4
H_HITM# C6
H_TRDY# B7
H_LOCK# G10
H_DINV#2 AD13
H_DINV#3 AE13
H_DINV#0 K5
H_DINV#1 L2
H_DSTBN#2 AD2
H_DSTBN#3 AH11
H_DSTBN#1 K3
H_DSTBN#0 M7
H_DSTBP#2 AC2
H_DSTBP#1 K2
H_DSTBP#3 AJ10
H_DSTBP#0 L7
H_REQ#1 E13
H_REQ#2 A11
H_REQ#4 B12
H_REQ#3 H13
H_REQ#0 M14
H_RS#1 D7
H_RS#2 D8
H_RS#0 E12
1 OF 10
HOST
U16A
1 OF 10
HOST
U16A
1 2
R326 10KR2J-3-GPR326 10KR2J-3-GP
1 2
R70 0R0402-PADR70 0R0402-PAD
12
R72
392R2F-GP
R72
392R2F-GP
12
C112
SC2D2U10V3ZY-1GP
C112
SC2D2U10V3ZY-1GP
TP45TP45
1 2
R342 20R2F-GPR342 20R2F-GP
TP43TP43
TP37TP37
12
R121
113R2F-GP
R121
113R2F-GP
12
R104
3K01R2F-3-GP
R104
3K01R2F-3-GP
1 2
R343
100R2J-2-GP
R343
100R2J-2-GP
1 2
R337
0R0402-PAD
R337
0R0402-PAD
TP50TP50
TP47TP47
1 2
R332
20KR2J-L2-GP
R332
20KR2J-L2-GP
12
R107
1KR2F-3-GP
R107
1KR2F-3-GP
TP49TP49
TP42TP42
1 2
R71
1KR2F-3-GP
R71
1KR2F-3-GP
1 2
C123
SCD01U25V2KX-3GP
C123
SCD01U25V2KX-3GP
TP31TP31
1 2
R327 10KR2J-3-GPR327 10KR2J-3-GP
TP34TP34
TP44TP44
TP46TP46
12
R129
54D9R2F-L1-GP
R129
54D9R2F-L1-GP
RSVD#A35
A35
RSVD#B34
B34 RSVD#B36
B36 RSVD#B37
B37
RSVD#C34
C34
RSVD#P36
P36
RSVD#P37
P37
RSVD#R35
R35
RSVD#N35
N35
RSVD#AR12
AR12
RSVD#AR13
AR13
RSVD#AM12
AM12
RSVD#AN13
AN13
RSVD#J12
J12
RSVD#AR37
AR37
RSVD#AM36
AM36
RSVD#AL36
AL36
RSVD#AM37
AM37
RSVD#D20
D20
RSVD#H10
H10
RSVD#B51
B51
RSVD#BJ20
BJ20
RSVD#BK22
BK22
RSVD#BF19
BF19
RSVD#BH20
BH20
RSVD#BK18
BK18
RSVD#BJ18
BJ18
RSVD#BF23
BF23
RSVD#BG23
BG23
RSVD#BC23
BC23
RSVD#BD24
BD24
RSVD#BJ29
BJ29
RSVD#BE24
BE24
RSVD#BH39
BH39
RSVD#AW20
AW20
RSVD#BK20
BK20
RSVD#C48
C48
RSVD#D47
D47
RSVD#B44
B44
RSVD#C44
C44
CFG0
P27
CFG1
N27
CFG2
N24
CFG3
C21
CFG4
C23
CFG5
F23
CFG6
N23
CFG7
G23
CFG8
J20
CFG9
C20
CFG10
R24
CFG11
L23
CFG12
J23
CFG13
E23
CFG14
E20
CFG15
K23
CFG16
M20
CFG17
M24
CFG18
L32
CFG19
N33
CFG20
L35
PM_BM_BUSY#
G41
PM_DPRSTP#
L39
PM_EXT_TS#0
L36
PM_EXT_TS#1
J36
PWROK
AW49
RSTIN#
AV20
THERMTRIP#
N20
DPRSLPVR
G36
NC#BJ51
BJ51
NC#BK51
BK51
NC#BK50
BK50
NC#BL50
BL50
NC#BL49
BL49
NC#BL3
BL3
NC#BL2
BL2
NC#BK1
BK1
NC#BJ1
BJ1
NC#E1
E1
NC#A5
A5
NC#C51
C51
NC#B50
B50
NC#A50
A50
NC#A49
A49
NC#BK2
BK2
SM_CK4 AV23
SM_CK0 AV29
SM_CK#4 AW23
SM_CK#3 AW25
SM_CK#0 AW30
SM_CKE1 AY32
SM_CK#1 BA23
SM_CK3 BA25
SM_CK1 BB23
SM_CKE3 BD39
SM_CKE0 BE29
SM_CKE4 BG37
SM_CS#2 BG16
SM_CS#0 BG20
SM_CS#1 BK16
SM_CS#3 BE13
SM_ODT3 BE16
SM_ODT0 BH18
SM_ODT2 BJ14
SM_ODT1 BJ15
SM_RCOMP BL15
SM_RCOMP# BK14
SM_VREF#AR49 AR49
SM_VREF#AW4 AW4
DPLL_REF_CLK B42
DPLL_REF_CLK# C42
DPLL_REF_SSCLK H48
DPLL_REF_SSCLK# H47
PEG_CLK K44
PEG_CLK# K45
DMI_RXN1 AJ38
DMI_RXN2 AN42
DMI_RXN3 AN46
DMI_RXN0 AN47
DMI_RXP1 AJ39
DMI_RXP0 AM47
DMI_RXP2 AN41
DMI_RXP3 AN45
DMI_TXN1 AJ41
DMI_TXN0 AJ46
DMI_TXN2 AM40
DMI_TXN3 AM44
DMI_TXP1 AJ42
DMI_TXP0 AJ47
DMI_TXP2 AM39
DMI_TXP3 AM43
GFX_VID2 C38
GFX_VID0 E35
GFX_VID1 A39
GFX_VID3 B39
GFX_VR_EN E36
CL_CLK AM49
CL_DATA AK50
CL_PWROK AT43
CL_RST# AN49
CL_VREF AM50
TEST1 A37
TEST2 R32
SDVO_CTRL_CLK H35
SDVO_CTRL_DATA K36
CLKREQ# G39
ICH_SYNC# G40
SM_RCOMP_VOH BK31
SM_RCOMP_VOL BL31
2 OF 10
RSVD
DDR MUXING
CLK
DMI
CFG PM NC
MISC ME GRAPHICS VID
U16B
2 OF 10
RSVD
DDR MUXING
CLK
DMI
CFG PM NC
MISC ME GRAPHICS VID
U16B
12
C115
SCD01U25V2KX-3GP
C115
SCD01U25V2KX-3GP
TP38TP38
12
R102
1KR2F-3-GP
R102
1KR2F-3-GP
12
C153
SCD1U16V2ZY-2GP
C153
SCD1U16V2ZY-2GP
TP39TP39
1 2
C126
SC2D2U10V3ZY-1GP
C126
SC2D2U10V3ZY-1GP
1 2
R68 0R2J-2-GP
DY
R68 0R2J-2-GP
DY
12
R127
24D9R2F-L-GP
R127
24D9R2F-L-GP
12
R115
1KR2F-3-GP
R115
1KR2F-3-GP
TP51TP51
1 2
R111 20R2F-GPR111 20R2F-GP
12
C63
SCD1U16V2KX-3GP
C63
SCD1U16V2KX-3GP
TP32TP32
1 2
R92 0R2J-2-GP
R92 0R2J-2-GP
12
R128
54D9R2F-L1-GP
R128
54D9R2F-L1-GP
TP36TP36
TP33TP33
12
C151
SCD1U16V2ZY-2GP
C151
SCD1U16V2ZY-2GP
12
R116
2KR2F-3-GP
R116
2KR2F-3-GP
12
R120
267R2F-1-GP
R120
267R2F-1-GP
TP35TP35
1 2
R91 10KR2J-3-GPR91 10KR2J-3-GP

5
5
4
4
3
3
2
2
1
1
D D
C C
B B
A
A
DDR_A_D0
DDR_A_D26
DDR_A_D17
DDR_A_D14
DDR_A_D21
DDR_A_D18
DDR_A_D19
DDR_A_D20
DDR_A_D15
DDR_A_D25
DDR_A_D22
DDR_A_D23
DDR_A_D24
DDR_A_D16
DDR_A_D52
DDR_A_D43
DDR_A_D40
DDR_A_D47
DDR_A_D44
DDR_A_D45
DDR_A_D46
DDR_A_D41
DDR_A_D51
DDR_A_D48
DDR_A_D49
DDR_A_D50
DDR_A_D42
DDR_A_D39
DDR_A_D30
DDR_A_D27
DDR_A_D34
DDR_A_D31
DDR_A_D32
DDR_A_D33
DDR_A_D28
DDR_A_D38
DDR_A_D35
DDR_A_D36
DDR_A_D37
DDR_A_D29
DDR_A_D13
DDR_A_D4
DDR_A_D1
DDR_A_D8
DDR_A_D5
DDR_A_D6
DDR_A_D7
DDR_A_D2
DDR_A_D12
DDR_A_D9
DDR_A_D10
DDR_A_D11
DDR_A_D3
DDR_A_D56
DDR_A_D53
DDR_A_D60
DDR_A_D57
DDR_A_D58
DDR_A_D59
DDR_A_D54
DDR_A_D61
DDR_A_D62
DDR_A_D63
DDR_A_D55
DDR_A_RAS#
SA_RCVEN#
DDR_A_WE#
DDR_A_MA13
DDR_A_MA4
DDR_A_MA1
DDR_A_MA8
DDR_A_MA5
DDR_A_MA6
DDR_A_MA7
DDR_A_BS0
DDR_A_BS1
DDR_A_BS2
DDR_A_CAS#
DDR_A_DM0
DDR_A_DM1
DDR_A_DM2
DDR_A_DM3
DDR_A_DM4
DDR_A_DM5
DDR_A_DM6
DDR_A_DM7
DDR_A_MA2
DDR_A_DQS0
DDR_A_DQS1
DDR_A_DQS2
DDR_A_DQS3
DDR_A_DQS4
DDR_A_DQS5
DDR_A_DQS6
DDR_A_DQS7
DDR_A_DQS#0
DDR_A_DQS#1
DDR_A_DQS#2
DDR_A_DQS#3
DDR_A_DQS#4
DDR_A_DQS#5
DDR_A_DQS#6
DDR_A_DQS#7
DDR_A_MA0
DDR_A_MA12
DDR_A_MA9
DDR_A_MA10
DDR_A_MA11
DDR_A_MA3
DDR_B_D0
DDR_B_D26
DDR_B_D17
DDR_B_D14
DDR_B_D21
DDR_B_D18
DDR_B_D19
DDR_B_D20
DDR_B_D15
DDR_B_D25
DDR_B_D22
DDR_B_D23
DDR_B_D24
DDR_B_D16
DDR_B_D52
DDR_B_D43
DDR_B_D40
DDR_B_D47
DDR_B_D44
DDR_B_D45
DDR_B_D46
DDR_B_D41
DDR_B_D51
DDR_B_D48
DDR_B_D49
DDR_B_D50
DDR_B_D42
DDR_B_D39
DDR_B_D30
DDR_B_D27
DDR_B_D34
DDR_B_D31
DDR_B_D32
DDR_B_D33
DDR_B_D28
DDR_B_D38
DDR_B_D35
DDR_B_D36
DDR_B_D37
DDR_B_D29
DDR_B_D13
DDR_B_D4
DDR_B_D1
DDR_B_D8
DDR_B_D5
DDR_B_D6
DDR_B_D7
DDR_B_D2
DDR_B_D12
DDR_B_D9
DDR_B_D10
DDR_B_D11
DDR_B_D3
DDR_B_D56
DDR_B_D53
DDR_B_D60
DDR_B_D57
DDR_B_D58
DDR_B_D59
DDR_B_D54
DDR_B_D61
DDR_B_D62
DDR_B_D63
DDR_B_D55
DDR_B_RAS#
DDR_B_WE#
SB_RCVEN#
DDR_B_BS0
DDR_B_BS1
DDR_B_BS2
DDR_B_CAS#
DDR_B_DM0
DDR_B_DM1
DDR_B_DM2
DDR_B_DM3
DDR_B_DM4
DDR_B_DM5
DDR_B_DM6
DDR_B_DM7
DDR_B_DQS0
DDR_B_DQS1
DDR_B_DQS2
DDR_B_DQS3
DDR_B_DQS4
DDR_B_DQS5
DDR_B_DQS6
DDR_B_DQS7
DDR_B_DQS#0
DDR_B_DQS#1
DDR_B_DQS#2
DDR_B_DQS#3
DDR_B_DQS#4
DDR_B_DQS#5
DDR_B_DQS#6
DDR_B_DQS#7
DDR_B_MA0
DDR_B_MA4
DDR_B_MA13
DDR_B_MA1
DDR_B_MA8
DDR_B_MA5
DDR_B_MA6
DDR_B_MA7
DDR_B_MA2
DDR_B_MA12
DDR_B_MA9
DDR_B_MA10
DDR_B_MA11
DDR_B_MA3
DDR_A_DQS#[0..7] 13
DDR_A_MA[0..13] 13
DDR_A_D[0..63] 13
DDR_A_BS[0..2] 13
DDR_A_DM[0..7] 13
DDR_A_DQS[0..7] 13
DDR_B_RAS# 14
DDR_B_WE# 14
DDR_B_DQS#[0..7] 14
DDR_B_MA[0..13] 14
DDR_B_D[0..63] 14
DDR_B_BS[0..2] 14
DDR_B_DM[0..7] 14
DDR_B_DQS[0..7] 14
DDR_A_RAS# 13
DDR_A_WE# 13
DDR_A_CAS# 13 DDR_B_CAS# 14
Title
Size Document Number Rev
Date: Sheet of
Wistron Corporation
21F, 88, Sec.1, Hsin Tai Wu Rd., Hsichih,
Taipei Hsien 221, Taiwan, R.O.C.
Pamirs -3
CRESTLINE(2/6)-DDR2 A/B CH
A3
841Friday, May 18, 2007
<Core Design>
Title
Size Document Number Rev
Date: Sheet of
Wistron Corporation
21F, 88, Sec.1, Hsin Tai Wu Rd., Hsichih,
Taipei Hsien 221, Taiwan, R.O.C.
Pamirs -3
CRESTLINE(2/6)-DDR2 A/B CH
A3
841Friday, May 18, 2007
<Core Design>
Title
Size Document Number Rev
Date: Sheet of
Wistron Corporation
21F, 88, Sec.1, Hsin Tai Wu Rd., Hsichih,
Taipei Hsien 221, Taiwan, R.O.C.
Pamirs -3
CRESTLINE(2/6)-DDR2 A/B CH
A3
841Friday, May 18, 2007
<Core Design>
TP53TP53
TP52TP52
SA_DQ1
AW44
SA_DQ7
AW47
SA_DQ4
AR41
SA_DQ0
AR43
SA_DQ5
AR45
SA_DQ6
AT42
SA_DQS0 AT46
SA_DQS#0 AT47
SA_DQ3
AY46
SA_DQS#4 BA16
SA_DQS#3 BA37
SA_DQ2
BA45
SA_DQS4 BB16
SA_DQS6 BB2
SA_DQS2 BB43
SA_DQS#6 BC1
SA_DQS3 BC37
SA_DQS#2 BC41
SA_DQS#1 BD47
SA_DQS#5 BH7
SA_DQS1 BE48
SA_DQ9
BF48
SA_DQS#7 AP2
SA_DQS7 AP3
SA_DQ8
BB45
SA_DQ10
BG47
SA_DQ11
BJ45
SA_DQ12
BB47
SA_DQ13
BG50
SA_DQ14
BH49
SA_DQS5 BH6
SA_DQ16
AW43 SA_DQ15
BE45
SA_BS0 BB19
SA_BS1 BK19
SA_BS2 BF29
SA_CAS# BL17
SA_DM4 AW13
SA_DM3 AW38
SA_DM0 AT45
SA_DM6 AY5
SA_DM2 BD42
SA_DM1 BD44
SA_DM5 BG8
SA_DM7 AN6
SA_DQ17
BE44
SA_DQ18
BG42
SA_DQ19
BE40
SA_DQ20
BF44
SA_DQ21
BH45
SA_DQ22
BG40
SA_DQ23
BF40
SA_DQ24
AR40
SA_DQ25
AW40
SA_DQ26
AT39
SA_DQ27
AW36
SA_DQ28
AW41
SA_DQ29
AY41
SA_DQ30
AV38
SA_DQ31
AT38
SA_DQ32
AV13
SA_DQ33
AT13
SA_DQ34
AW11
SA_DQ35
AV11
SA_DQ36
AU15
SA_DQ37
AT11
SA_DQ38
BA13
SA_DQ39
BA11
SA_DQ40
BE10
SA_DQ41
BD10
SA_DQ42
BD8
SA_DQ43
AY9
SA_DQ44
BG10
SA_DQ45
AW9
SA_DQ46
BD7
SA_DQ47
BB9
SA_DQ48
BB5
SA_DQ49
AY7
SA_DQ50
AT5
SA_DQ51
AT7
SA_DQ52
AY6
SA_DQ53
BB7
SA_DQ54
AR5
SA_DQ55
AR8
SA_DQ56
AR9
SA_DQ57
AN3
SA_DQ58
AM8
SA_DQ59
AN10
SA_DQ60
AT9
SA_DQ61
AN9
SA_DQ62
AM9
SA_DQ63
AN11
SA_MA3 BH28
SA_MA13 BJ16
SA_MA0 BJ19
SA_MA7 BJ25
SA_MA6 BJ27
SA_MA12 BG30
SA_MA2 BK27
SA_MA5 BK28
SA_MA4 BL24
SA_MA8 BL28
SA_MA9 BA28
SA_MA10 BC19
SA_MA1 BD20
SA_MA11 BE28
SA_RAS# BE18
SA_RCVEN# AY20
SA_WE# BA19
DDR SYSTEM MEMORRY A
4 OF 10
U16D
DDR SYSTEM MEMORRY A
4 OF 10
U16D
SB_DQ2
AW50
SB_DQ3
AW51
SB_DQ1
AR51 SB_DQ0
AP49
SB_DQ20
BK47
SB_DQ21
BK49
SB_DQ19
BL43
SB_DQ4
AN51
SB_DQ5
AN50
SB_DQ6
AV50
SB_DQ7
AV49
SB_DQ8
BA50
SB_DQ9
BB50
SB_DQ10
BA49
SB_DQ11
BE50
SB_DQ12
BA51
SB_DQ13
AY49
SB_DQ14
BF50
SB_DQ15
BF49
SB_DQ16
BJ50
SB_DQ17
BJ44
SB_DQ18
BJ43
SB_DQ22
BK43
SB_DQ23
BK42
SB_DQ24
BJ41
SB_DQ25
BL41
SB_DQ26
BJ37
SB_DQ27
BJ36
SB_DQ28
BK41
SB_DQ29
BJ40
SB_DQ30
BL35
SB_DQ31
BK37
SB_DQ32
BK13
SB_DQ33
BE11
SB_DQ34
BK11
SB_DQ35
BC11
SB_DQ36
BC13
SB_DQ37
BE12
SB_DQ38
BC12
SB_DQ39
BG12
SB_DQ40
BJ10
SB_DQ41
BL9
SB_DQ42
BK5
SB_DQ43
BL5
SB_DQ44
BK9
SB_DQ45
BK10
SB_DQ46
BJ8
SB_DQ47
BJ6
SB_DQ48
BF4
SB_DQ49
BH5
SB_DQ50
BG1
SB_DQ51
BC2
SB_DQ52
BK3
SB_DQ53
BE4
SB_DQ54
BD3
SB_DQ55
BJ2
SB_DQ56
BA3
SB_DQ57
BB3
SB_DQ58
AR1
SB_DQ59
AT3
SB_DQ60
AY2
SB_DQ61
AY3
SB_DQ62
AU2
SB_DQ63
AT2
SB_BS0 AY17
SB_BS1 BG18
SB_BS2 BG36
SB_CAS# BE17
SB_DM7 AW2
SB_DM0 AR50
SB_DM1 BD49
SB_DM4 BH12
SB_DM6 BF3
SB_DM5 BJ7
SB_DM2 BK45
SB_DM3 BL39
SB_DQS0 AT50
SB_DQS1 BD50
SB_DQS2 BK46
SB_DQS3 BK39
SB_DQS4 BJ12
SB_DQS5 BL7
SB_DQS6 BE2
SB_DQS7 AV2
SB_DQS#0 AU50
SB_DQS#1 BC50
SB_DQS#2 BL45
SB_DQS#3 BK38
SB_DQS#4 BK12
SB_DQS#5 BK7
SB_DQS#6 BF2
SB_DQS#7 AV3
SB_MA11 BE37
SB_MA4 BF25
SB_MA13 BG13
SB_MA10 BG17
SB_MA2 BG25
SB_MA1 BG28
SB_MA3 AW17
SB_MA8 AY28
SB_MA6 BA29
SB_MA12 BA39
SB_MA0 BC18
SB_MA7 BC28
SB_MA9 BD37
SB_MA5 BE25
SB_RAS# AV16
SB_RCVEN# AY18
SB_WE# BC17
DDR SYSTEM MEMORY B
5 OF 10
U16E
DDR SYSTEM MEMORY B
5 OF 10
U16E

5
5
4
4
3
3
2
2
1
1
D D
C C
B B
A
A
M_COMP
M_LUMA
M_CRMA
M_RED
M_GREEN
LVDS_IBG
CRT_VSYNC
CRTIREF
PEGCOMP
M_BLUE
CRT_HSYNC
1D05V_S0
3D3V_S0
3D3V_S0
LBKLT_CTL16
BLON_IN31
LDDC_CLK16 LDDC_DATA16 LCDVDD_EN16
VGA_TXACLK-16 VGA_TXACLK+16
VGA_TXAOUT0-16 VGA_TXAOUT1-16 VGA_TXAOUT2-16
VGA_TXAOUT0+16 VGA_TXAOUT1+16 VGA_TXAOUT2+16
GMCH_DDCCLK15 GMCH_DDCDATA15
VGA_TXBCLK+16 VGA_TXBCLK-16
VGA_TXBOUT0+16
VGA_TXBOUT2-16 VGA_TXBOUT1-16 VGA_TXBOUT0-16
VGA_TXBOUT2+16 VGA_TXBOUT1+16
GMCH_VSYNC15,17 GMCH_HSYNC15,17
M_COMP15 M_LUMA15 M_CRMA15
M_BLUE15 M_GREEN15 M_RED15
Title
Size Document Number Rev
Date: Sheet of
Wistron Corporation
21F, 88, Sec.1, Hsin Tai Wu Rd., Hsichih,
Taipei Hsien 221, Taiwan, R.O.C.
Pamirs -3
CRESTLINE(3/6)-VGA/LVDS/TV
A3
941
Friday, May 18, 2007
<Core Design>
Title
Size Document Number Rev
Date: Sheet of
Wistron Corporation
21F, 88, Sec.1, Hsin Tai Wu Rd., Hsichih,
Taipei Hsien 221, Taiwan, R.O.C.
Pamirs -3
CRESTLINE(3/6)-VGA/LVDS/TV
A3
941
Friday, May 18, 2007
<Core Design>
Title
Size Document Number Rev
Date: Sheet of
Wistron Corporation
21F, 88, Sec.1, Hsin Tai Wu Rd., Hsichih,
Taipei Hsien 221, Taiwan, R.O.C.
Pamirs -3
CRESTLINE(3/6)-VGA/LVDS/TV
A3
941
Friday, May 18, 2007
<Core Design>
1 = Enable *
CFG[18:17] Reversed
SDVO_CTRLDATA 0 = No SDVO Device Present *
1 = SDVO Device Present
CFG19(DMI Lane Reversal) 0 = Normal Operation *
(Lane number in Order)
1 = Reverse lane
CFG20(PCIE/SDVO consurrent) 0 = Only PCIE or SDVO is operational *
1 = PCIE/SDVO are operating simu.
Strap Pin Table
PEGCOMP trace
width and spacing
is 20/25 mils. CFG[2:0] FSB Freq select
FOR Calero: 255 ohm
Crestline: 1.3k ohm
010 = FSB 800MHz
011 = FSB 667MHz
Others = Reserved
0 = DMI x 2
1 = DMI x 4 *
CFG5 (DMI select)
CFG6 Reserved
CFG7 (CPU Strap) 0 = Reserved
1 = Mobile CPU *
CFG8 (Low power PCIE) 0 = Normal mode
1 = Low Power mode *
CFG9
(PCIE Graphics Lane Reversal) 0 = Reverse Lane
1 = Normal Operation *
CFG[11:10] Reserved
CFG[13:12] (XOR/ALLZ)
00 = Reserved
01 = XOR Mode Enabled
For Crestline : 2.4 Kohm
For Calero : 1.5Kohm
10 = All Z Mode Enabled
11 = Normal Operation (Default)*
CFG[15:14] Reserved
CFG16 (FSB Dynamic ODT) 0 = Disable
SB
1 2
R101 2K2R2J-2-GP
DY
R101 2K2R2J-2-GP
DY
1 2
R97 1K3R2D-GPR97 1K3R2D-GP
12
R105
150R2F-1-GP
R105
150R2F-1-GP
1 2
R325 24D9R2F-L-GPR325 24D9R2F-L-GP
TP30TP30
12
R108
150R2F-1-GP
R108
150R2F-1-GP
12
R110
150R2F-1-GP
R110
150R2F-1-GP
12
R103
150R2F-1-GP
R103
150R2F-1-GP
L_BKLT_CTRL
J40
L_BKLT_EN
H39
L_CTRL_CLK
E39
L_CTRL_DATA
E40
L_DDC_CLK
C37
L_DDC_DATA
D35
L_VDD_EN
K40
LVDS_IBG
L41
LVDS_VBG
L43
LVDS_VREFL
N40 LVDS_VREFH
N41
LVDSA_CLK
C45
LVDSB_CLK#
D44
LVDSA_CLK#
D46
LVDSB_CLK
E42
LVDSB_DATA2
A45 LVDSB_DATA1
A47
LVDSB_DATA#2
B45 LVDSB_DATA#1
B47
LVDSB_DATA0
E44
LVDSA_DATA1
E50
LVDSA_DATA#1
E51
LVDSA_DATA2
F48
LVDSA_DATA#2
F49
LVDSB_DATA#0
G44
LVDSA_DATA0
G50
LVDSA_DATA#0
G51
TVA_DAC
E27
TVA_RTN
F27
TVB_DAC
G27
TVB_RTN
J27
TVC_DAC
K27
TVC_RTN
L27
TV_DCONSEL0
M35
TV_DCONSEL1
P33
CRT_RED#
E29
CRT_VSYNC
E33
CRT_TVO_IREF
C32
CRT_RED
F29
CRT_HSYNC
F33
CRT_BLUE#
G32
CRT_DDC_DATA
G35
CRT_BLUE
H32
CRT_GREEN#
J29 CRT_GREEN
K29
CRT_DDC_CLK
K33
PEG_COMPI N43
PEG_COMPO M43
PEG_RX#2 N47
PEG_RX1 L50
PEG_RX#1 L51
PEG_RX2 M47
PEG_RX5 T41
PEG_RX#3 T45
PEG_RX4 T49
PEG_RX#4 T50
PEG_RX#5 U40
PEG_RX3 U44
PEG_RX#7 Y40
PEG_RX#6 Y44
PEG_RX9 Y48
PEG_RX8 AB50
PEG_RX#8 AB51
PEG_RX7 W41
PEG_RX6 W45
PEG_RX#9 W49
PEG_RX11 AC41
PEG_RX10 AC45
PEG_RX#11 AD40
PEG_RX#10 AD44
PEG_RX#15 AG41
PEG_RX15 AG42
PEG_RX#14 AG45
PEG_RX#12 AG46
PEG_RX13 AG49
PEG_RX0 J50
PEG_RX#0 J51
PEG_RX14 AH45
PEG_RX12 AH47
PEG_RX#13 AH49
PEG_TX#6 Y43
PEG_TX#8 W38
PEG_TX#7 W46
PEG_TX#12 AC42
PEG_TX#10 AC46
PEG_TX#11 AC49
PEG_TX#9 AD39
PEG_TX#14 AE49
PEG_TX#13 AH39
PEG_TX#15 AH44
PEG_TX#0 N45
PEG_TX#3 N51
PEG_TX#4 R50
PEG_TX#5 T42
PEG_TX#1 U39
PEG_TX#2 U47
PEG_TX8 Y39
PEG_TX7 Y47
PEG_TX6 W42
PEG_TX9 AC38
PEG_TX11 AC50
PEG_TX12 AD43
PEG_TX10 AD47
PEG_TX14 AE50
PEG_TX13 AG39
PEG_TX15 AH43
PEG_TX3 N50
PEG_TX0 M45
PEG_TX4 R51
PEG_TX1 T38
PEG_TX2 T46
PEG_TX5 U43
3 OF 10
LVDS TV VGA
PCI_EXPRESS GRAPHICS
U16C
3 OF 10
LVDS TV VGA
PCI_EXPRESS GRAPHICS
U16C
1
23
4
RN54
SRN10KJ-5-GP
DY
RN54
SRN10KJ-5-GP
DY
1 2
R321 2K4R2F-GPR321 2K4R2F-GP
12
R106
150R2F-1-GP
R106
150R2F-1-GP
1
2 3
4
RN60
SRN33J-5-GP-U
RN60
SRN33J-5-GP-U
12
R109
150R2F-1-GP
R109
150R2F-1-GP

5
5
4
4
3
3
2
2
1
1
D D
C C
B B
A
A
VTTLF1
VTTLF2
VTTLF3
3D3V_S0
1D8V_S0_TXLVDS 1D25V_S0
1D05V_S0
3D3V_S0
1D8V_S0_TXLVDS
1D25V_S0_AXD
1D25V_S0
3D3V_S0_HV
3D3V_S0_HV
3D3V_S0
3D3V_S0_VCCSYNC
3D3V_S0_DAC_CRT
3D3V_S0_DAC_BG
1D25V_S0_DPLLA
1D25V_S0_DPLLB
1D25V_S0_HPLL
1D25V_S0_MPLL
1D25V_S0_PEGPLL
3D3V_S0_PEG_BG
1D25V_S0_A_SM
1D25V_S0_SM_CK
3D3V_S0_TVDACA
3D3V_S0_TVDACB
3D3V_S0_TVDACC
1D5V_S0_TVDAC
1D5V_S0_QDAC
1D25V_S0_HPLL
1D25V_S0_PEGPLL
1D8V_S0_LVDS 1D05V_S0_D
1D05V_S0_PEG
1D8V_S3_SM_CK
1D25V_S0_DMI
1D25V_S0_AXF
1D05V_S0 1D25V_S0
1D25V_S0_DPLLB
1D25V_S0
1D25V_S0_AXF
1D8V_S3
1D8V_S3_SM_CK
1D25V_S0
1D25V_S0_DMI
1D25V_S0
1D25V_S0_PEGPLL
1D5V_S0
1D5V_S0_TVDAC
VCCA_TVDAC
3D3V_S0_DAC_BG
3D3V_S0_TVDAC3D3V_S0_DAC_CRT
1D25V_S0
1D25V_S0_HPLL
1D25V_S0
1D25V_S0_MPLL
1D25V_S0
1D25V_S0_DPLLA
1D05V_S0
1D25V_S0
1D05V_S0_PEG
VCCA_TVDAC
3D3V_S0_TVDACC
VCCA_TVDAC
3D3V_S0_TVDACA
VCCA_TVDAC
3D3V_S0_TVDACB
1D5V_S0
1D5V_S0_QDAC
1D8V_S3
1D8V_S0_LVDS
1D8V_S3
1D8V_S0_TXLVDS
5V_S0 VCCA_TVDAC
3D3V_S0_TVDAC
3D3V_S0
Title
Size Document Number Rev
Date: Sheet of
Wistron Corporation
21F, 88, Sec.1, Hsin Tai Wu Rd., Hsichih,
Taipei Hsien 221, Taiwan, R.O.C.
Pamirs -3
CRESTLINE(4/6)-PWR
A3
10 41Monday, May 21, 2007
<Core Design>
Title
Size Document Number Rev
Date: Sheet of
Wistron Corporation
21F, 88, Sec.1, Hsin Tai Wu Rd., Hsichih,
Taipei Hsien 221, Taiwan, R.O.C.
Pamirs -3
CRESTLINE(4/6)-PWR
A3
10 41Monday, May 21, 2007
<Core Design>
Title
Size Document Number Rev
Date: Sheet of
Wistron Corporation
21F, 88, Sec.1, Hsin Tai Wu Rd., Hsichih,
Taipei Hsien 221, Taiwan, R.O.C.
Pamirs -3
CRESTLINE(4/6)-PWR
A3
10 41Monday, May 21, 2007
<Core Design>
20mil
20mil
40mil
12/12
2/14
3/5
3/5
3/6
12
C356
SCD1U16V2ZY-2GP
C356
SCD1U16V2ZY-2GP
12
C56
SC10U10V5KX-2GP
C56
SC10U10V5KX-2GP
1 2
R65
0R5J-5-GP
DY
R65
0R5J-5-GP
DY
1 2
R339
0R0603-PAD
R339
0R0603-PAD
12
C385
SCD22U16V3ZY-GP
DY
C385
SCD22U16V3ZY-GP
DY
1 2
R651
0R0603-PAD
R651
0R0603-PAD
1 2
R341
0R0603-PAD
R341
0R0603-PAD
12
C389
SC10U10V5KX-2GP
C389
SC10U10V5KX-2GP
12
C359SC4D7U6D3V5KX-3GP C359SC4D7U6D3V5KX-3GP
12
C381
SCD22U16V3ZY-GP
C381
SCD22U16V3ZY-GP
12
C399
SC1U10V3KX-3GP
C399
SC1U10V3KX-3GP
12
C362
SCD1U16V2ZY-2GP
C362
SCD1U16V2ZY-2GP
12
C353 SC1KP50V2KX-1GP
C353 SC1KP50V2KX-1GP
1 2
R340
0R0603-PAD
R340
0R0603-PAD
1 2
L10
BLM18AG121SN-1GP
L10
BLM18AG121SN-1GP
1 2
R137
0R0805-PAD
R137
0R0805-PAD
12
C822
SC1U10V3ZY-6GP
C822
SC1U10V3ZY-6GP
12
C336
SC10U10V5KX-2GP
C336
SC10U10V5KX-2GP
12
C383
SCD022U16V2KX-3GP
C383
SCD022U16V2KX-3GP
12
C406
SC10U10V5KX-2GP
C406
SC10U10V5KX-2GP
1 2
L7
BLM18PG121SN-1GP
L7
BLM18PG121SN-1GP
VCC_SYNC
J32
VCCA_CRT_DAC
A33
VCCA_CRT_DAC
B33
VCCA_DAC_BG
A30
VSSA_DAC_BG
B32
VCCA_DPLLA
B49
VCCA_SM
AW18
VCCA_LVDS
A41
VCCA_DPLLB
H49
VCCA_PEG_BG
K50
VCCA_HPLL
AL2
VCCA_MPLL
AM2
VCCA_PEG_PLL
U51
VSSA_LVDS
B41
VSSA_PEG_BG
K49
VCCA_SM
AU19 VCCA_SM
AV19
VCCA_TVC_DAC
A28
VCCA_TVA_DAC
B25
VCCA_TVB_DAC
B27
VCCA_TVC_DAC
B28
VCCA_SM
AT17 VCCA_SM
AT18 VCCA_SM
AT19 VCCA_SM
AT21 VCCA_SM
AT22
VCCA_TVA_DAC
C25
VCCA_TVB_DAC
C27
VCCA_SM_CK
BB29 VCCA_SM_CK
BC29
VCCA_SM_NCTF
AR16 VCCA_SM_NCTF
AR17
VCCA_SM
AU18
VCCA_SM
AU17
VCCD_CRT
M32
VCCD_TVDAC
L29
VCCD_QDAC
N28
VCCD_HPLL
AN2
VCCD_PEG_PLL
U48
VCCD_LVDS
J41
VCCD_LVDS
H42
VTT R1
VTT R2
VTT R3
VTT T10
VTT T11
VTT T13
VTT T2
VTT T3
VTT T5
VTT T6
VTT T7
VTT T9
VTT U1
VTT U11
VTT U12
VTT U13
VTT U2
VTT U3
VTT U5
VTT U7
VTT U8
VTT U9
VCC_AXD AU24
VCC_AXD AU28
VCC_AXD AT23
VCC_AXD AT25
VCC_AXD AT29
VCC_AXD AT30
VCC_AXD_NCTF AR29
VCC_AXF A21
VCC_AXF B21
VCC_AXF B23
VCC_DMI AJ50
VCC_SM_CK BJ23
VCC_SM_CK BJ24
VCC_SM_CK BK23
VCC_SM_CK BK24
VCC_TX_LVDS A43
VCC_HV C40
VCC_HV B40
VCC_PEG V49
VCC_PEG V50
VCC_PEG W50
VCC_PEG W51
VCC_PEG AD51
VCC_RXR_DMI AH50
VCC_RXR_DMI AH51
VTTLF A7
VTTLF AH1
VTTLF F2
8 OF 10
LVDS TV/CRT
VTTLF
DMI
PEG HV
TV A CK A SM
SM CK AXF
A PEG
AXD
A LVDS PLL CRT
VTT
POWER
U16H
8 OF 10
LVDS TV/CRT
VTTLF
DMI
PEG HV
TV A CK A SM
SM CK AXF
A PEG
AXD
A LVDS PLL CRT
VTT
POWER
U16H
12
C394
SCD1U16V2ZY-2GP
C394
SCD1U16V2ZY-2GP
12
C334
SC10U10V5KX-2GP
C334
SC10U10V5KX-2GP
1 2
R329
0R0603-PAD
R329
0R0603-PAD
1 2
R73
0R0805-PAD
R73
0R0805-PAD
12
C66
SCD1U16V2ZY-2GP
C66
SCD1U16V2ZY-2GP
12
C390
SC1U16V3ZY-GP
C390
SC1U16V3ZY-GP
12
C357
SCD47U16V3ZY-3GP
C357
SCD47U16V3ZY-3GP
12
C374
SCD022U16V2KX-3GP
DY
C374
SCD022U16V2KX-3GP
DY
1 2
R335
0R0603-PAD
R335
0R0603-PAD
1 2
R136
0R0805-PAD
R136
0R0805-PAD
12
C375
SCD1U16V2ZY-2GP
C375
SCD1U16V2ZY-2GP
12
TC14
ST220U2VBM-3GP
DY
TC14
ST220U2VBM-3GP
DY
1 2
L5 L-10UH-11-GPL5 L-10UH-11-GP
12
TC16
ST220U2VBM-3GP
DY
TC16
ST220U2VBM-3GP
DY
1 2
R60
0R0603-PAD
R60
0R0603-PAD
12
C825
SC47U6D3V6MX-1GP
DY
C825
SC47U6D3V6MX-1GP
DY
1 2
R344
0R0603-PAD
R344
0R0603-PAD
12
TC1
ST220U2VBM-3GP
DY
TC1
ST220U2VBM-3GP
DY
12
C133
SCD022U16V2KX-3GP
C133
SCD022U16V2KX-3GP
12
C393
SCD1U16V2ZY-2GP
C393
SCD1U16V2ZY-2GP
12
C424
ST22U6D3VBM-1GP
C424
ST22U6D3VBM-1GP
12
C823
SC10U10V5ZY-1GP
C823
SC10U10V5ZY-1GP
1 2
R652 0R3-0-U-GP
DY
R652 0R3-0-U-GP
DY
12
C377
SCD022U16V2KX-3GP
C377
SCD022U16V2KX-3GP
1 2
R67
0R0603-PAD
R67
0R0603-PAD
12
C157
SCD47U16V3ZY-3GP
C157
SCD47U16V3ZY-3GP
12
C378
SCD1U16V2ZY-2GP
C378
SCD1U16V2ZY-2GP
1 2
R334
0R0603-PAD
R334
0R0603-PAD
12
C376
SC1U10V3KX-3GP
DY
C376
SC1U10V3KX-3GP
DY
12
C824
SC47U6D3V6MX-1GP
DY
C824
SC47U6D3V6MX-1GP
DY
12
C338
SC1U10V3KX-3GP
C338
SC1U10V3KX-3GP
12
C155
SCD1U16V2ZY-2GP
C155
SCD1U16V2ZY-2GP
12
TC6
ST100U4VBM-U
DY
TC6
ST100U4VBM-U
DY
12
C352
SCD1U16V2KX-3GP
C352
SCD1U16V2KX-3GP
1 2
R112
100R2F-L1-GP-U
R112
100R2F-L1-GP-U
12
C58
SC10U10V5KX-2GP
C58
SC10U10V5KX-2GP
12
C366
SC1U10V3KX-3GP
C366
SC1U10V3KX-3GP
1 2
R135
0R0805-PAD
R135
0R0805-PAD
1 2
R133
0R0603-PAD
R133
0R0603-PAD
12
C62
SCD1U16V2ZY-2GP
C62
SCD1U16V2ZY-2GP
12
C372
SCD22U16V3ZY-GP
DY
C372
SCD22U16V3ZY-GP
DY
12
TC13
ST220U2VBM-3GP
TC13
ST220U2VBM-3GP
12
C55
SC10U10V5KX-2GP
C55
SC10U10V5KX-2GP
1 2
L33
BLM18AG121SN-1GP
L33
BLM18AG121SN-1GP
12
C384
SCD1U16V2ZY-2GP
C384
SCD1U16V2ZY-2GP
12
C343
SCD1U16V2ZY-2GP
C343
SCD1U16V2ZY-2GP
12
C401
SCD022U16V2KX-3GP
C401
SCD022U16V2KX-3GP
12
C350
SC1KP50V2KX-1GP
C350
SC1KP50V2KX-1GP
12
C410
SC2D2U6D3V3MX-1-GP
C410
SC2D2U6D3V3MX-1-GP
12
C392
SCD022U16V2KX-3GP
C392
SCD022U16V2KX-3GP
12
R323
10R2J-2-GP
R323
10R2J-2-GP
KA
D13
SS0530-GP
D13
SS0530-GP
12
C158
SCD47U16V3ZY-3GP
C158
SCD47U16V3ZY-3GP
SHDN#
1
GND
2
IN
3OUT 4
SET 5
U72
G913CF-GP
U72
G913CF-GP
12
C363
SCD022U16V2KX-3GP
DY
C363
SCD022U16V2KX-3GP
DY
1 2
L4 L-10UH-11-GPL4 L-10UH-11-GP
12
C407
SCD22U16V3ZY-GP
C407
SCD22U16V3ZY-GP
12
C67
SCD1U16V2ZY-2GP
C67
SCD1U16V2ZY-2GP
12
C418
SCD1U16V2ZY-2GP
C418
SCD1U16V2ZY-2GP
1 2
R324
0R0402-PAD
R324
0R0402-PAD
12
C379
SCD1U16V2ZY-2GP
C379
SCD1U16V2ZY-2GP
12
C364
SC4D7U6D3V5KX-3GP
C364
SC4D7U6D3V5KX-3GP
12
C134
SCD1U16V2ZY-2GP
C134
SCD1U16V2ZY-2GP
12
C65
SCD1U16V2ZY-2GP
C65
SCD1U16V2ZY-2GP
12
C391
SC1U10V3KX-3GP
C391
SC1U10V3KX-3GP
12
C400
SCD1U16V2ZY-2GP
C400
SCD1U16V2ZY-2GP
1 2
R74
0R0603-PAD
R74
0R0603-PAD
12
C420
SC10U10V5KX-2GP
C420
SC10U10V5KX-2GP
1 2
R316
0R0805-PAD
R316
0R0805-PAD
12
C159
SCD47U16V3ZY-3GP
C159
SCD47U16V3ZY-3GP
1 2
R306
0R0603-PAD
R306
0R0603-PAD
12
C160
SC10U10V5KX-2GP
C160
SC10U10V5KX-2GP
12
C425
SC4D7U6D3V5KX-3GP
C425
SC4D7U6D3V5KX-3GP
12
C369
SCD1U16V2ZY-2GP
C369
SCD1U16V2ZY-2GP

5
5
4
4
3
3
2
2
1
1
D D
C C
B B
A
A
VCCSM_LF5
MCHGND1
MCHGND2
MCHGND3
MCHGND5
MCHGND6
VCC_GMCH1
VCCSM_LF6
VCCSM_LF7
VCCSM_LF1
VCCSM_LF2
VCCSM_LF3
VCCSM_LF4
MCHGND4
1D05V_S0
1D05V_S0
1D05V_S0
1D8V_S3
1D05V_S0
1D05V_S0
1D05V_S0
1D05V_S0 3D3V_S0
Title
Size Document Number Rev
Date: Sheet of
Wistron Corporation
21F, 88, Sec.1, Hsin Tai Wu Rd., Hsichih,
Taipei Hsien 221, Taiwan, R.O.C.
Pamirs -3
CRESTLINE(5/6)-PWR/GND
Custom
11 41Friday, May 18, 2007
<Core Design>
Title
Size Document Number Rev
Date: Sheet of
Wistron Corporation
21F, 88, Sec.1, Hsin Tai Wu Rd., Hsichih,
Taipei Hsien 221, Taiwan, R.O.C.
Pamirs -3
CRESTLINE(5/6)-PWR/GND
Custom
11 41Friday, May 18, 2007
<Core Design>
Title
Size Document Number Rev
Date: Sheet of
Wistron Corporation
21F, 88, Sec.1, Hsin Tai Wu Rd., Hsichih,
Taipei Hsien 221, Taiwan, R.O.C.
Pamirs -3
CRESTLINE(5/6)-PWR/GND
Custom
11 41Friday, May 18, 2007
<Core Design>
LIB C
1 2
R130 0R2J-2-GP
DY
R130 0R2J-2-GP
DY
12
C395
SC10U10V5KX-2GP
C395
SC10U10V5KX-2GP
1 2
R69 0R2J-2-GP
DY
R69 0R2J-2-GP
DY
12
C59SC1U10V3KX-3GP C59SC1U10V3KX-3GP
1 2
R124 0R0402-PADR124 0R0402-PAD
12
C408
SC10U10V5KX-2GP
C408
SC10U10V5KX-2GP
1 2
R76 0R2J-2-GP
DY
R76 0R2J-2-GP
DY
12
TC2
ST220U2VBM-3GP
DY
TC2
ST220U2VBM-3GP
DY
1 2
R336
0R0603-PAD
R336
0R0603-PAD
12
C61SCD47U16V3ZY-3GP C61SCD47U16V3ZY-3GP
12
C365
SCD22U10V2KX-1GP
C365
SCD22U10V2KX-1GP
12
C404SC1U10V3KX-3GP C404SC1U10V3KX-3GP
12
C397SC4D7U6D3V5KX-3GP C397SC4D7U6D3V5KX-3GP
12
TC5
ST220U2VBM-3GP
TC5
ST220U2VBM-3GP
12
C388
SCD22U10V2KX-1GP
C388
SCD22U10V2KX-1GP
12
TC18
ST220U2VBM-3GP
TC18
ST220U2VBM-3GP
12
C411
SC10U10V5KX-2GP
C411
SC10U10V5KX-2GP
12
C368
SC22U6D3V5MX-2GP
C368
SC22U6D3V5MX-2GP
VCC
AT34 VCC
AT35
VCC
AC31 VCC
AC32
VCC
AF32
VCC
AH28
VCC
AH29 VCC
AH31 VCC
AH32
VCC
AK32
VCC
R30
VCC
AJ28 VCC
AJ31
VCC_SM
BE32
VCC_SM
BE33
VCC_SM
BE35
VCC_SM
AU32
VCC_SM
AU33
VCC_SM
AU35
VCC_SM
AV33
VCC_SM
AW33
VCC_SM
AW35
VCC_SM
AY35
VCC_SM
BA32
VCC_SM
BA33
VCC_SM
BA35
VCC_SM
BB33
VCC_SM
BC32
VCC_SM
BC33
VCC_SM
BC35
VCC_SM
BD32
VCC_SM
BD35
VCC_SM
BF33
VCC_SM
BF34
VCC_SM
BG32
VCC_SM
BG33
VCC_SM
BG35
VCC_SM
BJ32
VCC_SM
BJ33
VCC_SM
BJ34
VCC_SM
BH32
VCC_SM
BH34
VCC_SM
BH35
VCC_SM
BK32
VCC_SM
BK33
VCC_SM
BK34
VCC_SM
BK35
VCC_SM
BL33
VCC_SM
AU30
VCC_AXG
AA20
VCC_AXG
AA23
VCC_AXG
AA26
VCC_AXG
AA28
VCC_AXG
AA31
VCC_AXG
AB21
VCC_AXG
AB24
VCC_AXG
AB29
VCC_AXG
AC20
VCC_AXG
AC21
VCC_AXG
AC23
VCC_AXG
AC24
VCC_AXG
AC26
VCC_AXG
AC28
VCC_AXG
AC29
VCC_AXG
AD20
VCC_AXG
AD23
VCC_AXG
AD24
VCC_AXG
AD28
VCC_AXG
AD31
VCC_AXG
AF21
VCC_AXG
AF26
VCC_AXG
AH20
VCC_AXG
AH21
VCC_AXG
AH23
VCC_AXG
AH24
VCC_AXG
AH26
VCC_AXG
R20
VCC_AXG
T14
VCC_AXG
W13
VCC_AXG
W14
VCC_AXG
Y12
VCC_AXG
AJ20
VCC_AXG
AN14
VCC_AXG_NCTF AA16
VCC_AXG_NCTF AA17
VCC_AXG_NCTF AB16
VCC_AXG_NCTF AB19
VCC_AXG_NCTF AC16
VCC_AXG_NCTF AC17
VCC_AXG_NCTF AC19
VCC_SM_LF AW45
VCC_SM_LF BC39
VCC_SM_LF BE39
VCC_SM_LF BD17
VCC_SM_LF BD4
VCC_SM_LF AW8
VCC_SM_LF AT6
VCC_AXG_NCTF T17
VCC_AXG_NCTF T18
VCC_AXG_NCTF T19
VCC_AXG_NCTF T21
VCC_AXG_NCTF T22
VCC_AXG_NCTF T23
VCC_AXG_NCTF T25
VCC_AXG_NCTF U15
VCC_AXG_NCTF U16
VCC_AXG_NCTF U17
VCC_AXG_NCTF U19
VCC_AXG_NCTF U20
VCC_AXG_NCTF U21
VCC_AXG_NCTF U23
VCC_AXG_NCTF U26
VCC_AXG_NCTF V16
VCC_AXG_NCTF V17
VCC_AXG_NCTF V19
VCC_AXG_NCTF V20
VCC_AXG_NCTF V21
VCC_AXG_NCTF V23
VCC_AXG_NCTF V24
VCC_AXG_NCTF Y15
VCC_AXG_NCTF Y16
VCC_AXG_NCTF Y17
VCC_AXG_NCTF Y19
VCC_AXG_NCTF Y20
VCC_AXG_NCTF Y21
VCC_AXG_NCTF Y23
VCC_AXG_NCTF Y24
VCC_AXG_NCTF Y26
VCC_AXG_NCTF Y28
VCC_AXG_NCTF Y29
VCC_AXG_NCTF AD15
VCC_AXG_NCTF AD16
VCC_AXG_NCTF AD17
VCC_AXG_NCTF AF16
VCC_AXG_NCTF AF19
VCC_AXG_NCTF AH15
VCC_AXG_NCTF AH16
VCC_AXG_NCTF AH17
VCC_AXG_NCTF AH19
VCC_AXG_NCTF AJ16
VCC_AXG_NCTF AJ17
VCC_AXG_NCTF AJ19
VCC_AXG_NCTF AK16
VCC_AXG_NCTF AK19
VCC_AXG_NCTF AL16
VCC_AXG_NCTF AL17
VCC_AXG_NCTF AL19
VCC_AXG_NCTF AL20
VCC_AXG_NCTF AL21
VCC_AXG_NCTF AL23
VCC_AXG_NCTF AM15
VCC_AXG_NCTF AM16
VCC_AXG_NCTF AM19
VCC_AXG_NCTF AM20
VCC_AXG_NCTF AM21
VCC_AXG_NCTF AM23
VCC_AXG_NCTF AP15
VCC_AXG_NCTF AP16
VCC_AXG_NCTF AP17
VCC_AXG_NCTF AP19
VCC_AXG_NCTF AP20
VCC_AXG_NCTF AP21
VCC_AXG_NCTF AP23
VCC_AXG_NCTF AP24
VCC_AXG_NCTF AR20
VCC_AXG_NCTF AR21
VCC_AXG_NCTF AR23
VCC_AXG_NCTF AR24
VCC_AXG_NCTF V26
VCC_AXG_NCTF V28
VCC_AXG_NCTF V29
VCC_AXG_NCTF Y31
VCC_AXG_NCTF AR26
6 OF 10
POWER
VCC CORE
VCC SM
VCC GFX NCTF
VCC GFX
VCC SM LF
U16F
6 OF 10
POWER
VCC CORE
VCC SM
VCC GFX NCTF
VCC GFX
VCC SM LF
U16F
12
C396
SCD22U10V2KX-1GP
C396
SCD22U10V2KX-1GP
VCC_NCTF
AK33
VCC_NCTF
AK35
VCC_NCTF
AK36
VCC_NCTF
AK37
VCC_NCTF
AL33
VCC_NCTF
AL35
VCC_NCTF
AJ33
VCC_NCTF
AJ35
VCC_NCTF
AJ36
VCC_NCTF
AM35
VCC_NCTF
T30
VCC_NCTF
T34
VCC_NCTF
T35
VCC_NCTF
U29
VCC_NCTF
AP35
VCC_NCTF
AP36
VCC_NCTF
AR35
VCC_NCTF
AR36
VCC_NCTF
Y32
VCC_NCTF
Y33
VCC_NCTF
Y35
VCC_NCTF
Y36
VCC_NCTF
Y37
VCC_NCTF
AA33
VCC_NCTF
AA35
VCC_NCTF
AA36
VCC_NCTF
AD33
VCC_NCTF
AF36
VCC_NCTF
AB33
VCC_NCTF
AB36
VCC_NCTF
AB37
VCC_NCTF
AC33
VCC_NCTF
AC35
VCC_NCTF
AC36
VCC_NCTF
AD35
VCC_NCTF
AD36
VCC_NCTF
AF33
VCC_NCTF
AH33
VCC_NCTF
AH35
VCC_NCTF
AH36
VCC_NCTF
AH37
VCC_NCTF
U31
VCC_NCTF
U32
VCC_NCTF
U33
VCC_NCTF
U35
VCC_NCTF
U36
VCC_NCTF
V32
VCC_NCTF
V33
VCC_NCTF
V36
VCC_NCTF
V37
VCC_AXM_NCTF
AL24
VCC_AXM_NCTF
AL26
VCC_AXM_NCTF
AL28
VCC_AXM_NCTF
AM26
VCC_AXM_NCTF
AM28
VCC_AXM_NCTF
AM29
VCC_AXM_NCTF
AM31
VCC_AXM_NCTF
AM32
VCC_AXM_NCTF
AM33
VCC_AXM_NCTF
AP29
VCC_AXM_NCTF
AP31
VCC_AXM_NCTF
AP32
VCC_AXM_NCTF
AP33
VCC_AXM_NCTF
AL29
VCC_AXM_NCTF
AL31
VCC_AXM_NCTF
AL32
VCC_AXM_NCTF
AR31
VCC_AXM_NCTF
AR32
VCC_AXM_NCTF
AR33
VSS_NCTF T27
VSS_NCTF T37
VSS_NCTF U24
VSS_NCTF U28
VSS_NCTF V31
VSS_NCTF V35
VSS_NCTF AA19
VSS_NCTF AB17
VSS_NCTF AB35
VSS_NCTF AD19
VSS_NCTF AD37
VSS_NCTF AF17
VSS_NCTF AF35
VSS_NCTF AM17
VSS_NCTF AK17
VSS_NCTF AM24
VSS_NCTF AP26
VSS_NCTF AP28
VSS_NCTF AR15
VSS_NCTF AR19
VSS_NCTF AR28
VSS_SCB A3
VSS_SCB B2
VSS_SCB C1
VSS_SCB BL1
VSS_SCB BL51
VSS_SCB A51
VCC_AXM AT31
VCC_AXM AT33
VCC_AXM AK29
VCC_AXM AJ23
VCC_AXM AJ26
VCC_AXM AK23
VCC_AXM AK24
7 OF 10
POWER
VCC NCTF
VSS NCTF
VSS SCBVSS AXM
VSS AXM NCTF
U16G
7 OF 10
POWER
VCC NCTF
VSS NCTF
VSS SCBVSS AXM
VSS AXM NCTF
U16G
12
C403
SC10U10V5KX-2GP
C403
SC10U10V5KX-2GP
12
C419
SC22U6D3V5MX-2GP
C419
SC22U6D3V5MX-2GP
12
R328
10R2J-2-GP
R328
10R2J-2-GP
12
C387 SCD22U10V2KX-1GPC387 SCD22U10V2KX-1GP
12
C370 SCD1U16V2ZY-2GPC370 SCD1U16V2ZY-2GP
12
C60SC1U10V3KX-3GP C60SC1U10V3KX-3GP
12
C402 SCD1U16V2ZY-2GPC402 SCD1U16V2ZY-2GP
12
C380 SCD1U16V2ZY-2GPC380 SCD1U16V2ZY-2GP
12
C412SCD1U16V2ZY-2GP C412SCD1U16V2ZY-2GP
12
C413SCD1U16V2ZY-2GP C413SCD1U16V2ZY-2GP
1 2
R125 0R2J-2-GP
DY
R125 0R2J-2-GP
DY
12
C118
SC22U6D3V5MX-2GP
C118
SC22U6D3V5MX-2GP
KA
D30
RB751V-40-2-GP
D30
RB751V-40-2-GP
12
C421SCD22U10V2KX-1GP C421SCD22U10V2KX-1GP
12
C367 SCD1U16V2ZY-2GPC367 SCD1U16V2ZY-2GP
12
C405SCD22U10V2KX-1GP C405SCD22U10V2KX-1GP
12
C386 SCD1U16V2ZY-2GPC386 SCD1U16V2ZY-2GP
1 2
R126 0R0402-PADR126 0R0402-PAD
12
C373 SCD22U10V2KX-1GPC373 SCD22U10V2KX-1GP
12
C371 SCD1U16V2ZY-2GPC371 SCD1U16V2ZY-2GP
12
C361 SCD01U16V2KX-3GPC361 SCD01U16V2KX-3GP

5
5
4
4
3
3
2
2
1
1
D D
C C
B B
A
A
Title
Size Document Number Rev
Date: Sheet of
Wistron Corporation
21F, 88, Sec.1, Hsin Tai Wu Rd., Hsichih,
Taipei Hsien 221, Taiwan, R.O.C.
Pamirs -3
CRESTLINE(6/6)-PWR/GND
A3
12 41Friday, May 18, 2007
<Core Design>
Title
Size Document Number Rev
Date: Sheet of
Wistron Corporation
21F, 88, Sec.1, Hsin Tai Wu Rd., Hsichih,
Taipei Hsien 221, Taiwan, R.O.C.
Pamirs -3
CRESTLINE(6/6)-PWR/GND
A3
12 41Friday, May 18, 2007
<Core Design>
Title
Size Document Number Rev
Date: Sheet of
Wistron Corporation
21F, 88, Sec.1, Hsin Tai Wu Rd., Hsichih,
Taipei Hsien 221, Taiwan, R.O.C.
Pamirs -3
CRESTLINE(6/6)-PWR/GND
A3
12 41Friday, May 18, 2007
<Core Design>
VSS
C46
VSS
C50
VSS
C7
VSS
D13
VSS
D24
VSS
D3
VSS
D32
VSS
D39
VSS
D45
VSS
D49
VSS
E10
VSS
E16
VSS
E24
VSS
E28
VSS
E32
VSS
E47
VSS
F19
VSS
F36
VSS
F4
VSS
F40
VSS
F50
VSS
G1
VSS
G13
VSS
G16
VSS
G19
VSS
G24
VSS
G28
VSS
G29
VSS
G33
VSS
G42
VSS
G45
VSS
G48
VSS
G8
VSS
H24
VSS
H28
VSS
H4
VSS
H45
VSS
J11
VSS
J16
VSS
J2
VSS
J24
VSS
J28
VSS
J33
VSS
J35
VSS
J39
VSS
K12
VSS
K47
VSS
K8
VSS
L1
VSS
L17
VSS
L20
VSS
L24
VSS
L28
VSS
L3
VSS
L33
VSS
L49
VSS
M28
VSS
M42
VSS
M46
VSS
M49
VSS
M5
VSS
M50
VSS
M9
VSS
N11
VSS
N14
VSS
N17
VSS
N29
VSS
N32
VSS
N36
VSS
N39
VSS
N44
VSS
N49
VSS
N7
VSS
P19
VSS
P2
VSS
P23
VSS
P3
VSS
P50
VSS
R49
VSS
T39
VSS
T43
VSS
T47
VSS
U41
VSS
U45
VSS
U50
VSS
V2
VSS
V3
VSS W11
VSS W39
VSS W43
VSS W47
VSS W5
VSS W7
VSS Y13
VSS Y2
VSS Y41
VSS Y45
VSS Y49
VSS Y5
VSS Y50
VSS Y11
VSS P29
VSS T29
VSS T31
VSS T33
VSS R28
VSS AB32
VSS AD32
VSS AF28
VSS AF29
VSS AT27
VSS AV25
VSS H50
VSS AA32
10 OF 10
VSS
U16J
10 OF 10
VSS
U16J
VSS AW24
VSS AW29
VSS AW32
VSS AW5
VSS AW7
VSS AY10
VSS AY24
VSS AY37
VSS AY42
VSS AY43
VSS AY45
VSS AY47
VSS AY50
VSS B10
VSS B20
VSS B24
VSS B29
VSS B30
VSS B35
VSS B38
VSS B43
VSS B46
VSS B5
VSS B8
VSS BA1
VSS BA17
VSS BA18
VSS BA2
VSS BA24
VSS BB12
VSS BB25
VSS BB40
VSS BB44
VSS BB49
VSS BB8
VSS BC16
VSS BC24
VSS BC25
VSS BC36
VSS BC40
VSS BC51
VSS BD13
VSS BD2
VSS BD28
VSS BD45
VSS BD48
VSS BD5
VSS BE1
VSS BE19
VSS BE23
VSS BE30
VSS BE42
VSS BE51
VSS BE8
VSS BF12
VSS BF16
VSS BF36
VSS BG19
VSS BG2
VSS BG24
VSS BG29
VSS BG39
VSS BG48
VSS BG5
VSS BG51
VSS BH17
VSS BH30
VSS BH44
VSS BH46
VSS BH8
VSS BJ11
VSS BJ13
VSS BJ38
VSS BJ4
VSS BJ42
VSS BJ46
VSS BK15
VSS BK17
VSS BK25
VSS BK29
VSS BK36
VSS BK40
VSS BK44
VSS BK6
VSS BK8
VSS BL11
VSS BL13
VSS BL19
VSS BL22
VSS BL37
VSS BL47
VSS C12
VSS C16
VSS C19
VSS C28
VSS C29
VSS C33
VSS C36
VSS C41
VSS
A13
VSS
A15
VSS
A17
VSS
A24
VSS
AA21
VSS
AA24
VSS
AA29
VSS
AB20
VSS
AB23
VSS
AB26
VSS
AB28
VSS
AB31
VSS
AC10
VSS
AC13
VSS
AC3
VSS
AC39
VSS
AC43
VSS
AC47
VSS
AD1
VSS
AD21
VSS
AD26
VSS
AD29
VSS
AD3
VSS
AD41
VSS
AD45
VSS
AD49
VSS
AD5
VSS
AD50
VSS
AD8
VSS
AE10
VSS
AE14
VSS
AE6
VSS
AF20
VSS
AF23
VSS
AF24
VSS
AF31
VSS
AG2
VSS
AG38
VSS
AG43
VSS
AG47
VSS
AG50
VSS
AH3
VSS
AH40
VSS
AH41
VSS
AH7
VSS
AH9
VSS
AJ11
VSS
AJ13
VSS
AJ21
VSS
AJ24
VSS
AJ29
VSS
AJ32
VSS
AJ43
VSS
AJ45
VSS
AJ49
VSS
AK20
VSS
AK21
VSS
AK26
VSS
AK28
VSS
AK31
VSS
AK51
VSS
AL1
VSS
AM11
VSS
AM13
VSS
AM3
VSS
AM4
VSS
AM41
VSS
AM45
VSS
AN1
VSS
AN38
VSS
AN39
VSS
AN43
VSS
AN5
VSS
AN7
VSS
AP4
VSS
AP48
VSS
AP50
VSS
AR11
VSS
AR2
VSS
AR39
VSS
AR44
VSS
AR47
VSS
AR7
VSS
AT10
VSS
AT14
VSS
AT41
VSS
AT49
VSS
AU1
VSS
AU23
VSS
AU29
VSS
AU3
VSS
AU36
VSS
AU49
VSS
AU51
VSS
AV39
VSS
AV48
VSS
AW1
VSS
AW12
VSS
AW16
9 OF 10
VSS
U16I
9 OF 10
VSS
U16I

5
5
4
4
3
3
2
2
1
1
D D
C C
B B
A A
DDR_A_MA11
DDR_A_MA7
DDR_A_MA6
DDR_A_RAS#
DDR_CS0_DIMMA#
DDR_A_MA4
DDR_A_MA2
DDR_A_MA0
DDR_A_BS1
M_ODT0
DDR_A_MA13
DDR_A_D13
DDR_A_D35
DDR_A_D56
DDR_A_D14
DDR_A_D15
DDR_A_D36
DDR_A_D57
DDR_A_D37
DDR_A_D58
DDR_A_D16
DDR_A_D17
DDR_A_D38
DDR_A_D59
DDR_A_D39
DDR_A_D60
DDR_A_D18
DDR_A_D19
DDR_A_D40
DDR_A_D61
DDR_A_D41
DDR_A_DQS#6
DDR_A_BS1 DDR_A_DM4
DDR_A_DQS#7
DDR_A_DM5
DDR_A_DQS0
DDR_A_DM6
DDR_A_D20
DDR_A_DM7
DDR_A_D62
DDR_A_DQS1
ICH_SMBDATA
DDR_A_DQS2
DDR_A_RAS#
DDR_A_DQS3
DDR_A_D0
DDR_A_DQS4
ICH_SMBCLK
DDR_A_DQS5
DDR_A_WE#
DDR_A_DQS6
DDR_A_DQS7
M_ODT0
DDR_A_CAS#
DDR_A_D42
M_ODT1
DDR_VREF_S3
DDR_CS0_DIMMA#
DDR_A_MA0
DDR_A_D21
DDR_CS1_DIMMA#
DDR_A_MA1
DDR_CKE0_DIMMA
DDR_A_D63
DDR_A_MA2
DDR_A_MA3
DDR_A_MA4
DDR_CKE1_DIMMA
DDR_A_D43
DDR_A_MA5
M_CLK_DDR0
DDR_A_MA6
DDR_A_MA7
DDR_A_MA8
M_CLK_DDR#0
DDR_A_MA9
DDR_A_D22
DDR_A_MA10
DDR_A_MA13
DDR_A_DQS#0
DDR_A_BS2 DDR_A_DM0
DDR_A_DQS#1
DDR_A_DQS#2
DDR_A_BS0 DDR_A_DM1
DDR_A_DQS#3
DDR_A_DQS#4
DDR_A_DM2
DDR_A_D44
DDR_A_DQS#5
DDR_A_DM3
DDR_A_D23
DDR_A_D1
DDR_A_D2
DDR_A_D24
DDR_A_D45
DDR_A_D46
DDR_A_D3
DDR_A_D25
DDR_A_D47
DDR_A_D4
DDR_A_D26
DDR_A_D5
DDR_A_D48
DDR_A_D27
DDR_A_D6
DDR_A_D49
DDR_A_D28
DDR_A_D7
DDR_A_D50
DDR_A_D29
DDR_A_MA14
DDR_A_D8
DDR_A_D30
DDR_A_D51
DDR_A_D9
DDR_A_D10
DDR_A_D31
DDR_A_D52
DDR_A_D11
DDR_A_D32
DDR_A_D53
DDR_A_D33
DDR_A_D12
DDR_A_D54
DDR_A_D34
DDR_A_D55
DDR_A_BS0
DDR_A_MA10
DDR_A_MA12
DDR_A_MA9
DDR_A_MA3
DDR_A_MA1
DDR_CKE1_DIMMA DDR_A_MA14
DDR_A_MA5
DDR_A_MA8
DDR_A_WE#
DDR_A_MA12
DDR_A_MA11
DDR_CKE0_DIMMA
DDR_A_BS2
M_ODT1
DDR_A_CAS#
DDR_CS1_DIMMA#
M_CLK_DDR1
M_CLK_DDR#1
M_CLK_DDR#0
M_CLK_DDR0
1D8V_S3
DDR_VREF_S0
DDR_VREF_S0
1D8V_S3
3D3V_S0
DDR_VREF_S3
DDR_A_DQS#[0..7]8
DDR_A_D[0..63]8
DDR_A_DM[0..7]8
DDR_A_DQS[0..7]8
DDR_A_MA[0..13]8
DDR_A_BS[0..2]8
M_CLK_DDR#0 7
M_ODT07
DDR_CKE1_DIMMA 7
DDR_CS0_DIMMA# 7
M_CLK_DDR#1 7
M_CLK_DDR1 7
DDR_CKE0_DIMMA 7
DDR_A_WE# 8
DDR_A_CAS# 8
DDR_CS1_DIMMA# 7
M_CLK_DDR0 7
DDR_A_RAS# 8
M_ODT17
ICH_SMBDATA 3,14,20
PM_EXTTS#0 7
ICH_SMBCLK 3,14,20
DDR_A_MA147
Title
Size Document Number Rev
Date: Sheet of
Wistron Corporation
21F, 88, Sec.1, Hsin Tai Wu Rd., Hsichih,
Taipei Hsien 221, Taiwan, R.O.C.
DDRII-SODIMM SLOT1
Custom
13 41Monday, May 21, 2007
Pamirs -3
Title
Size Document Number Rev
Date: Sheet of
Wistron Corporation
21F, 88, Sec.1, Hsin Tai Wu Rd., Hsichih,
Taipei Hsien 221, Taiwan, R.O.C.
DDRII-SODIMM SLOT1
Custom
13 41Monday, May 21, 2007
Pamirs -3
Title
Size Document Number Rev
Date: Sheet of
Wistron Corporation
21F, 88, Sec.1, Hsin Tai Wu Rd., Hsichih,
Taipei Hsien 221, Taiwan, R.O.C.
DDRII-SODIMM SLOT1
Custom
13 41Monday, May 21, 2007
Pamirs -3
Layout Note:
Place these resistors
closely DM1,all
trace length Max=1.5"
Layout Note:
Place near DM1
Layout Note:
Place one cap close to every 2 pullup
resistors terminated to +0.9VS
12/15
put near connector
12/19
12
C75
SC2D2U16V5ZY-2GP
C75
SC2D2U16V5ZY-2GP
1
23
4
RN10 SRN56J-4-GPRN10 SRN56J-4-GP
1
23
4
RN53 SRN56J-4-GPRN53 SRN56J-4-GP
12
C84
SCD1U16V2ZY-2GP
C84
SCD1U16V2ZY-2GP
12
C79
SCD1U16V2ZY-2GP
DY
C79
SCD1U16V2ZY-2GP
DY
12
C87
SCD1U16V2ZY-2GP
C87
SCD1U16V2ZY-2GP
12
C355
SCD1U16V2ZY-2GP
DY
C355
SCD1U16V2ZY-2GP
DY
1
2 3
4
RN22 SRN56J-4-GPRN22 SRN56J-4-GP
12
C68
SCD1U16V2ZY-2GP
C68
SCD1U16V2ZY-2GP
12
C78
SCD1U16V2ZY-2GP
C78
SCD1U16V2ZY-2GP
12
C818
DUMMY-C2
C818
DUMMY-C2
A0
102
A1
101
A2
100
A3
99
A4
98
A5
97
A6
94
A7
92
A8
93
A9
91
A10/AP
105
A11
90
A12
89
A13
116
A14
86
A15
84
A16/BA2
85
BA0
107
BA1
106
DQ0
5
DQ1
7
DQ2
17
DQ3
19
DQ4
4
DQ5
6
DQ6
14
DQ7
16
DQ8
23
DQ9
25
DQ10
35
DQ11
37
DQ12
20
DQ13
22
DQ14
36
DQ15
38
DQ16
43
DQ17
45
DQ18
55
DQ19
57
DQ20
44
DQ21
46
DQ22
56
DQ23
58
DQ24
61
DQ25
63
DQ26
73
DQ27
75
DQ28
62
DQ29
64
DQ30
74
DQ31
76
DQ32
123
DQ33
125
DQ34
135
DQ35
137
DQ36
124
DQ37
126
DQ38
134
DQ39
136
DQ40
141
DQ41
143
DQ42
151
DQ43
153
DQ44
140
DQ45
142
DQ46
152
DQ47
154
DQ48
157
DQ49
159
DQ50
173
DQ51
175
DQ52
158
DQ53
160
DQ54
174
DQ55
176
DQ56
179
DQ57
181
DQ58
189
DQ59
191
DQ60
180
DQ61
182
DQ62
192
DQ63
194
DQS0#
11
DQS1#
29
DQS2#
49
DQS3#
68
DQS4#
129
DQS5#
146
DQS6#
167
DQS7#
186
DQS0
13
DQS1
31
DQS2
51
DQS3
70
DQS4
131
DQS5
148
DQS6
169
DQS7
188
OTD0
114
OTD1
119
VREF
1
VSS
2
GND
202
RAS# 108
WE# 109
CAS# 113
CS0# 110
CS1# 115
CKE0 79
CKE1 80
CK0 30
CK0# 32
CK1 164
CK1# 166
DM0 10
DM1 26
DM2 52
DM3 67
DM4 130
DM5 147
DM6 170
DM7 185
SDA 195
SCL 197
VDDSPD 199
SA0 198
SA1 200
NC#50 50
NC#69 69
NC#83 83
NC#120 120
NC#163/TEST 163
VDD 81
VDD 82
VDD 87
VDD 88
VDD 95
VDD 96
VDD 103
VDD 104
VDD 111
VDD 112
VDD 117
VDD 118
VSS 3
VSS 8
VSS 9
VSS 12
VSS 15
VSS 18
VSS 21
VSS 24
VSS 27
VSS 28
VSS 33
VSS 34
VSS 39
VSS 40
VSS 41
VSS 42
VSS 47
VSS 48
VSS 53
VSS 54
VSS 59
VSS 60
VSS 65
VSS 66
VSS 71
VSS 72
VSS 77
VSS 78
VSS 121
VSS 122
VSS 127
VSS 128
VSS 132
VSS 133
VSS 138
VSS 139
VSS 144
VSS 145
VSS 149
VSS 150
VSS 155
VSS 156
VSS 161
VSS 162
VSS 165
VSS 168
VSS 171
VSS 172
VSS 177
VSS 178
VSS 183
VSS 184
VSS 187
VSS 190
VSS 193
VSS 196
GND 201
MH1
MH1 MH2 MH2
DM2
DDR2-200P-20-GP-U
DM2
DDR2-200P-20-GP-U
1
23
4
RN56 SRN56J-4-GPRN56 SRN56J-4-GP
12
C110
SC2D2U16V5ZY-2GP
DY
C110
SC2D2U16V5ZY-2GP
DY
12
C349
SCD1U16V2ZY-2GP
DY
C349
SCD1U16V2ZY-2GP
DY
12
C358
SCD1U16V2ZY-2GP
DY
C358
SCD1U16V2ZY-2GP
DY
1
2 3
4
RN19 SRN56J-4-GPRN19 SRN56J-4-GP
1 2
C814
DUMMY-C2
C814
DUMMY-C2
12
C360
SCD1U16V2ZY-2GP
C360
SCD1U16V2ZY-2GP
12
C354
SCD1U16V2ZY-2GP
C354
SCD1U16V2ZY-2GP
12
C23
SC2D2U16V5ZY-2GP
C23
SC2D2U16V5ZY-2GP
12
C119
SC2D2U16V5ZY-2GP
DY
C119
SC2D2U16V5ZY-2GP
DY
1
23
4
RN55 SRN56J-4-GPRN55 SRN56J-4-GP
12
TC3
ST220U2VBM-3GP
TC3
ST220U2VBM-3GP
12
C416
SC2D2U6D3V3KX-GP
C416
SC2D2U6D3V3KX-GP
1
23
4
RN57 SRN56J-4-GPRN57 SRN56J-4-GP
12
C817
DUMMY-C2
C817
DUMMY-C2
12
C91
SCD1U16V2ZY-2GP
C91
SCD1U16V2ZY-2GP
12
C347
SCD1U16V2ZY-2GP
C347
SCD1U16V2ZY-2GP
12
C342
SCD1U16V2ZY-2GP
DY
C342
SCD1U16V2ZY-2GP
DY
1
2 3
4
RN58 SRN56J-4-GPRN58 SRN56J-4-GP
12
C414
SCD1U16V2ZY-2GP
C414
SCD1U16V2ZY-2GP
1
2 3
4
RN25 SRN56J-4-GPRN25 SRN56J-4-GP
12
C102
SCD1U16V2ZY-2GP
C102
SCD1U16V2ZY-2GP
1 2
C813
DUMMY-C2
C813
DUMMY-C2
1
23
4
RN59 SRN56J-4-GPRN59 SRN56J-4-GP
12
C21
SCD1U16V2ZY-2GP
C21
SCD1U16V2ZY-2GP
1
2 3
4
RN16 SRN56J-4-GPRN16 SRN56J-4-GP
12
C128
SC2D2U16V5ZY-2GP
C128
SC2D2U16V5ZY-2GP
1
2 3
4
RN12 SRN56J-4-GPRN12 SRN56J-4-GP
1
23
4
RN7 SRN56J-4-GPRN7 SRN56J-4-GP
12
C113
SCD1U16V2ZY-2GP
C113
SCD1U16V2ZY-2GP
1 2
R346 10KR2J-3-GPR346 10KR2J-3-GP
12
C103
SCD1U16V2ZY-2GP
C103
SCD1U16V2ZY-2GP
1
2 3
4
RN52 SRN56J-4-GPRN52 SRN56J-4-GP
12
C99
SC2D2U16V5ZY-2GP
C99
SC2D2U16V5ZY-2GP
1 2
R347 10KR2J-3-GPR347 10KR2J-3-GP
12
C341
SCD1U16V2ZY-2GP
C341
SCD1U16V2ZY-2GP

5
5
4
4
3
3
2
2
1
1
D D
C C
B B
A A
DDR_CKE2_DIMMB
DDR_CKE3_DIMMB
DDR_B_MA11
DDR_B_MA5DDR_B_MA0
DDR_B_BS1
DDR_CS3_DIMMB#
M_ODT3
DDR_B_MA8
DDR_B_MA7
DDR_B_MA6
DDR_B_MA4
DDR_B_MA2
M_ODT2
DDR_B_MA13
DDR_B_BS2DDR_B_MA14
DDR_CKE3_DIMMB
DDR_B_BS2
DDR_B_BS0
DDR_B_D45
DDR_VREF_S3
DDR_B_DQS#1
DDR_B_D24
DDR_B_D2
DDR_B_D46
DDR_B_D25
DDR_B_D3
DDR_B_D47
DDR_B_D26
DDR_B_D4
DDR_B_D48
DDR_B_D5
DDR_B_D27
DDR_B_D49
DDR_B_D6
DDR_B_D28
DDR_B_D50
DDR_B_D7
DDR_B_D29
DDR_B_D8
DDR_B_D51
DDR_B_D30
DDR_B_D9
DDR_B_D52
DDR_B_D31
DDR_B_D10
DDR_B_D53
DDR_B_D32
DDR_B_D11
DDR_B_D33
DDR_B_D54
DDR_B_D12
DDR_B_D34
DDR_B_D55
DDR_B_D13
DDR_B_D35
DDR_B_D56
DDR_B_D14
DDR_B_D36
DDR_B_D57
DDR_B_D15
DDR_B_D37
DDR_B_D58
DDR_B_D16
DDR_B_D38
DDR_B_D59
DDR_B_D17
DDR_B_D39
DDR_B_D60
DDR_B_D18
DDR_B_D40
DDR_B_D61
DDR_B_D19
DDR_B_D41
DDR_B_D62
DDR_B_D20
DDR_B_D42
DDR_B_D63
DDR_B_D21
DDR_B_DQS#2
DDR_B_DQS#3
DDR_B_DQS#4
DDR_B_DQS#5
DDR_B_DQS#6
DDR_B_DQS#7
DDR_B_DQS0
DDR_B_DQS1
DDR_B_D0
DDR_B_DQS2
DDR_B_DQS3
DDR_B_DQS4
DDR_B_DQS5
DDR_B_DQS6
DDR_B_DQS7
DDR_B_D43
DDR_B_D22
M_ODT2
M_ODT3
DDR_B_DQS#0
DDR_B_D44
DDR_B_D23
DDR_B_D1
M_CLK_DDR2
M_CLK_DDR#2
DDR_B_DM5
DDR_B_MA10
DDR_B_DM6
DDR_B_MA11
DDR_B_DM7
DDR_B_MA12
DDR_B_MA13
DDR_B_MA0
DDR_B_MA1
DDR_B_MA2
DDR_B_MA3
DDR_B_DM0
DDR_B_MA4
DDR_B_MA5
DDR_B_DM1
DDR_B_MA6
DDR_B_DM2
DDR_B_MA7
DDR_B_BS1
ICH_SMBDATA
DDR_B_RAS#
ICH_SMBCLK
DDR_B_WE#
DDR_B_DM3
DDR_B_MA8
DDR_B_CAS#
DDR_B_MA14
DDR_CS2_DIMMB#
DDR_CS3_DIMMB#
DDR_CKE2_DIMMB
DDR_B_DM4
DDR_B_MA9
DDR_B_MA1
DDR_B_BS0
DDR_B_MA10
DDR_B_MA12
DDR_B_MA9
DDR_B_MA3
DDR_B_CAS#
DDR_B_WE#
DDR_B_RAS#
DDR_CS2_DIMMB#
M_CLK_DDR3
M_CLK_DDR#3
M_CLK_DDR#2
M_CLK_DDR2
1D8V_S3
DDR_VREF_S0
DDR_VREF_S0
DDR_VREF_S3
3D3V_S0
1D8V_S3
3D3V_S0
DDR_B_DQS#[0..7]8
DDR_B_D[0..63]8
DDR_B_DM[0..7]8
DDR_B_DQS[0..7]8
DDR_B_MA[0..13]8
DDR_B_BS[0..2]8
M_ODT27 M_ODT37
PM_EXTTS#1 7
ICH_SMBCLK 3,13,20
DDR_CKE3_DIMMB 7
DDR_CS2_DIMMB# 7
DDR_CKE2_DIMMB 7
DDR_B_WE# 8
DDR_B_CAS# 8
DDR_CS3_DIMMB# 7
DDR_B_RAS# 8
ICH_SMBDATA 3,13,20
DDR_B_MA147
M_CLK_DDR#2 7
M_CLK_DDR2 7
M_CLK_DDR#3 7
M_CLK_DDR3 7
Title
Size Document Number Rev
Date: Sheet of
Wistron Corporation
21F, 88, Sec.1, Hsin Tai Wu Rd., Hsichih,
Taipei Hsien 221, Taiwan, R.O.C.
DDRII-SODIMM SLOT2
Custom
14 41Monday, May 21, 2007
Pamirs -3
Title
Size Document Number Rev
Date: Sheet of
Wistron Corporation
21F, 88, Sec.1, Hsin Tai Wu Rd., Hsichih,
Taipei Hsien 221, Taiwan, R.O.C.
DDRII-SODIMM SLOT2
Custom
14 41Monday, May 21, 2007
Pamirs -3
Title
Size Document Number Rev
Date: Sheet of
Wistron Corporation
21F, 88, Sec.1, Hsin Tai Wu Rd., Hsichih,
Taipei Hsien 221, Taiwan, R.O.C.
DDRII-SODIMM SLOT2
Custom
14 41Monday, May 21, 2007
Pamirs -3
Layout Note:
Place these resistors
closely DM2,all
trace length Max=1.5"
Layout Note:
Place near DM2
Layout Note:
Place one cap close to every 2 pullup
resistors terminated to +0.9VS
put near connector
12/15
12/19
12
C86
SCD1U16V2ZY-2GP
C86
SCD1U16V2ZY-2GP
1
23
4
RN15
SRN56J-4-GP
RN15
SRN56J-4-GP
12
C346
SC2D2U16V5ZY-2GP
DY
C346
SC2D2U16V5ZY-2GP
DY
12
C54
SCD1U16V2ZY-2GP
C54
SCD1U16V2ZY-2GP
12
C95
SCD1U16V2ZY-2GP
C95
SCD1U16V2ZY-2GP
1 2
C816
DUMMY-C2
C816
DUMMY-C2
1
23
4
RN6
SRN56J-4-GP
RN6
SRN56J-4-GP
12
C122
SCD1U16V2ZY-2GP
C122
SCD1U16V2ZY-2GP
1
23
4
RN13
SRN56J-4-GP
RN13
SRN56J-4-GP
12
C351
SCD1U16V2ZY-2GP
C351
SCD1U16V2ZY-2GP
1
2 3
4
RN23 SRN56J-4-GPRN23 SRN56J-4-GP
12
C820
DUMMY-C2
C820
DUMMY-C2
12
C423
SCD1U16V2ZY-2GP
C423
SCD1U16V2ZY-2GP
12
C92
SC2D2U16V5ZY-2GP
C92
SC2D2U16V5ZY-2GP
1
23
4
RN9
SRN56J-4-GP
RN9
SRN56J-4-GP
1
2 3
4
RN26 SRN56J-4-GPRN26 SRN56J-4-GP
1 2
R350 10KR2J-3-GPR350 10KR2J-3-GP
1
23
4
RN24
SRN56J-4-GP
RN24
SRN56J-4-GP
12
C98
SCD1U16V2ZY-2GP
C98
SCD1U16V2ZY-2GP
12
C105
SC2D2U16V5ZY-2GP
C105
SC2D2U16V5ZY-2GP
1 2
R351 10KR2J-3-GPR351 10KR2J-3-GP
12
C114
SCD1U16V2ZY-2GP
C114
SCD1U16V2ZY-2GP
1
23
4
RN5
SRN56J-4-GP
RN5
SRN56J-4-GP
12
C46
SCD1U16V2ZY-2GP
DY
C46
SCD1U16V2ZY-2GP
DY
12
C422
SC2D2U6D3V3KX-GP
C422
SC2D2U6D3V3KX-GP
12
C104
SCD1U16V2ZY-2GP
C104
SCD1U16V2ZY-2GP
12
C96
SCD1U16V2ZY-2GP
C96
SCD1U16V2ZY-2GP
12
C77
SCD1U16V2ZY-2GP
C77
SCD1U16V2ZY-2GP
1 2
C815
DUMMY-C2
C815
DUMMY-C2
12
C819
DUMMY-C2
C819
DUMMY-C2
12
C82
SCD1U16V2ZY-2GP
C82
SCD1U16V2ZY-2GP
1
23
4
RN11
SRN56J-4-GP
RN11
SRN56J-4-GP
12
C121
SCD1U16V2ZY-2GP
C121
SCD1U16V2ZY-2GP
12
C70
SCD1U16V2ZY-2GP
DY
C70
SCD1U16V2ZY-2GP
DY
1
2 3
4
RN18 SRN56J-4-GPRN18 SRN56J-4-GP
12
C106
SCD1U16V2ZY-2GP
DY
C106
SCD1U16V2ZY-2GP
DY
1
2 3
4
RN17 SRN56J-4-GPRN17 SRN56J-4-GP
12
C22
SC2D2U16V5ZY-2GP
C22
SC2D2U16V5ZY-2GP
12
C382
SC2D2U16V5ZY-2GP
C382
SC2D2U16V5ZY-2GP
1
2 3
4
RN8 SRN56J-4-GPRN8 SRN56J-4-GP
12
C19
SCD1U16V2ZY-2GP
C19
SCD1U16V2ZY-2GP
12
C53
SCD1U16V2ZY-2GP
C53
SCD1U16V2ZY-2GP
1
2 3
4
RN20 SRN56J-4-GPRN20 SRN56J-4-GP
1
2 3
4
RN21 SRN56J-4-GPRN21 SRN56J-4-GP
12
C340
SC2D2U16V5ZY-2GP
C340
SC2D2U16V5ZY-2GP
A0
102
A1
101
A2
100
A3
99
A4
98
A5
97
A6
94
A7
92
A8
93
A9
91
A10/AP
105
A11
90
A12
89
A13
116
A14
86
A15
84
A16/BA2
85
BA0
107
BA1
106
DQ0
5
DQ1
7
DQ2
17
DQ3
19
DQ4
4
DQ5
6
DQ6
14
DQ7
16
DQ8
23
DQ9
25
DQ10
35
DQ11
37
DQ12
20
DQ13
22
DQ14
36
DQ15
38
DQ16
43
DQ17
45
DQ18
55
DQ19
57
DQ20
44
DQ21
46
DQ22
56
DQ23
58
DQ24
61
DQ25
63
DQ26
73
DQ27
75
DQ28
62
DQ29
64
DQ30
74
DQ31
76
DQ32
123
DQ33
125
DQ34
135
DQ35
137
DQ36
124
DQ37
126
DQ38
134
DQ39
136
DQ40
141
DQ41
143
DQ42
151
DQ43
153
DQ44
140
DQ45
142
DQ46
152
DQ47
154
DQ48
157
DQ49
159
DQ50
173
DQ51
175
DQ52
158
DQ53
160
DQ54
174
DQ55
176
DQ56
179
DQ57
181
DQ58
189
DQ59
191
DQ60
180
DQ61
182
DQ62
192
DQ63
194
DQS0#
11
DQS1#
29
DQS2#
49
DQS3#
68
DQS4#
129
DQS5#
146
DQS6#
167
DQS7#
186
DQS0
13
DQS1
31
DQS2
51
DQS3
70
DQS4
131
DQS5
148
DQS6
169
DQS7
188
OTD0
114
OTD1
119
VREF
1
VSS
2
GND
202
RAS# 108
WE# 109
CAS# 113
CS0# 110
CS1# 115
CKE0 79
CKE1 80
CK0 30
CK0# 32
CK1 164
CK1# 166
DM0 10
DM1 26
DM2 52
DM3 67
DM4 130
DM5 147
DM6 170
DM7 185
SDA 195
SCL 197
VDDSPD 199
SA0 198
SA1 200
NC#50 50
NC#69 69
NC#83 83
NC#120 120
NC#163/TEST 163
VDD 81
VDD 82
VDD 87
VDD 88
VDD 95
VDD 96
VDD 103
VDD 104
VDD 111
VDD 112
VDD 117
VDD 118
VSS 3
VSS 8
VSS 9
VSS 12
VSS 15
VSS 18
VSS 21
VSS 24
VSS 27
VSS 28
VSS 33
VSS 34
VSS 39
VSS 40
VSS 41
VSS 42
VSS 47
VSS 48
VSS 53
VSS 54
VSS 59
VSS 60
VSS 65
VSS 66
VSS 71
VSS 72
VSS 77
VSS 78
VSS 121
VSS 122
VSS 127
VSS 128
VSS 132
VSS 133
VSS 138
VSS 139
VSS 144
VSS 145
VSS 149
VSS 150
VSS 155
VSS 156
VSS 161
VSS 162
VSS 165
VSS 168
VSS 171
VSS 172
VSS 177
VSS 178
VSS 183
VSS 184
VSS 187
VSS 190
VSS 193
VSS 196
GND 201
MH1
MH1 MH2 MH2
DM1
DDR2-200P-21-GP-U
DM1
DDR2-200P-21-GP-U
12
C85
SCD1U16V2ZY-2GP
DY
C85
SCD1U16V2ZY-2GP
DY

A
A
B
B
C
C
D
D
E
E
4 4
3 3
2 2
1 1
VSYNC_5
HSYNC_5
CRT_G
CRT_R
DDC_DATA_CON
JVGA_VS
JVGA_HS
CRT_R
CRT_G
CRT_B
JVGA_VS
JVGA_HS
DDC_CLK_CON
DDC_DATA_CON
CRT_R
CRT_G
CRT_B
GMCH_HSYNC
GMCH_VSYNC
DDC_CLK_CON
TV_LUMA
TV_CRMA
TV_COMP
DDC_DATA_CON
DDC_CLK_CON
TV_COMP
TV_CRMA
TV_LUMA
CRT_B
5V_S0
5V_S05V_CRT_S0
3D3V_S0
3D3V_S0
5V_CRT1_S0
5V_CRT1_S0
3D3V_S0
3D3V_S0
3D3V_S0
5V_CRT1_S0
GMCH_DDCDATA9
GMCH_DDCCLK 9
M_RED9
M_GREEN9
M_BLUE9
CRT_R 17
CRT_G 17
CRT_B 17
PR_INSERT 17
DDC_CLK_CON17
DDC_DATA_CON 17
M_CRMA9
M_COMP9
M_LUMA9
TV_CRMA 17
TV_COMP 17
TV_LUMA 17
GMCH_HSYNC9,17
GMCH_VSYNC9,17
Title
Size Document Number Rev
Date: Sheet of
Wistron Corporation
21F, 88, Sec.1, Hsin Tai Wu Rd., Hsichih,
Taipei Hsien 221, Taiwan, R.O.C.
Pamirs -3
CRT/TV Connector
A3
15 41Monday, May 21, 2007
<Core Design>
Title
Size Document Number Rev
Date: Sheet of
Wistron Corporation
21F, 88, Sec.1, Hsin Tai Wu Rd., Hsichih,
Taipei Hsien 221, Taiwan, R.O.C.
Pamirs -3
CRT/TV Connector
A3
15 41Monday, May 21, 2007
<Core Design>
Title
Size Document Number Rev
Date: Sheet of
Wistron Corporation
21F, 88, Sec.1, Hsin Tai Wu Rd., Hsichih,
Taipei Hsien 221, Taiwan, R.O.C.
Pamirs -3
CRT/TV Connector
A3
15 41Monday, May 21, 2007
<Core Design>
CRT I/F & CONNECTOR
Layout Note:
* Must be a ground return path between this ground and the ground on
the VGA connector.
Pi-filter & 150 Ohm pull-down resistors should be as close as to CRT
CONN. RGB will hit 75 Ohm first, pi-filter, then CRT CONN.
Hsync & Vsync level shift
5V @ ext. CRT side
TV OUT CONN
Layout Note:
close to the CRT-out
connector
Place these resistors
close to the TV-out
connector
connector
Place this 2 resistors
0721
0721
12
R5
150R2F-1-GP
R5
150R2F-1-GP
12
C1
SCD1U16V2ZY-2GP
DY
C1
SCD1U16V2ZY-2GP
DY
12
C297
SC10P50V2JN-4GP
C297
SC10P50V2JN-4GP
1
2
3
D2
BAV99-7-F-GP
D2
BAV99-7-F-GP
12
R6
150R2F-1-GP
R6
150R2F-1-GP
12
C296
SC10P50V2JN-4GP
C296
SC10P50V2JN-4GP
K A
D4
RB751V-40-2-GP
D4
RB751V-40-2-GP
12
C5
SC22P50V2JN-4GP
C5
SC22P50V2JN-4GP
1 2
L3
BLM18BB470SN1-GP
L3
BLM18BB470SN1-GP
12
C11
SC10P50V2JN-4GP
C11
SC10P50V2JN-4GP
1
2
34
5
6
U1
2N7002DW-1-GP
U1
2N7002DW-1-GP
12
R271
150R2F-1-GP
R271
150R2F-1-GP
12
C12
SC10P50V2JN-4GP
C12
SC10P50V2JN-4GP
1
2
3
4
5
6
7
8
9
10
11
12
13
14
15
17
16
CRT1
VIDEO-15-57-GP-U1
20.20424.015
CRT1
VIDEO-15-57-GP-U1
20.20424.015
1 2
L24
BLM18BB470SN1-GP
L24
BLM18BB470SN1-GP
12
R1
150R2F-1-GP
R1
150R2F-1-GP
1
2 3
4
RN2
SRN2K2J-1-GP
RN2
SRN2K2J-1-GP
12
C14
SC10P50V2JN-4GP
C14
SC10P50V2JN-4GP
12
C3
SCD1U16V2ZY-2GP
DY
C3
SCD1U16V2ZY-2GP
DY
12
C8
SC33P50V2JN-3GP
DY
C8
SC33P50V2JN-3GP
DY
1
23
4
RN1
SRN2K2J-1-GP
RN1
SRN2K2J-1-GP
12
C2
SCD1U16V2ZY-2GP
DY
C2
SCD1U16V2ZY-2GP
DY
12
R2
150R2F-1-GP
R2
150R2F-1-GP
GND 1
NC#2 2
GND 3
LUMA
4
NC#5
5
CRMA
6
COMP
7
GND 8
GND 9
TV1
MINDIN7-18-GP
22.10021.H31
TV1
MINDIN7-18-GP
22.10021.H31
1
2 3
4
RN4
SRN33J-5-GP-U
RN4
SRN33J-5-GP-U
12
C13
SC10P50V2JN-4GP
C13
SC10P50V2JN-4GP
8
7
6
5 4
3
2
1
U2
PACDN009MR-GP-U
DY
U2
PACDN009MR-GP-U
DY
12
C10
SC10P50V2JN-4GP
C10
SC10P50V2JN-4GP
12
C293
SC10P50V2JN-4GP
C293
SC10P50V2JN-4GP
12
R7
150R2F-1-GP
R7
150R2F-1-GP
1 2
L25
BLM18BB470SN1-GP
L25
BLM18BB470SN1-GP
1 2
L2
BLM18BB470SN1-GP
L2
BLM18BB470SN1-GP
5 6
14
4
7
U5B TSAHCT125PW-GPU5B TSAHCT125PW-GP
12
C6
SC22P50V2JN-4GP
C6
SC22P50V2JN-4GP
1
2
3
D10
BAV99-7-F-GP
DY
D10
BAV99-7-F-GP
DY
12
C7
SCD01U16V2KX-3GP
C7
SCD01U16V2KX-3GP
2 3
14
1
7
U5A TSAHCT125PW-GPU5A TSAHCT125PW-GP
12
C16
SC10P50V2JN-4GP
C16
SC10P50V2JN-4GP
12
C320
SCD1U16V2ZY-2GP
C320
SCD1U16V2ZY-2GP
12
C292
SC10P50V2JN-4GP
C292
SC10P50V2JN-4GP
1
2
3
D1
BAV99-7-F-GP
D1
BAV99-7-F-GP
1
2
3
D12
BAV99-7-F-GP
DY
D12
BAV99-7-F-GP
DY
1 2
L1
BLM18BB470SN1-GP
L1
BLM18BB470SN1-GP
1 2
L23
BLM18BB470SN1-GP
L23
BLM18BB470SN1-GP
12
C295
SC10P50V2JN-4GP
C295
SC10P50V2JN-4GP
1
2
3
D3
BAV99-7-F-GP
D3
BAV99-7-F-GP
12
C9
SC33P50V2JN-3GP
DY
C9
SC33P50V2JN-3GP
DY
12
C294
SC10P50V2JN-4GP
C294
SC10P50V2JN-4GP
12
F1
FUSE-1D1A6V-8GP
F1
FUSE-1D1A6V-8GP

CHG_LED#
MEDIA_LED#
LDDC_DATA
BRIGHTNESS_CONN
LCDVDD_EN
BRIGHTNESS_CONN
LDDC_CLK
BLON_OUTBLON_OUTBLON_OUTBLON_OUTBLON_OUTBLON_OUTBLON_OUTBLON_OUTBLON_OUTBLON_OUTBLON_OUTBLON_OUTBLON_OUTBLON_OUTBLON_OUT
BRIGHTNESS_CONN
5V_S5
5V_S3
5V_S0
5V_S0
5V_S0
5V_S0
3D3V_S0
5V_S0
5V_S0
3D3V_S0
5V_S0
DCBATOUT
3D3V_S0LCDVDD_S0
LCDVDD_S0
5V_S3
5V_S0
3D3V_S0
LCDVDD_S0
3D3V_S0
3D3V_AUX_S5
3D3V_AUX_S5
CHG_LED 31
PWR_LED 31
CAPS_LED 31
CDROM_LED# 23
SATA_LED# 19
BLON_OUT31
LDDC_DATA9 LDDC_CLK9
VGA_TXBOUT1- 9
VGA_TXBOUT1+ 9
VGA_TXBOUT0- 9
VGA_TXBOUT0+ 9
VGA_TXBOUT2- 9
VGA_TXBOUT2+ 9
VGA_TXBCLK+ 9
VGA_TXBCLK- 9
VGA_TXAOUT1- 9
VGA_TXAOUT1+ 9
VGA_TXAOUT0- 9
VGA_TXAOUT0+ 9
VGA_TXAOUT2- 9
VGA_TXAOUT2+ 9
VGA_TXACLK- 9
VGA_TXACLK+ 9
BRIGHTNESS 31
LBKLT_CTL 9
TP_LED 31
MS_LED# 25
LCDVDD_EN9
PWR_LED#33
Title
Size Document Number Rev
Date: Sheet of
Wistron Corporation
21F, 88, Sec.1, Hsin Tai Wu Rd., Hsichih,
Taipei Hsien 221, Taiwan, R.O.C.
Pamirs -3
LCD/Inverter Connector
Custom
16 41Monday, May 21, 2007
<Core Design>
Title
Size Document Number Rev
Date: Sheet of
Wistron Corporation
21F, 88, Sec.1, Hsin Tai Wu Rd., Hsichih,
Taipei Hsien 221, Taiwan, R.O.C.
Pamirs -3
LCD/Inverter Connector
Custom
16 41Monday, May 21, 2007
<Core Design>
Title
Size Document Number Rev
Date: Sheet of
Wistron Corporation
21F, 88, Sec.1, Hsin Tai Wu Rd., Hsichih,
Taipei Hsien 221, Taiwan, R.O.C.
Pamirs -3
LCD/Inverter Connector
Custom
16 41Monday, May 21, 2007
<Core Design>
LED / INVERTER INTERFACE
LCD/INV CONN
Layout 40 mil
I=3.6 mA
I=3.57 mA
I=3.57 mA
I=3.57 mA
I=3.57 mA
0707
60804
05/18
05/18
9
10
8
147
U59C
TSAHCT08PWR-1GP
U59C
TSAHCT08PWR-1GP
1 2
R280
10KR2J-3-GP
DY
R280
10KR2J-3-GP
DY
1 2
R187
255R2F-L-GP
R187
255R2F-L-GP
EB
C
R1
R2
Q30
PDTC124EU-1-GP
R1
R2
Q30
PDTC124EU-1-GP
1 2
R516
255R2F-L-GP
R516
255R2F-L-GP
12
C306
SCD1U25V2ZY-U
C306
SCD1U25V2ZY-U
1 2
LED3
LED-B-27-U-GP
LED3
LED-B-27-U-GP
12
C304
SC10U10V5ZY-1GP
C304
SC10U10V5ZY-1GP
12
C316
SCD1U16V2ZY-2GP
C316
SCD1U16V2ZY-2GP
1 2
R284 0R0402-PADR284 0R0402-PAD
12
R285 0R2J-2-GP
DY
R285 0R2J-2-GP
DY
KA
NC
LED7
LED-B-67-GP-U2
LED7
LED-B-67-GP-U2
1 2
R515
255R2F-L-GP
R515
255R2F-L-GP
AK
LED2
LED-O-16-GP
LED2
LED-O-16-GP
12
BC1
SC1U10V3ZY-6GP
BC1
SC1U10V3ZY-6GP
1 2
LED1
LED-B-27-U-GP
LED1
LED-B-27-U-GP
1 2
R95
255R2F-L-GP
R95
255R2F-L-GP
12
EC8
SCD1U16V2ZY-2GP
EC8
SCD1U16V2ZY-2GP
1 2
LED4
LED-B-27-U-GP
LED4
LED-B-27-U-GP
1
2
3 4
5
6
U28
2N7002DW-1-GP
U28
2N7002DW-1-GP
12
C305
SCD1U16V2ZY-2GP
C305
SCD1U16V2ZY-2GP
1
3
5
7
9
11
13
15
17
19
21
23
25
27
29
31
33
35
37
39
42
2
4
6
8
10
12
14
16
18
20
22
24
26
28
30
32
34
36
38
40
41
LCD1
ACES-CONN40C-GP-U
20.F0813.040
LCD1
ACES-CONN40C-GP-U
20.F0813.040
12
C308
SCD1U16V2ZY-2GP
C308
SCD1U16V2ZY-2GP
1 2
R412
255R2F-L-GP
R412
255R2F-L-GP
1 2
R12
100KR2J-1-GP
R12
100KR2J-1-GP
1 2
LED5
LED-B-27-U-GP
LED5
LED-B-27-U-GP
1
2
3
147
U59A
TSAHCT08PWR-1GP
U59A
TSAHCT08PWR-1GP
1 2
R520
255R2F-L-GP
R520
255R2F-L-GP
1
2
3 4
5
6
U46
2N7002DW-1-GP
DY
U46
2N7002DW-1-GP
DY
1 2
R657 0R3-0-U-GPR657 0R3-0-U-GP
1
2
3
D39
BAV99W-1-GP
D39
BAV99W-1-GP
1 2
R470
255R2F-L-GP
R470
255R2F-L-GP
1 2
C307 SC1000P50V3JN-GPC307 SC1000P50V3JN-GP
IN#1
1
IN#5 5
IN#6 6
IN#7 7
IN#8 8
OUT
2
EN
3
GND
4
GND 9
U6
G5281RC1U-GP
U6
G5281RC1U-GP
1
2 3
4
RN50
SRN2K2J-1-GP
RN50
SRN2K2J-1-GP
1
2
3
D40
BAV99W-1-GP
D40
BAV99W-1-GP
1 2
LED6
LED-B-27-U-GP
LED6
LED-B-27-U-GP
1 2
R281 100R2J-2-GP
DY
R281 100R2J-2-GP
DY
1 2
R286
100KR2J-1-GP
DY
R286
100KR2J-1-GP
DY
1 2
C314 SCD1U16V2ZY-2GPC314 SCD1U16V2ZY-2GP
12
R493
10KR2J-3-GP
R493
10KR2J-3-GP
4
5
6
147
U59B
TSAHCT08PWR-1GP
U59B
TSAHCT08PWR-1GP
EB
C
R1
R2
Q31
PDTC124EU-1-GP
R1
R2
Q31
PDTC124EU-1-GP
1 2
R656 0R3-0-U-GPR656 0R3-0-U-GP

A
A
B
B
C
C
D
D
E
E
4 4
3 3
2 2
1 1
CIR_PR
HSYNC_5_1
VSYNC_5_1
DOCK_IN#
DOCK_VS
DOCK_HS
PWR_ON
DK_SPKR_L_1
DK_SPKR_R_1
PWR_ON
CIR_PR
EAPD#_1
SPDIF_DOCK
DK_MIC_L_CN_1
DK_MIC_R_CN_1
DK_SPKR_L_1
DK_SPKR_R_1
DOCK_HS
DOCK_VS
DOCK_PRESENT
USB_7+
USB_7-
CIR_PR
PWR_ON
VOL_UP_DK#
VOL_DWN_DK#
EAPD#
DOCK_PRESENT
PWR_BTN#
SPDIF_DOCK
DK_MIC_R_CN_1
DK_MIC_L_CN_1
DOCK_PRESENT
PR_INSERT VOL_UP_DK# VOL_DWN_DK#
USB_7-
USB_7+
5V_S0
5V_S0
3D3V_S5
3D3V_S5
AD+
AD+ AD+
AUD_AGND
AUD_AGND
AUD_AGND
1D5V_S0
5V_S0
5V_S0
5V_S0 5V_S0 5V_S0
DCBATOUT
CIR29
CIR_SENSE 31
DOCK_IN# 31
GMCH_HSYNC9,15
GMCH_VSYNC9,15
PM_SLP_S4#20,28,31,36,37,38
DK_SPKR_L29
DK_SPKR_R29
VOL_DWN_DK# 31
VOL_UP_DK# 31
TV_CRMA 15
TV_COMP 15
TV_LUMA 15
PWR_BTN# 31
DDC_CLK_CON15DDC_DATA_CON15
JACK_DETECT# 29
CRT_G15 CRT_B15
CRT_R15
SPDIF29
DK_MIC_R_CN29
DK_MIC_L_CN29
DOCK_IN# 31
PR_INSERT15
USB20_P720
USB20_N720
RJ45-328
RJ45-128 RJ45-228
RJ45-628 RJ45-428
RJ45-728
EAPD# 32
MUTE_LED# 31,32
Title
Size Document Number Rev
Date: Sheet of
Wistron Corporation
21F, 88, Sec.1, Hsin Tai Wu Rd., Hsichih,
Taipei Hsien 221, Taiwan, R.O.C.
Pamirs
-3
Board to board conn/ Docking
A3
17 41Friday, May 18, 2007
<Core Design>
Title
Size Document Number Rev
Date: Sheet of
Wistron Corporation
21F, 88, Sec.1, Hsin Tai Wu Rd., Hsichih,
Taipei Hsien 221, Taiwan, R.O.C.
Pamirs
-3
Board to board conn/ Docking
A3
17 41Friday, May 18, 2007
<Core Design>
Title
Size Document Number Rev
Date: Sheet of
Wistron Corporation
21F, 88, Sec.1, Hsin Tai Wu Rd., Hsichih,
Taipei Hsien 221, Taiwan, R.O.C.
Pamirs
-3
Board to board conn/ Docking
A3
17 41Friday, May 18, 2007
<Core Design>
Docking Connector
Hsync & Vsync level shift
S0 = 4V
S3 = 2.5V
S5 = 0V
Place near Dock connector Place near Codec
SA
C
B
E
Q18
CH3906PT-GP
Q18
CH3906PT-GP
1 2
EC59 SC100P50V2JN-3GPEC59 SC100P50V2JN-3GP
45
NP1
NP2
1
3
5
7
9
11
13
15
17
19
21
23
25
27
29
31
33
35
37
39
2
6
10
14
18
22
26
30
34
38
4
8
12
16
20
24
28
32
36
40
4142
4344
46
DOCK1
FOX-CONN40-1-GP-U1
20.B0045.040
DOCK1
FOX-CONN40-1-GP-U1
20.B0045.040
1 2
R298
0R0402-PAD
R298
0R0402-PAD
1 2
EC25 SCD1U16V2ZY-2GPEC25 SCD1U16V2ZY-2GP
12
R23
10KR2J-3-GP
R23
10KR2J-3-GP
1 2
R290
100KR2J-1-GP
R290
100KR2J-1-GP
9 8
14
10
7
U5C TSAHCT125PW-GPU5C TSAHCT125PW-GP
1 2
EC65
SC100P50V2JN-3GP
EC65
SC100P50V2JN-3GP
1 2
EC18 SCD1U16V2ZY-2GPEC18 SCD1U16V2ZY-2GP
G
S D
Q20
2N7002-11-GP
Q20
2N7002-11-GP
1 2
R44 0R2J-2-GP
DY
R44 0R2J-2-GP
DY
1 2
L30
0R0603-PAD
L30
0R0603-PAD
1 2
EC26
SC100P50V2JN-3GP
EC26
SC100P50V2JN-3GP
1 2
R52 0R0402-PADR52 0R0402-PAD
1 2
R289 33R2J-2-GPR289 33R2J-2-GP
1 2
R300 0R0402-PADR300 0R0402-PAD
C
B
E
Q21
CH3904PT-GP
Q21
CH3904PT-GP
1
2
3 4
5
6
U8
2N7002DW-1-GP
U8
2N7002DW-1-GP
1
2
3
D9
BAV99PT-GP-U
DY
D9
BAV99PT-GP-U
DY
12
R311
33R3J-2-GP
R311
33R3J-2-GP
1 2
L6
0R0603-PAD
L6
0R0603-PAD
12
EC50
SCD1U25V3ZY-1GP
EC50
SCD1U25V3ZY-1GP
1
2 3
4
RN3
SRN33J-5-GP-U
RN3
SRN33J-5-GP-U
1 2
R313
220R2J-L2-GP
R313
220R2J-L2-GP
1 2
EC61
SC100P50V2JN-3GP
EC61
SC100P50V2JN-3GP
12
R305
22KR2J-GP
R305
22KR2J-GP
1 2
EC28 SCD1U16V2ZY-2GPEC28 SCD1U16V2ZY-2GP
12
EC64
SC470P50V2KX-3GP
DY
EC64
SC470P50V2KX-3GP
DY
12 11
14
13
7
U5D TSAHCT125PW-GPU5D TSAHCT125PW-GP
1 2
L8
0R0603-PAD
L8
0R0603-PAD
1 2
EC20 SCD1U16V2ZY-2GPEC20 SCD1U16V2ZY-2GP
1
2
3
D26
BAV99PT-GP-U
DY
D26
BAV99PT-GP-U
DY
1 2
EC27
SC100P50V2JN-3GP
EC27
SC100P50V2JN-3GP
1 2
EC21 SCD1U16V2ZY-2GPEC21 SCD1U16V2ZY-2GP
12
R287
10KR2J-3-GP
R287
10KR2J-3-GP
1 2
L28 BLM18PG600SN-2GPL28 BLM18PG600SN-2GP
1 2
R314
330R2J-3-GP
R314
330R2J-3-GP
12
R295
10KR2J-3-GP
R295
10KR2J-3-GP
1 2
R304
22KR2J-GP
R304
22KR2J-GP
1 2
EC58 SCD1U16V2ZY-2GPEC58 SCD1U16V2ZY-2GP
1 2
R46 0R0402-PAD
R46 0R0402-PAD
1
2
4
3
TR1
L-63UH-GP
DY
TR1
L-63UH-GP
DY
1 2
R294 1KR2J-1-GPR294 1KR2J-1-GP
1
2
3
D27
BAV99PT-GP-U
DY
D27
BAV99PT-GP-U
DY
1
2
3
U12
BAS40CW-GP
U12
BAS40CW-GP
12
C25
SCD1U16V2ZY-2GP
C25
SCD1U16V2ZY-2GP
1 2
EC44 SCD1U16V2ZY-2GPEC44 SCD1U16V2ZY-2GP
12
EC63
SC470P50V2KX-3GP
DY
EC63
SC470P50V2KX-3GP
DY
1 2
R54 0R0402-PADR54 0R0402-PAD
1 2
EC24 SCD1U16V2ZY-2GPEC24 SCD1U16V2ZY-2GP
1 2
L29
0R0603-PAD
L29
0R0603-PAD

5
5
4
4
3
3
2
2
1
1
D D
C C
B B
A A
PCI_PIRQG#
PCI_GNT1#
PCI_GNT2#
PCI_PIRQF#
PCI_PIRQC#
PCI_PIRQD#
PCI_PLTRST#
PCI_PCIRST#
PCI_REQ3#
PCI_GNT3#
PCI_AD[0..31]
PCI_PIRQE#
PCI_AD4
PCI_AD5
PCI_AD6
PCI_AD7
PCI_AD24
PCI_AD25
PCI_AD26
PCI_AD27
PCI_AD28
PCI_AD29
PCI_AD30
PCI_AD31
PCI_AD8
PCI_AD9
PCI_AD10
PCI_AD11
PCI_AD16
PCI_AD17
PCI_AD18
PCI_AD19
PCI_AD20
PCI_AD21
PCI_AD22
PCI_AD23
PCI_AD13
PCI_AD14
PCI_AD15
PCI_AD0
PCI_AD1
PCI_AD2
PCI_AD3
PLT_RST1#
PCI_GNT#0
PCI_PIRQA#
PCI_PIRQB#
PCI_REQ1#
PCI_PERR#
PCI_PLOCK#
PCI_SERR#
PCI_STOP#
PCI_TRDY#
PCI_FRAME#
CLK_PCI_ICH
PCI_PLTRST#
PCI_IRDY#
PCI_PAR
PCI_PCIRST#
PCI_DEVSEL#
PCI_AD12
PCI_SERR#
PCI_GNT3#
PCI_PIRQH#
PCI_REQ2#
PCI_GNT2#
CLK_PCI_ICH
SPI_CS1#
PCI_REQ3#
PCI_STOP#
PCI_DEVSEL#
PCI_FRAME#
PCI_GNT3#
PCI_GNT#0
PCI_PIRQA#
PCI_REQ#0
PCI_PIRQF#
PCI_PIRQC#
PCI_PIRQB#
PCI_IRDY#
PCI_TRDY#
PCI_PIRQD#
PCI_PERR#
PCI_PLOCK#
PCI_PIRQG#
PCI_GNT1#
PCI_REQ1#
PCI_PIRQE#
PCI_REQ2#
PCI_PIRQH#
3D3V_S5
3D3V_S5
3D3V_S5
3D3V_S0
3D3V_S5
PCI_AD[0..31]24
PCI_PAR 24
PCI_PERR# 24
PCI_FRAME# 24
PCI_DEVSEL# 24
PCI_STOP# 24
PCI_TRDY# 24
PCI_C/BE#3 24
PCI_C/BE#0 24
PCI_C/BE#1 24
PCI_C/BE#2 24
PCI_IRDY# 24
PCI_SERR# 24,31
CLK_PCI_ICH 3
ICH_PME# 24
PCIRST1# 24,27
PLT_RST1# 7,20,26,28,31,33,34
PCI_REQ#0 24
PCI_GNT#0 24
PCI_PIRQA#24
PCI_PIRQC#24
PCI_PLTRST# 23
SPI_CS1#20
Title
Size Document Number Rev
Date: Sheet of
Wistron Corporation
21F, 88, Sec.1, Hsin Tai Wu Rd., Hsichih,
Taipei Hsien 221, Taiwan, R.O.C.
ICH8(1/4)-PCI/INT
A3
18 41Friday, May 18, 2007
Pamirs -3
<Variant Name>
Title
Size Document Number Rev
Date: Sheet of
Wistron Corporation
21F, 88, Sec.1, Hsin Tai Wu Rd., Hsichih,
Taipei Hsien 221, Taiwan, R.O.C.
ICH8(1/4)-PCI/INT
A3
18 41Friday, May 18, 2007
Pamirs -3
<Variant Name>
Title
Size Document Number Rev
Date: Sheet of
Wistron Corporation
21F, 88, Sec.1, Hsin Tai Wu Rd., Hsichih,
Taipei Hsien 221, Taiwan, R.O.C.
ICH8(1/4)-PCI/INT
A3
18 41Friday, May 18, 2007
Pamirs -3
<Variant Name>
Place closely pin B10
Boot BIOS Strap
PCI_GNT0# SPI_CS#1 Boot BIOS Location
0
0
1
1
11
SPI
PCI
LPC *
A16 swap override Strap
PCI_GNT3# Low= A16 swap override Enable
High= Default *
0921 P/N CHANGE TO 71.0ICH8.M08
12/18
12
R221
100KR2J-1-GP
R221
100KR2J-1-GP
TP72TP72
1
2
3
4 5
6
7
8
RN67
SRN8K2J-4-GP
RN67
SRN8K2J-4-GP
1 2
R393
10KR2J-3-GP
DY
R393
10KR2J-3-GP
DY
1
2
3
4 5
6
7
8
RN68
SRN8K2J-4-GP
RN68
SRN8K2J-4-GP
12
C215
SC8P250V2CC-GP
DY
C215
SC8P250V2CC-GP
DY
1
23
147
U36A
SSLVC08APWR-GP
DY
U36A
SSLVC08APWR-GP
DY
12
R194
1KR2J-1-GP
DY
R194
1KR2J-1-GP
DY
12
R212
0R2J-2-GP
R212
0R2J-2-GP
1
2
3
4 5
6
7
8
RN63
SRN8K2J-4-GP
RN63
SRN8K2J-4-GP
12
R214
100KR2J-1-GP
R214
100KR2J-1-GP
TP70TP70
1
2
3
4 5
6
7
8
RN61
SRN8K2J-4-GP
RN61
SRN8K2J-4-GP
1
2
3
4 5
6
7
8
RN65
SRN8K2J-4-GP
RN65
SRN8K2J-4-GP
1 2
R191
10R2J-2-GP
DY
R191
10R2J-2-GP
DY
AD0
D20
AD1
E19
AD2
D19
AD3
A20
AD4
D17
AD5
A21
AD6
A19
AD7
C19
PIRQA#
F9
PIRQB#
B5
PIRQC#
C5
PIRQD#
A10
REQ0# A4
GNT0# D7
REQ1#/GPIO50 E18
REQ2#/GPIO52 B19
REQ3#/GPIO54 A11
GNT1#/GPIO51 C18
GNT2#/GPIO53 F18
GNT3#/GPIO55 C10
C/BE0# C17
C/BE1# E15
C/BE2# F16
C/BE3# E17
IRDY# C8
PAR D9
PCIRST# G6
DEVSEL# D16
PERR# A7
PLOCK# B7
SERR# F10
STOP# C16
TRDY# C9
FRAME# A17
PLTRST# AG24
PCICLK B10
PME# G7
PIRQE#/GPIO2 F8
PIRQF#/GPIO3 G11
PIRQG#/GPIO4 F12
PIRQH#/GPIO5 B3
AD10
A12
AD11
E16
AD12
A14
AD13
G16
AD14
A15
AD15
B6
AD16
C11
AD17
A9
AD18
D11
AD19
B12
AD20
C12
AD21
D10
AD22
C7
AD23
F13
AD24
E11
AD25
E13
AD26
E12
AD27
D8
AD28
A6
AD29
E8
AD30
D6
AD31
A3
AD8
A18
AD9
B16
3 OF 6
Interrupt I/F
PCI
U25C
ICH8-M-1-GP-U
3 OF 6
Interrupt I/F
PCI
U25C
ICH8-M-1-GP-U
1 2
R415 8K2R2J-3-GPR415 8K2R2J-3-GP
12
R192
1KR2J-1-GP
DY
R192
1KR2J-1-GP
DY
1
2
3
4 5
6
7
8
RN70
SRN8K2J-4-GP
RN70
SRN8K2J-4-GP
12
R217
33R2J-2-GP
R217
33R2J-2-GP
4
56
147
U36B
SSLVC08APWR-GP
DY
U36B
SSLVC08APWR-GP
DY
TP83TP83

5
5
4
4
3
3
2
2
1
1
D D
C C
B B
A A
LPC_LFRAME#
LAN100_SLP LPC_DRQ0#
GLAN_COMP
H_NMI
IDE_PDD0
IDE_PDD1
IDE_PDD2
IDE_PDD3
IDE_PDD4
LAN100_SLP
IDE_PDD5
IDE_PDD6
IDE_PDD7
IDE_PDD8
SM_INTRUDER#
IDE_PDD9
IDE_PDD10
IDE_PDD11
IDE_PDD12
ICH_INTVRMEN
IDE_PDD13
KBRST#
IDE_PDD14
HDA_BITCLK
IDE_PDD15
H_DPSLP#
ICH_RTCX1
ICH_RTCX2
ICH_RTCX1
ICH_RTCRST#
IDE_PDIORDY
ICH_RTCX2
INT_IRQ14
H_FERR#
H_A20M#
H_DPRSTP#
H_FERR#
H_PWRGOOD
ICH_INTVRMEN
SM_INTRUDER#
H_DPRSTP#
H_IGNNE#
H_INIT#
KBRST#
H_STPCLK#
THRMTRIP_ICH#
LPC_LAD0
LPC_LAD3
LPC_LAD2
LPC_LAD1
HDA_SDOUT_CODEC
H_DPSLP#
SATA_TXN0_C
SATA_TXP0_C
KBGA20
1D5V_S0
3D3V_S0
1D05V_S0
1D05V_S0
3D3V_S0
+RTCVCC
3D3V_AUX_S5
BATT1.1
+RTCVCC
+RTCVCC
3D3V_S0
LPC_LAD[0..3] 31,33,34
LPC_LFRAME# 31,33,34
KBGA20 31
H_A20M# 4
H_DPRSTP# 5,7
H_DPSLP# 5
H_FERR# 4
KBRST# 31
H_PWRGOOD 5
H_IGNNE# 4
H_INIT# 4
H_INTR 4
H_NMI 4
H_SMI# 4
H_STPCLK# 4
H_THERMTRIP# 4,7
IDE_PDD[0..15] 23
IDE_PDA0 23
IDE_PDA1 23
IDE_PDA2 23
IDE_PDCS1# 23
IDE_PDCS3# 23
IDE_PDIOR# 23
IDE_PDIOW# 23
IDE_PDDACK# 23
INT_IRQ14 23
IDE_PDIORDY 23
IDE_PDDREQ 23
HDA_BITCLK_CODEC29
HDA_RST#_CODEC29
HDA_SDIN029
HDA_SYNC_CODEC29
HDA_SDOUT_CODEC29
SATA_LED#16
CLK_PCIE_SATA#3 CLK_PCIE_SATA3
SATA_TXN023 SATA_TXP023
SATA_RXN0_C23 SATA_RXP0_C23
Title
Size Document Number Rev
Date: Sheet of
Wistron Corporation
21F, 88, Sec.1, Hsin Tai Wu Rd., Hsichih,
Taipei Hsien 221, Taiwan, R.O.C.
ICH8(2/4) LAN,HD,IDE,LPC
A3
19 41Friday, May 18, 2007
Pamirs -3
<Variant Name>
Title
Size Document Number Rev
Date: Sheet of
Wistron Corporation
21F, 88, Sec.1, Hsin Tai Wu Rd., Hsichih,
Taipei Hsien 221, Taiwan, R.O.C.
ICH8(2/4) LAN,HD,IDE,LPC
A3
19 41Friday, May 18, 2007
Pamirs -3
<Variant Name>
Title
Size Document Number Rev
Date: Sheet of
Wistron Corporation
21F, 88, Sec.1, Hsin Tai Wu Rd., Hsichih,
Taipei Hsien 221, Taiwan, R.O.C.
ICH8(2/4) LAN,HD,IDE,LPC
A3
19 41Friday, May 18, 2007
Pamirs -3
<Variant Name>
placed within 2" from ICH8M
within 2" from R184
XOR CHAIN ENTRANCE STRAP : RSVD
W=20mils
W=20mils
W=20mils W=20mils
Within 500 mils
SB
SB
SB
1 2
R161
1KR2J-1-GP
R161
1KR2J-1-GP
21
G63
GAP-OPEN
G63
GAP-OPEN
1 2
R431 4K7R2J-2-GPR431 4K7R2J-2-GP
TP84TP84
TP59TP59
1 2
R383
24D9R2F-L-GP
R383
24D9R2F-L-GP
1 2
R418 8K2R2J-3-GPR418 8K2R2J-3-GP
TP76TP76
21
G66
GAP-OPEN
G66
GAP-OPEN
1 2
R395 330KR2F-L-GPR395 330KR2F-L-GP
1 2
R390 1MR2J-1-GPR390 1MR2J-1-GP
12
R389
56R2J-4-GP
R389
56R2J-4-GP
12
C191
SC15P50V2JN-2-GP
C191
SC15P50V2JN-2-GP
1 2
R146 24R2J-GPR146 24R2J-GP
2
1
3
U18
CH715FPT-GP
U18
CH715FPT-GP
1 2
R384 330KR2F-L-GPR384 330KR2F-L-GP
1 2
R525 47R2J-2-GP
R525 47R2J-2-GP
1 2
R157 10MR2J-L-GPR157 10MR2J-L-GP
1 2
R411
1KR2J-1-GP
DY
R411
1KR2J-1-GP
DY
1
2
3
4
5
RTC1
ACES-CON3-1-GP
RTC1
ACES-CON3-1-GP
1 2
R388 100R2J-2-GPR388 100R2J-2-GP
1 2
34
X2
RESO-32D768KHZ-GP
X2
RESO-32D768KHZ-GP
12
C468
SC1U10V3KX-3GP
C468
SC1U10V3KX-3GP
1 2
C232 SC3900P50V2KX-2GPC232 SC3900P50V2KX-2GP
1 2
C231 SC3900P50V2KX-2GPC231 SC3900P50V2KX-2GP
1 2
R526 33R2J-2-GP
R526 33R2J-2-GP
TP56TP56
TP85TP85
1 2
R202
24D9R2F-L-GP
R202
24D9R2F-L-GP
12
C469
SC1U10V3ZY-6GP
C469
SC1U10V3ZY-6GP
1
2 3
4
RN66 SRN33J-5-GP-URN66 SRN33J-5-GP-U
12
R138
56R2J-4-GP
R138
56R2J-4-GP
12
C187
SC15P50V2JN-2-GP
C187
SC15P50V2JN-2-GP
1 2
R394 20KR2J-L2-GPR394 20KR2J-L2-GP
1
2 3
4
RN64
SRN10KJ-5-GP
RN64
SRN10KJ-5-GP
RTCX1
AG25
RTCX2
AF24
RTCRST#
AF23
INTRUDER#
AD22
INTVRMEN
AF25
LAN100_SLP
AD21
GLAN_CLK
B24
LAN_RSTSYNC
D22
LAN_RXD0
C21
LAN_RXD1
B21
LAN_RXD2
C22
LAN_TXD0
D21
LAN_TXD1
E20
LAN_TXD2
C20
GLAN_DOCK#/GPIO13
AH21
GLAN_COMPI
D25
GLAN_COMPO
C25
HDA_BIT_CLK
AJ16
HDA_SYNC
AJ15
HDA_RST#
AE14
HDA_SDIN0
AJ17
HDA_SDIN1
AH17
HDA_SDIN2
AH15
HDA_SDIN3
AD13
HDA_SDOUT
AE13
HDA_DOCK_EN#/GPIO33
AE10
HDA_DOCK_RST#/GPIO34
AG14
SATALED#
AF10
SATA0RXN
AF6
SATA0RXP
AF5
SATA0TXN
AH5
SATA0TXP
AH6
SATA1RXN
AG3
SATA1RXP
AG4
SATA1TXN
AJ4
SATA1TXP
AJ3
SATA2RXN
AF2
SATA2RXP
AF1
SATA2TXN
AE4
SATA2TXP
AE3
SATA_CLKN
AB7
SATA_CLKP
AC6
SATARBIAS#
AG1
SATARBIAS
AG2
FWH0/LAD0 E5
FWH1/LAD1 F5
FWH2/LAD2 G8
FWH3/LAD3 F6
FWH4/LFRAME# C4
LDRQ0# G9
LDRQ1#/GPIO23 E6
A20GATE AF13
A20M# AG26
DPRSTP# AF26
DPSLP# AE26
FERR# AD24
CPUPWRGD/GPIO49 AG29
IGNNE# AF27
INIT# AE24
INTR AC20
RCIN# AH14
NMI AD23
SMI# AG28
STPCLK# AA24
THRMTRIP# AE27
TP8 AA23
DD0 V1
DD1 U2
DD10 T4
DD2 V3
DD3 T1
DD4 V4
DD5 T5
DD6 AB2
DD7 T6
DD8 T3
DD9 R2
DD11 V6
DD12 V5
DD13 U1
DD14 V2
DD15 U6
DA0 AA4
DA1 AA1
DA2 AB3
DCS1# Y6
DCS3# Y5
DIOR# W4
DIOW# W3
DDACK# Y2
IDEIRQ Y3
IORDY Y1
DDREQ W5
1 OF 6
RTC
LPC
LAN/GLAN
CPU
IHDA
IDE
SATA
U25A
ICH8-M-1-GP-U
1 OF 6
RTC
LPC
LAN/GLAN
CPU
IHDA
IDE
SATA
U25A
ICH8-M-1-GP-U

5
5
4
4
3
3
2
2
1
1
D D
C C
B B
A A
DMI_TXN0
USB20_P8
DMI_TXP0
CLK_14M_ICH
CL_VREF1_ICH
SMB_LINK_ALERT#
CL_VREF0_ICH
USB20_N9
PCIE_WAKE#
SMB_CLK
SMB_DATA
ICH_RSVD
SB_SPKR
VRMPWRGD
ICH_RI#
OCP#
VGATE_PWRGD
XDP_DBRESET#
CK_PWRGD_R
INT_SERIRQ
THERM_SCI#
CLK_14M_ICH
CLK_48M_ICH
ICH_SUSCLK
PM_BMBUSY#
SST_CTL
GPIO26
DPRSLPVR
PM_BATLOW#_R
GPIO26
USB20_P9
SLP_M#
SB_SPKR
PCIE_C_TXN1
PCIE_C_TXP1
INT_SERIRQ
DPRSLPVR
H_STP_CPU#
ICH_RSVD
DMI_TXN1
DMI_TXP1
DMI_RXN1
DMI_RXP1
GPIO39
CLKSATAREQ#
CL_CLK0
USB_OC#0
USB_OC#1
USB_OC#2
USB_OC#3
USB_OC#4
USB_OC#5
USB_OC#6
USB_OC#7
USBRBIAS
USB_OC#8
USB_OC#9
IDE_RESET#
H_STP_PCI#
ICH_RI#
XDP_DBRESET#
DMI_IRCOMP
CLK_PCIE_ICH#
CL_CLK1
CLK_PCIE_ICH
MCH_ICH_SYNC#
DMI_IRCOMP
CLKSATAREQ#
DMI_TXN2
CL_DATA0
DMI_TXP2
DMI_RXN2
DMI_RXP2
USB_OC#4
CL_DATA1
GPIO17
USB_OC#2
GPIO14
NEWCARD_RST#
USB_OC#1
DMI_TXN3
DMI_TXP3
DMI_RXN3
DMI_RXP3
USB_OC#6
NEWCARD_RST#
OCP#
ECSMI#
SMB_LINK_ALERT# ECSCI#
CK_PWRGD
USB_OC#0
ECSMI#
GPIO24
USB_OC#9
VRMPWRGD
GPIO9
PM_PWROK
USB_OC#8
CK_PWRGD
USB_OC#7
USB_OC#3
CLK_48M_ICH
GPIO10
GPIO38
DMI_RXN0
USB_OC#5
GPIO20
DMI_RXP0
USB20_N8
GPIO22
SMLINK0
SMLINK1
SMLINK0
SATA0_R3
SATA0_R2
SATA0_R1
SATA0_R0
PCIE_C_TXN3
PCIE_C_TXP3
PCIE_C_TXN4
PCIE_C_TXP4
SMB_CLK
SMB_DATA
PCIE_C_TXN2
PCIE_C_TXP2
GPIO1
CPPE#1
ICH_SUSCLK 32KHZ
32KHZ
GPIO22
PM_CLKRUN#
THERM_SCI#
PCIE_WAKE#
PM_BATLOW#_R
SMLINK1
SMB_LINK_ALERT#
EC_RMRST#
EC_RMRST#EC_RMRST#
3D3V_S0
3D3V_S5
3D3V_S0
3D3V_S5
1D5V_S0
3D3V_S5
3D3V_S0
3D3V_S0
3D3V_S5
3D3V_S0
3D3V_S0
5V_S0
3D3V_S0
3D3V_S5
3D3V_S0
3D3V_S5
3D3V_S5
XDP_DBRESET#4 LPC_PD#34
PM_BMBUSY#7
OCP#4
H_STP_PCI#3 H_STP_CPU#3
PM_CLKRUN#24,31,34
PCIE_WAKE#26,27,28,31 INT_SERIRQ24,31,34
VGATE_PWRGD7,35
ECSMI#31
SB_SPKR29
MCH_ICH_SYNC#7
CLKSATAREQ#3
SB_RSMRST# 31
CLK_14M_ICH 3
CLK_48M_ICH 3
PM_PWROK 7,22
SB_PWR_BTN# 31
VGATE_PWRGD 7,35
PM_SLP_S3# 22,27,28,31,34,37,38
PM_SLP_S4# 17,28,31,36,37,38
DPRSLPVR 7,35
CK_PWRGD 3
CL_CLK0 7
CL_DATA0 7
CL_RST# 7
PCIE_TXN128
PCIE_RXN128 PCIE_RXP128
PCIE_TXP128
CLK_EN#35
USB_PP6 26
USB_PN6 26
USB_PP5 32
USB_PN5 32
USB_PP4 32
USB_PN4 32
USB_PP3 23
USB_PN3 23
USB_PP1 28
USB_PN1 28
DMI_RXN0 7
DMI_RXP0 7
DMI_RXN1 7
DMI_RXP1 7
DMI_RXN2 7
DMI_RXP2 7
DMI_RXN3 7
DMI_RXP3 7
CLK_PCIE_ICH# 3
CLK_PCIE_ICH 3
DMI_TXN1 7
DMI_TXP1 7
DMI_TXN2 7
DMI_TXP2 7
DMI_TXN3 7
DMI_TXP3 7
DMI_TXN0 7
DMI_TXP0 7
USB_PP2 23
USB_PN2 23
USB20_P7 17
USB20_N7 17
ICH_SMBDATA3,13,14
USB_PP0 23
USB_PN0 23
PCIE_TXP326 PCIE_TXN326
PCIE_RXN326 PCIE_RXP326
PCIE_RXN426
PCIE_TXN426 PCIE_TXP426
PCIE_RXP426
PCIE_TXN227
PCIE_RXN227 PCIE_RXP227
PCIE_TXP227
SPI_CS1#18
CPPE#3,28 ECSCI#31
SMB_CLK26,28
SMB_DATA 26,28
ICH_SMBCLK 3,13,14
G792_CLK 22
TPM_32K_CLK 34
NEWCARD_RST#28
USB20_N8 34
USB20_P8 34
EC_SWI#31
SB_RSMRST#
Title
Size Document Number Rev
Date: Sheet of
Wistron Corporation
21F, 88, Sec.1, Hsin Tai Wu Rd., Hsichih,
Taipei Hsien 221, Taiwan, R.O.C.
ICH8(3/4) PM,USB,GPIO
Custom
20 41Monday, May 21, 2007
Pamirs -3
<Core Design>
Title
Size Document Number Rev
Date: Sheet of
Wistron Corporation
21F, 88, Sec.1, Hsin Tai Wu Rd., Hsichih,
Taipei Hsien 221, Taiwan, R.O.C.
ICH8(3/4) PM,USB,GPIO
Custom
20 41Monday, May 21, 2007
Pamirs -3
<Core Design>
Title
Size Document Number Rev
Date: Sheet of
Wistron Corporation
21F, 88, Sec.1, Hsin Tai Wu Rd., Hsichih,
Taipei Hsien 221, Taiwan, R.O.C.
ICH8(3/4) PM,USB,GPIO
Custom
20 41Monday, May 21, 2007
Pamirs -3
<Core Design>
Place closely pin G5 Place closely pin AG9
Within 500 mils
Low--> default
High--> No boot
Within 500 mils
New Card
LAN
Mini Card 1
32K suspend clock output
Mini Card 2
USB1
New Card
USB2
USB3
CAMERA
BT
DOCK
MINICARD 1
Finger Printer
11/08
2/9
3/20
3/20
TP62TP62
12
C169
SCD1U16V2KX-3GP C169
SCD1U16V2KX-3GP
12
C474
SCD1U16V2KX-3GP
C474
SCD1U16V2KX-3GP
12
C218
SC4D7P50V2CN-1GP
DY
C218
SC4D7P50V2CN-1GP
DY
TP80TP80
12
C170
SCD1U16V2KX-3GP C170
SCD1U16V2KX-3GP
1 2
R402 0R0402-PADR402 0R0402-PAD
1
2 3
4
RN28
SRN2K2J-1-GP
RN28
SRN2K2J-1-GP
TP58TP58
12
R201
10R2J-2-GP
DY
R201
10R2J-2-GP
DY
12
C180
SCD1U16V2KX-3GP C180
SCD1U16V2KX-3GP
1 2
R147
10KR2J-3-GP
R147
10KR2J-3-GP
12
C478
SCD1U16V2KX-3GP
C478
SCD1U16V2KX-3GP
1
23
147
U61A
TSLCX08MTCX-GP
U61A
TSLCX08MTCX-GP
12
C181
SCD1U16V2KX-3GP C181
SCD1U16V2KX-3GP
1 2
R410 100KR2J-1-GPR410 100KR2J-1-GP
1
2
3
4 5
6
7
8
RN45
SRN10KJ-6-GP
RN45
SRN10KJ-6-GP
VDD 2
GND 1
CD
3
OUT
4
U73
PST3529UR-1-GP
DY
U73
PST3529UR-1-GP
DY
4
56
147
U61B
TSLCX08MTCX-GP
U61B
TSLCX08MTCX-GP
TP90TP90
1 2
R404 10KR2F-2-GPR404 10KR2F-2-GP
1 2
R433 0R0402-PADR433 0R0402-PAD
1 2
R518 10R2J-2-GP
DY
R518 10R2J-2-GP
DY
1 2
R148
100R2J-2-GP
DY
R148
100R2J-2-GP
DY
1
2
3
45
6
7
8
RN37
SRN10KJ-6-GP
RN37
SRN10KJ-6-GP
G
S D
Q11
2N7002-11-GP
Q11
2N7002-11-GP
12
R392
453R2F-1-GP
R392
453R2F-1-GP
TP74TP74
12
C230
SC4D7P50V2CN-1GP
DY
C230
SC4D7P50V2CN-1GP
DY
TP66TP66
TP88TP88
TP81TP81
TP60TP60
1 2
R517 10R2J-2-GPR517 10R2J-2-GP
12
R396
453R2F-1-GP
R396
453R2F-1-GP
1 2
R179 1KR2J-1-GP
DY
R179 1KR2J-1-GP
DY
TP87TP87
1 2
R401 0R2J-2-GP
DY
R401 0R2J-2-GP
DY
TP82TP82
1 2
R400
330R2J-3-GP
R400
330R2J-3-GP
1
2
3
4 5
6
7
8
RN46
SRN10KJ-6-GP
RN46
SRN10KJ-6-GP
1 2
R200 22D6R2F-L1-GP
R200 22D6R2F-L1-GP
1 2
R653
100R2J-2-GP
R653
100R2J-2-GP
1 2
R189
0R2J-2-GP
DY
R189
0R2J-2-GP
DY
1 2
R414
10KR2J-3-GP
DY
R414
10KR2J-3-GP
DY
1 2
R399 1KR2J-1-GP
DY
R399 1KR2J-1-GP
DY
TP67TP67
12
C183
SCD1U16V2KX-3GP C183
SCD1U16V2KX-3GP
SMBCLK
AJ26
SMBDATA
AD19
LINKALERT#
AG21
SMLINK0
AC17
SMLINK1
AE19
RI#
AF17
SUS_STAT#/LPCPD#
F4
SYS_RESET#
AD15
BMBUSY#/GPIO0
AG12
SMBALERT#/GPIO11
AG22
CLKRUN#
AH11
WAKE#
AE17
SERIRQ
AF12
THRM#
AC13
VRMPWRGD
AJ20
TACH1/GPIO1
AJ8
TACH2/GPIO6
AJ9
TACH3/GPIO7
AH9
GPIO12
AC19
GPIO18
AH12
GPIO20
AE11
GPIO8
AE16
TACH0/GPIO17
AG8
SCLOCK/GPIO22
AG10
TP7
AJ22
STP_PCI#
AE20
STP_CPU#
AG18
QRT_STATE0/GPIO27
AH25
QRT_STATE1/GPIO28
AD16
SATACLKREQ#/GPIO35
AG13
SLOAD/GPIO38
AF9
SDATAOUT0/GPIO39
AJ11
SDATAOUT1/GPIO48
AD10
SPKR
AD9
MCH_SYNC#
AJ13
TP3
AJ21
SATA0GP/GPIO21 AJ12
SATA1GP/GPIO19 AJ10
SATA2GP/GPIO36 AF11
GPIO37 AG11
CLK14 AG9
CLK48 G5
SUSCLK D3
SLP_S3# AG23
SLP_S4# AF21
SLP_S5# AD18
S4_STATE#/GPIO26 AH27
PWROK AE23
DPRSLPVR/GPIO16 AJ14
BATLOW# AE21
PWRBTN# C2
LAN_RST# AH20
RSMRST# AG27
CK_PWRGD E1
CLPWROK E3
SLP_M# AJ25
CL_CLK0 F23
CL_CLK1 AE18
CL_DATA0 F22
CL_VREF1 AH23
CL_DATA1 AF19
CL_VREF0 D24
CL_RST# AJ23
CLGPIO0/GPIO24 AJ27
CLGPIO1/GPIO10 AJ24
CLGPIO2/GPIO14 AF22
CLGPIO3/GPIO9 AG19
4 OF 6
SMB
SATA
GPIO
CLOCKS
SYSGPIO
POWER MGT
GPIO
MISC
Controller Link
U25D
ICH8-M-1-GP-U
4 OF 6
SMB
SATA
GPIO
CLOCKS
SYSGPIO
POWER MGT
GPIO
MISC
Controller Link
U25D
ICH8-M-1-GP-U
1
2
3
45
6
7
8
RN48
SRN10KJ-6-GP
RN48
SRN10KJ-6-GP
1
2 3
4
RN43
SRN2K2J-1-GP
DY
RN43
SRN2K2J-1-GP
DY
1
2
3 4
5
6
U19
2N7002DW-1-GP
U19
2N7002DW-1-GP
1 2
R403 0R0402-PADR403 0R0402-PAD
TP65TP65
TP57TP57
1 2
R405 10KR2F-2-GPR405 10KR2F-2-GP
TP94TP94
12
C167
SCD1U16V2KX-3GP C167
SCD1U16V2KX-3GP
1
2
3
4 5
6
7
8
RN47
SRN10KJ-6-GP
RN47
SRN10KJ-6-GP
12
C182
SCD1U16V2KX-3GP C182
SCD1U16V2KX-3GP
1 2
R391 24D9R2F-L-GP
R391 24D9R2F-L-GP
12
R519
10KR2J-3-GP
R519
10KR2J-3-GP
1 2
R397
3K24R2F-GP
R397
3K24R2F-GP
12
C168
SCD1U16V2KX-3GP C168
SCD1U16V2KX-3GP
TP92TP92
TP63TP63
12
R193
10R2J-2-GP
DY
R193
10R2J-2-GP
DY
1 2
R417 0R2J-2-GP
DY
R417 0R2J-2-GP
DY
1
2
3
4 5
6
7
8
RN30
SRN10KJ-6-GP
RN30
SRN10KJ-6-GP
1
2 3
4
RN27
SRN2K2J-1-GP
RN27
SRN2K2J-1-GP
1 2
R14410KR2J-3-GP
DY
R14410KR2J-3-GP
DY
PERN1
P27
PERP1
P26
PETN1
N29
PETP1
N28
PERN2
M27
PERN3
K27
PERN4
H27
PERN5
F27
PERN6/GLAN_RXN
D27
PERP2
M26
PERP3
K26
PERP4
H26
PERP5
F26
PERP6/GLAN_RXP
D26
PETN2
L29
PETN3
J29
PETN4
G29
PETN5
E29
PETN6/GLAN_TXN
C29
PETP2
L28
PETP3
J28
PETP4
G28
PETP5
E28
PETP6/GLAN_TXP
C28
SPI_CLK
C23
SPI_CS0#
B23
SPI_CS1#
E22
SPI_MOSI
D23
SPI_MISO
F21
OC0#
AJ19
OC1#/GPIO40
AG16
OC2#/GPIO41
AG15
OC3#/GPIO42
AE15
OC4#/GPIO43
AF15
OC5#/GPIO29
AG17
OC6#/GPIO30
AD12
OC7#/GPIO31
AJ18
OC8#
AD14
OC9#
AH18
DMI0RXN V27
DMI1RXN Y27
DMI2RXN AB26
DMI3RXN AD27
DMI0RXP V26
DMI1RXP Y26
DMI2RXP AB25
DMI3RXP AD26
DMI0TXN U29
DMI1TXN W29
DMI2TXN AA29
DMI3TXN AC29
DMI0TXP U28
DMI1TXP W28
DMI2TXP AA28
DMI3TXP AC28
DMI_CLKN T26
DMI_IRCOMP Y24
USBP0N G3
USBP1N H5
USBP2N H2
USBP3N J3
USBP4N K5
USBP5N K2
USBP6N L3
USBP7N M5
USBP8N M2
USBP9N N3
USBP0P G2
USBP1P H4
USBP2P H1
USBP3P J2
USBP4P K4
USBP5P K1
USBP6P L2
USBP7P M4
USBP8P M1
USBP9P N2
USBRBIAS# F2
USBRBIAS F3
DMI_CLKP T25
DMI_ZCOMP Y23
2 OF 6
PCI-Express
Direct Media Interface
SPI
USB
U25B
ICH8-M-1-GP-U
2 OF 6
PCI-Express
Direct Media Interface
SPI
USB
U25B
ICH8-M-1-GP-U
1
2
3
4 5
6
7
8
RN34
SRN10KJ-6-GP
RN34
SRN10KJ-6-GP
TP55TP55
1 2
R398
3K24R2F-GP
R398
3K24R2F-GP
1 2
R188 10KR2F-2-GP
R188 10KR2F-2-GP

5
5
4
4
3
3
2
2
1
1
D D
C C
B B
A A
1D5V_A3GP_S0
ICH_V5REF_SUS
ICH_V5REF_RUN
ICHGND2
1D5V_S0_GLANPLL
1D5V_S0_SATAPLL
1D5V_DMIPLL_S0
ICH_V5REF_SUS
ICH_V5REF_RUN
ICHGND1
VCC_LAN1_05_INT_ICH_1
VCC_LAN1_05_INT_ICH_2
VCCCL1_05_ICH
VCCSUS1_5_ICH_1
VCCSUS1_5_ICH_2
ICHGND3
ICHGND4
3D3V_S5
+RTCVCC
1D5V_S0
1D5V_S0
3D3V_S0
3D3V_S5
3D3V_S5
1D5V_S0
1D5V_S0
3D3V_S0
1D5V_S0
1D5V_S0
1D5V_S0
1D5V_S0
1D5V_S0
1D05V_S0
3D3V_S0
3D3V_S0
3D3V_S0
3D3V_S0
3D3V_S0
3D3V_S0
3D3V_S0
1D05V_S0
1D25V_S0
1D5V_S0
3D3V_S55V_S5
3D3V_S05V_S0
Title
Size Document Number Rev
Date: Sheet of
Wistron Corporation
21F, 88, Sec.1, Hsin Tai Wu Rd., Hsichih,
Taipei Hsien 221, Taiwan, R.O.C.
ICH8(4/4) POWER&GND
Custom
21 41Friday, May 18, 2007
Pamirs -3
<Variant Name>
Title
Size Document Number Rev
Date: Sheet of
Wistron Corporation
21F, 88, Sec.1, Hsin Tai Wu Rd., Hsichih,
Taipei Hsien 221, Taiwan, R.O.C.
ICH8(4/4) POWER&GND
Custom
21 41Friday, May 18, 2007
Pamirs -3
<Variant Name>
Title
Size Document Number Rev
Date: Sheet of
Wistron Corporation
21F, 88, Sec.1, Hsin Tai Wu Rd., Hsichih,
Taipei Hsien 221, Taiwan, R.O.C.
ICH8(4/4) POWER&GND
Custom
21 41Friday, May 18, 2007
Pamirs -3
<Variant Name>
20 mils
20 mils
(SATA)
(DMI)
20 mils
05/17
12
C166
ST220U2VBM-3GP
C166
ST220U2VBM-3GP
12
C500
SCD1U16V2ZY-2GP
C500
SCD1U16V2ZY-2GP
12
C177
SC10U10V5ZY-1GP
C177
SC10U10V5ZY-1GP
TP61TP61
1 2
R380 0R2J-2-GP
DY
R380 0R2J-2-GP
DY
1 2
L12
IND-1UH-36-GP
L12
IND-1UH-36-GP
12
C509
SCD1U16V2ZY-2GP
C509
SCD1U16V2ZY-2GP
12
C512
SCD1U16V2ZY-2GP
C512
SCD1U16V2ZY-2GP
1 2
L38
BLM18PG121SN-1GP
L38
BLM18PG121SN-1GP
12
C184
SC10U10V5ZY-1GP
C184
SC10U10V5ZY-1GP
TP64TP64
K A
D19
RB751V-40-2-GP
D19
RB751V-40-2-GP
12
C176
SC4D7U10V5ZY-3GP
C176
SC4D7U10V5ZY-3GP
12
C443
SCD01U16V2KX-3GP
C443
SCD01U16V2KX-3GP
12
C524
SCD1U16V2ZY-2GP
C524
SCD1U16V2ZY-2GP
TP69TP69
TP73TP73
1 2
L13
BLM18PG121SN-1GP
L13
BLM18PG121SN-1GP
12
C522
SCD1U16V2ZY-2GP
C522
SCD1U16V2ZY-2GP
VCCRTC
AD25
V5REF
T7
V5REF
A16
V5REF_SUS
G4
VCC1_5_B
V23
VCC1_5_B
U24
VCC1_5_B
V24
VCC1_5_B
U25
VCC1_5_B
V25
VCC1_5_B
W25
VCC1_5_B
Y25
VCC1_5_B
AA25
VCC1_5_B
AA26
VCC1_5_B
AA27
VCC1_5_B
AB27
VCC1_5_B
AB28
VCC1_5_B
AB29
VCC1_5_B
D28
VCC1_5_B
D29
VCC1_5_B
E25
VCC1_5_B
E26
VCC1_5_B
E27
VCC1_5_B
F24
VCC1_5_B
F25
VCC1_5_B
G24
VCC1_5_B
H23
VCC1_5_B
H24
VCC1_5_B
J23
VCC1_5_B
J24
VCC1_5_B
K24
VCC1_5_B
K25
VCC1_5_B
L23
VCC1_5_B
L24
VCC1_5_B
L25
VCC1_5_B
M24
VCC1_5_B
M25
VCC1_5_B
N23
VCC1_5_B
N24
VCC1_5_B
N25
VCC1_5_B
P24
VCC1_5_B
P25
VCC1_5_B
R24
VCC1_5_B
R25
VCC1_5_B
R26
VCC1_5_B
R27
VCC1_5_B
T23
VCC1_5_B
T24
VCC1_5_B
T27
VCC1_5_B
T28
VCC1_5_B
T29
VCCSATAPLL
AJ6
VCC1_05 L11
VCC1_05 M11
VCC1_05 P11
VCC1_05 T11
VCC1_05 U11
VCC1_05 V11
VCC1_05 G14
VCC1_05 L12
VCC1_05 V12
VCC1_05 A13
VCC1_05 B13
VCC1_05 C13
VCC1_05 C14
VCC1_05 D14
VCC1_05 E14
VCC1_05 F14
VCC1_05 L14
VCC1_05 V14
VCC1_05 L16
VCC1_05 V16
VCC1_05 L17
VCC1_05 V17
VCC1_05 L18
VCC1_05 M18
VCC1_05 P18
VCC1_05 T18
VCC1_05 U18
VCC1_05 V18
VCC1_5_A
W23
VCC1_5_A
AC7
VCC1_5_A
AE7
VCC1_5_A
AF7
VCC1_5_A
AG7
VCC1_5_A
AH7
VCC1_5_A
AJ7
VCC1_5_A
AC9 VCC1_5_A
AC10
VCC1_5_A
AA5
VCC1_5_A
AA6
VCC1_5_A
G12
VCC1_5_A
G17
VCC1_5_A
AD7
VCC1_5_A
F1
VCC1_5_A
L6
VCC1_5_A
M6 VCC1_5_A
L7
VCC1_5_A
M7
VCC1_5_A
AC4
VCC1_5_A
AC5
VCC1_5_A
H7
VCC1_5_A
AC1
VCC1_5_A
AC2
VCC1_5_A
AC3
VCCUSBPLL
D1
VCCLAN1_05
F17
VCCLAN1_05
G18
VCCLAN3_3
F19
VCCLAN3_3
G20
VCCGLANPLL
A24
VCCGLAN1_5
B28
VCCGLAN1_5
A26
VCCGLAN1_5
B26 VCCGLAN1_5
A27
VCCGLAN1_5
B27
VCCGLAN3_3
B25
VCCDMIPLL R29
VCC_DMI AE28
VCC_DMI AE29
V_CPU_IO AC23
V_CPU_IO AC24
VCC3_3 W6
VCC3_3 V7
VCC3_3 D5
VCC3_3 AF29
VCC3_3 AD2
VCC3_3 AD8
VCC3_3 AE8
VCC3_3 AF8
VCC3_3 W1
VCC3_3 AA3
VCC3_3 W7
VCC3_3 Y7
VCC3_3 B4
VCC3_3 E7
VCC3_3 A8
VCC3_3 B9
VCC3_3 E10
VCC3_3 F11
VCC3_3 D13
VCC3_3 B15
VCC3_3 B18
VCC3_3 AC8
VCC3_3 U7
VCC3_3 C15
VCCHDA AC12
VCCSUSHDA AD11
VCCSUS1_5 AC16
VCCSUS1_5 J7
VCCSUS1_05 J6
VCCSUS1_05 AF20
VCCSUS3_3 AC18
VCCSUS3_3 AG20
VCCSUS3_3 AC21
VCCSUS3_3 AC22
VCCSUS3_3 AH28
VCCSUS3_3 C1
VCCSUS3_3 P1
VCCSUS3_3 R1
VCCSUS3_3 P2
VCCSUS3_3 P3
VCCSUS3_3 R3
VCCSUS3_3 P4
VCCSUS3_3 P5
VCCSUS3_3 R5
VCCSUS3_3 P6
VCCSUS3_3 R6
VCCSUS3_3 N7
VCCSUS3_3 P7
VCCSUS3_3 C3
VCCCL1_5 A22
VCCCL3_3 F20
VCCCL3_3 G21
VCCCL1_05 G22
5 OF 6
CORE
VCCA3GP
VCCP CORE
IDE
PCI
ARXATXUSB CORE
GLAN POWER
VCCPUSB VCCPSUS
U25E
ICH8-M-1-GP-U
5 OF 6
CORE
VCCA3GP
VCCP CORE
IDE
PCI
ARXATXUSB CORE
GLAN POWER
VCCPUSB VCCPSUS
U25E
ICH8-M-1-GP-U
12
C480
SCD1U16V2ZY-2GP
C480
SCD1U16V2ZY-2GP
12
C463
SC2D2U10V3ZY-1GP
C463
SC2D2U10V3ZY-1GP
12
C464
SC2D2U10V3ZY-1GP
C464
SC2D2U10V3ZY-1GP
TP71TP71
12
C516
SC1U10V3ZY-6GP
C516
SC1U10V3ZY-6GP
12
C520
SCD1U16V2ZY-2GP
C520
SCD1U16V2ZY-2GP
12
C513
SC1U10V3ZY-6GP
C513
SC1U10V3ZY-6GP
1 2
L35
BLM18PG121SN-1GP
L35
BLM18PG121SN-1GP
VSS L1
VSS N1
VSS M3
VSS L4
VSS N4
VSS L5
VSS N5
VSS N11
VSS M12
VSS N12
VSS L13
VSS M13
VSS N13
VSS M14
VSS N14
VSS L15
VSS M15
VSS N15
VSS M16
VSS N16
VSS M17
VSS N17
VSS N18
VSS M23
VSS L26
VSS K7
VSS N26
VSS L27
VSS N27
VSS M28
VSS M29
VSS_NCTF A1
VSS_NCTF A2
VSS_NCTF AH1
VSS_NCTF B1
VSS_NCTF AJ1
VSS_NCTF AJ2
VSS_NCTF A28
VSS_NCTF AJ28
VSS_NCTF A29
VSS_NCTF B29
VSS_NCTF AH29
VSS_NCTF AJ29
VSS
A23
VSS
A5
VSS
AA2
VSS
AA7
VSS
A25
VSS
AB1
VSS
AB24
VSS
AC11
VSS
AC14
VSS
AC25
VSS
AC26
VSS
AC27
VSS
AD17
VSS
AD20
VSS
AD28
VSS
AD29
VSS
AD3
VSS
AD4
VSS
AD6
VSS
AE1
VSS
AE12
VSS
AE2
VSS
AE22
VSS
AD1
VSS
AE25
VSS
AE5
VSS
AE6
VSS
AE9
VSS
AF14
VSS
AF16
VSS
AF18
VSS
AF3
VSS
AF4
VSS
AG5
VSS
AG6
VSS
AH10
VSS
AH13
VSS
AH16
VSS
AH19
VSS
AH2
VSS
AF28
VSS
AH22
VSS
AH24
VSS
AH26
VSS
AH3
VSS
AH4
VSS
AH8
VSS
AJ5
VSS
B11
VSS
B14
VSS
B17
VSS
B2
VSS
B20
VSS
B22
VSS
B8
VSS
C24
VSS
C26
VSS
C27
VSS
C6
VSS
D12
VSS
D15
VSS
D18
VSS
D2
VSS
D4
VSS
E21
VSS
E24
VSS
E4
VSS
E9
VSS
F15
VSS
E23
VSS
F28
VSS
F29
VSS
F7
VSS
G1
VSS
E2
VSS
G10
VSS
G13
VSS
G19
VSS
G23
VSS
G25
VSS
G26
VSS
G27
VSS
H25
VSS
H28
VSS
H29
VSS
H3
VSS
H6
VSS
J1
VSS
J25
VSS
J26
VSS
J27
VSS
J4
VSS
J5
VSS
K23
VSS
K28
VSS
K29
VSS
K3
VSS
K6
VSS N6
VSS P12
VSS P13
VSS P14
VSS P15
VSS P16
VSS P17
VSS P23
VSS P28
VSS P29
VSS R11
VSS R12
VSS R13
VSS R14
VSS R15
VSS R16
VSS R17
VSS R18
VSS R28
VSS R4
VSS T12
VSS T13
VSS T14
VSS T15
VSS T16
VSS T17
VSS T2
VSS U12
VSS U13
VSS U14
VSS U15
VSS U16
VSS U17
VSS U23
VSS U26
VSS U27
VSS U3
VSS U5
VSS V13
VSS V15
VSS V28
VSS V29
VSS W2
VSS W26
VSS W27
VSS Y28
VSS Y29
VSS Y4
VSS AB4
VSS AB23
VSS AB5
VSS AB6
VSS AD5
VSS U4
VSS W24
6 OF 6
U25F
ICH8-M-1-GP-U
6 OF 6
U25F
ICH8-M-1-GP-U
12
C498
SCD1U16V2ZY-2GP
C498
SCD1U16V2ZY-2GP
12
C517
SCD1U16V2ZY-2GP
C517
SCD1U16V2ZY-2GP
12
C438
SCD1U16V2ZY-2GP
C438
SCD1U16V2ZY-2GP
K A
D16
RB751V-40-2-GP
D16
RB751V-40-2-GP
1 2
R429 0R2J-2-GP
DY
R429 0R2J-2-GP
DY
1 2
R432 0R2J-2-GP
DY
R432 0R2J-2-GP
DY
12
C521
SCD1U16V2ZY-2GP
C521
SCD1U16V2ZY-2GP
2
1
C492
SCD47U16V2ZY-GP
2
1
C492
SCD47U16V2ZY-GP
12
C511
SCD1U16V2ZY-2GP
C511
SCD1U16V2ZY-2GP
12
C458
SCD1U16V2ZY-2GP
C458
SCD1U16V2ZY-2GP
1 2
L37
BLM18PG121SN-1GP
L37
BLM18PG121SN-1GP
1 2
R428 0R2J-2-GP
DY
R428 0R2J-2-GP
DY
TP86TP86
12
C472
SCD1U16V2ZY-2GP
C472
SCD1U16V2ZY-2GP
12
C455
SCD1U16V2ZY-2GP
C455
SCD1U16V2ZY-2GP
12
C228
SC10U10V5ZY-1GP
C228
SC10U10V5ZY-1GP
12
C179
SC10U10V5ZY-1GP
C179
SC10U10V5ZY-1GP
12
C506
SCD1U16V2ZY-2GP
C506
SCD1U16V2ZY-2GP
12
R190
100R2J-2-GP
R190
100R2J-2-GP
12
C476
SC1U10V3ZY-6GP
DY
C476
SC1U10V3ZY-6GP
DY
12
C510
SCD1U16V2ZY-2GP
C510
SCD1U16V2ZY-2GP
TP89TP89
12
C519
SC4D7U6D3V3KX-GP
C519
SC4D7U6D3V3KX-GP
12
C461
SCD1U16V2ZY-2GP
C461
SCD1U16V2ZY-2GP
12
C482
SCD1U16V2ZY-2GP
C482
SCD1U16V2ZY-2GP
12
R204
100R2J-2-GP
R204
100R2J-2-GP
12
C175
SC22U6D3V5MX-2GP
C175
SC22U6D3V5MX-2GP
12
C527
SC1U10V3ZY-6GP
C527
SC1U10V3ZY-6GP
12
C165
SC10U10V5ZY-1GP
C165
SC10U10V5ZY-1GP
12
C444
SCD1U16V2ZY-2GP
C444
SCD1U16V2ZY-2GP
12
C493
SC4D7U6D3V3KX-GP
C493
SC4D7U6D3V3KX-GP

FAN1_FG1
THRM#
HW_THRM_SHDN#
G792_SDA
G792_SCL
G792_RST#
G792_DXN2
G792_DXP2
V_DEGREE
5V_G792_S0
G792_SDA
G792_SCL
EC_RST#
EC_RST#
G792_SCL
G792_SDA
FAN1_VCC
FAN1_VCC
5V_S0
5V_S0
5V_S0
3D3V_S0
KBC_3D3V_AUX
3D3V_S5
3D3V_S0
3D3V_S0
5V_AUX_S5
G792_CLK 20
H_THERMDC 4
PM_PWROK7,20 H_THERMDA 4
PWR_S5_EN#34,36 S5_ENABLE 31
THRM#31
EC_RST# 31
KBC_SDA1 31,32
KBC_SCL131,32
PM_SLP_S3# 20,27,28,31,34,37,38
Title
Size Document Number Rev
Date: Sheet of
Wistron Corporation
21F, 88, Sec.1, Hsin Tai Wu Rd., Hsichih,
Taipei Hsien 221, Taiwan, R.O.C.
Pamirs -3
Thermal/Fan Controllor G792
Custom
22 41Monday, May 21, 2007
<Core Design>
Title
Size Document Number Rev
Date: Sheet of
Wistron Corporation
21F, 88, Sec.1, Hsin Tai Wu Rd., Hsichih,
Taipei Hsien 221, Taiwan, R.O.C.
Pamirs -3
Thermal/Fan Controllor G792
Custom
22 41Monday, May 21, 2007
<Core Design>
Title
Size Document Number Rev
Date: Sheet of
Wistron Corporation
21F, 88, Sec.1, Hsin Tai Wu Rd., Hsichih,
Taipei Hsien 221, Taiwan, R.O.C.
Pamirs -3
Thermal/Fan Controllor G792
Custom
22 41Monday, May 21, 2007
<Core Design>
*Layout* 15 mil
Place near chip as close
as possible
DXP1:108 Degree
DXP2:H/W Setting
DXP3:88 Degree
*Layout* 15 mil
V_DEGREE
=(((Degree-72)*0.02)+0.34)*VCC
Setting T8 as
100 Degree
*Layout* 30 mil
1 2
G10
GAP-CLOSE
G10
GAP-CLOSE
12
R434
100KR2J-1-GP
R434
100KR2J-1-GP
1
2
34
5
6
U43
2N7002DW-1-GP
U43
2N7002DW-1-GP
12
C331
SC1U10V3ZY-6GP
C331
SC1U10V3ZY-6GP
12
C57
SC2200P50V2KX-2GP
C57
SC2200P50V2KX-2GP
12
C49
SC2200P50V2KX-2GP
C49
SC2200P50V2KX-2GP
12
R299
100KR2F-L1-GP
R299
100KR2F-L1-GP
1 2
R435
0R0402-PAD
R435
0R0402-PAD
12
C34
SC1000P50V3JN-GP
C34
SC1000P50V3JN-GP
1 2
R303
200R2F-L-GP
R303
200R2F-L-GP
1
23
4
RN51
SRN10KJ-5-GP
RN51
SRN10KJ-5-GP
21
D11
1N4148W-7-F-GP
D11
1N4148W-7-F-GP
12
C40
SC10U10V5ZY-1GP
C40
SC10U10V5ZY-1GP
12
C329
SCD1U16V2ZY-2GP
C329
SCD1U16V2ZY-2GP
12
13
11
147
U61D
TSLCX08MTCX-GP
U61D
TSLCX08MTCX-GP
12
C35
SCD1U16V2ZY-2GP
C35
SCD1U16V2ZY-2GP
3
1
2
Q4
PMBS3904-1-GP
Q4
PMBS3904-1-GP
12
C525
SC1U10V3ZY-6GP
C525
SC1U10V3ZY-6GP
FAN1 1
RESET#
2THERM_SET
3
FG1 4
DGND 5
VCC
6
DXP1
7
SGND1 8
DXP2
9
SGND2 10
DXP3
11
SGND3 12
THERM#
13
CLK 14
ALERT#
15
SDA 16
DGND 17
SCL 18
NC#19 19
DVCC
20
U14
G792SFUF-GP
U14
G792SFUF-GP
12
R32
10KR2J-3-GP
R32
10KR2J-3-GP
12
R266
100KR2J-1-GP
R266
100KR2J-1-GP
12
R302
10KR2F-2-GP
R302
10KR2F-2-GP
12
C330
SC4D7U10V5ZY-3GP
C330
SC4D7U10V5ZY-3GP
1
2
3
4
5
EAN1
ACES-CON3-1-GP
20.F0735.003
EAN1
ACES-CON3-1-GP
20.F0735.003
21
D33
1N4148W-7-F-GP
D33
1N4148W-7-F-GP
GND 3
A2
B1
VCC
5
Y
4
U54
74AHCT1G00GW-GP
73.01G00.0BG
U54
74AHCT1G00GW-GP
73.01G00.0BG

RSTDRV#_5
IDE_PDD11
IDE_PDD15
IDE_PDD12
IDE_PDD7
IDE_PDA0
IDE_PDD13 IDE_PDD2
IDE_PDD6
IDE_PDD8
IDE_PDD3
IDE_PDD5
IDE_PDD9
IDE_PDD10
IDE_PDA2
IDE_PDD0
IDE_PDA1
IDE_PDD1
IDE_PDD4
IDE_PDD14
INT_IRQ14
CDROM_LED#
SATA_RXN0 SATA_RXP0
USB_1-
USB_1+
NUMLK_LED#
RSTDRV#_5
3D3V_S0
3D3V_S0
5V_S05V_S0
5V_S0
3D3V_S0
5V_USB1_S3
5V_S3
5V_USB2_S3
5V_USB2_S3
5V_S3
5V_USB1_S3
5V_S3
5V_S0
5V_S0
IDE_PDA1 19
IDE_PDA0 19
IDE_PDA219
IDE_PDD[0..15] 19
IDE_PDIOW# 19 IDE_PDIORDY 19
IDE_PDCS1# 19
CD_AUDR29 CD_AUDL 29
INT_IRQ14 19
CDROM_LED# 16
IDE_PDDACK#19
IDE_PDCS3#19
IDE_PDDREQ19 IDE_PDIOR#19
SATA_TXP0 19
SATA_TXN019 CD_AGND 29
NUMLK_LED31
USB_PP020
USB_PN020
USB_PN320 USB_PP320 USB_PN220 USB_PP220
PCI_PLTRST#18
SATA_RXN0_C19 SATA_RXP0_C 19
Title
Size Document Number Rev
Date: Sheet of
Wistron Corporation
21F, 88, Sec.1, Hsin Tai Wu Rd., Hsichih,
Taipei Hsien 221, Taiwan, R.O.C.
Pamirs -3
HD/CDROM/USB
A3
23 41Friday, May 18, 2007
<Core Design>
Title
Size Document Number Rev
Date: Sheet of
Wistron Corporation
21F, 88, Sec.1, Hsin Tai Wu Rd., Hsichih,
Taipei Hsien 221, Taiwan, R.O.C.
Pamirs -3
HD/CDROM/USB
A3
23 41Friday, May 18, 2007
<Core Design>
Title
Size Document Number Rev
Date: Sheet of
Wistron Corporation
21F, 88, Sec.1, Hsin Tai Wu Rd., Hsichih,
Taipei Hsien 221, Taiwan, R.O.C.
Pamirs -3
HD/CDROM/USB
A3
23 41Friday, May 18, 2007
<Core Design>
CD-ROM CONNECTOR
primary channel:low
SATA HD Connector
100 mil
100 mil
High limit under 2.5 mm
USB PORT
100 mil
1 2
C526
SC3900P50V2KX-2GP
C526
SC3900P50V2KX-2GP
1 2
R297 150R2J-L1-GP-UR297 150R2J-L1-GP-U
12
C528
SC10U10V5ZY-1GP
C528
SC10U10V5ZY-1GP
1 2
F3
FUSE-1D1A6V-8GP
F3
FUSE-1D1A6V-8GP
12
C514
SCD1U16V2ZY-2GP
C514
SCD1U16V2ZY-2GP
12
TC19
SE100U16VM-L1-GP
TC19
SE100U16VM-L1-GP
12
C501
SC10U10V5ZY-1GP
C501
SC10U10V5ZY-1GP
3
5
7
9
1
4
6
8
10
2
11 12
13 14
15 16
17 18
19 20
21 22
23
24
HDD1
SYN-CONN22A-GP-U2
20.F0817.022
HDD1
SYN-CONN22A-GP-U2
20.F0817.022
12
C213
SCD1U16V2ZY-2GP
C213
SCD1U16V2ZY-2GP
1 2
R139 0R0402-PADR139 0R0402-PAD
1 2
R140 0R0402-PADR140 0R0402-PAD
12
13 11
147
U59D
TSAHCT08PWR-1GP
U59D
TSAHCT08PWR-1GP
12
C415
SC1000P50V3JN-GP
C415
SC1000P50V3JN-GP
1 2
R224 8K2R2J-3-GPR224 8K2R2J-3-GP
1 2
F2
FUSE-2A8V-3GP
F2
FUSE-2A8V-3GP
1 2
R443 4K7R2J-2-GPR443 4K7R2J-2-GP
12
C530
SCD1U16V2ZY-2GP
C530
SCD1U16V2ZY-2GP
1
2
4
3
TR3
L-63UH-GP
DY
TR3
L-63UH-GP
DY
12
R226
4K7R2J-2-GP
R226
4K7R2J-2-GP
12
C318
SCD1U16V2ZY-2GP
C318
SCD1U16V2ZY-2GP
1
5
9
13
17
21
25
29
33
37
41
45
49
3
7
11
15
19
23
27
31
35
39
43
47
2
6
10
14
18
22
26
30
34
38
42
46
50
4
8
12
16
20
24
28
32
36
40
44
48
51
52
NP1
NP2
CDROM1
TYCO-CONN50-4R-GP-U1
20.80353.050
CDROM1
TYCO-CONN50-4R-GP-U1
20.80353.050
12
C529
SCD1U16V2ZY-2GP
DY
C529
SCD1U16V2ZY-2GP
DY
12
C502
SC10U10V5ZY-1GP
C502
SC10U10V5ZY-1GP
1
2
3
4
5
6
7
8
9
10
11
12
USB1
ACES-CON10-5-GP
20.F0735.010
USB1
ACES-CON10-5-GP
20.F0735.010
12
C417
SCD1U16V2ZY-2GP
C417
SCD1U16V2ZY-2GP
1
2
3
4
5
6
7
8
USB2
SKT-USB-131-GP-U
22.10218.N21
USB2
SKT-USB-131-GP-U
22.10218.N21
1 2
C523
SC3900P50V2KX-2GP
C523
SC3900P50V2KX-2GP
E
BC
R1
R2
Q19
PDTC124EU-1-GP
R1
R2
Q19
PDTC124EU-1-GP

5
5
4
4
3
3
2
2
1
1
D D
C C
B B
A
A
PCI_AD20
PCI_AD21
PCI_AD2
PCI_AD10
PCI_AD24
PCI_AD5
PCI_AD4
PCI_AD6
PCI_AD22
PCI_AD31
PCI_AD0
PCI_AD7
PCI_AD26
PCI_AD13
PCI_AD16
PCI_AD23
PCI_AD30
PCI_AD27
PCI_AD8
PCI_AD19
PCI_AD14
PCI_AD29
PCI_AD9
PCI_AD1
PCI_AD3
PCI_AD11
PCI_AD12
PCI_AD15
PCI_AD28
PCI_AD25
PCI_AD17
PCI_AD18
GBRST#
VCC_ROUT
PCI_C/BE#3
PCI_C/BE#0
PCI_C/BE#2
PCI_C/BE#1
PCI_AD25 R5C834_IDSEL
3D3V_S0
3D3V_S0
3D3V_S0
3D3V_S0
3D3V_S0
3D3V_S0
3D3V_S0
ICH_PME#18
PCI_PAR18
PCI_FRAME#18
PCI_TRDY#18 PCI_IRDY#18
PCI_STOP#18 PCI_DEVSEL#18
PCI_PERR#18 PCI_SERR#18,31
PCIRST1#18,27
PCLK_PCM3
PCI_PIRQA# 18
PCI_PIRQC# 18
INT_SERIRQ 20,31,34
PCI_C/BE#018 PCI_C/BE#118 PCI_C/BE#218 PCI_C/BE#318
PM_CLKRUN#20,31,34
PCI_REQ#018 PCI_GNT#018
PCI_AD[0..31]18
Title
Size Document Number Rev
Date: Sheet of
Wistron Corporation
21F, 88, Sec.1, Hsin Tai Wu Rd., Hsichih,
Taipei Hsien 221, Taiwan, R.O.C.
Pamirs -3
R5C832/PCI
A3
24 41Friday, May 18, 2007
<Core Design>
Title
Size Document Number Rev
Date: Sheet of
Wistron Corporation
21F, 88, Sec.1, Hsin Tai Wu Rd., Hsichih,
Taipei Hsien 221, Taiwan, R.O.C.
Pamirs -3
R5C832/PCI
A3
24 41Friday, May 18, 2007
<Core Design>
Title
Size Document Number Rev
Date: Sheet of
Wistron Corporation
21F, 88, Sec.1, Hsin Tai Wu Rd., Hsichih,
Taipei Hsien 221, Taiwan, R.O.C.
Pamirs -3
R5C832/PCI
A3
24 41Friday, May 18, 2007
<Core Design>
SHIELD
GND
1394 : INTA#
4in1 : INTB#
12
C589
SCD01U16V2KX-3GP
C589
SCD01U16V2KX-3GP
12
C556
SCD01U16V2KX-3GP
C556
SCD01U16V2KX-3GP
UDIO5 57
UDIO0/SRIRQ# 72
VCC_3V 67
INTA# 115
PME#
70
C/BE0#
45 C/BE1#
35 C/BE2#
21 C/BE3#
7
AD0
53 AD1
52 AD2
51 AD3
50 AD4
49 AD5
48 AD6
47 AD7
46 AD8
44
HWSPND# 69
AD9
43 AD10
42 AD11
40 AD12
39 AD13
38 AD14
37 AD15
36 AD16
19 AD17
18 AD18
17 AD19
15 AD20
14 AD21
12 AD22
11 AD23
9AD24
6AD25
5AD26
3AD27
2AD28
1AD29
127 AD30
126 AD31
125
GND1 4
VCC_PCI1
10
VCC_PCI2
20
VCC_ROUT1
16
PAR
33
REQ#
124
GNT#
123
SERR#
31 PERR#
30 STOP#
29 DEVSEL#
26 TRDY#
25
IDSEL
8
IRDY#
24 FRAME#
23
CLKRUN#
117
PCIRST#
119
PCICLK
121
GBRST#
71
GND2 13
GND3 22
GND4 28
VCC_ROUT2
34
VCC_MD 86
INTB# 116
UDIO4 59
UDIO3 65
AGND1 99
AGND3 103
AGND2 102
VCC_RIN
61
TEST 66
UDIO1 60
UDIO2 56
MSEN 58
XDEN 55
VCC_PCI3
27
VCC_PCI4
32
VCC_PCI5
41
VCC_PCI6
128
VCC_ROUT3
64
VCC_ROUT4
114
VCC_ROUT5
120
GND5 54
GND6 62
GND7 63
GND8 68
GND9 118
GND10 122
AGND4 107
AGND5 111
PCI / OTHER
IC1B
R5C833-GP
PCI / OTHER
IC1B
R5C833-GP
12
EC90
SCD1U16V2ZY-2GP
DY
EC90
SCD1U16V2ZY-2GP
DY
12
C576
SCD01U16V2KX-3GP
C576
SCD01U16V2KX-3GP
12
C586
SCD47U16V3ZY-3GP
C586
SCD47U16V3ZY-3GP
12
R508 0R2J-2-GP
DY
R508 0R2J-2-GP
DY
12
C570
SCD01U16V2KX-3GP
C570
SCD01U16V2KX-3GP
12
C588
SC10U10V5ZY-1GP
C588
SC10U10V5ZY-1GP
12
C552
SC10U10V5ZY-1GP
DY
C552
SC10U10V5ZY-1GP
DY
12
C559
SCD47U16V3ZY-3GP
C559
SCD47U16V3ZY-3GP
12
C557
SCD01U16V2KX-3GP
C557
SCD01U16V2KX-3GP
12
R504
4K7R2J-2-GP
R504
4K7R2J-2-GP
1
2
3
4 5
6
7
8
RN76
SRN10KJ-6-GP
RN76
SRN10KJ-6-GP
12
C584
SCD01U16V2KX-3GP
C584
SCD01U16V2KX-3GP
12
C547
SCD1U16V2ZY-2GP
C547
SCD1U16V2ZY-2GP
1 2
R513 100KR2J-1-GPR513 100KR2J-1-GP
12
C585
SCD01U16V2KX-3GP
C585
SCD01U16V2KX-3GP
12
R495
10KR2J-3-GP
R495
10KR2J-3-GP
1 2
R477
10KR2J-3-GP
DY
R477
10KR2J-3-GP
DY
12
R479
1KR2J-1-GP
DY
R479
1KR2J-1-GP
DY
1 2
R478 0R0402-PADR478 0R0402-PAD
1 2
R509
100KR2J-1-GP
R509
100KR2J-1-GP
12
C549
SCD01U16V2KX-3GP
C549
SCD01U16V2KX-3GP
12
C565
SCD1U16V2ZY-2GP
C565
SCD1U16V2ZY-2GP
12
C548
SC10P50V2JN-4GP
C548
SC10P50V2JN-4GP
12
C572
SC10U10V5ZY-1GP
C572
SC10U10V5ZY-1GP
1 2
R486 10R2J-2-GPR486 10R2J-2-GP

A
A
B
B
C
C
D
D
E
E
4 4
3 3
2 2
1 1
TPBIAS0
TPB0N
TPB0P
TPA0N
TPA0P
TPB0-
TPA0N
TPB0N
TPBIAS0
TPA0P
TPB0P
1394_TPB1_R
SD/XD/MS_DATA2
SD/XD/MS_DATA3
SD/XD/MS_CMD
SD/XD/MS_DATA0
SD/XD/MS_DATA1
MC_PWR_CTRL_0
SD_WP#(XDR/B#)
MS_LED#
TPB0+
SD/XD/MS_CLK
RICHO_REXT
RICHO_FILO
RICHO_VREF
1394_XO
1394_XI
TPA0+
TPA0-
SD/XD/MS_CMD_1SD/XD/MS_CMD
XD_DATA4
XD_DATA5
XD_DATA6
XD_DATA7
XD_WP#
XD_CE#
XD_CLE
XD_ALE
XD/MS_CD#
SD_CD#
XD_DATA7_1XD_DATA7 XD_DATA6_1XD_DATA6
XD_DATA4_1XD_DATA4 XD_DATA5_1XD_DATA5
SD/XD/MS_CLK_1
SD/XD/MS_DATA0
SD/XD/MS_DATA1
SD/XD/MS_DATA3
SD/XD/MS_DATA2 SD/XD/MS_DATA3_1
SD/XD/MS_DATA2_1
SD/XD/MS_DATA0_1
SD/XD/MS_DATA1_1
XD_SW#_1 SD_CD#
XD/MS_CD#
XD_ALE_1
SD/XD/MS_CMD_1
XD_WP#
XD_SW#
SD/XD/MS_CLK_1
XD_CE#_1
XD_CLE_1
SD/XD/MS_DATA1_1
SD/XD/MS_DATA2_1
SD/XD/MS_DATA3_1
XD_DATA4_1
XD_DATA5_1
XD_DATA6_1
XD_DATA7_1
SD/XD/MS_DATA0_1
SD/XD/MS_DATA0_1
SD_WP#(XDR/B#)
SD/XD/MS_DATA1_1
SD_CD#
SD_WP#(XDR/B#)
SD/XD/MS_DATA3_1
SD/XD/MS_DATA0_1
SD/XD/MS_DATA2_1
SD/XD/MS_DATA1_1
SD_CD#
SD/XD/MS_CMD_1
MS_INS#
SD/XD/MS_CLK_1
SD/XD/MS_DATA0_1
SD/XD/MS_CMD_1
SD_WP#(XDR/B#)
SD/XD/MS_CLK_1
SD/XD/MS_DATA3_1
SD/XD/MS_DATA2_1
SD/XD/MS_DATA1_1
MC_PWR_CTRL_0
MC_PWR_CTRL_1
MS_INS#
XD_SW#
XD_ALE XD_ALE_1
XD_CE#
XD_CLE XD_CE#_1
XD_CLE_1
3D3V_PHY
3D3V_S0 3D3V_PHY
3D3V_CARD
3D3V_S0
3D3V_CARD 3D3V_S0
MS_LED# 16
Title
Size Document Number Rev
Date: Sheet of
Wistron Corporation
21F, 88, Sec.1, Hsin Tai Wu Rd., Hsichih,
Taipei Hsien 221, Taiwan, R.O.C.
Pamirs -3
R5C832/IEEE1394/SD
Custom
25 41Monday, May 21, 2007
<Core Design>
Title
Size Document Number Rev
Date: Sheet of
Wistron Corporation
21F, 88, Sec.1, Hsin Tai Wu Rd., Hsichih,
Taipei Hsien 221, Taiwan, R.O.C.
Pamirs -3
R5C832/IEEE1394/SD
Custom
25 41Monday, May 21, 2007
<Core Design>
Title
Size Document Number Rev
Date: Sheet of
Wistron Corporation
21F, 88, Sec.1, Hsin Tai Wu Rd., Hsichih,
Taipei Hsien 221, Taiwan, R.O.C.
Pamirs -3
R5C832/IEEE1394/SD
Custom
25 41Monday, May 21, 2007
<Core Design>
CLOSE TO CHIP
Reserve R547,R548,R550,R551 for co-layout
GUARD GND
GUARD GND
For SD Card Power
20mil
0707
10/27
11/1
12
C541
SC10U10V5ZY-1GP
C541
SC10U10V5ZY-1GP
12
C550SCD01U16V2KX-3GP
C550SCD01U16V2KX-3GP
12
C551
SCD1U16V2ZY-2GP
C551
SCD1U16V2ZY-2GP
OUT
1
GND
2
SET
3ON# 4
IN 5
U56
AAT4610AIGV-GP
U56
AAT4610AIGV-GP
1 2
R178 0R0402-PADR178 0R0402-PAD
2
1
3 4
5
6
D34
RB731U-2-GP
D34
RB731U-2-GP
12
X6
X-24D576MHZ-57GP
X6
X-24D576MHZ-57GP
12
R481R481
12
C536
SC1U10V3ZY-6GP
C536
SC1U10V3ZY-6GP
1 2
R488
33R2J-2-GP
R488
33R2J-2-GP
1 2
R483R483
12
R471
10KR2J-3-GP
R471
10KR2J-3-GP
1 2
C553 SCD01U16V2KX-3GPC553 SCD01U16V2KX-3GP
1 2
L39 MLB-160808-18-GPL39 MLB-160808-18-GP
1
2
3
45
6
7
8RN73
SRN47J-5-GP
RN73
SRN47J-5-GP
SD_VCC
31
VCC
19
SD_DAT1
22 SD_DAT0
23
SD_VSS 24
MS_VSS 25
MS_VCC
28
MS_VCC
38
SD_DAT3
39 SD_DAT2
41
SD_CD_DETECT
42
NP1
NP1
NP2
NP2 GND 10
GND 20
SD_WP_PROTECT
21
GND 40
GND 43
SD_CLK
27
SD_I/O
29
MS_SDIO
30
MS_RESERVED#MS_5
32
SD_VSS 33
MS_INS
34
MS_RESERVED#MS_7
35
SD_CMD
36
MS_SCLK
37
CD 2
ALE 7
R/B# 3
RE# 4
CE# 5
CLE 6
WE# 8
WP# 9
D0 11
D1 12
D2 13
D3 14
D4 15
D5 16
D6 17
D7 18
MS_BS
26
GND 1
SD_WP2
44 SD_WP1
45
SD_8P 46
SD_7P 47
SD_6P 48
SD_3P 49
SD_CO1 50
SD_CO2 51
NP3
NP3
NP4
NP4
NP5
NP5
NP6
NP6
GND 52
GND 53
GND 54
CARD1
TAI-CON43-GP-U4
20.I0030.001
CARD1
TAI-CON43-GP-U4
20.I0030.001
1 2
R482R482
12
C542
SCD01U16V2KX-3GP
C542
SCD01U16V2KX-3GP
1 2
C535
SCD1U16V2ZY-2GP
C535
SCD1U16V2ZY-2GP
12
C507
SCD1U16V2ZY-2GP
C507
SCD1U16V2ZY-2GP
12
C505
SC2D2U10V3ZY-1GP
C505
SC2D2U10V3ZY-1GP
12
R480R480
1
2
3
45
6
7
8RN75
SRN47J-5-GP
RN75
SRN47J-5-GP
1 2
R176 0R0402-PADR176 0R0402-PAD
1
TP79
TPAD28
TP79
TPAD28
1 2 R473
5K11R2F-L1-GP
R473
5K11R2F-L1-GP
1 2
R186 0R0402-PADR186 0R0402-PAD
12
C540
SCD1U16V2ZY-2GP
DY
C540
SCD1U16V2ZY-2GP
DY
1
2 3
4
RN78
SRN33J-5-GP-U
RN78
SRN33J-5-GP-U
12
R469
10KR2J-3-GP
R469
10KR2J-3-GP
12
R454
15KR2J-1-GP
R454
15KR2J-1-GP
1
3 4
2
L15
DLW21HN900SQ2LGP
DY
L15
DLW21HN900SQ2LGP
DY
1 2 C543
SC270P50V2JN-2GP
C543
SC270P50V2JN-2GP
12
R487
100KR2J-1-GP
R487
100KR2J-1-GP
12
C508
SCD1U16V2ZY-2GP
DY
C508
SCD1U16V2ZY-2GP
DY
1 2
C546 SCD01U16V2KX-3GPC546 SCD01U16V2KX-3GP
1
2 3
4
RN77
SRN33J-5-GP-U
RN77
SRN33J-5-GP-U
1
3 4
2
L18
DLW21HN900SQ2LGP
DY
L18
DLW21HN900SQ2LGP
DY
1
2
3 4
5
6
U57
2N7002DW-1-GP
U57
2N7002DW-1-GP
1 2
C554
SC15P50V2JN-2-GP
C554
SC15P50V2JN-2-GP
1 2
R474 10KR2F-2-GPR474 10KR2F-2-GP
1 2
R182 0R0402-PADR182 0R0402-PAD
12
R489
100KR2J-1-GP
R489
100KR2J-1-GP
12
C544
SCD33U10V3KX-3GP
C544
SCD33U10V3KX-3GP
AVCC_PHY1 98
AVCC_PHY2 106
AVCC_PHY3 110
TPBIAS0 113
TPBN0 104
TPBP0 105
TPAN0 108
TPAP0 109
XI
94
XO
95
FIL0
96
REXT
101
VREF
100
MDIO00 80
MDIO13 90
MDIO03 77
MDIO04 76
MDIO05 75
MDIO06 74
MDIO07 73
MDIO08 88
MDIO09 84
MDIO10 82
MDIO11 81
MDIO12 93
MDIO01 79
MDIO02 78
MDIO14 91
MDIO15 89
MDIO16 92
MDIO17 87
MDIO18 85
MDIO19 83
AVCC_PHY4 112
RSV
97
IEEE1394/SD
IC1A
R5C833-GP
IEEE1394/SD
IC1A
R5C833-GP
TPB* 1
TPB 2
TPA* 3
TPA 4
VG#5
5
VG#6
6
VG#7
7
VG#8
8
11
SKT-1394-4P-13GP-U
11
SKT-1394-4P-13GP-U
1 2
C555 SC15P50V2JN-2-GPC555 SC15P50V2JN-2-GP

A
A
B
B
C
C
D
D
E
E
4 4
3 3
2 2
1 1
PCIE_WAKE#
LED_WPAN#
LED_WWAN#
PLT_RST1#
SMB_DATA
SMB_CLK
M_WXMIT_OFF#
WL_PRIORITY
BT_PRIORITY
WLANONLED
WL_PRIORITY1
BT_PRIORITY1
WL_PRIORITY1_1
BT_PRIORITY1_1
3D3V_S53D3V_MINI2_S0 1D5V_S0
1D5V_S0
3D3V_S5
1D5V_S0
3D3V_S5
3D3V_MINI2_S0
3D3V_S0 3D3V_MINI2_S0
3D3V_MINI1_S0
3D3V_MINI1_S0
3D3V_S0
5V_AUX_S5
3D3V_S53D3V_MINI1_S0 1D5V_S0
5V_AUX_S5
5V_AUX_S5
5V_AUX_S5
USB_PN6 20
USB_PP6 20
WIFI_RF_EN31
WLANONLED33
CLK_PCIE_MINI2 3
CLK_PCIE_MINI2# 3
PLT_RST1# 7,18,20,28,31,33,34
SMB_CLK 20,28
SMB_DATA 20,28
PCIE_TXP4 20
PCIE_TXN4 20
PCIE_RXP4 20
PCIE_RXN4 20
BT_PRIORITY32 WL_PRIORITY32
PCIE_WAKE# 20,27,28,31
CLK_PCIE_MINI1 3
CLK_PCIE_MINI1# 3
PCIE_TXP3 20
PCIE_TXN3 20
PCIE_RXP3 20
PCIE_RXN3 20
M_WXMIT_OFF#31
E51_TXD31 E51_RXD31
E51_RXD
E51_TXD
Title
Size Document Number Rev
Date: Sheet of
Wistron Corporation
21F, 88, Sec.1, Hsin Tai Wu Rd., Hsichih,
Taipei Hsien 221, Taiwan, R.O.C.
MINI CARD CONN .
A3
26 41Monday, May 21, 2007
Pamirs -3
<Core Design>
Title
Size Document Number Rev
Date: Sheet of
Wistron Corporation
21F, 88, Sec.1, Hsin Tai Wu Rd., Hsichih,
Taipei Hsien 221, Taiwan, R.O.C.
MINI CARD CONN .
A3
26 41Monday, May 21, 2007
Pamirs -3
<Core Design>
Title
Size Document Number Rev
Date: Sheet of
Wistron Corporation
21F, 88, Sec.1, Hsin Tai Wu Rd., Hsichih,
Taipei Hsien 221, Taiwan, R.O.C.
MINI CARD CONN .
A3
26 41Monday, May 21, 2007
Pamirs -3
<Core Design>
Mini Card Connector
Mini Card Connector 1(WWAN) Mini Card Connector 2(802.11a/b/g)
SB
10/23
12/11
12/11
12/11
12/11
31
31
2/9
1 2
R528
DUMMY-R2
R528
DUMMY-R2
1
TP78TPAD30 TP78TPAD30
1 2
R529
DUMMY-R2
R529
DUMMY-R2
1 2
R330
DUMMY-R2
R330
DUMMY-R2
1 2
R371 DUMMY-R2R371 DUMMY-R2
1 2
R331 DUMMY-R2R331 DUMMY-R2
12
C497
SC10U10V5ZY-1GP
DY
C497
SC10U10V5ZY-1GP
DY
1 2
R333 DUMMY-R2
R333 DUMMY-R2
12
C326
SC10U10V5ZY-1GP
C326
SC10U10V5ZY-1GP
12
L22
MLB201209-0600P-GP
DY
L22
MLB201209-0600P-GP
DY
12
L9
MLB201209-0600P-GP
L9
MLB201209-0600P-GP
12
C496
SCD1U16V2ZY-2GP
DY
C496
SCD1U16V2ZY-2GP
DY
12
C325
SC10U10V5ZY-1GP
C325
SC10U10V5ZY-1GP
WAKE# 1
3.3V
2
RESERVED#3
3
GND 4
RESERVED#5
5
1.5V
6
CLKREQ# 7
RESERVED#8
8
GND 9
RESERVED#10
10
REFCLK- 11
RESERVED#12
12
REFCLK+ 13
RESERVED#14
14
GND 15
RESERVED#16
16
RESERVED#17
17
GND 18
RESERVED#19
19
RESERVED#20
20
GND 21
PERST# 22
PERN0 23
+3.3VAUX
24
PERP0 25
GND 26
GND 27
+1.5V
28
GND 29
SMB_CLK 30
PETN0 31
SMB_DATA 32
PETP0 33
GND 34
GND 35
USB_D- 36
RESERVED#37
37
USB_D+ 38
RESERVED#39
39
GND 40
RESERVED#41
41
LED_WWAN#
42
RESERVED#43
43
LED_WLAN#
44
RESERVED#45
45
LED_WPAN#
46
RESERVED#47
47
+1.5V
48
RESERVED#49
49
GND 50
RESERVED#51
51
+3.3V
52
GND 53
GND 54
NP1
NP1
NP2
NP2
MINI1
SKT-MINI52P-7-GP
62.10043.341
MINI1
SKT-MINI52P-7-GP
62.10043.341
12
C591
SCD1U16V2ZY-2GP
DY
C591
SCD1U16V2ZY-2GP
DY
12
C494
SCD1U16V2ZY-2GP
DY
C494
SCD1U16V2ZY-2GP
DY
1
TP77TPAD30 TP77TPAD30
1
TP29TPAD30 TP29TPAD30
1
TP40 TPAD30TP40 TPAD30
12
C89
SCD1U16V2ZY-2GP
C89
SCD1U16V2ZY-2GP
12
C495
SCD1U16V2ZY-2GP
DY
C495
SCD1U16V2ZY-2GP
DY
12
C499
SC10U10V5ZY-1GP
DY
C499
SC10U10V5ZY-1GP
DY
12
C333
SCD1U16V2ZY-2GP
C333
SCD1U16V2ZY-2GP
1
TP54 TPAD30TP54 TPAD30
12
C332
SCD1U16V2ZY-2GP
C332
SCD1U16V2ZY-2GP
12
C810
SCD01U16V2KX-3GP
C810
SCD01U16V2KX-3GP
12
C592
SCD1U16V2ZY-2GP
DY
C592
SCD1U16V2ZY-2GP
DY
1
TP75TPAD30 TP75TPAD30
WAKE# 1
3.3V
2
RESERVED#3
3
GND 4
RESERVED#5
5
1.5V
6
CLKREQ# 7
RESERVED#8
8
GND 9
RESERVED#10
10
REFCLK- 11
RESERVED#12
12
REFCLK+ 13
RESERVED#14
14
GND 15
RESERVED#16
16
RESERVED#17
17
GND 18
RESERVED#19
19
RESERVED#20
20
GND 21
PERST# 22
PERN0 23
+3.3VAUX
24
PERP0 25
GND 26
GND 27
+1.5V
28
GND 29
SMB_CLK 30
PETN0 31
SMB_DATA 32
PETP0 33
GND 34
GND 35
USB_D- 36
RESERVED#37
37
USB_D+ 38
RESERVED#39
39
GND 40
RESERVED#41
41
LED_WWAN#
42
RESERVED#43
43
LED_WLAN#
44
RESERVED#45
45
LED_WPAN#
46
RESERVED#47
47
+1.5V
48
RESERVED#49
49
GND 50
RESERVED#51
51
+3.3V
52
GND 53
GND 54
NP1
NP1
NP2
NP2
MINI2
SKT-MINI52P-7-GP
62.10043.341
DY
MINI2
SKT-MINI52P-7-GP
62.10043.341
DY

A
A
B
B
C
C
D
D
E
E
4 4
3 3
2 2
1 1
MDI1+
MDI0+
MDI0-
MDI1-
VPD_CLK
VPD_DATA
LANPWR
LANPWR
LANHP
CTRL12
LANSC
LANHN
CTRL25
LANSV
LANRSET
LAN_RXN1
LAN_RXP1
LANX1
LANX2
LANX1LANX2
VPD_CLK
VPD_DATA
EEWP EEWP
MDI1+
MDI1-
MDI0+
MDI0-
MDIS0_LAN
MDIS1_LAN
3D3V_LAN_S5
CTRL25 CTRL12
AC_IN#
PM_SLP_S3#
PM_LAN_ENABLE#
PM_LAN_ENABLE#
PM_LAN_ENABLE
LOM_DISABLE#
LOM_DISABLE#
3D3V_LAN_S52D5V_LAN_S5 1D2V_LAN_S5
3D3V_LAN_S5
3D3V_LAN_S5
3D3V_LAN_S5
3D3V_S0 3D3V_LAN_S5 3D3V_LAN_S5
3D3V_S5 3D3V_LAN_S5
3D3V_LAN_S5
1D2V_LAN_S5
2D5V_LAN_S5
3D3V_LAN_S5 2D5V_LAN_S5 1D2V_LAN_S5
3D3V_LAN_S5
3D3V_S5
3D3V_S5
MDI0-28 MDI1-28
MDI0+28 MDI1+28
PCIE_TXN2 20
PCIE_TXP2 20
CLK_PCIE_LAN 3
CLK_PCIE_LAN# 3
PCIE_RXN2 20
PCIE_WAKE# 20,26,28,31
PCIE_RXP2 20
PCIRST1# 18,24
ACT_LED# 28
LAN100M_LED# 28
AC_IN#31,39
PM_SLP_S3#
4
,37,38
PM_LAN_ENABLE
Title
Size Document Number Rev
Date: Sheet of
Wistron Corporation
21F, 88, Sec.1, Hsin Tai Wu Rd., Hsichih,
Taipei Hsien 221, Taiwan, R.O.C.
Pamirs -3
LAN MARVELL
A3
27 41Tuesday, May 22, 2007
<Core Design>
Title
Size Document Number Rev
Date: Sheet of
Wistron Corporation
21F, 88, Sec.1, Hsin Tai Wu Rd., Hsichih,
Taipei Hsien 221, Taiwan, R.O.C.
Pamirs -3
LAN MARVELL
A3
27 41Tuesday, May 22, 2007
<Core Design>
Title
Size Document Number Rev
Date: Sheet of
Wistron Corporation
21F, 88, Sec.1, Hsin Tai Wu Rd., Hsichih,
Taipei Hsien 221, Taiwan, R.O.C.
Pamirs -3
LAN MARVELL
A3
27 41Tuesday, May 22, 2007
<Core Design>
Marvell recommend:
2K Ohm
Y41.-1
Pull up for AT24C08 another pull low
PLACE PNP TO CHIP ACAP
CTRL12 PIN TRACE IS 25MIL
PLACE PNP TO CHIP ACAP
CTRL25 PIN TRACE IS 25MIL
8053:CTRL25.
8055:CTRL18. 8053:2.5V.
8055:1.8V.
SB
SB
10/26
12/4
12/18
1 2
R406 0R0402-PADR406 0R0402-PAD
1
2
34
5
6
U70
2N7002DW-1-GP
DY
U70
2N7002DW-1-GP
DY
G
S D
Q32
2N7002EPT-GP
Q32
2N7002EPT-GP
12
C192
SC27P50V2JN-2-GP
C192
SC27P50V2JN-2-GP
1 2
C462 SC1U10V2KX-GPC462 SC1U10V2KX-GP
1 2
C487 SC1U10V2KX-GP
DY
C487 SC1U10V2KX-GP
DY
1 2
R521
4K7R2J-2-GP
R521
4K7R2J-2-GP
1
TP17TPAD30 TP17TPAD30
2
1
3
Q10
2SB772PT-1-GP
Q10
2SB772PT-1-GP
A0
1
A1
2
A2
3
GND
4SDA 5
SCL 6
WP 7
VCC 8
U24
AT24C08AN-1-GP
U24
AT24C08AN-1-GP
1 2
C488
SC1000P50V2JN-GP
C488
SC1000P50V2JN-GP
12
R185
0R0402-PAD
R185
0R0402-PAD
12
C205
SC4D7U6D3V5KX-3GP
C205
SC4D7U6D3V5KX-3GP
1 2
C504 SCD1U10V2KX-4GPC504 SCD1U10V2KX-4GP
12
C204
SC22U6D3V5MX-2GP
C204
SC22U6D3V5MX-2GP
9
10 8
147
U61C
TSLCX08MTCX-GP
U61C
TSLCX08MTCX-GP
1
TP19TPAD30 TP19TPAD30
1 2
C454 SC1U10V2KX-GPC454 SC1U10V2KX-GP
12
C209
SC10U10V5KX-2GP
C209
SC10U10V5KX-2GP
1 2
R172 49D9R2F-GPR172 49D9R2F-GP
12
R408
4K7R2J-2-GP
R408
4K7R2J-2-GP
1 2
C491 SC1U10V2KX-GPC491 SC1U10V2KX-GP
12
C203
SCD1U10V2KX-4GP
C203
SCD1U10V2KX-4GP
1 2
C479 SC1U10V2KX-GP
DY
C479 SC1U10V2KX-GP
DY
12
C428
SC10U10V5KX-2GP
C428
SC10U10V5KX-2GP
12
R358
4K7R2J-2-GP
R358
4K7R2J-2-GP
1 2
R166 1K91R2F-1-GPR166 1K91R2F-1-GP
1 2
R167 49D9R2F-GPR167 49D9R2F-GP
1 2
C489 SC1U10V2KX-GPC489 SC1U10V2KX-GP
1 2
C473 SCD1U10V2KX-4GP
DY
C473 SCD1U10V2KX-4GP
DY
12
C485
SCD1U10V2KX-4GP
C485
SCD1U10V2KX-4GP
1
TP20TPAD30 TP20TPAD30
12
C188
SC27P50V2JN-2-GP
C188
SC27P50V2JN-2-GP
12
C449
SCD1U10V2KX-4GP
C449
SCD1U10V2KX-4GP
12
R647
DUMMY-R2
R647
DUMMY-R2
1 2
C451
SC1000P50V2JN-GP
C451
SC1000P50V2JN-GP
1 2
C477
SC1000P50V2JN-GP
C477
SC1000P50V2JN-GP
1 2
R158
10MR2J-L-GP
DY
R158
10MR2J-L-GP
DY
1 2
C490
SC1000P50V2JN-GP
DY
C490
SC1000P50V2JN-GP
DY
1 2
C470
SC1000P50V2JN-GP
C470
SC1000P50V2JN-GP
1 2
R645
0R3-0-U-GP
DY
R645
0R3-0-U-GP
DY
1 2
C456
SCD01U16V2KX-3GP
C456
SCD01U16V2KX-3GP
2
1
3
Q27
2SB772PT-1-GP
Q27
2SB772PT-1-GP
12
C201
SC4D7U6D3V5KX-3GP
C201
SC4D7U6D3V5KX-3GP
1
TP21
TPAD30
TP21
TPAD30
1 2
C467
SC1000P50V2JN-GP
C467
SC1000P50V2JN-GP
1 2
C503 SCD1U10V2KX-4GPC503 SCD1U10V2KX-4GP
1 2
C486
SC1000P50V2JN-GP
C486
SC1000P50V2JN-GP
12
R643
10KR2J-3-GP
R643
10KR2J-3-GP
SD
G
G
D
Q33
AO3403-GP
G
D
Q33
AO3403-GP
1 2
C471
SCD01U16V2KX-3GP
C471
SCD01U16V2KX-3GP
1 2
R175 49D9R2F-GPR175 49D9R2F-GP
1 2
C481 SCD1U10V2KX-4GPC481 SCD1U10V2KX-4GP
12
R165
4K7R2J-2-GP
R165
4K7R2J-2-GP
1 2
R170 49D9R2F-GPR170 49D9R2F-GP
12
R409
4K7R2J-2-GP
R409
4K7R2J-2-GP
1 2
C483 SC1U10V2KX-GPC483 SC1U10V2KX-GP
AVDD 23
AVDDL 19
AVDDL 22
AVDDL 28
AVDDL 32
AVDDL 51
AVDDL 52
AVDDL 57
CTRL12
3
CTRL25
4
GND
65
HSDACN
25 HSDACP
24
LED_ACT# 59
LED_SPEED# 60
NC#62 62
LED_LINK# 63
LOM_DISABLE#
10
RXN
18
TXN
21
NC#27
27
NC#31
31
RXP
17
TXP
20
NC#26
26
NC#30
30
PU_VDDO_TTL#42
42
PU_VDDO_TTL#43
43
PERST# 5
REFCLKN 56
REFCLKP 55
RSET
16
PCIE_RXN 53
PCIE_RXP 54
NC#37
37 NC#36
36
NC#35
35 NC#34
34
SWITCH_VAUX
9
SWITCH_VCC
11
TESTMODE
46 TSTPT
29
PCIE_TXN 50
PCIE_TXP 49
VAUX_AVLBL
12
VDD 2
VDD 7
VDD 13
VDD 33
VDD 39
VDD 44
VDD 48
VDD 58
VDD25 64
VDDO_TTL 1
VDDO_TTL 8
VDDO_TTL 40
VDDO_TTL 45
VDDO_TTL 61
VMAIN_AVLBL
47
VPD_CLK
38 VPD_DATA
41
WAKE# 6
XTALI 15
XTALO 14
U23
88E8039-A0-GP
U23
88E8039-A0-GP
1 2
C450
SC1000P50V2JN-GP
C450
SC1000P50V2JN-GP
12
C460
SCD1U10V2KX-4GP
C460
SCD1U10V2KX-4GP
1
TP18TPAD30 TP18TPAD30
1 2
C453 SC1U10V2KX-GPC453 SC1U10V2KX-GP
12
R3764K7R2J-2-GP R3764K7R2J-2-GP
1 2
C452 SC1U10V2KX-GP
DY
C452 SC1U10V2KX-GP
DY
12
C436
SCD1U10V2KX-4GP
C436
SCD1U10V2KX-4GP
12
R174
0R2J-2-GP
DY
R174
0R2J-2-GP
DY
1 2
R524
10KR2J-3-GP
R524
10KR2J-3-GP
1 2
X3
XTAL-25MHZ-74GP
X3
XTAL-25MHZ-74GP
12
C447
SC22U6D3V5MX-2GP
DY
C447
SC22U6D3V5MX-2GP
DY
1 2
R407 0R2J-2-GP
DY
R407 0R2J-2-GP
DY

A
A
B
B
C
C
D
D
E
E
4 4
3 3
2 2
1 1
PCIE_RXN1
SMB_DATA
NEWCARD_CLKREQ#
CPUSB#
PCIE_RXP1
CONN_TP2
PERST#
CONN_TP3
SMB_CLK
NEWCARD_OC#
PERST#
CPUSB#
CPPE#
LAN100M_LED#
RJ45-2
RJ45-1
RJ45-6
RJ45-3
XRF_RDC
RJ45-7
XFR_CMT
LAN_TERMINAL
XFR_RXC
RJ45-4
XRF_TDC
RJ45-4
RJ45-1_L
RJ45-2_L
RJ45-3_L
RJ45-6_L
RJ45-1_L
RJ45-2
RJ45-1
RJ45-2_L
RJ45-3_LRJ45-3
RJ45-6_L
3D3V_S5 1D5V_S0 3D3V_NEW_LAN_S53D3V_NEW_S0 1D5V_NEW_S0
3D3V_NEW_S0
3D3V_NEW_LAN_S5
1D5V_NEW_S0
1D5V_S0
1D5V_NEW_S0
3D3V_S0
3D3V_NEW_S0
3D3V_S5
3D3V_NEW_LAN_S5
3D3V_LAN_S5
3D3V_LAN_S5
3D3V_S0
2D5V_LAN_S5
PCIE_TXP120 PCIE_TXN120
CLK_PCIE_NEW3 CLK_PCIE_NEW#3
USB_PP120 USB_PN120
SMB_DATA20,26
CPPE#3,20
SMB_CLK20,26
PCIE_RXP120 PCIE_RXN120
PCIE_WAKE#20,26,27,31
PM_SLP_S3#20,22,27,31,34,37,38
PM_SLP_S4#17,20,31,36,37,38
PLT_RST1#7,18,20,26,31,33,34
ACT_LED#27
RJ45-117
RJ45-217
RJ45-317
RJ45-417
RJ45-617
NEWCARD_CLKREQ#3
LAN100M_LED#27
NEWCARD_RST# 20
MDI0+27
MDI0-27
MDI1+27
MDI1-27
RJ45-717
Title
Size Document Number Rev
Date: Sheet of
Wistron Corporation
21F, 88, Sec.1, Hsin Tai Wu Rd., Hsichih,
Taipei Hsien 221, Taiwan, R.O.C.
Pamirs -3
LAN connector/NEW CARD/SIM
A3
28 41Monday, May 21, 2007
<Core Design>
Title
Size Document Number Rev
Date: Sheet of
Wistron Corporation
21F, 88, Sec.1, Hsin Tai Wu Rd., Hsichih,
Taipei Hsien 221, Taiwan, R.O.C.
Pamirs -3
LAN connector/NEW CARD/SIM
A3
28 41Monday, May 21, 2007
<Core Design>
Title
Size Document Number Rev
Date: Sheet of
Wistron Corporation
21F, 88, Sec.1, Hsin Tai Wu Rd., Hsichih,
Taipei Hsien 221, Taiwan, R.O.C.
Pamirs -3
LAN connector/NEW CARD/SIM
A3
28 41Monday, May 21, 2007
<Core Design>
CLOSE TO
TRANSFORMER
For Newcard socket
NEWCARD Connector
Place them Near to Chip
Place them Near to Connector
1.route on bottom as differential pairs.
2.Tx+/Tx- are pairs. Rx+/Rx- are pairs.
3.No vias, No 90 degree bends.
4.pairs must be equal lengths.
5.6mil trace width,12mil separation.
6.36mil between pairs and any other trace.
7.Must not cross ground moat,except
RJ-45 moat.
PIN09 : GREEN
PIN11 : ORANGE
PIN13 : YELLOW
10/100M Lan Transformer
Green : Link up
Blinking : TX/RX activity
12/12
STBY#
1
3.3VIN
23.3VOUT 3
3.3VIN
43.3VOUT 5
SYSRST#
6
GND 7
PERST#
8
CPUSB#
9
CPPE#
10
1.5VOUT 11
1.5VIN
12
1.5VOUT 13
1.5VIN
14
AUXOUT 15
NC#16 16
AUXIN 17
RCLKEN 18
OC#
19
SHDN#
20
THERMAL_PAD 21
U58
R5538D001-TR-FGP
U58
R5538D001-TR-FGP
12
R522
0R0402-PAD
R522
0R0402-PAD
12
C219
SC4D7U10V5ZY-3GP
C219
SC4D7U10V5ZY-3GP
1 2
R532 0R0402-PADR532 0R0402-PAD
12
R523
0R0402-PAD
R523
0R0402-PAD
12
C93
SCD1U16V2ZY-2GP
DY
C93
SCD1U16V2ZY-2GP
DY
1
2
3 14
15
16
10
9
11
7
8
612
13
4
5
XF1
XFORM-273-GP
XF1
XFORM-273-GP
12
C573
SCD01U16V2KX-3GP
DY
C573
SCD01U16V2KX-3GP
DY
1 2
R534 0R0402-PADR534 0R0402-PAD
12
C229
SCD1U16V2ZY-2GP
C229
SCD1U16V2ZY-2GP
1 2
R338 470R2J-2-GPR338 470R2J-2-GP
12
C235
SCD1U16V2ZY-2GP
C235
SCD1U16V2ZY-2GP
12
C243
SC10U10V5ZY-1GP
C243
SC10U10V5ZY-1GP
12
C574
SCD1U16V2ZY-2GP
DY
C574
SCD1U16V2ZY-2GP
DY
12
C345
SCD1U16V2ZY-2GP
DY
C345
SCD1U16V2ZY-2GP
DY
1 2
R535 0R0402-PADR535 0R0402-PAD
1 2
R500 33R2J-2-GPR500 33R2J-2-GP
12
C288
SCD1U16V2ZY-2GP
C288
SCD1U16V2ZY-2GP
1
TP100TPAD30 TP100TPAD30
12
C233
SC10U10V5ZY-1GP
C233
SC10U10V5ZY-1GP
1 2
R345
470R2J-2-GP
R345
470R2J-2-GP
1
TP22TPAD30 TP22TPAD30
1 2
R536 0R0402-PADR536 0R0402-PAD
1
TP24TPAD30 TP24TPAD30
1
2
NP1
SKT1
CARDBUS2P-11-GP
SKT1
CARDBUS2P-11-GP
12
C236
SCD1U16V2ZY-2GP
C236
SCD1U16V2ZY-2GP
1 2
C88 SC1500P2KV8KX-3GPC88 SC1500P2KV8KX-3GP
4
3
2
1
5
6
7
8
9
10
11
12
13
14
15
16
17
18
19
20
21
22
23
24
25
26
27
28
NEW1
TYCO-CON26-1-GP
62.10024.681
NEW1
TYCO-CON26-1-GP
62.10024.681
1 2
R491 DUMMY-R2R491 DUMMY-R2
12
C579
SCD1U16V2ZY-2GP
DY
C579
SCD1U16V2ZY-2GP
DY
1 2
C561 SC22P50V2JN-4GPC561 SC22P50V2JN-4GP
1
2
3
45
6
7
8
RN14
SRN75J-1-GP
RN14
SRN75J-1-GP
1
2
3
4
5
6
7
8
9
10
11
12
13 14
15
RJ1
RJ45-112-GP-U
RJ1
RJ45-112-GP-U

A
A
B
B
C
C
D
D
E
E
4 4
3 3
2 2
1 1
AUD_PC_BEEP
DK_MIC_R_C
DK_MIC_L_C
HDA_SDATAIN0_CODEC
DK_MICR_C
DK_MICL_C
AUD_BEEP
DK_MIC_IN#
HDA_SDOUT_CODEC
MIC_IN
MICBIAS_R
MICBIAS_L
3D3V_AUD_S0
DK_SPKR_R
AUDIO_VREF_LO
AMOM_DIPN
CIR
JACK_DETECT#
3D3V_S0
HP_OUT_L
AMOM_DIBP_R
AUDIO_REFA
AUDIO_VREF_HI
HP_OUT_R
DK_SPKR_L
AMOM_DIPP
MICR_AMP
CDAUD_GND
CDAUD_L
AUD_PC_BEEP
CDAUD_R
MIC_IN#
DK_SPKR_L
DK_MIC_IN
HP_OUT_R
DK_SPKR_R
HP_OUT_L
MIC_INT_L
MIC_INT_R
MICR_AMP
3D3V_AUD_S0
3D3V_AUD_S0
DK_MIC_L_CN
DK_MIC_R_CN
MICL MICL_C
MICR_C
DK_MIC_R_C
DK_MIC_L_C
JACK_DETECT#
CIR
MICR
3D3V_S0
MICBIAS_R
MICL_AMP
CDAUDL
3D3V_AUD_S0
CDAGND
CDAUDR
CDAUD_L
CDAUD_GND
CDAUD_R
DK_MIC_R_CN
HP_OUT_L
HP_OUT_R
DK_MIC_IN
DK_MIC_R
DK_MIC_L DK_MICR_C
DK_MICL_C
MICR
MICL
AMOM_DIBP_N
AUDIO_SENSE
MIC_IN#
DK_MIC_IN#
MICL_AMP
MIC_IN
AMOM_DIPP
AMOM_DIPN
MICR_C
AUD_AGND
AUD_AGND
AUD_AGND
AUD_AGND
AUD_AGND
3D3V_LDO_S0
3D3V_S0
AUD_AGND
AUD_AGND
AUD_AGND
AUD_AGND
5V_S0 3D3V_LDO_S0
5V_AUX_S5
AUD_AGND
AUD_AGND AUD_AGND
5V_AUX_S5
AUD_AGND
AUD_AGND
3D3V_AUD_S0
3D3V_S5
AUD_AGND
3D3V_AUD_S0
HDA_SDIN019
JACK_DETECT# 17
AUD_LOR 30
AUD_LOL 30
EAPD30,31,32
SB_SPKR20
SPDIF 17
DK_MIC_R_CN 17
CD_AUDL23
HDA_SDOUT_CODEC19
DK_MIC_L_CN 17
HDA_RST#_CODEC19
CD_AGND23
CD_AUDR23
MIC_INT_R30
HDA_SYNC_CODEC19 HDA_BITCLK_CODEC19
DK_SPKR_R17
DK_SPKR_L17
MIC_INT_L30
MICR_C 30
MICL_AMP30
MICR_AMP30
CIR17
MICBIAS_R 30
MICBIAS_L 30
MICL_C 30
Title
Size Document Number Rev
Date: Sheet of
Wistron Corporation
21F, 88, Sec.1, Hsin Tai Wu Rd., Hsichih,
Taipei Hsien 221, Taiwan, R.O.C.
Pamirs
-3
AUDIO CODEC CX20549-12Z
A3
29 41Friday, May 18, 2007
<Core Design>
Title
Size Document Number Rev
Date: Sheet of
Wistron Corporation
21F, 88, Sec.1, Hsin Tai Wu Rd., Hsichih,
Taipei Hsien 221, Taiwan, R.O.C.
Pamirs
-3
AUDIO CODEC CX20549-12Z
A3
29 41Friday, May 18, 2007
<Core Design>
Title
Size Document Number Rev
Date: Sheet of
Wistron Corporation
21F, 88, Sec.1, Hsin Tai Wu Rd., Hsichih,
Taipei Hsien 221, Taiwan, R.O.C.
Pamirs
-3
AUDIO CODEC CX20549-12Z
A3
29 41Friday, May 18, 2007
<Core Design>
CUT MOAT
Put near Codec
SB
SB
SB
10/26
11/08
11/08
12/4
12/18
01/02
02/07
02/07
1 2
R459
5K1R2F-2-GP
R459
5K1R2F-2-GP
1 2
R468 240KR2J-1-GPR468 240KR2J-1-GP
12
C587
SCD1U16V2ZY-2GP
C587
SCD1U16V2ZY-2GP
1 2
R247 0R0402-PADR247 0R0402-PAD
12
R241
47KR2J-2-GP
R241
47KR2J-2-GP
1 2
EC85 SC100P50V2JN-3GPEC85 SC100P50V2JN-3GP
12
R475
1KR2J-1-GP
R475
1KR2J-1-GP
1 2
R245 0R0402-PADR245 0R0402-PAD
12
R249
47KR2J-2-GP
R249
47KR2J-2-GP
12
R472
0R3-0-U-GP
DY
R472
0R3-0-U-GP
DY
12
R236
47KR2J-2-GP
R236
47KR2J-2-GP
12
C273
SCD1U16V2ZY-2GP
C273
SCD1U16V2ZY-2GP
1 2
R461
20KR2F-L-GP
R461
20KR2F-L-GP
RC_OSC
41
SYNC
9
BIT_CLK
5
SDATA_OUT
4
SDATA_IN
7
RESET#
10
EAPD
47
RESERVED#1
1
RESERVED#2
2
RESERVED#16
16
AVDD
20
AVDD
31
AVDD_HP
37
VDD_IO
3
DVDD
8
DVDD_M
45
VSS_IO
42
VSS_IO
46
DVSS
6
AVSS
12
AVSS
25
AVSS
32
AVSS_HP
40
VREF_LO 27
DIBP 44
DIBN 43
S/PDIF 48
PCBEEP 11
LINE_OUT_L 35
LINE_OUT_R 36
MIC_L 21
MIC_R 22
CD_L 17
CD_GRD 18
CD_R 19
PORT-A_L 38
PORT-A_R 39
PORT-B_L 23
PORT-B_R 24
PORT-A_BIAS_L 33
PORT-A_BIAS_R 34
PORT-B_BIAS_L 14
PORT-B_BIAS_R 15
MICBIAS_L 29
MICBIAS_R 30
SENSE 13
VC_REFA 28
VREF_HI 26
U41
CX20549-12Z-GP-U
U41
CX20549-12Z-GP-U
12
R257
3K9R2J-1-GP
R257
3K9R2J-1-GP
1 2
C537
SC1U10V3ZY-6GP
C537
SC1U10V3ZY-6GP
12
R514
47KR2J-2-GP
R514
47KR2J-2-GP
1
2
34
5
6
U67
2N7002DW-1-GP
U67
2N7002DW-1-GP
12
C534
SCD1U16V2ZY-2GP
C534
SCD1U16V2ZY-2GP
1 2
EC46 SCD1U16V2ZY-2GPEC46 SCD1U16V2ZY-2GP
1 2
R501 0R0402-PADR501 0R0402-PAD
1 2
R505
10KR2J-3-GP
R505
10KR2J-3-GP
12
C256
SC470P50V2KX-3GP
DY
C256
SC470P50V2KX-3GP
DY
1 2
R238 0R0402-PADR238 0R0402-PAD
1 2
R484
0R0603-PAD
R484
0R0603-PAD
1 2
EC87 SC100P50V2JN-3GPEC87 SC100P50V2JN-3GP
12
C558
SC1U10V3ZY-6GP
C558
SC1U10V3ZY-6GP
1
2
3
4 5
6
7
8
NP1
NP2
MDC1
SYN-CONN8E-GPU
20.E0077.204
MDC1
SYN-CONN8E-GPU
20.E0077.204
1 2
R512
10KR2J-3-GP
R512
10KR2J-3-GP
1 2
R229
4K7R2J-2-GP
R229
4K7R2J-2-GP
1 2
R227 22R2J-2-GP
R227 22R2J-2-GP
1 2
C263
SC1U10V3ZY-6GP
C263
SC1U10V3ZY-6GP
1 2
EC108 SCD1U16V2ZY-2GP
DY
EC108 SCD1U16V2ZY-2GP
DY
1
2 3
4
RN74
SRN10KJ-5-GP
RN74
SRN10KJ-5-GP
1 2
C538
SC1U10V3ZY-6GP
C538
SC1U10V3ZY-6GP
12
R258 3K9R2J-1-GPR258 3K9R2J-1-GP
1 2
R499
330KR2F-L-GP
R499
330KR2F-L-GP
12
C531
SCD1U16V2ZY-2GP
C531
SCD1U16V2ZY-2GP
12
C274
SCD1U16V2ZY-2GP
C274
SCD1U16V2ZY-2GP
1 2
R243 47KR2J-2-GP
DY
R243 47KR2J-2-GP
DY
2
1
C275
SC1U10V3KX-4GP
2
1
C275
SC1U10V3KX-4GP
12
C271
SC1U10V3ZY-6GP
C271
SC1U10V3ZY-6GP
1 2
R496 0R0402-PADR496 0R0402-PAD
1 2
R248 0R0402-PADR248 0R0402-PAD
1 2
EC86 SC100P50V2JN-3GPEC86 SC100P50V2JN-3GP
1 2
EC88 SC100P50V2JN-3GPEC88 SC100P50V2JN-3GP
1 2
G70
GAP-CLOSE-PWR
G70
GAP-CLOSE-PWR
1 2
R460
10KR2F-2-GP
R460
10KR2F-2-GP
16
1
2
3
4
5
6
7
8
9
10
11
12
13
14
15
17
AUD1
ACES-CON15-3-GP
20.K0013.015
AUD1
ACES-CON15-3-GP
20.K0013.015
12
C279
SC10U10V5ZY-1GP
C279
SC10U10V5ZY-1GP
1 2
EC89 SC100P50V2JN-3GPEC89 SC100P50V2JN-3GP
1 2
C267
SC1U10V3ZY-6GP
C267
SC1U10V3ZY-6GP
1 2
C254 SCD1U16V2ZY-2GP
C254 SCD1U16V2ZY-2GP
1 2
EC45 SCD1U16V2ZY-2GPEC45 SCD1U16V2ZY-2GP
12
C533
SCD1U16V2ZY-2GP
C533
SCD1U16V2ZY-2GP
1 2
EC42 SCD01U16V2KX-3GPEC42 SCD01U16V2KX-3GP
12
C566
SC10U10V5ZY-1GP
C566
SC10U10V5ZY-1GP
1 2
R230
7K5R2J-GP
R230
7K5R2J-GP
12
R476
1KR2J-1-GP
R476
1KR2J-1-GP
2
1
C276
SC1U10V3KX-4GP
2
1
C276
SC1U10V3KX-4GP
IN+
1
VSS
2
IN-
3OUT 4
VDD 5
U63
G1214TAUF-GP-U
U63
G1214TAUF-GP-U
12
C270
SCD1U16V2ZY-2GP
C270
SCD1U16V2ZY-2GP
1 2
EC22 SCD1U16V2ZY-2GP
DY
EC22 SCD1U16V2ZY-2GP
DY
1 2
C264
SC1U10V3ZY-6GP
C264
SC1U10V3ZY-6GP
1 2
C266
SC1U10V3ZY-6GP
C266
SC1U10V3ZY-6GP
12
C545
SCD1U16V2ZY-2GP
DY
C545
SCD1U16V2ZY-2GP
DY
12
C539
SC1U10V3ZY-6GP
C539
SC1U10V3ZY-6GP
1 2
R462
5K1R2F-2-GP
R462
5K1R2F-2-GP
1 2
C265
SC1U10V3ZY-6GP
C265
SC1U10V3ZY-6GP
1 2
R250 0R0402-PADR250 0R0402-PAD
1 2
EC43 SCD01U16V2KX-3GPEC43 SCD01U16V2KX-3GP
SHDN#
1
GND
2
IN
3OUT 4
SET 5
U60
G913CF-GP
U60
G913CF-GP
12
C272
SC10U10V5ZY-1GP
C272
SC10U10V5ZY-1GP

A
A
B
B
C
C
D
D
E
E
4 4
3 3
2 2
1 1
SPKR_L-
SPKR_R+
SPKR_L+
SPKR_R-
MIC_INT_R
MIC_INT_L
RIN+
SPKR_L-
SPKR_L+
LIN+
L_LINE_IN_1
R_LINE_IN
SPKR_R+
BYPASS
SPKR_R-
L_LINE_IN
L_LINE_IN
SPKR_R-
SPKR_R+
SPKR_L+
SPKR_L-
MIC_INT_R
MIC_INT_L
R_LINE_IN_1 R_LINE_IN
5VA_OP_S05V_S0
AUD_AGND
AUD_AGND
5VA_OP_S0
AUD_AGND
AUD_AGND
AUD_AGND
5V_S0
AUD_AGND
5VA_OP_S0
AUD_AGND
AUD_AGND
AUD_AGND AUD_AGND
AUD_AGND
AUD_AGND AUD_AGND
3D3V_AUD_S0
3D3V_AUD_S0
AUD_AGND
AUD_AGND
5VA_OP_S0
AUD_AGND
MIC_INT_R29 MIC_INT_L29
AUD_LOL29
EAPD 29,31,32
KBC_MUTE# 31
MICR_AMP29
MICL_AMP29
MICR_C 29
MICL_C 29
EC_BEEP31
AUD_LOR29
EC_BEEP31
MICBIAS_R29
MICBIAS_L29
Title
Size Document Number Rev
Date: Sheet of
Wistron Corporation
21F, 88, Sec.1, Hsin Tai Wu Rd., Hsichih,
Taipei Hsien 221, Taiwan, R.O.C.
Pamirs
-3
AUDIO AMP/SPEAKER
A3
30 41Friday, May 18, 2007
<Core Design>
Title
Size Document Number Rev
Date: Sheet of
Wistron Corporation
21F, 88, Sec.1, Hsin Tai Wu Rd., Hsichih,
Taipei Hsien 221, Taiwan, R.O.C.
Pamirs
-3
AUDIO AMP/SPEAKER
A3
30 41Friday, May 18, 2007
<Core Design>
Title
Size Document Number Rev
Date: Sheet of
Wistron Corporation
21F, 88, Sec.1, Hsin Tai Wu Rd., Hsichih,
Taipei Hsien 221, Taiwan, R.O.C.
Pamirs
-3
AUDIO AMP/SPEAKER
A3
30 41Friday, May 18, 2007
<Core Design>
Speaker
0324
0303
0303
SB
SB SB
SB
12/14
12/18
1 2
C568 SC680P-GP
DY
C568 SC680P-GP
DY
1 2
R498 0R2J-2-GPDYR498 0R2J-2-GPDY
12
C283
SC4D7U10V5ZY-3GP
C283
SC4D7U10V5ZY-3GP
1 2
C289 SC1U10V3ZY-6GPC289 SC1U10V3ZY-6GP
1 2
G37
GAP-CLOSE-PWR
G37
GAP-CLOSE-PWR
4
3
2
1
56
MIC1
ACES-CON4-1-GP
20.D0197.104
MIC1
ACES-CON4-1-GP
20.D0197.104
1 2
R263
1KR2J-1-GP
R263
1KR2J-1-GP
1 2
R506 100KR2J-1-GP
DY
R506 100KR2J-1-GP
DY
1 2
R264
1KR2J-1-GP
R264
1KR2J-1-GP
1 2
C575
SC100P50V2JN-3GP
DY
C575
SC100P50V2JN-3GP
DY
12
C583
SCD1U16V2ZY-2GP
DY
C583
SCD1U16V2ZY-2GP
DY
12
C563
SC1U10V3ZY-6GP
C563
SC1U10V3ZY-6GP
12
R261
DUMMY-R2
R261
DUMMY-R2
1 2
C287 SC1U10V3ZY-6GPC287 SC1U10V3ZY-6GP
1 2
EC73
SC100P50V2JN-3GP
DY
EC73
SC100P50V2JN-3GP
DY
1 2
R494
47KR2J-2-GP
R494
47KR2J-2-GP
1 2
R497 0R0402-PADR497 0R0402-PAD
12
R503
100KR2J-1-GP
R503
100KR2J-1-GP
1 2
R490 10KR2J-3-GP
DY
R490 10KR2J-3-GP
DY
IN+
1
VSS
2
IN-
3OUT 4
VDD 5
U65
G1214TAUF-GP-U
DY
U65
G1214TAUF-GP-U
DY
GAIN0
2
GAIN1
3
LOUT+
4
LIN- 5
RIN+
7
LOUT-
8
LIN+ 9
BYPASS 10
SHUTDOWN# 19
ROUT+ 18
RIN-
17
ROUT- 14
NC#12
12
PVDD
6
VDD
16
PVDD
15
GND 1
GND 20
GND 13
GND 11
GND 21
U45
G1431F2U-GP
U45
G1431F2U-GP
12
C580
SCD1U16V2ZY-2GP
DY
C580
SCD1U16V2ZY-2GP
DY
12
C282
SC1U10V3ZY-6GP
C282
SC1U10V3ZY-6GP
1 2
C286 SC1U10V3ZY-6GPC286 SC1U10V3ZY-6GP
1 2
R372 0R0402-PADR372 0R0402-PAD
1 2
C564
SCD22U16V3ZY-GP
DY
C564
SCD22U16V3ZY-GP
DY
IN+
1
VSS
2
IN-
3OUT 4
VDD 5
U64
G1214TAUF-GP-U
DY
U64
G1214TAUF-GP-U
DY
12
C569
DUMMY-C2
C569
DUMMY-C2
12
EC150
SC100P50V2JN-3GP
DY
EC150
SC100P50V2JN-3GP
DY
1 2
C560
SCD22U16V3ZY-GP
DY
C560
SCD22U16V3ZY-GP
DY
1 2
C280
SCD47U16V3ZY-3GP
C280
SCD47U16V3ZY-3GP
4
3
2
1
5 6
SPKR1
ACES-CON4-1-GP
20.D0197.104
SPKR1
ACES-CON4-1-GP
20.D0197.104
1
2 3
G
S
D
Q29
2N7002PT-U
DY
G
S
D
Q29
2N7002PT-U
DY
1 2
R510
10KR2J-3-GP
DY
R510
10KR2J-3-GP
DY
12
C562
SC1U10V3ZY-6GP
C562
SC1U10V3ZY-6GP
12
C567
DUMMY-C2
C567
DUMMY-C2
1 2
C578
SC100P50V2JN-3GP
DY
C578
SC100P50V2JN-3GP
DY
1 2
R492
47KR2J-2-GP
R492
47KR2J-2-GP
1
2
3
4 5
6
7
8
RC1
SRC100P50V-2-GP
RC1
SRC100P50V-2-GP
1 2
R502 0R0402-PADR502 0R0402-PAD
12
R259
DUMMY-R2
R259
DUMMY-R2
1 2
C571 SC680P-GP
DY
C571 SC680P-GP
DY
1 2
R507
10KR2J-3-GP
DY
R507
10KR2J-3-GP
DY
1 2
EC72 SC100P50V2JN-3GP
DY
EC72 SC100P50V2JN-3GP
DY
1 2
C281
SCD47U16V3ZY-3GP
C281
SCD47U16V3ZY-3GP
1 2
R511 100KR2J-1-GP
DY
R511 100KR2J-1-GP
DY

5
5
4
4
3
3
2
2
1
1
D D
C C
B B
A
A
FAN3FB
KBCBIOS_RD#
KBC_XI
FAN3PWM
SB_RSMPWR
KBCBIOS_WE#
BRIGHTNESS_PWM
KCOL1
KBC_MATRIX1
KCOL2
KCOL3
LPC_LAD0
FAN3FB
LPC_LAD1
KCOL4
KCOL5
KCOL6
KBC_D0
LPC_LAD2
KCOL7
KCOL8
KCOL9
LPC_LAD3
KCOL10
KCOL11
A5
KCOL12
KCOL13
KCOL14
KBC_D1
KCOL15
KCOL16
A4
KROW1
KROW2
KBC_D2
KROW3
KROW4
KROW5
KBC_D3
KROW6
KROW7
FAN3PWM
KBC_D4
KROW8
KBC_D5
KBC_D6
KBC_MATRIX0
KBC_D7
KBC_XO
AD_IA
GPIO13
EC_RST#
3D3V_KBC_AUX_S5
A5
AD_IA
BT_SENSE
PCB_VER0
PCB_VER1
PCB_VER2
AIRLINE_VOLT
PCB_VER0
PCB_VER1
PCB_VER2
BT_SENSE
CHG_I_SEL
KBCBIOS_CS#
S5_ENABLE
SB_PWR_BTN#
BT_TH
ECSCI#
ECSMI#
EC_SWI#
KBGA20
KBC_SCL0
WLANONLED_KBC
E51CS#
E51CS#
THRM#_R
KBC_SDA0
KBC_SCL1
KBC_SDA1
PWR_BTN#
CIR_SENSE
BT_DET#
E51_RXD
E51_TXD
E51_RXD
E51_TXD
GPIO13
SB_RSMRST#
KBRST#
PM_CLKRUN#
CHG_ON#
M_WXMIT_OFF#
VOL_DWN_DK#
VOL_UP_DK#
PM_LAN_ENABLE1
5V_S0
KBC_3D3V_AUX
KBC_3D3V_AUX
3D3V_S5
3D3V_AUX_S5
BT+
KBC_3D3V_AUX
KBC_3D3V_AUX 3D3V_AUX_S5
KBC_3D3V_AUX
3D3V_S5
3D3V_S5
3D3V_S0
KBC_3D3V_AUX
3D3V_AUX_S5
KBC_3D3V_AUX
3D3V_S0
KBC_3D3V_AUX
5V_AUX_S5
3D3V_S5
5V_AUX_S5
5V_S0
3D3V_S5
PM_CLKRUN# 20,24,34
INT_SERIRQ20,24,34
EC_BEEP30
BT_TH 39,40
BRIGHTNESS16
ECSMI# 20
KCOL[1..16] 32
KROW[1..8] 32
LPC_LAD[0..3]19,33,34
KBC_D[0..7]33 PM_SLP_S4# 17,20,28,36,37,38
WIRELESS_BTN# 33
PCLK_KBC3
AC_IN#27,39
PM_SLP_S3#20,22,27,28,34,37,38
EC_SWI#20
BLUETOOTH_EN 32
KBCBIOS_RD#33 KBCBIOS_WE#33 KBCBIOS_CS#33
A033 A133 A233 A333 A433 A533 A633 A733 A833 A933 A1033 A1133 A1233 A1333 A1433 A1533 A1633 A1733 A1833
LPC_LFRAME#19,33,34
PLT_RST1# 7,18,20,26,28,33,34
AD_OFF 40
CHG_ON# 39
KBC_SCL122,32 KBC_SDA122,32
PWR_BTN#17
CHG_LED 16
KBRST# 19
ECSCI# 20
CHG_I_PRE_SEL 39
TCLK_532 TDATA_532
THRM# 22
BLON_IN 9
KBC_PWR_BTN#33
LID_CLOSE#33 CIR_SENSE17
SB_RSMRST#20
SB_PWR_BTN#20
KBC_SDA040 KBC_SCL040
KBGA20 19
BLON_OUT 16
DOCK_IN# 17
EXT_FWH# 33
CAPS_LED 16
INSTANT_ON_BTN#32
CHG_I_SEL 39
AD_IA 39
AIRLINE_VOLT 39
BT_DET# 32
WIFI_RF_EN 26
S5_ENABLE22
NUMLK_LED 23
TP_LED 16
EC_RST# 22
PCIE_WAKE#20,26,27,28
PWR_LED 16
VOL_UP_DK# 17
TP_BTN# 32
VOL_DWN_DK# 17
KBC_MUTE# 30
CAP_DAT 32
CAP_XPRES 32
E51_RXD 26
E51_TXD 26
CAP_ACK 32
4CELL# 39
CHG_4CELL 39
A1933
EAPD 29,30,32
MUTE_LED# 17,32
PCI_SERR# 18,24
M_WXMIT_OFF# 26
PM_LAN_ENABLE
Title
Size Document Number Rev
Date: Sheet of
Wistron Corporation
21F, 88, Sec.1, Hsin Tai Wu Rd., Hsichih,
Taipei Hsien 221, Taiwan, R.O.C.
Pamirs -3
KBC_ENE K3910SF
A3
31 41Monday, May 21, 2007
<Core Design>
Title
Size Document Number Rev
Date: Sheet of
Wistron Corporation
21F, 88, Sec.1, Hsin Tai Wu Rd., Hsichih,
Taipei Hsien 221, Taiwan, R.O.C.
Pamirs -3
KBC_ENE K3910SF
A3
31 41Monday, May 21, 2007
<Core Design>
Title
Size Document Number Rev
Date: Sheet of
Wistron Corporation
21F, 88, Sec.1, Hsin Tai Wu Rd., Hsichih,
Taipei Hsien 221, Taiwan, R.O.C.
Pamirs -3
KBC_ENE K3910SF
A3
31 41Monday, May 21, 2007
<Core Design>
KB3910
KB Matrix
PS/2
LPC
A4 for DMRP==>High=Disable,Low=Enable
GPIO05 for Clock test mode==>High=test Mode,Low=32KHz clock in normal running(Recommended)
GPIO06 for DPLL test mode==>High=Test Mode,Low=Normal operation(Recommended)
A5 for EMWB==>High=Enable,Low=Disable
X-bus
ROM
Planar
ID(2,1,0)
SA: 0,0,0
SB: 0,0,1
SC: 0,1,0
-1: 0,1,1
ICH7 integrated pull-up
Pull-up by devided-resistor to MAX8725_LDO
Intel checklist suggest no
external resistor needed
Add Label "TXD"
Add Label "RXD"
Add Label "VCC"
0126
-2: 1,0,0
-3: 1,0,1
0823 SB add to WWAN
11/08
12/4
12/18
05/21
12
R253
100KR2J-1-GP.Normal
R253
100KR2J-1-GP.Normal
12
C225
SCD1U16V2ZY-2GP
C225
SCD1U16V2ZY-2GP
A0
124
A1
125
A10
135
A11
134
A12
130
A13
129
A14
121
A15
120
A16
113
A17
112
A18
104
A19
103
A2
126
A3
127
A4
128
A5
131
A6
132
A7
133
A8
143
A9
142
AD0
81
AD1
82
AD2
83
AD3
84
AD4
87
AD5
88
AD6
89
AD7
90
AGND
96
BATGND
159
DA0
99
DA1
100
DA2
101
DA3
102
DA4
1
DA5
42
DA6
47
DA7
174
ECRST#
19
ECSCI#
31
GND
17
GND
35
GND
46
GND
122
GND
137
GND
167
GPIO00 3
GPIO01 4
GPIO02 5
GPIO03 6
GPIO04 8
GPIO05 11
GPIO06 12
GPIO07 20
GPIO08 21
GPIO09 22
GPIO0A 23
GPIO0B 24
GPIO0C 25
GPIO0D 27
GPIO0E 28
GPIO0F 41
GPIO10 48
GPIO11 54
GPIO12 55
GPIO13 62
GPIO14 63
GPIO15 69
GPIO16 70
GPIO17 75
GPIO18 85
GPIO19 86
GPIO1A 91
GPIO1B 92
GPIO1C 93
GPIO1D 94
GPIO1E 97
GPIO1F 98
GPIO20 105
GPIO21 106
GPIO22 107
GPIO23 108
GPIO24 109
GPIO25 118
GPIO26 119
GPIO27 148
GPIO28 149
GPIO29 155
KSO5 56
KSO6 57
KSO7 58
KSO8 59
KSO9 60
LAD0
15
LAD1
14
LAD2
13
LAD3
10
PSCLK1
110
PSCLK2
114
PSCLK3
116
PSDAT1
111
PSDAT2
115
PSDAT3
117
SCL1 163
SCL2 169
SDA1 164
SDA2 170
XCLKI 158
XCLKO 160
SERIRQ
7
VCC 16
VCC 34
VCC 45
VCC 123
VCC 136
VCC 157
VCC 166
VCCA 95
VCCBAT 161
LFRAME#
9
LCLK
18
RD#
150
WR#
151
MEMCS#
173
IOCS#
152
D0
138
D1
139
D2
140
D3
141
D4
144
D5
145
D6
146
D7
147
KSI0 71
KSI1 72
KSI2 73
KSI3 74
KSI4 77
KSI5 78
KSI6 79
KSI7 80
KSO0 49
KSO1 50
KSO10 61
KSO11 64
KSO12 65
KSO13 66
KSO14 67
KSO15 68
KSO16 153
KSO17 154
KSO2 51
KSO3 52
KSO4 53
GPIO2A 156
GPIO2B 162
GPIO2C 165
GPIO2E 171
GPIO2F 175
GPIOI2D 168
GPWU0
2
GPWU1
26
GPWU2
29
GPWU3
30
GPWU4
44
GPWU5
76
GPWU6
172
GPWU7
176
PWM7
43
PWM6
40
PWM5
39
PWM4
38
PWM3
37
PWM2
36
PWM1
33
PWM0
32
U35
KB3910SF-2-GP
U35
KB3910SF-2-GP
TP97TP97
12
R422
10KR2J-3-GP
R422
10KR2J-3-GP
1 2
R203 100KR2J-1-GPR203 100KR2J-1-GP
12
R254
100KR2F-L1-GP
R254
100KR2F-L1-GP
1
2 3
4
RN72
SRN4K7J-8-GP
RN72
SRN4K7J-8-GP
TP95TP95
12
R215
DUMMY-R2
R215
DUMMY-R2
1 2
R222
10KR2J-3-GP
DY
R222
10KR2J-3-GP
DY
1 2
R646 0R0402-PADR646 0R0402-PAD
1 2
R197 0R0402-PADR197 0R0402-PAD
12
R423
DUMMY-R2
R423
DUMMY-R2
12
C518
SC10U10V5ZY-1GP
C518
SC10U10V5ZY-1GP
1 2
L42
BLM18RK102SN-GP
L42
BLM18RK102SN-GP
1 2
R232
10KR2J-3-GP
R232
10KR2J-3-GP
1 2
R208
10KR2J-3-GP
DY
R208
10KR2J-3-GP
DY
12
C245
SCD1U16V2ZY-2GP
C245
SCD1U16V2ZY-2GP
1 2
C259 SC15P50V2JN-2-GPC259 SC15P50V2JN-2-GP
1 2
R210
10KR2J-3-GP
R210
10KR2J-3-GP
12
R420
DUMMY-R2
R420
DUMMY-R2
12
C268
SC1U10V3ZY-6GP
C268
SC1U10V3ZY-6GP
12
C249
SCD1U16V2ZY-2GP
C249
SCD1U16V2ZY-2GP
2 1
D18
1N4148W-7-F-GP
D18
1N4148W-7-F-GP
1 2
G67
GAP-CLOSE-PWR
G67
GAP-CLOSE-PWR
12
R419
DUMMY-R2
R419
DUMMY-R2
12
C261
SCD01U16V2KX-3GP
DY
C261
SCD01U16V2KX-3GP
DY
1 2
R648
DUMMY-R2
R648
DUMMY-R2
12
R218
10KR2J-3-GP
R218
10KR2J-3-GP
1
2 3
4
RN69
SRN10KJ-5-GP
RN69
SRN10KJ-5-GP
12
R446
10KR2J-3-GP
R446
10KR2J-3-GP
12
R450
DUMMY-R2
R450
DUMMY-R2
1 2
R199
10KR2J-3-GP
R199
10KR2J-3-GP
TP23TP23
1 2
G68
GAP-CLOSE-PWR
G68
GAP-CLOSE-PWR
1 2
R430 100KR2J-1-GPR430 100KR2J-1-GP
1
2 3
4
RN71
SRN10KJ-5-GP
RN71
SRN10KJ-5-GP
1 2
R455
1KR2J-1-GP
R455
1KR2J-1-GP
1 2
R453 DUMMY-R2R453 DUMMY-R2
TP96TP96
12
R444
DUMMY-R2
R444
DUMMY-R2
1 2
R196 100KR2J-1-GPR196 100KR2J-1-GP
1 2
G65
GAP-CLOSE-PWR
G65
GAP-CLOSE-PWR
12
R211
10KR2J-3-GP
R211
10KR2J-3-GP
12
R426
560KR2F-GP
R426
560KR2F-GP
1 2
R195
10KR2J-3-GP
R195
10KR2J-3-GP
1 2
R427 100KR2F-L1-GPR427 100KR2F-L1-GP
1 2
R205
10KR2J-3-GP
R205
10KR2J-3-GP
1 2
R464
0R2J-2-GP
DY
R464
0R2J-2-GP
DY
TP99TP99
12
R198 10KR2J-3-GP
DY
R198 10KR2J-3-GP
DY
12
R213
DUMMY-R2
R213
DUMMY-R2
1 2
R234 0R0402-PADR234 0R0402-PAD
1 2
G64
GAP-CLOSE-PWR
G64
GAP-CLOSE-PWR
1 2
R437
10KR2J-3-GP
R437
10KR2J-3-GP
12
R441
10KR2J-3-GP
R441
10KR2J-3-GP
1
2
3
4 5
6
7
8
RN49
SRN10KJ-6-GP
RN49
SRN10KJ-6-GP
1 2
R456
100KR2J-1-GP
DY
R456
100KR2J-1-GP
DY
12
C226
SCD1U16V2ZY-2GP
C226
SCD1U16V2ZY-2GP
12
R421
10KR2J-3-GP
R421
10KR2J-3-GP
12
34
X4
RESO-32D768KHZ-GP
X4
RESO-32D768KHZ-GP
12
R424
10KR2J-3-GP
R424
10KR2J-3-GP
1 2
C223 SCD1U16V2ZY-2GPC223 SCD1U16V2ZY-2GP
1 2
R447
10KR2J-3-GP
DY
R447
10KR2J-3-GP
DY
1 2
C258 SC15P50V2JN-2-GPC258 SC15P50V2JN-2-GP
1 2
L19
BLM11P600S
L19
BLM11P600S
1 2
R425
10KR2J-3-GP
R425
10KR2J-3-GP
TP98TP98

BT_LED
WL_PRIORITY
BT_PRIORITY
USB_5+
USB_5-
KCOL1
KROW1
KCOL2
KCOL3
KCOL4
KCOL5
KCOL6
KCOL7
KCOL8
KCOL9
KCOL10
KCOL11
KCOL12
KCOL13
KCOL14
KCOL15
KCOL16
KROW2
KROW3
KROW4
KROW6
KROW7
KROW8
KROW5
USB_4+
USB_4-
USB_4-
USB_4+
USB_5-
USB_5+
CAP_DAT
CAP_ACK
INSTANT_ON_BTN#
EAPD#
EAPD#
TP_BTN_1#
CAP_DAT
EAPD#
INSTANT_ON_BTN#
CAP_ACK
EAPD#
TDATA_5
TCLK_5
TP_BTN_1#
KCOL3
KCOL15
KROW3
KROW8
KROW4
KROW6 KROW7
KCOL5
KCOL1
KCOL11
KCOL8
KCOL7
KCOL9KROW1 KCOL10
KCOL13
KCOL4
KCOL6
KCOL2
KCOL12
KCOL16 KCOL14
KROW5 KROW2
MUTE_LED_1#
3D3V_BT_S0
3D3V_BT_S0
5V_S3
3D3V_BT_S0
5V_S3
5V_S3
3D3V_AUX_S5
3D3V_S0
3D3V_S0
3D3V_S0
3D3V_S0
3D3V_AUX_S5
3D3V_AUX_S5
3D3V_AUX_S5
3D3V_AUX_S5
3D3V_AUX_S5
3D3V_AUX_S5
3D3V_AUX_S5
3D3V_S0
5V_S0
3D3V_CAM_S0
3D3V_CAM_S0
KROW[1..8]31
KCOL[1..16]31
BLUETOOTH_EN31
BT_LED33
TCLK_531 TDATA_531
WL_PRIORITY26 BT_PRIORITY26 BT_DET#31
USB_PN420
USB_PP420
USB_PN520
USB_PP520
CAP_ACK31 CAP_DAT31
INSTANT_ON_BTN#31
EAPD29,30,31
EAPD# 17
TP_BTN# 31
KBC_SCL122,31 KBC_SDA122,31
CAP_XPRES31
MUTE_LED#17,31
Title
Size Document Number Rev
Date: Sheet of
Wistron Corporation
21F, 88, Sec.1, Hsin Tai Wu Rd., Hsichih,
Taipei Hsien 221, Taiwan, R.O.C.
Pamirs -3
KeyBoard-CONN
A3
32 41Monday, May 21, 2007
<Core Design>
Title
Size Document Number Rev
Date: Sheet of
Wistron Corporation
21F, 88, Sec.1, Hsin Tai Wu Rd., Hsichih,
Taipei Hsien 221, Taiwan, R.O.C.
Pamirs -3
KeyBoard-CONN
A3
32 41Monday, May 21, 2007
<Core Design>
Title
Size Document Number Rev
Date: Sheet of
Wistron Corporation
21F, 88, Sec.1, Hsin Tai Wu Rd., Hsichih,
Taipei Hsien 221, Taiwan, R.O.C.
Pamirs -3
KeyBoard-CONN
A3
32 41Monday, May 21, 2007
<Core Design>
TouchPad Connector
00
0
MATRIXID2#
MATRIXID1#
Eur
1
10
JapUS
Keyboard matrix ( from vendor )
Internal KeyBoard Connector
Blue thumb
MAX 150mA
Close to CN8
CAMERA
for EMI
CAPACITY BUTTON
TOUCH-PAD SWITCH
0717Change from S5
for EMI for EMI
(3.93V)11/09
12/4
12/14
2/12
3/20
12
R642
31K6R2F-GP
R642
31K6R2F-GP
1
2
3
4
5
6
7
8
9
10
11
12
13
14
CAP1
ACES-CON12-4-GP
20.K0228.012
CAP1
ACES-CON12-4-GP
20.K0228.012
SHDN#
1
GND
2
IN
3OUT 4
SET 5
U66
G913CF-GP
U66
G913CF-GP
5
1
2
3
4
6
TPAD1
FOX-CON4-12-GP
TPAD1
FOX-CON4-12-GP
1 2
R267 0R0402-PADR267 0R0402-PAD
1
2
3
D6
BAV99W-1-GP
D6
BAV99W-1-GP
1 2
R413
100R2J-2-GP
R413
100R2J-2-GP
1
2
3
D31
BAV99W-1-GP
DY
D31
BAV99W-1-GP
DY
1 2
R49
0R0402-PAD
R49
0R0402-PAD
1 2
EC10 SC100P50V2JN-3GPEC10 SC100P50V2JN-3GP
12
R354
10KR2J-3-GP
R354
10KR2J-3-GP
1
2
3
4 5
6
7
8
RC4
SRC100P50V-2-GP
RC4
SRC100P50V-2-GP
12
R14
10KR2J-3-GP
R14
10KR2J-3-GP
12
C432
SC33P50V2JN-3GP
C432
SC33P50V2JN-3GP
1 2
EC11 SC100P50V2JN-3GPEC11 SC100P50V2JN-3GP
12
R416
10KR2J-3-GP
R416
10KR2J-3-GP
1
2
3
4 5
6
7
8
RC6
SRC100P50V-2-GP
RC6
SRC100P50V-2-GP
12
EC149
SCD1U16V2ZY-2GP
DY EC149
SCD1U16V2ZY-2GP
DY
1 2
R90 0R0402-PADR90 0R0402-PAD
12
EC7
SCD1U16V2ZY-2GP
EC7
SCD1U16V2ZY-2GP
12
C337
SC4D7U10V5ZY-3GP
C337
SC4D7U10V5ZY-3GP
12
R355
10KR2J-3-GP
R355
10KR2J-3-GP
1 2
R48 0R2J-2-GP
DY
R48 0R2J-2-GP
DY
12
C808
SC10U10V5ZY-1GP
C808
SC10U10V5ZY-1GP
12
C335
SCD1U16V2ZY-2GP
C335
SCD1U16V2ZY-2GP
1
2
3
D7
BAV99W-1-GP
D7
BAV99W-1-GP
1
2
3
4
5
6
7
CAM1
ACES-CON5-1GP
20.D0197.105
CAM1
ACES-CON5-1GP
20.D0197.105
1 2
EC49 SCD1U16V2ZY-2GPEC49 SCD1U16V2ZY-2GP
G
S D
Q2
2N7002-11-GP
Q2
2N7002-11-GP
1 2
R89 0R0402-PADR89 0R0402-PAD
12
EC96
SCD1U16V2ZY-2GP
DY
EC96
SCD1U16V2ZY-2GP
DY
1 2
R278 0R0402-PADR278 0R0402-PAD
12
C809
SC1U10V3ZY-6GP
C809
SC1U10V3ZY-6GP
12
C581
SC4D7U10V5ZY-3GP
C581
SC4D7U10V5ZY-3GP
12
C577
SCD1U16V2ZY-2GP
C577
SCD1U16V2ZY-2GP
1
2
4
3
TR4
L-63UH-GP
DY
TR4
L-63UH-GP
DY
1
2
3
4 5
6
7
8
RC2
SRC100P50V-2-GP
RC2
SRC100P50V-2-GP
1
2
3
4
5
6
7
8
9
10
BT1
ACES-CON8-4-GP
20.F0772.008
BT1
ACES-CON8-4-GP
20.F0772.008
12
C431
SC33P50V2JN-3GP
C431
SC33P50V2JN-3GP
12
EC95
SCD1U16V2ZY-2GP
DY
EC95
SCD1U16V2ZY-2GP
DY
12
R276 0R2J-2-GP
DY
R276 0R2J-2-GP
DY
1
2
3
D17
BAV99W-1-GP
DY
D17
BAV99W-1-GP
DY
12
4 3
56
SW1
SW-TACT-68-GP-U
62.40009.451
SW1
SW-TACT-68-GP-U
62.40009.451
1
2
3
4 5
6
7
8
RC5
SRC100P50V-2-GP
RC5
SRC100P50V-2-GP
12
R274 0R2J-2-GP
DY
R274 0R2J-2-GP
DY
12
R275 0R2J-2-GP
DY
R275 0R2J-2-GP
DY
12
R641
68KR2F-GP
R641
68KR2F-GP
1 2
EC6 SCD1U16V2ZY-2GPEC6 SCD1U16V2ZY-2GP
12
EC93
SCD1U16V2ZY-2GP
DY
EC93
SCD1U16V2ZY-2GP
DY
1 2
R11
0R5J-6-GP
DY
R11
0R5J-6-GP
DY
1
2
3
4 5
6
7
8
RC7
SRC100P50V-2-GP
RC7
SRC100P50V-2-GP
12
C430
SCD1U16V2ZY-2GP
C430
SCD1U16V2ZY-2GP
12
C433
SC1U10V3ZY-6GP
C433
SC1U10V3ZY-6GP
SHDN#
1
GND
2
IN
3OUT 4
SET 5
U71
G913CF-GP
U71
G913CF-GP
1 2
EC13 SC100P50V2JN-3GPEC13 SC100P50V2JN-3GP
1
2
3
4
5
6
7
8
9
10
11
12
13
14
15
16
17
18
19
20
21
22
23
24
25
26
KB1
ACES-CON24-2-GP
20.K0220.024
KB1
ACES-CON24-2-GP
20.K0220.024
1
2
3
D8
BAV99W-1-GP
D8
BAV99W-1-GP
1
2
4
3
TR2
L-63UH-GP
DY
TR2
L-63UH-GP
DY
1 2
R268 0R0402-PADR268 0R0402-PAD
1
2
3
D5
BAV99W-1-GP
D5
BAV99W-1-GP
12
C582
SC1U10V3ZY-6GP
C582
SC1U10V3ZY-6GP
1
2
3
4 5
6
7
8
RC3
SRC100P50V-2-GP
RC3
SRC100P50V-2-GP
12
C515
SC1000P50V3JN-GP
DY
C515
SC1000P50V3JN-GP
DY
12
EC94
SCD1U16V2ZY-2GP
DY
EC94
SCD1U16V2ZY-2GP
DY
1
2
3
D32
BAV99W-1-GP
DY
D32
BAV99W-1-GP
DY

A
A
B
B
C
C
D
D
E
E
4 4
3 3
2 2
1 1
COVER_SW
PLT_RST1#
LPC_LFRAME#
LPC_LAD3
PCLK_FWH
LPC_LAD0
LPC_LAD1
EXT_FWH#
LPC_LAD2
WLAN2
KBC_D0
KBC_D1
KBC_D2
KBC_D3
KBC_D4
KBC_D5
KBC_D6
KBC_D7
WLAN3
KBC_3D3V_AUXKBC_3D3V_AUX
5V_S3
5V_S0
3D3V_S0
5V_S0
3D3V_S0
3D3V_AUX_S5
3D3V_AUX_S5
3D3V_S0 3D3V_S0
KBC_PWR_BTN# 31
LID_CLOSE# 31
PWR_LED#16
LPC_LAD[0..3] 19,31,34
WIRELESS_BTN# 31
A1931
A0 31
KBC_D[0..7] 31
KBCBIOS_CS#31 KBCBIOS_RD#31 KBCBIOS_WE#31
A131 A231 A331 A431 A531 A631 A731 A831 A931 A1031 A1131 A1231 A1331 A1431 A1531 A1631 A1731 A1831
EXT_FWH#31
PLT_RST1#7,18,20,26,28,31,34
LPC_LFRAME#19,31,34
PCLK_FWH3
WLANONLED 26
BT_LED 32
Title
Size Document Number Rev
Date: Sheet of
Wistron Corporation
21F, 88, Sec.1, Hsin Tai Wu Rd., Hsichih,
Taipei Hsien 221, Taiwan, R.O.C.
Pamirs -3
FWH and Debug
A3
33 41Wednesday, May 23, 2007
<Core Design>
Title
Size Document Number Rev
Date: Sheet of
Wistron Corporation
21F, 88, Sec.1, Hsin Tai Wu Rd., Hsichih,
Taipei Hsien 221, Taiwan, R.O.C.
Pamirs -3
FWH and Debug
A3
33 41Wednesday, May 23, 2007
<Core Design>
Title
Size Document Number Rev
Date: Sheet of
Wistron Corporation
21F, 88, Sec.1, Hsin Tai Wu Rd., Hsichih,
Taipei Hsien 221, Taiwan, R.O.C.
Pamirs -3
FWH and Debug
A3
33 41Wednesday, May 23, 2007
<Core Design>
POWER SWITCH
COVER SWITCH
Put near board edge
0119
WIRELESS SWITCH
0126
(BOTTOM VIEW)
(B1)
A2 (B14)
(B2)
A1
A14
TOP VIEW
....
....
A15
(B15)
Boot Device must have ID[3:0] = 0000
Has internal pull-down resistors
All may be left floated
FPET7 Elec. P3-46
02/06
1 2
G71
GAP-CLOSE-PWR
G71
GAP-CLOSE-PWR
1 2
G74
GAP-CLOSE-PWR
G74
GAP-CLOSE-PWR
12
C301
SC1000P50V3JN-GP
DY
C301
SC1000P50V3JN-GP
DY
1 2
G31
GAP-CLOSE-PWR
G31
GAP-CLOSE-PWR
4
3
2
1
56
WLAN1
ACES-CON4-1-GP
20.D0197.104
WLAN1
ACES-CON4-1-GP
20.D0197.104
12
EC1
SCD1U16V2ZY-2GP
EC1
SCD1U16V2ZY-2GP
1 2
R375 100R2J-2-GPR375 100R2J-2-GP
1
2
3
4
5
PWR1
ACES-CON3-1-GP
20.F0735.003
PWR1
ACES-CON3-1-GP
20.F0735.003
12
R374
10KR2J-3-GP
R374
10KR2J-3-GP
12
R359
100KR2J-1-GP
R359
100KR2J-1-GP
12
R356
100KR2J-1-GP
R356
100KR2J-1-GP
1 2
R273
100R2J-2-GP
R273
100R2J-2-GP
12
C4
SC1000P50V3JN-GP
DY
C4
SC1000P50V3JN-GP
DY
12
C437
SC1000P50V3JN-GP
DY
C437
SC1000P50V3JN-GP
DY
1 2
R458
10KR2J-3-GP
R458
10KR2J-3-GP
12
EC34
SCD1U16V2ZY-2GP
EC34
SCD1U16V2ZY-2GP
1 2
G34
GAP-CLOSE-PWR
G34
GAP-CLOSE-PWR
1 2
R4
100R2J-2-GP
R4
100R2J-2-GP
1 2
G75
GAP-CLOSE-PWR
G75
GAP-CLOSE-PWR
A15
1
A14
2
A13
3
A12
4
A11
5
A10
6
A9
7
A8
8
WE#
11
RESET#
12
RY/BY# 15
A18
16
A17
17
A7
18
A6
19
A5
20
A4
21
A3
22
A2
23
A1
24
A16
48
BYTE#
47
GND 27
Q15/A-1 45
Q7 44
Q14 43
Q6 42
Q13 41
Q5 40
Q12 39
Q4 38
VCC
37
Q11 36
Q3 35
Q10 34
Q2 33
Q9 32
Q1 31
Q8 30
Q0 29
OE#
28
GND 46
CE#
26
A0
25 NC#14 14
NC#13 13
NC#10 10
NC#9 9
U55
MX29LV800CBTC-GP
U55
MX29LV800CBTC-GP
12
R370
1KR2J-1-GP
R370
1KR2J-1-GP
E
BC
R1
R2
Q1
PDTA124EU-1-GP
R1
R2
Q1
PDTA124EU-1-GP
1 2
G73
GAP-CLOSE-PWR
G73
GAP-CLOSE-PWR
12
C298
SCD22U16V3ZY-GP
C298
SCD22U16V3ZY-GP
12
EC5
SCD1U16V2ZY-2GP
EC5
SCD1U16V2ZY-2GP
1 2
G33
GAP-CLOSE-PWR
G33
GAP-CLOSE-PWR
12
EC3
SCD1U16V2ZY-2GP
EC3
SCD1U16V2ZY-2GP
1 2
G36
GAP-CLOSE-PWR
G36
GAP-CLOSE-PWR
12
R272
10KR2J-3-GP
R272
10KR2J-3-GP
1
2
3
4
LID1
ACES-CON2-1-GP-U
20.D0197.102
LID1
ACES-CON2-1-GP-U
20.D0197.102
1 2
G72
GAP-CLOSE-PWR
G72
GAP-CLOSE-PWR
1 2
R8
560R2J-3-GP
R8
560R2J-3-GP
1 2
R440
10KR2J-3-GP
R440
10KR2J-3-GP
12
R3
10KR2J-3-GP
R3
10KR2J-3-GP
G
S D
Q28
2N7002-11-GP
Q28
2N7002-11-GP
1 2
G32
GAP-CLOSE-PWR
G32
GAP-CLOSE-PWR
1 2
G35
GAP-CLOSE-PWR
G35
GAP-CLOSE-PWR

Z_12V
PM_SLP_S3#_Z12V
9636GPIO
9636GPIO2
TPM_XTALI
TESTB1
PP
TEST1_1
PP
TPM_XTALO
TPM_XTALO
TPM_XTALI
TPM_XTALI
PM_SLP_S3#_Z12V
PWR_S5_EN_2
USB_8+
RUN_PWR_CTLR USB_8-
USB_8-
USB_8+
3D3V_S0 3D3V_S5
5V_S0
DCBATOUT
5V_S3
3D3V_S0
3D3V_S0
3D3V_S0 3D3V_S5
3D3V_S0
5V_AUX_S5 5V_S5
3D3V_S0 3D3V_S5
PM_SLP_S3#20,22,27,28,31,37,38
CLK_PCI_TCG3 LPC_PD#20
LPC_LFRAME#19,31,33
LPC_LAD019,31,33
LPC_LAD219,31,33 LPC_LAD119,31,33
LPC_LAD319,31,33
PLT_RST1#7,18,20,26,28,31,33
TPM_32K_CLK20
PM_CLKRUN# 20,24,31
INT_SERIRQ 20,24,31
PWR_S5_EN#22,36
USB20_N820
USB20_P820
Title
Size Document Number Rev
Date: Sheet of
Wistron Corporation
21F, 88, Sec.1, Hsin Tai Wu Rd., Hsichih,
Taipei Hsien 221, Taiwan, R.O.C.
Pamirs -3
PWRPLANE&RESETLOGIC
A3
34 41Monday, May 21, 2007
<Core Design>
Title
Size Document Number Rev
Date: Sheet of
Wistron Corporation
21F, 88, Sec.1, Hsin Tai Wu Rd., Hsichih,
Taipei Hsien 221, Taiwan, R.O.C.
Pamirs -3
PWRPLANE&RESETLOGIC
A3
34 41Monday, May 21, 2007
<Core Design>
Title
Size Document Number Rev
Date: Sheet of
Wistron Corporation
21F, 88, Sec.1, Hsin Tai Wu Rd., Hsichih,
Taipei Hsien 221, Taiwan, R.O.C.
Pamirs -3
PWRPLANE&RESETLOGIC
A3
34 41Monday, May 21, 2007
<Core Design>
Run Power
TPM 1.2
5V_AUX_S5 TO 5V_S5
Finger Printer
SB
SB
11/2
12/18
12/18
1
2
3
4 5
6
7
8
S
S
S
GD
D
D
D
U40
AO4422-1-GP
S
S
S
GD
D
D
D
U40
AO4422-1-GP
1 2
R209
47KR2J-2-GP
R209
47KR2J-2-GP
1 2
R244 330KR2J-L1-GPR244 330KR2J-L1-GP
1 2
R246
20KR2J-L2-GP
R246
20KR2J-L2-GP
1 2
R260 0R2J-2-GP
DY
R260 0R2J-2-GP
DY
NC#1 1
GPIO2 2
NC#3 3
GND 4
VSB
5GPIO 6
PP 7
TESTI 8
TESTBI/BADD 9
VDD
10
GND 11
NC#12 12
XTALI/32K_IN
13
XTALO
14 CLKRUN# 15
LRESET#
16
LAD3
17 GND 18
VDD
19
LAD2
20
LCLK
21
LFRAME#
22
LAD1
23
VDD
24
GND 25
LAD0
26
SERIRQ 27
LPCPD#
28
U44
SLB9635TT1D1-GP
DY
U44
SLB9635TT1D1-GP
DY
2 1
D20
1N4148W-7-F-GP
D20
1N4148W-7-F-GP
12
C246
SCD1U16V2KX-3GP
C246
SCD1U16V2KX-3GP
1 2
R13 0R0402-PADR13 0R0402-PAD
12
R270
10MR2J-L-GP
DY
R270
10MR2J-L-GP
DY
12
C285
SCD1U16V2KX-3GP
DY
C285
SCD1U16V2KX-3GP
DY
12
C237
SCD1U16V2KX-3GP
C237
SCD1U16V2KX-3GP
12
R265
4K7R2J-2-GP
DY
R265
4K7R2J-2-GP
DY
1 2
R15 0R0402-PADR15 0R0402-PAD
12
C284
SCD1U16V2KX-3GP
DY
C284
SCD1U16V2KX-3GP
DY
12
C240
SCD1U16V2KX-3GP
C240
SCD1U16V2KX-3GP
12
R242
100R5J-3-GP
R242
100R5J-3-GP
1 2
R537
0R2J-2-GP
R537
0R2J-2-GP
12
R262
4K7R2J-2-GP
DY
R262
4K7R2J-2-GP
DY
1
2
34
5
6
U42
2N7002DW-7F-GP
U42
2N7002DW-7F-GP
12
R251
1KR2J-1-GP
R251
1KR2J-1-GP
2
1
C269
SCD22U25V3KX-GP
2
1
C269
SCD22U25V3KX-GP
12
C278
SCD1U16V2KX-3GP
DY
C278
SCD1U16V2KX-3GP
DY
12
C234
SC4D7U10V5KX-1GP
C234
SC4D7U10V5KX-1GP
1
2
3
4 5
6
7
8
S
S
S
GD
D
D
D
U39
AO4422-1-GP
S
S
S
GD
D
D
D
U39
AO4422-1-GP
1
2 3
G
S
D
Q14
TP0610K-T1-GP
G
S
D
Q14
TP0610K-T1-GP
1 2
R256
4K7R2J-2-GP
DY
R256
4K7R2J-2-GP
DY
1 2
R206
100KR2J-1-GP
R206
100KR2J-1-GP
12
C290
SC10P50V2JN-4GP
DY
C290
SC10P50V2JN-4GP
DY
12
R252
330KR2J-L1-GP
DY
R252
330KR2J-L1-GP
DY
12
C291
SC10P50V2JN-4GP
DY
C291
SC10P50V2JN-4GP
DY
1 2
R255
0R2J-2-GP
DY
R255
0R2J-2-GP
DY
1
TP28TP28
12
C239
SC1U10V3KX-3GP
C239
SC1U10V3KX-3GP
12
R649
DUMMY-R2
R649
DUMMY-R2
12
34
X5
RESO-32D768KHZ-GP
DY
X5
RESO-32D768KHZ-GP
DY
1 2
R269 0R2J-2-GP
DY
R269 0R2J-2-GP
DY
E
BC
R1
R2
Q15
PDTC124EU-1-GP
R1
R2
Q15
PDTC124EU-1-GP
12
C277
SCD1U16V2KX-3GP
DY
C277
SCD1U16V2KX-3GP
DY
1 2
D21
RLZ12B-1-GP
DY
D21
RLZ12B-1-GP
DY
G
S D
Q12
SI2301BDS-T1-GP
Q12
SI2301BDS-T1-GP
5
1
2
3
4
6
CN2
FOX-CON4-12-GP
CN2
FOX-CON4-12-GP
1
TP27TP27

5
5
4
4
3
3
2
2
1
1
D D
C C
B B
A A
MAX8736_CSP1 DRSKP#
MAX8736_FBS
MAX8736_CSP2
MAX8736_CSP2
MAX8736_GNDS
MAX8736_ILIMPK
PWM2
MAX8736_PWR
DRSKP#
MAX8736_TRC
CPU_VID0
CPU_VID1
CPU_VID2
CPU_VID3
CPU_VID4
MAX8552_BST
CPU_VID5
CPU_VID6
MAX8552_DH
CPU_VID0
CPU_VID1
MAX8736_CSN2
MAX8736_OSC
CPU_VID3
CPU_VID4
CPU_VID6
MAX8736_LX1
CPU_VID5
MAX8736_REF
CPU_VID2
MAX8736_CSN2
MAX8736_BST1
MAX8736_TIME
MAX8552_DL
MAX8736_CLKEN#
MAX8736_DH1
PWM2
MAX8736_DL1
MAX8736_CCV
MAX8736_IMVPOK
MAX8552_LX
MAX8736_VPS
5V_8552_S0
3D3V_S0
DCBATOUT
VCC_CORE_S0
DCBATOUT
5V_S0
3D3V_S0
5V_S0 5V_8736_S0
MAX8552_AGND
MAX8552_AGND
5V_S0
5V_S0
CPU_PROCHOT#4
DPRSLPVR7,20
CPU_VID[0..6]5
VCC_SENSE 5
VSS_SENSE 5
CPUCORE_ON36,37,38
PSI#5
CLK_EN#20
VGATE_PWRGD7,20
Title
Size Document Number Rev
Date: Sheet of
Wistron Corporation
21F, 88, Sec.1, Hsin Tai Wu Rd., Hsichih,
Taipei Hsien 221, Taiwan, R.O.C.
Pamirs
-3
DC-DC VCCCPUCORE
A3
35 41Friday, May 18, 2007
<Core Design>
Title
Size Document Number Rev
Date: Sheet of
Wistron Corporation
21F, 88, Sec.1, Hsin Tai Wu Rd., Hsichih,
Taipei Hsien 221, Taiwan, R.O.C.
Pamirs
-3
DC-DC VCCCPUCORE
A3
35 41Friday, May 18, 2007
<Core Design>
Title
Size Document Number Rev
Date: Sheet of
Wistron Corporation
21F, 88, Sec.1, Hsin Tai Wu Rd., Hsichih,
Taipei Hsien 221, Taiwan, R.O.C.
Pamirs
-3
DC-DC VCCCPUCORE
A3
35 41Friday, May 18, 2007
<Core Design>
36A/44A
R_OSC=143K ohm , Fsw=300K Hz
R_ILIMPK=402K ohm , Iocp=28/phase
Panasonic , 330uF/2V
ESR = 9m ohm
7.3*4.3*1.9
2/14
2/14
SB
10/24
3/15
3/15
3/5
12
R57
100KR2J-1-GP
R57
100KR2J-1-GP
12
C344
SC4D7U25V5KX-GP
C344
SC4D7U25V5KX-GP
12
C152
SCD01U16V2KX-3GP
DY
C152
SCD01U16V2KX-3GP
DY
1 2
G51
GAP-CLOSE-PWR
G51
GAP-CLOSE-PWR
12
C37
SC1U10V3ZY-6GP
C37
SC1U10V3ZY-6GP
12
R59
100KR2J-1-GP
R59
100KR2J-1-GP
1 2
R119
3K3R3F-GP
R119
3K3R3F-GP
1 2
R118
NTC-10K-9-GP
R118
NTC-10K-9-GP
12
C83
SCD1U50V3KX-GP
C83
SCD1U50V3KX-GP
12
TC17
SE330U2VDM-L-GP
TC17
SE330U2VDM-L-GP
12
C812
SC4D7U25V5KX-GP
C812
SC4D7U25V5KX-GP
1 2
R19 140KR3F-GPR19 140KR3F-GP
12
C29
SC1000P50V3JN-GP
C29
SC1000P50V3JN-GP
12
R77
100KR2J-1-GP
R77
100KR2J-1-GP
1 2
C42
SC1000P50V2JN-GP
DY
C42
SC1000P50V2JN-GP
DY
1 2
R309
10KR2J-3-GP
R309
10KR2J-3-GP
1 2
G11
GAP-CLOSE-PWR
G11
GAP-CLOSE-PWR
KA
D14
SS0530-GP
D14
SS0530-GP
12
C147
SE330U2VDM-L-GP
C147
SE330U2VDM-L-GP
1 2
G15
GAP-CLOSE-PWR
G15
GAP-CLOSE-PWR
12
C50
SCD22U16V3KX-2-GP
C50
SCD22U16V3KX-2-GP
12
C72
SC4D7U25V5KX-GP C72
SC4D7U25V5KX-GP
12
C41
SCD1U10V2MX-3GP
DY C41
SCD1U10V2MX-3GP
DY
12
R66
100KR2J-1-GP
R66
100KR2J-1-GP
12
R145
0R3-0-U-GP
R145
0R3-0-U-GP
VCC 1
DL 2
PGND 3
GND
4
DLY
5
PWM
6
EN
7
LX 8
DH 9
BST 10
U20
MAX8552ETB-1-GP
U20
MAX8552ETB-1-GP
12
C137
SE330U2VDM-L-GP
C137
SE330U2VDM-L-GP
1 2
C44 SCD22U10V3KX-2GPC44 SCD22U10V3KX-2GP
12
TC20SE100U25VM-7GPUTC20SE100U25VM-7GPU
1 2
G7
GAP-CLOSE-PWR
G7
GAP-CLOSE-PWR
1
2
3
4 5
6
7
8
S
S
S
GD
D
D
D
Q23
FDS6676AS-GP
S
S
S
GD
D
D
D
Q23
FDS6676AS-GP
12
C129
SE330U2VDM-L-GP
C129
SE330U2VDM-L-GP
1 2
L40
MLB1608080220P-GP
L40
MLB1608080220P-GP
1 2
R94
NTC-10K-9-GP
R94
NTC-10K-9-GP
12
C193
SCD22U16V3KX-2-GP
C193
SCD22U16V3KX-2-GP
1
2
3
4 5
6
7
8
S
S
S
GD
D
D
D
Q22
FDS8880-NL-GP
S
S
S
GD
D
D
D
Q22
FDS8880-NL-GP
12
R56
0R3-0-U-GP
R56
0R3-0-U-GP
12
C116
SE330U2VDM-L-GP
C116
SE330U2VDM-L-GP
1 2
C38 SC680P50V2KX-2GPC38 SC680P50V2KX-2GP
12
C164
SC4D7U25V5KX-GP
C164
SC4D7U25V5KX-GP
1
2
3
4 5
6
7
8
S
S
S
GD
D
D
D
Q9
FDS8880-NL-GP
S
S
S
GD
D
D
D
Q9
FDS8880-NL-GP
12
R93
2KR3F-L-GP
R93
2KR3F-L-GP
1 2
R36 360KR3F-GPR36 360KR3F-GP
12
R164
1KR2F-3-GP
R164
1KR2F-3-GP
12
C39
SC1000P50V3JN-GP
C39
SC1000P50V3JN-GP
12
EC56
SCD1U50V3KX-GP
EC56
SCD1U50V3KX-GP
1 2
G4
GAP-CLOSE-PWR
G4
GAP-CLOSE-PWR
1 2
G52 GAP-CLOSE-PWRG52 GAP-CLOSE-PWR
12
C427
SC4D7U25V5KX-GP
C427
SC4D7U25V5KX-GP
1 2
R533
33R2J-2-GP
R533
33R2J-2-GP
1 2
R41
10R2J-2-GP
R41
10R2J-2-GP
1 2
C593 SCD47U10V3KX-3GP
C593 SCD47U10V3KX-3GP
1
2
3
4 5
6
7
8
S
S
S
GD
D
D
D
Q5
FDS8880-NL-GP
S
S
S
GD
D
D
D
Q5
FDS8880-NL-GP
12
EC52
SCD1U50V3KX-GP
EC52
SCD1U50V3KX-GP
2 1
D28
SSM5818SLPT-GP
D28
SSM5818SLPT-GP
12
R117
2KR3F-L-GP
R117
2KR3F-L-GP
1 2
C47
SCD22U10V3KX-2GP
C47
SCD22U10V3KX-2GP
12
C64
SC1000P50V2JN-GP
DY
C64
SC1000P50V2JN-GP
DY
12
C811
SC4D7U25V5KX-GP
C811
SC4D7U25V5KX-GP
1 2
G16
GAP-CLOSE-PWR
G16
GAP-CLOSE-PWR
1 2
C43
SC1000P50V2JN-GP
C43
SC1000P50V2JN-GP
CLKEN#
1
BST1 25
CCV
17
CSN1 5
CSN2 7
CSN3 9
CSP1 6
CSP2 8
CSP3 10
D0
34
D1
35
D2
36
D3
37
D4
38
D5
39
D6
40
DH1 27
DL1 32
DPRSLPVR
3
DRSKP# 33
FBS 12
GND 20
GND
41
GNDS 11
ILIMPK
16
IMVPOK
24
LX1 26
OSC
14
PGND 31
PSI#
2
PWM2 28
PWM3 29
REF
19
SHDN#
4
THRM
23
TIME
15
TRC
18
VCC 21
VDD 30
VPS 13
VRHOT#
22
U13
MAX8736AGTL-GP-U
U13
MAX8736AGTL-GP-U
12
C426
SCD1U50V3KX-GP
C426
SCD1U50V3KX-GP
12
C178
SC2D2U10V3ZY-1GP
C178
SC2D2U10V3ZY-1GP
12
TC4
SE330U2VDM-L-GP
TC4
SE330U2VDM-L-GP
12
C52
SC2D2U10V3ZY-1GP
C52
SC2D2U10V3ZY-1GP
12
C73
SC4D7U25V5KX-GP C73
SC4D7U25V5KX-GP
1 2
R50 10R2J-2-GP
DY
R50 10R2J-2-GP
DY
12
C163
SC4D7U25V5KX-GP
C163
SC4D7U25V5KX-GP
1 2
R53 1KR2J-1-GPR53 1KR2J-1-GP
12
C189
SC1000P50V2JN-GP
DY
C189
SC1000P50V2JN-GP
DY
1 2
R38 9K53R3F-2-GPR38 9K53R3F-2-GP
12
C74
SC4D7U25V5KX-GP C74
SC4D7U25V5KX-GP
1 2
C36 SCD22U10V2KX-1GPC36 SCD22U10V2KX-1GP
12
R82
100KR2J-1-GP
R82
100KR2J-1-GP
12
C162
SC4D7U25V5KX-GP
C162
SC4D7U25V5KX-GP
1 2
R88
3K3R3F-GP
R88
3K3R3F-GP
1 2
R39
10R2J-2-GP
R39
10R2J-2-GP
1
2
3
4 5
6
7
8
S
S
S
GD
D
D
D
Q6
FDS6676AS-GP
S
S
S
GD
D
D
D
Q6
FDS6676AS-GP
1 2
R37 100KR2F-L1-GPR37 100KR2F-L1-GP
1 2
R45 1K47R2F-GPR45 1K47R2F-GP
12
R79
100KR2J-1-GP
R79
100KR2J-1-GP
1
2
3
4 5
6
7
8
S
S
S
GD
D
D
D
Q7
FDS6676AS-GP
S
S
S
GD
D
D
D
Q7
FDS6676AS-GP
1 2
R527
470R2J-2-GP
R527
470R2J-2-GP
12
R47
10KR2J-3-GP
DY
R47
10KR2J-3-GP
DY
1
2
3
4 5
6
7
8
S
S
S
GD
D
D
D
Q25
FDS6676AS-GP
S
S
S
GD
D
D
D
Q25
FDS6676AS-GP
1 2
L31
L-D36UH-1-GP
L31
L-D36UH-1-GP
12
C339
SC4D7U25V5KX-GP
C339
SC4D7U25V5KX-GP
12
R61
100KR2J-1-GP
R61
100KR2J-1-GP
12
R40
10R3J-3-GP
R40
10R3J-3-GP
1
2
3
4 5
6
7
8
S
S
S
GD
D
D
D
Q26
FDS8880-NL-GP
S
S
S
GD
D
D
D
Q26
FDS8880-NL-GP
1 2
L32
L-D36UH-1-GP
L32
L-D36UH-1-GP
1 2
L41
MLB1608080220P-GP
L41
MLB1608080220P-GP

A
A
1 1
51120_COMP1
51120_COMP2
51120_DRVH2
51120_DRVL2
51120_DRVL1
51120_DRVH1
51120_VFB1
51120_VFB2
51120_LL1
PWR_S5_EN_1
51120_TONSEL
PM_SLP_S4_1#
51120_COMP1
51120_DRVL2
51120_DRVH1
51120_VREF2
51120_EN1
51120_DRVH2
51120_EN2
51120_COMP2
5V_AUX_S5
51120_SKIPSEL
51120_PGOOD1
51120_PGOOD251120_VFB2
51120_VFB1
5V_S3
3D3V_PWR
51120_CS1
51120_LL2
51120_CS2
51120_LL1 51120_VBST1_1
51120_VBST2_1 51120_VBST2
51120_VBST1
51120_VREF2
51120_LL2
51120_LL1
51120_DRVL1
51120_LL2
PWR_S5_EN_1
PM_SLP_S4_1
PM_SLP_S4_1#
51120_AGND
51120_AGND
51120_AGND
3D3V_PWR 3D3V_S5
3D3V_PWR
DCBATOUT
5V_S3
DCBATOUT
51120_AGND
51120_AGND
5V_AUX_S5
51120_AGND
51120_AGND
51120_AGND
51120_AGND
51120_AGND
51120_V5FILT
51120_V5FILT
DCBATOUT
51120_V5FILT
51120_V5FILT
3D3V_S0
3D3V_AUX_S5
5V_AUX_S5
5V_AUX_S5
CPUCORE_ON 35,37,38
PM_SLP_S4#17,20,28,31,37,38
PWR_S5_EN#22,34
Title
Size Document Number Rev
Date: Sheet of
Wistron Corporation
21F, 88, Sec.1, Hsin Tai Wu Rd., Hsichih,
Taipei Hsien 221, Taiwan, R.O.C.
-3
5V_S3/3D3V_S5
A3
36 41Tuesday, May 22, 2007
Pamirs
<Core Design>
Title
Size Document Number Rev
Date: Sheet of
Wistron Corporation
21F, 88, Sec.1, Hsin Tai Wu Rd., Hsichih,
Taipei Hsien 221, Taiwan, R.O.C.
-3
5V_S3/3D3V_S5
A3
36 41Tuesday, May 22, 2007
Pamirs
<Core Design>
Title
Size Document Number Rev
Date: Sheet of
Wistron Corporation
21F, 88, Sec.1, Hsin Tai Wu Rd., Hsichih,
Taipei Hsien 221, Taiwan, R.O.C.
-3
5V_S3/3D3V_S5
A3
36 41Tuesday, May 22, 2007
Pamirs
<Core Design>
Iomax=11A
Qg=9.8nC,
Rdson=20~25mohm
Iomax=11A
Qg=9.8nC,
Rdson=19.6~24mohm
GS 10*10*4 4D7uH
DCR=25mohm, Isat=6A
NEC 220uF ,V size
ESR=25mohm
Iripple=2.2A
NEC 220uF ,V size
ESR=25mohm
Iripple=2.2A
Vout=1V*(R1+R2)/R2
For TPS51120,
Vout=5V
1. If you use a 6.8uH inductor, the minimum ESR is 70m ohm.
2. If you use a 4.7uH inductor, the minimum ESR is 48m ohm.
3. If you use a 3.3uH inductor, the minimum ESR is 34m ohm.
Vout=3.3V
1. If you use a 4.7uH inductor, the minimum ESR is 51m ohm.
2. If you use a 3.3uH inductor, the minimum ESR is 36m ohm.
3. If you use a 2.5uH inductor, the minimum ESR is 27m ohm.
290k/CH1
FLOAT
not use
EN3,EN5 not use VREG3 on
3.3V
Fixed Output
VREF2
Swithchr ON
ADJ.
LDO ON
330k/CH2
590k/CH2
N/A
440k/CH2
ADJ.
PWM
VFB2
Switcher OFF
380k/CH1
D-Cap
MODE
N/A
220k/CH1
not use
CURRENT
MODE
N/A
180k/CH1
VFB1
5V
Fixed Output
/FAULTS
OFF
COMP
GND
AUTOSKIP
V5FILT
LDO OFF
PWM
AUTOSKIP
Switcher ON
TONSEL
280k/CH2
SKIPSEL
N/A
EN1,EN2
not use
5V Iomax=5A
OCP>10A
Iomax=11A
Qg=9.8nC,
Rdson=20~25mohm
Iomax=11A
Qg=9.8nC,
Rdson=19.6~24mohm
GS 10*10*4 4D7uH
DCR=25mohm, Isat=6A
3D3V Iomax=4A
OCP>8A
0707
0707 Change 5V_S5 to 5V_S3
0718 Change 3D3V_AUX_S5 to 3D3V_S5
8/10
8/10 10/24
10/24
05/18
1
2
3 4
5
6
U38
2N7002DW-7F-GP
U38
2N7002DW-7F-GP
12
TC9
ST220U6D3VDM-15GP
TC9
ST220U6D3VDM-15GP
1
TP25 TPAD28TP25 TPAD28
12
C241
SC10U10V5ZY-1GP
C241
SC10U10V5ZY-1GP
12
C532
SC33P50V2JN-3GP
DY
C532
SC33P50V2JN-3GP
DY
VO1
1
COMP1 2
VFB1
3
VREF2
4
GND
5
VFB2
6
COMP2 7
VO2
8
EN5
9EN3
10
PGOOD2 11
EN2
12
VBST2 13
DRVH2 14
LL2 15
DRVL2 16
PGND2
17
CS2
18
VREG3 19
V5FILT 20
VREG5 21
VIN 22
CS1
23
PGND1
24
DRVL1 25
LL1 26
DRVH1 27
VBST1 28
EN1
29
PGOOD1 30
TONSEL
31 SKIPSEL
32
GND
33
U37
TPS51120RHBR-GPU1 74.51120.073
U37
TPS51120RHBR-GPU1 74.51120.073
1 2
R442 0R0402-PADR442 0R0402-PAD
12
R228
22KR2J-GP
DY
R228
22KR2J-GP
DY
12
C242
SCD1U25V3ZY-1GP
C242
SCD1U25V3ZY-1GP
1 2
R438 16KR3F-GPR438 16KR3F-GP
1 2
R233 0R0603-PADR233 0R0603-PAD
1 2
G23
GAP-CLOSE-PWR
G23
GAP-CLOSE-PWR
1 2
C248
SCD1U25V3ZY-1GP
C248
SCD1U25V3ZY-1GP
12
C221
SC10U25V6KX-1GP
C221
SC10U25V6KX-1GP
1 2
R220
0R0603-PAD
R220
0R0603-PAD
12
C251
SC3900P50V3KX-GP
C251
SC3900P50V3KX-GP
1 2
G26
GAP-CLOSE-PWR
G26
GAP-CLOSE-PWR
1
2
3
4 5
6
7
8
S
S
S
GD
D
D
D
U32
AO4468-GP
S
S
S
GD
D
D
D
U32
AO4468-GP
1 2
R216
0R0603-PAD
R216
0R0603-PAD
1 2
R225
0R0603-PAD
R225
0R0603-PAD
12
R445
100KR2J-1-GP
R445
100KR2J-1-GP
1 2
G27
GAP-CLOSE-PWR
G27
GAP-CLOSE-PWR
12
R448
0R2J-2-GP
DY
R448
0R2J-2-GP
DY
12
C224
SCD1U25V3ZY-1GP
C224
SCD1U25V3ZY-1GP
1 2
G28
GAP-CLOSE-PWR
G28
GAP-CLOSE-PWR
1 2
R465
0R2J-2-GP
DY
R465
0R2J-2-GP
DY
12
C255
SC33P50V2JN-3GP
DY
C255
SC33P50V2JN-3GP
DY
12
C253
SC390P50V3JN-GP
DY
C253
SC390P50V3JN-GP
DY
1 2
R451
0R0402-PAD
R451
0R0402-PAD
12
R463
30KR2F-GP
DY
R463
30KR2F-GP
DY
12
R231
0R2J-2-GP
DY
R231
0R2J-2-GP
DY
12
R219
100KR2J-1-GP
R219
100KR2J-1-GP
12
R466
7K5R3F-GP
DY
R466
7K5R3F-GP
DY
12
C238
SC1U10V3ZY-6GP
C238
SC1U10V3ZY-6GP
12
C252
SC3900P50V3KX-GP
C252
SC3900P50V3KX-GP
12
R223
0R0402-PAD
R223
0R0402-PAD
12
C244
SC10U10V5ZY-1GP
DY
C244
SC10U10V5ZY-1GP
DY
12
C262
SC1000P50V3JN-GP
DY
C262
SC1000P50V3JN-GP
DY
1
2
3
4 5
6
7
8
S
S
S
GD
D
D
D
U31
AO4422-1-GP
S
S
S
GD
D
D
D
U31
AO4422-1-GP
1 2
L20
IND-2D2UH-46-GP-U
L20
IND-2D2UH-46-GP-U
12
C227
SC10U25V6KX-1GP
C227
SC10U25V6KX-1GP
12
R239
13K3R2F-L1-GP
DY
R239
13K3R2F-L1-GP
DY
1 2
G30
GAP-CLOSE-PWR
G30
GAP-CLOSE-PWR
1 2
R457 0R0402-PADR457 0R0402-PAD
1 2
R439 18KR3F-GPR439 18KR3F-GP
12
C260
SC1000P50V3JN-GP
C260
SC1000P50V3JN-GP
1 2
G22
GAP-CLOSE-PWR
G22
GAP-CLOSE-PWR
1 2
C247
SCD1U25V3ZY-1GP
C247
SCD1U25V3ZY-1GP
G
S D
Q13
2N7002-11-GP
Q13
2N7002-11-GP
1 2
R207
5D1R3F-GP
R207
5D1R3F-GP
1 2
G24
GAP-CLOSE-PWR
G24
GAP-CLOSE-PWR
12
C222
SCD1U25V3ZY-1GP
C222
SCD1U25V3ZY-1GP
12
C220
SC10U25V6KX-1GP
C220
SC10U25V6KX-1GP
1 2
R240
0R0603-PAD
R240
0R0603-PAD
1 2
G25
GAP-CLOSE-PWR
G25
GAP-CLOSE-PWR
1 2
R235
22KR2J-GP
DY
R235
22KR2J-GP
DY
1
TP26 TPAD28TP26 TPAD28
1 2
G29
GAP-CLOSE-PWR
G29
GAP-CLOSE-PWR
1 2
R467 0R0603-PADR467 0R0603-PAD
12
TC10
ST220U6D3VDM-15GP
TC10
ST220U6D3VDM-15GP
12
C257
SC390P50V3JN-GP
DY
C257
SC390P50V3JN-GP
DY
12
R655
DUMMY-R2
R655
DUMMY-R2
1 2
L21
IND-3D3UH-42-GP-U1
L21
IND-3D3UH-42-GP-U1
1
2
3
4 5
6
7
8
S
S
S
GD
D
D
D
U33
AO4468-GP
S
S
S
GD
D
D
D
U33
AO4468-GP
12
R654
47KR2J-2-GP
DY
R654
47KR2J-2-GP
DY
1
2
3
4 5
6
7
8
S
S
S
GD
D
D
D
U34
AO4422-1-GP
S
S
S
GD
D
D
D
U34
AO4422-1-GP
12
C250
SC1000P50V3JN-GP
DY
C250
SC1000P50V3JN-GP
DY
12
R237
30K9R3F-GP
DY
R237
30K9R3F-GP
DY
1 2
R452 0R0402-PADR452 0R0402-PAD
1 2
R449 0R0402-PADR449 0R0402-PAD

MAX8743_ON1
MAX8743_ON2
MAX8743_BST2
MAX8743_BST1
MAX8743_VCC
PM_SLP_S3#
MAX8743_BST2R
MAX8743_BST1R
MAX8743_ILIM1
MAX8743_DL1
MAX8743_PGOOD
MAX8743_FB1
MAX8743_ON2MAX8743_ON1
MAX8743_ILIM2
MAX8743_SKIP#
MAX8743_LX1
MAX8743_TON
MAX8743_DH1 MAX8743_DH2
MAX8743_LX2
MAX8743_DL2
MAX8743_FB2
PM_SLP_S4#
DCBATOUT
MAX8743_VREF
1D5V_PWR 1D5V_S0
1D8V_PWR1D8V_S3
DCBATOUT
DCBATOUT
MAX8743_VREF
5V_S5
5V_S3
5V_MAX8743_VCC
5V_MAX8743_VCC
5V_MAX8743_VCC
5V_MAX8743_VCC
CPUCORE_ON 35,36,38
PM_SLP_S3#20,22,27,28,31,34,38
PM_SLP_S4#17,20,28,31,36,38
Title
Size Document Number Rev
Date: Sheet of
Wistron Corporation
21F, 88, Sec.1, Hsin Tai Wu Rd., Hsichih,
Taipei Hsien 221, Taiwan, R.O.C.
Pamirs
-3
1D8V_S3/1D5V_S0
A3
37 41Monday, May 21, 2007
<Core Design>
Title
Size Document Number Rev
Date: Sheet of
Wistron Corporation
21F, 88, Sec.1, Hsin Tai Wu Rd., Hsichih,
Taipei Hsien 221, Taiwan, R.O.C.
Pamirs
-3
1D8V_S3/1D5V_S0
A3
37 41Monday, May 21, 2007
<Core Design>
Title
Size Document Number Rev
Date: Sheet of
Wistron Corporation
21F, 88, Sec.1, Hsin Tai Wu Rd., Hsichih,
Taipei Hsien 221, Taiwan, R.O.C.
Pamirs
-3
1D8V_S3/1D5V_S0
A3
37 41Monday, May 21, 2007
<Core Design>
1D5V_S0/5A
OCP>=10A
0205
Iomax=11A
Qg=9.8nC,
Rdson=20~25mohm
8/18
NEC
Irms=7.5A(Isat=10.4A)
DCR=13mohm
12*12*5.5
Voutsetting=1.820V
Panasonic 220uF/2D5V
ESR=15m ohm
Iripple=2.7 A
Voutsetting=1.511V
1D8V / 7.0A
OCP>=14A
NEC
Irms=7.5A(Isat=10.4A)
DCR=13mohm
12*12*5.5
Iocp=7.0*2 = 14A
Rds,on=17m ohm
Vcs2=Iocp*Rds,on=28mV
VILIM2=Vcs2/0.1=2.38V
Vout=Vfb*(1+(R1/R2))
Where Vfb=1.0V,R2=10Kohm
Panasonic 220uF/2V
ESR=15m ohm
Iripple=2.7 A
Iocp=7.0* 2 = 14A
Rds,on=17m ohm
Vcs1=Iocp*Rds,on=238mV
VILIM=Vcs1/0.1=2.38V
Ton Frequency (Out1)KHz Frequency (Out2)KHz
AGND 620 460
REF 485 355
OPEN 345 255
VCC 235 170
Iomax=11A
Qg=9.8nC,
Rdson=19.6~24mohm
8/18
Iomax=11A
Qg=9.8nC,
Rdson=20~25mohm
Iomax=11A
Qg=9.8nC,
Rdson=19.6~24mohm
0721
0830 SB
10/24
10/24
05/18
12
R162
10KR3F-L-GP
R162
10KR3F-L-GP
12
C198
SC1U10V3ZY-6GP
C198
SC1U10V3ZY-6GP
12
R363
90K9R3F-GP
R363
90K9R3F-GP
12
R369
100KR2F-L1-GP
R369
100KR2F-L1-GP
1 2
G19
GAP-CLOSE-PWR
G19
GAP-CLOSE-PWR
1 2
R361
5K1R2-GP
R361
5K1R2-GP
12
C211
SCD1U10V2MX-3GP
C211
SCD1U10V2MX-3GP
12
C207
SC1U25V5ZY-4GP
C207
SC1U25V5ZY-4GP
1 2
R365 0R0402-PAD
R365 0R0402-PAD
12
R368
DUMMY-R2
R368
DUMMY-R2
1
2
3
4 5
6
7
8
S
S
S
GD
D
D
D
U29
FDS6690DS-GP
S
S
S
GD
D
D
D
U29
FDS6690DS-GP
12
R181
10KR3F-L-GP
R181
10KR3F-L-GP
1 2
R177
0R0603-PAD
R177
0R0603-PAD
12
C208
SC1U10V3ZY-6GP
C208
SC1U10V3ZY-6GP
1 2
L17
IND-2D2UH-46-GP-U
L17
IND-2D2UH-46-GP-U
12
TC8
SE220U2D5VDM-3GP
TC8
SE220U2D5VDM-3GP
12
R156
5K11R2F-L1-GP
R156
5K11R2F-L1-GP
1 2
G58
GAP-CLOSE-PWR
G58
GAP-CLOSE-PWR
12
C214
SC10U25V6KX-1GP
C214
SC10U25V6KX-1GP
1 2
R173
10R3J-3-GP
R173
10R3J-3-GP
1
2
3
D15
BAW56-7-F-GP
D15
BAW56-7-F-GP
12
C210
SCD1U25V3ZY-1GP
C210
SCD1U25V3ZY-1GP
1 2
L16
IND-2D2UH-46-GP-U
L16
IND-2D2UH-46-GP-U
12
R387
0R0603-PAD
R387
0R0603-PAD
1 2
G61
GAP-CLOSE-PWR
G61
GAP-CLOSE-PWR
1 2
G57
GAP-CLOSE-PWR
G57
GAP-CLOSE-PWR
12
R357
90K9R3F-GP
R357
90K9R3F-GP
12
C196
SCD1U25V3ZY-1GP
C196
SCD1U25V3ZY-1GP
1 2
G55
GAP-CLOSE-PWR
G55
GAP-CLOSE-PWR
1 2
G56
GAP-CLOSE-PWR
G56
GAP-CLOSE-PWR
12
C197
SCD1U25V3ZY-1GP
DY
C197
SCD1U25V3ZY-1GP
DY
1 2
G62
GAP-CLOSE-PWR
G62
GAP-CLOSE-PWR
1 2
G60
GAP-CLOSE-PWR
G60
GAP-CLOSE-PWR
12
R169
0R2J-2-GP
DY
R169
0R2J-2-GP
DY
1 2
R360
5K1R2-GP
R360
5K1R2-GP
12
C194
SCD1U25V3ZY-1GP
DY
C194
SCD1U25V3ZY-1GP
DY
12
R367
0R2J-2-GP
DY
R367
0R2J-2-GP
DY
1 2
G59
GAP-CLOSE-PWR
G59
GAP-CLOSE-PWR
12
EC77
SCD1U25V3ZY-1GP
EC77
SCD1U25V3ZY-1GP
12
C216
SC10U25V6KX-1GP
C216
SC10U25V6KX-1GP
12
EC82
SCD1U25V3ZY-1GP
EC82
SCD1U25V3ZY-1GP
12
TC7
SE220U2VDM-8GP
TC7
SE220U2VDM-8GP
1 2
R364
220KR2J-L2-GP
DY R364
220KR2J-L2-GP
DY
OUT1
1
FB1
2
ILIM1
3
V+ 4
TON
5
SKIP#
6
PGOOD 7
OVP 8
UVP
9
REF
10
ON1
11 ON2 12
ILIM2 13
FB2 14
CS1
28
LX1
27 DH1
26
BST1
25
DL1
24
GND
23
VCC 22
VDD 21
DL2 20
BST2 19
DH2 18
LX2 17
CS2 16
OUT2 15
U22
MAX8743EEI-1-GP
74.08743.A79
U22
MAX8743EEI-1-GP
74.08743.A79
12
C217
SC10U25V6KX-1GP
C217
SC10U25V6KX-1GP
1 2
G17
GAP-CLOSE-PWR
G17
GAP-CLOSE-PWR
1
2
3
4 5
6
7
8
S
S
S
GD
D
D
D
U27
FDS6690DS-GP
S
S
S
GD
D
D
D
U27
FDS6690DS-GP
12
R362
100KR2F-L1-GP
R362
100KR2F-L1-GP
12
C199
SCD1U10V2MX-3GP
C199
SCD1U10V2MX-3GP
1 2
G18
GAP-CLOSE-PWR
G18
GAP-CLOSE-PWR
1 2
R373
220KR2J-L2-GP
R373
220KR2J-L2-GP
1
2
3
4 5
6
7
8
S
S
S
GD
D
D
D
U26
AO4468-GP
S
S
S
GD
D
D
D
U26
AO4468-GP
1 2
G21
GAP-CLOSE-PWR
G21
GAP-CLOSE-PWR
12
R180
8K2R3F-GP
R180
8K2R3F-GP
1 2
R171
0R3-0-U-GP
R171
0R3-0-U-GP
1
2
3
4 5
6
7
8
S
S
S
GD
D
D
D
U30
AO4468-GP
S
S
S
GD
D
D
D
U30
AO4468-GP
12
C434
SCD47U10V3KX-3GP
C434
SCD47U10V3KX-3GP
1 2
R168 DUMMY-R2R168 DUMMY-R2
12
C435
SCD1U25V3ZY-1GP
DY C435
SCD1U25V3ZY-1GP
DY
1 2
R366 DUMMY-R2R366 DUMMY-R2
1 2
G20
GAP-CLOSE-PWR
G20
GAP-CLOSE-PWR
12
C202
SC1000P50V3JN-GP
C202
SC1000P50V3JN-GP

A
A
B
B
C
C
D
D
E
E
4 4
3 3
2 2
1 1
5912_FB
PM_SLP_S3#
CPUCORE_ON
SC411_VFB
SC411_BSTSC411_BST_L SC411_LX
SC_VCC
SC411_LX
SC411_LXSC411_LX_L
1D05V_PWR
SC411_VFB SC411_DL
SC411_DH
SC411_TON
SC411_DL
SC411_DH
SC411_LX
SC411_EN_1D05
DDR_VREF_S0
1D8V_S3
DDR_VREF_S3
5V_S3
0D9V_PWR
1D05V_PWR 1D05V_S0
1D5V_S0
1D25V_S0
5V_S3
DCBATOUT DCBATOUT_SC411
5V_S5
5V_S5
5V_S5 DCBATOUT_SC411
DCBATOUT_SC411
1D05V_PWR
PM_SLP_S3#20,22,27,28,31,34,37
PM_SLP_S4#17,20,28,31,36,37
CPUCORE_ON35,36,37
PM_SLP_S3#20,22,27,28,31,34,37
CPUCORE_ON35,36,37
Title
Size Document Number Rev
Date: Sheet of
Wistron Corporation
21F, 88, Sec.1, Hsin Tai Wu Rd., Hsichih,
Taipei Hsien 221, Taiwan, R.O.C.
Pamirs
-3
0D9V_LDO/1D25V_LDO/1D05V
A3
38 41Monday, May 21, 2007
<Core Design>
Title
Size Document Number Rev
Date: Sheet of
Wistron Corporation
21F, 88, Sec.1, Hsin Tai Wu Rd., Hsichih,
Taipei Hsien 221, Taiwan, R.O.C.
Pamirs
-3
0D9V_LDO/1D25V_LDO/1D05V
A3
38 41Monday, May 21, 2007
<Core Design>
Title
Size Document Number Rev
Date: Sheet of
Wistron Corporation
21F, 88, Sec.1, Hsin Tai Wu Rd., Hsichih,
Taipei Hsien 221, Taiwan, R.O.C.
Pamirs
-3
0D9V_LDO/1D25V_LDO/1D05V
A3
38 41Monday, May 21, 2007
<Core Design>
0D9V
Iomax=1A
Iomax=7A,OCP>14A
1D25V_S0
Iomax=2A
SO-8-P
Vo(cal.)=1.26V
Vo=0.8*(1+(R1/R2))
Trace Length=3cm
Trace Width=5mils
Trace Resistance>80mohm
OCP=6A
KEMET NTD:5.615
100uF, 4V, B2 Size
Iripple=1.1A, ESR=70mohm
Vout Setting:
0.5V/Rlow=(Vout-0.5V)/Rhigh
11/27
11/27
12/21
12/18
12/20
3/6
05/14
1 2
G48
GAP-CLOSE-PWR
G48
GAP-CLOSE-PWR
1 2
C805
SCD1U16V2KX-3GP
C805
SCD1U16V2KX-3GP
12
C309
SC10U25V0KX-3GP
C309
SC10U25V0KX-3GP
12
R21
11KR2F-L-GP
R21
11KR2F-L-GP
12
C328
SC33P50V2JN-3GP
C328
SC33P50V2JN-3GP
2 1
D38
CH521S-30-GP-U1
D38
CH521S-30-GP-U1
12
R296
39KR2F-GP
R296
39KR2F-GP
12
R26
10KR2F-2-GP
R26
10KR2F-2-GP
12
C140
SC10U10V5ZY-1GP
C140
SC10U10V5ZY-1GP
1 2
G50
GAP-CLOSE-PWR
G50
GAP-CLOSE-PWR
GND
1
FB 2
VOUT 3
VOUT 4
VIN 5
VCNTL 6
POK
7
EN
8
VIN 9
U50
APL5912-KAC-GP
74.05912.A71
U50
APL5912-KAC-GP
74.05912.A71
12
C20
SCD1U25V3KX-GP
C20
SCD1U25V3KX-GP
12
C806
SC1U10V3ZY-6GP C806
SC1U10V3ZY-6GP
1 2
R640
22KR2F-GP
R640
22KR2F-GP
1 2
L26
IND-1D5UH-23-GP
L26
IND-1D5UH-23-GP
12
C807
SC1KP50V2KX-1GP
C807
SC1KP50V2KX-1GP
12
TC12
ST330U2D5VDM-13GP
TC12
ST330U2D5VDM-13GP
12
C323
SC10U10V5ZY-1GP
C323
SC10U10V5ZY-1GP
12
R301
68KR2F-GP
R301
68KR2F-GP
12
C141
SC10U10V5ZY-1GP
C141
SC10U10V5ZY-1GP
1 2
G39
GAP-CLOSE-PWR
G39
GAP-CLOSE-PWR
1 2
R20
5K1R2-GP
R20
5K1R2-GP
12
C327
SC22U10V6ZY-2GP
C327
SC22U10V6ZY-2GP
12
C409
SC1U10V3ZY-6GP
C409
SC1U10V3ZY-6GP
1 2
G14
GAP-CLOSE-PWR
G14
GAP-CLOSE-PWR
12
R292 0R2J-2-GP
DY
R292 0R2J-2-GP
DY
VDDQSNS 1
VLDOIN 2
VTT 3
PGND 4
VTTSNS 5
VIN
10
S5
9
GND
8
S3
7
VTTREF
6
GND
11
U17
TPS51100DGQR-GP
74.51100.079
U17
TPS51100DGQR-GP
74.51100.079
12
C803
SC100P50V2JN-3GP
C803
SC100P50V2JN-3GP
1 2
G44
GAP-CLOSE-PWR
G44
GAP-CLOSE-PWR
1 2
G38
GAP-CLOSE-PWR
G38
GAP-CLOSE-PWR
1 2
G41
GAP-CLOSE-PWR
G41
GAP-CLOSE-PWR
1 2
R291 0R0402-PADR291 0R0402-PAD
12
C319
SC1U10V3ZY-6GP
C319
SC1U10V3ZY-6GP
12
C302
SC10U25V0KX-3GP
C302
SC10U25V0KX-3GP
1 2
G13
GAP-CLOSE-PWR
G13
GAP-CLOSE-PWR
1 2
G45
GAP-CLOSE-PWR
G45
GAP-CLOSE-PWR
1 2
G47
GAP-CLOSE-PWR
G47
GAP-CLOSE-PWR
1 2
R348 0R0402-PADR348 0R0402-PAD
12
C317
SC10U10V5ZY-1GP
DY
C317
SC10U10V5ZY-1GP
DY
12
C143
SC10U10V5ZY-1GP
C143
SC10U10V5ZY-1GP
1 2
G12
GAP-CLOSE-PWR
G12
GAP-CLOSE-PWR
12
C138
SCD1U16V2ZY-2GP
C138
SCD1U16V2ZY-2GP
1 2
R10
0R0402-PAD
R10
0R0402-PAD
1 2
G49
GAP-CLOSE-PWR
G49
GAP-CLOSE-PWR
1 2
R637
1MR2F-GP
R637
1MR2F-GP
12
C398
SC10U10V5ZY-1GP
C398
SC10U10V5ZY-1GP
12
C804
SC1U10V3ZY-6GP
C804
SC1U10V3ZY-6GP
1
2
3
4 5
6
7
8
S
S
S
GD
D
D
D
U48
AO4468-GP
S
S
S
GD
D
D
D
U48
AO4468-GP
12
R638
10R2F-L-GP
R638
10R2F-L-GP
1 2
C590
SC1U10V2KX-GP
C590
SC1U10V2KX-GP
1 2
R639
0R0402-PAD
R639
0R0402-PAD
1 2
G40
GAP-CLOSE-PWR
G40
GAP-CLOSE-PWR
12
C821
SCD1U16V2KX-3GP
C821
SCD1U16V2KX-3GP
1
2
3
4 5
6
7
8
S
S
S
GD
D
D
D
U49
AO4406-1-GP
S
S
S
GD
D
D
D
U49
AO4406-1-GP
1 2
G46
GAP-CLOSE-PWR
G46
GAP-CLOSE-PWR
VOUT
1
VCCA 2
FB
3
PGD
4
NC#5
5
VSSA
6
PGND
7
DL 8
VDDP 9
ILIM 10
LX 11
DH 12
BST 13
NC#14
14
EN/PSV
15
TON
16
GND
17
U7
SC411MLTRT-GP
U7
SC411MLTRT-GP
1 2
R349 0R0402-PADR349 0R0402-PAD

A
A
B
B
C
C
D
D
E
E
4 4
3 3
2 2
1 1
MAX1909_DLO
MAX1909_CCV
MAX1909_DC_IN
MAX1909_REF
MAX1909_PDL
MAX1909_DHI
MAX1909_ACIN
MAX1909_CCI
MAX1909_DLOV
MAX1909_CCS
MAX1909_DHIV
BT_TH
MAX1909_CLS
AD+_TO_SYS
MAX1909_PDS
AD+_TO_SYS
MAX8725_CSIP
AC_OK
AC_OK
CHG_PWR-3
MAX1909_ICTL
MAX8725_CSIN
MAX1909_MODE
MAX1909_ICTL
MAX1909_VCTL
MAX1909_CLS
MAX1909_IINP
CHG_PWR-2
MAX1909_LDO
DCBATOUT
AD+
MAX1909_LDO
AD+_TO_SYS
BT+
AD+
MAX1909_LDO
BT+
DCBATOUT
3D3V_AUX_S5
KBC_3D3V_AUX
MAX1909_REF
3D3V_S5
BT+SENSE 40
BT_TH31,40
AIRLINE_VOLT 31
AD_IA31
AC_IN#27,31
4CELL#31
CHG_ON#31
CHG_I_PRE_SEL31 CHG_I_SEL31
CHG_4CELL31
Title
Size Document Number Rev
Date: Sheet of
Wistron Corporation
21F, 88, Sec.1, Hsin Tai Wu Rd., Hsichih,
Taipei Hsien 221, Taiwan, R.O.C.
-3
CHARGER MAX8725ETI
C
39 41Wednesday, May 23, 2007
<Core Design>
Title
Size Document Number Rev
Date: Sheet of
Wistron Corporation
21F, 88, Sec.1, Hsin Tai Wu Rd., Hsichih,
Taipei Hsien 221, Taiwan, R.O.C.
-3
CHARGER MAX8725ETI
C
39 41Wednesday, May 23, 2007
<Core Design>
Title
Size Document Number Rev
Date: Sheet of
Wistron Corporation
21F, 88, Sec.1, Hsin Tai Wu Rd., Hsichih,
Taipei Hsien 221, Taiwan, R.O.C.
-3
CHARGER MAX8725ETI
C
39 41Wednesday, May 23, 2007
<Core Design>
V_REF :4.2235V (<500uA)
ISOURCE_MAX =
(0.075/Rx1)*(VCLS/VREF) = 3.16A
So,Constant Power=18.5*3.16=58.46W (90%)
AC_IN Threshold 2.089V Max.
AC_IN > 2.089V --> AC DETECT
Near MAX8725
Pin 2
Near MAX1909
Pin 21
AD+ > 13V
ACOK is H
2/24
Close to
MAX1909
pin 24
Detect adaptor
input current
AD<=17V, disable
charger function
Rx1
Rx2
Akita 2.0
SET CHG OFF :
BAT_CHG_I = (0.075/Rx2)*(VICTL/3.6)
LI BAT :
CHG_I_SET = H(6cell),
Charge current = 3.0A
CHG_I_SET = L(12cell),
Charge current = 5.0A
Pre-Charge :
MAX8725 : CHG_I_PRE_SEL = H,
Pre-Charge current = 300mA
1122
10/23
12/7
12/14
01/02
1 2
G54
GAP-CLOSE-PWR
G54
GAP-CLOSE-PWR
12
C300
SCD1U25V3ZY-1GP
DY
C300
SCD1U25V3ZY-1GP
DY
G
S D
Q24
2N7002-11-GP
Q24
2N7002-11-GP
12
R63
49K9R2F-L-GP
DY
R63
49K9R2F-L-GP
DY
1
2
3
4 5
6
7
8
S
S
S
GD
D
D
D
U4
AO4407-1-GP
S
S
S
GD
D
D
D
U4
AO4407-1-GP
1
2
34
5
6
U52
2N7002DW-7F-GP
U52
2N7002DW-7F-GP
1
2
34
5
6
U51
2N7002DW-7F-GP
DY
U51
2N7002DW-7F-GP
DY
12
C45
SC10U25V0KX-3GP
C45
SC10U25V0KX-3GP
12
C100
SCD1U25V3ZY-1GP
C100
SCD1U25V3ZY-1GP
12
C348
SCD1U25V3ZY-1GP
C348
SCD1U25V3ZY-1GP
12
R81
100KR2J-1-GP
R81
100KR2J-1-GP
1 2
R282 15K4R2F-GPR282 15K4R2F-GP
12
R86
33R2J-2-GP
R86
33R2J-2-GP
12
C322
SC10U25V0KX-3GP
C322
SC10U25V0KX-3GP
12
C76
SCD01U16V2KX-3GP
C76
SCD01U16V2KX-3GP
12
C97
SCD1U25V3ZY-1GP
C97
SCD1U25V3ZY-1GP
12
C69
SCD01U16V2KX-3GP
C69
SCD01U16V2KX-3GP
1 2
R307
31K6R2F-GP
R307
31K6R2F-GP
1
2
3
45
6
7
8
S
S
S
GD
D
D
D
U3
AO4407-1-GP
S
S
S
GD
D
D
D
U3
AO4407-1-GP
12
R80
10KR2J-3-GP
R80
10KR2J-3-GP
12
R64
0R2J-2-GP
R64
0R2J-2-GP
12
C26
SCD1U25V3ZY-1GP
C26
SCD1U25V3ZY-1GP
1 2
C310
SCD1U25V3ZY-1GP
C310
SCD1U25V3ZY-1GP
KA
D29
RB521S-30-2-GP
D29
RB521S-30-2-GP
12
C324
SC10U25V0KX-3GP
C324
SC10U25V0KX-3GP
1 2
L27
IND-10UH-110-GP
L27
IND-10UH-110-GP
1
2
3
D22
BAV99W-1-GP
DY
D22
BAV99W-1-GP
DY
12
C80
SC1U10V3ZY-6GP
C80
SC1U10V3ZY-6GP
1 2
G9
GAP-CLOSE-PWR
G9
GAP-CLOSE-PWR
12
R78
49K9R2F-L-GP
R78
49K9R2F-L-GP
12
C48
SC10U25V0KX-3GP
C48
SC10U25V0KX-3GP
12
R87
36K5R3F-2-GP
R87
36K5R3F-2-GP
12
R322
100KR2J-1-GP
R322
100KR2J-1-GP
12
EC152
SCD1U16V2ZY-2GP
DY EC152
SCD1U16V2ZY-2GP
DY
12
R62
20KR2F-L-GP
R62
20KR2F-L-GP
12
R319
100KR2F-L1-GP
R319
100KR2F-L1-GP
1
2
3
45
6
7
8
S
S
GD
D
D
D
S
U11
SI4431BDY-E3-GP
S
S
GD
D
D
D
S
U11
SI4431BDY-E3-GP
1
2 3
G
S
D
Q3
2N7002PT-U
DY
G
S
D
Q3
2N7002PT-U
DY
12
R310
86K6R3F-GP
DY
R310
86K6R3F-GP
DY
12
R312
43K2R2F-L-GP
R312
43K2R2F-L-GP
12
C81
SC1U10V3ZY-6GP
C81
SC1U10V3ZY-6GP
12
C94
SCD1U25V3ZY-1GP
C94
SCD1U25V3ZY-1GP
1
2
3
4 5
6
7
8
S
S
S
GD
D
D
D
U10
SI4800BDY-T1
S
S
S
GD
D
D
D
U10
SI4800BDY-T1
1 2
R18
D01R2512F-4-GP
R18
D01R2512F-4-GP
1 2
R51
D01R2512F-4-GP
R51
D01R2512F-4-GP
12
EC4
SCD1U25V3ZY-1GP
EC4
SCD1U25V3ZY-1GP
12
R315
3K65R3F-GP
R315
3K65R3F-GP
1 2
C90
SC1U10V3ZY-6GP
C90
SC1U10V3ZY-6GP
PDS
27
SRC
24
DCIN
1
VCTL
11
ICTL
10
MODE
7
ACIN
3
IINP
8
CLS
9
ACOK
6
PKPRES
5
CCV
13
CCI
12
CCS
14
CSSP 26
CSSN 25
REF
4
DHIV 22
PDL 28
LDO 2
DLOV 21
DHI 23
DLO 20
PGND 19
CSIP 18
CSIN 17
BATT 16
GND 15
PGND 29
U15
MAX8725ETI-GP-U
U15
MAX8725ETI-GP-U
12
R283
100KR2F-L1-GP
R283
100KR2F-L1-GP
1 2
G8
GAP-CLOSE-PWR
G8
GAP-CLOSE-PWR
12
R75
0R2J-2-GP
DY
R75
0R2J-2-GP
DY
12
C51
SCD1U25V3ZY-1GP
C51
SCD1U25V3ZY-1GP
12
R317
100KR2F-L1-GP
R317
100KR2F-L1-GP
1 2
G1
GAP-CLOSE-PWR
G1
GAP-CLOSE-PWR
12
R85
49K9R2F-L-GP
R85
49K9R2F-L-GP
12
R318
19K1R2F-GP
R318
19K1R2F-GP
12
C101
SCD1U25V3ZY-1GP
C101
SCD1U25V3ZY-1GP
12
R320
100KR2J-1-GP
DY
R320
100KR2J-1-GP
DY
1 2
G2
GAP-CLOSE-PWR
G2
GAP-CLOSE-PWR
12
R308
100KR2F-L1-GP
DY
R308
100KR2F-L1-GP
DY
1 2
G53
GAP-CLOSE-PWR
G53
GAP-CLOSE-PWR
12
R58
100KR2F-L1-GP
DY
R58
100KR2F-L1-GP
DY
12
C71
SCD1U25V3ZY-1GP
C71
SCD1U25V3ZY-1GP

5
5
4
4
3
3
2
2
1
1
D D
C C
B B
A A
AD_OFF#
AD+_2
KBC_SDA0KBC_SCL0 BT_TH
AD_JK
BT_TH31,39
AD+
BT+
3D3V_AUX_S5
3D3V_AUX_S5 3D3V_AUX_S5
AD+
AD_OFF31
KBC_SDA031 KBC_SCL031
BT+SENSE39
Title
Size Document Number Rev
Date: Sheet of
Wistron Corporation
21F, 88, Sec.1, Hsin Tai Wu Rd., Hsichih,
Taipei Hsien 221, Taiwan, R.O.C.
-3
AD/BATT CONN
A3
40 41Friday, May 18, 2007
<Core Design>
Title
Size Document Number Rev
Date: Sheet of
Wistron Corporation
21F, 88, Sec.1, Hsin Tai Wu Rd., Hsichih,
Taipei Hsien 221, Taiwan, R.O.C.
-3
AD/BATT CONN
A3
40 41Friday, May 18, 2007
<Core Design>
Title
Size Document Number Rev
Date: Sheet of
Wistron Corporation
21F, 88, Sec.1, Hsin Tai Wu Rd., Hsichih,
Taipei Hsien 221, Taiwan, R.O.C.
-3
AD/BATT CONN
A3
40 41Friday, May 18, 2007
<Core Design>
Adaptor in to generate DCBATOUT
BATTERY CONNECTOR
Akita 2.0
1
2
3
D24
BAV99W-1-GP
D24
BAV99W-1-GP
1 2
G3
GAP-CLOSE
G3
GAP-CLOSE
12
C312
SCD1U25V3ZY-1GP
C312
SCD1U25V3ZY-1GP
12
EC55
SCD1U25V3ZY-1GP
EC55
SCD1U25V3ZY-1GP
12
EC53
SCD1U25V3ZY-1GP
DY
EC53
SCD1U25V3ZY-1GP
DY
12
C299
SCD1U25V3ZY-1GP
C299
SCD1U25V3ZY-1GP
12
C15
SCD1U25V3ZY-1GP
C15
SCD1U25V3ZY-1GP
12
EC9
SCD1U25V3ZY-1GP
EC9
SCD1U25V3ZY-1GP
12
C311
SC1000P50V3JN-GP
C311
SC1000P50V3JN-GP
1
2
3
4 5
6
7
8
S
S
S
GD
D
D
D
U47
AO4407-1-GP
S
S
S
GD
D
D
D
U47
AO4407-1-GP
1 2
C315
SCD1U25V3ZY-1GP
C315
SCD1U25V3ZY-1GP
21
3
IN
OUT
R1
R2
GND
Q16
DTC114EUA-1-GP
IN
OUT
R1
R2
GND
Q16
DTC114EUA-1-GP
12
R277
200KR2J-L1-GP
R277
200KR2J-L1-GP
8
1
2
3
4
5
6
7
BAT1
20.80345.006
BAT1
20.80345.006
1
2
3
4
5
DCIN1
ACES-CON5-5-GP
20.80399.005
DCIN1
ACES-CON5-5-GP
20.80399.005
1
2
3
D25
BAV99W-1-GP
D25
BAV99W-1-GP
12
C303
SCD1U25V3ZY-1GP
C303
SCD1U25V3ZY-1GP
12
R288
100KR2J-1-GP
R288
100KR2J-1-GP
E
BC
R1
R2
Q17
PDTA124EU-1-GP
R1
R2
Q17
PDTA124EU-1-GP
12
C321
SC1000P50V3JN-GP
C321
SC1000P50V3JN-GP
1 2
R293
4K7R2J-2-GP
R293
4K7R2J-2-GP
1
2
3
D23
BAV99W-1-GP
D23
BAV99W-1-GP

A
A
B
B
C
C
D
D
E
E
4 4
3 3
2 2
1 1
AD+
3D3V_S0
DCBATOUT
1D05V_S0
1D5V_S0
5V_S0
3D3V_S5 3D3V_S5
1D8V_S3
DDR_VREF_S0
3D3V_AUX_S5 5V_S3 3D3V_S5 KBC_3D3V_AUX
5V_AUX_S5
Title
Size Document Number Rev
Date: Sheet of
Wistron Corporation
21F, 88, Sec.1, Hsin Tai Wu Rd., Hsichih,
Taipei Hsien 221, Taiwan, R.O.C.
Pamirs -3
MISC
A3
41 41Friday, May 18, 2007
<Core Design>
Title
Size Document Number Rev
Date: Sheet of
Wistron Corporation
21F, 88, Sec.1, Hsin Tai Wu Rd., Hsichih,
Taipei Hsien 221, Taiwan, R.O.C.
Pamirs -3
MISC
A3
41 41Friday, May 18, 2007
<Core Design>
Title
Size Document Number Rev
Date: Sheet of
Wistron Corporation
21F, 88, Sec.1, Hsin Tai Wu Rd., Hsichih,
Taipei Hsien 221, Taiwan, R.O.C.
Pamirs -3
MISC
A3
41 41Friday, May 18, 2007
<Core Design>
87.66383.25187.66383.251
For SKT2
87.66293.211 87.66383.251
34.4F622.001
12/18 12/15
34.4F622.001
3/2
05/17
34.40U07.001 34.40U07.001 34.40U07.001
12
EC68
SCD1U16V2ZY-2GP
EC68
SCD1U16V2ZY-2GP
12
EC110
SCD1U25V3ZY-1GP
EC110
SCD1U25V3ZY-1GP
1
H23
HOLE
H23
HOLE
12
EC135
SCD1U16V2ZY-2GP
DY
EC135
SCD1U16V2ZY-2GP
DY
1
SPR13
SPRING-24-GP
DY
SPR13
SPRING-24-GP
DY
12
EC128
SCD1U16V2ZY-2GP
DY
EC128
SCD1U16V2ZY-2GP
DY
12
EC122
SCD1U16V2ZY-2GP
DY
EC122
SCD1U16V2ZY-2GP
DY
12
EC51
SCD1U25V3ZY-1GP
EC51
SCD1U25V3ZY-1GP
12
EC142
SCD1U16V2ZY-2GP
DY
EC142
SCD1U16V2ZY-2GP
DY
12
EC67
SCD1U16V2ZY-2GP
EC67
SCD1U16V2ZY-2GP
12
EC107
SCD1U16V2ZY-2GP
DY
EC107
SCD1U16V2ZY-2GP
DY
12
EC78
SCD1U16V2ZY-2GP
DY
EC78
SCD1U16V2ZY-2GP
DY
12
EC151
SCD1U16V2ZY-2GP
DY
EC151
SCD1U16V2ZY-2GP
DY
12
EC116
SCD1U25V3ZY-1GP
DY
EC116
SCD1U25V3ZY-1GP
DY
12
EC119
SCD1U16V2ZY-2GP
DY
EC119
SCD1U16V2ZY-2GP
DY
12
EC143
SCD1U16V2ZY-2GP
DY
EC143
SCD1U16V2ZY-2GP
DY
12
EC129
SCD1U16V2ZY-2GP
DY
EC129
SCD1U16V2ZY-2GP
DY
1
SPR4
DY
SPR4
DY
12
EC2
SCD1U16V2ZY-2GP
EC2
SCD1U16V2ZY-2GP
12
EC69
SCD1U16V2ZY-2GP
EC69
SCD1U16V2ZY-2GP
1
H13
HOLE
H13
HOLE
12
EC140
SCD1U16V2ZY-2GP
DY
EC140
SCD1U16V2ZY-2GP
DY
1
H12
HOLE
H12
HOLE
1
H10
HOLE
H10
HOLE
12
13 11
147
U36D
SSLVC08APWR-GP
DY
U36D
SSLVC08APWR-GP
DY
1
SPR1
SPRING-24-GP
DY
SPR1
SPRING-24-GP
DY
12
EC35
SCD1U16V2ZY-2GP
DY
EC35
SCD1U16V2ZY-2GP
DY
12
EC147
SCD1U16V2ZY-2GP
EC147
SCD1U16V2ZY-2GP
1
SPR14
SPRING-24-GP
DY
SPR14
SPRING-24-GP
DY
1
SPR9
SPRING-13-GP
DY
SPR9
SPRING-13-GP
DY
1
H3
HOLE
H3
HOLE
12
EC126
SCD1U16V2ZY-2GP
DY
EC126
SCD1U16V2ZY-2GP
DY
12
EC109
SCD1U25V3ZY-1GP
EC109
SCD1U25V3ZY-1GP
12
EC84
SCD1U16V2ZY-2GP
DY
EC84
SCD1U16V2ZY-2GP
DY
12
EC103
SCD1U16V2ZY-2GP
DY
EC103
SCD1U16V2ZY-2GP
DY
12
EC48
SCD1U25V3ZY-1GP
DY
EC48
SCD1U25V3ZY-1GP
DY
12
EC75
SCD1U16V2ZY-2GP
DY
EC75
SCD1U16V2ZY-2GP
DY
12
EC60
SCD1U25V3ZY-1GP
EC60
SCD1U25V3ZY-1GP
1
H15
HOLE
H15
HOLE
1
H4
HOLE
H4
HOLE
12
EC115
SCD1U25V3ZY-1GP
DY
EC115
SCD1U25V3ZY-1GP
DY
12
EC127
SCD1U16V2ZY-2GP
DY
EC127
SCD1U16V2ZY-2GP
DY
12
EC125
SCD1U16V2ZY-2GP
DY
EC125
SCD1U16V2ZY-2GP
DY
12
EC17
SCD1U25V3ZY-1GP
EC17
SCD1U25V3ZY-1GP
1
H22
HOLE
H22
HOLE
12
EC39
SCD1U16V2ZY-2GP
EC39
SCD1U16V2ZY-2GP
12
EC104
SCD1U16V2ZY-2GP
DY
EC104
SCD1U16V2ZY-2GP
DY
1
H30
HOLE
H30
HOLE
1
SPR3SPR3
12
EC80
SCD1U25V3ZY-1GP
EC80
SCD1U25V3ZY-1GP
12
EC62
SCD1U25V3ZY-1GP
EC62
SCD1U25V3ZY-1GP
12
EC121
SCD1U16V2ZY-2GP
DY
EC121
SCD1U16V2ZY-2GP
DY
12
EC14
SCD1U25V3ZY-1GP
EC14
SCD1U25V3ZY-1GP
1
H20
HOLE
H20
HOLE
1
SPR10
SPRING-13-GP
DY
SPR10
SPRING-13-GP
DY
1
H14
HOLE
H14
HOLE
12
EC33
SCD1U16V2ZY-2GP
EC33
SCD1U16V2ZY-2GP
12
EC118
SCD1U16V2ZY-2GP
DY
EC118
SCD1U16V2ZY-2GP
DY
12
EC74
SCD1U16V2ZY-2GP
DY
EC74
SCD1U16V2ZY-2GP
DY
12
EC133
SCD1U16V2ZY-2GP
DY
EC133
SCD1U16V2ZY-2GP
DY
12
EC15
SCD1U25V3ZY-1GP
EC15
SCD1U25V3ZY-1GP
12
EC71
SCD1U16V2ZY-2GP
EC71
SCD1U16V2ZY-2GP
12
EC23
SCD1U25V3ZY-1GP
EC23
SCD1U25V3ZY-1GP
1
H9
HOLE
H9
HOLE
1
H11
HOLE
H11
HOLE
1
H5
HOLE
H5
HOLE
12
EC12
SCD1U25V3ZY-1GP
EC12
SCD1U25V3ZY-1GP
12
EC31
SCD1U16V2ZY-2GP
EC31
SCD1U16V2ZY-2GP
12
EC70
SCD1U25V3ZY-1GP
EC70
SCD1U25V3ZY-1GP
12
EC76
SCD1U16V2ZY-2GP
EC76
SCD1U16V2ZY-2GP
1
H8
HOLE
H8
HOLE
1
SPR5
DY
SPR5
DY
12
EC131
SCD1U16V2ZY-2GP
DY
EC131
SCD1U16V2ZY-2GP
DY
12
EC114
SCD1U25V3ZY-1GP
DY
EC114
SCD1U25V3ZY-1GP
DY
12
EC106
SCD1U16V2ZY-2GP
DY
EC106
SCD1U16V2ZY-2GP
DY
1
H2
HOLE
H2
HOLE
12
EC97
SCD1U16V2ZY-2GP
DY
EC97
SCD1U16V2ZY-2GP
DY
1
SPR7
SPRING-24-GP
DY
SPR7
SPRING-24-GP
DY
1
H21
HOLE
H21
HOLE
1
H24
HOLE
H24
HOLE
12
EC144
SCD1U16V2ZY-2GP
DY
EC144
SCD1U16V2ZY-2GP
DY
12
EC91
SCD1U16V2ZY-2GP
DY
EC91
SCD1U16V2ZY-2GP
DY
12
EC40
SCD1U16V2ZY-2GP
EC40
SCD1U16V2ZY-2GP
12
EC145
SCD1U16V2ZY-2GP
DY
EC145
SCD1U16V2ZY-2GP
DY
1
H28
HOLE
H28
HOLE
12
EC113
SCD1U25V3ZY-1GP
EC113
SCD1U25V3ZY-1GP
1
H16
HOLE
H16
HOLE
12
EC148
SCD1U16V2ZY-2GP
DY
EC148
SCD1U16V2ZY-2GP
DY
12
EC100
SCD1U16V2ZY-2GP
DY
EC100
SCD1U16V2ZY-2GP
DY
12
EC92
SCD1U16V2ZY-2GP
EC92
SCD1U16V2ZY-2GP
12
EC57
SCD1U16V2ZY-2GP
EC57
SCD1U16V2ZY-2GP
12
EC138
SCD1U16V2ZY-2GP
DY
EC138
SCD1U16V2ZY-2GP
DY
12
EC123
SCD1U16V2ZY-2GP
DY
EC123
SCD1U16V2ZY-2GP
DY
1
SPR2
DY
SPR2
DY
12
EC105
SCD1U16V2ZY-2GP
DY
EC105
SCD1U16V2ZY-2GP
DY
12
EC99
SCD1U16V2ZY-2GP
DY
EC99
SCD1U16V2ZY-2GP
DY
12
EC79
SCD1U16V2ZY-2GP
EC79
SCD1U16V2ZY-2GP
12
EC102
SCD1U16V2ZY-2GP
DY
EC102
SCD1U16V2ZY-2GP
DY
12
EC47
SCD1U16V2ZY-2GP
EC47
SCD1U16V2ZY-2GP
12
EC132
SCD1U16V2ZY-2GP
DY
EC132
SCD1U16V2ZY-2GP
DY
12
EC120
SCD1U16V2ZY-2GP
DY
EC120
SCD1U16V2ZY-2GP
DY
12
EC146
SCD1U16V2ZY-2GP
DY
EC146
SCD1U16V2ZY-2GP
DY
12
EC32
SCD1U25V3ZY-1GP
EC32
SCD1U25V3ZY-1GP
1
H18
DY
H18
DY
1
SPR11SPR11
9
10 8
147
U36C
SSLVC08APWR-GP
DY
U36C
SSLVC08APWR-GP
DY
12
EC111
SCD1U25V3ZY-1GP
DY
EC111
SCD1U25V3ZY-1GP
DY
12
EC29
SCD1U16V2ZY-2GP
EC29
SCD1U16V2ZY-2GP
12
EC98
SCD1U16V2ZY-2GP
DY
EC98
SCD1U16V2ZY-2GP
DY
12
EC117
SCD1U16V2ZY-2GP
DY
EC117
SCD1U16V2ZY-2GP
DY
12
EC137
SCD1U16V2ZY-2GP
EC137
SCD1U16V2ZY-2GP
12
EC134
SCD1U16V2ZY-2GP
EC134
SCD1U16V2ZY-2GP
1
H26
HOLE
H26
HOLE
12
EC130
SCD1U16V2ZY-2GP
EC130
SCD1U16V2ZY-2GP
12
EC112
SCD1U25V3ZY-1GP
EC112
SCD1U25V3ZY-1GP
1
H1
HOLE
H1
HOLE
1
H27
HOLE
H27
HOLE
1
H29
HOLE
H29
HOLE
1
SPR12SPR12
12
EC66
SCD1U25V3ZY-1GP
EC66
SCD1U25V3ZY-1GP
1
H19
DY
H19
DY
1
SPR15SPR15
12
EC136
SCD1U16V2ZY-2GP
DY
EC136
SCD1U16V2ZY-2GP
DY
12
EC81
SCD1U25V3ZY-1GP
EC81
SCD1U25V3ZY-1GP
1
H25H25
1
SPR8SPR8
12
EC36
SCD1U25V3ZY-1GP
EC36
SCD1U25V3ZY-1GP
12
EC54
SCD1U25V3ZY-1GP
EC54
SCD1U25V3ZY-1GP
1
H6
HOLE
H6
HOLE
1
SPR6
DY
SPR6
DY
12
EC38
SCD1U16V2ZY-2GP
EC38
SCD1U16V2ZY-2GP
1
H17
DY
H17
DY
12
EC124
SCD1U16V2ZY-2GP
DY
EC124
SCD1U16V2ZY-2GP
DY
1
H7
HOLE
H7
HOLE
12
EC83
SCD1U16V2ZY-2GP
EC83
SCD1U16V2ZY-2GP
12
EC30
SCD1U16V2ZY-2GP
EC30
SCD1U16V2ZY-2GP
12
EC16
SCD1U25V3ZY-1GP
EC16
SCD1U25V3ZY-1GP
12
EC37
SCD1U16V2ZY-2GP
DY
EC37
SCD1U16V2ZY-2GP
DY