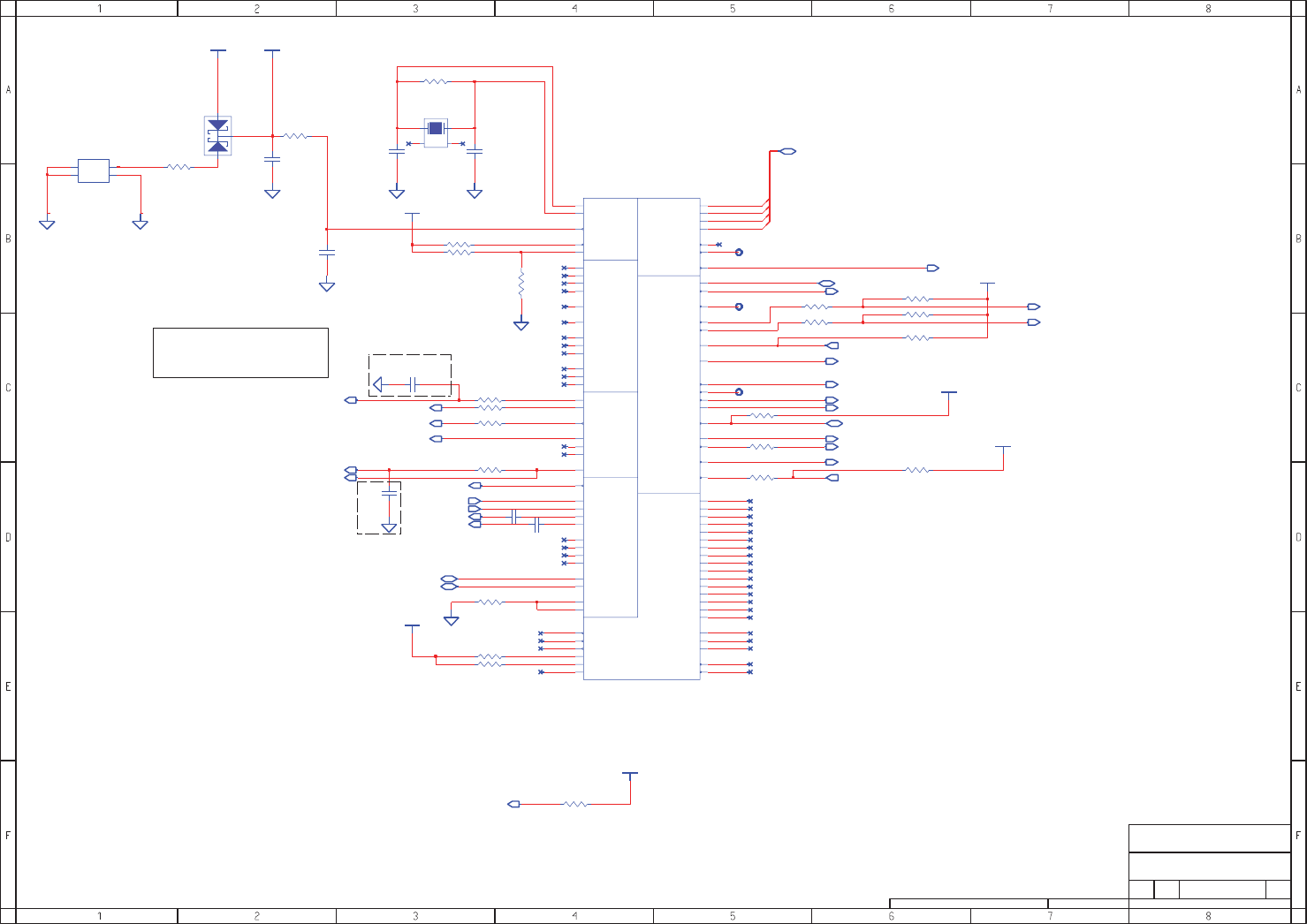
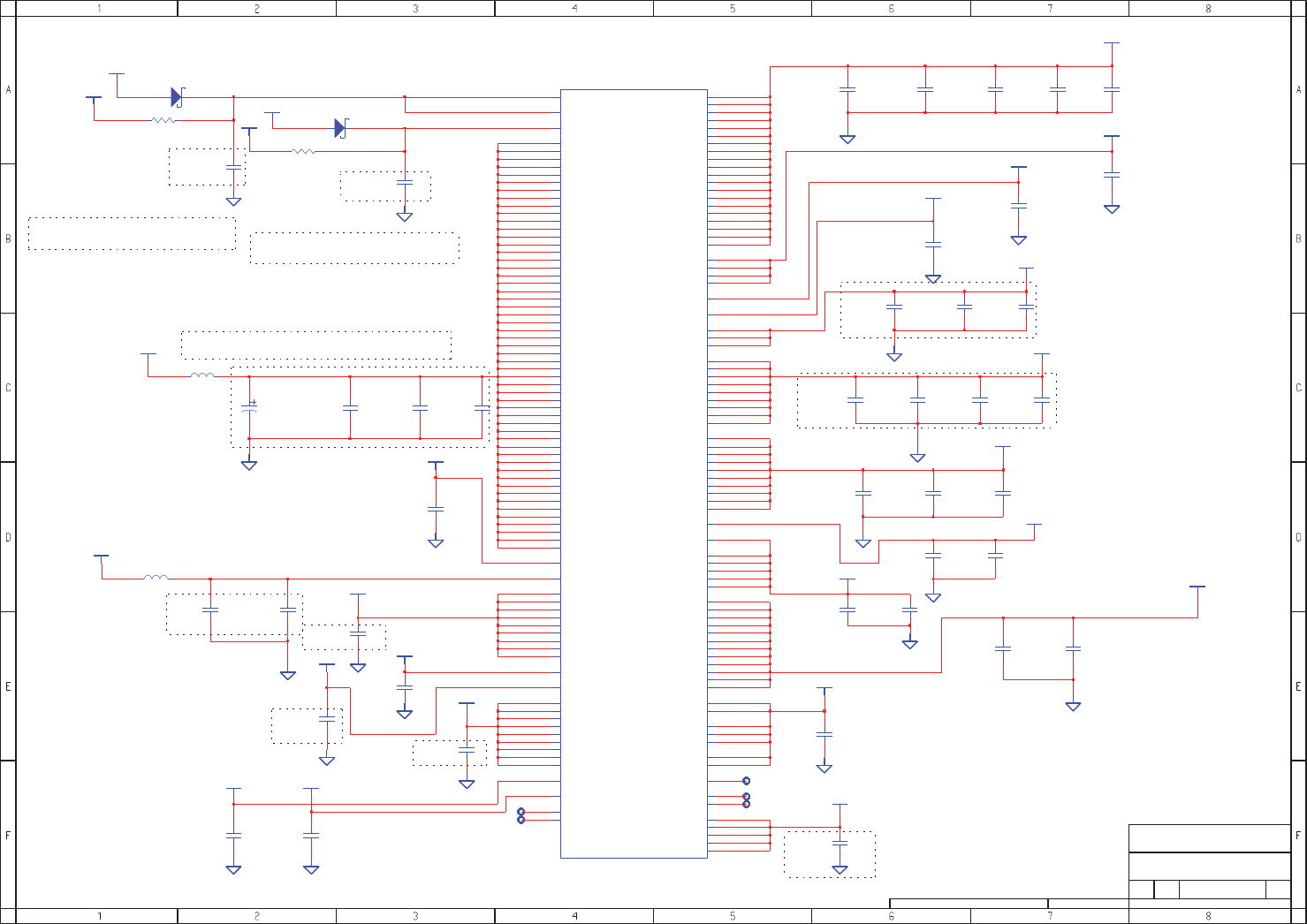
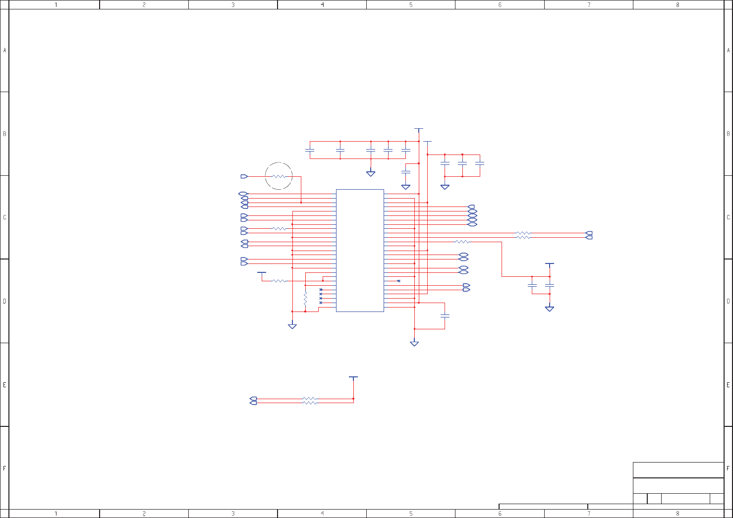
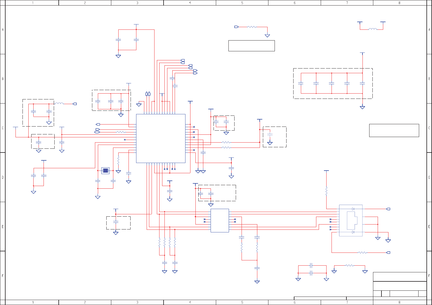
$SANUMAI/BIXBY11 6050A2290801 MB A03 35/schematic/sheet1 HP Mini 110 BIXBY
User Manual:
Open the PDF directly: View PDF
.
Page Count: 56

DATE
2009-ECO-0052592009/03/27
2009-ECO-0053732009/03/30 2009-ECO-0056772009/04/01
DRAWER
CHECK
A03 REV
OF
TITLE
D
C
B
2009-APR-03
2009-APR-03
2009-APR-03
Wu, Bruce
Wu, Bruce
BIXBY-6050A2262301-MB-A03-35
2009-APR-03
2009-APR-03
2009-APR-03
Ho, Wen-Pin
Ho, Wen-Pin
Ho, Wen-Pin
Ho, Wen-Pin
2009-APR-03
VER :
FILE NAME :
INVENTEC
CHANGE NO.
CODE
6050A2215101
2009-ECO-004754 A
Chang, Irene 2009-APR-03
SIZE
P/N
REV
BIXBY 1.1
POWER
MV BUILD
Wu, Bruce
EE
3A1310A22623-0-MTR
156
A3 CS
BIXBY-MB
DATE
RESPONSIBLE
SIZE = DOC. NUMBER
SHEET
2009/03/23
DATE
DESIGN
2009-07-22
http://hobi-elektronika.net

TITLE
44.EMI CAP
50. DC JACK BOARD
TABLE OF CONTENTS
CODE
CODE
16-23.945GMS
REV
SHEET
53. DC JACK BOARD HISTORY
54. AUDIO JACK CONN
55. AUDIO JACK & USB
26.CRT CONN
TITLE
DOC. NUMBER
43. BLUETOOTH
51. DC JACK BOARD CONN
OF
56.AUDIO JACK BOARD HISTORY
CHANGE by SHEET
PAGE
24.DDR2 DIMM0
SIZE
35.MINI CARD 2 (FOR 3.5G) & SIM SLOT
45.AUDIO CONTROLLER
TITLE
REV
INVENTEC
49.HISTORY
25.DDR2 PULL UP TERMINATOR
12-14.INTEL DIAMONDVILLE -1
41.KEYBOARD CONN
SIZE REV
6. SYSTEM POWER (+V1.05S/+V1.8)
8.+V1.5S / +V0.9S
DOC. NUMBER
SHEET
5. SYSTEM POWER (3V/5V)
SIZE
4. POWER SEQUENCE BLOCK 37.SATA CONN
PAGE
INVENTEC
42. ALL LED AND LID SWITCH
INVENTEC
36.LAN CONTROLLER & RJ45
9-10. POWER SLEEP
CODE
A3 562
1310A22623-0-MTR
Drawer_Name 3-Jun-2009
CHANGE by
3. BLOCK DIAGRAM
DOC. NUMBER
OF
40.KBC
11.CLOCK GENERATOR & ICS9LPRS365
2. INDEX
OF
34.MINI CARD 1(FOR WIRELESS)
1. COVER PAGE
CHANGE by
48.Audio Jack Board connector & RL switch
15.FAN & THERMAL CONTROLLER
28-33.ICH7M
7. CPU CORE POWER
52. LID SWITCH
46. SPK CONN, MIC CONN, DC BOARD CONN
15.CPU VSS & THERMAL & FAN
27.LCM CONN & WEBCAM
39.USB 0,USB1
38.CARD READER(5 IN 1)
1310A22623-0-MTR
Table Of Content
BIXBY-MB
CS
A3 562AX1
Drawer_Name 3-Jun-2009 1310A22623-0-MTR
3-Jun-2009Drawer_Name AX1
256
A3 CS
BIXBY-MB
Table Of ContentTable Of Content
BIXBY-MB
CS
http://hobi-elektronika.net

10/100 LAN
+V3S
TITLE
VGA
INVENTEC
BIOS
REV
SPI FLASH
55
+V1.8
+V0.9
(Vista Basic)
+VCC_CORE
Clock generator
PCIE2
CHANGE by
CODE
SHEETCHANGE by
+V5A
CAMERA
SHEET
DOC. NUMBER
USBCARD
CONN
System Charger &
HD INTERFACE
BGA 652pin 31X31 mm
Wireless
USB 2
SATA2 ----2
+V1.5S
Diamondville-SC
+V1.05S
DOC. NUMBER
USB 2.0
LVDS INTERFACE
KBC
RTS5159
X2 DMI
BLUETOOTH
DDR2_SODIMM0
HD AUDIO
+V3A
AR8132M
FCBGA 437pin 22x22mm
+V1.05S
ACPI 2.0
46
+V5S
HDD CONN
USB 3
USB 1
OF
945GSE
PCI-E X1 INTERFACE
+V1.5S
RJ45
CONN
ICS9LPRS365/CK505M
+V1.8
3.5G
INTEGRATED GRAPHIC
3.3V, LPC_INTERFACE,33MHz
USB 6
SST25VF016
TITLE
+V3S
2XDMI
INVENTEC
x4 DATA/ADDRESS
SIZE
1.8V,DDR2 SDRAM Interface
USB 5
+V5S
IDT 92HD81B1
+V3S
+V1.05S
+V5S
PCIE-----6
INTERNAL RTC
UNBUFFERED
USB 4
+V3S
HD AUDIO/AC97 2.3
SD MS/Pro MMC XD
CODE
LCM
CONN
LVDS OUT
LPC I/F
+V5S
CONN
READER
SINGLE DDR2 CHANNEL
ITE8512E-JX
ICH7M
+V1.5S
FCBGA 998pin 27X27 mm
+V3S
+V5S
3.3V, HD AUDIO
USB 0
REV
Mini Card 2
MAX=2G
1.0
Mini Card 1
+V5S USB 2.0 ----8
PCIE1
AGTL+_FSB 533MHZ/1.6G
+V1.5S
+V5S
+V3A
HP/MIC JACK
+V1.05S
SIZE
46
DC/DC System power
+V3S
45
SPEAKER
+V3S
CONN
SATA INTERFACE
1310A22623-0-MTR
Block Diagram
BIXBY-MB
CS
A3 563Drawer_Name 3-Jun-2009
Block Diagram
BIXBY-MB
CS
A3 563
1310A22623-0-MTR AX1
Drawer_Name 3-Jun-2009
USB 2.0
OF
INTERNAL MIC
PCIE3
http://hobi-elektronika.net

+V3S
CHANGE by
S3
V1.8_PG
CHG ON/OFF
KBC_PW_ON
EN2
+V1.8
BATTERY PACK
PWR_GOOD_3
SIZE CODE
VID[0:6]
CHARGE
VCCP_PG
PMOS
DOC. NUMBER
VCCP_PG
+VCCP
REV
+V1.8
+V3S_EN#
+V3A
+V5A
PM_NB_PWRGD
INVENTEC
ACDRV
+V0.9S_ON
ON
BQ24721
CHGDRV
EN1
+V5S
SHEET
SC412A
ACPRES
VCCP_ON
BATDRV
TPS51610RHB
TPS51100
TITLE
SLP_S3#_3R
VCORE_ON
SC412A
EN
+V0.9S
VCCP_ON
OF
TITLE
GMT G966
DOC. NUMBER REV
+V5S_EN#
+VCC_CORE
+V3S
+ADAPTOR
+V5S
+V3S
EN_+VCCP
+V1.05S
+V1.8_ON
V1.5S_PG
V1.8_PG
CHANGE by
+VCC_CORE
TPS51125
SHEET
SIZE
BAT LOW
CODE
INVENTEC
EN_+VCC_CORE
ON
+V5S
+1.5S
NMOS
EN
OF
PMOS
V1.5S_PG
1310A22623-0-MTR
10-Jan-2009Drawer_Name 456
A3 CS
BIXBY-MBBIXBY-MB
CS
A3 564
1310A22623-0-MTR AX1
Drawer_Name 10-Jan-2009
http://hobi-elektronika.net

Q1
Q2
DOC. NUMBER REV
INVENTEC
BIXBY-MB
CS
A3 565
1310A22623-0-MTR AX1
Drawer_Name 19-Nov-2008 SHEET OF
TITLE
SIZE
CHANGE by
CODE
0.1uF_16V
12
5-
1
2
5-,35-
C598
4.7uF_25V
C688
C348
0.1uF_25V
1
2
51125GND
C687
4.7uF_25V
1
2
C341
680pF_50V
1
2
12
51125GND
PCMC063T_4R7MN
L511
12
7-,9-,27-,30-,31-,33-,36-,40-,42-,44-
2.2_5%
R595
C684
100uF_6.3v
1
2
12
5-,9-
1
2
R618
15.4K_1%
12
C347
2200pF_50V
0.1uF_16V
C623
2
PAD504
POWERPAD_2_0610
5
51125GND
2200pF_50V
C686
1
TC7SET02F
3
1
24
PCMC063T_4R7MN
L510
12
U509
PAD502
POWERPAD_2_0610
12
120K_1%
1
2
0_5%
R594
12
51125GND
R207
120K_1%
R210
1
2
2.2_5%
R619
R298
33_5%
1
2
3
4
5
6
78
9
2
FAIR_FDMS9620S_MLP_8P
Q510
1
10
2
6.8K_1%
R593 1
POWERPAD_2_0610
PAD503
D11
2
3G2 4
S2
S1_D2 5
6
7
G18
1
2FDS6900AS
Q509
1
2
35-,40-,46-
C351
56pF_50V
12
C625
4.7uF_6.3V
1
2
R616
10K_1%
1
2
28-,40-,42-,46-
10K_5%_OPEN
R209
2
680pF_50V
C350
6-,7-,8-,9-,33-,39-,44-,48-
0.22uF_6.3V
C624
1
C690
4.7uF_25V
1
2
R212
0_5%
12
10K_1%
R617
12
51125GND
1
2
5-
51125GND
1
2
C626
4.7uF_25V
1
2
5-,9-
5-,9-
C595
4.7uF_6.3V
5-,35-
33_5%
R352
6
D1D2
3
2
G1G2
5
S1
1
4
S2
C691
150uF_4v_R35
1
26-,7-,27-,44-,45-,46-
Q12
2N7002DW
1
2
40-
1
2
4.7uF_25V
C689
7VO2
3
VREF
VREG3
8
VREG5
17
0.1uF_25V
C685
PGOOD
14 SKIPSEL
25
TML
TONSEL 4
22
VBST1VBST2
9
18 VCLK 2
VFB1
VFB2 5
VIN
16
VO1 24
DRVH1 2110 DRVH2
19
DRVL1DRVL2
12
EN0
13
ENTRIP1 1
6
ENTRIP2
15 GND
LL1 2011 LL2
23
2VREF+V3AL
U510
TI_TPS51125_QFN_24P
PWR-B
PWR-A
+VBATP
+VBATP
PWR-C PWR-C
KBC_PW_ON
GND
PWR-A
PWR-C
PWR-C
PWR-C
PWR-A
PWR-A
2VREF
+V5AL
ADP_PRES
PWR-A
+V5AL
+VBATP
PWR-E
PWR-E
+V3A
PWR-E
+V5A
PWR-E
+VBATR
PWR-A
http://hobi-elektronika.net

TITLE
SIZE CODE
SHEET
INVENTEC
CHANGE by
SIZE
TITLE
OFSHEET
INVENTEC
CHANGE by
CODE REVDOC. NUMBER REV
19-Nov-2008Drawer_Name AX1
1310A22623-0-MTR
656
A3 CS
BIXBY-MB
Power 4
19-Nov-2008Drawer_Name 656
A3 CS
BIXBY-MB
Power 4
OF
DOC. NUMBER
12
5-,6-,7-,8-,9-,33-,39-,44-,48-
1
2
15.4K_1%
R670
0.1uF_16V
C523
12
R661
10K_1%
1
2
1
2
4.7uF_25V
C549
C711
4.7uF_25V
1
2
220uF_2v_15mR_Panasonic
C521
RTN
6
VCC
310
VOUT
EN
FB 9
5GND
ILIM 13
LX
1
7NC1
NC2
8
14
NC3
NC4 15
PAD
17
PGOOD 11
U501
SEMTECH_SC412A_MLPQ_16P
2BST
16
DH
4DL
12
L512
PCMC063T_2R2MN
12
0.1uF_10V
C502
1
2
C578
4.7uF_25V
1
2
8-,9-,17-,21-,24-,25-,44-
765
4
G
S123
S23
VISHAY_SI7720DN_8P
Q512
8
D
D
8765
G
4
1
0.1uF_25V_OPEN
C353
1
2
Q504
VISHAY_SI7720DN_8P
2200pF_50V_OPEN
C355
1
2
10K_1%
R515
1
2
1
2
1
2
C698
1uF_6.3V
1
2
C577
2200pF_50V
12
C575
680pF_50V
1
2
1.05SGND
R514
0_5%
1
2
C704
0.1uF_10V
1.8GND
C694
220uF_2v_15mR_Panasonic
10K_5%_OPEN
R325
1
2
40-
680pF_50V
C712 1
2
2
R668
18_5%
1
2
12
R516
2.2_5%
1
VOUT 10
R518
0_5%
5
13
ILIM
1LX
NC1
7
8NC2
NC3 14
15
NC4
17 PAD
11
PGOOD
6RTN
3VCC
BST
2
DH 16
DL
4
EN 12
9
FB
GND
14.3K_1%
R517
1
2
SEMTECH_SC412A_MLPQ_16P
U513
PAD505
POWERPAD_2_0610
C576
0.1uF_25V
1
2
D513
BAT54AW
3
12
1.05SGND
10-
1.05SGND
3
12
5
4
G
S
123
BAT54AW
D502
SI7326DN
Q516
8
D
76
D
8765
G
41
S
23
12
5-,6-,7-,27-,44-,45-,46-
Q502
SI7326DN
1
2
11-,12-,13-,14-,16-,20-,21-,28-,33-,44-
R669
2.2_5%
2
1uF_6.3V
C522
9-,40-
18_5%
R553
1
C713
0.1uF_16V
12
PCMC063T_2R2MN
L501 12
5-,6-,7-,27-,44-,45-,46-
C710
4.7uF_25V
1
2
12
1.8GND
1
2
R519
11.5K_1%
10-
R659
4.12K_1%
0_5%
R660 1
2
5-,6-,7-,8-,9-,33-,39-,44-,48-
POWERPAD_2_0610
PAD501
1.8GND
10K_5%_OPEN
1
2
0_5%
R317
12
R34
VCCP_ON
V1.8_ON
PWR-E
+VBATR
PWR-C
PWR-C
GND
V1.8_PG
PWR-C
PWR-A
PWR-A
PWR-A
+VBATR
PWR-E
PWR-C
PWR-C
+V5A
+V5A
PWR-C
+V1.05S
+V1.8
PWR-A
PWR-C
PWR-A
VCCP_PG
PWR-C
PWR-A
http://hobi-elektronika.net

SIZE
SHEET
TITLE
SHEET
DOC. NUMBER REV
OFCHANGE by
INVENTEC
DOC. NUMBER
INVENTEC
REVCODECODESIZE
CHANGE by 19-Nov-2008Drawer_Name 756
A3 CS
BIXBY-MB
Power 5
19-Nov-2008Drawer_Name AX1
1310A22623-0-MTR
756
A3 CS
BIXBY-MB
Power 5
OF
TITLE
18_5%
R667
1
2
R179
0_5%
12
C223
1
2
1
2
CPU_SIGNAL
14-,44-
100pF_50V
12
3
4
C224
33pF_50V
C394
0.1uF_25V_OPEN
1
2
PAD2
POWERPAD_4A
C218
12
17-,40-
12
14-
1uF_16V
12
14- 0402_OPEN
R185
2
R183
0_5%
40-
1uF_6.3V
C220
1
2
R171
0_5%
1
2
2
2.2_5%
R173
1
R175
0_5%
1
0_5%
R177 12
18
16 VID0
VID1
15
14 VID2
VID3
13
12 VID4
VID5
11 VID6
10
VREF
1
VR_T#
8
VSNS
6
29
OSRSEL
PGND 33
PGOOD 22
26
PMON
30
SLEW
7THERM
TONSEL 28
TRPSEL 27
V5FILT 31
21
V5IN
VBST
3
4CSP
DPRSLP 23
9DPRST# 32
DROOP
17
DRVH
DRVL 20
EN 25
2GND
5GSNS 19
LL
U11
TI_TPS51610RHB_QFN_32P
24
CLKEN#
CSN
330uF_2v_9mR_Panasonic
C612
1
2
C708
4.7uF_25V
1
2
PCMC063T_1R5MN
L509
12
D
87
6
5
G
41
S
2
3
14-
1
2
CPU_SIGNAL
Q514
IRFH3707TRPbF
1
2
33pF_50V
C225
1
2
R288
22K_5%
2
5-,6-,27-,44-,45-,46-
13-,28-
124K_1%
R601
2
0_5%
R184 1
R174
0_5%
1
2
POWERPAD_2_0610
PAD506
1uF_6.3V
C221
1
1
2
30-
12
5-,6-,8-,9-,33-,39-,44-,48-
21K_1%
R650
765
G
41
S
23
7-
R651
47K_1%
14-
CPU_SIGNAL
Q515
SI7326DN
D
8
6800pF_25V
C679
1
2
0_5%
R178 12
0_5%
R187 12
C393
2200pF_50V_OPEN
1
2
4.7uF_25V
C709
1
2
C678
330uF_2v_9mR_Panasonic
1
2
14-
R172
499_1%
12
R603
470_1%
12
C324
1uF_6.3V
1
2
14-
0_5%
12
7-
1
2
R186
12
C707
680pF_50V
12
68pF_50V
C325
12
14-
7-
0_5%
R289
CPU_SIGNAL
R602
0_5%
470_1%
R604 12
R600
1
2
14-
R290
0_5%
12
10K_5%
C222
100pF_50V
1
2CPU_SIGNAL
12
5-,9-,27-,30-,31-,33-,36-,40-,42-,44-
8-,9-,10-,11-,15-,17-,18-,20-,21-,24-,26-,27-,28-,29-,30-,33-,34-,35-,38-,40-,42-,43-,44-,45-
12
17-,30-
14-
R293
26.1K_1%
PWR-C
7-
0_5%
R181
VCORE_ON
PWR-A
CSN
CSP
VR_PWRGD_CLKEN#
+V3A
PM_DPRSLPVR
CSN
CSP
+V3S
PM_NB_PWRGD
PWR-C
H_VID6
VCCSENSE
VSSSENSE
H_DPRSTP#
+VBATR
+VCC_CORE
H_VID1
H_VID3
+V5A
H_VID0
H_VID2
H_VID4
H_VID5
http://hobi-elektronika.net

REV
CHANGE by
DOC. NUMBER
INVENTEC
CODE
CHANGE by
300mA
CODE
OFSHEET
SLP_S4#
OF
SIZE REVCODE
OF
+V0.9
TITLE
DOC. NUMBER
TITLE
INVENTEC
SHEETCHANGE by SHEET
REVDOC. NUMBER
BIXBY-MB
Power 5
19-Nov-2008Drawer_Name AX1
1310A22623-0-MTR
856
A3 CS
BIXBY-MB
Power 5
TITLE
SIZE
INVENTEC
SIZE
2
19-Nov-2008Drawer_Name 856
A3 CS
BIXBY-MB
Power 5
19-Nov-2008Drawer_Name 856
A3 CS
1uF_6.3V
C20
1
1
2
6-,8-,9-,17-,21-,24-,25-,44-
5-,6-,7-,8-,9-,33-,39-,44-,48-
24-
1
2
22uF_6.3V
C18
2
7-,9-,10-,11-,15-,17-,18-,20-,21-,24-,26-,27-,28-,29-,30-,33-,34-,35-,38-,40-,42-,43-,44-,45-
21-
27.4K_1%
R27
22uF_6.3V
C24
1
C23
4.7uF_6.3V
1
2
C1
0.1uF_10V
1
2
S3
S5
9
1
VDDQSNS
10 VIN VLDOIN 2
3
VTT
VTTREF
6VTTSNS 5
TI_TPS51100_DGQ_10P
U2
11 GND
8GND 4
PGND
7
100K_1%
R330
1
2
10-
1
2
2
40-
R329
100K_1%
30-,40-
R30
10K_5%_OPEN
1
30K_1%
1
2
9-,14-,18-,20-,21-,31-,33-,34-,35-,44-
1
2
R25
2
9-,40-
5-,6-,7-,8-,9-,33-,39-,44-,48-
C19
1uF_6.3V
R28
0_5%
1
22uF_6.3V
C17
1
2
10uF_6.3V
C378
1
2
0_5%
12
GND
7POK
9TML
VEN
8
VIN
5
6VPP
6-,8-,9-,17-,21-,24-,25-,44-
R32
3
VO
4
VO
ADJ 2
1
1
2
25-
GMT_G973_120ADJF11U_SOP_8P
U1
GND
2
1IN 5
OUT
4
SET
SHDN#
3
10uF_6.3V
C377
12
U22
GMT_G916T1Uf_SOT23_5_5P
V1.5S_ON
0_5%
R1
+V5A
V1.5S_PG
+V1.5S
PWR-E
SM_VREF COMP-A
PWR-A
+V2.5S
+V1.8
PWR-E
+V5A
+V1.8
PWR-E
+V0.9S_ON
PWR-E
+V0.9S
SLP_S4#_3R
PWR-E
+V3S
http://hobi-elektronika.net

SHEETCHANGE by
TITLE
CODE
INVENTEC
REVDOC. NUMBER
OF
SIZE
2
19-Nov-2008Drawer_Name AX1
956
A3 CS
BIXBY-MB
Power 7
19-Nov-2008Drawer_Name 1310A22623-0-MTR
956
A3 CS
BIXBY-MB
Power 7
C692
10uF_6.3V
1
5-,6-,7-,8-,33-,39-,44-,48-
R203
470_5%_OPEN
12
Q511
D
6
5
2
1G3
S4
15-,26-,30-,33-,37-,40-,44-,45-,48- 7-,8-,10-,11-,15-,17-,18-,20-,21-,24-,26-,27-,28-,29-,30-,33-,34-,35-,38-,40-,42-,43-,44-,45-
5-,7-,27-,30-,31-,33-,36-,40-,42-,44-
FDC655BN
S
Q16
SSM3K7002F_OPEN
D3
G
1
2
S
Q507
SSM3K7002F
D3
G
1
2
SSM3K7002F_OPEN
Q3 3
D
1G
S2
8-,40-
56pF_50V
C356
12
6-,40-
8-,14-,18-,20-,21-,31-,33-,34-,35-,44-
12
12
5-,9-
6-,8-,17-,21-,24-,25-,44-
R509
100_5%_OPEN
12
100K_1%
R654
12
0.1uF_25V
C693
12
5-,9-
R299
200_5%_OPEN
2
100K_1%
R204
2
C240
0.1uF_25V
1
S
40-
C238
1uF_10V
1
D
6
5
2
1G3
4
D3
1G
2
S
40-
Q508
FDC655BN
2
SSM3K7002F
Q513
3
G
1
2
S
R29
100_5%_OPEN
1
3
D
1G
S2
Q4
SSM3K7002F_OPEN
D
12
SSM3K7002F_OPEN
Q21
10uF_10V
C622
+V5S +V3S
+V3A
+V1.8 +V1.5S
+V3S_EN#
+V5A
+V5S_EN#
+VBATP
+VBATP
V1.8_ON V1.5S_ON
http://hobi-elektronika.net

CHANGE by SHEET OF
TITLE
SIZE
Power 8
BIXBY-MB
CS
A3 5610 AX1
Drawer_Name 19-Nov-2008
DOC. NUMBER REV
INVENTEC
1310A22151-0-MTR
CODE
100_5%
R562
12
R538
10K_5%
1
2
40-
6-
12
6-
8-
1
2
R534
100_5%
12
7-,8-,9-,11-,15-,17-,18-,20-,21-,24-,26-,27-,28-,29-,30-,33-,34-,35-,38-,40-,42-,43-,44-,45-
C566
1000pF_50V_OPEN
PWR_GOOD_3
R533
100_5%
+V3S
V1.5S_PG
V1.8_PG
VCCP_PG
http://hobi-elektronika.net

0
133MHZ
MINI CARD 2 CLK
0
1
SHEET
RF
OF
PCIE LAN CLK
CONTROL SRC4 945GMS DMI CLK
MINI CARD 1 CLK
CARD READER CLK
ICH7M DMI CLK
R246 NA6019B0491702
**
SIZE
7/20 Change to OPEN
945GMS GRAPH CLK
6019B0549301
CLKBSEL0 CLKBSEL1 CLKBSEL2
REV
945GMS DMI CLK
REV
RF
INVENTEC
945GMS LCD CLK
1
RF
SIZE
1
SLG8WF581
1
CHANGE by
RF
01
CODE
CHANGE by
R246 Mount
DOC. NUMBER
TITLE
1
R246 NA
SHEET
200MHZ
TITLE
CODE
0
ITPSET LOW= SRC8/SRC8# output
DOC. NUMBER
OF
0
RTM875N
ICH7M SATA CLK
ICS9LPRS365BKLFT
0
56
A3 CS
BIXBY-MB
ClockClock
BIXBY-MB
CS
A3 5611 AX1
Drawer_Name 19-Nov-2008
6/15 For RF
100MHZ
CPU MHZ
OVERTIME_SET HIGH= over clock no allow
RF
INVENTEC
167MHZ
6019B0406601
DOTT/27M SET LOW= DOT 96 /SRC1
1
2
19-Nov-2008Drawer_Name 1310A22623-0-MTR
11
12
C697
47pF_50V
12
17-
35-
35-
R320
1K_5%_OPEN
1
2
7-,8-,9-,10-,11-,15-,17-,18-,20-,21-,24-,26-,27-,28-,29-,30-,33-,34-,35-,38-,40-,42-,43-,44-,45-
22_5%R250
0.1uF_16V
C699
R253 2.2K_5%
12
11-
0.1uF_16V
1
2
12
28-
17-
13-
31-
C192
1
2
R326 0_5%_OPEN
12
R311 22_5%
0_5%
R655
12
R148 0_5%
12
12
R147 0_5%
12
R157 0_5%
12
BLM11A601S
L507
1
2
R316
22_5%
27pF_50V
12
C361
47pF_50V
12
C359
12
30-
R321
56_5%
12
0_5%
R256
12
0_5%
R151
R315
12
R248
0_5%
1
2
10K_5%_OPEN
2
11-
24-,30-,34-,35-
11-
C695
22pF_50V
2
47pF_50V
C599
1
2
1K_5%
R240 1
2
11-
R658 1K_5%
1
13-
0_5%
R153 1
33_5%
R245 12
7-,8-,9-,10-,11-,15-,17-,18-,20-,21-,24-,26-,27-,28-,29-,30-,33-,34-,35-,38-,40-,42-,43-,44-,45-
R322 22_5%
12
10K_5%
R313
1
2
R249 0_5%
12
0_5%
R252 12
1uF_6.3V
C630
12
34-
11-
11-
36-
12-
13-
12-
11-
C371
10pF_50V
1
2
C627
10uF_6.3V_OPEN
12
12
11-
17-
17-
11-
0.1uF_16V
C362
1
2
1K_5%_OPEN
R247
12
12
38-
470_5%
R150
1
2
C360 27pF_50V
2
10K_5%
R318
L513
BLM11A601S
1
C260
0.1uF_16V
1
2
BLM11A121S
12
17-
30-
11-
12
L20
12
R657 0_5%_OPEN
10K_5%
R307
1
2
11-
R656
1K_5%_OPEN
1
2
R302
0402_OPEN
1
2
R305 10K_5%
33_5%
R303 12
12
X3
1
2
R149 0_5%
C703 1
2
14.31818MHZ
1
2
10pF_50V
12
6-,11-,12-,13-,14-,16-,20-,21-,28-,33-,44- C190
0.1uF_16V
1
2
10K_5%_OPEN
R310
36-
47pF_50V
C261
0.1uF_16V
C629
1
2
17-
22_5% R314
12
0.1uF_16V
C258
1
2
11-
11-
12
12
18-
11-
R255 0_5%
12
R319
10K_5%_OPEN
12
0_5%
R254
12
R243 470_5%
12
30-
R327 1K_5%
2
34-
33_5%
R241
16-
R308 470_5%
1
C702
1uF_6.3V
12
12
34-
16-
11-
35-
30-
12
0_5%
R251
1
2
0.01uF_16V_OPEN
C631
0.1uF_16V
C193
R246
4.7K_5%_OPEN
12
R244 33_5%
12
11-
12
31-
C800 0402_OPEN
12 0402_OPEN
C801
C191
0.1uF_16V
1
2
2
R242 33_5%
12
17-
0_5%
R152 1
0_5%
12
6-,11-,12-,13-,14-,16-,20-,21-,28-,33-,44-
7-,8-,9-,10-,11-,15-,17-,18-,20-,21-,24-,26-,27-,28-,29-,30-,33-,34-,35-,38-,40-,42-,43-,44-,45-
1
2
R146
VDDREF_3.3
VDDSRC
46
52 VDDSRC_IO
VDDSRC_IO_1
43
3X1
X2
2
28-
C700
12pF_50V
SRCT9
65
TML
17 USB_48MHZ_FSLA
VCCSRC_IO
33
23 VDD
16 VDD48
VDD96_IO
19
62 VDDCPU
VDDCPU_IO
56
VDDPCI
9
27 VDDPLL3_IO
4
47
SRCC6
SRCC7_CR#_E 50
SRCC9 38
SRCT10 41
40
SRCT11_CR#_H
28
SRCT2_SATAT
SRCT3_CR#_C 31
34
SRCT4
SRCT6 48
51
SRCT7_CR#_F
37
13
14 PCI_F5_ITP_EN
45
PCI_STOP#
5REF0_FSLC_TEST_SEL
SCLK
7
6SDATA
42
SRCC10
SRCC11_CR#_G 39
SRCC2_SATAC 29
32
SRCC3_CR#_D
SRCC4 35
59
15 GNDPCI
1GNDREF
GNDSRC_1
30
49 GND_SRC
GND_SRC1
36
NC
55
PCI0_CR#_A
8
10 PCI1_CR#_B
PCI2_TME
11
12 PCI3
PCI4_27_Select
61
CPUT0
CPUT1_F 58
CPUT2_ITP_SRCT8 54
CPU_STOP# 44
DOTC_96_SRCC0 21
20
DOTT_96_SRCT0
FSLB_TEST_MODE
64
26 GND
22 GND1
GND48
18
GNDCPU
25
27MHZ_NonSS_SRCC1_SE2
27MHZ_NonSS_SRCT1_SE1 24
CK_PWRGD_PD#
63
CPUC0 60
57
CPUC1_F
53
CPUC2_ITP_SRCC8
0_5%_OPENR239 12
U18
ICS_ICS9LPRS365BKLFT_MLF_64P
1
2
11-
1
2
34-
29-
C628
0.1uF_16V
12
12pF_50V
C701
24-,30-,34-,35-
17-
R156 0_5%
0_5%
R154 12
18-
1
2
40-
30-
+V1.05S
PWR-E
CLK_SATA+
CLK-SRC-A
CLK_SATA-
CLK-SRC-A
CLK-SRC-A
CLK_SATA+_R
CLK-PCI
ITPSET
ITPSET
DREFCLK#
CLK-DOT
CLK-DOT DREFCLK
11-
C696
0.1uF_16V
CLK_BSEL0
CLK_BSEL1
DOTT_27MSET
CLK-PCI
ITPSET
OVERTIME_SET
X2
X1
GMCH_CLKREQ#_R
CLK_MINI_EXTR_R
CLK_CARD_R
CLK-SRC-D
CLK_NB_BCLK_R
CLK-HCLK-B
CPUBCLK_R
CLK_CARD#_R
CLK-SRC-D
CLK_NB_BCLK#_R
CLK-HCLK-A
CPUBCLK#_R
DREFSSCLK#_R
CLK-SRC-A
DREFSSCLK_R
PCISTP#
CPUSTP#
VR_PWRGD_CLKEN
CLK-REF
CLK_BSEL2
CLK_LAN1#_R
MINI_CLKREQ1#_R MINI_CLKREQ1#
CLK_CARD1_R
CLK-SRC-A
CLK_CARD1#_R
CLK-SRC-B
CLK_PCIE_ICH_R
CLK_PCIE_ICH#_R
CLK-SRC-B
GMCH_CLKREQ#
CLK_48
MINI_CLKREQ#_R
CLK_PCIE_IN_R
DREFCLK#_R
CLK_PCIE_IN#_R
DREFCLK_R
CLK-REF
CLK_14
CKVDD
PWR-E
+V1.05S
PWR-E
+V3S
+V3S
PWR-E
CKVDD
PWR-C
CLK_LAN1_R
PWR-E
+V3S
CLK_KBC_EXTR CLK-PCI
CLK_SB_EXTR CLK-PCI
CLK_SB14_EXTR
CLK_SD_48 CLK-USB
CLK_SB48_3R
PWR-C
PWR-C
PWR-C
SB_SMDAT_3
DREFSSCLK
CLK-SRC-A
DREFSSCLK#
CLK-SRC-A
CLK_PCIE_IN
CLK-SRC-C
CLK_PCIE_IN#
CLK-SRC-C
CLK_PCIE_ICH
CLK-SRC-B
CLK_PCIE_ICH#
CLK-SRC-B
CLK_CARD1#
CLK-SRC-E CLK_CARD1
CLK-SRC-E
CLK_LAN1#
CLK-SRC-F CLK_LAN1
CLK-SRC-F
CLK-SRC-A
CLK_SATA-_R
CLK_BSEL0
CLK-REF
CLK_BSEL2
CLK_CARD#
CLK-SRC-D CLK_CARD
CLK-SRC-D
CPUBCLK
CLK-HCLK-A
CPUBCLK#
CLK-HCLK-A
CLK_NB_BCLK
CLK-HCLK-B
CLK_NB_BCLK#
CLK-HCLK-B
MINI_CLKREQ#
CLK_MINI_EXTR CLK-PCI
SB_SMCLK_3
X1
X2
OVERTIME_SET
DOTT_27MSET
CPU_BSEL0
CPU_BSEL2
MCH_BSEL1CPU_BSEL1
MCH_BSEL0
MCH_BSEL2
CLK_BSEL1
http://hobi-elektronika.net

THERM
NC
ADDRGROUP0
ADDR GROUP 1
CONTROL
XDP/ITP SIGNALS
H CLK
REV
INVENTEC
OF
DOC. NUMBER
TITLE
CODE
SHEET
TITLE
OF
CODE
CHANGE by
SIZE
CHANGE by
REV
19-Nov-2008Drawer_Name AX1
1310A22623-0-MTR
12 56
A3 CS
BIXBY-MB
CPU-1
SHEET
SIZE
INVENTEC
DOC. NUMBER
12
16-
6-,11-,12-,13-,14-,16-,20-,21-,28-,33-,44-
6-,11-,12-,13-,14-,16-,20-,21-,28-,33-,44-
12-,28-
TP542
12
56_5%
R363
16-
12-
12-
1K_5%_OPEN
R166
TP535
12-
12
16-
28-
28-
2
16-
16-
15-
R665
56_5%
R346 1K_1%
1
TP541
12-
6-,11-,12-,13-,14-,16-,20-,21-,28-,33-,44-
16-
12
12-,16-
28-
16-
12-
TP532
1K_1%R344
12-,28-
40-
12-,28-
16-
16-
30-
12
TP537
12-,16-
330_5%
R283
2
R364 56_5%
12
12-
22_5%
R367 1
16- TP530
TDI N16
TDO M16
THERMTRIP# H17
THRMDA E4
THRMDC E5
TMS L17
TRDY# W19
TRST# K16
16-
16-
REQ(4)#
R19
RESET# D15
RS(0)# W18
RS(1)# Y17
RS(2)# U20
RSVD1 A3
RSVD2 C1
RSVD3 C21
SMI#
U17
STPCLK#
R16
TCK M17
K4
NC5
K5
NC6
M15
NC7
L16
PRDY# K18
PREQ# J16
PROCHOT# G17
REQ(0)#
N21
REQ(1)#
J21
REQ(2)#
G19
REQ(3)#
P20
HITM# V20
IERR# F16
IGNNE#
J4
INIT# V16
LINT0
T15
LINT1
R15
LOCK# W20
NC1
D6
NC2
G6
NC3
H6
NC4
BPM(1)# J18
BPM(2)# H15
BPM(3)# J15
BPRI# U21
BR0# T20
BR1# V15
DBSY# Y18
DEFER# T21
DRDY# T19
FERR#
T16
HIT# AA17
G20
A20M#
U18
ADS# V19
ADSTB(0)#
K20
ADSTB(1)#
B19
AP0
D17
AP1
M18
BCLK(0) V11
BCLK(1) V12
BNR# Y19
BPM(0)# K17
A(31)#
C16
A(32)#
A17
A(33)#
B14
A(34)#
B15
A(35)#
A14
A(4)#
H20
A(5)#
N20
A(6)#
R20
A(7)#
J19
A(8)#
N19
A(9)#
A(21)#
D19
A(22)#
C14
A(23)#
C18
A(24)#
C20
A(25)#
E20
A(26)#
D20
A(27)#
B18
A(28)#
C15
A(29)#
B16
A(3)#
P21
A(30)#
B17
M19
A(11)#
H21
A(12)#
L20
A(13)#
M20
A(14)#
K19
A(15)#
J20
A(16)#
L21
A(17)#
C19
A(18)#
F19
A(19)#
E21
A(20)#
A16
2
U19-1
ITL_DIAMONDVILLE_SC_FCBGA_437P
A(10)#
R338 1K_5%_OPEN
1
56_5%
R366 12
15-
16-
56_5%
R360 12
16-
2
28-
28-
12-
11-
12-
28-
R361 56_5%
1
TP524
11-
12
16-
12
R666 1K_1%
12
12-
12-
12-,28-
12-
6-,11-,12-,13-,14-,16-,20-,21-,28-,33-,44-
R365 56_5%
12
68_5%
R342
1K_1%R345
12
TP536
TP533
1K_1%
R282
12
12-
TP527
16-
R281 0_5%_OPEN
H_A#(31:3)
H_A#(31:3)
H_ADSTB#0
H_A20M#
17-,28-
H_A#(31)
H_ADSTB#0N
EC_PROCHOTB#
H_INIT#
+V1.05S
+V1.05S
+V1.05S
+V1.05S
H_A#(23)
H_A#(24)
H_A#(25)
H_A#(26)
H_A#(27)
H_A#(29)
H_A#(30)
H_A#(28)
H_A#(15)
H_A#(16)
H_A#(14)
H_A#(17)
H_A#(18)
H_A#(19)
H_A#(20)
FSB-CMD
H_A#(21)
H_A#(22)
H_A#(6)
H_A#(7)
H_A#(8)
H_A#(9)
H_A#(10)
H_A#(11)
H_A#(12)
H_A#(13)
XDP_TRST#
FSB-CMD
H_THERMDA
PM_THRMTRIP
CPUBCLK
SYS_RST#
H_A#(3)
H_A#(4)
H_A#(5)
H_RS#(2:0)
H_RS#(0)
H_RS#(1)
H_RS#(2)
XDP_TDI
XDP_TMS
FSB-CMD
XDP_TCK
XDP_TDO
XDP_TMS
XDP_TDI
XDP_BPM#
H_BPRI#
H_TRDY#
H_HIT#
H_DEFER#
H_BREQ#0
H_IGNNE#
H_SMI#
H_A20M#
H_INTR
H_IGNNE#
H_LOCK#
H_CPURST#
H_REQ#(4:0)
H_REQ#(0)
H_REQ#(1)
H_REQ#(2)
H_REQ#(3)
H_REQ#(4)
H_ADS#
H_DRDY#
CPUBCLK#
H_BNR#
H_DBSY#
S_FERR#
H_HITM#
FSB-CTRL
H_NMI
XDP_BPM#
H_STPCLK#
XDP_TCK
XDP_TDO
H_THERMDC
XDP_TRST#
http://hobi-elektronika.net

DATA GRP 0
DATA GRP 1
DATA GRP 2
DATA GRP 3
MISC
Zo=55 ohm
0.5’’ max for EXTOBER
0.5’’ max for CPU_CMREF
comp0,2 connect with Zo=27.4ohm
,make trace length shorter than 0.5’’
TITLE
OF
INVENTEC
CHANGE by
Zo=55 ohm
0.5’’ max for H_GTLREF
DOC. NUMBER REVCODE
Zo=55 ohm
SIZE
,make trace length shorter than 0.5’’
SHEET
16-
16-
BIXBY-MB
CS
A3 5613
1310A22623-0-MTR AX1
Drawer_Name 19-Nov-2008
comp1,3 connect with Zo=55ohm
TP515
13-,16-
13-,16-
TP514
16-
16- 16-
16-
12
11-
11-
TP540
13-
54.9_1%
R161
R167
2K_1%
12
R169
1K_1%
12
TP525
0.1uF_16V
C215
1
2
12
13-
16-
2K_1%
R165
12
27.4_1%R162
1K_1%
R164
12
A7 GTLREF
N6 HFPLL
P17 MCERR# V17
PWRGOOD
T6 RSP# N18
SLP#
DSTBN(0)#
Y4 DSTBN(1)#
K2
DSTBN(2)#
E2
DSTBN(3)#
Y15 DSTBP(0)#
Y5 DSTBP(1)#
K3
DSTBP(2)#
F3
DSTBP(3)#
R6 EDM
M6 EXTBGREF
N15 FORCEPR#
Y6 DINV(1)#
L1
DINV(2)#
C5
DINV(3)#
V9 DP#0
R4 DP#1
M4
DP#2
D4
DP#3
R18
DPRSTP# R17
DPSLP# U4
DPWR#
Y14
B6
D(59)#
AA16 D(6)#
B3
D(60)# C4
D(61)# C7
D(62)# D2
D(63)#
Y10 D(7)#
Y9 D(8)#
Y13 D(9)#
V5 DCLKPH
W16 DINV(0)#
D(49)#
W12 D(5)#
F1
D(50)# D3
D(51)# B4
D(52)# E1
D(53)# A5
D(54)# C3
D(55)# A6
D(56)# F2
D(57)# C6
D(58)#
AA11 D(4)#
G3
D(40)# H2
D(41)# N2
D(42)# L2
D(43)# M3
D(44)# J2
D(45)# H1
D(46)# J1
D(47)#
C2
D(48)# G2
AA14 D(3)#
V2 D(30)#
W4 D(31)#
R3
D(32)# R2
D(33)# P1
D(34)# N1
D(35)# M2
D(36)# P2
D(37)# J3
D(38)# N3
D(39)#
D(2)#
W7 D(20)#
W6 D(21)#
Y7 D(22)#
AA6 D(23)#
Y3 D(24)#
W2 D(25)#
V3 D(26)#
U2 D(27)#
T3 D(28)#
AA8 D(29)#
W15 D(10)#
AA13 D(11)#
Y16 D(12)#
W13 D(13)#
AA9 D(14)#
W9 D(15)#
AA5 D(16)#
Y8 D(17)#
W3 D(18)#
U1 D(19)#
Y12
J6 BSEL(0)
H5 BSEL(1)
G5 BSEL(2)
B7
CMREF(1)
T1
COMP(0) T2
COMP(1) F20
COMP(2) F21
COMP(3)
A13
CORE_DET
Y11 D(0)#
W10 D(1)#
ITL_DIAMONDVILLE_SC_FCBGA_437P
U19-2
U5 ACLKPH
T17 BINIT#
TP529
11-
16-
16-
TP526
TP513
6-,11-,12-,13-,14-,16-,20-,21-,28-,33-,44-
13-,16-
TP523
C316
0.1uF_16V
1
2
16-
13-,16-
12
16-
6-,11-,12-,13-,14-,16-,20-,21-,28-,33-,44-
1K_5%_OPEN
R160
TP534
28-
13- 13-,16-
TP539
TP528
12
TP538
1K_5%_OPEN
R598 12
R647 1K_5%_OPEN
7-,28-
6-,11-,12-,13-,14-,16-,20-,21-,28-,33-,44-
13-,16-
28-
1K_5%_OPEN
R159
12
1K_1%
R168
12
R287
12
13-
6-,11-,12-,13-,14-,16-,20-,21-,28-,33-,44-
2K_1%
2
16-
16-
TP531
13-
C211
1uF_6.3V
1
R663 54.9_1%
12
13-
R664 27.4_1%
12
H_DPWR#
+V1.05S+V1.05S +V1.05S +V1.05S
EXTGBREF
CPU_BSEL1
COMP0
COMP2 COMP-B
COMP1
H_DPWR#
H_CPUSLP#
TP_DCLKPH
CORE_DET
CPU_CMREF
H_DPRSTP#
H_GTLREF
H_GTLREF CPU_CMREF
TP_ACLKPH
H_BINIT#
H_FORCEPR
H_MCERR
EXTGBREF
CPU_BSEL0
CPU_BSEL2
H_DSTBN#3
H_DSTBP#0
H_DSTBN#0
H_DINV#3
H_DINV#2
H_DINV#1
H_DINV#0
H_D#(42)
H_D#(43)
H_D#(44)
H_D#(45)
H_D#(46)
H_D#(47)
H_D#(63:0)
H_D#(63:0)
H_D#(63:0)
H_DSTBN#1
H_DSTBP#1
H_DSTBN#2
H_D#(34)
H_D#(35)
H_D#(36)
H_D#(37)
H_D#(38)
H_D#(39)
H_D#(40)
H_D#(41)
H_D#(59)
H_D#(60)
H_D#(61)
H_D#(62)
H_D#(63)
H_D#(32)
H_D#(33)
H_D#(50)
H_D#(51)
H_D#(52)
H_D#(53)
H_D#(54)
H_D#(55)
H_D#(56)
H_D#(57)
H_D#(58)
H_D#(5)
H_D#(4)
H_D#(3)
H_D#(2)
H_D#(1)
H_D#(0)
H_D#(48)
H_D#(49)
H_D#(13)
H_D#(12)
H_D#(11)
H_D#(10)
H_D#(9)
H_D#(8)
H_D#(7)
H_D#(6)
H_D#(27)
H_D#(28)
H_D#(29)
H_D#(30)
H_D#(31)
H_D#(63:0)
H_D#(16)
H_D#(15)
H_D#(14)
H_D#(20)
H_D#(21)
H_D#(22)
H_D#(23)
H_D#(24)
H_D#(25)
H_D#(26)
COMP-B
COMP3
H_DPSLP#
H_DSTBP#2
H_DSTBP#3
EDM
H_HFPLL
H_PWRGD
H_RSP
H_D#(17)
H_D#(18)
H_D#(19)
http://hobi-elektronika.net

OF
12/12 RF
CODE
INVENTEC
1.Route VCCSENSE and VSSENSE trace at 27.4 OHM with 18 mile trace
PLACE IN CAVITY
1ux16
2.7 mile VCCSENSE to VSSENSE spaceing
TITLE
12/12 RF
12/12 RF
MAX=3A
1310A22623-0-MTR AX1
Drawer_Name 19-Nov-2008
MAX=2.5A
PLACE those inside socket cavity on L8
MAX=0.13A
REVDOC. NUMBERSIZE
PLACE IN CAVITY
PLACE IN CORRIDOR AND CLOSE TO CPU
CHANGE by
10ux12
SHEET
12/12 RF
3.25 mile spacing from others.place PU and PD with 1 inch of CPU
12
CPU-3
BIXBY-MB
CS
A3 5614
12
7-
C646
1uF_6.3V
12
7-
C656
10uF_6.3V
2
7-
10uF_6.3V
C665
12
C649
1uF_6.3V
1
8-,9-,18-,20-,21-,31-,33-,34-,35-,44-
10uF_6.3V
C676
C658
1uF_6.3V
12
1uF_6.3V
C651
12
C309
10uF_6.3V
12
220uF_2.5v_OPEN
C641
12
6-,11-,12-,13-,14-,16-,20-,21-,28-,33-,44-
C645
1uF_6.3V
12
1uF_6.3V
C657
12
22pF_50V
C320
12
C321
22pF_50V
12
1uF_6.3V
C648
12
R649
100_1%
12
1uF_6.3V
12
7-
1uF_6.3V
C652
12
C642
100_1%
R648
12
12
7-
7-,14-,44-
12
7-
1uF_6.3V
C644
12
C671
10uF_6.3V
12
10uF_6.3V
C672
12
1uF_6.3V
C659
12
C655
1uF_6.3V
12
10uF_6.3V
C669
12
C675
10uF_6.3V
12
6-,11-,12-,13-,14-,16-,20-,21-,28-,33-,44-
C315
10uF_6.3V
12
0.1uF_16V
C674
12
C663
10uF_6.3V
12
22pF_50V
C420
12
C610
22pF_50V
12
1uF_6.3V
C650
12
1uF_6.3V
C666
12
C673
10uF_10V_OPEN
2
10uF_6.3V
C319
0.1uF_16V
C654
1
C668
0.1uF_16V
12
1uF_6.3V
C664
12
C662
1uF_6.3V
12
C660
1uF_6.3V
12
C653
1uF_6.3V
12
VTT5 F9
VTT6 G8
VTT7 G14
VTT8 H8
VTT9 H14
7-,14-,44-
7-
7-
VTT24 T8
VTT25 T14
VTT26 U8
VTT27 U9
VTT28 U10
VTT29 U11
VTT3 E9
VTT30 U12
VTT31 U13
VTT32 U14
VTT4 F8
L8
VTT15 L14
VTT16 M8
VTT17 M14
VTT18 N8
VTT19 N14
VTT2 D9
VTT20 P8
VTT21 P14
VTT22 R8
VTT23 R14
VID(3) G15
VID(4) G16
VID(5) E17
VID(6) G18
VSSSENSE D13
VTT1 C9
VTT10 J8
VTT11 J14
VTT12 K8
VTT13 K14
VTT14
VCCP9
C12
VCCPC61 E13
VCCPC62 E14
VCCPC63 F13
VCCPC64 F14
VCCQ1
A9
VCCQ2
B9
VCCSENSE C13
VID(0) F15
VID(1) D16
VID(2) E18
B10
VCCP40
P10
VCCP41
P11
VCCP42
P12
VCCP43
R10
VCCP44
R11
VCCP45
R12
VCCP5
B11
VCCP6
B12
VCCP7
C10
VCCP8
C11
VCCP30
K12
VCCP31
L10
VCCP32
L11
VCCP33
L12
VCCP34
M10
VCCP35
M11
VCCP36
M12
VCCP37
N10
VCCP38
N11
VCCP39
N12
VCCP4
VCCP20
G11
VCCP21
G12
VCCP22
H10
VCCP23
H11
VCCP24
H12
VCCP25
J10
VCCP26
J11
VCCP27
J12
VCCP28
K10
VCCP29
K11
VCCP3
A12
D10
VCCP11
D11
VCCP12
D12
VCCP13
E10
VCCP14
E11
VCCP15
E12
VCCP16
F10
VCCP17
F11
VCCP18
F12
VCCP19
G10
VCCP2
A11
U19-3
ITL_DIAMONDVILLE_SC_FCBGA_437P
VCCA D7
VCCF
V10
VCCP1
A10
VCCP10
10uF_6.3V
C314
12
7-
1uF_6.3V
C647
12
C670
1uF_6.3V
12
12
+VCC_CORE
+V1.5S
+V1.05S
+V1.05S
+VCC_CORE
22pF_50V
C643
H_VID0
H_VID1
H_VID2
H_VID3
H_VID4
H_VID5
H_VID6
VCCSENSE
VSSSENSE
http://hobi-elektronika.net

INVENTEC
DOC. NUMBER
OFSHEET
CODE
TITLE
CHANGE by
REV
15-
19-Nov-2008Drawer_Name AX1
1310A22623-0-MTR
15 56
A3 CS
BIXBY-MB
SIZE
0_5%_OPEN
R123 12 30-
10K_5%
R122
1
2
VSS81
M13 VSS82
M21 VSS83
N4 VSS84
B1 VSS9
AA20
VSS95
AA19
VSS96
AA18
VSS97
AA15
VSS98
AA12
VSS99
15-
L7 VSS72
L9 VSS73
L13 VSS74
L15 VSS75
L18 VSS76
L19 VSS77
M1 VSS78
M5 VSS79
A20 VSS8
M7 VSS80
M9
K6 VSS62
K7 VSS63
K9 VSS64
K13 VSS65
K15 VSS66
K21 VSS67
L3 VSS68
L4 VSS69
A19 VSS7
L5 VSS70
L6 VSS71
VSS52
H16 VSS53
H18 VSS54
H19 VSS55
J5 VSS56
J7 VSS57
J9 VSS58
J13 VSS59
A18 VSS6
J17 VSS60
K1 VSS61
G7 VSS39
A8 VSS4
G9 VSS41
G13 VSS42
G21 VSS45
H3 VSS46
H4 VSS48
H7 VSS49
A15 VSS5
H9 VSS51
H13
E15 VSS28
E16 VSS29
E19 VSS30
F4 VSS31
F5 VSS32
F6 VSS33
F7 VSS34
F17 VSS35
F18 VSS36
G1 VSS37
G4 VSS38
VSS18
D5 VSS19
A4 VSS2
D8 VSS20
D14 VSS21
D18 VSS22
D21 VSS23
E3 VSS24
E6 VSS25
E7 VSS26
E8 VSS27
P5
VSS155
P4
VSS156
P3
VSS157
N17
VSS158
N13
VSS159
C8 VSS16
N9
VSS160
N7
VSS161
N5
VSS162
C17 VSS17
D1 R5
VSS144
R1
VSS145
P19
VSS146
P18
VSS147
P16
VSS148
P15
VSS149
B21 VSS15
P13
VSS151
P9
VSS152
P7
VSS153
P6
VSS154
VSS134
T10
VSS135
T9
VSS136
T7
VSS137
T5
VSS138
T4
VSS139
B20 VSS14
R21
VSS140
R13
VSS141
R9
VSS142
R7
VSS143
U19
VSS125
U16
VSS126
U15
VSS127
U7
VSS128
U6
VSS129
B13 VSS13
U3
VSS130
T18
VSS131
T13
VSS132
T12
VSS133
T11
W1
VSS115
V21
VSS116
V18
VSS117
V14
VSS118
V13
VSS119
B8 VSS12
V8
VSS120
V7
VSS121
V6
VSS122
V4
VSS123
V1
VSS124
VSS105
Y20
VSS106
Y2
VSS107
Y1
VSS108
W21
VSS109
B5 VSS11
W17
VSS110
W14
VSS111
W11
VSS112
W8
VSS113
W5
VSS114
ITL_DIAMONDVILLE_SC_FCBGA_437P
U19-4
A2 VSS1
B2 VSS10
AA10
VSS100
AA7
VSS101
AA4
VSS102
AA3
VSS103
AA2
VSS104
Y21
12
40-
40-
2
C680
4.7uF_6.3V
0.1uF_16V
C548
1
12
C789
0.1uF_16V_OPEN
12
2200pF_50V
C212
3DXN
2DXP
5
GND
SMBCLK 8
7
SMBDATA
4THERM
VCC
1
12-
12-
U7
GMT_G780P81U_MSOP_8P
6
ALERT
G2
R652
0_5%
12
11
22
33
G1
G
G
12
9-,15-,26-,30-,33-,37-,40-,44-,45-,48-
7-,8-,9-,10-,11-,17-,18-,20-,21-,24-,26-,27-,28-,29-,30-,33-,34-,35-,38-,40-,42-,43-,44-,45-
3
CN11
ENTERY_3703_Q03N_11R_3P
4
5
9-,15-,26-,30-,33-,37-,40-,44-,45-,48-
40-
R653
5.6K_5%
TC7SET08FU
3
1
2
Q5063
D
1
G
S
2
U512
C681
0.01uF_16V
1
2
AO3409
+V3S
PWR-E
+V5S
PWR-E PWR-B
TH_3S_WARN#
PWM_3S_FAN#
TH_3S_WARN#
PWR-E
+V5S
THM
H_THERMDA
THM
H_THERMDC
EC_SMCLK_3
EC_SMDAT_3
THERM_SB#
http://hobi-elektronika.net

HOST
CODESIZE
SHEET
TITLE
10 mile wide with 20 mil spacing
CHANGE by
10 mile wide with 20 mil spacing
TITLE
OFOF
10 mile wide with 20 mil spacing
REVSIZE
10 mile wide with 20 mil spacing
10 mile wide with 20 mil spacing
REVDOC. NUMBER
NB-1
BIXBY-MB
CS
A3 5616
1310A22623-0-MTR AX1
Drawer_Name 19-Nov-2008
CHANGE by
10 mile wide with 20 mil spacing
CODE
INVENTECINVENTEC
DOC. NUMBER
100 mile or less from GMCH pin
SHEET
12-
NB-1
BIXBY-MB
CS
A3 5616Drawer_Name 19-Nov-2008
0.1uF_16V
12
R278
12
C386
12
100_1%
12
R275
100_1%
12
C274
0.1uF_16V
HXRCOMP
A6 HXSCOMP
HXSWING
C15
HYRCOMP
J1
HYSCOMP
K1
H1 HYSWING
E2
H_AVREF
R277
200_1%
B4
HLOCK# C5
HREQ0# G9
E9
HREQ1# G12
HREQ2#
HREQ3# B8
HREQ4# F12
HRS0# A5
HRS1# B6
HRS2# G10
E10
HTRDY#
A10
F3
HDSTBN0# M8
HDSTBN1# T1
HDSTBN2#
HDSTBN3# AA3
HDSTBP0# F4
HDSTBP1# M7
HDSTBP2# T2
AB3
HDSTBP3#
E1
HDVREF
C8
HHIT#
HHITM#
C3
HD8#
K9
F5 HD9#
HDBSY# C10
HDEFER# C6
H5
HDINV0# J6
HDINV1# T9
HDINV2#
HDINV3# U6
G7
HDPWR#
HDRDY# E6
HD55#
AB4
HD56#
AB8
HD57#
W8
HD58#
AA9
HD59#
AA8
C2 HD6#
HD60#
AB1
HD61#
AB7
HD62#
AA2
HD63#
AB5
HD7#
HD45#
T5
HD46#
V6
HD47#
V3
HD48#
W2
HD49#
W1
E3 HD5#
HD50#
V2
HD51#
W4
HD52#
W7
HD53#
W5
HD54#
V5
T8
HD36#
R2
HD37#
N5
HD38#
N2
HD39#
R5
HD4#
F7
HD40#
U7
HD41#
R8
HD42#
T4
HD43#
T7
HD44#
R3
HD26#
M3
HD27#
N8
HD28#
N6
HD29#
K3
H6 HD3#
HD30#
N9
HD31#
M1
HD32#
V8
HD33#
V9
HD34#
R6
HD35#
HD16#
J2
HD17#
J3
HD18#
N1
HD19#
M5
HD2#
H9
HD20#
K5
HD21#
J5
HD22#
H3
HD23#
J4
HD24#
N3
HD25#
M4
AA5
B10
HCPURST#
E8
HCPUSLP#
C4 HD0#
HD1#
F6
HD10#
J7
K7 HD11#
H8 HD12#
HD13#
E5
HD14#
K8
HD15#
J8
A8
HA7# E13
E12
HA8#
HA9# J12
HADS# F10
HADSTB0# C12
H16
HADSTB1#
HBNR# B9
HBPRI# C7
HBREQ0# G8
HCLKN AA6
HCLKP
HA25# H13
HA26# C14
HA27# A17
E15
HA28# H17
HA29#
HA3# F8
HA30# D17
HA31# G17
D12
HA4# C13
HA5#
HA6#
D14
HA15# F14
J13
HA16#
HA17# E17
HA18# H15
HA19# G15
G14
HA20# A15
HA21#
HA22# B18
HA23# B15
E14
HA24#
U10-1
HA10# B13
HA11# A13
G13
HA12# A12
HA13#
HA14#
12-
12-
16-
ITL_945GSE_FCBGA_998P
12
12-
C275
0.1uF_16V
13-
16-
12-
16-
12-
16-
11-
13-
6-,11-,12-,13-,14-,16-,20-,21-,28-,33-,44-
TP522
13-
12-
12-
12-
13-
R334
100_1%
12
16-
13-
12
13-
6-,11-,12-,13-,14-,16-,20-,21-,28-,33-,44-
12-
13-
R335 24.9_1%
6-,11-,12-,13-,14-,16-,20-,21-,28-,33-,44-
12- 12-
12
16-
12-
13-
6-,11-,12-,13-,14-,16-,20-,21-,28-,33-,44-
12-
R276
221_1%
12
13-
13-
13-
13-
12-
R337
221_1%
R336 54.9_1%
12
12
16-
12-
13-
16-
13-
16-
R279 24.9_1%
16-
13-
16-
0.1uF_16V_OPEN
C276
12
R280 54.9_1%
12
+V1.05S
12-
16-
11-
H_DRDY#
H_DSTBN#0
H_DSTBN#1
H_DSTBN#2
H_DSTBN#3
H_DSTBP#0
H_DSTBP#1
H_DSTBP#2
H_DSTBP#3
+V1.05S
+V1.05S
+V1.05S
H_HIT#
H_HITM#
H_LOCK#
H_CPUSLP#
H_TRDY#
CLK_NB_BCLK#
CLK_NB_BCLK
H_DBSY#
H_DEFER#
H_DINV#0
H_DINV#1
H_DINV#2
H_DINV#3
H_DPWR#
H_REQ#(4:0)
H_REQ#(0)
H_REQ#(1)
H_REQ#(2)
H_REQ#(3)
H_REQ#(4)
H_RS#(2:0)
H_RS#(0)
H_RS#(1)
H_RS#(2)
H_XRCOMP
H_XSCOMP
H_XSWING
H_YRCOMP
H_YSCOMP
H_YSWING
H_ADSTB#0
H_BREQ#0
FSB-DQS H_CPURST#
H_D#(53)
H_D#(54)
H_D#(55)
H_D#(56)
H_D#(57)
H_D#(58)
H_D#(59)
H_D#(60)
H_D#(61)
H_D#(62)
H_D#(63)
H_D#(43)
H_D#(44)
H_D#(45)
H_D#(46)
H_D#(47)
H_D#(48)
H_D#(49)
H_D#(50)
H_D#(51)
H_D#(52)
H_D#(33)
H_D#(34)
H_D#(35)
H_D#(36)
H_D#(37)
H_D#(38)
H_D#(39)
H_D#(40)
H_D#(41)
H_D#(42)
H_D#(22)
H_D#(23)
H_D#(24)
H_D#(25)
H_D#(26)
H_D#(27)
H_D#(28)
H_D#(29)
H_D#(30)
H_D#(31)
H_D#(32)
H_D#(11)
H_D#(12)
H_D#(13)
H_D#(14)
H_D#(15)
H_D#(16)
H_D#(17)
H_D#(18)
H_D#(19)
H_D#(20)
H_D#(21)
H_D#(1)
H_D#(2)
H_D#(3)
H_D#(4)
H_D#(5)
H_D#(6)
H_D#(7)
H_D#(8)
H_D#(9)
H_D#(10)
H_A#(27)
H_A#(28)
H_A#(29)
H_A#(30)
H_A#(31)
H_ADS#
H_ADSTB#0N
H_BNR#
H_BPRI#
H_D#(63:0)
H_D#(0)
H_A#(20)
H_A#(21)
H_A#(22)
H_A#(23)
H_A#(24)
H_A#(25)
H_A#(26)
H_A#(11)
H_A#(12)
H_A#(13)
H_A#(14)
H_A#(15)
H_A#(16)
H_A#(17)
H_A#(18)
H_A#(19)
H_A#(3)
H_A#(4)
H_A#(5)
H_A#(6)
H_A#(7)
H_A#(8)
H_A#(9)
H_A#(10)
H_YSCOMP
H_YRCOMP
H_XSCOMP
H_XRCOMP
H_A#(31:3)
H_YSWING
H_XSWING
http://hobi-elektronika.net

DMIDDR2 MUXING
TITLE
CODE
SHEET
SIZE B
CODE 1310A22151-0-MTR
SIZESIZE REV
INVENTEC
REVSIZE
FOR SODIMM THRM THROTTLE
REV
CFG3 reverse
CHANGE by
INVENTEC
REV
TITLE
CHANGE byCHANGE by SHEET
CONTROL DMI CLK IN L1/C3/C4/C4E STATUS
CFG5 low=DMIX2 DEF
INVENTEC
CHANGE by
Only support 2 DMI interface
SHEET
CFG4 reverse
TITLE
OF
DOC. NUMBER
OF
DOC. NUMBER
OF
SHEET
CODE DOC. NUMBERCODECODE
TITLE
INVENTEC
96MHZ
CFG5 high=DMIX4
SIZE
TITLE
DOC. NUMBER
SHEET OF
DOC. NUMBER REV
OF
100MHZ
17-
30-
CHANGE by
INVENTEC
12
11-
17-
6-,8-,9-,17-,21-,24-,25-,44-
7-,30-
30-,40-
17-
2
11-
10K_1%
R121
2
2.2K_1%_OPEN
R646
1
2
C135
0.1uF_16V
1
7-,40-
10K_1%
R120
1
AK14 SM_CS2#
SM_CS3#
AH12
AE12 SM_ODT0
SM_ODT1
AF14
SM_ODT2
AJ14
AJ12 SM_ODT3 THRMTRIP# J15
AF1
SM_CK2
AJ1
SM_CK2#
AK1
AM30 SM_CK3
AN30 SM_CK3#
AN21 SM_CKE0
SM_CKE1
AN22
SM_CKE2
AF26
AF25 SM_CKE3
SM_CS0#
AG14
AF12 SM_CS1#
AB29
RSTIN# W27
SMOCDCOMP0
AJ21
AF11 SMOCDCOMP1
SMRCOMPN
AN12
AN14 SMRCOMPP
AA33 SMVREF0
SMVREF1
AE1
AF33 SM_CK0
AG33 SM_CK0#
SM_CK1
AG1
SM_CK1#
DREF_CLKP A26
DREF_SSCLKN J33
EXT_TS0# F26
EXT_TS1#_DPRSLPVR H26
ICHSYNC# E31
MCH_RSVD1 K32
MCH_RSVD2 K31
MCH_RSVD7 C17
MCH_RSVD8 F18
MCH_RSVD9 A3
PWROK
CLKREQB J22
CREF_SSCLKP H33
DMI_RXN0
Y29
Y32 DMI_RXN1
Y28 DMI_RXP0
DMI_RXP1
Y31
V28 DMI_TXN0
DMI_TXN1
V31
DMI_TXP0
V29
V32 DMI_TXP1
DREF_CLKN A27
BM_BUSY# G21
CFG0 C18
CFG1 E18
CFG2 G20
CFG3 G18
CFG5 J20
CFG6 J18
80.6_1%
R118 12
ITL_945GSE_FCBGA_998P
U10-2
12
11-
12
0_5%R634
12
100_5%R155
24-
R633 10K_5%
80.6_1%
R119 12
24-
31-
31-
24-,25-
31-
11-
12
29-
11-
31-
12
11-
24-,25-
0.1uF_16V
C137
24-
17-
17-
D29
EZJZ0V500AA_OPEN
10K_5%R636 12
R257 10K_5%_OPEN
12
17-
17-
12
12
0_5%R117
31-
24-
2.2uF_10V
C138
12
31-
24-,25-
11-,17-
11-,17-
24-
11-
31-
R265 0_5%
17-
2.2K_1%_OPEN
R645
12
2.2K_1%
R644
12
6-,8-,9-,17-,21-,24-,25-,44-
24-,25-
24-,25-
12-,28-
7-,8-,9-,10-,11-,15-,18-,20-,21-,24-,26-,27-,28-,29-,30-,33-,34-,35-,38-,40-,42-,43-,44-,45-
31-
+V1.8
M_CLK_DDR0
M_CLK_DDR1
M_CLK_DDR1#
M_CLK_DDR0#
PM_NB_PWRGD
24-,25-
PM_EXTTS0# PM_EXTTS#
PM_BMBUSY
ICHSYNC#
PWR-E
+V3S
PWR-E
+V1.8
PWR-E
SM_RCOMPP
MCH_BSEL2
MCH_BSEL1
MCH_BSEL0
PLTRST1#
PM_THRMTRIP PM_DPRSLPVR
PM_EXTTS1#
PM_EXTTS1#
PM_EXTTS0#
DREFCLK#
DREFSSCLK#
GMCH_CLKREQ#
PM_EXTTS1#
PM_EXTTS0#
GMCH_CLKREQ#
M_CKE0
M_CKE1
M_CS0#
M_CS1#
M_ODT0
M_ODT1
SM_RCOMPN
DMI_TXN1
DMI_TXP1
DMI_RXN1
DMI_RXP1
DREFCLK
DREFSSCLK
DMI_RXN0
DMI_RXP0
DMI_TXP0
DMI_TXN0
SM_RCOMPN
SM_RCOMPP
http://hobi-elektronika.net

LVDS VGA MISC
SDVOTV
OF
CODE
SHEETSHEET
REVREVCODE
OFCHANGE byCHANGE by SHEET
CODE
OF
DOC. NUMBER
TITLE
OFSHEET
INVENTEC
SIZE
TITLE
CHANGE by
REVDOC. NUMBERCODESIZE
INVENTEC
TITLE
INVENTEC
TITLE
OF
SIZE
CHANGE by
DOC. NUMBER
TITLE
SHEET
INVENTEC
CHANGE by
DOC. NUMBER
INVENTEC
NB-3
BIXBY-MB
CS
A3 5618
1310A22623-0-MTR AX1
Drawer_Name 19-Nov-2008
CODE DOC. NUMBER REVREVSIZESIZE
18-,26-
18-
27-
21-
TV_DCONSEL1
TV_IRTNA B21
C21
TV_IRTNB
TV_IRTNC D21
TV_REFSET G23
YSYNC
F27
18-
27-
SDVOCTRL_DATA
SDVO_FLDSTALL T30
T29
SDVO_FLDSTALL#
P30
SDVO_INT
SDVO_INT# R30
SDVO_TVCLKIN M30
N30
SDVO_TVCLKIN#
A21
TVDAC_A
TVDAC_B C20
E20
TVDAC_C
TV_DCONSEL0 G26
J26
REFSET
H25
SDVOB_BLUE P33
P32
SDVOB_BLUE#
SDVOB_CLKN T32
R32
SDVOB_CLKP
M32
SDVOB_GREEN
SDVOB_GREEN# N32
SDVOB_RED N28
P28
SDVOB_RED#
SDVOCTRL_CLK
J27
H27
LCTLA_CLK
LCTLB_DATA
E28
LDDC_CLK
G28
H28 LDDC_DATA
K27 LIBG
J29 LVBG
LVDD_EN
K30
LVREFH
J30
K29 LVREFL
C25 RED
RED#
D25
C31
A30 LBCLKN
LBCLKP
A29
F33 LBDATAN0
LBDATAN1
D33
F30 LBDATAN2
LBDATAP0
E33
D32 LBDATAP1
LBDATAP2
F29
H30 LBKLT_CTRL
LBKLT_EN
G29
F28
E25 GREEN
GREEN#
F25
D27 HSYNC
LACLKN
D30
LACLKP
C30
G31 LADATAN0
LADATAN1
F32
D31 LADATAN2
LADATAP0
H31
G32 LADATAP1
LADATAP2
ITL_945GSE_FCBGA_998P
U10-6
BLUE
A24
A23 BLUE#
DDCCLK
H20
H22 DDCDATA
EXP_COMPI R28
M28
EXP_ICOMPO
Y26 GCLKN
GCLKP
AA26
12
27-
12
R597 24.9_1%
27-
R640 75_1%_OPEN
18-
27-
18-,26-
18-,26-
18-,27-
26-
12
8-,9-,14-,20-,21-,31-,33-,34-,35-,44-
18-,27-
27-
18-
18-,27- 10K_5%_OPEN
R266
12
11-
27-
12
27-
26-
18-,26-
27-
R641 1.5K_1%
12
R637 10K_5%_OPEN
12
10K_5%
R638 12
R662 75_1%_OPEN
12
R635 10K_5%
18-
11-
R642 255_1%
R643 75_1%_OPEN
12
18-,27-
27-
18-
27-
18-,26-
2
18-,26-
26-
7-,8-,9-,10-,11-,15-,17-,20-,21-,24-,26-,27-,28-,29-,30-,33-,34-,35-,38-,40-,42-,43-,44-,45-
12
39_5%
R331 1
39_5%
R333 +V3S
PWR-E
+V1.5S
18-
26-
18-
CTLB_DATA
LCM_DDCCLK
LCM_DDCDATA
L_IBG
DIGON
VSYNC
HSYNC
BLON
BKLTCTL_NB
+V1.5S_PCIE
VGA_REF
R
VSYNC_MCH
TXCLKOUTL-
TXCLKOUTL+
TXOUTL0-
TXOUTL1-
TXOUTL2-
TXOUTL0+
TXOUTL1+
TXOUTL2+
CTLA_CLK
CLK_PCIE_IN
CLK_PCIE_IN#
G
VGA_REF
CTLA_CLK
LCM_DDCCLK
LCM_DDCDATA
CTLB_DATA
R
B
L_IBG
B
DDCCLK
DDCDATA
G
HSYNC_MCH
http://hobi-elektronika.net

DDR2 SYSTEM MEMORY
OF
TITLE
CHANGE by
DOC. NUMBERSIZE
INVENTEC
CS
BIXBY-MB
NB-4
10-Jan-2009Drawer_Name
1310A22623-0-MTR
19 56
A3 CS
BIXBY-MB
NB-4
REV
SHEET
CODE
24-
10-Jan-2009Drawer_Name AX1
19 56
A3
24-
24-,25-
24-
24-,25-
TP505
24-,25-
24-
24-
TP504
24-
24-
24-
AK22
SB_MA3
SB_MA4 AL22
AH22
SB_MA5 AG22
SB_MA6
SB_MA7 AF21
SB_MA8 AM21
AE21
SB_MA9
SB_RAS#
AG21
AG20 SB_WE#
SB_BS_0 AJ20
SB_BS_1
SB_BS_2 AE27
AG19 SB_CAS#
SB_MA0 AN20
SB_MA1 AL21
SB_MA10 AL20
SB_MA11 AE22
AE26
SB_MA12 AE20
SB_MA13
AK21
SB_MA2
AH15
SA_MA4 AK15
AN15
SA_MA5 AJ18
SA_MA6
SA_MA7 AF19
AN17
SA_MA8
SA_MA9 AL17
AK18
SA_RAS#
SA_RCVENINB AN28
SA_RCVENOUTB AM28
AH17
SA_WEB
AH21
SA_DQS6# AM3
SA_DQS7 AE3
AE2
SA_DQS7#
SA_MA0 AJ15
AM17
SA_MA1
SA_MA10 AG16
AL18
SA_MA11 AG18
SA_MA12
SA_MA13 AL14
AM15
SA_MA2
SA_MA3
SA_DQS1
SA_DQS1# AK30
AK33
SA_DQS2
SA_DQS2# AJ33
SA_DQS3 AL25
AM25
SA_DQS3#
SA_DQS4 AN9
AN8
SA_DQS4#
AH8
SA_DQS5
SA_DQS5# AJ8
AM2
SA_DQS6
SA_DQ59
AB31 SA_DQ6
AH5 SA_DQ60
SA_DQ61
AG3
AG5 SA_DQ62
SA_DQ63
AF5
SA_DQ7
AE31
AH31 SA_DQ8
SA_DQ9
AK31
SA_DQS0 AC28
AC29
SA_DQS0#
AJ30
SA_DQ5
AB32
SA_DQ50
AK3
AL2 SA_DQ51
SA_DQ52
AM5
AL5 SA_DQ53
SA_DQ54
AJ3
AJ2 SA_DQ55
SA_DQ56
AG2
AF3 SA_DQ57
SA_DQ58
AE7
AF6
SA_DQ4
AG9 SA_DQ40
SA_DQ41
AF9
AF8 SA_DQ42
SA_DQ43
AK6
AF7 SA_DQ44
SA_DQ45
AG11
AJ6 SA_DQ46
SA_DQ47
AH6
AN6 SA_DQ48
SA_DQ49
AM6
AF32
AH25 SA_DQ30
AG26 SA_DQ31
SA_DQ32
AM12
AL11 SA_DQ33
SA_DQ34
AH9
AK9 SA_DQ35
SA_DQ36
AM11
AK11 SA_DQ37
SA_DQ38
AM8
AK8 SA_DQ39
AC33
AJ32 SA_DQ20
SA_DQ21
AG31
AG28 SA_DQ22
SA_DQ23
AG27
AN27 SA_DQ24
SA_DQ25
AM26
AJ26 SA_DQ26
SA_DQ27
AJ25
AL27 SA_DQ28
SA_DQ29
AN26
SA_DQ3
AL28
AK27 SA_DQ11
SA_DQ12
AH30
AL32 SA_DQ13
SA_DQ14
AJ28
AJ27 SA_DQ15
SA_DQ16
AH32
AF31 SA_DQ17
SA_DQ18
AH27
AF28 SA_DQ19
AE33 SA_DQ2
AB30
SA_DM0
SA_DM1 AL31
SA_DM2 AF30
AK26
SA_DM3 AL9
SA_DM4
SA_DM5 AG7
SA_DM6 AK5
AH3
SA_DM7
AC31 SA_DQ0
SA_DQ1
AB28
SA_DQ10
U10-3
ITL_945GSE_FCBGA_998P
SA_BS_0 AK12
SA_BS_1 AH11
SA_BS_2 AG17
AJ17
SA_CAS#
24-,25-
24-,25-
24-
24-
24-
24-
24-
24-
24-
24-
24-
24-,25-
M_DATA(0)
M_DATA(63:0)
24-
24-,25-
M_DATA(10)
M_DATA(9)
SDDR-DQ-B
SDDR-DQ-B
M_DATA(8)
M_DATA(7)
SDDR-DQ-B
SDDR-DQ-B
M_DATA(6)
M_DATA(5)
SDDR-DQ-B
SDDR-DQ-B
M_DATA(4)
M_DATA(3)
SDDR-DQ-B
SDDR-DQ-B
M_DATA(2)
M_DATA(1)
SDDR-DQ-B
SDDR-DQ-B
SDDR-DQ-B
SDDR-DQ-B
M_DATA(19)
M_DATA(18)
SDDR-DQ-B
SDDR-DQ-B
M_DATA(17)
M_DATA(16)
SDDR-DQ-B
SDDR-DQ-B
M_DATA(15)
M_DATA(14)
SDDR-DQ-B
SDDR-DQ-B
M_DATA(13)
M_DATA(12)
SDDR-DQ-B
SDDR-DQ-B
M_DATA(11)
SDDR-DQ-B
M_DATA(30)
SDDR-DQ-B
SDDR-DQ-B
M_DATA(29)
M_DATA(28)
SDDR-DQ-B
SDDR-DQ-B
M_DATA(27)
SDDR-DQ-B
M_DATA(26)
SDDR-DQ-B
M_DATA(25)
M_DATA(24)
SDDR-DQ-B
SDDR-DQ-B
M_DATA(23)
M_DATA(22)
SDDR-DQ-B
SDDR-DQ-B
M_DATA(21)
M_DATA(20)
M_DATA(40)
M_DATA(39)
SDDR-DQ-B
SDDR-DQ-B
M_DATA(38)
M_DATA(37)
SDDR-DQ-B
SDDR-DQ-B
M_DATA(36)
M_DATA(35)
SDDR-DQ-B
SDDR-DQ-B
M_DATA(34)
SDDR-DQ-B
M_DATA(33)
M_DATA(32)
SDDR-DQ-B
SDDR-DQ-B
M_DATA(31)
SDDR-DQ-B
M_DATA(49)
M_DATA(48)
SDDR-DQ-B
M_DATA(47)
SDDR-DQ-B
SDDR-DQ-B
M_DATA(46)
M_DATA(45)
SDDR-DQ-B
SDDR-DQ-B
M_DATA(44)
M_DATA(43)
SDDR-DQ-B
SDDR-DQ-B
M_DATA(42)
M_DATA(41)
SDDR-DQ-B
SDDR-DQ-B
M_DATA(59)
M_DATA(58)
SDDR-DQ-B
SDDR-DQ-B
M_DATA(57)
M_DATA(56)
SDDR-DQ-B
SDDR-DQ-B
M_DATA(55)
SDDR-DQ-B
M_DATA(54)
M_DATA(53)
SDDR-DQ-B
SDDR-DQ-B
M_DATA(52)
M_DATA(51)
SDDR-DQ-B
SDDR-DQ-B
M_DATA(50)
SDDR-CMD-A
M_A(6)
SDDR-CMD-A
M_A(8)
SDDR-CMD-A
M_A(10)
SDDR-CMD-A
M_A(12)
SA_RCVENIN
SDDR-DQ-B
M_DATA(63)
M_DATA(62)
SDDR-DQ-B
SDDR-DQ-B
M_DATA(61)
M_DATA(60)
SDDR-DQ-B
SDDR-DQ-B
M_DQS(4)
SDDR-DQS M_DQS(2)
SDDR-DQS M_DQS(0)
SDDR-DQS M_DQS#(7)
SDDR-DQS M_DQS#(5)
SDDR-DQS M_DQS#(3)
SDDR-DQS M_DQS#(2)
SDDR-DQS M_DQS#(0)
M_A(13:0)
SDDR-CMD-A
M_A(0)
SDDR-CMD-A
M_A(2)
SDDR-CMD-A
M_A(4)
SA_RCVENOUT
SDDR-CMD-A M_CAS#
SDDR-CMD-A M_WE#
SDDR-CMD-A BA1
SDDR-DQ-B
M_DM(1)
SDDR-DQ-B
M_DM(3)
SDDR-DQ-B
M_DM(5)
SDDR-DQ-B
M_DM(7)
M_DM(7:0)
SDDR-DQS M_DQS(6)
SDDR-DQS
SDDR-DQS
M_DQS(5)
SDDR-DQS
M_DQS(7)
SDDR-DQS
M_A(1)
SDDR-CMD-A
M_A(11)
SDDR-CMD-A
M_A(13)
SDDR-CMD-A
M_A(3)
SDDR-CMD-A
M_A(5)
SDDR-CMD-A
M_A(7)
SDDR-CMD-A
M_A(9)
SDDR-CMD-A
M_RAS#
SDDR-CMD-A
BA0
SDDR-CMD-A
BA2
SDDR-CMD-A
M_DM(0)
SDDR-DQ-B
M_DM(2)
SDDR-DQ-B
M_DM(4)
SDDR-DQ-B
M_DM(6)
SDDR-DQ-B
M_DQS#(1)
SDDR-DQS
M_DQS#(4)
SDDR-DQS
M_DQS#(6)
SDDR-DQS
M_DQS(1)
SDDR-DQS
M_DQS(3)
http://hobi-elektronika.net

NCTF
MAX=0.949A
SHEETCHANGE by
INVENTEC
REV
CGF19=high 945GMS no support
SIZESIZE CODE DOC. NUMBER
CHANGE by
CGF19=low NORMAL DEFAULT
OFOF
TITLETITLE
BIXBY-MB
CS
A3 5620Drawer_Name 19-Nov-2008
REV
SHEET
DOC. NUMBER
MAX=3.72A
CODE
INVENTEC
7-,8-,9-,10-,11-,15-,17-,18-,21-,24-,26-,27-,28-,29-,30-,33-,34-,35-,38-,40-,42-,43-,44-,45-
NB-5
BIXBY-MB
CS
A3 5620
1310A22623-0-MTR AX1
Drawer_Name 19-Nov-2008
NB-5
VSS_NCTF7 AA20
AA19
VSS_NCTF8
VSS_NCTF9 AA18
VTT_NCTF1
T10
R10 VTT_NCTF2
VTT_NCTF3
P10
N10 VTT_NCTF4
VTT_NCTF5
L10
D1 VTT_NCTF6
VSS_NCTF14
VSS_NCTF15 A4
A33
VSS_NCTF16
VSS_NCTF17 B2
AN1
VSS_NCTF18
VSS_NCTF19 C1
AA25
VSS_NCTF2
VSS_NCTF3 V25
U25
VSS_NCTF4
VSS_NCTF5 AA22
AA21
VSS_NCTF6
VCC_NCTF62
VCC_NCTF63
N14
M14 VCC_NCTF64
N24 VCC_NCTF7
VCC_NCTF8
M24
Y22 VCC_NCTF9
VSS_NCTF1 AN33
AA17
VSS_NCTF10
VSS_NCTF11 AA16
AA15
VSS_NCTF12
VSS_NCTF13 AA14
AA13
VCC_NCTF53
P15
N15 VCC_NCTF54
VCC_NCTF55
M15
Y14 VCC_NCTF56
VCC_NCTF57
W14
V14 VCC_NCTF58
VCC_NCTF59
U14
VCC_NCTF6
P24
T14 VCC_NCTF60
VCC_NCTF61
R14
P14
VCC_NCTF43
VCC_NCTF44
Y17
P17 VCC_NCTF45
VCC_NCTF46
N17
M17 VCC_NCTF47
VCC_NCTF48
Y16
P16 VCC_NCTF49
M25 VCC_NCTF5
VCC_NCTF50
N16
VCC_NCTF51
M16
Y15 VCC_NCTF52
P20
N20 VCC_NCTF34
VCC_NCTF35
M20
Y19 VCC_NCTF36
VCC_NCTF37
P19
N19 VCC_NCTF38
VCC_NCTF39
M19
VCC_NCTF4
N25
Y18 VCC_NCTF40
P18 VCC_NCTF41
VCC_NCTF42
N18
M18
VCC_NCTF24
P21
N21 VCC_NCTF25
VCC_NCTF26
M21
Y20 VCC_NCTF27
VCC_NCTF28
W20
V20 VCC_NCTF29
P25 VCC_NCTF3
VCC_NCTF30
U20
VCC_NCTF31
T20
R20 VCC_NCTF32
VCC_NCTF33
VCC_NCTF14
VCC_NCTF15
P22
N22 VCC_NCTF16
VCC_NCTF17
M22
Y21 VCC_NCTF18
VCC_NCTF19
W21
VCC_NCTF2
R25
V21 VCC_NCTF20
U21 VCC_NCTF21
VCC_NCTF22
T21
R21 VCC_NCTF23
VCCAUX_NCTF4
VCCAUX_NCTF5 AC24
AD22
VCCAUX_NCTF6
VCCAUX_NCTF7 AD21
AD20
VCCAUX_NCTF8
VCCAUX_NCTF9 AD19
T25 VCC_NCTF1
VCC_NCTF10
W22
VCC_NCTF11
V22
U22 VCC_NCTF12
VCC_NCTF13
T22
R22
VCCAUX_NCTF3 AB25
VCCAUX_NCTF30 U12
T12
VCCAUX_NCTF31 R12
VCCAUX_NCTF32
VCCAUX_NCTF33 P12
N12
VCCAUX_NCTF34
VCCAUX_NCTF35 M12
AD11
VCCAUX_NCTF36
VCCAUX_NCTF37 AD10
K10
VCCAUX_NCTF38
AD24
VCCAUX_NCTF2
VCCAUX_NCTF20 U13
VCCAUX_NCTF21 T13
R13
VCCAUX_NCTF22
VCCAUX_NCTF23 P13
N13
VCCAUX_NCTF24
VCCAUX_NCTF25 M13
AD12
VCCAUX_NCTF26
VCCAUX_NCTF27 Y12
W12
VCCAUX_NCTF28 V12
VCCAUX_NCTF29
AD25
AD18
VCCAUX_NCTF10 AD17
VCCAUX_NCTF11
VCCAUX_NCTF12 AD16
AD15
VCCAUX_NCTF13
VCCAUX_NCTF14 AD14
K14
VCCAUX_NCTF15
VCCAUX_NCTF16 AD13
Y13
VCCAUX_NCTF17
VCCAUX_NCTF18 W13
V13
VCCAUX_NCTF19
AC25
MCH_RSVD20 K23
K17
MCH_RSVD21
MCH_RSVD22 K12
K13
MCH_RSVD23
MCH_RSVD24 K16
K15
MCH_RSVD25
M10 MCH_RSVD3
MCH_RSVD4
A18
MCH_RSVD5
AB10
AA10 MCH_RSVD6
VCCAUX_NCTF1
K28
MCH_RSVD10 K25
K26
MCH_RSVD11
MCH_RSVD12 R24
T24
MCH_RSVD13
MCH_RSVD14 K21
K19
MCH_RSVD15
MCH_RSVD16 K20
K24
MCH_RSVD17
MCH_RSVD18 K22
J17
MCH_RSVD19
12
ITL_945GSE_FCBGA_998P
U10-8
CFG19 1K_5%_OPEN
R639
+V1.05S +V1.5S
6-,11-,12-,13-,14-,16-,20-,21-,28-,33-,44-
8-,9-,14-,18-,21-,31-,33-,34-,35-,44-
6-,11-,12-,13-,14-,16-,20-,21-,28-,33-,44-
PWR-E
+V3S
+V1.05S
http://hobi-elektronika.net

OF
MAX=0.05A
CHANGE by
MAX=0.142A
TITLE
Place close to GMCH
MAX=0.05A
0109
MAX=1.72A
SIZE
Place in Cavity
REV
TITLE
REV
Place in Cavity
MAX=0.045A
INVENTEC
DOC. NUMBERCODE
SHEETSHEET
Disable TV
DOC. NUMBERCODESIZE
MAX=0.07A
MAX=0.045A
OFCHANGE by
INVENTEC
2
19-Nov-2008Drawer_Name 21 56
A3 CS
BIXBY-MB
NB-6
19-Nov-2008Drawer_Name AX1
1310A22623-0-MTR
21 56
A3 CS
BIXBY-MB
NB-6
21-
100uF_6.3V
C632
1
C197
12
C198
10uF_6.3V
12
1uF_6.3V
C208
22pF_50V
12
1uF_6.3V
C134
12
C203
12
12
8-,9-,14-,18-,20-,21-,31-,33-,34-,35-,44-
7-,8-,9-,10-,11-,15-,17-,18-,20-,24-,26-,27-,28-,29-,30-,33-,34-,35-,38-,40-,42-,43-,44-,45-
21-
4.7uF_6.3V
12
0.1uF_16V
C609
13
C637
0.1uF_16V
12
D20
BAT54_30V_0.2A
12
8-,9-,14-,18-,20-,21-,31-,33-,34-,35-,44-
C130
1000pF_50V
12
C381
0.1uF_16V
6-,11-,12-,13-,14-,16-,20-,21-,28-,33-,44-
0.1uF_16V
C266 1
2
21-
VTT6
L8
D8 VTT7
P7 VTT8
VTT9
L7
21-
6-,11-,12-,13-,14-,16-,20-,21-,28-,33-,44-
100uF_6.3V
C75
VTT37
G2
D2 VTT38
AA1 VTT39
VTT4
D9
VTT40
F1
VTT41 P1
L1
VTT42
VTT43 G1
U1
VTT44
VTT45 Y1
P8 VTT5
Y3
VTT28
U3
VTT29
P3
VTT3
L9
VTT30
L3
G3 VTT31
D3 VTT32
Y2 VTT33
U2 VTT34
P2 VTT35
VTT36
L2
L5 VTT18
VTT19
G5
P9 VTT2
VTT20
D5
Y4 VTT21
VTT22
U4
P4 VTT23
L4 VTT24
G4 VTT25
VTT26
D4
VTT27
VSSA__CRTDAC
A14 VTT0
VTT1
D10
D7 VTT10
VTT11
A7
VTT12
P6
L6 VTT13
VTT14
G6
D6 VTT15
U5 VTT16
VTT17
P5
AD31
AD30 VCC_AUX4
AD29 VCC_AUX5
VCC_AUX6
AD28
AD27 VCC_AUX7
VCC_AUX8
AC27
VCC_AUX9
AD26
VCC_SYNC J23
B32
VSSALVDS
VSSA_3GBG M33
E23
VSSA_TVBG
B25
AD32 VCC_AUX2
J14 VCC_AUX20
J10 VCC_AUX21
VCC_AUX22
H10
AE9 VCC_AUX23
VCC_AUX24
AD9
VCC_AUX25
U9
AD8 VCC_AUX26
AD7 VCC_AUX27
VCC_AUX28
AD6
VCC_AUX3
AD33
AC26 VCC_AUX10
VCC_AUX11
AB26
AE19 VCC_AUX12
AE18 VCC_AUX13
VCC_AUX14
AF17
AE17 VCC_AUX15
VCC_AUX16
AF16
VCC_AUX17
AE16
AF15 VCC_AUX18
VCC_AUX19
AE15
AJ7
AH7
VCCSM49
AK29
VCCSM5
VCCSM50 AN10
AJ10
VCCSM51
VCCSM6 AJ29
AH29
VCCSM7
VCCSM8 AG29
AF29
VCCSM9
D29
VCCTX_LVDS0
VCCTX_LVDS1 C29
VCC_AUX1
VCCSM39 AH1
VCCSM4 AL29
AH10
VCCSM40
VCCSM41 AG10
AF10
VCCSM42
VCCSM43 AE10
AN7
VCCSM44 AM7
VCCSM45
VCCSM46 AL7
AK7
VCCSM47
VCCSM48
VCCSM29
VCCSM3 AM29
VCCSM30 AJ13
AH13
VCCSM31
VCCSM32 AG13
AF13
VCCSM33 AE13
VCCSM34
VCCSM35 AN4
AM10
VCCSM36
VCCSM37 AL10
AK10
VCCSM38
AE24
AN29
VCCSM2
AN18
VCCSM20
VCCSM21 AN16
AM16
VCCSM22
VCCSM23 AL16
VCCSM24 AK16
AJ16
VCCSM25
VCCSM26 AN13
AM13
VCCSM27
VCCSM28 AL13
AK13
VCCSM1 AM32
VCCSM10 AE29
AN24
VCCSM11
VCCSM12 AM24
AL24
VCCSM13 AK24
VCCSM14
VCCSM15 AJ24
AH24
VCCSM16
VCCSM17 AG24
AF24
VCCSM18
VCCSM19
VCCDQ_TVDAC
AE5
VCCD_HMPLL1
VCCD_HMPLL2 AD5
C28
VCCD_LVDS0
VCCD_LVDS1 B28
A28
VCCD_LVDS2
VCCD_TVDAC F20
VCCHV0 E26
D26
VCCHV1
VCCHV2 C26
AB33
VCCSM0
J32
AD2
VCCA_HPLL
VCCA_LVDS B31
VCCA_MPLL AD1
VCCA_TVBG D23
VCCA_TVDACA0 B20
A20
VCCA_TVDACA1
VCCA_TVDACB0 B22
A22
VCCA_TVDACB1
VCCA_TVDACC0 D22
C22
VCCA_TVDACC1
F22
V19 VCC5
VCC6
U19
T19 VCC7
W18 VCC8
VCC9
V18
N33
VCCA_3GBG
VCCA_3GPLL V26
C24
VCCA_CRTDAC0
VCCA_CRTDAC1 B24
B26
VCCA_DPLLA
VCCA_DPLLB
VCC16
VCC17
T16
R16 VCC18
VCC19
V15
P26 VCC2
VCC20
U15
T15 VCC21
VCC3
N26
U33
VCC3G0 T33
VCC3G1
VCC4
M26
T26 VCC0
VCC1
R26
T18 VCC10
VCC11
R18
VCC12
W17
U17 VCC13
VCC14
R17
W16 VCC15
V16
12
21-
U10-4
ITL_945GSE_FCBGA_998P
BLM18PG181SN1J
12
0.1uF_16V
C382
12
L14
8-,9-,14-,18-,20-,21-,31-,33-,34-,35-,44-
21-
C385
10uF_6.3V
C194
0.1uF_16V
12
C136
1uF_6.3V
12
100uF_6.3V
12
8-,21-
21-
12
8-,9-,14-,18-,20-,21-,31-,33-,34-,35-,44-
C705
12
BLM18PG181SN1J
L22
C390
4.7uF_6.3V
12
8-,21-
C607
0.1uF_16V
12
12
C195
10uF_6.3V
12
8-,21-
0.1uF_16V
C204
4.7uF_6.3V
C210
L6
BLM11A121S
12
C131
4.7uF_6.3V
12
12
220uF_2.5V
C639
12
C608
0.1uF_16V
12
10uF_6.3V
C374
12
4.7uF_6.3V
C133
2
21-
6-,11-,12-,13-,14-,16-,20-,21-,28-,33-,44-
21-
C273
0.47uF_16V
1
C635
10uF_6.3V
12
C132
1uF_6.3V
12
C636
0.1uF_16V
12
C638
0.1uF_16V
12
C389
10uF_6.3V
12
1uF_6.3V
C84
12
6-,8-,9-,17-,24-,25-,44-
12
8-,9-,14-,18-,20-,21-,31-,33-,34-,35-,44-
12
C640
220uF_2.5V
12
C264
0.1uF_16V
12
C606
0.1uF_16V
12
10uF_6.3V
C380
12
C265
0.01uF_16V
12
6-,11-,12-,13-,14-,16-,20-,21-,28-,33-,44-
R261 10_5%
12
BLM18PG181SN1J
L5
12
22pF_50V
C209
12
C387
0.47uF_16V
12
C206
0.47uF_16V
12
18-,21-
L508
NLFC322522T_1R0M_PF
8-,21-
0.1uF_16V
C205
2
22uF_6.3V
C633
12
0.47uF_16V
C388
1
10uF_6.3V
C196
12
18-,21-
BLM11A121S
L7
12
L13 12
C207
4.7uF_6.3V
12
BLM18PG181SN1J
C379
0.1uF_16V
12
0.022uF_16V
C375
12
C634
4.7uF_6.3V
12
21-
12
C376
12
8-,21-
C706
22uF_6.3V
C129
1uF_6.3V
12
0.1uF_16V
+V1.5S
+V1.8
+V1.5S
+V1.5S
+V1.5S
+V1.05S
+V1.05S
+V1.05S
+V1.5S
+V2.5S
+V1.5S_HPLL
+V1.05S
+V3S +V2.5S_CRTDAC
+V1.5S_3G_PLL
+V1.5S_PCIE
+V2.5S
+V2.5S
+V2.5S_CRTDAC
+V1.5S_HPLL
+V1.5S_3G_PLL
+V2.5S
+V2.5S
+V1.5S_DPLLA
+V1.5S_DPLLB
+V1.5S_DPLLA
+V1.5S_DPLLB
+V1.5S_MPLL
PWR-A
+V1.5S_MPLL
+V1.5S_G
+V1.5S_PCIE
http://hobi-elektronika.net

TITLE
SHEET B
CODE
TITLE
CHANGE by
REV
SHEET
INVENTEC
REVCODE
OF
DOC. NUMBER
INVENTEC
CHANGE by
DOC. NUMBER
OF
SIZE
W19
R19 VSS97
VSS98
AM18
AH18 VSS99
1310A22151-0-MTR
SIZE
G22
E22 VSS87
VSS88
J21
H21 VSS89
AC32 VSS9
VSS90
F21
AM20 VSS91
VSS92
AK20
AH20 VSS93
VSS94
AF20
D20 VSS95
VSS96
VSS77
J25
G25 VSS78
VSS79
A25
VSS8
AE32
H23 VSS80
F23 VSS81
VSS82
B23
AM22 VSS83
VSS84
AJ22
AF22 VSS85
VSS86
C27
B27 VSS68
VSS69
AL26
AG32 VSS7
AH26 VSS70
VSS71
W26
U26 VSS72
VSS73
AN25
AK25 VSS74
VSS75
AG25
AE25 VSS76
VSS57
VSS58
Y27
U27 VSS59
VSS6
AK32
VSS60
T27
VSS61
R27
P27 VSS62
VSS63
N27
M27 VSS64
VSS65
G27
E27 VSS66
VSS67
VSS48
AE28
AA28 VSS49
G33 VSS5
VSS50
U28
T28 VSS51
VSS52
J28
D28 VSS53
VSS54
AM27
AF27 VSS55
VSS56
AB27
AA27
VSS38
VSS39
R29
VSS4
R33
P29 VSS40
N29 VSS41
VSS42
M29
H29 VSS43
VSS44
E29
B29 VSS45
VSS46
AK28
AH28 VSS47
VSS28
VSS29
AC30
V33 VSS3
AA30 VSS30
VSS31
Y30
V30 VSS32
VSS33
U30
G30 VSS34
VSS35
E30
B30 VSS36
VSS37
AA29
U29
T31 VSS19
VSS2
Y33
VSS20
R31
VSS21
P31
N31 VSS22
VSS23
M31
J31 VSS24
VSS25
F31
AL30 VSS26
VSS27
AG30
AE30
AK2
AH2
VSS177
VSS178 AF2
AB2
VSS179
VSS18
U31
VSS180 M2
K2
VSS181
VSS182 H2
F2
VSS183
VSS184 V1
R1
VSS185
R4
N4
VSS167
VSS168 K4
H4
VSS169
AA31 VSS17
VSS170 E4
AL3
VSS171
VSS172 AD3
W3
VSS173
VSS174 T3
B3
VSS175
VSS176
VSS157 W6
T6
VSS158
VSS159 M6
VSS16
AJ31
K6
VSS160 AN5
VSS161
VSS162 AJ5
B5
VSS163
VSS164 AA4
V4
VSS165
VSS166
V7
R7
VSS148
VSS149 N7
AM31 VSS15
H7
VSS150
VSS151 E7
B7
VSS152
VSS153 AL6
AG6
VSS154
VSS155 AE6
AB6
VSS156
VSS137
VSS138 J9
F9
VSS139
VSS14
C32
VSS140 C9
VSS141 A9
AL8
VSS142
VSS143 AG8
AE8
VSS144
VSS145 U8
AA7
VSS146
VSS147
VSS128 B12
AN11
VSS129
E32 VSS13
VSS130 AJ11
AE11
VSS131
VSS132 AM9
AJ9
VSS133
VSS134 AB9
W9
VSS135
VSS136 R9
M9
VSS118
VSS119 AH14
VSS12
H32
AE14
VSS120 H14
VSS121
VSS122 B14
F13
VSS123
VSS124 D13
AL12
VSS125
VSS126 AG12
H12
VSS127
B17
AH16 VSS109
U32 VSS11
VSS110
U16
VSS111 J16
AL15
VSS112
VSS113 AG15
W15
VSS114
VSS115 R15
F15
VSS116
VSS117 D15
AM14
AH33 VSS1
VSS10
AA32
VSS100
AF18
U18 VSS101
VSS102
H18
D18 VSS103
VSS104
AK17
V17 VSS105
VSS106
T17
F17 VSS107
VSS108
ITL_945GSE_FCBGA_998P
U10-5
http://hobi-elektronika.net

NC
CODE
OFSHEETCHANGE by
INVENTEC
CHANGE by OF
TITLE
DOC. NUMBER
TITLETITLE
INVENTEC
REVSIZESIZE REVDOC. NUMBERDOC. NUMBER REVCODESIZE
INVENTEC
SHEET OFCHANGE by
CODE
SHEET
NB-8
BIXBY-MB
CS
A3 5623
1310A22623-0-MTR AX1
Drawer_Name 10-Jan-2009
NC66 W25
NC67 V24
NC68 U24
NC69
A32 NC7
V10
NC70 U10
NC71 K18
NC72
AN31 NC8
W28 NC9
AH4 NC57
AG4 NC58
AE4 NC59
AN32 NC6
AM1 NC60
W30
NC61 Y6
NC62 AL1
NC63 Y5
NC64 Y10
NC65 W10
AN2 NC47
A16 NC48
Y7 NC49
B33 NC5
AM4 NC50
AF4 NC51
AD4 NC52
AL4 NC53
AK4 NC54
W31 NC55
AJ4 NC56
NC37
B19 NC38
A19 NC39
C33 NC4
Y8 NC40
G16 NC41
F16 NC42
E16 NC43
D16 NC44
C16 NC45
B16 NC46
AH19 NC28
AN3 NC29
AL33 NC3
Y9 NC30
J19 NC31
H19 NC32
G19 NC33
F19 NC34
E19 NC35
D19 NC36
C19
D24 NC18
K33 NC19
AM33 NC2
A31 NC20
E21 NC21
C23 NC22
AN19 NC23
AM19 NC24
AL19 NC25
AK19 NC26
AJ19 NC27
MCH_RSVD41 AB17
MCH_RSVD42
W33 NC1
V27 NC10
W29 NC11
J24 NC12
H24 NC13
W32 NC14
G24 NC15
F24 NC16
E24 NC17
AB16
MCH_RSVD31 AB14
MCH_RSVD32 AA12
MCH_RSVD33 W24
MCH_RSVD34 AA24
MCH_RSVD35 AB24
MCH_RSVD36 AB20
MCH_RSVD37 AB18
MCH_RSVD38 AB15
MCH_RSVD39 AB13
MCH_RSVD40 AB12
Y25
MCH_RSVD26 Y24
MCH_RSVD27 AB22
MCH_RSVD28 AB21
MCH_RSVD29 AB19
MCH_RSVD30
U10-7
ITL_945GSE_FCBGA_998P
http://hobi-elektronika.net

SHEET
SIZE
MAX=1.8A
TITLE
DOC. NUMBER
12/12 RF
CODE
CHANGE by
INVENTEC
OF
REV
6026B0072203
DDR2-SODIMM
BIXBY-MB
CS
A3
5624
1310A22623-0-MTR AX1
Drawer_Name 19-Nov-2008
DDR2-SODIMM
BIXBY-MB
CS
A3 5624Drawer_Name 19-Nov-2008
6-,8-,9-,17-,21-,24-,25-,44-
ODT1
108 RAS#
S0#
110
115 S1#
SA0
198
SA1
200
197 SCL
SDA
195
109 WE#
19-,25-
186 DQS#7
DQS0
13
31 DQS1
51 DQS2
DQS3
70
DQS4
131
148 DQS5
169 DQS6
DQS7
188
ODT0
114
119
194
16
DQ7 23
DQ8
DQ9 25
11 DQS#0
DQS#1
29
DQS#2
49
68 DQS#3
129 DQS#4
DQS#5
146
DQS#6
167
160
DQ54 174
176
DQ55 179
DQ56
DQ57 181
DQ58 189
191
DQ59
DQ6 14
DQ60 180
182
DQ61 192
DQ62
DQ63
DQ44 140
142
DQ45 152
DQ46
DQ47 154
DQ48 157
159
DQ49
DQ5 6
173
DQ50
DQ51 175
158
DQ52
DQ53
DQ34
DQ35 137
124
DQ36
DQ37 126
DQ38 134
136
DQ39
4
DQ4
141
DQ40
DQ41 143
DQ42 151
153
DQ43
DQ24
DQ25 63
DQ26 73
75
DQ27
DQ28 62
64
DQ29
DQ3 19
74
DQ30
DQ31 76
DQ32 123
125
DQ33 135
DQ15 38
DQ16 43
45
DQ17 55
DQ18
DQ19 57
17
DQ2
44
DQ20
DQ21 46
DQ22 56
58
DQ23 61
DM4
DM5
147
DM6
170
185 DM7
DQ0 5
7
DQ1
DQ10 35
37
DQ11
DQ12 20
22
DQ13 36
DQ14
113
30 CK0
CK0#
32
CK1
164
166 CK1#
79 CKE0
CKE1
80
10 DM0
DM1
26
DM2
52
67 DM3
130
100 A2
A3
99
A4
98
97 A5
94 A6
A7
92
A8
93
91 A9
107 BA0
BA1
106
CAS#
A0
102
101 A1
105 A10_AP
A11
90
A12
89
116 A13
86 A14
A15
84
85 A16_BA2
12
CN501-1
SYN_600021FB200G151ZL_200P
19-,25-
R31
10K_1%_OPEN
17-,25-
11-,30-,34-,35-
19-,25-
17-,25-
19-,25-
17-
17-,25-
19-,25-
0.1uF_16V
1
2
17-,25-
8-
17-
C22
12
17-
2.2uF_6.3V
C21
149
161
VSS52
VSS53 28
VSS54 40
138
VSS55 150
VSS56
VSS57 162
48 VSS6
184 VSS7
VSS8
78
VSS9
71
VSS42 132
144
VSS43
VSS44 156
168
VSS45 2
VSS46
VSS47 3
VSS48 15
27
VSS49
VSS5
12
39
VSS50
VSS51
172
177
VSS33 187
VSS34
VSS35 178
190
VSS36
VSS37 9
VSS38 21
33
VSS39
VSS4
77
155
VSS40
VSS41 34
59
65
VSS23 60
VSS24
VSS25 66
VSS26 127
139
VSS27
VSS28 128
145
VSS29
183 VSS3
165
VSS30
VSS31 171
VSS32
VSS13
196
193 VSS14
VSS15
8
VSS16 18
24
VSS17 41
VSS18
VSS19 53
133 VSS2
42
VSS20
VSS21 54
VSS22
VDD5
VDD6
118
81 VDD7
VDD8
82
VDD9
87
VDDSPD
199
VREF
1
VSS1
47
72 VSS10
121 VSS11
VSS12
122
120
50 NC3
NC4
69
163 NCTEST
VDD1
112
103 VDD10
VDD11
88
104 VDD12
111 VDD2
VDD3
117
96 VDD4
95
SYN_600021FB200G151ZL_200P
CN501-2
G1 GND0
GND1
G2
83 NC1
NC2
10K_1%_OPEN
R33
12
17-
6-,8-,9-,17-,21-,24-,25-,44-
19-,25-
12
19-,25-
19-
17-,25-
10K_5%
R86
12
17-,25-
19-
10K_5%
R87
19-
C520
22pF_50V
12
19-
11-,30-,34-,35-
C38
1
2
7-,8-,9-,10-,11-,15-,17-,18-,20-,21-,26-,27-,28-,29-,30-,33-,34-,35-,38-,40-,42-,43-,44-,45-
17-
0.1uF_16V
M_DATA(59)
M_DATA(6)
M_DATA(60)
M_DATA(61)
M_DATA(62)
M_DATA(63)
M_DATA(7)
M_DATA(8)
M_DATA(9)
M_DATA(50)
M_DATA(51)
M_DATA(52)
M_DATA(53)
M_DATA(54)
M_DATA(55)
M_DATA(56)
M_DATA(57)
M_DATA(58)
M_DATA(41)
M_DATA(42)
M_DATA(43)
M_DATA(44)
M_DATA(45)
M_DATA(46)
M_DATA(47)
M_DATA(48)
M_DATA(49)
M_DATA(5)
M_DATA(32)
M_DATA(33)
M_DATA(34)
M_DATA(35)
M_DATA(36)
M_DATA(37)
M_DATA(38)
M_DATA(39)
M_DATA(4)
M_DATA(40)
M_DATA(23)
M_DATA(24)
M_DATA(25)
M_DATA(26)
M_DATA(27)
M_DATA(28)
M_DATA(29)
M_DATA(3)
M_DATA(30)
M_DATA(31)
M_DATA(14)
M_DATA(15)
M_DATA(16)
M_DATA(17)
M_DATA(18)
M_DATA(19)
M_DATA(2)
M_DATA(20)
M_DATA(21)
M_DATA(22)
M_A(10)
M_A(1)
M_A(0)
M_DATA(63:0)
M_DATA(0)
M_DATA(1)
M_DATA(10)
M_DATA(11)
M_DATA(12)
M_DATA(13)
M_A(5)
M_A(4)
M_A(3)
M_A(2)
BA2
M_A(13)
M_A(12)
M_A(11)
M_CLK_DDR0#
M_CLK_DDR0
M_CAS#
BA1
BA0
M_A(9)
M_A(8)
M_A(7)
M_A(6)
M_DM(4)
M_DM(3)
M_DM(2)
M_DM(1)
M_DM(0)
M_CKE1
M_CKE0
M_CLK_DDR1#
M_CLK_DDR1
M_DQS#(7)
M_DQS#(6)
M_DQS#(5)
M_DQS#(4)
M_DQS#(3)
M_DQS#(2)
M_DQS#(1)
M_DQS#(0)
M_DM(7)
M_DM(6)
M_DM(5)
M_ODT1
M_ODT0
M_DQS(7)
M_DQS(6)
M_DQS(5)
M_DQS(4)
M_DQS(3)
M_DQS(2)
M_DQS(1)
M_DQS(0)
M_WE#
SB_SMDAT_3
SB_SMCLK_3
M_CS1#
M_CS0#
M_RAS#
+V3S
+V1.8
SM_VREF
M_A(13:0)
M_DM(7:0)
M_DQS(7:0)
M_DQS#(7:0)
PM_EXTTS#
+V1.8
http://hobi-elektronika.net

CODE
+V0.9
+V0.9
Close to DDR as passible
MAX=2A
SIZE
0.1ux13
DDR2-2
BIXBY-MB
CS
A3 5625
1310A22623-0-MTR AX1
Drawer_Name 19-Nov-2008
CHANGE by
TITLE
INVENTEC
SHEET OF
REVDOC. NUMBER
0.1uF_10V
C87
1
2
1
2
C76
0.1uF_10V
1
2
3
45
6
7
8
1
2
RS6
56_5%
2
C85
0.1uF_10V 2.2uF_16V
C512
1
C79
0.1uF_10V
1
2
1
2
1
2
C25
0.1uF_10V
12
0.1uF_10V
C28
2
17-,24-
17-,24-
17-,24-
56_5% R85
C80
0.1uF_10V
1
1
2
8-,25-
6-,8-,9-,17-,21-,24-,44-
19-,24-
19-,24-
19-,24-
0.1uF_10V
C81
1
2
3
45
6
7
8
45
6
7
8
RS2
56_5% 56_5%
RS3
1
2
3
R84
56_5%
12
17-,24-
8-,25-
17-,24-
7
8
17-,24-
19-,24-
56_5%
1
2
3
45
6
1
2
RS1
5
6
7
8
19-,24-
0.1uF_10V
C82
RS4
56_5%
1
2
3
4
0.1uF_10V
C32
1
2
2
3
45
6
7
8
56_5%
RS5
1
C36
0.1uF_10V
1
2
0.1uF_10V
C35
1
2
1
2
1
2
C78
0.1uF_10V
1
20.1uF_10V
C83
2
C86
0.1uF_10V0.1uF_10V
C88
1
C77
0.1uF_10V
1
2
12
19-,24-
1
2
19-,24-
22pF_50V
C5161
2
2.2uF_16V
C517
C518
2.2uF_16V
C513
2.2uF_16V
1
2
2.2uF_16V
C514
1
2
M_A(12)
M_A(7)
M_A(5)
M_A(4)
M_A(10)
M_A(13:0)
M_CKE0
M_CKE1
M_ODT0
M_ODT1
M_CS0#
M_CS1#
M_RAS#
M_CAS#
M_A(9)
M_WE#
M_A(6)
M_A(11)
+V0.9S
+V0.9S
+V1.8
M_A(2)
M_A(8)
M_A(3)
M_A(1)
M_A(13)
M_A(0)
BA0
BA1
BA2
http://hobi-elektronika.net

SIZE
CHANGE by
(20/5)
OF
REV
INVENTEC
2/23 Modify the circuit for OTS#430096
A3 CS
BIXBY-MB
CRT
SHEET
CODE DOC. NUMBER
TITLE
12
9-,15-,26-,30-,33-,37-,40-,44-,45-,48-
19-Nov-2008Drawer_Name 26 56
A3 CS
BIXBY-MB
CRT
19-Nov-2008Drawer_Name AX1
1310A22623-0-MTR
26 56
C2
L515
FBMA_11_160808_280T
26-
9-,15-,26-,30-,33-,37-,40-,44-,45-,48-
D25
CHENMKO_CHPZ6V2_3P
A
C1
D515
DIODE_BAV99
2
3
1
L516
FBMA_11_160808_280T
12
26-
1
2
0_5%
R387
12
2.2K_5%
R683
2
7-,8-,9-,10-,11-,15-,17-,18-,20-,21-,24-,26-,27-,28-,29-,30-,33-,34-,35-,38-,40-,42-,43-,44-,45-
26-
2.2K_5%
R684
1
R678
0_5%
12
7-,8-,9-,10-,11-,15-,17-,18-,20-,21-,24-,26-,27-,28-,29-,30-,33-,34-,35-,38-,40-,42-,43-,44-,45-
18-
12
D
D
GG
SS
SMD1812P110TF
FUSE501
2
3
1
7-,8-,9-,10-,11-,15-,17-,18-,20-,21-,24-,26-,27-,28-,29-,30-,33-,34-,35-,38-,40-,42-,43-,44-,45-
Q518
SSM3K17FU
C768
1
2
D516
DIODE_BAV99
2Y
GND
4
8
Vcc 0.1uF_16v
U514
PHP_74LVC2G126DP_TSSOP_8P
21A
1OE
1
1Y 6
5
2A
2OE 7
3
C728
0.22uF_6.3v
1
2
1
2
1
2
C725
10pF_50v
D518CHENKO_LL4148_2P
21
C723
10pF_50v 8
8
99
G1
GG2
G
14 14
15
15
2
2
3
3
4
4
55
66
7
7
1
1
10 10
11 11
12 12
13 13
A
C1C2
15
SYN_070546FR015S265ZR_15P
CN503
1
2
7-,8-,9-,10-,11-,15-,17-,18-,20-,21-,24-,26-,27-,28-,29-,30-,33-,34-,35-,38-,40-,42-,43-,44-,45-
D28
CHENMKO_CHPZ6V2_3P
1
2
18-
R391
75_1%
1
2
R381
10K_5%_OPEN
26-
18-
10uF_10v
C727
1000pF_50V
12
26-
26-
C744
10pF_50v
12
26-
18-
C767
R376 10_1%
12
R378
1
210pF_50v
1
2
75_1%
1
2
C743
2
C722
10pF_50v
2
10_1%
R375
1
2.2K_5%
R686
1 1
2
10K_5%_OPEN
R380
1
2
R685
2.2K_5%
0.1uF_10V
C726
1
2
2.2K_5%
1
2
18-
DD
G
G
S
S
18-
R682
3
1
Q517
SSM3K17FU
18-
DIODE_BAV99
D519
2
C724
10pF_50v
12
0.1uF_16v
1
2
FBMA_11_160808_280T
L514
12
C729
R377 1
2
R_L
RGB-B
B_L RGB-B
RGB-B
G_L
+V5S
+V3S
PWR-E
+V5S_SYNC
+V5S_SYNC
+V5S_SYNC
75_1%
+V3S
CRT_HSYNC
CRT_VSYNC
R
RGB-B
G
RGB-B
B
RGB-B
DDCDATA
DDCCLK
+V3S
RGB-B
HSYNC
RGB-B
VSYNC
CRT_VSYNC CRT_HSYNC
+V5S
+V3S
http://hobi-elektronika.net

RF
Default fron NB
MAX=350mA
SHEET OF
LVDS
TITLE
resolution 1024x576
CODE
LCM CONN WEBCAM CONN
SIZE DOC. NUMBER
11/24
REV
Place as passible as close to connector
CHANGE by
500mA
close to conn
INVENTEC
12
19-Nov-2008Drawer_Name AX1
1310A22623-0-MTR
27 56
A3 CS
BIXBY-MB
12
0_5%
R681
12
R680 0_5%
1
2
31-
0_5%
R672
18-,27-
100_5%
R359
C740
12
18-
12
27- 0.1uF_16V
R675 1
2
C428
0.1uF_16V
3
D
1G
S2
10K_5%
1
2
SSM3K7002F
Q28
2
47K_5%
R373
47K_5%
R372
1
D514
BAT54A
3
12
7-,8-,9-,10-,11-,15-,17-,18-,20-,21-,24-,26-,27-,28-,29-,30-,33-,34-,35-,38-,40-,42-,43-,44-,45-
7-,8-,9-,10-,11-,15-,17-,18-,20-,21-,24-,26-,27-,28-,29-,30-,33-,34-,35-,38-,40-,42-,43-,44-,45-
18-
18-
18-,27-
27-
12
5-,7-,9-,30-,31-,33-,36-,40-,42-,44-
40-,46-
18-
18-
40-
1
2
100K_5%R674
2
1000pF_50V
C714
1
2
2200pF_50V
C430
1
1
2
CSC0402T22
C741
1uF_6.3V
0.1uF_16V
C417
D
6
5
1
3
G
S
4
2
12
7-,8-,9-,10-,11-,15-,17-,18-,20-,21-,24-,26-,27-,28-,29-,30-,33-,34-,35-,38-,40-,42-,43-,44-,45-
FAIR_FDC638APZ_SSOT_6P
Q27
2
5-,6-,7-,44-,45-,46-
0_5%
R677
S2
18-
2200pF_50V
C715
1
SSM3K7002F
Q29 3
D
1G
C718
0.1uF_25V
1
2
13
30-,40-
G1 G1
G2
G2 G3
G3
G4 G4
G5 G5
G6
G6
G7 G7
BAT54_OPEN
D525
27 27
28 28
29
29
33
30
30
44
5
5
6
6
77
88
9
9
18
18
19 19
2
2
20 20
21
21
22
22
23 23
24 24
25
25
26
26
CN17
JAE_FI_G30SB_VF25_DT_30P
1
1
10
10
11 11
12 12
13
13
14
14
15 15
16 16
17
17
1
2
18-
18-
0.1uF_25V
C719
4.7K_5%
R673
1
2
1
2
12
R676
4.7K_5%
C418
10uF_6.3V
12
R362 100K_5%
12
1
2
1000pF_50V_OPEN
C426
18-
0402_OPEN
C716
0.01uF_16V
C431
1
2
31-
C742 10pF_50V
12
18-
10pF_50V
C717 12
R671 0_5%_OPEN
12
+VBATR
PWR-E
+V3S
USB-D
SB_PWRGD
BLEN
18-
+V3S_LVDSVDD
PWR-E
+V3S
BLEN
USB_P3- USB-D
+V3S
BLON
PWR-E
+V3A
+V3S
USB-D
USB_P3+
LVDS-A
TXOUTL0+
LVDS-D
TXCLKOUTL+
BLON
LID_SW#_3
BKLTCTL_NB
INV_PWM_3
DIGON
DIGON
LVDS-A
TXOUTL0-
LVDS-B
TXOUTL1- LVDS-B
TXOUTL1+
LVDS-C
TXOUTL2-
LVDS-D
TXCLKOUTL-
LCM_DDCDATA COMP-B
LCM_DDCCLK
LVDS-C
TXOUTL2+
http://hobi-elektronika.net

RTC
LAN
AC-97/AZALIASATA
IDE
CPU LPC
in this order exactly\
TITLE
R1012 needs to placed within 2’’ of ICH7, R1011 must be placed within 2’’ of R1012 w/o stub
CHANGE by
DOC. NUMBER
CMOS topology, routed from IMVP to CPU
DISENABLE 0 OFF ON
R10844 strap functionality based on ICH_TP3 strap
ICH7M internal VccSus1.05 enable strap
ENABLE 1 ON OFF
OF
PCIE port config bit 1(ICH_TP3 not pulled low)
RF
XOR chain entrance (ICH_TP3 pulled low)
H_DPRSTP# should be routed as’’Daisy Chain’’
RTC BATTERY
REVCODESIZE
IMVRMEN R560 R558
RF
1
2
ICH7M-1
BIXBY-MB
CS
A3 5628
1310A22623-0-MTR AX1
Drawer_Name 19-Nov-2008 SHEET
INVENTEC
12-
6-,11-,12-,13-,14-,16-,20-,21-,28-,33-,44-
6-,11-,12-,13-,14-,16-,20-,21-,28-,33-,44-
18pF_50V
C543
56_5%
12
28-
28-,33-
1
2
3
34-,40-
R551
12
BAT54C
D501
12
R545 10K_5%
12
R546 0_5%
12
37-
R547 56_5%_OPEN
34-,40-
12-
C574
22pF_50V
12-,17-
TP18
39_5%
R568
12
R550 56_5%
12
C510
1uF_6.3V
12
45-
40-
R548 0_5%
12
1
2
TP12
28-
18pF_50V
C509
SATARBIASN
SATARBIASP
AG10
AF1 SATA_CLKN
SATA_CLKP
AE1
SMI# AF23
AH22
STPCLK#
THERMTRIP# AF26
AF24
TP1_DPRSTP#
TP2_DPSLP# AH25
RXTC1
RXTC2
AB2
SATA0RXN
AF3
AE3 SATA0RXP
SATA0TXN
AG2
AH2 SATA0TXP
AF7 SATA2RXN
SATA2RXP
AE7
AG6 SATA2TXN
SATA2TXP
AH6
AF18 SATALED#
AH10
LAN_RXD2
T5
U7 LAN_TXD0
LAN_TXD1
V6
V7 LAN_TXD2
AC3
LDRQ0#
LDRQ1#_GPIO23 AA5
AB3
LFRAME#
AH24
NMI
RCIN# AG23
AA3 RTCRST#
AB1
Y5
W4 INTVRMEN
IORDY
AG16
AA6
LAD0
LAD1 AB5
LAD2 AC4
Y6
LAD3
LAN_CLK
V3
U3 LAN_RSTSYNC
LAN_RXD0
U5
V4 LAN_RXD1
W1
W3 EE_DIN
EE_DOUT
Y2
Y1 EE_SHCLK
AG26
FERR#
GPIO49_CPUWRGD AG24
IDEIRQ
AH16
AG22
IGNNE#
INIT# AF22
INIT3_3V# AG21
AF25
INTR
INTRUDER#
AD14
DD4
DD5 AC13
DD6 AD12
AC12
DD7 AE12
DD8
DD9 AF12
AF16 DDACK#
AE15 DDREQ
DIOR#
AF15
AH15 DIOW#
EE_CS
DCS3#
AB15
DD0
DD1 AE14
DD10 AB13
AC14
DD11 AF14
DD12
DD13 AH13
DD14 AH14
AC15
DD15
DD2 AG13
AF13
DD3
R5
T2 ACZ_SDIN0
ACZ_SDIN1
T3
T1 ACZ_SDIN2
ACZ_SDOUT
T4
R6 ACZ_SYNC
CPUSLP# AG27
AH17
DA0 AE17
DA1
DA2 AF17
DCS1# AE16
AD16
ITL_ICH7_MBGA_652P
U511-1
A20GATE AE22
AH28
A20M#
ACZ_BIT_CLK
U1
ACZ_RST#
TP13
4
R572
0_5%_OPEN
12
X501
32.768KHZ
1
23
1M_5%
12
2
1
12
2
G1 G
G
G2
45-
R573
12
CN15
ENTERY_3703_Q02N_11R_2P
R541
24.9_1%
12
R508
47K_5%
7-,8-,9-,10-,11-,15-,17-,18-,20-,21-,24-,26-,27-,28-,29-,30-,33-,34-,35-,38-,40-,42-,43-,44-,45-
39_5%
R576
12
12
7-,13-
12
28-,33-
R552
24.9_1%
0.01uF_16V
C65
12
0.01uF_16V
C66
11-
11-
37-
37-
R542 10K_5%
12
1K_5%_OPEN
R569
12
12
13-
13-
2
39_5%
R575
12-
1K_5%
R507
1
R506
10M_5%
12
7-,8-,9-,10-,11-,15-,17-,18-,20-,21-,24-,26-,27-,28-,29-,30-,33-,34-,35-,38-,40-,42-,43-,44-,45-
12-
10K_5%
R543 12
12
7-,8-,9-,10-,11-,15-,17-,18-,20-,21-,24-,26-,27-,28-,29-,30-,33-,34-,35-,38-,40-,42-,43-,44-,45-
39_5%
R57712
1uF_6.3V
C511
R549 56_5%_OPEN
12
332K_1%
12
42-
12-
12-
40-
R574
37-
45-
0_5%
R75 12
45-
1
2
12-
5-,40-,42-,46-
22pF_50V
C573
CLK_SATA- CLK-SRC-A
CLK-SRC-A
CLK_SATA+
PCIE-TX-C
SATA_C_TX0-
SATA_C_TX0+ PCIE-TX-C SATA_TX0-
PCIE-TX-A
SATA_RX0- PCIE-TX-A
SATA_RX0+
12-
45-
IDE
+V3S
+V3AL
+V1.05S
+V3S
LPC_FRAME#_3
HDA_BITCLK ACZ97
HDA_SDOUT
+V3S
+V3.3A_RTC
+V3.3A_RTC
+V1.05S
FSB-CTRL-B
H_PWRGD
KBRST#
FSB-CTRL
FSB-CTRL-B PM_THRMTRIP
HDA_SDIN0
SATA_TX0+
HDD_LED#
H_SMI#
ACZ_SDATAOUT_R
ACZ_SDATAOUT_R
LPC_AD(0)
LPC_AD(1)
LPC_AD(2)
LPC_AD(3)
A20GATE_3
H_A20M#
H_NMI
H_STPCLK#
H_INIT#
FSB-CTRL H_DPSLP#
H_DPRSTP#
S_FERR#
H_IGNNE#
H_INTR
FSB-CMD
32K_X1
32K_X2
INTVRMEN
HDA_SYNC
HDA_RST#
LPC_AD(3:0)
http://hobi-elektronika.net

PCI
Interrupt I/F
MISC
NC
NC
TITLE
ON
STRAP GNT5# GNT4#
CHANGE by
ICH7 Boot BIOS select
SPI
10
CODE
11
LPC
DOC. NUMBER REV
PCI
OF
INVENTEC
NC
29
1310A22623-0-MTR AX1
Drawer_Name 19-Nov-2008
ICH7-2
BIXBY-MB
CS
A3 56
SIZE
NC
01
FOR XOR chain TEAT
ON
SHEET
7-,8-,9-,10-,11-,15-,17-,18-,20-,21-,24-,26-,27-,28-,29-,30-,33-,34-,35-,38-,40-,42-,43-,44-,45-
29-
29-
1K_5%_OPEN
R624 12
TP2
SERR#
STOP# F15
TRDY# F14
TP5
REQ3#
REQ4#_GPIO22 A13
AE5 RSVD1
RSVD2
AD5
RSVD3
AG4
AH4 RSVD4
RSVD5
AD9
AE9
RSVD6
RSVD7 AG8
RSVD8 AH8
F21
RSVD9
B10
PIRQA#
A3
B4 PIRQB#
C5 PIRQC#
PIRQD#
B5
E11
PLOCK#
C26
PLTRST#
B19
PME#
REQ0# D7
C16
REQ1#
REQ2# C17
E13
GPIO1_REQ5#
G8
GPIO2_PIRQE#
GPIO3_PIRQF# F7
GPIO4_PIRQG# F8
G7
GPIO5_PIRQH#
IRDY# A7
MCH_SYNC# AH20
E10
PAR
PCICLK A9
B18
PCIRST#
PERR# C9
C_BE1# D12
C_BE2#
C_BE3# C15
DEVSEL# A12
F16
FRAME#
E7
GNT0#
GNT1# D16
D17
GNT2#
GNT3# F13
A14
GNT4#_GPIO48
GPIO17_GNT5# D8
C8
AD3
F18
AD30
E6
D6 AD31
E16 AD4
AD5
A18
AD6
E17
A17 AD7
AD8
A15
C14 AD9
C_BE0# B15
C12
AD2
A10 AD20
AD21
F11
AD22
F10
E9 AD23
AD24
D9
B9 AD25
A8 AD26
AD27
A6
C7 AD28
AD29
B6
AD1
E14 AD10
AD11
D14
B12 AD12
AD13
C13
AD14
G15
G13 AD15
AD16
E12
C11 AD17
D11 AD18
AD19
A11
A16
U511-2
ITL_ICH7_MBGA_652P
AD0
E18
C18
0_5%_OPEN
R623 12
TP521
29-
1K_5%_OPEN
R215 12
29-
8
29-
29-
29-
8.2K_5%
RS12
1
2
3
45
6
7
30-
29-
29-
29-
29-
29-
29-
29-
29-
29-
12
29-
TP3
29-
1K_5%_OPEN
R144
29-
29-
29-
TP8
TP4
TP7
TP501
29-
29-
TP6
8
11-
29-
29-
29-
29-
8.2K_5%
RS11
1
2
3
45
6
7
29-
29-
29- 1
2
3
45
6
7
8
29-
29-
12
29-
8.2K_5%
RS501
29- 8.2K_5%
R216 8.2K_5%R622 12
29-
29-
29-
29-
8.2K_5%
RS13
1
2
3
45
6
7
8
7-,8-,9-,10-,11-,15-,17-,18-,20-,21-,24-,26-,27-,28-,29-,30-,33-,34-,35-,38-,40-,42-,43-,44-,45-
12
29-
29-
29-
29-
1K_5%_OPEN
R143
8.2K_5%
RS10
1
2
3
45
6
7
8
29-
+V3S
29-
29-
29-
29-
29-
17-
+V3S
PCI_PLOCK#_3
REQ4#_3
SB_PME#
PCI_SERR#_3
ICHSYNC#
REQ1#_3
REQ2#_3
REQ3#_3
REQ5#_3
PIRQB#_3
PIRQA#_3
PCI_PLOCK#_3
PLT_RST#
CLK_SB_EXTR
GNT4#_3
REQ0#_3
GNT4#_3
GNT5#_3
PCI_DEVSEL#_3
PCI_FRAME#_3
PCI_STOP#_3
PCI_PERR#_3
PIRQD#_3
PIRQC#_3
PIRQF#_3
PIRQE#_3
PIRQD#_3
PIRQB#_3
PIRQG#_3
REQ0#_3
PIRQC#_3
PIRQA#_3
PCI_TRDY#_3
PCI_IRDY#_3
PIRQE#_3
PIRQH#_3
PIRQG#_3
GNT5#_3
REQ5#_3
REQ4#_3
REQ3#_3
REQ2#_3
REQ1#_3
PIRQH#_3
PCI_DEVSEL#_3
PCI_FRAME#_3
PCI_IRDY#_3
PCI_PERR#_3
PCI_SERR#_3
PCI_STOP#_3
PCI_TRDY#_3
PIRQF#_3
http://hobi-elektronika.net

SMB
SYS GPIO
GPIO
Power MGT Clocks
SATA
GPIO
To NB,ITE8512
OF
GPIO14
0
1
’’0’’ reboot mode(default)
SHEET
CODE
’’1’’ no Reboot mode
14.31818MHZ
avoid leakage in S3
SPKR
INVENTEC
GPIO24
BIXBY
BIXBY1.1
0
0
TITLE
DOC. NUMBER
19-Nov-2008Drawer_Name
AX1
1310A22623-0-MTR
30 56
A3 CS
BIXBY-MB
ICH7-3
To SSD,Mini card,PCIE lan
SIZE
48MHZ
CHANGE by
REV
6/11 For Board ID
TP56
40-
R23 10K_5%
12
7-,8-,9-,10-,11-,15-,17-,18-,20-,21-,24-,26-,27-,28-,29-,30-,33-,34-,35-,38-,40-,42-,43-,44-,45-
5-,7-,9-,27-,30-,31-,33-,36-,40-,42-,44-
30-
30-
30-
R526
4.7K_5%
1
2
30-
7-,8-,9-,10-,11-,15-,17-,18-,20-,21-,24-,26-,27-,28-,29-,30-,33-,34-,35-,38-,40-,42-,43-,44-,45-
TP39
TP35
5-,7-,9-,27-,30-,31-,33-,36-,40-,42-,44-
35-
27-,40-
0_5%
12
R116 10K_5%
12
30-
30-
R20
6
3
D2
G1
2
5
G2
S1
1
S2
4
11-,30-
12
2N7002DW
Q501
D1
30-,34-,43-
30-,34-,43-
8.2K_5%
R17
12
12-,30-
30-,34-,35-,36-
11-,24-,34-,35-
5-,7-,9-,27-,30-,31-,33-,36-,40-,42-,44-
30-
5-,7-,9-,27-,30-,31-,33-,36-,40-,42-,44-
40-
30-,35-
0_5%
R697
12
7-,17-
TP38
2
30-,34-,35-,36-17-,40-
R570 100_5%
12
R627 10K_5%
1
12-,30-
29-,30-
10K_5%
R16
R578 10K_5%
12
30-
12
30-,40-
12
10K_5%
R235
TP36
R544 8.2K_5%
SSM3K7002F
Q8 3
D
1
G
S
2
30-,40-
12
30-
30-,34-
30-,35-
12
17-
10K_5%
R628
10K_5%
12
R630
10K_5%
30-,40-
11-
30-,40-
R115
10K_5%
R632
12
30-
R301
10K_5%
1
2
R696 0_5%
12
7-,8-,9-,10-,11-,15-,17-,18-,20-,21-,24-,26-,27-,28-,29-,30-,33-,34-,35-,38-,40-,42-,43-,44-,45-
8-,40-
0_5%_OPEN
R695
12
45-
R694 0_5%_OPEN
12
30-,40-
TP33
1
2
TP57
12
R524
4.7K_5%
30-
30-,40-
10K_5%
R114
4.7K_5%
R525
1
2
12
7-,8-,9-,10-,11-,15-,17-,18-,20-,21-,24-,26-,27-,28-,29-,30-,33-,34-,35-,38-,40-,42-,43-,44-,45-
30-,34-
35-,42-
12
5-,7-,9-,27-,30-,31-,33-,36-,40-,42-,44-
29-,30-
11-,30-
30-,34-,35-,36-
1K_5%
R225
40-
0_5%
R224
R232 0_5%
12
0_5%
R631
12 11-
7-,8-,9-,10-,11-,15-,17-,18-,20-,21-,24-,26-,27-,28-,29-,30-,33-,34-,35-,38-,40-,42-,43-,44-,45-
40-
R227 10K_5%
12
11-,24-,34-,35-
12
30-
12
100K_5%
R222
2
9-,15-,26-,33-,37-,40-,44-,45-,48-
5-,7-,9-,27-,30-,31-,33-,36-,40-,42-,44-
R571 10K_5%
0_5%
R24
1
4.7K_5%
R528
1
2
11-,30-
R629 10K_5%
12
R228 8.2K_5%
12
12
TP20
12
10K_5%
R221
12
R18 8.2K_5%
12
R74 8.2K_5%
SYS_RST#
THRM#
AF20
C21
TP0_BATLOW#
AD22 VRMPWRGD
WAKE#
F20
1.5K_1%
R26
SLP_S3# B24
D23
SLP_S4#
SLP_S5# F22
SMBDATA
B22
C22 SMBLCK
SMLINK0
B25
A25 SMLINK1
A19 SPKR C20
SUSCLK
SUS_STAT#
A27
A22
AC21
AC18 GPIO7
GPIO8
E21
E20
GPIO9
C19
LAN_RST#
A26 LINKALERT#
PWRBTN# C23
AA4
PWROK
A28 RI#
RSMRST# Y4
AH21 SERIRQ
A21
B21 GPIO27
GPIO28
E23
AG18 GPIO32_CLKRUN#
GPIO33_AZ_DOCK_EN#
AC19
U2 GPIO34_AZ_DOCK_RST#
AD21
GPIO35
AH19
GPIO36_SATA2GP
GPIO37_SATA3GP AE19
GPIO38 AD20
AE20
GPIO39
GPIO6
E19
GPIO13 R4
GPIO14
GPIO15 E22
GPIO16_DPRSLPVR AC22
GPIO18_STPPCI#
AC20
GPIO19_SATA1GP AH18
AF21 GPIO20_STPCPU#
AF19
GPIO21_SATA0GP
GPIO24 R3
D20
GPIO25
GPIO26
ITL_ICH7_MBGA_652P
U511-3
AC1
CLK14
CLK48 B2
GPIO0_BM_BUSY#
AB18
GPIO10 A20
B23 GPIO11_SMBALERT#
GPIO12 F19
12
11-,30-
TP17
R22 8.2K_5%
12
30-
11-
A2
4GND
1OE1
OE2 7
8
VCC
Y1 6
Y2
3
R230 8.2K_5%
5-,7-,9-,27-,30-,31-,33-,36-,40-,42-,44-
ON_NL27WZ126_US8_8P
U17
A1
2
5
TP37
30-,40-
0_5%
R234
12
15-,30-
7-,8-,9-,10-,11-,15-,17-,18-,20-,21-,24-,26-,27-,28-,29-,30-,33-,34-,35-,38-,40-,42-,43-,44-,45-
12
12
11-
R19 8.2K_5%
R21 1.5K_1%
12
7-
10K_5%
R226
2
30-,34-,43-
30-
30-
1
2
30-
R229 10K_5%_OPEN
1
12
15-,30-
4.7K_5%
R523
30-,34-,35-,36-
1K_5%_OPEN
R626
WLAN_DISABLE#
WWAN_DETECT#
BT_ON
+V3A
30-,40-
30-
BATLOW#
EXTSMI#
+V3A
PLTRST#
WWAN_DISABLE#
WWAN_DISABLE#
RSMRST#
+V3S
+V3A +V3A
+V3A
+V3A+V3A
+V5S
+V3S
+V3S
+V3S
SLP_S4#_3R
PCI_CLKRUN#
PLT_RST#
PLTRST#
PLT_RST#
+V3S +V3S
SMDAT
PCI_CLKRUN#
CPUSTP#
PCISTP#
ICH_SPKR
RUNSCI0#_3
SLP_S3#_3R
PCIE_WAKE#
EC_WAKE_SCI#
EC_WAKE_SCI#
BATLOW#
VR_PWRGD_CLKEN
BT_ON
BT_ON
RUNSCI0#_3
EXTSMI#
CPUSTP#
WLAN_DISABLE#
PM_DPRSLPVR
BATLOW#
PWR_SWIN2#_3
SYS_RST#
SB_SMCLK_3
SMCLK SB_SMDAT_3
SMCLK
SMDAT
PLTRST1#
PCI_SERIRQ_3
PCI_SERIRQ_3
THERM_SB#
THERM_SB#
VR_PWRGD_CLKEN#
VR_PWRGD_CLKEN
MC1_DISABLE_91
CLK_SB14_EXTR
CLK_SB48_3R
SB_PWRGD
SMLINK0
SMLINK1
SMLINK0
SMLINK1
WAKEUP0#_3
WAKEUP0#_3
SUSST#
SYS_RST#
PM_BMBUSY
SMBAERT
SMBAERT
PCISTP#
PCIE_WAKE#
http://hobi-elektronika.net

PCI-Express
Direct Media Interface
SPI
USB
Connect to MINI card
SHEET
Connect to MINI card
within 250 miles of the driver
MINI CARD 2
OF
BLUETOOTH
DOC. NUMBER
BLUETOOTH
REV
PCIE AC coupling caps need to be
Drawer_Name 19-Nov-2008
USB 2
Connect to PCIE lan
SD CARD READER
USB 0
CODE
TITLE
place within 500 miles of ICH7
CHANGE by
Place within 500 miles of ICH, avoid routing next to clock/high speed singles
INVENTEC
SIZE
WebCam
USB 1
39-
35-
5-,7-,9-,27-,30-,33-,36-,40-,42-,44-
ICH7-4
BIXBY-MB
CS
A3 5631
1310A22623-0-MTR AX1
12
36-
38-
11-
34-
6
7
8
C601 0.1uF_10V
10K_5%
RS7 1
2
3
45
12 17-
27-
34-
11-
C604 0.1uF_10V
0.1uF_10V
C602 12
17-
36-
43-
17-
34-
38-
12
48-
USBP7P N3
D1
USBRBIAS
USBRBIAS# D2
0.1uF_10V
C600
H1
H2
USBP2P J4
USBP3N
USBP3P J3
USBP4N K1
K2
USBP4P L4
USBP5N
USBP5P L5
USBP6N M1
M2
USBP6P N4
USBP7N
PETp5
PETp6
R27
P1 SPI_ARB
SPI_CLK
R2
SPI_CS#
P6
SPI_MISO
P2
P5 SPI_MOSI
USBP0N F1
F2
USBP0P G4
USBP1N
USBP1P G3
USBP2N
PETn1
E28
G28 PETn2
J28 PETn3
PETn4
L28
PETn5
N28
R28 PETn6
E27 PETp1
PETp2
G27
PETp3
J27
L27 PETp4
N27
H26
PERn3
K26
M26 PERn4
P26 PERn5
PERn6
T25
PERp1
F25
H25 PERp2
K25 PERp3
PERp4
M25
PERp5
P25
T24 PERp6
D25
C25
DMI_ZCOMP
OC0#
D3
C4 OC1#
D5 OC2#
OC3#
D4
OC4#
E5
C3 OC5#GPIO29
A2 OC6#GPIO30
OC7#GPIO31
B3
F26 PERn1
PERn2
AB26
DMI2RXN
DMI2RXP AB25
DMI2TXN AA28
AA27
DMI2TXP
DMI3RXN AD25
AD24
DMI3RXP AC28
DMI3TXN
DMI3TXP AC27
DMI_CLKN AE28
AE27
DMI_CLKP
DMI_IRCOMP
V26
DMI0RXN
DMI0RXP V25
DMI0TXN U28
U27
DMI0TXP
DMI1RXN Y26
Y25
DMI1RXP W28
DMI1TXN
DMI1TXP W27
24.9_1%
R145 12
ITL_ICH7_MBGA_652P
U511-4
35-
39-
36-
12
36-
17-
R620 22.6_1%
12
43-
17-
2
3
45
6
7
8
C603 0.1uF_10V
48-
10K_5%
RS8
1
39-
35-
34-
35-
27-
35-
8-,9-,14-,18-,20-,21-,33-,34-,35-,44-
35-
17-
34-
34- 12
39-
17-
17-
USB_P7+
USB_P7-
0.1uF_10V
C605
PCIE_TXLANP1
PCIE_TXLANN1
USB_P4+
USB_P4-
PCIE_TXGP
PCIE_TXGN
+V1.5S
+V3A
DEFAULT_NET_TYPE
PCIE_RXGN1
PCIE_RXGP1 PCIE_TXGN1_R
PCIE_TXGP1_R
PCIE_TXGP1
PCIE_TXGN1
USB_P6-
USB_P6+
PCIE_RXLANN1
PCIE_RXLANP1 PCIE-TX-BPCIE_TXLANN1_R
PCIE-TX-B PCIE_TXLANP1_R
PCIE_TXGP_R
DEFAULT_NET_TYPE
PCIE_TXGN_R
DEFAULT_NET_TYPE
PCIE_RXGN DMI_RXN0
DMI_RXN1
DMI_TXN1
DMI_TXN0
CLK_PCIE_ICH#
USB_P0-
USB_P1-
USB_P2-
USB_P3-
USB_P5-
DMI_RXP0
DMI_TXP0
DMI_RXP1
DMI_TXP1
CLK_PCIE_ICH
PCIE_RXGP
USB_P0+
USB_P1+
USB_P2+
USB_P3+
USB_P5+
DEFAULT_NET_TYPE
http://hobi-elektronika.net

SIZE REV
CHANGE by OF
TITLE
VSS99
19-Nov-2008Drawer_Name AX1
1310A22623-0-MTR
32 56
A3 CS
BIXBY-MB
ICH7-5
CODE DOC. NUMBER
SHEET
INVENTEC
P4
VSS9
B26
P12 VSS90
VSS91
P13
P14 VSS92
P15 VSS93
VSS94
P16
P17 VSS95
VSS96
P24
VSS97
P27
VSS98 P28
R1
VSS8
B20
VSS80
N14
N15 VSS81
VSS82
N16
VSS83
N17
N18 VSS84
VSS85
N24
N25 VSS86
N26 VSS87
VSS88
P3
VSS89
VSS7
M24 VSS70
VSS71
M27
M28 VSS72
N1 VSS73
VSS74
N2
N5 VSS75
VSS76
N6
VSS77
N11
N12 VSS78
N13 VSS79
VSS6
VSS60
L26
M3 VSS61
VSS62
M4
VSS63
M5
M12 VSS64
VSS65
M13
M14 VSS66
M15 VSS67
VSS68
M16
VSS69
M17
B17
J24 VSS50
VSS51
J25
J26 VSS52
K24 VSS53
VSS54
K27
K28 VSS55
VSS56
L13
VSS57
L15
L24 VSS58
L25 VSS59
B14
G26
H3 VSS41
VSS42
H4
VSS43
H5
H24 VSS44
VSS45
H27
H28 VSS46
J1 VSS47
VSS48
J2
VSS49
J5
VSS5
B11
VSS30
VSS31
G2
G5 VSS32
G6 VSS33
VSS34
G9
G14 VSS35
VSS36
G18
VSS37
G21
G24 VSS38
G25 VSS39
B8 VSS4
VSS40
E4 VSS21
VSS22
E8
VSS23
E15
F3 VSS24
VSS25
F4
F5 VSS26
F12 VSS27
VSS28
F27
VSS29
F28
VSS3
B1
G1
AG20
AG25
VSS188
VSS189 AH1
E1 VSS19
VSS190 AH3
AH7
VSS191
VSS192 AH12
AH23
VSS193 AH27
VSS194
VSS2
A23
VSS20
E2
VSS177
VSS178 AF11
AF27
VSS179
D24 VSS18
AF28
VSS180
VSS181 AG1
AG3
VSS182
VSS183 AG7
VSS184 AG11
AG14
VSS185 AG17
VSS186
VSS187
AE8
VSS168
VSS169 AE11
VSS17
D21
VSS170 AE13
AE18
VSS171
VSS172 AE21
AE24
VSS173 AE25
VSS174
VSS175 AF2
VSS176 AF4
AF8
AD3
AD4
VSS159
VSS16
D18
AD7
VSS160
VSS161 AD8
AD11
VSS162
VSS163 AD15
VSS164 AD19
AD23
VSS165 AE2
VSS166
VSS167 AE4
VSS148
VSS149 AB21
D13 VSS15
VSS150 AB24
AB27
VSS151
VSS152 AB28
AC2
VSS153 AC5
VSS154
VSS155 AC9
VSS156 AC11
AD1
VSS157
VSS158
AA1
VSS139
VSS14
D10
AA24
VSS140
VSS141 AA25
AA26
VSS142
VSS143 AB4
VSS144 AB6
AB11
VSS145 AB14
VSS146
VSS147 AB16
AB19
V27
C27 VSS13
VSS130 V28
W6
VSS131
VSS132 W24
W25
VSS133 W26
VSS134
VSS135 Y3
VSS136 Y24
Y27
VSS137
VSS138 Y28
VSS119
C6 VSS12
U16
VSS120
VSS121 U17
U24
VSS122
VSS123 U25
VSS124 U26
V2
VSS125 V13
VSS126
VSS127 V15
V24
VSS128
VSS129
VSS11
C2
VSS110 T13
T14
VSS111
VSS112 T15
T16
VSS113 T17
VSS114
VSS115 U4
VSS116 U12
U13
VSS117
VSS118 U14
U15
VSS10
R11
VSS100
VSS101 R12
R13
VSS102
VSS103 R14
VSS104 R15
R16
VSS105 R17
VSS106
VSS107 R18
T6
VSS108
VSS109 T12
ITL_ICH7_MBGA_652P
U511-5
A4 VSS1
B28
http://hobi-elektronika.net

place within 100 mile of ICH7
OF
near D28,T28,AD28
C10746 needs be placed within 100 miles of pin
need place within 100 mile on bottom or 140 mile on top side
MAX=0.01A
AD17 of ICH7 on the bottom side or 140 mile on the top
MAX=0.54A
need place within 100 mile of ICH7 on bottom or 140 mile on top side
on the bottom side or 140 mile on
need place within 100 mile on bottom or 140 mile on top side
REV
MAX=0.006A
SIZE
C1276 needs be placed within 100 miles of pin
top near AG5
SHEET
TITLE
CODE
A3 5633
1310A22623-0-MTR AX1
Drawer_Name 19-Nov-2008
MAX=0.055A
need place within 100 mile on bottom or 140 mile on top side
CHANGE by
near AG9
F6 of ICH7 on the bottom side or 140 mile on the top
MAX=1.52A
need place within 100 mile on bottom or 140 mile on top side
DOC. NUMBER
need place within 100 mile on bottom or 140 mile on top side
MAX=0.366A
INVENTEC
need place within 100 mile on bottom or 140 mile on top side
D51013
ICH7M-6
BIXBY-MB
CS
1
2
BAT54_30V_0.2A
1
2
0.1uF_16V
C128
8-,9-,14-,18-,20-,21-,31-,33-,34-,35-,44-
0.1uF_16V
C178
12
TP58
9-,15-,26-,30-,37-,40-,44-,45-,48-
0.01uF_16V
C71
1uF_6.3V
C172
12
D509 BAT54_30V_0.2A
13
NLFC322522T_1R0M_PF
12
0.01uF_16V
C251
12
L4
2
8-,9-,14-,18-,20-,21-,31-,33-,34-,35-,44-
6-,11-,12-,13-,14-,16-,20-,21-,28-,33-,44-
8-,9-,14-,18-,20-,21-,31-,33-,34-,35-,44-
8-,9-,14-,18-,20-,21-,31-,33-,34-,35-,44-
C248
0.1uF_16V
1
C167 1
2
C180
0.1uF_16V
1
2
0.1uF_16V
12
1
2
4.7uF_6.3V
C181
8-,9-,14-,18-,20-,21-,31-,33-,34-,35-,44-
C170
0.1uF_16V
C174
1uF_6.3V
12
VCCSUS3_3_9
V5
VCCSUS3_3_VCCLAN3_3_1
VCCSUS3_3_VCCLAN3_3_2 V1
VCCSUS3_3_VCCLAN3_3_3 W2
W7
VCCSUS3_3_VCCLAN3_3_4
R7
VCCSUS3_3_VCCSUSHDA
C1 VCCUSBPLL
V_CPU_IO_1 AE23
AE26
V_CPU_IO_2
V_CPU_IO_3 AH26
VCCSUS3_3_17 M7
N7
VCCSUS3_3_18
VCCSUS3_3_19
E3
VCCSUS3_3_2 A24
C24
VCCSUS3_3_3
VCCSUS3_3_4 D19
D22
VCCSUS3_3_5
VCCSUS3_3_6 G19
K3
VCCSUS3_3_7
VCCSUS3_3_8 K4
K5
G20
VCCSUS1_05_VCCLAN1_05_1
AA2
Y7 VCCSUS1_05_VCCLAN1_05_2
P7
VCCSUS3_3_1
VCCSUS3_3_10 K6
L1
VCCSUS3_3_11
VCCSUS3_3_12 L2
L3
VCCSUS3_3_13
VCCSUS3_3_14 L6
L7
VCCSUS3_3_15
VCCSUS3_3_16 M6
VCC3_3_5
VCC3_3_6 AC16
AD13
VCC3_3_7
VCC3_3_8 AD18
AG12
VCC3_3_9
VCC3_3_VCCHDA U6
AG28 VCCDMIPLL
VCCRTC W5
AD2 VCCSATAPLL
VCCSUS1_05_1 K7
C28
VCCSUS1_05_2
VCCSUS1_05_3
B7
VCC3_3_15
VCC3_3_16 C10
D15
VCC3_3_17
VCC3_3_18 F9
G11
VCC3_3_19
VCC3_3_2
AH11
VCC3_3_20 G12
G16
VCC3_3_21
AA7
VCC3_3_3
VCC3_3_4 AB12
AB20
VCC1_5_B53
VCC1_5_B6
AC24
VCC1_5_B7
AC25
AC26 VCC1_5_B8
AD26 VCC1_5_B9
VCC3_3_1
B27
VCC3_3_10 AG15
AG19
VCC3_3_11
VCC3_3_12 A5
B13
VCC3_3_13
VCC3_3_14 B16
T26
T27 VCC1_5_B44
T28 VCC1_5_B45
VCC1_5_B46
U22
VCC1_5_B47
U23
V22 VCC1_5_B48
V23 VCC1_5_B49
AC23 VCC1_5_B5
VCC1_5_B50
W22
VCC1_5_B51
W23
VCC1_5_B52
Y22
Y23
VCC1_5_B34
P22
VCC1_5_B35
P23
R22 VCC1_5_B36
R23 VCC1_5_B37
VCC1_5_B38
R24
VCC1_5_B39
R25
AB23 VCC1_5_B4
R26 VCC1_5_B40
T22 VCC1_5_B41
VCC1_5_B42
T23
VCC1_5_B43
VCC1_5_B24
J23 VCC1_5_B25
VCC1_5_B26
K22
VCC1_5_B27
K23
L22 VCC1_5_B28
L23 VCC1_5_B29
VCC1_5_B3
AB22
VCC1_5_B30
M22
VCC1_5_B31
M23
N22 VCC1_5_B32
N23 VCC1_5_B33
D28
VCC1_5_B15
E24
E25 VCC1_5_B16
E26 VCC1_5_B17
VCC1_5_B18
F23
VCC1_5_B19
F24
VCC1_5_B2
AA23
G22 VCC1_5_B20
G23 VCC1_5_B21
VCC1_5_B22
H22
VCC1_5_B23
H23
J22
A1
VCC1_5_A_26
VCC1_5_A_27 H6
H7
VCC1_5_A_28
VCC1_5_A_29 J6
J7
VCC1_5_A_30
AA22 VCC1_5_B1
VCC1_5_B10
AD27
VCC1_5_B11
AD28
D26 VCC1_5_B12
D27 VCC1_5_B13
VCC1_5_B14
VCC1_5_A6
VCC1_5_A7
AF6
AG5 VCC1_5_A8
VCC1_5_A9
AH5
AB17
VCC1_5_A_19
VCC1_5_A_20 AC17
VCC1_5_A_21 T7
F17
VCC1_5_A_22
VCC1_5_A_23 G17
VCC1_5_A_24 AB8
AC8
VCC1_5_A_25
VCC1_5_A12
VCC1_5_A13
AD10
AE10 VCC1_5_A14
VCC1_5_A15
AF10
AF9 VCC1_5_A16
VCC1_5_A17
AG9
AH9 VCC1_5_A18
AC6 VCC1_5_A2
VCC1_5_A3
AC7
AD6 VCC1_5_A4
VCC1_5_A5
AE6
AF5
L14
VCC1_05_3
VCC1_05_4 L16
VCC1_05_5 L17
L18
VCC1_05_6 M11
VCC1_05_7
VCC1_05_8 M18
VCC1_05_9 P11
VCC1_5_A1
AB7
AB10 VCC1_5_A10
VCC1_5_A11
AB9
AC10
VCC1_05_11
VCC1_05_12 T18
VCC1_05_13 U11
U18
VCC1_05_14 V11
VCC1_05_15
VCC1_05_16 V12
VCC1_05_17 V14
V16
VCC1_05_18 V17
VCC1_05_19
L12
VCC1_05_2
VCC1_05_20 V18
U511-6
ITL_ICH7_MBGA_652P
V5REF1
G10
AD17 V5REF2
V5REF_SUS
F6
VCC1_05_1 L11
P18
VCC1_05_10 T11
C173
0.1uF_16V
1
2
C253
0.1uF_16V
1
2
1
2
12
0.1uF_16V
C247
1
2
C544
0.1uF_16V_OPEN
0.1uF_16V
C122
C126
220uF_2.5V
12
5-,7-,9-,27-,30-,31-,33-,36-,40-,42-,44-
1
2
8-,9-,14-,18-,20-,21-,31-,33-,34-,35-,44-
12
0.1uF_16V
C179
1
2
R625 100_5%
1
2
0.1uF_16V
C15
1
2
7-,8-,9-,10-,11-,15-,17-,18-,20-,21-,24-,26-,27-,28-,29-,30-,33-,34-,35-,38-,40-,42-,43-,44-,45-
0.1uF_16V
C125
0.1uF_16V
C171
C182
0.1uF_16V
1
2
1
2
28-
1
2
5-,6-,7-,8-,9-,39-,44-,48-
6-,11-,12-,13-,14-,16-,20-,21-,28-,33-,44-
0.1uF_16V
C127
5-,7-,9-,27-,30-,31-,33-,36-,40-,42-,44-
C168
0.1uF_16V
0.1uF_16V
C252 1
2
C177
0.1uF_16V
1
2
C572
0.1uF_16V
1
2
8-,9-,14-,18-,20-,21-,31-,33-,34-,35-,44-
0.1uF_16V
1
2
1
2
C176
0.1uF_16V
C249
C175
0.1uF_16V
1
2
22uF_6.3V
C124
12
C246
0.1uF_16V
1
2
12
12
5-,7-,9-,27-,30-,31-,33-,36-,40-,42-,44-
C546
1uF_6.3V
C169
0.1uF_16V
1
2
10_5%
R621
7-,8-,9-,10-,11-,15-,17-,18-,20-,21-,24-,26-,27-,28-,29-,30-,33-,34-,35-,38-,40-,42-,43-,44-,45-
1
2
TP32
7-,8-,9-,10-,11-,15-,17-,18-,20-,21-,24-,26-,27-,28-,29-,30-,33-,34-,35-,38-,40-,42-,43-,44-,45-
C545
0.1uF_16V
2
TP19
7-,8-,9-,10-,11-,15-,17-,18-,20-,21-,24-,26-,27-,28-,29-,30-,33-,34-,35-,38-,40-,42-,43-,44-,45-
0.1uF_16V
C123 1
1
2
7-,8-,9-,10-,11-,15-,17-,18-,20-,21-,24-,26-,27-,28-,29-,30-,33-,34-,35-,38-,40-,42-,43-,44-,45-
0.1uF_16V
C571
TP34
7-,8-,9-,10-,11-,15-,17-,18-,20-,21-,24-,26-,27-,28-,29-,30-,33-,34-,35-,38-,40-,42-,43-,44-,45-
TP16
1
2
5-,7-,9-,27-,30-,31-,33-,36-,40-,42-,44-
1
2
5-,7-,9-,27-,30-,31-,33-,36-,40-,42-,44-
0.1uF_16V
C121
0.1uF_16V
C250
C245
0.1uF_16V
1
2
KC_FBM_11_160808_101_T_2P
L3
12
12
+V3S
7-,8-,9-,10-,11-,15-,17-,18-,20-,21-,24-,26-,27-,28-,29-,30-,33-,34-,35-,38-,40-,42-,43-,44-,45-
8-,9-,14-,18-,20-,21-,31-,33-,34-,35-,44-
10uF_6.3V
C70
+V3A +V3A
+V3A
+V3A
+V1.5S
+V3A
+V1.5S
+V1.5S
+V1.5S
+V1.5S
+V1.5S
+V1.5S
+V3S
+V3S
+V1.5S
+V3S
+V3S
+V3S
+V3S
+V5A
+V3.3A_RTC
PWR-E
+V1.05S
+V1.05S
PWR-A
+V5S
http://hobi-elektronika.net

05/11
MAX=1.8A
OF
Close to CN4
MAX=0.5A
INVENTEC
REV
SHEET
DOC. NUMBER
TITLE
CHANGE by
SIZE CODE
3/17
19-Nov-2008Drawer_Name AX1
1310A22623-0-MTR
34 56
A3 CS
BIXBY-MB
Express Card
For WIRLESS
WAKE ENABLE=5mA
WAKE ENABLE=250mA
0_5%R527
12
C534
12
0_5%
12
35-,43-
0.1uF_16V
12
R529
47pF_50V
C106
1
2
0_5%
R520
1
2
12
11-,34-
4.7uF_6.3V
C529
12
7-,8-,9-,10-,11-,15-,17-,18-,20-,21-,24-,26-,27-,28-,29-,30-,33-,34-,35-,38-,40-,42-,43-,44-,45-
4.7uF_6.3V
C530
31-
C526
0.1uF_16V
28-,40-
28-,40-
34-,42-
30-,34-,35-,36-
11-,24-,30-,35-
11-,24-,30-,35-
31-
30-
31-
0_5%R530 12
28-,40-
28-,40-
R531 12
C525
0.1uF_16V
12
0_5%
12
11-
12
0.1uF_16V
C527
C528
0.1uF_16V
12
10K_5%
R532
2
7-,8-,9-,10-,11-,15-,17-,18-,20-,21-,24-,26-,27-,28-,29-,30-,33-,34-,35-,38-,40-,42-,43-,44-,45-
31-
30-,43- R791
0_5%_OPEN
1
1
2
42-,43-
31-
12
8-,9-,14-,18-,20-,21-,31-,33-,35-,44-
31-
C547
47pF_50V
12
22pF_50V
C533
R522
0_5%
12
10uF_6.3V
C524
R521 10K_5%
12
35-,43-
30-,35-,36-
11-
30
32
SMB_DATA
USB_D+ 38
36
USB_D-
WAKE#
1
30-,34-,35-,36-
11-,34-
34-,42-
11-
28-,40-
44
LED_WLAN#
LED_WPAN# 46
LED_WWAN# 42
22
PERST#
PERn0
23
25 PERp0
31 PETn0
PETp0
33
REFCLK+
13 REFCLK-
11
SMB_CLK
50
51 Reserved 3.3V 52
1.5V 6
Reserved 8
GND
9CLKREQ#
7
G
G1 G2
G
GND
Reserved
41
43 Reserved
45 Reserved
Reserved
47 1.5V 48
Reserved
49
Reserved
5
GND
1.5V
GND
29
3Reserved
GND 34
35 GND
37 Reserved
Reserved
39
4
GND
40
17 GND 18
19 Reserved
2
3.3V
20
Reserved
GND
21
26
GND
27 GND 28
CN5
FOX_AS0B226_S40N_7F_TSB_52P
+3.3Vaux 24
Reserved 10
12
Reserved 14
Reserved
15 GND Reserved 16
Reserved
12
7-,8-,9-,10-,11-,15-,17-,18-,20-,21-,24-,26-,27-,28-,29-,30-,33-,34-,35-,38-,40-,42-,43-,44-,45-
7-,8-,9-,10-,11-,15-,17-,18-,20-,21-,24-,26-,27-,28-,29-,30-,33-,34-,35-,38-,40-,42-,43-,44-,45-
52
BT_ON
BT_PRIORITY
C532
10uF_6.3V
LPC_AD(1)
PCI
CLK_MINI_EXTR CLK-PCI
PLTRST#
LPC_FRAME#_3
PCI
USB_P7+
LED_3_BT#
USB_P7-
+V3S
+V3S
LPC_AD(3)
PCI
+V1.5S
+V3S
SB_SMDAT_3
SB_SMCLK_3
WLAN#
WLAN#
WLAN_DISABLE#
LPC_AD(2)
PCI
LPC_AD(0)
PCI
+V3S
PLTRST#
MINI_CLKREQ#
PCIE_RXGN
PCIE_RXGP
PCIE_TXGN
PCIE_TXGP
CLK_CARD
CLK_CARD#
PCIE_WAKE#
WLAN_PRIORITY
MINI_CLKREQ#
http://hobi-elektronika.net

CODE
05/08 Mount Q525 , R700 , R701 , R702
WAKE ENABLE=250mA
REV
CODE
OF
TITLE
CHANGE by
DOC. NUMBER REV
SHEET
MAX=2.7A
07/20 Change to 0 ohm
OF
INVENTEC
OFSHEET
TITLE
Open R12
RF
SHEET
SIZE
INVENTEC
TITLE
SIZE
CHANGE by
DOC. NUMBER
SIM Card
For 3.5G
DOC. NUMBER
BIXBY-MB
MINI CARD & SIM SLOT
CODE
INVENTEC
SIZE
CHANGE by
REV
7/20 change open to mount
6/15
WAKE DISENABLE=5mA
19-Nov-2008Drawer_Name 35 56
A3 CS
BIXBY-MB
MINI CARD & SIM SLOT
19-Nov-2008Drawer_Name AX1
1310A22623-0-MTR
35 56
A3 CS
BIXBY-MB
MINI CARD & SIM SLOT
19-Nov-2008Drawer_Name 35 56
A3 CS
0_5%_OPEN
R707
1
2
R702
0_5%
12
12
47pF_50V_OPEN
C754
1
2
7-,8-,9-,10-,11-,15-,17-,18-,20-,21-,24-,26-,27-,28-,29-,30-,33-,34-,35-,38-,40-,42-,43-,44-,45-
35-
100uF_6.3V_OPEN
C755
12
10K_5%
R125
12
12
0_5%
R566
12
C751
0.1uF_16V
12
10uF_6.3V
C569
2
5
6
G
3
4S
C750
4.7uF_6.3V
4.7uF_6.3V
12
Q525
AM3423P
D1
11-,24-,30-,34-
34-,43-
30-
C542
C507
0.1uF_16V
12
35-
12
35-
12
31-
35-,42-
30-,34-,36-
0.1uF_16V
C568
2
35-
46-
0_5%
R450
35-
10K_5%R596 1
12
11-,35-
31-
8-,9-,14-,18-,20-,21-,31-,33-,34-,44-
35-
11-
30-,42-
2
22pF_50V
C508
C506
47pF_50V
1
12
31-
5-,40-,46-
12
5-
0_5%
R202
35-
30-,34-,36-
C570
0.1uF_16V
12
11-,24-,30-,34-
35-
31-
R539 10K_5%
12
7-,8-,9-,10-,11-,15-,17-,18-,20-,21-,24-,26-,27-,28-,29-,30-,33-,34-,35-,38-,40-,42-,43-,44-,45-
R567 0_5%_OPEN
2
35-,42-
35-
3
C505
4.7uF_6.3V
1
35-
7-,8-,9-,10-,11-,15-,17-,18-,20-,21-,24-,26-,27-,28-,29-,30-,33-,34-,35-,38-,40-,42-,43-,44-,45-
BAT54_30V_0.2A
D125
1
C541
22pF_50V
12
12
0_5%
R689
12
S
31-
0.1uF_16V
C596
2
Q11
SSM3K7002F
D3
G
1
2
P1
VCC
P6 VPP
0_5%_OPEN
R12 1
CLK P3
G1
GG
G2
GND
P5
P7 I_O
RST P2
47pF_50V
1
2
TAI_PMPAT5_06GLBS7N14_6P
CN22
12
34-,43-
11-,35-
C597
D3
G
1
2
S
35-
1M_5%_OPEN
R688
12
35-
Q14
AO3409
31-
C802
0.1uF_16V
0_5%
12
30-
220K_5%
12
35-
R540
2
R701
10K_5%
12
R700
2
470K_5%
R297
1
2
0.1uF_16V
C540
1
35-
7-,8-,9-,10-,11-,15-,17-,18-,20-,21-,24-,26-,27-,28-,29-,30-,33-,34-,35-,38-,40-,42-,43-,44-,45-
R704
10K_5%
1
PETp0
13 REFCLK+
11 REFCLK-
30
SMB_CLK
SMB_DATA 32
38
USB_D+
USB_D- 36
1WAKE#
11-
35-
CLKREQ#
G1 GG
G2
LED_WLAN# 44
46
LED_WPAN#
42
LED_WWAN#
PERST# 22
23 PERn0
PERp0
25
PETn0
31
33
Reserved
5Reserved
50
GND
Reserved
51 52
3.3V
6
1.5V 8
Reserved
9GND
7
Reserved
GND 4
GND 40
41 Reserved
Reserved
43
Reserved
45
47 Reserved 48
1.5V
49
26
GND
27 1.5V 28
29 GND
Reserved
3
34
GND
GND
35
Reserved
37
39
15 16
Reserved
17 Reserved 18
GND
Reserved
19
3.3V 2
Reserved 20
21 GND
GND
24
+3.3Vaux
10
Reserved
Reserved 12
Reserved 14
GND
+V3S_WWAN
+V3S
UIM_DATA
WWAN_DISABLE#
+V3S
52
FOX_AS0B226_S40N_7F_TSB_52P
CN7
+V3S_WWAN
+V3S
+V3S_WWAN
UIM_VPP
UIM_PWR
UIM_CLK
MC1_DISABLE_91 +V3S_WWAN
WWAN_DETECT#
UIM_PWR
UIM_DATA
UIM_CLK
UIM_RESET
UIM_VPP
UIM_RESET
+V3S
+V5AL
+V3S_WWAN
+V1.5S
SB_SMCLK_3
SB_SMDAT_3
USB_P5+
USB_P5-
MINI_CLKREQ1#
WWAN#
WWAN#
PWR-A
ADP_PRES
AC_LED
PLTRST#
PCIE_WAKE#
CLK_CARD1#
CLK_CARD1
MINI_CLKREQ1#
PCIE_RXGN1
PCIE_RXGP1
PCIE_TXGN1
PCIE_TXGP1
WLAN_PRIORITY
BT_PRIORITY
http://hobi-elektronika.net

DOC. NUMBERSIZE
OF
REV
Close to pin 2
For AR8132: Remove C477,R397
2/12
C1121,C1122 close to pin 28,32 each
CHANGE by
Close to pin4, pin7 each
Close to pin 16,22,42,36,39 each
If not overclocking , R382 stuffed
1/12 Swap RJ45 LED signals for OTS#424737
Close to U1
CODE
For AR8132M: Stuff C477,R397
INVENTEC
Close to pin 6
If overclocking , R382 remove
40 mil
TITLE
SHEET
Close to pin 15
Close to pin 29
2
11-
LAN-1
BIXBY-MB
CS
A3 5636
1310A22623-0-MTR AX1
Drawer_Name 19-Nov-2008
2200pF_2000V
C494
1
2
R395 49.9_1%
1
2
36-
C734
0.1uF_16V
1
27pF_50V
C464
1
2
C476
0.1uF_16V
1
2
25MHz
12
49.9_1%
R393
1
2
X4
2
36-,44-
LAN_GND
C492
0.01uF_100V
1
C443
0.1uF_16V
12
R392
2.37K_1%
1
2
36-
8
6VDD17
VDD25
5
VDD3V
2
VDDHO
15
4WAKEn
XTLI
10
9XTLO
36-
31
SMDATA 33
34
TESTMODE
14 TRXN0
18 TRXN1
TRXP0
13
17 TRXP1
29
TWSI_CLK-3.3V
TWSI_DATA-TEST_PAD 30
37
TX_N
TX_P 38
VDD11_REG
47
LED_ACTn
LED_LINK10_100n 48
1LX
PEFCLKN 40
41
PEFCLKP
PERSTn
3
12 RBIAS
44
RX_N
RX_P 43
7SEL_25M
SMCLK
35
36
AVDDL
AVDDL 39
AVDDL 42
DVDD_REG-DVDDL 45
46
DVDD_REG-DVDDL
AVDD_REG
11 CLKREQn 27
49
GND
NC
22 AVDDL
NC
23
24 NC
AVDDH 25
26
NC
DVDDL 28
32
DVDDL
NC
ATHEROS_AR8132_AL1E_QFN_48P
U25
AVDDL
16
19 AVDDH
NC
20
21
0.1uF_16V
C473
1
2
C474
0.1uF_16V
1
2
12
36-
36-
36-
12
4.7K_5%_OPEN
R398
1
2
36-
31-
R382
5.1K_5%
1
2
0.1uF_16V
C733
12
C753 0.1uF_16V_OPEN
1
2
36-,44-
0.01uF_100V
C493
12
C731
1uF_6.3V
36-
SWF2520CF_4R7K_M
L25
0.1uF_16V
C759
1
2
36-,44-
36-
1
2
36-,44-
1
2
R394 49.9_1%
12
0.1uF_16V
C732
1
2
R679 0_5%
0.1uF_16V
C465
0.1uF_16V
C730
1
2
R687
270_5%
12
R397 0_5%
12
1uF_6.3V
C747
1
2
49.9_1%
R396
1
2
2
R690
220_5%
12
C760
0.1uF_16V
1
C444
1uF_6.3V
1
2
36-
75_1%
R405
12
0.1uF_16V
1
2
31-
1
2
36-
36-
36-
C471
1
2
0.1uF_16V
C466
LAN_GND
0.1uF_16V
C475
R407
0_5%
12
36-
LAN_GND
31-
5-,7-,9-,27-,30-,31-,33-,40-,42-,44-
36-
11-
12
NC3 13
NC4
RD+
1
2RD- 16
RX+
RX- 15
7TD+
TD-
8
TX+ 10
9
TX-
36-
U515
BOTH_NS0014_LF_16P
3CT1
6CT2 CT3 11
CT4 14
NC1
4NC2
5
1
2
30-,34-,35-
C442
1
2
10uF_6.3V
C445
1
2
0.1uF_16V
LAN_GND
36-
0.1uF_16V
C472
R406
75_1%
12
C441
0.1uF_16V
1
2
12
36-
31-
36-
1
2
0.1uF_10V
C736
1
2
1uF_6.3V
C746
1
2
C477
0.1uF_16V
C748
0.1uF_16V
1
20.1uF_16V
C453
1
2
1
TX-2
B1 Y1 B2Y2
C479
0.1uF_16V
G2 A2
G1
G
G2G
4P4
P55
7P7
8P8
3RX+
RX-6
TX+
FOX_JM3611A_N4E22_7F_12P
JACK501
14 G1A1
27pF_50V
1
2
C737
0.1uF_10V
12
C463
C446
10uF_6.3V
1
2
BLM11P600S
12
30-,34-,35-
C483
1
2
L26
1
2
0.1uF_16V_OPEN
LAN_ACT_LED
LAN_LINK_LED#
C745
0.1uF_16V
NIC_XTALI
GND
+V3A_LAN
TX-
TX+
RX-
RX+
PWR-E
+V3A_LAN
CLK_LAN1
LAN_ACT_LED
AVDD_CEN_1.7VPWR
+V3A_LAN +V3A
VDD_1.1V
PCIE_RXLANN1
PCIE_RXLANN1_R
PCIE_RXLANP1
PCIE_RXLANP1_R
NIC_XTALO
LX
DVDDL_1.1V
VDD_1.1V
DVDDL_1.1V
+V2.5A_LAN
+V2.5A_LAN
VDD_1.1V
PCIE_TXLANP1
PCIE_TXLANN1
LAN_ACT_LED
LAN_LINK_LED#
PCIE_WAKE#
PLTRST#
CLK_LAN1#
+V2.5A_LAN
LAN-A
TX+_R
RX+_R
RX-_R
LX
+V3A_LAN
+V2.5A_LANAVDD_CEN_1.7VPWR
VDD_1.1V
TX-_R LAN-A
http://hobi-elektronika.net

REV
SHEET OF
DOC. NUMBER
CHANGE by
CODE
TITLE
REVCODE DOC. NUMBER
INVENTEC
DOC. NUMBER
INVENTEC
DOC. NUMBER REV
TITLE
CHANGE by
SIZE CODE REV
SHEET
SIZE
OFOFCHANGE by
DOC. NUMBER
TITLE
CODE
CHANGE by
INVENTEC
SIZE
OF
SATA CONN
INVENTEC
REVCODESIZE
INVENTEC
SHEET
TITLE
SIZE
CHANGE by SHEET
TITLE
OFSHEET
2
19-Nov-2008Drawer_Name AX11310A22623-0-MTR
37 56
A3 CS
BIXBY-MB
SSD CONN
12
22pF_50V_OPEN
C758
1
3300pF_50V_OPEN
C757
B-
G1
GG2
G
RESERVED
18
V12
22
GND
4
GND
7
V3.3
8
V3.3
9
A+
2
A-
3
B+
6
5
GND
13
V5
14
V5
15
V5
16
GND
17
GND
19
V12
20
V12
21
CN21
FOX_LD2722F_SRSL6_22P
GND
1
V3.3
10
GND
11
GND
12
3300pF_50V C738
12
28-
28-
28- C739
3300pF_50V 12
C752
10uF_10V
1
2
C756
0.1uF_16V
1
2
SATA_C_RX0-
PCIE-TX-A
SATA_C_TX0+
SATA_C_RX0+
PCIE-TX-A
SATA_RX0+
SATA_RX0-
SATA_C_TX0-
+V5S
28-
9-,15-,26-,30-,33-,40-,44-,45-,48-
http://hobi-elektronika.net

REV
OF
CODE DOC. NUMBER
Close to CN1
19-Nov-2008Drawer_Name AX1
1310A22623-0-MTR
38 56
A3 CS
BIXBY-MB
SD CARD READER
TITLE
SIZE
INVENTEC
SHEETCHANGE by
C405
1uF_6.3V
1
2
31-
38-
38-
38-
38-
38-
38-
38-
38-
38-
38-
7-,8-,9-,10-,11-,15-,17-,18-,20-,21-,24-,26-,27-,28-,29-,30-,33-,34-,35-,38-,40-,42-,43-,44-,45-
38-
R350
100K_5%
1
2
0.1uF_16V
C404
1
2
1
2
38-
C336
1uF_6.3V
1
2
10uF_6.3V
C408
1
2
12
7-,8-,9-,10-,11-,15-,17-,18-,20-,21-,24-,26-,27-,28-,29-,30-,33-,34-,35-,38-,40-,42-,43-,44-,45-
1uF_6.3V
C422
C407
10uF_6.3V1
2
38-
38-
0_5%
R296
11-
38- 38-
1
2
7-,8-,9-,10-,11-,15-,17-,18-,20-,21-,24-,26-,27-,28-,29-,30-,33-,34-,35-,38-,40-,42-,43-,44-,45-
38-
38-
31-
0402_OPEN
C3351
2
38-
38-
38-
1
2
C403
0402_OPEN
38-
38-
38-
22pF_50V_OPEN
C401
R349
0_5%
1
2
7-,8-,9-,10-,11-,15-,17-,18-,20-,21-,24-,26-,27-,28-,29-,30-,33-,34-,35-,38-,40-,42-,43-,44-,45-
SP4
25
SP5
SP6 26
SP7 27
28
SP8
SP9 29
VREG
10
XTAL_CTR
13 47
XTL0
XTLI 48
34
SP12 35
SP13 37
38
SP14 39
SP15
SP16 40
41
SP17
SP18 42
SP19 43
20 SP2
SP3
21
23
17 EESK
14 GPIO0
MODE_SEL 45
22 MS_D4
MS_D5
24
RREF
2
44
RST#
36
SD_CMD
19 SP1
SP10 31
SP11
GND
GND
6
NC
7
1AV_PLL
9CARD_3V3
4DM
DP
5
EECS
16
EEDI
18
15 EEDO
11 D3V3
12 GND
3NC
NC 30
32
GND
D3V3 33
3V3_IN
8
46
XD_VCC1 3
XD_WE 34
33
XD_WP#
38-
U23
REA_RTS5159_GR_LQFP_48P
32
10
XD_D1
XD_D2 9
8
XD_D3 7
XD_D4
XD_D5 6
5
XD_D6
XD_D7 4
XD_GND 31
38
XD_RE#
XD_R_B# 39
SD_DAT3
27 SD_DAT4
SD_DAT5
23 SD_DAT6
18
16 SD_DAT7
21 SD_VCC
2SD_WPSW
35
XD_ALE
40
XD_CD#
XD_CE# 37
36
XD_CLE
XD_D0
MS_DATA3
24
22 MS_INS
MS_SCLK
26
28 MS_VCC
SD_CLK
20 SD_CMD
25
SD_COMMON
1
14 SD_DAT0
SD_DAT1
12
30 SD_DAT2
29
40
GND 11
G1
GND1 G2
GND2
13 MS_BS
MS_DATA0
17 MS_DATA1
15
19 MS_DATA2
C334 1
2
TAI_R015_B10_LM_40P
CN502
38-
38-
38-
0402_OPEN
2.2uF_6.3V
C410 1
2
38-
38-
38-
7-,8-,9-,10-,11-,15-,17-,18-,20-,21-,24-,26-,27-,28-,29-,30-,33-,34-,35-,38-,40-,42-,43-,44-,45-
38-
38-
38-
38-
38-
38-
38-
38-
38-
38-
38-
38-
38-
38-
1
2
38-
38-
38-
38-
38-
38-
0.1uF_16V
C409
12
38-
38-
0.1uF_16V
C400 1
2
R351 6.2K_1%
1
2
38-
7-,8-,9-,10-,11-,15-,17-,18-,20-,21-,24-,26-,27-,28-,29-,30-,33-,34-,35-,38-,40-,42-,43-,44-,45-
38-
38-
38-
0.1uF_16V
C406
0.1uF_16V
C402
1
2
SD_POWER
XD_D4_SD_DAT1
SD_CD#
XD_D1_SD_CLK_MS_CLK
VREG
VREG
+V3S
38-
38-
XD_D2_SD_DAT7_MS_D2
MS_INS#
XD_D7_SD_DAT6_MS_D3
XD_D0_SD_DAT5
SD_CMD
XD_D5_MS_BS
XD_D6_SD_DAT0_MS_D0
MS_INS#
XD_D1_SD_CLK_MS_CLK
XD_D6_SD_DAT0_MS_D0
XD_D2_SD_DAT7_MS_D2
XD_D0_SD_DAT5
SD_CMD
XD_RE#_SD_DAT2
XD_D3_MS_D1
XD_D6_SD_DAT0_MS_D0
XD_D1_SD_CLK_MS_CLK
XD_CLE
XD_ALE
XD_RE#_SD_DAT2
XD_WP#_SD_DAT4
XD_D4_SD_DAT1
XD_D3_MS_D1
XD_D2_SD_DAT7_MS_D2
XD_D7_SD_DAT6_MS_D3
XD_D1_SD_CLK_MS_CLK
XD_WE#_SD_DAT3
XD_WP#_SD_DAT4
XD_D7_SD_DAT6_MS_D3
SD_WP
XD_CD#
XD_CE#
XD_D0_SD_DAT5
XD_D2_SD_DAT7_MS_D2
XD_D5_MS_BS
XD_D7_SD_DAT6_MS_D3
XD_RDY
XD_WE#_SD_DAT3
XD_D3_MS_D1
XD_D6_SD_DAT0_MS_D0
XD_D5_MS_BS
+V3S
+V3S
+V3S
SD_POWER
+V3S
USB_P4-
SD_CD#
CLK_SD_48
+V3S
USB_P4+
XD_CD#
XD_WP#_SD_DAT4
XD_RDY
XD_WE#_SD_DAT3
XD_RE#_SD_DAT2
XD_ALE
XD_CE#
XD_CLE
SD_WP
XD_D4_SD_DAT1
http://hobi-elektronika.net

Close to USB CON
SHEET
CODE REVDOC. NUMBER
USB&SATA CONN
BIXBY-MB
CS
A3 5639
1310A22623-0-MTR AX1
Drawer_Name 19-Nov-2008 OF
Close to USB CON
SIZE
TITLE
CHANGE by
1
2D+
3D-
G1
G
GG2
GG3
G4
GVCC
4
2
40-,48-
CN9
SYN_020133MR004S51FZR_4P
G
0.1uF_16V
1
1
2
C537
WCM_2012_900T
2
3
1
4
C590
0.1uF_16V
31-
L502
4
C564
22uF_6.3V
12
L503
WCM_2012_900T
2
3
1
3
CH1CH2
4
2
Vn
5
Vp
31-
31-
CH1CH2
4
2
Vn
5
Vp
CMD_1213_02ST_SOT23_5P_OPEN
D506
39-
CMD_1213_02ST_SOT23_5P_OPEN
D503
3
1uF_10V
C563
1
2
2IN
3IN 6
OUT
7
OUT
8
OUT
EN
4
GND
1
5
OC#
12
U504
GMT_G545B1P8U_MSOP_8P
39-
39-
22uF_6.3V
C538
C591
1000pF_50V
1
2
0.01uF_50V
1
2
5-,6-,7-,8-,9-,33-,44-,48-
1
2
C565
1000pF_50V
1
2
39-
C790
100uF_6.3V_OPEN
39-
C536
G
D+
2
D-
3
GG1
G2
GG3
G
GG4
4VCC
31-
SYN_020133MR004S51FZR_4P
CN6
1
SLP_S3_EC#
PWR-E
USBVCC1
PWR-E
USBVCC1
USB-A
USB_P1-_L
USB_P1+_L USB-A
PWR-E
USBVCC1
USB_P0-_L
USB_P0+_L
+V5A
USB_P1+ USB-G
USB-A
USB_P0-
USB-A
USB_P0+
USBVCC1
USBVCC1
USB_P1- USB-G
http://hobi-elektronika.net

LPC
CIR
FLASH
KBMX
GPIO
CLOCK
A/D D/A
UART
WAKE UP
PWM
PS/2 SM BUS
Board ID
2/23 Change the P/N to 6019B0617001
TITLE
SHEET
REV
CHANGE by
DOC. NUMBER
INVENTEC
SIZE
1
2
19-Nov-2008Drawer_Name
AX1
1310A22623-0-MTR
40 56
A3 CS
BIXBY-MB
KBC
OF
CODE
8-
R607 3.3K_5%
TP52
48-
5-,35-,46-
40-
1uF_6.3V_OPEN
C615
1
2
30-
2
28-
45-
10K_5%
R614
1
2
27-,30-
8-,30-
TP42
12
0_5%_OPEN
R610
1
1
2
C617
10pF_50V
2
40-
0402_OPEN
R588
10K_5%
R613
1
U507
SST_25VF080B_SOIC_8P
SOP8_315_50
CE#
1
HOLD# 7
6
SCK
SI 5
2SO
VDD 8
4VSS
WP#
3
TP41
40-
7-,8-,9-,10-,11-,15-,17-,18-,20-,21-,24-,26-,27-,28-,29-,30-,33-,34-,35-,38-,40-,42-,43-,44-,45-
30-
40-
1
2
15-
TP507
2
0.1uF_16V
C519
3
0.1uF_16V
C593
1
7-,8-,9-,10-,11-,15-,17-,18-,20-,21-,24-,26-,27-,28-,29-,30-,33-,34-,35-,38-,40-,42-,43-,44-,45-
CHENMKO_BAT54_3P
D507
1
1
2
47K_5%
R137
12
30-
R586
100K_5%
0402_OPEN
R611
1
2
46-
AO3409
D3
G
1
2
S
30-
L504
12
27-,46-
Q522
28-,34-
41-
30-
BLM11A121S
40-
TP44
9-
R592
0_5%
12
32.768KHZ
X502
1
23
4
R606 47_5%
12
CHENKO_LL4148_2P
D512
21
TP508
10K_5%
R510
1
2
6-,9-
39-,48-
9-,15-,26-,30-,33-,37-,44-,45-,48-
1
2
30-
40-
C621
0.1uF_16V
TP40
46-
1
2
42-
11-
0_5%
12
17-,30-
0.1uF_16V
C592
TP520
R591
R511
10K_5%
1
2
12
TP43
6-
42-
0_5%
R589
1
2
R706
1
2
5-,28-,40-,42-,46-
10K_5%
R615
40-
10K_5%
40-
TP25
TP506
TP509
1
2
CHENMKO_BAT54_3P
D508
13
C567
0.1uF_16V
TP45
5-
C620
47pF_50V
1
2
30-
TP53
48-
TP51
7-,8-,9-,10-,11-,15-,17-,18-,20-,21-,24-,26-,27-,28-,29-,30-,33-,34-,35-,38-,40-,42-,43-,44-,45-
C239
0.1uF_16V
1
2
7-,8-,9-,10-,11-,15-,17-,18-,20-,21-,24-,26-,27-,28-,29-,30-,33-,34-,35-,38-,40-,42-,43-,44-,45-
12
9-,15-,26-,30-,33-,37-,44-,45-,48-
10pF_50V
C618
0_5%
12
5-,28-,40-,42-,46-
TP46
46-
46-
R612
12
30-
TP511
WUI5_GPE5
12-
10K_5%
R587
118
TACH0_GPD6 47
TACH1_GPD7 48
120
TMR0_WUI2_GPC4
TMR1_WUI3_GPC6 124
109
TXD_GPB1
VBAT 3
11
VCC
12 VCORE
14 WRST#
WUI19_GPH3_ID3 96
35
18
RI1#_WUI0_GPD0 21
RI2#_WUI1_GPD1
112
RING#_PWRFAIL#_LPCRST#_GPB7
RXD_GPB0 108
SERIRQ
5
SMCLK0_GPB3 110
115
SMCLK1_GPC1
117
SMCLK2_WUI22_GPF6
111
SMDAT0_GPB4
SMDAT1_GPC2 116
SMDAT2_WUI23_GPF7
PS2DAT2_WUI21_GPF5
PWM0_GPA0 24
25
PWM1_GPA1 28
PWM2_GPA2
PWM3_GPA3 29
PWM4_GPA4 30
31
PWM5_GPA5
PWM6_GPA6 32
34
PWM7_GPA7
PWRSW_GPE4 125
16 PWUREQ#_GPC7
8
7LAD3
LFRAME#
6LPCCLK
13
LPCPD#_WUI6_GPE6
17
22 LPCRST#_WUI4_GPD2
85
PS2CLK0_GPF0
87
PS2CLK1_GPF2
PS2CLK2_WUI20_GPF4 89
PS2DAT0_GPF1 86
PS2DAT1_GPF3 88
90
KSO4_PD4
40
KSO5_PD5
41
42 KSO6_PD6
KSO7_PD7
43
KSO8_ACK#
44
45 KSO9_BUSY
L80HLAT_GPE0 19
L80LLAT_WUI7_GPE7 20
10 LAD0
LAD1
9
LAD2
KSO10_PE
KSO11_ERR#
51
KSO12_SLCT
52
53 KSO13
54 KSO14
KSO15
55
56
KSO16_GPC3 57
KSO17_GPC5
37 KSO1_PD1
38 KSO2_PD2
KSO3_PD3
39
99
KBRST#_GPB6
4
KSI0_STB#
58
KSI1_AFD#
59
KSI2_INIT#
60
61 KSI3_SLIN#
62 KSI4
KSI5
63
KSI6
64
65 KSI7
KSO0_PD0
36
46
33
GINT_GPD5
GPE1_ISAD 82
GPE2_ISAS 83
GPE3_ISCLK 84
106 GPG0
GPG1_ID7 107
100 GPG2
GPG6
104
97
GPH4_ID4
GPH5_ID5 98
GPH6_ID6
DAC2_GPJ2
DAC3_GPJ3 79
DAC4_GPJ4 80
DAC5_GPJ5 81
23 ECSCI#_GPD3
ECSMI#_GPD4
15
103 FMISO
102 FMOSI
FSCE#
101
FSCK
105
126 GA20_GPB5
AVCC
AVSS
75
CK32K 128
CK32KE 2
CLKRUN#_WUI16_GPH0_ID0 93
CRX0_GPC0
119
94
CRX1_WUI17_GPH1_ID1
123 CTX0_GPB2
95
CTX1_WUI18_GPH2_ID2
DAC0_GPJ0 76
77
DAC1_GPJ1 78
VSTBY 92
66
ADC0_GPI0 67
ADC1_GPI1 68
ADC2_GPI2
ADC3_GPI3 69
ADC4_GPI4 70
ADC5_GPI5 71
ADC6_GPI6 72
73
ADC7_GPI7
74
114
VSTBY
VSTBY 121
VSS
122
127
VSTBY
26
VSTBY
27 VSS
VSS
49
VSTBY 50
VSS
91
ITE_IT8512E_IX-L_LQFP_128P
U508
VSS
1
113 VSS
CHENMKO_BAT54_3P
D505
13
5-,28-,40-,42-,46-
330pF_50V
C762
1
2
0.1uF_16V
1
2
46-
40-
5-,7-,9-,27-,30-,31-,33-,36-,42-,44-
TP517
C619
47_5%R605
12
3
4
4
5
5
6
6
GG1
GG2
ACES_88502_060N_6P
CN4
6
1
1
2
2
3
12
27-
28-,34-
BLM11A121S
L506
0.1uF_16V
C594
1
2
TP519
10K_5%_OPEN
1
2
1
2
R705
5-,28-,40-,42-,46-
28-
40-
R609
3.3K_5%
40-
15-
TP512
C616
0.1uF_16V
1
2
10-
5-,28-,40-,42-,46-
40-
15-
46-
5-,28-,40-,42-,46-
7-,8-,9-,10-,11-,15-,17-,18-,20-,21-,24-,26-,27-,28-,29-,30-,33-,34-,35-,38-,40-,42-,43-,44-,45-
7-,8-,9-,10-,11-,15-,17-,18-,20-,21-,24-,26-,27-,28-,29-,30-,33-,34-,35-,38-,40-,42-,43-,44-,45-
TP516
21
7-,17-
TP503
CHENKO_LL4148_2P D511
15_5%
12
42-
TP518
42-
R608
12
1
2
7-
8-,9-
41-
L505
BLM11A121S
C236
47pF_50V
1
2
TP502
2
9-
0.1uF_16V
C613
0.1uF_16V
C161
1
+V5S
TP_L
LED_3_CAPS_C#
LED_3_CAPS
+V3S
+V3AL
SLP_S3_EC#
LED_3_CAPS_C#
+V3AL
VCC1_POR#_3
TP_CLK
TP_DATA
TP_R
VCORE_ON
PM_NB_PWRGD
V1.8_ON
RSMRST#
ADP_PRES
SB_PWRGD
LID_SW#_3
+V3A
+V0.9S_ON
VCCP_ON
+V3AL
BATT_IN
+V5S
BATT_CLK
BATT_DATA
I_ADP
CHGCTRL_3
+V3S
KBC_PW_ON
+V3AL
+V3AL+V3AL
+V3S
+V3S +V3S
+V3S
SLP_S3#_3R
VCC1_POR#_3
PWR_GOOD_3
+V5S_EN#
+V3S_EN#
V1.5S_ON
SLP_S4#_3R
INV_PWM_3
PLTRST1#
PWM_3S_FAN#
EC_SMDAT_3
EC_SMCLK_3
EC_PROCHOTB#
CLK_KBC_EXTR
LPC_FRAME#_3
KBRST#
A20GATE_3
LPC_AD(3)
LPC_AD(2)
LPC_AD(1)
LPC_AD(0)
LPC_AD(3:0)
SPI_CLK
SPI_CLK SPI_SO
SPI_SO
SPI_CS0#
SPI_CS0#
EXTSMI#
RUNSCI0#_3
EC_WAKE_SCI#
PWR_SWIN2#_3
PCI_SERIRQ_3
SUSST#
SCAN_OUT(6)
SCAN_OUT(5)
SCAN_OUT(4)
SCAN_OUT(3)
SCAN_OUT(2)
SCAN_OUT(1)
SCAN_OUT(0)
SCAN_OUT(15:0) SPI_SISPI_SI
SCAN_IN(0)
SCAN_OUT(15)
SCAN_OUT(14)
SCAN_OUT(13)
SCAN_OUT(12)
SCAN_OUT(11)
SCAN_OUT(10)
SCAN_OUT(9)
SCAN_OUT(8)
SCAN_OUT(7)
PWR_SWIN#_3
SCAN_IN(7)
SCAN_IN(6)
SCAN_IN(5)
SCAN_IN(4)
SCAN_IN(3)
SCAN_IN(2)
SCAN_IN(1)
BAT_CHARGE_LED#
KILL_SWCH#
PWR_LED#
EAPD#
SCAN_IN(7:0)
PWR-A
http://hobi-elektronika.net

CODE DOC. NUMBER
CHANGE by OF
DOC. NUMBER REV
CHANGE by
INVENTEC
SHEET
INVENTEC
TITLE
SIZE
OF
TITLE
19-Nov-2008Drawer_Name 41 56
A3 CS
BIXBY-MB
Keyboard connector
19-Nov-2008Drawer_Name AX1
1310A22623-0-MTR
41 56
A3 CS
BIXBY-MB
Keyboard connector
CODE REVSIZE
SHEET
8
7
6
54
3
2
1
54
3
2
1
RS20
0_5%
0_5%
RS198
7
6
8
7
6
54
3
2
1
7
6
54
3
2
1
RS18
0_5%
2
1
0_5%
RS178
8
7
6
54
3
8
7
6
54
3
2
1
RS16
0_5%
99
GG1
G2
G
0_5%
RS15
20 20
21 21
22 22
23 23
24 24
33
44
55
66
77
88
10
11 11
12 12
13 13
14 14
15 15
16 16
17 17
18 18
19 19
22
40-
40- ACES_88513_2441_24P
CN10
11
10
40-
40-
40-
40-
40-
40-
40-
40-
40-
40-
40-
40-
40-
40-
40-
SCAN_IN(1)
40-
40-
40-
40-
40-
40-
40-
SCAN_OUT(6)
SCAN_OUT(7)
SCAN_OUT(2)
SCAN_OUT(1)
SCAN_IN(3)
SCAN_OUT(0)
SCAN_IN(4)
SCAN_IN(6)
SCAN_IN(0)
SCAN_OUT(5)
SCAN_OUT(9)
SCAN_OUT(10)
SCAN_OUT(14)
SCAN_OUT(12)
SCAN_IN(2)
SCAN_IN(5)
SCAN_IN(7)
SCAN_OUT(15)
SCAN_OUT(11)
SCAN_OUT(13)
SCAN_OUT(3)
SCAN_OUT(8)
SCAN_OUT(4)
http://hobi-elektronika.net

Blue
Orange
CHANGE by SHEET
TITLE
REV
INVENTEC
WHITE
OF
BLUE
TITLE
DOC. NUMBER
INVENTEC
OF
SIZE REVCODE
AMBER
CHANGE by
POWER SWITCH
WHITE
WHITE
CODE
WIRELESS SWITCH
5642
1310A22623-0-MTR AX1
Drawer_Name 19-Nov-2008
SIZE
6/9
SHEET
7/20 Change to mount
DOC. NUMBER
1000pF_50V
1
2
ALL SWITCH
BIXBY-MB
CS
A3
5642Drawer_Name 19-Nov-2008
ALL SWITCH
BIXBY-MB
CS
A3
12
C501
4
56
R40
10K_5%
SW1
DIP_SSF_101_6P
612
3
100K_5%
R501
12
12
7-,8-,9-,10-,11-,15-,17-,18-,20-,21-,24-,26-,27-,28-,29-,30-,33-,34-,35-,38-,40-,42-,43-,44-,45-
30-,35-
D3
G
1
2
S
R300
10K_5%
SSM3K7002F
Q17 3
D
1G
S2
Q18
SSM3K7002F
12
3
12
D5
EZJZ0V120JA_OPEN
1
2
BAT54A
D6
1
2
3
C2
47pF_50V
D4 12_125_W1D_ANPHY_3C
21
7-,8-,9-,10-,11-,15-,17-,18-,20-,21-,24-,26-,27-,28-,29-,30-,33-,34-,35-,38-,40-,42-,43-,44-,45-
D1
12_22UYOSUBC_S530_A4_TR8
270_5%
12
1
2
35-
5-,28-,40-,42-,46-
7-,8-,9-,10-,11-,15-,17-,18-,20-,21-,24-,26-,27-,28-,29-,30-,33-,34-,35-,38-,40-,42-,43-,44-,45-
R43
40-
0.1uF_16V
C43
0.1uF_16V
C12
1
2
R2
270_5%
12
R41
270_5%
12
612
34
56
34-
34-,43-
7-,8-,9-,10-,11-,15-,17-,18-,20-,21-,24-,26-,27-,28-,29-,30-,33-,34-,35-,38-,40-,42-,43-,44-,45-
SW2
DIP_SSF_101_6P
BAT54D10 13
40-
D2 21
28-
0_5%
R10
1
2
12_125_W1D_ANPHY_3C
200_5%
R11
12
SSM3K7002F
D3
G
1
2
S
C39
0.1uF_16V
1
2
Q2
12
7-,8-,9-,10-,11-,15-,17-,18-,20-,21-,24-,26-,27-,28-,29-,30-,33-,34-,35-,38-,40-,42-,43-,44-,45-
5-,28-,40-,42-,46-
40-
7-,8-,9-,10-,11-,15-,17-,18-,20-,21-,24-,26-,27-,28-,29-,30-,33-,34-,35-,38-,40-,42-,43-,44-,45-
R8
10K_5%
10K_5%
R9
12
21
5-,7-,9-,27-,30-,31-,33-,36-,40-,44-
40-
PWR_SWIN#_3
MC1_DISABLE_91
WWAN#
+V3S
12_125_W1D_ANPHY_3C
D3
KILL_SWCH#
+V3AL
PWR_LED#
+V3AL
+V3S
+V3S
+V3S
+V3S
+V3A
BAT_CHARGE_LED#
LED_3_BT#
DEFAULT_NET_TYPE
WLAN#
DEFAULT_NET_TYPE
HDD_LED#
DEFAULT_NET_TYPE
+V3S
http://hobi-elektronika.net

SHEET OF
TITLE
CODE
INVENTEC
OPEN
SIZESIZE
INVENTEC
TITLE
REV
CHANGE by
B
REVCODE
OF
DOC. NUMBER
OF
REV
1310A22151-0-0MTR
DOC. NUMBER
TITLE
SHEET
CODE DOC. NUMBER
SHEET
SIZE
CHANGE by
BLUETOOTH
55
66
7
7
8
8
GG1
CHANGE by
INVENTEC
ACES_87212_08G0_8P_OPEN
CN1
1
1
GG2
2
2
3
3
4
4
1
2
0_5%_OPEN
R50212
C503
0402_OPEN
R503 0_5%_OPEN
12
R504
0_5%_OPEN
12
7-,8-,9-,10-,11-,15-,17-,18-,20-,21-,24-,26-,27-,28-,29-,30-,33-,34-,35-,38-,40-,42-,43-,44-,45-
7-,8-,9-,10-,11-,15-,17-,18-,20-,21-,24-,26-,27-,28-,29-,30-,33-,34-,35-,38-,40-,42-,43-,44-,45-
12
30-,34- 34-,35-
34-,35-
1
2
R505
0402_OPEN
34-,42-
C504
0.1uF_10V_OPEN
WLAN_PRIORITY
BT_PRIORITY
31-
31-
USB_P2-
LED_3_BT#
USB_P2+
+V3S
BT_ON
+V3S
http://hobi-elektronika.net

SHEET
A3 5644
1310A22623-0-MTR AX1
Drawer_Name 19-Nov-2008
TITLE
REV
CHANGE by OF
DOC. NUMBERSIZE
INVENTEC
CODE
12
5-,6-,7-,8-,9-,33-,39-,44-,48-
BIXBY-MB
CS
FIX5
FIX_MASK
7-,8-,9-,10-,11-,15-,17-,18-,20-,21-,24-,26-,27-,28-,29-,30-,33-,34-,35-,38-,40-,42-,43-,44-,45-
0.1uF_16V
C333
12
9-,15-,26-,30-,33-,37-,40-,44-,45-,48-
6-,11-,12-,13-,14-,16-,20-,21-,28-,33-,44-
6-,8-,9-,17-,21-,24-,25-,44-
C535
0.1uF_16V
C550
0.1uF_25V
12
12
6-,8-,9-,17-,21-,24-,25-,44-
COPPER_2.5X4X5.5_TSB_1P_OPEN
CP502
C614
1uF_10V_OPEN
CP503
COPPER_2.5X4X5.5_TSB_1P_OPEN
12
S16
SCREW2.7_7_1P
C419
0.1uF_25V
0.1uF_16V
12
12
9-,15-,26-,30-,33-,37-,40-,44-,45-,48-
C120
6-,8-,9-,17-,21-,24-,25-,44-
9-,15-,26-,30-,33-,37-,40-,44-,45-,48-5-,6-,7-,8-,9-,33-,39-,44-,48-
C497
0.1uF_16V
COPPER_7X2.5X12
CP504
7-,14-,44-
SCREW3.15_5_1P
S7
C214
12
FIX504
7-,14-,44-
0.1uF_16V
COPPER6X4.5_1P
CP501
5-,6-,7-,8-,9-,33-,39-,44-,48-
7-,8-,9-,10-,11-,15-,17-,18-,20-,21-,24-,26-,27-,28-,29-,30-,33-,34-,35-,38-,40-,42-,43-,44-,45-
FIX_MASK
0.1uF_16V
12
S1
SCREW3.15_5_1P
5-,6-,7-,27-,44-,45-,46-
C140
SCREW2.7_7_1P
S2 S8
SCREW3.15_5_1P
7-,8-,9-,10-,11-,15-,17-,18-,20-,21-,24-,26-,27-,28-,29-,30-,33-,34-,35-,38-,40-,42-,43-,44-,45-
FIX502
6-,8-,9-,17-,21-,24-,25-,44-
7-,14-,44-
7-,8-,9-,10-,11-,15-,17-,18-,20-,21-,24-,26-,27-,28-,29-,30-,33-,34-,35-,38-,40-,42-,43-,44-,45-
7-,8-,9-,10-,11-,15-,17-,18-,20-,21-,24-,26-,27-,28-,29-,30-,33-,34-,35-,38-,40-,42-,43-,44-,45-
7-,8-,9-,10-,11-,15-,17-,18-,20-,21-,24-,26-,27-,28-,29-,30-,33-,34-,35-,38-,40-,42-,43-,44-,45-5-,7-,9-,27-,30-,31-,33-,36-,40-,42-
FIX_MASK
SCREW3_8_1P
S18
S3
SCREW2.7_8_1P
C72
12
7-,14-,44-
SCREW3_8_1P
S4
0.1uF_16V
9-,15-,26-,30-,33-,37-,40-,44-,45-,48-
36-
8-,9-,14-,18-,20-,21-,31-,33-,34-,35-,44-
S6
SCREW1.2_5.5_0_1P
0.1uF_16V
C166
12
0.1uF_16V
12
7-,8-,9-,10-,11-,15-,17-,18-,20-,21-,24-,26-,27-,28-,29-,30-,33-,34-,35-,38-,40-,42-,43-,44-,45-
12
6-,11-,12-,13-,14-,16-,20-,21-,28-,33-,44-
C139
7-,8-,9-,10-,11-,15-,17-,18-,20-,21-,24-,26-,27-,28-,29-,30-,33-,34-,35-,38-,40-,42-,43-,44-,45-
7-,8-,9-,10-,11-,15-,17-,18-,20-,21-,24-,26-,27-,28-,29-,30-,33-,34-,35-,38-,40-,42-,43-,44-,45-
0.1uF_16V
C735
12
SCREW1.2_5.5_0_1P
S11
7-,8-,9-,10-,11-,15-,17-,18-,20-,21-,24-,26-,27-,28-,29-,30-,33-,34-,35-,38-,40-,42-,43-,44-,45-
12
0.1uF_16V
C219
C7
0.1uF_16V
1
2
7-,8-,9-,10-,11-,15-,17-,18-,20-,21-,24-,26-,27-,28-,29-,30-,33-,34-,35-,38-,40-,42-,43-,44-,45-
S15
SCREW3_7_1P
C89
0.1uF_16V
0.1uF_16V
12
S17
SCREW3_7_1P
45-,48-
7-,8-,9-,10-,11-,15-,17-,18-,20-,21-,24-,26-,27-,28-,29-,30-,33-,34-,35-,38-,40-,42-,43-,44-,45-
C421
S10
SCREW1.2_5.5_0_1P
12
5-,6-,7-,8-,9-,33-,39-,44-,48-
FIX_MASK
FIX1
12
C323
0.1uF_16V
S5
C661
0.1uF_16V
FIX501
FIX_MASK
SCREW5_0_7_1P
7-,8-,9-,10-,11-,15-,17-,18-,20-,21-,24-,26-,27-,28-,29-,30-,33-,34-,35-,38-,40-,42-,43-,44-,45-
7-,8-,9-,10-,11-,15-,17-,18-,20-,21-,24-,26-,27-,28-,29-,30-,33-,34-,35-,38-,40-,42-,43-,44-,45-
8-,9-,14-,18-,20-,21-,31-,33-,34-,35-,44-
5-,6-,7-,27-,44-,45-,46-9-,15-,26-,30-,33-,37-,40-,44-,45-,48-
C328
0.1uF_25V
12
SCREW3_8_1P
S12
0.1uF_16V
1
2
36- 9-,15-,26-,30-,33-,37-,40-,44-,45-,48-
C677
12
6-,11-,12-,13-,14-,16-,20-,21-,28-,33-,44-
C74
0.1uF_16V
C496
12
0.1uF_16V
6-,11-,12-,13-,14-,16-,20-,21-,28-,33-,44-
5-,6-,7-,8-,9-,33-,39-,44-,48-
0.1uF_16V
12
5-,6-,7-,27-,44-,45-,46-
6-,8-,9-,17-,21-,24-,25-,44-
7-,8-,9-,10-,11-,15-,17-,18-,20-,21-,24-,26-,27-,28-,29-,30-,33-,34-,35-,38-,40-,42-,43-,44-,45-
C761
7-,8-,9-,10-,11-,15-,17-,18-,20-,21-,24-,26-,27-,28-,29-,30-,33-,34-,35-,38-,40-,42-,43-,44-,45-
S13
SCREW3_8_1P
SCREW1.2_5.5_0_1P
S14
FIX503
FIX_MASK
6-,11-,12-,13-,14-,16-,20-,21-,28-,33-,44-
0.1uF_16V
C384
12
5-,6-,7-,8-,9-,33-,39-,44-,48-
FIX_MASK
FIX3
0.1uF_16V
C73
1
2
COPPER_4687X400X080_1P
12
COPPER_4687X400X080_1P
B1 B500
C667
0.1uF_16V
12
5-,6-,7-,27-,44-,45-,46-
7-,8-,9-,10-,11-,15-,17-,18-,20-,21-,24-,26-,27-,28-,29-,30-,33-,34-,35-,38-,40-,42-,43-,44-,45-
FIX7
FIX_MASK
0.1uF_25V
C313
+V5S +V5A +V5S
SCREW3.15_5_1P
S9
+V3A
+V5A +V3S
+V5A +V3S
+V5S +V3A_LAN
+V5S +V3A_LAN
+V3S
+V3S +VBATR
+V5A
+V5A
+V3S
+AVDD
+V1.8 +V1.8 +V1.8
+V3S
+V3S
+VCC_CORE
+V3S
+V1.05S
+V3S
+V3S+V5A
+V1.8
+VCC_CORE+V1.05S
+VCC_CORE +V1.05S+V3S+V1.05S +V3S
+V5S
+V3S
+VBATR+V3S
+V1.5S+V1.8
+VBATR
+V5S
+V3S
+V1.5S
+V1.05S
+V3S
+VBATR
+V3S
+VCC_CORE
http://hobi-elektronika.net

A
OF
DOC. NUMBER
0
1
1
SPK
Sense A
7/20 Change to 47K
B
MODE1
Port
Internal MIC
Open Drain I/O
1
CHANGE by
CODE
Description
NO USE
0
F
Sense
0
External HP
C
MODE0
02 / 13 EMI
External MIC
2/23 Add CAPS
Sense A
CS
A3 5645
1310A22623-0-MTR AX1
Drawer_Name 19-Nov-2008
INVENTEC
D
CMOS Output
REV
EAPD Pin Function
0
0.8V_REF
TITLE
1
SIZE
E
2/5
NO USE
SHEET
CMOS Input
CMOS Input
R582
12
AUDIO
BIXBY-MB
7-,8-,9-,10-,11-,15-,17-,18-,20-,21-,24-,26-,27-,28-,29-,30-,33-,34-,35-,38-,40-,42-,43-,44-,45-
7-,8-,9-,10-,11-,15-,17-,18-,20-,21-,24-,26-,27-,28-,29-,30-,33-,34-,35-,38-,40-,42-,43-,44-,45-
28-
45-
33_5%
R190
0_5%
12
R699
0_5%
12
28-
2
33_1%
R69112
45-
C611
10uF_6.3V
1
12
10K_1%_OPEN
R693
1
2
48-
0.1uF_16V_OPEN
C793
1uF_10V
C766
12
6
D1
D2 3
2G1
G2
5
S11
4
S2
C587
4.7uF_10V
12
Q520
SI1972DH_T1_E3
28-
45-
C585 4.7uF_6.3V
1
2
46- 46-
10uF_6.3V
C586 12
45-
7-,8-,9-,10-,11-,15-,17-,18-,20-,21-,24-,26-,27-,28-,29-,30-,33-,34-,35-,38-,40-,42-,43-,44-,45-
1
2
12
48-
560K_1%
R580
C553
1
2
L27
BLM11P600S
G1 2
5
G2
S1
1
S2
4
0.1uF_16V
12 SI1972DH_T1_E3
Q521
D1
6
3D2
12
BLM11P600S
L28
2
46-
0.1uF_16V
C764
R554
10K_5%
1
SSM3K7002F
Q503 3
D
1G
S2
44-,45-,48-
R556
20K_1%
12
C584
0.1uF_16V
1
2
46-
R698 0_5%
12
43
49 TML-PAD
V- 34
21
VREFFILT
23
VREFOUT_A_or_F
VREFOUT_C 24
37
VREG
30-
18
PORT_F_R
42 PVSS
SDATA_IN
8
SDATA_OUT
5
SENSE_A 13
14
SENSE_B
SPDIF_OUT_0
48
40
SPKR_PORT_D_L+
SPKR_PORT_D_L- 41
44
SPKR_PORT_D_R+
SPKR_PORT_D_R-
HP0_PORT_A_L
HP0_PORT_A_R 29
HP1_PORT_B_L 31
32
HP1_PORT_B_R
25
MONO_OUT
PC_BEEP 12
PORT_C_L 19
20
PORT_C_R
15
PORT_E_L
PORT_E_R 16
PORT_F_L 17
4
46 DMIC1-GPIO0-SPDIF_OUT_1
2DMIC_CLK-GPIO1
9DVDD
DVDD_CORE
1
DVDD_IO
3
DVSS
7
47 EAPD
6HDA_BITCLK
HDA_RST#
11
10 HDA_SYNC
28
AVDD
AVSS
30
33 AVSS
AVDD 38
39
PVDD
PVDD 45
36 CAP+
CAP-
35
CAP2 22
DMIC0-GPIO2
1
2
U506
IDT_92HD80B1X5NLGXYDX8_QFN_48P
AVSS
26
27
7-,8-,9-,10-,11-,15-,17-,18-,20-,21-,24-,26-,27-,28-,29-,30-,33-,34-,35-,38-,40-,42-,43-,44-,45-
C763
0.1uF_16V_OPEN
C5821
2
1
2
44-,45-,48-
0.1uF_16V
12
48-
47K_5%
R579
44-,45-,48-
45-,48-
C580
1uF_10V
C588
1uF_10V
12
10K_5%
R581
1
2
TI_LMV331IDBVR_SOT23_5P
U505 1
+
3
-
2
5
4OUT
1
2
46-
46-
40-,45-
1
2
R599
39.2K_1%
12
9-,15-,26-,30-,33-,37-,40-,44-,48-
0603_OPEN
C791
12
R557
2.49K_1%
2
40-,45-
R692 33_1%
12
100K_5%
R558
1
1
2
48-
47K_5%
R555
2
0.1uF_16V
C579
C792 0.1uF_16V_OPEN
1
C555 10uF_6.3V
12
C589 0.1uF_16V
12
2N7002W_OPEN
Q519 3
D
1G
S2
5-,6-,7-,27-,44-,46-
D
3
G1
2S
12
45-
Q505
SSM3K7002F
44-,45-,48-
C554
0.1uF_16V
C552
0.1uF_16V
1
2
45-,48-
10uF_6.3V
12
44-,45-,48-
1uF_10V
C765
12
28-
C581
1uF_10V
C583
12
28-
2
1uF_10V
C556
1
R583
10K_5%
1
2
EX_MIC_JACK
VREFOUT_C
AUD-A
AUD-A
INT_MIC_CON
45-
45-
EX_HP_R EX_HP_OUT_R
+VBATR
GND
HDA_SDIN0 ACZ97
HDA_BITCLK
+V5S
AUD-A
EX_MIC_JACK_C
+AVDD
EAPD#
+AVDD
SENSE_A
EAPD#
EX_HP_L EX_HP_OUT_L
+V3S
SPK_OUT_L-
AUD-C SPK_OUT_L+
AUD-C SPK_OUT_R-
AUD-C SPK_OUT_R+
SENSE_A
+V3S
PWR-B
AUD-A
VREFOUT_B
EX_HP_R
AUD-A
EX_HP_L
AUD-A
AUD-C
+AVDD
+V3S
+AVDD
JACK_DET
+AVDD
ICH_SPKR
EX_MIC_JACK
HDA_SYNC ACZ97
HDA_RST# ACZ97
SENSE_A
HDA_SDOUT ACZ97
+V3S
http://hobi-elektronika.net

SHEET
REV
DOC. NUMBER
SPK Connector
OF
SIZE
CHANGE by
TITLE
SHEET
CODE
INVENTEC
CHANGE by OF
TITLE
REV
INVENTEC
CODE
TO DC JACK BOARD
SIZE
MIC Connector
DOC. NUMBER
BIXBY-MB
CS
A3 5646Drawer_Name 6-Dec-2008
BIXBY-MB
CS
A3 5646
1310A22623-0-MTR AX1
Drawer_Name 6-Dec-2008
2
12
2.2uF_10V
C398
1
R348
1
2
1uF_10V
C399
22
G1
G
GG2
45-
2.2K_5%
G2
40-
CN13
ENTERY_3703_Q02N_11R_2P
11
CN12
ENTERY_3800_F04N_00R_4P
11
22
33
4
4G1
G
G
12
40-
12
100pF_50v
C397
100pF_50v
12
100pF_50v
C332
12
C330
45-
45-
45-
100pF_50v
C331
4
55
66
77
8
8
99
GG1
G2
G
45-
13 13
14 14
15
15
16
16
17
17
18
18
2
2
3
3
4
ENTERY_3703_F18N_11R_18P
CN18
1
1
10 10
11 11
12 12
C721
0.1uF_16V
1
2
35-
27-,40-
5-,35-,40-
40-
5-,28-,40-,42-
C720
4.7uF_25V
1
2
5-,6-,7-,27-,44-,45-
40-
40-
40-
SPK_OUT_L+
INT_MIC_CON
VREFOUT_C
45-
LED_3_CAPS
AC_LED
LID_SW#_3
BATT_IN
BATT_CLK
BATT_DATA
CHGCTRL_3
ADP_PRES
I_ADP
+V3AL
+VBATR
SPK_OUT_R-
SPK_OUT_R+
SPK_OUT_L-
http://hobi-elektronika.net

OF
SIZE
OF
CHANGE byCHANGE by
CODE REV
SHEET
REV
TITLE
CODE DOC. NUMBER
TITLE
INVENTEC
SHEET
INVENTEC
SIZE
AUDIO
BIXBY-MB
CS
A3 5647Drawer_Name 20-Feb-200920-Feb-2009Drawer_Name AX1
1310A22623-0-MTR
47 56
A3 CS
BIXBY-MB
AUDIO
DOC. NUMBER
http://hobi-elektronika.net

SIZE REV
11/17 Add AUDIO JACK BOARD CONN
CHANGE by
CODE DOC. NUMBER
SHEET OF
11/20 Add TP switch L/R
INVENTEC
TITLE
G2
19-Nov-2008Drawer_Name AX1
1310A22623-0-MTR
48 56
A3 CS
BIXBY-MB
DC BOARD
SW4
DIP_TMG_532_V_TR_4P
1
2
3
4
G11
2
3
4
G1 G2
40-
40-
2
31-
DIP_TMG_532_V_TR_4P
SW3
0.1uF_16V
1
2
0.1uF_16V
C107
1
9-,15-,26-,30-,33-,37-,40-,44-,45-,48-
9-,15-,26-,30-,33-,37-,40-,44-,45-,48-
C560
G
44-,45-
39-,40-
45-
45-
45-
45-
45-
34
4
55
66
7
78
8
99
G1
GG2
10
11 11
12 12
13 13
14 14
15
15 16
16
2
23
5-,6-,7-,8-,9-,33-,39-,44- ACES_88501_1601_16P
CN8
1
1
10
1
2
R513
10K_5%
1
2
SLP_S3_EC#
+V5A
31-
10K_5%
R512
VREFOUT_B
EX_HP_OUT_L
EX_HP_OUT_R
+V5S
+V5S
TP_L
TP_R
JACK_DET
+AVDD
EX_MIC_JACK
USB_P6+
USB_P6-
http://hobi-elektronika.net

SHEET
INVENTEC
CHANGE by
TITLE
REV
SHEET
REVCODE
TITLE
INVENTEC
OF
DOC. NUMBERSIZE CODE
CHANGE by OF
DOC. NUMBERSIZE
BIXBY HISTORY
History
BIXBY-MB
CS
A3 5649Drawer_Name 13-Apr-200913-Apr-2009Drawer_Name
AX1
1310A22623-0-MTR
49 56
A3 CS
BIXBY-MB
History
http://hobi-elektronika.net

Kevin sense
CHANGE by SHEET
TITLE
OF
SIZE REV
INVENTEC
Kevin sense
5A
1
2
16-Dec-2008BIXBY AX1
50 56
A3 CS
BIXBY-MB-1216-dummy
DC-Board
DOC. NUMBERCODE
1
2
R2018
100K_5%
1
2
C2019
0.1uF_25V
2
C2011
0.1uF_25V
2
0.1uF_25V
C2021
1
2
C2003
0.1uF_25V_OPEN
1
PB_DGND
PB_DGND
PB_DGND
R2022
0603_OPEN
1
5
G
4
1S
2
3
50-
PB_DGND
PB_DGND
PB_DGND
1
2
Q2000
FAIR_FDMC6675BZ_8P
D8
7
6
10K_5%
R2003
C2008
100pF_50V
1
2
NFM60R30T222
L2001
1
2
3
4
R2006
18K_5%
1
2
EZJZ0V500AA
D2003
1
2
R2007
200K_5%
1
2
33K_5%
1
2
CHARGE_GND
12
R2020
S
2
3
0.1uF_16V
C2016
Q2002
FAIR_FDMC4435BZ_8P
D8
7
6
5
G
4
1
D2002
BAT54_30V_0.2A
13
C2034
1uF_25V
1
2
14
13 SDA
SRN 19
20
SRP
SYNN 21
22
SYNP
23
SYS
33
TML
15 TS
VCC
12
VREF5
11
7
EAO
9
FBO
30
HIDRV
17 IOUT ISYNSET 16
LODRV 27
26
PGND
29
PH
32
PVCC
28
REGN
SCL
ACDRV#
ACN
3
ACP
4
10 AGND
ALARM#
25
BAT 18
24
BATDRV#
BTST 31
BYPASS#
6
1CHGEN#
EAI 8
U2000
TI_BQ24721C_QFN_32P
5ACDET
2
56pF_50V
C2009
12
100K_5%
R2017
1
2
C2005
4.7uF_25V
1
2
C2032
0.1uF_25V
1
2
CHARGE_GND
0.01_1%
12
34
4
G
S
123
R2021
SI7326DN
Q2001
8
D
765
65
G
41
S
23
51-
51-
51-
51-
Q2003
SI7326DN
D
87
0_5%
R2010
12
51-
R2005
16.2K_1%
1
2
50-
R2023
12
34
1
2
51-
0.01_1%
1
20.01uF_25V
C2029
1
2
C2030
0.01uF_25V
2
R2008
100K_5%
2
C2024
4.7uF_25V
1
R2009
47K_5%
1
4.7uF_25V
C2026
1
2
1uF_10V
C2014 1
2
4.7uF_25V
C20251
2
2.2uF_25V
C2015
1
2
1
2
C2006
1
2
C2023
4.7uF_25V
C2031
1
2
0.0015uF_50V
1
2
1uF_25V
1
2
4.7uF_25V
C2004
1uF_6.3V
C2017
12
2.2_5%
R2024
1
2
CHARGE_GND
10_5%
12
R2004
200K_1%
12
R2012
1
2
0.1uF_16V
C2013
0402_OPEN
1
2
C2002
2200pF_50V_OPEN
1
2
3
4
C2001
PB_DGND
PB_DGND
PB_DGND
PB_DGND
PAD2000
DIPPAD_4P_28
C2033
0.1uF_25V
1
2
PB_DGND
PB_DGND
SS5P4
D2004 1
2
K
1
2
PCMB063T_100MS
L2000
12
0.1uF_25V
C2012
0_5%
R2013
12
0.1uF_16V
C2022
1
2
1_5%
R2019 1
2
12
CHARGE_GND
51-
1
2
10_5%
R2015
12
0.1uF_25V
C2007
1
2
C2018
0.1uF_16V
C2020
0.1uF_25V
+VADPTR
PB_+VBATR
+VBDC
CHARGE_GND CHARGE_GND
CHARGE_GNDCHARGE_GND
CHARGE_GND
PB_BATT_DATA
PB_BATT_CLK
+VADPTR
PB_I_ADP
PWR-B
PWR-B
PWR-C
+VADP_IN
PB_ADP_PRES
PB_CHGCTRL_3
+VADPT
+VADP_IN
http://hobi-elektronika.net

OF
TITLE
DC-Board
BIXBY-MB-1216-dummy
CS
A3 5651 AX1
BIXBY 16-Dec-2008 SHEET
SIZE
INVENTEC
REVDOC. NUMBERCODE
CHANGE by
C2027
0.1uF_25V
1
2
2
3
1
51-,52-
PB_DGND
50-,51-
50-,51-
51-
50-
88
9
9
G1
G
GG2
DIODE_BAV99
D2007
17
18 18
22
33
44
5
5
6
6
7
7
1
10
10
11
11
12
12
13
13
14
14
15 15
16 16
17
5GG1
G2
G
CN2000
ENTERY_3703_F18N_11R_18P
1
CN2001
SYN_200275MR005G11HZL_5P
11
22
33
44
5
PB_DGND
PB_DGND
PB_DGNDPB_DGND
PB_DGND
PB_DGND
PB_DGND
C2000
1
2
PB_DGND
4.7uF_25V
C2028 1
2
0.1uF_16V
51-
50-,51-
50-,51-
50-
50-
52-
51-,52-
50-
R2011
100_5%
12
50-
52-
52-
C2010
47pF_50V
1
2
2
3
1
51-,52-
2
3
1
D2001
DIODE_BAV99
1
2
DIODE_BAV99
D2000
1
2
100K_5%
R2002
1
2
10K_5%
R2000
12
51-,52-
10K_5%
R2001
12
R2016
100_5%
PB_+V3AL
100_5%
R2014
PB_CHGCTRL_3
PB_LED_3_CAPS
PB_AC_LED
PB_BATT_IN
PB_BATT_CLK
PB_BATT_DATA
PB_ADP_PRES
PB_I_ADP
PB_LID_SW#_3
PB_+V3AL
PB_+VBATR
PB_BATT_IN
PB_BATT_CLK
PB_BATT_DATA
+VBDC
PB_+V3AL
PB_+V3AL
http://hobi-elektronika.net

SHEET
LID SW
REVDOC. NUMBER
CHANGE by
INVENTEC
OF
TITLE
SIZE CODE
3
GND
2OUT
1VDD
DC-Board
BIXBY-MB-1216-dummy
CS
A3 5652 AX1
BIXBY 24-Apr-2009
2
51-
MAG_MH248BESO_SOT23_3P
U2001
PB_DGND
100K_5%
R2025
1
FIX_MASK
FIX2003
PB_DGND
PB_DGND
PB_DGND
1
2
FIX2004
FIX_MASK
C2035
0.1uF_16V
FIX_MASK
FIX2002 FIX2000
FIX_MASK
51-
FIX_MASK
FIX2001 FIX2005
FIX_MASK
21
SCREW3_7_1P
S2002
PB_DGND
100_5%
R2027
12
12_125_W1D_ANPHY_3C
D2005 12
21
51-
R2026
470_5%
100pF_50v
C2036
1
2
12_125_W1D_ANPHY_3C
D2006
PB_+V3AL
PB_LID_SW#_3
PB_AC_LED
PB_LED_3_CAPS
51-
http://hobi-elektronika.net

REV
INVENTEC
SHEET OF
13-Apr-2009BIXBY AX1
53 56
A3 CS
BIXBY-MB-1216-dummy
DC-Board
CHANGE by
DOC. NUMBER
TITLE
SIZE CODE
BIXBY DC JACK Board HISTORY
http://hobi-elektronika.net

54 AX1
BIXBY 16-Dec-2008
REV
TITLE
INVENTEC
SHEET OFCHANGE by
CODE DOC. NUMBER
SIZE
FIX3004
55-
Audio-Board
BIXBY-MB-1216
CS
A3 56
FIX3000
FIX_MASK FIX_MASKFIX_MASK
FIX3003
8
9
9
GG1
GG2
AU_DGND
AU_DGND
FIX3005
FIX_MASK
15
16 16
22
33
44
5
56
6
77
8
CN3001
ACES_88501_1601_16P
11
10
10 11
11 12
12 13
13 14
14
15
55-
55-
55-
55-
55-
55-
55-
55-
AGND
FIX_MASK
FIX3002 FIX3001
FIX_MASK
SCREW3_8_1P
S3000
AU_DGND
AGND
C3007
1uF_10V
1
2
AU_DGND
C3012
0.1uF_16V
1
2
+V5S_DB
EX_HP_OUT_L_DB
JACK_DET_DB
EX_HP_OUT_R_DB
+AVDD_DB
USB_P6+_DB
USB_P6-_DB
VREFOUT_B_DB
EX_MIC_JACK_DB
SLP_S3_EC#_DB 55-
http://hobi-elektronika.net

7/22 Modify
OF
TITLE
CODE DOC. NUMBER REV
INVENTEC
Audio-Board
BIXBY-MB-1216
CS
A3 5655 AX1
BIXBY 10-Jan-2009
SIZE
SHEETCHANGE by
Close to USB CON
1uF_10V
12
54-
C3011
220pF_25V
12
C3008
1uF_10V
C3010
12
54- 12
C3006
12
R3005
2.2K_5%
BLM11A121S
12
54-
54-
0.01uF_25V
12
L3002
BLM11A121S
L3003
12
L3001
BLM11A121S
AGND
AGND
54-
54-
1
2
AGND AGND
4
G1
GG2
G
GG3
GG4
C3001
0.1uF_16V
SYN_020173MR004G575ZR_4P
CN3000
1
1
2
2
3
3
4
C3005
0.01uF_25V
12
1uF_10V
C3003
1
2
AU_DGND
AU_DGND
AU_DGND
1
2
54-
55-
54- 5
C3004
0.01uF_50V
GMT_G545B1P8U_MSOP_8P
U3000
IN
2
IN
3OUT 6
OUT 7
OUT 8
4EN
1GND
OC#
2
AGNDAGND
AU_DGND
12
10uF_6.3V
C3014
1
L3004
12
C3013
1uF_10V
AU_DGND
AU_DGND
AU_DGND
BLM11A601S
12
54-,55-
AU_DGNDAU_DGND
D3001 BAV70
12
3
47K_5%
R3007
22uF_6.3V
C3002
12
55-
55-
CMD_1213_02ST_SOT23_5P_OPEN
D3000
3
CH1CH2
4
2
Vn
5
Vp
2
3
1
4
54-
12
AU_DGND AU_DGND
L3000
WCM_2012_900T
2
54-,55-
1uF_10V
C3009
7
100K_5%
R3006
1
1
2
3
4
5
6
C3000
1000pF_50V
1
2
JACK3000
SINGA_2SJ3005_001211_7P
+AVDD_DB
USBVCC3
EX_MIC_JACK_DB
EX_HP_OUT_L_DB
EX_HP_OUT_R_DB
SLP_S3_EC#_DB
USB_P6+_DB
USBVCC3
USBVCC3
+V5S_DB
+AVDD_DB
USB_P6+_L USB-A
USB-A
USB_P6-_L
USB_P6-_DB
JACK_DET_DB
VREFOUT_B_DB
http://hobi-elektronika.net

REVSIZE CODE
CHANGE by SHEET OF
TITLE
INVENTEC
13-Apr-2009BIXBY AX1
56 56
A3 CS
BIXBY-MB-1216
Audio-Board
BIXBY_AUDIO JACK BOARD HISTORY
DOC. NUMBER
http://hobi-elektronika.net