Maintenance And Service Guide HP Pavilion Dv2000 Notebook PC
User Manual:
Open the PDF directly: View PDF
.
Page Count: 284 [warning: Documents this large are best viewed by clicking the View PDF Link!]
- Contents
- Product Description
- Troubleshooting
- Illustrated Parts Catalog
- Removal and Replacement Preliminaries
- Removal and Replacement Procedures
- 5.1 Serial Number
- 5.2 Disassembly Sequence Chart
- 5.3 Preparing the Computer for Disassembly
- 5.4 Hard Drive
- 5.5 RTC Battery
- 5.6 Computer Feet
- 5.7 Memory Module
- 5.8 Mini Card Module
- 5.9 Optical Drive
- 5.10 Keyboard
- 5.11 Switch Cover
- 5.12 Display Assembly
- 5.13 Top Cover
- 5.14 TouchPad
- 5.15 Wireless Switch Board
- 5.16 Modem Module
- 5.17 Audio/Infrared Board
- 5.18 Bluetooth Module
- 5.19 USB Board
- 5.20 Speaker Assembly
- 5.21 Display Lid Switch Module
- 5.22 System Board
- 5.23 Power Connector Cable
- 5.24 ExpressCard Assembly
- 5.25 Fan/Heat Sink Assembly
- 5.26 Processor
- Specifications
- Screw Listing
- Backup and Recovery
- Display Component Recycling
- Connector Pin Assignments
- Power Cord Set Requirements
- Index

Maintenance and Service
Guide
HP Pavilion dv2000 Notebook PC
Document Part Number: 417981-001
June 2006
This guide is a troubleshooting reference used for maintaining
and servicing the computer. It provides comprehensive
information on identifying computer features, components, and
spare parts; troubleshooting computer problems; and performing
computer disassembly procedures.
© Copyright 2006 Hewlett-Packard Development Company, L.P.
Microsoft and Windows are U.S. registered trademarks of
Microsoft Corporation. Intel and Core are trademarks or registered
trademarks of Intel Corporation or its subsidiaries in the United States and
other countries. AMD, Sempron, Turion, and combinations thereof, are
trademarks of Advanced Micro Devices, Inc. Bluetooth is a trademark
owned by its proprietor and used by Hewlett-Packard Company under
license.
The information contained herein is subject to change without notice.
The only warranties for HP products and services are set forth in the
express warranty statements accompanying such products and services.
Nothing herein should be construed as constituting an additional warranty.
HP shall not be liable for technical or editorial errors or omissions
contained herein.
Maintenance and Service Guide
HP Pavilion dv2000 Notebook PC
First Edition: June 2006
Document Part Number: 417981-001

Maintenance and Service Guide iii
Contents
1 Product Description
1.1 Features . . . . . . . . . . . . . . . . . . . . . . . . . . . . . . . . . . . 1–2
1.2 Resetting the Computer. . . . . . . . . . . . . . . . . . . . . . . 1–4
1.3 Power Management. . . . . . . . . . . . . . . . . . . . . . . . . . 1–5
1.4 External Components . . . . . . . . . . . . . . . . . . . . . . . . 1–6
1.5 Design Overview. . . . . . . . . . . . . . . . . . . . . . . . . . . 1–22
2 Troubleshooting
2.1 Setup Utility . . . . . . . . . . . . . . . . . . . . . . . . . . . . . . . 2–1
2.2 Using the Setup Utility . . . . . . . . . . . . . . . . . . . . . . . 2–2
2.3 Setup Utility Menus . . . . . . . . . . . . . . . . . . . . . . . . . 2–6
2.4 Troubleshooting Flowcharts . . . . . . . . . . . . . . . . . . . 2–9

iv Maintenance and Service Guide
Contents
3 Illustrated Parts Catalog
3.1 Serial Number Location . . . . . . . . . . . . . . . . . . . . . . 3–1
3.2 Computer Major Components. . . . . . . . . . . . . . . . . . 3–2
3.3 Display Assembly Components . . . . . . . . . . . . . . . 3–16
3.4 Mass Storage Devices . . . . . . . . . . . . . . . . . . . . . . . 3–18
3.5 Plastics Kit . . . . . . . . . . . . . . . . . . . . . . . . . . . . . . . 3–20
3.6 Cable Kit . . . . . . . . . . . . . . . . . . . . . . . . . . . . . . . . . 3–21
3.7 Miscellaneous . . . . . . . . . . . . . . . . . . . . . . . . . . . . . 3–22
3.8 Sequential Part Number Listing . . . . . . . . . . . . . . . 3–25
4 Removal and Replacement Preliminaries
4.1 Tools Required . . . . . . . . . . . . . . . . . . . . . . . . . . . . . 4–1
4.2 Service Considerations . . . . . . . . . . . . . . . . . . . . . . . 4–2
Plastic Parts . . . . . . . . . . . . . . . . . . . . . . . . . . . . . . . . 4–2
Cables and Connectors . . . . . . . . . . . . . . . . . . . . . . . 4–2
4.3 Preventing Damage to Removable Drives . . . . . . . . 4–3
4.4 Preventing Electrostatic Damage . . . . . . . . . . . . . . . 4–4
4.5 Packaging and Transporting Precautions . . . . . . . . . 4–5
4.6 Workstation Precautions . . . . . . . . . . . . . . . . . . . . . . 4–6
4.7 Grounding Equipment and Methods . . . . . . . . . . . . . 4–7

Contents
Maintenance and Service Guide v
5 Removal and Replacement Procedures
5.1 Serial Number . . . . . . . . . . . . . . . . . . . . . . . . . . . . . . 5–2
5.2 Disassembly Sequence Chart . . . . . . . . . . . . . . . . . . 5–3
5.3 Preparing the Computer for Disassembly . . . . . . . . . 5–5
5.4 Hard Drive. . . . . . . . . . . . . . . . . . . . . . . . . . . . . . . . . 5–7
5.5 RTC Battery . . . . . . . . . . . . . . . . . . . . . . . . . . . . . . 5–11
5.6 Computer Feet. . . . . . . . . . . . . . . . . . . . . . . . . . . . . 5–12
5.7 Memory Module . . . . . . . . . . . . . . . . . . . . . . . . . . . 5–13
5.8 Mini Card Module. . . . . . . . . . . . . . . . . . . . . . . . . . 5–16
5.9 Optical Drive. . . . . . . . . . . . . . . . . . . . . . . . . . . . . . 5–20
5.10 Keyboard . . . . . . . . . . . . . . . . . . . . . . . . . . . . . . . . 5–22
5.11 Switch Cover. . . . . . . . . . . . . . . . . . . . . . . . . . . . . 5–26
5.12 Display Assembly . . . . . . . . . . . . . . . . . . . . . . . . . 5–30
5.13 Top Cover . . . . . . . . . . . . . . . . . . . . . . . . . . . . . . . 5–43
5.14 TouchPad. . . . . . . . . . . . . . . . . . . . . . . . . . . . . . . . 5–48
5.15 Wireless Switch Board . . . . . . . . . . . . . . . . . . . . . 5–52
5.16 Modem Module. . . . . . . . . . . . . . . . . . . . . . . . . . . 5–54
5.17 Audio/Infrared Board . . . . . . . . . . . . . . . . . . . . . . 5–56
5.18 Bluetooth Module . . . . . . . . . . . . . . . . . . . . . . . . . 5–58
5.19 USB Board . . . . . . . . . . . . . . . . . . . . . . . . . . . . . . 5–60
5.20 Speaker Assembly. . . . . . . . . . . . . . . . . . . . . . . . . 5–62
5.21 Display Lid Switch Module . . . . . . . . . . . . . . . . . 5–64
5.22 System Board . . . . . . . . . . . . . . . . . . . . . . . . . . . . 5–68
5.23 Power Connector Cable. . . . . . . . . . . . . . . . . . . . . 5–71
5.24 ExpressCard Assembly . . . . . . . . . . . . . . . . . . . . . 5–73
5.25 Fan/Heat Sink Assembly. . . . . . . . . . . . . . . . . . . . 5–76
5.26 Processor . . . . . . . . . . . . . . . . . . . . . . . . . . . . . . . . 5–84

Maintenance and Service Guide 1–1
1
Product Description
The HP Pavilion dv2000 Notebook PC offers advanced
modularity, Intel® Core™ Duo and Core Solo processors or
AMD Turion™ 64 Mobile Technology and Mobile AMD
Sempron™ processors, and extensive multimedia support.
HP Pavilion dv2000 Notebook PC

1–2 Maintenance and Service Guide
Product Description
1.1 Features
■The following processors are available, varying by
computer model:
❏Intel Core Duo T2600 (2.16-GHz)
❏Intel Core Duo T2500 (2.00-GHz)
❏Intel Core Duo T2400 (1.83-GHz)
❏Intel Core Duo T2250 (1.73-GHz)
❏Intel Core Duo T2300 (1.66-GHz)
❏Intel Core Duo T2050 (1.60-GHz)
❏Intel Core Solo T1350 (1.80-GHz)
❏AMD Turion ML-52 1.60-Ghz
❏AMD Turion ML-50 1.60-GHz
❏Mobile AMD Sempron 3400+ (1.80-GHz)
❏Mobile AMD Sempron 3200+ (1.60-GHz)
■14.0-inch WXGA (1280 × 768) TFT display with over
16.7 million colors, varying by computer model
■120-, 100-, 80-, 60-, or 40-GB high-capacity hard drive,
varying by computer model
■256-MB DDR synchronous DRAM (SDRAM) at 667 MHz
and 533 MHz, expandable to 2.0 GB
■Microsoft® Windows® XP Home Edition or Windows XP
Professional, or Free DOS, varying by computer model
■Full-size Windows keyboard with embedded numeric keypad
■TouchPad pointing device with on/off button and dedicated
two-way scroll zone
■Integrated 10/100 BASE-T Ethernet local area network
(LAN) network interface card (NIC) with RJ-45 jack
■Integrated high-speed 56K modem with RJ-11 jack

Product Description
Maintenance and Service Guide 1–3
■Integrated wireless support for Mini Card IEEE 802.11b and
802.11b/g WLAN device
■Support for one ExpressCard
■External 65-watt AC adapter with 3-wire power cord
■6-cell or 12-cell Li-Ion battery
■Stereo speakers with volume up and down buttons
■Integrated Web camera (select models only)
■Integrated microphone (select models only)
■Support for the following optical drives:
❏DVD/CD-RW Combo Drive
❏DVD±RW/R and CD-RW Double-Layer Combo Drive
❏DVD±RW/R and CD-RW Double-Layer Combo Drive
with LightScribe
■Connectors:
❏Audio-in (microphone)
❏Audio-out (headphone)
❏Consumer infrared lens
❏Docking (select models only)
❏ExpressCard
❏External monitor
❏IEEE 1394 digital (select models only)
❏Memory Reader Slot (select models only)
❏Power
❏RJ-11 (modem)
❏RJ-45 (network)
❏S-Video-out (select models only)
❏Universal Serial Bus (USB) v. 2.0

1–4 Maintenance and Service Guide
Product Description
1.2 Resetting the Computer
If the computer you are servicing has an unknown password,
follow these steps to clear the password. These steps also
clear CMOS:
1. Prepare the computer for disassembly (refer to Section 5.3,
“Preparing the Computer for Disassembly,” for more
information).
2. Remove the real-time clock (RTC) battery (refer to
Section 5.5, “RTC Battery,” for more information).
3. Wait approximately 5 minutes.
4. Replace the RTC battery and reassemble the computer.
5. Connect AC power to the computer. Do not reinsert any
batteries at this time.
6. Turn on the computer.
All passwords and all CMOS settings have been cleared.

Product Description
Maintenance and Service Guide 1–5
1.3 Power Management
The computer comes with power management features that
extend battery operating time and conserve power. The
computer supports the following power management features:
■Standby
■Hibernation
■Setting customization by the user
■Hotkeys for setting the level of performance
■Battery calibration
■Lid switch standby/resume
■Power button
■Advanced Configuration and Power Management (ACPM)
compliance

1–6 Maintenance and Service Guide
Product Description
1.4 External Components
The external components on the front of the computer are shown
below and described in Table 1-1.
Front Components
Table 1-1
Front Components
Item Component Function
1Power light ■On: The computer is on.
■Blinking: The computer is in standby.
■Off: The computer is off.
2Battery light ■On: A battery is charging.
■Blinking: A battery that is the only
available power source has reached a
low battery condition or a critical
low-battery condition.
■Off: If the computer is plugged into an
external power source, the light is turned
off when all batteries in the computer are
fully charged. If the computer is not
plugged into an external power source,
the light stays off until the battery
reaches a low-battery condition.
3 Drive light Blinking: The hard drive or optical drive is
being accessed.

Product Description
Maintenance and Service Guide 1–7
4 Wireless switch
(select models only)
Turns the wireless feature on or off, but
does not create a wireless connection.
✎To establish a wireless connection, a
wireless network must already be set
up.
5 Wireless light Blue: An integrated wireless device, such
as a wireless local area network (LAN)
device and/or a Bluetooth® device, is
turned on.
Red: An integrated wireless device is
turned off.
6 Consumer infrared
lens
Links the computer to the HP Remote
Control.
7Audio-in
(microphone) jack
Connects an optional computer headset
microphone, stereo array microphone, or
monaural microphone.
8Audio-out
(headphone) jacks (2)
Produce sound when connected to optional
powered stereo speakers, headphones, ear
buds, a headset, or television audio.
✎Depending on your computer model,
the computer may have 1 or 2
audio-out (headphone) jacks.
Table 1-1
Front Components
Item Component Function

1–8 Maintenance and Service Guide
Product Description
The external components on the right side of the computer are
shown below and described in Table 1-2.
Right-Side Components

Product Description
Maintenance and Service Guide 1–9
Table 1-2
Right-Side Components
Item Component Function
1 Optical drive Reads an optical disc.
2 USB ports (2) Connect optional USB devices.
3 RJ-11 (modem) jack Connects a modem cable.
4 Power connector Connects an AC adapter.

1–10 Maintenance and Service Guide
Product Description
The external components on the left side of the computer are
shown below and described in Table 1-3.
Left-Side Components

Product Description
Maintenance and Service Guide 1–11
Table 1-3
Left-Side Components
Item Component Function
1 Security cable slot Attaches an optional security cable to the
computer.
✎The security cable is designed to act
as a deterrent, but it may not prevent
the computer from being mishandled
or stolen.
2 S-Video-out jack Connects an optional S-Video device such
as a television, VCR, camcorder, overhead
projector, or video capture card.
3 External monitor port Connects an external VGA monitor or
projector.
4 Expansion port 3 Connects the computer to an optional
expansion product.
✎The computer has only one
expansion port. The term
expansion
port 3
describes the type of
expansion port.
5 RJ-45 (network) jack Connects a network cable.
6 USB port Connects an optional USB device.
7 1394 port Connects an optional IEEE 1394 or 1394a
device, such as a camcorder.
8 Digital Media Slot Supports the following optional digital card
formats: Secure Digital (SD) Memory Card,
MultiMediaCard (MMC), Secure Digital
Input/Output (SD I/O), Memory Stick (MS),
Memory Stick Pro (MSP), xD-Picture Card
(XD), xDPicture Card (XD) Type M.
9 Digital Media
Slot light
On: A digital card is being accessed.
10 ExpressCard slot Supports optional ExpressCard/54 cards.

1–12 Maintenance and Service Guide
Product Description
The keyboard components on the computer are shown below and
described in Table 1-4.
Keyboard Components

Product Description
Maintenance and Service Guide 1–13
Table 1-4
Keyboard Components
Item Component Function
1f1 to f12 keys (12) Execute frequently used system functions
when pressed in combination with the
fn key.
2caps lock key Enables caps lock and turns on the caps
lock light.
3fn key Executes frequently used system
functions when pressed in combination
with a function key or the esc key.
4 Windows logo key Displays the Microsoft Windows Start
menu.
5Windows
applications key
Displays a shortcut menu for items
beneath the pointer.
6 Arrow keys Move the cursor around the screen.
7 Embedded numeric
keypad keys (15)
Can be used like the keys on an external
numeric keypad.
8num lock key Enables numeric lock, turns on the
embedded numeric keypad, and turns
on the num lock light.

1–14 Maintenance and Service Guide
Product Description
The top components on the computer are shown below and
described in Table 1-5.
Top Components, Part 1

Product Description
Maintenance and Service Guide 1–15
Table 1-5
Top Components, Part 1
Item Component Function
1 Caps lock light On: Caps lock is on.
2 Power button When the computer is
■Off, press to turn on the computer.
■On, press to enter hibernation.
■In standby, briefly press to exit standby.
■In hibernation, briefly press to exit
hibernation.
If the computer has stopped responding
and Microsoft® Windows® shutdown
procedures cannot be used, press and hold
the power button for at least 5 seconds to
turn off the computer.
3 Speakers (2) Produce sound.
4 Internal microphones
(2, select models only)
Record sound.
If there is a microphone icon next to each
microphone opening, your computer has
internal microphones.
5 Integrated camera Records video and captures still
photographs.
6 Volume mute button Mutes and restores speaker volume.
7 Volume scroll zone Adjusts volume. Slide your finger to the left
to decrease volume and to the right to
increase volume. Alternatively, you can tap
the left half of the scroll zone to decrease
volume, or you can tap the right half of the
scroll zone to increase volume.
8 Num lock light On: Num lock is on or the embedded
numeric keypad is enabled.

1–16 Maintenance and Service Guide
Product Description
The top components on the computer are shown below and
described in Table 1-6.
Top Components, Part 2

Product Description
Maintenance and Service Guide 1–17
Table 1-6
Top Components, Part 2
Item Component Function
1 Media button If QuickPlay is not installed and the
computer is
■On, the media button opens the music
program or Media menu, allowing you to
select a multimedia program.
■Off, the media button does not function.
■In standby, the media button resumes
from standby into Windows.
If QuickPlay is installed and the computer is
■On, the media button opens the music
program or Media menu, allowing you to
select a multimedia program.
■Off, the media button opens the music
program or the Media menu, allowing
you to select a multimedia program.
■In standby, the media button resumes
from standby into Windows.
✎The media button does not affect the
hibernation file or the procedure for
restoring from hibernation.
2 DVD button When the computer is
■On, the DVD button opens the default
DVD program to start a DVD in the
optical drive.
■Off, the DVD button opens QuickPlay to
start a DVD in the optical drive. If the
QuickPlay software is not installed, the
computer starts in Windows.
■In hibernation, opens QuickPlay to start a
DVD in the optical drive. If the QuickPlay
software is not installed, the computer
resumes from hibernation.

1–18 Maintenance and Service Guide
Product Description
The top components on the computer are shown below and
described in Table 1-7.
Top Components, Part 3
Table 1-7
Top Components, Part 3
Item Component Function
1 Previous/Rewind
Button
When a disc is playing in the optical drive:
■Press to play the previous track or
chapter.
■Press fn+ this button to rewind.
2 Play/Pause button When a disc is in the optical drive and is
■Not playing, press to play the disc.
■Playing, press to pause the disc.
3Next/Fast Forward
button
When a disc is playing in the optical drive:
■Press once to play the next track or
chapter.
■Press fn+ this button to fast forward.
4 Stop button When a disc is playing in the optical drive,
press to stop the current disc activity.

Product Description
Maintenance and Service Guide 1–19
The TouchPad components are shown below and described in
Table 1-8.
TouchPad Components
Table 1-8
TouchPad Components
Item Component Function
1 TouchPad on/off
button
Enables/disables the TouchPad.
2 TouchPad Moves the pointer and selects or activates
items on the screen.
3 Left and right
TouchPad buttons
Function like the left and right buttons on an
external mouse.
4 TouchPad scroll zone Scrolls upward or downward.

1–20 Maintenance and Service Guide
Product Description
The external components on the bottom of the computer are
shown below and described in Table 1-9.
Bottom Components
Table 1-9
Bottom Components
Item Component Function
1 Battery bay Holds the battery
2 Battery release latch Releases the battery from the battery
bay.
3 Optical drive Reads an optical disc.
4 Hard drive bay Holds the hard drive.

Product Description
Maintenance and Service Guide 1–21
5 Vents (4) Enable airflow to cool internal
components.
ÄTo prevent overheating, do not
obstruct vents. Use the computer
only on a hard, flat surface. Do
not allow another hard surface,
such as an adjoining optional
printer, or a soft surface, such as
pillows or thick rugs, or clothing,
to block airflow.
✎The computer fan starts up
automatically to cool internal
components and prevent
overheating. It is normal for the
internal fan to cycle on and off
during routine operation.
6 Memory module
compartment
Contains the memory module slots.
7 Mini Card compartment Holds a wireless LAN device
(select models only).
✎To prevent an unresponsive
system and the display of a
warning message, replace only
with a Mini Card device
authorized for use in the
computer by the governmental
agency that regulates wireless
devices in your country. If you
replace the device and then
receive a warning message,
remove the device to restore
computer functionality. Then
contact Customer Care through
the Help and Support Center.
Table 1-9
Bottom Components
(Continued)
Item Component Function

1–22 Maintenance and Service Guide
Product Description
1.5 Design Overview
This section presents a design overview of key parts and features
of the computer. Refer to Chapter 3, “Illustrated Parts Catalog,”
to identify replacement parts, and Chapter 5, “Removal and
Replacement Procedures,” for disassembly steps.
The system board provides the following device connections:
■AMD Turion and Mobile AMD Sempron processors or
Intel Core Duo and Core Solo processors
■Audio
■Display
■ExpressCard
■Fan
■Hard drive
■Keyboard and TouchPad
■Memory module
■Mini Card modules
ÄCAUTION: To properly ventilate the computer, allow at least a 7.6-cm
(3-inch) clearance on the left and right sides of the computer.
The computer uses an electric fan for ventilation. The fan is
controlled by a temperature sensor and is designed to turn on
automatically when high temperature conditions exist. These
conditions are affected by high external temperatures, system
power consumption, power management/battery conservation
configurations, battery fast charging, and software. Exhaust air is
displaced through the ventilation grill located on the left side of
the computer.

Maintenance and Service Guide 2–1
2
Troubleshooting
ÅWARNING: Only authorized technicians trained by HP should repair
this equipment. All troubleshooting and repair procedures are detailed
to allow only subassembly-/module-level repair. Because of the
complexity of the individual boards and subassemblies, do not attempt
to make repairs at the component level or modifications to any printed
wiring board. Improper repairs can create a safety hazard. Any
indication of component replacement or printed wiring board
modification may void any warranty or exchange allowances.
2.1 Setup Utility
The Setup Utility is a ROM-based information and customization
utility that can be used even when your Windows operating
system is not working or will not load.
The utility reports information about the computer and provides
settings for startup, security, and other preferences.
1. Turn on or restart the computer in Windows.
2. Before Windows opens and while the “Press <F10> to enter
setup” prompt is displayed in the lower-left corner of the
screen, press f10.

2–2 Maintenance and Service Guide
Troubleshooting
2.2 Using the Setup Utility
Changing the Language of the Setup Utility
The following procedure explains how to change the language of
the Setup Utility. If the computer is not in the Setup Utility, begin
at step 1. If the computer is in the Setup Utility, begin at step 2.
1. To open the Setup Utility, turn on or restart the computer in
Windows, and then press f10 while the prompt, “Press <F10>
to enter setup,” is displayed in the lower-left corner of the
screen.
2. Use the arrow keys to select System Configuration >
Language, and then press enter.
3. Press f5 or f6 (or use the arrow keys) to select a language, and
then press enter to select a language.
4. When a confirmation prompt with your preference selected is
displayed, press enter to save your preference.
5. To set your preferences and exit the Setup Utility, press f10
and then follow the instructions on the screen.
Your preferences go into effect when the computer restarts in
Windows.

Troubleshooting
Maintenance and Service Guide 2–3
Navigating and Selecting in the Setup Utility
Because the Setup Utility is not Windows-based, it does not
support the TouchPad. Navigation and selection are by keystroke.
■To choose a menu or a menu item, use the arrow keys.
■To choose an item in a drop-down list or to toggle a field, for
example an Enable/Disable field, use either the arrow keys
or f5 or f6.
■To select an item, press enter.
■To close a text box or return to the menu display, press f1.
■To display additional navigation and selection information
while the Setup Utility is open, press f1.
Displaying System Information
The following procedure explains how to display system
information in the Setup Utility. If the Setup Utility is not open,
begin at step 1. If the Setup Utility is open, begin at step 2.
1. To open the Setup Utility, turn on or restart the computer in
Windows, and then press f10 while the prompt, “Press <F10>
to enter setup,” is displayed in the lower-left corner of the
screen.
2. Access the system information by using the Main menu.
3. To close the Setup Utility without changing any settings, use
the arrow keys to select Exit > Exit Discarding Changes,
and then press enter. (The computer restarts in Windows.)

2–4 Maintenance and Service Guide
Troubleshooting
Restoring Default Settings in the
Setup Utility
The following procedure explains how to restore the Setup Utility
default settings. If the computer is not in the Setup Utility, begin
at step 1. If the computer is in the Setup Utility, begin at step 2.
1. To open the Setup Utility, turn on or restart the computer in
Windows, and then press f10 while the prompt, “Press <F10>
to enter setup,” is displayed in the lower-left corner of the
screen.
2. Select Exit > Load Setup Defaults, and then press f10.
3. When the Setup Confirmation is displayed, press enter to save
your preferences.
4. To set your preferences and exit the Setup Utility, press f10,
and then follow the instructions on the screen.
The Setup Utility default settings are set when you exit the
Setup Utility and go into effect when the computer restarts.
✎Your password, security, and language settings are not
changed when you restore the factory default settings.
Using Advanced Setup Utility Features
This guide describes the Setup Utility features recommended for
all users. For more information about the Setup Utility features
recommended for advanced users only, refer to the Help and
Support Center, which is accessible only when the computer is in
Windows.
The Setup Utility features available for advanced users include a
hard drive self-test, a Network Service Boot, and settings for boot
order preferences.
The “<F12> to boot from LAN” message that is displayed in the
lower-left corner of the screen each time the computer is started
or restarted in Windows or restored from hibernation is the
prompt for a Network Service Boot.

Troubleshooting
Maintenance and Service Guide 2–5
The “Press <ESC> to change boot order” message that is
displayed in the lower-left corner of the screen each time the
computer is started or restarted in Windows or restored from
hibernation is the prompt to change the boot order.
Closing the Setup Utility
You can close the Setup Utility with or without saving changes.
■To close the Setup Utility and save your changes from the
current session, use either of the following procedures:
❏Press f10, and then follow the instructions on the screen.
– or –
❏If the Setup Utility menus are not visible, press esc to
return to the menu display. Then use the arrow keys to
select Exit > Exit Saving Changes, and then press enter.
When you use the f10 procedure, you are offered an option
to return to the Setup Utility. When you use the Exit
Saving Changes procedure, the Setup Utility closes when
you press enter.
❏To close the Setup Utility without saving your changes
from the current session:
If the Setup Utility menus are not visible, press esc to
return to the menu display. Then use the arrow keys
to select Exit > Exit Discarding Changes, and then
press enter.
After the Setup Utility closes, the computer restarts in Windows.

2–6 Maintenance and Service Guide
Troubleshooting
2.3 Setup Utility Menus
The menu tables in this section provide an overview of Setup
Utility options.
✎Some of the Setup Utility menu listed in this chapter may not
be supported by your computer.
Selecting from the Main Menu
Selecting from the Security Menu
Table 2-1
Main Menu
Select To Do This
System Information ■View and change the system time and date.
■View identification information about the
computer.
■View specification information about the
processor, memory size, system BIOS, and
keyboard controller version (select models
only).
Table 2-2
Security Menu
Select To Do This
Administrator password Enter, change, or delete an administrator
password.
Power-on password Enter, change, or delete a power-on password.

Troubleshooting
Maintenance and Service Guide 2–7
Selecting from the System
Configuration Menu
Table 2-3
System Configuration Menu
Select To Do This
Language Support Change the Setup Utility language.
Embedded WLAN Device
Radio
Enable/disable an embedded wireless LAN
device.
Embedded Bluetooth
Device (select models only)
Enable/disable an embedded Bluetooth® device
(select models only).
Enhanced SATA support
(select models only)
Enable/disable enhanced SATA mode.
Boot Options Set the following boot options:
■f10 and f12 Delay (sec.)—Set the delay for the
f10 and f12 functions of the Setup Utility in
intervals of 5 seconds each (0. 5, 10, 15, 20).
■CD-ROM boot—Enable/disable boot from
CD-ROM.
■Floppy boot—Enable/disable boot from Floppy.
■Internal Network Adapter boot—Enable/disable
boot from Internal Network Adapter.
■Boot Order—Set the boot order for:
❐USB Floppy
❐ATAPI CD/DVD ROM Drive
❐Hard drive
❐USB Diskette on Key
❐USB Hard drive
❐Network adapter

2–8 Maintenance and Service Guide
Troubleshooting
Selecting from the Diagnostics Menu
Table 2-4
Diagnostics Menu
Select To Do This
Hard Disk Self Test Run a comprehensive self-test on the hard drive.
✎On models with two hard drives, this menu
option is called the Primary Hard Disk Self
Test.
Secondary Hard Disk Self
Test (select models only)
Run a comprehensive self-test on a secondary
hard drive.

Troubleshooting
Maintenance and Service Guide 2–9
2.4 Troubleshooting Flowcharts
Table 2-5
Troubleshooting Flowcharts Overview
Flowchart Description
2.1 “Flowchart 2.1—Initial Troubleshooting”
2.2 “Flowchart 2.2—No Power, Part 1”
2.3 “Flowchart 2.3—No Power, Part 2”
2.4 “Flowchart 2.4—No Power, Part 3”
2.5 “Flowchart 2.5—No Power, Part 4”
2.6 “Flowchart 2.6—No Video, Part 1”
2.7 “Flowchart 2.7—No Video, Part 2”
2.8 “Flowchart 2.8—Nonfunctioning Docking Device (if applicable)”
2.9 “Flowchart 2.9—No Operating System (OS) Loading”
2.10 “Flowchart 2.10—No OS Loading, Hard Drive, Part 1”
2.11 “Flowchart 2.11—No OS Loading, Hard Drive, Part 2”
2.12 “Flowchart 2.12—No OS Loading, Hard Drive, Part 3”
2.13 “Flowchart 2.13—No OS Loading, Diskette Drive”

2–10 Maintenance and Service Guide
Troubleshooting
Flowchart Description
2.14 “Flowchart 2.14—No OS Loading, Optical Drive”
2.15 “Flowchart 2.15—No Audio, Part 1”
2.16 “Flowchart 2.16—No Audio, Part 2”
2.17 “Flowchart 2.17—Nonfunctioning Device”
2.18 “Flowchart 2.18—Nonfunctioning Keyboard”
2.19 “Flowchart 2.19—Nonfunctioning Pointing Device”
2.20 “Flowchart 2.20—No Network/Modem Connection”
Table 2-5
Troubleshooting Flowcharts Overview
(Continued)

Troubleshooting
Maintenance and Service Guide 2–11
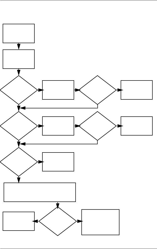
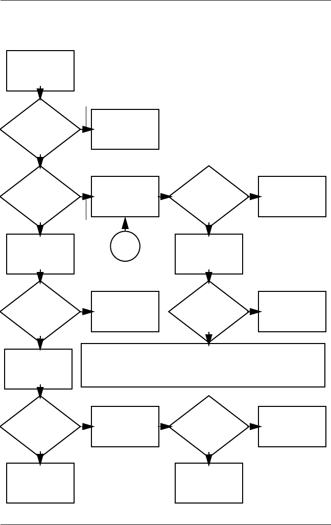
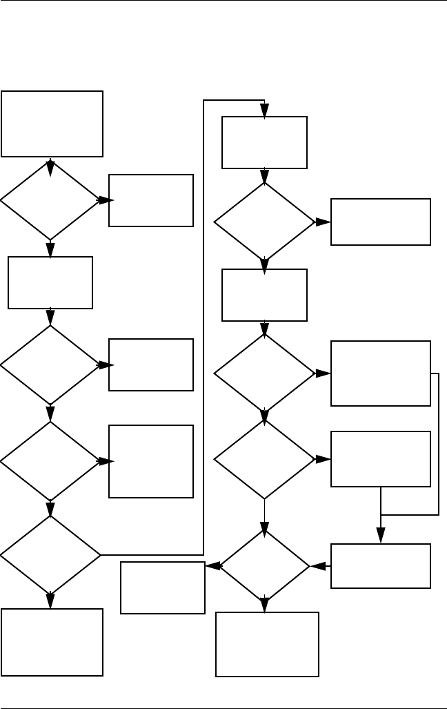
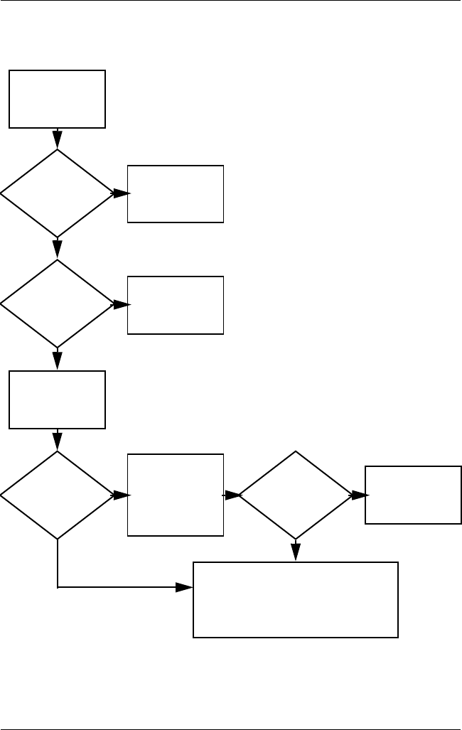
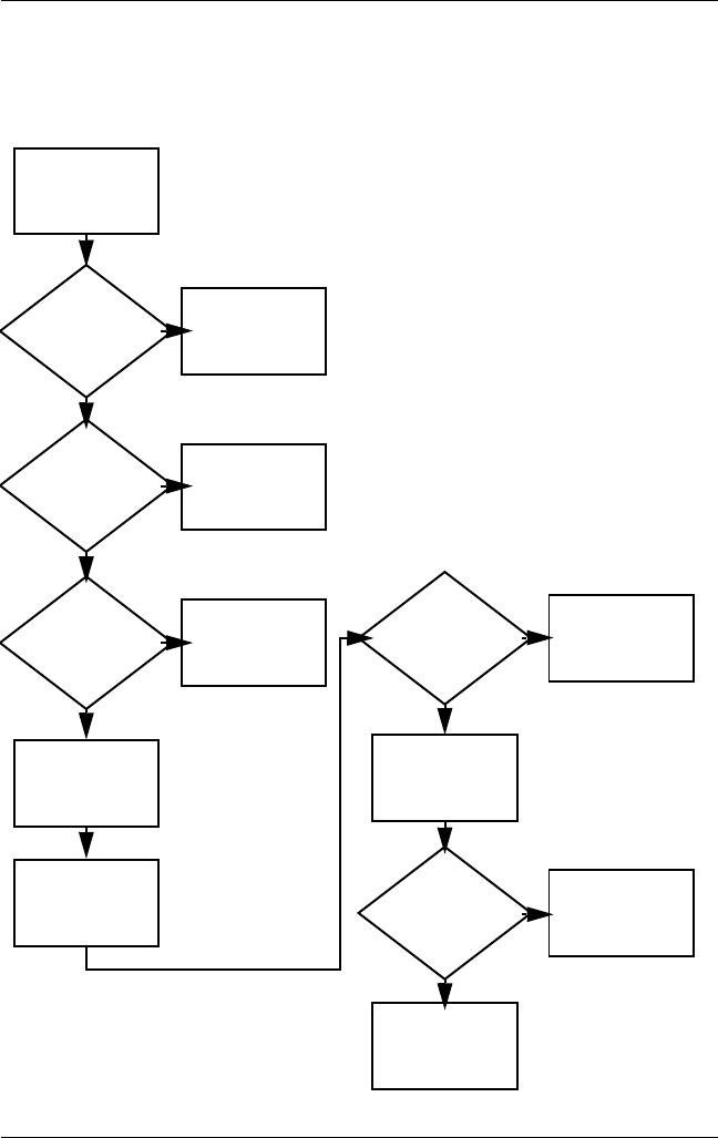
Flowchart 2.1—Initial Troubleshooting
Connecting
to network
or modem?
Begin
troubleshooting.
Is there
power?
Is the OS
loading?
Is there video?
(no boot)
Is there
sound?
Beeps,
LEDs, or error
messages?
Keyboard/
pointing
device
working?
Go to
“Flowchart
2.17—Nonfunc-
tioning Device.”
Go to
“Flowchart
2.2—No Power,
Part 1.”
Go to
“Flowchart
2.6—No Video,
Part 1.”
All drives
working?
Y
Y
Y
Y
Y
Y
Y
Y
N
N
N
N
N
End
N
N
N
Go to
“Flowchart
2.9—No Operating
System (OS)
Loading.”
Go to
“Flowchart
2.15—No Audio,
Part 1.”
Go to
“Flowchart
2.18—Nonfunc-
tioning Keyboard”
or “Flowchart
2.19—Nonfunc-
tioning Pointing
Device.”
Check
LED board,
speaker
connections.
Go to
“Flowchart
2.20—No
Network/Modem
Connection.”

2–12 Maintenance and Service Guide
Troubleshooting
Flowchart 2.2—No Power, Part 1
1. Reseat the power cables in the docking
device and at the AC outlet.
2. Ensure the AC power source is active.
3. Ensure that the power strip is working.
Done
Remove from
docking device
(if applicable).
Power up
on battery
power?
Power up
on AC
power?
Power up in
docking
device?
Power up
on battery
power?
Power up
in docking
device?
Done
Reset
power.*
Reset
power.*
Power up
on AC power?
N
Y
Y
N
N
Y
N
N
Y
Y
YN
1. On select models, there is a separate
reset button.
2. On select models, the computer can be
reset using the standby switch and either
the lid switch or the main power switch.
*NOTES
Go to
“Flowchart
2.4—No Power,
Part 3.”
Go to
“Flowchart
2.3—No Power,
Part 2.”
Go to
“Flowchart
2.8—Nonfunctioning
Docking Device (if
applicable).”
No power
(power LED
is off).

Troubleshooting
Maintenance and Service Guide 2–13
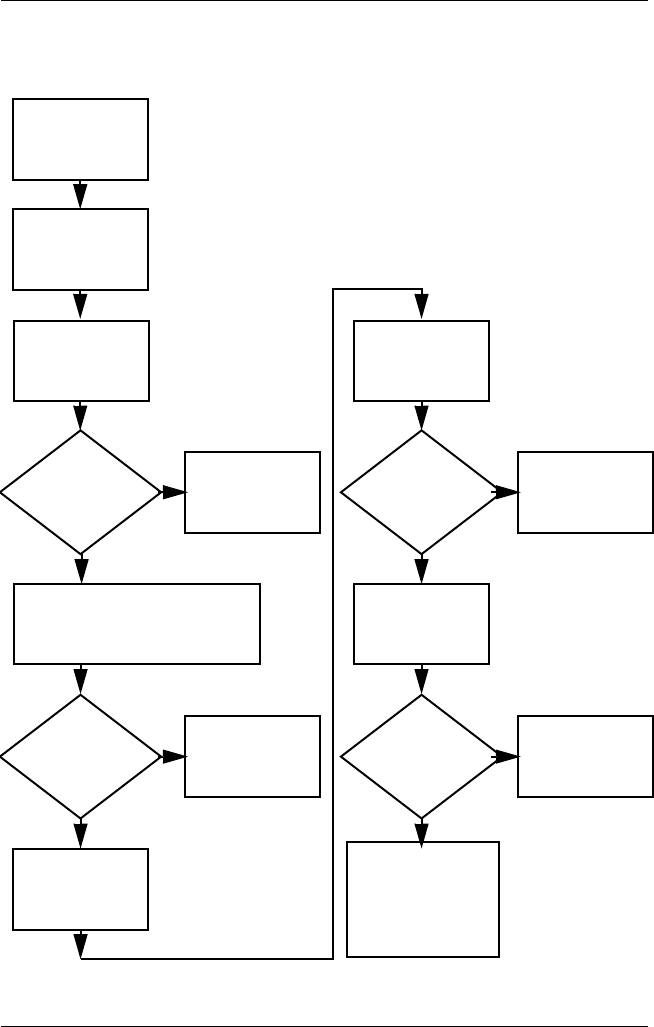
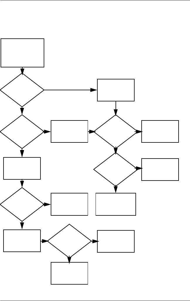
Flowchart 2.3—No Power, Part 2
Continued from
“Flowchart
2.2—No Power,
Part 1.”
Visually check for
debris in battery
socket and clean
if necessary.
Done
N
Y
Power on?
Check battery by
recharging it,
moving it to
another computer,
or replacing it.
Power on?
Done
Y
Replace
power supply
(if applicable).
N
Power on?
Done
Y
N
Go to
“Flowchart
2.4—No Power,
Part 3.”

2–14 Maintenance and Service Guide
Troubleshooting
Flowchart 2.4—No Power, Part 3
Continued from
“Flowchart
2.3—No Power,
Part 2.”
Reseat AC adapter
in computer and
at power source.
Internal or
external AC
adapter?
Done
Done
Done
Done
Power on?
Power on?
Power on?
Plug directly
into AC outlet.
Power LED
on?
Power outlet
active?
Try different
outlet.
Replace external
AC adapter.
Replace
power cord.
Y
N
Y
Y
Y
Y
N
N
N
N
External
Internal
Go to
“Flowchart
2.5—No Power,
Part 4.”

Troubleshooting
Maintenance and Service Guide 2–15
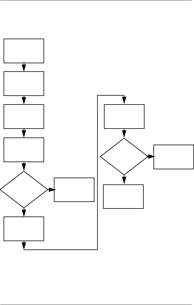
Flowchart 2.5—No Power, Part 4
Y
N
Continued from
“Flowchart
2.4—No Power,
Part 3.”
Reseat loose
components and
boards and
replace damaged
items.
Open
computer.
Loose or
damaged
parts?
Y
Close
computer and
retest.
Power on?
Done
N
Replace the following items (if applicable). Check
computer operation after each replacement:
1. Internal DC-DC converter*
2. Internal AC adapter
3. Processor board*
4. System board*
*NOTE: Replace these items as a set to prevent
shorting out among components.

2–16 Maintenance and Service Guide
Troubleshooting
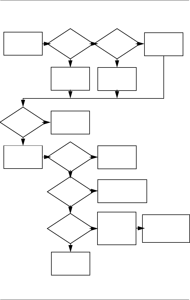
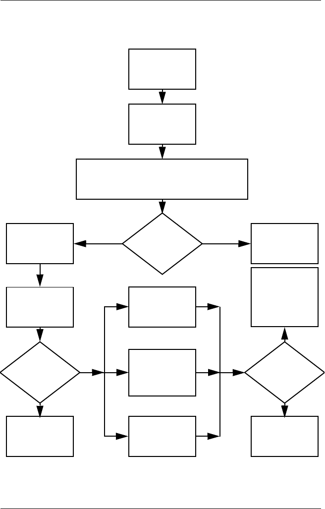
Flowchart 2.6—No Video, Part 1
A
N
Stand-alone
or docking
device?
No video.
Replace the following one at a time. Test after each replacement.
1. Cable between computer and computer display (if applicable)
2. Display
3. System board
Internal or
external
display*?
Adjust
brightness. Video OK? Done
Docking Device
Internal
Stand-alone
External
Adjust
brightness.
Video OK? Done
Y
Press lid
switch to ensure
operation.
Video OK? Done
Y
N
Video OK?
Done Done
N
Check for bent
pins on cable.
Try
another
display.
Internal and
external
video OK?
Replace
system
board.
YY
N
N
*NOTE: To change from internal to
external display, use the hotkey
combination.
Y
Go to
“Flowchart
2.7—No Video,
Part 2.”

Troubleshooting
Maintenance and Service Guide 2–17
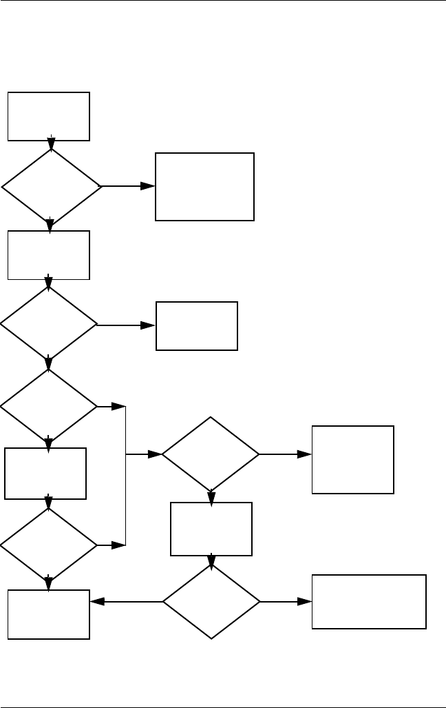
Flowchart 2.7—No Video, Part 2
Y
N
Continued from
“Flowchart
2.6—No Video,
Part 1.”
Done
Adjust external
monitor display.
Video OK?
Adjust
display
brightness.
Video OK?
Video OK?
Done
Done
Check that computer is properly
seated in docking device,
for bent pins on cable,
and for monitor connection.
Go to “A” in
“Flowchart
2.6—No Video,
Part 1.”
Check brightness
of external
monitor.
Try another
external
monitor.
Internal
and external
video OK?
Go to
“Flowchart
2.8—Nonfunctioning
Docking Device (if
applicable).”
Y
Y
Y
N
N
N
Remove
computer from
docking device,
if connected.

2–18 Maintenance and Service Guide
Troubleshooting
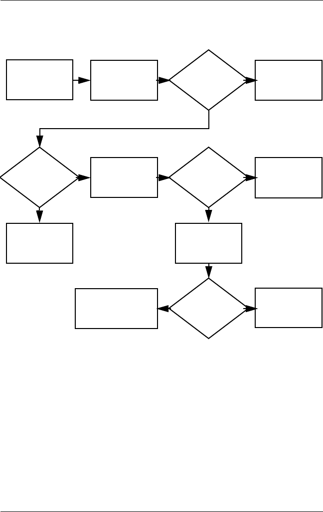
Flowchart 2.8—Nonfunctioning Docking Device
(if applicable)
Y
N
Reseat power
cord in docking
device and
power outlet.
N
Check voltage
setting on docking
device.
Reset monitor
cable connector at
docking device.
Reinstall
computer into
docking device.
Docking
device
operating?
Docking
device
operating?
Done
Done
Y
Nonfunctioning
docking device.
Remove computer,
replace docking
device.
Test replacement
docking device with
new computer.

Troubleshooting
Maintenance and Service Guide 2–19
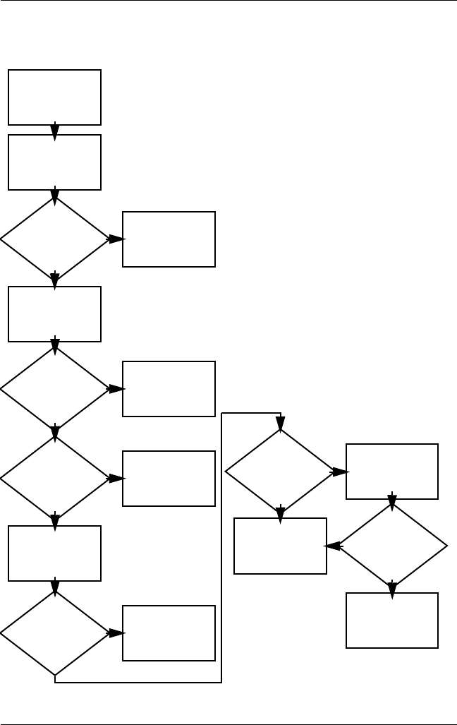
Flowchart 2.9—No Operating System (OS)
Loading
No OS loading from hard drive,
go to “Flowchart 2.10—No OS Loading,
Hard Drive, Part 1.”
Reseat power
cord in docking
device and
power outlet.
No OS
loading.*
*NOTE: Before beginning troubleshooting, always
check cable connections, cable ends, and drives
for bent or damaged pins.
No OS loading from diskette drive,
go to “Flowchart 2.13—No OS Loading,
Diskette Drive.”
No OS loading from optical drive,
go to “Flowchart 2.14—No OS Loading,
Optical Drive.”
No OS loading from network,
go to “Flowchart 2.20—No Network/Modem
Connection.”

2–20 Maintenance and Service Guide
Troubleshooting
Flowchart 2.10—No OS Loading, Hard Drive,
Part 1
Go to
“Flowchart
2.17—Nonfunctioning
Device.”
Y
Done
N
OS not
loading from
hard drive.
Nonsystem
disk message?
Go to
“Flowchart
2.11—No OS
Loading,
Hard Drive, Part 2.”
Reseat
external
hard drive.
OS loading? Done
Boot
from
CD?
Go to
“Flowchart
2.13—No OS
Loading,
Diskette Drive.”
Boot
from
hard drive?
Boot
from
diskette?
Change boot
priority through
the Setup Utility
and reboot.
Boot
from
hard drive?
Y
Y
Y
Y
Y
N
N
N
N
N
Check the Setup
utility for correct
booting order.

Troubleshooting
Maintenance and Service Guide 2–21
Flowchart 2.11—No OS Loading, Hard Drive,
Part 2
Load OS using
Operating System disc
(if applicable).
Continued from
“Flowchart
2.10—No OS
Loading,
Hard Drive, Part 1.”
Reseat
hard drive.
Done
Disc or
diskette in
drive?
1. Replace
hard drive.
2. Replace system
board.
Go to
“Flowchart
2.13—No OS
Loading,
Diskette Drive.”
Format hard drive
and bring to
abootable
C:\ prompt.
Create partition,
and then format
hard drive to
bootable
C:\ prompt.
Boot
from diskette
drive?
Remove disc or
diskette and
reboot.
Y
N
Boot
from
hard drive?
Y
N
Y
N
Hard drive
accessible?
Y
N
Hard drive
accessible? Done
Run FDISK.
Y
N
Hard drive
partitioned?
Hard drive
formatted?
Y
N
Y
N
Computer
booted?
Done
Y
N
Go to
“Flowchart
2.12—No OS
Loading,
Hard Drive, Part 3.”
Go to
“Flowchart
2.12—No OS
Loading,
Hard Drive, Part 3.”

2–22 Maintenance and Service Guide
Troubleshooting
Flowchart 2.12—No OS Loading, Hard Drive,
Part 3
Y
System
files on hard
drive?
Continued from
“Flowchart
2.11—No OS
Loading,
Hard Drive, Part 2.”
Clean virus. Done
N
Install OS
and reboot.
Virus
on
hard drive?
OS
loading from
hard drive?
Y
N
Y
N
Y
N
Diagnostics on
disc or diskette?
Replace
hard drive.
Run diagnostics
and follow
recommendations.
Run SCANDISK and
check for
bad sectors.
Can bad
sectors
be fixed?
Replace
hard drive.
Y
N
Y
N
Fix bad
sectors.
Boot from
hard drive? Replace
hard drive.
Done

Troubleshooting
Maintenance and Service Guide 2–23
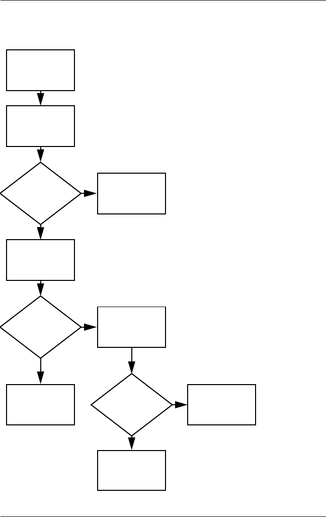
Flowchart 2.13—No OS Loading, Diskette Drive
Replace the following
components
individually, retesting
after each
replacement:
■Diskette drive
■System board
Done
Y
N
Reseat
diskette drive.
OS not loading
from
diskette drive.
Done
Y
Y
Y
Y
YY
Y
N
N
N
N
N
N
N
OS
loading?
Nonsystem
disk message?
Bootable
diskette
in drive?
Install bootable
diskette and
reboot computer.
Check diskette
for system files.
Try different
diskette.
Nonsystem
disk error?
OS
loading?
Boot
from another
device?
Enable drive
and cold boot
computer.
Is diskette
drive boot
order
correct?
Change boot
priority using
the Setup Utility.
Go to
“Flowchart
2.17—Nonfunc-
tioning Device.”
Diskette
drive enabled
in the Setup
utility?
Go to
“Flowchart
2.17—Nonfunctioning
Device.”
Reset the computer.
Refer to
Section 1.2,
“Resetting the
Computer,” for
instructions.

2–24 Maintenance and Service Guide
Troubleshooting
Flowchart 2.14—No OS Loading, Optical Drive
Y
Done
N
Bootable
disc in
drive?
Disc
in drive?
No OS
loading from
CD-ROM or
DVD-ROM drive.
Install bootable
disc and
reboot
computer.
Go to
“Flowchart
2.17—Nonfunctioning
Device.”
Go to
“Flowchart
2.17—Nonfunctioning
Device.”
Install
bootable disc.
Boots from
CD or DVD?
Boots from
CD or DVD?
Try another
bootable disc.
Booting
from another
device?
Booting
order
correct?
Correct boot
order using
the Setup Utility.
Done
Reseat
drive.
Y
Y
Y
Y
Y
N
N
N
N
N
Reset the computer.
Refer to
Section 1.2,
“Resetting the
Computer,” for
instructions.

Troubleshooting
Maintenance and Service Guide 2–25
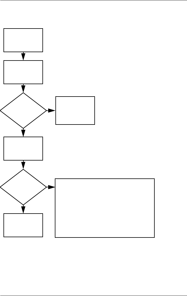
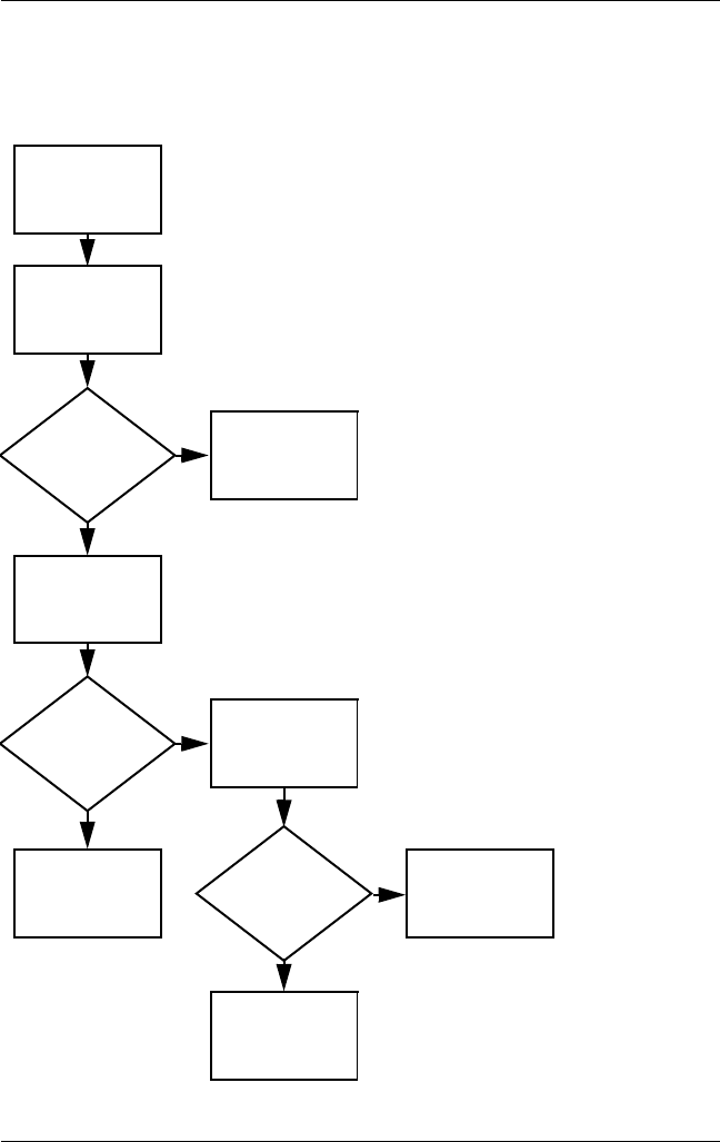
Flowchart 2.15—No Audio, Part 1
No audio.
N
Computer in
docking device
(if applicable)?
Internal
audio?
Audio? Done
Undock
Audio? Done
Turn up audio
internally or
externally.
Go to
“Flowchart
2.16—No Audio,
Part 2.”
Go to
“Flowchart
2.17—Nonfunctioning
Device.”
Y
Y
Y
Y
N
N
N
Go to
“Flowchart
2.16—No Audio,
Part 2.”
Replace the
docking device.

2–26 Maintenance and Service Guide
Troubleshooting
Flowchart 2.16—No Audio, Part 2
YN
Continued from
“Flowchart
2.15—No Audio,
Part 1.”
Reload
audio drivers.
Audio
driver in OS
configured?
Audio?
Y
Y
YN
N
N
Correct
drivers for
application?
Connect to
external
speaker.
Load drivers and
set configuration
in OS.
Audio? Done
Replace audio
board and
speaker
connections
in computer
(if applicable).
Replace the following components
individually, retesting after each
replacement:
■Internal speakers
■Audio board (if applicable)

Troubleshooting
Maintenance and Service Guide 2–27
Flowchart 2.17—Nonfunctioning Device
Done
Any physical
device detected?
Y
N
Unplug the nonfunctioning device from the computer
and inspect cables and plugs for bent or broken pins
or other damage.
Reseat
device.
Clear
CMOS.
Done
Fix or
replace
broken item.
Nonfunctioning
device.
Reattach device.
Close computer,
plug in power,
and reboot.
Device
boots
properly?
Go to
“Flowchart
2.9—No
Operating System
(OS) Loading.”
Device
boots
properly?
Replace hard drive.
Replace diskette
drive.
Replace NIC.
If integrated NIC,
replace system
board.
Y
N
Y
N

2–28 Maintenance and Service Guide
Troubleshooting
Flowchart 2.18—Nonfunctioning Keyboard
Y
N
Keyboard
operating
properly?
Keyboard
not operating
properly.
External
device
works?
Replace
system
board.
Replace
system
board.
Connect computer
to good external
keyboard.
Reseat internal
keyboard
connector
(if applicable).
Replace internal
keyboard or
cable.
Y
N
Y
N
Done Done
Keyboard
operating
properly?

Troubleshooting
Maintenance and Service Guide 2–29
Flowchart 2.19—Nonfunctioning Pointing
Device
Y
N
Pointing device
not operating
properly.
External
device
works?
Replace
system
board.
Replace
system
board.
Connect computer
to good external
pointing device.
Reseat internal
pointing device
connector
(if applicable).
Replace internal
pointing device
or cable.
Y
N
Y
N
Done Done
Pointing device
operating
properly?
Pointing device
operating
properly?

2–30 Maintenance and Service Guide
Troubleshooting
Flowchart 2.20—No Network/Modem
Connection
Y
Disconnect all
power from
the computer
and open.
No network
or modem
connection.
N
Done
Digital
line?
Network
or modem jack
active?
Replace jack
or have jack
activated.
Connect
to nondigital
line.
NIC/modem
configured
in OS?
Reload
drivers and
reconfigure.
Reseat NIC/modem
(if applicable).
Replace
NIC/modem
(if applicable).
Replace
system
board.
Done
N
N
N
N
Y
Y
Y
Y
Network
or modem
connection
working?
Network
or modem
connection
working?

Maintenance and Service Guide 3–1
3
Illustrated Parts Catalog
This chapter provides an illustrated parts breakdown and a
reference for spare part numbers and option part numbers.
3.1 Serial Number Location
When ordering parts or requesting information, provide the
computer serial number and model number located on the bottom
of the computer.
Serial Number Location

3–2 Maintenance and Service Guide
Illustrated Parts Catalog
3.2 Computer Major Components
Computer Major Components

Illustrated Parts Catalog
Maintenance and Service Guide 3–3
Table 3-1
Spare Parts: Computer Major Components
Item Description
Spare Part
Number
114.0-inch, WXGA display assembly (includes
wireless antenna transceivers and cables)
417048-001
✎Refer to Section 3.3, “Display Assembly Components,” for
display assembly internal component spare part number
information.
2Switch covers (include wireless button and light)
For use with full-featured computer models
For use with defeatured computer models
417079-001
417080-001
3Power button board (includes power button
board cable)
417084-001
4Keyboards
For use only with computer models using Intel processors:
Belgium
Greece
Israel
Korea
Latin America
Portugal
417068-A41
417068-151
417068-BB1
417068-AD1
417068-161
417068-131
Saudi Arabia
Switzerland
Ta i w a n
Thailand
Tu r k ey
417068-171
417068-111
417068-AB1
417068-281
417068-141
For use with all computer models:
Brazil
Denmark
France
French Canada
Germany
International
Italy
417068-201
417068-081
417068-051
417068-121
417068-041
417068-B31
417068-061
Norway
Spain
Sweden/Finland
The United
Kingdom
The United States
417068-091
417068-071
417068-101
417068-031
417068-001

3–4 Maintenance and Service Guide
Illustrated Parts Catalog
Computer Major Components

Illustrated Parts Catalog
Maintenance and Service Guide 3–5
Table 3-1
Spare Parts: Computer Major Components
(Continued)
Item Description
Spare Part
Number
5Top cover rear strips
For use with full-featured computer models
For use with defeatured computer models
430466-001
417088-001
6Top covers (include TouchPad)
For use with full-featured computer models
For use with defeatured computer models
430467-001
417090-001
7a
7b
TouchPad
TouchPad bracket
430464-001
TouchPad cable (not illustrated) 417082-001
Plastics Kit 417073-001
8a
8b
8c
8d
Includes:
ExpressCard slot bezel
Hard drive cover (includes 2 captive screws, secured by C-clips)
Memory module compartment cover (includes 2 captive screws,
secured by C-clips)
Mini Card compartment cover (includes 1 captive screws, secured by
a C-clip)
9a Modem modules (include modem module cable)
9b
For use with computer models using Intel processors
For use with computer models using AMD
processors
Modem module cable
417083-001
431852-001
10 ExpressCard assembly 417112-001
11 Speaker assembly 417089-001

3–6 Maintenance and Service Guide
Illustrated Parts Catalog
Computer Major Components

Illustrated Parts Catalog
Maintenance and Service Guide 3–7
Table 3-1
Spare Parts: Computer Major Components
(Continued)
Item Description
Spare Part
Number
12 System boards
For use with computer models using Intel processors:
■PM/G72M-V for use with full-featured computer
models
■GM for use with full-featured computer models
■GMZ for use with defeatured computer models
417035-001
417036-001
417037-001
For use with computer models using AMD processors:
■For use with full-featured computer models
■For use with defeatured computer models
431483-001
431844-001
13 Wireless switch board (includes wireless switch
board cable)
417092-001
14 Audio/infrared board (includes audio/infrared
board cable)
417086-001
15 Processors (include thermal pad)
Intel Core Duo T2600 (2.16-GHz)
Intel Core Duo T2500 (2.00-GHz)
Intel Core Duo T2400 (1.83-GHz)
Intel Core Duo T2250 (1.73-GHz)
Intel Core Duo T2300 (1.66-GHz)
Intel Core Duo T2050 (1.60-GHz)
417044-001
417043-001
417042-001
430455-001
417041-001
430454-001
Intel Core Solo T1350 (1.80-GHz) 430456-001

3–8 Maintenance and Service Guide
Illustrated Parts Catalog
Computer Major Components

Illustrated Parts Catalog
Maintenance and Service Guide 3–9
Table 3-1
Spare Parts: Computer Major Components
(Continued)
Item Description
Spare Part
Number
15 Processors (include thermal pad)
(Continued)
AMD Turion ML-52 1.60-GHz
AMD Turion ML-50 1.60-GHz
431846-001
431845-001
Mobile AMD Sempron 3400+ (1.80-GHz)
Mobile AMD Sempron 3200+ (1.60-GHz)
431849-001
431484-001
16 Bluetooth® module (includes Bluetooth
module cable)
397923-001
17 Fan/heat sink assemblies (include thermal pads)
For use with computer models using Intel processors:
■For use on UMA system boards
■For use on discrete system boards
430463-001
417081-001
For use with computer models using AMD
processors
431851-001
Fan/heat sink assembly mounting bracket
(not illustrated)
417114-001
18 Power connector cables
For use with UMA system boards
For use only with computer models using Intel
processors
430462-001
430461-001
19 USB board (includes USB board cable) 417085-001
20 Base enclosures
For use with full-featured computer models
For use with defeatured computer models
417093-001
430469-001
Rubber Feet Kit (includes computer feet, not
illustrated)
417095-001

3–10 Maintenance and Service Guide
Illustrated Parts Catalog
Computer Major Components

Illustrated Parts Catalog
Maintenance and Service Guide 3–11
Table 3-1
Spare Parts: Computer Major Components
(Continued)
Item Description
Spare Part
Number
21 Batteries
12-cell, 8.8-AHr
6-cell, 4.0-AHr
417067-001
417066-001
22 Hard drives (include frame and connector)
For use only with computer models using Intel processors:
5400-rpm, 120-GB 417059-001
For use with all computer models:
5400-rpm, 100-GB
5400-rpm, 80-GB
5400-rpm, 60-GB
5400-rpm, 40-GB
417058-001
417057-001
417056-001
430460-001
23 RTC battery 417076-001
24 Memory modules, 1-DIMM, DDR2
PC2-5300, 667-MHz
1024 MB
512 MB
256 MB
417055-001
417054-001
417053-001
PC2-4200, 533-MHz
1024 MB
512 MB
256 MB
417052-001
417051-001
417050-001

3–12 Maintenance and Service Guide
Illustrated Parts Catalog
Computer Major Components

Illustrated Parts Catalog
Maintenance and Service Guide 3–13
Table 3-1
Spare Parts: Computer Major Components
(Continued)
Item Description
Spare Part
Number
25 Mini Card modules
For use with computer models using Intel processors:
■802.11b/g WLAN module for use in the countries
listed below. These countries are categorized as
most of the world (MOW 1).
409407-001
Antigua &
Barbuda
Argentina
Australia
Bahamas
Barbados
Brunei
Canada
Chile
Dominican
Republic
Guam
Guatemala
Hong Kong
Panama
India
Indonesia
Malaysia
Mexico
New Zealand
Paraguay
Saudi Arabia
Ta i w a n
The United
States
Vietnam
■802.11b/g WLAN module for use in the countries
listed below. These countries are categorized as
most of the world (MOW 2).
409407-002
Aruba
Austria
Azerbaijan
Bahrain
Belgium
Bermuda
Bulgaria
Cayman
Islands
Columbia
Croatia
Cyprus
The Czech
Republic
Denmark
Egypt
El Salvador
Estonia
Finland
France
Georgia
Germany
Greece
Hungary
Iceland
Ireland
Italy
Latvia
Lebanon
The Philippines
Poland
Portugal
Romania
Russia
Serbia and
Montenegro
Singapore
Slovakia
Liechtenstein
Lithuania
Luxembourg
Malta
Monaco
The
Netherlan
ds
Norway
Oman
Slovenia
South Africa
Spain
Sri Lanka
Sweden
Switzerland
Tu r k ey
The United
Kingdom
Uzbekistan

3–14 Maintenance and Service Guide
Illustrated Parts Catalog
Computer Major Components

Illustrated Parts Catalog
Maintenance and Service Guide 3–15
Table 3-1
Spare Parts: Computer Major Components
(Continued)
Item Description
Spare Part
Number
25 Mini Card modules
(Continued)
■802.11a/b/g WLAN module for use in the countries
listed below. These countries are categorized as
the rest of the world (ROW).
409497-001
China
Ecuador
Haiti
Honduras
Pakistan
Peru
Qatar
South Korea
Uruguay
Venezuela
For use with computer models using AMD processors:
■802.11a/b/g LJ WLAN module for use in
the United States and Canada
417377-001
■802.11a/b/g LJ WLAN module for use in the ROW
countries listed below:
417377-002
China
Ecuador
Haiti
Honduras
Pakistan
Peru
Qatar
South Korea
Uruguay
Venezuela
■802.11b/g HS WLAN module for use in
the United States and Canada
416376-001
■802.11b/g HS WLAN module for use in the ROW
countries listed below:
416376-002
China
Ecuador
Haiti
Honduras
Pakistan
Peru
Qatar
South Korea
Uruguay
Venezuela
26 Optical drives (include bezel)
DVD/CD-RW Combo Drive
DVD±RW/R and CD-RW Double-Layer Combo Drive
DVD±RW/R and CD-RW Double-Layer Combo Drive
with LightScribe
417060-001
417061-001
417062-001

3–16 Maintenance and Service Guide
Illustrated Parts Catalog
3.3 Display Assembly Components
Display Assembly Components

Illustrated Parts Catalog
Maintenance and Service Guide 3–17
Table 3-2
Display Assembly Components
Spare Part Number Information
Item Description
Spare Part
Number
1a
1b
1c
Display Plastics Kit
For use with full-featured computer models
For use with defeatured computer models
Includes:
■Display bezel
■Microphone
■Display enclosure
430471-001
417100-001
2Display inverter 417097-001
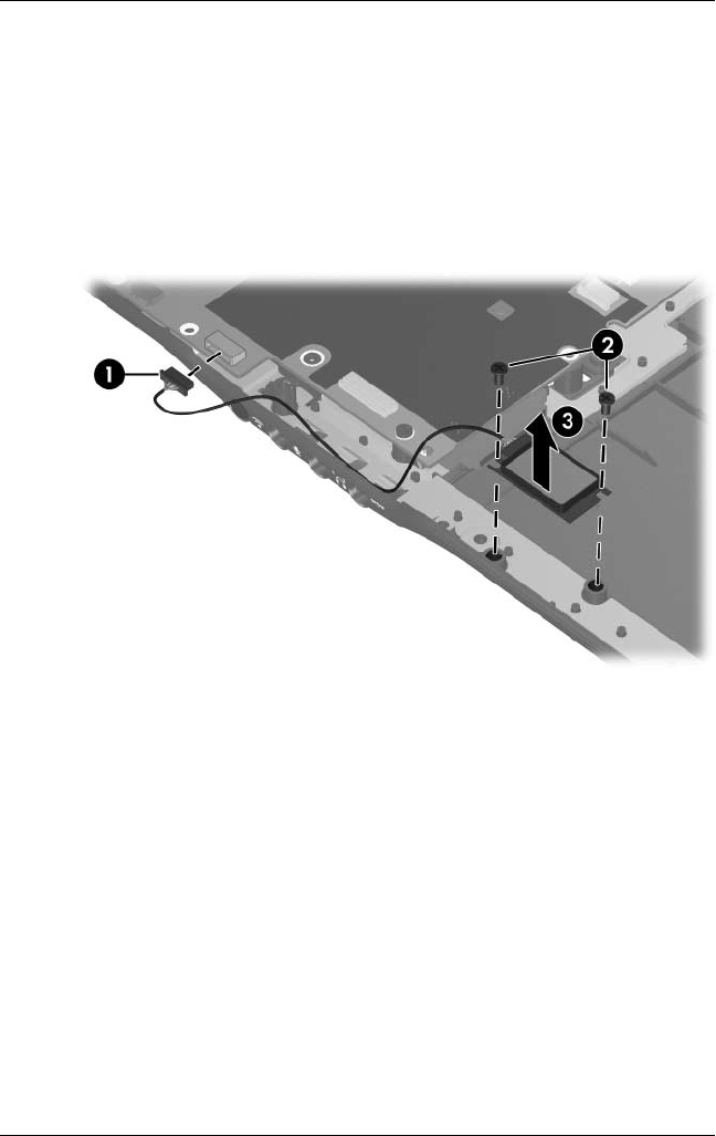
3Web camera (includes Web camera bracket) 417113-001
4Display panels
For use with full-featured computer models
For use with defeatured computer models
430457-001
430458-001
5Wireless antenna transceivers and cables 417106-001
6Display Hinge Kit (includes left and right
display hinges)
For use with full-featured computer models
For use with defeatured computer models
430473-001
417102-001
7Display Cable Kit (includes the Web camera cable,
item #7)
417099-001
Display lid switch module (for use only with
computer models using Intel processors;
not illustrated)
417087-001
Display Label Kit (not illustrated) 417110-001
Display Screw Kit (includes screws and rubber screw
covers, not illustrated)
417104-001

3–18 Maintenance and Service Guide
Illustrated Parts Catalog
3.4 Mass Storage Devices
Mass Storage Devices

Illustrated Parts Catalog
Maintenance and Service Guide 3–19
Table 3-3
Mass Storage Devices
Spare Part Number Information
Item Description
Spare Part
Number
1Hard drives (include frame and connector)
5400-rpm, 120-GB
5400-rpm, 100-GB
5400-rpm, 80-GB
5400-rpm, 60-GB
5400-rpm, 40-GB
417059-001
417058-001
417057-001
417056-001
430460-001
2Optical drives
DVD/CD-RW Combo Drive
DVD±RW/R and CD-RW Double-Layer Combo
Drive
DVD±RW/R and CD-RW Double-Layer Combo
Drive with LightScribe
417060-001
417061-001
417062-001
USB digital drive (not illustrated) 364727-001

3–20 Maintenance and Service Guide
Illustrated Parts Catalog
3.5 Plastics Kit
Plastics Kit Contents
Table 3-4
Plastics Kit
Spare Part Number Information
Item Description
Spare Part
Number
Plastics Kit 417073-001
1
2
3
4
Includes:
Mini Card compartment cover (includes 1 captive screws, secured by
a C-clip)
Hard drive cover (includes 2 captive screws, secured by C-clips)
Memory module compartment cover (includes 2 captive screws,
secured by C-clips)
ExpressCard slot bezel

Illustrated Parts Catalog
Maintenance and Service Guide 3–21
3.6 Cable Kit
Cable Kit Contents
Table 3-5
Cable Kit
Spare Part Number Information
Item Description
Spare Part
Number
Cable Kit 417075-001
1
2
3
4
Includes:
LED board cable
TouchPad cable
USB board cable (includes num lock light cable)
Bluetooth module cable

3–22 Maintenance and Service Guide
Illustrated Parts Catalog
3.7 Miscellaneous
Table 3-6
Spare Parts: Miscellaneous (not illustrated)
Description
Spare Part
Number
Analog TV tuner 407941-001
Composite S-Video and audio input cable 407939-001
DVB-T TV tuner 412175-001
DVB-T TV tuner antenna 412176-001
Earbud headset 371693-003
HP 65W AC Adapter 409843-001
HP Remote Control 407313-001
RF cable 408485-001
RF input adapter cable 407940-001
USB infrared receiver 408483-001
USB travel mouse 309674-001
Wireless laser mouse 430958-001

Illustrated Parts Catalog
Maintenance and Service Guide 3–23
Screw Kit (includes the following screws; refer to
Appendix A, “Screw Listing,” for more information on screw
specifications and usage)
417108-001
■Phillips PM3.0×3.0 screw
■Phillips PM2.5×9.0 screw
■Phillips PM2.5×7.0 screw
■Black Phillips PM2.5×5.0 screw
■Silver Phillips PM2.5×5.0 screw
■Phillips PM2.0×5.0 captive screw
■Phillips PM2.0×13.0 spring-loaded
shoulder screw
■Phillips PM2.0×9.0 spring-loaded
shoulder screw
■Phillips PM2.0×8.0 screw
■Phillips PM2.0×4.0 screw
■Phillips PM2.0×3.0 screw
■Phillips PM2.0×2.0 screw
Table 3-6
Spare Parts: Miscellaneous (not illustrated)
(Continued)
Description
Spare Part
Number

3–24 Maintenance and Service Guide
Illustrated Parts Catalog
Power cords for use in:
Australia and New Zealand 383496-011
Belgium, Europe, Finland, France, Germany, Greece,
the Netherlands, Norway, Portugal, Spain, and Sweden
383496-021
Brazil 383496-201
Canada, French Canada, Latin America, Thailand, and the
United States
383496-001
Denmark 383496-081
Hong Kong and the United Kingdom 383496-031
Israel 383496-BB1
Italy 383496-061
Korea 383496-AD1
People’s Republic of China 383496-AA1
Switzerland 383496-111
Taiwan 383496-AB1
Table 3-6
Spare Parts: Miscellaneous (not illustrated)
(Continued)
Description
Spare Part
Number

Illustrated Parts Catalog
Maintenance and Service Guide 3–25
3.8 Sequential Part Number Listing
Table 3-7
Spare Parts: Sequential Part Number Listing
Spare Part
Number Description
309674-001 USB travel mouse
364727-001 USB digital drive (not illustrated)
371693-003 Earbud headset (glossy black)
383496-001 Power cord for use in Canada, French Canada, Latin America,
Thailand, and the United States
383496-011 Power cord for use in Australia and New Zealand
383496-021 Power cord for use in Belgium, Europe, Finland, France,
Germany, Greece, the Netherlands, Norway, Portugal, Spain,
and Sweden
383496-031 Power cord for use in Hong Kong and the United Kingdom
383496-061 Power cord for use in Italy
383496-081 Power cord for use in Denmark
383496-111 Power cord for use in Switzerland
383496-201 Power cord for use in Brazil
383496-AA1 Power cord for use in the People’s Republic of China
383496-AB1 Power cord for use in Taiwan
383496-AD1 Power cord for use in Korea
383496-BB1 Power cord for use in Israel
397923-001 Bluetooth® module (includes Bluetooth module cable)
407313-001 HP Remote Control

3–26 Maintenance and Service Guide
Illustrated Parts Catalog
Spare Part
Number Description
407939-001 Composite S-Video and audio input cable
407940-001 RF input adapter cable
407941-001 Analog TV tuner
408483-001 USB infrared receiver
408485-001 RF cable
409407-001 802.11b/g WLAN Mini Card module for use only with
computer models using Intel processors in the MOW1
countries listed below:
Antigua &
Barbuda
Argentina
Australia
Bahamas
Barbados
Brunei
Canada
Chile
Dominican
Republic
Guam
Guatemala
Hong Kong
Panama
India
Indonesia
Malaysia
Mexico
New Zealand
Table 3-7
Spare Parts: Sequential Part Number Listing
(Continued)

Illustrated Parts Catalog
Maintenance and Service Guide 3–27
Spare Part
Number Description
409407-002 802.11b/g WLAN Mini Card module for use only with
computer models using Intel processors in the MOW2
countries listed below:
Aruba
Austria
Azerbaijan
Bahrain
Belgium
Bermuda
Bulgaria
Cayman Islands
Columbia
Croatia
Cyprus
The Czech
Republic
Denmark
Egypt
El Salvador
Estonia
Finland
France
Georgia
Germany
Greece
Hungary
Iceland
Ireland
Italy
Latvia
Lebanon
The Philippines
Poland
Portugal
Romania
Russia
Serbia and
Montenegro
Singapore
Slovakia
Liechtenstein
Lithuania
Luxembourg
Malta
Monaco
409497-001 802.11a/b/g WLAN Mini Card module for use only with
computer models using Intel processors in the ROW countries
listed below:
China
Ecuador
Haiti
Honduras
Pakistan
Peru
Qatar
South Korea
409843-001 HP 65W AC Adapter
412175-001 DVB-T TV tuner
412176-001 DVB-T TV tuner antenna
Table 3-7
Spare Parts: Sequential Part Number Listing
(Continued)

3–28 Maintenance and Service Guide
Illustrated Parts Catalog
Spare Part
Number Description
416376-001 802.11b/g HS WLAN Mini Card module for use only with
computer models using AMD processors in the United States
and Canada
416376-002 802.11b/g HS WLAN Mini Card module for use only with
computer models using AMD processors in the ROW
countries listed below:
China
Ecuador
Haiti
Honduras
Pakistan
Peru
Qatar
South Korea
416377-001 802.11a/b/g LJ WLAN Mini Card module for use only with
computer models using AMD processors in the United States
and Canada
416377-002 802.11a/b/g LJ WLAN Mini Card module for use with
computer models using AMD processors in the ROW
countries listed below:
China
Ecuador
Haiti
Honduras
Pakistan
Peru
Qatar
South Korea
417035-001 PM/G72M-V system board for use only with full-featured
computer models using Intel processors
417036-001 GM system board for use only with full-featured computer
models using Intel processors
417037-001 GMZ system board for use only with defeatured computer
models using Intel processors
417041-001 Intel Core Duo T2300 (1.66-GHz) processor (includes
thermal pad)
417042-001 Intel Core Duo T2400 (1.83-GHz) processor (includes
thermal pad)
Table 3-7
Spare Parts: Sequential Part Number Listing
(Continued)

Illustrated Parts Catalog
Maintenance and Service Guide 3–29
Spare Part
Number Description
417043-001 Intel Core Duo T2500 (2.00-GHz) processor (includes
thermal pad)
417044-001 Intel Core Duo T2600 (2.16-GHz) processor (includes
thermal pad)
417048-001 14.0-inch, WXGA display assembly (includes wireless
antenna transceivers and cables)
417050-001 1-DIMM, DDR2, PC2-4200, 533-MHz, 256-MB
memory module
417051-001 1-DIMM, DDR2, PC2-4200, 533-MHz, 512-MB
memory module
417052-001 1-DIMM, DDR2, PC2-4200, 533-MHz, 1024-MB
memory module
417053-001 1-DIMM, DDR2, PC2-5300, 667-MHz, 256-MB
memory module
417054-001 1-DIMM, DDR2, PC2-5300, 667-MHz, 512-MB
memory module
417055-001 1-DIMM, DDR2, PC2-5300, 667-MHz, 1024-MB
memory module
417056-001 5400-rpm, 60-GB hard drive (includes frame and connector)
417057-001 5400-rpm, 80-GB hard drive (includes frame and connector)
417058-001 5400-rpm, 100-GB hard drive (includes frame and connector)
417059-001 5400-rpm, 120-GB hard drive for use only with computer
models using Intel processors (includes frame and connector)
417060-001 DVD/CD-RW Combo Drive
417061-001 DVD±RW/R and CD-RW Double-Layer Combo Drive
417062-001 DVD±RW/R and CD-RW Double-Layer Combo Drive with
LightScribe
Table 3-7
Spare Parts: Sequential Part Number Listing
(Continued)

3–30 Maintenance and Service Guide
Illustrated Parts Catalog
Spare Part
Number Description
417066-001 6-cell, 4.0-AHr battery
417067-001 12-cell, 8.8-AHr battery
417068-001 Keyboard for use in the United States
417068-031 Keyboard for use in the United Kingdom
417068-041 Keyboard for use in Germany
417068-051 Keyboard for use in France
417068-061 Keyboard for use in Italy
417068-071 Keyboard for use in Spain
417068-081 Keyboard for use in Denmark
417068-091 Keyboard for use in Norway
417068-101 Keyboard for use in Sweden/Finland
417068-111 Keyboard for use in Switzerland
417068-121 Keyboard for use in French Canada
417068-131 Keyboard for use in Portugal
417068-141 Keyboard for use in Turkey
417068-151 Keyboard for use in Greece
417068-161 Keyboard for use in Latin America
417068-171 Keyboard for use in Saudi Arabia
417068-201 Keyboard for use in Brazil
417068-281 Keyboard for use in Thailand
417068-A41 Keyboard for use in Belgium
417068-AB1 Keyboard for use in Taiwan
Table 3-7
Spare Parts: Sequential Part Number Listing
(Continued)

Illustrated Parts Catalog
Maintenance and Service Guide 3–31
Spare Part
Number Description
417068-AD1 Keyboard for use in Korea
417068-B31 Keyboard for use internationally
417068-BB1 Keyboard for use in Israel
417073-001 Plastics Kit
417075-001 Cable Kit
417076-001 RTC battery
417079-001 Switch cover for use with full-featured computer models
(include wireless button and light)
417080-001 Switch cover for use with defeatured computer models
(includes wireless button and light)
417081-001 Fan/heat sink assembly (include thermal pads) for use only on
computer models using Intel processors
417082-001 TouchPad cable
417083-001 Modem module for use only on computer models using
Intel processors
417084-001 Power button board (includes power button board cable)
417085-001 USB board (includes USB board cable)
417086-001 Audio/infrared board (includes audio/infrared board cable)
417087-001 Display lid switch module
417088-001 Top cover rear strip for use with defeatured computer models
417089-001 Speaker assembly
417090-001 Top cover for use with defeatured computer models (includes
TouchPad)
417092-001 Wireless switch board (includes wireless switch board cable)
Table 3-7
Spare Parts: Sequential Part Number Listing
(Continued)

3–32 Maintenance and Service Guide
Illustrated Parts Catalog
Spare Part
Number Description
417093-001 Base enclosure for use with defeatured computer models
417095-001 Rubber Feet Kit (includes computer feet])
417097-001 Display inverter
417099-001 Display Cable Kit (includes the Web camera cable)
417100-001 Display Plastics Kit for use with defeatured computer models
(includes display bezel, microphone, and display enclosure)
417102-001 Display Hinge Kit (includes left and right display hinges) for
use with defeatured computer models
417104-001 Display Screw Kit (includes screws and rubber screw covers)
417106-001 Wireless antenna transceivers and cables
417108-001 Screw Kit
417110-001 Display Label Kit
417112-001 ExpressCard assembly
417113-001 Web camera (includes bracket)
417114-001 Fan/heat sink assembly mounting bracket
430454-001 Intel Core Duo T2050 (1.60-GHz) processor (includes
thermal pad)
430455-001 Intel Core Duo T2250 (1.73-GHz) processor (includes
thermal pad)
430456-001 Intel Core Solo T1350 (1.80-GHz) processor (includes
thermal pad)
430457-001 Display panels for use with full-featured computer models
430458-001 Display panels for use with defeatured computer models
430460-001 5400-rpm, 40-GB hard drive (includes frame and connector)
Table 3-7
Spare Parts: Sequential Part Number Listing
(Continued)

Illustrated Parts Catalog
Maintenance and Service Guide 3–33
Spare Part
Number Description
430461-001 Power connector cable for use only on computer models using
Intel processors
430462-001 Power connector cable for use with UMA system boards
430463-001
Fan/heat sink assembly (include thermal pads) for use on
UMA system boards
430464-001 TouchPad
430466-001 Top cover rear strip for use with full-featured computer models
430467-001 Top cover for use with full-featured computer models
(includes TouchPad)
430469-001 Base enclosure for use with defeatured computer models
430471-001 Display Plastics Kit for use with full-featured computer models
(includes display bezel, microphone, and display enclosure)
430473-001 Display Hinge Kit (includes left and right display hinges) for
use with full-featured computer models
430958-001 Wireless laser mouse
431843-001 System board for use only with full-featured computer models
using AMD processors
431844-001 System board for use with defeatured computer models using
AMD processors
431845-001 AMD Turion ML-50 1.60-GHz processor (includes
thermal pad)
431846-001 AMD Turion ML-52 1.60-GHz processor (includes
thermal pad)
431848-001 Mobile AMD Sempron 3200+ (1.60-GHz) processor (includes
thermal pad)
Table 3-7
Spare Parts: Sequential Part Number Listing
(Continued)

3–34 Maintenance and Service Guide
Illustrated Parts Catalog
Spare Part
Number Description
431849-001 Mobile AMD Sempron 3400+ (1.80-GHz) processor (includes
thermal pad)
431851-001 Fan/heat sink assembly for use only on computer models
using AMD processors (includes thermal pad)
431852-001 Modem module for use only on computer models using
AMD processors
Table 3-7
Spare Parts: Sequential Part Number Listing
(Continued)

Maintenance and Service Guide 4–1
4
Removal and Replacement
Preliminaries
This chapter provides essential information for proper and
safe removal and replacement service.
4.1 Tools Required
You will need the following tools to complete the removal and
replacement procedures:
■Magnetic screwdriver
■Phillips P0 and P1 screwdrivers
■Flat-bladed screwdriver

4–2 Maintenance and Service Guide
Removal and Replacement Preliminaries
4.2 Service Considerations
The following sections include some of the considerations
that you should keep in mind during disassembly and assembly
procedures.
✎As you remove each subassembly from the computer, place
the subassembly (and all accompanying screws) away from
the work area to prevent damage.
Plastic Parts
Using excessive force during disassembly and reassembly can
damage plastic parts. Use care when handling the plastic parts.
Apply pressure only at the points designated in the maintenance
instructions.
Cables and Connectors
ÄCAUTION: When servicing the computer, ensure that cables are
placed in their proper locations during the reassembly process.
Improper cable placement can damage the computer.
Cables must be handled with extreme care to avoid damage.
Apply only the tension required to unseat or seat the cables
during removal and insertion. Handle cables by the connector
whenever possible. In all cases, avoid bending, twisting, or
tearing cables. Ensure that cables are routed in such a way that
they cannot be caught or snagged by parts being removed or
replaced. Handle flex cables with extreme care; these cables
tear easily.

Removal and Replacement Preliminaries
Maintenance and Service Guide 4–3
4.3 Preventing Damage to
Removable Drives
Removable drives are fragile components that must be handled
with care. To prevent damage to the computer, damage to a
removable drive, or loss of information, observe the following
precautions:
■Before removing or inserting a hard drive, shut down the
computer. If you are unsure whether the computer is off or
in Hibernation, turn the computer on, and then shut it down
through the operating system.
■Before removing a diskette drive or optical drive, ensure that
a diskette or disc is not in the drive and ensure that the optical
drive tray is closed.
■Before handling a drive, ensure that you are discharged of
static electricity. While handling a drive, avoid touching the
connector.
■Handle drives on surfaces covered with at least one inch of
shock-proof foam.
■Avoid dropping drives from any height onto any surface.
■After removing a hard drive, CD-ROM drive, or a diskette
drive, place it in a static-proof bag.
■Avoid exposing a hard drive to products that have magnetic
fields, such as monitors or speakers.
■Avoid exposing a drive to temperature extremes or liquids.
■If a drive must be mailed, place the drive in a bubble pack
mailer or other suitable form of protective packaging and label
the package, “FRAGILE: Handle With Care.”

4–4 Maintenance and Service Guide
Removal and Replacement Preliminaries
4.4 Preventing Electrostatic Damage
Many electronic components are sensitive to electrostatic
discharge (ESD). Circuitry design and structure determine the
degree of sensitivity. Networks built into many integrated circuits
provide some protection, but in many cases, the discharge
contains enough power to alter device parameters or melt
silicon junctions.
A sudden discharge of static electricity from a finger or other
conductor can destroy static-sensitive devices or microcircuitry.
Often the spark is neither felt nor heard, but damage occurs.
An electronic device exposed to electrostatic discharge might not
be affected at all and can work perfectly throughout a normal
cycle. Or the device might function normally for a while, then
degrade in the internal layers, reducing its life expectancy.

Removal and Replacement Preliminaries
Maintenance and Service Guide 4–5
4.5 Packaging and Transporting
Precautions
Use the following grounding precautions when packaging and
transporting equipment:
■To avoid hand contact, transport products in static-safe
containers, such as tubes, bags, or boxes.
■Protect all electrostatic-sensitive parts and assemblies with
conductive or approved containers or packaging.
■Keep electrostatic-sensitive parts in their containers until
the parts arrive at static-free workstations.
■Place items on a grounded surface before removing items
from their containers.
■Always be properly grounded when touching a sensitive
component or assembly.
■Store reusable electrostatic-sensitive parts from assemblies
in protective packaging or nonconductive foam.
■Use transporters and conveyors made of antistatic belts and
roller bushings. Ensure that mechanized equipment used for
moving materials is wired to ground and that proper materials
are selected to avoid static charging. When grounding is not
possible, use an ionizer to dissipate electric charges.

4–6 Maintenance and Service Guide
Removal and Replacement Preliminaries
4.6 Workstation Precautions
Use the following grounding precautions at workstations:
■Cover the workstation with approved static-shielding material
(refer to Table 4-2, “Static-Shielding Materials”).
■Use a wrist strap connected to a properly grounded work
surface and use properly grounded tools and equipment.
■Use conductive field service tools, such as cutters,
screwdrivers, and vacuums.
■When using fixtures that must directly contact dissipative
surfaces, only use fixtures made of static-safe materials.
■Keep the work area free of nonconductive materials, such
as ordinary plastic assembly aids and Styrofoam.
■Handle electrostatic-sensitive components, parts, and
assemblies by the case or PCM laminate. Handle these
items only at static-free workstations.
■Avoid contact with pins, leads, or circuitry.
■Turn off power and input signals before inserting or removing
connectors or test equipment.

Removal and Replacement Preliminaries
Maintenance and Service Guide 4–7
4.7 Grounding Equipment and
Methods
Grounding equipment must include either a wrist strap or a
foot strap at a grounded workstation.
■When seated, wear a wrist strap connected to a grounded
system. Wrist straps are flexible straps with a minimum of
one megohm ±10% resistance in the ground cords. To provide
proper ground, wear a strap snugly against the skin at all times.
On grounded mats with banana-plug connectors, use alligator
clips to connect a wrist strap.
■When standing, use foot straps and a grounded floor mat.
Foot straps (heel, toe, or boot straps) can be used at standing
workstations and are compatible with most types of shoes
or boots. On conductive floors or dissipative floor mats, use
foot straps on both feet with a minimum of one megohm
resistance between the operator and ground. To be effective,
the conductive strips must be worn in contact with the skin.
Other grounding equipment recommended for use in preventing
electrostatic damage includes
■Antistatic tape.
■Antistatic smocks, aprons, and sleeve protectors.
■Conductive bins and other assembly or soldering aids.
■Nonconductive foam.
■Conductive tabletop workstations with ground cords of
one megohm resistance.
■Static-dissipative tables or floor mats with hard ties to
the ground.
■Field service kits.
■Static awareness labels.
■Material-handling packages.
■Nonconductive plastic bags, tubes, or boxes.
■Metal tote boxes.
■Electrostatic voltage levels and protective materials.

4–8 Maintenance and Service Guide
Removal and Replacement Preliminaries
Table 4-1 shows how humidity affects the electrostatic voltage
levels generated by different activities.
Table 4-2 lists the shielding protection provided by antistatic
bags and floor mats.
Table 4-1
Typical Electrostatic Voltage Levels
Relative Humidity
Event 10% 40% 55%
Walking across carpet 35,000 V 15,000 V 7,500 V
Walking across vinyl floor 12,000 V 5,000 V 3,000 V
Motions of bench worker 6,000 V 800 V 400 V
Removing DIPS from plastic tube 2,000 V 700 V 400 V
Removing DIPS from vinyl tray 11,500 V 4,000 V 2,000 V
Removing DIPS from Styrofoam 14,500 V 5,000 V 3,500 V
Removing bubble pack from PCB 26,500 V 20,000 V 7,000 V
Packing PCBs in foam-lined box 21,000 V 11,000 V 5,000 V
✎A product can be degraded by as little as 700 V.
Table 4-2
Static-Shielding Materials
Material Use Voltage Protection Level
Antistatic plastic Bags 1,500 V
Carbon-loaded plastic Floor mats 7,500 V
Metallized laminate Floor mats 5,000 V

Maintenance and Service Guide 5–1
5
Removal and Replacement
Procedures
This chapter provides removal and replacement procedures.
There are as many as 100 screws, in 13 different sizes, that must
be removed, replaced, or loosened when servicing the computer.
Make special note of each screw size and location during removal
and replacement.
Refer to Appendix A, “Screw Listing,” for detailed information
on screw sizes, locations, and usage.

5–2 Maintenance and Service Guide
Removal and Replacement Procedures
5.1 Serial Number
Report the computer serial number to HP when requesting
information or ordering spare parts. The serial number is
located on the bottom of the computer.
Serial Number Location

Removal and Replacement Procedures
Maintenance and Service Guide 5–3
5.2 Disassembly Sequence Chart
Use the chart below to determine the section number to be
referenced when removing computer components.
Disassembly Sequence Chart
Section Description # of Screws Removed
5.3 Preparing the Computer for
Disassembly
Battery 0
5.4 Hard Drive 2 loosened to remove the hard
drive cover
2 removed to remove the
hard drive
4 removed to disassemble the
hard drive
5.5 RTC Battery 0
5.6 Computer Feet 0
5.7 Memory Module 2 loosened to remove the
memory module compartment
cover
5.8 Mini Card Module 1 loosened to remove the
Mini Card module
compartment cover
2 removed to remove the
Mini Card
ÄTo prevent an unresponsive system and the display of a
warning message, install only a Mini Card device
authorized for use in your computer by the governmental
agency that regulates wireless devices in your country. If
you install a device and then receive a warning message,
remove the device to restore computer functionality. Then
contact Customer Care.
5.9 Optical Drive 1 to remove the optical drive
2 to remove the optical drive
bracket

5–4 Maintenance and Service Guide
Removal and Replacement Procedures
Section Description # of Screws Removed
5.10 Keyboard 3
5.11 Switch Cover 4 to remove the switch cover
2 to remove the power switch
board
5.12 Display Assembly
Display bezel
Web camera
Display inverter
Display hinges
Display panel
Wireless antenna transceivers
Microphones
Web camera cable
5
6
3
2
4
0
2
0
0
5.13 Top C o ve r 18
5.14 TouchPad 7
5.15 Wireless Switch Board 2
5.16 Modem Module 2
5.17 Audio/Infrared Board 2
5.18 Bluetooth Module 2
5.19 USB Board 1
5.20 Speaker Assembly 3
5.21 Display Lid Switch Module 2 to remove the top cover
rear strip
1 to remove the display lid
switch module
5.22 System Board 2
5.23 Power Connector Cable 1
Disassembly Sequence Chart
(Continued)

Removal and Replacement Procedures
Maintenance and Service Guide 5–5
5.3 Preparing the Computer for
Disassembly
Before you begin any removal or installation procedures:
1. Shut down the computer. If you are unsure whether the
computer is off or in Hibernation, turn the computer on,
and then shut it down through the operating system.
2. Disconnect all external devices connected to the computer.
3. Disconnect the power cord.
4. Remove the battery by following these steps:
a. Turn the computer upside down with the front panel
toward you.
Section Description # of Screws Removed
5.24 ExpressCard Assembly 4
5.25 Fan/Heat Sink Assembly 5 loosened
5.26 Processor 1 loosened
Disassembly Sequence Chart
(Continued)
Battery Spare Part Number Information
12-cell, 8.8-AHr
6-cell, 4.0-AHr
417067-001
417066-001

5–6 Maintenance and Service Guide
Removal and Replacement Procedures
b. Slide and hold the battery release latch 1 to the left.
(The front edge of the battery disengages from
the computer.)
c. Lift the front edge of the battery 2 up and swing it back.
d. Remove the battery.
Removing the Battery
Reverse the above procedure to install the battery.

Removal and Replacement Procedures
Maintenance and Service Guide 5–7
5.4 Hard Drive
1. Prepare the computer for disassembly (refer to Section 5.3).
Hard Drive Spare Part Number Information
For use only with computer models using Intel processors:
5400-rpm, 120-GB 417059-001
For use with all computer models:
5400-rpm, 100-GB
5400-rpm, 80-GB
5400-rpm, 60-GB
5400-rpm, 40-GB
417058-001
417057-001
417056-001
430460-001

5–8 Maintenance and Service Guide
Removal and Replacement Procedures
2. Loosen the two Phillips PM2.0×5.0 screws 1 that secure the
hard drive cover to the computer.
3. Lift the left side of the cover 2 and swing it to the right.
4. Remove the hard drive cover.
✎The hard drive cover is included in the Plastics Kits, spare part
number 417073-001.
Removing the Hard Drive Cover

Removal and Replacement Procedures
Maintenance and Service Guide 5–9
5. Remove the two black Phillips PM2.5×5.0 screws 1 that
secure the hard drive to the computer.
6. Use the mylar tab 2 to lift the hard drive 3 until it
disconnects from the computer.
7. Remove the hard drive from the hard drive bay.
Removing the Hard Drive

5–10 Maintenance and Service Guide
Removal and Replacement Procedures
8. Remove the four Phillips PM3.0×3.0 screws 1 that secure
the hard drive frame to the hard drive.
9. Lift the frame 2 straight up to remove if from the hard drive.
Removing the Hard Drive Frame and Connector
Reverse the above procedure to install and reassemble the
hard drive.

Removal and Replacement Procedures
Maintenance and Service Guide 5–11
5.5 RTC Battery
1. Prepare the computer for disassembly (refer to Section 5.3).
2. Remove the hard drive cover (Section 5.4).
3. Disconnect the RTC battery cable 1 from the system board.
4. Remove the RTC battery 2.
Replacing the RTC Battery
RTC Battery Spare Part Number Information
RTC battery 417076-001

5–12 Maintenance and Service Guide
Removal and Replacement Procedures
5.6 Computer Feet
The computer feet are adhesive-backed rubber pads. The feet are
included in the Rubber Feet Kit, spare part number 417095-001.
The feet attach to the base enclosure in the locations illustrated
below.
Replacing the Computer Feet

Removal and Replacement Procedures
Maintenance and Service Guide 5–13
5.7 Memory Module
1. Prepare the computer for disassembly (refer to Section 5.3).
Memory Module Spare Part Number Information
PC2-5300, 667-MHz
1024-MB
512-MB
256-MB
417055-001
417054-001
417053-001
PC2-4200, 533-MHz
1024-MB
512-MB
256-MB
417052-001
417051-001
417050-001

5–14 Maintenance and Service Guide
Removal and Replacement Procedures
2. Loosen the two Phillips PM2.0×5.0 screws 1 that secure the
memory module compartment cover to the computer.
3. Lift the right edge of the memory module compartment
cover 2, and then swing it to the left.
4. Remove the memory module compartment cover.
✎The memory module compartment cover is included in the
Plastics Kit, spare part number 417073-001.
Removing the Memory Module Compartment Cover

Removal and Replacement Procedures
Maintenance and Service Guide 5–15
5. Spread the retaining tabs 1 on each side of the memory
module socket to release the memory module. (The edge of
the module opposite the socket rises away from the
computer.)
6. Slide the module 2 away from the socket at an angle.
✎Memory modules are designed with a notch 3 to prevent
incorrect installation into the memory module socket.
Removing the Memory Module
Reverse the above procedure to install a memory module.

5–16 Maintenance and Service Guide
Removal and Replacement Procedures
5.8 Mini Card Module
Mini Card Module Spare Part Number Information
For use with computer models using Intel processors:
■802.11b/g WLAN module for use in the MOW 1 countries
listed below:
409407-001
Antigua &
Barbuda
Argentina
Australia
Bahamas
Barbados
Brunei
Canada
Chile
Dominican
Republic
Guam
Guatemala
Hong Kong
Panama
India
Indonesia
Malaysia
Mexico
New Zealand
Paraguay
Saudi Arabia
Tai wa n
The United States
Vietnam
■802.11b/g WLAN module for use in the MOW 2 countries
listed below:
409407-002
Aruba
Austria
Azerbaijan
Bahrain
Belgium
Bermuda
Bulgaria
Cayman Islands
Columbia
Croatia
Cyprus
The Czech
Republic
Denmark
Egypt
El Salvador
Estonia
Finland
France
Georgia
Germany
Greece
Hungary
Iceland
Ireland
Italy
Latvia
Lebanon
The Philippines
Poland
Portugal
Romania
Russia
Serbia and
Montenegro
Singapore
Slovakia
Liechtenstein
Lithuania
Luxembourg
Malta
Monaco
The Netherlands
Norway
Oman
Slovenia
South Africa
Spain
Sri Lanka
Sweden
Switzerland
Tu r ke y
The United
Kingdom
Uzbekistan

Removal and Replacement Procedures
Maintenance and Service Guide 5–17
■802.11a/b/g WLAN module for use in the ROW countries
listed below:
409497-001
China
Ecuador
Haiti
Honduras
Pakistan
Peru
Qatar
South Korea
Uruguay
Venezuela
For use with computer models using AMD processors:
■802.11a/b/g LJ WLAN module for use in
the United States and Canada
417377-001
■802.11a/b/g LJ WLAN module for use in the ROW
countries listed below:
417377-002
China
Ecuador
Haiti
Honduras
Pakistan
Peru
Qatar
South Korea
Uruguay
Venezuela
■802.11b/g HS WLAN module for use in the United States
and Canada
416376-001
■802.11b/g HS WLAN module for use in the ROW
countries listed below:
416376-002
China
Ecuador
Haiti
Honduras
Pakistan
Peru
Qatar
South Korea
Uruguay
Venezuela
Mini Card Module Spare Part Number Information
(Continued)

5–18 Maintenance and Service Guide
Removal and Replacement Procedures
1. Prepare the computer for disassembly (Section 5.3).
2. Loosen the Phillips PM2.0×5.0 screw 1 that secures the
Mini Card compartment cover to the computer.
3. Lift the right edge of the Mini Card compartment cover 2,
and then swing it to the left.
4. Remove the Mini Card compartment cover.
✎The Mini Card compartment cover is included in the Plastics
Kit, spare part number 417073-001.
Removing the Mini Card Compartment Cover

Removal and Replacement Procedures
Maintenance and Service Guide 5–19
5. Make note of which wireless antenna cable is attached to
which antenna clip on the Mini Card module before
disconnecting the cables, then disconnect the cables 1 from
the module.
6. Remove the two Phillips PM2.0×4.0 screws 2 that secure the
Mini Card module to the computer. (The edge of the module
opposite the socket rises away from the computer).
7. Remove the module 3 by pulling it away from the socket at
an angle.
✎Mini Card WLAN modules are designed with a notch 4 to
prevent incorrect installation into the Mini Card module socket.
Removing a Mini Card Module
Reverse the above procedure to install a Mini Card module.

5–20 Maintenance and Service Guide
Removal and Replacement Procedures
5.9 Optical Drive
1. Prepare the computer for disassembly (Section 5.3).
2. Remove the Phillips PM2.5×7.0 screw 1 that secures the
optical drive to the computer.
3. Insert a thin tool, such as a paper clip, into the media tray
release hole 2. (The optical drive media tray releases from
the optical drive.)
4. Use the media tray frame to slide the optical drive 3 to
the left.
5. Remove the optical drive.
Removing the Optical Drive
Optical Drive Spare Part Number Information
DVD/CD-RW Combo Drive
DVD±RW/R and CD-RW Double-Layer Combo Drive
DVD±RW/R and CD-RW Double-Layer Combo Drive with
LightScribe
417060-001
417061-001
417062-001

Removal and Replacement Procedures
Maintenance and Service Guide 5–21
6. Position the optical drive with the optical drive bracket
toward you.
7. Remove the two Phillips PM2.0×3.0 screws 1 that secure the
optical drive bracket to the optical drive.
8. Remove the optical drive 2.
Removing the Optical Drive Bracket
Reverse the above procedure to reassemble and install the
optical drive.

5–22 Maintenance and Service Guide
Removal and Replacement Procedures
5.10 Keyboard
1. Prepare the computer for disassembly (Section 5.3).
Keyboard Spare Part Number Information
For use only with computer models using Intel processors:
Belgium
Greece
Israel
Korea
Latin America
Portugal
417068-A41
417068-151
417068-BB1
417068-AD1
417068-1614
17068-131
Saudi Arabia
Switzerland
Ta i w a n
Thailand
Tu r k ey
417068-171
417068-111
417068-AB1
417068-281
417068-141
For use with all computer models:
Brazil
Denmark
France
French Canada
Germany
Internationally
Italy
417068-201
417068-081
417068-051
417068-121
417068-041
417068-B31
417068-061
Norway
Spain
Sweden/Finland
The United Kingdom
The United States
417068-091
417068-071
417068-101
417068-031
417068-001

Removal and Replacement Procedures
Maintenance and Service Guide 5–23
2. Remove the three Phillips PM2.5×7.0 screws that secure the
keyboard to the computer.
Removing the Keyboard Screws

5–24 Maintenance and Service Guide
Removal and Replacement Procedures
3. Turn the computer display-side up with the front panel
toward you.
4. Open the computer as far as possible.
5. Slide the keyboard 1 back to release the tabs on the front of
the keyboard from the top cover.
6. Lift the rear edge of the keyboard 2 and swing it forward
until it rests on the palm rest.
Releasing the Keyboard

Removal and Replacement Procedures
Maintenance and Service Guide 5–25
7. Release the zero insertion force (ZIF) connector 1 to which
the keyboard cable is connected and disconnect the keyboard
cable 2 from the system board.
Disconnecting the Keyboard Cable
8. Remove the keyboard.
Reverse the above procedure to install the keyboard.

5–26 Maintenance and Service Guide
Removal and Replacement Procedures
5.11 Switch Cover
1. Prepare the computer for disassembly (Section 5.3).
2. Remove the keyboard (Section 5.10).
3. Close the computer.
4. Turn the computer upside down with the front panel
toward you.
5. Remove the three Phillips PM2.5×9.0 screws 1 and the silver
Phillips PM2.5×5.0 screw 2 that secure the switch cover to
the computer.
Removing the Switch Cover Screws
Switch Cover Spare Part Number Information
For use with full-featured computer models
For use with defeatured computer models
417079-001
417080-001

Removal and Replacement Procedures
Maintenance and Service Guide 5–27
6. Turn the computer display-side up with the front toward you.
7. Open the computer as far as possible.
8. Disconnect the power button board cable 1 from the
system board.
9. Release the ZIF connector to which the LED board cable 2 is
connected and disconnect the cable from the system board.
Disconnecting the Switch Cover Cables

5–28 Maintenance and Service Guide
Removal and Replacement Procedures
10. Lift the front edge of the switch cover 1 to disengage it from
the computer.
11. Slide the switch cover 2 to the right to disengage it from the
computer.
12. Remove the switch cover 3.
Removing the Switch Cover

Removal and Replacement Procedures
Maintenance and Service Guide 5–29
✎The power button board is available using spare part number
417084-001.
13. If it is necessary to replace the power button board, remove
the two Phillips PM2.0×3.0 screws 1 that secure the board to
the switch cover, and then remove the power button board 2.
14. If it is necessary to replace the LED board cable, release the
ZIF connector 3 to which the cable is connected and
disconnect the cable 4 from the LED board.
Removing the Power Button Board and LED Board Cable
Reverse the above procedure to install the switch cover.

5–30 Maintenance and Service Guide
Removal and Replacement Procedures
5.12 Display Assembly
1. Prepare the computer for disassembly (Section 5.3).
2. Disconnect the Mini Card WLAN antenna cables from the
Mini Card WLAN module (Section 5.8).
3. Remove the Phillips PM2.5×9.0 screw that secures the
display assembly to the computer.
Removing the Display Screw
Display Assembly Spare Part Number Information
14.0-inch, WXGA display assembly (includes wireless antenna
transceivers and cables)
417048-001

Removal and Replacement Procedures
Maintenance and Service Guide 5–31
4. Turn the computer display-side up with the front toward you.
5. Open the display as far as possible.
6. Disconnect the following cables:
1 Display cable
2 Web camera cable
3 Microphone cable
7. Remove the wireless antenna cables 4 from the hole in the
system board.
Disconnecting the Display, Web Camera, and Microphone Cables
and Removing the Wireless Antenna Cables

5–32 Maintenance and Service Guide
Removal and Replacement Procedures
ÄCAUTION: Support the display assembly when removing the following
screws. Failure to support the display assembly can result in damage to
the display assembly and other computer components.
8. Remove the two black Phillips PM2.5×5.0 screws 1 and the
two Phillips PM2.5×7.0 screws 2 that secure the display
assembly to the computer.
9. Remove the display assembly 3.
Removing the Display Assembly

Removal and Replacement Procedures
Maintenance and Service Guide 5–33
10. Remove the following:
1 Four rubber screw covers on the top edge of the
display bezel
2 Two rubber screw covers on the bottom edge of the
display bezel
3 Four Phillips PM2.5×5.0 screws on the top edge of the
display bezel
2 Two Phillips PM2.5×9.0 screws on the bottom edge of
the display bezel
✎The display bezel rubber screw covers are included in the
Display Plastics Kit, spare part number 417104-001.
Removing the Display Bezel Screws

5–34 Maintenance and Service Guide
Removal and Replacement Procedures
✎The display bezel is included in the Display Plastics Kit, spare
part numbers 430471-001 (for use with full-featured computer
models) and 417100-001 (for use with defeatured computer
models).
11. Flex the insides edges of the left and right sides 1 and the top
and bottom sides 2 of the display bezel until the bezel
disengages from the display enclosure.
12. Remove the display bezel 3.
Removing the Display Bezel

Removal and Replacement Procedures
Maintenance and Service Guide 5–35
13. Remove the Phillips PM2.5×4.0 screw 1 that secures the
Web camera to the display enclosure.
14. Remove the display Web camera 2 from the
display enclosure.
15. Disconnect the camera cable 3 from the camera board.
Removing the Display Web Camera
Display Assembly Subcomponents
Spare Part Number Information
Web camera 417113-001

5–36 Maintenance and Service Guide
Removal and Replacement Procedures
16. Turn the Web camera upside down.
17. Remove the two Phillips PM2.0×3.0 screws 1 that secure the
Web camera to the bracket.
18. Remove the Web camera 2 from the bracket.
Removing the Display Web Camera Bracket

Removal and Replacement Procedures
Maintenance and Service Guide 5–37
19. Remove the two Phillips PM2.5×5.0 screws 1 that secure the
inverter to the display enclosure.
20. Remove the inverter 2 from the display enclosure.
21. Disconnect the display cable 3 and the backlight cable 4
from the display inverter.
Removing the Display Inverter
Display Assembly Subcomponents
Spare Part Number Information
Display inverter 417097-001

5–38 Maintenance and Service Guide
Removal and Replacement Procedures
22. Remove the two Phillips PM2.5×7.0 screws 1 that secure
each hinge to the display panel.
23. Remove the display hinges 2.
24. Remove the display hinge covers 3 from the display hinges.
Removing the Display Hinges
Display Assembly Subcomponents
Spare Part Number Information
Display Hinge Kit (includes left and right display hinges)
For use with full-featured computer models
For use with defeatured computer models
430473-001
417102-001

Removal and Replacement Procedures
Maintenance and Service Guide 5–39
25. Remove the display panel from the display enclosure.
Removing the Display Panel
Display Assembly Subcomponents
Spare Part Number Information
Display panels
For use with full-featured computer models
For use with defeatured computer models
430457-001
430458-001

5–40 Maintenance and Service Guide
Removal and Replacement Procedures
26. If it is necessary to replace the wireless transceivers and
cables, remove the two Phillips PM2.5×4.0 screws 1 that
secure the left and right transceivers to the display enclosure.
27. Remove the wireless antenna cables from the clips 2 built in
to the left and right sides of the display enclosure.
28. Detach the wireless antenna transceivers 3 from the
display enclosure.
29. Remove the wireless antenna cables 4.
Removing the Wireless Antenna Transceivers and Cables
Display Assembly Subcomponents
Spare Part Number Information
Wireless antenna transceivers and cables 417106-001

Removal and Replacement Procedures
Maintenance and Service Guide 5–41
✎The microphones are included in the Display Cable Kit, spare
part number 410099-001.
30. If it is necessary to replace the microphones and cables,
release the retention tabs 1 built in to the display enclosure
lining that secure the microphones and cables to the
display enclosure.
31. Remove the microphones from the clips 2 in the
display enclosure.
32. Remove the microphone cables 3 from the display enclosure.
Removing the Microphones

5–42 Maintenance and Service Guide
Removal and Replacement Procedures
✎The Web camera cable is included in the Display Cable Kit,
spare part number 410099-001.
33. If it is necessary to replace the Web camera cable, release the
retention tabs 1 built in to the display enclosure lining that
secure the Web camera cable to the display enclosure.
34. Remove the Web camera cable 2 from the display enclosure.
Removing the Web Camera Cable
Reverse the above procedure to reassemble and install the
display assembly

Removal and Replacement Procedures
Maintenance and Service Guide 5–43
5.13 Top Cover
1. Prepare the computer for disassembly (Section 5.3) and
remove the following components:
❏Hard drive (Section 5.4)
❏Mini Card compartment cover (Section 5.8)
❏Optical drive (Section 5.9)
❏Keyboard (Section 5.10)
❏Switch cover (Section 5.11)
❏Display assembly (Section 5.12)
Top Cover Spare Part Number Information
For use with full-featured computer models
For use with defeatured computer models
430467-001
417090-001

5–44 Maintenance and Service Guide
Removal and Replacement Procedures
2. Remove the six Phillips PM2.5×9.0 screws 1 and the
Phillips PM2.5×7.0 screw 2 that secure the top cover to
the computer.
Removing the Top Cover Screws, Part 1

Removal and Replacement Procedures
Maintenance and Service Guide 5–45
3. Remove the two Phillips PM2.0×3.0 screws 1 and the
four Phillips PM2.0×4.0 screws 2 that secure the top cover
to the computer.
Removing the Top Cover Screws, Part 2

5–46 Maintenance and Service Guide
Removal and Replacement Procedures
4. Turn the computer right-side up with the front toward you.
5. Release the ZIF connector 1 to which the TouchPad cable is
connected and disconnect the cable 2 from the system board.
Disconnecting the TouchPad Cable

Removal and Replacement Procedures
Maintenance and Service Guide 5–47
6. Remove the four Phillips PM2.5×4.0 screws 1 and the
Phillips PM2.5×9.0 screw 2 that secure the top cover to
the computer.
Removing the Top Cover Screws, Part 3
7. Lift up the front edge of the top cover and remove it.
Removing the Top Cover
Reverse the above procedure to install the top cover.

5–48 Maintenance and Service Guide
Removal and Replacement Procedures
5.14 TouchPad
1. Prepare the computer for disassembly (Section 5.3) and
remove the following components:
❏Hard drive (Section 5.4)
❏Mini Card compartment cover (Section 5.8)
❏Optical drive (Section 5.9)
❏Keyboard (Section 5.10)
❏Switch cover (Section 5.11)
❏Display assembly (Section 5.12)
❏Top cover (Section 5.13
TouchPad Spare Part Number Information
TouchPad (includes TouchPad bracket and Touchpad cable) 430464-010
TouchPad cable 417082-001

Removal and Replacement Procedures
Maintenance and Service Guide 5–49
2. Release the ZIF connector 1 to which the TouchPad cable is
connected and disconnect the cable 2 from the
TouchPad board.
Removing the TouchPad Cable

5–50 Maintenance and Service Guide
Removal and Replacement Procedures
3. Remove the five Phillips PM2.0×3.0 screws 1 that secure the
TouchPad bracket to the top cover.
4. Remove the TouchPad Bracket 2 and TouchPad board 3
from the top cover.
✎When removing the TouchPad bracket and TouchPad board,
make note of the location of the TouchPad button actuators 4.
Removing the TouchPad

Removal and Replacement Procedures
Maintenance and Service Guide 5–51
5. Remove the two Phillips PM2.0×2.0 screws 1 that secure the
TouchPad board to the TouchPad bracket.
6. Remove the TouchPad board 2 from the TouchPad bracket.
Removing the TouchPad Board
Reverse the above procedure to install the TouchPad.

5–52 Maintenance and Service Guide
Removal and Replacement Procedures
5.15 Wireless Switch Board
1. Prepare the computer for disassembly (Section 5.3) and
remove the following components:
❏Hard drive (Section 5.4)
❏Mini Card compartment cover (Section 5.8)
❏Optical drive (Section 5.9)
❏Keyboard (Section 5.10)
❏Switch cover (Section 5.11)
❏Display assembly (Section 5.12)
❏Top cover (Section 5.13)
Wireless Switch Board Spare Part Number Information
Wireless switch board (includes wireless switch board cable) 417092-001

Removal and Replacement Procedures
Maintenance and Service Guide 5–53
2. Disconnect the wireless switch board cable 1 from the
system board.
3. Remove the two Phillips PM2.0×3.0 screws 2 that secure the
wireless switch board to the computer.
4. Remove the wireless switch board 3.
Removing the Wireless Switch Board
Reverse the above procedure to install the wireless switch board.

5–54 Maintenance and Service Guide
Removal and Replacement Procedures
5.16 Modem Module
1. Prepare the computer for disassembly (Section 5.3) and
remove the following components:
❏Hard drive (Section 5.4)
❏Mini Card compartment cover (Section 5.8)
❏Optical drive (Section 5.9)
❏Keyboard (Section 5.10)
❏Switch cover (Section 5.11)
❏Display assembly (Section 5.12)
❏Top cover (Section 5.13)
Modem Module Spare Part Number Information
For use only with computer models using Intel processors
For use only with computer models using AMD processors
417083-001
431852-001

Removal and Replacement Procedures
Maintenance and Service Guide 5–55
2. Disconnect the modem module cable 1 from the
modem module.
3. Remove the two Phillips PM2.0×4.0 screws 2 that secure the
modem module to the system board.
4. Lift up on the front of the modem module 3 to disconnect it
from the system board.
5. Remove the Modem module.
Removing the Modem Module
Reverse the above procedure to install the modem module.

5–56 Maintenance and Service Guide
Removal and Replacement Procedures
5.17 Audio/Infrared Board
1. Prepare the computer for disassembly (Section 5.3) and
remove the following components:
❏Hard drive (Section 5.4)
❏Mini Card compartment cover (Section 5.8)
❏Optical drive (Section 5.9)
❏Keyboard (Section 5.10)
❏Switch cover (Section 5.11)
❏Display assembly (Section 5.12)
❏Top cover (Section 5.13)
Audio/Infrared Board Spare Part Number Information
Audio/infrared board (includes audio/infrared board cable) 417086-001

Removal and Replacement Procedures
Maintenance and Service Guide 5–57
2. Release the ZIF connector to which the audio/infrared board
cable is connected and disconnect the cable 1 from the
system board.
3. Remove the two Phillips PM2.5×5.0 screws 2 that secure the
audio/infrared board to the computer.
4. Lift the rear edge of the audio/infrared board 3 and swing it
forward until the audio connectors disengage from the
base enclosure.
5. Remove the audio/infrared board 4.
Removing the Audio/Infrared Board
Reverse the above procedure to install the audio/infrared board.

5–58 Maintenance and Service Guide
Removal and Replacement Procedures
5.18 Bluetooth Module
1. Prepare the computer for disassembly (Section 5.3) and
remove the following components:
❏Hard drive (Section 5.4)
❏Mini Card compartment cover (Section 5.8)
❏Optical drive (Section 5.9)
❏Keyboard (Section 5.10)
❏Switch cover (Section 5.11)
❏Display assembly (Section 5.12)
❏Top cover (Section 5.13)
❏Audio/infrared board (Section 5.17)
Bluetooth Module Spare Part Number Information
Bluetooth module (includes Bluetooth module cable) 397923-001

Removal and Replacement Procedures
Maintenance and Service Guide 5–59
2. Disconnect the Bluetooth module cable 1 from the
system board.
3. Remove the two Phillips PM2.0×3.0 screws 1 that secure the
Bluetooth module to the computer.
4. Remove the Bluetooth module 3.
Removing the Bluetooth Module
Reverse the above procedure to install the Bluetooth module.

5–60 Maintenance and Service Guide
Removal and Replacement Procedures
5.19 USB Board
1. Prepare the computer for disassembly (Section 5.3) and
remove the following components:
❏Hard drive (Section 5.4)
❏Mini Card compartment cover (Section 5.8)
❏Optical drive (Section 5.9)
❏Keyboard (Section 5.10)
❏Switch cover (Section 5.11)
❏Display assembly (Section 5.12)
❏Top cover (Section 5.13)
USB Board Spare Part Number Information
USB board 417085-001

Removal and Replacement Procedures
Maintenance and Service Guide 5–61
2. Disconnect the USB board cable 1 from the system board.
3. Remove the Phillips PM2.5×4.0 screw 2 that secures the
USB board to the computer.
4. Lift the USB board 3 straight up to remove it from the
computer.
5. Remove the num lock light 4 from the clip in the base
enclosure
Removing the USB Board
Reverse the above procedure to install the USB board.

5–62 Maintenance and Service Guide
Removal and Replacement Procedures
5.20 Speaker Assembly
1. Prepare the computer for disassembly (Section 5.3) and
remove the following components:
❏Hard drive (Section 5.4)
❏Mini Card compartment cover (Section 5.8)
❏Optical drive (Section 5.9)
❏Keyboard (Section 5.10)
❏Switch cover (Section 5.11)
❏Display assembly (Section 5.12)
❏Top cover (Section 5.13)
Speaker Assembly Spare Part Number Information
Speaker assembly 417089-001

Removal and Replacement Procedures
Maintenance and Service Guide 5–63
2. Disconnect the speaker cable 1 from the system board.
3. Remove the three Phillips PM2.5×4.0 screws 2 that secure
the speakers to the computer.
4. Lift the speakers 3 straight up to remove them from the
computer.
Removing the Speaker Assembly
Reverse the above procedure to install the speaker assembly.

5–64 Maintenance and Service Guide
Removal and Replacement Procedures
5.21 Display Lid Switch Module
1. Prepare the computer for disassembly (Section 5.3) and
remove the following components:
❏Hard drive (Section 5.4)
❏Mini Card compartment cover (Section 5.8)
❏Optical drive (Section 5.9)
❏Keyboard (Section 5.10)
❏Switch cover (Section 5.11)
❏Display assembly (Section 5.12)
❏Top cover (Section 5.13)
Display Lid Switch Module Spare Part Number Information
Display lid switch module 417087-001

Removal and Replacement Procedures
Maintenance and Service Guide 5–65
2. Turn the computer upside down with the front toward you.
3. Remove the two silver Phillips PM2.5×5.0 screws that secure
the top cover rear strip to the computer.
Removing the Base Enclosure Trim Screws

5–66 Maintenance and Service Guide
Removal and Replacement Procedures
4. Turn the computer right-side up with the front toward you.
5. Remove the top cover rear strip from the computer.
✎The top cover rear strips are available using spare part numbers
430466-001 (for use with full-featured computer models) and
417088-001 (for use with defeatured computer models).
Removing the Top Cover Rear Strip

Removal and Replacement Procedures
Maintenance and Service Guide 5–67
6. Disconnect the display lid switch module cable 1 from the
system board.
7. Remove the Phillips PM2.0×3.0 screw 2 that secures the
display lid switch module to the computer.
8. Remove the display lid switch module 3 from the
system board.
Removing the Display Lid Switch Module
Reverse the above procedure to install the display lid switch
module.

5–68 Maintenance and Service Guide
Removal and Replacement Procedures
5.22 System Board
✎When replacing the system board, ensure that the following
components are removed from the defective system board and
installed on the replacement system board:
■RTC battery (Section 5.5)
■Memory modules (Section 5.7)
■Mini Card module (Section 5.8)
■Modem module (Section 5.16)
■ExpressCard assembly (Section 5.24)
■Fan/heat sink assembly (Section 5.25)
■Processor (Section 5.26)
1. Prepare the computer for disassembly (Section 5.3) and
remove the following components:
❏Hard drive (Section 5.4)
❏Optical drive (Section 5.9)
❏Keyboard (Section 5.10)
❏Switch cover (Section 5.11)
System Board Spare Part Number Information
For use only with computer models using Intel processors:
■PM/G72M-V for use with full-featured computer models
■GM for use with full-featured computer models
■GMZ for use with defeatured computer models
417035-001
417036-001
417037-001
For use only with computer models using AMD processors:
■For use with full-featured computer models
■For use with defeatured computer models
431483-001
431844-001

Removal and Replacement Procedures
Maintenance and Service Guide 5–69
❏Display assembly (Section 5.12)
❏Top cover (Section 5.13)
2. Turn the top cover right-side up with the front toward you.
3. Disconnect the power connector cable 1 from the
system board.
4. Remove the two Phillips PM2.5×5.0 screws 2 that secure
the system board to the top cover.
Removing the System Board Screws

5–70 Maintenance and Service Guide
Removal and Replacement Procedures
5. Use the optical drive connector 1 to lift the right side of the
system board until it rests at an angle.
6. Slide the system board 2 to the right until the connectors on
the left side of the system board disengage from the
base enclosure.
7. Remove the system board 3.
Removing the System Board

Removal and Replacement Procedures
Maintenance and Service Guide 5–71
5.23 Power Connector Cable
1. Prepare the computer for disassembly (Section 5.3) and
remove the following components:
❏Hard drive (Section 5.4)
❏Optical drive (Section 5.9)
❏Keyboard (Section 5.10)
❏Switch cover (Section 5.11)
❏Display assembly (Section 5.12)
❏Top cover (Section 5.13)
❏System board (Section 5.22)
Power Connector Cable Spare Part Number Information
For use with UMA system boards
For use only with computer models using Intel processors
430462-001
430461-001

5–72 Maintenance and Service Guide
Removal and Replacement Procedures
2. Remove the Phillips PM2.5×5.0 screw 1 that secures the
connector frame to the base enclosure.
3. Remove the connector frame 2 to the base enclosure.
4. Remove the power connector 3 from the connector frame.
5. Remove the modem connector 4 from the connector frame.
Removing the Power Connector Cable and Modem Cable
Reverse the above procedure to install the power connector cable
and modem cable.

Removal and Replacement Procedures
Maintenance and Service Guide 5–73
5.24 ExpressCard Assembly
1. Prepare the computer for disassembly (Section 5.3) and
remove the following components:
❏Hard drive (Section 5.4)
❏Optical drive (Section 5.9)
❏Keyboard (Section 5.10)
❏Switch cover (Section 5.11)
❏Display assembly (Section 5.12)
❏Top cover (Section 5.13)
❏System board (Section 5.22)
2. Turn the system board upside down with the front
toward you.
ExpressCard Assembly Spare Part Number Information
ExpressCard assembly 417112-001

5–74 Maintenance and Service Guide
Removal and Replacement Procedures
3. Lift the insulation material 1 from the system board to
expose the ExpressCard assembly rear screws.
4. Remove the two Phillips PM2.0×4.0 screws 2 and the two
Phillips PM2.0×8.0 screws 3 that secure the ExpressCard
assembly to the system board.
Removing the Fan/Heat Sink Assembly

Removal and Replacement Procedures
Maintenance and Service Guide 5–75
5. Turn the system board right-side up with the front
toward you.
6. Remove the ExpressCard assembly from the system board.
Removing the ExpressCard Assembly
Reverse the above procedure to install the ExpressCard assembly.

5–76 Maintenance and Service Guide
Removal and Replacement Procedures
5.25 Fan/Heat Sink Assembly
1. Prepare the computer for disassembly (Section 5.3) and
remove the following components:
❏Hard drive (Section 5.4)
❏Optical drive (Section 5.9)
❏Keyboard (Section 5.10)
❏Switch cover (Section 5.11)
❏Display assembly (Section 5.12)
❏Top cover (Section 5.13)
❏System board (Section 5.22)
2. Turn the computer upside down with the front toward you.
Fan/Heat Sink Assembly Spare Part Number Information
For use with computer models using Intel processors:
■For use on UMA system boards
■For use on discrete system boards
430463-001
417081-001
For use with computer models using AMD processors 431851-001

Removal and Replacement Procedures
Maintenance and Service Guide 5–77
3. Disconnect the fan cable from the system board.
Disconnecting the Fan Cable

5–78 Maintenance and Service Guide
Removal and Replacement Procedures
✎Steps 4 and 5 apply only to computer models using
Intel processors.
4. Loosen the four Phillips PM2.0×13.0 screws 1 and the
Phillips PM2.0×9.0 screw 2 that secure the fan/heat sink
assembly to the system board.
5. Remove the fan/heat sink assembly 3 from the system board.
Removing Fan/Heat Sink Assembly

Removal and Replacement Procedures
Maintenance and Service Guide 5–79
✎Steps 6 and 7 apply only to computer models using
AMD processors.
6. Loosen the Phillips PM2.0×9.0 screw 1 and the four Phillips
PM2.0×13.0 screws 2 that secure the fan/heat sink assembly
to the system board.
7. Remove the fan/heat sink assembly 3 from the system board.
Removing Fan/Heat Sink Assembly

5–80 Maintenance and Service Guide
Removal and Replacement Procedures
✎The following note applies only to computer models using
Intel processors:
The thermal pads should be thoroughly cleaned from the surfaces
of the fan/heat sink assembly 1 and 3, video memory chip 2,
and processor 4 each time the fan/heat sink assembly is removed.
Thermal pads should be installed on all surfaces before the
fan/heat sink assembly is reinstalled. Thermal pads are included
with all fan/heat sink assembly, system board, and processor
spare part kits.
Replacing the Thernal Pads

Removal and Replacement Procedures
Maintenance and Service Guide 5–81
✎The following note applies only to computer models using
AMD processors:
The thermal pads should be thoroughly cleaned from the surfaces
of the fan/heat sink assembly 1 and 2, video memory chip 3,
and processor 4 each time the fan/heat sink assembly is removed.
Thermal pads should be installed on all surfaces before the
fan/heat sink assembly is reinstalled. Thermal pads are included
with all fan/heat sink assembly, system board, and processor
spare part kits.
Replacing the Thernal Pads

5–82 Maintenance and Service Guide
Removal and Replacement Procedures
✎The following note applies only to computer models using
Intel processors:
The fan/heat sink assembly mounting bracket should be replaced
as shown in the following illustration when installing the fan/heat
sink assembly.
The fan/heat sink assembly mounting bracket is available using
spare part number 417114-001.
Removing the Fan/Heat Sink Assembly Mounting Bracket

Removal and Replacement Procedures
Maintenance and Service Guide 5–83
✎The following note applies only to computer models using
AMD processors:
The fan/heat sink assembly mounting bracket should be replaced
as shown in the following illustration when installing the fan/heat
sink assembly.
The fan/heat sink assembly mounting bracket is available using
spare part number 417114-001.
Removing the Fan/Heat Sink Assembly Mounting Bracket
Reverse the above procedure to install the fan/heat sink assembly.

5–84 Maintenance and Service Guide
Removal and Replacement Procedures
5.26 Processor
1. Prepare the computer for disassembly (Section 5.3) and
remove the following components:
❏Hard drive (Section 5.4)
❏Optical drive (Section 5.9)
❏Keyboard (Section 5.10)
❏Switch cover (Section 5.11)
❏Display assembly (Section 5.12)
❏Top cover (Section 5.13)
❏System board (Section 5.22)
Processor Spare Part Number Information
For use with computer models using Intel processors:
■Intel Core Duo T2600 (2.16-GHz)
■Intel Core Duo T2500 (2.00-GHz)
■Intel Core Duo T2400 (1.83-GHz)
■Intel Core Duo T2250 (1.73-GHz)
■Intel Core Duo T2300 (1.66-GHz)
■Intel Core Duo T2050 (1.60-GHz)
417044-001
417043-001
417042-001
430455-001
417041-001
430454-001
■Intel Core Solo T1350 (1.80-GHz) 430456-001
For use with computer models using AMD processors:
■AMD Turion ML-52 1.60-Ghz
■AMD Turion ML-50 1.60-GHz
431846-001
431845-001
■Mobile AMD Sempron 3400+ (1.80-GHz)
■Mobile AMD Sempron 3200+ (1.60-GHz)
431849-001
431484-001

Removal and Replacement Procedures
Maintenance and Service Guide 5–85
✎Steps 2 and 3 apply only to computer models using
Intel processors.
2. Turn the processor locking screw 1 one-half turn
counterclockwise until you feel a click.
3. Lift the processor 2 straight up and remove it.
✎The gold triangle 4 on the processor should be aligned with
the triangle icon 3 embossed on the processor socket when
you install the processor.
Removing the Processor

5–86 Maintenance and Service Guide
Removal and Replacement Procedures
✎Steps 4 and 5 apply only to computer models using
AMD processors.
4. Turn the processor locking screw 1 one-half turn
counterclockwise until you feel a click.
5. Lift the processor 2 straight up and remove it.
✎The gold triangle 3 on the processor should be aligned with
the triangle icon 4 embossed on the processor socket when
you install the processor.
Removing the Processor
Reverse the above procedure to install a processor.

Maintenance and Service Guide 6–1
6
Specifications
This chapter provides physical and performance specifications.
Table 6-1
Computer
Dimensions
Length
Width
Height (varies from front to back)
33.4 cm
23.7 cm
2.6 to 3.9 cm
13.2 in
9.33 in
1.02 to 1.54 in
Weight
With discrete system board
With UMA system board
2.48 kg
2.39 kg
5.47 lbs
5.27 lbs
Stand-alone power requirements
Operating voltage
Operating current
18.5 V dc to 19.0 V dc
3.5 A or 4.74 A
Temperature
Operating*
Nonoperating
5°C to 35°C
-20°C to 60°C
41°F to 95°F
-4°F to 140°F
Relative humidity (noncondensing)
Operating
Nonoperating
10% to 90%
5% to 95%, 38.7°C (101.6°F) maximum
wet bulb temperature

6–2 Maintenance and Service Guide
Specifications
Maximum altitude (unpressurized)
Operating (14.7 to 10.1 psia)
Nonoperating (14.7 to 4.4 psia)
-15 m to 3,048 m
-15 m to 12,192 m
-50 ft to 10,000 ft
-50 ft to 40,000 ft
Shock
Operating
Nonoperating
125 g, 2 ms, half-sine
200 g, 2 ms, half-sine
Random Vibration
Operating
Nonoperating
0.75 g zero-to-peak, 10 Hz to 500 Hz,
0.25 oct/min sweep rate
1.50 g zero-to-peak, 10 Hz to 500 Hz,
0.5 oct/min sweep rate
*Applicable product safety standards specify thermal limits for plastic surfaces.
The computer operates well within this range of temperatures.
Table 6-1
Computer
(Continued)

Specifications
Maintenance and Service Guide 6–3
Table 6-2
14.0-inch, WXGA, SVA Display
Dimensions
Height
Width
Diagonal
27.94 cm
20.83 cm
35.56 cm
11.0 in
8.2 in
14.0 in
Number of colors Up to 16.8 million
Contrast ratio 250:1
Brightness 180 nits typical
Pixel resolution
Pitch
Format
Configuration
0.279 × 0.279 mm
1280 × 768
RGB vertical stripe
Backlight Edge lit
Character display 80 × 25
Total power consumption 4 W
Viewing angle +/-40° horizontal, +20/-40° vertical
typical

6–4 Maintenance and Service Guide
Specifications
Table 6-3
Hard Drives
120-GB* 100-GB*
Dimensions
Height
Width
Weight
9.5 mm
70 mm
99 g
9.5 mm
70 mm
99 g
Interface type ATA - 5 ATA - 5
Transfer rate
Synchronous (maximum)
Security
100 MB/sec
ATA s e c u r it y
100 MB/sec
ATA security
Seek times (typical read, including setting)
Single track
Average
Maximum
3 ms
13 ms
24 ms
3 ms
13 ms
24 ms
Logical blocks† 234,433,260 195,363,650
Disk rotational speed 5400 rpm
Operating temperature 5°C to 55°C (41°F to 131°F)
✎ Certain restrictions and exclusions apply. Consult Customer Care
for details.
*1 GB = 1 billion bytes when referring to hard drive storage capacity. Accessible
capacity is less.
†Actual drive specifications may differ slightly.

Specifications
Maintenance and Service Guide 6–5
80-GB* 60-GB* 40-GB *
Dimensions
Height
Width
Weight
9.5 mm
70 mm
102 g
9.5 mm
70 mm
99 g
9.5 mm
70 mm
99 g
Interface type ATA - 5 ATA - 5 ATA - 5
Transfer rate
Synchronous
(maximum)
Security
100 MB/sec
ATA security
100 MB/sec
ATA s e c u r it y
100 MB/sec
ATA security
Seek times (typical read, including setting)
Single track
Average
Maximum
3 ms
13 ms
24 ms
3 ms
13 ms
24 ms
3 ms
13 ms
24 ms
Logical blocks† 156,301,488 117,210,240 78,140,160
Disk rotational speed 5400 rpm
Operating temperature 5°C to 55°C (41°F to 131°F)
✎ Certain restrictions and exclusions apply. Consult Customer Care
for details.
*1 GB = 1 billion bytes when referring to hard drive storage capacity. Accessible
capacity is less.
†Actual drive specifications may differ slightly.
Table 6-3
Hard Drives
(Continued)

6–6 Maintenance and Service Guide
Specifications
Table 6-4
DVD/CD-RW Combo Drive
Applicable disc Read:
DVD-R, DVD-RW,
DVD-ROM (DVD-5,
DVD-9, DVD-10,
DVD-18),
CD-ROM (Mode 1 and 2)
CD Digital Audio
CD-XA ready (Mode 2,
Form 1 and 2)
CD-I ready (Mode 2,
Form 1 and 2)
CD-R, CD-RW
Photo CD (single and
multisession)
CD-Bridge
Write:
CD-R and CD-RW
Center hole diameter 1.5 cm (0.59 in)
Disc diameter
Standard disc
Mini disc
12 cm (4.72 in)
8 cm (3.15 in)

Specifications
Maintenance and Service Guide 6–7
Disc thickness 1.2 mm (0.047 in)
Track pitch 0.74 µm
Access time CD media DVD media
Random
Full stroke
< 110 ms
< 210 ms
< 130 ms
< 225 ms
Audio output level Line-out, 0.7 V rms
Cache buffer 2 MB
Data transfer rate
CD-R (24X)
CD-RW (10X)
CD-ROM (24X)
DVD (8X)
Multiword DMA mode 2
3600 KB/s (150 KB/s at 1X CD rate)
1500 KB/s (150 KB/s at 1X CD rate)
3600 KB/s (150 KB/s at 1X CD rate)
10,800 KB/s (1352 KB/s at 1X DVD rate)
16.6 MB/s
Startup time < 15 seconds
Stop time < 6 seconds
Table 6-4
DVD/CD-RW Combo Drive
(Continued)

6–8 Maintenance and Service Guide
Specifications
Table 6-5
DVD±RW/R and CD-RW Double-Layer
Combo Drive
Applicable disc Read:
DVD-R, DVD-RW,
DVD-ROM (DVD-5,
DVD-9, DVD-10,
DVD-18),
CD-ROM (Mode 1 and 2)
CD Digital Audio
CD-XA ready (Mode 2,
Form 1 and 2)
CD-I ready (Mode 2,
Form 1 and 2)
CD-R, CD-RW
Photo CD (single and
multisession)
CD-Bridge
Write:
CD-R and CD-RW
DVD-R and DVD-RW
Center hole diameter 1.5 cm (0.59 in)
Disc diameter
Standard disc
Mini disc
12 cm (4.72 in)
8 cm (3.15 in)

Specifications
Maintenance and Service Guide 6–9
Table 6-5
DVD±RW/R and CD-RW Double-Layer
Combo Drive
(Continued)
Disc thickness 1.2 mm (0.047 in)
Track pitch 0.74 µm
Access time CD DVD
Random
Full stroke
< 175 ms
< 285 ms
< 230 ms
< 335 ms
Audio output level Audio-out, 0.7 Vrms
Cache buffer 2 MB
Data transfer rate
CD-R (16X)
CD-RW (8X)
CD-ROM (24X)
DVD (8X)
DVD-R (4X)
DVD-RW (2X)
Multiword DMA mode 2
2,400 KB/s (150 KB/s at 1X CD rate)
1,200 KB/s (150 KB/s at 1X CD rate)
3,600 KB/s (150 KB/s at 1X CD rate)
10,800 KB/s (1,352 KB/s at 1X DVD rate)
5,400 KB/s (1,352 KB/s at 1X DVD rate)
2,700 KB/s (1,352 KB/s at 1X DVD rate)
16.6 MB/s
Startup time < 15 seconds
Stop time < 6 seconds

6–10 Maintenance and Service Guide
Specifications
Table 6-6
System DMA
Hardware DMA System Function
DMA0 Not applicable
DMA1 Not applicable
DMA2 Not applicable
DMA3 Not applicable
DMA4 Direct memory access controller
DMA5 Available for ExpressCard
DMA6 Not assigned
DMA7 Not assigned

Specifications
Maintenance and Service Guide 6–11
Table 6-7
System Interrupts
Hardware IRQ System Function
IRQ0 System timer
IRQ1 Quick Launch buttons
IRQ2 Cascaded
IRQ3 USB2 Enhanced Host Controller—24CD
IRQ4 COM1
IRQ5* Conexant AC—Link Audio
SMBus Controller—24C3
Data Fax Modem with SmartCP
IRQ6 Diskette drive
IRQ7* Parallel port
IRQ8 System CMOS/real-time clock
IRQ9* Microsoft ACPI-compliant system
IRQ10* USB UHCI controller—24C2
GM/GME Graphic Controller
Realtek RTL8139 Family PCI fast Ethernet Controller
IRQ11 USB EHCI controller—24CD
USB UHCI controller—24C4
USB UHCI controller—24C7
Pro/Wireless 2200BG
TI OHCI 1394 host controller
TI PCI1410 CardBus controller
*Default configuration
✎ExpressCard may assert IRQ3, IRQ4, IRQ5, IRQ7, or IRQ20.

6–12 Maintenance and Service Guide
Specifications
Hardware IRQ System Function
IRQ12 Synaptics PS/2 port pointing device
IRQ13 Numeric data processor
IRQ14 Primary IDE channel
IRQ15 Secondary IDE channel
IRQ17 Conexant AC -Link Audio
IRQ17 Soft V90 Data Fax Modem with SmartCP
IRQ17 ATi Mobility Radeon Xpress 200 Series
IRQ19 Standard Enhanced PCI to USB Host Controller
IRQ19 Standard OpenHCD USB Host Controller
IRQ19 Standard OpenHCD USB Host Controller
IRQ20 TI 6411 PCIxx21/x515 Cardbus Controller
IRQ20 TI OHCI Compliant IEEE 1394 Host Controller
IRQ21 TI Integrated PCIxx21 FlashMedia Controller
IRQ21 Broadcom 802.11b/g WLAN
IRQ21 Microsoft ACPI-compliant system
IRQ22 Realtek RTL8100CL Family PCI fast Ethernet
Controller
IRQ23 SDA Standard Compliant SD Host Controller
*Default configuration
✎ExpressCard may assert IRQ3, IRQ4, IRQ5, IRQ7, or IRQ20.
Table 6-7
System Interrupts
(Continued)

Specifications
Maintenance and Service Guide 6–13
Table 6-8
System I/O Addresses
I/O Address (hex) System Function (shipping configuration)
0x00000000-0x00000CF7 PCI bus
0x00000000-0x00000CF7 Direct memory access controller
0x00000020-0x00000021 Programmable interrupt controller
0x0000002E-0x0000002F System board resources
0x00000040-0x00000043 System timer
0x00000060-0x00000060 Quick Launch Buttons
0x00000061-0x00000061 System speaker
0x00000062-0x00000062 Microsoft ACPI-Compliant Embedded
Controller
0x00000064-0x00000064 Quick Launch Buttons
0x00000066-0x00000066 Microsoft ACPI-Compliant Embedded
Controller
0x00000070-0x00000071 System CMOS/real time clock
0x00000072-0x00000073 System board resources
0x00000080-0x0000008F Direct memory access controller
0x00000092-0x00000092 System board resources
0x000000A0-0x000000A1 Programmable interrupt controller
0x000000B0-0x000000B1 System board resources
0x000000C0-0x000000DF Direct memory access controller
0x000000F0-0x000000FE Numeric data processor
0x00000170-0x00000177 Secondary IDE Channel

6–14 Maintenance and Service Guide
Specifications
I/O Address (hex) System Function (shipping configuration)
0x000001F0-0x000001F7 Primary IDE Channel
0x00000220-0x0000022F System board resources
0x00000274-0x00000277 ISAPNP Read Data Port
0x00000279-0x00000279 ISAPNP Read Data Port
0x00000280-0x00000293 System board resources
0x00000376-0x00000376 Secondary IDE Channel
0x000003B0-0x000003BB PCI standard PCI-to-PCI bridge
0x000003B0-0x000003BB ATI MOBILITY RADEON Xpress 200 Series
0x000003C0-0x000003DF PCI standard PCI-to-PCI bridge
0x000003C0-0x000003DF ATI MOBILITY RADEON Xpress 200 Series
0x000003F6-0x000003F6 Primary IDE Channel
0x0000040B-0x0000040B System board resources
0x000004D0-0x000004D1 System board resources
0x000004D6-0x000004D6 System board resources
0x00000530-0x00000537 System board resources
0x00000870-0x0000087F System board resources
0x00000A79-0x00000A79 ISAPNP Read Data Port
0x00000C00-0x00000C01 System board resources
0x00000C14-0x00000C14 System board resources
0x00000C50-0x00000C52 System board resources
0x00000C6C-0x00000C6C System board resources
Table 6-8
System I/O Addresses
(Continued)

Specifications
Maintenance and Service Guide 6–15
I/O Address (hex) System Function (shipping configuration)
0x00000C6F-0x00000C6F System board resources
0x00000CD4-0x00000CD5 System board resources
0x00000CD6-0x00000CD7 System board resources
0x00000CD8-0x00000CDF System board resources
0x00000D00-0x0000FFFF PCI bus
0x00000F40-0x00000F47 System board resources
0x00001080-0x00001080 System board resources
0x00008000-0x0000805F System board resources
0x00008100-0x000081FF System board resources
0x00008400-0x0000840F ATI SMBus
0x00008410-0x0000841F Standard Dual Channel PCI IDE Controller
0x00009000-0x00009FFF PCI standard PCI-to-PCI bridge
0x00009000-0x00009FFF ATI MOBILITY RADEON Xpress 200 Series
0x0000A000-0x0000A0FF Realtek RTL8139/810x Family Fast Ethernet
NIC
0x0000F000-0x0000FFFF PCI standard PCI-to-PCI bridge
0x0000FD00-0x0000FDFF Texas Instruments PCIxx21/x515 Cardbus
Controller
0x0000FE00-0x0000FEFF Texas Instruments PCIxx21/x515 Cardbus
Controller
Table 6-8
System I/O Addresses
(Continued)

6–16 Maintenance and Service Guide
Specifications
Table 6-9
System Memory Map
Memory Map Address (hex) System Function (shipping configuration)
0xD4100000-0xD41FFFFF PCI standard PCI-to-PCI bridge
0xD4100000-0xD41FFFFF ATI MOBILITY RADEON Xpress 200 Series
0xD8000000-0xDBFFFFFF PCI standard PCI-to-PCI bridge
0xD8000000-0xDBFFFFFF ATI MOBILITY RADEON Xpress 200 Series
0xFAC00000-0xFEBFFFFF PCI standard PCI-to-PCI bridge
0xF6C00000-0xFABFFFFF PCI standard PCI-to-PCI bridge
0xD4000000-0xD4000FFF Standard OpenHCD USB Host Controller
0xD4001000-0xD4001FFF Standard OpenHCD USB Host Controller
0xD4002000-0xD4002FFF Standard Enhanced PCI to USB Host
Controller
0xD4003000-0xD40033FF ATI SMBus
0xFFF80000-0xFFFFFFFF System board
0xE0000000-0xE03FFFFF System board
0xE0000000-0xE03FFFFF System board resources
0x0000-0x0FFF System board

Specifications
Maintenance and Service Guide 6–17
Memory Map Address (hex) System Function (shipping configuration)
0xD4208000-0xD42087FF Texas Instruments OHCI Compliant IEEE
1394 Host Controller
0xD4200000-0xD4203FFF Texas Instruments OHCI Compliant IEEE
1394 Host Controller
0xD4204000-0xD4205FFF Broadcom 802.11b/g WLAN
0xFFEFF000-0xFFEFFFFF Texas Instruments PCIxx21/x515 Cardbus
Controller
0xFFEFE000-0xFFEFEFFF Texas Instruments PCIxx21/x515 Cardbus
Controller
0xF2C00000-0xF6BFFFFF Texas Instruments PCIxx21/x515 Cardbus
Controller
0xD4206000-0xD4207FFF Texas Instruments PCIxx21 Integrated
FlashMedia Controller
0xD4209000-0xD42090FF SDA Standard Compliant SD Host Controller
0xD4208C00-0xD4208CFF SDA Standard Compliant SD Host Controller
0xD4208800-0xD42088FF SDA Standard Compliant SD Host Controller
Table 6-9
System Memory Map
(Continued)

6–18 Maintenance and Service Guide
Specifications
Memory Map Address (hex) System Function (shipping configuration)
0xD4209400-0xD42094FF Realtek RTL8139/810x Family Fast Ethernet
NIC
0xD4003400-0xD40034FF Conexant AC-Link Audio
0xD4003800-0xD40038FF SoftV90 Data Fax Modem with SmartCP
0xFEC00000-0xFEC00FFF System board resources
0xFEE00000-0xFEE00FFF System board resources
0xA0000-0xBFFFF PCI bus
0xA0000-0xBFFFF PCI standard PCI-to-PCI bridge
0xA0000-0xBFFFF ATI MOBILITY RADEON Xpress 200 Series
0xD6000-0xD7FFF PCI bus
0xDC000-0xDDFFF PCI bus
0xDD000-0xDDFFF Texas Instruments PCIxx21/x515 Cardbus
Controller
0xE0000-0xFFFFF System board
0x40000000-0xFFFFFFFF PCI bus
Table 6-9
System Memory Map
(Continued)

Maintenance and Service Guide A–1
A
Screw Listing
This appendix provides specification and reference information
for the screws used in the computer. All screws listed in this
appendix are available in the Screw Kit, spare part number
417108-001, and the Display Screw Kit, spare part number
417104-001.
Phillips PM3.0×3.0 Screw Locations
Table A-1
Phillips PM3.0×3.0 Screw
Color Qty. Length Thread
Head
Width
Silver 4 3.0 mm 3.0 mm 4.0 mm
Where used:
4 screws that secure the hard drive frame to the hard drive (documented in
Section 5.3)
mm

A–2 Maintenance and Service Guide
Screw Listing
Phillips PM2.0×5.0 Captive Screw Locations
Table A-2
Phillips PM2.0×5.0 Captive Screw
Color Qty. Length Thread
Head
Width
Black 5 5.0 mm 2.0 mm 4.0 mm
Where used:
1 Two screws that secure the hard drive cover to the computer (screws are
captured on the cover by C-clips; documented in Section 5.4)
2 Two screws that secure the memory module compartment cover to the
computer (screws are captured on the cover by C-clips; documented in
Section 5.7)
3 One screw that secures the Mini Card compartment cover to the computer
(screw is captured on the cover by a C-clip; documented in Section 5.8)
mm

Screw Listing
Maintenance and Service Guide A–5
Black Phillips PM2.5×5.0 Screw Locations
Table A-3
Black Phillips PM2.5×5.0 Screw
(Continued)
Color Qty. Length Thread
Head
Width
Black 15 5.0 2.5 mm 4.0 mm
Where used:
4 screws that secure the display bezel to the display assembly (documented in
Section 5.12)
mm

A–6 Maintenance and Service Guide
Screw Listing
Black Phillips PM2.5×5.0 Screw Locations
Table A-3
Black Phillips PM2.5×5.0 Screw
(Continued)
Color Qty. Length Thread
Head
Width
Black 15 5.0 2.5 mm 4.0 mm
Where used:
2 screws that secure the display inverter to the display assembly (documented
in Section 5.12)
mm

A–14 Maintenance and Service Guide
Screw Listing
Phillips PM2.5×7.0 Screw Locations
Table A-5
Phillips PM2.5×7.0 Screw
Color Qty. Length Thread
Head
Width
Black 11 7.0 mm 2.5 mm 4.0 mm
Where used:
1 One screw that secures the optical drive to the computer (documented in
Section 5.9)
2 Three screws that secure the keyboard to the computer (documented in
Section 5.10)
3 One screw that secures the top cover to the computer (documented in
Section 5.13)
mm

A–22 Maintenance and Service Guide
Screw Listing
Phillips PM2.0×3.0 Screw Locations
Table A-6
Phillips PM2.0×3.0 Screw
(Continued)
Color Qty. Length Thread
Head
Width
Black 18 3.0 mm 2.0 mm 4.0 mm
Where used:
1 Two screws that secure the wireless switch board to the computer
(documented in Section 5.15)
2 Two screws that secure the Bluetooth module to the computer (documented
in Section 5.18)
3 One screw that secures the display lid switch module to the computer
(documented in Section 5.21)
mm

Screw Listing
Maintenance and Service Guide A–23
Phillips PM2.5×9.0 Screw Locations
Table A-7
Phillips PM2.5×9.0 Screw
Color Qty. Length Thread
Head
Width
Black 13 9.0 mm 2.5 mm 4.0 mm
Where used:
1 Three screws that secure the switch cover to the computer (documented in
Section 5.11)
2 One screw that secures the display assembly to the computer (documented
in Section 5.12)
mm

A–28 Maintenance and Service Guide
Screw Listing
Silver Phillips PM2.5×5.0 Screw Locations
Table A-8
Silver Phillips PM2.5×5.0 Screw
(Continued)
Color Qty. Length Thread
Head
Width
Silver 3 5.0 2.5 mm 4.0 mm
Where used:
2 screws that secure the base enclosure trim to the computer (documented in
Section 5.21)
mm

Screw Listing
Maintenance and Service Guide A–29
Phillips PM2.5×4.0 Screw Locations
Table A-9
Phillips PM2.5×4.0 Screw
Color Qty. Length Thread
Head
Width
Black 11 4.0 mm 2.5 mm 4.0 mm
Where used:
1 One screw that secures the Web camera to the display enclosure
(documented in Section 5.9)
2 Two screws that secure the wireless antenna transceivers to the
display enclosure (documented in Section 5.9)
mm

Screw Listing
Maintenance and Service Guide A–35
Phillips PM2.0×13.0 Spring-Loaded Shoulder Screw Locations
Table A-12
Phillips PM2.0×13.0 Spring-Loaded Shoulder Screw
Color Qty. Length Thread
Head
Width
Silver 8 13.0 mm 2.0 mm 6.0 mm
Where used:
4 screws that secure the fan/heat sink assembly to the system board on
computer models using Intel processors (documented in Section 5.25)
mm

A–36 Maintenance and Service Guide
Screw Listing
Phillips PM2.0×13.0 Spring-Loaded Shoulder Screw Locations
Table A-12
Phillips PM2.0×13.0 Spring-Loaded Shoulder Screw
(Continued)
Color Qty. Length Thread
Head
Width
Silver 8 13.0 mm 2.0 mm 6.0 mm
Where used:
4 screws that secure the fan/heat sink assembly to the system board on
computer models using AMD processors (documented in Section 5.25)
mm

Screw Listing
Maintenance and Service Guide A–37
Phillips PM2.0×9.0 Spring-Loaded Shoulder Screw Location
Table A-13
Phillips PM2.0×9.0 Spring-Loaded Shoulder Screw
Color Qty. Length Thread
Head
Width
Silver 2 9.0 mm 2.0 mm 6.0 mm
Where used:
One screw that secures the fan/heat sink assembly to the system board on
computer models using Intel processors (documented in Section 5.25)
mm

A–38 Maintenance and Service Guide
Screw Listing
Phillips PM2.0×9.0 Spring-Loaded Shoulder Screw Location
Table A-13
Phillips PM2.0×9.0 Spring-Loaded Shoulder Screw
(Continued)
Color Qty. Length Thread
Head
Width
Silver 2 9.0 mm 2.0 mm 6.0 mm
Where used:
One screw that secures the fan/heat sink assembly to the system board on
computer models using AMD processors (documented in Section 5.25)
mm

B–1
B
Backup and Recovery
Recovering System Information
Tools provided by the operating system and PC Recovery
software are designed to help you with the following tasks for
safeguarding your information and restoring it in case of a system
failure:
■Back up your information regularly to protect your important
system files.
■Make a set of recovery discs (PC Recovery software feature).
Recovery discs are used to start up (boot) your computer and
restore the operating system and software programs to factory
settings in case of system failure or instability.
■Create system restore points (operating system feature).
System restore points allow you to reverse undesirable
changes to your computer by restoring the computer to an
earlier state.
■Recover a program or driver (PC Recovery software feature).
This feature helps you reinstall a program or driver without
performing a full system recovery.
■Perform a full system recovery (PC Recovery software
feature). With PC Recovery, you can recover your full
factory image if you experience system failure or instability.
PC Recovery works from a dedicated recovery partition on
the hard drive or from recovery discs you create.
Maintenance and Service Guide

B–2 Maintenance and Service Guide
Backup and Recovery
Backing Up Your Information
When to Back Up
■On a regularly scheduled basis.
✎Set reminders to back up your information periodically.
■Before the computer is repaired or restored.
■Before you add or modify hardware or software.
Backup Suggestions
■Create system restore points using Windows XP Professional
System Restore feature.
■Store personal files in the My Documents folder and back up
these folders periodically.
■Back up templates stored in their associated programs.
■Save customized settings in a window, toolbar, or menu bar
by taking a screen shot of your settings.
The screen shot can be a time saver if you have to reset your
preferences.
To copy the screen and paste it into a Word document:
a. Display the screen.
b. Copy the screen:
To copy only the active window, press alt+fn+prt sc.
To copy the entire screen, press fn+prt sc.
c. To paste the copied images into a document, open Word,
and then select Edit > Paste.

Backup and Recovery
Maintenance and Service Guide B–3
Using System Restore Points
When you back up your system, you are creating a system restore
point. A system restore point allows you to save and name a
snapshot of your hard drive at a specific point in time. You can
then recover back to that point if you want to reverse subsequent
changes made to your system.
✎Recovering to an earlier restore point does not affect data files
saved or e-mails created since the last restore point.
You also can create additional restore points to provide increased
protection for your system files and settings.
When to Create Restore Points
■Before you add or extensively modify software or hardware.
■Periodically, whenever the system is performing optimally.
✎If you revert to a restore point and then change your mind, you
can reverse the restoration.
Create a System Restore Point
1. Select Start > Help and Support, and then click System
Restore.
The System Restore window opens.
2. Click Create a restore point, and then click Next.
3. Follow the on-screen instructions.

B–4 Maintenance and Service Guide
Backup and Recovery
Restore to a Previous Date and Time
To revert to a restore point (created at a previous date and time),
when the computer was functioning optimally:
1. Select Start > Help and Support, and then click System
Restore.
The System Restore window opens.
2. Click Restore my computer to an earlier time, and then
click Next.
3. Follow the on-screen instructions.
Creating Recovery Discs
PC Recovery Disc Creator creates a set of recovery CDs or DVDs
for the computer. Use recovery discs to restore the operating
system and software programs to factory settings, in case of
system failure or instability.
✎Handle these discs carefully and keep them in a safe place. The
software allows the creation of only one set of recovery discs.
Note the following guidelines before creating recovery discs:
■You will need high quality CD-R, DVD-R, or DVD+R media
(purchased separately).
✎DVD±RW/R and double-layer DVD±RW are not compatible
with the PC Recovery Disc Creator software.
■The computer must be connected to AC power during this
process.
■Only one set of recovery discs can be created per computer.

Backup and Recovery
Maintenance and Service Guide B–5
■Number each disc before inserting it into the computer
optical drive.
■If necessary, you can exit the program before you have
finished creating the recovery discs. The next time you open
PC Recovery Disc Creator, you will be prompted to continue
the disc creation process.
To create a set of recovery discs:
1. Select Start > All Programs > System Recovery >
PC Recovery Disc Creator.
The PC Recovery Disc Creator tool opens.
2. Click Next.
✎If you are operating the computer on battery power, you will be
prompted to connect to AC power before you can go to the
next step.
3. Select the type of disc you want to use and click Next.
✎The software examines the image and displays the number of
blank discs needed to create your recovery discs.
4. Insert the first disc and follow the on-screen instructions to
complete the creation of the recovery discs.

B–6 Maintenance and Service Guide
Backup and Recovery
Reinstalling Software Programs and Drivers
If a program or driver preinstalled at the factory is accidentally
erased or is damaged, the Application and Driver Recovery tool
allows you to reinstall it.
✎Software not provided with this computer must be reinstalled
from the disc provided by the manufacturer or downloaded
from the manufacturer's Web site.
✎Before reinstalling the program, be sure it is fully uninstalled.
The Application and Driver Recovery tool replaces corrupted
system files and reinstalls deleted system files within the
program.
■In most cases, if the program you are reinstalling is still on
your computer, the reinstallation process does not affect your
personal settings.
■In all cases, if a program has been deleted from your
computer, the reinstallation process reinstalls the program or
utility to the factory image but cannot restore your personal
settings.
Reinstalling Preinstalled Programs and
Drivers
1. Remove the program or driver:
✎In some cases, drivers are not listed in the Add or Remove
Programs list. If the driver is not listed, it does not need to be
removed.
a. Select Start > Control Panel > Add or Remove
Programs.
b. Click the program or driver you want to remove, and then
click Change/Remove.

Backup and Recovery
Maintenance and Service Guide B–7
2. Select Start > All Programs > System Recovery >
Application and Driver Recovery.
The Application and Driver Recovery tool opens.
3. Select Application Installation or Driver Installation, and
then click Next.
4. Follow the on-screen instructions to complete the program or
driver recovery.
5. Restart the computer if prompted.
Reinstalling Programs from Discs
1. Insert the disc into the optical drive.
2. When the installation wizard opens, follow the installation
instructions on the screen.
3. Restart the computer if prompted.
Performing a Recovery
PC Recovery software allows you to repair or restore the system
if you experience system failure or instability. PC Recovery
works from recovery discs that you create or from a dedicated
recovery partition on the hard drive.
✎Microsoft Windows XP has its own built-in repair features,
such as System Restore and driver roll-back capabilities. If you
have not already tried these features, try them before using
PC Recovery.
✎PC Recovery only recovers software that was preinstalled at
the factory. Software not provided with this computer must be
reinstalled from the disc provided by the manufacturer or
downloaded from the manufacturer's Web site.

B–8 Maintenance and Service Guide
Backup and Recovery
Recovering from the Recovery Discs
To restore the system from the recovery discs:
1. Back up all personal files.
2. Insert the first recovery disc into the optical drive and restart
the computer.
3. Follow the on-screen instructions.
Recovering from the Partition on the
Hard Drive
You can perform a recovery from the partition on the hard drive
from either the Start button or f11.
To restore the system from the partition:
1. Access the PC Recovery tool:
❏To access PC Recovery from the Start button, select
Start > All Programs > System Recovery >
PC Recovery.
❏To access PC Recovery from f11, restart the computer and
press f11 while the “Press <F11> for recovery” message is
displayed on the screen.
The PC Recovery tool opens.
2. Select PC Recovery and click Next.
The computer restarts and the PC Recovery tool opens.
3. Click OK.
4. Follow the on-screen instructions to complete the system
recovery.
If you want to perform a destructive recovery:
✎A destructive recovery formats the hard drive and restores the
computer to its factory state. Select this option only as a last
resort.

Backup and Recovery
Maintenance and Service Guide B–9
a. Click Advanced Options on the System Recovery screen.
b. Select Destructive Recovery and follow the on-screen
instructions.
Deleting the Recovery Partition on the
Hard Drive
The PC Recovery Advanced Options menu provides the option of
deleting the recovery partition, which will increase space on the
hard drive. Delete the recovery partition only if you have already
created recovery discs.
ÄCAUTION: After you create the recovery discs, you can increase
space on the hard drive by deleting the recovery partition. However,
doing this is not recommended. If you delete this partition, you will lose
any information that is on the partition, including the PC Recovery
software. Thereafter, you must use the recovery discs to access PC
Recovery software.
To delete the recovery partition:
1. If you have not already created recovery discs, create
them now.
2. Select Start > All Programs > System Recovery >
PC Recovery.
The PC Recovery tool opens.
3. Select PC Recovery and click Next.
The computer restarts and the PC Recovery tools opens.
4. Click OK.
5. At the System Recovery screen, click Advanced Options.
6. Select Delete Recovery Partition (not recommended) and
follow the on-screen instructions.

B–10 Maintenance and Service Guide
Backup and Recovery
Updating Reinstalled Software
After you perform a system recovery, connect to the Internet to
update all reinstalled software.
To access update links for the operating system and other
software provided on your computer:
»Select Start > Help and Support.
To update optional software, follow the instructions provided by
the software manufacturer. Some programs include an update
feature you can access from a Help button or menu within the
program.

Maintenance and Service Guide C–1
C
Display Component Recycling
ÅWARNING: The backlight contains mercury. Caution should be
exercised when removing and handling the backlight to avoid
damaging this component and causing exposure to the mercury.
ÄCAUTION: The procedures in this appendix can result in damage to
display components. The only components intended for recycling
purposes are the liquid crystal display (LCD) panel and the backlight.
Careful handling should be exercised when removing these
components.
✎Materials Disposal
This HP product contains mercury in the display assembly
backlight and may require special handling at end-of-life.
Disposal of mercury may be regulated because of environmental
considerations. For disposal or recycling information, contact
your local authorities or visit the Electronic Industries Alliance
(EIA) at http://www.eiae.org.

C–2 Maintenance and Service Guide
Display Component Recycling
This appendix provides disassembly instructions for the display
assembly. The display assembly must be disassembled to gain
access to the backlight 1 and the LCD panel 2.
✎Disassembly procedures differ from one display assembly to
another. The procedures provided in this appendix are general
disassembly instructions. Specific details, such as screw sizes,
quantities, and locations, and component shapes and sizes, can
vary from one computer model to another.
Refer to Section 5.12, “Display Assembly,” for display assembly
disassembly steps.

Display Component Recycling
Maintenance and Service Guide C–3
Perform the following steps to disassemble the display assembly:
1. Remove all screw covers 1 and screws 2 that secure the
display bezel to the display assembly.
Removing the Display Bezel Screw Covers and Screws

C–4 Maintenance and Service Guide
Display Component Recycling
2. Lift up and out on the left and right inside edges 1 and the
top and bottom inside edges 2 of the display bezel until
the bezel disengages from the display assembly.
3. Remove the display bezel 3.
Removing the Display Bezel

Display Component Recycling
Maintenance and Service Guide C–5
4. Disconnect all LCD panel cables 1 from the display inverter
board and remove the inverter board 2.
Removing the Display Inverter Board

C–6 Maintenance and Service Guide
Display Component Recycling
5. Remove all screws 1 that secure the LCD panel to the
display enclosure.
6. Remove the LCD panel 2 from the display enclosure.
Removing the LCD Panel

Display Component Recycling
Maintenance and Service Guide C–7
7. Turn the LCD panel upside down.
8. Remove all screws that secure the LCD panel frame to the
LCD panel.
Removing the LCD Panel Frame Screws

C–8 Maintenance and Service Guide
Display Component Recycling
9. Use a sharp-edged tool to cut the tape 1 that secures the side
of the LCD panel to the LCD panel frame.
10. Remove the LCD panel frame 2 from the display panel.
Removing the LCD Panel Frame

Display Component Recycling
Maintenance and Service Guide C–9
11. Remove the screws 1 that secure the backlight cover to the
LCD panel.
12. Lift the top edge of the backlight cover 2 and swing it
forward.
13. Remove the backlight cover.
Removing the Backlight Cover

C–10 Maintenance and Service Guide
Display Component Recycling
14. Turn the LCD panel right-side up.
15. Remove the backlight cables 1 from the clip 2 in the
LCD panel.
Releasing the Backlight Cables

Display Component Recycling
Maintenance and Service Guide C–11
16. Turn the LCD panel upside down.
17. Remove the backlight frame from the LCD panel.
Removing the Backlight Frame

C–12 Maintenance and Service Guide
Display Component Recycling
ÅWARNING: The backlight contains mercury. Caution should be
exercised when removing and handling the backlight to avoid
damaging this component and causing exposure to the mercury.
18. Slide the backlight out of the backlight frame.
Removing the Backlight

Display Component Recycling
Maintenance and Service Guide C–13
19. Disconnect the display cable 1 from the LCD panel.
20. Remove the screws 2 that secure the LCD panel to the LCD
rear panel.
21. Release the LCD panel 3 from the LCD rear panel.
22. Release the tape 4 that secures the LCD panel to the LCD
rear panel.
Releasing the LCD Panel

C–14 Maintenance and Service Guide
Display Component Recycling
23. Remove the LCD panel.
Removing the LCD Panel
24. Recycle the backlight and LCD panel.

Maintenance and Service Guide D–1
D
Connector Pin Assignments
Table D-1
Universal Serial Bus
Pin Signal Pin Signal
1 +5 VDC 3 Data +
2 Data – 4 Ground

D–2 Maintenance and Service Guide
Connector Pin Assignments
Table D-2
RJ-45 (Network)
Pin Signal Pin Signal
1 Transmit + 5 Unused
2 Transmit – 6 Receive –
3 Receive + 7 Unused
4 Unused 8 Unused

Connector Pin Assignments
Maintenance and Service Guide D–3
Table D-3
S-Video-Out
Pin Signal Pin Signal
1 TV-Ground 5 TV-CD
2 TV-CVBS 6 TV-Ground
3 TV-Ground 7 TV-YD
4 TV-Ground

D–4 Maintenance and Service Guide
Connector Pin Assignments
Table D-4
External Monitor
Pin Signal Pin Signal
1 Red analog 9 +5 VDC
2 Green analog 10 Ground
3 Blue analog 11 Monitor detect
4 Not connected 12 DDC 2B data
5 Ground 13 Horizontal sync
6 Ground analog 14 Vertical sync
7 Ground analog 15 DDC 2B clock
8 Ground analog

Connector Pin Assignments
Maintenance and Service Guide D–5
Table D-5
RJ-11 (Modem)
Pin Signal Pin Signal
1 Unused 4 Unused
2Tip 5Unused
3 Ring 6 Unused

D–6 Maintenance and Service Guide
Connector Pin Assignments
Table D-6
Audio-In (Microphone)
Pin Signal Pin Signal
1 Audio signal in 3 Ground
2 Audio signal in
Table D-7
Audio-Out (Headphone)
Pin Signal Pin Signal
1 Audio out, left channel 3 Ground
2 Audio out, right channel

Maintenance and Service Guide E–1
E
Power Cord Set Requirements
3-Conductor Power Cord Set
The wide range input feature of the computer permits it to operate
from any line voltage from 100 to 120 or 220 to 240 volts AC.
The power cord set included with the computer meets the
requirements for use in the country where the equipment
is purchased.
Power cord sets for use in other countries must meet the
requirements of the country where the computer is used.

E–2 Maintenance and Service Guide
Power Cord Set Requirements
General Requirements
The requirements listed below are applicable to all countries.
■The length of the power cord set must be at least 1.5 m
(5.0 ft) and a maximum of 2.0 m (6.5 ft).
■All power cord sets must be approved by an acceptable
accredited agency responsible for evaluation in the
country where the power cord set will be used.
■The power cord sets must have a minimum current capacity
of 10 amps and a nominal voltage rating of 125 or 250 V AC,
as required by each country’s power system.
■The appliance coupler must meet the mechanical
configuration of an EN 60 320/IEC 320 Standard Sheet C13
connector for mating with the appliance inlet on the back of
the computer.

Power Cord Set Requirements
Maintenance and Service Guide E–3
Country-Specific Requirements
3-Conductor Power Cord Set Requirements
Country/Region Accredited Agency Applicable Note Number
Australia EANSW 1
Austria OVE 1
Belgium CEBC 1
Canada CSA 2
Denmark DEMKO 1
Finland FIMKO 1
France UTE 1
Germany VDE 1
Italy IMQ 1
Japan METI 3
✎NOTES:
1. The flexible cord must be <HAR> Type HO5VV-F, 3-conductor, 1.0 mm²
conductor size. Power cord set fittings (appliance coupler and wall plug)
must bear the certification mark of the agency responsible for evaluation
in the country where it will be used.
2. The flexible cord must be Type SPT-3 or equivalent, No. 18 AWG,
3-conductor. The wall plug must be a two-pole grounding type with a
NEMA 5-15P (15 A, 125 V) or NEMA 6-15P (15 A, 250 V) configuration.
3. The appliance coupler, flexible cord, and wall plug must bear a “T” mark
and registration number in accordance with the Japanese Dentori Law. The
flexible cord must be Type VCT or VCTF, 3-conductor, 1.00 mm² conductor
size. The wall plug must be a two-pole grounding type with a Japanese
Industrial Standard C8303 (7 A, 125 V) configuration.

E–4 Maintenance and Service Guide
Power Cord Set Requirements
Korea EK 4
The Netherlands KEMA 1
Norway NEMKO 1
People’s Republic
of China
CCC 5
Sweden SEMKO 1
Switzerland SEV 1
Taiwan BSMI 4
United Kingdom BSI 1
United States UL 2
✎NOTES:
1. The flexible cord must be <HAR> Type HO5VV-F, 3-conductor, 1.0 mm²
conductor size. Power cord set fittings (appliance coupler and wall plug)
must bear the certification mark of the agency responsible for evaluation
in the country where it will be used.
2. The flexible cord must be Type SPT-3 or equivalent, No. 18 AWG,
3-conductor. The wall plug must be a two-pole grounding type with a
NEMA 5-15P (15 A, 125 V) or NEMA 6-15P (15 A, 250 V) configuration.
3. The appliance coupler, flexible cord, and wall plug must bear a “T” mark
and registration number in accordance with the Japanese Dentori Law. The
flexible cord must be Type VCT or VCTF, 3-conductor, 1.00 mm² conductor
size. The wall plug must be a two-pole grounding type with a Japanese
Industrial Standard C8303 (7 A, 125 V) configuration.
4. The flexible cord must be Type RVV, 3-conductor, 0.75 mm² conductor size.
Power cord set fittings (appliance coupler and wall plug) must bear
the certification mark of the agency responsible for evaluation in the country
where it will be used.
5. The flexible cord must be Type VCTF, 3-conductor, 0.75 mm² conductor
size. Power cord set fittings (appliance coupler and wall plug) must bear the
certification mark of the agency responsible for evaluation in the country
where it will be used.
3-Conductor Power Cord Set Requirements
(Continued)
Country/Region Accredited Agency Applicable Note Number

Maintenance and Service Guide Index–1
Index
1394 port 1–11
A
AC adapter, spare part
numbers 3–22, 3–27
analog TV tuner, spare part
number 3–22, 3–26
arrow keys 1–13
audio troubleshooting 2–25
audio/infrared board
removal 5–56
spare part number 3–7,
3–31, 5–56
audio-in (microphone) jack
location 1–7
pin assignments D–6
audio-out (headphone) jack
location 1–7
pin assignments D–6
B
base enclosure, spare part
numbers 3–9, 3–32, 3–33
battery
removal 5–5
spare part numbers 3–11,
3–30, 5–5
battery bay 1–20
battery light 1–6
battery release latch 1–20
Bluetooth module
removal 5–58
spare part number 3–9,
3–25, 5–58
Bluetooth module cable,
illustrated 3–21
bottom components 1–20
C
Cable Kit
contents 3–21
spare part number 3–21,
3–31
cables, service considerations
4–2
caps lock key 1–13
caps lock light 1–15
CMOS clearing 1–4
components
bottom 1–20
front 1–6
keyboard 1–12
left-side 1–10
right-side 1–8
top 1–14, 1–16, 1–18
TouchPad 1–19

Index–2 Maintenance and Service Guide
Index
composite S-Video and audio
input cable, spare part
number 3–22, 3–26
computer feet, locations 5–12
Computer Setup
Advanced Menu 2–8
File Menu 2–6
Security Menu 2–6
Tools Menu 2–7
computer specifications 6–1
connector pin assignments
external monitor D–4
headphone D–6
microphone D–6
monitor D–4
RJ-11 (modem) D–5
RJ-45 (network) D–2
S-Video-out D–3
Universal Serial Bus (USB)
D–1
connectors, service
considerations 4–2
D
design overview 1–22
Digital Media Slot 1–11
Digital Media Slot light 1–11
disassembly sequence chart
5–3
diskette drive, OS loading
problems 2–23
display assembly
removal 5–30
spare part number 3–3,
3–29, 5–30
specifications 6–3
display bezel
removal 5–34
spare part numbers 5–34
Display Cable Kit, spare part
number 3–32, 5–41, 5–42
Display Hinge Kit, spare part
numbers 3–32, 3–33, 5–38
display hinge, removal 5–38
Display Label Kit, spare part
number 3–32
display lid switch module
removal 5–64
spare part number 3–31,
5–64
display panel
removal 5–39
spare part numbers 3–32,
5–39
Display Plastics Kit, spare part
numbers 3–32, 3–33
Display Screw Kit, spare part
number 3–32
docking device,
troubleshooting 2–18
drive light 1–6
drives, preventing damage 4–3
DVB-T TV tuner antenna,
spare part number 3–22,
3–27
DVB-T TV tuner, spare part
number 3–22, 3–27
DVD button 1–17
DVD/CD-RW Combo Drive
OS loading problems 2–24
precautions 4–3
removal 5–20

Index
Maintenance and Service Guide Index–3
spare part number 3–15,
3–19, 3–29, 5–20
specifications 6–6
DVD±RW and CD-RW
Combo Drive, OS loading
problems 2–24
DVD±RW/R and CD-RW
Combo Drive
precautions 4–3
removal 5–20
spare part numbers 3–15,
3–19, 3–29, 5–20
specifications 6–8, 6–9
E
electrostatic discharge 4–4,
4–8
expansion port 3 1–11
ExpressCard assembly
removal 5–73
spare part number 3–5,
3–32, 5–73
ExpressCard slot 1–11
ExpressCard slot bezel,
illustrated 3–20
external monitor port
location 1–11
pin assignments D–4
F
f1 to f12 keys 1–13
fan/heat sink assembly
removal 5–76
spare part numbers 3–9,
3–31, 3–33, 3–34, 5–76
fan/heat sink assembly
mounting bracket
installing 5–82, 5–83
spare part number 3–9,
3–32, 5–82
features 1–2
feet, locations 5–12
flowcharts, troubleshooting
no audio 2–25, 2–26
no network/modem
connection 2–30
no OS loading 2–19
no OS loading from
diskette drive 2–23
no OS loading from hard
drive 2–20, 2–21, 2–22
no OS loading from optical
drive 2–24
no power 2–12, 2–14, 2–15
no video 2–16, 2–17
nonfunctioning device
2–27
nonfunctioning docking
device 2–18
nonfunctioning keyboard
2–28
nonfunctioning pointing
device 2–29
fn key 1–13
front components 1–6
G
grounding equipment and
methods 4–7

Index–4 Maintenance and Service Guide
Index
H
hard drive
OS loading problems 2–20
precautions 4–3
removal 5–7
spare part numbers 3–11,
3–19, 3–29, 3–32, 5–7
specifications 6–4
hard drive bay 1–20
hard drive cover
illustrated 3–20
removal 5–8
headphone jack
location 1–7
pin assignments D–6
headset, spare part number
3–22, 3–25
HP Remote Control, spare part
number 3–22
I
I/O address specifications
6–13
infrared port 1–7
interrupt specifications 6–11
inverter
removal 5–37
spare part number 3–32,
5–37
K
keyboard
removal 5–22
spare part numbers 3–3,
3–30, 3–31, 5–22
troubleshooting 2–28
keyboard components 1–12
keypad keys 1–13
L
LED board cable
illustrated 3–21
removal 5–29
left-side components 1–10
M
mass storage devices, spare
part numbers 3–18
Media button 1–17
memory module
removal 5–13
spare part numbers 3–11,
3–29, 5–13
memory module compartment
1–21
memory module compartment
cover
illustrated 3–20
removal 5–14
microphone
location 1–15
removal 5–41
microphone jack
location 1–7
pin assignments D–6
Mini Card compartment 1–21
Mini Card compartment cover
illustrated 3–20
removal 5–18
Mini Card module
removal 5–16
spare part numbers 3–13,
3–15, 3–26, 3–27, 3–28,
5–16

Index
Maintenance and Service Guide Index–5
modem connector, removal
5–72
modem jack
location 1–9
pin assignments D–5
modem module
removal 5–54
spare part numbers 3–5,
3–31, 3–34, 5–54
modem, troubleshooting 2–30
monitor port
location 1–11
pin assignments D–4
mouse, spare part number
3–22, 3–25, 3–33
N
network jack
location 1–11
pin assignments D–2
network, troubleshooting 2–30
Next/Fast Forward button
1–18
nonfunctioning device,
troubleshooting 2–18, 2–27
num lock key 1–13
num lock light 1–15
O
optical drive
location 1–9, 1–20
OS loading problems 2–24
precautions 4–3
removal 5–20
spare part numbers 3–15,
3–19, 5–20
specifications 6–8, 6–9
P
packing precautions 4–5
password clearing 1–4
plastic parts 4–2
Plastics Kit
contents 3–20
spare part number 3–5,
3–20, 3–31
Play/Pause button 1–18
pointing device,
troubleshooting 2–29
power button 1–15
power button board
removal 5–29
spare part number 3–3,
3–31, 5–29
power connector 1–9
power connector cable
removal 5–71
spare part numbers 3–9,
3–33, 5–71
power cord
set requirements E–2
spare part numbers 3–24,
3–25
power light 1–6
power management features
1–5
power, troubleshooting 2–12
Previous/Rewind button 1–18
processor
removal 5–84
spare part numbers 3–7,
3–9, 3–28, 3–29, 3–32,
3–33, 3–34, 5–84

Index–6 Maintenance and Service Guide
Index
R
remote control, spare part
number 3–25
removal
preliminaries 4–1
procedures 5–1
replacement
preliminaries 4–1
procedures 5–1
RF cable, spare part number
3–22, 3–26
RF input adapter cable, spare
part number 3–22, 3–26
right-side components 1–8
RJ-11 (modem) jack
location 1–9
pin assignments D–5
RJ-45 (network) jack
location 1–11
pin assignments D–2
RTC battery
removal 5–11
spare part number 3–11,
3–31, 5–11
Rubber Feet Kit, spare part
number 3–9, 3–32
S
Screw Kit, spare part number
3–23, 3–32
screw listing A–1
security cable slot 1–11
serial number 3–1, 5–2
service considerations 4–2
Setup Utility 2–1
speaker assembly
removal 5–62
spare part number 3–5,
3–31, 5–62
speakers 1–15
specifications
computer 6–1
display 6–3
DVD/CD-RW Combo
Drive 6–6
DVD±RW/R and CD-RW
Combo Drive 6–8, 6–9
hard drive 6–4
I/O addresses 6–13
interrupts 6–11
optical drive 6–8, 6–9
system DMA 6–10
static shielding materials 4–8
Stop button 1–18
S-Video-out jack
location 1–11
pin assignments D–3
switch cover
removal 5–26
spare part numbers 3–3,
3–31, 5–26
system board
removal 5–68
spare part numbers 3–7,
3–28, 3–33, 5–68
system DMA 6–10
T
tools required 4–1
top components 1–14, 1–16,
1–18

Index
Maintenance and Service Guide Index–7
top cover
removal 5–43
spare part numbers 3–5,
3–31, 3–33, 5–43
top cover rear strip
removal 5–66
spare part numbers 3–5,
3–31, 3–33, 5–66
TouchPad 1–19
removal 5–48
spare part number 3–5,
3–33, 5–48
TouchPad buttons 1–19
TouchPad cable
illustrated 3–21
removal 5–49
spare part number 3–5,
3–31, 5–48
TouchPad components 1–19
TouchPad on/off button 1–19
TouchPad scroll zone 1–19
transporting precautions 4–5
troubleshooting
audio 2–25
docking device 2–18
flowcharts 2–9
keyboard 2–28
modem 2–30
network 2–30
nonfunctioning device
2–18, 2–27
OS loading 2–19
overview 2–1
pointing device 2–29
power 2–12
video 2–16
U
Universal Serial Bus (USB)
connector
location 1–9, 1–11
pin assignments D–1
unknown password 1–4
USB board
removal 5–60
spare part number 3–9,
3–31, 5–60
USB board cable, illustrated
3–21
USB digital drive, spare part
number 3–19, 3–25
USB infrared receiver, spare
part number 3–22, 3–26
USB travel mouse, spare part
number 3–22, 3–25
V
vents 1–21
video troubleshooting 2–16
volume button 1–15
volume scroll zone 1–15
W
Web camera
location 1–15
removal 5–35
spare part number 3–17,
3–32, 5–35
Web camera bracket, removal
5–36
Web camera cable, removal
5–42
Windows applications key
1–13


























