R13_si_dis_100918_0000 HP Pavilion G4 R13
R13_UMA-DIS_
R13_UMA-DIS
HP PAVILION G4 R13_UMA-DIS
R13_UMA-DIS_
User Manual:
Open the PDF directly: View PDF
.
Page Count: 39

http://laptop-motherboard-schematic.blo
g
spot.com/

5
5
4
4
3
3
2
2
1
1
D D
C C
B B
A A
TP_CATERR#
PM_THRMTRIP#_R
PM_SYNC_R
CLK_DPLL_SSCLKP
CLK_DPLL_SSCLKN
SM_RCOMP_0
CPU_DRAMRST#
SM_RCOMP_2
XDP_TMS
XDP_TDO
XDP_TCLK
XDP_TDI_R
XDP_PREQ#
XDP_PRDY#
SM_RCOMP_1
PEG_COMP
SKTOCC#
PM_DRAM_PWRGD_R
H_PWRGOOD_R
XDP_BPM5
XDP_BPM1
XDP_BPM6
XDP_BPM2
XDP_BPM7
XDP_BPM3
XDP_BPM4
XDP_BPM0
H_PECI
H_PROCHOT#_R
XDP_TRST#
XDP_DBRST#
INT_eDP_HPD_Q
eDP_COMP
PEG_COMP
eDP_COMP
INT_eDP_HPD_Q
CLK_DPLL_SSCLKN
CLK_DPLL_SSCLKP
XDP_TRST#
XDP_TDI_R
XDP_PREQ#
XDP_TCLK
XDP_TMS
H_PROCHOT#
XDP_TDO
PM_DRAM_PWRGD_C
PM_DRAM_PWRGD_PU
CPU_DRAMRST#
CPU_DRAMRST#_R
CPU_PLTRST# CPU_PLTRST#_RCPU_PLTRST#_R
PM_DRAM_PWRGD_R
PM_DRAM_PWRGD_R
PEG_RX#1
PEG_RX1
PEG_RX2
PEG_RX3
PEG_RX0
PEG_RX4
PEG_RX5
PEG_RX6
PEG_RX7
PEG_RX#2
PEG_RX#3
PEG_RX#0
PEG_RX#4
PEG_RX#5
PEG_RX#6
PEG_RX#7
C_PEG_TX#6
C_PEG_TX#3
C_PEG_TX#0
C_PEG_TX#1
C_PEG_TX#7
C_PEG_TX#4
C_PEG_TX#2
C_PEG_TX#5
C_PEG_TX0
C_PEG_TX6
C_PEG_TX3
C_PEG_TX1
C_PEG_TX7
C_PEG_TX4
C_PEG_TX2
C_PEG_TX5
C_PEG_TX0
C_PEG_TX6
C_PEG_TX3
C_PEG_TX1
C_PEG_TX7
C_PEG_TX4
C_PEG_TX2
C_PEG_TX5
PEG_TX1
PEG_TX2
PEG_TX3
PEG_TX4
PEG_TX0
PEG_TX5
PEG_TX6
PEG_TX7 C_PEG_TX#6
C_PEG_TX#3
C_PEG_TX#0
C_PEG_TX#1
C_PEG_TX#7
C_PEG_TX#4
C_PEG_TX#2
C_PEG_TX#5
PEG_TX#1
PEG_TX#2
PEG_TX#3
PEG_TX#4
PEG_TX#0
PEG_TX#5
PEG_TX#6
PEG_TX#7
DMI_TXN06DMI_TXN16DMI_TXN26DMI_TXN36
DMI_TXP06DMI_TXP16DMI_TXP26DMI_TXP36
DMI_RXN06DMI_RXN16DMI_RXN26DMI_RXN36
DMI_RXP06DMI_RXP16DMI_RXP26DMI_RXP36
FDI_TXN06FDI_TXN16
FDI_TXN36FDI_TXN26
FDI_TXN56
FDI_TXN76FDI_TXN66
FDI_TXN46
FDI_TXP16
FDI_TXP56
FDI_TXP76FDI_TXP66
FDI_TXP46FDI_TXP36FDI_TXP26
FDI_TXP06
FDI_FSYNC06FDI_FSYNC16
FDI_INT6
FDI_LSYNC16FDI_LSYNC06
EC_PECI29
PM_SYNC6
H_PWRGOOD9
H_PROCHOT#29,33
CLK_CPU_BCLKN 8
CLK_CPU_BCLKP 8
H_SNB_IVB#7
PM_THRMTRIP#9,29
XDP_DBRST# 6
CLK_DPLL_SSCLKN 8
CLK_DPLL_SSCLKP 8
MAIN_ONG 4,38
PM_DRAM_PWRGD 6
PLTRST#8,14,24,27,29,30
DRAMRST_CNTRL_PCH8
DDR3_DRAMRST#12,13
+1.05V_VTT 4,6,7,8,10,29,32,33
+3VS5 6,7,8,9,10,22,26,31,32,38,39
+1.5V_CPU 4
+3V 6,7,8,9,10,12,13,14,17,20,21,22,23,24,25,27,28,29,30,33,38,39
PEG_RX#[0..7] 14
PEG_RX[0..7] 14
PEG_TX[0..7]14 PEG_TX#[0..7]14
+1.05V_VTT
+3VS5
+3V
+1.05V_VTT
+1.05V_VTT
+1.05V_VTT
+1.05V_VTT
+1.5V_CPU
+3VS5 +3VS5
+1.5VSUS
Size Document Number Rev
Date: Sheet of
4XDQWD&RPSXWHU,QF
352-(&75
1%
3A
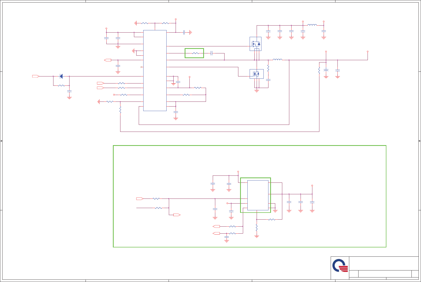
SNB 1/4 (PCIE&DMI&FDI)
Custom
239Saturday, September 18, 2010
Size Document Number Rev
Date: Sheet of
4XDQWD&RPSXWHU,QF
352-(&75
1%
3A
SNB 1/4 (PCIE&DMI&FDI)
Custom
239Saturday, September 18, 2010
Size Document Number Rev
Date: Sheet of
4XDQWD&RPSXWHU,QF
352-(&75
1%
3A
SNB 1/4 (PCIE&DMI&FDI)
Custom
239Saturday, September 18, 2010
Sandy Bridge Processor (DMI,PEG,FDI) Sandy Bridge Processor (CLK,MISC,JTAG)
FDI_FSYNC can gang all these 4
signals together and tie them
with only one 1K resistor to GND
(DG V0.5 Ch2.2.9).
FDI disable
(DIS only stuff)
SNB_IVB# N.A at SNB EDS #27637 0.7v1
CPU XDP
DP & PEG Compensation
PEG_ICOMPI and RCOMPO signals
should be routed within 500 mils typical
impedance = 43 mohms PEG_ICOMPO
signals should be routed within 500 mils
typical impedance = 14.5 mohms
eDP_COMPIO and ICOMPO signals should be shorted
near balls and routed with typical impedance <25 mohms
Ra
NCDIS
SG/UMA
Ra Rb Rc
Stuff
Embedded Display PLL Clock
Stuff Stuff
NC NC
Processor pull-up (CPU)
CPU RESET#
SM_DRAMPWROK Processor Input. DDR3 DRAM RESET
PEG_COMP connect to PIN H22&J22 W:4mils/S:15mils/L: 500mils.
PEG_COMP connect to PIN J21 W:12mils/S:15mils/L: 500mils.
eDP_COMP connect to PIN A18 W:4mils/S:15mils/L: 500mils.
eDP_COMP connect to PIN A17 W:12mils/S:15mils/L: 500mils.
SM_RCOMP[0] W:20mils/S:20mils/L: 500mils,
SM_RCOMP[1] W:20mils/S:20mils/L: 500mils,
SM_RCOMP[2] W:15mils/S:20mils/L: 500mils,
Placement close to EC.
3/26 DB change
Part reference.
0.22uF AC coupling Caps for PCIE GEN1/2/3 0.22uF AC coupling Caps for PCIE GEN1/2/3
PEG x16 disable (UMA only remove)
DEL
DEL
9/15 SI for H/W.
PCI EXPRESS* - GRAPHICS
DMI
Intel(R) FDI
eDP
U15A
Sandy Bridge_rPGA_Rev0p61
rpga989-47989-socket
DGG^9000005
IC SOCKET RPGA 989P(P1.0,M/H3.0)
PCI EXPRESS* - GRAPHICS
DMI
Intel(R) FDI
eDP
U15A
Sandy Bridge_rPGA_Rev0p61
rpga989-47989-socket
DGG^9000005
IC SOCKET RPGA 989P(P1.0,M/H3.0)
DMI_RX#[0]
B27
DMI_RX#[1]
B25
DMI_RX#[2]
A25
DMI_RX#[3]
B24
DMI_RX[0]
B28
DMI_RX[1]
B26
DMI_RX[2]
A24
DMI_RX[3]
B23
DMI_TX#[0]
G21
DMI_TX#[1]
E22
DMI_TX#[2]
F21
DMI_TX#[3]
D21
DMI_TX[0]
G22
DMI_TX[1]
D22
DMI_TX[3]
C21 DMI_TX[2]
F20
FDI0_TX#[0]
A21
FDI0_TX#[1]
H19
FDI0_TX#[2]
E19
FDI0_TX#[3]
F18
FDI1_TX#[0]
B21
FDI1_TX#[1]
C20
FDI1_TX#[2]
D18
FDI1_TX#[3]
E17
FDI0_TX[0]
A22
FDI0_TX[1]
G19
FDI0_TX[2]
E20
FDI0_TX[3]
G18
FDI1_TX[0]
B20
FDI1_TX[1]
C19
FDI1_TX[2]
D19
FDI1_TX[3]
F17
FDI0_FSYNC
J18
FDI1_FSYNC
J17
FDI_INT
H20
FDI0_LSYNC
J19
FDI1_LSYNC
H17
PEG_ICOMPI J22
PEG_ICOMPO J21
PEG_RCOMPO H22
PEG_RX#[0] K33
PEG_RX#[1] M35
PEG_RX#[2] L34
PEG_RX#[3] J35
PEG_RX#[4] J32
PEG_RX#[5] H34
PEG_RX#[6] H31
PEG_RX#[7] G33
PEG_RX#[8] G30
PEG_RX#[9] F35
PEG_RX#[10] E34
PEG_RX#[11] E32
PEG_RX#[12] D33
PEG_RX#[13] D31
PEG_RX#[14] B33
PEG_RX#[15] C32
PEG_RX[0] J33
PEG_RX[1] L35
PEG_RX[2] K34
PEG_RX[3] H35
PEG_RX[4] H32
PEG_RX[5] G34
PEG_RX[6] G31
PEG_RX[7] F33
PEG_RX[8] F30
PEG_RX[9] E35
PEG_RX[10] E33
PEG_RX[11] F32
PEG_RX[12] D34
PEG_RX[13] E31
PEG_RX[14] C33
PEG_RX[15] B32
PEG_TX#[0] M29
PEG_TX#[1] M32
PEG_TX#[2] M31
PEG_TX#[3] L32
PEG_TX#[4] L29
PEG_TX#[5] K31
PEG_TX#[6] K28
PEG_TX#[7] J30
PEG_TX#[8] J28
PEG_TX#[9] H29
PEG_TX#[10] G27
PEG_TX#[11] E29
PEG_TX#[12] F27
PEG_TX#[13] D28
PEG_TX#[14] F26
PEG_TX#[15] E25
PEG_TX[0] M28
PEG_TX[1] M33
PEG_TX[2] M30
PEG_TX[3] L31
PEG_TX[4] L28
PEG_TX[5] K30
PEG_TX[6] K27
PEG_TX[7] J29
PEG_TX[8] J27
PEG_TX[9] H28
PEG_TX[10] G28
PEG_TX[11] E28
PEG_TX[12] F28
PEG_TX[13] D27
PEG_TX[14] E26
PEG_TX[15] D25
eDP_AUX
C15
eDP_AUX#
D15
eDP_TX[0]
C17
eDP_TX[1]
F16
eDP_TX[2]
C16
eDP_TX[3]
G15
eDP_TX#[0]
C18
eDP_TX#[1]
E16
eDP_TX#[2]
D16
eDP_TX#[3]
F15
eDP_COMPIO
A18
eDP_HPD
B16 eDP_ICOMPO
A17
TP39TP39
TP12TP12
R67 10K_4R67 10K_4
TP13TP13
C488 0.1U/10V_4C488 0.1U/10V_4 R155 51_4R155 51_4
C507 0.1U/10V_4C507 0.1U/10V_4
C490 0.1U/10V_4C490 0.1U/10V_4
R85 24.9/F_4R85 24.9/F_4
TP44TP44
R384 10K_4R384 10K_4
Q24
2N7002
Q24
2N7002
3
2
1
R47 0_4R47 0_4
R313 *0_4R313 *0_4
R145 62_4R145 62_4
R37
*39_4
R37
*39_4
TP41TP41
C492 0.1U/10V_4C492 0.1U/10V_4
R48
*0_4
R48
*0_4
C512 0.1U/10V_4C512 0.1U/10V_4
TP5TP5
C501 0.1U/10V_4C501 0.1U/10V_4
R404 *75/F_4R404 *75/F_4
TP45TP45
C560
0.1U/10V_4
C560
0.1U/10V_4
R402 1.5K/F_4R402 1.5K/F_4
R312 1K_4R312 1K_4
TP2TP2
R377 0_4R377 0_4
TP42TP42
U18
*74LVC1G07GW
U18
*74LVC1G07GW
VCC 5
NC
1
GND
3OUT 4
IN
2
R159 51_4R159 51_4
TP11TP11
C517 0.1U/10V_4C517 0.1U/10V_4
CLOCKS
MISCTHERMALPWR MANAGEMENT
DDR3
MISC
JTAG & BPM
U15B
Sandy Bridge_rPGA_Rev0p61
rpga989-47989-socket
DGG^9000005
IC SOCKET RPGA 989P(P1.0,M/H3.0)
CLOCKS
MISCTHERMALPWR MANAGEMENT
DDR3
MISC
JTAG & BPM
U15B
Sandy Bridge_rPGA_Rev0p61
rpga989-47989-socket
DGG^9000005
IC SOCKET RPGA 989P(P1.0,M/H3.0)
SM_RCOMP[1] A5
SM_RCOMP[2] A4
SM_DRAMRST# R8
SM_RCOMP[0] AK1
BCLK# A27
BCLK A28
DPLL_REF_SSCLK# A15
DPLL_REF_SSCLK A16
CATERR#
AL33
PECI
AN33
PROCHOT#
AL32
THERMTRIP#
AN32
SM_DRAMPWROK
V8
RESET#
AR33
PRDY# AP29
PREQ# AP27
TCK AR26
TMS AR27
TRST# AP30
TDI AR28
TDO AP26
DBR# AL35
BPM#[0] AT28
BPM#[1] AR29
BPM#[2] AR30
BPM#[3] AT30
BPM#[4] AP32
BPM#[5] AR31
BPM#[6] AT31
BPM#[7] AR32
PM_SYNC
AM34
SKTOCC#
AN34
SNB_IVB#
C26
UNCOREPWRGOOD
AP33
R40
200/F_4
R40
200/F_4
TP8TP8
R43
*3K/F_4
R43
*3K/F_4
TP4TP4
R314
4.99K/F_4
R314
4.99K/F_4
C442
0.047U/10V_4
C442
0.047U/10V_4
C503 0.1U/10V_4C503 0.1U/10V_4
C483 0.1U/10V_4C483 0.1U/10V_4
R156 51_4R156 51_4
R378 0_4R378 0_4
R163 51_4R163 51_4
TP7TP7
TP43TP43
R403 51_4R403 51_4
R311 1K_4R311 1K_4
R315 0_4R315 0_4
R42 130/F_4R42 130/F_4
C508 0.1U/10V_4C508 0.1U/10V_4
C498 0.1U/10V_4C498 0.1U/10V_4
C27
0.1U/10V_4
C27
0.1U/10V_4
R386 43_4R386 43_4
R319 24.9/F_4R319 24.9/F_4
R401
750/F_4
R401
750/F_4
Q3
*2N7002
Q3
*2N7002
3
2
1
C511 0.1U/10V_4C511 0.1U/10V_4
R316 200/F_4R316 200/F_4
R143 140/F_4R143 140/F_4
C496 0.1U/10V_4C496 0.1U/10V_4
R318 26.1/F_4R318 26.1/F_4
C489 0.1U/10V_4C489 0.1U/10V_4
R146 56.2/F_4R146 56.2/F_4
R148 0_4R148 0_4
C504 0.1U/10V_4C504 0.1U/10V_4
U2
*74LVC1G07GW
U2
*74LVC1G07GW
VCC 5
NC
1
GND
3OUT 4
IN
2
R49
10K_4
R49
10K_4
R400 *43_4R400 *43_4
R158 *51_4R158 *51_4
TP40TP40
R375 *1K_4R375 *1K_4
TP10TP10
C500 0.1U/10V_4C500 0.1U/10V_4
TP46TP46
http://laptop-motherboard-schematic.blo
g
spot.com/

5
5
4
4
3
3
2
2
1
1
D D
C C
B B
A A
M_A_DQ0
M_A_DQ1
M_A_DQ2
M_A_DQ3
M_A_DQ4
M_A_DQ5
M_A_DQ6
M_A_DQ7
M_A_DQ10
M_A_DQ11
M_A_DQ13
M_A_DQ12
M_A_DQ14
M_A_DQ15
M_A_DQ8
M_A_DQ9
M_A_DQ18
M_A_DQ19
M_A_DQ21
M_A_DQ20
M_A_DQ22
M_A_DQ23
M_A_DQ24
M_A_DQ31
M_A_DQ30
M_A_DQ28
M_A_DQ29
M_A_DQ27
M_A_DQ26
M_A_DQ25
M_A_DQ16
M_A_DQ17
M_A_DQ34
M_A_DQ35
M_A_DQ37
M_A_DQ36
M_A_DQ38
M_A_DQ39
M_A_DQ40
M_A_DQ47
M_A_DQ46
M_A_DQ44
M_A_DQ45
M_A_DQ43
M_A_DQ42
M_A_DQ41
M_A_DQ32
M_A_DQ54
M_A_DQ52
M_A_DQ53
M_A_DQ51
M_A_DQ50
M_A_DQ58
M_A_DQ59
M_A_DQ61
M_A_DQ60
M_A_DQ62
M_A_DQ63
M_A_DQ56
M_A_DQ55
M_A_DQ49
M_A_DQ48
M_A_DQ57
M_A_DQ33
M_A_A0
M_A_A1
M_A_A2
M_A_A3
M_A_A5
M_A_A6
M_A_A7
M_A_A4
M_A_A9
M_A_A10
M_A_A11
M_A_A8
M_A_A12
M_A_A15
M_A_A14
M_A_A13
M_A_DQSP1
M_A_DQSP2
M_A_DQSP3
M_A_DQSP0
M_A_DQSP4
M_A_DQSP6
M_A_DQSP5
M_A_DQSP7
M_A_DQSN1
M_A_DQSN0
M_A_DQSN3
M_A_DQSN2
M_A_DQSN5
M_A_DQSN6
M_A_DQSN4
M_A_DQSN7
M_B_DQ2
M_B_DQ3
M_B_A1
M_B_A9
M_B_A10
M_B_A11
M_B_A8
M_B_A12
M_B_A15
M_B_A14
M_B_A13
M_B_A2
M_B_A3
M_B_A0
M_B_A5
M_B_A6
M_B_A7
M_B_A4
M_B_DQ34
M_B_DQ35
M_B_DQ37
M_B_DQ36
M_B_DQ39
M_B_DQ38
M_B_DQ32
M_B_DQ41
M_B_DQ40
M_B_DQ46
M_B_DQ47
M_B_DQ44
M_B_DQ45
M_B_DQ43
M_B_DQ42
M_B_DQ33
M_B_DQ53
M_B_DQ51
M_B_DQ50
M_B_DQ63
M_B_DQ62
M_B_DQ56
M_B_DQ57
M_B_DQ48
M_B_DQ54
M_B_DQ55
M_B_DQ52
M_B_DQ49
M_B_DQ58
M_B_DQ59
M_B_DQ61
M_B_DQ60
M_B_DQ6
M_B_DQ7
M_B_DQ4
M_B_DQ5
M_B_DQ0
M_B_DQSN1
M_B_DQSN0
M_B_DQSN3
M_B_DQSN2
M_B_DQSN5
M_B_DQSN6
M_B_DQSN4
M_B_DQSN7
M_B_DQ10
M_B_DQ11
M_B_DQ13
M_B_DQ12
M_B_DQ15
M_B_DQ14
M_B_DQ8
M_B_DQ9
M_B_DQ1
M_B_DQSP1
M_B_DQSP0
M_B_DQSP3
M_B_DQSP2
M_B_DQSP5
M_B_DQSP6
M_B_DQSP4
M_B_DQSP7
M_B_DQ18
M_B_DQ19
M_B_DQ21
M_B_DQ20
M_B_DQ23
M_B_DQ22
M_B_DQ16
M_B_DQ25
M_B_DQ24
M_B_DQ30
M_B_DQ31
M_B_DQ28
M_B_DQ29
M_B_DQ27
M_B_DQ26
M_B_DQ17
M_A_A[15:0] 12
M_A_DQSP[7:0] 12
M_A_DQSN[7:0] 12
M_A_DQ[63:0]12
M_A_CLKN1 12
M_A_CKE1 12
M_A_CLKP1 12
M_A_CS#0 12
M_A_ODT0 12
M_A_CS#1 12
M_A_ODT1 12
M_A_BS#012
M_A_WE#12 M_A_RAS#12
M_A_BS#112 M_A_BS#212
M_A_CAS#12
M_B_DQ[63:0]13
M_B_ODT1 13
M_B_CLKN0 13
M_B_CS#0 13
M_B_ODT0 13
M_B_CKE0 13
M_B_CLKP0 13
M_B_CS#1 13
M_B_CLKN1 13
M_B_CKE1 13
M_B_CLKP1 13
M_B_A[15:0] 13
M_B_DQSN[7:0] 13
M_B_DQSP[7:0] 13
M_B_BS#113 M_B_BS#213
M_B_WE#13 M_B_RAS#13 M_B_CAS#13
M_B_BS#013
M_A_CLKP0 12
M_A_CLKN0 12
M_A_CKE0 12
Size Document Number Rev
Date: Sheet of
4XDQWD&RPSXWHU,QF
352-(&75
1%
3A
SNB 2/4 (DDR3 I/F)
1A
Custom
339Saturday, September 18, 2010
Size Document Number Rev
Date: Sheet of
4XDQWD&RPSXWHU,QF
352-(&75
1%
3A
SNB 2/4 (DDR3 I/F)
1A
Custom
339Saturday, September 18, 2010
Size Document Number Rev
Date: Sheet of
4XDQWD&RPSXWHU,QF
352-(&75
1%
3A
SNB 2/4 (DDR3 I/F)
1A
Custom
339Saturday, September 18, 2010
Sandy Bridge Processor (DDR3)
DDR SYSTEM MEMORY A
U15C
Sandy Bridge_rPGA_Rev0p61
rpga989-47989-socket
DGG^9000005
IC SOCKET RPGA 989P(P1.0,M/H3.0)
DDR SYSTEM MEMORY A
U15C
Sandy Bridge_rPGA_Rev0p61
rpga989-47989-socket
DGG^9000005
IC SOCKET RPGA 989P(P1.0,M/H3.0)
SA_BS[0]
AE10
SA_BS[1]
AF10
SA_BS[2]
V6
SA_CAS#
AE8
SA_RAS#
AD9
SA_WE#
AF9
SA_CLK[0] AB6
SA_CLK[1] AA5
SA_CLK#[0] AA6
SA_CLK#[1] AB5
SA_CKE[0] V9
SA_CKE[1] V10
SA_CS#[0] AK3
SA_CS#[1] AL3
SA_ODT[0] AH3
SA_ODT[1] AG3
SA_DQS[0] D4
SA_DQS#[0] C4
SA_DQS[1] F6
SA_DQS#[1] G6
SA_DQS[2] K3
SA_DQS#[2] J3
SA_DQS[3] N6
SA_DQS#[3] M6
SA_DQS[4] AL5
SA_DQS#[4] AL6
SA_DQS[5] AM9
SA_DQS#[5] AM8
SA_DQS[6] AR11
SA_DQS#[6] AR12
SA_DQS[7] AM14
SA_DQS#[7] AM15
SA_MA[0] AD10
SA_MA[1] W1
SA_MA[2] W2
SA_MA[3] W7
SA_MA[4] V3
SA_MA[5] V2
SA_MA[6] W3
SA_MA[7] W6
SA_MA[8] V1
SA_MA[9] W5
SA_MA[10] AD8
SA_MA[11] V4
SA_MA[12] W4
SA_MA[13] AF8
SA_MA[14] V5
SA_MA[15] V7
SA_DQ[0]
C5
SA_DQ[1]
D5
SA_DQ[2]
D3
SA_DQ[3]
D2
SA_DQ[4]
D6
SA_DQ[5]
C6
SA_DQ[6]
C2
SA_DQ[7]
C3
SA_DQ[8]
F10
SA_DQ[9]
F8
SA_DQ[10]
G10
SA_DQ[11]
G9
SA_DQ[12]
F9
SA_DQ[13]
F7
SA_DQ[14]
G8
SA_DQ[15]
G7
SA_DQ[16]
K4
SA_DQ[17]
K5
SA_DQ[18]
K1
SA_DQ[19]
J1
SA_DQ[20]
J5
SA_DQ[21]
J4
SA_DQ[22]
J2
SA_DQ[23]
K2
SA_DQ[24]
M8
SA_DQ[25]
N10
SA_DQ[26]
N8
SA_DQ[27]
N7
SA_DQ[28]
M10
SA_DQ[29]
M9
SA_DQ[30]
N9
SA_DQ[31]
M7
SA_DQ[32]
AG6
SA_DQ[33]
AG5
SA_DQ[34]
AK6
SA_DQ[35]
AK5
SA_DQ[36]
AH5
SA_DQ[37]
AH6
SA_DQ[38]
AJ5
SA_DQ[39]
AJ6
SA_DQ[40]
AJ8
SA_DQ[41]
AK8
SA_DQ[42]
AJ9
SA_DQ[43]
AK9
SA_DQ[44]
AH8
SA_DQ[45]
AH9
SA_DQ[46]
AL9
SA_DQ[47]
AL8
SA_DQ[48]
AP11
SA_DQ[49]
AN11
SA_DQ[50]
AL12
SA_DQ[51]
AM12
SA_DQ[52]
AM11
SA_DQ[53]
AL11
SA_DQ[54]
AP12
SA_DQ[55]
AN12
SA_DQ[56]
AJ14
SA_DQ[57]
AH14
SA_DQ[58]
AL15
SA_DQ[59]
AK15
SA_DQ[60]
AL14
SA_DQ[61]
AK14
SA_DQ[62]
AJ15
SA_DQ[63]
AH15
SA_CLK[2] AB4
SA_CLK#[2] AA4
SA_CLK[3] AB3
SA_CLK#[3] AA3
SA_CKE[2] W9
SA_CKE[3] W10
SA_CS#[2] AG1
SA_CS#[3] AH1
SA_ODT[2] AG2
SA_ODT[3] AH2
DDR SYSTEM MEMORY B
U15D
Sandy Bridge_rPGA_Rev0p61
rpga989-47989-socket
DGG^9000005
IC SOCKET RPGA 989P(P1.0,M/H3.0)
DDR SYSTEM MEMORY B
U15D
Sandy Bridge_rPGA_Rev0p61
rpga989-47989-socket
DGG^9000005
IC SOCKET RPGA 989P(P1.0,M/H3.0)
SB_BS[0]
AA9
SB_BS[1]
AA7
SB_BS[2]
R6
SB_CAS#
AA10
SB_RAS#
AB8
SB_WE#
AB9
SB_CLK[0] AE2
SB_CLK[1] AE1
SB_CLK#[0] AD2
SB_CLK#[1] AD1
SB_CKE[0] R9
SB_CKE[1] R10
SB_ODT[0] AE4
SB_ODT[1] AD4
SB_DQS[4] AN6
SB_DQS#[4] AN5
SB_DQS[5] AP8
SB_DQS#[5] AP9
SB_DQS[6] AK11
SB_DQS#[6] AK12
SB_DQS[7] AP14
SB_DQS#[7] AP15
SB_DQS[0] C7
SB_DQS#[0] D7
SB_DQS[1] G3
SB_DQS#[1] F3
SB_DQS[2] J6
SB_DQS#[2] K6
SB_DQS[3] M3
SB_DQS#[3] N3
SB_MA[0] AA8
SB_MA[1] T7
SB_MA[2] R7
SB_MA[3] T6
SB_MA[4] T2
SB_MA[5] T4
SB_MA[6] T3
SB_MA[7] R2
SB_MA[8] T5
SB_MA[9] R3
SB_MA[10] AB7
SB_MA[11] R1
SB_MA[12] T1
SB_MA[13] AB10
SB_MA[14] R5
SB_MA[15] R4
SB_DQ[0]
C9
SB_DQ[1]
A7
SB_DQ[2]
D10
SB_DQ[3]
C8
SB_DQ[4]
A9
SB_DQ[5]
A8
SB_DQ[6]
D9
SB_DQ[7]
D8
SB_DQ[8]
G4
SB_DQ[9]
F4
SB_DQ[10]
F1
SB_DQ[11]
G1
SB_DQ[12]
G5
SB_DQ[13]
F5
SB_DQ[14]
F2
SB_DQ[15]
G2
SB_DQ[16]
J7
SB_DQ[17]
J8
SB_DQ[18]
K10
SB_DQ[19]
K9
SB_DQ[20]
J9
SB_DQ[21]
J10
SB_DQ[22]
K8
SB_DQ[23]
K7
SB_DQ[24]
M5
SB_DQ[25]
N4
SB_DQ[26]
N2
SB_DQ[27]
N1
SB_DQ[28]
M4
SB_DQ[29]
N5
SB_DQ[30]
M2
SB_DQ[31]
M1
SB_DQ[32]
AM5
SB_DQ[33]
AM6
SB_DQ[34]
AR3
SB_DQ[35]
AP3
SB_DQ[36]
AN3
SB_DQ[37]
AN2
SB_DQ[38]
AN1
SB_DQ[39]
AP2
SB_DQ[40]
AP5
SB_DQ[41]
AN9
SB_DQ[42]
AT5
SB_DQ[43]
AT6
SB_DQ[44]
AP6
SB_DQ[45]
AN8
SB_DQ[46]
AR6
SB_DQ[47]
AR5
SB_DQ[48]
AR9
SB_DQ[49]
AJ11
SB_DQ[50]
AT8
SB_DQ[51]
AT9
SB_DQ[52]
AH11
SB_DQ[53]
AR8
SB_DQ[54]
AJ12
SB_DQ[55]
AH12
SB_DQ[56]
AT11
SB_DQ[57]
AN14
SB_DQ[58]
AR14
SB_DQ[59]
AT14
SB_DQ[60]
AT12
SB_DQ[61]
AN15
SB_DQ[62]
AR15
SB_DQ[63]
AT15
SB_CLK[2] AB2
SB_CLK#[2] AA2
SB_CKE[2] T9
SB_CLK[3] AA1
SB_CLK#[3] AB1
SB_CKE[3] T10
SB_CS#[0] AD3
SB_CS#[1] AE3
SB_CS#[2] AD6
SB_CS#[3] AE6
SB_ODT[2] AD5
SB_ODT[3] AE5
http://laptop-motherboard-schematic.blo
g
spot.com/

5
5
4
4
3
3
2
2
1
1
D D
C C
B B
A A
H_CPU_SVIDALRT#
H_CPU_SVIDCLK
H_CPU_SVIDDAT
H_CPU_SVIDDAT
H_CPU_SVIDALRT#
H_CPU_SVIDCLK
MAIND
VCCUSA_SENSE_R
VSSP_SENSE
+1.05V_VTT_40
MAIND
H_FC_C22
VCC_SENSE 33
VSS_SENSE 33
VCCP_SENSE 32
VCCSA_SEL 36
VCCUSA_SENSE 36
VR_SVID_DATA 33
VR_SVID_CLK 33
VR_SVID_ALERT# 33
MAIN_ONG 2,38
VCC_AXG_SENSE 33
VSS_AXG_SENSE 33
DDR_VTTREF 12,13,35
MAIND 38
+VCC_CORE 22,34
+1.5V_CPU 2
+1.05V_VTT 2,6,7,8,10,29,32,33
+VCC_GFX 34
+1.5V_CPU 2
+1.5VSUS 2,10,12,13,22,35,39
+VCCSA 36
VSSP_SENSE 32
+VCC_CORE
+VCC_CORE
+1.8V
+VCCSA
+1.05V_VTT +1.05V_VTT
+VDDR_REF_CPU
+1.5V_CPU+1.5VSUS
+VCC_GFX
+VCC_GFX
+1.05V_VTT
+1.05V_VTT
+1.5V_CPU
+1.05V_VTT
+1.05V_VTT
+1.5VSUS
+1.5V_CPU +1.5V
Size Document Number Rev
Date: Sheet of
4XDQWD&RPSXWHU,QF
352-(&75
1%
3A
SNB 3/4 (POWER)
1A
Custom
439Saturday, September 18, 2010
Size Document Number Rev
Date: Sheet of
4XDQWD&RPSXWHU,QF
352-(&75
1%
3A
SNB 3/4 (POWER)
1A
Custom
439Saturday, September 18, 2010
Size Document Number Rev
Date: Sheet of
4XDQWD&RPSXWHU,QF
352-(&75
1%
3A
SNB 3/4 (POWER)
1A
Custom
439Saturday, September 18, 2010
SNB: 55A
Sandy Bridge Processor (POWER) Sandy Bridge Processor (GRAPHIC POWER)
SNB: 1.5A
SNB: 6A
CAD Note: +VDDR_REF_CPU should
have 10 mil trace width
SVID CLK
SVID DATA
SVID ALERT
Ra Stuff
DIS
NC
SG/UMA
Trace Route to Power IC area.
330uF x1, 10uF_8 x1 Socket BOT edge,
10uF_8 x2 Socket BOT cavity.
22uF_8 x2 Socket TOP cavity
22uF_8 x2 Socket BOT cavity
22uF_8 x4 Socket TOP edge
22uF_8 x4 Socket BOT edge
470uF_7343 x2
SNB: 21.5A
330uF x1, 10uF_8 x1, 1uF_4 x2
Socket BOT edge.
SNB: 8.5A
22uF_8 x7 Socket TOP cavity
22uF_8 x5 Socket BOT cavity
22uF_8 x2 Socket TOP cavity (no stuff)
22uF_8 x5 Socket BOT cavity (no stuff)
330uF_7343 x2
22uF_8 x8 Socket TOP cavity
22uF_8 x10 Socket BOT cavity
22uF_8 x8 Socket TOP edge
470uF_7343 x4
330uF x1, 10uF_8 x6 Socket BOT edge.
SNB: 5A
Place PU resistor close to CPU
Place PU resistor
close to CPU Place PU resistor
close to VR
Place PU resistor
close to VR
Layout note: need routing
together and ALERT need
between CLK and DATA.
CPU VDDQ
3/26 DB change 10U FP to 0805.
3/26 DB add for Intel.
Placement close to CPU.
4/27: layout modify
5/11: Add for intel CRB
40mile routing
5/14 modify
DEL
9/10 SI for H/W.
C172
22U/6.3VS_8
C172
22U/6.3VS_8
C515
10U/6.3VS_6
C515
10U/6.3VS_6
C502
22U/6.3VS_8
C502
22U/6.3VS_8
C180
22U/6.3VS_8
C180
22U/6.3VS_8
C300
22U/6.3VS_8
C300
22U/6.3VS_8
R309 *54.9/F_4R309 *54.9/F_4
R140 100_4R140 100_4
C214
10U/6.3V_8
C214
10U/6.3V_8
C238
22U/6.3V_8
C238
22U/6.3V_8
C529
22U/6.3V_8
C529
22U/6.3V_8
C163
22U/6.3VS_8
C163
22U/6.3VS_8
C554 0.1U/10V_4C554 0.1U/10V_4
C482
22U/6.3VS_8
C482
22U/6.3VS_8
R137
130/F_4
R137
130/F_4
R25 43_4R25 43_4
C242
22U/6.3VS_8
C242
22U/6.3VS_8
R26 75/F_4R26 75/F_4
R86 *0_4/SR86 *0_4/S
Q2
2N7002
Q2
2N7002
3
2
1
C158
22U/6.3VS_8
C158
22U/6.3VS_8
C530
22U/6.3V_8
C530
22U/6.3V_8
C451
22U/6.3VS_8
C451
22U/6.3VS_8
C441
1U/6.3V_4
C441
1U/6.3V_4
C66
*22U/6.3VS_8
C66
*22U/6.3VS_8
Q16
2N7002
Q16
2N7002
3
2
1
R308
*130/F_4
R308
*130/F_4
R28 *0_8R28 *0_8
C33
22U/6.3VS_8
C33
22U/6.3VS_8
+
C576
*330U_2.5V_5.0x5.9_ESR10m
+
C576
*330U_2.5V_5.0x5.9_ESR10m
12
C145
22U/6.3VS_8
C145
22U/6.3VS_8
C448
10U/6.3V_8
C448
10U/6.3V_8
C447
22U/6.3VS_8
C447
22U/6.3VS_8
C513
*22U/6.3VS_8
C513
*22U/6.3VS_8
C151
22U/6.3VS_8
C151
22U/6.3VS_8
R136 100_4R136 100_4
C39
22U/6.3VS_8
C39
22U/6.3VS_8
C284
22U/6.3V_8
C284
22U/6.3V_8
R77 10K_4R77 10K_4
R31
100K_4
R31
100K_4
C299
22U/6.3V_8
C299
22U/6.3V_8
C450
22U/6.3VS_8
C450
22U/6.3VS_8
GRAPHICS
DDR3 -1.5V RAILS SENSE
LINES
1.8V RAIL
SA RAIL
VREFMISC
U15G
Sandy Bridge_rPGA_Rev0p61
rpga989-47989-socket
DGG^9000005
IC SOCKET RPGA 989P(P1.0,M/H3.0)
GRAPHICS
DDR3 -1.5V RAILS SENSE
LINES
1.8V RAIL
SA RAIL
VREFMISC
U15G
Sandy Bridge_rPGA_Rev0p61
rpga989-47989-socket
DGG^9000005
IC SOCKET RPGA 989P(P1.0,M/H3.0)
SM_VREF AL1
VSSAXG_SENSE AK34
VAXG_SENSE AK35
VAXG1
AT24
VAXG2
AT23
VAXG3
AT21
VAXG4
AT20
VAXG5
AT18
VAXG6
AT17
VAXG7
AR24
VAXG8
AR23
VAXG9
AR21
VAXG10
AR20
VAXG11
AR18
VAXG12
AR17
VAXG13
AP24
VAXG14
AP23
VAXG15
AP21
VAXG16
AP20
VAXG17
AP18
VAXG18
AP17
VAXG19
AN24
VAXG20
AN23
VAXG21
AN21
VAXG22
AN20
VAXG23
AN18
VAXG24
AN17
VAXG25
AM24
VAXG26
AM23
VAXG27
AM21
VAXG28
AM20
VAXG29
AM18
VAXG30
AM17
VAXG31
AL24
VAXG32
AL23
VAXG33
AL21
VAXG34
AL20
VAXG35
AL18
VAXG36
AL17
VAXG37
AK24
VAXG38
AK23
VAXG39
AK21
VAXG40
AK20
VAXG41
AK18
VAXG42
AK17
VAXG43
AJ24
VAXG44
AJ23
VAXG45
AJ21
VAXG46
AJ20
VAXG47
AJ18
VAXG48
AJ17
VAXG49
AH24
VAXG50
AH23
VAXG51
AH21
VAXG52
AH20
VAXG53
AH18
VAXG54
AH17
VDDQ11 U4
VDDQ12 U1
VDDQ13 P7
VDDQ14 P4
VDDQ15 P1
VDDQ1 AF7
VDDQ2 AF4
VDDQ3 AF1
VDDQ4 AC7
VDDQ5 AC4
VDDQ6 AC1
VDDQ7 Y7
VDDQ8 Y4
VDDQ9 Y1
VDDQ10 U7
VCCPLL1
B6
VCCPLL2
A6
VCCSA1 M27
VCCSA2 M26
VCCSA3 L26
VCCSA4 J26
VCCSA5 J25
VCCSA6 J24
VCCSA7 H26
VCCSA8 H25
VCCSA_SENSE H23
VCCSA_VID1 C24
VCCPLL3
A2
FC_C22 C22
C531
22U/6.3V_8
C531
22U/6.3V_8
C42
22U/6.3VS_8
C42
22U/6.3VS_8
C270
22U/6.3VS_8
C270
22U/6.3VS_8
C443
1U/6.3V_4
C443
1U/6.3V_4
C146
*22U/6.3VS_8
C146
*22U/6.3VS_8
C282
*22U/6.3VS_8
C282
*22U/6.3VS_8
C286
22U/6.3VS_8
C286
22U/6.3VS_8
CORE SUPPLY
PEG AND DDR
SENSE LINES SVID
U15F
Sandy Bridge_rPGA_Rev0p61
rpga989-47989-socket
DGG^9000005
IC SOCKET RPGA 989P(P1.0,M/H3.0)
CORE SUPPLY
PEG AND DDR
SENSE LINES SVID
U15F
Sandy Bridge_rPGA_Rev0p61
rpga989-47989-socket
DGG^9000005
IC SOCKET RPGA 989P(P1.0,M/H3.0)
VCC_SENSE AJ35
VSS_SENSE AJ34
VIDALERT# AJ29
VIDSCLK AJ30
VIDSOUT AJ28
VSSIO_SENSE A10
VCC1
AG35
VCC2
AG34
VCC3
AG33
VCC4
AG32
VCC5
AG31
VCC6
AG30
VCC7
AG29
VCC8
AG28
VCC9
AG27
VCC10
AG26
VCC11
AF35
VCC12
AF34
VCC13
AF33
VCC14
AF32
VCC15
AF31
VCC16
AF30
VCC17
AF29
VCC18
AF28
VCC19
AF27
VCC20
AF26
VCC21
AD35
VCC22
AD34
VCC23
AD33
VCC24
AD32
VCC25
AD31
VCC26
AD30
VCC27
AD29
VCC28
AD28
VCC29
AD27
VCC30
AD26
VCC31
AC35
VCC32
AC34
VCC33
AC33
VCC34
AC32
VCC35
AC31
VCC36
AC30
VCC37
AC29
VCC38
AC28
VCC39
AC27
VCC40
AC26
VCC41
AA35
VCC42
AA34
VCC43
AA33
VCC44
AA32
VCC45
AA31
VCC46
AA30
VCC47
AA29
VCC48
AA28
VCC49
AA27
VCC50
AA26
VCC51
Y35
VCC52
Y34
VCC53
Y33
VCC54
Y32
VCC55
Y31
VCC56
Y30
VCC57
Y29
VCC58
Y28
VCC59
Y27
VCC60
Y26
VCC61
V35
VCC62
V34
VCC63
V33
VCC64
V32
VCC65
V31
VCC66
V30
VCC67
V29
VCC68
V28
VCC69
V27
VCC70
V26
VCC71
U35
VCC72
U34
VCC73
U33
VCC74
U32
VCC75
U31
VCC76
U30
VCC77
U29
VCC78
U28
VCC79
U27
VCC80
U26
VCC81
R35
VCC82
R34
VCC83
R33
VCC84
R32
VCC85
R31
VCC86
R30
VCC87
R29
VCC88
R28
VCC89
R27
VCC90
R26
VCC91
P35
VCC92
P34
VCC93
P33
VCC94
P32
VCC95
P31
VCC96
P30
VCC97
P29
VCC98
P28
VCC99
P27
VCC100
P26
VCCIO1 AH13
VCCIO12 J11
VCCIO18 G12
VCCIO19 F14
VCCIO20 F13
VCCIO21 F12
VCCIO22 F11
VCCIO23 E14
VCCIO24 E12
VCCIO2 AH10
VCCIO3 AG10
VCCIO4 AC10
VCCIO5 Y10
VCCIO6 U10
VCCIO7 P10
VCCIO8 L10
VCCIO9 J14
VCCIO10 J13
VCCIO11 J12
VCCIO13 H14
VCCIO14 H12
VCCIO15 H11
VCCIO16 G14
VCCIO17 G13
VCCIO25 E11
VCCIO32 C12
VCCIO33 C11
VCCIO34 B14
VCCIO35 B12
VCCIO36 A14
VCCIO37 A13
VCCIO38 A12
VCCIO39 A11
VCCIO26 D14
VCCIO27 D13
VCCIO28 D12
VCCIO29 D11
VCCIO30 C14
VCCIO31 C13
VCCIO_SENSE B10
VCCIO40 J23
C289
10U/6.3V_6
C289
10U/6.3V_6
C297
10U/6.3V_6
C297
10U/6.3V_6
C516
22U/6.3VS_8
C516
22U/6.3VS_8
C236
*22U/6.3VS_8
C236
*22U/6.3VS_8 C528
22U/6.3V_8
C528
22U/6.3V_8
C445
*10U/6.3V_8
C445
*10U/6.3V_8
C526
22U/6.3VS_8
C526
22U/6.3VS_8
C215
22U/6.3VS_8
C215
22U/6.3VS_8
C506
22U/6.3VS_8
C506
22U/6.3VS_8
C493
22U/6.3VS_8
C493
22U/6.3VS_8
C485
10U/6.3V_8
C485
10U/6.3V_8
C285
22U/6.3V_8
C285
22U/6.3V_8
C264
22U/6.3V_8
C264
22U/6.3V_8
C190
10U/6.3V_6
C190
10U/6.3V_6
C527
*10U/6.3V_6S
C527
*10U/6.3V_6S
C535
*22U/6.3VS_8
C535
*22U/6.3VS_8
C239
22U/6.3V_8
C239
22U/6.3V_8
C301
22U/6.3V_8
C301
22U/6.3V_8
C449
10U/6.3V_8
C449
10U/6.3V_8
Q36
AON7410
Q36
AON7410
3
5 2
4
1
R139 100_4R139 100_4
C283
22U/6.3VS_8
C283
22U/6.3VS_8 C265
22U/6.3V_8
C265
22U/6.3V_8
R82 0_4R82 0_4
C558 0.1U/10V_4C558 0.1U/10V_4
R81 10K_4R81 10K_4
C532
*22U/6.3VS_8
C532
*22U/6.3VS_8
C499
22U/6.3VS_8
C499
22U/6.3VS_8
C167
*22U/6.3VS_8
C167
*22U/6.3VS_8
R185
220_8
R185
220_8
C305
10U/6.3V_6
C305
10U/6.3V_6
C36
22U/6.3VS_8
C36
22U/6.3VS_8
C542
*10U/6.3V_6S
C542
*10U/6.3V_6S
C268
10U/6.3V_6
C268
10U/6.3V_6
C174
22U/6.3VS_8
C174
22U/6.3VS_8
C147
22U/6.3VS_8
C147
22U/6.3VS_8
C521
10U/6.3VS_6
C521
10U/6.3VS_6
C220
*22U/6.3VS_8
C220
*22U/6.3VS_8
C237
22U/6.3VS_8
C237
22U/6.3VS_8
C263
22U/6.3VS_8
C263
22U/6.3VS_8
C200
*22U/6.3VS_8
C200
*22U/6.3VS_8
C455 0.1U/10V_4C455 0.1U/10V_4
C173
22U/6.3VS_8
C173
22U/6.3VS_8
C61
*22U/6.3VS_8
C61
*22U/6.3VS_8
C452 0.1U/10V_4C452 0.1U/10V_4
+
C440
330U/2V_7343
+
C440
330U/2V_7343
C491
22U/6.3VS_8
C491
22U/6.3VS_8
C509
22U/6.3VS_8
C509
22U/6.3VS_8
R142 100_4R142 100_4
C166
22U/6.3VS_8
C166
22U/6.3VS_8
R310 *0_8/SR310 *0_8/S
C438
*470P/50V_4
C438
*470P/50V_4
C177
22U/6.3VS_8
C177
22U/6.3VS_8
C260
22U/6.3VS_8
C260
22U/6.3VS_8
C484
10U/6.3V_8
C484
10U/6.3V_8
http://laptop-motherboard-schematic.blo
g
spot.com/

5
5
4
4
3
3
2
2
1
1
D D
C C
B B
A A
CFG0
CFG4
CFG7CFG7
CFG2
CFG4
CFG2
CFG5
CFG6
CFG7
CFG5
CFG6
H_VTTVID132
SMDDR_VREF_DQ0_M312 SMDDR_VREF_DQ1_M313
Size Document Number Rev
Date: Sheet of
4XDQWD&RPSXWHU,QF
352-(&75
1%
3A
SNB 4/4 (GND)
1A
Custom
539Saturday, September 18, 2010
Size Document Number Rev
Date: Sheet of
4XDQWD&RPSXWHU,QF
352-(&75
1%
3A
SNB 4/4 (GND)
1A
Custom
539Saturday, September 18, 2010
Size Document Number Rev
Date: Sheet of
4XDQWD&RPSXWHU,QF
352-(&75
1%
3A
SNB 4/4 (GND)
1A
Custom
539Saturday, September 18, 2010
Sandy Bridge Processor (RESERVED, CFG)
CFG4
(DP Presence Strap) Enable; An ext DP device is connected to eDP
PEG train immediately following
xxRESETB de assertion
CFG2
(PEG Static Lane Reversal)
Processor Strapping
CFG7
(PEG Defer Training)
10
Normal Operation Lane Reversed
Disable; No physical DP attached to eDP
For rPGA socket, RSVD59 pin should be left NC.
The CFG signals have a default value of '1' if not terminated on the board.
PEG wait for BIOS training
11: (Default) x16 - Device 1 functions 1 and 2 disabled
10: x8, x8 - Device 1 function 1 enabled ; function 2 disabled
01: Reserved - (Device 1 function 1 disabled ; function 2 enabled)
00: x8,x4,x4 - Device 1 functions 1 and 2 enabled
CFG[6:5] (PCIE Port Bifurcation Straps)
Sandy Bridge Processor (GND)
#27636 SNB EDS0.7v1 no function.
For CPU debug.
RESERVED
U15E
Sandy Bridge_rPGA_Rev0p61
DGG^9000005
rpga989-47989-socket
IC SOCKET RPGA 989P(P1.0,M/H3.0)
RESERVED
U15E
Sandy Bridge_rPGA_Rev0p61
DGG^9000005
rpga989-47989-socket
IC SOCKET RPGA 989P(P1.0,M/H3.0)
CFG[0]
AK28
CFG[1]
AK29
CFG[2]
AL26
CFG[3]
AL27
CFG[4]
AK26
CFG[5]
AL29
CFG[6]
AL30
CFG[7]
AM31
CFG[8]
AM32
CFG[9]
AM30
CFG[10]
AM28
CFG[11]
AM26
CFG[12]
AN28
CFG[13]
AN31
CFG[14]
AN26
CFG[15]
AM27
CFG[16]
AK31
CFG[17]
AN29
RSVD34 AM33
RSVD35 AJ27
RSVD38 J16
RSVD42 AT34
RSVD39 H16
RSVD40 G16
RSVD41 AR35
RSVD43 AT33
RSVD45 AR34
RSVD56 AT2
RSVD57 AT1
RSVD58 AR1
RSVD46 B34
RSVD47 A33
RSVD48 A34
RSVD49 B35
RSVD50 C35
RSVD51 AJ32
RSVD52 AK32
RSVD30 AE7
RSVD31 AK2
RSVD28 L7
RSVD29 AG7
RSVD27
J15
RSVD16
C30 RSVD15
D23
RSVD17
A31
RSVD18
B30
RSVD20
D30 RSVD19
B29
RSVD22
A30 RSVD21
B31
RSVD23
C29
RSVD24
J20
RSVD37 T8
RSVD6
B4
RSVD7
D1
RSVD8
F25
RSVD9
F24
RSVD11
D24
RSVD12
G25
RSVD13
G24
RSVD14
E23
RSVD32 W8
RSVD33 AT26
RSVD25
B18
RSVD44 AP35
RSVD10
F23
RSVD5
AJ26
RSVD1
AJ31
RSVD2
AH31
RSVD3
AJ33
RSVD4
AH33
KEY B1
RSVD53 AH27
RSVD26
A19
RSVD54 AN35
RSVD55 AM35
R152 1K_4R152 1K_4
TP38TP38
TP1TP1
R154 *1K_4R154 *1K_4
TP3TP3
R149 *1K_4R149 *1K_4
R317
*1K_4
R317
*1K_4
VSS
U15H
Sandy Bridge_rPGA_Rev0p61
DGG^9000005
rpga989-47989-socket
IC SOCKET RPGA 989P(P1.0,M/H3.0)
VSS
U15H
Sandy Bridge_rPGA_Rev0p61
DGG^9000005
rpga989-47989-socket
IC SOCKET RPGA 989P(P1.0,M/H3.0)
VSS1
AT35
VSS2
AT32
VSS3
AT29
VSS4
AT27
VSS5
AT25
VSS6
AT22
VSS7
AT19
VSS8
AT16
VSS9
AT13
VSS10
AT10
VSS11
AT7
VSS12
AT4
VSS13
AT3
VSS14
AR25
VSS15
AR22
VSS16
AR19
VSS17
AR16
VSS18
AR13
VSS19
AR10
VSS20
AR7
VSS21
AR4
VSS22
AR2
VSS23
AP34
VSS24
AP31
VSS25
AP28
VSS26
AP25
VSS27
AP22
VSS28
AP19
VSS29
AP16
VSS30
AP13
VSS31
AP10
VSS32
AP7
VSS33
AP4
VSS34
AP1
VSS35
AN30
VSS36
AN27
VSS37
AN25
VSS38
AN22
VSS39
AN19
VSS40
AN16
VSS41
AN13
VSS42
AN10
VSS43
AN7
VSS44
AN4
VSS45
AM29
VSS46
AM25
VSS47
AM22
VSS48
AM19
VSS49
AM16
VSS50
AM13
VSS51
AM10
VSS52
AM7
VSS53
AM4
VSS54
AM3
VSS55
AM2
VSS56
AM1
VSS57
AL34
VSS58
AL31
VSS59
AL28
VSS60
AL25
VSS61
AL22
VSS62
AL19
VSS63
AL16
VSS64
AL13
VSS65
AL10
VSS66
AL7
VSS67
AL4
VSS68
AL2
VSS69
AK33
VSS70
AK30
VSS71
AK27
VSS72
AK25
VSS73
AK22
VSS74
AK19
VSS75
AK16
VSS76
AK13
VSS77
AK10
VSS78
AK7
VSS79
AK4
VSS80
AJ25
VSS81 AJ22
VSS82 AJ19
VSS83 AJ16
VSS84 AJ13
VSS85 AJ10
VSS86 AJ7
VSS87 AJ4
VSS88 AJ3
VSS89 AJ2
VSS90 AJ1
VSS91 AH35
VSS92 AH34
VSS93 AH32
VSS94 AH30
VSS95 AH29
VSS96 AH28
VSS97 AH26
VSS98 AH25
VSS99 AH22
VSS100 AH19
VSS101 AH16
VSS102 AH7
VSS103 AH4
VSS104 AG9
VSS105 AG8
VSS106 AG4
VSS107 AF6
VSS108 AF5
VSS109 AF3
VSS110 AF2
VSS111 AE35
VSS112 AE34
VSS113 AE33
VSS114 AE32
VSS115 AE31
VSS116 AE30
VSS117 AE29
VSS118 AE28
VSS119 AE27
VSS120 AE26
VSS121 AE9
VSS122 AD7
VSS123 AC9
VSS124 AC8
VSS125 AC6
VSS126 AC5
VSS127 AC3
VSS128 AC2
VSS129 AB35
VSS130 AB34
VSS131 AB33
VSS132 AB32
VSS133 AB31
VSS134 AB30
VSS135 AB29
VSS136 AB28
VSS137 AB27
VSS138 AB26
VSS139 Y9
VSS140 Y8
VSS141 Y6
VSS142 Y5
VSS143 Y3
VSS144 Y2
VSS145 W35
VSS146 W34
VSS147 W33
VSS148 W32
VSS149 W31
VSS150 W30
VSS151 W29
VSS152 W28
VSS153 W27
VSS154 W26
VSS155 U9
VSS156 U8
VSS157 U6
VSS158 U5
VSS159 U3
VSS160 U2
R321
*1K_4
R321
*1K_4
TP37TP37
R320 0_4R320 0_4
TP6TP6
VSS
U15I
Sandy Bridge_rPGA_Rev0p61
DGG^9000005
rpga989-47989-socket
IC SOCKET RPGA 989P(P1.0,M/H3.0)
VSS
U15I
Sandy Bridge_rPGA_Rev0p61
DGG^9000005
rpga989-47989-socket
IC SOCKET RPGA 989P(P1.0,M/H3.0)
VSS161
T35
VSS162
T34
VSS163
T33
VSS164
T32
VSS165
T31
VSS166
T30
VSS167
T29
VSS168
T28
VSS169
T27
VSS170
T26
VSS171
P9
VSS172
P8
VSS173
P6
VSS174
P5
VSS175
P3
VSS176
P2
VSS177
N35
VSS178
N34
VSS179
N33
VSS180
N32
VSS181
N31
VSS182
N30
VSS183
N29
VSS184
N28
VSS185
N27
VSS186
N26
VSS187
M34
VSS188
L33
VSS189
L30
VSS190
L27
VSS191
L9
VSS192
L8
VSS193
L6
VSS194
L5
VSS195
L4
VSS196
L3
VSS197
L2
VSS198
L1
VSS199
K35
VSS200
K32
VSS201
K29
VSS202
K26
VSS203
J34
VSS204
J31
VSS205
H33
VSS206
H30
VSS207
H27
VSS208
H24
VSS209
H21
VSS210
H18
VSS211
H15
VSS212
H13
VSS213
H10
VSS214
H9
VSS215
H8
VSS216
H7
VSS217
H6
VSS218
H5
VSS219
H4
VSS220
H3
VSS221
H2
VSS222
H1
VSS223
G35
VSS224
G32
VSS225
G29
VSS226
G26
VSS227
G23
VSS228
G20
VSS229
G17
VSS230
G11
VSS231
F34
VSS232
F31
VSS233
F29
VSS234 F22
VSS235 F19
VSS236 E30
VSS237 E27
VSS238 E24
VSS239 E21
VSS240 E18
VSS241 E15
VSS242 E13
VSS243 E10
VSS244 E9
VSS245 E8
VSS246 E7
VSS247 E6
VSS248 E5
VSS249 E4
VSS250 E3
VSS251 E2
VSS252 E1
VSS253 D35
VSS254 D32
VSS255 D29
VSS256 D26
VSS257 D20
VSS258 D17
VSS259 C34
VSS260 C31
VSS261 C28
VSS262 C27
VSS263 C25
VSS264 C23
VSS265 C10
VSS266 C1
VSS267 B22
VSS268 B19
VSS269 B17
VSS270 B15
VSS271 B13
VSS272 B11
VSS273 B9
VSS274 B8
VSS275 B7
VSS276 B5
VSS277 B3
VSS278 B2
VSS279 A35
VSS280 A32
VSS281 A29
VSS282 A26
VSS283 A23
VSS284 A20
VSS285 A3
TP9TP9
R147 1K_4R147 1K_4
R153 *1K_4R153 *1K_4
http://laptop-motherboard-schematic.blo
g
spot.com/

5
5
4
4
3
3
2
2
1
1
D D
C C
B B
A A
PM_DRAM_PWRGD
RSMRST#
SUS_PWR_ACK_R
AC_PRESENT_R
DNBSWON#_R
DMI_RBIAS
EC_PWROK_R
SYS_PWROK_R
APWROK_R
XDP_DBRST#
PM_BATLOW#
PM_RI#
DSWVREN
RSMRST#
PCIE_WAKE#
CLKRUN#
DPB_LANE2_N
DPB_LANE3_N
DPB_LANE0_P
DPB_LANE2_P
DPB_LANE1_N
DPB_HPD_Q
DPB_LANE3_P
DPB_LANE1_P
DPB_LANE0_N
SLP_LAN#
SYS_PWROK
EC_PWROK_R
SYS_PWROK
CLKRUN#
RSMRST#
XDP_DBRST#
PM_RI#
PM_BATLOW#
PCIE_WAKE#
SLP_LAN#
AC_PRESENT_R
SUS_PWR_ACK
SUS_PWR_ACK_R
DSWVREN
DPB_HPD_Q
DPB_LANE0_N
DPB_LANE0_P
DPB_LANE1_N
DPB_LANE1_P
DPB_LANE2_N
DPB_LANE2_P
DPB_LANE3_N
DPB_LANE3_P
DMI_COMP
SUSACK#_R
PCH_SUSCLK_L
LVDS_VBG
DAC_IREF
L_CTRL_DATA
L_CTRL_CLK
LVDS_IBG
PCH_VSYNC_R
PCH_HSYNC_R
IMVP_PWRGDSYS_PWROK
SYS_PWROK EC_PWROK
SYS_PWROK_R
PM_DRAM_PWRGD2
DNBSWON#29
RSMRST#29
AC_PRESENT29
PM_SYNC 2
DMI_RXN02DMI_RXN12DMI_RXN22DMI_RXN32
DMI_RXP02DMI_RXP12DMI_RXP22DMI_RXP32
DMI_TXN02DMI_TXN12DMI_TXN22DMI_TXN32
DMI_TXP02DMI_TXP12DMI_TXP22DMI_TXP32
FDI_TXN0 2
FDI_TXN1 2
FDI_TXN2 2
FDI_TXN3 2
FDI_TXN4 2
FDI_TXN5 2
FDI_TXN6 2
FDI_TXN7 2
FDI_TXP4 2
FDI_TXP5 2
FDI_TXP6 2
FDI_TXP1 2
FDI_TXP0 2
FDI_TXP7 2
FDI_TXP2 2
FDI_TXP3 2
FDI_INT 2
FDI_FSYNC0 2
FDI_FSYNC1 2
FDI_LSYNC0 2
FDI_LSYNC1 2
XDP_DBRST#2PCIE_WAKE# 27,30
CLKRUN# 29
PCH_SUSCLK 29
SUSC# 29
SUSB# 29
SDVO_DATA 21
SDVO_CLK 21
EC_PWROK17,29
HDMI_HPD_CON 21
SUS_PWR_ACK29
IMVP_PWRGD 33
SLP_S5 29
IN_CLK# 21
IN_CLK 21
IN_D0# 21
IN_D0 21
IN_D1# 21
IN_D1 21
IN_D2# 21
IN_D2 21
+3V 2,7,8,9,10,12,13,14,17,20,21,22,23,24,25,27,28,29,30,33,38,39
+3VPCU 7,20,28,29,31,37
+3V_RTC 7,10
+3VS5 2,7,8,9,10,22,26,31,32,38,39
+3V_DSW
+1.05V_VTT 2,4,7,8,10,29,32,33
+5V 7,10,17,21,22,23,25,28,30,38
CRT_B22
CRT_G22
CRT_R22
VSYNC_COM22
DDCCLK22
HSYNC_COM22
DDCDATA22
LVDS_BLON20 DISP_ON20
DPST_PWM20
EDIDDATA20 EDIDCLK20
TXUOUT1+20 TXUOUT0+20
TXLOUT1-20 TXLOUT2-20
TXUOUT2+20
TXLOUT0-20
TXLCLKOUT-20 TXLCLKOUT+20
TXLOUT1+20 TXLOUT2+20
TXLOUT0+20
TXUCLKOUT+20 TXUCLKOUT-20
TXUOUT1-20 TXUOUT0-20
TXUOUT2-20
+1.05V_VTT
+3V_RTC
+5V
+3V
+3VS5 +3VS5
+3V
Size Document Number Rev
Date: Sheet of
4XDQWD&RPSXWHU,QF
352-(&75
1%
3A
PCH 1/6 (DMI/FDI/VIDEO)
1A
Custom
639Saturday, September 18, 2010
Size Document Number Rev
Date: Sheet of
4XDQWD&RPSXWHU,QF
352-(&75
1%
3A
PCH 1/6 (DMI/FDI/VIDEO)
1A
Custom
639Saturday, September 18, 2010
Size Document Number Rev
Date: Sheet of
4XDQWD&RPSXWHU,QF
352-(&75
1%
3A
PCH 1/6 (DMI/FDI/VIDEO)
1A
Custom
639Saturday, September 18, 2010
Cougar Point (DMI,FDI,PM)
PCH Pull-high/low(CLG)
Cougar Point (LVDS,DDI)
(DSW)
(+3V)
(+3VS5)
(+3VS5)
On Die DSW VR Enable
High = Enable (Default)
Low = Disable
INT. HDMI
System PWR_OK(CLG) DPWROK FOR DSWINT HDMI disable (DIS only remove)
INT HDMI Detect Function
(+3VS5)
(+3VS5)
(+3VS5)
(+3VS5)
5/7: DEL R8304 , Add TP9041
5/11: add TP9048
PD Res place close to PCH
PCH to Res routeing 50 ohm Impedance.
Res to connector filter routeing 37.5ohm Impedance.
9/3 SI for H/W.
9/3 SI for H/W.
Reserve for R13 power on sequence
9/10 SI for EE
Remove DSW power rail
9/10 SI for H/W.
9/10 SI for H/W.
TP30TP30
R420 0_4R420 0_4
R493 330K_4R493 330K_4
R473 *8.2K_4R473 *8.2K_4
R296 33_4R296 33_4
DMI
FDI
System Power Management
U24C
CougarPoint_Rev_0p7
fcbga989-intel-cougarpoint
AJ0QMZQ0T00
IC CTRL(989P)COUGARPOINT QMVY TOP B/S
DMI
FDI
System Power Management
U24C
CougarPoint_Rev_0p7
fcbga989-intel-cougarpoint
AJ0QMZQ0T00
IC CTRL(989P)COUGARPOINT QMVY TOP B/S
DMI0RXN
BC24
DMI1RXN
BE20
DMI2RXN
BG18
DMI3RXN
BG20
DMI0RXP
BE24
DMI1RXP
BC20
DMI2RXP
BJ18
DMI3RXP
BJ20
DMI0TXN
AW24
DMI1TXN
AW20
DMI2TXN
BB18
DMI3TXN
AV18
DMI0TXP
AY24
DMI1TXP
AY20
DMI2TXP
AY18
DMI3TXP
AU18
DMI_ZCOMP
BJ24
DMI_IRCOMP
BG25
FDI_RXN0 BJ14
FDI_RXN1 AY14
FDI_RXN2 BE14
FDI_RXN3 BH13
FDI_RXN4 BC12
FDI_RXN5 BJ12
FDI_RXN6 BG10
FDI_RXN7 BG9
FDI_RXP0 BG14
FDI_RXP1 BB14
FDI_RXP2 BF14
FDI_RXP3 BG13
FDI_RXP4 BE12
FDI_RXP5 BG12
FDI_RXP6 BJ10
FDI_RXP7 BH9
FDI_FSYNC0 AV12
FDI_FSYNC1 BC10
FDI_LSYNC0 AV14
FDI_LSYNC1 BB10
FDI_INT AW16
PMSYNCH AP14
SLP_SUS# G16
SLP_S3# F4
SLP_S4# H4
SLP_S5# / GPIO63 D10
SYS_RESET#
K3
SYS_PWROK
P12
PWRBTN#
E20
RI#
A10
WAKE# B9
SUS_STAT# / GPIO61 G8
SUSCLK / GPIO62 N14
ACPRESENT / GPIO31
H20
BATLOW# / GPIO72
E10
PWROK
L22
CLKRUN# / GPIO32 N3
SUSWARN#/SUSPWRDNACK/GPIO30
K16
RSMRST#
C21
DRAMPWROK
B13
SLP_LAN# / GPIO29 K14
APWROK
L10
DPWROK E22
DMI2RBIAS
BH21
SLP_A# G10
DSWVRMEN A18
SUSACK#
C12
TP54TP54
TP55TP55
R284 150/F_4R284 150/F_4
R233 0_4R233 0_4
R276 2.2K_4R276 2.2K_4
R297 33_4R297 33_4
TP53TP53
R273 2.37K/F_4R273 2.37K/F_4
U21
*TC7SH08FU
U21
*TC7SH08FU
2
1
4
3 5
R275 2.2K_4R275 2.2K_4
TP26TP26
R501 0_4R501 0_4
R459 *1K_4R459 *1K_4
R211 0_4R211 0_4
R489 0_4R489 0_4
R477 0_4R477 0_4
R546
*100K_4
R546
*100K_4
R474 10K_4R474 10K_4
R433 0_4R433 0_4
R467 0_4R467 0_4
R427
*100K_4
R427
*100K_4
R485 10K_4R485 10K_4
R430 *0_4R430 *0_4
R423 0_4R423 0_4
Q40
*2N7002K
Q40
*2N7002K
3
2
1
R434 *10K_4R434 *10K_4
C596 *0.1U/10V_4C596 *0.1U/10V_4
TP21TP21
R249 0_4R249 0_4 R282 150/F_4R282 150/F_4
TP22TP22
LVDS
Digital Display Interface
CRT
U24D
CougarPoint_Rev_0p7
fcbga989-intel-cougarpoint
AJ0QMZQ0T00
IC CTRL(989P)COUGARPOINT QMVY TOP B/S
LVDS
Digital Display Interface
CRT
U24D
CougarPoint_Rev_0p7
fcbga989-intel-cougarpoint
AJ0QMZQ0T00
IC CTRL(989P)COUGARPOINT QMVY TOP B/S
L_BKLTCTL
P45
L_BKLTEN
J47
L_CTRL_CLK
T45
L_CTRL_DATA
P39
L_DDC_CLK
T40
L_DDC_DATA
K47
L_VDD_EN
M45
LVDSA_CLK#
AK39
LVDSA_CLK
AK40
LVDSA_DATA#0
AN48
LVDSA_DATA#1
AM47
LVDSA_DATA#2
AK47
LVDSA_DATA#3
AJ48
LVDSA_DATA0
AN47
LVDSA_DATA1
AM49
LVDSA_DATA2
AK49
LVDSA_DATA3
AJ47
LVDSB_CLK#
AF40
LVDSB_CLK
AF39
LVDSB_DATA#0
AH45
LVDSB_DATA#1
AH47
LVDSB_DATA#2
AF49
LVDSB_DATA#3
AF45
LVDSB_DATA0
AH43
DDPB_0N AV42
DDPB_1N AV45
LVD_VREFH
AE48
LVD_VREFL
AE47
DDPD_2N BF42
DDPD_3N BJ42
DDPB_2N AU48
DDPB_3N AV47
DDPC_0N AY47
DDPC_1N AY43
DDPC_2N BA47
DDPC_3N BB47
DDPD_0N BB43
DDPD_1N BF44
DDPB_0P AV40
DDPB_1P AV46
DDPD_2P BE42
DDPD_3P BG42
DDPB_2P AU47
DDPB_3P AV49
LVDSB_DATA1
AH49
LVDSB_DATA2
AF47
LVDSB_DATA3
AF43
LVD_IBG
AF37
LVD_VBG
AF36
DDPC_1P AY45
DDPC_0P AY49
DDPC_2P BA48
DDPC_3P BB49
DDPD_0P BB45
DDPD_1P BE44
CRT_BLUE
N48
CRT_DDC_CLK
T39
CRT_DDC_DATA
M40
CRT_GREEN
P49
CRT_HSYNC
M47
CRT_IRTN
T42
CRT_RED
T49
CRT_VSYNC
M49
DAC_IREF
T43
SDVO_CTRLCLK P38
SDVO_CTRLDATA M39
DDPC_CTRLCLK P46
DDPC_CTRLDATA P42
DDPD_CTRLCLK M43
DDPD_CTRLDATA M36
DDPB_AUXN AT49
DDPC_AUXN AP47
DDPD_AUXN AT45
DDPB_AUXP AT47
DDPC_AUXP AP49
DDPD_AUXP AT43
DDPB_HPD AT40
DDPC_HPD AT38
DDPD_HPD BH41
SDVO_TVCLKINP AP45
SDVO_TVCLKINN AP43
SDVO_STALLP AM40
SDVO_STALLN AM42
SDVO_INTP AP40
SDVO_INTN AP39
R443 10K_4R443 10K_4
R537 0_4R537 0_4
R476 10K_4R476 10K_4
R500 49.9/F_4R500 49.9/F_4
R496 10K_4R496 10K_4
R535
*100K_4
R535
*100K_4
R283 150/F_4R283 150/F_4
R503 10K_4R503 10K_4
R260 *10K_4R260 *10K_4
C698
*0.1U/10V_4
C698
*0.1U/10V_4
R439 8.2K_4R439 8.2K_4
R491 *330K_4R491 *330K_4
R495 0_4R495 0_4 R279 1K/F_4R279 1K/F_4
R498 750/F_4R498 750/F_4
R494 0_4R494 0_4
http://laptop-motherboard-schematic.blo
g
spot.com/

5
5
4
4
3
3
2
2
1
1
D D
C C
B B
A A
PCH_SPI_CS0#
SM_INTRUDER#
RTC_RST#
ACZ_SPKR
BBS_BIT0
SERIRQ
PCH_DRQ#0
PCH_DRQ#1
SATA_COMP
SATA3_COMP
SATA3_RBIAS
BBS_BIT0
PCH_SPI_CLK
PCH_SPI_CS1#
PCH_SPI_SI
PCH_SPI_SO
PCH_JTAG_TDI_R
ACZ_SYNC
ACZ_SPKR
ACZ_RST#
ACZ_SDOUT
PCH_INVRMEN
ACZ_SDOUT
GPIO33
SRTC_RST#
RTC_RST#
PCH_SPI_SO PCH_SPI1_SO_R
PCH_SPI_CLK
PCH_SPI_SI
ACZ_BCLK
ACZ_RST#
ACZ_SDOUT
PCH_JTAG_TDI_R
PCH_JTAG_TMS
PCH_JTAG_TCK_R
PCH_JTAG_TCK_R
PCH_JTAG_TMS
PCH_JTAG_TDO_R
GPIO33
+3V_RTC_0
+3V_RTC_2
+3V_RTC_1
RTC_X2
RTC_X1
PCH_SPI_SI
SRTC_RST#RTC_RST#
ACZ_SYNC
PCH_JTAG_TDO_R
RTC_X1
RTC_X2
SRTC_RST#
PCH_INVRMEN
PCH_SPI_CS0#
PCH_SPI1_SO_R
PCH_SPI1_CLK_R
DGT_STOP#
DGT_STOP# ACZ_SYNC
ACZ_BCLK
PCH_SPI1_SI_R
BIT_CLK_AUDIO
NV_ALE 8
LAD1 29,30
LAD2 29,30
LAD3 29,30
LAD0 29,30
LFRAME# 29,30
SATA_RXN0 23
SATA_RXP0 23
SATA_TXN0 23
SATA_TXP0 23
SATA_LED# 28
ACZ_SPKR25
ACZ_SDIN025
PCI_GNT3# 8
NV_CLE 8
H_SNB_IVB# 2
BIT_CLK_AUDIO25
ACZ_RST#_AUDIO25
ACZ_SDOUT_AUDIO25
SATA_RXN4 23
SATA_RXP4 23
SATA_TXN4 23
SATA_TXP4 23
GPIO33_E 29
BBS_BIT1 8
ICC_EN# 9
PLL_ODVR_EN 9
SERIRQ 29
+3V 2,6,8,9,10,12,13,14,17,20,21,22,23,24,25,27,28,29,30,33,38,39
+3VPCU 20,28,29,31,37
+3V_RTC 6,10
+1.8V 4,10,32,39
+V3.3A_1.5A_HDA_IO 10
+1.05V_VTT 2,4,6,8,10,29,32,33
+3V_DSW
ACZ_SYNC_AUDIO25
+3V_RTC
+3V
+1.8V
+1.05V_VTT
+3VPCU
+3V_RTC
+1.8V
+3V
+3V_RTC
+3V
+3V
+3VS5
+3V
+3VPCU
+V3.3A_1.5A_HDA_IO
+3V
+3V
+3VS5
+3V
+5V
Size Document Number Rev
Date: Sheet of
4XDQWD&RPSXWHU,QF
352-(&75
1%
3A
PCH 2/6 (SATA/HDA/SPI)
1A
Custom
739Saturday, September 18, 2010
Size Document Number Rev
Date: Sheet of
4XDQWD&RPSXWHU,QF
352-(&75
1%
3A
PCH 2/6 (SATA/HDA/SPI)
1A
Custom
739Saturday, September 18, 2010
Size Document Number Rev
Date: Sheet of
4XDQWD&RPSXWHU,QF
352-(&75
1%
3A
PCH 2/6 (SATA/HDA/SPI)
1A
Custom
739Saturday, September 18, 2010
RTC Circuitry(RTC)
Cougar Point (HDA,JTAG,SATA)
USE GPIO PIN
Integrated Clock Chip Enable Should be pull-down (weak pull-up 20K)RSMRST#
GNT2# / GPIO53
NV_CLE
PCH Strap Table
GNT0#GNT1#
PWROK
LPC
00
SPI
11
Boot Location
No reboot mode setting PWROK 0 = Default (weak pull-down 20K)
SPKR
PWROK
NV_ALE
GPIO19
PWROK
Boot BIOS Selection 0 [bit-0]
Boot BIOS Selection 1 [bit-1]
Pin Name Strap description Sampled Configuration
DMI Termination voltage weak pull-down 20kohm
PWROK Should not be pull-down
(weak pull-up 20K)
ESI strap (Server only)
[Need external pull-down for LPC BIOS]
Intel Anti-Theft HDD protection PWROK 0 = Disable (Internal pull-down 20kohm)
GNT1# / GPIO51
Circuit
GPIO8
PWROK
HDD0 (SATA3 6.0Gb/s)
Different from
Calpella
GNT3# / GPIO55 Top-Block Swap Override 0 = "top-block swap" mode
INTVRMEN Integrated 1.05V VRM enable ALWAYS Should be always pull-up
HDA_SDO PWROKFlash Descriptor Security 0 = Override
GPIO28 0 = Disable
0 = Override
PWROK
Flash Descriptor Security
HDA_DOCK_EN#/GPIO33
(+3V)
(+3VS5)
(+3V)
PCH JTAG Debug(CLG)
HDA Bus(CLG)
SPI_MOSI iTPM function Disable APWROK 0 = Default (weak pull-down 20K)
On-die PLL Voltage Regulator RSMRST#
30mils
EON
PCH SPI ROM(CLG)
Only for Interposer
N.A at CPT EDS 0.7
ODD (SATA1 1.5Gb/s)
Different from
Calpella
Different from
Calpella
FOR DSW
RTC Power trace width 20mils.
RTC Clock 32.768KHz
Vender
AKE391P0N00 (W25Q32BVSSIG)
Winbond
Socket
Size
4MB
4MB
AKE39FN0Q00 (EN25F32-100HIP)
DG008000031
P/N
1 = Setting to No-Reboot mode
1 = Default (weak pull-up 20K)
Only for Interposer
1 = Default (weak pull-up 20K)
Default weak pull-up on GNT0/1#
1 = Default (weak pull-up 20K)
1 = Enable (Default)
1 = Enable
(+3V)
(+3V)
DG recommended that AC coupling capacitors should be
close to the connector (<100 mils) for optimal signal quality.
3/26 DB modify for placement.
4/20 DB add.
HDA_SYNC On-Die PLL VR Voltage Select RSMRST
0 = Support by 1.8V (weak pull-down)
1 = Support by 1.5V
RF
RF
EMI
8/25 SI for M/E.
9/10 SI for H/W.
R523 *1K_4R523 *1K_4
R468 *1K_4R468 *1K_4
TP50TP50
R529 10K_4R529 10K_4
R278 1K_4R278 1K_4
R522 *1K_4R522 *1K_4
R447 *1K_4R447 *1K_4
TP29TP29
R455 *1K_4R455 *1K_4
U22
W25Q32BVSSIG
U22
W25Q32BVSSIG
CE#
1
SCK
6
SI
5
SO
2
WP#
3
VDD 8
VSS 4
HOLD# 7
TP14TP14
R446
51_4
R446
51_4
TP48TP48 TP51TP51
C683
1U/6.3V_4
C683
1U/6.3V_4
TP32TP32 Y4
32.768KHZ
Y4
32.768KHZ
4 1
23
TP58TP58
R246 49.9/F_4R246 49.9/F_4
R573 1K_4R573 1K_4
R224
100/F_4
R224
100/F_4
J1
*SOLDERJUMPER-2
J1
*SOLDERJUMPER-2
12
R558 0_6R558 0_6
TP52TP52
Q39
2N7002K
Q39
2N7002K
3
2
1
J2
*SOLDERJUMPER-2
J2
*SOLDERJUMPER-2
12
C598
*22P/50V_4
C598
*22P/50V_4
R567
20K/F_4
R567
20K/F_4
C411
*33P/50V_4
C411
*33P/50V_4
TP56TP56
TP49TP49
R514 33_4R514 33_4
R225
210/F_4
R225
210/F_4
R465 750/F_4R465 750/F_4
C599
0.1U/10V_4
C599
0.1U/10V_4
TP57TP57
R454 *10K_4R454 *10K_4
TP27TP27
R253 *0_6R253 *0_6
R497 330K_4R497 330K_4
R244 37.4/F_4R244 37.4/F_4
R521 10K_4R521 10K_4
RTCIHDA
SATA
LPC
SPI JTAG
SATA 6G
U24A
CougarPoint_Rev_0p7
fcbga989-intel-cougarpoint
AJ0QMZQ0T00
IC CTRL(989P)COUGARPOINT QMVY TOP B/S
RTCIHDA
SATA
LPC
SPI JTAG
SATA 6G
U24A
CougarPoint_Rev_0p7
fcbga989-intel-cougarpoint
AJ0QMZQ0T00
IC CTRL(989P)COUGARPOINT QMVY TOP B/S
RTCX1
A20
RTCX2
C20
INTVRMEN
C17
INTRUDER#
K22
HDA_BCLK
N34
HDA_SYNC
L34
HDA_RST#
K34
HDA_SDIN0
E34
HDA_SDIN1
G34
HDA_SDIN2
C34
HDA_SDO
A36
SATALED# P3
FWH0 / LAD0 C38
FWH1 / LAD1 A38
FWH2 / LAD2 B37
FWH3 / LAD3 C37
LDRQ1# / GPIO23 K36
FWH4 / LFRAME# D36
LDRQ0# E36
RTCRST#
D20
HDA_SDIN3
A34
HDA_DOCK_EN# / GPIO33
C36
HDA_DOCK_RST# / GPIO13
N32
SRTCRST#
G22
SATA0RXN AM3
SATA0RXP AM1
SATA0TXN AP7
SATA0TXP AP5
SATA1RXN AM10
SATA1RXP AM8
SATA1TXN AP11
SATA1TXP AP10
SATA2RXN AD7
SATA2RXP AD5
SATA2TXN AH5
SATA2TXP AH4
SATA3RXN AB8
SATA3RXP AB10
SATA3TXN AF3
SATA3TXP AF1
SATA4RXN Y7
SATA4RXP Y5
SATA4TXN AD3
SATA4TXP AD1
SATA5RXN Y3
SATA5RXP Y1
SATA5TXN AB3
SATA5TXP AB1
SATAICOMPI Y10
SPI_CLK
T3
SPI_CS0#
Y14
SPI_CS1#
T1
SPI_MOSI
V4
SPI_MISO
U3
SATA0GP / GPIO21 V14
SATA1GP / GPIO19 P1
JTAG_TCK
J3
JTAG_TMS
H7
JTAG_TDI
K5
JTAG_TDO
H1
SERIRQ V5
SPKR
T10
SATAICOMPO Y11
SATA3COMPI AB13
SATA3RCOMPO AB12
SATA3RBIAS AH1
R217 *10K_4R217 *10K_4
R568
20K/F_4
R568
20K/F_4
R198 1K_4R198 1K_4
R463
210/F_4
R463
210/F_4
R234 8.2K_4R234 8.2K_4
R469 4.7K_4R469 4.7K_4
R509 1K_4R509 1K_4
R479 0_4R479 0_4
R435 *1K_4R435 *1K_4
R202
210/F_4
R202
210/F_4
D14
BAT54C
D14
BAT54C
R277 33_4R277 33_4
TP15TP15
C687
1U/6.3V_4
C687
1U/6.3V_4
R280 33_4R280 33_4
R510 *1K_4R510 *1K_4
R480 3.3K_4R480 3.3K_4
C408
*10P/50V_4
C408
*10P/50V_4
R462
100/F_4
R462
100/F_4
CN24
BAT_CONN
DFWF02MS032
50273-0027N-001-2P-L
CN24
BAT_CONN
DFWF02MS032
50273-0027N-001-2P-L
12
R437 0_4R437 0_4
R432 3.3K_4R432 3.3K_4
R258 1M_4R258 1M_4
R483 *1K_4R483 *1K_4
R531 33_4R531 33_4
C597
*22P/50V_4
C597
*22P/50V_4
TP47TP47
C692
1U/6.3V_4
C692
1U/6.3V_4
C609 18P/50V_4C609 18P/50V_4
R216 0_4R216 0_4
R499
10M_4
R499
10M_4
R438 10K_4R438 10K_4
R219
100/F_4
R219
100/F_4
TP28TP28
C608 18P/50V_4C608 18P/50V_4
R470 2.2K_4R470 2.2K_4
TP31TP31
http://laptop-motherboard-schematic.blo
g
spot.com/

5
5
4
4
3
3
2
2
1
1
D D
C C
B B
A A
PCI_PIRQA#
PCI_PIRQB#
PCI_PIRQC#
PCI_PLTRST#
SMB_PCH_CLK
SMB_PCH_DAT
CLK_PCI_TPM_R
USB_OC6#
USB_OC4#
USB_OC5#
NV_ALE
NV_CLE
USB_OC3#
USB_OC7#
CLK_PCI_CARD_R
USB_OC0#
USB_OC1#
USB_OC2#
PCIE_TXN1_C
PCIE_TXP1_C
CLK_PCIE_REQ0#
CLK_PCH_SRC0N
CLK_PCH_SRC0P
CLK_PEGB_REQ#
CLK_PCI_FB
CLK_FLEX2
XCLK_RCOMP
CL_CLK_R
CL_RST#_R
CL_DAT_R
SMB_ME1_DAT
SMB_ME1_CLK
SML1ALERT#_R
SMB_ME0_CLK
SMB_ME0_DAT
DRAMRST_CNTRL_PCH
SMBALERT#
DRAMRST_CNTRL_PCH
SML1ALERT#_R
SMBALERT#
SMB_ME0_DAT
SMB_ME0_CLK
SMB_PCH_DAT
SMB_PCH_CLK
CLK_BUF_PCIE_3GPLL#
CLK_PCH_14M
CLK_BUF_PCIE_3GPLL
CLK_BUF_DREFSSCLK
CLK_BUF_DREFSSCLK#
CLK_BUF_DREFCLK
CLK_BUF_DREFCLK#
CLK_BUF_BCLK_N
CLK_BUF_BCLK_P
CLK_FLEX3
MPC_PWR_CTRL#
CLK_PCIE_REQ3#
CLK_PCIE_REQ4#
CLK_PCIE_REQ2#
CLK_PCIE_REQ1#
PCH_CLK_27M_1
PLTRST#
PLTRST#
PCIE_TXN2_LAN_C
PCIE_TXP2_LAN_C
CLK_PCH_SRC2P
CLK_PCH_SRC2N
CLK_PEGA_REQ#
CLK_PCI_EC_R
CLK_PCI_LPC_R
CLK_PCI_FB_R
CLK_PCI_FB
USB_OC0#
USB_OC6#
USB_OC4# USB_OC7#
PCI_PIRQA#
PCI_PIRQB#
PCI_PIRQC#
PCI_PIRQD#
USB_OC5#USB_OC2#
USB_OC1#
USB_OC3#
CLK_PCH_PEGAP
CLK_PCH_PEGAN
CLK_PCIE_REQ1#
CLK_PCH_SRC2N
CLK_PCH_SRC2P
CLK_PCH_SRC0N
CLK_PCH_SRC0P
CLK_PCIE_REQ0#
USB_BIAS
SMB_ME1_CLK
SMB_ME1_DAT
PCI_PLTRST#
SMB_PCH_DAT
SMB_PCH_CLK
CLK_PEGA_REQ#
CLK_PEGB_REQ#
CLK_PCIE_REQ0#
CLK_PCIE_REQ3#
CLK_PCIE_REQ4#
CLK_PEGA_REQ#
CLK_PCH_PEGAN
CLK_BUF_PCIE_3GPLL#
CLK_BUF_DREFSSCLK
CLK_PCH_14M
CLK_BUF_PCIE_3GPLL
CLK_BUF_DREFCLK#
CLK_BUF_DREFCLK
CLK_BUF_DREFSSCLK#
CLK_PCH_PEGAP
XTAL25_OUT
XTAL25_IN
CLK_PCH_ITPP
CLK_PCH_ITPN
CLK_PCIE_REQ2#
CLK_PCIE_REQ1#
CLK_PEGA_REQ#
CLK_BUF_BCLK_P
CLK_BUF_BCLK_N
CLK_FLEX0
PCI_PME#
PCH_CLK_27M_1
PCIE_TXN3_CARD_C
PCIE_TXP3_CARD_C
BT_COMBO_EN#
DGPU_SELECT#
DGPU_HOLD_RST#
INTH#MPC_PWR_CTRL#
EDID_SELECT#
LCD_BK
MPC_PWR_CTRL#
EDID_SELECT#
LCD_BK
DGPU_HOLD_RST#
PCI_PIRQD#
BT_COMBO_EN#
DGPU_SELECT#
BBS_BIT1
PCI_GNT3#
INTH#
PWM_SELECT#
CLK_PCH_CARD2P
CLK_PCH_CARD2N
CLK_FLEX1
CLK_33M_DEBUG
CLK_33M_KBC
PCH_CLK_27M_1
CLK_PCH_14M
BOARD_ID4
CLK_33M_DEBUG30 CLK_33M_KBC29
USBP4- 20
USBP4+ 20
USBP8- 26
USBP8+ 26
NV_ALE 7
NV_CLE 7
USBP0- 26
USBP0+ 26
PCIE_RXN130 PCIE_RXP130 PCIE_TXN130 PCIE_TXP130
DRAMRST_CNTRL_PCH 2
USBP10+ 30
USBP10- 30
PCIE_RXP2_LAN27 PCIE_RXN2_LAN27
PCIE_TXN2_LAN27 PCIE_TXP2_LAN27
DGPU_PWROK_1 35
CLK_PCIE_VGA#14 CLK_PCIE_VGA14
CLK_PCIE_LANP27 CLK_PCIE_LANN27
PCIE_CLKREQ_LAN#27
PCIE_CLKREQ_WLAN#30
CLK_PCIE_WLANN30 CLK_PCIE_WLANP30
MBCLK213,29
MBDATA213,29
PLTRST# 2,14,24,27,29,30
SMB_RUN_DAT 12,13
SMB_RUN_CLK 12,13
CLK_DPLL_SSCLKN 2
CLK_DPLL_SSCLKP 2
CLK_CPU_BCLKN 2
CLK_CPU_BCLKP 2
+3V 2,6,7,9,10,12,13,14,17,20,21,22,23,24,25,27,28,29,30,33,38,39
+3VS5 2,6,7,9,10,22,26,31,32,38,39
BOARD_ID19
BOARD_ID29
BOARD_ID09
PCH_CLK_27M 15
DGPU_PWROK 9,17,29,35,39
PCIE_RXP3_CARD24 PCIE_RXN3_CARD24
PCIE_TXN3_CARD24 PCIE_TXP3_CARD24
BBS_BIT17
PCI_GNT3#7
LCD_BK20
BT_COMBO_EN#30
CLK_PCIE_CARDN24 CLK_PCIE_CARDP24
USBP1+ 26
USBP1- 26
CLK_PCIE_REQ2#24
USBP2- 26
USBP2+ 26
DGPU_HOLD_RST#9,14
BOARD_ID49
+1.05V_VTT
+3VS5
+3VS5
+3V
+3VS5
+3V
+3V
+3V
+3VS5
+3V
+3VS5
+3V
Size Document Number Rev
Date: Sheet of
4XDQWD&RPSXWHU,QF
352-(&75
1%
3A
PCH 3/6 (PCIE/USB/CLK)
1A
Custom
839Saturday, September 18, 2010
Size Document Number Rev
Date: Sheet of
4XDQWD&RPSXWHU,QF
352-(&75
1%
3A
PCH 3/6 (PCIE/USB/CLK)
1A
Custom
839Saturday, September 18, 2010
Size Document Number Rev
Date: Sheet of
4XDQWD&RPSXWHU,QF
352-(&75
1%
3A
PCH 3/6 (PCIE/USB/CLK)
1A
Custom
839Saturday, September 18, 2010
Cougar Point-M (PCI,USB,NVRAM)
Cougar Point-M (PCI-E,SMBUS,CLK)
LAN
WLAN
CLOCK TERMINATION for FCIM
(+3V)
(+3VS5)
(+3V)
(+3VS5)
MPC Switch Control
MPC_PWR_CTRL#
Low = MPC ON
High = MPC OFF (Default)
Left_USB
Webcam
Right_USB
WLAN
PLTRST#(CLG)
(+3V)
(+3V)
(+3V)
(+3V)
(+3V)
(+3V)
(+3V)
(+3V)
(+3V)
(+3VS5)
(+3VS5)
(+3VS5)
(+3VS5)
(+3VS5)
(+3VS5)
(+3VS5)
(+3VS5)
(+3VS5)
(+3VS5)
(+3VS5)
(+3VS5)
(+3VS5)
(+3VS5)
(+3VS5)
(+3VS5)
(+3VS5)
(+3VS5)
(+3VS5)
(+3V)
(+3V)
(+3V)
(+3V)
(+3V)
PCI/USBOC# Pull-up(CLG)
LAN
WLAN
SMBus/Pull-up(CLG)
GPU
PEG Clock detect (SG only)
Ra
Rb
SG : Rb ; UMA : Ra
CLK_REQ/Strap Pin(CLG)
SMBus/Pull-up(CLG)
PCIE Clock
Remove Ra, Rb for UMA &
SG. 27MHz support DIS only.
Rb
Remove for UMA only.
3/26 DB change Part reference.
3/26 DB change Part reference.
3/26 DB change Part reference.
Cardreader
Left_USB 2
Blue tooth
EMI
RF
change 25M to small size
9/3 SI for H/W.
9/3 SI for H/W.
9/3 SI for H/W.
9/8 SI for TXC
Q21
2N7002K
Q21
2N7002K
3
2
1
R243 10K_4R243 10K_4
R482 2.2K_4R482 2.2K_4
R293 22_4R293 22_4
R520 90.9/F_4R520 90.9/F_4
RP8
10K_10P8R_6
RP8
10K_10P8R_6
10
9
8
7 4
3
2
1
56
R240 10K_4R240 10K_4
R441 10K_4R441 10K_4 TP23TP23
TP17TP17
R193
100K_4
R193
100K_4
U25
*74LVC1G126
U25
*74LVC1G126
2 4
1
5
R508
22.6/F_4
R508
22.6/F_4
Q20
2N7002K
Q20
2N7002K
3
2
1
C397 0.1U/10V_4C397 0.1U/10V_4
C628
*22P/50V_4
C628
*22P/50V_4
C396 0.1U/10V_4C396 0.1U/10V_4
TP20TP20
TP35TP35
R242 10K_4R242 10K_4
R286 8.2K_4R286 8.2K_4
R270 10K_4R270 10K_4
RP3
0_4P2R_4
RP3
0_4P2R_4 2
4
1
3
C399 0.1U/10V_4C399 0.1U/10V_4
C622 27P/50V_4C622 27P/50V_4
R490 1K_4R490 1K_4
R208
0_4
R208
0_4
C405 0.1U/10V_4C405 0.1U/10V_4
R245 2.2K_4R245 2.2K_4
TP60TP60
C621 33P/50V_4C621 33P/50V_4
R238 10K_4R238 10K_4
Q17
2N7002K
Q17
2N7002K
3
2
1
TP34TP34
Y5
25MHZ
Y5
25MHZ
R188 2.2K_4R188 2.2K_4
C414
*22P/50V_4
C414
*22P/50V_4
R287 8.2K_4R287 8.2K_4
PCI-E*
CLOCKS
FLEX CLOCKS
SMBUSController
Link
U24B
CougarPoint_Rev_0p7
fcbga989-intel-cougarpoint AJ0QMZQ0T00
IC CTRL(989P)COUGARPOINT QMVY TOP B/S
PCI-E*
CLOCKS
FLEX CLOCKS
SMBUSController
Link
U24B
CougarPoint_Rev_0p7
fcbga989-intel-cougarpoint AJ0QMZQ0T00
IC CTRL(989P)COUGARPOINT QMVY TOP B/S
PERN1
BG34
PERP1
BJ34
PERN2
BE34
PERP2
BF34
PERN3
BG36
PERP3
BJ36
PERN4
BF36
PERP4
BE36
PERN5
BG37
PERP5
BH37
PERN6
BJ38
PERP6
BG38
PERN7
BG40
PERP7
BJ40
PERN8
BE38
PERP8
BC38
PETN1
AV32
PETP1
AU32
PETN2
BB32
PETP2
AY32
PETN3
AV34
PETP3
AU34
PETN4
AY34
PETP4
BB34
PETN5
AY36
PETP5
BB36
PETN6
AU36
PETP6
AV36
PETN7
AY40
PETP7
BB40
PETN8
AW38
PETP8
AY38
CLKOUT_PCIE0N
Y40
CLKOUT_PCIE0P
Y39
CLKOUT_PCIE1N
AB49
CLKOUT_PCIE1P
AB47
CLKOUT_PCIE2N
AA48
CLKOUT_PCIE2P
AA47
CLKOUT_PCIE3N
Y37
CLKOUT_PCIE3P
Y36
CLKOUT_PCIE4N
Y43
CLKOUT_PCIE4P
Y45
CLKOUT_PCIE5N
V45
CLKOUT_PCIE5P
V46
CLKIN_GND1_N BJ30
CLKIN_GND1_P BG30
CLKIN_DMI_N BF18
CLKIN_DMI_P BE18
CLKIN_DOT_96N G24
CLKIN_DOT_96P E24
CLKIN_SATA_N AK7
CLKIN_SATA_P AK5
XTAL25_IN V47
XTAL25_OUT V49
REFCLK14IN K45
CLKIN_PCILOOPBACK H45
CLKOUT_PEG_A_N AB37
CLKOUT_PEG_A_P AB38
PEG_A_CLKRQ# / GPIO47 M10
PCIECLKRQ0# / GPIO73
J2
PCIECLKRQ1# / GPIO18
M1
PCIECLKRQ2# / GPIO20
V10
PCIECLKRQ3# / GPIO25
A8
PCIECLKRQ4# / GPIO26
L12
PCIECLKRQ5# / GPIO44
L14
CLKOUTFLEX0 / GPIO64 K43
CLKOUTFLEX1 / GPIO65 F47
CLKOUTFLEX2 / GPIO66 H47
CLKOUTFLEX3 / GPIO67 K49
CLKOUT_DMI_N AV22
CLKOUT_DMI_P AU22
PEG_B_CLKRQ# / GPIO56
E6
CLKOUT_PEG_B_P
AB40 CLKOUT_PEG_B_N
AB42
XCLK_RCOMP Y47
CLKOUT_DP_P AM13
CLKOUT_DP_N AM12
CLKOUT_PCIE6N
V40
CLKOUT_PCIE6P
V42
PCIECLKRQ7# / GPIO46
K12
CLKOUT_PCIE7N
V38
CLKOUT_PCIE7P
V37
CLKOUT_ITPXDP_N
AK14
CLKOUT_ITPXDP_P
AK13
SMBALERT# / GPIO11 E12
SMBCLK H14
SMBDATA C9
SML0ALERT# / GPIO60 A12
SML0CLK C8
SML0DATA G12
SML1ALERT# / PCHHOT# / GPIO74 C13
SML1CLK / GPIO58 E14
SML1DATA / GPIO75 M16
CL_CLK1 M7
CL_DATA1 T11
CL_RST1# P10
PCIECLKRQ6# / GPIO45
T13
R237 10K_4R237 10K_4
RP1
0_4P2R_4
RP1
0_4P2R_4 2
4
1
3
TP62TP62
TP61TP61
TP19TP19
R445 10K_4R445 10K_4
R519 *1K_4R519 *1K_4
TP25TP25 R524 22_4R524 22_4
C646 *0.1U/10V_4C646 *0.1U/10V_4
R457 0_4R457 0_4
R266 10K_4R266 10K_4
R229 10K_4R229 10K_4
TP18TP18
R294 8.2K_4R294 8.2K_4
R285 10K_4R285 10K_4
R212 *10K_4R212 *10K_4
R281 22_4R281 22_4
R194 10K_4R194 10K_4
TP33TP33
Q18
2N7002K
Q18
2N7002K
3
2
1
R262 10K_4R262 10K_4
R525
1M_4
R525
1M_4
C404 0.1U/10V_4C404 0.1U/10V_4
RP6
10K_10P8R_6
RP6
10K_10P8R_6
10
9
8
7 4
3
2
1
56
U11
*TC7SH08FU
U11
*TC7SH08FU
2
14
3 5
C398 0.1U/10V_4C398 0.1U/10V_4
RP7
0_4P2R_4
RP7
0_4P2R_4 2
4
1
3
C410
*22P/50V_4
C410
*22P/50V_4
R222 10K_4R222 10K_4
R192 4.7K_4R192 4.7K_4
TP16TP16
R461 0_4R461 0_4
TP59TP59
C415
*22P/50V_4
C415
*22P/50V_4
R230 10K_4R230 10K_4
R250 2.2K_4R250 2.2K_4
RP2
0_4P2R_4
RP2
0_4P2R_4 2
41
3
R231 10K_4R231 10K_4
R478 10K_4R478 10K_4
TP24TP24
R475 2.2K_4R475 2.2K_4
TP36TP36
Q19
*2N7002
Q19
*2N7002
3
2
1
R295 8.2K_4R295 8.2K_4
R191 4.7K_4R191 4.7K_4
RSVD
NVRAM
PCI
USB
U24E
CougarPoint_Rev_0p7
fcbga989-intel-cougarpoint
AJ0QMZQ0T00
IC CTRL(989P)COUGARPOINT QMVY TOP B/S
RSVD
NVRAM
PCI
USB
U24E
CougarPoint_Rev_0p7
fcbga989-intel-cougarpoint
AJ0QMZQ0T00
IC CTRL(989P)COUGARPOINT QMVY TOP B/S
NV_ALE AV5
NV_CE#0 AY7
NV_CE#1 AV7
NV_CE#2 AU3
NV_CE#3 BG4
NV_CLE AY1
NV_DQS0 AT10
NV_DQS1 BC8
NV_DQ0 / NV_IO0 AU2
NV_DQ1 / NV_IO1 AT4
NV_DQ10 / NV_IO10 BB5
NV_DQ11 / NV_IO11 BB3
NV_DQ12 / NV_IO12 BB7
NV_DQ13 / NV_IO13 BE8
NV_DQ14 / NV_IO14 BD4
NV_DQ15 / NV_IO15 BF6
NV_DQ2 / NV_IO2 AT3
NV_DQ3 / NV_IO3 AT1
NV_DQ4 / NV_IO4 AY3
NV_DQ5 / NV_IO5 AT5
NV_DQ6 / NV_IO6 AV3
NV_DQ7 / NV_IO7 AV1
NV_DQ8 / NV_IO8 BB1
NV_DQ9 / NV_IO9 BA3
NV_RB# AT8
NV_RCOMP AV10
NV_RE#_WRB0 AY5
NV_RE#_WRB1 BA2
NV_WE#_CK0 AT12
NV_WE#_CK1 BF3
PIRQA#
K40
PIRQB#
K38
PIRQC#
H38
PIRQD#
G38
REQ1# / GPIO50
C46
REQ2# / GPIO52
C44
REQ3# / GPIO54
E40
GNT1# / GPIO51
D47
GNT2# / GPIO53
E42
GNT3# / GPIO55
F46
PIRQE# / GPIO2
G42
PIRQF# / GPIO3
G40
PIRQG# / GPIO4
C42
PIRQH# / GPIO5
D44
USBP0N C24
USBP0P A24
USBP1N C25
USBP1P B25
USBP2N C26
USBP2P A26
USBP3N K28
USBP3P H28
USBP4N E28
USBP4P D28
USBP5N C28
USBP5P A28
USBP6N C29
USBP6P B29
USBP7N N28
USBP7P M28
USBP8N L30
USBP8P K30
USBP9N G30
USBP9P E30
USBP10N C30
USBP10P A30
USBP11N L32
USBP11P K32
USBP12N G32
USBP12P E32
USBP13N C32
USBP13P A32
PME#
K10
CLKOUT_PCI0
H49
CLKOUT_PCI1
H43
CLKOUT_PCI2
J48
USBRBIAS# C33
USBRBIAS B33
OC0# / GPIO59 A14
OC1# / GPIO40 K20
OC2# / GPIO41 B17
OC3# / GPIO42 C16
OC4# / GPIO43 L16
OC5# / GPIO9 A16
OC6# / GPIO10 D14
OC7# / GPIO14 C14
CLKOUT_PCI4
H40 CLKOUT_PCI3
K42
PLTRST#
C6
TP1
BG26
TP2
BJ26
TP3
BH25
TP6
AH38
TP7
AH37
TP8
AK43
TP9
AK45
TP16
Y13
TP17
K24
TP18
L24
TP19
AB46
TP20
AB45
TP21
B21
TP22
M20
TP23
AY16
TP25
BE28
TP26
BC30
TP27
BE32
TP28
BJ32
TP29
BC28
TP30
BE30
TP31
BF32
TP32
BG32
TP33
AV26
TP34
BB26
TP35
AU28
TP36
AY30
TP37
AU26
TP38
AY26
TP39
AV28
TP40
AW30
TP4
BJ16
TP5
BG16
TP15
AM5 TP14
AM4 TP13
AH12 TP12
H3 TP11
N30 TP10
C18
TP24
BG46
R292 22_4R292 22_4
R248 2.2K_4R248 2.2K_4
R269 10K_4R269 10K_4
C365 *0.1U/10V_4C365 *0.1U/10V_4
http://laptop-motherboard-schematic.blo
g
spot.com/

5
5
4
4
3
3
2
2
1
1
D D
C C
B B
A A
SIO_EXT_SMI#
BT_OFF#
SIO_EXT_SCI#
ICC_EN#
LAN_DISABLE#_R
DGPU_PWROK
BIOS_REC
PLL_ODVR_EN_R
BOARD_ID3
EC_RCIN#
PCH_THRMTRIP#
FDI_OVRVLTG
MFG_MODE
DGPU_PRSNT#
GPIO27
TEST_SET_UP
SV_DET
GPIO70
GPIO71
FDI_OVRVLTGDGPU_PWR_EN_R
BIOS_REC
MFG_MODE
RF_OFF#
RF_OFF#
TEST_SET_UP
S_GPIO
DGPU_PWR_EN_R
ODD_PRSNT#_R
ACCLED_EN
DGPU_PRSNT#
SV_DET
LAN_DISABLE#_R
EC_RCIN#
DGPU_PWROK
GPIO49
SIO_EXT_SMI#
BT_OFF#
EC_A20GATE
GPIO70
SIO_EXT_SCI#
DGPU_PWROK
GPIO71
ODD_PRSNT#_R
GPIO27
ACCLED_EN
BOARD_ID5
BOARD_ID4
BOARD_ID2
BOARD_ID0
BOARD_ID1
BOARD_ID2
BOARD_ID1
BOARD_ID3
S_GPIO
BOARD_ID5
BOARD_ID0
GPIO68
GPIO69
GPIO49
DGPU_HOLD_RST#
BOARD_ID4
SIO_EXT_SMI#29
EC_A20GATE 29
EC_RCIN# 29
H_PWRGOOD 2
PM_THRMTRIP# 2,29
ICC_EN#7
DGPU_PWROK8,17,29,35,39
PLL_ODVR_EN7
ODD_PRSNT#23
RF_OFF#30
DGPU_PWR_EN35
SIO_EXT_SCI#29
BT_OFF#26,30
BOARD_ID28BOARD_ID18
+3V 2,6,7,8,10,12,13,14,17,20,21,22,23,24,25,27,28,29,30,33,38,39
+3VS5 2,6,7,8,10,22,26,31,32,38,39
PCI_SERR#29
BOARD_ID08
GPIO4924
DGPU_HOLD_RST#8,14
BOARD_ID48
+3V +3V
+3V
+3V
+3VS5
+3V
+3V
+3V
+3V
+3V
+3VS5
+3V
+3VS5
+3V
+3V
+3VS5 Size Document Number Rev
Date: Sheet of
4XDQWD&RPSXWHU,QF
352-(&75
1%
3A
PCH 4/6 (GPIO/MISC)
1A
Custom
939Saturday, September 18, 2010
Size Document Number Rev
Date: Sheet of
4XDQWD&RPSXWHU,QF
352-(&75
1%
3A
PCH 4/6 (GPIO/MISC)
1A
Custom
939Saturday, September 18, 2010
Size Document Number Rev
Date: Sheet of
4XDQWD&RPSXWHU,QF
352-(&75
1%
3A
PCH 4/6 (GPIO/MISC)
1A
Custom
939Saturday, September 18, 2010
ʹΠΦΘΒΣ͑ΠΚΟΥ͙͑ͺ͝·΄΄ΐͿʹ΅ͷ͝΄·͵͚
ʹΠΦΘΒΣ͑ΠΚΟΥ͙͑ͺ͝·΄΄ΐͿʹ΅ͷ͝΄·͵͚ʹΠΦΘΒΣ͑ΠΚΟΥ͙͑ͺ͝·΄΄ΐͿʹ΅ͷ͝΄·͵͚
ʹΠΦΘΒΣ͑ΠΚΟΥ͙͑ͺ͝·΄΄ΐͿʹ΅ͷ͝΄·͵͚
(+3VS5)
(DSW)
(+3V)
FDI TERMINATION
VOLTAGE OVERRIDE
LOW - Tx, Rx terminated
to same voltage
DMI TERMINATION
VOLTAGE OVERRIDE
Low = Tx, Rx terminated to
same voltage (DC Coupling Mode)
(DEFAULT)
BIOS RECOVERY High = Disable (Default)
Low = Enable
MFG-TEST
Clock Gen Power OK (CLG)
Low = Disable (Default)
High = Enable
Intel ME Crypto Transport Layer
Security (TLS) cipher suite
SV_SET_UP
High = Strong (Default)
Reserve
(+3V)
(+3V)
(+3V)
(+3V)
(+3V)
(+3V)
(+3V)
(+3VS5)
(+3VS5)
(+3V)
(+3V)
(+3V)
(+3VS5)
(+3VS5)
(+3V)
(+3V)
(+3V)
(+3V)
(+3V)
(+3V)
(+3V)
(+3V)
(+3VS5)
Rb
SG
Ra
Rb
Stuff
NC
UMA
Ra
GFX Present
RaRb
TEST DETECT
Low = Default
GPIO Pull-up/Pull-down(CLG)
RD0
RD1
RD2
RD3
RD4
RD5
RU0
RU1
RU2
RU3
RU4
RU5
BOARD ID SETTING
Model
BOARD_ID0BOARD_ID1BOARD_ID2BOARD_ID3BOARD_ID4BOARD_ID5
R13 UMA 000000
1
0
0
0
0
0
0
0
0
0
0
0
0
0
0
0
0
0
0
0
0
0
0
0
R13 DIS
9/3 SI for H/W.
9/3 SI for H/W.
9/3 SI for H/W.
DG rev0.9 suggest to TS_VSS connect to GND.
R449 1K_4R449 1K_4
R236 100K_4R236 100K_4
R515 1.5K/F_4R515 1.5K/F_4
R215 10K_4R215 10K_4
R466 10K_4R466 10K_4
R464 *10K_4R464 *10K_4
R481 390_4R481 390_4
R226 10K_4R226 10K_4
R451 *10K_4R451 *10K_4
R200 10K_4R200 10K_4
R221 10K_4R221 10K_4
R251 10K_4R251 10K_4
R486 *10K_4R486 *10K_4
R210 *0_4R210 *0_4 R290 10K_4R290 10K_4
R227 *10K_4R227 *10K_4
R472 10K_4R472 10K_4
R209 0_4R209 0_4
R453 10K_4R453 10K_4
R201 100K_4R201 100K_4
R460 10K_4R460 10K_4
R203 10K_4R203 10K_4
CPU/MISC
NCTF
GPIO
U24F
CougarPoint_Rev_0p7
fcbga989-intel-cougarpoint
AJ0QMZQ0T00
IC CTRL(989P)COUGARPOINT QMVY TOP B/S
CPU/MISC
NCTF
GPIO
U24F
CougarPoint_Rev_0p7
fcbga989-intel-cougarpoint
AJ0QMZQ0T00
IC CTRL(989P)COUGARPOINT QMVY TOP B/S
GPIO27
E16
GPIO28
P8
GPIO24 / MEM_LED
E8
GPIO57
D6
LAN_PHY_PWR_CTRL / GPIO12
C4
VSS_NCTF_1
A4
VSS_NCTF_2
A44
VSS_NCTF_3
A45
VSS_NCTF_4
A46
VSS_NCTF_5
A5
VSS_NCTF_6
A6
VSS_NCTF_7
B3
VSS_NCTF_8
B47
VSS_NCTF_9
BD1
VSS_NCTF_10
BD49
VSS_NCTF_11
BE1
VSS_NCTF_12
BE49
TACH2 / GPIO6
H36
TACH0 / GPIO17
D40
TACH3 / GPIO7
E38
SATA3GP / GPIO37
M5
SATA5GP / GPIO49
V3
SCLOCK / GPIO22
T5
SLOAD / GPIO38
N2
SDATAOUT0 / GPIO39
M3
SDATAOUT1 / GPIO48
V13
PROCPWRGD AY11
RCIN# P5
PECI AU16
THRMTRIP# AY10
GPIO8
C10
BMBUSY# / GPIO0
T7
GPIO15
G2
TACH1 / GPIO1
A42
SATA2GP / GPIO36
V8
INIT3_3V# T14
STP_PCI# / GPIO34
K1
GPIO35
K4
SATA4GP / GPIO16
U2
VSS_NCTF_32 F49
A20GATE P4
TACH4 / GPIO68 C40
TACH6 / GPIO70 C41
TACH7 / GPIO71 A40
TACH5 / GPIO69 B41
VSS_NCTF_17 BH3
VSS_NCTF_18 BH47
VSS_NCTF_19 BJ4
VSS_NCTF_20 BJ44
VSS_NCTF_21 BJ45
VSS_NCTF_22 BJ46
VSS_NCTF_23 BJ5
VSS_NCTF_24 BJ6
VSS_NCTF_25 C2
VSS_NCTF_26 C48
VSS_NCTF_27 D1
VSS_NCTF_28 D49
VSS_NCTF_29 E1
VSS_NCTF_30 E49
VSS_NCTF_31 F1
NC_4 AK10
NC_3 AH10
NC_2 AK11
NC_1 AH8
NC_5 P37
VSS_NCTF_13
BF1
VSS_NCTF_14
BF49
VSS_NCTF_15 BG2
VSS_NCTF_16 BG48
R197 *10K_4R197 *10K_4
R518 1.5K/F_4R518 1.5K/F_4
R199 *200K/F_4R199 *200K/F_4
R190 *0_4R190 *0_4
R241 10K_4R241 10K_4
R452 *0_4R452 *0_4
R458 10K_4R458 10K_4
R512 10K_4R512 10K_4
R516 *1.5K/F_4R516 *1.5K/F_4
R213 *0_4R213 *0_4
R440 *0_4R440 *0_4
R195 10K_4R195 10K_4
R291 *10K_4R291 *10K_4
R205 *10K_4R205 *10K_4
R218 *1K_4R218 *1K_4
R442 *100K_4R442 *100K_4
R220 10K_4R220 10K_4
R196 10K_4R196 10K_4
R456 10K_4R456 10K_4
R513 1.5K/F_4R513 1.5K/F_4
R247 0_4R247 0_4
R235 *10K_4R235 *10K_4
R444 *10K_4R444 *10K_4
R517 10K_4R517 10K_4
R448 0_4R448 0_4
R214 *0_4R214 *0_4
R288 10K_4R288 10K_4
R289 10K_4R289 10K_4
R232 *10K_4R232 *10K_4
http://laptop-motherboard-schematic.blo
g
spot.com/

5
5
4
4
3
3
2
2
1
1
D D
C C
B B
A A
+VCCA_USBSUS
+3V_VCCPSUS
+1.05V_VCCA_B_DPL
+1.05V_VCCIO1
+V1.1LAN_VCCAPLL
+VCCRTCEXT
PCH_VCCDSW
+VCCAUPLL
+VCCDIFFCLK
+VCCSST
+3V_VCCPSUS
+VCCAFDI_VRM
+VCCPDSW
+V1.05V_SSCVCC
+VCCACLK
+3V_SUS_CLKF33
+VCCSUS1
+VCCAFDI_VRM
+VCCDPLL_CPY
+3V_VCCPCORE
+1.05V_VCCA_A_DPL
+V1.05M_VCCSUS
+VCCDIFFCLKN
+VTT_VCCPCPU
+3V_VCCPUSB
+5V_PCH_VCC5REFSUS
+5V_PCH_VCC5REF
+V1.05S_SATA3
+1.05V_VCCA_B_DPL
+VCCAFDI_VRM
+3V_SUS_CLKF33
+3V_SUS_CLKF33_R
+VCCAFDI_VRM
+5V_PCH_VCC5REFSUS
+5V_PCH_VCC5REF
+1.05V_VCCAPLL_FDI
+1.05V_VCCDPLL_FDI
+1.05V_VCCA_A_DPL
+3V_VCCAUBG
+3V 2,6,7,8,9,12,13,14,17,20,21,22,23,24,25,27,28,29,30,33,38,39
+1.5VSUS 2,4,12,13,22,35,39
+3V_RTC 6,7
+3VS5 2,6,7,8,9,22,26,31,32,38,39
+5V 6,7,17,21,22,23,25,28,30,38
+3V_DSW
+1.05V_VTT 2,4,6,7,8,29,32,33 +5VS5 20,26,31,32,33,34,35,36,38,39
+1.8V 4,7,32,39
+3VS5
+3V
+1.05V_VTT
+3V
+3VS5
+3VS5
+3V
+1.5VSUS
+1.05V_VTT
+1.05V_VTT
+1.05V_VCCEPW
+1.05V_VTT
+VCCAPLL_CPY_PCH
+1.05V_VTT
+1.05V_VTT
+3V_RTC
+1.05V_VTT
+1.05V_VTT+1.05V_VCCUSBCORE
+3VS5
+1.05V_VTT
+1.5V
+1.05V_VTT
+VCCAFDI_VRM
+VCCA_DAC_1_2
+VCCALVDS +3V
+3V+3V_VCCME_SPI
+1.05V_VTT
+3V_VCC_EXP+3V
+1.1V_VCC_DMI_CCI
+1.8V+VCCP_NAND
+1.05V_VTT+1.1V_VCC_DMI
+1.05V_VTT
+3V
+3V
+1.05V_VTT
+1.05V_VTT
+1.05V_VTT +1.05V_VCCEPW
+1.05V_VTT
+1.05V_VTT
+V3.3A_1.5A_HDA_IO
+1.05V_VTT
+5VS5
+3VS5
+5V
+3V
+3V+3V_VCC_GIO
+1.8V+VCC_TX_LVDS
+1.05V_PCH_VCCDPLL_EXP+1.05V_VTT
+1.05V_VTT +1.05V_VCCAPLL_EXP
+1.05V_VTT +1.05V_PCH_VCC
+1.05V_VTT
+1.05V_VTT +VCC_DMI_CCI +1.1V_VCC_DMI_CCI
+5V +3V_LDO
+3V_LDO
Size Document Number Rev
Date: Sheet of
4XDQWD&RPSXWHU,QF
352-(&75
1%
3A
PCH 5/6 (POWER)
Custom
10 39Saturday, September 18, 2010
Size Document Number Rev
Date: Sheet of
4XDQWD&RPSXWHU,QF
352-(&75
1%
3A
PCH 5/6 (POWER)
Custom
10 39Saturday, September 18, 2010
Size Document Number Rev
Date: Sheet of
4XDQWD&RPSXWHU,QF
352-(&75
1%
3A
PCH 5/6 (POWER)
Custom
10 39Saturday, September 18, 2010
Cougar Point-M (POWER)
3mA (10mils)
65mA (10mils)
8mA (10mils)
55mA (10mils)
95mA (10mils)
VCCRTC<1mA
(10mils)
10mA (10mils)
160mA (15mils)
266mA (20mils)
119mA (15mils)
119mA (20mils)
Ra
(Mobile 1.5V)
SG & UMA : Ra
DIS : Rb
20mA (10mils)
190 mA (15mils)
42mA (10mils)
1mA (10mils)
COUGAR POINT (POWER)
V_PROC_IO=1mA
(10mils)
160mA (20mils)
1.01A (60mils)
1.01A (60mils)
VCC5REFSUS=1mA
V5REF= 1mA
20mA (10mils)
60mA (10mils)
1mA (10mils)
Ra
65mA (10mils)
8mA (10mils)
1.3 A (60mils)
2.925 A (140mils)
20mA (10mils)
DEL
DEL
9/10 SI for H/W.
UMA Only, If have power noise issue then stuff it.
9/15 SI for EE
9/15 SI for EE
R261 0_6R261 0_6
C400
1U/6.3V_4
C400
1U/6.3V_4
C372
0.1U/10V_4
C372
0.1U/10V_4
R507 0_4R507 0_4
C617 1U/6.3V_4C617 1U/6.3V_4
C395
1U/6.3V_4
C395
1U/6.3V_4
R543 1/F_4R543 1/F_4
C403
0.1U/10V_4
C403
0.1U/10V_4
C630 0.01U/25V_4C630 0.01U/25V_4
R271 10_4R271 10_4
R527 0_6R527 0_6
L49
*10uH/100mA_8
L49
*10uH/100mA_8
C366
22U/6.3VS_8
C366
22U/6.3VS_8 R265 0_6R265 0_6
R506 0_8R506 0_8
L54
0.1uH/250mA_8
L54
0.1uH/250mA_8
L56
*HCB1608KF-181T15/1.5A_6
L56
*HCB1608KF-181T15/1.5A_6
C625
1U/6.3V_4
C625
1U/6.3V_4
R548 0_6R548 0_6
R504 0_8R504 0_8
R274 10_4R274 10_4
R541 0_4R541 0_4
R488 0_4R488 0_4
C631
1U/6.3V_4
C631
1U/6.3V_4
C392
1U/6.3V_4
C392
1U/6.3V_4
R263 0_6R263 0_6
C603
4.7U/6.3V_6
C603
4.7U/6.3V_6
C387
1U/6.3V_4
C387
1U/6.3V_4
C610
0.1U/10V_4
C610
0.1U/10V_4
C594
0.1U/10V_4
C594
0.1U/10V_4
C612
0.1U/10V_4
C612
0.1U/10V_4
R526 *0_8R526 *0_8
C642 1U/6.3V_4C642 1U/6.3V_4
C390
1U/6.3V_4
C390
1U/6.3V_4
C590
1U/6.3V_4
C590
1U/6.3V_4
C394
1U/6.3V_4
C394
1U/6.3V_4
R267 0_6R267 0_6
C606
1U/6.3V_4
C606
1U/6.3V_4
C383
0.1U/10V_4
C383
0.1U/10V_4
R471 0_6R471 0_6
C605
*10U/6.3V_6
C605
*10U/6.3V_6
C401
1U/6.3V_4
C401
1U/6.3V_4
C629 0.01U/25V_4C629 0.01U/25V_4
C367
22U/6.3VS_8
C367
22U/6.3VS_8
C363
0.1U/10V_4
C363
0.1U/10V_4
+
C406 *220U/2.5V_3528
+
C406 *220U/2.5V_3528
C375
*1U/6.3V_4
C375
*1U/6.3V_4
C384
*1U/6.3V_4
C384
*1U/6.3V_4
C402
0.1U/10V_4
C402
0.1U/10V_4
R536 *0_6R536 *0_6
R533 *0_6R533 *0_6
VCC CORE
DMI
VCCIO
CRTLVDS
FDI
NAND / SPI HVCMOS
U24G
CougarPoint_Rev_0p7
fcbga989-intel-cougarpoint
AJ0QMZQ0T00
IC CTRL(989P)COUGARPOINT QMVY TOP B/S
VCC CORE
DMI
VCCIO
CRTLVDS
FDI
NAND / SPI HVCMOS
U24G
CougarPoint_Rev_0p7
fcbga989-intel-cougarpoint
AJ0QMZQ0T00
IC CTRL(989P)COUGARPOINT QMVY TOP B/S
VCCADAC U48
VSSADAC U47
VCCALVDS AK36
VSSALVDS AK37
VCCTX_LVDS[1] AM37
VCCTX_LVDS[2] AM38
VCCTX_LVDS[3] AP36
VCCTX_LVDS[4] AP37
VCCCORE[1]
AA23
VCCCORE[2]
AC23
VCCCORE[3]
AD21
VCCCORE[4]
AD23
VCCCORE[5]
AF21
VCCCORE[6]
AF23
VCCCORE[7]
AG21
VCCCORE[8]
AG23
VCCCORE[9]
AG24
VCCCORE[10]
AG26
VCCCORE[11]
AG27
VCCCORE[12]
AG29
VCCCORE[13]
AJ23
VCCCORE[14]
AJ26
VCCCORE[15]
AJ27
VCCCORE[16]
AJ29
VCCCORE[17]
AJ31
VCC3_3[6] V33
VCC3_3[7] V34
VCCVRM[3] AT16
VCCDMI[1] AT20
VCCCLKDMI AB36
VCCPNAND[1] AG16
VCCPNAND[2] AG17
VCCPNAND[3] AJ16
VCCPNAND[4] AJ17
VCCSPI V1
VCCVRM[2]
AP16
VccAFDIPLL
BG6
VCCIO[27]
AP17
VCCIO[28]
AN19
VCCAPLLEXP
BJ22
VCCIO[15]
AN16
VCCIO[16]
AN17
VCCIO[17]
AN21
VCCIO[18]
AN26
VCCIO[19]
AN27
VCCIO[20]
AP21
VCCIO[21]
AP23
VCCIO[22]
AP24
VCCIO[23]
AP26
VCCIO[24]
AT24
VCCIO[25]
AN33
VCCIO[26]
AN34
VCC3_3[3]
BH29
VCCDMI[2]
AU20
C635 0.01U/25V_4C635 0.01U/25V_4
R254
0_6
R254
0_6
R223 0_8R223 0_8
SATA USB
Clock and Miscellaneous
HDA
CPURTC
PCI/GPIO/LPCMISC
U24J
CougarPoint_Rev_0p7
fcbga989-intel-cougarpoint
AJ0QMZQ0T00
IC CTRL(989P)COUGARPOINT QMVY TOP B/S
SATA USB
Clock and Miscellaneous
HDA
CPURTC
PCI/GPIO/LPCMISC
U24J
CougarPoint_Rev_0p7
fcbga989-intel-cougarpoint
AJ0QMZQ0T00
IC CTRL(989P)COUGARPOINT QMVY TOP B/S
DCPSUSBYP
V12
VCCASW[1]
AA19
VCCASW[2]
AA21
VCCASW[3]
AA24
VCCASW[5]
AA27
VCCASW[6]
AA29
VCCSUSHDA P32
VCCSUS3_3[6] P24
VCCIO[34] T26
VCCIO[4] AD17
VCCASW[7]
AA31
VCCASW[8]
AC26
VCCASW[9]
AC27
VCCASW[10]
AC29
VCCASW[11]
AC31
VCCASW[12]
AD29
V5REF P34
VCC3_3[4] T34
VCCRTC
A22
VCCSUS3_3[10] V24
VCCSUS3_3[9] V23
VCCSUS3_3[8] T24
VCCSUS3_3[7] T23
VCCIO[2] AC16
VCCADPLLB
BF47
VCCDIFFCLKN[1]
AF33
V5REF_SUS M26
VCCIO[3] AC17
DCPSUS[1]
T17
VCCSSC
AG33
VCCADPLLA
BD47
VCCVRM[4]
Y49
VCCACLK
AD49
DCPRTC
N16
VCCASW[4]
AA26
VCCDIFFCLKN[2]
AF34
VCCIO[7]
AF17
DCPSST
V16
VCCIO[5] AF13
VCCASW[22] T21
VCCASW[23] V21
VCCASW[21] T19
VCC3_3[1] AA16
VCC3_3[8] W16
VCCSUS3_3[2] N20
VCCSUS3_3[3] N22
VCCSUS3_3[4] P20
VCCSUS3_3[5] P22
VCCIO[29] N26
VCCIO[30] P26
VCCIO[31] P28
VCCIO[32] T27
V_PROC_IO
BJ8
VCCIO[33] T29
VCCDIFFCLKN[3]
AG34
VCCASW[13]
AD31
VCCASW[14]
W21
VCCASW[15]
W23
VCCASW[16]
W24
VCCASW[17]
W26
VCCASW[18]
W29
VCCASW[19]
W31
VCCASW[20]
W33
VCCIO[6] AF14
VCCVRM[1] AF11
VCCIO[12] AH13
VCCIO[13] AH14
VCC3_3[2] AJ2
VCCAPLLSATA AK1
DCPSUS[3]
AL24
VCCIO[14]
AL29
DCPSUS[4] AN23
VCCSUS3_3[1] AN24
VCCAPLLDMI2
BH23
DCPSUS[2]
V19
VCCDSW3_3
T16
VCC3_3[5]
T38
C639 10U/6.3VS_6C639 10U/6.3VS_6
C640
*10U/6.3V_6
C640
*10U/6.3V_6
R252 0_4R252 0_4
R540 *1/F_4R540 *1/F_4
C607
*10U/6.3V_6
C607
*10U/6.3V_6
R206 0_6R206 0_6
D7 RB500V-40D7 RB500V-40
R528 0_6R528 0_6
L55
*10uH/100mA_8
L55
*10uH/100mA_8
R505 *0_4R505 *0_4
C662
0.1U/10V_4
C662
0.1U/10V_4
+
C627 *220U/2.5V_3528
+
C627 *220U/2.5V_3528
C374
1U/6.3V_4
C374
1U/6.3V_4
C381
1U/6.3V_4
C381
1U/6.3V_4 C632 10U/6.3VS_6C632 10U/6.3VS_6
L58
10uH/100mA_8
L58
10uH/100mA_8
R257 0_4R257 0_4
C620 1U/6.3V_4C620 1U/6.3V_4
R228 0_8R228 0_8
C382
0.1U/10V_4
C382
0.1U/10V_4
C611
0.1U/10V_4
C611
0.1U/10V_4
L48
*1uH/25mA_6
L48
*1uH/25mA_6
C614
*1U/6.3V_4
C614
*1U/6.3V_4
C613
0.1U/10V_4
C613
0.1U/10V_4
R256 *0_6R256 *0_6
R189 0_6R189 0_6
C378
10U/6.3VS_6
C378
10U/6.3VS_6
L50
10uH/100MA_8
L50
10uH/100MA_8
R539 *0_6R539 *0_6
C379 *1U/6.3V_4C379 *1U/6.3V_4
C368
1U/6.3V_4
C368
1U/6.3V_4
C615
1U/6.3V_4
C615
1U/6.3V_4 C388
1U/6.3V_4
C388
1U/6.3V_4
C376
1U/6.3V_4
C376
1U/6.3V_4
C699
1U/6.3V_4
C699
1U/6.3V_4
C601
0.1U/10V_4
C601
0.1U/10V_4
C595
1U/6.3V_4
C595
1U/6.3V_4
C386
10U/6.3VS_6
C386
10U/6.3VS_6
C373
0.1U/10V_4
C373
0.1U/10V_4
R450 *0_8R450 *0_8
C393
1U/6.3V_4
C393
1U/6.3V_4
L47
*10uH/100mA_8
L47
*10uH/100mA_8
C371
0.1U/10V_4
C371
0.1U/10V_4
C389
1U/6.3V_4
C389
1U/6.3V_4
C602
0.1U/10V_4
C602
0.1U/10V_4
C369
*0.1U/10V_4
C369
*0.1U/10V_4
C633 22U/6.3VS_8C633 22U/6.3VS_8
U29
G910T21U
U29
G910T21U
Vin
3Vout 1
GND
2
D8 RB500V-40D8 RB500V-40
R268
0_6
R268
0_6
R436 0_6R436 0_6
R534 0_6R534 0_6
C623
1U/6.3V_4
C623
1U/6.3V_4
C626 0.1U/10V_4C626 0.1U/10V_4
C593
*10U/6.3V_6
C593
*10U/6.3V_6
L53
10uH/100MA_8
L53
10uH/100MA_8
C380
1U/6.3V_4
C380
1U/6.3V_4
C377
0.1U/10V_4
C377
0.1U/10V_4
R492 0_8R492 0_8
http://laptop-motherboard-schematic.blo
g
spot.com/

5
5
4
4
3
3
2
2
1
1
D D
C C
B B
A A
Size Document Number Rev
Date: Sheet of
4XDQWD&RPSXWHU,QF
352-(&75
1%
3A
PCH 6/6 (GND)
1A
Custom
11 39Saturday, September 18, 2010
Size Document Number Rev
Date: Sheet of
4XDQWD&RPSXWHU,QF
352-(&75
1%
3A
PCH 6/6 (GND)
1A
Custom
11 39Saturday, September 18, 2010
Size Document Number Rev
Date: Sheet of
4XDQWD&RPSXWHU,QF
352-(&75
1%
3A
PCH 6/6 (GND)
1A
Custom
11 39Saturday, September 18, 2010
IBEX PEAK-M (GND)
IBEX PEAK-M (GND)
U24H
CougarPoint_Rev_0p7
U24H
CougarPoint_Rev_0p7
VSS[1]
AA17
VSS[2]
AA2
VSS[3]
AA3
VSS[5]
AA34
VSS[6]
AB11
VSS[7]
AB14
VSS[8]
AB39
VSS[9]
AB4
VSS[10]
AB43
VSS[11]
AB5
VSS[12]
AB7
VSS[13]
AC19
VSS[14]
AC2
VSS[15]
AC21
VSS[16]
AC24
VSS[17]
AC33
VSS[18]
AC34
VSS[19]
AC48
VSS[20]
AD10
VSS[21]
AD11
VSS[22]
AD12
VSS[23]
AD13
VSS[24]
AD19
VSS[25]
AD24
VSS[26]
AD26
VSS[27]
AD27
VSS[28]
AD33
VSS[29]
AD34
VSS[30]
AD36
VSS[31]
AD37
VSS[33]
AD39
VSS[34]
AD4
VSS[35]
AD40
VSS[36]
AD42
VSS[37]
AD43
VSS[38]
AD45
VSS[39]
AD46
VSS[43]
AF10
VSS[44]
AF12
VSS[46]
AD16
VSS[47]
AF16
VSS[48]
AF19
VSS[49]
AF24
VSS[50]
AF26
VSS[51]
AF27
VSS[52]
AF29
VSS[53]
AF31
VSS[54]
AF38
VSS[55]
AF4
VSS[56]
AF42
VSS[57]
AF46
VSS[59]
AF7
VSS[60]
AF8
VSS[61]
AG19
VSS[62]
AG2
VSS[63]
AG31
VSS[64]
AG48
VSS[65]
AH11
VSS[66]
AH3
VSS[67]
AH36
VSS[68]
AH39
VSS[69]
AH40
VSS[70]
AH42
VSS[71]
AH46
VSS[72]
AH7
VSS[73]
AJ19
VSS[76]
AJ33
VSS[77]
AJ34
VSS[78]
AK12
VSS[79]
AK3
VSS[80] AK38
VSS[81] AK4
VSS[82] AK42
VSS[83] AK46
VSS[84] AK8
VSS[85] AL16
VSS[86] AL17
VSS[87] AL19
VSS[88] AL2
VSS[89] AL21
VSS[90] AL23
VSS[91] AL26
VSS[92] AL27
VSS[93] AL31
VSS[96] AL48
VSS[97] AM11
VSS[98] AM14
VSS[99] AM36
VSS[100] AM39
VSS[102] AM45
VSS[103] AM46
VSS[104] AM7
VSS[105] AN2
VSS[106] AN29
VSS[107] AN3
VSS[108] AN31
VSS[109] AP12
VSS[110] AP19
VSS[111] AP28
VSS[112] AP30
VSS[113] AP32
VSS[114] AP38
VSS[116] AP42
VSS[117] AP46
VSS[118] AP8
VSS[119] AR2
VSS[120] AR48
VSS[121] AT11
VSS[122] AT13
VSS[123] AT18
VSS[124] AT22
VSS[125] AT26
VSS[126] AT28
VSS[127] AT30
VSS[128] AT32
VSS[131] AT42
VSS[132] AT46
VSS[133] AT7
VSS[134] AU24
VSS[135] AU30
VSS[136] AV16
VSS[137] AV20
VSS[138] AV24
VSS[139] AV30
VSS[140] AV38
VSS[141] AV4
VSS[142] AV43
VSS[143] AV8
VSS[144] AW14
VSS[145] AW18
VSS[146] AW2
VSS[147] AW22
VSS[148] AW26
VSS[149] AW28
VSS[150] AW32
VSS[151] AW34
VSS[152] AW36
VSS[153] AW40
VSS[154] AW48
VSS[155] AV11
VSS[156] AY12
VSS[157] AY22
VSS[158] AY28
VSS[40]
AD8
VSS[42]
AE3
VSS[45]
AD14
VSS[115] AP4
VSS[0]
H5
VSS[58]
AF5
VSS[32]
AD38
VSS[4]
AA33
VSS[74]
AJ21
VSS[75]
AJ24
VSS[41]
AE2
VSS[129] AT34
VSS[130] AT39
VSS[101] AM43
VSS[95] AL34
VSS[94] AL33
U24I
CougarPoint_Rev_0p7
U24I
CougarPoint_Rev_0p7
VSS[159]
AY4
VSS[160]
AY42
VSS[161]
AY46
VSS[162]
AY8
VSS[163]
B11
VSS[164]
B15
VSS[165]
B19
VSS[166]
B23
VSS[167]
B27
VSS[168]
B31
VSS[169]
B35
VSS[170]
B39
VSS[171]
B7
VSS[173]
BB12
VSS[174]
BB16
VSS[175]
BB20
VSS[176]
BB22
VSS[177]
BB24
VSS[178]
BB28
VSS[179]
BB30
VSS[180]
BB38
VSS[181]
BB4
VSS[182]
BB46
VSS[183]
BC14
VSS[184]
BC18
VSS[185]
BC2
VSS[186]
BC22
VSS[187]
BC26
VSS[188]
BC32
VSS[189]
BC34
VSS[190]
BC36
VSS[191]
BC40
VSS[192]
BC42
VSS[193]
BC48
VSS[194]
BD46
VSS[195]
BD5
VSS[196]
BE22
VSS[197]
BE26
VSS[198]
BE40
VSS[199]
BF10
VSS[200]
BF12
VSS[201]
BF16
VSS[202]
BF20
VSS[203]
BF22
VSS[204]
BF24
VSS[205]
BF26
VSS[206]
BF28
VSS[207]
BD3
VSS[208]
BF30
VSS[209]
BF38
VSS[210]
BF40
VSS[211]
BF8
VSS[212]
BG17
VSS[213]
BG21
VSS[214]
BG33
VSS[215]
BG44
VSS[216]
BG8
VSS[217]
BH11
VSS[218]
BH15
VSS[219]
BH17
VSS[220]
BH19
VSS[222]
BH27
VSS[223]
BH31
VSS[224]
BH33
VSS[225]
BH35
VSS[226]
BH39
VSS[227]
BH43
VSS[228]
BH7
VSS[229]
D3
VSS[230]
D12
VSS[231]
D16
VSS[232]
D18
VSS[233]
D22
VSS[234]
D24
VSS[235]
D26
VSS[236]
D30
VSS[237]
D32
VSS[264] K7
VSS[265] L18
VSS[266] L2
VSS[267] L20
VSS[268] L26
VSS[269] L28
VSS[270] L36
VSS[271] L48
VSS[272] M12
VSS[273] P16
VSS[274] M18
VSS[275] M22
VSS[276] M24
VSS[277] M30
VSS[278] M32
VSS[279] M34
VSS[280] M38
VSS[281] M4
VSS[282] M42
VSS[283] M46
VSS[284] M8
VSS[285] N18
VSS[286] P30
VSS[288] P11
VSS[289] P18
VSS[290] T33
VSS[291] P40
VSS[292] P43
VSS[293] P47
VSS[294] P7
VSS[295] R2
VSS[296] R48
VSS[297] T12
VSS[298] T31
VSS[299] T37
VSS[300] T4
VSS[301] W34
VSS[302] T46
VSS[303] T47
VSS[304] T8
VSS[305] V11
VSS[306] V17
VSS[307] V26
VSS[308] V27
VSS[309] V29
VSS[310] V31
VSS[311] V36
VSS[312] V39
VSS[313] V43
VSS[314] V7
VSS[315] W17
VSS[316] W19
VSS[238]
D34
VSS[239]
D38
VSS[240]
D42
VSS[241]
D8
VSS[242]
E18
VSS[243]
E26
VSS[244]
G18
VSS[245]
G20
VSS[246]
G26
VSS[247]
G28
VSS[248]
G36
VSS[249]
G48
VSS[250]
H12
VSS[251]
H18
VSS[317] W2
VSS[318] W27
VSS[319] W48
VSS[320] Y12
VSS[321] Y38
VSS[322] Y4
VSS[323] Y42
VSS[324] Y46
VSS[325] Y8
VSS[328] BG29
VSS[329] N24
VSS[330] AJ3
VSS[287] N47
VSS[252]
H22
VSS[253]
H24
VSS[254]
H26
VSS[255]
H30
VSS[256]
H32
VSS[257]
H34
VSS[258]
F3
VSS[262] K39
VSS[263] K46
VSS[259] H46
VSS[260] K18
VSS[261] K26
VSS[331] AD47
VSS[333] B43
VSS[334] BE10
VSS[335] BG41
VSS[337] G14
VSS[338] H16
VSS[340] T36
VSS[342] BG22
VSS[343] BG24
VSS[344] C22
VSS[345] AP13
VSS[172]
F45
VSS[221]
H10
VSS[346] M14
VSS[347] AP3
VSS[348] AP1
VSS[349] BE16
VSS[350] BC16
VSS[351] BG28
VSS[352] BJ28
http://laptop-motherboard-schematic.blo
g
spot.com/

5
5
4
4
3
3
2
2
1
1
D D
C C
B B
A A
M_A_A0
M_A_A15
M_A_A14
M_A_A13
M_A_A12
M_A_A11
M_A_A10
M_A_A9
M_A_A8
M_A_A7
M_A_A6
M_A_A5
M_A_A4
M_A_A2
M_A_A3
M_A_A1
SMB_RUN_CLK
SMB_RUN_DAT
M_A_DM1
M_A_DM2
M_A_DQSP0
M_A_DQSP1
M_A_DQSP2
M_A_DQSP3
M_A_DQSP4
M_A_DQSP5
M_A_DQSP6
M_A_DQSP7
M_A_DQSN0
M_A_DQSN1
M_A_DQSN2
M_A_DQSN3
M_A_DQSN4
M_A_DQSN5
M_A_DQSN6
M_A_DQSN7
M_A_DQ4
M_A_DQ5
M_A_DQ7
M_A_DQ6
M_A_DQ1
M_A_DQ0
M_A_DQ3
M_A_DQ2
M_A_DQ9
M_A_DQ8
M_A_DQ21
M_A_DQ16
M_A_DQ19
M_A_DQ18
M_A_DQ15
M_A_DQ10
M_A_DQ12
M_A_DQ13
M_A_DQ24
M_A_DQ30
M_A_DQ26
M_A_DQ28
M_A_DQ29
M_A_DQ38
M_A_DQ32
M_A_DQ33
M_A_DQ35
M_A_DQ39
M_A_DQ31
M_A_DQ27
M_A_DQ36
M_A_DQ37
M_A_DQ34
M_A_DQ20
M_A_DQ17
M_A_DQ25
M_A_DQ44
M_A_DQ42
M_A_DQ43
M_A_DQ49
M_A_DQ48
M_A_DQ61
M_A_DQ60
M_A_DQ62
M_A_DQ63
M_A_DQ54
M_A_DQ55
M_A_DQ53
M_A_DQ52
M_A_DQ41
M_A_DQ45
M_A_DQ47
M_A_DQ46
M_A_DQ40
M_A_DQ56
M_A_DQ57
M_A_DQ59
M_A_DQ58
DIMM0_SA0
DIMM0_SA1 +SMDDR_VREF_DIMM
PM_EXTTS#0
+SMDDR_VREF_DQ0SMDDR_VREF_DQ0_M1
SMDDR_VREF_DQ0_M3
+SMDDR_VREF_DIMM
DDR_VTTREF SMDDR_VREF_DQ0_M1
M_A_DQ11
M_A_DQ14
M_A_DQ22
M_A_DQ23
M_A_DQ51
M_A_DQ50
M_A_A[15:0]3
M_A_BS#03M_A_BS#13M_A_BS#23M_A_CS#03M_A_CS#13M_A_CLKP03M_A_CLKN03M_A_CLKP13M_A_CLKN13M_A_CKE03M_A_CKE13M_A_CAS#3M_A_RAS#3M_A_WE#3
M_A_DQSP[7:0]3
M_A_DQSN[7:0]3
M_A_ODT03M_A_ODT13
M_A_DQ[63:0] 3
SMB_RUN_CLK8,13 SMB_RUN_DAT8,13
DDR3_DRAMRST#2,13
SMDDR_VREF_DQ0_M35
DDR_VTTREF4,13,35
PM_EXTTS#013
+5VPCU 29,31,37
+3V 2,6,7,8,9,10,13,14,17,20,21,22,23,24,25,27,28,29,30,33,38,39
+1.5VSUS 2,4,10,13,22,35,39
+0.75V_DDR_VTT 13,35,38
+3VPCU 7,20,28,29,31,37
+1.5VSUS
+3V
+0.75V_DDR_VTT
+3V
+1.5VSUS
+1.5VSUS
+SMDDR_VREF_DIMM
+3V
+1.5VSUS +0.75V_DDR_VTT
+SMDDR_VREF_DQ0
+1.5VSUS
+1.5V
Size Document Number Rev
Date: Sheet of
4XDQWD&RPSXWHU,QF
352-(&75
1%
3A
DDR3 DIMM0-RVS (5.2H)
1A
Custom
12 39Saturday, September 18, 2010
Size Document Number Rev
Date: Sheet of
4XDQWD&RPSXWHU,QF
352-(&75
1%
3A
DDR3 DIMM0-RVS (5.2H)
1A
Custom
12 39Saturday, September 18, 2010
Size Document Number Rev
Date: Sheet of
4XDQWD&RPSXWHU,QF
352-(&75
1%
3A
DDR3 DIMM0-RVS (5.2H)
1A
Custom
12 39Saturday, September 18, 2010
2.48A
VREF DQ0 M2 Solution VREF DQ0 M1 SolutionPlace these Caps near So-Dimm0.
4/27: layout modify
del M2 solution
SI reseve pad for RF
R131 *0_6R131 *0_6
C338 1U/6.3V_4C338 1U/6.3V_4
C182 10U/6.3VS_6C182 10U/6.3VS_6
C99 *2.2U/6.3V_6C99 *2.2U/6.3V_6
R35 *0_6R35 *0_6
R150 10K_4R150 10K_4
C234 *2.2U/6.3V_6C234 *2.2U/6.3V_6
R157 10K_4R157 10K_4
R128
1K/F_4
R128
1K/F_4
R74 0_6R74 0_6
C117 10U/6.3V_8C117 10U/6.3V_8
C564 1U/6.3V_4C564 1U/6.3V_4
C315
470P/50V_4
C315
470P/50V_4
C243 1U/6.3V_4C243 1U/6.3V_4
C308 0.1U/10V_4C308 0.1U/10V_4
C294 2.2U/6.3V_6C294 2.2U/6.3V_6
PC2100 DDR3 SDRAM SO-DIMM
(204P)
JDIM1B
DDR3-DIMM0_H=5.2_RVS
DDR-78279-001-RVS-204P
DGMK4000125
IC SOCKET DDRIII SO-DIMM(204P,H5.2,RVS)
PC2100 DDR3 SDRAM SO-DIMM
(204P)
JDIM1B
DDR3-DIMM0_H=5.2_RVS
DDR-78279-001-RVS-204P
DGMK4000125
IC SOCKET DDRIII SO-DIMM(204P,H5.2,RVS)
VDD1
75
VDD2
76
VDD3
81
VDD4
82
VDD5
87
VDD6
88
VDD7
93
VDD8
94
VDD9
99
VDD10
100
VDD11
105
VDD12
106
VDD13
111
VDD14
112
VDD15
117
VDD16
118
VDD17
123
VDD18
124
VDDSPD
199
NC1
77
NC2
122
NCTEST
125
EVENT#
198
RESET#
30
VREF_DQ
1
VREF_CA
126
VSS1
2
VSS2
3
VSS3
8
VSS4
9
VSS5
13
VSS6
14
VSS7
19
VSS8
20
VSS9
25
VSS10
26
VSS11
31
VSS12
32
VSS13
37
VSS14
38
VSS15
43
VSS16 44
VSS17 48
VSS18 49
VSS19 54
VSS20 55
VSS21 60
VSS22 61
VSS23 65
VSS24 66
VSS25 71
VSS26 72
VSS27 127
VSS28 128
VSS29 133
VSS30 134
VSS31 138
VSS32 139
VSS33 144
VSS34 145
VSS35 150
VSS36 151
VSS37 155
VSS38 156
VSS39 161
VSS40 162
VSS41 167
VSS42 168
VSS43 172
VSS44 173
VSS45 178
VSS46 179
VSS47 184
VSS48 185
VSS49 189
VSS50 190
VSS51 195
VSS52 196
VTT1 203
VTT2 204
GND 205
GND 206
C306 0.1U/10V_4C306 0.1U/10V_4
C114 10U/6.3V_8C114 10U/6.3V_8
C255 10U/6.3VS_6C255 10U/6.3VS_6
PC2100 DDR3 SDRAM SO-DIMM
(204P)
JDIM1A
DDR3-DIMM0_H=5.2_RVS
DDR-78279-001-RVS-204P
DGMK4000125
IC SOCKET DDRIII SO-DIMM(204P,H5.2,RVS)
PC2100 DDR3 SDRAM SO-DIMM
(204P)
JDIM1A
DDR3-DIMM0_H=5.2_RVS
DDR-78279-001-RVS-204P
DGMK4000125
IC SOCKET DDRIII SO-DIMM(204P,H5.2,RVS)
A0
98
A1
97
A2
96
A3
95
A4
92
A5
91
A6
90
A7
86
A8
89
A9
85
A10/AP
107
A11
84
A12/BC#
83
A13
119
A14
80
A15
78
BA0
109
BA1
108
BA2
79
S0#
114
S1#
121
CK0
101
CK0#
103
CK1
102
CK1#
104
CKE0
73
CKE1
74
CAS#
115
RAS#
110
WE#
113
SA0
197
SA1
201
SCL
202
SDA
200
ODT0
116
ODT1
120
DM0
11
DM1
28
DM2
46
DM3
63
DM4
136
DM5
153
DM6
170
DM7
187
DQS0
12
DQS1
29
DQS2
47
DQS3
64
DQS4
137
DQS5
154
DQS6
171
DQS7
188
DQS#0
10
DQS#1
27
DQS#2
45
DQS#3
62
DQS#4
135
DQS#5
152
DQS#6
169
DQS#7
186
DQ0 5
DQ1 7
DQ2 15
DQ3 17
DQ4 4
DQ5 6
DQ6 16
DQ7 18
DQ8 21
DQ9 23
DQ10 33
DQ11 35
DQ12 22
DQ13 24
DQ14 34
DQ15 36
DQ16 39
DQ17 41
DQ18 51
DQ19 53
DQ20 40
DQ21 42
DQ22 50
DQ23 52
DQ24 57
DQ25 59
DQ26 67
DQ27 69
DQ28 56
DQ29 58
DQ30 68
DQ31 70
DQ32 129
DQ33 131
DQ34 141
DQ35 143
DQ36 130
DQ37 132
DQ38 140
DQ39 142
DQ40 147
DQ41 149
DQ42 157
DQ43 159
DQ44 146
DQ45 148
DQ46 158
DQ47 160
DQ48 163
DQ49 165
DQ50 175
DQ51 177
DQ52 164
DQ53 166
DQ54 174
DQ55 176
DQ56 181
DQ57 183
DQ58 191
DQ59 193
DQ60 180
DQ61 182
DQ62 192
DQ63 194
C568 1U/6.3V_4C568 1U/6.3V_4
C321 2.2U/6.3V_6C321 2.2U/6.3V_6
C561 10U/6.3V_6C561 10U/6.3V_6
C142 1U/6.3V_4C142 1U/6.3V_4
C132 *10U/6.3V_6C132 *10U/6.3V_6
C202 10U/6.3VS_6C202 10U/6.3VS_6
C192 1U/6.3V_4C192 1U/6.3V_4
C80 2.2U/6.3V_6C80 2.2U/6.3V_6
R78
1K/F_4
R78
1K/F_4
C437 *2.2U/6.3V_6C437 *2.2U/6.3V_6
C127 10U/6.3VS_6C127 10U/6.3VS_6
C325 *10U/6.3V_6C325 *10U/6.3V_6
R161 10K_4R161 10K_4
C345 1U/6.3V_4C345 1U/6.3V_4
R126
10K_4
R126
10K_4
C153 10U/6.3VS_6C153 10U/6.3VS_6
R138 *0_6R138 *0_6
C28 0.1U/10V_4C28 0.1U/10V_4
C137 10U/6.3VS_6C137 10U/6.3VS_6
C436 *2.2U/6.3V_6C436 *2.2U/6.3V_6
C223 1U/6.3V_4C223 1U/6.3V_4
R144
10K_4
R144
10K_4
http://laptop-motherboard-schematic.blo
g
spot.com/

5
5
4
4
3
3
2
2
1
1
D D
C C
B B
A A
M_B_A0
M_B_A15
M_B_A14
M_B_A13
M_B_A12
M_B_A11
M_B_A10
M_B_A9
M_B_A8
M_B_A7
M_B_A6
M_B_A5
M_B_A4
M_B_A2
M_B_A3
M_B_A1
M_B_DM1
M_B_DM2
M_B_DQSP0
M_B_DQSP1
M_B_DQSP2
M_B_DQSP3
M_B_DQSP4
M_B_DQSP5
M_B_DQSP6
M_B_DQSP7
M_B_DQSN0
M_B_DQSN1
M_B_DQSN2
M_B_DQSN3
M_B_DQSN4
M_B_DQSN5
M_B_DQSN6
M_B_DQSN7
M_B_DQ5
M_B_DQ4
M_B_DQ3
M_B_DQ2
M_B_DQ0
M_B_DQ1
M_B_DQ6
M_B_DQ7
M_B_DQ12
M_B_DQ13
M_B_DQ15
M_B_DQ20
M_B_DQ21
M_B_DQ18
M_B_DQ22
M_B_DQ14
M_B_DQ10
M_B_DQ8
M_B_DQ9
M_B_DQ11
M_B_DQ29
M_B_DQ27
M_B_DQ26
M_B_DQ28
M_B_DQ24
M_B_DQ34
M_B_DQ33
M_B_DQ32
M_B_DQ39
M_B_DQ38
M_B_DQ31
M_B_DQ30
M_B_DQ36
M_B_DQ37
M_B_DQ35
M_B_DQ17
M_B_DQ16
M_B_DQ19
M_B_DQ23
M_B_DQ25
M_B_DQ41
M_B_DQ46
M_B_DQ47
M_B_DQ49
M_B_DQ48
M_B_DQ61
M_B_DQ62
M_B_DQ63
M_B_DQ54
M_B_DQ55
M_B_DQ52
M_B_DQ53
M_B_DQ44
M_B_DQ40
M_B_DQ42
M_B_DQ43
M_B_DQ45
M_B_DQ57
M_B_DQ59
M_B_DQ58
DIMM1_SA0
DIMM1_SA1
PM_EXTTS#0
+SMDDR_VREF_DQ1
SMDDR_VREF_DQ1_M1
SMDDR_VREF_DQ1_M3
SMDDR_VREF_DQ1_M1
M_B_DQ50
M_B_DQ51
M_B_DQ60
M_B_DQ56
DDR_THERMDA
MBCLK2
MBDATA2
PM_EXTTS#0
DDR_THERMDC
PM_EXTTS#0_EC
M_B_A[15:0]3
M_B_BS#03M_B_BS#13M_B_BS#23M_B_CS#03M_B_CS#13M_B_CLKP03M_B_CLKN03M_B_CLKP13M_B_CLKN13M_B_CKE03M_B_CKE13M_B_CAS#3M_B_RAS#3M_B_WE#3
M_B_DQSP[7:0]3
M_B_DQSN[7:0]3
M_B_ODT03M_B_ODT13
M_B_DQ[63:0] 3
DDR3_DRAMRST#2,12
SMB_RUN_CLK8,12 SMB_RUN_DAT8,12
SMDDR_VREF_DQ1_M35
DDR_VTTREF4,12,35
MBDATA28,29
PM_EXTTS#012
MBCLK28,29
+5VPCU 29,31,37
+3V 2,6,7,8,9,10,12,14,17,20,21,22,23,24,25,27,28,29,30,33,38,39
+1.5VSUS 2,4,10,12,22,35,39
+0.75V_DDR_VTT 12,35,38
+3VPCU 7,20,28,29,31,37
+1.5VSUS
+3V
+0.75V_DDR_VTT
+SMDDR_VREF_DIMM
+3V
+SMDDR_VREF_DIMM
+SMDDR_VREF_DQ1
+1.5VSUS
+3V
+3V
+3V
+1.5VSUS +0.75V_DDR_VTT
Size Document Number Rev
Date: Sheet of
4XDQWD&RPSXWHU,QF
352-(&75
1%
3A
DDR3 DIMM1-RVS (9.2H)
1A
Custom
13 39Saturday, September 18, 2010
Size Document Number Rev
Date: Sheet of
4XDQWD&RPSXWHU,QF
352-(&75
1%
3A
DDR3 DIMM1-RVS (9.2H)
1A
Custom
13 39Saturday, September 18, 2010
Size Document Number Rev
Date: Sheet of
4XDQWD&RPSXWHU,QF
352-(&75
1%
3A
DDR3 DIMM1-RVS (9.2H)
1A
Custom
13 39Saturday, September 18, 2010
Place these Caps near So-Dimm1.
2.48A
VREF DQ1 M1 Solution
DDR3 Thermal Sensor
del M2 solution
9/15 SI for EE
9/15 SI for EE
C116 1U/6.3V_4C116 1U/6.3V_4
R338 *0_6R338 *0_6
C310 0.1U/10V_4C310 0.1U/10V_4
C232 10U/6.3VS_6C232 10U/6.3VS_6
C183 1U/6.3V_4C183 1U/6.3V_4
C458 2.2U/6.3V_6C458 2.2U/6.3V_6
R165 10K_4R165 10K_4
PC2100 DDR3 SDRAM SO-DIMM
(204P)
JDIM2A
DDR3-DIMM1_H=9.2_RVS
DDR-AS0A626-UARN-7F-204P
DGMK4000126
IC SOCKET DDRIII SO-DIMM(204P,H9.2,RVS)
PC2100 DDR3 SDRAM SO-DIMM
(204P)
JDIM2A
DDR3-DIMM1_H=9.2_RVS
DDR-AS0A626-UARN-7F-204P
DGMK4000126
IC SOCKET DDRIII SO-DIMM(204P,H9.2,RVS)
A0
98
A1
97
A2
96
A3
95
A4
92
A5
91
A6
90
A7
86
A8
89
A9
85
A10/AP
107
A11
84
A12/BC#
83
A13
119
A14
80
A15
78
BA0
109
BA1
108
BA2
79
S0#
114
S1#
121
CK0
101
CK0#
103
CK1
102
CK1#
104
CKE0
73
CKE1
74
CAS#
115
RAS#
110
WE#
113
SA0
197
SA1
201
SCL
202
SDA
200
ODT0
116
ODT1
120
DM0
11
DM1
28
DM2
46
DM3
63
DM4
136
DM5
153
DM6
170
DM7
187
DQS0
12
DQS1
29
DQS2
47
DQS3
64
DQS4
137
DQS5
154
DQS6
171
DQS7
188
DQS#0
10
DQS#1
27
DQS#2
45
DQS#3
62
DQS#4
135
DQS#5
152
DQS#6
169
DQS#7
186
DQ0 5
DQ1 7
DQ2 15
DQ3 17
DQ4 4
DQ5 6
DQ6 16
DQ7 18
DQ8 21
DQ9 23
DQ10 33
DQ11 35
DQ12 22
DQ13 24
DQ14 34
DQ15 36
DQ16 39
DQ17 41
DQ18 51
DQ19 53
DQ20 40
DQ21 42
DQ22 50
DQ23 52
DQ24 57
DQ25 59
DQ26 67
DQ27 69
DQ28 56
DQ29 58
DQ30 68
DQ31 70
DQ32 129
DQ33 131
DQ34 141
DQ35 143
DQ36 130
DQ37 132
DQ38 140
DQ39 142
DQ40 147
DQ41 149
DQ42 157
DQ43 159
DQ44 146
DQ45 148
DQ46 158
DQ47 160
DQ48 163
DQ49 165
DQ50 175
DQ51 177
DQ52 164
DQ53 166
DQ54 174
DQ55 176
DQ56 181
DQ57 183
DQ58 191
DQ59 193
DQ60 180
DQ61 182
DQ62 192
DQ63 194
C459 0.1U/10V_4C459 0.1U/10V_4
R141 *10K_4R141 *10K_4
C141 10U/6.3VS_6C141 10U/6.3VS_6
C175 *10U/6.3V_6C175 *10U/6.3V_6
C322 *0.01U/25V_4C322 *0.01U/25V_4
C330 *10U/6.3V_6C330 *10U/6.3V_6
C339 1U/6.3V_4C339 1U/6.3V_4
C165 10U/6.3V_8C165 10U/6.3V_8
R322 *0_6R322 *0_6
R326 0_6R326 0_6
C216 10U/6.3V_8C216 10U/6.3V_8
C164 1U/6.3V_4C164 1U/6.3V_4
R170 10K_4R170 10K_4
C296
*2200P/50V_4
C296
*2200P/50V_4 Q13
*MMBT3904-7-F
Q13
*MMBT3904-7-F
2
1 3
R337
1K/F_4
R337
1K/F_4
C329 1U/6.3V_4C329 1U/6.3V_4
C326 10U/6.3V_6C326 10U/6.3V_6C150 10U/6.3VS_6C150 10U/6.3VS_6
R334
1K/F_4
R334
1K/F_4
C193 10U/6.3VS_6C193 10U/6.3VS_6
C209 10U/6.3VS_6C209 10U/6.3VS_6
C331 1U/6.3V_4C331 1U/6.3V_4 C276 2.2U/6.3V_6C276 2.2U/6.3V_6
U7
*G780P81U
U7
*G780P81U
VCC 1
DXP 2
DXN 3
GND 5
SCLK
8
SDA
7
ALERT#
6
OVERT#
4
PC2100 DDR3 SDRAM SO-DIMM
(204P)
JDIM2B
DDR3-DIMM1_H=9.2_RVS
DDR-AS0A626-UARN-7F-204P
DGMK4000126
IC SOCKET DDRIII SO-DIMM(204P,H9.2,RVS)
PC2100 DDR3 SDRAM SO-DIMM
(204P)
JDIM2B
DDR3-DIMM1_H=9.2_RVS
DDR-AS0A626-UARN-7F-204P
DGMK4000126
IC SOCKET DDRIII SO-DIMM(204P,H9.2,RVS)
VDD1
75
VDD2
76
VDD3
81
VDD4
82
VDD5
87
VDD6
88
VDD7
93
VDD8
94
VDD9
99
VDD10
100
VDD11
105
VDD12
106
VDD13
111
VDD14
112
VDD15
117
VDD16
118
VDD17
123
VDD18
124
VDDSPD
199
NC1
77
NC2
122
NCTEST
125
EVENT#
198
RESET#
30
VREF_DQ
1
VREF_CA
126
VSS1
2
VSS2
3
VSS3
8
VSS4
9
VSS5
13
VSS6
14
VSS7
19
VSS8
20
VSS9
25
VSS10
26
VSS11
31
VSS12
32
VSS13
37
VSS14
38
VSS15
43
VSS16 44
VSS17 48
VSS18 49
VSS19 54
VSS20 55
VSS21 60
VSS22 61
VSS23 65
VSS24 66
VSS25 71
VSS26 72
VSS27 127
VSS28 128
VSS29 133
VSS30 134
VSS31 138
VSS32 139
VSS33 144
VSS34 145
VSS35 150
VSS36 151
VSS37 155
VSS38 156
VSS39 161
VSS40 162
VSS41 167
VSS42 168
VSS43 172
VSS44 173
VSS45 178
VSS46 179
VSS47 184
VSS48 185
VSS49 189
VSS50 190
VSS51 195
VSS52 196
VTT1 203
VTT2 204
GND 205
GND 206
C332 1U/6.3V_4C332 1U/6.3V_4
C203 10U/6.3VS_6C203 10U/6.3VS_6
C324 0.1U/10V_4C324 0.1U/10V_4
C159 1U/6.3V_4C159 1U/6.3V_4
C323 2.2U/6.3V_6C323 2.2U/6.3V_6
http://laptop-motherboard-schematic.blo
g
spot.com/

5
5
4
4
3
3
2
2
1
1
D D
C C
B B
A A
M72_PCIE_CALRP
CLK_PCIE_VGA
M72_PCIE_CALRN
CLK_PCIE_VGA#
+1.8V_DPA_VDD18
+1.8V_DPA_VDD18+1.8V_DPE_VDD18
+1.8V_DPE_VDD18
+1.0V_DPE_VDD10
+1.8V_DPE_VDD18
+1.8V_DPE_VDD18
+1.8V_DPE_VDD18
+1.0V_DPB_VDD10
C_PEG_RXN2
C_PEG_RXP6
C_PEG_RXN1
C_PEG_RXP3
C_PEG_RXP2
C_PEG_RXP4
C_PEG_RXN7
C_PEG_RXN3
C_PEG_RXP7
C_PEG_RXN5
C_PEG_RXN6
C_PEG_RXP1
C_PEG_RXN4
C_PEG_RXP5
+1.8V_DPA_VDD18
+1.8V_DPA_VDD18
+1.8V_DPA_VDD18
PEGX_RST#
C_PEG_RXP0
C_PEG_RXN0
+1.0V_VGA
+1.8V_VGA
DGPU_HIN_RST# PEGX_RST#
PEG_TX52
PEG_TX#12
PEG_TX02
PEG_TX12
PEG_TX#62
PEG_TX#52
PEG_TX#02
PEG_TX#32
PEG_TX62
PEG_TX32
PEG_RX7 2
PEG_RX2 2
PEG_RX6 2
PEG_RX#0 2
PEG_RX4 2
PEG_RX#4 2
PEG_RX#7 2
PEG_RX#5 2
PEG_RX#1 2
PEG_RX1 2
PEG_RX3 2
PEG_RX#2 2
PEG_RX0 2
PEG_RX#6 2
PEG_RX5 2
PEG_RX#3 2
CLK_PCIE_VGA8CLK_PCIE_VGA#8
PEG_TX22PEG_TX#22
PEG_TX72PEG_TX#72
PEG_TX42PEG_TX#42
+1.0V_VGA15,17,35
+1.8V_VGA15,17,39
PLTRST#2,8,24,27,29,30
DGPU_HOLD_RST#8,9
+1.0V_VGA
+1.8V_DPA_VDD18
+1.0V_DPE_VDD10
+1.8V_DPA_VDD18
+1.0V_DPE_VDD10
+1.0V_DPB_VDD10
+1.8V_DPE_VDD18
+1.8V_DPE_VDD18
+1.0V_VGA
+1.0V_DPE_VDD10
+1.8V_VGA
+1.8V_DPA_VDD18
+1.8V_VGA
+1.0V_VGA
+3V
Size Document Number Rev
Date: Sheet of
4XDQWD&RPSXWHU,QF
352-(&75
1%
3A
Seymour PCIE_Interface
1A
Custom
14 39Saturday, September 18, 2010
Size Document Number Rev
Date: Sheet of
4XDQWD&RPSXWHU,QF
352-(&75
1%
3A
Seymour PCIE_Interface
1A
Custom
14 39Saturday, September 18, 2010
Size Document Number Rev
Date: Sheet of
4XDQWD&RPSXWHU,QF
352-(&75
1%
3A
Seymour PCIE_Interface
1A
Custom
14 39Saturday, September 18, 2010
14
2.5GT/s bit rate
100MHz (+/-300ppm) input frequency,
0-0.7V single-ended swing
1.8V(300mA)
1.0V@220mA
(Seymour-S3: LVDS mode 240mA@1.0V)
(Seymour-S3: DP mode 220mA@1.0V)
(Seymour-S3: LVDS mode 300mA@1.8V)
(Seymour-S3: DP mode 300mA@1.8V)
9/6 SI for AMD.
9/6 SI for AMD.
9/6 SI for AMD.
C156 0.1U/10V_4C156 0.1U/10V_4
L43
0_6
L43
0_6
L23
0_6
L23
0_6
R65 330_4R65 330_4
C98
*1U/10V_4
C98
*1U/10V_4
C486
0.1U/10V_4
C486
0.1U/10V_4
C148
0.1U/10V_4
C148
0.1U/10V_4
U5
MC74VHC1G08DFT2G
U5
MC74VHC1G08DFT2G
2
14
3 5
C170 0.1U/10V_4C170 0.1U/10V_4
R73
100K_4
R73
100K_4
L17
0_6
L17
0_6
R72 0_4R72 0_4
R84 2K/F_4R84 2K/F_4
C106
*10U/6.3V_6
C106
*10U/6.3V_6
C169 0.1U/10V_4C169 0.1U/10V_4
PCI EXPRESS INTERFACE
CLOCK
CALIBRATION
Seymour-S3
U16A
PCI EXPRESS INTERFACE
CLOCK
CALIBRATION
Seymour-S3
U16A
PWRGOOD
N10 PCIE_CALRN AA22
PCIE_CALRP Y22
PCIE_REFCLKN
AK32 PCIE_REFCLKP
AK30
PCIE_RX0N
AE31 PCIE_RX0P
AF30
PCIE_RX10N
R31 PCIE_RX10P
T30
PCIE_RX11N
P28 PCIE_RX11P
R29
PCIE_RX12N
N31 PCIE_RX12P
P30
PCIE_RX13N
M28 PCIE_RX13P
N29
PCIE_RX14N
L31 PCIE_RX14P
M30
PCIE_RX15N
K30 PCIE_RX15P
L29
PCIE_RX1N
AD28 PCIE_RX1P
AE29
PCIE_RX2N
AC31 PCIE_RX2P
AD30
PCIE_RX3N
AB28 PCIE_RX3P
AC29
PCIE_RX4N
AA31 PCIE_RX4P
AB30
PCIE_RX5N
Y28 PCIE_RX5P
AA29
PCIE_RX6N
W31 PCIE_RX6P
Y30
PCIE_RX7N
V28 PCIE_RX7P
W29
PCIE_RX8N
U31 PCIE_RX8P
V30
PCIE_RX9N
T28 PCIE_RX9P
U29
PERSTB
AL27
PCIE_TX0N AG31
PCIE_TX0P AH30
PCIE_TX10N U23
PCIE_TX10P U24
PCIE_TX11N T27
PCIE_TX11P T26
PCIE_TX12N T23
PCIE_TX12P T24
PCIE_TX13N P26
PCIE_TX13P P27
PCIE_TX14N P23
PCIE_TX14P P24
PCIE_TX15N N26
PCIE_TX15P M27
PCIE_TX1N AF28
PCIE_TX1P AG29
PCIE_TX2N AF26
PCIE_TX2P AF27
PCIE_TX3N AD26
PCIE_TX3P AD27
PCIE_TX4N AB25
PCIE_TX4P AC25
PCIE_TX5N Y24
PCIE_TX5P Y23
PCIE_TX6N AB26
PCIE_TX6P AB27
PCIE_TX7N Y26
PCIE_TX7P Y27
PCIE_TX8N W23
PCIE_TX8P W24
PCIE_TX9N U26
PCIE_TX9P V27
R107 1.27K/F_4R107 1.27K/F_4
C87
*10U/6.3V_8
C87
*10U/6.3V_8
C479
*10U/6.3V_8
C479
*10U/6.3V_8
C199 0.1U/10V_4C199 0.1U/10V_4
C176 0.1U/10V_4C176 0.1U/10V_4
C189 0.1U/10V_4C189 0.1U/10V_4
DP PLL POWER
DP A/B POWERDP E/F POWER
Seymour-S3
U16G
DP PLL POWER
DP A/B POWERDP E/F POWER
Seymour-S3
U16G
DPA_PVDD AG8
DPA_PVSS AG7
DPA_VDD10#1 AF6
DPA_VDD10#2 AF7
DPA_VDD18#1 AE11
DPA_VDD18#2 AF11
DPA_VSSR#1 AE1
DPA_VSSR#2 AE3
DPA_VSSR#3 AG1
DPA_VSSR#4 AG6
DPA_VSSR#5 AH5
DPAB_CALR AE10
DPB_PVDD AG10
DPB_PVSS AG11
DPB_VDD10#1 AF8
DPB_VDD10#2 AF9
DPB_VSSR#1 AF10
DPB_VSSR#2 AG9
DPB_VSSR#3 AH8
DPB_VSSR#4 AM6
DPB_VSSR#5 AM8
DPB_VDD18#1 AE13
DPB_VDD18#2 AF13
DPE_PVDD
AG18
DPE_PVSS
AF19
DPE_VDD10#1
AG20
DPE_VDD10#2
AG21
DPE_VDD18#1
AG15
DPE_VDD18#2
AG16
DPE_VSSR#1
AG14
DPE_VSSR#2
AH14
DPE_VSSR#3
AM14
DPE_VSSR#4
AM16
DPE_VSSR#5
AM18
DPEF_CALR
AF17
DPF_PVDD
AG19
DPF_PVSS
AF20
DPF_VDD10#1
AF22
DPF_VDD10#2
AG22
DPF_VDD18#1
AF16
DPF_VDD18#2
AG17
DPF_VSSR#1
AF23
DPF_VSSR#2
AG23
DPF_VSSR#3
AM20
DPF_VSSR#4
AM22
DPF_VSSR#5
AM24
C197 0.1U/10V_4C197 0.1U/10V_4
R12110K/F_4 R12110K/F_4
C178 0.1U/10V_4C178 0.1U/10V_4
C187 0.1U/10V_4C187 0.1U/10V_4
C480 0.1U/10V_4C480 0.1U/10V_4
C88
*1U/10V_4
C88
*1U/10V_4
C161 0.1U/10V_4C161 0.1U/10V_4
C157 0.1U/10V_4C157 0.1U/10V_4
C76
0.1U/10V_4
C76
0.1U/10V_4
L16
0_6
L16
0_6
C162 0.1U/10V_4C162 0.1U/10V_4
R87 150/F_4R87 150/F_4
C207 0.1U/10V_4C207 0.1U/10V_4
C144 0.1U/10V_4C144 0.1U/10V_4
R327 150/F_4R327 150/F_4
C481 0.1U/10V_4C481 0.1U/10V_4
C152
*10U/6.3V_8
C152
*10U/6.3V_8
C89
0.1U/10V_4
C89
0.1U/10V_4
C121
0.1U/10V_4
C121
0.1U/10V_4
C487
*1U/10V_4
C487
*1U/10V_4
C149
*1U/10V_4
C149
*1U/10V_4
http://laptop-motherboard-schematic.blo
g
spot.com/

5
5
4
4
3
3
2
2
1
1
D D
C C
B B
A A
+1.8V_AVDD_Q
+1.8V_A2VDD_Q
+VDDD1
EVGA-XTALI
GPIO22
+1.8V_A2VDD_Q
GPUT_CLK
GPIO11
GPIO2
GPIO10
EVGA-XTALI
GPUT_DATA
GPIO9
GPIO1
EVGA-XTALO
+1.0V_DPLL_VDDC
GPIO5
+1.8V_DPLL_PVDD
EVGA-XTALO
+1.8V_TSVDD
GFX_CORE_CNTRL1
OSC_SPREAD
GPIO8
VGA_ALERT
GPIO28_TDO
GPIO27_TMS
+0.6V_M92_VREFG
+VDDD1
HPD3
GPIO22
HDMI_HP2
GPIO26_TCK
+1.8V_AVDD_Q
TEMP_FAIL
GPIO12
GPIO13
GENERICC
GPIO0
GFX_CORE_CNTRL0
GPIO25_TDI
GPIO_23_CLKREQb
GPIO24_TRSTB
TESTEN
+1.8V_DPC_VDD18
MEM_ID0
+1.1V_DPC_VDD10
MEM_ID3
MEM_ID1
MEM_ID2
TESTEN
+A2VDD
GPIO24_TRSTB
GPIO25_TDI
GPIO27_TMS
GPIO28_TDO
BB_EN
EXT_LVDS_BLON
GPIO26_TCK
HSYNC_COM_R
VSYNC_COM_R
+VDDD1
GPIO_23_CLKREQb
EXT_LVDS_BLON
GPUT_CLK
GPUT_DATA
+1.8V_VGA
+1.0V_VGA
+3V_DELAY
TEMP_FAIL
DAC2_HSY
DAC2_VSY
GPIO016 GPIO116
GPIO816
GFX_CORE_CNTRL039
GFX_CORE_CNTRL139
GPIO216
GENERICC16
GPIO516
GPIO916
GPIO1116 GPIO1216 GPIO1316
GPIO2216
GPUT_CLK29 GPUT_DATA29
+1.8V_VGA14,17,39
+1.0V_VGA14,17,35
+3V_DELAY16,17
GPU_PROCHOT29
DAC2_VSY 16
DAC2_HSY 16
GPU_CRT_B 22
GPU_CRT_G 22
GPU_CRT_R 22
GPU_HSYNC_COM 22
GPU_VSYNC_COM 22
GPU_DDCCLK 22
GPU_DDCDATA 22
PCH_CLK_27M8
VGA_ALERT29
+1.8V_VGA
+1.8V_VGA
+1.0V_VGA
+1.8V_AVDD_Q
+VDDD1
+1.8V_A2VDD_Q
+1.8V_VGA
+VDDD1
+1.8V_VGA
+1.8V_AVDD_Q
+1.8V_A2VDD_Q
+1.8V_VGA
+1.8V_VGA
+1.8V_VGA
+VDDR4
+3V_DELAY
+A2VDD
+3V_DELAY
+3V_DELAY
+VDDD1
+A2VDD
+3V_DELAY
+1.0V_VGA
+1.8V_DPC_VDD18
+3V_DELAY
+3V_DELAY
Size Document Number Rev
Date: Sheet of
4XDQWD&RPSXWHU,QF
352-(&75
1%
3A
Seymour Main
1A
Custom
15 39Saturday, September 18, 2010
Size Document Number Rev
Date: Sheet of
4XDQWD&RPSXWHU,QF
352-(&75
1%
3A
Seymour Main
1A
Custom
15 39Saturday, September 18, 2010
Size Document Number Rev
Date: Sheet of
4XDQWD&RPSXWHU,QF
352-(&75
1%
3A
Seymour Main
1A
Custom
15 39Saturday, September 18, 2010
1.8V+R6043(249R)=1.8V/3=0.6V
1.8V(75mA DPLL_PVDD)
1.0V(125mA DPLL_VDDC)
15
1.8V(45mA VDD1DI)
1.8V(70mA)
1.8V(20mA TSVDD)
GPIO22(ROMCS#)
PD without external VBIOS ROM
For Int Clk 27Mhz
1.8V(2mA)
1.8V(150mA DPC_VDD18)
Memory ID
1.1V(110mA DPC_VDD10)
3.3V(65mA)
Seymour-S3--NC
ROBSON--install
If no contact this pin to LVDS need pull low
Seymour uninstall Ra
to meet AF24 N/C
Access to SCL and SDA is mandatory
on BACO designs for debug purposes
Ra
DAC2 is NC on Seymour
Robson-- Install
Seymour- NC
BACO mode -- install
Reserve for DB debug only
Reserve for DB debug only
9/3 SI for H/W.
Hynix- Vega die
Hynix- Vega die K4W2G1646C-HC11
64*16-900MHZSamsung- E die 64*16-900MHZ K4W1G1646E-HC11
Micron 128*16-800MHZ
Samsung- C die 128*16-900MHZ
128*16-900MHZ
H5TQ1G63DFR-11C
128*16-800MHZ
128*16-800MHZ H5TQ2G63BFR-12C
K4W2G1646C-HC12
0101
1001
MEM_ID[3:0] Vendor Type Vendor P/N
0100
0001
0000
1110
1011
1010
1000
0111
0011
0110
1111
1101
0010
1100
H5TQ1G63DFR-12C
K4W1G1646E-HC12
Reserved
Samsung- E die 64*16-800MHZ
Reserved
Reserved
Reserved
Reserved
Reserved
Hynix- Vega die 64*16-800MHZ
Samsung- C die MT41J128M16HA-125:D
H5TQ2G63BFR-11C
Hynix- Vega die
Samsung- G die 64*16-900MHZ K4W1G1646G-BC11
GPIO20GPIO15
(Default)1.1V
NA
L
TBD
V-CORE
M
1
0
PWRCNTL0
0
1
1
PWRCNTL1
0
1
0 0.9V
H
1V
Seymour
R109 *4.7K_4R109 *4.7K_4
C86
10U/6.3V_6
C86
10U/6.3V_6
T22T22
T13T13
C495
1U/10V_4
C495
1U/10V_4
R88 *0_4R88 *0_4
R328 *150/F_4R328 *150/F_4
C74
*10U/6.3V_8
C74
*10U/6.3V_8
R102 4.7K_4R102 4.7K_4
R364 *10K/F_4R364 *10K/F_4
C130
*0.1U/10V_4
C130
*0.1U/10V_4
R348 *4.7K_4R348 *4.7K_4
C113
*10U/6.3V_8
C113
*10U/6.3V_8
C497
10U/6.3V_8
C497
10U/6.3V_8
L11
PBY160808T-121Y-N(120,2.5A)
L11
PBY160808T-121Y-N(120,2.5A)
T24T24
L14
PBY160808T-121Y-N(120,2.5A)
L14
PBY160808T-121Y-N(120,2.5A)
C478 0.1U/10V_4C478 0.1U/10V_4
R98 *0_4R98 *0_4
L22
PBY160808T-121Y-N(120,2.5A)
L22
PBY160808T-121Y-N(120,2.5A)
C129
*1U/10V_4
C129
*1U/10V_4
R106 4.7K_4R106 4.7K_4
C122
1U/10V_4
C122
1U/10V_4
R346 *10K/F_4R346 *10K/F_4
R123 *10K/F_4R123 *10K/F_4
C107
0.1U/10V_4
C107
0.1U/10V_4
C475
1U/10V_4
C475
1U/10V_4
L20
*PBY160808T-121Y-N(120,2.5A)
L20
*PBY160808T-121Y-N(120,2.5A)
L44
PBY160808T-121Y-N(120,2.5A)
L44
PBY160808T-121Y-N(120,2.5A)
L13
BLM18PG471SN1D(470,1000MA)
L13
BLM18PG471SN1D(470,1000MA)
R356 *0_4R356 *0_4
Y3
27MHZ
Y3
27MHZ
2 1
R66 *0_4R66 *0_4
R335 *0_4R335 *0_4
T7T7
T19T19
R330 *150/F_4R330 *150/F_4
R339 249/F_4R339 249/F_4
C90
10U/6.3V_8
C90
10U/6.3V_8
C79
*1U/10V_4
C79
*1U/10V_4
R71 499/F_4R71 499/F_4
R105 10K/F_4
R105 10K/F_4
R333 *715/F_4R333 *715/F_4
R122 *10K/F_4R122 *10K/F_4
T18T18
R325
*10K/F_4
R325
*10K/F_4
R96 *10K/F_4R96 *10K/F_4
T27T27
T2T2
R113 10K/F_4R113 10K/F_4
R89
*10K/F_4
R89
*10K/F_4
C93
0.1U/10V_4
C93
0.1U/10V_4
T3T3
R361 *10K/F_4R361 *10K/F_4
T12T12
T4T4
R112 10K/F_4R112 10K/F_4
R340 499/F_4R340 499/F_4
R336
10M_6
R336
10M_6
C120
10U/6.3V_8
C120
10U/6.3V_8
C133 22P/50V_4C133 22P/50V_4
R345 *10K/F_4
R345 *10K/F_4
T26T26
C467
1U/10V_4
C467
1U/10V_4
T1T1
T21T21
C468
0.1U/10V_4
C468
0.1U/10V_4
T8T8
T10T10
C134 22P/50V_4C134 22P/50V_4
T17T17
R100 10K/F_4R100 10K/F_4
T14T14
C77
0.1U/10V_4
C77
0.1U/10V_4
C474
10U/6.3V_8
C474
10U/6.3V_8
C78
*0.1U/10V_4
C78
*0.1U/10V_4
C494
0.1U/10V_4
C494
0.1U/10V_4
L10
*BLM18PG181SN1D(180,1.5A)_6
L10
*BLM18PG181SN1D(180,1.5A)_6
T9T9
R329 *150/F_4R329 *150/F_4
C135
1U/10V_4
C135
1U/10V_4
T15T15
R360 *10K/F_4
R360 *10K/F_4
C136
0.1U/10V_4
C136
0.1U/10V_4
T16T16
R76 *0_4R76 *0_4
L41
PBY160808T-121Y-N(120,2.5A)
L41
PBY160808T-121Y-N(120,2.5A)
C75
1U/10V_4
C75
1U/10V_4
R116 *10K/F_4R116 *10K/F_4
L42
BLM18PG471SN1D(470,1000MA)
L42
BLM18PG471SN1D(470,1000MA)
C472
10U/6.3V_8
C472
10U/6.3V_8
T6T6
C181
0.1U/10V_4
C181
0.1U/10V_4
C100
1U/10V_4
C100
1U/10V_4
T25T25
DPA
DPB
DVO
I2C
GENERAL PURPOSE I/O
DAC1
DAC2
DDC/AUX
THERMAL
PLL/CLOCK
DPC
Seymour-S3
Seymour-S3
Seymour-S3
Seymour-S3
Seymour-S3
U16B
DPA
DPB
DVO
I2C
GENERAL PURPOSE I/O
DAC1
DAC2
DDC/AUX
THERMAL
PLL/CLOCK
DPC
Seymour-S3
Seymour-S3
Seymour-S3
Seymour-S3
Seymour-S3
U16B
DMINUS
T2
DPLL_PVDD
AF14
DPLL_PVSS
AE14
DPLL_VDDC
AD14
DPLUS
T4
DPC_VSSR#1 / DVPCLK
U1
DVDATA_7 / DVPCNTL_0
AC7
DVPCNTL_1 / TX2M_DPC0N Y2
DVPCNTL_2/TXCCM_DPC3N U5
DPC_VSSR#5/ DVPCNTL_MV0
AA1
DVPCNTL_MV1 / TX1P_DPC1P Y4
DVDATA_0 / DVPDATA_0
Y7
DVPDATA_1 / TX0M_DPC2N V2
DPC_VDD18#1/DVPDAT10
AC6
DPC_PVDD / DVPDATA_11
W6
DVDATA_9 / DVPDATA_12
AD7
DVPDATA_13 / TX2P_DPC0P AA3
DVDATA_8 / DVPDATA_14
AC8
DPC_VDD10#1/DVPDAT15
AA5
DVDATA_12 / DVPDATA_16
AE8
DPC_VDD10#2/DVPDAT17
AA6
DVCNTL_0/ DVPDATA_18
AE9
DVDATA_3 / DVPDATA_19
AB4
DVDATA_1 / DVPDATA_2
Y8
DVDATA_11 / DVPDATA_20
AD9
DVDATA_2 / DVPDATA_21
AB2
DVDATA_10 / DVPDATA_22
AC10
DPC_VDD18#2/DVPDAT23
AC5
DVPDATA_3/TXCCP_DPC3P V4
DVDATA_4 DVPDATA_4
AB7
DPC_VSSR#2 / DVPDAT5
W1
DVDATA_5 / DVPDATA_6
AB8
DVPDATA_7 / TX0P_DPC2P W3
DVDATA_6 / DVPDATA_8
AB9
DVPDATA_9 / TX1M_DPC1N W5
GENERICA
AB13
GENERICB
W8
GENERICC
W9
GENERICD
W7
GENERICE_HPD4
AD10
GPIO_0
U6
GPIO_1
U10
GPIO_10_ROMSCK
P2
GPIO_11
N6
GPIO_12
N5
GPIO_13
N3
GPIO_14_HPD2
Y9
GPIO_15_PWRCNTL_0
N1
GPIO_16_SSIN
M4
GPIO_17_THERMAL_INT
R6
GPIO_18_HPD3
W10
GPIO_19_CTF
M2
GPIO_2
T10
GPIO_20_PWRCNTL_1
P8
GPIO_21_BB_EN
P7
GPIO_22_ROMCSB
N8
GPIO_23_CLKREQB
N7
GPIO_3_SMBDATA
U8
GPIO_4_SMBCLK
U7
GPIO_5_AC_BATT
T9
GPIO_6
T8
GPIO_7_BLON
T7
GPIO_8_ROMSO
P10
GPIO_9_ROMSI
P4
H2SYNC AL13
HPD1
AC14
HSYNC AH26
JTAG_TCK
L3 JTAG_TDI
L5
JTAG_TDO
K4 JTAG_TMS
L1
JTAG_TRSTB
L6
NC/DDCDATA_AUX3N AC20
NC/DDCCLK_AUX3P AD20
TS_FDO
R5
TSVDD
AD17
TSVSS
AC17
VREFG
AC16
VSS1DI AD23
VSS2DI / NC AC19
XTALIN
AM28
XTALOUT
AK28
A2VDD / NC AE20
A2VDDQ / NC AE17
A2VSSQ AE19
AUX1N AD4
AUX1P AD2
AUX2N AD11
AUX2P AD13
AVDD AG24
AVSSQ AE22
BAH24
B2 / NC AK10
B2B / NC AL9
BB AG25
C / NC AH12
COMP / NC AJ9
DDC1CLK AE6
DDC1DATA AE5
DDC2CLK AC11
DDC2DATA AC13
DDC6CLK AC1
DDC6DATA AC3
DDCDATA_AUX5N AD16
DDCCLK_AUX5P AE16
GAL25
G2 / NC AL11
G2B / NC AJ11
GB AJ25
RAM26
R2 / NC AM12
R2B / NC AK12
R2SET / NC AG13
RB AK26
RSET AD22
SCL
R1
SDA
R3
TX0M_DPA2N AG5
TX0P_DPA2P AG3
TX1M_DPA1N AH1
TX1P_DPA1P AH3
TX2M_DPA0N AK1
TX2P_DPA0P AK3
TX3M_DPB2N AM5
TX3P_DPB2P AK6
TX4M_DPB1N AH6
TX4P_DPB1P AJ7
TX5M_DPB0N AL7
TX5P_DPB0P AK8
TXCAM_DPA3N AF4
TXCAP_DPA3P AF2
TXCBM_DPB3N AM3
TXCBP_DPB3P AK5
V2SYNC AJ13
VDD1DI AE23
VDD2DI / NC AD19
VSYNC AJ27
Y / NC AM10
NC#1/XO_IN2
AB22 NC#2/XO_IN
AC22
TESTEN
AF24
VDDR4 / DPCD_CALR AA12
DVCNTL_2 / NC
N9 DVCNTL_1 / NC
L9
DPC_VSSR#3 / GND
U3
DPC_PVSS / GND
V6
DPC_VSSR#4 / GND
Y6
T5T5
T20T20
R362 *10K/F_4R362 *10K/F_4
C97
10U/6.3V_6
C97
10U/6.3V_6
http://laptop-motherboard-schematic.blo
g
spot.com/

5
5
4
4
3
3
2
2
1
1
D D
C C
B B
A A
GPIO2
GPIO22
GPIO0
GPIO1
GPIO8
GPIO9
GPIO11
GPIO12
GPIO13
+3V_DELAY
GENERICC15
GPIO215
GPIO015
GPIO815
GPIO115
GPIO2215
GPIO515
GPIO915
GPIO1315
GPIO1215
GPIO1115
+3V_DELAY15,17
DAC2_VSY15
DAC2_HSY15
+3V_DELAY
+3V_DELAY
Size Document Number Rev
Date: Sheet of
4XDQWD&RPSXWHU,QF
352-(&75
1%
3A
Seymour GND / LVDS/ Straps
1A
Custom
16 39Saturday, September 18, 2010
Size Document Number Rev
Date: Sheet of
4XDQWD&RPSXWHU,QF
352-(&75
1%
3A
Seymour GND / LVDS/ Straps
1A
Custom
16 39Saturday, September 18, 2010
Size Document Number Rev
Date: Sheet of
4XDQWD&RPSXWHU,QF
352-(&75
1%
3A
Seymour GND / LVDS/ Straps
1A
Custom
16 39Saturday, September 18, 2010
16
RSVD
11
HSYNC
0
AUD[1] AUD[0]
0 0 No audio function
0 1 Audio for DisplayPort and HDMI if dongle is detected
1 0 Audio for DisplayPort only
1 1 Audio for both DisplayPort and HDMI
ALLOW FOR PULLUP PADS FOR THESE STRAPS AND IF THESE GPIOS ARE USED,
THEY MUST NOT CONFLICT DURING RESET
0
AUD[1]
GPIO0
ENABLE EXTERNAL BIOS ROM
10
TX_DEEMPH_EN GPIO1
TX_PWRS_ENB
0
0
0
1
0
VIP_DEVICE_STRAP_ENA
BIF_VGA_DIS VGA ENABLEDGPIO9
GPIO2
GPIO_22_ROMCSB
RECOMMENDED SETTINGS
0= DO NOT INSTALL RESISTOR
1 = INSTALL 10K RESISTOR
X = DESIGN DEPENDANT
NA = NOT APPLICABLE
IGNORE VIP DEVICE STRAPSV2SYNC
PIN DESCRIPTION OF DEFAULT SETTINGS
BIF_GEN2_EN_A
STRAPS
SERIAL ROM TYPE OR MEMORY APERTURE SIZE SELECT
ROMIDCFG(2:0) GPIO[13:11]
AUD[0] VSYNC
1
BIOS_ROM_EN
CONFIGURATION STRAPS
GPIO21_BB_EN
GENERICC
PULLUP PADS ARE NOT REQUIRED FOR THESE STRAPS BUT IF THESE GPIOS ARE USED,
THEY MUST NOT CONFLICT DURING RESET
H2SYNC
ALLOW FOR PULLUP PADS FOR THESE STRAPS AND IF THESE GPIOS ARE USED,
THEY MUST NOT CONFLICT DURING RESET
AMD RESERVED CONFIGURATION STRAPS
0
GENERICC 0
0GPIO8RSVD
RSVD
GPIO21
GPIO5
0
64M
512M
0
1
Memory Aperture size
GPIO9 GPIO13 GPIO12 GPIO11
ROMIDCFG0ROMIDCFG1ROMIDCFG2
0
2G
11
11
110
128M
0
111
0
0
0
0
0
32M
1G
4G
0
BIOSROM
256M
0
0
0
0
It is a shared pin strap with CONFIG[2:0] if BIOS_ROM_EN is set to 0.
100
00
1
0
Transmitter Power Savings Enable
0: 50% Tx output swing for mobile mode
1: full Tx output swing (Default setting for Desktop)
PCI Express Transmitter De-emphasis Enable
0: Tx de-emphasis disabled for mobile mode
1: Tx de-emphasis enabled (Default setting for Desktop)
0 - CLKREQ# power management capability is disabled
1 - CLKREQ# power management capability is enabled
Enable CLKREQ# Power Management
VDDC
VDDCI
+VGA_CORE
VDD_CT
VDDR4
VDDR3
VDDR1+1.5V_VGA
+1.8V_VGA
+3.3V_Delay
20ms20ms
+VGA_CORE
Power Up/Down Sequence
+1.8V_VGA
R101 *10K/F_4R101 *10K/F_4
R351 *10K/F_4R351 *10K/F_4
LVTMDP
LVDS CONTROL
Seymour-S3
U16F
LVTMDP
LVDS CONTROL
Seymour-S3
U16F
DIGON AB12
TXCLK_LN_DPE3N AK14
TXCLK_LP_DPE3P AL15
TXCLK_UN_DPF3N AJ19
TXCLK_UP_DPF3P AH20
TXOUT_L0N_DPE2N AJ15
TXOUT_L0P_DPE2P AH16
TXOUT_L1N_DPE1N AK16
TXOUT_L1P_DPE1P AL17
TXOUT_L2N_DPE0N AJ17
TXOUT_L2P_DPE0P AH18
TXOUT_L3N AK18
TXOUT_L3P AL19
TXOUT_U0N_DPF2N AK20
TXOUT_U0P_DPF2P AL21
TXOUT_U1N_DPF1N AJ21
TXOUT_U1P_DPF1P AH22
TXOUT_U2N_DPF0N AK22
TXOUT_U2P_DPF0P AL23
TXOUT_U3N AJ23
TXOUT_U3P AK24
VARY_BL AB11
R99 *10K/F_4R99 *10K/F_4
R331 *10K/F_4R331 *10K/F_4
R332 *10K/F_4R332 *10K/F_4
R359 *10K/F_4R359 *10K/F_4
R117 10K/F_4R117 10K/F_4
R344 *10K/F_4R344 *10K/F_4
GND
Seymour-S3
U16E
GND
Seymour-S3
U16E
PCIE_VSS#1
AA27
PCIE_VSS#10
AF32
PCIE_VSS#11
AG27
PCIE_VSS#12
AH32
PCIE_VSS#13
K28
PCIE_VSS#14
K32
PCIE_VSS#15
L27
PCIE_VSS#16
M32
PCIE_VSS#17
N25
PCIE_VSS#18
N27
PCIE_VSS#19
P25
PCIE_VSS#2
AB24
PCIE_VSS#20
P32
PCIE_VSS#21
R27
PCIE_VSS#22
T25
PCIE_VSS#23
T32
PCIE_VSS#24
U25
PCIE_VSS#25
U27
PCIE_VSS#26
V32
PCIE_VSS#27
W25
PCIE_VSS#28
W26
PCIE_VSS#29
W27
PCIE_VSS#3
AB32
PCIE_VSS#30
Y25
PCIE_VSS#31
Y32
PCIE_VSS#4
AC24
PCIE_VSS#5
AC26
PCIE_VSS#6
AC27
PCIE_VSS#7
AD25
PCIE_VSS#8
AD32
PCIE_VSS#9
AE27
VSS_MECH#1 A32
VSS_MECH#2 AM1
VSS_MECH#3 AM32
GND#1 A3
GND#10 AD8
GND#11 AE7
GND#12 AG12
GND#13 AH10
GND#14 AH28
GND#15 B10
GND#16 B12
GND#17 B14
GND#18 B16
GND#19 B18
GND#2 A30
GND#20 B20
GND#21 B22
GND#22 B24
GND#23 B26
GND#24 B6
GND#25 B8
GND#26 C1
GND#27 C32
GND#28 E28
GND#29 F10
GND#3 / EVDDQ#2 AA13
GND#30 F12
GND#31 F14
GND#32 F16
GND#33 F18
GND#34 F2
GND#35 F20
GND#36 F22
GND#37 F24
GND#38 F26
GND#39 F6
GND#4 AA16
GND#40 F8
GND#41 G10
GND#42 G27
GND#43 G31
GND#44 G8
GND#45 H14
GND#46 H17
GND#47 H2
GND#48 H20
GND#49 H6
GND#5 AB10
GND#50 J27
GND#51 J31
GND#52 K11
GND#53 K2
GND#54 K22
GND#55 K6
GND#56
M6
GND#57
N11
GND#58
N12
GND#59
N13
GND#6 / EVDDQ#3 AB15
GND#60
N16
GND#61
N18
GND#62
N21
GND#63
P6
GND#64
P9
GND#65
R12
GND#66
R15
GND#67
R17
GND#68
R20
GND#69
T13
GND#7 AB6
GND#70
T16
GND#71
T18
GND#72
T21
GND#73
T6
GND#74
U15
GND#75
U17
GND#76
U20
GND#77
U9
GND#8 AC9
GND#78
V13
GND#79
V16
GND#80
V18
GND#81
Y10
GND#82
Y15
GND#9 AD6
GND#84
Y20 GND#83
Y17
GND#85 T11
GND#86 R11
R108 *10K/F_4R108 *10K/F_4
R95 *10K/F_4R95 *10K/F_4
R355 10K/F_4R355 10K/F_4
R349 *10K/F_4R349 *10K/F_4
R352 *10K/F_4R352 *10K/F_4
http://laptop-motherboard-schematic.blo
g
spot.com/

5
5
4
4
3
3
2
2
1
1
D D
C C
B B
A A
+1.8V_PCIE_VDDR
+1.0V_PCIE_VDDC
+VDDR4MPV18
SPV18
MPV18
SPV18
+1.8V_PCIE_VDDR
+VDDCI
+1.8V_VDD_CT
+3V_DELAY
+1.0V_VGA_SPV10
BIF_VDDC
PX_EN#
PX_EN##
PX_EN##
PX_EN#
PX_MODE
+1.0V_PCIE_VDDC
BACO_EN
PX_EN
PX_MODE1PX_MODE
+5V
+VGA_CORE
+1.0V_VGA
+3V
+3V_VGA
PX_EN18
PX_MODE39
DGPU_PWROK8,9,29,35,39
PX_MODE139
+5V6,7,10,21,22,23,25,28,30,38 +3V2,6,7,8,9,10,12,13,14,20,21,22,23,24,25,27,28,29,30,33,38,39 +1.0V_VGA14,15,35 +3V_VGA39 +VGA_CORE39
EC_PWROK6,29
+3V_DELAY
+3V_VGA
+1.8V_VGA
+VDDR4
+VGA_CORE
+VGA_CORE
+1.0V_PCIE_VDDC
+1.8V_VGA
+1.8V_PCIE_VDDR
+1.8V_VGA
+1.8V_VDD_CT
+1.0V_VGA
+1.8V_VGA
+1.8V_VGA
+1.5V_VGA
+1.0V_VGA
+VGA_CORE
+5V
+3V
+5V
+VGA_CORE
+1.0V_VGA
BIF_VDDC
+3V
+3V
Size Document Number Rev
Date: Sheet of
4XDQWD&RPSXWHU,QF
352-(&75
1%
3A
Seymour_Power_and_NC
1A
Custom
17 39Saturday, September 18, 2010
Size Document Number Rev
Date: Sheet of
4XDQWD&RPSXWHU,QF
352-(&75
1%
3A
Seymour_Power_and_NC
1A
Custom
17 39Saturday, September 18, 2010
Size Document Number Rev
Date: Sheet of
4XDQWD&RPSXWHU,QF
352-(&75
1%
3A
Seymour_Power_and_NC
1A
Custom
17 39Saturday, September 18, 2010
17
PCIE_VDDR--PCI-E I/O power. 1.8 V ± 5%
VDD_R3 --IO power for
3.3 V pins (e.g.
GPIO’s). 3.3 V ± 5%
Gated 3.3V
60mA by
VDDC
VDDC+VDDCI
0.85~1.1V(15A peak )( Ripple < 87.2mV)
1.0V(2.0A)
1.5V ( DDR3, MVDDQ = 1.5V@2.0A) 1.8V(500mA)
1.8V(110mA VDD_CT)
1.8V(170mA VDDR4)
1.0V_VGA(100mA SPV10)
0.95V~1.1V(2A VDDCI)
1.8V(75mA MPV18)
1.8V(90mA SPV18)
Ra
Note1.
^ƵƉƉŽƌƚKDŽĚĞ
PX_EN = 0, for Normal Operation
PX_EN = 1, for BACO MODE
1. No BACO Support :BIF_VDDC shorts with VDDC (Install Ra)
Note1.
2. BACO Support: Refer to the BACO reference
schematics/Application note for detail about BIF_VDDC Rail
if BACO is Supported (Uninstall Ra)
9/9 SI for AMD
9/9 SI for AMD
C257
1U/10V_4
C257
1U/10V_4
C204
1U/10V_4
C204
1U/10V_4
C302
1U/10V_4
C302
1U/10V_4
C118
1U/10V_4
C118
1U/10V_4
R372
*10K_4
R372
*10K_4
C537
10U/6.3VS_6
C537
10U/6.3VS_6
C534
0.1U/10V_4
C534
0.1U/10V_4
R366
100K/F_4
R366
100K/F_4
Q45
2N7002
Q45
2N7002
3
2
1
C229
2.2U/6.3V_4
C229
2.2U/6.3V_4
C212
1U/10V_4
C212
1U/10V_4
C233
1U/10V_4
C233
1U/10V_4 C258
10U/6.3V_8
C258
10U/6.3V_8
C201
1U/10V_4
C201
1U/10V_4
C205
0.1U/10V_4
C205
0.1U/10V_4
Q30
2N7002
Q30
2N7002
3
2
1
Q28
2N7002
Q28
2N7002
3
2
1
L18 0_6L18 0_6
C287
22U/6.3VS_8
C287
22U/6.3VS_8
C217
2.2U/6.3V_4
C217
2.2U/6.3V_4
C191
0.1U/10V_4
C191
0.1U/10V_4
C245
1U/10V_4
C245
1U/10V_4
L24
PBY160808T-121Y-N(120,2.5A)
L24
PBY160808T-121Y-N(120,2.5A)
C248
1U/10V_4
C248
1U/10V_4 C262
10U/6.3VS_6
C262
10U/6.3VS_6
C461
10U/6.3VS_6
C461
10U/6.3VS_6
Q31
2N7002
Q31
2N7002
3
2
1
C71
10U/6.3VS_6
C71
10U/6.3VS_6
C119
10U/6.3VS_6
C119
10U/6.3VS_6
U17
TC7SH08FU
U17
TC7SH08FU
2
14
3 5
L19
PBY160808T-221Y-N(220,2A)
L19
PBY160808T-221Y-N(220,2A)
C131
1U/10V_4
C131
1U/10V_4
C271
1U/10V_4
C271
1U/10V_4
C295
10U/6.3VS_6
C295
10U/6.3VS_6
C224
1U/10V_4
C224
1U/10V_4
C278
10U/6.3VS_6
C278
10U/6.3VS_6
C230
1U/10V_4
C230
1U/10V_4
C273
1U/10V_4
C273
1U/10V_4
R380
1K_4
R380
1K_4
C259
1U/10V_4
C259
1U/10V_4
C104
10U/6.3VS_6
C104
10U/6.3VS_6
C168
10U/6.3VS_6
C168
10U/6.3VS_6
C213
2.2U/6.3V_4
C213
2.2U/6.3V_4
C304
0.1U/10V_4
C304
0.1U/10V_4
C70
10U/6.3VS_6
C70
10U/6.3VS_6
C293
1U/10V_4
C293
1U/10V_4
C196
1U/10V_4
C196
1U/10V_4
C231
10U/6.3VS_6
C231
10U/6.3VS_6
C460
10U/6.3VS_6
C460
10U/6.3VS_6
C251
10U/6.3V_6
C251
10U/6.3V_6
C206
1U/10V_4
C206
1U/10V_4
C185
1U/10V_4
C185
1U/10V_4
C292
0.1U/10V_4
C292
0.1U/10V_4
C228
1U/10V_4
C228
1U/10V_4
C253
1U/10V_4
C253
1U/10V_4
T11T11
C186
1U/10V_4
C186
1U/10V_4
Q14 AO3416
Q14 AO3416
3
2
1
R383
1K_4
R383
1K_4
C125
0.1U/10V_4
C125
0.1U/10V_4
C210
1U/10V_4
C210
1U/10V_4
C279
0.1U/10V_4
C279
0.1U/10V_4
R369 0_4R369 0_4
L28 PBY160808T-121Y-N(120,2.5A)L28 PBY160808T-121Y-N(120,2.5A)
C108
1U/10V_4
C108
1U/10V_4
Q33
2N7002
Q33
2N7002
3
2
1
C266
10U/6.3V_6
C266
10U/6.3V_6
C235
1U/10V_4
C235
1U/10V_4
C219
10U/6.3VS_6
C219
10U/6.3VS_6
C462
10U/6.3VS_6
C462
10U/6.3VS_6
C171
1U/10V_4
C171
1U/10V_4
C195
1U/10V_4
C195
1U/10V_4
C198
1U/10V_4
C198
1U/10V_4
C250
1U/10V_4
C250
1U/10V_4
C277
1U/10V_4
C277
1U/10V_4
C103
10U/6.3VS_6
C103
10U/6.3VS_6
C109
1U/10V_4
C109
1U/10V_4
Q27
AO3416
Q27
AO3416
3
2
1
C290
1U/10V_4
C290
1U/10V_4
L26 0_8L26 0_8
C188
1U/10V_4
C188
1U/10V_4
L46
BLM18PG471SN1D(470,1000MA)
L46
BLM18PG471SN1D(470,1000MA)
C110
1U/10V_4
C110
1U/10V_4
C246
1U/10V_4
C246
1U/10V_4
C68
10U/6.3VS_6
C68
10U/6.3VS_6
C291
1U/10V_4
C291
1U/10V_4
C115
1U/10V_4
C115
1U/10V_4
R376
5.1K/F_4
R376
5.1K/F_4
C249
1U/10V_4
C249
1U/10V_4
Q29
AO3416
Q29
AO3416
3
2
1
C267
1U/10V_4
C267
1U/10V_4
POWER
PLL
PCIE
CORE
MEM I/O
MEM CLK
I/O
BACK BIAS
LEVEL
TRANSLATION
ISOLATED
CORE I/O
Seymour-S3
Seymour-S3
U16D
POWER
PLL
PCIE
CORE
MEM I/O
MEM CLK
I/O
BACK BIAS
LEVEL
TRANSLATION
ISOLATED
CORE I/O
Seymour-S3
Seymour-S3
U16D
PCIE_PVDD
AM30
MPV18
L8
SPV18
H7
PCIE_VDDC#1 L23
PCIE_VDDC#10 T22
PCIE_VDDC#11 U22
PCIE_VDDC#12 V22
PCIE_VDDC#2 L24
PCIE_VDDC#3 L25
PCIE_VDDC#4 L26
PCIE_VDDC#5 M22
PCIE_VDDC#6 N22
PCIE_VDDC#7 N23
PCIE_VDDC#8 N24
PCIE_VDDC#9 R22
PCIE_VDDR#1 AB23
PCIE_VDDR#2 AC23
PCIE_VDDR#3 AD24
PCIE_VDDR#4 AE24
PCIE_VDDR#5 AE25
PCIE_VDDR#6 AE26
PCIE_VDDR#7 AF25
PCIE_VDDR#8 AG26
SPV10
H8
SPVSS
J7
VDDR1#1
H13
VDDR1#10
K24
VDDR1#11
K9
VDDR1#12
L11
VDDR1#13
L12
VDDR1#14
L13
VDDR1#15
L20
VDDR1#16
L21
VDDR1#17
L22
VDDR1#2
H16
VDDR1#3
H19
VDDR1#4
J10
VDDR1#5
J23
VDDR1#6
J24
VDDR1#7
J9
VDDR1#8
K10
VDDR1#9
K23
VDDR3#1
AA17
VDDR3#2
AA18
VDDR3#3
AB17
VDDR3#4
AB18
VDDR4#1 / VDDR5
V12
VDDR4#2
Y12
VDDRHA
L17
VSSRHA
L16
VDD_CT#1
AA20
VDD_CT#2
AA21
VDD_CT#3
AB20
VDD_CT#4
AB21 VDDC#1 AA15
VDDC#10 T17
VDDC#11 T20
VDDC#12 U13
VDDC#13 U16
VDDC#14 U18
VDDC#19/BIF_VDDC U21
VDDC#16 V15
VDDC#17 V17
VDDC#18 V20
VDDC#15 V21
VDDC#2 N15
VDDC#20 Y13
VDDC#21 Y16
VDDC#22 Y18
VDDC#7 Y21
VDDC#3 N17
VDDC#4 R13
VDDC#5 R16
VDDC#6 R18
VDDC#23 /BIF_VDDC R21
VDDC#8 T12
VDDC#9 T15
VDDCI#1 M13
VDDCI#2 M15
VDDCI#3 M16
VDDCI#4 M17
BBP#1
M11
BBP#2
M12
VDDCI#5 M18
VDDCI#7 M21
VDDCI#6 M20
VDDCI#8 N20
NC#1 / VDDR4
AA11
DVCLK / VDDR4
Y11
NC#3 / VDDR5
V11
NC / VDDR5
U11
VDDR4#3 / VDDR5
U12
R783 *0_4R783 *0_4
Q32
2N7002
Q32
2N7002
3
2
1
C247
1U/10V_4
C247
1U/10V_4
C241
1U/10V_4
C241
1U/10V_4
Q15
AO3416
Q15
AO3416
3
2
1
C543
1U/10V_4
C543
1U/10V_4
C211
1U/10V_4
C211
1U/10V_4
L25 0_8L25 0_8
L15 PBY160808T-121Y-N(120,2.5A)L15 PBY160808T-121Y-N(120,2.5A)
L29
BLM18PG471SN1D(470,1000MA)
L29
BLM18PG471SN1D(470,1000MA)
C208
0.1U/10V_4
C208
0.1U/10V_4
C218
10U/6.3VS_6
C218
10U/6.3VS_6
C225
2.2U/6.3V_4
C225
2.2U/6.3V_4
R114 *0_4
R114 *0_4
C139
10U/6.3VS_6
C139
10U/6.3VS_6
C124
1U/10V_4
C124
1U/10V_4
C580
1U/10V_4
C580
1U/10V_4
C221
1U/10V_4
C221
1U/10V_4
C179
1U/10V_4
C179
1U/10V_4
C275
10U/6.3VS_6
C275
10U/6.3VS_6
http://laptop-motherboard-schematic.blo
g
spot.com/

5
5
4
4
3
3
2
2
1
1
D D
C C
B B
A A
VMA_ODT1
VMA_BA1
VMA_BA0
VMA_CS1#
VMA_ODT0
VMA_WE1#
VMA_CLK0
VMA_CLK0#
VMA_CLK1
VMA_CLK1#
VMA_MA[13..0]
VMA_CKE0
VMA_WE0#
VMA_CAS1#
VMA_CS0#
VMA_RAS0#
VMA_RAS1#
VMA_CAS0#
VMA_CKE1
MVREFD
VMA_DQ44
VMA_DQ38
VMA_DQ36
VMA_DQ34
VMA_DQ28
VMA_DQ35
VMA_DQ42
VMA_DQ31
VMA_DQ30
VMA_DQ32
VMA_DQ39
VMA_DQ37
VMA_DQ22
VMA_DQ24
VMA_DQ29
VMA_DQ20
VMA_DQ23
VMA_DQ13
VMA_DQ15
VMA_DQ27
VMA_DQ21
VMA_DQ25
VMA_DQ26
VMA_DQ9
VMA_DQ18
VMA_DQ0
VMA_DQ12
VMA_DQ2
VMA_DQ11
VMA_DQ3
VMA_DQ16
VMA_DQ10
MVREFS
VMA_DQ57
VMA_DQ58
VMA_DQ63
VMA_DQ56
VMA_DQ62
VMA_DQ59
VMA_DQ40
VMA_DQ47
VMA_DQ45
VMA_DQ60
VMA_DQ61
VMA_DQ33
VMA_DQ43
VMA_DQ41
VMA_DQ46
VMA_DQ8
VMA_DQ7
VMA_DQ14
VMA_DQ17
VMA_DQ5
VMA_DQ19
VMA_DQ1
VMA_DQ53
VMA_DQ51
VMA_DQ54
VMA_DQ4
VMA_DQ6
VMA_DQ48
VMA_DQ49
VMA_DQ55
VMA_DQ52
VMA_DQ50
VMA_BA2
CLKTESTA
CLKTESTB
DRAM_RST
VMA_DQ[63..0]
VMA_DM[7..0]
VMA_WDQS[7..0]
VMA_RDQS[7..0]
VMA_MA0
VMA_MA1
VMA_MA2
VMA_MA3
VMA_BA2
VMA_CLK0#
VMA_ODT1
VMA_ODT0
VMA_CAS1#
VMA_DM5
VMA_DM1
VMA_DM3
VMA_DM4
VMA_DM6
VMA_DM7
VMA_DM2
VMA_DM0
VMA_RAS1#
VMA_WDQS4
VMA_WDQS5
VMA_WDQS2
VMA_WDQS1
VMA_WDQS0
VMA_BA1
VMA_WDQS3
VMA_CS1#
VMA_WDQS7
VMA_WDQS6
VMA_RDQS6
VMA_RDQS7
VMA_RDQS0
VMA_RDQS1
VMA_RDQS2
VMA_CLK1#
VMA_CLK0
VMA_RDQS3
VMA_RDQS5
VMA_RDQS4
VMA_RAS0#
VMA_CAS0#
VMA_CLK1
VMA_BA0
VMA_CS0#
VMA_MA4
VMA_MA5
VMA_MA6
VMA_MA7
VMA_MA8
VMA_MA9
VMA_MA10
VMA_MA11
VMA_MA12
VMA_WE1#
VMA_CKE0
VMA_WE0#
VMA_CKE1
VMA_MA13
DRAM_RST_M
PX_EN
+1.5V_VGA
DRAM_RST
VMA_CLK019 VMA_CLK0#19
VMA_CLK119 VMA_CLK1#19
VMA_CS0#19
VMA_CS1#19
VMA_MA[13..0]19
VMA_BA019 VMA_BA119
VMA_ODT019 VMA_ODT119
VMA_RAS0#19 VMA_RAS1#19
VMA_CAS0#19 VMA_CAS1#19
VMA_WE0#19 VMA_WE1#19
VMA_CKE019 VMA_CKE119
VMA_BA219
VMA_DQ[63..0]19
VMA_DM[7..0]19
VMA_WDQS[7..0]19
VMA_RDQS[7..0]19
DRAM_RST_M 19
+1.5V_VGA17,19,22,39
PX_EN 17
+1.5V_VGA
+1.5V_VGA +1.5V_VGA
Size Document Number Rev
Date: Sheet of
4XDQWD&RPSXWHU,QF
352-(&75
1%
3A
Seymour/MEM_Interface
1A
Custom
18 39Saturday, September 18, 2010
Size Document Number Rev
Date: Sheet of
4XDQWD&RPSXWHU,QF
352-(&75
1%
3A
Seymour/MEM_Interface
1A
Custom
18 39Saturday, September 18, 2010
Size Document Number Rev
Date: Sheet of
4XDQWD&RPSXWHU,QF
352-(&75
1%
3A
Seymour/MEM_Interface
1A
Custom
18 39Saturday, September 18, 2010
18
PLACE MVREFD DIVIDERS
AND CAPS CLOSE TO ASIC
support 1Gbit
VRAM ( 64M X 16 )
route 50ohms
single-ended/100ohms diff
and keep short
Debug only, for clock observation,
if not needed, DNI
MVREF TO 1.8V (Ra)
MVREF TO GND (Rb)
40.2R
100R100R
DIVIDER RESISTORS GDDR5 DDR3
40.2R
Ra
Rb Ra
Rb
9/3 SI for H/W.
C570
0.1U/10V_4
C570
0.1U/10V_4
R171 10_4R171 10_4
R421
100/F_4
R421
100/F_4
MEMORY INTERFACE
Seymour-S3
U16C
MEMORY INTERFACE
Seymour-S3
U16C
DQA_0
K27
DQA_1
J29
DQA_10
A28
DQA_11
C28
DQA_12
E27
DQA_13
G26
DQA_14
D26
DQA_15
F25
DQA_16
A25
DQA_17
C25
DQA_18
E25
DQA_19
D24
DQA_2
H30
DQA_20
E23
DQA_21
F23
DQA_22
D22
DQA_23
F21
DQA_24
E21
DQA_25
D20
DQA_26
F19
DQA_27
A19
DQA_28
D18
DQA_29
F17
DQA_3
H32
DQA_30
A17
DQA_31
C17
DQA_32
E17
DQA_33
D16
DQA_34
F15
DQA_35
A15
DQA_36
D14
DQA_37
F13
DQA_38
A13
DQA_39
C13
DQA_4
G29
DQA_40
E11
DQA_41
A11
DQA_42
C11
DQA_43
F11
DQA_44
A9
DQA_45
C9
DQA_46
F9
DQA_47
D8
DQA_48
E7
DQA_49
A7
DQA_5
F28
DQA_50
C7
DQA_51
F7
DQA_52
A5
DQA_53
E5
DQA_54
C3
DQA_55
E1
DQA_56
G7
DQA_57
G6
DQA_58
G1
DQA_59
G3
DQA_6
F32
DQA_60
J6
DQA_61
J1
DQA_62
J3
DQA_63
J5
DQA_7
F30
DQA_8
C30
DQA_9
F27
MEM_CALRP1/DPC_CALR
J8
MVREFDA
K26
MVREFSA
J26
MEM_CALRN0
J25
NC/TESTEN#2
K7
MEM_CALRP0
K25
CASA0B G19
CASA1B G16
CKEA0 K20
CKEA1 J17
CLKA0 H26
CLKA0B H25
CLKA1 G9
CLKA1B H9
CSA0B_0 H22
CSA0B_1 J22
CSA1B_0 G13
CSA1B_1 K13
DQMA_0 E32
DQMA_1 E30
DQMA_2 A21
DQMA_3 C21
DQMA_4 E13
DQMA_5 D12
DQMA_6 E3
DQMA_7 F4
MAA_0 K17
MAA_1 J20
MAA_10 J11
MAA_11 J13
MAA_12 H11
MAA_13/BA2 G11
MAA_14/BA0 J16
MAA_15/BA1 L15
MAA_2 H23
MAA_3 G23
MAA_4 G24
MAA_5 H24
MAA_6 J19
MAA_7 K19
MAA_8 J14
MAA_9 K14
ODTA0 L18
ODTA1 K16
RASA0B G22
RASA1B G17
RDQSA_0 H28
RDQSA_1 C27
RDQSA_2 A23
RDQSA_3 E19
RDQSA_4 E15
RDQSA_5 D10
RDQSA_6 D6
RDQSA_7 G5
PX_EN AB16
RSVD#2 G14
RSVD#3 G20
WDQSA_0 H27
WDQSA_1 A27
WDQSA_2 C23
WDQSA_3 C19
WDQSA_4 C15
WDQSA_5 E9
WDQSA_6 C5
WDQSA_7 H4
WEA0B G25
WEA1B H10
DRAM_RST
L10
CLKTESTA
K8
CLKTESTB
L7
R425
40.2/F_4
R425
40.2/F_4
R416 243/F_4R416 243/F_4
R177 51/F_4R177 51/F_4
R174
5.1K/F_4
R174
5.1K/F_4
R415 243/F_4R415 243/F_4
C514
*0.1U/10V_4
C514
*0.1U/10V_4
C335
120P/50V_4
C335
120P/50V_4
R133 5.1K/F_4R133 5.1K/F_4
R132 150/F_4R132 150/F_4
C261
*0.1U/10V_4
C261
*0.1U/10V_4
R353
*51.1/F_4
R353
*51.1/F_4
C583
0.1U/10V_4
C583
0.1U/10V_4
R129
*51.1/F_4
R129
*51.1/F_4
R429
100/F_4
R429
100/F_4
R431
40.2/F_4
R431
40.2/F_4
http://laptop-motherboard-schematic.blo
g
spot.com/

5
5
4
4
3
3
2
2
1
1
D D
C C
B B
A A
VMA_BA0
VMA_BA1
VMA_BA2
VMA_ODT1
VMA_CLK1
VMA_CLK1#
VREFC_VMA4
VREFD_VMA4
VMA_CKE1
VMA_WE1#
VMA_CS1#
VMA_CAS1#
VMA_RAS1#
VMA_CKE0
VMA_WE0#
VREFC_VMA1
VREFD_VMA1
VMA_ODT0
VMA_CLK0
VMA_CLK0#
VMA_CS0#
DRAM_RST_M
VREFC_VMA3
VREFD_VMA3
VMA_MA11
VMA_MA9
VMA_MA10
VMA_MA8
VMA_MA7
VMA_MA6
VMA_MA3
VMA_MA4
VMA_MA5
VMA_MA1
VMA_MA2
VMA_MA0
VREFC_VMA2
VREFD_VMA2
VMA_MA12
VMA_ZQ1
VMA_CAS0#
VREFC_VMA1
VMA_CLK0_COMM
VMA_CLK0
VMA_CLK0#
VREFD_VMA1 VREFC_VMA2 VREFD_VMA2 VREFC_VMA3 VREFD_VMA3 VREFC_VMA4 VREFD_VMA4
VMA_MA11
VMA_MA9
VMA_MA10
VMA_MA8
VMA_MA7
VMA_MA6
VMA_MA3
VMA_MA4
VMA_MA5
VMA_MA1
VMA_MA2
VMA_MA0
VMA_MA12 VMA_MA11
VMA_MA9
VMA_MA10
VMA_MA8
VMA_MA7
VMA_MA6
VMA_MA3
VMA_MA4
VMA_MA5
VMA_MA1
VMA_MA2
VMA_MA0
VMA_MA12
VMA_BA0
VMA_BA1
VMA_BA2
VMA_BA0
VMA_BA1
VMA_BA2
VMA_RAS0#
VMA_RDQS0
VMA_RDQS2 VMA_RDQS4
VMA_RDQS5 VMA_RDQS6
VMA_RDQS7
VMA_WDQS0
VMA_WDQS2 VMA_WDQS4
VMA_WDQS5 VMA_WDQS6
VMA_WDQS7
VMA_RDQS1
VMA_RDQS3
VMA_WDQS1
VMA_WDQS3
VMA_DM0 VMA_DM1
VMA_DM2 VMA_DM3 VMA_DM4
VMA_DM5 VMA_DM6
VMA_DM7
DRAM_RST_M DRAM_RST_M
VMA_ZQ2 VMA_ZQ3 VMA_ZQ4
VMA_CLK1_COMM
VMA_CLK1
VMA_CLK1#
VMA_DQ44
VMA_DQ32
VMA_DQ40
VMA_DQ43
VMA_DQ46
VMA_DQ41
VMA_DQ42
VMA_DQ45
VMA_DQ47
VMA_DQ36
VMA_DQ39
VMA_DQ25
VMA_DQ55
VMA_DQ60
VMA_DQ63
VMA_MA[13..0]
VMA_MA11
VMA_MA9
VMA_MA10
VMA_MA8
VMA_MA7
VMA_MA6
VMA_MA3
VMA_MA4
VMA_MA5
VMA_MA1
VMA_MA2
VMA_MA0
VMA_MA12 VMA_MA13VMA_MA13VMA_MA13VMA_MA13
VMA_DQ52
VMA_DQ51
VMA_DQ48
VMA_DQ49
VMA_DQ34
VMA_DQ35
VMA_DQ33
VMA_DQ58
VMA_DQ56
VMA_DQ12
VMA_DQ13
VMA_DQ14
VMA_DQ15
VMA_DQ20
VMA_DQ21
VMA_DQ23
VMA_DQ22
VMA_DQ28
VMA_DQ31
VMA_DQ29
VMA_DQ30
VMA_DQ4
VMA_DQ6
VMA_DQ5
VMA_DQ7
VMA_DQ54
VMA_DQ50
VMA_DQ53
VMA_DQ38
VMA_DQ37
VMA_DQ62
VMA_DQ61
VMA_DQ59
VMA_DQ57
VMA_DQ11
VMA_DQ10
VMA_DQ8
VMA_DQ9
VMA_DQ18
VMA_DQ17
VMA_DQ16
VMA_DQ19 VMA_DQ26
VMA_DQ24
VMA_DQ27
VMA_DQ2
VMA_DQ1
VMA_DQ3
VMA_DQ0
+1.5V_VGA
VMA_WE0#18
VMA_ODT018 VMA_CS0#18
VMA_WE1#18
VMA_CS1#18 VMA_ODT118
VMA_CLK118 VMA_CLK1#18VMA_CLK0#18 VMA_CLK018
VMA_CKE018
VMA_BA018 VMA_BA118 VMA_BA218
VMA_CKE118
VMA_CAS0#18 VMA_CAS1#18 VMA_RAS1#18VMA_RAS0#18
DRAM_RST_M18
VMA_DQ[63..0]18
VMA_DM[7..0]18 VMA_WDQS[7..0]18 VMA_RDQS[7..0]18
VMA_MA[13..0]18
+1.5V_VGA
1
7,18,22,39
+1.5V_VGA +1.5V_VGA
+1.5V_VGA
+1.5V_VGA +1.5V_VGA
+1.5V_VGA +1.5V_VGA+1.5V_VGA
+1.5V_VGA
+1.5V_VGA
+1.5V_VGA
+1.5V_VGA +1.5V_VGA +1.5V_VGA +1.5V_VGA +1.5V_VGA +1.5V_VGA +1.5V_VGA
+1.5V_VGA
+1.5V_VGA
+1.5V_VGA
Size Document Number Rev
Date: Sheet of
4XDQWD&RPSXWHU,QF
352-(&75
1%
3A
Seymour VRAM(DDR3 BGA96)
3A
Custom
19 39Saturday, September 18, 2010
Size Document Number Rev
Date: Sheet of
4XDQWD&RPSXWHU,QF
352-(&75
1%
3A
Seymour VRAM(DDR3 BGA96)
3A
Custom
19 39Saturday, September 18, 2010
Size Document Number Rev
Date: Sheet of
4XDQWD&RPSXWHU,QF
352-(&75
1%
3A
Seymour VRAM(DDR3 BGA96)
3A
Custom
19 39Saturday, September 18, 2010
19
512MB DDR3
Should be 243
Ohms +-1% Should be 243
Ohms +-1%
AKD5LZGTW00
SAMSUNG
QCI PN
AKD5LGGT502
HYNIX
Should be 243
Ohms +-1% Should be 243
Ohms +-1%
R175
4.99K/F_4
R175
4.99K/F_4
R426
4.99K/F_4
R426
4.99K/F_4
R182
56.2/F_4
R182
56.2/F_4
R428
4.99K/F_4
R428
4.99K/F_4
C348
0.1U/10V_4
C348
0.1U/10V_4
R180
4.99K/F_4
R180
4.99K/F_4
R179
4.99K/F_4
R179
4.99K/F_4 R412
4.99K/F_4
R412
4.99K/F_4
C342
0.1U/10V_4
C342
0.1U/10V_4
R162
4.99K/F_4
R162
4.99K/F_4
C351
0.1U/10V_4
C351
0.1U/10V_4
C546
0.1U/10V_4
C546
0.1U/10V_4
C343
0.1U/10V_4
C343
0.1U/10V_4
C361
1U/6.3V_4
C361
1U/6.3V_4
C574
0.1U/10V_4
C574
0.1U/10V_4
R178
4.99K/F_4
R178
4.99K/F_4
C569
1U/6.3V_4
C569
1U/6.3V_4
C582
10U/6.3VS_6
C582
10U/6.3VS_6
C362
1U/6.3V_4
C362
1U/6.3V_4
C562
0.1U/10V_4
C562
0.1U/10V_4
C572
1U/6.3V_4
C572
1U/6.3V_4 C587
0.1U/10V_4
C587
0.1U/10V_4
C319
0.1U/10V_4
C319
0.1U/10V_4
C573
0.1U/10V_4
C573
0.1U/10V_4
C585
0.1U/10V_4
C585
0.1U/10V_4
R187
243/F_4
R187
243/F_4
100-BALL
SDRAM DDR3
U19
K4W1G1646E-HC12
100-BALL
SDRAM DDR3
U19
K4W1G1646E-HC12
WE
L4
RAS
J4
CAS
K4
CS /CS0
L3
CKE/CKE0
K10
CK
J8
CK
K8
DQSU
B8
BA0
M3
BA1
N9
A2
P4
A3
N3
A4
P9
A5
P3
A6
R9
A7
R3
A8
T9
A9
R4
A10/AP
L8
A11
R8
DQL0 E4
DQL1 F8
DQL2 F3
DQL3 F9
DQL4 H4
DQL5 H9
DQL6 G3
DQL7 H8
VSSQ#D2 D2
VSS#A10 A10
VSS#E2 E2
VSS#B4 B4
NC/ODT1
J2
VDD#B3 B3
VDD#D10 D10
VDDQ#A2 A2
VDDQ#A9 A9
VDDQ#C2 C2
VDDQ#C10 C10
NC/CS1
L2
NC/CE1
J10
VDDQ#E10 E10
ZQ/ZQ0
L9
RESET
T3
DQSL
F4
DMU
D4 DML
E8
VSSQ#B2 B2
VSSQ#B10 B10
VSSQ#D9 D9
VSSQ#E3 E3
DQSU
C8
VSSQ#E9 E9
DQSL
G4
VDDQ#F2 F2
VSSQ#F10 F10
VSSQ#G2 G2
VDDQ#H3 H3
VDDQ#H10 H10
VSSQ#G10 G10
VREFCA
M9
VSS#G9 G9
VDD#G8 G8
ODT/ODT0
K2
A0
N4
A1
P8
VDD#K3 K3
A12/BC
N8
VSS#J3 J3
VDD#K9 K9
DQU1 C4
DQU2 C9
DQU3 C3
DQU4 A8
DQU5 A3
DQU6 B9
DQU7 A4
DQU0 D8
A13
T4
A14
T8
A15/BA3
M8
BA2
M4
VREFDQ
H2
NC/ZQ1
L10
VDD#N2 N2
VDD#N10 N10
VDD#R2 R2
VDD#R10 R10
VSS#J9 J9
VSS#M2 M2
VSS#M10 M10
VSS#P2 P2
VSS#P10 P10
VSS#T2 T2
VSS#T10 T10
VDDQ#D3 D3
NC
A1
NC
T1
NC
A11
NC
T11
C340
0.1U/10V_4
C340
0.1U/10V_4 C566
0.1U/10V_4
C566
0.1U/10V_4
C358
10U/6.3VS_6
C358
10U/6.3VS_6
100-BALL
SDRAM DDR3
U9
K4W1G1646E-HC12
100-BALL
SDRAM DDR3
U9
K4W1G1646E-HC12
WE
L4
RAS
J4
CAS
K4
CS /CS0
L3
CKE/CKE0
K10
CK
J8
CK
K8
DQSU
B8
BA0
M3
BA1
N9
A2
P4
A3
N3
A4
P9
A5
P3
A6
R9
A7
R3
A8
T9
A9
R4
A10/AP
L8
A11
R8
DQL0 E4
DQL1 F8
DQL2 F3
DQL3 F9
DQL4 H4
DQL5 H9
DQL6 G3
DQL7 H8
VSSQ#D2 D2
VSS#A10 A10
VSS#E2 E2
VSS#B4 B4
NC/ODT1
J2
VDD#B3 B3
VDD#D10 D10
VDDQ#A2 A2
VDDQ#A9 A9
VDDQ#C2 C2
VDDQ#C10 C10
NC/CS1
L2
NC/CE1
J10
VDDQ#E10 E10
ZQ/ZQ0
L9
RESET
T3
DQSL
F4
DMU
D4 DML
E8
VSSQ#B2 B2
VSSQ#B10 B10
VSSQ#D9 D9
VSSQ#E3 E3
DQSU
C8
VSSQ#E9 E9
DQSL
G4
VDDQ#F2 F2
VSSQ#F10 F10
VSSQ#G2 G2
VDDQ#H3 H3
VDDQ#H10 H10
VSSQ#G10 G10
VREFCA
M9
VSS#G9 G9
VDD#G8 G8
ODT/ODT0
K2
A0
N4
A1
P8
VDD#K3 K3
A12/BC
N8
VSS#J3 J3
VDD#K9 K9
DQU1 C4
DQU2 C9
DQU3 C3
DQU4 A8
DQU5 A3
DQU6 B9
DQU7 A4
DQU0 D8
A13
T4
A14
T8
A15/BA3
M8
BA2
M4
VREFDQ
H2
NC/ZQ1
L10
VDD#N2 N2
VDD#N10 N10
VDD#R2 R2
VDD#R10 R10
VSS#J9 J9
VSS#M2 M2
VSS#M10 M10
VSS#P2 P2
VSS#P10 P10
VSS#T2 T2
VSS#T10 T10
VDDQ#D3 D3
NC
A1
NC
T1
NC
A11
NC
T11
R183
4.99K/F_4
R183
4.99K/F_4
C317
0.1U/10V_4
C317
0.1U/10V_4 C337
0.1U/10V_4
C337
0.1U/10V_4
C360
1U/6.3V_4
C360
1U/6.3V_4
C579
1U/6.3V_4
C579
1U/6.3V_4
C333
0.01U/16V_4
C333
0.01U/16V_4
R184
56.2/F_4
R184
56.2/F_4
C356
10U/6.3VS_6
C356
10U/6.3VS_6
R167
56.2/F_4
R167
56.2/F_4
C581
1U/6.3V_4
C581
1U/6.3V_4
C567
1U/6.3V_4
C567
1U/6.3V_4
R417
4.99K/F_4
R417
4.99K/F_4
C318
0.1U/10V_4
C318
0.1U/10V_4
C316
0.1U/10V_4
C316
0.1U/10V_4
C575
0.1U/10V_4
C575
0.1U/10V_4
R176
4.99K/F_4
R176
4.99K/F_4
C328
0.1U/10V_4
C328
0.1U/10V_4
100-BALL
SDRAM DDR3
U20
K4W1G1646E-HC12
100-BALL
SDRAM DDR3
U20
K4W1G1646E-HC12
WE
L4
RAS
J4
CAS
K4
CS /CS0
L3
CKE/CKE0
K10
CK
J8
CK
K8
DQSU
B8
BA0
M3
BA1
N9
A2
P4
A3
N3
A4
P9
A5
P3
A6
R9
A7
R3
A8
T9
A9
R4
A10/AP
L8
A11
R8
DQL0 E4
DQL1 F8
DQL2 F3
DQL3 F9
DQL4 H4
DQL5 H9
DQL6 G3
DQL7 H8
VSSQ#D2 D2
VSS#A10 A10
VSS#E2 E2
VSS#B4 B4
NC/ODT1
J2
VDD#B3 B3
VDD#D10 D10
VDDQ#A2 A2
VDDQ#A9 A9
VDDQ#C2 C2
VDDQ#C10 C10
NC/CS1
L2
NC/CE1
J10
VDDQ#E10 E10
ZQ/ZQ0
L9
RESET
T3
DQSL
F4
DMU
D4 DML
E8
VSSQ#B2 B2
VSSQ#B10 B10
VSSQ#D9 D9
VSSQ#E3 E3
DQSU
C8
VSSQ#E9 E9
DQSL
G4
VDDQ#F2 F2
VSSQ#F10 F10
VSSQ#G2 G2
VDDQ#H3 H3
VDDQ#H10 H10
VSSQ#G10 G10
VREFCA
M9
VSS#G9 G9
VDD#G8 G8
ODT/ODT0
K2
A0
N4
A1
P8
VDD#K3 K3
A12/BC
N8
VSS#J3 J3
VDD#K9 K9
DQU1 C4
DQU2 C9
DQU3 C3
DQU4 A8
DQU5 A3
DQU6 B9
DQU7 A4
DQU0 D8
A13
T4
A14
T8
A15/BA3
M8
BA2
M4
VREFDQ
H2
NC/ZQ1
L10
VDD#N2 N2
VDD#N10 N10
VDD#R2 R2
VDD#R10 R10
VSS#J9 J9
VSS#M2 M2
VSS#M10 M10
VSS#P2 P2
VSS#P10 P10
VSS#T2 T2
VSS#T10 T10
VDDQ#D3 D3
NC
A1
NC
T1
NC
A11
NC
T11
100-BALL
SDRAM DDR3
U10
K4W1G1646E-HC12
100-BALL
SDRAM DDR3
U10
K4W1G1646E-HC12
WE
L4
RAS
J4
CAS
K4
CS /CS0
L3
CKE/CKE0
K10
CK
J8
CK
K8
DQSU
B8
BA0
M3
BA1
N9
A2
P4
A3
N3
A4
P9
A5
P3
A6
R9
A7
R3
A8
T9
A9
R4
A10/AP
L8
A11
R8
DQL0 E4
DQL1 F8
DQL2 F3
DQL3 F9
DQL4 H4
DQL5 H9
DQL6 G3
DQL7 H8
VSSQ#D2 D2
VSS#A10 A10
VSS#E2 E2
VSS#B4 B4
NC/ODT1
J2
VDD#B3 B3
VDD#D10 D10
VDDQ#A2 A2
VDDQ#A9 A9
VDDQ#C2 C2
VDDQ#C10 C10
NC/CS1
L2
NC/CE1
J10
VDDQ#E10 E10
ZQ/ZQ0
L9
RESET
T3
DQSL
F4
DMU
D4 DML
E8
VSSQ#B2 B2
VSSQ#B10 B10
VSSQ#D9 D9
VSSQ#E3 E3
DQSU
C8
VSSQ#E9 E9
DQSL
G4
VDDQ#F2 F2
VSSQ#F10 F10
VSSQ#G2 G2
VDDQ#H3 H3
VDDQ#H10 H10
VSSQ#G10 G10
VREFCA
M9
VSS#G9 G9
VDD#G8 G8
ODT/ODT0
K2
A0
N4
A1
P8
VDD#K3 K3
A12/BC
N8
VSS#J3 J3
VDD#K9 K9
DQU1 C4
DQU2 C9
DQU3 C3
DQU4 A8
DQU5 A3
DQU6 B9
DQU7 A4
DQU0 D8
A13
T4
A14
T8
A15/BA3
M8
BA2
M4
VREFDQ
H2
NC/ZQ1
L10
VDD#N2 N2
VDD#N10 N10
VDD#R2 R2
VDD#R10 R10
VSS#J9 J9
VSS#M2 M2
VSS#M10 M10
VSS#P2 P2
VSS#P10 P10
VSS#T2 T2
VSS#T10 T10
VDDQ#D3 D3
NC
A1
NC
T1
NC
A11
NC
T11
C359
1U/6.3V_4
C359
1U/6.3V_4
C350
1U/6.3V_4
C350
1U/6.3V_4
C555
0.1U/10V_4
C555
0.1U/10V_4
R166
243/F_4
R166
243/F_4
R410
4.99K/F_4
R410
4.99K/F_4
R418
4.99K/F_4
R418
4.99K/F_4
C354
1U/6.3V_4
C354
1U/6.3V_4
C577
1U/6.3V_4
C577
1U/6.3V_4
C320
0.1U/10V_4
C320
0.1U/10V_4
C586
10U/6.3VS_6
C586
10U/6.3VS_6
R160
4.99K/F_4
R160
4.99K/F_4
C551
0.1U/10V_4
C551
0.1U/10V_4
R419
4.99K/F_4
R419
4.99K/F_4
C571
1U/6.3V_4
C571
1U/6.3V_4
R424
4.99K/F_4
R424
4.99K/F_4
C349
1U/6.3V_4
C349
1U/6.3V_4
C357
0.01U/16V_4
C357
0.01U/16V_4
C578
0.1U/10V_4
C578
0.1U/10V_4
C347
1U/6.3V_4
C347
1U/6.3V_4
R414
243/F_4
R414
243/F_4
C548
0.1U/10V_4
C548
0.1U/10V_4
C565
1U/6.3V_4
C565
1U/6.3V_4
R413
243/F_4
R413
243/F_4
R172
56.2/F_4
R172
56.2/F_4
http://laptop-motherboard-schematic.blo
g
spot.com/

1
1
2
2
3
3
4
4
5
5
6
6
7
7
8
8
A A
B B
C C
D D
PN_BLON
LCDON#
LCDONG
LCDDISCHG
DISP_ON
DISP_ON
LVDS_BLON
+VIN_BLIGHT
DPST_PWM VADJ1
TXUOUT2-
TXLOUT0-
TXLOUT2+
TXLCLKOUT-
TXLOUT0+
TXLOUT1-
TXLOUT2-
TXLCLKOUT+
TXLOUT1+
TXUOUT1-
TXUOUT1+
TXUCLKOUT-
TXUCLKOUT+
TXUOUT0+
TXUOUT0-
TXUOUT2+
EDIDDATA
EDIDCLK
BLON_CON
LVDS_BLON
DISP_ON
DPST_PWM
LVDS_BLON
TXLOUT2-
TXLOUT0-
TXUOUT0-
TXUCLKOUT+
TXLOUT1+
TXLOUT0+
TXLOUT2+
TXUCLKOUT-
TXUOUT0+
TXUOUT2+
TXUOUT2-
TXLCLKOUT-
TXUOUT1+
TXUOUT1-
TXLOUT1-
TXLCLKOUT+
DIGITAL_CLK_L
BLON_CON
VADJ1
+3V_CAM
+3V_CAMUSBP4-_R
USBP4+_R
EDIDCLK
EDIDDATA
EDIDDATA
EDIDCLK
USBP4- USBP4-_R
USBP4+ USBP4+_R
LID_EC# 28,29
+3V2,6,7,8,9,10,12,13,14,17,21,22,23,24,25,27,28,29,30,33,38,39
+5V6,7,10,17,21,22,23,25,28,30,38
+VIN31,32,34,35,36,37,38,39
+3VPCU7,28,29,31,37
+12VALW23,37,38,39
PWM_VADJ29
TXLCLKOUT+6
TXLOUT0+6TXLCLKOUT-6
TXLOUT0-6TXLOUT1+6TXLOUT1-6TXLOUT2+6TXLOUT2-6
TXUCLKOUT+6TXUCLKOUT-6
TXUOUT1+6TXUOUT1-6
TXUOUT0+6TXUOUT0-6
TXUOUT2+6TXUOUT2-6
LCD_BK8
EDIDCLK6EDIDDATA6
LVDS_BLON6DISP_ON6
DPST_PWM6
EMU_LID29
DIGITAL_CLK25
DIGITAL_D125
USBP4-8USBP4+8
+3VPCU
+3V
+12VALW
+5VS5
+3VLCD_CON+3VLCD
+VIN_BLIGHT
+VIN
+3V
+VIN_BLIGHT
+3VLCD_CON
+3VLCD_CON
+3V
+3V
+VIN
+VIN
Size Document Number Rev
Date: Sheet of
4XDQWD&RPSXWHU,QF
352-(&75
1%
3A
LCD CONN/LID/CAM
1A
Custom
20 39Saturday, September 18, 2010
Size Document Number Rev
Date: Sheet of
4XDQWD&RPSXWHU,QF
352-(&75
1%
3A
LCD CONN/LID/CAM
1A
Custom
20 39Saturday, September 18, 2010
Size Document Number Rev
Date: Sheet of
4XDQWD&RPSXWHU,QF
352-(&75
1%
3A
LCD CONN/LID/CAM
1A
Custom
20 39Saturday, September 18, 2010
Close to EC
AO3404 ID
current
5.8A
14.5v
20
LID Switch
1A
100mA
EMI request
SI modify
Please note that 2011 camera is +3V a We do not need to use 5V -> 3.95V regulator!
change to +5VS5
EMI
RF
follow L7 location
SI change to AX type
8/25 SI for M/E.
9/15 SI for EE
R29 2.2K_4R29 2.2K_4
CN2
GS12401-1011-9H
DFHS40FS036
gs12401-1011-40p-r-nh-smt
CN2
GS12401-1011-9H
DFHS40FS036
gs12401-1011-40p-r-nh-smt
1
3
5
7
9
11
13
15
17
19
21
23
25
27
29
2
4
6
8
10
12
14
16
18
20
22
24
26
28
30
G_0
G_1
G_4
G_5
31
32
33
34
35
36
37
38
39
40
G_2
G_3
C16*0.047U/10V_4C16*0.047U/10V_4
1 2
C23
*10P/50V_4
C23
*10P/50V_4
C19
0.022U/25V_4
C19
0.022U/25V_4
2 1
R57 *1K/F_4
R57 *1K/F_4
C72 22P/50V_4C72 22P/50V_4
R45 0_4
R45 0_4
R27
330K_6
R27
330K_6
1 2
R69
22_8
R69
22_8
12
C63 0.1U/25V_4C63 0.1U/25V_4
C41
*4.7U/6.3V_6
C41
*4.7U/6.3V_6
R54 0_4R54 0_4
R68 100K/F_4R68 100K/F_4
R70
100K/F_4
R70
100K/F_4
12
L7
*WCM-2012-900T(400mA)
L7
*WCM-2012-900T(400mA)
1
4 3
2
C17*0.047U/10V_4C17*0.047U/10V_4
1 2
C34
*10P/50V_4
C34
*10P/50V_4
C18 0.1U/10V_4C18 0.1U/10V_4
Q7
2N7002
Q7
2N7002
3
2
1
D2 *RB500V-40D2 *RB500V-40
C22
1000P/50V_4
C22
1000P/50V_4
R58 1K/F_4R58 1K/F_4
Q1
AO3404
Q1
AO3404
3
2
1
C14
4.7U/25V_8
C14
4.7U/25V_8
L9 FBM2125 HM330-TL9 FBM2125 HM330-T
C50 33P/50V_4C50 33P/50V_4
Q4
*DTC144EUA
Q4
*DTC144EUA
1 3
2
C43
*0.01U/16V_4
C43
*0.01U/16V_4
R30 2.2K_4R30 2.2K_4
R51 0_4R51 0_4
C439
0.1U/25V_4
C439
0.1U/25V_4 R56 0_4
R56 0_4
C55
100P/50V_4
C55
100P/50V_4
L6
SBK160808T-601Y-N/0.2A_6
L6
SBK160808T-601Y-N/0.2A_6
C21
*10P/50V_4
C21
*10P/50V_4
R59 47K_4R59 47K_4
C60 0.01U/25V_4C60 0.01U/25V_4
R53 100K/F_4R53 100K/F_4
R52 0_4R52 0_4
Q5
2N7002
Q5
2N7002
3
2
1
R62 0_4R62 0_4 D3 RB500V-40D3 RB500V-40
C38
*10P/50V_4
C38
*10P/50V_4
R64 100K/F_4R64 100K/F_4
C15 *0.01U/25V_4C15 *0.01U/25V_4
L4
HCB2012KF-600T30-3A_08
L4
HCB2012KF-600T30-3A_08
C29
0.1U/25V_4
C29
0.1U/25V_4
C11
4.7U/25V_8
C11
4.7U/25V_8
Q6
DTC144EUA
Q6
DTC144EUA
1 3
2
http://laptop-motherboard-schematic.blo
g
spot.com/

1
1
2
2
3
3
4
4
5
5
6
6
7
7
8
8
A A
B B
C C
D D
HDMI_SDATA
C_TXC_HDMI-
HDMI_SCLK
C_TX1_HDMI-
C_TX1_HDMI+
C_TX0_HDMI+
C_TX0_HDMI-
C_TXC_HDMI+
HDMI_HPD_L
HDMI_DET_R HDMI_HPD
HDMI_HPD_3V
HDMI_SCLK HDMI_SDATA
HDMI_SDATA
HDMI_SCLK
HDMI_SCL_RSDVO_CLK HDMI_SDA_RSDVO_DATA
HDMI_HPD_3VHDMI_HPD_CON
HDMI_SCLK
HDMI_SDATA
HDMI_SCL_R
HDMI_SDA_R
HDMI_HPD
C_TX2_HDMI+
C_TXC_HDMI-
C_TXC_HDMI+
C_TX0_HDMI-
C_TX0_HDMI+
C_TX1_HDMI-
C_TX1_HDMI+
C_TX2_HDMI-
C_TXC_HDMI-
C_TXC_HDMI+
C_TX0_HDMI-
C_TX0_HDMI+
C_TX1_HDMI-
C_TX1_HDMI+
C_TX2_HDMI-
C_TX2_HDMI+
IN_D2#
IN_D2
IN_CLK#
IN_CLK
IN_D0#
IN_D0
IN_D1#
IN_D1
+5V_HDMIC1
C_TX1_HDMI-
C_TX1_HDMI+
C_TX0_HDMI+
C_TX0_HDMI-
C_TX2_HDMI-
C_TX2_HDMI+
C_TX2_HDMI+
C_TX2_HDMI-
C_TXC_HDMI-
C_TXC_HDMI+
C_TXC_HDMI+ C_TXC_HDMI-
HDMI_HPD_CON6
SDVO_DATA6SDVO_CLK6
IN_CLK#6IN_CLK6IN_D0#6IN_D06
IN_D16IN_D1#6
IN_D2#6IN_D26
+3V
+5V_HDMIC
+3V
+3V
+3V
+5V
+5V_HDMIC
+5V+3V
Size Document Number Rev
Date: Sheet of
4XDQWD&RPSXWHU,QF
352-(&75
1%
3A
HDMI CONN
1A
Custom
21 39Saturday, September 18, 2010
Size Document Number Rev
Date: Sheet of
4XDQWD&RPSXWHU,QF
352-(&75
1%
3A
HDMI CONN
1A
Custom
21 39Saturday, September 18, 2010
Size Document Number Rev
Date: Sheet of
4XDQWD&RPSXWHU,QF
352-(&75
1%
3A
HDMI CONN
1A
Custom
21 39Saturday, September 18, 2010
Close to HDMI Connector
DISCRETE HDMI I2C SELECT
reserved for EMI
close to HDMI conn
EMI
1A
SI add
C314 0.1U/10V_4C314 0.1U/10V_4
CN18
HDMI CONN
DFHD19MR054
hdmi-100042mr019s172zl-19p-v
CN18
HDMI CONN
DFHD19MR054
hdmi-100042mr019s172zl-19p-v
D2+
1
D2-
3
D1 Shield 5
D0+
7
D0-
9
CK Shield 11
CE Remote 13
DDC CLK
15
GND 17
HP DET
19
D2 Shield 2
D1+
4
D1-
6
D0 Shield 8
CK+
10
CK-
12
DDC DATA
16
+5V
18
SHELL1 20
SHELL2 21
NC 14
C274*10P/50V_4 C274*10P/50V_4
R350
200K/F_4
R350
200K/F_4
R786 *100/F_4R786 *100/F_4
Q26
2N7002
Q26
2N7002
3
2
1
D4
CH501H-40PT
D4
CH501H-40PT
21
C280 0.1U/10V_4C280 0.1U/10V_4
C307 0.1U/10V_4C307 0.1U/10V_4
R782
*0_4
R782
*0_4
R342
10K/F_4
R342
10K/F_4
R392
100K_4
R392
100K_4
1 2
R347
200K/F_4
R347
200K/F_4
R374 680_4R374 680_4
L31 *WCM2012-90L31 *WCM2012-90
1
4 3
2
Q12
2N7002
Q12
2N7002
3
2
1
R781
0_4
R781
0_4
C510
220P/50V_4
C510
220P/50V_4
L32 *WCM2012-90L32 *WCM2012-90
1
4 3
2
C518
*0.1U/10V_4
C518
*0.1U/10V_4
R354
2.2K_4
R354
2.2K_4
R382 680_4R382 680_4
R379 680_4R379 680_4
C303 0.1U/10V_4C303 0.1U/10V_4
F1
FUSE1A6V_POLY
F1
FUSE1A6V_POLY
12
C254*10P/50V_4 C254*10P/50V_4
R387 680_4R387 680_4
R385 680_4R385 680_4
C288 0.1U/10V_4C288 0.1U/10V_4
Q35
2N7002K
Q35
2N7002K
3
2
1
C298 0.1U/10V_4C298 0.1U/10V_4
C313 0.1U/10V_4C313 0.1U/10V_4
C31
0.1U/10V_4
C31
0.1U/10V_4
L27 *WCM2012-90L27 *WCM2012-90
1
4 3
2
C222
*0.1U/10V_4
C222
*0.1U/10V_4
L30 *WCM2012-90L30 *WCM2012-90
1
4 3
2
Q25
MMBT3904-7-F
Q25
MMBT3904-7-F
2
1 3
R367 680_4R367 680_4
R365 680_4R365 680_4
R110
2.2K_4
R110
2.2K_4
R363
2.2K_4
R363
2.2K_4
R373 680_4R373 680_4
C3 *0.1U/10V_4C3 *0.1U/10V_4
R120
2.2K_4
R120
2.2K_4
L45
0_6
L45
0_6
C309 0.1U/10V_4C309 0.1U/10V_4
http://laptop-motherboard-schematic.blo
g
spot.com/

1
1
2
2
3
3
4
4
5
5
6
6
7
7
8
8
A A
B B
C C
D D
+5V_CRT2+5V_HDMIC
DDCDATA_1
DDCCLK_1
VGA_DDC_CLK_RT
CRT_VSYNC1
CRT_HSYNC1
VGA_DDC_DAT_RT
+5V_CRT2
CRTDDCCLK2
+5V_CRT2
HSYNC_COM_1
VSYNC_COM_1
DDCDATA_1
DDCCLK_1
CRT_BYP
CRT_B1
CRT_R1
CRT_G1
CRTVSYNC
CRTHSYNC
CRTDDCDAT2
CRT_R1CRT_R_1
CRTHSYNCCRT_B_1
CRT_G_1
CRTDDCCLK2
+5V_HDMIC CRTVSYNC
CRTDDCDAT2CRT_G1
CRT_B1
CRT_R
CRT_G
CRT_B
HSYNC_COM
VSYNC_COM
DDCCLK
DDCDATA DDCCLK_1
DDCDATA_1
CRT_R_1
CRT_G_1
CRT_B_1
HSYNC_COM_1
VSYNC_COM_1
DDCCLK_1
DDCDATA_1
CRT_R_1
CRT_G_1
CRT_B_1
HSYNC_COM_1
VSYNC_COM_1
CRT_R6CRT_G6CRT_B6
HSYNC_COM6VSYNC_COM6DDCCLK6DDCDATA6
GPU_DDCCLK15 GPU_DDCDATA15
GPU_CRT_R15 GPU_CRT_G15 GPU_CRT_B15
GPU_HSYNC_COM15 GPU_VSYNC_COM15
+5V_HDMIC
+3V
+3V
+5V
+VCC_CORE +1.5VSUS
+3VS5 +1.5VSUS
+3VS5 +1.5V_VGA
Size Document Number Rev
Date: Sheet of
4XDQWD&RPSXWHU,QF
352-(&75
1%
3A
CRT,Hole
1A
Custom
22 39Saturday, September 18, 2010
Size Document Number Rev
Date: Sheet of
4XDQWD&RPSXWHU,QF
352-(&75
1%
3A
CRT,Hole
1A
Custom
22 39Saturday, September 18, 2010
Size Document Number Rev
Date: Sheet of
4XDQWD&RPSXWHU,QF
352-(&75
1%
3A
CRT,Hole
1A
Custom
22 39Saturday, September 18, 2010
EMI
CRT PORT
for ATI debug
HOLE
RF solution
R12 *0_4R12 *0_4
R3
2.2K_4
R3
2.2K_4
R5 *0_4R5 *0_4
U1
IP4772
U1
IP4772
VCC_SYNC
1
VCC_VIDEO
2
VIDEO_1
3
VIDEO_2
4
VCC_DDC
7
GND
6
BYP
8
VIDEO_3
5
SYNC_OUT2 16
SYNC_OUT1 14
SYNC_IN2 15
SYNC_IN1 13
DDC_IN1 10
DDC_IN2 11
DDC_OUT1 9
DDC_OUT2 12
C2 10P/50V_4C2 10P/50V_4
H11
*h-c354d118p2
H11
*h-c354d118p2
1
H12
*H-C354I158D118P2
H12
*H-C354I158D118P2
1
C12
5.6P/16V_4
C12
5.6P/16V_4
L2 BK1608LL680L2 BK1608LL680
R6 22_4R6 22_4
C6 0.22U/25V_6C6 0.22U/25V_6
R17 0_4R17 0_4
H1
*h-c236d118p2
H1
*h-c236d118p2
1
C4 10P/50V_4C4 10P/50V_4
R13 2.7K_4R13 2.7K_4
L1 BK1608LL680L1 BK1608LL680
CN12
CRT CONN
DFDS15FR223
dsub-070546hr015m52tzr-15p
CN12
CRT CONN
DFDS15FR223
dsub-070546hr015m52tzr-15p
15
14
13
12
111
2
3
4
5
6
7
8
9
10
1617
R15 *0_4R15 *0_4
R1 *0_4R1 *0_4
R4 0_4R4 0_4
C5 *470P/50V_4C5 *470P/50V_4
H5
*h-tc248bc197d150p2
H5
*h-tc248bc197d150p2
1
C9
5.6P/16V_4
C9
5.6P/16V_4
H15
*h-c354d118p2
H15
*h-c354d118p2
1
C8
5.6P/16V_4
C8
5.6P/16V_4
C10
5.6P/16V_4
C10
5.6P/16V_4
H7
*INTEL-CPU-BKT2
H7
*INTEL-CPU-BKT2
1
2
3
4
D1RB501V-40 D1RB501V-40
2 1
H9
*h-tc248bc197d150p2
H9
*h-tc248bc197d150p2
1
C1 *470P/50V_4C1 *470P/50V_4
C353 *0.1U/10V_4C353 *0.1U/10V_4
C7
5.6P/16V_4
C7
5.6P/16V_4
H3
*h-c354d118p2
H3
*h-c354d118p2
1
R24 0_4R24 0_4
R18 *0_4R18 *0_4
H8
*H-C354I158D118P2
H8
*H-C354I158D118P2
1
R19
150/F_4
R19
150/F_4
R22 *0_4R22 *0_4
C30 *0.1U/10V_4C30 *0.1U/10V_4
H10
*h-tc248bc197d150p2
H10
*h-tc248bc197d150p2
1
R10 *0_4R10 *0_4
C505 *0.1U/10V_4C505 *0.1U/10V_4
R9 0_4R9 0_4
R8 22_4R8 22_4
R14 0_4R14 0_4
L3 BK1608LL680L3 BK1608LL680
R16
150/F_4
R16
150/F_4
R23
150/F_4
R23
150/F_4
H2
*h-c354d118p2
H2
*h-c354d118p2
1
C13
5.6P/16V_4
C13
5.6P/16V_4
R2
2.2K_4
R2
2.2K_4
R11 2.7K_4R11 2.7K_4
H13
*h-c236d118p2
H13
*h-c236d118p2
1
C32 *0.1U/10V_4C32 *0.1U/10V_4
H6
*h-c354d118p2
H6
*h-c354d118p2
1
H4
*h-c354d118p2
H4
*h-c354d118p2
1
C281 *0.1U/10V_4C281 *0.1U/10V_4
R7 0_4R7 0_4
H14
*h-c354d118p2
H14
*h-c354d118p2
1
R21 0_4R21 0_4
http://laptop-motherboard-schematic.blo
g
spot.com/

1
1
2
2
3
3
4
4
5
5
6
6
7
7
8
8
A A
B B
C C
D D
THERM_OVER#
+5V_FAN
+5V_FAN
SATA_RXN0_C
SATA_RXP0_C
SATA_RXN4_C
SATA_RXP4_C
ODD_EJECT#
ODD_EJECT#
SATA_TXP0_C
SATA_TXN0_C
SATA_TXP4_C
SATA_TXN4_C
VFAN29
FAN1SIG29
SATA_TXP4 7
SATA_TXN4 7
SATA_RXP4 7
SATA_RXN4 7
SATA_TXP0 7
SATA_TXN0 7
SATA_RXP0 7
SATA_RXN0 7
EJECT# 29
ODD_PD29
ODD_PRSNT# 9
+5V
+5V
+5V
+3V
+5V_ODD
+5V
+5V_ODD
+3V
+5V
+12VALW
+5V_ODD
+3V
+5V
+5V+5V_ODD
Size Document Number Rev
Date: Sheet of
4XDQWD&RPSXWHU,QF
352-(&75
1%
3A
HDD/ODD/FAN
1A
Custom
23 39Saturday, September 18, 2010
Size Document Number Rev
Date: Sheet of
4XDQWD&RPSXWHU,QF
352-(&75
1%
3A
HDD/ODD/FAN
1A
Custom
23 39Saturday, September 18, 2010
Size Document Number Rev
Date: Sheet of
4XDQWD&RPSXWHU,QF
352-(&75
1%
3A
HDD/ODD/FAN
1A
Custom
23 39Saturday, September 18, 2010
SATA ODD CONNECTOR
CPU FAN
1234
5678
Gnd shape
G995 layout notice
FANPWR = 1.6*VSET
30 MIL
SATA HDD CONNECTOR
120 mils
Main HDD
High : ODD power down
Low : ODD power on
AO3404 ID
current
5.8A
PV modisy
Bypass CAP close conn
Bypass CAP close conn
follow INTEL DG change eject PU to +3V.
C456 0.1U/10V_4C456 0.1U/10V_4
R3040_4 R3040_4R553 *0_8R553 *0_8
R299 1K/F_4R299 1K/F_4
12
C641 0.01U/25V_4C641 0.01U/25V_4
C427
10U/6.3V_8
C427
10U/6.3V_8
C666
0.022U/25V_4
C666
0.022U/25V_4
2 1
C648 0.01U/25V_4C648 0.01U/25V_4
C679
0.1U/10V_4
C679
0.1U/10V_4
C428
0.1U/10V_4
C428
0.1U/10V_4
CN16
FAN CONN
DFHD03MR029
53398-0310-3P-L
CN16
FAN CONN
DFHD03MR029
53398-0310-3P-L
1
1
2
2
3
344
55
R302
10K/F_4
R302
10K/F_4
19
1
CN7
SATA ODD
DFHS13FS022
sata-ah534-00-13p-r
19
1
CN7
SATA ODD
DFHS13FS022
sata-ah534-00-13p-r
19
18
17
16
15
14
13
12
11
10
9
8
7
6
5
4
3
2
1
R555
330K_6
R555
330K_6
1 2
R50 10K/F_4R50 10K/F_4
U3
G991PV11
U3
G991PV11
/FON
1
VIN
2VO 3
VSET
4
GND 5
GND 6
GND 7
GND 8
C638 0.01U/25V_4C638 0.01U/25V_4
C457 2.2U/6.3V_6C457 2.2U/6.3V_6
C425
0.1U/10V_4
C425
0.1U/10V_4
C545
1U/6.3V_4
C545
1U/6.3V_4
Q43
2N7002
Q43
2N7002
3
2
1
C413
10U/6.3V_8
C413
10U/6.3V_8
19
1
CN23
SATA HDD(1ST)
DFHS13FS022
sata-ah534-00-13p-r
19
1
CN23
SATA HDD(1ST)
DFHS13FS022
sata-ah534-00-13p-r
19
18
17
16
15
14
13
12
11
10
9
8
7
6
5
4
3
2
1
C420 0.01U/25V_4C420 0.01U/25V_4
C429
0.1U/10V_4
C429
0.1U/10V_4
R554
22_8
R554
22_8
12
Q42
2N7002
Q42
2N7002
3
2
1
C412
0.1U/10V_4
C412
0.1U/10V_4
C418 0.01U/25V_4C418 0.01U/25V_4
C647 0.01U/25V_4C647 0.01U/25V_4
C422 0.01U/25V_4C422 0.01U/25V_4
C426
0.1U/10V_4
C426
0.1U/10V_4
R323 4.7K_4R323 4.7K_4
Q41
AO3404
Q41
AO3404
3
2
1
C407
10U/6.3V_8
C407
10U/6.3V_8
C409
4.7U/6.3V_6
C409
4.7U/6.3V_6
C416 0.01U/25V_4C416 0.01U/25V_4
http://laptop-motherboard-schematic.blo
g
spot.com/

5
5
4
4
3
3
2
2
1
1
D D
C C
B B
A A
SD_CD#
SD_D2
SD_D1
PLTRST#
RREF
SD_D1_R
SD_CLK
CLK_PCIE_REQ2#_
R
SD_CMD_R
SD_CLK_R
SD_CMD
SD_D0
DV12_S
SD_D0_R
SD_D3
SD_D2_R
DV33_18 +3V
SD_D3_R
AV12
DV12
+3V
SD_WP
AV12 DV12
PCIE_RXP3_CARD_C
PCIE_RXN3_CARD_C
PLTRST#
CLK_PCIE_REQ2# CLK_PCIE_REQ2#_R
SD_D3
SD_CMD
SD_CLK
SD_D1
SD_D0
SD_D2
SD_CD#
SD_WP
CLK_PCIE_CARDP8
CLK_PCIE_CARDN8
PCIE_RXP3_CARD8
PCIE_TXN3_CARD8
PCIE_RXN3_CARD8
PCIE_TXP3_CARD8
PLTRST#2,8,14,27,29,30
CLK_PCIE_REQ2#8
GPIO49 9
+3VCARD
+3VCARD
+3V
+3VCARD
Size Document Number Rev
Date: Sheet of
4XDQWD&RPSXWHU,QF
352-(&75
1%
3A
RTS5219 & CR SOCKET &HOLE
1A
Custom
24 39Saturday, September 18, 2010
Size Document Number Rev
Date: Sheet of
4XDQWD&RPSXWHU,QF
352-(&75
1%
3A
RTS5219 & CR SOCKET &HOLE
1A
Custom
24 39Saturday, September 18, 2010
Size Document Number Rev
Date: Sheet of
4XDQWD&RPSXWHU,QF
352-(&75
1%
3A
RTS5219 & CR SOCKET &HOLE
1A
Custom
24 39Saturday, September 18, 2010
24
Reserved
R3019~R3024, C3009 close to chip pin
Reserved
RTS5159 max output current for ..
XD card 250mA
SD/MMC 250mA
MS/MSPRO 250mA
Footprint lqfp48-9x9-5-1_6h
+3V3 cap place close chip
CLOSE CONN
9/6 SI for SMT.
CN9
CARD READER SOCKET
DFHD11MR003
SDCARD-CS1S-038-11P-SMT
CN9
CARD READER SOCKET
DFHD11MR003
SDCARD-CS1S-038-11P-SMT
SD-DAT2 9
SD-DAT3 1
SD-CMD 2
GND1 3
GND2 6
SD-VCC 4
SD-CLK 5
SD-DAT0 7
SD-DAT1 8
SHIELD1-GND 12
SHIELD2-GND 13
SHIELD3-GND 14
SHIELD4-GND 15
SD-CD 10
SD-WP 11
C673 0.1U/10V_4C673 0.1U/10V_4
R563 0_4R563 0_4
C675 0.1U/10V_4C675 0.1U/10V_4
U28
Realtek RTS5219
U28
Realtek RTS5219
SD_D2 25
SP5 28
SP6 29
SP7 30
SP8 31
SP9 32
SP10 33
SP11 34
SP12 35
SP13 36
GND 26
DV12_S 27
HSIP
1
HSIN
2
REFCLKP
3
REFCLKN
4
AV12
5
HSOP
6
HSON
7
GND
8
DV12
9
Card1_3V3
10
3V3_IN
11
Card2_3V3
12
XD_CD#
13
DV33_18
14
GND
15
SP1
16
SP2
17
SP3
18
SP4
19
SD_D1
20
SD_D0
21
SD_CLK
22
SD_CMD
23
SD_D3
24 SP14 37
SP15 38
SD_CD# 39
MS_INS# 40
GPIO/EEDI 41
EESK 42
EECS 43
EEDO 44
PERST# 45
CLK_REQ# 46
3V3_IN 47
RREF 48
C686
0.1U/10V_4
C686
0.1U/10V_4
C4340.1U/10V_4 C4340.1U/10V_4
C430
10U/6.3V_8
C430
10U/6.3V_8
C689
0.1U/10V_4
C689
0.1U/10V_4
R3070_4 R3070_4
R542 0_4R542 0_4
C685
*4.7U/6.3V_6
C685
*4.7U/6.3V_6
R3050_4 R3050_4
R5690_4 R5690_4
R3060_4 R3060_4
R5640_4 R5640_4
R303
*150K/F_4
R303
*150K/F_4
C678 4.7U/6.3V_6C678 4.7U/6.3V_6
C435
*10P/50V_4
C435
*10P/50V_4
C684
10U/6.3V_8
C684
10U/6.3V_8
L59
*0_6
L59
*0_6
C652 0.1U/10V_4C652 0.1U/10V_4
R544 6.2K/F_4R544 6.2K/F_4
C669 0.1U/10V_4C669 0.1U/10V_4
C433*0.1U/10V_4 C433*0.1U/10V_4
C665 4.7U/6.3V_6C665 4.7U/6.3V_6
C671 0.1U/10V_4C671 0.1U/10V_4
http://laptop-motherboard-schematic.blo
g
spot.com/

A
A
B
B
C
C
D
D
E
E
1 1
HD_SYNC
SENSE_B
SENSE_A
AMP_BEEP
CAP-
SENSE_B
SENSE_A
CAP+
R_SPK-
R_SPK+
+5V_AVDD
L_SPK-
HD_SDIN0
L_SPK+
ADC_VREG
ADC_V-
ADC_VREFFILT
ADC_CAP2
+3V_DVDD_CORE
ADC_EAPD#
HD_SDOUT
HD_BCLKHD_BCLK
AMP_BEEP_R2
R_SPK+
R_SPK-
L_SPK-
L_SPK+
HPOUT_R
HPOUT_L
AMP_BEEP_L
DMIC_CLK_R
DMIC0
ACZ_SDIN0BIT_CLK_AUDIO
ACZ_RST#_AUDIO
MIC_L
MIC_R
VREFOUT_C
R_SPK+_R
R_SPK-_R
L_SPK-_R
L_SPK+_R
+3V2,6,7,8,9,10,12,13,14,17,20,21,22,23,24,27,28,29,30,33,38,39
DIGITAL_D120 DIGITAL_CLK20
+5V6,7,10,17,21,22,23,28,30,38
VOLMUTE#29
HPOUT_L 26
HPOUT_R 26
SENSE_A 26
ACZ_SDOUT_AUDIO7
ACZ_SDIN07
BIT_CLK_AUDIO7
ACZ_SYNC_AUDIO7
ACZ_RST#_AUDIO7
ACZ_SPKR 7
MIC_R 26
MIC_L 26
VREFOUT_C 26
AGND
+5V+4.75VAVDD
AGND
+5V
+4.75VAVDD
+3V
AGND
+3V
+5V
AGND
+3V
AGND
AGND
+5V_AVDD
+5V_AVDD
AGND
AGND AGND AGND
+5V_AVDD
AGND
AGND
AGND
+3V
Size Document Number Rev
Date: Sheet of
4XDQWD&RPSXWHU,QF
352-(&75
1%
3A
Azalia 92HD80
1A
Custom
25 39Sunday, September 19, 2010
Size Document Number Rev
Date: Sheet of
4XDQWD&RPSXWHU,QF
352-(&75
1%
3A
Azalia 92HD80
1A
Custom
25 39Sunday, September 19, 2010
Size Document Number Rev
Date: Sheet of
4XDQWD&RPSXWHU,QF
352-(&75
1%
3A
Azalia 92HD80
1A
Custom
25 39Sunday, September 19, 2010
25
72,QWHUQDO6SHDNHUV
+'$%XV
Close to CODEC
>40mils trace
Close to CODEC
Close to CODEC
INT. SPEAKER
Vset=1.242V
R10453 close R10454
C10625 close C10629, and C10625
close Chip
>40mils trace
72+HDGSKRQHMDFN
EMI Request
Close to CODEC
6/17
AGND SHIELD
AGND SHIELD
AGND SHIELD
72'LJLWDO0,&72'LJLWDO0,&
Close to CODEC
Close to CODEC
FOR EMI
Check SB side and
vendor reply it
should reserve only
check value
72$XGLR-DFN0,&
Check layout
mount location
8/25 SI for IDT
recommend.
C645
1U/6.3V_4
C645
1U/6.3V_4
C656
1U/6.3V_4
C656
1U/6.3V_4
R549 0_4R549 0_4
U26
TPS793475
U26
TPS793475
Vout
5
BYP
4
GND
2EN 3
Vin 1
C677 *10P/50V_4C677 *10P/50V_4
C695
0.1U/10V_4
C695
0.1U/10V_4
C663 10P/50V_4C663 10P/50V_4
C690
0.01U/25V_4
C690
0.01U/25V_4
R547 100_4R547 100_4
L63 SBK160808T-221Y-N/0.2A_6L63 SBK160808T-221Y-N/0.2A_6
C681
0.01U/16V_4
C681
0.01U/16V_4
R538 10K_4R538 10K_4
C659 10P/50V_4C659 10P/50V_4
C664
4.7U/6.3V_6
C664
4.7U/6.3V_6
12
C649
10U/6.3VS_6
C649
10U/6.3VS_6
C667 *10P/50V_4C667 *10P/50V_4
R239 *0_4R239 *0_4
C654
1U/6.3V_4
C654
1U/6.3V_4
C643
0.1U/10V_4
C643
0.1U/10V_4
R545 10K_4R545 10K_4
C634
0.1U/10V_4
C634
0.1U/10V_4
L61 SBK160808T-221Y-N/0.2A_6L61 SBK160808T-221Y-N/0.2A_6
C674
0.1U/10V_4
C674
0.1U/10V_4
Digital
Analog
U27
92HD80B1
Digital
Analog
U27
92HD80B1
DVDD_CORE
1
DVDD_IO
3
DMIC_CLK/GPIO1
2
DMIC0/GPIO2
4
SPKR_PORT_D_R- 43
SPKR_PORT_D_R+ 44
PVDD 45
DMIC1/GPIO0/SPDIF_OUT_1
46
HDA_SDO
5
HDA_BITCLK
6
DVSS
7
HDA_SDI
8
DVDD
9
HDA_SYNC
10
HDA_RST#
11
SPDIF_OUT_0
48
EAPD
47
MONO_OUT
25
AVDD 38
AVSS
26
PVSS
42
AVSS
33
AVDD 27
PVDD 39
SPKR_PORT_D_L- 41
VREG
37
VREFFILT
21
CAP2
22
HP0_PORT_A_L 28
VREFOUT_A_or_F 23
VREFOUT_C 24
HP0_PORT_A_R 29
CAP-
35
CAP+
36
SENSE_B 14
PORT_E_L 15
HP1_PORT_B_L 31
PORT_E_R 16
PORT_F_L 17
AVSS
30 PORT_F_R 18
PORT_C_L 19
PORT_C_R 20
PC_BEEP 12
HP1_PORT_B_R 32
SPKR_PORT_D_L+ 40
SENSE_A 13
V-
34
DAP
49
C668
33P/50V_4
C668
33P/50V_4
L62 SBK160808T-221Y-N/0.2A_6L62 SBK160808T-221Y-N/0.2A_6
C661
4.7U/6.3V_6
C661
4.7U/6.3V_6
12
C636
0.047U/10V_4
C636
0.047U/10V_4
R552 0_4R552 0_4 C688 1000P/50V_4C688 1000P/50V_4
R550 0_4R550 0_4
R301 *0_8/SR301 *0_8/S
C658
4.7U/6.3V_6
C658
4.7U/6.3V_6
12
C660
0.1U/10V_4
C660
0.1U/10V_4
D13 RB500V-40D13 RB500V-40
C694 220P/50V_4C694 220P/50V_4
CN11
INT SPEAKER CONN
DFHD04MR177
3800-X04N-00X-4P-L
CN11
INT SPEAKER CONN
DFHD04MR177
3800-X04N-00X-4P-L
1
2
3
4
L57
0_6
L57
0_6
Q44
2N7002
Q44
2N7002
3
2
1
C670
33P/50V_4
C670
33P/50V_4
C655
0.1U/10V_4
C655
0.1U/10V_4
C691
0.1U/10V_4
C691
0.1U/10V_4
C676
0.1U/10V_4
C676
0.1U/10V_4
C657
10U/6.3VS_6
C657
10U/6.3VS_6
C644
1U/6.3V_4
C644
1U/6.3V_4
R572
10K_4
R572
10K_4
C693 220P/50V_4C693 220P/50V_4
R566 100K/F_4R566 100K/F_4
C697 220P/50V_4C697 220P/50V_4
R560 0_4R560 0_4
C682
10U/6.3VS_6
C682
10U/6.3VS_6
R571 100K/F_4R571 100K/F_4
R570
10K_4
R570
10K_4
C680
0.1U/10V_4
C680
0.1U/10V_4
L60 SBK160808T-221Y-N/0.2A_6L60 SBK160808T-221Y-N/0.2A_6
R565 2.49K/F_4R565 2.49K/F_4
C672
1U/6.3V_4
C672
1U/6.3V_4
R562 *0_4R562 *0_4
C637
1U/6.3V_4
C637
1U/6.3V_4
C653
10U/6.3VS_6
C653
10U/6.3VS_6
R561
4.7K_4
R561
4.7K_4
R557 33_4R557 33_4
R574 *0_4R574 *0_4
C696 220P/50V_4C696 220P/50V_4
http://laptop-motherboard-schematic.blo
g
spot.com/

1
1
2
2
3
3
4
4
5
5
6
6
7
7
8
8
A A
B B
C C
D D
+5V_USBP0
USBP2+
+3VPCU_BT
+3VPCU_BT
USBP2-
USBP0+_R
USBP0-_R
+5V_USBP0
USBP1+_R
USBP1-_R
+5V_USBP0
BTCON_P1
USBP8-_R
USBP8+_R
USBPW_ON#
BLUELED
SENSE_ASENSE_MIC
SENSE_PHONE SENSE_A
MIC_R
MIC_L
MIC_R1
SENSE_MIC
MIC_IN_L
MIC_IN_R
MIC_L1
HPOUT_R2
HPOUT_L2HPOUT_L
SENSE_PHONE
HPOUT_R
HPOUT_L1
HPOUT_R1
VREFOUT_C
USBP8+ USBP8+_R
USBP8-_RUSBP8-
BT_OFF#9,30 USBP2+ 8
USBP2- 8
USBPW_ON#29
USBP0-8USBP0+8
USBP1-8USBP1+8USBP8-8USBP8+8
BLUELED 29,30
USBPW_ON#29
SENSE_A 25
MIC_L25
MIC_R25
VREFOUT_C25
HPOUT_R25
HPOUT_L25
+5V_USBP0+5VS5
+5VS5
AGND
AGND
AGND
AGND
AGND
AGND
AGND
+3VS5 +3VS5
Size Document Number Rev
Date: Sheet of
4XDQWD&RPSXWHU,QF
352-(&75
1%
3A
USB/BT/Audio JacK
1A
Custom
26 39Saturday, September 18, 2010
Size Document Number Rev
Date: Sheet of
4XDQWD&RPSXWHU,QF
352-(&75
1%
3A
USB/BT/Audio JacK
1A
Custom
26 39Saturday, September 18, 2010
Size Document Number Rev
Date: Sheet of
4XDQWD&RPSXWHU,QF
352-(&75
1%
3A
USB/BT/Audio JacK
1A
Custom
26 39Saturday, September 18, 2010
LEFT SIDE USBX2
80 mils (Iout=2A)
24mil
BLUETOOTH
2A 2A
300mA
300mA
26
1A
1A
Right SIDE USBX1
EMI request
EMI request
10/21 change common mode choke to small board
change to ELEC CAP
change to AL000547005
change to +5VS5
change to +3VS5
AGND SHIELD
AGND SHIELD
AGND SHIELD
Line out
MIC
Normal Open
Normal Open
SI del L5
9/14 SI for HW
R551 16/F_4R551 16/F_4
R511 20K/F_4R511 20K/F_4
R168 0_4R168 0_4
R264 3.9K/F_4R264 3.9K/F_4
C589 0.1U/10V_4C589 0.1U/10V_4
L33
*WCM2012-90
L33
*WCM2012-90
1
4 3
2
R272 10K/F_4
R272 10K/F_4
C26 0.1U/10V_4C26 0.1U/10V_4
CN19
USB CONN
DFHD04MR133
usb-020173mr004s53qzl-4p-r-v
CN19
USB CONN
DFHD04MR133
usb-020173mr004s53qzl-4p-r-v
1
1
3
32
2
4
4GND 5
GND 8
GND 7
GND 6
R173 0_4R173 0_4
C650 2.2U/6.3V_6C650 2.2U/6.3V_6
C423 *1000P/50V_4C423 *1000P/50V_4
C370 220P/50V_4C370 220P/50V_4
L51 SBK160808T-301Y-N/0.2A_6L51 SBK160808T-301Y-N/0.2A_6
CN8
BLUE TOOTH CONN
87213-0600-6P-L
DFHD06MR058
CN8
BLUE TOOTH CONN
87213-0600-6P-L
DFHD06MR058
1
2
3
4
5
6
C619
0.1U/10V_4
C619
0.1U/10V_4
C364
*0.1U/10V_4
C364
*0.1U/10V_4
C616
0.1U/10V_4
C616
0.1U/10V_4
C604
1U/6.3V_4
C604
1U/6.3V_4
Q23
DTC144EUA
Q23
DTC144EUA
1 3
2
C588 470P/50V_4C588 470P/50V_4
U23
G547E2P81U
U23
G547E2P81U
GND
1EN
4
VIN1
2
VIN2
3
OC 5
OUT1 6
OUT3 8
OUT2 7
C618 1000P/50V_4C618 1000P/50V_4
T23T23
R532
20K/F_4
R532
20K/F_4
R530 20K/F_4R530 20K/F_4
R784 0_4R784 0_4
+
C584
100U/16V
+
C584
100U/16V
R207 0_4R207 0_4
R300
4.7K_4
R300
4.7K_4 Q22
ME2303T1
Q22
ME2303T1
3
2
1
R785 0_4R785 0_4
L37 SBK160808T-301Y-N/0.2A_6L37 SBK160808T-301Y-N/0.2A_6
R255 3.9K/F_4R255 3.9K/F_4
C651 2.2U/6.3V_6C651 2.2U/6.3V_6
C419
*1000P/50V_4
C419
*1000P/50V_4
CN20
USB CONN
DFHD04MR133
usb-020173mr004s53qzl-4p-r-v
CN20
USB CONN
DFHD04MR133
usb-020173mr004s53qzl-4p-r-v
1
1
3
32
2
4
4GND 5
GND 8
GND 7
GND 6
R204 0_4R204 0_4
C421
*10U/6.3V_8
C421
*10U/6.3V_8
L52 SBK160808T-301Y-N/0.2A_6L52 SBK160808T-301Y-N/0.2A_6
L36
*WCM2012-90
L36
*WCM2012-90
1
4 3
2
C385 1U/6.3V_4C385 1U/6.3V_4
CN1
USB board
DFFC06FR062
88513-0601-6P-L-SMT
CN1
USB board
DFFC06FR062
88513-0601-6P-L-SMT
6
5
4
3
2
1
R556 16/F_4R556 16/F_4
C417
0.1U/10V_4
C417
0.1U/10V_4
C592 0.1U/10V_4C592 0.1U/10V_4
C391 220P/50V_4C391 220P/50V_4
C424
*0.01U/16V_4
C424
*0.01U/16V_4
CN22
AEC_311105-2
DFTJ06FR335
audio-311105-2-6p
CN22
AEC_311105-2
DFTJ06FR335
audio-311105-2-6p
1
2
6
3
4
5
7
8
9
10
C334
*0.1U/10V_4
C334
*0.1U/10V_4
C591 470P/50V_4C591 470P/50V_4
L5 *WCM2012-90L5 *WCM2012-90
1
43
2
L38 SBK160808T-301Y-N/0.2A_6L38 SBK160808T-301Y-N/0.2A_6
C624 1000P/50V_4C624 1000P/50V_4
C20 220P/50V_4
C20 220P/50V_4
CN21
AEC_311105-2
DFTJ06FR335
audio-311105-2-6p
CN21
AEC_311105-2
DFTJ06FR335
audio-311105-2-6p
1
2
6
3
4
5
7
8
9
10
http://laptop-motherboard-schematic.blo
g
spot.com/

5
5
4
4
3
3
2
2
1
1
D D
C C
B B
A A
ISOLATEB
LAN_GLINK100#
LAN_YLED
LAN_GLED#
LAN_TX#
LAN_GLED
LAN_MX1+
LAN_MX1-
LAN_MX0-
LAN_MX0+
LAN_GLED#
V_DAC_1
V_DAC_2
MDI1+
LAN_MX1+
MDI1-
MDI0-
LAN_MX0+
LAN_MX0-
LAN_MX1-
MDI0+
LAN_MCT0LAN_MCT0_1LAN_EMI
LAN_MCT1LAN_MCT0_2LAN_EMI
LAN_TX#
XTAL1
XTAL2
LAN_GLINK100#
LANRSET
LAN_GPIOS
LAN_TX#
MDI0+
MDI0-
MDI1+
MDI1-
PCIE_RXN2_LAN_L
PCIE_RXP2_LAN_L
LAN_ECS_SCL
ISOLATEB
PLTRST#
PCIE_WAKE#
XTAL1
XTAL2
EVDD10
EVDD10
+3V2,6,7,8,9,10,12,13,14,17,20,21,22,23,24,25,28,29,30,33,38,39
+3VLANVCC38
PCIE_CLKREQ_LAN#8
PCIE_TXP2_LAN8PCIE_TXN2_LAN8
PCIE_RXN2_LAN8PCIE_RXP2_LAN8
CLK_PCIE_LANP8CLK_PCIE_LANN8
PLTRST# 2,8,14,24,29,30
PCIE_WAKE# 6,30
+3V
+3VLANVCC
+3VLANVCC
+1.05V_LAN
+3V_LAN +3V_LAN
+1.05V_LAN
+1.05V_LAN
+3V_LAN
+3V_LAN
+3VLANVCC
+1.05V_LAN
+3V_LAN
Size Document Number Rev
Date: Sheet of
4XDQWD&RPSXWHU,QF
352-(&75
1%
3A
RTL8165EH
1A
Custom
27 39Saturday, September 18, 2010
Size Document Number Rev
Date: Sheet of
4XDQWD&RPSXWHU,QF
352-(&75
1%
3A
RTL8165EH
1A
Custom
27 39Saturday, September 18, 2010
Size Document Number Rev
Date: Sheet of
4XDQWD&RPSXWHU,QF
352-(&75
1%
3A
RTL8165EH
1A
Custom
27 39Saturday, September 18, 2010
if ISOLATEB pin
pull-low,the LAN
chip will not drive
it's PCI-E outputs
( excluding
PCIE_WAKE# pin )
27
FOR EMI
FOR EMI
RJ45
Lan Con.
Transformer for 10/100
GND VIA x 9 Pcs
VDD33 nesr pins 27, 39, 47, 48.
IND SMD 4.7UH +-20% 680MA(CBC2518T4R7M)
CV-4707MZ00
>60mil
Power trace Layout ⮔
⮔⮔
⮔⹎
⹎⹎
⹎> 60mil
VDD10 near pins 13, 29, 45.
EVDD10 near pins 21.
8/25 SI for Realtek
9/8 SI for TXC.
C541
0.1U/10V_4
C541
0.1U/10V_4
C536
0.1U/10V_4
C536
0.1U/10V_4
C312 0.1U/10V_4C312 0.1U/10V_4
R135
15K/F_4
R135
15K/F_4
1 2
R119 10K/F_4R119 10K/F_4
C463
1000P/3KV_1808
C463
1000P/3KV_1808
R127 10K/F_4R127 10K/F_4
R8075/F_4 R8075/F_4
C126
0.01U/16V_4
C126
0.01U/16V_4
C155
0.01U/100V_0603
C155
0.01U/100V_0603
R357 *3.6K_4R357 *3.6K_4
C311 0.1U/10V_4C311 0.1U/10V_4
R134
1K/F_4
R134
1K/F_4
C533
0.1U/10V_4
C533
0.1U/10V_4
C524
0.1U/10V_4
C524
0.1U/10V_4
C194 0.01U/16V_4C194 0.01U/16V_4
C520
0.1U/10V_4
C520
0.1U/10V_4
R93 330_4R93 330_4
C523
0.1U/10V_4
C523
0.1U/10V_4
C519
0.1U/10V_4
C519
0.1U/10V_4
U14
NS681684
U14
NS681684
RD+
1
RD-
3
CT
2
TD-
8
CT
7
TD+
6
RX+ 16
CT 15
RX- 14
TX- 9
CMT 10
TX+ 11
CN17
RJ45_CONN
DFTJ12FR178
rj45-130452-u4-12p
CN17
RJ45_CONN
DFTJ12FR178
rj45-130452-u4-12p
LED_AMBER_P
12
LED_AMBER_N
11
RX1-
8
RX1+
7
RX0-
6
TX1+
4TX1-
5
RX0+
3
TX0-
2
TX0+
1
LED_WHITE_P
10
LED_WHITE_N
9
GND1 14
GND 13
C539
0.1U/10V_4
C539
0.1U/10V_4
C227
33P/50V_4
C227
33P/50V_4
C269
0.1U/10V_4
C269
0.1U/10V_4
R111 1K/F_4R111 1K/F_4
C226
33P/50V_4
C226
33P/50V_4
R358 2.49K/F_4R358 2.49K/F_4
C92 1000P/50V_4C92 1000P/50V_4
U6
RTL8161EH/8165EH
U6
RTL8161EH/8165EH
MDIP0
1
MDIN0
2
AVDD10
3
MDIP1
4
MDIN1
5
AVDD10(NC)
6
MDIP2(NC)
7
MDIN2(NC)
8
AVDD10(NC)
9
MDIP3(NC)
10
MDIN3(NC)
11
AVDD33(NC)
12
RSET 46
AVDD33 48
AVDD33 47
AVDD33(NC) 42
DVDD10(NC) 41
LED0 40
CKXTAL2 44
GPO/SMBALERT 38
LED1/EESK 37
CKXTAL1 43
DVDD10
13
SMBCLK(NC)
14
SMBDATA(NC)
15
CLKREQB
16
HSIP
17
HSIN
18
REFCLK_P
19
REFCLK_N
20
EVDD10
21
HSOP
22
HSON
23
GND
24
VDDREG 35
VDDREG 34
ENSWREG 33
EEDI 32
REGOUT 36
LED3/EEDO 31
EECS 30
DVDD10 29
LANWAKEB 28
DVDD33 27
ISOLATEB 26
PERSTB 25
DVDD33 39
AVDD10 45
GND 49
R9075/F_4 R9075/F_4
C184 1000P/50V_4C184 1000P/50V_4
R75 330_4R75 330_4
Y1
25MHZ
Y1
25MHZ
C96
1000P/50V_4
C96
1000P/50V_4
C522
0.1U/10V_4
C522
0.1U/10V_4
C112
0.01U/100V_0603
C112
0.01U/100V_0603
C540
1U/6.3V_4
C540
1U/6.3V_4
http://laptop-motherboard-schematic.blo
g
spot.com/

1
1
2
2
3
3
4
4
5
5
6
6
7
7
8
8
A A
B B
C C
D D
MY2
MY7
MY10
MY9
MY12
MX7
MY15
MY0
MX2
MY9
MY6
MY5
MX4
MY11
MY13
MY10
MY4
MY8
MY2
MY14
MX0
MY3
MX5
MX3
MX6
MY7
MX1
MY12
MY1
MY[0..17]
MX[0..7]
MY15
MY6
MY0
MY1
TPCLK
TPDATA
MY4
MY8
MY13 MY14
MX5
MX3
MY14
MY7
MY10
MY12
MY3
MX7
MY9
MY11
MX1
MX4
MY16
MY6
MY15
MY8
MY0
MY1
MX6
MX0
MX2
MY5
MY2
MY13
MY4
MY17
MY3
MY11
PWR_LED#
NBSWON1#
MY5
PWR_LED#
MY17
MY16
MY17
MY16
TPCLK-1
TPDATA-1
LID_EC#
WIRELESS_OFF_R
TP_R
TP_LTP_L
WIRELESS_ON_R
WIRELESS_ON_R WIRELESS_OFF_R
PWRLED_LEFT
SATA_LED#
TP_LED#
TP_R
TP_L
+3VPCU7,20,29,31,37
+3V2,6,7,8,9,10,12,13,14,17,20,21,22,23,24,25,27,29,30,33,38,39
+5V6,7,10,17,21,22,23,25,30,38
+3VSUS30,38
NBSWON1#29 PWR_LED#29
MX[0..7]29
MY[0..17]29
NUMLED#29
TPDATA29 TPCLK29
LID_EC#20,29
CAPSLED#29
WIRELESS_ON29 WIRELESS_OFF29
SATA_LED#7
PWRLED_LEFT29
TPLED#29
+3VSUS
+3VSUS
+3VPCU
+3VPCU
+3VPCU
+3VPCU
+3VPCU
+3V
+3V
+5V +5V
+3V
Size Document Number Rev
Date: Sheet of
4XDQWD&RPSXWHU,QF
352-(&75
1%
3A
LED/KB/SW/TP
1A
Custom
28 39Saturday, September 18, 2010
Size Document Number Rev
Date: Sheet of
4XDQWD&RPSXWHU,QF
352-(&75
1%
3A
LED/KB/SW/TP
1A
Custom
28 39Saturday, September 18, 2010
Size Document Number Rev
Date: Sheet of
4XDQWD&RPSXWHU,QF
352-(&75
1%
3A
LED/KB/SW/TP
1A
Custom
28 39Saturday, September 18, 2010
KEYBOARD Con.
.(<%2$5'38//83
25 mils
close conn
100mA
1. +3VPCU(LIDSWITCH PWR)
2. LEDVCC(+3VPCU)
3. LIDSWITCH
4.POWERON#
5. PWRLED#
POWER BOTTON CONNECT
28
TOUCH PAD Con.
To TOUCH PAD SW board
SI Modify
PV EMI change to CH21006KB16
EC KB3930 has included K/B pull-up resistor and function
change to +3VSUS
6. GND
1. +3V
2. SATA_LED#
3. PWR_LED#
4.GND
LED Con.
SI un-install
del G1
9/6 SI for H/W.
9/15 SI for H/W.
C344 0.1U/10V_4C344 0.1U/10V_4
R389 *8.2K_4R389 *8.2K_4
C143 *220P/50V_4C143 *220P/50V_4
CN5
TOUCH PAD CONN
DFFC06FR062
88513-0601-6P-L-SMT
CN5
TOUCH PAD CONN
DFFC06FR062
88513-0601-6P-L-SMT
6
5
4
3
2
1
CN4
KB CONN
DFFC32FR027
bl135h-32rla-tand-32p-l-smt
CN4
KB CONN
DFFC32FR027
bl135h-32rla-tand-32p-l-smt
26
26 25
25 24
24 23
23 22
22 21
21 20
20 19
19 18
18 17
17 16
16 15
15 14
14 13
13 12
12 11
11 10
10 9
98
87
76
65
54
43
32
21
1
27
27
28
28
29
29
30
30
31
31
32
32
CN6
88513-044N
DFFC04FR045
88513-0401-4P-L-SMT
CN6
88513-044N
DFFC04FR045
88513-0401-4P-L-SMT
1
2
3
4
CN3
PWR BTN CONN
DFFC06FR062
88513-0601-6P-L-SMT
CN3
PWR BTN CONN
DFFC06FR062
88513-0601-6P-L-SMT
6
5
4
3
2
1
RP5
*10P8R-8.2K
RP5
*10P8R-8.2K
10
9
8
7 4
3
2
1
56
C56 *220P/50V_4C56 *220P/50V_4
R92 200/F_6R92 200/F_6
12
C95 *220P/50V_4C95 *220P/50V_4
L35 BLM18BA470SN1DL35 BLM18BA470SN1D
C138 *220P/50V_4C138 *220P/50V_4
C432 *0.1U/10V_4C432 *0.1U/10V_4
C431 *0.1U/10V_4C431 *0.1U/10V_4
C65 *220P/50V_4C65 *220P/50V_4
C346 1000P/50V_4C346 1000P/50V_4
C37 *220P/50V_4C37 *220P/50V_4
C91 *220P/50V_4C91 *220P/50V_4
C59 0.1U/10V_4C59 0.1U/10V_4
C58 0.1U/10V_4C58 0.1U/10V_4
R94 *200/F_6R94 *200/F_6
12
C160 *220P/50V_4C160 *220P/50V_4
C81 *220P/50V_4C81 *220P/50V_4
R103
1K/F_4
R103
1K/F_4
C62 *220P/50V_4C62 *220P/50V_4
R186 4.7K_4R186 4.7K_4
RP4
*10P8R-8.2K
RP4
*10P8R-8.2K
10
9
8
7 4
3
2
1
56
C48 1U/10V_4C48 1U/10V_4
C40 *220P/50V_4C40 *220P/50V_4
C57 0.1U/10V_4C57 0.1U/10V_4
R97
1K/F_4
R97
1K/F_4
C35 *220P/50V_4C35 *220P/50V_4
C111 *220P/50V_4C111 *220P/50V_4
R390 *8.2K_4R390 *8.2K_4
C85 *220P/50V_4C85 *220P/50V_4
C67 *220P/50V_4C67 *220P/50V_4
C46 *220P/50V_4C46 *220P/50V_4
C52 0.1U/10V_4C52 0.1U/10V_4
Q9
PDTC144EU
Q9
PDTC144EU
1 3
2
R104 *200/F_6R104 *200/F_6
12
Q10
PDTC144EU
Q10
PDTC144EU
1 3
2
CN10
LED/B conn
DFFC04FR045
88513-0401-4P-L-SMT
CN10
LED/B conn
DFFC04FR045
88513-0401-4P-L-SMT
1
2
3
4
C54 *220P/50V_4C54 *220P/50V_4
C341 1000P/50V_4C341 1000P/50V_4
C44 *220P/50V_4C44 *220P/50V_4
R181 4.7K_4R181 4.7K_4
C73 *220P/50V_4C73 *220P/50V_4
C123 *220P/50V_4C123 *220P/50V_4
C352 10P/50V_4C352 10P/50V_4
C154 *220P/50V_4C154 *220P/50V_4
C101 *220P/50V_4C101 *220P/50V_4
R91 200/F_6R91 200/F_6
12
C128 *220P/50V_4C128 *220P/50V_4
C105 *220P/50V_4C105 *220P/50V_4
C355 10P/50V_4C355 10P/50V_4
C51 *220P/50V_4C51 *220P/50V_4
L34 BLM18BA470SN1DL34 BLM18BA470SN1D
C538 *220P/50V_4C538 *220P/50V_4
http://laptop-motherboard-schematic.blo
g
spot.com/

1
1
2
2
3
3
4
4
5
5
6
6
7
7
8
8
A A
B B
C C
D D
LAN_POWER
AD_TYPE
CLKRUN#
RSMRST#
CAPSLED#
VOLMUTE#
PWR_LED#
D/C#
TPCLK
TPDATA
BIOS_SPI_CLK
BIOS_RD#
BIOS_WR#
SYS_I
BIOS_CS#
EC_PWROK
S5_ON
DNBSWON#1
BLUELED
VFAN
KBSMI#1
DNBSWON#1
SCI1#
3920_RST#
MY17
MY16
BIOS_CS#
BIOS_RD#
BIOS_WR#
BIOS_SPI_CLK_I
SPI_3P
SPI_7P
GPIO43
MBCLK
MBDATA
NBSWON1#
TEMP_MBAT
LFRAME#
SERIRQ
SCI1#
LAD3
LAD2
LAD1
LAD0
MX2
MX1
MX0
3920_RST#
GATEA20
MX7
MX6
MX5
MX4
MX3
MY5
MY4
MY3
MY2
MY1
MY0
MY10
MY9
MY6
MY7
MY8
MY15
MY12
MY13
MY14
MY11
RCIN# AD_AIR
HWPG
MAINON
SUSON
NUMLED#
VR_ON
KBSMI#1
PWM_VADJ
NBSWON1#
SUSC#
LID_EC#
ACIN
CPU_PROCHOT
CPU_PROCHOT_1
CPU_PROCHOTACIN
CLK_33M_KBC
GPUT_CLK
GPUT_DATA
TPLED#
EC_GPXD1
DGPU_PR_EN_E
GPIO43
FAN1SIG
MBDATA
MBCLK
MBCLK2
MBDATA2
SUSB#
CRY2
CRY2
AD_TYPE
BIOS_CS#
BIOS_RD#
BIOS_WR#
SPI_3P
SPI_7P
BIOS_SPI_CLK_I
3920_RST#
DGPU_PR_EN_E
EC_GPXD1
MBDATA2
MBCLK2
GPIO33_E
BIOS_SPI_CLK_I
PWRLED_LEFT
EC_DEBUG1 30
LFRAME#7,30 SERIRQ7
BLUELED 26,30
LAD37,30 LAD27,30 LAD17,30 LAD07,30
MX228 MX128 MX028
EC_A20GATE9
MX628 MX528 MX428 MX328
MY228 MY128 MY028
MX728
MY628
MY428 MY528
MY328
MY1028
MY828 MY928
MY728
MY1428
MY1228 MY1328
MY1128
RSMRST# 6
AD_AIR 37
MY1528
HWPG 31,32,35,36
D/C# 37
SUSB# 6
PWM_VADJ 20
EC_RCIN#9
SUSC# 6
NUMLED# 28
CAPSLED# 28
CLKRUN#6
SYS_I 37
PLTRST#2,8,14,24,27,30
NBSWON1# 28
PCI_SERR#9
CLK_33M_KBC8
VR_ON 33
ACIN37,38
VOLMUTE# 25
S5_ON31 LAN_POWER38 MAINON32,35,37,38 SUSON35,38
LID_EC# 20,28
EC_PWROK 6,17
PWR_LED# 28
MBATLED0#37
VFAN 23
TEMP_MBAT 37
SUS_PWR_ACK6
AC_LED_ON#37
TPCLK28
AD_ID 37
TPDATA28
+1.05V_VTT2,4,6,7,8,10,32,33
+3VPCU7,20,28,31,37 +3V2,6,7,8,9,10,12,13,14,17,20,21,22,23,24,25,27,28,30,33,38,39
+5VPCU31,37
SIO_EXT_SMI# 9
SIO_EXT_SCI# 9
DNBSWON# 6
USBPW_ON#26
MY1628 MY1728
RF_LINK#30
H_PROCHOT# 2,33
VGA_ALERT 15
GPIO33_E 7
GPUT_CLK15 GPUT_DATA15
EC_PECI2
BLED_COMBO30
AC_PRESENT6
WIRELESS_OFF28 WIRELESS_ON28
GPU_PROCHOT 15
FAN1SIG 23
EMU_LID 20
ODD_PD 23
MBCLK 37
MBDATA 37
MBDATA2 8,13
MBCLK2 8,13
SLP_S5 6
PCH_SUSCLK 6
EJECT# 23
EC_PECI 2
PM_THRMTRIP# 2,9
DGPU_PR_EN35,39
DGPU_PWROK8,9,17,35,39
BATSHIP 37
GFXPWRGD33
TPLED#28 PWRLED_LEFT 28
+3VPCU
+3VPCU
+3VPCU
+3VPCU
+3VPCU
+3VPCU_EC
+3VPCU
+3VPCU
+5VPCU
+3VPCU+3VPCU_EC
+3VPCU
+3VPCU
+1.05V_VTT
+3V
Size Document Number Rev
Date: Sheet of
4XDQWD&RPSXWHU,QF
352-(&75
1%
3A
EC (KB3926)/ROM
1A
Custom
29 39Saturday, September 18, 2010
Size Document Number Rev
Date: Sheet of
4XDQWD&RPSXWHU,QF
352-(&75
1%
3A
EC (KB3926)/ROM
1A
Custom
29 39Saturday, September 18, 2010
Size Document Number Rev
Date: Sheet of
4XDQWD&RPSXWHU,QF
352-(&75
1%
3A
EC (KB3926)/ROM
1A
Custom
29 39Saturday, September 18, 2010
Change to 1SS355 as Current loss
adapter Type check
Delete T10 and tie pin 117 from Lan for DSM
Add Pin 117,103 for DSM,116 for Bluetooth
Change to RB500 as Current loss
500mA
512K byte SPI EC ROM
Socket:
WINBOND AKE35FN0N00
EON AKE35FN0Q00
DG008000031
adapter select for EC
Hi ==> DIS/SG
Low ==>UMA
29
AC present: AC_IN-->high, CPU_PROCHOT-->low , H_PROCHOT#-->high
Remove AC and re-cove prochot: AC_IN-->low, CPU_PROCHOT--> high, H_PROCHOT#--> high
Remove AC: AC_IN-->low, CPU_PROCHOT-->low , H_PROCHOT#-->low
For GPU thermal
for VGA/CPU thermal
for Battery charge/charge and cap board
If use PCH
SUSCLK should
change to 20P.
4/19 modify from EC request
128K byte SPI EC ROM
SI CHANGE POWER
PV Change
PV Remove BOM
FOR SG/DIS
9/3 SI for H/W.
9/3 SI for H/W.
9/6 SI for H/W.
9/14 SI for H/W.
R405 0_4R405 0_4
C550 0.1U/10V_4C550 0.1U/10V_4
R169
100K_4
R169
100K_4
1 2
R324 10K/F_4R324 10K/F_4
C477 0.1U/10V_4C477 0.1U/10V_4
R411 33_4R411 33_4
C563
22P/50V_4
C563
22P/50V_4
R391 *0_4R391 *0_4
D10 RB500V-40D10 RB500V-40
21
R343 0_4R343 0_4
T28T28
C556 0.1U/10V_4C556 0.1U/10V_4
C453 0.1U/10V_4C453 0.1U/10V_4
Q11
*MMBT3904-7-F
Q11
*MMBT3904-7-F
2
13
R395 *10K_4R395 *10K_4
C544 0.1U/10V_4C544 0.1U/10V_4
PQ54
2N7002ESEPT_SC70
PQ54
2N7002ESEPT_SC70
3
2
1
D5
1SS355
D5
1SS355
2 1
U12
*MX25L4005AM2C-12G
DG008000031
SOIC8-8-1_27
U12
*MX25L4005AM2C-12G
DG008000031
SOIC8-8-1_27
CE#
1
SCK
6
SI
5
SO
2
WP#
3
VDD 8
VSS 4
HOLD# 7
C49 0.1U/10V_4C49 0.1U/10V_4
R407 *10K/F_4R407 *10K/F_4
PQ56
*2N7002EPT_SC70
PQ56
*2N7002EPT_SC70
3
2
1
C557
4.7U/6.3V_6
C557
4.7U/6.3V_6
R388 10K/F_4R388 10K/F_4
R393 4.7K_4R393 4.7K_4
L8
BLM18BA470SN1D
L8
BLM18BA470SN1D
R398 0_4R398 0_4
R381 0_4R381 0_4
C552 0.1U/10V_4C552 0.1U/10V_4
C553 0.1U/10V_4C553 0.1U/10V_4
Q34
*2N7002EPT_SC70
Q34
*2N7002EPT_SC70
3
2
1
C64
*1U/6.3V_4
C64
*1U/6.3V_4
PQ55
2N7002ESEPT_SC70
PQ55
2N7002ESEPT_SC70
3
2
1
R118
12.1K/F_4
R118
12.1K/F_4
U8
KB3930QF A1
U8
KB3930QF A1
SERIRQ
3
LFRAME
4
LAD0
10
LAD1
8
LAD2
7
LAD3
5
PCIRST/GPIO5
13 PCICLK
12
SCI/GPIOE
20
GA20/GPIO0
1
KBRST/GPIO1
2
ECRST
37
CLKRUN
38
KSI0/GPIO30
55
KSI1/GPIO31
56
KSI2/GPIO32
57
KSI3/GPIO33
58
KSI4/GPIO34
59
KSI5/GPIO35
60
KSI6/GPIO36
61
KSI7/GPIO37
62
KSO0/GPIO20
39
KSO1/GPIO21
40
KSO2/GPIO22
41
KSO3/GPIO23
42
KSO4/GPIO24
43
KSO5/GPIO25
44
KSO6/GPIO26
45
KSO7/GPIO27
46
KSO8/GPIO28
47
KSO9/GPIO29
48
KSO10/GPIO2A
49
KSO11/GPIO2B
50
KSO12/GPIO2C
51
KSO13/GPIO2D
52
KSO14/GPIO2E
53
KSO15/GPIO2F
54
KSO16/GPIO48
81
KSO17/GPIO49
82
PSCLK1/GPIO4A
83
PSDAT1/GPIO4B
84
PSCLK2/GPIO4C
85
PSDAT2/GPIO4D
86
PSCLK3/GPIO4E
87
PSDAT3/GPIO4F
88
RD
119
WR
120
SELMEM/SPICS
128
SELIO/GPIO50
89
SELIO2/GPIO43
76
XCLKI 122
XCLKO 123
D0/GPXD0
109
D1/GPXD1
110
D2/GPXD2
112
D3/GPXD3
114
D4/GPXD4
115
D5/GPXD5
116
D6/GPXD6
117
D7/GPXD7
118
A0/GPXA0
97
A1/GPXA1
98
A2/GPXA2
99
A3/GPXA3
100
A4/GPXA4
101
A5/GPXA5
102
A6/GPXA6
103
A7/GPXA7
104
A8/GPXA8
105
A9/GPXA9
106
A10/GPXA10
107
A11/GPXA11
108
GND3 35
AGND 69
AVCC 67
VCC1 9
VCC2 22
VCC3 33
VCC4 96
VCC5 111
VCC6 125
AD0/GPI38 63
AD1/GPI39 64
AD2/GPI3A 65
AD3/GPI3B 66
DA0/GPO3C 68
DA1/GPO3D 70
DA2/GPO3E 71
DA3/GPO3F 72
PWM1/GPIOE 21
PWM2/GPIO10 23
FANPWM1/GPIO12 26
FANPWM2/GPIO13 27
FANFB1/GPIO14 28
FANFB2/GPIO15 29
SCL1/GPIO44 77
SDA1/GPIO45 78
SCL2/GPIO46 79
SDA2/GPIO47 80
GPIO4 6
GPIO7 14
GPIO8 15
GPIOA 16
GPIOB 17
GPIOC 18
GPIOD 19
GPIO11 25
GPIO16 30
GPIO17 31
GPIO18 32
GPIO19 34
GPIO1A 36
CIR_RX/GPIO40 73
GPIO41 74
GPIO42 75
GPIO52 90
GPIO53 91
GPIO54 92
GPIO55 93
GPIO56 95
GPIO58 126
GPIO59 127
GPIO57 121
GND2 24
GND4 94
GND5 113
GND1 11
V18R
124
R409 100K/F_4R409 100K/F_4
R394 4.7K_4R394 4.7K_4
U13
AKE35FN0N00
SOIC8-6-1_27
U13
AKE35FN0N00
SOIC8-6-1_27
CE#
1
SCK
6
SI
5
SO
2
WP#
3
VDD 8
VSS 4
HOLD# 7
C549 0.1U/10V_4C549 0.1U/10V_4
R397 *0_4R397 *0_4
C252
100P/50V_4
C252
100P/50V_4
R370 4.7K_4R370 4.7K_4
R399 0_4R399 0_4
C525 *10U/6.3V_8C525 *10U/6.3V_8
C559
0.1U/10V_4
C559
0.1U/10V_4
1 2
C53
4.7U/6.3V_6
C53
4.7U/6.3V_6
R371 4.7K_4R371 4.7K_4
R396 *10_4R396 *10_4
R130 47K_4R130 47K_4
C240
0.1U/10V_4
C240
0.1U/10V_4
C272 0.1U/10V_4C272 0.1U/10V_4
R368
10K/F_4
R368
10K/F_4 C547 *10P/50V_4C547 *10P/50V_4
C244 220P/50V_4C244 220P/50V_4
D9 RB501V-40D9 RB501V-40
21
C82
*1U/6.3V_4
C82
*1U/6.3V_4
R115 4.7K_4R115 4.7K_4
R124 10K_4R124 10K_4
R164 0_4R164 0_4
R406
*100K_4
R406
*100K_4
R125 100/F_4R125 100/F_4
R408 10K/F_4R408 10K/F_4
U4
*TPS73133
U4
*TPS73133
SHDN 3
GND 2
VIN 1
NR/FB
4
VOUT
5
R341 10K/F_4R341 10K/F_4
C256 0.1U/10V_4C256 0.1U/10V_4
D6 RB500V-40D6 RB500V-40
21
C454 0.1U/10V_4C454 0.1U/10V_4
C336 20P/50V_4C336 20P/50V_4
http://laptop-motherboard-schematic.blo
g
spot.com/

1
1
2
2
3
3
4
4
5
5
6
6
7
7
8
8
A A
B B
C C
D D
BT_COMBO_EN_R#
PLTRST#
LFRAME#
LAD0
LAD1
LAD3
LAD2
MINICAR_PME#
MINI_BLED
CLK_33M_DEBUG
PLTRST#
MINICAR_PME#
CLK_PCIE_WLAN
CLK_PCIE_WLAN#
RF_LINK#
+MINIEC_5V
PCIE_TXP1
PCIE_TXN1
PCIE_RXP1
PCIE_RXN1
+3V2,6,7,8,9,10,12,13,14,17,20,21,22,23,24,25,27,28,29,33,38,39
+5V6,7,10,17,21,22,23,25,28,38
+1.5V4,10,12
+3VPCU7,20,28,29,31,37
PCIE_RXN18PCIE_RXP18
CLK_PCIE_WLANN8CLK_PCIE_WLANP8
RF_OFF# 9
PCIE_TXP18PCIE_TXN18
PLTRST# 2,8,14,24,27,29
RF_LINK# 29
PCIE_WAKE#6,27
BLUELED 26,29
BT_COMBO_EN#8
CLK_33M_DEBUG8
LAD0 7,29
LAD1 7,29
LAD2 7,29
LFRAME# 7,29
LAD3 7,29
USBP10+ 8
USBP10- 8
PCIE_CLKREQ_WLAN#8
EC_DEBUG129
BLED_COMBO 29
BT_OFF#9,26
BT_OFF#9,26
CLK_33M_DEBUG8
+1.5V
+1.5V
+3V
+3VSUS
+3V
+3V
+5V +3V
+3V
Size Document Number Rev
Date: Sheet of
4XDQWD&RPSXWHU,QF
352-(&75
1%
3A
MINI PCIE CONN X1
1A
Custom
30 39Saturday, September 18, 2010
Size Document Number Rev
Date: Sheet of
4XDQWD&RPSXWHU,QF
352-(&75
1%
3A
MINI PCIE CONN X1
1A
Custom
30 39Saturday, September 18, 2010
Size Document Number Rev
Date: Sheet of
4XDQWD&RPSXWHU,QF
352-(&75
1%
3A
MINI PCIE CONN X1
1A
Custom
30 39Saturday, September 18, 2010
Mini PCI-E Card 1
WLAN
30
for EMI request
INTEL WLAN
CARD PIN 20
W_DISABLE#
have
internal
pull-up 110k
ohm
BT_DATA,BT_CHCLK,CLKREQ#
internal pull-DOWN 100k
ohm
FOR KBC DEBUG
EC debug pin
0510 add for WiMAX
4/19 modify from EC request
9/6 SI for HW.
9/6 SI for HW.
9/6 SI for HW.
for SI only,
remove when PV
R41 *0_4R41 *0_4
Q8
*DTC144EUA
Q8
*DTC144EUA
13
2
R38 *0_4R38 *0_4
C446
0.1U/10V_4
C446
0.1U/10V_4 C24
0.1U/10V_4
C24
0.1U/10V_4
R46 10K/F_4R46 10K/F_4
C25
10U/6.3VS_6
C25
10U/6.3VS_6
R83 *10K/F_4R83 *10K/F_4
R63 *0_4R63 *0_4
R60 *4.7K_4R60 *4.7K_4
C444
0.1U/10V_4
C444
0.1U/10V_4
R44 0_4R44 0_4
R577 0_4R577 0_4
C47 *33P/50V_4C47 *33P/50V_4
C102
10U/6.3VS_6
C102
10U/6.3VS_6
C94
0.1U/10V_4
C94
0.1U/10V_4
R36 *10K_4R36 *10K_4
R79 *0_4R79 *0_4
R39 0_4R39 0_4
R33 *0_4R33 *0_4
R61 *0_4R61 *0_4
CN15
MINI PCIE H=9.0
DFHS52FR022
MIPCI-C-1759513-52P-LDV-SMT
CN15
MINI PCIE H=9.0
DFHS52FR022
MIPCI-C-1759513-52P-LDV-SMT
Reserved
51
Reserved
49
Reserved
47
Reserved
45
Reserved
43
Reserved
41
Reserved
39
Reserved
37
GND
35
PETp0
33
PETn0
31
GND
29
GND
27
PERp0
25
PERn0
23
GND
21
Reserved
19
Reserved
17
GND
15
REFCLK+
13
REFCLK-
11
GND
9
CLKREQ#
7
BT_CHCLK
5
+3.3V 52
GND 50
+1.5V 48
LED_WPAN# 46
LED_WLAN# 44
LED_WWAN# 42
GND 40
USB_D+ 38
USB_D- 36
GND 34
SMB_DATA 32
SMB_CLK 30
+1.5V 28
GND 26
+3.3Vaux 24
PERST# 22
W_DISABLE# 20
GND 18
Reserved 16
+1.5V 6
BT_DATA
3
WAKE#
1
Reserved 14
Reserved 12
Reserved 10
Reserved 8
GND 4
+3.3V 2
C45
0.01U/16V_4
C45
0.01U/16V_4
R55 0_4R55 0_4
R34 *0_6R34 *0_6
http://laptop-motherboard-schematic.blo
g
spot.com/

5
5
4
4
3
3
2
2
1
1
D D
C C
B B
A A
5V_LGATE1
5V_FB1
+5V_ALWP
3V_FB2PGOOD
3V_UGATE2
5V_PHASE1
5V_UGATE1
+3.3V_ALWP
3V_LGATE2
3V_PHASE2
8205EN
5V_BST1
S5_ON
HWPG <17,29,32,35,36>
S5_ON <29>
+5VPCU
+VIN_5VS5
+5VS5
+2VREF
+VIN
+3VS5
+3VPCU +5VPCU
+3VPCU
+VIN_3VS5
+VIN
+3VS5
+VIN
Size Document Number Rev
Date: Sheet of
4XDQWD&RPSXWHU,QF
352-(&75
1%
3A
+5V/+3V (RT8206B)
1A
Custom
31 39Saturday, September 18, 2010
Size Document Number Rev
Date: Sheet of
4XDQWD&RPSXWHU,QF
352-(&75
1%
3A
+5V/+3V (RT8206B)
1A
Custom
31 39Saturday, September 18, 2010
Size Document Number Rev
Date: Sheet of
4XDQWD&RPSXWHU,QF
352-(&75
1%
3A
+5V/+3V (RT8206B)
1A
Custom
31 39Saturday, September 18, 2010
DC/DC +3VS5/+5VS5
31
+5 Volt +/- 5% +3.3 Volt +/- 5%
Peak current:6A
Countinue current:4A
OCP minimum:7.5A
Place these CAPs
close to FETs
Place these CAPs
close to FETs
Rds(on) 20m ohm
Rds(on) 20m ohm
Peak current:6A
Countinue current:4A
OCP minimum:7.5A 0909 for
induce
voltage
PR26
10K/F_4
PR26
10K/F_4
PC228
0.1U/10V_4
PC228
0.1U/10V_4
PC48
4.7U/6.3V_6
PC48
4.7U/6.3V_6
PQ46
ME4812
PQ46
ME4812
3 6
5
7
8
2
4
1
PQ26
DMG4496
PQ26
DMG4496
3 6
5
7
8
2
4
1
PC13
1U/6.3V_4
PC13
1U/6.3V_4
PC78
2200P/50V_4
PC78
2200P/50V_4
PL17
UPB201212T-800Y-N
PL17
UPB201212T-800Y-N
PR228
*0_2/S
PR228
*0_2/S
PC77
*0.1U/10V_4
PC77
*0.1U/10V_4
PR83
*330K/F_4
PR83
*330K/F_4
PL20
2.2UH/8A
PL20
2.2UH/8A
PR93
2.2_8
PR93
2.2_8
PR25
*0_4
PR25
*0_4
PC129
4.7U/25V_8
PC129
4.7U/25V_8
PC128
4.7U/25V_8
PC128
4.7U/25V_8
PC59
0.1U/25V_4
PC59
0.1U/25V_4
PC218
2200P/50V_4
PC218
2200P/50V_4
PR47
0_4
PR47
0_4
PC132
2200P/50V_4
PC132
2200P/50V_4
+
PC222
330U/6.3V_6X5.8
+
PC222
330U/6.3V_6X5.8
12
PC224
0.1U/10V_4
PC224
0.1U/10V_4
PC220
0.1U/25V_4
PC220
0.1U/25V_4
PC83
4.7U/6.3V_6
PC83
4.7U/6.3V_6
PL23
2.2uH/8A
PL23
2.2uH/8A
PR82
*0_4
PR82
*0_4
PR61
4.7_6
PR61
4.7_6
1 2
PL10
UPB201212T-800Y-N
PL10
UPB201212T-800Y-N
PR21
130K/F_4
PR21
130K/F_4
PU3
RT8223
PU3
RT8223
REF 3
TONSEL 4
VREG5 17
EN0
13
VREG3 8
VIN 16
FB1
2
PGOOD
23
ENTRIP1
1
UGATE1
21
PHASE1
20
BOOT1
22
LGATE1
19
ENC
18
GND
15
LGATE2 12
BOOT2 9
PHASE2 11
UGATE2 10
ENTRIP2
6
SKIPSEL
14
FB2 5
OUT2 7
GND
25
VOUT1
24
PQ51
DMG4496
PQ51
DMG4496
3 6
5
7
8
2
4
1
PR24
0_4
PR24
0_4
PR62
2_6
PR62
2_6
PR22
10K/F_4
PR22
10K/F_4
PC219
4.7U/25V_8
PC219
4.7U/25V_8
PR94
10_8
PR94
10_8
PC131
2200P/50V_4
PC131
2200P/50V_4
PC82
0.1U/25V_4
PC82
0.1U/25V_4
PQ21
ME4812
PQ21
ME4812
3 6
5
7
8
2
4
1
+
PC225
330U/6.3V_6X5.8
+
PC225
330U/6.3V_6X5.8
12
PR84
*665K/F_4
PR84
*665K/F_4
PC58
0.1U/25V_4
PC58
0.1U/25V_4
PC211
4.7U/25V_8
PC211
4.7U/25V_8
PR227
*0_2/S
PR227
*0_2/S
PR79
0_4
PR79
0_4
PC130
0.1U/25V_4
PC130
0.1U/25V_4
PC33
0.1U/25V_4
PC33
0.1U/25V_4
PR28
110K/F_4
PR28
110K/F_4
PR27
15.4K/F_4
PR27
15.4K/F_4 PR43
10K_4
PR43
10K_4
PC89
0.1U/25V_4
PC89
0.1U/25V_4
PR153
2.2_8
PR153
2.2_8
PR23
6.8K/F_4
PR23
6.8K/F_4
PR81
0_4
PR81
0_4
http://laptop-motherboard-schematic.blo
g
spot.com/

5
5
4
4
3
3
2
2
1
1
D D
C C
B B
A A
RT8238VCC
RT8238DH
RT8238BST_1
RT8238EN RT8238DL
RT8238BST
RT8238HWPG_S2A RT8238LX
RT8238ILIM
RT8238FB RT8238TON
HPA00835_PH
HPA00835SS
HPA00835RT
HPA00835EN
+5VPCU_1.8V
+1.8V_L
HPA00835-1.8_VFB
HPA00835COMP
1.8_VFBJP
HWPG<17,29,31,35,36>
MAINON<29,35,37,38>
VCCP_SENSE <4>
VSSP_SENSE <4>
1.05V_VTT_PWRGD<36>
HWPG<17,29,31,35,36>
MAINON<29,35,37,38>
H_VTTVID1 <5>
+1.05V_S2
+5VS5
+VIN
+5VS5
+VIN_1.05V_VTT
+3VS5
+1.05V_VTT
+1.8V
+5VS5
+1.8V_L
+1.05V
+3VS5
+1.05V_VTT
+1.05V_VTT
Size Document Number Rev
Date: Sheet of
4XDQWD&RPSXWHU,QF
352-(&75
1%
3A
+1.1V VTT / PCH
1A
Custom
32 39Saturday, September 18, 2010
Size Document Number Rev
Date: Sheet of
4XDQWD&RPSXWHU,QF
352-(&75
1%
3A
+1.1V VTT / PCH
1A
Custom
32 39Saturday, September 18, 2010
Size Document Number Rev
Date: Sheet of
4XDQWD&RPSXWHU,QF
352-(&75
1%
3A
+1.1V VTT / PCH
1A
Custom
32 39Saturday, September 18, 2010
Vo=0.5(R1+R2)/R2
RDSon=5m ohm
600 mils
OCP minimum: 14.5A
+1.05V_PCH Volt +/- 5%
Peak current: 12A
Countinue current:10A
Countinue current:1.5A
+1.8V +/- 5%
Peak current:2.5A
V0=0.827*(R1+R2)/R2
R1
R2
OCP minimum 4A
0907 DB modify
100916 for 8240b issue
100916 for 8240b issue
100916 for 8240b issue
100916 for 8240b issue
100916 for
8240b issue
PR195
0_4
PR195
0_4
PC192
0.1U/25V_4
PC192
0.1U/25V_4
PC180
2200P/50V_4
PC180
2200P/50V_4
PR200
10_6
PR200
10_6
PC266
1U/6.3V_4
PC266
1U/6.3V_4
PC250
0.1U/10V_4
PC250
0.1U/10V_4
PR196
10K/F_4
PR196
10K/F_4
PL25
LH0630-R82M-NBH/13A
PL25
LH0630-R82M-NBH/13A
PC184
0.1U/25V_4
PC184
0.1U/25V_4
PC267
1000P/50V_4
PC267
1000P/50V_4
PC249
1U/6.3V_4
PC249
1U/6.3V_4
PR203
0_4
PR203
0_4
PR208
115K/F_4
PR208
115K/F_4
PC252
0.01U/25V_4
PC252
0.01U/25V_4
PC202
10U/6.3V_8
PC202
10U/6.3V_8
PC190
*0.01U/50V_4
PC190
*0.01U/50V_4
PR188
10K_4
PR188
10K_4
PR198
*100_4
PR198
*100_4
PR241
2.2_8
PR241
2.2_8
PR204
0_4
PR204
0_4
PC215
82P/50V_4
PC215
82P/50V_4
PR212
10.2K/F_4
PR212
10.2K/F_4
PC253
0.1U/10V_4
PC253
0.1U/10V_4
PR189
*10K_4
PR189
*10K_4
PR213
12K/F_4
PR213
12K/F_4
PJP1
*POWER_JP/S
PJP1
*POWER_JP/S
1 2
PR194 0_4PR194 0_4
PU11
RT8238AGQW
PU11
RT8238AGQW
GND
12
FB
6
PGOOD
9
MODE
7
LGATE 1
VCC 5
CS
10
PHASE 2
UGATE 3
BOOST 4
EN
8
TON 11
PAD
13
PC185
0.1U/25V_4
PC185
0.1U/25V_4
PR231
*0_4
PR231
*0_4
PL15
SLH0630-1R0M-NB/11A
PL15
SLH0630-1R0M-NB/11A
PC260
0.1U/10V_4
PC260
0.1U/10V_4
PC251
1000P/50V_4
PC251
1000P/50V_4
PR191
*0_4
PR191
*0_4
PC187
1U/6.3V_4
PC187
1U/6.3V_4
PQ40
AON7410
PQ40
AON7410
352
4
1
PC268
0.01U/25V_4
PC268
0.01U/25V_4
PU13 TPS54319PU13 TPS54319
VSNS 6
VIN
16
VIN
2
BOOT 13
PWRGD
14
PH 11
VIN
1
PH 12
PH 10
EN
15
GND 3
COMP
7
RT/CLK
8
SS
9
GND 4
AGND 5
PAD
17 PAD
18 PAD
19 PAD
20 PAD
21 PAD
22
PR209
*0_2/S
PR209
*0_2/S
PC191
10U/6.3V_8
PC191
10U/6.3V_8
PC186
100P/50V_4
PC186
100P/50V_4
PC199
0.1U/10V_4
PC199
0.1U/10V_4
PR192
360K/F_4
PR192
360K/F_4
PC259
4.7U/25V_8
PC259
4.7U/25V_8
PC206
*100P/50V_4
PC206
*100P/50V_4
PD7
BAS316/DG
PD7
BAS316/DG
2 1
PR239
100_4
PR239
100_4
PL14
UPB201212T-800Y-N
PL14
UPB201212T-800Y-N
PR199
11K_4
PR199
11K_4
PC183
*0.1U/10V_4
PC183
*0.1U/10V_4
PR232
*0_4
PR232
*0_4
+
PC256
*390U/2.5V_6X5.8ESR10
+
PC256
*390U/2.5V_6X5.8ESR10
12
PR197
2_6
PR197
2_6
PC277
2200P/50V_4
PC277
2200P/50V_4
PC201
0.1U/10V_4
PC201
0.1U/10V_4
PC198
10U/6.3V_8
PC198
10U/6.3V_8
PR214
19.6K/F_4
PR214
19.6K/F_4
PR193 0_4PR193 0_4
PR186
2.2_8
PR186
2.2_8
PC175
2200P/50V_4
PC175
2200P/50V_4
PC216
470P/16V_4
PC216
470P/16V_4
+
PC255
390U/2.5V_6X5.8ESR10
+
PC255
390U/2.5V_6X5.8ESR10
12
PC178
4.7U/25V_8
PC178
4.7U/25V_8
PC182
0.1U/25V_4
PC182
0.1U/25V_4
PC204
0.01U/50V_4
PC204
0.01U/50V_4
D
S
G
PQ39
RJK03D3D
D
S
G
PQ39
RJK03D3D
4
2
1
35
PR202
2_6
PR202
2_6
PR190
59K/F_4
PR190
59K/F_4
http://laptop-motherboard-schematic.blo
g
spot.com/

CSPP1
IMON
TSENSE
6131_VCC
CSN1
TSENSEA
IMONA
CSP1
COMP
GFXPWRGD
SDIO
VRENABLE
CSCOMP
SDIO
CSN3
IMVP_PWRGD
IMVP_PWRGD DRON
CSSUM
COMPA
FBA
CSPA
DIFFOUTA
CSNA
DROOPA
IMONA
VSN
SCLK
SCLK
DIFFOUT
TSENSE
GFXPWRGD
FB
CSPP3
IMON
CSP3
VSP
TRBST
TSENSEA
CPUILIM
CSN3
VR1_CSREF
CSSUMA
CSPPA
PWMA
CSCOMPA
CSN1
VR1_PWM2
VR_SVID_CLK<4> VR_SVID_DATA<4>
VR_ON<29>
VR_SVID_ALERT#<4>
CSP1 <34>
CSN1 <34>
CSN3 <34>
CSP3 <34>
VR1_PWM3 <34> VR1_PWM1 <34>
VSS_SENSE<4>
VCC_SENSE<4>
H_PROCHOT#<2,29>
IMVP_PWRGD<6>
VR_SVID_ALERT#<4> DRON <34>
VSS_AXG_SENSE<4>
VCC_AXG_SENSE<4>
CSPA <34>
CSNA <34>
VR1_PWMA <34>
GFXPWRGD<29>
+VIN_VCC_CORE
6131SAGND
6131SAGND
6131SAGND
6131SAGND 6131SAGND
6131SAGND6131SAGND
6131SAGND 6131SAGND
6131SAGND
+1.05V_VTT
+5VS5
+1.05V_VTT
6131SAGND
6131SAGND
6131SAGND
+5VS5
6131SAGND
6131SAGND
+3V +3V
6131SAGND
6131SAGND
6131SAGND
6131SAGND
+5VS5
Size Document Number Rev
Date: Sheet of
4XDQWD&RPSXWHU,QF
352-(&75
1%
3A
CPU Core1 (NCP6131S)
1A
Custom
33 39Saturday, September 18, 2010
Size Document Number Rev
Date: Sheet of
4XDQWD&RPSXWHU,QF
352-(&75
1%
3A
CPU Core1 (NCP6131S)
1A
Custom
33 39Saturday, September 18, 2010
Size Document Number Rev
Date: Sheet of
4XDQWD&RPSXWHU,QF
352-(&75
1%
3A
CPU Core1 (NCP6131S)
1A
Custom
33 39Saturday, September 18, 2010
PUT COLSE
TO V_GT
HOT SPOT
33
B~4350
SV 35W CPU
VID1=1.05V
IccMax=54A
R_LL=1.9m ohm
OCP~60A
PUT COLSE
TO V_GT
Inductor
B~4350
PUT COLSE
TO VCORE
HOT SPOT
PUT COLSE
TO VCORE
Phase 1
Inductor
1.Alert trace routing
between data and clock trace
2.Refer to ground
3.Keep out 20 mils
0826 cancel for layout
0826 cancel for layout
0909 DB MODIFY
0907 DB MODIFY
0909 DB MODIFY
20100913 for LOAD LINE
20100913 for LOAD LIINE
PC210
0.1U/10V_4
PC210
0.1U/10V_4
PR39 0_4PR39 0_4
PR66 0_4PR66 0_4
PC120 270P/25V_4PC120 270P/25V_4
PR236
100K_4 NTC
PR236
100K_4 NTC
12
PR44 0_4PR44 0_4
PR96
0_4
PR96
0_4
PR143
6.98K/F_4
PR143
6.98K/F_4
PR103
10K/F_4
PR103
10K/F_4
PR52 10/F_4PR52 10/F_4
PC57
0.1U/10V_4
PC57
0.1U/10V_4
PR95 41.2K/F_4PR95 41.2K/F_4 PR80
6.98K/F_4
PR80
6.98K/F_4
PR46
143K/F_6
PR46
143K/F_6
PC108
68P/50V_4
PC108
68P/50V_4
PR36
10/F_4
PR36
10/F_4
PC25
680P/50V_4
PC25
680P/50V_4
PR139 0_4PR139 0_4
PC8
5600P/25V_4
PC8
5600P/25V_4
PR155
165K/F_4
PR155
165K/F_4
PC111
0.1U/10V_4
PC111
0.1U/10V_4
PC45
270P/25V_4
PC45
270P/25V_4
PR142
*14K/F_4
PR142
*14K/F_4
PC114 1200P/50V_4PC114 1200P/50V_4
PR75
130/F_4
PR75
130/F_4
PR86
10K/F_4
PR86
10K/F_4
PR64
8.25K/F_4
PR64
8.25K/F_4
PR99
10K_4
PR99
10K_4
PC27 22P/50V_4PC27 22P/50V_4
PR224
100K_4 NTC
PR224
100K_4 NTC
12
PC68
47n/25V_4
PC68
47n/25V_4
PR146
75K/F_4
PR146
75K/F_4
PC106
0.01U/50V_4
PC106
0.01U/50V_4
PC95
1000P/50V_4
PC95
1000P/50V_4
PC280
0.1U/10V_4
PC280
0.1U/10V_4
PR88
*75/F_4
PR88
*75/F_4
PR150
3.01K/F_4
PR150
3.01K/F_4
PR69
6.98K/F_4
PR69
6.98K/F_4
PR49
24.9K/F_4
PR49
24.9K/F_4
PC39
0.1U/10V_4
PC39
0.1U/10V_4
PU6
NCP6131S
PU6
NCP6131S
TSENSE
2
VRHOT#
3
SCLK
5
ALERT#
6
VR_RDY
7
VR_RDYA
8
VCC
10 ENABLE
9
SDIO
4
FBA
16
DIFFOUTA
17
TRBSTA
18
COMPA
19
CSN3 37
CSP3 36
CSN1 35
CSP1 34
DRON 33
PWM1/ADDR 32
PWM3/VBOOT 31
PWM2/ISHED 30
CSSUMA
24 IOUTA
23 CSCOMPA
22 DROOPA
21 ILIMA
20
VSPA
15
CSP2 38
CSN2 39
IOUT 43
CSSUM 44
CSCOMP 45
DROOP 46
ILIM 47
COMP 48
FB 49
TRBST 50
VSN 51
ROSC
11
VRMP
12
CSPA
25
CSNA
26
IMAX 29
PWMA/IMAXA 28
CSREF 42
NC2 41
NC1 40
EPAD 53
VSP
1
TSENSEA
13 VBOOTA 27
VSNA
14
DIFFOUT 52
PR33
165K/F_4
PR33
165K/F_4
PC64
47n/25V_4
PC64
47n/25V_4
PR13
3.01K/F_4
PR13
3.01K/F_4
PR119
*0_4/S
PR119
*0_4/S
PR35
1.21K/F_4
PR35
1.21K/F_4
PR59
24.3K/F_4
PR59
24.3K/F_4
PR48
1K/F_4
PR48
1K/F_4
PR87
10K/F_4
PR87
10K/F_4
PR235
220K_6 NTC
PR235
220K_6 NTC
12
PR37
143K/F_6
PR37
143K/F_6
PC107
3300P/50V_4
PC107
3300P/50V_4
PR128 1K/F_4PR128 1K/F_4
PR45
24.9/F_4
PR45
24.9/F_4
PR133
24K/F_4
PR133
24K/F_4
PC97
1U/6.3V_4
PC97
1U/6.3V_4
PR229
220K_6 NTC
PR229
220K_6 NTC
12
PR130 14.7K/F_4PR130 14.7K/F_4
PR211
8.25K/F_4
PR211
8.25K/F_4
PR138 0_4PR138 0_4 PC117
100P/50V_4
PC117
100P/50V_4
PC279
0.1U/10V_4
PC279
0.1U/10V_4
PC28
3300P/50V_4
PC28
3300P/50V_4
PR135
73.2K/F_6
PR135
73.2K/F_6
PC112
47n/25V_4
PC112
47n/25V_4
PR78 0_4PR78 0_4
PC38
1000P/50V_4
PC38
1000P/50V_4
PR67
*75/F_4
PR67
*75/F_4
PR74
54.9/F_4
PR74
54.9/F_4
PR131 0_4PR131 0_4
PR137 2_6PR137 2_6
PC102
1000P/50V_4
PC102
1000P/50V_4
PR110
20.5K/F_4
PR110
20.5K/F_4
PR85 0_4PR85 0_4
PR50 12.1K/F_4PR50 12.1K/F_4
PR51
75K/F_4
PR51
75K/F_4
PC17
1200P/50V_4
PC17
1200P/50V_4
PC26
100P/50V_4
PC26
100P/50V_4
PR140 10K/F_4PR140 10K/F_4
PR144 10/F_4PR144 10/F_4
PR141 1K/F_4
PR141 1K/F_4
PC47
1000P/50V_4
PC47
1000P/50V_4
PR109 0_4PR109 0_4
PR98
10K_4
PR98
10K_4
PR60 10/F_4PR60 10/F_4
http://laptop-motherboard-schematic.blo
g
spot.com/

VREG_SW1_OUT
VREG_SW1_HG
DRON
VREG_BST3
VREG_BST1
VREG_BSTRC1
VREG_SW3_HG
VREG_SW3_LG
VREG_BSTRC3
VREG_SWA_LG
VREG_SWA_HG
VREG_SWA
VREG_SW3_OUT
VREG_SW1_LG
DRON
VR1_PWM3<33>
VR1_PWM1<33>
CSP3 <33>
CSN3 <33>
CSP1 <33>
CSN1 <33>
DRON<33>
CSPA <33>
DRON<33>
VR1_PWMA<33>
CSNA <33>
+VIN_VCC_CORE
+VIN_VCC_CORE
+VIN
+VCC_CORE
+5VS5
+5VS5
+VIN_VCC_GT
+5VS5
+VCC_GFX
+VIN
Size Document Number Rev
Date: Sheet of
4XDQWD&RPSXWHU,QF
352-(&75
1%
3A
CPU Core2 (NCP5911)
1A
Custom
34 39Saturday, September 18, 2010
Size Document Number Rev
Date: Sheet of
4XDQWD&RPSXWHU,QF
352-(&75
1%
3A
CPU Core2 (NCP5911)
1A
Custom
34 39Saturday, September 18, 2010
Size Document Number Rev
Date: Sheet of
4XDQWD&RPSXWHU,QF
352-(&75
1%
3A
CPU Core2 (NCP5911)
1A
Custom
34 39Saturday, September 18, 2010
34
PC258
1500P/50V_4
PC258
1500P/50V_4
PR205
49.9/F_4
PR205
49.9/F_4
PC174
0.22U/25V_6
PC174
0.22U/25V_6
PC21
0.1U/25V_4
PC21
0.1U/25V_4
PC265
4.7U/25V_8
PC265
4.7U/25V_8
HG
SW
GND
PAD
LGVCC
EN
PWM
BST
1
2
3
45
6
7
8
9
NCP5911
PU5
HG
SW
GND
PAD
LGVCC
EN
PWM
BST
1
2
3
45
6
7
8
9
NCP5911
PU5
PC122
1500P/50V_4
PC122
1500P/50V_4
PC80
4.7U/25V_8
PC80
4.7U/25V_8
PC19
2200P/50V_4
PC19
2200P/50V_4
+
PC169
330U_2.5V_7343
+
PC169
330U_2.5V_7343
12
PR222
*0_2/S
PR222
*0_2/S
PC177
0.1U/25V_4
PC177
0.1U/25V_4
12
+
PC246
390U/2.5V_6X5.8ESR10
+
PC246
390U/2.5V_6X5.8ESR10
12
PR240
2.2_8
PR240
2.2_8
PR145
2.2_8
PR145
2.2_8
D
S
G
PQ47
*RJK03D3D
D
S
G
PQ47
*RJK03D3D
4
2
1
35
PC85
0.22U/25V_6
PC85
0.22U/25V_6
PC176
2.2U/6.3V_6
PC176
2.2U/6.3V_6
+
PC227
100U/25V L-F
+
PC227
100U/25V L-F
12
PC30
*4.7U/25V_8
PC30
*4.7U/25V_8
+
PC248
390U/2.5V_6X5.8ESR10
+
PC248
390U/2.5V_6X5.8ESR10
12
+
PC254
390U/2.5V_6X5.8ESR10
+
PC254
390U/2.5V_6X5.8ESR10
12
PL1
UPB201212T-800Y-N
PL1
UPB201212T-800Y-N
D
S
G
PQ42
RJK03D2D
D
S
G
PQ42
RJK03D2D
4
2
1
35
PR219
*0_2/S
PR219
*0_2/S
D
S
G
PQ50
*RJK03D3D
D
S
G
PQ50
*RJK03D3D
4
2
1
35
PR220
*0_2/S
PR220
*0_2/S
D
S
G
PQ12
RJK03B9D
D
S
G
PQ12
RJK03B9D
4
2
1
35
PL22
0.36uH
PL22
0.36uH
D
S
G
PQ49
RJK03D2D
D
S
G
PQ49
RJK03D2D
4
2
1
35
PC231
0.1U/10V_4
PC231
0.1U/10V_4
PR238
*0_2/S
PR238
*0_2/S
+
PC242
330U_2.5V_7343
+
PC242
330U_2.5V_7343
12
PL2
UPB201212T-800Y-N
PL2
UPB201212T-800Y-N
HG
SW
GND
PAD
LGVCC
EN
PWM
BST
1
2
3
45
6
7
8
9
NCP5911
PU12
HG
SW
GND
PAD
LGVCC
EN
PWM
BST
1
2
3
45
6
7
8
9
NCP5911
PU12
+
PC165
330U_2.5V_7343
+
PC165
330U_2.5V_7343
12
PC188
2200P/50V_4
PC188
2200P/50V_4
PR206
2.2_8
PR206
2.2_8
PR223
*0_2/S
PR223
*0_2/S
HG
SW
GND
PAD
LGVCC
EN
PWM
BST
1
2
3
45
6
7
8
9
NCP5911
PU10
HG
SW
GND
PAD
LGVCC
EN
PWM
BST
1
2
3
45
6
7
8
9
NCP5911
PU10
PC79
4.7U/25V_8
PC79
4.7U/25V_8
PR201
2_6
PR201
2_6
PC24
4.7U/25V_8
PC24
4.7U/25V_8
PR187
49.9/F_4
PR187
49.9/F_4
PC189
0.1U/25V_4
PC189
0.1U/25V_4
PC88
2.2U/6.3V_6
PC88
2.2U/6.3V_6
PL13
UPB201212T-800Y-N
PL13
UPB201212T-800Y-N
PC200
2.2U/6.3V_6
PC200
2.2U/6.3V_6
PC193
0.22U/25V_6
PC193
0.22U/25V_6
PC257
*4.7U/25V_8
PC257
*4.7U/25V_8
PC196
2200P/50V_4
PC196
2200P/50V_4
PC31
0.1U/25V_4
PC31
0.1U/25V_4
12
PC179
4.7U/25V_8
PC179
4.7U/25V_8
PL21
0.36uH
PL21
0.36uH
D
S
G
PQ43
RJK03B9D
D
S
G
PQ43
RJK03B9D
4
2
1
35
PR92
49.9/F_4
PR92
49.9/F_4
PC197
1500P/50V_4
PC197
1500P/50V_4
PC195
0.1U/25V_4
PC195
0.1U/25V_4
+
PC159
330U_2.5V_7343
+
PC159
330U_2.5V_7343
12
D
S
G
PQ11
RJK03B9D
D
S
G
PQ11
RJK03B9D
4
2
1
35
+
PC226
100U/25V L-F
+
PC226
100U/25V L-F
12
PR237
*0_2/S
PR237
*0_2/S
PC23
*4.7U/25V_8
PC23
*4.7U/25V_8
PL26
0.36uH
PL26
0.36uH
PC29
*4.7U/25V_8
PC29
*4.7U/25V_8
D
S
G
PQ48
RJK03D2D
D
S
G
PQ48
RJK03D2D
4
2
1
35
PC181
4.7U/25V_8
PC181
4.7U/25V_8
PC173
0.1U/10V_4
PC173
0.1U/10V_4
PC22
*4.7U/25V_8
PC22
*4.7U/25V_8
PC194
4.7U/25V_8
PC194
4.7U/25V_8
PR185
2_6
PR185
2_6
PR90
2_6
PR90
2_6
D
S
G
PQ41
*RJK03D3D
D
S
G
PQ41
*RJK03D3D
4
2
1
35
http://laptop-motherboard-schematic.blo
g
spot.com/

1
1
2
2
3
3
4
4
5
5
A A
B B
C C
D D
MAINON
51116S5
51116PG
51116S3
1116LL
1116TONSET
1116DRVL
V5FILT
SUSON
1116VBST
1116CS
1116DRVH
HWPG
1.2VADJ1.0V
MAINON
SUSON<29,38>
DDR_VTTREF<4,12,13>
MAINON<29,32,37,38>
HWPG<17,29,31,32,36>
DGPU_PWROK<8,9,17,29,39>
DGPU_PWR_EN<9>
DGPU_PR_EN <29,39>
DGPU_PWROK_1<8>
+VIN
+1.5VSUS
+1.5VSUS+1.5VSUS_1
+VIN_DDR
+5VS5
+0.75V_DDR_VTT
+VIN_DDR
+1.0V_VGA
+5VS5
+1.5VSUS
Size Document Number Rev
Date: Sheet of
4XDQWD&RPSXWHU,QF
352-(&75
1%
3A
DDR3 (RT8207)
1A
Custom
35 39Saturday, September 18, 2010
Size Document Number Rev
Date: Sheet of
4XDQWD&RPSXWHU,QF
352-(&75
1%
3A
DDR3 (RT8207)
1A
Custom
35 39Saturday, September 18, 2010
Size Document Number Rev
Date: Sheet of
4XDQWD&RPSXWHU,QF
352-(&75
1%
3A
DDR3 (RT8207)
1A
Custom
35 39Saturday, September 18, 2010
( VTT/2A )
( 3mA )
Peak current:12A
Countinue current:6A
OCP minimum 15A
+1.5V +/- 5%
R2
R1
VO=(0.8(R1+R2)/R2)
R2<120Kohm
+1.0V +/- 5%
Countinue current:1.7A
Peak current:3A
SG & Discrete Only
0909 for induce voltage
100916 change PN
AL966125000
PC81
*0.33U/6.3V_4
PC81
*0.33U/6.3V_4
PC65
0.1U/25V_4
PC65
0.1U/25V_4
PC61
4.7U/25V_8
PC61
4.7U/25V_8
PR54
10K/F_4
PR54
10K/F_4
PR19 0_4PR19 0_4
PR16
7.5K/F_4
PR16
7.5K/F_4
PR11 0_4PR11 0_4
PR20
619K/F_4
PR20
619K/F_4
PR71
0_4
PR71
0_4
PU7
G9661
PU7
G9661
EN
2
VOUT 6
NC 5
VDD
4GND 8
PGOOD
1
VIN
3
ADJ
7
GND1 9
PC55
10U/6.3V_8
PC55
10U/6.3V_8
PR31
100K_4
PR31
100K_4
PC138
10U/6.3V_8
PC138
10U/6.3V_8
PC62
4.7U/25V_8
PC62
4.7U/25V_8
PR15
2.2_8
PR15
2.2_8
+
PC221
390U/2.5V_6X5.8ESR10
+
PC221
390U/2.5V_6X5.8ESR10
12
PR77
*0_4
PR77
*0_4
PC214
0.1U/10V_4
PC214
0.1U/10V_4
12
PR101
0_4
PR101
0_4
PC12
1U/6.3V_4
PC12
1U/6.3V_4
PC11
2200P/50V_4
PC11
2200P/50V_4
PC86
10U/6.3V_8
PC86
10U/6.3V_8
PL16
LH0630-R82M-NBH/13A
PL16
LH0630-R82M-NBH/13A
PC41
0.1U/10V_4
PC41
0.1U/10V_4
PC76
0.1U/25V_4
PC76
0.1U/25V_4
PC75
2200P/50V_4
PC75
2200P/50V_4
PR18
10_6
PR18
10_6
PC56
1U/6.3V_4
PC56
1U/6.3V_4
12
PR72
10K/F_4
PR72
10K/F_4
PQ15
AON7410
PQ15
AON7410
352
4
1
PD1
BAS316/DG
PD1
BAS316/DG
21
PR89
*0_4
PR89
*0_4
PR68
*0_4
PR68
*0_4
PC18
1U/6.3V_4
PC18
1U/6.3V_4
PR126
25.5K/F_4
PR126
25.5K/F_4
PR210
*0_2/S
PR210
*0_2/S
PC150
10U/6.3V_8
PC150
10U/6.3V_8
PC60
0.1U/10V_4
PC60
0.1U/10V_4
PC36
0.1U/25V_4
PC36
0.1U/25V_4
PC73
1U/6.3V_4
PC73
1U/6.3V_4
PC87
10U/6.3V_8
PC87
10U/6.3V_8
PR57
3.3_6
PR57
3.3_6
PC63
*0.1U/50V_6
PC63
*0.1U/50V_6
D
S
G
PQ9
RJK03D3D
D
S
G
PQ9
RJK03D3D
4
2
1
35
PL3
UPB201212T-800Y-N
PL3
UPB201212T-800Y-N
PR63
10K/F_4
PR63
10K/F_4
PU4
RT8207LGQW
PU4
RT8207LGQW
VBST 22
LGATE 19
VDD 14
CS_GND 17
VDDP 15
CS 16
PGND 18
TON
12
S3
10
FB
9
MODE 4
PHASE 20
VTTSNS
2
VTTGND
1
DEM 6
VTTREF
5
NC
7
VDDQSNS
8
UGATE 21
PGOOD
13
GND
3
S5
11
VTT
24 VLDOIN 23
GND
25
PC133
0.1U/10V_4
PC133
0.1U/10V_4
PR123
100K/F_4
PR123
100K/F_4
1 2
PC74
0.033U/10V_4
PC74
0.033U/10V_4
http://laptop-motherboard-schematic.blo
g
spot.com/

5
5
4
4
3
3
2
2
1
1
D D
C C
B B
A A
RT8241VCC
RT8241DH
RT8241BST_1
RT8241EN RT8241DL
RT8241BST
RT8241HWPG_S2A RT8241LX
RT8241ILIM
RT8241FB
8241G1
HWPG<17,29,31,32,35>
VCCUSA_SENSE<4>
VCCSA_SEL<4>
1.05V_VTT_PWRGD<32>
+VCCSA_S2
+5VS5
+VIN
+VIN_VCCSA
+VCCSA
Size Document Number Rev
Date: Sheet of
4XDQWD&RPSXWHU,QF
352-(&75
1%
3A
+1.1V VTT / PCH
Custom
36 39Saturday, September 18, 2010
Size Document Number Rev
Date: Sheet of
4XDQWD&RPSXWHU,QF
352-(&75
1%
3A
+1.1V VTT / PCH
Custom
36 39Saturday, September 18, 2010
Size Document Number Rev
Date: Sheet of
4XDQWD&RPSXWHU,QF
352-(&75
1%
3A
+1.1V VTT / PCH
Custom
36 39Saturday, September 18, 2010
RDSon=26m ohm
200 mils
OCP minimum:7A
+VCCSA Volt +/- 5%
Peak current:6A
Countinue current:4A
0909 for induce voltage
PR221
100_4
PR221
100_4
PC230
*10U/6.3V_8
PC230
*10U/6.3V_8
+
PC223
390U/2.5V_6X5.8ESR10
+
PC223
390U/2.5V_6X5.8ESR10
12
PL4
UPB201212T-800Y-N
PL4
UPB201212T-800Y-N
PC118
2200P/50V_4
PC118
2200P/50V_4
PR58
130K/F_4
PR58
130K/F_4
PC96
4.7U/25V_8
PC96
4.7U/25V_8
PR30
0_4
PR30
0_4
PL18
2.2UH/8A
PL18
2.2UH/8A
PR32
3.3_6
PR32
3.3_6
PR6
*0_2/S
PR6
*0_2/S
PC40
0.1U/25V_4
PC40
0.1U/25V_4
PC7
1U/6.3V_4
PC7
1U/6.3V_4
PC42
0.1U/25V_4
PC42
0.1U/25V_4
PQ24
AON7410
PQ24
AON7410
352
4
1
PC109
*4.7U/25V_8
PC109
*4.7U/25V_8
PC232
*10U/6.3V_8
PC232
*10U/6.3V_8
PR4 0_4PR4 0_4
PR5
10_6
PR5
10_6
PC6
*0.1U/10V_4
PC6
*0.1U/10V_4
PR157
2.2_8
PR157
2.2_8
PC235
0.1U/10V_4
PC235
0.1U/10V_4
PC137
2200P/50V_4
PC137
2200P/50V_4
PR184
0_4
PR184
0_4
PC119
0.1U/25V_4
PC119
0.1U/25V_4
PU1
RT8241A
PU1
RT8241A
GND 12
FB
10
PGOOD
9
G0
7
LGATE 1
VCC 5
CS
11
PHASE 2
UGATE 3
BOOST 4
EN
6
G1
8
PAD 13
PQ20
AON7410
PQ20
AON7410
352
4
1
PR40 0_4PR40 0_4
http://laptop-motherboard-schematic.blo
g
spot.com/

5
5
4
4
3
3
2
2
1
1
D D
C C
B B
A A
8681IACP
DCIN
8681LDR
8681B_2
8681LX
8681COMP
8681B_1
8681_VDDP
8681HDR
ACOK_IN
+VAD_1
8681_VDDA
BATDIS_G
CSIP
CSIN
BATDIS_ID_DOD SMC
SMD
B_TEMP_MBAT
BATT+
8681ICHM
8681ICHP
8681IACM
ACIN
8681CSP
8681LR
ACIN
8681IAC
MBCLK
MBDATA
ACOK_IN
ACOK#
8681CSM
8681_ACAV
8681_ACAV
ACOK_INACOK_INACOK_INACOK_IN
D/C#_S6A
MBATLED0#
IDEA_G
BATDIS_ID_DOD
AC_LED_ON#
SYS_I <29>
AD_AIR<29>
MBDATA<29>
MBCLK<29>
TEMP_MBAT <29>
ACIN<29,38>
+VAD_1 <38>
+BATCHG
+VH28 <38>
+5VPCU <29,31>
+VA
+3VPCU <6,7,20,28,29,31>
MAINON<29,32,35,38>
AD_ID <29>
AC_LED_ON# <29>
D/C# <29>
MBATLED0# <29>
BATSHIP<29>
+VIN
+PRWSRC
+VH28
+VA +VAD_1
+3VPCU
8681_VDDA
8681_VDDP
+BATCHG
+BATCHG
+VAD
+VIN_CHARGER
+VAD
+VA_AC +VA
+VA
+VAD
+VAD
+5VPCU
+12VALW
+BATCHG
+PRWSRC
+BATCHG
+5VPCU
+12VALW
Size Document Number Rev
Date: Sheet of
4XDQWD&RPSXWHU,QF
352-(&75
1%
3A
Charger (OZ8681)
Custom
37 39Saturday, September 18, 2010
Size Document Number Rev
Date: Sheet of
4XDQWD&RPSXWHU,QF
352-(&75
1%
3A
Charger (OZ8681)
Custom
37 39Saturday, September 18, 2010
Size Document Number Rev
Date: Sheet of
4XDQWD&RPSXWHU,QF
352-(&75
1%
3A
Charger (OZ8681)
Custom
37 39Saturday, September 18, 2010
Place this cap
close to EC
Place this cap
close to EC
Do Not add test pad on BATDIS_G signal
DC_JACK
90W
To PWR LED
Place this ZVS close to
Diode away +VIN
Place this ZVS close to
Far-Far away +VIN
37
Place this cap
close to EC
0907 DB
MODIFY
for EE
request
0916 for EMI
PC91
0.01U/25V_4
PC91
0.01U/25V_4
PL7
UPB201212T-800Y-N
PL7
UPB201212T-800Y-N
PR104
330_4
PR104
330_4
PR165
1M_4
PR165
1M_4
PC171
0.1U/10V_4
PC171
0.1U/10V_4
PC115
0.1U/25V_4
PC115
0.1U/25V_4
PR105
1K/F_4
PR105
1K/F_4
EC4
1000P/50V_4
EC4
1000P/50V_4
PR183
100/F_4
PR183
100/F_4
PR102
1M_4
PR102
1M_4
PC153
1000P/50V_4
PC153
1000P/50V_4
PC110
1U/10V_4
PC110
1U/10V_4
12
PR179
10/F_4
PR179
10/F_4
PQ32
DMN601K-7
PQ32
DMN601K-7
3
2
1
PD11
BAS316/DG
PD11
BAS316/DG
2 1
PC103
0.1U/25V_4
PC103
0.1U/25V_4
PR207
1M_4
PR207
1M_4
PC116
0.1U/25V_4
PC116
0.1U/25V_4
PL5
UPB201212T-800Y-N
PL5
UPB201212T-800Y-N
EC5
*10U/25V_8
EC5
*10U/25V_8
PQ45
DMN601K-7
PQ45
DMN601K-7
3
2
1
PC229
1U/10V_4
PC229
1U/10V_4
PR175
100K/F_4
PR175
100K/F_4
PQ18
DMN601K-7
PQ18
DMN601K-7
3
2
1
PC164
2.2U/10V_6
PC164
2.2U/10V_6
PQ53
FDS6679AZ
PQ53
FDS6679AZ
8
7
6
54
3
2
1
PQ23
FDMC4435BZ
PQ23
FDMC4435BZ
5
4
3
2
1
CN13
200045MR008G10JZR
DFHD08MR145
bat-bp02081-b82d5-7h-8p-l-v
CN13
200045MR008G10JZR
DFHD08MR145
bat-bp02081-b82d5-7h-8p-l-v
11
3
3
4
4
5
5
6
6
77
2
2
99
10 10
88
PR151
2.43K/F_6
PR151
2.43K/F_6
PC125
0.1U/25V_4
PC125
0.1U/25V_4
PQ29
AON7410
PQ29
AON7410
352
4
1
PR118
100/F_4
PR118
100/F_4
PL6
UPB201212T-800Y-N
PL6
UPB201212T-800Y-N
PR129 150K/F_4PR129 150K/F_4
PR161
0_4
PR161
0_4
PQ14
PDTC144EU
PQ14
PDTC144EU
1 3
2
PC93
0.1U/25V_4
PC93
0.1U/25V_4
PC98
0.1U/25V_4
PC98
0.1U/25V_4
PC209
4.7U/25V_8
PC209
4.7U/25V_8
PD14
BAS316/DG
PD14
BAS316/DG
2 1
PR172
*0_4/S
PR172
*0_4/S
PD13
BAS316/DG
PD13
BAS316/DG
2 1
PC166
1U/10V_4
PC166
1U/10V_4
PR166
220K_4
PR166
220K_4
PR168
220K_4
PR168
220K_4
PC94
0.22U/25V_8
PC94
0.22U/25V_8
EC1
*10U/25V_8
EC1
*10U/25V_8
PR169
*0_4/S
PR169
*0_4/S
Q1 Q2
PQ36
MMDT2907A
Q1 Q2
PQ36
MMDT2907A
3
21
6 5
4
PR112
220K_4
PR112
220K_4
PR216
RC1206-R020
F3_2X1_65-2_8
PR216
RC1206-R020
F3_2X1_65-2_8
1 2
PC162
0.01U/50V_4
PC162
0.01U/50V_4
PR113
100K/F_4
PR113
100K/F_4
PQ33
PDTC144EU
PQ33
PDTC144EU
1 3
2
PQ28
DMN601K-7
PQ28
DMN601K-7
3
2
1
PR163
*0_2/S
PR163
*0_2/S
PR107
330_4
PR107
330_4
PC127
1500P/50V_4
PC127
1500P/50V_4
PQ35
IMD2
PQ35
IMD2
3
2
1 6
5
4
PD2
UDZ5V6B-7-F
PD2
UDZ5V6B-7-F
2 1
PD3
UDZ5V6B-7-F
PD3
UDZ5V6B-7-F
2 1
PQ34
PDTC144EU
PQ34
PDTC144EU
13
2
PR159
2.2_8
PR159
2.2_8
12
PR114
100K/F_4
PR114
100K/F_4
PR158
RC2512-R010
PR158
RC2512-R010
21
PR177 10/F_4PR177 10/F_4
PC144
*0.1U/25V_4
PC144
*0.1U/25V_4
PC163
1U/10V_4
PC163
1U/10V_4
PQ44
PDTC144EU
PQ44
PDTC144EU
13
2
CN14
DC-IN CONN
CN14
DC-IN CONN
GND 6
LED1
1
GND 5
AD_ID 3
VDD 8
VDD 7
LED2
2
GND
4
EC3
*10U/25V_8
EC3
*10U/25V_8
PC135
0.1U/25V_4
PC135
0.1U/25V_4
PR167
1M_4
PR167
1M_4 PR171
1M_4
PR171
1M_4
PR225
75K/F_4
PR225
75K/F_4
PC104
*100P/50V_4
PC104
*100P/50V_4
PR181 10/F_4PR181 10/F_4
PC160
1U/25V_6
PC160
1U/25V_6
PC208
4.7U/25V_8
PC208
4.7U/25V_8
PD9
RB501V-40
PD9
RB501V-40
2 1
PR230
2_6
PR230
2_6
PR111
1K_6
PR111
1K_6
PR106
10K/F_4
PR106
10K/F_4
PR174
10_8
PR174
10_8
PR173
100K/F_4
PR173
100K/F_4
PC234
0.1U/50V_6
PC234
0.1U/50V_6
PR180
0_4
PR180
0_4
PC151
*0.1U/25V_4
PC151
*0.1U/25V_4
PQ25
PDTC144EU
PQ25
PDTC144EU
1 3
2
PC90
0.1U/25V_4
PC90
0.1U/25V_4
PR154
470_8
PR154
470_8
PR152
*0_2/S
PR152
*0_2/S
Q1 Q2
PQ22
MMDT2907A
Q1 Q2
PQ22
MMDT2907A
3
2 1
65
4
PC172
0.01U/50V_4
PC172
0.01U/50V_4
PD12
BAS316/DG
PD12
BAS316/DG
2 1
PD4
BAS316/DG
PD4
BAS316/DG
2 1
PD10
P4SMAJ20A
PD10
P4SMAJ20A
2 1
EC2
*10U/25V_8
EC2
*10U/25V_8
PC105
*100P/50V_4
PC105
*100P/50V_4
PR170
1K_6
PR170
1K_6
PR182
10/F_4
PR182
10/F_4
PD15
RB501V-40
PD15
RB501V-40
21
PC154
2200P/50V_4
PC154
2200P/50V_4
PR176
10/F_4
PR176
10/F_4
PQ52
P0603BDG
PQ52
P0603BDG
1
4 3
PC124
4.7U/25V_8
PC124
4.7U/25V_8
PR226
12.4K/F_4
PR226
12.4K/F_4
PD6
*BAS316/DG
PD6
*BAS316/DG
21
PC207
4.7U/25V_8
PC207
4.7U/25V_8
PR127
1M_4
PR127
1M_4
PR218
2.43K/F_6
PR218
2.43K/F_6
PQ30
AON7410
PQ30
AON7410
352
4
1
PC213
0.1U/25V_4
PC213
0.1U/25V_4
PD8
P4SMAJ20A
PD8
P4SMAJ20A
21
PL9
UPB201212T-800Y-N
PL9
UPB201212T-800Y-N
PC170
0.01U/25V_4
PC170
0.01U/25V_4
PQ17
MMBT3904-7-F
PQ17
MMBT3904-7-F
2
1 3
PU9
OZ8681
PU9
OZ8681
SCL
10
IAC
7
IACP 2
IACM 3
VDDP 15
ICHM 4
ICHP 5
COMP
8
SDL
11
LDR 16
ACAV
9
GND
17
VAC
1
VDDA 6
HDR 13
LX 14
BST 12
PL19
6.8uH
PL19
6.8uH
PL8
UPB201212T-800Y-N
PL8
UPB201212T-800Y-N
PC167
0.01U/50V_4
PC167
0.01U/50V_4
PR117 *100/F_4PR117 *100/F_4
PR215
*0_2/S
PR215
*0_2/S
PR115
1M_4
PR115
1M_4
PC168
0.47U/10V_4
PC168
0.47U/10V_4
PR217
*0_2/S
PR217
*0_2/S
PC152
0.1U/25V_4
PC152
0.1U/25V_4
PC136
*10U/6.3V_8
PC136
*10U/6.3V_8
PR108
220K_4
PR108
220K_4
http://laptop-motherboard-schematic.blo
g
spot.com/

5
5
4
4
3
3
2
2
1
1
D D
C C
B B
A A
G5934DISC1
G5934VSENSE
G5934DISC4
G5934DISC2
G5934DISC3
MAIND3.3V
G5934CN
G5934CP
SUSD
MAINON
LAN_ON
G5934PG
MAINON
MAIND
LAN_POWER<29>
MAINON<29,32,35,37>
SUSON<29,35>
ACIN <29,37>
+VA <37>
+BATCHG <37>
+VAD_1 <37>
+12VALW <20,23,37,39>
+1.5VSUS <2,4,10,12,13,22,35,39>
+VIN <20,31,32,34,35,36,37,39>
+5V <6,7,10,17,21,22,23,25,28,30>
+1.5V <4,10,12,30>
+5VS5 <10,20,26,31,32,33,34,35,36,39>
+3VLANVCC <27>
+3VSUS <28,30>
+3VS5 <2,6,7,8,9,10,26,31,32,39>
+1.8V <4,7,10,32,39>
+VH28 <37>
MAIND <4>
+0.75V_DDR_VTT <12,13,35>
MAIN_ONG <2,4>
+3V
+12VALW
+VAD_1
+5V
+5VS5
+3VLANVCC
+3VS5
+3VSUS
+5V
+3VSUS
+3V
+3VS5
+VIN
+3VLANVCC
+3VS5
+VH28
+VAD
+0.75V_DDR_VTT
+5VS5
+5VS5
+5VS5
+5VS5
+3V
+3V
Size Document Number Rev
Date: Sheet of
4XDQWD&RPSXWHU,QF
352-(&75
1%
3A
Dis-charge IC (G5934)
Custom
38 39Saturday, September 18, 2010
Size Document Number Rev
Date: Sheet of
4XDQWD&RPSXWHU,QF
352-(&75
1%
3A
Dis-charge IC (G5934)
Custom
38 39Saturday, September 18, 2010
Size Document Number Rev
Date: Sheet of
4XDQWD&RPSXWHU,QF
352-(&75
1%
3A
Dis-charge IC (G5934)
Custom
38 39Saturday, September 18, 2010
$
$
$
$
PC54
0.1U/10V_4
PC54
0.1U/10V_4
PC71
1000P/50V_4
PC71
1000P/50V_4
PC263
0.1U/10V_4
PC263
0.1U/10V_4
PC262
1000P/50V_4
PC262
1000P/50V_4
PC203
1000P/50V_4
PC203
1000P/50V_4
PC217
0.01U/25V_4
PC217
0.01U/25V_4
PC46
*10U/6.3V_8
PC46
*10U/6.3V_8
PR65
0_6
PR65
0_6
PC50
1U/6.3V_4
PC50
1U/6.3V_4
PC92
*10U/6.3V_8
PC92
*10U/6.3V_8
PC67
1U/16V_4
PC67
1U/16V_4
PC273
0.1U/10V_4
PC273
0.1U/10V_4
PC276
*10U/6.3V_8
PC276
*10U/6.3V_8
PC275
0.1U/10V_4
PC275
0.1U/10V_4
PC274
2200P/50V_4
PC274
2200P/50V_4
PC244
2200P/50V_4
PC244
2200P/50V_4
PC69
1U/6.3V_4
PC69
1U/6.3V_4
PR70
100K/F_4
PR70
100K/F_4
PR12
22_6
PR12
22_6
PC72
0.1U/10V_4
PC72
0.1U/10V_4
PC35
1000P/50V_4
PC35
1000P/50V_4
PQ57
ME3424D
PQ57
ME3424D
3
6
5
2
4
1
PR73
0_4
PR73
0_4
PC49
1000P/50V_4
PC49
1000P/50V_4
PC16
0.1U/25V_4
PC16
0.1U/25V_4
PC20
0.1U/10V_4
PC20
0.1U/10V_4
PC212
1U/6.3V_4
PC212
1U/6.3V_4
PR14
0_6
PR14
0_6
PC269
0.1U/10V_4
PC269
0.1U/10V_4
PR7
1M_4
PR7
1M_4
PC34
0.1U/25V_4
PC34
0.1U/25V_4
PR55
0_4
PR55
0_4
PR34
0_6
PR34
0_6
PU2
P2806
PU2
P2806
ON2
2
DISC1
5
DRIVER4
12
CN 19
D_CAP 16
ON4
4
ON3
3
CP 18
DISC3 7
VSENSE 14
DISC2 6
DRIVER1
9
DISC4
8
REG 13
DRIVER3
11
VIN 20
ON1
1
VOUT 17
DRIVER2
10
PG 15
GND
21
PC52
0.1U/10V_4
PC52
0.1U/10V_4
PC37
0.01U/25V_4
PC37
0.01U/25V_4
PC205
0.1U/10V_4
PC205
0.1U/10V_4
PR8
1M_4
PR8
1M_4
PC44
1U/35V_6
PC44
1U/35V_6
PC272
1U/6.3V_4
PC272
1U/6.3V_4
PQ58
AON7410
PQ58
AON7410
352
4
1
PC247
0.1U/10V_4
PC247
0.1U/10V_4
PR42
22_8
PR42
22_8
PC66
2200P/50V_4
PC66
2200P/50V_4
PC70
0.01U/25V_4
PC70
0.01U/25V_4
PQ8
DMN601K-7
PQ8
DMN601K-7
3
2
1
PR53
0_6
PR53
0_6
PC14
1U/6.3V_4
PC14
1U/6.3V_4
PQ19
AON7410
PQ19
AON7410
352
4
1
PQ6
ME3424D
PQ6
ME3424D
3
6
5
2
4
1
PC32
0.1U/10V_4
PC32
0.1U/10V_4
PC264
0.01U/25V_4
PC264
0.01U/25V_4
PC261
1U/6.3V_4
PC261
1U/6.3V_4
PC51
2200P/50V_4
PC51
2200P/50V_4
PC245
0.1U/10V_4
PC245
0.1U/10V_4
PC271
0.01U/25V_4
PC271
0.01U/25V_4
PC270
1000P/50V_4
PC270
1000P/50V_4
PC43
0.01U/25V_4
PC43
0.01U/25V_4
PQ7
DMN601K-7
PQ7
DMN601K-7
3
2
1
PC84
0.1U/10V_4
PC84
0.1U/10V_4
PC53
0.47U/25V_6
PC53
0.47U/25V_6
PC15
0.1U/10V_4
PC15
0.1U/10V_4
PR76
750K/F_4
PR76
750K/F_4
PC243
*10U/6.3V_8
PC243
*10U/6.3V_8
http://laptop-motherboard-schematic.blo
g
spot.com/

1
1
2
2
3
3
4
4
5
5
6
6
7
7
8
8
A A
B B
C C
D D
3VGFX_OND
8208CS1
8208TON1
8208RTFB1
8208RTDH1
8208BST1_1
8208RTVDD1
8208RTD11
8208VOUT1
8208RTBST1
8208RTEN1
8208RTPG1
8208RTDL1
8208RTD10
8208RTLX2
DGPU_PR_EN
3VGFX_ONG
1.5V_ONG
1.5V_OND
PX_MODE1
8208RTEN1
GFX_CORE_CNTRL1<15>
GFX_CORE_CNTRL0<15>
DGPU_PR_EN<29,35>
DGPU_PWROK
<8,9,17,29,35>
DGPU_PR_EN<29,35>
PX_MODE<17>
PX_MODE1 <17>
+VIN_VGA
+3VS5
+3VS5
+5VS5
+VGA_CORE
+3V_VGA
+3VS5
+VIN
+12VALW
+3V_VGA
+1.8V
+1.8V_VGA
+1.8V_VGA
+VIN
+1.5VSUS
+VIN
+1.5V_VGA +12VALW
+1.5V_VGA
+1.8V
+3V
+3VS5 +3VS5
+3V
Size Document Number Rev
Date: Sheet of
4XDQWD&RPSXWHU,QF
352-(&75
1%
3A
+VGACORE (RT8208/1.8V)
Custom
39 39Saturday, September 18, 2010
Size Document Number Rev
Date: Sheet of
4XDQWD&RPSXWHU,QF
352-(&75
1%
3A
+VGACORE (RT8208/1.8V)
Custom
39 39Saturday, September 18, 2010
Size Document Number Rev
Date: Sheet of
4XDQWD&RPSXWHU,QF
352-(&75
1%
3A
+VGACORE (RT8208/1.8V)
Custom
39 39Saturday, September 18, 2010
VGA Core
39
$
Vo=0.75(R1+R2)/R2
+VGACORE +/- 5%
600 mils
5'6RQ PRKP
OCP minimum 16A
Countinue current:10A
Peak current:14A
$
$
0910 for EE BACO mode request
0915 for EE BACO mode request
1.1V(defult)
NA
L
TBD
V-CORE
M
1
0
PWRCNTL0
0
1
1
PWRCNTL1
0
1
0 0.9V
H
1V
Park-LP
0909 for AMD default
0910 for AMD default 0910 for AMD default
0914 cost down
0915 for EE BACO
100916 BACO function
100916 for EE power plane modify
PR160
2_6
PR160
2_6
PR134
232K/F_4
PR134
232K/F_4
PR17
1M_4
PR17
1M_4
PC123
0.1U/10V_4
PC123
0.1U/10V_4
PR97
10_6
PR97
10_6
PC237
1U/6.3V_4
PC237
1U/6.3V_4
D
S
G
PQ38
RJK03D3D
D
S
G
PQ38
RJK03D3D
4
2
1
35
PR122
10K/F_4
PR122
10K/F_4
PR148
10K/F_4
PR148
10K/F_4
PC99 *100P/50V_4PC99 *100P/50V_4
PR3
*22_8
PR3
*22_8
PC148
1U/6.3V_4
PC148
1U/6.3V_4
+
PC239
390U/2.5V_6X5.8ESR10
+
PC239
390U/2.5V_6X5.8ESR10
12
PC233
0.01U/25V_4
PC233
0.01U/25V_4
PC9
0.01U/16V_4
PC9
0.01U/16V_4
PC1
0.1U/10V_4
PC1
0.1U/10V_4
PR125
0_4
PR125
0_4
PQ5
DMN601K-7
PQ5
DMN601K-7
3
2
1
PQ1
ME3424D
PQ1
ME3424D
3
6
5
2
4
1
PR2
*22_8
PR2
*22_8
PR233
*0_2/S
PR233
*0_2/S
PR1
*0_8
PR1
*0_8
PR147
*10K/F_4
PR147
*10K/F_4
PC156
2200P/50V_4
PC156
2200P/50V_4
D
S
G
PQ27
RJK0392DPA
D
S
G
PQ27
RJK0392DPA
4
2
1
35
PC139
*10U/6.3V_8
PC139
*10U/6.3V_8
PR234
*10K/F_4
PR234
*10K/F_4
PC126
0.1U/10V_4
PC126
0.1U/10V_4
PR149
0_4
PR149
0_4
PC236
0.1U/10V_4
PC236
0.1U/10V_4
PC143
0.1U/25V_4
PC143
0.1U/25V_4
PR132
0_4
PR132
0_4
PC141
1U/6.3V_4
PC141
1U/6.3V_4
PC3
0.01U/16V_4
PC3
0.01U/16V_4
PC161
4.7U/25V_8
PC161
4.7U/25V_8
PR124
7.5K/F_4
PR124
7.5K/F_4
PC113
*10U/6.3V_8
PC113
*10U/6.3V_8
PC100
*10U/6.3V_8
PC100
*10U/6.3V_8
PC121
0.22U/10V_4
PC121
0.22U/10V_4
PD5
*RB501V-40
PD5
*RB501V-40
2 1
PC155
4.7U/25V_8
PC155
4.7U/25V_8
PR178
2.2_8
PR178
2.2_8
PL24
PCMC104T-1R0MN/15A
PL24
PCMC104T-1R0MN/15A
PR38
1M_4
PR38
1M_4
PR10
1M_4
PR10
1M_4
PC5
0.1U/10V_4
PC5
0.1U/10V_4
PC142
0.1U/25V_4
PC142
0.1U/25V_4
R20*0_4 R20*0_4
PC145
0.1U/10V_4
PC145
0.1U/10V_4
PC157
0.1U/25V_4
PC157
0.1U/25V_4
PR41
*33K_4
PR41
*33K_4
PQ4
*DMN601K-7
PQ4
*DMN601K-7
3
2
1
PC134
0.1U/10V_4
PC134
0.1U/10V_4
PQ3
PDTC144EU
PQ3
PDTC144EU
1 3
2
PC149
0.1U/10V_4
PC149
0.1U/10V_4
PR136
15K/F_4
PR136
15K/F_4
PC238
1000P/50V_4
PC238
1000P/50V_4
PQ37
AON7410
PQ37
AON7410
352
4
1
PR121 2K/F_4PR121 2K/F_4
+
PC241
390U/2.5V_6X5.8ESR10
+
PC241
390U/2.5V_6X5.8ESR10
12
PC147
0.01U/25V_4
PC147
0.01U/25V_4
PR164
1M_4
PR164
1M_4
PQ2
*DMN601K-7
PQ2
*DMN601K-7
3
2
1
PU8
RT8208A
PU8
RT8208A
VOUT
1
VDD 2
FB
3
PGOOD
4
D1 5
D0
6
G0
7
DL 8
VDDP 9
CS
10
PHASE 11
DH 12
BST 13
G1
14
EN/DEM
15 TON 16
PAD
17
PC101
1U/6.3V_4
PC101
1U/6.3V_4
PR116
*22_8
PR116
*22_8
PC240
0.1U/10V_4
PC240
0.1U/10V_4
PD16
BAS316/DG
PD16
BAS316/DG
21
PR91
1M_4
PR91
1M_4
PC146
1000P/50V_4
PC146
1000P/50V_4
PQ13
DMN601K-7
PQ13
DMN601K-7
3
2
1
PC158
2200P/50V_4
PC158
2200P/50V_4
PR156
10K/F_4
PR156
10K/F_4
PR120
0_4
PR120
0_4
PR100
*10K/F_4
PR100
*10K/F_4
PR9
1M_4
PR9
1M_4
PR162
7.5K/F_4
PR162
7.5K/F_4
PC140
0.1U/10V_4
PC140
0.1U/10V_4
PL12
UPB201212T-800Y-N
PL12
UPB201212T-800Y-N
PQ10
DMN601K-7
PQ10
DMN601K-7
3
2
1
PC4
*10U/6.3V_8
PC4
*10U/6.3V_8
PQ16
*DMN601K-7
PQ16
*DMN601K-7
3
2
1
PQ31
AON7410
PQ31
AON7410
352
4
1
PL11
*UPB201212T-800Y-N
PL11
*UPB201212T-800Y-N
PC10
*0.47U/6.3V_4
PC10
*0.47U/6.3V_4
PC2
0.1U/10V_4
PC2
0.1U/10V_4
http://laptop-motherboard-schematic.blo
g
spot.com/