Hadoop: The Definitive Guide Hadoop
User Manual:
Open the PDF directly: View PDF
.
Page Count: 756 [warning: Documents this large are best viewed by clicking the View PDF Link!]
- Cover
- Copyright
- Table of Contents
- Foreword
- Preface
- Part I. Hadoop Fundamentals
- Chapter 1. Meet Hadoop
- Chapter 2. MapReduce
- Chapter 3. The Hadoop Distributed Filesystem
- Chapter 4. YARN
- Chapter 5. Hadoop I/O
- Part II. MapReduce
- Chapter 6. Developing a MapReduce Application
- Chapter 7. How MapReduce Works
- Chapter 8. MapReduce Types and Formats
- Chapter 9. MapReduce Features
- Part III. Hadoop Operations
- Part IV. Related Projects
- Chapter 12. Avro
- Chapter 13. Parquet
- Chapter 14. Flume
- Chapter 15. Sqoop
- Chapter 16. Pig
- Chapter 17. Hive
- Chapter 18. Crunch
- Chapter 19. Spark
- Chapter 20. HBase
- Chapter 21. ZooKeeper
- Part V. Case Studies
- Chapter 22. Composable Data at Cerner
- Chapter 23. Biological Data Science: Saving Lives with Software
- Chapter 24. Cascading
- Appendix A. Installing Apache Hadoop
- Appendix B. Cloudera’s Distribution Including Apache Hadoop
- Appendix C. Preparing the NCDC Weather Data
- Appendix D. The Old and New Java MapReduce APIs
- Index
- About the Author

PROGRAMMING LANGUAGESHADOOP
Hadoop: The Definitive Guide
ISBN: 978-1-491-90163-2
US $49.99 CAN $57.99
“
Now you have the
opportunity to learn
about Hadoop from a
master—not only of the
technology, but also
of common sense and
plain talk.
”—Doug Cutting
Cloudera
Twitter: @oreillymedia
facebook.com/oreilly
Get ready to unlock the power of your data. With the fourth edition of
this comprehensive guide, you’ll learn how to build and maintain reliable,
scalable, distributed systems with Apache Hadoop. This book is ideal for
programmers looking to analyze datasets of any size, and for administrators
who want to set up and run Hadoop clusters.
Using Hadoop 2 exclusively, author Tom White presents new chapters
on YARN and several Hadoop-related projects such as Parquet, Flume,
Crunch, and Spark. You’ll learn about recent changes to Hadoop, and
explore new case studies on Hadoop’s role in healthcare systems and
genomics data processing.
■Learn fundamental components such as MapReduce, HDFS,
and YARN
■Explore MapReduce in depth, including steps for developing
applications with it
■Set up and maintain a Hadoop cluster running HDFS and
MapReduce on YARN
■Learn two data formats: Avro for data serialization and Parquet
for nested data
■Use data ingestion tools such as Flume (for streaming data) and
Sqoop (for bulk data transfer)
■Understand how high-level data processing tools like Pig, Hive,
Crunch, and Spark work with Hadoop
■Learn the HBase distributed database and the ZooKeeper
distributed conguration service
Tom White, an engineer at Cloudera and member of the Apache Software
Foundation, has been an Apache Hadoop committer since 2007. He has written
numerous articles for oreilly.com, java.net, and IBM’s developerWorks, and speaks
regularly about Hadoop at industry conferences.
Hadoop:
The Definitive Guide
FOURTH EDITION
White
Tom White
Hadoop
The Definitive Guide
STORAGE AND ANALYSIS AT INTERNET SCALE
4th Edition
Revised & Updated

PROGRAMMING LANGUAGESHADOOP
Hadoop: The Definitive Guide
ISBN: 978-1-491-90163-2
US $49.99 CAN $57.99
“
Now you have the
opportunity to learn
about Hadoop from a
master—not only of the
technology, but also
of common sense and
plain talk.
”—Doug Cutting
Cloudera
Twitter: @oreillymedia
facebook.com/oreilly
Get ready to unlock the power of your data. With the fourth edition of
this comprehensive guide, you’ll learn how to build and maintain reliable,
scalable, distributed systems with Apache Hadoop. This book is ideal for
programmers looking to analyze datasets of any size, and for administrators
who want to set up and run Hadoop clusters.
Using Hadoop 2 exclusively, author Tom White presents new chapters
on YARN and several Hadoop-related projects such as Parquet, Flume,
Crunch, and Spark. You’ll learn about recent changes to Hadoop, and
explore new case studies on Hadoop’s role in healthcare systems and
genomics data processing.
■Learn fundamental components such as MapReduce, HDFS,
and YARN
■Explore MapReduce in depth, including steps for developing
applications with it
■Set up and maintain a Hadoop cluster running HDFS and
MapReduce on YARN
■Learn two data formats: Avro for data serialization and Parquet
for nested data
■Use data ingestion tools such as Flume (for streaming data) and
Sqoop (for bulk data transfer)
■Understand how high-level data processing tools like Pig, Hive,
Crunch, and Spark work with Hadoop
■Learn the HBase distributed database and the ZooKeeper
distributed conguration service
Tom White, an engineer at Cloudera and member of the Apache Software
Foundation, has been an Apache Hadoop committer since 2007. He has written
numerous articles for oreilly.com, java.net, and IBM’s developerWorks, and speaks
regularly about Hadoop at industry conferences.
Hadoop:
The Definitive Guide
FOURTH EDITION
White
Tom White
Hadoop
The Definitive Guide
STORAGE AND ANALYSIS AT INTERNET SCALE
4th Edition
Revised & Updated

Tom White
FOURTH EDITION
Hadoop: The Definitive Guide
Hadoop: The Definitive Guide, Fourth Edition
by Tom White
Copyright © 2015 Tom White. All rights reserved.
Printed in the United States of America.
Published by O’Reilly Media, Inc., 1005 Gravenstein Highway North, Sebastopol, CA 95472.
O’Reilly books may be purchased for educational, business, or sales promotional use. Online editions are
also available for most titles (http://safaribooksonline.com). For more information, contact our corporate/
institutional sales department: 800-998-9938 or corporate@oreilly.com.
Editors: Mike Loukides and Meghan Blanchette
Production Editor: Matthew Hacker
Copyeditor: Jasmine Kwityn
Proofreader: Rachel Head
Indexer: Lucie Haskins
Cover Designer: Ellie Volckhausen
Interior Designer: David Futato
Illustrator: Rebecca Demarest
June 2009: First Edition
October 2010: Second Edition
May 2012: Third Edition
April 2015: Fourth Edition
Revision History for the Fourth Edition:
2015-03-19: First release
2015-04-17: Second release
See http://oreilly.com/catalog/errata.csp?isbn=9781491901632 for release details.
The O’Reilly logo is a registered trademark of O’Reilly Media, Inc. Hadoop: The Definitive Guide, the cover
image of an African elephant, and related trade dress are trademarks of O’Reilly Media, Inc.
Many of the designations used by manufacturers and sellers to distinguish their products are claimed as
trademarks. Where those designations appear in this book, and O’Reilly Media, Inc. was aware of a trademark
claim, the designations have been printed in caps or initial caps.
While the publisher and the author have used good faith efforts to ensure that the information and instruc‐
tions contained in this work are accurate, the publisher and the author disclaim all responsibility for errors
or omissions, including without limitation responsibility for damages resulting from the use of or reliance
on this work. Use of the information and instructions contained in this work is at your own risk. If any code
samples or other technology this work contains or describes is subject to open source licenses or the intel‐
lectual property rights of others, it is your responsibility to ensure that your use thereof complies with such
licenses and/or rights.
ISBN: 978-1-491-90163-2
[LSI]
For Eliane, Emilia, and Lottie

Table of Contents
Foreword. . . . . . . . . . . . . . . . . . . . . . . . . . . . . . . . . . . . . . . . . . . . . . . . . . . . . . . . . . . . . . . . . . . . xvii
Preface. . . . . . . . . . . . . . . . . . . . . . . . . . . . . . . . . . . . . . . . . . . . . . . . . . . . . . . . . . . . . . . . . . . . . . xix
Part I. Hadoop Fundamentals
1. Meet Hadoop. . . . . . . . . . . . . . . . . . . . . . . . . . . . . . . . . . . . . . . . . . . . . . . . . . . . . . . . . . . . . . . 3
Data! 3
Data Storage and Analysis 5
Querying All Your Data 6
Beyond Batch 6
Comparison with Other Systems 8
Relational Database Management Systems 8
Grid Computing 10
Volunteer Computing 11
A Brief History of Apache Hadoop 12
What’s in This Book? 15
2. MapReduce. . . . . . . . . . . . . . . . . . . . . . . . . . . . . . . . . . . . . . . . . . . . . . . . . . . . . . . . . . . . . . . . 19
A Weather Dataset 19
Data Format 19
Analyzing the Data with Unix Tools 21
Analyzing the Data with Hadoop 22
Map and Reduce 22
Java MapReduce 24
Scaling Out 30
Data Flow 30
Combiner Functions 34
Running a Distributed MapReduce Job 37
Hadoop Streaming 37
v

Ruby 37
Python 40
3. The Hadoop Distributed Filesystem. . . . . . . . . . . . . . . . . . . . . . . . . . . . . . . . . . . . . . . . . . . 43
The Design of HDFS 43
HDFS Concepts 45
Blocks 45
Namenodes and Datanodes 46
Block Caching 47
HDFS Federation 48
HDFS High Availability 48
The Command-Line Interface 50
Basic Filesystem Operations 51
Hadoop Filesystems 53
Interfaces 54
The Java Interface 56
Reading Data from a Hadoop URL 57
Reading Data Using the FileSystem API 58
Writing Data 61
Directories 63
Querying the Filesystem 63
Deleting Data 68
Data Flow 69
Anatomy of a File Read 69
Anatomy of a File Write 72
Coherency Model 74
Parallel Copying with distcp 76
Keeping an HDFS Cluster Balanced 77
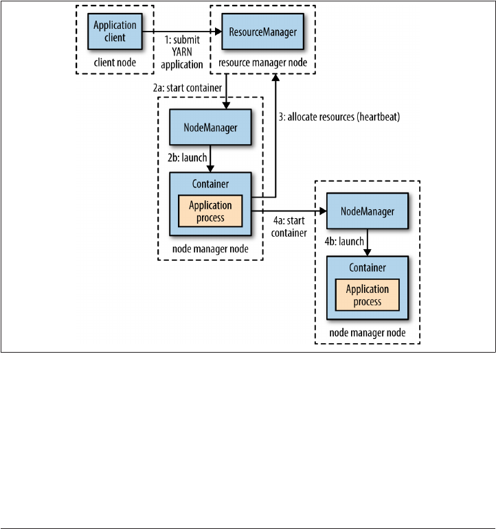
4. YARN. . . . . . . . . . . . . . . . . . . . . . . . . . . . . . . . . . . . . . . . . . . . . . . . . . . . . . . . . . . . . . . . . . . . . 79
Anatomy of a YARN Application Run 80
Resource Requests 81
Application Lifespan 82
Building YARN Applications 82
YARN Compared to MapReduce 1 83
Scheduling in YARN 85
Scheduler Options 86
Capacity Scheduler Configuration 88
Fair Scheduler Configuration 90
Delay Scheduling 94
Dominant Resource Fairness 95
Further Reading 96
vi | Table of Contents

5. Hadoop I/O. . . . . . . . . . . . . . . . . . . . . . . . . . . . . . . . . . . . . . . . . . . . . . . . . . . . . . . . . . . . . . . . 97
Data Integrity 97
Data Integrity in HDFS 98
LocalFileSystem 99
ChecksumFileSystem 99
Compression 100
Codecs 101
Compression and Input Splits 105
Using Compression in MapReduce 107
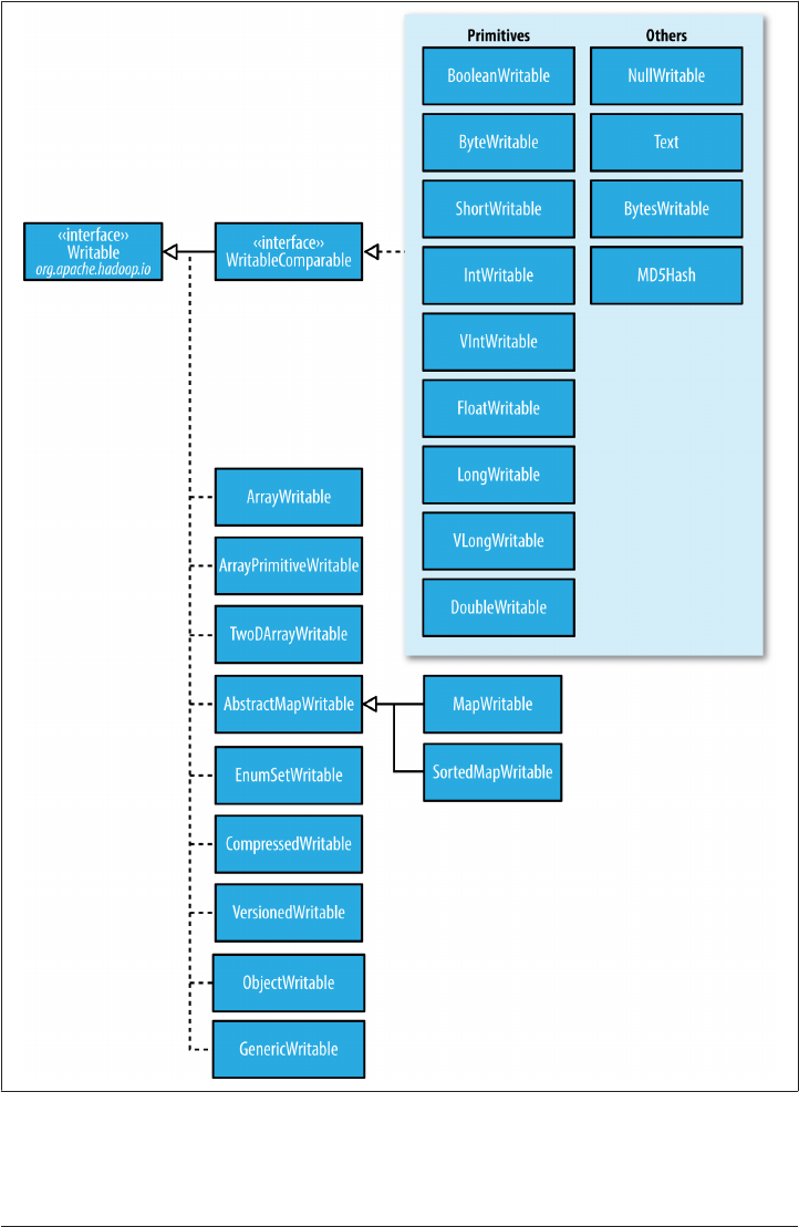
Serialization 109
The Writable Interface 110
Writable Classes 113
Implementing a Custom Writable 121
Serialization Frameworks 126
File-Based Data Structures 127
SequenceFile 127
MapFile 135
Other File Formats and Column-Oriented Formats 136
Part II. MapReduce
6. Developing a MapReduce Application. . . . . . . . . . . . . . . . . . . . . . . . . . . . . . . . . . . . . . . . 141
The Configuration API 141
Combining Resources 143
Variable Expansion 143
Setting Up the Development Environment 144
Managing Configuration 146
GenericOptionsParser, Tool, and ToolRunner 148
Writing a Unit Test with MRUnit 152
Mapper 153
Reducer 156
Running Locally on Test Data 156
Running a Job in a Local Job Runner 157
Testing the Driver 158
Running on a Cluster 160
Packaging a Job 160
Launching a Job 162
The MapReduce Web UI 165
Retrieving the Results 167
Debugging a Job 168
Hadoop Logs 172
Table of Contents | vii

Remote Debugging 174
Tuning a Job 175
Profiling Tasks 175
MapReduce Workflows 177
Decomposing a Problem into MapReduce Jobs 177
JobControl 178
Apache Oozie 179
7. How MapReduce Works. . . . . . . . . . . . . . . . . . . . . . . . . . . . . . . . . . . . . . . . . . . . . . . . . . . . 185
Anatomy of a MapReduce Job Run 185
Job Submission 186
Job Initialization 187
Task Assignment 188
Task Execution 189
Progress and Status Updates 190
Job Completion 192
Failures 193
Task Failure 193
Application Master Failure 194
Node Manager Failure 195
Resource Manager Failure 196
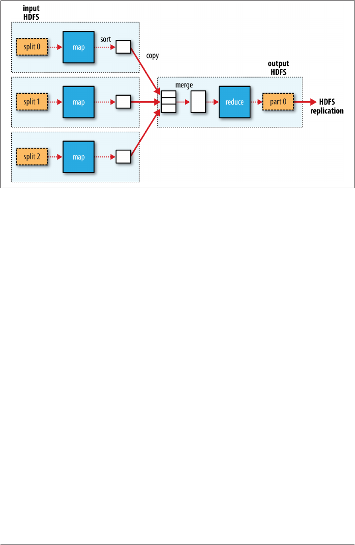
Shuffle and Sort 197
The Map Side 197
The Reduce Side 198
Configuration Tuning 201
Task Execution 203
The Task Execution Environment 203
Speculative Execution 204
Output Committers 206
8. MapReduce Types and Formats. . . . . . . . . . . . . . . . . . . . . . . . . . . . . . . . . . . . . . . . . . . . . . 209
MapReduce Types 209
The Default MapReduce Job 214
Input Formats 220
Input Splits and Records 220
Text Input 232
Binary Input 236
Multiple Inputs 237
Database Input (and Output) 238
Output Formats 238
Text Output 239
Binary Output 239
viii | Table of Contents

Multiple Outputs 240
Lazy Output 245
Database Output 245
9. MapReduce Features. . . . . . . . . . . . . . . . . . . . . . . . . . . . . . . . . . . . . . . . . . . . . . . . . . . . . . . 247
Counters 247
Built-in Counters 247
User-Defined Java Counters 251
User-Defined Streaming Counters 255
Sorting 255
Preparation 256
Partial Sort 257
Total Sort 259
Secondary Sort 262
Joins 268
Map-Side Joins 269
Reduce-Side Joins 270
Side Data Distribution 273
Using the Job Configuration 273
Distributed Cache 274
MapReduce Library Classes 279
Part III. Hadoop Operations
10. Setting Up a Hadoop Cluster. . . . . . . . . . . . . . . . . . . . . . . . . . . . . . . . . . . . . . . . . . . . . . . . 283
Cluster Specification 284
Cluster Sizing 285
Network Topology 286
Cluster Setup and Installation 288
Installing Java 288
Creating Unix User Accounts 288
Installing Hadoop 289
Configuring SSH 289
Configuring Hadoop 290
Formatting the HDFS Filesystem 290
Starting and Stopping the Daemons 290
Creating User Directories 292
Hadoop Configuration 292
Configuration Management 293
Environment Settings 294
Important Hadoop Daemon Properties 296
Table of Contents | ix

Hadoop Daemon Addresses and Ports 304
Other Hadoop Properties 307
Security 309
Kerberos and Hadoop 309
Delegation Tokens 312
Other Security Enhancements 313
Benchmarking a Hadoop Cluster 314
Hadoop Benchmarks 314
User Jobs 316
11. Administering Hadoop. . . . . . . . . . . . . . . . . . . . . . . . . . . . . . . . . . . . . . . . . . . . . . . . . . . . . 317
HDFS 317
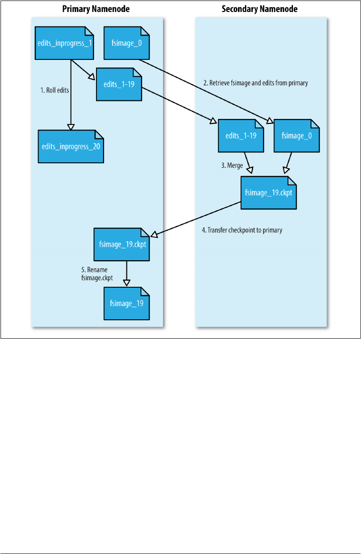
Persistent Data Structures 317
Safe Mode 322
Audit Logging 324
Tools 325
Monitoring 330
Logging 330
Metrics and JMX 331
Maintenance 332
Routine Administration Procedures 332
Commissioning and Decommissioning Nodes 334
Upgrades 337
Part IV. Related Projects
12. Avro. . . . . . . . . . . . . . . . . . . . . . . . . . . . . . . . . . . . . . . . . . . . . . . . . . . . . . . . . . . . . . . . . . . . . 345
Avro Data Types and Schemas 346
In-Memory Serialization and Deserialization 349
The Specific API 351
Avro Datafiles 352
Interoperability 354
Python API 354
Avro Tools 355
Schema Resolution 355
Sort Order 358
Avro MapReduce 359
Sorting Using Avro MapReduce 363
Avro in Other Languages 365
x | Table of Contents

13. Parquet. . . . . . . . . . . . . . . . . . . . . . . . . . . . . . . . . . . . . . . . . . . . . . . . . . . . . . . . . . . . . . . . . . 367
Data Model 368
Nested Encoding 370
Parquet File Format 370
Parquet Configuration 372
Writing and Reading Parquet Files 373
Avro, Protocol Buffers, and Thrift 375
Parquet MapReduce 377
14. Flume. . . . . . . . . . . . . . . . . . . . . . . . . . . . . . . . . . . . . . . . . . . . . . . . . . . . . . . . . . . . . . . . . . . 381
Installing Flume 381
An Example 382
Transactions and Reliability 384
Batching 385
The HDFS Sink 385
Partitioning and Interceptors 387
File Formats 387
Fan Out 388
Delivery Guarantees 389
Replicating and Multiplexing Selectors 390
Distribution: Agent Tiers 390
Delivery Guarantees 393
Sink Groups 395
Integrating Flume with Applications 398
Component Catalog 399
Further Reading 400
15. Sqoop. . . . . . . . . . . . . . . . . . . . . . . . . . . . . . . . . . . . . . . . . . . . . . . . . . . . . . . . . . . . . . . . . . . 401
Getting Sqoop 401
Sqoop Connectors 403
A Sample Import 403
Text and Binary File Formats 406
Generated Code 407
Additional Serialization Systems 407
Imports: A Deeper Look 408
Controlling the Import 410
Imports and Consistency 411
Incremental Imports 411
Direct-Mode Imports 411
Working with Imported Data 412
Imported Data and Hive 413
Importing Large Objects 415
Table of Contents | xi

Performing an Export 417
Exports: A Deeper Look 419
Exports and Transactionality 420
Exports and SequenceFiles 421
Further Reading 422
16. Pig. . . . . . . . . . . . . . . . . . . . . . . . . . . . . . . . . . . . . . . . . . . . . . . . . . . . . . . . . . . . . . . . . . . . . . 423
Installing and Running Pig 424
Execution Types 424
Running Pig Programs 426
Grunt 426
Pig Latin Editors 427
An Example 427
Generating Examples 429
Comparison with Databases 430
Pig Latin 432
Structure 432
Statements 433
Expressions 438
Types 439
Schemas 441
Functions 445
Macros 447
User-Defined Functions 448
A Filter UDF 448
An Eval UDF 452
A Load UDF 453
Data Processing Operators 456
Loading and Storing Data 456
Filtering Data 457
Grouping and Joining Data 459
Sorting Data 465
Combining and Splitting Data 466
Pig in Practice 466
Parallelism 467
Anonymous Relations 467
Parameter Substitution 467
Further Reading 469
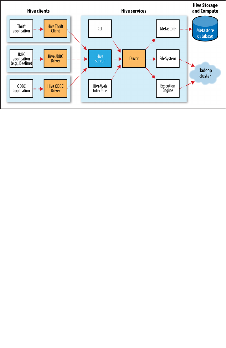
17. Hive. . . . . . . . . . . . . . . . . . . . . . . . . . . . . . . . . . . . . . . . . . . . . . . . . . . . . . . . . . . . . . . . . . . . . 471
Installing Hive 472
The Hive Shell 473
xii | Table of Contents

An Example 474
Running Hive 475
Configuring Hive 475
Hive Services 478
The Metastore 480
Comparison with Traditional Databases 482
Schema on Read Versus Schema on Write 482
Updates, Transactions, and Indexes 483
SQL-on-Hadoop Alternatives 484
HiveQL 485
Data Types 486
Operators and Functions 488
Tables 489
Managed Tables and External Tables 490
Partitions and Buckets 491
Storage Formats 496
Importing Data 500
Altering Tables 502
Dropping Tables 502
Querying Data 503
Sorting and Aggregating 503
MapReduce Scripts 503
Joins 505
Subqueries 508
Views 509
User-Defined Functions 510
Writing a UDF 511
Writing a UDAF 513
Further Reading 518
18. Crunch. . . . . . . . . . . . . . . . . . . . . . . . . . . . . . . . . . . . . . . . . . . . . . . . . . . . . . . . . . . . . . . . . . . 519
An Example 520
The Core Crunch API 523
Primitive Operations 523
Types 528
Sources and Targets 531
Functions 533
Materialization 535
Pipeline Execution 538
Running a Pipeline 538
Stopping a Pipeline 539
Inspecting a Crunch Plan 540
Table of Contents | xiii

Iterative Algorithms 543
Checkpointing a Pipeline 545
Crunch Libraries 545
Further Reading 548
19. Spark. . . . . . . . . . . . . . . . . . . . . . . . . . . . . . . . . . . . . . . . . . . . . . . . . . . . . . . . . . . . . . . . . . . . 549
Installing Spark 550
An Example 550
Spark Applications, Jobs, Stages, and Tasks 552
A Scala Standalone Application 552
A Java Example 554
A Python Example 555
Resilient Distributed Datasets 556
Creation 556
Transformations and Actions 557
Persistence 560
Serialization 562
Shared Variables 564
Broadcast Variables 564
Accumulators 564
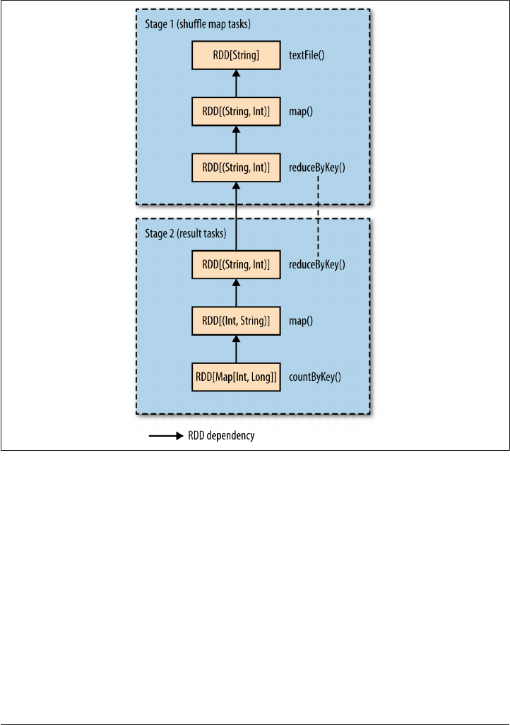
Anatomy of a Spark Job Run 565
Job Submission 565
DAG Construction 566
Task Scheduling 569
Task Execution 570
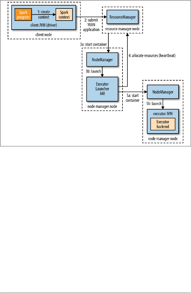
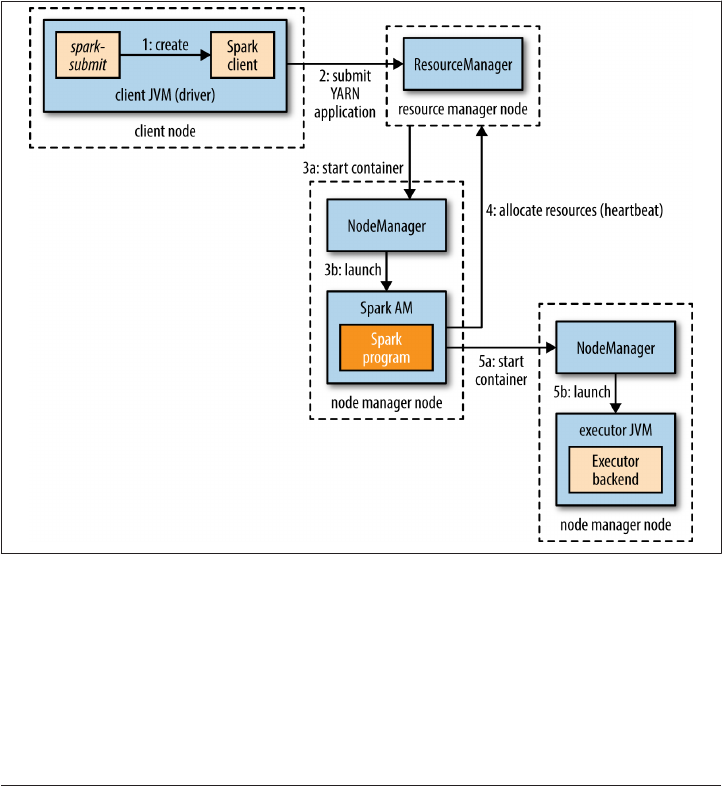
Executors and Cluster Managers 570
Spark on YARN 571
Further Reading 574
20. HBase. . . . . . . . . . . . . . . . . . . . . . . . . . . . . . . . . . . . . . . . . . . . . . . . . . . . . . . . . . . . . . . . . . . 575
HBasics 575
Backdrop 576
Concepts 576
Whirlwind Tour of the Data Model 576
Implementation 578
Installation 581
Test Drive 582
Clients 584
Java 584
MapReduce 587
REST and Thrift 589
Building an Online Query Application 589
xiv | Table of Contents

Schema Design 590
Loading Data 591
Online Queries 594
HBase Versus RDBMS 597
Successful Service 598
HBase 599
Praxis 600
HDFS 600
UI 601
Metrics 601
Counters 601
Further Reading 601
21. ZooKeeper. . . . . . . . . . . . . . . . . . . . . . . . . . . . . . . . . . . . . . . . . . . . . . . . . . . . . . . . . . . . . . . 603
Installing and Running ZooKeeper 604
An Example 606
Group Membership in ZooKeeper 606
Creating the Group 607
Joining a Group 609
Listing Members in a Group 610
Deleting a Group 612
The ZooKeeper Service 613
Data Model 614
Operations 616
Implementation 620
Consistency 621
Sessions 623
States 625
Building Applications with ZooKeeper 627
A Configuration Service 627
The Resilient ZooKeeper Application 630
A Lock Service 634
More Distributed Data Structures and Protocols 636
ZooKeeper in Production 637
Resilience and Performance 637
Configuration 639
Further Reading 640
Table of Contents | xv

Part V. Case Studies
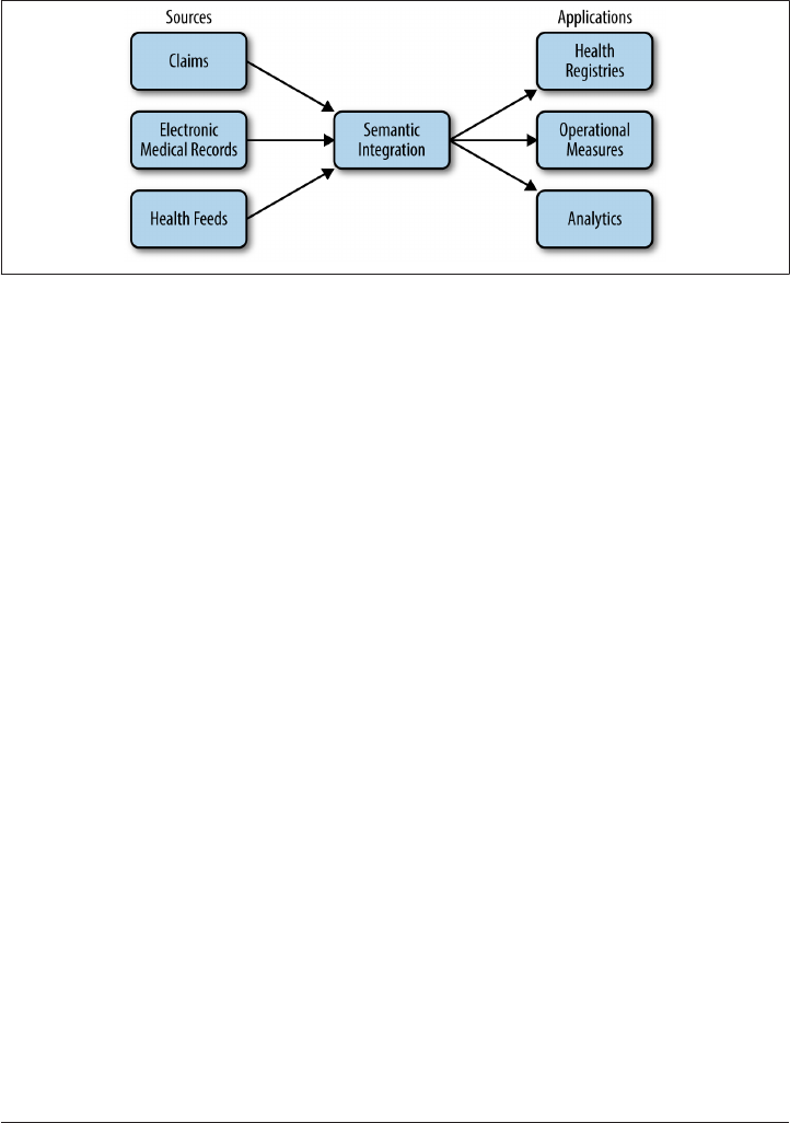
22. Composable Data at Cerner. . . . . . . . . . . . . . . . . . . . . . . . . . . . . . . . . . . . . . . . . . . . . . . . . 643
From CPUs to Semantic Integration 643
Enter Apache Crunch 644
Building a Complete Picture 644
Integrating Healthcare Data 647
Composability over Frameworks 650
Moving Forward 651
23. Biological Data Science: Saving Lives with Software. . . . . . . . . . . . . . . . . . . . . . . . . . . . 653
The Structure of DNA 655
The Genetic Code: Turning DNA Letters into Proteins 656
Thinking of DNA as Source Code 657
The Human Genome Project and Reference Genomes 659
Sequencing and Aligning DNA 660
ADAM, A Scalable Genome Analysis Platform 661
Literate programming with the Avro interface description language (IDL) 662
Column-oriented access with Parquet 663
A simple example: k-mer counting using Spark and ADAM 665
From Personalized Ads to Personalized Medicine 667
Join In 668
24. Cascading. . . . . . . . . . . . . . . . . . . . . . . . . . . . . . . . . . . . . . . . . . . . . . . . . . . . . . . . . . . . . . . . 669
Fields, Tuples, and Pipes 670
Operations 673
Taps, Schemes, and Flows 675
Cascading in Practice 676
Flexibility 679
Hadoop and Cascading at ShareThis 680
Summary 684
A. Installing Apache Hadoop. . . . . . . . . . . . . . . . . . . . . . . . . . . . . . . . . . . . . . . . . . . . . . . . . . . 685
B. Cloudera’s Distribution Including Apache Hadoop. . . . . . . . . . . . . . . . . . . . . . . . . . . . . . 691
C. Preparing the NCDC Weather Data. . . . . . . . . . . . . . . . . . . . . . . . . . . . . . . . . . . . . . . . . . . . 693
D. The Old and New Java MapReduce APIs. . . . . . . . . . . . . . . . . . . . . . . . . . . . . . . . . . . . . . . 697
Index. . . . . . . . . . . . . . . . . . . . . . . . . . . . . . . . . . . . . . . . . . . . . . . . . . . . . . . . . . . . . . . . . . . . . . . 701
xvi | Table of Contents

Foreword
Hadoop got its start in Nutch. A few of us were attempting to build an open source web
search engine and having trouble managing computations running on even a handful
of computers. Once Google published its GFS and MapReduce papers, the route became
clear. They’d devised systems to solve precisely the problems we were having with Nutch.
So we started, two of us, half-time, to try to re-create these systems as a part of Nutch.
We managed to get Nutch limping along on 20 machines, but it soon became clear that
to handle the Web’s massive scale, we’d need to run it on thousands of machines, and
moreover, that the job was bigger than two half-time developers could handle.
Around that time, Yahoo! got interested, and quickly put together a team that I joined.
We split off the distributed computing part of Nutch, naming it Hadoop. With the help
of Yahoo!, Hadoop soon grew into a technology that could truly scale to the Web.
In 2006, Tom White started contributing to Hadoop. I already knew Tom through an
excellent article he’d written about Nutch, so I knew he could present complex ideas in
clear prose. I soon learned that he could also develop software that was as pleasant to
read as his prose.
From the beginning, Tom’s contributions to Hadoop showed his concern for users and
for the project. Unlike most open source contributors, Tom is not primarily interested
in tweaking the system to better meet his own needs, but rather in making it easier for
anyone to use.
Initially, Tom specialized in making Hadoop run well on Amazon’s EC2 and S3 services.
Then he moved on to tackle a wide variety of problems, including improving the Map‐
Reduce APIs, enhancing the website, and devising an object serialization framework.
In all cases, Tom presented his ideas precisely. In short order, Tom earned the role of
Hadoop committer and soon thereafter became a member of the Hadoop Project Man‐
agement Committee.
xvii

Tom is now a respected senior member of the Hadoop developer community. Though
he’s an expert in many technical corners of the project, his specialty is making Hadoop
easier to use and understand.
Given this, I was very pleased when I learned that Tom intended to write a book about
Hadoop. Who could be better qualified? Now you have the opportunity to learn about
Hadoop from a master—not only of the technology, but also of common sense and
plain talk.
—Doug Cutting, April 2009
Shed in the Yard, California
xviii | Foreword

1. Alex Bellos, “The science of fun,” The Guardian, May 31, 2008.
2. It was added to the Oxford English Dictionary in 2013.
Preface
Martin Gardner, the mathematics and science writer, once said in an interview:
Beyond calculus, I am lost. That was the secret of my column’s success. It took me so long
to understand what I was writing about that I knew how to write in a way most readers
would understand.1
In many ways, this is how I feel about Hadoop. Its inner workings are complex, resting
as they do on a mixture of distributed systems theory, practical engineering, and com‐
mon sense. And to the uninitiated, Hadoop can appear alien.
But it doesn’t need to be like this. Stripped to its core, the tools that Hadoop provides
for working with big data are simple. If there’s a common theme, it is about raising the
level of abstraction—to create building blocks for programmers who have lots of data
to store and analyze, and who don’t have the time, the skill, or the inclination to become
distributed systems experts to build the infrastructure to handle it.
With such a simple and generally applicable feature set, it seemed obvious to me when
I started using it that Hadoop deserved to be widely used. However, at the time (in early
2006), setting up, configuring, and writing programs to use Hadoop was an art. Things
have certainly improved since then: there is more documentation, there are more ex‐
amples, and there are thriving mailing lists to go to when you have questions. And yet
the biggest hurdle for newcomers is understanding what this technology is capable of,
where it excels, and how to use it. That is why I wrote this book.
The Apache Hadoop community has come a long way. Since the publication of the first
edition of this book, the Hadoop project has blossomed. “Big data” has become a house‐
hold term.2 In this time, the software has made great leaps in adoption, performance,
reliability, scalability, and manageability. The number of things being built and run on
the Hadoop platform has grown enormously. In fact, it’s difficult for one person to keep
xix

track. To gain even wider adoption, I believe we need to make Hadoop even easier to
use. This will involve writing more tools; integrating with even more systems; and writ‐
ing new, improved APIs. I’m looking forward to being a part of this, and I hope this
book will encourage and enable others to do so, too.
Administrative Notes
During discussion of a particular Java class in the text, I often omit its package name to
reduce clutter. If you need to know which package a class is in, you can easily look it up
in the Java API documentation for Hadoop (linked to from the Apache Hadoop home
page), or the relevant project. Or if you’re using an integrated development environment
(IDE), its auto-complete mechanism can help find what you’re looking for.
Similarly, although it deviates from usual style guidelines, program listings that import
multiple classes from the same package may use the asterisk wildcard character to save
space (for example, import org.apache.hadoop.io.*).
The sample programs in this book are available for download from the book’s website.
You will also find instructions there for obtaining the datasets that are used in examples
throughout the book, as well as further notes for running the programs in the book and
links to updates, additional resources, and my blog.
What’s New in the Fourth Edition?
The fourth edition covers Hadoop 2 exclusively. The Hadoop 2 release series is the
current active release series and contains the most stable versions of Hadoop.
There are new chapters covering YARN (Chapter 4), Parquet (Chapter 13), Flume
(Chapter 14), Crunch (Chapter 18), and Spark (Chapter 19). There’s also a new section
to help readers navigate different pathways through the book (“What’s in This Book?”
on page 15).
This edition includes two new case studies (Chapters 22 and 23): one on how Hadoop
is used in healthcare systems, and another on using Hadoop technologies for genomics
data processing. Case studies from the previous editions can now be found online.
Many corrections, updates, and improvements have been made to existing chapters to
bring them up to date with the latest releases of Hadoop and its related projects.
What’s New in the Third Edition?
The third edition covers the 1.x (formerly 0.20) release series of Apache Hadoop, as well
as the newer 0.22 and 2.x (formerly 0.23) series. With a few exceptions, which are noted
in the text, all the examples in this book run against these versions.
xx | Preface

This edition uses the new MapReduce API for most of the examples. Because the old
API is still in widespread use, it continues to be discussed in the text alongside the new
API, and the equivalent code using the old API can be found on the book’s website.
The major change in Hadoop 2.0 is the new MapReduce runtime, MapReduce 2, which
is built on a new distributed resource management system called YARN. This edition
includes new sections covering MapReduce on YARN: how it works (Chapter 7) and
how to run it (Chapter 10).
There is more MapReduce material, too, including development practices such as pack‐
aging MapReduce jobs with Maven, setting the user’s Java classpath, and writing tests
with MRUnit (all in Chapter 6). In addition, there is more depth on features such as
output committers and the distributed cache (both in Chapter 9), as well as task memory
monitoring (Chapter 10). There is a new section on writing MapReduce jobs to process
Avro data (Chapter 12), and one on running a simple MapReduce workflow in Oozie
(Chapter 6).
The chapter on HDFS (Chapter 3) now has introductions to high availability, federation,
and the new WebHDFS and HttpFS filesystems.
The chapters on Pig, Hive, Sqoop, and ZooKeeper have all been expanded to cover the
new features and changes in their latest releases.
In addition, numerous corrections and improvements have been made throughout the
book.
What’s New in the Second Edition?
The second edition has two new chapters on Sqoop and Hive (Chapters 15 and 17,
respectively), a new section covering Avro (in Chapter 12), an introduction to the new
security features in Hadoop (in Chapter 10), and a new case study on analyzing massive
network graphs using Hadoop.
This edition continues to describe the 0.20 release series of Apache Hadoop, because
this was the latest stable release at the time of writing. New features from later releases
are occasionally mentioned in the text, however, with reference to the version that they
were introduced in.
Conventions Used in This Book
The following typographical conventions are used in this book:
Italic
Indicates new terms, URLs, email addresses, filenames, and file extensions.
Preface | xxi

Constant width
Used for program listings, as well as within paragraphs to refer to commands and
command-line options and to program elements such as variable or function
names, databases, data types, environment variables, statements, and keywords.
Constant width bold
Shows commands or other text that should be typed literally by the user.
Constant width italic
Shows text that should be replaced with user-supplied values or by values deter‐
mined by context.
This icon signifies a general note.
This icon signifies a tip or suggestion.
This icon indicates a warning or caution.
Using Code Examples
Supplemental material (code, examples, exercise, etc.) is available for download at this
book’s website and on GitHub.
This book is here to help you get your job done. In general, you may use the code in
this book in your programs and documentation. You do not need to contact us for
permission unless you’re reproducing a significant portion of the code. For example,
writing a program that uses several chunks of code from this book does not require
permission. Selling or distributing a CD-ROM of examples from O’Reilly books does
require permission. Answering a question by citing this book and quoting example code
does not require permission. Incorporating a significant amount of example code from
this book into your product’s documentation does require permission.
xxii | Preface

We appreciate, but do not require, attribution. An attribution usually includes the title,
author, publisher, and ISBN. For example: “Hadoop: The Definitive Guide, Fourth Ed‐
ition, by Tom White (O’Reilly). Copyright 2015 Tom White, 978-1-491-90163-2.”
If you feel your use of code examples falls outside fair use or the permission given here,
feel free to contact us at permissions@oreilly.com.
Safari® Books Online
Safari Books Online is an on-demand digital library that
delivers expert content in both book and video form from
the world’s leading authors in technology and business.
Technology professionals, software developers, web designers, and business and crea‐
tive professionals use Safari Books Online as their primary resource for research, prob‐
lem solving, learning, and certification training.
Safari Books Online offers a range of plans and pricing for enterprise, government,
education, and individuals.
Members have access to thousands of books, training videos, and prepublication manu‐
scripts in one fully searchable database from publishers like O’Reilly Media, Prentice
Hall Professional, Addison-Wesley Professional, Microsoft Press, Sams, Que, Peachpit
Press, Focal Press, Cisco Press, John Wiley & Sons, Syngress, Morgan Kaufmann, IBM
Redbooks, Packt, Adobe Press, FT Press, Apress, Manning, New Riders, McGraw-Hill,
Jones & Bartlett, Course Technology, and hundreds more. For more information about
Safari Books Online, please visit us online.
How to Contact Us
Please address comments and questions concerning this book to the publisher:
O’Reilly Media, Inc.
1005 Gravenstein Highway North
Sebastopol, CA 95472
800-998-9938 (in the United States or Canada)
707-829-0515 (international or local)
707-829-0104 (fax)
We have a web page for this book, where we list errata, examples, and any additional
information. You can access this page at http://bit.ly/hadoop_tdg_4e.
To comment or ask technical questions about this book, send email to
bookquestions@oreilly.com.
Preface | xxiii

For more information about our books, courses, conferences, and news, see our website
at http://www.oreilly.com.
Find us on Facebook: http://facebook.com/oreilly
Follow us on Twitter: http://twitter.com/oreillymedia
Watch us on YouTube: http://www.youtube.com/oreillymedia
Acknowledgments
I have relied on many people, both directly and indirectly, in writing this book. I would
like to thank the Hadoop community, from whom I have learned, and continue to learn,
a great deal.
In particular, I would like to thank Michael Stack and Jonathan Gray for writing the
chapter on HBase. Thanks also go to Adrian Woodhead, Marc de Palol, Joydeep Sen
Sarma, Ashish Thusoo, Andrzej Białecki, Stu Hood, Chris K. Wensel, and Owen
O’Malley for contributing case studies.
I would like to thank the following reviewers who contributed many helpful suggestions
and improvements to my drafts: Raghu Angadi, Matt Biddulph, Christophe Bisciglia,
Ryan Cox, Devaraj Das, Alex Dorman, Chris Douglas, Alan Gates, Lars George, Patrick
Hunt, Aaron Kimball, Peter Krey, Hairong Kuang, Simon Maxen, Olga Natkovich,
Benjamin Reed, Konstantin Shvachko, Allen Wittenauer, Matei Zaharia, and Philip
Zeyliger. Ajay Anand kept the review process flowing smoothly. Philip (“flip”) Kromer
kindly helped me with the NCDC weather dataset featured in the examples in this book.
Special thanks to Owen O’Malley and Arun C. Murthy for explaining the intricacies of
the MapReduce shuffle to me. Any errors that remain are, of course, to be laid at my
door.
For the second edition, I owe a debt of gratitude for the detailed reviews and feedback
from Jeff Bean, Doug Cutting, Glynn Durham, Alan Gates, Jeff Hammerbacher, Alex
Kozlov, Ken Krugler, Jimmy Lin, Todd Lipcon, Sarah Sproehnle, Vinithra Varadharajan,
and Ian Wrigley, as well as all the readers who submitted errata for the first edition. I
would also like to thank Aaron Kimball for contributing the chapter on Sqoop, and
Philip (“flip”) Kromer for the case study on graph processing.
For the third edition, thanks go to Alejandro Abdelnur, Eva Andreasson, Eli Collins,
Doug Cutting, Patrick Hunt, Aaron Kimball, Aaron T. Myers, Brock Noland, Arvind
Prabhakar, Ahmed Radwan, and Tom Wheeler for their feedback and suggestions. Rob
Weltman kindly gave very detailed feedback for the whole book, which greatly improved
the final manuscript. Thanks also go to all the readers who submitted errata for the
second edition.
xxiv | Preface

For the fourth edition, I would like to thank Jodok Batlogg, Meghan Blanchette, Ryan
Blue, Jarek Jarcec Cecho, Jules Damji, Dennis Dawson, Matthew Gast, Karthik Kam‐
batla, Julien Le Dem, Brock Noland, Sandy Ryza, Akshai Sarma, Ben Spivey, Michael
Stack, Kate Ting, Josh Walter, Josh Wills, and Adrian Woodhead for all of their invaluable
review feedback. Ryan Brush, Micah Whitacre, and Matt Massie kindly contributed new
case studies for this edition. Thanks again to all the readers who submitted errata.
I am particularly grateful to Doug Cutting for his encouragement, support, and friend‐
ship, and for contributing the Foreword.
Thanks also go to the many others with whom I have had conversations or email
discussions over the course of writing the book.
Halfway through writing the first edition of this book, I joined Cloudera, and I want to
thank my colleagues for being incredibly supportive in allowing me the time to write
and to get it finished promptly.
I am grateful to my editors, Mike Loukides and Meghan Blanchette, and their colleagues
at O’Reilly for their help in the preparation of this book. Mike and Meghan have been
there throughout to answer my questions, to read my first drafts, and to keep me on
schedule.
Finally, the writing of this book has been a great deal of work, and I couldn’t have done
it without the constant support of my family. My wife, Eliane, not only kept the home
going, but also stepped in to help review, edit, and chase case studies. My daughters,
Emilia and Lottie, have been very understanding, and I’m looking forward to spending
lots more time with all of them.
Preface | xxv

PART I
Hadoop Fundamentals

1. These statistics were reported in a study entitled “The Digital Universe of Opportunities: Rich Data and the
Increasing Value of the Internet of Things.”
2. All figures are from 2013 or 2014. For more information, see Tom Groenfeldt, “At NYSE, The Data Deluge
Overwhelms Traditional Databases”; Rich Miller, “Facebook Builds Exabyte Data Centers for Cold Stor‐
age”; Ancestry.com’s “Company Facts”; Archive.org’s “Petabox”; and the Worldwide LHC Computing Grid
project’s welcome page.
CHAPTER 1
Meet Hadoop
In pioneer days they used oxen for heavy pulling, and when one ox couldn’t budge a log,
they didn’t try to grow a larger ox. We shouldn’t be trying for bigger computers, but for
more systems of computers.
—Grace Hopper
Data!
We live in the data age. It’s not easy to measure the total volume of data stored elec‐
tronically, but an IDC estimate put the size of the “digital universe” at 4.4 zettabytes in
2013 and is forecasting a tenfold growth by 2020 to 44 zettabytes.1 A zettabyte is 1021
bytes, or equivalently one thousand exabytes, one million petabytes, or one billion
terabytes. That’s more than one disk drive for every person in the world.
This flood of data is coming from many sources. Consider the following:2
•The New York Stock Exchange generates about 4−5 terabytes of data per day.
•Facebook hosts more than 240 billion photos, growing at 7 petabytes per month.
•Ancestry.com, the genealogy site, stores around 10 petabytes of data.
•The Internet Archive stores around 18.5 petabytes of data.
3

•The Large Hadron Collider near Geneva, Switzerland, produces about 30 petabytes
of data per year.
So there’s a lot of data out there. But you are probably wondering how it affects you.
Most of the data is locked up in the largest web properties (like search engines) or in
scientific or financial institutions, isn’t it? Does the advent of big data affect smaller
organizations or individuals?
I argue that it does. Take photos, for example. My wife’s grandfather was an avid pho‐
tographer and took photographs throughout his adult life. His entire corpus of medium-
format, slide, and 35mm film, when scanned in at high resolution, occupies around 10
gigabytes. Compare this to the digital photos my family took in 2008, which take up
about 5 gigabytes of space. My family is producing photographic data at 35 times the
rate my wife’s grandfather’s did, and the rate is increasing every year as it becomes easier
to take more and more photos.
More generally, the digital streams that individuals are producing are growing apace.
Microsoft Research’s MyLifeBits project gives a glimpse of the archiving of personal
information that may become commonplace in the near future. MyLifeBits was an ex‐
periment where an individual’s interactions—phone calls, emails, documents—were
captured electronically and stored for later access. The data gathered included a photo
taken every minute, which resulted in an overall data volume of 1 gigabyte per month.
When storage costs come down enough to make it feasible to store continuous audio
and video, the data volume for a future MyLifeBits service will be many times that.
The trend is for every individual’s data footprint to grow, but perhaps more significantly,
the amount of data generated by machines as a part of the Internet of Things will be
even greater than that generated by people. Machine logs, RFID readers, sensor net‐
works, vehicle GPS traces, retail transactions—all of these contribute to the growing
mountain of data.
The volume of data being made publicly available increases every year, too. Organiza‐
tions no longer have to merely manage their own data; success in the future will be
dictated to a large extent by their ability to extract value from other organizations’ data.
Initiatives such as Public Data Sets on Amazon Web Services and Infochimps.org exist
to foster the “information commons,” where data can be freely (or for a modest price)
shared for anyone to download and analyze. Mashups between different information
sources make for unexpected and hitherto unimaginable applications.
Take, for example, the Astrometry.net project, which watches the Astrometry group on
Flickr for new photos of the night sky. It analyzes each image and identifies which part
of the sky it is from, as well as any interesting celestial bodies, such as stars or galaxies.
This project shows the kinds of things that are possible when data (in this case, tagged
photographic images) is made available and used for something (image analysis) that
was not anticipated by the creator.
4 | Chapter 1: Meet Hadoop

3. The quote is from Anand Rajaraman’s blog post “More data usually beats better algorithms,” in which he
writes about the Netflix Challenge. Alon Halevy, Peter Norvig, and Fernando Pereira make the same point
in “The Unreasonable Effectiveness of Data,” IEEE Intelligent Systems, March/April 2009.
4. These specifications are for the Seagate ST-41600n.
It has been said that “more data usually beats better algorithms,” which is to say that for
some problems (such as recommending movies or music based on past preferences),
however fiendish your algorithms, often they can be beaten simply by having more data
(and a less sophisticated algorithm).3
The good news is that big data is here. The bad news is that we are struggling to store
and analyze it.
Data Storage and Analysis
The problem is simple: although the storage capacities of hard drives have increased
massively over the years, access speeds—the rate at which data can be read from drives—
have not kept up. One typical drive from 1990 could store 1,370 MB of data and had a
transfer speed of 4.4 MB/s,4 so you could read all the data from a full drive in around
five minutes. Over 20 years later, 1-terabyte drives are the norm, but the transfer speed
is around 100 MB/s, so it takes more than two and a half hours to read all the data off
the disk.
This is a long time to read all data on a single drive—and writing is even slower. The
obvious way to reduce the time is to read from multiple disks at once. Imagine if we had
100 drives, each holding one hundredth of the data. Working in parallel, we could read
the data in under two minutes.
Using only one hundredth of a disk may seem wasteful. But we can store 100 datasets,
each of which is 1 terabyte, and provide shared access to them. We can imagine that the
users of such a system would be happy to share access in return for shorter analysis
times, and statistically, that their analysis jobs would be likely to be spread over time,
so they wouldn’t interfere with each other too much.
There’s more to being able to read and write data in parallel to or from multiple disks,
though.
The first problem to solve is hardware failure: as soon as you start using many pieces of
hardware, the chance that one will fail is fairly high. A common way of avoiding data
loss is through replication: redundant copies of the data are kept by the system so that
in the event of failure, there is another copy available. This is how RAID works, for
instance, although Hadoop’s filesystem, the Hadoop Distributed Filesystem (HDFS),
takes a slightly different approach, as you shall see later.
Data Storage and Analysis | 5

The second problem is that most analysis tasks need to be able to combine the data in
some way, and data read from one disk may need to be combined with data from any
of the other 99 disks. Various distributed systems allow data to be combined from mul‐
tiple sources, but doing this correctly is notoriously challenging. MapReduce provides
a programming model that abstracts the problem from disk reads and writes, trans‐
forming it into a computation over sets of keys and values. We look at the details of this
model in later chapters, but the important point for the present discussion is that there
are two parts to the computation—the map and the reduce—and it’s the interface be‐
tween the two where the “mixing” occurs. Like HDFS, MapReduce has built-in
reliability.
In a nutshell, this is what Hadoop provides: a reliable, scalable platform for storage and
analysis. What’s more, because it runs on commodity hardware and is open source,
Hadoop is affordable.
Querying All Your Data
The approach taken by MapReduce may seem like a brute-force approach. The premise
is that the entire dataset—or at least a good portion of it—can be processed for each
query. But this is its power. MapReduce is a batch query processor, and the ability to
run an ad hoc query against your whole dataset and get the results in a reasonable time
is transformative. It changes the way you think about data and unlocks data that was
previously archived on tape or disk. It gives people the opportunity to innovate with
data. Questions that took too long to get answered before can now be answered, which
in turn leads to new questions and new insights.
For example, Mailtrust, Rackspace’s mail division, used Hadoop for processing email
logs. One ad hoc query they wrote was to find the geographic distribution of their users.
In their words:
This data was so useful that we’ve scheduled the MapReduce job to run monthly and we
will be using this data to help us decide which Rackspace data centers to place new mail
servers in as we grow.
By bringing several hundred gigabytes of data together and having the tools to analyze
it, the Rackspace engineers were able to gain an understanding of the data that they
otherwise would never have had, and furthermore, they were able to use what they had
learned to improve the service for their customers.
Beyond Batch
For all its strengths, MapReduce is fundamentally a batch processing system, and is not
suitable for interactive analysis. You can’t run a query and get results back in a few
seconds or less. Queries typically take minutes or more, so it’s best for offline use, where
there isn’t a human sitting in the processing loop waiting for results.
6 | Chapter 1: Meet Hadoop

However, since its original incarnation, Hadoop has evolved beyond batch processing.
Indeed, the term “Hadoop” is sometimes used to refer to a larger ecosystem of projects,
not just HDFS and MapReduce, that fall under the umbrella of infrastructure for dis‐
tributed computing and large-scale data processing. Many of these are hosted by the
Apache Software Foundation, which provides support for a community of open source
software projects, including the original HTTP Server from which it gets its name.
The first component to provide online access was HBase, a key-value store that uses
HDFS for its underlying storage. HBase provides both online read/write access of in‐
dividual rows and batch operations for reading and writing data in bulk, making it a
good solution for building applications on.
The real enabler for new processing models in Hadoop was the introduction of YARN
(which stands for Yet Another Resource Negotiator) in Hadoop 2. YARN is a cluster
resource management system, which allows any distributed program (not just MapRe‐
duce) to run on data in a Hadoop cluster.
In the last few years, there has been a flowering of different processing patterns that
work with Hadoop. Here is a sample:
Interactive SQL
By dispensing with MapReduce and using a distributed query engine that uses
dedicated “always on” daemons (like Impala) or container reuse (like Hive on Tez),
it’s possible to achieve low-latency responses for SQL queries on Hadoop while still
scaling up to large dataset sizes.
Iterative processing
Many algorithms—such as those in machine learning—are iterative in nature, so
it’s much more efficient to hold each intermediate working set in memory, com‐
pared to loading from disk on each iteration. The architecture of MapReduce does
not allow this, but it’s straightforward with Spark, for example, and it enables a
highly exploratory style of working with datasets.
Stream processing
Streaming systems like Storm, Spark Streaming, or Samza make it possible to run
real-time, distributed computations on unbounded streams of data and emit results
to Hadoop storage or external systems.
Search
The Solr search platform can run on a Hadoop cluster, indexing documents as they
are added to HDFS, and serving search queries from indexes stored in HDFS.
Despite the emergence of different processing frameworks on Hadoop, MapReduce still
has a place for batch processing, and it is useful to understand how it works since it
introduces several concepts that apply more generally (like the idea of input formats,
or how a dataset is split into pieces).
Beyond Batch | 7

5. In January 2007, David J. DeWitt and Michael Stonebraker caused a stir by publishing “MapReduce: A major
step backwards,” in which they criticized MapReduce for being a poor substitute for relational databases.
Many commentators argued that it was a false comparison (see, for example, Mark C. Chu-Carroll’s “Data‐
bases are hammers; MapReduce is a screwdriver”), and DeWitt and Stonebraker followed up with “MapRe‐
duce II,” where they addressed the main topics brought up by others.
Comparison with Other Systems
Hadoop isn’t the first distributed system for data storage and analysis, but it has some
unique properties that set it apart from other systems that may seem similar. Here we
look at some of them.
Relational Database Management Systems
Why can’t we use databases with lots of disks to do large-scale analysis? Why is Hadoop
needed?
The answer to these questions comes from another trend in disk drives: seek time is
improving more slowly than transfer rate. Seeking is the process of moving the disk’s
head to a particular place on the disk to read or write data. It characterizes the latency
of a disk operation, whereas the transfer rate corresponds to a disk’s bandwidth.
If the data access pattern is dominated by seeks, it will take longer to read or write large
portions of the dataset than streaming through it, which operates at the transfer rate.
On the other hand, for updating a small proportion of records in a database, a traditional
B-Tree (the data structure used in relational databases, which is limited by the rate at
which it can perform seeks) works well. For updating the majority of a database, a B-
Tree is less efficient than MapReduce, which uses Sort/Merge to rebuild the database.
In many ways, MapReduce can be seen as a complement to a Relational Database Man‐
agement System (RDBMS). (The differences between the two systems are shown in
Table 1-1.) MapReduce is a good fit for problems that need to analyze the whole dataset
in a batch fashion, particularly for ad hoc analysis. An RDBMS is good for point queries
or updates, where the dataset has been indexed to deliver low-latency retrieval and
update times of a relatively small amount of data. MapReduce suits applications where
the data is written once and read many times, whereas a relational database is good for
datasets that are continually updated.5
Table 1-1. RDBMS compared to MapReduce
Traditional RDBMS MapReduce
Data size Gigabytes Petabytes
Access Interactive and batch Batch
Updates Read and write many times Write once, read many times
Transactions ACID None
8 | Chapter 1: Meet Hadoop

Traditional RDBMS MapReduce
Structure Schema-on-write Schema-on-read
Integrity High Low
Scaling Nonlinear Linear
However, the differences between relational databases and Hadoop systems are blurring.
Relational databases have started incorporating some of the ideas from Hadoop, and
from the other direction, Hadoop systems such as Hive are becoming more interactive
(by moving away from MapReduce) and adding features like indexes and transactions
that make them look more and more like traditional RDBMSs.
Another difference between Hadoop and an RDBMS is the amount of structure in the
datasets on which they operate. Structured data is organized into entities that have a
defined format, such as XML documents or database tables that conform to a particular
predefined schema. This is the realm of the RDBMS. Semi-structured data, on the other
hand, is looser, and though there may be a schema, it is often ignored, so it may be used
only as a guide to the structure of the data: for example, a spreadsheet, in which the
structure is the grid of cells, although the cells themselves may hold any form of data.
Unstructured data does not have any particular internal structure: for example, plain
text or image data. Hadoop works well on unstructured or semi-structured data because
it is designed to interpret the data at processing time (so called schema-on-read). This
provides flexibility and avoids the costly data loading phase of an RDBMS, since in
Hadoop it is just a file copy.
Relational data is often normalized to retain its integrity and remove redundancy.
Normalization poses problems for Hadoop processing because it makes reading a record
a nonlocal operation, and one of the central assumptions that Hadoop makes is that it
is possible to perform (high-speed) streaming reads and writes.
A web server log is a good example of a set of records that is not normalized (for example,
the client hostnames are specified in full each time, even though the same client may
appear many times), and this is one reason that logfiles of all kinds are particularly well
suited to analysis with Hadoop. Note that Hadoop can perform joins; it’s just that they
are not used as much as in the relational world.
MapReduce—and the other processing models in Hadoop—scales linearly with the size
of the data. Data is partitioned, and the functional primitives (like map and reduce) can
work in parallel on separate partitions. This means that if you double the size of the
input data, a job will run twice as slowly. But if you also double the size of the cluster, a
job will run as fast as the original one. This is not generally true of SQL queries.
Comparison with Other Systems | 9

6. Jim Gray was an early advocate of putting the computation near the data. See “Distributed Computing Eco‐
nomics,” March 2003.
Grid Computing
The high-performance computing (HPC) and grid computing communities have been
doing large-scale data processing for years, using such application program interfaces
(APIs) as the Message Passing Interface (MPI). Broadly, the approach in HPC is to
distribute the work across a cluster of machines, which access a shared filesystem, hosted
by a storage area network (SAN). This works well for predominantly compute-intensive
jobs, but it becomes a problem when nodes need to access larger data volumes (hundreds
of gigabytes, the point at which Hadoop really starts to shine), since the network band‐
width is the bottleneck and compute nodes become idle.
Hadoop tries to co-locate the data with the compute nodes, so data access is fast because
it is local.6 This feature, known as data locality, is at the heart of data processing in
Hadoop and is the reason for its good performance. Recognizing that network band‐
width is the most precious resource in a data center environment (it is easy to saturate
network links by copying data around), Hadoop goes to great lengths to conserve it by
explicitly modeling network topology. Notice that this arrangement does not preclude
high-CPU analyses in Hadoop.
MPI gives great control to programmers, but it requires that they explicitly handle the
mechanics of the data flow, exposed via low-level C routines and constructs such as
sockets, as well as the higher-level algorithms for the analyses. Processing in Hadoop
operates only at the higher level: the programmer thinks in terms of the data model
(such as key-value pairs for MapReduce), while the data flow remains implicit.
Coordinating the processes in a large-scale distributed computation is a challenge. The
hardest aspect is gracefully handling partial failure—when you don’t know whether or
not a remote process has failed—and still making progress with the overall computation.
Distributed processing frameworks like MapReduce spare the programmer from having
to think about failure, since the implementation detects failed tasks and reschedules
replacements on machines that are healthy. MapReduce is able to do this because it is a
shared-nothing architecture, meaning that tasks have no dependence on one other. (This
is a slight oversimplification, since the output from mappers is fed to the reducers, but
this is under the control of the MapReduce system; in this case, it needs to take more
care rerunning a failed reducer than rerunning a failed map, because it has to make sure
it can retrieve the necessary map outputs and, if not, regenerate them by running the
relevant maps again.) So from the programmer’s point of view, the order in which the
tasks run doesn’t matter. By contrast, MPI programs have to explicitly manage their own
checkpointing and recovery, which gives more control to the programmer but makes
them more difficult to write.
10 | Chapter 1: Meet Hadoop

7. In January 2008, SETI@home was reported to be processing 300 gigabytes a day, using 320,000 computers
(most of which are not dedicated to SETI@home; they are used for other things, too).
Volunteer Computing
When people first hear about Hadoop and MapReduce they often ask, “How is it dif‐
ferent from SETI@home?” SETI, the Search for Extra-Terrestrial Intelligence, runs a
project called SETI@home in which volunteers donate CPU time from their otherwise
idle computers to analyze radio telescope data for signs of intelligent life outside Earth.
SETI@home is the most well known of many volunteer computing projects; others in‐
clude the Great Internet Mersenne Prime Search (to search for large prime numbers)
and Folding@home (to understand protein folding and how it relates to disease).
Volunteer computing projects work by breaking the problems they are trying to
solve into chunks called work units, which are sent to computers around the world to
be analyzed. For example, a SETI@home work unit is about 0.35 MB of radio telescope
data, and takes hours or days to analyze on a typical home computer. When the analysis
is completed, the results are sent back to the server, and the client gets another work
unit. As a precaution to combat cheating, each work unit is sent to three different ma‐
chines and needs at least two results to agree to be accepted.
Although SETI@home may be superficially similar to MapReduce (breaking a problem
into independent pieces to be worked on in parallel), there are some significant differ‐
ences. The SETI@home problem is very CPU-intensive, which makes it suitable for
running on hundreds of thousands of computers across the world7 because the time to
transfer the work unit is dwarfed by the time to run the computation on it. Volunteers
are donating CPU cycles, not bandwidth.
Comparison with Other Systems | 11

8. In this book, we use the lowercase form, “namenode,” to denote the entity when it’s being referred to generally,
and the CamelCase form NameNode to denote the Java class that implements it.
9. See Mike Cafarella and Doug Cutting, “Building Nutch: Open Source Search,” ACM Queue, April 2004.
MapReduce is designed to run jobs that last minutes or hours on trusted, dedicated
hardware running in a single data center with very high aggregate bandwidth
interconnects. By contrast, SETI@home runs a perpetual computation on untrusted
machines on the Internet with highly variable connection speeds and no data locality.
A Brief History of Apache Hadoop
Hadoop was created by Doug Cutting, the creator of Apache Lucene, the widely used
text search library. Hadoop has its origins in Apache Nutch, an open source web search
engine, itself a part of the Lucene project.
The Origin of the Name “Hadoop”
The name Hadoop is not an acronym; it’s a made-up name. The project’s creator, Doug
Cutting, explains how the name came about:
The name my kid gave a stuffed yellow elephant. Short, relatively easy to spell and
pronounce, meaningless, and not used elsewhere: those are my naming criteria. Kids
are good at generating such. Googol is a kid’s term.
Projects in the Hadoop ecosystem also tend to have names that are unrelated to their
function, often with an elephant or other animal theme (“Pig,” for example). Smaller
components are given more descriptive (and therefore more mundane) names. This is
a good principle, as it means you can generally work out what something does from its
name. For example, the namenode8 manages the filesystem namespace.
Building a web search engine from scratch was an ambitious goal, for not only is the
software required to crawl and index websites complex to write, but it is also a challenge
to run without a dedicated operations team, since there are so many moving parts. It’s
expensive, too: Mike Cafarella and Doug Cutting estimated a system supporting a
one-billion-page index would cost around $500,000 in hardware, with a monthly run‐
ning cost of $30,000.9 Nevertheless, they believed it was a worthy goal, as it would open
up and ultimately democratize search engine algorithms.
Nutch was started in 2002, and a working crawler and search system quickly emerged.
However, its creators realized that their architecture wouldn’t scale to the billions of
pages on the Web. Help was at hand with the publication of a paper in 2003 that described
the architecture of Google’s distributed filesystem, called GFS, which was being used in
12 | Chapter 1: Meet Hadoop

10. Sanjay Ghemawat, Howard Gobioff, and Shun-Tak Leung, “The Google File System,” October 2003.
11. Jeffrey Dean and Sanjay Ghemawat, “MapReduce: Simplified Data Processing on Large Clusters,” December
2004.
12. “Yahoo! Launches World’s Largest Hadoop Production Application,” February 19, 2008.
production at Google.10 GFS, or something like it, would solve their storage needs for
the very large files generated as a part of the web crawl and indexing process. In par‐
ticular, GFS would free up time being spent on administrative tasks such as managing
storage nodes. In 2004, Nutch’s developers set about writing an open source implemen‐
tation, the Nutch Distributed Filesystem (NDFS).
In 2004, Google published the paper that introduced MapReduce to the world.11 Early
in 2005, the Nutch developers had a working MapReduce implementation in Nutch,
and by the middle of that year all the major Nutch algorithms had been ported to run
using MapReduce and NDFS.
NDFS and the MapReduce implementation in Nutch were applicable beyond the realm
of search, and in February 2006 they moved out of Nutch to form an independent
subproject of Lucene called Hadoop. At around the same time, Doug Cutting joined
Yahoo!, which provided a dedicated team and the resources to turn Hadoop into a
system that ran at web scale (see the following sidebar). This was demonstrated in Feb‐
ruary 2008 when Yahoo! announced that its production search index was being gener‐
ated by a 10,000-core Hadoop cluster.12
Hadoop at Yahoo!
Building Internet-scale search engines requires huge amounts of data and therefore large
numbers of machines to process it. Yahoo! Search consists of four primary components:
the Crawler, which downloads pages from web servers; the WebMap, which builds a
graph of the known Web; the Indexer, which builds a reverse index to the best pages;
and the Runtime, which answers users’ queries. The WebMap is a graph that consists of
roughly 1 trillion (1012) edges, each representing a web link, and 100 billion (1011) nodes,
each representing distinct URLs. Creating and analyzing such a large graph requires a
large number of computers running for many days. In early 2005, the infrastructure for
the WebMap, named Dreadnaught, needed to be redesigned to scale up to more nodes.
Dreadnaught had successfully scaled from 20 to 600 nodes, but required a complete
redesign to scale out further. Dreadnaught is similar to MapReduce in many ways, but
provides more flexibility and less structure. In particular, each fragment in a Dread‐
naught job could send output to each of the fragments in the next stage of the job, but
the sort was all done in library code. In practice, most of the WebMap phases were pairs
that corresponded to MapReduce. Therefore, the WebMap applications would not re‐
quire extensive refactoring to fit into MapReduce.
A Brief History of Apache Hadoop | 13

13. Derek Gottfrid, “Self-Service, Prorated Super Computing Fun!” November 1, 2007.
14. Owen O’Malley, “TeraByte Sort on Apache Hadoop,” May 2008.
15. Grzegorz Czajkowski, “Sorting 1PB with MapReduce,” November 21, 2008.
16. Owen O’Malley and Arun C. Murthy, “Winning a 60 Second Dash with a Yellow Elephant,” April 2009.
Eric Baldeschwieler (aka Eric14) created a small team, and we started designing and
prototyping a new framework, written in C++ modeled and after GFS and MapReduce,
to replace Dreadnaught. Although the immediate need was for a new framework for
WebMap, it was clear that standardization of the batch platform across Yahoo! Search
was critical and that by making the framework general enough to support other users,
we could better leverage investment in the new platform.
At the same time, we were watching Hadoop, which was part of Nutch, and its progress.
In January 2006, Yahoo! hired Doug Cutting, and a month later we decided to abandon
our prototype and adopt Hadoop. The advantage of Hadoop over our prototype and
design was that it was already working with a real application (Nutch) on 20 nodes. That
allowed us to bring up a research cluster two months later and start helping real cus‐
tomers use the new framework much sooner than we could have otherwise. Another
advantage, of course, was that since Hadoop was already open source, it was easier
(although far from easy!) to get permission from Yahoo!’s legal department to work in
open source. So, we set up a 200-node cluster for the researchers in early 2006 and put
the WebMap conversion plans on hold while we supported and improved Hadoop for
the research users.
—Owen O’Malley, 2009
In January 2008, Hadoop was made its own top-level project at Apache, confirming its
success and its diverse, active community. By this time, Hadoop was being used by many
other companies besides Yahoo!, such as Last.fm, Facebook, and the New York Times.
In one well-publicized feat, the New York Times used Amazon’s EC2 compute cloud to
crunch through 4 terabytes of scanned archives from the paper, converting them to
PDFs for the Web.13 The processing took less than 24 hours to run using 100 machines,
and the project probably wouldn’t have been embarked upon without the combination
of Amazon’s pay-by-the-hour model (which allowed the NYT to access a large number
of machines for a short period) and Hadoop’s easy-to-use parallel programming model.
In April 2008, Hadoop broke a world record to become the fastest system to sort an
entire terabyte of data. Running on a 910-node cluster, Hadoop sorted 1 terabyte in 209
seconds (just under 3.5 minutes), beating the previous year’s winner of 297 seconds.14
In November of the same year, Google reported that its MapReduce implementation
sorted 1 terabyte in 68 seconds.15 Then, in April 2009, it was announced that a team at
Yahoo! had used Hadoop to sort 1 terabyte in 62 seconds.16
14 | Chapter 1: Meet Hadoop

17. Reynold Xin et al., “GraySort on Apache Spark by Databricks,” November 2014.
The trend since then has been to sort even larger volumes of data at ever faster rates. In
the 2014 competition, a team from Databricks were joint winners of the Gray Sort
benchmark. They used a 207-node Spark cluster to sort 100 terabytes of data in 1,406
seconds, a rate of 4.27 terabytes per minute.17
Today, Hadoop is widely used in mainstream enterprises. Hadoop’s role as a general-
purpose storage and analysis platform for big data has been recognized by the industry,
and this fact is reflected in the number of products that use or incorporate Hadoop in
some way. Commercial Hadoop support is available from large, established enterprise
vendors, including EMC, IBM, Microsoft, and Oracle, as well as from specialist Hadoop
companies such as Cloudera, Hortonworks, and MapR.
What’s in This Book?
The book is divided into five main parts: Parts I to III are about core Hadoop, Part IV
covers related projects in the Hadoop ecosystem, and Part V contains Hadoop case
studies. You can read the book from cover to cover, but there are alternative pathways
through the book that allow you to skip chapters that aren’t needed to read later ones.
See Figure 1-1.
Part I is made up of five chapters that cover the fundamental components in Hadoop
and should be read before tackling later chapters. Chapter 1 (this chapter) is a high-level
introduction to Hadoop. Chapter 2 provides an introduction to MapReduce. Chap‐
ter 3 looks at Hadoop filesystems, and in particular HDFS, in depth. Chapter 4 discusses
YARN, Hadoop’s cluster resource management system. Chapter 5 covers the I/O build‐
ing blocks in Hadoop: data integrity, compression, serialization, and file-based data
structures.
Part II has four chapters that cover MapReduce in depth. They provide useful under‐
standing for later chapters (such as the data processing chapters in Part IV), but could
be skipped on a first reading. Chapter 6 goes through the practical steps needed to
develop a MapReduce application. Chapter 7 looks at how MapReduce is implemented
in Hadoop, from the point of view of a user. Chapter 8 is about the MapReduce pro‐
gramming model and the various data formats that MapReduce can work with. Chap‐
ter 9 is on advanced MapReduce topics, including sorting and joining data.
Part III concerns the administration of Hadoop: Chapters 10 and 11 describe how to
set up and maintain a Hadoop cluster running HDFS and MapReduce on YARN.
Part IV of the book is dedicated to projects that build on Hadoop or are closely related
to it. Each chapter covers one project and is largely independent of the other chapters
in this part, so they can be read in any order.
What’s in This Book? | 15

The first two chapters in this part are about data formats. Chapter 12 looks at Avro, a
cross-language data serialization library for Hadoop, and Chapter 13 covers Parquet,
an efficient columnar storage format for nested data.
The next two chapters look at data ingestion, or how to get your data into Hadoop.
Chapter 14 is about Flume, for high-volume ingestion of streaming data. Chapter 15 is
about Sqoop, for efficient bulk transfer of data between structured data stores (like
relational databases) and HDFS.
The common theme of the next four chapters is data processing, and in particular using
higher-level abstractions than MapReduce. Pig (Chapter 16) is a data flow language for
exploring very large datasets. Hive (Chapter 17) is a data warehouse for managing data
stored in HDFS and provides a query language based on SQL. Crunch (Chapter 18) is
a high-level Java API for writing data processing pipelines that can run on MapReduce
or Spark. Spark (Chapter 19) is a cluster computing framework for large-scale data
processing; it provides a directed acyclic graph (DAG) engine, and APIs in Scala, Java,
and Python.
Chapter 20 is an introduction to HBase, a distributed column-oriented real-time data‐
base that uses HDFS for its underlying storage. And Chapter 21 is about ZooKeeper, a
distributed, highly available coordination service that provides useful primitives for
building distributed applications.
Finally, Part V is a collection of case studies contributed by people using Hadoop in
interesting ways.
Supplementary information about Hadoop, such as how to install it on your machine,
can be found in the appendixes.
16 | Chapter 1: Meet Hadoop

Figure 1-1. Structure of the book: there are various pathways through the content
What’s in This Book? | 17

CHAPTER 2
MapReduce
MapReduce is a programming model for data processing. The model is simple, yet not
too simple to express useful programs in. Hadoop can run MapReduce programs written
in various languages; in this chapter, we look at the same program expressed in Java,
Ruby, and Python. Most importantly, MapReduce programs are inherently parallel, thus
putting very large-scale data analysis into the hands of anyone with enough machines
at their disposal. MapReduce comes into its own for large datasets, so let’s start by looking
at one.
A Weather Dataset
For our example, we will write a program that mines weather data. Weather sensors
collect data every hour at many locations across the globe and gather a large volume of
log data, which is a good candidate for analysis with MapReduce because we want to
process all the data, and the data is semi-structured and record-oriented.
Data Format
The data we will use is from the National Climatic Data Center, or NCDC. The data is
stored using a line-oriented ASCII format, in which each line is a record. The format
supports a rich set of meteorological elements, many of which are optional or with
variable data lengths. For simplicity, we focus on the basic elements, such as temperature,
which are always present and are of fixed width.
Example 2-1 shows a sample line with some of the salient fields annotated. The line has
been split into multiple lines to show each field; in the real file, fields are packed into
one line with no delimiters.
19

Example 2-1. Format of a National Climatic Data Center record
0057
332130 # USAF weather station identifier
99999 # WBAN weather station identifier
19500101 # observation date
0300 # observation time
4
+51317 # latitude (degrees x 1000)
+028783 # longitude (degrees x 1000)
FM-12
+0171 # elevation (meters)
99999
V020
320 # wind direction (degrees)
1 # quality code
N
0072
1
00450 # sky ceiling height (meters)
1 # quality code
C
N
010000 # visibility distance (meters)
1 # quality code
N
9
-0128 # air temperature (degrees Celsius x 10)
1 # quality code
-0139 # dew point temperature (degrees Celsius x 10)
1 # quality code
10268 # atmospheric pressure (hectopascals x 10)
1 # quality code
Datafiles are organized by date and weather station. There is a directory for each year
from 1901 to 2001, each containing a gzipped file for each weather station with its
readings for that year. For example, here are the first entries for 1990:
% ls raw/1990 | head
010010-99999-1990.gz
010014-99999-1990.gz
010015-99999-1990.gz
010016-99999-1990.gz
010017-99999-1990.gz
010030-99999-1990.gz
010040-99999-1990.gz
010080-99999-1990.gz
010100-99999-1990.gz
010150-99999-1990.gz
There are tens of thousands of weather stations, so the whole dataset is made up of a
large number of relatively small files. It’s generally easier and more efficient to process
20 | Chapter 2: MapReduce

a smaller number of relatively large files, so the data was preprocessed so that each year’s
readings were concatenated into a single file. (The means by which this was carried out
is described in Appendix C.)
Analyzing the Data with Unix Tools
What’s the highest recorded global temperature for each year in the dataset? We will
answer this first without using Hadoop, as this information will provide a performance
baseline and a useful means to check our results.
The classic tool for processing line-oriented data is awk. Example 2-2 is a small script
to calculate the maximum temperature for each year.
Example 2-2. A program for finding the maximum recorded temperature by year from
NCDC weather records
#!/usr/bin/env bash
for year in all/*
do
echo -ne `basename $year .gz`"\t"
gunzip -c $year | \
awk '{ temp = substr($0, 88, 5) + 0;
q = substr($0, 93, 1);
if (temp !=9999 && q ~ /[01459]/ && temp > max) max = temp }
END { print max }'
done
The script loops through the compressed year files, first printing the year, and then
processing each file using awk. The awk script extracts two fields from the data: the air
temperature and the quality code. The air temperature value is turned into an integer
by adding 0. Next, a test is applied to see whether the temperature is valid (the value
9999 signifies a missing value in the NCDC dataset) and whether the quality code in‐
dicates that the reading is not suspect or erroneous. If the reading is OK, the value is
compared with the maximum value seen so far, which is updated if a new maximum is
found. The END block is executed after all the lines in the file have been processed, and
it prints the maximum value.
Here is the beginning of a run:
% ./max_temperature.sh
1901 317
1902 244
1903 289
1904 256
1905 283
...
The temperature values in the source file are scaled by a factor of 10, so this works out
as a maximum temperature of 31.7°C for 1901 (there were very few readings at the
Analyzing the Data with Unix Tools | 21

beginning of the century, so this is plausible). The complete run for the century took 42
minutes in one run on a single EC2 High-CPU Extra Large instance.
To speed up the processing, we need to run parts of the program in parallel. In theory,
this is straightforward: we could process different years in different processes, using all
the available hardware threads on a machine. There are a few problems with this,
however.
First, dividing the work into equal-size pieces isn’t always easy or obvious. In this case,
the file size for different years varies widely, so some processes will finish much earlier
than others. Even if they pick up further work, the whole run is dominated by the longest
file. A better approach, although one that requires more work, is to split the input into
fixed-size chunks and assign each chunk to a process.
Second, combining the results from independent processes may require further pro‐
cessing. In this case, the result for each year is independent of other years, and they may
be combined by concatenating all the results and sorting by year. If using the fixed-size
chunk approach, the combination is more delicate. For this example, data for a particular
year will typically be split into several chunks, each processed independently. We’ll end
up with the maximum temperature for each chunk, so the final step is to look for the
highest of these maximums for each year.
Third, you are still limited by the processing capacity of a single machine. If the best
time you can achieve is 20 minutes with the number of processors you have, then that’s
it. You can’t make it go faster. Also, some datasets grow beyond the capacity of a single
machine. When we start using multiple machines, a whole host of other factors come
into play, mainly falling into the categories of coordination and reliability. Who runs
the overall job? How do we deal with failed processes?
So, although it’s feasible to parallelize the processing, in practice it’s messy. Using a
framework like Hadoop to take care of these issues is a great help.
Analyzing the Data with Hadoop
To take advantage of the parallel processing that Hadoop provides, we need to express
our query as a MapReduce job. After some local, small-scale testing, we will be able to
run it on a cluster of machines.
Map and Reduce
MapReduce works by breaking the processing into two phases: the map phase and the
reduce phase. Each phase has key-value pairs as input and output, the types of which
may be chosen by the programmer. The programmer also specifies two functions: the
map function and the reduce function.
22 | Chapter 2: MapReduce

The input to our map phase is the raw NCDC data. We choose a text input format that
gives us each line in the dataset as a text value. The key is the offset of the beginning of
the line from the beginning of the file, but as we have no need for this, we ignore it.
Our map function is simple. We pull out the year and the air temperature, because these
are the only fields we are interested in. In this case, the map function is just a data
preparation phase, setting up the data in such a way that the reduce function can do its
work on it: finding the maximum temperature for each year. The map function is also
a good place to drop bad records: here we filter out temperatures that are missing,
suspect, or erroneous.
To visualize the way the map works, consider the following sample lines of input data
(some unused columns have been dropped to fit the page, indicated by ellipses):
0067011990999991950051507004...9999999N9+00001+99999999999...
0043011990999991950051512004...9999999N9+00221+99999999999...
0043011990999991950051518004...9999999N9-00111+99999999999...
0043012650999991949032412004...0500001N9+01111+99999999999...
0043012650999991949032418004...0500001N9+00781+99999999999...
These lines are presented to the map function as the key-value pairs:
(0, 0067011990999991950051507004...9999999N9+00001+99999999999...)
(106, 0043011990999991950051512004...9999999N9+00221+99999999999...)
(212, 0043011990999991950051518004...9999999N9-00111+99999999999...)
(318, 0043012650999991949032412004...0500001N9+01111+99999999999...)
(424, 0043012650999991949032418004...0500001N9+00781+99999999999...)
The keys are the line offsets within the file, which we ignore in our map function. The
map function merely extracts the year and the air temperature (indicated in bold text),
and emits them as its output (the temperature values have been interpreted as
integers):
(1950, 0)
(1950, 22)
(1950, −11)
(1949, 111)
(1949, 78)
The output from the map function is processed by the MapReduce framework before
being sent to the reduce function. This processing sorts and groups the key-value pairs
by key. So, continuing the example, our reduce function sees the following input:
(1949, [111, 78])
(1950, [0, 22, −11])
Each year appears with a list of all its air temperature readings. All the reduce function
has to do now is iterate through the list and pick up the maximum reading:
(1949, 111)
(1950, 22)
Analyzing the Data with Hadoop | 23

This is the final output: the maximum global temperature recorded in each year.
The whole data flow is illustrated in Figure 2-1. At the bottom of the diagram is a Unix
pipeline, which mimics the whole MapReduce flow and which we will see again later in
this chapter when we look at Hadoop Streaming.
Figure 2-1. MapReduce logical data flow
Java MapReduce
Having run through how the MapReduce program works, the next step is to express it
in code. We need three things: a map function, a reduce function, and some code to run
the job. The map function is represented by the Mapper class, which declares an abstract
map() method. Example 2-3 shows the implementation of our map function.
Example 2-3. Mapper for the maximum temperature example
import java.io.IOException;
import org.apache.hadoop.io.IntWritable;
import org.apache.hadoop.io.LongWritable;
import org.apache.hadoop.io.Text;
import org.apache.hadoop.mapreduce.Mapper;
public class MaxTemperatureMapper
extends Mapper<LongWritable, Text, Text, IntWritable> {
private static final int MISSING = 9999;
@Override
public void map(LongWritable key, Text value, Context context)
throws IOException, InterruptedException {
String line = value.toString();
String year = line.substring(15, 19);
int airTemperature;
if (line.charAt(87) == '+') { // parseInt doesn't like leading plus signs
airTemperature = Integer.parseInt(line.substring(88, 92));
} else {
airTemperature = Integer.parseInt(line.substring(87, 92));
}
String quality = line.substring(92, 93);
24 | Chapter 2: MapReduce

if (airTemperature != MISSING && quality.matches("[01459]")) {
context.write(new Text(year), new IntWritable(airTemperature));
}
}
}
The Mapper class is a generic type, with four formal type parameters that specify the
input key, input value, output key, and output value types of the map function. For the
present example, the input key is a long integer offset, the input value is a line of text,
the output key is a year, and the output value is an air temperature (an integer). Rather
than using built-in Java types, Hadoop provides its own set of basic types that are op‐
timized for network serialization. These are found in the org.apache.hadoop.io pack‐
age. Here we use LongWritable, which corresponds to a Java Long, Text (like Java
String), and IntWritable (like Java Integer).
The map() method is passed a key and a value. We convert the Text value containing
the line of input into a Java String, then use its substring() method to extract the
columns we are interested in.
The map() method also provides an instance of Context to write the output to. In this
case, we write the year as a Text object (since we are just using it as a key), and the
temperature is wrapped in an IntWritable. We write an output record only if the tem‐
perature is present and the quality code indicates the temperature reading is OK.
The reduce function is similarly defined using a Reducer, as illustrated in Example 2-4.
Example 2-4. Reducer for the maximum temperature example
import java.io.IOException;
import org.apache.hadoop.io.IntWritable;
import org.apache.hadoop.io.Text;
import org.apache.hadoop.mapreduce.Reducer;
public class MaxTemperatureReducer
extends Reducer<Text, IntWritable, Text, IntWritable> {
@Override
public void reduce(Text key, Iterable<IntWritable> values, Context context)
throws IOException, InterruptedException {
int maxValue = Integer.MIN_VALUE;
for (IntWritable value : values) {
maxValue = Math.max(maxValue, value.get());
}
context.write(key, new IntWritable(maxValue));
}
}
Analyzing the Data with Hadoop | 25

Again, four formal type parameters are used to specify the input and output types, this
time for the reduce function. The input types of the reduce function must match the
output types of the map function: Text and IntWritable. And in this case, the output
types of the reduce function are Text and IntWritable, for a year and its maximum
temperature, which we find by iterating through the temperatures and comparing each
with a record of the highest found so far.
The third piece of code runs the MapReduce job (see Example 2-5).
Example 2-5. Application to find the maximum temperature in the weather dataset
import org.apache.hadoop.fs.Path;
import org.apache.hadoop.io.IntWritable;
import org.apache.hadoop.io.Text;
import org.apache.hadoop.mapreduce.Job;
import org.apache.hadoop.mapreduce.lib.input.FileInputFormat;
import org.apache.hadoop.mapreduce.lib.output.FileOutputFormat;
public class MaxTemperature {
public static void main(String[] args) throws Exception {
if (args.length != 2) {
System.err.println("Usage: MaxTemperature <input path> <output path>");
System.exit(-1);
}
Job job = new Job();
job.setJarByClass(MaxTemperature.class);
job.setJobName("Max temperature");
FileInputFormat.addInputPath(job, new Path(args[0]));
FileOutputFormat.setOutputPath(job, new Path(args[1]));
job.setMapperClass(MaxTemperatureMapper.class);
job.setReducerClass(MaxTemperatureReducer.class);
job.setOutputKeyClass(Text.class);
job.setOutputValueClass(IntWritable.class);
System.exit(job.waitForCompletion(true) ? 0 : 1);
}
}
A Job object forms the specification of the job and gives you control over how the job
is run. When we run this job on a Hadoop cluster, we will package the code into a JAR
file (which Hadoop will distribute around the cluster). Rather than explicitly specifying
the name of the JAR file, we can pass a class in the Job’s setJarByClass() method,
which Hadoop will use to locate the relevant JAR file by looking for the JAR file con‐
taining this class.
26 | Chapter 2: MapReduce

Having constructed a Job object, we specify the input and output paths. An input path
is specified by calling the static addInputPath() method on FileInputFormat, and it
can be a single file, a directory (in which case, the input forms all the files in that direc‐
tory), or a file pattern. As the name suggests, addInputPath() can be called more than
once to use input from multiple paths.
The output path (of which there is only one) is specified by the static setOutput
Path() method on FileOutputFormat. It specifies a directory where the output files
from the reduce function are written. The directory shouldn’t exist before running the
job because Hadoop will complain and not run the job. This precaution is to prevent
data loss (it can be very annoying to accidentally overwrite the output of a long job with
that of another).
Next, we specify the map and reduce types to use via the setMapperClass() and
setReducerClass() methods.
The setOutputKeyClass() and setOutputValueClass() methods control the output
types for the reduce function, and must match what the Reduce class produces. The map
output types default to the same types, so they do not need to be set if the mapper
produces the same types as the reducer (as it does in our case). However, if they are
different, the map output types must be set using the setMapOutputKeyClass() and
setMapOutputValueClass() methods.
The input types are controlled via the input format, which we have not explicitly set
because we are using the default TextInputFormat.
After setting the classes that define the map and reduce functions, we are ready to run
the job. The waitForCompletion() method on Job submits the job and waits for it to
finish. The single argument to the method is a flag indicating whether verbose output
is generated. When true, the job writes information about its progress to the console.
The return value of the waitForCompletion() method is a Boolean indicating success
(true) or failure (false), which we translate into the program’s exit code of 0 or 1.
The Java MapReduce API used in this section, and throughout the
book, is called the “new API”; it replaces the older, functionally
equivalent API. The differences between the two APIs are explained
in Appendix D, along with tips on how to convert between the two
APIs. You can also find the old API equivalent of the maximum tem‐
perature application there.
A test run
After writing a MapReduce job, it’s normal to try it out on a small dataset to flush out
any immediate problems with the code. First, install Hadoop in standalone mode (there
are instructions for how to do this in Appendix A). This is the mode in which Hadoop
Analyzing the Data with Hadoop | 27

runs using the local filesystem with a local job runner. Then, install and compile the
examples using the instructions on the book’s website.
Let’s test it on the five-line sample discussed earlier (the output has been slightly refor‐
matted to fit the page, and some lines have been removed):
% export HADOOP_CLASSPATH=hadoop-examples.jar
% hadoop MaxTemperature input/ncdc/sample.txt output
14/09/16 09:48:39 WARN util.NativeCodeLoader: Unable to load native-hadoop
library for your platform... using builtin-java classes where applicable
14/09/16 09:48:40 WARN mapreduce.JobSubmitter: Hadoop command-line option
parsing not performed. Implement the Tool interface and execute your application
with ToolRunner to remedy this.
14/09/16 09:48:40 INFO input.FileInputFormat: Total input paths to process : 1
14/09/16 09:48:40 INFO mapreduce.JobSubmitter: number of splits:1
14/09/16 09:48:40 INFO mapreduce.JobSubmitter: Submitting tokens for job:
job_local26392882_0001
14/09/16 09:48:40 INFO mapreduce.Job: The url to track the job:
http://localhost:8080/
14/09/16 09:48:40 INFO mapreduce.Job: Running job: job_local26392882_0001
14/09/16 09:48:40 INFO mapred.LocalJobRunner: OutputCommitter set in config null
14/09/16 09:48:40 INFO mapred.LocalJobRunner: OutputCommitter is
org.apache.hadoop.mapreduce.lib.output.FileOutputCommitter
14/09/16 09:48:40 INFO mapred.LocalJobRunner: Waiting for map tasks
14/09/16 09:48:40 INFO mapred.LocalJobRunner: Starting task:
attempt_local26392882_0001_m_000000_0
14/09/16 09:48:40 INFO mapred.Task: Using ResourceCalculatorProcessTree : null
14/09/16 09:48:40 INFO mapred.LocalJobRunner:
14/09/16 09:48:40 INFO mapred.Task: Task:attempt_local26392882_0001_m_000000_0
is done. And is in the process of committing
14/09/16 09:48:40 INFO mapred.LocalJobRunner: map
14/09/16 09:48:40 INFO mapred.Task: Task 'attempt_local26392882_0001_m_000000_0'
done.
14/09/16 09:48:40 INFO mapred.LocalJobRunner: Finishing task:
attempt_local26392882_0001_m_000000_0
14/09/16 09:48:40 INFO mapred.LocalJobRunner: map task executor complete.
14/09/16 09:48:40 INFO mapred.LocalJobRunner: Waiting for reduce tasks
14/09/16 09:48:40 INFO mapred.LocalJobRunner: Starting task:
attempt_local26392882_0001_r_000000_0
14/09/16 09:48:40 INFO mapred.Task: Using ResourceCalculatorProcessTree : null
14/09/16 09:48:40 INFO mapred.LocalJobRunner: 1 / 1 copied.
14/09/16 09:48:40 INFO mapred.Merger: Merging 1 sorted segments
14/09/16 09:48:40 INFO mapred.Merger: Down to the last merge-pass, with 1
segments left of total size: 50 bytes
14/09/16 09:48:40 INFO mapred.Merger: Merging 1 sorted segments
14/09/16 09:48:40 INFO mapred.Merger: Down to the last merge-pass, with 1
segments left of total size: 50 bytes
14/09/16 09:48:40 INFO mapred.LocalJobRunner: 1 / 1 copied.
14/09/16 09:48:40 INFO mapred.Task: Task:attempt_local26392882_0001_r_000000_0
is done. And is in the process of committing
14/09/16 09:48:40 INFO mapred.LocalJobRunner: 1 / 1 copied.
14/09/16 09:48:40 INFO mapred.Task: Task attempt_local26392882_0001_r_000000_0
28 | Chapter 2: MapReduce

is allowed to commit now
14/09/16 09:48:40 INFO output.FileOutputCommitter: Saved output of task
'attempt...local26392882_0001_r_000000_0' to file:/Users/tom/book-workspace/
hadoop-book/output/_temporary/0/task_local26392882_0001_r_000000
14/09/16 09:48:40 INFO mapred.LocalJobRunner: reduce > reduce
14/09/16 09:48:40 INFO mapred.Task: Task 'attempt_local26392882_0001_r_000000_0'
done.
14/09/16 09:48:40 INFO mapred.LocalJobRunner: Finishing task:
attempt_local26392882_0001_r_000000_0
14/09/16 09:48:40 INFO mapred.LocalJobRunner: reduce task executor complete.
14/09/16 09:48:41 INFO mapreduce.Job: Job job_local26392882_0001 running in uber
mode : false
14/09/16 09:48:41 INFO mapreduce.Job: map 100% reduce 100%
14/09/16 09:48:41 INFO mapreduce.Job: Job job_local26392882_0001 completed
successfully
14/09/16 09:48:41 INFO mapreduce.Job: Counters: 30
File System Counters
FILE: Number of bytes read=377168
FILE: Number of bytes written=828464
FILE: Number of read operations=0
FILE: Number of large read operations=0
FILE: Number of write operations=0
Map-Reduce Framework
Map input records=5
Map output records=5
Map output bytes=45
Map output materialized bytes=61
Input split bytes=129
Combine input records=0
Combine output records=0
Reduce input groups=2
Reduce shuffle bytes=61
Reduce input records=5
Reduce output records=2
Spilled Records=10
Shuffled Maps =1
Failed Shuffles=0
Merged Map outputs=1
GC time elapsed (ms)=39
Total committed heap usage (bytes)=226754560
File Input Format Counters
Bytes Read=529
File Output Format Counters
Bytes Written=29
When the hadoop command is invoked with a classname as the first argument, it
launches a Java virtual machine (JVM) to run the class. The hadoop command adds the
Hadoop libraries (and their dependencies) to the classpath and picks up the Hadoop
configuration, too. To add the application classes to the classpath, we’ve defined an
environment variable called HADOOP_CLASSPATH, which the hadoop script picks up.
Analyzing the Data with Hadoop | 29

When running in local (standalone) mode, the programs in this book
all assume that you have set the HADOOP_CLASSPATH in this way. The
commands should be run from the directory that the example code
is installed in.
The output from running the job provides some useful information. For example,
we can see that the job was given an ID of job_local26392882_0001, and it ran
one map task and one reduce task (with the following IDs: attempt_lo
cal26392882_0001_m_000000_0 and attempt_local26392882_0001_r_000000_0).
Knowing the job and task IDs can be very useful when debugging MapReduce jobs.
The last section of the output, titled “Counters,” shows the statistics that Hadoop gen‐
erates for each job it runs. These are very useful for checking whether the amount of
data processed is what you expected. For example, we can follow the number of records
that went through the system: five map input records produced five map output records
(since the mapper emitted one output record for each valid input record), then five
reduce input records in two groups (one for each unique key) produced two reduce
output records.
The output was written to the output directory, which contains one output file per
reducer. The job had a single reducer, so we find a single file, named part-r-00000:
% cat output/part-r-00000
1949 111
1950 22
This result is the same as when we went through it by hand earlier. We interpret this as
saying that the maximum temperature recorded in 1949 was 11.1°C, and in 1950 it was
2.2°C.
Scaling Out
You’ve seen how MapReduce works for small inputs; now it’s time to take a bird’s-eye
view of the system and look at the data flow for large inputs. For simplicity, the examples
so far have used files on the local filesystem. However, to scale out, we need to store the
data in a distributed filesystem (typically HDFS, which you’ll learn about in the next
chapter). This allows Hadoop to move the MapReduce computation to each machine
hosting a part of the data, using Hadoop’s resource management system, called YARN
(see Chapter 4). Let’s see how this works.
Data Flow
First, some terminology. A MapReduce job is a unit of work that the client wants to be
performed: it consists of the input data, the MapReduce program, and configuration
30 | Chapter 2: MapReduce

information. Hadoop runs the job by dividing it into tasks, of which there are two types:
map tasks and reduce tasks. The tasks are scheduled using YARN and run on nodes in
the cluster. If a task fails, it will be automatically rescheduled to run on a different node.
Hadoop divides the input to a MapReduce job into fixed-size pieces called input splits,
or just splits. Hadoop creates one map task for each split, which runs the user-defined
map function for each record in the split.
Having many splits means the time taken to process each split is small compared to the
time to process the whole input. So if we are processing the splits in parallel, the pro‐
cessing is better load balanced when the splits are small, since a faster machine will be
able to process proportionally more splits over the course of the job than a slower
machine. Even if the machines are identical, failed processes or other jobs running
concurrently make load balancing desirable, and the quality of the load balancing in‐
creases as the splits become more fine grained.
On the other hand, if splits are too small, the overhead of managing the splits and map
task creation begins to dominate the total job execution time. For most jobs, a good split
size tends to be the size of an HDFS block, which is 128 MB by default, although this
can be changed for the cluster (for all newly created files) or specified when each file is
created.
Hadoop does its best to run the map task on a node where the input data resides in
HDFS, because it doesn’t use valuable cluster bandwidth. This is called the data locality
optimization. Sometimes, however, all the nodes hosting the HDFS block replicas for a
map task’s input split are running other map tasks, so the job scheduler will look for a
free map slot on a node in the same rack as one of the blocks. Very occasionally even
this is not possible, so an off-rack node is used, which results in an inter-rack network
transfer. The three possibilities are illustrated in Figure 2-2.
It should now be clear why the optimal split size is the same as the block size: it is the
largest size of input that can be guaranteed to be stored on a single node. If the split
spanned two blocks, it would be unlikely that any HDFS node stored both blocks, so
some of the split would have to be transferred across the network to the node running
the map task, which is clearly less efficient than running the whole map task using local
data.
Map tasks write their output to the local disk, not to HDFS. Why is this? Map output is
intermediate output: it’s processed by reduce tasks to produce the final output, and once
the job is complete, the map output can be thrown away. So, storing it in HDFS with
replication would be overkill. If the node running the map task fails before the map
output has been consumed by the reduce task, then Hadoop will automatically rerun
the map task on another node to re-create the map output.
Scaling Out | 31

Figure 2-2. Data-local (a), rack-local (b), and off-rack (c) map tasks
Reduce tasks don’t have the advantage of data locality; the input to a single reduce task
is normally the output from all mappers. In the present example, we have a single reduce
task that is fed by all of the map tasks. Therefore, the sorted map outputs have to be
transferred across the network to the node where the reduce task is running, where they
are merged and then passed to the user-defined reduce function. The output of the
reduce is normally stored in HDFS for reliability. As explained in Chapter 3, for each
HDFS block of the reduce output, the first replica is stored on the local node, with other
replicas being stored on off-rack nodes for reliability. Thus, writing the reduce output
does consume network bandwidth, but only as much as a normal HDFS write pipeline
consumes.
The whole data flow with a single reduce task is illustrated in Figure 2-3. The dotted
boxes indicate nodes, the dotted arrows show data transfers on a node, and the solid
arrows show data transfers between nodes.
32 | Chapter 2: MapReduce

Figure 2-3. MapReduce data flow with a single reduce task
The number of reduce tasks is not governed by the size of the input, but instead is
specified independently. In “The Default MapReduce Job” on page 214, you will see how
to choose the number of reduce tasks for a given job.
When there are multiple reducers, the map tasks partition their output, each creating
one partition for each reduce task. There can be many keys (and their associated values)
in each partition, but the records for any given key are all in a single partition. The
partitioning can be controlled by a user-defined partitioning function, but normally the
default partitioner—which buckets keys using a hash function—works very well.
The data flow for the general case of multiple reduce tasks is illustrated in Figure 2-4.
This diagram makes it clear why the data flow between map and reduce tasks is collo‐
quially known as “the shuffle,” as each reduce task is fed by many map tasks. The shuffle
is more complicated than this diagram suggests, and tuning it can have a big impact on
job execution time, as you will see in “Shuffle and Sort” on page 197.
Scaling Out | 33

Figure 2-4. MapReduce data flow with multiple reduce tasks
Finally, it’s also possible to have zero reduce tasks. This can be appropriate when you
don’t need the shuffle because the processing can be carried out entirely in parallel (a
few examples are discussed in “NLineInputFormat” on page 234). In this case, the only
off-node data transfer is when the map tasks write to HDFS (see Figure 2-5).
Combiner Functions
Many MapReduce jobs are limited by the bandwidth available on the cluster, so it pays
to minimize the data transferred between map and reduce tasks. Hadoop allows the user
to specify a combiner function to be run on the map output, and the combiner function’s
output forms the input to the reduce function. Because the combiner function is an
optimization, Hadoop does not provide a guarantee of how many times it will call it for
a particular map output record, if at all. In other words, calling the combiner function
zero, one, or many times should produce the same output from the reducer.
34 | Chapter 2: MapReduce

Figure 2-5. MapReduce data flow with no reduce tasks
The contract for the combiner function constrains the type of function that may be used.
This is best illustrated with an example. Suppose that for the maximum temperature
example, readings for the year 1950 were processed by two maps (because they were in
different splits). Imagine the first map produced the output:
(1950, 0)
(1950, 20)
(1950, 10)
and the second produced:
(1950, 25)
(1950, 15)
The reduce function would be called with a list of all the values:
(1950, [0, 20, 10, 25, 15])
with output:
(1950, 25)
since 25 is the maximum value in the list. We could use a combiner function that, just
like the reduce function, finds the maximum temperature for each map output. The
reduce function would then be called with:
(1950, [20, 25])
and would produce the same output as before. More succinctly, we may express the
function calls on the temperature values in this case as follows:
max(0, 20, 10, 25, 15) = max(max(0, 20, 10), max(25, 15)) = max(20, 25) = 25
Scaling Out | 35

1. Functions with this property are called commutative and associative. They are also sometimes referred to as
distributive, such as by Jim Gray et al.’s “Data Cube: A Relational Aggregation Operator Generalizing Group-
By, Cross-Tab, and Sub-Totals,” February1995.
Not all functions possess this property.1 For example, if we were calculating mean tem‐
peratures, we couldn’t use the mean as our combiner function, because:
mean(0, 20, 10, 25, 15) = 14
but:
mean(mean(0, 20, 10), mean(25, 15)) = mean(10, 20) = 15
The combiner function doesn’t replace the reduce function. (How could it? The reduce
function is still needed to process records with the same key from different maps.) But
it can help cut down the amount of data shuffled between the mappers and the reducers,
and for this reason alone it is always worth considering whether you can use a combiner
function in your MapReduce job.
Specifying a combiner function
Going back to the Java MapReduce program, the combiner function is defined using
the Reducer class, and for this application, it is the same implementation as the reduce
function in MaxTemperatureReducer. The only change we need to make is to set the
combiner class on the Job (see Example 2-6).
Example 2-6. Application to find the maximum temperature, using a combiner func‐
tion for efficiency
public class MaxTemperatureWithCombiner {
public static void main(String[] args) throws Exception {
if (args.length != 2) {
System.err.println("Usage: MaxTemperatureWithCombiner <input path> " +
"<output path>");
System.exit(-1);
}
Job job = new Job();
job.setJarByClass(MaxTemperatureWithCombiner.class);
job.setJobName("Max temperature");
FileInputFormat.addInputPath(job, new Path(args[0]));
FileOutputFormat.setOutputPath(job, new Path(args[1]));
job.setMapperClass(MaxTemperatureMapper.class);
job.setCombinerClass(MaxTemperatureReducer.class);
job.setReducerClass(MaxTemperatureReducer.class);
job.setOutputKeyClass(Text.class);
36 | Chapter 2: MapReduce

2. This is a factor of seven faster than the serial run on one machine using awk. The main reason it wasn’t
proportionately faster is because the input data wasn’t evenly partitioned. For convenience, the input files
were gzipped by year, resulting in large files for later years in the dataset, when the number of weather records
was much higher.
3. Hadoop Pipes is an alternative to Streaming for C++ programmers. It uses sockets to communicate with the
process running the C++ map or reduce function.
job.setOutputValueClass(IntWritable.class);
System.exit(job.waitForCompletion(true) ? 0 : 1);
}
}
Running a Distributed MapReduce Job
The same program will run, without alteration, on a full dataset. This is the point of
MapReduce: it scales to the size of your data and the size of your hardware. Here’s one
data point: on a 10-node EC2 cluster running High-CPU Extra Large instances, the
program took six minutes to run.2
We’ll go through the mechanics of running programs on a cluster in Chapter 6.
Hadoop Streaming
Hadoop provides an API to MapReduce that allows you to write your map and reduce
functions in languages other than Java. Hadoop Streaming uses Unix standard streams
as the interface between Hadoop and your program, so you can use any language that
can read standard input and write to standard output to write your MapReduce
program.3
Streaming is naturally suited for text processing. Map input data is passed over standard
input to your map function, which processes it line by line and writes lines to standard
output. A map output key-value pair is written as a single tab-delimited line. Input to
the reduce function is in the same format—a tab-separated key-value pair—passed over
standard input. The reduce function reads lines from standard input, which the frame‐
work guarantees are sorted by key, and writes its results to standard output.
Let’s illustrate this by rewriting our MapReduce program for finding maximum tem‐
peratures by year in Streaming.
Ruby
The map function can be expressed in Ruby as shown in Example 2-7.
Hadoop Streaming | 37

4. Alternatively, you could use “pull”-style processing in the new MapReduce API; see Appendix D.
Example 2-7. Map function for maximum temperature in Ruby
#!/usr/bin/env ruby
STDIN.each_line do |line|
val = line
year, temp, q = val[15,4], val[87,5], val[92,1]
puts "#{year}\t#{temp}" if (temp != "+9999" && q =~ /[01459]/)
end
The program iterates over lines from standard input by executing a block for each line
from STDIN (a global constant of type IO). The block pulls out the relevant fields from
each input line and, if the temperature is valid, writes the year and the temperature
separated by a tab character, \t, to standard output (using puts).
It’s worth drawing out a design difference between Streaming and the
Java MapReduce API. The Java API is geared toward processing your
map function one record at a time. The framework calls the map()
method on your Mapper for each record in the input, whereas with
Streaming the map program can decide how to process the input—
for example, it could easily read and process multiple lines at a time
since it’s in control of the reading. The user’s Java map implementa‐
tion is “pushed” records, but it’s still possible to consider multiple lines
at a time by accumulating previous lines in an instance variable in the
Mapper.4 In this case, you need to implement the cleanup() method
so that you know when the last record has been read, so you can finish
processing the last group of lines.
Because the script just operates on standard input and output, it’s trivial to test the script
without using Hadoop, simply by using Unix pipes:
% cat input/ncdc/sample.txt | ch02-mr-intro/src/main/ruby/max_temperature_map.rb
1950 +0000
1950 +0022
1950 -0011
1949 +0111
1949 +0078
The reduce function shown in Example 2-8 is a little more complex.
Example 2-8. Reduce function for maximum temperature in Ruby
#!/usr/bin/env ruby
last_key, max_val = nil, -1000000
STDIN.each_line do |line|
key, val = line.split("\t")
38 | Chapter 2: MapReduce

if last_key && last_key != key
puts "#{last_key}\t#{max_val}"
last_key, max_val = key, val.to_i
else
last_key, max_val = key, [max_val, val.to_i].max
end
end
puts "#{last_key}\t#{max_val}" if last_key
Again, the program iterates over lines from standard input, but this time we have to
store some state as we process each key group. In this case, the keys are the years, and
we store the last key seen and the maximum temperature seen so far for that key. The
MapReduce framework ensures that the keys are ordered, so we know that if a key is
different from the previous one, we have moved into a new key group. In contrast to
the Java API, where you are provided an iterator over each key group, in Streaming you
have to find key group boundaries in your program.
For each line, we pull out the key and value. Then, if we’ve just finished a group
(last_key && last_key != key), we write the key and the maximum temperature for
that group, separated by a tab character, before resetting the maximum temperature for
the new key. If we haven’t just finished a group, we just update the maximum temperature
for the current key.
The last line of the program ensures that a line is written for the last key group in the
input.
We can now simulate the whole MapReduce pipeline with a Unix pipeline (which is
equivalent to the Unix pipeline shown in Figure 2-1):
% cat input/ncdc/sample.txt | \
ch02-mr-intro/src/main/ruby/max_temperature_map.rb | \
sort | ch02-mr-intro/src/main/ruby/max_temperature_reduce.rb
1949 111
1950 22
The output is the same as that of the Java program, so the next step is to run it using
Hadoop itself.
The hadoop command doesn’t support a Streaming option; instead, you specify the
Streaming JAR file along with the jar option. Options to the Streaming program specify
the input and output paths and the map and reduce scripts. This is what it looks like:
% hadoop jar $HADOOP_HOME/share/hadoop/tools/lib/hadoop-streaming-*.jar \
-input input/ncdc/sample.txt \
-output output \
-mapper ch02-mr-intro/src/main/ruby/max_temperature_map.rb \
-reducer ch02-mr-intro/src/main/ruby/max_temperature_reduce.rb
When running on a large dataset on a cluster, we should use the -combiner option to
set the combiner:
Hadoop Streaming | 39

5. As an alternative to Streaming, Python programmers should consider Dumbo, which makes the Streaming
MapReduce interface more Pythonic and easier to use.
% hadoop jar $HADOOP_HOME/share/hadoop/tools/lib/hadoop-streaming-*.jar \
-files ch02-mr-intro/src/main/ruby/max_temperature_map.rb,\
ch02-mr-intro/src/main/ruby/max_temperature_reduce.rb \
-input input/ncdc/all \
-output output \
-mapper ch02-mr-intro/src/main/ruby/max_temperature_map.rb \
-combiner ch02-mr-intro/src/main/ruby/max_temperature_reduce.rb \
-reducer ch02-mr-intro/src/main/ruby/max_temperature_reduce.rb
Note also the use of -files, which we use when running Streaming programs on the
cluster to ship the scripts to the cluster.
Python
Streaming supports any programming language that can read from standard input and
write to standard output, so for readers more familiar with Python, here’s the same
example again.5 The map script is in Example 2-9, and the reduce script is in
Example 2-10.
Example 2-9. Map function for maximum temperature in Python
#!/usr/bin/env python
import re
import sys
for line in sys.stdin:
val = line.strip()
(year, temp, q) = (val[15:19], val[87:92], val[92:93])
if (temp != "+9999" and re.match("[01459]", q)):
print "%s\t%s" % (year, temp)
Example 2-10. Reduce function for maximum temperature in Python
#!/usr/bin/env python
import sys
(last_key, max_val) = (None, -sys.maxint)
for line in sys.stdin:
(key, val) = line.strip().split("\t")
if last_key and last_key != key:
print "%s\t%s" % (last_key, max_val)
(last_key, max_val) = (key, int(val))
else:
(last_key, max_val) = (key, max(max_val, int(val)))
40 | Chapter 2: MapReduce

if last_key:
print "%s\t%s" % (last_key, max_val)
We can test the programs and run the job in the same way we did in Ruby. For example,
to run a test:
% cat input/ncdc/sample.txt | \
ch02-mr-intro/src/main/python/max_temperature_map.py | \
sort | ch02-mr-intro/src/main/python/max_temperature_reduce.py
1949 111
1950 22
Hadoop Streaming | 41

1. The architecture of HDFS is described in Robert Chansler et al.’s, “The Hadoop Distributed File System,”
which appeared in The Architecture of Open Source Applications: Elegance, Evolution, and a Few Fearless
Hacks by Amy Brown and Greg Wilson (eds.).
CHAPTER 3
The Hadoop Distributed Filesystem
When a dataset outgrows the storage capacity of a single physical machine, it becomes
necessary to partition it across a number of separate machines. Filesystems that manage
the storage across a network of machines are called distributed filesystems. Since they
are network based, all the complications of network programming kick in, thus making
distributed filesystems more complex than regular disk filesystems. For example, one
of the biggest challenges is making the filesystem tolerate node failure without suffering
data loss.
Hadoop comes with a distributed filesystem called HDFS, which stands for Hadoop
Distributed Filesystem. (You may sometimes see references to “DFS”—informally or in
older documentation or configurations—which is the same thing.) HDFS is Hadoop’s
flagship filesystem and is the focus of this chapter, but Hadoop actually has a general-
purpose filesystem abstraction, so we’ll see along the way how Hadoop integrates with
other storage systems (such as the local filesystem and Amazon S3).
The Design of HDFS
HDFS is a filesystem designed for storing very large files with streaming data access
patterns, running on clusters of commodity hardware.1 Let’s examine this statement in
more detail:
43

2. See Konstantin V. Shvachko and Arun C. Murthy, “Scaling Hadoop to 4000 nodes at Yahoo!”, September 30,
2008.
3. See Chapter 10 for a typical machine specification.
4. For an exposition of the scalability limits of HDFS, see Konstantin V. Shvachko, “HDFS Scalability: The Limits
to Growth”, April 2010.
Very large files
“Very large” in this context means files that are hundreds of megabytes, gigabytes,
or terabytes in size. There are Hadoop clusters running today that store petabytes
of data.2
Streaming data access
HDFS is built around the idea that the most efficient data processing pattern is a
write-once, read-many-times pattern. A dataset is typically generated or copied
from source, and then various analyses are performed on that dataset over time.
Each analysis will involve a large proportion, if not all, of the dataset, so the time
to read the whole dataset is more important than the latency in reading the first
record.
Commodity hardware
Hadoop doesn’t require expensive, highly reliable hardware. It’s designed to run on
clusters of commodity hardware (commonly available hardware that can be ob‐
tained from multiple vendors)3 for which the chance of node failure across the
cluster is high, at least for large clusters. HDFS is designed to carry on working
without a noticeable interruption to the user in the face of such failure.
It is also worth examining the applications for which using HDFS does not work so well.
Although this may change in the future, these are areas where HDFS is not a good fit
today:
Low-latency data access
Applications that require low-latency access to data, in the tens of milliseconds
range, will not work well with HDFS. Remember, HDFS is optimized for delivering
a high throughput of data, and this may be at the expense of latency. HBase (see
Chapter 20) is currently a better choice for low-latency access.
Lots of small files
Because the namenode holds filesystem metadata in memory, the limit to the num‐
ber of files in a filesystem is governed by the amount of memory on the namenode.
As a rule of thumb, each file, directory, and block takes about 150 bytes. So, for
example, if you had one million files, each taking one block, you would need at least
300 MB of memory. Although storing millions of files is feasible, billions is beyond
the capability of current hardware.4
44 | Chapter 3: The Hadoop Distributed Filesystem

Multiple writers, arbitrary file modifications
Files in HDFS may be written to by a single writer. Writes are always made at the
end of the file, in append-only fashion. There is no support for multiple writers or
for modifications at arbitrary offsets in the file. (These might be supported in the
future, but they are likely to be relatively inefficient.)
HDFS Concepts
Blocks
A disk has a block size, which is the minimum amount of data that it can read or write.
Filesystems for a single disk build on this by dealing with data in blocks, which are an
integral multiple of the disk block size. Filesystem blocks are typically a few kilobytes
in size, whereas disk blocks are normally 512 bytes. This is generally transparent to the
filesystem user who is simply reading or writing a file of whatever length. However,
there are tools to perform filesystem maintenance, such as df and fsck, that operate on
the filesystem block level.
HDFS, too, has the concept of a block, but it is a much larger unit—128 MB by default.
Like in a filesystem for a single disk, files in HDFS are broken into block-sized chunks,
which are stored as independent units. Unlike a filesystem for a single disk, a file in
HDFS that is smaller than a single block does not occupy a full block’s worth of under‐
lying storage. (For example, a 1 MB file stored with a block size of 128 MB uses 1 MB
of disk space, not 128 MB.) When unqualified, the term “block” in this book refers to a
block in HDFS.
Why Is a Block in HDFS So Large?
HDFS blocks are large compared to disk blocks, and the reason is to minimize the cost
of seeks. If the block is large enough, the time it takes to transfer the data from the disk
can be significantly longer than the time to seek to the start of the block. Thus, trans‐
ferring a large file made of multiple blocks operates at the disk transfer rate.
A quick calculation shows that if the seek time is around 10 ms and the transfer rate is
100 MB/s, to make the seek time 1% of the transfer time, we need to make the block size
around 100 MB. The default is actually 128 MB, although many HDFS installations use
larger block sizes. This figure will continue to be revised upward as transfer speeds grow
with new generations of disk drives.
This argument shouldn’t be taken too far, however. Map tasks in MapReduce normally
operate on one block at a time, so if you have too few tasks (fewer than nodes in the
cluster), your jobs will run slower than they could otherwise.
HDFS Concepts | 45

Having a block abstraction for a distributed filesystem brings several benefits. The first
benefit is the most obvious: a file can be larger than any single disk in the network.
There’s nothing that requires the blocks from a file to be stored on the same disk, so
they can take advantage of any of the disks in the cluster. In fact, it would be possible,
if unusual, to store a single file on an HDFS cluster whose blocks filled all the disks in
the cluster.
Second, making the unit of abstraction a block rather than a file simplifies the storage
subsystem. Simplicity is something to strive for in all systems, but it is especially
important for a distributed system in which the failure modes are so varied. The storage
subsystem deals with blocks, simplifying storage management (because blocks are a
fixed size, it is easy to calculate how many can be stored on a given disk) and eliminating
metadata concerns (because blocks are just chunks of data to be stored, file metadata
such as permissions information does not need to be stored with the blocks, so another
system can handle metadata separately).
Furthermore, blocks fit well with replication for providing fault tolerance and availa‐
bility. To insure against corrupted blocks and disk and machine failure, each block is
replicated to a small number of physically separate machines (typically three). If a block
becomes unavailable, a copy can be read from another location in a way that is trans‐
parent to the client. A block that is no longer available due to corruption or machine
failure can be replicated from its alternative locations to other live machines to bring
the replication factor back to the normal level. (See “Data Integrity” on page 97 for more
on guarding against corrupt data.) Similarly, some applications may choose to set a high
replication factor for the blocks in a popular file to spread the read load on the cluster.
Like its disk filesystem cousin, HDFS’s fsck command understands blocks. For example,
running:
% hdfs fsck / -files -blocks
will list the blocks that make up each file in the filesystem. (See also “Filesystem check
(fsck)” on page 326.)
Namenodes and Datanodes
An HDFS cluster has two types of nodes operating in a master−worker pattern: a
namenode (the master) and a number of datanodes (workers). The namenode manages
the filesystem namespace. It maintains the filesystem tree and the metadata for all the
files and directories in the tree. This information is stored persistently on the local disk
in the form of two files: the namespace image and the edit log. The namenode also knows
the datanodes on which all the blocks for a given file are located; however, it does
not store block locations persistently, because this information is reconstructed from
datanodes when the system starts.
46 | Chapter 3: The Hadoop Distributed Filesystem

A client accesses the filesystem on behalf of the user by communicating with the name‐
node and datanodes. The client presents a filesystem interface similar to a Portable
Operating System Interface (POSIX), so the user code does not need to know about the
namenode and datanodes to function.
Datanodes are the workhorses of the filesystem. They store and retrieve blocks when
they are told to (by clients or the namenode), and they report back to the namenode
periodically with lists of blocks that they are storing.
Without the namenode, the filesystem cannot be used. In fact, if the machine running
the namenode were obliterated, all the files on the filesystem would be lost since there
would be no way of knowing how to reconstruct the files from the blocks on the
datanodes. For this reason, it is important to make the namenode resilient to failure,
and Hadoop provides two mechanisms for this.
The first way is to back up the files that make up the persistent state of the filesystem
metadata. Hadoop can be configured so that the namenode writes its persistent state to
multiple filesystems. These writes are synchronous and atomic. The usual configuration
choice is to write to local disk as well as a remote NFS mount.
It is also possible to run a secondary namenode, which despite its name does not act as
a namenode. Its main role is to periodically merge the namespace image with the edit
log to prevent the edit log from becoming too large. The secondary namenode usually
runs on a separate physical machine because it requires plenty of CPU and as much
memory as the namenode to perform the merge. It keeps a copy of the merged name‐
space image, which can be used in the event of the namenode failing. However, the state
of the secondary namenode lags that of the primary, so in the event of total failure of
the primary, data loss is almost certain. The usual course of action in this case is to copy
the namenode’s metadata files that are on NFS to the secondary and run it as the new
primary. (Note that it is possible to run a hot standby namenode instead of a secondary,
as discussed in “HDFS High Availability” on page 48.)
See “The filesystem image and edit log” on page 318 for more details.
Block Caching
Normally a datanode reads blocks from disk, but for frequently accessed files the blocks
may be explicitly cached in the datanode’s memory, in an off-heap block cache. By
default, a block is cached in only one datanode’s memory, although the number is con‐
figurable on a per-file basis. Job schedulers (for MapReduce, Spark, and other frame‐
works) can take advantage of cached blocks by running tasks on the datanode where a
block is cached, for increased read performance. A small lookup table used in a join is
a good candidate for caching, for example.
HDFS Concepts | 47

Users or applications instruct the namenode which files to cache (and for how long) by
adding a cache directive to a cache pool. Cache pools are an administrative grouping for
managing cache permissions and resource usage.
HDFS Federation
The namenode keeps a reference to every file and block in the filesystem in memory,
which means that on very large clusters with many files, memory becomes the limiting
factor for scaling (see “How Much Memory Does a Namenode Need?” on page 294).
HDFS federation, introduced in the 2.x release series, allows a cluster to scale by adding
namenodes, each of which manages a portion of the filesystem namespace. For example,
one namenode might manage all the files rooted under /user, say, and a second name‐
node might handle files under /share.
Under federation, each namenode manages a namespace volume, which is made up of
the metadata for the namespace, and a block pool containing all the blocks for the files
in the namespace. Namespace volumes are independent of each other, which means
namenodes do not communicate with one another, and furthermore the failure of one
namenode does not affect the availability of the namespaces managed by other namen‐
odes. Block pool storage is not partitioned, however, so datanodes register with each
namenode in the cluster and store blocks from multiple block pools.
To access a federated HDFS cluster, clients use client-side mount tables to map file paths
to namenodes. This is managed in configuration using ViewFileSystem and the
viewfs:// URIs.
HDFS High Availability
The combination of replicating namenode metadata on multiple filesystems and using
the secondary namenode to create checkpoints protects against data loss, but it does
not provide high availability of the filesystem. The namenode is still a single point of
failure (SPOF). If it did fail, all clients—including MapReduce jobs—would be unable
to read, write, or list files, because the namenode is the sole repository of the metadata
and the file-to-block mapping. In such an event, the whole Hadoop system would ef‐
fectively be out of service until a new namenode could be brought online.
To recover from a failed namenode in this situation, an administrator starts a new pri‐
mary namenode with one of the filesystem metadata replicas and configures datanodes
and clients to use this new namenode. The new namenode is not able to serve requests
until it has (i) loaded its namespace image into memory, (ii) replayed its edit log, and
(iii) received enough block reports from the datanodes to leave safe mode. On large
clusters with many files and blocks, the time it takes for a namenode to start from cold
can be 30 minutes or more.
48 | Chapter 3: The Hadoop Distributed Filesystem

The long recovery time is a problem for routine maintenance, too. In fact, because
unexpected failure of the namenode is so rare, the case for planned downtime is actually
more important in practice.
Hadoop 2 remedied this situation by adding support for HDFS high availability (HA).
In this implementation, there are a pair of namenodes in an active-standby configura‐
tion. In the event of the failure of the active namenode, the standby takes over its duties
to continue servicing client requests without a significant interruption. A few architec‐
tural changes are needed to allow this to happen:
•The namenodes must use highly available shared storage to share the edit log. When
a standby namenode comes up, it reads up to the end of the shared edit log to
synchronize its state with the active namenode, and then continues to read new
entries as they are written by the active namenode.
•Datanodes must send block reports to both namenodes because the block mappings
are stored in a namenode’s memory, and not on disk.
•Clients must be configured to handle namenode failover, using a mechanism that
is transparent to users.
•The secondary namenode’s role is subsumed by the standby, which takes periodic
checkpoints of the active namenode’s namespace.
There are two choices for the highly available shared storage: an NFS filer, or a quorum
journal manager (QJM). The QJM is a dedicated HDFS implementation, designed for
the sole purpose of providing a highly available edit log, and is the recommended choice
for most HDFS installations. The QJM runs as a group of journal nodes, and each edit
must be written to a majority of the journal nodes. Typically, there are three journal
nodes, so the system can tolerate the loss of one of them. This arrangement is similar
to the way ZooKeeper works, although it is important to realize that the QJM imple‐
mentation does not use ZooKeeper. (Note, however, that HDFS HA does use ZooKeeper
for electing the active namenode, as explained in the next section.)
If the active namenode fails, the standby can take over very quickly (in a few tens of
seconds) because it has the latest state available in memory: both the latest edit log entries
and an up-to-date block mapping. The actual observed failover time will be longer in
practice (around a minute or so), because the system needs to be conservative in de‐
ciding that the active namenode has failed.
In the unlikely event of the standby being down when the active fails, the administrator
can still start the standby from cold. This is no worse than the non-HA case, and from
an operational point of view it’s an improvement, because the process is a standard
operational procedure built into Hadoop.
HDFS Concepts | 49

Failover and fencing
The transition from the active namenode to the standby is managed by a new entity in
the system called the failover controller. There are various failover controllers, but the
default implementation uses ZooKeeper to ensure that only one namenode is active.
Each namenode runs a lightweight failover controller process whose job it is to monitor
its namenode for failures (using a simple heartbeating mechanism) and trigger a failover
should a namenode fail.
Failover may also be initiated manually by an administrator, for example, in the case of
routine maintenance. This is known as a graceful failover, since the failover controller
arranges an orderly transition for both namenodes to switch roles.
In the case of an ungraceful failover, however, it is impossible to be sure that the failed
namenode has stopped running. For example, a slow network or a network partition
can trigger a failover transition, even though the previously active namenode is still
running and thinks it is still the active namenode. The HA implementation goes to great
lengths to ensure that the previously active namenode is prevented from doing any
damage and causing corruption—a method known as fencing.
The QJM only allows one namenode to write to the edit log at one time; however, it is
still possible for the previously active namenode to serve stale read requests to clients,
so setting up an SSH fencing command that will kill the namenode’s process is a good
idea. Stronger fencing methods are required when using an NFS filer for the shared edit
log, since it is not possible to only allow one namenode to write at a time (this is why
QJM is recommended). The range of fencing mechanisms includes revoking the name‐
node’s access to the shared storage directory (typically by using a vendor-specific NFS
command), and disabling its network port via a remote management command. As a
last resort, the previously active namenode can be fenced with a technique rather
graphically known as STONITH, or “shoot the other node in the head,” which uses a
specialized power distribution unit to forcibly power down the host machine.
Client failover is handled transparently by the client library. The simplest implemen‐
tation uses client-side configuration to control failover. The HDFS URI uses a logical
hostname that is mapped to a pair of namenode addresses (in the configuration file),
and the client library tries each namenode address until the operation succeeds.
The Command-Line Interface
We’re going to have a look at HDFS by interacting with it from the command line. There
are many other interfaces to HDFS, but the command line is one of the simplest and,
to many developers, the most familiar.
We are going to run HDFS on one machine, so first follow the instructions for setting
up Hadoop in pseudodistributed mode in Appendix A. Later we’ll see how to run HDFS
on a cluster of machines to give us scalability and fault tolerance.
50 | Chapter 3: The Hadoop Distributed Filesystem

5. In Hadoop 1, the name for this property was fs.default.name. Hadoop 2 introduced many new property
names, and deprecated the old ones (see “Which Properties Can I Set?” on page 150). This book uses the new
property names.
There are two properties that we set in the pseudodistributed configuration that deserve
further explanation. The first is fs.defaultFS, set to hdfs://localhost/, which is used
to set a default filesystem for Hadoop.5 Filesystems are specified by a URI, and here we
have used an hdfs URI to configure Hadoop to use HDFS by default. The HDFS dae‐
mons will use this property to determine the host and port for the HDFS namenode.
We’ll be running it on localhost, on the default HDFS port, 8020. And HDFS clients will
use this property to work out where the namenode is running so they can connect
to it.
We set the second property, dfs.replication, to 1 so that HDFS doesn’t replicate
filesystem blocks by the default factor of three. When running with a single datanode,
HDFS can’t replicate blocks to three datanodes, so it would perpetually warn about
blocks being under-replicated. This setting solves that problem.
Basic Filesystem Operations
The filesystem is ready to be used, and we can do all of the usual filesystem operations,
such as reading files, creating directories, moving files, deleting data, and listing direc‐
tories. You can type hadoop fs -help to get detailed help on every command.
Start by copying a file from the local filesystem to HDFS:
% hadoop fs -copyFromLocal input/docs/quangle.txt \
hdfs://localhost/user/tom/quangle.txt
This command invokes Hadoop’s filesystem shell command fs, which supports a num‐
ber of subcommands—in this case, we are running -copyFromLocal. The local file
quangle.txt is copied to the file /user/tom/quangle.txt on the HDFS instance running on
localhost. In fact, we could have omitted the scheme and host of the URI and picked up
the default, hdfs://localhost, as specified in core-site.xml:
% hadoop fs -copyFromLocal input/docs/quangle.txt /user/tom/quangle.txt
We also could have used a relative path and copied the file to our home directory in
HDFS, which in this case is /user/tom:
% hadoop fs -copyFromLocal input/docs/quangle.txt quangle.txt
Let’s copy the file back to the local filesystem and check whether it’s the same:
% hadoop fs -copyToLocal quangle.txt quangle.copy.txt
% md5 input/docs/quangle.txt quangle.copy.txt
MD5 (input/docs/quangle.txt) = e7891a2627cf263a079fb0f18256ffb2
MD5 (quangle.copy.txt) = e7891a2627cf263a079fb0f18256ffb2
The Command-Line Interface | 51

The MD5 digests are the same, showing that the file survived its trip to HDFS and is
back intact.
Finally, let’s look at an HDFS file listing. We create a directory first just to see how it is
displayed in the listing:
% hadoop fs -mkdir books
% hadoop fs -ls .
Found 2 items
drwxr-xr-x - tom supergroup 0 2014-10-04 13:22 books
-rw-r--r-- 1 tom supergroup 119 2014-10-04 13:21 quangle.txt
The information returned is very similar to that returned by the Unix command ls -
l, with a few minor differences. The first column shows the file mode. The second
column is the replication factor of the file (something a traditional Unix filesystem does
not have). Remember we set the default replication factor in the site-wide configuration
to be 1, which is why we see the same value here. The entry in this column is empty for
directories because the concept of replication does not apply to them—directories are
treated as metadata and stored by the namenode, not the datanodes. The third and
fourth columns show the file owner and group. The fifth column is the size of the file
in bytes, or zero for directories. The sixth and seventh columns are the last modified
date and time. Finally, the eighth column is the name of the file or directory.
File Permissions in HDFS
HDFS has a permissions model for files and directories that is much like the POSIX
model. There are three types of permission: the read permission (r), the write permission
(w), and the execute permission (x). The read permission is required to read files or list
the contents of a directory. The write permission is required to write a file or, for a
directory, to create or delete files or directories in it. The execute permission is ignored
for a file because you can’t execute a file on HDFS (unlike POSIX), and for a directory
this permission is required to access its children.
Each file and directory has an owner, a group, and a mode. The mode is made up of the
permissions for the user who is the owner, the permissions for the users who are
members of the group, and the permissions for users who are neither the owners nor
members of the group.
By default, Hadoop runs with security disabled, which means that a client’s identity is
not authenticated. Because clients are remote, it is possible for a client to become an
arbitrary user simply by creating an account of that name on the remote system. This
is not possible if security is turned on; see “Security” on page 309. Either way, it is worth‐
while having permissions enabled (as they are by default; see the dfs.permis
sions.enabled property) to avoid accidental modification or deletion of substantial
parts of the filesystem, either by users or by automated tools or programs.
52 | Chapter 3: The Hadoop Distributed Filesystem

When permissions checking is enabled, the owner permissions are checked if the client’s
username matches the owner, and the group permissions are checked if the client is a
member of the group; otherwise, the other permissions are checked.
There is a concept of a superuser, which is the identity of the namenode process. Per‐
missions checks are not performed for the superuser.
Hadoop Filesystems
Hadoop has an abstract notion of filesystems, of which HDFS is just one implementa‐
tion. The Java abstract class org.apache.hadoop.fs.FileSystem represents the client
interface to a filesystem in Hadoop, and there are several concrete implementations.
The main ones that ship with Hadoop are described in Table 3-1.
Table 3-1. Hadoop filesystems
Filesystem URI scheme Java implementation
(all under org.apache.hadoop)
Description
Local file fs.LocalFileSystem A filesystem for a locally connected disk
with client-side checksums. Use RawLocal
FileSystem for a local filesystem with no
checksums. See “LocalFileSystem” on page
99.
HDFS hdfs hdfs.DistributedFileSystem Hadoop’s distributed filesystem. HDFS is
designed to work efficiently in conjunction
with MapReduce.
WebHDFS webhdfs hdfs.web.WebHdfsFileSystem A filesystem providing authenticated read/
write access to HDFS over HTTP. See “HTTP”
on page 54.
Secure
WebHDFS
swebhdfs hdfs.web.SWebHdfsFileSystem The HTTPS version of WebHDFS.
HAR har fs.HarFileSystem A filesystem layered on another filesystem
for archiving files. Hadoop Archives are used
for packing lots of files in HDFS into a single
archive file to reduce the namenode’s
memory usage. Use the hadoop
archive command to create HAR files.
View viewfs viewfs.ViewFileSystem A client-side mount table for other Hadoop
filesystems. Commonly used to create mount
points for federated namenodes (see “HDFS
Federation” on page 48).
FTP ftp fs.ftp.FTPFileSystem A filesystem backed by an FTP server.
S3 s3a fs.s3a.S3AFileSystem A filesystem backed by Amazon S3. Replaces
the older s3n (S3 native) implementation.
Hadoop Filesystems | 53

Filesystem URI scheme Java implementation
(all under org.apache.hadoop)
Description
Azure wasb fs.azure.NativeAzureFileSystem A filesystem backed by Microsoft Azure.
Swift swift fs.swift.snative.SwiftNativeFile
System
A filesystem backed by OpenStack Swift.
Hadoop provides many interfaces to its filesystems, and it generally uses the URI scheme
to pick the correct filesystem instance to communicate with. For example, the filesystem
shell that we met in the previous section operates with all Hadoop filesystems. To list
the files in the root directory of the local filesystem, type:
% hadoop fs -ls file:///
Although it is possible (and sometimes very convenient) to run MapReduce programs
that access any of these filesystems, when you are processing large volumes of data you
should choose a distributed filesystem that has the data locality optimization, notably
HDFS (see “Scaling Out” on page 30).
Interfaces
Hadoop is written in Java, so most Hadoop filesystem interactions are mediated through
the Java API. The filesystem shell, for example, is a Java application that uses the Java
FileSystem class to provide filesystem operations. The other filesystem interfaces are
discussed briefly in this section. These interfaces are most commonly used with HDFS,
since the other filesystems in Hadoop typically have existing tools to access the under‐
lying filesystem (FTP clients for FTP, S3 tools for S3, etc.), but many of them will work
with any Hadoop filesystem.
HTTP
By exposing its filesystem interface as a Java API, Hadoop makes it awkward for non-
Java applications to access HDFS. The HTTP REST API exposed by the WebHDFS
protocol makes it easier for other languages to interact with HDFS. Note that the HTTP
interface is slower than the native Java client, so should be avoided for very large data
transfers if possible.
There are two ways of accessing HDFS over HTTP: directly, where the HDFS daemons
serve HTTP requests to clients; and via a proxy (or proxies), which accesses HDFS on
the client’s behalf using the usual DistributedFileSystem API. The two ways are il‐
lustrated in Figure 3-1. Both use the WebHDFS protocol.
54 | Chapter 3: The Hadoop Distributed Filesystem

Figure 3-1. Accessing HDFS over HTTP directly and via a bank of HDFS proxies
In the first case, the embedded web servers in the namenode and datanodes act as
WebHDFS endpoints. (WebHDFS is enabled by default, since dfs.webhdfs.enabled is
set to true.) File metadata operations are handled by the namenode, while file read (and
write) operations are sent first to the namenode, which sends an HTTP redirect to the
client indicating the datanode to stream file data from (or to).
The second way of accessing HDFS over HTTP relies on one or more standalone proxy
servers. (The proxies are stateless, so they can run behind a standard load balancer.) All
traffic to the cluster passes through the proxy, so the client never accesses the namenode
or datanode directly. This allows for stricter firewall and bandwidth-limiting policies
to be put in place. It’s common to use a proxy for transfers between Hadoop clusters
located in different data centers, or when accessing a Hadoop cluster running in the
cloud from an external network.
The HttpFS proxy exposes the same HTTP (and HTTPS) interface as WebHDFS, so
clients can access both using webhdfs (or swebhdfs) URIs. The HttpFS proxy is started
independently of the namenode and datanode daemons, using the httpfs.sh script, and
by default listens on a different port number (14000).
C
Hadoop provides a C library called libhdfs that mirrors the Java FileSystem interface
(it was written as a C library for accessing HDFS, but despite its name it can be used to
Hadoop Filesystems | 55

6. In Hadoop 2 and later, there is a new filesystem interface called FileContext with better handling of multiple
filesystems (so a single FileContext can resolve multiple filesystem schemes, for example) and a cleaner,
more consistent interface. FileSystem is still more widely used, however.
access any Hadoop filesystem). It works using the Java Native Interface (JNI) to call a
Java filesystem client. There is also a libwebhdfs library that uses the WebHDFS interface
described in the previous section.
The C API is very similar to the Java one, but it typically lags the Java one, so some newer
features may not be supported. You can find the header file, hdfs.h, in the include
directory of the Apache Hadoop binary tarball distribution.
The Apache Hadoop binary tarball comes with prebuilt libhdfs binaries for 64-bit Linux,
but for other platforms you will need to build them yourself by following the BUILD
ING.txt instructions at the top level of the source tree.
NFS
It is possible to mount HDFS on a local client’s filesystem using Hadoop’s NFSv3 gateway.
You can then use Unix utilities (such as ls and cat) to interact with the filesystem,
upload files, and in general use POSIX libraries to access the filesystem from any pro‐
gramming language. Appending to a file works, but random modifications of a file do
not, since HDFS can only write to the end of a file.
Consult the Hadoop documentation for how to configure and run the NFS gateway and
connect to it from a client.
FUSE
Filesystem in Userspace (FUSE) allows filesystems that are implemented in user space
to be integrated as Unix filesystems. Hadoop’s Fuse-DFS contrib module allows HDFS
(or any Hadoop filesystem) to be mounted as a standard local filesystem. Fuse-DFS is
implemented in C using libhdfs as the interface to HDFS. At the time of writing, the
Hadoop NFS gateway is the more robust solution to mounting HDFS, so should be
preferred over Fuse-DFS.
The Java Interface
In this section, we dig into the Hadoop FileSystem class: the API for interacting with
one of Hadoop’s filesystems.6 Although we focus mainly on the HDFS implementation,
DistributedFileSystem, in general you should strive to write your code against the
FileSystem abstract class, to retain portability across filesystems. This is very useful
when testing your program, for example, because you can rapidly run tests using data
stored on the local filesystem.
56 | Chapter 3: The Hadoop Distributed Filesystem

Reading Data from a Hadoop URL
One of the simplest ways to read a file from a Hadoop filesystem is by using a
java.net.URL object to open a stream to read the data from. The general idiom is:
InputStream in = null;
try {
in = new URL("hdfs://host/path").openStream();
// process in
} finally {
IOUtils.closeStream(in);
}
There’s a little bit more work required to make Java recognize Hadoop’s hdfs URL
scheme. This is achieved by calling the setURLStreamHandlerFactory() method on
URL with an instance of FsUrlStreamHandlerFactory. This method can be called only
once per JVM, so it is typically executed in a static block. This limitation means that if
some other part of your program—perhaps a third-party component outside your con‐
trol—sets a URLStreamHandlerFactory, you won’t be able to use this approach for
reading data from Hadoop. The next section discusses an alternative.
Example 3-1 shows a program for displaying files from Hadoop filesystems on standard
output, like the Unix cat command.
Example 3-1. Displaying files from a Hadoop filesystem on standard output using a
URLStreamHandler
public class URLCat {
static {
URL.setURLStreamHandlerFactory(new FsUrlStreamHandlerFactory());
}
public static void main(String[] args) throws Exception {
InputStream in = null;
try {
in = new URL(args[0]).openStream();
IOUtils.copyBytes(in, System.out, 4096, false);
} finally {
IOUtils.closeStream(in);
}
}
}
We make use of the handy IOUtils class that comes with Hadoop for closing the stream
in the finally clause, and also for copying bytes between the input stream and the
output stream (System.out, in this case). The last two arguments to the copyBytes()
method are the buffer size used for copying and whether to close the streams when the
copy is complete. We close the input stream ourselves, and System.out doesn’t need to
be closed.
The Java Interface | 57

7. The text is from The Quangle Wangle’s Hat by Edward Lear.
Here’s a sample run:7
% export HADOOP_CLASSPATH=hadoop-examples.jar
% hadoop URLCat hdfs://localhost/user/tom/quangle.txt
On the top of the Crumpetty Tree
The Quangle Wangle sat,
But his face you could not see,
On account of his Beaver Hat.
Reading Data Using the FileSystem API
As the previous section explained, sometimes it is impossible to set a URLStreamHand
lerFactory for your application. In this case, you will need to use the FileSystem API
to open an input stream for a file.
A file in a Hadoop filesystem is represented by a Hadoop Path object (and not
a java.io.File object, since its semantics are too closely tied to the local filesystem).
You can think of a Path as a Hadoop filesystem URI, such as hdfs://localhost/user/
tom/quangle.txt.
FileSystem is a general filesystem API, so the first step is to retrieve an instance for the
filesystem we want to use—HDFS, in this case. There are several static factory methods
for getting a FileSystem instance:
public static FileSystem get(Configuration conf) throws IOException
public static FileSystem get(URI uri, Configuration conf) throws IOException
public static FileSystem get(URI uri, Configuration conf, String user)
throws IOException
A Configuration object encapsulates a client or server’s configuration, which is set
using configuration files read from the classpath, such as etc/hadoop/core-site.xml. The
first method returns the default filesystem (as specified in core-site.xml, or the default
local filesystem if not specified there). The second uses the given URI’s scheme and
authority to determine the filesystem to use, falling back to the default filesystem if no
scheme is specified in the given URI. The third retrieves the filesystem as the given user,
which is important in the context of security (see “Security” on page 309).
In some cases, you may want to retrieve a local filesystem instance. For this, you can
use the convenience method getLocal():
public static LocalFileSystem getLocal(Configuration conf) throws IOException
With a FileSystem instance in hand, we invoke an open() method to get the input
stream for a file:
public FSDataInputStream open(Path f) throws IOException
public abstract FSDataInputStream open(Path f, int bufferSize) throws IOException
58 | Chapter 3: The Hadoop Distributed Filesystem

The first method uses a default buffer size of 4 KB.
Putting this together, we can rewrite Example 3-1 as shown in Example 3-2.
Example 3-2. Displaying files from a Hadoop filesystem on standard output by using
the FileSystem directly
public class FileSystemCat {
public static void main(String[] args) throws Exception {
String uri = args[0];
Configuration conf = new Configuration();
FileSystem fs = FileSystem.get(URI.create(uri), conf);
InputStream in = null;
try {
in = fs.open(new Path(uri));
IOUtils.copyBytes(in, System.out, 4096, false);
} finally {
IOUtils.closeStream(in);
}
}
}
The program runs as follows:
% hadoop FileSystemCat hdfs://localhost/user/tom/quangle.txt
On the top of the Crumpetty Tree
The Quangle Wangle sat,
But his face you could not see,
On account of his Beaver Hat.
FSDataInputStream
The open() method on FileSystem actually returns an FSDataInputStream rather than
a standard java.io class. This class is a specialization of java.io.DataInputStream
with support for random access, so you can read from any part of the stream:
package org.apache.hadoop.fs;
public class FSDataInputStream extends DataInputStream
implements Seekable, PositionedReadable {
// implementation elided
}
The Seekable interface permits seeking to a position in the file and provides a query
method for the current offset from the start of the file (getPos()):
public interface Seekable {
void seek(long pos) throws IOException;
long getPos() throws IOException;
}
The Java Interface | 59

Calling seek() with a position that is greater than the length of the file will result in an
IOException. Unlike the skip() method of java.io.InputStream, which positions the
stream at a point later than the current position, seek() can move to an arbitrary,
absolute position in the file.
A simple extension of Example 3-2 is shown in Example 3-3, which writes a file to
standard output twice: after writing it once, it seeks to the start of the file and streams
through it once again.
Example 3-3. Displaying files from a Hadoop filesystem on standard output twice, by
using seek()
public class FileSystemDoubleCat {
public static void main(String[] args) throws Exception {
String uri = args[0];
Configuration conf = new Configuration();
FileSystem fs = FileSystem.get(URI.create(uri), conf);
FSDataInputStream in = null;
try {
in = fs.open(new Path(uri));
IOUtils.copyBytes(in, System.out, 4096, false);
in.seek(0); // go back to the start of the file
IOUtils.copyBytes(in, System.out, 4096, false);
} finally {
IOUtils.closeStream(in);
}
}
}
Here’s the result of running it on a small file:
% hadoop FileSystemDoubleCat hdfs://localhost/user/tom/quangle.txt
On the top of the Crumpetty Tree
The Quangle Wangle sat,
But his face you could not see,
On account of his Beaver Hat.
On the top of the Crumpetty Tree
The Quangle Wangle sat,
But his face you could not see,
On account of his Beaver Hat.
FSDataInputStream also implements the PositionedReadable interface for reading
parts of a file at a given offset:
public interface PositionedReadable {
public int read(long position, byte[] buffer, int offset, int length)
throws IOException;
public void readFully(long position, byte[] buffer, int offset, int length)
throws IOException;
60 | Chapter 3: The Hadoop Distributed Filesystem

public void readFully(long position, byte[] buffer) throws IOException;
}
The read() method reads up to length bytes from the given position in the file into
the buffer at the given offset in the buffer. The return value is the number of bytes
actually read; callers should check this value, as it may be less than length. The read
Fully() methods will read length bytes into the buffer (or buffer.length bytes for
the version that just takes a byte array buffer), unless the end of the file is reached, in
which case an EOFException is thrown.
All of these methods preserve the current offset in the file and are thread safe (although
FSDataInputStream is not designed for concurrent access; therefore, it’s better to create
multiple instances), so they provide a convenient way to access another part of the file—
metadata, perhaps—while reading the main body of the file.
Finally, bear in mind that calling seek() is a relatively expensive operation and should
be done sparingly. You should structure your application access patterns to rely on
streaming data (by using MapReduce, for example) rather than performing a large
number of seeks.
Writing Data
The FileSystem class has a number of methods for creating a file. The simplest is the
method that takes a Path object for the file to be created and returns an output stream
to write to:
public FSDataOutputStream create(Path f) throws IOException
There are overloaded versions of this method that allow you to specify whether to for‐
cibly overwrite existing files, the replication factor of the file, the buffer size to use when
writing the file, the block size for the file, and file permissions.
The create() methods create any parent directories of the file to be
written that don’t already exist. Though convenient, this behavior
may be unexpected. If you want the write to fail when the parent
directory doesn’t exist, you should check for the existence of the
parent directory first by calling the exists() method. Alternative‐
ly, use FileContext, which allows you to control whether parent
directories are created or not.
There’s also an overloaded method for passing a callback interface, Progressable, so
your application can be notified of the progress of the data being written to the
datanodes:
The Java Interface | 61

package org.apache.hadoop.util;
public interface Progressable {
public void progress();
}
As an alternative to creating a new file, you can append to an existing file using the
append() method (there are also some other overloaded versions):
public FSDataOutputStream append(Path f) throws IOException
The append operation allows a single writer to modify an already written file by opening
it and writing data from the final offset in the file. With this API, applications that
produce unbounded files, such as logfiles, can write to an existing file after having closed
it. The append operation is optional and not implemented by all Hadoop filesystems.
For example, HDFS supports append, but S3 filesystems don’t.
Example 3-4 shows how to copy a local file to a Hadoop filesystem. We illustrate progress
by printing a period every time the progress() method is called by Hadoop, which is
after each 64 KB packet of data is written to the datanode pipeline. (Note that this
particular behavior is not specified by the API, so it is subject to change in later versions
of Hadoop. The API merely allows you to infer that “something is happening.”)
Example 3-4. Copying a local file to a Hadoop filesystem
public class FileCopyWithProgress {
public static void main(String[] args) throws Exception {
String localSrc = args[0];
String dst = args[1];
InputStream in = new BufferedInputStream(new FileInputStream(localSrc));
Configuration conf = new Configuration();
FileSystem fs = FileSystem.get(URI.create(dst), conf);
OutputStream out = fs.create(new Path(dst), new Progressable() {
public void progress() {
System.out.print(".");
}
});
IOUtils.copyBytes(in, out, 4096, true);
}
}
Typical usage:
% hadoop FileCopyWithProgress input/docs/1400-8.txt
hdfs://localhost/user/tom/1400-8.txt
.................
Currently, none of the other Hadoop filesystems call progress() during writes. Progress
is important in MapReduce applications, as you will see in later chapters.
62 | Chapter 3: The Hadoop Distributed Filesystem

FSDataOutputStream
The create() method on FileSystem returns an FSDataOutputStream, which, like
FSDataInputStream, has a method for querying the current position in the file:
package org.apache.hadoop.fs;
public class FSDataOutputStream extends DataOutputStream implements Syncable {
public long getPos() throws IOException {
// implementation elided
}
// implementation elided
}
However, unlike FSDataInputStream, FSDataOutputStream does not permit seeking.
This is because HDFS allows only sequential writes to an open file or appends to an
already written file. In other words, there is no support for writing to anywhere other
than the end of the file, so there is no value in being able to seek while writing.
Directories
FileSystem provides a method to create a directory:
public boolean mkdirs(Path f) throws IOException
This method creates all of the necessary parent directories if they don’t already exist,
just like the java.io.File’s mkdirs() method. It returns true if the directory (and all
parent directories) was (were) successfully created.
Often, you don’t need to explicitly create a directory, because writing a file by calling
create() will automatically create any parent directories.
Querying the Filesystem
File metadata: FileStatus
An important feature of any filesystem is the ability to navigate its directory structure
and retrieve information about the files and directories that it stores. The FileStatus
class encapsulates filesystem metadata for files and directories, including file length,
block size, replication, modification time, ownership, and permission information.
The method getFileStatus() on FileSystem provides a way of getting a FileStatus
object for a single file or directory. Example 3-5 shows an example of its use.
The Java Interface | 63

Example 3-5. Demonstrating file status information
public class ShowFileStatusTest {
private MiniDFSCluster cluster; // use an in-process HDFS cluster for testing
private FileSystem fs;
@Before
public void setUp() throws IOException {
Configuration conf = new Configuration();
if (System.getProperty("test.build.data") == null) {
System.setProperty("test.build.data", "/tmp");
}
cluster = new MiniDFSCluster.Builder(conf).build();
fs = cluster.getFileSystem();
OutputStream out = fs.create(new Path("/dir/file"));
out.write("content".getBytes("UTF-8"));
out.close();
}
@After
public void tearDown() throws IOException {
if (fs != null) { fs.close(); }
if (cluster != null) { cluster.shutdown(); }
}
@Test(expected = FileNotFoundException.class)
public void throwsFileNotFoundForNonExistentFile() throws IOException {
fs.getFileStatus(new Path("no-such-file"));
}
@Test
public void fileStatusForFile() throws IOException {
Path file = new Path("/dir/file");
FileStatus stat = fs.getFileStatus(file);
assertThat(stat.getPath().toUri().getPath(), is("/dir/file"));
assertThat(stat.isDirectory(), is(false));
assertThat(stat.getLen(), is(7L));
assertThat(stat.getModificationTime(),
is(lessThanOrEqualTo(System.currentTimeMillis())));
assertThat(stat.getReplication(), is((short) 1));
assertThat(stat.getBlockSize(), is(128 * 1024 * 1024L));
assertThat(stat.getOwner(), is(System.getProperty("user.name")));
assertThat(stat.getGroup(), is("supergroup"));
assertThat(stat.getPermission().toString(), is("rw-r--r--"));
}
@Test
public void fileStatusForDirectory() throws IOException {
Path dir = new Path("/dir");
FileStatus stat = fs.getFileStatus(dir);
assertThat(stat.getPath().toUri().getPath(), is("/dir"));
assertThat(stat.isDirectory(), is(true));
64 | Chapter 3: The Hadoop Distributed Filesystem

assertThat(stat.getLen(), is(0L));
assertThat(stat.getModificationTime(),
is(lessThanOrEqualTo(System.currentTimeMillis())));
assertThat(stat.getReplication(), is((short) 0));
assertThat(stat.getBlockSize(), is(0L));
assertThat(stat.getOwner(), is(System.getProperty("user.name")));
assertThat(stat.getGroup(), is("supergroup"));
assertThat(stat.getPermission().toString(), is("rwxr-xr-x"));
}
}
If no file or directory exists, a FileNotFoundException is thrown. However, if you are
interested only in the existence of a file or directory, the exists() method on
FileSystem is more convenient:
public boolean exists(Path f) throws IOException
Listing files
Finding information on a single file or directory is useful, but you also often need to be
able to list the contents of a directory. That’s what FileSystem’s listStatus() methods
are for:
public FileStatus[] listStatus(Path f) throws IOException
public FileStatus[] listStatus(Path f, PathFilter filter) throws IOException
public FileStatus[] listStatus(Path[] files) throws IOException
public FileStatus[] listStatus(Path[] files, PathFilter filter)
throws IOException
When the argument is a file, the simplest variant returns an array of FileStatus objects
of length 1. When the argument is a directory, it returns zero or more FileStatus objects
representing the files and directories contained in the directory.
Overloaded variants allow a PathFilter to be supplied to restrict the files and direc‐
tories to match. You will see an example of this in the section “PathFilter” on page 67.
Finally, if you specify an array of paths, the result is a shortcut for calling the equivalent
single-path listStatus() method for each path in turn and accumulating the
FileStatus object arrays in a single array. This can be useful for building up lists of
input files to process from distinct parts of the filesystem tree. Example 3-6 is a simple
demonstration of this idea. Note the use of stat2Paths() in Hadoop’s FileUtil for
turning an array of FileStatus objects into an array of Path objects.
Example 3-6. Showing the file statuses for a collection of paths in a Hadoop filesystem
public class ListStatus {
public static void main(String[] args) throws Exception {
String uri = args[0];
Configuration conf = new Configuration();
FileSystem fs = FileSystem.get(URI.create(uri), conf);
The Java Interface | 65

Path[] paths = new Path[args.length];
for (int i = 0; i < paths.length; i++) {
paths[i] = new Path(args[i]);
}
FileStatus[] status = fs.listStatus(paths);
Path[] listedPaths = FileUtil.stat2Paths(status);
for (Path p : listedPaths) {
System.out.println(p);
}
}
}
We can use this program to find the union of directory listings for a collection of paths:
% hadoop ListStatus hdfs://localhost/ hdfs://localhost/user/tom
hdfs://localhost/user
hdfs://localhost/user/tom/books
hdfs://localhost/user/tom/quangle.txt
File patterns
It is a common requirement to process sets of files in a single operation. For example,
a MapReduce job for log processing might analyze a month’s worth of files contained
in a number of directories. Rather than having to enumerate each file and directory to
specify the input, it is convenient to use wildcard characters to match multiple files with
a single expression, an operation that is known as globbing. Hadoop provides two
FileSystem methods for processing globs:
public FileStatus[] globStatus(Path pathPattern) throws IOException
public FileStatus[] globStatus(Path pathPattern, PathFilter filter)
throws IOException
The globStatus() methods return an array of FileStatus objects whose paths match
the supplied pattern, sorted by path. An optional PathFilter can be specified to restrict
the matches further.
Hadoop supports the same set of glob characters as the Unix bash shell (see Table 3-2).
Table 3-2. Glob characters and their meanings
Glob Name Matches
*asterisk Matches zero or more characters
?question mark Matches a single character
[ab] character class Matches a single character in the set {a, b}
[^ab] negated character class Matches a single character that is not in the set {a, b}
[a-b] character range Matches a single character in the (closed) range [a, b], where a is lexicographically
less than or equal to b
66 | Chapter 3: The Hadoop Distributed Filesystem

Glob Name Matches
[^a-b] negated character range Matches a single character that is not in the (closed) range [a, b], where a is
lexicographically less than or equal to b
{a,b} alternation Matches either expression a or b
\c escaped character Matches character c when it is a metacharacter
Imagine that logfiles are stored in a directory structure organized hierarchically by
date. So, logfiles for the last day of 2007 would go in a directory named /2007/12/31, for
example. Suppose that the full file listing is:
/
├── 2007/
│ └── 12/
│ ├── 30/
│ └── 31/
└── 2008/
└── 01/
├── 01/
└── 02/
Here are some file globs and their expansions:
Glob Expansion
/* /2007 /2008
/*/* /2007/12 /2008/01
/*/12/* /2007/12/30 /2007/12/31
/200? /2007 /2008
/200[78] /2007 /2008
/200[7-8] /2007 /2008
/200[^01234569] /2007 /2008
/*/*/{31,01} /2007/12/31 /2008/01/01
/*/*/3{0,1} /2007/12/30 /2007/12/31
/*/{12/31,01/01} /2007/12/31 /2008/01/01
PathFilter
Glob patterns are not always powerful enough to describe a set of files you want to
access. For example, it is not generally possible to exclude a particular file using a glob
pattern. The listStatus() and globStatus() methods of FileSystem take an optional
PathFilter, which allows programmatic control over matching:
package org.apache.hadoop.fs;
public interface PathFilter {
boolean accept(Path path);
}
The Java Interface | 67

PathFilter is the equivalent of java.io.FileFilter for Path objects rather than File
objects.
Example 3-7 shows a PathFilter for excluding paths that match a regular expression.
Example 3-7. A PathFilter for excluding paths that match a regular expression
public class RegexExcludePathFilter implements PathFilter {
private final String regex;
public RegexExcludePathFilter(String regex) {
this.regex = regex;
}
public boolean accept(Path path) {
return !path.toString().matches(regex);
}
}
The filter passes only those files that don’t match the regular expression. After the glob
picks out an initial set of files to include, the filter is used to refine the results. For
example:
fs.globStatus(new Path("/2007/*/*"), new RegexExcludeFilter("^.*/2007/12/31$"))
will expand to /2007/12/30.
Filters can act only on a file’s name, as represented by a Path. They can’t use a file’s
properties, such as creation time, as their basis. Nevertheless, they can perform matching
that neither glob patterns nor regular expressions can achieve. For example, if you store
files in a directory structure that is laid out by date (like in the previous section), you
can write a PathFilter to pick out files that fall in a given date range.
Deleting Data
Use the delete() method on FileSystem to permanently remove files or directories:
public boolean delete(Path f, boolean recursive) throws IOException
If f is a file or an empty directory, the value of recursive is ignored. A nonempty
directory is deleted, along with its contents, only if recursive is true (otherwise, an
IOException is thrown).
68 | Chapter 3: The Hadoop Distributed Filesystem

Data Flow
Anatomy of a File Read
To get an idea of how data flows between the client interacting with HDFS, the name‐
node, and the datanodes, consider Figure 3-2, which shows the main sequence of events
when reading a file.
Figure 3-2. A client reading data from HDFS
The client opens the file it wishes to read by calling open() on the FileSystem object,
which for HDFS is an instance of DistributedFileSystem (step 1 in Figure 3-2).
DistributedFileSystem calls the namenode, using remote procedure calls (RPCs), to
determine the locations of the first few blocks in the file (step 2). For each block, the
namenode returns the addresses of the datanodes that have a copy of that block. Fur‐
thermore, the datanodes are sorted according to their proximity to the client (according
to the topology of the cluster’s network; see “Network Topology and Hadoop” on page
70). If the client is itself a datanode (in the case of a MapReduce task, for instance), the
client will read from the local datanode if that datanode hosts a copy of the block (see
also Figure 2-2 and “Short-circuit local reads” on page 308).
The DistributedFileSystem returns an FSDataInputStream (an input stream that
supports file seeks) to the client for it to read data from. FSDataInputStream in turn
wraps a DFSInputStream, which manages the datanode and namenode I/O.
The client then calls read() on the stream (step 3). DFSInputStream, which has stored
the datanode addresses for the first few blocks in the file, then connects to the first
Data Flow | 69

(closest) datanode for the first block in the file. Data is streamed from the datanode back
to the client, which calls read() repeatedly on the stream (step 4). When the end of the
block is reached, DFSInputStream will close the connection to the datanode, then find
the best datanode for the next block (step 5). This happens transparently to the client,
which from its point of view is just reading a continuous stream.
Blocks are read in order, with the DFSInputStream opening new connections to
datanodes as the client reads through the stream. It will also call the namenode to retrieve
the datanode locations for the next batch of blocks as needed. When the client has
finished reading, it calls close() on the FSDataInputStream (step 6).
During reading, if the DFSInputStream encounters an error while communicating with
a datanode, it will try the next closest one for that block. It will also remember datanodes
that have failed so that it doesn’t needlessly retry them for later blocks. The DFSInput
Stream also verifies checksums for the data transferred to it from the datanode. If a
corrupted block is found, the DFSInputStream attempts to read a replica of the block
from another datanode; it also reports the corrupted block to the namenode.
One important aspect of this design is that the client contacts datanodes directly to
retrieve data and is guided by the namenode to the best datanode for each block. This
design allows HDFS to scale to a large number of concurrent clients because the data
traffic is spread across all the datanodes in the cluster. Meanwhile, the namenode merely
has to service block location requests (which it stores in memory, making them very
efficient) and does not, for example, serve data, which would quickly become a bottle‐
neck as the number of clients grew.
Network Topology and Hadoop
What does it mean for two nodes in a local network to be “close” to each other? In the
context of high-volume data processing, the limiting factor is the rate at which we can
transfer data between nodes—bandwidth is a scarce commodity. The idea is to use the
bandwidth between two nodes as a measure of distance.
Rather than measuring bandwidth between nodes, which can be difficult to do in prac‐
tice (it requires a quiet cluster, and the number of pairs of nodes in a cluster grows as
the square of the number of nodes), Hadoop takes a simple approach in which the
network is represented as a tree and the distance between two nodes is the sum of their
distances to their closest common ancestor. Levels in the tree are not predefined, but it
is common to have levels that correspond to the data center, the rack, and the node that
a process is running on. The idea is that the bandwidth available for each of the following
scenarios becomes progressively less:
• Processes on the same node
• Different nodes on the same rack
70 | Chapter 3: The Hadoop Distributed Filesystem

8. At the time of this writing, Hadoop is not suited for running across data centers.
• Nodes on different racks in the same data center
• Nodes in different data centers8
For example, imagine a node n1 on rack r1 in data center d1. This can be represented
as /d1/r1/n1. Using this notation, here are the distances for the four scenarios:
•distance(/d1/r1/n1, /d1/r1/n1) = 0 (processes on the same node)
•distance(/d1/r1/n1, /d1/r1/n2) = 2 (different nodes on the same rack)
•distance(/d1/r1/n1, /d1/r2/n3) = 4 (nodes on different racks in the same data center)
•distance(/d1/r1/n1, /d2/r3/n4) = 6 (nodes in different data centers)
This is illustrated schematically in Figure 3-3. (Mathematically inclined readers will
notice that this is an example of a distance metric.)
Figure 3-3. Network distance in Hadoop
Finally, it is important to realize that Hadoop cannot magically discover your network
topology for you; it needs some help (we’ll cover how to configure topology in “Network
Topology” on page 286). By default, though, it assumes that the network is flat—a single-
level hierarchy—or in other words, that all nodes are on a single rack in a single data
center. For small clusters, this may actually be the case, and no further configuration is
required.
Data Flow | 71

Anatomy of a File Write
Next we’ll look at how files are written to HDFS. Although quite detailed, it is instructive
to understand the data flow because it clarifies HDFS’s coherency model.
We’re going to consider the case of creating a new file, writing data to it, then closing
the file. This is illustrated in Figure 3-4.
Figure 3-4. A client writing data to HDFS
The client creates the file by calling create() on DistributedFileSystem (step 1 in
Figure 3-4). DistributedFileSystem makes an RPC call to the namenode to create a
new file in the filesystem’s namespace, with no blocks associated with it (step 2). The
namenode performs various checks to make sure the file doesn’t already exist and that
the client has the right permissions to create the file. If these checks pass, the namenode
makes a record of the new file; otherwise, file creation fails and the client is thrown an
IOException. The DistributedFileSystem returns an FSDataOutputStream for the
client to start writing data to. Just as in the read case, FSDataOutputStream wraps a
DFSOutputStream, which handles communication with the datanodes and namenode.
As the client writes data (step 3), the DFSOutputStream splits it into packets, which it
writes to an internal queue called the data queue. The data queue is consumed by the
DataStreamer, which is responsible for asking the namenode to allocate new blocks by
picking a list of suitable datanodes to store the replicas. The list of datanodes forms a
pipeline, and here we’ll assume the replication level is three, so there are three nodes in
72 | Chapter 3: The Hadoop Distributed Filesystem

the pipeline. The DataStreamer streams the packets to the first datanode in the pipeline,
which stores each packet and forwards it to the second datanode in the pipeline. Sim‐
ilarly, the second datanode stores the packet and forwards it to the third (and last)
datanode in the pipeline (step 4).
The DFSOutputStream also maintains an internal queue of packets that are waiting to
be acknowledged by datanodes, called the ack queue. A packet is removed from the ack
queue only when it has been acknowledged by all the datanodes in the pipeline (step 5).
If any datanode fails while data is being written to it, then the following actions are
taken, which are transparent to the client writing the data. First, the pipeline is closed,
and any packets in the ack queue are added to the front of the data queue so that
datanodes that are downstream from the failed node will not miss any packets. The
current block on the good datanodes is given a new identity, which is communicated to
the namenode, so that the partial block on the failed datanode will be deleted if the failed
datanode recovers later on. The failed datanode is removed from the pipeline, and a
new pipeline is constructed from the two good datanodes. The remainder of the block’s
data is written to the good datanodes in the pipeline. The namenode notices that the
block is under-replicated, and it arranges for a further replica to be created on another
node. Subsequent blocks are then treated as normal.
It’s possible, but unlikely, for multiple datanodes to fail while a block is being written.
As long as dfs.namenode.replication.min replicas (which defaults to 1) are written,
the write will succeed, and the block will be asynchronously replicated across the cluster
until its target replication factor is reached (dfs.replication, which defaults to 3).
When the client has finished writing data, it calls close() on the stream (step 6). This
action flushes all the remaining packets to the datanode pipeline and waits for ac‐
knowledgments before contacting the namenode to signal that the file is complete (step
7). The namenode already knows which blocks the file is made up of (because Data
Streamer asks for block allocations), so it only has to wait for blocks to be minimally
replicated before returning successfully.
Replica Placement
How does the namenode choose which datanodes to store replicas on? There’s a trade-
off between reliability and write bandwidth and read bandwidth here. For example,
placing all replicas on a single node incurs the lowest write bandwidth penalty (since
the replication pipeline runs on a single node), but this offers no real redundancy (if the
node fails, the data for that block is lost). Also, the read bandwidth is high for off-rack
reads. At the other extreme, placing replicas in different data centers may maximize
redundancy, but at the cost of bandwidth. Even in the same data center (which is what
all Hadoop clusters to date have run in), there are a variety of possible placement
strategies.
Data Flow | 73

Hadoop’s default strategy is to place the first replica on the same node as the client (for
clients running outside the cluster, a node is chosen at random, although the system
tries not to pick nodes that are too full or too busy). The second replica is placed on a
different rack from the first (off-rack), chosen at random. The third replica is placed on
the same rack as the second, but on a different node chosen at random. Further replicas
are placed on random nodes in the cluster, although the system tries to avoid placing
too many replicas on the same rack.
Once the replica locations have been chosen, a pipeline is built, taking network topology
into account. For a replication factor of 3, the pipeline might look like Figure 3-5.
Figure 3-5. A typical replica pipeline
Overall, this strategy gives a good balance among reliability (blocks are stored on two
racks), write bandwidth (writes only have to traverse a single network switch), read
performance (there’s a choice of two racks to read from), and block distribution across
the cluster (clients only write a single block on the local rack).
Coherency Model
A coherency model for a filesystem describes the data visibility of reads and writes for
a file. HDFS trades off some POSIX requirements for performance, so some operations
may behave differently than you expect them to.
After creating a file, it is visible in the filesystem namespace, as expected:
Path p = new Path("p");
fs.create(p);
assertThat(fs.exists(p), is(true));
74 | Chapter 3: The Hadoop Distributed Filesystem

9. In Hadoop 1.x, hflush() was called sync(), and hsync() did not exist.
However, any content written to the file is not guaranteed to be visible, even if the stream
is flushed. So, the file appears to have a length of zero:
Path p = new Path("p");
OutputStream out = fs.create(p);
out.write("content".getBytes("UTF-8"));
out.flush();
assertThat(fs.getFileStatus(p).getLen(), is(0L));
Once more than a block’s worth of data has been written, the first block will be visible
to new readers. This is true of subsequent blocks, too: it is always the current block being
written that is not visible to other readers.
HDFS provides a way to force all buffers to be flushed to the datanodes via the hflush()
method on FSDataOutputStream. After a successful return from hflush(), HDFS guar‐
antees that the data written up to that point in the file has reached all the datanodes in
the write pipeline and is visible to all new readers:
Path p = new Path("p");
FSDataOutputStream out = fs.create(p);
out.write("content".getBytes("UTF-8"));
out.hflush();
assertThat(fs.getFileStatus(p).getLen(), is(((long) "content".length())));
Note that hflush() does not guarantee that the datanodes have written the data to disk,
only that it’s in the datanodes’ memory (so in the event of a data center power outage,
for example, data could be lost). For this stronger guarantee, use hsync() instead.9
The behavior of hsync() is similar to that of the fsync() system call in POSIX that
commits buffered data for a file descriptor. For example, using the standard Java API
to write a local file, we are guaranteed to see the content after flushing the stream and
synchronizing:
FileOutputStream out = new FileOutputStream(localFile);
out.write("content".getBytes("UTF-8"));
out.flush(); // flush to operating system
out.getFD().sync(); // sync to disk
assertThat(localFile.length(), is(((long) "content".length())));
Closing a file in HDFS performs an implicit hflush(), too:
Path p = new Path("p");
OutputStream out = fs.create(p);
out.write("content".getBytes("UTF-8"));
out.close();
assertThat(fs.getFileStatus(p).getLen(), is(((long) "content".length())));
Data Flow | 75

10. Even for a single file copy, the distcp variant is preferred for large files since hadoop fs -cp copies the file
via the client running the command.
Consequences for application design
This coherency model has implications for the way you design applications. With no
calls to hflush() or hsync(), you should be prepared to lose up to a block of data in
the event of client or system failure. For many applications, this is unacceptable, so you
should call hflush() at suitable points, such as after writing a certain number of records
or number of bytes. Though the hflush() operation is designed to not unduly tax HDFS,
it does have some overhead (and hsync() has more), so there is a trade-off between
data robustness and throughput. What constitutes an acceptable trade-off is application
dependent, and suitable values can be selected after measuring your application’s per‐
formance with different hflush() (or hsync()) frequencies.
Parallel Copying with distcp
The HDFS access patterns that we have seen so far focus on single-threaded access. It’s
possible to act on a collection of files—by specifying file globs, for example—but for
efficient parallel processing of these files, you would have to write a program yourself.
Hadoop comes with a useful program called distcp for copying data to and from Hadoop
filesystems in parallel.
One use for distcp is as an efficient replacement for hadoop fs -cp. For example, you
can copy one file to another with:10
% hadoop distcp file1 file2
You can also copy directories:
% hadoop distcp dir1 dir2
If dir2 does not exist, it will be created, and the contents of the dir1 directory will be
copied there. You can specify multiple source paths, and all will be copied to the
destination.
If dir2 already exists, then dir1 will be copied under it, creating the directory structure
dir2/dir1. If this isn’t what you want, you can supply the -overwrite option to keep the
same directory structure and force files to be overwritten. You can also update only the
files that have changed using the -update option. This is best shown with an example.
If we changed a file in the dir1 subtree, we could synchronize the change with dir2 by
running:
% hadoop distcp -update dir1 dir2
76 | Chapter 3: The Hadoop Distributed Filesystem

If you are unsure of the effect of a distcp operation, it is a good idea
to try it out on a small test directory tree first.
distcp is implemented as a MapReduce job where the work of copying is done by the
maps that run in parallel across the cluster. There are no reducers. Each file is copied
by a single map, and distcp tries to give each map approximately the same amount of
data by bucketing files into roughly equal allocations. By default, up to 20 maps are used,
but this can be changed by specifying the -m argument to distcp.
A very common use case for distcp is for transferring data between two HDFS clusters.
For example, the following creates a backup of the first cluster’s /foo directory on the
second:
% hadoop distcp -update -delete -p hdfs://namenode1/foo hdfs://namenode2/foo
The -delete flag causes distcp to delete any files or directories from the destination that
are not present in the source, and -p means that file status attributes like permissions,
block size, and replication are preserved. You can run distcp with no arguments to see
precise usage instructions.
If the two clusters are running incompatible versions of HDFS, then you can use the
webhdfs protocol to distcp between them:
% hadoop distcp webhdfs://namenode1:50070/foo webhdfs://namenode2:50070/foo
Another variant is to use an HttpFs proxy as the distcp source or destination (again
using the webhdfs protocol), which has the advantage of being able to set firewall and
bandwidth controls (see “HTTP” on page 54).
Keeping an HDFS Cluster Balanced
When copying data into HDFS, it’s important to consider cluster balance. HDFS works
best when the file blocks are evenly spread across the cluster, so you want to ensure that
distcp doesn’t disrupt this. For example, if you specified -m 1, a single map would do
the copy, which—apart from being slow and not using the cluster resources efficiently—
would mean that the first replica of each block would reside on the node running the
map (until the disk filled up). The second and third replicas would be spread across the
cluster, but this one node would be unbalanced. By having more maps than nodes in
the cluster, this problem is avoided. For this reason, it’s best to start by running distcp
with the default of 20 maps per node.
Parallel Copying with distcp | 77

However, it’s not always possible to prevent a cluster from becoming unbalanced. Per‐
haps you want to limit the number of maps so that some of the nodes can be used by
other jobs. In this case, you can use the balancer tool (see “Balancer” on page 329) to
subsequently even out the block distribution across the cluster.
78 | Chapter 3: The Hadoop Distributed Filesystem

CHAPTER 4
YARN
Apache YARN (Yet Another Resource Negotiator) is Hadoop’s cluster resource man‐
agement system. YARN was introduced in Hadoop 2 to improve the MapReduce im‐
plementation, but it is general enough to support other distributed computing para‐
digms as well.
YARN provides APIs for requesting and working with cluster resources, but these APIs
are not typically used directly by user code. Instead, users write to higher-level APIs
provided by distributed computing frameworks, which themselves are built on YARN
and hide the resource management details from the user. The situation is illustrated in
Figure 4-1, which shows some distributed computing frameworks (MapReduce, Spark,
and so on) running as YARN applications on the cluster compute layer (YARN) and the
cluster storage layer (HDFS and HBase).
Figure 4-1. YARN applications
There is also a layer of applications that build on the frameworks shown in Figure 4-1.
Pig, Hive, and Crunch are all examples of processing frameworks that run on MapRe‐
duce, Spark, or Tez (or on all three), and don’t interact with YARN directly.
79

This chapter walks through the features in YARN and provides a basis for understanding
later chapters in Part IV that cover Hadoop’s distributed processing frameworks.
Anatomy of a YARN Application Run
YARN provides its core services via two types of long-running daemon: a resource
manager (one per cluster) to manage the use of resources across the cluster, and node
managers running on all the nodes in the cluster to launch and monitor containers. A
container executes an application-specific process with a constrained set of resources
(memory, CPU, and so on). Depending on how YARN is configured (see “YARN” on
page 300), a container may be a Unix process or a Linux cgroup. Figure 4-2 illustrates how
YARN runs an application.
Figure 4-2. How YARN runs an application
To run an application on YARN, a client contacts the resource manager and asks it to
run an application master process (step 1 in Figure 4-2). The resource manager then
finds a node manager that can launch the application master in a container (steps 2a
80 | Chapter 4: YARN

1. It’s also possible for the client to start the application master, possibly outside the cluster, or in the same JVM
as the client. This is called an unmanaged application master.
2. For more on this topic see “Scaling Out” on page 30 and “Network Topology and Hadoop” on page 70.
and 2b).1 Precisely what the application master does once it is running depends on the
application. It could simply run a computation in the container it is running in and
return the result to the client. Or it could request more containers from the resource
managers (step 3), and use them to run a distributed computation (steps 4a and 4b).
The latter is what the MapReduce YARN application does, which we’ll look at in more
detail in “Anatomy of a MapReduce Job Run” on page 185.
Notice from Figure 4-2 that YARN itself does not provide any way for the parts of the
application (client, master, process) to communicate with one another. Most nontrivial
YARN applications use some form of remote communication (such as Hadoop’s RPC
layer) to pass status updates and results back to the client, but these are specific to the
application.
Resource Requests
YARN has a flexible model for making resource requests. A request for a set of containers
can express the amount of computer resources required for each container (memory
and CPU), as well as locality constraints for the containers in that request.
Locality is critical in ensuring that distributed data processing algorithms use the cluster
bandwidth efficiently,2 so YARN allows an application to specify locality constraints for
the containers it is requesting. Locality constraints can be used to request a container
on a specific node or rack, or anywhere on the cluster (off-rack).
Sometimes the locality constraint cannot be met, in which case either no allocation is
made or, optionally, the constraint can be loosened. For example, if a specific node was
requested but it is not possible to start a container on it (because other containers are
running on it), then YARN will try to start a container on a node in the same rack, or,
if that’s not possible, on any node in the cluster.
In the common case of launching a container to process an HDFS block (to run a map
task in MapReduce, say), the application will request a container on one of the nodes
hosting the block’s three replicas, or on a node in one of the racks hosting the replicas,
or, failing that, on any node in the cluster.
A YARN application can make resource requests at any time while it is running. For
example, an application can make all of its requests up front, or it can take a more
dynamic approach whereby it requests more resources dynamically to meet the chang‐
ing needs of the application.
Anatomy of a YARN Application Run | 81

3. The low-latency application master code lives in the Llama project.
4. All of these projects are Apache Software Foundation projects.
Spark takes the first approach, starting a fixed number of executors on the cluster (see
“Spark on YARN” on page 571). MapReduce, on the other hand, has two phases: the map
task containers are requested up front, but the reduce task containers are not started
until later. Also, if any tasks fail, additional containers will be requested so the failed
tasks can be rerun.
Application Lifespan
The lifespan of a YARN application can vary dramatically: from a short-lived application
of a few seconds to a long-running application that runs for days or even months. Rather
than look at how long the application runs for, it’s useful to categorize applications in
terms of how they map to the jobs that users run. The simplest case is one application
per user job, which is the approach that MapReduce takes.
The second model is to run one application per workflow or user session of (possibly
unrelated) jobs. This approach can be more efficient than the first, since containers can
be reused between jobs, and there is also the potential to cache intermediate data be‐
tween jobs. Spark is an example that uses this model.
The third model is a long-running application that is shared by different users. Such an
application often acts in some kind of coordination role. For example, Apache Slider
has a long-running application master for launching other applications on the cluster.
This approach is also used by Impala (see “SQL-on-Hadoop Alternatives” on page 484) to
provide a proxy application that the Impala daemons communicate with to request
cluster resources. The “always on” application master means that users have very low-
latency responses to their queries since the overhead of starting a new application master
is avoided.3
Building YARN Applications
Writing a YARN application from scratch is fairly involved, but in many cases is not
necessary, as it is often possible to use an existing application that fits the bill. For ex‐
ample, if you are interested in running a directed acyclic graph (DAG) of jobs, then
Spark or Tez is appropriate; or for stream processing, Spark, Samza, or Storm works.4
There are a couple of projects that simplify the process of building a YARN application.
Apache Slider, mentioned earlier, makes it possible to run existing distributed applica‐
tions on YARN. Users can run their own instances of an application (such as HBase) on
a cluster, independently of other users, which means that different users can run dif‐
ferent versions of the same application. Slider provides controls to change the number
82 | Chapter 4: YARN

of nodes an application is running on, and to suspend then resume a running
application.
Apache Twill is similar to Slider, but in addition provides a simple programming model
for developing distributed applications on YARN. Twill allows you to define cluster
processes as an extension of a Java Runnable, then runs them in YARN containers on
the cluster. Twill also provides support for, among other things, real-time logging (log
events from runnables are streamed back to the client) and command messages (sent
from the client to runnables).
In cases where none of these options are sufficient—such as an application that has
complex scheduling requirements—then the distributed shell application that is a part
of the YARN project itself serves as an example of how to write a YARN application. It
demonstrates how to use YARN’s client APIs to handle communication between the
client or application master and the YARN daemons.
YARN Compared to MapReduce 1
The distributed implementation of MapReduce in the original version of Hadoop (ver‐
sion 1 and earlier) is sometimes referred to as “MapReduce 1” to distinguish it from
MapReduce 2, the implementation that uses YARN (in Hadoop 2 and later).
It’s important to realize that the old and new MapReduce APIs are not
the same thing as the MapReduce 1 and MapReduce 2 implementa‐
tions. The APIs are user-facing client-side features and determine
how you write MapReduce programs (see Appendix D), whereas the
implementations are just different ways of running MapReduce pro‐
grams. All four combinations are supported: both the old and new
MapReduce APIs run on both MapReduce 1 and 2.
In MapReduce 1, there are two types of daemon that control the job execution process:
a jobtracker and one or more tasktrackers. The jobtracker coordinates all the jobs run
on the system by scheduling tasks to run on tasktrackers. Tasktrackers run tasks and
send progress reports to the jobtracker, which keeps a record of the overall progress of
each job. If a task fails, the jobtracker can reschedule it on a different tasktracker.
In MapReduce 1, the jobtracker takes care of both job scheduling (matching tasks with
tasktrackers) and task progress monitoring (keeping track of tasks, restarting failed or
slow tasks, and doing task bookkeeping, such as maintaining counter totals). By con‐
trast, in YARN these responsibilities are handled by separate entities: the resource man‐
ager and an application master (one for each MapReduce job). The jobtracker is also
responsible for storing job history for completed jobs, although it is possible to run a
YARN Compared to MapReduce 1 | 83

5. As of Hadoop 2.5.1, the YARN timeline server does not yet store MapReduce job history, so a MapReduce
job history server daemon is still needed (see “Cluster Setup and Installation” on page 288).
6. Arun C. Murthy, “The Next Generation of Apache Hadoop MapReduce,” February 14, 2011.
job history server as a separate daemon to take the load off the jobtracker. In YARN,
the equivalent role is the timeline server, which stores application history.5
The YARN equivalent of a tasktracker is a node manager. The mapping is summarized
in Table 4-1.
Table 4-1. A comparison of MapReduce 1 and YARN components
MapReduce 1 YARN
Jobtracker Resource manager, application master, timeline
server
Tasktracker Node manager
Slot Container
YARN was designed to address many of the limitations in MapReduce 1. The benefits
to using YARN include the following:
Scalability
YARN can run on larger clusters than MapReduce 1. MapReduce 1 hits scalability
bottlenecks in the region of 4,000 nodes and 40,000 tasks,6 stemming from the fact
that the jobtracker has to manage both jobs and tasks. YARN overcomes these
limitations by virtue of its split resource manager/application master architecture:
it is designed to scale up to 10,000 nodes and 100,000 tasks.
In contrast to the jobtracker, each instance of an application—here, a MapReduce
job—has a dedicated application master, which runs for the duration of the appli‐
cation. This model is actually closer to the original Google MapReduce paper, which
describes how a master process is started to coordinate map and reduce tasks run‐
ning on a set of workers.
Availability
High availability (HA) is usually achieved by replicating the state needed for another
daemon to take over the work needed to provide the service, in the event of the
service daemon failing. However, the large amount of rapidly changing complex
state in the jobtracker’s memory (each task status is updated every few seconds, for
example) makes it very difficult to retrofit HA into the jobtracker service.
With the jobtracker’s responsibilities split between the resource manager and ap‐
plication master in YARN, making the service highly available became a divide-
and-conquer problem: provide HA for the resource manager, then for YARN ap‐
plications (on a per-application basis). And indeed, Hadoop 2 supports HA both
84 | Chapter 4: YARN

for the resource manager and for the application master for MapReduce jobs. Fail‐
ure recovery in YARN is discussed in more detail in “Failures” on page 193.
Utilization
In MapReduce 1, each tasktracker is configured with a static allocation of fixed-size
“slots,” which are divided into map slots and reduce slots at configuration time. A
map slot can only be used to run a map task, and a reduce slot can only be used for
a reduce task.
In YARN, a node manager manages a pool of resources, rather than a fixed number
of designated slots. MapReduce running on YARN will not hit the situation where
a reduce task has to wait because only map slots are available on the cluster, which
can happen in MapReduce 1. If the resources to run the task are available, then the
application will be eligible for them.
Furthermore, resources in YARN are fine grained, so an application can make a
request for what it needs, rather than for an indivisible slot, which may be too big
(which is wasteful of resources) or too small (which may cause a failure) for the
particular task.
Multitenancy
In some ways, the biggest benefit of YARN is that it opens up Hadoop to other types
of distributed application beyond MapReduce. MapReduce is just one YARN ap‐
plication among many.
It is even possible for users to run different versions of MapReduce on the same
YARN cluster, which makes the process of upgrading MapReduce more manage‐
able. (Note, however, that some parts of MapReduce, such as the job history server
and the shuffle handler, as well as YARN itself, still need to be upgraded across the
cluster.)
Since Hadoop 2 is widely used and is the latest stable version, in the rest of this book
the term “MapReduce” refers to MapReduce 2 unless otherwise stated. Chapter 7 looks
in detail at how MapReduce running on YARN works.
Scheduling in YARN
In an ideal world, the requests that a YARN application makes would be granted im‐
mediately. In the real world, however, resources are limited, and on a busy cluster, an
application will often need to wait to have some of its requests fulfilled. It is the job of
the YARN scheduler to allocate resources to applications according to some defined
policy. Scheduling in general is a difficult problem and there is no one “best” policy,
which is why YARN provides a choice of schedulers and configurable policies. We look
at these next.
Scheduling in YARN | 85

Scheduler Options
Three schedulers are available in YARN: the FIFO, Capacity, and Fair Schedulers. The
FIFO Scheduler places applications in a queue and runs them in the order of submission
(first in, first out). Requests for the first application in the queue are allocated first; once
its requests have been satisfied, the next application in the queue is served, and so on.
The FIFO Scheduler has the merit of being simple to understand and not needing any
configuration, but it’s not suitable for shared clusters. Large applications will use all the
resources in a cluster, so each application has to wait its turn. On a shared cluster it is
better to use the Capacity Scheduler or the Fair Scheduler. Both of these allow long-
running jobs to complete in a timely manner, while still allowing users who are running
concurrent smaller ad hoc queries to get results back in a reasonable time.
The difference between schedulers is illustrated in Figure 4-3, which shows that under
the FIFO Scheduler (i) the small job is blocked until the large job completes.
With the Capacity Scheduler (ii in Figure 4-3), a separate dedicated queue allows the
small job to start as soon as it is submitted, although this is at the cost of overall cluster
utilization since the queue capacity is reserved for jobs in that queue. This means that
the large job finishes later than when using the FIFO Scheduler.
With the Fair Scheduler (iii in Figure 4-3), there is no need to reserve a set amount of
capacity, since it will dynamically balance resources between all running jobs. Just after
the first (large) job starts, it is the only job running, so it gets all the resources in the
cluster. When the second (small) job starts, it is allocated half of the cluster resources
so that each job is using its fair share of resources.
Note that there is a lag between the time the second job starts and when it receives its
fair share, since it has to wait for resources to free up as containers used by the first job
complete. After the small job completes and no longer requires resources, the large job
goes back to using the full cluster capacity again. The overall effect is both high cluster
utilization and timely small job completion.
Figure 4-3 contrasts the basic operation of the three schedulers. In the next two sections,
we examine some of the more advanced configuration options for the Capacity and Fair
Schedulers.
86 | Chapter 4: YARN

Figure 4-3. Cluster utilization over time when running a large job and a small job un‐
der the FIFO Scheduler (i), Capacity Scheduler (ii), and Fair Scheduler (iii)
Scheduling in YARN | 87

7. If the property yarn.scheduler.capacity.<queue-path>.user-limit-factor is set to a value larger
than 1 (the default), then a single job is allowed to use more than its queue’s capacity.
8. However, the Capacity Scheduler can perform work-preserving preemption, where the resource manager
asks applications to return containers to balance capacity.
Capacity Scheduler Configuration
The Capacity Scheduler allows sharing of a Hadoop cluster along organizational lines,
whereby each organization is allocated a certain capacity of the overall cluster. Each
organization is set up with a dedicated queue that is configured to use a given fraction
of the cluster capacity. Queues may be further divided in hierarchical fashion, allowing
each organization to share its cluster allowance between different groups of users within
the organization. Within a queue, applications are scheduled using FIFO scheduling.
As we saw in Figure 4-3, a single job does not use more resources than its queue’s
capacity. However, if there is more than one job in the queue and there are idle resources
available, then the Capacity Scheduler may allocate the spare resources to jobs in the
queue, even if that causes the queue’s capacity to be exceeded.7 This behavior is known
as queue elasticity.
In normal operation, the Capacity Scheduler does not preempt containers by forcibly
killing them,8 so if a queue is under capacity due to lack of demand, and then demand
increases, the queue will only return to capacity as resources are released from other
queues as containers complete. It is possible to mitigate this by configuring queues with
a maximum capacity so that they don’t eat into other queues’ capacities too much. This
is at the cost of queue elasticity, of course, so a reasonable trade-off should be found by
trial and error.
Imagine a queue hierarchy that looks like this:
root
├── prod
└── dev
├── eng
└── science
The listing in Example 4-1 shows a sample Capacity Scheduler configuration file, called
capacity-scheduler.xml, for this hierarchy. It defines two queues under the root queue,
prod and dev, which have 40% and 60% of the capacity, respectively. Notice that a par‐
ticular queue is configured by setting configuration properties of the form
yarn.scheduler.capacity.<queue-path>.<sub-property>, where <queue-path> is
the hierarchical (dotted) path of the queue, such as root.prod.
88 | Chapter 4: YARN

Example 4-1. A basic configuration file for the Capacity Scheduler
<?xml version="1.0"?>
<configuration>
<property>
<name>yarn.scheduler.capacity.root.queues</name>
<value>prod,dev</value>
</property>
<property>
<name>yarn.scheduler.capacity.root.dev.queues</name>
<value>eng,science</value>
</property>
<property>
<name>yarn.scheduler.capacity.root.prod.capacity</name>
<value>40</value>
</property>
<property>
<name>yarn.scheduler.capacity.root.dev.capacity</name>
<value>60</value>
</property>
<property>
<name>yarn.scheduler.capacity.root.dev.maximum-capacity</name>
<value>75</value>
</property>
<property>
<name>yarn.scheduler.capacity.root.dev.eng.capacity</name>
<value>50</value>
</property>
<property>
<name>yarn.scheduler.capacity.root.dev.science.capacity</name>
<value>50</value>
</property>
</configuration>
As you can see, the dev queue is further divided into eng and science queues of equal
capacity. So that the dev queue does not use up all the cluster resources when the prod
queue is idle, it has its maximum capacity set to 75%. In other words, the prod queue
always has 25% of the cluster available for immediate use. Since no maximum capacities
have been set for other queues, it’s possible for jobs in the eng or science queues to use
all of the dev queue’s capacity (up to 75% of the cluster), or indeed for the prod queue
to use the entire cluster.
Beyond configuring queue hierarchies and capacities, there are settings to control the
maximum number of resources a single user or application can be allocated, how many
applications can be running at any one time, and ACLs on queues. See the reference
page for details.
Scheduling in YARN | 89

Queue placement
The way that you specify which queue an application is placed in is specific to the
application. For example, in MapReduce, you set the property mapreduce.job.queue
name to the name of the queue you want to use. If the queue does not exist, then you’ll
get an error at submission time. If no queue is specified, applications will be placed in
a queue called default.
For the Capacity Scheduler, the queue name should be the last part
of the hierarchical name since the full hierarchical name is not rec‐
ognized. So, for the preceding example configuration, prod and eng
are OK, but root.dev.eng and dev.eng do not work.
Fair Scheduler Configuration
The Fair Scheduler attempts to allocate resources so that all running applications get
the same share of resources. Figure 4-3 showed how fair sharing works for applications
in the same queue; however, fair sharing actually works between queues, too, as we’ll
see next.
The terms queue and pool are used interchangeably in the context of
the Fair Scheduler.
To understand how resources are shared between queues, imagine two users A and B,
each with their own queue (Figure 4-4). A starts a job, and it is allocated all the resources
available since there is no demand from B. Then B starts a job while A’s job is still
running, and after a while each job is using half of the resources, in the way we saw
earlier. Now if B starts a second job while the other jobs are still running, it will share
its resources with B’s other job, so each of B’s jobs will have one-fourth of the resources,
while A’s will continue to have half. The result is that resources are shared fairly between
users.
90 | Chapter 4: YARN

Figure 4-4. Fair sharing between user queues
Enabling the Fair Scheduler
The scheduler in use is determined by the setting of yarn.resourcemanager.schedu
ler.class. The Capacity Scheduler is used by default (although the Fair Scheduler is
the default in some Hadoop distributions, such as CDH), but this can be changed by
setting yarn.resourcemanager.scheduler.class in yarn-site.xml to the fully qualified
classname of the scheduler, org.apache.hadoop.yarn.server.resourcemanag
er.scheduler.fair.FairScheduler.
Queue configuration
The Fair Scheduler is configured using an allocation file named fair-scheduler.xml that
is loaded from the classpath. (The name can be changed by setting the property
yarn.scheduler.fair.allocation.file.) In the absence of an allocation file, the Fair
Scheduler operates as described earlier: each application is placed in a queue named
after the user and queues are created dynamically when users submit their first appli‐
cations.
Per-queue configuration is specified in the allocation file. This allows configuration of
hierarchical queues like those supported by the Capacity Scheduler. For example, we
can define prod and dev queues like we did for the Capacity Scheduler using the allo‐
cation file in Example 4-2.
Example 4-2. An allocation file for the Fair Scheduler
<?xml version="1.0"?>
<allocations>
<defaultQueueSchedulingPolicy>fair</defaultQueueSchedulingPolicy>
<queue name="prod">
Scheduling in YARN | 91

<weight>40</weight>
<schedulingPolicy>fifo</schedulingPolicy>
</queue>
<queue name="dev">
<weight>60</weight>
<queue name="eng" />
<queue name="science" />
</queue>
<queuePlacementPolicy>
<rule name="specified" create="false" />
<rule name="primaryGroup" create="false" />
<rule name="default" queue="dev.eng" />
</queuePlacementPolicy>
</allocations>
The queue hierarchy is defined using nested queue elements. All queues are children of
the root queue, even if not actually nested in a root queue element. Here we subdivide
the dev queue into a queue called eng and another called science.
Queues can have weights, which are used in the fair share calculation. In this example,
the cluster allocation is considered fair when it is divided into a 40:60 proportion be‐
tween prod and dev. The eng and science queues do not have weights specified, so they
are divided evenly. Weights are not quite the same as percentages, even though the
example uses numbers that add up to 100 for the sake of simplicity. We could have
specified weights of 2 and 3 for the prod and dev queues to achieve the same queue
weighting.
When setting weights, remember to consider the default queue and
dynamically created queues (such as queues named after users). These
are not specified in the allocation file, but still have weight 1.
Queues can have different scheduling policies. The default policy for queues can be set
in the top-level defaultQueueSchedulingPolicy element; if it is omitted, fair sched‐
uling is used. Despite its name, the Fair Scheduler also supports a FIFO (fifo) policy
on queues, as well as Dominant Resource Fairness (drf), described later in the chapter.
The policy for a particular queue can be overridden using the schedulingPolicy ele‐
ment for that queue. In this case, the prod queue uses FIFO scheduling since we want
each production job to run serially and complete in the shortest possible amount of
time. Note that fair sharing is still used to divide resources between the prod and dev
queues, as well as between (and within) the eng and science queues.
92 | Chapter 4: YARN

Although not shown in this allocation file, queues can be configured with minimum
and maximum resources, and a maximum number of running applications. (See the
reference page for details.) The minimum resources setting is not a hard limit, but rather
is used by the scheduler to prioritize resource allocations. If two queues are below their
fair share, then the one that is furthest below its minimum is allocated resources first.
The minimum resource setting is also used for preemption, discussed momentarily.
Queue placement
The Fair Scheduler uses a rules-based system to determine which queue an application
is placed in. In Example 4-2, the queuePlacementPolicy element contains a list of rules,
each of which is tried in turn until a match occurs. The first rule, specified, places an
application in the queue it specified; if none is specified, or if the specified queue doesn’t
exist, then the rule doesn’t match and the next rule is tried. The primaryGroup rule tries
to place an application in a queue with the name of the user’s primary Unix group; if
there is no such queue, rather than creating it, the next rule is tried. The default rule
is a catch-all and always places the application in the dev.eng queue.
The queuePlacementPolicy can be omitted entirely, in which case the default behavior
is as if it had been specified with the following:
<queuePlacementPolicy>
<rule name="specified" />
<rule name="user" />
</queuePlacementPolicy>
In other words, unless the queue is explicitly specified, the user’s name is used for the
queue, creating it if necessary.
Another simple queue placement policy is one where all applications are placed in the
same (default) queue. This allows resources to be shared fairly between applications,
rather than users. The definition is equivalent to this:
<queuePlacementPolicy>
<rule name="default" />
</queuePlacementPolicy>
It’s also possible to set this policy without using an allocation file, by setting
yarn.scheduler.fair.user-as-default-queue to false so that applications will be
placed in the default queue rather than a per-user queue. In addition,
yarn.scheduler.fair.allow-undeclared-pools should be set to false so that users
can’t create queues on the fly.
Preemption
When a job is submitted to an empty queue on a busy cluster, the job cannot start until
resources free up from jobs that are already running on the cluster. To make the time
taken for a job to start more predictable, the Fair Scheduler supports preemption.
Scheduling in YARN | 93

Preemption allows the scheduler to kill containers for queues that are running with
more than their fair share of resources so that the resources can be allocated to a queue
that is under its fair share. Note that preemption reduces overall cluster efficiency, since
the terminated containers need to be reexecuted.
Preemption is enabled globally by setting yarn.scheduler.fair.preemption to true.
There are two relevant preemption timeout settings: one for minimum share and one
for fair share, both specified in seconds. By default, the timeouts are not set, so you need
to set at least one to allow containers to be preempted.
If a queue waits for as long as its minimum share preemption timeout without receiving
its minimum guaranteed share, then the scheduler may preempt other containers. The
default timeout is set for all queues via the defaultMinSharePreemptionTimeout top-
level element in the allocation file, and on a per-queue basis by setting the minShare
PreemptionTimeout element for a queue.
Likewise, if a queue remains below half of its fair share for as long as the fair share
preemption timeout, then the scheduler may preempt other containers. The default
timeout is set for all queues via the defaultFairSharePreemptionTimeout top-level
element in the allocation file, and on a per-queue basis by setting fairSharePreemp
tionTimeout on a queue. The threshold may also be changed from its default of 0.5 by
setting defaultFairSharePreemptionThreshold and fairSharePreemptionThres
hold (per-queue).
Delay Scheduling
All the YARN schedulers try to honor locality requests. On a busy cluster, if an appli‐
cation requests a particular node, there is a good chance that other containers are run‐
ning on it at the time of the request. The obvious course of action is to immediately
loosen the locality requirement and allocate a container on the same rack. However, it
has been observed in practice that waiting a short time (no more than a few seconds)
can dramatically increase the chances of being allocated a container on the requested
node, and therefore increase the efficiency of the cluster. This feature is called delay
scheduling, and it is supported by both the Capacity Scheduler and the Fair Scheduler.
Every node manager in a YARN cluster periodically sends a heartbeat request to the
resource manager—by default, one per second. Heartbeats carry information about the
node manager’s running containers and the resources available for new containers, so
each heartbeat is a potential scheduling opportunity for an application to run a container.
When using delay scheduling, the scheduler doesn’t simply use the first scheduling
opportunity it receives, but waits for up to a given maximum number of scheduling
opportunities to occur before loosening the locality constraint and taking the next
scheduling opportunity.
94 | Chapter 4: YARN

9. DRF was introduced in Ghodsi et al.’s “Dominant Resource Fairness: Fair Allocation of Multiple Resource
Types,” March 2011.
For the Capacity Scheduler, delay scheduling is configured by setting
yarn.scheduler.capacity.node-locality-delay to a positive integer representing
the number of scheduling opportunities that it is prepared to miss before loosening the
node constraint to match any node in the same rack.
The Fair Scheduler also uses the number of scheduling opportunities to determine the
delay, although it is expressed as a proportion of the cluster size. For example, setting
yarn.scheduler.fair.locality.threshold.node to 0.5 means that the scheduler
should wait until half of the nodes in the cluster have presented scheduling opportunities
before accepting another node in the same rack. There is a corresponding property,
yarn.scheduler.fair.locality.threshold.rack, for setting the threshold before
another rack is accepted instead of the one requested.
Dominant Resource Fairness
When there is only a single resource type being scheduled, such as memory, then the
concept of capacity or fairness is easy to determine. If two users are running applications,
you can measure the amount of memory that each is using to compare the two appli‐
cations. However, when there are multiple resource types in play, things get more com‐
plicated. If one user’s application requires lots of CPU but little memory and the other’s
requires little CPU and lots of memory, how are these two applications compared?
The way that the schedulers in YARN address this problem is to look at each user’s
dominant resource and use it as a measure of the cluster usage. This approach is called
Dominant Resource Fairness, or DRF for short.9 The idea is best illustrated with a simple
example.
Imagine a cluster with a total of 100 CPUs and 10 TB of memory. Application A requests
containers of (2 CPUs, 300 GB), and application B requests containers of (6 CPUs, 100
GB). A’s request is (2%, 3%) of the cluster, so memory is dominant since its proportion
(3%) is larger than CPU’s (2%). B’s request is (6%, 1%), so CPU is dominant. Since B’s
container requests are twice as big in the dominant resource (6% versus 3%), it will be
allocated half as many containers under fair sharing.
By default DRF is not used, so during resource calculations, only memory is considered
and CPU is ignored. The Capacity Scheduler can be configured to use DRF by setting
yarn.scheduler.capacity.resource-calculator to org.apache.hadoop.yarn
.util.resource.DominantResourceCalculator in capacity-scheduler.xml.
For the Fair Scheduler, DRF can be enabled by setting the top-level element default
QueueSchedulingPolicy in the allocation file to drf.
Scheduling in YARN | 95

CHAPTER 5
Hadoop I/O
Hadoop comes with a set of primitives for data I/O. Some of these are techniques that
are more general than Hadoop, such as data integrity and compression, but deserve
special consideration when dealing with multiterabyte datasets. Others are Hadoop
tools or APIs that form the building blocks for developing distributed systems, such as
serialization frameworks and on-disk data structures.
Data Integrity
Users of Hadoop rightly expect that no data will be lost or corrupted during storage or
processing. However, because every I/O operation on the disk or network carries with
it a small chance of introducing errors into the data that it is reading or writing, when
the volumes of data flowing through the system are as large as the ones Hadoop is capable
of handling, the chance of data corruption occurring is high.
The usual way of detecting corrupted data is by computing a checksum for the data when
it first enters the system, and again whenever it is transmitted across a channel that is
unreliable and hence capable of corrupting the data. The data is deemed to be corrupt
if the newly generated checksum doesn’t exactly match the original. This technique
doesn’t offer any way to fix the data—it is merely error detection. (And this is a reason
for not using low-end hardware; in particular, be sure to use ECC memory.) Note that
it is possible that it’s the checksum that is corrupt, not the data, but this is very unlikely,
because the checksum is much smaller than the data.
A commonly used error-detecting code is CRC-32 (32-bit cyclic redundancy check),
which computes a 32-bit integer checksum for input of any size. CRC-32 is used for
checksumming in Hadoop’s ChecksumFileSystem, while HDFS uses a more efficient
variant called CRC-32C.
97

Data Integrity in HDFS
HDFS transparently checksums all data written to it and by default verifies checksums
when reading data. A separate checksum is created for every dfs.bytes-per-
checksum bytes of data. The default is 512 bytes, and because a CRC-32C checksum is
4 bytes long, the storage overhead is less than 1%.
Datanodes are responsible for verifying the data they receive before storing the data and
its checksum. This applies to data that they receive from clients and from other
datanodes during replication. A client writing data sends it to a pipeline of datanodes
(as explained in Chapter 3), and the last datanode in the pipeline verifies the checksum.
If the datanode detects an error, the client receives a subclass of IOException, which it
should handle in an application-specific manner (for example, by retrying the opera‐
tion).
When clients read data from datanodes, they verify checksums as well, comparing them
with the ones stored at the datanodes. Each datanode keeps a persistent log of checksum
verifications, so it knows the last time each of its blocks was verified. When a client
successfully verifies a block, it tells the datanode, which updates its log. Keeping statistics
such as these is valuable in detecting bad disks.
In addition to block verification on client reads, each datanode runs a DataBlockScan
ner in a background thread that periodically verifies all the blocks stored on the data‐
node. This is to guard against corruption due to “bit rot” in the physical storage media.
See “Datanode block scanner” on page 328 for details on how to access the scanner
reports.
Because HDFS stores replicas of blocks, it can “heal” corrupted blocks by copying one
of the good replicas to produce a new, uncorrupt replica. The way this works is that if
a client detects an error when reading a block, it reports the bad block and the datanode
it was trying to read from to the namenode before throwing a ChecksumException. The
namenode marks the block replica as corrupt so it doesn’t direct any more clients to it
or try to copy this replica to another datanode. It then schedules a copy of the block to
be replicated on another datanode, so its replication factor is back at the expected level.
Once this has happened, the corrupt replica is deleted.
It is possible to disable verification of checksums by passing false to the setVerify
Checksum() method on FileSystem before using the open() method to read a file. The
same effect is possible from the shell by using the -ignoreCrc option with the -get or
the equivalent -copyToLocal command. This feature is useful if you have a corrupt file
that you want to inspect so you can decide what to do with it. For example, you might
want to see whether it can be salvaged before you delete it.
You can find a file’s checksum with hadoop fs -checksum. This is useful to check
whether two files in HDFS have the same contents—something that distcp does, for
example (see “Parallel Copying with distcp” on page 76).
98 | Chapter 5: Hadoop I/O

LocalFileSystem
The Hadoop LocalFileSystem performs client-side checksumming. This means that
when you write a file called filename, the filesystem client transparently creates a hidden
file, .filename.crc, in the same directory containing the checksums for each chunk of the
file. The chunk size is controlled by the file.bytes-per-checksum property, which
defaults to 512 bytes. The chunk size is stored as metadata in the .crc file, so the file can
be read back correctly even if the setting for the chunk size has changed. Checksums
are verified when the file is read, and if an error is detected, LocalFileSystem throws
a ChecksumException.
Checksums are fairly cheap to compute (in Java, they are implemented in native code),
typically adding a few percent overhead to the time to read or write a file. For most
applications, this is an acceptable price to pay for data integrity. It is, however, possible
to disable checksums, which is typically done when the underlying filesystem supports
checksums natively. This is accomplished by using RawLocalFileSystem in place of
LocalFileSystem. To do this globally in an application, it suffices to remap the imple‐
mentation for file URIs by setting the property fs.file.impl to the value
org.apache.hadoop.fs.RawLocalFileSystem. Alternatively, you can directly create a
RawLocalFileSystem instance, which may be useful if you want to disable checksum
verification for only some reads, for example:
Configuration conf = ...
FileSystem fs = new RawLocalFileSystem();
fs.initialize(null, conf);
ChecksumFileSystem
LocalFileSystem uses ChecksumFileSystem to do its work, and this class makes it easy
to add checksumming to other (nonchecksummed) filesystems, as Checksum
FileSystem is just a wrapper around FileSystem. The general idiom is as follows:
FileSystem rawFs = ...
FileSystem checksummedFs = new ChecksumFileSystem(rawFs);
The underlying filesystem is called the raw filesystem, and may be retrieved using the
getRawFileSystem() method on ChecksumFileSystem. ChecksumFileSystem has a few
more useful methods for working with checksums, such as getChecksumFile() for
getting the path of a checksum file for any file. Check the documentation for the others.
If an error is detected by ChecksumFileSystem when reading a file, it will call its
reportChecksumFailure() method. The default implementation does nothing, but
LocalFileSystem moves the offending file and its checksum to a side directory on the
same device called bad_files. Administrators should periodically check for these bad
files and take action on them.
Data Integrity | 99

Compression
File compression brings two major benefits: it reduces the space needed to store files,
and it speeds up data transfer across the network or to or from disk. When dealing with
large volumes of data, both of these savings can be significant, so it pays to carefully
consider how to use compression in Hadoop.
There are many different compression formats, tools, and algorithms, each with dif‐
ferent characteristics. Table 5-1 lists some of the more common ones that can be used
with Hadoop.
Table 5-1. A summary of compression formats
Compression format Tool Algorithm Filename extension Splittable?
DEFLATEaN/A DEFLATE .deflate No
gzip gzip DEFLATE .gz No
bzip2 bzip2 bzip2 .bz2 Yes
LZO lzop LZO .lzo Nob
LZ4 N/A LZ4 .lz4 No
Snappy N/A Snappy .snappy No
a DEFLATE is a compression algorithm whose standard implementation is zlib. There is no commonly available command-line tool
for producing files in DEFLATE format, as gzip is normally used. (Note that the gzip file format is DEFLATE with extra headers and
a footer.) The .deflate filename extension is a Hadoop convention.
b However, LZO files are splittable if they have been indexed in a preprocessing step. See “Compression and Input Splits” on page
105.
All compression algorithms exhibit a space/time trade-off: faster compression and de‐
compression speeds usually come at the expense of smaller space savings. The tools
listed in Table 5-1 typically give some control over this trade-off at compression time
by offering nine different options: –1 means optimize for speed, and -9 means optimize
for space. For example, the following command creates a compressed file file.gz using
the fastest compression method:
% gzip -1 file
The different tools have very different compression characteristics. gzip is a general-
purpose compressor and sits in the middle of the space/time trade-off. bzip2 compresses
more effectively than gzip, but is slower. bzip2’s decompression speed is faster than its
compression speed, but it is still slower than the other formats. LZO, LZ4, and Snappy,
on the other hand, all optimize for speed and are around an order of magnitude faster
100 | Chapter 5: Hadoop I/O

1. For a comprehensive set of compression benchmarks, jvm-compressor-benchmark is a good reference for
JVM-compatible libraries (including some native libraries).
than gzip, but compress less effectively. Snappy and LZ4 are also significantly faster than
LZO for decompression.1
The “Splittable” column in Table 5-1 indicates whether the compression format supports
splitting (that is, whether you can seek to any point in the stream and start reading from
some point further on). Splittable compression formats are especially suitable for Map‐
Reduce; see “Compression and Input Splits” on page 105 for further discussion.
Codecs
A codec is the implementation of a compression-decompression algorithm. In Hadoop,
a codec is represented by an implementation of the CompressionCodec interface. So, for
example, GzipCodec encapsulates the compression and decompression algorithm for
gzip. Table 5-2 lists the codecs that are available for Hadoop.
Table 5-2. Hadoop compression codecs
Compression format Hadoop CompressionCodec
DEFLATE org.apache.hadoop.io.compress.DefaultCodec
gzip org.apache.hadoop.io.compress.GzipCodec
bzip2 org.apache.hadoop.io.compress.BZip2Codec
LZO com.hadoop.compression.lzo.LzopCodec
LZ4 org.apache.hadoop.io.compress.Lz4Codec
Snappy org.apache.hadoop.io.compress.SnappyCodec
The LZO libraries are GPL licensed and may not be included in Apache distributions,
so for this reason the Hadoop codecs must be downloaded separately from Google (or
GitHub, which includes bug fixes and more tools). The LzopCodec, which is compatible
with the lzop tool, is essentially the LZO format with extra headers, and is the one you
normally want. There is also an LzoCodec for the pure LZO format, which uses
the .lzo_deflate filename extension (by analogy with DEFLATE, which is gzip without
the headers).
Compressing and decompressing streams with CompressionCodec
CompressionCodec has two methods that allow you to easily compress or decompress
data. To compress data being written to an output stream, use the createOutput
Stream(OutputStream out) method to create a CompressionOutputStream to which
you write your uncompressed data to have it written in compressed form to the
underlying stream. Conversely, to decompress data being read from an input stream,
Compression | 101

call createInputStream(InputStream in) to obtain a CompressionInputStream,
which allows you to read uncompressed data from the underlying stream.
CompressionOutputStream and CompressionInputStream are similar to java.util.
zip.DeflaterOutputStream and java.util.zip.DeflaterInputStream, except that
both of the former provide the ability to reset their underlying compressor or decom‐
pressor. This is important for applications that compress sections of the data stream as
separate blocks, such as in a SequenceFile, described in “SequenceFile” on page 127.
Example 5-1 illustrates how to use the API to compress data read from standard input
and write it to standard output.
Example 5-1. A program to compress data read from standard input and write it to
standard output
public class StreamCompressor {
public static void main(String[] args) throws Exception {
String codecClassname = args[0];
Class<?> codecClass = Class.forName(codecClassname);
Configuration conf = new Configuration();
CompressionCodec codec = (CompressionCodec)
ReflectionUtils.newInstance(codecClass, conf);
CompressionOutputStream out = codec.createOutputStream(System.out);
IOUtils.copyBytes(System.in, out, 4096, false);
out.finish();
}
}
The application expects the fully qualified name of the CompressionCodec implemen‐
tation as the first command-line argument. We use ReflectionUtils to construct a
new instance of the codec, then obtain a compression wrapper around System.out.
Then we call the utility method copyBytes() on IOUtils to copy the input to the output,
which is compressed by the CompressionOutputStream. Finally, we call finish() on
CompressionOutputStream, which tells the compressor to finish writing to the com‐
pressed stream, but doesn’t close the stream. We can try it out with the following com‐
mand line, which compresses the string “Text” using the StreamCompressor program
with the GzipCodec, then decompresses it from standard input using gunzip:
% echo "Text" | hadoop StreamCompressor org.apache.hadoop.io.compress.GzipCodec \
| gunzip -
Text
Inferring CompressionCodecs using CompressionCodecFactory
If you are reading a compressed file, normally you can infer which codec to use by
looking at its filename extension. A file ending in .gz can be read with GzipCodec, and
so on. The extensions for each compression format are listed in Table 5-1.
102 | Chapter 5: Hadoop I/O

CompressionCodecFactory provides a way of mapping a filename extension to a
CompressionCodec using its getCodec() method, which takes a Path object for the file
in question. Example 5-2 shows an application that uses this feature to decompress files.
Example 5-2. A program to decompress a compressed file using a codec inferred from
the file’s extension
public class FileDecompressor {
public static void main(String[] args) throws Exception {
String uri = args[0];
Configuration conf = new Configuration();
FileSystem fs = FileSystem.get(URI.create(uri), conf);
Path inputPath = new Path(uri);
CompressionCodecFactory factory = new CompressionCodecFactory(conf);
CompressionCodec codec = factory.getCodec(inputPath);
if (codec == null) {
System.err.println("No codec found for " + uri);
System.exit(1);
}
String outputUri =
CompressionCodecFactory.removeSuffix(uri, codec.getDefaultExtension());
InputStream in = null;
OutputStream out = null;
try {
in = codec.createInputStream(fs.open(inputPath));
out = fs.create(new Path(outputUri));
IOUtils.copyBytes(in, out, conf);
} finally {
IOUtils.closeStream(in);
IOUtils.closeStream(out);
}
}
}
Once the codec has been found, it is used to strip off the file suffix to form the output
filename (via the removeSuffix() static method of CompressionCodecFactory). In this
way, a file named file.gz is decompressed to file by invoking the program as follows:
% hadoop FileDecompressor file.gz
CompressionCodecFactory loads all the codecs in Table 5-2, except LZO, as well as any
listed in the io.compression.codecs configuration property (Table 5-3). By default,
the property is empty; you would need to alter it only if you have a custom codec that
you wish to register (such as the externally hosted LZO codecs). Each codec knows its
default filename extension, thus permitting CompressionCodecFactory to search
through the registered codecs to find a match for the given extension (if any).
Compression | 103

Table 5-3. Compression codec properties
Property name Type Default
value
Description
io.compression.codecs Comma-separated Class
names
A list of additional CompressionCodec
classes for compression/decompression
Native libraries
For performance, it is preferable to use a native library for compression and
decompression. For example, in one test, using the native gzip libraries reduced de‐
compression times by up to 50% and compression times by around 10% (compared to
the built-in Java implementation). Table 5-4 shows the availability of Java and native
implementations for each compression format. All formats have native implementa‐
tions, but not all have a Java implementation (LZO, for example).
Table 5-4. Compression library implementations
Compression format Java implementation? Native implementation?
DEFLATE Yes Yes
gzip Yes Yes
bzip2 Yes Yes
LZO No Yes
LZ4 No Yes
Snappy No Yes
The Apache Hadoop binary tarball comes with prebuilt native compression binaries for
64-bit Linux, called libhadoop.so. For other platforms, you will need to compile the
libraries yourself, following the BUILDING.txt instructions at the top level of the source
tree.
The native libraries are picked up using the Java system property java.library.path.
The hadoop script in the etc/hadoop directory sets this property for you, but if you don’t
use this script, you will need to set the property in your application.
By default, Hadoop looks for native libraries for the platform it is running on, and loads
them automatically if they are found. This means you don’t have to change any config‐
uration settings to use the native libraries. In some circumstances, however, you may
wish to disable use of native libraries, such as when you are debugging a compression-
related problem. You can do this by setting the property io.native.lib.available to
false, which ensures that the built-in Java equivalents will be used (if they are available).
CodecPool. If you are using a native library and you are doing a lot of compression or
decompression in your application, consider using CodecPool, which allows you to
104 | Chapter 5: Hadoop I/O

reuse compressors and decompressors, thereby amortizing the cost of creating these
objects.
The code in Example 5-3 shows the API, although in this program, which creates only
a single Compressor, there is really no need to use a pool.
Example 5-3. A program to compress data read from standard input and write it to
standard output using a pooled compressor
public class PooledStreamCompressor {
public static void main(String[] args) throws Exception {
String codecClassname = args[0];
Class<?> codecClass = Class.forName(codecClassname);
Configuration conf = new Configuration();
CompressionCodec codec = (CompressionCodec)
ReflectionUtils.newInstance(codecClass, conf);
Compressor compressor = null;
try {
compressor = CodecPool.getCompressor(codec);
CompressionOutputStream out =
codec.createOutputStream(System.out, compressor);
IOUtils.copyBytes(System.in, out, 4096, false);
out.finish();
} finally {
CodecPool.returnCompressor(compressor);
}
}
}
We retrieve a Compressor instance from the pool for a given CompressionCodec, which
we use in the codec’s overloaded createOutputStream() method. By using a finally
block, we ensure that the compressor is returned to the pool even if there is an
IOException while copying the bytes between the streams.
Compression and Input Splits
When considering how to compress data that will be processed by MapReduce, it is
important to understand whether the compression format supports splitting. Consider
an uncompressed file stored in HDFS whose size is 1 GB. With an HDFS block size of
128 MB, the file will be stored as eight blocks, and a MapReduce job using this file as
input will create eight input splits, each processed independently as input to a separate
map task.
Imagine now that the file is a gzip-compressed file whose compressed size is 1 GB. As
before, HDFS will store the file as eight blocks. However, creating a split for each block
won’t work, because it is impossible to start reading at an arbitrary point in the gzip
stream and therefore impossible for a map task to read its split independently of the
Compression | 105

others. The gzip format uses DEFLATE to store the compressed data, and DEFLATE
stores data as a series of compressed blocks. The problem is that the start of each block
is not distinguished in any way that would allow a reader positioned at an arbitrary
point in the stream to advance to the beginning of the next block, thereby synchronizing
itself with the stream. For this reason, gzip does not support splitting.
In this case, MapReduce will do the right thing and not try to split the gzipped file, since
it knows that the input is gzip-compressed (by looking at the filename extension) and
that gzip does not support splitting. This will work, but at the expense of locality: a single
map will process the eight HDFS blocks, most of which will not be local to the map.
Also, with fewer maps, the job is less granular and so may take longer to run.
If the file in our hypothetical example were an LZO file, we would have the same problem
because the underlying compression format does not provide a way for a reader to
synchronize itself with the stream. However, it is possible to preprocess LZO files using
an indexer tool that comes with the Hadoop LZO libraries, which you can obtain from
the Google and GitHub sites listed in “Codecs” on page 101. The tool builds an index
of split points, effectively making them splittable when the appropriate MapReduce
input format is used.
A bzip2 file, on the other hand, does provide a synchronization marker between blocks
(a 48-bit approximation of pi), so it does support splitting. (Table 5-1 lists whether each
compression format supports splitting.)
Which Compression Format Should I Use?
Hadoop applications process large datasets, so you should strive to take advantage of
compression. Which compression format you use depends on such considerations as
file size, format, and the tools you are using for processing. Here are some suggestions,
arranged roughly in order of most to least effective:
•Use a container file format such as sequence files (see the section on page 127), Avro
datafiles (see the section on page 352), ORCFiles (see the section on page 136),
or Parquet files (see the section on page 370), all of which support both compression
and splitting. A fast compressor such as LZO, LZ4, or Snappy is generally a good
choice.
•Use a compression format that supports splitting, such as bzip2 (although bzip2 is
fairly slow), or one that can be indexed to support splitting, such as LZO.
•Split the file into chunks in the application, and compress each chunk separately
using any supported compression format (it doesn’t matter whether it is splittable).
In this case, you should choose the chunk size so that the compressed chunks are
approximately the size of an HDFS block.
106 | Chapter 5: Hadoop I/O

• Store the files uncompressed.
For large files, you should not use a compression format that does not support splitting
on the whole file, because you lose locality and make MapReduce applications very
inefficient.
Using Compression in MapReduce
As described in “Inferring CompressionCodecs using CompressionCodecFactory” on
page 102, if your input files are compressed, they will be decompressed automatically
as they are read by MapReduce, using the filename extension to determine which codec
to use.
In order to compress the output of a MapReduce job, in the job configuration, set the
mapreduce.output.fileoutputformat.compress property to true and set the mapre
duce.output.fileoutputformat.compress.codec property to the classname of the
compression codec you want to use. Alternatively, you can use the static convenience
methods on FileOutputFormat to set these properties, as shown in Example 5-4.
Example 5-4. Application to run the maximum temperature job producing compressed
output
public class MaxTemperatureWithCompression {
public static void main(String[] args) throws Exception {
if (args.length != 2) {
System.err.println("Usage: MaxTemperatureWithCompression <input path> " +
"<output path>");
System.exit(-1);
}
Job job = new Job();
job.setJarByClass(MaxTemperature.class);
FileInputFormat.addInputPath(job, new Path(args[0]));
FileOutputFormat.setOutputPath(job, new Path(args[1]));
job.setOutputKeyClass(Text.class);
job.setOutputValueClass(IntWritable.class);
FileOutputFormat.setCompressOutput(job, true);
FileOutputFormat.setOutputCompressorClass(job, GzipCodec.class);
job.setMapperClass(MaxTemperatureMapper.class);
job.setCombinerClass(MaxTemperatureReducer.class);
job.setReducerClass(MaxTemperatureReducer.class);
System.exit(job.waitForCompletion(true) ? 0 : 1);
Compression | 107

}
}
We run the program over compressed input (which doesn’t have to use the same com‐
pression format as the output, although it does in this example) as follows:
% hadoop MaxTemperatureWithCompression input/ncdc/sample.txt.gz output
Each part of the final output is compressed; in this case, there is a single part:
% gunzip -c output/part-r-00000.gz
1949 111
1950 22
If you are emitting sequence files for your output, you can set the mapreduce.out
put.fileoutputformat.compress.type property to control the type of compression
to use. The default is RECORD, which compresses individual records. Changing this to
BLOCK, which compresses groups of records, is recommended because it compresses
better (see “The SequenceFile format” on page 133).
There is also a static convenience method on SequenceFileOutputFormat called
setOutputCompressionType() to set this property.
The configuration properties to set compression for MapReduce job outputs are sum‐
marized in Table 5-5. If your MapReduce driver uses the Tool interface (described in
“GenericOptionsParser, Tool, and ToolRunner” on page 148), you can pass any of these
properties to the program on the command line, which may be more convenient than
modifying your program to hardcode the compression properties.
Table 5-5. MapReduce compression properties
Property name Type Default value Description
mapreduce.output.fileoutput
format.compress
boolean false Whether to
compress outputs
mapreduce.output.fileoutput
format.compress.codec
Class
name
org.apache.hadoop.io.com
press.DefaultCodec
The compression
codec to use for
outputs
mapreduce.output.fileoutput
format.compress.type
String RECORD The type of
compression to use
for sequence file
outputs: NONE,
RECORD, or
BLOCK
Compressing map output
Even if your MapReduce application reads and writes uncompressed data, it may benefit
from compressing the intermediate output of the map phase. The map output is written
to disk and transferred across the network to the reducer nodes, so by using a fast
108 | Chapter 5: Hadoop I/O

compressor such as LZO, LZ4, or Snappy, you can get performance gains simply because
the volume of data to transfer is reduced. The configuration properties to enable com‐
pression for map outputs and to set the compression format are shown in Table 5-6.
Table 5-6. Map output compression properties
Property name Type Default value Description
mapreduce.map.out
put.compress
boolean false Whether to compress
map outputs
mapreduce.map.out
put.compress.codec
Class org.apache.hadoop.io.compress.De
faultCodec
The compression codec
to use for map outputs
Here are the lines to add to enable gzip map output compression in your job (using the
new API):
Configuration conf = new Configuration();
conf.setBoolean(Job.MAP_OUTPUT_COMPRESS, true);
conf.setClass(Job.MAP_OUTPUT_COMPRESS_CODEC, GzipCodec.class,
CompressionCodec.class);
Job job = new Job(conf);
In the old API (see Appendix D), there are convenience methods on the JobConf object
for doing the same thing:
conf.setCompressMapOutput(true);
conf.setMapOutputCompressorClass(GzipCodec.class);
Serialization
Serialization is the process of turning structured objects into a byte stream for trans‐
mission over a network or for writing to persistent storage. Deserialization is the reverse
process of turning a byte stream back into a series of structured objects.
Serialization is used in two quite distinct areas of distributed data processing: for
interprocess communication and for persistent storage.
In Hadoop, interprocess communication between nodes in the system is implemented
using remote procedure calls (RPCs). The RPC protocol uses serialization to render the
message into a binary stream to be sent to the remote node, which then deserializes the
binary stream into the original message. In general, it is desirable that an RPC seriali‐
zation format is:
Compact
A compact format makes the best use of network bandwidth, which is the most
scarce resource in a data center.
Serialization | 109

FastInterprocess communication forms the backbone for a distributed system, so it is
essential that there is as little performance overhead as possible for the serialization
and deserialization process.
Extensible
Protocols change over time to meet new requirements, so it should be
straightforward to evolve the protocol in a controlled manner for clients and
servers. For example, it should be possible to add a new argument to a method call
and have the new servers accept messages in the old format (without the new ar‐
gument) from old clients.
Interoperable
For some systems, it is desirable to be able to support clients that are written in
different languages to the server, so the format needs to be designed to make this
possible.
On the face of it, the data format chosen for persistent storage would have different
requirements from a serialization framework. After all, the lifespan of an RPC is less
than a second, whereas persistent data may be read years after it was written. But it turns
out, the four desirable properties of an RPC’s serialization format are also crucial for a
persistent storage format. We want the storage format to be compact (to make efficient
use of storage space), fast (so the overhead in reading or writing terabytes of data is
minimal), extensible (so we can transparently read data written in an older format), and
interoperable (so we can read or write persistent data using different languages).
Hadoop uses its own serialization format, Writables, which is certainly compact and
fast, but not so easy to extend or use from languages other than Java. Because Writables
are central to Hadoop (most MapReduce programs use them for their key and value
types), we look at them in some depth in the next three sections, before looking at some
of the other serialization frameworks supported in Hadoop. Avro (a serialization system
that was designed to overcome some of the limitations of Writables) is covered in
Chapter 12.
The Writable Interface
The Writable interface defines two methods—one for writing its state to a DataOut
put binary stream and one for reading its state from a DataInput binary stream:
package org.apache.hadoop.io;
import java.io.DataOutput;
import java.io.DataInput;
import java.io.IOException;
public interface Writable {
void write(DataOutput out) throws IOException;
110 | Chapter 5: Hadoop I/O

void readFields(DataInput in) throws IOException;
}
Let’s look at a particular Writable to see what we can do with it. We will use
IntWritable, a wrapper for a Java int. We can create one and set its value using the
set() method:
IntWritable writable = new IntWritable();
writable.set(163);
Equivalently, we can use the constructor that takes the integer value:
IntWritable writable = new IntWritable(163);
To examine the serialized form of the IntWritable, we write a small helper method
that wraps a java.io.ByteArrayOutputStream in a java.io.DataOutputStream (an
implementation of java.io.DataOutput) to capture the bytes in the serialized stream:
public static byte[] serialize(Writable writable) throws IOException {
ByteArrayOutputStream out = new ByteArrayOutputStream();
DataOutputStream dataOut = new DataOutputStream(out);
writable.write(dataOut);
dataOut.close();
return out.toByteArray();
}
An integer is written using four bytes (as we see using JUnit 4 assertions):
byte[] bytes = serialize(writable);
assertThat(bytes.length, is(4));
The bytes are written in big-endian order (so the most significant byte is written to the
stream first, which is dictated by the java.io.DataOutput interface), and we can see
their hexadecimal representation by using a method on Hadoop’s StringUtils:
assertThat(StringUtils.byteToHexString(bytes), is("000000a3"));
Let’s try deserialization. Again, we create a helper method to read a Writable object
from a byte array:
public static byte[] deserialize(Writable writable, byte[] bytes)
throws IOException {
ByteArrayInputStream in = new ByteArrayInputStream(bytes);
DataInputStream dataIn = new DataInputStream(in);
writable.readFields(dataIn);
dataIn.close();
return bytes;
}
We construct a new, value-less IntWritable, and then call deserialize() to read from
the output data that we just wrote. Then we check that its value, retrieved using the
get() method, is the original value, 163:
Serialization | 111

IntWritable newWritable = new IntWritable();
deserialize(newWritable, bytes);
assertThat(newWritable.get(), is(163));
WritableComparable and comparators
IntWritable implements the WritableComparable interface, which is just a subinter‐
face of the Writable and java.lang.Comparable interfaces:
package org.apache.hadoop.io;
public interface WritableComparable<T> extends Writable, Comparable<T> {
}
Comparison of types is crucial for MapReduce, where there is a sorting phase during
which keys are compared with one another. One optimization that Hadoop provides is
the RawComparator extension of Java’s Comparator:
package org.apache.hadoop.io;
import java.util.Comparator;
public interface RawComparator<T> extends Comparator<T> {
public int compare(byte[] b1, int s1, int l1, byte[] b2, int s2, int l2);
}
This interface permits implementors to compare records read from a stream without
deserializing them into objects, thereby avoiding any overhead of object creation. For
example, the comparator for IntWritables implements the raw compare() method by
reading an integer from each of the byte arrays b1 and b2 and comparing them directly
from the given start positions (s1 and s2) and lengths (l1 and l2).
WritableComparator is a general-purpose implementation of RawComparator for
WritableComparable classes. It provides two main functions. First, it provides a default
implementation of the raw compare() method that deserializes the objects to be com‐
pared from the stream and invokes the object compare() method. Second, it acts as a
factory for RawComparator instances (that Writable implementations have registered).
For example, to obtain a comparator for IntWritable, we just use:
RawComparator<IntWritable> comparator =
WritableComparator.get(IntWritable.class);
The comparator can be used to compare two IntWritable objects:
IntWritable w1 = new IntWritable(163);
IntWritable w2 = new IntWritable(67);
assertThat(comparator.compare(w1, w2), greaterThan(0));
or their serialized representations:
112 | Chapter 5: Hadoop I/O

byte[] b1 = serialize(w1);
byte[] b2 = serialize(w2);
assertThat(comparator.compare(b1, 0, b1.length, b2, 0, b2.length),
greaterThan(0));
Writable Classes
Hadoop comes with a large selection of Writable classes, which are available in the
org.apache.hadoop.io package. They form the class hierarchy shown in Figure 5-1.
Writable wrappers for Java primitives
There are Writable wrappers for all the Java primitive types (see Table 5-7) except char
(which can be stored in an IntWritable). All have a get() and set() method for re‐
trieving and storing the wrapped value.
Table 5-7. Writable wrapper classes for Java primitives
Java primitive Writable implementation Serialized size (bytes)
boolean BooleanWritable 1
byte ByteWritable 1
short ShortWritable 2
int IntWritable 4
VIntWritable 1–5
float FloatWritable 4
long LongWritable 8
VLongWritable 1–9
double DoubleWritable 8
When it comes to encoding integers, there is a choice between the fixed-length formats
(IntWritable and LongWritable) and the variable-length formats (VIntWritable and
VLongWritable). The variable-length formats use only a single byte to encode the value
if it is small enough (between –112 and 127, inclusive); otherwise, they use the first byte
to indicate whether the value is positive or negative, and how many bytes follow. For
example, 163 requires two bytes:
byte[] data = serialize(new VIntWritable(163));
assertThat(StringUtils.byteToHexString(data), is("8fa3"));
Serialization | 113

Figure 5-1. Writable class hierarchy
114 | Chapter 5: Hadoop I/O

How do you choose between a fixed-length and a variable-length encoding? Fixed-
length encodings are good when the distribution of values is fairly uniform across the
whole value space, such as when using a (well-designed) hash function. Most numeric
variables tend to have nonuniform distributions, though, and on average, the variable-
length encoding will save space. Another advantage of variable-length encodings is that
you can switch from VIntWritable to VLongWritable, because their encodings are ac‐
tually the same. So, by choosing a variable-length representation, you have room to
grow without committing to an 8-byte long representation from the beginning.
Text
Text is a Writable for UTF-8 sequences. It can be thought of as the Writable equivalent
of java.lang.String.
The Text class uses an int (with a variable-length encoding) to store the number of
bytes in the string encoding, so the maximum value is 2 GB. Furthermore, Text uses
standard UTF-8, which makes it potentially easier to interoperate with other tools that
understand UTF-8.
Indexing. Because of its emphasis on using standard UTF-8, there are some differences
between Text and the Java String class. Indexing for the Text class is in terms of position
in the encoded byte sequence, not the Unicode character in the string or the Java char
code unit (as it is for String). For ASCII strings, these three concepts of index position
coincide. Here is an example to demonstrate the use of the charAt() method:
Text t = new Text("hadoop");
assertThat(t.getLength(), is(6));
assertThat(t.getBytes().length, is(6));
assertThat(t.charAt(2), is((int) 'd'));
assertThat("Out of bounds", t.charAt(100), is(-1));
Notice that charAt() returns an int representing a Unicode code point, unlike the
String variant that returns a char. Text also has a find() method, which is analogous
to String’s indexOf():
Text t = new Text("hadoop");
assertThat("Find a substring", t.find("do"), is(2));
assertThat("Finds first 'o'", t.find("o"), is(3));
assertThat("Finds 'o' from position 4 or later", t.find("o", 4), is(4));
assertThat("No match", t.find("pig"), is(-1));
Serialization | 115

2. This example is based on one from Norbert Lindenberg and Masayoshi Okutsu’s “Supplementary Characters
in the Java Platform,” May 2004.
Unicode. When we start using characters that are encoded with more than a single byte,
the differences between Text and String become clear. Consider the Unicode characters
shown in Table 5-8.2
Table 5-8. Unicode characters
Unicode code point U+0041 U+00DF U+6771 U+10400
Name LATIN CAPITAL
LETTER A
LATIN SMALL
LETTER SHARP S
N/A (a unified Han
ideograph)
DESERET CAPITAL LETTER
LONG I
UTF-8 code units 41 c3 9f e6 9d b1 f0 90 90 80
Java representation \u0041 \u00DF \u6771 \uD801\uDC00
All but the last character in the table, U+10400, can be expressed using a single Java
char. U+10400 is a supplementary character and is represented by two Java chars,
known as a surrogate pair. The tests in Example 5-5 show the differences between String
and Text when processing a string of the four characters from Table 5-8.
Example 5-5. Tests showing the differences between the String and Text classes
public class StringTextComparisonTest {
@Test
public void string() throws UnsupportedEncodingException {
String s = "\u0041\u00DF\u6771\uD801\uDC00";
assertThat(s.length(), is(5));
assertThat(s.getBytes("UTF-8").length, is(10));
assertThat(s.indexOf("\u0041"), is(0));
assertThat(s.indexOf("\u00DF"), is(1));
assertThat(s.indexOf("\u6771"), is(2));
assertThat(s.indexOf("\uD801\uDC00"), is(3));
assertThat(s.charAt(0), is('\u0041'));
assertThat(s.charAt(1), is('\u00DF'));
assertThat(s.charAt(2), is('\u6771'));
assertThat(s.charAt(3), is('\uD801'));
assertThat(s.charAt(4), is('\uDC00'));
assertThat(s.codePointAt(0), is(0x0041));
assertThat(s.codePointAt(1), is(0x00DF));
assertThat(s.codePointAt(2), is(0x6771));
assertThat(s.codePointAt(3), is(0x10400));
}
116 | Chapter 5: Hadoop I/O

@Test
public void text() {
Text t = new Text("\u0041\u00DF\u6771\uD801\uDC00");
assertThat(t.getLength(), is(10));
assertThat(t.find("\u0041"), is(0));
assertThat(t.find("\u00DF"), is(1));
assertThat(t.find("\u6771"), is(3));
assertThat(t.find("\uD801\uDC00"), is(6));
assertThat(t.charAt(0), is(0x0041));
assertThat(t.charAt(1), is(0x00DF));
assertThat(t.charAt(3), is(0x6771));
assertThat(t.charAt(6), is(0x10400));
}
}
The test confirms that the length of a String is the number of char code units it contains
(five, made up of one from each of the first three characters in the string and a surrogate
pair from the last), whereas the length of a Text object is the number of bytes in its
UTF-8 encoding (10 = 1+2+3+4). Similarly, the indexOf() method in String returns
an index in char code units, and find() for Text returns a byte offset.
The charAt() method in String returns the char code unit for the given index, which
in the case of a surrogate pair will not represent a whole Unicode character. The code
PointAt() method, indexed by char code unit, is needed to retrieve a single Unicode
character represented as an int. In fact, the charAt() method in Text is more like the
codePointAt() method than its namesake in String. The only difference is that it is
indexed by byte offset.
Iteration. Iterating over the Unicode characters in Text is complicated by the use of byte
offsets for indexing, since you can’t just increment the index. The idiom for iteration is
a little obscure (see Example 5-6): turn the Text object into a java.nio.ByteBuffer,
then repeatedly call the bytesToCodePoint() static method on Text with the buffer.
This method extracts the next code point as an int and updates the position in the
buffer. The end of the string is detected when bytesToCodePoint() returns –1.
Example 5-6. Iterating over the characters in a Text object
public class TextIterator {
public static void main(String[] args) {
Text t = new Text("\u0041\u00DF\u6771\uD801\uDC00");
ByteBuffer buf = ByteBuffer.wrap(t.getBytes(), 0, t.getLength());
int cp;
while (buf.hasRemaining() && (cp = Text.bytesToCodePoint(buf)) != -1) {
Serialization | 117

System.out.println(Integer.toHexString(cp));
}
}
}
Running the program prints the code points for the four characters in the string:
% hadoop TextIterator
41
df
6771
10400
Mutability. Another difference from String is that Text is mutable (like all Writable
implementations in Hadoop, except NullWritable, which is a singleton). You can reuse
a Text instance by calling one of the set() methods on it. For example:
Text t = new Text("hadoop");
t.set("pig");
assertThat(t.getLength(), is(3));
assertThat(t.getBytes().length, is(3));
In some situations, the byte array returned by the getBytes() meth‐
od may be longer than the length returned by getLength():
Text t = new Text("hadoop");
t.set(new Text("pig"));
assertThat(t.getLength(), is(3));
assertThat("Byte length not shortened", t.getBytes().length,
is(6));
This shows why it is imperative that you always call getLength()
when calling getBytes(), so you know how much of the byte array
is valid data.
Resorting to String. Text doesn’t have as rich an API for manipulating strings as
java.lang.String, so in many cases, you need to convert the Text object to a String.
This is done in the usual way, using the toString() method:
assertThat(new Text("hadoop").toString(), is("hadoop"));
BytesWritable
BytesWritable is a wrapper for an array of binary data. Its serialized format is a 4-byte
integer field that specifies the number of bytes to follow, followed by the bytes them‐
selves. For example, the byte array of length 2 with values 3 and 5 is serialized as a 4-
byte integer (00000002) followed by the two bytes from the array (03 and 05):
118 | Chapter 5: Hadoop I/O

BytesWritable b = new BytesWritable(new byte[] { 3, 5 });
byte[] bytes = serialize(b);
assertThat(StringUtils.byteToHexString(bytes), is("000000020305"));
BytesWritable is mutable, and its value may be changed by calling its set() method.
As with Text, the size of the byte array returned from the getBytes() method for
BytesWritable—the capacity—may not reflect the actual size of the data stored in the
BytesWritable. You can determine the size of the BytesWritable by calling get
Length(). To demonstrate:
b.setCapacity(11);
assertThat(b.getLength(), is(2));
assertThat(b.getBytes().length, is(11));
NullWritable
NullWritable is a special type of Writable, as it has a zero-length serialization. No bytes
are written to or read from the stream. It is used as a placeholder; for example, in Map‐
Reduce, a key or a value can be declared as a NullWritable when you don’t need to use
that position, effectively storing a constant empty value. NullWritable can also be useful
as a key in a SequenceFile when you want to store a list of values, as opposed to key-
value pairs. It is an immutable singleton, and the instance can be retrieved by calling
NullWritable.get().
ObjectWritable and GenericWritable
ObjectWritable is a general-purpose wrapper for the following: Java primitives,
String, enum, Writable, null, or arrays of any of these types. It is used in Hadoop RPC
to marshal and unmarshal method arguments and return types.
ObjectWritable is useful when a field can be of more than one type. For example, if
the values in a SequenceFile have multiple types, you can declare the value type as an
ObjectWritable and wrap each type in an ObjectWritable. Being a general-purpose
mechanism, it wastes a fair amount of space because it writes the classname of the
wrapped type every time it is serialized. In cases where the number of types is small and
known ahead of time, this can be improved by having a static array of types and using
the index into the array as the serialized reference to the type. This is the approach that
GenericWritable takes, and you have to subclass it to specify which types to support.
Writable collections
The org.apache.hadoop.io package includes six Writable collection types: Array
Writable, ArrayPrimitiveWritable, TwoDArrayWritable, MapWritable,
SortedMapWritable, and EnumSetWritable.
ArrayWritable and TwoDArrayWritable are Writable implementations for arrays and
two-dimensional arrays (array of arrays) of Writable instances. All the elements of an
Serialization | 119

ArrayWritable or a TwoDArrayWritable must be instances of the same class, which is
specified at construction as follows:
ArrayWritable writable = new ArrayWritable(Text.class);
In contexts where the Writable is defined by type, such as in SequenceFile keys or
values or as input to MapReduce in general, you need to subclass ArrayWritable (or
TwoDArrayWritable, as appropriate) to set the type statically. For example:
public class TextArrayWritable extends ArrayWritable {
public TextArrayWritable() {
super(Text.class);
}
}
ArrayWritable and TwoDArrayWritable both have get() and set() methods, as well
as a toArray() method, which creates a shallow copy of the array (or 2D array).
ArrayPrimitiveWritable is a wrapper for arrays of Java primitives. The component
type is detected when you call set(), so there is no need to subclass to set the type.
MapWritable is an implementation of java.util.Map<Writable, Writable>, and Sor
tedMapWritable is an implementation of java.util.SortedMap<WritableCompara
ble, Writable>. The type of each key and value field is a part of the serialization format
for that field. The type is stored as a single byte that acts as an index into an array of
types. The array is populated with the standard types in the org.apache.hadoop.io
package, but custom Writable types are accommodated, too, by writing a header that
encodes the type array for nonstandard types. As they are implemented, MapWritable
and SortedMapWritable use positive byte values for custom types, so a maximum of
127 distinct nonstandard Writable classes can be used in any particular MapWritable
or SortedMapWritable instance. Here’s a demonstration of using a MapWritable with
different types for keys and values:
MapWritable src = new MapWritable();
src.put(new IntWritable(1), new Text("cat"));
src.put(new VIntWritable(2), new LongWritable(163));
MapWritable dest = new MapWritable();
WritableUtils.cloneInto(dest, src);
assertThat((Text) dest.get(new IntWritable(1)), is(new Text("cat")));
assertThat((LongWritable) dest.get(new VIntWritable(2)),
is(new LongWritable(163)));
Conspicuous by their absence are Writable collection implementations for sets and
lists. A general set can be emulated by using a MapWritable (or a SortedMapWritable
for a sorted set) with NullWritable values. There is also EnumSetWritable for sets of
enum types. For lists of a single type of Writable, ArrayWritable is adequate, but to
store different types of Writable in a single list, you can use GenericWritable to wrap
120 | Chapter 5: Hadoop I/O

the elements in an ArrayWritable. Alternatively, you could write a general ListWrita
ble using the ideas from MapWritable.
Implementing a Custom Writable
Hadoop comes with a useful set of Writable implementations that serve most purposes;
however, on occasion, you may need to write your own custom implementation. With
a custom Writable, you have full control over the binary representation and the sort
order. Because Writables are at the heart of the MapReduce data path, tuning the binary
representation can have a significant effect on performance. The stock Writable
implementations that come with Hadoop are well tuned, but for more elaborate struc‐
tures, it is often better to create a new Writable type rather than composing the stock
types.
If you are considering writing a custom Writable, it may be worth
trying another serialization framework, like Avro, that allows you to
define custom types declaratively. See “Serialization Frameworks” on
page 126 and Chapter 12.
To demonstrate how to create a custom Writable, we shall write an implementation
that represents a pair of strings, called TextPair. The basic implementation is shown
in Example 5-7.
Example 5-7. A Writable implementation that stores a pair of Text objects
import java.io.*;
import org.apache.hadoop.io.*;
public class TextPair implements WritableComparable<TextPair> {
private Text first;
private Text second;
public TextPair() {
set(new Text(), new Text());
}
public TextPair(String first, String second) {
set(new Text(first), new Text(second));
}
public TextPair(Text first, Text second) {
set(first, second);
}
public void set(Text first, Text second) {
Serialization | 121

this.first = first;
this.second = second;
}
public Text getFirst() {
return first;
}
public Text getSecond() {
return second;
}
@Override
public void write(DataOutput out) throws IOException {
first.write(out);
second.write(out);
}
@Override
public void readFields(DataInput in) throws IOException {
first.readFields(in);
second.readFields(in);
}
@Override
public int hashCode() {
return first.hashCode() * 163 + second.hashCode();
}
@Override
public boolean equals(Object o) {
if (o instanceof TextPair) {
TextPair tp = (TextPair) o;
return first.equals(tp.first) && second.equals(tp.second);
}
return false;
}
@Override
public String toString() {
return first + "\t" + second;
}
@Override
public int compareTo(TextPair tp) {
int cmp = first.compareTo(tp.first);
if (cmp != 0) {
return cmp;
}
return second.compareTo(tp.second);
}
}
122 | Chapter 5: Hadoop I/O

The first part of the implementation is straightforward: there are two Text instance
variables, first and second, and associated constructors, getters, and setters. All
Writable implementations must have a default constructor so that the MapReduce
framework can instantiate them, then populate their fields by calling readFields().
Writable instances are mutable and often reused, so you should take care to avoid
allocating objects in the write() or readFields() methods.
TextPair’s write() method serializes each Text object in turn to the output stream by
delegating to the Text objects themselves. Similarly, readFields() deserializes the bytes
from the input stream by delegating to each Text object. The DataOutput and DataInput
interfaces have a rich set of methods for serializing and deserializing Java primitives, so,
in general, you have complete control over the wire format of your Writable object.
Just as you would for any value object you write in Java, you should override the
hashCode(), equals(), and toString() methods from java.lang.Object. The hash
Code() method is used by the HashPartitioner (the default partitioner in MapReduce)
to choose a reduce partition, so you should make sure that you write a good hash func‐
tion that mixes well to ensure reduce partitions are of a similar size.
If you plan to use your custom Writable with TextOutputFormat,
you must implement its toString() method. TextOutputFormat
calls toString() on keys and values for their output representa‐
tion. For TextPair, we write the underlying Text objects as strings
separated by a tab character.
TextPair is an implementation of WritableComparable, so it provides an implemen‐
tation of the compareTo() method that imposes the ordering you would expect: it sorts
by the first string followed by the second. Notice that, apart from the number of Text
objects it can store, TextPair differs from TextArrayWritable (which we discussed in
the previous section), since TextArrayWritable is only a Writable, not a Writable
Comparable.
Implementing a RawComparator for speed
The code for TextPair in Example 5-7 will work as it stands; however, there is a further
optimization we can make. As explained in “WritableComparable and comparators” on
page 112, when TextPair is being used as a key in MapReduce, it will have to be dese‐
rialized into an object for the compareTo() method to be invoked. What if it were pos‐
sible to compare two TextPair objects just by looking at their serialized
representations?
It turns out that we can do this because TextPair is the concatenation of two Text
objects, and the binary representation of a Text object is a variable-length integer con‐
taining the number of bytes in the UTF-8 representation of the string, followed by the
Serialization | 123

UTF-8 bytes themselves. The trick is to read the initial length so we know how long the
first Text object’s byte representation is; then we can delegate to Text’s RawCompara
tor and invoke it with the appropriate offsets for the first or second string. Example 5-8
gives the details (note that this code is nested in the TextPair class).
Example 5-8. A RawComparator for comparing TextPair byte representations
public static class Comparator extends WritableComparator {
private static final Text.Comparator TEXT_COMPARATOR = new Text.Comparator();
public Comparator() {
super(TextPair.class);
}
@Override
public int compare(byte[] b1, int s1, int l1,
byte[] b2, int s2, int l2) {
try {
int firstL1 = WritableUtils.decodeVIntSize(b1[s1]) + readVInt(b1, s1);
int firstL2 = WritableUtils.decodeVIntSize(b2[s2]) + readVInt(b2, s2);
int cmp = TEXT_COMPARATOR.compare(b1, s1, firstL1, b2, s2, firstL2);
if (cmp != 0) {
return cmp;
}
return TEXT_COMPARATOR.compare(b1, s1 + firstL1, l1 - firstL1,
b2, s2 + firstL2, l2 - firstL2);
} catch (IOException e) {
throw new IllegalArgumentException(e);
}
}
}
static {
WritableComparator.define(TextPair.class, new Comparator());
}
We actually subclass WritableComparator rather than implementing RawComparator
directly, since it provides some convenience methods and default implementations. The
subtle part of this code is calculating firstL1 and firstL2, the lengths of the first Text
field in each byte stream. Each is made up of the length of the variable-length integer
(returned by decodeVIntSize() on WritableUtils) and the value it is encoding (re‐
turned by readVInt()).
The static block registers the raw comparator so that whenever MapReduce sees the
TextPair class, it knows to use the raw comparator as its default comparator.
124 | Chapter 5: Hadoop I/O

Custom comparators
As you can see with TextPair, writing raw comparators takes some care because you
have to deal with details at the byte level. It is worth looking at some of the implemen‐
tations of Writable in the org.apache.hadoop.io package for further ideas if you need
to write your own. The utility methods on WritableUtils are very handy, too.
Custom comparators should also be written to be RawComparators, if possible. These
are comparators that implement a different sort order from the natural sort order de‐
fined by the default comparator. Example 5-9 shows a comparator for TextPair, called
FirstComparator, that considers only the first string of the pair. Note that we override
the compare() method that takes objects so both compare() methods have the same
semantics.
We will make use of this comparator in Chapter 9, when we look at joins and secondary
sorting in MapReduce (see “Joins” on page 268).
Example 5-9. A custom RawComparator for comparing the first field of TextPair byte
representations
public static class FirstComparator extends WritableComparator {
private static final Text.Comparator TEXT_COMPARATOR = new Text.Comparator();
public FirstComparator() {
super(TextPair.class);
}
@Override
public int compare(byte[] b1, int s1, int l1,
byte[] b2, int s2, int l2) {
try {
int firstL1 = WritableUtils.decodeVIntSize(b1[s1]) + readVInt(b1, s1);
int firstL2 = WritableUtils.decodeVIntSize(b2[s2]) + readVInt(b2, s2);
return TEXT_COMPARATOR.compare(b1, s1, firstL1, b2, s2, firstL2);
} catch (IOException e) {
throw new IllegalArgumentException(e);
}
}
@Override
public int compare(WritableComparable a, WritableComparable b) {
if (a instanceof TextPair && b instanceof TextPair) {
return ((TextPair) a).first.compareTo(((TextPair) b).first);
}
return super.compare(a, b);
}
}
Serialization | 125

Serialization Frameworks
Although most MapReduce programs use Writable key and value types, this isn’t man‐
dated by the MapReduce API. In fact, any type can be used; the only requirement is a
mechanism that translates to and from a binary representation of each type.
To support this, Hadoop has an API for pluggable serialization frameworks. A seriali‐
zation framework is represented by an implementation of Serialization (in the
org.apache.hadoop.io.serializer package). WritableSerialization, for example,
is the implementation of Serialization for Writable types.
A Serialization defines a mapping from types to Serializer instances (for turning
an object into a byte stream) and Deserializer instances (for turning a byte stream
into an object).
Set the io.serializations property to a comma-separated list of classnames in order
to register Serialization implementations. Its default value includes org.apache.ha
doop.io.serializer.WritableSerialization and the Avro Specific and Reflect se‐
rializations (see “Avro Data Types and Schemas” on page 346), which means that only
Writable or Avro objects can be serialized or deserialized out of the box.
Hadoop includes a class called JavaSerialization that uses Java Object Serialization.
Although it makes it convenient to be able to use standard Java types such as Integer
or String in MapReduce programs, Java Object Serialization is not as efficient as Writ‐
ables, so it’s not worth making this trade-off (see the following sidebar).
Why Not Use Java Object Serialization?
Java comes with its own serialization mechanism, called Java Object Serialization (often
referred to simply as “Java Serialization”), that is tightly integrated with the language, so
it’s natural to ask why this wasn’t used in Hadoop. Here’s what Doug Cutting said in
response to that question:
Why didn’t I use Serialization when we first started Hadoop? Because it looked big and
hairy and I thought we needed something lean and mean, where we had precise control
over exactly how objects are written and read, since that is central to Hadoop. With
Serialization you can get some control, but you have to fight for it.
The logic for not using RMI [Remote Method Invocation] was similar. Effective, high-
performance inter-process communications are critical to Hadoop. I felt like we’d need
to precisely control how things like connections, timeouts and buffers are handled, and
RMI gives you little control over those.
The problem is that Java Serialization doesn’t meet the criteria for a serialization format
listed earlier: compact, fast, extensible, and interoperable.
126 | Chapter 5: Hadoop I/O

3. Twitter’s Elephant Bird project includes tools for working with Thrift and Protocol Buffers in Hadoop.
4. In a similar vein, the blog post “A Million Little Files” by Stuart Sierra includes code for converting a tar file
into a SequenceFile.
Serialization IDL
There are a number of other serialization frameworks that approach the problem in a
different way: rather than defining types through code, you define them in a language-
neutral, declarative fashion, using an interface description language (IDL). The system
can then generate types for different languages, which is good for interoperability. They
also typically define versioning schemes that make type evolution straightforward.
Apache Thrift and Google Protocol Buffers are both popular serialization frameworks,
and both are commonly used as a format for persistent binary data. There is limited
support for these as MapReduce formats;3 however, they are used internally in parts of
Hadoop for RPC and data exchange.
Avro is an IDL-based serialization framework designed to work well with large-scale
data processing in Hadoop. It is covered in Chapter 12.
File-Based Data Structures
For some applications, you need a specialized data structure to hold your data. For doing
MapReduce-based processing, putting each blob of binary data into its own file doesn’t
scale, so Hadoop developed a number of higher-level containers for these situations.
SequenceFile
Imagine a logfile where each log record is a new line of text. If you want to log binary
types, plain text isn’t a suitable format. Hadoop’s SequenceFile class fits the bill in
this situation, providing a persistent data structure for binary key-value pairs. To use it
as a logfile format, you would choose a key, such as timestamp represented by a
LongWritable, and the value would be a Writable that represents the quantity being
logged.
SequenceFiles also work well as containers for smaller files. HDFS and MapReduce are
optimized for large files, so packing files into a SequenceFile makes storing
and processing the smaller files more efficient (“Processing a whole file as a record” on
page 228 contains a program to pack files into a SequenceFile).4
Writing a SequenceFile
To create a SequenceFile, use one of its createWriter() static methods, which return
a SequenceFile.Writer instance. There are several overloaded versions, but they all
require you to specify a stream to write to (either an FSDataOutputStream or a
File-Based Data Structures | 127

FileSystem and Path pairing), a Configuration object, and the key and value types.
Optional arguments include the compression type and codec, a Progressable callback
to be informed of write progress, and a Metadata instance to be stored in the Sequen
ceFile header.
The keys and values stored in a SequenceFile do not necessarily need to be Writables.
Any types that can be serialized and deserialized by a Serialization may be used.
Once you have a SequenceFile.Writer, you then write key-value pairs using the
append() method. When you’ve finished, you call the close() method (Sequence
File.Writer implements java.io.Closeable).
Example 5-10 shows a short program to write some key-value pairs to a Sequence
File using the API just described.
Example 5-10. Writing a SequenceFile
public class SequenceFileWriteDemo {
private static final String[] DATA = {
"One, two, buckle my shoe",
"Three, four, shut the door",
"Five, six, pick up sticks",
"Seven, eight, lay them straight",
"Nine, ten, a big fat hen"
};
public static void main(String[] args) throws IOException {
String uri = args[0];
Configuration conf = new Configuration();
FileSystem fs = FileSystem.get(URI.create(uri), conf);
Path path = new Path(uri);
IntWritable key = new IntWritable();
Text value = new Text();
SequenceFile.Writer writer = null;
try {
writer = SequenceFile.createWriter(fs, conf, path,
key.getClass(), value.getClass());
for (int i = 0; i < 100; i++) {
key.set(100 - i);
value.set(DATA[i % DATA.length]);
System.out.printf("[%s]\t%s\t%s\n", writer.getLength(), key, value);
writer.append(key, value);
}
} finally {
IOUtils.closeStream(writer);
}
}
}
128 | Chapter 5: Hadoop I/O

The keys in the sequence file are integers counting down from 100 to 1, represented as
IntWritable objects. The values are Text objects. Before each record is appended to
the SequenceFile.Writer, we call the getLength() method to discover the current
position in the file. (We will use this information about record boundaries in the next
section, when we read the file nonsequentially.) We write the position out to the console,
along with the key and value pairs. The result of running it is shown here:
% hadoop SequenceFileWriteDemo numbers.seq
[128] 100 One, two, buckle my shoe
[173] 99 Three, four, shut the door
[220] 98 Five, six, pick up sticks
[264] 97 Seven, eight, lay them straight
[314] 96 Nine, ten, a big fat hen
[359] 95 One, two, buckle my shoe
[404] 94 Three, four, shut the door
[451] 93 Five, six, pick up sticks
[495] 92 Seven, eight, lay them straight
[545] 91 Nine, ten, a big fat hen
...
[1976] 60 One, two, buckle my shoe
[2021] 59 Three, four, shut the door
[2088] 58 Five, six, pick up sticks
[2132] 57 Seven, eight, lay them straight
[2182] 56 Nine, ten, a big fat hen
...
[4557] 5 One, two, buckle my shoe
[4602] 4 Three, four, shut the door
[4649] 3 Five, six, pick up sticks
[4693] 2 Seven, eight, lay them straight
[4743] 1 Nine, ten, a big fat hen
Reading a SequenceFile
Reading sequence files from beginning to end is a matter of creating an instance of
SequenceFile.Reader and iterating over records by repeatedly invoking one of the
next() methods. Which one you use depends on the serialization framework you are
using. If you are using Writable types, you can use the next() method that takes a key
and a value argument and reads the next key and value in the stream into these
variables:
public boolean next(Writable key, Writable val)
The return value is true if a key-value pair was read and false if the end of the file has
been reached.
For other, non-Writable serialization frameworks (such as Apache Thrift), you should
use these two methods:
public Object next(Object key) throws IOException
public Object getCurrentValue(Object val) throws IOException
File-Based Data Structures | 129

In this case, you need to make sure that the serialization you want to use has been set
in the io.serializations property; see “Serialization Frameworks” on page 126.
If the next() method returns a non-null object, a key-value pair was read from the
stream, and the value can be retrieved using the getCurrentValue() method. Other‐
wise, if next() returns null, the end of the file has been reached.
The program in Example 5-11 demonstrates how to read a sequence file that has
Writable keys and values. Note how the types are discovered from the Sequence
File.Reader via calls to getKeyClass() and getValueClass(), and then Reflectio
nUtils is used to create an instance for the key and an instance for the value. This
technique allows the program to be used with any sequence file that has Writable keys
and values.
Example 5-11. Reading a SequenceFile
public class SequenceFileReadDemo {
public static void main(String[] args) throws IOException {
String uri = args[0];
Configuration conf = new Configuration();
FileSystem fs = FileSystem.get(URI.create(uri), conf);
Path path = new Path(uri);
SequenceFile.Reader reader = null;
try {
reader = new SequenceFile.Reader(fs, path, conf);
Writable key = (Writable)
ReflectionUtils.newInstance(reader.getKeyClass(), conf);
Writable value = (Writable)
ReflectionUtils.newInstance(reader.getValueClass(), conf);
long position = reader.getPosition();
while (reader.next(key, value)) {
String syncSeen = reader.syncSeen() ? "*" : "";
System.out.printf("[%s%s]\t%s\t%s\n", position, syncSeen, key, value);
position = reader.getPosition(); // beginning of next record
}
} finally {
IOUtils.closeStream(reader);
}
}
}
Another feature of the program is that it displays the positions of the sync points in the
sequence file. A sync point is a point in the stream that can be used to resynchronize
with a record boundary if the reader is “lost”—for example, after seeking to an arbitrary
position in the stream. Sync points are recorded by SequenceFile.Writer, which in‐
serts a special entry to mark the sync point every few records as a sequence file is being
130 | Chapter 5: Hadoop I/O

written. Such entries are small enough to incur only a modest storage overhead—less
than 1%. Sync points always align with record boundaries.
Running the program in Example 5-11 shows the sync points in the sequence file as
asterisks. The first one occurs at position 2021 (the second one occurs at position 4075,
but is not shown in the output):
% hadoop SequenceFileReadDemo numbers.seq
[128] 100 One, two, buckle my shoe
[173] 99 Three, four, shut the door
[220] 98 Five, six, pick up sticks
[264] 97 Seven, eight, lay them straight
[314] 96 Nine, ten, a big fat hen
[359] 95 One, two, buckle my shoe
[404] 94 Three, four, shut the door
[451] 93 Five, six, pick up sticks
[495] 92 Seven, eight, lay them straight
[545] 91 Nine, ten, a big fat hen
[590] 90 One, two, buckle my shoe
...
[1976] 60 One, two, buckle my shoe
[2021*] 59 Three, four, shut the door
[2088] 58 Five, six, pick up sticks
[2132] 57 Seven, eight, lay them straight
[2182] 56 Nine, ten, a big fat hen
...
[4557] 5 One, two, buckle my shoe
[4602] 4 Three, four, shut the door
[4649] 3 Five, six, pick up sticks
[4693] 2 Seven, eight, lay them straight
[4743] 1 Nine, ten, a big fat hen
There are two ways to seek to a given position in a sequence file. The first is the seek()
method, which positions the reader at the given point in the file. For example, seeking
to a record boundary works as expected:
reader.seek(359);
assertThat(reader.next(key, value), is(true));
assertThat(((IntWritable) key).get(), is(95));
But if the position in the file is not at a record boundary, the reader fails when the next()
method is called:
reader.seek(360);
reader.next(key, value); // fails with IOException
The second way to find a record boundary makes use of sync points. The sync(long
position) method on SequenceFile.Reader positions the reader at the next sync point
after position. (If there are no sync points in the file after this position, then the reader
will be positioned at the end of the file.) Thus, we can call sync() with any position in
File-Based Data Structures | 131

the stream—not necessarily a record boundary—and the reader will reestablish itself at
the next sync point so reading can continue:
reader.sync(360);
assertThat(reader.getPosition(), is(2021L));
assertThat(reader.next(key, value), is(true));
assertThat(((IntWritable) key).get(), is(59));
SequenceFile.Writer has a method called sync() for inserting a
sync point at the current position in the stream. This is not to be
confused with the hsync() method defined by the Syncable inter‐
face for synchronizing buffers to the underlying device (see “Coher‐
ency Model” on page 74).
Sync points come into their own when using sequence files as input to MapReduce,
since they permit the files to be split and different portions to be processed independ‐
ently by separate map tasks (see “SequenceFileInputFormat” on page 236).
Displaying a SequenceFile with the command-line interface
The hadoop fs command has a -text option to display sequence files in textual form.
It looks at a file’s magic number so that it can attempt to detect the type of the file and
appropriately convert it to text. It can recognize gzipped files, sequence files, and Avro
datafiles; otherwise, it assumes the input is plain text.
For sequence files, this command is really useful only if the keys and values have mean‐
ingful string representations (as defined by the toString() method). Also, if you have
your own key or value classes, you will need to make sure they are on Hadoop’s classpath.
Running it on the sequence file we created in the previous section gives the following
output:
% hadoop fs -text numbers.seq | head
100 One, two, buckle my shoe
99 Three, four, shut the door
98 Five, six, pick up sticks
97 Seven, eight, lay them straight
96 Nine, ten, a big fat hen
95 One, two, buckle my shoe
94 Three, four, shut the door
93 Five, six, pick up sticks
92 Seven, eight, lay them straight
91 Nine, ten, a big fat hen
Sorting and merging SequenceFiles
The most powerful way of sorting (and merging) one or more sequence files is to use
MapReduce. MapReduce is inherently parallel and will let you specify the number of
132 | Chapter 5: Hadoop I/O

5. Full details of the format of these fields may be found in SequenceFile’s documentation and source code.
reducers to use, which determines the number of output partitions. For example, by
specifying one reducer, you get a single output file. We can use the sort example that
comes with Hadoop by specifying that the input and output are sequence files and by
setting the key and value types:
% hadoop jar \
$HADOOP_HOME/share/hadoop/mapreduce/hadoop-mapreduce-examples-*.jar \
sort -r 1 \
-inFormat org.apache.hadoop.mapreduce.lib.input.SequenceFileInputFormat \
-outFormat org.apache.hadoop.mapreduce.lib.output.SequenceFileOutputFormat \
-outKey org.apache.hadoop.io.IntWritable \
-outValue org.apache.hadoop.io.Text \
numbers.seq sorted
% hadoop fs -text sorted/part-r-00000 | head
1 Nine, ten, a big fat hen
2 Seven, eight, lay them straight
3 Five, six, pick up sticks
4 Three, four, shut the door
5 One, two, buckle my shoe
6 Nine, ten, a big fat hen
7 Seven, eight, lay them straight
8 Five, six, pick up sticks
9 Three, four, shut the door
10 One, two, buckle my shoe
Sorting is covered in more detail in “Sorting” on page 255.
An alternative to using MapReduce for sort/merge is the SequenceFile.Sorter class,
which has a number of sort() and merge() methods. These functions predate Map‐
Reduce and are lower-level functions than MapReduce (for example, to get parallelism,
you need to partition your data manually), so in general MapReduce is the preferred
approach to sort and merge sequence files.
The SequenceFile format
A sequence file consists of a header followed by one or more records (see Figure 5-2).
The first three bytes of a sequence file are the bytes SEQ, which act as a magic number;
these are followed by a single byte representing the version number. The header contains
other fields, including the names of the key and value classes, compression details, user-
defined metadata, and the sync marker.5 Recall that the sync marker is used to allow a
reader to synchronize to a record boundary from any position in the file. Each file has
a randomly generated sync marker, whose value is stored in the header. Sync markers
appear between records in the sequence file. They are designed to incur less than a 1%
storage overhead, so they don’t necessarily appear between every pair of records (such
is the case for short records).
File-Based Data Structures | 133

Figure 5-2. The internal structure of a sequence file with no compression and with re‐
cord compression
The internal format of the records depends on whether compression is enabled, and if
it is, whether it is record compression or block compression.
If no compression is enabled (the default), each record is made up of the record length
(in bytes), the key length, the key, and then the value. The length fields are written as 4-
byte integers adhering to the contract of the writeInt() method of java.io.DataOut
put. Keys and values are serialized using the Serialization defined for the class being
written to the sequence file.
The format for record compression is almost identical to that for no compression, except
the value bytes are compressed using the codec defined in the header. Note that keys
are not compressed.
Block compression (Figure 5-3) compresses multiple records at once; it is therefore
more compact than and should generally be preferred over record compression because
it has the opportunity to take advantage of similarities between records. Records are
added to a block until it reaches a minimum size in bytes, defined by the
io.seqfile.compress.blocksize property; the default is one million bytes. A sync
marker is written before the start of every block. The format of a block is a field indicating
the number of records in the block, followed by four compressed fields: the key lengths,
the keys, the value lengths, and the values.
134 | Chapter 5: Hadoop I/O

Figure 5-3. The internal structure of a sequence file with block compression
MapFile
A MapFile is a sorted SequenceFile with an index to permit lookups by key. The index
is itself a SequenceFile that contains a fraction of the keys in the map (every 128th key,
by default). The idea is that the index can be loaded into memory to provide fast lookups
from the main data file, which is another SequenceFile containing all the map entries
in sorted key order.
MapFile offers a very similar interface to SequenceFile for reading and writing—the
main thing to be aware of is that when writing using MapFile.Writer, map entries must
be added in order, otherwise an IOException will be thrown.
MapFile variants
Hadoop comes with a few variants on the general key-value MapFile interface:
•SetFile is a specialization of MapFile for storing a set of Writable keys. The keys
must be added in sorted order.
•ArrayFile is a MapFile where the key is an integer representing the index of the
element in the array and the value is a Writable value.
•BloomMapFile is a MapFile that offers a fast version of the get() method, especially
for sparsely populated files. The implementation uses a dynamic Bloom filter for
testing whether a given key is in the map. The test is very fast because it is in-
memory, and it has a nonzero probability of false positives. Only if the test passes
(the key is present) is the regular get() method called.
File-Based Data Structures | 135

Other File Formats and Column-Oriented Formats
While sequence files and map files are the oldest binary file formats in Hadoop, they
are not the only ones, and in fact there are better alternatives that should be considered
for new projects.
Avro datafiles (covered in “Avro Datafiles” on page 352) are like sequence files in that they
are designed for large-scale data processing—they are compact and splittable—but they
are portable across different programming languages. Objects stored in Avro datafiles
are described by a schema, rather than in the Java code of the implementation of a
Writable object (as is the case for sequence files), making them very Java-centric. Avro
datafiles are widely supported across components in the Hadoop ecosystem, so they are
a good default choice for a binary format.
Sequence files, map files, and Avro datafiles are all row-oriented file formats, which
means that the values for each row are stored contiguously in the file. In a column-
oriented format, the rows in a file (or, equivalently, a table in Hive) are broken up into
row splits, then each split is stored in column-oriented fashion: the values for each row
in the first column are stored first, followed by the values for each row in the second
column, and so on. This is shown diagrammatically in Figure 5-4.
A column-oriented layout permits columns that are not accessed in a query to be skip‐
ped. Consider a query of the table in Figure 5-4 that processes only column 2. With
row-oriented storage, like a sequence file, the whole row (stored in a sequence file re‐
cord) is loaded into memory, even though only the second column is actually read. Lazy
deserialization saves some processing cycles by deserializing only the column fields that
are accessed, but it can’t avoid the cost of reading each row’s bytes from disk.
With column-oriented storage, only the column 2 parts of the file (highlighted in the
figure) need to be read into memory. In general, column-oriented formats work well
when queries access only a small number of columns in the table. Conversely, row-
oriented formats are appropriate when a large number of columns of a single row are
needed for processing at the same time.
136 | Chapter 5: Hadoop I/O

Figure 5-4. Row-oriented versus column-oriented storage
Column-oriented formats need more memory for reading and writing, since they have
to buffer a row split in memory, rather than just a single row. Also, it’s not usually possible
to control when writes occur (via flush or sync operations), so column-oriented formats
are not suited to streaming writes, as the current file cannot be recovered if the writer
process fails. On the other hand, row-oriented formats like sequence files and Avro
datafiles can be read up to the last sync point after a writer failure. It is for this reason
that Flume (see Chapter 14) uses row-oriented formats.
The first column-oriented file format in Hadoop was Hive’s RCFile, short for Record
Columnar File. It has since been superseded by Hive’s ORCFile (Optimized Record Col‐
umnar File), and Parquet (covered in Chapter 13). Parquet is a general-purpose column-
oriented file format based on Google’s Dremel, and has wide support across Hadoop
components. Avro also has a column-oriented format called Trevni.
File-Based Data Structures | 137

PART II
MapReduce

CHAPTER 6
Developing a MapReduce Application
In Chapter 2, we introduced the MapReduce model. In this chapter, we look at the
practical aspects of developing a MapReduce application in Hadoop.
Writing a program in MapReduce follows a certain pattern. You start by writing your
map and reduce functions, ideally with unit tests to make sure they do what you expect.
Then you write a driver program to run a job, which can run from your IDE using a
small subset of the data to check that it is working. If it fails, you can use your IDE’s
debugger to find the source of the problem. With this information, you can expand your
unit tests to cover this case and improve your mapper or reducer as appropriate to handle
such input correctly.
When the program runs as expected against the small dataset, you are ready to unleash
it on a cluster. Running against the full dataset is likely to expose some more issues,
which you can fix as before, by expanding your tests and altering your mapper or reducer
to handle the new cases. Debugging failing programs in the cluster is a challenge, so
we’ll look at some common techniques to make it easier.
After the program is working, you may wish to do some tuning, first by running through
some standard checks for making MapReduce programs faster and then by doing task
profiling. Profiling distributed programs is not easy, but Hadoop has hooks to aid in
the process.
Before we start writing a MapReduce program, however, we need to set up and configure
the development environment. And to do that, we need to learn a bit about how Hadoop
does configuration.
The Configuration API
Components in Hadoop are configured using Hadoop’s own configuration API. An
instance of the Configuration class (found in the org.apache.hadoop.conf package)
141

represents a collection of configuration properties and their values. Each property is
named by a String, and the type of a value may be one of several, including Java prim‐
itives such as boolean, int, long, and float; other useful types such as String, Class,
and java.io.File; and collections of Strings.
Configurations read their properties from resources—XML files with a simple structure
for defining name-value pairs. See Example 6-1.
Example 6-1. A simple configuration file, configuration-1.xml
<?xml version="1.0"?>
<configuration>
<property>
<name>color</name>
<value>yellow</value>
<description>Color</description>
</property>
<property>
<name>size</name>
<value>10</value>
<description>Size</description>
</property>
<property>
<name>weight</name>
<value>heavy</value>
<final>true</final>
<description>Weight</description>
</property>
<property>
<name>size-weight</name>
<value>${size},${weight}</value>
<description>Size and weight</description>
</property>
</configuration>
Assuming this Configuration is in a file called configuration-1.xml, we can access its
properties using a piece of code like this:
Configuration conf = new Configuration();
conf.addResource("configuration-1.xml");
assertThat(conf.get("color"), is("yellow"));
assertThat(conf.getInt("size", 0), is(10));
assertThat(conf.get("breadth", "wide"), is("wide"));
There are a couple of things to note: type information is not stored in the XML file;
instead, properties can be interpreted as a given type when they are read. Also, the get()
methods allow you to specify a default value, which is used if the property is not defined
in the XML file, as in the case of breadth here.
142 | Chapter 6: Developing a MapReduce Application

Combining Resources
Things get interesting when more than one resource is used to define a Configura
tion. This is used in Hadoop to separate out the default properties for the system,
defined internally in a file called core-default.xml, from the site-specific overrides in
core-site.xml. The file in Example 6-2 defines the size and weight properties.
Example 6-2. A second configuration file, configuration-2.xml
<?xml version="1.0"?>
<configuration>
<property>
<name>size</name>
<value>12</value>
</property>
<property>
<name>weight</name>
<value>light</value>
</property>
</configuration>
Resources are added to a Configuration in order:
Configuration conf = new Configuration();
conf.addResource("configuration-1.xml");
conf.addResource("configuration-2.xml");
Properties defined in resources that are added later override the earlier definitions. So
the size property takes its value from the second configuration file, configuration-2.xml:
assertThat(conf.getInt("size", 0), is(12));
However, properties that are marked as final cannot be overridden in later definitions.
The weight property is final in the first configuration file, so the attempt to override
it in the second fails, and it takes the value from the first:
assertThat(conf.get("weight"), is("heavy"));
Attempting to override final properties usually indicates a configuration error, so this
results in a warning message being logged to aid diagnosis. Administrators mark prop‐
erties as final in the daemon’s site files that they don’t want users to change in their
client-side configuration files or job submission parameters.
Variable Expansion
Configuration properties can be defined in terms of other properties, or system prop‐
erties. For example, the property size-weight in the first configuration file is defined
as ${size},${weight}, and these properties are expanded using the values found in
the configuration:
The Configuration API | 143

assertThat(conf.get("size-weight"), is("12,heavy"));
System properties take priority over properties defined in resource files:
System.setProperty("size", "14");
assertThat(conf.get("size-weight"), is("14,heavy"));
This feature is useful for overriding properties on the command line by using
-Dproperty=value JVM arguments.
Note that although configuration properties can be defined in terms of system proper‐
ties, unless system properties are redefined using configuration properties, they are not
accessible through the configuration API. Hence:
System.setProperty("length", "2");
assertThat(conf.get("length"), is((String) null));
Setting Up the Development Environment
The first step is to create a project so you can build MapReduce programs and run them
in local (standalone) mode from the command line or within your IDE. The Maven
Project Object Model (POM) in Example 6-3 shows the dependencies needed for build‐
ing and testing MapReduce programs.
Example 6-3. A Maven POM for building and testing a MapReduce application
<project>
<modelVersion>4.0.0</modelVersion>
<groupId>com.hadoopbook</groupId>
<artifactId>hadoop-book-mr-dev</artifactId>
<version>4.0</version>
<properties>
<project.build.sourceEncoding>UTF-8</project.build.sourceEncoding>
<hadoop.version>2.5.1</hadoop.version>
</properties>
<dependencies>
<!-- Hadoop main client artifact -->
<dependency>
<groupId>org.apache.hadoop</groupId>
<artifactId>hadoop-client</artifactId>
<version>${hadoop.version}</version>
</dependency>
<!-- Unit test artifacts -->
<dependency>
<groupId>junit</groupId>
<artifactId>junit</artifactId>
<version>4.11</version>
<scope>test</scope>
</dependency>
<dependency>
<groupId>org.apache.mrunit</groupId>
<artifactId>mrunit</artifactId>
144 | Chapter 6: Developing a MapReduce Application

<version>1.1.0</version>
<classifier>hadoop2</classifier>
<scope>test</scope>
</dependency>
<!-- Hadoop test artifact for running mini clusters -->
<dependency>
<groupId>org.apache.hadoop</groupId>
<artifactId>hadoop-minicluster</artifactId>
<version>${hadoop.version}</version>
<scope>test</scope>
</dependency>
</dependencies>
<build>
<finalName>hadoop-examples</finalName>
<plugins>
<plugin>
<groupId>org.apache.maven.plugins</groupId>
<artifactId>maven-compiler-plugin</artifactId>
<version>3.1</version>
<configuration>
<source>1.6</source>
<target>1.6</target>
</configuration>
</plugin>
<plugin>
<groupId>org.apache.maven.plugins</groupId>
<artifactId>maven-jar-plugin</artifactId>
<version>2.5</version>
<configuration>
<outputDirectory>${basedir}</outputDirectory>
</configuration>
</plugin>
</plugins>
</build>
</project>
The dependencies section is the interesting part of the POM. (It is straightforward to
use another build tool, such as Gradle or Ant with Ivy, as long as you use the same set
of dependencies defined here.) For building MapReduce jobs, you only need to have
the hadoop-client dependency, which contains all the Hadoop client-side classes
needed to interact with HDFS and MapReduce. For running unit tests, we use junit,
and for writing MapReduce tests, we use mrunit. The hadoop-minicluster library
contains the “mini-” clusters that are useful for testing with Hadoop clusters running
in a single JVM.
Many IDEs can read Maven POMs directly, so you can just point them at the directory
containing the pom.xml file and start writing code. Alternatively, you can use Maven to
generate configuration files for your IDE. For example, the following creates Eclipse
configuration files so you can import the project into Eclipse:
Setting Up the Development Environment | 145

% mvn eclipse:eclipse -DdownloadSources=true -DdownloadJavadocs=true
Managing Configuration
When developing Hadoop applications, it is common to switch between running the
application locally and running it on a cluster. In fact, you may have several clusters you
work with, or you may have a local “pseudodistributed” cluster that you like to test on
(a pseudodistributed cluster is one whose daemons all run on the local machine; setting
up this mode is covered in Appendix A).
One way to accommodate these variations is to have Hadoop configuration files con‐
taining the connection settings for each cluster you run against and specify which one
you are using when you run Hadoop applications or tools. As a matter of best practice,
it’s recommended to keep these files outside Hadoop’s installation directory tree, as this
makes it easy to switch between Hadoop versions without duplicating or losing settings.
For the purposes of this book, we assume the existence of a directory called conf that
contains three configuration files: hadoop-local.xml, hadoop-localhost.xml, and hadoop-
cluster.xml (these are available in the example code for this book). Note that there is
nothing special about the names of these files; they are just convenient ways to package
up some configuration settings. (Compare this to Table A-1 in Appendix A, which sets
out the equivalent server-side configurations.)
The hadoop-local.xml file contains the default Hadoop configuration for the default
filesystem and the local (in-JVM) framework for running MapReduce jobs:
<?xml version="1.0"?>
<configuration>
<property>
<name>fs.defaultFS</name>
<value>file:///</value>
</property>
<property>
<name>mapreduce.framework.name</name>
<value>local</value>
</property>
</configuration>
The settings in hadoop-localhost.xml point to a namenode and a YARN resource man‐
ager both running on localhost:
<?xml version="1.0"?>
<configuration>
<property>
<name>fs.defaultFS</name>
<value>hdfs://localhost/</value>
146 | Chapter 6: Developing a MapReduce Application

</property>
<property>
<name>mapreduce.framework.name</name>
<value>yarn</value>
</property>
<property>
<name>yarn.resourcemanager.address</name>
<value>localhost:8032</value>
</property>
</configuration>
Finally, hadoop-cluster.xml contains details of the cluster’s namenode and YARN re‐
source manager addresses (in practice, you would name the file after the name of the
cluster, rather than “cluster” as we have here):
<?xml version="1.0"?>
<configuration>
<property>
<name>fs.defaultFS</name>
<value>hdfs://namenode/</value>
</property>
<property>
<name>mapreduce.framework.name</name>
<value>yarn</value>
</property>
<property>
<name>yarn.resourcemanager.address</name>
<value>resourcemanager:8032</value>
</property>
</configuration>
You can add other configuration properties to these files as needed.
Setting User Identity
The user identity that Hadoop uses for permissions in HDFS is determined by running
the whoami command on the client system. Similarly, the group names are derived from
the output of running groups.
If, however, your Hadoop user identity is different from the name of your user account
on your client machine, you can explicitly set your Hadoop username by setting the
HADOOP_USER_NAME environment variable. You can also override user group mappings
by means of the hadoop.user.group.static.mapping.overrides configuration
Setting Up the Development Environment | 147

property. For example, dr.who=;preston=directors,inventors means that the
dr.who user is in no groups, but preston is in the directors and inventors groups.
You can set the user identity that the Hadoop web interfaces run as by setting the
hadoop.http.staticuser.user property. By default, it is dr.who, which is not a su‐
peruser, so system files are not accessible through the web interface.
Notice that, by default, there is no authentication with this system. See “Security” on
page 309 for how to use Kerberos authentication with Hadoop.
With this setup, it is easy to use any configuration with the -conf command-line switch.
For example, the following command shows a directory listing on the HDFS server
running in pseudodistributed mode on localhost:
% hadoop fs -conf conf/hadoop-localhost.xml -ls .
Found 2 items
drwxr-xr-x - tom supergroup 0 2014-09-08 10:19 input
drwxr-xr-x - tom supergroup 0 2014-09-08 10:19 output
If you omit the -conf option, you pick up the Hadoop configuration in the etc/
hadoop subdirectory under $HADOOP_HOME. Or, if HADOOP_CONF_DIR is set, Hadoop con‐
figuration files will be read from that location.
Here’s an alternative way of managing configuration settings. Copy
the etc/hadoop directory from your Hadoop installation to another
location, place the *-site.xml configuration files there (with appropri‐
ate settings), and set the HADOOP_CONF_DIR environment variable to
the alternative location. The main advantage of this approach is that
you don’t need to specify -conf for every command. It also allows you
to isolate changes to files other than the Hadoop XML configura‐
tion files (e.g., log4j.properties) since the HADOOP_CONF_DIR directory
has a copy of all the configuration files (see “Hadoop Configura‐
tion” on page 292).
Tools that come with Hadoop support the -conf option, but it’s straightforward to make
your programs (such as programs that run MapReduce jobs) support it, too, using the
Tool interface.
GenericOptionsParser, Tool, and ToolRunner
Hadoop comes with a few helper classes for making it easier to run jobs from the com‐
mand line. GenericOptionsParser is a class that interprets common Hadoop
command-line options and sets them on a Configuration object for your application
to use as desired. You don’t usually use GenericOptionsParser directly, as it’s more
148 | Chapter 6: Developing a MapReduce Application

convenient to implement the Tool interface and run your application with the
ToolRunner, which uses GenericOptionsParser internally:
public interface Tool extends Configurable {
int run(String [] args) throws Exception;
}
Example 6-4 shows a very simple implementation of Tool that prints the keys and values
of all the properties in the Tool’s Configuration object.
Example 6-4. An example Tool implementation for printing the properties in a
Configuration
public class ConfigurationPrinter extends Configured implements Tool {
static {
Configuration.addDefaultResource("hdfs-default.xml");
Configuration.addDefaultResource("hdfs-site.xml");
Configuration.addDefaultResource("yarn-default.xml");
Configuration.addDefaultResource("yarn-site.xml");
Configuration.addDefaultResource("mapred-default.xml");
Configuration.addDefaultResource("mapred-site.xml");
}
@Override
public int run(String[] args) throws Exception {
Configuration conf = getConf();
for (Entry<String, String> entry: conf) {
System.out.printf("%s=%s\n", entry.getKey(), entry.getValue());
}
return 0;
}
public static void main(String[] args) throws Exception {
int exitCode = ToolRunner.run(new ConfigurationPrinter(), args);
System.exit(exitCode);
}
}
We make ConfigurationPrinter a subclass of Configured, which is an implementation
of the Configurable interface. All implementations of Tool need to implement
Configurable (since Tool extends it), and subclassing Configured is often the easiest
way to achieve this. The run() method obtains the Configuration using Configura
ble’s getConf() method and then iterates over it, printing each property to standard
output.
The static block makes sure that the HDFS, YARN, and MapReduce configurations are
picked up, in addition to the core ones (which Configuration knows about already).
ConfigurationPrinter’s main() method does not invoke its own run() method di‐
rectly. Instead, we call ToolRunner’s static run() method, which takes care of creating
Setting Up the Development Environment | 149

a Configuration object for the Tool before calling its run() method. ToolRunner also
uses a GenericOptionsParser to pick up any standard options specified on the com‐
mand line and to set them on the Configuration instance. We can see the effect of
picking up the properties specified in conf/hadoop-localhost.xml by running the fol‐
lowing commands:
% mvn compile
% export HADOOP_CLASSPATH=target/classes/
% hadoop ConfigurationPrinter -conf conf/hadoop-localhost.xml \
| grep yarn.resourcemanager.address=
yarn.resourcemanager.address=localhost:8032
Which Properties Can I Set?
ConfigurationPrinter is a useful tool for discovering what a property is set to in your
environment. For a running daemon, like the namenode, you can see its configuration
by viewing the /conf page on its web server. (See Table 10-6 to find port numbers.)
You can also see the default settings for all the public properties in Hadoop by looking
in the share/doc directory of your Hadoop installation for files called core-default.xml,
hdfs-default.xml, yarn-default.xml, and mapred-default.xml. Each property has a descrip‐
tion that explains what it is for and what values it can be set to.
The default settings files’ documentation can be found online at pages linked from http://
hadoop.apache.org/docs/current/ (look for the “Configuration” heading in the naviga‐
tion). You can find the defaults for a particular Hadoop release by replacing current in
the preceding URL with r<version>—for example, http://hadoop.apache.org/docs/
r2.5.0/.
Be aware that some properties have no effect when set in the client configuration. For
example, if you set yarn.nodemanager.resource.memory-mb in your job submission
with the expectation that it would change the amount of memory available to the node
managers running your job, you would be disappointed, because this property is hon‐
ored only if set in the node manager’s yarn-site.xml file. In general, you can tell the
component where a property should be set by its name, so the fact that
yarn.nodemanager.resource.memory-mb starts with yarn.nodemanager gives you a
clue that it can be set only for the node manager daemon. This is not a hard and fast
rule, however, so in some cases you may need to resort to trial and error, or even to
reading the source.
Configuration property names have changed in Hadoop 2 onward, in order to give them
a more regular naming structure. For example, the HDFS properties pertaining to the
namenode have been changed to have a dfs.namenode prefix, so dfs.name.dir is now
dfs.namenode.name.dir. Similarly, MapReduce properties have the mapreduce prefix
rather than the older mapred prefix, so mapred.job.name is now mapreduce.job.name.
150 | Chapter 6: Developing a MapReduce Application

This book uses the new property names to avoid deprecation warnings. The old property
names still work, however, and they are often referred to in older documentation. You
can find a table listing the deprecated property names and their replacements on the
Hadoop website.
We discuss many of Hadoop’s most important configuration properties throughout this
book.
GenericOptionsParser also allows you to set individual properties. For example:
% hadoop ConfigurationPrinter -D color=yellow | grep color
color=yellow
Here, the -D option is used to set the configuration property with key color to the value
yellow. Options specified with -D take priority over properties from the configuration
files. This is very useful because you can put defaults into configuration files and then
override them with the -D option as needed. A common example of this is setting the
number of reducers for a MapReduce job via -D mapreduce.job.reduces=n. This will
override the number of reducers set on the cluster or set in any client-side configuration
files.
The other options that GenericOptionsParser and ToolRunner support are listed in
Table 6-1. You can find more on Hadoop’s configuration API in “The Configuration
API” on page 141.
Do not confuse setting Hadoop properties using the
-D property=value option to GenericOptionsParser (and Tool
Runner) with setting JVM system properties using the -Dproper
ty=value option to the java command. The syntax for JVM sys‐
tem properties does not allow any whitespace between the D and the
property name, whereas GenericOptionsParser does allow
whitespace.
JVM system properties are retrieved from the java.lang.System
class, but Hadoop properties are accessible only from a Configura
tion object. So, the following command will print nothing, even
though the color system property has been set (via HADOOP_OPTS),
because the System class is not used by ConfigurationPrinter:
% HADOOP_OPTS='-Dcolor=yellow' \
hadoop ConfigurationPrinter | grep color
If you want to be able to set configuration through system proper‐
ties, you need to mirror the system properties of interest in the
configuration file. See “Variable Expansion” on page 143 for fur‐
ther discussion.
Setting Up the Development Environment | 151

Table 6-1. GenericOptionsParser and ToolRunner options
Option Description
-D property=value Sets the given Hadoop configuration property to the given value. Overrides any
default or site properties in the configuration and any properties set via the -conf
option.
-conf filename ... Adds the given files to the list of resources in the configuration. This is a convenient
way to set site properties or to set a number of properties at once.
-fs uri Sets the default filesystem to the given URI. Shortcut for
-D fs.defaultFS=uri.
-jt host:port Sets the YARN resource manager to the given host and port. (In Hadoop 1, it sets the
jobtracker address, hence the option name.) Shortcut for -D yarn.resource
manager.address=host:port.
-files file1,file2,... Copies the specified files from the local filesystem (or any filesystem if a scheme is
specified) to the shared filesystem used by MapReduce (usually HDFS) and makes
them available to MapReduce programs in the task’s working directory. (See
“Distributed Cache” on page 274 for more on the distributed cache mechanism for
copying files to machines in the cluster.)
-archives
archive1,archive2,...
Copies the specified archives from the local filesystem (or any filesystem if a scheme
is specified) to the shared filesystem used by MapReduce (usually HDFS), unarchives
them, and makes them available to MapReduce programs in the task’s working
directory.
-libjars jar1,jar2,... Copies the specified JAR files from the local filesystem (or any filesystem if a scheme
is specified) to the shared filesystem used by MapReduce (usually HDFS) and adds
them to the MapReduce task’s classpath. This option is a useful way of shipping JAR
files that a job is dependent on.
Writing a Unit Test with MRUnit
The map and reduce functions in MapReduce are easy to test in isolation, which is a
consequence of their functional style. MRUnit is a testing library that makes it easy to
pass known inputs to a mapper or a reducer and check that the outputs are as expected.
MRUnit is used in conjunction with a standard test execution framework, such as JUnit,
so you can run the tests for MapReduce jobs in your normal development environment.
For example, all of the tests described here can be run from within an IDE by following
the instructions in “Setting Up the Development Environment” on page 144.
152 | Chapter 6: Developing a MapReduce Application

Mapper
The test for the mapper is shown in Example 6-5.
Example 6-5. Unit test for MaxTemperatureMapper
import java.io.IOException;
import org.apache.hadoop.io.*;
import org.apache.hadoop.mrunit.mapreduce.MapDriver;
import org.junit.*;
public class MaxTemperatureMapperTest {
@Test
public void processesValidRecord() throws IOException, InterruptedException {
Text value = new Text("0043011990999991950051518004+68750+023550FM-12+0382" +
// Year ^^^^
"99999V0203201N00261220001CN9999999N9-00111+99999999999");
// Temperature ^^^^^
new MapDriver<LongWritable, Text, Text, IntWritable>()
.withMapper(new MaxTemperatureMapper())
.withInput(new LongWritable(0), value)
.withOutput(new Text("1950"), new IntWritable(-11))
.runTest();
}
}
The idea of the test is very simple: pass a weather record as input to the mapper, and
check that the output is the year and temperature reading.
Since we are testing the mapper, we use MRUnit’s MapDriver, which we configure with
the mapper under test (MaxTemperatureMapper), the input key and value, and the ex‐
pected output key (a Text object representing the year, 1950) and expected output value
(an IntWritable representing the temperature, −1.1°C), before finally calling the
runTest() method to execute the test. If the expected output values are not emitted by
the mapper, MRUnit will fail the test. Notice that the input key could be set to any value
because our mapper ignores it.
Proceeding in a test-driven fashion, we create a Mapper implementation that passes the
test (see Example 6-6). Because we will be evolving the classes in this chapter, each is
put in a different package indicating its version for ease of exposition. For example,
v1.MaxTemperatureMapper is version 1 of MaxTemperatureMapper. In reality, of course,
you would evolve classes without repackaging them.
Example 6-6. First version of a Mapper that passes MaxTemperatureMapperTest
public class MaxTemperatureMapper
extends Mapper<LongWritable, Text, Text, IntWritable> {
@Override
Writing a Unit Test with MRUnit | 153

public void map(LongWritable key, Text value, Context context)
throws IOException, InterruptedException {
String line = value.toString();
String year = line.substring(15, 19);
int airTemperature = Integer.parseInt(line.substring(87, 92));
context.write(new Text(year), new IntWritable(airTemperature));
}
}
This is a very simple implementation that pulls the year and temperature fields from
the line and writes them to the Context. Let’s add a test for missing values, which in the
raw data are represented by a temperature of +9999:
@Test
public void ignoresMissingTemperatureRecord() throws IOException,
InterruptedException {
Text value = new Text("0043011990999991950051518004+68750+023550FM-12+0382" +
// Year ^^^^
"99999V0203201N00261220001CN9999999N9+99991+99999999999");
// Temperature ^^^^^
new MapDriver<LongWritable, Text, Text, IntWritable>()
.withMapper(new MaxTemperatureMapper())
.withInput(new LongWritable(0), value)
.runTest();
}
A MapDriver can be used to check for zero, one, or more output records, according to
the number of times that withOutput() is called. In our application, since records with
missing temperatures should be filtered out, this test asserts that no output is produced
for this particular input value.
The new test fails since +9999 is not treated as a special case. Rather than putting more
logic into the mapper, it makes sense to factor out a parser class to encapsulate the
parsing logic; see Example 6-7.
Example 6-7. A class for parsing weather records in NCDC format
public class NcdcRecordParser {
private static final int MISSING_TEMPERATURE = 9999;
private String year;
private int airTemperature;
private String quality;
public void parse(String record) {
year = record.substring(15, 19);
String airTemperatureString;
// Remove leading plus sign as parseInt doesn't like them (pre-Java 7)
if (record.charAt(87) == '+') {
airTemperatureString = record.substring(88, 92);
154 | Chapter 6: Developing a MapReduce Application

} else {
airTemperatureString = record.substring(87, 92);
}
airTemperature = Integer.parseInt(airTemperatureString);
quality = record.substring(92, 93);
}
public void parse(Text record) {
parse(record.toString());
}
public boolean isValidTemperature() {
return airTemperature != MISSING_TEMPERATURE && quality.matches("[01459]");
}
public String getYear() {
return year;
}
public int getAirTemperature() {
return airTemperature;
}
}
The resulting mapper (version 2) is much simpler (see Example 6-8). It just calls the
parser’s parse() method, which parses the fields of interest from a line of input, checks
whether a valid temperature was found using the isValidTemperature() query meth‐
od, and, if it was, retrieves the year and the temperature using the getter methods on
the parser. Notice that we check the quality status field as well as checking for missing
temperatures in isValidTemperature(), to filter out poor temperature readings.
Another benefit of creating a parser class is that it makes it easy to
write related mappers for similar jobs without duplicating code. It also
gives us the opportunity to write unit tests directly against the pars‐
er, for more targeted testing.
Example 6-8. A Mapper that uses a utility class to parse records
public class MaxTemperatureMapper
extends Mapper<LongWritable, Text, Text, IntWritable> {
private NcdcRecordParser parser = new NcdcRecordParser();
@Override
public void map(LongWritable key, Text value, Context context)
throws IOException, InterruptedException {
parser.parse(value);
if (parser.isValidTemperature()) {
Writing a Unit Test with MRUnit | 155

context.write(new Text(parser.getYear()),
new IntWritable(parser.getAirTemperature()));
}
}
}
With the tests for the mapper now passing, we move on to writing the reducer.
Reducer
The reducer has to find the maximum value for a given key. Here’s a simple test for this
feature, which uses a ReduceDriver:
@Test
public void returnsMaximumIntegerInValues() throws IOException,
InterruptedException {
new ReduceDriver<Text, IntWritable, Text, IntWritable>()
.withReducer(new MaxTemperatureReducer())
.withInput(new Text("1950"),
Arrays.asList(new IntWritable(10), new IntWritable(5)))
.withOutput(new Text("1950"), new IntWritable(10))
.runTest();
}
We construct a list of some IntWritable values and then verify that
MaxTemperatureReducer picks the largest. The code in Example 6-9 is for an imple‐
mentation of MaxTemperatureReducer that passes the test.
Example 6-9. Reducer for the maximum temperature example
public class MaxTemperatureReducer
extends Reducer<Text, IntWritable, Text, IntWritable> {
@Override
public void reduce(Text key, Iterable<IntWritable> values, Context context)
throws IOException, InterruptedException {
int maxValue = Integer.MIN_VALUE;
for (IntWritable value : values) {
maxValue = Math.max(maxValue, value.get());
}
context.write(key, new IntWritable(maxValue));
}
}
Running Locally on Test Data
Now that we have the mapper and reducer working on controlled inputs, the next step
is to write a job driver and run it on some test data on a development machine.
156 | Chapter 6: Developing a MapReduce Application

Running a Job in a Local Job Runner
Using the Tool interface introduced earlier in the chapter, it’s easy to write a driver to
run our MapReduce job for finding the maximum temperature by year (see
MaxTemperatureDriver in Example 6-10).
Example 6-10. Application to find the maximum temperature
public class MaxTemperatureDriver extends Configured implements Tool {
@Override
public int run(String[] args) throws Exception {
if (args.length != 2) {
System.err.printf("Usage: %s [generic options] <input> <output>\n",
getClass().getSimpleName());
ToolRunner.printGenericCommandUsage(System.err);
return -1;
}
Job job = new Job(getConf(), "Max temperature");
job.setJarByClass(getClass());
FileInputFormat.addInputPath(job, new Path(args[0]));
FileOutputFormat.setOutputPath(job, new Path(args[1]));
job.setMapperClass(MaxTemperatureMapper.class);
job.setCombinerClass(MaxTemperatureReducer.class);
job.setReducerClass(MaxTemperatureReducer.class);
job.setOutputKeyClass(Text.class);
job.setOutputValueClass(IntWritable.class);
return job.waitForCompletion(true) ? 0 : 1;
}
public static void main(String[] args) throws Exception {
int exitCode = ToolRunner.run(new MaxTemperatureDriver(), args);
System.exit(exitCode);
}
}
MaxTemperatureDriver implements the Tool interface, so we get the benefit of being
able to set the options that GenericOptionsParser supports. The run() method con‐
structs a Job object based on the tool’s configuration, which it uses to launch a job.
Among the possible job configuration parameters, we set the input and output file paths;
the mapper, reducer, and combiner classes; and the output types (the input types are
determined by the input format, which defaults to TextInputFormat and has LongWrit
able keys and Text values). It’s also a good idea to set a name for the job (Max temper
ature) so that you can pick it out in the job list during execution and after it has
Running Locally on Test Data | 157

1. In Hadoop 1, mapred.job.tracker determines the means of execution: local for the local job runner, or
a colon-separated host and port pair for a jobtracker address.
completed. By default, the name is the name of the JAR file, which normally is not
particularly descriptive.
Now we can run this application against some local files. Hadoop comes with a local
job runner, a cut-down version of the MapReduce execution engine for running Map‐
Reduce jobs in a single JVM. It’s designed for testing and is very convenient for use in
an IDE, since you can run it in a debugger to step through the code in your mapper and
reducer.
The local job runner is used if mapreduce.framework.name is set to local, which is the
default.1
From the command line, we can run the driver by typing:
% mvn compile
% export HADOOP_CLASSPATH=target/classes/
% hadoop v2.MaxTemperatureDriver -conf conf/hadoop-local.xml \
input/ncdc/micro output
Equivalently, we could use the -fs and -jt options provided by GenericOptionsParser:
% hadoop v2.MaxTemperatureDriver -fs file:/// -jt local input/ncdc/micro output
This command executes MaxTemperatureDriver using input from the local input/ncdc/
micro directory, producing output in the local output directory. Note that although we’ve
set -fs so we use the local filesystem (file:///), the local job runner will actually work
fine against any filesystem, including HDFS (and it can be handy to do this if you have
a few files that are on HDFS).
We can examine the output on the local filesystem:
% cat output/part-r-00000
1949 111
1950 22
Testing the Driver
Apart from the flexible configuration options offered by making your application im‐
plement Tool, you also make it more testable because it allows you to inject an arbitrary
Configuration. You can take advantage of this to write a test that uses a local job runner
to run a job against known input data, which checks that the output is as expected.
There are two approaches to doing this. The first is to use the local job runner and run
the job against a test file on the local filesystem. The code in Example 6-11 gives an idea
of how to do this.
158 | Chapter 6: Developing a MapReduce Application

Example 6-11. A test for MaxTemperatureDriver that uses a local, in-process job
runner
@Test
public void test() throws Exception {
Configuration conf = new Configuration();
conf.set("fs.defaultFS", "file:///");
conf.set("mapreduce.framework.name", "local");
conf.setInt("mapreduce.task.io.sort.mb", 1);
Path input = new Path("input/ncdc/micro");
Path output = new Path("output");
FileSystem fs = FileSystem.getLocal(conf);
fs.delete(output, true); // delete old output
MaxTemperatureDriver driver = new MaxTemperatureDriver();
driver.setConf(conf);
int exitCode = driver.run(new String[] {
input.toString(), output.toString() });
assertThat(exitCode, is(0));
checkOutput(conf, output);
}
The test explicitly sets fs.defaultFS and mapreduce.framework.name so it uses the
local filesystem and the local job runner. It then runs the MaxTemperatureDriver via its
Tool interface against a small amount of known data. At the end of the test, the check
Output() method is called to compare the actual output with the expected output, line
by line.
The second way of testing the driver is to run it using a “mini-” cluster. Hadoop has a
set of testing classes, called MiniDFSCluster, MiniMRCluster, and MiniYARNCluster,
that provide a programmatic way of creating in-process clusters. Unlike the local job
runner, these allow testing against the full HDFS, MapReduce, and YARN machinery.
Bear in mind, too, that node managers in a mini-cluster launch separate JVMs to run
tasks in, which can make debugging more difficult.
You can run a mini-cluster from the command line too, with the
following:
% hadoop jar \
$HADOOP_HOME/share/hadoop/mapreduce/hadoop-mapreduce-*-tests.jar \
minicluster
Mini-clusters are used extensively in Hadoop’s own automated test suite, but they can
be used for testing user code, too. Hadoop’s ClusterMapReduceTestCase abstract class
provides a useful base for writing such a test, handles the details of starting and stopping
Running Locally on Test Data | 159

the in-process HDFS and YARN clusters in its setUp() and tearDown() methods, and
generates a suitable Configuration object that is set up to work with them. Subclasses
need only populate data in HDFS (perhaps by copying from a local file), run a MapRe‐
duce job, and confirm the output is as expected. Refer to the MaxTemperatureDriver
MiniTest class in the example code that comes with this book for the listing.
Tests like this serve as regression tests, and are a useful repository of input edge cases
and their expected results. As you encounter more test cases, you can simply add them
to the input file and update the file of expected output accordingly.
Running on a Cluster
Now that we are happy with the program running on a small test dataset, we are ready
to try it on the full dataset on a Hadoop cluster. Chapter 10 covers how to set up a fully
distributed cluster, although you can also work through this section on a pseudo-
distributed cluster.
Packaging a Job
The local job runner uses a single JVM to run a job, so as long as all the classes that your
job needs are on its classpath, then things will just work.
In a distributed setting, things are a little more complex. For a start, a job’s classes must
be packaged into a job JAR file to send to the cluster. Hadoop will find the job JAR
automatically by searching for the JAR on the driver’s classpath that contains the class
set in the setJarByClass() method (on JobConf or Job). Alternatively, if you want to
set an explicit JAR file by its file path, you can use the setJar() method. (The JAR file
path may be local or an HDFS file path.)
Creating a job JAR file is conveniently achieved using a build tool such as Ant or Maven.
Given the POM in Example 6-3, the following Maven command will create a JAR file
called hadoop-examples.jar in the project directory containing all of the compiled
classes:
% mvn package -DskipTests
If you have a single job per JAR, you can specify the main class to run in the JAR file’s
manifest. If the main class is not in the manifest, it must be specified on the command
line (as we will see shortly when we run the job).
Any dependent JAR files can be packaged in a lib subdirectory in the job JAR file, al‐
though there are other ways to include dependencies, discussed later. Similarly, resource
files can be packaged in a classes subdirectory. (This is analogous to a Java Web appli‐
cation archive, or WAR, file, except in that case the JAR files go in a WEB-INF/lib
subdirectory and classes go in a WEB-INF/classes subdirectory in the WAR file.)
160 | Chapter 6: Developing a MapReduce Application

The client classpath
The user’s client-side classpath set by hadoop jar <jar> is made up of:
• The job JAR file
•Any JAR files in the lib directory of the job JAR file, and the classes directory (if
present)
•The classpath defined by HADOOP_CLASSPATH, if set
Incidentally, this explains why you have to set HADOOP_CLASSPATH to point to dependent
classes and libraries if you are running using the local job runner without a job JAR
(hadoop CLASSNAME).
The task classpath
On a cluster (and this includes pseudodistributed mode), map and reduce tasks run in
separate JVMs, and their classpaths are not controlled by HADOOP_CLASSPATH.
HADOOP_CLASSPATH is a client-side setting and only sets the classpath for the driver JVM,
which submits the job.
Instead, the user’s task classpath is comprised of the following:
•The job JAR file
•Any JAR files contained in the lib directory of the job JAR file, and the classes
directory (if present)
•Any files added to the distributed cache using the -libjars option (see Table 6-1),
or the addFileToClassPath() method on DistributedCache (old API), or Job
(new API)
Packaging dependencies
Given these different ways of controlling what is on the client and task classpaths, there
are corresponding options for including library dependencies for a job:
•Unpack the libraries and repackage them in the job JAR.
•Package the libraries in the lib directory of the job JAR.
•Keep the libraries separate from the job JAR, and add them to the client classpath
via HADOOP_CLASSPATH and to the task classpath via -libjars.
The last option, using the distributed cache, is simplest from a build point of view
because dependencies don’t need rebundling in the job JAR. Also, using the distributed
cache can mean fewer transfers of JAR files around the cluster, since files may be cached
on a node between tasks. (You can read more about the distributed cache on page 274.)
Running on a Cluster | 161

Task classpath precedence
User JAR files are added to the end of both the client classpath and the task classpath,
which in some cases can cause a dependency conflict with Hadoop’s built-in libraries if
Hadoop uses a different, incompatible version of a library that your code uses. Some‐
times you need to be able to control the task classpath order so that your classes are
picked up first. On the client side, you can force Hadoop to put the user classpath first
in the search order by setting the HADOOP_USER_CLASSPATH_FIRST environment variable
to true. For the task classpath, you can set mapreduce.job.user.classpath.first to
true. Note that by setting these options you change the class loading for Hadoop
framework dependencies (but only in your job), which could potentially cause the job
submission or task to fail, so use these options with caution.
Launching a Job
To launch the job, we need to run the driver, specifying the cluster that we want to run
the job on with the -conf option (we equally could have used the -fs and -jt options):
% unset HADOOP_CLASSPATH
% hadoop jar hadoop-examples.jar v2.MaxTemperatureDriver \
-conf conf/hadoop-cluster.xml input/ncdc/all max-temp
We unset the HADOOP_CLASSPATH environment variable because we
don’t have any third-party dependencies for this job. If it were left
set to target/classes/ (from earlier in the chapter), Hadoop
wouldn’t be able to find the job JAR; it would load the MaxTempera
tureDriver class from target/classes rather than the JAR, and the job
would fail.
The waitForCompletion() method on Job launches the job and polls for progress,
writing a line summarizing the map and reduce’s progress whenever either changes.
Here’s the output (some lines have been removed for clarity):
14/09/12 06:38:11 INFO input.FileInputFormat: Total input paths to process : 101
14/09/12 06:38:11 INFO impl.YarnClientImpl: Submitted application
application_1410450250506_0003
14/09/12 06:38:12 INFO mapreduce.Job: Running job: job_1410450250506_0003
14/09/12 06:38:26 INFO mapreduce.Job: map 0% reduce 0%
...
14/09/12 06:45:24 INFO mapreduce.Job: map 100% reduce 100%
14/09/12 06:45:24 INFO mapreduce.Job: Job job_1410450250506_0003 completed
successfully
14/09/12 06:45:24 INFO mapreduce.Job: Counters: 49
File System Counters
FILE: Number of bytes read=93995
FILE: Number of bytes written=10273563
FILE: Number of read operations=0
FILE: Number of large read operations=0
162 | Chapter 6: Developing a MapReduce Application

FILE: Number of write operations=0
HDFS: Number of bytes read=33485855415
HDFS: Number of bytes written=904
HDFS: Number of read operations=327
HDFS: Number of large read operations=0
HDFS: Number of write operations=16
Job Counters
Launched map tasks=101
Launched reduce tasks=8
Data-local map tasks=101
Total time spent by all maps in occupied slots (ms)=5954495
Total time spent by all reduces in occupied slots (ms)=74934
Total time spent by all map tasks (ms)=5954495
Total time spent by all reduce tasks (ms)=74934
Total vcore-seconds taken by all map tasks=5954495
Total vcore-seconds taken by all reduce tasks=74934
Total megabyte-seconds taken by all map tasks=6097402880
Total megabyte-seconds taken by all reduce tasks=76732416
Map-Reduce Framework
Map input records=1209901509
Map output records=1143764653
Map output bytes=10293881877
Map output materialized bytes=14193
Input split bytes=14140
Combine input records=1143764772
Combine output records=234
Reduce input groups=100
Reduce shuffle bytes=14193
Reduce input records=115
Reduce output records=100
Spilled Records=379
Shuffled Maps =808
Failed Shuffles=0
Merged Map outputs=808
GC time elapsed (ms)=101080
CPU time spent (ms)=5113180
Physical memory (bytes) snapshot=60509106176
Virtual memory (bytes) snapshot=167657209856
Total committed heap usage (bytes)=68220878848
Shuffle Errors
BAD_ID=0
CONNECTION=0
IO_ERROR=0
WRONG_LENGTH=0
WRONG_MAP=0
WRONG_REDUCE=0
File Input Format Counters
Bytes Read=33485841275
File Output Format Counters
Bytes Written=90
Running on a Cluster | 163

The output includes more useful information. Before the job starts, its ID is printed;
this is needed whenever you want to refer to the job—in logfiles, for example—or when
interrogating it via the mapred job command. When the job is complete, its statistics
(known as counters) are printed out. These are very useful for confirming that the job
did what you expected. For example, for this job, we can see that 1.2 billion records were
analyzed (“Map input records”), read from around 34 GB of compressed files on HDFS
(“HDFS: Number of bytes read”). The input was broken into 101 gzipped files of rea‐
sonable size, so there was no problem with not being able to split them.
You can find out more about what the counters mean in “Built-in Counters” on page 247.
Job, Task, and Task Attempt IDs
In Hadoop 2, MapReduce job IDs are generated from YARN application IDs that are
created by the YARN resource manager. The format of an application ID is composed
of the time that the resource manager (not the application) started and an incrementing
counter maintained by the resource manager to uniquely identify the application to that
instance of the resource manager. So the application with this ID:
application_1410450250506_0003
is the third (0003; application IDs are 1-based) application run by the resource manager,
which started at the time represented by the timestamp 1410450250506. The counter is
formatted with leading zeros to make IDs sort nicely—in directory listings, for example.
However, when the counter reaches 10000, it is not reset, resulting in longer application
IDs (which don’t sort so well).
The corresponding job ID is created simply by replacing the application prefix of an
application ID with a job prefix:
job_1410450250506_0003
Tasks belong to a job, and their IDs are formed by replacing the job prefix of a job ID
with a task prefix and adding a suffix to identify the task within the job. For example:
task_1410450250506_0003_m_000003
is the fourth (000003; task IDs are 0-based) map (m) task of the job with ID
job_1410450250506_0003. The task IDs are created for a job when it is initialized, so
they do not necessarily dictate the order in which the tasks will be executed.
Tasks may be executed more than once, due to failure (see “Task Failure” on page 193) or
speculative execution (see “Speculative Execution” on page 204), so to identify different
instances of a task execution, task attempts are given unique IDs. For example:
attempt_1410450250506_0003_m_000003_0
164 | Chapter 6: Developing a MapReduce Application

is the first (0; attempt IDs are 0-based) attempt at running task
task_1410450250506_0003_m_000003. Task attempts are allocated during the job run
as needed, so their ordering represents the order in which they were created to run.
The MapReduce Web UI
Hadoop comes with a web UI for viewing information about your jobs. It is useful for
following a job’s progress while it is running, as well as finding job statistics and logs
after the job has completed. You can find the UI at http://resource-manager-host:
8088/.
The resource manager page
A screenshot of the home page is shown in Figure 6-1. The “Cluster Metrics” section
gives a summary of the cluster. This includes the number of applications currently run‐
ning on the cluster (and in various other states), the number of resources available on
the cluster (“Memory Total”), and information about node managers.
Figure 6-1. Screenshot of the resource manager page
The main table shows all the applications that have run or are currently running on the
cluster. There is a search box that is useful for filtering the applications to find the ones
you are interested in. The main view can show up to 100 entries per page, and the
resource manager will keep up to 10,000 completed applications in memory at a time
(set by yarn.resourcemanager.max-completed-applications), before they are only
available from the job history page. Note also that the job history is persistent, so you
can find jobs there from previous runs of the resource manager, too.
Running on a Cluster | 165

Job History
Job history refers to the events and configuration for a completed MapReduce job. It is
retained regardless of whether the job was successful, in an attempt to provide useful
information for the user running a job.
Job history files are stored in HDFS by the MapReduce application master, in a directory
set by the mapreduce.jobhistory.done-dir property. Job history files are kept for one
week before being deleted by the system.
The history log includes job, task, and attempt events, all of which are stored in a file in
JSON format. The history for a particular job may be viewed through the web UI for
the job history server (which is linked to from the resource manager page) or via the
command line using mapred job -history (which you point at the job history file).
The MapReduce job page
Clicking on the link for the “Tracking UI” takes us to the application master’s web UI
(or to the history page if the application has completed). In the case of MapReduce, this
takes us to the job page, illustrated in Figure 6-2.
Figure 6-2. Screenshot of the job page
While the job is running, you can monitor its progress on this page. The table at the
bottom shows the map progress and the reduce progress. “Total” shows the total number
of map and reduce tasks for this job (a row for each). The other columns then show the
state of these tasks: “Pending” (waiting to run), “Running,” or “Complete” (successfully
run).
166 | Chapter 6: Developing a MapReduce Application

The lower part of the table shows the total number of failed and killed task attempts for
the map or reduce tasks. Task attempts may be marked as killed if they are speculative
execution duplicates, if the node they are running on dies, or if they are killed by a user.
See “Task Failure” on page 193 for background on task failure.
There also are a number of useful links in the navigation. For example, the “Configu‐
ration” link is to the consolidated configuration file for the job, containing all the prop‐
erties and their values that were in effect during the job run. If you are unsure of what
a particular property was set to, you can click through to inspect the file.
Retrieving the Results
Once the job is finished, there are various ways to retrieve the results. Each reducer
produces one output file, so there are 30 part files named part-r-00000 to part-
r-00029 in the max-temp directory.
As their names suggest, a good way to think of these “part” files is as
parts of the max-temp “file.”
If the output is large (which it isn’t in this case), it is important to have
multiple parts so that more than one reducer can work in parallel.
Usually, if a file is in this partitioned form, it can still be used easily
enough—as the input to another MapReduce job, for example. In
some cases, you can exploit the structure of multiple partitions to do
a map-side join, for example (see “Map-Side Joins” on page 269).
This job produces a very small amount of output, so it is convenient to copy it from
HDFS to our development machine. The -getmerge option to the hadoop fs command
is useful here, as it gets all the files in the directory specified in the source pattern and
merges them into a single file on the local filesystem:
% hadoop fs -getmerge max-temp max-temp-local
% sort max-temp-local | tail
1991 607
1992 605
1993 567
1994 568
1995 567
1996 561
1997 565
1998 568
1999 568
2000 558
We sorted the output, as the reduce output partitions are unordered (owing to the hash
partition function). Doing a bit of postprocessing of data from MapReduce is very
Running on a Cluster | 167

common, as is feeding it into analysis tools such as R, a spreadsheet, or even a relational
database.
Another way of retrieving the output if it is small is to use the -cat option to print the
output files to the console:
% hadoop fs -cat max-temp/*
On closer inspection, we see that some of the results don’t look plausible. For instance,
the maximum temperature for 1951 (not shown here) is 590°C! How do we find out
what’s causing this? Is it corrupt input data or a bug in the program?
Debugging a Job
The time-honored way of debugging programs is via print statements, and this is cer‐
tainly possible in Hadoop. However, there are complications to consider: with programs
running on tens, hundreds, or thousands of nodes, how do we find and examine the
output of the debug statements, which may be scattered across these nodes? For this
particular case, where we are looking for (what we think is) an unusual case, we can use
a debug statement to log to standard error, in conjunction with updating the task’s status
message to prompt us to look in the error log. The web UI makes this easy, as we pass:
[will see].
We also create a custom counter to count the total number of records with implausible
temperatures in the whole dataset. This gives us valuable information about how to deal
with the condition. If it turns out to be a common occurrence, we might need to learn
more about the condition and how to extract the temperature in these cases, rather than
simply dropping the records. In fact, when trying to debug a job, you should always ask
yourself if you can use a counter to get the information you need to find out what’s
happening. Even if you need to use logging or a status message, it may be useful to use
a counter to gauge the extent of the problem. (There is more on counters in “Coun‐
ters” on page 247.)
If the amount of log data you produce in the course of debugging is large, you have a
couple of options. One is to write the information to the map’s output, rather than to
standard error, for analysis and aggregation by the reduce task. This approach usually
necessitates structural changes to your program, so start with the other technique first.
The alternative is to write a program (in MapReduce, of course) to analyze the logs
produced by your job.
We add our debugging to the mapper (version 3), as opposed to the reducer, as we want
to find out what the source data causing the anomalous output looks like:
public class MaxTemperatureMapper
extends Mapper<LongWritable, Text, Text, IntWritable> {
enum Temperature {
168 | Chapter 6: Developing a MapReduce Application

OVER_100
}
private NcdcRecordParser parser = new NcdcRecordParser();
@Override
public void map(LongWritable key, Text value, Context context)
throws IOException, InterruptedException {
parser.parse(value);
if (parser.isValidTemperature()) {
int airTemperature = parser.getAirTemperature();
if (airTemperature > 1000) {
System.err.println("Temperature over 100 degrees for input: " + value);
context.setStatus("Detected possibly corrupt record: see logs.");
context.getCounter(Temperature.OVER_100).increment(1);
}
context.write(new Text(parser.getYear()), new IntWritable(airTemperature));
}
}
}
If the temperature is over 100°C (represented by 1000, because temperatures are in
tenths of a degree), we print a line to standard error with the suspect line, as well as
updating the map’s status message using the setStatus() method on Context, directing
us to look in the log. We also increment a counter, which in Java is represented by a field
of an enum type. In this program, we have defined a single field, OVER_100, as a way to
count the number of records with a temperature of over 100°C.
With this modification, we recompile the code, re-create the JAR file, then rerun the job
and, while it’s running, go to the tasks page.
The tasks and task attempts pages
The job page has a number of links for viewing the tasks in a job in more detail. For
example, clicking on the “Map” link brings us to a page that lists information for all of
the map tasks. The screenshot in Figure 6-3 shows this page for the job run with our
debugging statements in the “Status” column for the task.
Running on a Cluster | 169

Figure 6-3. Screenshot of the tasks page
Clicking on the task link takes us to the task attempts page, which shows each task
attempt for the task. Each task attempt page has links to the logfiles and counters. If we
follow one of the links to the logfiles for the successful task attempt, we can find the
suspect input record that we logged (the line is wrapped and truncated to fit on the
page):
Temperature over 100 degrees for input:
0335999999433181957042302005+37950+139117SAO +0004RJSN V02011359003150070356999
999433201957010100005+35317+139650SAO +000899999V02002359002650076249N0040005...
This record seems to be in a different format from the others. For one thing, there are
spaces in the line, which are not described in the specification.
When the job has finished, we can look at the value of the counter we defined to see
how many records over 100°C there are in the whole dataset. Counters are accessible
via the web UI or the command line:
% mapred job -counter job_1410450250506_0006 \
'v3.MaxTemperatureMapper$Temperature' OVER_100
3
The -counter option takes the job ID, counter group name (which is the fully qualified
classname here), and counter name (the enum name). There are only three malformed
records in the entire dataset of over a billion records. Throwing out bad records is
standard for many big data problems, although we need to be careful in this case because
we are looking for an extreme value—the maximum temperature rather than an aggre‐
gate measure. Still, throwing away three records is probably not going to change the
result.
Handling malformed data
Capturing input data that causes a problem is valuable, as we can use it in a test to check
that the mapper does the right thing. In this MRUnit test, we check that the counter is
updated for the malformed input:
170 | Chapter 6: Developing a MapReduce Application

@Test
public void parsesMalformedTemperature() throws IOException,
InterruptedException {
Text value = new Text("0335999999433181957042302005+37950+139117SAO +0004" +
// Year ^^^^
"RJSN V02011359003150070356999999433201957010100005+353");
// Temperature ^^^^^
Counters counters = new Counters();
new MapDriver<LongWritable, Text, Text, IntWritable>()
.withMapper(new MaxTemperatureMapper())
.withInput(new LongWritable(0), value)
.withCounters(counters)
.runTest();
Counter c = counters.findCounter(MaxTemperatureMapper.Temperature.MALFORMED);
assertThat(c.getValue(), is(1L));
}
The record that was causing the problem is of a different format than the other lines
we’ve seen. Example 6-12 shows a modified program (version 4) using a parser that
ignores each line with a temperature field that does not have a leading sign (plus or
minus). We’ve also introduced a counter to measure the number of records that we are
ignoring for this reason.
Example 6-12. Mapper for the maximum temperature example
public class MaxTemperatureMapper
extends Mapper<LongWritable, Text, Text, IntWritable> {
enum Temperature {
MALFORMED
}
private NcdcRecordParser parser = new NcdcRecordParser();
@Override
public void map(LongWritable key, Text value, Context context)
throws IOException, InterruptedException {
parser.parse(value);
if (parser.isValidTemperature()) {
int airTemperature = parser.getAirTemperature();
context.write(new Text(parser.getYear()), new IntWritable(airTemperature));
} else if (parser.isMalformedTemperature()) {
System.err.println("Ignoring possibly corrupt input: " + value);
context.getCounter(Temperature.MALFORMED).increment(1);
}
}
}
Running on a Cluster | 171

Hadoop Logs
Hadoop produces logs in various places, and for various audiences. These are sum‐
marized in Table 6-2.
Table 6-2. Types of Hadoop logs
Logs Primary audience Description Further
information
System daemon logs Administrators Each Hadoop daemon produces a logfile (using
log4j) and another file that combines standard out
and error. Written in the directory defined by the
HADOOP_LOG_DIR environment variable.
“System logfiles”
on page 295 and
“Logging” on page
330
HDFS audit logs Administrators A log of all HDFS requests, turned off by default.
Written to the namenode’s log, although this is
configurable.
“Audit Logging” on
page 324
MapReduce job history logs Users A log of the events (such as task completion) that
occur in the course of running a job. Saved centrally
in HDFS.
“Job History” on
page 166
MapReduce task logs Users Each task child process produces a logfile using log4j
(called syslog), a file for data sent to standard out
(stdout), and a file for standard error (stderr).
Written in the userlogs subdirectory of the
directory defined by the YARN_LOG_DIR
environment variable.
This section
YARN has a service for log aggregation that takes the task logs for completed applications
and moves them to HDFS, where they are stored in a container file for archival purposes.
If this service is enabled (by setting yarn.log-aggregation-enable to true on the
cluster), then task logs can be viewed by clicking on the logs link in the task attempt web
UI, or by using the mapred job -logs command.
By default, log aggregation is not enabled. In this case, task logs can be retrieved by
visiting the node manager’s web UI at http://node-manager-host:8042/logs/userlogs.
It is straightforward to write to these logfiles. Anything written to standard output or
standard error is directed to the relevant logfile. (Of course, in Streaming, standard
output is used for the map or reduce output, so it will not show up in the standard output
log.)
In Java, you can write to the task’s syslog file if you wish by using the Apache Commons
Logging API (or indeed any logging API that can write to log4j). This is shown in
Example 6-13.
172 | Chapter 6: Developing a MapReduce Application

Example 6-13. An identity mapper that writes to standard output and also uses the
Apache Commons Logging API
import org.apache.commons.logging.Log;
import org.apache.commons.logging.LogFactory;
import org.apache.hadoop.mapreduce.Mapper;
public class LoggingIdentityMapper<KEYIN, VALUEIN, KEYOUT, VALUEOUT>
extends Mapper<KEYIN, VALUEIN, KEYOUT, VALUEOUT> {
private static final Log LOG = LogFactory.getLog(LoggingIdentityMapper.class);
@Override
@SuppressWarnings("unchecked")
public void map(KEYIN key, VALUEIN value, Context context)
throws IOException, InterruptedException {
// Log to stdout file
System.out.println("Map key: " + key);
// Log to syslog file
LOG.info("Map key: " + key);
if (LOG.isDebugEnabled()) {
LOG.debug("Map value: " + value);
}
context.write((KEYOUT) key, (VALUEOUT) value);
}
}
The default log level is INFO, so DEBUG-level messages do not appear in the syslog task
logfile. However, sometimes you want to see these messages. To enable this, set mapre
duce.map.log.level or mapreduce.reduce.log.level, as appropriate. For example,
in this case, we could set it for the mapper to see the map values in the log as follows:
% hadoop jar hadoop-examples.jar LoggingDriver -conf conf/hadoop-cluster.xml \
-D mapreduce.map.log.level=DEBUG input/ncdc/sample.txt logging-out
There are some controls for managing the retention and size of task logs. By default,
logs are deleted after a minimum of three hours (you can set this using the
yarn.nodemanager.log.retain-seconds property, although this is ignored if log ag‐
gregation is enabled). You can also set a cap on the maximum size of each logfile using
the mapreduce.task.userlog.limit.kb property, which is 0 by default, meaning there
is no cap.
Sometimes you may need to debug a problem that you suspect is
occurring in the JVM running a Hadoop command, rather than on
the cluster. You can send DEBUG-level logs to the console by using an
invocation like this:
% HADOOP_ROOT_LOGGER=DEBUG,console hadoop fs -text /foo/bar
Running on a Cluster | 173

Remote Debugging
When a task fails and there is not enough information logged to diagnose the error, you
may want to resort to running a debugger for that task. This is hard to arrange when
running the job on a cluster, as you don’t know which node is going to process which
part of the input, so you can’t set up your debugger ahead of the failure. However, there
are a few other options available:
Reproduce the failure locally
Often the failing task fails consistently on a particular input. You can try to repro‐
duce the problem locally by downloading the file that the task is failing on and
running the job locally, possibly using a debugger such as Java’s VisualVM.
Use JVM debugging options
A common cause of failure is a Java out of memory error in the task JVM. You can
set mapred.child.java.opts to include -XX:-HeapDumpOnOutOfMemoryError -
XX:HeapDumpPath=/path/to/dumps. This setting produces a heap dump that can
be examined afterward with tools such as jhat or the Eclipse Memory Analyzer.
Note that the JVM options should be added to the existing memory settings speci‐
fied by mapred.child.java.opts. These are explained in more detail in “Memory
settings in YARN and MapReduce” on page 301.
Use task profiling
Java profilers give a lot of insight into the JVM, and Hadoop provides a mechanism
to profile a subset of the tasks in a job. See “Profiling Tasks” on page 175.
In some cases, it’s useful to keep the intermediate files for a failed task attempt for later
inspection, particularly if supplementary dump or profile files are created in the task’s
working directory. You can set mapreduce.task.files.preserve.failedtasks to
true to keep a failed task’s files.
You can keep the intermediate files for successful tasks, too, which may be handy if you
want to examine a task that isn’t failing. In this case, set the property mapre
duce.task.files.preserve.filepattern to a regular expression that matches the IDs
of the tasks whose files you want to keep.
Another useful property for debugging is yarn.nodemanager.delete.debug-delay-
sec, which is the number of seconds to wait to delete localized task attempt files, such
as the script used to launch the task container JVM. If this is set on the cluster to a
reasonably large value (e.g., 600 for 10 minutes), then you have enough time to look at
the files before they are deleted.
To examine task attempt files, log into the node that the task failed on and look for the
directory for that task attempt. It will be under one of the local MapReduce directories,
as set by the mapreduce.cluster.local.dir property (covered in more detail in “Im‐
portant Hadoop Daemon Properties” on page 296). If this property is a comma-separated
174 | Chapter 6: Developing a MapReduce Application

list of directories (to spread load across the physical disks on a machine), you may need
to look in all of the directories before you find the directory for that particular task
attempt. The task attempt directory is in the following location:
mapreduce.cluster.local.dir/usercache/user/appcache/application-ID/output
/task-attempt-ID
Tuning a Job
After a job is working, the question many developers ask is, “Can I make it run faster?”
There are a few Hadoop-specific “usual suspects” that are worth checking to see whether
they are responsible for a performance problem. You should run through the checklist
in Table 6-3 before you start trying to profile or optimize at the task level.
Table 6-3. Tuning checklist
Area Best practice Further information
Number of mappers How long are your mappers running for? If they are only running for a
few seconds on average, you should see whether there’s a way to
have fewer mappers and make them all run longer—a minute or so,
as a rule of thumb. The extent to which this is possible depends on
the input format you are using.
“Small files and
CombineFileInputFormat” on
page 226
Number of reducers Check that you are using more than a single reducer. Reduce tasks
should run for five minutes or so and produce at least a block’s worth
of data, as a rule of thumb.
“Choosing the Number of
Reducers” on page 217
Combiners Check whether your job can take advantage of a combiner to reduce
the amount of data passing through the shuffle.
“Combiner Functions” on page
34
Intermediate
compression
Job execution time can almost always benefit from enabling map
output compression.
“Compressing map output” on
page 108
Custom serialization If you are using your own custom Writable objects or custom
comparators, make sure you have implemented RawComparator.
“Implementing a
RawComparator for speed” on
page 123
Shuffle tweaks The MapReduce shuffle exposes around a dozen tuning parameters for
memory management, which may help you wring out the last bit of
performance.
“Configuration Tuning” on page
201
Profiling Tasks
Like debugging, profiling a job running on a distributed system such as MapReduce
presents some challenges. Hadoop allows you to profile a fraction of the tasks in a job
and, as each task completes, pulls down the profile information to your machine for
later analysis with standard profiling tools.
Of course, it’s possible, and somewhat easier, to profile a job running in the local job
runner. And provided you can run with enough input data to exercise the map and
Tuning a Job | 175

reduce tasks, this can be a valuable way of improving the performance of your mappers
and reducers. There are a couple of caveats, however. The local job runner is a very
different environment from a cluster, and the data flow patterns are very different. Op‐
timizing the CPU performance of your code may be pointless if your MapReduce job
is I/O-bound (as many jobs are). To be sure that any tuning is effective, you should
compare the new execution time with the old one running on a real cluster. Even this
is easier said than done, since job execution times can vary due to resource contention
with other jobs and the decisions the scheduler makes regarding task placement. To get
a good idea of job execution time under these circumstances, perform a series of runs
(with and without the change) and check whether any improvement is statistically
significant.
It’s unfortunately true that some problems (such as excessive memory use) can be re‐
produced only on the cluster, and in these cases the ability to profile in situ is
indispensable.
The HPROF profiler
There are a number of configuration properties to control profiling, which are also
exposed via convenience methods on JobConf. Enabling profiling is as simple as setting
the property mapreduce.task.profile to true:
% hadoop jar hadoop-examples.jar v4.MaxTemperatureDriver \
-conf conf/hadoop-cluster.xml \
-D mapreduce.task.profile=true \
input/ncdc/all max-temp
This runs the job as normal, but adds an -agentlib parameter to the Java command
used to launch the task containers on the node managers. You can control the precise
parameter that is added by setting the mapreduce.task.profile.params property. The
default uses HPROF, a profiling tool that comes with the JDK that, although basic, can
give valuable information about a program’s CPU and heap usage.
It doesn’t usually make sense to profile all tasks in the job, so by default only those with
IDs 0, 1, and 2 are profiled (for both maps and reduces). You can change this by setting
mapreduce.task.profile.maps and mapreduce.task.profile.reduces to specify the
range of task IDs to profile.
The profile output for each task is saved with the task logs in the userlogs subdirectory
of the node manager’s local log directory (alongside the syslog, stdout, and stderr files),
and can be retrieved in the way described in “Hadoop Logs” on page 172, according to
whether log aggregation is enabled or not.
176 | Chapter 6: Developing a MapReduce Application

MapReduce Workflows
So far in this chapter, you have seen the mechanics of writing a program using Map‐
Reduce. We haven’t yet considered how to turn a data processing problem into the
MapReduce model.
The data processing you have seen so far in this book is to solve a fairly simple problem:
finding the maximum recorded temperature for given years. When the processing gets
more complex, this complexity is generally manifested by having more MapReduce jobs,
rather than having more complex map and reduce functions. In other words, as a rule
of thumb, think about adding more jobs, rather than adding complexity to jobs.
For more complex problems, it is worth considering a higher-level language than Map‐
Reduce, such as Pig, Hive, Cascading, Crunch, or Spark. One immediate benefit is that
it frees you from having to do the translation into MapReduce jobs, allowing you to
concentrate on the analysis you are performing.
Finally, the book Data-Intensive Text Processing with MapReduce by Jimmy Lin and
Chris Dyer (Morgan & Claypool Publishers, 2010) is a great resource for learning more
about MapReduce algorithm design and is highly recommended.
Decomposing a Problem into MapReduce Jobs
Let’s look at an example of a more complex problem that we want to translate into a
MapReduce workflow.
Imagine that we want to find the mean maximum recorded temperature for every day
of the year and every weather station. In concrete terms, to calculate the mean maximum
daily temperature recorded by station 029070-99999, say, on January 1, we take the mean
of the maximum daily temperatures for this station for January 1, 1901; January 1, 1902;
and so on, up to January 1, 2000.
How can we compute this using MapReduce? The computation decomposes most nat‐
urally into two stages:
1. Compute the maximum daily temperature for every station-date pair.
The MapReduce program in this case is a variant of the maximum temperature
program, except that the keys in this case are a composite station-date pair, rather
than just the year.
2. Compute the mean of the maximum daily temperatures for every station-day-month
key.
The mapper takes the output from the previous job (station-date, maximum tem‐
perature) records and projects it into (station-day-month, maximum temperature)
MapReduce Workflows | 177

2. It’s an interesting exercise to do this. Hint: use “Secondary Sort” on page 262.
records by dropping the year component. The reduce function then takes the mean
of the maximum temperatures for each station-day-month key.
The output from the first stage looks like this for the station we are interested in (the
mean_max_daily_temp.sh script in the examples provides an implementation in
Hadoop Streaming):
029070-99999 19010101 0
029070-99999 19020101 -94
...
The first two fields form the key, and the final column is the maximum temperature
from all the readings for the given station and date. The second stage averages these
daily maxima over years to yield:
029070-99999 0101 -68
which is interpreted as saying the mean maximum daily temperature on January 1 for
station 029070-99999 over the century is −6.8°C.
It’s possible to do this computation in one MapReduce stage, but it takes more work on
the part of the programmer.2
The arguments for having more (but simpler) MapReduce stages are that doing so leads
to more composable and more maintainable mappers and reducers. Some of the case
studies referred to in Part V cover real-world problems that were solved using MapRe‐
duce, and in each case, the data processing task is implemented using two or more
MapReduce jobs. The details in that chapter are invaluable for getting a better idea of
how to decompose a processing problem into a MapReduce workflow.
It’s possible to make map and reduce functions even more composable than we have
done. A mapper commonly performs input format parsing, projection (selecting the
relevant fields), and filtering (removing records that are not of interest). In the mappers
you have seen so far, we have implemented all of these functions in a single mapper.
However, there is a case for splitting these into distinct mappers and chaining them into
a single mapper using the ChainMapper library class that comes with Hadoop. Combined
with a ChainReducer, you can run a chain of mappers, followed by a reducer and another
chain of mappers, in a single MapReduce job.
JobControl
When there is more than one job in a MapReduce workflow, the question arises: how
do you manage the jobs so they are executed in order? There are several approaches,
and the main consideration is whether you have a linear chain of jobs or a more complex
directed acyclic graph (DAG) of jobs.
178 | Chapter 6: Developing a MapReduce Application

For a linear chain, the simplest approach is to run each job one after another, waiting
until a job completes successfully before running the next:
JobClient.runJob(conf1);
JobClient.runJob(conf2);
If a job fails, the runJob() method will throw an IOException, so later jobs in the
pipeline don’t get executed. Depending on your application, you might want to catch
the exception and clean up any intermediate data that was produced by any previous
jobs.
The approach is similar with the new MapReduce API, except you need to examine the
Boolean return value of the waitForCompletion() method on Job: true means the job
succeeded, and false means it failed.
For anything more complex than a linear chain, there are libraries that can help or‐
chestrate your workflow (although they are also suited to linear chains, or even one-off
jobs). The simplest is in the org.apache.hadoop.mapreduce.jobcontrol package: the
JobControl class. (There is an equivalent class in the org.apache.hadoop.mapred.job
control package, too.) An instance of JobControl represents a graph of jobs to be run.
You add the job configurations, then tell the JobControl instance the dependencies
between jobs. You run the JobControl in a thread, and it runs the jobs in dependency
order. You can poll for progress, and when the jobs have finished, you can query for all
the jobs’ statuses and the associated errors for any failures. If a job fails, JobControl
won’t run its dependencies.
Apache Oozie
Apache Oozie is a system for running workflows of dependent jobs. It is composed of
two main parts: a workflow engine that stores and runs workflows composed of different
types of Hadoop jobs (MapReduce, Pig, Hive, and so on), and a coordinator engine that
runs workflow jobs based on predefined schedules and data availability. Oozie has been
designed to scale, and it can manage the timely execution of thousands of workflows in
a Hadoop cluster, each composed of possibly dozens of constituent jobs.
Oozie makes rerunning failed workflows more tractable, since no time is wasted running
successful parts of a workflow. Anyone who has managed a complex batch system knows
how difficult it can be to catch up from jobs missed due to downtime or failure, and will
appreciate this feature. (Furthermore, coordinator applications representing a single
data pipeline may be packaged into a bundle and run together as a unit.)
Unlike JobControl, which runs on the client machine submitting the jobs, Oozie runs
as a service in the cluster, and clients submit workflow definitions for immediate or later
execution. In Oozie parlance, a workflow is a DAG of action nodes and control-flow
nodes.
MapReduce Workflows | 179

An action node performs a workflow task, such as moving files in HDFS; running a
MapReduce, Streaming, Pig, or Hive job; performing a Sqoop import; or running an
arbitrary shell script or Java program. A control-flow node governs the workflow exe‐
cution between actions by allowing such constructs as conditional logic (so different
execution branches may be followed depending on the result of an earlier action node)
or parallel execution. When the workflow completes, Oozie can make an HTTP callback
to the client to inform it of the workflow status. It is also possible to receive callbacks
every time the workflow enters or exits an action node.
Defining an Oozie workflow
Workflow definitions are written in XML using the Hadoop Process Definition Lan‐
guage, the specification for which can be found on the Oozie website. Example 6-14
shows a simple Oozie workflow definition for running a single MapReduce job.
Example 6-14. Oozie workflow definition to run the maximum temperature MapRe‐
duce job
<workflow-app xmlns="uri:oozie:workflow:0.1" name="max-temp-workflow">
<start to="max-temp-mr"/>
<action name="max-temp-mr">
<map-reduce>
<job-tracker>${resourceManager}</job-tracker>
<name-node>${nameNode}</name-node>
<prepare>
<delete path="${nameNode}/user/${wf:user()}/output"/>
</prepare>
<configuration>
<property>
<name>mapred.mapper.new-api</name>
<value>true</value>
</property>
<property>
<name>mapred.reducer.new-api</name>
<value>true</value>
</property>
<property>
<name>mapreduce.job.map.class</name>
<value>MaxTemperatureMapper</value>
</property>
<property>
<name>mapreduce.job.combine.class</name>
<value>MaxTemperatureReducer</value>
</property>
<property>
<name>mapreduce.job.reduce.class</name>
<value>MaxTemperatureReducer</value>
</property>
<property>
<name>mapreduce.job.output.key.class</name>
180 | Chapter 6: Developing a MapReduce Application

<value>org.apache.hadoop.io.Text</value>
</property>
<property>
<name>mapreduce.job.output.value.class</name>
<value>org.apache.hadoop.io.IntWritable</value>
</property>
<property>
<name>mapreduce.input.fileinputformat.inputdir</name>
<value>/user/${wf:user()}/input/ncdc/micro</value>
</property>
<property>
<name>mapreduce.output.fileoutputformat.outputdir</name>
<value>/user/${wf:user()}/output</value>
</property>
</configuration>
</map-reduce>
<ok to="end"/>
<error to="fail"/>
</action>
<kill name="fail">
<message>MapReduce failed, error message[${wf:errorMessage(wf:lastErrorNode())}]
</message>
</kill>
<end name="end"/>
</workflow-app>
This workflow has three control-flow nodes and one action node: a start control node,
a map-reduce action node, a kill control node, and an end control node. The nodes
and allowed transitions between them are shown in Figure 6-4.
Figure 6-4. Transition diagram of an Oozie workflow
All workflows must have one start and one end node. When the workflow job starts,
it transitions to the node specified by the start node (the max-temp-mr action in this
example). A workflow job succeeds when it transitions to the end node. However, if the
workflow job transitions to a kill node, it is considered to have failed and reports the
appropriate error message specified by the message element in the workflow definition.
MapReduce Workflows | 181

The bulk of this workflow definition file specifies the map-reduce action. The first two
elements, job-tracker and name-node, are used to specify the YARN resource manager
(or jobtracker in Hadoop 1) to submit the job to and the namenode (actually a Hadoop
filesystem URI) for input and output data. Both are parameterized so that the workflow
definition is not tied to a particular cluster (which makes it easy to test). The parameters
are specified as workflow job properties at submission time, as we shall see later.
Despite its name, the job-tracker element is used to specify a YARN
resource manager address and port.
The optional prepare element runs before the MapReduce job and is used for directory
deletion (and creation, too, if needed, although that is not shown here). By ensuring
that the output directory is in a consistent state before running a job, Oozie can safely
rerun the action if the job fails.
The MapReduce job to run is specified in the configuration element using nested
elements for specifying the Hadoop configuration name-value pairs. You can view the
MapReduce configuration section as a declarative replacement for the driver classes that
we have used elsewhere in this book for running MapReduce programs (such as
Example 2-5).
We have taken advantage of JSP Expression Language (EL) syntax in several places in
the workflow definition. Oozie provides a set of functions for interacting with the
workflow. For example, ${wf:user()} returns the name of the user who started the
current workflow job, and we use it to specify the correct filesystem path. The Oozie
specification lists all the EL functions that Oozie supports.
Packaging and deploying an Oozie workflow application
A workflow application is made up of the workflow definition plus all the associated
resources (such as MapReduce JAR files, Pig scripts, and so on) needed to run it. Ap‐
plications must adhere to a simple directory structure, and are deployed to HDFS so
that they can be accessed by Oozie. For this workflow application, we’ll put all of the
files in a base directory called max-temp-workflow, as shown diagrammatically here:
max-temp-workflow/
├── lib/
│ └── hadoop-examples.jar
└── workflow.xml
The workflow definition file workflow.xml must appear in the top level of this directory.
JAR files containing the application’s MapReduce classes are placed in the lib directory.
182 | Chapter 6: Developing a MapReduce Application

Workflow applications that conform to this layout can be built with any suitable build
tool, such as Ant or Maven; you can find an example in the code that accompanies this
book. Once an application has been built, it should be copied to HDFS using regular
Hadoop tools. Here is the appropriate command for this application:
% hadoop fs -put hadoop-examples/target/max-temp-workflow max-temp-workflow
Running an Oozie workflow job
Next, let’s see how to run a workflow job for the application we just uploaded. For this
we use the oozie command-line tool, a client program for communicating with an Oozie
server. For convenience, we export the OOZIE_URL environment variable to tell the oozie
command which Oozie server to use (here we’re using one running locally):
% export OOZIE_URL="http://localhost:11000/oozie"
There are lots of subcommands for the oozie tool (type oozie help to get a list), but
we’re going to call the job subcommand with the -run option to run the workflow job:
% oozie job -config ch06-mr-dev/src/main/resources/max-temp-workflow.properties \
-run
job: 0000001-140911033236814-oozie-oozi-W
The -config option specifies a local Java properties file containing definitions for the
parameters in the workflow XML file (in this case, nameNode and resourceManager), as
well as oozie.wf.application.path, which tells Oozie the location of the workflow
application in HDFS. Here are the contents of the properties file:
nameNode=hdfs://localhost:8020
resourceManager=localhost:8032
oozie.wf.application.path=${nameNode}/user/${user.name}/max-temp-workflow
To get information about the status of the workflow job, we use the -info option, spec‐
ifying the job ID that was printed by the run command earlier (type oozie job to get
a list of all jobs):
% oozie job -info 0000001-140911033236814-oozie-oozi-W
The output shows the status: RUNNING, KILLED, or SUCCEEDED. You can also find all this
information via Oozie’s web UI (http://localhost:11000/oozie).
MapReduce Workflows | 183

When the job has succeeded, we can inspect the results in the usual way:
% hadoop fs -cat output/part-*
1949 111
1950 22
This example only scratched the surface of writing Oozie workflows. The documenta‐
tion on Oozie’s website has information about creating more complex workflows, as
well as writing and running coordinator jobs.
184 | Chapter 6: Developing a MapReduce Application

1. In the old MapReduce API, you can call JobClient.submitJob(conf) or JobClient.runJob(conf).
2. Not discussed in this section are the job history server daemon (for retaining job history data) and the shuffle
handler auxiliary service (for serving map outputs to reduce tasks).
CHAPTER 7
How MapReduce Works
In this chapter, we look at how MapReduce in Hadoop works in detail. This knowledge
provides a good foundation for writing more advanced MapReduce programs, which
we will cover in the following two chapters.
Anatomy of a MapReduce Job Run
You can run a MapReduce job with a single method call: submit() on a Job object (you
can also call waitForCompletion(), which submits the job if it hasn’t been submitted
already, then waits for it to finish).1 This method call conceals a great deal of processing
behind the scenes. This section uncovers the steps Hadoop takes to run a job.
The whole process is illustrated in Figure 7-1. At the highest level, there are five inde‐
pendent entities:2
•The client, which submits the MapReduce job.
•The YARN resource manager, which coordinates the allocation of compute re‐
sources on the cluster.
•The YARN node managers, which launch and monitor the compute containers on
machines in the cluster.
•The MapReduce application master, which coordinates the tasks running the Map‐
Reduce job. The application master and the MapReduce tasks run in containers that
are scheduled by the resource manager and managed by the node managers.
185

•The distributed filesystem (normally HDFS, covered in Chapter 3), which is used
for sharing job files between the other entities.
Figure 7-1. How Hadoop runs a MapReduce job
Job Submission
The submit() method on Job creates an internal JobSubmitter instance and calls
submitJobInternal() on it (step 1 in Figure 7-1). Having submitted the job, waitFor
Completion() polls the job’s progress once per second and reports the progress to the
console if it has changed since the last report. When the job completes successfully, the
job counters are displayed. Otherwise, the error that caused the job to fail is logged to
the console.
The job submission process implemented by JobSubmitter does the following:
186 | Chapter 7: How MapReduce Works

• Asks the resource manager for a new application ID, used for the MapReduce job
ID (step 2).
•Checks the output specification of the job. For example, if the output directory has
not been specified or it already exists, the job is not submitted and an error is thrown
to the MapReduce program.
•Computes the input splits for the job. If the splits cannot be computed (because the
input paths don’t exist, for example), the job is not submitted and an error is thrown
to the MapReduce program.
•Copies the resources needed to run the job, including the job JAR file, the config‐
uration file, and the computed input splits, to the shared filesystem in a directory
named after the job ID (step 3). The job JAR is copied with a high replication factor
(controlled by the mapreduce.client.submit.file.replication property, which
defaults to 10) so that there are lots of copies across the cluster for the node managers
to access when they run tasks for the job.
•Submits the job by calling submitApplication() on the resource manager
(step 4).
Job Initialization
When the resource manager receives a call to its submitApplication() method, it
hands off the request to the YARN scheduler. The scheduler allocates a container, and
the resource manager then launches the application master’s process there, under the
node manager’s management (steps 5a and 5b).
The application master for MapReduce jobs is a Java application whose main class is
MRAppMaster. It initializes the job by creating a number of bookkeeping objects to keep
track of the job’s progress, as it will receive progress and completion reports from the
tasks (step 6). Next, it retrieves the input splits computed in the client from the shared
filesystem (step 7). It then creates a map task object for each split, as well as a number
of reduce task objects determined by the mapreduce.job.reduces property (set by the
setNumReduceTasks() method on Job). Tasks are given IDs at this point.
The application master must decide how to run the tasks that make up the MapReduce
job. If the job is small, the application master may choose to run the tasks in the same
JVM as itself. This happens when it judges that the overhead of allocating and running
tasks in new containers outweighs the gain to be had in running them in parallel, com‐
pared to running them sequentially on one node. Such a job is said to be uberized, or
run as an uber task.
What qualifies as a small job? By default, a small job is one that has less than 10 mappers,
only one reducer, and an input size that is less than the size of one HDFS block. (Note
that these values may be changed for a job by setting
Anatomy of a MapReduce Job Run | 187

mapreduce.job.ubertask.maxmaps, mapreduce.job.ubertask.maxreduces, and map
reduce.job.ubertask.maxbytes.) Uber tasks must be enabled explicitly (for an indi‐
vidual job, or across the cluster) by setting mapreduce.job.ubertask.enable to true.
Finally, before any tasks can be run, the application master calls the setupJob() method
on the OutputCommitter. For FileOutputCommitter, which is the default, it will create
the final output directory for the job and the temporary working space for the task
output. The commit protocol is described in more detail in “Output Committers” on
page 206.
Task Assignment
If the job does not qualify for running as an uber task, then the application master
requests containers for all the map and reduce tasks in the job from the resource manager
(step 8). Requests for map tasks are made first and with a higher priority than those for
reduce tasks, since all the map tasks must complete before the sort phase of the reduce
can start (see “Shuffle and Sort” on page 197). Requests for reduce tasks are not made
until 5% of map tasks have completed (see “Reduce slow start” on page 308).
Reduce tasks can run anywhere in the cluster, but requests for map tasks have data
locality constraints that the scheduler tries to honor (see “Resource Requests” on page
81). In the optimal case, the task is data local—that is, running on the same node that
the split resides on. Alternatively, the task may be rack local: on the same rack, but not
the same node, as the split. Some tasks are neither data local nor rack local and retrieve
their data from a different rack than the one they are running on. For a particular job
run, you can determine the number of tasks that ran at each locality level by looking at
the job’s counters (see Table 9-6).
Requests also specify memory requirements and CPUs for tasks. By default, each map
and reduce task is allocated 1,024 MB of memory and one virtual core. The values are
configurable on a per-job basis (subject to minimum and maximum values described
in “Memory settings in YARN and MapReduce” on page 301) via the following properties:
mapreduce.map.memory.mb, mapreduce.reduce.memory.mb, mapreduce.map.cpu
.vcores and mapreduce.reduce.cpu.vcores.
188 | Chapter 7: How MapReduce Works

Task Execution
Once a task has been assigned resources for a container on a particular node by the
resource manager’s scheduler, the application master starts the container by contacting
the node manager (steps 9a and 9b). The task is executed by a Java application whose
main class is YarnChild. Before it can run the task, it localizes the resources that the
task needs, including the job configuration and JAR file, and any files from the dis‐
tributed cache (step 10; see “Distributed Cache” on page 274). Finally, it runs the map or
reduce task (step 11).
The YarnChild runs in a dedicated JVM, so that any bugs in the user-defined map and
reduce functions (or even in YarnChild) don’t affect the node manager—by causing it
to crash or hang, for example.
Each task can perform setup and commit actions, which are run in the same JVM as
the task itself and are determined by the OutputCommitter for the job (see “Output
Committers” on page 206). For file-based jobs, the commit action moves the task output
from a temporary location to its final location. The commit protocol ensures that when
speculative execution is enabled (see “Speculative Execution” on page 204), only one of
the duplicate tasks is committed and the other is aborted.
Streaming
Streaming runs special map and reduce tasks for the purpose of launching the user-
supplied executable and communicating with it (Figure 7-2).
The Streaming task communicates with the process (which may be written in any lan‐
guage) using standard input and output streams. During execution of the task, the Java
process passes input key-value pairs to the external process, which runs it through the
user-defined map or reduce function and passes the output key-value pairs back to the
Java process. From the node manager’s point of view, it is as if the child process ran the
map or reduce code itself.
Anatomy of a MapReduce Job Run | 189

Figure 7-2. The relationship of the Streaming executable to the node manager and the
task container
Progress and Status Updates
MapReduce jobs are long-running batch jobs, taking anything from tens of seconds to
hours to run. Because this can be a significant length of time, it’s important for the user
to get feedback on how the job is progressing. A job and each of its tasks have a status,
which includes such things as the state of the job or task (e.g., running, successfully
completed, failed), the progress of maps and reduces, the values of the job’s counters,
and a status message or description (which may be set by user code). These statuses
change over the course of the job, so how do they get communicated back to the client?
When a task is running, it keeps track of its progress (i.e., the proportion of the task
completed). For map tasks, this is the proportion of the input that has been processed.
For reduce tasks, it’s a little more complex, but the system can still estimate the pro‐
portion of the reduce input processed. It does this by dividing the total progress into
190 | Chapter 7: How MapReduce Works

three parts, corresponding to the three phases of the shuffle (see “Shuffle and Sort” on
page 197). For example, if the task has run the reducer on half its input, the task’s progress
is 5/6, since it has completed the copy and sort phases (1/3 each) and is halfway through
the reduce phase (1/6).
What Constitutes Progress in MapReduce?
Progress is not always measurable, but nevertheless, it tells Hadoop that a task is doing
something. For example, a task writing output records is making progress, even when
it cannot be expressed as a percentage of the total number that will be written (because
the latter figure may not be known, even by the task producing the output).
Progress reporting is important, as Hadoop will not fail a task that’s making progress.
All of the following operations constitute progress:
• Reading an input record (in a mapper or reducer)
• Writing an output record (in a mapper or reducer)
•Setting the status description (via Reporter’s or TaskAttemptContext’s setSta
tus() method)
•Incrementing a counter (using Reporter’s incrCounter() method or Counter’s
increment() method)
• Calling Reporter’s or TaskAttemptContext’s progress() method
Tasks also have a set of counters that count various events as the task runs (we saw an
example in “A test run” on page 27), which are either built into the framework, such as
the number of map output records written, or defined by users.
As the map or reduce task runs, the child process communicates with its parent appli‐
cation master through the umbilical interface. The task reports its progress and status
(including counters) back to its application master, which has an aggregate view of the
job, every three seconds over the umbilical interface.
The resource manager web UI displays all the running applications with links to the
web UIs of their respective application masters, each of which displays further details
on the MapReduce job, including its progress.
During the course of the job, the client receives the latest status by polling the application
master every second (the interval is set via mapreduce.client.progressmonitor.pol
linterval). Clients can also use Job’s getStatus() method to obtain a JobStatus
instance, which contains all of the status information for the job.
The process is illustrated in Figure 7-3.
Anatomy of a MapReduce Job Run | 191

Figure 7-3. How status updates are propagated through the MapReduce system
Job Completion
When the application master receives a notification that the last task for a job is com‐
plete, it changes the status for the job to “successful.” Then, when the Job polls for status,
it learns that the job has completed successfully, so it prints a message to tell the user
and then returns from the waitForCompletion() method. Job statistics and counters
are printed to the console at this point.
The application master also sends an HTTP job notification if it is configured to do so.
This can be configured by clients wishing to receive callbacks, via the
mapreduce.job.end-notification.url property.
Finally, on job completion, the application master and the task containers clean up their
working state (so intermediate output is deleted), and the OutputCommitter’s commit
Job() method is called. Job information is archived by the job history server to enable
later interrogation by users if desired.
192 | Chapter 7: How MapReduce Works

3. If a Streaming process hangs, the node manager will kill it (along with the JVM that launched it) only in the
following circumstances: either yarn.nodemanager.container-executor.class is set to org.apache.ha
doop.yarn.server.nodemanager.LinuxContainerExecutor, or the default container executor is being
used and the setsid command is available on the system (so that the task JVM and any processes it launches
are in the same process group). In any other case, orphaned Streaming processes will accumulate on the
system, which will impact utilization over time.
Failures
In the real world, user code is buggy, processes crash, and machines fail. One of the
major benefits of using Hadoop is its ability to handle such failures and allow your job
to complete successfully. We need to consider the failure of any of the following entities:
the task, the application master, the node manager, and the resource manager.
Task Failure
Consider first the case of the task failing. The most common occurrence of this failure
is when user code in the map or reduce task throws a runtime exception. If this happens,
the task JVM reports the error back to its parent application master before it exits. The
error ultimately makes it into the user logs. The application master marks the task
attempt as failed, and frees up the container so its resources are available for another
task.
For Streaming tasks, if the Streaming process exits with a nonzero exit code, it is marked
as failed. This behavior is governed by the stream.non.zero.exit.is.failure prop‐
erty (the default is true).
Another failure mode is the sudden exit of the task JVM—perhaps there is a JVM bug
that causes the JVM to exit for a particular set of circumstances exposed by the
MapReduce user code. In this case, the node manager notices that the process has exited
and informs the application master so it can mark the attempt as failed.
Hanging tasks are dealt with differently. The application master notices that it hasn’t
received a progress update for a while and proceeds to mark the task as failed. The task
JVM process will be killed automatically after this period.3 The timeout period after
which tasks are considered failed is normally 10 minutes and can be configured on a
per-job basis (or a cluster basis) by setting the mapreduce.task.timeout property to a
value in milliseconds.
Setting the timeout to a value of zero disables the timeout, so long-running tasks are
never marked as failed. In this case, a hanging task will never free up its container, and
over time there may be cluster slowdown as a result. This approach should therefore be
avoided, and making sure that a task is reporting progress periodically should suffice
(see “What Constitutes Progress in MapReduce?” on page 191).
Failures | 193

When the application master is notified of a task attempt that has failed, it will reschedule
execution of the task. The application master will try to avoid rescheduling the task on
a node manager where it has previously failed. Furthermore, if a task fails four times, it
will not be retried again. This value is configurable. The maximum number of attempts
to run a task is controlled by the mapreduce.map.maxattempts property for map tasks
and mapreduce.reduce.maxattempts for reduce tasks. By default, if any task fails four
times (or whatever the maximum number of attempts is configured to), the whole job
fails.
For some applications, it is undesirable to abort the job if a few tasks fail, as it may be
possible to use the results of the job despite some failures. In this case, the maximum
percentage of tasks that are allowed to fail without triggering job failure can be set for the
job. Map tasks and reduce tasks are controlled independently, using
the mapreduce.map.failures.maxpercent and mapreduce.reduce.failures.maxper
cent properties.
A task attempt may also be killed, which is different from it failing. A task attempt may
be killed because it is a speculative duplicate (for more information on this topic, see
“Speculative Execution” on page 204), or because the node manager it was running on
failed and the application master marked all the task attempts running on it as killed.
Killed task attempts do not count against the number of attempts to run the task (as set
by mapreduce.map.maxattempts and mapreduce.reduce.maxattempts), because it
wasn’t the task’s fault that an attempt was killed.
Users may also kill or fail task attempts using the web UI or the command line (type
mapred job to see the options). Jobs may be killed by the same mechanisms.
Application Master Failure
Just like MapReduce tasks are given several attempts to succeed (in the face of hardware
or network failures), applications in YARN are retried in the event of failure. The max‐
imum number of attempts to run a MapReduce application master is controlled by the
mapreduce.am.max-attempts property. The default value is 2, so if a MapReduce ap‐
plication master fails twice it will not be tried again and the job will fail.
YARN imposes a limit for the maximum number of attempts for any YARN application
master running on the cluster, and individual applications may not exceed this limit.
The limit is set by yarn.resourcemanager.am.max-attempts and defaults to 2, so if
you want to increase the number of MapReduce application master attempts, you will
have to increase the YARN setting on the cluster, too.
The way recovery works is as follows. An application master sends periodic heartbeats
to the resource manager, and in the event of application master failure, the resource
manager will detect the failure and start a new instance of the master running in a new
container (managed by a node manager). In the case of the MapReduce application
194 | Chapter 7: How MapReduce Works

master, it will use the job history to recover the state of the tasks that were already run
by the (failed) application so they don’t have to be rerun. Recovery is enabled by default,
but can be disabled by setting yarn.app.mapreduce.am.job.recovery.enable to
false.
The MapReduce client polls the application master for progress reports, but if its ap‐
plication master fails, the client needs to locate the new instance. During job initializa‐
tion, the client asks the resource manager for the application master’s address, and then
caches it so it doesn’t overload the resource manager with a request every time it needs
to poll the application master. If the application master fails, however, the client will
experience a timeout when it issues a status update, at which point the client will go
back to the resource manager to ask for the new application master’s address. This
process is transparent to the user.
Node Manager Failure
If a node manager fails by crashing or running very slowly, it will stop sending heartbeats
to the resource manager (or send them very infrequently). The resource manager will
notice a node manager that has stopped sending heartbeats if it hasn’t received one for
10 minutes (this is configured, in milliseconds, via the
yarn.resourcemanager.nm.liveness-monitor.expiry-interval-ms property) and
remove it from its pool of nodes to schedule containers on.
Any task or application master running on the failed node manager will be recovered
using the mechanisms described in the previous two sections. In addition, the applica‐
tion master arranges for map tasks that were run and completed successfully on the
failed node manager to be rerun if they belong to incomplete jobs, since their inter‐
mediate output residing on the failed node manager’s local filesystem may not be ac‐
cessible to the reduce task.
Node managers may be blacklisted if the number of failures for the application is high,
even if the node manager itself has not failed. Blacklisting is done by the application
master, and for MapReduce the application master will try to reschedule tasks on dif‐
ferent nodes if more than three tasks fail on a node manager. The user may set the
threshold with the mapreduce.job.maxtaskfailures.per.tracker job property.
Note that the resource manager does not do blacklisting across ap‐
plications (at the time of writing), so tasks from new jobs may be
scheduled on bad nodes even if they have been blacklisted by an
application master running an earlier job.
Failures | 195

Resource Manager Failure
Failure of the resource manager is serious, because without it, neither jobs nor task
containers can be launched. In the default configuration, the resource manager is a
single point of failure, since in the (unlikely) event of machine failure, all running jobs
fail—and can’t be recovered.
To achieve high availability (HA), it is necessary to run a pair of resource managers in
an active-standby configuration. If the active resource manager fails, then the standby
can take over without a significant interruption to the client.
Information about all the running applications is stored in a highly available state store
(backed by ZooKeeper or HDFS), so that the standby can recover the core state of the
failed active resource manager. Node manager information is not stored in the state
store since it can be reconstructed relatively quickly by the new resource manager as
the node managers send their first heartbeats. (Note also that tasks are not part of the
resource manager’s state, since they are managed by the application master. Thus, the
amount of state to be stored is therefore much more manageable than that of the job‐
tracker in MapReduce 1.)
When the new resource manager starts, it reads the application information from the
state store, then restarts the application masters for all the applications running on the
cluster. This does not count as a failed application attempt (so it does not count against
yarn.resourcemanager.am.max-attempts), since the application did not fail due to an
error in the application code, but was forcibly killed by the system. In practice, the
application master restart is not an issue for MapReduce applications since they recover
the work done by completed tasks (as we saw in “Application Master Failure” on page
194).
The transition of a resource manager from standby to active is handled by a failover
controller. The default failover controller is an automatic one, which uses ZooKeeper
leader election to ensure that there is only a single active resource manager at one time.
Unlike in HDFS HA (see “HDFS High Availability” on page 48), the failover controller
does not have to be a standalone process, and is embedded in the resource manager by
default for ease of configuration. It is also possible to configure manual failover, but this
is not recommended.
Clients and node managers must be configured to handle resource manager failover,
since there are now two possible resource managers to communicate with. They try
connecting to each resource manager in a round-robin fashion until they find the active
one. If the active fails, then they will retry until the standby becomes active.
196 | Chapter 7: How MapReduce Works

4. The term shuffle is actually imprecise, since in some contexts it refers to only the part of the process where
map outputs are fetched by reduce tasks. In this section, we take it to mean the whole process, from the point
where a map produces output to where a reduce consumes input.
Shuffle and Sort
MapReduce makes the guarantee that the input to every reducer is sorted by key. The
process by which the system performs the sort—and transfers the map outputs to the
reducers as inputs—is known as the shuffle.4 In this section, we look at how the shuffle
works, as a basic understanding will be helpful should you need to optimize a MapRe‐
duce program. The shuffle is an area of the codebase where refinements and
improvements are continually being made, so the following description necessarily
conceals many details. In many ways, the shuffle is the heart of MapReduce and is where
the “magic” happens.
The Map Side
When the map function starts producing output, it is not simply written to disk. The
process is more involved, and takes advantage of buffering writes in memory and doing
some presorting for efficiency reasons. Figure 7-4 shows what happens.
Figure 7-4. Shuffle and sort in MapReduce
Each map task has a circular memory buffer that it writes the output to. The buffer is
100 MB by default (the size can be tuned by changing the mapreduce.task.io.sort.mb
property). When the contents of the buffer reach a certain threshold size (mapre
duce.map.sort.spill.percent, which has the default value 0.80, or 80%), a back‐
ground thread will start to spill the contents to disk. Map outputs will continue to be
written to the buffer while the spill takes place, but if the buffer fills up during this time,
Shuffle and Sort | 197

the map will block until the spill is complete. Spills are written in round-robin fashion
to the directories specified by the mapreduce.cluster.local.dir property, in a job-
specific subdirectory.
Before it writes to disk, the thread first divides the data into partitions corresponding
to the reducers that they will ultimately be sent to. Within each partition, the background
thread performs an in-memory sort by key, and if there is a combiner function, it is run
on the output of the sort. Running the combiner function makes for a more compact
map output, so there is less data to write to local disk and to transfer to the reducer.
Each time the memory buffer reaches the spill threshold, a new spill file is created, so
after the map task has written its last output record, there could be several spill files.
Before the task is finished, the spill files are merged into a single partitioned and sorted
output file. The configuration property mapreduce.task.io.sort.factor controls the
maximum number of streams to merge at once; the default is 10.
If there are at least three spill files (set by the mapreduce.map.combine.minspills
property), the combiner is run again before the output file is written. Recall that
combiners may be run repeatedly over the input without affecting the final result. If
there are only one or two spills, the potential reduction in map output size is not worth
the overhead in invoking the combiner, so it is not run again for this map output.
It is often a good idea to compress the map output as it is written to disk, because doing
so makes it faster to write to disk, saves disk space, and reduces the amount of data to
transfer to the reducer. By default, the output is not compressed, but it is easy to enable
this by setting mapreduce.map.output.compress to true. The compression library to
use is specified by mapreduce.map.output.compress.codec; see “Compression” on
page 100 for more on compression formats.
The output file’s partitions are made available to the reducers over HTTP. The maximum
number of worker threads used to serve the file partitions is controlled by the mapre
duce.shuffle.max.threads property; this setting is per node manager, not per map
task. The default of 0 sets the maximum number of threads to twice the number of
processors on the machine.
The Reduce Side
Let’s turn now to the reduce part of the process. The map output file is sitting on the
local disk of the machine that ran the map task (note that although map outputs always
get written to local disk, reduce outputs may not be), but now it is needed by the machine
that is about to run the reduce task for the partition. Moreover, the reduce task needs
the map output for its particular partition from several map tasks across the cluster. The
map tasks may finish at different times, so the reduce task starts copying their outputs
as soon as each completes. This is known as the copy phase of the reduce task. The reduce
task has a small number of copier threads so that it can fetch map outputs in parallel.
198 | Chapter 7: How MapReduce Works

The default is five threads, but this number can be changed by setting the mapreduce.re
duce.shuffle.parallelcopies property.
How do reducers know which machines to fetch map output from?
As map tasks complete successfully, they notify their application
master using the heartbeat mechanism. Therefore, for a given job, the
application master knows the mapping between map outputs and
hosts. A thread in the reducer periodically asks the master for map
output hosts until it has retrieved them all.
Hosts do not delete map outputs from disk as soon as the first re‐
ducer has retrieved them, as the reducer may subsequently fail. In‐
stead, they wait until they are told to delete them by the application
master, which is after the job has completed.
Map outputs are copied to the reduce task JVM’s memory if they are small enough (the
buffer’s size is controlled by mapreduce.reduce.shuffle.input.buffer.percent,
which specifies the proportion of the heap to use for this purpose); otherwise, they are
copied to disk. When the in-memory buffer reaches a threshold size (controlled by
mapreduce.reduce.shuffle.merge.percent) or reaches a threshold number of map
outputs (mapreduce.reduce.merge.inmem.threshold), it is merged and spilled to disk.
If a combiner is specified, it will be run during the merge to reduce the amount of data
written to disk.
As the copies accumulate on disk, a background thread merges them into larger, sorted
files. This saves some time merging later on. Note that any map outputs that were com‐
pressed (by the map task) have to be decompressed in memory in order to perform a
merge on them.
When all the map outputs have been copied, the reduce task moves into the sort
phase (which should properly be called the merge phase, as the sorting was carried out
on the map side), which merges the map outputs, maintaining their sort ordering. This
is done in rounds. For example, if there were 50 map outputs and the merge factor was
10 (the default, controlled by the mapreduce.task.io.sort.factor property, just like
in the map’s merge), there would be five rounds. Each round would merge 10 files into
1, so at the end there would be 5 intermediate files.
Rather than have a final round that merges these five files into a single sorted file, the
merge saves a trip to disk by directly feeding the reduce function in what is the last
phase: the reduce phase. This final merge can come from a mixture of in-memory and
on-disk segments.
Shuffle and Sort | 199

The number of files merged in each round is actually more subtle than
this example suggests. The goal is to merge the minimum number of
files to get to the merge factor for the final round. So if there were 40
files, the merge would not merge 10 files in each of the four rounds
to get 4 files. Instead, the first round would merge only 4 files, and
the subsequent three rounds would merge the full 10 files. The 4
merged files and the 6 (as yet unmerged) files make a total of 10 files
for the final round. The process is illustrated in Figure 7-5.
Note that this does not change the number of rounds; it’s just an
optimization to minimize the amount of data that is written to disk,
since the final round always merges directly into the reduce.
Figure 7-5. Efficiently merging 40 file segments with a merge factor of 10
During the reduce phase, the reduce function is invoked for each key in the sorted
output. The output of this phase is written directly to the output filesystem, typically
200 | Chapter 7: How MapReduce Works

HDFS. In the case of HDFS, because the node manager is also running a datanode, the
first block replica will be written to the local disk.
Configuration Tuning
We are now in a better position to understand how to tune the shuffle to improve
MapReduce performance. The relevant settings, which can be used on a per-job basis
(except where noted), are summarized in Tables 7-1 and 7-2, along with the defaults,
which are good for general-purpose jobs.
The general principle is to give the shuffle as much memory as possible. However, there
is a trade-off, in that you need to make sure that your map and reduce functions get
enough memory to operate. This is why it is best to write your map and reduce functions
to use as little memory as possible—certainly they should not use an unbounded amount
of memory (avoid accumulating values in a map, for example).
The amount of memory given to the JVMs in which the map and reduce tasks run is
set by the mapred.child.java.opts property. You should try to make this as large as
possible for the amount of memory on your task nodes; the discussion in “Memory
settings in YARN and MapReduce” on page 301 goes through the constraints to consider.
On the map side, the best performance can be obtained by avoiding multiple spills to
disk; one is optimal. If you can estimate the size of your map outputs, you can set the
mapreduce.task.io.sort.* properties appropriately to minimize the number of spills.
In particular, you should increase mapreduce.task.io.sort.mb if you can. There is a
MapReduce counter (SPILLED_RECORDS; see “Counters” on page 247) that counts the total
number of records that were spilled to disk over the course of a job, which can be useful
for tuning. Note that the counter includes both map- and reduce-side spills.
On the reduce side, the best performance is obtained when the intermediate data can
reside entirely in memory. This does not happen by default, since for the general case
all the memory is reserved for the reduce function. But if your reduce function has light
memory requirements, setting mapreduce.reduce.merge.inmem.threshold to 0 and
mapreduce.reduce.input.buffer.percent to 1.0 (or a lower value; see Table 7-2) may
bring a performance boost.
In April 2008, Hadoop won the general-purpose terabyte sort benchmark (as discussed
in “A Brief History of Apache Hadoop” on page 12), and one of the optimizations used
was keeping the intermediate data in memory on the reduce side.
More generally, Hadoop uses a buffer size of 4 KB by default, which is low, so you should
increase this across the cluster (by setting io.file.buffer.size; see also “Other Ha‐
doop Properties” on page 307).
Shuffle and Sort | 201

Table 7-1. Map-side tuning properties
Property name Type Default value Description
mapreduce.task.io.sort.mb int 100 The size, in megabytes, of the memory
buffer to use while sorting map output.
mapre
duce.map.sort.spill.percent
float 0.80 The threshold usage proportion for both
the map output memory buffer and the
record boundaries index to start the
process of spilling to disk.
mapreduce.task.io.sort.fac
tor
int 10 The maximum number of streams to
merge at once when sorting files. This
property is also used in the reduce. It’s
fairly common to increase this to 100.
mapreduce.map.combine.min
spills
int 3 The minimum number of spill files
needed for the combiner to run (if a
combiner is specified).
mapreduce.map.output.com
press
boolean false Whether to compress map outputs.
mapreduce.map.output.com
press.codec
Class
name
org.apache.ha
doop.io.com
press.Default
Codec
The compression codec to use for map
outputs.
mapreduce.shuf
fle.max.threads
int 0 The number of worker threads per node
manager for serving the map outputs to
reducers. This is a cluster-wide setting
and cannot be set by individual jobs. 0
means use the Netty default of twice the
number of available processors.
Table 7-2. Reduce-side tuning properties
Property name Type Default value Description
mapreduce.reduce.shuf
fle.parallelcopies
int 5 The number of threads used to copy map outputs to the
reducer.
mapreduce.reduce.shuf
fle.maxfetchfailures
int 10 The number of times a reducer tries to fetch a map
output before reporting the error.
mapreduce.task.io.sort.fac
tor
int 10 The maximum number of streams to merge at once
when sorting files. This property is also used in the map.
mapreduce.reduce.shuf
fle.input.buffer.percent
float 0.70 The proportion of total heap size to be allocated to
the map outputs buffer during the copy phase of the
shuffle.
mapreduce.reduce.shuf
fle.merge.percent
float 0.66 The threshold usage proportion for the map outputs
buffer (defined by mapred.job.shuffle.in
put.buffer.percent) for starting the process of
merging the outputs and spilling to disk.
202 | Chapter 7: How MapReduce Works

Property name Type Default value Description
mapreduce.reduce.merge.in
mem.threshold
int 1000 The threshold number of map outputs for starting the
process of merging the outputs and spilling to
disk. A value of 0 or less means there is no threshold,
and the spill behavior is governed solely by mapre
duce.reduce.shuffle.merge.percent.
mapreduce.reduce.in
put.buffer.percent
float 0.0 The proportion of total heap size to be used for retaining
map outputs in memory during the reduce. For the
reduce phase to begin, the size of map outputs in
memory must be no more than this size. By default, all
map outputs are merged to disk before the reduce
begins, to give the reducers as much memory as
possible. However, if your reducers require less memory,
this value may be increased to minimize the number of
trips to disk.
Task Execution
We saw how the MapReduce system executes tasks in the context of the overall job at
the beginning of this chapter, in “Anatomy of a MapReduce Job Run” on page 185. In
this section, we’ll look at some more controls that MapReduce users have over task
execution.
The Task Execution Environment
Hadoop provides information to a map or reduce task about the environment in which
it is running. For example, a map task can discover the name of the file it is processing
(see “File information in the mapper” on page 227), and a map or reduce task can find out
the attempt number of the task. The properties in Table 7-3 can be accessed from the
job’s configuration, obtained in the old MapReduce API by providing an implementa‐
tion of the configure() method for Mapper or Reducer, where the configuration is
passed in as an argument. In the new API, these properties can be accessed from the
context object passed to all methods of the Mapper or Reducer.
Table 7-3. Task environment properties
Property name Type Description Example
mapreduce.job.id String The job ID (see “Job, Task,
and Task Attempt IDs” on
page 164 for a description
of the format)
job_200811201130_0004
mapreduce.task.id String The task ID task_200811201130_0004_m_000003
mapreduce.task.at
tempt.id
String The task attempt ID attempt_200811201130_0004_m_000003_0
Task Execution | 203

Property name Type Description Example
mapre
duce.task.parti
tion
int The index of the task
within the job
3
mapreduce.task.is
map
boolean Whether this task is a
map task
true
Streaming environment variables
Hadoop sets job configuration parameters as environment variables for Streaming pro‐
grams. However, it replaces nonalphanumeric characters with underscores to make sure
they are valid names. The following Python expression illustrates how you can retrieve
the value of the mapreduce.job.id property from within a Python Streaming script:
os.environ["mapreduce_job_id"]
You can also set environment variables for the Streaming processes launched by Map‐
Reduce by supplying the -cmdenv option to the Streaming launcher program (once for
each variable you wish to set). For example, the following sets the MAGIC_PARAMETER
environment variable:
-cmdenv MAGIC_PARAMETER=abracadabra
Speculative Execution
The MapReduce model is to break jobs into tasks and run the tasks in parallel to make
the overall job execution time smaller than it would be if the tasks ran sequentially. This
makes the job execution time sensitive to slow-running tasks, as it takes only one slow
task to make the whole job take significantly longer than it would have done otherwise.
When a job consists of hundreds or thousands of tasks, the possibility of a few straggling
tasks is very real.
Tasks may be slow for various reasons, including hardware degradation or software
misconfiguration, but the causes may be hard to detect because the tasks still complete
successfully, albeit after a longer time than expected. Hadoop doesn’t try to diagnose
and fix slow-running tasks; instead, it tries to detect when a task is running slower than
expected and launches another equivalent task as a backup. This is termed speculative
execution of tasks.
It’s important to understand that speculative execution does not work by launching two
duplicate tasks at about the same time so they can race each other. This would be wasteful
of cluster resources. Rather, the scheduler tracks the progress of all tasks of the same
type (map and reduce) in a job, and only launches speculative duplicates for the small
proportion that are running significantly slower than the average. When a task com‐
pletes successfully, any duplicate tasks that are running are killed since they are no longer
204 | Chapter 7: How MapReduce Works

needed. So, if the original task completes before the speculative task, the speculative task
is killed; on the other hand, if the speculative task finishes first, the original is killed.
Speculative execution is an optimization, and not a feature to make jobs run more
reliably. If there are bugs that sometimes cause a task to hang or slow down, relying on
speculative execution to avoid these problems is unwise and won’t work reliably, since
the same bugs are likely to affect the speculative task. You should fix the bug so that the
task doesn’t hang or slow down.
Speculative execution is turned on by default. It can be enabled or disabled independ‐
ently for map tasks and reduce tasks, on a cluster-wide basis, or on a per-job basis. The
relevant properties are shown in Table 7-4.
Table 7-4. Speculative execution properties
Property name Type Default value Description
mapreduce.map.specula
tive
boolean true Whether extra instances of map tasks
may be launched if a task is making
slow progress
mapreduce.reduce.specu
lative
boolean true Whether extra instances of reduce
tasks may be launched if a task is
making slow progress
yarn.app.mapre
duce.am.job.specula
tor.class
Class org.apache.hadoop.map
reduce.v2.app.specu
late.DefaultSpecula
tor
The Speculator class
implementing the speculative
execution policy (MapReduce 2 only)
yarn.app.mapre
duce.am.job.task.estima
tor.class
Class org.apache.hadoop.map
reduce.v2.app.specu
late.LegacyTaskRunti
meEstimator
An implementation of TaskRunti
meEstimator used by Specula
tor instances that provides estimates
for task runtimes (MapReduce 2 only)
Why would you ever want to turn speculative execution off? The goal of speculative
execution is to reduce job execution time, but this comes at the cost of cluster efficiency.
On a busy cluster, speculative execution can reduce overall throughput, since redundant
tasks are being executed in an attempt to bring down the execution time for a single job.
For this reason, some cluster administrators prefer to turn it off on the cluster and have
users explicitly turn it on for individual jobs. This was especially relevant for older
versions of Hadoop, when speculative execution could be overly aggressive in sched‐
uling speculative tasks.
There is a good case for turning off speculative execution for reduce tasks, since any
duplicate reduce tasks have to fetch the same map outputs as the original task, and this
can significantly increase network traffic on the cluster.
Another reason for turning off speculative execution is for nonidempotent tasks. How‐
ever, in many cases it is possible to write tasks to be idempotent and use an
Task Execution | 205

OutputCommitter to promote the output to its final location when the task succeeds.
This technique is explained in more detail in the next section.
Output Committers
Hadoop MapReduce uses a commit protocol to ensure that jobs and tasks either succeed
or fail cleanly. The behavior is implemented by the OutputCommitter in use for the job,
which is set in the old MapReduce API by calling the setOutputCommitter() on Job
Conf or by setting mapred.output.committer.class in the configuration. In the new
MapReduce API, the OutputCommitter is determined by the OutputFormat, via its
getOutputCommitter() method. The default is FileOutputCommitter, which is ap‐
propriate for file-based MapReduce. You can customize an existing OutputCommitter
or even write a new implementation if you need to do special setup or cleanup for jobs
or tasks.
The OutputCommitter API is as follows (in both the old and new MapReduce APIs):
public abstract class OutputCommitter {
public abstract void setupJob(JobContext jobContext) throws IOException;
public void commitJob(JobContext jobContext) throws IOException { }
public void abortJob(JobContext jobContext, JobStatus.State state)
throws IOException { }
public abstract void setupTask(TaskAttemptContext taskContext)
throws IOException;
public abstract boolean needsTaskCommit(TaskAttemptContext taskContext)
throws IOException;
public abstract void commitTask(TaskAttemptContext taskContext)
throws IOException;
public abstract void abortTask(TaskAttemptContext taskContext)
throws IOException;
}
}
The setupJob() method is called before the job is run, and is typically used to perform
initialization. For FileOutputCommitter, the method creates the final output directory,
${mapreduce.output.fileoutputformat.outputdir}, and a temporary working
space for task output, _temporary, as a subdirectory underneath it.
If the job succeeds, the commitJob() method is called, which in the default file-based
implementation deletes the temporary working space and creates a hidden empty
marker file in the output directory called _SUCCESS to indicate to filesystem clients
that the job completed successfully. If the job did not succeed, abortJob() is called with
a state object indicating whether the job failed or was killed (by a user, for example). In
the default implementation, this will delete the job’s temporary working space.
206 | Chapter 7: How MapReduce Works

The operations are similar at the task level. The setupTask() method is called before
the task is run, and the default implementation doesn’t do anything, because temporary
directories named for task outputs are created when the task outputs are written.
The commit phase for tasks is optional and may be disabled by returning false from
needsTaskCommit(). This saves the framework from having to run the distributed
commit protocol for the task, and neither commitTask() nor abortTask() is called.
FileOutputCommitter will skip the commit phase when no output has been written by
a task.
If a task succeeds, commitTask() is called, which in the default implementation moves
the temporary task output directory (which has the task attempt ID in its name to avoid
conflicts between task attempts) to the final output path, ${mapreduce.output.fil
eoutputformat.outputdir}. Otherwise, the framework calls abortTask(), which de‐
letes the temporary task output directory.
The framework ensures that in the event of multiple task attempts for a particular task,
only one will be committed; the others will be aborted. This situation may arise because
the first attempt failed for some reason—in which case, it would be aborted, and a later,
successful attempt would be committed. It can also occur if two task attempts were
running concurrently as speculative duplicates; in this instance, the one that finished
first would be committed, and the other would be aborted.
Task side-effect files
The usual way of writing output from map and reduce tasks is by using OutputCollec
tor to collect key-value pairs. Some applications need more flexibility than a single key-
value pair model, so these applications write output files directly from the map or reduce
task to a distributed filesystem, such as HDFS. (There are other ways to produce multiple
outputs, too, as described in “Multiple Outputs” on page 240.)
Care needs to be taken to ensure that multiple instances of the same task don’t try to
write to the same file. As we saw in the previous section, the OutputCommitter protocol
solves this problem. If applications write side files in their tasks’ working directories,
the side files for tasks that successfully complete will be promoted to the output directory
automatically, whereas failed tasks will have their side files deleted.
A task may find its working directory by retrieving the value of the mapreduce.task.out
put.dir property from the job configuration. Alternatively, a MapReduce program us‐
ing the Java API may call the getWorkOutputPath() static method on FileOutputFor
mat to get the Path object representing the working directory. The framework creates
the working directory before executing the task, so you don’t need to create it.
To take a simple example, imagine a program for converting image files from one format
to another. One way to do this is to have a map-only job, where each map is given a set
of images to convert (perhaps using NLineInputFormat; see “NLineInputFormat” on
Task Execution | 207

CHAPTER 8
MapReduce Types and Formats
MapReduce has a simple model of data processing: inputs and outputs for the map and
reduce functions are key-value pairs. This chapter looks at the MapReduce model in
detail, and in particular at how data in various formats, from simple text to structured
binary objects, can be used with this model.
MapReduce Types
The map and reduce functions in Hadoop MapReduce have the following general form:
map: (K1, V1) → list(K2, V2)
reduce: (K2, list(V2)) → list(K3, V3)
In general, the map input key and value types (K1 and V1) are different from the map
output types (K2 and V2). However, the reduce input must have the same types as the
map output, although the reduce output types may be different again (K3 and V3). The
Java API mirrors this general form:
public class Mapper<KEYIN, VALUEIN, KEYOUT, VALUEOUT> {
public class Context extends MapContext<KEYIN, VALUEIN, KEYOUT, VALUEOUT> {
// ...
}
protected void map(KEYIN key, VALUEIN value,
Context context) throws IOException, InterruptedException {
// ...
}
}
public class Reducer<KEYIN, VALUEIN, KEYOUT, VALUEOUT> {
public class Context extends ReducerContext<KEYIN, VALUEIN, KEYOUT, VALUEOUT> {
// ...
}
protected void reduce(KEYIN key, Iterable<VALUEIN> values,
Context context) throws IOException, InterruptedException {
209

// ...
}
}
The context objects are used for emitting key-value pairs, and they are parameterized
by the output types so that the signature of the write() method is:
public void write(KEYOUT key, VALUEOUT value)
throws IOException, InterruptedException
Since Mapper and Reducer are separate classes, the type parameters have different
scopes, and the actual type argument of KEYIN (say) in the Mapper may be different from
the type of the type parameter of the same name (KEYIN) in the Reducer. For instance,
in the maximum temperature example from earlier chapters, KEYIN is replaced by Long
Writable for the Mapper and by Text for the Reducer.
Similarly, even though the map output types and the reduce input types must match,
this is not enforced by the Java compiler.
The type parameters are named differently from the abstract types (KEYIN versus K1,
and so on), but the form is the same.
If a combiner function is used, then it has the same form as the reduce function (and is
an implementation of Reducer), except its output types are the intermediate key and
value types (K2 and V2), so they can feed the reduce function:
map: (K1, V1) → list(K2, V2)
combiner: (K2, list(V2)) → list(K2, V2)
reduce: (K2, list(V2)) → list(K3, V3)
Often the combiner and reduce functions are the same, in which case K3 is the same as
K2, and V3 is the same as V2.
The partition function operates on the intermediate key and value types (K2 and V2)
and returns the partition index. In practice, the partition is determined solely by the
key (the value is ignored):
partition: (K2, V2) → integer
Or in Java:
public abstract class Partitioner<KEY, VALUE> {
public abstract int getPartition(KEY key, VALUE value, int numPartitions);
}
210 | Chapter 8: MapReduce Types and Formats

MapReduce Signatures in the Old API
In the old API (see Appendix D), the signatures are very similar and actually name the
type parameters K1, V1, and so on, although the constraints on the types are exactly the
same in both the old and new APIs:
public interface Mapper<K1, V1, K2, V2> extends JobConfigurable, Closeable {
void map(K1 key, V1 value,
OutputCollector<K2, V2> output, Reporter reporter) throws IOException;
}
public interface Reducer<K2, V2, K3, V3> extends JobConfigurable, Closeable {
void reduce(K2 key, Iterator<V2> values,
OutputCollector<K3, V3> output, Reporter reporter) throws IOException;
}
public interface Partitioner<K2, V2> extends JobConfigurable {
int getPartition(K2 key, V2 value, int numPartitions);
}
So much for the theory. How does this help you configure MapReduce jobs? Table 8-1
summarizes the configuration options for the new API (and Table 8-2 does the same
for the old API). It is divided into the properties that determine the types and those that
have to be compatible with the configured types.
Input types are set by the input format. So, for instance, a TextInputFormat generates
keys of type LongWritable and values of type Text. The other types are set explicitly by
calling the methods on the Job (or JobConf in the old API). If not set explicitly, the
intermediate types default to the (final) output types, which default to LongWritable
and Text. So, if K2 and K3 are the same, you don’t need to call setMapOutputKey
Class(), because it falls back to the type set by calling setOutputKeyClass(). Similarly,
if V2 and V3 are the same, you only need to use setOutputValueClass().
It may seem strange that these methods for setting the intermediate and final output
types exist at all. After all, why can’t the types be determined from a combination of the
mapper and the reducer? The answer has to do with a limitation in Java generics: type
erasure means that the type information isn’t always present at runtime, so Hadoop has
to be given it explicitly. This also means that it’s possible to configure a MapReduce job
with incompatible types, because the configuration isn’t checked at compile time. The
settings that have to be compatible with the MapReduce types are listed in the lower
part of Table 8-1. Type conflicts are detected at runtime during job execution, and for
this reason, it is wise to run a test job using a small amount of data to flush out and fix
any type incompatibilities.
MapReduce Types | 211

Table 8-1. Configuration of MapReduce types in the new API
Property Job setter method Input types Intermediate types Output types
K1 V1 K2 V2 K3 V3
Properties for configuring types:
mapreduce.job.inputformat.class setInputFormatClass() • •
mapreduce.map.output.key.class setMapOutputKeyClass() •
mapreduce.map.output.value.class setMapOutputValueClass() •
mapreduce.job.output.key.class setOutputKeyClass() •
mapreduce.job.output.value.class setOutputValueClass() •
Properties that must be consistent with the types:
mapreduce.job.map.class setMapperClass() • • • •
mapreduce.job.combine.class setCombinerClass() • •
mapreduce.job.partitioner.class setPartitionerClass() • •
mapreduce.job.output.key.comparator.class setSortComparatorClass() •
mapreduce.job.output.group.comparator.class setGroupingComparatorClass() •
mapreduce.job.reduce.class setReducerClass() • • • •
mapreduce.job.outputformat.class setOutputFormatClass() • •
212 | Chapter 8: MapReduce Types and Formats

Table 8-2. Configuration of MapReduce types in the old API
Property JobConf setter method Input types Intermediate types Output types
K1 V1 K2 V2 K3 V3
Properties for configuring types:
mapred.input.format.class setInputFormat() • •
mapred.mapoutput.key.class setMapOutputKeyClass() •
mapred.mapoutput.value.class setMapOutputValueClass() •
mapred.output.key.class setOutputKeyClass() •
mapred.output.value.class setOutputValueClass() •
Properties that must be consistent with the types:
mapred.mapper.class setMapperClass() • • • •
mapred.map.runner.class setMapRunnerClass() • • • •
mapred.combiner.class setCombinerClass() • •
mapred.partitioner.class setPartitionerClass() • •
mapred.output.key.comparator.class setOutputKeyComparatorClass() •
mapred.output.value.groupfn.class setOutputValueGroupingComparator() •
mapred.reducer.class setReducerClass() • • • •
mapred.output.format.class setOutputFormat() • •
MapReduce Types | 213

The Default MapReduce Job
What happens when you run MapReduce without setting a mapper or a reducer? Let’s
try it by running this minimal MapReduce program:
public class MinimalMapReduce extends Configured implements Tool {
@Override
public int run(String[] args) throws Exception {
if (args.length != 2) {
System.err.printf("Usage: %s [generic options] <input> <output>\n",
getClass().getSimpleName());
ToolRunner.printGenericCommandUsage(System.err);
return -1;
}
Job job = new Job(getConf());
job.setJarByClass(getClass());
FileInputFormat.addInputPath(job, new Path(args[0]));
FileOutputFormat.setOutputPath(job, new Path(args[1]));
return job.waitForCompletion(true) ? 0 : 1;
}
public static void main(String[] args) throws Exception {
int exitCode = ToolRunner.run(new MinimalMapReduce(), args);
System.exit(exitCode);
}
}
The only configuration that we set is an input path and an output path. We run it over
a subset of our weather data with the following:
% hadoop MinimalMapReduce "input/ncdc/all/190{1,2}.gz" output
We do get some output: one file named part-r-00000 in the output directory. Here’s what
the first few lines look like (truncated to fit the page):
0→0029029070999991901010106004+64333+023450FM-12+000599999V0202701N01591...
0→0035029070999991902010106004+64333+023450FM-12+000599999V0201401N01181...
135→0029029070999991901010113004+64333+023450FM-12+000599999V0202901N00821...
141→0035029070999991902010113004+64333+023450FM-12+000599999V0201401N01181...
270→0029029070999991901010120004+64333+023450FM-12+000599999V0209991C00001...
282→0035029070999991902010120004+64333+023450FM-12+000599999V0201401N01391...
Each line is an integer followed by a tab character, followed by the original weather data
record. Admittedly, it’s not a very useful program, but understanding how it produces
its output does provide some insight into the defaults that Hadoop uses when running
MapReduce jobs. Example 8-1 shows a program that has exactly the same effect as
MinimalMapReduce, but explicitly sets the job settings to their defaults.
214 | Chapter 8: MapReduce Types and Formats

Example 8-1. A minimal MapReduce driver, with the defaults explicitly set
public class MinimalMapReduceWithDefaults extends Configured implements Tool {
@Override
public int run(String[] args) throws Exception {
Job job = JobBuilder.parseInputAndOutput(this, getConf(), args);
if (job == null) {
return -1;
}
job.setInputFormatClass(TextInputFormat.class);
job.setMapperClass(Mapper.class);
job.setMapOutputKeyClass(LongWritable.class);
job.setMapOutputValueClass(Text.class);
job.setPartitionerClass(HashPartitioner.class);
job.setNumReduceTasks(1);
job.setReducerClass(Reducer.class);
job.setOutputKeyClass(LongWritable.class);
job.setOutputValueClass(Text.class);
job.setOutputFormatClass(TextOutputFormat.class);
return job.waitForCompletion(true) ? 0 : 1;
}
public static void main(String[] args) throws Exception {
int exitCode = ToolRunner.run(new MinimalMapReduceWithDefaults(), args);
System.exit(exitCode);
}
}
We’ve simplified the first few lines of the run() method by extracting the logic for
printing usage and setting the input and output paths into a helper method. Almost all
MapReduce drivers take these two arguments (input and output), so reducing
the boilerplate code here is a good thing. Here are the relevant methods in the
JobBuilder class for reference:
public static Job parseInputAndOutput(Tool tool, Configuration conf,
String[] args) throws IOException {
if (args.length != 2) {
printUsage(tool, "<input> <output>");
return null;
}
Job job = new Job(conf);
job.setJarByClass(tool.getClass());
MapReduce Types | 215

FileInputFormat.addInputPath(job, new Path(args[0]));
FileOutputFormat.setOutputPath(job, new Path(args[1]));
return job;
}
public static void printUsage(Tool tool, String extraArgsUsage) {
System.err.printf("Usage: %s [genericOptions] %s\n\n",
tool.getClass().getSimpleName(), extraArgsUsage);
GenericOptionsParser.printGenericCommandUsage(System.err);
}
Going back to MinimalMapReduceWithDefaults in Example 8-1, although there are
many other default job settings, the ones bolded are those most central to running a job.
Let’s go through them in turn.
The default input format is TextInputFormat, which produces keys of type LongWrita
ble (the offset of the beginning of the line in the file) and values of type Text (the line
of text). This explains where the integers in the final output come from: they are the
line offsets.
The default mapper is just the Mapper class, which writes the input key and value un‐
changed to the output:
public class Mapper<KEYIN, VALUEIN, KEYOUT, VALUEOUT> {
protected void map(KEYIN key, VALUEIN value,
Context context) throws IOException, InterruptedException {
context.write((KEYOUT) key, (VALUEOUT) value);
}
}
Mapper is a generic type, which allows it to work with any key or value types. In this
case, the map input and output key is of type LongWritable, and the map input and
output value is of type Text.
The default partitioner is HashPartitioner, which hashes a record’s key to determine
which partition the record belongs in. Each partition is processed by a reduce task, so
the number of partitions is equal to the number of reduce tasks for the job:
public class HashPartitioner<K, V> extends Partitioner<K, V> {
public int getPartition(K key, V value,
int numReduceTasks) {
return (key.hashCode() & Integer.MAX_VALUE) % numReduceTasks;
}
}
The key’s hash code is turned into a nonnegative integer by bitwise ANDing it with the
largest integer value. It is then reduced modulo the number of partitions to find the
index of the partition that the record belongs in.
216 | Chapter 8: MapReduce Types and Formats

By default, there is a single reducer, and therefore a single partition; the action of the
partitioner is irrelevant in this case since everything goes into one partition. However,
it is important to understand the behavior of HashPartitioner when you have more
than one reduce task. Assuming the key’s hash function is a good one, the records will
be allocated evenly across reduce tasks, with all records that share the same key being
processed by the same reduce task.
You may have noticed that we didn’t set the number of map tasks. The reason for this
is that the number is equal to the number of splits that the input is turned into, which
is driven by the size of the input and the file’s block size (if the file is in HDFS). The
options for controlling split size are discussed in “FileInputFormat input splits” on page
224.
Choosing the Number of Reducers
The single reducer default is something of a gotcha for new users to Hadoop. Almost
all real-world jobs should set this to a larger number; otherwise, the job will be very slow
since all the intermediate data flows through a single reduce task.
Choosing the number of reducers for a job is more of an art than a science. Increasing
the number of reducers makes the reduce phase shorter, since you get more parallelism.
However, if you take this too far, you can have lots of small files, which is suboptimal.
One rule of thumb is to aim for reducers that each run for five minutes or so, and which
produce at least one HDFS block’s worth of output.
The default reducer is Reducer, again a generic type, which simply writes all its input
to its output:
public class Reducer<KEYIN, VALUEIN, KEYOUT, VALUEOUT> {
protected void reduce(KEYIN key, Iterable<VALUEIN> values, Context context
Context context) throws IOException, InterruptedException {
for (VALUEIN value: values) {
context.write((KEYOUT) key, (VALUEOUT) value);
}
}
}
For this job, the output key is LongWritable and the output value is Text. In fact, all
the keys for this MapReduce program are LongWritable and all the values are Text,
since these are the input keys and values, and the map and reduce functions are both
identity functions, which by definition preserve type. Most MapReduce programs,
however, don’t use the same key or value types throughout, so you need to configure
the job to declare the types you are using, as described in the previous section.
MapReduce Types | 217

Records are sorted by the MapReduce system before being presented to the reducer. In
this case, the keys are sorted numerically, which has the effect of interleaving the lines
from the input files into one combined output file.
The default output format is TextOutputFormat, which writes out records, one per line,
by converting keys and values to strings and separating them with a tab character. This
is why the output is tab-separated: it is a feature of TextOutputFormat.
The default Streaming job
In Streaming, the default job is similar, but not identical, to the Java equivalent. The
basic form is:
% hadoop jar $HADOOP_HOME/share/hadoop/tools/lib/hadoop-streaming-*.jar \
-input input/ncdc/sample.txt \
-output output \
-mapper /bin/cat
When we specify a non-Java mapper and the default text mode is in effect (-io text),
Streaming does something special. It doesn’t pass the key to the mapper process; it just
passes the value. (For other input formats, the same effect can be achieved by setting
stream.map.input.ignoreKey to true.) This is actually very useful because the key is
just the line offset in the file and the value is the line, which is all most applications are
interested in. The overall effect of this job is to perform a sort of the input.
With more of the defaults spelled out, the command looks like this (notice that Stream‐
ing uses the old MapReduce API classes):
% hadoop jar $HADOOP_HOME/share/hadoop/tools/lib/hadoop-streaming-*.jar \
-input input/ncdc/sample.txt \
-output output \
-inputformat org.apache.hadoop.mapred.TextInputFormat \
-mapper /bin/cat \
-partitioner org.apache.hadoop.mapred.lib.HashPartitioner \
-numReduceTasks 1 \
-reducer org.apache.hadoop.mapred.lib.IdentityReducer \
-outputformat org.apache.hadoop.mapred.TextOutputFormat
-io text
The -mapper and -reducer arguments take a command or a Java class. A combiner may
optionally be specified using the -combiner argument.
Keys and values in Streaming
A Streaming application can control the separator that is used when a key-value pair is
turned into a series of bytes and sent to the map or reduce process over standard input.
The default is a tab character, but it is useful to be able to change it in the case that the
keys or values themselves contain tab characters.
218 | Chapter 8: MapReduce Types and Formats

Similarly, when the map or reduce writes out key-value pairs, they may be separated by
a configurable separator. Furthermore, the key from the output can be composed of
more than the first field: it can be made up of the first n fields (defined by
stream.num.map.output.key.fields or stream.num.reduce.output.key.fields),
with the value being the remaining fields. For example, if the output from a Streaming
process was a,b,c (with a comma as the separator), and n was 2, the key would be parsed
as a,b and the value as c.
Separators may be configured independently for maps and reduces. The properties are
listed in Table 8-3 and shown in a diagram of the data flow path in Figure 8-1.
These settings do not have any bearing on the input and output formats. For example,
if stream.reduce.output.field.separator were set to be a colon, say, and the reduce
stream process wrote the line a:b to standard out, the Streaming reducer would know
to extract the key as a and the value as b. With the standard TextOutputFormat, this
record would be written to the output file with a tab separating a and b. You can change
the separator that TextOutputFormat uses by setting mapreduce.output.textoutput
format.separator.
Table 8-3. Streaming separator properties
Property name Type Default value Description
stream.map.in
put.field.separator
String \t The separator to use when passing the input key and value
strings to the stream map process as a stream of bytes
stream.map.out
put.field.separator
String \t The separator to use when splitting the output from the stream
map process into key and value strings for the map output
stream.num.map.out
put.key.fields
int 1 The number of fields separated by
stream.map.output.field.separator
to treat as the map output key
stream.reduce.in
put.field.separator
String \t The separator to use when passing the input key and value
strings to the stream reduce process as a stream of bytes
stream.reduce.out
put.field.separator
String \t The separator to use when splitting the output from the stream
reduce process into key and value strings for the final reduce
output
stream.num.re
duce.out
put.key.fields
int 1 The number of fields separated by
stream.reduce.output.field.separator
to treat as the reduce output key
MapReduce Types | 219

1. But see the classes in org.apache.hadoop.mapred for the old MapReduce API counterparts.
Figure 8-1. Where separators are used in a Streaming MapReduce job
Input Formats
Hadoop can process many different types of data formats, from flat text files to databases.
In this section, we explore the different formats available.
Input Splits and Records
As we saw in Chapter 2, an input split is a chunk of the input that is processed by a single
map. Each map processes a single split. Each split is divided into records, and the map
processes each record—a key-value pair—in turn. Splits and records are logical: there
is nothing that requires them to be tied to files, for example, although in their most
common incarnations, they are. In a database context, a split might correspond to a
range of rows from a table and a record to a row in that range (this is precisely the case
with DBInputFormat, which is an input format for reading data from a relational
database).
Input splits are represented by the Java class InputSplit (which, like all of the classes
mentioned in this section, is in the org.apache.hadoop.mapreduce package):1
public abstract class InputSplit {
public abstract long getLength() throws IOException, InterruptedException;
public abstract String[] getLocations() throws IOException,
InterruptedException;
}
An InputSplit has a length in bytes and a set of storage locations, which are just host‐
name strings. Notice that a split doesn’t contain the input data; it is just a reference to
the data. The storage locations are used by the MapReduce system to place map tasks
as close to the split’s data as possible, and the size is used to order the splits so that the
220 | Chapter 8: MapReduce Types and Formats

largest get processed first, in an attempt to minimize the job runtime (this is an instance
of a greedy approximation algorithm).
As a MapReduce application writer, you don’t need to deal with InputSplits directly,
as they are created by an InputFormat (an InputFormat is responsible for creating the
input splits and dividing them into records). Before we see some concrete examples of
InputFormats, let’s briefly examine how it is used in MapReduce. Here’s the interface:
public abstract class InputFormat<K, V> {
public abstract List<InputSplit> getSplits(JobContext context)
throws IOException, InterruptedException;
public abstract RecordReader<K, V>
createRecordReader(InputSplit split, TaskAttemptContext context)
throws IOException, InterruptedException;
}
The client running the job calculates the splits for the job by calling getSplits(), then
sends them to the application master, which uses their storage locations to schedule
map tasks that will process them on the cluster. The map task passes the split to the
createRecordReader() method on InputFormat to obtain a RecordReader for that
split. A RecordReader is little more than an iterator over records, and the map task uses
one to generate record key-value pairs, which it passes to the map function. We can see
this by looking at the Mapper’s run() method:
public void run(Context context) throws IOException, InterruptedException {
setup(context);
while (context.nextKeyValue()) {
map(context.getCurrentKey(), context.getCurrentValue(), context);
}
cleanup(context);
}
After running setup(), the nextKeyValue() is called repeatedly on the Context (which
delegates to the identically named method on the RecordReader) to populate the key
and value objects for the mapper. The key and value are retrieved from the RecordRead
er by way of the Context and are passed to the map() method for it to do its work. When
the reader gets to the end of the stream, the nextKeyValue() method returns false,
and the map task runs its cleanup() method and then completes.
Input Formats | 221

Although it’s not shown in the code snippet, for reasons of efficien‐
cy, RecordReader implementations will return the same key and
value objects on each call to getCurrentKey() and getCurrentVal
ue(). Only the contents of these objects are changed by the read‐
er’s nextKeyValue() method. This can be a surprise to users, who
might expect keys and values to be immutable and not to be reused.
This causes problems when a reference to a key or value object is
retained outside the map() method, as its value can change without
warning. If you need to do this, make a copy of the object you want
to hold on to. For example, for a Text object, you can use its copy
constructor: new Text(value).
The situation is similar with reducers. In this case, the value ob‐
jects in the reducer’s iterator are reused, so you need to copy any that
you need to retain between calls to the iterator (see Example 9-11).
Finally, note that the Mapper’s run() method is public and may be customized by users.
MultithreadedMapper is an implementation that runs mappers concurrently in a con‐
figurable number of threads (set by mapreduce.mapper.multithreadedmap
per.threads). For most data processing tasks, it confers no advantage over the default
implementation. However, for mappers that spend a long time processing each record
—because they contact external servers, for example—it allows multiple mappers to run
in one JVM with little contention.
FileInputFormat
FileInputFormat is the base class for all implementations of InputFormat that use files
as their data source (see Figure 8-2). It provides two things: a place to define which files
are included as the input to a job, and an implementation for generating splits for the
input files. The job of dividing splits into records is performed by subclasses.
222 | Chapter 8: MapReduce Types and Formats

Figure 8-2. InputFormat class hierarchy
FileInputFormat input paths
The input to a job is specified as a collection of paths, which offers great flexibility in
constraining the input. FileInputFormat offers four static convenience methods for
setting a Job’s input paths:
public static void addInputPath(Job job, Path path)
public static void addInputPaths(Job job, String commaSeparatedPaths)
public static void setInputPaths(Job job, Path... inputPaths)
public static void setInputPaths(Job job, String commaSeparatedPaths)
The addInputPath() and addInputPaths() methods add a path or paths to the list of
inputs. You can call these methods repeatedly to build the list of paths. The setInput
Paths() methods set the entire list of paths in one go (replacing any paths set on the
Job in previous calls).
A path may represent a file, a directory, or, by using a glob, a collection of files and
directories. A path representing a directory includes all the files in the directory as input
to the job. See “File patterns” on page 66 for more on using globs.
Input Formats | 223

The contents of a directory specified as an input path are not pro‐
cessed recursively. In fact, the directory should only contain files. If
the directory contains a subdirectory, it will be interpreted as a file,
which will cause an error. The way to handle this case is to use a file
glob or a filter to select only the files in the directory based on a name
pattern. Alternatively, mapreduce.input.fileinputformat.in
put.dir.recursive can be set to true to force the input directory
to be read recursively.
The add and set methods allow files to be specified by inclusion only. To exclude certain
files from the input, you can set a filter using the setInputPathFilter() method on
FileInputFormat. Filters are discussed in more detail in “PathFilter” on page 67.
Even if you don’t set a filter, FileInputFormat uses a default filter that excludes hidden
files (those whose names begin with a dot or an underscore). If you set a filter by calling
setInputPathFilter(), it acts in addition to the default filter. In other words, only
nonhidden files that are accepted by your filter get through.
Paths and filters can be set through configuration properties, too (Table 8-4), which can
be handy for Streaming jobs. Setting paths is done with the -input option for the
Streaming interface, so setting paths directly usually is not needed.
Table 8-4. Input path and filter properties
Property name Type Default value Description
mapreduce.input.fil
einputformat.input
dir
Comma-separated paths None The input files for a job. Paths that contain
commas should have those commas escaped by a
backslash character. For example, the glob
{a,b} would be escaped as {a\,b}.
mapreduce.in
put.pathFil
ter.class
PathFilter
classname
None The filter to apply to the input files for a job.
FileInputFormat input splits
Given a set of files, how does FileInputFormat turn them into splits? FileInputFor
mat splits only large files—here, “large” means larger than an HDFS block. The split size
is normally the size of an HDFS block, which is appropriate for most applications;
however, it is possible to control this value by setting various Hadoop properties, as
shown in Table 8-5.
224 | Chapter 8: MapReduce Types and Formats

Table 8-5. Properties for controlling split size
Property name Type Default value Description
mapreduce.input.filein
putformat.split.min
size
int 1 The smallest valid size in
bytes for a file split
mapreduce.input.filein
putformat.split.max
size a
long Long.MAX_VALUE (i.e.,
9223372036854775807)
The largest valid size in
bytes for a file split
dfs.blocksize long 128 MB (i.e., 134217728) The size of a block in HDFS
in bytes
a This property is not present in the old MapReduce API (with the exception of CombineFileInputFormat). Instead, it is
calculated indirectly as the size of the total input for the job, divided by the guide number of map tasks specified by mapre
duce.job.maps (or the setNumMapTasks() method on JobConf). Because the number of map tasks defaults to 1,
this makes the maximum split size the size of the input.
The minimum split size is usually 1 byte, although some formats have a lower bound
on the split size. (For example, sequence files insert sync entries every so often in the
stream, so the minimum split size has to be large enough to ensure that every split has
a sync point to allow the reader to resynchronize with a record boundary. See “Reading
a SequenceFile” on page 129.)
Applications may impose a minimum split size. By setting this to a value larger than the
block size, they can force splits to be larger than a block. There is no good reason for
doing this when using HDFS, because doing so will increase the number of blocks that
are not local to a map task.
The maximum split size defaults to the maximum value that can be represented by a
Java long type. It has an effect only when it is less than the block size, forcing splits to
be smaller than a block.
The split size is calculated by the following formula (see the computeSplitSize()
method in FileInputFormat):
max(minimumSize, min(maximumSize, blockSize))
and by default:
minimumSize < blockSize < maximumSize
so the split size is blockSize. Various settings for these parameters and how they affect
the final split size are illustrated in Table 8-6.
Input Formats | 225

Table 8-6. Examples of how to control the split size
Minimum split size Maximum split size Block size Split size Comment
1 (default) Long.MAX_VALUE
(default)
128 MB
(default)
128 MB By default, the split size is the same as the
default block size.
1 (default) Long.MAX_VALUE
(default)
256 MB 256 MB The most natural way to increase the split size
is to have larger blocks in HDFS, either by
setting dfs.blocksize or by configuring
this on a per-file basis at file construction time.
256 MB Long.MAX_VALUE
(default)
128 MB
(default)
256 MB Making the minimum split size greater than
the block size increases the split size, but at
the cost of locality.
1 (default) 64 MB 128 MB
(default)
64 MB Making the maximum split size less than the
block size decreases the split size.
Small files and CombineFileInputFormat
Hadoop works better with a small number of large files than a large number of small
files. One reason for this is that FileInputFormat generates splits in such a way that
each split is all or part of a single file. If the file is very small (“small” means significantly
smaller than an HDFS block) and there are a lot of them, each map task will process
very little input, and there will be a lot of them (one per file), each of which imposes
extra bookkeeping overhead. Compare a 1 GB file broken into eight 128 MB blocks with
10,000 or so 100 KB files. The 10,000 files use one map each, and the job time can be
tens or hundreds of times slower than the equivalent one with a single input file and
eight map tasks.
The situation is alleviated somewhat by CombineFileInputFormat, which was designed
to work well with small files. Where FileInputFormat creates a split per file,
CombineFileInputFormat packs many files into each split so that each mapper has more
to process. Crucially, CombineFileInputFormat takes node and rack locality into ac‐
count when deciding which blocks to place in the same split, so it does not compromise
the speed at which it can process the input in a typical MapReduce job.
Of course, if possible, it is still a good idea to avoid the many small files case, because
MapReduce works best when it can operate at the transfer rate of the disks in the cluster,
and processing many small files increases the number of seeks that are needed to run a
job. Also, storing large numbers of small files in HDFS is wasteful of the namenode’s
memory. One technique for avoiding the many small files case is to merge small files
into larger files by using a sequence file, as in Example 8-4; with this approach, the keys
can act as filenames (or a constant such as NullWritable, if not needed) and the values
as file contents. But if you already have a large number of small files in HDFS, then
CombineFileInputFormat is worth trying.
226 | Chapter 8: MapReduce Types and Formats

2. This is how the mapper in SortValidator.RecordStatsChecker is implemented.
3. In the method name isSplitable(), “splitable” has a single “t.” It is usually spelled “splittable,” which is the
spelling I have used in this book.
CombineFileInputFormat isn’t just good for small files. It can bring
benefits when processing large files, too, since it will generate one split
per node, which may be made up of multiple blocks. Essentially,
CombineFileInputFormat decouples the amount of data that a map‐
per consumes from the block size of the files in HDFS.
Preventing splitting
Some applications don’t want files to be split, as this allows a single mapper to process
each input file in its entirety. For example, a simple way to check if all the records in a
file are sorted is to go through the records in order, checking whether each record is not
less than the preceding one. Implemented as a map task, this algorithm will work only
if one map processes the whole file.2
There are a couple of ways to ensure that an existing file is not split. The first (quick-
and-dirty) way is to increase the minimum split size to be larger than the largest file in
your system. Setting it to its maximum value, Long.MAX_VALUE, has this effect. The
second is to subclass the concrete subclass of FileInputFormat that you want to use, to
override the isSplitable() method3 to return false. For example, here’s a nonsplit‐
table TextInputFormat:
import org.apache.hadoop.fs.Path;
import org.apache.hadoop.mapreduce.JobContext;
import org.apache.hadoop.mapreduce.lib.input.TextInputFormat;
public class NonSplittableTextInputFormat extends TextInputFormat {
@Override
protected boolean isSplitable(JobContext context, Path file) {
return false;
}
}
File information in the mapper
A mapper processing a file input split can find information about the split by calling
the getInputSplit() method on the Mapper’s Context object. When the input format
derives from FileInputFormat, the InputSplit returned by this method can be cast to
a FileSplit to access the file information listed in Table 8-7.
In the old MapReduce API, and the Streaming interface, the same file split information
is made available through properties that can be read from the mapper’s configuration.
Input Formats | 227

(In the old MapReduce API this is achieved by implementing configure() in your
Mapper implementation to get access to the JobConf object.)
In addition to the properties in Table 8-7, all mappers and reducers have access to the
properties listed in “The Task Execution Environment” on page 203.
Table 8-7. File split properties
FileSplit method Property name Type Description
getPath() mapreduce.map.input.file Path/
String
The path of the input file being processed
getStart() mapreduce.map.input.start long The byte offset of the start of the split from
the beginning of the file
getLength() mapreduce.map.input.length long The length of the split in bytes
In the next section, we’ll see how to use a FileSplit when we need to access the split’s
filename.
Processing a whole file as a record
A related requirement that sometimes crops up is for mappers to have access to the full
contents of a file. Not splitting the file gets you part of the way there, but you also need
to have a RecordReader that delivers the file contents as the value of the record. The
listing for WholeFileInputFormat in Example 8-2 shows a way of doing this.
Example 8-2. An InputFormat for reading a whole file as a record
public class WholeFileInputFormat
extends FileInputFormat<NullWritable, BytesWritable> {
@Override
protected boolean isSplitable(JobContext context, Path file) {
return false;
}
@Override
public RecordReader<NullWritable, BytesWritable> createRecordReader(
InputSplit split, TaskAttemptContext context) throws IOException,
InterruptedException {
WholeFileRecordReader reader = new WholeFileRecordReader();
reader.initialize(split, context);
return reader;
}
}
WholeFileInputFormat defines a format where the keys are not used, represented by
NullWritable, and the values are the file contents, represented by BytesWritable in‐
stances. It defines two methods. First, the format is careful to specify that input files
should never be split, by overriding isSplitable() to return false. Second, we
228 | Chapter 8: MapReduce Types and Formats

implement createRecordReader() to return a custom implementation of
RecordReader, which appears in Example 8-3.
Example 8-3. The RecordReader used by WholeFileInputFormat for reading a whole
file as a record
class WholeFileRecordReader extends RecordReader<NullWritable, BytesWritable> {
private FileSplit fileSplit;
private Configuration conf;
private BytesWritable value = new BytesWritable();
private boolean processed = false;
@Override
public void initialize(InputSplit split, TaskAttemptContext context)
throws IOException, InterruptedException {
this.fileSplit = (FileSplit) split;
this.conf = context.getConfiguration();
}
@Override
public boolean nextKeyValue() throws IOException, InterruptedException {
if (!processed) {
byte[] contents = new byte[(int) fileSplit.getLength()];
Path file = fileSplit.getPath();
FileSystem fs = file.getFileSystem(conf);
FSDataInputStream in = null;
try {
in = fs.open(file);
IOUtils.readFully(in, contents, 0, contents.length);
value.set(contents, 0, contents.length);
} finally {
IOUtils.closeStream(in);
}
processed = true;
return true;
}
return false;
}
@Override
public NullWritable getCurrentKey() throws IOException, InterruptedException {
return NullWritable.get();
}
@Override
public BytesWritable getCurrentValue() throws IOException,
InterruptedException {
return value;
}
@Override
Input Formats | 229

public float getProgress() throws IOException {
return processed ? 1.0f : 0.0f;
}
@Override
public void close() throws IOException {
// do nothing
}
}
WholeFileRecordReader is responsible for taking a FileSplit and converting it into a
single record, with a null key and a value containing the bytes of the file. Because there
is only a single record, WholeFileRecordReader has either processed it or not, so it
maintains a Boolean called processed. If the file has not been processed when the
nextKeyValue() method is called, then we open the file, create a byte array whose length
is the length of the file, and use the Hadoop IOUtils class to slurp the file into the byte
array. Then we set the array on the BytesWritable instance that was passed into the
next() method, and return true to signal that a record has been read.
The other methods are straightforward bookkeeping methods for accessing the current
key and value types and getting the progress of the reader, and a close() method, which
is invoked by the MapReduce framework when the reader is done.
To demonstrate how WholeFileInputFormat can be used, consider a MapReduce job
for packaging small files into sequence files, where the key is the original filename and
the value is the content of the file. The listing is in Example 8-4.
Example 8-4. A MapReduce program for packaging a collection of small files as a single
SequenceFile
public class SmallFilesToSequenceFileConverter extends Configured
implements Tool {
static class SequenceFileMapper
extends Mapper<NullWritable, BytesWritable, Text, BytesWritable> {
private Text filenameKey;
@Override
protected void setup(Context context) throws IOException,
InterruptedException {
InputSplit split = context.getInputSplit();
Path path = ((FileSplit) split).getPath();
filenameKey = new Text(path.toString());
}
@Override
protected void map(NullWritable key, BytesWritable value, Context context)
throws IOException, InterruptedException {
context.write(filenameKey, value);
230 | Chapter 8: MapReduce Types and Formats

}
}
@Override
public int run(String[] args) throws Exception {
Job job = JobBuilder.parseInputAndOutput(this, getConf(), args);
if (job == null) {
return -1;
}
job.setInputFormatClass(WholeFileInputFormat.class);
job.setOutputFormatClass(SequenceFileOutputFormat.class);
job.setOutputKeyClass(Text.class);
job.setOutputValueClass(BytesWritable.class);
job.setMapperClass(SequenceFileMapper.class);
return job.waitForCompletion(true) ? 0 : 1;
}
public static void main(String[] args) throws Exception {
int exitCode = ToolRunner.run(new SmallFilesToSequenceFileConverter(), args);
System.exit(exitCode);
}
}
Because the input format is a WholeFileInputFormat, the mapper only has to find the
filename for the input file split. It does this by casting the InputSplit from the context
to a FileSplit, which has a method to retrieve the file path. The path is stored in a Text
object for the key. The reducer is the identity (not explicitly set), and the output format
is a SequenceFileOutputFormat.
Here’s a run on a few small files. We’ve chosen to use two reducers, so we get two output
sequence files:
% hadoop jar hadoop-examples.jar SmallFilesToSequenceFileConverter \
-conf conf/hadoop-localhost.xml -D mapreduce.job.reduces=2 \
input/smallfiles output
Two part files are created, each of which is a sequence file. We can inspect these with
the -text option to the filesystem shell:
% hadoop fs -conf conf/hadoop-localhost.xml -text output/part-r-00000
hdfs://localhost/user/tom/input/smallfiles/a 61 61 61 61 61 61 61 61 61 61
hdfs://localhost/user/tom/input/smallfiles/c 63 63 63 63 63 63 63 63 63 63
hdfs://localhost/user/tom/input/smallfiles/e
% hadoop fs -conf conf/hadoop-localhost.xml -text output/part-r-00001
hdfs://localhost/user/tom/input/smallfiles/b 62 62 62 62 62 62 62 62 62 62
hdfs://localhost/user/tom/input/smallfiles/d 64 64 64 64 64 64 64 64 64 64
hdfs://localhost/user/tom/input/smallfiles/f 66 66 66 66 66 66 66 66 66 66
Input Formats | 231

The input files were named a, b, c, d, e, and f, and each contained 10 characters of the
corresponding letter (so, for example, a contained 10 “a” characters), except e, which
was empty. We can see this in the textual rendering of the sequence files, which prints
the filename followed by the hex representation of the file.
There’s at least one way we could improve this program. As men‐
tioned earlier, having one mapper per file is inefficient, so subclass‐
ing CombineFileInputFormat instead of FileInputFormat would be
a better approach.
Text Input
Hadoop excels at processing unstructured text. In this section, we discuss the different
InputFormats that Hadoop provides to process text.
TextInputFormat
TextInputFormat is the default InputFormat. Each record is a line of input. The key, a
LongWritable, is the byte offset within the file of the beginning of the line. The value is
the contents of the line, excluding any line terminators (e.g., newline or carriage return),
and is packaged as a Text object. So, a file containing the following text:
On the top of the Crumpetty Tree
The Quangle Wangle sat,
But his face you could not see,
On account of his Beaver Hat.
is divided into one split of four records. The records are interpreted as the following
key-value pairs:
(0, On the top of the Crumpetty Tree)
(33, The Quangle Wangle sat,)
(57, But his face you could not see,)
(89, On account of his Beaver Hat.)
Clearly, the keys are not line numbers. This would be impossible to implement in general,
in that a file is broken into splits at byte, not line, boundaries. Splits are processed
independently. Line numbers are really a sequential notion. You have to keep a count
of lines as you consume them, so knowing the line number within a split would be
possible, but not within the file.
However, the offset within the file of each line is known by each split independently of
the other splits, since each split knows the size of the preceding splits and just adds this
onto the offsets within the split to produce a global file offset. The offset is usually
sufficient for applications that need a unique identifier for each line. Combined with
the file’s name, it is unique within the filesystem. Of course, if all the lines are a fixed
width, calculating the line number is simply a matter of dividing the offset by the width.
232 | Chapter 8: MapReduce Types and Formats

The Relationship Between Input Splits and HDFS Blocks
The logical records that FileInputFormats define usually do not fit neatly into HDFS
blocks. For example, a TextInputFormat’s logical records are lines, which will cross
HDFS boundaries more often than not. This has no bearing on the functioning of your
program—lines are not missed or broken, for example—but it’s worth knowing about
because it does mean that data-local maps (that is, maps that are running on the same
host as their input data) will perform some remote reads. The slight overhead this causes
is not normally significant.
Figure 8-3 shows an example. A single file is broken into lines, and the line boundaries
do not correspond with the HDFS block boundaries. Splits honor logical record bound‐
aries (in this case, lines), so we see that the first split contains line 5, even though it spans
the first and second block. The second split starts at line 6.
Figure 8-3. Logical records and HDFS blocks for TextInputFormat
Controlling the maximum line length. If you are using one of the text input formats dis‐
cussed here, you can set a maximum expected line length to safeguard against corrupted
files. Corruption in a file can manifest itself as a very long line, which can cause out-of-
memory errors and then task failure. By setting mapreduce.input.linerecordread
er.line.maxlength to a value in bytes that fits in memory (and is comfortably greater
than the length of lines in your input data), you ensure that the record reader will skip
the (long) corrupt lines without the task failing.
KeyValueTextInputFormat
TextInputFormat’s keys, being simply the offsets within the file, are not normally very
useful. It is common for each line in a file to be a key-value pair, separated by a delimiter
such as a tab character. For example, this is the kind of output produced by TextOut
putFormat, Hadoop’s default OutputFormat. To interpret such files correctly, KeyValue
TextInputFormat is appropriate.
You can specify the separator via the mapreduce.input.keyvaluelinere
cordreader.key.value.separator property. It is a tab character by default. Consider
the following input file, where → represents a (horizontal) tab character:
Input Formats | 233

line1→On the top of the Crumpetty Tree
line2→The Quangle Wangle sat,
line3→But his face you could not see,
line4→On account of his Beaver Hat.
Like in the TextInputFormat case, the input is in a single split comprising four records,
although this time the keys are the Text sequences before the tab in each line:
(line1, On the top of the Crumpetty Tree)
(line2, The Quangle Wangle sat,)
(line3, But his face you could not see,)
(line4, On account of his Beaver Hat.)
NLineInputFormat
With TextInputFormat and KeyValueTextInputFormat, each mapper receives a vari‐
able number of lines of input. The number depends on the size of the split and the length
of the lines. If you want your mappers to receive a fixed number of lines of input, then
NLineInputFormat is the InputFormat to use. Like with TextInputFormat, the keys are
the byte offsets within the file and the values are the lines themselves.
N refers to the number of lines of input that each mapper receives. With N set to 1 (the
default), each mapper receives exactly one line of input. The mapreduce.input.line
inputformat.linespermap property controls the value of N. By way of example, con‐
sider these four lines again:
On the top of the Crumpetty Tree
The Quangle Wangle sat,
But his face you could not see,
On account of his Beaver Hat.
If, for example, N is 2, then each split contains two lines. One mapper will receive the
first two key-value pairs:
(0, On the top of the Crumpetty Tree)
(33, The Quangle Wangle sat,)
And another mapper will receive the second two key-value pairs:
(57, But his face you could not see,)
(89, On account of his Beaver Hat.)
The keys and values are the same as those that TextInputFormat produces. The differ‐
ence is in the way the splits are constructed.
Usually, having a map task for a small number of lines of input is inefficient (due to the
overhead in task setup), but there are applications that take a small amount of input
data and run an extensive (i.e., CPU-intensive) computation for it, then emit their out‐
put. Simulations are a good example. By creating an input file that specifies input pa‐
rameters, one per line, you can perform a parameter sweep: run a set of simulations in
parallel to find how a model varies as the parameter changes.
234 | Chapter 8: MapReduce Types and Formats

4. See Mahout’s XmlInputFormat for an improved XML input format.
If you have long-running simulations, you may fall afoul of task
timeouts. When a task doesn’t report progress for more than 10
minutes, the application master assumes it has failed and aborts the
process (see “Task Failure” on page 193).
The best way to guard against this is to report progress periodical‐
ly, by writing a status message or incrementing a counter, for exam‐
ple. See “What Constitutes Progress in MapReduce?” on page 191.
Another example is using Hadoop to bootstrap data loading from multiple data
sources, such as databases. You create a “seed” input file that lists the data sources, one
per line. Then each mapper is allocated a single data source, and it loads the data from
that source into HDFS. The job doesn’t need the reduce phase, so the number of reducers
should be set to zero (by calling setNumReduceTasks() on Job). Furthermore,
MapReduce jobs can be run to process the data loaded into HDFS. See Appendix C for
an example.
XML
Most XML parsers operate on whole XML documents, so if a large XML document is
made up of multiple input splits, it is a challenge to parse these individually. Of course,
you can process the entire XML document in one mapper (if it is not too large) using
the technique in “Processing a whole file as a record” on page 228.
Large XML documents that are composed of a series of “records” (XML document
fragments) can be broken into these records using simple string or regular-expression
matching to find the start and end tags of records. This alleviates the problem when the
document is split by the framework because the next start tag of a record is easy to find
by simply scanning from the start of the split, just like TextInputFormat finds newline
boundaries.
Hadoop comes with a class for this purpose called StreamXmlRecordReader (which is
in the org.apache.hadoop.streaming.mapreduce package, although it can be used
outside of Streaming). You can use it by setting your input format to StreamInputFor
mat and setting the stream.recordreader.class property to org.apache.ha
doop.streaming.mapreduce.StreamXmlRecordReader. The reader is configured by
setting job configuration properties to tell it the patterns for the start and end tags (see
the class documentation for details).4
To take an example, Wikipedia provides dumps of its content in XML form, which are
appropriate for processing in parallel with MapReduce using this approach. The data is
contained in one large XML wrapper document, which contains a series of elements,
Input Formats | 235

such as page elements that contain a page’s content and associated metadata. Using
StreamXmlRecordReader, the page elements can be interpreted as records for processing
by a mapper.
Binary Input
Hadoop MapReduce is not restricted to processing textual data. It has support for binary
formats, too.
SequenceFileInputFormat
Hadoop’s sequence file format stores sequences of binary key-value pairs. Sequence files
are well suited as a format for MapReduce data because they are splittable (they have
sync points so that readers can synchronize with record boundaries from an arbitrary
point in the file, such as the start of a split), they support compression as a part of the
format, and they can store arbitrary types using a variety of serialization frameworks.
(These topics are covered in “SequenceFile” on page 127.)
To use data from sequence files as the input to MapReduce, you can use SequenceFi
leInputFormat. The keys and values are determined by the sequence file, and you need
to make sure that your map input types correspond. For example, if your sequence file
has IntWritable keys and Text values, like the one created in Chapter 5, then the map
signature would be Mapper<IntWritable, Text, K, V>, where K and V are the types
of the map’s output keys and values.
Although its name doesn’t give it away, SequenceFileInputFormat
can read map files as well as sequence files. If it finds a directory where
it was expecting a sequence file, SequenceFileInputFormat assumes
that it is reading a map file and uses its datafile. This is why there is
no MapFileInputFormat class.
SequenceFileAsTextInputFormat
SequenceFileAsTextInputFormat is a variant of SequenceFileInputFormat that con‐
verts the sequence file’s keys and values to Text objects. The conversion is performed
by calling toString() on the keys and values. This format makes sequence files suitable
input for Streaming.
SequenceFileAsBinaryInputFormat
SequenceFileAsBinaryInputFormat is a variant of SequenceFileInputFormat that re‐
trieves the sequence file’s keys and values as opaque binary objects. They are encapsu‐
lated as BytesWritable objects, and the application is free to interpret the underlying
byte array as it pleases. In combination with a process that creates sequence files with
SequenceFile.Writer’s appendRaw() method or
236 | Chapter 8: MapReduce Types and Formats

5. Met Office data is generally available only to the research and academic community. However, there is a small
amount of monthly weather station data available at http://www.metoffice.gov.uk/climate/uk/stationdata/.
SequenceFileAsBinaryOutputFormat, this provides a way to use any binary data types
with MapReduce (packaged as a sequence file), although plugging into Hadoop’s seri‐
alization mechanism is normally a cleaner alternative (see “Serialization Frameworks”
on page 126).
FixedLengthInputFormat
FixedLengthInputFormat is for reading fixed-width binary records from a file, when
the records are not separated by delimiters. The record size must be set via fixed
lengthinputformat.record.length.
Multiple Inputs
Although the input to a MapReduce job may consist of multiple input files (constructed
by a combination of file globs, filters, and plain paths), all of the input is interpreted by
a single InputFormat and a single Mapper. What often happens, however, is that the data
format evolves over time, so you have to write your mapper to cope with all of your
legacy formats. Or you may have data sources that provide the same type of data but in
different formats. This arises in the case of performing joins of different datasets; see
“Reduce-Side Joins” on page 270. For instance, one might be tab-separated plain text, and
the other a binary sequence file. Even if they are in the same format, they may have
different representations, and therefore need to be parsed differently.
These cases are handled elegantly by using the MultipleInputs class, which allows you
to specify which InputFormat and Mapper to use on a per-path basis. For example, if we
had weather data from the UK Met Office5 that we wanted to combine with the NCDC
data for our maximum temperature analysis, we might set up the input as follows:
MultipleInputs.addInputPath(job, ncdcInputPath,
TextInputFormat.class, MaxTemperatureMapper.class);
MultipleInputs.addInputPath(job, metOfficeInputPath,
TextInputFormat.class, MetOfficeMaxTemperatureMapper.class);
This code replaces the usual calls to FileInputFormat.addInputPath() and job.set
MapperClass(). Both the Met Office and NCDC data are text based, so we use
TextInputFormat for each. But the line format of the two data sources is different, so
we use two different mappers. The MaxTemperatureMapper reads NCDC input data and
extracts the year and temperature fields. The MetOfficeMaxTemperatureMapper reads
Met Office input data and extracts the year and temperature fields. The important thing
is that the map outputs have the same types, since the reducers (which are all of the
same type) see the aggregated map outputs and are not aware of the different mappers
used to produce them.
Input Formats | 237

The MultipleInputs class has an overloaded version of addInputPath() that doesn’t
take a mapper:
public static void addInputPath(Job job, Path path,
Class<? extends InputFormat> inputFormatClass)
This is useful when you only have one mapper (set using the Job’s setMapperClass()
method) but multiple input formats.
Database Input (and Output)
DBInputFormat is an input format for reading data from a relational database, using
JDBC. Because it doesn’t have any sharding capabilities, you need to be careful not to
overwhelm the database from which you are reading by running too many mappers.
For this reason, it is best used for loading relatively small datasets, perhaps for joining
with larger datasets from HDFS using MultipleInputs. The corresponding output
format is DBOutputFormat, which is useful for dumping job outputs (of modest size)
into a database.
For an alternative way of moving data between relational databases and HDFS, consider
using Sqoop, which is described in Chapter 15.
HBase’s TableInputFormat is designed to allow a MapReduce program to operate on
data stored in an HBase table. TableOutputFormat is for writing MapReduce outputs
into an HBase table.
Output Formats
Hadoop has output data formats that correspond to the input formats covered in the
previous section. The OutputFormat class hierarchy appears in Figure 8-4.
238 | Chapter 8: MapReduce Types and Formats

Figure 8-4. OutputFormat class hierarchy
Text Output
The default output format, TextOutputFormat, writes records as lines of text. Its keys
and values may be of any type, since TextOutputFormat turns them to strings by calling
toString() on them. Each key-value pair is separated by a tab character, although that
may be changed using the mapreduce.output.textoutputformat.separator proper‐
ty. The counterpart to TextOutputFormat for reading in this case is KeyValue
TextInputFormat, since it breaks lines into key-value pairs based on a configurable
separator (see “KeyValueTextInputFormat” on page 233).
You can suppress the key or the value from the output (or both, making this output
format equivalent to NullOutputFormat, which emits nothing) using a NullWritable
type. This also causes no separator to be written, which makes the output suitable for
reading in using TextInputFormat.
Binary Output
SequenceFileOutputFormat
As the name indicates, SequenceFileOutputFormat writes sequence files for its output.
This is a good choice of output if it forms the input to a further MapReduce job, since
it is compact and is readily compressed. Compression is controlled via the static methods
on SequenceFileOutputFormat, as described in “Using Compression in MapReduce”
Output Formats | 239

6. The old MapReduce API includes two classes for producing multiple outputs: MultipleOutputFormat and
MultipleOutputs. In a nutshell, MultipleOutputs is more fully featured, but MultipleOutputFormat has
more control over the output directory structure and file naming. MultipleOutputs in the new API com‐
bines the best features of the two multiple output classes in the old API. The code on this book’s website
includes old API equivalents of the examples in this section using both MultipleOutputs and MultipleOut
putFormat.
on page 107. For an example of how to use SequenceFileOutputFormat, see “Sorting”
on page 255.
SequenceFileAsBinaryOutputFormat
SequenceFileAsBinaryOutputFormat—the counterpart to SequenceFileAsBinaryIn
putFormat—writes keys and values in raw binary format into a sequence file container.
MapFileOutputFormat
MapFileOutputFormat writes map files as output. The keys in a MapFile must be added
in order, so you need to ensure that your reducers emit keys in sorted order.
The reduce input keys are guaranteed to be sorted, but the output keys
are under the control of the reduce function, and there is nothing in
the general MapReduce contract that states that the reduce output
keys have to be ordered in any way. The extra constraint of sorted
reduce output keys is just needed for MapFileOutputFormat.
Multiple Outputs
FileOutputFormat and its subclasses generate a set of files in the output directory. There
is one file per reducer, and files are named by the partition number: part-r-00000, part-
r-00001, and so on. Sometimes there is a need to have more control over the naming of
the files or to produce multiple files per reducer. MapReduce comes with the Multi
pleOutputs class to help you do this.6
An example: Partitioning data
Consider the problem of partitioning the weather dataset by weather station. We would
like to run a job whose output is one file per station, with each file containing all the
records for that station.
One way of doing this is to have a reducer for each weather station. To arrange this, we
need to do two things. First, write a partitioner that puts records from the same weather
station into the same partition. Second, set the number of reducers on the job to be the
number of weather stations. The partitioner would look like this:
240 | Chapter 8: MapReduce Types and Formats

public class StationPartitioner extends Partitioner<LongWritable, Text> {
private NcdcRecordParser parser = new NcdcRecordParser();
@Override
public int getPartition(LongWritable key, Text value, int numPartitions) {
parser.parse(value);
return getPartition(parser.getStationId());
}
private int getPartition(String stationId) {
...
}
}
The getPartition(String) method, whose implementation is not shown, turns the
station ID into a partition index. To do this, it needs a list of all the station IDs; it then
just returns the index of the station ID in the list.
There are two drawbacks to this approach. The first is that since the number of partitions
needs to be known before the job is run, so does the number of weather stations. Al‐
though the NCDC provides metadata about its stations, there is no guarantee that the
IDs encountered in the data will match those in the metadata. A station that appears in
the metadata but not in the data wastes a reduce task. Worse, a station that appears in
the data but not in the metadata doesn’t get a reduce task; it has to be thrown away. One
way of mitigating this problem would be to write a job to extract the unique station IDs,
but it’s a shame that we need an extra job to do this.
The second drawback is more subtle. It is generally a bad idea to allow the number of
partitions to be rigidly fixed by the application, since this can lead to small or uneven-
sized partitions. Having many reducers doing a small amount of work isn’t an efficient
way of organizing a job; it’s much better to get reducers to do more work and have fewer
of them, as the overhead in running a task is then reduced. Uneven-sized partitions can
be difficult to avoid, too. Different weather stations will have gathered a widely varying
amount of data; for example, compare a station that opened one year ago to one that
has been gathering data for a century. If a few reduce tasks take significantly longer than
the others, they will dominate the job execution time and cause it to be longer than it
needs to be.
Output Formats | 241

There are two special cases when it does make sense to allow the
application to set the number of partitions (or equivalently, the num‐
ber of reducers):
Zero reducers
This is a vacuous case: there are no partitions, as the applica‐
tion needs to run only map tasks.
One reducer
It can be convenient to run small jobs to combine the output of
previous jobs into a single file. This should be attempted only
when the amount of data is small enough to be processed com‐
fortably by one reducer.
It is much better to let the cluster drive the number of partitions for a job, the idea being
that the more cluster resources there are available, the faster the job can complete. This
is why the default HashPartitioner works so well: it works with any number of parti‐
tions and ensures each partition has a good mix of keys, leading to more evenly sized
partitions.
If we go back to using HashPartitioner, each partition will contain multiple stations,
so to create a file per station, we need to arrange for each reducer to write multiple files.
This is where MultipleOutputs comes in.
MultipleOutputs
MultipleOutputs allows you to write data to files whose names are derived from the
output keys and values, or in fact from an arbitrary string. This allows each reducer (or
mapper in a map-only job) to create more than a single file. Filenames are of the form
name-m-nnnnn for map outputs and name-r-nnnnn for reduce outputs, where name is an
arbitrary name that is set by the program and nnnnn is an integer designating the part
number, starting from 00000. The part number ensures that outputs written from dif‐
ferent partitions (mappers or reducers) do not collide in the case of the same name.
The program in Example 8-5 shows how to use MultipleOutputs to partition the dataset
by station.
Example 8-5. Partitioning whole dataset into files named by the station ID using
MultipleOutputs
public class PartitionByStationUsingMultipleOutputs extends Configured
implements Tool {
static class StationMapper
extends Mapper<LongWritable, Text, Text, Text> {
private NcdcRecordParser parser = new NcdcRecordParser();
242 | Chapter 8: MapReduce Types and Formats

@Override
protected void map(LongWritable key, Text value, Context context)
throws IOException, InterruptedException {
parser.parse(value);
context.write(new Text(parser.getStationId()), value);
}
}
static class MultipleOutputsReducer
extends Reducer<Text, Text, NullWritable, Text> {
private MultipleOutputs<NullWritable, Text> multipleOutputs;
@Override
protected void setup(Context context)
throws IOException, InterruptedException {
multipleOutputs = new MultipleOutputs<NullWritable, Text>(context);
}
@Override
protected void reduce(Text key, Iterable<Text> values, Context context)
throws IOException, InterruptedException {
for (Text value : values) {
multipleOutputs.write(NullWritable.get(), value, key.toString());
}
}
@Override
protected void cleanup(Context context)
throws IOException, InterruptedException {
multipleOutputs.close();
}
}
@Override
public int run(String[] args) throws Exception {
Job job = JobBuilder.parseInputAndOutput(this, getConf(), args);
if (job == null) {
return -1;
}
job.setMapperClass(StationMapper.class);
job.setMapOutputKeyClass(Text.class);
job.setReducerClass(MultipleOutputsReducer.class);
job.setOutputKeyClass(NullWritable.class);
return job.waitForCompletion(true) ? 0 : 1;
}
public static void main(String[] args) throws Exception {
int exitCode = ToolRunner.run(new PartitionByStationUsingMultipleOutputs(),
args);
System.exit(exitCode);
Output Formats | 243

}
}
In the reducer, which is where we generate the output, we construct an instance of
MultipleOutputs in the setup() method and assign it to an instance variable. We then
use the MultipleOutputs instance in the reduce() method to write to the output, in
place of the context. The write() method takes the key and value, as well as a name.
We use the station identifier for the name, so the overall effect is to produce output files
with the naming scheme station_identifier-r-nnnnn.
In one run, the first few output files were named as follows:
output/010010-99999-r-00027
output/010050-99999-r-00013
output/010100-99999-r-00015
output/010280-99999-r-00014
output/010550-99999-r-00000
output/010980-99999-r-00011
output/011060-99999-r-00025
output/012030-99999-r-00029
output/012350-99999-r-00018
output/012620-99999-r-00004
The base path specified in the write() method of MultipleOutputs is interpreted rel‐
ative to the output directory, and because it may contain file path separator characters
(/), it’s possible to create subdirectories of arbitrary depth. For example, the following
modification partitions the data by station and year so that each year’s data is contained
in a directory named by the station ID (such as 029070-99999/1901/part-r-00000):
@Override
protected void reduce(Text key, Iterable<Text> values, Context context)
throws IOException, InterruptedException {
for (Text value : values) {
parser.parse(value);
String basePath = String.format("%s/%s/part",
parser.getStationId(), parser.getYear());
multipleOutputs.write(NullWritable.get(), value, basePath);
}
}
MultipleOutputs delegates to the mapper’s OutputFormat. In this example it’s a Tex
tOutputFormat, but more complex setups are possible. For example, you can create
named outputs, each with its own OutputFormat and key and value types (which may
differ from the output types of the mapper or reducer). Furthermore, the mapper or
reducer (or both) may write to multiple output files for each record processed. Consult
the Java documentation for more information.
244 | Chapter 8: MapReduce Types and Formats

Lazy Output
FileOutputFormat subclasses will create output (part-r-nnnnn) files, even if they are
empty. Some applications prefer that empty files not be created, which is where Lazy
OutputFormat helps. It is a wrapper output format that ensures that the output file is
created only when the first record is emitted for a given partition. To use it, call its
setOutputFormatClass() method with the JobConf and the underlying output format.
Streaming supports a -lazyOutput option to enable LazyOutputFormat.
Database Output
The output formats for writing to relational databases and to HBase are mentioned in
“Database Input (and Output)” on page 238.
Output Formats | 245

CHAPTER 9
MapReduce Features
This chapter looks at some of the more advanced features of MapReduce, including
counters and sorting and joining datasets.
Counters
There are often things that you would like to know about the data you are analyzing but
that are peripheral to the analysis you are performing. For example, if you were counting
invalid records and discovered that the proportion of invalid records in the whole
dataset was very high, you might be prompted to check why so many records were being
marked as invalid—perhaps there is a bug in the part of the program that detects invalid
records? Or if the data was of poor quality and genuinely did have very many invalid
records, after discovering this, you might decide to increase the size of the dataset so
that the number of good records was large enough for meaningful analysis.
Counters are a useful channel for gathering statistics about the job: for quality control
or for application-level statistics. They are also useful for problem diagnosis. If you are
tempted to put a log message into your map or reduce task, it is often better to see
whether you can use a counter instead to record that a particular condition occurred.
In addition to counter values being much easier to retrieve than log output for large
distributed jobs, you get a record of the number of times that condition occurred, which
is more work to obtain from a set of logfiles.
Built-in Counters
Hadoop maintains some built-in counters for every job, and these report various met‐
rics. For example, there are counters for the number of bytes and records processed,
which allow you to confirm that the expected amount of input was consumed and the
expected amount of output was produced.
247

Counters are divided into groups, and there are several groups for the built-in counters,
listed in Table 9-1.
Table 9-1. Built-in counter groups
Group Name/Enum Reference
MapReduce task counters org.apache.hadoop.mapreduce.TaskCounter Table 9-2
Filesystem counters org.apache.hadoop.mapreduce.FileSystemCounter Table 9-3
FileInputFormat counters org.apache.hadoop.mapreduce.lib.input.FileInputFor
matCounter
Table 9-4
FileOutputFormat counters org.apache.hadoop.mapreduce.lib.output.FileOutput
FormatCounter
Table 9-5
Job counters org.apache.hadoop.mapreduce.JobCounter Table 9-6
Each group either contains task counters (which are updated as a task progresses) or
job counters (which are updated as a job progresses). We look at both types in the fol‐
lowing sections.
Task counters
Task counters gather information about tasks over the course of their execution, and
the results are aggregated over all the tasks in a job. The MAP_INPUT_RECORDS counter,
for example, counts the input records read by each map task and aggregates over all
map tasks in a job, so that the final figure is the total number of input records for the
whole job.
Task counters are maintained by each task attempt, and periodically sent to the appli‐
cation master so they can be globally aggregated. (This is described in “Progress and
Status Updates” on page 190.) Task counters are sent in full every time, rather than
sending the counts since the last transmission, since this guards against errors due to
lost messages. Furthermore, during a job run, counters may go down if a task fails.
Counter values are definitive only once a job has successfully completed. However, some
counters provide useful diagnostic information as a task is progressing, and it can be
useful to monitor them with the web UI. For example, PHYSICAL_MEMORY_BYTES,
VIRTUAL_MEMORY_BYTES, and COMMITTED_HEAP_BYTES provide an indication of how
memory usage varies over the course of a particular task attempt.
The built-in task counters include those in the MapReduce task counters group
(Table 9-2) and those in the file-related counters groups (Tables 9-3, 9-4, and 9-5).
248 | Chapter 9: MapReduce Features

Table 9-2. Built-in MapReduce task counters
Counter Description
Map input records (MAP_INPUT_RECORDS)The number of input records consumed by all the maps in the job.
Incremented every time a record is read from a RecordReader and
passed to the map’s map() method by the framework.
Split raw bytes (SPLIT_RAW_BYTES)The number of bytes of input-split objects read by maps. These objects
represent the split metadata (that is, the offset and length within a
file) rather than the split data itself, so the total size should be small.
Map output records (MAP_OUTPUT_RECORDS)The number of map output records produced by all the maps in the
job. Incremented every time the collect() method is called on a
map’s OutputCollector.
Map output bytes (MAP_OUTPUT_BYTES)The number of bytes of uncompressed output produced by all the
maps in the job. Incremented every time the collect() method is
called on a map’s OutputCollector.
Map output materialized bytes
(MAP_OUTPUT_MATERIALIZED_BYTES)
The number of bytes of map output actually written to disk. If map
output compression is enabled, this is reflected in the counter value.
Combine input records
(COMBINE_INPUT_RECORDS)
The number of input records consumed by all the combiners (if any) in
the job. Incremented every time a value is read from the combiner’s
iterator over values. Note that this count is the number of values
consumed by the combiner, not the number of distinct key groups
(which would not be a useful metric, since there is not necessarily one
group per key for a combiner; see “Combiner Functions” on page 34,
and also “Shuffle and Sort” on page 197).
Combine output records
(COMBINE_OUTPUT_RECORDS)
The number of output records produced by all the combiners (if any) in
the job. Incremented every time the collect() method is called on
a combiner’s OutputCollector.
Reduce input groups (REDUCE_INPUT_GROUPS)The number of distinct key groups consumed by all the reducers in the
job. Incremented every time the reducer’s reduce() method is called
by the framework.
Reduce input records
(REDUCE_INPUT_RECORDS)
The number of input records consumed by all the reducers in the job.
Incremented every time a value is read from the reducer’s iterator over
values. If reducers consume all of their inputs, this count should be the
same as the count for map output records.
Reduce output records
(REDUCE_OUTPUT_RECORDS)
The number of reduce output records produced by all the maps in the
job. Incremented every time the collect() method is called on a
reducer’s OutputCollector.
Reduce shuffle bytes
(REDUCE_SHUFFLE_BYTES)
The number of bytes of map output copied by the shuffle to reducers.
Spilled records (SPILLED_RECORDS)The number of records spilled to disk in all map and reduce tasks in the
job.
CPU milliseconds (CPU_MILLISECONDS)The cumulative CPU time for a task in milliseconds, as reported
by /proc/cpuinfo.
Physical memory bytes
(PHYSICAL_MEMORY_BYTES)
The physical memory being used by a task in bytes, as reported
by /proc/meminfo.
Counters | 249

Counter Description
Virtual memory bytes
(VIRTUAL_MEMORY_BYTES)
The virtual memory being used by a task in bytes, as reported
by /proc/meminfo.
Committed heap bytes
(COMMITTED_HEAP_BYTES)
The total amount of memory available in the JVM in bytes, as reported
by Runtime.getRuntime().totalMemory().
GC time milliseconds (GC_TIME_MILLIS)The elapsed time for garbage collection in tasks in milliseconds, as
reported by GarbageCollectorMXBean.getCollection
Time().
Shuffled maps (SHUFFLED_MAPS)The number of map output files transferred to reducers by the shuffle
(see “Shuffle and Sort” on page 197).
Failed shuffle (FAILED_SHUFFLE)The number of map output copy failures during the shuffle.
Merged map outputs (MERGED_MAP_OUTPUTS)The number of map outputs that have been merged on the reduce side
of the shuffle.
Table 9-3. Built-in filesystem task counters
Counter Description
Filesystem bytes read (BYTES_READ)The number of bytes read by the filesystem by map and reduce tasks. There is a
counter for each filesystem, and Filesystem may be Local, HDFS, S3, etc.
Filesystem bytes written
(BYTES_WRITTEN)
The number of bytes written by the filesystem by map and reduce tasks.
Filesystem read ops (READ_OPS)The number of read operations (e.g., open, file status) by the filesystem by map and
reduce tasks.
Filesystem large read ops
(LARGE_READ_OPS)
The number of large read operations (e.g., list directory for a large directory) by the
filesystem by map and reduce tasks.
Filesystem write ops (WRITE_OPS)The number of write operations (e.g., create, append) by the filesystem by map and
reduce tasks.
Table 9-4. Built-in FileInputFormat task counters
Counter Description
Bytes read (BYTES_READ) The number of bytes read by map tasks via the FileInputFormat.
Table 9-5. Built-in FileOutputFormat task counters
Counter Description
Bytes written
(BYTES_WRITTEN)
The number of bytes written by map tasks (for map-only jobs) or reduce tasks via the
FileOutputFormat.
Job counters
Job counters (Table 9-6) are maintained by the application master, so they don’t need
to be sent across the network, unlike all other counters, including user-defined ones.
They measure job-level statistics, not values that change while a task is running. For
250 | Chapter 9: MapReduce Features

example, TOTAL_LAUNCHED_MAPS counts the number of map tasks that were launched
over the course of a job (including tasks that failed).
Table 9-6. Built-in job counters
Counter Description
Launched map tasks
(TOTAL_LAUNCHED_MAPS)
The number of map tasks that were launched. Includes tasks that were
started speculatively (see “Speculative Execution” on page 204).
Launched reduce tasks
(TOTAL_LAUNCHED_REDUCES)
The number of reduce tasks that were launched. Includes tasks that were
started speculatively.
Launched uber tasks
(TOTAL_LAUNCHED_UBERTASKS)
The number of uber tasks (see “Anatomy of a MapReduce Job Run” on
page 185) that were launched.
Maps in uber tasks (NUM_UBER_SUBMAPS)The number of maps in uber tasks.
Reduces in uber tasks
(NUM_UBER_SUBREDUCES)
The number of reduces in uber tasks.
Failed map tasks (NUM_FAILED_MAPS)The number of map tasks that failed. See “Task Failure” on page 193 for
potential causes.
Failed reduce tasks (NUM_FAILED_REDUCES)The number of reduce tasks that failed.
Failed uber tasks (NUM_FAILED_UBERTASKS)The number of uber tasks that failed.
Killed map tasks (NUM_KILLED_MAPS)The number of map tasks that were killed. See “Task Failure” on page 193
for potential causes.
Killed reduce tasks (NUM_KILLED_REDUCES)The number of reduce tasks that were killed.
Data-local map tasks (DATA_LOCAL_MAPS)The number of map tasks that ran on the same node as their input data.
Rack-local map tasks (RACK_LOCAL_MAPS)The number of map tasks that ran on a node in the same rack as their
input data, but were not data-local.
Other local map tasks (OTHER_LOCAL_MAPS)The number of map tasks that ran on a node in a different rack to their
input data. Inter-rack bandwidth is scarce, and Hadoop tries to place map
tasks close to their input data, so this count should be low. See Figure 2-2.
Total time in map tasks (MILLIS_MAPS)The total time taken running map tasks, in milliseconds. Includes tasks
that were started speculatively. See also corresponding counters for
measuring core and memory usage (VCORES_MILLIS_MAPS and
MB_MILLIS_MAPS).
Total time in reduce tasks (MILLIS_REDUCES)The total time taken running reduce tasks, in milliseconds. Includes tasks
that were started speculatively. See also corresponding counters for
measuring core and memory usage (VCORES_MILLIS_REDUCES and
MB_MILLIS_REDUCES).
User-Defined Java Counters
MapReduce allows user code to define a set of counters, which are then incremented as
desired in the mapper or reducer. Counters are defined by a Java enum, which serves
to group related counters. A job may define an arbitrary number of enums, each with
an arbitrary number of fields. The name of the enum is the group name, and the enum’s
Counters | 251

fields are the counter names. Counters are global: the MapReduce framework aggregates
them across all maps and reduces to produce a grand total at the end of the job.
We created some counters in Chapter 6 for counting malformed records in the weather
dataset. The program in Example 9-1 extends that example to count the number of
missing records and the distribution of temperature quality codes.
Example 9-1. Application to run the maximum temperature job, including counting
missing and malformed fields and quality codes
public class MaxTemperatureWithCounters extends Configured implements Tool {
enum Temperature {
MISSING,
MALFORMED
}
static class MaxTemperatureMapperWithCounters
extends Mapper<LongWritable, Text, Text, IntWritable> {
private NcdcRecordParser parser = new NcdcRecordParser();
@Override
protected void map(LongWritable key, Text value, Context context)
throws IOException, InterruptedException {
parser.parse(value);
if (parser.isValidTemperature()) {
int airTemperature = parser.getAirTemperature();
context.write(new Text(parser.getYear()),
new IntWritable(airTemperature));
} else if (parser.isMalformedTemperature()) {
System.err.println("Ignoring possibly corrupt input: " + value);
context.getCounter(Temperature.MALFORMED).increment(1);
} else if (parser.isMissingTemperature()) {
context.getCounter(Temperature.MISSING).increment(1);
}
// dynamic counter
context.getCounter("TemperatureQuality", parser.getQuality()).increment(1);
}
}
@Override
public int run(String[] args) throws Exception {
Job job = JobBuilder.parseInputAndOutput(this, getConf(), args);
if (job == null) {
return -1;
}
job.setOutputKeyClass(Text.class);
job.setOutputValueClass(IntWritable.class);
252 | Chapter 9: MapReduce Features

job.setMapperClass(MaxTemperatureMapperWithCounters.class);
job.setCombinerClass(MaxTemperatureReducer.class);
job.setReducerClass(MaxTemperatureReducer.class);
return job.waitForCompletion(true) ? 0 : 1;
}
public static void main(String[] args) throws Exception {
int exitCode = ToolRunner.run(new MaxTemperatureWithCounters(), args);
System.exit(exitCode);
}
}
The best way to see what this program does is to run it over the complete dataset:
% hadoop jar hadoop-examples.jar MaxTemperatureWithCounters \
input/ncdc/all output-counters
When the job has successfully completed, it prints out the counters at the end (this is
done by the job client). Here are the ones we are interested in:
Air Temperature Records
Malformed=3
Missing=66136856
TemperatureQuality
0=1
1=973422173
2=1246032
4=10764500
5=158291879
6=40066
9=66136858
Notice that the counters for temperature have been made more readable by using a
resource bundle named after the enum (using an underscore as a separator for nested
classes)—in this case MaxTemperatureWithCounters_Temperature.properties, which
contains the display name mappings.
Dynamic counters
The code makes use of a dynamic counter—one that isn’t defined by a Java enum. Be‐
cause a Java enum’s fields are defined at compile time, you can’t create new counters on
the fly using enums. Here we want to count the distribution of temperature quality
codes, and though the format specification defines the values that the temperature
quality code can take, it is more convenient to use a dynamic counter to emit the values
that it actually takes. The method we use on the Context object takes a group and counter
name using String names:
public Counter getCounter(String groupName, String counterName)
Counters | 253

The two ways of creating and accessing counters—using enums and using strings—are
actually equivalent because Hadoop turns enums into strings to send counters over RPC.
Enums are slightly easier to work with, provide type safety, and are suitable for most
jobs. For the odd occasion when you need to create counters dynamically, you can use
the String interface.
Retrieving counters
In addition to using the web UI and the command line (using mapred job -counter),
you can retrieve counter values using the Java API. You can do this while the job is
running, although it is more usual to get counters at the end of a job run, when they are
stable. Example 9-2 shows a program that calculates the proportion of records that have
missing temperature fields.
Example 9-2. Application to calculate the proportion of records with missing tempera‐
ture fields
import org.apache.hadoop.conf.Configured;
import org.apache.hadoop.mapreduce.*;
import org.apache.hadoop.util.*;
public class MissingTemperatureFields extends Configured implements Tool {
@Override
public int run(String[] args) throws Exception {
if (args.length != 1) {
JobBuilder.printUsage(this, "<job ID>");
return -1;
}
String jobID = args[0];
Cluster cluster = new Cluster(getConf());
Job job = cluster.getJob(JobID.forName(jobID));
if (job == null) {
System.err.printf("No job with ID %s found.\n", jobID);
return -1;
}
if (!job.isComplete()) {
System.err.printf("Job %s is not complete.\n", jobID);
return -1;
}
Counters counters = job.getCounters();
long missing = counters.findCounter(
MaxTemperatureWithCounters.Temperature.MISSING).getValue();
long total = counters.findCounter(TaskCounter.MAP_INPUT_RECORDS).getValue();
System.out.printf("Records with missing temperature fields: %.2f%%\n",
100.0 * missing / total);
return 0;
}
254 | Chapter 9: MapReduce Features

public static void main(String[] args) throws Exception {
int exitCode = ToolRunner.run(new MissingTemperatureFields(), args);
System.exit(exitCode);
}
}
First we retrieve a Job object from a Cluster by calling the getJob() method with the
job ID. We check whether there is actually a job with the given ID by checking if it is
null. There may not be, either because the ID was incorrectly specified or because the
job is no longer in the job history.
After confirming that the job has completed, we call the Job’s getCounters() method,
which returns a Counters object encapsulating all the counters for the job. The Counters
class provides various methods for finding the names and values of counters. We use
the findCounter() method, which takes an enum to find the number of records that
had a missing temperature field and also the total number of records processed (from
a built-in counter).
Finally, we print the proportion of records that had a missing temperature field. Here’s
what we get for the whole weather dataset:
% hadoop jar hadoop-examples.jar MissingTemperatureFields job_1410450250506_0007
Records with missing temperature fields: 5.47%
User-Defined Streaming Counters
A Streaming MapReduce program can increment counters by sending a specially for‐
matted line to the standard error stream, which is co-opted as a control channel in this
case. The line must have the following format:
reporter:counter:group,counter,amount
This snippet in Python shows how to increment the “Missing” counter in the “Tem‐
perature” group by 1:
sys.stderr.write("reporter:counter:Temperature,Missing,1\n")
In a similar way, a status message may be sent with a line formatted like this:
reporter:status:message
Sorting
The ability to sort data is at the heart of MapReduce. Even if your application isn’t
concerned with sorting per se, it may be able to use the sorting stage that MapReduce
provides to organize its data. In this section, we examine different ways of sorting
datasets and how you can control the sort order in MapReduce. Sorting Avro data is
covered separately, in “Sorting Using Avro MapReduce” on page 363.
Sorting | 255

1. One commonly used workaround for this problem—particularly in text-based Streaming applications—is
to add an offset to eliminate all negative numbers and to left pad with zeros so all numbers are the same
number of characters. However, see “Streaming” on page 266 for another approach.
Preparation
We are going to sort the weather dataset by temperature. Storing temperatures as Text
objects doesn’t work for sorting purposes, because signed integers don’t sort
lexicographically.1 Instead, we are going to store the data using sequence files whose
IntWritable keys represent the temperatures (and sort correctly) and whose Text
values are the lines of data.
The MapReduce job in Example 9-3 is a map-only job that also filters the input to remove
records that don’t have a valid temperature reading. Each map creates a single block-
compressed sequence file as output. It is invoked with the following command:
% hadoop jar hadoop-examples.jar SortDataPreprocessor input/ncdc/all \
input/ncdc/all-seq
Example 9-3. A MapReduce program for transforming the weather data into Sequence‐
File format
public class SortDataPreprocessor extends Configured implements Tool {
static class CleanerMapper
extends Mapper<LongWritable, Text, IntWritable, Text> {
private NcdcRecordParser parser = new NcdcRecordParser();
@Override
protected void map(LongWritable key, Text value, Context context)
throws IOException, InterruptedException {
parser.parse(value);
if (parser.isValidTemperature()) {
context.write(new IntWritable(parser.getAirTemperature()), value);
}
}
}
@Override
public int run(String[] args) throws Exception {
Job job = JobBuilder.parseInputAndOutput(this, getConf(), args);
if (job == null) {
return -1;
}
job.setMapperClass(CleanerMapper.class);
job.setOutputKeyClass(IntWritable.class);
job.setOutputValueClass(Text.class);
256 | Chapter 9: MapReduce Features

job.setNumReduceTasks(0);
job.setOutputFormatClass(SequenceFileOutputFormat.class);
SequenceFileOutputFormat.setCompressOutput(job, true);
SequenceFileOutputFormat.setOutputCompressorClass(job, GzipCodec.class);
SequenceFileOutputFormat.setOutputCompressionType(job,
CompressionType.BLOCK);
return job.waitForCompletion(true) ? 0 : 1;
}
public static void main(String[] args) throws Exception {
int exitCode = ToolRunner.run(new SortDataPreprocessor(), args);
System.exit(exitCode);
}
}
Partial Sort
In “The Default MapReduce Job” on page 214, we saw that, by default, MapReduce will
sort input records by their keys. Example 9-4 is a variation for sorting sequence files
with IntWritable keys.
Example 9-4. A MapReduce program for sorting a SequenceFile with IntWritable keys
using the default HashPartitioner
public class SortByTemperatureUsingHashPartitioner extends Configured
implements Tool {
@Override
public int run(String[] args) throws Exception {
Job job = JobBuilder.parseInputAndOutput(this, getConf(), args);
if (job == null) {
return -1;
}
job.setInputFormatClass(SequenceFileInputFormat.class);
job.setOutputKeyClass(IntWritable.class);
job.setOutputFormatClass(SequenceFileOutputFormat.class);
SequenceFileOutputFormat.setCompressOutput(job, true);
SequenceFileOutputFormat.setOutputCompressorClass(job, GzipCodec.class);
SequenceFileOutputFormat.setOutputCompressionType(job,
CompressionType.BLOCK);
return job.waitForCompletion(true) ? 0 : 1;
}
public static void main(String[] args) throws Exception {
int exitCode = ToolRunner.run(new SortByTemperatureUsingHashPartitioner(),
args);
System.exit(exitCode);
}
}
Sorting | 257

2. See “Sorting and merging SequenceFiles” on page 132 for how to do the same thing using the sort program
example that comes with Hadoop.
Controlling Sort Order
The sort order for keys is controlled by a RawComparator, which is found as follows:
1. If the property mapreduce.job.output.key.comparator.class is set, either ex‐
plicitly or by calling setSortComparatorClass() on Job, then an instance of that
class is used. (In the old API, the equivalent method is setOutputKeyComparator
Class() on JobConf.)
2. Otherwise, keys must be a subclass of WritableComparable, and the registered
comparator for the key class is used.
3. If there is no registered comparator, then a RawComparator is used. The RawCompa
rator deserializes the byte streams being compared into objects and delegates to
the WritableComparable’s compareTo() method.
These rules reinforce the importance of registering optimized versions of RawCompara
tors for your own custom Writable classes (which is covered in “Implementing a Raw‐
Comparator for speed” on page 123), and also show that it’s straightforward to override
the sort order by setting your own comparator (we do this in “Secondary Sort” on page
262).
Suppose we run this program using 30 reducers:2
% hadoop jar hadoop-examples.jar SortByTemperatureUsingHashPartitioner \
-D mapreduce.job.reduces=30 input/ncdc/all-seq output-hashsort
This command produces 30 output files, each of which is sorted. However, there is no
easy way to combine the files (by concatenation, for example, in the case of plain-text
files) to produce a globally sorted file.
For many applications, this doesn’t matter. For example, having a partially sorted set of
files is fine when you want to do lookups by key. The SortByTemperatureToMapFile
and LookupRecordsByTemperature classes in this book’s example code explore this idea.
By using a map file instead of a sequence file, it’s possible to first find the relevant
partition that a key belongs in (using the partitioner), then to do an efficient lookup of
the record within the map file partition.
258 | Chapter 9: MapReduce Features

3. A better answer is to use Pig (“Sorting Data” on page 465), Hive (“Sorting and Aggregating” on page 503), Crunch,
or Spark, all of which can sort with a single command.
Total Sort
How can you produce a globally sorted file using Hadoop? The naive answer is to use
a single partition.3 But this is incredibly inefficient for large files, because one machine
has to process all of the output, so you are throwing away the benefits of the parallel
architecture that MapReduce provides.
Instead, it is possible to produce a set of sorted files that, if concatenated, would form
a globally sorted file. The secret to doing this is to use a partitioner that respects the
total order of the output. For example, if we had four partitions, we could put keys for
temperatures less than –10°C in the first partition, those between –10°C and 0°C in the
second, those between 0°C and 10°C in the third, and those over 10°C in the fourth.
Although this approach works, you have to choose your partition sizes carefully to
ensure that they are fairly even, so job times aren’t dominated by a single reducer. For
the partitioning scheme just described, the relative sizes of the partitions are as follows:
Temperature range < –10°C [–10°C, 0°C) [0°C, 10°C) >= 10°C
Proportion of records 11% 13% 17% 59%
These partitions are not very even. To construct more even partitions, we need to have
a better understanding of the temperature distribution for the whole dataset. It’s fairly
easy to write a MapReduce job to count the number of records that fall into a collection
of temperature buckets. For example, Figure 9-1 shows the distribution for buckets of
size 1°C, where each point on the plot corresponds to one bucket.
Although we could use this information to construct a very even set of partitions, the
fact that we needed to run a job that used the entire dataset to construct them is not
ideal. It’s possible to get a fairly even set of partitions by sampling the key space. The
idea behind sampling is that you look at a small subset of the keys to approximate the
key distribution, which is then used to construct partitions. Luckily, we don’t have to
write the code to do this ourselves, as Hadoop comes with a selection of samplers.
The InputSampler class defines a nested Sampler interface whose implementations
return a sample of keys given an InputFormat and Job:
public interface Sampler<K, V> {
K[] getSample(InputFormat<K, V> inf, Job job)
throws IOException, InterruptedException;
}
Sorting | 259

Figure 9-1. Temperature distribution for the weather dataset
This interface usually is not called directly by clients. Instead, the writePartition
File() static method on InputSampler is used, which creates a sequence file to store
the keys that define the partitions:
public static <K, V> void writePartitionFile(Job job, Sampler<K, V> sampler)
throws IOException, ClassNotFoundException, InterruptedException
The sequence file is used by TotalOrderPartitioner to create partitions for the sort
job. Example 9-5 puts it all together.
Example 9-5. A MapReduce program for sorting a SequenceFile with IntWritable keys
using the TotalOrderPartitioner to globally sort the data
public class SortByTemperatureUsingTotalOrderPartitioner extends Configured
implements Tool {
@Override
public int run(String[] args) throws Exception {
Job job = JobBuilder.parseInputAndOutput(this, getConf(), args);
if (job == null) {
return -1;
}
job.setInputFormatClass(SequenceFileInputFormat.class);
job.setOutputKeyClass(IntWritable.class);
job.setOutputFormatClass(SequenceFileOutputFormat.class);
SequenceFileOutputFormat.setCompressOutput(job, true);
SequenceFileOutputFormat.setOutputCompressorClass(job, GzipCodec.class);
260 | Chapter 9: MapReduce Features

SequenceFileOutputFormat.setOutputCompressionType(job,
CompressionType.BLOCK);
job.setPartitionerClass(TotalOrderPartitioner.class);
InputSampler.Sampler<IntWritable, Text> sampler =
new InputSampler.RandomSampler<IntWritable, Text>(0.1, 10000, 10);
InputSampler.writePartitionFile(job, sampler);
// Add to DistributedCache
Configuration conf = job.getConfiguration();
String partitionFile = TotalOrderPartitioner.getPartitionFile(conf);
URI partitionUri = new URI(partitionFile);
job.addCacheFile(partitionUri);
return job.waitForCompletion(true) ? 0 : 1;
}
public static void main(String[] args) throws Exception {
int exitCode = ToolRunner.run(
new SortByTemperatureUsingTotalOrderPartitioner(), args);
System.exit(exitCode);
}
}
We use a RandomSampler, which chooses keys with a uniform probability—here, 0.1.
There are also parameters for the maximum number of samples to take and the maxi‐
mum number of splits to sample (here, 10,000 and 10, respectively; these settings are
the defaults when InputSampler is run as an application), and the sampler stops when
the first of these limits is met. Samplers run on the client, making it important to limit
the number of splits that are downloaded so the sampler runs quickly. In practice, the
time taken to run the sampler is a small fraction of the overall job time.
The InputSampler writes a partition file that we need to share with the tasks running
on the cluster by adding it to the distributed cache (see “Distributed Cache” on page
274).
On one run, the sampler chose –5.6°C, 13.9°C, and 22.0°C as partition boundaries (for
four partitions), which translates into more even partition sizes than the earlier choice:
Temperature range < –5.6°C [–5.6°C, 13.9°C) [13.9°C, 22.0°C) >= 22.0°C
Proportion of records 29% 24% 23% 24%
Sorting | 261

4. In some applications, it’s common for some of the input to already be sorted, or at least partially sorted. For
example, the weather dataset is ordered by time, which may introduce certain biases, making the Random
Sampler a safer choice.
Your input data determines the best sampler to use. For example, SplitSampler, which
samples only the first n records in a split, is not so good for sorted data,4 because it
doesn’t select keys from throughout the split.
On the other hand, IntervalSampler chooses keys at regular intervals through the split
and makes a better choice for sorted data. RandomSampler is a good general-purpose
sampler. If none of these suits your application (and remember that the point of sampling
is to produce partitions that are approximately equal in size), you can write your own
implementation of the Sampler interface.
One of the nice properties of InputSampler and TotalOrderPartitioner is that you
are free to choose the number of partitions—that is, the number of reducers. However,
TotalOrderPartitioner will work only if the partition boundaries are distinct. One
problem with choosing a high number is that you may get collisions if you have a small
key space.
Here’s how we run it:
% hadoop jar hadoop-examples.jar SortByTemperatureUsingTotalOrderPartitioner \
-D mapreduce.job.reduces=30 input/ncdc/all-seq output-totalsort
The program produces 30 output partitions, each of which is internally sorted; in ad‐
dition, for these partitions, all the keys in partition i are less than the keys in partition
i + 1.
Secondary Sort
The MapReduce framework sorts the records by key before they reach the reducers. For
any particular key, however, the values are not sorted. The order in which the values
appear is not even stable from one run to the next, because they come from different
map tasks, which may finish at different times from run to run. Generally speaking,
most MapReduce programs are written so as not to depend on the order in which the
values appear to the reduce function. However, it is possible to impose an order on the
values by sorting and grouping the keys in a particular way.
To illustrate the idea, consider the MapReduce program for calculating the maximum
temperature for each year. If we arranged for the values (temperatures) to be sorted in
descending order, we wouldn’t have to iterate through them to find the maximum;
instead, we could take the first for each year and ignore the rest. (This approach isn’t
the most efficient way to solve this particular problem, but it illustrates how secondary
sort works in general.)
262 | Chapter 9: MapReduce Features

To achieve this, we change our keys to be composite: a combination of year and
temperature. We want the sort order for keys to be by year (ascending) and then by
temperature (descending):
1900 35°C
1900 34°C
1900 34°C
...
1901 36°C
1901 35°C
If all we did was change the key, this wouldn’t help, because then records for the same
year would have different keys and therefore would not (in general) go to the same
reducer. For example, (1900, 35°C) and (1900, 34°C) could go to different reducers. By
setting a partitioner to partition by the year part of the key, we can guarantee that records
for the same year go to the same reducer. This still isn’t enough to achieve our goal,
however. A partitioner ensures only that one reducer receives all the records for a year;
it doesn’t change the fact that the reducer groups by key within the partition:
The final piece of the puzzle is the setting to control the grouping. If we group values
in the reducer by the year part of the key, we will see all the records for the same year
in one reduce group. And because they are sorted by temperature in descending order,
the first is the maximum temperature:
To summarize, there is a recipe here to get the effect of sorting by value:
•Make the key a composite of the natural key and the natural value.
•The sort comparator should order by the composite key (i.e., the natural key and
natural value).
•The partitioner and grouping comparator for the composite key should consider
only the natural key for partitioning and grouping.
Sorting | 263

Java code
Putting this all together results in the code in Example 9-6. This program uses the plain-
text input again.
Example 9-6. Application to find the maximum temperature by sorting temperatures in
the key
public class MaxTemperatureUsingSecondarySort
extends Configured implements Tool {
static class MaxTemperatureMapper
extends Mapper<LongWritable, Text, IntPair, NullWritable> {
private NcdcRecordParser parser = new NcdcRecordParser();
@Override
protected void map(LongWritable key, Text value,
Context context) throws IOException, InterruptedException {
parser.parse(value);
if (parser.isValidTemperature()) {
context.write(new IntPair(parser.getYearInt(),
parser.getAirTemperature()), NullWritable.get());
}
}
}
static class MaxTemperatureReducer
extends Reducer<IntPair, NullWritable, IntPair, NullWritable> {
@Override
protected void reduce(IntPair key, Iterable<NullWritable> values,
Context context) throws IOException, InterruptedException {
context.write(key, NullWritable.get());
}
}
public static class FirstPartitioner
extends Partitioner<IntPair, NullWritable> {
@Override
public int getPartition(IntPair key, NullWritable value, int numPartitions) {
// multiply by 127 to perform some mixing
return Math.abs(key.getFirst() * 127) % numPartitions;
}
}
public static class KeyComparator extends WritableComparator {
protected KeyComparator() {
super(IntPair.class, true);
}
264 | Chapter 9: MapReduce Features

@Override
public int compare(WritableComparable w1, WritableComparable w2) {
IntPair ip1 = (IntPair) w1;
IntPair ip2 = (IntPair) w2;
int cmp = IntPair.compare(ip1.getFirst(), ip2.getFirst());
if (cmp != 0) {
return cmp;
}
return -IntPair.compare(ip1.getSecond(), ip2.getSecond()); //reverse
}
}
public static class GroupComparator extends WritableComparator {
protected GroupComparator() {
super(IntPair.class, true);
}
@Override
public int compare(WritableComparable w1, WritableComparable w2) {
IntPair ip1 = (IntPair) w1;
IntPair ip2 = (IntPair) w2;
return IntPair.compare(ip1.getFirst(), ip2.getFirst());
}
}
@Override
public int run(String[] args) throws Exception {
Job job = JobBuilder.parseInputAndOutput(this, getConf(), args);
if (job == null) {
return -1;
}
job.setMapperClass(MaxTemperatureMapper.class);
job.setPartitionerClass(FirstPartitioner.class);
job.setSortComparatorClass(KeyComparator.class);
job.setGroupingComparatorClass(GroupComparator.class);
job.setReducerClass(MaxTemperatureReducer.class);
job.setOutputKeyClass(IntPair.class);
job.setOutputValueClass(NullWritable.class);
return job.waitForCompletion(true) ? 0 : 1;
}
public static void main(String[] args) throws Exception {
int exitCode = ToolRunner.run(new MaxTemperatureUsingSecondarySort(), args);
System.exit(exitCode);
}
}
In the mapper, we create a key representing the year and temperature, using an IntPair
Writable implementation. (IntPair is like the TextPair class we developed in “Im‐
plementing a Custom Writable” on page 121.) We don’t need to carry any information
Sorting | 265

5. For simplicity, these custom comparators as shown are not optimized; see “Implementing a RawComparator
for speed” on page 123 for the steps we would need to take to make them faster.
in the value, because we can get the first (maximum) temperature in the reducer from
the key, so we use a NullWritable. The reducer emits the first key, which, due to the
secondary sorting, is an IntPair for the year and its maximum temperature. IntPair’s
toString() method creates a tab-separated string, so the output is a set of tab-separated
year-temperature pairs.
Many applications need to access all the sorted values, not just the
first value as we have provided here. To do this, you need to popu‐
late the value fields since in the reducer you can retrieve only the first
key. This necessitates some unavoidable duplication of information
between key and value.
We set the partitioner to partition by the first field of the key (the year) using a custom
partitioner called FirstPartitioner. To sort keys by year (ascending) and temperature
(descending), we use a custom sort comparator, using setSortComparatorClass(), that
extracts the fields and performs the appropriate comparisons. Similarly, to group keys
by year, we set a custom comparator, using setGroupingComparatorClass(), to extract
the first field of the key for comparison.5
Running this program gives the maximum temperatures for each year:
% hadoop jar hadoop-examples.jar MaxTemperatureUsingSecondarySort \
input/ncdc/all output-secondarysort
% hadoop fs -cat output-secondarysort/part-* | sort | head
1901 317
1902 244
1903 289
1904 256
1905 283
1906 294
1907 283
1908 289
1909 278
1910 294
Streaming
To do a secondary sort in Streaming, we can take advantage of a couple of library classes
that Hadoop provides. Here’s the driver that we can use to do a secondary sort:
% hadoop jar $HADOOP_HOME/share/hadoop/tools/lib/hadoop-streaming-*.jar \
-D stream.num.map.output.key.fields=2 \
-D mapreduce.partition.keypartitioner.options=-k1,1 \
-D mapreduce.job.output.key.comparator.class=\
266 | Chapter 9: MapReduce Features

org.apache.hadoop.mapred.lib.KeyFieldBasedComparator \
-D mapreduce.partition.keycomparator.options="-k1n -k2nr" \
-files secondary_sort_map.py,secondary_sort_reduce.py \
-input input/ncdc/all \
-output output-secondarysort-streaming \
-mapper ch09-mr-features/src/main/python/secondary_sort_map.py \
-partitioner org.apache.hadoop.mapred.lib.KeyFieldBasedPartitioner \
-reducer ch09-mr-features/src/main/python/secondary_sort_reduce.py
Our map function (Example 9-7) emits records with year and temperature fields. We
want to treat the combination of both of these fields as the key, so we set
stream.num.map.output.key.fields to 2. This means that values will be empty, just
like in the Java case.
Example 9-7. Map function for secondary sort in Python
#!/usr/bin/env python
import re
import sys
for line in sys.stdin:
val = line.strip()
(year, temp, q) = (val[15:19], int(val[87:92]), val[92:93])
if temp == 9999:
sys.stderr.write("reporter:counter:Temperature,Missing,1\n")
elif re.match("[01459]", q):
print "%s\t%s" % (year, temp)
However, we don’t want to partition by the entire key, so we use
KeyFieldBasedPartitioner, which allows us to partition by a part of the key. The
specification mapreduce.partition.keypartitioner.options configures the parti‐
tioner. The value -k1,1 instructs the partitioner to use only the first field of the key,
where fields are assumed to be separated by a string defined by the
mapreduce.map.output.key.field.separator property (a tab character by default).
Next, we want a comparator that sorts the year field in ascending order and the tem‐
perature field in descending order, so that the reduce function can simply return the
first record in each group. Hadoop provides KeyFieldBasedComparator, which is ideal
for this purpose. The comparison order is defined by a specification that is like the one
used for GNU sort. It is set using the mapreduce.partition.keycomparator.options
property. The value -k1n -k2nr used in this example means “sort by the first field in
numerical order, then by the second field in reverse numerical order.” Like its partitioner
cousin, KeyFieldBasedPartitioner, it uses the map output key separator to split a key
into fields.
In the Java version, we had to set the grouping comparator; however, in Streaming,
groups are not demarcated in any way, so in the reduce function we have to detect the
group boundaries ourselves by looking for when the year changes (Example 9-8).
Sorting | 267

Example 9-8. Reduce function for secondary sort in Python
#!/usr/bin/env python
import sys
last_group = None
for line in sys.stdin:
val = line.strip()
(year, temp) = val.split("\t")
group = year
if last_group != group:
print val
last_group = group
When we run the Streaming program, we get the same output as the Java version.
Finally, note that KeyFieldBasedPartitioner and KeyFieldBasedComparator are not
confined to use in Streaming programs; they are applicable to Java MapReduce pro‐
grams, too.
Joins
MapReduce can perform joins between large datasets, but writing the code to do joins
from scratch is fairly involved. Rather than writing MapReduce programs, you might
consider using a higher-level framework such as Pig, Hive, Cascading, Cruc, or Spark,
in which join operations are a core part of the implementation.
Let’s briefly consider the problem we are trying to solve. We have two datasets—for
example, the weather stations database and the weather records—and we want to rec‐
oncile the two. Let’s say we want to see each station’s history, with the station’s metadata
inlined in each output row. This is illustrated in Figure 9-2.
How we implement the join depends on how large the datasets are and how they are
partitioned. If one dataset is large (the weather records) but the other one is small enough
to be distributed to each node in the cluster (as the station metadata is), the join can be
effected by a MapReduce job that brings the records for each station together (a partial
sort on station ID, for example). The mapper or reducer uses the smaller dataset to look
up the station metadata for a station ID, so it can be written out with each record. See
“Side Data Distribution” on page 273 for a discussion of this approach, where we focus on
the mechanics of distributing the data to nodes in the cluster.
268 | Chapter 9: MapReduce Features

Figure 9-2. Inner join of two datasets
If the join is performed by the mapper it is called a map-side join, whereas if it is per‐
formed by the reducer it is called a reduce-side join.
If both datasets are too large for either to be copied to each node in the cluster, we can
still join them using MapReduce with a map-side or reduce-side join, depending on
how the data is structured. One common example of this case is a user database and a
log of some user activity (such as access logs). For a popular service, it is not feasible to
distribute the user database (or the logs) to all the MapReduce nodes.
Map-Side Joins
A map-side join between large inputs works by performing the join before the data
reaches the map function. For this to work, though, the inputs to each map must be
partitioned and sorted in a particular way. Each input dataset must be divided into the
Joins | 269

same number of partitions, and it must be sorted by the same key (the join key) in each
source. All the records for a particular key must reside in the same partition. This may
sound like a strict requirement (and it is), but it actually fits the description of the output
of a MapReduce job.
A map-side join can be used to join the outputs of several jobs that had the same number
of reducers, the same keys, and output files that are not splittable (by virtue of being
smaller than an HDFS block or being gzip compressed, for example). In the context of
the weather example, if we ran a partial sort on the stations file by station ID, and another
identical sort on the records, again by station ID and with the same number of reducers,
then the two outputs would satisfy the conditions for running a map-side join.
You use a CompositeInputFormat from the org.apache.hadoop.mapreduce.join
package to run a map-side join. The input sources and join type (inner or outer) for
CompositeInputFormat are configured through a join expression that is written ac‐
cording to a simple grammar. The package documentation has details and examples.
The org.apache.hadoop.examples.Join example is a general-purpose command-line
program for running a map-side join, since it allows you to run a MapReduce job for
any specified mapper and reducer over multiple inputs that are joined with a given join
operation.
Reduce-Side Joins
A reduce-side join is more general than a map-side join, in that the input datasets don’t
have to be structured in any particular way, but it is less efficient because both datasets
have to go through the MapReduce shuffle. The basic idea is that the mapper tags each
record with its source and uses the join key as the map output key, so that the records
with the same key are brought together in the reducer. We use several ingredients to
make this work in practice:
Multiple inputs
The input sources for the datasets generally have different formats, so it is very
convenient to use the MultipleInputs class (see “Multiple Inputs” on page 237) to
separate the logic for parsing and tagging each source.
Secondary sort
As described, the reducer will see the records from both sources that have the same
key, but they are not guaranteed to be in any particular order. However, to perform
the join, it is important to have the data from one source before that from the other.
For the weather data join, the station record must be the first of the values seen for
each key, so the reducer can fill in the weather records with the station name and
emit them straightaway. Of course, it would be possible to receive the records in
any order if we buffered them in memory, but this should be avoided because the
270 | Chapter 9: MapReduce Features

number of records in any group may be very large and exceed the amount of mem‐
ory available to the reducer.
We saw in “Secondary Sort” on page 262 how to impose an order on the values for
each key that the reducers see, so we use this technique here.
To tag each record, we use TextPair (discussed in Chapter 5) for the keys (to store the
station ID) and the tag. The only requirement for the tag values is that they sort in such
a way that the station records come before the weather records. This can be achieved
by tagging station records as 0 and weather records as 1. The mapper classes to do this
are shown in Examples 9-9 and 9-10.
Example 9-9. Mapper for tagging station records for a reduce-side join
public class JoinStationMapper
extends Mapper<LongWritable, Text, TextPair, Text> {
private NcdcStationMetadataParser parser = new NcdcStationMetadataParser();
@Override
protected void map(LongWritable key, Text value, Context context)
throws IOException, InterruptedException {
if (parser.parse(value)) {
context.write(new TextPair(parser.getStationId(), "0"),
new Text(parser.getStationName()));
}
}
}
Example 9-10. Mapper for tagging weather records for a reduce-side join
public class JoinRecordMapper
extends Mapper<LongWritable, Text, TextPair, Text> {
private NcdcRecordParser parser = new NcdcRecordParser();
@Override
protected void map(LongWritable key, Text value, Context context)
throws IOException, InterruptedException {
parser.parse(value);
context.write(new TextPair(parser.getStationId(), "1"), value);
}
}
The reducer knows that it will receive the station record first, so it extracts its name
from the value and writes it out as a part of every output record (Example 9-11).
Example 9-11. Reducer for joining tagged station records with tagged weather records
public class JoinReducer extends Reducer<TextPair, Text, Text, Text> {
@Override
protected void reduce(TextPair key, Iterable<Text> values, Context context)
Joins | 271

throws IOException, InterruptedException {
Iterator<Text> iter = values.iterator();
Text stationName = new Text(iter.next());
while (iter.hasNext()) {
Text record = iter.next();
Text outValue = new Text(stationName.toString() + "\t" + record.toString());
context.write(key.getFirst(), outValue);
}
}
}
The code assumes that every station ID in the weather records has exactly one matching
record in the station dataset. If this were not the case, we would need to generalize the
code to put the tag into the value objects, by using another TextPair. The reduce()
method would then be able to tell which entries were station names and detect (and
handle) missing or duplicate entries before processing the weather records.
Because objects in the reducer’s values iterator are reused (for effi‐
ciency purposes), it is vital that the code makes a copy of the first
Text object from the values iterator:
Text stationName = new Text(iter.next());
If the copy is not made, the stationName reference will refer to the
value just read when it is turned into a string, which is a bug.
Tying the job together is the driver class, shown in Example 9-12. The essential point
here is that we partition and group on the first part of the key, the station ID, which we
do with a custom Partitioner (KeyPartitioner) and a custom group comparator,
FirstComparator (from TextPair).
Example 9-12. Application to join weather records with station names
public class JoinRecordWithStationName extends Configured implements Tool {
public static class KeyPartitioner extends Partitioner<TextPair, Text> {
@Override
public int getPartition(TextPair key, Text value, int numPartitions) {
return (key.getFirst().hashCode() & Integer.MAX_VALUE) % numPartitions;
}
}
@Override
public int run(String[] args) throws Exception {
if (args.length != 3) {
JobBuilder.printUsage(this, "<ncdc input> <station input> <output>");
return -1;
}
Job job = new Job(getConf(), "Join weather records with station names");
272 | Chapter 9: MapReduce Features

job.setJarByClass(getClass());
Path ncdcInputPath = new Path(args[0]);
Path stationInputPath = new Path(args[1]);
Path outputPath = new Path(args[2]);
MultipleInputs.addInputPath(job, ncdcInputPath,
TextInputFormat.class, JoinRecordMapper.class);
MultipleInputs.addInputPath(job, stationInputPath,
TextInputFormat.class, JoinStationMapper.class);
FileOutputFormat.setOutputPath(job, outputPath);
job.setPartitionerClass(KeyPartitioner.class);
job.setGroupingComparatorClass(TextPair.FirstComparator.class);
job.setMapOutputKeyClass(TextPair.class);
job.setReducerClass(JoinReducer.class);
job.setOutputKeyClass(Text.class);
return job.waitForCompletion(true) ? 0 : 1;
}
public static void main(String[] args) throws Exception {
int exitCode = ToolRunner.run(new JoinRecordWithStationName(), args);
System.exit(exitCode);
}
}
Running the program on the sample data yields the following output:
011990-99999 SIHCCAJAVRI 0067011990999991950051507004...
011990-99999 SIHCCAJAVRI 0043011990999991950051512004...
011990-99999 SIHCCAJAVRI 0043011990999991950051518004...
012650-99999 TYNSET-HANSMOEN 0043012650999991949032412004...
012650-99999 TYNSET-HANSMOEN 0043012650999991949032418004...
Side Data Distribution
Side data can be defined as extra read-only data needed by a job to process the main
dataset. The challenge is to make side data available to all the map or reduce tasks (which
are spread across the cluster) in a convenient and efficient fashion.
Using the Job Configuration
You can set arbitrary key-value pairs in the job configuration using the various setter
methods on Configuration (or JobConf in the old MapReduce API). This is very useful
when you need to pass a small piece of metadata to your tasks.
Side Data Distribution | 273

In the task, you can retrieve the data from the configuration returned by Context’s
getConfiguration() method. (In the old API, it’s a little more involved: override the
configure() method in the Mapper or Reducer and use a getter method on the JobConf
object passed in to retrieve the data. It’s very common to store the data in an instance
field so it can be used in the map() or reduce() method.)
Usually a primitive type is sufficient to encode your metadata, but for arbitrary objects
you can either handle the serialization yourself (if you have an existing mechanism for
turning objects to strings and back) or use Hadoop’s Stringifier class. The
DefaultStringifier uses Hadoop’s serialization framework to serialize objects (see
“Serialization” on page 109).
You shouldn’t use this mechanism for transferring more than a few kilobytes of data,
because it can put pressure on the memory usage in MapReduce components. The job
configuration is always read by the client, the application master, and the task JVM, and
each time the configuration is read, all of its entries are read into memory, even if they
are not used.
Distributed Cache
Rather than serializing side data in the job configuration, it is preferable to distribute
datasets using Hadoop’s distributed cache mechanism. This provides a service for copy‐
ing files and archives to the task nodes in time for the tasks to use them when they run.
To save network bandwidth, files are normally copied to any particular node once
per job.
Usage
For tools that use GenericOptionsParser (this includes many of the programs in this
book; see “GenericOptionsParser, Tool, and ToolRunner” on page 148), you can specify
the files to be distributed as a comma-separated list of URIs as the argument to the
-files option. Files can be on the local filesystem, on HDFS, or on another Hadoop-
readable filesystem (such as S3). If no scheme is supplied, then the files are assumed to
be local. (This is true even when the default filesystem is not the local filesystem.)
You can also copy archive files (JAR files, ZIP files, tar files, and gzipped tar files) to
your tasks using the -archives option; these are unarchived on the task node. The
-libjars option will add JAR files to the classpath of the mapper and reducer tasks.
This is useful if you haven’t bundled library JAR files in your job JAR file.
Let’s see how to use the distributed cache to share a metadata file for station names. The
command we will run is:
% hadoop jar hadoop-examples.jar \
MaxTemperatureByStationNameUsingDistributedCacheFile \
-files input/ncdc/metadata/stations-fixed-width.txt input/ncdc/all output
274 | Chapter 9: MapReduce Features

This command will copy the local file stations-fixed-width.txt (no scheme is supplied,
so the path is automatically interpreted as a local file) to the task nodes, so we can use
it to look up station names. The listing for MaxTemperatureByStationNameUs
ingDistributedCacheFile appears in Example 9-13.
Example 9-13. Application to find the maximum temperature by station, showing sta‐
tion names from a lookup table passed as a distributed cache file
public class MaxTemperatureByStationNameUsingDistributedCacheFile
extends Configured implements Tool {
static class StationTemperatureMapper
extends Mapper<LongWritable, Text, Text, IntWritable> {
private NcdcRecordParser parser = new NcdcRecordParser();
@Override
protected void map(LongWritable key, Text value, Context context)
throws IOException, InterruptedException {
parser.parse(value);
if (parser.isValidTemperature()) {
context.write(new Text(parser.getStationId()),
new IntWritable(parser.getAirTemperature()));
}
}
}
static class MaxTemperatureReducerWithStationLookup
extends Reducer<Text, IntWritable, Text, IntWritable> {
private NcdcStationMetadata metadata;
@Override
protected void setup(Context context)
throws IOException, InterruptedException {
metadata = new NcdcStationMetadata();
metadata.initialize(new File("stations-fixed-width.txt"));
}
@Override
protected void reduce(Text key, Iterable<IntWritable> values,
Context context) throws IOException, InterruptedException {
String stationName = metadata.getStationName(key.toString());
int maxValue = Integer.MIN_VALUE;
for (IntWritable value : values) {
maxValue = Math.max(maxValue, value.get());
}
context.write(new Text(stationName), new IntWritable(maxValue));
}
Side Data Distribution | 275

}
@Override
public int run(String[] args) throws Exception {
Job job = JobBuilder.parseInputAndOutput(this, getConf(), args);
if (job == null) {
return -1;
}
job.setOutputKeyClass(Text.class);
job.setOutputValueClass(IntWritable.class);
job.setMapperClass(StationTemperatureMapper.class);
job.setCombinerClass(MaxTemperatureReducer.class);
job.setReducerClass(MaxTemperatureReducerWithStationLookup.class);
return job.waitForCompletion(true) ? 0 : 1;
}
public static void main(String[] args) throws Exception {
int exitCode = ToolRunner.run(
new MaxTemperatureByStationNameUsingDistributedCacheFile(), args);
System.exit(exitCode);
}
}
The program finds the maximum temperature by weather station, so the mapper
(StationTemperatureMapper) simply emits (station ID, temperature) pairs. For the
combiner, we reuse MaxTemperatureReducer (from Chapters 2 and 6) to pick the
maximum temperature for any given group of map outputs on the map side. The reducer
(MaxTemperatureReducerWithStationLookup) is different from the combiner, since in
addition to finding the maximum temperature, it uses the cache file to look up the station
name.
We use the reducer’s setup() method to retrieve the cache file using its original name,
relative to the working directory of the task.
You can use the distributed cache for copying files that do not fit in
memory. Hadoop map files are very useful in this regard, since they
serve as an on-disk lookup format (see “MapFile” on page 135). Be‐
cause map files are collections of files with a defined directory struc‐
ture, you should put them into an archive format (JAR, ZIP, tar, or
gzipped tar) and add them to the cache using the -archives option.
Here’s a snippet of the output, showing some maximum temperatures for a few weather
stations:
PEATS RIDGE WARATAH 372
STRATHALBYN RACECOU 410
276 | Chapter 9: MapReduce Features

6. If you are using the old MapReduce API, the same methods can be found in org.apache.ha
doop.filecache.DistributedCache.
SHEOAKS AWS 399
WANGARATTA AERO 409
MOOGARA 334
MACKAY AERO 331
How it works
When you launch a job, Hadoop copies the files specified by the -files, -archives,
and -libjars options to the distributed filesystem (normally HDFS). Then, before a
task is run, the node manager copies the files from the distributed filesystem to a local
disk—the cache—so the task can access the files. The files are said to be localized at this
point. From the task’s point of view, the files are just there, symbolically linked from the
task’s working directory. In addition, files specified by -libjars are added to the task’s
classpath before it is launched.
The node manager also maintains a reference count for the number of tasks using each
file in the cache. Before the task has run, the file’s reference count is incremented by 1;
then, after the task has run, the count is decreased by 1. Only when the file is not being
used (when the count reaches zero) is it eligible for deletion. Files are deleted to make
room for a new file when the node’s cache exceeds a certain size—10 GB by default—
using a least-recently used policy. The cache size may be changed by setting the con‐
figuration property yarn.nodemanager.localizer.cache.target-size-mb.
Although this design doesn’t guarantee that subsequent tasks from the same job running
on the same node will find the file they need in the cache, it is very likely that they will:
tasks from a job are usually scheduled to run at around the same time, so there isn’t the
opportunity for enough other jobs to run to cause the original task’s file to be deleted
from the cache.
The distributed cache API
Most applications don’t need to use the distributed cache API, because they can use the
cache via GenericOptionsParser, as we saw in Example 9-13. However, if Gener
icOptionsParser is not being used, then the API in Job can be used to put objects into
the distributed cache.6 Here are the pertinent methods in Job:
public void addCacheFile(URI uri)
public void addCacheArchive(URI uri)
public void setCacheFiles(URI[] files)
public void setCacheArchives(URI[] archives)
public void addFileToClassPath(Path file)
public void addArchiveToClassPath(Path archive)
Side Data Distribution | 277

Recall that there are two types of objects that can be placed in the cache: files and ar‐
chives. Files are left intact on the task node, whereas archives are unarchived on the task
node. For each type of object, there are three methods: an addCacheXXXX() method to
add the file or archive to the distributed cache, a setCacheXXXXs() method to set the
entire list of files or archives to be added to the cache in a single call (replacing those
set in any previous calls), and an addXXXXToClassPath() method to add the file or
archive to the MapReduce task’s classpath. Table 9-7 compares these API methods to
the GenericOptionsParser options described in Table 6-1.
Table 9-7. Distributed cache API
Job API method GenericOptionsParser
equivalent
Description
addCacheFile(URI uri)
setCacheFiles(URI[] files)
-files
file1,file2,...
Add files to the distributed cache
to be copied to the task node.
addCacheArchive(URI uri)
setCacheArchives(URI[] files)
-archives
archive1,archive2,...
Add archives to the distributed
cache to be copied to the task
node and unarchived there.
addFileToClassPath(Path file) -libjars
jar1,jar2,...
Add files to the distributed cache
to be added to the MapReduce
task’s classpath. The files are not
unarchived, so this is a useful way
to add JAR files to the classpath.
addArchiveToClassPath(Path archive) None Add archives to the distributed
cache to be unarchived and added
to the MapReduce task’s classpath.
This can be useful when you want
to add a directory of files to the
classpath, since you can create an
archive containing the files.
Alternatively, you could create a
JAR file and use
addFileToClassPath(),
which works equally well.
The URIs referenced in the add or set methods must be files in a
shared filesystem that exist when the job is run. On the other hand,
the filenames specified as a GenericOptionsParser option (e.g., -
files) may refer to local files, in which case they get copied to the
default shared filesystem (normally HDFS) on your behalf.
This is the key difference between using the Java API directly and
using GenericOptionsParser: the Java API does not copy the file
specified in the add or set method to the shared filesystem, whereas
the GenericOptionsParser does.
278 | Chapter 9: MapReduce Features

7. In Hadoop 1, localized files were not always symlinked, so it was sometimes necessary to retrieve localized
file paths using methods on JobContext. This limitation was removed in Hadoop 2.
Retrieving distributed cache files from the task works in the same way as before: you
access the localized file directly by name, as we did in Example 9-13. This works because
MapReduce will always create a symbolic link from the task’s working directory to every
file or archive added to the distributed cache.7 Archives are unarchived so you can access
the files in them using the nested path.
MapReduce Library Classes
Hadoop comes with a library of mappers and reducers for commonly used functions.
They are listed with brief descriptions in Table 9-8. For further information on how to
use them, consult their Java documentation.
Table 9-8. MapReduce library classes
Classes Description
ChainMapper, ChainReducer Run a chain of mappers in a single mapper and a reducer followed
by a chain of mappers in a single reducer, respectively.
(Symbolically, M+RM*, where M is a mapper and R is a reducer.)
This can substantially reduce the amount of disk I/O incurred
compared to running multiple MapReduce jobs.
FieldSelectionMapReduce (old API):
FieldSelectionMapper and FieldSelec
tionReducer (new API)
A mapper and reducer that can select fields (like the Unix cut
command) from the input keys and values and emit them as
output keys and values.
IntSumReducer, LongSumReducer Reducers that sum integer values to produce a total for every key.
InverseMapper A mapper that swaps keys and values.
MultithreadedMapRunner (old API), Multi
threadedMapper (new API)
A mapper (or map runner in the old API) that runs mappers
concurrently in separate threads. Useful for mappers that are not
CPU-bound.
TokenCounterMapper A mapper that tokenizes the input value into words (using Java’s
StringTokenizer) and emits each word along with a count of
1.
RegexMapper A mapper that finds matches of a regular expression in the input
value and emits the matches along with a count of 1.
MapReduce Library Classes | 279

PART III
Hadoop Operations

CHAPTER 10
Setting Up a Hadoop Cluster
This chapter explains how to set up Hadoop to run on a cluster of machines. Running
HDFS, MapReduce, and YARN on a single machine is great for learning about these
systems, but to do useful work, they need to run on multiple nodes.
There are a few options when it comes to getting a Hadoop cluster, from building your
own, to running on rented hardware or using an offering that provides Hadoop as a
hosted service in the cloud. The number of hosted options is too large to list here, but
even if you choose to build a Hadoop cluster yourself, there are still a number of in‐
stallation options:
Apache tarballs
The Apache Hadoop project and related projects provide binary (and source) tar‐
balls for each release. Installation from binary tarballs gives you the most flexibility
but entails the most amount of work, since you need to decide on where the in‐
stallation files, configuration files, and logfiles are located on the filesystem, set their
file permissions correctly, and so on.
Packages
RPM and Debian packages are available from the Apache Bigtop project, as well as
from all the Hadoop vendors. Packages bring a number of advantages over tarballs:
they provide a consistent filesystem layout, they are tested together as a stack (so
you know that the versions of Hadoop and Hive, say, will work together), and they
work well with configuration management tools like Puppet.
Hadoop cluster management tools
Cloudera Manager and Apache Ambari are examples of dedicated tools for instal‐
ling and managing a Hadoop cluster over its whole lifecycle. They provide a simple
web UI, and are the recommended way to set up a Hadoop cluster for most users
and operators. These tools encode a lot of operator knowledge about running
Hadoop. For example, they use heuristics based on the hardware profile (among
283

1. ECC memory is strongly recommended, as several Hadoop users have reported seeing many checksum errors
when using non-ECC memory on Hadoop clusters.
other factors) to choose good defaults for Hadoop configuration settings. For more
complex setups, like HA, or secure Hadoop, the management tools provide well-
tested wizards for getting a working cluster in a short amount of time. Finally, they
add extra features that the other installation options don’t offer, such as unified
monitoring and log search, and rolling upgrades (so you can upgrade the cluster
without experiencing downtime).
This chapter and the next give you enough information to set up and operate your own
basic cluster, but even if you are using Hadoop cluster management tools or a service
in which a lot of the routine setup and maintenance are done for you, these chapters
still offer valuable information about how Hadoop works from an operations point of
view. For more in-depth information, I highly recommend Hadoop Operations by Eric
Sammer (O’Reilly, 2012).
Cluster Specification
Hadoop is designed to run on commodity hardware. That means that you are not tied
to expensive, proprietary offerings from a single vendor; rather, you can choose stand‐
ardized, commonly available hardware from any of a large range of vendors to build
your cluster.
“Commodity” does not mean “low-end.” Low-end machines often have cheap compo‐
nents, which have higher failure rates than more expensive (but still commodity-class)
machines. When you are operating tens, hundreds, or thousands of machines, cheap
components turn out to be a false economy, as the higher failure rate incurs a greater
maintenance cost. On the other hand, large database-class machines are not recom‐
mended either, since they don’t score well on the price/performance curve. And even
though you would need fewer of them to build a cluster of comparable performance to
one built of mid-range commodity hardware, when one did fail, it would have a bigger
impact on the cluster because a larger proportion of the cluster hardware would be
unavailable.
Hardware specifications rapidly become obsolete, but for the sake of illustration, a typ‐
ical choice of machine for running an HDFS datanode and a YARN node manager in
2014 would have had the following specifications:
Processor
Two hex/octo-core 3 GHz CPUs
Memory
64−512 GB ECC RAM1
284 | Chapter 10: Setting Up a Hadoop Cluster

Storage
12−24 × 1−4 TB SATA disks
Network
Gigabit Ethernet with link aggregation
Although the hardware specification for your cluster will assuredly be different, Hadoop
is designed to use multiple cores and disks, so it will be able to take full advantage of
more powerful hardware.
Why Not Use RAID?
HDFS clusters do not benefit from using RAID (redundant array of independent disks)
for datanode storage (although RAID is recommended for the namenode’s disks, to
protect against corruption of its metadata). The redundancy that RAID provides is not
needed, since HDFS handles it by replication between nodes.
Furthermore, RAID striping (RAID 0), which is commonly used to increase perfor‐
mance, turns out to be slower than the JBOD (just a bunch of disks) configuration used
by HDFS, which round-robins HDFS blocks between all disks. This is because RAID 0
read and write operations are limited by the speed of the slowest-responding disk in the
RAID array. In JBOD, disk operations are independent, so the average speed of opera‐
tions is greater than that of the slowest disk. Disk performance often shows considerable
variation in practice, even for disks of the same model. In some benchmarking carried
out on a Yahoo! cluster, JBOD performed 10% faster than RAID 0 in one test (Gridmix)
and 30% better in another (HDFS write throughput).
Finally, if a disk fails in a JBOD configuration, HDFS can continue to operate without
the failed disk, whereas with RAID, failure of a single disk causes the whole array (and
hence the node) to become unavailable.
Cluster Sizing
How large should your cluster be? There isn’t an exact answer to this question, but the
beauty of Hadoop is that you can start with a small cluster (say, 10 nodes) and grow it
as your storage and computational needs grow. In many ways, a better question is this:
how fast does your cluster need to grow? You can get a good feel for this by considering
storage capacity.
For example, if your data grows by 1 TB a day and you have three-way HDFS replication,
you need an additional 3 TB of raw storage per day. Allow some room for intermediate
files and logfiles (around 30%, say), and this is in the range of one (2014-vintage) ma‐
chine per week. In practice, you wouldn’t buy a new machine each week and add it to
the cluster. The value of doing a back-of-the-envelope calculation like this is that it gives
Cluster Specification | 285

you a feel for how big your cluster should be. In this example, a cluster that holds two
years’ worth of data needs 100 machines.
Master node scenarios
Depending on the size of the cluster, there are various configurations for running the
master daemons: the namenode, secondary namenode, resource manager, and history
server. For a small cluster (on the order of 10 nodes), it is usually acceptable to run the
namenode and the resource manager on a single master machine (as long as at least one
copy of the namenode’s metadata is stored on a remote filesystem). However, as the
cluster gets larger, there are good reasons to separate them.
The namenode has high memory requirements, as it holds file and block metadata for
the entire namespace in memory. The secondary namenode, although idle most of the
time, has a comparable memory footprint to the primary when it creates a checkpoint.
(This is explained in detail in “The filesystem image and edit log” on page 318.) For
filesystems with a large number of files, there may not be enough physical memory on
one machine to run both the primary and secondary namenode.
Aside from simple resource requirements, the main reason to run masters on separate
machines is for high availability. Both HDFS and YARN support configurations where
they can run masters in active-standby pairs. If the active master fails, then the standby,
running on separate hardware, takes over with little or no interruption to the service.
In the case of HDFS, the standby performs the checkpointing function of the secondary
namenode (so you don’t need to run a standby and a secondary namenode).
Configuring and running Hadoop HA is not covered in this book. Refer to the Hadoop
website or vendor documentation for details.
Network Topology
A common Hadoop cluster architecture consists of a two-level network topology, as
illustrated in Figure 10-1. Typically there are 30 to 40 servers per rack (only 3 are shown
in the diagram), with a 10 Gb switch for the rack and an uplink to a core switch or router
(at least 10 Gb or better). The salient point is that the aggregate bandwidth between
nodes on the same rack is much greater than that between nodes on different racks.
286 | Chapter 10: Setting Up a Hadoop Cluster

Figure 10-1. Typical two-level network architecture for a Hadoop cluster
Rack awareness
To get maximum performance out of Hadoop, it is important to configure Hadoop so
that it knows the topology of your network. If your cluster runs on a single rack, then
there is nothing more to do, since this is the default. However, for multirack clusters,
you need to map nodes to racks. This allows Hadoop to prefer within-rack transfers
(where there is more bandwidth available) to off-rack transfers when placing
MapReduce tasks on nodes. HDFS will also be able to place replicas more intelligently
to trade off performance and resilience.
Network locations such as nodes and racks are represented in a tree, which reflects the
network “distance” between locations. The namenode uses the network location when
determining where to place block replicas (see “Network Topology and Hadoop” on
page 70); the MapReduce scheduler uses network location to determine where the clos‐
est replica is for input to a map task.
For the network in Figure 10-1, the rack topology is described by two network locations
—say, /switch1/rack1 and /switch1/rack2. Because there is only one top-level switch in
this cluster, the locations can be simplified to /rack1 and /rack2.
The Hadoop configuration must specify a map between node addresses and network
locations. The map is described by a Java interface, DNSToSwitchMapping, whose
signature is:
public interface DNSToSwitchMapping {
public List<String> resolve(List<String> names);
}
Cluster Specification | 287

The names parameter is a list of IP addresses, and the return value is a list of corre‐
sponding network location strings. The net.topology.node.switch.mapping.impl
configuration property defines an implementation of the DNSToSwitchMapping inter‐
face that the namenode and the resource manager use to resolve worker node network
locations.
For the network in our example, we would map node1, node2, and node3 to /rack1, and
node4, node5, and node6 to /rack2.
Most installations don’t need to implement the interface themselves, however, since the
default implementation is ScriptBasedMapping, which runs a user-defined script to
determine the mapping. The script’s location is controlled by the property
net.topology.script.file.name. The script must accept a variable number of argu‐
ments that are the hostnames or IP addresses to be mapped, and it must emit the cor‐
responding network locations to standard output, separated by whitespace. The Hadoop
wiki has an example.
If no script location is specified, the default behavior is to map all nodes to a single
network location, called /default-rack.
Cluster Setup and Installation
This section describes how to install and configure a basic Hadoop cluster from scratch
using the Apache Hadoop distribution on a Unix operating system. It provides back‐
ground information on the things you need to think about when setting up Hadoop.
For a production installation, most users and operators should consider one of the
Hadoop cluster management tools listed at the beginning of this chapter.
Installing Java
Hadoop runs on both Unix and Windows operating systems, and requires Java to be
installed. For a production installation, you should select a combination of operating
system, Java, and Hadoop that has been certified by the vendor of the Hadoop distri‐
bution you are using. There is also a page on the Hadoop wiki that lists combinations
that community members have run with success.
Creating Unix User Accounts
It’s good practice to create dedicated Unix user accounts to separate the Hadoop pro‐
cesses from each other, and from other services running on the same machine. The
HDFS, MapReduce, and YARN services are usually run as separate users, named hdfs,
mapred, and yarn, respectively. They all belong to the same hadoop group.
288 | Chapter 10: Setting Up a Hadoop Cluster

2. The mapred user doesn’t use SSH, as in Hadoop 2 and later, the only MapReduce daemon is the job history
server.
Installing Hadoop
Download Hadoop from the Apache Hadoop releases page, and unpack the contents of
the distribution in a sensible location, such as /usr/local (/opt is another standard choice;
note that Hadoop should not be installed in a user’s home directory, as that may be an
NFS-mounted directory):
% cd /usr/local
% sudo tar xzf hadoop-x.y.z.tar.gz
You also need to change the owner of the Hadoop files to be the hadoop user and group:
% sudo chown -R hadoop:hadoop hadoop-x.y.z
It’s convenient to put the Hadoop binaries on the shell path too:
% export HADOOP_HOME=/usr/local/hadoop-x.y.z
% export PATH=$PATH:$HADOOP_HOME/bin:$HADOOP_HOME/sbin
Configuring SSH
The Hadoop control scripts (but not the daemons) rely on SSH to perform cluster-wide
operations. For example, there is a script for stopping and starting all the daemons in
the cluster. Note that the control scripts are optional—cluster-wide operations can be
performed by other mechanisms, too, such as a distributed shell or dedicated Hadoop
management applications.
To work seamlessly, SSH needs to be set up to allow passwordless login for the hdfs and
yarn users from machines in the cluster.2 The simplest way to achieve this is to generate
a public/private key pair and place it in an NFS location that is shared across the cluster.
First, generate an RSA key pair by typing the following. You need to do this twice, once
as the hdfs user and once as the yarn user:
% ssh-keygen -t rsa -f ~/.ssh/id_rsa
Even though we want passwordless logins, keys without passphrases are not considered
good practice (it’s OK to have an empty passphrase when running a local pseudo-
distributed cluster, as described in Appendix A), so we specify a passphrase when
prompted for one. We use ssh-agent to avoid the need to enter a password for each
connection.
The private key is in the file specified by the -f option, ~/.ssh/id_rsa, and the public key
is stored in a file with the same name but with .pub appended, ~/.ssh/id_rsa.pub.
Cluster Setup and Installation | 289

3. See its man page for instructions on how to start ssh-agent.
Next, we need to make sure that the public key is in the ~/.ssh/authorized_keys file on
all the machines in the cluster that we want to connect to. If the users’ home directories
are stored on an NFS filesystem, the keys can be shared across the cluster by typing the
following (first as hdfs and then as yarn):
% cat ~/.ssh/id_rsa.pub >> ~/.ssh/authorized_keys
If the home directory is not shared using NFS, the public keys will need to be shared by
some other means (such as ssh-copy-id).
Test that you can SSH from the master to a worker machine by making sure ssh-agent
is running,3 and then run ssh-add to store your passphrase. You should be able to SSH
to a worker without entering the passphrase again.
Configuring Hadoop
Hadoop must have its configuration set appropriately to run in distributed mode on a
cluster. The important configuration settings to achieve this are discussed in “Hadoop
Configuration” on page 292.
Formatting the HDFS Filesystem
Before it can be used, a brand-new HDFS installation needs to be formatted. The for‐
matting process creates an empty filesystem by creating the storage directories and the
initial versions of the namenode’s persistent data structures. Datanodes are not involved
in the initial formatting process, since the namenode manages all of the filesystem’s
metadata, and datanodes can join or leave the cluster dynamically. For the same reason,
you don’t need to say how large a filesystem to create, since this is determined by the
number of datanodes in the cluster, which can be increased as needed, long after the
filesystem is formatted.
Formatting HDFS is a fast operation. Run the following command as the hdfs user:
% hdfs namenode -format
Starting and Stopping the Daemons
Hadoop comes with scripts for running commands and starting and stopping daemons
across the whole cluster. To use these scripts (which can be found in the sbin directory),
you need to tell Hadoop which machines are in the cluster. There is a file for this purpose,
called slaves, which contains a list of the machine hostnames or IP addresses, one per
line. The slaves file lists the machines that the datanodes and node managers should run
on. It resides in Hadoop’s configuration directory, although it may be placed elsewhere
290 | Chapter 10: Setting Up a Hadoop Cluster

4. There can be more than one namenode when running HDFS HA.
(and given another name) by changing the HADOOP_SLAVES setting in hadoop-env.sh.
Also, this file does not need to be distributed to worker nodes, since they are used only
by the control scripts running on the namenode or resource manager.
The HDFS daemons are started by running the following command as the hdfs user:
% start-dfs.sh
The machine (or machines) that the namenode and secondary namenode run on is
determined by interrogating the Hadoop configuration for their hostnames. For exam‐
ple, the script finds the namenode’s hostname by executing the following:
% hdfs getconf -namenodes
By default, this finds the namenode’s hostname from fs.defaultFS. In slightly more
detail, the start-dfs.sh script does the following:
•Starts a namenode on each machine returned by executing hdfs getconf
-namenodes4
• Starts a datanode on each machine listed in the slaves file
•Starts a secondary namenode on each machine returned by executing hdfs get
conf -secondarynamenodes
The YARN daemons are started in a similar way, by running the following command
as the yarn user on the machine hosting the resource manager:
% start-yarn.sh
In this case, the resource manager is always run on the machine from which the start-
yarn.sh script was run. More specifically, the script:
•Starts a resource manager on the local machine
•Starts a node manager on each machine listed in the slaves file
Also provided are stop-dfs.sh and stop-yarn.sh scripts to stop the daemons started by
the corresponding start scripts.
These scripts start and stop Hadoop daemons using the hadoop-daemon.sh script (or
the yarn-daemon.sh script, in the case of YARN). If you use the aforementioned scripts,
you shouldn’t call hadoop-daemon.sh directly. But if you need to control Hadoop dae‐
mons from another system or from your own scripts, the hadoop-daemon.sh script is a
good integration point. Likewise, hadoop-daemons.sh (with an “s”) is handy for starting
the same daemon on a set of hosts.
Cluster Setup and Installation | 291

Finally, there is only one MapReduce daemon—the job history server, which is started
as follows, as the mapred user:
% mr-jobhistory-daemon.sh start historyserver
Creating User Directories
Once you have a Hadoop cluster up and running, you need to give users access to it.
This involves creating a home directory for each user and setting ownership permissions
on it:
% hadoop fs -mkdir /user/username
% hadoop fs -chown username:username /user/username
This is a good time to set space limits on the directory. The following sets a 1 TB limit
on the given user directory:
% hdfs dfsadmin -setSpaceQuota 1t /user/username
Hadoop Configuration
There are a handful of files for controlling the configuration of a Hadoop installation;
the most important ones are listed in Table 10-1.
Table 10-1. Hadoop configuration files
Filename Format Description
hadoop-env.sh Bash script Environment variables that are used in the scripts to run Hadoop
mapred-env.sh Bash script Environment variables that are used in the scripts to run
MapReduce (overrides variables set in hadoop-env.sh)
yarn-env.sh Bash script Environment variables that are used in the scripts to run YARN
(overrides variables set in hadoop-env.sh)
core-site.xml Hadoop configuration
XML
Configuration settings for Hadoop Core, such as I/O settings that
are common to HDFS, MapReduce, and YARN
hdfs-site.xml Hadoop configuration
XML
Configuration settings for HDFS daemons: the namenode, the
secondary namenode, and the datanodes
mapred-site.xml Hadoop configuration
XML
Configuration settings for MapReduce daemons: the job history
server
yarn-site.xml Hadoop configuration
XML
Configuration settings for YARN daemons: the resource
manager, the web app proxy server, and the node managers
slaves Plain text A list of machines (one per line) that each run a datanode and a
node manager
hadoop-metrics2 .properties Java properties Properties for controlling how metrics are published in Hadoop
(see “Metrics and JMX” on page 331)
log4j.properties Java properties Properties for system logfiles, the namenode audit log, and the
task log for the task JVM process (“Hadoop Logs” on page 172)
292 | Chapter 10: Setting Up a Hadoop Cluster

Filename Format Description
hadoop-policy.xml Hadoop configuration
XML
Configuration settings for access control lists when running
Hadoop in secure mode
These files are all found in the etc/hadoop directory of the Hadoop distribution. The
configuration directory can be relocated to another part of the filesystem (outside the
Hadoop installation, which makes upgrades marginally easier) as long as daemons are
started with the --config option (or, equivalently, with the HADOOP_CONF_DIR environ‐
ment variable set) specifying the location of this directory on the local filesystem.
Configuration Management
Hadoop does not have a single, global location for configuration information. Instead,
each Hadoop node in the cluster has its own set of configuration files, and it is up to
administrators to ensure that they are kept in sync across the system. There are parallel
shell tools that can help do this, such as dsh or pdsh. This is an area where Hadoop cluster
management tools like Cloudera Manager and Apache Ambari really shine, since they
take care of propagating changes across the cluster.
Hadoop is designed so that it is possible to have a single set of configuration files that
are used for all master and worker machines. The great advantage of this is simplicity,
both conceptually (since there is only one configuration to deal with) and operationally
(as the Hadoop scripts are sufficient to manage a single configuration setup).
For some clusters, the one-size-fits-all configuration model breaks down. For example,
if you expand the cluster with new machines that have a different hardware specification
from the existing ones, you need a different configuration for the new machines to take
advantage of their extra resources.
In these cases, you need to have the concept of a class of machine and maintain a separate
configuration for each class. Hadoop doesn’t provide tools to do this, but there are
several excellent tools for doing precisely this type of configuration management, such
as Chef, Puppet, CFEngine, and Bcfg2.
For a cluster of any size, it can be a challenge to keep all of the machines in sync. Consider
what happens if the machine is unavailable when you push out an update. Who ensures
it gets the update when it becomes available? This is a big problem and can lead to
divergent installations, so even if you use the Hadoop control scripts for managing
Hadoop, it may be a good idea to use configuration management tools for maintaining
the cluster. These tools are also excellent for doing regular maintenance, such as patching
security holes and updating system packages.
Hadoop Configuration | 293

Environment Settings
In this section, we consider how to set the variables in hadoop-env.sh. There are also
analogous configuration files for MapReduce and YARN (but not for HDFS), called
mapred-env.sh and yarn-env.sh, where variables pertaining to those components can be
set. Note that the MapReduce and YARN files override the values set in hadoop-env.sh.
Java
The location of the Java implementation to use is determined by the JAVA_HOME setting
in hadoop-env.sh or the JAVA_HOME shell environment variable, if not set in hadoop-
env.sh. It’s a good idea to set the value in hadoop-env.sh, so that it is clearly defined in
one place and to ensure that the whole cluster is using the same version of Java.
Memory heap size
By default, Hadoop allocates 1,000 MB (1 GB) of memory to each daemon it runs. This
is controlled by the HADOOP_HEAPSIZE setting in hadoop-env.sh. There are also envi‐
ronment variables to allow you to change the heap size for a single daemon. For example,
you can set YARN_RESOURCEMANAGER_HEAPSIZE in yarn-env.sh to override the heap size
for the resource manager.
Surprisingly, there are no corresponding environment variables for HDFS daemons,
despite it being very common to give the namenode more heap space. There is another
way to set the namenode heap size, however; this is discussed in the following sidebar.
How Much Memory Does a Namenode Need?
A namenode can eat up memory, since a reference to every block of every file is main‐
tained in memory. It’s difficult to give a precise formula because memory usage depends
on the number of blocks per file, the filename length, and the number of directories in
the filesystem; plus, it can change from one Hadoop release to another.
The default of 1,000 MB of namenode memory is normally enough for a few million
files, but as a rule of thumb for sizing purposes, you can conservatively allow 1,000 MB
per million blocks of storage.
For example, a 200-node cluster with 24 TB of disk space per node, a block size of 128
MB, and a replication factor of 3 has room for about 2 million blocks (or more): 200 ×
24,000,000 MB ⁄ (128 MB × 3). So in this case, setting the namenode memory to 12,000
MB would be a good starting point.
You can increase the namenode’s memory without changing the memory allocated to
other Hadoop daemons by setting HADOOP_NAMENODE_OPTS in hadoop-env.sh to include
a JVM option for setting the memory size. HADOOP_NAMENODE_OPTS allows you to pass
extra options to the namenode’s JVM. So, for example, if you were using a Sun JVM,
294 | Chapter 10: Setting Up a Hadoop Cluster

-Xmx2000m would specify that 2,000 MB of memory should be allocated to the name‐
node.
If you change the namenode’s memory allocation, don’t forget to do the same for the
secondary namenode (using the HADOOP_SECONDARYNAMENODE_OPTS variable), since its
memory requirements are comparable to the primary namenode’s.
In addition to the memory requirements of the daemons, the node manager allocates
containers to applications, so we need to factor these into the total memory footprint
of a worker machine; see “Memory settings in YARN and MapReduce” on page 301.
System logfiles
System logfiles produced by Hadoop are stored in $HADOOP_HOME/logs by default.
This can be changed using the HADOOP_LOG_DIR setting in hadoop-env.sh. It’s a good idea
to change this so that logfiles are kept out of the directory that Hadoop is installed in.
Changing this keeps logfiles in one place, even after the installation directory changes
due to an upgrade. A common choice is /var/log/hadoop, set by including the following
line in hadoop-env.sh:
export HADOOP_LOG_DIR=/var/log/hadoop
The log directory will be created if it doesn’t already exist. (If it does not exist, confirm
that the relevant Unix Hadoop user has permission to create it.) Each Hadoop daemon
running on a machine produces two logfiles. The first is the log output written via log4j.
This file, whose name ends in .log, should be the first port of call when diagnosing
problems because most application log messages are written here. The standard Hadoop
log4j configuration uses a daily rolling file appender to rotate logfiles. Old logfiles are
never deleted, so you should arrange for them to be periodically deleted or archived, so
as to not run out of disk space on the local node.
The second logfile is the combined standard output and standard error log. This logfile,
whose name ends in .out, usually contains little or no output, since Hadoop uses log4j
for logging. It is rotated only when the daemon is restarted, and only the last five logs
are retained. Old logfiles are suffixed with a number between 1 and 5, with 5 being the
oldest file.
Logfile names (of both types) are a combination of the name of the user running the
daemon, the daemon name, and the machine hostname. For example, hadoop-hdfs-
datanode-ip-10-45-174-112.log.2014-09-20 is the name of a logfile after it has been ro‐
tated. This naming structure makes it possible to archive logs from all machines in the
cluster in a single directory, if needed, since the filenames are unique.
The username in the logfile name is actually the default for the HADOOP_IDENT_STRING
setting in hadoop-env.sh. If you wish to give the Hadoop instance a different identity
Hadoop Configuration | 295

5. For more discussion on the security implications of SSH host keys, consult the article “SSH Host Key Pro‐
tection” by Brian Hatch.
6. Notice that there is no site file for MapReduce shown here. This is because the only MapReduce daemon is
the job history server, and the defaults are sufficient.
for the purposes of naming the logfiles, change HADOOP_IDENT_STRING to be the iden‐
tifier you want.
SSH settings
The control scripts allow you to run commands on (remote) worker nodes from the
master node using SSH. It can be useful to customize the SSH settings, for various
reasons. For example, you may want to reduce the connection timeout (using the
ConnectTimeout option) so the control scripts don’t hang around waiting to see whether
a dead node is going to respond. Obviously, this can be taken too far. If the timeout is
too low, then busy nodes will be skipped, which is bad.
Another useful SSH setting is StrictHostKeyChecking, which can be set to no to au‐
tomatically add new host keys to the known hosts files. The default, ask, prompts the
user to confirm that the key fingerprint has been verified, which is not a suitable setting
in a large cluster environment.5
To pass extra options to SSH, define the HADOOP_SSH_OPTS environment variable in
hadoop-env.sh. See the ssh and ssh_config manual pages for more SSH settings.
Important Hadoop Daemon Properties
Hadoop has a bewildering number of configuration properties. In this section, we
address the ones that you need to define (or at least understand why the default is
appropriate) for any real-world working cluster. These properties are set in the Hadoop
site files: core-site.xml, hdfs-site.xml, and yarn-site.xml. Typical instances of these files
are shown in Examples 10-1, 10-2, and 10-3.6 You can learn more about the format of
Hadoop’s configuration files in “The Configuration API” on page 141.
To find the actual configuration of a running daemon, visit the /conf page on its web
server. For example, http://resource-manager-host:8088/conf shows the configuration
that the resource manager is running with. This page shows the combined site and
default configuration files that the daemon is running with, and also shows which file
each property was picked up from.
Example 10-1. A typical core-site.xml configuration file
<?xml version="1.0"?>
<!-- core-site.xml -->
<configuration>
<property>
296 | Chapter 10: Setting Up a Hadoop Cluster

<name>fs.defaultFS</name>
<value>hdfs://namenode/</value>
</property>
</configuration>
Example 10-2. A typical hdfs-site.xml configuration file
<?xml version="1.0"?>
<!-- hdfs-site.xml -->
<configuration>
<property>
<name>dfs.namenode.name.dir</name>
<value>/disk1/hdfs/name,/remote/hdfs/name</value>
</property>
<property>
<name>dfs.datanode.data.dir</name>
<value>/disk1/hdfs/data,/disk2/hdfs/data</value>
</property>
<property>
<name>dfs.namenode.checkpoint.dir</name>
<value>/disk1/hdfs/namesecondary,/disk2/hdfs/namesecondary</value>
</property>
</configuration>
Example 10-3. A typical yarn-site.xml configuration file
<?xml version="1.0"?>
<!-- yarn-site.xml -->
<configuration>
<property>
<name>yarn.resourcemanager.hostname</name>
<value>resourcemanager</value>
</property>
<property>
<name>yarn.nodemanager.local-dirs</name>
<value>/disk1/nm-local-dir,/disk2/nm-local-dir</value>
</property>
<property>
<name>yarn.nodemanager.aux-services</name>
<value>mapreduce.shuffle</value>
</property>
<property>
<name>yarn.nodemanager.resource.memory-mb</name>
<value>16384</value>
</property>
<property>
<name>yarn.nodemanager.resource.cpu-vcores</name>
Hadoop Configuration | 297

<value>16</value>
</property>
</configuration>
HDFS
To run HDFS, you need to designate one machine as a namenode. In this case, the
property fs.defaultFS is an HDFS filesystem URI whose host is the namenode’s host‐
name or IP address and whose port is the port that the namenode will listen on for
RPCs. If no port is specified, the default of 8020 is used.
The fs.defaultFS property also doubles as specifying the default filesystem. The de‐
fault filesystem is used to resolve relative paths, which are handy to use because they
save typing (and avoid hardcoding knowledge of a particular namenode’s address). For
example, with the default filesystem defined in Example 10-1, the relative URI /a/b is
resolved to hdfs://namenode/a/b.
If you are running HDFS, the fact that fs.defaultFS is used to spec‐
ify both the HDFS namenode and the default filesystem means HDFS
has to be the default filesystem in the server configuration. Bear in
mind, however, that it is possible to specify a different filesystem as
the default in the client configuration, for convenience.
For example, if you use both HDFS and S3 filesystems, then you have
a choice of specifying either as the default in the client configura‐
tion, which allows you to refer to the default with a relative URI and
the other with an absolute URI.
There are a few other configuration properties you should set for HDFS: those that set
the storage directories for the namenode and for datanodes. The property dfs.name
node.name.dir specifies a list of directories where the namenode stores persistent
filesystem metadata (the edit log and the filesystem image). A copy of each metadata
file is stored in each directory for redundancy. It’s common to configure dfs.name
node.name.dir so that the namenode metadata is written to one or two local disks, as
well as a remote disk, such as an NFS-mounted directory. Such a setup guards against
failure of a local disk and failure of the entire namenode, since in both cases the files
can be recovered and used to start a new namenode. (The secondary namenode takes
only periodic checkpoints of the namenode, so it does not provide an up-to-date backup
of the namenode.)
You should also set the dfs.datanode.data.dir property, which specifies a list of di‐
rectories for a datanode to store its blocks in. Unlike the namenode, which uses multiple
directories for redundancy, a datanode round-robins writes between its storage direc‐
tories, so for performance you should specify a storage directory for each local disk.
Read performance also benefits from having multiple disks for storage, because blocks
298 | Chapter 10: Setting Up a Hadoop Cluster

will be spread across them and concurrent reads for distinct blocks will be correspond‐
ingly spread across disks.
For maximum performance, you should mount storage disks with the
noatime option. This setting means that last accessed time informa‐
tion is not written on file reads, which gives significant perfor‐
mance gains.
Finally, you should configure where the secondary namenode stores its checkpoints of
the filesystem. The dfs.namenode.checkpoint.dir property specifies a list of directo‐
ries where the checkpoints are kept. Like the storage directories for the namenode,
which keep redundant copies of the namenode metadata, the checkpointed filesystem
image is stored in each checkpoint directory for redundancy.
Table 10-2 summarizes the important configuration properties for HDFS.
Table 10-2. Important HDFS daemon properties
Property name Type Default value Description
fs.defaultFS URI file:/// The default filesystem. The
URI defines the hostname and
port that the namenode’s RPC
server runs on. The default
port is 8020. This property is
set in core-site.xml.
dfs.namenode.name.dir Comma-separated
directory names
file://${ha
doop.tmp.dir}/
dfs/name
The list of directories where
the namenode stores its
persistent metadata. The
namenode stores a copy of the
metadata in each directory in
the list.
dfs.datanode.data.dir Comma-separated
directory names
file://${ha
doop.tmp.dir}/
dfs/data
A list of directories where the
datanode stores blocks. Each
block is stored in only one of
these directories.
dfs.namenode.checkpoint.dir Comma-separated
directory names
file://${ha
doop.tmp.dir}/
dfs/namesecondary
A list of directories where the
secondary namenode stores
checkpoints. It stores a copy of
the checkpoint in each
directory in the list.
Hadoop Configuration | 299

Note that the storage directories for HDFS are under Hadoop’s tem‐
porary directory by default (this is configured via the ha
doop.tmp.dir property, whose default is /tmp/hadoop-$
{user.name}). Therefore, it is critical that these properties are set so
that data is not lost by the system when it clears out temporary
directories.
YARN
To run YARN, you need to designate one machine as a resource manager. The simplest
way to do this is to set the property yarn.resourcemanager.hostname to the hostname
or IP address of the machine running the resource manager. Many of the resource
manager’s server addresses are derived from this property. For example, yarn.resour
cemanager.address takes the form of a host-port pair, and the host defaults to
yarn.resourcemanager.hostname. In a MapReduce client configuration, this property
is used to connect to the resource manager over RPC.
During a MapReduce job, intermediate data and working files are written to temporary
local files. Because this data includes the potentially very large output of map tasks, you
need to ensure that the yarn.nodemanager.local-dirs property, which controls the
location of local temporary storage for YARN containers, is configured to use disk par‐
titions that are large enough. The property takes a comma-separated list of directory
names, and you should use all available local disks to spread disk I/O (the directories
are used in round-robin fashion). Typically, you will use the same disks and partitions
(but different directories) for YARN local storage as you use for datanode block storage,
as governed by the dfs.datanode.data.dir property, which was discussed earlier.
Unlike MapReduce 1, YARN doesn’t have tasktrackers to serve map outputs to reduce
tasks, so for this function it relies on shuffle handlers, which are long-running auxiliary
services running in node managers. Because YARN is a general-purpose service, the
MapReduce shuffle handlers need to be enabled explicitly in yarn-site.xml by setting
the yarn.nodemanager.aux-services property to mapreduce_shuffle.
Table 10-3 summarizes the important configuration properties for YARN. The resource-
related settings are covered in more detail in the next sections.
Table 10-3. Important YARN daemon properties
Property name Type Default value Description
yarn.resourcemanager.hostname Hostname 0.0.0.0 The hostname of the machine
the resource manager runs on.
Abbreviated ${y.rm.host
name} below.
yarn.resourcemanager.address Hostname and
port
${y.rm.host
name}:8032
The hostname and port that
the resource manager’s RPC
server runs on.
300 | Chapter 10: Setting Up a Hadoop Cluster

Property name Type Default value Description
yarn.nodemanager.local-dirs Comma-separated
directory names
${ha
doop.tmp.dir}/
nm-local-dir
A list of directories where node
managers allow containers to
store intermediate data. The
data is cleared out when the
application ends.
yarn.nodemanager.aux-services Comma-separated
service names
A list of auxiliary services run
by the node manager. A service
is implemented by the class
defined by the property
yarn.nodemanager.aux-
services.service-
name.class. By default, no
auxiliary services are specified.
yarn.nodemanager.resource.memory-
mb
int 8192 The amount of physical
memory (in MB) that may be
allocated to containers being
run by the node manager.
yarn.nodemanager.vmem-pmem-ratio float 2.1 The ratio of virtual to physical
memory for containers. Virtual
memory usage may exceed the
allocation by this amount.
yarn.nodemanager.resource.cpu-
vcores
int 8 The number of CPU cores that
may be allocated to containers
being run by the node
manager.
Memory settings in YARN and MapReduce
YARN treats memory in a more fine-grained manner than the slot-based model used
in MapReduce 1. Rather than specifying a fixed maximum number of map and reduce
slots that may run on a node at once, YARN allows applications to request an arbitrary
amount of memory (within limits) for a task. In the YARN model, node managers
allocate memory from a pool, so the number of tasks that are running on a particular
node depends on the sum of their memory requirements, and not simply on a fixed
number of slots.
The calculation for how much memory to dedicate to a node manager for running
containers depends on the amount of physical memory on the machine. Each Hadoop
daemon uses 1,000 MB, so for a datanode and a node manager, the total is 2,000 MB.
Set aside enough for other processes that are running on the machine, and the remainder
can be dedicated to the node manager’s containers by setting the configuration property
yarn.nodemanager.resource.memory-mb to the total allocation in MB. (The default is
8,192 MB, which is normally too low for most setups.)
Hadoop Configuration | 301

The next step is to determine how to set memory options for individual jobs. There are
two main controls: one for the size of the container allocated by YARN, and another for
the heap size of the Java process run in the container.
The memory controls for MapReduce are all set by the client in the
job configuration. The YARN settings are cluster settings and can‐
not be modified by the client.
Container sizes are determined by mapreduce.map.memory.mb and mapreduce.re
duce.memory.mb; both default to 1,024 MB. These settings are used by the application
master when negotiating for resources in the cluster, and also by the node manager,
which runs and monitors the task containers. The heap size of the Java process is set by
mapred.child.java.opts, and defaults to 200 MB. You can also set the Java options
separately for map and reduce tasks (see Table 10-4).
Table 10-4. MapReduce job memory properties (set by the client)
Property name Type Default value Description
mapreduce.map.memory.mb int 1024 The amount of memory for map containers.
mapreduce.reduce.memory.mb int 1024 The amount of memory for reduce containers.
mapred.child.java.opts String -Xmx200m The JVM options used to launch the container process
that runs map and reduce tasks. In addition to memory
settings, this property can include JVM properties for
debugging, for example.
mapreduce.map.java.opts String -Xmx200m The JVM options used for the child process that runs
map tasks.
mapreduce.reduce.java.opts String -Xmx200m The JVM options used for the child process that runs
reduce tasks.
For example, suppose mapred.child.java.opts is set to -Xmx800m and mapre
duce.map.memory.mb is left at its default value of 1,024 MB. When a map task is run,
the node manager will allocate a 1,024 MB container (decreasing the size of its pool by
that amount for the duration of the task) and will launch the task JVM configured with
an 800 MB maximum heap size. Note that the JVM process will have a larger memory
footprint than the heap size, and the overhead will depend on such things as the native
libraries that are in use, the size of the permanent generation space, and so on. The
important thing is that the physical memory used by the JVM process, including any
processes that it spawns, such as Streaming processes, does not exceed its allocation
(1,024 MB). If a container uses more memory than it has been allocated, then it may be
terminated by the node manager and marked as failed.
302 | Chapter 10: Setting Up a Hadoop Cluster

YARN schedulers impose a minimum or maximum on memory allocations. The default
minimum is 1,024 MB (set by yarn.scheduler.minimum-allocation-mb), and the de‐
fault maximum is 8,192 MB (set by yarn.scheduler.maximum-allocation-mb).
There are also virtual memory constraints that a container must meet. If a container’s
virtual memory usage exceeds a given multiple of the allocated physical memory, the
node manager may terminate the process. The multiple is expressed by the
yarn.nodemanager.vmem-pmem-ratio property, which defaults to 2.1. In the example
used earlier, the virtual memory threshold above which the task may be terminated is
2,150 MB, which is 2.1 × 1,024 MB.
When configuring memory parameters it’s very useful to be able to monitor a task’s
actual memory usage during a job run, and this is possible via MapReduce task counters.
The counters PHYSICAL_MEMORY_BYTES, VIRTUAL_MEMORY_BYTES, and
COMMITTED_HEAP_BYTES (described in Table 9-2) provide snapshot values of memory
usage and are therefore suitable for observation during the course of a task attempt.
Hadoop also provides settings to control how much memory is used for MapReduce
operations. These can be set on a per-job basis and are covered in “Shuffle and Sort” on
page 197.
CPU settings in YARN and MapReduce
In addition to memory, YARN treats CPU usage as a managed resource, and applications
can request the number of cores they need. The number of cores that a node manager
can allocate to containers is controlled by the yarn.nodemanager.resource.cpu-
vcores property. It should be set to the total number of cores on the machine, minus a
core for each daemon process running on the machine (datanode, node manager, and
any other long-running processes).
MapReduce jobs can control the number of cores allocated to map and reduce containers
by setting mapreduce.map.cpu.vcores and mapreduce.reduce.cpu.vcores. Both de‐
fault to 1, an appropriate setting for normal single-threaded MapReduce tasks, which
can only saturate a single core.
Hadoop Configuration | 303

While the number of cores is tracked during scheduling (so a con‐
tainer won’t be allocated on a machine where there are no spare
cores, for example), the node manager will not, by default, limit
actual CPU usage of running containers. This means that a contain‐
er can abuse its allocation by using more CPU than it was given,
possibly starving other containers running on the same host. YARN
has support for enforcing CPU limits using Linux cgroups. The node
manager’s container executor class (yarn.nodemanager.container-
executor.class) must be set to use the LinuxContainerExecutor
class, which in turn must be configured to use cgroups (see the
properties under yarn.nodemanager.linux-container-executor).
Hadoop Daemon Addresses and Ports
Hadoop daemons generally run both an RPC server for communication between dae‐
mons (Table 10-5) and an HTTP server to provide web pages for human consumption
(Table 10-6). Each server is configured by setting the network address and port number
to listen on. A port number of 0 instructs the server to start on a free port, but this is
generally discouraged because it is incompatible with setting cluster-wide firewall pol‐
icies.
In general, the properties for setting a server’s RPC and HTTP addresses serve double
duty: they determine the network interface that the server will bind to, and they are
used by clients or other machines in the cluster to connect to the server. For example,
node managers use the yarn.resourcemanager.resource-tracker.address property
to find the address of their resource manager.
It is often desirable for servers to bind to multiple network interfaces, but setting the
network address to 0.0.0.0, which works for the server, breaks the second case, since
the address is not resolvable by clients or other machines in the cluster. One solution is
to have separate configurations for clients and servers, but a better way is to set the bind
host for the server. By setting yarn.resourcemanager.hostname to the (externally re‐
solvable) hostname or IP address and yarn.resourcemanager.bind-host to 0.0.0.0,
you ensure that the resource manager will bind to all addresses on the machine, while
at the same time providing a resolvable address for node managers and clients.
In addition to an RPC server, datanodes run a TCP/IP server for block transfers. The
server address and port are set by the dfs.datanode.address property , which has a
default value of 0.0.0.0:50010.
304 | Chapter 10: Setting Up a Hadoop Cluster

Table 10-5. RPC server properties
Property name Default value Description
fs.defaultFS file:/// When set to an HDFS URI, this property
determines the namenode’s RPC server
address and port. The default port is 8020 if
not specified.
dfs.namenode.rpc-bind-host The address the namenode’s RPC server will
bind to. If not set (the default), the bind
address is determined by fs.defaultFS.
It can be set to 0.0.0.0 to make the
namenode listen on all interfaces.
dfs.datanode.ipc.address 0.0.0.0:50020 The datanode’s RPC server address and port.
mapreduce.jobhistory.address 0.0.0.0:10020 The job history server’s RPC server address
and port. This is used by the client (typically
outside the cluster) to query job history.
mapreduce.jobhistory.bind-host The address the job history server’s RPC and
HTTP servers will bind to.
yarn.resourcemanager.hostname 0.0.0.0 The hostname of the machine the resource
manager runs on. Abbreviated $
{y.rm.hostname} below.
yarn.resourcemanager.bind-host The address the resource manager’s RPC and
HTTP servers will bind to.
yarn.resourcemanager.address ${y.rm.host
name}:8032
The resource manager’s RPC server address
and port. This is used by the client (typically
outside the cluster) to communicate with
the resource manager.
yarn.resourcemanager.admin.address ${y.rm.host
name}:8033
The resource manager’s admin RPC server
address and port. This is used by the admin
client (invoked with yarn rmadmin,
typically run outside the cluster) to
communicate with the resource manager.
yarn.resourcemanager.scheduler.ad
dress
${y.rm.host
name}:8030
The resource manager scheduler’s RPC server
address and port. This is used by (in-cluster)
application masters to communicate with
the resource manager.
yarn.resourcemanager.resource-
tracker.address
${y.rm.host
name}:8031
The resource manager resource tracker’s RPC
server address and port. This is used by (in-
cluster) node managers to communicate
with the resource manager.
yarn.nodemanager.hostname 0.0.0.0 The hostname of the machine the node
manager runs on. Abbreviated $
{y.nm.hostname} below.
yarn.nodemanager.bind-host The address the node manager’s RPC and
HTTP servers will bind to.
Hadoop Configuration | 305

Property name Default value Description
yarn.nodemanager.address ${y.nm.host
name}:0
The node manager’s RPC server address and
port. This is used by (in-cluster) application
masters to communicate with node
managers.
yarn.nodemanager.localizer.address ${y.nm.host
name}:8040
The node manager localizer’s RPC server
address and port.
Table 10-6. HTTP server properties
Property name Default value Description
dfs.namenode.http-address 0.0.0.0:50070 The namenode’s HTTP server address and
port.
dfs.namenode.http-bind-host The address the namenode’s HTTP server
will bind to.
dfs.namenode.secondary.http-
address
0.0.0.0:50090 The secondary namenode’s HTTP server
address and port.
dfs.datanode.http.address 0.0.0.0:50075 The datanode’s HTTP server address and
port. (Note that the property name is
inconsistent with the ones for the
namenode.)
mapreduce.jobhistory.webapp.ad
dress
0.0.0.0:19888 The MapReduce job history server’s address
and port. This property is set in mapred-
site.xml.
mapreduce.shuffle.port 13562 The shuffle handler’s HTTP port number.
This is used for serving map outputs, and is
not a user-accessible web UI. This property
is set in mapred-site.xml.
yarn.resourcemanager.webapp.ad
dress
${y.rm.host
name}:8088
The resource manager’s HTTP server address
and port.
yarn.nodemanager.webapp.address ${y.nm.host
name}:8042
The node manager’s HTTP server address
and port.
yarn.web-proxy.address The web app proxy server’s HTTP server
address and port. If not set (the default),
then the web app proxy server will run in
the resource manager process.
There is also a setting for controlling which network interfaces the datanodes use as
their IP addresses (for HTTP and RPC servers). The relevant property is dfs.data
node.dns.interface, which is set to default to use the default network interface. You
can set this explicitly to report the address of a particular interface (eth0, for example).
306 | Chapter 10: Setting Up a Hadoop Cluster

Other Hadoop Properties
This section discusses some other properties that you might consider setting.
Cluster membership
To aid in the addition and removal of nodes in the future, you can specify a file con‐
taining a list of authorized machines that may join the cluster as datanodes or node
managers. The file is specified using the dfs.hosts and
yarn.resourcemanager.nodes.include-path properties (for datanodes and node
managers, respectively), and the corresponding dfs.hosts.exclude and
yarn.resourcemanager.nodes.exclude-path properties specify the files used for de‐
commissioning. See “Commissioning and Decommissioning Nodes” on page 334 for fur‐
ther discussion.
Buffer size
Hadoop uses a buffer size of 4 KB (4,096 bytes) for its I/O operations. This is a conser‐
vative setting, and with modern hardware and operating systems, you will likely see
performance benefits by increasing it; 128 KB (131,072 bytes) is a common choice. Set
the value in bytes using the io.file.buffer.size property in core-site.xml.
HDFS block size
The HDFS block size is 128 MB by default, but many clusters use more (e.g., 256 MB,
which is 268,435,456 bytes) to ease memory pressure on the namenode and to give
mappers more data to work on. Use the dfs.blocksize property in hdfs-site.xml to
specify the size in bytes.
Reserved storage space
By default, datanodes will try to use all of the space available in their storage directories.
If you want to reserve some space on the storage volumes for non-HDFS use, you can
set dfs.datanode.du.reserved to the amount, in bytes, of space to reserve.
Trash
Hadoop filesystems have a trash facility, in which deleted files are not actually deleted
but rather are moved to a trash folder, where they remain for a minimum period before
being permanently deleted by the system. The minimum period in minutes that a file
will remain in the trash is set using the fs.trash.interval configuration property in
core-site.xml. By default, the trash interval is zero, which disables trash.
Like in many operating systems, Hadoop’s trash facility is a user-level feature, meaning
that only files that are deleted using the filesystem shell are put in the trash. Files deleted
programmatically are deleted immediately. It is possible to use the trash
Hadoop Configuration | 307

programmatically, however, by constructing a Trash instance, then calling its moveTo
Trash() method with the Path of the file intended for deletion. The method returns a
value indicating success; a value of false means either that trash is not enabled or that
the file is already in the trash.
When trash is enabled, users each have their own trash directories called .Trash in their
home directories. File recovery is simple: you look for the file in a subdirectory
of .Trash and move it out of the trash subtree.
HDFS will automatically delete files in trash folders, but other filesystems will not, so
you have to arrange for this to be done periodically. You can expunge the trash, which
will delete files that have been in the trash longer than their minimum period, using the
filesystem shell:
% hadoop fs -expunge
The Trash class exposes an expunge() method that has the same effect.
Job scheduler
Particularly in a multiuser setting, consider updating the job scheduler queue configu‐
ration to reflect your organizational needs. For example, you can set up a queue for each
group using the cluster. See “Scheduling in YARN” on page 85.
Reduce slow start
By default, schedulers wait until 5% of the map tasks in a job have completed before
scheduling reduce tasks for the same job. For large jobs, this can cause problems with
cluster utilization, since they take up reduce containers while waiting for the map tasks
to complete. Setting mapreduce.job.reduce.slowstart.completedmaps to a higher
value, such as 0.80 (80%), can help improve throughput.
Short-circuit local reads
When reading a file from HDFS, the client contacts the datanode and the data is sent
to the client via a TCP connection. If the block being read is on the same node as the
client, then it is more efficient for the client to bypass the network and read the block
data directly from the disk. This is termed a short-circuit local read, and can make
applications like HBase perform better.
You can enable short-circuit local reads by setting dfs.client.read.shortcircuit to
true. Short-circuit local reads are implemented using Unix domain sockets, which use
a local path for client-datanode communication. The path is set using the property
dfs.domain.socket.path, and must be a path that only the datanode user (typically
hdfs) or root can create, such as /var/run/hadoop-hdfs/dn_socket.
308 | Chapter 10: Setting Up a Hadoop Cluster

Security
Early versions of Hadoop assumed that HDFS and MapReduce clusters would be used
by a group of cooperating users within a secure environment. The measures for
restricting access were designed to prevent accidental data loss, rather than to prevent
unauthorized access to data. For example, the file permissions system in HDFS prevents
one user from accidentally wiping out the whole filesystem because of a bug in a pro‐
gram, or by mistakenly typing hadoop fs -rmr /, but it doesn’t prevent a malicious
user from assuming root’s identity to access or delete any data in the cluster.
In security parlance, what was missing was a secure authentication mechanism to assure
Hadoop that the user seeking to perform an operation on the cluster is who he claims
to be and therefore can be trusted. HDFS file permissions provide only a mechanism
for authorization, which controls what a particular user can do to a particular file. For
example, a file may be readable only by a certain group of users, so anyone not in that
group is not authorized to read it. However, authorization is not enough by itself, because
the system is still open to abuse via spoofing by a malicious user who can gain network
access to the cluster.
It’s common to restrict access to data that contains personally identifiable information
(such as an end user’s full name or IP address) to a small set of users (of the cluster)
within the organization who are authorized to access such information. Less sensitive
(or anonymized) data may be made available to a larger set of users. It is convenient to
host a mix of datasets with different security levels on the same cluster (not least because
it means the datasets with lower security levels can be shared). However, to meet reg‐
ulatory requirements for data protection, secure authentication must be in place for
shared clusters.
This is the situation that Yahoo! faced in 2009, which led a team of engineers there to
implement secure authentication for Hadoop. In their design, Hadoop itself does not
manage user credentials; instead, it relies on Kerberos, a mature open-source network
authentication protocol, to authenticate the user. However, Kerberos doesn’t manage
permissions. Kerberos says that a user is who she says she is; it’s Hadoop’s job to deter‐
mine whether that user has permission to perform a given action.
There’s a lot to security in Hadoop, and this section only covers the highlights. For more,
readers are referred to Hadoop Security by Ben Spivey and Joey Echeverria (O’Reilly,
2014).
Kerberos and Hadoop
At a high level, there are three steps that a client must take to access a service when using
Kerberos, each of which involves a message exchange with a server:
Security | 309

1. Authentication. The client authenticates itself to the Authentication Server and
receives a timestamped Ticket-Granting Ticket (TGT).
2. Authorization. The client uses the TGT to request a service ticket from the Ticket-
Granting Server.
3. Service request. The client uses the service ticket to authenticate itself to the server
that is providing the service the client is using. In the case of Hadoop, this might
be the namenode or the resource manager.
Together, the Authentication Server and the Ticket Granting Server form the Key Dis‐
tribution Center (KDC). The process is shown graphically in Figure 10-2.
Figure 10-2. The three-step Kerberos ticket exchange protocol
The authorization and service request steps are not user-level actions; the client per‐
forms these steps on the user’s behalf. The authentication step, however, is normally
carried out explicitly by the user using the kinit command, which will prompt for a
password. However, this doesn’t mean you need to enter your password every time you
run a job or access HDFS, since TGTs last for 10 hours by default (and can be renewed
for up to a week). It’s common to automate authentication at operating system login
time, thereby providing single sign-on to Hadoop.
In cases where you don’t want to be prompted for a password (for running an unattended
MapReduce job, for example), you can create a Kerberos keytab file using the ktutil
command. A keytab is a file that stores passwords and may be supplied to kinit with
the -t option.
310 | Chapter 10: Setting Up a Hadoop Cluster

7. To use Kerberos authentication with Hadoop, you need to install, configure, and run a KDC (Hadoop does
not come with one). Your organization may already have a KDC you can use (an Active Directory installation,
for example); if not, you can set up an MIT Kerberos 5 KDC.
An example
Let’s look at an example of the process in action. The first step is to enable Kerberos
authentication by setting the hadoop.security.authentication property in core-
site.xml to kerberos.7 The default setting is simple, which signifies that the old
backward-compatible (but insecure) behavior of using the operating system username
to determine identity should be employed.
We also need to enable service-level authorization by setting hadoop.security.author
ization to true in the same file. You may configure access control lists (ACLs) in the
hadoop-policy.xml configuration file to control which users and groups have permission
to connect to each Hadoop service. Services are defined at the protocol level, so there
are ones for MapReduce job submission, namenode communication, and so on. By
default, all ACLs are set to *, which means that all users have permission to access each
service; however, on a real cluster you should lock the ACLs down to only those users
and groups that should have access.
The format for an ACL is a comma-separated list of usernames, followed by whitespace,
followed by a comma-separated list of group names. For example, the ACL
preston,howard directors,inventors would authorize access to users named
preston or howard, or in groups directors or inventors.
With Kerberos authentication turned on, let’s see what happens when we try to copy a
local file to HDFS:
% hadoop fs -put quangle.txt .
10/07/03 15:44:58 WARN ipc.Client: Exception encountered while connecting to the
server: javax.security.sasl.SaslException: GSS initiate failed [Caused by
GSSException: No valid credentials provided (Mechanism level: Failed to find
any Kerberos tgt)]
Bad connection to FS. command aborted. exception: Call to localhost/
127.0.0.1:8020 failed on local exception: java.io.IOException:
javax.security.sasl.SaslException: GSS initiate failed [Caused by GSSException:
No valid credentials provided
(Mechanism level: Failed to find any Kerberos tgt)]
The operation fails because we don’t have a Kerberos ticket. We can get one by authen‐
ticating to the KDC, using kinit:
% kinit
Password for hadoop-user@LOCALDOMAIN: password
% hadoop fs -put quangle.txt .
% hadoop fs -stat %n quangle.txt
quangle.txt
Security | 311

And we see that the file is successfully written to HDFS. Notice that even though we
carried out two filesystem commands, we only needed to call kinit once, since the
Kerberos ticket is valid for 10 hours (use the klist command to see the expiry time of
your tickets and kdestroy to invalidate your tickets). After we get a ticket, everything
works just as it normally would.
Delegation Tokens
In a distributed system such as HDFS or MapReduce, there are many client-server
interactions, each of which must be authenticated. For example, an HDFS read operation
will involve multiple calls to the namenode and calls to one or more datanodes. Instead
of using the three-step Kerberos ticket exchange protocol to authenticate each call,
which would present a high load on the KDC on a busy cluster, Hadoop uses delegation
tokens to allow later authenticated access without having to contact the KDC again.
Delegation tokens are created and used transparently by Hadoop on behalf of users, so
there’s no action you need to take as a user beyond using kinit to sign in, but it’s useful
to have a basic idea of how they are used.
A delegation token is generated by the server (the namenode, in this case) and can be
thought of as a shared secret between the client and the server. On the first RPC call to
the namenode, the client has no delegation token, so it uses Kerberos to authenticate.
As a part of the response, it gets a delegation token from the namenode. In subsequent
calls it presents the delegation token, which the namenode can verify (since it generated
it using a secret key), and hence the client is authenticated to the server.
When it wants to perform operations on HDFS blocks, the client uses a special kind of
delegation token, called a block access token, that the namenode passes to the client in
response to a metadata request. The client uses the block access token to authenticate
itself to datanodes. This is possible only because the namenode shares its secret key used
to generate the block access token with datanodes (sending it in heartbeat messages),
so that they can verify block access tokens. Thus, an HDFS block may be accessed only
by a client with a valid block access token from a namenode. This closes the security
hole in unsecured Hadoop where only the block ID was needed to gain access to a block.
This property is enabled by setting dfs.block.access.token.enable to true.
In MapReduce, job resources and metadata (such as JAR files, input splits, and config‐
uration files) are shared in HDFS for the application master to access, and user code
runs on the node managers and accesses files on HDFS (the process is explained in
“Anatomy of a MapReduce Job Run” on page 185). Delegation tokens are used by these
components to access HDFS during the course of the job. When the job has finished,
the delegation tokens are invalidated.
Delegation tokens are automatically obtained for the default HDFS instance, but if your
job needs to access other HDFS clusters, you can load the delegation tokens for these
312 | Chapter 10: Setting Up a Hadoop Cluster

8. LinuxTaskController uses a setuid executable called container-executor, found in the bin directory. You
should ensure that this binary is owned by root and has the setuid bit set (with chmod +s).
by setting the mapreduce.job.hdfs-servers job property to a comma-separated list of
HDFS URIs.
Other Security Enhancements
Security has been tightened throughout the Hadoop stack to protect against unauthor‐
ized access to resources. The more notable features are listed here:
•Tasks can be run using the operating system account for the user who submitted
the job, rather than the user running the node manager. This means that the oper‐
ating system is used to isolate running tasks, so they can’t send signals to each other
(to kill another user’s tasks, for example) and so local information, such as task data,
is kept private via local filesystem permissions.
This feature is enabled by setting yarn.nodemanager.container-
executor.class to org.apache.hadoop.yarn.server.nodemanager.LinuxCon
tainerExecutor.8 In addition, administrators need to ensure that each user is given
an account on every node in the cluster (typically using LDAP).
•When tasks are run as the user who submitted the job, the distributed cache (see
“Distributed Cache” on page 274) is secure. Files that are world-readable are put in
a shared cache (the insecure default); otherwise, they go in a private cache, readable
only by the owner.
•Users can view and modify only their own jobs, not others. This is enabled by setting
mapreduce.cluster.acls.enabled to true. There are two job configuration prop‐
erties, mapreduce.job.acl-view-job and mapreduce.job.acl-modify-job,
which may be set to a comma-separated list of users to control who may view or
modify a particular job.
•The shuffle is secure, preventing a malicious user from requesting another user’s
map outputs.
•When appropriately configured, it’s no longer possible for a malicious user to run
a rogue secondary namenode, datanode, or node manager that can join the cluster
and potentially compromise data stored in the cluster. This is enforced by requiring
daemons to authenticate with the master node they are connecting to.
To enable this feature, you first need to configure Hadoop to use a keytab previously
generated with the ktutil command. For a datanode, for example, you would set
the dfs.datanode.keytab.file property to the keytab filename and dfs.data
node.kerberos.principal to the username to use for the datanode. Finally, the
ACL for the DataNodeProtocol (which is used by datanodes to communicate with
Security | 313

the namenode) must be set in hadoop-policy.xml, by restricting security.data
node.protocol.acl to the datanode’s username.
•A datanode may be run on a privileged port (one lower than 1024), so a client may
be reasonably sure that it was started securely.
•A task may communicate only with its parent application master, thus preventing
an attacker from obtaining MapReduce data from another user’s job.
•Various parts of Hadoop can be configured to encrypt network data, including RPC
(hadoop.rpc.protection), HDFS block transfers (dfs.encrypt.data.transfer),
the MapReduce shuffle (mapreduce.shuffle.ssl.enabled), and the web UIs
(hadokop.ssl.enabled). Work is ongoing to encrypt data “at rest,” too, so that
HDFS blocks can be stored in encrypted form, for example.
Benchmarking a Hadoop Cluster
Is the cluster set up correctly? The best way to answer this question is empirically: run
some jobs and confirm that you get the expected results. Benchmarks make good tests
because you also get numbers that you can compare with other clusters as a sanity check
on whether your new cluster is performing roughly as expected. And you can tune a
cluster using benchmark results to squeeze the best performance out of it. This is often
done with monitoring systems in place (see “Monitoring” on page 330), so you can see
how resources are being used across the cluster.
To get the best results, you should run benchmarks on a cluster that is not being used
by others. In practice, this will be just before it is put into service and users start relying
on it. Once users have scheduled periodic jobs on a cluster, it is generally impossible to
find a time when the cluster is not being used (unless you arrange downtime with users),
so you should run benchmarks to your satisfaction before this happens.
Experience has shown that most hardware failures for new systems are hard drive fail‐
ures. By running I/O-intensive benchmarks—such as the ones described next—you can
“burn in” the cluster before it goes live.
Hadoop Benchmarks
Hadoop comes with several benchmarks that you can run very easily with minimal setup
cost. Benchmarks are packaged in the tests JAR file, and you can get a list of them, with
descriptions, by invoking the JAR file with no arguments:
% hadoop jar $HADOOP_HOME/share/hadoop/mapreduce/hadoop-mapreduce-*-tests.jar
Most of the benchmarks show usage instructions when invoked with no arguments. For
example:
314 | Chapter 10: Setting Up a Hadoop Cluster

9. In 2008, TeraSort was used to break the world record for sorting 1 TB of data; see “A Brief History of Apache
Hadoop” on page 12.
% hadoop jar $HADOOP_HOME/share/hadoop/mapreduce/hadoop-mapreduce-*-tests.jar \
TestDFSIO
TestDFSIO.1.7
Missing arguments.
Usage: TestDFSIO [genericOptions] -read [-random | -backward |
-skip [-skipSize Size]] | -write | -append | -clean [-compression codecClassName]
[-nrFiles N] [-size Size[B|KB|MB|GB|TB]] [-resFile resultFileName]
[-bufferSize Bytes] [-rootDir]
Benchmarking MapReduce with TeraSort
Hadoop comes with a MapReduce program called TeraSort that does a total sort of its
input.9 It is very useful for benchmarking HDFS and MapReduce together, as the full
input dataset is transferred through the shuffle. The three steps are: generate some ran‐
dom data, perform the sort, then validate the results.
First, we generate some random data using teragen (found in the examples JAR file,
not the tests one). It runs a map-only job that generates a specified number of rows of
binary data. Each row is 100 bytes long, so to generate one terabyte of data using 1,000
maps, run the following (10t is short for 10 trillion):
% hadoop jar \
$HADOOP_HOME/share/hadoop/mapreduce/hadoop-mapreduce-examples-*.jar \
teragen -Dmapreduce.job.maps=1000 10t random-data
Next, run terasort:
% hadoop jar \
$HADOOP_HOME/share/hadoop/mapreduce/hadoop-mapreduce-examples-*.jar \
terasort random-data sorted-data
The overall execution time of the sort is the metric we are interested in, but it’s instructive
to watch the job’s progress via the web UI (http://resource-manager-host:8088/), where
you can get a feel for how long each phase of the job takes. Adjusting the parameters
mentioned in “Tuning a Job” on page 175 is a useful exercise, too.
As a final sanity check, we validate that the data in sorted-data is, in fact, correctly sorted:
% hadoop jar \
$HADOOP_HOME/share/hadoop/mapreduce/hadoop-mapreduce-examples-*.jar \
teravalidate sorted-data report
This command runs a short MapReduce job that performs a series of checks on the
sorted data to check whether the sort is accurate. Any errors can be found in the report/
part-r-00000 output file.
Benchmarking a Hadoop Cluster | 315

Other benchmarks
There are many more Hadoop benchmarks, but the following are widely used:
•TestDFSIO tests the I/O performance of HDFS. It does this by using a MapReduce
job as a convenient way to read or write files in parallel.
•MRBench (invoked with mrbench) runs a small job a number of times. It acts as a
good counterpoint to TeraSort, as it checks whether small job runs are responsive.
•NNBench (invoked with nnbench) is useful for load-testing namenode hardware.
•Gridmix is a suite of benchmarks designed to model a realistic cluster workload by
mimicking a variety of data-access patterns seen in practice. See the documentation
in the distribution for how to run Gridmix.
•SWIM, or the Statistical Workload Injector for MapReduce, is a repository of real-
life MapReduce workloads that you can use to generate representative test work‐
loads for your system.
•TPCx-HS is a standardized benchmark based on TeraSort from the Transaction
Processing Performance Council.
User Jobs
For tuning, it is best to include a few jobs that are representative of the jobs that your
users run, so your cluster is tuned for these and not just for the standard benchmarks.
If this is your first Hadoop cluster and you don’t have any user jobs yet, then either
Gridmix or SWIM is a good substitute.
When running your own jobs as benchmarks, you should select a dataset for your user
jobs and use it each time you run the benchmarks to allow comparisons between runs.
When you set up a new cluster or upgrade a cluster, you will be able to use the same
dataset to compare the performance with previous runs.
316 | Chapter 10: Setting Up a Hadoop Cluster

CHAPTER 11
Administering Hadoop
The previous chapter was devoted to setting up a Hadoop cluster. In this chapter, we
look at the procedures to keep a cluster running smoothly.
HDFS
Persistent Data Structures
As an administrator, it is invaluable to have a basic understanding of how the compo‐
nents of HDFS—the namenode, the secondary namenode, and the datanodes—
organize their persistent data on disk. Knowing which files are which can help you
diagnose problems or spot that something is awry.
Namenode directory structure
A running namenode has a directory structure like this:
${dfs.namenode.name.dir}/
├── current
│ ├── VERSION
│ ├── edits_0000000000000000001-0000000000000000019
│ ├── edits_inprogress_0000000000000000020
│ ├── fsimage_0000000000000000000
│ ├── fsimage_0000000000000000000.md5
│ ├── fsimage_0000000000000000019
│ ├── fsimage_0000000000000000019.md5
│ └── seen_txid
└── in_use.lock
Recall from Chapter 10 that the dfs.namenode.name.dir property is a list of directories,
with the same contents mirrored in each directory. This mechanism provides resilience,
particularly if one of the directories is an NFS mount, as is recommended.
317

The VERSION file is a Java properties file that contains information about the version
of HDFS that is running. Here are the contents of a typical file:
#Mon Sep 29 09:54:36 BST 2014
namespaceID=1342387246
clusterID=CID-01b5c398-959c-4ea8-aae6-1e0d9bd8b142
cTime=0
storageType=NAME_NODE
blockpoolID=BP-526805057-127.0.0.1-1411980876842
layoutVersion=-57
The layoutVersion is a negative integer that defines the version of HDFS’s persistent
data structures. This version number has no relation to the release number of the Ha‐
doop distribution. Whenever the layout changes, the version number is decremented
(for example, the version after −57 is −58). When this happens, HDFS needs to be
upgraded, since a newer namenode (or datanode) will not operate if its storage layout
is an older version. Upgrading HDFS is covered in “Upgrades” on page 337.
The namespaceID is a unique identifier for the filesystem namespace, which is created
when the namenode is first formatted. The clusterID is a unique identifier for the
HDFS cluster as a whole; this is important for HDFS federation (see “HDFS Federa‐
tion” on page 48), where a cluster is made up of multiple namespaces and each name‐
space is managed by one namenode. The blockpoolID is a unique identifier for the
block pool containing all the files in the namespace managed by this namenode.
The cTime property marks the creation time of the namenode’s storage. For newly for‐
matted storage, the value is always zero, but it is updated to a timestamp whenever the
filesystem is upgraded.
The storageType indicates that this storage directory contains data structures for a
namenode.
The in_use.lock file is a lock file that the namenode uses to lock the storage directory.
This prevents another namenode instance from running at the same time with (and
possibly corrupting) the same storage directory.
The other files in the namenode’s storage directory are the edits and fsimage files, and
seen_txid. To understand what these files are for, we need to dig into the workings of
the namenode a little more.
The filesystem image and edit log
When a filesystem client performs a write operation (such as creating or moving a file),
the transaction is first recorded in the edit log. The namenode also has an in-memory
representation of the filesystem metadata, which it updates after the edit log has been
modified. The in-memory metadata is used to serve read requests.
318 | Chapter 11: Administering Hadoop

Conceptually the edit log is a single entity, but it is represented as a number of files on
disk. Each file is called a segment, and has the prefix edits and a suffix that indicates the
transaction IDs contained in it. Only one file is open for writes at any one time
(edits_inprogress_0000000000000000020 in the preceding example), and it is flushed
and synced after every transaction before a success code is returned to the client. For
namenodes that write to multiple directories, the write must be flushed and synced to
every copy before returning successfully. This ensures that no transaction is lost due to
machine failure.
Each fsimage file is a complete persistent checkpoint of the filesystem metadata. (The
suffix indicates the last transaction in the image.) However, it is not updated for every
filesystem write operation, because writing out the fsimage file, which can grow to be
gigabytes in size, would be very slow. This does not compromise resilience because if
the namenode fails, then the latest state of its metadata can be reconstructed by loading
the latest fsimage from disk into memory, and then applying each of the transactions
from the relevant point onward in the edit log. In fact, this is precisely what the name‐
node does when it starts up (see “Safe Mode” on page 322).
Each fsimage file contains a serialized form of all the directory and file
inodes in the filesystem. Each inode is an internal representation of a
file or directory’s metadata and contains such information as the file’s
replication level, modification and access times, access permissions,
block size, and the blocks the file is made up of. For directories, the
modification time, permissions, and quota metadata are stored.
An fsimage file does not record the datanodes on which the blocks are
stored. Instead, the namenode keeps this mapping in memory, which
it constructs by asking the datanodes for their block lists when they
join the cluster and periodically afterward to ensure the namenode’s
block mapping is up to date.
As described, the edit log would grow without bound (even if it was spread across several
physical edits files). Though this state of affairs would have no impact on the system
while the namenode is running, if the namenode were restarted, it would take a long
time to apply each of the transactions in its (very long) edit log. During this time, the
filesystem would be offline, which is generally undesirable.
HDFS | 319

1. It is actually possible to start a namenode with the -checkpoint option so that it runs the checkpointing
process against another (primary) namenode. This is functionally equivalent to running a secondary name‐
node, but at the time of this writing offers no advantages over the secondary namenode (and indeed, the
secondary namenode is the most tried and tested option). When running in a high-availability environment
(see “HDFS High Availability” on page 48), the standby node performs checkpointing.
The solution is to run the secondary namenode, whose purpose is to produce check‐
points of the primary’s in-memory filesystem metadata.1 The checkpointing process
proceeds as follows (and is shown schematically in Figure 11-1 for the edit log and image
files shown earlier):
1. The secondary asks the primary to roll its in-progress edits file, so new edits go to
a new file. The primary also updates the seen_txid file in all its storage directories.
2. The secondary retrieves the latest fsimage and edits files from the primary (using
HTTP GET).
3. The secondary loads fsimage into memory, applies each transaction from edits, then
creates a new merged fsimage file.
4. The secondary sends the new fsimage back to the primary (using HTTP PUT), and
the primary saves it as a temporary .ckpt file.
5. The primary renames the temporary fsimage file to make it available.
At the end of the process, the primary has an up-to-date fsimage file and a short in-
progress edits file (it is not necessarily empty, as it may have received some edits while
the checkpoint was being taken). It is possible for an administrator to run this process
manually while the namenode is in safe mode, using the hdfs dfsadmin
-saveNamespace command.
This procedure makes it clear why the secondary has similar memory requirements to
the primary (since it loads the fsimage into memory), which is the reason that the sec‐
ondary needs a dedicated machine on large clusters.
The schedule for checkpointing is controlled by two configuration parameters. The
secondary namenode checkpoints every hour (dfs.namenode.checkpoint.period in
seconds), or sooner if the edit log has reached one million transactions since the last
checkpoint (dfs.namenode.checkpoint.txns), which it checks every minute
(dfs.namenode.checkpoint.check.period in seconds).
320 | Chapter 11: Administering Hadoop

Figure 11-1. The checkpointing process
Secondary namenode directory structure
The layout of the secondary’s checkpoint directory (dfs.namenode.checkpoint.dir)
is identical to the namenode’s. This is by design, since in the event of total namenode
failure (when there are no recoverable backups, even from NFS), it allows recovery from
a secondary namenode. This can be achieved either by copying the relevant storage
directory to a new namenode or, if the secondary is taking over as the new primary
namenode, by using the -importCheckpoint option when starting the namenode dae‐
mon. The -importCheckpoint option will load the namenode metadata from the latest
checkpoint in the directory defined by the dfs.namenode.checkpoint.dir property,
but only if there is no metadata in the dfs.namenode.name.dir directory, to ensure that
there is no risk of overwriting precious metadata.
HDFS | 321

Datanode directory structure
Unlike namenodes, datanodes do not need to be explicitly formatted, because they create
their storage directories automatically on startup. Here are the key files and directories:
${dfs.datanode.data.dir}/
├── current
│ ├── BP-526805057-127.0.0.1-1411980876842
│ │ └── current
│ │ ├── VERSION
│ │ ├── finalized
│ │ │ ├── blk_1073741825
│ │ │ ├── blk_1073741825_1001.meta
│ │ │ ├── blk_1073741826
│ │ │ └── blk_1073741826_1002.meta
│ │ └── rbw
│ └── VERSION
└── in_use.lock
HDFS blocks are stored in files with a blk_ prefix; they consist of the raw bytes of a
portion of the file being stored. Each block has an associated metadata file with
a .meta suffix. It is made up of a header with version and type information, followed by
a series of checksums for sections of the block.
Each block belongs to a block pool, and each block pool has its own storage directory
that is formed from its ID (it’s the same block pool ID from the namenode’s VERSION
file).
When the number of blocks in a directory grows to a certain size, the datanode creates
a new subdirectory in which to place new blocks and their accompanying metadata. It
creates a new subdirectory every time the number of blocks in a directory reaches 64
(set by the dfs.datanode.numblocks configuration property). The effect is to have a
tree with high fan-out, so even for systems with a very large number of blocks, the
directories will be only a few levels deep. By taking this measure, the datanode ensures
that there is a manageable number of files per directory, which avoids the problems that
most operating systems encounter when there are a large number of files (tens or hun‐
dreds of thousands) in a single directory.
If the configuration property dfs.datanode.data.dir specifies multiple directories on
different drives, blocks are written in a round-robin fashion. Note that blocks are not
replicated on each drive on a single datanode; instead, block replication is across distinct
datanodes.
Safe Mode
When the namenode starts, the first thing it does is load its image file (fsimage) into
memory and apply the edits from the edit log. Once it has reconstructed a consistent
in-memory image of the filesystem metadata, it creates a new fsimage file (effectively
322 | Chapter 11: Administering Hadoop

doing the checkpoint itself, without recourse to the secondary namenode) and an empty
edit log. During this process, the namenode is running in safe mode, which means that
it offers only a read-only view of the filesystem to clients.
Strictly speaking, in safe mode, only filesystem operations that ac‐
cess the filesystem metadata (such as producing a directory listing)
are guaranteed to work. Reading a file will work only when the blocks
are available on the current set of datanodes in the cluster, and file
modifications (writes, deletes, or renames) will always fail.
Recall that the locations of blocks in the system are not persisted by the namenode; this
information resides with the datanodes, in the form of a list of the blocks each one is
storing. During normal operation of the system, the namenode has a map of block
locations stored in memory. Safe mode is needed to give the datanodes time to check
in to the namenode with their block lists, so the namenode can be informed of enough
block locations to run the filesystem effectively. If the namenode didn’t wait for enough
datanodes to check in, it would start the process of replicating blocks to new datanodes,
which would be unnecessary in most cases (because it only needed to wait for the extra
datanodes to check in) and would put a great strain on the cluster’s resources. Indeed,
while in safe mode, the namenode does not issue any block-replication or deletion
instructions to datanodes.
Safe mode is exited when the minimal replication condition is reached, plus an extension
time of 30 seconds. The minimal replication condition is when 99.9% of the blocks in
the whole filesystem meet their minimum replication level (which defaults to 1 and is
set by dfs.namenode.replication.min; see Table 11-1).
When you are starting a newly formatted HDFS cluster, the namenode does not go into
safe mode, since there are no blocks in the system.
Table 11-1. Safe mode properties
Property name Type Default value Description
dfs.namenode.replication.min int 1 The minimum number of replicas that have to
be written for a write to be successful.
dfs.namenode.safemode.threshold-pct float 0.999 The proportion of blocks in the system that must
meet the minimum replication level defined by
dfs.namenode.replication.min
before the namenode will exit safe mode.
Setting this value to 0 or less forces the
namenode not to start in safe mode. Setting this
value to more than 1 means the namenode
never exits safe mode.
HDFS | 323

Property name Type Default value Description
dfs.namenode.safemode.extension int 30000 The time, in milliseconds, to extend safe mode
after the minimum replication condition defined
by
dfs.namenode.safemode.threshold-
pct has been satisfied. For small clusters (tens
of nodes), it can be set to 0.
Entering and leaving safe mode
To see whether the namenode is in safe mode, you can use the dfsadmin command:
% hdfs dfsadmin -safemode get
Safe mode is ON
The front page of the HDFS web UI provides another indication of whether the name‐
node is in safe mode.
Sometimes you want to wait for the namenode to exit safe mode before carrying out a
command, particularly in scripts. The wait option achieves this:
% hdfs dfsadmin -safemode wait
# command to read or write a file
An administrator has the ability to make the namenode enter or leave safe mode at any
time. It is sometimes necessary to do this when carrying out maintenance on the cluster
or after upgrading a cluster, to confirm that data is still readable. To enter safe mode,
use the following command:
% hdfs dfsadmin -safemode enter
Safe mode is ON
You can use this command when the namenode is still in safe mode while starting up
to ensure that it never leaves safe mode. Another way of making sure that the namenode
stays in safe mode indefinitely is to set the property dfs.namenode.safemode
.threshold-pct to a value over 1.
You can make the namenode leave safe mode by using the following:
% hdfs dfsadmin -safemode leave
Safe mode is OFF
Audit Logging
HDFS can log all filesystem access requests, a feature that some organizations require
for auditing purposes. Audit logging is implemented using log4j logging at the INFO
level. In the default configuration it is disabled, but it’s easy to enable by adding the
following line to hadoop-env.sh:
export HDFS_AUDIT_LOGGER="INFO,RFAAUDIT"
324 | Chapter 11: Administering Hadoop

A log line is written to the audit log (hdfs-audit.log) for every HDFS event. Here’s an
example for a list status request on /user/tom:
2014-09-30 21:35:30,484 INFO FSNamesystem.audit: allowed=true ugi=tom
(auth:SIMPLE) ip=/127.0.0.1 cmd=listStatus src=/user/tom dst=null
perm=null proto=rpc
Tools
dfsadmin
The dfsadmin tool is a multipurpose tool for finding information about the state of
HDFS, as well as for performing administration operations on HDFS. It is invoked as
hdfs dfsadmin and requires superuser privileges.
Some of the available commands to dfsadmin are described in Table 11-2. Use the -help
command to get more information.
Table 11-2. dfsadmin commands
Command Description
-help Shows help for a given command, or all commands if no command is specified.
-report Shows filesystem statistics (similar to those shown in the web UI) and information on connected
datanodes.
-metasave Dumps information to a file in Hadoop’s log directory about blocks that are being replicated or
deleted, as well as a list of connected datanodes.
-safemode Changes or queries the state of safe mode. See “Safe Mode” on page 322.
-saveNamespace Saves the current in-memory filesystem image to a new fsimage file and resets the edits file.
This operation may be performed only in safe mode.
-fetchImage Retrieves the latest fsimage from the namenode and saves it in a local file.
-refreshNodes Updates the set of datanodes that are permitted to connect to the namenode. See
“Commissioning and Decommissioning Nodes” on page 334.
-upgradeProgress Gets information on the progress of an HDFS upgrade or forces an upgrade to proceed. See
“Upgrades” on page 337.
-finalizeUpgrade Removes the previous version of the namenode and datanode storage directories. Used after an
upgrade has been applied and the cluster is running successfully on the new version. See
“Upgrades” on page 337.
-setQuota Sets directory quotas. Directory quotas set a limit on the number of names (files or directories)
in the directory tree. Directory quotas are useful for preventing users from creating large
numbers of small files, a measure that helps preserve the namenode’s memory (recall that
accounting information for every file, directory, and block in the filesystem is stored in memory).
-clrQuota Clears specified directory quotas.
-setSpaceQuota Sets space quotas on directories. Space quotas set a limit on the size of files that may be stored
in a directory tree. They are useful for giving users a limited amount of storage.
-clrSpaceQuota Clears specified space quotas.
HDFS | 325

Command Description
-refreshServiceAcl Refreshes the namenode’s service-level authorization policy file.
-allowSnapshot Allows snapshot creation for the specified directory.
-disallowSnapshot Disallows snapshot creation for the specified directory.
Filesystem check (fsck)
Hadoop provides an fsck utility for checking the health of files in HDFS. The tool looks
for blocks that are missing from all datanodes, as well as under- or over-replicated
blocks. Here is an example of checking the whole filesystem for a small cluster:
% hdfs fsck /
......................Status: HEALTHY
Total size: 511799225 B
Total dirs: 10
Total files: 22
Total blocks (validated): 22 (avg. block size 23263601 B)
Minimally replicated blocks: 22 (100.0 %)
Over-replicated blocks: 0 (0.0 %)
Under-replicated blocks: 0 (0.0 %)
Mis-replicated blocks: 0 (0.0 %)
Default replication factor: 3
Average block replication: 3.0
Corrupt blocks: 0
Missing replicas: 0 (0.0 %)
Number of data-nodes: 4
Number of racks: 1
The filesystem under path '/' is HEALTHY
fsck recursively walks the filesystem namespace, starting at the given path (here the
filesystem root), and checks the files it finds. It prints a dot for every file it checks. To
check a file, fsck retrieves the metadata for the file’s blocks and looks for problems or
inconsistencies. Note that fsck retrieves all of its information from the namenode; it
does not communicate with any datanodes to actually retrieve any block data.
Most of the output from fsck is self-explanatory, but here are some of the conditions it
looks for:
Over-replicated blocks
These are blocks that exceed their target replication for the file they belong to.
Normally, over-replication is not a problem, and HDFS will automatically delete
excess replicas.
Under-replicated blocks
These are blocks that do not meet their target replication for the file they belong to.
HDFS will automatically create new replicas of under-replicated blocks until they
326 | Chapter 11: Administering Hadoop

meet the target replication. You can get information about the blocks being repli‐
cated (or waiting to be replicated) using hdfs dfsadmin -metasave.
Misreplicated blocks
These are blocks that do not satisfy the block replica placement policy (see “Replica
Placement” on page 73). For example, for a replication level of three in a multirack
cluster, if all three replicas of a block are on the same rack, then the block is mis‐
replicated because the replicas should be spread across at least two racks for
resilience. HDFS will automatically re-replicate misreplicated blocks so that they
satisfy the rack placement policy.
Corrupt blocks
These are blocks whose replicas are all corrupt. Blocks with at least one noncorrupt
replica are not reported as corrupt; the namenode will replicate the noncorrupt
replica until the target replication is met.
Missing replicas
These are blocks with no replicas anywhere in the cluster.
Corrupt or missing blocks are the biggest cause for concern, as they mean data has been
lost. By default, fsck leaves files with corrupt or missing blocks, but you can tell it to
perform one of the following actions on them:
•Move the affected files to the /lost+found directory in HDFS, using the -move option.
Files are broken into chains of contiguous blocks to aid any salvaging efforts you
may attempt.
•Delete the affected files, using the -delete option. Files cannot be recovered after
being deleted.
Finding the blocks for a file. The fsck tool provides an easy way to find out which blocks
are in any particular file. For example:
% hdfs fsck /user/tom/part-00007 -files -blocks -racks
/user/tom/part-00007 25582428 bytes, 1 block(s): OK
0. blk_-3724870485760122836_1035 len=25582428 repl=3 [/default-rack/10.251.43.2:
50010,/default-rack/10.251.27.178:50010, /default-rack/10.251.123.163:50010]
This says that the file /user/tom/part-00007 is made up of one block and shows the
datanodes where the block is located. The fsck options used are as follows:
•The -files option shows the line with the filename, size, number of blocks, and
its health (whether there are any missing blocks).
•The -blocks option shows information about each block in the file, one line per
block.
HDFS | 327

• The -racks option displays the rack location and the datanode addresses for each
block.
Running hdfs fsck without any arguments displays full usage instructions.
Datanode block scanner
Every datanode runs a block scanner, which periodically verifies all the blocks stored on
the datanode. This allows bad blocks to be detected and fixed before they are read by
clients. The scanner maintains a list of blocks to verify and scans them one by one for
checksum errors. It employs a throttling mechanism to preserve disk bandwidth on the
datanode.
Blocks are verified every three weeks to guard against disk errors over time (this period
is controlled by the dfs.datanode.scan.period.hours property, which defaults to 504
hours). Corrupt blocks are reported to the namenode to be fixed.
You can get a block verification report for a datanode by visiting the datanode’s web
interface at http://datanode:50075/blockScannerReport. Here’s an example of a report,
which should be self-explanatory:
Total Blocks : 21131
Verified in last hour : 70
Verified in last day : 1767
Verified in last week : 7360
Verified in last four weeks : 20057
Verified in SCAN_PERIOD : 20057
Not yet verified : 1074
Verified since restart : 35912
Scans since restart : 6541
Scan errors since restart : 0
Transient scan errors : 0
Current scan rate limit KBps : 1024
Progress this period : 109%
Time left in cur period : 53.08%
If you specify the listblocks parameter, http://datanode:50075/blockScannerReport?
listblocks, the report is preceded by a list of all the blocks on the datanode along with
their latest verification status. Here is a snippet of the block list (lines are split to fit the
page):
blk_6035596358209321442 : status : ok type : none scan time :
0 not yet verified
blk_3065580480714947643 : status : ok type : remote scan time :
1215755306400 2008-07-11 05:48:26,400
blk_8729669677359108508 : status : ok type : local scan time :
1215755727345 2008-07-11 05:55:27,345
The first column is the block ID, followed by some key-value pairs. The status can be
one of failed or ok, according to whether the last scan of the block detected a checksum
328 | Chapter 11: Administering Hadoop

error. The type of scan is local if it was performed by the background thread, remote
if it was performed by a client or a remote datanode, or none if a scan of this block has
yet to be made. The last piece of information is the scan time, which is displayed as the
number of milliseconds since midnight on January 1, 1970, and also as a more readable
value.
Balancer
Over time, the distribution of blocks across datanodes can become unbalanced. An
unbalanced cluster can affect locality for MapReduce, and it puts a greater strain on the
highly utilized datanodes, so it’s best avoided.
The balancer program is a Hadoop daemon that redistributes blocks by moving them
from overutilized datanodes to underutilized datanodes, while adhering to the block
replica placement policy that makes data loss unlikely by placing block replicas on dif‐
ferent racks (see “Replica Placement” on page 73). It moves blocks until the cluster is
deemed to be balanced, which means that the utilization of every datanode (ratio of
used space on the node to total capacity of the node) differs from the utilization of the
cluster (ratio of used space on the cluster to total capacity of the cluster) by no more
than a given threshold percentage. You can start the balancer with:
% start-balancer.sh
The -threshold argument specifies the threshold percentage that defines what it means
for the cluster to be balanced. The flag is optional; if omitted, the threshold is 10%. At
any one time, only one balancer may be running on the cluster.
The balancer runs until the cluster is balanced, it cannot move any more blocks, or it
loses contact with the namenode. It produces a logfile in the standard log directory,
where it writes a line for every iteration of redistribution that it carries out. Here is the
output from a short run on a small cluster (slightly reformatted to fit the page):
Time Stamp Iteration# Bytes Already Moved ...Left To Move ...Being Moved
Mar 18, 2009 5:23:42 PM 0 0 KB 219.21 MB 150.29 MB
Mar 18, 2009 5:27:14 PM 1 195.24 MB 22.45 MB 150.29 MB
The cluster is balanced. Exiting...
Balancing took 6.072933333333333 minutes
The balancer is designed to run in the background without unduly taxing the cluster or
interfering with other clients using the cluster. It limits the bandwidth that it uses to
copy a block from one node to another. The default is a modest 1 MB/s, but this can be
changed by setting the dfs.datanode.balance.bandwidthPerSec property in hdfs-
site.xml, specified in bytes.
HDFS | 329

Monitoring
Monitoring is an important part of system administration. In this section, we look at
the monitoring facilities in Hadoop and how they can hook into external monitoring
systems.
The purpose of monitoring is to detect when the cluster is not providing the expected
level of service. The master daemons are the most important to monitor: the namenodes
(primary and secondary) and the resource manager. Failure of datanodes and node
managers is to be expected, particularly on larger clusters, so you should provide extra
capacity so that the cluster can tolerate having a small percentage of dead nodes at any
time.
In addition to the facilities described next, some administrators run test jobs on a pe‐
riodic basis as a test of the cluster’s health.
Logging
All Hadoop daemons produce logfiles that can be very useful for finding out what is
happening in the system. “System logfiles” on page 295 explains how to configure these
files.
Setting log levels
When debugging a problem, it is very convenient to be able to change the log level
temporarily for a particular component in the system.
Hadoop daemons have a web page for changing the log level for any log4j log name,
which can be found at /logLevel in the daemon’s web UI. By convention, log names in
Hadoop correspond to the names of the classes doing the logging, although there are
exceptions to this rule, so you should consult the source code to find log names.
It’s also possible to enable logging for all packages that start with a given prefix. For
example, to enable debug logging for all classes related to the resource manager, we
would visit the its web UI at http://resource-manager-host:8088/logLevel and set the
log name org.apache.hadoop.yarn.server.resourcemanager to level DEBUG.
The same thing can be achieved from the command line as follows:
% hadoop daemonlog -setlevel resource-manager-host:8088 \
org.apache.hadoop.yarn.server.resourcemanager DEBUG
Log levels changed in this way are reset when the daemon restarts, which is usually what
you want. However, to make a persistent change to a log level, you can simply change
the log4j.properties file in the configuration directory. In this case, the line to add is:
log4j.logger.org.apache.hadoop.yarn.server.resourcemanager=DEBUG
330 | Chapter 11: Administering Hadoop

Getting stack traces
Hadoop daemons expose a web page (/stacks in the web UI) that produces a thread
dump for all running threads in the daemon’s JVM. For example, you can get a thread
dump for a resource manager from http://resource-manager-host:8088/stacks.
Metrics and JMX
The Hadoop daemons collect information about events and measurements that are
collectively known as metrics. For example, datanodes collect the following metrics (and
many more): the number of bytes written, the number of blocks replicated, and the
number of read requests from clients (both local and remote).
The metrics system in Hadoop 2 and later is sometimes referred to as
metrics2 to distinguish it from the older (now deprecated) metrics
system in earlier versions of Hadoop.
Metrics belong to a context; “dfs,” “mapred,” “yarn,” and “rpc” are examples of different
contexts. Hadoop daemons usually collect metrics under several contexts. For example,
datanodes collect metrics for the “dfs” and “rpc” contexts.
How Do Metrics Differ from Counters?
The main difference is their scope: metrics are collected by Hadoop daemons, whereas
counters (see “Counters” on page 247) are collected for MapReduce tasks and aggregated
for the whole job. They have different audiences, too: broadly speaking, metrics are for
administrators, and counters are for MapReduce users.
The way they are collected and aggregated is also different. Counters are a MapReduce
feature, and the MapReduce system ensures that counter values are propagated from
the task JVMs where they are produced back to the application master, and finally back
to the client running the MapReduce job. (Counters are propagated via RPC heartbeats;
see “Progress and Status Updates” on page 190.) Both the task process and the applica‐
tion master perform aggregation.
The collection mechanism for metrics is decoupled from the component that receives
the updates, and there are various pluggable outputs, including local files, Ganglia, and
JMX. The daemon collecting the metrics performs aggregation on them before they are
sent to the output.
All Hadoop metrics are published to JMX (Java Management Extensions), so you can
use standard JMX tools like JConsole (which comes with the JDK) to view them. For
Monitoring | 331

2. Hadoop comes with an Offline Image Viewer and an Offline Edits Viewer, which can be used to check the
integrity of the fsimage and edits files. Note that both viewers support older formats of these files, so you can
use them to diagnose problems in these files generated by previous releases of Hadoop. Type hdfs oiv and
hdfs oev to invoke these tools.
remote monitoring, you must set the JMX system property
com.sun.management.jmxremote.port (and others for security) to allow access. To do
this for the namenode, say, you would set the following in hadoop-env.sh:
HADOOP_NAMENODE_OPTS="-Dcom.sun.management.jmxremote.port=8004"
You can also view JMX metrics (in JSON format) gathered by a particular Hadoop
daemon by connecting to its /jmx web page. This is handy for debugging. For example,
you can view namenode metrics at http://namenode-host:50070/jmx.
Hadoop comes with a number of metrics sinks for publishing metrics to external sys‐
tems, such as local files or the Ganglia monitoring system. Sinks are configured in the
hadoop-metrics2.properties file; see that file for sample configuration settings.
Maintenance
Routine Administration Procedures
Metadata backups
If the namenode’s persistent metadata is lost or damaged, the entire filesystem is ren‐
dered unusable, so it is critical that backups are made of these files. You should keep
multiple copies of different ages (one hour, one day, one week, and one month, say) to
protect against corruption, either in the copies themselves or in the live files running
on the namenode.
A straightforward way to make backups is to use the dfsadmin command to download
a copy of the namenode’s most recent fsimage:
% hdfs dfsadmin -fetchImage fsimage.backup
You can write a script to run this command from an offsite location to store archive
copies of the fsimage. The script should additionally test the integrity of the copy. This
can be done by starting a local namenode daemon and verifying that it has successfully
read the fsimage and edits files into memory (by scanning the namenode log for the
appropriate success message, for example).2
Data backups
Although HDFS is designed to store data reliably, data loss can occur, just like in any
storage system; thus, a backup strategy is essential. With the large data volumes that
332 | Chapter 11: Administering Hadoop

Hadoop can store, deciding what data to back up and where to store it is a challenge.
The key here is to prioritize your data. The highest priority is the data that cannot be
regenerated and that is critical to the business; however, data that is either straightfor‐
ward to regenerate or essentially disposable because it is of limited business value is the
lowest priority, and you may choose not to make backups of this low-priority data.
Do not make the mistake of thinking that HDFS replication is a
substitute for making backups. Bugs in HDFS can cause replicas to
be lost, and so can hardware failures. Although Hadoop is express‐
ly designed so that hardware failure is very unlikely to result in data
loss, the possibility can never be completely ruled out, particularly
when combined with software bugs or human error.
When it comes to backups, think of HDFS in the same way as you
would RAID. Although the data will survive the loss of an individ‐
ual RAID disk, it may not survive if the RAID controller fails or is
buggy (perhaps overwriting some data), or the entire array is dam‐
aged.
It’s common to have a policy for user directories in HDFS. For example, they may have
space quotas and be backed up nightly. Whatever the policy, make sure your users know
what it is, so they know what to expect.
The distcp tool is ideal for making backups to other HDFS clusters (preferably running
on a different version of the software, to guard against loss due to bugs in HDFS) or
other Hadoop filesystems (such as S3) because it can copy files in parallel. Alternatively,
you can employ an entirely different storage system for backups, using one of the meth‐
ods for exporting data from HDFS described in “Hadoop Filesystems” on page 53.
HDFS allows administrators and users to take snapshots of the filesystem. A snapshot
is a read-only copy of a filesystem subtree at a given point in time. Snapshots are very
efficient since they do not copy data; they simply record each file’s metadata and block
list, which is sufficient to reconstruct the filesystem contents at the time the snapshot
was taken.
Snapshots are not a replacement for data backups, but they are a useful tool for point-
in-time data recovery for files that were mistakenly deleted by users. You might have a
policy of taking periodic snapshots and keeping them for a specific period of time ac‐
cording to age. For example, you might keep hourly snapshots for the previous day and
daily snapshots for the previous month.
Maintenance | 333

Filesystem check (fsck)
It is advisable to run HDFS’s fsck tool regularly (i.e., daily) on the whole filesystem to
proactively look for missing or corrupt blocks. See “Filesystem check (fsck)” on page
326.
Filesystem balancer
Run the balancer tool (see “Balancer” on page 329) regularly to keep the filesystem
datanodes evenly balanced.
Commissioning and Decommissioning Nodes
As an administrator of a Hadoop cluster, you will need to add or remove nodes from
time to time. For example, to grow the storage available to a cluster, you commission
new nodes. Conversely, sometimes you may wish to shrink a cluster, and to do so, you
decommission nodes. Sometimes it is necessary to decommission a node if it is misbe‐
having, perhaps because it is failing more often than it should or its performance is
noticeably slow.
Nodes normally run both a datanode and a node manager, and both are typically
commissioned or decommissioned in tandem.
Commissioning new nodes
Although commissioning a new node can be as simple as configuring the hdfs-
site.xml file to point to the namenode, configuring the yarn-site.xml file to point to the
resource manager, and starting the datanode and resource manager daemons, it is gen‐
erally best to have a list of authorized nodes.
It is a potential security risk to allow any machine to connect to the namenode and act
as a datanode, because the machine may gain access to data that it is not authorized to
see. Furthermore, because such a machine is not a real datanode, it is not under your
control and may stop at any time, potentially causing data loss. (Imagine what would
happen if a number of such nodes were connected and a block of data was present only
on the “alien” nodes.) This scenario is a risk even inside a firewall, due to the possibility
of misconfiguration, so datanodes (and node managers) should be explicitly managed
on all production clusters.
Datanodes that are permitted to connect to the namenode are specified in a file whose
name is specified by the dfs.hosts property. The file resides on the namenode’s local
filesystem, and it contains a line for each datanode, specified by network address (as
reported by the datanode; you can see what this is by looking at the namenode’s web
UI). If you need to specify multiple network addresses for a datanode, put them on one
line, separated by whitespace.
334 | Chapter 11: Administering Hadoop

Similarly, node managers that may connect to the resource manager are specified in a
file whose name is specified by the yarn.resourcemanager.nodes.include-path
property. In most cases, there is one shared file, referred to as the include file, that both
dfs.hosts and yarn.resourcemanager.nodes.include-path refer to, since nodes in
the cluster run both datanode and node manager daemons.
The file (or files) specified by the dfs.hosts and
yarn.resourcemanager.nodes.include-path properties is different
from the slaves file. The former is used by the namenode and re‐
source manager to determine which worker nodes may connect. The
slaves file is used by the Hadoop control scripts to perform cluster-
wide operations, such as cluster restarts. It is never used by the Ha‐
doop daemons.
To add new nodes to the cluster:
1. Add the network addresses of the new nodes to the include file.
2. Update the namenode with the new set of permitted datanodes using this
command:
% hdfs dfsadmin -refreshNodes
3. Update the resource manager with the new set of permitted node managers using:
% yarn rmadmin -refreshNodes
4. Update the slaves file with the new nodes, so that they are included in future oper‐
ations performed by the Hadoop control scripts.
5. Start the new datanodes and node managers.
6. Check that the new datanodes and node managers appear in the web UI.
HDFS will not move blocks from old datanodes to new datanodes to balance the cluster.
To do this, you should run the balancer described in “Balancer” on page 329.
Decommissioning old nodes
Although HDFS is designed to tolerate datanode failures, this does not mean you can
just terminate datanodes en masse with no ill effect. With a replication level of three,
for example, the chances are very high that you will lose data by simultaneously shutting
down three datanodes if they are on different racks. The way to decommission datanodes
is to inform the namenode of the nodes that you wish to take out of circulation, so that
it can replicate the blocks to other datanodes before the datanodes are shut down.
With node managers, Hadoop is more forgiving. If you shut down a node manager that
is running MapReduce tasks, the application master will notice the failure and resched‐
ule the tasks on other nodes.
Maintenance | 335

The decommissioning process is controlled by an exclude file, which is set for HDFS
iby the dfs.hosts.exclude property and for YARN by the
yarn.resourcemanager.nodes.exclude-path property. It is often the case that these
properties refer to the same file. The exclude file lists the nodes that are not permitted
to connect to the cluster.
The rules for whether a node manager may connect to the resource manager are simple:
a node manager may connect only if it appears in the include file and does not appear
in the exclude file. An unspecified or empty include file is taken to mean that all nodes
are in the include file.
For HDFS, the rules are slightly different. If a datanode appears in both the include and
the exclude file, then it may connect, but only to be decommissioned. Table 11-3 sum‐
marizes the different combinations for datanodes. As for node managers, an unspecified
or empty include file means all nodes are included.
Table 11-3. HDFS include and exclude file precedence
Node appears in include file Node appears in exclude file Interpretation
No No Node may not connect.
No Yes Node may not connect.
Yes No Node may connect.
Yes Yes Node may connect and will be decommissioned.
To remove nodes from the cluster:
1. Add the network addresses of the nodes to be decommissioned to the exclude file.
Do not update the include file at this point.
2. Update the namenode with the new set of permitted datanodes, using this
command:
% hdfs dfsadmin -refreshNodes
3. Update the resource manager with the new set of permitted node managers using:
% yarn rmadmin -refreshNodes
4. Go to the web UI and check whether the admin state has changed to “Decommission
In Progress” for the datanodes being decommissioned. They will start copying their
blocks to other datanodes in the cluster.
5. When all the datanodes report their state as “Decommissioned,” all the blocks have
been replicated. Shut down the decommissioned nodes.
6. Remove the nodes from the include file, and run:
% hdfs dfsadmin -refreshNodes
% yarn rmadmin -refreshNodes
336 | Chapter 11: Administering Hadoop

7. Remove the nodes from the slaves file.
Upgrades
Upgrading a Hadoop cluster requires careful planning. The most important consider‐
ation is the HDFS upgrade. If the layout version of the filesystem has changed, then the
upgrade will automatically migrate the filesystem data and metadata to a format that is
compatible with the new version. As with any procedure that involves data migration,
there is a risk of data loss, so you should be sure that both your data and the metadata
are backed up (see “Routine Administration Procedures” on page 332).
Part of the planning process should include a trial run on a small test cluster with a copy
of data that you can afford to lose. A trial run will allow you to familiarize yourself with
the process, customize it to your particular cluster configuration and toolset, and iron
out any snags before running the upgrade procedure on a production cluster. A test
cluster also has the benefit of being available to test client upgrades on. You can read
about general compatibility concerns for clients in the following sidebar.
Compatibility
When moving from one release to another, you need to think about the upgrade steps
that are needed. There are several aspects to consider: API compatibility, data compat‐
ibility, and wire compatibility.
API compatibility concerns the contract between user code and the published Hadoop
APIs, such as the Java MapReduce APIs. Major releases (e.g., from 1.x.y to 2.0.0) are
allowed to break API compatibility, so user programs may need to be modified and
recompiled. Minor releases (e.g., from 1.0.x to 1.1.0) and point releases (e.g., from 1.0.1
to 1.0.2) should not break compatibility.
Hadoop uses a classification scheme for API elements to denote
their stability. The preceding rules for API compatibility cover
those elements that are marked InterfaceStability.Stable.
Some elements of the public Hadoop APIs, however, are marked
with the InterfaceStability.Evolving or InterfaceStabili
ty.Unstable annotations (all these annotations are in the
org.apache.hadoop.classification package), which mean
they are allowed to break compatibility on minor and point re‐
leases, respectively.
Data compatibility concerns persistent data and metadata formats, such as the format
in which the HDFS namenode stores its persistent data. The formats can change across
minor or major releases, but the change is transparent to users because the upgrade will
Maintenance | 337

automatically migrate the data. There may be some restrictions about upgrade paths,
and these are covered in the release notes. For example, it may be necessary to upgrade
via an intermediate release rather than upgrading directly to the later final release in
one step.
Wire compatibility concerns the interoperability between clients and servers via wire
protocols such as RPC and HTTP. The rule for wire compatibility is that the client must
have the same major release number as the server, but may differ in its minor or point
release number (e.g., client version 2.0.2 will work with server 2.0.1 or 2.1.0, but not
necessarily with server 3.0.0).
This rule for wire compatibility differs from earlier versions of
Hadoop, where internal clients (like datanodes) had to be upgra‐
ded in lockstep with servers. The fact that internal client and
server versions can be mixed allows Hadoop 2 to support roll‐
ing upgrades.
The full set of compatibility rules that Hadoop adheres to are documented at the Apache
Software Foundation’s website.
Upgrading a cluster when the filesystem layout has not changed is fairly
straightforward: install the new version of Hadoop on the cluster (and on clients at the
same time), shut down the old daemons, update the configuration files, and then start
up the new daemons and switch clients to use the new libraries. This process is reversible,
so rolling back an upgrade is also straightforward.
After every successful upgrade, you should perform a couple of final cleanup steps:
1. Remove the old installation and configuration files from the cluster.
2. Fix any deprecation warnings in your code and configuration.
Upgrades are where Hadoop cluster management tools like Cloudera Manager and
Apache Ambari come into their own. They simplify the upgrade process and also make
it easy to do rolling upgrades, where nodes are upgraded in batches (or one at a time
for master nodes), so that clients don’t experience service interruptions.
HDFS data and metadata upgrades
If you use the procedure just described to upgrade to a new version of HDFS and it
expects a different layout version, then the namenode will refuse to run. A message like
the following will appear in its log:
File system image contains an old layout version -16.
An upgrade to version -18 is required.
Please restart NameNode with -upgrade option.
338 | Chapter 11: Administering Hadoop

The most reliable way of finding out whether you need to upgrade the filesystem is by
performing a trial on a test cluster.
An upgrade of HDFS makes a copy of the previous version’s metadata and data. Doing
an upgrade does not double the storage requirements of the cluster, as the datanodes
use hard links to keep two references (for the current and previous version) to the same
block of data. This design makes it straightforward to roll back to the previous version
of the filesystem, if you need to. You should understand that any changes made to the
data on the upgraded system will be lost after the rollback completes, however.
You can keep only the previous version of the filesystem, which means you can’t roll
back several versions. Therefore, to carry out another upgrade to HDFS data and
metadata, you will need to delete the previous version, a process called finalizing the
upgrade. Once an upgrade is finalized, there is no procedure for rolling back to a pre‐
vious version.
In general, you can skip releases when upgrading, but in some cases, you may have to
go through intermediate releases. The release notes make it clear when this is required.
You should only attempt to upgrade a healthy filesystem. Before running the upgrade,
do a full fsck (see “Filesystem check (fsck)” on page 326). As an extra precaution, you
can keep a copy of the fsck output that lists all the files and blocks in the system, so you
can compare it with the output of running fsck after the upgrade.
It’s also worth clearing out temporary files before doing the upgrade—both local tem‐
porary files and those in the MapReduce system directory on HDFS.
With these preliminaries out of the way, here is the high-level procedure for upgrading
a cluster when the filesystem layout needs to be migrated:
1. Ensure that any previous upgrade is finalized before proceeding with another
upgrade.
2. Shut down the YARN and MapReduce daemons.
3. Shut down HDFS, and back up the namenode directories.
4. Install the new version of Hadoop on the cluster and on clients.
5. Start HDFS with the -upgrade option.
6. Wait until the upgrade is complete.
7. Perform some sanity checks on HDFS.
8. Start the YARN and MapReduce daemons.
9. Roll back or finalize the upgrade (optional).
While running the upgrade procedure, it is a good idea to remove the Hadoop scripts
from your PATH environment variable. This forces you to be explicit about which version
Maintenance | 339

of the scripts you are running. It can be convenient to define two environment variables
for the new installation directories; in the following instructions, we have defined
OLD_HADOOP_HOME and NEW_HADOOP_HOME.
Start the upgrade. To perform the upgrade, run the following command (this is step 5
in the high-level upgrade procedure):
% $NEW_HADOOP_HOME/bin/start-dfs.sh -upgrade
This causes the namenode to upgrade its metadata, placing the previous version in a
new directory called previous under dfs.namenode.name.dir. Similarly, datanodes up‐
grade their storage directories, preserving the old copy in a directory called previous.
Wait until the upgrade is complete. The upgrade process is not instantaneous, but you can
check the progress of an upgrade using dfsadmin (step 6; upgrade events also appear in
the daemons’ logfiles):
% $NEW_HADOOP_HOME/bin/hdfs dfsadmin -upgradeProgress status
Upgrade for version -18 has been completed.
Upgrade is not finalized.
Check the upgrade. This shows that the upgrade is complete. At this stage, you should
run some sanity checks (step 7) on the filesystem (e.g., check files and blocks using
fsck, test basic file operations). You might choose to put HDFS into safe mode while you
are running some of these checks (the ones that are read-only) to prevent others from
making changes; see “Safe Mode” on page 322.
Roll back the upgrade (optional). If you find that the new version is not working correctly,
you may choose to roll back to the previous version (step 9). This is possible only if you
have not finalized the upgrade.
A rollback reverts the filesystem state to before the upgrade was
performed, so any changes made in the meantime will be lost. In
other words, it rolls back to the previous state of the filesystem, rather
than downgrading the current state of the filesystem to a former
version.
First, shut down the new daemons:
% $NEW_HADOOP_HOME/bin/stop-dfs.sh
Then start up the old version of HDFS with the -rollback option:
% $OLD_HADOOP_HOME/bin/start-dfs.sh -rollback
340 | Chapter 11: Administering Hadoop

This command gets the namenode and datanodes to replace their current storage
directories with their previous copies. The filesystem will be returned to its previous
state.
Finalize the upgrade (optional). When you are happy with the new version of HDFS, you
can finalize the upgrade (step 9) to remove the previous storage directories.
After an upgrade has been finalized, there is no way to roll back to
the previous version.
This step is required before performing another upgrade:
% $NEW_HADOOP_HOME/bin/hdfs dfsadmin -finalizeUpgrade
% $NEW_HADOOP_HOME/bin/hdfs dfsadmin -upgradeProgress status
There are no upgrades in progress.
HDFS is now fully upgraded to the new version.
Maintenance | 341

PART IV
Related Projects

1. Named after the British aircraft manufacturer from the 20th century.
2. Avro also performs favorably compared to other serialization libraries, as the benchmarks demonstrate.
CHAPTER 12
Avro
Apache Avro1 is a language-neutral data serialization system. The project was created
by Doug Cutting (the creator of Hadoop) to address the major downside of Hadoop
Writables: lack of language portability. Having a data format that can be processed by
many languages (currently C, C++, C#, Java, JavaScript, Perl, PHP, Python, and Ruby)
makes it easier to share datasets with a wider audience than one tied to a single language.
It is also more future-proof, allowing data to potentially outlive the language used to
read and write it.
But why a new data serialization system? Avro has a set of features that, taken
together, differentiate it from other systems such as Apache Thrift or Google’s Protocol
Buffers.2 Like in these systems and others, Avro data is described using a language-
independent schema. However, unlike in some other systems, code generation is op‐
tional in Avro, which means you can read and write data that conforms to a given schema
even if your code has not seen that particular schema before. To achieve this, Avro
assumes that the schema is always present—at both read and write time—which makes
for a very compact encoding, since encoded values do not need to be tagged with a field
identifier.
Avro schemas are usually written in JSON, and data is usually encoded using a binary
format, but there are other options, too. There is a higher-level language called Avro
IDL for writing schemas in a C-like language that is more familiar to developers. There
is also a JSON-based data encoder, which, being human readable, is useful for proto‐
typing and debugging Avro data.
The Avro specification precisely defines the binary format that all implementations must
support. It also specifies many of the other features of Avro that implementations should
345

support. One area that the specification does not rule on, however, is APIs: implemen‐
tations have complete latitude in the APIs they expose for working with Avro data, since
each one is necessarily language specific. The fact that there is only one binary format
is significant, because it means the barrier for implementing a new language binding is
lower and avoids the problem of a combinatorial explosion of languages and formats,
which would harm interoperability.
Avro has rich schema resolution capabilities. Within certain carefully defined con‐
straints, the schema used to read data need not be identical to the schema that was used
to write the data. This is the mechanism by which Avro supports schema evolution. For
example, a new, optional field may be added to a record by declaring it in the schema
used to read the old data. New and old clients alike will be able to read the old data,
while new clients can write new data that uses the new field. Conversely, if an old client
sees newly encoded data, it will gracefully ignore the new field and carry on processing
as it would have done with old data.
Avro specifies an object container format for sequences of objects, similar to Hadoop’s
sequence file. An Avro datafile has a metadata section where the schema is stored, which
makes the file self-describing. Avro datafiles support compression and are splittable,
which is crucial for a MapReduce data input format. In fact, support goes beyond Map‐
Reduce: all of the data processing frameworks in this book (Pig, Hive, Crunch, Spark)
can read and write Avro datafiles.
Avro can be used for RPC, too, although this isn’t covered here. More information is in
the specification.
Avro Data Types and Schemas
Avro defines a small number of primitive data types, which can be used to build
application-specific data structures by writing schemas. For interoperability, imple‐
mentations must support all Avro types.
Avro’s primitive types are listed in Table 12-1. Each primitive type may also be specified
using a more verbose form by using the type attribute, such as:
{ "type": "null" }
Table 12-1. Avro primitive types
Type Description Schema
null The absence of a value "null"
boolean A binary value "boolean"
int 32-bit signed integer "int"
long 64-bit signed integer "long"
float Single-precision (32-bit) IEEE 754 floating-point number "float"
346 | Chapter 12: Avro

Type Description Schema
double Double-precision (64-bit) IEEE 754 floating-point number "double"
bytes Sequence of 8-bit unsigned bytes "bytes"
string Sequence of Unicode characters "string"
Avro also defines the complex types listed in Table 12-2, along with a representative
example of a schema of each type.
Table 12-2. Avro complex types
Type Description Schema example
array An ordered collection of objects. All
objects in a particular array must have
the same schema.
{
"type": "array",
"items": "long"
}
map An unordered collection of key-value
pairs. Keys must be strings and values
may be any type, although within a
particular map, all values must have the
same schema.
{
"type": "map",
"values": "string"
}
record A collection of named fields of any type. {
"type": "record",
"name": "WeatherRecord",
"doc": "A weather reading.",
"fields": [
{"name": "year", "type": "int"},
{"name": "temperature", "type": "int"},
{"name": "stationId", "type": "string"}
]
}
enum A set of named values. {
"type": "enum",
"name": "Cutlery",
"doc": "An eating utensil.",
"symbols": ["KNIFE", "FORK", "SPOON"]
}
fixed A fixed number of 8-bit unsigned bytes. {
"type": "fixed",
"name": "Md5Hash",
"size": 16
}
Avro Data Types and Schemas | 347

Type Description Schema example
union A union of schemas. A union is
represented by a JSON array, where each
element in the array is a schema. Data
represented by a union must match one
of the schemas in the union.
[
"null",
"string",
{"type": "map", "values": "string"}
]
Each Avro language API has a representation for each Avro type that is specific to the
language. For example, Avro’s double type is represented in C, C++, and Java by a
double, in Python by a float, and in Ruby by a Float.
What’s more, there may be more than one representation, or mapping, for a language.
All languages support a dynamic mapping, which can be used even when the schema
is not known ahead of runtime. Java calls this the Generic mapping.
In addition, the Java and C++ implementations can generate code to represent the data
for an Avro schema. Code generation, which is called the Specific mapping in Java, is an
optimization that is useful when you have a copy of the schema before you read or write
data. Generated classes also provide a more domain-oriented API for user code than
Generic ones.
Java has a third mapping, the Reflect mapping, which maps Avro types onto preexisting
Java types using reflection. It is slower than the Generic and Specific mappings but can
be a convenient way of defining a type, since Avro can infer a schema automatically.
Java’s type mappings are shown in Table 12-3. As the table shows, the Specific mapping
is the same as the Generic one unless otherwise noted (and the Reflect one is the same
as the Specific one unless noted). The Specific mapping differs from the Generic one
only for record, enum, and fixed, all of which have generated classes (the names of
which are controlled by the name and optional namespace attributes).
Table 12-3. Avro Java type mappings
Avro type Generic Java mapping Specific Java mapping Reflect Java mapping
null null type
boolean boolean
int int byte, short, int, or char
long long
float float
double double
bytes java.nio.ByteBuffer Array of bytes
string org.apache.avro.util.Utf8 or java.lang.String java.lang.String
array org.apache.avro.generic.GenericArray Array or java.util.Collection
map java.util.Map
348 | Chapter 12: Avro

Avro type Generic Java mapping Specific Java mapping Reflect Java mapping
record org.apache.avro.gener
ic.GenericRecord
Generated class
implementing
org.apache.avro.spe
cific.SpecificRe
cord
Arbitrary user class with a zero-
argument constructor; all inherited
nontransient instance fields are used
enum java.lang.String Generated Java enum Arbitrary Java enum
fixed org.apache.avro.
generic.GenericFixed
Generated class
implementing
org.apache.avro.spe
cific.SpecificFixed
org.apache.avro.generic.Ge
nericFixed
union java.lang.Object
Avro string can be represented by either Java String or the Avro
Utf8 Java type. The reason to use Utf8 is efficiency: because it is
mutable, a single Utf8 instance may be reused for reading or writ‐
ing a series of values. Also, Java String decodes UTF-8 at object
construction time, whereas Avro Utf8 does it lazily, which can in‐
crease performance in some cases.
Utf8 implements Java’s java.lang.CharSequence interface, which
allows some interoperability with Java libraries. In other cases, it may
be necessary to convert Utf8 instances to String objects by calling its
toString() method.
Utf8 is the default for Generic and Specific, but it’s possible to use
String for a particular mapping. There are a couple of ways to ach‐
ieve this. The first is to set the avro.java.string property in the
schema to String:
{ "type": "string", "avro.java.string": "String" }
Alternatively, for the Specific mapping, you can generate classes that
have String-based getters and setters. When using the Avro Maven
plug-in, this is done by setting the configuration property string
Type to String (“The Specific API” on page 351 has a demonstration of
this).
Finally, note that the Java Reflect mapping always uses String ob‐
jects, since it is designed for Java compatibility, not performance.
In-Memory Serialization and Deserialization
Avro provides APIs for serialization and deserialization that are useful when you want
to integrate Avro with an existing system, such as a messaging system where the framing
format is already defined. In other cases, consider using Avro’s datafile format.
In-Memory Serialization and Deserialization | 349

Let’s write a Java program to read and write Avro data from and to streams. We’ll start
with a simple Avro schema for representing a pair of strings as a record:
{
"type": "record",
"name": "StringPair",
"doc": "A pair of strings.",
"fields": [
{"name": "left", "type": "string"},
{"name": "right", "type": "string"}
]
}
If this schema is saved in a file on the classpath called StringPair.avsc (.avsc is the con‐
ventional extension for an Avro schema), we can load it using the following two lines
of code:
Schema.Parser parser = new Schema.Parser();
Schema schema = parser.parse(
getClass().getResourceAsStream("StringPair.avsc"));
We can create an instance of an Avro record using the Generic API as follows:
GenericRecord datum = new GenericData.Record(schema);
datum.put("left", "L");
datum.put("right", "R");
Next, we serialize the record to an output stream:
ByteArrayOutputStream out = new ByteArrayOutputStream();
DatumWriter<GenericRecord> writer =
new GenericDatumWriter<GenericRecord>(schema);
Encoder encoder = EncoderFactory.get().binaryEncoder(out, null);
writer.write(datum, encoder);
encoder.flush();
out.close();
There are two important objects here: the DatumWriter and the Encoder. A DatumWriter
translates data objects into the types understood by an Encoder, which the latter writes
to the output stream. Here we are using a GenericDatumWriter, which passes the fields
of GenericRecord to the Encoder. We pass a null to the encoder factory because we are
not reusing a previously constructed encoder here.
In this example, only one object is written to the stream, but we could call write() with
more objects before closing the stream if we wanted to.
The GenericDatumWriter needs to be passed the schema because it follows the schema
to determine which values from the data objects to write out. After we have called the
writer’s write() method, we flush the encoder, then close the output stream.
We can reverse the process and read the object back from the byte buffer:
350 | Chapter 12: Avro

DatumReader<GenericRecord> reader =
new GenericDatumReader<GenericRecord>(schema);
Decoder decoder = DecoderFactory.get().binaryDecoder(out.toByteArray(),
null);
GenericRecord result = reader.read(null, decoder);
assertThat(result.get("left").toString(), is("L"));
assertThat(result.get("right").toString(), is("R"));
We pass null to the calls to binaryDecoder() and read() because we are not reusing
objects here (the decoder or the record, respectively).
The objects returned by result.get("left") and result.get("right") are of type
Utf8, so we convert them into Java String objects by calling their toString() methods.
The Specific API
Let’s look now at the equivalent code using the Specific API. We can generate the
StringPair class from the schema file by using Avro’s Maven plug-in for compiling
schemas. The following is the relevant part of the Maven Project Object Model (POM):
<project>
...
<build>
<plugins>
<plugin>
<groupId>org.apache.avro</groupId>
<artifactId>avro-maven-plugin</artifactId>
<version>${avro.version}</version>
<executions>
<execution>
<id>schemas</id>
<phase>generate-sources</phase>
<goals>
<goal>schema</goal>
</goals>
<configuration>
<includes>
<include>StringPair.avsc</include>
</includes>
<stringType>String</stringType>
<sourceDirectory>src/main/resources</sourceDirectory>
<outputDirectory>${project.build.directory}/generated-sources/java
</outputDirectory>
</configuration>
</execution>
</executions>
</plugin>
</plugins>
</build>
...
</project>
In-Memory Serialization and Deserialization | 351

3. Avro can be downloaded in both source and binary forms. Get usage instructions for the Avro tools by typing
java -jar avro-tools-*.jar.
As an alternative to Maven, you can use Avro’s Ant task, org.apache.avro.specific
.SchemaTask, or the Avro command-line tools3 to generate Java code for a schema.
In the code for serializing and deserializing, instead of a GenericRecord we construct
a StringPair instance, which we write to the stream using a SpecificDatumWriter and
read back using a SpecificDatumReader:
StringPair datum = new StringPair();
datum.setLeft("L");
datum.setRight("R");
ByteArrayOutputStream out = new ByteArrayOutputStream();
DatumWriter<StringPair> writer =
new SpecificDatumWriter<StringPair>(StringPair.class);
Encoder encoder = EncoderFactory.get().binaryEncoder(out, null);
writer.write(datum, encoder);
encoder.flush();
out.close();
DatumReader<StringPair> reader =
new SpecificDatumReader<StringPair>(StringPair.class);
Decoder decoder = DecoderFactory.get().binaryDecoder(out.toByteArray(),
null);
StringPair result = reader.read(null, decoder);
assertThat(result.getLeft(), is("L"));
assertThat(result.getRight(), is("R"));
Avro Datafiles
Avro’s object container file format is for storing sequences of Avro objects. It is very
similar in design to Hadoop’s sequence file format, described in “SequenceFile” on page
127. The main difference is that Avro datafiles are designed to be portable across lan‐
guages, so, for example, you can write a file in Python and read it in C (we will do exactly
this in the next section).
A datafile has a header containing metadata, including the Avro schema and a sync
marker, followed by a series of (optionally compressed) blocks containing the serialized
Avro objects. Blocks are separated by a sync marker that is unique to the file (the marker
for a particular file is found in the header) and that permits rapid resynchronization
with a block boundary after seeking to an arbitrary point in the file, such as an HDFS
block boundary. Thus, Avro datafiles are splittable, which makes them amenable to
efficient MapReduce processing.
352 | Chapter 12: Avro

Writing Avro objects to a datafile is similar to writing to a stream. We use a DatumWriter
as before, but instead of using an Encoder, we create a DataFileWriter instance with
the DatumWriter. Then we can create a new datafile (which, by convention, has a .av‐
ro extension) and append objects to it:
File file = new File("data.avro");
DatumWriter<GenericRecord> writer =
new GenericDatumWriter<GenericRecord>(schema);
DataFileWriter<GenericRecord> dataFileWriter =
new DataFileWriter<GenericRecord>(writer);
dataFileWriter.create(schema, file);
dataFileWriter.append(datum);
dataFileWriter.close();
The objects that we write to the datafile must conform to the file’s schema; otherwise,
an exception will be thrown when we call append().
This example demonstrates writing to a local file (java.io.File in the previous snip‐
pet), but we can write to any java.io.OutputStream by using the overloaded create()
method on DataFileWriter. To write a file to HDFS, for example, we get an Output
Stream by calling create() on FileSystem (see “Writing Data” on page 61).
Reading back objects from a datafile is similar to the earlier case of reading objects from
an in-memory stream, with one important difference: we don’t have to specify a schema,
since it is read from the file metadata. Indeed, we can get the schema from the DataFi
leReader instance, using getSchema(), and verify that it is the same as the one we used
to write the original object:
DatumReader<GenericRecord> reader = new GenericDatumReader<GenericRecord>();
DataFileReader<GenericRecord> dataFileReader =
new DataFileReader<GenericRecord>(file, reader);
assertThat("Schema is the same", schema, is(dataFileReader.getSchema()));
DataFileReader is a regular Java iterator, so we can iterate through its data objects by
calling its hasNext() and next() methods. The following snippet checks that there is
only one record and that it has the expected field values:
assertThat(dataFileReader.hasNext(), is(true));
GenericRecord result = dataFileReader.next();
assertThat(result.get("left").toString(), is("L"));
assertThat(result.get("right").toString(), is("R"));
assertThat(dataFileReader.hasNext(), is(false));
Rather than using the usual next() method, however, it is preferable to use the over‐
loaded form that takes an instance of the object to be returned (in this case, Gener
icRecord), since it will reuse the object and save allocation and garbage collection costs
for files containing many objects. The following is idiomatic:
GenericRecord record = null;
while (dataFileReader.hasNext()) {
record = dataFileReader.next(record);
Avro Datafiles | 353

// process record
}
If object reuse is not important, you can use this shorter form:
for (GenericRecord record : dataFileReader) {
// process record
}
For the general case of reading a file on a Hadoop filesystem, use Avro’s FsInput to
specify the input file using a Hadoop Path object. DataFileReader actually offers ran‐
dom access to Avro datafiles (via its seek() and sync() methods); however, in many
cases, sequential streaming access is sufficient, for which DataFileStream should be
used. DataFileStream can read from any Java InputStream.
Interoperability
To demonstrate Avro’s language interoperability, let’s write a datafile using one language
(Python) and read it back with another (Java).
Python API
The program in Example 12-1 reads comma-separated strings from standard input and
writes them as StringPair records to an Avro datafile. Like in the Java code for writing
a datafile, we create a DatumWriter and a DataFileWriter object. Notice that we have
embedded the Avro schema in the code, although we could equally well have read it
from a file.
Python represents Avro records as dictionaries; each line that is read from standard in
is turned into a dict object and appended to the DataFileWriter.
Example 12-1. A Python program for writing Avro record pairs to a datafile
import os
import string
import sys
from avro import schema
from avro import io
from avro import datafile
if __name__ == '__main__':
if len(sys.argv) != 2:
sys.exit('Usage: %s <data_file>' % sys.argv[0])
avro_file = sys.argv[1]
writer = open(avro_file, 'wb')
datum_writer = io.DatumWriter()
schema_object = schema.parse("\
{ "type": "record",
"name": "StringPair",
354 | Chapter 12: Avro

"doc": "A pair of strings.",
"fields": [
{"name": "left", "type": "string"},
{"name": "right", "type": "string"}
]
}")
dfw = datafile.DataFileWriter(writer, datum_writer, schema_object)
for line in sys.stdin.readlines():
(left, right) = string.split(line.strip(), ',')
dfw.append({'left':left, 'right':right});
dfw.close()
Before we can run the program, we need to install Avro for Python:
% easy_install avro
To run the program, we specify the name of the file to write output to (pairs.avro) and
send input pairs over standard in, marking the end of file by typing Ctrl-D:
% python ch12-avro/src/main/py/write_pairs.py pairs.avro
a,1
c,2
b,3
b,2
^D
Avro Tools
Next, we’ll use the Avro tools (written in Java) to display the contents of pairs.avro. The
tools JAR is available from the Avro website; here we assume it’s been placed in a local
directory called $AVRO_HOME. The tojson command converts an Avro datafile to
JSON and prints it to the console:
% java -jar $AVRO_HOME/avro-tools-*.jar tojson pairs.avro
{"left":"a","right":"1"}
{"left":"c","right":"2"}
{"left":"b","right":"3"}
{"left":"b","right":"2"}
We have successfully exchanged complex data between two Avro implementations
(Python and Java).
Schema Resolution
We can choose to use a different schema for reading the data back (the reader’s sche‐
ma) from the one we used to write it (the writer’s schema). This is a powerful tool because
it enables schema evolution. To illustrate, consider a new schema for string pairs with
an added description field:
Schema Resolution | 355

4. Default values for fields are encoded using JSON. See the Avro specification for a description of this encoding
for each data type.
{
"type": "record",
"name": "StringPair",
"doc": "A pair of strings with an added field.",
"fields": [
{"name": "left", "type": "string"},
{"name": "right", "type": "string"},
{"name": "description", "type": "string", "default": ""}
]
}
We can use this schema to read the data we serialized earlier because, crucially, we have
given the description field a default value (the empty string),4 which Avro will use
when there is no such field defined in the records it is reading. Had we omitted the
default attribute, we would get an error when trying to read the old data.
To make the default value null rather than the empty string, we would
instead define the description field using a union with the null Avro
type:
{"name": "description", "type": ["null", "string"], "default": null}
When the reader’s schema is different from the writer’s, we use the constructor for
GenericDatumReader that takes two schema objects, the writer’s and the reader’s, in that
order:
DatumReader<GenericRecord> reader =
new GenericDatumReader<GenericRecord>(schema, newSchema);
Decoder decoder = DecoderFactory.get().binaryDecoder(out.toByteArray(),
null);
GenericRecord result = reader.read(null, decoder);
assertThat(result.get("left").toString(), is("L"));
assertThat(result.get("right").toString(), is("R"));
assertThat(result.get("description").toString(), is(""));
For datafiles, which have the writer’s schema stored in the metadata, we only need to
specify the reader’s schema explicitly, which we can do by passing null for the writer’s
schema:
DatumReader<GenericRecord> reader =
new GenericDatumReader<GenericRecord>(null, newSchema);
Another common use of a different reader’s schema is to drop fields in a record, an
operation called projection. This is useful when you have records with a large number
of fields and you want to read only some of them. For example, this schema can be used
to get only the right field of a StringPair:
356 | Chapter 12: Avro

{
"type": "record",
"name": "StringPair",
"doc": "The right field of a pair of strings.",
"fields": [
{"name": "right", "type": "string"}
]
}
The rules for schema resolution have a direct bearing on how schemas may evolve from
one version to the next, and are spelled out in the Avro specification for all Avro types.
A summary of the rules for record evolution from the point of view of readers and
writers (or servers and clients) is presented in Table 12-4.
Table 12-4. Schema resolution of records
New schema Writer Reader Action
Added field Old New The reader uses the default value of the new field, since it is not written by the writer.
New Old The reader does not know about the new field written by the writer, so it is ignored
(projection).
Removed field Old New The reader ignores the removed field (projection).
New Old The removed field is not written by the writer. If the old schema had a default defined for
the field, the reader uses this; otherwise, it gets an error. In this case, it is best to update
the reader’s schema, either at the same time as or before the writer’s.
Another useful technique for evolving Avro schemas is the use of name aliases. Aliases
allow you to use different names in the schema used to read the Avro data than in the
schema originally used to write the data. For example, the following reader’s schema
can be used to read StringPair data with the new field names first and second instead
of left and right (which are what it was written with):
{
"type": "record",
"name": "StringPair",
"doc": "A pair of strings with aliased field names.",
"fields": [
{"name": "first", "type": "string", "aliases": ["left"]},
{"name": "second", "type": "string", "aliases": ["right"]}
]
}
Note that the aliases are used to translate (at read time) the writer’s schema into the
reader’s, but the alias names are not available to the reader. In this example, the reader
cannot use the field names left and right, because they have already been translated
to first and second.
Schema Resolution | 357

Sort Order
Avro defines a sort order for objects. For most Avro types, the order is the natural one
you would expect—for example, numeric types are ordered by ascending numeric value.
Others are a little more subtle. For instance, enums are compared by the order in which
the symbols are defined and not by the values of the symbol strings.
All types except record have preordained rules for their sort order, as described in the
Avro specification, that cannot be overridden by the user. For records, however, you can
control the sort order by specifying the order attribute for a field. It takes one of three
values: ascending (the default), descending (to reverse the order), or ignore (so the
field is skipped for comparison purposes).
For example, the following schema (SortedStringPair.avsc) defines an ordering of
StringPair records by the right field in descending order. The left field is ignored
for the purposes of ordering, but it is still present in the projection:
{
"type": "record",
"name": "StringPair",
"doc": "A pair of strings, sorted by right field descending.",
"fields": [
{"name": "left", "type": "string", "order": "ignore"},
{"name": "right", "type": "string", "order": "descending"}
]
}
The record’s fields are compared pairwise in the document order of the reader’s schema.
Thus, by specifying an appropriate reader’s schema, you can impose an arbitrary
ordering on data records. This schema (SwitchedStringPair.avsc) defines a sort order
by the right field, then the left:
{
"type": "record",
"name": "StringPair",
"doc": "A pair of strings, sorted by right then left.",
"fields": [
{"name": "right", "type": "string"},
{"name": "left", "type": "string"}
]
}
Avro implements efficient binary comparisons. That is to say, Avro does not have to
deserialize binary data into objects to perform the comparison, because it can instead
358 | Chapter 12: Avro

5. A useful consequence of this property is that you can compute an Avro datum’s hash code from either the
object or the binary representation (the latter by using the static hashCode() method on BinaryData) and
get the same result in both cases.
work directly on the byte streams.5 In the case of the original StringPair schema (with
no order attributes), for example, Avro implements the binary comparison as follows.
The first field, left, is a UTF-8-encoded string, for which Avro can compare the bytes
lexicographically. If they differ, the order is determined, and Avro can stop the com‐
parison there. Otherwise, if the two byte sequences are the same, it compares the second
two (right) fields, again lexicographically at the byte level because the field is another
UTF-8 string.
Notice that this description of a comparison function has exactly the same logic as the
binary comparator we wrote for Writables in “Implementing a RawComparator for
speed” on page 123. The great thing is that Avro provides the comparator for us, so we
don’t have to write and maintain this code. It’s also easy to change the sort order just by
changing the reader’s schema. For the SortedStringPair.avsc and SwitchedString
Pair.avsc schemas, the comparison function Avro uses is essentially the same as the one
just described. The differences are which fields are considered, the order in which they
are considered, and whether the sort order is ascending or descending.
Later in the chapter, we’ll use Avro’s sorting logic in conjunction with MapReduce to
sort Avro datafiles in parallel.
Avro MapReduce
Avro provides a number of classes for making it easy to run MapReduce programs on
Avro data. We’ll use the new MapReduce API classes from the org.apache.avro.map
reduce package, but you can find (old-style) MapReduce classes in the
org.apache.avro.mapred package.
Let’s rework the MapReduce program for finding the maximum temperature for each
year in the weather dataset, this time using the Avro MapReduce API. We will represent
weather records using the following schema:
{
"type": "record",
"name": "WeatherRecord",
"doc": "A weather reading.",
"fields": [
{"name": "year", "type": "int"},
{"name": "temperature", "type": "int"},
{"name": "stationId", "type": "string"}
]
}
Avro MapReduce | 359

The program in Example 12-2 reads text input (in the format we saw in earlier chapters)
and writes Avro datafiles containing weather records as output.
Example 12-2. MapReduce program to find the maximum temperature, creating Avro
output
public class AvroGenericMaxTemperature extends Configured implements Tool {
private static final Schema SCHEMA = new Schema.Parser().parse(
"{" +
" \"type\": \"record\"," +
" \"name\": \"WeatherRecord\"," +
" \"doc\": \"A weather reading.\"," +
" \"fields\": [" +
" {\"name\": \"year\", \"type\": \"int\"}," +
" {\"name\": \"temperature\", \"type\": \"int\"}," +
" {\"name\": \"stationId\", \"type\": \"string\"}" +
" ]" +
"}"
);
public static class MaxTemperatureMapper
extends Mapper<LongWritable, Text, AvroKey<Integer>,
AvroValue<GenericRecord>> {
private NcdcRecordParser parser = new NcdcRecordParser();
private GenericRecord record = new GenericData.Record(SCHEMA);
@Override
protected void map(LongWritable key, Text value, Context context)
throws IOException, InterruptedException {
parser.parse(value.toString());
if (parser.isValidTemperature()) {
record.put("year", parser.getYearInt());
record.put("temperature", parser.getAirTemperature());
record.put("stationId", parser.getStationId());
context.write(new AvroKey<Integer>(parser.getYearInt()),
new AvroValue<GenericRecord>(record));
}
}
}
public static class MaxTemperatureReducer
extends Reducer<AvroKey<Integer>, AvroValue<GenericRecord>,
AvroKey<GenericRecord>, NullWritable> {
@Override
protected void reduce(AvroKey<Integer> key, Iterable<AvroValue<GenericRecord>>
values, Context context) throws IOException, InterruptedException {
GenericRecord max = null;
for (AvroValue<GenericRecord> value : values) {
GenericRecord record = value.datum();
if (max == null ||
360 | Chapter 12: Avro

(Integer) record.get("temperature") > (Integer) max.get("temperature")) {
max = newWeatherRecord(record);
}
}
context.write(new AvroKey(max), NullWritable.get());
}
private GenericRecord newWeatherRecord(GenericRecord value) {
GenericRecord record = new GenericData.Record(SCHEMA);
record.put("year", value.get("year"));
record.put("temperature", value.get("temperature"));
record.put("stationId", value.get("stationId"));
return record;
}
}
@Override
public int run(String[] args) throws Exception {
if (args.length != 2) {
System.err.printf("Usage: %s [generic options] <input> <output>\n",
getClass().getSimpleName());
ToolRunner.printGenericCommandUsage(System.err);
return -1;
}
Job job = new Job(getConf(), "Max temperature");
job.setJarByClass(getClass());
job.getConfiguration().setBoolean(
Job.MAPREDUCE_JOB_USER_CLASSPATH_FIRST, true);
FileInputFormat.addInputPath(job, new Path(args[0]));
FileOutputFormat.setOutputPath(job, new Path(args[1]));
AvroJob.setMapOutputKeySchema(job, Schema.create(Schema.Type.INT));
AvroJob.setMapOutputValueSchema(job, SCHEMA);
AvroJob.setOutputKeySchema(job, SCHEMA);
job.setInputFormatClass(TextInputFormat.class);
job.setOutputFormatClass(AvroKeyOutputFormat.class);
job.setMapperClass(MaxTemperatureMapper.class);
job.setReducerClass(MaxTemperatureReducer.class);
return job.waitForCompletion(true) ? 0 : 1;
}
public static void main(String[] args) throws Exception {
int exitCode = ToolRunner.run(new AvroGenericMaxTemperature(), args);
System.exit(exitCode);
}
}
Avro MapReduce | 361

6. For an example that uses the Specific mapping with generated classes, see the AvroSpecificMaxTempera
ture class in the example code.
This program uses the Generic Avro mapping. This frees us from generating code to
represent records, at the expense of type safety (field names are referred to by string
value, such as "temperature").6 The schema for weather records is inlined in the code
for convenience (and read into the SCHEMA constant), although in practice it might be
more maintainable to read the schema from a local file in the driver code and pass it to
the mapper and reducer via the Hadoop job configuration. (Techniques for achieving
this are discussed in “Side Data Distribution” on page 273.)
There are a couple of differences from the regular Hadoop MapReduce API. The first
is the use of wrappers around Avro Java types. For this MapReduce program, the key is
the year (an integer), and the value is the weather record, which is represented by Avro’s
GenericRecord. This translates to AvroKey<Integer> for the key type and AvroVal
ue<GenericRecord> for the value type in the map output (and reduce input).
The MaxTemperatureReducer iterates through the records for each key (year) and finds
the one with the maximum temperature. It is necessary to make a copy of the record
with the highest temperature found so far, since the iterator reuses the instance for
reasons of efficiency (and only the fields are updated).
The second major difference from regular MapReduce is the use of AvroJob for con‐
figuring the job. AvroJob is a convenience class for specifying the Avro schemas for the
input, map output, and final output data. In this program, no input schema is set, be‐
cause we are reading from a text file. The map output key schema is an Avro int and
the value schema is the weather record schema. The final output key schema is the
weather record schema, and the output format is AvroKeyOutputFormat, which writes
keys to Avro datafiles and ignores the values (which are NullWritable).
The following commands show how to run the program on a small sample dataset:
% export HADOOP_CLASSPATH=avro-examples.jar
% export HADOOP_USER_CLASSPATH_FIRST=true # override version of Avro in Hadoop
% hadoop jar avro-examples.jar AvroGenericMaxTemperature \
input/ncdc/sample.txt output
On completion we can look at the output using the Avro tools JAR to render the Avro
datafile as JSON, one record per line:
% java -jar $AVRO_HOME/avro-tools-*.jar tojson output/part-r-00000.avro
{"year":1949,"temperature":111,"stationId":"012650-99999"}
{"year":1950,"temperature":22,"stationId":"011990-99999"}
In this example we read a text file and created an Avro datafile, but other combinations
are possible, which is useful for converting between Avro formats and other formats
362 | Chapter 12: Avro

(such as SequenceFiles). See the documentation for the Avro MapReduce package for
details.
Sorting Using Avro MapReduce
In this section, we use Avro’s sort capabilities and combine them with MapReduce to
write a program to sort an Avro datafile (Example 12-3).
Example 12-3. A MapReduce program to sort an Avro datafile
public class AvroSort extends Configured implements Tool {
static class SortMapper<K> extends Mapper<AvroKey<K>, NullWritable,
AvroKey<K>, AvroValue<K>> {
@Override
protected void map(AvroKey<K> key, NullWritable value,
Context context) throws IOException, InterruptedException {
context.write(key, new AvroValue<K>(key.datum()));
}
}
static class SortReducer<K> extends Reducer<AvroKey<K>, AvroValue<K>,
AvroKey<K>, NullWritable> {
@Override
protected void reduce(AvroKey<K> key, Iterable<AvroValue<K>> values,
Context context) throws IOException, InterruptedException {
for (AvroValue<K> value : values) {
context.write(new AvroKey(value.datum()), NullWritable.get());
}
}
}
@Override
public int run(String[] args) throws Exception {
if (args.length != 3) {
System.err.printf(
"Usage: %s [generic options] <input> <output> <schema-file>\n",
getClass().getSimpleName());
ToolRunner.printGenericCommandUsage(System.err);
return -1;
}
String input = args[0];
String output = args[1];
String schemaFile = args[2];
Job job = new Job(getConf(), "Avro sort");
job.setJarByClass(getClass());
job.getConfiguration().setBoolean(
Sorting Using Avro MapReduce | 363

7. If we had used the identity mapper and reducer here, the program would sort and remove duplicate keys at
the same time. We encounter this idea of duplicating information from the key in the value object again in
“Secondary Sort” on page 262.
Job.MAPREDUCE_JOB_USER_CLASSPATH_FIRST, true);
FileInputFormat.addInputPath(job, new Path(input));
FileOutputFormat.setOutputPath(job, new Path(output));
AvroJob.setDataModelClass(job, GenericData.class);
Schema schema = new Schema.Parser().parse(new File(schemaFile));
AvroJob.setInputKeySchema(job, schema);
AvroJob.setMapOutputKeySchema(job, schema);
AvroJob.setMapOutputValueSchema(job, schema);
AvroJob.setOutputKeySchema(job, schema);
job.setInputFormatClass(AvroKeyInputFormat.class);
job.setOutputFormatClass(AvroKeyOutputFormat.class);
job.setOutputKeyClass(AvroKey.class);
job.setOutputValueClass(NullWritable.class);
job.setMapperClass(SortMapper.class);
job.setReducerClass(SortReducer.class);
return job.waitForCompletion(true) ? 0 : 1;
}
public static void main(String[] args) throws Exception {
int exitCode = ToolRunner.run(new AvroSort(), args);
System.exit(exitCode);
}
}
This program (which uses the Generic Avro mapping and hence does not require any
code generation) can sort Avro records of any type, represented in Java by the generic
type parameter K. We choose a value that is the same as the key, so that when the values
are grouped by key we can emit all of the values in the case that more than one of them
share the same key (according to the sorting function). This means we don’t lose any
records.7 The mapper simply emits the input key wrapped in an AvroKey and an Avro
Value. The reducer acts as an identity, passing the values through as output keys, which
will get written to an Avro datafile.
The sorting happens in the MapReduce shuffle, and the sort function is determined by
the Avro schema that is passed to the program. Let’s use the program to sort the pairs.av
ro file created earlier, using the SortedStringPair.avsc schema to sort by the right field
in descending order. First, we inspect the input using the Avro tools JAR:
364 | Chapter 12: Avro

% java -jar $AVRO_HOME/avro-tools-*.jar tojson input/avro/pairs.avro
{"left":"a","right":"1"}
{"left":"c","right":"2"}
{"left":"b","right":"3"}
{"left":"b","right":"2"}
Then we run the sort:
% hadoop jar avro-examples.jar AvroSort input/avro/pairs.avro output \
ch12-avro/src/main/resources/SortedStringPair.avsc
Finally, we inspect the output and see that it is sorted correctly:
% java -jar $AVRO_HOME/avro-tools-*.jar tojson output/part-r-00000.avro
{"left":"b","right":"3"}
{"left":"b","right":"2"}
{"left":"c","right":"2"}
{"left":"a","right":"1"}
Avro in Other Languages
For languages and frameworks other than Java, there are a few choices for working with
Avro data.
AvroAsTextInputFormat is designed to allow Hadoop Streaming programs to read Avro
datafiles. Each datum in the file is converted to a string, which is the JSON representation
of the datum, or just to the raw bytes if the type is Avro bytes. Going the other way, you
can specify AvroTextOutputFormat as the output format of a Streaming job to create
Avro datafiles with a bytes schema, where each datum is the tab-delimited key-value
pair written from the Streaming output. Both of these classes can be found in the
org.apache.avro.mapred package.
It’s also worth considering other frameworks like Pig, Hive, Crunch, and Spark for doing
Avro processing, since they can all read and write Avro datafiles by specifying the ap‐
propriate storage formats. See the relevant chapters in this book for details.
Avro in Other Languages | 365

1. Sergey Melnik et al., Dremel: Interactive Analysis of Web-Scale Datasets, Proceedings of the 36th International
Conference on Very Large Data Bases, 2010.
CHAPTER 13
Parquet
Apache Parquet is a columnar storage format that can efficiently store nested data.
Columnar formats are attractive since they enable greater efficiency, in terms of both
file size and query performance. File sizes are usually smaller than row-oriented equiv‐
alents since in a columnar format the values from one column are stored next to each
other, which usually allows a very efficient encoding. A column storing a timestamp,
for example, can be encoded by storing the first value and the differences between
subsequent values (which tend to be small due to temporal locality: records from around
the same time are stored next to each other). Query performance is improved too since
a query engine can skip over columns that are not needed to answer a query. (This idea
is illustrated in Figure 5-4.) This chapter looks at Parquet in more depth, but there are
other columnar formats that work with Hadoop—notably ORCFile (Optimized Record
Columnar File), which is a part of the Hive project.
A key strength of Parquet is its ability to store data that has a deeply nested structure in
true columnar fashion. This is important since schemas with several levels of nesting
are common in real-world systems. Parquet uses a novel technique for storing nested
structures in a flat columnar format with little overhead, which was introduced by
Google engineers in the Dremel paper.1 The result is that even nested fields can be read
independently of other fields, resulting in significant performance improvements.
Another feature of Parquet is the large number of tools that support it as a format. The
engineers at Twitter and Cloudera who created Parquet wanted it to be easy to try new
tools to process existing data, so to facilitate this they divided the project into a speci‐
fication (parquet-format), which defines the file format in a language-neutral way, and
implementations of the specification for different languages (Java and C++) that made
367

it easy for tools to read or write Parquet files. In fact, most of the data processing com‐
ponents covered in this book understand the Parquet format (MapReduce, Pig, Hive,
Cascading, Crunch, and Spark). This flexibility also extends to the in-memory repre‐
sentation: the Java implementation is not tied to a single representation, so you can use
in-memory data models for Avro, Thrift, or Protocol Buffers to read your data from
and write it to Parquet files.
Data Model
Parquet defines a small number of primitive types, listed in Table 13-1.
Table 13-1. Parquet primitive types
Type Description
boolean Binary value
int32 32-bit signed integer
int64 64-bit signed integer
int96 96-bit signed integer
float Single-precision (32-bit) IEEE 754 floating-point number
double Double-precision (64-bit) IEEE 754 floating-point number
binary Sequence of 8-bit unsigned bytes
fixed_len_byte_array Fixed number of 8-bit unsigned bytes
The data stored in a Parquet file is described by a schema, which has at its root a message
containing a group of fields. Each field has a repetition (required, optional, or
repeated), a type, and a name. Here is a simple Parquet schema for a weather record:
message WeatherRecord {
required int32 year;
required int32 temperature;
required binary stationId (UTF8);
}
Notice that there is no primitive string type. Instead, Parquet defines logical types that
specify how primitive types should be interpreted, so there is a separation between the
serialized representation (the primitive type) and the semantics that are specific to the
application (the logical type). Strings are represented as binary primitives with a UTF8
annotation. Some of the logical types defined by Parquet are listed in Table 13-2, along
with a representative example schema of each. Among those not listed in the table are
signed integers, unsigned integers, more date/time types, and JSON and BSON docu‐
ment types. See the Parquet specification for details.
368 | Chapter 13: Parquet

2. This is based on the model used in Protocol Buffers, where groups are used to define complex types like lists
and maps.
Table 13-2. Parquet logical types
Logical type
annotation
Description Schema example
UTF8 A UTF-8 character string. Annotates binary.message m {
required binary a (UTF8);
}
ENUM A set of named values. Annotates binary.message m {
required binary a (ENUM);
}
DECIMAL(preci
sion,scale)
An arbitrary-precision signed decimal number.
Annotates int32, int64, binary, or
fixed_len_byte_array.
message m {
required int32 a (DECIMAL(5,2));
}
DATE A date with no time value. Annotates int32.
Represented by the number of days since the
Unix epoch (January 1, 1970).
message m {
required int32 a (DATE);
}
LIST An ordered collection of values. Annotates
group.
message m {
required group a (LIST) {
repeated group list {
required int32 element;
}
}
}
MAP An unordered collection of key-value pairs.
Annotates group.
message m {
required group a (MAP) {
repeated group key_value {
required binary key (UTF8);
optional int32 value;
}
}
}
Complex types in Parquet are created using the group type, which adds a layer of nesting.
2 A group with no annotation is simply a nested record.
Lists and maps are built from groups with a particular two-level group structure, as
shown in Table 13-2. A list is represented as a LIST group with a nested repeating group
(called list) that contains an element field. In this example, a list of 32-bit integers has
a required int32 element field. For maps, the outer group a (annotated MAP) contains
an inner repeating group key_value that contains the key and value fields. In this ex‐
ample, the values have been marked optional so that it’s possible to have null values
in the map.
Data Model | 369

3. Julien Le Dem’s exposition is excellent.
Nested Encoding
In a column-oriented store, a column’s values are stored together. For a flat table where
there is no nesting and no repetition—such as the weather record schema—this is simple
enough since each column has the same number of values, making it straightforward
to determine which row each value belongs to.
In the general case where there is nesting or repetition—such as the map schema—it is
more challenging, since the structure of the nesting needs to be encoded too. Some
columnar formats avoid the problem by flattening the structure so that only the top-
level columns are stored in column-major fashion (this is the approach that Hive’s
RCFile takes, for example). A map with nested columns would be stored in such a way
that the keys and values are interleaved, so it would not be possible to read only the keys,
say, without also reading the values into memory.
Parquet uses the encoding from Dremel, where every primitive type field in the schema
is stored in a separate column, and for each value written, the structure is encoded by
means of two integers: the definition level and the repetition level. The details are in‐
tricate,3 but you can think of storing definition and repetition levels like this as a gen‐
eralization of using a bit field to encode nulls for a flat record, where the non-null
values are written one after another.
The upshot of this encoding is that any column (even nested ones) can be read inde‐
pendently of the others. In the case of a Parquet map, for example, the keys can be read
without accessing any of the values, which can result in significant performance im‐
provements, especially if the values are large (such as nested records with many fields).
Parquet File Format
A Parquet file consists of a header followed by one or more blocks, terminated by a
footer. The header contains only a 4-byte magic number, PAR1, that identifies the file as
being in Parquet format, and all the file metadata is stored in the footer. The footer’s
metadata includes the format version, the schema, any extra key-value pairs, and
metadata for every block in the file. The final two fields in the footer are a 4-byte field
encoding the length of the footer metadata, and the magic number again (PAR1).
The consequence of storing the metadata in the footer is that reading a Parquet file
requires an initial seek to the end of the file (minus 8 bytes) to read the footer metadata
length, then a second seek backward by that length to read the footer metadata. Unlike
sequence files and Avro datafiles, where the metadata is stored in the header and sync
markers are used to separate blocks, Parquet files don’t need sync markers since the
block boundaries are stored in the footer metadata. (This is possible because the
370 | Chapter 13: Parquet

metadata is written after all the blocks have been written, so the writer can retain the
block boundary positions in memory until the file is closed.) Therefore, Parquet files
are splittable, since the blocks can be located after reading the footer and can then be
processed in parallel (by MapReduce, for example).
Each block in a Parquet file stores a row group, which is made up of column chunks
containing the column data for those rows. The data for each column chunk is written
in pages; this is illustrated in Figure 13-1.
Figure 13-1. The internal structure of a Parquet file
Each page contains values from the same column, making a page a very good candidate
for compression since the values are likely to be similar. The first level of compression
is achieved through how the values are encoded. The simplest encoding is plain en‐
coding, where values are written in full (e.g., an int32 is written using a 4-byte little-
endian representation), but this doesn’t afford any compression in itself.
Parquet also uses more compact encodings, including delta encoding (the difference
between values is stored), run-length encoding (sequences of identical values are en‐
coded as a single value and the count), and dictionary encoding (a dictionary of values
is built and itself encoded, then values are encoded as integers representing the indexes
in the dictionary). In most cases, it also applies techniques such as bit packing to save
space by storing several small values in a single byte.
When writing files, Parquet will choose an appropriate encoding automatically, based
on the column type. For example, Boolean values will be written using a combination
of run-length encoding and bit packing. Most types are encoded using dictionary en‐
coding by default; however, a plain encoding will be used as a fallback if the dictionary
becomes too large. The threshold size at which this happens is referred to as the dictio‐
nary page size and is the same as the page size by default (so the dictionary has to fit
into one page if it is to be used). Note that the encoding that is actually used is stored
in the file metadata to ensure that readers use the correct encoding.
Parquet File Format | 371

In addition to the encoding, a second level of compression can be applied using a stan‐
dard compression algorithm on the encoded page bytes. By default, no compression is
applied, but Snappy, gzip, and LZO compressors are all supported.
For nested data, each page will also store the definition and repetition levels for all the
values in the page. Since levels are small integers (the maximum is determined by the
amount of nesting specified in the schema), they can be very efficiently encoded using
a bit-packed run-length encoding.
Parquet Configuration
Parquet file properties are set at write time. The properties listed in Table 13-3 are
appropriate if you are creating Parquet files from MapReduce (using the formats dis‐
cussed in “Parquet MapReduce” on page 377), Crunch, Pig, or Hive.
Table 13-3. ParquetOutputFormat properties
Property name Type Default value Description
parquet.block.size int 134217728 (128 MB) The size in bytes of a block (row group).
parquet.page.size int 1048576 (1 MB) The size in bytes of a page.
parquet.dictio
nary.page.size
int 1048576 (1 MB) The maximum allowed size in bytes of a dictionary
before falling back to plain encoding for a page.
parquet.enable.dictio
nary
boolean true Whether to use dictionary encoding.
parquet.compression String UNCOMPRESSED The type of compression to use for Parquet files: UN
COMPRESSED, SNAPPY, GZIP, or LZO. Used
instead of mapreduce.output.fileoutput
format.compress.
Setting the block size is a trade-off between scanning efficiency and memory usage.
Larger blocks are more efficient to scan through since they contain more rows, which
improves sequential I/O (as there’s less overhead in setting up each column chunk).
However, each block is buffered in memory for both reading and writing, which limits
how large blocks can be. The default block size is 128 MB.
The Parquet file block size should be no larger than the HDFS block size for the file so
that each Parquet block can be read from a single HDFS block (and therefore from a
single datanode). It is common to set them to be the same, and indeed both defaults are
for 128 MB block sizes.
A page is the smallest unit of storage in a Parquet file, so retrieving an arbitrary row
(with a single column, for the sake of illustration) requires that the page containing the
row be decompressed and decoded. Thus, for single-row lookups, it is more efficient to
have smaller pages, so there are fewer values to read through before reaching the target
value. However, smaller pages incur a higher storage and processing overhead, due to
372 | Chapter 13: Parquet

the extra metadata (offsets, dictionaries) resulting from more pages. The default page
size is 1 MB.
Writing and Reading Parquet Files
Most of the time Parquet files are processed using higher-level tools like Pig, Hive, or
Impala, but sometimes low-level sequential access may be required, which we cover in
this section.
Parquet has a pluggable in-memory data model to facilitate integration of the Parquet
file format with a wide range of tools and components. ReadSupport and WriteSup
port are the integration points in Java, and implementations of these classes do the
conversion between the objects used by the tool or component and the objects used to
represent each Parquet type in the schema.
To demonstrate, we’ll use a simple in-memory model that comes bundled with Parquet
in the parquet.example.data and parquet.example.data.simple packages. Then, in
the next section, we’ll use an Avro representation to do the same thing.
As the names suggest, the example classes that come with Parquet are
an object model for demonstrating how to work with Parquet files;
for production, one of the supported frameworks should be used
(Avro, Protocol Buffers, or Thrift).
To write a Parquet file, we need to define a Parquet schema, represented by an instance
of parquet.schema.MessageType:
MessageType schema = MessageTypeParser.parseMessageType(
"message Pair {\n" +
" required binary left (UTF8);\n" +
" required binary right (UTF8);\n" +
"}");
Next, we need to create an instance of a Parquet message for each record to be written
to the file. For the parquet.example.data package, a message is represented by an
instance of Group, constructed using a GroupFactory:
GroupFactory groupFactory = new SimpleGroupFactory(schema);
Group group = groupFactory.newGroup()
.append("left", "L")
.append("right", "R");
Notice that the values in the message are UTF8 logical types, and Group provides a natural
conversion from a Java String for us.
Writing and Reading Parquet Files | 373

The following snippet of code shows how to create a Parquet file and write a message
to it. The write() method would normally be called in a loop to write multiple messages
to the file, but this only writes one here:
Configuration conf = new Configuration();
Path path = new Path("data.parquet");
GroupWriteSupport writeSupport = new GroupWriteSupport();
GroupWriteSupport.setSchema(schema, conf);
ParquetWriter<Group> writer = new ParquetWriter<Group>(path, writeSupport,
ParquetWriter.DEFAULT_COMPRESSION_CODEC_NAME,
ParquetWriter.DEFAULT_BLOCK_SIZE,
ParquetWriter.DEFAULT_PAGE_SIZE,
ParquetWriter.DEFAULT_PAGE_SIZE, /* dictionary page size */
ParquetWriter.DEFAULT_IS_DICTIONARY_ENABLED,
ParquetWriter.DEFAULT_IS_VALIDATING_ENABLED,
ParquetProperties.WriterVersion.PARQUET_1_0, conf);
writer.write(group);
writer.close();
The ParquetWriter constructor needs to be provided with a WriteSupport instance,
which defines how the message type is translated to Parquet’s types. In this case, we are
using the Group message type, so GroupWriteSupport is used. Notice that the Parquet
schema is set on the Configuration object by calling the setSchema() static method
on GroupWriteSupport, and then the Configuration object is passed to ParquetWrit
er. This example also illustrates the Parquet file properties that may be set, correspond‐
ing to the ones listed in Table 13-3.
Reading a Parquet file is simpler than writing one, since the schema does not need to
be specified as it is stored in the Parquet file. (It is, however, possible to set a read
schema to return a subset of the columns in the file, via projection.) Also, there are no
file properties to be set since they are set at write time:
GroupReadSupport readSupport = new GroupReadSupport();
ParquetReader<Group> reader = new ParquetReader<Group>(path, readSupport);
ParquetReader has a read() method to read the next message. It returns null when
the end of the file is reached:
Group result = reader.read();
assertNotNull(result);
assertThat(result.getString("left", 0), is("L"));
assertThat(result.getString("right", 0), is("R"));
assertNull(reader.read());
Note that the 0 parameter passed to the getString() method specifies the index of the
field to retrieve, since fields may have repeated values.
374 | Chapter 13: Parquet

4. The Parquet tools can be downloaded as a binary tarball from the Parquet Maven repository. Search for
“parquet-tools” on http://search.maven.org.
Avro, Protocol Buffers, and Thrift
Most applications will prefer to define models using a framework like Avro, Protocol
Buffers, or Thrift, and Parquet caters to all of these cases. Instead of ParquetWriter and
ParquetReader, use AvroParquetWriter, ProtoParquetWriter, or ThriftParquet
Writer, and the respective reader classes. These classes take care of translating between
Avro, Protocol Buffers, or Thrift schemas and Parquet schemas (as well as performing
the equivalent mapping between the framework types and Parquet types), which means
you don’t need to deal with Parquet schemas directly.
Let’s repeat the previous example but using the Avro Generic API, just like we did in
“In-Memory Serialization and Deserialization” on page 349. The Avro schema is:
{
"type": "record",
"name": "StringPair",
"doc": "A pair of strings.",
"fields": [
{"name": "left", "type": "string"},
{"name": "right", "type": "string"}
]
}
We create a schema instance and a generic record with:
Schema.Parser parser = new Schema.Parser();
Schema schema = parser.parse(getClass().getResourceAsStream("StringPair.avsc"));
GenericRecord datum = new GenericData.Record(schema);
datum.put("left", "L");
datum.put("right", "R");
Then we can write a Parquet file:
Path path = new Path("data.parquet");
AvroParquetWriter<GenericRecord> writer =
new AvroParquetWriter<GenericRecord>(path, schema);
writer.write(datum);
writer.close();
AvroParquetWriter converts the Avro schema into a Parquet schema, and also trans‐
lates each Avro GenericRecord instance into the corresponding Parquet types to write
to the Parquet file. The file is a regular Parquet file—it is identical to the one written in
the previous section using ParquetWriter with GroupWriteSupport, except for an extra
piece of metadata to store the Avro schema. We can see this by inspecting the file’s
metadata using Parquet’s command-line tools:4
Writing and Reading Parquet Files | 375

% parquet-tools meta data.parquet
...
extra: avro.schema = {"type":"record","name":"StringPair", ...
...
Similarly, to see the Parquet schema that was generated from the Avro schema, we can
use the following:
% parquet-tools schema data.parquet
message StringPair {
required binary left (UTF8);
required binary right (UTF8);
}
To read the Parquet file back, we use an AvroParquetReader and get back Avro Gener
icRecord objects:
AvroParquetReader<GenericRecord> reader =
new AvroParquetReader<GenericRecord>(path);
GenericRecord result = reader.read();
assertNotNull(result);
assertThat(result.get("left").toString(), is("L"));
assertThat(result.get("right").toString(), is("R"));
assertNull(reader.read());
Projection and read schemas
It’s often the case that you only need to read a few columns in the file, and indeed this
is the raison d’être of a columnar format like Parquet: to save time and I/O. You can use
a projection schema to select the columns to read. For example, the following schema
will read only the right field of a StringPair:
{
"type": "record",
"name": "StringPair",
"doc": "The right field of a pair of strings.",
"fields": [
{"name": "right", "type": "string"}
]
}
In order to use a projection schema, set it on the configuration using the setReques
tedProjection() static convenience method on AvroReadSupport:
Schema projectionSchema = parser.parse(
getClass().getResourceAsStream("ProjectedStringPair.avsc"));
Configuration conf = new Configuration();
AvroReadSupport.setRequestedProjection(conf, projectionSchema);
Then pass the configuration into the constructor for AvroParquetReader:
AvroParquetReader<GenericRecord> reader =
new AvroParquetReader<GenericRecord>(conf, path);
GenericRecord result = reader.read();
376 | Chapter 13: Parquet

assertNull(result.get("left"));
assertThat(result.get("right").toString(), is("R"));
Both the Protocol Buffers and Thrift implementations support projection in a similar
manner. In addition, the Avro implementation allows you to specify a reader’s schema
by calling setReadSchema() on AvroReadSupport. This schema is used to resolve Avro
records according to the rules listed in Table 12-4.
The reason that Avro has both a projection schema and a reader’s schema is that the
projection must be a subset of the schema used to write the Parquet file, so it cannot be
used to evolve a schema by adding new fields.
The two schemas serve different purposes, and you can use both together. The projec‐
tion schema is used to filter the columns to read from the Parquet file. Although it is
expressed as an Avro schema, it can be viewed simply as a list of Parquet columns to
read back. The reader’s schema, on the other hand, is used only to resolve Avro records.
It is never translated to a Parquet schema, since it has no bearing on which columns are
read from the Parquet file. For example, if we added a description field to our Avro
schema (like in “Schema Resolution” on page 355) and used it as the Avro reader’s
schema, then the records would contain the default value of the field, even though the
Parquet file has no such field.
Parquet MapReduce
Parquet comes with a selection of MapReduce input and output formats for reading and
writing Parquet files from MapReduce jobs, including ones for working with Avro,
Protocol Buffers, and Thrift schemas and data.
The program in Example 13-1 is a map-only job that reads text files and writes Parquet
files where each record is the line’s offset in the file (represented by an int64—converted
from a long in Avro) and the line itself (a string). It uses the Avro Generic API for its
in-memory data model.
Example 13-1. MapReduce program to convert text files to Parquet files using
AvroParquetOutputFormat
public class TextToParquetWithAvro extends Configured implements Tool {
private static final Schema SCHEMA = new Schema.Parser().parse(
"{\n" +
" \"type\": \"record\",\n" +
" \"name\": \"Line\",\n" +
" \"fields\": [\n" +
" {\"name\": \"offset\", \"type\": \"long\"},\n" +
" {\"name\": \"line\", \"type\": \"string\"}\n" +
" ]\n" +
"}");
Parquet MapReduce | 377

public static class TextToParquetMapper
extends Mapper<LongWritable, Text, Void, GenericRecord> {
private GenericRecord record = new GenericData.Record(SCHEMA);
@Override
protected void map(LongWritable key, Text value, Context context)
throws IOException, InterruptedException {
record.put("offset", key.get());
record.put("line", value.toString());
context.write(null, record);
}
}
@Override
public int run(String[] args) throws Exception {
if (args.length != 2) {
System.err.printf("Usage: %s [generic options] <input> <output>\n",
getClass().getSimpleName());
ToolRunner.printGenericCommandUsage(System.err);
return -1;
}
Job job = new Job(getConf(), "Text to Parquet");
job.setJarByClass(getClass());
FileInputFormat.addInputPath(job, new Path(args[0]));
FileOutputFormat.setOutputPath(job, new Path(args[1]));
job.setMapperClass(TextToParquetMapper.class);
job.setNumReduceTasks(0);
job.setOutputFormatClass(AvroParquetOutputFormat.class);
AvroParquetOutputFormat.setSchema(job, SCHEMA);
job.setOutputKeyClass(Void.class);
job.setOutputValueClass(Group.class);
return job.waitForCompletion(true) ? 0 : 1;
}
public static void main(String[] args) throws Exception {
int exitCode = ToolRunner.run(new TextToParquetWithAvro(), args);
System.exit(exitCode);
}
}
The job’s output format is set to AvroParquetOutputFormat, and the output key and
value types are set to Void and GenericRecord to match, since we are using Avro’s
Generic API. Void simply means that the key is always set to null.
378 | Chapter 13: Parquet

Like AvroParquetWriter from the previous section, AvroParquetOutputFormat con‐
verts the Avro schema to a Parquet schema automatically. The Avro schema is set on
the Job instance so that the MapReduce tasks can find the schema when writing the
files.
The mapper is straightforward; it takes the file offset (key) and line (value) and builds
an Avro GenericRecord object with them, which it writes out to the MapReduce context
object as the value (the key is always null). AvroParquetOutputFormat takes care of the
conversion of the Avro GenericRecord to the Parquet file format encoding.
Parquet is a columnar format, so it buffers rows in memory. Even
though the mapper in this example just passes values through, it
must have sufficient memory for the Parquet writer to buffer each
block (row group), which is by default 128 MB. If you get job fail‐
ures due to out of memory errors, you can adjust the Parquet file
block size for the writer with parquet.block.size (see Table 13-3).
You may also need to change the MapReduce task memory alloca‐
tion (when reading or writing) using the settings discussed in
“Memory settings in YARN and MapReduce” on page 301.
The following command runs the program on the four-line text file quangle.txt:
% hadoop jar parquet-examples.jar TextToParquetWithAvro \
input/docs/quangle.txt output
We can use the Parquet command-line tools to dump the output Parquet file for
inspection:
% parquet-tools dump output/part-m-00000.parquet
INT64 offset
--------------------------------------------------------------------------------
*** row group 1 of 1, values 1 to 4 ***
value 1: R:0 D:0 V:0
value 2: R:0 D:0 V:33
value 3: R:0 D:0 V:57
value 4: R:0 D:0 V:89
BINARY line
--------------------------------------------------------------------------------
*** row group 1 of 1, values 1 to 4 ***
value 1: R:0 D:0 V:On the top of the Crumpetty Tree
value 2: R:0 D:0 V:The Quangle Wangle sat,
value 3: R:0 D:0 V:But his face you could not see,
value 4: R:0 D:0 V:On account of his Beaver Hat.
Notice how the values within a row group are shown together. V indicates the value, R
the repetition level, and D the definition level. For this schema, the latter two are zero
since there is no nesting.
Parquet MapReduce | 379

CHAPTER 14
Flume
Hadoop is built for processing very large datasets. Often it is assumed that the data is
already in HDFS, or can be copied there in bulk. However, there are many systems that
don’t meet this assumption. They produce streams of data that we would like to aggre‐
gate, store, and analyze using Hadoop—and these are the systems that Apache Flume
is an ideal fit for.
Flume is designed for high-volume ingestion into Hadoop of event-based data. The
canonical example is using Flume to collect logfiles from a bank of web servers, then
moving the log events from those files into new aggregated files in HDFS for processing.
The usual destination (or sink in Flume parlance) is HDFS. However, Flume is flexible
enough to write to other systems, like HBase or Solr.
To use Flume, we need to run a Flume agent, which is a long-lived Java process that runs
sources and sinks, connected by channels. A source in Flume produces events and de‐
livers them to the channel, which stores the events until they are forwarded to the sink.
You can think of the source-channel-sink combination as a basic Flume building block.
A Flume installation is made up of a collection of connected agents running in a dis‐
tributed topology. Agents on the edge of the system (co-located on web server machines,
for example) collect data and forward it to agents that are responsible for aggregating
and then storing the data in its final destination. Agents are configured to run a collec‐
tion of particular sources and sinks, so using Flume is mainly a configuration exercise
in wiring the pieces together. In this chapter, we’ll see how to build Flume topologies
for data ingestion that you can use as a part of your own Hadoop pipeline.
Installing Flume
Download a stable release of the Flume binary distribution from the download page,
and unpack the tarball in a suitable location:
381

% tar xzf apache-flume-x.y.z-bin.tar.gz
It’s useful to put the Flume binary on your path:
% export FLUME_HOME=~/sw/apache-flume-x.y.z-bin
% export PATH=$PATH:$FLUME_HOME/bin
A Flume agent can then be started with the flume-ng command, as we’ll see next.
An Example
To show how Flume works, let’s start with a setup that:
1. Watches a local directory for new text files
2. Sends each line of each file to the console as files are added
We’ll add the files by hand, but it’s easy to imagine a process like a web server creating
new files that we want to continuously ingest with Flume. Also, in a real system, rather
than just logging the file contents we would write the contents to HDFS for subsequent
processing—we’ll see how to do that later in the chapter.
In this example, the Flume agent runs a single source-channel-sink, configured using
a Java properties file. The configuration controls the types of sources, sinks, and channels
that are used, as well as how they are connected together. For this example, we’ll use the
configuration in Example 14-1.
Example 14-1. Flume configuration using a spooling directory source and a logger sink
agent1.sources = source1
agent1.sinks = sink1
agent1.channels = channel1
agent1.sources.source1.channels = channel1
agent1.sinks.sink1.channel = channel1
agent1.sources.source1.type = spooldir
agent1.sources.source1.spoolDir = /tmp/spooldir
agent1.sinks.sink1.type = logger
agent1.channels.channel1.type = file
Property names form a hierarchy with the agent name at the top level. In this example,
we have a single agent, called agent1. The names for the different components in an
agent are defined at the next level, so for example agent1.sources lists the names of
the sources that should be run in agent1 (here it is a single source, source1). Similarly,
agent1 has a sink (sink1) and a channel (channel1).
382 | Chapter 14: Flume

1. Note that a source has a channels property (plural) but a sink has a channel property (singular). This is
because a source can feed more than one channel (see “Fan Out” on page 388), but a sink can only be fed by
one channel. It’s also possible for a channel to feed multiple sinks. This is covered in “Sink Groups” on page
395.
The properties for each component are defined at the next level of the hierarchy. The
configuration properties that are available for a component depend on the type of the
component. In this case, agent1.sources.source1.type is set to spooldir, which is a
spooling directory source that monitors a spooling directory for new files. The spooling
directory source defines a spoolDir property, so for source1 the full key is agent1
.sources.source1.spoolDir. The source’s channels are set with agent1
.sources.source1.channels.
The sink is a logger sink for logging events to the console. It too must be connected to
the channel (with the agent1.sinks.sink1.channel property).1 The channel is a file
channel, which means that events in the channel are persisted to disk for durability. The
system is illustrated in Figure 14-1.
Figure 14-1. Flume agent with a spooling directory source and a logger sink connected
by a file channel
Before running the example, we need to create the spooling directory on the local file‐
system:
% mkdir /tmp/spooldir
Then we can start the Flume agent using the flume-ng command:
% flume-ng agent \
--conf-file spool-to-logger.properties \
--name agent1 \
--conf $FLUME_HOME/conf \
-Dflume.root.logger=INFO,console
The Flume properties file from Example 14-1 is specified with the --conf-file flag.
The agent name must also be passed in with --name (since a Flume properties file can
An Example | 383

2. For a logfile that is continually appended to, you would periodically roll the logfile and move the old file to
the spooling directory for Flume to read it.
define several agents, we have to say which one to run). The --conf flag tells Flume
where to find its general configuration, such as environment settings.
In a new terminal, create a file in the spooling directory. The spooling directory source
expects files to be immutable. To prevent partially written files from being read by the
source, we write the full contents to a hidden file. Then, we do an atomic rename so the
source can read it:2
% echo "Hello Flume" > /tmp/spooldir/.file1.txt
% mv /tmp/spooldir/.file1.txt /tmp/spooldir/file1.txt
Back in the agent’s terminal, we see that Flume has detected and processed the file:
Preparing to move file /tmp/spooldir/file1.txt to
/tmp/spooldir/file1.txt.COMPLETED
Event: { headers:{} body: 48 65 6C 6C 6F 20 46 6C 75 6D 65 Hello Flume }
The spooling directory source ingests the file by splitting it into lines and creating a
Flume event for each line. Events have optional headers and a binary body, which is the
UTF-8 representation of the line of text. The body is logged by the logger sink in both
hexadecimal and string form. The file we placed in the spooling directory was only one
line long, so only one event was logged in this case. We also see that the file was renamed
to file1.txt.COMPLETED by the source, which indicates that Flume has completed pro‐
cessing it and won’t process it again.
Transactions and Reliability
Flume uses separate transactions to guarantee delivery from the source to the channel
and from the channel to the sink. In the example in the previous section, the spooling
directory source creates an event for each line in the file. The source will only mark the
file as completed once the transactions encapsulating the delivery of the events to the
channel have been successfully committed.
Similarly, a transaction is used for the delivery of the events from the channel to the
sink. If for some unlikely reason the events could not be logged, the transaction would
be rolled back and the events would remain in the channel for later redelivery.
The channel we are using is a file channel, which has the property of being durable: once
an event has been written to the channel, it will not be lost, even if the agent restarts.
(Flume also provides a memory channel that does not have this property, since events
are stored in memory. With this channel, events are lost if the agent restarts. Depending
on the application, this might be acceptable. The trade-off is that the memory channel
has higher throughput than the file channel.)
384 | Chapter 14: Flume

The overall effect is that every event produced by the source will reach the sink. The
major caveat here is that every event will reach the sink at least once—that is, duplicates
are possible. Duplicates can be produced in sources or sinks: for example, after an agent
restart, the spooling directory source will redeliver events for an uncompleted file, even
if some or all of them had been committed to the channel before the restart. After a
restart, the logger sink will re-log any event that was logged but not committed (which
could happen if the agent was shut down between these two operations).
At-least-once semantics might seem like a limitation, but in practice it is an acceptable
performance trade-off. The stronger semantics of exactly once require a two-phase
commit protocol, which is expensive. This choice is what differentiates Flume (at-least-
once semantics) as a high-volume parallel event ingest system from more traditional
enterprise messaging systems (exactly-once semantics). With at-least-once semantics,
duplicate events can be removed further down the processing pipeline. Usually this takes
the form of an application-specific deduplication job written in MapReduce or Hive.
Batching
For efficiency, Flume tries to process events in batches for each transaction, where pos‐
sible, rather than one by one. Batching helps file channel performance in particular,
since every transaction results in a local disk write and fsync call.
The batch size used is determined by the component in question, and is configurable
in many cases. For example, the spooling directory source will read files in batches of
100 lines. (This can be changed by setting the batchSize property.) Similarly, the Avro
sink (discussed in “Distribution: Agent Tiers” on page 390) will try to read 100 events
from the channel before sending them over RPC, although it won’t block if fewer are
available.
The HDFS Sink
The point of Flume is to deliver large amounts of data into a Hadoop data store, so let’s
look at how to configure a Flume agent to deliver events to an HDFS sink. The config‐
uration in Example 14-2 updates the previous example to use an HDFS sink. The only
two settings that are required are the sink’s type (hdfs) and hdfs.path, which specifies
the directory where files will be placed (if, like here, the filesystem is not specified in the
path, it’s determined in the usual way from Hadoop’s fs.defaultFS property). We’ve
also specified a meaningful file prefix and suffix, and instructed Flume to write events
to the files in text format.
Example 14-2. Flume configuration using a spooling directory source and an HDFS
sink
agent1.sources = source1
agent1.sinks = sink1
The HDFS Sink | 385

agent1.channels = channel1
agent1.sources.source1.channels = channel1
agent1.sinks.sink1.channel = channel1
agent1.sources.source1.type = spooldir
agent1.sources.source1.spoolDir = /tmp/spooldir
agent1.sinks.sink1.type = hdfs
agent1.sinks.sink1.hdfs.path = /tmp/flume
agent1.sinks.sink1.hdfs.filePrefix = events
agent1.sinks.sink1.hdfs.fileSuffix = .log
agent1.sinks.sink1.hdfs.inUsePrefix = _
agent1.sinks.sink1.hdfs.fileType = DataStream
agent1.channels.channel1.type = file
Restart the agent to use the spool-to-hdfs.properties configuration, and create a new file
in the spooling directory:
% echo -e "Hello\nAgain" > /tmp/spooldir/.file2.txt
% mv /tmp/spooldir/.file2.txt /tmp/spooldir/file2.txt
Events will now be delivered to the HDFS sink and written to a file. Files in the process
of being written to have a .tmp in-use suffix added to their name to indicate that they
are not yet complete. In this example, we have also set hdfs.inUsePrefix to be _
(underscore; by default it is empty), which causes files in the process of being written
to have that prefix added to their names. This is useful since MapReduce will ignore
files that have a _ prefix. So, a typical temporary filename would be _events.
1399295780136.log.tmp; the number is a timestamp generated by the HDFS sink.
A file is kept open by the HDFS sink until it has either been open for a given time (default
30 seconds, controlled by the hdfs.rollInterval property), has reached a given size
(default 1,024 bytes, set by hdfs.rollSize), or has had a given number of events written
to it (default 10, set by hdfs.rollCount). If any of these criteria are met, the file is closed
and its in-use prefix and suffix are removed. New events are written to a new file (which
will have an in-use prefix and suffix until it is rolled).
After 30 seconds, we can be sure that the file has been rolled and we can take a look at
its contents:
% hadoop fs -cat /tmp/flume/events.1399295780136.log
Hello
Again
The HDFS sink writes files as the user who is running the Flume agent, unless the
hdfs.proxyUser property is set, in which case files will be written as that user.
386 | Chapter 14: Flume

3. Table 14-1 describes the interceptors that Flume provides.
Partitioning and Interceptors
Large datasets are often organized into partitions, so that processing can be restricted
to particular partitions if only a subset of the data is being queried. For Flume event
data, it’s very common to partition by time. A process can be run periodically that
transforms completed partitions (to remove duplicate events, for example).
It’s easy to change the example to store data in partitions by setting hdfs.path to include
subdirectories that use time format escape sequences:
agent1.sinks.sink1.hdfs.path = /tmp/flume/year=%Y/month=%m/day=%d
Here we have chosen to have day-sized partitions, but other levels of granularity are
possible, as are other directory layout schemes. (If you are using Hive, see “Partitions
and Buckets” on page 491 for how Hive lays out partitions on disk.) The full list of format
escape sequences is provided in the documentation for the HDFS sink in the Flume
User Guide.
The partition that a Flume event is written to is determined by the timestamp header
on the event. Events don’t have this header by default, but it can be added using a Flume
interceptor. Interceptors are components that can modify or drop events in the flow;
they are attached to sources, and are run on events before the events have been placed
in a channel.3 The following extra configuration lines add a timestamp interceptor to
source1, which adds a timestamp header to every event produced by the source:
agent1.sources.source1.interceptors = interceptor1
agent1.sources.source1.interceptors.interceptor1.type = timestamp
Using the timestamp interceptor ensures that the timestamps closely reflect the times
at which the events were created. For some applications, using a timestamp for when
the event was written to HDFS might be sufficient—although, be aware that when there
are multiple tiers of Flume agents there can be a significant difference between creation
time and write time, especially in the event of agent downtime (see “Distribution: Agent
Tiers” on page 390). For these cases, the HDFS sink has a setting, hdfs.useLocal
TimeStamp, that will use a timestamp generated by the Flume agent running the HDFS
sink.
File Formats
It’s normally a good idea to use a binary format for storing your data in, since the
resulting files are smaller than they would be if you used text. For the HDFS sink, the
file format used is controlled using hdfs.fileType and a combination of a few other
properties.
The HDFS Sink | 387

If unspecified, hdfs.fileType defaults to SequenceFile, which will write events to a
sequence file with LongWritable keys that contain the event timestamp (or the current
time if the timestamp header is not present) and BytesWritable values that contain the
event body. It’s possible to use Text Writable values in the sequence file instead of
BytesWritable by setting hdfs.writeFormat to Text.
The configuration is a little different for Avro files. The hdfs.fileType property is set
to DataStream, just like for plain text. Additionally, serializer (note the lack of an
hdfs. prefix) must be set to avro_event. To enable compression, set the
serializer.compressionCodec property. Here is an example of an HDFS sink config‐
ured to write Snappy-compressed Avro files:
agent1.sinks.sink1.type = hdfs
agent1.sinks.sink1.hdfs.path = /tmp/flume
agent1.sinks.sink1.hdfs.filePrefix = events
agent1.sinks.sink1.hdfs.fileSuffix = .avro
agent1.sinks.sink1.hdfs.fileType = DataStream
agent1.sinks.sink1.serializer = avro_event
agent1.sinks.sink1.serializer.compressionCodec = snappy
An event is represented as an Avro record with two fields: headers, an Avro map with
string values, and body, an Avro bytes field.
If you want to use a custom Avro schema, there are a couple of options. If you have Avro
in-memory objects that you want to send to Flume, then the Log4jAppender is appro‐
priate. It allows you to log an Avro Generic, Specific, or Reflect object using a log4j
Logger and send it to an Avro source running in a Flume agent (see “Distribution: Agent
Tiers” on page 390). In this case, the serializer property for the HDFS sink should be
set to org.apache.flume.sink.hdfs.AvroEventSerializer$Builder, and the Avro
schema set in the header (see the class documentation).
Alternatively, if the events are not originally derived from Avro objects, you can write
a custom serializer to convert a Flume event into an Avro object with a custom schema.
The helper class AbstractAvroEventSerializer in the org.apache.flume.seriali
zation package is a good starting point.
Fan Out
Fan out is the term for delivering events from one source to multiple channels, so they
reach multiple sinks. For example, the configuration in Example 14-3 delivers events to
both an HDFS sink (sink1a via channel1a) and a logger sink (sink1b via channel1b).
Example 14-3. Flume configuration using a spooling directory source, fanning out to an
HDFS sink and a logger sink
agent1.sources = source1
agent1.sinks = sink1a sink1b
agent1.channels = channel1a channel1b
388 | Chapter 14: Flume

agent1.sources.source1.channels = channel1a channel1b
agent1.sinks.sink1a.channel = channel1a
agent1.sinks.sink1b.channel = channel1b
agent1.sources.source1.type = spooldir
agent1.sources.source1.spoolDir = /tmp/spooldir
agent1.sinks.sink1a.type = hdfs
agent1.sinks.sink1a.hdfs.path = /tmp/flume
agent1.sinks.sink1a.hdfs.filePrefix = events
agent1.sinks.sink1a.hdfs.fileSuffix = .log
agent1.sinks.sink1a.hdfs.fileType = DataStream
agent1.sinks.sink1b.type = logger
agent1.channels.channel1a.type = file
agent1.channels.channel1b.type = memory
The key change here is that the source is configured to deliver to multiple channels by
setting agent1.sources.source1.channels to a space-separated list of channel names,
channel1a and channel1b. This time, the channel feeding the logger sink (channel1b)
is a memory channel, since we are logging events for debugging purposes and don’t
mind losing events on agent restart. Also, each channel is configured to feed one sink,
just like in the previous examples. The flow is illustrated in Figure 14-2.
Figure 14-2. Flume agent with a spooling directory source and fanning out to an HDFS
sink and a logger sink
Delivery Guarantees
Flume uses a separate transaction to deliver each batch of events from the spooling
directory source to each channel. In this example, one transaction will be used to deliver
to the channel feeding the HDFS sink, and then another transaction will be used to
deliver the same batch of events to the channel for the logger sink. If either of these
Fan Out | 389

transactions fails (if a channel is full, for example), then the events will not be removed
from the source, and will be retried later.
In this case, since we don’t mind if some events are not delivered to the logger sink, we
can designate its channel as an optional channel, so that if the transaction associated
with it fails, this will not cause events to be left in the source and tried again later. (Note
that if the agent fails before both channel transactions have committed, then the affected
events will be redelivered after the agent restarts—this is true even if the uncommitted
channels are marked as optional.) To do this, we set the selector.optional property
on the source, passing it a space-separated list of channels:
agent1.sources.source1.selector.optional = channel1b
Near-Real-Time Indexing
Indexing events for search is a good example of where fan out is used in practice. A
single source of events is sent to both an HDFS sink (this is the main repository of events,
so a required channel is used) and a Solr (or Elasticsearch) sink, to build a search index
(using an optional channel).
The MorphlineSolrSink extracts fields from Flume events and transforms them into a
Solr document (using a Morphline configuration file), which is then loaded into a live
Solr search server. The process is called near real time since ingested data appears in
search results in a matter of seconds.
Replicating and Multiplexing Selectors
In normal fan-out flow, events are replicated to all channels—but sometimes more se‐
lective behavior might be desirable, so that some events are sent to one channel and
others to another. This can be achieved by setting a multiplexing selector on the source,
and defining routing rules that map particular event header values to channels. See the
Flume User Guide for configuration details.
Distribution: Agent Tiers
How do we scale a set of Flume agents? If there is one agent running on every node
producing raw data, then with the setup described so far, at any particular time each file
being written to HDFS will consist entirely of the events from one node. It would be
better if we could aggregate the events from a group of nodes in a single file, since this
would result in fewer, larger files (with the concomitant reduction in pressure on HDFS,
and more efficient processing in MapReduce; see “Small files and CombineFileInput‐
Format” on page 226). Also, if needed, files can be rolled more often since they are being
390 | Chapter 14: Flume

4. The Avro sink-source pair is older than the Thrift equivalent, and (at the time of writing) has some features
that the Thrift one doesn’t provide, such as encryption.
fed by a larger number of nodes, leading to a reduction between the time when an event
is created and when it’s available for analysis.
Aggregating Flume events is achieved by having tiers of Flume agents. The first tier
collects events from the original sources (such as web servers) and sends them to a
smaller set of agents in the second tier, which aggregate events from the first tier before
writing them to HDFS (see Figure 14-3). Further tiers may be warranted for very large
numbers of source nodes.
Figure 14-3. Using a second agent tier to aggregate Flume events from the first tier
Tiers are constructed by using a special sink that sends events over the network, and a
corresponding source that receives events. The Avro sink sends events over Avro RPC
to an Avro source running in another Flume agent. There is also a Thrift sink that does
the same thing using Thrift RPC, and is paired with a Thrift source.4
Don’t be confused by the naming: Avro sinks and sources do not
provide the ability to write (or read) Avro files. They are used only
to distribute events between agent tiers, and to do so they use
Avro RPC to communicate (hence the name). If you need to write
events to Avro files, use the HDFS sink, described in “File For‐
mats” on page 387.
Distribution: Agent Tiers | 391

Example 14-4 shows a two-tier Flume configuration. Two agents are defined in the file,
named agent1 and agent2. An agent of type agent1 runs in the first tier, and has a
spooldir source and an Avro sink connected by a file channel. The agent2 agent runs
in the second tier, and has an Avro source that listens on the port that agent1’s Avro
sink sends events to. The sink for agent2 uses the same HDFS sink configuration from
Example 14-2.
Notice that since there are two file channels running on the same machine, they are
configured to point to different data and checkpoint directories (they are in the user’s
home directory by default). This way, they don’t try to write their files on top of one
another.
Example 14-4. A two-tier Flume configuration using a spooling directory source and an
HDFS sink
# First-tier agent
agent1.sources = source1
agent1.sinks = sink1
agent1.channels = channel1
agent1.sources.source1.channels = channel1
agent1.sinks.sink1.channel = channel1
agent1.sources.source1.type = spooldir
agent1.sources.source1.spoolDir = /tmp/spooldir
agent1.sinks.sink1.type = avro
agent1.sinks.sink1.hostname = localhost
agent1.sinks.sink1.port = 10000
agent1.channels.channel1.type = file
agent1.channels.channel1.checkpointDir=/tmp/agent1/file-channel/checkpoint
agent1.channels.channel1.dataDirs=/tmp/agent1/file-channel/data
# Second-tier agent
agent2.sources = source2
agent2.sinks = sink2
agent2.channels = channel2
agent2.sources.source2.channels = channel2
agent2.sinks.sink2.channel = channel2
agent2.sources.source2.type = avro
agent2.sources.source2.bind = localhost
agent2.sources.source2.port = 10000
agent2.sinks.sink2.type = hdfs
agent2.sinks.sink2.hdfs.path = /tmp/flume
agent2.sinks.sink2.hdfs.filePrefix = events
392 | Chapter 14: Flume

agent2.sinks.sink2.hdfs.fileSuffix = .log
agent2.sinks.sink2.hdfs.fileType = DataStream
agent2.channels.channel2.type = file
agent2.channels.channel2.checkpointDir=/tmp/agent2/file-channel/checkpoint
agent2.channels.channel2.dataDirs=/tmp/agent2/file-channel/data
The system is illustrated in Figure 14-4.
Figure 14-4. Two Flume agents connected by an Avro sink-source pair
Each agent is run independently, using the same --conf-file parameter but different
agent --name parameters:
% flume-ng agent --conf-file spool-to-hdfs-tiered.properties --name agent1 ...
and:
% flume-ng agent --conf-file spool-to-hdfs-tiered.properties --name agent2 ...
Delivery Guarantees
Flume uses transactions to ensure that each batch of events is reliably delivered from a
source to a channel, and from a channel to a sink. In the context of the Avro sink-source
connection, transactions ensure that events are reliably delivered from one agent to the
next.
The operation to read a batch of events from the file channel in agent1 by the Avro sink
will be wrapped in a transaction. The transaction will only be committed once the Avro
Distribution: Agent Tiers | 393

sink has received the (synchronous) confirmation that the write to the Avro source’s
RPC endpoint was successful. This confirmation will only be sent once agent2’s trans‐
action wrapping the operation to write the batch of events to its file channel has been
successfully committed. Thus, the Avro sink-source pair guarantees that an event is
delivered from one Flume agent’s channel to another Flume agent’s channel (at least
once).
If either agent is not running, then clearly events cannot be delivered to HDFS. For
example, if agent1 stops running, then files will accumulate in the spooling directory,
to be processed once agent1 starts up again. Also, any events in an agent’s own file
channel at the point the agent stopped running will be available on restart, due to the
durability guarantee that file channel provides.
If agent2 stops running, then events will be stored in agent1’s file channel until agent2
starts again. Note, however, that channels necessarily have a limited capacity; if
agent1’s channel fills up while agent2 is not running, then any new events will be lost.
By default, a file channel will not recover more than one million events (this can be
overridden by its capacity property), and it will stop accepting events if the free disk
space for its checkpoint directory falls below 500 MB (controlled by the mini
mumRequiredSpace property).
Both these scenarios assume that the agent will eventually recover, but that is not always
the case (if the hardware it is running on fails, for example). If agent1 doesn’t recover,
then the loss is limited to the events in its file channel that had not been delivered to
agent2 before agent1 shut down. In the architecture described here, there are multiple
first-tier agents like agent1, so other nodes in the tier can take over the function of the
failed node. For example, if the nodes are running load-balanced web servers, then other
nodes will absorb the failed web server’s traffic, and they will generate new Flume events
that are delivered to agent2. Thus, no new events are lost.
An unrecoverable agent2 failure is more serious, however. Any events in the channels
of upstream first-tier agents (agent1 instances) will be lost, and all new events generated
by these agents will not be delivered either. The solution to this problem is for agent1
to have multiple redundant Avro sinks, arranged in a sink group, so that if the destination
agent2 Avro endpoint is unavailable, it can try another sink from the group. We’ll see
how to do this in the next section.
394 | Chapter 14: Flume

Sink Groups
A sink group allows multiple sinks to be treated as one, for failover or load-balancing
purposes (see Figure 14-5). If a second-tier agent is unavailable, then events will be
delivered to another second-tier agent and on to HDFS without disruption.
Figure 14-5. Using multiple sinks for load balancing or failover
To configure a sink group, the agent’s sinkgroups property is set to define the sink
group’s name; then the sink group lists the sinks in the group, and also the type of the
sink processor, which sets the policy for choosing a sink. Example 14-5 shows the con‐
figuration for load balancing between two Avro endpoints.
Example 14-5. A Flume configuration for load balancing between two Avro endpoints
using a sink group
agent1.sources = source1
agent1.sinks = sink1a sink1b
agent1.sinkgroups = sinkgroup1
agent1.channels = channel1
agent1.sources.source1.channels = channel1
agent1.sinks.sink1a.channel = channel1
agent1.sinks.sink1b.channel = channel1
agent1.sinkgroups.sinkgroup1.sinks = sink1a sink1b
agent1.sinkgroups.sinkgroup1.processor.type = load_balance
agent1.sinkgroups.sinkgroup1.processor.backoff = true
Sink Groups | 395

agent1.sources.source1.type = spooldir
agent1.sources.source1.spoolDir = /tmp/spooldir
agent1.sinks.sink1a.type = avro
agent1.sinks.sink1a.hostname = localhost
agent1.sinks.sink1a.port = 10000
agent1.sinks.sink1b.type = avro
agent1.sinks.sink1b.hostname = localhost
agent1.sinks.sink1b.port = 10001
agent1.channels.channel1.type = file
There are two Avro sinks defined, sink1a and sink1b, which differ only in the Avro
endpoint they are connected to (since we are running all the examples on localhost, it
is the port that is different; for a distributed install, the hosts would differ and the ports
would be the same). We also define sinkgroup1, and set its sinks to sink1a and sink1b.
The processor type is set to load_balance, which attempts to distribute the event flow
over both sinks in the group, using a round-robin selection mechanism (you can change
this using the processor.selector property). If a sink is unavailable, then the next sink
is tried; if they are all unavailable, the event is not removed from the channel, just like
in the single sink case. By default, sink unavailability is not remembered by the sink
processor, so failing sinks are retried for every batch of events being delivered. This can
be inefficient, so we have set the processor.backoff property to change the behavior
so that failing sinks are blacklisted for an exponentially increasing timeout period (up
to a maximum period of 30 seconds, controlled by processor.selector.maxTimeOut).
There is another type of processor, failover, that instead of load
balancing events across sinks uses a preferred sink if it is available,
and fails over to another sink in the case that the preferred sink is
down. The failover sink processor maintains a priority order for sinks
in the group, and attempts delivery in order of priority. If the sink
with the highest priority is unavailable the one with the next highest
priority is tried, and so on. Failed sinks are blacklisted for an increas‐
ing timeout period (up to a maximum period of 30 seconds, con‐
trolled by processor.maxpenalty).
The configuration for one of the second-tier agents, agent2a, is shown in Example 14-6.
396 | Chapter 14: Flume

Example 14-6. Flume configuration for second-tier agent in a load balancing scenario
agent2a.sources = source2a
agent2a.sinks = sink2a
agent2a.channels = channel2a
agent2a.sources.source2a.channels = channel2a
agent2a.sinks.sink2a.channel = channel2a
agent2a.sources.source2a.type = avro
agent2a.sources.source2a.bind = localhost
agent2a.sources.source2a.port = 10000
agent2a.sinks.sink2a.type = hdfs
agent2a.sinks.sink2a.hdfs.path = /tmp/flume
agent2a.sinks.sink2a.hdfs.filePrefix = events-a
agent2a.sinks.sink2a.hdfs.fileSuffix = .log
agent2a.sinks.sink2a.hdfs.fileType = DataStream
agent2a.channels.channel2a.type = file
The configuration for agent2b is the same, except for the Avro source port (since we
are running the examples on localhost) and the file prefix for the files created by the
HDFS sink. The file prefix is used to ensure that HDFS files created by second-tier agents
at the same time don’t collide.
In the more usual case of agents running on different machines, the hostname can be
used to make the filename unique by configuring a host interceptor (see Table 14-1)
and including the %{host} escape sequence in the file path, or prefix:
agent2.sinks.sink2.hdfs.filePrefix = events-%{host}
A diagram of the whole system is shown in Figure 14-6.
Sink Groups | 397

Figure 14-6. Load balancing between two agents
Integrating Flume with Applications
An Avro source is an RPC endpoint that accepts Flume events, making it possible to
write an RPC client to send events to the endpoint, which can be embedded in any
application that wants to introduce events into Flume.
The Flume SDK is a module that provides a Java RpcClient class for sending Event
objects to an Avro endpoint (an Avro source running in a Flume agent, usually in an‐
other tier). Clients can be configured to fail over or load balance between endpoints,
and Thrift endpoints (Thrift sources) are supported too.
The Flume embedded agent offers similar functionality: it is a cut-down Flume agent
that runs in a Java application. It has a single special source that your application sends
Flume Event objects to by calling a method on the EmbeddedAgent object; the only sinks
398 | Chapter 14: Flume

that are supported are Avro sinks, but it can be configured with multiple sinks for
failover or load balancing.
Both the SDK and the embedded agent are described in more detail in the Flume De‐
veloper Guide.
Component Catalog
We’ve only used a handful of Flume components in this chapter. Flume comes with
many more, which are briefly described in Table 14-1. Refer to the Flume User Guide
for further information on how to configure and use them.
Table 14-1. Flume components
Category Component Description
Source Avro Listens on a port for events sent over Avro RPC by an Avro sink or the Flume SDK.
Exec Runs a Unix command (e.g., tail -F/path/to/file) and converts lines read from
standard output into events. Note that this source cannot guarantee delivery of events to
the channel; see the spooling directory source or the Flume SDK for better alternatives.
HTTP Listens on a port and converts HTTP requests into events using a pluggable handler (e.g., a
JSON handler or binary blob handler).
JMS Reads messages from a JMS queue or topic and converts them into events.
Netcat Listens on a port and converts each line of text into an event.
Sequence
generator
Generates events from an incrementing counter. Useful for testing.
Spooling directory Reads lines from files placed in a spooling directory and converts them into events.
Syslog Reads lines from syslog and converts them into events.
Thrift Listens on a port for events sent over Thrift RPC by a Thrift sink or the Flume SDK.
Twitter Connects to Twitter’s streaming API (1% of the firehose) and converts tweets into events.
Sink Avro Sends events over Avro RPC to an Avro source.
Elasticsearch Writes events to an Elasticsearch cluster using the Logstash format.
File roll Writes events to the local filesystem.
HBase Writes events to HBase using a choice of serializer.
HDFS Writes events to HDFS in text, sequence file, Avro, or a custom format.
IRC Sends events to an IRC channel.
Logger Logs events at INFO level using SLF4J. Useful for testing.
Morphline (Solr) Runs events through an in-process chain of Morphline commands. Typically used to load
data into Solr.
Null Discards all events.
Thrift Sends events over Thrift RPC to a Thrift source.
Component Catalog | 399

Category Component Description
Channel File Stores events in a transaction log stored on the local filesystem.
JDBC Stores events in a database (embedded Derby).
Memory Stores events in an in-memory queue.
Interceptor Host Sets a host header containing the agent’s hostname or IP address on all events.
Morphline Filters events through a Morphline configuration file. Useful for conditionally dropping
events or adding headers based on pattern matching or content extraction.
Regex extractor Sets headers extracted from the event body as text using a specified regular expression.
Regex filtering Includes or excludes events by matching the event body as text against a specified regular
expression.
Static Sets a fixed header and value on all events.
Timestamp Sets a timestamp header containing the time in milliseconds at which the agent
processes the event.
UUID Sets an id header containing a universally unique identifier on all events. Useful for later
deduplication.
Further Reading
This chapter has given a short overview of Flume. For more detail, see Using Flume by
Hari Shreedharan (O’Reilly, 2014). There is also a lot of practical information about
designing ingest pipelines (and building Hadoop applications in general) in Hadoop
Application Architectures by Mark Grover, Ted Malaska, Jonathan Seidman, and Gwen
Shapira (O’Reilly, 2014).
400 | Chapter 14: Flume

CHAPTER 15
Sqoop
Aaron Kimball
A great strength of the Hadoop platform is its ability to work with data in several dif‐
ferent forms. HDFS can reliably store logs and other data from a plethora of sources,
and MapReduce programs can parse diverse ad hoc data formats, extracting relevant
information and combining multiple datasets into powerful results.
But to interact with data in storage repositories outside of HDFS, MapReduce programs
need to use external APIs. Often, valuable data in an organization is stored in structured
data stores such as relational database management systems (RDBMSs). Apache
Sqoop is an open source tool that allows users to extract data from a structured data
store into Hadoop for further processing. This processing can be done with MapReduce
programs or other higher-level tools such as Hive. (It’s even possible to use Sqoop to
move data from a database into HBase.) When the final results of an analytic pipeline
are available, Sqoop can export these results back to the data store for consumption by
other clients.
In this chapter, we’ll take a look at how Sqoop works and how you can use it in your
data processing pipeline.
Getting Sqoop
Sqoop is available in a few places. The primary home of the project is the Apache Soft‐
ware Foundation. This repository contains all the Sqoop source code and documenta‐
tion. Official releases are available at this site, as well as the source code for the version
currently under development. The repository itself contains instructions for compiling
the project. Alternatively, you can get Sqoop from a Hadoop vendor distribution.
If you download a release from Apache, it will be placed in a directory such as /home/
yourname/sqoop-x.y.z/. We’ll call this directory $SQOOP_HOME. You can run Sqoop by
running the executable script $SQOOP_HOME/bin/sqoop.
401

If you’ve installed a release from a vendor, the package will have placed Sqoop’s scripts
in a standard location such as /usr/bin/sqoop. You can run Sqoop by simply typing sqoop
at the command line. (Regardless of how you install Sqoop, we’ll refer to this script as
just sqoop from here on.)
Sqoop 2
Sqoop 2 is a rewrite of Sqoop that addresses the architectural limitations of Sqoop 1.
For example, Sqoop 1 is a command-line tool and does not provide a Java API, so it’s
difficult to embed it in other programs. Also, in Sqoop 1 every connector has to know
about every output format, so it is a lot of work to write new connectors. Sqoop 2 has a
server component that runs jobs, as well as a range of clients: a command-line interface
(CLI), a web UI, a REST API, and a Java API. Sqoop 2 also will be able to use alternative
execution engines, such as Spark. Note that Sqoop 2’s CLI is not compatible with Sqoop
1’s CLI.
The Sqoop 1 release series is the current stable release series, and is what is used in this
chapter. Sqoop 2 is under active development but does not yet have feature parity with
Sqoop 1, so you should check that it can support your use case before using it in pro‐
duction.
Running Sqoop with no arguments does not do much of interest:
% sqoop
Try sqoop help for usage.
Sqoop is organized as a set of tools or commands. If you don’t select a tool, Sqoop does
not know what to do. help is the name of one such tool; it can print out the list of
available tools, like this:
% sqoop help
usage: sqoop COMMAND [ARGS]
Available commands:
codegen Generate code to interact with database records
create-hive-table Import a table definition into Hive
eval Evaluate a SQL statement and display the results
export Export an HDFS directory to a database table
help List available commands
import Import a table from a database to HDFS
import-all-tables Import tables from a database to HDFS
job Work with saved jobs
list-databases List available databases on a server
list-tables List available tables in a database
merge Merge results of incremental imports
metastore Run a standalone Sqoop metastore
version Display version information
402 | Chapter 15: Sqoop

See 'sqoop help COMMAND' for information on a specific command.
As it explains, the help tool can also provide specific usage instructions on a particular
tool when you provide that tool’s name as an argument:
% sqoop help import
usage: sqoop import [GENERIC-ARGS] [TOOL-ARGS]
Common arguments:
--connect <jdbc-uri> Specify JDBC connect string
--driver <class-name> Manually specify JDBC driver class to use
--hadoop-home <dir> Override $HADOOP_HOME
--help Print usage instructions
-P Read password from console
--password <password> Set authentication password
--username <username> Set authentication username
--verbose Print more information while working
...
An alternate way of running a Sqoop tool is to use a tool-specific script. This script will
be named sqoop-toolname (e.g., sqoop-help, sqoop-import, etc.). Running these scripts
from the command line is identical to running sqoop help or sqoop import.
Sqoop Connectors
Sqoop has an extension framework that makes it possible to import data from—and
export data to—any external storage system that has bulk data transfer capabilities. A
Sqoop connector is a modular component that uses this framework to enable Sqoop
imports and exports. Sqoop ships with connectors for working with a range of popular
databases, including MySQL, PostgreSQL, Oracle, SQL Server, DB2, and Netezza. There
is also a generic JDBC connector for connecting to any database that supports Java’s
JDBC protocol. Sqoop provides optimized MySQL, PostgreSQL, Oracle, and Netezza
connectors that use database-specific APIs to perform bulk transfers more efficiently
(this is discussed more in “Direct-Mode Imports” on page 411).
As well as the built-in Sqoop connectors, various third-party connectors are available
for data stores, ranging from enterprise data warehouses (such as Teradata) to NoSQL
stores (such as Couchbase). These connectors must be downloaded separately and can
be added to an existing Sqoop installation by following the instructions that come with
the connector.
A Sample Import
After you install Sqoop, you can use it to import data to Hadoop. For the examples in
this chapter, we’ll use MySQL, which is easy to use and available for a large number of
platforms.
Sqoop Connectors | 403

1. Of course, in a production deployment we’d need to be much more careful about access control, but this
serves for demonstration purposes. The grant privilege shown in the example also assumes you’re running a
pseudodistributed Hadoop instance. If you’re working with a distributed Hadoop cluster, you’d need to enable
remote access by at least one user, whose account would be used to perform imports and exports via Sqoop.
To install and configure MySQL, follow the online documentation. Chapter 2 (“Instal‐
ling and Upgrading MySQL”) in particular should help. Users of Debian-based Linux
systems (e.g., Ubuntu) can type sudo apt-get install mysql-client mysql-
server. Red Hat users can type sudo yum install mysql mysql-server.
Now that MySQL is installed, let’s log in and create a database (Example 15-1).
Example 15-1. Creating a new MySQL database schema
% mysql -u root -p
Enter password:
Welcome to the MySQL monitor. Commands end with ; or \g.
Your MySQL connection id is 235
Server version: 5.6.21 MySQL Community Server (GPL)
Type 'help;' or '\h' for help. Type '\c' to clear the current input
statement.
mysql> CREATE DATABASE hadoopguide;
Query OK, 1 row affected (0.00 sec)
mysql> GRANT ALL PRIVILEGES ON hadoopguide.* TO ''@'localhost';
Query OK, 0 rows affected (0.00 sec)
mysql> quit;
Bye
The password prompt shown in this example asks for your root user password. This is
likely the same as the password for the root shell login. If you are running Ubuntu or
another variant of Linux where root cannot log in directly, enter the password you picked
at MySQL installation time. (If you didn’t set a password, then just press Return.)
In this session, we created a new database schema called hadoopguide, which we’ll use
throughout this chapter. We then allowed any local user to view and modify the contents
of the hadoopguide schema, and closed our session.1
Now let’s log back into the database (do this as yourself this time, not as root) and create
a table to import into HDFS (Example 15-2).
Example 15-2. Populating the database
% mysql hadoopguide
Welcome to the MySQL monitor. Commands end with ; or \g.
Your MySQL connection id is 257
Server version: 5.6.21 MySQL Community Server (GPL)
404 | Chapter 15: Sqoop

Type 'help;' or '\h' for help. Type '\c' to clear the current input statement.
mysql> CREATE TABLE widgets(id INT NOT NULL PRIMARY KEY AUTO_INCREMENT,
-> widget_name VARCHAR(64) NOT NULL,
-> price DECIMAL(10,2),
-> design_date DATE,
-> version INT,
-> design_comment VARCHAR(100));
Query OK, 0 rows affected (0.00 sec)
mysql> INSERT INTO widgets VALUES (NULL, 'sprocket', 0.25, '2010-02-10',
-> 1, 'Connects two gizmos');
Query OK, 1 row affected (0.00 sec)
mysql> INSERT INTO widgets VALUES (NULL, 'gizmo', 4.00, '2009-11-30', 4,
-> NULL);
Query OK, 1 row affected (0.00 sec)
mysql> INSERT INTO widgets VALUES (NULL, 'gadget', 99.99, '1983-08-13',
-> 13, 'Our flagship product');
Query OK, 1 row affected (0.00 sec)
mysql> quit;
In this listing, we created a new table called widgets. We’ll be using this fictional product
database in further examples in this chapter. The widgets table contains several fields
representing a variety of data types.
Before going any further, you need to download the JDBC driver JAR file for MySQL
(Connector/J) and add it to Sqoop’s classpath, which is simply achieved by placing it in
Sqoop’s lib directory.
Now let’s use Sqoop to import this table into HDFS:
% sqoop import --connect jdbc:mysql://localhost/hadoopguide \
> --table widgets -m 1
...
14/10/28 21:36:23 INFO tool.CodeGenTool: Beginning code generation
...
14/10/28 21:36:28 INFO mapreduce.Job: Running job: job_1413746845532_0008
14/10/28 21:36:35 INFO mapreduce.Job: Job job_1413746845532_0008 running in
uber mode : false
14/10/28 21:36:35 INFO mapreduce.Job: map 0% reduce 0%
14/10/28 21:36:41 INFO mapreduce.Job: map 100% reduce 0%
14/10/28 21:36:41 INFO mapreduce.Job: Job job_1413746845532_0008 completed
successfully
...
14/10/28 21:36:41 INFO mapreduce.ImportJobBase: Retrieved 3 records.
Sqoop’s import tool will run a MapReduce job that connects to the MySQL database
and reads the table. By default, this will use four map tasks in parallel to speed up the
A Sample Import | 405

2. Available from the Apache Software Foundation website.
import process. Each task will write its imported results to a different file, but all in a
common directory. Because we knew that we had only three rows to import in this
example, we specified that Sqoop should use a single map task (-m 1) so we get a single
file in HDFS.
We can inspect this file’s contents like so:
% hadoop fs -cat widgets/part-m-00000
1,sprocket,0.25,2010-02-10,1,Connects two gizmos
2,gizmo,4.00,2009-11-30,4,null
3,gadget,99.99,1983-08-13,13,Our flagship product
The connect string (jdbc:mysql://localhost/hadoopguide) shown
in the example will read from a database on the local machine. If a
distributed Hadoop cluster is being used, localhost should not be
specified in the connect string, because map tasks not running on the
same machine as the database will fail to connect. Even if Sqoop is
run from the same host as the database sever, the full hostname should
be specified.
By default, Sqoop will generate comma-delimited text files for our imported data. De‐
limiters can be specified explicitly, as well as field enclosing and escape characters, to
allow the presence of delimiters in the field contents. The command-line arguments
that specify delimiter characters, file formats, compression, and more fine-grained con‐
trol of the import process are described in the Sqoop User Guide distributed with Sqoop,2
as well as in the online help (sqoop help import, or man sqoop-import in CDH).
Text and Binary File Formats
Sqoop is capable of importing into a few different file formats. Text files (the default)
offer a human-readable representation of data, platform independence, and the simplest
structure. However, they cannot hold binary fields (such as database columns of type
VARBINARY), and distinguishing between null values and String-based fields contain‐
ing the value "null" can be problematic (although using the --null-string import
option allows you to control the representation of null values).
To handle these conditions, Sqoop also supports SequenceFiles, Avro datafiles, and
Parquet files. These binary formats provide the most precise representation possible of
the imported data. They also allow data to be compressed while retaining MapReduce’s
ability to process different sections of the same file in parallel. However, current versions
of Sqoop cannot load Avro datafiles or SequenceFiles into Hive (although you can
load Avro into Hive manually, and Parquet can be loaded directly into Hive by Sqoop).
406 | Chapter 15: Sqoop

Another disadvantage of SequenceFiles is that they are Java specific, whereas Avro and
Parquet files can be processed by a wide range of languages.
Generated Code
In addition to writing the contents of the database table to HDFS, Sqoop also provides
you with a generated Java source file (widgets.java) written to the current local directory.
(After running the sqoop import command shown earlier, you can see this file by
running ls widgets.java.)
As you’ll learn in “Imports: A Deeper Look” on page 408, Sqoop can use generated code
to handle the deserialization of table-specific data from the database source before
writing it to HDFS.
The generated class (widgets) is capable of holding a single record retrieved from the
imported table. It can manipulate such a record in MapReduce or store it in a Sequen
ceFile in HDFS. (SequenceFiles written by Sqoop during the import process will store
each imported row in the “value” element of the SequenceFile’s key-value pair format,
using the generated class.)
It is likely that you don’t want to name your generated class widgets, since each instance
of the class refers to only a single record. We can use a different Sqoop tool to generate
source code without performing an import; this generated code will still examine the
database table to determine the appropriate data types for each field:
% sqoop codegen --connect jdbc:mysql://localhost/hadoopguide \
> --table widgets --class-name Widget
The codegen tool simply generates code; it does not perform the full import. We speci‐
fied that we’d like it to generate a class named Widget; this will be written to Widget.java.
We also could have specified --class-name and other code-generation arguments dur‐
ing the import process we performed earlier. This tool can be used to regenerate code
if you accidentally remove the source file, or generate code with different settings than
were used during the import.
If you’re working with records imported to SequenceFiles, it is inevitable that you’ll
need to use the generated classes (to deserialize data from the SequenceFile storage).
You can work with text-file-based records without using generated code, but as we’ll
see in “Working with Imported Data” on page 412, Sqoop’s generated code can handle
some tedious aspects of data processing for you.
Additional Serialization Systems
Recent versions of Sqoop support Avro-based serialization and schema generation as
well (see Chapter 12), allowing you to use Sqoop in your project without integrating
with generated code.
Generated Code | 407

Imports: A Deeper Look
As mentioned earlier, Sqoop imports a table from a database by running a MapReduce
job that extracts rows from the table, and writes the records to HDFS. How does Map‐
Reduce read the rows? This section explains how Sqoop works under the hood.
At a high level, Figure 15-1 demonstrates how Sqoop interacts with both the database
source and Hadoop. Like Hadoop itself, Sqoop is written in Java. Java provides an API
called Java Database Connectivity, or JDBC, that allows applications to access data stored
in an RDBMS as well as to inspect the nature of this data. Most database vendors provide
a JDBC driver that implements the JDBC API and contains the necessary code to con‐
nect to their database servers.
Based on the URL in the connect string used to access the database,
Sqoop attempts to predict which driver it should load. You still need
to download the JDBC driver itself and install it on your Sqoop cli‐
ent. For cases where Sqoop does not know which JDBC driver is
appropriate, users can specify the JDBC driver explicitly with the
--driver argument. This capability allows Sqoop to work with a wide
variety of database platforms.
Before the import can start, Sqoop uses JDBC to examine the table it is to import. It
retrieves a list of all the columns and their SQL data types. These SQL types (VARCHAR,
INTEGER, etc.) can then be mapped to Java data types (String, Integer, etc.), which will
hold the field values in MapReduce applications. Sqoop’s code generator will use this
information to create a table-specific class to hold a record extracted from the table.
408 | Chapter 15: Sqoop

Figure 15-1. Sqoop’s import process
The Widget class from earlier, for example, contains the following methods that retrieve
each column from an extracted record:
public Integer get_id();
public String get_widget_name();
public java.math.BigDecimal get_price();
public java.sql.Date get_design_date();
public Integer get_version();
public String get_design_comment();
More critical to the import system’s operation, though, are the serialization methods
that form the DBWritable interface, which allow the Widget class to interact with JDBC:
public void readFields(ResultSet __dbResults) throws SQLException;
public void write(PreparedStatement __dbStmt) throws SQLException;
JDBC’s ResultSet interface provides a cursor that retrieves records from a query; the
readFields() method here will populate the fields of the Widget object with the col‐
umns from one row of the ResultSet’s data. The write() method shown here allows
Sqoop to insert new Widget rows into a table, a process called exporting. Exports are
discussed in “Performing an Export” on page 417.
The MapReduce job launched by Sqoop uses an InputFormat that can read sections of
a table from a database via JDBC. The DataDrivenDBInputFormat provided with Ha‐
doop partitions a query’s results over several map tasks.
Reading a table is typically done with a simple query such as:
Imports: A Deeper Look | 409

SELECT col1,col2,col3,... FROM tableName
But often, better import performance can be gained by dividing this query across mul‐
tiple nodes. This is done using a splitting column. Using metadata about the table, Sqoop
will guess a good column to use for splitting the table (typically the primary key for the
table, if one exists). The minimum and maximum values for the primary key column
are retrieved, and then these are used in conjunction with a target number of tasks to
determine the queries that each map task should issue.
For example, suppose the widgets table had 100,000 entries, with the id column con‐
taining values 0 through 99,999. When importing this table, Sqoop would determine
that id is the primary key column for the table. When starting the MapReduce job, the
DataDrivenDBInputFormat used to perform the import would issue a statement such
as SELECT MIN(id), MAX(id) FROM widgets. These values would then be used to in‐
terpolate over the entire range of data. Assuming we specified that five map tasks should
run in parallel (with -m 5), this would result in each map task executing queries such
as SELECT id, widget_name, ... FROM widgets WHERE id >= 0 AND id < 20000,
SELECT id, widget_name, ... FROM widgets WHERE id >= 20000 AND id <
40000, and so on.
The choice of splitting column is essential to parallelizing work efficiently. If the id
column were not uniformly distributed (perhaps there are no widgets with IDs between
50,000 and 75,000), then some map tasks might have little or no work to perform,
whereas others would have a great deal. Users can specify a particular splitting column
when running an import job (via the --split-by argument), to tune the job to the data’s
actual distribution. If an import job is run as a single (sequential) task with -m 1, this
split process is not performed.
After generating the deserialization code and configuring the InputFormat, Sqoop sends
the job to the MapReduce cluster. Map tasks execute the queries and deserialize rows
from the ResultSet into instances of the generated class, which are either stored directly
in SequenceFiles or transformed into delimited text before being written to HDFS.
Controlling the Import
Sqoop does not need to import an entire table at a time. For example, a subset of the
table’s columns can be specified for import. Users can also specify a WHERE clause to
include in queries via the --where argument, which bounds the rows of the table to
import. For example, if widgets 0 through 99,999 were imported last month, but this
month our vendor catalog included 1,000 new types of widget, an import could be
configured with the clause WHERE id >= 100000; this will start an import job to retrieve
all the new rows added to the source database since the previous import run. User-
supplied WHERE clauses are applied before task splitting is performed, and are pushed
down into the queries executed by each task.
410 | Chapter 15: Sqoop

For more control—to perform column transformations, for example—users can specify
a --query argument.
Imports and Consistency
When importing data to HDFS, it is important that you ensure access to a consistent
snapshot of the source data. (Map tasks reading from a database in parallel are running
in separate processes. Thus, they cannot share a single database transaction.) The best
way to do this is to ensure that any processes that update existing rows of a table are
disabled during the import.
Incremental Imports
It’s common to run imports on a periodic basis so that the data in HDFS is kept
synchronized with the data stored in the database. To do this, there needs to be some
way of identifying the new data. Sqoop will import rows that have a column value (for
the column specified with --check-column) that is greater than some specified value
(set via --last-value).
The value specified as --last-value can be a row ID that is strictly increasing, such as
an AUTO_INCREMENT primary key in MySQL. This is suitable for the case where new rows
are added to the database table, but existing rows are not updated. This mode is called
append mode, and is activated via --incremental append. Another option is time-
based incremental imports (specified by --incremental lastmodified), which is ap‐
propriate when existing rows may be updated, and there is a column (the check column)
that records the last modified time of the update.
At the end of an incremental import, Sqoop will print out the value to be specified as
--last-value on the next import. This is useful when running incremental imports
manually, but for running periodic imports it is better to use Sqoop’s saved job facility,
which automatically stores the last value and uses it on the next job run. Type
sqoop job --help for usage instructions for saved jobs.
Direct-Mode Imports
Sqoop’s architecture allows it to choose from multiple available strategies for performing
an import. Most databases will use the DataDrivenDBInputFormat-based approach de‐
scribed earlier. Some databases, however, offer specific tools designed to extract data
quickly. For example, MySQL’s mysqldump application can read from a table with greater
throughput than a JDBC channel. The use of these external tools is referred to as direct
mode in Sqoop’s documentation. Direct mode must be specifically enabled by the user
(via the --direct argument), as it is not as general purpose as the JDBC approach. (For
example, MySQL’s direct mode cannot handle large objects, such as CLOB or BLOB
Imports: A Deeper Look | 411

columns, and that’s why Sqoop needs to use a JDBC-specific API to load these columns
into HDFS.)
For databases that provide such tools, Sqoop can use these to great effect. A direct-mode
import from MySQL is usually much more efficient (in terms of map tasks and time
required) than a comparable JDBC-based import. Sqoop will still launch multiple map
tasks in parallel. These tasks will then spawn instances of the mysqldump program and
read its output. Sqoop can also perform direct-mode imports from PostgreSQL, Oracle,
and Netezza.
Even when direct mode is used to access the contents of a database, the metadata is still
queried through JDBC.
Working with Imported Data
Once data has been imported to HDFS, it is ready for processing by custom MapReduce
programs. Text-based imports can easily be used in scripts run with Hadoop Streaming
or in MapReduce jobs run with the default TextInputFormat.
To use individual fields of an imported record, though, the field delimiters (and any
escape/enclosing characters) must be parsed and the field values extracted and con‐
verted to the appropriate data types. For example, the ID of the “sprocket” widget is
represented as the string "1" in the text file, but should be parsed into an Integer or
int variable in Java. The generated table class provided by Sqoop can automate this
process, allowing you to focus on the actual MapReduce job to run. Each autogenerated
class has several overloaded methods named parse() that operate on the data repre‐
sented as Text, CharSequence, char[], or other common types.
The MapReduce application called MaxWidgetId (available in the example code) will
find the widget with the highest ID. The class can be compiled into a JAR file along with
Widget.java using the Maven POM that comes with the example code. The JAR file is
called sqoop-examples.jar, and is executed like so:
% HADOOP_CLASSPATH=$SQOOP_HOME/sqoop-version.jar hadoop jar \
> sqoop-examples.jar MaxWidgetId -libjars $SQOOP_HOME/sqoop-version.jar
This command line ensures that Sqoop is on the classpath locally (via $HADOOP_CLASS
PATH) when running the MaxWidgetId.run() method, as well as when map tasks are
running on the cluster (via the -libjars argument).
When run, the maxwidget path in HDFS will contain a file named part-r-00000 with
the following expected result:
3,gadget,99.99,1983-08-13,13,Our flagship product
It is worth noting that in this example MapReduce program, a Widget object was emitted
from the mapper to the reducer; the autogenerated Widget class implements the
412 | Chapter 15: Sqoop

Writable interface provided by Hadoop, which allows the object to be sent via Hadoop’s
serialization mechanism, as well as written to and read from SequenceFiles.
The MaxWidgetId example is built on the new MapReduce API. MapReduce applications
that rely on Sqoop-generated code can be built on the new or old APIs, though some
advanced features (such as working with large objects) are more convenient to use in
the new API.
Avro-based imports can be processed using the APIs described in “Avro MapReduce”
on page 359. With the Generic Avro mapping, the MapReduce program does not need
to use schema-specific generated code (although this is an option too, by using Avro’s
Specific compiler; Sqoop does not do the code generation in this case). The example
code includes a program called MaxWidgetIdGenericAvro, which finds the widget with
the highest ID and writes out the result in an Avro datafile.
Imported Data and Hive
As we’ll see in Chapter 17, for many types of analysis, using a system such as Hive to
handle relational operations can dramatically ease the development of the analytic
pipeline. Especially for data originally from a relational data source, using Hive makes
a lot of sense. Hive and Sqoop together form a powerful toolchain for performing anal‐
ysis.
Suppose we had another log of data in our system, coming from a web-based widget
purchasing system. This might return logfiles containing a widget ID, a quantity, a
shipping address, and an order date.
Here is a snippet from an example log of this type:
1,15,120 Any St.,Los Angeles,CA,90210,2010-08-01
3,4,120 Any St.,Los Angeles,CA,90210,2010-08-01
2,5,400 Some Pl.,Cupertino,CA,95014,2010-07-30
2,7,88 Mile Rd.,Manhattan,NY,10005,2010-07-18
By using Hadoop to analyze this purchase log, we can gain insight into our sales oper‐
ation. By combining this data with the data extracted from our relational data source
(the widgets table), we can do better. In this example session, we will compute which
zip code is responsible for the most sales dollars, so we can better focus our sales team’s
operations. Doing this requires data from both the sales log and the widgets table.
The table shown in the previous code snippet should be in a local file named sales.log
for this to work.
First, let’s load the sales data into Hive:
hive> CREATE TABLE sales(widget_id INT, qty INT,
> street STRING, city STRING, state STRING,
> zip INT, sale_date STRING)
> ROW FORMAT DELIMITED FIELDS TERMINATED BY ',';
Working with Imported Data | 413

OK
Time taken: 5.248 seconds
hive> LOAD DATA LOCAL INPATH "ch15-sqoop/sales.log" INTO TABLE sales;
...
Loading data to table default.sales
Table default.sales stats: [numFiles=1, numRows=0, totalSize=189, rawDataSize=0]
OK
Time taken: 0.6 seconds
Sqoop can generate a Hive table based on a table from an existing relational data source.
We’ve already imported the widgets data to HDFS, so we can generate the Hive table
definition and then load in the HDFS-resident data:
% sqoop create-hive-table --connect jdbc:mysql://localhost/hadoopguide \
> --table widgets --fields-terminated-by ','
...
14/10/29 11:54:52 INFO hive.HiveImport: OK
14/10/29 11:54:52 INFO hive.HiveImport: Time taken: 1.098 seconds
14/10/29 11:54:52 INFO hive.HiveImport: Hive import complete.
% hive
hive> LOAD DATA INPATH "widgets" INTO TABLE widgets;
Loading data to table widgets
OK
Time taken: 3.265 seconds
When creating a Hive table definition with a specific already imported dataset in mind,
we need to specify the delimiters used in that dataset. Otherwise, Sqoop will allow Hive
to use its default delimiters (which are different from Sqoop’s default delimiters).
Hive’s type system is less rich than that of most SQL systems. Many
SQL types do not have direct analogues in Hive. When Sqoop gen‐
erates a Hive table definition for an import, it uses the best Hive type
available to hold a column’s values. This may result in a decrease in
precision. When this occurs, Sqoop will provide you with a warning
message such as this one:
14/10/29 11:54:43 WARN hive.TableDefWriter:
Column design_date had to be
cast to a less precise type in Hive
This three-step process of importing data to HDFS, creating the Hive table, and then
loading the HDFS-resident data into Hive can be shortened to one step if you know that
you want to import straight from a database directly into Hive. During an import, Sqoop
can generate the Hive table definition and then load in the data. Had we not already
performed the import, we could have executed this command, which creates the
widgets table in Hive based on the copy in MySQL:
% sqoop import --connect jdbc:mysql://localhost/hadoopguide \
> --table widgets -m 1 --hive-import
414 | Chapter 15: Sqoop

Running sqoop import with the --hive-import argument will load
the data directly from the source database into Hive; it infers a Hive
schema automatically based on the schema for the table in the source
database. Using this, you can get started working with your data in
Hive with only one command.
Regardless of which data import route we chose, we can now use the widgets dataset
and the sales dataset together to calculate the most profitable zip code. Let’s do so, and
also save the result of this query in another table for later:
hive> CREATE TABLE zip_profits
> AS
> SELECT SUM(w.price * s.qty) AS sales_vol, s.zip FROM SALES s
> JOIN widgets w ON (s.widget_id = w.id) GROUP BY s.zip;
...
Moving data to: hdfs://localhost/user/hive/warehouse/zip_profits
...
OK
hive> SELECT * FROM zip_profits ORDER BY sales_vol DESC;
...
OK
403.71 90210
28.0 10005
20.0 95014
Importing Large Objects
Most databases provide the capability to store large amounts of data in a single field.
Depending on whether this data is textual or binary in nature, it is usually represented
as a CLOB or BLOB column in the table. These “large objects” are often handled specially
by the database itself. In particular, most tables are physically laid out on disk as in
Figure 15-2. When scanning through rows to determine which rows match the criteria
for a particular query, this typically involves reading all columns of each row from disk.
If large objects were stored “inline” in this fashion, they would adversely affect the per‐
formance of such scans. Therefore, large objects are often stored externally from their
rows, as in Figure 15-3. Accessing a large object often requires “opening” it through the
reference contained in the row.
Importing Large Objects | 415

Figure 15-2. Database tables are typically physically represented as an array of rows,
with all the columns in a row stored adjacent to one another
Figure 15-3. Large objects are usually held in a separate area of storage; the main row
storage contains indirect references to the large objects
The difficulty of working with large objects in a database suggests that a system such as
Hadoop, which is much better suited to storing and processing large, complex data
objects, is an ideal repository for such information. Sqoop can extract large objects from
tables and store them in HDFS for further processing.
As in a database, MapReduce typically materializes every record before passing it along
to the mapper. If individual records are truly large, this can be very inefficient.
As shown earlier, records imported by Sqoop are laid out on disk in a fashion very
similar to a database’s internal structure: an array of records with all fields of a record
concatenated together. When running a MapReduce program over imported records,
each map task must fully materialize all fields of each record in its input split. If the
contents of a large object field are relevant only for a small subset of the total number
of records used as input to a MapReduce program, it would be inefficient to fully ma‐
terialize all these records. Furthermore, depending on the size of the large object, full
materialization in memory may be impossible.
416 | Chapter 15: Sqoop

To overcome these difficulties, Sqoop will store imported large objects in a separate file
called a LobFile, if they are larger than a threshold size of 16 MB (configurable via the
sqoop.inline.lob.length.max setting, in bytes). The LobFile format can store indi‐
vidual records of very large size (a 64-bit address space is used). Each record in a LobFile
holds a single large object. The LobFile format allows clients to hold a reference to a
record without accessing the record contents. When records are accessed, this is done
through a java.io.InputStream (for binary objects) or java.io.Reader (for
character-based objects).
When a record is imported, the “normal” fields will be materialized together in a text
file, along with a reference to the LobFile where a CLOB or BLOB column is stored. For
example, suppose our widgets table contained a BLOB field named schematic holding
the actual schematic diagram for each widget.
An imported record might then look like:
2,gizmo,4.00,2009-11-30,4,null,externalLob(lf,lobfile0,100,5011714)
The externalLob(...) text is a reference to an externally stored large object, stored in
LobFile format (lf) in a file named lobfile0, with the specified byte offset and length
inside that file.
When working with this record, the Widget.get_schematic() method would return
an object of type BlobRef referencing the schematic column, but not actually contain‐
ing its contents. The BlobRef.getDataStream() method actually opens the LobFile
and returns an InputStream, allowing you to access the schematic field’s contents.
When running a MapReduce job processing many Widget records, you might need to
access the schematic fields of only a handful of records. This system allows you to incur
the I/O costs of accessing only the required large object entries—a big savings, as indi‐
vidual schematics may be several megabytes or more of data.
The BlobRef and ClobRef classes cache references to underlying LobFiles within a map
task. If you do access the schematic fields of several sequentially ordered records, they
will take advantage of the existing file pointer’s alignment on the next record body.
Performing an Export
In Sqoop, an import refers to the movement of data from a database system into HDFS.
By contrast, an export uses HDFS as the source of data and a remote database as the
destination. In the previous sections, we imported some data and then performed some
analysis using Hive. We can export the results of this analysis to a database for con‐
sumption by other tools.
Before exporting a table from HDFS to a database, we must prepare the database to
receive the data by creating the target table. Although Sqoop can infer which Java types
are appropriate to hold SQL data types, this translation does not work in both directions
Performing an Export | 417

(for example, there are several possible SQL column definitions that can hold data in a
Java String; this could be CHAR(64), VARCHAR(200), or something else entirely). Con‐
sequently, you must determine which types are most appropriate.
We are going to export the zip_profits table from Hive. We need to create a table in
MySQL that has target columns in the same order, with the appropriate SQL types:
% mysql hadoopguide
mysql> CREATE TABLE sales_by_zip (volume DECIMAL(8,2), zip INTEGER);
Query OK, 0 rows affected (0.01 sec)
Then we run the export command:
% sqoop export --connect jdbc:mysql://localhost/hadoopguide -m 1 \
> --table sales_by_zip --export-dir /user/hive/warehouse/zip_profits \
> --input-fields-terminated-by '\0001'
...
14/10/29 12:05:08 INFO mapreduce.ExportJobBase: Transferred 176 bytes in 13.5373
seconds (13.0011 bytes/sec)
14/10/29 12:05:08 INFO mapreduce.ExportJobBase: Exported 3 records.
Finally, we can verify that the export worked by checking MySQL:
% mysql hadoopguide -e 'SELECT * FROM sales_by_zip'
+--------+-------+
| volume | zip |
+--------+-------+
| 28.00 | 10005 |
| 403.71 | 90210 |
| 20.00 | 95014 |
+--------+-------+
When we created the zip_profits table in Hive, we did not specify any delimiters. So
Hive used its default delimiters: a Ctrl-A character (Unicode 0x0001) between fields
and a newline at the end of each record. When we used Hive to access the contents of
this table (in a SELECT statement), Hive converted this to a tab-delimited representation
for display on the console. But when reading the tables directly from files, we need to
tell Sqoop which delimiters to use. Sqoop assumes records are newline-delimited by
default, but needs to be told about the Ctrl-A field delimiters. The --input-fields-
terminated-by argument to sqoop export specified this information. Sqoop supports
several escape sequences, which start with a backslash (\) character, when specifying
delimiters.
In the example syntax, the escape sequence is enclosed in single quotes to ensure that
the shell processes it literally. Without the quotes, the leading backslash itself may need
to be escaped (e.g., --input-fields-terminated-by \\0001). The escape sequences
supported by Sqoop are listed in Table 15-1.
418 | Chapter 15: Sqoop

Table 15-1. Escape sequences that can be used to specify nonprintable characters as
field and record delimiters in Sqoop
Escape Description
\b Backspaces.
\n Newline.
\r Carriage return.
\t Tab.
\' Single quote.
\" Double quote.
\\ Backslash.
\0 NUL. This will insert NUL characters between fields or lines, or will disable enclosing/escaping if used for one of the
--enclosed-by, --optionally-enclosed-by, or --escaped-by arguments.
\0ooo The octal representation of a Unicode character’s code point. The actual character is specified by the octal value ooo.
\0xhhh The hexadecimal representation of a Unicode character’s code point. This should be of the form \0xhhh, where hhh
is the hex value. For example, --fields-terminated-by '\0x10' specifies the carriage return character.
Exports: A Deeper Look
The Sqoop performs exports is very similar in nature to how Sqoop performs imports
(see Figure 15-4). Before performing the export, Sqoop picks a strategy based on the
database connect string. For most systems, Sqoop uses JDBC. Sqoop then generates a
Java class based on the target table definition. This generated class has the ability to
parse records from text files and insert values of the appropriate types into a table (in
addition to the ability to read the columns from a ResultSet). A MapReduce job is then
launched that reads the source datafiles from HDFS, parses the records using the gen‐
erated class, and executes the chosen export strategy.
The JDBC-based export strategy builds up batch INSERT statements that will each add
multiple records to the target table. Inserting many records per statement performs
much better than executing many single-row INSERT statements on most database sys‐
tems. Separate threads are used to read from HDFS and communicate with the database,
to ensure that I/O operations involving different systems are overlapped as much as
possible.
Exports: A Deeper Look | 419

Figure 15-4. Exports are performed in parallel using MapReduce
For MySQL, Sqoop can employ a direct-mode strategy using mysqlimport. Each map
task spawns a mysqlimport process that it communicates with via a named FIFO file
on the local filesystem. Data is then streamed into mysqlimport via the FIFO channel,
and from there into the database.
Whereas most MapReduce jobs reading from HDFS pick the degree of parallelism
(number of map tasks) based on the number and size of the files to process, Sqoop’s
export system allows users explicit control over the number of tasks. The performance
of the export can be affected by the number of parallel writers to the database, so Sqoop
uses the CombineFileInputFormat class to group the input files into a smaller number
of map tasks.
Exports and Transactionality
Due to the parallel nature of the process, often an export is not an atomic operation.
Sqoop will spawn multiple tasks to export slices of the data in parallel. These tasks can
complete at different times, meaning that even though transactions are used inside tasks,
results from one task may be visible before the results of another task. Moreover, data‐
bases often use fixed-size buffers to store transactions. As a result, one transaction can‐
not necessarily contain the entire set of operations performed by a task. Sqoop commits
results every few thousand rows, to ensure that it does not run out of memory. These
420 | Chapter 15: Sqoop

intermediate results are visible while the export continues. Applications that will use
the results of an export should not be started until the export process is complete, or
they may see partial results.
To solve this problem, Sqoop can export to a temporary staging table and then, at the
end of the job—if the export has succeeded—move the staged data into the destination
table in a single transaction. You can specify a staging table with the --staging-
table option. The staging table must already exist and have the same schema as the
destination. It must also be empty, unless the --clear-staging-table option is also
supplied.
Using a staging table is slower, since the data must be written twice:
first to the staging table, then to the destination table. The export
process also uses more space while it is running, since there are two
copies of the data while the staged data is being copied to the desti‐
nation.
Exports and SequenceFiles
The example export reads source data from a Hive table, which is stored in HDFS as a
delimited text file. Sqoop can also export delimited text files that were not Hive tables.
For example, it can export text files that are the output of a MapReduce job.
Sqoop can export records stored in SequenceFiles to an output table too, although
some restrictions apply. A SequenceFile cannot contain arbitrary record types. Sqoop’s
export tool will read objects from SequenceFiles and send them directly to the Output
Collector, which passes the objects to the database export OutputFormat. To work with
Sqoop, the record must be stored in the “value” portion of the SequenceFile’s key-value
pair format and must subclass the org.apache.sqoop.lib.SqoopRecord abstract class
(as is done by all classes generated by Sqoop).
If you use the codegen tool (sqoop-codegen) to generate a SqoopRecord implementation
for a record based on your export target table, you can write a MapReduce program that
populates instances of this class and writes them to SequenceFiles. sqoop-export can
then export these SequenceFiles to the table. Another means by which data may be in
SqoopRecord instances in SequenceFiles is if data is imported from a database table to
HDFS and modified in some fashion, and then the results are stored in SequenceFiles
holding records of the same data type.
In this case, Sqoop should reuse the existing class definition to read data from Sequen
ceFiles, rather than generating a new (temporary) record container class to perform
the export, as is done when converting text-based records to database rows. You can
suppress code generation and instead use an existing record class and JAR by providing
the --class-name and --jar-file arguments to Sqoop. Sqoop will use the specified
class, loaded from the specified JAR, when exporting records.
Exports: A Deeper Look | 421

In the following example, we reimport the widgets table as SequenceFiles, and then
export it back to the database in a different table:
% sqoop import --connect jdbc:mysql://localhost/hadoopguide \
> --table widgets -m 1 --class-name WidgetHolder --as-sequencefile \
> --target-dir widget_sequence_files --bindir .
...
14/10/29 12:25:03 INFO mapreduce.ImportJobBase: Retrieved 3 records.
% mysql hadoopguide
mysql> CREATE TABLE widgets2(id INT, widget_name VARCHAR(100),
-> price DOUBLE, designed DATE, version INT, notes VARCHAR(200));
Query OK, 0 rows affected (0.03 sec)
mysql> exit;
% sqoop export --connect jdbc:mysql://localhost/hadoopguide \
> --table widgets2 -m 1 --class-name WidgetHolder \
> --jar-file WidgetHolder.jar --export-dir widget_sequence_files
...
14/10/29 12:28:17 INFO mapreduce.ExportJobBase: Exported 3 records.
During the import, we specified the SequenceFile format and indicated that we wanted
the JAR file to be placed in the current directory (with --bindir) so we can reuse it.
Otherwise, it would be placed in a temporary directory. We then created a destination
table for the export, which had a slightly different schema (albeit one that is compatible
with the original data). Finally, we ran an export that used the existing generated code
to read the records from the SequenceFile and write them to the database.
Further Reading
For more information on using Sqoop, consult the Apache Sqoop Cookbook by Kathleen
Ting and Jarek Jarcec Cecho (O’Reilly, 2013).
422 | Chapter 15: Sqoop

CHAPTER 16
Pig
Apache Pig raises the level of abstraction for processing large datasets. MapReduce
allows you, as the programmer, to specify a map function followed by a reduce function,
but working out how to fit your data processing into this pattern, which often requires
multiple MapReduce stages, can be a challenge. With Pig, the data structures are much
richer, typically being multivalued and nested, and the transformations you can apply
to the data are much more powerful. They include joins, for example, which are not for
the faint of heart in MapReduce.
Pig is made up of two pieces:
•The language used to express data flows, called Pig Latin.
•The execution environment to run Pig Latin programs. There are currently two
environments: local execution in a single JVM and distributed execution on a Ha‐
doop cluster.
A Pig Latin program is made up of a series of operations, or transformations, that are
applied to the input data to produce output. Taken as a whole, the operations describe
a data flow, which the Pig execution environment translates into an executable repre‐
sentation and then runs. Under the covers, Pig turns the transformations into a series
of MapReduce jobs, but as a programmer you are mostly unaware of this, which allows
you to focus on the data rather than the nature of the execution.
Pig is a scripting language for exploring large datasets. One criticism of MapReduce is
that the development cycle is very long. Writing the mappers and reducers, compiling
and packaging the code, submitting the job(s), and retrieving the results is a time-
consuming business, and even with Streaming, which removes the compile and package
step, the experience is still involved. Pig’s sweet spot is its ability to process terabytes of
data in response to a half-dozen lines of Pig Latin issued from the console. Indeed, it
was created at Yahoo! to make it easier for researchers and engineers to mine the huge
423

datasets there. Pig is very supportive of a programmer writing a query, since it provides
several commands for introspecting the data structures in your program as it is written.
Even more useful, it can perform a sample run on a representative subset of your input
data, so you can see whether there are errors in the processing before unleashing it on
the full dataset.
Pig was designed to be extensible. Virtually all parts of the processing path are custom‐
izable: loading, storing, filtering, grouping, and joining can all be altered by user-defined
functions (UDFs). These functions operate on Pig’s nested data model, so they can
integrate very deeply with Pig’s operators. As another benefit, UDFs tend to be more
reusable than the libraries developed for writing MapReduce programs.
In some cases, Pig doesn’t perform as well as programs written in MapReduce. However,
the gap is narrowing with each release, as the Pig team implements sophisticated algo‐
rithms for applying Pig’s relational operators. It’s fair to say that unless you are willing
to invest a lot of effort optimizing Java MapReduce code, writing queries in Pig Latin
will save you time.
Installing and Running Pig
Pig runs as a client-side application. Even if you want to run Pig on a Hadoop cluster,
there is nothing extra to install on the cluster: Pig launches jobs and interacts with HDFS
(or other Hadoop filesystems) from your workstation.
Installation is straightforward. Download a stable release from http://pig.apache.org/
releases.html, and unpack the tarball in a suitable place on your workstation:
% tar xzf pig-x.y.z.tar.gz
It’s convenient to add Pig’s binary directory to your command-line path. For example:
% export PIG_HOME=~/sw/pig-x.y.z
% export PATH=$PATH:$PIG_HOME/bin
You also need to set the JAVA_HOME environment variable to point to a suitable Java
installation.
Try typing pig -help to get usage instructions.
Execution Types
Pig has two execution types or modes: local mode and MapReduce mode. Execution
modes for Apache Tez and Spark (see Chapter 19) were both under development at the
time of writing. Both promise significant performance gains over MapReduce mode,
so try them if they are available in the version of Pig you are using.
424 | Chapter 16: Pig

Local mode
In local mode, Pig runs in a single JVM and accesses the local filesystem. This mode is
suitable only for small datasets and when trying out Pig.
The execution type is set using the -x or -exectype option. To run in local mode, set
the option to local:
% pig -x local
grunt>
This starts Grunt, the Pig interactive shell, which is discussed in more detail shortly.
MapReduce mode
In MapReduce mode, Pig translates queries into MapReduce jobs and runs them on a
Hadoop cluster. The cluster may be a pseudo- or fully distributed cluster. MapReduce
mode (with a fully distributed cluster) is what you use when you want to run Pig on
large datasets.
To use MapReduce mode, you first need to check that the version of Pig you downloaded
is compatible with the version of Hadoop you are using. Pig releases will only work
against particular versions of Hadoop; this is documented in the release notes.
Pig honors the HADOOP_HOME environment variable for finding which Hadoop client to
run. However, if it is not set, Pig will use a bundled copy of the Hadoop libraries. Note
that these may not match the version of Hadoop running on your cluster, so it is best
to explicitly set HADOOP_HOME.
Next, you need to point Pig at the cluster’s namenode and resource manager. If the
installation of Hadoop at HADOOP_HOME is already configured for this, then there is noth‐
ing more to do. Otherwise, you can set HADOOP_CONF_DIR to a directory containing the
Hadoop site file (or files) that define fs.defaultFS, yarn.resourcemanager.address,
and mapreduce.framework.name (the latter should be set to yarn).
Alternatively, you can set these properties in the pig.properties file in Pig’s conf directory
(or the directory specified by PIG_CONF_DIR). Here’s an example for a pseudo-
distributed setup:
fs.defaultFS=hdfs://localhost/
mapreduce.framework.name=yarn
yarn.resourcemanager.address=localhost:8032
Once you have configured Pig to connect to a Hadoop cluster, you can launch Pig, setting
the -x option to mapreduce or omitting it entirely, as MapReduce mode is the default.
We’ve used the -brief option to stop timestamps from being logged:
% pig -brief
Logging error messages to: /Users/tom/pig_1414246949680.log
Default bootup file /Users/tom/.pigbootup not found
Installing and Running Pig | 425

1. History is stored in a file called .pig_history in your home directory.
Connecting to hadoop file system at: hdfs://localhost/
grunt>
As you can see from the output, Pig reports the filesystem (but not the YARN resource
manager) that it has connected to.
In MapReduce mode, you can optionally enable auto-local mode (by setting
pig.auto.local.enabled to true), which is an optimization that runs small jobs locally
if the input is less than 100 MB (set by pig.auto.local.input.maxbytes, default
100,000,000) and no more than one reducer is being used.
Running Pig Programs
There are three ways of executing Pig programs, all of which work in both local and
MapReduce mode:
Script
Pig can run a script file that contains Pig commands. For example, pig script.pig
runs the commands in the local file script.pig. Alternatively, for very short scripts,
you can use the -e option to run a script specified as a string on the command line.
Grunt
Grunt is an interactive shell for running Pig commands. Grunt is started when no
file is specified for Pig to run and the -e option is not used. It is also possible to run
Pig scripts from within Grunt using run and exec.
Embedded
You can run Pig programs from Java using the PigServer class, much like you can
use JDBC to run SQL programs from Java. For programmatic access to Grunt, use
PigRunner.
Grunt
Grunt has line-editing facilities like those found in GNU Readline (used in the bash
shell and many other command-line applications). For instance, the Ctrl-E key com‐
bination will move the cursor to the end of the line. Grunt remembers command history,
too,1 and you can recall lines in the history buffer using Ctrl-P or Ctrl-N (for previous
and next), or equivalently, the up or down cursor keys.
Another handy feature is Grunt’s completion mechanism, which will try to complete
Pig Latin keywords and functions when you press the Tab key. For example, consider
the following incomplete line:
grunt> a = foreach b ge
426 | Chapter 16: Pig

If you press the Tab key at this point, ge will expand to generate, a Pig Latin keyword:
grunt> a = foreach b generate
You can customize the completion tokens by creating a file named autocomplete and
placing it on Pig’s classpath (such as in the conf directory in Pig’s install directory) or in
the directory you invoked Grunt from. The file should have one token per line, and
tokens must not contain any whitespace. Matching is case sensitive. It can be very handy
to add commonly used file paths (especially because Pig does not perform filename
completion) or the names of any user-defined functions you have created.
You can get a list of commands using the help command. When you’ve finished your
Grunt session, you can exit with the quit command, or the equivalent shortcut \q.
Pig Latin Editors
There are Pig Latin syntax highlighters available for a variety of editors, including
Eclipse, IntelliJ IDEA, Vim, Emacs, and TextMate. Details are available on the Pig wiki.
Many Hadoop distributions come with the Hue web interface, which has a Pig script
editor and launcher.
An Example
Let’s look at a simple example by writing the program to calculate the maximum
recorded temperature by year for the weather dataset in Pig Latin (just like we did using
MapReduce in Chapter 2). The complete program is only a few lines long:
-- max_temp.pig: Finds the maximum temperature by year
records = LOAD 'input/ncdc/micro-tab/sample.txt'
AS (year:chararray, temperature:int, quality:int);
filtered_records = FILTER records BY temperature != 9999 AND
quality IN (0, 1, 4, 5, 9);
grouped_records = GROUP filtered_records BY year;
max_temp = FOREACH grouped_records GENERATE group,
MAX(filtered_records.temperature);
DUMP max_temp;
To explore what’s going on, we’ll use Pig’s Grunt interpreter, which allows us to enter
lines and interact with the program to understand what it’s doing. Start up Grunt in
local mode, and then enter the first line of the Pig script:
grunt> records = LOAD 'input/ncdc/micro-tab/sample.txt'
>> AS (year:chararray, temperature:int, quality:int);
For simplicity, the program assumes that the input is tab-delimited text, with each line
having just year, temperature, and quality fields. (Pig actually has more flexibility than
this with regard to the input formats it accepts, as we’ll see later.) This line describes the
input data we want to process. The year:chararray notation describes the field’s name
An Example | 427

and type; chararray is like a Java String, and an int is like a Java int. The LOAD operator
takes a URI argument; here we are just using a local file, but we could refer to an HDFS
URI. The AS clause (which is optional) gives the fields names to make it convenient to
refer to them in subsequent statements.
The result of the LOAD operator, and indeed any operator in Pig Latin, is a relation, which
is just a set of tuples. A tuple is just like a row of data in a database table, with multiple
fields in a particular order. In this example, the LOAD function produces a set of (year,
temperature, quality) tuples that are present in the input file. We write a relation with
one tuple per line, where tuples are represented as comma-separated items in
parentheses:
(1950,0,1)
(1950,22,1)
(1950,-11,1)
(1949,111,1)
Relations are given names, or aliases, so they can be referred to. This relation is given
the records alias. We can examine the contents of an alias using the DUMP operator:
grunt> DUMP records;
(1950,0,1)
(1950,22,1)
(1950,-11,1)
(1949,111,1)
(1949,78,1)
We can also see the structure of a relation—the relation’s schema—using the DESCRIBE
operator on the relation’s alias:
grunt> DESCRIBE records;
records: {year: chararray,temperature: int,quality: int}
This tells us that records has three fields, with aliases year, temperature, and quality,
which are the names we gave them in the AS clause. The fields have the types given to
them in the AS clause, too. We examine types in Pig in more detail later.
The second statement removes records that have a missing temperature (indicated by
a value of 9999) or an unsatisfactory quality reading. For this small dataset, no records
are filtered out:
grunt> filtered_records = FILTER records BY temperature != 9999 AND
>> quality IN (0, 1, 4, 5, 9);
grunt> DUMP filtered_records;
(1950,0,1)
(1950,22,1)
(1950,-11,1)
(1949,111,1)
(1949,78,1)
428 | Chapter 16: Pig

The third statement uses the GROUP function to group the records relation by the year
field. Let’s use DUMP to see what it produces:
grunt> grouped_records = GROUP filtered_records BY year;
grunt> DUMP grouped_records;
(1949,{(1949,78,1),(1949,111,1)})
(1950,{(1950,-11,1),(1950,22,1),(1950,0,1)})
We now have two rows, or tuples: one for each year in the input data. The first field in
each tuple is the field being grouped by (the year), and the second field has a bag of
tuples for that year. A bag is just an unordered collection of tuples, which in Pig Latin
is represented using curly braces.
By grouping the data in this way, we have created a row per year, so now all that remains
is to find the maximum temperature for the tuples in each bag. Before we do this, let’s
understand the structure of the grouped_records relation:
grunt> DESCRIBE grouped_records;
grouped_records: {group: chararray,filtered_records: {year: chararray,
temperature: int,quality: int}}
This tells us that the grouping field is given the alias group by Pig, and the second field
is the same structure as the filtered_records relation that was being grouped. With
this information, we can try the fourth transformation:
grunt> max_temp = FOREACH grouped_records GENERATE group,
>> MAX(filtered_records.temperature);
FOREACH processes every row to generate a derived set of rows, using a GENERATE
clause to define the fields in each derived row. In this example, the first field is
group, which is just the year. The second field is a little more complex.
The filtered_records.temperature reference is to the temperature field of the
filtered_records bag in the grouped_records relation. MAX is a built-in function for
calculating the maximum value of fields in a bag. In this case, it calculates the maximum
temperature for the fields in each filtered_records bag. Let’s check the result:
grunt> DUMP max_temp;
(1949,111)
(1950,22)
We’ve successfully calculated the maximum temperature for each year.
Generating Examples
In this example, we’ve used a small sample dataset with just a handful of rows to make
it easier to follow the data flow and aid debugging. Creating a cut-down dataset is an
art, as ideally it should be rich enough to cover all the cases to exercise your queries (the
completeness property), yet small enough to make sense to the programmer (the con‐
ciseness property). Using a random sample doesn’t work well in general because join
An Example | 429

and filter operations tend to remove all random data, leaving an empty result, which is
not illustrative of the general data flow.
With the ILLUSTRATE operator, Pig provides a tool for generating a reasonably complete
and concise sample dataset. Here is the output from running ILLUSTRATE on our dataset
(slightly reformatted to fit the page):
grunt> ILLUSTRATE max_temp;
-------------------------------------------------------------------------------
| records | year:chararray | temperature:int | quality:int |
-------------------------------------------------------------------------------
| | 1949 | 78 | 1 |
| | 1949 | 111 | 1 |
| | 1949 | 9999 | 1 |
-------------------------------------------------------------------------------
-------------------------------------------------------------------------------
| filtered_records | year:chararray | temperature:int | quality:int |
-------------------------------------------------------------------------------
| | 1949 | 78 | 1 |
| | 1949 | 111 | 1 |
-------------------------------------------------------------------------------
-------------------------------------------------------------------------------
| grouped_records | group:chararray | filtered_records:bag{:tuple( |
year:chararray,temperature:int, |
quality:int)} |
-------------------------------------------------------------------------------
| | 1949 | {(1949, 78, 1), (1949, 111, 1)} |
-------------------------------------------------------------------------------
---------------------------------------------------
| max_temp | group:chararray | :int |
---------------------------------------------------
| | 1949 | 111 |
---------------------------------------------------
Notice that Pig used some of the original data (this is important to keep the generated
dataset realistic), as well as creating some new data. It noticed the special value 9999 in
the query and created a tuple containing this value to exercise the FILTER statement.
In summary, the output of ILLUSTRATE is easy to follow and can help you understand
what your query is doing.
Comparison with Databases
Having seen Pig in action, it might seem that Pig Latin is similar to SQL. The presence
of such operators as GROUP BY and DESCRIBE reinforces this impression. However, there
are several differences between the two languages, and between Pig and relational da‐
tabase management systems (RDBMSs) in general.
The most significant difference is that Pig Latin is a data flow programming language,
whereas SQL is a declarative programming language. In other words, a Pig Latin pro‐
430 | Chapter 16: Pig

2. Or as the Pig Philosophy has it, “Pigs eat anything.”
gram is a step-by-step set of operations on an input relation, in which each step is a
single transformation. By contrast, SQL statements are a set of constraints that, taken
together, define the output. In many ways, programming in Pig Latin is like working at
the level of an RDBMS query planner, which figures out how to turn a declarative state‐
ment into a system of steps.
RDBMSs store data in tables, with tightly predefined schemas. Pig is more relaxed about
the data that it processes: you can define a schema at runtime, but it’s optional. Essen‐
tially, it will operate on any source of tuples (although the source should support being
read in parallel, by being in multiple files, for example), where a UDF is used to read
the tuples from their raw representation.2 The most common representation is a text
file with tab-separated fields, and Pig provides a built-in load function for this format.
Unlike with a traditional database, there is no data import process to load the data into
the RDBMS. The data is loaded from the filesystem (usually HDFS) as the first step in
the processing.
Pig’s support for complex, nested data structures further differentiates it from SQL,
which operates on flatter data structures. Also, Pig’s ability to use UDFs and streaming
operators that are tightly integrated with the language and Pig’s nested data structures
makes Pig Latin more customizable than most SQL dialects.
RDBMSs have several features to support online, low-latency queries, such as transac‐
tions and indexes, that are absent in Pig. Pig does not support random reads or queries
on the order of tens of milliseconds. Nor does it support random writes to update small
portions of data; all writes are bulk streaming writes, just like with MapReduce.
Hive (covered in Chapter 17) sits between Pig and conventional RDBMSs. Like Pig,
Hive is designed to use HDFS for storage, but otherwise there are some significant
differences. Its query language, HiveQL, is based on SQL, and anyone who is familiar
with SQL will have little trouble writing queries in HiveQL. Like RDBMSs, Hive man‐
dates that all data be stored in tables, with a schema under its management; however, it
can associate a schema with preexisting data in HDFS, so the load step is optional. Pig
is able to work with Hive tables using HCatalog; this is discussed further in “Using Hive
tables with HCatalog” on page 442.
Comparison with Databases | 431

3. Not to be confused with Pig Latin, the language game. English words are translated into Pig Latin by moving
the initial consonant sound to the end of the word and adding an “ay” sound. For example, “pig” becomes
“ig-pay,” and “Hadoop” becomes “Adoop-hay.”
4. Pig Latin does not have a formal language definition as such, but there is a comprehensive guide to the
language that you can find through a link on the Pig website.
5. You sometimes see these terms being used interchangeably in documentation on Pig Latin: for example,
“GROUP command,” “GROUP operation,” “GROUP statement.”
Pig Latin
This section gives an informal description of the syntax and semantics of the Pig Latin
programming language.3 It is not meant to offer a complete reference to the language,
4 but there should be enough here for you to get a good understanding of Pig Latin’s
constructs.
Structure
A Pig Latin program consists of a collection of statements. A statement can be thought
of as an operation or a command.5 For example, a GROUP operation is a type of statement:
grouped_records = GROUP records BY year;
The command to list the files in a Hadoop filesystem is another example of a statement:
ls /
Statements are usually terminated with a semicolon, as in the example of the GROUP
statement. In fact, this is an example of a statement that must be terminated with a
semicolon; it is a syntax error to omit it. The ls command, on the other hand, does not
have to be terminated with a semicolon. As a general guideline, statements or commands
for interactive use in Grunt do not need the terminating semicolon. This group includes
the interactive Hadoop commands, as well as the diagnostic operators such as DE
SCRIBE. It’s never an error to add a terminating semicolon, so if in doubt, it’s simplest
to add one.
Statements that have to be terminated with a semicolon can be split across multiple lines
for readability:
records = LOAD 'input/ncdc/micro-tab/sample.txt'
AS (year:chararray, temperature:int, quality:int);
Pig Latin has two forms of comments. Double hyphens are used for single-line com‐
ments. Everything from the first hyphen to the end of the line is ignored by the Pig Latin
interpreter:
-- My program
DUMP A; -- What's in A?
432 | Chapter 16: Pig

C-style comments are more flexible since they delimit the beginning and end of the
comment block with /* and */ markers. They can span lines or be embedded in a single
line:
/*
* Description of my program spanning
* multiple lines.
*/
A = LOAD 'input/pig/join/A';
B = LOAD 'input/pig/join/B';
C = JOIN A BY $0, /* ignored */ B BY $1;
DUMP C;
Pig Latin has a list of keywords that have a special meaning in the language and cannot
be used as identifiers. These include the operators (LOAD, ILLUSTRATE), commands (cat,
ls), expressions (matches, FLATTEN), and functions (DIFF, MAX)—all of which are cov‐
ered in the following sections.
Pig Latin has mixed rules on case sensitivity. Operators and commands are not case
sensitive (to make interactive use more forgiving); however, aliases and function names
are case sensitive.
Statements
As a Pig Latin program is executed, each statement is parsed in turn. If there are syntax
errors or other (semantic) problems, such as undefined aliases, the interpreter will halt
and display an error message. The interpreter builds a logical plan for every relational
operation, which forms the core of a Pig Latin program. The logical plan for the state‐
ment is added to the logical plan for the program so far, and then the interpreter moves
on to the next statement.
It’s important to note that no data processing takes place while the logical plan of the
program is being constructed. For example, consider again the Pig Latin program from
the first example:
-- max_temp.pig: Finds the maximum temperature by year
records = LOAD 'input/ncdc/micro-tab/sample.txt'
AS (year:chararray, temperature:int, quality:int);
filtered_records = FILTER records BY temperature != 9999 AND
quality IN (0, 1, 4, 5, 9);
grouped_records = GROUP filtered_records BY year;
max_temp = FOREACH grouped_records GENERATE group,
MAX(filtered_records.temperature);
DUMP max_temp;
When the Pig Latin interpreter sees the first line containing the LOAD statement, it con‐
firms that it is syntactically and semantically correct and adds it to the logical plan, but
it does not load the data from the file (or even check whether the file exists). Indeed,
where would it load it? Into memory? Even if it did fit into memory, what would it do
Pig Latin | 433

with the data? Perhaps not all the input data is needed (because later statements filter
it, for example), so it would be pointless to load it. The point is that it makes no sense
to start any processing until the whole flow is defined. Similarly, Pig validates the GROUP
and FOREACH...GENERATE statements, and adds them to the logical plan without exe‐
cuting them. The trigger for Pig to start execution is the DUMP statement. At that point,
the logical plan is compiled into a physical plan and executed.
Multiquery Execution
Because DUMP is a diagnostic tool, it will always trigger execution. However, the STORE
command is different. In interactive mode, STORE acts like DUMP and will always trigger
execution (this includes the run command), but in batch mode it will not (this includes
the exec command). The reason for this is efficiency. In batch mode, Pig will parse the
whole script to see whether there are any optimizations that could be made to limit the
amount of data to be written to or read from disk. Consider the following simple
example:
A = LOAD 'input/pig/multiquery/A';
B = FILTER A BY $1 == 'banana';
C = FILTER A BY $1 != 'banana';
STORE B INTO 'output/b';
STORE C INTO 'output/c';
Relations B and C are both derived from A, so to save reading A twice, Pig can run this
script as a single MapReduce job by reading A once and writing two output files from
the job, one for each of B and C. This feature is called multiquery execution.
In previous versions of Pig that did not have multiquery execution, each STORE statement
in a script run in batch mode triggered execution, resulting in a job for each STORE
statement. It is possible to restore the old behavior by disabling multiquery execution
with the -M or -no_multiquery option to pig.
The physical plan that Pig prepares is a series of MapReduce jobs, which in local mode
Pig runs in the local JVM and in MapReduce mode Pig runs on a Hadoop cluster.
You can see the logical and physical plans created by Pig using the
EXPLAIN command on a relation (EXPLAIN max_temp;, for example).
EXPLAIN will also show the MapReduce plan, which shows how the
physical operators are grouped into MapReduce jobs. This is a good
way to find out how many MapReduce jobs Pig will run for your
query.
434 | Chapter 16: Pig

The relational operators that can be a part of a logical plan in Pig are summarized in
Table 16-1. We go through the operators in more detail in “Data Processing Opera‐
tors” on page 456.
Table 16-1. Pig Latin relational operators
Category Operator Description
Loading and storing LOAD Loads data from the filesystem or other storage into a relation
STORE Saves a relation to the filesystem or other storage
DUMP (\d)Prints a relation to the console
Filtering FILTER Removes unwanted rows from a relation
DISTINCT Removes duplicate rows from a relation
FOREACH...GENER
ATE
Adds or removes fields to or from a relation
MAPREDUCE Runs a MapReduce job using a relation as input
STREAM Transforms a relation using an external program
SAMPLE Selects a random sample of a relation
ASSERT Ensures a condition is true for all rows in a relation; otherwise, fails
Grouping and joining JOIN Joins two or more relations
COGROUP Groups the data in two or more relations
GROUP Groups the data in a single relation
CROSS Creates the cross product of two or more relations
CUBE Creates aggregations for all combinations of specified columns in a
relation
Sorting ORDER Sorts a relation by one or more fields
RANK Assign a rank to each tuple in a relation, optionally sorting by fields first
LIMIT Limits the size of a relation to a maximum number of tuples
Combining and splitting UNION Combines two or more relations into one
SPLIT Splits a relation into two or more relations
There are other types of statements that are not added to the logical plan. For example,
the diagnostic operators—DESCRIBE, EXPLAIN, and ILLUSTRATE—are provided to allow
the user to interact with the logical plan for debugging purposes (see Table 16-2). DUMP
is a sort of diagnostic operator, too, since it is used only to allow interactive debugging
of small result sets or in combination with LIMIT to retrieve a few rows from a larger
relation. The STORE statement should be used when the size of the output is more than
a few lines, as it writes to a file rather than to the console.
Pig Latin | 435

Table 16-2. Pig Latin diagnostic operators
Operator (Shortcut) Description
DESCRIBE (\de)Prints a relation’s schema
EXPLAIN (\e)Prints the logical and physical plans
ILLUSTRATE (\i)Shows a sample execution of the logical plan, using a generated subset of the input
Pig Latin also provides three statements—REGISTER, DEFINE, and IMPORT—that make it
possible to incorporate macros and user-defined functions into Pig scripts (see
Table 16-3).
Table 16-3. Pig Latin macro and UDF statements
Statement Description
REGISTER Registers a JAR file with the Pig runtime
DEFINE Creates an alias for a macro, UDF, streaming script, or command specification
IMPORT Imports macros defined in a separate file into a script
Because they do not process relations, commands are not added to the logical plan;
instead, they are executed immediately. Pig provides commands to interact with Hadoop
filesystems (which are very handy for moving data around before or after processing
with Pig) and MapReduce, as well as a few utility commands (described in Table 16-4).
Table 16-4. Pig Latin commands
Category Command Description
Hadoop filesystem cat Prints the contents of one or more files
cd Changes the current directory
copyFromLocal Copies a local file or directory to a Hadoop filesystem
copyToLocal Copies a file or directory on a Hadoop filesystem to the local filesystem
cp Copies a file or directory to another directory
fs Accesses Hadoop’s filesystem shell
ls Lists files
mkdir Creates a new directory
mv Moves a file or directory to another directory
pwd Prints the path of the current working directory
rm Deletes a file or directory
rmf Forcibly deletes a file or directory (does not fail if the file or directory does not
exist)
Hadoop MapReduce kill Kills a MapReduce job
436 | Chapter 16: Pig

Category Command Description
Utility clear Clears the screen in Grunt
exec Runs a script in a new Grunt shell in batch mode
help Shows the available commands and options
history Prints the query statements run in the current Grunt session
quit (\q)Exits the interpreter
run Runs a script within the existing Grunt shell
set Sets Pig options and MapReduce job properties
sh Runs a shell command from within Grunt
The filesystem commands can operate on files or directories in any Hadoop filesystem,
and they are very similar to the hadoop fs commands (which is not surprising, as both
are simple wrappers around the Hadoop FileSystem interface). You can access all of
the Hadoop filesystem shell commands using Pig’s fs command. For example, fs -ls
will show a file listing, and fs -help will show help on all the available commands.
Precisely which Hadoop filesystem is used is determined by the fs.defaultFS property
in the site file for Hadoop Core. See “The Command-Line Interface” on page 50 for
more details on how to configure this property.
These commands are mostly self-explanatory, except set, which is used to set options
that control Pig’s behavior (including arbitrary MapReduce job properties). The de
bug option is used to turn debug logging on or off from within a script (you can also
control the log level when launching Pig, using the -d or -debug option):
grunt> set debug on
Another useful option is the job.name option, which gives a Pig job a meaningful name,
making it easier to pick out your Pig MapReduce jobs when running on a shared Hadoop
cluster. If Pig is running a script (rather than operating as an interactive query from
Grunt), its job name defaults to a value based on the script name.
There are two commands in Table 16-4 for running a Pig script, exec and run. The
difference is that exec runs the script in batch mode in a new Grunt shell, so any aliases
defined in the script are not accessible to the shell after the script has completed. On
the other hand, when running a script with run, it is as if the contents of the script had
been entered manually, so the command history of the invoking shell contains all the
statements from the script. Multiquery execution, where Pig executes a batch of state‐
ments in one go (see “Multiquery Execution” on page 434), is used only by exec, not run.
Pig Latin | 437

Control Flow
By design, Pig Latin lacks native control flow statements. The recommended approach
for writing programs that have conditional logic or loop constructs is to embed Pig Latin
in another language, such as Python, JavaScript, or Java, and manage the control flow
from there. In this model, the host script uses a compile-bind-run API to execute Pig
scripts and retrieve their status. Consult the Pig documentation for details of the API.
Embedded Pig programs always run in a JVM, so for Python and JavaScript you use the
pig command followed by the name of your script, and the appropriate Java scripting
engine will be selected (Jython for Python, Rhino for JavaScript).
Expressions
An expression is something that is evaluated to yield a value. Expressions can be used
in Pig as a part of a statement containing a relational operator. Pig has a rich variety of
expressions, many of which will be familiar from other programming languages. They
are listed in Table 16-5, with brief descriptions and examples. We will see examples of
many of these expressions throughout the chapter.
Table 16-5. Pig Latin expressions
Category Expressions Description Examples
Constant Literal Constant value (see also the “Literal
example” column in Table 16-6)
1.0, 'a'
Field (by position) $nField in position n (zero-based) $0
Field (by name) fField named fyear
Field (disambiguate) r::fField named f from relation r after
grouping or joining
A::year
Projection c.$n, c.fField in container c (relation, bag, or
tuple) by position, by name
records.$0, records.year
Map lookup m#kValue associated with key k in map mitems#'Coat'
Cast (t) fCast of field f to type t(int) year
Arithmetic x + y, x - yAddition, subtraction $1 + $2, $1 - $2
x * y, x / yMultiplication, division $1 * $2, $1 / $2
x % yModulo, the remainder of x divided
by y
$1 % $2
+x, -xUnary positive, negation +1, –1
Conditional x ? y : zBincond/ternary; y if x evaluates to
true, z otherwise
quality == 0 ? 0 : 1
CASE Multi-case conditional CASE q WHEN 0 THEN 'good'
ELSE 'bad' END
438 | Chapter 16: Pig

Category Expressions Description Examples
Comparison x == y, x != yEquals, does not equal quality == 0, tempera
ture != 9999
x > y, x < yGreater than, less than quality > 0, quality < 10
x >= y, x <= yGreater than or equal to, less than or
equal to
quality >= 1, quality <= 9
x matches yPattern matching with regular
expression
quality matches '[01459]'
x is null Is null temperature is null
x is not null Is not null temperature is not null
Boolean x OR yLogical OR q == 0 OR q == 1
x AND yLogical AND q == 0 AND r == 0
NOT xLogical negation NOT q matches '[01459]'
IN xSet membership q IN (0, 1, 4, 5, 9)
Functional fn(f1,f2,...) Invocation of function fn on fields
f1, f2, etc.
isGood(quality)
Flatten FLATTEN(f)Removal of a level of nesting from
bags and tuples
FLATTEN(group)
Types
So far you have seen some of the simple types in Pig, such as int and chararray. Here
we will discuss Pig’s built-in types in more detail.
Pig has a boolean type and six numeric types: int, long, float, double, biginteger,
and bigdecimal, which are identical to their Java counterparts. There is also a bytearray
type, like Java’s byte array type for representing a blob of binary data, and chararray,
which, like java.lang.String, represents textual data in UTF-16 format (although it
can be loaded or stored in UTF-8 format). The datetime type is for storing a date and
time with millisecond precision and including a time zone.
Pig does not have types corresponding to Java’s byte, short, or char primitive types.
These are all easily represented using Pig’s int type, or chararray for char.
The Boolean, numeric, textual, binary, and temporal types are simple atomic types. Pig
Latin also has three complex types for representing nested structures: tuple, bag, and
map. All of Pig Latin’s types are listed in Table 16-6.
Pig Latin | 439

Table 16-6. Pig Latin types
Category Type Description Literal example
Boolean boolean True/false value true
Numeric int 32-bit signed integer 1
long 64-bit signed integer 1L
float 32-bit floating-point number 1.0F
double 64-bit floating-point number 1.0
biginteger Arbitrary-precision integer '10000000000'
bigdecimal Arbitrary-precision signed decimal number '0.110001000000000000000001'
Text chararray Character array in UTF-16 format 'a'
Binary bytearray Byte array Not supported
Temporal datetime Date and time with time zone Not supported, use ToDate built-in function
Complex tuple Sequence of fields of any type (1,'pomegranate')
bag Unordered collection of tuples, possibly with
duplicates
{(1,'pomegranate'),(2)}
map Set of key-value pairs; keys must be character
arrays, but values may be any type
['a'#'pomegranate']
The complex types are usually loaded from files or constructed using relational opera‐
tors. Be aware, however, that the literal form in Table 16-6 is used when a constant value
is created from within a Pig Latin program. The raw form in a file is usually different
when using the standard PigStorage loader. For example, the representation in a file
of the bag in Table 16-6 would be {(1,pomegranate),(2)} (note the lack of quotation
marks), and with a suitable schema, this would be loaded as a relation with a single field
and row, whose value was the bag.
Pig provides the built-in functions TOTUPLE, TOBAG, and TOMAP, which are used for turn‐
ing expressions into tuples, bags, and maps.
Although relations and bags are conceptually the same (unordered collections of tuples),
in practice Pig treats them slightly differently. A relation is a top-level construct, whereas
a bag has to be contained in a relation. Normally you don’t have to worry about this,
but there are a few restrictions that can trip up the uninitiated. For example, it’s not
possible to create a relation from a bag literal. So, the following statement fails:
A = {(1,2),(3,4)}; -- Error
The simplest workaround in this case is to load the data from a file using the LOAD
statement.
As another example, you can’t treat a relation like a bag and project a field into a new
relation ($0 refers to the first field of A, using the positional notation):
B = A.$0;
440 | Chapter 16: Pig

Instead, you have to use a relational operator to turn the relation A into relation B:
B = FOREACH A GENERATE $0;
It’s possible that a future version of Pig Latin will remove these inconsistencies and treat
relations and bags in the same way.
Schemas
A relation in Pig may have an associated schema, which gives the fields in the relation
names and types. We’ve seen how an AS clause in a LOAD statement is used to attach a
schema to a relation:
grunt> records = LOAD 'input/ncdc/micro-tab/sample.txt'
>> AS (year:int, temperature:int, quality:int);
grunt> DESCRIBE records;
records: {year: int,temperature: int,quality: int}
This time we’ve declared the year to be an integer rather than a chararray, even though
the file it is being loaded from is the same. An integer may be more appropriate if we
need to manipulate the year arithmetically (to turn it into a timestamp, for example),
whereas the chararray representation might be more appropriate when it’s being used
as a simple identifier. Pig’s flexibility in the degree to which schemas are declared con‐
trasts with schemas in traditional SQL databases, which are declared before the data is
loaded into the system. Pig is designed for analyzing plain input files with no associated
type information, so it is quite natural to choose types for fields later than you would
with an RDBMS.
It’s possible to omit type declarations completely, too:
grunt> records = LOAD 'input/ncdc/micro-tab/sample.txt'
>> AS (year, temperature, quality);
grunt> DESCRIBE records;
records: {year: bytearray,temperature: bytearray,quality: bytearray}
In this case, we have specified only the names of the fields in the schema: year,
temperature, and quality. The types default to bytearray, the most general type,
representing a binary string.
You don’t need to specify types for every field; you can leave some to default to
bytearray, as we have done for year in this declaration:
grunt> records = LOAD 'input/ncdc/micro-tab/sample.txt'
>> AS (year, temperature:int, quality:int);
grunt> DESCRIBE records;
records: {year: bytearray,temperature: int,quality: int}
However, if you specify a schema in this way, you do need to specify every field. Also,
there’s no way to specify the type of a field without specifying the name. On the other
hand, the schema is entirely optional and can be omitted by not specifying an AS clause:
Pig Latin | 441

grunt> records = LOAD 'input/ncdc/micro-tab/sample.txt';
grunt> DESCRIBE records;
Schema for records unknown.
Fields in a relation with no schema can be referenced using only positional notation: $0
refers to the first field in a relation, $1 to the second, and so on. Their types default to
bytearray:
grunt> projected_records = FOREACH records GENERATE $0, $1, $2;
grunt> DUMP projected_records;
(1950,0,1)
(1950,22,1)
(1950,-11,1)
(1949,111,1)
(1949,78,1)
grunt> DESCRIBE projected_records;
projected_records: {bytearray,bytearray,bytearray}
Although it can be convenient not to assign types to fields (particularly in the first stages
of writing a query), doing so can improve the clarity and efficiency of Pig Latin programs
and is generally recommended.
Using Hive tables with HCatalog
Declaring a schema as a part of the query is flexible but doesn’t lend itself to schema
reuse. A set of Pig queries over the same input data will often have the same schema
repeated in each query. If the query processes a large number of fields, this repetition
can become hard to maintain.
HCatalog (which is a component of Hive) solves this problem by providing access to
Hive’s metastore, so that Pig queries can reference schemas by name, rather than spec‐
ifying them in full each time. For example, after running through “An Example” on page
474 to load data into a Hive table called records, Pig can access the table’s schema and
data as follows:
% pig -useHCatalog
grunt> records = LOAD 'records' USING org.apache.hcatalog.pig.HCatLoader();
grunt> DESCRIBE records;
records: {year: chararray,temperature: int,quality: int}
grunt> DUMP records;
(1950,0,1)
(1950,22,1)
(1950,-11,1)
(1949,111,1)
(1949,78,1)
Validation and nulls
A SQL database will enforce the constraints in a table’s schema at load time; for example,
trying to load a string into a column that is declared to be a numeric type will fail. In
442 | Chapter 16: Pig

Pig, if the value cannot be cast to the type declared in the schema, it will substitute a
null value. Let’s see how this works when we have the following input for the weather
data, which has an “e” character in place of an integer:
1950 0 1
1950 22 1
1950 e 1
1949 111 1
1949 78 1
Pig handles the corrupt line by producing a null for the offending value, which is
displayed as the absence of a value when dumped to screen (and also when saved using
STORE):
grunt> records = LOAD 'input/ncdc/micro-tab/sample_corrupt.txt'
>> AS (year:chararray, temperature:int, quality:int);
grunt> DUMP records;
(1950,0,1)
(1950,22,1)
(1950,,1)
(1949,111,1)
(1949,78,1)
Pig produces a warning for the invalid field (not shown here) but does not halt its
processing. For large datasets, it is very common to have corrupt, invalid, or merely
unexpected data, and it is generally infeasible to incrementally fix every unparsable
record. Instead, we can pull out all of the invalid records in one go so we can take action
on them, perhaps by fixing our program (because they indicate that we have made a
mistake) or by filtering them out (because the data is genuinely unusable):
grunt> corrupt_records = FILTER records BY temperature is null;
grunt> DUMP corrupt_records;
(1950,,1)
Note the use of the is null operator, which is analogous to SQL. In practice, we would
include more information from the original record, such as an identifier and the value
that could not be parsed, to help our analysis of the bad data.
We can find the number of corrupt records using the following idiom for counting the
number of rows in a relation:
grunt> grouped = GROUP corrupt_records ALL;
grunt> all_grouped = FOREACH grouped GENERATE group, COUNT(corrupt_records);
grunt> DUMP all_grouped;
(all,1)
(“GROUP” on page 464 explains grouping and the ALL operation in more detail.)
Another useful technique is to use the SPLIT operator to partition the data into “good”
and “bad” relations, which can then be analyzed separately:
Pig Latin | 443

grunt> SPLIT records INTO good_records IF temperature is not null,
>> bad_records OTHERWISE;
grunt> DUMP good_records;
(1950,0,1)
(1950,22,1)
(1949,111,1)
(1949,78,1)
grunt> DUMP bad_records;
(1950,,1)
Going back to the case in which temperature’s type was left undeclared, the corrupt
data cannot be detected easily, since it doesn’t surface as a null:
grunt> records = LOAD 'input/ncdc/micro-tab/sample_corrupt.txt'
>> AS (year:chararray, temperature, quality:int);
grunt> DUMP records;
(1950,0,1)
(1950,22,1)
(1950,e,1)
(1949,111,1)
(1949,78,1)
grunt> filtered_records = FILTER records BY temperature != 9999 AND
>> quality IN (0, 1, 4, 5, 9);
grunt> grouped_records = GROUP filtered_records BY year;
grunt> max_temp = FOREACH grouped_records GENERATE group,
>> MAX(filtered_records.temperature);
grunt> DUMP max_temp;
(1949,111.0)
(1950,22.0)
What happens in this case is that the temperature field is interpreted as a bytearray,
so the corrupt field is not detected when the input is loaded. When passed to the MAX
function, the temperature field is cast to a double, since MAX works only with numeric
types. The corrupt field cannot be represented as a double, so it becomes a null, which
MAX silently ignores. The best approach is generally to declare types for your data on
loading and look for missing or corrupt values in the relations themselves before you
do your main processing.
Sometimes corrupt data shows up as smaller tuples because fields are simply missing.
You can filter these out by using the SIZE function as follows:
grunt> A = LOAD 'input/pig/corrupt/missing_fields';
grunt> DUMP A;
(2,Tie)
(4,Coat)
(3)
(1,Scarf)
grunt> B = FILTER A BY SIZE(TOTUPLE(*)) > 1;
grunt> DUMP B;
(2,Tie)
(4,Coat)
(1,Scarf)
444 | Chapter 16: Pig

Schema merging
In Pig, you don’t declare the schema for every new relation in the data flow. In most
cases, Pig can figure out the resulting schema for the output of a relational operation
by considering the schema of the input relation.
How are schemas propagated to new relations? Some relational operators don’t change
the schema, so the relation produced by the LIMIT operator (which restricts a relation
to a maximum number of tuples), for example, has the same schema as the relation it
operates on. For other operators, the situation is more complicated. UNION, for
example, combines two or more relations into one and tries to merge the input relations’
schemas. If the schemas are incompatible, due to different types or number of fields,
then the schema of the result of the UNION is unknown.
You can find out the schema for any relation in the data flow using the DESCRIBE
operator. If you want to redefine the schema for a relation, you can use the FORE
ACH...GENERATE operator with AS clauses to define the schema for some or all of the
fields of the input relation.
See “User-Defined Functions” on page 448 for a further discussion of schemas.
Functions
Functions in Pig come in four types:
Eval function
A function that takes one or more expressions and returns another expression. An
example of a built-in eval function is MAX, which returns the maximum value of the
entries in a bag. Some eval functions are aggregate functions, which means they
operate on a bag of data to produce a scalar value; MAX is an example of an aggregate
function. Furthermore, many aggregate functions are algebraic, which means that
the result of the function may be calculated incrementally. In MapReduce terms,
algebraic functions make use of the combiner and are much more efficient to
calculate (see “Combiner Functions” on page 34). MAX is an algebraic function,
whereas a function to calculate the median of a collection of values is an example
of a function that is not algebraic.
Filter function
A special type of eval function that returns a logical Boolean result. As the name
suggests, filter functions are used in the FILTER operator to remove unwanted rows.
They can also be used in other relational operators that take Boolean conditions,
and in general, in expressions using Boolean or conditional expressions. An ex‐
ample of a built-in filter function is IsEmpty, which tests whether a bag or a map
contains any items.
Pig Latin | 445

Load function
A function that specifies how to load data into a relation from external storage.
Store function
A function that specifies how to save the contents of a relation to external storage.
Often, load and store functions are implemented by the same type. For example,
PigStorage, which loads data from delimited text files, can store data in the same
format.
Pig comes with a collection of built-in functions, a selection of which are listed in
Table 16-7. The complete list of built-in functions, which includes a large number of
standard math, string, date/time, and collection functions, can be found in the docu‐
mentation for each Pig release.
Table 16-7. A selection of Pig’s built-in functions
Category Function Description
Eval AVG Calculates the average (mean) value of entries in a bag.
CONCAT Concatenates byte arrays or character arrays together.
COUNT Calculates the number of non-null entries in a bag.
COUNT_STAR Calculates the number of entries in a bag, including those that are null.
DIFF Calculates the set difference of two bags. If the two arguments are not bags,
returns a bag containing both if they are equal; otherwise, returns an empty
bag.
MAX Calculates the maximum value of entries in a bag.
MIN Calculates the minimum value of entries in a bag.
SIZE Calculates the size of a type. The size of numeric types is always 1; for character
arrays, it is the number of characters; for byte arrays, the number of bytes; and
for containers (tuple, bag, map), it is the number of entries.
SUM Calculates the sum of the values of entries in a bag.
TOBAG Converts one or more expressions to individual tuples, which are then put in a
bag. A synonym for ().
TOKENIZE Tokenizes a character array into a bag of its constituent words.
TOMAP Converts an even number of expressions to a map of key-value pairs. A synonym
for [].
TOP Calculates the top n tuples in a bag.
TOTUPLE Converts one or more expressions to a tuple. A synonym for {}.
Filter IsEmpty Tests whether a bag or map is empty.
Load/Store PigStorage Loads or stores relations using a field-delimited text format. Each line is broken
into fields using a configurable field delimiter (defaults to a tab character) to be
stored in the tuple’s fields. It is the default storage when none is specified.a
TextLoader Loads relations from a plain-text format. Each line corresponds to a tuple whose
single field is the line of text.
446 | Chapter 16: Pig

Category Function Description
JsonLoader, JsonStor
age
Loads or stores relations from or to a (Pig-defined) JSON format. Each tuple is
stored on one line.
AvroStorage Loads or stores relations from or to Avro datafiles.
ParquetLoader, Par
quetStorer
Loads or stores relations from or to Parquet files.
OrcStorage Loads or stores relations from or to Hive ORCFiles.
HBaseStorage Loads or stores relations from or to HBase tables.
a The default storage can be changed by setting pig.default.load.func and pig.default.store.func to the
fully qualified load and store function classnames.
Other libraries
If the function you need is not available, you can write your own user-defined function
(or UDF for short), as explained in “User-Defined Functions” on page 448. Before you do
that, however, have a look in the Piggy Bank, a library of Pig functions shared by the
Pig community and distributed as a part of Pig. For example, there are load and store
functions in the Piggy Bank for CSV files, Hive RCFiles, sequence files, and XML files.
The Piggy Bank JAR file comes with Pig, and you can use it with no further configura‐
tion. Pig’s API documentation includes a list of functions provided by the Piggy Bank.
Apache DataFu is another rich library of Pig UDFs. In addition to general utility func‐
tions, it includes functions for computing basic statistics, performing sampling and
estimation, hashing, and working with web data (sessionization, link analysis).
Macros
Macros provide a way to package reusable pieces of Pig Latin code from within Pig Latin
itself. For example, we can extract the part of our Pig Latin program that performs
grouping on a relation and then finds the maximum value in each group by defining a
macro as follows:
DEFINE max_by_group(X, group_key, max_field) RETURNS Y {
A = GROUP $X by $group_key;
$Y = FOREACH A GENERATE group, MAX($X.$max_field);
};
The macro, called max_by_group, takes three parameters: a relation, X, and two field
names, group_key and max_field. It returns a single relation, Y. Within the macro body,
parameters and return aliases are referenced with a $ prefix, such as $X.
The macro is used as follows:
records = LOAD 'input/ncdc/micro-tab/sample.txt'
AS (year:chararray, temperature:int, quality:int);
filtered_records = FILTER records BY temperature != 9999 AND
Pig Latin | 447

quality IN (0, 1, 4, 5, 9);
max_temp = max_by_group(filtered_records, year, temperature);
DUMP max_temp
At runtime, Pig will expand the macro using the macro definition. After expansion, the
program looks like the following, with the expanded section in bold:
records = LOAD 'input/ncdc/micro-tab/sample.txt'
AS (year:chararray, temperature:int, quality:int);
filtered_records = FILTER records BY temperature != 9999 AND
quality IN (0, 1, 4, 5, 9);
macro_max_by_group_A_0 = GROUP filtered_records by (year);
max_temp = FOREACH macro_max_by_group_A_0 GENERATE group,
MAX(filtered_records.(temperature));
DUMP max_temp
Normally you don’t see the expanded form, because Pig creates it internally; however,
in some cases it is useful to see it when writing and debugging macros. You can get Pig
to perform macro expansion only (without executing the script) by passing the -dryrun
argument to pig.
Notice that the parameters that were passed to the macro (filtered_records, year,
and temperature) have been substituted for the names in the macro definition. Aliases
in the macro definition that don’t have a $ prefix, such as A in this example, are local to
the macro definition and are rewritten at expansion time to avoid conflicts with aliases
in other parts of the program. In this case, A becomes macro_max_by_group_A_0 in the
expanded form.
To foster reuse, macros can be defined in separate files to Pig scripts, in which case they
need to be imported into any script that uses them. An import statement looks like this:
IMPORT './ch16-pig/src/main/pig/max_temp.macro';
User-Defined Functions
Pig’s designers realized that the ability to plug in custom code is crucial for all but the
most trivial data processing jobs. For this reason, they made it easy to define and use
user-defined functions. We only cover Java UDFs in this section, but be aware that you
can also write UDFs in Python, JavaScript, Ruby, or Groovy, all of which are run using
the Java Scripting API.
A Filter UDF
Let’s demonstrate by writing a filter function for filtering out weather records that do
not have a temperature quality reading of satisfactory (or better). The idea is to change
this line:
filtered_records = FILTER records BY temperature != 9999 AND
quality IN (0, 1, 4, 5, 9);
448 | Chapter 16: Pig

to:
filtered_records = FILTER records BY temperature != 9999 AND isGood(quality);
This achieves two things: it makes the Pig script a little more concise, and it encapsulates
the logic in one place so that it can be easily reused in other scripts. If we were just
writing an ad hoc query, we probably wouldn’t bother to write a UDF. It’s when you start
doing the same kind of processing over and over again that you see opportunities for
reusable UDFs.
Filter UDFs are all subclasses of FilterFunc, which itself is a subclass of EvalFunc. We’ll
look at EvalFunc in more detail later, but for the moment just note that, in essence,
EvalFunc looks like the following class:
public abstract class EvalFunc<T> {
public abstract T exec(Tuple input) throws IOException;
}
EvalFunc’s only abstract method, exec(), takes a tuple and returns a single value, the
(parameterized) type T. The fields in the input tuple consist of the expressions passed
to the function—in this case, a single integer. For FilterFunc, T is Boolean, so the
method should return true only for those tuples that should not be filtered out.
For the quality filter, we write a class, IsGoodQuality, that extends FilterFunc and
implements the exec() method (see Example 16-1). The Tuple class is essentially a list
of objects with associated types. Here we are concerned only with the first field (since
the function only has a single argument), which we extract by index using the get()
method on Tuple. The field is an integer, so if it’s not null, we cast it and check whether
the value is one that signifies the temperature was a good reading, returning the ap‐
propriate value, true or false.
Example 16-1. A FilterFunc UDF to remove records with unsatisfactory temperature
quality readings
package com.hadoopbook.pig;
import java.io.IOException;
import java.util.ArrayList;
import java.util.List;
import org.apache.pig.FilterFunc;
import org.apache.pig.backend.executionengine.ExecException;
import org.apache.pig.data.DataType;
import org.apache.pig.data.Tuple;
import org.apache.pig.impl.logicalLayer.FrontendException;
public class IsGoodQuality extends FilterFunc {
@Override
User-Defined Functions | 449

public Boolean exec(Tuple tuple) throws IOException {
if (tuple == null || tuple.size() == 0) {
return false;
}
try {
Object object = tuple.get(0);
if (object == null) {
return false;
}
int i = (Integer) object;
return i == 0 || i == 1 || i == 4 || i == 5 || i == 9;
} catch (ExecException e) {
throw new IOException(e);
}
}
}
To use the new function, we first compile it and package it in a JAR file (the example
code that accompanies this book comes with build instructions for how to do this). Then
we tell Pig about the JAR file with the REGISTER operator, which is given the local path
to the filename (and is not enclosed in quotes):
grunt> REGISTER pig-examples.jar;
Finally, we can invoke the function:
grunt> filtered_records = FILTER records BY temperature != 9999 AND
>> com.hadoopbook.pig.IsGoodQuality(quality);
Pig resolves function calls by treating the function’s name as a Java classname and at‐
tempting to load a class of that name. (This, incidentally, is why function names are case
sensitive: because Java classnames are.) When searching for classes, Pig uses a class‐
loader that includes the JAR files that have been registered. When running in distributed
mode, Pig will ensure that your JAR files get shipped to the cluster.
For the UDF in this example, Pig looks for a class with the name com.hadoop
book.pig.IsGoodQuality, which it finds in the JAR file we registered.
Resolution of built-in functions proceeds in the same way, except for one difference:
Pig has a set of built-in package names that it searches, so the function call does not
have to be a fully qualified name. For example, the function MAX is actually implemented
by a class MAX in the package org.apache.pig.builtin. This is one of the packages that
Pig looks in, so we can write MAX rather than org.apache.pig.builtin.MAX in our Pig
programs.
We can add our package name to the search path by invoking Grunt with this command-
line argument: -Dudf.import.list=com.hadoopbook.pig. Alternatively, we can short‐
en the function name by defining an alias, using the DEFINE operator:
450 | Chapter 16: Pig

grunt> DEFINE isGood com.hadoopbook.pig.IsGoodQuality();
grunt> filtered_records = FILTER records BY temperature != 9999 AND
>> isGood(quality);
Defining an alias is a good idea if you want to use the function several times in the same
script. It’s also necessary if you want to pass arguments to the constructor of the UDF’s
implementation class.
If you add the lines to register JAR files and define function aliases to
the .pigbootup file in your home directory, they will be run whenev‐
er you start Pig.
Leveraging types
The filter works when the quality field is declared to be of type int, but if the type
information is absent, the UDF fails! This happens because the field is the default type,
bytearray, represented by the DataByteArray class. Because DataByteArray is not an
Integer, the cast fails.
The obvious way to fix this is to convert the field to an integer in the exec() method.
However, there is a better way, which is to tell Pig the types of the fields that the function
expects. The getArgToFuncMapping() method on EvalFunc is provided for precisely
this reason. We can override it to tell Pig that the first field should be an integer:
@Override
public List<FuncSpec> getArgToFuncMapping() throws FrontendException {
List<FuncSpec> funcSpecs = new ArrayList<FuncSpec>();
funcSpecs.add(new FuncSpec(this.getClass().getName(),
new Schema(new Schema.FieldSchema(null, DataType.INTEGER))));
return funcSpecs;
}
This method returns a FuncSpec object corresponding to each of the fields of the tuple
that are passed to the exec() method. Here there is a single field, and we construct an
anonymous FieldSchema (the name is passed as null, since Pig ignores the name when
doing type conversion). The type is specified using the INTEGER constant on Pig’s
DataType class.
With the amended function, Pig will attempt to convert the argument passed to the
function to an integer. If the field cannot be converted, then a null is passed for the
field. The exec() method always returns false when the field is null. For this
application, this behavior is appropriate, as we want to filter out records whose quality
field is unintelligible.
User-Defined Functions | 451

6. Pig actually comes with an equivalent built-in function called TRIM.
7. Although not relevant for this example, eval functions that operate on a bag may additionally implement Pig’s
Algebraic or Accumulator interfaces for more efficient processing of the bag in chunks.
An Eval UDF
Writing an eval function is a small step up from writing a filter function. Consider the
UDF in Example 16-2, which trims the leading and trailing whitespace from chararray
values using the trim() method on java.lang.String.6
Example 16-2. An EvalFunc UDF to trim leading and trailing whitespace from charar‐
ray values
public class Trim extends PrimitiveEvalFunc<String, String> {
@Override
public String exec(String input) {
return input.trim();
}
}
In this case, we have taken advantage of PrimitiveEvalFunc, which is a specialization
of EvalFunc for when the input is a single primitive (atomic) type. For the Trim UDF,
the input and output types are both of type String.7
In general, when you write an eval function, you need to consider what the output’s
schema looks like. In the following statement, the schema of B is determined by the
function udf:
B = FOREACH A GENERATE udf($0);
If udf creates tuples with scalar fields, then Pig can determine B’s schema through re‐
flection. For complex types such as bags, tuples, or maps, Pig needs more help, and you
should implement the outputSchema() method to give Pig the information about the
output schema.
The Trim UDF returns a string, which Pig translates as a chararray, as can be seen from
the following session:
grunt> DUMP A;
( pomegranate)
(banana )
(apple)
( lychee )
grunt> DESCRIBE A;
A: {fruit: chararray}
grunt> B = FOREACH A GENERATE com.hadoopbook.pig.Trim(fruit);
grunt> DUMP B;
(pomegranate)
(banana)
452 | Chapter 16: Pig

8. There is a more fully featured UDF for doing the same thing in the Piggy Bank called FixedWidthLoader.
(apple)
(lychee)
grunt> DESCRIBE B;
B: {chararray}
A has chararray fields that have leading and trailing spaces. We create B from A by
applying the Trim function to the first field in A (named fruit). B’s fields are correctly
inferred to be of type chararray.
Dynamic invokers
Sometimes you want to use a function that is provided by a Java library, but without
going to the effort of writing a UDF. Dynamic invokers allow you to do this by calling
Java methods directly from a Pig script. The trade-off is that method calls are made via
reflection, which can impose significant overhead when calls are made for every record
in a large dataset. So for scripts that are run repeatedly, a dedicated UDF is normally
preferred.
The following snippet shows how we could define and use a trim UDF that uses the
Apache Commons Lang StringUtils class:
grunt> DEFINE trim InvokeForString('org.apache.commons.lang.StringUtils.trim',
>> 'String');
grunt> B = FOREACH A GENERATE trim(fruit);
grunt> DUMP B;
(pomegranate)
(banana)
(apple)
(lychee)
The InvokeForString invoker is used because the return type of the method is a
String. (There are also InvokeForInt, InvokeForLong, InvokeForDouble, and Invoke
ForFloat invokers.) The first argument to the invoker constructor is the fully qualified
method to be invoked. The second is a space-separated list of the method argument
classes.
A Load UDF
We’ll demonstrate a custom load function that can read plain-text column ranges as
fields, very much like the Unix cut command.8 It is used as follows:
grunt> records = LOAD 'input/ncdc/micro/sample.txt'
>> USING com.hadoopbook.pig.CutLoadFunc('16-19,88-92,93-93')
>> AS (year:int, temperature:int, quality:int);
grunt> DUMP records;
(1950,0,1)
(1950,22,1)
User-Defined Functions | 453

(1950,-11,1)
(1949,111,1)
(1949,78,1)
The string passed to CutLoadFunc is the column specification; each comma-separated
range defines a field, which is assigned a name and type in the AS clause. Let’s examine
the implementation of CutLoadFunc, shown in Example 16-3.
Example 16-3. A LoadFunc UDF to load tuple fields as column ranges
public class CutLoadFunc extends LoadFunc {
private static final Log LOG = LogFactory.getLog(CutLoadFunc.class);
private final List<Range> ranges;
private final TupleFactory tupleFactory = TupleFactory.getInstance();
private RecordReader reader;
public CutLoadFunc(String cutPattern) {
ranges = Range.parse(cutPattern);
}
@Override
public void setLocation(String location, Job job)
throws IOException {
FileInputFormat.setInputPaths(job, location);
}
@Override
public InputFormat getInputFormat() {
return new TextInputFormat();
}
@Override
public void prepareToRead(RecordReader reader, PigSplit split) {
this.reader = reader;
}
@Override
public Tuple getNext() throws IOException {
try {
if (!reader.nextKeyValue()) {
return null;
}
Text value = (Text) reader.getCurrentValue();
String line = value.toString();
Tuple tuple = tupleFactory.newTuple(ranges.size());
for (int i = 0; i < ranges.size(); i++) {
Range range = ranges.get(i);
if (range.getEnd() > line.length()) {
LOG.warn(String.format(
"Range end (%s) is longer than line length (%s)",
range.getEnd(), line.length()));
454 | Chapter 16: Pig

continue;
}
tuple.set(i, new DataByteArray(range.getSubstring(line)));
}
return tuple;
} catch (InterruptedException e) {
throw new ExecException(e);
}
}
}
In Pig, like in Hadoop, data loading takes place before the mapper runs, so it is important
that the input can be split into portions that are handled independently by each mapper
(see “Input Splits and Records” on page 220 for background). A LoadFunc will typically
use an existing underlying Hadoop InputFormat to create records, with the LoadFunc
providing the logic for turning the records into Pig tuples.
CutLoadFunc is constructed with a string that specifies the column ranges to use for
each field. The logic for parsing this string and creating a list of internal Range objects
that encapsulates these ranges is contained in the Range class, and is not shown here (it
is available in the example code that accompanies this book).
Pig calls setLocation() on a LoadFunc to pass the input location to the loader. Since
CutLoadFunc uses a TextInputFormat to break the input into lines, we just pass the
location to set the input path using a static method on FileInputFormat.
Pig uses the new MapReduce API, so we use the input and output
formats and associated classes from the org.apache.hadoop.mapre
duce package.
Next, Pig calls the getInputFormat() method to create a RecordReader for each split,
just like in MapReduce. Pig passes each RecordReader to the prepareToRead() method
of CutLoadFunc, which we store a reference to, so we can use it in the getNext() method
for iterating through the records.
The Pig runtime calls getNext() repeatedly, and the load function reads tuples from
the reader until the reader reaches the last record in its split. At this point, it returns
null to signal that there are no more tuples to be read.
It is the responsibility of the getNext() implementation to turn lines of the input file
into Tuple objects. It does this by means of a TupleFactory, a Pig class for creating
Tuple instances. The newTuple() method creates a new tuple with the required number
of fields, which is just the number of Range classes, and the fields are populated using
substrings of the line, which are determined by the Range objects.
User-Defined Functions | 455

We need to think about what to do when the line is shorter than the range asked for.
One option is to throw an exception and stop further processing. This is appropriate if
your application cannot tolerate incomplete or corrupt records. In many cases, it is
better to return a tuple with null fields and let the Pig script handle the incomplete data
as it sees fit. This is the approach we take here; by exiting the for loop if the range end
is past the end of the line, we leave the current field and any subsequent fields in the
tuple with their default values of null.
Using a schema
Let’s now consider the types of the fields being loaded. If the user has specified a schema,
then the fields need to be converted to the relevant types. However, this is performed
lazily by Pig, so the loader should always construct tuples of type bytearrary, using the
DataByteArray type. The load function still has the opportunity to do the conversion,
however, by overriding getLoadCaster() to return a custom implementation of the
LoadCaster interface, which provides a collection of conversion methods for this
purpose.
CutLoadFunc doesn’t override getLoadCaster() because the default implementation
returns Utf8StorageConverter, which provides standard conversions between
UTF-8–encoded data and Pig data types.
In some cases, the load function itself can determine the schema. For example, if we
were loading self-describing data such as XML or JSON, we could create a schema for
Pig by looking at the data. Alternatively, the load function may determine the schema
in another way, such as from an external file, or by being passed information in its
constructor. To support such cases, the load function should implement the LoadMeta
data interface (in addition to the LoadFunc interface) so it can supply a schema to the
Pig runtime. Note, however, that if a user supplies a schema in the AS clause of LOAD,
then it takes precedence over the schema specified through the LoadMetadata interface.
A load function may additionally implement the LoadPushDown interface as a means for
finding out which columns the query is asking for. This can be a useful optimization
for column-oriented storage, so that the loader loads only the columns that are needed
by the query. There is no obvious way for CutLoadFunc to load only a subset of columns,
because it reads the whole line for each tuple, so we don’t use this optimization.
Data Processing Operators
Loading and Storing Data
Throughout this chapter, we have seen how to load data from external storage for pro‐
cessing in Pig. Storing the results is straightforward, too. Here’s an example of using
PigStorage to store tuples as plain-text values separated by a colon character:
456 | Chapter 16: Pig

grunt> STORE A INTO 'out' USING PigStorage(':');
grunt> cat out
Joe:cherry:2
Ali:apple:3
Joe:banana:2
Eve:apple:7
Other built-in storage functions were described in Table 16-7.
Filtering Data
Once you have some data loaded into a relation, often the next step is to filter it to
remove the data that you are not interested in. By filtering early in the processing pipe‐
line, you minimize the amount of data flowing through the system, which can improve
efficiency.
FOREACH...GENERATE
We have already seen how to remove rows from a relation using the FILTER operator
with simple expressions and a UDF. The FOREACH...GENERATE operator is used to act
on every row in a relation. It can be used to remove fields or to generate new ones. In
this example, we do both:
grunt> DUMP A;
(Joe,cherry,2)
(Ali,apple,3)
(Joe,banana,2)
(Eve,apple,7)
grunt> B = FOREACH A GENERATE $0, $2+1, 'Constant';
grunt> DUMP B;
(Joe,3,Constant)
(Ali,4,Constant)
(Joe,3,Constant)
(Eve,8,Constant)
Here we have created a new relation, B, with three fields. Its first field is a projection of
the first field ($0) of A. B’s second field is the third field of A ($2) with 1 added to it. B’s
third field is a constant field (every row in B has the same third field) with the charar
ray value Constant.
The FOREACH...GENERATE operator has a nested form to support more complex pro‐
cessing. In the following example, we compute various statistics for the weather dataset:
-- year_stats.pig
REGISTER pig-examples.jar;
DEFINE isGood com.hadoopbook.pig.IsGoodQuality();
records = LOAD 'input/ncdc/all/19{1,2,3,4,5}0*'
USING com.hadoopbook.pig.CutLoadFunc('5-10,11-15,16-19,88-92,93-93')
AS (usaf:chararray, wban:chararray, year:int, temperature:int, quality:int);
grouped_records = GROUP records BY year PARALLEL 30;
Data Processing Operators | 457

year_stats = FOREACH grouped_records {
uniq_stations = DISTINCT records.usaf;
good_records = FILTER records BY isGood(quality);
GENERATE FLATTEN(group), COUNT(uniq_stations) AS station_count,
COUNT(good_records) AS good_record_count, COUNT(records) AS record_count;
}
DUMP year_stats;
Using the cut UDF we developed earlier, we load various fields from the input dataset
into the records relation. Next, we group records by year. Notice the PARALLEL keyword
for setting the number of reducers to use; this is vital when running on a cluster. Then
we process each group using a nested FOREACH...GENERATE operator. The first nested
statement creates a relation for the distinct USAF identifiers for stations using the
DISTINCT operator. The second nested statement creates a relation for the records with
“good” readings using the FILTER operator and a UDF. The final nested statement is a
GENERATE statement (a nested FOREACH...GENERATE must always have a GENERATE state‐
ment as the last nested statement) that generates the summary fields of interest using
the grouped records, as well as the relations created in the nested block.
Running it on a few years’ worth of data, we get the following:
(1920,8L,8595L,8595L)
(1950,1988L,8635452L,8641353L)
(1930,121L,89245L,89262L)
(1910,7L,7650L,7650L)
(1940,732L,1052333L,1052976L)
The fields are year, number of unique stations, total number of good readings, and total
number of readings. We can see how the number of weather stations and readings grew
over time.
STREAM
The STREAM operator allows you to transform data in a relation using an external pro‐
gram or script. It is named by analogy with Hadoop Streaming, which provides a similar
capability for MapReduce (see “Hadoop Streaming” on page 37).
STREAM can use built-in commands with arguments. Here is an example that uses the
Unix cut command to extract the second field of each tuple in A. Note that the command
and its arguments are enclosed in backticks:
grunt> C = STREAM A THROUGH `cut -f 2`;
grunt> DUMP C;
(cherry)
(apple)
(banana)
(apple)
458 | Chapter 16: Pig

The STREAM operator uses PigStorage to serialize and deserialize relations to and from
the program’s standard input and output streams. Tuples in A are converted to tab-
delimited lines that are passed to the script. The output of the script is read one line at
a time and split on tabs to create new tuples for the output relation C. You can provide
a custom serializer and deserializer by subclassing PigStreamingBase (in the
org.apache.pig package), then using the DEFINE operator.
Pig streaming is most powerful when you write custom processing scripts. The following
Python script filters out bad weather records:
#!/usr/bin/env python
import re
import sys
for line in sys.stdin:
(year, temp, q) = line.strip().split()
if (temp != "9999" and re.match("[01459]", q)):
print "%s\t%s" % (year, temp)
To use the script, you need to ship it to the cluster. This is achieved via a DEFINE clause,
which also creates an alias for the STREAM command. The STREAM statement can then
refer to the alias, as the following Pig script shows:
-- max_temp_filter_stream.pig
DEFINE is_good_quality `is_good_quality.py`
SHIP ('ch16-pig/src/main/python/is_good_quality.py');
records = LOAD 'input/ncdc/micro-tab/sample.txt'
AS (year:chararray, temperature:int, quality:int);
filtered_records = STREAM records THROUGH is_good_quality
AS (year:chararray, temperature:int);
grouped_records = GROUP filtered_records BY year;
max_temp = FOREACH grouped_records GENERATE group,
MAX(filtered_records.temperature);
DUMP max_temp;
Grouping and Joining Data
Joining datasets in MapReduce takes some work on the part of the programmer (see
“Joins” on page 268), whereas Pig has very good built-in support for join operations,
making it much more approachable. Since the large datasets that are suitable for analysis
by Pig (and MapReduce in general) are not normalized, however, joins are used more
infrequently in Pig than they are in SQL.
JOIN
Let’s look at an example of an inner join. Consider the relations A and B:
grunt> DUMP A;
(2,Tie)
Data Processing Operators | 459

9. There are more keywords that may be used in the USING clause, including 'skewed' (for large datasets with
a skewed keyspace), 'merge' (to effect a merge join for inputs that are already sorted on the join key), and
'merge-sparse' (where 1% or less of data is matched). See Pig’s documentation for details on how to use
these specialized joins.
(4,Coat)
(3,Hat)
(1,Scarf)
grunt> DUMP B;
(Joe,2)
(Hank,4)
(Ali,0)
(Eve,3)
(Hank,2)
We can join the two relations on the numerical (identity) field in each:
grunt> C = JOIN A BY $0, B BY $1;
grunt> DUMP C;
(2,Tie,Hank,2)
(2,Tie,Joe,2)
(3,Hat,Eve,3)
(4,Coat,Hank,4)
This is a classic inner join, where each match between the two relations corresponds to
a row in the result. (It’s actually an equijoin because the join predicate is equality.) The
result’s fields are made up of all the fields of all the input relations.
You should use the general join operator when all the relations being joined are too large
to fit in memory. If one of the relations is small enough to fit in memory, you can use a
special type of join called a fragment replicate join, which is implemented by distributing
the small input to all the mappers and performing a map-side join using an in-memory
lookup table against the (fragmented) larger relation. There is a special syntax for telling
Pig to use a fragment replicate join:9
grunt> C = JOIN A BY $0, B BY $1 USING 'replicated';
The first relation must be the large one, followed by one or more small ones (all of which
must fit in memory).
Pig also supports outer joins using a syntax that is similar to SQL’s (this is covered for
Hive in “Outer joins” on page 506). For example:
grunt> C = JOIN A BY $0 LEFT OUTER, B BY $1;
grunt> DUMP C;
(1,Scarf,,)
(2,Tie,Hank,2)
(2,Tie,Joe,2)
(3,Hat,Eve,3)
(4,Coat,Hank,4)
460 | Chapter 16: Pig

COGROUP
JOIN always gives a flat structure: a set of tuples. The COGROUP statement is similar to
JOIN, but instead creates a nested set of output tuples. This can be useful if you want to
exploit the structure in subsequent statements:
grunt> D = COGROUP A BY $0, B BY $1;
grunt> DUMP D;
(0,{},{(Ali,0)})
(1,{(1,Scarf)},{})
(2,{(2,Tie)},{(Hank,2),(Joe,2)})
(3,{(3,Hat)},{(Eve,3)})
(4,{(4,Coat)},{(Hank,4)})
COGROUP generates a tuple for each unique grouping key. The first field of each tuple is
the key, and the remaining fields are bags of tuples from the relations with a matching
key. The first bag contains the matching tuples from relation A with the same key. Sim‐
ilarly, the second bag contains the matching tuples from relation B with the same key.
If for a particular key a relation has no matching key, the bag for that relation is empty.
For example, since no one has bought a scarf (with ID 1), the second bag in the tuple
for that row is empty. This is an example of an outer join, which is the default type for
COGROUP. It can be made explicit using the OUTER keyword, making this COGROUP state‐
ment the same as the previous one:
D = COGROUP A BY $0 OUTER, B BY $1 OUTER;
You can suppress rows with empty bags by using the INNER keyword, which gives the
COGROUP inner join semantics. The INNER keyword is applied per relation, so the fol‐
lowing suppresses rows only when relation A has no match (dropping the unknown
product 0 here):
grunt> E = COGROUP A BY $0 INNER, B BY $1;
grunt> DUMP E;
(1,{(1,Scarf)},{})
(2,{(2,Tie)},{(Hank,2),(Joe,2)})
(3,{(3,Hat)},{(Eve,3)})
(4,{(4,Coat)},{(Hank,4)})
We can flatten this structure to discover who bought each of the items in relation A:
grunt> F = FOREACH E GENERATE FLATTEN(A), B.$0;
grunt> DUMP F;
(1,Scarf,{})
(2,Tie,{(Hank),(Joe)})
(3,Hat,{(Eve)})
(4,Coat,{(Hank)})
Using a combination of COGROUP, INNER, and FLATTEN (which removes nesting) it’s pos‐
sible to simulate an (inner) JOIN:
Data Processing Operators | 461

grunt> G = COGROUP A BY $0 INNER, B BY $1 INNER;
grunt> H = FOREACH G GENERATE FLATTEN($1), FLATTEN($2);
grunt> DUMP H;
(2,Tie,Hank,2)
(2,Tie,Joe,2)
(3,Hat,Eve,3)
(4,Coat,Hank,4)
This gives the same result as JOIN A BY $0, B BY $1.
If the join key is composed of several fields, you can specify them all in the BY clauses
of the JOIN or COGROUP statement. Make sure that the number of fields in each BY clause
is the same.
Here’s another example of a join in Pig, in a script for calculating the maximum tem‐
perature for every station over a time period controlled by the input:
-- max_temp_station_name.pig
REGISTER pig-examples.jar;
DEFINE isGood com.hadoopbook.pig.IsGoodQuality();
stations = LOAD 'input/ncdc/metadata/stations-fixed-width.txt'
USING com.hadoopbook.pig.CutLoadFunc('1-6,8-12,14-42')
AS (usaf:chararray, wban:chararray, name:chararray);
trimmed_stations = FOREACH stations GENERATE usaf, wban, TRIM(name);
records = LOAD 'input/ncdc/all/191*'
USING com.hadoopbook.pig.CutLoadFunc('5-10,11-15,88-92,93-93')
AS (usaf:chararray, wban:chararray, temperature:int, quality:int);
filtered_records = FILTER records BY temperature != 9999 AND isGood(quality);
grouped_records = GROUP filtered_records BY (usaf, wban) PARALLEL 30;
max_temp = FOREACH grouped_records GENERATE FLATTEN(group),
MAX(filtered_records.temperature);
max_temp_named = JOIN max_temp BY (usaf, wban), trimmed_stations BY (usaf, wban)
PARALLEL 30;
max_temp_result = FOREACH max_temp_named GENERATE $0, $1, $5, $2;
STORE max_temp_result INTO 'max_temp_by_station';
We use the cut UDF we developed earlier to load one relation holding the station IDs
(USAF and WBAN identifiers) and names, and one relation holding all the weather
records, keyed by station ID. We group the filtered weather records by station ID and
aggregate by maximum temperature before joining with the stations. Finally, we project
out the fields we want in the final result: USAF, WBAN, station name, and maximum
temperature.
Here are a few results for the 1910s:
462 | Chapter 16: Pig

228020 99999 SORTAVALA 322
029110 99999 VAASA AIRPORT 300
040650 99999 GRIMSEY 378
This query could be made more efficient by using a fragment replicate join, as the station
metadata is small.
CROSS
Pig Latin includes the cross-product operator (also known as the Cartesian product),
CROSS, which joins every tuple in a relation with every tuple in a second relation (and
with every tuple in further relations, if supplied). The size of the output is the product
of the size of the inputs, potentially making the output very large:
grunt> I = CROSS A, B;
grunt> DUMP I;
(2,Tie,Joe,2)
(2,Tie,Hank,4)
(2,Tie,Ali,0)
(2,Tie,Eve,3)
(2,Tie,Hank,2)
(4,Coat,Joe,2)
(4,Coat,Hank,4)
(4,Coat,Ali,0)
(4,Coat,Eve,3)
(4,Coat,Hank,2)
(3,Hat,Joe,2)
(3,Hat,Hank,4)
(3,Hat,Ali,0)
(3,Hat,Eve,3)
(3,Hat,Hank,2)
(1,Scarf,Joe,2)
(1,Scarf,Hank,4)
(1,Scarf,Ali,0)
(1,Scarf,Eve,3)
(1,Scarf,Hank,2)
When dealing with large datasets, you should try to avoid operations that generate
intermediate representations that are quadratic (or worse) in size. Computing the cross
product of the whole input dataset is rarely needed, if ever.
For example, at first blush, one might expect that calculating pairwise document simi‐
larity in a corpus of documents would require every document pair to be generated
before calculating their similarity. However, if we start with the insight that most
document pairs have a similarity score of zero (i.e., they are unrelated), then we can find
a way to a better algorithm.
In this case, the key idea is to focus on the entities that we are using to calculate similarity
(terms in a document, for example) and make them the center of the algorithm. In
practice, we also remove terms that don’t help discriminate between documents (stop‐
Data Processing Operators | 463

10. Tamer Elsayed, Jimmy Lin, and Douglas W. Oard, “Pairwise Document Similarity in Large Collections with
MapReduce,” Proceedings of the 46th Annual Meeting of the Association of Computational Linguistics, June
2008.
words), and this reduces the problem space still further. Using this technique to analyze
a set of roughly one million (106) documents generates on the order of one billion (109)
intermediate pairs,10 rather than the one trillion (1012) produced by the naive approach
(generating the cross product of the input) or the approach with no stopword removal.
GROUP
Where COGROUP groups the data in two or more relations, the GROUP statement groups
the data in a single relation. GROUP supports grouping by more than equality of keys:
you can use an expression or user-defined function as the group key. For example,
consider the following relation A:
grunt> DUMP A;
(Joe,cherry)
(Ali,apple)
(Joe,banana)
(Eve,apple)
Let’s group by the number of characters in the second field:
grunt> B = GROUP A BY SIZE($1);
grunt> DUMP B;
(5,{(Eve,apple),(Ali,apple)})
(6,{(Joe,banana),(Joe,cherry)})
GROUP creates a relation whose first field is the grouping field, which is given the alias
group. The second field is a bag containing the grouped fields with the same schema as
the original relation (in this case, A).
There are also two special grouping operations: ALL and ANY. ALL groups all the tuples
in a relation in a single group, as if the GROUP function were a constant:
grunt> C = GROUP A ALL;
grunt> DUMP C;
(all,{(Eve,apple),(Joe,banana),(Ali,apple),(Joe,cherry)})
Note that there is no BY in this form of the GROUP statement. The ALL grouping is com‐
monly used to count the number of tuples in a relation, as shown in “Validation and
nulls” on page 442.
The ANY keyword is used to group the tuples in a relation randomly, which can be useful
for sampling.
464 | Chapter 16: Pig

Sorting Data
Relations are unordered in Pig. Consider a relation A:
grunt> DUMP A;
(2,3)
(1,2)
(2,4)
There is no guarantee which order the rows will be processed in. In particular, when
retrieving the contents of A using DUMP or STORE, the rows may be written in any order.
If you want to impose an order on the output, you can use the ORDER operator to sort a
relation by one or more fields. The default sort order compares fields of the same type
using the natural ordering, and different types are given an arbitrary, but deterministic,
ordering (a tuple is always “less than” a bag, for example).
The following example sorts A by the first field in ascending order and by the second
field in descending order:
grunt> B = ORDER A BY $0, $1 DESC;
grunt> DUMP B;
(1,2)
(2,4)
(2,3)
Any further processing on a sorted relation is not guaranteed to retain its order. For
example:
grunt> C = FOREACH B GENERATE *;
Even though relation C has the same contents as relation B, its tuples may be emitted in
any order by a DUMP or a STORE. It is for this reason that it is usual to perform the ORDER
operation just before retrieving the output.
The LIMIT statement is useful for limiting the number of results as a quick-and-dirty
way to get a sample of a relation. (Although random sampling using the SAMPLE operator,
or prototyping with the ILLUSTRATE command, should be preferred for generating more
representative samples of the data.) It can be used immediately after the ORDER statement
to retrieve the first n tuples. Usually, LIMIT will select any n tuples from a relation, but
when used immediately after an ORDER statement, the order is retained (in an exception
to the rule that processing a relation does not retain its order):
grunt> D = LIMIT B 2;
grunt> DUMP D;
(1,2)
(2,4)
If the limit is greater than the number of tuples in the relation, all tuples are returned
(so LIMIT has no effect).
Data Processing Operators | 465

Using LIMIT can improve the performance of a query because Pig tries to apply the limit
as early as possible in the processing pipeline, to minimize the amount of data that needs
to be processed. For this reason, you should always use LIMIT if you are not interested
in the entire output.
Combining and Splitting Data
Sometimes you have several relations that you would like to combine into one. For this,
the UNION statement is used. For example:
grunt> DUMP A;
(2,3)
(1,2)
(2,4)
grunt> DUMP B;
(z,x,8)
(w,y,1)
grunt> C = UNION A, B;
grunt> DUMP C;
(2,3)
(z,x,8)
(1,2)
(w,y,1)
(2,4)
C is the union of relations A and B, and because relations are unordered, the order of the
tuples in C is undefined. Also, it’s possible to form the union of two relations with dif‐
ferent schemas or with different numbers of fields, as we have done here. Pig attempts
to merge the schemas from the relations that UNION is operating on. In this case, they
are incompatible, so C has no schema:
grunt> DESCRIBE A;
A: {f0: int,f1: int}
grunt> DESCRIBE B;
B: {f0: chararray,f1: chararray,f2: int}
grunt> DESCRIBE C;
Schema for C unknown.
If the output relation has no schema, your script needs to be able to handle tuples that
vary in the number of fields and/or types.
The SPLIT operator is the opposite of UNION: it partitions a relation into two or more
relations. See “Validation and nulls” on page 442 for an example of how to use it.
Pig in Practice
There are some practical techniques that are worth knowing about when you are
developing and running Pig programs. This section covers some of them.
466 | Chapter 16: Pig

Parallelism
When running in MapReduce mode, it’s important that the degree of parallelism match‐
es the size of the dataset. By default, Pig sets the number of reducers by looking at the
size of the input and using one reducer per 1 GB of input, up to a maximum of 999
reducers. You can override these parameters by setting pig.exec.reducers
.bytes.per.reducer (the default is 1,000,000,000 bytes) and pig.exec.reducers
.max (the default is 999).
To explicitly set the number of reducers you want for each job, you can use a PARAL
LEL clause for operators that run in the reduce phase. These include all the grouping
and joining operators (GROUP, COGROUP, JOIN, CROSS), as well as DISTINCT and ORDER.
The following line sets the number of reducers to 30 for the GROUP:
grouped_records = GROUP records BY year PARALLEL 30;
Alternatively, you can set the default_parallel option, and it will take effect for all
subsequent jobs:
grunt> set default_parallel 30
See “Choosing the Number of Reducers” on page 217 for further discussion.
The number of map tasks is set by the size of the input (with one map per HDFS block)
and is not affected by the PARALLEL clause.
Anonymous Relations
You usually apply a diagnostic operator like DUMP or DESCRIBE to the most recently
defined relation. Since this is so common, Pig has a shortcut to refer to the previous
relation: @. Similarly, it can be tiresome to have to come up with a name for each relation
when using the interpreter. Pig allows you to use the special syntax => to create a relation
with no alias, which can only be referred to with @. For example:
grunt> => LOAD 'input/ncdc/micro-tab/sample.txt';
grunt> DUMP @
(1950,0,1)
(1950,22,1)
(1950,-11,1)
(1949,111,1)
(1949,78,1)
Parameter Substitution
If you have a Pig script that you run on a regular basis, it’s quite common to want to be
able to run the same script with different parameters. For example, a script that runs
daily may use the date to determine which input files it runs over. Pig supports parameter
substitution, where parameters in the script are substituted with values supplied at run‐
time. Parameters are denoted by identifiers prefixed with a $ character; for example,
Pig in Practice | 467

$input and $output are used in the following script to specify the input and output
paths:
-- max_temp_param.pig
records = LOAD '$input' AS (year:chararray, temperature:int, quality:int);
filtered_records = FILTER records BY temperature != 9999 AND
quality IN (0, 1, 4, 5, 9);
grouped_records = GROUP filtered_records BY year;
max_temp = FOREACH grouped_records GENERATE group,
MAX(filtered_records.temperature);
STORE max_temp into '$output';
Parameters can be specified when launching Pig using the -param option, once for each
parameter:
% pig -param input=/user/tom/input/ncdc/micro-tab/sample.txt \
> -param output=/tmp/out \
> ch16-pig/src/main/pig/max_temp_param.pig
You can also put parameters in a file and pass them to Pig using the -param_file option.
For example, we can achieve the same result as the previous command by placing the
parameter definitions in a file:
# Input file
input=/user/tom/input/ncdc/micro-tab/sample.txt
# Output file
output=/tmp/out
The pig invocation then becomes:
% pig -param_file ch16-pig/src/main/pig/max_temp_param.param \
> ch16-pig/src/main/pig/max_temp_param.pig
You can specify multiple parameter files by using -param_file repeatedly. You can also
use a combination of -param and -param_file options; if any parameter is defined both
in a parameter file and on the command line, the last value on the command line takes
precedence.
Dynamic parameters
For parameters that are supplied using the -param option, it is easy to make the value
dynamic by running a command or script. Many Unix shells support command sub‐
stitution for a command enclosed in backticks, and we can use this to make the output
directory date-based:
% pig -param input=/user/tom/input/ncdc/micro-tab/sample.txt \
> -param output=/tmp/`date "+%Y-%m-%d"`/out \
> ch16-pig/src/main/pig/max_temp_param.pig
Pig also supports backticks in parameter files by executing the enclosed command in a
shell and using the shell output as the substituted value. If the command or script exits
with a nonzero exit status, then the error message is reported and execution halts.
468 | Chapter 16: Pig

Backtick support in parameter files is a useful feature; it means that parameters can be
defined in the same way in a file or on the command line.
Parameter substitution processing
Parameter substitution occurs as a preprocessing step before the script is run. You can
see the substitutions that the preprocessor made by executing Pig with the -dryrun
option. In dry run mode, Pig performs parameter substitution (and macro expansion)
and generates a copy of the original script with substituted values, but does not execute
the script. You can inspect the generated script and check that the substitutions look
sane (because they are dynamically generated, for example) before running it in normal
mode.
Further Reading
This chapter provided a basic introduction to using Pig. For a more detailed guide, see
Programming Pig by Alan Gates (O’Reilly, 2011).
Further Reading | 469

1. Toby Segaran and Jeff Hammerbacher, Beautiful Data: The Stories Behind Elegant Data Solutions (O’Reilly,
2009).
CHAPTER 17
Hive
In “Information Platforms and the Rise of the Data Scientist,”1 Jeff Hammerbacher
describes Information Platforms as “the locus of their organization’s efforts to ingest,
process, and generate information,” and how they “serve to accelerate the process of
learning from empirical data.”
One of the biggest ingredients in the Information Platform built by Jeff’s team at Face‐
book was Apache Hive, a framework for data warehousing on top of Hadoop. Hive grew
from a need to manage and learn from the huge volumes of data that Facebook was
producing every day from its burgeoning social network. After trying a few different
systems, the team chose Hadoop for storage and processing, since it was cost effective
and met the scalability requirements.
Hive was created to make it possible for analysts with strong SQL skills (but meager
Java programming skills) to run queries on the huge volumes of data that Facebook
stored in HDFS. Today, Hive is a successful Apache project used by many organizations
as a general-purpose, scalable data processing platform.
Of course, SQL isn’t ideal for every big data problem—it’s not a good fit for building
complex machine-learning algorithms, for example—but it’s great for many analyses,
and it has the huge advantage of being very well known in the industry. What’s more,
SQL is the lingua franca in business intelligence tools (ODBC is a common bridge, for
example), so Hive is well placed to integrate with these products.
This chapter is an introduction to using Hive. It assumes that you have working knowl‐
edge of SQL and general database architecture; as we go through Hive’s features, we’ll
often compare them to the equivalent in a traditional RDBMS.
471

2. It is assumed that you have network connectivity from your workstation to the Hadoop cluster. You can test
this before running Hive by installing Hadoop locally and performing some HDFS operations with the hadoop
fs command.
Installing Hive
In normal use, Hive runs on your workstation and converts your SQL query into a series
of jobs for execution on a Hadoop cluster. Hive organizes data into tables, which provide
a means for attaching structure to data stored in HDFS. Metadata—such as table sche‐
mas—is stored in a database called the metastore.
When starting out with Hive, it is convenient to run the metastore on your local ma‐
chine. In this configuration, which is the default, the Hive table definitions that you
create will be local to your machine, so you can’t share them with other users. We’ll see
how to configure a shared remote metastore, which is the norm in production envi‐
ronments, in “The Metastore” on page 480.
Installation of Hive is straightforward. As a prerequisite, you need to have the same
version of Hadoop installed locally that your cluster is running.2 Of course, you may
choose to run Hadoop locally, either in standalone or pseudodistributed mode, while
getting started with Hive. These options are all covered in Appendix A.
Which Versions of Hadoop Does Hive Work With?
Any given release of Hive is designed to work with multiple versions of Hadoop. Gen‐
erally, Hive works with the latest stable release of Hadoop, as well as supporting a number
of older versions, listed in the release notes. You don’t need to do anything special to tell
Hive which version of Hadoop you are using, beyond making sure that the hadoop
executable is on the path or setting the HADOOP_HOME environment variable.
Download a release, and unpack the tarball in a suitable place on your workstation:
% tar xzf apache-hive-x.y.z-bin.tar.gz
It’s handy to put Hive on your path to make it easy to launch:
% export HIVE_HOME=~/sw/apache-hive-x.y.z-bin
% export PATH=$PATH:$HIVE_HOME/bin
Now type hive to launch the Hive shell:
% hive
hive>
472 | Chapter 17: Hive

The Hive Shell
The shell is the primary way that we will interact with Hive, by issuing commands in
HiveQL. HiveQL is Hive’s query language, a dialect of SQL. It is heavily influenced by
MySQL, so if you are familiar with MySQL, you should feel at home using Hive.
When starting Hive for the first time, we can check that it is working by listing its tables
—there should be none. The command must be terminated with a semicolon to tell
Hive to execute it:
hive> SHOW TABLES;
OK
Time taken: 0.473 seconds
Like SQL, HiveQL is generally case insensitive (except for string comparisons), so show
tables; works equally well here. The Tab key will autocomplete Hive keywords and
functions.
For a fresh install, the command takes a few seconds to run as it lazily creates the met‐
astore database on your machine. (The database stores its files in a directory called
metastore_db, which is relative to the location from which you ran the hive command.)
You can also run the Hive shell in noninteractive mode. The -f option runs the com‐
mands in the specified file, which is script.q in this example:
% hive -f script.q
For short scripts, you can use the -e option to specify the commands inline, in which
case the final semicolon is not required:
% hive -e 'SELECT * FROM dummy'
OK
X
Time taken: 1.22 seconds, Fetched: 1 row(s)
It’s useful to have a small table of data to test queries against, such as
trying out functions in SELECT expressions using literal data (see
“Operators and Functions” on page 488). Here’s one way of populating
a single-row table:
% echo 'X' > /tmp/dummy.txt
% hive -e "CREATE TABLE dummy (value STRING); \
LOAD DATA LOCAL INPATH '/tmp/dummy.txt' \
OVERWRITE INTO TABLE dummy"
In both interactive and noninteractive mode, Hive will print information to standard
error—such as the time taken to run a query—during the course of operation. You can
suppress these messages using the -S option at launch time, which has the effect of
showing only the output result for queries:
Installing Hive | 473

% hive -S -e 'SELECT * FROM dummy'
X
Other useful Hive shell features include the ability to run commands on the host op‐
erating system by using a ! prefix to the command and the ability to access Hadoop
filesystems using the dfs command.
An Example
Let’s see how to use Hive to run a query on the weather dataset we explored in earlier
chapters. The first step is to load the data into Hive’s managed storage. Here we’ll have
Hive use the local filesystem for storage; later we’ll see how to store tables in HDFS.
Just like an RDBMS, Hive organizes its data into tables. We create a table to hold the
weather data using the CREATE TABLE statement:
CREATE TABLE records (year STRING, temperature INT, quality INT)
ROW FORMAT DELIMITED
FIELDS TERMINATED BY '\t';
The first line declares a records table with three columns: year, temperature, and
quality. The type of each column must be specified, too. Here the year is a string, while
the other two columns are integers.
So far, the SQL is familiar. The ROW FORMAT clause, however, is particular to HiveQL.
This declaration is saying that each row in the data file is tab-delimited text. Hive expects
there to be three fields in each row, corresponding to the table columns, with fields
separated by tabs and rows by newlines.
Next, we can populate Hive with the data. This is just a small sample, for exploratory
purposes:
LOAD DATA LOCAL INPATH 'input/ncdc/micro-tab/sample.txt'
OVERWRITE INTO TABLE records;
Running this command tells Hive to put the specified local file in its warehouse direc‐
tory. This is a simple filesystem operation. There is no attempt, for example, to parse
the file and store it in an internal database format, because Hive does not mandate any
particular file format. Files are stored verbatim; they are not modified by Hive.
In this example, we are storing Hive tables on the local filesystem (fs.defaultFS is set
to its default value of file:///). Tables are stored as directories under Hive’s warehouse
directory, which is controlled by the hive.metastore.warehouse.dir property and
defaults to /user/hive/warehouse.
Thus, the files for the records table are found in the /user/hive/warehouse/records
directory on the local filesystem:
% ls /user/hive/warehouse/records/
sample.txt
474 | Chapter 17: Hive

In this case, there is only one file, sample.txt, but in general there can be more, and Hive
will read all of them when querying the table.
The OVERWRITE keyword in the LOAD DATA statement tells Hive to delete any existing
files in the directory for the table. If it is omitted, the new files are simply added to the
table’s directory (unless they have the same names, in which case they replace the old
files).
Now that the data is in Hive, we can run a query against it:
hive> SELECT year, MAX(temperature)
> FROM records
> WHERE temperature != 9999 AND quality IN (0, 1, 4, 5, 9)
> GROUP BY year;
1949 111
1950 22
This SQL query is unremarkable. It is a SELECT statement with a GROUP BY clause for
grouping rows into years, which uses the MAX aggregate function to find the maximum
temperature for each year group. The remarkable thing is that Hive transforms this
query into a job, which it executes on our behalf, then prints the results to the console.
There are some nuances, such as the SQL constructs that Hive supports and the format
of the data that we can query—and we explore some of these in this chapter—but it is
the ability to execute SQL queries against our raw data that gives Hive its power.
Running Hive
In this section, we look at some more practical aspects of running Hive, including how
to set up Hive to run against a Hadoop cluster and a shared metastore. In doing so, we’ll
see Hive’s architecture in some detail.
Configuring Hive
Hive is configured using an XML configuration file like Hadoop’s. The file is called hive-
site.xml and is located in Hive’s conf directory. This file is where you can set properties
that you want to set every time you run Hive. The same directory contains hive-
default.xml, which documents the properties that Hive exposes and their default values.
You can override the configuration directory that Hive looks for in hive-site.xml by
passing the --config option to the hive command:
% hive --config /Users/tom/dev/hive-conf
Note that this option specifies the containing directory, not hive-site.xml itself. It can be
useful when you have multiple site files—for different clusters, say—that you switch
between on a regular basis. Alternatively, you can set the HIVE_CONF_DIR environment
variable to the configuration directory for the same effect.
Running Hive | 475

The hive-site.xml file is a natural place to put the cluster connection details: you can
specify the filesystem and resource manager using the usual Hadoop properties,
fs.defaultFS and yarn.resourcemanager.address (see Appendix A for more details
on configuring Hadoop). If not set, they default to the local filesystem and the local (in-
process) job runner—just like they do in Hadoop—which is very handy when trying
out Hive on small trial datasets. Metastore configuration settings (covered in “The
Metastore” on page 480) are commonly found in hive-site.xml, too.
Hive also permits you to set properties on a per-session basis, by passing the -hiveconf
option to the hive command. For example, the following command sets the cluster (in
this case, to a pseudodistributed cluster) for the duration of the session:
% hive -hiveconf fs.defaultFS=hdfs://localhost \
-hiveconf mapreduce.framework.name=yarn \
-hiveconf yarn.resourcemanager.address=localhost:8032
If you plan to have more than one Hive user sharing a Hadoop
cluster, you need to make the directories that Hive uses writable by
all users. The following commands will create the directories and set
their permissions appropriately:
% hadoop fs -mkdir /tmp
% hadoop fs -chmod a+w /tmp
% hadoop fs -mkdir -p /user/hive/warehouse
% hadoop fs -chmod a+w /user/hive/warehouse
If all users are in the same group, then permissions g+w are suffi‐
cient on the warehouse directory.
You can change settings from within a session, too, using the SET command. This is
useful for changing Hive settings for a particular query. For example, the following
command ensures buckets are populated according to the table definition (see “Buck‐
ets” on page 493):
hive> SET hive.enforce.bucketing=true;
To see the current value of any property, use SET with just the property name:
hive> SET hive.enforce.bucketing;
hive.enforce.bucketing=true
By itself, SET will list all the properties (and their values) set by Hive. Note that the list
will not include Hadoop defaults, unless they have been explicitly overridden in one of
the ways covered in this section. Use SET -v to list all the properties in the system,
including Hadoop defaults.
There is a precedence hierarchy to setting properties. In the following list, lower num‐
bers take precedence over higher numbers:
476 | Chapter 17: Hive

1. The Hive SET command
2. The command-line -hiveconf option
3. hive-site.xml and the Hadoop site files (core-site.xml, hdfs-site.xml, mapred-
site.xml, and yarn-site.xml)
4. The Hive defaults and the Hadoop default files (core-default.xml, hdfs-default.xml,
mapred-default.xml, and yarn-default.xml)
Setting configuration properties for Hadoop is covered in more detail in “Which Prop‐
erties Can I Set?” on page 150.
Execution engines
Hive was originally written to use MapReduce as its execution engine, and that is still
the default. It is now also possible to run Hive using Apache Tez as its execution engine,
and work is underway to support Spark (see Chapter 19), too. Both Tez and Spark are
general directed acyclic graph (DAG) engines that offer more flexibility and higher
performance than MapReduce. For example, unlike MapReduce, where intermediate
job output is materialized to HDFS, Tez and Spark can avoid replication overhead by
writing the intermediate output to local disk, or even store it in memory (at the request
of the Hive planner).
The execution engine is controlled by the hive.execution.engine property, which
defaults to mr (for MapReduce). It’s easy to switch the execution engine on a per-query
basis, so you can see the effect of a different engine on a particular query. Set Hive to
use Tez as follows:
hive> SET hive.execution.engine=tez;
Note that Tez needs to be installed on the Hadoop cluster first; see the Hive documen‐
tation for up-to-date details on how to do this.
Logging
You can find Hive’s error log on the local filesystem at ${java.io.tmpdir}/${user.name}/
hive.log. It can be very useful when trying to diagnose configuration problems or other
types of error. Hadoop’s MapReduce task logs are also a useful resource for trouble‐
shooting; see “Hadoop Logs” on page 172 for where to find them.
On many systems, ${java.io.tmpdir} is /tmp, but if it’s not, or if you want to set the
logging directory to be another location, then use the following:
% hive -hiveconf hive.log.dir='/tmp/${user.name}'
The logging configuration is in conf/hive-log4j.properties, and you can edit this file to
change log levels and other logging-related settings. However, often it’s more convenient
Running Hive | 477

to set logging configuration for the session. For example, the following handy invocation
will send debug messages to the console:
% hive -hiveconf hive.root.logger=DEBUG,console
Hive Services
The Hive shell is only one of several services that you can run using the hive command.
You can specify the service to run using the --service option. Type hive --service
help to get a list of available service names; some of the most useful ones are described
in the following list:
cli
The command-line interface to Hive (the shell). This is the default service.
hiveserver2
Runs Hive as a server exposing a Thrift service, enabling access from a range of
clients written in different languages. HiveServer 2 improves on the original Hive‐
Server by supporting authentication and multiuser concurrency. Applications using
the Thrift, JDBC, and ODBC connectors need to run a Hive server to communicate
with Hive. Set the hive.server2.thrift.port configuration property to specify
the port the server will listen on (defaults to 10000).
beeline
A command-line interface to Hive that works in embedded mode (like the regular
CLI), or by connecting to a HiveServer 2 process using JDBC.
hwi
The Hive Web Interface. A simple web interface that can be used as an alternative
to the CLI without having to install any client software. See also Hue for a more
fully featured Hadoop web interface that includes applications for running Hive
queries and browsing the Hive metastore.
jar
The Hive equivalent of hadoop jar, a convenient way to run Java applications that
includes both Hadoop and Hive classes on the classpath.
metastore
By default, the metastore is run in the same process as the Hive service. Using this
service, it is possible to run the metastore as a standalone (remote) process. Set the
METASTORE_PORT environment variable (or use the -p command-line option) to
specify the port the server will listen on (defaults to 9083).
478 | Chapter 17: Hive

Hive clients
If you run Hive as a server (hive --service hiveserver2), there are a number of
different mechanisms for connecting to it from applications (the relationship between
Hive clients and Hive services is illustrated in Figure 17-1):
Thrift Client
The Hive server is exposed as a Thrift service, so it’s possible to interact with it using
any programming language that supports Thrift. There are third-party projects
providing clients for Python and Ruby; for more details, see the Hive wiki.
JDBC driver
Hive provides a Type 4 (pure Java) JDBC driver, defined in the class
org.apache.hadoop.hive.jdbc.HiveDriver. When configured with a JDBC URI
of the form jdbc:hive2://host:port/dbname, a Java application will connect to a
Hive server running in a separate process at the given host and port. (The driver
makes calls to an interface implemented by the Hive Thrift Client using the Java
Thrift bindings.)
You may alternatively choose to connect to Hive via JDBC in embedded mode using
the URI jdbc:hive2://. In this mode, Hive runs in the same JVM as the application
invoking it; there is no need to launch it as a standalone server, since it does not use
the Thrift service or the Hive Thrift Client.
The Beeline CLI uses the JDBC driver to communicate with Hive.
ODBC driver
An ODBC driver allows applications that support the ODBC protocol (such as
business intelligence software) to connect to Hive. The Apache Hive distribution
does not ship with an ODBC driver, but several vendors make one freely available.
(Like the JDBC driver, ODBC drivers use Thrift to communicate with the Hive
server.)
Running Hive | 479

3. The properties have the javax.jdo prefix because the metastore implementation uses the Java Data Objects
(JDO) API for persisting Java objects. Specifically, it uses the DataNucleus implementation of JDO.
Figure 17-1. Hive architecture
The Metastore
The metastore is the central repository of Hive metadata. The metastore is divided into
two pieces: a service and the backing store for the data. By default, the metastore service
runs in the same JVM as the Hive service and contains an embedded Derby database
instance backed by the local disk. This is called the embedded metastore configuration
(see Figure 17-2).
Using an embedded metastore is a simple way to get started with Hive; however, only
one embedded Derby database can access the database files on disk at any one time,
which means you can have only one Hive session open at a time that accesses the same
metastore. Trying to start a second session produces an error when it attempts to open
a connection to the metastore.
The solution to supporting multiple sessions (and therefore multiple users) is to use a
standalone database. This configuration is referred to as a local metastore, since the
metastore service still runs in the same process as the Hive service but connects to a
database running in a separate process, either on the same machine or on a remote
machine. Any JDBC-compliant database may be used by setting the javax.jdo
.option.* configuration properties listed in Table 17-1.3
480 | Chapter 17: Hive

Figure 17-2. Metastore configurations
MySQL is a popular choice for the standalone metastore. In this case, the javax.jdo.op
tion.ConnectionURL property is set to jdbc:mysql://host/dbname?createDataba
seIfNotExist=true, and javax.jdo.option.ConnectionDriverName is set to
com.mysql.jdbc.Driver. (The username and password should be set too, of course.)
The JDBC driver JAR file for MySQL (Connector/J) must be on Hive’s classpath, which
is simply achieved by placing it in Hive’s lib directory.
Going a step further, there’s another metastore configuration called a remote meta‐
store, where one or more metastore servers run in separate processes to the Hive service.
This brings better manageability and security because the database tier can be com‐
pletely firewalled off, and the clients no longer need the database credentials.
A Hive service is configured to use a remote metastore by setting hive.meta
store.uris to the metastore server URI(s), separated by commas if there is more than
one. Metastore server URIs are of the form thrift://host:port, where the port
Running Hive | 481

corresponds to the one set by METASTORE_PORT when starting the metastore server (see
“Hive Services” on page 478).
Table 17-1. Important metastore configuration properties
Property name Type Default value Description
hive.metastore .
warehouse.dir
URI /user/hive/ warehouse The directory relative to
fs.defaultFS where managed
tables are stored.
hive.metastore.uris Comma-
separated
URIs
Not set If not set (the default), use an in-
process metastore; otherwise,
connect to one or more remote
metastores, specified by a list of
URIs. Clients connect in a round-
robin fashion when there are
multiple remote servers.
javax.jdo.option.
ConnectionURL
URI jdbc:derby:;database
Name=metastore_db;
create=true
The JDBC URL of the metastore
database.
javax.jdo.option.
ConnectionDriverName
String org.apache.derby.
jdbc.EmbeddedDriver
The JDBC driver classname.
javax.jdo.option.
ConnectionUserName
String APP The JDBC username.
javax.jdo.option.
ConnectionPassword
String mine The JDBC password.
Comparison with Traditional Databases
Although Hive resembles a traditional database in many ways (such as supporting a
SQL interface), its original HDFS and MapReduce underpinnings mean that there are
a number of architectural differences that have directly influenced the features that Hive
supports. Over time, however, these limitations have been (and continue to be) removed,
with the result that Hive looks and feels more like a traditional database with every year
that passes.
Schema on Read Versus Schema on Write
In a traditional database, a table’s schema is enforced at data load time. If the data being
loaded doesn’t conform to the schema, then it is rejected. This design is sometimes called
schema on write because the data is checked against the schema when it is written into
the database.
Hive, on the other hand, doesn’t verify the data when it is loaded, but rather when a
query is issued. This is called schema on read.
482 | Chapter 17: Hive

There are trade-offs between the two approaches. Schema on read makes for a very fast
initial load, since the data does not have to be read, parsed, and serialized to disk in the
database’s internal format. The load operation is just a file copy or move. It is more
flexible, too: consider having two schemas for the same underlying data, depending on
the analysis being performed. (This is possible in Hive using external tables; see “Man‐
aged Tables and External Tables” on page 490.)
Schema on write makes query time performance faster because the database can index
columns and perform compression on the data. The trade-off, however, is that it takes
longer to load data into the database. Furthermore, there are many scenarios where the
schema is not known at load time, so there are no indexes to apply, because the queries
have not been formulated yet. These scenarios are where Hive shines.
Updates, Transactions, and Indexes
Updates, transactions, and indexes are mainstays of traditional databases. Yet, until
recently, these features have not been considered a part of Hive’s feature set. This is
because Hive was built to operate over HDFS data using MapReduce, where full-table
scans are the norm and a table update is achieved by transforming the data into a new
table. For a data warehousing application that runs over large portions of the dataset,
this works well.
Hive has long supported adding new rows in bulk to an existing table by using INSERT
INTO to add new data files to a table. From release 0.14.0, finer-grained changes are
possible, so you can call INSERT INTO TABLE...VALUES to insert small batches of values
computed in SQL. In addition, it is possible to UPDATE and DELETE rows in a table.
HDFS does not provide in-place file updates, so changes resulting from inserts, updates,
and deletes are stored in small delta files. Delta files are periodically merged into the
base table files by MapReduce jobs that are run in the background by the metastore.
These features only work in the context of transactions (introduced in Hive 0.13.0), so
the table they are being used on needs to have transactions enabled on it. Queries reading
the table are guaranteed to see a consistent snapshot of the table.
Hive also has support for table- and partition-level locking. Locks prevent, for example,
one process from dropping a table while another is reading from it. Locks are managed
transparently using ZooKeeper, so the user doesn’t have to acquire or release them,
although it is possible to get information about which locks are being held via the SHOW
LOCKS statement. By default, locks are not enabled.
Hive indexes can speed up queries in certain cases. A query such as SELECT * from t
WHERE x = a, for example, can take advantage of an index on column x, since only a
small portion of the table’s files need to be scanned. There are currently two index types:
compact and bitmap. (The index implementation was designed to be pluggable, so it’s
expected that a variety of implementations will emerge for different use cases.)
Comparison with Traditional Databases | 483

Compact indexes store the HDFS block numbers of each value, rather than each file
offset, so they don’t take up much disk space but are still effective for the case where
values are clustered together in nearby rows. Bitmap indexes use compressed bitsets to
efficiently store the rows that a particular value appears in, and they are usually appro‐
priate for low-cardinality columns (such as gender or country).
SQL-on-Hadoop Alternatives
In the years since Hive was created, many other SQL-on-Hadoop engines have emerged
to address some of Hive’s limitations. Cloudera Impala, an open source interactive SQL
engine, was one of the first, giving an order of magnitude performance boost compared
to Hive running on MapReduce. Impala uses a dedicated daemon that runs on each
datanode in the cluster. When a client runs a query it contacts an arbitrary node running
an Impala daemon, which acts as a coordinator node for the query. The coordinator
sends work to other Impala daemons in the cluster and combines their results into the
full result set for the query. Impala uses the Hive metastore and supports Hive formats
and most HiveQL constructs (plus SQL-92), so in practice it is straightforward to mi‐
grate between the two systems, or to run both on the same cluster.
Hive has not stood still, though, and since Impala was launched, the “Stinger” initiative
by Hortonworks has improved the performance of Hive through support for Tez as an
execution engine, and the addition of a vectorized query engine among other improve‐
ments.
Other prominent open source Hive alternatives include Presto from Facebook, Apache
Drill, and Spark SQL. Presto and Drill have similar architectures to Impala, although
Drill targets SQL:2011 rather than HiveQL. Spark SQL uses Spark as its underlying
engine, and lets you embed SQL queries in Spark programs.
Spark SQL is different to using the Spark execution engine from
within Hive (“Hive on Spark,” see “Execution engines” on page 477).
Hive, on Spark provides all the features of Hive since it is a part of
the Hive project. Spark SQL, on the other hand, is a new SQL en‐
gine that offers some level of Hive compatibility.
Apache Phoenix takes a different approach entirely: it provides SQL on HBase. SQL
access is through a JDBC driver that turns queries into HBase scans and takes advantage
of HBase coprocessors to perform server-side aggregation. Metadata is stored in HBase,
too.
484 | Chapter 17: Hive

HiveQL
Hive’s SQL dialect, called HiveQL, is a mixture of SQL-92, MySQL, and Oracle’s SQL
dialect. The level of SQL-92 support has improved over time, and will likely continue
to get better. HiveQL also provides features from later SQL standards, such as window
functions (also known as analytic functions) from SQL:2003. Some of Hive’s non-
standard extensions to SQL were inspired by MapReduce, such as multitable inserts
(see “Multitable insert” on page 501) and the TRANSFORM, MAP, and REDUCE clauses (see
“MapReduce Scripts” on page 503).
This chapter does not provide a complete reference to HiveQL; for that, see the Hive
documentation. Instead, we focus on commonly used features and pay particular at‐
tention to features that diverge from either SQL-92 or popular databases such as MySQL.
Table 17-2 provides a high-level comparison of SQL and HiveQL.
Table 17-2. A high-level comparison of SQL and HiveQL
Feature SQL HiveQL References
Updates UPDATE, INSERT, DELETE UPDATE, INSERT, DELETE “Inserts” on page 500; “Updates,
Transactions, and Indexes” on
page 483
Transactions Supported Limited support
Indexes Supported Supported
Data types Integral, floating-point, fixed-
point, text and binary strings,
temporal
Boolean, integral, floating-
point, fixed-point, text and
binary strings, temporal, array,
map, struct
“Data Types” on page 486
Functions Hundreds of built-in functions Hundreds of built-in functions “Operators and Functions” on
page 488
Multitable inserts Not supported Supported “Multitable insert” on page 501
CREATE
TABLE...AS SE
LECT
Not valid SQL-92, but found in
some databases
Supported “CREATE TABLE...AS SELECT” on
page 501
SELECT SQL-92 SQL-92. SORT BY for partial
ordering, LIMIT to limit
number of rows returned
“Querying Data” on page 503
Joins SQL-92, or variants (join tables
in the FROM clause, join
condition in the WHERE clause)
Inner joins, outer joins, semi
joins, map joins, cross joins
“Joins” on page 505
Subqueries In any clause (correlated or
noncorrelated) In the FROM, WHERE, or HAV
ING clauses (uncorrelated
subqueries not supported)
“Subqueries” on page 508
Views Updatable (materialized or
nonmaterialized)
Read-only (materialized views
not supported)
“Views” on page 509
HiveQL | 485

Feature SQL HiveQL References
Extension points User-defined functions, stored
procedures
User-defined functions,
MapReduce scripts
“User-Defined Functions” on
page 510; “MapReduce Scripts” on
page 503
Data Types
Hive supports both primitive and complex data types. Primitives include numeric,
Boolean, string, and timestamp types. The complex data types include arrays, maps, and
structs. Hive’s data types are listed in Table 17-3. Note that the literals shown are those
used from within HiveQL; they are not the serialized forms used in the table’s storage
format (see “Storage Formats” on page 496).
Table 17-3. Hive data types
Category Type Description Literal examples
Primitive BOOLEAN True/false value. TRUE
TINYINT 1-byte (8-bit) signed integer, from –128 to 127. 1Y
SMALLINT 2-byte (16-bit) signed integer, from –32,768 to
32,767.
1S
INT 4-byte (32-bit) signed integer, from –2,147,483,648 to
2,147,483,647.
1
BIGINT 8-byte (64-bit) signed integer, from –
9,223,372,036,854,775,808 to
9,223,372,036,854,775,807.
1L
FLOAT 4-byte (32-bit) single-precision floating-point number. 1.0
DOUBLE 8-byte (64-bit) double-precision floating-point
number.
1.0
DECIMAL Arbitrary-precision signed decimal number. 1.0
STRING Unbounded variable-length character string. 'a', "a"
VARCHAR Variable-length character string. 'a', "a"
CHAR Fixed-length character string. 'a', "a"
BINARY Byte array. Not supported
TIMESTAMP Timestamp with nanosecond precision. 1325502245000, '2012-01-02
03:04:05.123456789'
DATE Date. '2012-01-02'
486 | Chapter 17: Hive

Category Type Description Literal examples
Complex ARRAY An ordered collection of fields. The fields must all be of
the same type.
array(1, 2) a
MAP An unordered collection of key-value pairs. Keys must
be primitives; values may be any type. For a particular
map, the keys must be the same type, and the values
must be the same type.
map('a', 1, 'b', 2)
STRUCT A collection of named fields. The fields may be of
different types.
struct('a', 1, 1.0),b
named_struct('col1', 'a',
'col2', 1, 'col3', 1.0)
UNION A value that may be one of a number of defined data
types. The value is tagged with an integer (zero-
indexed) representing its data type in the union.
create_union(1, 'a', 63)
a The literal forms for arrays, maps, structs, and unions are provided as functions. That is, array, map, struct, and cre
ate_union are built-in Hive functions.
b The columns are named col1, col2, col3, etc.
Primitive types
Hive’s primitive types correspond roughly to Java’s, although some names are influenced
by MySQL’s type names (some of which, in turn, overlap with SQL-92’s). There is a
BOOLEAN type for storing true and false values. There are four signed integral types:
TINYINT, SMALLINT, INT, and BIGINT, which are equivalent to Java’s byte, short, int,
and long primitive types, respectively (they are 1-byte, 2-byte, 4-byte, and 8-byte signed
integers).
Hive’s floating-point types, FLOAT and DOUBLE, correspond to Java’s float and double,
which are 32-bit and 64-bit floating-point numbers.
The DECIMAL data type is used to represent arbitrary-precision decimals, like Java’s
BigDecimal, and are commonly used for representing currency values. DECIMAL values
are stored as unscaled integers. The precision is the number of digits in the unscaled
value, and the scale is the number of digits to the right of the decimal point. So, for
example, DECIMAL(5,2) stores numbers between −999.99 and 999.99. If the scale is
omitted then it defaults to 0, so DECIMAL(5)stores numbers in the range −99,999 to
99,999 (i.e., integers). If the precision is omitted then it defaults to 10, so DECIMAL is
equivalent to DECIMAL(10,0). The maximum allowed precision is 38, and the scale must
be no larger than the precision.
There are three Hive data types for storing text. STRING is a variable-length character
string with no declared maximum length. (The theoretical maximum size STRING that
may be stored is 2 GB, although in practice it may be inefficient to materialize such large
values. Sqoop has large object support; see “Importing Large Objects” on page 415.)
VARCHAR types are similar except they are declared with a maximum length between 1
HiveQL | 487

and 65355; for example, VARCHAR(100). CHAR types are fixed-length strings that are
padded with trailing spaces if necessary; for example, CHAR(100). Trailing spaces are
ignored for the purposes of string comparison of CHAR values.
The BINARY data type is for storing variable-length binary data.
The TIMESTAMP data type stores timestamps with nanosecond precision. Hive comes
with UDFs for converting between Hive timestamps, Unix timestamps (seconds since
the Unix epoch), and strings, which makes most common date operations tractable.
TIMESTAMP does not encapsulate a time zone; however, the to_utc_timestamp and
from_utc_timestamp functions make it possible to do time zone conversions.
The DATE data type stores a date with year, month, and day components.
Complex types
Hive has four complex types: ARRAY, MAP, STRUCT, and UNION. ARRAY and MAP are like
their namesakes in Java, whereas a STRUCT is a record type that encapsulates a set of
named fields. A UNION specifies a choice of data types; values must match exactly one
of these types.
Complex types permit an arbitrary level of nesting. Complex type declarations must
specify the type of the fields in the collection, using an angled bracket notation, as
illustrated in this table definition with three columns (one for each complex type):
CREATE TABLE complex (
c1 ARRAY<INT>,
c2 MAP<STRING, INT>,
c3 STRUCT<a:STRING, b:INT, c:DOUBLE>,
c4 UNIONTYPE<STRING, INT>
);
If we load the table with one row of data for ARRAY, MAP, STRUCT, and UNION, as shown
in the “Literal examples” column in Table 17-3 (we’ll see the file format needed to do
this in “Storage Formats” on page 496), the following query demonstrates the field accessor
operators for each type:
hive> SELECT c1[0], c2['b'], c3.c, c4 FROM complex;
1 2 1.0 {1:63}
Operators and Functions
The usual set of SQL operators is provided by Hive: relational operators (such as x =
'a' for testing equality, x IS NULL for testing nullity, and x LIKE 'a%' for pattern
matching), arithmetic operators (such as x + 1 for addition), and logical operators (such
as x OR y for logical OR). The operators match those in MySQL, which deviates from
SQL-92 because || is logical OR, not string concatenation. Use the concat function for
the latter in both MySQL and Hive.
488 | Chapter 17: Hive

4. Or see the Hive function reference.
Hive comes with a large number of built-in functions—too many to list here—divided
into categories that include mathematical and statistical functions, string functions, date
functions (for operating on string representations of dates), conditional functions, ag‐
gregate functions, and functions for working with XML (using the xpath function) and
JSON.
You can retrieve a list of functions from the Hive shell by typing SHOW FUNCTIONS.4 To
get brief usage instructions for a particular function, use the DESCRIBE command:
hive> DESCRIBE FUNCTION length;
length(str | binary) - Returns the length of str or number of bytes in binary
data
In the case when there is no built-in function that does what you want, you can write
your own; see “User-Defined Functions” on page 510.
Conversions
Primitive types form a hierarchy that dictates the implicit type conversions Hive will
perform in function and operator expressions. For example, a TINYINT will be converted
to an INT if an expression expects an INT; however, the reverse conversion will not occur,
and Hive will return an error unless the CAST operator is used.
The implicit conversion rules can be summarized as follows. Any numeric type can be
implicitly converted to a wider type, or to a text type (STRING, VARCHAR, CHAR). All the
text types can be implicitly converted to another text type. Perhaps surprisingly, they
can also be converted to DOUBLE or DECIMAL. BOOLEAN types cannot be converted to any
other type, and they cannot be implicitly converted to any other type in expressions.
TIMESTAMP and DATE can be implicitly converted to a text type.
You can perform explicit type conversion using CAST. For example, CAST('1' AS INT)
will convert the string '1' to the integer value 1. If the cast fails—as it does in
CAST('X' AS INT), for example—the expression returns NULL.
Tables
A Hive table is logically made up of the data being stored and the associated metadata
describing the layout of the data in the table. The data typically resides in HDFS, al‐
though it may reside in any Hadoop filesystem, including the local filesystem or S3.
Hive stores the metadata in a relational database and not in, say, HDFS (see “The Met‐
astore” on page 480).
In this section, we look in more detail at how to create tables, the different physical
storage formats that Hive offers, and how to import data into tables.
Tables | 489

5. The move will succeed only if the source and target filesystems are the same. Also, there is a special case when
the LOCAL keyword is used, where Hive will copy the data from the local filesystem into Hive’s warehouse
directory (even if it, too, is on the same local filesystem). In all other cases, though, LOAD is a move operation
and is best thought of as such.
Multiple Database/Schema Support
Many relational databases have a facility for multiple namespaces, which allows users
and applications to be segregated into different databases or schemas. Hive supports the
same facility and provides commands such as CREATE DATABASE dbname, USE dbname,
and DROP DATABASE dbname. You can fully qualify a table by writing dbname.table
name. If no database is specified, tables belong to the default database.
Managed Tables and External Tables
When you create a table in Hive, by default Hive will manage the data, which means
that Hive moves the data into its warehouse directory. Alternatively, you may create an
external table, which tells Hive to refer to the data that is at an existing location outside
the warehouse directory.
The difference between the two table types is seen in the LOAD and DROP semantics. Let’s
consider a managed table first.
When you load data into a managed table, it is moved into Hive’s warehouse directory.
For example, this:
CREATE TABLE managed_table (dummy STRING);
LOAD DATA INPATH '/user/tom/data.txt' INTO table managed_table;
will move the file hdfs://user/tom/data.txt into Hive’s warehouse directory for the
managed_table table, which is hdfs://user/hive/warehouse/managed_table.5
The load operation is very fast because it is just a move or re‐
name within a filesystem. However, bear in mind that Hive does
not check that the files in the table directory conform to the sche‐
ma declared for the table, even for managed tables. If there is a
mismatch, this will become apparent at query time, often by the
query returning NULL for a missing field. You can check that the
data is being parsed correctly by issuing a simple SELECT state‐
ment to retrieve a few rows directly from the table.
If the table is later dropped, using:
DROP TABLE managed_table;
490 | Chapter 17: Hive

6. You can also use INSERT OVERWRITE DIRECTORY to export data to a Hadoop filesystem.
the table, including its metadata and its data, is deleted. It bears repeating that since the
initial LOAD performed a move operation, and the DROP performed a delete operation,
the data no longer exists anywhere. This is what it means for Hive to manage the data.
An external table behaves differently. You control the creation and deletion of the data.
The location of the external data is specified at table creation time:
CREATE EXTERNAL TABLE external_table (dummy STRING)
LOCATION '/user/tom/external_table';
LOAD DATA INPATH '/user/tom/data.txt' INTO TABLE external_table;
With the EXTERNAL keyword, Hive knows that it is not managing the data, so it doesn’t
move it to its warehouse directory. Indeed, it doesn’t even check whether the external
location exists at the time it is defined. This is a useful feature because it means you can
create the data lazily after creating the table.
When you drop an external table, Hive will leave the data untouched and only delete
the metadata.
So how do you choose which type of table to use? In most cases, there is not much
difference between the two (except of course for the difference in DROP semantics), so
it is a just a matter of preference. As a rule of thumb, if you are doing all your processing
with Hive, then use managed tables, but if you wish to use Hive and other tools on the
same dataset, then use external tables. A common pattern is to use an external table to
access an initial dataset stored in HDFS (created by another process), then use a Hive
transform to move the data into a managed Hive table. This works the other way around,
too; an external table (not necessarily on HDFS) can be used to export data from Hive
for other applications to use.6
Another reason for using external tables is when you wish to associate multiple schemas
with the same dataset.
Partitions and Buckets
Hive organizes tables into partitions—a way of dividing a table into coarse-grained parts
based on the value of a partition column, such as a date. Using partitions can make it
faster to do queries on slices of the data.
Tables or partitions may be subdivided further into buckets to give extra structure to
the data that may be used for more efficient queries. For example, bucketing by user ID
means we can quickly evaluate a user-based query by running it on a randomized sample
of the total set of users.
Tables | 491

7. However, partitions may be added to or removed from a table after creation using an ALTER TABLE statement.
Partitions
To take an example where partitions are commonly used, imagine logfiles where each
record includes a timestamp. If we partition by date, then records for the same date will
be stored in the same partition. The advantage to this scheme is that queries that are
restricted to a particular date or set of dates can run much more efficiently, because they
only need to scan the files in the partitions that the query pertains to. Notice that par‐
titioning doesn’t preclude more wide-ranging queries: it is still feasible to query the
entire dataset across many partitions.
A table may be partitioned in multiple dimensions. For example, in addition to parti‐
tioning logs by date, we might also subpartition each date partition by country to permit
efficient queries by location.
Partitions are defined at table creation time using the PARTITIONED BY clause,7 which
takes a list of column definitions. For the hypothetical logfiles example, we might define
a table with records comprising a timestamp and the log line itself:
CREATE TABLE logs (ts BIGINT, line STRING)
PARTITIONED BY (dt STRING, country STRING);
When we load data into a partitioned table, the partition values are specified explicitly:
LOAD DATA LOCAL INPATH 'input/hive/partitions/file1'
INTO TABLE logs
PARTITION (dt='2001-01-01', country='GB');
At the filesystem level, partitions are simply nested subdirectories of the table directory.
After loading a few more files into the logs table, the directory structure might look
like this:
/user/hive/warehouse/logs
├── dt=2001-01-01/
│ ├── country=GB/
│ │ ├── file1
│ │ └── file2
│ └── country=US/
│ └── file3
└── dt=2001-01-02/
├── country=GB/
│ └── file4
└── country=US/
├── file5
└── file6
The logs table has two date partitions (2001-01-01 and 2001-01-02, corresponding to
subdirectories called dt=2001-01-01 and dt=2001-01-02); and two country subparti‐
492 | Chapter 17: Hive

tions (GB and US, corresponding to nested subdirectories called country=GB and coun
try=US). The datafiles reside in the leaf directories.
We can ask Hive for the partitions in a table using SHOW PARTITIONS:
hive> SHOW PARTITIONS logs;
dt=2001-01-01/country=GB
dt=2001-01-01/country=US
dt=2001-01-02/country=GB
dt=2001-01-02/country=US
One thing to bear in mind is that the column definitions in the PARTITIONED BY clause
are full-fledged table columns, called partition columns; however, the datafiles do not
contain values for these columns, since they are derived from the directory names.
You can use partition columns in SELECT statements in the usual way. Hive performs
input pruning to scan only the relevant partitions. For example:
SELECT ts, dt, line
FROM logs
WHERE country='GB';
will only scan file1, file2, and file4. Notice, too, that the query returns the values of the
dt partition column, which Hive reads from the directory names since they are not in
the datafiles.
Buckets
There are two reasons why you might want to organize your tables (or partitions) into
buckets. The first is to enable more efficient queries. Bucketing imposes extra structure
on the table, which Hive can take advantage of when performing certain queries. In
particular, a join of two tables that are bucketed on the same columns—which include
the join columns—can be efficiently implemented as a map-side join.
The second reason to bucket a table is to make sampling more efficient. When working
with large datasets, it is very convenient to try out queries on a fraction of your dataset
while you are in the process of developing or refining them. We will see how to do
efficient sampling at the end of this section.
First, let’s see how to tell Hive that a table should be bucketed. We use the CLUSTERED
BY clause to specify the columns to bucket on and the number of buckets:
CREATE TABLE bucketed_users (id INT, name STRING)
CLUSTERED BY (id) INTO 4 BUCKETS;
Here we are using the user ID to determine the bucket (which Hive does by hashing the
value and reducing modulo the number of buckets), so any particular bucket will ef‐
fectively have a random set of users in it.
Tables | 493

In the map-side join case, where the two tables are bucketed in the same way, a mapper
processing a bucket of the left table knows that the matching rows in the right table are
in its corresponding bucket, so it need only retrieve that bucket (which is a small fraction
of all the data stored in the right table) to effect the join. This optimization also works
when the number of buckets in the two tables are multiples of each other; they do not
have to have exactly the same number of buckets. The HiveQL for joining two bucketed
tables is shown in “Map joins” on page 507.
The data within a bucket may additionally be sorted by one or more columns. This
allows even more efficient map-side joins, since the join of each bucket becomes an
efficient merge sort. The syntax for declaring that a table has sorted buckets is:
CREATE TABLE bucketed_users (id INT, name STRING)
CLUSTERED BY (id) SORTED BY (id ASC) INTO 4 BUCKETS;
How can we make sure the data in our table is bucketed? Although it’s possible to load
data generated outside Hive into a bucketed table, it’s often easier to get Hive to do the
bucketing, usually from an existing table.
Hive does not check that the buckets in the datafiles on disk are
consistent with the buckets in the table definition (either in num‐
ber or on the basis of bucketing columns). If there is a mismatch,
you may get an error or undefined behavior at query time. For this
reason, it is advisable to get Hive to perform the bucketing.
Take an unbucketed users table:
hive> SELECT * FROM users;
0 Nat
2 Joe
3 Kay
4 Ann
To populate the bucketed table, we need to set the hive.enforce.bucketing property
to true so that Hive knows to create the number of buckets declared in the table defi‐
nition. Then it is just a matter of using the INSERT command:
INSERT OVERWRITE TABLE bucketed_users
SELECT * FROM users;
Physically, each bucket is just a file in the table (or partition) directory. The filename is
not important, but bucket n is the nth file when arranged in lexicographic order. In fact,
buckets correspond to MapReduce output file partitions: a job will produce as many
buckets (output files) as reduce tasks. We can see this by looking at the layout of the
bucketed_users table we just created. Running this command:
hive> dfs -ls /user/hive/warehouse/bucketed_users;
494 | Chapter 17: Hive

8. The fields appear to run together when displaying the raw file because the separator character in the output
is a nonprinting control character. The control characters used are explained in the next section.
shows that four files were created, with the following names (the names are generated
by Hive):
000000_0
000001_0
000002_0
000003_0
The first bucket contains the users with IDs 0 and 4, since for an INT the hash
is the integer itself, and the value is reduced modulo the number of buckets—four, in
this case:8
hive> dfs -cat /user/hive/warehouse/bucketed_users/000000_0;
0Nat
4Ann
We can see the same thing by sampling the table using the TABLESAMPLE clause, which
restricts the query to a fraction of the buckets in the table rather than the whole table:
hive> SELECT * FROM bucketed_users
> TABLESAMPLE(BUCKET 1 OUT OF 4 ON id);
4 Ann
0 Nat
Bucket numbering is 1-based, so this query retrieves all the users from the first of four
buckets. For a large, evenly distributed dataset, approximately one-quarter of the table’s
rows would be returned. It’s possible to sample a number of buckets by specifying a
different proportion (which need not be an exact multiple of the number of buckets, as
sampling is not intended to be a precise operation). For example, this query returns half
of the buckets:
hive> SELECT * FROM bucketed_users
> TABLESAMPLE(BUCKET 1 OUT OF 2 ON id);
4 Ann
0 Nat
2 Joe
Sampling a bucketed table is very efficient because the query only has to read the buckets
that match the TABLESAMPLE clause. Contrast this with sampling a nonbucketed table
using the rand() function, where the whole input dataset is scanned, even if only a very
small sample is needed:
hive> SELECT * FROM users
> TABLESAMPLE(BUCKET 1 OUT OF 4 ON rand());
2 Joe
Tables | 495

9. The default format can be changed by setting the property hive.default.fileformat.
Storage Formats
There are two dimensions that govern table storage in Hive: the row format and the file
format. The row format dictates how rows, and the fields in a particular row, are stored.
In Hive parlance, the row format is defined by a SerDe, a portmanteau word for a
Serializer-Deserializer.
When acting as a deserializer, which is the case when querying a table, a SerDe will
deserialize a row of data from the bytes in the file to objects used internally by Hive to
operate on that row of data. When used as a serializer, which is the case when performing
an INSERT or CTAS (see “Importing Data” on page 500), the table’s SerDe will serialize
Hive’s internal representation of a row of data into the bytes that are written to the output
file.
The file format dictates the container format for fields in a row. The simplest format is
a plain-text file, but there are row-oriented and column-oriented binary formats avail‐
able, too.
The default storage format: Delimited text
When you create a table with no ROW FORMAT or STORED AS clauses, the default format
is delimited text with one row per line.9
The default row delimiter is not a tab character, but the Ctrl-A character from the set
of ASCII control codes (it has ASCII code 1). The choice of Ctrl-A, sometimes written
as ^A in documentation, came about because it is less likely to be a part of the field text
than a tab character. There is no means for escaping delimiter characters in Hive, so it
is important to choose ones that don’t occur in data fields.
The default collection item delimiter is a Ctrl-B character, used to delimit items in an
ARRAY or STRUCT, or in key-value pairs in a MAP. The default map key delimiter is a Ctrl-
C character, used to delimit the key and value in a MAP. Rows in a table are delimited by
a newline character.
496 | Chapter 17: Hive

The preceding description of delimiters is correct for the usual case
of flat data structures, where the complex types contain only primi‐
tive types. For nested types, however, this isn’t the whole story, and
in fact the level of the nesting determines the delimiter.
For an array of arrays, for example, the delimiters for the outer array
are Ctrl-B characters, as expected, but for the inner array they are
Ctrl-C characters, the next delimiter in the list. If you are unsure
which delimiters Hive uses for a particular nested structure, you can
run a command like:
CREATE TABLE nested
AS
SELECT array(array(1, 2), array(3, 4))
FROM dummy;
and then use hexdump or something similar to examine the delim‐
iters in the output file.
Hive actually supports eight levels of delimiters, corresponding to
ASCII codes 1, 2, ... 8, but you can override only the first three.
Thus, the statement:
CREATE TABLE ...;
is identical to the more explicit:
CREATE TABLE ...
ROW FORMAT DELIMITED
FIELDS TERMINATED BY '\001'
COLLECTION ITEMS TERMINATED BY '\002'
MAP KEYS TERMINATED BY '\003'
LINES TERMINATED BY '\n'
STORED AS TEXTFILE;
Notice that the octal form of the delimiter characters can be used—001 for Ctrl-A, for
instance.
Internally, Hive uses a SerDe called LazySimpleSerDe for this delimited format, along
with the line-oriented MapReduce text input and output formats we saw in Chapter 8.
The “lazy” prefix comes about because it deserializes fields lazily—only as they are ac‐
cessed. However, it is not a compact format because fields are stored in a verbose textual
format, so a Boolean value, for instance, is written as the literal string true or false.
The simplicity of the format has a lot going for it, such as making it easy to process with
other tools, including MapReduce programs or Streaming, but there are more compact
and performant binary storage formats that you might consider using. These are dis‐
cussed next.
Tables | 497

Binary storage formats: Sequence files, Avro datafiles, Parquet files, RCFiles, and ORCFiles
Using a binary format is as simple as changing the STORED AS clause in the CREATE
TABLE statement. In this case, the ROW FORMAT is not specified, since the format is con‐
trolled by the underlying binary file format.
Binary formats can be divided into two categories: row-oriented formats and column-
oriented formats. Generally speaking, column-oriented formats work well when queries
access only a small number of columns in the table, whereas row-oriented formats are
appropriate when a large number of columns of a single row are needed for processing
at the same time.
The two row-oriented formats supported natively in Hive are Avro datafiles (see Chap‐
ter 12) and sequence files (see “SequenceFile” on page 127). Both are general-purpose,
splittable, compressible formats; in addition, Avro supports schema evolution and mul‐
tiple language bindings. From Hive 0.14.0, a table can be stored in Avro format using:
SET hive.exec.compress.output=true;
SET avro.output.codec=snappy;
CREATE TABLE ... STORED AS AVRO;
Notice that compression is enabled on the table by setting the relevant properties.
Similarly, the declaration STORED AS SEQUENCEFILE can be used to store sequence files
in Hive. The properties for compression are listed in “Using Compression in MapRe‐
duce” on page 107.
Hive has native support for the Parquet (see Chapter 13), RCFile, and ORCFile column-
oriented binary formats (see “Other File Formats and Column-Oriented Formats” on
page 136). Here is an example of creating a copy of a table in Parquet format using
CREATE TABLE...AS SELECT (see “CREATE TABLE...AS SELECT” on page 501):
CREATE TABLE users_parquet STORED AS PARQUET
AS
SELECT * FROM users;
Using a custom SerDe: RegexSerDe
Let’s see how to use a custom SerDe for loading data. We’ll use a contrib SerDe that uses
a regular expression for reading the fixed-width station metadata from a text file:
CREATE TABLE stations (usaf STRING, wban STRING, name STRING)
ROW FORMAT SERDE 'org.apache.hadoop.hive.contrib.serde2.RegexSerDe'
WITH SERDEPROPERTIES (
"input.regex" = "(\\d{6}) (\\d{5}) (.{29}) .*"
);
In previous examples, we have used the DELIMITED keyword to refer to delimited text
in the ROW FORMAT clause. In this example, we instead specify a SerDe with the SERDE
498 | Chapter 17: Hive

10. Sometimes you need to use parentheses for regular expression constructs that you don’t want to count as a
capturing group—for example, the pattern (ab)+ for matching a string of one or more ab characters. The
solution is to use a noncapturing group, which has a ? character after the first parenthesis. There are various
noncapturing group constructs (see the Java documentation), but in this example we could use (?:ab)+ to
avoid capturing the group as a Hive column.
keyword and the fully qualified classname of the Java class that implements the SerDe,
org.apache.hadoop.hive.contrib.serde2.RegexSerDe.
SerDes can be configured with extra properties using the WITH SERDEPROPERTIES clause.
Here we set the input.regex property, which is specific to RegexSerDe.
input.regex is the regular expression pattern to be used during deserialization to turn
the line of text forming the row into a set of columns. Java regular expression syntax is
used for the matching, and columns are formed from capturing groups of parentheses.
10 In this example, there are three capturing groups for usaf (a six-digit identifier), wban
(a five-digit identifier), and name (a fixed-width column of 29 characters).
To populate the table, we use a LOAD DATA statement as before:
LOAD DATA LOCAL INPATH "input/ncdc/metadata/stations-fixed-width.txt"
INTO TABLE stations;
Recall that LOAD DATA copies or moves the files to Hive’s warehouse directory (in this
case, it’s a copy because the source is the local filesystem). The table’s SerDe is not used
for the load operation.
When we retrieve data from the table the SerDe is invoked for deserialization, as we can
see from this simple query, which correctly parses the fields for each row:
hive> SELECT * FROM stations LIMIT 4;
010000 99999 BOGUS NORWAY
010003 99999 BOGUS NORWAY
010010 99999 JAN MAYEN
010013 99999 ROST
As this example demonstrates, RegexSerDe can be useful for getting data into Hive, but
due to its inefficiency it should not be used for general-purpose storage. Consider
copying the data into a binary storage format instead.
Storage handlers
Storage handlers are used for storage systems that Hive cannot access natively, such as
HBase. Storage handlers are specified using a STORED BY clause, instead of the ROW
FORMAT and STORED AS clauses. For more information on HBase integration, see the
Hive wiki.
Tables | 499

Importing Data
We’ve already seen how to use the LOAD DATA operation to import data into a Hive table
(or partition) by copying or moving files to the table’s directory. You can also populate
a table with data from another Hive table using an INSERT statement, or at creation time
using the CTAS construct, which is an abbreviation used to refer to CREATE TABLE...AS
SELECT.
If you want to import data from a relational database directly into Hive, have a look at
Sqoop; this is covered in “Imported Data and Hive” on page 413.
Inserts
Here’s an example of an INSERT statement:
INSERT OVERWRITE TABLE target
SELECT col1, col2
FROM source;
For partitioned tables, you can specify the partition to insert into by supplying a
PARTITION clause:
INSERT OVERWRITE TABLE target
PARTITION (dt='2001-01-01')
SELECT col1, col2
FROM source;
The OVERWRITE keyword means that the contents of the target table (for the first ex‐
ample) or the 2001-01-01 partition (for the second example) are replaced by the results
of the SELECT statement. If you want to add records to an already populated nonparti‐
tioned table or partition, use INSERT INTO TABLE.
You can specify the partition dynamically by determining the partition value from the
SELECT statement:
INSERT OVERWRITE TABLE target
PARTITION (dt)
SELECT col1, col2, dt
FROM source;
This is known as a dynamic partition insert.
From Hive 0.14.0, you can use the INSERT INTO TABLE...VALUES
statement for inserting a small collection of records specified in lit‐
eral form.
500 | Chapter 17: Hive

Multitable insert
In HiveQL, you can turn the INSERT statement around and start with the FROM clause
for the same effect:
FROM source
INSERT OVERWRITE TABLE target
SELECT col1, col2;
The reason for this syntax becomes clear when you see that it’s possible to have multiple
INSERT clauses in the same query. This so-called multitable insert is more efficient than
multiple INSERT statements because the source table needs to be scanned only once to
produce the multiple disjoint outputs.
Here’s an example that computes various statistics over the weather dataset:
FROM records2
INSERT OVERWRITE TABLE stations_by_year
SELECT year, COUNT(DISTINCT station)
GROUP BY year
INSERT OVERWRITE TABLE records_by_year
SELECT year, COUNT(1)
GROUP BY year
INSERT OVERWRITE TABLE good_records_by_year
SELECT year, COUNT(1)
WHERE temperature != 9999 AND quality IN (0, 1, 4, 5, 9)
GROUP BY year;
There is a single source table (records2), but three tables to hold the results from three
different queries over the source.
CREATE TABLE...AS SELECT
It’s often very convenient to store the output of a Hive query in a new table, perhaps
because it is too large to be dumped to the console or because there are further processing
steps to carry out on the result.
The new table’s column definitions are derived from the columns retrieved by the
SELECT clause. In the following query, the target table has two columns named col1
and col2 whose types are the same as the ones in the source table:
CREATE TABLE target
AS
SELECT col1, col2
FROM source;
A CTAS operation is atomic, so if the SELECT query fails for some reason, the table is
not created.
Tables | 501

Altering Tables
Because Hive uses the schema-on-read approach, it’s flexible in permitting a table’s
definition to change after the table has been created. The general caveat, however, is that
in many cases, it is up to you to ensure that the data is changed to reflect the new
structure.
You can rename a table using the ALTER TABLE statement:
ALTER TABLE source RENAME TO target;
In addition to updating the table metadata, ALTER TABLE moves the underlying table
directory so that it reflects the new name. In the current example, /user/hive/warehouse/
source is renamed to /user/hive/warehouse/target. (An external table’s underlying
directory is not moved; only the metadata is updated.)
Hive allows you to change the definition for columns, add new columns, or even replace
all existing columns in a table with a new set.
For example, consider adding a new column:
ALTER TABLE target ADD COLUMNS (col3 STRING);
The new column col3 is added after the existing (nonpartition) columns. The datafiles
are not updated, so queries will return null for all values of col3 (unless of course there
were extra fields already present in the files). Because Hive does not permit updating
existing records, you will need to arrange for the underlying files to be updated by
another mechanism. For this reason, it is more common to create a new table that defines
new columns and populates them using a SELECT statement.
Changing a column’s metadata, such as a column’s name or data type, is more straight‐
forward, assuming that the old data type can be interpreted as the new data type.
To learn more about how to alter a table’s structure, including adding and dropping
partitions, changing and replacing columns, and changing table and SerDe properties,
see the Hive wiki.
Dropping Tables
The DROP TABLE statement deletes the data and metadata for a table. In the case of
external tables, only the metadata is deleted; the data is left untouched.
If you want to delete all the data in a table but keep the table definition, use TRUNCATE
TABLE. For example:
TRUNCATE TABLE my_table;
This doesn’t work for external tables; instead, use dfs -rmr (from the Hive shell) to
remove the external table directory directly.
502 | Chapter 17: Hive

11. This is a reworking in Hive of the discussion in “Secondary Sort” on page 262.
In a similar vein, if you want to create a new, empty table with the same schema as
another table, then use the LIKE keyword:
CREATE TABLE new_table LIKE existing_table;
Querying Data
This section discusses how to use various forms of the SELECT statement to retrieve data
from Hive.
Sorting and Aggregating
Sorting data in Hive can be achieved by using a standard ORDER BY clause. ORDER BY
performs a parallel total sort of the input (like that described in “Total Sort” on page
259). When a globally sorted result is not required—and in many cases it isn’t—you can
use Hive’s nonstandard extension, SORT BY, instead. SORT BY produces a sorted file per
reducer.
In some cases, you want to control which reducer a particular row goes to—typically so
you can perform some subsequent aggregation. This is what Hive’s DISTRIBUTE BY
clause does. Here’s an example to sort the weather dataset by year and temperature, in
such a way as to ensure that all the rows for a given year end up in the same reducer
partition:11
hive> FROM records2
> SELECT year, temperature
> DISTRIBUTE BY year
> SORT BY year ASC, temperature DESC;
1949 111
1949 78
1950 22
1950 0
1950 -11
A follow-on query (or a query that nests this query as a subquery; see “Subqueries” on
page 508) would be able to use the fact that each year’s temperatures were grouped and
sorted (in descending order) in the same file.
If the columns for SORT BY and DISTRIBUTE BY are the same, you can use CLUSTER
BY as a shorthand for specifying both.
MapReduce Scripts
Using an approach like Hadoop Streaming, the TRANSFORM, MAP, and REDUCE clauses
make it possible to invoke an external script or program from Hive. Suppose we want
Querying Data | 503

to use a script to filter out rows that don’t meet some condition, such as the script in
Example 17-1, which removes poor-quality readings.
Example 17-1. Python script to filter out poor-quality weather records
#!/usr/bin/env python
import re
import sys
for line in sys.stdin:
(year, temp, q) = line.strip().split()
if (temp != "9999" and re.match("[01459]", q)):
print "%s\t%s" % (year, temp)
We can use the script as follows:
hive> ADD FILE /Users/tom/book-workspace/hadoop-book/ch17-hive/
src/main/python/is_good_quality.py;
hive> FROM records2
> SELECT TRANSFORM(year, temperature, quality)
> USING 'is_good_quality.py'
> AS year, temperature;
1950 0
1950 22
1950 -11
1949 111
1949 78
Before running the query, we need to register the script with Hive. This is so Hive knows
to ship the file to the Hadoop cluster (see “Distributed Cache” on page 274).
The query itself streams the year, temperature, and quality fields as a tab-separated
line to the is_good_quality.py script, and parses the tab-separated output into year and
temperature fields to form the output of the query.
This example has no reducers. If we use a nested form for the query, we can specify a
map and a reduce function. This time we use the MAP and REDUCE keywords, but SELECT
TRANSFORM in both cases would have the same result. (Example 2-10 includes the source
for the max_temperature_reduce.py script):
FROM (
FROM records2
MAP year, temperature, quality
USING 'is_good_quality.py'
AS year, temperature) map_output
REDUCE year, temperature
USING 'max_temperature_reduce.py'
AS year, temperature;
504 | Chapter 17: Hive

Joins
One of the nice things about using Hive, rather than raw MapReduce, is that Hive makes
performing commonly used operations very simple. Join operations are a case in point,
given how involved they are to implement in MapReduce (see “Joins” on page 268).
Inner joins
The simplest kind of join is the inner join, where each match in the input tables results
in a row in the output. Consider two small demonstration tables, sales (which lists the
names of people and the IDs of the items they bought) and things (which lists the item
IDs and their names):
hive> SELECT * FROM sales;
Joe 2
Hank 4
Ali 0
Eve 3
Hank 2
hive> SELECT * FROM things;
2 Tie
4 Coat
3 Hat
1 Scarf
We can perform an inner join on the two tables as follows:
hive> SELECT sales.*, things.*
> FROM sales JOIN things ON (sales.id = things.id);
Joe 2 2 Tie
Hank 4 4 Coat
Eve 3 3 Hat
Hank 2 2 Tie
The table in the FROM clause (sales) is joined with the table in the JOIN clause (things),
using the predicate in the ON clause. Hive only supports equijoins, which means that
only equality can be used in the join predicate, which here matches on the id column
in both tables.
In Hive, you can join on multiple columns in the join predicate by specifying a series
of expressions, separated by AND keywords. You can also join more than two tables by
supplying additional JOIN...ON... clauses in the query. Hive is intelligent about trying
to minimize the number of MapReduce jobs to perform the joins.
Querying Data | 505

12. The order of the tables in the JOIN clauses is significant. It’s generally best to have the largest table last, but
see the Hive wiki for more details, including how to give hints to the Hive planner.
Hive (like MySQL and Oracle) allows you to list the join tables in the
FROM clause and specify the join condition in the WHERE clause of a
SELECT statement. For example, the following is another way of ex‐
pressing the query we just saw:
SELECT sales.*, things.*
FROM sales, things
WHERE sales.id = things.id;
A single join is implemented as a single MapReduce job, but multiple joins can be per‐
formed in less than one MapReduce job per join if the same column is used in the join
condition.12 You can see how many MapReduce jobs Hive will use for any particular
query by prefixing it with the EXPLAIN keyword:
EXPLAIN
SELECT sales.*, things.*
FROM sales JOIN things ON (sales.id = things.id);
The EXPLAIN output includes many details about the execution plan for the query, in‐
cluding the abstract syntax tree, the dependency graph for the stages that Hive will
execute, and information about each stage. Stages may be MapReduce jobs or operations
such as file moves. For even more detail, prefix the query with EXPLAIN EXTENDED.
Hive currently uses a rule-based query optimizer for determining how to execute a
query, but a cost-based optimizer is available from Hive 0.14.0.
Outer joins
Outer joins allow you to find nonmatches in the tables being joined. In the current
example, when we performed an inner join, the row for Ali did not appear in the output,
because the ID of the item she purchased was not present in the things table. If we
change the join type to LEFT OUTER JOIN, the query will return a row for every row in
the left table (sales), even if there is no corresponding row in the table it is being joined
to (things):
hive> SELECT sales.*, things.*
> FROM sales LEFT OUTER JOIN things ON (sales.id = things.id);
Joe 2 2 Tie
Hank 4 4 Coat
Ali 0 NULL NULL
Eve 3 3 Hat
Hank 2 2 Tie
Notice that the row for Ali is now returned, and the columns from the things table are
NULL because there is no match.
506 | Chapter 17: Hive

Hive also supports right outer joins, which reverses the roles of the tables relative to the
left join. In this case, all items from the things table are included, even those that weren’t
purchased by anyone (a scarf):
hive> SELECT sales.*, things.*
> FROM sales RIGHT OUTER JOIN things ON (sales.id = things.id);
Joe 2 2 Tie
Hank 2 2 Tie
Hank 4 4 Coat
Eve 3 3 Hat
NULL NULL 1 Scarf
Finally, there is a full outer join, where the output has a row for each row from both
tables in the join:
hive> SELECT sales.*, things.*
> FROM sales FULL OUTER JOIN things ON (sales.id = things.id);
Ali 0 NULL NULL
NULL NULL 1 Scarf
Hank 2 2 Tie
Joe 2 2 Tie
Eve 3 3 Hat
Hank 4 4 Coat
Semi joins
Consider this IN subquery, which finds all the items in the things table that are in the
sales table:
SELECT *
FROM things
WHERE things.id IN (SELECT id from sales);
We can also express it as follows:
hive> SELECT *
> FROM things LEFT SEMI JOIN sales ON (sales.id = things.id);
2 Tie
4 Coat
3 Hat
There is a restriction that we must observe for LEFT SEMI JOIN queries: the right table
(sales) may appear only in the ON clause. It cannot be referenced in a SELECT expression,
for example.
Map joins
Consider the original inner join again:
SELECT sales.*, things.*
FROM sales JOIN things ON (sales.id = things.id);
Querying Data | 507

If one table is small enough to fit in memory, as things is here, Hive can load it into
memory to perform the join in each of the mappers. This is called a map join.
The job to execute this query has no reducers, so this query would not work for a RIGHT
or FULL OUTER JOIN, since absence of matching can be detected only in an aggregating
(reduce) step across all the inputs.
Map joins can take advantage of bucketed tables (see “Buckets” on page 493), since a
mapper working on a bucket of the left table needs to load only the corresponding
buckets of the right table to perform the join. The syntax for the join is the same as for
the in-memory case shown earlier; however, you also need to enable the optimization
with the following:
SET hive.optimize.bucketmapjoin=true;
Subqueries
A subquery is a SELECT statement that is embedded in another SQL statement. Hive has
limited support for subqueries, permitting a subquery in the FROM clause of a SELECT
statement, or in the WHERE clause in certain cases.
Hive allows uncorrelated subqueries, where the subquery is a self-
contained query referenced by an IN or EXISTS statement in the WHERE
clause. Correlated subqueries, where the subquery references the out‐
er query, are not currently supported.
The following query finds the mean maximum temperature for every year and weather
station:
SELECT station, year, AVG(max_temperature)
FROM (
SELECT station, year, MAX(temperature) AS max_temperature
FROM records2
WHERE temperature != 9999 AND quality IN (0, 1, 4, 5, 9)
GROUP BY station, year
) mt
GROUP BY station, year;
The FROM subquery is used to find the maximum temperature for each station/date
combination, and then the outer query uses the AVG aggregate function to find the
average of the maximum temperature readings for each station/date combination.
The outer query accesses the results of the subquery like it does a table, which is why
the subquery must be given an alias (mt). The columns of the subquery have to be given
unique names so that the outer query can refer to them.
508 | Chapter 17: Hive

Views
A view is a sort of “virtual table” that is defined by a SELECT statement. Views can be
used to present data to users in a way that differs from the way it is actually stored on
disk. Often, the data from existing tables is simplified or aggregated in a particular way
that makes it convenient for further processing. Views may also be used to restrict users’
access to particular subsets of tables that they are authorized to see.
In Hive, a view is not materialized to disk when it is created; rather, the view’s SELECT
statement is executed when the statement that refers to the view is run. If a view performs
extensive transformations on the base tables or is used frequently, you may choose to
manually materialize it by creating a new table that stores the contents of the view (see
“CREATE TABLE...AS SELECT” on page 501).
We can use views to rework the query from the previous section for finding the mean
maximum temperature for every year and weather station. First, let’s create a view for
valid records—that is, records that have a particular quality value:
CREATE VIEW valid_records
AS
SELECT *
FROM records2
WHERE temperature != 9999 AND quality IN (0, 1, 4, 5, 9);
When we create a view, the query is not run; it is simply stored in the metastore. Views
are included in the output of the SHOW TABLES command, and you can see more details
about a particular view, including the query used to define it, by issuing the DESCRIBE
EXTENDED view_name command.
Next, let’s create a second view of maximum temperatures for each station and year. It
is based on the valid_records view:
CREATE VIEW max_temperatures (station, year, max_temperature)
AS
SELECT station, year, MAX(temperature)
FROM valid_records
GROUP BY station, year;
In this view definition, we list the column names explicitly. We do this because the
maximum temperature column is an aggregate expression, and otherwise Hive would
create a column alias for us (such as _c2). We could equally well have used an AS clause
in the SELECT to name the column.
With the views in place, we can now use them by running a query:
SELECT station, year, AVG(max_temperature)
FROM max_temperatures
GROUP BY station, year;
Querying Data | 509

The result of the query is the same as that of running the one that uses a subquery. In
particular, Hive creates the same number of MapReduce jobs for both: two in each case,
one for each GROUP BY. This example shows that Hive can combine a query on a view
into a sequence of jobs that is equivalent to writing the query without using a view. In
other words, Hive won’t needlessly materialize a view, even at execution time.
Views in Hive are read-only, so there is no way to load or insert data into an underlying
base table via a view.
User-Defined Functions
Sometimes the query you want to write can’t be expressed easily (or at all) using the
built-in functions that Hive provides. By allowing you to write a user-defined function
(UDF), Hive makes it easy to plug in your own processing code and invoke it from a
Hive query.
UDFs have to be written in Java, the language that Hive itself is written in. For other
languages, consider using a SELECT TRANSFORM query, which allows you to stream data
through a user-defined script (“MapReduce Scripts” on page 503).
There are three types of UDF in Hive: (regular) UDFs, user-defined aggregate functions
(UDAFs), and user-defined table-generating functions (UDTFs). They differ in the
number of rows that they accept as input and produce as output:
•A UDF operates on a single row and produces a single row as its output. Most
functions, such as mathematical functions and string functions, are of this type.
•A UDAF works on multiple input rows and creates a single output row. Aggregate
functions include such functions as COUNT and MAX.
•A UDTF operates on a single row and produces multiple rows—a table—as output.
Table-generating functions are less well known than the other two types, so let’s look at
an example. Consider a table with a single column, x, which contains arrays of strings.
It’s instructive to take a slight detour to see how the table is defined and populated:
CREATE TABLE arrays (x ARRAY<STRING>)
ROW FORMAT DELIMITED
FIELDS TERMINATED BY '\001'
COLLECTION ITEMS TERMINATED BY '\002';
Notice that the ROW FORMAT clause specifies that the entries in the array are delimited by
Ctrl-B characters. The example file that we are going to load has the following contents,
where ^B is a representation of the Ctrl-B character to make it suitable for printing:
a^Bb
c^Bd^Be
510 | Chapter 17: Hive

After running a LOAD DATA command, the following query confirms that the data was
loaded correctly:
hive> SELECT * FROM arrays;
["a","b"]
["c","d","e"]
Next, we can use the explode UDTF to transform this table. This function emits a row
for each entry in the array, so in this case the type of the output column y is STRING. The
result is that the table is flattened into five rows:
hive> SELECT explode(x) AS y FROM arrays;
a
b
c
d
e
SELECT statements using UDTFs have some restrictions (e.g., they cannot retrieve ad‐
ditional column expressions), which make them less useful in practice. For this reason,
Hive supports LATERAL VIEW queries, which are more powerful. LATERAL VIEW queries
are not covered here, but you may find out more about them in the Hive wiki.
Writing a UDF
To illustrate the process of writing and using a UDF, we’ll write a simple UDF to trim
characters from the ends of strings. Hive already has a built-in function called trim, so
we’ll call ours strip. The code for the Strip Java class is shown in Example 17-2.
Example 17-2. A UDF for stripping characters from the ends of strings
package com.hadoopbook.hive;
import org.apache.commons.lang.StringUtils;
import org.apache.hadoop.hive.ql.exec.UDF;
import org.apache.hadoop.io.Text;
public class Strip extends UDF {
private Text result = new Text();
public Text evaluate(Text str) {
if (str == null) {
return null;
}
result.set(StringUtils.strip(str.toString()));
return result;
} public Text evaluate(Text str, String stripChars) {
if (str == null) {
return null;
}
result.set(StringUtils.strip(str.toString(), stripChars));
User-Defined Functions | 511

return result;
}
}
A UDF must satisfy the following two properties:
•A UDF must be a subclass of org.apache.hadoop.hive.ql.exec.UDF.
•A UDF must implement at least one evaluate() method.
The evaluate() method is not defined by an interface, since it may take an arbitrary
number of arguments, of arbitrary types, and it may return a value of arbitrary type.
Hive introspects the UDF to find the evaluate() method that matches the Hive func‐
tion that was invoked.
The Strip class has two evaluate() methods. The first strips leading and trailing
whitespace from the input, and the second can strip any of a set of supplied characters
from the ends of the string. The actual string processing is delegated to the StringUtils
class from the Apache Commons project, which makes the only noteworthy part of the
code the use of Text from the Hadoop Writable library. Hive actually supports Java
primitives in UDFs (and a few other types, such as java.util.List and
java.util.Map), so a signature like:
public String evaluate(String str)
would work equally well. However, by using Text we can take advantage of object reuse,
which can bring efficiency savings, so this is preferred in general.
To use the UDF in Hive, we first need to package the compiled Java class in a JAR file.
You can do this by typing mvn package with the book’s example code. Next, we register
the function in the metastore and give it a name using the CREATE FUNCTION statement:
CREATE FUNCTION strip AS 'com.hadoopbook.hive.Strip'
USING JAR '/path/to/hive-examples.jar';
When using Hive locally, a local file path is sufficient, but on a cluster you should copy
the JAR file into HDFS and use an HDFS URI in the USING JAR clause.
The UDF is now ready to be used, just like a built-in function:
hive> SELECT strip(' bee ') FROM dummy;
bee
hive> SELECT strip('banana', 'ab') FROM dummy;
nan
Notice that the UDF’s name is not case sensitive:
hive> SELECT STRIP(' bee ') FROM dummy;
bee
If you want to remove the function, use the DROP FUNCTION statement:
512 | Chapter 17: Hive

DROP FUNCTION strip;
It’s also possible to create a function for the duration of the Hive session, so it is not
persisted in the metastore, using the TEMPORARY keyword:
ADD JAR /path/to/hive-examples.jar;
CREATE TEMPORARY FUNCTION strip AS 'com.hadoopbook.hive.Strip';
When using temporary functions, it may be useful to create a .hiverc file in your home
directory containing the commands to define your UDFs. The file will be automatically
run at the beginning of each Hive session.
As an alternative to calling ADD JAR at launch time, you can specify a
path where Hive looks for auxiliary JAR files to put on its classpath
(including the task classpath). This technique is useful for automati‐
cally adding your own library of UDFs every time you run Hive.
There are two ways of specifying the path. Either pass the --auxpath
option to the hive command:
% hive --auxpath /path/to/hive-examples.jar
or set the HIVE_AUX_JARS_PATH environment variable before invok‐
ing Hive. The auxiliary path may be a comma-separated list of JAR
file paths or a directory containing JAR files.
Writing a UDAF
An aggregate function is more difficult to write than a regular UDF. Values are aggre‐
gated in chunks (potentially across many tasks), so the implementation has to be capable
of combining partial aggregations into a final result. The code to achieve this is best
explained by example, so let’s look at the implementation of a simple UDAF for calcu‐
lating the maximum of a collection of integers (Example 17-3).
Example 17-3. A UDAF for calculating the maximum of a collection of integers
package com.hadoopbook.hive;
import org.apache.hadoop.hive.ql.exec.UDAF;
import org.apache.hadoop.hive.ql.exec.UDAFEvaluator;
import org.apache.hadoop.io.IntWritable;
public class Maximum extends UDAF {
public static class MaximumIntUDAFEvaluator implements UDAFEvaluator {
private IntWritable result;
public void init() {
result = null;
}
User-Defined Functions | 513

public boolean iterate(IntWritable value) {
if (value == null) {
return true;
}
if (result == null) {
result = new IntWritable(value.get());
} else {
result.set(Math.max(result.get(), value.get()));
}
return true;
}
public IntWritable terminatePartial() {
return result;
}
public boolean merge(IntWritable other) {
return iterate(other);
}
public IntWritable terminate() {
return result;
}
}
}
The class structure is slightly different from the one for UDFs. A UDAF must be a
subclass of org.apache.hadoop.hive.ql.exec.UDAF (note the “A” in UDAF) and con‐
tain one or more nested static classes implementing org.apache.hadoop.hive.ql.ex
ec.UDAFEvaluator. In this example, there is a single nested class, MaximumIntUDAFEva
luator, but we could add more evaluators, such as MaximumLongUDAFEvaluator, Maxi
mumFloatUDAFEvaluator, and so on, to provide overloaded forms of the UDAF for
finding the maximum of a collection of longs, floats, and so on.
An evaluator must implement five methods, described in turn here (the flow is illus‐
trated in Figure 17-3):
init()
The init() method initializes the evaluator and resets its internal state. In
MaximumIntUDAFEvaluator, we set the IntWritable object holding the final result
to null. We use null to indicate that no values have been aggregated yet, which has
the desirable effect of making the maximum value of an empty set NULL.
iterate()
The iterate() method is called every time there is a new value to be aggregated.
The evaluator should update its internal state with the result of performing the
aggregation. The arguments that iterate() takes correspond to those in the Hive
function from which it was called. In this example, there is only one argument. The
514 | Chapter 17: Hive

value is first checked to see whether it is null, and if it is, it is ignored. Otherwise,
the result instance variable is set either to value’s integer value (if this is the first
value that has been seen) or to the larger of the current result and value (if one or
more values have already been seen). We return true to indicate that the input value
was valid.
terminatePartial()
The terminatePartial() method is called when Hive wants a result for the partial
aggregation. The method must return an object that encapsulates the state of the
aggregation. In this case, an IntWritable suffices because it encapsulates either the
maximum value seen or null if no values have been processed.
merge()
The merge() method is called when Hive decides to combine one partial aggrega‐
tion with another. The method takes a single object, whose type must correspond
to the return type of the terminatePartial() method. In this example, the merge()
method can simply delegate to the iterate() method because the partial aggrega‐
tion is represented in the same way as a value being aggregated. This is not generally
the case (we’ll see a more general example later), and the method should implement
the logic to combine the evaluator’s state with the state of the partial aggregation.
terminate()
The terminate() method is called when the final result of the aggregation is needed.
The evaluator should return its state as a value. In this case, we return the result
instance variable.
Let’s exercise our new function:
hive> CREATE TEMPORARY FUNCTION maximum AS 'com.hadoopbook.hive.Maximum';
hive> SELECT maximum(temperature) FROM records;
111
User-Defined Functions | 515

Figure 17-3. Data flow with partial results for a UDAF
A more complex UDAF
The previous example is unusual in that a partial aggregation can be represented using
the same type (IntWritable) as the final result. This is not generally the case for more
complex aggregate functions, as can be seen by considering a UDAF for calculating the
mean (average) of a collection of double values. It’s not mathematically possible to
combine partial means into a final mean value (see “Combiner Functions” on page 34).
Instead, we can represent the partial aggregation as a pair of numbers: the cumulative
sum of the double values processed so far, and the number of values.
This idea is implemented in the UDAF shown in Example 17-4. Notice that the partial
aggregation is implemented as a “struct” nested static class, called PartialResult, which
Hive is intelligent enough to serialize and deserialize, since we are using field types that
Hive can handle (Java primitives in this case).
In this example, the merge() method is different from iterate() because it combines
the partial sums and partial counts by pairwise addition. In addition to this, the return
type of terminatePartial() is PartialResult—which, of course, is never seen by the
516 | Chapter 17: Hive

user calling the function—whereas the return type of terminate() is DoubleWrita
ble, the final result seen by the user.
Example 17-4. A UDAF for calculating the mean of a collection of doubles
package com.hadoopbook.hive;
import org.apache.hadoop.hive.ql.exec.UDAF;
import org.apache.hadoop.hive.ql.exec.UDAFEvaluator;
import org.apache.hadoop.hive.serde2.io.DoubleWritable;
public class Mean extends UDAF {
public static class MeanDoubleUDAFEvaluator implements UDAFEvaluator {
public static class PartialResult {
double sum;
long count;
}
private PartialResult partial;
public void init() {
partial = null;
}
public boolean iterate(DoubleWritable value) {
if (value == null) {
return true;
}
if (partial == null) {
partial = new PartialResult();
}
partial.sum += value.get();
partial.count++;
return true;
}
public PartialResult terminatePartial() {
return partial;
}
public boolean merge(PartialResult other) {
if (other == null) {
return true;
}
if (partial == null) {
partial = new PartialResult();
}
partial.sum += other.sum;
partial.count += other.count;
return true;
}
User-Defined Functions | 517

CHAPTER 18
Crunch
Apache Crunch is a higher-level API for writing MapReduce pipelines. The main ad‐
vantages it offers over plain MapReduce are its focus on programmer-friendly Java types
like String and plain old Java objects, a richer set of data transformation operations,
and multistage pipelines (no need to explicitly manage individual MapReduce jobs in
a workflow).
In these respects, Crunch looks a lot like a Java version of Pig. One day-to-day source
of friction in using Pig, which Crunch avoids, is that the language used to write user-
defined functions (Java or Python) is different from the language used to write Pig scripts
(Pig Latin), which makes for a disjointed development experience as one switches be‐
tween the two different representations and languages. By contrast, Crunch programs
and UDFs are written in a single language (Java or Scala), and UDFs can be embedded
right in the programs. The overall experience feels very like writing a non-distributed
program. Although it has many parallels with Pig, Crunch was inspired by FlumeJava,
the Java library developed at Google for building MapReduce pipelines.
FlumeJava is not to be confused with Apache Flume, covered in
Chapter 14, which is a system for collecting streaming event data. You
can read more about FlumeJava in “FlumeJava: Easy, Efficient Data-
Parallel Pipelines” by Craig Chambers et al.
Because they are high level, Crunch pipelines are highly composable and common
functions can be extracted into libraries and reused in other programs. This is different
from MapReduce, where it is very difficult to reuse code: most programs have custom
mapper and reducer implementations, apart from simple cases such as where an identity
function or a simple sum (LongSumReducer) is called for. Writing a library of mappers
and reducers for different types of transformations, like sorting and joining operations,
is not easy in MapReduce, whereas in Crunch it is very natural. For example, there is a
519

library class, org.apache.crunch.lib.Sort, with a sort() method that will sort any
Crunch collection that is passed to it.
Although Crunch was initially written to run using Hadoop’s MapReduce execution
engine, it is not tied to it, and in fact you can run a Crunch pipeline using Apache Spark
(see Chapter 19) as the distributed execution engine. Different engines have different
characteristics: Spark, for example, is more efficient than MapReduce if there is a lot of
intermediate data to be passed between jobs, since it can retain the data in memory
rather than materializing it to disk like MapReduce does. Being able to try a pipeline on
different engines without rewriting the program is a powerful property, since it allows
you to treat what the program does separately from matters of runtime efficiency (which
generally improve over time as the engines are tuned).
This chapter is an introduction to writing data processing programs in Crunch. You can
find more information in the Crunch User Guide.
An Example
We’ll start with a simple Crunch pipeline to illustrate the basic concepts. Example 18-1
shows a Crunch version of the program to calculate the maximum temperature by year
for the weather dataset, which we first met in Chapter 2.
Example 18-1. Application to find the maximum temperature, using Crunch
public class MaxTemperatureCrunch {
public static void main(String[] args) throws Exception {
if (args.length != 2) {
System.err.println("Usage: MaxTemperatureCrunch <input path> <output path>");
System.exit(-1);
}
Pipeline pipeline = new MRPipeline(getClass());
PCollection<String> records = pipeline.readTextFile(args[0]);
PTable<String, Integer> yearTemperatures = records
.parallelDo(toYearTempPairsFn(), tableOf(strings(), ints()));
PTable<String, Integer> maxTemps = yearTemperatures
.groupByKey()
.combineValues(Aggregators.MAX_INTS());
maxTemps.write(To.textFile(args[1]));
PipelineResult result = pipeline.done();
System.exit(result.succeeded() ? 0 : 1);
}
static DoFn<String, Pair<String, Integer>> toYearTempPairsFn() {
return new DoFn<String, Pair<String, Integer>>() {
NcdcRecordParser parser = new NcdcRecordParser();
520 | Chapter 18: Crunch

@Override
public void process(String input, Emitter<Pair<String, Integer>> emitter) {
parser.parse(input);
if (parser.isValidTemperature()) {
emitter.emit(Pair.of(parser.getYear(), parser.getAirTemperature()));
}
}
};
}
}
After the customary checking of command-line arguments, the program starts by con‐
structing a Crunch Pipeline object, which represents the computation that we want to
run. As the name suggests, a pipeline can have multiple stages; pipelines with multiple
inputs and outputs, branches, and iteration are all possible, although in this example
we start with a single-stage pipeline. We’re going to use MapReduce to run the pipeline,
so we create an MRPipeline, but we could have chosen to use a MemPipeline for running
the pipeline in memory for testing purposes, or a SparkPipeline to run the same com‐
putation using Spark.
A pipeline receives data from one or more input sources, and in this example the source
is a single text file whose name is specified by the first command-line argument,
args[0]. The Pipeline class has a convenience method, readTextFile(), to convert a
text file into a PCollection of String objects, where each String is a line from the text
file. PCollection<S> is the most fundamental data type in Crunch, and represents an
immutable, unordered, distributed collection of elements of type S. You can think of
PCollection<S> as an unmaterialized analog of java.util.Collection—unmaterial‐
ized since its elements are not read into memory. In this example, the input is a dis‐
tributed collection of the lines of a text file, and is represented by PCollection<String>.
A Crunch computation operates on a PCollection, and produces a new PCollection.
The first thing we need to do is parse each line of the input file, and filter out any bad
records. We do this by using the parallelDo() method on PCollection, which applies
a function to every element in the PCollection and returns a new PCollection. The
method signature looks like this:
<T> PCollection<T> parallelDo(DoFn<S,T> doFn, PType<T> type);
The idea is that we write a DoFn implementation that transforms an instance of type S
into one or more instances of type T, and Crunch will apply the function to every element
in the PCollection. It should be clear that the operation can be performed in parallel
in the map task of a MapReduce job. The second argument to the parallelDo() method
is a PType<T> object, which gives Crunch information about both the Java type used for
T and how to serialize that type.
An Example | 521

We are actually going to use an overloaded version of parallelDo() that creates an
extension of PCollection called PTable<K, V>, which is a distributed multi-map of
key-value pairs. (A multi-map is a map that can have duplicate key-value pairs.) This is
so we can represent the year as the key and the temperature as the value, which will
enable us to do grouping and aggregation later in the pipeline. The method
signature is:
<K, V> PTable<K, V> parallelDo(DoFn<S, Pair<K, V>> doFn, PTableType<K, V> type);
In this example, the DoFn parses a line of input and emits a year-temperature pair:
static DoFn<String, Pair<String, Integer>> toYearTempPairsFn() {
return new DoFn<String, Pair<String, Integer>>() {
NcdcRecordParser parser = new NcdcRecordParser();
@Override
public void process(String input, Emitter<Pair<String, Integer>> emitter) {
parser.parse(input);
if (parser.isValidTemperature()) {
emitter.emit(Pair.of(parser.getYear(), parser.getAirTemperature()));
}
}
};
}
After applying the function we get a table of year-temperature pairs:
PTable<String, Integer> yearTemperatures = records
.parallelDo(toYearTempPairsFn(), tableOf(strings(), ints()));
The second argument to parallelDo() is a PTableType<K, V> instance, which is con‐
structed using static methods on Crunch’s Writables class (since we have chosen to use
Hadoop Writable serialization for any intermediate data that Crunch will write). The
tableOf() method creates a PTableType with the given key and value types. The
strings() method declares that keys are represented by Java String objects in memory,
and serialized as Hadoop Text. The values are Java int types and are serialized as Ha‐
doop IntWritables.
At this point, we have a more structured representation of the data, but the number of
records is still the same since every line in the input file corresponds to an entry in the
yearTemperatures table. To calculate the maximum temperature reading for each year
in the dataset, we need to group the table entries by year, then find the maximum tem‐
perature value for each year. Fortunately, Crunch provides exactly these operations as
a part of PTable’s API. The groupByKey() method performs a MapReduce shuffle to
group entries by key and returns the third type of PCollection, called PGrou
pedTable<K, V>, which has a combineValues() method for performing aggregation of
all the values for a key, just like a MapReduce reducer:
PTable<String, Integer> maxTemps = yearTemperatures
.groupByKey()
.combineValues(Aggregators.MAX_INTS());
522 | Chapter 18: Crunch

The combineValues() method accepts an instance of a Crunch Aggregator, a simple
interface for expressing any kind of aggregation of a stream of values, and here we can
take advantage of a built-in aggregator from the Aggregators class called MAX_INTS that
finds the maximum value from a set of integers.
The final step in the pipeline is writing the maxTemps table to a file by calling write()
with a text file target object constructed using the To static factory. Crunch actually uses
Hadoop’s TextOutputFormat for this operation, which means that the key and value in
each line of output are separated by a tab:
maxTemps.write(To.textFile(args[1]));
The program so far has only been concerned with pipeline construction. To execute a
pipeline, we have to call the done() method, at which point the program blocks until
the pipeline completes. Crunch returns a PipelineResult object that encapsulates var‐
ious statistics about the different jobs that were run in the pipeline, as well as whether
the pipeline succeeded or not. We use the latter information to set the program’s exit
code appropriately.
When we run the program on the sample dataset, we get the following result:
% hadoop jar crunch-examples.jar crunch.MaxTemperatureCrunch \
input/ncdc/sample.txt output
% cat output/part-r-00000
1949 111
1950 22
The Core Crunch API
This section presents the core interfaces in Crunch. Crunch’s API is high level by design,
so the programmer can concentrate on the logical operations of the computation, rather
than the details of how it is executed.
Primitive Operations
The core data structure in Crunch is PCollection<S>, an immutable, unordered, dis‐
tributed collection of elements of type S. In this section, we examine the primitive op‐
erations on PCollection and its derived types, PTable and PGroupedTable.
union()
The simplest primitive Crunch operation is union(), which returns a PCollection that
contains all the elements of the PCollection it is invoked on and the PCollection
supplied as an argument. For example:
PCollection<Integer> a = MemPipeline.collectionOf(1, 3);
PCollection<Integer> b = MemPipeline.collectionOf(2);
The Core Crunch API | 523

PCollection<Integer> c = a.union(b);
assertEquals("{2,1,3}", dump(c));
MemPipeline’s collectionOf() method is used to create a PCollection instance from
a small number of elements, normally for the purposes of testing or demonstration. The
dump() method is a utility method introduced here for rendering the contents of a small
PCollection as a string (it’s not a part of Crunch, but you can find the implementation
in the PCollections class in the example code that accompanies this book). Since
PCollections are unordered, the order of the elements in c is undefined.
When forming the union of two PCollections, they must have been created from the
same pipeline (or the operation will fail at runtime), and they must have the same type.
The latter condition is enforced at compile time, since PCollection is a parameterized
type and the type arguments for the PCollections in the union must match.
parallelDo()
The second primitive operation is parallelDo() for calling a function on every element
in an input PCollection<S> and returning a new output PCollection<T> containing
the results of the function calls. In its simplest form, parallelDo() takes two arguments:
a DoFn<S, T> implementation that defines a function transforming elements of type S
to type T, and a PType<T> instance to describe the output type T. (PTypes are explained
in more detail in the section “Types” on page 528.)
The following code snippet shows how to use parallelDo() to apply a string length
function to a PCollection of strings:
PCollection<String> a = MemPipeline.collectionOf("cherry", "apple", "banana");
PCollection<Integer> b = a.parallelDo(new DoFn<String, Integer>() {
@Override
public void process(String input, Emitter<Integer> emitter) {
emitter.emit(input.length());
}
}, ints());
assertEquals("{6,5,6}", dump(b));
In this case, the output PCollection of integers has the same number of elements as
the input, so we could have used the MapFn subclass of DoFn for 1:1 mappings:
PCollection<Integer> b = a.parallelDo(new MapFn<String, Integer>() {
@Override
public Integer map(String input) {
return input.length();
}
}, ints());
assertEquals("{6,5,6}", dump(b));
One common use of parallelDo() is for filtering out data that is not needed in later
processing steps. Crunch provides a filter() method for this purpose that takes a
special DoFn called FilterFn. Implementors need only implement the accept() method
524 | Chapter 18: Crunch

to indicate whether an element should be in the output. For example, this code retains
only those strings with an even number of characters:
PCollection<String> b = a.filter(new FilterFn<String>() {
@Override
public boolean accept(String input) {
return input.length() % 2 == 0; // even
}
});
assertEquals("{cherry,banana}", dump(b));
Notice that there is no PType in the method signature for filter(), since the output
PCollection has the same type as the input.
If your DoFn significantly changes the size of the PCollection it is
operating on, you can override its scaleFactor() method to give a
hint to the Crunch planner about the estimated relative size of the
output, which may improve its efficiency.
FilterFn’s scaleFactor() method returns 0.5; in other words, the
assumption is that implementations will filter out about half of the
elements in a PCollection. You can override this method if your filter
function is significantly more or less selective than this.
There is an overloaded form of parallelDo() for generating a PTable from a PCollec
tion. Recall from the opening example that a PTable<K, V> is a multi-map of key-value
pairs; or, in the language of Java types, PTable<K, V> is a PCollection<Pair<K, V>>,
where Pair<K, V> is Crunch’s pair class.
The following code creates a PTable by using a DoFn that turns an input string into a
key-value pair (the key is the length of the string, and the value is the string itself):
PTable<Integer, String> b = a.parallelDo(
new DoFn<String, Pair<Integer, String>>() {
@Override
public void process(String input, Emitter<Pair<Integer, String>> emitter) {
emitter.emit(Pair.of(input.length(), input));
}
}, tableOf(ints(), strings()));
assertEquals("{(6,cherry),(5,apple),(6,banana)}", dump(b));
Extracting keys from a PCollection of values to form a PTable is a common enough
task that Crunch provides a method for it, called by(). This method takes a MapFn<S,
K> to map the input value S to its key K:
PTable<Integer, String> b = a.by(new MapFn<String, Integer>() {
@Override
public Integer map(String input) {
return input.length();
}
The Core Crunch API | 525

}, ints());
assertEquals("{(6,cherry),(5,apple),(6,banana)}", dump(b));
groupByKey()
The third primitive operation is groupByKey(), for bringing together all the values in a
PTable<K, V> that have the same key. This operation can be thought of as the MapRe‐
duce shuffle, and indeed that’s how it’s implemented for the MapReduce execution en‐
gine. In terms of Crunch types, groupByKey() returns a PGroupedTable<K, V>, which
is a PCollection<Pair<K, Iterable<V>>>, or a multi-map where each key is paired
with an iterable collection over its values.
Continuing from the previous code snippet, if we group the PTable of length-string
mappings by key, we get the following (where the items in square brackets indicate an
iterable collection):
PGroupedTable<Integer, String> c = b.groupByKey();
assertEquals("{(5,[apple]),(6,[banana,cherry])}", dump(c));
Crunch uses information on the size of the table to set the number of partitions (reduce
tasks in MapReduce) to use for the groupByKey() operation. Most of the time the default
is fine, but you can explicitly set the number of partitions by using the overloaded form,
groupByKey(int), if needed.
combineValues()
Despite the suggestive naming, PGroupedTable is not actually a subclass of PTable, so
you can’t call methods like groupByKey() on it. This is because there is no reason to
group by key on a PTable that was already grouped by key. Another way of thinking
about PGroupedTable is as an intermediate representation before generating another
PTable. After all, the reason to group by key is so you can do something to the values
for each key. This is the basis of the fourth primitive operation, combineValues().
In its most general form, combineValues() takes a combining function CombineFn<K,
V>, which is a more concise name for DoFn<Pair<K, Iterable<V>>, Pair<K, V>>, and
returns a PTable<K, V>. To see it in action, consider a combining function that con‐
catenates all the string values together for a key, using a semicolon as a separator:
PTable<Integer, String> d = c.combineValues(new CombineFn<Integer, String>() {
@Override
public void process(Pair<Integer, Iterable<String>> input,
Emitter<Pair<Integer, String>> emitter) {
StringBuilder sb = new StringBuilder();
for (Iterator i = input.second().iterator(); i.hasNext(); ) {
sb.append(i.next());
if (i.hasNext()) { sb.append(";"); }
}
emitter.emit(Pair.of(input.first(), sb.toString()));
}
526 | Chapter 18: Crunch

});
assertEquals("{(5,apple),(6,banana;cherry)}", dump(d));
String concatenation is not commutative, so the result is not deter‐
ministic. This may or may not be important in your application!
The code is cluttered somewhat by the use of Pair objects in the process() method
signature; they have to be unwrapped with calls to first() and second(), and a new
Pair object is created to emit the new key-value pair. This combining function does not
alter the key, so we can use an overloaded form of combineValues() that takes an
Aggregator object for operating only on the values and passes the keys through un‐
changed. Even better, we can use a built-in Aggregator implementation for performing
string concatenation found in the Aggregators class. The code becomes:
PTable<Integer, String> e = c.combineValues(Aggregators.STRING_CONCAT(";",
false));
assertEquals("{(5,apple),(6,banana;cherry)}", dump(e));
Sometimes you may want to aggregate the values in a PGroupedTable and return a result
with a different type from the values being grouped. This can be achieved using the
mapValues() method with a MapFn for converting the iterable collection into another
object. For example, the following calculates the number of values for each key:
PTable<Integer, Integer> f = c.mapValues(new MapFn<Iterable<String>, Integer>() {
@Override
public Integer map(Iterable<String> input) {
return Iterables.size(input);
}
}, ints());
assertEquals("{(5,1),(6,2)}", dump(f));
Notice that the values are strings, but the result of applying the map function is an
integer, the size of the iterable collection computed using Guava’s Iterables class.
You might wonder why the combineValues() operation exists at all, given that the
mapValues() method is more powerful. The reason is that combineValues() can be run
as a MapReduce combiner, and therefore it can improve performance by being run on
the map side, which has the effect of reducing the amount of data that has to be trans‐
ferred in the shuffle (see “Combiner Functions” on page 34). The mapValues() method
is translated into a parallelDo() operation, and in this context it can only run on the
reduce side, so there is no possibility for using a combiner to improve its performance.
Finally, the other operation on PGroupedTable is ungroup(), which turns a PGrou
pedTable<K, V> back into a PTable<K, V>—the reverse of groupByKey(). (It’s not a
primitive operation though, since it is implemented with a parallelDo().) Calling
The Core Crunch API | 527

1. Some operations do not require a PType, since they can infer it from the PCollection they are applied to.
For example, filter() returns a PCollection with the same PType as the original.
groupByKey() then ungroup() on a PTable has the effect of performing a partial sort
on the table by its keys, although it’s normally more convenient to use the Sort library,
which implements a total sort (which is usually what you want) and also offers options
for ordering.
Types
Every PCollection<S> has an associated class, PType<S>, that encapsulates type infor‐
mation about the elements in the PCollection. The PType<S> determines the Java class,
S, of the elements in the PCollection, as well as the serialization format used to read
data from persistent storage into the PCollection and, conversely, write data from the
PCollection to persistent storage.
There are two PType families in Crunch: Hadoop Writables and Avro. The choice of
which to use broadly corresponds to the file format that you are using in your pipeline;
Writables for sequence files, and Avro for Avro data files. Either family can be used with
text files. Pipelines can use a mixture of PTypes from different families (since the PType
is associated with the PCollection, not the pipeline), but this is usually unnecessary
unless you are doing something that spans families, like file format conversion.
In general, Crunch strives to hide the differences between different serialization formats,
so that the types used in code are familiar to Java programmers. (Another benefit is that
it’s easier to write libraries and utilities to work with Crunch collections, regardless of
the serialization family they belong to.) Lines read from a text file, for instance, are
presented as regular Java String objects, rather than the Writable Text variant or Avro
Utf8 objects.
The PType used by a PCollection is specified when the PCollection is created, al‐
though sometimes it is implicit. For example, reading a text file will use Writables by
default, as this test shows:
PCollection<String> lines = pipeline.read(From.textFile(inputPath));
assertEquals(WritableTypeFamily.getInstance(), lines.getPType().getFamily());
However, it is possible to explicitly use Avro serialization by passing the appropriate
PType to the textFile() method. Here we use the static factory method on Avros to
create an Avro representation of PType<String>:
PCollection<String> lines = pipeline.read(From.textFile(inputPath,
Avros.strings()));
Similarly, operations that create new PCollections require that the PType is specified
and matches the type parameters of the PCollection.1 For instance, in our earlier ex‐
528 | Chapter 18: Crunch

ample the parallelDo() operation to extract an integer key from a PCollec
tion<String>, turning it into a PTable<Integer, String>, specified a matching
PType of:
tableOf(ints(), strings())
where all three methods are statically imported from Writables.
Records and tuples
When it comes to working with complex objects with multiple fields, you can choose
between records or tuples in Crunch. A record is a class where fields are accessed by
name, such as Avro’s GenericRecord, a plain old Java object (corresponding to Avro
Specific or Reflect), or a custom Writable. For a tuple, on the other hand, field access
is by position, and Crunch provides a Tuple interface as well as a few convenience classes
for tuples with a small number of elements: Pair<K, V>, Tuple3<V1, V2, V3>,
Tuple4<V1, V2, V3, V4>, and TupleN for tuples with an arbitrary but fixed number
of values.
Where possible, you should prefer records over tuples, since the resulting Crunch pro‐
grams are more readable and understandable. If a weather record is represented by a
WeatherRecord class with year, temperature, and station ID fields, then it is easier to
work with this type:
Emitter<Pair<Integer, WeatherRecord>>
than this:
Emitter<Pair<Integer, Tuple3<Integer, Integer, String>>
The latter does not convey any semantic information through its type names, unlike
WeatherRecord, which clearly describes what it is.
As this example hints, it’s is not possible to entirely avoid using Crunch Pair objects,
since they are a fundamental part of the way Crunch represents table collections (recall
that a PTable<K, V> is a PCollection<Pair<K, V>>). However, there are opportunities
to limit the use of Pair objects in many cases, which will make your code more readable.
For example, use PCollection’s by() method in favor of parallelDo() when creating
a table where the values are the same as the ones in the PCollection (as discussed in
“parallelDo()” on page 524), or use PGroupedTable’s combineValues() with an Aggre
gator in preference to a CombineFn (see “combineValues()” on page 526).
The fastest path to using records in a Crunch pipeline is to define a Java class that has
fields that Avro Reflect can serialize and a no-arg constructor, like this WeatherRe
cord class:
public class WeatherRecord {
private int year;
private int temperature;
The Core Crunch API | 529

private String stationId;
public WeatherRecord() {
}
public WeatherRecord(int year, int temperature, String stationId) {
this.year = year;
this.temperature = temperature;
this.stationId = stationId;
}
// ... getters elided
}
From there, it’s straightforward to generate a PCollection<WeatherRecord> from a
PCollection<String>, using parallelDo() to parse each line into a WeatherRecord
object:
PCollection<String> lines = pipeline.read(From.textFile(inputPath));
PCollection<WeatherRecord> records = lines.parallelDo(
new DoFn<String, WeatherRecord>() {
NcdcRecordParser parser = new NcdcRecordParser();
@Override
public void process(String input, Emitter<WeatherRecord> emitter) {
parser.parse(input);
if (parser.isValidTemperature()) {
emitter.emit(new WeatherRecord(parser.getYearInt(),
parser.getAirTemperature(), parser.getStationId()));
}
}
}, Avros.records(WeatherRecord.class));
The records() factory method returns a Crunch PType for the Avro Reflect data model,
as we have used it here; but it also supports Avro Specific and Generic data models. If
you wanted to use Avro Specific instead, then you would define your custom type using
an Avro schema file, generate the Java class for it, and call records() with the generated
class. For Avro Generic, you would declare the class to be a GenericRecord.
Writables also provides a records() factory method for using custom Writable types;
however, they are more cumbersome to define since you have to write serialization logic
yourself (see “Implementing a Custom Writable” on page 121).
With a collection of records in hand, we can use Crunch libraries or our own processing
functions to perform computations on it. For example, this will perform a total sort of
the weather records by the fields in the order they are declared (by year, then by tem‐
perature, then by station ID):
PCollection<WeatherRecord> sortedRecords = Sort.sort(records);
530 | Chapter 18: Crunch

Sources and Targets
This section covers the different types of sources and targets in Crunch, and how to use
them.
Reading from a source
Crunch pipelines start with one or more Source<T> instances specifying the storage
location and PType<T> of the input data. For the simple case of reading text files, the
readTextFile() method on Pipeline works well; for other types of source, use the
read() method that takes a Source<T> object. In fact, this:
PCollection<String> lines = pipeline.readTextFile(inputPath);
is shorthand for:
PCollection<String> lines = pipeline.read(From.textFile(inputPath));
The From class (in the org.apache.crunch.io package) acts as a collection of static
factory methods for file sources, of which text files are just one example.
Another common case is reading sequence files of Writable key-value pairs. In this
case, the source is a TableSource<K, V>, to accommodate key-value pairs, and it returns
a PTable<K, V>. For example, a sequence file containing IntWritable keys and Text
values yields a PTable<Integer, String>:
TableSource<Integer, String> source =
From.sequenceFile(inputPath, Writables.ints(), Writables.strings());
PTable<Integer, String> table = pipeline.read(source);
You can also read Avro datafiles into a PCollection as follows:
Source<WeatherRecord> source =
From.avroFile(inputPath, Avros.records(WeatherRecord.class));
PCollection<WeatherRecord> records = pipeline.read(source);
Any MapReduce FileInputFormat (in the new MapReduce API) can be used as a
TableSource by means of the formattedFile() method on From, providing Crunch
access to the large number of different Hadoop-supported file formats. There are also
more source implementations in Crunch than the ones exposed in the From class,
including:
•AvroParquetFileSource for reading Parquet files as Avro PTypes.
•FromHBase, which has a table() method for reading rows from HBase tables into
PTable<ImmutableBytesWritable, Result> collections. ImmutableBytesWrita
ble is an HBase class for representing a row key as bytes, and Result contains the
cells from the row scan, which can be configured to return only cells in particular
columns or column families.
The Core Crunch API | 531

2. Despite the name, APPEND does not append to existing output files.
3. HBaseTarget does not check for existing outputs, so it behaves as if APPEND mode is used.
Writing to a target
Writing a PCollection to a Target is as simple as calling PCollection’s write() method
with the desired Target. Most commonly, the target is a file, and the file type can be
selected with the static factory methods on the To class. For example, the following line
writes Avro files to a directory called output in the default filesystem:
collection.write(To.avroFile("output"));
This is just a slightly more convenient way of saying:
pipeline.write(collection, To.avroFile("output"));
Since the PCollection is being written to an Avro file, it must have a PType belonging
to the Avro family, or the pipeline will fail.
The To factory also has methods for creating text files, sequence files, and any MapRe‐
duce FileOutputFormat. Crunch also has built-in Target implementations for the Par‐
quet file format (AvroParquetFileTarget) and HBase (ToHBase).
Crunch tries to write the type of collection to the target file in the
most natural way. For example, a PTable is written to an Avro file
using a Pair record schema with key and value fields that match the
PTable. Similarly, a PCollection’s values are written to a sequence
file’s values (the keys are null), and a PTable is written to a text file
with tab-separated keys and values.
Existing outputs
If a file-based target already exists, Crunch will throw a CrunchRuntimeException when
the write() method is called. This preserves the behavior of MapReduce, which is to
be conservative and not overwrite existing outputs unless explicitly directed to by the
user (see “Java MapReduce” on page 24).
A flag may be passed to the write() method indicating that outputs should be over‐
written as follows:
collection.write(To.avroFile("output"), Target.WriteMode.OVERWRITE);
If output already exists, then it will be deleted before the pipeline runs.
There is another write mode, APPEND, which will add new files2 to the output directory,
leaving any existing ones from previous runs intact. Crunch takes care to use a unique
identifier in filenames to avoid the possibility of a new run overwriting files from a
previous run.3
532 | Chapter 18: Crunch

4. See the documentation.
The final write mode is CHECKPOINT, which is for saving work to a file so that a new
pipeline can start from that point rather than from the beginning of the pipeline. This
mode is covered in “Checkpointing a Pipeline” on page 545.
Combined sources and targets
Sometimes you want to write to a target and then read from it as a source (i.e., in another
pipeline in the same program). For this case, Crunch provides the SourceTarget<T>
interface, which is both a Source<T> and a Target. The At class provides static factory
methods for creating SourceTarget instances for text files, sequence files, and Avro
files.
Functions
At the heart of any Crunch program are the functions (represented by DoFn) that trans‐
form one PCollection into another. In this section, we examine some of the consider‐
ations in writing your own custom functions.
Serialization of functions
When writing MapReduce programs, it is up to you to package the code for mappers
and reducers into a job JAR file so that Hadoop can make the user code available on the
task classpath (see “Packaging a Job” on page 160). Crunch takes a different approach.
When a pipeline is executed, all the DoFn instances are serialized to a file that is dis‐
tributed to task nodes using Hadoop’s distributed cache mechanism (described in “Dis‐
tributed Cache” on page 274), and then deserialized by the task itself so that the DoFn
can be invoked.
The upshot for you, the user, is that you don’t need to do any packaging work; instead,
you only need to make sure that your DoFn implementations are serializable according
to the standard Java serialization mechanism.4
In most cases, no extra work is required, since the DoFn base class is declared as imple‐
menting the java.io.Serializable interface. Thus, if your function is stateless, there
are no fields to serialize, and it will be serialized without issue.
There are a couple of problems to watch out for, however. One problem occurs if your
DoFn is defined as an inner class (also called a nonstatic nested class), such as an anony‐
mous class, in an outer class that doesn’t implement Serializable:
public class NonSerializableOuterClass {
public void runPipeline() throws IOException {
// ...
The Core Crunch API | 533

PCollection<String> lines = pipeline.readTextFile(inputPath);
PCollection<String> lower = lines.parallelDo(new DoFn<String, String>() {
@Override
public void process(String input, Emitter<String> emitter) {
emitter.emit(input.toLowerCase());
}
}, strings());
// ...
}
}
Since inner classes have an implicit reference to their enclosing instance, if the enclosing
class is not serializable, then the function will not be serializable and the pipeline will
fail with a CrunchRuntimeException. You can easily fix this by making the function a
(named) static nested class or a top-level class, or you can make the enclosing class
implement Serializable.
Another problem is when a function depends on nonserializable state in the form of an
instance variable whose class is not Serializable. In this case, you can mark the non‐
serializable instance variable as transient so Java doesn’t try to serialize it, then set it
in the initialize() method of DoFn. Crunch will call the initialize() method before
the process() method is invoked for the first time:
public class CustomDoFn<S, T> extends DoFn<S, T> {
transient NonSerializableHelper helper;
@Override
public void initialize() {
helper = new NonSerializableHelper();
}
@Override
public void process(S input, Emitter<T> emitter) {
// use helper here
}
}
Although not shown here, it’s possible to pass state to initialize the transient instance
variable using other, nontransient instance variables, such as strings.
Object reuse
In MapReduce, the objects in the reducer’s values iterator are reused for efficiency (to
avoid the overhead of object allocation). Crunch has the same behavior for the iterators
used in the combineValues() and mapValues() methods on PGroupedTable. Therefore,
if you retain a reference to an object outside the body of the iterator, you should make
a copy to avoid object identity errors.
534 | Chapter 18: Crunch

We can see how to go about this by writing a general-purpose utility for finding the set
of unique values for each key in a PTable; see Example 18-2.
Example 18-2. Finding the set of unique values for each key in a PTable
public static <K, V> PTable<K, Collection<V>> uniqueValues(PTable<K, V> table) {
PTypeFamily tf = table.getTypeFamily();
final PType<V> valueType = table.getValueType();
return table.groupByKey().mapValues("unique",
new MapFn<Iterable<V>, Collection<V>>() {
@Override
public void initialize() {
valueType.initialize(getConfiguration());
}
@Override
public Set<V> map(Iterable<V> values) {
Set<V> collected = new HashSet<V>();
for (V value : values) {
collected.add(valueType.getDetachedValue(value));
}
return collected;
}
}, tf.collections(table.getValueType()));
}
The idea is to group by key, then iterate over each value associated with a key and collect
the unique values in a Set, which will automatically remove duplicates. Since we want
to retain the values outside the iteration, we need to make a copy of each value before
we put it in the set.
Fortunately, we don’t need to write code that knows how to perform the copy for each
possible Java class; we can use the getDetachedValue() method that Crunch provides
for exactly this purpose on PType, which we get from the table’s value type. Notice that
we also have to initialize the PType in the DoFn’s initialize() method so that the PType
can access the configuration in order to perform the copying.
For immutable objects like Strings or Integers, calling getDetachedValue() is actually
a no-op, but for mutable Avro or Writable types, a deep copy of each value is made.
Materialization
Materialization is the process of making the values in a PCollection available so they
can be read in your program. For example, you might want to read all the values from
a (typically small) PCollection and display them, or send them to another part of your
program, rather than writing them to a Crunch target. Another reason to materialize a
PCollection is to use the contents as the basis for determining further processing
steps—for example, to test for convergence in an iterative algorithm (see “Iterative Al‐
gorithms” on page 543).
The Core Crunch API | 535

5. This is an example of where a pipeline gets executed without an explicit call to run() or done(), but it is still
good practice to call done() when the pipeline is finished with so that intermediate files are disposed of.
There are a few ways of materializing a PCollection; the most direct way to accomplish
this is to call materialize(), which returns an Iterable collection of its values. If the
PCollection has not already been materialized, then Crunch will have to run the pipe‐
line to ensure that the objects in the PCollection have been computed and stored in a
temporary intermediate file so they can be iterated over.5
Consider the following Crunch program for lowercasing lines in a text file:
Pipeline pipeline = new MRPipeline(getClass());
PCollection<String> lines = pipeline.readTextFile(inputPath);
PCollection<String> lower = lines.parallelDo(new ToLowerFn(), strings());
Iterable<String> materialized = lower.materialize();
for (String s : materialized) { // pipeline is run
System.out.println(s);
}
pipeline.done();
The lines from the text file are transformed using the ToLowerFn function, which is
defined separately so we can use it again later:
public class ToLowerFn extends DoFn<String, String> {
@Override
public void process(String input, Emitter<String> emitter) {
emitter.emit(input.toLowerCase());
}
}
The call to materialize() on the variable lower returns an Iterable<String>, but it
is not this method call that causes the pipeline to be run. It is only once an Iterator is
created from the Iterable (implicitly by the for each loop) that Crunch runs the
pipeline. When the pipeline has completed, the iteration can proceed over the materi‐
alized PCollection, and in this example the lowercase lines are printed to the console.
PTable has a materializeToMap() method, which might be expected to behave in a
similar way to materialize(). However, there are two important differences. First,
since it returns a Map<K, V> rather than an iterator, the whole table is loaded into mem‐
ory at once, which should be avoided for large collections. Second, although a PTable
is a multi-map, the Map interface does not support multiple values for a single key, so if
the table has multiple values for the same key, all but one will be lost in the returned Map.
To avoid these limitations, simply call materialize() on the table in order to obtain an
Iterable<Pair<K, V>>.
536 | Chapter 18: Crunch

6. There is also an asMap() method on PTable<K, V> that returns an object of type PObject<Map<K, V>>.
PObject
Another way to materialize a PCollection is to use PObjects. A PObject<T> is a fu‐
ture, a computation of a value of type T that may not have been completed at the time
when the PObject is created in the running program. The computed value can be re‐
trieved by calling getValue() on the PObject, which will block until the computation
is completed (by running the Crunch pipeline) before returning the value.
Calling getValue() on a PObject is analogous to calling materialize() on a PCollec
tion, since both calls will trigger execution of the pipeline to materialize the necessary
collections. Indeed, we can rewrite the program to lowercase lines in a text file to use a
PObject as follows:
Pipeline pipeline = new MRPipeline(getClass());
PCollection<String> lines = pipeline.readTextFile(inputPath);
PCollection<String> lower = lines.parallelDo(new ToLowerFn(), strings());
PObject<Collection<String>> po = lower.asCollection();
for (String s : po.getValue()) { // pipeline is run
System.out.println(s);
}
pipeline.done();
The asCollection() method converts a PCollection<T> into a regular Java Collec
tion<T>.6 This is done by way of a PObject, so that the conversion can be deferred to a
later point in the program’s execution if necessary. In this case, we call PObject’s get
Value() immediately after getting the PObject so that we can iterate over the resulting
Collection.
asCollection() will materialize all the objects in the PCollec
tion into memory, so you should only call it on small PCollec
tion instances, such as the results of a computation that contain
only a few objects. There is no such restriction on the use of
materialize(), which iterates over the collection, rather than
holding the entire collection in memory at once.
At the time of writing, Crunch does not provide a way to evaluate a PObject during
pipeline execution, such as from within a DoFn. A PObject may only be inspected after
the pipeline execution has finished.
The Core Crunch API | 537

7. You can increment your own custom counters from Crunch using DoFn’s increment() method.
Pipeline Execution
During pipeline construction, Crunch builds an internal execution plan, which is either
run explicitly by the user or implicitly by Crunch (as discussed in “Materialization” on
page 535). An execution plan is a directed acyclic graph of operations on PCollec
tions, where each PCollection in the plan holds a reference to the operation that pro‐
duces it, along with the PCollections that are arguments to the operation. In addition,
each PCollection has an internal state that records whether it has been materialized
or not.
Running a Pipeline
A pipeline’s operations can be explicitly executed by calling Pipeline’s run() method,
which performs the following steps.
First, it optimizes the execution plan as a number of stages. The details of the optimi‐
zation depend on the execution engine—a plan optimized for MapReduce will be dif‐
ferent from the same plan optimized for Spark.
Second, it executes each stage in the optimized plan (in parallel, where possible) to
materialize the resulting PCollection. PCollections that are to be written to a Target
are materialized as the target itself—this might be an output file in HDFS or a table in
HBase. Intermediate PCollections are materialized by writing the serialized objects in
the collection to a temporary intermediate file in HDFS.
Finally, the run() method returns a PipelineResult object to the caller, with infor‐
mation about each stage that was run (duration and MapReduce counters7), as well as
whether the pipeline was successful or not (via the succeeded() method).
The clean() method removes all of the temporary intermediate files that were created
to materialize PCollections. It should be called after the pipeline is finished with to free
up disk space on HDFS. The method takes a Boolean parameter to indicate whether the
temporary files should be forcibly deleted. If false, the temporary files will only be
deleted if all the targets in the pipeline have been created.
Rather than calling run() followed by clean(false), it is more convenient to call
done(), which has the same effect; it signals that the pipeline should be run and then
cleaned up since it will not be needed any more.
538 | Chapter 18: Crunch

Asynchronous execution
The run() method is a blocking call that waits until the pipeline has completed before
returning. There is a companion method, runAsync(), that returns immediately after
the pipeline has been started. You can think of run() as being implemented as follows:
public PipelineResult run() {
PipelineExecution execution = runAsync();
execution.waitUntilDone();
return execution.getResult();
}
There are times when you may want to use the runAsync() method directly; most
obviously if you want to run other code while waiting for the pipeline to complete, but
also to take advantage of the methods exposed by PipelineExecution, like the ones to
inspect the execution plan, find the status of the execution, or stop the pipeline midway
through.
PipelineExecution implements Future<PipelineResult> (from java.util.concur
rent), offering the following simple idiom for performing background work:
PipelineExecution execution = pipeline.runAsync();
// meanwhile, do other things here
PipelineResult result = execution.get(); // blocks
Debugging
To get more debug information in the MapReduce task logs in the event of a failure, you
can call enableDebug() on the Pipeline instance.
Another useful setting is the configuration property crunch.log.job.progress, which,
if set to true, will log the MapReduce job progress of each stage to the console:
pipeline.getConfiguration().setBoolean("crunch.log.job.progress", true);
Stopping a Pipeline
Sometimes you might need to stop a pipeline before it completes. Perhaps only moments
after starting a pipeline you realized that there’s a programming error in the code, so
you’d like to stop the pipeline, fix the problem, and then restart.
If the pipeline was run using the blocking run() or done() calls, then using the standard
Java thread interrupt mechanism will cause the run() or done() method to return.
However, any jobs running on the cluster will continue running—they will not be killed
by Crunch.
Instead, to stop a pipeline properly, it needs to be launched asynchronously in order to
retain a reference to the PipelineExecution object:
PipelineExecution execution = pipeline.runAsync();
Pipeline Execution | 539

Stopping the pipeline and its jobs is then just a question of calling the kill() method
on PipelineExecution, and waiting for the pipeline to complete:
execution.kill();
execution.waitUntilDone();
At this point, the PipelineExecution’s status will be PipelineExecution.Sta
tus.KILLED, and any previously running jobs on the cluster from this pipeline will have
been killed. An example of where this pattern could be effectively applied is in a Java
VM shutdown hook to safely stop a currently executing pipeline when the Java appli‐
cation is shut down using Ctrl-C.
PipelineExecution implements Future<PipelineResult>, so call‐
ing kill() can achieve the same effect as calling cancel(true).
Inspecting a Crunch Plan
Sometimes it is useful, or at least enlightening, to inspect the optimized execution plan.
The following snippet shows how to obtain a DOT file representation of the graph of
operations in a pipeline as a string, and write it to a file (using Guava’s Files utility
class). It relies on having access to the PipelineExecution returned from running the
pipeline asynchronously:
PipelineExecution execution = pipeline.runAsync();
String dot = execution.getPlanDotFile();
Files.write(dot, new File("pipeline.dot"), Charsets.UTF_8);
execution.waitUntilDone();
pipeline.done();
The dot command-line tool converts the DOT file into a graphical format, such as PNG,
for easy inspection. The following invocation converts all DOT files in the current di‐
rectory to PNG format, so pipeline.dot is converted to a file called pipeline.dot.png:
% dot -Tpng -O *.dot
There is a trick for obtaining the DOT file when you don’t have a Pipeli
neExecution object, such as when the pipeline is run synchronously or
implicitly (see “Materialization” on page 535). Crunch stores the DOT file
representation in the job configuration, so it can be retrieved after the pipe‐
line has finished:
PipelineResult result = pipeline.done();
String dot = pipeline.getConfiguration().get("crunch.planner.dotfile");
Files.write(dot, new File("pipeline.dot"), Charsets.UTF_8);
540 | Chapter 18: Crunch

Let’s look at a plan for a nontrivial pipeline for calculating a histogram of word counts
for text files stored in inputPath (see Example 18-3). Production pipelines can grow to
be much longer than this one, with dozens of MapReduce jobs, but this illustrates some
of the characteristics of the Crunch planner.
Example 18-3. A Crunch pipeline for calculating a histogram of word counts
PCollection<String> lines = pipeline.readTextFile(inputPath);
PCollection<String> lower = lines.parallelDo("lower", new ToLowerFn(), strings());
PTable<String, Long> counts = lower.count();
PTable<Long, String> inverseCounts = counts.parallelDo("inverse",
new InversePairFn<String, Long>(), tableOf(longs(), strings()));
PTable<Long, Integer> hist = inverseCounts
.groupByKey()
.mapValues("count values", new CountValuesFn<String>(), ints());
hist.write(To.textFile(outputPath), Target.WriteMode.OVERWRITE);
pipeline.done();
The plan diagram generated from this pipeline is shown in Figure 18-1.
Sources and targets are rendered as folder icons. The top of the diagram shows the input
source, and the output target is shown at the bottom. We can see that there are two
MapReduce jobs (labeled Crunch Job 1 and Crunch Job 2), and a temporary sequence
file that Crunch generates to write the output of one job to so that the other can read it
as input. The temporary file is deleted when clean() is called at the end of the pipeline
execution.
Crunch Job 2 (which is actually the one that runs first; it was just produced by the planner
second) consists of a map phase and a reduce phase, depicted by labeled boxes in the
diagram. Each map and reduce is decomposed into smaller operations, shown by boxes
labeled with names that correspond to the names of primitive Crunch operations in the
code. For example, the first parallelDo() operation in the map phase is the one labeled
lower, which simply lowercases each string in a PCollection.
Use the overloaded methods of PCollection and related classes that
take a name to give meaningful names to the operations in your
pipeline. This makes it easier to follow plan diagrams.
Pipeline Execution | 541

Figure 18-1. Plan diagram for a Crunch pipeline for calculating a histogram of word
counts
After the lowercasing operation, the next transformation in the program is to produce
a PTable of counts of each unique string, using the built-in convenience method
count(). This method actually performs three primitive Crunch operations: a paral
lelDo() named Aggregate.count, a groupByKey() operation labeled GBK in the dia‐
gram, and a combineValues() operation labeled combine.
Each GBK operation is realized as a MapReduce shuffle step, with the groupByKey()
and combineValues() operations running in the reduce phase. The Aggregate.count
parallelDo() operation runs in the map phase, but notice that it is run in the same
map as the lower operation: the Crunch planner attempts to minimize the number of
542 | Chapter 18: Crunch

8. This optimization is called parallelDo fusion; it explained in more detail in the FlumeJava paper referenced
at the beginning of the chapter, along with some of the other optimizations used by Crunch. Note that
parallelDo fusion is what allows you to decompose pipeline operations into small, logically separate func‐
tions without any loss of efficiency, since Crunch fuses them into as few MapReduce stages as possible.
9. For details, see Wikipedia.
MapReduce jobs that it needs to run for a pipeline. In a similar way, the inverse paral
lelDo() operation is run as a part of the preceding reduce.8
The last transformation is to take the inverted counts PTable and find the frequency of
each count. For example, if the strings that occur three times are apple and orange,
then the count of 3 has a frequency of 2. This transformation is another GBK operation,
which forces a new MapReduce job (Crunch Job 1), followed by a mapValues() oper‐
ation that we named count values. The mapValues() operation is simply a parallel
Do() operation that can therefore be run in the reduce.
Notice that the map phase for Crunch Job 1 is omitted from the diagram since no
primitive Crunch operations are run in it.
Iterative Algorithms
A common use of PObjects is to check for convergence in an iterative algorithm. The
classic example of a distributed iterative algorithm is the PageRank algorithm for rank‐
ing the relative importance of each of a set of linked pages, such as the World Wide Web.
9 The control flow for a Crunch implementation of PageRank looks like this:
PTable<String, PageRankData> scores = readUrls(pipeline, urlInput);
Float delta = 1.0f;
while (delta > 0.01) {
scores = pageRank(scores, 0.5f);
PObject<Float> pDelta = computeDelta(scores);
delta = pDelta.getValue();
}
Without going into detail on the operation of the PageRank algorithm itself, we can
understand how the higher-level program execution works in Crunch.
The input is a text file with two URLs per line: a page and an outbound link from that
page. For example, the following file encodes the fact that A has links to B and C, and B
has a link to D:
www.A.com www.B.com
www.A.com www.C.com
www.B.com www.D.com
Going back to the code, the first line reads the input and computes an initial PageRank
Data object for each unique page. PageRankData is a simple Java class with fields for the
Pipeline Execution | 543

10. You can find the full source code in the Crunch integration tests in a class called PageRankIT.
score, the previous score (this will be used to check for convergence), and a list of
outbound links:
public static class PageRankData {
public float score;
public float lastScore;
public List<String> urls;
// ... methods elided
}
The goal of the algorithm is to compute a score for each page, representing its relative
importance. All pages start out equal, so the initial score is set to be 1 for each page, and
the previous score is 0. Creating the list of outbound links is achieved using the Crunch
operations of grouping the input by the first field (page), then aggregating the values
(outbound links) into a list.10
The iteration is carried out using a regular Java while loop. The scores are updated in
each iteration of the loop by calling the pageRank() method, which encapsulates the
PageRank algorithm as a series of Crunch operations. If the delta between the last set
of scores and the new set of scores is below a small enough value (0.01), then the scores
have converged and the algorithm terminates. The delta is computed by the compute
Delta() method, a Crunch aggregation that finds the largest absolute difference in page
score for all the pages in the collection.
So when is the pipeline run? The answer is each time pDelta.getValue() is called. The
first time through the loop, no PCollections have been materialized yet, so the jobs for
readUrls(), pageRank(), and computeDelta() must be run in order to compute delta.
On subsequent iterations only the jobs to compute the new scores (pageRank()) and
delta (computeDelta()) need be run.
For this pipeline, Crunch’s planner does a better job of optimizing
the execution plan if scores.materialize().iterator() is called
immediately after the pageRank() call. This ensures that the scores
table is explicitly materialized, so it is available for the next execu‐
tion plan in the next iteration of the loop. Without the call to mate
rialize(), the program still produces the same result, but it’s less
efficient: the planner may choose to materialize different intermedi‐
ate results, and so for the next iteration of the loop some of the
computation must be re-executed to get the scores to pass to the
pageRank() call.
544 | Chapter 18: Crunch

Checkpointing a Pipeline
In the previous section, we saw that Crunch will reuse any PCollections that were
materialized in any previous runs of the same pipeline. However, if you create a new
pipeline instance, then it will not automatically share any materialized PCollections
from other pipelines, even if the input source is the same. This can make developing a
pipeline rather time consuming, since even a small change to a computation toward the
end of the pipeline means Crunch will run the new pipeline from the beginning.
The solution is to checkpoint a PCollection to persistent storage (typically HDFS) so
that Crunch can start from the checkpoint in the new pipeline.
Consider the Crunch program for calculating a histogram of word counts for text files
back in Example 18-3. We saw that the Crunch planner translates this pipeline into two
MapReduce jobs. If the program is run for a second time, then Crunch will run the two
MapReduce jobs again and overwrite the original output, since WriteMode is set to
OVERWRITE.
If instead we checkpointed inverseCounts, a subsequent run would only launch one
MapReduce job (the one for computing hist, since it is entirely derived from inverse
Counts). Checkpointing is simply a matter of writing a PCollection to a target with the
WriteMode set to CHECKPOINT:
PCollection<String> lines = pipeline.readTextFile(inputPath);
PTable<String, Long> counts = lines.count();
PTable<Long, String> inverseCounts = counts.parallelDo(
new InversePairFn<String, Long>(), tableOf(longs(), strings()));
inverseCounts.write(To.sequenceFile(checkpointPath),
Target.WriteMode.CHECKPOINT);
PTable<Long, Integer> hist = inverseCounts
.groupByKey()
.mapValues(new CountValuesFn<String>(), ints());
hist.write(To.textFile(outputPath), Target.WriteMode.OVERWRITE);
pipeline.done();
Crunch compares the timestamps of the input files with those of the checkpoint files; if
any inputs have later timestamps than the checkpoints, then it will recompute the de‐
pendent checkpoints automatically, so there is no risk of using out-of-date data in the
pipeline.
Since they are persistent between pipeline runs, checkpoints are not cleaned up by
Crunch, so you will need to delete them once you are happy that the code is producing
the expected results.
Crunch Libraries
Crunch comes with a powerful set of library functions in the org.apache.crunch.lib
package—they are summarized in Table 18-1.
Crunch Libraries | 545

Table 18-1. Crunch libraries
Class Method name(s) Description
Aggregate length() Returns the number of elements in a PCollection wrapped in a POb
ject.
min() Returns the smallest value element in a PCollection wrapped in a
PObject.
max() Returns the largest value element in a PCollection wrapped in a
PObject.
count() Returns a table of the unique elements of the input PCollection
mapped to their counts.
top() Returns a table of the top or bottom N key-value pairs in a PTable,
ordered by value.
collectValues() Groups the values for each unique key in a table into a Java Collec
tion, returning a PTable<K, Collection<V>>.
Cartesian cross() Calculates the cross product of two PCollections or PTables.
Channels split() Splits a collection of pairs (PCollection<Pair<T, U>>) into a pair
of collections (Pair<PCollection<T>, PCollection<U>>).
Cogroup cogroup() Groups the elements in two or more PTables by key.
Distinct distinct() Creates a new PCollection or PTable with duplicate elements
removed.
Join join() Performs an inner join on two PTables by key. There are also methods
for left, right, and full joins.
Mapred map() Runs a mapper (old API) on a PTable<K1, V1> to produce a PTa
ble<K2, V2>.
reduce() Runs a reducer (old API) on a PGroupedTable<K1, V1> to produce
a PTable<K2, V2>.
Mapreduce map(), reduce() Like Mapred, but for the new MapReduce API.
PTables asPTable() Converts a PCollection<Pair<K, V>> to a PTable<K, V>.
keys() Returns a PTable’s keys as a PCollection.
values() Returns a PTable’s values as a PCollection.
mapKeys() Applies a map function to all the keys in a PTable, leaving the values
unchanged.
mapValues() Applies a map function to all the values in a PTable or PGroupedTa
ble, leaving the keys unchanged.
Sample sample() Creates a sample of a PCollection by choosing each element
independently with a specified probability.
reservoirSam
ple()
Creates a sample of a PCollection of a specified size, where each
element is equally likely to be included.
Secondary
Sort
sortAndApply() Sorts a PTable<K, Pair<V1, V2>> by K then V1, then applies a
function to give an output PCollection or PTable.
546 | Chapter 18: Crunch

Class Method name(s) Description
Set difference() Returns a PCollection that is the set difference of two PCollec
tions.
intersection() Returns a PCollection that is the set intersection of two PCollec
tions.
comm() Returns a PCollection of triples that classifies each element from two
PCollections by whether it is only in the first collection, only in the
second collection, or in both collections. (Similar to the Unix comm
command.)
Shard shard() Creates a PCollection that contains exactly the same elements as the
input PCollection, but is partitioned (sharded) across a specified
number of files.
Sort sort() Performs a total sort on a PCollection in the natural order of its
elements in ascending (the default) or descending order. There are also
methods to sort PTables by key, and collections of Pairs or tuples by a
subset of their columns in a specified order.
One of the most powerful things about Crunch is that if the function you need is not
provided, then it is simple to write it yourself, typically in a few lines of Java. For an
example of a general-purpose function (for finding the unique values in a PTable), see
Example 18-2.
The methods length(), min(), max(), and count() from Aggregate have convenience
method equivalents on PCollection. Similarly, top() (as well as the derived method
bottom()) and collectValues() from Aggregate, all the methods from PTables,
join() from Join, and cogroup() from Cogroup are all duplicated on PTable.
The code in Example 18-4 walks through the behavior of some of the aggregation
methods.
Example 18-4. Using the aggregation methods on PCollection and PTable
PCollection<String> a = MemPipeline.typedCollectionOf(strings(),
"cherry", "apple", "banana", "banana");
assertEquals((Long) 4L, a.length().getValue());
assertEquals("apple", a.min().getValue());
assertEquals("cherry", a.max().getValue());
PTable<String, Long> b = a.count();
assertEquals("{(apple,1),(banana,2),(cherry,1)}", dump(b));
PTable<String, Long> c = b.top(1);
assertEquals("{(banana,2)}", dump(c));
PTable<String, Long> d = b.bottom(2);
assertEquals("{(apple,1),(cherry,1)}", dump(d));
Crunch Libraries | 547

1. See Matei Zaharia et al., “Resilient Distributed Datasets: A Fault-Tolerant Abstraction for In-Memory Cluster
Computing,” NSDI ’12 Proceedings of the 9th USENIX Conference on Networked Systems Design and Imple‐
mentation, 2012.
CHAPTER 19
Spark
Apache Spark is a cluster computing framework for large-scale data processing. Unlike
most of the other processing frameworks discussed in this book, Spark does not use
MapReduce as an execution engine; instead, it uses its own distributed runtime for
executing work on a cluster. However, Spark has many parallels with MapReduce, in
terms of both API and runtime, as we will see in this chapter. Spark is closely integrated
with Hadoop: it can run on YARN and works with Hadoop file formats and storage
backends like HDFS.
Spark is best known for its ability to keep large working datasets in memory between
jobs. This capability allows Spark to outperform the equivalent MapReduce workflow
(by an order of magnitude or more in some cases1), where datasets are always loaded
from disk. Two styles of application that benefit greatly from Spark’s processing model
are iterative algorithms (where a function is applied to a dataset repeatedly until an exit
condition is met) and interactive analysis (where a user issues a series of ad hoc ex‐
ploratory queries on a dataset).
Even if you don’t need in-memory caching, Spark is very attractive for a couple of other
reasons: its DAG engine and its user experience. Unlike MapReduce, Spark’s DAG en‐
gine can process arbitrary pipelines of operators and translate them into a single job for
the user.
Spark’s user experience is also second to none, with a rich set of APIs for performing
many common data processing tasks, such as joins. At the time of writing, Spark pro‐
vides APIs in three languages: Scala, Java, and Python. We’ll use the Scala API for most
of the examples in this chapter, but they should be easy to translate to the other
549

languages. Spark also comes with a REPL (read—eval—print loop) for both Scala and
Python, which makes it quick and easy to explore datasets.
Spark is proving to be a good platform on which to build analytics tools, too, and to this
end the Apache Spark project includes modules for machine learning (MLlib), graph
processing (GraphX), stream processing (Spark Streaming), and SQL (Spark SQL).
These modules are not covered in this chapter; the interested reader should refer to the
Apache Spark website.
Installing Spark
Download a stable release of the Spark binary distribution from the downloads page
(choose the one that matches the Hadoop distribution you are using), and unpack the
tarball in a suitable location:
% tar xzf spark-x.y.z-bin-distro.tgz
It’s convenient to put the Spark binaries on your path as follows:
% export SPARK_HOME=~/sw/spark-x.y.z-bin-distro
% export PATH=$PATH:$SPARK_HOME/bin
We’re now ready to run an example in Spark.
An Example
To introduce Spark, let’s run an interactive session using spark-shell, which is a Scala
REPL with a few Spark additions. Start up the shell with the following:
% spark-shell
Spark context available as sc.
scala>
From the console output, we can see that the shell has created a Scala variable, sc, to
store the SparkContext instance. This is our entry point to Spark, and allows us to load
a text file as follows:
scala> val lines = sc.textFile("input/ncdc/micro-tab/sample.txt")
lines: org.apache.spark.rdd.RDD[String] = MappedRDD[1] at textFile at
<console>:12
The lines variable is a reference to a Resilient Distributed Dataset, abbreviated to
RDD, which is the central abstraction in Spark: a read-only collection of objects that is
partitioned across multiple machines in a cluster. In a typical Spark program, one or
more RDDs are loaded as input and through a series of transformations are turned into
a set of target RDDs, which have an action performed on them (such as computing a
result or writing them to persistent storage). The term “resilient” in “Resilient Dis‐
550 | Chapter 19: Spark

tributed Dataset” refers to the fact that Spark can automatically reconstruct a lost par‐
tition by recomputing it from the RDDs that it was computed from.
Loading an RDD or performing a transformation on one does not
trigger any data processing; it merely creates a plan for performing a
computation. The computation is only triggered when an action (like
foreach()) is performed on an RDD.
Let’s continue with the program. The first transformation we want to perform is to split
the lines into fields:
scala> val records = lines.map(_.split("\t"))
records: org.apache.spark.rdd.RDD[Array[String]] = MappedRDD[2] at map at
<console>:14
This uses the map() method on RDD to apply a function to every element in the RDD.
In this case, we split each line (a String) into a Scala Array of Strings.
Next, we apply a filter to remove any bad records:
scala> val filtered = records.filter(rec => (rec(1) != "9999"
&& rec(2).matches("[01459]")))
filtered: org.apache.spark.rdd.RDD[Array[String]] = FilteredRDD[3] at filter at
<console>:16
The filter() method on RDD takes a predicate, a function that returns a Boolean. This
one tests for records that don’t have a missing temperature (indicated by 9999) or a bad
quality reading.
To find the maximum temperatures for each year, we need to perform a grouping op‐
eration on the year field so we can process all the temperature values for each year. Spark
provides a reduceByKey() method to do this, but it needs an RDD of key-value pairs,
represented by a Scala Tuple2. So, first we need to transform our RDD into the correct
form using another map:
scala> val tuples = filtered.map(rec => (rec(0).toInt, rec(1).toInt))
tuples: org.apache.spark.rdd.RDD[(Int, Int)] = MappedRDD[4] at map at
<console>:18
Then we can perform the aggregation. The reduceByKey() method’s argument is a
function that takes a pair of values and combines them into a single value; in this case,
we use Java’s Math.max function:
scala> val maxTemps = tuples.reduceByKey((a, b) => Math.max(a, b))
maxTemps: org.apache.spark.rdd.RDD[(Int, Int)] = MapPartitionsRDD[7] at
reduceByKey at <console>:21
We can display the contents of maxTemps by invoking the foreach() method and passing
println() to print each element to the console:
An Example | 551

scala> maxTemps.foreach(println(_))
(1950,22)
(1949,111)
The foreach() method is the same as the equivalent on standard Scala collections, like
List, and applies a function (that has some side effect) to each element in the RDD. It
is this operation that causes Spark to run a job to compute the values in the RDD, so
they can be run through the println() method.
Alternatively, we can save the RDD to the filesystem with:
scala> maxTemps.saveAsTextFile("output")
which creates a directory called output containing the partition files:
% cat output/part-*
(1950,22)
(1949,111)
The saveAsTextFile() method also triggers a Spark job. The main difference is that
no value is returned, and instead the RDD is computed and its partitions are written to
files in the output directory.
Spark Applications, Jobs, Stages, and Tasks
As we’ve seen in the example, like MapReduce, Spark has the concept of a job. A Spark
job is more general than a MapReduce job, though, since it is made up of an arbitrary
directed acyclic graph (DAG) of stages, each of which is roughly equivalent to a map or
reduce phase in MapReduce.
Stages are split into tasks by the Spark runtime and are run in parallel on partitions of
an RDD spread across the cluster—just like tasks in MapReduce.
A job always runs in the context of an application (represented by a SparkContext
instance) that serves to group RDDs and shared variables. An application can run more
than one job, in series or in parallel, and provides the mechanism for a job to access an
RDD that was cached by a previous job in the same application. (We will see how to
cache RDDs in “Persistence” on page 560.) An interactive Spark session, such as a spark-
shell session, is just an instance of an application.
A Scala Standalone Application
After working with the Spark shell to refine a program, you may want to package it into
a self-contained application that can be run more than once. The Scala program in
Example 19-1 shows how to do this.
Example 19-1. Scala application to find the maximum temperature, using Spark
import org.apache.spark.SparkContext._
import org.apache.spark.{SparkConf, SparkContext}
552 | Chapter 19: Spark

object MaxTemperature {
def main(args: Array[String]) {
val conf = new SparkConf().setAppName("Max Temperature")
val sc = new SparkContext(conf)
sc.textFile(args(0))
.map(_.split("\t"))
.filter(rec => (rec(1) != "9999" && rec(2).matches("[01459]")))
.map(rec => (rec(0).toInt, rec(1).toInt))
.reduceByKey((a, b) => Math.max(a, b))
.saveAsTextFile(args(1))
}
}
When running a standalone program, we need to create the SparkContext since there
is no shell to provide it. We create a new instance with a SparkConf, which allows us to
pass various Spark properties to the application; here we just set the application name.
There are a couple of other minor changes. The first is that we’ve used the command-
line arguments to specify the input and output paths. We’ve also used method chaining
to avoid having to create intermediate variables for each RDD. This makes the program
more compact, and we can still view the type information for each transformation in
the Scala IDE if needed.
Not all the transformations that Spark defines are available on the RDD
class itself. In this case, reducebyKey() (which acts only on RDDs of
key-value pairs) is actually defined in the PairRDDFunctions class,
but we can get Scala to implicitly convert RDD[(Int, Int)] to
PairRDDFunctions with the following import:
import org.apache.spark.SparkContext._
This imports various implicit conversion functions used in Spark, so
it is worth including in programs as a matter of course.
This time we use spark-submit to run the program, passing as arguments the application
JAR containing the compiled Scala program, followed by our program’s command-line
arguments (the input and output paths):
% spark-submit --class MaxTemperature --master local \
spark-examples.jar input/ncdc/micro-tab/sample.txt output
% cat output/part-*
(1950,22)
(1949,111)
We also specified two options: --class to tell Spark the name of the application class,
and --master to specify where the job should run. The value local tells Spark to run
everything in a single JVM on the local machine. We’ll learn about the options for
An Example | 553

2. The Java version is much more compact when written using Java 8 lambda expressions.
running on a cluster in “Executors and Cluster Managers” on page 570. Next, let’s see how
to use other languages with Spark, starting with Java.
A Java Example
Spark is implemented in Scala, which as a JVM-based language has excellent integration
with Java. It is straightforward—albeit verbose—to express the same example in Java
(see Example 19-2).2
Example 19-2. Java application to find the maximum temperature, using Spark
public class MaxTemperatureSpark {
public static void main(String[] args) throws Exception {
if (args.length != 2) {
System.err.println("Usage: MaxTemperatureSpark <input path> <output path>");
System.exit(-1);
}
SparkConf conf = new SparkConf();
JavaSparkContext sc = new JavaSparkContext("local", "MaxTemperatureSpark", conf);
JavaRDD<String> lines = sc.textFile(args[0]);
JavaRDD<String[]> records = lines.map(new Function<String, String[]>() {
@Override public String[] call(String s) {
return s.split("\t");
}
});
JavaRDD<String[]> filtered = records.filter(new Function<String[], Boolean>() {
@Override public Boolean call(String[] rec) {
return rec[1] != "9999" && rec[2].matches("[01459]");
}
});
JavaPairRDD<Integer, Integer> tuples = filtered.mapToPair(
new PairFunction<String[], Integer, Integer>() {
@Override public Tuple2<Integer, Integer> call(String[] rec) {
return new Tuple2<Integer, Integer>(
Integer.parseInt(rec[0]), Integer.parseInt(rec[1]));
}
}
);
JavaPairRDD<Integer, Integer> maxTemps = tuples.reduceByKey(
new Function2<Integer, Integer, Integer>() {
@Override public Integer call(Integer i1, Integer i2) {
return Math.max(i1, i2);
}
}
);
maxTemps.saveAsTextFile(args[1]);
554 | Chapter 19: Spark

}
}
In Spark’s Java API, an RDD is represented by an instance of JavaRDD, or Java
PairRDD for the special case of an RDD of key-value pairs. Both of these classes imple‐
ment the JavaRDDLike interface, where most of the methods for working with RDDs
can be found (when viewing class documentation, for example).
Running the program is identical to running the Scala version, except the classname is
MaxTemperatureSpark.
A Python Example
Spark also has language support for Python, in an API called PySpark. By taking ad‐
vantage of Python’s lambda expressions, we can rewrite the example program in a way
that closely mirrors the Scala equivalent, as shown in Example 19-3.
Example 19-3. Python application to find the maximum temperature, using PySpark
from pyspark import SparkContext
import re, sys
sc = SparkContext("local", "Max Temperature")
sc.textFile(sys.argv[1]) \
.map(lambda s: s.split("\t")) \
.filter(lambda rec: (rec[1] != "9999" and re.match("[01459]", rec[2]))) \
.map(lambda rec: (int(rec[0]), int(rec[1]))) \
.reduceByKey(max) \
.saveAsTextFile(sys.argv[2])
Notice that for the reduceByKey() transformation we can use Python’s built-in max
function.
The important thing to note is that this program is written in regular CPython. Spark
will fork Python subprocesses to run the user’s Python code (both in the launcher pro‐
gram and on executors that run user tasks in the cluster), and uses a socket to connect
the two processes so the parent can pass RDD partition data to be processed by the
Python code.
To run, we specify the Python file rather than the application JAR:
% spark-submit --master local \
ch19-spark/src/main/python/MaxTemperature.py \
input/ncdc/micro-tab/sample.txt output
Spark can also be run with Python in interactive mode using the pyspark command.
An Example | 555

3. This is like performing a parameter sweep using NLineInputFormat in MapReduce, as described in “NLi‐
neInputFormat” on page 234.
Resilient Distributed Datasets
RDDs are at the heart of every Spark program, so in this section we look at how to work
with them in more detail.
Creation
There are three ways of creating RDDs: from an in-memory collection of objects (known
as parallelizing a collection), using a dataset from external storage (such as HDFS), or
transforming an existing RDD. The first way is useful for doing CPU-intensive com‐
putations on small amounts of input data in parallel. For example, the following runs
separate computations on the numbers from 1 to 10:3
val params = sc.parallelize(1 to 10)
val result = params.map(performExpensiveComputation)
The performExpensiveComputation function is run on input values in parallel. The
level of parallelism is determined from the spark.default.parallelism property,
which has a default value that depends on where the Spark job is running. When running
locally it is the number of cores on the machine, while for a cluster it is the total number
of cores on all executor nodes in the cluster.
You can also override the level of parallelism for a particular computation by passing it
as the second argument to parallelize():
sc.parallelize(1 to 10, 10)
The second way to create an RDD is by creating a reference to an external dataset. We
have already seen how to create an RDD of String objects for a text file:
val text: RDD[String] = sc.textFile(inputPath)
The path may be any Hadoop filesystem path, such as a file on the local filesystem or
on HDFS. Internally, Spark uses TextInputFormat from the old MapReduce API to read
the file (see “TextInputFormat” on page 232). This means that the file-splitting behavior
is the same as in Hadoop itself, so in the case of HDFS there is one Spark partition per
HDFS block. The default can be changed by passing a second argument to request a
particular number of splits:
sc.textFile(inputPath, 10)
Another variant permits text files to be processed as whole files (similar to “Processing
a whole file as a record” on page 228) by returning an RDD of string pairs, where the
first string is the file path and the second is the file contents. Since each file is loaded
into memory, this is only suitable for small files:
556 | Chapter 19: Spark

val files: RDD[(String, String)] = sc.wholeTextFiles(inputPath)
Spark can work with other file formats besides text. For example, sequence files can be
read with:
sc.sequenceFile[IntWritable, Text](inputPath)
Notice how the sequence file’s key and value Writable types have been specified. For
common Writable types, Spark can map them to the Java equivalents, so we could use
the equivalent form:
sc.sequenceFile[Int, String](inputPath)
There are two methods for creating RDDs from an arbitrary Hadoop InputFormat:
hadoopFile() for file-based formats that expect a path, and hadoopRDD() for those that
don’t, such as HBase’s TableInputFormat. These methods are for the old MapReduce
API; for the new one, use newAPIHadoopFile() and newAPIHadoopRDD(). Here is an
example of reading an Avro datafile using the Specific API with a WeatherRecord class:
val job = new Job()
AvroJob.setInputKeySchema(job, WeatherRecord.getClassSchema)
val data = sc.newAPIHadoopFile(inputPath,
classOf[AvroKeyInputFormat[WeatherRecord]],
classOf[AvroKey[WeatherRecord]], classOf[NullWritable],
job.getConfiguration)
In addition to the path, the newAPIHadoopFile() method expects the InputFormat type,
the key type, and the value type, plus the Hadoop configuration. The configuration
carries the Avro schema, which we set in the second line using the AvroJob helper class.
The third way of creating an RDD is by transforming an existing RDD. We look at
transformations next.
Transformations and Actions
Spark provides two categories of operations on RDDs: transformations and actions. A
transformation generates a new RDD from an existing one, while an action triggers a
computation on an RDD and does something with the results—either returning them
to the user, or saving them to external storage.
Actions have an immediate effect, but transformations do not—they are lazy, in the
sense that they don’t perform any work until an action is performed on the transformed
RDD. For example, the following lowercases lines in a text file:
val text = sc.textFile(inputPath)
val lower: RDD[String] = text.map(_.toLowerCase())
lower.foreach(println(_))
The map() method is a transformation, which Spark represents internally as a function
(toLowerCase()) to be called at some later time on each element in the input RDD
(text). The function is not actually called until the foreach() method (which is an
Resilient Distributed Datasets | 557

action) is invoked and Spark runs a job to read the input file and call toLowerCase()
on each line in it, before writing the result to the console.
One way of telling if an operation is a transformation or an action is by looking at its
return type: if the return type is RDD, then it’s a transformation; otherwise, it’s an action.
It’s useful to know this when looking at the documentation for RDD (in the
org.apache.spark.rdd package), where most of the operations that can be performed
on RDDs can be found. More operations can be found in PairRDDFunctions, which
contains transformations and actions for working with RDDs of key-value pairs.
Spark’s library contains a rich set of operators, including transformations for mapping,
grouping, aggregating, repartitioning, sampling, and joining RDDs, and for treating
RDDs as sets. There are also actions for materializing RDDs as collections, computing
statistics on RDDs, sampling a fixed number of elements from an RDD, and saving
RDDs to external storage. For details, consult the class documentation.
MapReduce in Spark
Despite the suggestive naming, Spark’s map() and reduce() operations do not directly
correspond to the functions of the same name in Hadoop MapReduce. The general form
of map and reduce in Hadoop MapReduce is (from Chapter 8):
map: (K1, V1) → list(K2, V2)
reduce: (K2, list(V2)) → list(K3, V3)
Notice that both functions can return multiple output pairs, indicated by the list
notation. This is implemented by the flatMap() operation in Spark (and Scala in gen‐
eral), which is like map(), but removes a layer of nesting:
scala> val l = List(1, 2, 3)
l: List[Int] = List(1, 2, 3)
scala> l.map(a => List(a))
res0: List[List[Int]] = List(List(1), List(2), List(3))
scala> l.flatMap(a => List(a))
res1: List[Int] = List(1, 2, 3)
One naive way to try to emulate Hadoop MapReduce in Spark is with two flatMap()
operations, separated by a groupByKey() and a sortByKey() to perform a MapReduce
shuffle and sort:
val input: RDD[(K1, V1)] = ...
val mapOutput: RDD[(K2, V2)] = input.flatMap(mapFn)
val shuffled: RDD[(K2, Iterable[V2])] = mapOutput.groupByKey().sortByKey()
val output: RDD[(K3, V3)] = shuffled.flatMap(reduceFn)
Here the key type K2 needs to inherit from Scala’s Ordering type to satisfy sortByKey().
558 | Chapter 19: Spark

This example may be useful as a way to help understand the relationship between Map‐
Reduce and Spark, but it should not be applied blindly. For one thing, the semantics are
slightly different from Hadoop’s MapReduce, since sortByKey() performs a total sort.
This issue can be avoided by using repartitionAndSortWithinPartitions() to per‐
form a partial sort. However, even this isn’t as efficient, since Spark uses two shuffles
(one for the groupByKey() and one for the sort).
Rather than trying to reproduce MapReduce, it is better to use only the operations that
you actually need. For example, if you don’t need keys to be sorted, you can omit the
sortByKey() call (something that is not possible in regular Hadoop MapReduce).
Similarly, groupByKey() is too general in most cases. Usually you only need the shuffle
to aggregate values, so you should use reduceByKey(), foldByKey(), or aggregateBy
Key() (covered in the next section), which are more efficient than groupByKey() since
they can also run as combiners in the map task. Finally, flatMap() may not always be
needed either, with map() being preferred if there is always one return value, and
filter() if there is zero or one.
Aggregation transformations
The three main transformations for aggregating RDDs of pairs by their keys are reduc
eByKey(), foldByKey(), and aggregateByKey(). They work in slightly different ways,
but they all aggregate the values for a given key to produce a single value for each key.
(The equivalent actions are reduce(), fold(), and aggregate(), which operate in an
analogous way, resulting in a single value for the whole RDD.)
The simplest is reduceByKey(), which repeatedly applies a binary function to values in
pairs until a single value is produced. For example:
val pairs: RDD[(String, Int)] =
sc.parallelize(Array(("a", 3), ("a", 1), ("b", 7), ("a", 5)))
val sums: RDD[(String, Int)] = pairs.reduceByKey(_+_)
assert(sums.collect().toSet === Set(("a", 9), ("b", 7)))
The values for key a are aggregated using the addition function (_+_) as (3 + 1) + 5 =
9, while there is only one value for key b, so no aggregation is needed. Since in general
the operations are distributed and performed in different tasks for different partitions
of the RDD, the function should be commutative and associative. In other words, the
order and grouping of the operations should not matter; in this case, the aggregation
could be 5 + (3 + 1), or 3 + (1 + 5), which both return the same result.
The triple equals operator (===) used in the assert statement is from
ScalaTest, and provides more informative failure messages than us‐
ing the regular == operator.
Resilient Distributed Datasets | 559

Here’s how we would perform the same operation using foldByKey():
val sums: RDD[(String, Int)] = pairs.foldByKey(0)(_+_)
assert(sums.collect().toSet === Set(("a", 9), ("b", 7)))
Notice that this time we had to supply a zero value, which is just 0 when adding integers,
but would be something different for other types and operations. This time, values for
a are aggregated as ((0 + 3) + 1) + 5) = 9 (or possibly some other order, although adding
to 0 is always the first operation). For b it is 0 + 7 = 7.
Using foldByKey() is no more or less powerful than using reduceByKey(). In particular,
neither can change the type of the value that is the result of the aggregation. For that we
need aggregateByKey(). For example, we can aggregate the integer values into a set:
val sets: RDD[(String, HashSet[Int])] =
pairs.aggregateByKey(new HashSet[Int])(_+=_, _++=_)
assert(sets.collect().toSet === Set(("a", Set(1, 3, 5)), ("b", Set(7))))
For set addition, the zero value is the empty set, so we create a new mutable set with
new HashSet[Int]. We have to supply two functions to aggregateByKey(). The first
controls how an Int is combined with a HashSet[Int], and in this case we use the
addition and assignment function _+=_ to add the integer to the set (_+_ would return
a new set and leave the first set unchanged).
The second function controls how two HashSet[Int] values are combined (this hap‐
pens after the combiner runs in the map task, while the two partitions are being aggre‐
gated in the reduce task), and here we use _++=_ to add all the elements of the second
set to the first.
For key a, the sequence of operations might be:
((
∅
+ 3) + 1) + 5) = (1, 3, 5)
or:
(
∅
+ 3) + 1) ++ (
∅
+ 5) = (1, 3) ++ (5) = (1, 3, 5)
if Spark uses a combiner.
A transformed RDD can be persisted in memory so that subsequent operations on it
are more efficient. We look at that next.
Persistence
Going back to the introductory example in “An Example” on page 550, we can cache
the intermediate dataset of year-temperature pairs in memory with the following:
scala> tuples.cache()
res1: tuples.type = MappedRDD[4] at map at <console>:18
560 | Chapter 19: Spark

Calling cache() does not cache the RDD in memory straightaway. Instead, it marks the
RDD with a flag indicating it should be cached when the Spark job is run. So let’s first
force a job run:
scala> tuples.reduceByKey((a, b) => Math.max(a, b)).foreach(println(_))
INFO BlockManagerInfo: Added rdd_4_0 in memory on 192.168.1.90:64640
INFO BlockManagerInfo: Added rdd_4_1 in memory on 192.168.1.90:64640
(1950,22)
(1949,111)
The log lines for BlockManagerInfo show that the RDD’s partitions have been kept in
memory as a part of the job run. The log shows that the RDD’s number is 4 (this was
shown in the console after calling the cache() method), and it has two partitions labeled
0 and 1. If we run another job on the cached dataset, we’ll see that the RDD is loaded
from memory. This time we’ll compute minimum temperatures:
scala> tuples.reduceByKey((a, b) => Math.min(a, b)).foreach(println(_))
INFO BlockManager: Found block rdd_4_0 locally
INFO BlockManager: Found block rdd_4_1 locally
(1949,78)
(1950,-11)
This is a simple example on a tiny dataset, but for larger jobs the time savings can be
impressive. Compare this to MapReduce, where to perform another calculation the
input dataset has to be loaded from disk again. Even if an intermediate dataset can be
used as input (such as a cleaned-up dataset with invalid rows and unnecessary fields
removed), there is no getting away from the fact that it must be loaded from disk, which
is slow. Spark will cache datasets in a cross-cluster in-memory cache, which means that
any computation performed on those datasets will be very fast.
This turns out to be tremendously useful for interactive exploration of data. It’s also a
natural fit for certain styles of algorithm, such as iterative algorithms where a result
computed in one iteration can be cached in memory and used as input for the next
iteration. These algorithms can be expressed in MapReduce, but each iteration runs as
a single MapReduce job, so the result from each iteration must be written to disk and
then read back in the next iteration.
Cached RDDs can be retrieved only by jobs in the same application.
To share datasets between applications, they must be written to ex‐
ternal storage using one of the saveAs*() methods (saveAsText
File(), saveAsHadoopFile(), etc.) in the first application, then load‐
ed using the corresponding method in SparkContext (textFile(),
hadoopFile(), etc.) in the second application. Likewise, when the
application terminates, all its cached RDDs are destroyed and can‐
not be accessed again unless they have been explicitly saved.
Resilient Distributed Datasets | 561

Persistence levels
Calling cache() will persist each partition of the RDD in the executor’s memory. If an
executor does not have enough memory to store the RDD partition, the computation
will not fail, but instead the partition will be recomputed as needed. For complex pro‐
grams with lots of transformations, this may be expensive, so Spark offers different types
of persistence behavior that may be selected by calling persist() with an argument to
specify the StorageLevel.
By default, the level is MEMORY_ONLY, which uses the regular in-memory representation
of objects. A more compact representation can be used by serializing the elements in a
partition as a byte array. This level is MEMORY_ONLY_SER; it incurs CPU overhead com‐
pared to MEMORY_ONLY, but is worth it if the resulting serialized RDD partition fits in
memory when the regular in-memory representation doesn’t. MEMORY_ONLY_SER also
reduces garbage collection pressure, since each RDD is stored as one byte array rather
than lots of objects.
You can see if an RDD partition doesn’t fit in memory by inspecting
the driver logfile for messages from the BlockManager. Also, every
driver’s SparkContext runs an HTTP server (on port 4040) that pro‐
vides useful information about its environment and the jobs it is
running, including information about cached RDD partitions.
By default, regular Java serialization is used to serialize RDD partitions, but Kryo seri‐
alization (covered in the next section) is normally a better choice, both in terms of size
and speed. Further space savings can be achieved (again at the expense of CPU) by
compressing the serialized partitions by setting the spark.rdd.compress property to
true, and optionally setting spark.io.compression.codec.
If recomputing a dataset is expensive, then either MEMORY_AND_DISK (spill to disk if the
dataset doesn’t fit in memory) or MEMORY_AND_DISK_SER (spill to disk if the serialized
dataset doesn’t fit in memory) is appropriate.
There are also some more advanced and experimental persistence levels for replicating
partitions on more than one node in the cluster, or using off-heap memory—see the
Spark documentation for details.
Serialization
There are two aspects of serialization to consider in Spark: serialization of data and
serialization of functions (or closures).
562 | Chapter 19: Spark

Data
Let’s look at data serialization first. By default, Spark will use Java serialization to send
data over the network from one executor to another, or when caching (persisting) data
in serialized form as described in “Persistence levels” on page 562. Java serialization is
well understood by programmers (you make sure the class you are using implements
java.io.Serializable or java.io.Externalizable), but it is not particularly efficient
from a performance or size perspective.
A better choice for most Spark programs is Kryo serialization. Kryo is a more efficient
general-purpose serialization library for Java. In order to use Kryo serialization, set the
spark.serializer as follows on the SparkConf in your driver program:
conf.set("spark.serializer", "org.apache.spark.serializer.KryoSerializer")
Kryo does not require that a class implement a particular interface (like java.io.Seri
alizable) to be serialized, so plain old Java objects can be used in RDDs without any
further work beyond enabling Kryo serialization. Having said that, it is much more
efficient to register classes with Kryo before using them. This is because Kryo writes a
reference to the class of the object being serialized (one reference is written for every
object written), which is just an integer identifier if the class has been registered but is
the full classname otherwise. This guidance only applies to your own classes; Spark
registers Scala classes and many other framework classes (like Avro Generic or Thrift
classes) on your behalf.
Registering classes with Kryo is straightforward. Create a subclass of KryoRegistra
tor, and override the registerClasses() method:
class CustomKryoRegistrator extends KryoRegistrator {
override def registerClasses(kryo: Kryo) {
kryo.register(classOf[WeatherRecord])
}
}
Finally, in your driver program, set the spark.kryo.registrator property to the fully
qualified classname of your KryoRegistrator implementation:
conf.set("spark.kryo.registrator", "CustomKryoRegistrator")
Functions
Generally, serialization of functions will “just work”: in Scala, functions are serializable
using the standard Java serialization mechanism, which is what Spark uses to send
functions to remote executor nodes. Spark will serialize functions even when running
in local mode, so if you inadvertently introduce a function that is not serializable (such
as one converted from a method on a nonserializable class), you will catch it early on
in the development process.
Resilient Distributed Datasets | 563

Shared Variables
Spark programs often need to access data that is not part of an RDD. For example, this
program uses a lookup table in a map() operation:
val lookup = Map(1 -> "a", 2 -> "e", 3 -> "i", 4 -> "o", 5 -> "u")
val result = sc.parallelize(Array(2, 1, 3)).map(lookup(_))
assert(result.collect().toSet === Set("a", "e", "i"))
While it works correctly (the variable lookup is serialized as a part of the closure passed
to map()), there is a more efficient way to achieve the same thing using broadcast
variables.
Broadcast Variables
A broadcast variable is serialized and sent to each executor, where it is cached so that
later tasks can access it if needed. This is unlike a regular variable that is serialized as
part of the closure, which is transmitted over the network once per task. Broadcast
variables play a similar role to the distributed cache in MapReduce (see “Distributed
Cache” on page 274), although the implementation in Spark stores the data in memory,
only spilling to disk when memory is exhausted.
A broadcast variable is created by passing the variable to be broadcast to the broad
cast() method on SparkContext. It returns a Broadcast[T] wrapper around the vari‐
able of type T:
val lookup: Broadcast[Map[Int, String]] =
sc.broadcast(Map(1 -> "a", 2 -> "e", 3 -> "i", 4 -> "o", 5 -> "u"))
val result = sc.parallelize(Array(2, 1, 3)).map(lookup.value(_))
assert(result.collect().toSet === Set("a", "e", "i"))
Notice that the variable is accessed in the RDD map() operation by calling value on the
broadcast variable.
As the name suggests, broadcast variables are sent one way, from driver to task—there
is no way to update a broadcast variable and have the update propagate back to the
driver. For that, we need an accumulator.
Accumulators
An accumulator is a shared variable that tasks can only add to, like counters in Map‐
Reduce (see “Counters” on page 247). After a job has completed, the accumulator’s final
value can be retrieved from the driver program. Here is an example that counts the
number of elements in an RDD of integers using an accumulator, while at the same time
summing the values in the RDD using a reduce() action:
val count: Accumulator[Int] = sc.accumulator(0)
val result = sc.parallelize(Array(1, 2, 3))
564 | Chapter 19: Spark

.map(i => { count += 1; i })
.reduce((x, y) => x + y)
assert(count.value === 3)
assert(result === 6)
An accumulator variable, count, is created in the first line using the accumulator()
method on SparkContext. The map() operation is an identity function with a side effect
that increments count. When the result of the Spark job has been computed, the value
of the accumulator is accessed by calling value on it.
In this example, we used an Int for the accumulator, but any numeric value type can be
used. Spark also provides a way to use accumulators whose result type is different to the
type being added (see the accumulable() method on SparkContext), and a way to
accumulate values in mutable collections (via accumulableCollection()).
Anatomy of a Spark Job Run
Let’s walk through what happens when we run a Spark job. At the highest level, there
are two independent entities: the driver, which hosts the application (SparkContext)
and schedules tasks for a job; and the executors, which are exclusive to the application,
run for the duration of the application, and execute the application’s tasks. Usually the
driver runs as a client that is not managed by the cluster manager and the executors run
on machines in the cluster, but this isn’t always the case (as we’ll see in “Executors and
Cluster Managers” on page 570). For the remainder of this section, we assume that the
application’s executors are already running.
Job Submission
Figure 19-1 illustrates how Spark runs a job. A Spark job is submitted automatically
when an action (such as count()) is performed on an RDD. Internally, this causes
runJob() to be called on the SparkContext (step 1 in Figure 19-1), which passes the
call on to the scheduler that runs as a part of the driver (step 2). The scheduler is made
up of two parts: a DAG scheduler that breaks down the job into a DAG of stages, and a
task scheduler that is responsible for submitting the tasks from each stage to the cluster.
Anatomy of a Spark Job Run | 565

Figure 19-1. How Spark runs a job
Next, let’s take a look at how the DAG scheduler constructs a DAG.
DAG Construction
To understand how a job is broken up into stages, we need to look at the type of tasks
that can run in a stage. There are two types: shuffle map tasks and result tasks. The name
of the task type indicates what Spark does with the task’s output:
Shuffle map tasks
As the name suggests, shuffle map tasks are like the map-side part of the shuffle in
MapReduce. Each shuffle map task runs a computation on one RDD partition and,
based on a partitioning function, writes its output to a new set of partitions, which
are then fetched in a later stage (which could be composed of either shuffle map
tasks or result tasks). Shuffle map tasks run in all stages except the final stage.
566 | Chapter 19: Spark

4. Note that countByKey() performs its final aggregation locally on the driver rather than using a second shuffle
step. This is unlike the equivalent Crunch program in Example 18-3, which uses a second MapReduce job
for the count.
Result tasks
Result tasks run in the final stage that returns the result to the user’s program (such
as the result of a count()). Each result task runs a computation on its RDD partition,
then sends the result back to the driver, and the driver assembles the results from
each partition into a final result (which may be Unit, in the case of actions like
saveAsTextFile()).
The simplest Spark job is one that does not need a shuffle and therefore has just a single
stage composed of result tasks. This is like a map-only job in MapReduce.
More complex jobs involve grouping operations and require one or more shuffle stages.
For example, consider the following job for calculating a histogram of word counts for
text files stored in inputPath (one word per line):
val hist: Map[Int, Long] = sc.textFile(inputPath)
.map(word => (word.toLowerCase(), 1))
.reduceByKey((a, b) => a + b)
.map(_.swap)
.countByKey()
The first two transformations, map() and reduceByKey(), perform a word count. The
third transformation is a map() that swaps the key and value in each pair, to give (count,
word) pairs, and the final operation is the countByKey() action, which returns the
number of words with each count (i.e., a frequency distribution of word counts).
Spark’s DAG scheduler turns this job into two stages since the reduceByKey() operation
forces a shuffle stage.4 The resulting DAG is illustrated in Figure 19-2.
The RDDs within each stage are also, in general, arranged in a DAG. The diagram shows
the type of the RDD and the operation that created it. RDD[String] was created by
textFile(), for instance. To simplify the diagram, some intermediate RDDs generated
internally by Spark have been omitted. For example, the RDD returned by text
File() is actually a MappedRDD[String] whose parent is a HadoopRDD[LongWritable,
Text].
Notice that the reduceByKey() transformation spans two stages; this is because it is
implemented using a shuffle, and the reduce function runs as a combiner on the map
side (stage 1) and as a reducer on the reduce side (stage 2)—just like in MapReduce.
Also like MapReduce, Spark’s shuffle implementation writes its output to partitioned
Anatomy of a Spark Job Run | 567

5. There is scope for tuning the performance of the shuffle through configuration. Note also that Spark uses its
own custom implementation for the shuffle, and does not share any code with the MapReduce shuffle im‐
plementation.
files on local disk (even for in-memory RDDs), and the files are fetched by the RDD in
the next stage.5
Figure 19-2. The stages and RDDs in a Spark job for calculating a histogram of word
counts
If an RDD has been persisted from a previous job in the same application (SparkCon
text), then the DAG scheduler will save work and not create stages for recomputing it
(or the RDDs it was derived from).
The DAG scheduler is responsible for splitting a stage into tasks for submission to the
task scheduler. In this example, in the first stage one shuffle map task is run for each
partition of the input file. The level of parallelism for a reduceByKey() operation can
568 | Chapter 19: Spark

6. Speculative tasks are duplicates of existing tasks, which the scheduler may run as a backup if a task is running
more slowly than expected. See “Speculative Execution” on page 204.
be set explicitly by passing it as the second parameter. If not set, it will be determined
from the parent RDD, which in this case is the number of partitions in the input data.
Each task is given a placement preference by the DAG scheduler to allow the task
scheduler to take advantage of data locality. A task that processes a partition of an input
RDD stored on HDFS, for example, will have a placement preference for the datanode
hosting the partition’s block (known as node local), while a task that processes a partition
of an RDD that is cached in memory will prefer the executor storing the RDD partition
(process local).
Going back to Figure 19-1, once the DAG scheduler has constructed the complete DAG
of stages, it submits each stage’s set of tasks to the task scheduler (step 3). Child stages
are only submitted once their parents have completed successfully.
Task Scheduling
When the task scheduler is sent a set of tasks, it uses its list of executors that are running
for the application and constructs a mapping of tasks to executors that takes placement
preferences into account. Next, the task scheduler assigns tasks to executors that have
free cores (this may not be the complete set if another job in the same application is
running), and it continues to assign more tasks as executors finish running tasks, until
the task set is complete. Each task is allocated one core by default, although this can be
changed by setting spark.task.cpus.
Note that for a given executor the scheduler will first assign process-local tasks, then
node-local tasks, then rack-local tasks, before assigning an arbitrary (nonlocal) task, or
a speculative task if there are no other candidates.6
Assigned tasks are launched through a scheduler backend (step 4 in Figure 19-1), which
sends a remote launch task message (step 5) to the executor backend to tell the executor
to run the task (step 6).
Rather than using Hadoop RPC for remote calls, Spark uses
Akka, an actor-based platform for building highly scalable,
event-driven distributed applications.
Executors also send status update messages to the driver when a task has finished or if
a task fails. In the latter case, the task scheduler will resubmit the task on another ex‐
ecutor. It will also launch speculative tasks for tasks that are running slowly, if this is
enabled (it is not by default).
Anatomy of a Spark Job Run | 569

7. This is not true for Mesos fine-grained mode, where each task runs as a separate process. See the following
section for details.
Task Execution
An executor runs a task as follows (step 7). First, it makes sure that the JAR and file
dependencies for the task are up to date. The executor keeps a local cache of all the
dependencies that previous tasks have used, so that it only downloads them when they
have changed. Second, it deserializes the task code (which includes the user’s functions)
from the serialized bytes that were sent as a part of the launch task message. Third, the
task code is executed. Note that tasks are run in the same JVM as the executor, so there
is no process overhead for task launch.7
Tasks can return a result to the driver. The result is serialized and sent to the executor
backend, and then back to the driver as a status update message. A shuffle map task
returns information that allows the next stage to retrieve the output partitions, while a
result task returns the value of the result for the partition it ran on, which the driver
assembles into a final result to return to the user’s program.
Executors and Cluster Managers
We have seen how Spark relies on executors to run the tasks that make up a Spark job,
but we glossed over how the executors actually get started. Managing the lifecycle of
executors is the responsibility of the cluster manager, and Spark provides a variety of
cluster managers with different characteristics:
Local
In local mode there is a single executor running in the same JVM as the driver. This
mode is useful for testing or running small jobs. The master URL for this mode is
local (use one thread), local[n] (n threads), or local(*) (one thread per core on
the machine).
Standalone
The standalone cluster manager is a simple distributed implementation that runs
a single Spark master and one or more workers. When a Spark application starts,
the master will ask the workers to spawn executor processes on behalf of the ap‐
plication. The master URL is spark://host:port.
Mesos
Apache Mesos is a general-purpose cluster resource manager that allows fine-
grained sharing of resources across different applications according to an organi‐
zational policy. By default (fine-grained mode), each Spark task is run as a Mesos
task. This uses the cluster resources more efficiently, but at the cost of additional
process launch overhead. In coarse-grained mode, executors run their tasks in-
570 | Chapter 19: Spark

process, so the cluster resources are held by the executor processes for the duration
of the Spark application. The master URL is mesos://host:port.
YARN
YARN is the resource manager used in Hadoop (see Chapter 4). Each running Spark
application corresponds to an instance of a YARN application, and each executor
runs in its own YARN container. The master URL is yarn-client or yarn-cluster.
The Mesos and YARN cluster managers are superior to the standalone manager since
they take into account the resource needs of other applications running on the cluster
(MapReduce jobs, for example) and enforce a scheduling policy across all of them. The
standalone cluster manager uses a static allocation of resources from the cluster, and
therefore is not able to adapt to the varying needs of other applications over time. Also,
YARN is the only cluster manager that is integrated with Hadoop’s Kerberos security
mechanisms (see “Security” on page 309).
Spark on YARN
Running Spark on YARN provides the tightest integration with other Hadoop compo‐
nents and is the most convenient way to use Spark when you have an existing Hadoop
cluster. Spark offers two deploy modes for running on YARN: YARN client mode, where
the driver runs in the client, and YARN cluster mode, where the driver runs on the
cluster in the YARN application master.
YARN client mode is required for programs that have any interactive component, such
as spark-shell or pyspark. Client mode is also useful when building Spark programs,
since any debugging output is immediately visible.
YARN cluster mode, on the other hand, is appropriate for production jobs, since the
entire application runs on the cluster, which makes it much easier to retain logfiles
(including those from the driver program) for later inspection. YARN will also retry the
application if the application master fails (see “Application Master Failure” on page 194).
YARN client mode
In YARN client mode, the interaction with YARN starts when a new SparkContext
instance is constructed by the driver program (step 1 in Figure 19-3). The context sub‐
mits a YARN application to the YARN resource manager (step 2), which starts a YARN
container on a node manager in the cluster and runs a Spark ExecutorLauncher appli‐
cation master in it (step 3). The job of the ExecutorLauncher is to start executors in
YARN containers, which it does by requesting resources from the resource manager
(step 4), then launching ExecutorBackend processes as the containers are allocated to
it (step 5).
Executors and Cluster Managers | 571

Figure 19-3. How Spark executors are started in YARN client mode
As each executor starts, it connects back to the SparkContext and registers itself. This
gives the SparkContext information about the number of executors available for run‐
ning tasks and their locations, which is used for making task placement decisions (de‐
scribed in “Task Scheduling” on page 569).
The number of executors that are launched is set in spark-shell, spark-submit, or py‐
spark (if not set, it defaults to two), along with the number of cores that each executor
uses (the default is one) and the amount of memory (the default is 1,024 MB). Here’s
an example showing how to run spark-shell on YARN with four executors, each using
one core and 2 GB of memory:
% spark-shell --master yarn-client \
--num-executors 4 \
--executor-cores 1 \
--executor-memory 2g
The YARN resource manager address is not specified in the master URL (unlike when
using the standalone or Mesos cluster managers), but is picked up from Hadoop con‐
figuration in the directory specified by the HADOOP_CONF_DIR environment variable.
572 | Chapter 19: Spark

YARN cluster mode
In YARN cluster mode, the user’s driver program runs in a YARN application master
process. The spark-submit command is used with a master URL of yarn-cluster:
% spark-submit --master yarn-cluster ...
All other parameters, like --num-executors and the application JAR (or Python file),
are the same as for YARN client mode (use spark-submit --help for usage).
The spark-submit client will launch the YARN application (step 1 in Figure 19-4), but
it doesn’t run any user code. The rest of the process is the same as client mode, except
the application master starts the driver program (step 3b) before allocating resources
for executors (step 4).
Figure 19-4. How Spark executors are started in YARN cluster mode
In both YARN modes, the executors are launched before there is any data locality in‐
formation available, so it could be that they end up not being co-located on the datanodes
hosting the files that the jobs access. For interactive sessions, this may be acceptable,
particularly as it may not be known which datasets are going to be accessed before the
Executors and Cluster Managers | 573

8. The preferred locations API is not stable (in Spark 1.2.0, the latest release as of this writing) and may change
in a later release.
session starts. This is less true of production jobs, however, so Spark provides a way to
give placement hints to improve data locality when running in YARN cluster mode.
The SparkContext constructor can take a second argument of preferred locations,
computed from the input format and path using the InputFormatInfo helper class. For
example, for text files, we use TextInputFormat:
val preferredLocations = InputFormatInfo.computePreferredLocations(
Seq(new InputFormatInfo(new Configuration(), classOf[TextInputFormat],
inputPath)))
val sc = new SparkContext(conf, preferredLocations)
The preferred locations are used by the application master when making allocation
requests to the resource manager (step 4).8
Further Reading
This chapter only covered the basics of Spark. For more detail, see Learning Spark by
Holden Karau, Andy Konwinski, Patrick Wendell, and Matei Zaharia (O’Reilly, 2014).
The Apache Spark website also has up-to-date documentation about the latest Spark
release.
574 | Chapter 19: Spark

1. But see the Apache Phoenix project, mentioned in “SQL-on-Hadoop Alternatives” on page 484, and Trafo‐
dion, a transactional SQL database built on HBase.
CHAPTER 20
HBase
Jonathan Gray
Michael Stack
HBasics
HBase is a distributed column-oriented database built on top of HDFS. HBase is the
Hadoop application to use when you require real-time read/write random access to very
large datasets.
Although there are countless strategies and implementations for database storage and
retrieval, most solutions—especially those of the relational variety—are not built with
very large scale and distribution in mind. Many vendors offer replication and parti‐
tioning solutions to grow the database beyond the confines of a single node, but these
add-ons are generally an afterthought and are complicated to install and maintain. They
also severely compromise the RDBMS feature set. Joins, complex queries, triggers,
views, and foreign-key constraints become prohibitively expensive to run on a scaled
RDBMS, or do not work at all.
HBase approaches the scaling problem from the opposite direction. It is built from the
ground up to scale linearly just by adding nodes. HBase is not relational and does not
support SQL,1 but given the proper problem space, it is able to do what an RDBMS
cannot: host very large, sparsely populated tables on clusters made from commodity
hardware.
The canonical HBase use case is the webtable, a table of crawled web pages and their
attributes (such as language and MIME type) keyed by the web page URL. The webtable
is large, with row counts that run into the billions. Batch analytic and parsing
575

2. Fay Chang et al., “Bigtable: A Distributed Storage System for Structured Data,” November 2006.
MapReduce jobs are continuously run against the webtable, deriving statistics and
adding new columns of verified MIME-type and parsed-text content for later indexing
by a search engine. Concurrently, the table is randomly accessed by crawlers running
at various rates and updating random rows while random web pages are served in real
time as users click on a website’s cached-page feature.
Backdrop
The HBase project was started toward the end of 2006 by Chad Walters and Jim
Kellerman at Powerset. It was modeled after Google’s Bigtable, which had just been
published.2 In February 2007, Mike Cafarella made a code drop of a mostly working
system that Jim Kellerman then carried forward.
The first HBase release was bundled as part of Hadoop 0.15.0 in October 2007. In May
2010, HBase graduated from a Hadoop subproject to become an Apache Top Level
Project. Today, HBase is a mature technology used in production across a wide range
of industries.
Concepts
In this section, we provide a quick overview of core HBase concepts. At a minimum, a
passing familiarity will ease the digestion of all that follows.
Whirlwind Tour of the Data Model
Applications store data in labeled tables. Tables are made of rows and columns. Table
cells—the intersection of row and column coordinates—are versioned. By default, their
version is a timestamp auto-assigned by HBase at the time of cell insertion. A cell’s
content is an uninterpreted array of bytes. An example HBase table for storing photos
is shown in Figure 20-1.
576 | Chapter 20: HBase

3. HBase doesn’t support indexing of other columns in the table (also known as secondary indexes). However,
there are several strategies for supporting the types of query that secondary indexes provide, each with dif‐
ferent trade-offs between storage space, processing load, and query execution time; see the HBase Reference
Guide for a discussion.
Figure 20-1. The HBase data model, illustrated for a table storing photos
Table row keys are also byte arrays, so theoretically anything can serve as a row key,
from strings to binary representations of long or even serialized data structures. Table
rows are sorted by row key, aka the table’s primary key. The sort is byte-ordered. All
table accesses are via the primary key.3
Row columns are grouped into column families. All column family members have a
common prefix, so, for example, the columns info:format and info:geo are both
members of the info column family, whereas contents:image belongs to the contents
family. The column family prefix must be composed of printable characters. The qual‐
ifying tail, the column family qualifier, can be made of any arbitrary bytes. The column
family and the qualifier are always separated by a colon character (:).
A table’s column families must be specified up front as part of the table schema defini‐
tion, but new column family members can be added on demand. For example, a new
column info:camera can be offered by a client as part of an update, and its value per‐
sisted, as long as the column family info already exists on the table.
Physically, all column family members are stored together on the filesystem. So although
earlier we described HBase as a column-oriented store, it would be more accurate if it
were described as a column-family-oriented store. Because tuning and storage specifi‐
cations are done at the column family level, it is advised that all column family members
have the same general access pattern and size characteristics. For the photos table, the
image data, which is large (megabytes), is stored in a separate column family from the
metadata, which is much smaller in size (kilobytes).
Concepts | 577

In synopsis, HBase tables are like those in an RDBMS, only cells are versioned, rows are
sorted, and columns can be added on the fly by the client as long as the column family
they belong to preexists.
Regions
Tables are automatically partitioned horizontally by HBase into regions. Each region
comprises a subset of a table’s rows. A region is denoted by the table it belongs to, its
first row (inclusive), and its last row (exclusive). Initially, a table comprises a single
region, but as the region grows it eventually crosses a configurable size threshold, at
which point it splits at a row boundary into two new regions of approximately equal
size. Until this first split happens, all loading will be against the single server hosting the
original region. As the table grows, the number of its regions grows. Regions are the
units that get distributed over an HBase cluster. In this way, a table that is too big for
any one server can be carried by a cluster of servers, with each node hosting a subset of
the table’s total regions. This is also the means by which the loading on a table gets
distributed. The online set of sorted regions comprises the table’s total content.
Locking
Row updates are atomic, no matter how many row columns constitute the row-level
transaction. This keeps the locking model simple.
Implementation
Just as HDFS and YARN are built of clients, workers, and a coordinating master—the
namenode and datanodes in HDFS and resource manager and node managers in
YARN—so is HBase made up of an HBase master node orchestrating a cluster of one
or more regionserver workers (see Figure 20-2). The HBase master is responsible for
bootstrapping a virgin install, for assigning regions to registered regionservers, and for
recovering regionserver failures. The master node is lightly loaded. The regionservers
carry zero or more regions and field client read/write requests. They also manage region
splits, informing the HBase master about the new daughter regions so it can manage
the offlining of parent regions and assignment of the replacement daughters.
578 | Chapter 20: HBase

Figure 20-2. HBase cluster members
HBase depends on ZooKeeper (Chapter 21), and by default it manages a ZooKeeper
instance as the authority on cluster state, although it can be configured to use an existing
ZooKeeper cluster instead. The ZooKeeper ensemble hosts vitals such as the location
of the hbase:meta catalog table and the address of the current cluster master. Assign‐
ment of regions is mediated via ZooKeeper in case participating servers crash mid-
assignment. Hosting the assignment transaction state in ZooKeeper makes it so recovery
can pick up on the assignment where the crashed server left off. At a minimum, when
bootstrapping a client connection to an HBase cluster, the client must be passed the
location of the ZooKeeper ensemble. Thereafter, the client navigates the ZooKeeper
hierarchy to learn cluster attributes such as server locations.
Regionserver worker nodes are listed in the HBase conf/regionservers file, as you would
list datanodes and node managers in the Hadoop etc/hadoop/slaves file. Start and stop
scripts are like those in Hadoop and use the same SSH-based mechanism for running
remote commands. A cluster’s site-specific configuration is done in the HBase conf/
hbase-site.xml and conf/hbase-env.sh files, which have the same format as their equiv‐
alents in the Hadoop parent project (see Chapter 10).
Concepts | 579

Where there is commonality to be found, whether in a service or type,
HBase typically directly uses or subclasses the parent Hadoop
implementation. When this is not possible, HBase will follow the
Hadoop model where it can. For example, HBase uses the Hadoop
configuration system, so configuration files have the same format.
What this means for you, the user, is that you can leverage any Ha‐
doop familiarity in your exploration of HBase. HBase deviates from
this rule only when adding its specializations.
HBase persists data via the Hadoop filesystem API. Most people using HBase run it on
HDFS for storage, though by default, and unless told otherwise, HBase writes to the
local filesystem. The local filesystem is fine for experimenting with your initial HBase
install, but thereafter, the first configuration made in an HBase cluster usually involves
pointing HBase at the HDFS cluster it should use.
HBase in operation
Internally, HBase keeps a special catalog table named hbase:meta, within which it
maintains the current list, state, and locations of all user-space regions afloat on the
cluster. Entries in hbase:meta are keyed by region name, where a region name is made
up of the name of the table the region belongs to, the region’s start row, its time of
creation, and finally, an MD5 hash of all of these (i.e., a hash of table name, start row,
and creation timestamp). Here is an example region name for a region in the table
TestTable whose start row is xyz:
TestTable,xyz,1279729913622.1b6e176fb8d8aa88fd4ab6bc80247ece.
Commas delimit the table name, start row, and timestamp. The MD5 hash is surrounded
by a leading and trailing period.
As noted previously, row keys are sorted, so finding the region that hosts a particular
row is a matter of a lookup to find the largest entry whose key is less than or equal to
that of the requested row key. As regions transition—are split, disabled, enabled, deleted,
or redeployed by the region load balancer, or redeployed due to a regionserver crash—
the catalog table is updated so the state of all regions on the cluster is kept current.
Fresh clients connect to the ZooKeeper cluster first to learn the location of
hbase:meta. The client then does a lookup against the appropriate hbase:meta region
to figure out the hosting user-space region and its location. Thereafter, the client inter‐
acts directly with the hosting regionserver.
To save on having to make three round-trips per row operation, clients cache all they
learn while doing lookups for hbase:meta. They cache locations as well as user-space
region start and stop rows, so they can figure out hosting regions themselves without
having to go back to the hbase:meta table. Clients continue to use the cached entries as
they work, until there is a fault. When this happens—i.e., when the region has moved—
580 | Chapter 20: HBase

the client consults the hbase:meta table again to learn the new location. If the consulted
hbase:meta region has moved, then ZooKeeper is reconsulted.
Writes arriving at a regionserver are first appended to a commit log and then added to
an in-memory memstore. When a memstore fills, its content is flushed to the
filesystem.
The commit log is hosted on HDFS, so it remains available through a regionserver crash.
When the master notices that a regionserver is no longer reachable, usually because the
server’s znode has expired in ZooKeeper, it splits the dead regionserver’s commit log by
region. On reassignment and before they reopen for business, regions that were on the
dead regionserver will pick up their just-split files of not-yet-persisted edits and replay
them to bring themselves up to date with the state they had just before the failure.
When reading, the region’s memstore is consulted first. If sufficient versions are found
reading memstore alone, the query completes there. Otherwise, flush files are consulted
in order, from newest to oldest, either until versions sufficient to satisfy the query are
found or until we run out of flush files.
A background process compacts flush files once their number has exceeded a threshold,
rewriting many files as one, because the fewer files a read consults, the more performant
it will be. On compaction, the process cleans out versions beyond the schema-
configured maximum and removes deleted and expired cells. A separate process run‐
ning in the regionserver monitors flush file sizes, splitting the region when they grow
in excess of the configured maximum.
Installation
Download a stable release from an Apache Download Mirror and unpack it on your
local filesystem. For example:
% tar xzf hbase-x.y.z.tar.gz
As with Hadoop, you first need to tell HBase where Java is located on your system. If
you have the JAVA_HOME environment variable set to point to a suitable Java installation,
then that will be used, and you don’t have to configure anything further. Otherwise, you
can set the Java installation that HBase uses by editing HBase’s conf/hbase-env.sh file
and specifying the JAVA_HOME variable (see Appendix A for some examples).
For convenience, add the HBase binary directory to your command-line path. For
example:
% export HBASE_HOME=~/sw/hbase-x.y.z
% export PATH=$PATH:$HBASE_HOME/bin
To get the list of HBase options, use the following:
Installation | 581

% hbase
Options:
--config DIR Configuration direction to use. Default: ./conf
--hosts HOSTS Override the list in 'regionservers' file
Commands:
Some commands take arguments. Pass no args or -h for usage.
shell Run the HBase shell
hbck Run the hbase 'fsck' tool
hlog Write-ahead-log analyzer
hfile Store file analyzer
zkcli Run the ZooKeeper shell
upgrade Upgrade hbase
master Run an HBase HMaster node
regionserver Run an HBase HRegionServer node
zookeeper Run a Zookeeper server
rest Run an HBase REST server
thrift Run the HBase Thrift server
thrift2 Run the HBase Thrift2 server
clean Run the HBase clean up script
classpath Dump hbase CLASSPATH
mapredcp Dump CLASSPATH entries required by mapreduce
pe Run PerformanceEvaluation
ltt Run LoadTestTool
version Print the version
CLASSNAME Run the class named CLASSNAME
Test Drive
To start a standalone instance of HBase that uses a temporary directory on the local
filesystem for persistence, use this:
% start-hbase.sh
By default, HBase writes to /${java.io.tmpdir}/hbase-${user.name}. ${java.io.tmpdir}
usually maps to /tmp, but you should configure HBase to use a more permanent location
by setting hbase.tmp.dir in hbase-site.xml. In standalone mode, the HBase master, the
regionserver, and a ZooKeeper instance are all run in the same JVM.
To administer your HBase instance, launch the HBase shell as follows:
% hbase shell
HBase Shell; enter 'help<RETURN>' for list of supported commands.
Type "exit<RETURN>" to leave the HBase Shell
Version 0.98.7-hadoop2, r800c23e2207aa3f9bddb7e9514d8340bcfb89277, Wed Oct 8
15:58:11 PDT 2014
hbase(main):001:0>
This will bring up a JRuby IRB interpreter that has had some HBase-specific commands
added to it. Type help and then press Return to see the list of shell commands grouped
into categories. Type help "COMMAND_GROUP" for help by category or help "COMMAND"
582 | Chapter 20: HBase

for help on a specific command and example usage. Commands use Ruby formatting
to specify lists and dictionaries. See the end of the main help screen for a quick tutorial.
Now let’s create a simple table, add some data, and then clean up.
To create a table, you must name your table and define its schema. A table’s schema
comprises table attributes and the list of table column families. Column families
themselves have attributes that you in turn set at schema definition time. Examples of
column family attributes include whether the family content should be compressed on
the filesystem and how many versions of a cell to keep. Schemas can be edited later by
offlining the table using the shell disable command, making the necessary alterations
using alter, then putting the table back online with enable.
To create a table named test with a single column family named data using defaults
for table and column family attributes, enter:
hbase(main):001:0> create 'test', 'data'
0 row(s) in 0.9810 seconds
If the previous command does not complete successfully, and the shell
displays an error and a stack trace, your install was not successful.
Check the master logs under the HBase logs directory—the default
location for the logs directory is ${HBASE_HOME}/logs—for a clue as
to where things went awry.
See the help output for examples of adding table and column family attributes when
specifying a schema.
To prove the new table was created successfully, run the list command. This will output
all tables in user space:
hbase(main):002:0> list
TABLE
test
1 row(s) in 0.0260 seconds
To insert data into three different rows and columns in the data column family, get the
first row, and then list the table content, do the following:
hbase(main):003:0> put 'test', 'row1', 'data:1', 'value1'
hbase(main):004:0> put 'test', 'row2', 'data:2', 'value2'
hbase(main):005:0> put 'test', 'row3', 'data:3', 'value3'
hbase(main):006:0> get 'test', 'row1'
COLUMN CELL
data:1 timestamp=1414927084811, value=value1
1 row(s) in 0.0240 seconds
hbase(main):007:0> scan 'test'
ROW COLUMN+CELL
row1 column=data:1, timestamp=1414927084811, value=value1
Installation | 583

row2 column=data:2, timestamp=1414927125174, value=value2
row3 column=data:3, timestamp=1414927131931, value=value3
3 row(s) in 0.0240 seconds
Notice how we added three new columns without changing the schema.
To remove the table, you must first disable it before dropping it:
hbase(main):009:0> disable 'test'
0 row(s) in 5.8420 seconds
hbase(main):010:0> drop 'test'
0 row(s) in 5.2560 seconds
hbase(main):011:0> list
TABLE
0 row(s) in 0.0200 seconds
Shut down your HBase instance by running:
% stop-hbase.sh
To learn how to set up a distributed HBase cluster and point it at a running HDFS, see
the configuration section of the HBase documentation.
Clients
There are a number of client options for interacting with an HBase cluster.
Java
HBase, like Hadoop, is written in Java. Example 20-1 shows the Java version of how you
would do the shell operations listed in the previous section.
Example 20-1. Basic table administration and access
public class ExampleClient {
public static void main(String[] args) throws IOException {
Configuration config = HBaseConfiguration.create();
// Create table
HBaseAdmin admin = new HBaseAdmin(config);
try {
TableName tableName = TableName.valueOf("test");
HTableDescriptor htd = new HTableDescriptor(tableName);
HColumnDescriptor hcd = new HColumnDescriptor("data");
htd.addFamily(hcd);
admin.createTable(htd);
HTableDescriptor[] tables = admin.listTables();
if (tables.length != 1 &&
Bytes.equals(tableName.getName(), tables[0].getTableName().getName())) {
throw new IOException("Failed create of table");
}
// Run some operations -- three puts, a get, and a scan -- against the table.
584 | Chapter 20: HBase

HTable table = new HTable(config, tableName);
try {
for (int i = 1; i <= 3; i++) {
byte[] row = Bytes.toBytes("row" + i);
Put put = new Put(row);
byte[] columnFamily = Bytes.toBytes("data");
byte[] qualifier = Bytes.toBytes(String.valueOf(i));
byte[] value = Bytes.toBytes("value" + i);
put.add(columnFamily, qualifier, value);
table.put(put);
}
Get get = new Get(Bytes.toBytes("row1"));
Result result = table.get(get);
System.out.println("Get: " + result);
Scan scan = new Scan();
ResultScanner scanner = table.getScanner(scan);
try {
for (Result scannerResult : scanner) {
System.out.println("Scan: " + scannerResult);
}
} finally {
scanner.close();
}
// Disable then drop the table
admin.disableTable(tableName);
admin.deleteTable(tableName);
} finally {
table.close();
}
} finally {
admin.close();
}
}
}
This class has a main() method only. For the sake of brevity, we do not include the
package name, nor imports. Most of the HBase classes are found in the org.apache.ha
doop.hbase and org.apache.hadoop.hbase.client packages.
In this class, we first ask the HBaseConfiguration class to create a Configuration object.
It will return a Configuration that has read the HBase configuration from the hbase-
site.xml and hbase-default.xml files found on the program’s classpath. This Configura
tion is subsequently used to create instances of HBaseAdmin and HTable. HBaseAdmin
is used for administering your HBase cluster, specifically for adding and dropping tables.
HTable is used to access a specific table. The Configuration instance points these classes
at the cluster the code is to work against.
Clients | 585

From HBase 1.0, there is a new client API that is cleaner and more
intuitive. The constructors of HBaseAdmin and HTable have been dep‐
recated, and clients are discouraged from making explicit reference
to these old classes. In their place, clients should use the new Connec
tionFactory class to create a Connection object, then call getAd
min() or getTable() to retrieve an Admin or Table instance, as ap‐
propriate. Connection management was previously done for the user
under the covers, but is now the responsibility of the client. You can
find versions of the examples in this chapter updated to use the new
API on this book’s accompanying website.
To create a table, we need to create an instance of HBaseAdmin and then ask it to create
the table named test with a single column family named data. In our example, our
table schema is the default. We could use methods on HTableDescriptor and HColumn
Descriptor to change the table schema. Next, the code asserts the table was actually
created, and throws an exception if it wasn’t.
To operate on a table, we will need an instance of HTable, which we construct by passing
it our Configuration instance and the name of the table. We then create Put objects in
a loop to insert data into the table. Each Put puts a single cell value of valuen into a row
named rown on the column named data:n, where n is from 1 to 3. The column name
is specified in two parts: the column family name, and the column family qualifier. The
code makes liberal use of HBase’s Bytes utility class (found in the org.apache.ha
doop.hbase.util package) to convert identifiers and values to the byte arrays that
HBase requires.
Next, we create a Get object to retrieve and print the first row that we added. Then we
use a Scan object to scan over the table, printing out what we find.
At the end of the program, we clean up by first disabling the table and then deleting it
(recall that a table must be disabled before it can be dropped).
Scanners
HBase scanners are like cursors in a traditional database or Java iterators, except—unlike
the latter—they have to be closed after use. Scanners return rows in order. Users obtain
a scanner on a Table object by calling getScanner(), passing a configured instance of
a Scan object as a parameter. In the Scan instance, you can pass the row at which to start
and stop the scan, which columns in a row to return in the row result, and a filter to run
on the server side. The ResultScanner interface, which is returned when you call
getScanner(), is as follows:
public interface ResultScanner extends Closeable, Iterable<Result> {
public Result next() throws IOException;
public Result[] next(int nbRows) throws IOException;
586 | Chapter 20: HBase

public void close();
}
You can ask for the next row’s results, or a number of rows. Scanners will, under the
covers, fetch batches of 100 rows at a time, bringing them client-side and returning to
the server to fetch the next batch only after the current batch has been exhausted. The
number of rows to fetch and cache in this way is determined by the hbase.cli
ent.scanner.caching configuration option. Alternatively, you can set how many rows
to cache on the Scan instance itself via the setCaching() method.
Higher caching values will enable faster scanning but will eat up more memory in the
client. Also, avoid setting the caching so high that the time spent processing the batch
client-side exceeds the scanner timeout period. If a client fails to check back with the
server before the scanner timeout expires, the server will go ahead and garbage collect
resources consumed by the scanner server-side. The default scanner timeout is 60 sec‐
onds, and can be changed by setting hbase.client.scanner.timeout.period. Clients
will see an UnknownScannerException if the scanner timeout has expired.
The simplest way to compile the program is to use the Maven POM that comes with the
book’s example code. Then we can use the hbase command followed by the classname
to run the program. Here’s a sample run:
% mvn package
% export HBASE_CLASSPATH=hbase-examples.jar
% hbase ExampleClient
Get: keyvalues={row1/data:1/1414932826551/Put/vlen=6/mvcc=0}
Scan: keyvalues={row1/data:1/1414932826551/Put/vlen=6/mvcc=0}
Scan: keyvalues={row2/data:2/1414932826564/Put/vlen=6/mvcc=0}
Scan: keyvalues={row3/data:3/1414932826566/Put/vlen=6/mvcc=0}
Each line of output shows an HBase row, rendered using the toString() method from
Result. The fields are separated by a slash character, and are as follows: the row name,
the column name, the cell timestamp, the cell type, the length of the value’s byte array
(vlen), and an internal HBase field (mvcc). We’ll see later how to get the value from a
Result object using its getValue() method.
MapReduce
HBase classes and utilities in the org.apache.hadoop.hbase.mapreduce package fa‐
cilitate using HBase as a source and/or sink in MapReduce jobs. The TableInputFor
mat class makes splits on region boundaries so maps are handed a single region to work
on. The TableOutputFormat will write the result of the reduce into HBase.
The SimpleRowCounter class in Example 20-2 (which is a simplified version of Row
Counter in the HBase mapreduce package) runs a map task to count rows using
TableInputFormat.
Clients | 587

Example 20-2. A MapReduce application to count the number of rows in an HBase
table
public class SimpleRowCounter extends Configured implements Tool {
static class RowCounterMapper extends TableMapper<ImmutableBytesWritable, Result> {
public static enum Counters { ROWS }
@Override
public void map(ImmutableBytesWritable row, Result value, Context context) {
context.getCounter(Counters.ROWS).increment(1);
}
}
@Override
public int run(String[] args) throws Exception {
if (args.length != 1) {
System.err.println("Usage: SimpleRowCounter <tablename>");
return -1;
}
String tableName = args[0];
Scan scan = new Scan();
scan.setFilter(new FirstKeyOnlyFilter());
Job job = new Job(getConf(), getClass().getSimpleName());
job.setJarByClass(getClass());
TableMapReduceUtil.initTableMapperJob(tableName, scan,
RowCounterMapper.class, ImmutableBytesWritable.class, Result.class, job);
job.setNumReduceTasks(0);
job.setOutputFormatClass(NullOutputFormat.class);
return job.waitForCompletion(true) ? 0 : 1;
}
public static void main(String[] args) throws Exception {
int exitCode = ToolRunner.run(HBaseConfiguration.create(),
new SimpleRowCounter(), args);
System.exit(exitCode);
}
}
The RowCounterMapper nested class is a subclass of the HBase TableMapper abstract
class, a specialization of org.apache.hadoop.mapreduce.Mapper that sets the map in‐
put types passed by TableInputFormat. Input keys are ImmutableBytesWritable ob‐
jects (row keys), and values are Result objects (row results from a scan). Since this job
counts rows and does not emit any output from the map, we just increment Coun
ters.ROWS by 1 for every row we see.
In the run() method, we create a scan object that is used to configure the job by invoking
the TableMapReduceUtil.initTableMapJob() utility method, which, among other
things (such as setting the map class to use), sets the input format to TableInputFormat.
588 | Chapter 20: HBase

Notice how we set a filter, an instance of FirstKeyOnlyFilter, on the scan. This filter
instructs the server to short-circuit when running server-side, populating the Result
object in the mapper with only the first cell in each row. Since the mapper ignores the
cell values, this is a useful optimization.
You can also find the number of rows in a table by typing count
'tablename' in the HBase shell. It’s not distributed, though, so for
large tables the MapReduce program is preferable.
REST and Thrift
HBase ships with REST and Thrift interfaces. These are useful when the interacting
application is written in a language other than Java. In both cases, a Java server hosts an
instance of the HBase client brokering REST and Thrift application requests into and
out of the HBase cluster. Consult the Reference Guide for information on running the
services, and the client interfaces.
Building an Online Query Application
Although HDFS and MapReduce are powerful tools for processing batch operations
over large datasets, they do not provide ways to read or write individual records effi‐
ciently. In this example, we’ll explore using HBase as the tool to fill this gap.
The existing weather dataset described in previous chapters contains observations for
tens of thousands of stations over 100 years, and this data is growing without bound.
In this example, we will build a simple online (as opposed to batch) interface that allows
a user to navigate the different stations and page through their historical temperature
observations in time order. We’ll build simple command-line Java applications for this,
but it’s easy to see how the same techniques could be used to build a web application to
do the same thing.
For the sake of this example, let us allow that the dataset is massive, that the observations
run to the billions, and that the rate at which temperature updates arrive is significant
—say, hundreds to thousands of updates per second from around the world and across
the whole range of weather stations. Also, let us allow that it is a requirement that the
online application must display the most up-to-date observation within a second or so
of receipt.
The first size requirement should preclude our use of a simple RDBMS instance and
make HBase a candidate store. The second latency requirement rules out plain HDFS.
A MapReduce job could build initial indices that allowed random access over all of the
Building an Online Query Application | 589

observation data, but keeping up this index as the updates arrive is not what HDFS and
MapReduce are good at.
Schema Design
In our example, there will be two tables:
stations
This table holds station data. Let the row key be the stationid. Let this table have
a column family info that acts as a key-value dictionary for station information.
Let the dictionary keys be the column names info:name, info:location, and
info:description. This table is static, and in this case, the info family closely
mirrors a typical RDBMS table design.
observations
This table holds temperature observations. Let the row key be a composite key of
stationid plus a reverse-order timestamp. Give this table a column family data
that will contain one column, airtemp, with the observed temperature as the col‐
umn value.
Our choice of schema is derived from knowing the most efficient way we can read from
HBase. Rows and columns are stored in increasing lexicographical order. Though there
are facilities for secondary indexing and regular expression matching, they come at a
performance penalty. It is vital that you understand the most efficient way to query your
data in order to choose the most effective setup for storing and accessing.
For the stations table, the choice of stationid as the key is obvious because we will
always access information for a particular station by its ID. The observations table,
however, uses a composite key that adds the observation timestamp at the end. This will
group all observations for a particular station together, and by using a reverse-order
timestamp (Long.MAX_VALUE - timestamp) and storing it as binary, observations for
each station will be ordered with most recent observation first.
We rely on the fact that station IDs are a fixed length. In some ca‐
ses, you will need to zero-pad number components so row keys sort
properly. Otherwise, you will run into the issue where 10 sorts be‐
fore 2, say, when only the byte order is considered (02 sorts
before 10).
Also, if your keys are integers, use a binary representation rather than
persisting the string version of a number. The former consumes less
space.
In the shell, define the tables as follows:
hbase(main):001:0> create 'stations', {NAME => 'info'}
0 row(s) in 0.9600 seconds
590 | Chapter 20: HBase

4. See Daniel J. Abadi, “Column-Stores for Wide and Sparse Data,” January 2007.
hbase(main):002:0> create 'observations', {NAME => 'data'}
0 row(s) in 0.1770 seconds
Wide Tables
All access in HBase is via primary key, so the key design should lend itself to how the
data is going to be queried. One thing to keep in mind when designing schemas is that
a defining attribute of column(-family)-oriented stores, such as HBase, is the ability to
host wide and sparsely populated tables at no incurred cost.4
There is no native database join facility in HBase, but wide tables can make it so that
there is no need for database joins to pull from secondary or tertiary tables. A wide row
can sometimes be made to hold all data that pertains to a particular primary key.
Loading Data
There are a relatively small number of stations, so their static data is easily inserted using
any of the available interfaces. The example code includes a Java application for doing
this, which is run as follows:
% hbase HBaseStationImporter input/ncdc/metadata/stations-fixed-width.txt
However, let’s assume that there are billions of individual observations to be loaded.
This kind of import is normally an extremely complex and long-running database op‐
eration, but MapReduce and HBase’s distribution model allow us to make full use of the
cluster. We’ll copy the raw input data onto HDFS, and then run a MapReduce job that
can read the input and write to HBase.
Example 20-3 shows an example MapReduce job that imports observations to HBase
from the same input files used in the previous chapters’ examples.
Example 20-3. A MapReduce application to import temperature data from HDFS into
an HBase table
public class HBaseTemperatureImporter extends Configured implements Tool {
static class HBaseTemperatureMapper<K> extends Mapper<LongWritable, Text, K, Put> {
private NcdcRecordParser parser = new NcdcRecordParser();
@Override
public void map(LongWritable key, Text value, Context context) throws
IOException, InterruptedException {
parser.parse(value.toString());
if (parser.isValidTemperature()) {
byte[] rowKey = RowKeyConverter.makeObservationRowKey(parser.getStationId(),
Building an Online Query Application | 591

parser.getObservationDate().getTime());
Put p = new Put(rowKey);
p.add(HBaseTemperatureQuery.DATA_COLUMNFAMILY,
HBaseTemperatureQuery.AIRTEMP_QUALIFIER,
Bytes.toBytes(parser.getAirTemperature()));
context.write(null, p);
}
}
}
@Override
public int run(String[] args) throws Exception {
if (args.length != 1) {
System.err.println("Usage: HBaseTemperatureImporter <input>");
return -1;
}
Job job = new Job(getConf(), getClass().getSimpleName());
job.setJarByClass(getClass());
FileInputFormat.addInputPath(job, new Path(args[0]));
job.getConfiguration().set(TableOutputFormat.OUTPUT_TABLE, "observations");
job.setMapperClass(HBaseTemperatureMapper.class);
job.setNumReduceTasks(0);
job.setOutputFormatClass(TableOutputFormat.class);
return job.waitForCompletion(true) ? 0 : 1;
}
public static void main(String[] args) throws Exception {
int exitCode = ToolRunner.run(HBaseConfiguration.create(),
new HBaseTemperatureImporter(), args);
System.exit(exitCode);
}
}
HBaseTemperatureImporter has a nested class named HBaseTemperatureMapper that
is like the MaxTemperatureMapper class from Chapter 6. The outer class implements
Tool and does the setup to launch the map-only job. HBaseTemperatureMapper takes
the same input as MaxTemperatureMapper and does the same parsing—using the
NcdcRecordParser introduced in Chapter 6—to check for valid temperatures. But rath‐
er than writing valid temperatures to the output context, as MaxTemperatureMapper
does, it creates a Put object to add those temperatures to the observations HBase table,
in the data:airtemp column. (We are using static constants for data and airtemp,
imported from the HBaseTemperatureQuery class described later.)
The row key for each observation is created in the makeObservationRowKey() method
on RowKeyConverter from the station ID and observation time:
public class RowKeyConverter {
private static final int STATION_ID_LENGTH = 12;
/**
592 | Chapter 20: HBase

* @return A row key whose format is: <station_id> <reverse_order_timestamp>
*/
public static byte[] makeObservationRowKey(String stationId,
long observationTime) {
byte[] row = new byte[STATION_ID_LENGTH + Bytes.SIZEOF_LONG];
Bytes.putBytes(row, 0, Bytes.toBytes(stationId), 0, STATION_ID_LENGTH);
long reverseOrderTimestamp = Long.MAX_VALUE - observationTime;
Bytes.putLong(row, STATION_ID_LENGTH, reverseOrderTimestamp);
return row;
}
}
The conversion takes advantage of the fact that the station ID is a fixed-length ASCII
string. Like in the earlier example, we use HBase’s Bytes class for converting between
byte arrays and common Java types. The Bytes.SIZEOF_LONG constant is used for cal‐
culating the size of the timestamp portion of the row key byte array. The putBytes()
and putLong() methods are used to fill the station ID and timestamp portions of the
key at the relevant offsets in the byte array.
The job is configured in the run() method to use HBase’s TableOutputFormat. The
table to write to must be specified by setting the TableOutputFormat.OUTPUT_TABLE
property in the job configuration.
It’s convenient to use TableOutputFormat since it manages the creation of an HTable
instance for us, which otherwise we would do in the mapper’s setup() method (along
with a call to close() in the cleanup() method). TableOutputFormat also disables the
HTable auto-flush feature, so that calls to put() are buffered for greater efficiency.
The example code includes a class called HBaseTemperatureDirectImporter to demon‐
strate how to use an HTable directly from a MapReduce program. We can run the pro‐
gram with the following:
% hbase HBaseTemperatureImporter input/ncdc/all
Load distribution
Watch for the phenomenon where an import walks in lockstep through the table, with
all clients in concert pounding one of the table’s regions (and thus, a single node), then
moving on to the next, and so on, rather than evenly distributing the load over all
regions. This is usually brought on by some interaction between sorted input and how
the splitter works. Randomizing the ordering of your row keys prior to insertion may
help. In our example, given the distribution of stationid values and how TextInput
Format makes splits, the upload should be sufficiently distributed.
If a table is new, it will have only one region, and all updates will be to this single region
until it splits. This will happen even if row keys are randomly distributed. This startup
phenomenon means uploads run slowly at first, until there are sufficient regions
Building an Online Query Application | 593

distributed so all cluster members are able to participate in the uploads. Do not confuse
this phenomenon with that noted in the previous paragraph.
Both of these problems can be avoided by using bulk loads, discussed next.
Bulk load
HBase has an efficient facility for bulk loading HBase by writing its internal data format
directly into the filesystem from MapReduce. Going this route, it’s possible to load an
HBase instance at rates that are an order of magnitude or more beyond those attainable
by writing via the HBase client API.
Bulk loading is a two-step process. The first step uses HFileOutputFormat2 to write
HFiles to an HDFS directory using a MapReduce job. Since rows have to be written in
order, the job must perform a total sort (see “Total Sort” on page 259) of the row keys.
The configureIncrementalLoad() method of HFileOutputFormat2 does all the nec‐
essary configuration for you.
The second step of the bulk load involves moving the HFiles from HDFS into an existing
HBase table. The table can be live during this process. The example code includes a class
called HBaseTemperatureBulkImporter for loading the observation data using a bulk
load.
Online Queries
To implement the online query application, we will use the HBase Java API directly.
Here it becomes clear how important your choice of schema and storage format is.
Station queries
The simplest query will be to get the static station information. This is a single row
lookup, performed using a get() operation. This type of query is simple in a traditional
database, but HBase gives you additional control and flexibility. Using the info family
as a key-value dictionary (column names as keys, column values as values), the code
from HBaseStationQuery looks like this:
static final byte[] INFO_COLUMNFAMILY = Bytes.toBytes("info");
static final byte[] NAME_QUALIFIER = Bytes.toBytes("name");
static final byte[] LOCATION_QUALIFIER = Bytes.toBytes("location");
static final byte[] DESCRIPTION_QUALIFIER = Bytes.toBytes("description");
public Map<String, String> getStationInfo(HTable table, String stationId)
throws IOException {
Get get = new Get(Bytes.toBytes(stationId));
get.addFamily(INFO_COLUMNFAMILY);
Result res = table.get(get);
if (res == null) {
return null;
594 | Chapter 20: HBase

}
Map<String, String> resultMap = new LinkedHashMap<String, String>();
resultMap.put("name", getValue(res, INFO_COLUMNFAMILY, NAME_QUALIFIER));
resultMap.put("location", getValue(res, INFO_COLUMNFAMILY,
LOCATION_QUALIFIER));
resultMap.put("description", getValue(res, INFO_COLUMNFAMILY,
DESCRIPTION_QUALIFIER));
return resultMap;
}
private static String getValue(Result res, byte[] cf, byte[] qualifier) {
byte[] value = res.getValue(cf, qualifier);
return value == null? "": Bytes.toString(value);
}
In this example, getStationInfo() takes an HTable instance and a station ID. To get
the station info, we use get(), passing a Get instance configured to retrieve all the
column values for the row identified by the station ID in the defined column family,
INFO_COLUMNFAMILY.
The get() results are returned in a Result. It contains the row, and you can fetch cell
values by stipulating the column cell you want. The getStationInfo() method converts
the Result into a more friendly Map of String keys and values.
We can already see how there is a need for utility functions when using HBase. There
are an increasing number of abstractions being built atop HBase to deal with this low-
level interaction, but it’s important to understand how this works and how storage
choices make a difference.
One of the strengths of HBase over a relational database is that you don’t have to specify
all the columns up front. So, if each station now has at least these three attributes but
there are hundreds of optional ones, in the future we can just insert them without
modifying the schema. (Our application’s reading and writing code would, of course,
need to be changed. The example code might change in this case to looping through
Result rather than grabbing each value explicitly.)
Here’s an example of a station query:
% hbase HBaseStationQuery 011990-99999
name SIHCCAJAVRI
location (unknown)
description (unknown)
Observation queries
Queries of the observations table take the form of a station ID, a start time, and a
maximum number of rows to return. Since the rows are stored in reverse chronological
order by station, queries will return observations that preceded the start time. The
getStationObservations() method in Example 20-4 uses an HBase scanner to iterate
Building an Online Query Application | 595

over the table rows. It returns a NavigableMap<Long, Integer>, where the key is the
timestamp and the value is the temperature. Since the map sorts by key in ascending
order, its entries are in chronological order.
Example 20-4. An application for retrieving a range of rows of weather station observa‐
tions from an HBase table
public class HBaseTemperatureQuery extends Configured implements Tool {
static final byte[] DATA_COLUMNFAMILY = Bytes.toBytes("data");
static final byte[] AIRTEMP_QUALIFIER = Bytes.toBytes("airtemp");
public NavigableMap<Long, Integer> getStationObservations(HTable table,
String stationId, long maxStamp, int maxCount) throws IOException {
byte[] startRow = RowKeyConverter.makeObservationRowKey(stationId, maxStamp);
NavigableMap<Long, Integer> resultMap = new TreeMap<Long, Integer>();
Scan scan = new Scan(startRow);
scan.addColumn(DATA_COLUMNFAMILY, AIRTEMP_QUALIFIER);
ResultScanner scanner = table.getScanner(scan);
try {
Result res;
int count = 0;
while ((res = scanner.next()) != null && count++ < maxCount) {
byte[] row = res.getRow();
byte[] value = res.getValue(DATA_COLUMNFAMILY, AIRTEMP_QUALIFIER);
Long stamp = Long.MAX_VALUE -
Bytes.toLong(row, row.length - Bytes.SIZEOF_LONG, Bytes.SIZEOF_LONG);
Integer temp = Bytes.toInt(value);
resultMap.put(stamp, temp);
}
} finally {
scanner.close();
}
return resultMap;
}
public int run(String[] args) throws IOException {
if (args.length != 1) {
System.err.println("Usage: HBaseTemperatureQuery <station_id>");
return -1;
}
HTable table = new HTable(HBaseConfiguration.create(getConf()), "observations");
try {
NavigableMap<Long, Integer> observations =
getStationObservations(table, args[0], Long.MAX_VALUE, 10).descendingMap();
for (Map.Entry<Long, Integer> observation : observations.entrySet()) {
// Print the date, time, and temperature
System.out.printf("%1$tF %1$tR\t%2$s\n", observation.getKey(),
observation.getValue());
}
return 0;
} finally {
596 | Chapter 20: HBase

table.close();
}
}
public static void main(String[] args) throws Exception {
int exitCode = ToolRunner.run(HBaseConfiguration.create(),
new HBaseTemperatureQuery(), args);
System.exit(exitCode);
}
}
The run() method calls getStationObservations(), asking for the 10 most recent
observations, which it turns back into descending order by calling descendingMap().
The observations are formatted and printed to the console (remember that the tem‐
peratures are in tenths of a degree). For example:
% hbase HBaseTemperatureQuery 011990-99999
1902-12-31 20:00 -106
1902-12-31 13:00 -83
1902-12-30 20:00 -78
1902-12-30 13:00 -100
1902-12-29 20:00 -128
1902-12-29 13:00 -111
1902-12-29 06:00 -111
1902-12-28 20:00 -117
1902-12-28 13:00 -61
1902-12-27 20:00 -22
The advantage of storing timestamps in reverse chronological order is that it lets us get
the newest observations, which is often what we want in online applications. If the
observations were stored with the actual timestamps, we would be able to get only the
oldest observations for a given offset and limit efficiently. Getting the newest would
mean getting all of the rows and then grabbing the newest off the end. It’s much more
efficient to get the first n rows, then exit the scanner (this is sometimes called an “early-
out” scenario).
HBase 0.98 added the ability to do reverse scans, which means it is
now possible to store observations in chronological order and scan
backward from a given starting row. Reverse scans are a few percent
slower than forward scans. To reverse a scan, call setRe
versed(true) on the Scan object before starting the scan.
HBase Versus RDBMS
HBase and other column-oriented databases are often compared to more traditional
and popular relational databases, or RDBMSs. Although they differ dramatically in their
implementations and in what they set out to accomplish, the fact that they are potential
HBase Versus RDBMS | 597

solutions to the same problems means that despite their enormous differences, the
comparison is a fair one to make.
As described previously, HBase is a distributed, column-oriented data storage system.
It picks up where Hadoop left off by providing random reads and writes on top of HDFS.
It has been designed from the ground up with a focus on scale in every direction: tall in
numbers of rows (billions), wide in numbers of columns (millions), and able to be
horizontally partitioned and replicated across thousands of commodity nodes auto‐
matically. The table schemas mirror the physical storage, creating a system for efficient
data structure serialization, storage, and retrieval. The burden is on the application
developer to make use of this storage and retrieval in the right way.
Strictly speaking, an RDBMS is a database that follows Codd’s 12 rules. Typical RDBMSs
are fixed-schema, row-oriented databases with ACID properties and a sophisticated
SQL query engine. The emphasis is on strong consistency, referential integrity, abstrac‐
tion from the physical layer, and complex queries through the SQL language. You can
easily create secondary indexes; perform complex inner and outer joins; and count, sum,
sort, group, and page your data across a number of tables, rows, and columns.
For a majority of small- to medium-volume applications, there is no substitute for the
ease of use, flexibility, maturity, and powerful feature set of available open source
RDBMS solutions such as MySQL and PostgreSQL. However, if you need to scale up in
terms of dataset size, read/write concurrency, or both, you’ll soon find that the con‐
veniences of an RDBMS come at an enormous performance penalty and make distri‐
bution inherently difficult. The scaling of an RDBMS usually involves breaking Codd’s
rules, loosening ACID restrictions, forgetting conventional DBA wisdom, and, on the
way, losing most of the desirable properties that made relational databases so convenient
in the first place.
Successful Service
Here is a synopsis of how the typical RDBMS scaling story runs. The following list
presumes a successful growing service:
Initial public launch
Move from local workstation to a shared, remotely hosted MySQL instance with a
well-defined schema.
Service becomes more popular; too many reads hitting the database
Add memcached to cache common queries. Reads are now no longer strictly ACID;
cached data must expire.
Service continues to grow in popularity; too many writes hitting the database
Scale MySQL vertically by buying a beefed-up server with 16 cores, 128 GB of RAM,
and banks of 15k RPM hard drives. Costly.
598 | Chapter 20: HBase

New features increase query complexity; now we have too many joins
Denormalize your data to reduce joins. (That’s not what they taught me in DBA
school!)
Rising popularity swamps the server; things are too slow
Stop doing any server-side computations.
Some queries are still too slow
Periodically prematerialize the most complex queries, and try to stop joining in
most cases.
Reads are OK, but writes are getting slower and slower
Drop secondary indexes and triggers (no indexes?).
At this point, there are no clear solutions for how to solve your scaling problems. In any
case, you’ll need to begin to scale horizontally. You can attempt to build some type of
partitioning on your largest tables, or look into some of the commercial solutions that
provide multiple master capabilities.
Countless applications, businesses, and websites have successfully achieved scalable,
fault-tolerant, and distributed data systems built on top of RDBMSs and are likely using
many of the previous strategies. But what you end up with is something that is no longer
a true RDBMS, sacrificing features and conveniences for compromises and complexi‐
ties. Any form of slave replication or external caching introduces weak consistency into
your now denormalized data. The inefficiency of joins and secondary indexes means
almost all queries become primary key lookups. A multiwriter setup likely means no
real joins at all, and distributed transactions are a nightmare. There’s now an incredibly
complex network topology to manage with an entirely separate cluster for caching. Even
with this system and the compromises made, you will still worry about your primary
master crashing and the daunting possibility of having 10 times the data and 10 times
the load in a few months.
HBase
Enter HBase, which has the following characteristics:
No real indexes
Rows are stored sequentially, as are the columns within each row. Therefore, no
issues with index bloat, and insert performance is independent of table size.
Automatic partitioning
As your tables grow, they will automatically be split into regions and distributed
across all available nodes.
Scale linearly and automatically with new nodes
Add a node, point it to the existing cluster, and run the regionserver. Regions will
automatically rebalance, and load will spread evenly.
HBase Versus RDBMS | 599

Commodity hardware
Clusters are built on $1,000–$5,000 nodes rather than $50,000 nodes. RDBMSs are
I/O hungry, requiring more costly hardware.
Fault tolerance
Lots of nodes means each is relatively insignificant. No need to worry about indi‐
vidual node downtime.
Batch processing
MapReduce integration allows fully parallel, distributed jobs against your data with
locality awareness.
If you stay up at night worrying about your database (uptime, scale, or speed), you
should seriously consider making a jump from the RDBMS world to HBase. Use a
solution that was intended to scale rather than a solution based on stripping down and
throwing money at what used to work. With HBase, the software is free, the hardware
is cheap, and the distribution is intrinsic.
Praxis
In this section, we discuss some of the common issues users run into when running an
HBase cluster under load.
HDFS
HBase’s use of HDFS is very different from how it’s used by MapReduce. In MapReduce,
generally, HDFS files are opened with their content streamed through a map task and
then closed. In HBase, datafiles are opened on cluster startup and kept open so that we
avoid paying the costs associated with opening files on each access. Because of this,
HBase tends to see issues not normally encountered by MapReduce clients:
Running out of file descriptors
Because we keep files open, on a loaded cluster it doesn’t take long before we run
into system- and Hadoop-imposed limits. For instance, say we have a cluster that
has three nodes, each running an instance of a datanode and a regionserver, and
we’re running an upload into a table that is currently at 100 regions and 10 column
families. Allow that each column family has on average two flush files. Doing the
math, we can have 100 × 10 × 2, or 2,000, files open at any one time. Add to this
total other miscellaneous descriptors consumed by outstanding scanners and Java
libraries. Each open file consumes at least one descriptor over on the remote data‐
node.
The default limit on the number of file descriptors per process is 1,024. When we
exceed the filesystem ulimit, we’ll see the complaint about “Too many open files”
in logs, but often we’ll first see indeterminate behavior in HBase. The fix requires
600 | Chapter 20: HBase

increasing the file descriptor ulimit count; 10,240 is a common setting. Consult the
HBase Reference Guide for how to increase the ulimit on your cluster.
Running out of datanode threads
Similarly, the Hadoop datanode has an upper bound on the number of threads it
can run at any one time. Hadoop 1 had a low default of 256 for this setting (dfs.da
tanode.max.xcievers), which would cause HBase to behave erratically. Hadoop 2
increased the default to 4,096, so you are much less likely to see a problem for recent
versions of HBase (which only run on Hadoop 2 and later). You can change the
setting by configuring dfs.datanode.max.transfer.threads (the new name for
this property) in hdfs-site.xml.
UI
HBase runs a web server on the master to present a view on the state of your running
cluster. By default, it listens on port 60010. The master UI displays a list of basic attributes
such as software versions, cluster load, request rates, lists of cluster tables, and partici‐
pating regionservers. Click on a regionserver in the master UI, and you are taken to the
web server running on the individual regionserver. It lists the regions this server is
carrying and basic metrics such as resources consumed and request rates.
Metrics
Hadoop has a metrics system that can be used to emit vitals over a period to a context
(this is covered in “Metrics and JMX” on page 331). Enabling Hadoop metrics, and in
particular tying them to Ganglia or emitting them via JMX, will give you views on what
is happening on your cluster, both currently and in the recent past. HBase also adds
metrics of its own—request rates, counts of vitals, resources used. See the file hadoop-
metrics2-hbase.properties under the HBase conf directory.
Counters
At StumbleUpon, the first production feature deployed on HBase was keeping counters
for the stumbleupon.com frontend. Counters were previously kept in MySQL, but the
rate of change was such that drops were frequent, and the load imposed by the counter
writes was such that web designers self imposed limits on what was counted. Using the
incrementColumnValue() method on HTable, counters can be incremented many
thousands of times a second.
Further Reading
In this chapter, we only scratched the surface of what’s possible with HBase. For more
in-depth information, consult the project’s Reference Guide, HBase: The Definitive
Further Reading | 601

1. This is the message of Jim Waldo et al. in “A Note on Distributed Computing” (Sun Microsystems, November
1994). Distributed programming is fundamentally different from local programming, and the differences
cannot simply be papered over.
CHAPTER 21
ZooKeeper
So far in this book, we have been studying large-scale data processing. This chapter is
different: it is about building general distributed applications using Hadoop’s distributed
coordination service, called ZooKeeper.
Writing distributed applications is hard. It’s hard primarily because of partial failure.
When a message is sent across the network between two nodes and the network fails,
the sender does not know whether the receiver got the message. It may have gotten
through before the network failed, or it may not have. Or perhaps the receiver’s process
died. The only way that the sender can find out what happened is to reconnect to the
receiver and ask it. This is partial failure: when we don’t even know if an operation failed.
ZooKeeper can’t make partial failures go away, since they are intrinsic to distributed
systems. It certainly does not hide partial failures, either.1 But what ZooKeeper does do
is give you a set of tools to build distributed applications that can safely handle partial
failures.
ZooKeeper also has the following characteristics:
ZooKeeper is simple
ZooKeeper is, at its core, a stripped-down filesystem that exposes a few simple
operations and some extra abstractions, such as ordering and notifications.
ZooKeeper is expressive
The ZooKeeper primitives are a rich set of building blocks that can be used to build
a large class of coordination data structures and protocols. Examples include dis‐
tributed queues, distributed locks, and leader election among a group of peers.

2. Detailed benchmarks are available in the excellent paper “ZooKeeper: Wait-free coordination for Internet-
scale systems,” by Patrick Hunt et al. (USENIX Annual Technology Conference, 2010).
ZooKeeper is highly available
ZooKeeper runs on a collection of machines and is designed to be highly available,
so applications can depend on it. ZooKeeper can help you avoid introducing single
points of failure into your system, so you can build a reliable application.
ZooKeeper facilitates loosely coupled interactions
ZooKeeper interactions support participants that do not need to know about one
another. For example, ZooKeeper can be used as a rendezvous mechanism so that
processes that otherwise don’t know of each other’s existence (or network details)
can discover and interact with one another. Coordinating parties may not even be
contemporaneous, since one process may leave a message in ZooKeeper that is read
by another after the first has shut down.
ZooKeeper is a library
ZooKeeper provides an open source, shared repository of implementations and
recipes of common coordination patterns. Individual programmers are spared the
burden of writing common protocols themselves (which is often difficult to get
right). Over time, the community can add to and improve the libraries, which is to
everyone’s benefit.
ZooKeeper is highly performant, too. At Yahoo!, where it was created, the throughput
for a ZooKeeper cluster has been benchmarked at over 10,000 operations per second
for write-dominant workloads generated by hundreds of clients. For workloads where
reads dominate, which is the norm, the throughput is several times higher.2
Installing and Running ZooKeeper
When trying out ZooKeeper for the first time, it’s simplest to run it in standalone mode
with a single ZooKeeper server. You can do this on a development machine, for example.
ZooKeeper requires Java to run, so make sure you have it installed first.
Download a stable release of ZooKeeper from the Apache ZooKeeper releases page, and
unpack the tarball in a suitable location:
% tar xzf zookeeper-x.y.z.tar.gz
ZooKeeper provides a few binaries to run and interact with the service, and it’s conve‐
nient to put the directory containing the binaries on your command-line path:
% export ZOOKEEPER_HOME=~/sw/zookeeper-x.y.z
% export PATH=$PATH:$ZOOKEEPER_HOME/bin
604 | Chapter 21: ZooKeeper
604

Before running the ZooKeeper service, we need to set up a configuration file. The con‐
figuration file is conventionally called zoo.cfg and placed in the conf subdirectory (al‐
though you can also place it in /etc/zookeeper, or in the directory defined by the
ZOOCFGDIR environment variable, if set). Here’s an example:
tickTime=2000
dataDir=/Users/tom/zookeeper
clientPort=2181
This is a standard Java properties file, and the three properties defined in this example
are the minimum required for running ZooKeeper in standalone mode. Briefly,
tickTime is the basic time unit in ZooKeeper (specified in milliseconds), dataDir is the
local filesystem location where ZooKeeper stores persistent data, and clientPort is the
port ZooKeeper listens on for client connections (2181 is a common choice). You should
change dataDir to an appropriate setting for your system.
With a suitable configuration defined, we are now ready to start a local ZooKeeper
server:
% zkServer.sh start
To check whether ZooKeeper is running, send the ruok command (“Are you OK?”) to
the client port using nc (telnet works, too):
% echo ruok | nc localhost 2181
imok
That’s ZooKeeper saying, “I’m OK.” Table 21-1 lists the commands, known as the “four-
letter words,” for managing ZooKeeper.
Table 21-1. ZooKeeper commands: the four-letter words
Category Command Description
Server status ruok Prints imok if the server is running and not in an error state.
conf Prints the server configuration (from zoo.cfg).
envi Prints the server environment, including ZooKeeper version, Java version, and other system
properties.
srvr Prints server statistics, including latency statistics, the number of znodes, and the server
mode (standalone, leader, or follower).
stat Prints server statistics and connected clients.
srst Resets server statistics.
isro Shows whether the server is in read-only (ro) mode (due to a network partition) or read/
write mode (rw).
Client connections dump Lists all the sessions and ephemeral znodes for the ensemble. You must connect to the
leader (see srvr) for this command.
cons Lists connection statistics for all the server’s clients.
crst Resets connection statistics.
Installing and Running ZooKeeper | 605

Category Command Description
Watches wchs Lists summary information for the server’s watches.
wchc Lists all the server’s watches by connection. Caution: may impact server performance for a
large number of watches.
wchp Lists all the server’s watches by znode path. Caution: may impact server performance for a
large number of watches.
Monitoring mntr Lists server statistics in Java properties format, suitable as a source for monitoring systems
such as Ganglia and Nagios.
In addition to the mntr command, ZooKeeper exposes statistics via JMX. For more
details, see the ZooKeeper documentation. There are also monitoring tools and recipes
in the src/contrib directory of the distribution.
From version 3.5.0 of ZooKeeper, there is an inbuilt web server for providing the same
information as the four-letter words. Visit http://localhost:8080/commands for a list of
commands.
An Example
Imagine a group of servers that provide some service to clients. We want clients to be
able to locate one of the servers so they can use the service. One of the challenges is
maintaining the list of servers in the group.
The membership list clearly cannot be stored on a single node in the network, as the
failure of that node would mean the failure of the whole system (we would like the list
to be highly available). Suppose for a moment that we had a robust way of storing the
list. We would still have the problem of how to remove a server from the list if it failed.
Some process needs to be responsible for removing failed servers, but note that it can’t
be the servers themselves, because they are no longer running!
What we are describing is not a passive distributed data structure, but an active one,
and one that can change the state of an entry when some external event occurs. Zoo‐
Keeper provides this service, so let’s see how to build this group membership application
(as it is known) with it.
Group Membership in ZooKeeper
One way of understanding ZooKeeper is to think of it as providing a high-availability
filesystem. It doesn’t have files and directories, but a unified concept of a node, called a
znode, that acts both as a container of data (like a file) and a container of other znodes
(like a directory). Znodes form a hierarchical namespace, and a natural way to build a
membership list is to create a parent znode with the name of the group and child znodes
with the names of the group members (servers). This is shown in Figure 21-1.
606 | Chapter 21: ZooKeeper

Figure 21-1. ZooKeeper znodes
In this example we won’t store data in any of the znodes, but in a real application you
could imagine storing data about the members, such as hostnames, in their znodes.
Creating the Group
Let’s introduce ZooKeeper’s Java API by writing a program to create a znode for the
group, which is /zoo in Example 21-1.
Example 21-1. A program to create a znode representing a group in ZooKeeper
public class CreateGroup implements Watcher {
private static final int SESSION_TIMEOUT = 5000;
private ZooKeeper zk;
private CountDownLatch connectedSignal = new CountDownLatch(1);
public void connect(String hosts) throws IOException, InterruptedException {
zk = new ZooKeeper(hosts, SESSION_TIMEOUT, this);
connectedSignal.await();
}
@Override
public void process(WatchedEvent event) { // Watcher interface
if (event.getState() == KeeperState.SyncConnected) {
connectedSignal.countDown();
}
}
public void create(String groupName) throws KeeperException,
An Example | 607

3. For a replicated ZooKeeper service, this parameter is the comma-separated list of servers (host and optional
port) in the ensemble.
InterruptedException {
String path = "/" + groupName;
String createdPath = zk.create(path, null/*data*/, Ids.OPEN_ACL_UNSAFE,
CreateMode.PERSISTENT);
System.out.println("Created " + createdPath);
}
public void close() throws InterruptedException {
zk.close();
}
public static void main(String[] args) throws Exception {
CreateGroup createGroup = new CreateGroup();
createGroup.connect(args[0]);
createGroup.create(args[1]);
createGroup.close();
}
}
When the main() method is run, it creates a CreateGroup instance and then calls its
connect() method. This method instantiates a new ZooKeeper object, which is the
central class of the client API and the one that maintains the connection between the
client and the ZooKeeper service. The constructor takes three arguments: the first is the
host address (and optional port, which defaults to 2181) of the ZooKeeper service;3 the
second is the session timeout in milliseconds (which we set to 5 seconds), explained in
more detail later; and the third is an instance of a Watcher object. The Watcher object
receives callbacks from ZooKeeper to inform it of various events. In this scenario,
CreateGroup is a Watcher, so we pass this to the ZooKeeper constructor.
When a ZooKeeper instance is created, it starts a thread to connect to the ZooKeeper
service. The call to the constructor returns immediately, so it is important to wait for
the connection to be established before using the ZooKeeper object. We make use of
Java’s CountDownLatch class (in the java.util.concurrent package) to block until the
ZooKeeper instance is ready. This is where the Watcher comes in. The Watcher interface
has a single method:
public void process(WatchedEvent event);
When the client has connected to ZooKeeper, the Watcher receives a call to its process()
method with an event indicating that it has connected. On receiving a connection event
(represented by the Watcher.Event.KeeperState enum, with value SyncConnected),
we decrement the counter in the CountDownLatch, using its countDown() method. The
latch was created with a count of one, representing the number of events that need to
608 | Chapter 21: ZooKeeper

occur before it releases all waiting threads. After calling countDown() once, the counter
reaches zero and the await() method returns.
The connect() method has now returned, and the next method to be invoked on the
CreateGroup is the create() method. In this method, we create a new ZooKeeper znode
using the create() method on the ZooKeeper instance. The arguments it takes are the
path (represented by a string), the contents of the znode (a byte array null here), an
access control list (or ACL for short, which here is completely open, allowing any client
to read from or write to the znode), and the nature of the znode to be created.
Znodes may be ephemeral or persistent. An ephemeral znode will be deleted by the
ZooKeeper service when the client that created it disconnects, either explicitly or be‐
cause the client terminates for whatever reason. A persistent znode, on the other hand,
is not deleted when the client disconnects. We want the znode representing a group to
live longer than the lifetime of the program that creates it, so we create a persistent
znode.
The return value of the create() method is the path that was created by ZooKeeper.
We use it to print a message that the path was successfully created. We will see how the
path returned by create() may differ from the one passed into the method when we
look at sequential znodes.
To see the program in action, we need to have ZooKeeper running on the local machine,
and then we can use the following:
% export CLASSPATH=ch21-zk/target/classes/:$ZOOKEEPER_HOME/*:\
$ZOOKEEPER_HOME/lib/*:$ZOOKEEPER_HOME/conf
% java CreateGroup localhost zoo
Created /zoo
Joining a Group
The next part of the application is a program to register a member in a group. Each
member will run as a program and join a group. When the program exits, it should be
removed from the group, which we can do by creating an ephemeral znode that repre‐
sents it in the ZooKeeper namespace.
The JoinGroup program implements this idea, and its listing is in Example 21-2. The
logic for creating and connecting to a ZooKeeper instance has been refactored into a
base class, ConnectionWatcher, and appears in Example 21-3.
Example 21-2. A program that joins a group
public class JoinGroup extends ConnectionWatcher {
public void join(String groupName, String memberName) throws KeeperException,
InterruptedException {
String path = "/" + groupName + "/" + memberName;
String createdPath = zk.create(path, null/*data*/, Ids.OPEN_ACL_UNSAFE,
An Example | 609

CreateMode.EPHEMERAL);
System.out.println("Created " + createdPath);
}
public static void main(String[] args) throws Exception {
JoinGroup joinGroup = new JoinGroup();
joinGroup.connect(args[0]);
joinGroup.join(args[1], args[2]);
// stay alive until process is killed or thread is interrupted
Thread.sleep(Long.MAX_VALUE);
}
}
Example 21-3. A helper class that waits for the ZooKeeper connection to be established
public class ConnectionWatcher implements Watcher {
private static final int SESSION_TIMEOUT = 5000;
protected ZooKeeper zk;
private CountDownLatch connectedSignal = new CountDownLatch(1);
public void connect(String hosts) throws IOException, InterruptedException {
zk = new ZooKeeper(hosts, SESSION_TIMEOUT, this);
connectedSignal.await();
}
@Override
public void process(WatchedEvent event) {
if (event.getState() == KeeperState.SyncConnected) {
connectedSignal.countDown();
}
}
public void close() throws InterruptedException {
zk.close();
}
}
The code for JoinGroup is very similar to CreateGroup. It creates an ephemeral znode
as a child of the group znode in its join() method, then simulates doing work of some
kind by sleeping until the process is forcibly terminated. Later, you will see that upon
termination, the ephemeral znode is removed by ZooKeeper.
Listing Members in a Group
Now we need a program to find the members in a group (see Example 21-4).
610 | Chapter 21: ZooKeeper

Example 21-4. A program to list the members in a group
public class ListGroup extends ConnectionWatcher {
public void list(String groupName) throws KeeperException,
InterruptedException {
String path = "/" + groupName;
try {
List<String> children = zk.getChildren(path, false);
if (children.isEmpty()) {
System.out.printf("No members in group %s\n", groupName);
System.exit(1);
}
for (String child : children) {
System.out.println(child);
}
} catch (KeeperException.NoNodeException e) {
System.out.printf("Group %s does not exist\n", groupName);
System.exit(1);
}
}
public static void main(String[] args) throws Exception {
ListGroup listGroup = new ListGroup();
listGroup.connect(args[0]);
listGroup.list(args[1]);
listGroup.close();
}
}
In the list() method, we call getChildren() with a znode path and a watch flag to
retrieve a list of child paths for the znode, which we print out. Placing a watch on a
znode causes the registered Watcher to be triggered if the znode changes state. Although
we’re not using it here, watching a znode’s children would permit a program to get
notifications of members joining or leaving the group, or of the group being deleted.
We catch KeeperException.NoNodeException, which is thrown in the case when the
group’s znode does not exist.
Let’s see ListGroup in action. As expected, the zoo group is empty, since we haven’t
added any members yet:
% java ListGroup localhost zoo
No members in group zoo
We can use JoinGroup to add some members. We launch them as background processes,
since they don’t terminate on their own (due to the sleep statement):
% java JoinGroup localhost zoo duck &
% java JoinGroup localhost zoo cow &
An Example | 611

% java JoinGroup localhost zoo goat &
% goat_pid=$!
The last line saves the process ID of the Java process running the program that adds
goat as a member. We need to remember the ID so that we can kill the process in a
moment, after checking the members:
% java ListGroup localhost zoo
goat
duck
cow
To remove a member, we kill its process:
% kill $goat_pid
And a few seconds later, it has disappeared from the group because the process’s Zoo‐
Keeper session has terminated (the timeout was set to 5 seconds) and its associated
ephemeral node has been removed:
% java ListGroup localhost zoo
duck
cow
Let’s stand back and see what we’ve built here. We have a way of building up a list of a
group of nodes that are participating in a distributed system. The nodes may have no
knowledge of each other. A client that wants to use the nodes in the list to perform some
work, for example, can discover the nodes without them being aware of the client’s
existence.
Finally, note that group membership is not a substitution for handling network errors
when communicating with a node. Even if a node is a group member, communications
with it may fail, and such failures must be handled in the usual ways (retrying, trying a
different member of the group, etc.).
ZooKeeper command-line tools
ZooKeeper comes with a command-line tool for interacting with the ZooKeeper name‐
space. We can use it to list the znodes under the /zoo znode as follows:
% zkCli.sh -server localhost ls /zoo
[cow, duck]
You can run the command without arguments to display usage instructions.
Deleting a Group
To round off the example, let’s see how to delete a group. The ZooKeeper class provides
a delete() method that takes a path and a version number. ZooKeeper will delete a
znode only if the version number specified is the same as the version number of the
znode it is trying to delete—an optimistic locking mechanism that allows clients to
612 | Chapter 21: ZooKeeper

detect conflicts over znode modification. You can bypass the version check, however,
by using a version number of –1 to delete the znode regardless of its version number.
There is no recursive delete operation in ZooKeeper, so you have to delete child znodes
before parents. This is what we do in the DeleteGroup class, which will remove a group
and all its members (Example 21-5).
Example 21-5. A program to delete a group and its members
public class DeleteGroup extends ConnectionWatcher {
public void delete(String groupName) throws KeeperException,
InterruptedException {
String path = "/" + groupName;
try {
List<String> children = zk.getChildren(path, false);
for (String child : children) {
zk.delete(path + "/" + child, -1);
}
zk.delete(path, -1);
} catch (KeeperException.NoNodeException e) {
System.out.printf("Group %s does not exist\n", groupName);
System.exit(1);
}
}
public static void main(String[] args) throws Exception {
DeleteGroup deleteGroup = new DeleteGroup();
deleteGroup.connect(args[0]);
deleteGroup.delete(args[1]);
deleteGroup.close();
}
}
Finally, we can delete the zoo group that we created earlier:
% java DeleteGroup localhost zoo
% java ListGroup localhost zoo
Group zoo does not exist
The ZooKeeper Service
ZooKeeper is a highly available, high-performance coordination service. In this section,
we look at the nature of the service it provides: its model, operations, and
implementation.
The ZooKeeper Service | 613

Data Model
ZooKeeper maintains a hierarchical tree of nodes called znodes. A znode stores data
and has an associated ACL. ZooKeeper is designed for coordination (which typically
uses small datafiles), not high-volume data storage, so there is a limit of 1 MB on the
amount of data that may be stored in any znode.
Data access is atomic. A client reading the data stored in a znode will never receive only
some of the data; either the data will be delivered in its entirety or the read will fail.
Similarly, a write will replace all the data associated with a znode. ZooKeeper guarantees
that the write will either succeed or fail; there is no such thing as a partial write, where
only some of the data written by the client is stored. ZooKeeper does not support an
append operation. These characteristics contrast with HDFS, which is designed for
high-volume data storage with streaming data access and provides an append
operation.
Znodes are referenced by paths, which in ZooKeeper are represented as slash-delimited
Unicode character strings, like filesystem paths in Unix. Paths must be absolute, so they
must begin with a slash character. Furthermore, they are canonical, which means that
each path has a single representation, and so paths do not undergo resolution. For
example, in Unix, a file with the path /a/b can equivalently be referred to by the
path /a/./b because “.” refers to the current directory at the point it is encountered in the
path. In ZooKeeper, “.” does not have this special meaning and is actually illegal as a path
component (as is “..” for the parent of the current directory).
Path components are composed of Unicode characters, with a few restrictions (these
are spelled out in the ZooKeeper reference documentation). The string “zookeeper” is
a reserved word and may not be used as a path component. In particular, ZooKeeper
uses the /zookeeper subtree to store management information, such as information on
quotas.
Note that paths are not URIs, and they are represented in the Java API by a
java.lang.String, rather than the Hadoop Path class (or the java.net.URI class, for
that matter).
Znodes have some properties that are very useful for building distributed applications,
which we discuss in the following sections.
Ephemeral znodes
As we’ve seen, znodes can be one of two types: ephemeral or persistent. A znode’s type
is set at creation time and may not be changed later. An ephemeral znode is deleted by
ZooKeeper when the creating client’s session ends. By contrast, a persistent znode is not
tied to the client’s session and is deleted only when explicitly deleted by a client (not
necessarily the one that created it). An ephemeral znode may not have children, not
even ephemeral ones.
614 | Chapter 21: ZooKeeper

4. It is conventional (but not required) to have a trailing dash on pathnames for sequential nodes, to make their
sequence numbers easy to read and parse (by the application).
5. Except for callbacks for connection events, which do not need reregistration.
Even though ephemeral nodes are tied to a client session, they are visible to all clients
(subject to their ACL policies, of course).
Ephemeral znodes are ideal for building applications that need to know when certain
distributed resources are available. The example earlier in this chapter uses ephemeral
znodes to implement a group membership service, so any process can discover the
members of the group at any particular time.
Sequence numbers
A sequential znode is given a sequence number by ZooKeeper as a part of its name. If
a znode is created with the sequential flag set, then the value of a monotonically in‐
creasing counter (maintained by the parent znode) is appended to its name.
If a client asks to create a sequential znode with the name /a/b-, for example, the znode
created may actually have the name /a/b-3.4 If, later on, another sequential znode with
the name /a/b- is created, it will be given a unique name with a larger value of the counter
—for example, /a/b-5. In the Java API, the actual path given to sequential znodes is
communicated back to the client as the return value of the create() call.
Sequence numbers can be used to impose a global ordering on events in a distributed
system and may be used by the client to infer the ordering. In “A Lock Service” on page
634, you will learn how to use sequential znodes to build a shared lock.
Watches
Watches allow clients to get notifications when a znode changes in some way. Watches
are set by operations on the ZooKeeper service and are triggered by other operations
on the service. For example, a client might call the exists operation on a znode, placing
a watch on it at the same time. If the znode doesn’t exist, the exists operation will return
false. If, some time later, the znode is created by a second client, the watch is triggered,
notifying the first client of the znode’s creation. You will see precisely which operations
trigger others in the next section.
Watchers are triggered only once.5 To receive multiple notifications, a client needs to
reregister the watch. So, if the client in the previous example wishes to receive further
notifications for the znode’s existence (to be notified when it is deleted, for example), it
needs to call the exists operation again to set a new watch.
There is an example in “A Configuration Service” on page 627 demonstrating how to use
watches to update configuration across a cluster.
The ZooKeeper Service | 615

Operations
There are nine basic operations in ZooKeeper, listed in Table 21-2.
Table 21-2. Operations in the ZooKeeper service
Operation Description
create Creates a znode (the parent znode must already exist)
delete Deletes a znode (the znode must not have any children)
exists Tests whether a znode exists and retrieves its metadata
getACL, setACL Gets/sets the ACL for a znode
getChildren Gets a list of the children of a znode
getData, setData Gets/sets the data associated with a znode
sync Synchronizes a client’s view of a znode with ZooKeeper
Update operations in ZooKeeper are conditional. A delete or setData operation has
to specify the version number of the znode that is being updated (which is found from
a previous exists call). If the version number does not match, the update will fail.
Updates are a nonblocking operation, so a client that loses an update (because another
process updated the znode in the meantime) can decide whether to try again or take
some other action, and it can do so without blocking the progress of any other process.
Although ZooKeeper can be viewed as a filesystem, there are some filesystem primitives
that it does away with in the name of simplicity. Because files are small and are written
and read in their entirety, there is no need to provide open, close, or seek operations.
The sync operation is not like fsync() in POSIX filesystems. As
mentioned earlier, writes in ZooKeeper are atomic, and a success‐
ful write operation is guaranteed to have been written to persistent
storage on a majority of ZooKeeper servers. However, it is permis‐
sible for reads to lag the latest state of the ZooKeeper service, and
the sync operation exists to allow a client to bring itself up to date.
This topic is covered in more detail in “Consistency” on page 621.
Multiupdate
There is another ZooKeeper operation, called multi, that batches together multiple
primitive operations into a single unit that either succeeds or fails in its entirety. The
situation where some of the primitive operations succeed and some fail can never arise.
Multiupdate is very useful for building structures in ZooKeeper that maintain some
global invariant. One example is an undirected graph. Each vertex in the graph is nat‐
urally represented as a znode in ZooKeeper, and to add or remove an edge we need to
update the two znodes corresponding to its vertices because each has a reference to the
other. If we used only primitive ZooKeeper operations, it would be possible for another
616 | Chapter 21: ZooKeeper

client to observe the graph in an inconsistent state, where one vertex is connected to
another but the reverse connection is absent. Batching the updates on the two znodes
into one multi operation ensures that the update is atomic, so a pair of vertices can
never have a dangling connection.
APIs
There are two core language bindings for ZooKeeper clients, one for Java and one for
C; there are also contrib bindings for Perl, Python, and REST clients. For each binding,
there is a choice between performing operations synchronously or asynchronously.
We’ve already seen the synchronous Java API. Here’s the signature for the exists op‐
eration, which returns either a Stat object that encapsulates the znode’s metadata or
null if the znode doesn’t exist:
public Stat exists(String path, Watcher watcher) throws KeeperException,
InterruptedException
The asynchronous equivalent, which is also found in the ZooKeeper class, looks like
this:
public void exists(String path, Watcher watcher, StatCallback cb, Object ctx)
In the Java API, all the asynchronous methods have void return types, since the result
of the operation is conveyed via a callback. The caller passes a callback implementation
whose method is invoked when a response is received from ZooKeeper. In this case, the
callback is the StatCallback interface, which has the following method:
public void processResult(int rc, String path, Object ctx, Stat stat);
The rc argument is the return code, corresponding to the codes defined by Keep
erException. A nonzero code represents an exception, in which case the stat param‐
eter will be null. The path and ctx arguments correspond to the equivalent arguments
passed by the client to the exists() method, and can be used to identify the request for
which this callback is a response. The ctx parameter can be an arbitrary object that may
be used by the client when the path does not give enough context to disambiguate the
request. If not needed, it may be set to null.
There are actually two C shared libraries. The single-threaded library, zookeeper_st,
supports only the asynchronous API and is intended for platforms where the pthread
library is not available or stable. Most developers will use the multithreaded library,
zookeeper_mt, as it supports both the synchronous and asynchronous APIs. For details
on how to build and use the C API, refer to the README file in the src/c directory of
the ZooKeeper distribution.
The ZooKeeper Service | 617

Should I Use the Synchronous or Asynchronous API?
Both APIs offer the same functionality, so the one you use is largely a matter of style.
The asynchronous API is appropriate if you have an event-driven programming model,
for example.
The asynchronous API allows you to pipeline requests, which in some scenarios can
offer better throughput. Imagine that you want to read a large batch of znodes and
process them independently. Using the synchronous API, each read would block until
it returned, whereas with the asynchronous API, you can fire off all the asynchronous
reads very quickly and process the responses in a separate thread as they come back.
Watch triggers
The read operations exists, getChildren, and getData may have watches set on them,
and the watches are triggered by write operations: create, delete, and setData. ACL
operations do not participate in watches. When a watch is triggered, a watch event is
generated, and the watch event’s type depends both on the watch and the operation that
triggered it:
•A watch set on an exists operation will be triggered when the znode being watched
is created, deleted, or has its data updated.
•A watch set on a getData operation will be triggered when the znode being watched
is deleted or has its data updated. No trigger can occur on creation because the
znode must already exist for the getData operation to succeed.
•A watch set on a getChildren operation will be triggered when a child of the znode
being watched is created or deleted, or when the znode itself is deleted. You can tell
whether the znode or its child was deleted by looking at the watch event type:
NodeDeleted shows the znode was deleted, and NodeChildrenChanged indicates
that it was a child that was deleted.
The combinations are summarized in Table 21-3.
618 | Chapter 21: ZooKeeper

Table 21-3. Watch creation operations and their corresponding triggers
Watch trigger
Watch creation create znode create child delete znode delete child setData
exists NodeCreated NodeDeleted NodeData
Changed
getData NodeDeleted NodeData
Changed
getChildren NodeChildren
Changed
NodeDeleted NodeChildren
Changed
A watch event includes the path of the znode that was involved in the event, so for
NodeCreated and NodeDeleted events, you can tell which node was created or deleted
simply by inspecting the path. To discover which children have changed after a Node
ChildrenChanged event, you need to call getChildren again to retrieve the new list of
children. Similarly, to discover the new data for a NodeDataChanged event, you need to
call getData. In both of these cases, the state of the znodes may have changed between
receiving the watch event and performing the read operation, so you should bear this
in mind when writing applications.
ACLs
A znode is created with a list of ACLs, which determine who can perform certain op‐
erations on it.
ACLs depend on authentication, the process by which the client identifies itself to Zoo‐
Keeper. There are a few authentication schemes that ZooKeeper provides:
digest
The client is authenticated by a username and password.
sasl
The client is authenticated using Kerberos.
ip
The client is authenticated by its IP address.
Clients may authenticate themselves after establishing a ZooKeeper session. Authenti‐
cation is optional, although a znode’s ACL may require an authenticated client, in which
case the client must authenticate itself to access the znode. Here is an example of using
the digest scheme to authenticate with a username and password:
zk.addAuthInfo("digest", "tom:secret".getBytes());
An ACL is the combination of an authentication scheme, an identity for that scheme,
and a set of permissions. For example, if we wanted to give a client with the IP address
The ZooKeeper Service | 619

10.0.0.1 read access to a znode, we would set an ACL on the znode with the ip scheme,
an ID of 10.0.0.1, and READ permission. In Java, we would create the ACL object as
follows:
new ACL(Perms.READ,
new Id("ip", "10.0.0.1"));
The full set of permissions are listed in Table 21-4. Note that the exists operation is
not governed by an ACL permission, so any client may call exists to find the Stat for
a znode or to discover that a znode does not in fact exist.
Table 21-4. ACL permissions
ACL permission Permitted operations
CREATE create (a child znode)
READ getChildren
getData
WRITE setData
DELETE delete (a child znode)
ADMIN setACL
There are a number of predefined ACLs in the ZooDefs.Ids class, including
OPEN_ACL_UNSAFE, which gives all permissions (except ADMIN permission) to everyone.
In addition, ZooKeeper has a pluggable authentication mechanism, which makes it
possible to integrate third-party authentication systems if needed.
Implementation
The ZooKeeper service can run in two modes. In standalone mode, there is a single
ZooKeeper server, which is useful for testing due to its simplicity (it can even be
embedded in unit tests) but provides no guarantees of high availability or resilience. In
production, ZooKeeper runs in replicated mode on a cluster of machines called an
ensemble. ZooKeeper achieves high availability through replication, and can provide a
service as long as a majority of the machines in the ensemble are up. For example, in a
five-node ensemble, any two machines can fail and the service will still work because a
majority of three remain. Note that a six-node ensemble can also tolerate only two
machines failing, because if three machines fail, the remaining three do not constitute
a majority of the six. For this reason, it is usual to have an odd number of machines in
an ensemble.
Conceptually, ZooKeeper is very simple: all it has to do is ensure that every modification
to the tree of znodes is replicated to a majority of the ensemble. If a minority of the
machines fail, then a minimum of one machine will survive with the latest state. The
other remaining replicas will eventually catch up with this state.
620 | Chapter 21: ZooKeeper

6. Leslie Lamport, “Paxos Made Simple,” ACM SIGACT News December 2001.
7. Zab is described in Benjamin Reed and Flavio Junqueira’s “A simple totally ordered broadcast protocol,”
LADIS ’08 Proceedings of the 2nd Workshop on Large-Scale Distributed Systems and Middleware, 2008.
8. Mike Burrows, “The Chubby Lock Service for Loosely-Coupled Distributed Systems,” November 2006.
The implementation of this simple idea, however, is nontrivial. ZooKeeper uses a pro‐
tocol called Zab that runs in two phases, which may be repeated indefinitely:
Phase 1: Leader election
The machines in an ensemble go through a process of electing a distinguished
member, called the leader. The other machines are termed followers. This phase is
finished once a majority (or quorum) of followers have synchronized their state
with the leader.
Phase 2: Atomic broadcast
All write requests are forwarded to the leader, which broadcasts the update to the
followers. When a majority have persisted the change, the leader commits the up‐
date, and the client gets a response saying the update succeeded. The protocol for
achieving consensus is designed to be atomic, so a change either succeeds or fails.
It resembles a two-phase commit.
Does ZooKeeper Use Paxos?
No. ZooKeeper’s Zab protocol is not the same as the well-known Paxos algorithm.6 Zab
is similar, but it differs in several aspects of its operation, such as relying on TCP for its
message ordering guarantees.7
Google’s Chubby Lock Service,8 which shares similar goals with ZooKeeper, is based on
Paxos.
If the leader fails, the remaining machines hold another leader election and continue as
before with the new leader. If the old leader later recovers, it then starts as a follower.
Leader election is very fast, around 200 ms according to one published result, so per‐
formance does not noticeably degrade during an election.
All machines in the ensemble write updates to disk before updating their in-memory
copies of the znode tree. Read requests may be serviced from any machine, and because
they involve only a lookup from memory, they are very fast.
Consistency
Understanding the basis of ZooKeeper’s implementation helps in understanding the
consistency guarantees that the service makes. The terms “leader” and “follower” for
the machines in an ensemble are apt because they make the point that a follower may
The ZooKeeper Service | 621

9. It is possible to configure ZooKeeper so that the leader does not accept client connections. In this case, its
only job is to coordinate updates. Do this by setting the leaderServes property to no. This is recommended
for ensembles of more than three servers.
lag the leader by a number of updates. This is a consequence of the fact that only a
majority and not all members of the ensemble need to have persisted a change before
it is committed. A good mental model for ZooKeeper is of clients connected to Zoo‐
Keeper servers that are following the leader. A client may actually be connected to the
leader, but it has no control over this and cannot even know if this is the case.9 See
Figure 21-2.
Figure 21-2. Reads are satisfied by followers, whereas writes are committed by the
leader
Every update made to the znode tree is given a globally unique identifier, called a zxid
(which stands for “ZooKeeper transaction ID”). Updates are ordered, so if zxid z1 is less
than z2, then z1 happened before z2, according to ZooKeeper (which is the single au‐
thority on ordering in the distributed system).
The following guarantees for data consistency flow from ZooKeeper’s design:
Sequential consistency
Updates from any particular client are applied in the order that they are sent. This
means that if a client updates the znode z to the value a, and in a later operation, it
updates z to the value b, then no client will ever see z with value a after it has seen
it with value b (if no other updates are made to z).
622 | Chapter 21: ZooKeeper

Atomicity
Updates either succeed or fail. This means that if an update fails, no client will ever
see it.
Single system image
A client will see the same view of the system, regardless of the server it connects to.
This means that if a client connects to a new server during the same session, it will
not see an older state of the system than the one it saw with the previous server.
When a server fails and a client tries to connect to another in the ensemble, a server
that is behind the one that failed will not accept connections from the client until
it has caught up with the failed server.
Durability
Once an update has succeeded, it will persist and will not be undone. This means
updates will survive server failures.
Timeliness
The lag in any client’s view of the system is bounded, so it will not be out of date by
more than some multiple of tens of seconds. This means that rather than allow a
client to see data that is very stale, a server will shut down, forcing the client to
switch to a more up-to-date server.
For performance reasons, reads are satisfied from a ZooKeeper server’s memory and
do not participate in the global ordering of writes. This property can lead to the ap‐
pearance of inconsistent ZooKeeper states from clients that communicate through a
mechanism outside ZooKeeper: for example, client A updates znode z from a to a’, A
tells B to read z, and B reads the value of z as a, not a’. This is perfectly compatible with
the guarantees that ZooKeeper makes (the condition that it does not promise is called
“simultaneously consistent cross-client views”). To prevent this condition from hap‐
pening, B should call sync on z before reading z’s value. The sync operation forces the
ZooKeeper server to which B is connected to “catch up” with the leader, so that when B
reads z’s value, it will be the one that A set (or a later value).
Slightly confusingly, the sync operation is available only as an asyn‐
chronous call. This is because you don’t need to wait for it to return,
since ZooKeeper guarantees that any subsequent operation will hap‐
pen after the sync completes on the server, even if the operation is
issued before the sync completes.
Sessions
A ZooKeeper client is configured with the list of servers in the ensemble. On startup, it
tries to connect to one of the servers in the list. If the connection fails, it tries another
server in the list, and so on, until it either successfully connects to one of them or fails
because all ZooKeeper servers are unavailable.
The ZooKeeper Service | 623

Once a connection has been made with a ZooKeeper server, the server creates a new
session for the client. A session has a timeout period that is decided on by the application
that creates it. If the server hasn’t received a request within the timeout period, it may
expire the session. Once a session has expired, it may not be reopened, and any ephem‐
eral nodes associated with the session will be lost. Although session expiry is a compa‐
ratively rare event, since sessions are long lived, it is important for applications to handle
it (we will see how in “The Resilient ZooKeeper Application” on page 630).
Sessions are kept alive by the client sending ping requests (also known as heartbeats)
whenever the session is idle for longer than a certain period. (Pings are automatically
sent by the ZooKeeper client library, so your code doesn’t need to worry about main‐
taining the session.) The period is chosen to be low enough to detect server failure
(manifested by a read timeout) and reconnect to another server within the session
timeout period.
Failover to another ZooKeeper server is handled automatically by the ZooKeeper client,
and crucially, sessions (and associated ephemeral znodes) are still valid after another
server takes over from the failed one.
During failover, the application will receive notifications of disconnections and con‐
nections to the service. Watch notifications will not be delivered while the client is
disconnected, but they will be delivered when the client successfully reconnects. Also,
if the application tries to perform an operation while the client is reconnecting to another
server, the operation will fail. This underlines the importance of handling connection
loss exceptions in real-world ZooKeeper applications (described in “The Resilient Zoo‐
Keeper Application” on page 630).
Time
There are several time parameters in ZooKeeper. The tick time is the fundamental period
of time in ZooKeeper and is used by servers in the ensemble to define the schedule on
which their interactions run. Other settings are defined in terms of tick time, or are at
least constrained by it. The session timeout, for example, may not be less than 2 ticks
or more than 20. If you attempt to set a session timeout outside this range, it will be
modified to fall within the range.
A common tick time setting is 2 seconds (2,000 milliseconds). This translates to an
allowable session timeout of between 4 and 40 seconds.
There are a few considerations in selecting a session timeout. A low session timeout
leads to faster detection of machine failure. In the group membership example, the
session timeout is the time it takes for a failed machine to be removed from the group.
Beware of setting the session timeout too low, however, because a busy network can
cause packets to be delayed and may cause inadvertent session expiry. In such an event,
624 | Chapter 21: ZooKeeper

a machine would appear to “flap”: leaving and then rejoining the group repeatedly in a
short space of time.
Applications that create more complex ephemeral state should favor longer session
timeouts, as the cost of reconstruction is higher. In some cases, it is possible to design
the application so it can restart within the session timeout period and avoid session
expiry. (This might be desirable to perform maintenance or upgrades.) Every session is
given a unique identity and password by the server, and if these are passed to ZooKeeper
while a connection is being made, it is possible to recover a session (as long as it hasn’t
expired). An application can therefore arrange a graceful shutdown, whereby it stores
the session identity and password to stable storage before restarting the process, re‐
trieving the stored session identity and password, and recovering the session.
You should view this feature as an optimization that can help avoid expired sessions. It
does not remove the need to handle session expiry, which can still occur if a machine
fails unexpectedly, or even if an application is shut down gracefully but does not restart
before its session expires, for whatever reason.
As a general rule, the larger the ZooKeeper ensemble, the larger the session timeout
should be. Connection timeouts, read timeouts, and ping periods are all defined inter‐
nally as a function of the number of servers in the ensemble, so as the ensemble grows,
these periods decrease. Consider increasing the timeout if you experience frequent
connection loss. You can monitor ZooKeeper metrics—such as request latency
statistics—using JMX.
States
The ZooKeeper object transitions through different states in its lifecycle (see
Figure 21-3). You can query its state at any time by using the getState() method:
public States getState()
States is an enum representing the different states that a ZooKeeper object may be in.
(Despite the enum’s name, an instance of ZooKeeper may be in only one state at a time.)
A newly constructed ZooKeeper instance is in the CONNECTING state while it tries to
establish a connection with the ZooKeeper service. Once a connection is established, it
goes into the CONNECTED state.
The ZooKeeper Service | 625

Figure 21-3. ZooKeeper state transitions
A client using the ZooKeeper object can receive notifications of the state transitions by
registering a Watcher object. On entering the CONNECTED state, the watcher receives a
WatchedEvent whose KeeperState value is SyncConnected.
A ZooKeeper Watcher object serves double duty: it can be used to be
notified of changes in the ZooKeeper state (as described in this sec‐
tion), and it can be used to be notified of changes in znodes (de‐
scribed in “Watch triggers” on page 618). The (default) watcher passed
into the ZooKeeper object constructor is used for state changes, but
znode changes may either use a dedicated instance of Watcher (by
passing one in to the appropriate read operation) or share the de‐
fault one if using the form of the read operation that takes a Boolean
flag to specify whether to use a watcher.
The ZooKeeper instance may disconnect and reconnect to the ZooKeeper service, mov‐
ing between the CONNECTED and CONNECTING states. If it disconnects, the watcher receives
a Disconnected event. Note that these state transitions are initiated by the ZooKeeper
instance itself, and it will automatically try to reconnect if the connection is lost.
The ZooKeeper instance may transition to a third state, CLOSED, if either the close()
method is called or the session times out, as indicated by a KeeperState of type
626 | Chapter 21: ZooKeeper

Expired. Once in the CLOSED state, the ZooKeeper object is no longer considered to be
alive (this can be tested using the isAlive() method on States) and cannot be reused.
To reconnect to the ZooKeeper service, the client must construct a new ZooKeeper
instance.
Building Applications with ZooKeeper
Having covered ZooKeeper in some depth, let’s turn back to writing some useful
applications with it.
A Configuration Service
One of the most basic services that a distributed application needs is a configuration
service, so that common pieces of configuration information can be shared by machines
in a cluster. At the simplest level, ZooKeeper can act as a highly available store for
configuration, allowing application participants to retrieve or update configuration files.
Using ZooKeeper watches, it is possible to create an active configuration service, where
interested clients are notified of changes in configuration.
Let’s write such a service. We make a couple of assumptions that simplify the imple‐
mentation (they could be removed with a little more work). First, the only configuration
values we need to store are strings, and keys are just znode paths, so we use a znode to
store each key-value pair. Second, there is a single client performing updates at any one
time. Among other things, this model fits with the idea of a master (such as the name‐
node in HDFS) that wishes to update information that its workers need to follow.
We wrap the code up in a class called ActiveKeyValueStore:
public class ActiveKeyValueStore extends ConnectionWatcher {
private static final Charset CHARSET = Charset.forName("UTF-8");
public void write(String path, String value) throws InterruptedException,
KeeperException {
Stat stat = zk.exists(path, false);
if (stat == null) {
zk.create(path, value.getBytes(CHARSET), Ids.OPEN_ACL_UNSAFE,
CreateMode.PERSISTENT);
} else {
zk.setData(path, value.getBytes(CHARSET), -1);
}
}
}
The contract of the write() method is that a key with the given value is written to
ZooKeeper. It hides the difference between creating a new znode and updating an ex‐
isting znode with a new value by testing first for the znode using the exists operation
and then performing the appropriate operation. The other detail worth mentioning is
Building Applications with ZooKeeper | 627

the need to convert the string value to a byte array, for which we just use the get
Bytes() method with a UTF-8 encoding.
To illustrate the use of the ActiveKeyValueStore, consider a ConfigUpdater class that
updates a configuration property with a value. The listing appears in Example 21-6.
Example 21-6. An application that updates a property in ZooKeeper at random times
public class ConfigUpdater {
public static final String PATH = "/config";
private ActiveKeyValueStore store;
private Random random = new Random();
public ConfigUpdater(String hosts) throws IOException, InterruptedException {
store = new ActiveKeyValueStore();
store.connect(hosts);
}
public void run() throws InterruptedException, KeeperException {
while (true) {
String value = random.nextInt(100) + "";
store.write(PATH, value);
System.out.printf("Set %s to %s\n", PATH, value);
TimeUnit.SECONDS.sleep(random.nextInt(10));
}
}
public static void main(String[] args) throws Exception {
ConfigUpdater configUpdater = new ConfigUpdater(args[0]);
configUpdater.run();
}
}
The program is simple. A ConfigUpdater has an ActiveKeyValueStore that connects
to ZooKeeper in the ConfigUpdater’s constructor. The run() method loops forever,
updating the /config znode at random times with random values.
Next, let’s look at how to read the /config configuration property. First, we add a read
method to ActiveKeyValueStore:
public String read(String path, Watcher watcher) throws InterruptedException,
KeeperException {
byte[] data = zk.getData(path, watcher, null/*stat*/);
return new String(data, CHARSET);
}
The getData() method of ZooKeeper takes the path, a Watcher, and a Stat object. The
Stat object is filled in with values by getData() and is used to pass information back
628 | Chapter 21: ZooKeeper

to the caller. In this way, the caller can get both the data and the metadata for a znode,
although in this case, we pass a null Stat because we are not interested in the metadata.
As a consumer of the service, ConfigWatcher (see Example 21-7) creates an ActiveKey
ValueStore and, after starting, calls the store’s read() method (in its displayCon
fig() method) to pass a reference to itself as the watcher. It displays the initial value of
the configuration that it reads.
Example 21-7. An application that watches for updates of a property in ZooKeeper and
prints them to the console
public class ConfigWatcher implements Watcher {
private ActiveKeyValueStore store;
public ConfigWatcher(String hosts) throws IOException, InterruptedException {
store = new ActiveKeyValueStore();
store.connect(hosts);
}
public void displayConfig() throws InterruptedException, KeeperException {
String value = store.read(ConfigUpdater.PATH, this);
System.out.printf("Read %s as %s\n", ConfigUpdater.PATH, value);
}
@Override
public void process(WatchedEvent event) {
if (event.getType() == EventType.NodeDataChanged) {
try {
displayConfig();
} catch (InterruptedException e) {
System.err.println("Interrupted. Exiting.");
Thread.currentThread().interrupt();
} catch (KeeperException e) {
System.err.printf("KeeperException: %s. Exiting.\n", e);
}
}
}
public static void main(String[] args) throws Exception {
ConfigWatcher configWatcher = new ConfigWatcher(args[0]);
configWatcher.displayConfig();
// stay alive until process is killed or thread is interrupted
Thread.sleep(Long.MAX_VALUE);
}
}
When the ConfigUpdater updates the znode, ZooKeeper causes the watcher to fire with
an event type of EventType.NodeDataChanged. ConfigWatcher acts on this event in its
process() method by reading and displaying the latest version of the config.
Building Applications with ZooKeeper | 629

10. For more detail, see the excellent article “Java theory and practice: Dealing with InterruptedException” by
Brian Goetz (IBM, May 2006).
Because watches are one-time signals, we tell ZooKeeper of the new watch each time
we call read() on ActiveKeyValueStore, which ensures we see future updates. We are
not guaranteed to receive every update, though, because the znode may have been up‐
dated (possibly many times) during the span of time between the receipt of the watch
event and the next read, and as the client has no watch registered during that period, it
is not notified. For the configuration service, this is not a problem, because clients care
only about the latest value of a property, as it takes precedence over previous values.
However, in general you should be aware of this potential limitation.
Let’s see the code in action. Launch the ConfigUpdater in one terminal window:
% java ConfigUpdater localhost
Set /config to 79
Set /config to 14
Set /config to 78
Then launch the ConfigWatcher in another window immediately afterward:
% java ConfigWatcher localhost
Read /config as 79
Read /config as 14
Read /config as 78
The Resilient ZooKeeper Application
The first of the Fallacies of Distributed Computing states that “the network is reliable.”
As they stand, our programs so far have been assuming a reliable network, so when they
run on a real network, they can fail in several ways. Let’s examine some possible failure
modes and what we can do to correct them so that our programs are resilient in the face
of failure.
Every ZooKeeper operation in the Java API declares two types of exception in its throws
clause: InterruptedException and KeeperException.
InterruptedException
An InterruptedException is thrown if the operation is interrupted. There is a standard
Java mechanism for canceling blocking methods, which is to call interrupt() on the
thread from which the blocking method was called. A successful cancellation will result
in an InterruptedException. ZooKeeper adheres to this standard, so you can cancel a
ZooKeeper operation in this way. Classes or libraries that use ZooKeeper usually
should propagate the InterruptedException so that their clients can cancel their
operations.10
630 | Chapter 21: ZooKeeper

An InterruptedException does not indicate a failure, but rather that the operation has
been canceled, so in the configuration application example it is appropriate to propagate
the exception, causing the application to terminate.
KeeperException
A KeeperException is thrown if the ZooKeeper server signals an error or if there is a
communication problem with the server. For different error cases, there are various
subclasses of KeeperException. For example, KeeperException.NoNodeException is a
subclass of KeeperException that is thrown if you try to perform an operation on a
znode that doesn’t exist.
Every subclass of KeeperException has a corresponding code with information about
the type of error. For example, for KeeperException.NoNodeException, the code is
KeeperException.Code.NONODE (an enum value).
There are two ways, then, to handle KeeperException: either catch KeeperException
and test its code to determine what remedying action to take, or catch the equivalent
KeeperException subclasses and perform the appropriate action in each catch block.
KeeperExceptions fall into three broad categories.
State exceptions. A state exception occurs when the operation fails because it cannot be
applied to the znode tree. State exceptions usually happen because another process is
mutating a znode at the same time. For example, a setData operation with a version
number will fail with a KeeperException.BadVersionException if the znode is updated
by another process first because the version number does not match. The programmer
is usually aware that this kind of conflict is possible and will code to deal with it.
Some state exceptions indicate an error in the program, such as KeeperExcep
tion.NoChildrenForEphemeralsException, which is thrown when trying to create a
child znode of an ephemeral znode.
Recoverable exceptions. Recoverable exceptions are those from which the application can
recover within the same ZooKeeper session. A recoverable exception is manifested by
KeeperException.ConnectionLossException, which means that the connection to
ZooKeeper has been lost. ZooKeeper will try to reconnect, and in most cases the re‐
connection will succeed and ensure that the session is intact.
However, ZooKeeper cannot tell if the operation that failed with a KeeperExcep
tion.ConnectionLossException was applied. This is an example of partial failure
(which we introduced at the beginning of the chapter). The onus is therefore on the
programmer to deal with the uncertainty, and the action that should be taken depends
on the application.
Building Applications with ZooKeeper | 631

At this point, it is useful to make a distinction between idempotent and nonidempo‐
tent operations. An idempotent operation is one that may be applied one or more times
with the same result, such as a read request or an unconditional setData. These can
simply be retried.
A nonidempotent operation cannot be retried indiscriminately, as the effect of applying
it multiple times is not the same as that of applying it once. The program needs a way
of detecting whether its update was applied by encoding information in the znode’s
pathname or its data. We discuss how to deal with failed nonidempotent operations in
“Recoverable exceptions” on page 635, when we look at the implementation of a lock
service.
Unrecoverable exceptions. In some cases, the ZooKeeper session becomes invalid—
perhaps because of a timeout or because the session was closed (both of these scenarios
get a KeeperException.SessionExpiredException), or perhaps because authentica‐
tion failed (KeeperException.AuthFailedException). In any case, all ephemeral nodes
associated with the session will be lost, so the application needs to rebuild its state before
reconnecting to ZooKeeper.
A reliable configuration service
Going back to the write() method in ActiveKeyValueStore, recall that it is composed
of an exists operation followed by either a create or a setData:
public void write(String path, String value) throws InterruptedException,
KeeperException {
Stat stat = zk.exists(path, false);
if (stat == null) {
zk.create(path, value.getBytes(CHARSET), Ids.OPEN_ACL_UNSAFE,
CreateMode.PERSISTENT);
} else {
zk.setData(path, value.getBytes(CHARSET), -1);
}
}
Taken as a whole, the write() method is idempotent, so we can afford to uncondition‐
ally retry it. Here’s a modified version of the write() method that retries in a loop. It is
set to try a maximum number of retries (MAX_RETRIES) and sleeps for RETRY_PERI
OD_SECONDS between each attempt:
public void write(String path, String value) throws InterruptedException,
KeeperException {
int retries = 0;
while (true) {
try {
Stat stat = zk.exists(path, false);
if (stat == null) {
zk.create(path, value.getBytes(CHARSET), Ids.OPEN_ACL_UNSAFE,
CreateMode.PERSISTENT);
632 | Chapter 21: ZooKeeper

11. Another way of writing the code would be to have a single catch block, just for KeeperException, and a test
to see whether its code has the value KeeperException.Code.SESSIONEXPIRED. They both behave in the
same way, so which method you use is simply a matter of style.
} else {
zk.setData(path, value.getBytes(CHARSET), stat.getVersion());
}
return;
} catch (KeeperException.SessionExpiredException e) {
throw e;
} catch (KeeperException e) {
if (retries++ == MAX_RETRIES) {
throw e;
}
// sleep then retry
TimeUnit.SECONDS.sleep(RETRY_PERIOD_SECONDS);
}
}
}
The code is careful not to retry KeeperException.SessionExpiredException, because
when a session expires, the ZooKeeper object enters the CLOSED state, from which it can
never reconnect (refer to Figure 21-3). We simply rethrow the exception11 and let the
caller create a new ZooKeeper instance, so that the whole write() method can be retried.
A simple way to create a new instance is to create a new ConfigUpdater (which we’ve
actually renamed ResilientConfigUpdater) to recover from an expired session:
public static void main(String[] args) throws Exception {
while (true) {
try {
ResilientConfigUpdater configUpdater =
new ResilientConfigUpdater(args[0]);
configUpdater.run();
} catch (KeeperException.SessionExpiredException e) {
// start a new session
} catch (KeeperException e) {
// already retried, so exit
e.printStackTrace();
break;
}
}
}
An alternative way of dealing with session expiry would be to look for a KeeperState
of type Expired in the watcher (that would be the ConnectionWatcher in the example
here), and create a new connection when this is detected. This way, we would just keep
retrying the write() method, even if we got a KeeperException.SessionExpiredEx
ception, since the connection should eventually be reestablished. Regardless of the
precise mechanics of how we recover from an expired session, the important point is
Building Applications with ZooKeeper | 633

that it is a different kind of failure from connection loss and needs to be handled
differently.
There’s actually another failure mode that we’ve ignored here. When
the ZooKeeper object is created, it tries to connect to a ZooKeeper
server. If the connection fails or times out, then it tries another serv‐
er in the ensemble. If, after trying all of the servers in the ensemble,
it can’t connect, then it throws an IOException. The likelihood of all
ZooKeeper servers being unavailable is low; nevertheless, some ap‐
plications may choose to retry the operation in a loop until ZooKeep‐
er is available.
This is just one strategy for retry handling. There are many others, such as using expo‐
nential backoff, where the period between retries is multiplied by a constant each time.
A Lock Service
A distributed lock is a mechanism for providing mutual exclusion between a collection
of processes. At any one time, only a single process may hold the lock. Distributed locks
can be used for leader election in a large distributed system, where the leader is the
process that holds the lock at any point in time.
Do not confuse ZooKeeper’s own leader election with a general lead‐
er election service, which can be built using ZooKeeper primitives
(and in fact, one implementation is included with ZooKeeper). Zoo‐
Keeper’s own leader election is not exposed publicly, unlike the type
of general leader election service we are describing here, which is
designed to be used by distributed systems that need to agree upon a
master process.
To implement a distributed lock using ZooKeeper, we use sequential znodes to impose
an order on the processes vying for the lock. The idea is simple: first, designate a lock
znode, typically describing the entity being locked on (say, /leader); then, clients that
want to acquire the lock create sequential ephemeral znodes as children of the lock
znode. At any point in time, the client with the lowest sequence number holds the lock.
For example, if two clients create the znodes at /leader/lock-1 and /leader/lock-2 around
the same time, then the client that created /leader/lock-1 holds the lock, since its znode
has the lowest sequence number. The ZooKeeper service is the arbiter of order because
it assigns the sequence numbers.
The lock may be released simply by deleting the znode /leader/lock-1; alternatively, if
the client process dies, it will be deleted by virtue of being an ephemeral znode. The
client that created /leader/lock-2 will then hold the lock because it has the next lowest
634 | Chapter 21: ZooKeeper

sequence number. It ensures it will be notified that it has the lock by creating a watch
that fires when znodes go away.
The pseudocode for lock acquisition is as follows:
1. Create an ephemeral sequential znode named lock- under the lock znode, and re‐
member its actual pathname (the return value of the create operation).
2. Get the children of the lock znode and set a watch.
3. If the pathname of the znode created in step 1 has the lowest number of the children
returned in step 2, then the lock has been acquired. Exit.
4. Wait for the notification from the watch set in step 2, and go to step 2.
The herd effect
Although this algorithm is correct, there are some problems with it. The first problem
is that this implementation suffers from the herd effect. Consider hundreds or thousands
of clients, all trying to acquire the lock. Each client places a watch on the lock znode for
changes in its set of children. Every time the lock is released or another process starts
the lock acquisition process, the watch fires, and every client receives a notification. The
“herd effect” refers to a large number of clients being notified of the same event when
only a small number of them can actually proceed. In this case, only one client will
successfully acquire the lock, and the process of maintaining and sending watch events
to all clients causes traffic spikes, which put pressure on the ZooKeeper servers.
To avoid the herd effect, the condition for notification needs to be refined. The key
observation for implementing locks is that a client needs to be notified only when the
child znode with the previous sequence number goes away, not when any child znode
is deleted (or created). In our example, if clients have created the znodes /leader/
lock-1, /leader/lock-2, and /leader/lock-3, then the client holding /leader/lock-3 needs to
be notified only when /leader/lock-2 disappears. It does not need to be notified
when /leader/lock-1 disappears or when a new znode, /leader/lock-4, is added.
Recoverable exceptions
Another problem with the lock algorithm as it stands is that it doesn’t handle the case
when the create operation fails due to connection loss. Recall that in this case we do not
know whether the operation succeeded or failed. Creating a sequential znode is a
nonidempotent operation, so we can’t simply retry, because if the first create had
succeeded we would have an orphaned znode that would never be deleted (until the
client session ended, at least). Deadlock would be the unfortunate result.
The problem is that after reconnecting, the client can’t tell whether it created any of the
child znodes. By embedding an identifier in the znode name, if it suffers a connection
Building Applications with ZooKeeper | 635

loss, it can check to see whether any of the children of the lock node have its identifier
in their names. If a child contains its identifier, it knows that the create operation
succeeded, and it shouldn’t create another child znode. If no child has the identifier in
its name, the client can safely create a new sequential child znode.
The client’s session identifier is a long integer that is unique for the ZooKeeper service
and therefore ideal for the purpose of identifying a client across connection loss events.
The session identifier can be obtained by calling the getSessionId() method on the
ZooKeeper Java class.
The ephemeral sequential znode should be created with a name of the form lock-
<sessionId>-, so that when the sequence number is appended by ZooKeeper, the name
becomes lock-<sessionId>-<sequenceNumber>. The sequence numbers are unique to
the parent, not to the name of the child, so this technique allows the child znodes to
identify their creators as well as impose an order of creation.
Unrecoverable exceptions
If a client’s ZooKeeper session expires, the ephemeral znode created by the client will
be deleted, effectively relinquishing the lock (or at least forfeiting the client’s turn to
acquire the lock). The application using the lock should realize that it no longer holds
the lock, clean up its state, and then start again by creating a new lock object and trying
to acquire it. Notice that it is the application that controls this process, not the lock
implementation, since it cannot second-guess how the application needs to clean up its
state.
Implementation
Accounting for all of the failure modes is nontrivial, so implementing a distributed lock
correctly is a delicate matter. ZooKeeper comes with a production-quality lock imple‐
mentation in Java called WriteLock that is very easy for clients to use.
More Distributed Data Structures and Protocols
There are many distributed data structures and protocols that can be built with Zoo‐
Keeper, such as barriers, queues, and two-phase commit. One interesting thing to note
is that these are synchronous protocols, even though we use asynchronous ZooKeeper
primitives (such as notifications) to build them.
The ZooKeeper website describes several such data structures and protocols in pseu‐
docode. ZooKeeper comes with implementations of some of these standard recipes
(including locks, leader election, and queues); they can be found in the recipes directory
of the distribution.
The Apache Curator project also provides an extensive set of ZooKeeper recipes, as well
as a simplified ZooKeeper client.
636 | Chapter 21: ZooKeeper

BookKeeper and Hedwig
BookKeeper is a highly available and reliable logging service. It can be used to provide
write-ahead logging, which is a common technique for ensuring data integrity in storage
systems. In a system using write-ahead logging, every write operation is written to the
transaction log before it is applied. Using this procedure, we don’t have to write the data
to permanent storage after every write operation, because in the event of a system failure,
the latest state may be recovered by replaying the transaction log for any writes that were
not applied.
BookKeeper clients create logs called ledgers, and each record appended to a ledger is
called a ledger entry, which is simply a byte array. Ledgers are managed by bookies, which
are servers that replicate the ledger data. Note that ledger data is not stored in Zoo‐
Keeper; only metadata is.
Traditionally, the challenge has been to make systems that use write-ahead logging ro‐
bust in the face of failure of the node writing the transaction log. This is usually done
by replicating the transaction log in some manner. HDFS high availability, described
on page 48, uses a group of journal nodes to provide a highly available edit log. Although
it is similar to BookKeeper, it is a dedicated service written for HDFS, and it doesn’t use
ZooKeeper as the coordination engine.
Hedwig is a topic-based ipublish-subscribe system built on BookKeeper. Thanks to its
ZooKeeper underpinnings, Hedwig is a highly available service and guarantees message
delivery even if subscribers are offline for extended periods of time.
BookKeeper is a ZooKeeper subproject, and you can find more information on how to
use it, as well as Hedwig, at http://zookeeper.apache.org/bookkeeper/.
ZooKeeper in Production
In production, you should run ZooKeeper in replicated mode. Here, we will cover some
of the considerations for running an ensemble of ZooKeeper servers. However, this
section is not exhaustive, so you should consult the ZooKeeper Administrator’s Guide
for detailed, up-to-date instructions, including supported platforms, recommended
hardware, maintenance procedures, dynamic reconfiguration (to change the servers in
a running ensemble), and configuration properties.
Resilience and Performance
ZooKeeper machines should be located to minimize the impact of machine and network
failure. In practice, this means that servers should be spread across racks, power sup‐
plies, and switches, so that the failure of any one of these does not cause the ensemble
to lose a majority of its servers.
ZooKeeper in Production | 637

12. This is discussed in more detail in “Observers: Making ZooKeeper Scale Even Further” by Henry Robin‐
son (Cloudera, December 2009).
For applications that require low-latency service (on the order of a few milliseconds),
it is important to run all the servers in an ensemble in a single data center. Some use
cases don’t require low-latency responses, however, which makes it feasible to spread
servers across data centers (at least two per data center) for extra resilience. Example
applications in this category are leader election and distributed coarse-grained locking,
both of which have relatively infrequent state changes, so the overhead of a few tens of
milliseconds incurred by inter-data-center messages is not significant relative to the
overall functioning of the service.
ZooKeeper has the concept of an observer node, which is like a non-
voting follower. Because they do not participate in the vote for con‐
sensus during write requests, observers allow a ZooKeeper cluster to
improve read performance without hurting write performance.12 Ob‐
servers can be used to good advantage to allow a ZooKeeper cluster
to span data centers without impacting latency as much as regular
voting followers. This is achieved by placing the voting members in
one data center and observers in the other.
ZooKeeper is a highly available system, and it is critical that it can perform its functions
in a timely manner. Therefore, ZooKeeper should run on machines that are dedicated
to ZooKeeper alone. Having other applications contend for resources can cause Zoo‐
Keeper’s performance to degrade significantly.
Configure ZooKeeper to keep its transaction log on a different disk drive from its snap‐
shots. By default, both go in the directory specified by the dataDir property, but if you
specify a location for dataLogDir, the transaction log will be written there. By having
its own dedicated device (not just a partition), a ZooKeeper server can maximize the
rate at which it writes log entries to disk, which it does sequentially without seeking.
Because all writes go through the leader, write throughput does not scale by adding
servers, so it is crucial that writes are as fast as possible.
If the process swaps to disk, performance will be adversely affected. This can be avoided
by setting the Java heap size to less than the amount of unused physical memory on the
machine. From its configuration directory, the ZooKeeper scripts will source a file called
java.env, which can be used to set the JVMFLAGS environment variable to specify the
heap size (and any other desired JVM arguments).
638 | Chapter 21: ZooKeeper

Configuration
Each server in the ensemble of ZooKeeper servers has a numeric identifier that is unique
within the ensemble and must fall between 1 and 255. The server number is specified
in plain text in a file named myid in the directory specified by the dataDir property.
Setting each server number is only half of the job. We also need to give every server all
the identities and network locations of the others in the ensemble. The ZooKeeper
configuration file must include a line for each server, of the form:
server.n=hostname:port:port
The value of n is replaced by the server number. There are two port settings: the first is
the port that followers use to connect to the leader, and the second is used for leader
election. Here is a sample configuration for a three-machine replicated ZooKeeper
ensemble:
tickTime=2000
dataDir=/disk1/zookeeper
dataLogDir=/disk2/zookeeper
clientPort=2181
initLimit=5
syncLimit=2
server.1=zookeeper1:2888:3888
server.2=zookeeper2:2888:3888
server.3=zookeeper3:2888:3888
Servers listen on three ports: 2181 for client connections; 2888 for follower connections,
if they are the leader; and 3888 for other server connections during the leader election
phase. When a ZooKeeper server starts up, it reads the myid file to determine which
server it is, and then reads the configuration file to determine the ports it should listen
on and to discover the network addresses of the other servers in the ensemble.
Clients connecting to this ZooKeeper ensemble should use zookeeper1:2181,zookeep
er2:2181,zookeeper3:2181 as the host string in the constructor for the ZooKeeper
object.
In replicated mode, there are two extra mandatory properties: initLimit and
syncLimit, both measured in multiples of tickTime.
initLimit is the amount of time to allow for followers to connect to and sync with the
leader. If a majority of followers fail to sync within this period, the leader renounces its
leadership status and another leader election takes place. If this happens often (and you
can discover if this is the case because it is logged), it is a sign that the setting is too low.
syncLimit is the amount of time to allow a follower to sync with the leader. If a follower
fails to sync within this period, it will restart itself. Clients that were attached to this
follower will connect to another one.
ZooKeeper in Production | 639

These are the minimum settings needed to get up and running with a cluster of Zoo‐
Keeper servers. There are, however, more configuration options, particularly for tuning
performance, which are documented in the ZooKeeper Administrator’s Guide.
Further Reading
For more in-depth information about ZooKeeper, see ZooKeeper by Flavio Junqueira
and Benjamin Reed (O’Reilly, 2013).
640 | Chapter 21: ZooKeeper

PART V
Case Studies

CHAPTER 22
Composable Data at Cerner
Ryan Brush
Micah Whitacre
Healthcare information technology is often a story of automating existing processes.
This is changing. Demands to improve care quality and control its costs are growing,
creating a need for better systems to support those goals. Here we look at how Cerner
is using the Hadoop ecosystem to make sense of healthcare and—building on that
knowledge—to help solve such problems.
From CPUs to Semantic Integration
Cerner has long been focused on applying technology to healthcare, with much of our
history emphasizing electronic medical records. However, new problems required a
broader approach, which led us to look into Hadoop.
In 2009, we needed to create better search indexes of medical records. This led to pro‐
cessing needs not easily solved with other architectures. The search indexes required
expensive processing of clinical documentation: extracting terms from the documen‐
tation and resolving their relationships with other terms. For instance, if a user typed
“heart disease,” we wanted documents discussing a myocardial infarction to be returned.
This processing was quite expensive—it can take several seconds of CPU time for larger
documents—and we wanted to apply it to many millions of documents. In short, we
needed to throw a lot of CPUs at the problem, and be cost effective in the process.
Among other options, we considered a staged event-driven architecture (SEDA) ap‐
proach to ingest documents at scale. But Hadoop stood out for one important need: we
wanted to reprocess the many millions of documents frequently, in a small number of
hours or faster. The logic for knowledge extraction from the clinical documents was
rapidly improving, and we needed to roll improvements out to the world quickly. In
Hadoop, this simply meant running a new version of a MapReduce job over data already
643

in place. The process documents were then loaded into a cluster of Apache Solr servers
to support application queries.
These early successes set the stage for more involved projects. This type of system and
its data can be used as an empirical basis to help control costs and improve care across
entire populations. And since healthcare data is often fragmented across systems and
institutions, we needed to first bring in all of that data and make sense of it.
With dozens of data sources and formats, and even standardized data models subject
to interpretation, we were facing an enormous semantic integration problem. Our big‐
gest challenge was not the size of the data—we knew Hadoop could scale to our needs
—but the sheer complexity of cleaning, managing, and transforming it for our needs.
We needed higher-level tools to manage that complexity.
Enter Apache Crunch
Bringing together and analyzing such disparate datasets creates a lot of demands, but a
few stood out:
•We needed to split many processing steps into modules that could easily be assem‐
bled into a sophisticated pipeline.
•We needed to offer a higher-level programming model than raw MapReduce.
•We needed to work with the complex structure of medical records, which have
several hundred unique fields and several levels of nested substructures.
We explored a variety of options in this case, including Pig, Hive, and Cascading. Each
of these worked well, and we continue to use Hive for ad hoc analysis, but they were
unwieldy when applying arbitrary logic to our complex data structures. Then we heard
of Crunch (see Chapter 18), a project led by Josh Wills that is similar to the FlumeJava
system from Google. Crunch offers a simple Java-based programming model and static
type checking of records—a perfect fit for our community of Java developers and the
type of data we were working with.
Building a Complete Picture
Understanding and managing healthcare at scale requires significant amounts of clean,
normalized, and relatable data. Unfortunately, such data is typically spread across a
number of sources, making it difficult and error prone to consolidate. Hospitals, doctors’
offices, clinics, and pharmacies each hold portions of a person’s records in industry-
standard formats such as CCDs (Continuity of Care Documents), HL7 (Health Level 7,
a healthcare data interchange format), CSV files, or proprietary formats.
Our challenge is to take this data; transform it into a clean, integrated representation;
and use it to create registries that help patients manage specific conditions, measure
644 | Chapter 22: Composable Data at Cerner

operational aspects of healthcare, and support a variety of analytics, as shown in
Figure 22-1.
Figure 22-1. Operational data flow
An essential step is to create a clean, semantically integrated basis we can build on, which
is the focus of this case study. We start by normalizing data to a common structure.
Earlier versions of this system used different models, but have since migrated to Avro
for storing and sharing data between processing steps. Example 22-1 shows a simplified
Avro IDL to illustrate how our common structures look.
Example 22-1. Avro IDL for common data types
@namespace("com.cerner.example")
protocol PersonProtocol {
record Demographics {
string firstName;
string lastName;
string dob;
...
}
record LabResult {
string personId;
string labDate;
int labId;
int labTypeId;
int value;
}
record Medication {
string personId;
string medicationId;
string dose;
string doseUnits;
string frequency;
Building a Complete Picture | 645

...
}
record Diagnosis {
string personId;
string diagnosisId;
string date;
...
}
record Allergy {
string personId;
int allergyId;
int substanceId;
...
}
/**
* Represents a person's record from a single source.
*/
record PersonRecord {
string personId;
Demographics demographics;
array<LabResult> labResults;
array<Allergy> allergies;
array<Medication> medications;
array<Diagnosis> diagnoses;
. . .
}
}
Note that a variety of data types are all nested in a common person record rather than
in separate datasets. This supports the most common usage pattern for this data—
looking at a complete record—without requiring downstream operations to do a num‐
ber of expensive joins between datasets.
A series of Crunch pipelines are used to manipulate the data into a PCollec
tion<PersonRecord> hiding the complexity of each source and providing a simple in‐
terface to interact with the raw, normalized record data. Behind the scenes, each Per
sonRecord can be stored in HDFS or as a row in HBase with the individual data elements
spread throughout column families and qualifiers. The result of the aggregation looks
like the data in Table 22-1.
646 | Chapter 22: Composable Data at Cerner

Table 22-1. Aggregated data
Source Person ID Person demographics Data
Doctor’s office 12345 Abraham Lincoln ... Diabetes diagnosis, lab results
Hospital 98765 Abe Lincoln ... Flu diagnosis
Pharmacy 98765 Abe Lincoln ... Allergies, medications
Clinic 76543 A. Lincoln ... Lab results
Consumers wishing to retrieve data from a collection of authorized sources call a “re‐
triever” API that simply produces a Crunch PCollection of requested data:
Set<String> sources = ...;
PCollection<PersonRecord> personRecords =
RecordRetriever.getData(pipeline, sources);
This retriever pattern allows consumers to load datasets while being insulated from how
and where they are physically stored. At the time of this writing, some use of this pattern
is being replaced by the emerging Kite SDK for managing data in Hadoop. Each entry
in the retrieved PCollection<PersonRecord> represents a person’s complete medical
record within the context of a single source.
Integrating Healthcare Data
There are dozens of processing steps between raw data and answers to healthcare-related
questions. Here we look at one: bringing together data for a single person from multiple
sources.
Unfortunately, the lack of a common patient identifier in the United States, combined
with noisy data such as variations in a person’s name and demographics between sys‐
tems, makes it difficult to accurately unify a person’s data across sources. Information
spread across multiple sources might look like Table 22-2.
Table 22-2. Data from multiple sources
Source Person ID First name Last name Address Gender
Doctor’s office 12345 Abraham Lincoln 1600 Pennsylvania Ave. M
Hospital 98765 Abe Lincoln Washington, DC M
Hospital 45678 Mary Todd Lincoln 1600 Pennsylvania Ave. F
Clinic 76543 A. Lincoln Springfield, IL M
This is typically resolved in healthcare by a system called an Enterprise Master Patient
Index (EMPI). An EMPI can be fed data from multiple systems and determine which
records are indeed for the same person. This is achieved in a variety of ways, ranging
from humans explicitly stating relationships to sophisticated algorithms that identify
commonality.
Integrating Healthcare Data | 647

In some cases, we can load EMPI information from external systems, and in others we
compute it within Hadoop. The key is that we can expose this information for use in
our Crunch-based pipelines. The result is a PCollection<EMPIRecord> with the data
structured as follows:
@namespace("com.cerner.example")
protocol EMPIProtocol {
record PersonRecordId {
string sourceId;
string personId
}
/**
* Represents an EMPI match.
*/
record EMPIRecord {
string empiId;
array<PersonRecordId> personIds;
}
}
Given EMPI information for the data in this structure, PCollection<EMPIRecord>
would contain data like that shown in Table 22-3.
Table 22-3. EMPI data
EMPI identifier PersonRecordIds (<SourceId, PersonId>)
EMPI-1 <offc-135, 12345>
<hspt-246, 98765>
<clnc-791, 76543>
EMPI-2 <hspt-802, 45678>
In order to group a person’s medical records in a single location based upon the provided
PCollection<EMPIRecord> and PCollection<PersonRecord>, the collections must be
converted into a PTable, keyed by a common key. In this situation, a Pair<String,
String>, where the first value is the sourceId and the second is the personId, will
guarantee a unique key to use for joining.
The first step is to extract the common key from each EMPIRecord in the collection:
PCollection<EMPIRecord> empiRecords = ...;
PTable<Pair<String, String>, EMPIRecord> keyedEmpiRecords =
empiRecords.parallelDo(
new DoFn<EMPIRecord, Pair<Pair<String, String>, EMPIRecord>>() {
@Override
public void process(EMPIRecord input,
Emitter<Pair<Pair<String, String>, EMPIRecord>> emitter) {
for (PersonRecordId recordId: input.getPersonIds()) {
emitter.emit(Pair.of(
Pair.of(recordId.getSourceId(), recordId.getPersonId()), input));
648 | Chapter 22: Composable Data at Cerner

}
}
}, tableOf(pairs(strings(), strings()), records(EMPIRecord.class)
);
Next, the same key needs to be extracted from each PersonRecord:
PCollection<PersonRecord> personRecords = ...;
PTable<Pair<String, String>, PersonRecord> keyedPersonRecords = personRecords.by(
new MapFn<PersonRecord, Pair<String, String>>() {
@Override
public Pair<String, String> map(PersonRecord input) {
return Pair.of(input.getSourceId(), input.getPersonId());
}
}, pairs(strings(), strings()));
Joining the two PTable objects will return a PTable<Pair<String, String>,
Pair<EMPIRecord, PersonRecord>>. In this situation, the keys are no longer useful, so
we change the table to be keyed by the EMPI identifier:
PTable<String, PersonRecord> personRecordKeyedByEMPI = keyedPersonRecords
.join(keyedEmpiRecords)
.values()
.by(new MapFn<Pair<PersonRecord, EMPIRecord>>() {
@Override
public String map(Pair<PersonRecord, EMPIRecord> input) {
return input.second().getEmpiId();
}
}, strings()));
The final step is to group the table by its key to ensure all of the data is aggregated
together for processing as a complete collection:
PGroupedTable<String, PersonRecord> groupedPersonRecords =
personRecordKeyedByEMPI.groupByKey();
The PGroupedTable would contain data like that in Table 22-4.
This logic to unify data sources is the first step of a larger execution flow. Other Crunch
functions downstream build on these steps to meet many client needs. In a common
use case, a number of problems are solved by loading the contents of the unified
PersonRecords into a rules-based processing model to emit new clinical knowledge.
For instance, we may run rules over those records to determine if a diabetic is receiving
recommended care, and to indicate areas that can be improved. Similar rule sets exist
for a variety of needs, ranging from general wellness to managing complicated condi‐
tions. The logic can be complicated and with a lot of variance between use cases, but it
is all hosted in functions composed in a Crunch pipeline.
Integrating Healthcare Data | 649

Table 22-4. Grouped EMPI data
EMPI identifier Iterable<PersonRecord>
EMPI-1 {
"personId": "12345",
"demographics": {
"firstName": "Abraham", "lastName": "Lincoln", ...
},
"labResults": [...]
},
{
"personId": "98765",
"demographics": {
"firstName": "Abe", "lastName": "Lincoln", ...
},
"diagnoses": [...]
},
{
"personId": "98765",
"demographics": {
"firstName": "Abe", "lastName": "Lincoln", ...
},
"medications": [...]},
{
"personId": "76543",
"demographics": {
"firstName": "A.", "lastName": "Lincoln", ...
}
...
}
EMPI-2 {
"personId": "45678",
"demographics": {
"firstName": "Mary Todd", "lastName": "Lincoln", ...
}
...
}
Composability over Frameworks
The patterns described here take on a particular class of problem in healthcare centered
around the person. However, this data can serve as the basis for understanding opera‐
tional and systemic properties of healthcare as well, creating new demands on our ability
to transform and analyze it.
Libraries like Crunch help us meet emerging demands because they help make our data
and processing logic composable. Rather than a single, static framework for data pro‐
650 | Chapter 22: Composable Data at Cerner

cessing, we can modularize functions and datasets and reuse them as new needs emerge.
Figure 22-2 shows how components can be wired into one another in novel ways, with
each box implemented as one or more Crunch DoFns. Here we leverage person records
to identify diabetics and recommend health management programs, while using those
composable pieces to integrate operational data and drive analytics of the health system.
Figure 22-2. Composable datasets and functions
Composability also makes iterating through new problem spaces easier. When creating
a new view of data to answer a new class of question, we can tap into existing datasets
and transformations and emit our new version. As the problem becomes better under‐
stood, that view can be replaced or updated iteratively. Ultimately, these new functions
and datasets can be contributed back and leveraged for new needs. The result is a grow‐
ing catalog of datasets to support growing demands to understand the data.
Processing is orchestrated with Oozie. Every time new data arrives, a new dataset is
created with a unique identifier in a well-defined location in HDFS. Oozie coordinators
watch that location and simply launch Crunch jobs to create downstream datasets,
which may subsequently be picked up by other coordinators. At the time of this writing,
datasets and updates are identified by UUIDs to keep them unique. However, we are in
the process of placing new data in timestamp-based partitions in order to better work
with Oozie’s nominal time model.
Moving Forward
We are looking to two major steps to maximize the value from this system more
efficiently.
First, we want to create prescriptive practices around the Hadoop ecosystem and its
supporting libraries. A number of good practices are defined in this book and elsewhere,
but they often require significant expertise to implement effectively. We are using and
building libraries that make such patterns explicit and accessible to a larger audience.
Moving Forward | 651

Crunch offers some good examples of this, with a variety of join and processing patterns
built into the library.
Second, our growing catalog of datasets has created a demand for simple and prescrip‐
tive data management to complement the processing features offered by Crunch. We
have been adopting the Kite SDK to meet this need in some use cases, and expect to
expand its use over time.
The end goal is a secure, scalable catalog of data to support many needs in healthcare,
including problems that have not yet emerged. Hadoop has shown it can scale to our
data and processing needs, and higher-level libraries are now making it usable by a larger
audience for many problems.
652 | Chapter 22: Composable Data at Cerner

1. See Antonio Regalado, “EmTech: Illumina Says 228,000 Human Genomes Will Be Sequenced This Year,”
September 24, 2014.
CHAPTER 23
Biological Data Science: Saving Lives with
Software
Matt Massie
It’s hard to believe a decade has passed since the MapReduce paper appeared at OSDI’04.
It’s also hard to overstate the impact that paper had on the tech industry; the MapReduce
paradigm opened distributed programming to nonexperts and enabled large-scale data
processing on clusters built using commodity hardware. The open source community
responded by creating open source MapReduce-based systems, like Apache Hadoop
and Spark, that enabled data scientists and engineers to formulate and solve problems
at a scale unimagined before.
While the tech industry was being transformed by MapReduce-based systems, biology
was experiencing its own metamorphosis driven by second-generation (or “next-
generation”) sequencing technology; see Figure 23-1. Sequencing machines are scien‐
tific instruments that read the chemical “letters” (A, C, T, and G) that make up your
genome: your complete set of genetic material. To have your genome sequenced when
the MapReduce paper was published cost about $20 million and took many months to
complete; today, it costs just a few thousand dollars and takes only a few days. While
the first human genome took decades to create, in 2014 alone an estimated 228,000
genomes were sequenced worldwide.1 This estimate implies around 20 petabytes (PB)
of sequencing data were generated in 2014 worldwide.
653

Figure 23-1. Timeline of big data technology and cost of sequencing a genome
The plummeting cost of sequencing points to superlinear growth of genomics data over
the coming years. This DNA data deluge has left biological data scientists struggling to
process data in a timely and scalable way using current genomics software. The AM‐
PLab is a research lab in the Computer Science Division at UC Berkeley focused on
creating novel big data systems and applications. For example, Apache Spark (see
Chapter 19) is one system that grew out of the AMPLab. Spark recently broke the world
record for the Daytona Gray Sort, sorting 100 TB in just 23 minutes. The team at
Databricks that broke the record also demonstrated they could sort 1 PB in less than 4
hours!
Consider this amazing possibility: we have technology today that could analyze every
genome collected in 2014 on the order of days using a few hundred machines.
While the AMPLab identified genomics as the ideal big data application for technical
reasons, there are also more important compassionate reasons: the timely processing
of biological data saves lives. This short use case will focus on systems we use and have
developed, with our partners and the open source community, to quickly analyze large
biological datasets.
654 | Chapter 23: Biological Data Science: Saving Lives with Software

The Structure of DNA
The discovery in 1953 by Francis Crick and James D. Watson, using experimental data
collected by Rosalind Franklin and Maurice Wilkins, that DNA has a double helix
structure was one of the greatest scientific discoveries of the 20th century. Their Na‐
ture article entitled “Molecular Structure of Nucleic Acids: A Structure for Deoxyribose
Nucleic Acid” contains one of the most profound and understated sentences in science:
It has not escaped our notice that the specific pairing we have postulated immediately
suggests a possible copying mechanism for the genetic material.
This “specific pairing” referred to the observation that the bases adenine (A) and thy‐
mine (T) always pair together and guanine (G) and cytosine (C) always pair together;
see Figure 23-2. This deterministic pairing enables a “copying mechanism”: the DNA
double helix unwinds and complementary base pairs snap into place, creating two exact
copies of the original DNA strand.
Figure 23-2. DNA double helix structure
The Structure of DNA | 655

2. This process is called protein folding. The Folding@home allows volunteers to donate CPU cycles to help
researchers determine the mechanisms of protein folding.
3. There are also a few nonstandard amino acids not shown in the table that are encoded differently.
The Genetic Code: Turning DNA Letters into Proteins
Without proteins, there is no life. DNA serves as a recipe for creating proteins. A protein
is a chain of amino acids that folds into a specific 3D shape2 to serve a particular structure
or function. As there are a total of 20 amino acids3 and only four letters in the DNA
alphabet (A, C, T, G), nature groups these letters in words, called codons. Each codon
is three bases long (since two bases would only support 42=16 amino acids).
In 1968, Har Gobind Khorana, Robert W. Holley, and Marshall Nirenberg received the
Nobel Prize in Physiology or Medicine for successfully mapping amino acids associated
with each of the 64 codons. Each codon encodes a single amino acid, or designates the
start and stop positions (see Table 23-1). Since there are 64 possible codons and only
20 amino acids, multiple codons correspond to some of the amino acids.
Table 23-1. Codon table
Amino acid Codon(s) Amino acid Codon(s)
Alanine GC{U,C,A,G} Leucine UU{A,G} or CU{U,C,A,G}
Arginine CG{U,C,A,G} or AG{A,G} Lysine AA{A,G}
Asparagine AA{U,C} Methionine AUG
Aspartic acid GA{U,C} Phenylalanine UU{U,C}
Cysteine UG{U,C} Proline CC{U,C,A,G}
Glutamic acid GA{A,G} Threonine AC{U,C,A,G}
Glutamine CA{A,G} Serine UC{U,C,A,G} or AG{U,C}
Glycine GG{U,C,A,G} Tryptophan UGG
Histidine CA{U,C} Tyrosine UA{U,C}
Isoleucine AU{U,C,A} Valine GU{U,C,A,G}
START! AUG STOP! UAA or UGA or UAG
Because every organism on Earth evolved from the same common ancestor, every or‐
ganism on Earth uses the same genetic code, with few variations. Whether the organism
is a tree, worm, fungus, or cheetah, the codon UGG encodes tryptophan. Mother Nature
has been the ultimate practitioner of code reuse over the last few billion years.
DNA is not directly used to synthesize amino acids. Instead, a process called transcrip‐
tion copies the DNA sequence that codes for a protein into messenger RNA (mRNA).
These mRNA carry information from the nuclei of your cells to the surrounding cyto‐
plasm to create proteins in a process called translation.
656 | Chapter 23: Biological Data Science: Saving Lives with Software

4. See Eva Bianconi et al., “An estimation of the number of cells in the human body,” Annals of Human Biolo‐
gy, November/December 2013.
5. You might expect this to be 6.4 billion letters, but the reference genome is, for better or worse, a haploid
representation of the average of dozens of individuals.
You probably noticed that this lookup table doesn’t have the DNA letter T (for thymine)
and has a new letter U (for uracil). During transcription, U is substituted for T:
$ echo "ATGGTGACTCCTACATGA" | sed 's/T/U/g' | fold -w 3
AUG
GUG
ACU
CCU
ACA
UGA
Looking up these codons in the codon table, we can determine that this particular DNA
strand will translate into a protein with the following amino acids in a chain: methionine,
valine, threonine, proline, and threonine. This is a contrived example, but it logically
demonstrates how DNA instructs the creation of proteins that make you uniquely
you. It’s a marvel that science has allowed us to understand the language of DNA, in‐
cluding the start and stop punctuations.
Thinking of DNA as Source Code
At the cellular level, your body is a completely distributed system. Nothing is centralized.
It’s like a cluster of 37.2 trillion4 cells executing the same code: your DNA.
If you think of your DNA as source code, here are some things to consider:
•The source is comprised of only four characters: A, C, T, and G.
•The source has two contributors, your mother and father, who contributed 3.2
billion letters each. In fact, the reference genome provided by the Genome Refer‐
ence Consortium (GRC) is nothing more than an ASCII file with 3.2 billion char‐
acters inside.5
•The source is broken up into 25 separate files called chromosomes that each hold
varying fractions of the source. The files are numbered, and tend to get smaller in
size, with chromosome 1 holding ~250 million characters and chromosome 22
holding only ~50 million. There are also the X, Y, and mitochondrial chromosomes.
The term chromosome basically means “colored thing,” from a time when biologists
could stain them but didn’t know what they were.
•The source is executed on your biological machinery three letters (i.e., a codon) at
a time, using the genetic code explained previously—not unlike a Turing machine
that reads chemical letters instead of paper ribbon.
Thinking of DNA as Source Code | 657

6. Only about 28% of your DNA is transcribed into nascent RNA, and after RNA splicing, only about 1.5% of
the RNA is left to code for proteins. Evolutionary selection occurs at the DNA level, with most of your DNA
providing support to the other 0.5% or being deselected altogether (as more fitting DNA evolves). There are
some cancers that appear to be caused by dormant regions of DNA being resurrected, so to speak.
7. There is actually, on average, about 1 error for each billion DNA “letters” copied. So, each cell isn’t exactly
the same.
•The source has about 20,000 functions, called genes, which each create a protein
when executed. The location of each gene in the source is called the locus. You can
think of a gene as a specific range of contiguous base positions on a chromosome.
For example, the BRCA1 gene implicated in breast cancer can be found on chro‐
mosome 17 from positions 41,196,312 to 41,277,500. A gene is like a “pointer” or
“address,” whereas alleles (described momentarily) are the actual content. Everyone
has the BRCA1 gene, but not everyone has alleles that put them at risk.
• A haplotype is similar to an object in object-oriented programming languages that
holds specific functions (genes) that are typically inherited together.
•The source has two definitions for each gene, called alleles—one from your mother
and one from your father—which are found at the same position of paired chro‐
mosomes (while the cells in your body are diploid—that is, they have two alleles per
gene—there are organisms that are triploid, tetraploid, etc.). Both alleles are exe‐
cuted and the resultant proteins interact to create a specific phenotype. For example,
proteins that make or degrade eye color pigment lead to a particular phenotype, or
an observable characteristic (e.g., blue eyes). If the alleles you inherit from your
parents are identical, you’re homozygous for that allele; otherwise, you’re heterozy‐
gous.
•A single-nucleic polymorphism (SNP), pronounced “snip,” is a single-character
change in the source code (e.g., from ACTGACTG to ACTTACTG).
•An indel is short for insert-delete and represents an insertion or deletion from the
reference genome. For example, if the reference has CCTGACTG and your sample has
four characters inserted—say, CCTGCCTAACTG—then it is an indel.
•Only 0.5% of the source gets translated into the proteins that sustain your life. That
portion of the source is called your exome. A human exome requires a few gigabytes
to store in compressed binary files.
•The other 99.5% of the source is commented out and serves as word padding
(introns); it is used to regulate when genes are turned on, repeat, and so on.6 A
whole genome requires a few hundred gigabytes to store in compressed binary files.
•Every cell of your body has the same source,7 but it can be selectively commented
out by epigenetic factors like DNA methylation and histone modification, not unlike
an #ifdef statement for each cell type (e.g., #ifdef RETINA or #ifdef LIVER).
658 | Chapter 23: Biological Data Science: Saving Lives with Software

8. Intentionally 50 years after Watson and Crick’s discovery of the 3D structure of DNA.
9. Jonathan Max Gitlin, “Calculating the economic impact of the Human Genome Project,” June 2013.
These factors are responsible for making cells in your retina operate differently than
cells in your liver.
•The process of variant calling is similar to running diff between two different DNA
sources.
These analogies aren’t meant to be taken too literally, but hopefully they helped famil‐
iarize you with some genomics terminology.
The Human Genome Project and Reference Genomes
In 1953, Watson and Crick discovered the structure of DNA, and in 1965 Nirenberg,
with help from his NIH colleagues, cracked the genetic code, which expressed the rules
for translating DNA or mRNA into proteins. Scientists knew that there were millions
of human proteins but didn’t have a complete survey of the human genome, which made
it impossible to fully understand the genes responsible for protein synthesis. For ex‐
ample, if each protein was created by a single gene, that would imply millions of protein-
coding genes in the human genome.
In 1990, the Human Genome Project set out to determine all the chemical base pairs
that make up human DNA. This collaborative, international research program pub‐
lished the first human genome in April of 2003,8 at an estimated cost of $3.8 billion. The
Human Genome Project generated an estimated $796 billion in economic impact,
equating to a return on investment (ROI) of 141:1.9 The Human Genome Project found
about 20,500 genes—significantly fewer than the millions you would expect with a sim‐
ple 1:1 model of gene to protein, since proteins can be assembled from a combination
of genes, post-translational processes during folding, and other mechanisms.
While this first human genome took over a decade to build, once created, it made
“bootstrapping” the subsequent sequencing of other genomes much easier. For the first
genome, scientists were operating in the dark. They had no reference to search as a
roadmap for constructing the full genome. There is no technology to date that can read
a whole genome from start to finish; instead, there are many techniques that vary in the
speed, accuracy, and length of DNA fragments they can read. Scientists in the Human
Genome Project had to sequence the genome in pieces, with different pieces being more
easily sequenced by different technologies. Once you have a complete human genome,
subsequent human genomes become much easier to construct; you can use the first
genome as a reference for the second. The fragments from the second genome can be
pattern matched to the first, similar to having the picture on a jigsaw puzzle’s box to
The Human Genome Project and Reference Genomes | 659

10. There is also a second approach, de novo assembly, where reads are put into a graph data structure to create
long sequences without mapping to a reference genome.
11. Each base is about 3.4 angstroms, so the DNA from a single human cell stretches over 2 meters end to end!
help inform the placement of the puzzle pieces. It helps that most coding sequences are
highly conserved, and variants only occur at 1 in 1,000 loci.
Shortly after the Human Genome Project was completed, the Genome Reference Con‐
sortium (GRC), an international collection of academic and research institutes, was
formed to improve the representation of reference genomes. The GRC publishes a new
human reference that serves as something like a common coordinate system or map to
help analyze new genomes. The latest human reference genome, released in February
2014, was named GRCh38; it replaced GRCh37, which was released five years prior.
Sequencing and Aligning DNA
Second-generation sequencing is rapidly evolving, with numerous hardware vendors
and new sequencing methods being developed about every six months; however, a
common feature of all these technologies is the use of massively parallel methods, where
thousands or even millions of reactions occur simultaneously. The double-stranded
DNA is split down the middle, the single strands are copied many times, and the copies
are randomly shredded into small fragments of different lengths called reads, which are
placed into the sequencer. The sequencer reads the “letters” in each of these reads, in
parallel for high throughput, and outputs a raw ASCII file containing each read (e.g.,
AGTTTCGGGATC...), as well as a quality estimate for each letter read, to be used for
downstream analysis.
A piece of software called an aligner takes each read and works to find its position in
the reference genome (see Figure 23-3).10 A complete human genome is about 3 billion
base (A, C, T, G) pairs long.11 The reference genome (e.g., GRCh38) acts like the picture
on a puzzle box, presenting the overall contours and colors of the human genome. Each
short read is like a puzzle piece that needs to be fit into position as closely as possible.
A common metric is “edit distance,” which quantifies the number of operations neces‐
sary to transform one string to another. Identical strings have an edit distance of zero,
and an indel of one letter has an edit distance of one. Since humans are 99.9% identical
to one another, most of the reads will fit to the reference quite well and have a low edit
distance. The challenge with building a good aligner is handling idiosyncratic reads.
660 | Chapter 23: Biological Data Science: Saving Lives with Software

Figure 23-3. Aligning reads to a reference genome, from Wikipedia
ADAM, A Scalable Genome Analysis Platform
Aligning the reads to a reference genome is only the first of a series of steps necessary
to generate reports that are useful in a clinical or research setting. The early stages of
this processing pipeline look similar to any other extract-transform-load (ETL) pipe‐
lines that need data deduplication and normalization before analysis.
The sequencing process duplicates genomic DNA, so it’s possible that the same DNA
reads are generated multiple times; these duplicates need to be marked. The sequencer
also provides a quality estimate for each DNA “letter” that it reads, which has sequencer-
specific biases that need to be adjusted. Aligners often misplace reads that have indels
(inserted or deleted sequences) that need to be repositioned on the reference genome.
Currently, this preprocessing is done using single-purpose tools launched by shell
scripts on a single machine. These tools take multiple days to finish the processing of
whole genomes. The process is disk bound, with each stage writing a new file to be read
into subsequent stages, and is an ideal use case for applying general-purpose big data
technology. ADAM is able to handle the same preprocessing in under two hours.
ADAM is a genome analysis platform that focuses on rapidly processing petabytes of
high-coverage, whole genome data. ADAM relies on Apache Avro, Parquet, and Spark.
These systems provide many benefits when used together, since they:
ADAM, A Scalable Genome Analysis Platform | 661

12. Unfortunately, some of the more popular software in genomics has an ill-defined or custom, restrictive license.
Clean open source licensing and source code are necessary for science to make it easier to reproduce and
understand results.
•Allow developers to focus on algorithms without needing to worry about distribut‐
ed system failures
•Enable jobs to be run locally on a single machine, on an in-house cluster, or in the
cloud without changing code
•Compress legacy genomic formats and provide predicate pushdown and projection
for performance
•Provide an agile way of customizing and evolving data formats
• Are designed to easily scale out using only commodity hardware
•Are shared with a standard Apache 2.0 license12
Literate programming with the Avro interface description language
(IDL)
The Sequence Alignment/Map (SAM) specification defines the mandatory fields listed
in Table 23-2.
Table 23-2. Mandatory fields in the SAM format
Col Field Type Regexp/Range Brief description
1QNAME String [!-?A-~]{1,255} Query template NAME
2FLAG Int [0, 216-1] bitwise FLAG
3RNAME String \*|[!-()+-<>-~][!-~]* Reference sequence NAME
4POS Int [0,231-1] 1-based leftmost mapping POSition
5MAPQ Int [0,28-1] MAPping Quality
6CIGAR String \*|([0-9]+[MIDNSHPX=])+ CIGAR string
7RNEXT String \*|=|[!-()+-><-~][!-~]* Ref. name of the mate/NEXT read
8PNEXT Int [0,231-1] Position of the mate/NEXT read
9TLEN Int [-231+1,231-1] observed Template LENgth
10 SEQ String \*|[A-Za-z=.]+ segment SEQuence
11 QUAL String [!-~] ASCII of Phred-scaled base QUALity+33
Any developers who want to implement this specification need to translate this English
spec into their computer language of choice. In ADAM, we have chosen instead to use
662 | Chapter 23: Biological Data Science: Saving Lives with Software

13. BAM is the compressed binary version of the SAM format.
literate programming with a spec defined in Avro IDL. For example, the mandatory
fields for SAM can be easily expressed in a simple Avro record:
record AlignmentRecord {
string qname;
int flag;
string rname;
int pos;
int mapq;
string cigar;
string rnext;
int pnext;
int tlen;
string seq;
string qual;
}
Avro is able to autogenerate native Java (or C++, Python, etc.) classes for reading and
writing data and provides standard interfaces (e.g., Hadoop’s InputFormat) to make
integration with numerous systems easy. Avro is also designed to make schema evolu‐
tion easier. In fact, the ADAM schemas we use today have evolved to be more sophis‐
ticated, expressive, and customized to express a variety of genomic models such as
structural variants, genotypes, variant calling annotations, variant effects, and more.
UC Berkeley is a member of the Global Alliance for Genomics & Health, a non-
governmental, public-private partnership consisting of more than 220 organizations
across 30 nations, with the goal of maximizing the potential of genomics medicine
through effective and responsible data sharing. The Global Alliance has embraced this
literate programming approach and publishes its schemas in Avro IDL as well. Using
Avro has allowed researchers around the world to talk about data at the logical level,
without concern for computer languages or on-disk formats.
Column-oriented access with Parquet
The SAM and BAM13 file formats are row-oriented: the data for each record is stored
together as a single line of text or a binary record. (See “Other File Formats and Column-
Oriented Formats” on page 136 for further discussion of row- versus column-oriented
formats.) A single paired-end read in a SAM file might look like this:
read1 99 chrom1 7 30 8M2I4M1D3M = 37 39 TTAGATAAAGGATACTG *
read1 147 chrom1 37 30 9M = 7 -39 CAGCGGCAT * NM:i:1
A typical SAM/BAM file contains many millions of rows, one for each DNA read that
came off the sequencer. The preceding text fragment translates loosely into the view
shown in Table 23-3.
ADAM, A Scalable Genome Analysis Platform | 663

14. The first record’s Compact Idiosyncratic Gap Alignment Report (CIGAR) string is translated as “8 matches
(8M), 2 inserts (2I), 4 matches (4M), 1 delete (1D), 3 matches (3M).”
Table 23-3. Logical view of SAM fragment
Name Reference Position MapQ CIGAR Sequence
read1 chromo
some1
7 30 8M2I4M1D3M TTAGA
TAAAGGA
TACTG
read1 chromo
some1
37 30 9M CAGCGG
CAT
In this example, the read, identified as read1, was mapped to the reference genome at
chromosome1, positions 7 and 37. This is called a “paired-end” read as it represents a
single strand of DNA that was read from each end by the sequencer. By analogy, it’s like
reading an array of length 150 from 0..50 and 150..100.
The MapQ score represents the probability that the sequence is mapped to the reference
correctly. MapQ scores of 20, 30, and 40 have a probability of being correct of 99%, 99.9%,
and 99.99%, respectively. To calculate the probability of error from a MapQ score, use the
expression 10(-MapQ/10) (e.g., 10(-30/10) is a probability of 0.001).
The CIGAR explains how the individual nucleotides in the DNA sequence map to the
reference.14 The Sequence is, of course, the DNA sequence that was mapped to the
reference.
There is a stark mismatch between the SAM/BAM row-oriented on-disk format and the
column-oriented access patterns common to genome analysis. Consider the following:
•A range query to find data for a particular gene linked to breast cancer, named
BRCA1: “Find all reads that cover chromosome 17 from position 41,196,312 to
41,277,500”
•A simple filter to find poorly mapped reads: “Find all reads with a MapQ less
than 10”
•A search of all reads with insertions or deletions, called indels: “Find all reads that
contain I or D in the CIGAR string”
•Count the number of unique k-mers: “Read every Sequence and generate all pos‐
sible substrings of length k in the string”
Parquet’s predicate pushdown feature allows us to rapidly filter reads for analysis (e.g.,
finding a gene, ignoring poorly mapped reads). Projection allows for precise material‐
ization of only the columns of interest (e.g., reading only the sequences for k-mer
counting).
664 | Chapter 23: Biological Data Science: Saving Lives with Software

Additionally, a number of the fields have low cardinality, making them ideal for data
compression techniques like run-length encoding (RLE). For example, given that hu‐
mans have only 23 pairs of chromosomes, the Reference field will have only a few dozen
unique values (e.g., chromosome1, chromosome17, etc.). We have found that storing BAM
records inside Parquet files results in ~20% compression. Using the PrintFooter com‐
mand in Parquet, we have found that quality scores can be run-length encoded and bit-
packed to compress ~48%, but they still take up ~70% of the total space. We’re looking
forward to Parquet 2.0, so we can use delta encoding on the quality scores to compress
the file size even more.
A simple example: k-mer counting using Spark and ADAM
Let’s do “word count” for genomics: counting k-mers. The term k-mers refers to all the
possible subsequences of length k for a read. For example, if you have a read with the
sequence AGATCTGAAG, the 3-mers for that sequence would be ['AGA', 'GAT', 'ATC',
'TCT', 'CTG', 'TGA', 'GAA', 'AAG']. While this is a trivial example, k-mers are
useful when building structures like De Bruijn graphs for sequence assembly. In this
example, we are going to generate all the possible 21-mers from our reads, count them,
and then write the totals to a text file.
This example assumes that you’ve already created a SparkContext named sc. First, we
create a Spark RDD of AlignmentRecords using a pushdown predicate to remove low-
quality reads and a projection to only materialize the sequence field in each read:
// Load reads from 'inputPath' into an RDD for analysis
val adamRecords: RDD[AlignmentRecord] = sc.adamLoad(args.inputPath,
// Filter out all low-quality reads that failed vendor quality checks
predicate = Some(classOf[HighQualityReadsPredicate]),
// Only materialize the 'sequence' from each record
projection = Some(Projection(AlignmentRecordField.sequence)))
Since Parquet is a column-oriented storage format, it can rapidly materialize only the
sequence column and quickly skip over the unwanted fields. Next, we walk over each
sequence using a sliding window of length k=21, emit a count of 1L, and then reduce
ByKey using the k-mer subsequence as the key to get the total counts for the input file:
// The length of k-mers we want to count
val kmerLength = 21
// Process the reads into an RDD of tuples with k-mers and counts
val kmers: RDD[(String, Long)] = adamRecords.flatMap(read => {
read.getSequence
.toString
.sliding(kmerLength)
.map(k => (k, 1L))
}).reduceByKey { case (a, b) => a + b}
ADAM, A Scalable Genome Analysis Platform | 665

15. Arguably the most popular publicly available dataset, found at http://www.1000genomes.org.
// Print the k-mers as a text file to the 'outputPath'
kmers.map { case (kmer, count) => s"$count,$kmer"}
.saveAsTextFile(args.outputPath)
When run on sample NA21144, chromosome 11 in the 1000 Genomes project,15 this job
outputs the following:
AAAAAAAAAAAAAAAAAAAAAA, 124069
TTTTTTTTTTTTTTTTTTTTTT, 120590
ACACACACACACACACACACAC, 41528
GTGTGTGTGTGTGTGTGTGTGT, 40905
CACACACACACACACACACACA, 40795
TGTGTGTGTGTGTGTGTGTGTG, 40329
TAATCCCAGCACTTTGGGAGGC, 32122
TGTAATCCCAGCACTTTGGGAG, 31206
CTGTAATCCCAGCACTTTGGGA, 30809
GCCTCCCAAAGTGCTGGGATTA, 30716
...
ADAM can do much more than just count k-mers. Aside from the preprocessing stages
already mentioned—duplicate marking, base quality score recalibration, and indel re‐
alignment—it also:
•Calculates coverage read depth at each variant in a Variant Call Format (VCF) file
•Counts the k-mers/q-mers from a read dataset
•Loads gene annotations from a Gene Transfer Format (GTF) file and outputs the
corresponding gene models
•Prints statistics on all the reads in a read dataset (e.g., % mapped to reference,
number of duplicates, reads mapped cross-chromosome, etc.)
•Launches legacy variant callers, pipes reads into stdin, and saves output from stdout
•Comes with a basic genome browser to view reads in a web browser
However, the most important thing ADAM provides is an open, scalable platform. All
artifacts are published to Maven Central (search for group ID org.bdgenomics) to make
it easy for developers to benefit from the foundation ADAM provides. ADAM data is
stored in Avro and Parquet, so you can also use systems like SparkSQL, Impala, Apache
Pig, Apache Hive, or others to analyze the data. ADAM also supports job written in
Scala, Java, and Python, with more language support on the way.
At Scala.IO in Paris in 2014, Andy Petrella and Xavier Tordoir used Spark’s MLlib k-
means with ADAM for population stratification across the 1000 Genomes dataset (pop‐
666 | Chapter 23: Biological Data Science: Saving Lives with Software

16. Michael Wilson et al., “Actionable Diagnosis of Neuroleptospirosis by Next-Generation Sequencing,” New
England Journal of Medicine, June 2014.
ulation stratification is the process of assigning an individual genome to an ancestral
group). They found that ADAM/Spark improved performance by a factor of 150.
From Personalized Ads to Personalized Medicine
While ADAM is designed to rapidly and scalably analyze aligned reads, it does not align
the reads itself; instead, ADAM relies on standard short-reads aligners. The Scalable
Nucleotide Alignment Program (SNAP) is a collaborative effort including participants
from Microsoft Research, UC San Francisco, and the AMPLab as well as open source
developers, shared with an Apache 2.0 license. The SNAP aligner is as accurate as the
current best-of-class aligners, like BWA-mem, Bowtie2, and Novalign, but runs between
3 and 20 times faster. This speed advantage is important when doctors are racing to
identify a pathogen.
In 2013, a boy went to the University of Wisconsin Hospital and Clinics’ Emergency
Department three times in four months with symptoms of encephalitis: fevers and
headaches. He was eventually hospitalized without a successful diagnosis after numer‐
ous blood tests, brain scans, and biopsies. Five weeks later, he began having seizures
that required he be placed into a medically induced coma. In desperation, doctors sam‐
pled his spinal fluid and sent it to an experimental program led by Charles Chiu at UC
San Francisco, where it was sequenced for analysis. The speed and accuracy of SNAP
allowed UCSF to quickly filter out all human DNA and, from the remaining 0.02% of
the reads, identify a rare infectious bacterium, Leptospira santarosai. They reported the
discovery to the Wisconsin doctors just two days after they sent the sample. The boy was
treated with antibiotics for 10 days, awoke from his coma, and was discharged from the
hospital two weeks later.16
If you’re interested in learning more about the system the Chiu lab used—called
Sequence-based Ultra-Rapid Pathogen Identification (SURPI)—they have generously
shared their software with a permissive BSD license and provide an Amazon EC2 Ma‐
chine Image (AMI) with SURPI preinstalled. SURPI collects 348,922 unique bacterial
sequences and 1,193,607 unique virus sequences from numerous sources and saves
them in 29 SNAP-indexed databases, each approximately 27 GB in size, for fast search.
Today, more data is analyzed for personalized advertising than personalized medicine,
but that will not be the case in the future. With personalized medicine, people receive
customized healthcare that takes into consideration their unique DNA profiles. As the
price of sequencing drops and more people have their genomes sequenced, the increase
in statistical power will allow researchers to understand the genetic mechanisms
underlying diseases and fold these discoveries into the personalized medical model, to
From Personalized Ads to Personalized Medicine | 667

improve treatment for subsequent patients. While only 25 PB of genomic data were
generated worldwide this year, next year that number will likely be 100 PB.
Join In
While we’re off to a great start, the ADAM project is still an experimental platform and
needs further development. If you’re interested in learning more about programming
on ADAM or want to contribute code, take a look at Advanced Analytics with Spark:
Patterns for Learning from Data at Scale by Sandy Ryza et al. (O’Reilly, 2014), which
includes a chapter on analyzing genomics data with ADAM and Spark. You can find us
at http://bdgenomics.org, on IRC at #adamdev, or on Twitter at @bigdatagenomics.
668 | Chapter 23: Biological Data Science: Saving Lives with Software

CHAPTER 24
Cascading
Chris K. Wensel
Cascading is an open source Java library and API that provides an abstraction layer for
MapReduce. It allows developers to build complex, mission-critical data processing
applications that run on Hadoop clusters.
The Cascading project began in the summer of 2007. Its first public release, version 0.1,
launched in January 2008. Version 1.0 was released in January 2009. Binaries, source
code, and add-on modules can be downloaded from the project website.
Map and reduce operations offer powerful primitives. However, they tend to be at the
wrong level of granularity for creating sophisticated, highly composable code that can
be shared among different developers. Moreover, many developers find it difficult to
“think” in terms of MapReduce when faced with real-world problems.
To address the first issue, Cascading substitutes the keys and values used in MapReduce
with simple field names and a data tuple model, where a tuple is simply a list of values.
For the second issue, Cascading departs from map and reduce operations directly by
introducing higher-level abstractions as alternatives: Functions, Filters, Aggregators,
and Buffers.
Other alternatives began to emerge at about the same time as the project’s initial public
release, but Cascading was designed to complement them. Consider that most of these
alternative frameworks impose pre- and post-conditions, or other expectations.
For example, in several other MapReduce tools, you must preformat, filter, or import
your data into HDFS prior to running the application. That step of preparing the data
must be performed outside of the programming abstraction. In contrast, Cascading
provides the means to prepare and manage your data as integral parts of the program‐
ming abstraction.
This case study begins with an introduction to the main concepts of Cascading, then
finishes with an overview of how ShareThis uses Cascading in its infrastructure.
669

See the Cascading User Guide on the project website for a more in-depth presentation
of the Cascading processing model.
Fields, Tuples, and Pipes
The MapReduce model uses keys and values to link input data to the map function, the
map function to the reduce function, and the reduce function to the output data.
But as we know, real-world Hadoop applications usually consist of more than one Map‐
Reduce job chained together. Consider the canonical word count example implemented
in MapReduce. If you needed to sort the numeric counts in descending order, which is
not an unlikely requirement, it would need to be done in a second MapReduce job.
So, in the abstract, keys and values not only bind map to reduce, but reduce to the next
map, and then to the next reduce, and so on (Figure 24-1). That is, key-value pairs are
sourced from input files and stream through chains of map and reduce operations, and
finally rest in an output file. When you implement enough of these chained MapReduce
applications, you start to see a well-defined set of key-value manipulations used over
and over again to modify the key-value data stream.
Figure 24-1. Counting and sorting in MapReduce
Cascading simplifies this by abstracting away keys and values and replacing them with
tuples that have corresponding field names, similar in concept to tables and column
names in a relational database. During processing, streams of these fields and tuples are
then manipulated as they pass through user-defined operations linked together by pipes
(Figure 24-2).
670 | Chapter 24: Cascading

Figure 24-2. Pipes linked by fields and tuples
So, MapReduce keys and values are reduced to:
Fields
A field is a collection of either String names (such as “first_name”), numeric po‐
sitions (such as 2 or –1, for the third and last positions, respectively), or a combi‐
nation of both. So, fields are used to declare the names of values in a tuple and to
select values by name from a tuple. The latter is like a SQL select call.
Tuples
A tuple is simply an array of java.lang.Comparable objects. A tuple is very much
like a database row or record.
And the map and reduce operations are abstracted behind one or more pipe instances
(Figure 24-3):
Each
The Each pipe processes a single input tuple at a time. It may apply either a Function
or a Filter operation (described shortly) to the input tuple.
GroupBy
The GroupBy pipe groups tuples on grouping fields. It behaves just like the SQL
GROUP BY statement. It can also merge multiple input tuple streams into a single
stream if they all share the same field names.
CoGroup
The CoGroup pipe joins multiple tuple streams together by common field names,
and it also groups the tuples by the common grouping fields. All standard join types
(inner, outer, etc.) and custom joins can be used across two or more tuple streams.
Every
The Every pipe processes a single grouping of tuples at a time, where the group was
grouped by a GroupBy or CoGroup pipe. The Every pipe may apply either an Aggre
gator or a Buffer operation to the grouping.
Fields, Tuples, and Pipes | 671

SubAssembly
The SubAssembly pipe allows for nesting of assemblies inside a single pipe, which
can, in turn, be nested in more complex assemblies.
Figure 24-3. Pipe types
All these pipes are chained together by the developer into “pipe assemblies,” in which
each assembly can have many input tuple streams (sources) and many output tuple
streams (sinks). See Figure 24-4.
Figure 24-4. A simple PipeAssembly
On the surface, this might seem more complex than the traditional MapReduce model.
And admittedly, there are more concepts here than map, reduce, key, and value. But in
practice, there are many more concepts that must all work in tandem to provide different
behaviors.
For example, a developer who wanted to provide a “secondary sorting” of reducer values
would need to implement a map, a reduce, a “composite” key (two keys nested in a parent
key), a value, a partitioner, an “output value grouping” comparator, and an “output key”
comparator, all of which would be coupled to one another in varying ways, and very
likely would not be reusable in subsequent applications.
672 | Chapter 24: Cascading

In Cascading, this would be one line of code: new GroupBy(<previous>, <grouping
fields>, <secondary sorting fields>), where <previous> is the pipe that came
before.
Operations
As mentioned earlier, Cascading departs from MapReduce by introducing alternative
operations that are applied either to individual tuples or groups of tuples (Figure 24-5):
Function
A Function operates on individual input tuples and may return zero or more output
tuples for every one input. Functions are applied by the Each pipe.
Filter
A Filter is a special kind of function that returns a Boolean value indicating
whether the current input tuple should be removed from the tuple stream. A
Function could serve this purpose, but the Filter is optimized for this case, and
many filters can be grouped by “logical” filters such as AND, OR, XOR, and NOT, rapidly
creating more complex filtering operations.
Aggregator
An Aggregator performs some operation against a group of tuples, where the
grouped tuples are by a common set of field values (for example, all tuples having
the same “last-name” value). Common Aggregator implementations would be Sum,
Count, Average, Max, and Min.
Buffer
A Buffer is similar to an Aggregator, except it is optimized to act as a “sliding
window” across all the tuples in a unique grouping. This is useful when the devel‐
oper needs to efficiently insert missing values in an ordered set of tuples (such as a
missing date or duration) or create a running average. Usually Aggregator is the
operation of choice when working with groups of tuples, since many Aggregators
can be chained together very efficiently, but sometimes a Buffer is the best tool for
the job.
Operations | 673

Figure 24-5. Operation types
Operations are bound to pipes when the pipe assembly is created (Figure 24-6).
Figure 24-6. An assembly of operations
The Each and Every pipes provide a simple mechanism for selecting some or all values
out of an input tuple before the values are passed to its child operation. And there is a
simple mechanism for merging the operation results with the original input tuple to
create the output tuple. Without going into great detail, this allows for each operation
to care only about argument tuple values and fields, not the whole set of fields in the
current input tuple. Subsequently, operations can be reusable across applications in the
same way that Java methods can be reusable.
For example, in Java, a method declared as concatenate(String first, String
second) is more abstract than concatenate(Person person). In the second case, the
concatenate() function must “know” about the Person object; in the first case, it is
agnostic to where the data came from. Cascading operations exhibit this same quality.
674 | Chapter 24: Cascading

Taps, Schemes, and Flows
In many of the previous diagrams, there are references to “sources” and “sinks.” In
Cascading, all data is read from or written to Tap instances, but is converted to and from
tuple instances via Scheme objects:
Tap
A Tap is responsible for the “how” and “where” parts of accessing data. For example,
is the data on HDFS or the local filesystem? In Amazon S3 or over HTTP?
Scheme
A Scheme is responsible for reading raw data and converting it to a tuple and/or
writing a tuple out into raw data, where this “raw” data can be lines of text, Hadoop
binary sequence files, or some proprietary format.
Note that Taps are not part of a pipe assembly, and so they are not a type of Pipe. But
they are connected with pipe assemblies when they are made cluster executable. When
a pipe assembly is connected with the necessary number of source and sink Tap instan‐
ces, we get a Flow. The Taps either emit or capture the field names the pipe assembly
expects. That is, if a Tap emits a tuple with the field name “line” (by reading data from
a file on HDFS), the head of the pipe assembly must be expecting a “line” value as well.
Otherwise, the process that connects the pipe assembly with the Taps will immediately
fail with an error.
So pipe assemblies are really data process definitions, and are not “executable” on their
own. They must be connected to source and sink Tap instances before they can run on
a cluster. This separation between Taps and pipe assemblies is part of what makes Cas‐
cading so powerful.
If you think of a pipe assembly like a Java class, then a Flow is like a Java object instance
(Figure 24-7). That is, the same pipe assembly can be “instantiated” many times into
new Flows, in the same application, without fear of any interference between them. This
allows pipe assemblies to be created and shared like standard Java libraries.
Taps, Schemes, and Flows | 675

Figure 24-7. A Flow
Cascading in Practice
Now that we know what Cascading is and have a good idea of how it works, what does
an application written in Cascading look like? See Example 24-1.
Example 24-1. Word count and sort
Scheme sourceScheme =
new TextLine(new Fields("line"));
Tap source =
new Hfs(sourceScheme, inputPath);
Scheme sinkScheme = new TextLine();
Tap sink =
new Hfs(sinkScheme, outputPath, SinkMode.REPLACE);
Pipe assembly = new Pipe("wordcount");
String regexString = "(?<!\\pL)(?=\\pL)[^ ]*(?<=\\pL)(?!\\pL)";
Function regex = new RegexGenerator(new Fields("word"), regexString);
assembly =
new Each(assembly, new Fields("line"), regex);
assembly =
new GroupBy(assembly, new Fields("word"));
Aggregator count = new Count(new Fields("count"));
assembly = new Every(assembly, count);
assembly =
new GroupBy(assembly, new Fields("count"), new Fields("word"));
FlowConnector flowConnector = new FlowConnector();
Flow flow =
flowConnector.connect("word-count", source, sink, assembly);
676 | Chapter 24: Cascading

flow.complete();
We create a new Scheme that reads simple text files and emits a new Tuple for
each line in a field named “line,” as declared by the Fields instance.
We create a new Scheme that writes simple text files and expects a Tuple with
any number of fields/values. If there is more than one value, they will be tab-
delimited in the output file.
We create source and sink Tap instances that reference the input file and output
directory, respectively. The sink Tap will overwrite any file that may already exist.
We construct the head of our pipe assembly and name it “wordcount.” This
name is used to bind the source and sink Taps to the assembly. Multiple heads
or tails would require unique names.
We construct an Each pipe with a function that will parse the “line” field into a
new Tuple for each word encountered.
We construct a GroupBy pipe that will create a new Tuple grouping for each
unique value in the field “word.”
We construct an Every pipe with an Aggregator that will count the number of
Tuples in every unique word group. The result is stored in a field named “count.”
We construct a GroupBy pipe that will create a new Tuple grouping for each
unique value in the field “count” and secondary sort each value in the field
“word.” The result will be a list of “count” and “word” values with “count” sorted
in increasing order.
We connect the pipe assembly to its sources and sinks in a Flow, and then execute
the Flow on the cluster.
In the example, we count the words encountered in the input document, and we sort
the counts in their natural order (ascending). If some words have the same “count” value,
these words are sorted in their natural order (alphabetical).
One obvious problem with this example is that some words might have uppercase letters
in some instances—for example, “the” and “The” when the word comes at the beginning
of a sentence. We might consider inserting a new operation to force all the words to
lowercase, but we realize that all future applications that need to parse words from
documents should have the same behavior, so we’ll instead create a reusable pipe called
SubAssembly, just like we would by creating a subroutine in a traditional application
(see Example 24-2).
Example 24-2. Creating a SubAssembly
public class ParseWordsAssembly extends SubAssembly
{
public ParseWordsAssembly(Pipe previous)
Cascading in Practice | 677

{
String regexString = "(?<!\\pL)(?=\\pL)[^ ]*(?<=\\pL)(?!\\pL)";
Function regex = new RegexGenerator(new Fields("word"), regexString);
previous = new Each(previous, new Fields("line"), regex);
String exprString = "word.toLowerCase()";
Function expression =
new ExpressionFunction(new Fields("word"), exprString, String.class);
previous = new Each(previous, new Fields("word"), expression);
setTails(previous);
}
}
We subclass the SubAssembly class, which is itself a kind of Pipe.
We create a Java expression function that will call toLowerCase() on the String
value in the field named “word.” We must also pass in the Java type the
expression expects “word” to be—in this case, String. (Janino is used under the
covers.)
We tell the SubAssembly superclass where the tail ends of our pipe subassembly
are.
First, we create a SubAssembly pipe to hold our “parse words” pipe assembly. Because
this is a Java class, it can be reused in any other application, as long as there is an incoming
field named “word” (Example 24-3). Note that there are ways to make this function even
more generic, but they are covered in the Cascading User Guide.
Example 24-3. Extending word count and sort with a SubAssembly
Scheme sourceScheme = new TextLine(new Fields("line"));
Tap source = new Hfs(sourceScheme, inputPath);
Scheme sinkScheme = new TextLine(new Fields("word", "count"));
Tap sink = new Hfs(sinkScheme, outputPath, SinkMode.REPLACE);
Pipe assembly = new Pipe("wordcount");
assembly =
new ParseWordsAssembly(assembly);
assembly = new GroupBy(assembly, new Fields("word"));
Aggregator count = new Count(new Fields("count"));
assembly = new Every(assembly, count);
assembly = new GroupBy(assembly, new Fields("count"), new Fields("word"));
FlowConnector flowConnector = new FlowConnector();
Flow flow = flowConnector.connect("word-count", source, sink, assembly);
678 | Chapter 24: Cascading

flow.complete();
We replace Each from the previous example with our ParseWordsAssembly pipe.
Finally, we just substitute in our new SubAssembly right where the previous Every and
word parser function were used in the previous example. This nesting can continue as
deep as necessary.
Flexibility
Let’s take a step back and see what this new model has given us—or better yet, what it
has taken away.
You see, we no longer think in terms of MapReduce jobs, or Mapper and Reducer
interface implementations and how to bind or link subsequent MapReduce jobs to the
ones that precede them. During runtime, the Cascading “planner” figures out the op‐
timal way to partition the pipe assembly into MapReduce jobs and manages the linkages
between them (Figure 24-8).
Figure 24-8. How a Flow translates to chained MapReduce jobs
Because of this, developers can build applications of arbitrary granularity. They can start
with a small application that just filters a logfile, then iteratively build more features into
the application as needed.
Since Cascading is an API and not a syntax like strings of SQL, it is more flexible. First
off, developers can create domain-specific languages (DSLs) using their favorite lan‐
guages, such as Groovy, JRuby, Jython, Scala, and others (see the project site for exam‐
ples). Second, developers can extend various parts of Cascading, such as allowing cus‐
tom Thrift or JSON objects to be read and written to and allowing them to be passed
through the tuple stream.
Flexibility | 679

Hadoop and Cascading at ShareThis
ShareThis is a sharing network that makes it simple to share any online content. With
the click of a button on a web page or browser plug-in, ShareThis allows users to seam‐
lessly access their contacts and networks from anywhere online and share the content
via email, IM, Facebook, Digg, mobile SMS, and similar services, without ever leaving
the current page. Publishers can deploy the ShareThis button to tap into the service’s
universal sharing capabilities to drive traffic, stimulate viral activity, and track the shar‐
ing of online content. ShareThis also simplifies social media services by reducing clutter
on web pages and providing instant distribution of content across social networks, af‐
filiate groups, and communities.
As ShareThis users share pages and information through the online widgets, a contin‐
uous stream of events enter the ShareThis network. These events are first filtered and
processed, and then handed to various backend systems, including AsterData,
Hypertable, and Katta.
The volume of these events can be huge; too large to process with traditional systems.
This data can also be very “dirty” thanks to “injection attacks” from rogue systems,
browser bugs, or faulty widgets. For this reason, the developers at ShareThis chose to
deploy Hadoop as the preprocessing and orchestration frontend to their backend sys‐
tems. They also chose to use Amazon Web Services to host their servers on the Elastic
Computing Cloud (EC2) and provide long-term storage on the Simple Storage Service
(S3), with an eye toward leveraging Elastic MapReduce (EMR).
In this overview, we will focus on the “log processing pipeline” (Figure 24-9). This
pipeline simply takes data stored in an S3 bucket, processes it (as described shortly),
and stores the results back into another bucket. The Simple Queue Service (SQS) is used
to coordinate the events that mark the start and completion of data processing runs.
Downstream, other processes pull data to load into AsterData, pull URL lists from
Hypertable to source a web crawl, or pull crawled page data to create Lucene indexes
for use by Katta. Note that Hadoop is central to the ShareThis architecture. It is used to
coordinate the processing and movement of data between architectural components.
680 | Chapter 24: Cascading

Figure 24-9. The ShareThis log processing pipeline
With Hadoop as the frontend, all the event logs can be parsed, filtered, cleaned, and
organized by a set of rules before ever being loaded into the AsterData cluster or used
by any other component. AsterData is a clustered data warehouse that can support large
datasets and that allows for complex ad hoc queries using a standard SQL syntax. Share‐
This chose to clean and prepare the incoming datasets on the Hadoop cluster and then
to load that data into the AsterData cluster for ad hoc analysis and reporting. Though
that process would have been possible with AsterData, it made a lot of sense to use
Hadoop as the first stage in the processing pipeline to offset load on the main data
warehouse.
Cascading was chosen as the primary data processing API to simplify the development
process, codify how data is coordinated between architectural components, and provide
the developer-facing interface to those components. This represents a departure from
more “traditional” Hadoop use cases, which essentially just query stored data. Cascading
and Hadoop together provide a better and simpler structure for the complete solution,
end to end, and thus provide more value to the users.
For the developers, Cascading made it easy to start with a simple unit test (created by
subclassing cascading.ClusterTestCase) that did simple text parsing and then to layer
in more processing rules while keeping the application logically organized for mainte‐
nance. Cascading aided this organization in a couple of ways. First, standalone opera‐
tions (Functions, Filters, etc.) could be written and tested independently. Second, the
application was segmented into stages: one for parsing, one for rules, and a final stage
for binning/collating the data, all via the SubAssembly base class described earlier.
The data coming from the ShareThis loggers looks a lot like Apache logs, with date/
timestamps, share URLs, referrer URLs, and a bit of metadata. To use the data for
Hadoop and Cascading at ShareThis | 681

analysis downstream, the URLs needed to be unpacked (parsing query-string data, do‐
main names, etc.). So, a top-level SubAssembly was created to encapsulate the parsing,
and child subassemblies were nested inside to handle specific fields if they were suffi‐
ciently complex to parse.
The same was done for applying rules. As every Tuple passed through the rules
SubAssembly, it was marked as “bad” if any of the rules were triggered. Along with the
“bad” tag, a description of why the record was bad was added to the Tuple for later
review.
Finally, a splitter SubAssembly was created to do two things. First, it allowed for the
tuple stream to split into two: one stream for “good” data and one for “bad” data. Second,
the splitter binned the data into intervals, such as every hour. To do this, only two
operations were necessary: the first to create the interval from the timestamp value
already present in the stream, and the second to use the interval and good/bad metadata
to create a directory path (for example, 05/good/, where “05” is 5 a.m. and “good” means
the Tuple passed all the rules). This path would then be used by the Cascading Templa
teTap, a special Tap that can dynamically output tuple streams to different locations
based on values in the Tuple. In this case, the TemplateTap used the “path” value to
create the final output path.
The developers also created a fourth SubAssembly—this one to apply Cascading Asser
tions during unit testing. These assertions double-checked that rules and parsing sub‐
assemblies did their job.
In the unit test in Example 24-4, we see the splitter isn’t being tested, but it is added in
another integration test not shown.
Example 24-4. Unit testing a Flow
public void testLogParsing() throws IOException
{
Hfs source = new Hfs(new TextLine(new Fields("line")), sampleData);
Hfs sink =
new Hfs(new TextLine(), outputPath + "/parser", SinkMode.REPLACE);
Pipe pipe = new Pipe("parser");
// split "line" on tabs
pipe = new Each(pipe, new Fields("line"), new RegexSplitter("\t"));
pipe = new LogParser(pipe);
pipe = new LogRules(pipe);
// testing only assertions
pipe = new ParserAssertions(pipe);
Flow flow = new FlowConnector().connect(source, sink, pipe);
682 | Chapter 24: Cascading

flow.complete(); // run the test flow
// Verify there are 98 tuples and 2 fields, and matches the regex pattern
// For TextLine schemes the tuples are { "offset", "line" }
validateLength(flow, 98, 2, Pattern.compile("^[0-9]+(\\t[^\\t]*){19}$"));
}
For integration and deployment, many of the features built into Cascading allowed for
easier integration with external systems and for greater process tolerance.
In production, all the subassemblies are joined and planned into a Flow, but instead of
just source and sink Taps, trap Taps were planned in (Figure 24-10). Normally, when an
operation throws an exception from a remote mapper or reducer task, the Flow will fail
and kill all its managed MapReduce jobs. When a Flow has traps, any exceptions are
caught and the data causing the exception is saved to the Tap associated with the current
trap. Then the next Tuple is processed without stopping the Flow. Sometimes you want
your Flows to fail on errors, but in this case, the ShareThis developers knew they could
go back and look at the “failed” data and update their unit tests while the production
system kept running. Losing a few hours of processing time was worse than losing a
couple of bad records.
Figure 24-10. The ShareThis log processing flow
Using Cascading’s event listeners, Amazon SQS could be integrated. When a Flow fin‐
ishes, a message is sent to notify other systems that there is data ready to be picked up
from Amazon S3. On failure, a different message is sent, alerting other processes.
The remaining downstream processes pick up where the log processing pipeline leaves
off on different independent clusters. The log processing pipeline today runs once a day;
there is no need to keep a 100-node cluster sitting around for the 23 hours it has nothing
to do, so it is decommissioned and recommissioned 24 hours later.
In the future, it would be trivial to increase this interval on smaller clusters to every 6
hours, or 1 hour, as the business demands. Independently, other clusters are booting
Hadoop and Cascading at ShareThis | 683

and shutting down at different intervals based on the needs of the business units re‐
sponsible for those components. For example, the web crawler component (using Bixo,
a Cascading-based web-crawler toolkit developed by EMI and ShareThis) may run
continuously on a small cluster with a companion Hypertable cluster. This on-demand
model works very well with Hadoop, where each cluster can be tuned for the kind of
workload it is expected to handle.
Summary
Hadoop is a very powerful platform for processing and coordinating the movement of
data across various architectural components. Its only drawback is that the primary
computing model is MapReduce.
Cascading aims to help developers build powerful applications quickly and simply,
through a well-reasoned API, without needing to think in MapReduce and while leaving
the heavy lifting of data distribution, replication, distributed process management, and
liveness to Hadoop.
Read more about Cascading, join the online community, and download sample appli‐
cations by visiting the project website.
684 | Chapter 24: Cascading

APPENDIX A
Installing Apache Hadoop
It’s easy to install Hadoop on a single machine to try it out. (For installation on a cluster,
refer to Chapter 10.)
In this appendix, we cover how to install Hadoop Common, HDFS, MapReduce, and
YARN using a binary tarball release from the Apache Software Foundation. Instructions
for installing the other projects covered in this book are included at the start of the
relevant chapters.
Another option is to use a virtual machine (such as Cloudera’s Quick‐
Start VM) that comes with all the Hadoop services preinstalled and
configured.
The instructions that follow are suitable for Unix-based systems, including Mac OS X
(which is not a production platform, but is fine for development).
Prerequisites
Make sure you have a suitable version of Java installed. You can check the Hadoop
wiki to find which version you need. The following command confirms that Java was
installed correctly:
% java -version
java version "1.7.0_25"
Java(TM) SE Runtime Environment (build 1.7.0_25-b15)
Java HotSpot(TM) 64-Bit Server VM (build 23.25-b01, mixed mode)
685

Installation
Start by deciding which user you’d like to run Hadoop as. For trying out Hadoop or
developing Hadoop programs, you can run Hadoop on a single machine using your
own user account.
Download a stable release, which is packaged as a gzipped tar file, from the Apache
Hadoop releases page, and unpack it somewhere on your filesystem:
% tar xzf hadoop-x.y.z.tar.gz
Before you can run Hadoop, you need to tell it where Java is located on your system. If
you have the JAVA_HOME environment variable set to point to a suitable Java installation,
that will be used, and you don’t have to configure anything further. (It is often set in a
shell startup file, such as ~/.bash_profile or ~/.bashrc.) Otherwise, you can set the Java
installation that Hadoop uses by editing conf/hadoop-env.sh and specifying the
JAVA_HOME variable. For example, on my Mac, I changed the line to read:
export JAVA_HOME=/Library/Java/JavaVirtualMachines/jdk1.7.0_25.jdk/Contents/Home
to point to the installed version of Java.
It’s very convenient to create an environment variable that points to the Hadoop instal‐
lation directory (HADOOP_HOME, by convention) and to put the Hadoop binary directories
on your command-line path. For example:
% export HADOOP_HOME=~/sw/hadoop-x.y.z
% export PATH=$PATH:$HADOOP_HOME/bin:$HADOOP_HOME/sbin
Note that the sbin directory contains the scripts for running Hadoop daemons, so it
should be included if you plan to run the daemons on your local machine.
Check that Hadoop runs by typing:
% hadoop version
Hadoop 2.5.1
Subversion https://git-wip-us.apache.org/repos/asf/hadoop.git -r 2e18d179e4a8065
b6a9f29cf2de9451891265cce
Compiled by jenkins on 2014-09-05T23:11Z
Compiled with protoc 2.5.0
From source with checksum 6424fcab95bfff8337780a181ad7c78
This command was run using /Users/tom/sw/hadoop-2.5.1/share/hadoop/common/hadoop
-common-2.5.1.jar
Configuration
Each component in Hadoop is configured using an XML file. Common properties go
in core-site.xml, and properties pertaining to HDFS, MapReduce, and YARN go into
the appropriately named file: hdfs-site.xml, mapred-site.xml, and yarn-site.xml. These
files are all located in the etc/hadoop subdirectory.
686 | Appendix A: Installing Apache Hadoop

You can see the default settings for all the properties that are gov‐
erned by these configuration files by looking in the share/doc direc‐
tory hierarchy of your Hadoop installation for files called core-
default.xml, hdfs-default.xml, mapred-default.xml, and yarn-default.xml.
Hadoop can be run in one of three modes:
Standalone (or local) mode
There are no daemons running and everything runs in a single JVM. Standalone
mode is suitable for running MapReduce programs during development, since it is
easy to test and debug them.
Pseudodistributed mode
The Hadoop daemons run on the local machine, thus simulating a cluster on a small
scale.
Fully distributed mode
The Hadoop daemons run on a cluster of machines. This setup is described in
Chapter 10.
To run Hadoop in a particular mode, you need to do two things: set the appropriate
properties, and start the Hadoop daemons. Table A-1 shows the minimal set of prop‐
erties to configure each mode. In standalone mode, the local filesystem and the local
MapReduce job runner are used. In the distributed modes, the HDFS and YARN dae‐
mons are started, and MapReduce is configured to use YARN.
Table A-1. Key configuration properties for different modes
Component Property Standalone Pseudodistributed Fully distributed
Common fs.defaultFS file:///
(default)
hdfs://localhost/ hdfs://namenode/
HDFS dfs.replication N/A 1 3 (default)
MapReduce mapreduce.frame
work.name
local (default) yarn yarn
YARN yarn.resourcemanag
er.hostname
N/A localhost resourcemanager
yarn.nodemanager.aux-
services
N/A mapreduce_shuffle mapreduce_shuffle
You can read more about configuration in “Hadoop Configuration” on page 292.
Standalone Mode
In standalone mode, there is no further action to take, since the default properties are
set for standalone mode and there are no daemons to run.
Configuration | 687

Pseudodistributed Mode
In pseudodistributed mode, the configuration files should be created with the following
contents and placed in the etc/hadoop directory. Alternatively, you can copy the etc/
hadoop directory to another location, and then place the *-site.xml configuration files
there. The advantage of this approach is that it separates configuration settings from
the installation files. If you do this, you need to set the HADOOP_CONF_DIR environment
variable to the alternative location, or make sure you start the daemons with the
--config option:
<?xml version="1.0"?>
<!-- core-site.xml -->
<configuration>
<property>
<name>fs.defaultFS</name>
<value>hdfs://localhost/</value>
</property>
</configuration>
<?xml version="1.0"?>
<!-- hdfs-site.xml -->
<configuration>
<property>
<name>dfs.replication</name>
<value>1</value>
</property>
</configuration>
<?xml version="1.0"?>
<!-- mapred-site.xml -->
<configuration>
<property>
<name>mapreduce.framework.name</name>
<value>yarn</value>
</property>
</configuration>
<?xml version="1.0"?>
<!-- yarn-site.xml -->
<configuration>
<property>
<name>yarn.resourcemanager.hostname</name>
<value>localhost</value>
</property>
<property>
<name>yarn.nodemanager.aux-services</name>
<value>mapreduce_shuffle</value>
</property>
</configuration>
688 | Appendix A: Installing Apache Hadoop

Configuring SSH
In pseudodistributed mode, we have to start daemons, and to do that using the supplied
scripts we need to have SSH installed. Hadoop doesn’t actually distinguish between
pseudodistributed and fully distributed modes; it merely starts daemons on the set of
hosts in the cluster (defined by the slaves file) by SSHing to each host and starting a
daemon process. Pseudodistributed mode is just a special case of fully distributed mode
in which the (single) host is localhost, so we need to make sure that we can SSH to
localhost and log in without having to enter a password.
First, make sure that SSH is installed and a server is running. On Ubuntu, for example,
this is achieved with:
% sudo apt-get install ssh
On Mac OS X, make sure Remote Login (under System Preferen‐
ces→Sharing) is enabled for the current user (or all users).
Then, to enable passwordless login, generate a new SSH key with an empty passphrase:
% ssh-keygen -t rsa -P '' -f ~/.ssh/id_rsa
% cat ~/.ssh/id_rsa.pub >> ~/.ssh/authorized_keys
You may also need to run ssh-add if you are running ssh-agent.
Test that you can connect with:
% ssh localhost
If successful, you should not have to type in a password.
Formatting the HDFS filesystem
Before HDFS can be used for the first time, the filesystem must be formatted. This is
done by running the following command:
% hdfs namenode -format
Starting and stopping the daemons
To start the HDFS, YARN, and MapReduce daemons, type:
% start-dfs.sh
% start-yarn.sh
% mr-jobhistory-daemon.sh start historyserver
Configuration | 689

If you have placed configuration files outside the default conf direc‐
tory, either export the HADOOP_CONF_DIR environment variable be‐
fore running the scripts, or start the daemons with the --config
option, which takes an absolute path to the configuration directory:
% start-dfs.sh --config path-to-config-directory
% start-yarn.sh --config path-to-config-directory
% mr-jobhistory-daemon.sh --config path-to-config-directory
start historyserver
The following daemons will be started on your local machine: a namenode, a secondary
namenode, a datanode (HDFS), a resource manager, a node manager (YARN), and a
history server (MapReduce). You can check whether the daemons started successfully
by looking at the logfiles in the logs directory (in the Hadoop installation directory) or
by looking at the web UIs, at http://localhost:50070/ for the namenode, http://localhost:
8088/ for the resource manager, and http://localhost:19888/ for the history server. You
can also use Java’s jps command to see whether the processes are running.
Stopping the daemons is done as follows:
% mr-jobhistory-daemon.sh stop historyserver
% stop-yarn.sh
% stop-dfs.sh
Creating a user directory
Create a home directory for yourself by running the following:
% hadoop fs -mkdir -p /user/$USER
Fully Distributed Mode
Setting up a cluster of machines brings many additional considerations, so this mode
is covered in Chapter 10.
690 | Appendix A: Installing Apache Hadoop

APPENDIX B
Cloudera’s Distribution Including
Apache Hadoop
Cloudera’s Distribution Including Apache Hadoop (hereafter CDH) is an integrated
Apache Hadoop–based stack containing all the components needed for production,
tested and packaged to work together. Cloudera makes the distribution available in a
number of different formats: Linux packages, virtual machine images, tarballs, and tools
for running CDH in the cloud. CDH is free, released under the Apache 2.0 license, and
available at http://www.cloudera.com/cdh.
As of CDH 5, the following components are included, many of which are covered else‐
where in this book:
Apache Avro
A cross-language data serialization library; includes rich data structures, a fast/
compact binary format, and RPC
Apache Crunch
A high-level Java API for writing data processing pipelines that can run on Map‐
Reduce or Spark
Apache DataFu (incubating)
A library of useful statistical UDFs for doing large-scale analyses
Apache Flume
Highly reliable, configurable streaming data collection
Apache Hadoop
Highly scalable data storage (HDFS), resource management (YARN), and process‐
ing (MapReduce)
Apache HBase
Column-oriented real-time database for random read/write access
691

Apache Hive
SQL-like queries and tables for large datasets
HueWeb UI to make it easy to work with Hadoop data
Cloudera Impala
Interactive, low-latency SQL queries on HDFS or HBase
Kite SDK
APIs, examples, and docs for building apps on top of Hadoop
Apache Mahout
Scalable machine-learning and data-mining algorithms
Apache Oozie
Workflow scheduler for interdependent Hadoop jobs
Apache Parquet (incubating)
An efficient columnar storage format for nested data
Apache Pig
Data flow language for exploring large datasets
Cloudera Search
Free-text, Google-style search of Hadoop data
Apache Sentry (incubating)
Granular, role-based access control for Hadoop users
Apache Spark
A cluster computing framework for large-scale in-memory data processing in Scala,
Java, and Python
Apache Sqoop
Efficient transfer of data between structured data stores (like relational databases)
and Hadoop
Apache ZooKeeper
Highly available coordination service for distributed applications
Cloudera also provides Cloudera Manager for deploying and operating Hadoop clusters
running CDH.
To download CDH and Cloudera Manager, visit http://www.cloudera.com/downloads.
692 | Appendix B: Cloudera’s Distribution Including Apache Hadoop

APPENDIX C
Preparing the NCDC Weather Data
This appendix gives a runthrough of the steps taken to prepare the raw weather datafiles
so they are in a form that is amenable to analysis using Hadoop. If you want to get a
copy of the data to process using Hadoop, you can do so by following the instructions
given at the website that accompanies this book. The rest of this appendix explains how
the raw weather datafiles were processed.
The raw data is provided as a collection of tar files, compressed with bzip2. Each year’s
worth of readings comes in a separate file. Here’s a partial directory listing of the files:
1901.tar.bz2
1902.tar.bz2
1903.tar.bz2
...
2000.tar.bz2
Each tar file contains a file for each weather station’s readings for the year, compressed
with gzip. (The fact that the files in the archive are compressed makes the bzip2 com‐
pression on the archive itself redundant.) For example:
% tar jxf 1901.tar.bz2
% ls 1901 | head
029070-99999-1901.gz
029500-99999-1901.gz
029600-99999-1901.gz
029720-99999-1901.gz
029810-99999-1901.gz
227070-99999-1901.gz
Because there are tens of thousands of weather stations, the whole dataset is made up
of a large number of relatively small files. It’s generally easier and more efficient to
process a smaller number of relatively large files in Hadoop (see “Small files and Com‐
bineFileInputFormat” on page 226), so in this case, I concatenated the decompressed
files for a whole year into a single file, named by the year. I did this using a MapReduce
693

program, to take advantage of its parallel processing capabilities. Let’s take a closer look
at the program.
The program has only a map function. No reduce function is needed because the map
does all the file processing in parallel with no combine stage. The processing can be
done with a Unix script, so the Streaming interface to MapReduce is appropriate in this
case; see Example C-1.
Example C-1. Bash script to process raw NCDC datafiles and store them in HDFS
#!/usr/bin/env bash
# NLineInputFormat gives a single line: key is offset, value is S3 URI
read offset s3file
# Retrieve file from S3 to local disk
echo "reporter:status:Retrieving $s3file" >&2
$HADOOP_HOME/bin/hadoop fs -get $s3file .
# Un-bzip and un-tar the local file
target=`basename $s3file .tar.bz2`
mkdir -p $target
echo "reporter:status:Un-tarring $s3file to $target" >&2
tar jxf `basename $s3file` -C $target
# Un-gzip each station file and concat into one file
echo "reporter:status:Un-gzipping $target" >&2
for file in $target/*/*
do
gunzip -c $file >> $target.all
echo "reporter:status:Processed $file" >&2
done
# Put gzipped version into HDFS
echo "reporter:status:Gzipping $target and putting in HDFS" >&2
gzip -c $target.all | $HADOOP_HOME/bin/hadoop fs -put - gz/$target.gz
The input is a small text file (ncdc_files.txt) listing all the files to be processed (the files
start out on S3, so they are referenced using S3 URIs that Hadoop understands). Here
is a sample:
s3n://hadoopbook/ncdc/raw/isd-1901.tar.bz2
s3n://hadoopbook/ncdc/raw/isd-1902.tar.bz2
...
s3n://hadoopbook/ncdc/raw/isd-2000.tar.bz2
Because the input format is specified to be NLineInputFormat, each mapper receives
one line of input, which contains the file it has to process. The processing is explained
in the script, but briefly, it unpacks the bzip2 file and then concatenates each station file
into a single file for the whole year. Finally, the file is gzipped and copied into HDFS.
Note the use of hadoop fs -put - to consume from standard input.
694 | Appendix C: Preparing the NCDC Weather Data

Status messages are echoed to standard error with a reporter:status prefix so that
they get interpreted as MapReduce status updates. This tells Hadoop that the script is
making progress and is not hanging.
The script to run the Streaming job is as follows:
% hadoop jar $HADOOP_HOME/share/hadoop/tools/lib/hadoop-streaming-*.jar \
-D mapred.reduce.tasks=0 \
-D mapred.map.tasks.speculative.execution=false \
-D mapred.task.timeout=12000000 \
-input ncdc_files.txt \
-inputformat org.apache.hadoop.mapred.lib.NLineInputFormat \
-output output \
-mapper load_ncdc_map.sh \
-file load_ncdc_map.sh
I set the number of reduce tasks to zero, since this is a map-only job. I also turned off
speculative execution so duplicate tasks wouldn’t write the same files (although the
approach discussed in “Task side-effect files” on page 207 would have worked, too). The
task timeout was set to a high value so that Hadoop doesn’t kill tasks that are taking a
long time (for example, when unarchiving files or copying to HDFS, when no progress
is reported).
Finally, the files were archived on S3 by copying them from HDFS using distcp.
Preparing the NCDC Weather Data | 695

1. Technically, such a change would almost certainly break implementations that already define a method with
the same signature as Jim des Rivières explains in “Evolving Java-based APIs,” for all practical purposes this
is treated as a compatible change.
APPENDIX D
The Old and New Java MapReduce APIs
The Java MapReduce API used throughout this book is called the “new API,” and it
replaces the older, functionally equivalent API. Although Hadoop ships with both the
old and new MapReduce APIs, they are not compatible with each other. Should you
wish to use the old API, you can, since the code for all the MapReduce examples in this
book is available for the old API on the book’s website (in the oldapi package).
There are several notable differences between the two APIs:
•The new API is in the org.apache.hadoop.mapreduce package (and subpackages).
The old API can still be found in org.apache.hadoop.mapred.
•The new API favors abstract classes over interfaces, since these are easier to evolve.
This means that you can add a method (with a default implementation) to an ab‐
stract class without breaking old implementations of the class.1 For example, the
Mapper and Reducer interfaces in the old API are abstract classes in the new API.
•The new API makes extensive use of context objects that allow the user code to
communicate with the MapReduce system. The new Context, for example, essen‐
tially unifies the role of the JobConf, the OutputCollector, and the Reporter from
the old API.
•In both APIs, key-value record pairs are pushed to the mapper and reducer, but in
addition, the new API allows both mappers and reducers to control the execution
flow by overriding the run() method. For example, records can be processed in
batches, or the execution can be terminated before all the records have been pro‐
cessed. In the old API, this is possible for mappers by writing a MapRunnable, but
no equivalent exists for reducers.
697

2. “Java theory and practice: Dealing with InterruptedException” by Brian Goetz explains this technique in
detail.
•Job control is performed through the Job class in the new API, rather than the old
JobClient, which no longer exists in the new API.
•Configuration has been unified in the new API. The old API has a special Job
Conf object for job configuration, which is an extension of Hadoop’s vanilla Con
figuration object (used for configuring daemons; see “The Configuration API”
on page 141). In the new API, job configuration is done through a
Configuration, possibly via some of the helper methods on Job.
•Output files are named slightly differently: in the old API both map and reduce
outputs are named part-nnnnn, whereas in the new API map outputs are named
part-m-nnnnn and reduce outputs are named part-r-nnnnn (where nnnnn is an in‐
teger designating the part number, starting from 00000).
•User-overridable methods in the new API are declared to throw java.lang.Inter
ruptedException. This means that you can write your code to be responsive to
interrupts so that the framework can gracefully cancel long-running operations if
it needs to.2
•In the new API, the reduce() method passes values as a java.lang.Iterable,
rather than a java.lang.Iterator (as the old API does). This change makes it
easier to iterate over the values using Java’s for-each loop construct:
for (VALUEIN value : values) { ... }
Programs using the new API that were compiled against Hadoop 1 need to
be recompiled to run against Hadoop 2. This is because some classes in the
new MapReduce API changed to interfaces between the Hadoop 1 and
Hadoop 2 releases. The symptom is an error at runtime like the following:
java.lang.IncompatibleClassChangeError: Found interface
org.apache.hadoop.mapreduce.TaskAttemptContext, but class was expected
Example D-1 shows the MaxTemperature application (from “Java MapReduce” on page
24) rewritten to use the old API. The differences are highlighted in bold.
698 | Appendix D: The Old and New Java MapReduce APIs

When converting your Mapper and Reducer classes to the new API,
don’t forget to change the signatures of the map() and reduce()
methods to the new form. Just changing your class to extend the new
Mapper or Reducer classes will not produce a compilation error or
warning, because these classes provide identity forms of the map()
and reduce() methods (respectively). Your mapper or reducer code,
however, will not be invoked, which can lead to some hard-to-
diagnose errors.
Annotating your map() and reduce() methods with the @Override
annotation will allow the Java compiler to catch these errors.
Example D-1. Application to find the maximum temperature, using the old MapRe‐
duce API
public class OldMaxTemperature {
static class OldMaxTemperatureMapper extends MapReduceBase
implements Mapper<LongWritable, Text, Text, IntWritable> {
private static final int MISSING = 9999;
@Override
public void map(LongWritable key, Text value,
OutputCollector<Text, IntWritable> output, Reporter reporter)
throws IOException {
String line = value.toString();
String year = line.substring(15, 19);
int airTemperature;
if (line.charAt(87) == '+') { // parseInt doesn't like leading plus signs
airTemperature = Integer.parseInt(line.substring(88, 92));
} else {
airTemperature = Integer.parseInt(line.substring(87, 92));
}
String quality = line.substring(92, 93);
if (airTemperature != MISSING && quality.matches("[01459]")) {
output.collect(new Text(year), new IntWritable(airTemperature));
}
}
}
static class OldMaxTemperatureReducer extends MapReduceBase
implements Reducer<Text, IntWritable, Text, IntWritable> {
@Override
public void reduce(Text key, Iterator<IntWritable> values,
OutputCollector<Text, IntWritable> output, Reporter reporter)
throws IOException {
The Old and New Java MapReduce APIs | 699

int maxValue = Integer.MIN_VALUE;
while (values.hasNext()) {
maxValue = Math.max(maxValue, values.next().get());
}
output.collect(key, new IntWritable(maxValue));
}
}
public static void main(String[] args) throws IOException {
if (args.length != 2) {
System.err.println("Usage: OldMaxTemperature <input path> <output path>");
System.exit(-1);
}
JobConf conf = new JobConf(OldMaxTemperature.class);
conf.setJobName("Max temperature");
FileInputFormat.addInputPath(conf, new Path(args[0]));
FileOutputFormat.setOutputPath(conf, new Path(args[1]));
conf.setMapperClass(OldMaxTemperatureMapper.class);
conf.setReducerClass(OldMaxTemperatureReducer.class);
conf.setOutputKeyClass(Text.class);
conf.setOutputValueClass(IntWritable.class);
JobClient.runJob(conf);
}
}
700 | Appendix D: The Old and New Java MapReduce APIs

We’d like to hear your suggestions for improving our indexes. Send email to index@oreilly.com.
Index
A
AbstractAvroEventSerializer class, 388
access control lists (ACLs), 311, 619
accumulators, 564
ACLs (access control lists), 311, 619
action nodes, 180, 181
actions, RDD, 557
ADAM platform, 661–667
ADMIN permission (ACL), 620
administration (see system administration)
agents (Flume)
about, 381
distribution process, 390–394
example of, 382–384
HDFS sinks and, 385
Aggregate class, 546
aggregating data in Hive tables, 503
Aggregator interface, 523
Aggregators class, 523, 527
aliases, defining, 450
ALTER TABLE statement (Hive), 492, 502
Amazon Web Services, 4, 14
Ant build tool, 145, 160
Apache Avro (see Avro)
Apache Commons Logging API, 172
Apache Crunch (see Crunch)
Apache Curator project, 636
Apache Flume (see Flume)
Apache Mesos, 570
Apache Oozie
about, 179
defining workflows, 180–182
packaging and deploying workflow applica‐
tions, 182
running workflow job, 183
Apache Parquet (see Parquet)
Apache Phoenix, 484
Apache Slider, 82
Apache Software Foundation, 7, 82
Apache Spark (see Spark)
Apache Tez, 477
Apache Thrift, 127
Apache Twill, 83
APPEND write mode, 532
application IDs, 164
application masters
about, 80
decommissioning old nodes, 335
failure considerations, 194
job completion, 192
job initialization process, 187
jobtrackers and, 84
node manager failure, 195
progress and status updates, 191
resource manager failure, 196
task assignments, 188
task execution, 189
task failure, 193
701

unmanaged, 81
ArrayFile class, 135
ArrayPrimitiveWritable class, 120
ArrayWritable class, 119
ASSERT statement (Pig Latin), 435
Astrometry.net project, 4
atomic broadcast, 621
audit logs (HDFS), 172, 324
authentication
ACLs and, 619
delegation tokens and, 312
Kerberos, 310–312, 619
authorization process, 310
AVG function (Pig Latin), 446
Avro
about, 127, 345–346
binary storage format and, 498
Crunch and, 528
data types and schemas, 346–349
datafile format, 136, 352–354
Flume support, 388
Hive support, 406
interoperability, 354–355
languages and framework support, 365
MapReduce support, 359–365
Parquet and, 375–377
schema resolution, 355–357
serialization and deserialization, 349–352
sort capabilities, 358, 363–365
Sqoop support, 406
tools supported, 355
avro.java.string property, 349
AvroAsTextInputFormat class, 365
AvroParquetOutputFormat class, 379
AvroParquetReader class, 376
AvroParquetWriter class, 375
AvroReadSupport class, 376
AvroStorage function (Pig Latin), 447
awk tool, 21–22, 37
B
B-Tree data structure, 8
backups
data, 332
metadata, 332
balancer tool, 78, 329, 334
Baldeschwieler, Eric, 14
bandwidth, measuring between nodes, 70
batch processing
Flume support, 385
limitations of, 6
batchSize property, 385
Beeline service (Hive), 478
benchmarking clusters, 314–316
binary formats
for data storage, 498
FixedLengthInputFormat class, 237
MapFileOutputFormat class, 240
SequenceFileAsBinaryInputFormat class,
236
SequenceFileAsBinaryOutputFormat class,
240
SequenceFileAsTextInputFormat class, 236
SequenceFileInputFormat class, 236
SequenceFileOutputFormat class, 239
biological data science case study
about, 653–654
ADAM platform, 661–667
DNA as source code, 657–659
genetic code, 656
Human Genome Project, 659
join in, 668
personalized medicine and, 667–668
reference genomes, 659
sequencing and aligning DNA, 660
structure of DNA, 655
blacklisting node managers, 195
block access tokens, 312
blockpoolID identifier, 318
blocks and block sizes
about, 45–46
block caching, 47
checking blocks, 326–328
input splits and, 233
Parquet and, 372
setting, 307
setting for HDFS, 225
BloomMapFile class, 135
BookKeeper service, 637
BooleanWritable class, 113
broadcast variables, 564
Brush, Ryan, 643
buckets, Hive tables and, 491, 493–495
buffer size, 307
built-in counters
about, 247
job counters, 250
702 | Index

task counters, 248–250
bulk loading, 594
ByteArrayOutputStream class (Java), 111
BytesWritable class, 118, 228
BYTES_READ counter, 250
BYTES_WRITTEN counter, 250
ByteWritable class, 113
bzip2 compression, 100–101, 104
BZip2Codec class, 101
C
C library (libhdfs), 55
Cafarella, Mike, 12, 576
Capacity Scheduler (YARN), 88–90
Cartesian class, 546
Cascading library case study
about, 669
application example, 676–679
fields, tuples, and pipes, 670–673
flexibility, 679
operations, 673–674
ShareThis sharing network, 680–684
summary, 684
taps, schemes, and flows, 675
case sensitivity
HiveQL, 473, 512
Pig Latin, 433
case studies
biological data science, 653–668
Cascading library, 669–684
composable data at Cerner, 643–652
cat command, 436
cd command, 436
CDH (Cloudera’s Distribution including Apache
Hadoop), 691–692
Cerner case study, 643
about, 643
Apache Crunch and, 644
building complete picture, 644–647
composability over frameworks, 650
integrating healthcare data, 647–649
moving forward, 651
ChainMapper class, 178, 279
ChainReducer class, 178, 279
channel property, 383
Channels class, 546
channels property, 383
CharSequence interface (Java), 349
CHECKPOINT write mode, 533, 545
checkpointing process
running against namenodes, 320
running against pipelines, 545
ChecksumFileSystem class, 97, 99
checksumming data, 97–99
clear command, 437
Closeable interface (Java), 128
CLOSED state (ZooKeeper), 626
Cloudera’s Distribution including Apache Ha‐
doop (CDH), 691–692
CLUSTER BY clause (Hive), 503
cluster managers, 570
CLUSTERED BY clause (Hive), 493
clusterID identifier, 318
ClusterMapReduceTestCase class, 159
clusters
administration tools and, 325–329
audit logging and, 324
balancing, 77
benchmarking, 314–316
Hadoop configuration
additional properties, 307
configuration files, 292
configuration management, 293
daemon addresses and ports, 304–306
daemon properties, 296–303
environment variables, 292, 294–296
maintenance considerations, 332–341
monitoring, 330–332
network topology, 286–288
persistent data structures and, 317–322
running MapReduce applications on, 160–
175
safe mode and, 322–324
security considerations, 309–314
setup and installation
configuring Hadoop, 290
configuring SSH, 289
creating Unix user accounts, 288
creating user directories, 292
formatting HDFS filesystem, 290
installation options, 283
installing Hadoop, 289
installing Java, 288
starting and stopping daemons, 290–292
sizing, 285–286
specifications for, 284–288
testing in miniclusters, 159
upgrading, 337–341
Index | 703

CodecPool class, 104
codecs
about, 101
compressing streams, 101
decompressing streams, 101
inferring from file extensions, 102
list of supported compression formats, 101
native libraries, 104–105
codegen tool, 407, 421
Cogroup class, 546
COGROUP statement (Pig Latin), 435, 461–463
coherency models (filesystems), 74–76
Collection interface (Java), 537
column-oriented storage
about, 136–137
Parquet and, 367–379
com.sun.management.jmxremote.port property,
332
CombineFileInputFormat class, 226
combiner functions
about, 34–36
general form, 210
shuffle and sort, 199
tuning checklist, 175
COMBINE_INPUT_RECORDS counter, 249
COMBINE_OUTPUT_RECORDS counter, 249
command-line interface
about, 50–52
displaying SequenceFile with, 132
Hive support, 478–479
Pig Latin support, 436
running MapReduce jobs from, 148–152
running miniclusters from, 159
ZooKeeper support, 612
comments (Pig Latin), 432
commissioning nodes, 334–335
COMMITTED_HEAP_BYTES counter, 250,
303
Comparable interface (Java), 112
Comparator interface (Java), 112
compatibility, upgrades and, 337
CompositeInputFormat class, 270
compression
about, 100
codecs and, 101–105
input splits and, 105
list of supported formats, 100
map output and, 198
MapReduce and, 106–109
Parquet and, 372
selecting format to use, 106
SequenceFiles, 134
tuning checklist, 175
CompressionCodec interface
about, 101
compressing streams, 101
decompressing streams, 101
inferring codecs, 102–104
CompressionCodecFactory class, 103
CompressionInputStream class, 102
CompressionOutputStream class, 101
CONCAT function (Pig Latin), 446
conf command (ZooKeeper), 605
Configurable interface, 149
Configuration class
about, 58, 141–142, 149
combining resources, 143
side data distribution, 273
variable expansion, 143
configuration files, listed, 292
Configured class, 149
CONNECTED state (ZooKeeper), 625
CONNECTING state (ZooKeeper), 625
Connection interface, 586
ConnectionDriverName class, 482
ConnectionFactory class, 586
ConnectionPassword class, 482
ConnectionURL class, 482
ConnectionUserName class, 482
connectors (Sqoop), 403
ConnectTimeout SSH setting, 296
cons command (ZooKeeper), 605
containers
about, 80
jobtrackers and, 84
virtual memory constraints, 303
control flow statements, 438
control-flow nodes, 180, 181
converting Hive data types, 489
coordinator engines, 179
copyFromLocal command, 436
copyToLocal command, 436
core-site.xml file, 292, 296, 311
COUNT function (Pig Latin), 446
counters
about, 247
built-in, 247–250
Crunch support, 538
704 | Index

dynamic, 253
HBase and, 601
metrics and, 331
retrieving, 254–255
user-defined Java, 251–255
user-defined Streaming, 255
Counters class, 255, 588
COUNT_STAR function (Pig Latin), 446
cp command, 436
CPU_MILLISECONDS counter, 249
CRC-32 (cyclic redundancy check), 97
CREATE DATABASE statement (Hive), 490
CREATE FUNCTION statement (Hive), 512
create operation (ZooKeeper), 616
CREATE permission (ACL), 620
CREATE TABLE statement (Hive), 474, 490,
498
CREATE TABLE...AS SELECT statement
(Hive), 501
Crick, Francis, 655
CROSS statement (Pig Latin), 435, 463
crst command (ZooKeeper), 605
Crunch
about, 519
Cerner case study and, 644
functions, 533–535
libraries supported, 545–547
materialization process, 535–537
pipeline execution, 538–543
primitive operations, 523–528
records and tuples, 529–530
sorting data, 259
sources and targets, 531–533
types supported, 528–530
weather dataset example, 520–523
crunch.log.job.progress property, 539
cTime property, 318
CUBE statement (Pig Latin), 435
Cutting, Doug, 12–13, 345
cyclic redundancy check (CRC-32), 97
D
daemons
addresses and ports, 304–306
balancer tool, 329
configuration properties, 296–303
logfile support, 172, 295, 330
memory requirements, 295
starting and stopping, 290–292, 689
DAGs (directed acyclic graphs), 178, 538, 566–
569
data integrity
about, 97
ChecksumFileSystem class, 99
HDFs support, 98
LocalFileSystem class, 99
data local tasks, 188
data locality, 10
data locality optimization, 31
data queue, 72
data storage and analysis
about, 5
analyzing data with Hadoop, 22–30
analyzing data with Unix tools, 21–22
column-oriented formats, 136–137
HDFS blocks and, 46
Hive tables, 496–499
scaling out, 30–37
system comparisons, 8–12
data structures
additional formats, 136–137
MapFile class, 135
persistent, 317–322
SequenceFile class, 127–134
ZooKeeper and, 636
database formats, 238
DataBlockScanner class, 98
dataDir property, 638
DataDrivenDBInputFormat class, 409
DataFileReader class, 353
DataFileStream class, 354
DataFileWriter class, 353
DataInput interface (Java), 110
dataLogDir property, 638
DataNodeProtocol interface, 313
datanodes
balancer tool and, 329
block scanners and, 328
cluster setup and installation, 290
commissioning nodes, 334–335
data integrity and, 98
DataStreamer class and, 72
decommissioning nodes, 335–337
DFSInputStream class and, 69
directory structure, 322
HBase and, 601
master−worker pattern, 46
RAID storage and, 285
Index | 705

replica placement, 73
starting, 291
DataOutput interface (Java), 110
DataOutputStream class (Java), 111
DataStreamer class, 72–73
DATA_LOCAL_MAPS counter, 251
DatumWriter interface, 350
DBInputFormat class, 220
DBOutputFormat class, 238
DBWritable interface, 409
debugging problems
about, 168–169
Crunch and, 539
handling malformed data, 170
MapReduce task attempts page, 169
MapReduce tasks page, 169
remotely, 174
setting log levels, 330
decommissioning nodes, 335–337
DefaultCodec class, 101
DefaultStringifier class, 274
DEFINE statement (Pig Latin), 436, 450, 459
DEFLATE compression, 100–101, 104
DeflaterInputStream class (Java), 102
DeflaterOutputStream class (Java), 102
delay scheduling, 94
delegation tokens, 312
delete operation (ZooKeeper), 616
DELETE permission (ACL), 620
DELETE statement (Hive), 483
DELIMITED keyword (Hive), 498
delimited text storage format, 496–497
dependencies, job, 161
DESCRIBE operator (Pig Latin), 428, 430, 436,
467
DESCRIBE statement (Hive), 489, 509
deserialization
about, 109
Avro support, 349–352
column-oriented storage and, 136
Text class and, 123
Deserializer interface, 126
development environment
managing configuration, 146–148
running jobs from command-line, 148–152
setting up, 144–145
df tool, 45
dfs.block.access.token.enable property, 312
dfs.blocksize property, 225, 307
dfs.bytes-per-checksum property, 98
dfs.client.read.shortcircuit property, 308
dfs.datanode.address property, 304
dfs.datanode.balance.bandwidthPerSec proper‐
ty, 329
dfs.datanode.data.dir property, 298, 300
dfs.datanode.http.address property, 306
dfs.datanode.ipc.address property, 305
dfs.datanode.kerberos.principal property, 313
dfs.datanode.keytab.file property, 313
dfs.datanode.numblocks property, 322
dfs.datanode.scan.period.hours property, 328
dfs.domain.socket.path property, 308
dfs.encrypt.data.transfer property, 314
dfs.hosts property, 307, 334
dfs.namenode.checkpoint.dir property, 299, 321
dfs.namenode.checkpoint.period property, 320
dfs.namenode.checkpoint.txns property, 320
dfs.namenode.http-address property, 306
dfs.namenode.http-bind-host property, 306
dfs.namenode.name.dir property, 298, 317, 321
dfs.namenode.replication.min property, 323
dfs.namenode.rpc-bind-host property, 305
dfs.namenode.safemode.extension property, 324
dfs.namenode.safemode.threshold-pct property,
323
dfs.namenode.secondary.http-address property,
306
dfs.permissions.enabled property, 52
dfs.replication property, 51, 687
dfs.webhdfs.enabled property, 55
dfsadmin tool, 324–326, 332
DFSInputStream class, 70
DFSOutputStream class, 72–73
DIFF function (Pig Latin), 446
digital universe, 3–5
direct-mode imports, 411
directed acyclic graphs (DAGs), 178, 538, 566–
569
directories
creating, 63, 292, 690
datanode structure, 322
file permissions, 52
namenode memory requirements, 44
namenode structure, 317–318
querying, 63–68
reserved storage space, 307
secondary namenode structure, 321
distcp program, 76–78, 98
706 | Index

Distinct class, 546
DISTINCT statement (Pig Latin), 435, 458
DISTRIBUTE BY clause (Hive), 503
distributed cache, 274–279
DistributedCache class, 277
DistributedFileSystem class
about, 53
FileSystem class and, 56
HTTP support, 54
reading files, 69
writing files, 72
DNA
ADAM platform, 661–667
genetic code, 656
Human Genome Project, 659
sequencing and aligning, 660
as source code, 657–659
structure of, 655
DNSToSwitchMapping interface, 287
DoFn class
about, 521
increment() method, 538
scaleFactor() method, 525
Dominant Resource Fairness (DRF), 95
dot tool, 540
DoubleWritable class, 113
Dreadnaught, 13
DRF (Dominant Resource Fairness), 95
DROP DATABASE statement (Hive), 490
DROP FUNCTION statement (Hive), 512
DROP TABLE statement (Hive), 491, 502
dsh shell tool, 293
Dumbo module (Python), 40
dump command (ZooKeeper), 605
DUMP statement (Pig Latin), 434, 435, 465, 467
Dyer, Chris, 177
dynamic counters, 253
dynamic-partition insert, 500
E
EC2 computer cloud, 14
edit log, 318–320
edits files, 318–320, 332
Elephant Bird project, 127
embedded metastore, 480
EmbeddedAgent class, 398
Encoder class, 350
encoding, nested, 370
EnumSetWritable class, 120
envi command (ZooKeeper), 605
environment variables, 29, 292, 294–296
ephemeral znodes, 614
escape sequences, 418
eval functions (Pig Latin), 445, 452–453
EvalFunc class, 449
exceptions (ZooKeeper), 630–634, 635
exec command, 434, 437
execute (x) permission, 52
exists operation (ZooKeeper), 616
EXPLAIN keyword (Hive), 506
EXPLAIN operator (Pig Latin), 436
export process (Sqoop)
about, 417–420
Hive and, 418
SequenceFile and, 421
transactionality and, 420
expressions (Pig Latin), 438–439
EXTERNAL keyword (Hive), 491
external tables (Hive), 490–491
F
FAILED_SHUFFLE counter, 250
failover controllers, 50, 196
failovers
sink groups and, 395–399
ZooKeeper service and, 624
failures
about, 193
application master, 194
node manager, 195
resource manager, 196
task, 193
Fair Scheduler (YARN), 90–94
fanning out
about, 388
delivery guarantees, 389
replicating and multiplexing selectors, 390
FieldSelectionMapper class, 279
FieldSelectionMapReduce class, 279
FieldSelectionReducer class, 279
FIFO Scheduler (YARN), 86–86
File class (Java), 63
file management
compression, 100–109, 134
file patterns, 66
file permissions, 52
file-based data structures, 127–137
finding file checksum, 98
Index | 707

listing files, 65
Parquet considerations, 373–377
processing files as records, 228–232
file.bytes-per-checksum property, 99
FileContext class, 56
FileFilter class (Java), 68
FileInputFormat class, 222–226, 248, 531
FileOutputCommitter class, 188, 206
FileOutputFormat class, 107, 207, 248
FileSplit class, 230
FileStatus class, 63–67
FileSystem class
about, 53, 54, 56
creating directories, 63
deleting data, 68
querying directories, 63–68
reading data, 58–61, 69
verifying checksums, 98
writing data, 61–63
Filesystem in Userspace (FUSE), 56
filesystems
basic concepts, 45–50
basic operations, 51–52
built-in counters, 248, 250
checking blocks, 326–328
cluster sizing, 286
coherency models, 74–76
formatting for HDFS, 290
Hadoop supported, 53–56
high availability, 48–50
Java interface, 56–68
metadata and, 318–320
namenodes and, 44, 46
parallel copying with distcp, 76–78
upgrade considerations, 337–341
FileUtil class, 65
filter functions (Pig Latin), 445, 448–451
FILTER statement (Pig Latin), 435, 457
FilterFn class, 524
FilterFunc class, 449
FirstKeyOnlyFilter class, 589
FixedLengthInputFormat class, 237
FloatWritable class, 113
Flume
about, 381, 519
additional information, 400
agent tiers, 390–394
Avro support, 388
batch processing, 385
component catalog, 399–400
example of, 382–384
fanning out, 388–390
HDFS sinks and, 385–390
installing, 381
integrating with applications, 398
sink groups, 395–397
transactions and reliability, 384–385
flume-ng command, 382, 383
FlumeJava library, 519
Folding@home project, 11
FOREACH...GENERATE statement (Pig Latin),
434, 435, 457
From class, 531
FROM clause (Hive), 505
fs command, 436
fs.datanode.dns.interface property, 306
fs.datanode.du.reserved property, 307
fs.defaultFS property
about, 51
finding namenode hostname, 291
Hadoop modes and, 687
Hive and, 476
Pig and, 425
RPC servers, 305
setting filesystem, 159
specifying default filesystem, 298
fs.file.impl property, 99
fs.trash.interval property, 307
fsck tool, 45–46, 326–328, 334
FSDataInputStream class, 59–61, 69
FSDataOutputStream class, 63, 72, 75
fsimage file, 318–320, 322, 332
FsInput class, 354
FTPFileSystem class, 53
fully distributed mode (Hadoop), 690
FuncSpec class, 451
functions (Crunch), 533–535, 545–547
functions (Hive)
about, 488
UDF types, 510–511
writing UDAFs, 513–517
writing UDFs, 511–513
functions (Pig Latin)
built-in, 440, 446–447
types supported, 445
user-defined, 447, 448–456
functions (Spark), 558, 563
FUSE (Filesystem in Userspace), 56
708 | Index

Future interface (Java), 539
G
GC_TIME_MILLIS counter, 250
GenericDatumWriter class, 350
GenericOptionsParser class, 148–152, 274
GenericRecord interface, 350, 529
GenericWritable class, 119, 120
Genome Reference Consortium (GRC), 660
Get class, 586
getACL operation (ZooKeeper), 616
getChildren operation (ZooKeeper), 616
getData operation (ZooKeeper), 616
GFS (Google), 12
globbing operation, 66
Google GFS, 12
Google Protocol Buffers, 127
graceful failover, 50
Gradle build tool, 145
Gray, Jim, 10
Gray, Jonathan, 575–602
GRC (Genome Reference Consortium), 660
Great Internet Mersenne Prime Search project,
11
grid computing, 10
Gridmix benchmark suite, 316
GROUP BY clause (Hive), 475, 510
GROUP BY operator (Pig Latin), 430
GROUP statement (Pig Latin), 432, 434, 435,
464
grouping data, 459–464
groups (ZooKeeper)
about, 606
creating, 607–609
deleting, 612
group membership, 606
joining, 609
listing members, 610–612
Grunt shell, 426
gzip compression, 100–101, 104
GzipCodec class, 101
H
Hadoop
about, 7
history of, 12–15
installing, 685–690
hadoop command
basic filesystem operations, 51–52
creating HAR files, 53
distcp program and, 76
finding file checksum, 98
Hadoop Streaming and, 39
launching JVM, 29
retrieving job results, 167
running miniclusters from, 159
Hadoop Distributed Filesystem (see HDFS)
Hadoop Streaming
about, 37
MapReduce scripts and, 503
Python example, 40
Ruby example, 37–40
hadoop-env.sh file, 292, 332
hadoop-metrics2.properties file, 292, 332
hadoop-policy.xml file, 293, 311
hadoop.http.staticuser.user property, 148
hadoop.rpc.protection property, 314
hadoop.security.authentication property, 311
hadoop.security.authorization property, 311
hadoop.ssl.enabled property, 314
hadoop.user.group.static.mapping.overrides
property, 147
HADOOP_CLASSPATH environment variable,
161, 162
HADOOP_CONF_DIR environment variable,
148, 293, 425
HADOOP_HEAPSIZE environment variable,
294
HADOOP_HOME environment variable, 425,
472, 686
HADOOP_IDENT_STRING environment vari‐
able, 295
HADOOP_LOG_DIR environment variable,
172, 295
HADOOP_NAMENODE_OPTS environment
variable, 294, 332
HADOOP_OPTS environment variable, 151
HADOOP_SSH_OPTS environment variable,
296
HADOOP_USER_CLASSPATH_FIRST envi‐
ronment variable, 162
HADOOP_USER_NAME environment vari‐
able, 147
Hammerbacher, Jeff, 471
HAR files, 53
HarFileSystem class, 53
Index | 709

HashPartitioner class, 123, 217, 242
HBase
about, 7, 44, 575, 599
additional information, 601
building online query application
about, 589
loading data, 591–594
online queries, 594–597
schema design, 590
client options, 584–589
common issues, 600–601
data model, 576–578
database input and output, 238
Hive and, 499
implementing, 578–581
installing, 581–584
RDBMS comparison, 597–600
test drive, 582–584
hbase.client.scanner.caching property, 587
hbase.client.scanner.timeout.period property,
587
hbase:meta table, 580
HBaseConfiguration class, 585
HBaseStorage function (Pig Latin), 447
HCatalog (Hive), 442
HDFS (Hadoop Distributed Filesystem)
about, 5, 43
audit logs, 172, 324
basic concepts, 45–50
basic operations, 51–52
benchmarking, 315
cluster balancing, 77
cluster setup and installation, 288
cluster sizing, 286
coherency model, 74–76
command-line interface, 50–52
daemon properties, 298–299
design overview, 43–45
file permissions, 52
formatting filesystem, 290, 689
HBase and, 600
high availability, 48–50
Java interface, 56–68
parallel copying with distcp, 76–78
persistent data structures, 317–322
reading files, 69–70
safe mode, 322–324
scaling out data, 30–34
starting and stopping daemons, 291
tool support, 325–329
upgrade considerations, 338–341
writing files, 72–73
HDFS Federation, 48
HDFS sinks
about, 385–386
fanning out, 388–390
file formats, 387
indexing events and, 390
partitioning and interceptors, 387
hdfs-site.xml file, 292, 296, 334
hdfs.fileType property, 387
hdfs.inUsePrefix property, 386
hdfs.path property, 385, 387
hdfs.proxyUser property, 386
hdfs.rollInterval property, 386
hdfs.rollSize property, 386
hdfs.useLocalTimeStamp property, 387
hdfs.writeFormat property, 388
Hedwig system, 637
help command, 437
herd effect, 635
hexdump tool, 497
HFileOutputFormat2 class, 594
high availability
HDFS and, 48–50
resource managers and, 196
YARN and, 84
high-performance computing (HPC), 10
history command, 437
Hive
about, 471
additional information, 518
Avro support, 406
column-oriented format, 137
configuring Hive, 475–478
database comparison, 482–484
execution engines, 477
HCatalog support, 442
installing, 472–474
metastore, 480–482
ORCFile and, 367
Parquet support, 406
querying data, 503–510
services supported, 478–479
SQL dialect, 485–489
Sqoop exports and, 418
Squoop imports and, 413–415
710 | Index

tables
about, 489
altering, 502
buckets and, 491, 493–495
dropping, 502
external tables, 490–491
importing data, 500–501
managed tables, 490–491
partitions and, 491–493
storage formats, 496–499
version considerations, 472
weather dataset example, 474–475
Hive Web Interface (HWI), 478
hive.execution.engine property, 477
hive.metastore.uris property, 482
hive.metastore.warehouse.dir property, 482
hive.server2.thrift.port property, 478
HiveDriver class, 479
HiveQL
about, 473
data types, 486–488
operators and functions, 488
SQL comparison, 485–486
HiveServer2, 478
Hopper, Grace, 3
HPC (high-performance computing), 10
HPROF profiling tool, 176
HTableDescriptor class, 586
HTTP REST API, 54
HTTP server properties, 306
HttpFS proxy, 55, 77
Human Genome Project, 659
HWI (Hive Web Interface), 478
I
I/O (input/output)
compression, 100–109
data integrity, 97–99
file-based data structures, 127–137
serialization, 109–127
IDL (interface description language), 127
ILLUSTRATE operator (Pig Latin), 430, 436,
465
ImmutableBytesWritable class, 588
Impala query engine, 82, 484
import process (Hive tables), 500–501
import process (Sqoop)
consistency and, 411
controlling, 410
direct-mode imports, 411
Hive and, 413–415
importing large objects, 415–417
incremental imports, 411
overview, 408–410
tool support, 405
working with imported data, 412–413
IMPORT statement (Pig Latin), 436
indexes (Hive), 483
Infochimps.org, 4
information commons, 4
initLimit property, 639
inner joins, 505
input formats
binary input, 236
database input, 238
input splits and records, 31, 105, 220–232
multiple inputs, 237
text input, 232–236
input splits
about, 31, 220–222
block and, 233
CombineFileInputFormat class, 226
compression and, 105
controlling split size, 225
FileInputFormat class, 222–226
finding information on, 227
preventing, 227
InputFormat class, 221, 222, 409
InputSampler class, 259
InputSplit class (Java), 220
InputStream class (Java), 60
INSERT INTO TABLE statement (Hive), 483,
500
INSERT OVERWRITE DIRECTORY statement
(Hive), 491
INSERT OVERWRITE TABLE statement
(Hive), 494, 500
interactive SQL, 7
interface description language (IDL), 127
interfaces (Hadoop), 54–56
IntSumReducer class, 279
IntWritable class, 25, 111, 113
InverseMapper class, 279
InvokeForDouble class, 453
InvokeForFloat class, 453
InvokeForInt class, 453
InvokeForLong class, 453
InvokeForString class, 453
Index | 711

io.compression.codecs property, 104
io.file.buffer.size property, 307
io.native.lib.available property, 104
io.serializations property, 126
IOUtils class, 102, 230
is null operator (Hive), 443
IsEmpty function (Pig Latin), 445, 446
isro command (ZooKeeper), 605
iterative processing, 7
J
jar service (Hive), 478
Java Database Connectivity (JDBC), 408, 419
Java language
creating directories, 63
deleting data, 68
environment variables, 294
Hadoop Streaming and, 38
HBase and, 584–587
installing, 288
Pig and, 426
querying FileSystem, 63–68
reading data from Hadoop URL, 57
reading data using FileSystem API, 58–61
secondary sort, 264–266
Spark example, 554
syslog file, 172
user-defined counters, 251–255
WAR files, 160
weather dataset example, 24–30
Writable wrappers for Java primitives, 113–
121
writing data, 61–63
Java Management Extensions (JMX), 331, 606
Java Native Interface (JNI), 56
Java Object Serialization, 126
Java virtual machine (JVM), 29, 174, 193
java.library.path property, 104
java.util.concurrent package, 539
JavaPairRDD class, 555
JavaRDD class, 555
JavaRDDLike interface, 555
JavaSerialization class, 126
JAVA_HOME environment variable, 294, 424,
686
JBOD (just a bunch of disks), 285
JDBC (Java Database Connectivity), 408, 419
JDBC drivers, 479
JMX (Java Management Extensions), 331, 606
JNI (Java Native Interface), 56
Job class
distributed cache options, 278
progress and status updates, 191
setting explicit JAR files, 160
setting input paths, 223
job counters, 248, 250
job history, 166
job history logs (MapReduce), 172
job IDs, 164, 203
job JAR files
about, 160
client classpath, 161
packaging dependencies, 161
task classpath, 161
task classpath precedence, 162
job page (MapReduce), 166
JobBuilder class, 215
JobClient class, 185
JobConf class, 109, 160, 176
JobControl class, 179
jobs
anatomy of MapReduce job runs, 185–192
anatomy of Spark job runs, 565–570
completion process, 192
DAG construction, 566–569
debugging, 168–171, 174
decomposing problems into, 177–178
default MapReduce, 214–219
initialization process, 187
launching, 162–164
logging, 172–173
packaging, 160–162
progress and status updates, 190
retrieving results, 167
running as benchmarks, 316
running locally, 157–158
running Oozie workflow jobs, 183
scheduling, 308, 569
Spark support, 552
submission process, 186, 565
task execution, 570
testing job drivers, 158–160
tuning, 175–176
viewing information about, 165–167
JobSubmitter class, 186
jobtrackers, 83
Join class, 546
JOIN clause (Hive), 505
712 | Index

JOIN statement (Pig Latin), 435, 459
joins
about, 268, 505
inner, 505
map-side, 269–270, 507
outer, 506
Pig operators and, 459–464
reduce-side, 270–273
semi, 507
journal nodes, 49
JsonLoader function (Pig Latin), 447
JsonStorage function (Pig Latin), 447
JSP Expression Language, 182
JUnit framework, 145
just a bunch of disks (JBOD), 285
JVM (Java virtual machine), 29, 174, 193
JVMFLAGS environment variable, 638
K
KDC (Key Distribution Center), 310
kdestroy command, 312
Kellerman, Jim, 576
Kerberos authentication, 309–312, 619
Key Distribution Center (KDC), 310
KeyValueTextInputFormat class, 233
keywords (Pig Latin), 433
kill command, 436
Kimball, Aaron, 401–422
kinit command, 310
klist command, 312
ktutil command, 310
L
LARGE_READ_OPS counter, 250
LATERAL VIEW statement (Hive), 511
LazyOutputFormat class, 245
leader election process, 621, 634
leaderServes property, 622
LEFT OUTER JOIN statement (Hive), 506
LEFT SEMI JOIN statement (Hive), 507
libhdfs (C library), 55
LIMIT statement (Pig Latin), 435, 465
Lin, Jimmy, 177
line length, maximum, 233
LinuxContainerExecutor class, 304, 313
LinuxTaskController class, 313
list command (HBase), 583
listing files, 65
Llama project, 82
load balancing, sink groups and, 395–399
LOAD DATA statement (Hive), 475, 490, 499
load functions (Pig Latin), 446, 453–456
LOAD statement (Pig Latin), 433, 435
LoadFunc class, 455
local mode (Hadoop), 687
local mode (Pig), 425
local mode (Spark), 570
LocalFileSystem class, 53, 99
locality constraints, 81
lock service (ZooKeeper), 634–636
locking HBase tables, 578
log aggregation, 172
log4j.properties file, 292, 330
logfiles
edit logs, 318–320
file-based data structures and, 127–134
Flume support, 384
Hive support, 477
monitoring support, 330
types supported, 172–173, 295
LongSumReducer class, 279
LongWritable class, 25, 113, 210
ls command, 432, 436
LZ4 compression, 100–101, 104
Lz4Codec class, 101
LZO compression, 100–101, 104
LzoCodec class, 101
lzop tool, 101
LzopCodec class, 101
M
macros (Pig Latin), 447–448
MailTrust, 6
maintenance (see system administration)
managed tables (Hive), 490–491
MAP clause (Hive), 503
map functions (MapReduce)
about, 23
compressing output, 108
data flow tasks, 31–36
general form, 209
Hadoop Streaming, 37
HDFS blocks and, 45
Java example, 24
joining data, 269–270
progress and status updates, 190
shuffle and sort, 197–198
Index | 713

Spark and, 566
task assignments, 188
task execution, 189
task failures, 194
testing with MRUnit, 153–156
tuning checklist, 175
tuning properties, 202
MapDriver class, 153
MapFile class, 135
MapFileOutputFormat class, 240
MapFn class, 524, 527
Mapper interface
about, 153–156
finding information on input splits, 227
task execution, 203
type parameters, 210
Mapred class, 546
mapred-env.sh file, 292
mapred-site.xml file, 292
mapred.child.java.opts property, 174, 201, 302
mapred.combiner.class property, 213
mapred.input.format.class property, 213
mapred.job.tracker property, 158
mapred.map.runner.class property, 213
mapred.mapoutput.key.class property, 213
mapred.mapoutput.value.class property, 213
mapred.mapper.class property, 213
mapred.output.format.class property, 213
mapred.output.key.class property, 213
mapred.output.key.comparator.class property,
213
mapred.output.value.class property, 213
mapred.output.value.groupfn.class property,
213
mapred.partitioner.class property, 213
mapred.reducer.class property, 213
MapReduce
about, 6, 19, 177
anatomy of job runs, 185–192
Avro support, 359–365
batch processing, 6
benchmarking with TeraSort, 315
cluster setup and installation, 288
compression and, 106–109
counters, 247–255
Crunch and, 520
daemon properties, 301–303
decomposing problems into jobs, 177–178
default job, 214–219
developing applications
about, 141
Configuration API, 141–144
running locally on test data, 156–160
running on clusters, 160–175
setting up development environment,
144–152
tuning jobs, 175–176
workflows, 177–184
writing unit tests, 152–156
failure considerations, 193–196
Hadoop Streaming, 37–41
HBase and, 587–589
Hive and, 477
input formats, 220–238
joining data, 268–273
library classes supported, 279
old and new API comparison, 697–698
old API signatures, 211
output formats, 238–245
Parquet support, 377–379
progress reporting in, 191
querying data, 6, 503
resource requests, 82
shuffle and sort, 197–203
side data distribution, 273–279
sorting data, 255–268, 363–365
Spark and, 558
Sqoop support, 405, 408, 419
starting and stopping daemons, 292
system comparison, 8–12
task execution, 189, 203–208
types supported, 209–214
weather dataset example, 19–37
YARN comparison, 83–85
Mapreduce class, 546
MapReduce mode (Pig), 425, 467
MAPREDUCE statement (Pig Latin), 435
mapreduce.am.max-attempts property, 194
mapreduce.client.progressmonitor.pollinterval
property, 191
mapreduce.client.submit.file.replication proper‐
ty, 187
mapreduce.cluster.acls.enabled property, 313
mapreduce.cluster.local.dir property, 174, 198
mapreduce.framework.name property, 158, 159,
425, 687
mapreduce.input.fileinputformat.input.dir.re‐
cursive property, 224
714 | Index

mapreduce.input.fileinputformat.inputdir prop‐
erty, 224
mapreduce.input.fileinputformat.split.maxsize
property, 225
mapreduce.input.fileinputformat.split.minsize
property, 225
mapreduce.input.keyvaluelinerecordread‐
er.key.value.separator property, 233
mapreduce.input.lineinputformat.linespermap
property, 234
mapreduce.input.linerecordreader.line.max‐
length property, 233
mapreduce.input.pathFilter.class property, 224
mapreduce.job.acl-modify-job property, 313
mapreduce.job.acl-view-job property, 313
mapreduce.job.combine.class property, 212
mapreduce.job.end-notification.url property,
192
mapreduce.job.hdfs-servers property, 313
mapreduce.job.id property, 203
mapreduce.job.inputformat.class property, 212
mapreduce.job.map.class property, 212
mapreduce.job.maxtaskfailures.per.tracker
property, 195
mapreduce.job.output.group.comparator.class
property, 212
mapreduce.job.output.key.class property, 212
mapreduce.job.output.key.comparator.class
property, 212, 258
mapreduce.job.output.value.class property, 212
mapreduce.job.outputformat.class property, 212
mapreduce.job.partitioner.class property, 212
mapreduce.job.queuename property, 90
mapreduce.job.reduce.class property, 212
mapreduce.job.reduce.slowstart.completedmaps
property, 308
mapreduce.job.reduces property, 187
mapreduce.job.ubertask.enable property, 188
mapreduce.job.ubertask.maxbytes property, 187
mapreduce.job.ubertask.maxmaps property, 187
mapreduce.job.ubertask.maxreduces property,
187
mapreduce.job.user.classpath.first property, 162
mapreduce.jobhistory.address property, 305
mapreduce.jobhistory.bind-host property, 305
mapreduce.jobhistory.webapp.address property,
306
mapreduce.map.combine.minspills property,
198, 202
mapreduce.map.cpu.vcores property, 188, 303
mapreduce.map.failures.maxpercent property,
194
mapreduce.map.input.file property, 228
mapreduce.map.input.length property, 228
mapreduce.map.input.start property, 228
mapreduce.map.java.opts property, 302
mapreduce.map.log.level property, 173
mapreduce.map.maxattempts property, 194
mapreduce.map.memory.mb property, 188, 302
mapreduce.map.output.compress property, 109,
198, 202
mapreduce.map.output.compress.codec proper‐
ty, 109, 198, 202
mapreduce.map.output.key.class property, 212
mapreduce.map.output.value.class property, 212
mapreduce.map.sort.spill.percent property, 197,
202
mapreduce.map.speculative property, 205
mapreduce.mapper.multithreadedmap‐
per.threads property, 222
mapreduce.output.fileoutputformat.compress
property, 107, 372
mapreduce.output.fileoutputformat.com‐
press.codec property, 107
mapreduce.output.fileoutputformat.com‐
press.type property, 108
mapreduce.output.textoutputformat.separator
property, 239
mapreduce.reduce.cpu.vcores property, 188, 303
mapreduce.reduce.failures.maxpercent proper‐
ty, 194
mapreduce.reduce.input.buffer.percent proper‐
ty, 201, 203
mapreduce.reduce.java.opts property, 302
mapreduce.reduce.log.level property, 173
mapreduce.reduce.maxattempts property, 194
mapreduce.reduce.memory.mb property, 188,
302
mapreduce.reduce.merge.inmem.threshold
property, 199, 201, 203
mapreduce.reduce.shuffle.input.buffer.percent
property, 199, 202
mapreduce.reduce.shuffle.maxfetchfailures
property, 202
mapreduce.reduce.shuffle.merge.percent prop‐
erty, 199, 202
mapreduce.reduce.shuffle.parallelcopies proper‐
ty, 199, 202
Index | 715

mapreduce.reduce.speculative property, 205
mapreduce.shuffle.max.threads property, 198,
202
mapreduce.shuffle.port property, 306
mapreduce.shuffle.ssl.enabled property, 314
mapreduce.task.attempt.id property, 203
mapreduce.task.files.preserve.failedtasks prop‐
erty, 174
mapreduce.task.files.preserve.filepattern prop‐
erty, 174
mapreduce.task.id property, 203
mapreduce.task.io.sort.factor property, 198, 199,
202
mapreduce.task.io.sort.mb property, 197, 201
mapreduce.task.ismap property, 204
mapreduce.task.output.dir property, 207
mapreduce.task.partition property, 204
mapreduce.task.profile property, 176
mapreduce.task.profile.maps property, 176
mapreduce.task.profile.reduces property, 176
mapreduce.task.timeout property, 193
mapreduce.task.userlog.limit.kb property, 173
MapWritable class, 120
MAP_INPUT_RECORDS counter, 249
MAP_OUTPUT_BYTES counter, 249
MAP_OUTPUT_MATERIALIZED_BYTES
counter, 249
MAP_OUTPUT_RECORDS counter, 249
mashups, 4
Massie, Matt, 653
master nodes (HBase), 578
master−worker pattern (namenodes), 46
materialization process (Crunch), 535–537
Maven POM (Project Object Model), 144–145,
160, 351
MAX function (Pig Latin), 444, 446
MB_MILLIS_MAPS counter, 251
MB_MILLIS_REDUCES counter, 251
memory management
buffering writes, 197
container virtual memory constraints, 303
daemons, 295
memory heap size, 294
namenodes, 286, 294
Spark and, 549
task assignments, 188
MemPipeline class, 524
MERGED_MAP_OUTPUTS counter, 250
Message Passing Interface (MPI), 10
metadata
backups of, 332
block sizes and, 46
filesystems and, 318–320
Hive metastore, 472, 478, 480–482
namenode memory requirements, 44
Parquet considerations, 370
querying, 63–65
upgrade considerations, 338–341
metastore (Hive), 472, 478, 480–482
METASTORE_PORT environment variable,
478
metrics
counters and, 331
HBase and, 601
JMX and, 331
Microsoft Research MyLifeBits project, 4
MILLIS_MAPS counter, 251
MILLIS_REDUCES counter, 251
MIN function (Pig Latin), 446
miniclusters, testing in, 159
minimal replication condition, 323
MIP (Message Passing Interface), 10
mkdir command, 436
mntr command (ZooKeeper), 606
monitoring clusters
about, 330
logging support, 330
metrics and JMX, 331
MorphlineSolrSink class, 390
MRBench benchmark, 316
MRUnit library
about, 145, 152
testing map functions, 153–156
testing reduce functions, 156
multiple files
input formats, 237
MultipleOutputs class, 242–244
output formats, 240–244
partitioning data, 240–242
MultipleInputs class, 237, 270
MultipleOutputFormat class, 240
MultipleOutputs class, 242–244
multiplexing selectors, 390
multiquery execution, 434
multitable insert, 501
MultithreadedMapper class, 222, 279
MultithreadedMapRunner class, 279
mv command, 436
716 | Index

MyLifeBits project, 4
MySQL
creating database schemas, 404
Hive and, 481
HiveQL and, 473
installing and configuring, 404
populating database, 404
mysqlimport utility, 420
N
namenodes
about, 12, 46
block caching, 48
checkpointing process, 320
cluster setup and installation, 290
cluster sizing, 286
commissioning nodes, 334–335
data integrity and, 98
DataStreamer class and, 72
decommissioning nodes, 335–337
DFSInputStream class and, 70
directory structure, 317–318
failover controllers and, 50
filesystem metadata and, 44
HDFS federation, 48
memory considerations, 286, 294
replica placement, 73
safe mode, 323–324
secondary, 47, 291, 321
single points of failure, 48
starting, 291, 320
namespaceID identifier, 318
National Climatic Data Center (NCDC)
data format, 19
encapsulating parsing logic, 154
multiple inputs, 237
preparing weather datafiles, 693–695
NativeAzureFileSystem class, 54
NCDC (National Climatic Data Center)
data format, 19
encapsulating parsing logic, 154
multiple inputs, 237
preparing weather datafiles, 693–695
NDFS (Nutch Distributed Filesystem), 13
nested encoding, 370
net.topology.node.switch.mapping.impl proper‐
ty, 288
net.topology.script.file.name property, 288
network topology, 70, 74, 286–288
NFS gateway, 56
NLineInputFormat class, 208, 234
NNBench benchmark, 316
node managers
about, 80
blacklisting, 195
commissioning nodes, 334–335
decommissioning nodes, 335–337
failure considerations, 195
heartbeat requests, 94
job initialization process, 187
resource manager failure, 196
starting, 291
streaming tasks, 189
task execution, 189
task failure, 193
tasktrackers and, 84
normalization (data), 9
NullOutputFormat class, 239
NullWritable class, 118, 119, 239
NUM_FAILED_MAPS counter, 251
NUM_FAILED_REDUCES counter, 251
NUM_FAILED_UBERTASKS counter, 251
NUM_KILLED_MAPS counter, 251
NUM_KILLED_REDUCES counter, 251
NUM_UBER_SUBMAPS counter, 251
NUM_UBER_SUBREDUCES counter, 251
Nutch Distributed Filesystem (NDFS), 13
Nutch search engine, 12–13
O
Object class (Java), 123
object properties, printing, 149–151
ObjectWritable class, 119
ODBC drivers, 479
oozie command-line tool, 183
oozie.wf.application.path property, 183
OOZIE_URL environment variable, 183
operations (ZooKeeper)
exceptions supported, 630–634, 635
language bindings, 617
multiupdate, 616
watch triggers, 618
znode supported, 616
operators (HiveQL), 488
operators (Pig)
combining and splitting data, 466
filtering data, 457–459
grouping and joining data, 459–464
Index | 717

loading and storing data, 456
sorting data, 465
Optimized Record Columnar File (ORCFile),
367, 498
ORCFile (Optimized Record Columnar File),
367, 498
OrcStorage function (Pig Latin), 447
ORDER BY clause (Hive), 503
ORDER statement (Pig Latin), 435, 465
org.apache.avro.mapreduce package, 359
org.apache.crunch.io package, 531
org.apache.crunch.lib package, 545
org.apache.flume.serialization package, 388
org.apache.hadoop.classification package, 337
org.apache.hadoop.conf package, 141
org.apache.hadoop.hbase package, 585
org.apache.hadoop.hbase.mapreduce package,
587
org.apache.hadoop.hbase.util package, 586
org.apache.hadoop.io package, 25, 113
org.apache.hadoop.io.serializer package, 126
org.apache.hadoop.mapreduce package, 220
org.apache.hadoop.mapreduce.jobcontrol pack‐
age, 179
org.apache.hadoop.mapreduce.join package,
270
org.apache.hadoop.streaming.mapreduce pack‐
age, 235
org.apache.pig.builtin package, 450
org.apache.spark.rdd package, 558
OTHER_LOCAL_MAPS counter, 251
outer joins, 506
output formats
binary output, 239
database output, 238
lazy output, 245
multiple outputs, 240–244
text output, 239
OutputCollector interface, 207
OutputCommitter class, 188, 189, 206–208
OutputFormat interface, 206, 238–245
OVERWRITE keyword (Hive), 475
OVERWRITE write mode, 532
O’Malley, Owen, 14
P
packaging jobs
about, 160
client classpath, 161
packaging dependencies, 161
task classpath, 161
task classpath precedence, 162
packaging Oozie workflow applications, 182
PageRank algorithm, 543
Pair class, 525, 527
PairRDDFunctions class, 553
PARALLEL keyword (Pig Latin), 458, 467
parallel processing, 76–78
ParallelDo fusion, 543
parameter substitution (Pig), 467–469
Parquet
about, 137, 367
Avro and, 375–377
binary storage format and, 498
configuring, 372
data model, 368–370
file format, 370–372
Hive support, 406
MapReduce support, 377–379
nested encoding, 370
Protocol Buffers and, 375–377
Sqoop support, 406
Thrift and, 375–377
tool support, 367
writing and reading files, 373–377
parquet.block.size property, 372, 379
parquet.compression property, 372
parquet.dictionary.page.size property, 372
parquet.enable.dictionary property, 372
parquet.example.data package, 373
parquet.example.data.simple package, 373
parquet.page.size property, 372
ParquetLoader function (Pig Latin), 447
ParquetReader class, 374
ParquetStorer function (Pig Latin), 447
ParquetWriter class, 374
partial sort, 257–258
PARTITION clause (Hive), 500
PARTITIONED BY clause (Hive), 492
partitioned data
about, 9
HDFS sinks and, 387
Hive tables and, 491–493
weather dataset example, 240–242
Partitioner interface, 211, 272
Path class, 58, 61
PATH environment variable, 339
PathFilter interface, 65–68
718 | Index

Paxos algorithm, 621
PCollection interface
about, 521
asCollection() method, 537
checkpointing pipelines, 545
materialize() method, 535–537
parallelDo() method, 521, 524–525, 541
pipeline execution, 538
reading files, 531
types supported, 528–530
union() method, 523
writing files, 532
permissions
ACL, 620
HDFS considerations, 52
storing, 46
persistence, RDD, 560–562
persistent data structures, 317
persistent znodes, 614
PGroupedTable interface
about, 522, 526
combineValues() method, 526–528, 534
mapValues() method, 534
PHYSICAL_MEMORY_BYTES counter, 249,
303
Pigabout, 423
additional information, 469
anonymous relations and, 467
comparison with databases, 430–431
Crunch and, 519
data processing operators, 456–466
execution types, 424–426
installing and running, 424–427
parallelism and, 467
parameter substitution and, 467–469
practical techniques, 466–469
sorting data, 259
user-defined functions, 448–456
weather dataset example, 427–430
Pig Latin
about, 423, 432
built-in types, 439–441
commands supported, 436
editor support, 427
expressions, 438–439
functions, 440, 445–447
macros, 447–448
schemas, 441–445
statements, 433–437
structure, 432
pig.auto.local.enabled property, 426
pig.auto.local.input.maxbytes, 426
PigRunner class, 426
PigServer class, 426
PigStorage function (Pig Latin), 446
PIG_CONF_DIR environment variable, 425
pipeline execution (Crunch)
about, 538
checkpointing pipelines, 545
inspecting plans, 540–543
iterative algorithms, 543–544
running pipelines, 538–539
stopping pipelines, 539
Pipeline interface
done() method, 539
enableDebug() method, 539
read() method, 531
readTextFile() method, 521
run() method, 538–539
runAsync() method, 539
PipelineExecution interface, 539
PipelineResult class, 523, 538
PObject interface, 537, 543
PositionedReadable interface, 60
preemption, 93
PrimitiveEvalFunc class, 452
printing object properties, 149–151
profiling tasks, 175–176
progress, tracking for tasks, 190
Progressable interface, 61
properties
daemon, 296–303
map-side tuning, 202
printing for objects, 149–151
reduce-side tuning, 202
znodes, 614–615
Protocol Buffers, 375–377
ProtoParquetWriter class, 375
psdsh shell tool, 293
pseudodistributed mode (Hadoop), 688–690
PTable interface
about, 522
asMap() method, 537
creating instance, 525
finding set of unique values for keys, 535
groupByKey() method, 526
materializeToMap() method, 536
Index | 719

reading text files, 531
PTables class, 546
PTableType interface, 522
PType interface, 524, 528–530, 535
Public Data Sets, 4
pwd command, 436
PySpark API, 555
pyspark command, 555
Python language
Avro and, 354
incrementing counters, 255
querying data, 504
Spark example, 555
weather dataset example, 40
Q
QJM (quorum journal manager), 49
querying data
about, 6
aggregating data, 503
batch processing, 6
FileStatus class, 63–65
FileSystem class, 63–68
HBase online query application, 589–597
joining data, 505–508
MapReduce scripts, 503
sorting data, 503
subqueries, 508
views, 509
queue elasticity, 88
queues
Capacity Scheduler, 88–90
Fair Scheduler, 90–94
quit command, 437
quorum journal manager (QJM), 49
R
r (read) permission, 52
rack local tasks, 188
rack topology, 287–288
Rackspace MailTrust, 6
RACK_LOCAL_MAPS counter, 251
RAID (redundant array of independent disks),
285
Rajaraman, Anand, 5
RANK statement (Pig Latin), 435
RawComparator interface, 112, 123, 258
RawLocalFileSystem class, 53, 99
RDBMSs (Relational Database Management
Systems)
about, 8–9
HBase comparison, 597–600
Hive metadata and, 489
Pig comparison, 430
RDD class
filter() method, 551
map() method, 551
RDDs (Resilient Distributed Datasets)
about, 550, 556
creating, 556
Java and, 555
operations on, 557–560
persistence and, 560–562
serialization, 562
read (r) permission, 52
READ permission (ACL), 620
reading data
Crunch support, 531
FileSystem class and, 58–61, 69
from Hadoop URL, 57
HDFS data flow, 69–70
Parquet and, 373–377
SequenceFile class, 129–132
short-circuiting local reads, 308
ReadSupport class, 373
READ_OPS counter, 250
RecordReader class, 221, 229
records, processing files as, 228–232
REDUCE clause (Hive), 503
reduce functions (MapReduce)
about, 23
data flow tasks, 31–36
general form, 209
Hadoop Streaming, 37
Java example, 25
joining data, 270–273
progress and status updates, 190
shuffle and sort, 198–201
Spark and, 567
task assignments, 188
task execution, 189
task failures, 194
testing with MRUnit, 156
tuning checklist, 175
tuning properties, 202
ReduceDriver class, 156
Reducer interface, 203, 210
720 | Index

REDUCE_INPUT_GROUPS counter, 249
REDUCE_INPUT_RECORDS counter, 249
REDUCE_OUTPUT_RECORDS counter, 249
REDUCE_SHUFFLE_BYTES counter, 249
redundant array of independent disks (RAID),
285
reference genomes, 659
ReflectionUtils class, 102, 130
RegexMapper class, 279
RegexSerDe class, 499
regionservers (HBase), 578
REGISTER statement (Pig Latin), 436
regular expressions, 498
Relational Database Management Systems (see
RDBMSs)
remote debugging, 174
remote procedure calls (RPCs), 109
replicated mode (ZooKeeper), 620, 639
Reporter interface, 191
reserved storage space, 307
Resilient Distributed Datasets (see RDDs)
resource manager page, 165
resource managers
about, 80
application master failure, 195
cluster sizing, 286
commissioning nodes, 334–335
decommissioning nodes, 335–337
failure considerations, 196
heartbeat requests, 94
job initialization process, 187
job submission process, 187
jobtrackers and, 84
node manager failure, 195
progress and status updates, 191
starting, 291
task assignments, 188
task execution, 189
thread dumps, 331
resource requests, 81
REST, HBase and, 589
Result class, 587
ResultScanner interface, 586
ResultSet interface, 409
rg.apache.hadoop.hbase.client package, 585
rm command, 436
rmf command, 436
ROW FORMAT clause (Hive), 474, 498, 510
RowCounter class, 587
RPC server properties, 305
RpcClient class (Java), 398
RPCs (remote procedure calls), 109
Ruby language, 37–40
run command, 434, 437
Runnable interface (Java), 83
ruok command (ZooKeeper), 605
S
S3AFileSystem class, 53
safe mode, 322–324
Sammer, Eric, 284
Sample class, 546
SAMPLE statement (Pig Latin), 435
Scala application example, 552–554
scaling out (data)
about, 30
combiner functions, 34–36
data flow, 30–34
running distributed jobs, 37
Scan class, 586
scheduling in YARN
about, 85
Capacity Scheduler, 88–90
delay scheduling, 94
Dominant Resource Fairness, 95
Fair Scheduler, 90–94
FIFO Scheduler, 86
jobs, 308
scheduling tasks in Spark, 569
schema-on-read, 9, 482
schema-on-write, 482
schemas
Avro, 346–349, 375
HBase online query application, 590
MySQL, 404
Parquet, 373
Pig Latin, 441–445, 456
ScriptBasedMapping class, 288
scripts
MapReduce, 503
Pig, 426
Python, 504
ZooKeeper, 638
search platforms, 7
secondary namenodes
about, 47
checkpointing process, 320
directory structure, 321
Index | 721

starting, 291
secondary sort, 262–268
SecondarySort class, 546
security
about, 309
additional enhancements, 313–314
delegation tokens, 312
Kerberos and, 309–312
security.datanode.protocol.acl property, 314
seek time, 8
Seekable interface, 59
SELECT statement (Hive)
grouping rows, 475
index support, 483
partitioned data and, 500
subqueries and, 508
views and, 509
SELECT TRANSFORM statement (Hive), 510
selectors, replicating and multiplexing, 390
semi joins, 507
semi-structured data, 9
semicolons, 432
SequenceFile class
about, 127
compressing streams, 102
converting tar files, 127
displaying with command-line interface, 132
exports and, 421
format overview, 133–134
NullWritable class and, 119
ObjectWritable class and, 119
reading, 129–132
sorting and merging, 132
Sqoop support, 406
writing, 127–129
SequenceFileAsBinaryInputFormat class, 236
SequenceFileAsBinaryOutputFormat class, 240
SequenceFileAsTextInputFormat class, 236
SequenceFileInputFormat class, 236
SequenceFileOutputFormat class, 108, 231, 239
sequential znodes, 615
SerDe (Serializer-Deserializer), 496–499
SERDE keyword (Hive), 498
Serializable interface (Java), 533
serialization
about, 109–110
Avro support, 349–352
DefaultStringifier class, 274
of functions, 533
IDL support, 127
implementing custom Writable, 121–125
pluggable frameworks, 126–127
RDD, 562
Sqoop support, 407
tuning checklist, 175
Writable class hierarchy, 113–121
Writable interface, 110–112
Serialization interface, 126
Serializer interface, 126
serializer property, 388
Serializer-Deserializer (SerDe), 496–499
service requests, 310
Set class, 547
SET command (Hive), 476
set command (Pig), 437
setACL operation (ZooKeeper), 616
setData operation (ZooKeeper), 616
SetFile class, 135
SETI@home project, 11
sh command, 437
Shard class, 547
shared-nothing architecture, 10
ShareThis sharing network, 680–684
short-circuit local reads, 308
ShortWritable class, 113
SHOW FUNCTIONS statement (Hive), 489
SHOW LOCKS statement (Hive), 483
SHOW PARTITIONS statement (Hive), 493
SHOW TABLES statement (Hive), 509
shuffle process
about, 197
configuration tuning, 201–203
map side, 197–198
reduce side, 198–201
SHUFFLED_MAPS counter, 250
side data distribution
about, 273
distributed cache, 274–279
job configuration, 273
Sierra, Stuart, 127
single point of failure (SPOF), 48
single sign-ons, 310
sink groups (Flume), 395–397
sinkgroups property, 395
SIZE function (Pig Latin), 444, 446
slaves file, 290, 292, 335
Snappy compression, 100–101, 104
SnappyCodec class, 101
722 | Index

SORT BY clause (Hive), 503
Sort class, 520, 547
SortedMapWritable class, 120
sorting data
about, 255
Avro and, 358, 363–365
controlling sort order, 258
Hive tables, 503
MapReduce and, 255–268, 363–365
partial sort, 257–258
Pig operators and, 465
preparation overview, 256
secondary sort, 262–268
shuffle process and, 197–203
total sort, 259–262
Source interface, 531
SourceTarget interface, 533
Spark
about, 549
additonal information, 574
anatomy of job runs, 565–570
cluster managers and, 570
example of, 550–555
executors and, 570
Hive and, 477
installing, 550
MapReduce and, 558
RDDs and, 556–563
resource requests, 82
shared variables, 564–565
sorting data, 259
YARN and, 571–574
spark-shell command, 550
spark-submit command, 553, 573
spark.kryo.registrator property, 563
SparkConf class, 553
SparkContext class, 550, 571–574
SpecificDatumReader class, 352
speculative execution of tasks, 204–206
SPILLED_RECORDS counter, 249
SPLIT statement (Pig Latin), 435, 466
splits (input data) (see input splits)
SPLIT_RAW_BYTES counter, 249
SPOF (single point of failure), 48
Sqoop
about, 401
additional information, 422
Avro support, 406
connectors and, 403
escape sequences supported, 418
export process, 417–422
file formats, 406
generated code, 407
getting, 401–403
import process, 408–412
importing large objects, 415–417
MapReduce support, 405, 408, 419
Parquet support, 406
sample import, 403–407
SequenceFile class and, 406
serialization and, 407
tool support, 402, 407
working with imported data, 412–415
srst command (ZooKeeper), 605
srvr command (ZooKeeper), 605
SSH, configuring, 289, 296, 689
stack traces, 331
Stack, Michael, 575–602
standalone mode (Hadoop), 687
stat command (ZooKeeper), 605
statements (Pig Latin)
about, 433–437
control flow, 438
expressions and, 438–439
states (ZooKeeper), 625–627, 631
status updates for tasks, 190
storage handlers, 499
store functions (Pig Latin), 446
STORE statement (Pig Latin), 434, 435, 465
STORED AS clause (Hive), 498
STORED BY clause (Hive), 499
STREAM statement (Pig Latin), 435, 458
stream.map.input.field.separator property, 219
stream.map.input.ignoreKey property, 218
stream.map.output.field.separator property, 219
stream.non.zero.exit.is.failure property, 193
stream.num.map.output.key.fields property, 219
stream.num.reduce.output.key.fields property,
219
stream.recordreader.class property, 235
stream.reduce.input.field.separator property,
219
stream.reduce.output.field.separator property,
219
Streaming programs
about, 7
default job, 218–219
secondary sort, 266–268
Index | 723

task execution, 189
user-defined counters, 255
StreamXmlRecordReader class, 235
StrictHostKeyChecking SSH setting, 296
String class (Java), 115–118, 349
StringTokenizer class (Java), 279
StringUtils class, 111, 453
structured data, 9
subqueries, 508
SUM function (Pig Latin), 446
SWebHdfsFileSystem class, 53
SwiftNativeFileSystem class, 54
SWIM repository, 316
sync operation (ZooKeeper), 616
syncLimit property, 639
syslog file (Java), 172
system administration
commissioning nodes, 334–335
decommissioning nodes, 335–337
HDFS support, 317–329
monitoring, 330–332
routine procedures, 332–334
upgrading clusters, 337–341
System class (Java), 151
system logfiles, 172, 295
T
TableInputFormat class, 238, 587
TableMapper class, 588
TableMapReduceUtil class, 588
TableOutputFormat class, 238, 587
tables (HBase)
about, 576–578
creating, 583
inserting data into, 583
locking, 578
regions, 578
removing, 584
wide tables, 591
tables (Hive)
about, 489
altering, 502
buckets and, 491, 493–495
dropping, 502
external tables, 490–491
importing data, 500–501
managed tables, 490–491
partitions and, 491–493
storage formats, 496–499
views, 509
TABLESAMPLE clause (Hive), 495
TableSource interface, 531
Target interface, 532
task attempt IDs, 164, 203
task attempts page (MapReduce), 169
task counters, 248–250
task IDs, 164, 203
task logs (MapReduce), 172
TaskAttemptContext interface, 191
tasks
executing, 189, 203–208, 570
failure considerations, 193
profiling, 175–176
progress and status updates, 190
scheduling in Spark, 569
Spark support, 552
speculative execution, 204–206
streaming, 189
task assignments, 188
tasks page (MapReduce), 169
tasktrackers, 83
TEMPORARY keyword (Hive), 513
teragen program, 315
TeraSort program, 315
TestDFSIO benchmark, 316
testing
HBase installation, 582–584
Hive considerations, 473
job drivers, 158–160
MapReduce test runs, 27–30
in miniclusters, 159
running jobs locally on test data, 156–160
running jobs on clusters, 160–175
writing unit tests with MRUnit, 152–156
Text class, 115–118, 121–124, 210
text formats
controlling maximum line length, 233
KeyValueTextInputFormat class, 233
NLineInputFormat class, 234
NullOutputFormat class, 239
TextInputFormat class, 232
TextOutputFormat class, 239
XML documents and, 235
TextInputFormat class
about, 232
MapReduce types and, 157, 211
Sqoop imports and, 412
TextLoader function (Pig Latin), 446
724 | Index

TextOutputFormat class, 123, 239, 523
TGT (Ticket-Granting Ticket), 310
thread dumps, 331
Thrift
HBase and, 589
Hive and, 479
Parquet and, 375–377
ThriftParquetWriter class, 375
tick time (ZooKeeper), 624
Ticket-Granting Ticket (TGT), 310
timeline servers, 84
TOBAG function (Pig Latin), 440, 446
tojson command, 355
TokenCounterMapper class, 279
TOKENSIZE function (Pig Latin), 446
ToLowerFn function, 536
TOMAP function (Pig Latin), 440, 446
Tool interface, 148–152
ToolRunner class, 148–152
TOP function (Pig Latin), 446
TotalOrderPartitioner class, 260
TOTAL_LAUNCHED_MAPS counter, 251
TOTAL_LAUNCHED_REDUCES counter, 251
TOTAL_LAUNCHED_UBERTASKS counter,
251
TOTUPLE function (Pig Latin), 440, 446
TPCx-HS benchmark, 316
transfer rate, 8
TRANSFORM clause (Hive), 503
transformations, RDD, 557–560
Trash class, 308
trash facility, 307
TRUNCATE TABLE statement (Hive), 502
tuning jobs, 175–176
TwoDArrayWritable class, 120
U
uber tasks, 187
UDAF class, 514
UDAFEvaluator interface, 514
UDAFs (user-defined aggregate functions), 510,
513–517
UDF class, 512
UDFs (user-defined functions)
Hive and, 510–517
Pig and, 424, 447, 448–456
UDTFs (user-defined table-generating func‐
tions), 510
Unicode characters, 116–117
UNION statement (Pig Latin), 435, 466
unit tests with MRUnit, 145, 152–156
Unix user accounts, 288
unmanaged application masters, 81
unstructured data, 9
UPDATE statement (Hive), 483
upgrading clusters, 337–341
URL class (Java), 57
user accounts, Unix, 288
user identity, 147
user-defined aggregate functions (UDAFs), 510,
513–517
user-defined functions (see UDFs)
user-defined table-generating functions
(UDTFs), 510
USING JAR clause (Hive), 512
V
VCORES_MILLIS_MAPS counter, 251
VCORES_MILLIS_REDUCES counter, 251
VERSION file, 318
versions (Hive), 472
ViewFileSystem class, 48, 53
views (virtual tables), 509
VIntWritable class, 113
VIRTUAL_MEMORY_BYTES counter, 250,
303
VLongWritable class, 113
volunteer computing, 11
W
w (write) permission, 52
Walters, Chad, 576
WAR (Web application archive) files, 160
watches (ZooKeeper), 615, 618
Watson, James D., 655
wchc command (ZooKeeper), 606
wchp command (ZooKeeper), 606
wchs command (ZooKeeper), 606
Web application archive (WAR) files, 160
WebHDFS protocol, 54
WebHdfsFileSystem class, 53
webtables (HBase), 575
Wensel, Chris K., 669
Whitacre, Micah, 643
whoami command, 147
WITH SERDEPROPERTIES clause (Hive), 499
work units, 11, 30
Index | 725

workflow engines, 179
workflows (MapReduce)
about, 177
Apache Oozie system, 179–184
decomposing problems into jobs, 177–178
JobControl class, 178
Writable interface
about, 110–112
class hierarchy, 113–121
Crunch and, 528
implementing custom, 121–125
WritableComparable interface, 112, 258
WritableComparator class, 112
WritableSerialization class, 126
WritableUtils class, 125
write (w) permission, 52
WRITE permission (ACL), 620
WriteSupport class, 373
WRITE_OPS counter, 250
writing data
Crunch support, 532
using FileSystem API, 61–63
HDFS data flow, 72–73
Parquet and, 373–377
SequenceFile class, 127–129
X
x (execute) permission, 52
XML documents, 235
Y
Yahoo!, 13
YARN (Yet Another Resource Negotiator)
about, 7, 79, 96
anatomy of application run, 80–83
application lifespan, 82
application master failure, 194
building applications, 82
cluster setup and installation, 288
cluster sizing, 286
daemon properties, 300–303
distributed shell, 83
log aggregation, 172
MapReduce comparison, 83–85
scaling out data, 30
scheduling in, 85–95, 308
Spark and, 571–574
starting and stopping daemons, 291
YARN client mode (Spark), 571
YARN cluster mode (Spark), 573–574
yarn-env.sh file, 292
yarn-site.xml file, 292, 296
yarn.app.mapreduce.am.job.recovery.enable
property, 195
yarn.app.mapreduce.am.job.speculator.class
property, 205
yarn.app.mapreduce.am.job.task.estimator.class
property, 205
yarn.log-aggregation-enable property, 172
yarn.nodemanager.address property, 306
yarn.nodemanager.aux-services property, 300,
687
yarn.nodemanager.bind-host property, 305
yarn.nodemanager.container-executor.class
property, 193, 304, 313
yarn.nodemanager.delete.debug-delay-sec prop‐
erty, 174
yarn.nodemanager.hostname property, 305
yarn.nodemanager.linux-container-executor
property, 304
yarn.nodemanager.local-dirs property, 300
yarn.nodemanager.localizer.address property,
306
yarn.nodemanager.log.retain-second property,
173
yarn.nodemanager.resource.cpu-vcores proper‐
ty, 301, 303
yarn.nodemanager.resource.memory-mb prop‐
erty, 150, 301
yarn.nodemanager.vmem-pmem-ratio property,
301, 303
yarn.nodemanager.webapp.address property,
306
yarn.resourcemanager.address property
about, 300, 305
Hive and, 476
Pig and, 425
yarn.resourcemanager.admin.address property,
305
yarn.resourcemanager.am.max-attempts prop‐
erty, 194, 196
yarn.resourcemanager.bind-host property, 305
yarn.resourcemanager.hostname property, 300,
305, 687
yarn.resourcemanager.max-completed-
applications property, 165
726 | Index

yarn.resourcemanager.nm.liveness-
monitor.expiry-interval-ms property, 195
yarn.resourcemanager.nodes.exclude-path
property, 307, 336
yarn.resourcemanager.nodes.include-path prop‐
erty, 307, 335
yarn.resourcemanager.resource-tracker.address
property, 305
yarn.resourcemanager.scheduler.address prop‐
erty, 305
yarn.resourcemanager.scheduler.class property,
91
yarn.resourcemanager.webapp.address property,
306
yarn.scheduler.capacity.node-locality-delay
property, 95
yarn.scheduler.fair.allocation.file property, 91
yarn.scheduler.fair.allow-undeclared-pools
property, 93
yarn.scheduler.fair.locality.threshold.node prop‐
erty, 95
yarn.scheduler.fair.locality.threshold.rack prop‐
erty, 95
yarn.scheduler.fair.preemption property, 94
yarn.scheduler.fair.user-as-default-queue prop‐
erty, 93
yarn.scheduler.maximum-allocation-mb prop‐
erty, 303
yarn.scheduler.minimum-allocation-mb prop‐
erty, 303
yarn.web-proxy.address property, 306
YARN_LOG_DIR environment variable, 172
YARN_RESOURCEMANAGER_HEAPSIZE
environment variable, 294
Z
Zab protocol, 621
zettabytes, 3
znodes
about, 606
ACLs and, 619
creating, 607–609
deleting, 612
ephemeral, 614
joining groups, 609
listing , 610–612
operations supported, 616
persistent, 614
properties supported, 614–615
sequential, 615
ZOOCFGDIR environment variable, 605
ZooKeeper
about, 603
additional information, 640
building applications
configuration service, 627–630, 634–636
distributed data structures and protocols,
636
resilient, 630–634
consistency and, 621–623
data model, 614
example of, 606–613
failover controllers and, 50
HBase and, 579
high availability and, 49
implementing, 620
installing and running, 604–606
operations in, 616–620
production considerations, 637–640
sessions and, 623–625
states and, 625–627, 631
zxid, 622
Index | 727

About the Author
Tom White is one of the foremost experts on Hadoop. He has been an Apache Hadoop
committer since February 2007, and is a member of the Apache Software Foundation.
Tom is a software engineer at Cloudera, where he has worked since its foundation on
the core distributions from Apache and Cloudera. Previously he was an independent
Hadoop consultant, working with companies to set up, use, and extend Hadoop. He has
spoken at many conferences, including ApacheCon, OSCON, and Strata. Tom has a BA
in mathematics from the University of Cambridge and an MA in philosophy of science
from the University of Leeds, UK. He currently lives in Wales with his family.
Colophon
The animal on the cover of Hadoop: The Definitive Guide is an African elephant. These
members of the genus Loxodonta are the largest land animals on Earth (slightly larger
than their cousin, the Asian elephant) and can be identified by their ears, which have
been said to look somewhat like the continent of Asia. Males stand 12 feet tall at the
shoulder and weigh 12,000 pounds, but they can get as big as 15,000 pounds, whereas
females stand 10 feet tall and weigh 8,000–11,000 pounds. Even young elephants are
very large: at birth, they already weigh approximately 200 pounds and stand about 3
feet tall.
African elephants live throughout sub-Saharan Africa. Most of the continent’s elephants
live on savannas and in dry woodlands. In some regions, they can be found in desert
areas; in others, they are found in mountains.
The species plays an important role in the forest and savanna ecosystems in which they
live. Many plant species are dependent on passing through an elephant’s digestive tract
before they can germinate; it is estimated that at least a third of tree species in west
African forests rely on elephants in this way. Elephants grazing on vegetation also affect
the structure of habitats and influence bush fire patterns. For example, under natural
conditions, elephants make gaps through the rainforest, enabling the sunlight to enter,
which allows the growth of various plant species. This, in turn, facilitates more abun‐
dance and more diversity of smaller animals. As a result of the influence elephants have
over many plants and animals, they are often referred to as a keystone species because
they are vital to the long-term survival of the ecosystems in which they live.
Many of the animals on O’Reilly covers are endangered; all of them are important to
the world. To learn more about how you can help, go to animals.oreilly.com.
The cover image is from the Dover Pictorial Archive. The cover fonts are URW Type‐
writer and Guardian Sans. The text font is Adobe Minion Pro; the heading font is Adobe
Myriad Condensed; and the code font is Dalton Maag’s Ubuntu Mono.




