Xtensa Audio Framework (Hostless) Programmer's Guide Hi Fi AF Hostless Programmers
User Manual:
Open the PDF directly: View PDF
.
Page Count: 54

®
Xtensa Audio Framework (Hostless)
Programmer’s Guide
For HiFi DSPs
Cadence Design Systems, Inc.
2655 Seely Ave.
San Jose, CA 95134
www.cadence.com

Xtensa Audio Framework (Hostless) Programmer's Guide
ii CADENCE DESIGN SYSTEMS, INC. / CONFIDENTIAL
© 2019 Cadence Design Systems, Inc.
All Rights Reserved
This publication is provided “AS IS.” Cadence Design Systems, Inc. (hereafter “Cadence") does not make any warranty of any ki nd, either
expressed or implied, including, but not limited to, the implied warranties of merchantability and fitness for a particular purpose. Information in
this document is provided solely to enable system and software developers to use our processors. Unless specifically set forth herein, there
are no express or implied patent, copyright or any other intellectual property rights or licenses granted hereunder to design or fabricate
Cadence integrated circuits or integrated circuits based on the information in this document. Cadence does not warrant that the contents of this
publication, whether individually or as one or more groups, meets your requirements or that the publication is error-free. This publication could
include technical inaccuracies or typographical errors. Changes may be made to the information herein, and these changes may be
incorporated in new editions of this publication.
© 2019 Cadence, the Cadence logo, Allegro, Assura, Broadband Spice, CDNLIVE!, Celtic, Chipestimate.com, Conformal, Connections, Denali,
Diva, Dracula, Encounter, Flashpoint, FLIX, First Encounter, Incisive, Incyte, InstallScape, NanoRoute, NC-Verilog, OrCAD, OSKit, Palladium,
PowerForward, PowerSI, PSpice, Purespec, Puresuite, Quickcycles, SignalStorm, Sigrity, SKILL, SoC Encounter, SourceLink, Spectre,
Specman, Specman-Elite, SpeedBridge, Stars & Strikes, Tensilica, TripleCheck, TurboXim, Vectra, Virtuoso, VoltageStorm, Xplorer, Xtensa,
and Xtreme are either trademarks or registered trademarks of Cadence Design Systems, Inc. in the United States and/or other jurisdictions.
OSCI, SystemC, Open SystemC, Open SystemC Initiative, and SystemC Initiative are registered trademarks of Open SystemC Initiative, Inc. in
the United States and other countries and are used with permission. All other trademarks are the property of their respective holders.
Version 1.5
March 2019

Xtensa Audio Framework (Hostless) Programmer's Guide
CADENCE DESIGN SYSTEMS, INC. / CONFIDENTIAL iii
Contents
1. Introduction to Xtensa Audio Framework ....................................................................... 1
1.1 Document Overview .................................................................................................. 1
1.2 Xtensa Audio Framework Specifications ................................................................... 2
1.2.1 Terminology ........................................................................................................... 2
1.2.2 Feature Set ............................................................................................................ 4
1.3 Xtensa Audio Framework Performance .................................................................... 5
1.3.1 Memory .................................................................................................................. 6
1.3.2 Timings .................................................................................................................. 7
2. Xtensa Audio Framework Architecture Overview .......................................................... 8
2.1 Xtensa Audio Framework Building Blocks ................................................................. 8
2.1.1 Applications ........................................................................................................... 8
2.1.2 Xtensa Audio Framework ...................................................................................... 9
2.1.3 XOS (RTOS) .......................................................................................................... 9
2.1.4 Audio Components ................................................................................................ 9
3. Xtensa Audio Framework Developer APIs .................................................................... 10
3.1 Files Specific to Developer APIs ............................................................................. 12
3.2 Developer API-Specific Error Codes ....................................................................... 12
3.2.1 Common API Errors............................................................................................. 13
3.2.2 Specific Errors ..................................................................................................... 13
3.3 Developer APIs ........................................................................................................ 14
4. Xtensa Audio Framework Sample Applications ........................................................... 31
4.1 Build and Execute using makefile............................................................................ 35
4.1.1 Making the Executable ........................................................................................ 35
4.1.2 Usage .................................................................................................................. 37
4.2 Build and Execute using Xplorer ............................................................................. 37
5. Integration of New Audio Components with XAF .......................................................... 39
5.1 Component Modification .......................................................................................... 39
5.2 Component Integration ............................................................................................ 39
5.3 Component Integration – Examples ........................................................................ 42
6. Known Issues ................................................................................................................ 43
7. Appendix: Memory Guidelines ...................................................................................... 44
8. References .................................................................................................................... 48

Xtensa Audio Framework (Hostless) Programmer's Guide
iv CADENCE DESIGN SYSTEMS, INC. / CONFIDENTIAL
Figures
Figure 1-1 Terminology ............................................................................................................. 3
Figure 2-1 Software Stack Diagram ......................................................................................... 8
Figure 3-1 Flowgraph Sequence for API Calls ........................................................................ 11
Figure 4-1 Testbench 1 (pcm-gain) Block Diagram ................................................................ 31
Figure 4-2 Testbench 2 (dec) Block Diagram .......................................................................... 31
Figure 4-3 Testbench 3 (dec-mix) Block Diagram ................................................................... 32
Figure 4-4 Testbench 4 (full-duplex) Block Diagram ............................................................... 32
Figure 4-5 Testbench 5 (amr-wb-dec) Block Diagram ............................................................ 32
Figure 4-6 Testbench 6 (src) Block Diagram ........................................................................... 33
Figure 4-7 Testbench 7 (aac-dec) Block Diagram................................................................... 33
Figure 4-8 Testbench 8 (mp3-dec-rend) Block Diagram ......................................................... 33
Figure 4-9 Testbench 9 (gain-renderer) Block Diagram .......................................................... 33
Figure 4-10 Testbench 10 (capturer-pcm-gain) Block Diagram .............................................. 34
Figure 4-11 Testbench 11 (capturer-mp3-enc-test) Block Diagram ........................................ 34
Tables
Table 1-1 Component types ..................................................................................................... 4
Table 1-2 Library Memory ........................................................................................................ 6
Table 1-3 Runtime Memory ...................................................................................................... 6
Table 1-4 MCPS ....................................................................................................................... 7
Table 3-1 xaf_adev_open API ............................................................................................ 14
Table 3-2 xaf_adev_close API .......................................................................................... 16
Table 3-3 xaf_comp_create API ........................................................................................ 17
Table 3-4 xaf_comp_delete API ........................................................................................ 20
Table 3-5 xaf_comp_set_config API ............................................................................... 21
Table 3-6 xaf_comp_get_config API ............................................................................... 22
Table 3-7 xaf_connect API ................................................................................................. 23
Table 3-8 xaf_comp_process API ...................................................................................... 24
Table 3-9 xaf_comp_get_status API ............................................................................... 27
Table 3-10 xaf_get_verinfo API ...................................................................................... 29
Table 5-1 Example components ............................................................................................. 42

Xtensa Audio Framework (Hostless) Programmer's Guide
v CADENCE DESIGN SYSTEMS, INC. / CONFIDENTIAL
Document Change History
Version
Changes
1.0
Initial release
1.1
Known issues (Section 6) in Release 1.0 fixed. Minor changes in API (Section 3).
Mixer, audio encoder and speech decoder components with the corresponding
testbenches added (Section 4).
1.2
Added support for the ALC5677 EVM.
Real-time capturer and renderer components added.
Xtensa tool chain v6.0.3 (RF-2015.3) supported only.
1.3
Removed references to a specific target (ALC5677 EVM).
Updated Software Stack Diagram (Figure 2.1).
Modified library inclusion step in Xtensa-Xplorer (section 4.2).
Updated Memory Guidelines (Section 7, Appendix) and added examples.
1.4
Updated Feature Set (Section 1.2.2) and Known Issues (Section 6) about fast
functional “TurboSim” ISS mode restriction with XAF.
Sample Rate Convertor component wrapper is updated to work with Sample Rate
Convertor v1.9 library.
1.5
Added support for Ogg-Vorbis component sample application.
Added xaf_get_mem_info API support.
Updated Memory and Timings tables for pcm_gain application on 7.0.5 tools.

Xtensa Audio Framework (Hostless) Programmer's Guide
1 CADENCE DESIGN SYSTEMS, INC. / CONFIDENTIAL
1. Introduction to
Xtensa Audio Framework
Xtensa Audio Framework (XAF) is a framework designed to accelerate the development of audio
processing applications for the HiFi family of DSP cores. Application developers may choose
components from the rich portfolio of audio and speech libraries already developed by Cadence
and its ecosystem partners. In addition, customers may also package their proprietary
algorithms and components and integrate them into the framework. Towards this goal, a
simplified “Developer API” is defined, which enables application developers to rapidly create an
end application and focus more on using the available components. XAF is designed to work on
both the instruction set simulator as well as actual hardware.
The version of XAF described in this guide is designed to work on a single DSP (that is, a
“hostless” solution).
XAF is part of the “HiFi Integrator Studio” suite of tools.
1.1 Document Overview
This guide covers all the information required to create, configure, and run audio processing
chains using XAF developer APIs. Section 2 briefly describes the XAF architecture, and Section
3 provides details about developer APIs available for the application developer. Section 4
provides details about building and running a sample application, which illustrates usage of the
developer APIs. Section 5 provides a “How To” guide for adding support for a new component
in XAF.

Xtensa Audio Framework (Hostless) Programmer's Guide
CADENCE DESIGN SYSTEMS, INC. / CONFIDENTIAL 2
1.2 Xtensa Audio Framework Specifications
This section provides XAF specifications, including the operating system.
1.2.1 Terminology
The following terms are used within this guide.
Audio Device: The software abstraction of a digital signal processor (DSP) core.
Component: A software module that conforms to a specified interface and runs on the audio
device. It would implement some audio processing functionality.
Port: An interface through which a component can connect to other components and exchange
data. Each port may be connected to only one port of another component. A component must
have at least one port.
Input Port: A port through which a component can receive data from another component. A
component may have 0 or more input ports.
Output Port: A port through which a component can send data to another component. A
component may have 0 or more output ports.
Link: The connection between the output port of one component and the input port of another
component.
Buffer: Memory block containing data that is transferred over a link between two ports.
Chain: A graph formed by connecting different components by links.
Framework: A software entity that enable the creation of an audio processing chain. It manages
the transfer of buffers between ports as well as the scheduling of the different components in
the chain.
Application: A software entity that uses the framework to create a chain. It is the responsibility
of the application to provide input data to the chain and consume the output data generated by
the chain.

Xtensa Audio Framework (Hostless) Programmer's Guide
3 CADENCE DESIGN SYSTEMS, INC. / CONFIDENTIAL
Figure 1-1 shows the terms above in a diagrammatic form, with an example chain.
Figure 1-1 Terminology
Chain
Output
port
Input
port
Output
port
Input
port
A1
Input
port
Input
port
Output
port
Component
A
Component
B
Component
C
Framework
Buffer management Scheduler etc...
Application
Buffers
Component
Link
Port
Legend
Audio Device

Xtensa Audio Framework (Hostless) Programmer's Guide
CADENCE DESIGN SYSTEMS, INC. / CONFIDENTIAL 4
1.2.2 Feature Set
API features:
Ability to create components and connect them in a chain.
Ability to read and write component configuration parameters.
Ability to read component status and trigger component processing.
XAF features:
Manages the scheduling of components in the chain. No explicit restriction on the
complexity of the component chain, i.e., the number of components/links is restricted
by the memory/MHz resources available and not by XAF.
Manages the allocation of memory for data buffers. Number of data buffers is 0, 1, or 2
for input ports and 0 or 1 for output ports. The number of buffers on a link between two
ports can be increased at component connection stage.
Manages the allocation of memory for itself and created components. Dynamic memory
allocation within XAF is done through an allocation function registered by the
application. This allows the application to control the memory type/region for the
allocation.
Manages the data transfer between components. The buffering of data to match the
different block sizes between two connected components is also managed by XAF. As
XAF merely transfers the data between components, there is no restriction on the actual
format of the data.
Component types supported (See Table 1-1), depending on the number of ports and
the type of data transferred across the ports (PCM or non-PCM).
Table 1-1 Component types
Component
Type
Input
Output
Component Description
Ports
PCM
Ports
PCM
Decoder
1
N
1
Y
Decodes input compressed data to
generate output PCM data.
Encoder
1
Y
1
N
Encodes input PCM data to generate
output compressed data.
Mixer
4
Y
1
Y
Combines input PCM data from multiple
ports to generate one output PCM data.
Pre-
processing
1
Y
1
Y
Pre-processes input PCM data to
generate output PCM data.
Post
processing
1
Y
1
Y
Post-processes input PCM data to
generate output PCM data.
Renderer
1
Y
0
NA
Plays input PCM data to a
speaker/headphone.
Capturer
0
NA
1
Y
Captures output PCM data from a
microphone.

Xtensa Audio Framework (Hostless) Programmer's Guide
5 CADENCE DESIGN SYSTEMS, INC. / CONFIDENTIAL
Package features:
Twelve example test applications provided to demonstrate various use-cases.
Example code to demonstrate the integration of five Cadence audio libraries (MP3
decoder, MP3 encoder, AMR-WB decoder, Sample Rate Convertor, AAC decoder,
Ogg-Vorbis decoder) into XAF is included in this package. Note that the actual libraries
need to be licensed separately and are not part of this package.
Compile time flags provided to support detailed analysis and debugging
Tracing: Enables printing of detailed component scheduling information (Set
TRACE = 1 while building, disabled by default).
Debugging: Disables optimization and enables debugger information (Set DEBUG
= 1 while building, disabled by default).
Profiling: Measurement of component and XAF MHz. (Set XAF_PROFILE = 1
while building, enabled by default).
RTOS:
XAF requires a real-time operating system (RTOS) for multithreaded execution,
message queue interface, mutual exclusion for accessing shared resources, etc. This
version of XAF supports Cadence XOS [1] (only) as the RTOS. Support for other RTOS
variants will be added in future versions.
Limitations:
Code for the components needs to be linked into the application. Dynamic loading of
code is not supported.
API enhancements to disconnect components from a graph and to pause/resume the
graph are planned in future releases.
Only one instance of XAF can run at a time.
XAF does not support fast functional “TurboSim” mode of Instruction Set Simulator
(ISS). ISS must be used in cycle accurate mode with XAF.
1.3 Xtensa Audio Framework Performance
The performance was characterized on the 5-stage HiFi DSP processor cores. The memory
usage and performance figures are provided for design reference.

Xtensa Audio Framework (Hostless) Programmer's Guide
CADENCE DESIGN SYSTEMS, INC. / CONFIDENTIAL 6
1.3.1 Memory
Table 1-2 Library Memory
Text (Kbytes)
Data
(Kbytes)
HiFi Mini
HiFi 2
HiFi 3
HiFi 4
20.0
20.6
21.7
22.7
0.6
Note Other than for Text and Data, XAF uses 8 bytes for bss. The measurements
exclude the memory required by XOS and the standard C library. The
measurements were done with Version 7.0.5 of the Xtensa tool chain.
The size of the total runtime memory allocated by XAF depends mainly on the two parameters
audio_frmwk_buf_size and audio_comp_buf_size passed to the xaf_adev_open()
function. Refer to Section 7 for guidelines on setting these parameters.
The total runtime memory allocated can be divided into two categories:
1. Memory used by XAF: This memory is allocated by XAF for its internal data
structures.
2. Memory allocated by XAF for use by Audio Components: This is the memory
that is allocated by XAF for usage by audio components.
Table 1-3 shows the runtime memory allocated by XAF for a simple processing chain.
No
Memory breakup
RAM (Kbytes)
HiFi Mini
HiFi 2
HiFi 3
HiFi 4
1
Local Memory used by DSP
Components
76.4
76.4
76.4
76.4
2
Shared Memory used by Audio
Components and Framework
28
28
28
28
3
Local Memory used by Framework
memory
15.2
15.1
15.2
15.2
Total
119.6
119.5
119.6
119.6
Note The measurements were done with Version 7.0.5 of the Xtensa tool chain.
Note For this example, audio_frmwk_buf_size = 64 KB and
audio_comp_buf_size = 128 KB, during xaf_adev_open()call. Note that
some of the memory allocated during xaf_adev_open is for internal XAF
structures and the remainder is allocated by XAF for use by the components.
Refer to Section 7 for details.
Table 1-3 Runtime Memory

Xtensa Audio Framework (Hostless) Programmer's Guide
7 CADENCE DESIGN SYSTEMS, INC. / CONFIDENTIAL
1.3.2 Timings
Table 1-4 contains details for the MCPS usage for the processing function. The “Total” MCPS
are the MHz consumed by the entire system. The “XAF” MCPS are the MCPS consumed by
XAF. This is measured by subtracting the MCPS consumed by the application and the audio
components from the total MCPS. Note that the XAF MCPS would depend on the complexity of
the audio processing chain — this measurement was done on a simple chain consisting of a
single PCM gain component.
Table 1-4 MCPS
Use Case
Average CPU Load (MHz)
HiFi Mini
HiFi 2
HiFi 3
HiFi 4
Simple PCM Gain (Mono, 48KHz,
Buffer size = 4096 samples)
XAF
0.38
0.40
0.37
0.32
Total
4.06
4.13
4.10
3.04
Note Performance specification measurements are carried out on a cycle-accurate
simulator assuming an ideal memory system (that is, one with zero memory wait
states) for HiFiMini/HiFi2/HiFi3/HiFi4 cores. This is equivalent to running with all
code and data in local memories or using an infinite-size, pre-filled cache model.
The measurements were done with Version 7.0.5 of the Xtensa tool chain.

Xtensa Audio Framework (Hostless) Programmer's Guide
CADENCE DESIGN SYSTEMS, INC. / CONFIDENTIAL 8
2. Xtensa Audio Framework
Architecture Overview
2.1 Xtensa Audio Framework Building Blocks
The following figure shows various building blocks of applications based on XAF. Note that in
this figure the gray blocks are not part of XAF.
Figure 2-1 Software Stack Diagram
2.1.1 Applications
In this application space, an application developer will leverage the developer API to create a
processing chain and XOS APIs to handle multiple threads. As such, XAF enables chains to be
set up and configured.
The developer API is the interface between the Application space and XAF.
Note that XAF allows an unlimited number of components in the audio processing chain — the
limitation is only from the system hardware. The system developer must ensure that there is
enough memory and CPU bandwidth available on the hardware.

Xtensa Audio Framework (Hostless) Programmer's Guide
9 CADENCE DESIGN SYSTEMS, INC. / CONFIDENTIAL
2.1.2 Xtensa Audio Framework
This block interfaces between the application framework and the audio processing components.
It also performs all memory management for audio processing chains. It receives commands
from applications and sends the responses back.
It also manages the data buffers between each individual audio component. Note that each
audio component running in the audio processing chain may consume and produce a different
amount of data. The decoder component from Cadence consumes one encoded frame and
produces one output PCM frame in one execution call. For example, the MP3 decoder [4] from
Cadence may consume 2048 bytes (largest encoded frame size) and produce one output PCM
frame of 4608 bytes (1152 samples, stereo channel, 16-bit data). Post process components
from Cadence generally consume and produce a variable block size (from a pre-defined set) in
one execution call.
2.1.3 XOS (RTOS)
The applications use the XOS RTOS to create process threads for audio component chains.
Also, XOS facilitates communication between the control and processing framework modules
within XAF using message queues.
Note XOS is released with the Xtensa tools SDK, and is not a part of the XAF release
package.
2.1.4 Audio Components
Audio components, used by the Application Framework, can be connected to form chains with
a cascade or parallel interface. Except for the mixer, each audio component type can have one
input and one output stream. The Mixer Component type can have up to four input streams and
one output stream. Section 5 contains details on how to add a new component.

Xtensa Audio Framework (Hostless) Programmer's Guide
CADENCE DESIGN SYSTEMS, INC. / CONFIDENTIAL 10
3. Xtensa Audio Framework Developer
APIs
This section discusses XAF developer APIs that are available for the application programmer to
create, configure and run audio processing chains.
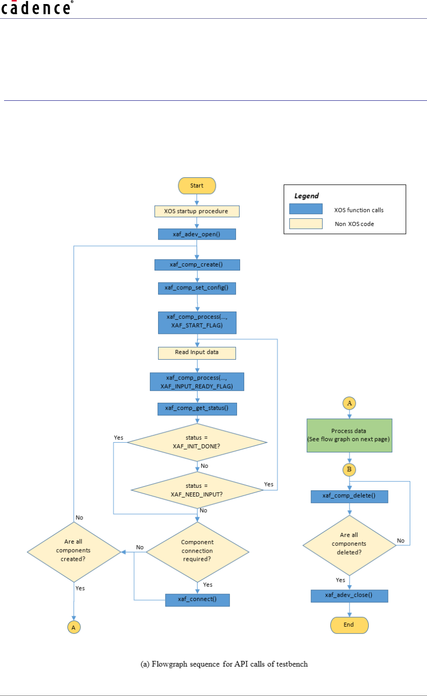
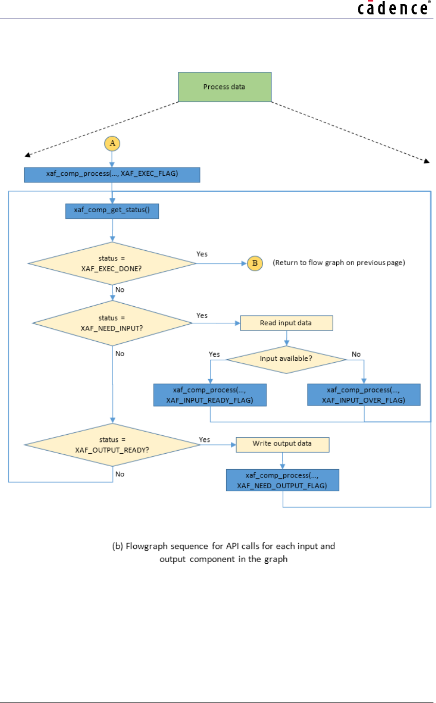
Figure 3-1 shows the flow graph for a typical application.

Xtensa Audio Framework (Hostless) Programmer's Guide
11 CADENCE DESIGN SYSTEMS, INC. / CONFIDENTIAL
Figure 3-1 Flowgraph Sequence for API Calls

Xtensa Audio Framework (Hostless) Programmer's Guide
CADENCE DESIGN SYSTEMS, INC. / CONFIDENTIAL 12
Following is a brief description of the flowgraph sequence:
Initialize XAF: The XAF is initialized by calling xaf_adev_open. The framework
memory allocation is performed at this stage.
Create Processing Chain: The various components in the chain are instantiated by
calling xaf_comp_create for each component. Then, the component configuration
parameters (if any) are set using xaf_comp_set_config. Finally, the components
are connected together using xaf_connect.
Process data: Input and output data is passed to the components using
xaf_comp_process. This must be performed only for components that need to be
supplied with input/output data (typically the edge components of the chain). The
component status should be queried using xaf_comp_status. This stage continues
until all the data has been processed.
Delete Processing Chain: The various components of the chain are deleted by calling
xaf_comp_delete.
Terminate XAF: The XAF is terminated by calling xaf_adev_close. The memory
allocated by the framework is freed at this stage.
3.1 Files Specific to Developer APIs
Developer API Header File (/include/)
xaf-api.h
3.2 Developer API-Specific Error Codes
The errors in this section can result from the developer API layer of the Xtensa Audio
Framework. All errors are fatal (unrecoverable) errors. In response to an error, the function
xaf_adev_close(p_adev, XAF_ADEV_FORCE_CLOSE) may be called to close the device
and release resources used by XAF.

Xtensa Audio Framework (Hostless) Programmer's Guide
13 CADENCE DESIGN SYSTEMS, INC. / CONFIDENTIAL
3.2.1 Common API Errors
XAF_PTR_ERROR
This error indicates that a null pointer was passed to the developer API where a
valid pointer was expected.
XAF_INVALID_VALUE
This error code indicates that an invalid value (out of valid range) was passed to the
developer API.
XAF_XOS_ERROR
This error code indicates an internal error, typically caused when one of the XOS
calls made within XAF returns an error.
XAF_API_ERR
This error code indicates a developer API call sequence error, for example,
xaf_comp_create() is called before xaf_adev_open().
3.2.2 Specific Errors
The following error is specific to some APIs.
XAF_ROUTING_ERROR
This error code indicates that the developer API was unable to connect
(xaf_connect() call) the two requested components.

Xtensa Audio Framework (Hostless) Programmer's Guide
CADENCE DESIGN SYSTEMS, INC. / CONFIDENTIAL 14
3.3 Developer APIs
This section contains tables describing the developer APIs.
Table 3-1 xaf_adev_open API
API
XAF_ERR_CODE xaf_adev_open(pVOID *p_adev,
WORD32 audio_frmwk_buf_size,
WORD32 audio_comp_buf_size,
xaf_mem_malloc_fxn_t mem_malloc,
xaf_mem_free_fxn_t mem_free)
Description
This API opens and initializes the audio device structure. It starts the
processing thread that performs all audio processing. It also
allocates persistent memory for Audio components and shared
memory for the framework.
Actual Parameters
p_adev
Pointer to audio device
audio_frmwk_buf_size
Size of memory allocated for the framework and for component data
buffers.
audio_comp_buf_size
Size of memory allocated for the framework and for
persistent/scratch/input/output memory allocated for audio
components
mem_malloc
Function pointer to testbench implementation of memory allocation.
The ‘id’ indicates whether the memory is allocated for device
(DEV_ID) or for component (COMP_ID).
pVOID mem_malloc(WORD32 size, WORD32 id);
Note: XAF expects that mem_malloc should return a 4-byte aligned
address (this is required by XOS).
mem_free
Function Pointer to testbench implementation of memory free
VOID mem_free(pVOID ptr, WORD32 id);

Xtensa Audio Framework (Hostless) Programmer's Guide
15 CADENCE DESIGN SYSTEMS, INC. / CONFIDENTIAL
Restrictions
Prerequisite: The XOS startup procedure needs to be invoked
before calling this function. This involves calling the following
XOS functions.
1. xos_set_clock_freq() to set the core clock frequency.
2. xos_start_main() to start the scheduler.
3. xos_start_system_timer() to start the timer for
scheduling.
Refer to the function start_xos() in the file test/src/xaf-
utils-test.c for an example.
Only one instance of XAF can run at a time.
Example
ret = xaf_adev_open(&p_adev,
XAF_DSP_SHARED_POOL_SIZE,
XAF_DSP_SCR_PER_SIZE,
&mem_malloc,
&mem_free);
Errors
Common API Errors

Xtensa Audio Framework (Hostless) Programmer's Guide
CADENCE DESIGN SYSTEMS, INC. / CONFIDENTIAL 16
Table 3-2 xaf_adev_close API
API
XAF_ERR_CODE xaf_adev_close(pVOID p_adev,
xaf_comp_flag flag)
Description
This API closes the Audio Device and frees up allocated memory.
It also stops DSP thread execution.
Actual Parameters
p_adev
Pointer to the audio device
flag
XAF_ADEV_FORCE_CLOSE: Closes the audio device, even when
there are existing components. This option can be used to close
the device following a fatal error.
XAF_ADEV_NORMAL_CLOSE: Returns an error if there are active
components in the chain. This option can be used to close the
device in the normal sequence of operation.
Restrictions
Should not be called before xaf_adev_open API. All components
must be deleted before closing the audio device. Only for a fatal error
condition, the device should be force closed (i.e., with the
XAF_ADEV_FORCE_CLOSE flag, even when all components are not
deleted).
Example
ret = xaf_adev_close(p_adev, XAF_ADEV_NORMAL_CLOSE);
Errors
Common API Errors

Xtensa Audio Framework (Hostless) Programmer's Guide
17 CADENCE DESIGN SYSTEMS, INC. / CONFIDENTIAL
Table 3-3 xaf_comp_create API
API
XAF_ERR_CODE xaf_comp_create(pVOID p_adev,
pVOID *p_comp,
xf_id_t comp_id,
UWORD32 ninbuf,
UWORD32 noutbuf,
pVOID pp_inbuf[],
xaf_comp_type comp_type)
Description
This API creates the Audio Component. The component is identified by
comp_id and comp_type. You can specify the number of input and output
buffers for the component. The IO buffer requirement is dependent upon the
position of the component in the audio processing chain – see the parameter
description below for details.

Xtensa Audio Framework (Hostless) Programmer's Guide
CADENCE DESIGN SYSTEMS, INC. / CONFIDENTIAL 18
Actual
Parameters
p_adev
Pointer to the audio device structure
p_comp
Pointer to the audio component structure (should be one of the available audio
components)
comp_id
Component Identifier string. e.g. “mixer”, “audio-decoder/mp3”, etc. It should
match with class_id’s defined under the constant definition of
xf_component_id in xa-factory.c file. (Refer to Section 5.2, Step 6)
ninbuf
Unsigned integer containing the number of input buffers. This is the number
of buffers that the testbench needs to pass to the component. For components
connected in the chain where it receives input from other components, this
must be configured as zero (0).
Valid values: 0, 1, 2.
noutbuf
Unsigned integer containing the number of output buffers. This is the number
of buffers that the component passes to the testbench as output. For
components connected in the chain where the output is passed to another
component, this must be configured as zero (0).
Valid values: 0, 1.
pp_inbuf
Pointer to the array to hold ninbuf input buffer addresses that have been
allocated within XAF. If the pointer is NULL, the input buffer addresses will not
be returned.
type
Type of audio component
Following are valid values:
Type
Description
XAF_DECODER:
Decoder component
XAF_ENCODER:
Encoder component
XAF_MIXER:
Mixer component
XAF_PRE_PROC:
Preprocessing component
XAF_POST_PROC:
Post processing
component
XAF_RENDERER:
Renderer component
XAF_CAPTURER:
Capturer component
Restrictions
Should not be called before xaf_adev_open

Xtensa Audio Framework (Hostless) Programmer's Guide
19 CADENCE DESIGN SYSTEMS, INC. / CONFIDENTIAL
Example
ret = xaf_comp_create(p_adev,
&p_audioComp,
"comp_id",
N_INP_BUFF,
N_OUT_BUFF,
& inbuf[0],
XAF_POST_PROC);
Errors
Common API Errors

Xtensa Audio Framework (Hostless) Programmer's Guide
CADENCE DESIGN SYSTEMS, INC. / CONFIDENTIAL 20
Table 3-4 xaf_comp_delete API
API
XAF_ERR_CODE xaf_comp_delete(pVOID p_comp)
Description
This API deletes the Audio Component and frees the memory
associated with it.
Actual Parameters
p_comp
Pointer to the audio component structure
Restrictions
Should not be called before xaf_comp_create. Should be used
once all the threads have exited under normal execution conditions
(after xos_thread_join). To force close the device,
xaf_dev_close API with XAF_ADEV_FORCE_CLOSE flag should
be used.
Example
ret = xaf_comp_delete(p_audioComp);
Errors
Common API Errors

Xtensa Audio Framework (Hostless) Programmer's Guide
21 CADENCE DESIGN SYSTEMS, INC. / CONFIDENTIAL
Table 3-5 xaf_comp_set_config API
API
XAF_ERR_CODE xaf_comp_set_config(
pVOID p_comp,
WORD32 num_param,
pWORD32 p_param)
Description
This API sets (writes) configuration parameters to the Audio Component.
num_param provides the number of configuration parameters to be set.
p_param points to an array containing ID/value pairs for all num_param
parameters.
For example, for two parameters, p_param will contain ID1, VAL1, ID2,
VAL2.
Actual
Parameters
p_comp
Pointer to the audio component structure
num_param
Integer containing the number of parameters to be set.
The maximum limit is 16.
p_param
Pointer to an integer array containing ID/Value pairs – i.e., parameter ID
followed by parameter value.
Restrictions
Should not be called before xaf_comp_create
Example
ret = xaf_comp_set_config(p_comp,
N_PARAMS,
¶m[0]);
Errors
Common API Errors

Xtensa Audio Framework (Hostless) Programmer's Guide
CADENCE DESIGN SYSTEMS, INC. / CONFIDENTIAL 22
Table 3-6 xaf_comp_get_config API
API
XAF_ERR_CODE xaf_comp_get_config(
pVOID p_comp,
WORD32 num_param,
pWORD32 p_param)
Description
This API gets (reads) configuration parameters from the Audio Component.
num_param provides the number of configuration parameters to get.
p_param points to an array containing ID/value pairs for all num_param
parameters.
For example, for two parameters, p_param will contain ID1, VAL1, ID2,
VAL2. VAL1 and VAL2 can contain any arbitrary value, as they will be over-
written when the function returns.
Upon successful execution of this API, the value field of the ID/value pair
will be set to the correct value.
Actual
Parameters
p_comp
Pointer to the audio component structure
num_param
Integer containing the number of parameters to get.
The maximum limit is 16.
p_param
Pointer to an integer array containing ID/Value pairs – i.e., parameter ID
followed by parameter value.
Restrictions
Should not be called before xaf_comp_create
Example
ret = xaf_comp_get_config(p_comp,
N_PARAMS,
¶m[0]);
Errors
Common API Errors

Xtensa Audio Framework (Hostless) Programmer's Guide
23 CADENCE DESIGN SYSTEMS, INC. / CONFIDENTIAL
Table 3-7 xaf_connect API
API
XAF_ERR_CODE xaf_connect(pVOID p_src,
pVOID p_dest,
WORD32 num_buf)
Description
This API connects the output port of audio component p_src to the
input port of audio component p_dest with num_buf buffers
between them. The size of these buffers will be equal to the size of
the output buffer of p_src .
This API will fail if there are no free input or output ports on Audio
Components. Audio Components have input and output ports as
follows:
Component Type
Input Ports
Output Ports
XAF_DECODER or
XAF_ENCODER or
XAF_PRE_PROC or
XAF_POST_PROC
1
1
XAF_MIXER
4
1
XAF_RENDERER
1
0
XAF_CAPTURER
0
1
Actual Parameters
p_src
Pointer to the source audio component structure
p_dest
Pointer to the destination audio component structure
num_buf
Number of buffers to be added between components
Valid values: 2, 3, 4
Restrictions
Should not be called before at least two audio components are
created using xaf_comp_create.
Example
ret = xaf_connect(p_audioComp1,
p_audioComp2,
N_BUFFS);
Errors
Common API Errors
XAF_ROUTING_ERROR
Indicates that the API was unable to connect the two requested components

Xtensa Audio Framework (Hostless) Programmer's Guide
CADENCE DESIGN SYSTEMS, INC. / CONFIDENTIAL 24
Table 3-8 xaf_comp_process API
API
XAF_ERR_CODE xaf_comp_process(pVOID p_adev,
pVOID p_comp,
pVOID p_buf,
UWORD32 length,
xaf_comp_flag flag)
Description
This API is the main process function for the audio component; it will
do Audio Component start, initialization, execution, and wrap-up
based on the process flag provided to it. This API needs to be
called only for components that need to be supplied with input/output
data, typically the edge components of the chain.
After processing has started, this API should be called until end of
stream, alternatively along with xaf_comp_get_status API. The
value to be set for the parameter ‘flag’ depends on the status
returned by the xaf_comp_get_status API.
Note: This API is asynchronous, i.e., it delivers the process
command to the audio component and returns. The audio
component will process this request when all required resources (IO
buffers, CPU, etc.) from the processing chain are available. The
status of this process command can be probed by the API described
in Table 3-9.
Note: The pointer to an audio device (p_adev) is not required and
can be passed as NULL during the execution phase of the audio
component (after the component is initialized).

Xtensa Audio Framework (Hostless) Programmer's Guide
25 CADENCE DESIGN SYSTEMS, INC. / CONFIDENTIAL
Actual Parameters
p_adev
Pointer to the audio device structure
p_comp
Pointer to the audio component structure
p_buf
Pointer to the input buffer with the input data or output buffer to be
filled
length
Unsigned integer containing the length of buffer in bytes
process_flag – Process flag
Following are valid values:
Flag
Description
XAF_START_FLAG
Initiates processing, to be called
only once for each component,
during initialization.
XAF_EXEC_FLAG
Executes, to be called only once for
each component to start
processing.
XAF_INPUT_OVER_FLAG
Indicates input is complete, when
xaf_comp_get_status returns
XAF_NEED_INPUT, and input
stream is exhausted.
XAF_INPUT_READY_FLAG
Indicates input buffer availability,
when xaf_comp_get_status returns
XAF_NEED_INPUT, and input data
is available.
XAF_NEED_OUTPUT_FLAG
Request for output, when
xaf_comp_get_status returns
XAF_OUTPUT_READY, and size
returned in p_info[1] is non-zero.
Restrictions
Should not be called before xaf_comp_create

Xtensa Audio Framework (Hostless) Programmer's Guide
CADENCE DESIGN SYSTEMS, INC. / CONFIDENTIAL 26
Example
ret = xaf_comp_process( p_adev,
p_audioComp,
&Buff,
length,
compFlag);
Errors
Common API Errors

Xtensa Audio Framework (Hostless) Programmer's Guide
27 CADENCE DESIGN SYSTEMS, INC. / CONFIDENTIAL
Table 3-9 xaf_comp_get_status API
API
XAF_ERR_CODE xaf_comp_get_status(
pVOID p_adev,
pVOID p_comp,
xaf_comp_status *p_status,
pVOID p_info)
Description
This API returns the status of the audio component and associated
information. p_adev and p_comp should point to the valid audio
device and audio component structures respectively. This API will
return one of following status and associated information.
Note: This API is a blocking API, i.e., it may block for status from the
DSP thread for a previously issued process command.
Actual Parameters
p_adev
Pointer to the audio device structure
p_comp
Pointer to the audio component structure
p_status
Pointer to get the audio component status
Valid values are:
Flag
Description
p_status
XAF_STARTING
Started
XAF_INIT_DONE
Initialization complete
XAF_NEED_INPUT
Component needs
data
Buffer pointer,
size in bytes
XAF_OUTPUT_READY
Component has
generated output
Buffer pointer,
size in bytes
XAF_EXEC_DONE
Execution done
p_info
Pointer to array of size 2 (pointer, size) to get information from the
audio component associated with its status. When the p_status
returned is XAF_STARTING or XAF_INIT_DONE, this buffer is not
updated.
Restrictions
Should not be called before xaf_comp_create

Xtensa Audio Framework (Hostless) Programmer's Guide
CADENCE DESIGN SYSTEMS, INC. / CONFIDENTIAL 28
Example
ret = xaf_comp_get_status(p_adev,
p_audioComp,
&compStatus,
&Info[0]);
Errors
Common API Errors

Xtensa Audio Framework (Hostless) Programmer's Guide
29 CADENCE DESIGN SYSTEMS, INC. / CONFIDENTIAL
Table 3-10 xaf_get_verinfo API
API
XAF_ERR_CODE xaf_get_verinfo (pUWORD8 ver_info[3])
Description
This API gets the version information from the XAF library. It returns
an array of the following three strings.
ver_info[0] Library name
ver_info[1] Library version
ver_info[2] API version
Actual Parameters
ver_info
Pointer to array of three strings
Restrictions
None
Example
ret = xaf_get_verinfo(&versionInfo[0]);
Errors
Common API Errors
Table 3-11 xaf_get_mem_stats API
API
XAF_ERR_CODE xaf_get_mem_stats(pVOID p_adev,
WORD32 *p_mem_stats)
Description
This API returns the information about the memory usage statistics
of the audio components, framework and XAF. p_adev should point
to the valid audio device structure. This API will update the pointer
contents with memory usage statistics.

Xtensa Audio Framework (Hostless) Programmer's Guide
CADENCE DESIGN SYSTEMS, INC. / CONFIDENTIAL 30
Actual Parameters
p_adev
Pointer to the audio device structure
p_mem_stats
Pointer to an array of three WORD32 data types to get information
from the API about the memory usage statistics in bytes.
1. Local Memory used by DSP Components
(p_mem_stats[0]),
2. Shared Memory used by Components and Framework
(p_mem_stats[1]) and
3. Local Memory used by Framework (p_mem_stats[2])
Restrictions
The API is recommended to be used at the very end of application
execution and before closing the device (using xaf_dev_close API
call) for the memory statistics to be reliable.
Example
WORD32 mem_stats[3];
ret = xaf_get_mem_stats(p_adev,
&mem_stats[0]);
Errors
Common API Errors

Xtensa Audio Framework (Hostless) Programmer's Guide
31 CADENCE DESIGN SYSTEMS, INC. / CONFIDENTIAL
4. Xtensa Audio Framework
Sample Applications
Eleven sample applications (testbenches) are provided, which implement eleven different audio
processing chains as described below. Audio components and links are shown in blue in the
diagrams below.
Note All of the audio component libraries used in this document’s example testbenches
are not included in the XAF release package. They need to be separately licensed.
Testbench 1 (xa_af_hostless_test) applies gain to PCM streams.
Figure 4-1 Testbench 1 (pcm-gain) Block Diagram
Testbench 2 (xaf-dec-test) decodes MP3 streams.
Figure 4-2 Testbench 2 (dec) Block Diagram
Testbench 3 (xaf-dec-mix-test) decodes two MP3 streams and mixes the output.
Input PCM
File
Output
PCM File
PCM gain
Input MP3
File
Output
PCM File
MP3
Decoder

Xtensa Audio Framework (Hostless) Programmer's Guide
CADENCE DESIGN SYSTEMS, INC. / CONFIDENTIAL 32
Figure 4-3 Testbench 3 (dec-mix) Block Diagram
Testbench 4 (xaf-full-duplex-test) decodes an MP3 stream and simultaneously
encodes an MP3 stream.
Figure 4-4 Testbench 4 (full-duplex) Block Diagram
Testbench 5 (xaf-amr-wb-dec-test) decodes AMR-WB streams.
Figure 4-5 Testbench 5 (amr-wb-dec) Block Diagram
Testbench 6 (xaf-src-test) does a sample rate conversion.
Input MP3
File 1
MP3
Decoder 1
Input MP3
File 2
Mixer
MP3
Decoder 2
Output
PCM File
Input MP3
File 1
Output
PCM File 1
MP3
Decoder
Input PCM
File 2
Output
MP3 File 2
MP3
Encoder
Input AMR
File
Output
PCM File
AMR-WB
Decoder

Xtensa Audio Framework (Hostless) Programmer's Guide
33 CADENCE DESIGN SYSTEMS, INC. / CONFIDENTIAL
Figure 4-6 Testbench 6 (src) Block Diagram
Testbench 7 (xaf-aac-dec-test) decodes AAC streams.
Figure 4-7 Testbench 7 (aac-dec) Block Diagram
Testbench 8 (xaf-mp3-dec-rend-test) decodes MP3 streams and renders it on the audio
output device (hardware case). For the simulator case, the output is written to a file.
Figure 4-8 Testbench 8 (mp3-dec-rend) Block Diagram
Testbench 9 (xaf-gain-renderer-test) applies gain to PCM streams and renders it on
the audio output device (hardware case). For the simulator case, the output is written to a file.
Figure 4-9 Testbench 9 (gain-renderer) Block Diagram
Testbench 10 (xaf-capturer-pcm-gain-test) captures a PCM stream from the audio
input device (hardware case) and applies a gain to it. For the simulator case, the input is read
from a file.
Input PCM
File
Output
PCM File
Sample
Rate
Convertor
Input AAC
File
Output
PCM File
AAC
Decoder
Input MP3
File
Renderer
MP3
decoder
Input PCM
File
Renderer
PCM gain

Xtensa Audio Framework (Hostless) Programmer's Guide
CADENCE DESIGN SYSTEMS, INC. / CONFIDENTIAL 34
Figure 4-10 Testbench 10 (capturer-pcm-gain) Block Diagram
Testbench 11 (xaf-capturer-mp3-enc-test) captures data from the audio input device
(hardware case) and encodes it to an MP3 stream. For the simulator case, the input is read
from a file.
Figure 4-11 Testbench 11 (capturer-mp3-enc-test) Block Diagram
Testbench 12 (xaf-vorbis-dec-test) decodes Ogg streams.
Figure 4-12 Testbench 12 (vorbis-dec) Block Diagram
Testbench specific source files (/test/src/)
xaf-pcm-gain-test.c
xaf-dec-test.c
xaf-dec-mix-test.c
xaf-full-duplex-test.c
xaf- amr-wb-dec-test.c
xaf-src-test.c
xaf-aac-dec-test.c
xaf-mp3-dec-rend-test.c
Capturer Output
PCM File
PCM gain
Capturer Output
MP3 File
MP3
encoder
Input Ogg
File
Output
PCM File
Ogg-
VorbisDeco
der

Xtensa Audio Framework (Hostless) Programmer's Guide
35 CADENCE DESIGN SYSTEMS, INC. / CONFIDENTIAL
xaf-gain-renderer-test.c
xaf-capturer-pcm-gain-test.c
xaf-capturer-mp3-enc-test.c
xaf-vorbis-dec-test.c
Note: For the testbench xaf-src-test.c, execution is repeated 32 times with the same
parameters, demonstrating consistency of the framework.
Common testbench source files (/test/src/)
xaf-clk-test.c – Clock functions used for MCPS measurements.
xaf-mem-test.c – Memory allocation functions.
xaf-utils-test.c – Other shared utility functions.
xaf-fio-test.c – File read and write support
Other directories (in /test/)
plugins/ – Wrappers for the different audio components.
test_inp/ – Input data for the test execution.
test_out/ – Output data from test execution will be written here.
test_ref/– Reference data against which the generated output can be compared.
The XAF library and all testbenches can be built and executed using either of two ways,
described in the following sections.
1. Using makefile
2. Using Xplorer workspace
4.1 Build and Execute using makefile
4.1.1 Making the Executable
Before building the executable, ensure the environment variable $XTENSA_CORE is set
correctly.
Testbench 1 Only:
To build the pcm-gain testbench application, follow these steps:

Xtensa Audio Framework (Hostless) Programmer's Guide
CADENCE DESIGN SYSTEMS, INC. / CONFIDENTIAL 36
3. Go to /test/build.
4. At the prompt type:
$ xt-make –f makefile_testbench_sample clean all
This will build the example test application xa_af_hostless_test.
All Testbenches:
To build the other testbenches, the Cadence MP3 decoder [4], MP3 encoder [5], AMR-WB
decoder [6,[7], Sample rate convertor [8] , AAC decoder [9] and Ogg-Vorbis[10] libraries are required.
Copy these libraries to the following directories.
/test/plugins/cadence/mp3_dec/lib/xa_mp3_dec.a
/test/plugins/cadence/mp3_enc/lib/ xa_mp3_enc.a
/test/plugins/cadence/amr_wb/lib/xa_amr_wb_codec.a
/test/plugins/cadence/src-pp/lib/xa_src_pp.a
/test/plugins/cadence/aac_dec/lib/xa_aac_dec.a
/test/plugins/cadence/vorbis_dec/lib/xa_vorbis_dec.a
5. Go to /test/build.
6. At the prompt, type:
$ xt-make –f makefile_testbench_sample clean all-dec
This will build all the testbench applications.
Note: If source code distribution is available, the library needs to be built before building the
testbench application. To build the XAF library, follow these steps:
1. Go to /build/.
2. At the prompt, type
$ xt-make clean all install
This command will build the XAF library and copy it to the /lib/ folder.
Special Build Settings
To build in the debug mode, add “DEBUG=1” to the command lines described above.
To build with trace prints, add “TRACE=1” to the command lines described above.

Xtensa Audio Framework (Hostless) Programmer's Guide
37 CADENCE DESIGN SYSTEMS, INC. / CONFIDENTIAL
4.1.2 Usage
The sample application executables can be run as described below using the cycle-accurate
mode of the Instruction Set Simulator (ISS). The input files for the applications are stored in the
test/test_inp folder. The generated output files are available in the test/test_out
folder. These can be compared against the reference output files in the test/test_ref
folder.
Testbench 1 only:
To run only the pcm-gain test application, at the prompt (in test/build), type:
$ xt-make –f makefile_testbench_sample run
All Testbenches:
To run all the five testbenches, at the prompt (in test/build), type:
$ xt-make –f makefile_testbench_sample run-dec
Note In Instruction Set Simulator (ISS) mode, the renderer testbench output is stored to
the output file in the test/test_out/ path. Similarly, the input for capturer
testbench is read from the input file stored in test/test_inp/ path.
4.2 Build and Execute using Xplorer
Note The above testbenches require Xtensa Xplorer version 6.0.3 or greater.
Following are the steps for importing to Xplorer and building testbenches:
1. To import the HiFi Audio Framework Xtensa Workspace file (extension xws) into
Xplorer, click on “File” and select “Import…”. The “Import” wizard opens. Select “Import
Xtensa Xplorer Workspace”. Click “Next >”. Browse for the Xtensa workspace file, and
click “Next >”. Select the available project checkboxes and click “Finish”.
2. Select “testxa_af_hostless” as the active project and any of the compatible HiFi core as
the configuration.
3. Build by clicking on the “Build Active” button.
4. To run Testbench 1 (PCM gain), from the “Run configurations” menu, under
“Arguments” tab in “Program Arguments” text box add the following text and click on
“Run” button.
-infile:<input PCM file> -outfile:<output PCM file>
1. To build and run other testbenches, follow below steps:
a. Copy the library binary of the component (if required) to the location
test/plugins/cadence/<component>/lib/.

Xtensa Audio Framework (Hostless) Programmer's Guide
CADENCE DESIGN SYSTEMS, INC. / CONFIDENTIAL 38
b. Ensure that following symbols are defined in “Build Properties” under
“Symbols” tab.
-DXA_MP3_DECODER=1
-DXA_MP3_ENCODER=1
-DXA_SRC_PP_FX=1
-DXA_AAC_DECODER=1
-DXA_MIXER=1
-DXA_AMR_WB_DEC=1
-DXA_RENDERER=1
-DXA_CAPTURER=1
-DXA_VORBIS_DECODER=1
c. In the “Build Properties” wizard, under “Addl Linker” tab, in the “Additional linker
options” add the component library name and the path of the library required
by the testbench. The path can either be absolute path or relative path (eg.
${workspace_loc:testxa_af_hostless/test/plugins/cadence/aac_dec/lib}/xa_aac_dec.a).
d. Exclude testbench file and component wrapper source files of testbench other
than one you want to run, by right clicking on those files and selecting
“Build\Exclude”.
e. Include testbench file and component wrapper source files of the required
testbench by right clicking on those files and selecting “Build\Include”.
f. Follow steps 3 and 4 as given above, with appropriate command-line
arguments.

Xtensa Audio Framework (Hostless) Programmer's Guide
39 CADENCE DESIGN SYSTEMS, INC. / CONFIDENTIAL
5. Integration of New Audio Components
with XAF
This section describes how to create an application with a new audio component in addition to
the existing example audio components.
5.1 Component Modification
The new component must be modified as follows:
1. Change the component interface to conform to the HiFi Audio/Speech Codec
Application Programming Interface [2][3]. The interface (API) is a C-callable API that is
exposed by all the HiFi based Audio/Speech Codecs developed by Cadence. An “audio
codec” is a generic term for any audio processing component and is not restricted to
encoders and decoders.
2. XAF requires all components to support the following configuration parameters for the
PCM data ports.
3. XA_CODEC_CONFIG_PARAM_CHANNELS: Number of channels.
4. XA_CODEC_CONFIG_PARAM_SAMPLE_RATE: Sampling rate.
5. XA_CODEC_CONFIG_PARAM_PCM_WIDTH: PCM width.
6. Build the audio component using the Xtensa tools to create a library targeted at the
appropriate HiFi core.
5.2 Component Integration
The following steps need to be followed to integrate the library into the component. For each
step, the corresponding step for the MP3 decoder library is also provided as an example, marked
by MP3_DEC_EG.
Integration Step 1: Add component files
Three files have to be added to the XAF library to enable support for a new component.
Header file containing the library API definition.
Library file implementing the library.
Wrapper file that “glues” the library to the XAF.

Xtensa Audio Framework (Hostless) Programmer's Guide
CADENCE DESIGN SYSTEMS, INC. / CONFIDENTIAL 40
The detailed steps are as follows:
1. Create a separate folder under /test/plugins/ for the new component.
MP3_DEC_EG: test/plugins/cadence/mp3_dec
2. Copy the component library for the appropriate core(s) to that folder
MP3_DEC_EG: test/plugins/cadence/mp3_dec/lib/xa_mp3_dec.a
3. Copy the API header file for the audio component to the test/include/audio
folder. This header file must contain the library entry point declaration and all
associated structures and constants.
MP3_DEC_EG: test/include/audio/xa_mp3_dec_api.h
4. Create a wrapper file for the new component in the /test/plugins/ folder. The
wrapper file connects the library to XAF.
MP3_DEC_EG: test/plugins/cadence/mp3_dec/xa-mp3-decoder.c
Integration Step 2: Update the application to include the component
The application must be updated to include references to the new component. The detailed
steps are as follows:
5. In the test/plugins/xa-factory.c file, add the audio component entry point API
function extern declaration.
MP3_DEC_EG: The line below in xa_factory.c
extern XA_ERRORCODE xa_mp3_decoder(xa_codec_handle_t, WORD32,
WORD32, pVOID);
6. In the constant definition of xf_component_id (in xa_factory.c), add the
registration information for the new audio component.
MP3_DEC_EG: The line below in xa_factory.c
{"audio-decoder/mp3", xa_audio_codec_factory, xa_mp3_decoder},
The required fields are:
a. class_id (string identifier): This defines the class name and the component
name. The different class names are defined in the comp_id array.
MP3_DEC_EG: "audio-decoder/mp3"
b. class_constructor - predefined by XAF and can be either of:
• xa_audio_codec_factory (for components with a single input buffer and
a single output buffer), or
• xa_mixer_factory (for components with multiple input buffers and a single
output buffer),
• xa_renderer_factory (for components with a single input buffer and no
output buffer)
• xa_capturer_factory (for components with a single output buffer and no
output buffer)
MP3_DEC_EG: xa_audio_codec_factory

Xtensa Audio Framework (Hostless) Programmer's Guide
41 CADENCE DESIGN SYSTEMS, INC. / CONFIDENTIAL
c. The function name for the audio component entry point, as defined in the API
header file for the component.
MP3_DEC_EG: xa_mp3_decoder
Integration Step 3: Create the application to use the component
7. Create a new audio application source file in the test/src/ folder. The audio
application would use the XAF calls to create and run an audio processing chain with
the new component.
MP3_DEC_EG: test/src/xaf-dec-test.c. In this file, the audio processing
chain consists of the MP3 decoder alone. Data is read from a file and provided to the
MP3 decoder. The output from the MP3 decoder is written to a file. For more
complicated processing chains involving the MP3 decoder, please refer to test/src/
xaf-dec-mix-test.c (MP3 decoder and mixer) and xaf-mp3-dec-rend-
test.c (MP3 decoder and renderer).
8. Update the build/makefile_testbench file to compile the wrapper file
MP3_DEC_EG: PLUGINOBJS_MP3_DEC += xa-mp3-decoder.o.
9. Update the build/makefile_testbench file to include the library file
MP3_DEC_EG: Refer lines containing xa_mp3_dec.a.
10. Update the build/makefile_testbench file to compile the application source file
MP3_DEC_EG: APP2OBJS = xaf-dec-test.o.
11. Update the build/makefile_testbench file to create and run the final executable
MP3_DEC_EG: Refer lines to the target dec, dec-mix, full-duplex and run-dec.
12. Build and test the application. Refer to the procedure in Section 4.1.

Xtensa Audio Framework (Hostless) Programmer's Guide
CADENCE DESIGN SYSTEMS, INC. / CONFIDENTIAL 42
5.3 Component Integration – Examples
Several example components are provided that can be used as starting points for the
development of new components. These are described in Table 5-1. The table does not include
the mixer, renderer, and capturer which are considered to be part of XAF. The component
folders are under test/plugins/cadence and the applications are in the test/src folder.
Table 5-1 Example components
Component
Name
API
Description
References
Cadence MP3
decoder[4]
Audio[2]
Decodes
MP3 data
Folder: mp3_dec
Application: xaf-dec-test.c, xaf-dec-
mix-test.c, xaf-full-duplex-test.c,
xaf-mp3-dec-rend-test.c
Cadence MP3
encoder[5]
Audio[2]
Encodes
MP3 data
Folder: mp3_enc
Application: xaf-full-duplex-test.c,
xaf-capturer-mp3-enc-test.c
Cadence AMR-
WB decoder[6]
Speech[3]
Decodes
AMR-WB
data
Folder: amr_wb
Application: xaf-amr-wb-dec-test.c
Cadence
Sample rate
convertor[8]
Audio[2]
Converts
sampling
rate
Folder: src-pp
Application: xaf-src-test.c
Cadence AAC
decoder[9]
Audio[2]
Decodes
AAC data
Folder: aac_dec
Application: xaf-aac-dec-test.c
Cadence Ogg-
Vorbis
decoder[109]
Audio[2]
Decodes
Ogg data
Folder: vorbis_dec
Application: xaf-vorbis-dec-test.c

Xtensa Audio Framework (Hostless) Programmer's Guide
43 CADENCE DESIGN SYSTEMS, INC. / CONFIDENTIAL
6. Known Issues
The XAF has only been tested with Version 6.0.3 of the Xtensa tool chain. The Instruction Set
Simulator (ISS) has been used in the cycle-accurate simulation mode. The fast functional
“TurboSim” mode has not been tested.
XAF is a multi-threaded execution with time dependent conditions and checks (wait timeouts
etc.) and it is not expected to work in fast functional “TurboSim” simulation mode seamlessly.
So XAF must not be used with fast functional “TurboSim” simulation mode.

Xtensa Audio Framework (Hostless) Programmer's Guide
CADENCE DESIGN SYSTEMS, INC. / CONFIDENTIAL 44
7. Appendix: Memory Guidelines
XAF manages the allocation of memory for all created components. Most of the memory is
allocated within the xaf_adev_open function and depends on the two parameters
audio_comp_buf_size and audio_frmwk_buf_size passed to this function. This section
provides guidelines to the application developer to compute these parameters.
Notation: Consider a chain of N components, where the nth component has An input ports and
Bn output ports and requires Pn, Sn, In, and On KB for persistent, scratch, input, and output buffers
respectively. Assume that the nth component is created (xaf_comp_create) with Xn input
buffers and Yn output buffers. Note that Xn would be zero except for the components that need
to receive data from the application and Yn would be zero except for the components that need
to send data to the application. Furthermore, assume that the nth component is connected
(xaf_comp_connect) to another component with Zn buffers (to be counted only if the nth
component is connected to another component).
XAF allocates two memory buffers within the xaf_adev_open() function.
Audio component buffer of size audio_comp_buf_size: All memory required by the
components is allocated from this buffer – this includes persistent, scratch, input, and
output buffers required by the component. The persistent, scratch, input, and output
buffer sizes for a component are typically mentioned in the programmer’s guide for that
particular component.
Then the total memory required by all components in the chain would be given by the
formula:
T1 is the sum of the persistent, input and output sizes required by the components. T2
is the maximum scratch memory required by the components, as the scratch memory
is shared across components. In this version of XAF, T2 is fixed at 56 KB, via the compile
time constant XF_CFG_CODEC_SCRATCHMEM_SIZE. Furthermore, some memory is
required by XAF itself. The size of the memory required by XAF is (N + 16) KB, where
N is the number of components. Note that, this 1 KB per component includes each
component’s API-structure, memory table and miscellaneous audio-framework data
structures for the component.
Thus, audio_comp_buf_size should be set to a value greater than (T1 + 56 + N
+ 16) KB.
XAF buffer of size audio_frmwk_buf_size: All buffers exchanged between
components and the application are allocated from this buffer. The number of buffers
exchanged are defined in the xaf_comp_create call.

Xtensa Audio Framework (Hostless) Programmer's Guide
45 CADENCE DESIGN SYSTEMS, INC. / CONFIDENTIAL
Then the total memory required by all components in the chain would be given by the
formula:
In this version of XAF, the inter-component input buffer size is fixed at 4 KB, via the
compile time constant XAF_INBUF_SIZE. Furthermore, some memory is also required
by XAF itself. The size of the memory required by XAF is 16 KB, independent of the
number of components.
Thus, audio_frmwk_buf_size should be set to a value greater than (S + 16) KB.
Following examples illustrate the memory size computations described above for two
example testbenches. Note that, memory numbers provided in these examples are for
AE_HiFi3_LE5 core.
Example 1: “PCM_Gain”(xa_af_hostless_test)
Number of components, N =1 (PCM Gain)
n = 1 (PCM-gain):
A1 = 1, B1 = 1, X1 = 2, Y1 = 1, Z1 = 0, S1 (Scratch Memory) = 4 KB, P1 (Persistent
Memory) = 0, I1 (Input buffer) = 4 KB, O1 (Output buffer) = 4 KB
audio_comp_buf_size Computation:
T1 = 0(P1) + 1(A1) * 4(I1) + 1(B1) * 4(O1) * 0 (Z1) = 4 KB
T = 4 (T1) + 56 + 1 + 16 = 77 KB is the required audio_comp_buf_size.
audio_frmwk_buf_size Computation:
S = 4 * 1(A1) * 2(X1) + 4(O1) * 1(B1) * 1(Y1) = 12 KB
S + 16 = 28 KB is the required audio_frmwk_buf_size.
Input PCM
File
Output
PCM File
PCM gain
X1
Y1
n

Xtensa Audio Framework (Hostless) Programmer's Guide
CADENCE DESIGN SYSTEMS, INC. / CONFIDENTIAL 46
Example 2: “2 MP3 Decoder + Mixer” (xaf-dec-mix-test)
Number of components, N =3 (MP3 Decoder1, MP3 Decoder2, Mixer)
n = 1 (MP3 Decoder1):
A1 = 1, B1 = 1, X1 = 2, Y1 = 0, Z1 = 4, S1 (Scratch Memory) = 7 KB, P1 (Persistent
Memory) = 12.125 KB, I1 (Input buffer) = 2 KB, O1 (Output buffer) = 4.5 KB
n = 2 (MP3 Decoder2):
A2 = 1, B2 = 1, X2 = 2, Y2 = 0, Z2 = 4, S2 (Scratch Memory) = 7 KB, P2 (Persistent
Memory) = 12.125 KB, I2 (Input buffer) = 2 KB, O2 (Output buffer) = 4.5 KB
n = 3 (Mixer):
A3 = 4, B1 = 1, X3 = 0, Y3 = 1, Z3 = 0, S3 (Scratch Memory) = 2 KB, P3 (Persistent
Memory) = 0, I3 (Input buffer) = 2 KB, O3 (Output buffer) = 2 KB.
audio_comp_buf_size Computation:
sum1 = 12.125 (P1) + 1 (A1) * 2 (I1) + 1 (B1) * 4.5 (O1) * 4 (Z1) = 32.125 KB
sum2 = 12.125 (P2) + 1 (A2) * 2 (I2) + 1 (B2) * 4.5 (O2) * 4 (Z2) = 32.125 KB
sum3 = 0 (P3) + 4 (A3) * 2 (I3) + 1 (B3) * 2 (O3) * 0 (Z3) = 8 KB
T1 = 32.125 + 32.125 + 8 = 72.25 KB
T = 72.25 (T1) + 56 (T2) + 3 + 16 = 147.25 KB is the required audio_comp_buf_size.
audio_frmwk_buf_size Computation:
sum1 = 4 * 1 (A1) * 2 (X1) + 4.5 (O1) * 1 (B1) * 0 (Y1) = 8 KB
sum2 = 4 * 1 (A2) * 2 (X2) + 4.5 (O2) * 1 (B2) * 0 (Y2) = 8 KB
Input MP3
File 1
MP3
Decoder 1
Input MP3
File 2
Mixer
MP3
Decoder 2
Output
PCM File
X1
X2
Y3
n
Z1
n
Z2
n

Xtensa Audio Framework (Hostless) Programmer's Guide
47 CADENCE DESIGN SYSTEMS, INC. / CONFIDENTIAL
sum3 = 4 * 4 (A3) * 0 (X3) + 2 (O3) * 1 (B3) * 1 (Y3) = 2 KB
S = 8 + 8 + 2 = 18 KB
S + 16 = 34 KB is the required audio_frmwk_buf_size.

Xtensa Audio Framework (Hostless) Programmer's Guide
CADENCE DESIGN SYSTEMS, INC. / CONFIDENTIAL 48
8. References
[1]
Xtensa XOS Reference Manual – For Xtensa Tools Version 11.0.3. This is provided
as part of the Xtensa tool chain,
<TOOLS_INSTALL_PATH>/XtDevTools/downloads/RF-2015.3/docs/xos_rm.pdf.
[2]
HiFi Audio Codec Application Programming Interface (API) Definition, Ver 1.0. This
document is provided as part of this package.
[3]
HiFi Speech Codec Application Programming Interface (API) Definition, Ver 1.0. This
document is provided as part of this package.
[4]
Cadence MP3 Decoder – Library version 3.18, API version 1.16 (HiFi Mini, HiFi2, HiFi
3 and HiFi 4).
[5]
Cadence MP3 Encoder – Library version 1.6, API version 1.12 (HiFi Mini, HiFi 2 and
HiFi 3). The library needs to be rebuilt from sources for HiFi 4.
[6]
Cadence AMR-WB Decoder – Library version2.7, API version 1.0 (For HiFi 3 and HiFi
4)
[7]
Cadence AMR-WB Decoder – Library version 2.3, API version 1.0 (For HiFi Mini and
HiFi 2)
[8]
Cadence Sample Rate Convertor – Library version 1.9, API version 1.12 (HiFi Mini,
HiFi 2, HiFi 3 and HiFi 4).
[9]
Cadence AAC Decoder – Library version3.7, API version 1.16 (HiFi Mini, HiFi 2, HiFi
3 and HiFi 4)
[10]
Cadence Ogg-Vorbis Decoder – Library version 1.12, API version 1.16 (HiFi Mini,
HiFi 2, HiFi 3 and HiFi 4)