IC M32 SERVICE MANUAL ICM32
User Manual: ICM32
Open the PDF directly: View PDF
.
Page Count: 30

VHF MARINE TRANSCEIVER
iC-m32

INTRODUCTION
DANGER
ORDERING PARTS
REPAIR NOTES
This service manual describes the latest service information
for the IC-M32 VHF MARINE TRANSCEIVER at the time of
publication.
NEVER connect the transceiver to an AC outlet or to a DC
power supply that uses more than 10 V. This will ruin the
transceiver.
DO NOT expose the transceiver to rain, snow or any liquids.
DO NOT reverse the polarities of the power supply when
connecting the transceiver.
DO NOT apply an RF signal of more than 20 dBm (100mW)
to the antenna connector. This could damage the transceiv-
er’s front end.
Be sure to include the following four points when ordering
replacement parts:
1. 10-digit order numbers
2. Component part number and name
3. Equipment model name and unit name
4. Quantity required
<SAMPLE ORDER>
1110003200 S.IC TA31136FN IC-M32 MAIN UNIT 1 piece
8930060730 2691 keyboard IC-M32 Chassis 5 pieces
Addresses are provided on the inside back cover for your con-
venience.
1. Make sure a problem is internal before disassembling the transceiver.
2. DO NOT open the transceiver until the transceiver is disconnected from its power source.
3. DO NOT force any of the variable components. Turn them slowly and smoothly.
4. DO NOT short any circuits or electronic parts. An insulated turning tool MUST be used for all adjustments.
5. DO NOT keep power ON for a long time when the transceiver is defective.
6. DO NOT transmit power into a signal generator or a sweep generator.
7. ALWAYS connect a 40 dB to 50 dB attenuator between the transceiver and a deviation meter or spectrum analyzer when using
such test equipment.
8. READ the instructions of test equipment thoroughly before connecting equipment to the transceiver.
To upgrade quality, all electrical or mechanical parts and
internal circuits are subject to change without notice or oblig-
ation.
Model
IC-M32
Version
U.S.A.
S.E. Asia
Australia
Symbol
[USA]
[SEA]
[AUS]
AC adapter
BC-147A
BC-147E
BM-95V
TX high power
5W

TABLE OF CONTENTS
SECTION 1 SPECIFICATIONS
SECTION 2 INSIDE VIEWS
SECTION 3 DISASSEMBLY INSTRUCTIONS
SECTION 4 CIRCUIT DESCRIPTION
4-1 RECEIVER CIRCUITS . . . . . . . . . . . . . . . . . . . . . . . . . . . . . . . . . . . . . . . . . . . . . . . . . . . . .4-1
4-2 TRANSMITTER CIRCUITS . . . . . . . . . . . . . . . . . . . . . . . . . . . . . . . . . . . . . . . . . . . . . . . . .4-2
4-3 PLL CIRCUIT . . . . . . . . . . . . . . . . . . . . . . . . . . . . . . . . . . . . . . . . . . . . . . . . . . . . . . . . . . . .4-3
4-4 POWER SUPPLY CIRCUITS . . . . . . . . . . . . . . . . . . . . . . . . . . . . . . . . . . . . . . . . . . . . . . . .4-3
4-5 CPU PORT ALLOCATIONS . . . . . . . . . . . . . . . . . . . . . . . . . . . . . . . . . . . . . . . . . . . . . . . . .4-4
SECTION 5 ADJUSTMENT PROCEDURES
5-1 PREPARATION . . . . . . . . . . . . . . . . . . . . . . . . . . . . . . . . . . . . . . . . . . . . . . . . . . . . . . . . . .5-1
5-2 PLL AND TRANSMITTER ADJUSTMENTS . . . . . . . . . . . . . . . . . . . . . . . . . . . . . . . . . . . . .5-4
5-3 RECEIVER ADJUSTMENT . . . . . . . . . . . . . . . . . . . . . . . . . . . . . . . . . . . . . . . . . . . . . . . . .5-5
SECTION 6 PARTS LIST
SECTION 7 MECHANICAL PARTS AND DISASSEMBLY
CHASIS PARTS . . . . . . . . . . . . . . . . . . . . . . . . . . . . . . . . . . . . . . . . . . . . . . . . . . . . . . . . . .7-1
CHARGER PARTS (BC-150) . . . . . . . . . . . . . . . . . . . . . . . . . . . . . . . . . . . . . . . . . . . . . . . .7-3
SECTION 8 SEMI-CONDUCTOR INFORMATION
SECTION 9 BOARD LAYOUTS
SECTION 10 BLOCK DIAGRAM
SECTION 11 VOLTAGE DIAGRAM

1 - 1
‘‘GENERAL
• Frequency coverage : 156.025–157.425 MHz
156.050–163.275 MHz
• Type of emission : 16K0G3E
• Antenna impedance : 50 Ω
• MIC impedance : 2 kΩ
• Audio impedance : 8 Ω
• Power supply requirement : 7.5 V DC (negative ground; supplied battery pack)
• Current drain (approx.) : Transmit at High (5.0 W) 1.5 A
at Low (1.0 W) 0.7 A
Receive max audio 200 mA
• Frequency stability : ±10 ppm
• Usable temperature range : –20˚C to +60˚C; –4˚F to +140˚F
• Dimensions (projections not included) : 61(W) × 135(H) × 41(D) mm; 2 13⁄32(W) × 5 5⁄16(H) × 1 5⁄8(D) in.
• Weight (approx.) : 360 g; 12.7 oz. (with BP-224)
‘‘TRANSMITTER
• RF output power : 5 W / 1 W (High / Low)
(with supplied battery pack)
• Modulation system : Variable reactance frequency modulation
• Maximum frequency deviation : ±5.0 kHz
• Spurious emissions : 68 dB
• Adjacent channel power : 70 dB
• Transmitter audio distortion : Less than 10 % at 1 kHz, 60% deviation
• Residual modulation : 40 dB
• Audio frequency response : +1 dB to –3 dB of 6 dB octave from 300 Hz to 3000 Hz
‘‘RECEIVER
• Receive system : Double conversion superheterodyne system
• Intermediate frequencies : 1st 21.7 MHz
2nd 450 kHz
• Sensitivity : 0.25 µV at 12 dB SINAD (typical)
• Squelch sensitivity : 0.35 µV at threshold
• Adjacent channel selectivity : 70 dB (typical)
• Spurious response rejection : 70 dB (typical)
• Intermodulation rejection ratio : 70 dB (typical)
• Hum and noise : 40 dB
• Audio output power : 350 mW typical at 10% distortion with an 8 Ωload
• Audio frequency response : +1 dB to –3 dB of –6 dB octave from 300 Hz to 3000 Hz
Specifications are measured in accordance with EIA/TIA-603.
All stated specifications are subject to change without notice or obligation.
SECTION 1 SPECIFICATIONS

1 - 2
* Low power only
NOTE: Channels 3, 21, 23, 61, 64, 81, 82 and 83 CANNOT be used by the general public in USA waters.
CAN
21A
22A
23
24
25
26
27
28
60
61A
62A
64
64A
65A
66A*
67
68
69
70
71
72
CAN
73
74
77*
78A
79A
80A
81A
82A
83
83A
84
85
86
87
88
CAN
01
02
03
04A
05A
06
07A
08
09
10
11
12
13*
14
15*
16
17*
18A
19A
20*
21
‘‘VHF MARINE CHANNEL LIST
USA
01A
03A
05A
06
07A
08
09
10
11
12
13*
14
15*
16*
17*
18A
19A
20
20A
INT
01
02
03
04
05
06
07
08
09
10
11
12
13
14
15*
16
17
18
19
20
21
Transmit
156.050
156.050
156.100
156.150
156.150
156.200
156.200
156.250
156.250
156.300
156.350
156.350
156.400
156.450
156.500
156.550
156.600
156.650
156.700
156.750
156.800
156.850
156.900
156.900
156.950
156.950
157.000
157.000
157.050
Receive
160.650
156.050
160.700
160.750
156.150
160.800
156.200
160.850
156.250
156.300
160.950
156.350
156.400
156.450
156.500
156.550
156.600
156.650
156.700
156.750
156.800
156.850
161.500
156.900
161.550
156.950
161.600
157.000
161.650
USA
21A
22A
23A
24
25
26
27
28
61A
63A
64A
65A
66A
67*
68
69
70
71
72
INT
22
23
24
25
26
27
28
60
61
62
63
64
65
65A
66
66A
67
68
69
70
71
72
Transmit
157.050
157.100
157.100
157.150
157.150
157.200
157.250
157.300
157.350
157.400
156.025
156.075
156.075
156.125
156.125
156.175
156.175
156.225
156.225
156.275
156.275
156.325
156.325
156.375
156.425
156.475
Rx only
156.575
156.625
Receive
157.050
161.700
157.100
161.750
157.150
161.800
161.850
161.900
161.950
162.000
160.625
160.675
156.075
160.725
156.125
160.775
156.175
160.825
156.225
160.875
156.275
160.925
156.325
156.375
156.425
156.475
156.525
156.575
156.625
USA
73
74
77*
78A
79A
80A
81A
82A
83A
84
84A
85
85A
86
86A
87
87A
88
88A
INT
73
74
77
78
79
80
81
82
83
84
85
86
87
88
Transmit
156.675
156.725
156.875
156.925
156.925
156.975
156.975
157.025
157.025
157.075
157.075
157.125
157.125
157.175
157.175
157.225
157.225
157.275
157.275
157.325
157.325
157.375
157.375
157.425
157.425
Receive
156.675
156.725
156.875
161.525
156.925
161.575
156.975
161.625
157.025
161.675
157.075
161.725
157.125
161.775
157.175
161.825
157.225
161.875
157.275
161.925
157.325
161.975
157.375
162.025
157.425
Channel No. Frequency (MHz) Channel No. Frequency (MHz) Channel No. Frequency (MHz)
WX01
WX02
WX03
WX04
WX05
Transmit
Receive only
Receive only
Receive only
Receive only
Receive only
Receive
162.550
162.400
162.475
162.425
162.450
WX06
WX07
WX08
WX09
WX10
Transmit
Receive only
Receive only
Receive only
Receive only
Receive only
Receive
162.500
162.525
161.650
161.775
163.275
Frequency (MHz) Frequency (MHz)
Weather
channel
Weather
channel
‘‘WX CHANNEL LIST

2 - 1
SECTION 2 INSIDE VIEWS
• MAIN UNIT
BOTTOM VIEWTOP VIEW
Antenna switching circuit
(D90: 1SV307)
1st mixer
(Q150: 3SK299)
VCO circuit
IF detector IC
(IC170: TA31136FN)
PLL IC
(IC1: µPD3140GS)
D/A converter
(IC190: M62363FP-650C)
CPU
(IC360: M37560M8A-700GP)
EEPROM
(IC340: BR24L16FV)
Mic amplifier and
low-pass filter circuits
(IC200: NJM2902V)
Antenna switching circuit
(D52: MA77)
Power amplifier
(Q54: RD07MVS1)
APC
(IC50: NJM2125F)
IF amplifier
(Q151: 2SC2714 Y)
TX/RX switch
(D50, D51: MA77)

3 - 1
MAIN unit
Chassis MP31
H
H
I
H
SECTION 3 DISASSEMBLY INSTRUCTIONS
¡¡Removing the Rear panel ¡¡Removing the Chassis unit
Rear panel
A
B
C
C
Rubber
Front panel
B
A
Front panel
Chassis unit
MP31
E
G
D
F(Speaker connector)
qUnscrew 1 screw, A(2 ×10 mm), and remove 1 washer, B.
wUnscrew 3 screws, C(2 ×8 mm).
eRemove the rear panel and rubber from the front panel.
qUnscrew 1 nut, D.
wUnscrew 2 screws, E(2 ×6 mm).
eTake off the chassis unit in the direction of the arrow.
rUnplug, F, to separate the front panel, J251, and the
chassis unit.
tRemove 1 washer, G.
NOTE:
A: For IC-M2A only.
B: For IC-M32 only.
¡¡Removing the MAIN unit
qUnscrew 7 screws, H(2 ×4 mm).
wUnsolder 3 points, I, and remove earth plate.
eSeparate the MAIN unit and the chassis.
NOTE: The chassis panel MP31 is a
common parts for IC-M2A and IC-M32.
Need to screw the MP42 (C) to the B
location for IC-M32.

4 - 1
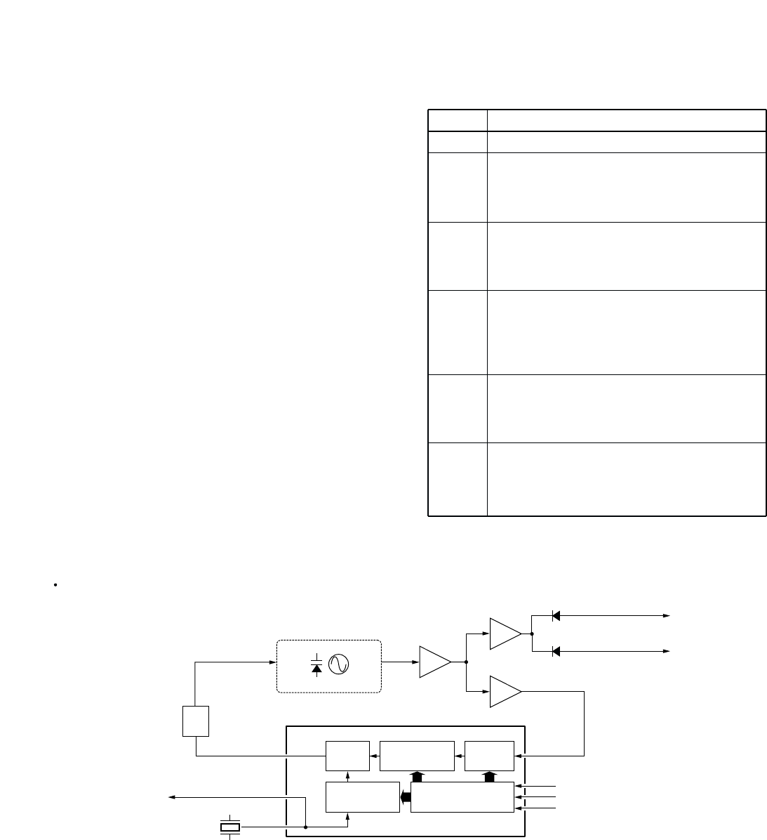
4-1 RECEIVER CIRCUITS
4-1-1 ANTENNA SWITCHING CIRCUIT
(MAIN UNIT)
The antenna switching circuit functions as a low-pass filter
while receiving and as resonator circuit while transmitting.
The circuit does not allow transmit signals to enter receiver
circuits.
Received signals from the antenna connector pass through
the low-pass filter (L81, L82, C83–C86, C89) and antenna
switching circuit (D52, D90). The filtered signals are then
applied to the RF amplifier circuit (Q90).
4-1-2 RF AND 1ST MIXER CIRCUITS (MAIN UNIT)
The 1st mixer circuit converts the received signals to a fixed
frequency of the 1st IF signal with a PLL output frequency.
By changing the PLL frequency, only the desired frequency
will be passed through a pair of crystal filters at the next
stage of the 1st mixer.
The signals from the antenna switching circuit are passed
through the tunable bandpass filter (D92) and amplified at
the RF amplifier (Q90). The amplified signals are passed
through another tunable bandpass filter (D130), and then
applied to the 1st mixer circuit (Q150).
The filtered signals are mixed at the 1st mixer (Q150) with a
1st LO signal coming from the PLL circuit to produce a 21.7
MHz 1st IF signal. The 1st IF signal is passed through two
crystal filters (FI150, FI151) and is then amplified at the IF
amplifier (Q151).
4-1-3 2ND IF AND DEMODULATOR CIRCUITS
(MAIN UNIT)
The 2nd mixer circuit converts the 1st IF signal to a 2nd IF
signal. A double conversion superheterodyne system (which
converts receive signal twice) improves the image rejection
and obtain stable receiver gain.
The 1st IF signal is applied to a 2nd mixer section of the FM
IF IC (IC170, pin 16). The signal is then mixed with a 2nd LO
signal for conversion into a 450 kHz 2nd IF signal.
IC170 contains the 2nd mixer, limiter amplifier, quadrature
detector and active filter circuits. A 21.25 MHz 2nd LO signal
is produced at the PLL circuit using the reference frequency.
The 2nd IF signal from the 2nd mixer (IC170, pin 3) passes
through ceramic filters (FI170) to remove unwanted hetero-
dyne frequencies. It is then amplified at the limiter amplifier
section (IC170, pin 5) and applied to the quadrature detec-
tor section (IC170, pins 10 and 11) to demodulate the 2nd IF
signal into AF signals.
4-1-4 AF CIRCUIT (MAIN UNIT)
AF signals from the FM IF IC (IC170, pin 9) are fed to the
analog switch (IC260).
The AF signals (detected signals) are passed through the
analog switch (IC260, pins 2 and 1) and are then applied to
the active low-pass filter (IC200c, pin 9).
The filtered AF signals are applied to and adjusted audio
level at the D/A convertor (IC190, pin 24) to adjust ampli-
tude. The level controlled signals are passed through the AF
mute switch (Q280) which is controlled by “AFMS” signal
from the CPU (IC360, pin 47). The passed signals are
applied to the AF power amplifier (IC280, pin 4), and then
output to the internal speaker or [EXT SP] jack after being
passed through the de-emphasis circuit (R286, C285) to
obtain the –6 dB/octave frequency characteristics.
Mixer
16
IF amp.
2nd IF filter
450 kHz
PLL IC
IC1
X1
21.25 MHz
RSSI
IC170 TA31136FN(D)
14
"IF" (1st IF signal: 21.7 MHz)
from RF unit, Q151
"RSSIV" signal to the CPU (pin 1)
11
10
9
87 5 3
2
17 16
Active
filter
FI170
Noise
detector
FM
detector Noise
comp.
"NOISV" signal to the CPU (pin 2)
12
C171
C174
R172
C176
C175
C180 C179
"SQLO" signal to the D/A
convertor IC (IC190, pin 15)
"SQLI" signal to the D/A
convertor IC (IC190, pin 16)
R175 R176 R174
AF signal "DET"
2nd
R171
X170
450 kHz
R5V
R170
2ND IF AND DEMODULATOR CIRCUITS
SECTION 4 CIRCUIT DESCRIPTION

4 - 2
4-1-5 SQUELCH CIRCUIT (MAIN UNIT)
The noise squelch circuit cuts out AF signals when no RF
signals are received. By detecting noise components in the
AF signals, the squelch circuit switches the AF mute switch.
A portion of the AF signals divided by C175 from the FM IF
IC (IC170, pin 9) are applied to the D/A convertor (IC190, pin
16) to adjust amplitude. The signals from the D/A convertor
(IC190, pin 15) are applied to the active filter section (IC170,
pin 8). The active filter section amplifies and filters noise
components. The filtered signals are applied to the noise
detector section and output from IC170 (pin 14) as the
“NOISV” signal.
The “NOISV” signal from IC170 (pin 14) is applied to the
CPU (IC360, pin 2). The CPU compares the set squelch
level voltage and “NOISV” signal voltage to control the
squelch output.
4-2 TRANSMITTER CIRCUITS
4-2-1 MICROPHONE AMPLIFIER CIRCUIT
(MAIN UNIT)
The microphone amplifier circuit amplifies audio signals with
+6 dB/octave pre-emphasis characteristics from the micro-
phone to a level needed for the modulation circuit.
The AF signals from the microphone are passed through the
pre-emphasis circuit (R253, C254) and are then applied to
the microphone amplifier (IC200b). The amplified AF signals
are applied to analog switch (IC260, pin 5).
The AF signals are amplified again at the limiter-amplifier
(IC200a) and then passed through the low-pass filter
(IC200d, pins 12 and 13). The filtered audio is applied to the
RF unit as the “MOD” signal.
4-2-2 MODULATION CIRCUIT (MAIN UNIT)
The modulation circuit modulates the VCO oscillating signal
(RF signal) using the microphone audio signals.
The audio signals “MOD” change the reactance of D20 to
modulate an oscillated signal at the VCO circuit (Q21, Q22,
D22, D23). The oscillated signal is amplified at the buffer-
amplifiers (Q23, Q24).
4-2-3 DRIVE/POWER AMPLIFIER CIRCUITS
(MAIN UNIT)
The signal from the VCO circuit passes through the trans-
mit/receive switching circuit (D50, D51) and is applied to the
buffer-amplifier (Q50). The amplified signal is amplified by
the pre-driver (Q53) and the power amplifier (Q54) to obtain
5 W of RF power (at 7.2 V). The amplified signal passes
through the antenna switching circuit (D52), and low-pass fil-
ter (L81, L82, C83–C86, C89) and is then applied to the
antenna connector.
The bias current of the pre-driver (Q53) and the power
amplifier (Q54) is controlled by the APC circuit to stabilize
the output power.
4-2-4 APC CIRCUIT (MAIN UNIT)
The APC circuit provides stable output power from the
power amplifier even when the input voltage or temperature
changes, and, selects HIGH or LOW output power. The APC
circuit consists of a power detector and APC control circuits.
• POWER DETECTOR CIRCUIT (MAIN UNIT)
The power detector circuit (D80, C87) detects the transmit
output power level and converts it to DC voltage as the
“TDETV” signal. The detected signal is applied to the TX
control circuit.
• APC CONTROL CIRCUIT (MAIN UNIT)
The detected signal from the power detector circuit (D91,
R280) is applied to the CPU (IC360, pin 4) to control the
input voltage of the pre-driver (Q53) and the power amplifi-
er (Q54). When the output power changes, the CPU (IC360)
outputs APC control signal to the D/A converter (IC190). And
then “PCON” signal from the D/A converter controls the APC
controller (IC50) to provide stable output power.
TX MUTE SW
Q53
IC50
Q351
APC ctrl
To the 1st IF circuit
PWR amp.
Pre-Drive
D80, C87
Q54
D52
D91
Ant SW
Ant
D90
+
"PCON" signal
from IC190 (pin 3)
"TDETV" signal to the CPU
IC360 (pin 4)
"TXMS" signal to the CPU
IC360 (pin 11)
The amplified signal from the
buffer amplifier (Q50)
"T5V"
PWR det.
TX
RX
APC CIRCUIT

4 - 3
4-3 PLL CIRCUIT (MAIN UNIT)
A PLL circuit provides stable oscillation of the transmit fre-
quency and receive 1st LO frequency. The PLL output com-
pares the phase of the divided VCO frequency to the refer-
ence frequency. The PLL output frequency is controlled by
the divided ratio (N-data) of a programmable divider.
The PLL circuit contains a VCO (Q21, Q22, D22, D23). The
oscillated signal is amplified at the buffer-amplifiers (Q23,
Q25) and then applied to the PLL IC (IC1, pin 19).
The PLL IC contains the prescalers, programmable counter,
programmable divider, phase selector and etc. The entered
signal is divided at the prescaler and programmable counter
sections by the N-data ratio from the CPU. The divided sig-
nal is detected on phase at the phase detector using the ref-
erence frequency.
If the oscillated signal drifts, the phase of its frequency
changes from the reference frequency, causing a lock volt-
age changes to compensate for the drift in the oscillated fre-
quency.
A portion of the VCO signal is amplified at buffer-amplifiers
(Q23, Q24) and is then applied to the receive 1st mixer
(Q150) or transmit driver via the TX/RX switching diode
(D50, D51).
Shift register
Prescaler
Phase
detector
Loop
filter
Programmable
counter
Programmable
divider
X1
21.25 MHz
"2nd LO" signal (21.25 MHz)
to the FM IF IC (IC170)
Q21, Q22, D22, D23
VCO
Buffer
Buffer
Buffer Q24
D50
D51
Q25
Q23
3
4
5
PLST
IC1 (PLL IC)
SCK
SDATA
to transmitter circuit
to the 1st mixer circuit
17
16
13 19
PLL CIRCUIT
LINE
VCC
CPU5V
5V
R5V
V5V
T5V
DESCRIPTION
The voltage from the attached battery pack.
Common 5 V converted from the VCC line by the
CPU5V regulator circuit (IC220).
The output voltage is applied to the CPU
(IC360), REG5V regulator, etc.
Common 5V converted from the VCC line by the
5V regulator circuit (Q223–Q225).
The output voltage is applied to the D/A convert-
er (IC190) and PLL IC (IC1), etc.
Receive 5V converted from the 5V line by the R5
regulator circuit (Q221).
The regulated voltage is applied to the MOD
MUTE circuit (Q20, D20, D21) and receiver cir-
cuit.
Common 5V converted from the 5V line by the
V5 regulator circuit (Q220).
The regulated voltage is applied to the VCO cir-
cuit
Transmit 5V converted from the 5V line by the T5
regulator circuit (Q222).
The regulated voltage is applied to the transmit-
ter circuit.
4-4 POWER SUPPLY CIRCUITS
VOLTAGE LINES

4 - 4
4-5 PORT ALLOCATIONS
4-5-1 CPU (IC360)
Pin
number
1
2
3
4
5
6
7
10
12
13
14
15
16
18
19
20
22
23
24
27
30
31
39
40
41
42
Port
name
RSSIV
NOISV
BATTV
TDETV
TEMPV
SCK
SDATA
LEDS
BEEP
PLST
DAST
5VS
LCDS
ESCK
CLOUT
CLIN
PWSW
UNLK
ESDA
TDEC
PTT
WET
SCAN
H/L
VOL
DOW
SQL
Description
Input port for the RSSI signal to con-
trol S-meter from the FM IF IC (IC170
pin 12).
Input port for the NOIS signal to con-
trol squelch circuit from the FM IF IC
(IC170 pin 14).
Input port for the battery voltage
detection.
Input port for the TX power detection.
Input port for transceiver’s internal
temperature detection.
Outputs serial clock.
Outputs serial data.
Outputs key pad and LCD back light
control signal.
High : While lights ON.
Outputs beep audio signals.
Outputs strobe signals to the PLL IC
(IC1, pin 3).
Outputs strobe signals to the D/A con-
vertor IC (IC190, pin 6).
Outputs the M5V regulator control sig-
nal.
Outputs LCD contrast signal.
Outputs serial clock signal for the
EEPROM (IC340, pin 6).
Outputs the cloning data.
Input port for the cloning data.
Input port for the power switch control
signal.
Input port for the PLL unlock signal.
High : PLL is unlocked.
I/O port for the serial data signals to
the EEPROM (IC340, pin 5).
Outputs the decode monitor signal.
High : While muting.
Input port for the [PTT] switch.
High : While the [PTT] switch is
pushed.
Input port for transceiver’s internal
inundation detection.
Input port for the [SCN] key.
Low : While the [SCN] key is
pushed.
Input port for the [H/L] key.
Low : While the [H/L] key is pushed.
Input port for the volume control sig-
nal.
Input port for the [SQL] key.
Low : While the [SQL] key is
pushed.
Pin
number
43
44
45
46
47
48
49
50
51
52
53
54
55
Port
name
CH/WX
UP
DOWN
16
AFMS
BPFS
V5VS
T5VS
R5VS
AFVS
MICM
DETM
VOL UP
Description
Input port for the [CH/WX] key.
Low : While [CH/WX] key is pushed.
Input port for the [Y] key.
Low : While the [Y] key is pushed.
Input port for the [Z] key.
Low : While the [Z] key is pushed.
Input port for the [16] key.
Low : While the [16] key is pushed.
Output the speaker mute switch con-
trol signal.
High : While the AF output is muted.
Outputs RF bandpass filters control
signal.
High : While receiving below
159.990 MHz.
Low : While receiving above
160.000 MHz.
Outputs the 5V regulator control sig-
nal.
Outputs the T5V regulator control sig-
nal.
Outputs the R5V regulator control sig-
nal.
Outputs the AF regulator control sig-
nal.
Outputs the MIC mute switch control
signal.
Outputs the detector mute control sig-
nal.
Low : While muting.
Input port for the volume control sig-
nal.
4-5-2 D/A converter IC (IC190)
Pin
number
2
3
10
11
14
15
Port
name
FCON
PCON
MCON
BEPO
BEPST
SQLO
Description
Outputs the reference frequency
adjusting signal.
Outputs the TX power adjusting sig-
nal.
Outputs the transmit modulation
adjusting signal.
Outputs the beep tone level adjusting
signal while “AUTO” is selected in set
mode.
Outputs the beep tone level adjusting
signal while 1–10 level is selected in
set mode.
Outputs the squelch level adjusting
signal.

5 - 1
5-1 PREPARATION
When adjusting IC-M32, the optional CS-M32 CLONING SOFTWARE (Rev. 1.0 or later), OPC-478 CLONING CABLE are required.
■BEFORE ENTERING THE ADJUSTMENT MODE
• Cloning the adjustment frequency 156.800 MHz on the programmable CH.
(No select POC function POC ON on the adjustment frequency. )
■ENTERING THE ADJUSTMENT MODE
• Push and hold the [H/L] key and [PTT] switch, and then turn power ON.
■OPERATING IN THE ADJUSTMENT MODE
• Change adjustment items: [16] key
• Change adjustment values: [Y] and [Z] keys
■EXITING THE ADJUSTMENT MODE
When adjustment is finished, need to do follow operation to cancel the adjustment mode. Otherwise, the transceiver does not
work properly.
• Turn power OFF.
• Push and hold the [H/L] key and [PTT] switch, and then turn power ON.
EQUIPMENT
DC power supply
RF power meter
(terminated type)
Frequency counter
Digital multimeter
GRADE AND RANGE
Output voltage : 7.5 V DC
Current capacity : 3 A or more
Measuring range : 0.1–10 W
Frequency range : 100–300 MHz
Impedance : 50 Ω
SWR : Less than 1.2 : 1
Frequency range : 0.1–300 MHz
Frequency accuracy : ±1 ppm or better
Sensitivity : 100 mV or better
Input impedance : 10 MΩ/DC or better
EQUIPMENT
FM deviation meter
Audio generator
Standard signal
generator (SSG)
Attenuator
GRADE AND RANGE
Frequency range : 30–300 MHz
Measuring range : 0 to ±10 kHz
Frequency range : 300–3000 Hz
Measuring range : 1–500 mV
Frequency range : 100–300 MHz
Output level : 0.1 µV–32 mV
(–127 to –17 dBm)
Power attenuation : 40 dB or more
Capacity : 10 W or more
SECTION 5 ADJUSTMENT PROCEDURES
DC power supply
Top view
connect (soldering) line here
+
+
connect (soldering) line here
• DC POWER CABLE CONNECTION

5 - 2
to the antenna connector
to [MIC] jack
Audio generator
Frequency
counter
CAUTION!
DO NOT transmit while
an SSG is connected to
the antenna connector.
AD-98FSC
Optional STUD-BNC
adapter
Attenuator
40 dB or 50 dB FM deviation meter
RF power meter
0.1 10 W/50
Standard signal generator
0.1 V to 32 mV
( 127 dBm to 17 dBm)
to [SP] jack
SINAD meter
Speaker (8 )
OPC-782
Optional plug adapter
cable
NOTE: If the tape on the back of the TOP PANEL has lost its
adhesion, replacement to a new one is necessary.
DETACHING/ATTACHING THE TOP PANEL
Detach the TOP PANEL with a
sharp point such as tweezers for
adjustment.
BE CAREFUL cracking the TOP
PANEL.
After adjustment, be sure to
reattach the TOP PANEL to
maintain the water resistance
capability.
CAUTION!
DO NOT detach the TOP PANEL
except for adjustment or cloning
to maintain the water resistance
capability.
• CONNECTION

5 - 3
5-2 PLL AND RX SENSITIVITY ADJUSTMENTS
LOCK
VOLTAGE
RX
SENSITIVITY
ADJUSTMENT
ADJUSTMENT ADJUSTMENT CONDITION MEASUREMENT VALUE POINT
UNIT LOCATION UNIT ADJUST
1
2
1
• Operating frq. : 156.800 MHz
• Receiving
• Operating frq. : 156.800 MHz
• Output power : Low
• Transmitting
• Operating frq. : 156.800 MHz
• Set an SSG as:
Frequency : 156.800 MHz
Level : 3.2 µV*
(–97 dBm)
Modulation : 1 kHz
Deviation : ±3.5 kHz
• Receiving
MAIN
Top
Panel
Connect a digital
multi-meter or oscil-
loscope to the
check point CP1.
Connect an SSG to
the antenna con-
nector and a SINAD
meter with 8 Ωload
to the [SP] jack.
1.8 V
1.7 V
0.35 µV (–116 dBm)
Verify
Verify
CP1
PLL lock voltage
check point
*The output level of the standard signal generator (SSG) is indicated as the SSG’s open circuit.

5 - 4
1
1
2
3
1
1
2
• Operating frq. :156.800 MHz
• Output power : Low
• Connect an RF power meter or a 50 Ω
dummy load to the antenna connector.
• Transmitting
• Operating frq. : 156.800 MHz
• Output power : Hi
• Transmitting
• Output power : Low
• Transmitting
• Output power : Extra-Low
• Transmitting
• Operating frq. : 156.800 MHz
• Output power : Low
• Connect an audio generator to the [MIC]
jack and set as:
1 kHz/25 mV
• Set an FM deviation meter as:
HPF : OFF
LPF : 20 kHz
De-emphasis : OFF
Detector : (P–P)/2
• Transmitting
• Operating frq. : 156.800 MHz
• Set an SSG as:
Frequency : 156.800 MHz
Level : 0.63 µV*
(–111 dBm)
Modulation : 1 kHz
Deviation : ±3.5 kHz
• Receiving
• Receiving
REFERENCE
FREQUENCY
[Fr]
OUTPUT
POWER
[Po H] (Hi)
[Po L] (Low)
[Po ML]
(Extra-Low)
FM
DEVIATION
[dE]
SQUELCH
LEVEL
[nL]
Top
Panel
Top
panel
Top
panel
Top
panel
Loosely couple the frequency
counter to the antenna connec-
tor.
Connect an RF power meter to
the antenna connector.
Connect an FM deviation meter
to the antenna connector
through an attenuator.
Connect an SSG to the antenna
connector and a SINAD meter
with 8 Ωload to the [SP] jack.
156.8000 MHz
5.0 W
0.8 W
0.45 W
±4.3 kHz
More than 12 dB
SINAD
• Push [Z] key to
set squelch level
to “01” at the sub
channel readout.
• Then, push [Y]
key to set squelch
level to “00” at the
sub channel read-
out.
ADJUSTMENT ADJUSTMENT CONDITION MEASUREMENT VALUE
UNIT LOCATION
5-3 ADJUSTMENT MODE ADJUSTMENTS
Select an operation using [16] key, then set specified value using [Y] / [Z] keys on the front panel of IC-M32.
*The output level of the standard signal generator (SSG) is indicated as the SSG’s open circuit.
TX power Hi/Low is selectable on all adjustment items.

[MAIN UNIT][MAIN UNIT]
IC1 1130007610 S.IC µPD3140GS-E1 (DS8) B
IC50 1120002830 S.IC NJM2125F-TE1 T
IC170 1110003200 S.IC TA31136FN (EL) B
IC190 1190000350 S.IC M62363FP-650C B
IC200 1110003780 S.IC NJM2902V-TE1 B
IC220 1110005350 S.IC NJM2870F05-TE1 T
IC260 1140003830 S.IC TC4W66F (TE12L) B
IC280 1110001810 S.IC TA7368F (ER) T
IC340 1130011540 S.IC BR24L16FV-WE2 B
IC341 1110006210 S.IC BD5242FVE-TR B
IC360 1140011630 S.IC M37560M8A-700GP (FX-2691A) B
Q20 1590000430 S.TRANSISTOR DTC144EUA T106 B
Q21 1530002920 S.TRANSISTOR 2SC4226-T1 R25 B
Q22 1530002920 S.TRANSISTOR 2SC4226-T1 R25 B
Q23 1530002380 S.TRANSISTOR 2SC4215-Y (TE85R) B
Q24 1530002380 S.TRANSISTOR 2SC4215-Y (TE85R) B
Q25 1530002380 S.TRANSISTOR 2SC4215-Y (TE85R) B
Q50 1530002920 S.TRANSISTOR 2SC4226-T1 R25 T
Q53 1560001240 S.FET RD01MUS1 T
Q54 1560001230 S.FET RD07MVS1 T
Q90 1530002920 S.TRANSISTOR 2SC4226-T1 R25 B
Q150 1580000760 S.FET 3SK299-T1 U73 B
Q151 1530002360 S.TRANSISTOR 2SC2714-Y (TE85R) T
Q220 1510000670 S.TRANSISTOR 2SA1588-GR (TE85R) T
Q221 1510000670 S.TRANSISTOR 2SA1588-GR (TE85R) T
Q222 1510000670 S.TRANSISTOR 2SA1588-GR (TE85R) T
Q223 1590000430 S.TRANSISTOR DTC144EUA T106 B
Q224 1590001190 S.TRANSISTOR XP6501-(TX) .AB B
Q225 1520000450 S.TRANSISTOR 2SB1132 T100 Q B
Q230 1520000450 S.TRANSISTOR 2SB1132 T100 Q T
Q231 1590001190 S.TRANSISTOR XP6501-(TX) .AB T
Q240 1590000430 S.TRANSISTOR DTC144EUA T106 B
Q250 1590002530 S.TRANSISTOR UN911H (TX) B
Q280 1530003090 S.TRANSISTOR 2SC4213-B (TE85R) T
Q350 1590000660 S.TRANSISTOR DTC144TU T106 B
Q351 1590000720 S.TRANSISTOR DTA144EUA T106 T
D1 1750000770 S.VARICAP HVC376BTRF B
D20 1790001260 S.DIODE MA2S077-(TX) B
D21 1790000620 S.DIODE MA77 (TX) B
D22 1720000780 S.VARICAP HVU350B TRF B
D23 1720000780 S.VARICAP HVU350B TRF B
D50 1790000620 S.DIODE MA77 (TX) T
D51 1790000620 S.DIODE MA77 (TX) T
D52 1750000580 S.DIODE 1SV307 (TPH3) T
D80 1790001670 S.DIODE RB706F-40T106 T
D90 1750000580 S.DIODE 1SV307 (TPH3) B
D91 1790001670 S.DIODE RB706F-40T106 T
D92 1790000620 S.DIODE MA77 (TX) B
D93 1790000660 S.DIODE MA728 (TX) B
D130 1790000620 S.DIODE MA77 (TX) B
D350 1750000370 S.DIODE DA221 TL B
D353 1790000660 S.DIODE MA728 (TX) B
FI150 2030000350 MONOLITH 21R15AB (FL-368) B
FI151 2030000270 MONOLITH FL-363 (21.7 MHz) B
FI170 2020001270 CERAMIC CFWLB450KE2A-B0 B
X1 6050011740 S.XTAL CR-766 (21.250 MHz) B
X170 6070000190
S.DISCRIMINATOR
CDBCB450KCAY24-R0 B
X360 6060010290 S.XTAL CR-610 (7.9872 MHz) B
L1 6200008070 S.COIL MLF1608E 6R8K 6.8U B
L20 6200007000 S.COIL ELJRE 82NG-F B
L21 6200003090 S.COIL NL 322522T-2R7J-3 B
L22 6200008190 S.COIL 0.25-1.9-8TL 80N B
L23 6200006980 S.COIL ELJRE R10G-F B
L24 6200006980 S.COIL ELJRE R10G-F B
L25 6200006980 S.COIL ELJRE R10G-F B
L50 6200006980 S.COIL ELJRE R10G-F T
L51 6200007000 S.COIL ELJRE 82NG-F T
L53 6200007690 S.COIL LQW2BHN18NJ01L T
L55 6200009240 S.COIL 0.20-1.0-7TL 31N T
L56 6200010640 S.COIL 0.26-1.0-3TL 8.5N T
L57 6200008230 S.COIL 0.30-1.3-5TL 22N T
S.=Surface mount
L58 6200003710 S.COIL NL 252018T-2R7J T
L80 6200008280 S.COIL 0.30-1.7-7TL 50N T
L81 6200009800 S.COIL 0.26-1.1-7TR 30N B
L82 6200008580 S.COIL 0.30-1.4-6TL 32N T
L90 6200008280 S.COIL 0.30-1.7-7TL 50N B
L91 6200007760 S.COIL LQW2BHN82NJ01L B
L92 6200007760 S.COIL LQW2BHN82NJ01L B
L93 6200008190 S.COIL 0.25-1.9-8TL 80N B
L94 6200008190 S.COIL 0.25-1.9-8TL 80N B
L95 6200006980 S.COIL ELJRE R10G-F B
L120 6200002430 S.COIL NL 252018T-082J T
L121 6200002410 S.COIL NL 252018T-056J T
L122 6200003550 S.COIL MLF1608A 4R7K-T B
L130 6200007760 S.COIL LQW2BHN82NJ01L B
L131 6200007760 S.COIL LQW2BHN82NJ01L B
L132 6200008190 S.COIL 0.25-1.9-8TL 80N B
L133 6200008190 S.COIL 0.25-1.9-8TL 80N B
L150 6200003680 S.COIL LQH31MNR82M01L B
R1 7510001660 S.THRMISTOR NTCG16 4LH 473KT B
R2 7030003940 S.RESISTOR ERJ3GEYF 104 V (100 kΩ) B
R3 7030003560 S.RESISTOR ERJ3GEYJ 103 V (10 kΩ) B
R4 7030003640 S.RESISTOR ERJ3GEYJ 473 V (47 kΩ) B
R5 7030003380 S.RESISTOR ERJ3GEYJ 331 V (330 Ω) B
R6 7030003440 S.RESISTOR ERJ3GEYJ 102 V (1 kΩ) B
R7 7030003640 S.RESISTOR ERJ3GEYJ 473 V (47 kΩ) B
R8 7030003440 S.RESISTOR ERJ3GEYJ 102 V (1 kΩ) B
R9 7030003200 S.RESISTOR ERJ3GEYJ 100 V (10 Ω) B
R10 7030003480 S.RESISTOR ERJ3GEYJ 222 V (2.2 kΩ) B
R20 7030003320 S.RESISTOR ERJ3GEYJ 101 V (100 Ω) B
R22 7030003410 S.RESISTOR ERJ3GEYJ 561 V (560 Ω) B
R23 7030003440 S.RESISTOR ERJ3GEYJ 102 V (1 kΩ) B
R24 7030003680 S.RESISTOR ERJ3GEYJ 104 V (100 kΩ) B
R25 7030003680 S.RESISTOR ERJ3GEYJ 104 V (100 kΩ) B
R26 7030003550 S.RESISTOR ERJ3GEYJ 822 V (8.2 kΩ) B
R27 7030003550 S.RESISTOR ERJ3GEYJ 822 V (8.2 kΩ) B
R28 7030003350 S.RESISTOR ERJ3GEYJ 181 V (180 Ω) B
R29 7030003390 S.RESISTOR ERJ3GEYJ 391 V (390 Ω) B
R30 7030003660 S.RESISTOR ERJ3GEYJ 683 V (68 kΩ) B
R31 7030003420 S.RESISTOR ERJ3GEYJ 681 V (680 Ω) B
R32 7030003390 S.RESISTOR ERJ3GEYJ 391 V (390 Ω) B
R33 7030003630 S.RESISTOR ERJ3GEYJ 393 V (39 kΩ) B
R34 7030003400 S.RESISTOR ERJ3GEYJ 471 V (470 Ω) B
R35 7030003660 S.RESISTOR ERJ3GEYJ 683 V (68 kΩ) B
R36 7030003440 S.RESISTOR ERJ3GEYJ 102 V (1 kΩ) T
R50 7030003440 S.RESISTOR ERJ3GEYJ 102 V (1 kΩ) T
R52 7030003520 S.RESISTOR ERJ3GEYJ 472 V (4.7 kΩ) T
R53 7030003320 S.RESISTOR ERJ3GEYJ 101 V (100 Ω) T
R54 7030003260 S.RESISTOR ERJ3GEYJ 330 V (33 Ω) T
R55 7030003500 S.RESISTOR ERJ3GEYJ 332 V (3.3 kΩ) T
R56 7030003450 S.RESISTOR ERJ3GEYJ 122 V (1.2 kΩ) T
R57 7030003310 S.RESISTOR ERJ3GEYJ 820 V (82 Ω) T
R65 7030003700 S.RESISTOR ERJ3GEYJ 154 V (150 kΩ) T
R66 7030003640 S.RESISTOR ERJ3GEYJ 473 V (47 kΩ) T
R67 7030003680 S.RESISTOR ERJ3GEYJ 104 V (100 kΩ) T
R68 7030003320 S.RESISTOR ERJ3GEYJ 101 V (100 Ω) T
R69 7030003580 S.RESISTOR ERJ3GEYJ 153 V (15 kΩ) T
R70 7030003580 S.RESISTOR ERJ3GEYJ 153 V (15 kΩ) T
R71 7030003320 S.RESISTOR ERJ3GEYJ 101 V (100 Ω) T
R72 7030003280 S.RESISTOR ERJ3GEYJ 470 V (47 Ω) T
R73 7030003440 S.RESISTOR ERJ3GEYJ 102 V (1 kΩ) T
R74 7030003560 S.RESISTOR ERJ3GEYJ 103 V (10 kΩ) T
R75 7030003320 S.RESISTOR ERJ3GEYJ 101 V (100 Ω) T
R76 7030000280 S.RESISTOR MCR10EZHJ 150 Ω(151) T
R80 7030003670 S.RESISTOR ERJ3GEYJ 823 V (82 kΩ) B
R81 7030003600 S.RESISTOR ERJ3GEYJ 223 V (22 kΩ) T
R82 7030003560 S.RESISTOR ERJ3GEYJ 103 V (10 kΩ) T
R90 7030003560 S.RESISTOR ERJ3GEYJ 103 V (10 kΩ) B
R91 7030003440 S.RESISTOR ERJ3GEYJ 102 V (1 kΩ) B
R93 7030003440 S.RESISTOR ERJ3GEYJ 102 V (1 kΩ) B
R94 7030003620 S.RESISTOR ERJ3GEYJ 333 V (33 kΩ) B
R95 7030003320 S.RESISTOR ERJ3GEYJ 101 V (100 Ω) B
R96 7030003360 S.RESISTOR ERJ3GEYJ 221 V (220 Ω) B
R100 7030003860 S.RESISTOR ERJ3GE JPW V T
R120 7030003480 S.RESISTOR ERJ3GEYJ 222 V (2.2 kΩ) T
R121 7030003560 S.RESISTOR ERJ3GEYJ 103 V (10 kΩ) B
R130 7030003560 S.RESISTOR ERJ3GEYJ 103 V (10 kΩ) B
R131 7030003440 S.RESISTOR ERJ3GEYJ 102 V (1 kΩ) B
R132 7030003560 S.RESISTOR ERJ3GEYJ 103 V (10 kΩ) B
R133 7030003560 S.RESISTOR ERJ3GEYJ 103 V (10 kΩ) B
6 - 1
SECTION 6 PARTS LIST
REF ORDER DESCRIPTION M.
NO. NO.
REF ORDER DESCRIPTION M.
NO. NO.
M.=Mounted side (T: Mounted on the Top side, B: Mounted on the Bottom side)

[MAIN UNIT]
R134 7030003330 S.RESISTOR ERJ3GEYJ 121 V (120 Ω) B
R150 7030003320 S.RESISTOR ERJ3GEYJ 101 V (100 Ω) B
R151 7030003500 S.RESISTOR ERJ3GEYJ 332 V (3.3 kΩ) B
R152 7030003460 S.RESISTOR ERJ3GEYJ 152 V (1.5 kΩ) B
R153 7030003460 S.RESISTOR ERJ3GEYJ 152 V (1.5 kΩ) T
R154 7030003680 S.RESISTOR ERJ3GEYJ 104 V (100 kΩ) T
R155 7030003460 S.RESISTOR ERJ3GEYJ 152 V (1.5 kΩ) T
R156 7030003400 S.RESISTOR ERJ3GEYJ 471 V (470 Ω) T
R170 7030003390 S.RESISTOR ERJ3GEYJ 391 V (390 Ω) T
R171 7030003450 S.RESISTOR ERJ3GEYJ 122 V (1.2 kΩ) B
R172 7030003400 S.RESISTOR ERJ3GEYJ 471 V (470 Ω) B
R173 7030003460 S.RESISTOR ERJ3GEYJ 152 V (1.5 kΩ) B
R174 7030003720 S.RESISTOR ERJ3GEYJ 224 V (220 kΩ) B
R175 7030003640 S.RESISTOR ERJ3GEYJ 473 V (47 kΩ) B
R176 7030003540 S.RESISTOR ERJ3GEYJ 682 V (6.8 kΩ) B
R192 7030003390 S.RESISTOR ERJ3GEYJ 391 V (390 Ω) B
R193 7030003400 S.RESISTOR ERJ3GEYJ 471 V (470 Ω) B
R194 7030003680 S.RESISTOR ERJ3GEYJ 104 V (100 kΩ) B
R201 7030003580 S.RESISTOR ERJ3GEYJ 153 V (15 kΩ) B
R202 7030003680 S.RESISTOR ERJ3GEYJ 104 V (100 kΩ) B
R203 7030003810 S.RESISTOR ERJ3GEYJ 125 V (1.2 MΩ) B
R204 7030003520 S.RESISTOR ERJ3GEYJ 472 V (4.7 kΩ) B
R205 7030003550 S.RESISTOR ERJ3GEYJ 822 V (8.2 kΩ) B
R206 7030003590 S.RESISTOR ERJ3GEYJ 183 V (18 kΩ) B
R207 7030003610 S.RESISTOR ERJ3GEYJ 273 V (27 kΩ) B
R212 7030003460 S.RESISTOR ERJ3GEYJ 152 V (1.5 kΩ) B
R213 7030003660 S.RESISTOR ERJ3GEYJ 683 V (68 kΩ) B
R214 7030003580 S.RESISTOR ERJ3GEYJ 153 V (15 kΩ) B
R220 7030003560 S.RESISTOR ERJ3GEYJ 103 V (10 kΩ) T
R221 7030003520 S.RESISTOR ERJ3GEYJ 472 V (4.7 kΩ) T
R222 7030003560 S.RESISTOR ERJ3GEYJ 103 V (10 kΩ) T
R223 7030003520 S.RESISTOR ERJ3GEYJ 472 V (4.7 kΩ) T
R224 7030003560 S.RESISTOR ERJ3GEYJ 103 V (10 kΩ) T
R225 7030003520 S.RESISTOR ERJ3GEYJ 472 V (4.7 kΩ) T
R226 7030003480 S.RESISTOR ERJ3GEYJ 222 V (2.2 kΩ) B
R227 7030003560 S.RESISTOR ERJ3GEYJ 103 V (10 kΩ) B
R228 7030003600 S.RESISTOR ERJ3GEYJ 223 V (22 kΩ) B
R230 7030003610 S.RESISTOR ERJ3GEYJ 273 V (27 kΩ) T
R231 7030003800 S.RESISTOR ERJ3GEYJ 105 V (1 MΩ) T
R232 7030003440 S.RESISTOR ERJ3GEYJ 102 V (1 kΩ) T
R233 7030003480 S.RESISTOR ERJ3GEYJ 222 V (2.2 kΩ) T
R234 7030003500 S.RESISTOR ERJ3GEYJ 332 V (3.3 kΩ) T
R235 7030005930 S.RESISTOR ERJ3GEYF 334 V (330 kΩ) T
R236 7030008090 S.RESISTOR ERJ3EKF 1503 V (150 kΩ) T
R240 7030003320 S.RESISTOR ERJ3GEYJ 101 V (100 Ω) B
R241 7030003420 S.RESISTOR ERJ3GEYJ 681 V (680 Ω) B
R242 7030003420 S.RESISTOR ERJ3GEYJ 681 V (680 Ω) B
R245 7030003440 S.RESISTOR ERJ3GEYJ 102 V (1 kΩ) T
R250 7030003680 S.RESISTOR ERJ3GEYJ 104 V (100 kΩ) B
R251 7030003400 S.RESISTOR ERJ3GEYJ 471 V (470 Ω) B
R252 7030003620 S.RESISTOR ERJ3GEYJ 333 V (33 kΩ) B
R253 7030003480 S.RESISTOR ERJ3GEYJ 222 V (2.2 kΩ) B
R255 7030003700 S.RESISTOR ERJ3GEYJ 154 V (150 kΩ) B
R256 7030003590 S.RESISTOR ERJ3GEYJ 183 V (18 kΩ) B
R257 7030003520 S.RESISTOR ERJ3GEYJ 472 V (4.7 kΩ) B
R258 7030003520 S.RESISTOR ERJ3GEYJ 472 V (4.7 kΩ) B
R260 7030003570 S.RESISTOR ERJ3GEYJ 123 V (12 kΩ) B
R261 7030003510 S.RESISTOR ERJ3GEYJ 392 V (3.9 kΩ) B
R262 7030003470 S.RESISTOR ERJ3GEYJ 182 V (1.8 kΩ) B
R263 7030003680 S.RESISTOR ERJ3GEYJ 104 V (100 kΩ) B
R264 7030003680 S.RESISTOR ERJ3GEYJ 104 V (100 kΩ) B
R265 7030003680 S.RESISTOR ERJ3GEYJ 104 V (100 kΩ) B
R271 7030003620 S.RESISTOR ERJ3GEYJ 333 V (33 kΩ) B
R272 7030003710 S.RESISTOR ERJ3GEYJ 184 V (180 kΩ) B
R273 7030003590 S.RESISTOR ERJ3GEYJ 183 V (18 kΩ) B
R274 7030003750 S.RESISTOR ERJ3GEYJ 394 V (390 kΩ) B
R275 7030003560 S.RESISTOR ERJ3GEYJ 103 V (10 kΩ) B
R276 7030003710 S.RESISTOR ERJ3GEYJ 184 V (180 kΩ) B
R277 7030003680 S.RESISTOR ERJ3GEYJ 104 V (100 kΩ) B
R278 7030003440 S.RESISTOR ERJ3GEYJ 102 V (1 kΩ) B
R279 7030003430 S.RESISTOR ERJ3GEYJ 821 V (820 Ω) B
R281 7030003620 S.RESISTOR ERJ3GEYJ 333 V (33 kΩ) T
R282 7030003560 S.RESISTOR ERJ3GEYJ 103 V (10 kΩ) T
R283 7030003260 S.RESISTOR ERJ3GEYJ 330 V (33 Ω) T
R284 7030003200 S.RESISTOR ERJ3GEYJ 100 V (10 Ω) B
R286 7030003560 S.RESISTOR ERJ3GEYJ 103 V (10 kΩ) T
R288 7030003720 S.RESISTOR ERJ3GEYJ 224 V (220 kΩ) T
R289 7030003700 S.RESISTOR ERJ3GEYJ 154 V (150 kΩ) T
R290 7030003620 S.RESISTOR ERJ3GEYJ 333 V (33 kΩ) B
R300 7030003540 S.RESISTOR ERJ3GEYJ 682 V (6.8 kΩ) B
R304 7030003640 S.RESISTOR ERJ3GEYJ 473 V (47 kΩ) B
R305 7030003640 S.RESISTOR ERJ3GEYJ 473 V (47 kΩ) B
R340 7030003560 S.RESISTOR ERJ3GEYJ 103 V (10 kΩ) B
R341 7030003560 S.RESISTOR ERJ3GEYJ 103 V (10 kΩ) B
R343 7030003680 S.RESISTOR ERJ3GEYJ 104 V (100 kΩ) B
R345 7030003760 S.RESISTOR ERJ3GEYJ 474 V (470 kΩ) B
R346 7030003200 S.RESISTOR ERJ3GEYJ 100 V (10 Ω) T
R350 7030003760 S.RESISTOR ERJ3GEYJ 474 V (470 kΩ) B
S.=Surface mount
6 - 2
REF ORDER DESCRIPTION M.
NO. NO.
M.=Mounted side (T: Mounted on the Top side, B: Mounted on the Bottom side)
[MAIN UNIT]
R351 7030003440 S.RESISTOR ERJ3GEYJ 102 V (1 kΩ) B
R352 7030003580 S.RESISTOR ERJ3GEYJ 153 V (15 kΩ) B
R353 7030003440 S.RESISTOR ERJ3GEYJ 102 V (1 kΩ) B
R360 7030003440 S.RESISTOR ERJ3GEYJ 102 V (1 kΩ) B
R361 7030003440 S.RESISTOR ERJ3GEYJ 102 V (1 kΩ) B
R362 7030003440 S.RESISTOR ERJ3GEYJ 102 V (1 kΩ) B
R363 7030003440 S.RESISTOR ERJ3GEYJ 102 V (1 kΩ) B
R364 7030003440 S.RESISTOR ERJ3GEYJ 102 V (1 kΩ) B
R366 7030003640 S.RESISTOR ERJ3GEYJ 473 V (47 kΩ) B
R367 7030003640 S.RESISTOR ERJ3GEYJ 473 V (47 kΩ) B
R371 7030003560 S.RESISTOR ERJ3GEYJ 103 V (10 kΩ) B
R372 7030003560 S.RESISTOR ERJ3GEYJ 103 V (10 kΩ) B
R373 7030003560 S.RESISTOR ERJ3GEYJ 103 V (10 kΩ) B
R374 7030003540 S.RESISTOR ERJ3GEYJ 682 V (6.8 kΩ) B
R375 7030003540 S.RESISTOR ERJ3GEYJ 682 V (6.8 kΩ) B
R376 7030003680 S.RESISTOR ERJ3GEYJ 104 V (100 kΩ) B
R377 7030003670 S.RESISTOR ERJ3GEYJ 823 V (82 kΩ) B
R378 7030003670 S.RESISTOR ERJ3GEYJ 823 V (82 kΩ) B
R379 7030003670 S.RESISTOR ERJ3GEYJ 823 V (82 kΩ) B
R380 7030003580 S.RESISTOR ERJ3GEYJ 153 V (15 kΩ) T
R381 7030003560 S.RESISTOR ERJ3GEYJ 103 V (10 kΩ) T
R382 7030003490 S.RESISTOR ERJ3GEYJ 272 V (2.7 kΩ) T
R383 7030003570 S.RESISTOR ERJ3GEYJ 123 V (12 kΩ) T
R384 7030003480 S.RESISTOR ERJ3GEYJ 222 V (2.2 kΩ) T
R385 7030003440 S.RESISTOR ERJ3GEYJ 102 V (1 kΩ) T
R386 7030003560 S.RESISTOR ERJ3GEYJ 103 V (10 kΩ) T
C1 4030016930 S.CERAMIC ECJ0EB1A104K B
C2 4030016790 S.CERAMIC ECJ0EB1C103K B
C3 4030007170 S.CERAMIC C1608 CH 1H 221J-T B
C4 4030007040 S.CERAMIC C1608 CH 1H 180J-T B
C5 4030007030 S.CERAMIC C1608 CH 1H 150J-T B
C6 4030017460 S.CERAMIC ECJ0EB1E102K B
C7 4030016790 S.CERAMIC ECJ0EB1C103K B
C8 4030009520 S.CERAMIC C1608 CH 1H 020B-T B
C9 4030009520 S.CERAMIC C1608 CH 1H 020B-T B
C10 4030008920 S.CERAMIC C1608 JB 1H 473K-T B
C11 4550006560 S.TANTALUM ECST1CY225R B
C12 4030017460 S.CERAMIC ECJ0EB1E102K B
C20 4030017460 S.CERAMIC ECJ0EB1E102K B
C21 4030007000 S.CERAMIC C1608 CH 1H 090D-T B
C22 4030007000 S.CERAMIC C1608 CH 1H 090D-T B
C24 4030016930 S.CERAMIC ECJ0EB1A104K B
C25 4030017460 S.CERAMIC ECJ0EB1E102K B
C26 4030007090 S.CERAMIC C1608 CH 1H 470J-T B
C27 4030007080 S.CERAMIC C1608 CH 1H 390J-T B
C28 4030017460 S.CERAMIC ECJ0EB1E102K B
C29 4030017460 S.CERAMIC ECJ0EB1E102K B
C30 4030017460 S.CERAMIC ECJ0EB1E102K B
C31 4030017460 S.CERAMIC ECJ0EB1E102K B
C32 4030009540 S.CERAMIC C1608 CH 1H 1R5B-T B
C33 4030007170 S.CERAMIC C1608 CH 1H 221J-T B
C34 4030009540 S.CERAMIC C1608 CH 1H 1R5B-T B
C35 4030017460 S.CERAMIC ECJ0EB1E102K B
C36 4030017460 S.CERAMIC ECJ0EB1E102K B
C37 4030009570 S.CERAMIC C1608 CH 1H 0R3B-T B
C38 4030017460 S.CERAMIC ECJ0EB1E102K B
C39 4030007020 S.CERAMIC C1608 CH 1H 120J-T B
C40 4030007030 S.CERAMIC C1608 CH 1H 150J-T B
C41 4030017460 S.CERAMIC ECJ0EB1E102K B
C42 4030009920 S.CERAMIC C1608 CH 1H 050B-T B
C43 4030007050 S.CERAMIC C1608 CH 1H 220J-T B
C44 4030017460 S.CERAMIC ECJ0EB1E102K T
C50 4030017460 S.CERAMIC ECJ0EB1E102K T
C51 4030007050 S.CERAMIC C1608 CH 1H 220J-T T
C52 4030017460 S.CERAMIC ECJ0EB1E102K T
C53 4030017460 S.CERAMIC ECJ0EB1E102K T
C54 4030007030 S.CERAMIC C1608 CH 1H 150J-T T
C55 4030009650 S.CERAMIC C1608 CH 1H 240J-T T
C56 4030016790 S.CERAMIC ECJ0EB1C103K T
C57 4030016930 S.CERAMIC ECJ0EB1A104K T
C58 4030016930 S.CERAMIC ECJ0EB1A104K T
C59 4030017730 S.CERAMIC ECJ0EB1E471K T
C60 4030017460 S.CERAMIC ECJ0EB1E102K T
C61 4510006970
S.ELECTROLYTIC
ECEV1CA330WR B
C62 4030017460 S.CERAMIC ECJ0EB1E102K T
C63 4030017730 S.CERAMIC ECJ0EB1E471K T
C64 4030017460 S.CERAMIC ECJ0EB1E102K T
C65 4030007130 S.CERAMIC C1608 CH 1H 101J-T T
C66 4030017460 S.CERAMIC ECJ0EB1E102K T
C67 4030017730 S.CERAMIC ECJ0EB1E471K T
C68 4030007090 S.CERAMIC C1608 CH 1H 470J-T T
C70 4030018020 S.CERAMIC C1608 CH 1H 910J-T T
C71 4030008560 S.CERAMIC C1608 CH 1H 300J-T T
C72 4030006860 S.CERAMIC C1608 JB 1H 102K-T T
C73 4030006860 S.CERAMIC C1608 JB 1H 102K-T T
C74 4030006860 S.CERAMIC C1608 JB 1H 102K-T T
REF ORDER DESCRIPTION M.
NO. NO.

[MAIN UNIT][MAIN UNIT]
C75 4030007050 S.CERAMIC C1608 CH 1H 220J-T T
C80 4030006860 S.CERAMIC C1608 JB 1H 102K-T T
C81 4030007040 S.CERAMIC C1608 CH 1H 180J-T T
C82 4030007040 S.CERAMIC C1608 CH 1H 180J-T T
C83 4030007050 S.CERAMIC C1608 CH 1H 220J-T T
C84 4030011530 S.CERAMIC C1608 CH 1H 110J-T T
C85 4030009650 S.CERAMIC C1608 CH 1H 240J-T T
C86 4030007000 S.CERAMIC C1608 CH 1H 090D-T T
C87 4030009500 S.CERAMIC C1608 CH 1H 0R5B-T T
C88 4030017460 S.CERAMIC ECJ0EB1E102K T
C89 4030006980 S.CERAMIC C1608 CH 1H 070D-T B
C90 4030007000 S.CERAMIC C1608 CH 1H 090D-T B
C91 4030007010 S.CERAMIC C1608 CH 1H 100D-T B
C92 4030007090 S.CERAMIC C1608 CH 1H 470J-T B
C93 4030009910 S.CERAMIC C1608 CH 1H 040B-T B
C94 4030007020 S.CERAMIC C1608 CH 1H 120J-T B
C95 4030007070 S.CERAMIC C1608 CH 1H 330J-T B
C96 4030007020 S.CERAMIC C1608 CH 1H 120J-T B
C97 4030009510 S.CERAMIC C1608 CH 1H 010B-T B
C98 4030017460 S.CERAMIC ECJ0EB1E102K B
C99 4030009910 S.CERAMIC C1608 CH 1H 040B-T B
C100 4030007020 S.CERAMIC C1608 CH 1H 120J-T B
C101 4030007070 S.CERAMIC C1608 CH 1H 330J-T B
C102 4030007020 S.CERAMIC C1608 CH 1H 120J-T B
C103 4030009920 S.CERAMIC C1608 CH 1H 050B-T B
C104 4030007090 S.CERAMIC C1608 CH 1H 470J-T B
C105 4030017460 S.CERAMIC ECJ0EB1E102K B
C106 4030017730 S.CERAMIC ECJ0EB1E471K B
C107 4030016790 S.CERAMIC ECJ0EB1C103K B
C108 4030007090 S.CERAMIC C1608 CH 1H 470J-T B
C109 4030017730 S.CERAMIC ECJ0EB1E471K B
C110 4030017460 S.CERAMIC ECJ0EB1E102K B
C120 4030016790 S.CERAMIC ECJ0EB1C103K T
C121 4030006860 S.CERAMIC C1608 JB 1H 102K-T T
C122 4030007030 S.CERAMIC C1608 CH 1H 150J-T T
C123 4030007010 S.CERAMIC C1608 CH 1H 100D-T T
C130 4030009920 S.CERAMIC C1608 CH 1H 050B-T B
C131 4030007020 S.CERAMIC C1608 CH 1H 120J-T B
C132 4030007070 S.CERAMIC C1608 CH 1H 330J-T B
C133 4030017990 S.CERAMIC MCH185A130JK B
C134 4030009510 S.CERAMIC C1608 CH 1H 010B-T B
C135 4030017460 S.CERAMIC ECJ0EB1E102K B
C136 4030017460 S.CERAMIC ECJ0EB1E102K B
C137 4030009530 S.CERAMIC C1608 CH 1H 1R5B-T B
C138 4030017990 S.CERAMIC MCH185A130JK B
C139 4030007070 S.CERAMIC C1608 CH 1H 330J-T B
C140 4030007020 S.CERAMIC C1608 CH 1H 120J-T B
C141 4030009920 S.CERAMIC C1608 CH 1H 050B-T B
C142 4030007020 S.CERAMIC C1608 CH 1H 120J-T B
C143 4030017460 S.CERAMIC ECJ0EB1E102K B
C150 4030017460 S.CERAMIC ECJ0EB1E102K B
C151 4030007100 S.CERAMIC C1608 CH 1H 560J-T B
C152 4030016970 S.CERAMIC ECJ0EB1C223K B
C153 4030017460 S.CERAMIC ECJ0EB1E102K B
C154 4030006860 S.CERAMIC C1608 JB 1H 102K-T B
C155 4030011770 S.CERAMIC C1608 CH 1H 060B-T T
C156 4030006860 S.CERAMIC C1608 JB 1H 102K-T T
C157 4030016970 S.CERAMIC ECJ0EB1C223K T
C158 4030017460 S.CERAMIC ECJ0EB1E102K T
C159 4030016790 S.CERAMIC ECJ0EB1C103K T
C160 4030018240 S.CERAMIC ECJ0EB1E562K T
C170 4030017460 S.CERAMIC ECJ0EB1E102K B
C171 4030007120 S.CERAMIC C1608 CH 1H 820J-T B
C174 4030017460 S.CERAMIC ECJ0EB1E102K B
C175 4030017460 S.CERAMIC ECJ0EB1E102K B
C176 4030017460 S.CERAMIC ECJ0EB1E102K B
C177 4030016930 S.CERAMIC ECJ0EB1A104K B
C178 4030011810 S.CERAMIC C1608 JB 1A 224K-T B
C179 4030007140 S.CERAMIC C1608 CH 1H 121J-T B
C180 4030007140 S.CERAMIC C1608 CH 1H 121J-T B
C181 4030016930 S.CERAMIC ECJ0EB1A104K B
C191 4030016790 S.CERAMIC ECJ0EB1C103K B
C192 4510004630
S.ELECTROLYTIC
ECEV1CA100SR B
C193 4030016790 S.CERAMIC ECJ0EB1C103K B
C194 4030016790 S.CERAMIC ECJ0EB1C103K B
C200 4030016790 S.CERAMIC ECJ0EB1C103K B
C202 4030016930 S.CERAMIC ECJ0EB1A104K B
C205 4030016960 S.CERAMIC ECJ0EB1C183K B
C206 4030017460 S.CERAMIC ECJ0EB1E102K B
C207 4030016930 S.CERAMIC ECJ0EB1A104K B
C220 4510005430
S.ELECTROLYTIC
ECEV0JA220SR B
C221 4030016790 S.CERAMIC ECJ0EB1C103K T
C222 4030016790 S.CERAMIC ECJ0EB1C103K T
C223 4030016790 S.CERAMIC ECJ0EB1C103K T
C224 4510005430
S.ELECTROLYTIC
ECEV0JA220SR B
C225 4030011810 S.CERAMIC C1608 JB 1A 224K-T B
C226 4030016790 S.CERAMIC ECJ0EB1C103K T
C227 4550006710 S.TANTALUM ECST1AX226R B
S.=Surface mount
C228 4030017460 S.CERAMIC ECJ0EB1E102K T
C229 4030017460 S.CERAMIC ECJ0EB1E102K B
C230 4550006820 S.TANTALUM ECST1DX106R T
C231 4030008680 S.CERAMIC C2012 JF 1C 105Z-T T
C232 4030016930 S.CERAMIC ECJ0EB1A104K T
C233 4030016790 S.CERAMIC ECJ0EB1C103K T
C240 4030017460 S.CERAMIC ECJ0EB1E102K T
C250 4030016790 S.CERAMIC ECJ0EB1C103K B
C251 4510004630
S.ELECTROLYTIC
ECEV1CA100SR B
C252 4030017460 S.CERAMIC ECJ0EB1E102K B
C254 4030016790 S.CERAMIC ECJ0EB1C103K B
C257 4030016790 S.CERAMIC ECJ0EB1C103K B
C260 4510004630
S.ELECTROLYTIC
ECEV1CA100SR B
C261 4030016930 S.CERAMIC ECJ0EB1A104K B
C262 4030016790 S.CERAMIC ECJ0EB1C103K B
C263 4030016790 S.CERAMIC ECJ0EB1C103K B
C264 4030017780 S.CERAMIC ECJ0EB1E472K B
C265 4030007150 S.CERAMIC C1608 CH 1H 151J-T B
C266 4030017030 S.CERAMIC ECJ0EB1A273K B
C267 4030011810 S.CERAMIC C1608 JB 1A 224K-T B
C268 4030016930 S.CERAMIC ECJ0EB1A104K B
C280 4030017480 S.CERAMIC C1608 JB 1A 474K-T T
C281 4550006140 S.TANTALUM ECST1EY474R T
C282 4510004630
S.ELECTROLYTIC
ECEV1CA100SR B
C283 4030016930 S.CERAMIC ECJ0EB1A104K T
C284 4030017460 S.CERAMIC ECJ0EB1E102K T
C285 4030016930 S.CERAMIC ECJ0EB1A104K T
C286 4550006200 S.TANTALUM ECST0JY106R T
C287 4030007150 S.CERAMIC C1608 CH 1H 151J-T T
C288 4030016950 S.CERAMIC ECJ0EB1A473K B
C289 4510005370
S.ELECTROLYTIC
ECEV1AA221P B
C300 4030017770 S.CERAMIC ECJ0EB1E332K B
C340 4030016790 S.CERAMIC ECJ0EB1C103K B
C341 4030017030 S.CERAMIC ECJ0EB1A273K B
C350 4030016790 S.CERAMIC ECJ0EB1C103K B
C351 4030007090 S.CERAMIC C1608 CH 1H 470J-T B
C352 4030007090 S.CERAMIC C1608 CH 1H 470J-T B
C360 4030016790 S.CERAMIC ECJ0EB1C103K B
C361 4030016950 S.CERAMIC ECJ0EB1A473K B
C363 4030016950 S.CERAMIC ECJ0EB1A473K B
C364 4030016950 S.CERAMIC ECJ0EB1A473K B
C365 4030016950 S.CERAMIC ECJ0EB1A473K B
C366 4030016950 S.CERAMIC ECJ0EB1A473K B
C367 4030017040 S.CERAMIC ECJ0EB1A333K B
C368 4030016950 S.CERAMIC ECJ0EB1A473K B
C370 4030007040 S.CERAMIC C1608 CH 1H 180J-T B
C371 4030007050 S.CERAMIC C1608 CH 1H 220J-T B
C372 4030016930 S.CERAMIC ECJ0EB1A104K B
C373 4030016930 S.CERAMIC ECJ0EB1A104K B
C374 4030016930 S.CERAMIC ECJ0EB1A104K B
C375 4030016930 S.CERAMIC ECJ0EB1A104K B
C376 4030016930 S.CERAMIC ECJ0EB1A104K B
C377 4030009490 S.CERAMIC C1608 JB 1H 821K-T B
C378 4030017780 S.CERAMIC ECJ0EB1E472K B
C379 4030007100 S.CERAMIC C1608 CH 1H 560J-T B
C380 4030017460 S.CERAMIC ECJ0EB1E102K T
C381 4030017460 S.CERAMIC ECJ0EB1E102K T
C382 4030017460 S.CERAMIC ECJ0EB1E102K B
J250 6450001910 CONNECTOR HSJ1594-010150 B
J251 6510021900 S.CONNECTOR BM02B-ASRS-TF T
DS240 5040002660 S.LED FY1101F-TR (LED) T
DS241 5040002660 S.LED FY1101F-TR (LED) T
DS242 5040002310 S.LED SML-311YTT86 T
DS243 5040002310 S.LED SML-311YTT86 T
DS244 5040002310 S.LED SML-311YTT86 T
DS245 5040002310 S.LED SML-311YTT86 T
DS246 5030002600 LCD L3-0018TAY-1 T
MC250 7700002480 MICROPHONE SKB-2746 LPC T
S250 2260001900 SWITCH SW-149 (SKHLLD) B
S328 2260002710 S.SWITCH SKQLLCE012 B
EP1 0910056712 PCB B 6031B
EP2 6910014690 S.BEAD MPZ1608S221A-T T
EP3 6910014690 S.BEAD MPZ1608S221A-T T
EP360 8930057100 LCD CONTACT SRCN-2497-SP-N-W T
6 - 3
REF ORDER DESCRIPTION M.
NO. NO.
REF ORDER DESCRIPTION M.
NO. NO.
M.=Mounted side (T: Mounted on the Top side, B: Mounted on the Bottom side)

[CHASSIS UNIT]
J31 6910014190 CONNECTOR 2497 ANT CONNECTOR
SP1 2510001092 SPEAKER 036D0801B <FG>
W1 8900010960 CABLE OPC-1129
M.=Mounted side (T: Mounted on the Top side, B: Mounted on the Bottom side)
S.=Surface mount
6 - 4
REF ORDER DESCRIPTION M.
NO. NO.

7 - 1
SECTION 7 MECHANICAL PARTS AND DISASSEMBLY
Screw abbreviations B0, BT: Self-tapping, ZK: Black
NI-ZU: Nickel-zinc, SUS: Stainless
PH: Pan head, FH: Flat head
EP1
EP2 EP4 MP4
MP3
EP5 MP1 MP2
J 31 6910014190 2497 ANT connector 1
SP 1 2510001092 Speaker 036D0801B <FG> 1
W 1 8900010960 Cable OPC-1129 1
MP1 8210020090 2691 front panel assembly 1
MP2 8310059690 2691 front panel (incl. MP1) 1
MP4 8930039000 1757 sheet 1
MP5 8930060730 2691 keyboard 1
MP6 8930058020 2497 PTT button 1
MP7 8930056960 2497 PTT holder 1
MP8 8610011151 Knob 2497 BATT lock-1 1
MP9 8930056941 2497 lock plate-1 Y609A 1
MP14 8850001950 Shieling washer (Y) 1
MP15 8830001250 ANT connector-101 nut 1
MP16 8210018500 2497 top panel 1
MP17 8930057260 2497 top sheet 1
MP21 8210018482 2497 rear panel-2 1
MP22 8930056950 2497 main seal 1
MP23 8810010120 Screw PH B0 M2x8 SUS ZK 3
MP24 8810010150 Screw PH B0 2 x 10 SUS ZK 1
MP25 8850001880 Shieling washer (W) 1
MP31 8010019320 2691 chassis 1
MP32 8930056980 2497 terminal holder 1
MP33 8810009560 Screw PH BT M2x6 ZK 2
MP34 8930060770 2691 A-terminal Y678 1
MP35 8930056900 2497 B-terminal Y607 1
MP36 8810008640 Screw FH BT No.0 M2x4 NI-ZU 2
MP37 8930056910 2497 C-terminal Y608 1
MP38 8810009510 Screw PH BT M2x4 NI-ZU 1
MP39 8810009510 Screw PH BT M2x4 NI-ZU 7
MP40 8510015970 2691 grounding plate 1
MP42 8810009560 Screw PH BT M2x6 ZK 2
MP43 8510015980 2691 main shield 1
MP44 8930024961 891terminal rubber (A)-1 3
MP46 8930060780 2691 PW button 1
MP47 8930060790 2691 PW holder 1
REF ORDER DESCRIPTION
NO. NO.
[CHASSIS PARTS]
QTY.
J 250 6450001910 Connector HSJ1594-010150 1
J 251 6510021900 S. connector BM02B-ASRS-TF 1
S 250 2260001900 switch SW-149 (SKHLLD) 1
S 328 2260002710 S. switch SKQLLCE012 1
DS 246 5030002600 LCD L3-0018TAY-1 1
EP 360 8930057100 LCD contact SRCN-2497-SP-N-W 1
MC 250 7700002480 Microphone SKB-2746 LPC 1
MP 20 8510014330 2497 VCO case tip 1
MP 21 8510011101 1922 VCO cover-1 Y340A 1
MP 50 8410002370 2337 PA heatsink (tip) Y539 1
MP 360 8210019970 2691 reflector panel 1
MP 361 8930060800 2691 LCD holder 1
MP 362 8930061580 Sponge (HK) 1
REF ORDER DESCRIPTION
NO. NO. QTY.
[MAIN UNIT]
EP1 3310002321 Antenna FA-SC55V-1 1
EP2
Optional products
Charger BM-95V [AUS] 1
Optional products
Charger BC-147A [USA] 1
Optional products
Charger BC-147E [SEA] 1
EP4
Optional products
Battery BP-224 ACC (750MAH) 1
EP5
Optional products
Charger BC-150 1
MP1 8010018080 Hand strap HK-009 1
MP2 8930042041 1922 belt crip-1 1
MP3 8210028500 2497 top panel [AUS] 1
MP4 8930057260 2497 top sheet [AUS] 1
REF ORDER DESCRIPTION
NO. NO. QTY.
[ACCESSORIES]

7 - 2
A
B
MP1 (C)
SP1 (C)
NOTE2
NOTE1
NOTE1
MP4 (C)
MP46 (C)
MP6 (C)
NOTE3
MP7 (C)
NOTE3
W1 (C)
MP8 (C)
MP9 (C)
MP5 (C)
NOTE2
MP361 (M)
DS246 (M)
MP360 (M)
EP360 (M)
J31 (C)
NOTE1
MP31 (C)
MP42 (C)
MP42 (C)
NOTE4
MP21 (M)
MP43 (C)
MP40 (C)
MP36 (C)
MP35 (C)
MP33 (C)
MP37 (C)
MP44 (C)
MP362 (M)
MP39 (C)
MP39 (C)
MP39 (C)
MP39 (C)
MC250 (M)
MP39 (C)
MP38 (C)
MP34 (C) MP44 (C)
MP14 (C)
NOTE1
MP32 (C) MP21 (C)
MP22 (C)
MP23 (C)
MP24 (C)MP25 (C)
NOTE1
MP23 (C)
MP23 (C)
MP7 (C)
MP6 (C)
Front side Rear side
MP2 (C)
NOTE2
MAIN unit
Speaker
Window
Plate
9-key
<Rear view of the front panel>
MP15 (C)
MP16 (C)
MP17 (C)
MP47 (C)
2.8 (1/8) 2.3 (3/32)
56.2 (2 7/32)
58.4 (2 5/16) 8.5 (11/32)
41 (1 5/8)
4.7 (3/16)
36.1 (1 3/32)
136.1 (5 11/32)
165 (6 1/2)
135 (5 5/16)
0.3 (1/32)
0.3 (1/32) 136 (5 11/32)
UNIT abbreviations (C): CHASSIS PARTS, (M): MAIN UNIT
NOTE1
Once the following parts are removed, a O ring or sealing must be replaced
with new one before reattachement.
Mother part . . . . . . . . . . . . . . . . . . Daughter part for relayted replacement
J31 (C) Antenna connector . . . . . . MP14 (C) Sealing washer
MP24 (C) Screw . . . . . . . . . . . . . . MP25 (C) Sealing washer
NOTE2
The glue must be applied to the
areas when the front panel is
replaced with new one, to ensure
water tightness.
Manufacture : Semedain Co.
Type : Super-X
NOTE3
Once the 2497 PTT button (MP6 (C)) or
the 2497 PTT holder (MP7 (C)) is
removed, the glue must be applied
between the 2497 PTT button or the
2497 PTT holder and 2691 front panel.
NOTE4
MP42 (C)
A: For IC-M2A only
B: For IC-M32 only
<A figure of measurement>
UNIT : mm (inch)
NOTE: The MP31 (C) is a common
parts for IC-M2A and IC-M32. Need to
screw the MP42 (C) to the Blocation
for IC-M32.

¢¢ BC-150 CHARGER PARTS LIST
¡¡ELECTRICAL PARTS
¢¢ BC-150 VOLTAGE DIAGRAM ¢¢ BC-150 BOARD LAYOUT
¡¡TOP VIEW
¡¡BOTTOM VIEW
REF. NO. ORDER NO. DESCRIPTION QTY.
MP1 8810001460 Screw A0 3.5 x 20 SUS 2
[ACCESSORIES]
REF. NO. ORDER NO. DESCRIPTION QTY.
MP1 8930057120 2523 Terminal 1
MP2 8930057120 2523 Terminal 1
[CHARGE UNIT]
REF. NO. ORDER NO. DESCRIPTION QTY.
MP1 8510014350 2523 Case 1
MP2 8110007680 2523 Cover 1
MP3 8810008660 Screw B0 3 x 8 NI-ZU (BT) 2
MP4 8930047830 Leg cushion (C) 2
[CHASSIS]
REF. NO. ORDER NO. DESCRIPTION
R1 7070001130 RESISTOR 120 ERG2SJ
R2 7070001140 RESISTOR 150 ERG2SJ
R3 7010007100 RESISTOR 1K PSD1/4V
J1 6510023070 CONNECTOR HEC2305-01-250
DS1 5040003020 LED SEL2410G
EP1 0910054642 PCB B-5787B
[CHARGE UNIT]
¡¡MECHANICAL PARTS
Screw abbreviations A0, B0, BT: Self-tapping
NI-ZU: Nickel-zinc
SUS: Stainless
16.4V (No load)
13.0V (Charge)
16.4V (No load)
8.0V (Charge)
9.9V (No load)
16.4V (Charge)
J1 HV
GND
GND R2 150
R1 120
R3 1 k
DS1 TLG124A
VCC MP1
MP2
GND
MP4 (C)
MP2 (C)
MP2 (CH)
MP1 (CH)
CHARGE unit
MP1(C)
MP3 (C)
MP4 (C)
NOTE: (C): CHASSIS (CH): CHARGE UNIT
DS1
R3
J1
R2
R1
B5787B
MP2
MP1
+–
7 - 3

8 - 1
SECTION PARTS LIST
SECTION 8 SEMI-CONDUCTOR INFORMATION
3SK299 U73
(Symbol: U73)
2SC4215 O
(Symbol: QO)
2SC4226 R25
(Symbol: R25)
DTC144 TU
(Symbol: 06)
XP6501 AB
(Symbol: 5N)
UN911 H
(Symbol: 6P)
RD01MUS1
(Symbol: K2)
RD07MVS1
(Symbol: RD07MVS1)
• TRANSISTOR AND FET’S
B
E
C
B
E
C
DTA144 EUA
(Symbol: 16)
B
E
C
G1
G2
S
D
2SA1588 GR
(Symbol: ZG)
2SB1132 Q
(Symbol: BAQ)
2SC2714 Y
(Symbol: QY)
2SC4213 B
(Symbol: AB)
B
E
C
B
C
E
B
E
C
B
E
C
B
E
C
B
E
C
E1
E2
B2
C1
B1
C2
G
SSS
S
GG
D
D
D
(Bottom view)
• DIODES
MA77
(Symbol: 4B)
RB706F-40 T106
(Symbol: 3J)
1SV307
(Symbol: TX)
HVU350 B
(Symbol: B0)
MA2S077
(Symbol: S)
1SS375
(Symbol: FH)
MA728
(Symbol: 2A)
DA221 TL
(Symbol: K)
HVC376B TRF
(Symbol: B9)
A
A
C
C
A
C
A
A
C
CAC
AC
A
C
A
C

9 - 1
SECTION 9 BOARD LAYOUTS
MAIN UNIT
•TOP VIEW
DS246
16
SCN
H/L
SQL CH/WX
+
–
VOLVOL LOCK
MONI U/I/C DUAL
TAGTAG 9
SP1
CLONE
SPO
AFOUT MIC
GND
+–
Mic
The combination of this page and the next page shows
the unit layout in the same configuration as the actual
P. C. Board.

9 - 2
• BOTTOM VIEW
CLONE
SPO
AFOUT
MIC
GND
J250
ANT
MIC
MC250
+
–
The combination of this page and the previous page
shows the unit layout in the same configuration as the
actual P.C. Board.

10 -1
SECTION 10 BLOCK DIAGRAM
Explanatory notesNOTE:
TX LINE
RX LINE
COMMON LINE
LPF
ANT
SW
ANTENNA
J1
PWR
AMP
PRE
DRIVE
BPF
RF
AMP
BPF
TX/RX
SW BUFF
BPF APC
CTRL
BUFFBUFF
BUFF
BPF
IF
AMP
FIL
LOOP
VCC
VCC
LPF
X170
CDBC450CX24
450kHz
BPF
LIMIT
AMP
LPF
AF
MUTE
AF
AMP
X1
CR-766
AMP
VCC
LPF
VCC
5VS
R5VS
V5VS
T5VS
UNLK
DETM
MICM
AFMS
AFVS
21.7 MHz
FI150: FL-368
FI151: FL-363
Q151:
2SC2714 D130: MA77
D92: MA77
D93: MA728
PWR
DET
T5V
D80:
RB706F
D52, D90:
1SV307
Q90:
2SC4226
Q53:
RD01MUS1
Q54:
RD07MVS1
D50, D51:
MA77 Q50:
2SC4226
Q24:
2SC4215
Q23:
2SC4215
Q25: 2SC4215
Q21, Q22: 2SC4226
D22, D23: HVU350B
IC1: µPD3140GS
PLL IC
PWR DET TX
MUTE SW
T5V
MOD
MUTE R5V
DE-ENPHA
AF
REG
PRE
ENPHA
IF DET IC
D/A IC
ANALOG SW IC
PTT SW
SPO
AF OUT
CLONE
MIC
GND
BUFF
PTT
CONT
POWER SW
REG
5V
REG
R5
REG
V5
REG
T5
CPU
5V
RESET
CPU5V
RESET
ATIS
EEPROM
LCD
KEY
LED
SW LED
BTYPE
HV
GND
EXT
JACK
J250
VCO
Q150:
3SK299
D91:
RB706F
MAIN UNITCHASSIS
REF OSC
21.250 MHz
Q20: DTC144EUA
D20: MA2S077
D21: MA77
IC50: NJM2125F Q351:
DAT144EUA
IC170: TA31136FN
FI170:
CFWM450E
450 kHz
IC190: M62363FP
DS246:
L3-0018TAY-1
Q240:
DTC144EUA
IC340:
BR24L16FV
IC360:
IC220:
NJM2870F05
IC341:
BD5242FVE
Q223: DTC144EU
Q224: XP6501
Q225: 2SB1132
Q221:
2SA1588
Q220:
2SA1588
Q222:
2SA1588
5V
R5V
V5V
T5V
Q280: 2SC4213
IC280:
TA7368F
Q230: 2SB1132
Q231: XP6501
IC200A:
NJM2902V
IC200D:
NJM2902V
IC200B:
NJM2902V
IC200C:
NJM2902V
Q350: DTC144TU
D350: DA221
Q250:
UN911H
IC260: TC4W66F
WXTV
VOLIN
VOLO
BEEP
BEEPO SQLO
SQLI
PCON
FCON
MODC
PTT
BEEP
PWSW
CLOUT/CLIN
PTT
CLOUT/CLIN
PWSW
TXMS
TDETV
BPFS
RSSIV
NOISV
PCON
MODC
PLLO
2ND LO
DET
FCON
MOD
DET
DS240, DS241: FY1101F
DS242, DS243, DS244, DS245: SML-311YTT86
X361
CSTCR7M98G53
M37560M8A-700GP
POWER
SP
PTT
MIC
BTYPE
COMMON LINE
RX LINE
TX LINE
CPU
(7.9872MHz)

11 - 1
SECTION 11 VOLTAGE DIAGRAM
DETM
MICM
DETIN
DETO
1
2
3
4
5
6
7
14
13
12
11
10
9
8
8
7
6
5
1
2
3
4
5V
DETM
MICO
MICIN
R281
33 k
R290
33 k
CPU5V
VOLUP
DETM
MICM
AFVS
R5VS
PLST
DAST
NC
VCC
NC
VIN
RIPPLE
10
9
8
7
6
POUT
PWGND
PREGND
PHASE
NF
1
2
3
4
5
CLOUT
PWSW
CLIN
AFMS
A0
A1
A2
VSS
8
7
6
5
VCC
WP
SCL
SDA
1
2
3
4
VOUT
SUB
CT
VDD
GND
1
2
3
5
4
1
2
3
4
5
6
7
8
9
10
11
12
13
14
15
16
17
18
19
20
21
22
23
24
25
P67/AN7
P66/AN6
P65/AN5
P64/AN4
P63/SCLK22/AN3
P62/SCLK21/AN2
P61/SOUT2/AN1
P60/SIN2/AN0
P57/ADET/DA2
P56/DA1
P55/CNTR1
P54/CNTR0
P53/RTP1
P52/RTP0
P51/PWM1
P50/PWM0
P47/SRDY1
P46/SCLK1
TXD
RXD
P43/TOUR
P42/INT2
P41/INT1
P40
P77
VL1
C1
C2
VL2
VL3
COM0
COM1
COM2
COM3
AVSS
VREF
VCC
SEG0
SEG1
SEG2
SEG3
SEG4
SEG5
SEG6
SEG7
SEG8
SEG9
SEG10
SEG11
SEG12
SEG0
SEG1
SEG2
SEG3
SEG4
SEG5
SEG6
SEG7
SEG8
SEG9
SEG10
SEG11
SEG12
RSSIV
NOISV
BATTV
TDETV
TEMPV
SCK
SDATA
WDECV
ATIS
LEDS
TXMS
BEEP
5VS
ESCK
CLOUT
CLIN
CHEXT
PWSW
UNLK
ESDA
75
74
73
72
71
70
69
68
67
66
65
64
63
62
61
60
59
58
57
56
55
54
53
52
51
DS246
L3-0015TAY-1
COM1
COM2
SEG0
SEG1
SEG2
SEG3
SEG4
SEG5
SEG6
SEG7
SEG8
SEG9
SEG10
SEG11
SEG12
SEG13
SEG14
SEG15
SEG16
SEG17
SEG18
SEG19
SEG20
SEG21
COM0
1
2
3
4
5
6
7
8
9
10
11
12
13
14
15
16
17
18
19
20
21
22
23
24
25
SEG0
SEG1
SEG2
SEG3
SEG4
SEG5
SEG6
SEG7
SEG8
SEG9
SEG10
SEG11
SEG12
SEG13
SEG14
SEG15
SEG16
SEG17
SEG18
SEG19
SEG20
SEG21
COM0
COM1
COM2
AFMS
16
DOWN
UP
CH/WX
SQL
VOLDOWN
H/L
SCAN
PTT
R366
47 k
SEG13
SEG14
SEG15
SEG16
SEG17
P30/SEG18
P31/SEG19
P32/SEG20
P33/SEG21
P34/SEG22
P35/SEG23
P36/SEG24
P37/SEG25
P00/SEG26
P01/SEG27
P02/SEG28
P03/SEG29
P04/SEG30
P05/SEG31
P06/SEG32
P07/SEG33
P10/SEG34
P11/SEG35
P12/SEG36
P13/SEG37
SEG13
SEG14
SEG15
SEG16
SEG17
SEG18
SEG19
SEG20
SEG21
26
27
28
29
30
31
32
33
34
35
36
37
38
39
40
41
42
43
44
45
46
47
48
49
50
P76
P75
P74
P73
P72
P71
P70/INT0
RESET
XCIN
XCOUT
XIN
XOUT
VSS
P27
P26
P25
P24
P23
P22
P21
P20
P17
P16
P15/SEG39
P14/SEG38
LCDS
ATIS
5V
PTT
5V
C254
0.01
R258
4.7 k
DETM
AFOUT
SPO SPO
J251
BM02B-ASRS-TF
SP1
036D0801B
1
2
4
3GND
D350
DA221
R353
1 k
CPU5V
R351
1 k
MICM
MICM
DET
R253
2.2 k
5V
R255
150 k R271
33 k R272
180 k
C265
150 P
R273
18 k
R279
820
R276
180 k C263
0.01
R286
10 k
AFOUT
R284
10
R350
470 k
CPU5V
TEMPV
R346
10
CPU5V
CPU5V
CPU5V
R362 1 k
R305
47 k
R304
47 k
X360
CSTCR7M98G53-RC
CP360
TDEC
WET
WET
R361 1 k
R360 1 k
R363 1 k
R364 1 k
SCK
SDATA
PLST
DAST
ESCK
ESCK
ESDA
ESDA
RESET
BTYPE
R343
100 k
R288
220 k
R289
150 k
BEEP
NOISV
RSSIV
BEEP
NOISV
RSSIV
NOISV
RSSIV
C267
0.22
C268
0.1
WDECV
R263
100 k
C376
0.1
MIC
CP253
CP254
J250
HSJ1594-010050
CP255
CP252
CP251
CLONE
SPO
AFOUT
MIC
GND
CLONE CLONE
SPO
AFOUT
MIC
GND
MC250
SKB-2746 LPC
PTTSW
S250
R251
470
C250
0.01
R250
100 k
C251
10
R260
12 k
C260
10
R261
3.9 k
C261
0.1
R256
18 k
R202
100 k
R204
4.7 k
R205
8.2 k
R376
100 k
C200
0.01
C257
0.01
C262
0.01
R264
100 k R265
100 k
R257
4.7 k
R300
6.8 k
C264
0.0047
C379
56 P
R277
100 k
R274
390 k
R282
10 k
C281
0.47 C285
0.1
C282
10
C289
220
C350
0.01
C341
0.027
C300
0.0033
C361
0.047
CP350
CP353
CP351
CP354
CP352
R345
470 k
C360
0.01
C373
0.1
C374
0.1
C375
0.1
R341
10 k
R340
10 k
C368
0.047
C366
0.047
C372
0.1
C364
0.047
C365
0.047
C363
0.047
C367
0.033
CP361
CP355
C288
0.047
R283
33
R367
470 k
R374
68 k
R373
100 k
R372
100 k
R371
100 k
C286
10
C287
150 P
TDETV
BATTV
BTYPE
TXMS
C283
0.1
C284
0.001
C280
0.47
R275
10 k
C205
0.018
R214
15 k C206
0.001
C207
0.1
C378
0.0047
C377
820 P
C266
0.027
R278
1 k
R352
15 k
C351
47 P
S328
C382
0.001
C352
47 P
C340
0.01
R262
1.8 k
R375
6.8 k
CP250
C252
0.001 R252
33 k
16
S320 S323
SCAN
CH/WX
SQL
UP
DOWN
S321
S322
S324
S329
S325
H/L
VOLUP
S326
VOLDOWN
S327
R201
15 k
R203
1.2 M
R207
27 k
C202
0.1 R206
18 k
R377
82 k
R378
82 k
R379
82 k
100
99
98
97
96
95
94
93
92
91
90
89
88
87
86
85
84
83
82
81
80
79
78
77
76
T5VS
V5VS
BPFS
C370
18 P C371
22 P
R212
1.5 k
R213
68 k
VOLO
AFV
BEPST
VOLIN
VOLIN
MOD
BEPO
COM0
COM1
COM2
PWSW
UNLK
Explanatory notes
+B LINE
TX LINE
RX LINE
AFV
VOLO
BEEP
BEPO
NOISV
BEPST
VOLIN
RSSIV
MOD
DET
5V
A
B
C
CPU5V
CPU5V
Q250
UN911H
IC260
TC4W66F
Q350
DTC144TU
IC200
NJM2902V
Q280
2SC4213 B
IC280
TA7368F
IC340
BR24L16FV-WE2
IC360
M37560M8A-700GP
IC341
BD5242FVE-TR
MAIN UNIT
1.90V
7.9872 MHz : 3.10 Vp-p
MAIN UNIT

11 - 2
FCON
PCON
VCC1
IN1
ENB
CLK
DATA
T1
LOK
CP1
FI1
FO1
GND1
IN2
VCC2
XB
XI
XO
GND2
CP2
FI2
FO2
OSCIN
OSCOUT
MIXOUT
VCC
IFIN
DEC
FILOUT
FILIN
MIXIN
GND
N-REC
N-DET
RSSI
IFOUT
QUAD
AFOUT
3
4
1
1
2
3
4
5
6
7
8
VIN1
VOUT1
VPUT2
VIN2
VDD
LD
CLK
DI
VIN3
VOUT3
VOUT4
VIN4
VIN8
VOUT8
VOUT7
VIN7
GND
RESET
VDAREF
DO
VIN6
VOUT6
VOUT5
VIN5
1
2
3
4
5
6
7
8
9
10
11
12
24
23
22
21
20
19
18
17
16
15
14
13
16
15
14
13
12
11
10
9
2
5
6
8
9
10
7
18
17
20
19
16
15
13
12
11
14
V5V
C65
100 P
5
4
Q25
2SC4215 Y
15
4
2
3
CTRL
GND
NB
VIN
VOUT
MP20
VCO CIRCUIT
MODC
PCON
61
52
43
6
5
4
1
2
3
CP80
1
2
3
Q240
DTC144EUA
TEMPV
TEMPV
FCON
FCON
UNLK
UNLK
PLST
PLST
SCK
SDATA
12
34 5
R3
10 k
R4
47 k
2nd Lo
MODC
FI170
CFWM450E
C181
0.1
C179
120 P
SQLO
VOLO
VOLIN
DAST
SCK
SDATA
DAST
SCK
SDATA
5V
C180
120 P
DET
DET
R172
470
R176
6.8 k
R173
1.5 k
C170
0.001
R174
220 k
C178
0.22
R175
47 k
R193
470
C194
0.01
C191
0.01
C177
0.1
C176
0.001 C175
0.001
C3
220 P
R7
47 k
R22
560
L21
2.7µHL22
80 nH
C44
0.001
C32
1.5 P
C37
0.3 P
V5V
T5V
T5V
T5V
T5V
EP2 EP3
L57
22 nH
L56
8.5 nH
C72
0.001
C74
0.001
D52
1SV307
L58
2.7 µH
ANT
C80
0.001
L81
30 nH
C84
11 P
C89
7 P
R80
82 k
R380
15 k
C87
0.5 P
R81
22 k
R382
2.7 k
D80
RB706F
D91
RB706F
L82
32 nH
L80
50 nH
R100
1
D50
MA77
R96
220
R65
150 k
PCON
C51
22 P
C54
15 P
T5V
C58
0.1
R67
100 k
R68
100
R69
15 k
1
2
3
VCC
TXMS
L51
82 nH
R5V
R5V
C39
12 P
C43
22 P
C42
5 P
1st Lo
C121
0.001
L120
82 nH
L121
56 nH
C142
12 P
C140
12 P
L133
80 nH
C138
13 P
C137
2 P
D130
MA77
V5V
R5V
R227
10 k
R385 1 k
VCC
R230
27 k
C134
1 P
C133
13 P
L130
82 nH
L122
4.7µH
L150
0.82µH
C131
12 P
C104
47 P
C102
12 P
L94
80 nH
C100
12 P
D92
MA77
C99
2 P C97
1 P
C96
12 P
L91
82 nH
C94
12 P C92
47 P
BPFS
T5V T5V
C108
47 P
L95
0.1µH
C40
15 P
MOD
PCON
MODC
PCON
R24
100 k
R25
100 k
L20
82 nH
R8
1 k
R9
10
CP1
R170
390
R5V
NOISV
BEPST
RSSIV
C171
82 P
R5V
5V5V
5V
X1
CR-766
5V
C1
0.1
R1
47 k
R2
100 k
C2
0.01
D1
HVC376BTRF
C4
18 P
C7
0.01
C8
2 P
C9
2 P
L1
6.8µH
C12
0.001
C5
15 P
R6
1 k
C6
0.001
R20
100
C20
0.001
C21
9 P
C10
0.047
X170
CDBC450CX24
C174
0.001
R171
1.2 k
C160
0.0056
R155
1.5 k
C153
0.001
C152
0.022
R151
3.3 k
C154
0.001
C150
0.001
R150
100
C143
0.001
R134
120
R133
10 k
C141
5 P
C139
33 P
L132
80 nH
R233
2.2 k
R235
330 k
DS240
FY1101F-TR
R240
100
R241
680
R242
680
DS244
SML-311YT
DS245
SML-311YT
DS241
FY1101F-TR
DS242
SML-311YT
DS243
SML-311YT
R130
10 k
L131
82 nH
C151
56 P
R10
2.2 k
C24
0.1
C25
0.001
C27
39 P
C28
0.001
C30
0.001
C11
2.2
C22
9 P
C26
47 P
R23
1 k
D20
MA2S077
D21
MA77
C31
0.001
R29
390 R30
68 k
C36
0.001
R31
680
R32
390
C50
0.001
R53
100
R52
4.7 k
C52
0.001
R55
3.3 k
C61
33
C62
0.001
C63
470 P
C67
470 P
L55
31 nH
MP50
R75
100
R71
100
C70
91 P
C75
22 P
C71
30 P
C82
18 P
C380
0.001
C81
18 P
C83
22 P C85
24 P
C86
9 P
R82
10 k
C88
0.001
C68
47 P C73
0.001
R76
150
R72
47
L53
18 nH
R384
2.2 k
C59
470 P C60
0.001
R70
15 k
R383
12 k
R381
10 k
R73
1 k
R74
10 k
C66
0.01
C64
0.001
R54
33
L50
0.1µH
L24
0.1µH
L25
0.1µH
L23
0.1µH
C38
0.001
R34
470
C41
0.001
R35
68 k
C122
15 P C132
33 P
C110
0.001
C109
470 P
C105
0.001
R94
33 k
R93
1 k
D93
MA728
C103
5 P
C101
33 P L93
80 nH
R91
1 k
R90
10 k
L92
82 nH
C95
33 P
D353
MA728
C93
4 P
D90
1SV307
C115
0.001
[M31]
C91
10 P
C90
9 P
C240
0.001
R115
47
[M31]
C98
0.001
C130
5 P
C107
0.01
C106
470 P
R95
100
C123
10 P
R121
10 k
C120
0.01
R120
2.2 k
D51
MA77
R50
1 k
R56
1.2 k
C53
0.001
C55
24 P
C381
0.001
R66
47 k C56
0.01
C57
0.1
R57
82
R386
10 k
R33
39 k
R26
8.2 k
C33
220 P R28
180
R27
8.2 k
C34
1.5 P
D22
HVU350B
D23
HVU350B
C35
0.001
R36
1 k
C29
0.001
R5
330
VCC
AFV
CP240
CP241
5V
GND
L90
50 nH
T5V
TDETV
VCC
T5V
VCC
VCC
VCC
DET
NOISV
MOD
BEPST
RSSIV
5V
DAST
SQLI
SQLO
BEEP
BEPST
SCK
SDATA
MCON
BEPO
BEEP
R192
390
C192
10
R194
100 k C193
0.01
R131
1 k
BPFS
BPFS
R222
10 k
R220
10 k
R224
10 k
R223
4.7 k
R221
4.7 k
R225
4.7 k
5V
C226
0.01
CPU5V
AFV
AFV
CPU5V
R228
22 k
C159
0.01
C156
0.001
FI151
FL-363 FI150
21R15AB
R153
1.5 k
R152
1.5 k
5V
BEEP
AFV
CPU5V
AFV
CPU5V
CPU5V
R156
470
C155
6 P
R154
100 k
C158
0.001 C157
0.022
C136
0.001
R132
10 k
C220
22 C221
0.01 C222
0.01 C223
0.01
T5VS
5VS
V5VS
R5VS
C224
22
R226
2.2 k
C225
0.22
C227
22
C228
0.001
C229
0.001 C230
10
R231
1 M
C231
1
R232
1K
C232
0.1
R234
3.3 k
C233
0.01
R236
150 k
R245
1 k
BTYPE
TDETV
TXMS
BATTV
LEDS
LEDS
AFVS
C135
0.001
+
CP245
Explanatory notes
+B LINE
TX LINE
RX LINE
AFV
B
C
BEEP
BEPO
AFV
VOLO
BEEP
BEPO
NOISV
BEPST
VOLIN
RSSIV
MOD
DET
5V
A
B
C
CPU5V
IC190
M62363FP-650C
IC170
TA31136FN
Q53
RD01MUS1
Q351
DTA144EUA
Q54
RD07MVS1
IC50
NJM2125F
Q50
2SC4226 R25
Q21
2SC4226 R25
Q22
2SC4226 R25
Q23
2SC4215 Y
Q220
2SA1588 GR
Q221
2SA1588 GR
Q222
2SA1588 GR
Q223
DTC144EU
Q225
2SB1132 Q
IC220
NJM2870F05
Q224
XP6501 AB
Q90
2SC4226 R25
Q24
2SC4215 Y
Q20
DTC144EUA
Q151
2SC2714 Y
Q150
3SK299
IC1
µPD3140GS
Q230
2SB1132 Q
Q231
XP6501 AB
MAIN UNIT
COMMON LINE
5W TX : 2.29V
1W TX : 0.65V
3.58V
RX : 3.57V
RX : 1.45V
RX : 4.20V
RX : 0.91V
RX 3.21V
RX : 0.79V
CH16 RX : 4.96V
CH88 RX : 0.00V
5W TX : 3.02V
1W TX : 2.33V
Power Save OFF : 5.00V
7.5 V
Back-Light ON :
3.82V
Back-Light ON :
3.91V
4.98V
AF Mute OFF :
7.48V
TX : 4.93VRX : 4.96VPower Save OFF : 4.96V

Asia Icom Inc.
6F No.68, Sec. 1 Cheng-Teh Road, Taipei, Taiwan, R.O.C.
Phone : +886 (02) 2559 1899 Fax : +886 (02) 2559 1874
URL : http://www.asia-icom.com
E-mail : sales@asia-icom.com
Zac de la Plaine, 1, Rue Brindejonc des Moulinais
BP 5804, 31505 Toulouse Cedex, France
Phone : +33 (5) 61 36 03 03 Fax : +33 (5) 61 36 03 00
URL : http://www.icom-france.com
E-mail : icom@icom-france.com
Icom France S.a
Unit 9, Sea St., Herne Bay, Kent, CT6 8LD, U.K.
Phone : +44 (01227) 741741 Fax : +44 (01227) 741742
URL : http://www.icomuk.co.uk
E-mail : info@icomuk.co.uk
Icom (UK) Ltd.
Crta. de Gracia a Manresa Km. 14,750
08190 Sant Cugat del Valles Barcelona, SPAIN
Phone : +34 (93) 590 26 70 Fax : +34 (93) 589 04 46
URL : http://www.icomspain.com
E-mail : icom@icomspain.com
Icom Spain S.L
<Corporate Headquarters>
2380 116th Avenue N.E., Bellevue, WA 98004, U.S.A.
Phone : +1 (425) 454-8155 Fax : +1 (425) 454-1509
URL : http://www.icomamerica.com
E-mail : sales@icomamerica.com
<Customer Service>
Phone : +1 (425) 454-7619
Icom America Inc.
Glenwood Centre #150-6165
Highway 17 Delta, B.C., V4K 5B8, Canada
Phone : +1 (604) 952-4266 Fax : +1 (604) 952-0090
URL : http://www.icomcanada.com
E-mail : info@icomcanada.com
Icom Canada
A.B.N. 88 006 092 575
290-294 Albert Street, Brunswick, Victoria, 3056, Australia
Phone : +61 (03) 9387-0666 Fax : +61 (03) 9387-0022
URL : http://www.icom.net.au
E-mail : sales@icom.net.au
Icom (Australia) Pty. Ltd.
146A Harris Road, East Tamaki,
Auckland, New Zealand
Phone : +64 (09) 274 4062 Fax : +64 (09) 274 4708
URL : http://www.icom.co.nz
E-mail : inquiries@icom.co.nz
Icom New Zealand
1305, Wanshang Plaza, Shijingshan Road, Beijing China
Phone : +86 (010) 6866 6337 Fax : +86 (010) 6866 3553
URL : http://www.bjicom.com
E-mail : bjicom@bjicom.com
Beijing Icom Ltd.
Sopot, 3 Maja 54 Poland
Phone : +48 (58) 550 7135 Fax : +48 (58) 551 0484
E-mail : icompolska@icompolska.com.pl
Icom Polska
1-1-32, Kamiminami, Hirano-ku, Osaka 547-0003, Japan
Phone : +81 (06) 6793 5302
Fax : +81 (06) 6793 0013
URL : http://www.icom.co.jp/world/index.html
Communication Equipment
Himmelgeister Str. 100, D-40225 Dusseldorf, Germany
Phone : +49 (0211) 346047 Fax : +49 (0211) 333639
URL : http://www.icomeurope.com
E-mail : info@icomeurope.com
Icom (Europe) GmbH

S-14008MZ-C2
© 2003 Icom Inc.
1-1-32, Kamiminami, Hirano-ku, Osaka 547-0003, Japan