MN2407 IDLC Generator Operators Manual
User Manual: IDLC Generator
Open the PDF directly: View PDF
.
Page Count: 48

IDLC Generator
(Industrial Diesel Liquid Cooled)
Installation & Operating Manual
8/05 MN2407

WARNING:
CALIFORNIA PROPOSITION 65 WARNING:
Engine exhaust from this product contains chemicals known
to the state of California to cause cancer, birth defects and
other reproductive harm.
WARNING:
CALIFORNIA PROPOSITION 65 WARNING:
Battery posts, terminals and related accessories are known to
the state of California to cause cancer, birth defects and other
reproductive harm.

Table of Contents
Table of Contents iMN2407
Section 1
Product Safety Information 1-1. . . . . . . . . . . . . . . . . . . . . . . . . . . . . . . . . . . . . . . . . . . . . . . . . . . . . . . . . . . . . . . . . . . . . . . .
Safety Notice 1-1. . . . . . . . . . . . . . . . . . . . . . . . . . . . . . . . . . . . . . . . . . . . . . . . . . . . . . . . . . . . . . . . . . . . . . . . . . . . . . . . .
Responsibility 1-1. . . . . . . . . . . . . . . . . . . . . . . . . . . . . . . . . . . . . . . . . . . . . . . . . . . . . . . . . . . . . . . . . . . . . . . . . . . . . . . . .
IMPORTANT SAFETY INSTRUCTIONS 1-2. . . . . . . . . . . . . . . . . . . . . . . . . . . . . . . . . . . . . . . . . . . . . . . . . . . . . . . . . .
Caution Statements 1-6. . . . . . . . . . . . . . . . . . . . . . . . . . . . . . . . . . . . . . . . . . . . . . . . . . . . . . . . . . . . . . . . . . . . . . . . . . .
Section 2
General Information 2-1. . . . . . . . . . . . . . . . . . . . . . . . . . . . . . . . . . . . . . . . . . . . . . . . . . . . . . . . . . . . . . . . . . . . . . . . . . . . . .
Limited Warranty 2-1. . . . . . . . . . . . . . . . . . . . . . . . . . . . . . . . . . . . . . . . . . . . . . . . . . . . . . . . . . . . . . . . . . . . . . . . . . . . . .
Installation Guidelines 2-3. . . . . . . . . . . . . . . . . . . . . . . . . . . . . . . . . . . . . . . . . . . . . . . . . . . . . . . . . . . . . . . . . . . . . . . . .
Site Planning 2-4. . . . . . . . . . . . . . . . . . . . . . . . . . . . . . . . . . . . . . . . . . . . . . . . . . . . . . . . . . . . . . . . . . . . . . . . . . . . . . . . .
Room Size 2-4. . . . . . . . . . . . . . . . . . . . . . . . . . . . . . . . . . . . . . . . . . . . . . . . . . . . . . . . . . . . . . . . . . . . . . . . . . . . . . .
Room Location 2-4. . . . . . . . . . . . . . . . . . . . . . . . . . . . . . . . . . . . . . . . . . . . . . . . . . . . . . . . . . . . . . . . . . . . . . . . . . .
Utility Power 2-5. . . . . . . . . . . . . . . . . . . . . . . . . . . . . . . . . . . . . . . . . . . . . . . . . . . . . . . . . . . . . . . . . . . . . . . . . . . . .
Foundation Design 2-5. . . . . . . . . . . . . . . . . . . . . . . . . . . . . . . . . . . . . . . . . . . . . . . . . . . . . . . . . . . . . . . . . . . . . . . .
Exhaust System 2-8. . . . . . . . . . . . . . . . . . . . . . . . . . . . . . . . . . . . . . . . . . . . . . . . . . . . . . . . . . . . . . . . . . . . . . . . . . . . . .
Level Of Attenuation 2-8. . . . . . . . . . . . . . . . . . . . . . . . . . . . . . . . . . . . . . . . . . . . . . . . . . . . . . . . . . . . . . . . . . . . . . .
Multi−Engine Installations 2-8. . . . . . . . . . . . . . . . . . . . . . . . . . . . . . . . . . . . . . . . . . . . . . . . . . . . . . . . . . . . . . . . . .
Exhaust Manifold 2-8. . . . . . . . . . . . . . . . . . . . . . . . . . . . . . . . . . . . . . . . . . . . . . . . . . . . . . . . . . . . . . . . . . . . . . . . .
Exhaust Gas Restriction 2-9. . . . . . . . . . . . . . . . . . . . . . . . . . . . . . . . . . . . . . . . . . . . . . . . . . . . . . . . . . . . . . . . . . .
Exhaust Piping 2-9. . . . . . . . . . . . . . . . . . . . . . . . . . . . . . . . . . . . . . . . . . . . . . . . . . . . . . . . . . . . . . . . . . . . . . . . . . .
Rain Protection 2-10. . . . . . . . . . . . . . . . . . . . . . . . . . . . . . . . . . . . . . . . . . . . . . . . . . . . . . . . . . . . . . . . . . . . . . . . . . .
Cooling System 2-10. . . . . . . . . . . . . . . . . . . . . . . . . . . . . . . . . . . . . . . . . . . . . . . . . . . . . . . . . . . . . . . . . . . . . . . . . . . . . . .
Engine Mounted Radiator Cooling 2-10. . . . . . . . . . . . . . . . . . . . . . . . . . . . . . . . . . . . . . . . . . . . . . . . . . . . . . . . . . .
Remote Mounted Radiator Cooling 2-11. . . . . . . . . . . . . . . . . . . . . . . . . . . . . . . . . . . . . . . . . . . . . . . . . . . . . . . . . .
Cooling System Design 2-12. . . . . . . . . . . . . . . . . . . . . . . . . . . . . . . . . . . . . . . . . . . . . . . . . . . . . . . . . . . . . . . . . . . .
Air Flow System 2-14. . . . . . . . . . . . . . . . . . . . . . . . . . . . . . . . . . . . . . . . . . . . . . . . . . . . . . . . . . . . . . . . . . . . . . . . . . . . . .
Fuel System 2-15. . . . . . . . . . . . . . . . . . . . . . . . . . . . . . . . . . . . . . . . . . . . . . . . . . . . . . . . . . . . . . . . . . . . . . . . . . . . . . . . . .
Fuel System Placement 2-15. . . . . . . . . . . . . . . . . . . . . . . . . . . . . . . . . . . . . . . . . . . . . . . . . . . . . . . . . . . . . . . . . . . .
Bulk Tank 2-16. . . . . . . . . . . . . . . . . . . . . . . . . . . . . . . . . . . . . . . . . . . . . . . . . . . . . . . . . . . . . . . . . . . . . . . . . . . . . . . .
Fuel Type and Grade 2-16. . . . . . . . . . . . . . . . . . . . . . . . . . . . . . . . . . . . . . . . . . . . . . . . . . . . . . . . . . . . . . . . . . . . . .
Multi Engine Considerations 2-16. . . . . . . . . . . . . . . . . . . . . . . . . . . . . . . . . . . . . . . . . . . . . . . . . . . . . . . . . . . . . . . .
Other Fuel System Considerations & Recommendations 2-17. . . . . . . . . . . . . . . . . . . . . . . . . . . . . . . . . . . . . . .
Transfer Switch 2-17. . . . . . . . . . . . . . . . . . . . . . . . . . . . . . . . . . . . . . . . . . . . . . . . . . . . . . . . . . . . . . . . . . . . . . . . . . . . . . .
Battery Starting System 2-18. . . . . . . . . . . . . . . . . . . . . . . . . . . . . . . . . . . . . . . . . . . . . . . . . . . . . . . . . . . . . . . . . . . . . . . .
Battery Location 2-18. . . . . . . . . . . . . . . . . . . . . . . . . . . . . . . . . . . . . . . . . . . . . . . . . . . . . . . . . . . . . . . . . . . . . . . . . .
Battery Size 2-19. . . . . . . . . . . . . . . . . . . . . . . . . . . . . . . . . . . . . . . . . . . . . . . . . . . . . . . . . . . . . . . . . . . . . . . . . . . . . .
Battery Charger 2-19. . . . . . . . . . . . . . . . . . . . . . . . . . . . . . . . . . . . . . . . . . . . . . . . . . . . . . . . . . . . . . . . . . . . . . . . . .
Battery Cables 2-19. . . . . . . . . . . . . . . . . . . . . . . . . . . . . . . . . . . . . . . . . . . . . . . . . . . . . . . . . . . . . . . . . . . . . . . . . . .
Formulas 2-20. . . . . . . . . . . . . . . . . . . . . . . . . . . . . . . . . . . . . . . . . . . . . . . . . . . . . . . . . . . . . . . . . . . . . . . . . . . . . . . . . . . .
Continued on next page

ii Table of Contents MN2407
Section 3
Receiving & Installation 3-1. . . . . . . . . . . . . . . . . . . . . . . . . . . . . . . . . . . . . . . . . . . . . . . . . . . . . . . . . . . . . . . . . . . . . . . . . . .
Receiving & Inspection 3-1. . . . . . . . . . . . . . . . . . . . . . . . . . . . . . . . . . . . . . . . . . . . . . . . . . . . . . . . . . . . . . . . . . . . . . . . .
Lifting the Generator 3-1. . . . . . . . . . . . . . . . . . . . . . . . . . . . . . . . . . . . . . . . . . . . . . . . . . . . . . . . . . . . . . . . . . . . . . . . . . .
Physical Location 3-1. . . . . . . . . . . . . . . . . . . . . . . . . . . . . . . . . . . . . . . . . . . . . . . . . . . . . . . . . . . . . . . . . . . . . . . . . . . . .
Secure the Generator 3-2. . . . . . . . . . . . . . . . . . . . . . . . . . . . . . . . . . . . . . . . . . . . . . . . . . . . . . . . . . . . . . . . . . . . .
Engine Cooling 3-3. . . . . . . . . . . . . . . . . . . . . . . . . . . . . . . . . . . . . . . . . . . . . . . . . . . . . . . . . . . . . . . . . . . . . . . . . . .
Hot Exhaust Gasses 3-4. . . . . . . . . . . . . . . . . . . . . . . . . . . . . . . . . . . . . . . . . . . . . . . . . . . . . . . . . . . . . . . . . . . . . .
Installation 3-6. . . . . . . . . . . . . . . . . . . . . . . . . . . . . . . . . . . . . . . . . . . . . . . . . . . . . . . . . . . . . . . . . . . . . . . . . . . . . . . . . . .
Fuel Connections 3-6. . . . . . . . . . . . . . . . . . . . . . . . . . . . . . . . . . . . . . . . . . . . . . . . . . . . . . . . . . . . . . . . . . . . . . . . .
Electrical Connections 3-7. . . . . . . . . . . . . . . . . . . . . . . . . . . . . . . . . . . . . . . . . . . . . . . . . . . . . . . . . . . . . . . . . . . . .
Transfer Switch Considerations 3-8. . . . . . . . . . . . . . . . . . . . . . . . . . . . . . . . . . . . . . . . . . . . . . . . . . . . . . . . . . . . .
Battery Connections 3-10. . . . . . . . . . . . . . . . . . . . . . . . . . . . . . . . . . . . . . . . . . . . . . . . . . . . . . . . . . . . . . . . . . . . . . . . . . .
Recommended Battery Type 3-11. . . . . . . . . . . . . . . . . . . . . . . . . . . . . . . . . . . . . . . . . . . . . . . . . . . . . . . . . . . . . . . . . . . .
Battery Replacement 3-11. . . . . . . . . . . . . . . . . . . . . . . . . . . . . . . . . . . . . . . . . . . . . . . . . . . . . . . . . . . . . . . . . . . . . . . . . .
Appendix A
Series IDLC Connection Information A-1. . . . . . . . . . . . . . . . . . . . . . . . . . . . . . . . . . . . . . . . . . . . . . . . . . . . . . . . . . . . . . .
IDLC Circuit Breaker & Electrical Data A-1. . . . . . . . . . . . . . . . . . . . . . . . . . . . . . . . . . . . . . . . . . . . . . . . . . . . . . . . . . .
IDLC Wire Size A-2. . . . . . . . . . . . . . . . . . . . . . . . . . . . . . . . . . . . . . . . . . . . . . . . . . . . . . . . . . . . . . . . . . . . . . . . . . . . . . .
Wiring Diagrams A-2. . . . . . . . . . . . . . . . . . . . . . . . . . . . . . . . . . . . . . . . . . . . . . . . . . . . . . . . . . . . . . . . . . . . . . . . . . . . . .
Start−up Inspection Form A-5. . . . . . . . . . . . . . . . . . . . . . . . . . . . . . . . . . . . . . . . . . . . . . . . . . . . . . . . . . . . . . . . . . . . . . .

Section 1
Product Safety Information
Product Safety Information 1-1MN2407
Safety Notice Be sure that you are completely familiar with the safe operation of this equipment. This
equipment may be connected to other machines that have rotating parts or parts that are
controlled by this equipment. Improper use can cause serious or fatal injury. Always
disconnect all electrical loads before starting the generator.
Installation and repair procedures require specialized skills with electrical generating equipment
and liquid cooled engine systems. Any person that installs or repairs this generator must have
these specialized skills to ensure that this generating unit is safe to operate. Contact Baldor for
repairs or any questions you may have about the safe installation and operation of this system.
The precaution statements are general guidelines for the safe use and operation of this
generator. It is not practical to list all unsafe conditions. Therefore, if you use a procedure that is
not recommended in this manual you must determine if it is safe for the operator and all
personnel in the proximity to the generator and connected loads. If there is any question of the
safety of a procedure please contact Baldor before starting or stopping the generator.
This equipment contains high voltages. Electrical shock can cause serious or fatal injury. Only
qualified personnel should attempt the start−up procedure or troubleshoot this equipment.
This equipment may be connected to other machines that have rotating parts or parts that are
driven by this equipment. Improper use can cause serious or fatal injury. Only qualified
personnel should attempt the start−up procedure or troubleshoot this equipment.
−System documentation must be available to anyone that operates this equipment at all
times.
−Keep non-qualified personnel at a safe distance from this equipment.
−Only qualified personnel familiar with the safe installation, operation and maintenance
of this device should attempt start-up or operating procedures.
−Always stop engine before making or removing any connections.
−Always stop engine and allow it to cool before refueling.
Responsibility When your generator is delivered, it becomes the responsibility of the owner/operator of the
generator set to prevent unsafe conditions and operation of the equipment. Some
responsibilities include (but are not limited to) the following:
1. It is the responsibility of the owner/operator of this generator to ensure that this
equipment is correctly and safely installed.
2. It is the responsibility of the owner/operator of this generator to ensure that this
equipment, when installed fully complies with all federal, state and local codes.
3. It is the responsibility of the owner/operator of this generator to ensure that any person
operating this equipment has been properly trained.
4. It is the responsibility of the owner/operator of this generator to ensure that any person
operating this equipment has access to all manuals and information required for the
safe use and operation of this equipment.
5. It is the responsibility of the owner/operator of this generator to ensure that it is properly
maintained and safety inspected at regular scheduled intervals.
6. It is the responsibility of the owner/operator of this generator to ensure that any person
who has not been trained on the safe use of this equipment does not have access to
this equipment.
Read This Manual Thoroughly
If you do not understand any concept, any procedure, any safety warning statement, any safety
caution statement or any portion of this manual, contact Baldor or your nearest authorized Baldor
representative. We are happy to make sure you understand the information in this manual so
that you can safely enjoy the full use of this generator.

1-2 Product Safety Information MN2407
Symbols
Indicates a potentially hazardous situation which, if not avoided, could result in injury or death.
Indicates a potentially hazardous situation which, if not avoided, could result in injury or death.
AC
OPEN
CLOSE
GROUND This symbol is shown throughout the manual to indicate a connection to ground reference point.
Hot Surface
Rotating Parts
PHASE0
or
Precaution Statements Used In This Manual
There are three classifications of precautionary statements used in this manual. The most critical
is a WARNING statement, then the Caution statement and the least critical is the Note
statement. The usage of each statement is as follows:
WARNING: Indicates a potentially hazardous situation which, if not avoided, could result in injury or
death.
Caution: Indicates a potentially hazardous situation which, if not avoided, could result in damage to
property.
Note: Additional information that is not critical to the installation or operation.
IMPORTANT SAFETY INSTRUCTIONS
SAVE THESE INSTRUCTIONS − This manual contains important instructions for the generator that
should be followed during installation, operation and maintenance of the generator and battery (batteries).
For ease of reading, the Warning statements are divided into four categories: Operation, Burn, Installation,
and Maintenance.
Operation
WARNING: Diesel fuel is flammable and can cause fire, explosions, injury or death. For storage or
refueling handle fuel with care and only in clean, approved, properly marked safety fuel
containers.
WARNING: Do not overfill the fuel tank. Only fill the tank to within 1/2
, of the top of the tank to allow
space for fuel expansion. Overfilling of tank may cause fuel to spill out onto engine and
cause fire or explosion.
WARNING: Clean up fuel spills by wiping completely dry before starting engine. Gasoline and diesel fuel
are flammable and can cause fire, explosions, injury or death.
WARNING: Make sure the fuel cap is completely and securely closed after refueling to prevent spillage.
Gasoline and diesel fuel are flammable and can cause fire, explosions, injury or death.
WARNING: Never operate this generator in a manner other than as described in this manual. Operation
in any manner not described in this manual should be considered unsafe and should not be
attempted. Never start the engine unless you have first verified that the installation and
operation of the generator are as described in this manual.
WARNING: Be sure that you are completely familiar with the safe operation of this equipment. This
equipment may be connected to other machines that have rotating parts or parts that are
controlled by this equipment. Improper use can cause serious or fatal injury.
WARNING: Hot exhaust gasses must never be directed toward anything that may catch fire or explode.
WARNING: To reduce the risk of fire, replace fuse only with the same recommended type and rating.
Continued on next page.

Product Safety Information 1-3MN2407
Operation Warning Statements Continued
WARNING: Exhaust fumes/gases are extremely dangerous and can cause severe illness or death. Never
breath exhaust fumes produced by a running engine. Only run the engine outdoors where
ventilation is plentiful. Exhaust gases contain carbon monoxide, a colorless, odorless and
extremely dangerous gas that can cause unconsciousness or death. Symptoms of carbon
monoxide poisoning include: dizziness, nausea, headaches, sleepiness, vomiting or
incoherence. If you or anyone else experiences these symptoms, get out into fresh air
immediately. Stop the engine and do not restart the engine until it has been inspected and if
necessary repaired or reinstalled in a well ventilated area.
WARNING: Some parts of this generator rotate during operation. Rotating parts can present extreme
danger if clothing or body extremities are caught by the rotating part and can cause serious
or fatal injury. Never touch a part of the generator until the engine has been stopped and all
rotating parts are completely stopped. Also, disconnect the negative battery terminal to
prevent accidental engine rotation during servicing.
WARNING: Be sure that you understand how to stop the engine quickly in case of an emergency situation.
Become familiar with the controls and safety systems provided with this generator set.
WARNING: Always wear safety glasses with side shields and hearing protection when working near the
generator.
WARNING: Improper operation may cause violent motion of connected equipment. Be certain that
unexpected movement will not cause injury to personnel or damage to equipment.
WARNING: Never operate the generator set indoors or in a poorly ventilated area such as a tunnel or cave.
Exhaust fumes are extremely dangerous to all personnel that are in or in contact with that area.
WARNING: Never permit anyone to operate the generator without proper instructions. Be sure to keep a
copy of this manual with the generator so that all users can be properly informed of its safe
operation.
WARNING: Never allow children or pets to be in the area where the generator is running. The generator
and the equipment being powered by the generator may cause injury or death.
WARNING: Never operate the generator unless all guards, covers, shields and other safety items are
properly installed.
WARNING: Do not put hands, feet, tools clothing or other objects near rotating parts such as drive shaft,
pulley, belt etc. Rotating parts cause extremely dangerous situations because they can catch
loose clothing or extremities and cause serious or fatal injury.
WARNING: When operating this generator remain alert at all times. Never operate machinery when
physically or mentally fatigued, or while under the influence of alcohol, drugs or medication.
WARNING: Never operate the engine when the air cleaner is removed. An engine backfire can cause
serious burns.
WARNING: Never “jump start” a generator to start the engine. If the battery charge is insufficient to start
the engine, charge or replace the battery and try to restart. Jump starting a battery can cause
the battery to explode and cause severe injury or death to anyone in the area.
WARNING: High voltage is present whenever engine is running. Electrical shock can cause serious or
fatal injury. Never operate electrical equipment while standing in water, on wet ground or with
wet hands, feet or shoes or while barefoot.
WARNING: High voltage is present whenever the engine is running. Electrical shock can cause serious
or fatal injury. Always stop engine before connecting or disconnecting power cords or
external devices.
WARNING: Do not smoke near generator during operation or while refueling. Diesel fuel is flammable
and can cause fire, explosions, injury or death.
WARNING: Stop engine and allow engine to cool before refueling. Diesel fuel is flammable and can
cause fire, explosions, injury or death.
WARNING: Never store the generator with fuel in the tank. Never store the generator indoors or in an
enclosed area or in a poorly ventilated enclosure where fumes may reach an open flame,
electrical spark or pilot light as on a furnace, water heater, clothes dryer, etc. Diesel fuel is
flammable and can cause fire, explosions, injury or death.
WARNING: Keep generator at least four feet away from buildings and other structures.
WARNING: Keep generator away from flammable or hazardous materials (trash, rags, lubricants,
explosives, paints etc.) and grass or leaf build up.
WARNING: Keep a fire extinguisher near the generator while generator is in use. An extinguisher rated
“ABC” by the National Fire Protection Association is appropriate.
Continued on next page.

1-4 Product Safety Information MN2407
Warning Statements Continued
Installation
WARNING: Installation and servicing of batteries is to be performed or supervised by personnel
knowledgeable of batteries and the required precautions. Keep unauthorized personnel away
from batteries.
WARNING: Disconnect the battery’s ground terminal before working in the vicinity of the battery or
battery wires. Contact with the battery can result in electrical shock when a tool accidently
touches the positive battery terminal or wire. The risk of such shock is reduced when the
ground lead is removed during installation and maintenance.
WARNING: An open bottom stationary engine generator set must be installed over noncombustible
materials and shall be located such that it prevents combustible materials from accumulating
under the generator set.
WARNING: Installation and repair procedures requires specialized skills with electrical generating
equipment and small engine systems. Any person that installs or performs repairs must have
these specialized skills to ensure that the generator set is safe to operate. Contact Baldor for
installation or repairs.
WARNING: Be sure all wiring complies with the National Electrical Code (NEC) and all regional and local
codes. Improper wiring may cause a hazardous condition and exposure to electrical hazards
can cause serious injury or death.
WARNING: Be sure the system is properly grounded before applying power. Do not apply AC power
before you ensure that grounds are connected. Electrical shock can cause serious or fatal
injury. NEC requires that the frame and exposed conductive surfaces (metal parts) be
connected to an approved earth ground. Local codes may also require proper grounding of
generator systems.
WARNING: Place protective covers over all rotating parts such as drive shaft, pulley, belt etc. Rotating
parts cause extremely dangerous situations because they can catch loose clothing or
extremities and cause serious or fatal injury.
WARNING: Unauthorized modification of a generator set may make the unit unsafe for operation or may
impair the operation of the unit. Never start a generator set that has been modified or
tampered with. Be sure that all covers and guards are properly installed and that the unit is
safe before starting the engine. If you are unsure, contact Baldor before starting the engine.
WARNING: When moving the generator, use reasonable caution. Be careful where you place fingers and
toes to prevent injury “Pinch Points”. Never try to lift a generator without a hoist or lift means
because they are heavy and bodily injury may result.
Warning: Never connect this generator to the electrical system of any building unless a licensed
electrician has installed an approved transfer switch. The national electrical code (NEC)
requires that connection of a generator to any electrical circuit normally powered by means of
an electric utility must be connected by means of approved transfer switch equipment to
isolate the electrical circuit from the utility distribution system when the generator is
operating. Failure to isolate the electrical circuits by such means may result in injury or death
to utility power workers due to backfeed of electrical energy onto the utility lines.
WARNING: Circuit overload protection must be provided in accordance with the National Electrical Code
and local regulations.
WARNING: Check Ground Fault Circuit Interrupt (GFCI) receptacles monthly by using the “Test” and
“Reset” buttons.
WARNING: Have electrical circuits and wiring installed and checked by licensed electrician or qualified
technician. Electrical shock can cause serious or fatal injury.
WARNING: Incorrect installation of this generator set could result in property damage, injury or death.
Connection of the generator to its fuel source must be done by a qualified professional
technician or contractor.
WARNING: Never stand under or close to an object that is being hoisted or lift into position. Accidents
happen and if the object falls or tips over you or someone else could be crushed by the
weight of the object causing severe injury or death to to yourself or others. Always remain a
safe distance from the object and always wear protective head gear (hard hat).
Continued on next page.

Product Safety Information 1-5MN2407
Warning Statements Continued
Burn
WARNING: Parts of this generator are extremely hot during and after operation. To prevent severe burns,
do not touch any part of the generator until you have first determined if the part is hot. Wear
protective clothing and after use allow sufficient time for parts to cool before touching any
part of the generator.
WARNING: Do not touch the hot exhaust parts. In addition to a sever burn, the sudden involuntary jerk of
the hand or body part caused by contact with high voltage or a hot surface can result in injury
to yourself or others.
WARNING: Engine coolant is under pressure and is near the boiling point of water when engine is hot.
Do not open the coolant system until the engine has completely cooled. Hot coolant can
cause severe burns and other injuries. When engine is cool, coolant level can be checked.
Maintenance
WARNING: Before servicing the generator set, be sure to disconnect the battery terminals to prevent
accidental engine rotation or starting.
WARNING: Disconnect the battery’s ground terminal before working in the vicinity of the battery or
battery wires. Contact with the battery can result in electrical shock when a tool accidently
touches the positive battery terminal or wire. The risk of such shock is reduced when the
ground lead is removed during installation and maintenance.
WARNING: Installation and servicing of batteries is to be performed or supervised by personnel
knowledgeable of batteries and the required precautions. Keep unauthorized personnel away
from batteries.
WARNING: A battery presents a risk of fire and explosion because they generate hydrogen gas.
Hydrogen gas is extremely explosive. Never jump start a battery, smoke in the area around
the battery or cause any spark to occur in the area around the battery.
WARNING: Do not mutilate the battery or dispose of a battery in a fire. The battery is capable of
exploding. If the battery explodes, electrolyte solution will be released in all directions.
Battery electrolyte solution is caustic and can cause severe burns and blindness. If
electrolyte contacts skin or eyes, immediately flush the area with water and seek medical
attention quickly.
WARNING: A battery presents a risk of electrical shock hazard and high short circuit current. Electrical
shock can cause serious or fatal injury. Never wear jewelry, watch or any metal objects when
in the area around the battery.
WARNING: The battery electrolyte is a dilute sulfuric acid that is harmful to the skin and eyes. It is
electrically conductive and corrosive. If electrolyte contacts the skin, flush the area
immediately with water and wash it off using soap and water. If electrolyte contacts the eyes,
immediately flush the eye thoroughly with water and seek medical attention quickly.
WARNING: Check all fuel tanks, supply piping, and their connections monthly for fuel leaks. Diesel fuel
is flammable and can cause fire, explosions, injury or death. If a leak is found, replace only
with approved pipe or components.
WARNING: Before cleaning, inspecting, repairing or performing any maintenance to the generator set,
always be sure the engine has stopped and that all rotating parts have also stopped. After
stopping, certain components are still extremely hot so be careful not to get burned.
WARNING: Engine coolant is under pressure and is near the boiling point of water when engine is hot.
Do not open the coolant system until the engine has completely cooled. Hot coolant can
cause severe burns and other injuries. When engine is cool, coolant level can be checked.
WARNING: Before servicing the generator set, be sure to disconnect the negative battery terminal to
prevent accidental engine rotation or starting.
WARNING: Inspect all wiring frequently and replace any damaged, broken or frayed wiring or wires with
damaged insulation immediately. Electrical shock can cause serious or fatal injury.
WARNING: Disconnect all electrical wires and load devices from generator power outlets before servicing
the generator. Electrical shock can cause serious or fatal injury. Always treat electrical
circuits as if they are energized.
WARNING: Determine if battery is inadvertently grounded. When inadvertently grounded, remove source
of ground. Contact with any part of a grounded battery is capable of resulting in electrical
shock. The risk of electrical shock is reduced when such grounds are removed during
installation and maintenance (applicable to a generator not having a grounded supply circuit).
Continued on next page.

1-6 Product Safety Information MN2407
Caution Statements
Caution: Avoid installing the generator set beside heat generating equipment, or directly below water
or steam pipes or in the vicinity of corrosive substances or vapors, metal particles and dust.
Heat can cause engine problems to develop and unwanted substances can cause rust or
generator failure over time.
Caution: Do not apply high voltage to windings (do not start the generator) in a moisture−saturated
condition. Moisture can cause insulation breakdown, making it necessary to return the
generator to the factory for repair, and consequent expense and loss of time.
Caution: Use only original equipment or authorized replacement parts. Using the correct parts will
assure continued safe operation as designed.
Caution: Do not support the generator from the top of the frame or enclosure.
Caution: Do not tamper with or change the engine speed. Engine speed is factory set to produce the
correct voltage and output frequency.
Caution: Never operate the engine without a muffler. The engine is designed to have the correct
exhaust components installed and operating without these components can present a fire
hazard, cause excessive exhaust gases and cause damage to engine. Inspect muffler
periodically and replace if necessary.
Caution: The Programmable Output Contacts selection must agree with the external control wiring
prior to energizing the controller. Failure to do so may cause severe equipment damage.
Caution: Always allow the engine to cool (run at reduced speed with no load) before stopping the
engine. Stopping a hot engine under full load can result in overheating and wear or damage
to engine components.
Caution: This generator must have a battery installed for operation. The battery is used during starting
and during operation. If engine operation is attempted while the battery is removed, damage
to the engine’s electrical components may result.

Section 2
General Information
General Information 2-1MN2407
Thank you for purchasing your Baldor Generator Set. This manual contains information you need to safely and efficiently
install and operate your generator set. During the preparation of this manual every effort was made to ensure the
accuracy of its contents. This manual describes only very basic engine information. A separate owner’s manual for the
engine is supplied with this unit for your use. Please refer to the engine manual for information relative to engine
operation, maintenance, recommendations and additional safety warnings.
Copyright Baldor E 2004. All rights reserved.
This manual is copyrighted and all rights are reserved. This document may not, in whole or in part, be copied or
reproduced in any form without the prior written consent of Baldor Electric Company, Inc.
Baldor Generators have earned the reputation of being high quality and dependable. We take pride in this fact and
continue to keep our quality standards high on our list of priorities. We are also constantly researching new technological
ideas to determine if they could be used to make our generator sets even better.
Baldor makes no representations or warranties with respect to the contents hereof and specifically disclaims any implied
warranties of fitness for any particular purpose. The information in this document is subject to change without notice.
Baldor assumes no responsibility for any errors that may appear in this document.
Limited Warranty
Baldor Generators will replace or repair free of charge any part or parts of the generator of their manufacture that are
defective in workmanship and materials for a period of time as set forth in the Warranty Period chart below. All Baldor
products requiring warranty service shall be transported or shipped freight pre−paid, at the risk of the party requiring
warranty service, to a Baldor Generator repair facility, or to Baldor Generators’ Customer Service Department in
Oshkosh, Wisconsin. Written notification of the alleged defect in addition to a description of the manner in which the
Baldor generator is used, and the name, address and telephone number of the party requiring warranty service must be
included. Baldor is not responsible for removal and shipment of the Baldor product to the service center or for the
reinstallation of the Baldor product upon its return to the party requiring warranty service. Problems with Baldor products
can be due to improper maintenance, faulty installation, non−Baldor additions or modifications, or other problems not due
to defects in Baldor workmanship or materials. If a Baldor Generator repair facility determines that the problem with a
Baldor product is not due to defects in Baldor workmanship or materials, then the party requesting warranty service will
be responsible for the cost of any necessary repairs. EXCEPT FOR THE EXPRESSED WARRANTY SET FORTH
ABOVE, BALDOR GENERATORS DISCLAIMS ALL OTHER EXPRESSED AND IMPLIED WARRANTIES INCLUDING
THE IMPLIED WARRANTIES OF FITNESS FOR A PARTICULAR PURPOSE AND MERCHANTABILITY. NO OTHER
WARRANTY, EXPRESSED OR IMPLIED, WHETHER OR NOT SIMILAR IN NATURE TO ANY OTHER WARRANTY
PROVIDED HEREIN, SHALL EXIST WITH RESPECT TO THE GOODS SOLD UNDER THE PROVISIONS OF THESE
TERMS AND CONDITIONS. ALL OTHER SUCH WARRANTIES ARE HEREBY EXPRESSLY WAIVED BY THE BUYER.
UNDER NO CIRCUMSTANCES SHALL BALDOR GENERATORS BE LIABLE OR RESPONSIBLE IN ANY MANNER
WHATSOEVER FOR ANY INCIDENTAL, CONSEQUENTIAL OR PUNITIVE DAMAGES, OR ANTICIPATED PROFITS
RESULTING FROM THE DEFECT, REMOVAL, REINSTALLATION, SHIPMENT OR OTHERWISE. This is the sole
warranty of Baldor Generators and no other affirmations or promises made by Baldor Generators shall be deemed to
create an expressed or implied warranty. Baldor Generators has not authorized anyone to make any representations or
warranties other than the warranty contained herein.
Warranty Period
Generator Series Labor* Parts
Portable Products (Premier, Powerchief,
DG Series, K Series)
1 Year 3 Years
Towable Products (TS) 1 Year or 3,000 Hours
Whichever comes first
3 Years or 3,000 Hours
Whichever comes first
POW’R LITE Light Towers 1 Year or 3,000 Hours
Whichever comes first
3 Years or 3,000 Hours Whichever comes first
Excluded from any warranty coverage regardless of
time period: Light Fixture, Lamps and Ballasts
3600 RPM Standby Systems
(Some AE Models)
1 Year or 1,000 Hours
Whichever comes first
3 Years or 1,000 Hours
Whichever comes first
1800 RPM Standby Systems
(Some AE Models, DLC, GLC)
1 Year or 3,000 Hours
Whichever comes first
3 Years or 3,000 Hours
Whichever comes first
Industrial Standby Systems 1 Year or 1,000 Hours
Whichever comes first
2 Years or 1,000 Hours
Whichever comes first
Industrial Prime Power Systems 1 Year or 1,000 Hours
Whichever comes first
1 Year or 1,000 Hours
Whichever comes first
International 1 Year or 1,000 Hours
Whichever comes first
1 Year or 1,000 Hours
Whichever comes first
*For products covered under labor coverage, travel expenses will be allowed up to 7 hours straight labor or 300 miles,
whichever occurs first and only applies to permanently wired and mounted products (AE, DLC, GLC, IDLC).
No warranty registration card is necessary to obtain warranty on Baldor Generators.
You must save the purchase receipt. Proof of purchase, date, serial number and model number will be required for all
portable and Towable products to qualify for any warranty consideration.
For all other products, a start−up inspection form/warranty registration must be completed in its entirety and submitted to
Baldor Generators within 30 days of start−up to qualify for any warranty consideration.

2-2 General Information MN2407

General Information 2-3MN2407
Installation Guidelines
Large generator sets have requirements that smaller generator sets do not. Vibration, noise,
heat, air flow, fuel supply issues become more critical for very large power generation systems.
The purpose of this document is to assist the consultant in the design and installation of this land
based generator set. Closely following these recommendations will assure that the generator is
properly installed and will provide many years of trouble free dependable service. These are
general guidelines and if your installation requires some detail that is not described in this
document, please contact your Baldor representative before you proceed.
Intended Use
This document describes techniques that should be followed to properly install Baldor
Generators for stationary land based applications.
Important Be sure you are completely familiar with all Safety Instructions detailed in product service
manual. Do not proceed if you are unsure of any detail. Contact your Baldor Distributor, they are
experienced and are happy to assist you and to answer your questions.
The procedures presented in this manual are suggestions and it is the responsibility of the
Owner/Operator to arrange for these procedures to be performed by licensed contractors
according to all applicable codes including local codes for your Municipality/City/County and
State. In addition to these suggestions, before installing your generator you should obtain the
most up to date copies of the following documents from the National Electrical Code and other
authorities:
SNational Electric Code, Articles 230, 250, 445, 517, 700.
SNational Fire Protection Association
No. 30 − Storage, Handling and Use of Flammable Liquids.
No. 37 − Stationary Combustion Engines and Gas Turbines.
No. 99 − Essential Electrical Systems for Health Care Facilities.
No. 101 − Life Safety Code No. Systems.
No. 110 − 1985 Emergency and Standby Power Systems.
SNEMA MG1
SLocal Codes applicable to Genset Installation. See your local building inspector.
NFPA (National Fire Protection Association (617) 770−3000 (includes NEC)
1 Batterymarch Park, Quincy, MA 02169−7471 USA
NEMA (National Electrical Manufacturers Association) (703) 841−3200
1300 N. 17th Street, Suite 1847, Rosslyn, VA, 22209 USA

2-4 General Information MN2407
Site Planning
Room Size Open frame generators must be protected from the environment while having good ventilation
and cooling. Here are some considerations for planning a generator room or enclosure:
SNever use the Genset room for storage.
SThe room must be large enough to contain the Genset and all the accessories, such as
batteries and their charging system, transfer switch and other controls, and elements of
the cooling and fuel systems.
S4 feet minimum must be allowed on all sides for air flow and service access.
Allow clearance between hot parts of the system (exhaust) and structural members of
the building.
SOn the generator end of the engine, allow a space equal to the length of the generator
(generator length only, not the entire Genset).
SCertain safety and building codes may require the Genset room not to be used to
house any other mechanical or electrical equipment.
Room Location Often a separate building located on the site away from the main building is the most simple and
cost effective. Major considerations when housing the Genset in a separate building are:
SMaintain the building at a satisfactory temperature year round (to meet applicable
codes).
SAssure the Genset is not located so far from the emergency loads that reliability is
compromised.
SThe floor’s load carrying capacity must be checked and must exceed the weight of the
Genset and its associated equipment.
SEngine Cooling System
A Genset with an engine mounted radiator is the least costly to install; however, the
room must be located in a place where sufficient radiator cooling air can be brought
into and exhausted from the room.
SExhaust System
The exhaust system must minimize exhaust restriction. Exhaust restriction must be
correct to ensure proper engine operation. Refer to product specifications for correct
exhaust pressure (inches Hg). The exhaust system should be as short and have as few
bends as possible. Engine exhaust must be directed away from occupied buildings,
windows and doorways.
For aesthetic reasons, consider exhaust placement in relation to the building. Over a
period of time, exhaust gas carbon deposits will tend to accumulate on any nearby wall
or structure. Attention must also be given to exhaust noise in selecting placement of
the exhaust system.
SRoom Air
If the Genset is cooled with an engine mounted radiator, and sufficient air is brought
into and exhausted from the room to satisfy the radiator cooling requirements and the
combustion air requirements, the room will not overheat when the Genset is running.
If a remote mounted radiator or a heat exchanger is used, and adequate air is
circulated through the room to keep it at a reasonable temperature, there will be
adequate air for combustion.
SFuel Tanks (Diesel Only)
Locate the fuel storage tank as near the Genset as possible. This will minimize the cost
of fuel system installation and will maximize fuel system reliability.
SControls and Transfer Switch
Locate the control switch gear as close to the emergency loads and the Genset as
practical. This will minimize the chances that a failure of the power line to the
emergency load will go undetected. In locating the switchgear, accessibility for service
and maintenance must be considered.

General Information 2-5MN2407
Room Location Continued
SGenset Noise
Internal combustion engines produce noise, so the room should be located away from
occupied buildings. In addition the Genset room can be treated to reduce noise
transmission. In locating the Genset room, both engine, fan and exhaust noise must be
considered.
If noise within the Genset room, or noise transmitted to the surrounding parts of the
building are a concern, then the room must be made large enough to allow for
installation of noise attenuating walls and noise absorbing walls.
Light weight concrete blocks filled with sand or special “sound block” concrete blocks
are commonly used. Noise attenuating, tight fitting windows and doors also help reduce
noise transmission to the rest of the building.
A double−walled room should be considered. Vibration isolators under the Genset rails
will also reduce the transmission of noise through the floor.
SCode Requirements
Building and safety codes deal with engine location. These requirements are
concerned with fire rated walls, a location that minimizes the possibility of damage to
the Genset and interruption of the emergency system due to storms, foods, fire,
vandalism, etc.
Codes often deal with the need to maintain certain temperatures in the Genset room
and with fuel system location. The most important codes in the USA are the National
Fire Protection Association Code Numbers 99 and 110, but local codes must also be
observed.
Utility Power During periods when the generator is not running, utility power must be provided to power critical
components. Battery chargers, block heaters, space heaters and other devices must have
power to maintain the generator set components and allow fast easy starting.
Foundation Design
WARNING: An open bottom stationary engine Generator Set must be installed over noncombustible
materials and shall be located such that it prevents combustible materials from accumulating
under the Generator Set.
Foundation Checklist
A. Evaluate if a separate, isolated foundation is required for the application.
B. Observe local codes on soil bearing capacity freezing and thawing.
C. Design the separate foundation for the Genset and specify the appropriate concrete mix.
D. Determine if the application requires vibration isolators and if so, order as a factory option.
The foundation must be strong enough to support the weight of the Genset and its associated
equipment, must prevent any deflection of the Genset base and absorb vibration produced by the
rotating and reciprocating masses.
Setting The Genset On An Existing Concrete Floor Slab
SIf an existing floor is used, the floor slab must be strong enough to carry 1.50 times the
Genset wet weight (including coolant and oil) to accommodate dynamic loads.
SThe actual mounting arrangement (ie., surface area in contact with the floor) will
determine the compressive strength required.
SThe Genset should be securely fastened to the floor slab with expansion anchors that
fit the mounting holes shown on the Genset installation diagram.
SFor installations not expected to be permanent, elastomer pad with non−slip surface
placed between the base and the floor will also prevent movement.
SAny floor/slab surface should be as flat as possible to prevent sub−base deflection.

2-6 General Information MN2407
Vibration Isolators
SVibration isolators are commonly used to mount the Genset to a concrete pad, Figure
2-1. The purpose of vibration isolators is to reduce the noise and vibration which would
be transmitted from the Genset to the foundation or supporting structure.
SA simple and effective method of mounting and applying pad type isolators is to place
non−skidding type isolation pads directly between the sub−base and floor. The number
of pads required is determined by the rating of the pads and the Gensets weight.
Figure 2-1 Typical Installation of Spring Type Isolator
Foundation
“J” or “L” Bolt “J” or “L” Bolt
Generator Base
Spring Type Isolator
SSteel spring isolators are a very effective and commonly used. Steel spring isolators
are typically 95−98% efficient (reduces the transmitted vibration 95−98%) while a pad
type can be 75−88% efficient. Spring isolators also level the Genset sub−base in the
event the foundation pad is not perfectly level. The base should be mounted to the
foundation pad as shown in Figure 2-1 or as recommended by the isolator
manufacturer.
A common practice is to pour a concrete pad directly on top of the floor slab and to
mount the Genset on this pad. The purpose of the pad is for cleaning around the
Genset and to provide a more level base. When using this method, floor strength must
support the pad and the Genset. The pad should be at least 6in (150mm) thick and
extend beyond the Genset in all directions 12in (300mm).
Weight of the Genset
The dry weight of the entire Genset is shown on the Generator Set Specification Sheet. The wet
weight includes the fluids (coolant and oil).
Designing an Isolated Foundation
If the Genset cannot be mounted directly on a floor slab, or if it is desirable to isolate it from the
floor slab, then a separate foundation slab must be designed.
A massive concrete foundation is not required. Outside dimensions of the foundation should
exceed the outside Genset dimensions by 12in (300mm).
For single Genset installation, the foundation weight should be a minimum of 1.50 times the
Genset wet weight.
For multiple Genset installation, the foundation weight should be a minimum of 2.0 times the
Genset wet weight.
Figure 2-2 shows a method to calculate foundation thickness and the soil bearing load of the
foundation and Generator Set. The soil load bearing capacity under the foundation must equal
or exceed the load from the foundation and Genset. If it does not, then a footing must be added
to spread the load over a larger area.

General Information 2-7MN2407
Caution: Check the local building codes for load bearing capacity requirements.
Caution: If the soil is subject to freezing and thawing, the foundation must be extended below the frost
line. Check the local building codes.
Figure 2-2 Calculate Soil Bearing Load (SBL) Capacity
T
L
W
Foundation SBL +TW
WxL
T+WT
145xLxW
Where: Where:
T = Foundation depth in feet (m)
WT= Wet weight of Geneset in lbs (kg)
145 = Density of concrete in lbs/ft3 (kg/m3)
L = Foundation length in feet (m)
W = Foundation width in feet (m)
SBL= Soil bearing load in lbs/ft2 (kPa)
TW = Total weight (foundation load)
Genset (wet) and all other
equipment to be supported
in lbs (kg)
L = Foundation length in feet (m)
W = Foundation width in feet (m)
Table 2-1 shows approximate load bearing capacities for various types of soil if the actual load
bearing capacity of the soil under the foundation is not known.
Table 2-1 Approximate Load Bearing Capacities of Various Soil Types
Soil Type
Safe Bearing Capacity
S
o
il T
ype lb per ft2kilo Pascals
Hard Rock − Granite etc. 50,000 − 200,000 2,395 − 9,576
Medium Rock − Shale etc. 20,000 − 30,000 958 − 1,436
Hardpan 16,000 − 20,000 766 − 958
Soft Rock 10,000 − 20,000 479 − 958
Compacted Sand and Gravel 10,000 − 12,000 479 − 575
Hard Clay 8,000 − 10,000 383 − 479
Gravel and Coarse Sand 8,000 − 10,000 383 − 479
Loose, Medium and Coarse Sand 8,000 − 10,000 383 − 479
Compacted Fine Sand 6,000 − 8,000 287 − 383
Medium Clay 4,000 − 8,000 192 − 383
Loose Fine Sand 2,000 − 4,000 96 − 192
Soft Clay 2,000 96
SReinforce the foundation with No. 8 gauge steel wire mesh placed horizontally on
6in (150mm) centers. As an alternative, use No. 6 re−bars on 12in (300mm) centers
horizontally. Minimum cover over the bars should be 3in (76mm).
SSuggested concrete mixture by volume is 1 part cement, 2 parts sand, and 3 parts
aggregate. Maximum slump of 4in (100mm) and a 28−day compressive strength of
3000 psi (20,600 kPa).
SThe size of the bolts holding the sub−base to the foundation should be sized to fit the
mounting holes shown on the installation diagram.
SThree−inch (76mm) iron pipe sleeves should be placed around the bolts in the
foundation to allow for any mislocation of the bolts after the foundation hardens.
“J” or “L” type bolts are recommended for the foundation bolts.
SAfter the foundation is cured and the Genset is located, the sleeves are filled with
grout.

2-8 General Information MN2407
Exhaust System Exhaust Checklist
A. Exhaust outlets are not located upwind or near any building air intakes.
B. Flexible piping section is used at engine exhaust outlet.
C. Exhaust piping material is adequate for expected service.
D. Exhaust piping sizing is adequate to prevent back pressure.
E. Exhaust piping components are insulated as necessary to prevent operator burns and
reduce pipe radiant heat losses.
F. Pipe sleeves or fire proof materials are used where exhaust pipe passes through building
materials as per local and state codes.
G. Exhaust pipe includes rain cap or is horizontal.
The purpose of the exhaust system is to safely discharge the engine combustion products into
the atmosphere outside the building. A silencer should be installed in the exhaust system to
reduce noise levels. Compliance with local noise codes is always required.
WARNING: Never allow the exhaust outlet to be positioned so that the exhaust gases are directed
towards any openings or air entry routes (doors, windows, vents, etc.) of an occupied
building. When discharging the hot exhaust gases out of the building do not direct them
towards anything that could catch fire or explode.
For aesthetic reasons, consider exhaust placement in relation to the building. Over a period of
time, exhaust gas carbon deposits will tend to accumulate on any nearby wall or structure.
Attention must also be given to exhaust noise in selecting placement of the exhaust system.
Level Of Attenuation
In general, manufacturers offer three grades of silencers: industrial, residential, and critical.
Check the attenuation curves for the silencer to assure the desired level of silencing is met.
Multi−Engine Installations
Caution: Do not connect multi−engine exhaust systems together. Each engine must have its own
exhaust system for proper operation.
Exhaust gases from an operating engine will migrate back through a non−operating engine and
cause a hydraulic lock. This may interfere with starting of the second engine. The migrating
gases will also tend to turn the turbos which are not being provided lubrication if the engine is not
running. Do not use check valves in the exhaust system because they can “stick”.
Exhaust Manifold
There are two exhaust manifold types. Dry type which is standard and the optional water cooled.
The dry type is simply exposed to the surrounding air and becomes very hot. Shields, insulating
wraps, or other types of guards can be used to limit operator contact with the hot surfaces. This
practice is common where engine room size is small, creating cramped conditions.
Water cooled exhaust manifolds are not available on all engine models. This type manifold has
passages through which engine coolant is circulated to remove heat from the manifold surface. It
also will help protect the operator from contact with the hot manifold surface. This will reduce the
amount of heat that is radiated by the engine to the surrounding air by approximately 20%. In
addition, this type manifold significantly increases the amount of heat the cooling system must
dissipate. Marine and Mining Safety Administration (MSA) codes may require water cooled
manifolds in all Genset installations. If you are in doubt on your particular application, consult
your Baldor Distributor.
Note: If you are using a remote muffler a flexible coupling of 12” or more must be installed between the
exhaust line and the manifold to absorb the engine’s vibration. However, a short, solid section of pipe
between 6” and 8” long should be placed between the connection of the manifold and the flexible
coupling. This nipple will reduce the possibility of the hot gases burning up the flexible coupling.

General Information 2-9MN2407
Exhaust Gas Restriction
The maximum allowable back pressure, or system restriction, is stated in the product
specifications data (inches Hg). If this back pressure is exceeded, the air−fuel ratio is reduced
due to incomplete scavenging of the cylinders, fuel economy and power output is reduced,
engine life is reduced and exhaust temperatures and smoke levels increase. Any restriction of
the exhaust gas reduces horsepower. Take every precaution to reduce restriction. Proper design
and installation will provide safe Genset operation.
It is essential that engine exhaust systems have the least possible restriction to exhaust gas flow.
This can be calculated as shown in Figure 2-3.
Figure 2-3 Exhaust System Calculations
P(psi) +LxSLxQ
2
5,184 x D5
Where:
P = Backpressure in psi (kPa)
psi = 0.4912 x in Hg
kPa = 0.1333 x in Hg
L = Length of pipe in ft (m)
Q = Exhaust gas flow ft3/min (m3/min)
D = Inside diameter of pipe in (mm)
S = Specific weight of gas lb/ft3 (kg/m3)
S (lb/ft3)+39.6
Exhaust Temperature )460oF
S(kg/m
3)+352.05
Exhaust Temperature )273.16oC
To obtain equivalent length of straight pipe for each
long radius 90° bend:
L (ft) +15 x D
L(in) +15 x D
12
L(m) +15 x D
L(mm) +15 x D
1000
Note: For 90° bends, radii of 1.5 times pipe diameter
helps reduce resistance and backpressure.
Q (cfm or ft3/min)
P (in Hg per ft)
D (in)
10000
9000
8000
7000
6000
5000
4000
3000
2000
4500
3500
2500
1500
1000
900
800
cfm (ft3/min) x 0.472 = l/s
0.00001
0.00005
0.0001
0.0005
0.001
0.005
0.01
0.05
0.1
0.5
1.0
3
4
5
6
7
8
9
10
13
P (in Hg) x 25.4 = P (mm Hg)
D (in) x 25.4 = D (mm)
Exhaust Piping
Caution: The weight of the exhaust system must never be imposed on the turbo−charger outlet.
Damage to the turbo−charger and other components may result.
An exhaust system must withstand the vibration and thermal expansion that they are subjected
to, yet supported well enough to remain independent of the engine.
The most common method of providing flexibility is with the use of bellows type flexible piping.
This piping component allows lateral and linear movement of the piping system without
subjecting fixed components to excessive stress. A minimum of 12 inches of flexible connection
must be provided at the engine exhaust manifold to allow for thermal expansion and vibration. If
the engine is to be mounted on spring type vibration isolators, increase the length to 24 inches.
This component can be specified to be provided by your Baldor distributor. Flexible pipe should
never be used for pipe bends or to cure misalignment problems.
Exhaust piping systems may be supported by a wide variety of methods to long as the system
remains flexible, and capable of withstanding thermal expansion.
The material most commonly used for straight runs and elbows in exhaust systems is Schedule
40 black iron. If hanging weight is a problem, other materials may be used. Galvanized piping
should never be used in exhaust system. Where exhaust piping passes through combustible
material, exhaust thimbles must be used. See Figure 2-4.
Note: Water is one of the by−products of combustion. This water must be kept from draining back into the
engine. Slanting the horizontal section of the exhaust system piping downward slightly, away from the
engine can do this. A water trap (tee extension with a drain cock) should also be used. The water
trap should be located between the flex coupling and the muffler, but as close to the engine as
possible on a horizontal section of the exhaust piping.

2-10 General Information MN2407
Figure 2-4 Exhaust Pipe Thimble Installation
Wind Barrier (Noise Barrier shown in Figure 2-5)
Wind blowing against air exhaust or intake openings of the Genset room must be considered,
especially where the radiator and fan are located on the engine. Wind blowing against an
exhaust opening creates restriction to the fan. Wind blowing against intake openings can blow
open gravity louvers causing low temperature and moisture problems in bad weather. A turning
vane may be required to prevent exhaust air recirculation between the exhaust louvers and the
barrier surface. This will route the exhaust upward into the atmosphere.
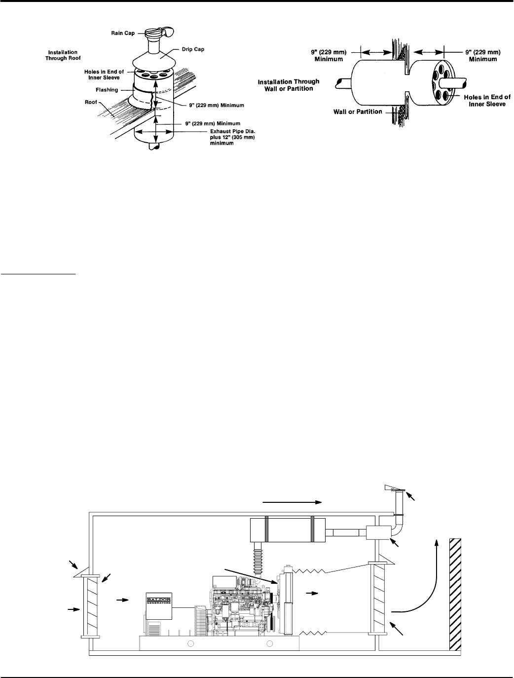
Rain Protection
Moisture entering the engine through an exhaust system can cause extensive damage. Exhaust
outlets must have a rain cap or be horizontal to prevent such damage, see Figure 2-4.
Cooling System Cooling System Checklist
A. Has noise been considered?
B. Has system piping been properly sized?
C. Has system been properly protected from freeze up and corrosion?
D. Have standby equipment heaters been specified?
E. Have all electrically driven devices been connected to load side of EPS connection points?
F. Have system drain valves and air eliminators been installed?
The system consists of the cooling medium which is generally a solution of water and ethylene
glycol, a method of rejecting engine produced heat, and a means to transport cooling medium
between the engine and heat rejection system. The first determination is the type of cooling
system to use − radiator cooling or heat exchanger cooling.
Engine Mounted Radiator Cooling
The most simple is the engine mounted radiator shown in Figure 2-5. The radiator, water
circulating pump, fan and fan drive are mounted to the Generator Set base rails by the factory.
This method of engine cooling is the most economical, but may require large ventilation vents
and ducts. An added advantage of this arrangement is that the cooling air removes radiated heat
from the engine, generator, and other equipment located in the emergency power system room.
The only remaining design work with the engine mounted radiator is arranging a method of
providing air to the room, and exhausting it from the radiator. See “Air Systems”.
Figure 2-5 Engine Mounted Radiator Cooled System With Wind/Noise Barrier
Exhaust
Thimble
Noise
Barrier
Cool Air
Intake
Hot Air
Exhaust
Rain Hood
Flexible Duct
Muffler
Rain Cap
Air Flow
Air Flow
Automatic
Louvers
Automatic
Louvers
Engine Driven
Cooling Fan
Hot Air
Prevailing Wind Direction

General Information 2-11MN2407
The ideal setup for cooling air would be to arrange the inlet or inlets such that relatively clean,
cool, dry air is drawn across the electrical switchgear, generator, and engine. The air is then
drawn into the radiator fan, and is blown through the radiator and exhausted by duct work outside
the building. Air inlets must be sized to minimize air restriction and provide the quantity of air
required by the radiator fan, engine combustion air, and any other air exhausts which might be
used in the room. On engine mounted radiator cooled systems, the engine mounted fan will
handle 0.25” of water column. This is combined intake and exhaust restriction.
The room air intakes must be located so as to minimize drawing exhaust fumes and other
outside contaminants into the room. Be very cautious about the location of the engine exhausts
in relation to room air intakes. Also, when locating the inlet and outlet, the consultant should
consider prevailing winds and noise. Motor operated louvers or properly designed and sized
gravity louvers should be used on the air intake and exhaust to minimize static pressure drop.
Caution: In cold climates, the high volume of outside air drawn into the Genset room can quickly
reduce temperatures in the room to freezing. Any water piping or other equipment
susceptible to freeze damage should be properly insulated or located elsewhere.
Remote Mounted Radiator Cooling
The radiator can be mounted remotely (not mounted directly at the engine). The remote/close
system uses the same radiator type except it is mounted in another room or outside the building,
but within close proximity to the Genset. See Figure 2-6.
The remote radiator may be mounted either vertically or horizontally. In general, the radiator will
have an electric fan to provide cooling air and may be able to utilize the engine mounted coolant
pump to provide coolant flow.
Figure 2-6 Remote Radiator Cooled System
Exhaust
Thimble
Noise
Barrier
Cool Air
Intake
Hot Air
Exhaust
Prevailing Wind Direction
Rain Hood
Muffler
Rain Cap
Air Flow
Air Flow
Automatic
Louvers
Automatic
Louvers
Electric Motor
and Fan
Radiator
Vent Line
Supply Line
Return Line
Hot Air
Exhaust
Power
Exhaust
The piping system friction and head loss between engine and radiator must be calculated and
not exceed the capacity of the engine pump. If the maximum coolant friction head loss external to
the engine is exceeded, a hot well system must be used. Before designing the piping system
using an auxiliary pump and hot well, the consultant should look very closely at increasing the
system’s pipe size.
Electric motorized Power Exhaust louvers should be connected to the standby Genset and
controlled to open whenever the Genset is running. Operable outlet louvers should be
temperature actuated on remote radiator or heat exchanger cooled units. Louvers have
resistance to air flow. Openings with louvers should be twice the area of an unobstructed opening
to provide proper air flow. At times duct work is necessary to provide cooling air for the room.
Duct work must be sized and installed according to SMACNA Standards.
The electric fan and auxiliary pump, if used, must be connected to the emergency power system.
Radiator and cooling fan must be sized to provide the cooling capacity required at an acceptable
sound level.

2-12 General Information MN2407
Remote radiator and heat exchanger cooled engine cooling systems will not have an engine
driven fan. As a result, the consultant must provide a means of supplying air to the room, and
exhausting it. The air movement must be provided by an electrically driven fan. This fan may be
located in the air inlet or exhaust opening. If the fan is located on the exhaust side, care must be
taken to not create a high negative pressure in the room and starve the engine of combustion air.
Heat Exchanger Cooling
In the heat exchanger system, engine coolant is circulated through the shell side of a heat
exchanger, while city water, well water, or some other cooling medium, is circulated through the
tube side. The primary consideration in this type cooling system is to remember that during
certain types of disasters, these cooling mediums may not be available, especially city water. The
system is relatively inexpensive to install and maintenance is low. Similar to Figure 2-6 except
the heat exchanger mounts between the engine and hot air exhaust (no radiator).
The heat exchanger cooling system can be used with a cooling tower. These systems are
complex, and consists of circulating pumps, heat exchanger for engine coolant, and cooling
tower for heat rejection. The system design requires that several pieces of equipment be sized
and installed. Overall, this system is more expensive than other methods of engine cooling.
Hot Well Installations
One final consideration on the water side is the Maximum Static Head. This is the maximum
height allowable from the engine crank center line to the highest point in the coolant system. The
maximum static head is specified on generator specification sheets. If this number must be
exceeded, a hot well tank system must be used.
The design of hot well tanks and piping systems is somewhat complex. Your authorized Baldor
Distributor has experience in the design and installation of hot well systems. Consult your Baldor
Distributor if the static head of the coolant system in your Genset application exceeds this criteria
and requires a hot well system.
Cooling System Design
Remote Radiator Cooling
Remote Radiator Airflow generally assumed there will be no external restrictions to airflow. If this
is not true, restriction must be considered in sizing and selection of a cooling fan and drive motor.
Typical examples of restrictions include landscaping, nearby buildings, air turbulence created by
buildings or other structures, and sight or noise “screens”. See Figure 2-6.
Remote Radiator Fan Motor. Remote radiator cooling systems require the use of an electrically
driven fan. This fan must be connected to the emergency power source. Size of the motor is
determined by the fan size and fan speed.
1. To specify a radiator to cool the coolant you will need to determine the amount of heat
rejected to the coolant. This is listed on the Engine Data Sheet as Heat Rejected to
Coolant in BTU/min. for engines using dry or water cooled type exhaust manifolds, as
applicable.
2. Determine the minimum water flow required at the engine, and the maximum top tank
temperature. Using this information, determine the heat rejection capacity required of
the radiator. Radiator systems should be sized with approximately 15% greater
capacity than the engine’s maximum full load heat rejection to allow for overload and
cooling system deterioration. Whether water flow is produced by an engine mounted or
auxiliary pump, total piping system friction loss must be calculated. To do this, Genset
location, remote radiator location and friction loss within the radiator, and piping system
must be estimated.
3. Pressure drop through the radiator must be obtained from radiator manufacturer.
4. If total piping system pressure exceeds the allowable Maximum Coolant Friction Head
External to the engine as listed on the Engine Data Sheet, the coolant piping size
should be increased and/or a radiator with less restriction must be used.
5. Pressure drop in pipelines and friction of water tables may be found in most
mechanical handbooks such as “Cameron Hydraulic Data” handbook.

General Information 2-13MN2407
Table 2-2
Fitting Size Flow Restriction of Fittings Expressed as Equivalent of Straight Pipe (in inches)
g
1.5 2 2.5 3 4 5 6 8 10 12 14 16
90 Elbow 4.4 5.5 6.5 8 11 14 16 21 26 32 37 42
45 Elbow 2.5 3 3.8 5 6.3 7.5 10 13 15 17 19
Long Sweep Elbow 2.8 3.5 4.2 5.2 7 9 11 14 17 20 24 27
Close Return Bend 13 15 18 24 31 37 51 61 74 85 100
Tee−Straight Run 3.5 4.2 5.2 7 9 11 14 17 20 24 27
Tee−Side Inlet or Outlet 9.3 12 14 17 22 27 33 43 53 68 78 88
Globe Valve Open 55 67 82 110 140
Angle Valve Open 27 33 41 53 70
Gate Valve Fully Open 1.2 1.4 1.7 2.3 2.9 3.5 4.5 5.8 6.8 8 9
Gate Valve Half Open 27 33 41 53 70 100 130 160 200 230 260
Check Valve 19 23 32 43 53
Other Considerations
General:
1. Deaeration of the coolant. This can be accomplished through the use of the system
deaerators in very large systems, or simply ensuring the radiator top tank or surge tank
is at the highest point in the piping system. Unvented piping systems can create air
pockets which reduce coolant flow and can lead to engine overheating. Baldor
furnished radiators are equipped with deaerating top tanks.
2. Flexible hoses must be installed at all engine connections and to the radiator to isolate
vibration and allow for thermal expansion.
3. Drain valves must be installed at the lowest point of the cooling system to facilitate
system cleaning and flushing.
4. Water treatment and antifreeze must be added to system coolant. Baldor recommends
50/50 ethylene glycol and coolant treatment for all engines.
5. Thermostatically controlled engine coolant heaters are required to be installed on all
standby Gensets. These will increase starting reliability under cold conditions, and
improve the start−up load handling ability.
6. According the NFPA 110, priority level 1 equipment jacket water heaters shall maintain
coolant at a minimum of 90 °F (32 °C). In outdoor installations where temperatures will
be expected to drop below 32 °F (0 °C), a battery heater should be employed to keep
the batteries at a minimum of 50 °F (10 °C), and will shut off at 90 °F (32 °C).
All heaters will shut off when the engine is operating. Adequate antifreeze protection
will be provided and ether starting aids will not be permitted.
7. The consultant should also consider oil sump heaters if conditions warrant.
Heat Exchanger Cooling:
1. If the engine is to be heat exchanger cooled, the system will require a reliable raw
cooling water source and controls to regulate water flow during Genset operation.
2. The system will also need a reliable method of starting and stopping water flow
automatically. The heat exchanger cooled system may be used with a cooling tower.
3. Baldor Gensets are available with heat exchangers factory mounted on the engine. If a
heat exchanger cooled system is required, specify with order.
4. Shell and tube type heat exchangers are connected such that raw cooling water flows
through the tube side of the heat exchanger, and engine coolant through the shell side.
Tubes are more easily cleaned and the potential for fouling is much greater on the raw
water side.
5. For economic reasons, the raw water flow can be regulated by varying the flow of raw
cooling water through the heat exchanger. This control can be accomplished with a
temperature actuated control valve. The thermostatic bulb for this control must be in
the engine jacket water discharge line. The control valve should be a fully modulated
type with a minimum flow setting. NEVER attempt to regulate engine water flow.
6. Water flow regulators are used only if raw water is from a city or well water source. Do
not attempt to regulate flow if a cooling tower is used. Maintain at least 2 ft/second of
water flow through the tube side of the heat exchanger.

2-14 General Information MN2407
7. Heat exchanger cooled systems using city or well water, and cooling, tower heat
rejection, however, will not be protected on the tube side of the heat exchanger, nor
interconnecting piping and cooling tower as engine coolant is not circulated through
these components. These systems must be heat traced, and have sump heaters
installed to protect the various components when the Genset is on standby.
It must also be noted that if an antifreeze solution is used in the shell side of the engine
cooling system heat exchanger, local codes may restrict the discharge of the tube side
cooling water after flowing through the heat exchanger.
Coolant Treatment:
1. Engine coolant should be treated for corrosion protection and freeze protection.
Refer to engine manufacturers Operation and Maintenance manual for correct
procedures and mixtures.
2. It is recommended that the consultant specify Baldor supplied DCA and water filters,
and Baldor antifreeze.
3. When the proper solution concentration of antifreeze is used with radiators (engine
mounted as well as remote mounted), and hot well systems, the system will be
adequately protected from freeze−up.
Air Flow System Air System Checklist
A. Air inlet faces the direction of prevailing winds.
B. Air outlet does not face noise sensitive areas without noise attenuating devices.
C. All heat loads have been taken into consideration in sizing air flow.
D. Gravity louvers face inward for air intake and outward for discharge.
E. Where electrically operated ventilation devices are used, power must be present under all
operating situations. Be certain these devices are on the emergency circuit.
The room in which the Generator Set is to be installed must have adequate air flow through it to
provide combustion air, and remove heat radiated from the engine, exhaust system and
generator. See Figure 2-7 for air flow calculations.
Figure 2-7 Air Flow Calculations
V(cfm) +QM
0.0181 x DTF
Where:
V = Ventialting air flow ft3/min (m3/min)
QM= Heat disipated by the engine, generator and
other equipment BTU/min
QH= Heat disipated by the engine, generator and
other equipment BTU/hr
kWSh = Heat disipated by the engine, generator and
other equipment Kilowatt Hours
ΔT = Premissible room temperature rise in °F or °C
D = Inside diameter of pipe in (mm)
S = Specific weight of gas lb/ft3 (kg/m3)
BTU/minute
V(cfm) +QH
1.085 x DTF
BTU/Hour
V(m
3/min) +kW· hr
0.02015 x DTC
KilowattSHours
Notes:
1 These calculations assume room ambient of 100°F (38°C)
2 Increae V by 10% for each 2,500 ft (762m) above sea level
3 Increae V by 10% if uninsulated mufflers are inside room
4. Engine data sheet specifies “Radiated heat to ambient” in
BTU/min. This value is dry type ad water cooled exhaust
manifolds.
5. Generator efficiency is 88 to 95% for Gensets 50kW to
1200kW. 1kW loss = 56.88 BTU/min.

General Information 2-15MN2407
Fuel System (Diesel Only)
The fuel system must provide adequate and continuous quantities of clean fuel to the Generator
Set. Bulk fuel is stored in large tanks, usually outside the building, and fuel is transferred to a
smaller tank (day tank) located near the engine.
Day Tank
The quantity of the fuel to be stored by the day tank may be regulated by local or state agencies,
and should be given consideration. If not, NFPA and the NEC require that enough fuel be stored
to operate the Genset for a minimum of 2 hours depending on the type of facility. For practicality,
the day tank should be sized to operate the Genset for two to four hours minimum depending on
how critical the availability of standby power is to your client. Engine fuel consumption can be
calculated based on Net Generator Output by using the engine performance curve.
High fuel level in the day tank should never be higher than the engine injector level unless the
engine is equipped with factory installed check valves. If this condition is encountered, consult
your Baldor Distributor. Lateral distance and the number of pipe fittings from the day tank to the
engine injector pup should be minimized.
Baldor engines use a fuel bypass type injector. The unused fuel is bypassed and drained away
from the engine. This fuel should be returned to the day tank and not the bulk tank. If fuel is
returned to the bulk tank, be sure to size the day tank based on fuel flow to the fuel pump and not
fuel consumption.
Fuel System Placement
The first decision to be made in this section is where to place the bulk storage tank, the day tank,
and how to route the interconnecting piping. Routing of the piping should be as direct as
possible, and with few bends as possible. The bulk storage tank placement should receive
careful consideration. For aesthetic reasons, the tank should be in an area that will not detract
from the building. For practicality, the tank should be located as close as possible to the Genset.
To provide the quickest starting time, and to meet the 10 second starting code requirement
imposed by the National Fire Protection Association (NFPA) 110, it is suggested that a “day tank”
be used. This tank should be mounted adjacent to the engine. The quantity of the fuel to be
stored may be regulated by local or state agencies, and should be given consideration. The U.S.
National Electric Code, Article 700 calls for on−site fuel supplies to be capable of operating the
Genset at full demand load for at least two hours. Consult NFPA 37 for additional information on
fuel storage methods and quantities. NFPA 110 Level 1 lists Genset fuel quantities required by
class of installation.
Pipe sizes must be determined and installed so as to not exceed injector pump inlet and injector
return line restriction listed on the Engine Data Sheets. The head loss in the pipe system may be
calculated. The graph and friction of viscous fluids tables may be found in most mechanical
handbooks such as “Cameron Hydraulic Data” handbooks. Refer to product specifications for lift
limits and fuel flow data.

2-16 General Information MN2407
Bulk Tank Large capacity bulk storage tanks allow delivery of fuel in quantity, and minimize dirt and
condensation contamination. Bulk tanks should be kept full to minimize condensation. Bulk tanks
may be located above or below ground. For an above ground tank, consider insulating the tank
to minimize condensation. Whether the tank is to be above or below ground, the consultant must
keep EPA and NFPA, as well as the owner’s insurance underwriters requirements in mind.
The bulk tank should be sized to provide several days of standby power. The quantity of the fuel
to be stored must be determined based on the length of expected power outages, availability of
fuel deliveries, and how critical the availability of long term standby power is to your client.
Engine fuel consumption can be calculated based on Net Generator Output by using the engine
performance curve.
High fuel level in the main bulk tank may be above the engine injector level if a day tank is used,
and a solenoid valve controlled by a float switch in the day tank is installed in the line to the day
tank. The solenoid valve should be operated electrically from battery voltage and have a means
for a manual bypass. The manual bypass should be of a “deadman” type to prevent day tank
overfill. For safety, a manual shutoff valve should also be installed ahead of the solenoid valve,
but should remain open under normal circumstances.
Lateral distances and the number of pipe fittings from the bulk tank to the day tank should be
minimized. Piping sizes must be determined and installed so as to not exceed fuel lift pump head
as listed on the day tank manufacturer’s data sheet. The head loss in the piping system may be
calculated using head loss calculation procedures. The consultant should never plan to use any
line size smaller than 1 inch nominal between the bulk tank and day tank.
General Considerations
In the design and layout of the fuel piping from the bulk tank to the day tank, it is advisable to
either run the piping underground or insulate the line to minimize jelling problems during cold
weather. In cold climates, provisions for heat tracing or preheating the fuel in outside enclosures
may be necessary. Exposed fuel lines inside the Genset building should meet fire resistance
qualifications.
Do not use flexible non−metallic piping unless it meets these requirements. Galvanized, zinc
bearing alloy, solid copper, or brass should never be used for fuel piping or storage tanks. These
materials can catalyze fuel decomposition and cause fuel filters to plug prematurely. Black steel
is recommended.
Fuel tanks should be epoxy resin coated to minimize metal contact and corrosion. Provision
should be made in the design of the bulk and day tanks to allow access for checking stored fuel,
the addition of additives, and full filtration of stored fuel every 6 to 12 months. If at all possible,
the bulk tank(s) should have gravity fill. Every two years, the owner should have the fuel checked
and changed out as necessary to remove water, scale, and bacteria.
Fuel Type and Grade
The recommended fuel grade for standby Genset operation is No. 2−D as specified in ASTMD
975. No. 1−D may be used, or a blend of 1−D and 2−D if climatic conditions warrant. The use of
common bulk storage tank for a diesel standby Genset and No. 2 burning boilers is generally not
recommended. If it is being considered, a careful review of fuel type, expected operating
temperatures, and code requirements is necessary.
The Cetane rating of No. 2 boiler oil is usually lower than that required by a diesel engine to
provide quick starts. This will reduce Genset start up reliability, especially in cold weather.
NFPA 110 does not allow the fuel supply for standby Gensets to be shared by other equipment
on Level 1 type installations. The use of other fuels, including Jet−A and JP−4, in the operation of
Gensets is not recommended, as they will result in loss of engine power, and reduction in the life
of fuel system components.
Multi Engine Considerations
In a multi−engine installations, fuel piping should not be manifold connections to each engine.
Provide a day tank and fuel pump system for each Genset. Also, each day tank should be
supplied from the bulk tank individually. If it is desired to operate more than one Genset from a
common day tank, please consult your Baldor Distributor.

General Information 2-17MN2407
Other Fuel System Considerations & Recommendations
1. Specify that a flexible section be used at all fuel system connections at the engine.
2. Tanks must be provided with drain connections or a means to allow condensate and
other impurities to be removed periodically from the bottom of tanks.
3. Never allow unions to be installed at the high point in the fuel piping system as they
allow air to enter the system.
4. Low fuel level alarm for main and day tanks.
5. Critical low fuel alarm and engine shutdown on day tank.
6. Fuel heater with thermostat in day tank should be used if temperatures around the day
tank will be less than 20 °F (−7 °C).
7. High fuel level alarm on day tank.
Transfer Switch Transfer Switch Checklist
A. Locate transfer switch in a clean, dry place, near the emergency load.
B. Provide a circuit breaker between the Genset and the transfer switch.
C. Put a flexible connection between the conduit and Genset.
D. Observe applicable codes in wiring−in the transfer switch and Genset.
The transfer switch connects the Genset to the emergency power system. The emergency power
system may include several Gensets and several transfer switches. Typically, the Genset is
wired to the emergency power system through a transfer switch as shown in Figure 2-8.
Figure 2-8 Typical Emergency Power System Installations
G
Utility
Main
Disconnect
Branch
Protection
Transfer
Switch
Non−Emergency
Loads Emergency
Loads
G
Utility
Transfer
Switch1
Non−Emergency
Loads Level −1
Loads
Transfer
Switch2
Level −2
Loads
Main
Disconnect
Branch
Protection
Generator Paralleling Control Panel
Branch
Protection
G
Priority Control
TS−1
TS−2
Genset
Gensets
Multiple Gensets can be arranged either in parallel or separately connected to dedicated
emergency loads. Figure 2-8 also shows a typical arrangement of two Gensets in parallel with
transfer switches for loads that have different levels of priority. A typical multiple Genset
installation is shown for NFPA 110 Level 1 and Level 2 emergency power circuits and a priority
control to select the appropriate transfer switch.
Wattmeters should be installed on each Genset so load sharing can be checked. The control
system should include an automatic paralleling control. Paralleling identical Gensets is not
difficult, but paralleling dissimilar sets can cause load sharing problems. When designing an
installation that includes the paralleling of dissimilar generators, contract your nearby Baldor
Distributor.

2-18 General Information MN2407
Transfer Switch Location
The transfer switch location is important and key considerations are:
1. Locate the transfer switch as close to the emergency load as practical to avoid
interruptions of the emergency power system due to natural or man−made disasters, or
to equipment failures. Consider several small transfer switches instead of one large
one to increase reliability.
2. Locate the transfer switch in a clean, dry, well ventilated location, away from excessive
heat. When the ambient air is above 104 °F (40 °C), fuses and circuit breakers must be
derated. Allow adequate working space around the transfer switch.
3. A circuit breaker (or fuses) should be installed in the line between the generator and
the transfer switch. Baldor Gensets are available with properly sized circuit breaker
built into the generator control. The circuit breaker can be separately mounted. In the
case of very large circuit breakers, a separate floor mounted circuit breaker is easier to
wire up than a wall mounted breaker.
4. Install power and control wires in separate solid conduit with flexible sections at the
Genset. The flexible sections prevent vibration from damaging the conduit. All power
conduits from the Genset must contain all three phases.
5. Never install control wires in the same conduit as power conductors.
6. Conduit, wire, circuit protective device sizes, insulation etc. must conform to applicable
local and national codes and regulations.
7. Be certain to seal around conduits that penetrate the walls of the Genset room to
reduce the amount of noise that is transmitted to the surrounding areas of the building
and maintain site fire code rating.
Battery Starting System
This section describes the battery starting system (nominal 12 or 24 volt rating of the battery
supply) for the engine, battery charger, and precautions to take if the ambient temperature is
expected to be below 70 °F (20°C).
WARNING: If batteries are not mounted in the battery rack supplied with the Genset, protect batteries
from vibration and do not locate them near a source of flame or spark. A battery presents a
risk of fire and explosion because they generate hydrogen gas. Hydrogen gas is extremely
explosive. Never jump start a battery, smoke in the area around the battery or cause any
spark to occur in the area around the battery.
Battery Location
Locate batteries as close as possible to the Genset to minimize starting circuit resistance, see
Figure 2-9. High starting circuit resistance substantially reduces starting cranking ability. The
Genset data sheet lists the maximum allowable cranking system resistance. Mount batteries on a
level rack away from dirt and liquids. Allow space for servicing (checking water level and level of
charge). Baldor Gensets can be ordered with battery racks already installed. Cold ambient
temperature at the battery location substantially reduces the battery output.
Figure 2-9 Battery Starting System

General Information 2-19MN2407
Battery Size The ability to start the engine depends upon battery capacity, ambient temperature and coolant
and oil temperatures. The Engine/Generator Set Data Sheet lists minimum recommended battery
capacity at various ambient temperatures. The recommended battery capacities are listed in the
Electric Systems section of the Engine Data Sheet, cold cranking amps (CCA) at 0 °F (−18 °C).
Battery capacities decrease as ambient temperatures decrease so it is important to specify
batteries with the appropriate CCA rating at a temperature no higher than the minimum ambient
temperature for the application. Baldor requires thermostatically controlled coolant heaters on all
after cooled standby Gensets. After cooling is called out on the Engine Data Sheet under
General Engine Data section as “aspiration”.
Oil pan immersion heaters are recommended for standby Gensets housed outside where
ambient temperatures may drop below 0 °F (−18 °C). Coolant heaters and oil pan immersion
heaters are available from Baldor as factory installed options.
Battery Charger An engine mounted alternator to charge the batteries during operation is an available option.
Standby Gensets require a solid state battery charger that is connected to utility power so the
battery is charged continuously while the Genset is not running. The battery charger should be
connected to the emergency circuit. The batteries on prime power Gensets are charged by the
engine mounted alternator, if equipped.
Harmonic wave forms from solid state battery charges and belt driven alternators can cause the
electronic governor on the engine to act erratically. To avoid this, the output of the battery charger
or the belt driven alternator must be connected directly to the battery or to the battery terminals
on the starter. Make control connections to the Genset control using a conduit with a flexible
section at the Genset to avoid damage due to Genset vibrations.
Battery Cables The wire size (wire gauge) of the cables connecting the starter to the batteries must be large
enough to ensure the resistance of the cranking circuit is less than the “Maximum Allowable
Resistance of the Cranking Circuit” as shown on the Engine−Generator Set Data Sheet. The total
cranking circuit resistance includes the resistance of the cables from the starting motor to the
battery and the resistance of all relays, solenoids, switches, and connections. The resistance of
various sizes of cables is shown in Figure 2-10. For purposes of calculating cranking circuit
resistance to select cable size, the resistance of each connection can be taken as .00001 ohms
and the resistance of each relay, solenoid, and switch can be taken as .0002 ohms. Figure 2-10
illustrates an example of a typical cranking circuit resistance calculation.
Figure 2-10 Typical Battery Cable Calculations
Maximum allowable resistance of 0.002 Ohms (24V Systems). . . . . .
the cranking circuit 0.0012 Ohms (12V Systems). . . . . . . . . . . . . . . .
System Voltage 24V. . . . . . . . . . . . . . . . . . . . . . . . . . . . . . . . . . . .
Resistance of 6 connections 0.00006 Ohms. . . . . . . . . . . . . . . . . . .
Resistance of 100’ of #1 Cable 0.00100 Ohms. . . . . . . . . . . . . . . . .
Total resistance of cranking circuit 0.00106 Ohms
#4 #3 #2 #1 #0 #00
#000
2−#0
2−#00
100
(2.54) 200
(5.08) 300
(7.62) 400
(10.16) 500
(12.70) 600
(15.24) 700
(17.78)
Cable Length inches(meters)
Resistance in Ohms at 77°F (25°C)
0
0.00020
0.00040
0.00060
0.00080
0.00100
0.00120
0.00140
0.00160
0.00180
0.00200
0.00220
0.00240
0.00260
0.00280
0.00300
0.00320
0.00340
0.00360
0.00380
0.00400

2-20 General Information MN2407
Formulas
Single Phase − Electric
Single Phase Power Factor is typically 1.0
1 kW = 1 kilo Watt = 1,000 Watts
Watts +Volts x Amps x Power Factor
Amps +Watts
Volts x Power Factor
Three Phase − Electric
Three Phase Power Factor is typically 0.8
1 kW = 1 kilo Watt = 1,000 Watts
Watts +(Volts x Amps x Power Factor) x 1.732
Amps +Watts
VoltsxPowerFactorx1.732
Length inches x 25.40 = mm mm x 0.03937 = inches
feet x 0.305 = m m x 3.280 = feet
yard x 0.914 = m m x 1.094 = yard
Area inches2 x 6.451 = cm2cm2 x 0.394 = inches2
feet2 x 0.0929 = m2m2 x 10.764 = feet2
Pressure pounds/ft2 x 0.006944 = pounds/in2pounds/in2 x 144 = pounds/ft2
psi x 6.8948 = kPa kPa x 0.1450 = psi
psi = 0.4912 inches Hg kPa = 0.1333 x inches Hg
Temperature °C = (°F−32) x 0.55555 °F = (°C x 1.8) + 32
Torque oz−in x 0.007062 = Nm Nm x 141.6029 = oz−in
lb−in x 0.11296 = Nm Nm x 8.8495 = lb−in
lb−ft x 1.356 = Nm Nm x 0.7376 = lb−ft
Velocity ft/sec x 0.3048 = m/sec m/sec x 3.2808 = ft/sec
miles/hr x 1.6093 = km/hr km/hr x 0.6214 = miles/hr
miles/hr x 0.44704 = m/sec m/sec x 3.2808 = ft/sec
m/sec x 2.2369 = miles/hr
Volume inches3 x 16.388 = mm3 cm3 x 0.06102 = inches3
feet3 x 0.0283 = m3 m
3 x 35.315 = feet3
gallons x 3.785 = liter liter x 0.2642 = gallon
gallons x 0.13337 = ft3
Miscellaneous Watt x 0.00134 = hp
BTU/hr x 0.293 = Watts Watts x 3.4122 = BTU/hr
BTU/hr x 0.0003929 = hp hp x 2545.177 = BTU/hr

Section 3
Receiving & Installation
Receiving & Installation 3-1MN2407
Receiving & Inspection When you receive your generator, there are several things you should do immediately.
1. Observe the condition of the shipping container and report any damage immediately to
the commercial carrier that delivered your system.
2. Verify that the part number of the system you received is the same as the part number
listed on your purchase order.
3. If the system is to be stored for several weeks before use, be sure that it is stored in a
location that conforms to published storage temperature and humidity specifications.
WARNING: Never stand under or close to an object that is being hoisted or lift into position. Accidents
happen and if the object falls or tips over you or someone else could be crushed by the
weight of the object causing severe injury or death to to yourself or others. Always remain a
safe distance from the object and always wear protective head gear (hard hat).
Lifting the Generator When lift or hoist equipment is used to lift the generator and move it to position, be careful not
to contact overhead wires or other obstacles. The generator can weigh from 1,400 to 30,000 lbs.
Be sure the lift or hoist equipment can safety move the generator over the terrain to avoid tipping over
or becoming stuck. These generators are extremely heavy and extreme care must be used to move
them into position for installation. If the shipping pallet is intact, use a fork lift to move the generator.
If the shipping pallet has been removed, use two steel pipes through the “Lift Point” holes to lift the
generator. See Figure 3-1.
Figure 3-1 Generator Lifting
Lift Point
Lift Point
To lift the generator, always use spreader bars,
chains eyehooks and other hardware that is of
sufficient strength to lift at least three times the
weight of the generator.
Physical Location The mounting location of the system is important. It should be installed in an area that is
protected from direct harmful gases or liquids, dust, metallic particles, shock and vibration.
It should be installed in an outdoor location so the exhaust fumes are vented to the atmosphere.
When the Generator is installed outdoors
If the generator is installed outdoors there should not be a cooling problem. The factory installed
enclosure is designed to keep out undesirable weather elements while providing cooling and
ventilation.
When the Generator is installed in a building it is essential to provide:
1. Adequate control and exhausting of the heated air.
2. An adequate and constant supply of incoming cooling air.
3. Adequate control and discharge of the engine’s hot exhaust gases.
4. Adequate ventilation of the building when the engine shuts down.

3-2 Receiving & Installation MN2407
WARNING: An open bottom stationary engine generator set must be installed over noncombustible
materials and shall be located such that it prevents combustible materials from accumulating
under the generator set.
Several other factors should be carefully evaluated when selecting a location for installation:
1. For effective cooling and maintenance, the system should be mounted on a flat,
smooth, noncombustible level surface. A concrete pad is ideal and provides a secure
installation.
2. Installation should prevent water levels from reaching the generator. Drainage must be
adequate to keep concrete pad free from standing water.
3. Installation should prevent obstructions by buildup of leaves, grass, sand, snow, etc. If
these items pose a problem, consider building a small fence or other break to protect
the unit from accumulation of debris.
4. Installation should place the generator as close as possible to the fuel supply and
transfer switch.
5. At least forty−eight (48) inches clearance must be provided on all sides for air flow.
6. Access must be provided to allow the enclosure covers to be opened or removed for
service and maintenance.
7. Maximum Ambient temperature for IDLC 30−250 kW JD is 104 °F to −20 °F.
An optional cooling package is available to extend the maximum ambient temperature
to 122°F (50°C).
Other installation considerations are provided in great detail in Section 2 of this manual.
Figure 3-2 Generator Mounting
Length
Height
Installation drawings are provided with your generator set. These drawings list all mounting,
clearance and other dimensions needed to install your generator set.
Secure the Generator
Mounting holes are provided in the base frame to secure the generator to the concrete pad using
suitable anchor hardware (not provided) in the base frame mounting holes. See Figure 3-2.

Receiving & Installation 3-3MN2407
Engine Cooling A sufficient flow of clean, cool air is required for combustion and to dissipate the heat produced
by the engine. Approximately 60% of the heat value of the fuel used is given off as heat (cooling
air and exhaust).
The air that will cool the engine must be brought in from outside the building. A sufficient air−flow
of rate “Cubic Feet per Minute” (CFM) will allow the incoming fresh air to cool the engine. This
requires a power ventilation system of sufficient CFM to be located at the highest possible point
of the building to exhaust hot air and draw in cool fresh air.
Note: The exhaust fan must not be located where it could easily become blocked by leaves,
snow, water, debris, etc.
It is recommended that the cool air intake have at least three (3) times the cross−sectional area
of the power ventilation system. It is also recommended that the cool air intake be located as
close as possible to the top of the generator set.
The exhaust fan must be connected to the AC power terminals of the generator set so that when
the generator set starts it will provide immediate cooling air flow. The fan will operate until the
generator set stops. To test the ventilation system, do the following:
Ventilation Test
1. Place a thermometer as close to the cool air intake of the engine’s blower housing as
you can without allowing the thermometer to touch any material surface.
2. Place another thermometer outside of the building or compartment in the open air
(Keep the thermometer out of direct sunlight or any other heat sources).
3. Run the engine under maximum load for an extended period of time (at least one hour).
4. The temperature difference between the two should not exceed 15° F.
Note that opening any door, window or other opening can upset the air−flow pattern and result in
a significant reduction in the cooling air−flow across the generator set. This may result in
overheating, fire, or explosion. To find out if this is true with your specific application run the
Ventilation Test with all doors and windows closed. Then repeat this test with different doors and
windows open, and eventually with all the windows and doors open. If any of these tests result in
a temperature difference in excess of 15° F, you must not run the generator set under those
specific conditions.

3-4 Receiving & Installation MN2407
Hot Exhaust Gasses
WARNING: Exhaust fumes/gases are extremely dangerous and can cause severe illness or death. Never
breath exhaust fumes produced by a running engine. Only run the engine outdoors where
ventilation is plentiful. Exhaust gases contain carbon monoxide, a colorless, odorless and
extremely dangerous gas that can cause unconsciousness or death. Symptoms of carbon
monoxide poisoning include: dizziness, nausea, headaches, sleepiness, vomiting or
incoherence. If you or anyone else experiences these symptoms, get out into fresh air
immediately. Stop the engine and do not restart the engine until it has been inspected and if
necessary repaired or reinstalled in a well ventilated area.
WARNING: Hot exhaust gasses must never be directed toward anything that may catch fire or explode.
It is extremely important to discharge engine exhaust gasses away from the engine and out of
the building. If these gasses remain in the cylinder, poor performance or eventual engine damage
may result. This condition results from excessive back−pressure, which could be caused by any
one or a combination of the following conditions:
1. Exhaust pipe too long or the diameter is too small.
2. Excessive number of sharp bends in the exhaust system.
3. Obstruction in the exhaust system.
Backpressure must not exceed 20” of water column.
The direction of the discharged hot air and hot exhaust gases is important as they have the
potential to create brown spots on the lawn. In extreme cases this extremely hot air could cause
dried grass or other debris to ignite.
Exhaust lines should be as short and straight as possible. Long pipe lengths and elbows tend to
resist the flow of gases and accumulate carbon deposits. Each pipe fitting and elbow will further
restrict the exhaust flow.
Guidelines for Exhaust System
1. If you are using a remote muffler it should be mounted as close to the engine as
possible, since it will clog with carbon if it’s operating temperature is too low.
2. If you are using a remote muffler a flexible coupling of 12” or more must be installed
between the exhaust line and the manifold to absorb the engine’s vibration. However,
a short, solid section of pipe between 6” and 8” long should be placed between the
connection of the manifold and the flexible coupling. This nipple will reduce the
possibility of the hot gases burning up the flexible coupling.
3. It is extremely important that you do not allow the hot exhaust gases to re−circulate into
the engine’s cooling air intake.
4. Water is one by−product of combustion and is present in the exhaust pipes or muffler.
This water must be kept from draining back into the engine. This can be done by
slanting the horizontal section of the exhaust system piping downward slightly, away
from the engine. A water trap consisting of a tee extension with a drain cock should
also be provided. This water trap should be located between the flex coupling and the
muffler, but as close to the engine as possible on a horizontal section of the exhaust
piping.
5. It is also recommended that an exhaust rain cap be used whenever it is possible that
rain could get into the system. This will help to prevent corrosion and damage to the
exhaust system and engine.
6. The exhaust system is subject to the engine’s vibration and it must therefore be solidly
secured to reduce mechanical stress and the potential for breakage.
7. The engine’s exhaust system is the hottest component of the installation and extreme
care and considerations must be given to it.

Receiving & Installation 3-5MN2407
8. As much of the exhaust piping as possible should be located near the power ventilation
exhaust. This will reduce the radiant exhaust heat inside the building.
9. Keep all fuel and its associated piping away from all components of the engine exhaust
system.
10. After the exhaust system is installed it should be inspected on a regular basis to assure
there are no toxic exhaust gas leaks. In some areas this inspection may be provided by
your local public service.
11. A carbon monoxide tester may be installed to detect the presence of the deadly gas
during times when you are in the building with the engine running (during testing or
maintenance).
WARNING: Never allow the exhaust outlet to be positioned so that the exhaust gases are directed
towards any openings or air entry routes (doors, windows, vents, etc...) of an occupied
building. When discharging the hot exhaust gases out of the building do not direct them
towards anything that could catch fire or explode.
WARNING: Exhaust fumes/gases are extremely dangerous and can cause severe illness or death. Never
breath exhaust fumes produced by a running engine. Only run the engine outdoors where
ventilation is plentiful. Exhaust gases contain carbon monoxide, a colorless, odorless and
extremely dangerous gas that can cause unconsciousness or death. Symptoms of carbon
monoxide poisoning include: dizziness, nausea, headaches, sleepiness, vomiting or
incoherence. If you or anyone else experiences these symptoms, get out into fresh air
immediately. Stop the engine and do not restart the engine until it has been inspected and if
necessary repaired or reinstalled in a well ventilated area.
Installation The generator is completely assembled, tested and adjusted at the factory before it is shipped to
you. The procedures presented in this manual are suggestions and it is the responsibility of the
Owner/Operator to arrange for these procedures to be performed by licensed contractors
according to all applicable codes including local codes for your Municipality/City/County and
State. External connections required at the time of installation are:
1. Fuel System.
2. Electrical Connections − power wiring (optional transfer switch) and control wiring.
3. Battery (not included).
4. Ground Connection.
After installation, the post installation checks must be performed prior to starting the engine.
After these checks have been performed and the system operation is verified to be good, refer to
Section 5 Maintenance for periodic checks that must be performed at scheduled intervals to
ensure continued operation with minimal problems.
WARNING: Diesel fuel is flammable and can cause fire, explosions, injury or death. For storage or
refueling handle fuel with care and only in clean, approved, properly marked safety fuel
containers.
WARNING: Clean up fuel spills by wiping completely dry before starting engine. Gasoline and diesel fuel
are flammable and can cause fire, explosions, injury or death.
Fuel Connections
External fuel storage must be used unless an optional sub base fuel storage tank is used.
Guidelines and suggestions are provided in Section 2 of this manual. Proper fuel pipe and
storage tank sizing is critical to proper operation. Allow a professional to install the bulk tanks
and make all fuel connections to the generator. After fuel line connection, prime and bleed the
fuel system. All air must be removed from the fuel lines and components to the fuel injectors.
Refer to engine manual for procedure.

3-6 Receiving & Installation MN2407
Electrical Connections Class 1 wiring methods must be used for field wiring connections to terminals of a class
2 circuit. It is the responsibility of the owner/operator to arrange for these procedures to be
performed by a licensed electrical contractor and ensure conformance to all applicable codes
including local codes peculiar to your municipality/city/county and state. Wire size and insulation
type should be as required by NEC (National Electrical Code) and local codes.
Warning: Never connect this generator to the electrical system of any building unless a licensed
electrician has installed an approved transfer switch. The national electrical code (NEC)
requires that connection of a generator to any electrical circuit normally powered by means of
an electric utility must be connected by means of approved transfer switch equipment to
isolate the electrical circuit from the utility distribution system when the generator is
operating. Failure to isolate the electrical circuits by such means may result in injury or death
to utility power workers due to backfeed of electrical energy onto the utility lines.
Warning: Incorrect installation of this generator set could result in property damage, injury or death.
Connection of the generator to its fuel source must be done by a qualified professional
technician or contractor.
WARNING: Be sure the system is properly grounded before applying power. Do not apply AC power
before you ensure that grounds are connected. Electrical shock can cause serious or fatal
injury. NEC requires that the frame and exposed conductive surfaces (metal parts) be
connected to an approved earth ground. Local codes may also require proper grounding of
generator systems.
Intended Use The intended purpose of this generator set is to provide emergency power when the main utility
power supply is interrupted. Therefore, it is important that all the wiring that connects the generator
set with your house, transfer switch, distribution box, battery charger, etc. be properly installed.
Circuit Protection Circuit protection is not provided within the generator. Circuit Breaker protection is an option.
If purchased with your generator, the breaker box is mounted to the generator prior to shipment.
Wire Size Proper lead wire from the circuit breaker to the automatic transfer switch (or load switching
device) is mandatory. See transfer switch information for connection information. When
connecting the generator output to an electrical load, a UL listed circuit breaker with the
appropriate ratings must be provided within 25 feet of the generator set. Use only copper wires.

Receiving & Installation 3-7MN2407
Transfer Switch Considerations
A transfer switch provides isolation to ensure that Generator power and Utility power can never
be connected to a load at the same time. One or the other is permitted, both is never permitted.
This ensures that generator power will not backfeed onto the utility power lines and harm utility
workers and damage your own equipment.
The following are general considerations for the safe use of a transfer switch:
1. The transfer switch should be located inside the building near the main breaker box or
the disconnect box.
2. The transfer switch must be kept away from any location that might allow water to get
on it.
3. If the transfer switch is mounted outside, it must be protected from the environment and
it’s elements.
4. Do not mount the transfer switch on the generator set.
5. Do not mount the transfer switch where flammable liquids or vapors are present.
Figure 3-3 Basic Power Transfer System
Utility Power Generator Power
L1 L2 N
Main Panel
Fuses or
Circuit
Breakers
Transfer
Switch Mechanical
Interlock
L1 L2 N
Fuses or
Circuit
Breakers
Power To Load
L1 L2 N
Remote Start
Contact
Earth
Ground
Gen Set
Frame
Ground
Remote Start
Connect the remote start start contact (from transfer switch) to terminals 13 and 14 of the IDLC
generator set.
Power Connections
Output power connections must be fused within 25 feet of the generator. If the wires to the
transfer switch are shorter than 25 feet, connect L1, L2 and N to the transfer switch being sure to
follow NEC and local codes. If the wires to the transfer switch are longer than 25 feet, UL
requires that branch circuit protection be provided.

3-8 Receiving & Installation MN2407
Battery Charger Considerations
1. Mount the battery charger on the generator or as close to the generator as possible.
2. If you mount the battery charger inside the building, mount it near the main breaker box
or disconnect box.
3. If you mount the battery charger outside, you must protect it from the environment and
the elements.
4. Do not mount the battery charger where flammable liquids or vapors are present.
General Wiring Considerations
1. When routing the interface wiring, do not route it up against anything that could cut or
chafe the wiring. do not route the wire up against any hot or potentially hot object.
2. Make sure that all the electrical components (generator set, transfer switch, battery
charger, etc.) share a common hard wired ground.
3. Check with your local building inspector to determine what you must do to comply with
the local regulations for grounding of this type of permanent installation.
Frame Ground Connection
WARNING: Be sure the system is properly grounded before applying power. Do not apply AC power
before you ensure that grounds are connected. Electrical shock can cause serious or fatal
injury. NEC requires that the frame and exposed conductive surfaces (metal parts) be
connected to an approved earth ground. Local codes may also require proper grounding of
generator systems.
It is important for safety reasons that the Generator set, transfer switch and battery charger share
a common Ground and neutral. Customer ground connection is to be made as shown in drawing
BW0571D in Appendix A of this manual.
The NEC requires that the frame and exposed metal surfaces be at local ground reference
potential to avoid electrical shock hazard. A local ground reference may require a driven earth
ground conductor at the generator installation site. Make the ground connection as shown in
Figure 3-4. Use the appropriate size wire as required by NEC and local codes.
Figure 3-4 Frame Ground Connection
Earth Ground
Frame
Stud
Washer
Ground Wire Lug
Nut
Washer
1. Open the enclosure access panel door 2 ( Figure 3-2).
2. Connect the ground wire to the “earth ground” terminal shown in Figure 3-4.
This ground is the local reference ground to ground the generator frame only.

Receiving & Installation 3-9MN2407
Caution: This generator must have a battery installed for operation. The battery is used during starting
and during operation. If engine operation is attempted while the battery is removed, damage
to the engine’s electrical components may result.
Battery Connections The generator is shipped with no battery installed.
WARNING: Installation and servicing of batteries is to be performed or supervised by personnel
knowledgeable of batteries and the required precautions. Keep unauthorized personnel away
from batteries.
WARNING: Do not dispose of battery or batteries in a fire. The battery is capable of exploding. If the
battery explodes, electrolyte solution will be released in all directions. Battery electrolyte
solution is caustic and can cause severe burns and blindness. If electrolyte contacts skin or
eyes, immediately flush the area with water and seek medical attention quickly.
WARNING: Do not mutilate the battery . The battery contains electrolyte solution which is caustic and
can cause severe burns and blindness. If electrolyte contacts skin or eyes, immediately flush
the area with water and seek medical attention quickly.
WARNING: A battery presents a risk of electrical shock hazard and high short circuit current. The
following precautions are to be followed when working on batteries:
1. Remove watches, rings, necklaces and all other metal objects.
2. Use tools with insulated handles.
3. Wear rubber gloves and boots.
WARNING: The battery electrolyte is a dilute sulfuric acid that is harmful to the skin and eyes. It is
electrically conductive and corrosive. The following precautions are to be followed when
working on batteries:
1. Wear full eye protection (safety glasses or goggles) and protective clothing.
2. Where electrolyte contacts the skin, flush the area immediately with water and wash it
off using soap and water.
3. Where electrolyte contacts the eyes, immediately flush the eye thoroughly with water
and seek medical attention quickly.
4. Spilled electrolyte is to be washed down with an acid neutralizing agent. A common
practice is to use a solution of one pound (500 grams) bicarbonate of soda to one
gallon (four liters) of water. The bicarbonate solution is to be added until evidence of
reaction (foaming) has ceased. The resulting liquid is to be flushed with water and the
area dried.
WARNING: A battery presents a risk of fire because they generate hydrogen gas. Hydrogen gas is
extremely explosive. Never jump start a battery, smoke in the area around the battery or
cause any spark to occur in the area around the battery. The following precautions are to be
followed when working on batteries:
1. Do not smoke when near batteries.
2. Do not cause flame or spark in battery area.
3. Discharge static electricity from body before touching batteries by first touching a
grounded metal surface.
WARNING: Disconnect the battery’s ground terminal before working in the vicinity of the battery or
battery wires. Contact with the battery can result in electrical shock when a tool accidently
touches the positive battery terminal or wire. The risk of such shock is reduced when the
ground lead is removed during installation and maintenance.
Procedure: The correct type battery must be installed in the battery compartment provided. Installation and
servicing of batteries is to be performed or supervised by personnel knowledgeable of batteries
and the required precautions.
Keep unauthorized personnel away from batteries.
1. Open access doors and locate battery tray.
2. Place the correct battery on the tray.
3. Install the Battery Hold Down Bar and Rods as shown in Figure 3-5.
a. Place the bent end of the Battery Hold Down Rod through the hole in the Battery
Tray.
b. Place the threaded end of the Battery Hold Down Rod through the hole in the
Battery Hold Down Bar and secure with flat washer, lock washer and nut.
c. Repeat steps a and b for the other Battery Hold Down Rod.

3-10 Receiving & Installation MN2407
Figure 3-5 Battery Installation
Washers & Nut
Battery
Battery Hold Down Rod
Washers & Nut
Battery Tray
The + and − terminals of your battery may
be different than shown. Be sure that the
Positive lead is connected to the positive
(+) terminal of your battery.
Battery Hold Down Bar
(Install away from terminals)
4. Connect the positive lead to the positive (+) battery terminal.
5. Connect the negative lead to the negative (−) battery terminal.
6. Do not lay tools or metal parts on top of batteries.
7. Connect charging source to the battery terminals.
8. Disconnect the battery’s ground terminal before working in the vicinity of the battery or
battery wires. Contact with the battery can result in electrical shock when a tool
accidently touches the positive battery terminal or wire. The risk of such shock is
reduced when the ground lead is removed during installation and maintenance.
Recommended Battery Type
When replacing batteries, use only the recommended battery for your generator, see Table 3-3.
Table 3-3
MODEL
SUMMER WINTER OIL RECOMMENDED (AMPS) COLD
MODEL
SUMMER
OIL
WINTER
OIL
OIL
CAPACITY
RECOMMENDED
BATTERY
(AMPS)
COLD
CRANKING
IDLC All 20W/50* 5W/30* *BCI Group 31 925
* See engine manufacturer’s requirements.
Battery Replacement
Should the battery need replacement, be sure to follow all of the Caution and Warning
statements stated in Battery Connections section of this manual. In addition to those
precautions, it is very important to remove the ground connection from the battery before
performing any service. Also, be sure to disconnect the charging source before removing the old
battery.
WARNING: Determine if battery is inadvertently grounded. When inadvertently grounded, remove source
of ground. Contact with any part of a grounded battery is capable of resulting in electrical
shock. The risk of electrical shock is reduced when such grounds are removed during
installation and maintenance (applicable to a generator not having a grounded supply circuit).

Appendix A
Series IDLC Connection Information
Series IDLC A-1MN2407
IDLC Circuit Breaker & Electrical Data
IDLC Alternator Standby Power Prime Power
IDLC
Model Model Voltage PH PF Voltage Config kW Amp CB Size kW Amp CB Size
IDLC 30 BCI184G 480/277 30.8 Series WYE 30 45 50 25 38 40
IDLC 30 BCI184G 240/120 30.8 Series Delta 30 90 110 25 75 90
IDLC 30 UCI224C 208/120 30.8 // WYE 30 104 125 − − −
IDLC 30 BCI184G 208/120 30.8 // WYE 28 97 110 25 87 100
IDLC 30 BCI184G 120/240 1 1 Series 30 125 150 25 104 125
IDLC 40 UCI224C 480/277 30.8 Series WYE 40 60 70 35 53 60
IDLC 40 UCI224C 240/120 30.8 Series Delta 40 120 150 35 105 125
IDLC 40 UCI224C 208/120 30.8 // WYE 40 139 150 35 121 150
IDLC 40 UCI224D 120/240 1 1 Series 40 167 200 35 146 175
IDLC 50 UCI224D 480/277 30.8 Series WYE 50 75 90 45 68 80
IDLC 50 UCI224D 240/120 30.8 Series Delta 50 150 175 45 135 150
IDLC 50 UCI224E 208/120 30.8 // WYE 50 173 200 45 156 175
IDLC 50 UCI224D 208/120 30.8 // WYE 48 167 200 42 146 175
IDLC 50 UCI224E 120/240 1 1 Series 50 208 250 45 188 225
IDLC 60 UCI224F 480/277 30.8 Series WYE 60 90 110 55 83 100
IDLC 60 UCI224F 240/120 30.8 Series Delta 60 180 225 55 165 200
IDLC 60 UCI224F 208/120 30.8 // WYE 60 208 250 55 191 225
IDLC 60 UCI224F 120/240 1 1 Series 60 250 300 55 229 250
IDLC 70 UCI224F 480/277 30.8 Series WYE 70 105 125 60 90 110
IDLC 70 UCI224F 240/120 30.8 Series Delta 70 210 250 60 180 225
IDLC 70 UCI224G 208/120 30.8 // WYE 70 243 300 − − −
IDLC 70 UCI224F 208/120 30.8 // WYE 67 232 250 60 208 250
IDLC 70 UCI224G 120/240 1 1 Series 70 292 350 60 250 300
IDLC 80 UCI224G 480/277 30.8 Series WYE 80 120 150 70 105 125
IDLC 80 UCI224G 240/120 30.8 Series Delta 80 241 300 70 210 250
IDLC 80 UCI274C 208/120 30.8 // WYE 80 278 300 70 − −
IDLC 80 UCI224G 208/120 30.8 // WYE 75 260 300 70 243 300
IDLC 80 UCI274C 120/240 1 1 Series 80 333 400 70 292 350
IDLC 100 UCI274D 480/277 30.8 Series WYE 100 150 175 90 135 150
IDLC 100 UCI274D 240/120 30.8 Series Delta 100 301 350 90 271 300
IDLC 100 UCI274D 208/120 30.8 // WYE 100 347 400 90 312 350
IDLC 100 UCI274E 120/240 1 1 Series 100 417 500 90 375 450
IDLC 125 UCI274E 480/277 30.8 Series WYE 125 188 225 110 165 200
IDLC 125 UCI274E 240/120 30.8 Series Delta 125 376 450 110 331 400
IDLC 125 UCI274E 208/120 30.8 // WYE 125 434 500 110 382 450
IDLC 125 UCI274F 120/240 1 1 Series 125 521 600 110 458 500
IDLC 150 UCI274F 480/277 30.8 Series WYE 150 226 250 140 210 250
IDLC 150 UCI274F 240/120 30.8 Series Delta 150 451 500 140 421 500
IDLC 150 UCI274F 208/120 30.8 // WYE 145 503 600 130 451 500
IDLC 150 UCI274G 208/120 30.8 // WYE 150 520 600 140 486 600
IDLC 150 UCI274H 120/240 1 1 Series 150 625 700 140 583 700
IDLC 180 UCI274G 480/277 30.8 Series WYE 180 271 300 165 248 300
IDLC 180 UCI274G 240/120 30.8 Series Delta 180 541 600 165 496 600
IDLC 180 UCI274G 208/120 30.8 // WYE 160 555 600 150 520 600
IDLC 180 UCI274H 208/120 30.8 // WYE 180 625 700 170 590 700
IDLC 180 HCI444E 120/240 1 1 Series 180 750 900 170 708 800
IDLC 200 UCI274H 480/277 30.8 Series WYE 200 301 350 175 263 300
IDLC 200 UCI274H 240/120 30.8 Series Delta 200 601 700 175 526 600
IDLC 200 UCI274J 208/120 30.8 // WYE 200 694 800 − − −
IDLC 200 UCI274H 208/120 30.8 // WYE 190 659 800 175 607 700
IDLC 200 HCI444E 120/240 1 1 Series 200 833 1000 175 729 900
IDLC 230 UCI274J 480/277 30.8 Series WYE 230 346 400 185 278 300
IDLC 230 UCI274J 240/120 30.8 Series Delta 230 692 800 185 556 600
IDLC 230 UCI274J 208/120 30.8 // WYE 215 746 900 185 642 800
IDLC 230 HCI444D 208/120 30.8 // WYE 230 798 900 − − −
IDLC 230 HCI444F 120/240 1 1 Series 230 958 1000 185 771 900
IDLC 250 HCI444C 480/277 30.8 Series WYE 250 376 450 225 338 400
IDLC 250 HCI444C 240/120 30.8 Series Delta 250 752 900 225 677 800
IDLC 250 HCI444D 208/120 30.8 // WYE 250 867 1000 225 781 900
IDLC 250 HCI444C 208/120 30.8 // WYE 225 781 900 212 736 900
IDLC 250 HCI444F 120/240 1 1 Series 250 1042 1200 225 938 1000

A-2 Series IDLC MN2407
IDLC Wire Size Revision B 5−12−04
Circuit Breaker
Size Quantity per
Phase Minimum
Wire Gauge Recommended Wire Size Ampacity @125°C
15 1#16 1 − #14 EPDM PER PHASE 40
20 1#16 1 − #14 EPDM PER PHASE 40
30 1#14 1 − #8 EPDM PER PHASE 90
40 1#12 1 − #8 EPDM PER PHASE 90
50 1#10 1 − #8 EPDM PER PHASE 90
60 1#8 1 − #8 EPDM PER PHASE 90
70 1#8 1 − #8 EPDM PER PHASE 90
80 1#6 1 − #8 EPDM PER PHASE 90
90 1#6 1 − #6 EPDM PER PHASE 125
100 1#6 1 − #6 EPDM PER PHASE 125
110 1#6 1 − #6 EPDM PER PHASE 125
125 1#4 1 − #4 EPDM PER PHASE 170
150 1#2 1 − #4 EPDM PER PHASE 170
175 1#2 1 − #1 EPDM PER PHASE 265
200 1#1 1 − #1 EPDM PER PHASE 265
225 11/0 1 − #1 EPDM PER PHASE 265
250 12/0 1 − #1/0 EPDM PER PHASE 305
300 14/0 1 − #2/0 EPDM PER PHASE 355
350 14/0 1 − #3/0 EPDM PER PHASE 410
400 2#1 1 − #4/0 EPDM PER PHASE 475
450 21/0 2 − #1/0 EPDM PER PHASE 610
500 21/0 2 − #1/0 EPDM PER PHASE 610
600 23/0 2 − #2/0 EPDM PER PHASE 710
700 24/0 2 − #3/0 EPDM PER PHASE 820
800 32/0 2 − #4/0 EPDM PER PHASE 950
900 33/0 3 − #2/0 EPDM PER PHASE 1065
1000 33/0 3 − #3/0 EPDM PER PHASE 1230
1200 3250 3 − #4/0 EPDM PER PHASE 1425
1400 44/0 4 − #4/0 EPDM PER PHASE 1900
1600 4250 4 − #4/0 EPDM PER PHASE 1900
2000 5250 5 − #4/0 EPDM PER PHASE 2375
2500 6250 6 − #4/0 EPDM PER PHASE 2850
3000 7250 6 − #250 EPDM PER PHASE 3180
4000 8300 8 − #250 EPDM PER PHASE 4240
Wiring Diagrams Wiring diagrams for these generators are contained on the following pages of this appendix.

Series IDLC A-3MN2407
Figure A-1 Customer Interface Connection Diagram

A-4 Series IDLC MN2407

Series IDLC A-5MN2407
Start−up Inspection Form It is required that both sides of this form be completed, signed where indicated and
returned to Baldor Generators within 30 days of initial Start−up and test.
It is your responsibility to deliver copies to:
n Baldor Generators Factory n Baldor Distributor n Customer
For Standby, Automatic Emergency and Prime Power Generators
Distributor Information End User / Owner Information
Name: Name:
Address: Address:
Phone: Phone:
Model Number: Job Number:
_______ RPM _______ Hz _______ P.F. Standby Continuous
_______ kW _______ Volts _______ KVA _______ Amps.
Engine Model #: Generator Model #:
Engine Serial #: Generator Serial #:
List Items Installed by Distributor: List Items Installed by Others:
Engine Hour
Meter
Power
Output kW
Voltage (Phase−to−Phase) Current Oil Temp. Oil
Pressure
Water
Temp
Ambient
Temp
M
e
t
er
O
u
t
pu
t
kW
No Load 1−2 2−3 3−1 1 2 3 Hz
P
ressure
T
emp.
T
emp.
Start−up Performed by:
Address:
Phone:
Date:
Technician:
Customer Signature:

A-6 Series IDLC MN2407
nPre Start−up Check List nStart−up Procedure
No freight damage (Components tight, straight, etc.). Check that all applicable warning decals are in their proper place
and are legible.
Proper belt alignment and tensions. The ATS remote start wires and other DC wires, if any, must be
properly connected.
Flex fuel lines installed between engine and tank. All wiring connections are tight.
Fluid levels (Oil, Antifreeze, Battery, Governor, etc.) Check for
leaks, tighten as necessary. The equipment room is clean & all unrelated materials removed.
Correct fuel and exhaust plumbing. The equipment is protected from possible fire damage by fire
extinguisher system.
Adequate air flow. Earthquake protection (when applicable) is adequate for the
equipment.
Correct AC wire sizes and connections. Open generator mainline breaker or remove fuses.
Correct DC wire sizes and connections (route separate from AC). Turn down speed potentiometer (electronic governor) or speed
screw (mechanical governor).
Block heater is operational. Move switch to "manual". Let the engine start & run.
Bleed and prime the fuel system; check for leaks.
Correct as necessary. After a few minutes, check oil pressure & check for leaks.
Verify that generator load connectors of proper ampacity are
connected to either the circuit breaker or the emergency side of the
transfer switch.
Adjust the speed to 60/50Hz if equipped with electronic governor or
63/53 Hz with mechanical governor.
Fuel solenoid and valve are properly functioning. If speed is unstable, adjust per engine or governor manual.
Exhaust line and flexible connections are properly installed without
excessive bends and restrictions. Adjust the AC voltage to match the normal source.
Exhaust system termination properly located to prevent entry of
exhaust gas into building. Let the unit run until engine reaches proper water temp.
Batteries properly filled with electrolyte & properly connected to the
engine. Close generator mainline breaker or replace fuses.
Battery charger must be properly installed & connected to the
battery. Battery must be fully charged prior to start−up. Manually over−speed the unit until engine shutdown (68−70 Hz for
60 Hz generators ; 58−60 Hz for 50 Hz generator sets).
The nameplate voltage & frequency of the Genset matches that of
ATS (automatic transfer switch) & normal source. Test automatic shut−downs (low oil pressure, low coolant level, high
coolant temperature, Overspeed set to ______Hz Other______)
*** Instruct End User On Functions Of Unit ***. Set times
to customer’s request and run a simulated power outage.
Instruct the customer in proper operation & maintenance
of the system and make sure they have correct manuals.
Return this completed form to:
BALDOR GENERATORS
P.O. Box 2400
Ft. Smith, AR 72902−2400
Baldor District Offices
UNITED STATES
ARIZONA
PHOENIX
4211 S 43RD PLACE
PHOENIX, AZ 85040
PHONE: 602−470−0407
FAX: 602−470−0464
CALIFORNIA
LOS ANGELES
6480 FLOTILLA
COMMERCE, CA 90040
PHONE: 323−724−6771
FAX: 323−721−5859
HAYWARD
21056 FORBES STREET
HAYWARD, CA 94545
PHONE: 510−785−9900
FAX: 510−785−9910
COLORADO
DENVER
2520 W BARBERRY PLACE
DENVER, CO 80204
PHONE: 303−623−0127
FAX: 303−595−3772
CONNECTICUT
WALLINGFORD
65 SOUTH TURNPIKE ROAD
WALLINGFORD, CT 06492
PHONE: 203−269−1354
FAX: 203−269−5485
FLORIDA
TAMPA/PUERTO RICO/
VIRGIN ISLANDS
3906 EAST 11TH AVENUE
TAMPA, FL 33605
PHONE: 813−248−5078
FAX: 813−247−2984
GEORGIA
ATLANTA
62 TECHNOLOGY DR.
ALPHARETTA, GA 30005
PHONE: 770−772−7000
FAX: 770−772−7200
ILLINOIS
CHICAGO
1601 FRONTENAC ROAD
NAPERVILLE, IL 60563
PHONE: 630−848−5100
FAX: 630−848−5110
INDIANA
INDIANAPOLIS
5525 W. MINNESOTA STREET
INDIANAPOLIS, IN 46241
PHONE: 317−246−5100
FAX: 317−246−5110
800−428−4141
IOWA
DES MOINES
1800 DIXON STREET, SUITE C
DES MOINES, IA 50316
PHONE: 515−263−6929
FAX: 515−263−6515
MARYLAND
BALTIMORE
6660 SANTA BARBARA RD.
SUITE 22−24
ELKRIDGE, MD 21075
PHONE: 410−579−2135
FAX: 410−579−2677
MASSACHUSETTS
BOSTON
6 PULLMAN STREET
WORCESTER, MA 01606
PHONE: 508−854−0708
FAX: 508−854−0291
MICHIGAN
DETROIT
33782 STERLING PONDS BLVD.
STERLING HEIGHTS, MI 48312
PHONE: 586−978−9800
FAX: 586−978−9969
MICHIGAN Continued
GAND RAPIDS
668 3 MILE ROAD NW
GRAND RAPIDS, MI 49504
PHONE: 616−785−1784
FAX: 616−785−1788
MINNESOTA
MINNEAPOLIS
21080 134TH AVE. NORTH
ROGERS, MN 55374
PHONE: 763−428−3633
FAX: 763−428−4551
MISSOURI
ST LOUIS
422 INDUSTRIAL DRIVE
MARYLAND HEIGHTS, MO 63043
PHONE: 314−298−1800
FAX: 314−298−7660
KANSAS CITY
915 N W PLATTE VALLEY DR
RIVERSIDE, MO 64150
PHONE: 816−587−0272
FAX: 816−587−3735
NEW YORK
AUBURN
ONE ELLIS DRIVE
AUBURN, NY 13021
PHONE: 315−255−3403
FAX: 315−253−9923
NORTH CAROLINA
GREENSBORO
1220 ROTHERWOOD ROAD
GREENSBORO, NC 27406
P O BOX 16500
GREENSBORO, NC 27416
PHONE: 336−272−6104
FAX: 336−273−6628
OHIO
CINCINNATI
2929 CRESCENTVILLE ROAD
WEST CHESTER, OH 45069
PHONE: 513−771−2600
FAX: 513−772−2219
CLEVELAND
8929 FREEWAY DRIVE
MACEDONIA, OH 44056
PHONE: 330−468−4777
FAX: 330−468−4778
OKLAHOMA
TULSA
2 EAST DAWES
BIXBY, OK 74008
PHONE: 918−366−9320
FAX: 918−366−9338
OREGON
PORTLAND
20393 SW AVERY COURT
TUALATIN, OR 97062
PHONE: 503−691−9010
FAX: 503−691−9012
PENNSYLVANIA
PHILADELPHIA
1035 THOMAS BUSCH
MEMORIAL HIGHWAY
PENNSAUKEN, NJ 08110
PHONE: 856−661−1442
FAX: 856−663−6363
PITTSBURGH
616H BEATTY ROAD
MONROEVILLE, PA 15146
PHONE: 412−380−7244
FAX: 412−380−7250
TENNESSEE
MEMPHIS
4000 WINCHESTER ROAD
MEMPHIS, TN 38118
PHONE: 901−365−2020
FAX: 901−365−3914
TEXAS
HOUSTON
4647 PINE TIMBERS
SUITE # 135
HOUSTON, TX 77041
PHONE: 713−895−7062
FAX: 713−690−4540
DALLAS
3040 QUEBEC
DALLAS, TX 75247
PHONE: 214−634−7271
FAX: 214−634−8874
UTAH
SALT LAKE CITY
2230 SOUTH MAIN STREET
SALT LAKE CITY, UT 84115
PHONE: 801−832−0127
FAX: 801−832−8911
WISCONSIN
MILWAUKEE
2725 SOUTH 163RD STREET
NEW BERLIN, WI 53151
PHONE: 262−784−5940
FAX: 262−784−1215
INTERNATIONAL SALES
FORT SMITH, AR
P.O. BOX 2400
FORT SMITH, AR 72902
PHONE: 479−646−4711
FAX: 479−648−5895
CANADA
EDMONTON, ALBERTA
4053−92 STREET
EDMONTON, ALBERTA T6E 6R8
PHONE: 780−434−4900
FAX: 780−438−2600
OAKVILLE, ONTARIO
2750 COVENTRY ROAD
OAKVILLE, ONTARIO L6H 6R1
PHONE: 905−829−3301
FAX: 905−829−3302
MONTREAL, QUEBEC
1844 WILLIAM STREET
MONTREAL, QUEBEC H3J 1R5
PHONE: 514−933−2711
FAX: 514−933−8639
VANCOUVER,
BRITISH COLUMBIA
1538 KEBET WAY
PORT COQUITLAM, BC V3C 5M5
PHONE 604−421−2822
FAX: 604−421−3113
WINNIPEG, MANITOBA
54 PRINCESS STREET
WINNIPEG, MANITOBA R3B 1K2
PHONE: 204−942−5205
FAX: 204−956−4251
AUSTRALIA
UNIT 3, 6 STANTON ROAD
SEVEN HILLS, NSW 2147,
AUSTRALIA
PHONE: (61) (2) 9674 5455
FAX: (61) (2) 9674 2495
UNIT 8, 5 KELLETTS ROAD
ROWVILLE, VICTORIA, 3178
AUSTRALIA
PHONE: (61) (3) 9753 4355
FAX: (61) (3) 9753 4366
BALDOR CENTROAMERICA
RESIDENCIAL PINARES DE SUIZA
POL. 15 #44, NVA. SAN SALVADOR
EL SALVADOR, CENTRO AMERICA
PHONE: (503) 288−1519
FAX: (503) 288−1518
BALDOR SUDAMERICA
CALLE F, EL CANGREJO
CONDOMINIO P.H. CONDADO PLAZA
APT. 11D, BELLA VISTA
PANAMÁ CITY, REP. DE PANAMÁ
PHONE: (507) 265−6041
CHINA
SHANGHAI JIAHUA BUSINESS CENTER
ROOM NO. A−8421
808 HONG QIAO ROAD
SHANGHAI 200030
PHONE: 86−21−64473060
FAX: 86−21−64078620
GERMANY
DIESELSTRASSE 22
D−85551 KIRCHHEIM
MUNICH, GERMANY
PHONE: (49) (89) 90508 − 0
FAX: (49) (89) 90508 − 492
INDIA
14, COMMERCE AVENUE
MAHAGANESH COLONY
PAUD ROAD
PUNE − 411 038
MAHARASHTRA, INDIA
PHONE: 91 20 25 45 95 31/32
FAX: 91 20 24 55 95 30
ITALY
BALDOR ASR AG
SUCCURSALE DI MENDRISIO
VIA BORROMINI, 20A
CH−6850 MENDRISIO
SWITZERLAND
PHONE: 41 91 640 9952
FAX: 41 91 630 2633
JAPAN
DIA BLDG 802,
2−21−1 TSURUYA−CHO,
KANAGAWA−KU
YOKOHAMA, 221−0835, JAPAN
PHONE: 81−45−412−4506
FAX: 81−45−412−4507
KOREA
ROOM 210
BUPYEONG INDUSTRIAL
COMMERCIAL COOPERATIVE
396−16 CHEONGCHEON 2−DONG,
BUPYEONG−GU
INCHEON, KOREA, 403−858
PHONE: 82 32 508 3252
FAX: 82 32 508 3253
MÉXICO
KM. 2.0 BLVD. AL AEROPUERTO
LEÓN 37545, GUANAJUATO, MÉXICO
PHONE: 52 477 761 2030
FAX: 52 477 761 2010
MIDDLE EAST & NORTH AFRICA
VSE INTERNATIONAL CORP.
3233 NORTH ARLINGTON HEIGHTS
SUITE 100W
ARLINGTON HEIGHTS, IL 60004
PHONE: 847 590 5547
SINGAPORE
51 KAKI BUKIT ROAD 2
K B WAREHOUSE COMPLEX
SINGAPORE 417863
PHONE: (65) 6 744 2572
FAX: (65) 6 747 1708
SWITZERLAND
POSTFACH 73
SCHUTZENSTRASSE 59
CH−8245 FEUERTHALEN
SWITZERLAND
PHONE: (41) (52) 6474700
FAX: (41) (52) 6592394
TAIWAN
4F, NO. 25, SEC. 1,
TUNHUA S ROAD,
TAIPEI 10557, TAIWAN, R.O.C.
PHONE: (886−2) 2577−4352
FAX: (886−2) 2577−4157
UNITED KINGDOM
6 BRISTOL DISTRIBUTION PARK
HAWKLEY DRIVE
BRISTOL BS32 0BF U.K.
PHONE: 44 1454 850000
FAX: 44 1454 859001

©Baldor Electric Company
MN2407
PrintedinUSA
8/05
WARNING:
CALIFORNIA PROPOSITION 65 WARNING:
Engine exhaust from this product contains chemicals known
to the state of California to cause cancer, birth defects and
other reproductive harm.
WARNING:
CALIFORNIA PROPOSITION 65 WARNING:
Battery posts, terminals and related accessories are known to
the state of California to cause cancer, birth defects and other
reproductive harm.
BALDOR ELECTRIC COMPANY
P.O. Box 2400
Ft. Smith, AR 72901--2400
(479) 646--4711
Fax (479) 648--5792
www.baldor.com