StdSEM User Manual (WinWord 6.0/7.0) ISS Aug 2016 CFC Integration Guide V1.4
User Manual:
Open the PDF directly: View PDF
.
Page Count: 78

ISS CFC Integration Guide 1608r
1.4
User Manual
August 2016 Win Cho Aye @ In Mind Cloud

ISS CFC Integration Guide 1.4
Page 2
Contents
1 Introduction ................................................................................................................... 6
1.1 What’s new in 1604 and 1608................................................................................... 7
1.2 System set up CFC to CPQ ....................................................................................... 7
1.2.1 Checking the application.properties ................................................................... 7
1.2.2 Checking the application-implementation.owl ................................................... 8
1.2.3 Activating the web services in CFC ................................................................... 8
1.2.4 Setting HTML Mashup in C4C ........................................................................ 10
1.2.4.1 Setting up in C4C to export Account to ISS .............................................. 11
1.2.4.2 Setting up in C4C to export Opportunity to ISS ........................................ 12
1.2.4.3 Setting up in C4C to export Quote to ISS ................................................. 13
2 Importing Account from C4C ..................................................................................... 15
2.1 Synchronization of Account from C4C ................................................................... 16
2.2 Exceptions during Exporting Account from C4C .................................................... 16
2.2.1 Certificate Expired .......................................................................................... 16
2.2.2 External System Not Found in ISS .................................................................. 17
2.2.3 Account without Name/Description ................................................................. 17
2.3 Information during Exporting Account from C4C ................................................... 17
2.4 Warnings during Exporting Account from C4C ...................................................... 17
2.4.1 Owner of Account is not found in ISS ............................................................. 17
2.4.2 Sales Data of Account Not Found in CFC ....................................................... 18
2.4.3 Sales Organization Not Supported ................................................................... 18
2.4.4 Distribution Channel Not Supported ................................................................ 18
2.4.5 Industry Not Found in CFC ............................................................................. 18
2.4.6 Industry Not Supported in ISS ......................................................................... 19
2.4.7 Country Not Found in External System ........................................................... 19
2.4.8 Country Associated with Account Not Supported ............................................ 19
2.4.9 Classification Code Not Supported in ISS ....................................................... 20
3 Importing Opportunity from CFC ............................................................................. 21
3.1 Exceptions during Exporting Opportunity from C4C .............................................. 22
3.1.1 Currency Code Not Supported in CFC ............................................................. 22
3.1.2 Certificate Expired .......................................................................................... 22
3.2 Warnings during Importing Opportunity from C4C ................................................ 23
3.2.1 LIFE CYCLE STATUS CODE NOT SUPPORTED IN ISS ............................ 23
3.2.2 Sales Phase Code Not Supported in ISS ........................................................... 23
3.2.3 Origin Type Code Not Supported in ISS .......................................................... 24
3.2.4 Opportunity without Sales Forecast (Probability Percent) ................................ 24
4 Importing Quote from C4C ......................................................................................... 25
4.1 Internal Quote ........................................................................................................ 25
4.1.1 Background Synchronization of Associated Account and Partner Function...... 25
4.1.2 Importing a contact of quote from non-associated account ............................... 26
4.2 External Quote ....................................................................................................... 26
4.3 Exceptions during Importing Quote from C4C........................................................ 26
4.3.1 Certificate Expired .......................................................................................... 26
4.3.2 Quote without ID............................................................................................. 27

ISS CFC Integration Guide 1.4
Page 3
4.3.3 Currency Code of Quote Not Found in CFC .................................................... 27
4.3.4 Currency Code of Quote Not Supported in CFC .............................................. 27
4.4 Warnings during Importing Quote from C4C .......................................................... 27
4.4.1 Product Not Supported in ISS .......................................................................... 27
5 Importing Partners from C4C .................................................................................... 29
5.1 How to get the internal ID of employee for Sales Employee Party and Employee
Responsible Party ............................................................................................................ 29
5.2 Importing Partners of Opportunity from C4C ......................................................... 30
5.3 Importing Partners of Quote from C4C ................................................................... 31
6 Export Quote to C4C ................................................................................................... 32
6.1 Exporting Attachments ........................................................................................... 32
6.2 Exporting Proposal PDF in Background ................................................................. 33
6.3 Exceptions during Exporting Quote to C4C ............................................................ 33
6.3.1 Associated Account Not Found in C4C ........................................................... 33
6.3.2 Quote without Base Currency .......................................................................... 33
6.3.3 Base Currency Not Supported in C4C ............................................................. 33
6.4 Warnings during Exporting Quote to C4C .............................................................. 33
6.4.1 Product Not Found in C4C .............................................................................. 33
6.4.2 Product without ECC ID.................................................................................. 34
6.4.3 Buyer ID Not Found in ISS ............................................................................. 34
6.4.4 Buyer Party Not Found in ISS ......................................................................... 34
6.4.5 Employee Responsible Party Not Found in ISS ............................................... 34
6.4.6 Exporting New Quote to CFC.......................................................................... 34
6.4.7 Product Not Found in CFC .............................................................................. 35
6.5 How to Show Line Item Price in C4C (For External Quote).................................... 36
7 Deactivating the Approval Flow in ISS ....................................................................... 37
7.1 Enables the Quote Status Control in CPQ ............................................................... 37
7.2 Defining the UI profile ........................................................................................... 37
7.3 Understanding the Mapping of status between CFC and CPQ ................................. 38
8 Master Data from CFC ............................................................................................... 39
8.1 Sales Organization .................................................................................................. 39
8.2 Exceptions during Synchronization of Master Data ................................................ 39
8.2.1 External System Not Found in ISS .................................................................. 39
8.3 Warnings during Synchronization of Master Data ................................................... 40
8.3.1 Duplicate Master Data Found in C4C .............................................................. 40
9 How to renew the existing CFC Certificate ................................................................ 41
9.1 Getting New Certificate to Export Account, Opportunity, Quote from CFC ............ 41
9.1.1 Checking the Existing Certificate .................................................................... 41
9.1.2 Removing the Existing Certificate ................................................................... 42
9.1.3 Create and Download new Key Pair Certificate from C4C ............................... 43
9.1.4 Downloading the necessary tool ...................................................................... 43
9.1.5 Converting a downloaded keystore file for ISS Usage ..................................... 44
9.2 Getting the New Certificate to Export Quote from ISS ........................................... 46
9.2.1 Checking the Existing Certificate .................................................................... 46
9.2.2 Removing the Existing Certificate ................................................................... 47

ISS CFC Integration Guide 1.4
Page 4
9.2.3 Create and Download new Key Pair Certificate from C4C ............................... 47
9.2.4 Downloading the necessary tool ...................................................................... 47
9.2.5 Converting a downloaded keystore file for ISS Usage ..................................... 47
10 How to add extension fields and create wsdl that includes these field ................... 49
10.1 Adding extension field to header ......................................................................... 50
10.1.1 Adding CPQQuoteStatus Field ........................................................................ 50
10.1.2 Adding CPQQuoteDiscount Field.................................................................... 51
10.2 Adding extension field to products ...................................................................... 52
10.2.1 Adding CPQSalesItemDiscount Field .............................................................. 52
10.3 Publishing the Extension Fields and WSDL ........................................................ 53
10.4 Showing the Extension Fields in UI .................................................................... 53
10.4.1 Displaying the Extension Fields in Header ...................................................... 53
10.4.2 Displaying the Extension Fields in Products .................................................... 54
10.4.3 Hiding the Unused fields in CFC ..................................................................... 55
10.5 Adding the extension fields to be included in web service ................................... 56
10.5.1 Configuring the further usage of CPQQuoteStatus .......................................... 56
10.5.2 Configuring the further usage of CPQQuoteDiscount ...................................... 57
10.5.3 Configuring the further usage of CPQSalesItemDiscount ................................ 58
10.6 Adding the mapping to extension fields .............................................................. 59
10.7 Mapping the name spaces for the custom fields ................................................... 60
10.7.1 How to know the prefix and namespace of custom fields ................................. 60
11 Currency Decimal Places ......................................................................................... 62
12 How to define the remote business system .............................................................. 63
13 Settings Available in CPQ ....................................................................................... 66
13.1 SettingQuoteStatusControlInIssEnabled .............................................................. 66
13.2 SettingImportOpportunityQuoteEnabled ............................................................. 66
13.3 SettingImportOpportunityPartnersEnabled .......................................................... 66
13.4 SettingImportQuotePartnersEnabled ................................................................... 66
13.5 SettingExportCRMQuoteCustomFieldPrefix ....................................................... 66
13.6 SettingExportCRMQuoteCustomFieldNamespaceUrl ......................................... 67
13.7 SettingExportQuoteOptionalSalesItem ................................................................ 67
13.8 SettingExportQuoteStatus ................................................................................... 67
13.9 SettingExportQuoteProposalReport..................................................................... 67
13.10 SettingExportQuoteAttachments ......................................................................... 67
13.11 SettingExportQuoteWebServiceMonitoring ........................................................ 67
14 Frequently Asked Questions .................................................................................... 68
14.1 How can I assign the correct objectExternalId of User ........................................ 68
14.2 Concurrent exporting of CPQe while a quote is edited concurrently .................... 68
14.3 Exporting SENTTOERP status to CFC ............................................................... 68
14.4 Exporting the CFC status by CPQe ..................................................................... 68
14.5 Refreshing CFC Quote Status ............................................................................. 69
14.6 Form Template Not Found .................................................................................. 69
14.7 PDF Proposal was not export to CFC .................................................................. 69
14.8 Account ECC ID was not found .......................................................................... 69

ISS CFC Integration Guide 1.4
Page 5
14.9 BOM Exploded Product were export ................................................................... 69
14.10 Some languages were not synchronized for master data ...................................... 69
15 Understand the namespace of the imported data ................................................... 70
15.1 Account Namespace............................................................................................ 70
15.2 Contact Namespace ............................................................................................. 70
15.3 Address Namespace ............................................................................................ 71
15.4 Opportunity Namespace ...................................................................................... 71
15.5 Quote Namespace ............................................................................................... 72
15.6 Partner Function Record Namespace ................................................................... 72
15.7 Master Data Namespace ...................................................................................... 72
Appendix A: ISS and CPQ Account Data Mapping for Import Process ......................... 74
Appendix B: ISS and CPQ Opportunity Data Mapping for Import Process ................... 75
Appendix C: ISS and CPQ Quote Data Mapping for Import Process ............................. 76
Appendix D: ISS and CPQ Quote Data Mapping for Export Process ............................. 77

ISS CFC Integration Guide 1.4
Page 6
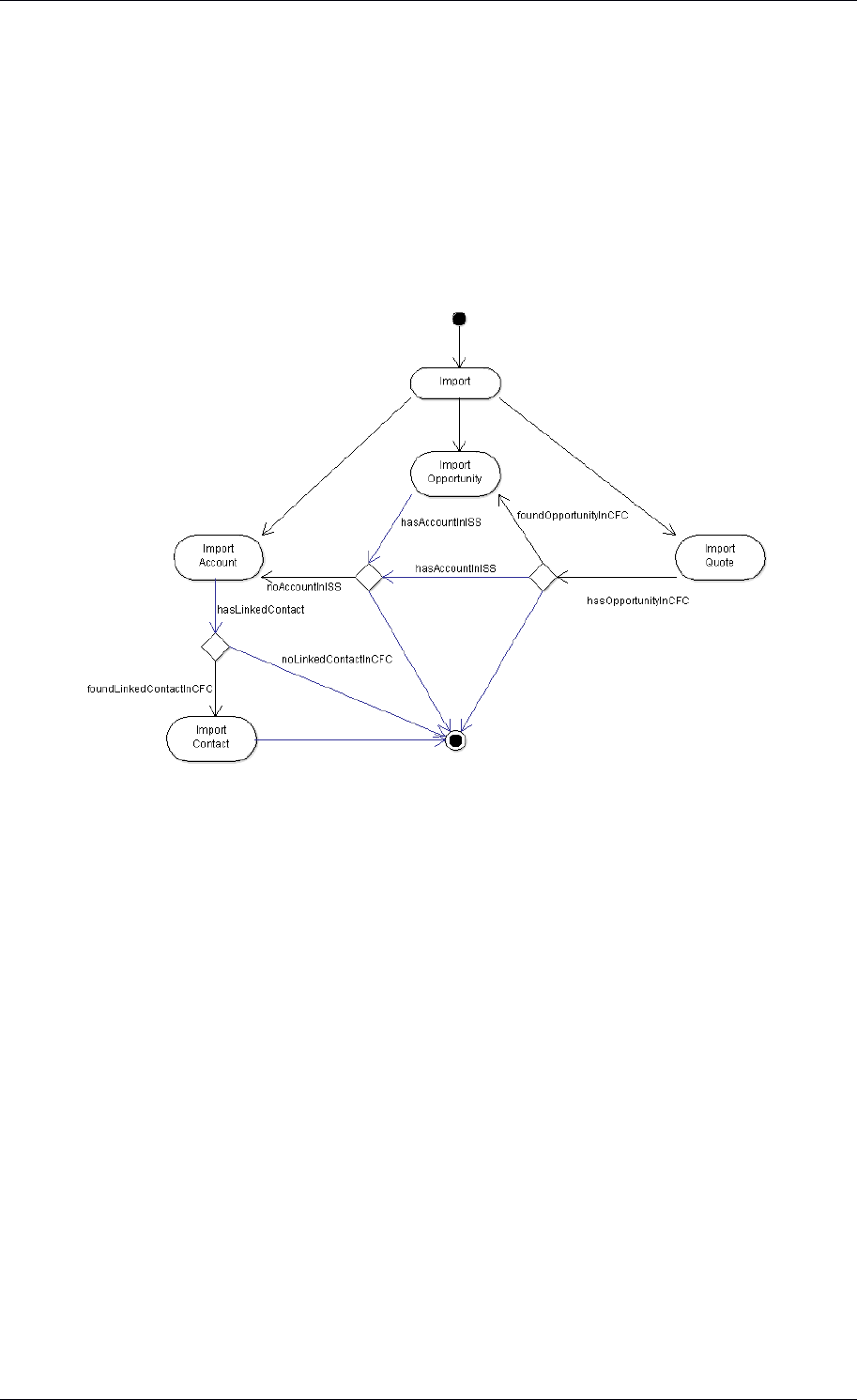
1 Introduction
The integration between C4C and ISS is to allow user to import Account, Opportunity, and
Quote data from C4C into ISS and export Quote from ISS to C4C. Currently, ISS allow the
user to import account, opportunity and quote from C4C into ISS using the HTML Mashup as
ISS embedded view inside the C4C system/URL Mashup as a web service in C4C. Figure 1
shows the brief overview of the three different use cases of supported integration by ISS.
Figure 1 Overview of CFC Integration Scenarios
In addition to the integration from C4C side, ISS also allows the user to synchronize
supported master data with the C4C as mentioned in section 8.

ISS CFC Integration Guide 1.4
Page 7
1.1 What’s new in 1604 and 1608
Starting from 1604 following new features are available:
- Approval Flow
o Enabling the approval process in external system (See: Section 7 )
- Import Process Enhancements
o Importing and exporting of sales data in CFC
o Importing of sales document type
o Importing the quote language
- Importing Partner from CFC (Ref: Section 5 )
- Export Process Enhancements
o Exporting only products that are marked to export
o Exporting the custom fields (Ref: Section 10 )
o Exporting proposal report and attachments based on setting (Ref: Section 13)
o Exporting attachment as soon as the attachment was uploaded in CPQ.
- Background Jobs
o Importing account and partners in background
o Exporting proposal in background
- Using the CFC Namespace for external objects
o Account, Contact, Address
o Opportunity
o Quote
o Master Data
1.2 System set up CFC to CPQ
Before we proceed to the details of how each import process works and what are the
limitation and features, it is necessary to setup the two systems to be able to talk each other by
defining the URL Mashup/HTML Mashup in CFC and defining the external CRM system
setting in application-implementation.owl.
1.2.1 Checking the application.properties
In order to make a web service call, the following properties are needed to define in
[application.properties].
com.imc.app.iss.integration.cfcUrl=https://my303923.crm.ondemand.com
com.imc.webapp.app.id.remote.businesssytem=ERPIMC
where the business system refers to the ERP system that connects with the defined CFC
system. For development system, it is defined as ERPIMC in CFC communication system.
The steps to define the ERP System Instance ID is explained in Section 12.

ISS CFC Integration Guide 1.4
Page 8
1.2.2 Checking the application-implementation.owl
The following settings are needed to be defined in application implementation.
<!-- http://www.inmindcomputing.com/application/application-schema.owl#SettingExternalCRM -->
<rdf:Description rdf:about="&as;SettingExternalCRM">
<as:settingValueString rdf:datatype="&xsd;string">CFC</as:settingValueString>
</rdf:Description>
<!-- http://www.inmindcomputing.com/application/application-schema.owl#SettingQuoteStatusControlInIssEnabled -->
<rdf:Description rdf:about="&as;SettingQuoteStatusControlInIssEnabled">
<as:settingValueBoolean rdf:datatype="&xsd;boolean">true</as:settingValueBoolean>
</rdf:Description>
<!-- http://www.inmindcomputing.com/application/application-schema.owl#SettingExportQuoteStatus -->
<rdf:Description rdf:about="&as;SettingExportQuoteStatus">
<as:settingValueBoolean rdf:datatype="&xsd;boolean">true</as:settingValueBoolean>
</rdf:Description>
If the namespace and prefix of custom fields are not same as standard one, the following
Settings are needed to define customized namespace and prefix for custom fields. The details
about the steps to create custom fields and to get namespace and prefix are explained in
Section 10.
<!-- http://www.inmindcomputing.com/application/application-
schema.owl#SettingExportCRMQuoteCustomFieldNamespaceUrl -->
<rdf:Description rdf:about="&as;SettingExportCRMQuoteCustomFieldNamespaceUrl">
<as:settingValueString
rdf:datatype="&xsd;string">http://sap.com/xi/AP/CustomerExtension/BYD/A0014</as:settingValueString>
</rdf:Description>
<!-- http://www.inmindcomputing.com/application/application-
schema.owl#SettingExportCRMQuoteCustomFieldPrefix -->
<rdf:Description rdf:about="&as;SettingExportCRMQuoteCustomFieldPrefix">
<as:settingValueString rdf:datatype="&xsd;string">a00</as:settingValueString>
</rdf:Description>
1.2.3 Activating the web services in CFC
The CPQe will consume the following web services from CFC:
- Query Code Lists
- Query Object Identifier Mapping
- Query Materials
- Query Accounts
- Query Contacts
- Query Opportunities
- Sales Quote Integration
o Manage Sales Quote In
o Query Sales Quote In

ISS CFC Integration Guide 1.4
Page 9
Figure 2 Example Communication Arrangements

ISS CFC Integration Guide 1.4
Page 10
1.2.4 Setting HTML Mashup in C4C
In order to define the HTML Mashup/URL Mashup,
- Log in as administrator to go to Mashup Authoring inside the administration tab as
shown in Figure 3.
- Select New and click URL Mashup if you want to provide as web services
- Select New and click HTML Mashup if you want ISS view to embed inside the C4C.
Figure 3 Selecting the Mashup Authoring
Figure 4 Creating the new URL Mashup
Figure 5 Creating the New HTML Mashup

ISS CFC Integration Guide 1.4
Page 11
1.2.4.1 Setting up in C4C to export Account to ISS
In order to create the HTML mashup for account export to ISS, the following URL is needed
to export account to ISS where you can set uiModeEmbedded=true if you want to show the
ISS view inside the C4C.
- https://xxx.xxx.com/iss/?entryPoint=CFC&action=importAccount&accountID=AccountInternalID&uiM
odeEmbedded=true
- Select Mashup Category as Business & Finance
- Choose Additional Account Information as Port Binding
- Give a Mashup Name (For example: ISS Account)
- Under the Configuration Information
o Put the above URL
o Set the Height
o Click Extract Parameters
o Change accountID parameter not to use Constant
Select AccountInternalID
- Once all are done, you can click Preview to see the Log in Page of ISS
- Click Save and Close
Figure 6 Example HTML Mashup for Account

ISS CFC Integration Guide 1.4
Page 12
1.2.4.2 Setting up in C4C to export Opportunity to ISS
In order to create the HTML mashup for opportunity export to ISS, the following URL is
needed to export account to ISS where you can set uiModeEmbedded=true if you want to
show the ISS view inside the C4C.
- https://xxx.xxx.com/iss/?entryPoint=CFC&action=importOpportunity&opportunityID=OpportunityID
&uiModeEmbedded=true
- Select Mashup Category as Business & Finance
- Choose Additional Account Information as Port Binding
- Give a Mashup Name (Example. ISS Opportunity )
- Under the Configuration Information
o Put the above URL
o Set the Height
o Click Extract Parameters
o Change opportunityID parameter not to use Constant value
Select OpportunityID
- Once all are done, you can click Preview to see the Log in Page of ISS
- Click Save and Close
Figure 7 Example HTML Mashup for Opportunity

ISS CFC Integration Guide 1.4
Page 13
1.2.4.3 Setting up in C4C to export Quote to ISS
In order to create the HTML mashup for quote export to ISS, the following URL is needed to
export account to ISS where you can set uiModeEmbedded=true if you want to show the ISS
view inside the C4C.
- https://xxx.xxx.com/iss/?entryPoint=CFC&action=importQuoteLight"eID=ObjectID&uiModeEm
bedded=true (or)
- https://xxx.xxx.com/iss/?entryPoint=CFC&action=importQuote"eID=ObjectID&uiModeEmbedde
d=true
- Select Mashup Category as Business & Finance
- Choose Quote Services as Port Binding
- Give a Mashup Name (Example. Cloud C P Q Express)
- Under the Configuration Information
o Put the above URL
o Set the Height as 1024
o Click Extract Parameters
o Change quoteID parameter not to use Constant value
Select ObjectID
- Once all are done, you can click Preview to see the Log In Page of ISS
- Click Save and Close
Figure 8 Example HTML Mashup for Quote
Once the mashup authoring is done, you can now personalize the account, opportunity and
quote page to embed HTML Mashup as an embedded component or provide URL Mashup as
a web service call as shown in Figure 9.

ISS CFC Integration Guide 1.4
Page 14
Figure 9 Embedding HTML/URL Mashup

ISS CFC Integration Guide 1.4
Page 15
2 Importing Account from C4C
The user can export account from C4C to ISS where he/she can create opportunity or quote in
ISS and export quote back to C4C from ISS.
Figure 10 Process Flow Diagram by Account Import
During the exporting of account from C4C to ISS, the ISS will also synchronize the account
related data including addresses and contacts of account. Once the web service has been setup
in CFC using HTML Mashup or URL Mashup, the user can now export Account from C4C
system into ISS. For HTML Mashup, depending on where you put the embedded component,
the ISS login page will be shown inside the C4C as shown in Figure 12. For URL Mashup,
the link will be appeared in web service menu and the ISS will be open in separate window
where you can see the log in page.
- Press ISS Account menu to go to ISS Account Tab
Figure 11 Selecting the ISS Account Tab
- Log in to ISS
Figure 12 ISS Log In View inside C4C
Account
Opportunity
Quote
Export Account
to ISS
Create
Opportunity in
ISS
Create Quote
from
Opportunity
Configure
Quote in ISS
Export Quote to
C4C
Account
Quote
Export Account
to ISS
Create Quote
from Imported
Account
Configure
Quote in ISS
Export Quote to
C4C

ISS CFC Integration Guide 1.4
Page 16
- After logging in successfully, the account will be exported to ISS if the account was
not found in ISS or will be synchronized if the account was already inside the ISS.
Figure 13 shows an example of Account View of ISS inside the C4C system.
Figure 13 ISS Account View inside C4C
2.1 Synchronization of Account from C4C
While importing the account from C4C, the ISS will also synchronize the account if the
account from C4C is already existed in ISS. The following processes will be done during the
synchronization.
- Updating the account header such as account name, account status (such as
active/inactive), account ECC ID, industry, main address, etc.)
- Importing the Sales Info
- Creating New Address and Contact
o Importing new addresses found inside the C4C.
o Importing new contacts found inside the C4C.
- Deleting Non-Used Addresses and Contacts
o Deleting those addresses of account with an external id which are not found
in C4C as well as are not used in other business objects.
o Deleting those contacts of account with an external id which are found in C4C
as well as are not used in other business objects.
The sync button will also be appeared in Account Details page as well as inside the account
overview page for those accounts which were imported from external system such as
(C4C/SFDC).
2.2 Exceptions during Exporting Account from C4C
2.2.1 Certificate Expired
- Notification
o IMPORT FAILED: The certificate expired.
- Issue

ISS CFC Integration Guide 1.4
Page 17
o This issue could be due to the fact that the web service certificate was expired
on C4C system.
- Solution
o You can contact the person who has administration role in C4C system to
regenerate the new certificate and upload into ISS via the CMIS upload tab of
the administration page in ISS. Please refer to section 9.2.
2.2.2 External System Not Found in ISS
- Notification
o Synchronization not possible. No external system is not specified.
- Issue
o This issue will happen if the account needs to be synchronized as it was
already imported into ISS. However, the external setting to specify the
external system was not found.
- Solution
o Please define the external system (such as C4C or SFDC) to be synchronized
from as explained in section 2.
2.2.3 Account without Name/Description
- Notification
o IMPORT FAILED : The account name is missing in external system.
- Issue
o If the account does not have name/description, the ISS will fail to import the
account from C4C as it is used to assign the business type short text of an
account.
- Solution
o Please define the name/description of the Account in C4C.
2.3 Information during Exporting Account from C4C
2.4 Warnings during Exporting Account from C4C
2.4.1 Owner of Account is not found in ISS
- Notification
o Owner with employee id, {0}, not found in ISS.
- Issue
o The ISS will show a warning inside the notification bar if the employee
responsible party assigned to the account in CFC is not found in user list of
ISS.
- Solution
o The owner of account in C4C is not found inside the ISS via external id of the
user, the ISS will use the current logged in user as an owner of the imported
account.

ISS CFC Integration Guide 1.4
Page 18
o In order to prevent further notification, please make sure that the users
available in CFC are all defined in ISS with the correct mapping using external
id.
2.4.2 Sales Data of Account Not Found in CFC
- Notification
o Sales info not found in external system.
- Issue
o If the account in C4C does not have sales data such as Sales Organization and
Distribution Channel, the quote created from that account cannot be
exported back to C4C. Thus it is necessary to make sure that the sales
organization and distribution channels are already mapped between two
systems before the deployment.
- Solution
o In order to export this account, define the Sales Data in CFC and make sure
that the sales organization and distribution channel code are mapped
correctly inside the ISS. Once this is once, you can synchronize again to fetch
the sales data in CFC into the ISS.
2.4.3 Sales Organization Not Supported
- Notification
o Sales organization code, {0}, not supported.
- Issue
o You will receive the warning when you assigned the sales organization in C4C
but the ISS does not have the same sale organization with same external id
which is an internal id in CFC.
- Solution
o Please define the same sales organization in ISS with external id for mapping.
2.4.4 Distribution Channel Not Supported
- Notification
o The Distribution channel code, {XXX} not supported.
- Issue
o You will receive the warning when you assigned the distribution channel in
C4C however, the ISS does not have the same distribution channel with same
external id which is an internal id in CFC.
- Solution
o Please define the same distribution channel in ISS with external id for
mapping.
You could also synchronize the Distribution Channel Code from external system using the
Master Data tab inside Admin Page as shown in section 8.
2.4.5 Industry Not Found in CFC
- Notification

ISS CFC Integration Guide 1.4
Page 19
o The industry code not found in external system.
- Issue
o The account in C4C need to have industry assigned as well as that industry is
already mapped inside the ISS.
- Solution
o ISS provides a tool that can synchronize all the industry defined in CFC using
the master data section of an administration page via the admin user.
2.4.6 Industry Not Supported in ISS
- Notification
o The industry code, {XXX}, not supported.
- Issue
o The account in C4C needs to have industry assigned as well as those industry
is already mapped inside the ISS. Otherwise, the exporting of imported
account from ISS will fail.
- Solution
o Assign the correct industry for the account as the ISS will ignore industry if it
is not found
o Please make sure that the external id of assigned industry is mapped to the
industry defined in CFC.
o In order to prevent further warning notification, please define all the industry
in CFC inside the ISS with the mapping via external id. You could also
synchronize all the industry supported in CFC into ISS using the master data
tab inside the administration page via admin user.
2.4.7 Country Not Found in External System
- Notification
o The country not found in external system.
- Issue
o The account in C4C needs to have country.
- Solution
o Assign the country of an address in C4C.
2.4.8 Country Associated with Account Not Supported
- Notification
o The country code, {xxx}, not found.
- Issue
o The account in C4C needs to have country assigned as well as the assigned
country is already mapped inside the ISS.
- Solution
o Define all/selected countries which are inside the CFC inside the ISS. If you
want to define all countries in CFC into ISS, you could also do so via the
master data tab inside the administration page via admin user.

ISS CFC Integration Guide 1.4
Page 20
2.4.9 Classification Code Not Supported in ISS
- Notification
o Classification code, {0}, not supported.
- Issue
o If the classification code in C4C is not found in ISS via external id, the warning
will be displayed.
- Solution
o Check the classification code mapping between ISS and C4C.
o

ISS CFC Integration Guide 1.4
Page 21
3 Importing Opportunity from CFC
Figure 14 Process Flow Diagram by Opportunity Import
In order to export opportunity from CFC, you can trigger the service via web service menu
using URL Mashup which will bring you to new window or HTML Mashup which will
embed ISS View inside the C4C system. In order to export HTML Mashup, select the [ISS
OPPORTUNITY] menu as shown in Figure 15.
Figure 15 Selecting ISS Opportunity Tab
Log in to ISS as shown Figure 16.
Figure 16 ISS Log In View inside C4C
After logging in, the opportunity view with the current opportunity inside C4C will be shown
in Figure 17.
Opportunity
to Quote
Export
Opportunity
to ISS
Create Quote
from
Opportunity
Configure
Quote in ISS
Export Quote
to C4C

ISS CFC Integration Guide 1.4
Page 22
Figure 17 Opportunity View in ISS
3.1 Exceptions during Exporting Opportunity from C4C
While importing opportunity from CFC, the ISS will also import the account associated with
the opportunity. Therefore, you may see the exceptions and warnings mentioned in section 2.2
and 2.4 as well.
3.1.1 Currency Code Not Supported in CFC
- Notification
o IMPORT FAILED: The CURRENCY CODE, {0}, not supported.
- Issue
o This exception will happen if the currency code of an expected revenue
amount is not supported in ISS.
- Solution
o Define the new currency code in ISS which is mapped to the currency code in
CFC. You could also synchronize the currency code in CFC into ISS using the
master data tab of the administration page via admin role.
3.1.2 Certificate Expired
- Notification
o IMPORT FAILED: The certificate expired.
- Issue
o This issue could be due to the fact that the web service certificate was expired
on C4C system.
- Solution
o You can contact the person who have administration role in C4C system to
regenerate the new certificate and upload into ISS via the CMIS upload tab of
the administration page in ISS. Please refer to section 9.2.

ISS CFC Integration Guide 1.4
Page 23
3.2 Warnings during Importing Opportunity from C4C
3.2.1 LIFE CYCLE STATUS CODE NOT SUPPORTED IN ISS
- Notification
o The status code, {0}, not supported.
- Issue
o The importing of opportunity from CFC will fail if the ISS does not have a life
cycle status code of an imported opportunity.
- Solution
o To solve the issue, assign the correct external id of each sales document
status code with the internal id of the life cycle status code defined inside the
CFC.
o Currently, ISS has the following sales document status codes.
Table 1 Mapping of Sales Document Status
Sales Document Status
Business
Type
Id
Business
Type
Short Text
Business
Type
External Id
1
Open
1
2
Imported
2
3
Stopped
3
4
Won
4
5
Lost
5
98
Completed
98
99
Approved
99
101
Accepted
101
102
Rejected
102
3.2.2 Sales Phase Code Not Supported in ISS
- Notification
o The Sales Cycle code, {0}, not supported.
- Issue
o The issue happened when the imported opportunity has sales cycle phase
code which was not mapped correctly in ISS via the external id of the
SalesPhase.
- Solution
o In order to remove the further warning notification, you can make sure that
the external ids of the sales phases in ISS are mapped correctly to the
SalesCyclePhaseCode of the C4C system.

ISS CFC Integration Guide 1.4
Page 24
Table 2 Sales Phase Code Used in ISS
Sales Phases in ISS
Business
Type
Id
Business
Type
Short Text
Business
Type
External Id
Label
(English)
000
SalesPhase1
000
LEAD
001
SalesPhase2
001
Identify opportunity
002
SalesPhase3
002
Qualify opportunity
003
SalesPhase4
003
Develop value
proposition
004
SalesPhase5
004
Quotation
005
SalesPhase6
005
Decision
006
SalesPhase7
006
Close
3.2.3 Origin Type Code Not Supported in ISS
- Notification
o The Source, {0}, not supported.
- Issue
o The ISS will display notification if the source is not found in ISS based on the
OriginalTypeCode of an imported opportunity.
- Solution
o In order to solve the issue for the future use case, define/assign the
objectExternalId of source individual inside the ISS.
3.2.4 Opportunity without Sales Forecast (Probability Percent)
- Notification
o A probability percent not found in external system.
- Issue
o The imported opportunity does not have sales forecast data such as
probability percent.
- Solution
o You can delete the existing imported opportunity in ISS. After that, you assign
the sales forecast in C4C and re-export it back to ISS.

ISS CFC Integration Guide 1.4
Page 25
4 Importing Quote from C4C
ISS provide importing of internal quote and importing external quote. The data point used in
the import process can be found in . As the ISS needs company assigned while
creating/synchronizing a quote, the company assigned to user will be assigned automatically
while creating a quote from CFC.
4.1 Internal Quote
The internal quote is defined if the quote is created in CFC and imported to CPQe. For the
internal quote, the user can edit the quote data not only in CFC but also in CPQe. However,
only the first import of the quote will import the product data because the line items
configurations are to be done in CPQe.
Figure 18 Process Flow Diagram by Internal Quote Import
4.1.1 Background Synchronization of Associated Account and Partner Function
With 1604/8 release, the associated account of quote and partner functions of quote are
synchronized in the background. After successful synchronization in background, you will see
the notification as shown below.
Figure 19 A notification for showing successful background jobs
If the background jobs fail due to any reason, you can click on the background notification in
the notification bar to retry the operation or go to the account or partner page to manually
initiate the synchronize operation.
Quote to
Quote
Create Quote
in CFC
Export Quote
to ISS
Configure
Quote in ISS
Export Quote
to C4C

ISS CFC Integration Guide 1.4
Page 26
4.1.2 Importing a contact of quote from non-associated account
In CFC a quote could be assigned a contact from another account. To support this case, the
following notification message will be displayed and a contact will be created inside the
associated account of quote in CPQe.
Figure 20 A notification for importing quote with contact from other accounts
4.2 External Quote
Figure 21 Figure 22 Process Flow Diagram by External Quote Import
For every import of quote, it is necessary to have the product with correct objectERPId
assigned. Only those products having objectERPId assigned can be searched using the
internal ID of product in CFC. Those products with invalid objectERPId assigned will be
ignored to import.
4.3 Exceptions during Importing Quote from C4C
4.3.1 Certificate Expired
- Notification
o IMPORT FAILED: The certificate expired.
- Issue
o This issue could be due to the fact that the web service certificate was expired
on C4C system.
- Solution
External
Account to
Quote
Create Quote
from External
Account
Configure
Quote in ISS
Export Quote
to C4C
Import
External
Quote to Edit
Re-export
External
Quote
Opportunity
to Quote
Create
Opportunity
in CFC
Export
Opportunity
to ISS
Create
Quote from
Opportunity
Configure
Quote in ISS
Export
Quote to
C4C

ISS CFC Integration Guide 1.4
Page 27
o You can contact the person who have administration role in C4C system to
regenerate the new certificate and upload into ISS via the CMIS upload tab of
the administration page in ISS. Please refer to section 9.2.
4.3.2 Quote without ID
- Notification
o IMPORT FAILED: The quote name is invalid.
- Issue
o This issue happened when the quote in CFC does not have name assigned as
ISS use the name of quote as the business type short text of quote which has
to be asserted.
- Solution
o In order to solve this issue, you need to assign the name of the quote in CFC
System.
4.3.3 Currency Code of Quote Not Found in CFC
- Notification
o Currency code not found in external system.
- Issue
o This issue is mainly due to the lack of currency code in exported quote from
CFC.
- Solution
o In order to prevent receiving the same warning messages, please make sure
that all the quote to be exported to ISS has the currency code assigned in CFC.
- Remark
o It is imported to have currency assigned while exporting the same quote back
to CFC from ISS. Otherwise, the exporting of the same quote from ISS to CFC
will fail.
4.3.4 Currency Code of Quote Not Supported in CFC
- Notification
o Currency code, {0}, not supported.
- Issue
o The currency code assigned to Quote in C4C is not found in ISS.
- Solution
o In order to prevent receiving the same warning messages, please make sure
that the currency codes used in ISS and C4C are same.
4.4 Warnings during Importing Quote from C4C
4.4.1 Product Not Supported in ISS
- Notification
o Product, {0}, not supported
- Issue

ISS CFC Integration Guide 1.4
Page 28
o This is shown if the product in C4C is not found in ISS
- Solution
o In order to prevent receiving the same warning messages, please make sure
that the product codes are mapped correctly between the two systems.

ISS CFC Integration Guide 1.4
Page 29
5 Importing Partners from C4C
The certain associated partners of opportunity and quote can be imported to CPQe according
to the partner function types defined in CPQe systems. The followings are the supported
partner functions in CPQe. Table 3 Available Partner Function in ISS
Partner Function Type
Business Object to Assign
AccountFunctionType
Account
CompanyFunctionType
Company
ContactFunctionType
Contact
UserFunctionType
User
SalesTeamFunctionType
Not Supported
5.1 How to get the internal ID of employee for Sales Employee Party and
Employee Responsible Party
For importing partner function of type, User, it is necessary to assign the correct external id of
user from the internal id of employee in C4C system. The internal ID of employee can be
obtained from the following OData service call. Example: Calling OData service to get all
employees will show the results as shown in Figure 23.
https://myXXXXXX.crm.ondemand.com/sap/byd/odata/v1/c4codata/EmployeeCollection
Figure 23 Getting the Internal Id of Employee

ISS CFC Integration Guide 1.4
Page 30
5.2 Importing Partners of Opportunity from C4C
Table 4 shows the list of available partners in CFC and supported partners in CPQe.
Table 4 List of Partners Available in CFC and Supported Partners in CPQe
CFC Partner
ISS Equivalent
Quote CFC Import
Remark/Reason
SALES_EMPLOYEE_PARTY
User
Supported
EMPLOYEE_RESPONSIBLE_PARTY
User
Supported
PROSPECT_PARTY
Account
Supported
SALES_UNIT_PARTY
Not Supported
Not Supported
SALES_TEAM_PARTY
Not Supported
Not Supported
COMPETITOR_PARTY
Not Supported
Not Supported
OTHER_PARTY
Not Supported
Not Supported
The following setting is defined in application schema and is used to enable the
synchronization of partners from imported opportunity.
<owl:NamedIndividual rdf:about="&as;SettingSyncPartnerOpportunityEnabled">
<rdf:type rdf:resource="&as;SettingBoolean"/>
<rdfs:label rdf:datatype="&xsd;string">SettingSyncPartnerOpportunityEnabled</rdfs:label>
<ps:objectName rdf:datatype="&xsd;string">Enables synchronization of Partners for Opportunity import from
CRM</ps:objectName>
<settingKey rdf:datatype="&xsd;string">setting.sync.partner.opportunity.enabled</settingKey>
</owl:NamedIndividual>
By default, the partners will not be synchronized. If you want to synchronize the partners by
default, it is necessary to set the settingValue in customization or via admin screen.
Figure 24 Enabling to import the associated partners of imported opportunity
<rdf:Description rdf:about="&as; SettingSyncPartnerOpportunityEnabled ">
<as:settingValueBoolean rdf:datatype="&xsd;boolean">true</as:settingValueBoolean>
</rdf:Description>

ISS CFC Integration Guide 1.4
Page 31
5.3 Importing Partners of Quote from C4C
Table 5 shows the list of available partners in CFC and supported partners in CPQe.
Table 5 Supported Partners for Quote
CFC Partner
ISS Equivalent
Quote CFC Import
Remark/Reason
BILL_TO_PARTY
Account
Supported
SHIP_TO_PARTY
Account
Supported
BUYER_PARTY
Account
Supported
PAYER_PARTY
Account
Supported
SELLER_PARTY
Account
Supported
SALES_EMPLOYEE_PARTY
User
Supported
It needs to assign the externalId
of user in CPQe to the internalId
of employee in CFC.
EMPLOYEE_RESPONSIBLE_PARTY
User
Supported
It needs to assign the externalId
of user in CPQe to the internalId
of employee in CFC.
PRODUCT_RECIPIENT_PARTY
Not supported
Not supported
Not Supported
SALES_PARTNER_PARTY
Account
Not Supported
Could be a Business Partner in
CFC
COMPETITOR_PARTY
Account
Not Supported
Could be a Business Partner in
CFC
OTHER_PARTY
Account
Not Supported
Could be a Business Partner in
CFC
SALES_UNIT_PARTY
Company
Not Supported
SALES_TEAM_PARTY
Not supported
Not Supported
The following setting is defined in application schema and is used to enable the
synchronization of partners from imported quote.
<owl:NamedIndividual rdf:about="&as;SettingSyncPartnerQuoteEnabled">
<rdf:type rdf:resource="&as;SettingBoolean"/>
<rdfs:label rdf:datatype="&xsd;string">SettingSyncPartnerQuoteEnabled</rdfs:label>
<ps:objectName rdf:datatype="&xsd;string">Enables synchronization of Partners for Quote import from
CRM</ps:objectName>
<settingKey rdf:datatype="&xsd;string">setting.sync.partner.quote.enabled</settingKey>
</owl:NamedIndividual>
By default, the partners will not be synchronized. If you want to synchronize the partners by
default, it is necessary to set the settingValue in customization or via admin screen.
Figure 25 Enabling to import the associated partners of imported quote
<rdf:Description rdf:about="&as; SettingSyncPartnerQuoteEnabled ">
<as:settingValueBoolean rdf:datatype="&xsd;boolean">true</as:settingValueBoolean>
</rdf:Description>

ISS CFC Integration Guide 1.4
Page 32
6 Export Quote to C4C
Exporting the quote back to CFC can be done for the following cases
- If the quote is created in CPQe from an account which was imported from CFC . This
quote is called external quote.
- If the quote is created in CFC and imported to CPQe. This quote is called internal
quote.
Based on the export-ability of quote depending on the external id of account associated with
the quote, the export button to CFC will be shown. There are some settings that you can use to
control the behavior of the export process. The details of all the CFC related settings are
explained in Section 13.
In addition to the setting, a product can be marked not to export to CRM system by the
following business data attribute of Product’s attributes. Example use case will be to set those
products created during the BOM explosion not to export to CFC.
- productExportToCRM
6.1 Exporting Attachments
Since 1604/8 release, the attachments will be exported to CFC immediately after the
attachment was added in CPQ. This helps keep the system state in correct order and is more
performant as well.
Figure 26 Exporting Attachments to CFC

ISS CFC Integration Guide 1.4
Page 33
6.2 Exporting Proposal PDF in Background
The proposal PDF will be exported in background as long as the quote in CFC is allowed to
do so. It means the proposal PDF will be exported only when the quote in CPQ is
OPEN/COMPLETED/APPROVED. Once the quote was accepted or rejected, the proposal
PDF is not exported to CFC (as the user case does not exist).
6.3 Exceptions during Exporting Quote to C4C
6.3.1 Associated Account Not Found in C4C
- Notification
o Export Failed: Quote does not have external account.
- Issue
o The issue happened when the account assigned to quote does not have
external id assigned.
- Solution
o Check the account of the quote if it is allowed to synchronize with external
system.
6.3.2 Quote without Base Currency
- Notification
o Export failed: The base currency code not found.
- Issue
o The issue happened when the quote does not have base currency.
- Solution
o Check the base currency of the quote is properly assigned.
6.3.3 Base Currency Not Supported in C4C
- Notification
o Export failed: The base currency code not supported in C4C.
- Issue
o The issue happened when the currency assigned to quote is not supported in
C4C.
- Solution
o Check the currency codes between two systems are mapped correctly.
6.4 Warnings during Exporting Quote to C4C
6.4.1 Product Not Found in C4C
- Notification
o Product: XXX[###], is not available in target system.
- Issue
o This issue happened when the quote contained products having an ECC ID but
which are not found in CFC.
- Solution

ISS CFC Integration Guide 1.4
Page 34
o Please check with admin to maintain the same products model in two
systems.
6.4.2 Product without ECC ID
- Notification
o Product: [XXX], does not have ECC ID maintained.
- Issue
o This issue happened when the quote contained products without ECC ID
assigned inside the ISS.
- Solution
o Please check with admin to maintain the ECC ID of the products in ISS.
6.4.3 Buyer ID Not Found in ISS
- Notification
o Buyer ID is not found. Remark: It is the Quote ID in ISS which is used as
External Quote ID in CFC.
- Issue
o This issue happens when ISS failed to generate the Quote ID during the quote
creation.
- Solution
o Please consult with admin to check why quote id was not generated.
6.4.4 Buyer Party Not Found in ISS
- Notification
o Buyer Party is not found.
- Issue
o This issue happens when ISS failed to set the buyer party using the account id
of the quote.
- Solution
o Please consult with admin to check why it was failed to set buyer party.
6.4.5 Employee Responsible Party Not Found in ISS
- Notification
o Employee responsible party not found.
- Issue
o This issue happens when the current user does not have external id which is
used to set the responsible party of exported quote.
- Solution
o Please ask admin to assign the external id in ISS by using the employee id of
responsible party in C4C.
6.4.6 Exporting New Quote to CFC
- Notification
o External Quote ID is not found.

ISS CFC Integration Guide 1.4
Page 35
- Issue
o This issue warn that the quote exported to C4C does not exist in C4C.
6.4.7 Product Not Found in CFC
- Notification
o Product associated with the quote is not present in C4C system.
- Issue
o This issue happened when the quote contained products which are not found
in CFC
- Solution
o Please check with admin to maintain the same products model in two
systems.

ISS CFC Integration Guide 1.4
Page 36
6.5 How to Show Line Item Price in C4C (For External Quote)
In C4C, the line item price of the quote created inside ISS is maintained under adjusted item
price and adjusted item value as shown in Figure 27 when the quote is exported to C4C.
Figure 27 Showing Line Item Unit Price and Total Price in C4C
In order to show those two columns, Adjusted Item Price and Adjusted Item Value in CFC if
you did not see. Please do the following steps.
- Select PRODUCTS tab
- Personalize the current screen as shown in Figure 27.
- Select the PRODUCTS in Screen Layout
- Check Adjusted Item Price and Adjusted Item value.
Figure 28 Showing the Adjusted Item Price and Adjusted Item Value in Product Table

ISS CFC Integration Guide 1.4
Page 37
7 Deactivating the Approval Flow in ISS
7.1 Enables the Quote Status Control in CPQ
Starting from 1604 release, the approval process can be disabled in ISS by using the following
settings. It is also needed to remove the workItem-implementation.owl and workItem-rule.owl
as the approval process will be done by the external system.
<rdf:Description rdf:about="&as; SettingQuoteStatusControlInIssEnabled">
<as:settingValueBoolean rdf:datatype="&xsd;boolean">true</as:settingValueBoolean>
</rdf:Description>
In CFC, there are three statuses as shown in Table 6.
Table 6 Definition of Status Code in CFC
CFC Quote Status
Customer
Quote
LifeCycle
Status
Code
Description
Customer
Quote
Result
Status
Code
Description
Approval
Status
Code
Description
1
OPEN
1
Not Relevant
1
Not Started
2
In Process
2
Pending
2
Approval Not Necessary
3
Completed
3
Won
3
In Approval
4
Lost
4
Approved
5
Rejected
6
In Revision
7
Withdrawn
By disabling the approval control in ISS, it means when ISS will use the following quote
statuses returned from CFC and map it to the ISS SalesDocumentStatus according to the
mapping table shown in Table 7.
- CustomerQuoteLifeCycleStatusCode
- CustomerQuoteResultStatusCode
- ApprovalStatusCode
7.2 Defining the UI profile
In addition to that, the following UI elements are to hide using the Feature Based UI Profile as
shown below.
<owl:NamedIndividual rdf:about="&uii;UI_APP_DEFAULT_QUOTE">
<rdf:type rdf:resource="&as;UiProfile"/>
<ps:objectName rdf:datatype="&xsd;string">HIDE FEATURE WISE UI ( QUOTE )</ps:objectName>
<!--STATUS-->
<as:uiProfileHide rdf:datatype="&xsd;string">id_quote_button_action_submit</as:uiProfileHide>
<as:uiProfileHide rdf:datatype="&xsd;string">id_quote_button_action_withdraw</as:uiProfileHide>
<as:uiProfileHide rdf:datatype="&xsd;string">id_quote_button_action_accepted</as:uiProfileHide>
<as:uiProfileHide rdf:datatype="&xsd;string">id_quote_button_action_rejected</as:uiProfileHide>
</owl:NamedIndividual>

ISS CFC Integration Guide 1.4
Page 38
7.3 Understanding the Mapping of status between CFC and CPQ
Having an approval process in external system means the CFC quote status will be imported
from CFC and map it to the CPQe sales document status and export the CPQ quote status as
custom field to the CFC. The steps to add the custom field, CPQQuoteStatus are explained
in section 10.1.1. Error! Reference source not found. shows the mapping between the CFC
quote statuses (Status, Progress and Approval) and the CPQ sales document status.
Table 7 Mapping Table between CFC Statuses and CPQ Status
It is important to note that the quote should have enabled the approval process in CFC so that
the response from the web service could return the approval code. Otherwise, the CPQe quote
status will always become COMPLETED as no mapping is found.

ISS CFC Integration Guide 1.4
Page 39
8 Master Data from CFC
Some of the limited master data can be synchronized with CFC system using the
administration screen. Currently the following master data can be synchronized with
languages based on the languages defined.
- Country
- Industry
- Distribution Channel
- Unit of Measurement
- Currency
- Gender
- Title
- Payment Terms
- Inco Terms
- Sales Document Type
- Language
If you just wanted to synchronize the master data with limited language (example English,
German, Chinese), it is better to manually define the language without synchronizing from
external system. If you synchronized the languages first and then synchronized other master
data, it will create the master data with languages synchronized before.
When you do the synchronization, it will first check the existing code with same external id.
If there is no external id assigned to the existing code, there can be duplicate code name after
synchronization. Therefore, it is recommended to check the external id of the existing code to
assign if necessary before synchronization of particular master data.
8.1 Sales Organization
The sales organization has to be defined manually and define the objectExternalId and
objectERPId correctly before the system starts.
- objectExternalId
o This id should be obtained from Sales Organisation ID from the CFC and is
used when CPQe import the quote from CFC.
- objectERPId
o This id should be obtained from id assigned in external ERP system and is
used when CPQe export the quote to ERP.
8.2 Exceptions during Synchronization of Master Data
8.2.1 External System Not Found in ISS
- Notification
o Synchronization not possible. No external system is not specified.
- Issue
o This issue will happen if the account needs to be synchronized as it was
already imported into ISS and ISS was not able to find the external setting.

ISS CFC Integration Guide 1.4
Page 40
- Solution
o Please define the external system (such as C4C or SFDC) to be synchronized
from as shown in Error! Reference source not found..
8.3 Warnings during Synchronization of Master Data
8.3.1 Duplicate Master Data Found in C4C
- Notification
o Duplicate code id found in master data of external system.
- Issue
o This issue will happen if ISS detected that there are duplicated master data
code with same code in C4C.
- Solution
o If this happens, the ISS will ignore the duplicated master data.

ISS CFC Integration Guide 1.4
Page 41
9 How to renew the existing CFC Certificate
It is important to check the certificate of web services in CFC used in ISS regularly.
Currently, ISS needs the following two certificates to be installed inside the keystore folder of
CMIS in order to import, export and synchronize the Account, Opportunity and Quote.
- Query_Opportunity_Imported.pfx
o This is used to import Account, Opportunity and Quote from ISS.
- Manage_Quote_Imported.pfx
o This is used to export the quote back to the C4C from ISS.
The following will explain how to generate the above certificate from C4C.
9.1 Getting New Certificate to Export Account, Opportunity, Quote from
CFC
9.1.1 Checking the Existing Certificate
- Log in as Administrator role
- Select the Administrator Tab
- Select the Communication Arrangement
- Select [Query Opportunities] as shown in Figure 29
- Click [ Edit] to see the screen as shown in Figure 30
Figure 29 Selecting the Query Opportunities Communication Scenario
- Click [Edit Credentials] to see the screen as shown in Figure 31.

ISS CFC Integration Guide 1.4
Page 42
Figure 30 Editing the Technical Data for Query Opportunities
- Click [Certificate] to see the screen as shown in Figure 31 where you can check the
expiry date of the existing certificate.
Figure 31 Checking the Existing Certificate of Query Opportunities
9.1.2 Removing the Existing Certificate
If the certificate is about to expire, it is necessary to renew the certificate and install it inside
the keystore folder under CMIS. Before renewing the existing certificate, remove the existing
one as shown in Figure 32.
- Do the same step as mention in section 9.1.1.
- Click [Remove Certificate] tab

ISS CFC Integration Guide 1.4
Page 43
Figure 32 Removing the Existing Certificate
9.1.3 Create and Download new Key Pair Certificate from C4C
- Once you have removed the existing certificate, you can now create new certificate
with renewed expiry date where you can create the new raw keystore file (example
Query_Opportunity_Imported.pfx )
- Click [Create and Download Key Pair] to get the new certificate with new expiry date
as shown in Figure 32.
- You will be asked to enter the password, enter the password, mentioned in
[application.properties] inside the [conf] folder of CMIS.
- When you obtained the Query_Opportunity_Imported.pfx, you need a Portecle
version 1.9 tool to change the raw certificate into certificate that ISS can use.
- Click OK
- Click Save and Reactive
9.1.4 Downloading the necessary tool
The *.pfx certificate downloaded from C4C is not directly usable by the ISS. Therefore, it
needs to do the following transformation.
- Portecle
o Download Portecle from http://sourceforge.net/projects/portecle/
o Before opening the portecle.jar, make sure that you have the local_policy.jar
and US_export_policy.jar in security folder of you jre7 folder in your
computer.

ISS CFC Integration Guide 1.4
Page 44
-
Figure 33 Security Folder of JRE Folder
- Java Cryptography Extension ( JCE ) Unlimited Strength Jurisdiction Policy Files 7
o If you are not able to find the required files in the security folder of the
jre7/lib, you need to download the Java Cryptography Extension (JCE)
Unlimited Strength Jurisdiction Policy Files 7 from
http://www.oracle.com/technetwork/java/javase/downloads/jce-7-
download-432124.html.
o Unzip it and put the extracted files under security folder as shown in Figure
33.
9.1.5 Converting a downloaded keystore file for ISS Usage
- Open the protecle.jar and click Open Keystore File under File menu.
Figure 34 Importing the raw keystore file (Query_Opportunity_Imported.pfx)
- Import the Query_Opportunity_Imported.pfx
- Enter the password that you defined in section 9.1.3.

ISS CFC Integration Guide 1.4
Page 45
Figure 35 Selecting the Query_Opportunity_Imported.pfx
- Set the alias name for the raw key store file as shown in Figure 36
- Right click on the keystore file and Click Export as shown in Figure 37.
Figure 36 Setting Alias Name for Raw Keystore File
Figure 37 Exporting the raw keystore file
- Select the Private key and Certificates
- Click OK
- You will be asked to enter the password which is to be same as you defined in section
9.1.3.

ISS CFC Integration Guide 1.4
Page 46
Figure 38 Converting raw Keystore file into Private Key and Certificates type with PKCS #12
- Replace the file as shown in Figure 39.
Figure 39 Replacing the Query_Opportunity_Imported.pfx with exported file
- Once you have new keystore file containing private key and certificates, you can
upload the new certificate into keystore folder of CMIS using the Administration tab
via admin role.
9.2 Getting the New Certificate to Export Quote from ISS
9.2.1 Checking the Existing Certificate
The steps to check the existing certificate to export Quote from ISS are almost same as
mentioned in section 9.1, except that you need to select the Sales Quote Integration as a
communication scenario and save the raw key store file as [Manage_Quote_Imported.pfx]
in step mentioned in section 9.1.3.
- Log in as Administrator role

ISS CFC Integration Guide 1.4
Page 47
- Select the Administrator Tab
- Select the Communication Arrangement
- Select Sales Quote Integration as a communication scenario.
- Click [Edit Credentials] to see the screen as shown in Figure 41.
Figure 40 Selecting Sales Quote Integration Communication Scenario to Export Quote from ISS
Figure 41 Checking Certificate to Export Quote from ISS
- Click [Certificate] tab to check the expiry date of existing certificate.
9.2.2 Removing the Existing Certificate
Please refer to the similar step as mentioned in section 9.1.2.
9.2.3 Create and Download new Key Pair Certificate from C4C
Please refer to the similar step as mentioned in section 9.1.2 with the following changes.
- Save the file name as [Manage_Quote_Imported.pfx]
9.2.4 Downloading the necessary tool
Please refer to the similar step as mentioned in section 9.1.3.
9.2.5 Converting a downloaded keystore file for ISS Usage
Please refer to the similar step as mentioned in section 9.1.5 with the following changes.
- Import the [Manage_Quote_Imported.pfx] instead of
Query_Opportunity_Imported.pfx
- Replace the file as shown in Figure 42 when you export.

ISS CFC Integration Guide 1.4
Page 48
-
Figure 42 Replacing the Manage_Quote_Imported.pfx with exported file

ISS CFC Integration Guide 1.4
Page 49
10 How to add extension fields and create wsdl that includes these
field
In 1602, the following custom fields are customized in CFC and enable them to include in the
web services.
- CPQQuoteStatus
- CPQQuoteDiscount
- CPQSalesItemDiscount
In order to add the extension field, you have to be in adaptation mode. Please follow the steps
below to change into adaptation mode.
- Open one quote
- Click Enter Adaptation Mode under Adapt menu
- One adaptation mode is on, click edit screen
Figure 43 Adaptation Mode

ISS CFC Integration Guide 1.4
Page 50
10.1 Adding extension field to header
Once you in adaptation mode as shown in Figure 43,
- Click Extension Fields under Screen Layout
- Click Header as shown in Figure 44
Figure 44 Extension Fields for Header
10.1.1 Adding CPQQuoteStatus Field
- Click Header under Sections Enabled for Extension Fields as shown in Figure 44.
- Click Add under List of Fields
- Enter the data as shown in Figure 45
- Click Save
Figure 45 Adding a CPQQuoteStatus Field

ISS CFC Integration Guide 1.4
Page 52
10.2 Adding extension field to products
Once you in adaptation mode as shown in Figure 43,
- Click Extension Fields under Screen Layout
- Click PRODUCTS
Figure 47 Extension Fields for Products
10.2.1 Adding CPQSalesItemDiscount Field
- Click Product under Sections Enabled for Extension Fields
- Click Add under List of Fields
- Enter the data as shown in Figure 48
- Click Save
Figure 48 Adding CPQSalesItemDiscount Field

ISS CFC Integration Guide 1.4
Page 53
10.3 Publishing the Extension Fields and WSDL
- Click Publish to add the newly defined extension fields into CFC as shown in
Figure 49 Publishing the Extension Fields
- Tick the Overwrite individual personalization changes to this screen
10.4 Showing the Extension Fields in UI
10.4.1 Displaying the Extension Fields in Header
Once you in adaptation mode as shown in Figure 43,
- Click Extension Fields
- Click Header as shown in Figure 44
- Under the List of Fields
o Set CPQ Quote Discount’s visible property to be true
o Set Quote Status’s visible property to be true

ISS CFC Integration Guide 1.4
Page 54
Figure 50 Displaying the Extension Fields in Header
10.4.2 Displaying the Extension Fields in Products
Once you in adaptation mode as shown in Figure 43,
- Click Extension Fields
- Click PRODUCTS as shown in Figure 44
- Under the List of Fields
o Set CPQSalesItemDiscount’s visible property to be true
Figure 51 Displaying the Extension Fields in Products

ISS CFC Integration Guide 1.4
Page 55
10.4.3 Hiding the Unused fields in CFC
Since ISS will export the CPQQuoteDiscount and CPQQuoteStatus, it may be necessary to
hide the similar fields provided by CFC depending on customer’s requirements.
Once you in adaptation mode as shown in Figure 43,
- Click the Screen Layout
- Click Header
- Uncheck the following fields
o Status Related Fields in CFC (Handled by Setting BO)
Progress
Status
Reason for Rejection
o Quote Disc Related Fields in CFC
Overall Discount
Figure 52 Quote Header UI with Extension Fields

ISS CFC Integration Guide 1.4
Page 56
10.5 Adding the extension fields to be included in web service
Once the new extension fields are added to UI, it still needs to add those new extension fields
to be included in web service responses.
10.5.1 Configuring the further usage of CPQQuoteStatus
Once you in adaptation mode as shown in Figure 43,
- Click Extension Fields
- Click Header as shown in Figure 44
- Under the List of Fields
o Select CPQ Quote Status as shown Figure 53
o Click Further Usage
Figure 53 Adding CPQQuoteStatus to Web Service
- Click Further Usage to open the Further Usage of Extension Field as shown in Figure
54
- Check field available to those field name CPQQuoteStatus
Figure 54 Configuring the Further Usage of CPQQuoteStatus

ISS CFC Integration Guide 1.4
Page 57
10.5.2 Configuring the further usage of CPQQuoteDiscount
Once you in adaptation mode as shown in Figure 43,
- Click Extension Fields
- Click Header as shown in Figure 44
- Under the List of Fields
o Select CPQ Quote Discount shown in Figure 55
o Click Further Usage
Figure 55 Adding CPQQuoteDiscount to Web Service
- Click Further Usage to open the Further Usage of Extension Field as shown in Figure
56.
- Check field available to those field name CPQQuoteDiscount .
Figure 56 Configuring the Further Usage of CPQQuoteDiscount

ISS CFC Integration Guide 1.4
Page 58
10.5.3 Configuring the further usage of CPQSalesItemDiscount
Once you in adaptation mode as shown in Figure 43,
- Click Extension Fields
- Click Header as shown in Figure 44
- Under the List of Fields
o Select CPQ Line Item Discount shown Figure 57
o Click Further Usage
Figure 57 Adding CPQSalesItemDiscount to Web Service
- Click Further Usage to open the Further Usage of Extension Field as shown in Figure
58.
- Check field available to those field name CPQSalesItemDiscount
Figure 58 Configuring the Further Usage of CPQSalesItemDiscount

ISS CFC Integration Guide 1.4
Page 59
10.6 Adding the mapping to extension fields
In order to map extension fields in CFC into ISS, the following three new calculated BDAs
are added with default SPARQL.
- cpqQuoteStatus
- cpqQuoteDiscount
- cpqSalesItemDiscount
Figure 59 Example of Default SPARQL for Extension Fields

ISS CFC Integration Guide 1.4
Page 60
10.7 Mapping the name spaces for the custom fields
The custom fields such as CPQQuoteDiscount, CPQQuoteStatus, CPQSalesItemDiscount had
the different name space and prefix in WSDL and therefore, we need to change the default
name space and prefix by the following two settings.
<!-- http://www.inmindcomputing.com/application/application-schema.owl#SettingExportCRMQuoteCustomFieldNamespaceUrl -->
<owl:NamedIndividual rdf:about="&as;SettingExportCRMQuoteCustomFieldNamespaceUrl">
<rdf:type rdf:resource="&as;SettingString"/>
<rdfs:label rdf:datatype="&xsd;string">SettingExportCRMQuoteCustomFieldNamespaceUrl</rdfs:label>
<ps:objectName rdf:datatype="&xsd;string">Define the namespace uri used in custom field of quote in CFC. ( eg CPQQuoteStatus
)</ps:objectName>
<settingKey rdf:datatype="&xsd;string">Setting.Export.CRM.Quote.Custom.Field.NamespaceUrl</settingKey>
</owl:NamedIndividual>
<!-- http://www.inmindcomputing.com/application/application-schema.owl#SettingExportCRMQuoteCustomFieldPrefix -->
<owl:NamedIndividual rdf:about="&as;SettingExportCRMQuoteCustomFieldPrefix">
<rdf:type rdf:resource="&as;SettingString"/>
<rdfs:label rdf:datatype="&xsd;string">SettingExportCRMQuoteCustomFieldPrefix</rdfs:label>
<ps:objectName rdf:datatype="&xsd;string">Define the prefix used for custom field of quote in CFC. ( eg CPQQuoteStatus
)</ps:objectName>
<settingKey rdf:datatype="&xsd;string">Setting.Export.CRM.Quote.Custom.Field.Prefix</settingKey>
</owl:NamedIndividual>
10.7.1 How to know the prefix and namespace of custom fields
In order to know the prefix and namespace of the custom fields, it is necessary to open the
WSDL file, obtained from Manage Sales Quote In web service, in SOAPUI as shown in
Figure 60.
Figure 60 Prefix and Namespace for the Custom Fields
To open the WSDL in SoapUI,
- Click New SOAP Project in SoapUI as shown in Figure 61.
- Click Browse to select the Sales_Quote_Manage.wsdl as shown in Figure 62
- Click OK to open the WSDL context
- Click the Request1 under MaintainBundle of binding as shown in Figure 63
o Search for the custom field to see which prefix is used for each custom field
- Search the prefix in first line to see the namespace of that prefix used in custom field
as shown in Figure 60.

ISS CFC Integration Guide 1.4
Page 61
Figure 61 Creating New SOAP Project to import WSDL file
Figure 62 Importing the Sales_Quote_Manage.wsdl
Figure 63 Opening the Request

ISS CFC Integration Guide 1.4
Page 62
11 Currency Decimal Places
In CPQe scenario with Quote to Quote integration, the CPQe will not export the sales item
discount but will export the modified Unit Price based on Total Price and Quantity. While re-
calculating unit price of Sales Item, CPQe will use the decimal places defined for each
currency according to the target currency of quote.

ISS CFC Integration Guide 1.4
Page 63
12 How to define the remote business system
The remote business system refers to the ERP system and is needed to get the ERP ID of the
account object and also to export the ERP Sales Document ID to CFC. This ID shows up in
the document flow and external document section of the CFC Quote. The name of the ERP
system is defined in [application.properties] and should be obtained from the
implementation partner.
com.imc.webapp.app.id.remote.businesssytem=ERPIMC
In order to define the business system,
- click the Communication Systems to define new communication system or choose
the one defined for integration with CPQe.
Figure 64 Configuring the Communication Systems

ISS CFC Integration Guide 1.4
Page 64
- Select the IMC
Figure 65 Select the correct communication system id
- It should open the following similar screen where you can see the Business Instances
and Communication Arrangements configured for the selected communication
system, IMC.
Figure 66 Properties of Communication System
- Click Edit to add the new Business Instance for ERP system

ISS CFC Integration Guide 1.4
Page 65
- The following screen will be shown
- Select the SYSTEM INSTANCES tab to add new ERP system instance
- Clicking Add Row and enter the System Instance ID as ERPIMC (the ERP system
instance id is to be obtained from the actual ERP system)
- Click Save and Close
Figure 67 Adding the ERP System Instance ID
Once the CPQ quote is sent to ERP, the ERP side sales document ID is also exported back to
CFC. It shows up as follows in CFC (example):
Figure 68 In document flow
Figure 69 In External Follow up Documents

ISS CFC Integration Guide 1.4
Page 66
13 Settings Available in CPQ
13.1 SettingQuoteStatusControlInIssEnabled
This setting is used to enable the approval workflow in external system. By default, the
approval workflow will be controlled in an external system. In order to enable the approval
workflow in ISS, it is necessary to set it to be true, otherwise the external quote status will be
mapped to the ISS sales document status as shown in 7.3.
<rdf:Description rdf:about="&as; SettingQuoteStatusControlInIssEnabled">
<as:settingValueBoolean rdf:datatype="&xsd;boolean">true</as:settingValueBoolean>
</rdf:Description>
13.2 SettingImportOpportunityQuoteEnabled
This setting is used to disable the importing of opportunity associated with quote. By default,
it will not import the associated opportunity of quote. To enable importing the associated
opportunity of imported quote, the following settingValueBoolean needs to define in
application-implementation.owl.
<rdf:Description rdf:about="&as; SettingImportOpportunityQuoteEnabled ">
<as:settingValueBoolean rdf:datatype="&xsd;boolean">true</as:settingValueBoolean>
</rdf:Description>
13.3 SettingImportOpportunityPartnersEnabled
This setting is used to enable the importing/synchronizing of associated partners of
opportunity. By default, importing the opportunity will not import the associated partners of
opportunity.
<rdf:Description rdf:about="&as; SettingImportOpportunityPartnersEnabled">
<as:settingValueBoolean rdf:datatype="&xsd;boolean">true</as:settingValueBoolean>
</rdf:Description>
13.4 SettingImportQuotePartnersEnabled
This setting is used to enable the importing/synchronizing of associated partners of quote. By
default, importing the quote will not import the associated partners of quote.
<rdf:Description rdf:about="&as; SettingImportQuotePartnersEnabled">
<as:settingValueBoolean rdf:datatype="&xsd;boolean">true</as:settingValueBoolean>
</rdf:Description>
13.5 SettingExportCRMQuoteCustomFieldPrefix
This setting is used to change the prefix for the custom fields ( such as CPQQuoteStatus,
CPQQuoteDiscount, CPQSalesItemDiscount,etc) if the name space and prefix used in custom
fields are not same. The details about custom fields can be found in section 10.
<rdf:Description rdf:about="&as; SettingExportCRMQuoteCustomFieldPrefix">
<as:settingValueString rdf:datatype="&xsd;string">$$$</as:settingValueString>
</rdf:Description>

ISS CFC Integration Guide 1.4
Page 67
13.6 SettingExportCRMQuoteCustomFieldNamespaceUrl
This setting is used to change the namespace for the custom fields ( such as CPQQuoteStatus,
CPQQuoteDiscount, CPQSalesItemDiscount,etc) if the prefix used in the custom fields are
not same.
<rdf:Description rdf:about="&as; SettingExportCRMQuoteCustomFieldNamespaceUrl">
<as:settingValueString rdf:datatype="&xsd;string">$$$</as:settingValueString>
</rdf:Description>
13.7 SettingExportQuoteOptionalSalesItem
This setting is used to export optional line items with zero prices. By default, all the optional
line items will be exported with price if there is no SPARQL to set zero prices.
<rdf:Description rdf:about="&as; SettingExportQuoteOptionalSalesItem">
<as:settingValueBoolean rdf:datatype="&xsd;boolean">true</as:settingValueBoolean>
</rdf:Description>
13.8 SettingExportQuoteStatus
This setting is used to change the CFC quote status (example OPEN, COMPLETED,WON
OR LOST ).
<rdf:Description rdf:about="&as; SettingExportQuoteStatus">
<as:settingValueBoolean rdf:datatype="&xsd;boolean">true</as:settingValueBoolean>
</rdf:Description>
13.9 SettingExportQuoteProposalReport
This setting is used to enable to export the proposal report for every quote status. By default,
it will be exported to CFC if the quote is accepted or rejected.
<rdf:Description rdf:about="&as; SettingExportQuoteProposalReport">
<as:settingValueBoolean rdf:datatype="&xsd;boolean">true</as:settingValueBoolean>
</rdf:Description>
13.10 SettingExportQuoteAttachments
This setting is used to enable to export the attachments of quote for every quote status. By
default, the attachments will only be exported to CFC if the quote is accepted or rejected.
<rdf:Description rdf:about="&as; SettingExportQuoteAttachments">
<as:settingValueBoolean rdf:datatype="&xsd;boolean">true</as:settingValueBoolean>
</rdf:Description>
13.11 SettingExportQuoteWebServiceMonitoring
This setting is used to log the payload of the web service for import process as well as the
export process. However, setting this to be true could decrease the performance thus it is
recommended to enable when necessary.
<rdf:Description rdf:about="&as; SettingExportQuoteAttachments">
<as:settingValueBoolean rdf:datatype="&xsd;boolean">true</as:settingValueBoolean>
</rdf:Description>

ISS CFC Integration Guide 1.4
Page 68
14 Frequently Asked Questions
14.1 How can I assign the correct objectExternalId of User
The objectExternalId of user has to be assigned in order to synchronize the Employee
Responsible Party and Sales Employee Party of quote from the C4C system. The internal id of
user is used to assign the objectExternalId of User and you can get the internal id of employee
via the following OData service called.
Please see: section 5.
14.2 Concurrent exporting of CPQe while a quote is edited concurrently
Will the automatic update fail if C4C quote is edited at the same time?
Answer: The automatic update could fail if there are concurrent exports of the same quote.
Currently, the automatic export could only happen if more than one user is exporting the same
quote to ECC.
Example Scenarios
- The user exported to ECC and then updated some quote data in CFC
- There are two users exporting on the same quote to CFC
If that happened, the user who can save first in CFC will win and the user who committed last
in CFC will get exception from CFC side due to the change state id is not same as he/she got
before exporting. Starting from 1602, CPQe will retrieve the last change state id from CFC
side before exporting and passing the change state id to the export process.
14.3 Exporting SENTTOERP status to CFC
On ERP sales document creation, the returned sales doc number is stored in ISS (SAP
reference). When is this number replicated to C4C plus CPQQuoteStatus change to
SENTTOERP? Does it require manual sync to C4C?
Answer: It will export ECC id to CFC automatically and CPQe will change status to
SENDTOERP as soon as the export to ECC is successfully.
14.4 Exporting the CFC status by CPQe
Can we set CFC status based on CPQ status?
Answer: The CPQe can submit the quote status to show the workflow of the quote. This can
be applied to internal quote as well as the external quote. However, changing the CFC quote
status to Pending is not possible for the time being which means, withdrawing the accepted
quote is not supported.
In order to do that, the following setting has to set the CFC status by CPQe.
<owl:NamedIndividual rdf:about="&as;SettingExportQuoteStatus">
<rdf:type rdf:resource="&as;SettingBoolean"/>
<rdfs:label rdf:datatype="&xsd;string">SettingExportQuoteStatus</rdfs:label>
<ps:objectName rdf:datatype="&xsd;string">Enables export of CPQ Quote Status to CRM</ps:objectName>
<settingKey rdf:datatype="&xsd;string">setting.export.quotestatus.enabled</settingKey>
</owl:NamedIndividual>

ISS CFC Integration Guide 1.4
Page 69
14.5 Refreshing CFC Quote Status
Will CPQQuoteStatus in C4C get an update directly or does it require manual
synchronization?
Answer: Currently there is no way that CFC can update the CPQQuoteStatus. Thus it needs
to refresh in CFC system to see the updated CPQQuoteStatus.
14.6 Form Template Not Found
When the user accepts the quote, I received the error, saying form template not found.
Answer: It is mainly because of the CFC customization. In CFC, when the quote is accepted
or won, it generates its own PDF automatically and it failed to do so when CPQe changed the
status of CFC quote into WON.
14.7 PDF Proposal was not export to CFC
When I accept the quote, the proposal PDF was not exported to CFC.
Answer: This could be due to the technical user id assigned for the web service certificate
does not have the access rights to upload attachment to CFC. Please make sure that the
technical user who is assigned for the web services activated in the communication
arrangement has rights to upload the attachment.
14.8 Account ECC ID was not found
After synchronizing the account from CFC, the associated ERP ID was not fetched.
Answer: It could be mainly due to the fact that remote business system id defined in
application.properties was wrong. You can also enable the web service monitoring to see the
payload for fetching ERP ID of account.
14.9 BOM Exploded Product were export
Products created during the BOM explosion were exported to CFC even though they should
not be exported.
Answer: There is a business data attribute called, productExportToCRM that you can set to
each product to mark those products not to export to CRM.
14.10 Some languages were not synchronized for master data
After synchronizing master data from CFC, it is found that master data synchronization did
not synchronize labels for some language.
Answer: Master data will be synchronized with the languages defined in the system. Please
check the language that you want to synchronize label for master data is defined. Or you can
try synchronizing the Language master data first then re-synchronize the master data of your
choice. The details about master data synchronization can be found in section 8.

ISS CFC Integration Guide 1.4
Page 70
15 Understand the namespace of the imported data
Since 1604 release, those data points imported from Cloud for Customer will be given the
namespace according to the CFC URL defined in [application.properties]. The following
business types will be given the CFC Namespace with business type specific fragment.
- Account
o Contact
Address
o Address
- Opportunity
- Quote
o Partner Function Record
- Master Data
o Country
o Industry
o Distribution Channel
o Unit of Measurement
o Currency
o Gender
o Title
o Payment Terms
o Inco Terms
o Sales Document Type
o Language
15.1 Account Namespace
The following is an example of individuals having the CFC namespace and object external id
of account as fragment.
Figure 70 Example of Account Namespace and Fragment
15.2 Contact Namespace
The following is an example contact individuals having the CFC namespace and account
external id + contact external id as fragment. For example, in row 1, 10008 in part of fragment
represents an account external id and 1000083 represents a contact external id.

ISS CFC Integration Guide 1.4
Page 71
Figure 71 Example of Contact Namespace and Fragment
15.3 Address Namespace
Since address could be an address of contact or account, the following shows an example of
address name space and fragment. If an address is for contact, the fragment will start with
Contact followed by its external id and the combined key of address data. If an address is for
an account, the fragment will start with the Account followed by its external id and the
combined key of address data.
Currently the combined key of address data is obtained by combining the following address
business data attributes. If the length of combined key is more than 100, it will use the hash
code value of the combined address string with city, country, zip information (example hash
code of combined address data + city + country + zip).
addressUnitNo
addressStreet
addressCity
addressZip
addressState
hasCountry
Figure 72 Example of Address Namespace and Fragment
15.4 Opportunity Namespace
The following is an example of individuals having the CFC namespace and object external id
of account as fragment.
Figure 73 Example of Opportunity Namespace and Fragment

ISS CFC Integration Guide 1.4
Page 72
15.5 Quote Namespace
The following is an example of individuals having the CFC namespace and object external id
of quote as fragment.
Figure 74 Example of Quote Namespace and Fragment
15.6 Partner Function Record Namespace
The following is an example of individuals having the CFC namespace and object external id
of quote as fragment as well as the partner function type such as PAYER_PARTY,
BILL_TO_PARTY, EMPLOYEE_RESPONSIBLE_PARTY, BUYER_PARTY,
SHIP_TO_PARTY followed by the external id of partner function record where the external
id of partner function record will be maintained as quote id + partner function type + link
partner id (account’s external id or user’s external id).
Figure 75 Example of Partner Function Record Namespace and Fragment
15.7 Master Data Namespace
For master data fragment, it will start with the business type of master data followed by the
serial id and the object external id.
Figure 76 Example of Country Namespace and Fragment
Figure 77 Example of Industry Namespace and Fragment
Figure 78 Example of Distribution Channel Namespace and Fragment
Figure 79 Example of Unit of Measurement Namespace and Fragment

ISS CFC Integration Guide 1.4
Page 73
Figure 80 Example of Currency Namespace and Fragment
Figure 81 Example of Gender Namespace and Fragment
Figure 82 Example of Person Title Namespace and Fragment
Figure 83 Example of Payment Terms Namespace and Fragment
Figure 84 Example of Inco Terms Namespace and Fragment
Figure 85 Example of Sales Document Type Namespace and Fragment
Figure 86 Example of Language Namespace and Fragment

ISS CFC Integration Guide 1.4
Page 74
Appendix A: ISS and CPQ Account Data Mapping for Import Process
Table 8 ISS and CPQ Account Data Mapping for Import Process

ISS CFC Integration Guide 1.4
Page 75
Appendix B: ISS and CPQ Opportunity Data Mapping for Import Process
Table 9 ISS and CPQ Opportunity Data Mapping for Import Process

ISS CFC Integration Guide 1.4
Page 76
Appendix C: ISS and CPQ Quote Data Mapping for Import Process
Table 10 ISS and CPQ Quote Data Mapping for Import Process

ISS CFC Integration Guide 1.4
Page 77
Appendix D: ISS and CPQ Quote Data Mapping for Export Process
Table 11 ISS and CPQ Quote Data Mapping for Export Process

ISS CFC Integration Guide 1.4
Page 78
The following is the version of cloud for customer that works with the current CPQe release, 1604.
