Improving The D 104 N9WB Revision 2 Improving_the_D 104_N9WB_rev2 1 Rev2
Improving_the_D-104_N9WB_rev2 Improving_the_D-104_N9WB_rev2
User Manual: Improving_the_D-104_N9WB_rev2-1
Open the PDF directly: View PDF
.
Page Count: 9
N9WB D-104 Project Revision 2
Pre Amp Modifications for higher load impedance.
By Walter A. Breining, N9WB
D-104 Discussion
The D-104 has been around since the 30’s and is still popular today for communications.
The current ones are still pretty much the same except that in the early 70’s a two-
transistor pre amp was added to the base. The D-104 is considered by many to be the
coolest looking mike around.
The early elements used a Rochelle salts crystal but later a ceramic crystal was used to
make the element more rugged. These elements are unique in that the diaphragm is
convex instead of concave. Although these diaphragms were made of aluminum foil,
Astatic used an ingenious method of placing batting in contact with the element. This
eliminated the “tin” sound of these elements and they are capable of a surprisingly good
sound. The peaky sound that we sometimes hear from these mikes is due to improper
loading, not the diaphragm material.
Without the pre amp, these microphones sound very good with tube equipment that
provided a very high impedance load to the element.
With solid state equipment these elements do not sound as good by themselves. Even
with a high impedance load such as 50k ohms, they are often high pitched and peaky
sounding. With some applications this high pitched sound is preferred. But sometimes
this results in a thin or nasal, very middy, unnatural sound. These elements exhibit very
low impedance at very high frequencies and very, very high impedance at low
frequencies. Even at 50K ohms, output voltage is swamped at low frequencies making
the sound high-pitched.
If we bridge the element with a very, very high impedance load, several Meg ohms, it
will sound much smoother, be more natural and have low end while still retaining
presence.
In the 70’s Astatic, made a base available with a two-transistor pre amp. TUG8 followed
by the TUG9. It is commonly thought that this was done to make it a CB Power Mike.
However the actual reason was to interface the element to modern solid state equipment.
This amplifier provided a 1 Meg ohm load on the element and greatly improved the
sound with solid state equipment. Even with this pre amp this microphone still did not
sound as natural as it did with the element feeding a very high impedance tube grid.
Since that time a device called a Field Effect Transistor (FET) has become popular. One
type of FET is the junction FET (JFET). These are frequently used for receiver RF
amplifiers and mixers. They can also be used for audio applications and have the
advantage of having a very high input impedance of up to 100 Meg ohm. A FET
amplifier can be used to bridge the D-104 element at very high impedance and achieve a
remarkably good sound from these attractive classic microphones.

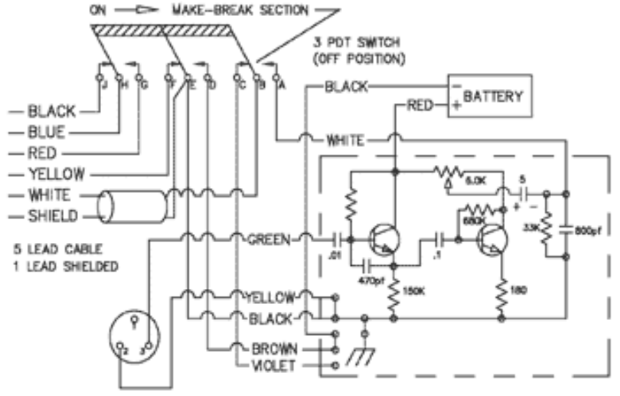
Original Circuit (Amplified D-104)
Figure 1
In the original circuit, the first stage of the D-104 amplifier provides the load for the mike
element. Originally it uses a common NPN bi-polar transistor.
The microphone element is connected through a .01uf capacitor to the base of the first
transistor. A 1 Meg resistor is connected from 9v to the base to bias the transistor for
linear operation.
The transistor emitter is grounded through a 150-k ohm resistor. A 0.1 uf capacitor also
connects to the emitter. This couples the audio output into the next stage providing for
DC inter-stage voltage isolation. This is a very common emitter follower configuration.
A 450 pf. (00047) uf capacitor is connected from the emitter to the base. The purpose of
this “boot-strapping” capacitor is to create positive feedback from the emitter to the base.
This artificially raises the base impedance of this input.
The collector connects to board foil that supplies 9v.
There is a second stage that feeds the mike cord. This is not needed with the FET
modification as the FET amplifier provides plenty of output for most applications. I have
found that the sound is better without this second stage so it is eliminated in the
modification.

Simplified FET Modification
Figure 2
It is very easy to replace the first transistor with a JFET and eliminate the second stage
greatly increasing the loading impedance across the mike element. The second stage is
simply not necessary, as plenty of output is available from one stage.
Many JFETS will work. I am describing the use of an MPF-102. It is very common and
available at many suppliers such as Radio Shack. It is low noise and good quality.
Remove the battery.
Remove all parts from the original amplifier board EXCEPT the following:
1. 4.7 uf capacitor
2. 33K ohm Resistor (orange, orange, orange)
3. 800 pf ceramic disc capacitor
4. Remove but save the 0.1 uf capacitor for use later at another location.
Remove all wires from the board.
You will need:
1-MPF102 FET
1-220-ohm ¼ watt resistor. (Red, Red, Brown)
1-4.7 K ohm ¼ watt resistor (Yellow, Violet, Red)
1-0.1 uf ceramic disk capacitor (can be saved) from original circuit.

Component side of board
Figure 3
1. Install the 220-ohm resistor (Red, Red, Brown) on the component side of the board as
shown in the drawing. This is the side without the foil.
2. Install the FET on the component side as shown in the drawing. With the FET facing
you and the leads going down, the Gate lead is the right one. Be sure that this lead
connects to the foil as shown. This is the foil that looks like a football goal post with one
upper leg missing. The green wire from the terminal strip will also connect to this foil
later.
Foil side of board.
Figure 4
(Wires and 0.1 capacitor are connected to the foil side of the board.)
3. Install the 0.1 uf capacitor from the foil that connects to one end of the 220-ohm
resistor to the ground lug foil as shown.
4. Connect the wires from the 4,700-ohm control as follows. See foil side picture.
Blue wire: Connect this wire to the foil that connects to the source of the FET as shown.
Violet wire: Connect this wire to the ground foil on the board.
Orange wire: Connect this wire to the + side of the 4.7 uf capacitor. This comes from
the center wiper of the control.
5. Connect the Green wire from the terminal lug to the foil that connects to the Gate
transistor lead. This is the “goalpost foil”. This is the output from the mike element.
6. Connect the Red wire from the battery clip to the foil that connects to the 220-ohm
resistor and the 0.1uf capacitor.
7. Connect the Brown wire from the terminal lugs back to the ground foil on the board.
This goes to a terminal lug that has a yellow wire and a jumper to the ground lug.
8. Connect the white wire from the terminal lugs to the foil that goes to the 800 pf
capacitor, the 33K ohm resistor and the – side of the 4.7 uf capacitor. This is the output
from the board. It goes to a terminal that has another white wire to it and usually the
audio mike cord wire.
*Sometimes this lug goes to a choke coil or resistor that leads to the mike wire.
I highly recommend placing a 4.7K ohm (Yellow, Violet, Red) resistor in series with the
mike cord audio lead. Sometimes there is an unused terminal lug available that can be
used for the connection between the resistor and the cord wire. If not, place this resistor
from the lug with the white wires in series to the cord wire and cover it with tubing or
tape. The mike cord should be connected directly to this resistor. The mike contacts
should be on the side of the resistor opposite the mike cord as shown.
Install the battery. The black battery clip wire usually goes to a lug that has another
black wire that goes into the neck of the mike. This is in case it became broken off.
Adjustment:
I have found that this works best with the control in the mike at about ¼ to ½ up. With
most radios, it should be set for proper level with the mike gain on the radio at 12 o’clock
to 1 o’clock.
Many transceivers have a pre-amp prior to the mike gain control. This method greatly
increases the signal to noise ratio. However, if this stage is overdriven causing distortion,
reducing the mike gain will not correct this problem. Adjustment as above will avoid this
problem.
Output too high or low
The 4.7 K resistor in series with the hot mike wire should be at optimum for most
applications. If you need more gain a lower value such as 1 K ohm can be substituted. If
the gain needs to be reduced, a higher value such as 10 K ohms or more can be used. The
higher the value, the better as it improves isolation.
How this circuit works.
See Figure 2 above
This circuit uses a Junction FET transistor. This has at least 4 desirable characteristics.
1. Has extremely high gate impedance.
2. Operates within its linear range with 0 volts gate voltage.
3. Flat frequency response to many times the audio range.
4. Requires low supply voltage.
The output from the D-104 ceramic crystal element is fed directly into the gate of a JFET.
This provides a very high impedance load to the mike element, well over 5 Meg ohms,
and allows the element to exhibit its natural audio characteristics. The impedance of the
microphone element although very high provides a resistance sufficient that stray
electron buildup does not occur at the FET gate. This eliminates the need for an
additional gate leak resistance to ground that would increase element loading.
A battery supply of +9 volts is applied to the drain of the FET. The negative side of this
battery is connected by switch contacts to ground. The battery is only used when the
microphone is in operation.
This + 9-volt supply is bypassed to ground with a 0.1 uf ceramic disk capacitor and then
passes through a 220-ohm resistor to the FET drain. The resistor provides isolation and
provides current limiting for the FET. It was found that this resistor indeed improved the
sound of the amplifier.
The source is grounded by way of the 4.7 K potentiometer originally in the mike base.
The wiper of the 4.7 K potentiometer connects to the + side of a 4.7-uf capacitor. This
provides DC isolation and is a large enough value so as not to reduce low frequency
response at the output. This is a classic source follower circuit and provides a low
impedance output with extremely high impedance input.
An 800 pf ceramic disk capacitor from the – side of the 4.7-uf capacitor to ground
provides RF bypassing. This value is small enough that it does not reduce high frequency
response within the desired audio range.
A 33 K ohm resistor also connects from the – side of the 4.7-uf capacitor to ground and
establishes a maximum load resistance at the amplifier output.
I recommend that a 4.7 k resistor be added in series with the mike cord audio lead as it
leaves the microphone.
1. This further reduces low frequency rolloff through the 4.7 uf capacitor.
2. It provides RF isolation for the preamp.
3. This limits the minimum load on the amplifier output.

4. If installed on the mike cord side of the grounding contacts possible damage to
transmitters that provide a voltage for electret microphone elements will be avoided.
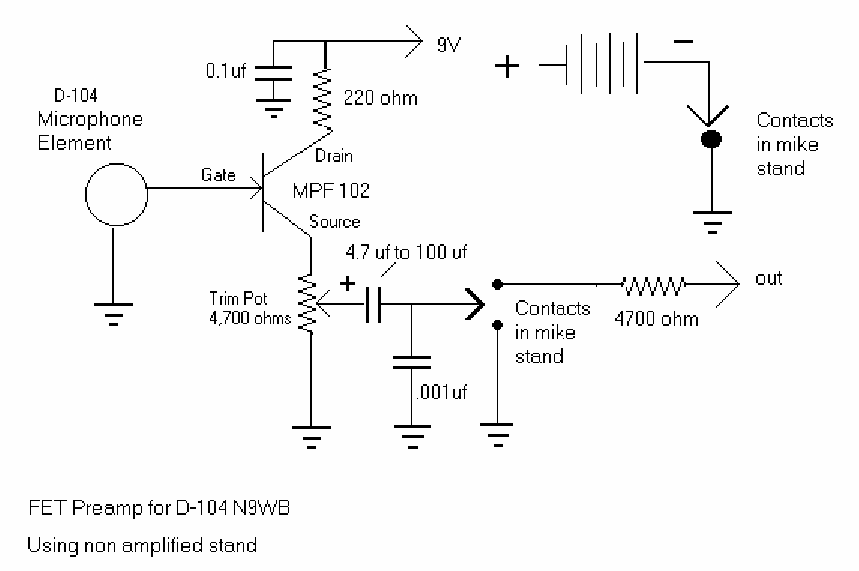
FET Modification to non- amplified D-104 stands.
Figure 5
This is a circuit that is suitable for construction and use in the non-amplified D-104 stand.
It is similar to the one used for the amplified stand. Since there is no original amplifier or
board in the non-amplified stand, this circuit will need to be constructed on a terminal
strip or universal circuit board. Since layout and construction techniques will vary, I have
not provided a step by step instruction. This circuit is simple and requires only basic
experience in circuit fabrication.
As in the other example, I highly recommend a 4.7k resistor placed in series with the
mike cord audio lead as it leaves the microphone.
RF problems:
The few times I have seen RF problems with this mike it is usually due to a faulty, cheap
(non-original with poor braid) cord, loose screws holding the pre-amp board or the head
loose.
After you check all this here are some more things to try.
Place a RF choke in line with the hot mike cord audio lead. This is the lead surrounded
by a shield. Some stands had a small choke there from the factory. This is in addition to
the 4.7 K resistor that I recommend is added.

If you have replaced your cord and are using balanced mike cord using one wire for the
audio and the other for the switching, Bypass the switching lead to the shield inside the
mike with a .1 ceramic disk capacitor to the shield ground. A much better solution would
be to replace the cord with a good cord that has only the audio wire within the shield.
If your application requires very, very low bass, the output capacitor that is now 4.7 uf
can be changed or bypassed with a larger value up to 100 uf. Be sure to observe proper
polarity. In most cases this will not make any noticeable difference.
If you experience difficulties or have questions, feel free to contact me on this forum or
directly at
n9wb@arrl.net
.
D-104 Mod unamplified stand

D-104 Mod Foil side
D-104 Mod Component side