Intel® 64 And IA 32 Architectures Software Developer’s Manual Volume 2B: Instruction Set Reference, M U Intel 2018 11 [Intel Vol.2B Instructi
Inte_instruction_manual_M-U
User Manual:
Open the PDF directly: View PDF
.
Page Count: 700 [warning: Documents this large are best viewed by clicking the View PDF Link!]
- Chapter 4 Instruction Set Reference, M-U
- 4.1 Imm8 Control Byte Operation for PCMPESTRI / PCMPESTRM / PCMPISTRI / PCMPISTRM
- 4.2 Common Transformation and Primitive Functions for SHA1XXX and SHA256XXX
- 4.3 Instructions (M-U)
- MASKMOVDQU—Store Selected Bytes of Double Quadword
- MASKMOVQ—Store Selected Bytes of Quadword
- MAXPD—Maximum of Packed Double-Precision Floating-Point Values
- MAXPS—Maximum of Packed Single-Precision Floating-Point Values
- MAXSD—Return Maximum Scalar Double-Precision Floating-Point Value
- MAXSS—Return Maximum Scalar Single-Precision Floating-Point Value
- MFENCE—Memory Fence
- MINPD—Minimum of Packed Double-Precision Floating-Point Values
- MINPS—Minimum of Packed Single-Precision Floating-Point Values
- MINSD—Return Minimum Scalar Double-Precision Floating-Point Value
- MINSS—Return Minimum Scalar Single-Precision Floating-Point Value
- MONITOR—Set Up Monitor Address
- MOV—Move
- MOV—Move to/from Control Registers
- MOV—Move to/from Debug Registers
- MOVAPD—Move Aligned Packed Double-Precision Floating-Point Values
- MOVAPS—Move Aligned Packed Single-Precision Floating-Point Values
- MOVBE—Move Data After Swapping Bytes
- MOVD/MOVQ—Move Doubleword/Move Quadword
- MOVDDUP—Replicate Double FP Values
- MOVDQA,VMOVDQA32/64—Move Aligned Packed Integer Values
- MOVDQU,VMOVDQU8/16/32/64—Move Unaligned Packed Integer Values
- MOVDQ2Q—Move Quadword from XMM to MMX Technology Register
- MOVHLPS—Move Packed Single-Precision Floating-Point Values High to Low
- MOVHPD—Move High Packed Double-Precision Floating-Point Value
- MOVHPS—Move High Packed Single-Precision Floating-Point Values
- MOVLHPS—Move Packed Single-Precision Floating-Point Values Low to High
- MOVLPD—Move Low Packed Double-Precision Floating-Point Value
- MOVLPS—Move Low Packed Single-Precision Floating-Point Values
- MOVMSKPD—Extract Packed Double-Precision Floating-Point Sign Mask
- MOVMSKPS—Extract Packed Single-Precision Floating-Point Sign Mask
- MOVNTDQA—Load Double Quadword Non-Temporal Aligned Hint
- MOVNTDQ—Store Packed Integers Using Non-Temporal Hint
- MOVNTI—Store Doubleword Using Non-Temporal Hint
- MOVNTPD—Store Packed Double-Precision Floating-Point Values Using Non-Temporal Hint
- MOVNTPS—Store Packed Single-Precision Floating-Point Values Using Non-Temporal Hint
- MOVNTQ—Store of Quadword Using Non-Temporal Hint
- MOVQ—Move Quadword
- MOVQ2DQ—Move Quadword from MMX Technology to XMM Register
- MOVS/MOVSB/MOVSW/MOVSD/MOVSQ—Move Data from String to String
- MOVSD—Move or Merge Scalar Double-Precision Floating-Point Value
- MOVSHDUP—Replicate Single FP Values
- MOVSLDUP—Replicate Single FP Values
- MOVSS—Move or Merge Scalar Single-Precision Floating-Point Value
- MOVSX/MOVSXD—Move with Sign-Extension
- MOVUPD—Move Unaligned Packed Double-Precision Floating-Point Values
- MOVUPS—Move Unaligned Packed Single-Precision Floating-Point Values
- MOVZX—Move with Zero-Extend
- MPSADBW — Compute Multiple Packed Sums of Absolute Difference
- MUL—Unsigned Multiply
- MULPD—Multiply Packed Double-Precision Floating-Point Values
- MULPS—Multiply Packed Single-Precision Floating-Point Values
- MULSD—Multiply Scalar Double-Precision Floating-Point Value
- MULSS—Multiply Scalar Single-Precision Floating-Point Values
- MULX — Unsigned Multiply Without Affecting Flags
- MWAIT—Monitor Wait
- NEG—Two's Complement Negation
- NOP—No Operation
- NOT—One's Complement Negation
- OR—Logical Inclusive OR
- ORPD—Bitwise Logical OR of Packed Double Precision Floating-Point Values
- ORPS—Bitwise Logical OR of Packed Single Precision Floating-Point Values
- OUT—Output to Port
- OUTS/OUTSB/OUTSW/OUTSD—Output String to Port
- PABSB/PABSW/PABSD/PABSQ — Packed Absolute Value
- PACKSSWB/PACKSSDW—Pack with Signed Saturation
- PACKUSDW—Pack with Unsigned Saturation
- PACKUSWB—Pack with Unsigned Saturation
- PADDB/PADDW/PADDD/PADDQ—Add Packed Integers
- PADDSB/PADDSW—Add Packed Signed Integers with Signed Saturation
- PADDUSB/PADDUSW—Add Packed Unsigned Integers with Unsigned Saturation
- PALIGNR — Packed Align Right
- PAND—Logical AND
- PANDN—Logical AND NOT
- PAUSE—Spin Loop Hint
- PAVGB/PAVGW—Average Packed Integers
- PBLENDVB — Variable Blend Packed Bytes
- PBLENDW — Blend Packed Words
- PCLMULQDQ — Carry-Less Multiplication Quadword
- PCMPEQB/PCMPEQW/PCMPEQD— Compare Packed Data for Equal
- PCMPEQQ — Compare Packed Qword Data for Equal
- PCMPESTRI — Packed Compare Explicit Length Strings, Return Index
- PCMPESTRM — Packed Compare Explicit Length Strings, Return Mask
- PCMPGTB/PCMPGTW/PCMPGTD—Compare Packed Signed Integers for Greater Than
- PCMPGTQ — Compare Packed Data for Greater Than
- PCMPISTRI — Packed Compare Implicit Length Strings, Return Index
- PCMPISTRM — Packed Compare Implicit Length Strings, Return Mask
- PDEP — Parallel Bits Deposit
- PEXT — Parallel Bits Extract
- PEXTRB/PEXTRD/PEXTRQ — Extract Byte/Dword/Qword
- PEXTRW—Extract Word
- PHADDW/PHADDD — Packed Horizontal Add
- PHADDSW — Packed Horizontal Add and Saturate
- PHMINPOSUW — Packed Horizontal Word Minimum
- PHSUBW/PHSUBD — Packed Horizontal Subtract
- PHSUBSW — Packed Horizontal Subtract and Saturate
- PINSRB/PINSRD/PINSRQ — Insert Byte/Dword/Qword
- PINSRW—Insert Word
- PMADDUBSW — Multiply and Add Packed Signed and Unsigned Bytes
- PMADDWD—Multiply and Add Packed Integers
- PMAXSB/PMAXSW/PMAXSD/PMAXSQ—Maximum of Packed Signed Integers
- PMAXUB/PMAXUW—Maximum of Packed Unsigned Integers
- PMAXUD/PMAXUQ—Maximum of Packed Unsigned Integers
- PMINSB/PMINSW—Minimum of Packed Signed Integers
- PMINSD/PMINSQ—Minimum of Packed Signed Integers
- PMINUB/PMINUW—Minimum of Packed Unsigned Integers
- PMINUD/PMINUQ—Minimum of Packed Unsigned Integers
- PMOVMSKB—Move Byte Mask
- PMOVSX—Packed Move with Sign Extend
- PMOVZX—Packed Move with Zero Extend
- PMULDQ—Multiply Packed Doubleword Integers
- PMULHRSW — Packed Multiply High with Round and Scale
- PMULHUW—Multiply Packed Unsigned Integers and Store High Result
- PMULHW—Multiply Packed Signed Integers and Store High Result
- PMULLD/PMULLQ—Multiply Packed Integers and Store Low Result
- PMULLW—Multiply Packed Signed Integers and Store Low Result
- PMULUDQ—Multiply Packed Unsigned Doubleword Integers
- POP—Pop a Value from the Stack
- POPA/POPAD—Pop All General-Purpose Registers
- POPCNT — Return the Count of Number of Bits Set to 1
- POPF/POPFD/POPFQ—Pop Stack into EFLAGS Register
- POR—Bitwise Logical OR
- PREFETCHh—Prefetch Data Into Caches
- PREFETCHW—Prefetch Data into Caches in Anticipation of a Write
- PSADBW—Compute Sum of Absolute Differences
- PSHUFB — Packed Shuffle Bytes
- PSHUFD—Shuffle Packed Doublewords
- PSHUFHW—Shuffle Packed High Words
- PSHUFLW—Shuffle Packed Low Words
- PSHUFW—Shuffle Packed Words
- PSIGNB/PSIGNW/PSIGND — Packed SIGN
- PSLLDQ—Shift Double Quadword Left Logical
- PSLLW/PSLLD/PSLLQ—Shift Packed Data Left Logical
- PSRAW/PSRAD/PSRAQ—Shift Packed Data Right Arithmetic
- PSRLDQ—Shift Double Quadword Right Logical
- PSRLW/PSRLD/PSRLQ—Shift Packed Data Right Logical
- PSUBB/PSUBW/PSUBD—Subtract Packed Integers
- PSUBQ—Subtract Packed Quadword Integers
- PSUBSB/PSUBSW—Subtract Packed Signed Integers with Signed Saturation
- PSUBUSB/PSUBUSW—Subtract Packed Unsigned Integers with Unsigned Saturation
- PTEST- Logical Compare
- PTWRITE - Write Data to a Processor Trace Packet
- PUNPCKHBW/PUNPCKHWD/PUNPCKHDQ/PUNPCKHQDQ— Unpack High Data
- PUNPCKLBW/PUNPCKLWD/PUNPCKLDQ/PUNPCKLQDQ—Unpack Low Data
- PUSH—Push Word, Doubleword or Quadword Onto the Stack
- PUSHA/PUSHAD—Push All General-Purpose Registers
- PUSHF/PUSHFD/PUSHFQ—Push EFLAGS Register onto the Stack
- PXOR—Logical Exclusive OR
- RCL/RCR/ROL/ROR—Rotate
- RCPPS—Compute Reciprocals of Packed Single-Precision Floating-Point Values
- RCPSS—Compute Reciprocal of Scalar Single-Precision Floating-Point Values
- RDFSBASE/RDGSBASE—Read FS/GS Segment Base
- RDMSR—Read from Model Specific Register
- RDPID—Read Processor ID
- RDPKRU—Read Protection Key Rights for User Pages
- RDPMC—Read Performance-Monitoring Counters
- RDRAND—Read Random Number
- RDSEED—Read Random SEED
- RDTSC—Read Time-Stamp Counter
- RDTSCP—Read Time-Stamp Counter and Processor ID
- REP/REPE/REPZ/REPNE/REPNZ—Repeat String Operation Prefix
- RET—Return from Procedure
- RORX — Rotate Right Logical Without Affecting Flags
- ROUNDPD — Round Packed Double Precision Floating-Point Values
- ROUNDPS — Round Packed Single Precision Floating-Point Values
- ROUNDSD — Round Scalar Double Precision Floating-Point Values
- ROUNDSS — Round Scalar Single Precision Floating-Point Values
- RSM—Resume from System Management Mode
- RSQRTPS—Compute Reciprocals of Square Roots of Packed Single-Precision Floating-Point Values
- RSQRTSS—Compute Reciprocal of Square Root of Scalar Single-Precision Floating-Point Value
- SAHF—Store AH into Flags
- SAL/SAR/SHL/SHR—Shift
- SARX/SHLX/SHRX — Shift Without Affecting Flags
- SBB—Integer Subtraction with Borrow
- SCAS/SCASB/SCASW/SCASD—Scan String
- SETcc—Set Byte on Condition
- SFENCE—Store Fence
- SGDT—Store Global Descriptor Table Register
- SHA1RNDS4—Perform Four Rounds of SHA1 Operation
- SHA1NEXTE—Calculate SHA1 State Variable E after Four Rounds
- SHA1MSG1—Perform an Intermediate Calculation for the Next Four SHA1 Message Dwords
- SHA1MSG2—Perform a Final Calculation for the Next Four SHA1 Message Dwords
- SHA256RNDS2—Perform Two Rounds of SHA256 Operation
- SHA256MSG1—Perform an Intermediate Calculation for the Next Four SHA256 Message Dwords
- SHA256MSG2—Perform a Final Calculation for the Next Four SHA256 Message Dwords
- SHLD—Double Precision Shift Left
- SHRD—Double Precision Shift Right
- SHUFPD—Packed Interleave Shuffle of Pairs of Double-Precision Floating-Point Values
- SHUFPS—Packed Interleave Shuffle of Quadruplets of Single-Precision Floating-Point Values
- SIDT—Store Interrupt Descriptor Table Register
- SLDT—Store Local Descriptor Table Register
- SMSW—Store Machine Status Word
- SQRTPD—Square Root of Double-Precision Floating-Point Values
- SQRTPS—Square Root of Single-Precision Floating-Point Values
- SQRTSD—Compute Square Root of Scalar Double-Precision Floating-Point Value
- SQRTSS—Compute Square Root of Scalar Single-Precision Value
- STAC—Set AC Flag in EFLAGS Register
- STC—Set Carry Flag
- STD—Set Direction Flag
- STI—Set Interrupt Flag
- STMXCSR—Store MXCSR Register State
- STOS/STOSB/STOSW/STOSD/STOSQ—Store String
- STR—Store Task Register
- SUB—Subtract
- SUBPD—Subtract Packed Double-Precision Floating-Point Values
- SUBPS—Subtract Packed Single-Precision Floating-Point Values
- SUBSD—Subtract Scalar Double-Precision Floating-Point Value
- SUBSS—Subtract Scalar Single-Precision Floating-Point Value
- SWAPGS—Swap GS Base Register
- SYSCALL—Fast System Call
- SYSENTER—Fast System Call
- SYSEXIT—Fast Return from Fast System Call
- SYSRET—Return From Fast System Call
- TEST—Logical Compare
- TZCNT — Count the Number of Trailing Zero Bits
- UCOMISD—Unordered Compare Scalar Double-Precision Floating-Point Values and Set EFLAGS
- UCOMISS—Unordered Compare Scalar Single-Precision Floating-Point Values and Set EFLAGS
- UD—Undefined Instruction
- UNPCKHPD—Unpack and Interleave High Packed Double-Precision Floating-Point Values
- UNPCKHPS—Unpack and Interleave High Packed Single-Precision Floating-Point Values
- UNPCKLPD—Unpack and Interleave Low Packed Double-Precision Floating-Point Values
- UNPCKLPS—Unpack and Interleave Low Packed Single-Precision Floating-Point Values

Intel® 64 and IA-32 Architectures
Software Developer’s Manual
Volume 2B:
Instruction Set Reference, M-U
NOTE: The Intel® 64 and IA-32 Architectures Software Developer's Manual consists of ten volumes:
Basic Architecture, Order Number 253665; Instruction Set Reference A-L, Order Number 253666;
Instruction Set Reference M-U, Order Number 253667; Instruction Set Reference V-Z, Order Number
326018; Instruction Set Reference, Order Number 334569; System Programming Guide, Part 1, Order
Number 253668; System Programming Guide, Part 2, Order Number 253669; System Programming
Guide, Part 3, Order Number 326019; System Programming Guide, Part 4, Order Number 332831;
Model-Specific Registers, Order Number 335592. Refer to all ten volumes when evaluating your design
needs.
Order Number: 253667-068US
November 2018

Intel technologies features and benefits depend on system configuration and may require enabled hardware, software, or service activation. Learn
more at intel.com, or from the OEM or retailer.
No computer system can be absolutely secure. Intel does not assume any liability for lost or stolen data or systems or any damages resulting
from such losses.
You may not use or facilitate the use of this document in connection with any infringement or other legal analysis concerning Intel products
described herein. You agree to grant Intel a non-exclusive, royalty-free license to any patent claim thereafter drafted which includes subject
matter disclosed herein.
No license (express or implied, by estoppel or otherwise) to any intellectual property rights is granted by this document.
The products described may contain design defects or errors known as errata which may cause the product to deviate from published specifica-
tions. Current characterized errata are available on request.
This document contains information on products, services and/or processes in development. All information provided here is subject to change
without notice. Contact your Intel representative to obtain the latest Intel product specifications and roadmaps
Copies of documents which have an order number and are referenced in this document, or other Intel literature, may be obtained by calling 1-
800-548-4725, or by visiting http://www.intel.com/design/literature.htm.
Intel, the Intel logo, Intel Atom, Intel Core, Intel SpeedStep, MMX, Pentium, VTune, and Xeon are trademarks of Intel Corporation in the U.S.
and/or other countries.
*Other names and brands may be claimed as the property of others.
Copyright © 1997-2018, Intel Corporation. All Rights Reserved.

Vol. 2B 4-1
CHAPTER 4
INSTRUCTION SET REFERENCE, M-U
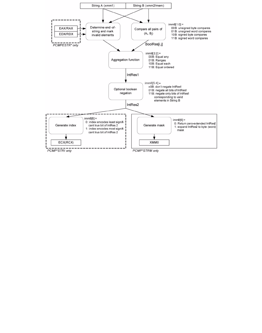
4.1 IMM8 CONTROL BYTE OPERATION FOR PCMPESTRI / PCMPESTRM /
PCMPISTRI / PCMPISTRM
The notations introduced in this section are referenced in the reference pages of PCMPESTRI, PCMPESTRM, PCMP-
ISTRI, PCMPISTRM. The operation of the immediate control byte is common to these four string text processing
instructions of SSE4.2. This section describes the common operations.
4.1.1 General Description
The operation of PCMPESTRI, PCMPESTRM, PCMPISTRI, PCMPISTRM is defined by the combination of the respec-
tive opcode and the interpretation of an immediate control byte that is part of the instruction encoding.
The opcode controls the relationship of input bytes/words to each other (determines whether the inputs terminated
strings or whether lengths are expressed explicitly) as well as the desired output (index or mask).
The Imm8 Control Byte for PCMPESTRM/PCMPESTRI/PCMPISTRM/PCMPISTRI encodes a significant amount of
programmable control over the functionality of those instructions. Some functionality is unique to each instruction
while some is common across some or all of the four instructions. This section describes functionality which is
common across the four instructions.
The arithmetic flags (ZF, CF, SF, OF, AF, PF) are set as a result of these instructions. However, the meanings of the
flags have been overloaded from their typical meanings in order to provide additional information regarding the
relationships of the two inputs.
PCMPxSTRx instructions perform arithmetic comparisons between all possible pairs of bytes or words, one from
each packed input source operand. The boolean results of those comparisons are then aggregated in order to
produce meaningful results. The Imm8 Control Byte is used to affect the interpretation of individual input elements
as well as control the arithmetic comparisons used and the specific aggregation scheme.
Specifically, the Imm8 Control Byte consists of bit fields that control the following attributes:
•Source data format — Byte/word data element granularity, signed or unsigned elements
•Aggregation operation — Encodes the mode of per-element comparison operation and the aggregation of
per-element comparisons into an intermediate result
•Polarity — Specifies intermediate processing to be performed on the intermediate result
•Output selection — Specifies final operation to produce the output (depending on index or mask) from the
intermediate result

INSTRUCTION SET REFERENCE, M-U
4-2 Vol. 2B
4.1.2 Source Data Format
If the Imm8 Control Byte has bit[0] cleared, each source contains 16 packed bytes. If the bit is set each source
contains 8 packed words. If the Imm8 Control Byte has bit[1] cleared, each input contains unsigned data. If the bit
is set each source contains signed data.
4.1.3 Aggregation Operation
All 256 (64) possible comparisons are always performed. The individual Boolean results of those comparisons are
referred by “BoolRes[Reg/Mem element index, Reg element index].” Comparisons evaluating to “True” are repre-
sented with a 1, False with a 0 (positive logic). The initial results are then aggregated into a 16-bit (8-bit) interme-
diate result (IntRes1) using one of the modes described in the table below, as determined by Imm8 Control Byte
bit[3:2].
Table 4-1. Source Data Format
Imm8[1:0] Meaning Description
00b Unsigned bytes Both 128-bit sources are treated as packed, unsigned bytes.
01b Unsigned words Both 128-bit sources are treated as packed, unsigned words.
10b Signed bytes Both 128-bit sources are treated as packed, signed bytes.
11b Signed words Both 128-bit sources are treated as packed, signed words.
Table 4-2. Aggregation Operation
Imm8[3:2] ModeComparison
00b Equal any The arithmetic comparison is “equal.”
01b Ranges Arithmetic comparison is “greater than or equal” between even indexed bytes/words of reg and
each byte/word of reg/mem.
Arithmetic comparison is “less than or equal” between odd indexed bytes/words of reg and each
byte/word of reg/mem.
(reg/mem[m] >= reg[n] for n = even, reg/mem[m] <= reg[n] for n = odd)
10b Equal each The arithmetic comparison is “equal.”
11b Equal ordered The arithmetic comparison is “equal.”

INSTRUCTION SET REFERENCE, M-U
Vol. 2B 4-3
See Section 4.1.6 for a description of the overrideIfDataInvalid() function used in Table 4-3.
4.1.4 Polarity
IntRes1 may then be further modified by performing a 1’s complement, according to the value of the Imm8 Control
Byte bit[4]. Optionally, a mask may be used such that only those IntRes1 bits which correspond to “valid” reg/mem
input elements are complemented (note that the definition of a valid input element is dependant on the specific
opcode and is defined in each opcode’s description). The result of the possible negation is referred to as IntRes2.
Table 4-3. Aggregation Operation
Mode Pseudocode
Equal any
(find characters from a set)
UpperBound = imm8[0] ? 7 : 15;
IntRes1 = 0;
For j = 0 to UpperBound, j++
For i = 0 to UpperBound, i++
IntRes1[j] OR= overrideIfDataInvalid(BoolRes[j,i])
Ranges
(find characters from ranges)
UpperBound = imm8[0] ? 7 : 15;
IntRes1 = 0;
For j = 0 to UpperBound, j++
For i = 0 to UpperBound, i+=2
IntRes1[j] OR= (overrideIfDataInvalid(BoolRes[j,i]) AND
overrideIfDataInvalid(BoolRes[j,i+1]))
Equal each
(string compare)
UpperBound = imm8[0] ? 7 : 15;
IntRes1 = 0;
For i = 0 to UpperBound, i++
IntRes1[i] = overrideIfDataInvalid(BoolRes[i,i])
Equal ordered
(substring search)
UpperBound = imm8[0] ? 7 :15;
IntRes1 = imm8[0] ? FFH : FFFFH
For j = 0 to UpperBound, j++
For i = 0 to UpperBound-j, k=j to UpperBound, k++, i++
IntRes1[j] AND= overrideIfDataInvalid(BoolRes[k,i])
Table 4-4. Polarity
Imm8[5:4] Operation Description
00b Positive Polarity (+) IntRes2 = IntRes1
01b Negative Polarity (-) IntRes2 = -1 XOR IntRes1
10b Masked (+) IntRes2 = IntRes1
11b Masked (-) IntRes2[i] = IntRes1[i] if reg/mem[i] invalid, else = ~IntRes1[i]

INSTRUCTION SET REFERENCE, M-U
4-4 Vol. 2B
4.1.5 Output Selection
For PCMPESTRI/PCMPISTRI, the Imm8 Control Byte bit[6] is used to determine if the index is of the least significant
or most significant bit of IntRes2.
Specifically for PCMPESTRM/PCMPISTRM, the Imm8 Control Byte bit[6] is used to determine if the mask is a 16 (8)
bit mask or a 128 bit byte/word mask.
4.1.6 Valid/Invalid Override of Comparisons
PCMPxSTRx instructions allow for the possibility that an end-of-string (EOS) situation may occur within the 128-bit
packed data value (see the instruction descriptions below for details). Any data elements on either source that are
determined to be past the EOS are considered to be invalid, and the treatment of invalid data within a comparison
pair varies depending on the aggregation function being performed.
In general, the individual comparison result for each element pair BoolRes[i.j] can be forced true or false if one or
more elements in the pair are invalid. See Table 4-7.
Table 4-5. Output Selection
Imm8[6] Operation Description
0b Least significant index The index returned to ECX is of the least significant set bit in IntRes2.
1b Most significant index The index returned to ECX is of the most significant set bit in IntRes2.
Table 4-6. Output Selection
Imm8[6] Operation Description
0b Bit mask IntRes2 is returned as the mask to the least significant bits of XMM0 with zero extension to 128
bits.
1b Byte/word mask IntRes2 is expanded into a byte/word mask (based on imm8[1]) and placed in XMM0. The expansion
is performed by replicating each bit into all of the bits of the byte/word of the same index.
Table 4-7. Comparison Result for Each Element Pair BoolRes[i.j]
xmm1
byte/ word
xmm2/ m128
byte/word
Imm8[3:2] = 00b
(equal any)
Imm8[3:2] = 01b
(ranges)
Imm8[3:2] = 10b
(equal each)
Imm8[3:2] = 11b
(equal ordered)
Invalid Invalid Force false Force false Force true Force true
Invalid Valid Force false Force false Force false Force true
Valid Invalid Force false Force false Force false Force false
Valid Valid Do not force Do not force Do not force Do not force

INSTRUCTION SET REFERENCE, M-U
Vol. 2B 4-5
4.1.7 Summary of Im8 Control byte
Table 4-8. Summary of Imm8 Control Byte
Imm8 Description
-------0b 128-bit sources treated as 16 packed bytes.
-------1b 128-bit sources treated as 8 packed words.
------0-b Packed bytes/words are unsigned.
------1-b Packed bytes/words are signed.
----00--b Mode is equal any.
----01--b Mode is ranges.
----10--b Mode is equal each.
----11--b Mode is equal ordered.
---0----b IntRes1 is unmodified.
---1----b IntRes1 is negated (1’s complement).
--0-----b Negation of IntRes1 is for all 16 (8) bits.
--1-----b Negation of IntRes1 is masked by reg/mem validity.
-0------b Index of the least significant, set, bit is used (regardless of corresponding input element validity).
IntRes2 is returned in least significant bits of XMM0.
-1------b Index of the most significant, set, bit is used (regardless of corresponding input element validity).
Each bit of IntRes2 is expanded to byte/word.
0-------b This bit currently has no defined effect, should be 0.
1-------b This bit currently has no defined effect, should be 0.

INSTRUCTION SET REFERENCE, M-U
4-6 Vol. 2B
4.1.8 Diagram Comparison and Aggregation Process
4.2 COMMON TRANSFORMATION AND PRIMITIVE FUNCTIONS FOR SHA1XXX
AND SHA256XXX
The following primitive functions and transformations are used in the algorithmic descriptions of SHA1 and SHA256
instruction extensions SHA1NEXTE, SHA1RNDS4, SHA1MSG1, SHA1MSG2, SHA256RNDS4, SHA256MSG1 and
SHA256MSG2. The operands of these primitives and transformation are generally 32-bit DWORD integers.
•f0(): A bit oriented logical operation that derives a new dword from three SHA1 state variables (dword). This
function is used in SHA1 round 1 to 20 processing.
f0(B,C,D) (B AND C) XOR ((NOT(B) AND D)
•f1(): A bit oriented logical operation that derives a new dword from three SHA1 state variables (dword). This
function is used in SHA1 round 21 to 40 processing.
f1(B,C,D) B XOR C XOR D
•f2(): A bit oriented logical operation that derives a new dword from three SHA1 state variables (dword). This
function is used in SHA1 round 41 to 60 processing.
f2(B,C,D) (B AND C) XOR (B AND D) XOR (C AND D)
Figure 4-1. Operation of PCMPSTRx and PCMPESTRx

INSTRUCTION SET REFERENCE, M-U
Vol. 2B 4-7
•f3(): A bit oriented logical operation that derives a new dword from three SHA1 state variables (dword). This
function is used in SHA1 round 61 to 80 processing. It is the same as f1().
f3(B,C,D) B XOR C XOR D
•Ch(): A bit oriented logical operation that derives a new dword from three SHA256 state variables (dword).
Ch(E,F,G) (E AND F) XOR ((NOT E) AND G)
•Maj(): A bit oriented logical operation that derives a new dword from three SHA256 state variables (dword).
Maj(A,B,C) (A AND B) XOR (A AND C) XOR (B AND C)
ROR is rotate right operation
(A ROR N) A[N-1:0] || A[Width-1:N]
ROL is rotate left operation
(A ROL N) A ROR (Width-N)
SHR is the right shift operation
(A SHR N) ZEROES[N-1:0] || A[Width-1:N]
•Σ0( ): A bit oriented logical and rotational transformation performed on a dword SHA256 state variable.
Σ0(A) (A ROR 2) XOR (A ROR 13) XOR (A ROR 22)
•Σ1( ): A bit oriented logical and rotational transformation performed on a dword SHA256 state variable.
Σ1(E) (E ROR 6) XOR (E ROR 11) XOR (E ROR 25)
•σ0( ): A bit oriented logical and rotational transformation performed on a SHA256 message dword used in the
message scheduling.
σ0(W) (W ROR 7) XOR (W ROR 18) XOR (W SHR 3)
•σ1( ): A bit oriented logical and rotational transformation performed on a SHA256 message dword used in the
message scheduling.
σ1(W) (W ROR 17) XOR (W ROR 19) XOR (W SHR 10)
•Ki: SHA1 Constants dependent on immediate i.
K0 = 0x5A827999
K1 = 0x6ED9EBA1
K2 = 0X8F1BBCDC
K3 = 0xCA62C1D6
4.3 INSTRUCTIONS (M-U)
Chapter 4 continues an alphabetical discussion of Intel® 64 and IA-32 instructions (M-U). See also: Chapter 3,
“Instruction Set Reference, A-L,” in the Intel® 64 and IA-32 Architectures Software Developer’s Manual, Volume
2A, and Chapter 5, “Instruction Set Reference, V-Z‚” in the Intel® 64 and IA-32 Architectures Software Developer’s
Manual, Volume 2C.

MASKMOVDQU—Store Selected Bytes of Double Quadword
INSTRUCTION SET REFERENCE, M-U
4-8 Vol. 2B
MASKMOVDQU—Store Selected Bytes of Double Quadword
Instruction Operand Encoding1
Description
Stores selected bytes from the source operand (first operand) into an 128-bit memory location. The mask operand
(second operand) selects which bytes from the source operand are written to memory. The source and mask oper-
ands are XMM registers. The memory location specified by the effective address in the DI/EDI/RDI register (the
default segment register is DS, but this may be overridden with a segment-override prefix). The memory location
does not need to be aligned on a natural boundary. (The size of the store address depends on the address-size
attribute.)
The most significant bit in each byte of the mask operand determines whether the corresponding byte in the source
operand is written to the corresponding byte location in memory: 0 indicates no write and 1 indicates write.
The MASKMOVDQU instruction generates a non-temporal hint to the processor to minimize cache pollution. The
non-temporal hint is implemented by using a write combining (WC) memory type protocol (see “Caching of
Temporal vs. Non-Temporal Data” in Chapter 10, of the Intel® 64 and IA-32 Architectures Software Developer’s
Manual, Volume 1). Because the WC protocol uses a weakly-ordered memory consistency model, a fencing opera-
tion implemented with the SFENCE or MFENCE instruction should be used in conjunction with MASKMOVDQU
instructions if multiple processors might use different memory types to read/write the destination memory loca-
tions.
Behavior with a mask of all 0s is as follows:
•No data will be written to memory.
•Signaling of breakpoints (code or data) is not guaranteed; different processor implementations may signal or
not signal these breakpoints.
•Exceptions associated with addressing memory and page faults may still be signaled (implementation
dependent).
•If the destination memory region is mapped as UC or WP, enforcement of associated semantics for these
memory types is not guaranteed (that is, is reserved) and is implementation-specific.
The MASKMOVDQU instruction can be used to improve performance of algorithms that need to merge data on a
byte-by-byte basis. MASKMOVDQU should not cause a read for ownership; doing so generates unnecessary band-
width since data is to be written directly using the byte-mask without allocating old data prior to the store.
In 64-bit mode, use of the REX.R prefix permits this instruction to access additional registers (XMM8-XMM15).
Note: In VEX-encoded versions, VEX.vvvv is reserved and must be 1111b otherwise instructions will #UD.
If VMASKMOVDQU is encoded with VEX.L= 1, an attempt to execute the instruction encoded with VEX.L= 1 will
cause an #UD exception.
Opcode/
Instruction
Op/
En
64/32-bit
Mode
CPUID
Feature
Flag
Description
66 0F F7 /r
MASKMOVDQU xmm1, xmm2
RM V/V SSE2 Selectively write bytes from xmm1 to
memory location using the byte mask in
xmm2. The default memory location is
specified by DS:DI/EDI/RDI.
VEX.128.66.0F.WIG F7 /r
VMASKMOVDQU xmm1, xmm2
RM V/V AVX Selectively write bytes from xmm1 to
memory location using the byte mask in
xmm2. The default memory location is
specified by DS:DI/EDI/RDI.
Op/En Operand 1 Operand 2 Operand 3 Operand 4
RM ModRM:reg (r) ModRM:r/m (r) NA NA
1.ModRM.MOD = 011B required

MASKMOVDQU—Store Selected Bytes of Double Quadword
INSTRUCTION SET REFERENCE, M-U
Vol. 2B 4-9
Operation
IF (MASK[7] = 1)
THEN DEST[DI/EDI] ← SRC[7:0] ELSE (* Memory location unchanged *); FI;
IF (MASK[15] = 1)
THEN DEST[DI/EDI +1] ← SRC[15:8] ELSE (* Memory location unchanged *); FI;
(* Repeat operation for 3rd through 14th bytes in source operand *)
IF (MASK[127] = 1)
THEN DEST[DI/EDI +15] ← SRC[127:120] ELSE (* Memory location unchanged *); FI;
Intel C/C++ Compiler Intrinsic Equivalent
void _mm_maskmoveu_si128(__m128i d, __m128i n, char * p)
Other Exceptions
See Exceptions Type 4; additionally
#UD If VEX.L= 1
If VEX.vvvv ≠ 1111B.

MASKMOVQ—Store Selected Bytes of Quadword
INSTRUCTION SET REFERENCE, M-U
4-10 Vol. 2B
MASKMOVQ—Store Selected Bytes of Quadword
Instruction Operand Encoding
Description
Stores selected bytes from the source operand (first operand) into a 64-bit memory location. The mask operand
(second operand) selects which bytes from the source operand are written to memory. The source and mask oper-
ands are MMX technology registers. The memory location specified by the effective address in the DI/EDI/RDI
register (the default segment register is DS, but this may be overridden with a segment-override prefix). The
memory location does not need to be aligned on a natural boundary. (The size of the store address depends on the
address-size attribute.)
The most significant bit in each byte of the mask operand determines whether the corresponding byte in the source
operand is written to the corresponding byte location in memory: 0 indicates no write and 1 indicates write.
The MASKMOVQ instruction generates a non-temporal hint to the processor to minimize cache pollution. The non-
temporal hint is implemented by using a write combining (WC) memory type protocol (see “Caching of Temporal
vs. Non-Temporal Data” in Chapter 10, of the Intel® 64 and IA-32 Architectures Software Developer’s Manual,
Volume 1). Because the WC protocol uses a weakly-ordered memory consistency model, a fencing operation imple-
mented with the SFENCE or MFENCE instruction should be used in conjunction with MASKMOVQ instructions if
multiple processors might use different memory types to read/write the destination memory locations.
This instruction causes a transition from x87 FPU to MMX technology state (that is, the x87 FPU top-of-stack pointer
is set to 0 and the x87 FPU tag word is set to all 0s [valid]).
The behavior of the MASKMOVQ instruction with a mask of all 0s is as follows:
•No data will be written to memory.
•Transition from x87 FPU to MMX technology state will occur.
•Exceptions associated with addressing memory and page faults may still be signaled (implementation
dependent).
•Signaling of breakpoints (code or data) is not guaranteed (implementation dependent).
•If the destination memory region is mapped as UC or WP, enforcement of associated semantics for these
memory types is not guaranteed (that is, is reserved) and is implementation-specific.
The MASKMOVQ instruction can be used to improve performance for algorithms that need to merge data on a byte-
by-byte basis. It should not cause a read for ownership; doing so generates unnecessary bandwidth since data is
to be written directly using the byte-mask without allocating old data prior to the store.
In 64-bit mode, the memory address is specified by DS:RDI.
Opcode/
Instruction
Op/
En
64-Bit
Mode
Compat/
Leg Mode
Description
NP 0F F7 /r
MASKMOVQ mm1, mm2
RM Valid Valid Selectively write bytes from mm1 to memory
location using the byte mask in mm2. The
default memory location is specified by
DS:DI/EDI/RDI.
Op/En Operand 1 Operand 2 Operand 3 Operand 4
RM ModRM:reg (r) ModRM:r/m (r) NA NA

MASKMOVQ—Store Selected Bytes of Quadword
INSTRUCTION SET REFERENCE, M-U
Vol. 2B 4-11
Operation
IF (MASK[7] = 1)
THEN DEST[DI/EDI] ← SRC[7:0] ELSE (* Memory location unchanged *); FI;
IF (MASK[15] = 1)
THEN DEST[DI/EDI +1] ← SRC[15:8] ELSE (* Memory location unchanged *); FI;
(* Repeat operation for 3rd through 6th bytes in source operand *)
IF (MASK[63] = 1)
THEN DEST[DI/EDI +15] ← SRC[63:56] ELSE (* Memory location unchanged *); FI;
Intel C/C++ Compiler Intrinsic Equivalent
void _mm_maskmove_si64(__m64d, __m64n, char * p)
Other Exceptions
See Table 22-8, “Exception Conditions for Legacy SIMD/MMX Instructions without FP Exception,” in the Intel® 64
and IA-32 Architectures Software Developer’s Manual, Volume 3A.

MAXPD—Maximum of Packed Double-Precision Floating-Point Values
INSTRUCTION SET REFERENCE, M-U
4-12 Vol. 2B
MAXPD—Maximum of Packed Double-Precision Floating-Point Values
Instruction Operand Encoding
Description
Performs a SIMD compare of the packed double-precision floating-point values in the first source operand and the
second source operand and returns the maximum value for each pair of values to the destination operand.
If the values being compared are both 0.0s (of either sign), the value in the second operand (source operand) is
returned. If a value in the second operand is an SNaN, then SNaN is forwarded unchanged to the destination (that
is, a QNaN version of the SNaN is not returned).
If only one value is a NaN (SNaN or QNaN) for this instruction, the second operand (source operand), either a NaN
or a valid floating-point value, is written to the result. If instead of this behavior, it is required that the NaN source
operand (from either the first or second operand) be returned, the action of MAXPD can be emulated using a
sequence of instructions, such as a comparison followed by AND, ANDN and OR.
EVEX encoded versions: The first source operand (the second operand) is a ZMM/YMM/XMM register. The second
source operand can be a ZMM/YMM/XMM register, a 512/256/128-bit memory location or a 512/256/128-bit vector
broadcasted from a 64-bit memory location. The destination operand is a ZMM/YMM/XMM register conditionally
updated with writemask k1.
VEX.256 encoded version: The first source operand is a YMM register. The second source operand can be a YMM
register or a 256-bit memory location. The destination operand is a YMM register. The upper bits (MAXVL-1:256) of
the corresponding ZMM register destination are zeroed.
VEX.128 encoded version: The first source operand is a XMM register. The second source operand can be a XMM
register or a 128-bit memory location. The destination operand is a XMM register. The upper bits (MAXVL-1:128) of
the corresponding ZMM register destination are zeroed.
Opcode/
Instruction
Op /
En
64/32
bit Mode
Support
CPUID
Feature
Flag
Description
66 0F 5F /r
MAXPD xmm1, xmm2/m128
A V/V SSE2 Return the maximum double-precision floating-point
values between xmm1 and xmm2/m128.
VEX.128.66.0F.WIG 5F /r
VMAXPD xmm1, xmm2, xmm3/m128
B V/V AVX Return the maximum double-precision floating-point
values between xmm2 and xmm3/m128.
VEX.256.66.0F.WIG 5F /r
VMAXPD ymm1, ymm2, ymm3/m256
B V/V AVX Return the maximum packed double-precision
floating-point values between ymm2 and
ymm3/m256.
EVEX.128.66.0F.W1 5F /r
VMAXPD xmm1 {k1}{z}, xmm2,
xmm3/m128/m64bcst
C V/V AVX512VL
AVX512F
Return the maximum packed double-precision
floating-point values between xmm2 and
xmm3/m128/m64bcst and store result in xmm1
subject to writemask k1.
EVEX.256.66.0F.W1 5F /r
VMAXPD ymm1 {k1}{z}, ymm2,
ymm3/m256/m64bcst
C V/V AVX512VL
AVX512F
Return the maximum packed double-precision
floating-point values between ymm2 and
ymm3/m256/m64bcst and store result in ymm1
subject to writemask k1.
EVEX.512.66.0F.W1 5F /r
VMAXPD zmm1 {k1}{z}, zmm2,
zmm3/m512/m64bcst{sae}
C V/V AVX512F Return the maximum packed double-precision
floating-point values between zmm2 and
zmm3/m512/m64bcst and store result in zmm1
subject to writemask k1.
Op/En Tuple Type Operand 1 Operand 2 Operand 3 Operand 4
A NA ModRM:reg (r, w) ModRM:r/m (r) NA NA
B NA ModRM:reg (w) VEX.vvvv ModRM:r/m (r) NA
C Full ModRM:reg (w) EVEX.vvvv ModRM:r/m (r) NA

MAXPD—Maximum of Packed Double-Precision Floating-Point Values
INSTRUCTION SET REFERENCE, M-U
Vol. 2B 4-13
128-bit Legacy SSE version: The second source can be an XMM register or an 128-bit memory location. The desti-
nation is not distinct from the first source XMM register and the upper bits (MAXVL-1:128) of the corresponding
ZMM register destination are unmodified.
Operation
MAX(SRC1, SRC2)
{
IF ((SRC1 = 0.0) and (SRC2 = 0.0)) THEN DEST SRC2;
ELSE IF (SRC1 = SNaN) THEN DEST SRC2; FI;
ELSE IF (SRC2 = SNaN) THEN DEST SRC2; FI;
ELSE IF (SRC1 > SRC2) THEN DEST SRC1;
ELSE DEST SRC2;
FI;
}
VMAXPD (EVEX encoded versions)
(KL, VL) = (2, 128), (4, 256), (8, 512)
FOR j 0 TO KL-1
i j * 64
IF k1[j] OR *no writemask*
THEN
IF (EVEX.b = 1) AND (SRC2 *is memory*)
THEN
DEST[i+63:i] MAX(SRC1[i+63:i], SRC2[63:0])
ELSE
DEST[i+63:i] MAX(SRC1[i+63:i], SRC2[i+63:i])
FI;
ELSE
IF *merging-masking* ; merging-masking
THEN *DEST[i+63:i] remains unchanged*
ELSE DEST[i+63:i] 0 ; zeroing-masking
FI
FI;
ENDFOR
DEST[MAXVL-1:VL] 0
VMAXPD (VEX.256 encoded version)
DEST[63:0] MAX(SRC1[63:0], SRC2[63:0])
DEST[127:64] MAX(SRC1[127:64], SRC2[127:64])
DEST[191:128] MAX(SRC1[191:128], SRC2[191:128])
DEST[255:192] MAX(SRC1[255:192], SRC2[255:192])
DEST[MAXVL-1:256] 0
VMAXPD (VEX.128 encoded version)
DEST[63:0] MAX(SRC1[63:0], SRC2[63:0])
DEST[127:64] MAX(SRC1[127:64], SRC2[127:64])
DEST[MAXVL-1:128] 0

MAXPD—Maximum of Packed Double-Precision Floating-Point Values
INSTRUCTION SET REFERENCE, M-U
4-14 Vol. 2B
MAXPD (128-bit Legacy SSE version)
DEST[63:0] MAX(DEST[63:0], SRC[63:0])
DEST[127:64] MAX(DEST[127:64], SRC[127:64])
DEST[MAXVL-1:128] (Unmodified)
Intel C/C++ Compiler Intrinsic Equivalent
VMAXPD __m512d _mm512_max_pd( __m512d a, __m512d b);
VMAXPD __m512d _mm512_mask_max_pd(__m512d s, __mmask8 k, __m512d a, __m512d b,);
VMAXPD __m512d _mm512_maskz_max_pd( __mmask8 k, __m512d a, __m512d b);
VMAXPD __m512d _mm512_max_round_pd( __m512d a, __m512d b, int);
VMAXPD __m512d _mm512_mask_max_round_pd(__m512d s, __mmask8 k, __m512d a, __m512d b, int);
VMAXPD __m512d _mm512_maskz_max_round_pd( __mmask8 k, __m512d a, __m512d b, int);
VMAXPD __m256d _mm256_mask_max_pd(__m5256d s, __mmask8 k, __m256d a, __m256d b);
VMAXPD __m256d _mm256_maskz_max_pd( __mmask8 k, __m256d a, __m256d b);
VMAXPD __m128d _mm_mask_max_pd(__m128d s, __mmask8 k, __m128d a, __m128d b);
VMAXPD __m128d _mm_maskz_max_pd( __mmask8 k, __m128d a, __m128d b);
VMAXPD __m256d _mm256_max_pd (__m256d a, __m256d b);
(V)MAXPD __m128d _mm_max_pd (__m128d a, __m128d b);
SIMD Floating-Point Exceptions
Invalid (including QNaN Source Operand), Denormal
Other Exceptions
Non-EVEX-encoded instruction, see Exceptions Type 2.
EVEX-encoded instruction, see Exceptions Type E2.

MAXPS—Maximum of Packed Single-Precision Floating-Point Values
INSTRUCTION SET REFERENCE, M-U
Vol. 2B 4-15
MAXPS—Maximum of Packed Single-Precision Floating-Point Values
Instruction Operand Encoding
Description
Performs a SIMD compare of the packed single-precision floating-point values in the first source operand and the
second source operand and returns the maximum value for each pair of values to the destination operand.
If the values being compared are both 0.0s (of either sign), the value in the second operand (source operand) is
returned. If a value in the second operand is an SNaN, then SNaN is forwarded unchanged to the destination (that
is, a QNaN version of the SNaN is not returned).
If only one value is a NaN (SNaN or QNaN) for this instruction, the second operand (source operand), either a NaN
or a valid floating-point value, is written to the result. If instead of this behavior, it is required that the NaN source
operand (from either the first or second operand) be returned, the action of MAXPS can be emulated using a
sequence of instructions, such as, a comparison followed by AND, ANDN and OR.
EVEX encoded versions: The first source operand (the second operand) is a ZMM/YMM/XMM register. The second
source operand can be a ZMM/YMM/XMM register, a 512/256/128-bit memory location or a 512/256/128-bit vector
broadcasted from a 32-bit memory location. The destination operand is a ZMM/YMM/XMM register conditionally
updated with writemask k1.
VEX.256 encoded version: The first source operand is a YMM register. The second source operand can be a YMM
register or a 256-bit memory location. The destination operand is a YMM register. The upper bits (MAXVL-1:256) of
the corresponding ZMM register destination are zeroed.
VEX.128 encoded version: The first source operand is a XMM register. The second source operand can be a XMM
register or a 128-bit memory location. The destination operand is a XMM register. The upper bits (MAXVL-1:128) of
the corresponding ZMM register destination are zeroed.
128-bit Legacy SSE version: The second source can be an XMM register or an 128-bit memory location. The desti-
nation is not distinct from the first source XMM register and the upper bits (MAXVL-1:128) of the corresponding
ZMM register destination are unmodified.
Opcode/
Instruction
Op /
En
64/32
bit Mode
Support
CPUID
Feature
Flag
Description
NP 0F 5F /r
MAXPS xmm1, xmm2/m128
A V/V SSE Return the maximum single-precision floating-point values
between xmm1 and xmm2/mem.
VEX.128.0F.WIG 5F /r
VMAXPS xmm1, xmm2,
xmm3/m128
B V/V AVX Return the maximum single-precision floating-point values
between xmm2 and xmm3/mem.
VEX.256.0F.WIG 5F /r
VMAXPS ymm1, ymm2,
ymm3/m256
B V/V AVX Return the maximum single-precision floating-point values
between ymm2 and ymm3/mem.
EVEX.128.0F.W0 5F /r
VMAXPS xmm1 {k1}{z}, xmm2,
xmm3/m128/m32bcst
C V/V AVX512VL
AVX512F
Return the maximum packed single-precision floating-point
values between xmm2 and xmm3/m128/m32bcst and store
result in xmm1 subject to writemask k1.
EVEX.256.0F.W0 5F /r
VMAXPS ymm1 {k1}{z}, ymm2,
ymm3/m256/m32bcst
C V/V AVX512VL
AVX512F
Return the maximum packed single-precision floating-point
values between ymm2 and ymm3/m256/m32bcst and store
result in ymm1 subject to writemask k1.
EVEX.512.0F.W0 5F /r
VMAXPS zmm1 {k1}{z}, zmm2,
zmm3/m512/m32bcst{sae}
C V/V AVX512F Return the maximum packed single-precision floating-point
values between zmm2 and zmm3/m512/m32bcst and store
result in zmm1 subject to writemask k1.
Op/En Tuple Type Operand 1 Operand 2 Operand 3 Operand 4
A NA ModRM:reg (r, w) ModRM:r/m (r) NA NA
B NA ModRM:reg (w) VEX.vvvv ModRM:r/m (r) NA
C Full ModRM:reg (w) EVEX.vvvv ModRM:r/m (r) NA

MAXPS—Maximum of Packed Single-Precision Floating-Point Values
INSTRUCTION SET REFERENCE, M-U
4-16 Vol. 2B
Operation
MAX(SRC1, SRC2)
{
IF ((SRC1 = 0.0) and (SRC2 = 0.0)) THEN DEST SRC2;
ELSE IF (SRC1 = SNaN) THEN DEST SRC2; FI;
ELSE IF (SRC2 = SNaN) THEN DEST SRC2; FI;
ELSE IF (SRC1 > SRC2) THEN DEST SRC1;
ELSE DEST SRC2;
FI;
}
VMAXPS (EVEX encoded versions)
(KL, VL) = (4, 128), (8, 256), (16, 512)
FOR j 0 TO KL-1
i j * 32
IF k1[j] OR *no writemask*
THEN
IF (EVEX.b = 1) AND (SRC2 *is memory*)
THEN
DEST[i+31:i] MAX(SRC1[i+31:i], SRC2[31:0])
ELSE
DEST[i+31:i] MAX(SRC1[i+31:i], SRC2[i+31:i])
FI;
ELSE
IF *merging-masking* ; merging-masking
THEN *DEST[i+31:i] remains unchanged*
ELSE DEST[i+31:i] 0 ; zeroing-masking
FI
FI;
ENDFOR
DEST[MAXVL-1:VL] 0
VMAXPS (VEX.256 encoded version)
DEST[31:0] MAX(SRC1[31:0], SRC2[31:0])
DEST[63:32] MAX(SRC1[63:32], SRC2[63:32])
DEST[95:64] MAX(SRC1[95:64], SRC2[95:64])
DEST[127:96] MAX(SRC1[127:96], SRC2[127:96])
DEST[159:128] MAX(SRC1[159:128], SRC2[159:128])
DEST[191:160] MAX(SRC1[191:160], SRC2[191:160])
DEST[223:192] MAX(SRC1[223:192], SRC2[223:192])
DEST[255:224] MAX(SRC1[255:224], SRC2[255:224])
DEST[MAXVL-1:256] 0
VMAXPS (VEX.128 encoded version)
DEST[31:0] MAX(SRC1[31:0], SRC2[31:0])
DEST[63:32] MAX(SRC1[63:32], SRC2[63:32])
DEST[95:64] MAX(SRC1[95:64], SRC2[95:64])
DEST[127:96] MAX(SRC1[127:96], SRC2[127:96])
DEST[MAXVL-1:128] 0

MAXPS—Maximum of Packed Single-Precision Floating-Point Values
INSTRUCTION SET REFERENCE, M-U
Vol. 2B 4-17
MAXPS (128-bit Legacy SSE version)
DEST[31:0] MAX(DEST[31:0], SRC[31:0])
DEST[63:32] MAX(DEST[63:32], SRC[63:32])
DEST[95:64] MAX(DEST[95:64], SRC[95:64])
DEST[127:96] MAX(DEST[127:96], SRC[127:96])
DEST[MAXVL-1:128] (Unmodified)
Intel C/C++ Compiler Intrinsic Equivalent
VMAXPS __m512 _mm512_max_ps( __m512 a, __m512 b);
VMAXPS __m512 _mm512_mask_max_ps(__m512 s, __mmask16 k, __m512 a, __m512 b);
VMAXPS __m512 _mm512_maskz_max_ps( __mmask16 k, __m512 a, __m512 b);
VMAXPS __m512 _mm512_max_round_ps( __m512 a, __m512 b, int);
VMAXPS __m512 _mm512_mask_max_round_ps(__m512 s, __mmask16 k, __m512 a, __m512 b, int);
VMAXPS __m512 _mm512_maskz_max_round_ps( __mmask16 k, __m512 a, __m512 b, int);
VMAXPS __m256 _mm256_mask_max_ps(__m256 s, __mmask8 k, __m256 a, __m256 b);
VMAXPS __m256 _mm256_maskz_max_ps( __mmask8 k, __m256 a, __m256 b);
VMAXPS __m128 _mm_mask_max_ps(__m128 s, __mmask8 k, __m128 a, __m128 b);
VMAXPS __m128 _mm_maskz_max_ps( __mmask8 k, __m128 a, __m128 b);
VMAXPS __m256 _mm256_max_ps (__m256 a, __m256 b);
MAXPS __m128 _mm_max_ps (__m128 a, __m128 b);
SIMD Floating-Point Exceptions
Invalid (including QNaN Source Operand), Denormal
Other Exceptions
Non-EVEX-encoded instruction, see Exceptions Type 2.
EVEX-encoded instruction, see Exceptions Type E2.

MAXSD—Return Maximum Scalar Double-Precision Floating-Point Value
INSTRUCTION SET REFERENCE, M-U
4-18 Vol. 2B
MAXSD—Return Maximum Scalar Double-Precision Floating-Point Value
Instruction Operand Encoding
Description
Compares the low double-precision floating-point values in the first source operand and the second source
operand, and returns the maximum value to the low quadword of the destination operand. The second source
operand can be an XMM register or a 64-bit memory location. The first source and destination operands are XMM
registers. When the second source operand is a memory operand, only 64 bits are accessed.
If the values being compared are both 0.0s (of either sign), the value in the second source operand is returned. If
a value in the second source operand is an SNaN, that SNaN is returned unchanged to the destination (that is, a
QNaN version of the SNaN is not returned).
If only one value is a NaN (SNaN or QNaN) for this instruction, the second source operand, either a NaN or a valid
floating-point value, is written to the result. If instead of this behavior, it is required that the NaN of either source
operand be returned, the action of MAXSD can be emulated using a sequence of instructions, such as, a comparison
followed by AND, ANDN and OR.
128-bit Legacy SSE version: The destination and first source operand are the same. Bits (MAXVL-1:64) of the
corresponding destination register remain unchanged.
VEX.128 and EVEX encoded version: Bits (127:64) of the XMM register destination are copied from corresponding
bits in the first source operand. Bits (MAXVL-1:128) of the destination register are zeroed.
EVEX encoded version: The low quadword element of the destination operand is updated according to the
writemask.
Software should ensure VMAXSD is encoded with VEX.L=0. Encoding VMAXSD with VEX.L=1 may encounter unpre-
dictable behavior across different processor generations.
Opcode/
Instruction
Op /
En
64/32
bit Mode
Support
CPUID
Feature
Flag
Description
F2 0F 5F /r
MAXSD xmm1, xmm2/m64
A V/V SSE2 Return the maximum scalar double-precision floating-point
value between xmm2/m64 and xmm1.
VEX.LIG.F2.0F.WIG 5F /r
VMAXSD xmm1, xmm2,
xmm3/m64
B V/V AVX Return the maximum scalar double-precision floating-point
value between xmm3/m64 and xmm2.
EVEX.LIG.F2.0F.W1 5F /r
VMAXSD xmm1 {k1}{z}, xmm2,
xmm3/m64{sae}
C V/V AVX512F Return the maximum scalar double-precision floating-point
value between xmm3/m64 and xmm2.
Op/En Tuple Type Operand 1 Operand 2 Operand 3 Operand 4
A NA ModRM:reg (r, w) ModRM:r/m (r) NA NA
B NA ModRM:reg (w) VEX.vvvv ModRM:r/m (r) NA
C Tuple1 Scalar ModRM:reg (w) EVEX.vvvv ModRM:r/m (r) NA

MAXSD—Return Maximum Scalar Double-Precision Floating-Point Value
INSTRUCTION SET REFERENCE, M-U
Vol. 2B 4-19
Operation
MAX(SRC1, SRC2)
{
IF ((SRC1 = 0.0) and (SRC2 = 0.0)) THEN DEST SRC2;
ELSE IF (SRC1 = SNaN) THEN DEST SRC2; FI;
ELSE IF (SRC2 = SNaN) THEN DEST SRC2; FI;
ELSE IF (SRC1 > SRC2) THEN DEST SRC1;
ELSE DEST SRC2;
FI;
}
VMAXSD (EVEX encoded version)
IF k1[0] or *no writemask*
THEN DEST[63:0] MAX(SRC1[63:0], SRC2[63:0])
ELSE
IF *merging-masking* ; merging-masking
THEN *DEST[63:0] remains unchanged*
ELSE ; zeroing-masking
DEST[63:0] 0
FI;
FI;
DEST[127:64] SRC1[127:64]
DEST[MAXVL-1:128] 0
VMAXSD (VEX.128 encoded version)
DEST[63:0] MAX(SRC1[63:0], SRC2[63:0])
DEST[127:64] SRC1[127:64]
DEST[MAXVL-1:128] 0
MAXSD (128-bit Legacy SSE version)
DEST[63:0] MAX(DEST[63:0], SRC[63:0])
DEST[MAXVL-1:64] (Unmodified)
Intel C/C++ Compiler Intrinsic Equivalent
VMAXSD __m128d _mm_max_round_sd( __m128d a, __m128d b, int);
VMAXSD __m128d _mm_mask_max_round_sd(__m128d s, __mmask8 k, __m128d a, __m128d b, int);
VMAXSD __m128d _mm_maskz_max_round_sd( __mmask8 k, __m128d a, __m128d b, int);
MAXSD __m128d _mm_max_sd(__m128d a, __m128d b)
SIMD Floating-Point Exceptions
Invalid (Including QNaN Source Operand), Denormal
Other Exceptions
Non-EVEX-encoded instruction, see Exceptions Type 3.
EVEX-encoded instruction, see Exceptions Type E3.

MAXSS—Return Maximum Scalar Single-Precision Floating-Point Value
INSTRUCTION SET REFERENCE, M-U
4-20 Vol. 2B
MAXSS—Return Maximum Scalar Single-Precision Floating-Point Value
Instruction Operand Encoding
Description
Compares the low single-precision floating-point values in the first source operand and the second source operand,
and returns the maximum value to the low doubleword of the destination operand.
If the values being compared are both 0.0s (of either sign), the value in the second source operand is returned. If
a value in the second source operand is an SNaN, that SNaN is returned unchanged to the destination (that is, a
QNaN version of the SNaN is not returned).
If only one value is a NaN (SNaN or QNaN) for this instruction, the second source operand, either a NaN or a valid
floating-point value, is written to the result. If instead of this behavior, it is required that the NaN from either source
operand be returned, the action of MAXSS can be emulated using a sequence of instructions, such as, a comparison
followed by AND, ANDN and OR.
The second source operand can be an XMM register or a 32-bit memory location. The first source and destination
operands are XMM registers.
128-bit Legacy SSE version: The destination and first source operand are the same. Bits (MAXVL:32) of the corre-
sponding destination register remain unchanged.
VEX.128 and EVEX encoded version: The first source operand is an xmm register encoded by VEX.vvvv. Bits
(127:32) of the XMM register destination are copied from corresponding bits in the first source operand. Bits
(MAXVL:128) of the destination register are zeroed.
EVEX encoded version: The low doubleword element of the destination operand is updated according to the
writemask.
Software should ensure VMAXSS is encoded with VEX.L=0. Encoding VMAXSS with VEX.L=1 may encounter unpre-
dictable behavior across different processor generations.
Opcode/
Instruction
Op /
En
64/32
bit Mode
Support
CPUID
Feature
Flag
Description
F3 0F 5F /r
MAXSS xmm1, xmm2/m32
A V/V SSE Return the maximum scalar single-precision floating-point
value between xmm2/m32 and xmm1.
VEX.LIG.F3.0F.WIG 5F /r
VMAXSS xmm1, xmm2,
xmm3/m32
B V/V AVX Return the maximum scalar single-precision floating-point
value between xmm3/m32 and xmm2.
EVEX.LIG.F3.0F.W0 5F /r
VMAXSS xmm1 {k1}{z}, xmm2,
xmm3/m32{sae}
C V/V AVX512F Return the maximum scalar single-precision floating-point
value between xmm3/m32 and xmm2.
Op/En Tuple Type Operand 1 Operand 2 Operand 3 Operand 4
A NA ModRM:reg (r, w) ModRM:r/m (r) NA NA
B NA ModRM:reg (w) VEX.vvvv ModRM:r/m (r) NA
C Tuple1 Scalar ModRM:reg (w) EVEX.vvvv ModRM:r/m (r) NA

MAXSS—Return Maximum Scalar Single-Precision Floating-Point Value
INSTRUCTION SET REFERENCE, M-U
Vol. 2B 4-21
Operation
MAX(SRC1, SRC2)
{
IF ((SRC1 = 0.0) and (SRC2 = 0.0)) THEN DEST SRC2;
ELSE IF (SRC1 = SNaN) THEN DEST SRC2; FI;
ELSE IF (SRC2 = SNaN) THEN DEST SRC2; FI;
ELSE IF (SRC1 > SRC2) THEN DEST SRC1;
ELSE DEST SRC2;
FI;
}
VMAXSS (EVEX encoded version)
IF k1[0] or *no writemask*
THEN DEST[31:0] MAX(SRC1[31:0], SRC2[31:0])
ELSE
IF *merging-masking* ; merging-masking
THEN *DEST[31:0] remains unchanged*
ELSE ; zeroing-masking
THEN DEST[31:0] 0
FI;
FI;
DEST[127:32] SRC1[127:32]
DEST[MAXVL-1:128] 0
VMAXSS (VEX.128 encoded version)
DEST[31:0] MAX(SRC1[31:0], SRC2[31:0])
DEST[127:32] SRC1[127:32]
DEST[MAXVL-1:128] 0
MAXSS (128-bit Legacy SSE version)
DEST[31:0] MAX(DEST[31:0], SRC[31:0])
DEST[MAXVL-1:32] (Unmodified)
Intel C/C++ Compiler Intrinsic Equivalent
VMAXSS __m128 _mm_max_round_ss( __m128 a, __m128 b, int);
VMAXSS __m128 _mm_mask_max_round_ss(__m128 s, __mmask8 k, __m128 a, __m128 b, int);
VMAXSS __m128 _mm_maskz_max_round_ss( __mmask8 k, __m128 a, __m128 b, int);
MAXSS __m128 _mm_max_ss(__m128 a, __m128 b)
SIMD Floating-Point Exceptions
Invalid (Including QNaN Source Operand), Denormal
Other Exceptions
Non-EVEX-encoded instruction, see Exceptions Type 3.
EVEX-encoded instruction, see Exceptions Type E3.

MFENCE—Memory Fence
INSTRUCTION SET REFERENCE, M-U
4-22 Vol. 2B
MFENCE—Memory Fence
Instruction Operand Encoding
Description
Performs a serializing operation on all load-from-memory and store-to-memory instructions that were issued prior
the MFENCE instruction. This serializing operation guarantees that every load and store instruction that precedes
the MFENCE instruction in program order becomes globally visible before any load or store instruction that follows
the MFENCE instruction.1 The MFENCE instruction is ordered with respect to all load and store instructions, other
MFENCE instructions, any LFENCE and SFENCE instructions, and any serializing instructions (such as the CPUID
instruction). MFENCE does not serialize the instruction stream.
Weakly ordered memory types can be used to achieve higher processor performance through such techniques as
out-of-order issue, speculative reads, write-combining, and write-collapsing. The degree to which a consumer of
data recognizes or knows that the data is weakly ordered varies among applications and may be unknown to the
producer of this data. The MFENCE instruction provides a performance-efficient way of ensuring load and store
ordering between routines that produce weakly-ordered results and routines that consume that data.
Processors are free to fetch and cache data speculatively from regions of system memory that use the WB, WC, and
WT memory types. This speculative fetching can occur at any time and is not tied to instruction execution. Thus, it
is not ordered with respect to executions of the MFENCE instruction; data can be brought into the caches specula-
tively just before, during, or after the execution of an MFENCE instruction.
This instruction’s operation is the same in non-64-bit modes and 64-bit mode.
Specification of the instruction's opcode above indicates a ModR/M byte of F0. For this instruction, the processor
ignores the r/m field of the ModR/M byte. Thus, MFENCE is encoded by any opcode of the form 0F AE Fx, where x
is in the range 0-7.
Operation
Wait_On_Following_Loads_And_Stores_Until(preceding_loads_and_stores_globally_visible);
Intel C/C++ Compiler Intrinsic Equivalent
void _mm_mfence(void)
Exceptions (All Modes of Operation)
#UD If CPUID.01H:EDX.SSE2[bit 26] = 0.
If the LOCK prefix is used.
Opcode Instruction Op/
En
64-Bit
Mode
Compat/
Leg Mode
Description
NP 0F AE F0 MFENCE ZO Valid Valid Serializes load and store operations.
Op/En Operand 1 Operand 2 Operand 3 Operand 4
ZO NA NA NA NA
1. A load instruction is considered to become globally visible when the value to be loaded into its destination register is determined.

MINPD—Minimum of Packed Double-Precision Floating-Point Values
INSTRUCTION SET REFERENCE, M-U
Vol. 2B 4-23
MINPD—Minimum of Packed Double-Precision Floating-Point Values
Instruction Operand Encoding
Description
Performs a SIMD compare of the packed double-precision floating-point values in the first source operand and the
second source operand and returns the minimum value for each pair of values to the destination operand.
If the values being compared are both 0.0s (of either sign), the value in the second operand (source operand) is
returned. If a value in the second operand is an SNaN, then SNaN is forwarded unchanged to the destination (that
is, a QNaN version of the SNaN is not returned).
If only one value is a NaN (SNaN or QNaN) for this instruction, the second operand (source operand), either a NaN
or a valid floating-point value, is written to the result. If instead of this behavior, it is required that the NaN source
operand (from either the first or second operand) be returned, the action of MINPD can be emulated using a
sequence of instructions, such as, a comparison followed by AND, ANDN and OR.
EVEX encoded versions: The first source operand (the second operand) is a ZMM/YMM/XMM register. The second
source operand can be a ZMM/YMM/XMM register, a 512/256/128-bit memory location or a 512/256/128-bit vector
broadcasted from a 64-bit memory location. The destination operand is a ZMM/YMM/XMM register conditionally
updated with writemask k1.
VEX.256 encoded version: The first source operand is a YMM register. The second source operand can be a YMM
register or a 256-bit memory location. The destination operand is a YMM register. The upper bits (MAXVL-1:256) of
the corresponding ZMM register destination are zeroed.
VEX.128 encoded version: The first source operand is a XMM register. The second source operand can be a XMM
register or a 128-bit memory location. The destination operand is a XMM register. The upper bits (MAXVL-1:128) of
the corresponding ZMM register destination are zeroed.
128-bit Legacy SSE version: The second source can be an XMM register or an 128-bit memory location. The desti-
nation is not distinct from the first source XMM register and the upper bits (MAXVL-1:128) of the corresponding
ZMM register destination are unmodified.
Opcode/
Instruction
Op /
En
64/32
bit Mode
Support
CPUID
Feature
Flag
Description
66 0F 5D /r
MINPD xmm1, xmm2/m128
A V/V SSE2 Return the minimum double-precision floating-point values
between xmm1 and xmm2/mem
VEX.128.66.0F.WIG 5D /r
VMINPD xmm1, xmm2,
xmm3/m128
B V/V AVX Return the minimum double-precision floating-point values
between xmm2 and xmm3/mem.
VEX.256.66.0F.WIG 5D /r
VMINPD ymm1, ymm2,
ymm3/m256
B V/V AVX Return the minimum packed double-precision floating-point
values between ymm2 and ymm3/mem.
EVEX.128.66.0F.W1 5D /r
VMINPD xmm1 {k1}{z}, xmm2,
xmm3/m128/m64bcst
C V/V AVX512VL
AVX512F
Return the minimum packed double-precision floating-point
values between xmm2 and xmm3/m128/m64bcst and store
result in xmm1 subject to writemask k1.
EVEX.256.66.0F.W1 5D /r
VMINPD ymm1 {k1}{z}, ymm2,
ymm3/m256/m64bcst
C V/V AVX512VL
AVX512F
Return the minimum packed double-precision floating-point
values between ymm2 and ymm3/m256/m64bcst and store
result in ymm1 subject to writemask k1.
EVEX.512.66.0F.W1 5D /r
VMINPD zmm1 {k1}{z}, zmm2,
zmm3/m512/m64bcst{sae}
C V/V AVX512F Return the minimum packed double-precision floating-point
values between zmm2 and zmm3/m512/m64bcst and store
result in zmm1 subject to writemask k1.
Op/En Tuple Type Operand 1 Operand 2 Operand 3 Operand 4
A NA ModRM:reg (r, w) ModRM:r/m (r) NA NA
B NA ModRM:reg (w) VEX.vvvv ModRM:r/m (r) NA
C Full ModRM:reg (w) EVEX.vvvv ModRM:r/m (r) NA

MINPD—Minimum of Packed Double-Precision Floating-Point Values
INSTRUCTION SET REFERENCE, M-U
4-24 Vol. 2B
Operation
MIN(SRC1, SRC2)
{
IF ((SRC1 = 0.0) and (SRC2 = 0.0)) THEN DEST SRC2;
ELSE IF (SRC1 = SNaN) THEN DEST SRC2; FI;
ELSE IF (SRC2 = SNaN) THEN DEST SRC2; FI;
ELSE IF (SRC1 < SRC2) THEN DEST SRC1;
ELSE DEST SRC2;
FI;
}
VMINPD (EVEX encoded version)
(KL, VL) = (2, 128), (4, 256), (8, 512)
FOR j 0 TO KL-1
i j * 64
IF k1[j] OR *no writemask*
THEN
IF (EVEX.b = 1) AND (SRC2 *is memory*)
THEN
DEST[i+63:i] MIN(SRC1[i+63:i], SRC2[63:0])
ELSE
DEST[i+63:i] MIN(SRC1[i+63:i], SRC2[i+63:i])
FI;
ELSE
IF *merging-masking* ; merging-masking
THEN *DEST[i+63:i] remains unchanged*
ELSE DEST[i+63:i] 0 ; zeroing-masking
FI
FI;
ENDFOR
DEST[MAXVL-1:VL] 0
VMINPD (VEX.256 encoded version)
DEST[63:0] MIN(SRC1[63:0], SRC2[63:0])
DEST[127:64] MIN(SRC1[127:64], SRC2[127:64])
DEST[191:128] MIN(SRC1[191:128], SRC2[191:128])
DEST[255:192] MIN(SRC1[255:192], SRC2[255:192])
VMINPD (VEX.128 encoded version)
DEST[63:0] MIN(SRC1[63:0], SRC2[63:0])
DEST[127:64] MIN(SRC1[127:64], SRC2[127:64])
DEST[MAXVL-1:128] 0
MINPD (128-bit Legacy SSE version)
DEST[63:0] MIN(SRC1[63:0], SRC2[63:0])
DEST[127:64] MIN(SRC1[127:64], SRC2[127:64])
DEST[MAXVL-1:128] (Unmodified)

MINPD—Minimum of Packed Double-Precision Floating-Point Values
INSTRUCTION SET REFERENCE, M-U
Vol. 2B 4-25
Intel C/C++ Compiler Intrinsic Equivalent
VMINPD __m512d _mm512_min_pd( __m512d a, __m512d b);
VMINPD __m512d _mm512_mask_min_pd(__m512d s, __mmask8 k, __m512d a, __m512d b);
VMINPD __m512d _mm512_maskz_min_pd( __mmask8 k, __m512d a, __m512d b);
VMINPD __m512d _mm512_min_round_pd( __m512d a, __m512d b, int);
VMINPD __m512d _mm512_mask_min_round_pd(__m512d s, __mmask8 k, __m512d a, __m512d b, int);
VMINPD __m512d _mm512_maskz_min_round_pd( __mmask8 k, __m512d a, __m512d b, int);
VMINPD __m256d _mm256_mask_min_pd(__m256d s, __mmask8 k, __m256d a, __m256d b);
VMINPD __m256d _mm256_maskz_min_pd( __mmask8 k, __m256d a, __m256d b);
VMINPD __m128d _mm_mask_min_pd(__m128d s, __mmask8 k, __m128d a, __m128d b);
VMINPD __m128d _mm_maskz_min_pd( __mmask8 k, __m128d a, __m128d b);
VMINPD __m256d _mm256_min_pd (__m256d a, __m256d b);
MINPD __m128d _mm_min_pd (__m128d a, __m128d b);
SIMD Floating-Point Exceptions
Invalid (including QNaN Source Operand), Denormal
Other Exceptions
Non-EVEX-encoded instruction, see Exceptions Type 2.
EVEX-encoded instruction, see Exceptions Type E2.

MINPS—Minimum of Packed Single-Precision Floating-Point Values
INSTRUCTION SET REFERENCE, M-U
4-26 Vol. 2B
MINPS—Minimum of Packed Single-Precision Floating-Point Values
Instruction Operand Encoding
Description
Performs a SIMD compare of the packed single-precision floating-point values in the first source operand and the
second source operand and returns the minimum value for each pair of values to the destination operand.
If the values being compared are both 0.0s (of either sign), the value in the second operand (source operand) is
returned. If a value in the second operand is an SNaN, then SNaN is forwarded unchanged to the destination (that
is, a QNaN version of the SNaN is not returned).
If only one value is a NaN (SNaN or QNaN) for this instruction, the second operand (source operand), either a NaN
or a valid floating-point value, is written to the result. If instead of this behavior, it is required that the NaN source
operand (from either the first or second operand) be returned, the action of MINPS can be emulated using a
sequence of instructions, such as, a comparison followed by AND, ANDN and OR.
EVEX encoded versions: The first source operand (the second operand) is a ZMM/YMM/XMM register. The second
source operand can be a ZMM/YMM/XMM register, a 512/256/128-bit memory location or a 512/256/128-bit vector
broadcasted from a 32-bit memory location. The destination operand is a ZMM/YMM/XMM register conditionally
updated with writemask k1.
VEX.256 encoded version: The first source operand is a YMM register. The second source operand can be a YMM
register or a 256-bit memory location. The destination operand is a YMM register. The upper bits (MAXVL-1:256) of
the corresponding ZMM register destination are zeroed.
VEX.128 encoded version: The first source operand is a XMM register. The second source operand can be a XMM
register or a 128-bit memory location. The destination operand is a XMM register. The upper bits (MAXVL-1:128) of
the corresponding ZMM register destination are zeroed.
128-bit Legacy SSE version: The second source can be an XMM register or an 128-bit memory location. The desti-
nation is not distinct from the first source XMM register and the upper bits (MAXVL-1:128) of the corresponding
ZMM register destination are unmodified.
Opcode/
Instruction
Op /
En
64/32
bit Mode
Support
CPUID
Feature
Flag
Description
NP 0F 5D /r
MINPS xmm1, xmm2/m128
A V/V SSE Return the minimum single-precision floating-point values
between xmm1 and xmm2/mem.
VEX.128.0F.WIG 5D /r
VMINPS xmm1, xmm2,
xmm3/m128
B V/V AVX Return the minimum single-precision floating-point values
between xmm2 and xmm3/mem.
VEX.256.0F.WIG 5D /r
VMINPS ymm1, ymm2,
ymm3/m256
B V/V AVX Return the minimum single double-precision floating-point
values between ymm2 and ymm3/mem.
EVEX.128.0F.W0 5D /r
VMINPS xmm1 {k1}{z}, xmm2,
xmm3/m128/m32bcst
C V/V AVX512VL
AVX512F
Return the minimum packed single-precision floating-point
values between xmm2 and xmm3/m128/m32bcst and store
result in xmm1 subject to writemask k1.
EVEX.256.0F.W0 5D /r
VMINPS ymm1 {k1}{z}, ymm2,
ymm3/m256/m32bcst
C V/V AVX512VL
AVX512F
Return the minimum packed single-precision floating-point
values between ymm2 and ymm3/m256/m32bcst and store
result in ymm1 subject to writemask k1.
EVEX.512.0F.W0 5D /r
VMINPS zmm1 {k1}{z}, zmm2,
zmm3/m512/m32bcst{sae}
C V/V AVX512F Return the minimum packed single-precision floating-point
values between zmm2 and zmm3/m512/m32bcst and store
result in zmm1 subject to writemask k1.
Op/En Tuple Type Operand 1 Operand 2 Operand 3 Operand 4
A NA ModRM:reg (r, w) ModRM:r/m (r) NA NA
B NA ModRM:reg (w) VEX.vvvv ModRM:r/m (r) NA
C Full ModRM:reg (w) EVEX.vvvv ModRM:r/m (r) NA

MINPS—Minimum of Packed Single-Precision Floating-Point Values
INSTRUCTION SET REFERENCE, M-U
Vol. 2B 4-27
Operation
MIN(SRC1, SRC2)
{
IF ((SRC1 = 0.0) and (SRC2 = 0.0)) THEN DEST SRC2;
ELSE IF (SRC1 = SNaN) THEN DEST SRC2; FI;
ELSE IF (SRC2 = SNaN) THEN DEST SRC2; FI;
ELSE IF (SRC1 < SRC2) THEN DEST SRC1;
ELSE DEST SRC2;
FI;
}
VMINPS (EVEX encoded version)
(KL, VL) = (4, 128), (8, 256), (16, 512)
FOR j 0 TO KL-1
i j * 32
IF k1[j] OR *no writemask*
THEN
IF (EVEX.b = 1) AND (SRC2 *is memory*)
THEN
DEST[i+31:i] MIN(SRC1[i+31:i], SRC2[31:0])
ELSE
DEST[i+31:i] MIN(SRC1[i+31:i], SRC2[i+31:i])
FI;
ELSE
IF *merging-masking* ; merging-masking
THEN *DEST[i+31:i] remains unchanged*
ELSE DEST[i+31:i] 0 ; zeroing-masking
FI
FI;
ENDFOR
DEST[MAXVL-1:VL] 0
VMINPS (VEX.256 encoded version)
DEST[31:0] MIN(SRC1[31:0], SRC2[31:0])
DEST[63:32] MIN(SRC1[63:32], SRC2[63:32])
DEST[95:64] MIN(SRC1[95:64], SRC2[95:64])
DEST[127:96] MIN(SRC1[127:96], SRC2[127:96])
DEST[159:128] MIN(SRC1[159:128], SRC2[159:128])
DEST[191:160] MIN(SRC1[191:160], SRC2[191:160])
DEST[223:192] MIN(SRC1[223:192], SRC2[223:192])
DEST[255:224] MIN(SRC1[255:224], SRC2[255:224])
VMINPS (VEX.128 encoded version)
DEST[31:0] MIN(SRC1[31:0], SRC2[31:0])
DEST[63:32] MIN(SRC1[63:32], SRC2[63:32])
DEST[95:64] MIN(SRC1[95:64], SRC2[95:64])
DEST[127:96] MIN(SRC1[127:96], SRC2[127:96])
DEST[MAXVL-1:128] 0

MINPS—Minimum of Packed Single-Precision Floating-Point Values
INSTRUCTION SET REFERENCE, M-U
4-28 Vol. 2B
MINPS (128-bit Legacy SSE version)
DEST[31:0] MIN(SRC1[31:0], SRC2[31:0])
DEST[63:32] MIN(SRC1[63:32], SRC2[63:32])
DEST[95:64] MIN(SRC1[95:64], SRC2[95:64])
DEST[127:96] MIN(SRC1[127:96], SRC2[127:96])
DEST[MAXVL-1:128] (Unmodified)
Intel C/C++ Compiler Intrinsic Equivalent
VMINPS __m512 _mm512_min_ps( __m512 a, __m512 b);
VMINPS __m512 _mm512_mask_min_ps(__m512 s, __mmask16 k, __m512 a, __m512 b);
VMINPS __m512 _mm512_maskz_min_ps( __mmask16 k, __m512 a, __m512 b);
VMINPS __m512 _mm512_min_round_ps( __m512 a, __m512 b, int);
VMINPS __m512 _mm512_mask_min_round_ps(__m512 s, __mmask16 k, __m512 a, __m512 b, int);
VMINPS __m512 _mm512_maskz_min_round_ps( __mmask16 k, __m512 a, __m512 b, int);
VMINPS __m256 _mm256_mask_min_ps(__m256 s, __mmask8 k, __m256 a, __m256 b);
VMINPS __m256 _mm256_maskz_min_ps( __mmask8 k, __m256 a, __m25 b);
VMINPS __m128 _mm_mask_min_ps(__m128 s, __mmask8 k, __m128 a, __m128 b);
VMINPS __m128 _mm_maskz_min_ps( __mmask8 k, __m128 a, __m128 b);
VMINPS __m256 _mm256_min_ps (__m256 a, __m256 b);
MINPS __m128 _mm_min_ps (__m128 a, __m128 b);
SIMD Floating-Point Exceptions
Invalid (including QNaN Source Operand), Denormal
Other Exceptions
Non-EVEX-encoded instruction, see Exceptions Type 2.
EVEX-encoded instruction, see Exceptions Type E2.

MINSD—Return Minimum Scalar Double-Precision Floating-Point Value
INSTRUCTION SET REFERENCE, M-U
Vol. 2B 4-29
MINSD—Return Minimum Scalar Double-Precision Floating-Point Value
Instruction Operand Encoding
Description
Compares the low double-precision floating-point values in the first source operand and the second source
operand, and returns the minimum value to the low quadword of the destination operand. When the source
operand is a memory operand, only the 64 bits are accessed.
If the values being compared are both 0.0s (of either sign), the value in the second source operand is returned. If
a value in the second source operand is an SNaN, then SNaN is returned unchanged to the destination (that is, a
QNaN version of the SNaN is not returned).
If only one value is a NaN (SNaN or QNaN) for this instruction, the second source operand, either a NaN or a valid
floating-point value, is written to the result. If instead of this behavior, it is required that the NaN source operand
(from either the first or second source) be returned, the action of MINSD can be emulated using a sequence of
instructions, such as, a comparison followed by AND, ANDN and OR.
The second source operand can be an XMM register or a 64-bit memory location. The first source and destination
operands are XMM registers.
128-bit Legacy SSE version: The destination and first source operand are the same. Bits (MAXVL-1:64) of the
corresponding destination register remain unchanged.
VEX.128 and EVEX encoded version: Bits (127:64) of the XMM register destination are copied from corresponding
bits in the first source operand. Bits (MAXVL-1:128) of the destination register are zeroed.
EVEX encoded version: The low quadword element of the destination operand is updated according to the
writemask.
Software should ensure VMINSD is encoded with VEX.L=0. Encoding VMINSD with VEX.L=1 may encounter unpre-
dictable behavior across different processor generations.
Opcode/
Instruction
Op /
En
64/32
bit Mode
Support
CPUID
Feature
Flag
Description
F2 0F 5D /r
MINSD xmm1, xmm2/m64
A V/V SSE2 Return the minimum scalar double-precision floating-
point value between xmm2/m64 and xmm1.
VEX.LIG.F2.0F.WIG 5D /r
VMINSD xmm1, xmm2, xmm3/m64
B V/V AVX Return the minimum scalar double-precision floating-
point value between xmm3/m64 and xmm2.
EVEX.LIG.F2.0F.W1 5D /r
VMINSD xmm1 {k1}{z}, xmm2,
xmm3/m64{sae}
C V/V AVX512F Return the minimum scalar double-precision floating-
point value between xmm3/m64 and xmm2.
Op/En Tuple Type Operand 1 Operand 2 Operand 3 Operand 4
ANAModRM:reg (r, w)ModRM:r/m (r) NA NA
B NA ModRM:reg (w) VEX.vvvv ModRM:r/m (r) NA
C Tuple1 Scalar ModRM:reg (w) EVEX.vvvv ModRM:r/m (r) NA

MINSD—Return Minimum Scalar Double-Precision Floating-Point Value
INSTRUCTION SET REFERENCE, M-U
4-30 Vol. 2B
Operation
MIN(SRC1, SRC2)
{
IF ((SRC1 = 0.0) and (SRC2 = 0.0)) THEN DEST SRC2;
ELSE IF (SRC1 = SNaN) THEN DEST SRC2; FI;
ELSE IF (SRC2 = SNaN) THEN DEST SRC2; FI;
ELSE IF (SRC1 < SRC2) THEN DEST SRC1;
ELSE DEST SRC2;
FI;
}
MINSD (EVEX encoded version)
IF k1[0] or *no writemask*
THEN DEST[63:0] MIN(SRC1[63:0], SRC2[63:0])
ELSE
IF *merging-masking* ; merging-masking
THEN *DEST[63:0] remains unchanged*
ELSE ; zeroing-masking
THEN DEST[63:0] 0
FI;
FI;
DEST[127:64] SRC1[127:64]
DEST[MAXVL-1:128] 0
MINSD (VEX.128 encoded version)
DEST[63:0] MIN(SRC1[63:0], SRC2[63:0])
DEST[127:64] SRC1[127:64]
DEST[MAXVL-1:128] 0
MINSD (128-bit Legacy SSE version)
DEST[63:0] MIN(SRC1[63:0], SRC2[63:0])
DEST[MAXVL-1:64] (Unmodified)
Intel C/C++ Compiler Intrinsic Equivalent
VMINSD __m128d _mm_min_round_sd(__m128d a, __m128d b, int);
VMINSD __m128d _mm_mask_min_round_sd(__m128d s, __mmask8 k, __m128d a, __m128d b, int);
VMINSD __m128d _mm_maskz_min_round_sd( __mmask8 k, __m128d a, __m128d b, int);
MINSD __m128d _mm_min_sd(__m128d a, __m128d b)
SIMD Floating-Point Exceptions
Invalid (including QNaN Source Operand), Denormal
Other Exceptions
Non-EVEX-encoded instruction, see Exceptions Type 3.
EVEX-encoded instruction, see Exceptions Type E3.

MINSS—Return Minimum Scalar Single-Precision Floating-Point Value
INSTRUCTION SET REFERENCE, M-U
Vol. 2B 4-31
MINSS—Return Minimum Scalar Single-Precision Floating-Point Value
Instruction Operand Encoding
Description
Compares the low single-precision floating-point values in the first source operand and the second source operand
and returns the minimum value to the low doubleword of the destination operand.
If the values being compared are both 0.0s (of either sign), the value in the second source operand is returned. If
a value in the second operand is an SNaN, that SNaN is returned unchanged to the destination (that is, a QNaN
version of the SNaN is not returned).
If only one value is a NaN (SNaN or QNaN) for this instruction, the second source operand, either a NaN or a valid
floating-point value, is written to the result. If instead of this behavior, it is required that the NaN in either source
operand be returned, the action of MINSD can be emulated using a sequence of instructions, such as, a comparison
followed by AND, ANDN and OR.
The second source operand can be an XMM register or a 32-bit memory location. The first source and destination
operands are XMM registers.
128-bit Legacy SSE version: The destination and first source operand are the same. Bits (MAXVL:32) of the corre-
sponding destination register remain unchanged.
VEX.128 and EVEX encoded version: The first source operand is an xmm register encoded by (E)VEX.vvvv. Bits
(127:32) of the XMM register destination are copied from corresponding bits in the first source operand. Bits
(MAXVL-1:128) of the destination register are zeroed.
EVEX encoded version: The low doubleword element of the destination operand is updated according to the
writemask.
Software should ensure VMINSS is encoded with VEX.L=0. Encoding VMINSS with VEX.L=1 may encounter unpre-
dictable behavior across different processor generations.
Opcode/
Instruction
Op /
En
64/32
bit Mode
Support
CPUID
Feature
Flag
Description
F3 0F 5D /r
MINSS xmm1,xmm2/m32
A V/V SSE Return the minimum scalar single-precision floating-
point value between xmm2/m32 and xmm1.
VEX.LIG.F3.0F.WIG 5D /r
VMINSS xmm1,xmm2, xmm3/m32
B V/V AVX Return the minimum scalar single-precision floating-
point value between xmm3/m32 and xmm2.
EVEX.LIG.F3.0F.W0 5D /r
VMINSS xmm1 {k1}{z}, xmm2,
xmm3/m32{sae}
C V/V AVX512F Return the minimum scalar single-precision floating-
point value between xmm3/m32 and xmm2.
Op/En Tuple Type Operand 1 Operand 2 Operand 3 Operand 4
A NA ModRM:reg (r, w) ModRM:r/m (r) NA NA
B NA ModRM:reg (w) VEX.vvvv ModRM:r/m (r) NA
C Tuple1 Scalar ModRM:reg (w) EVEX.vvvv ModRM:r/m (r) NA

MINSS—Return Minimum Scalar Single-Precision Floating-Point Value
INSTRUCTION SET REFERENCE, M-U
4-32 Vol. 2B
Operation
MIN(SRC1, SRC2)
{
IF ((SRC1 = 0.0) and (SRC2 = 0.0)) THEN DEST SRC2;
ELSE IF (SRC1 = SNaN) THEN DEST SRC2; FI;
ELSE IF (SRC2 = SNaN) THEN DEST SRC2; FI;
ELSE IF (SRC1 < SRC2) THEN DEST SRC1;
ELSE DEST SRC2;
FI;
}
MINSS (EVEX encoded version)
IF k1[0] or *no writemask*
THEN DEST[31:0] MIN(SRC1[31:0], SRC2[31:0])
ELSE
IF *merging-masking* ; merging-masking
THEN *DEST[31:0] remains unchanged*
ELSE ; zeroing-masking
THEN DEST[31:0] 0
FI;
FI;
DEST[127:32] SRC1[127:32]
DEST[MAXVL-1:128] 0
VMINSS (VEX.128 encoded version)
DEST[31:0] MIN(SRC1[31:0], SRC2[31:0])
DEST[127:32] SRC1[127:32]
DEST[MAXVL-1:128] 0
MINSS (128-bit Legacy SSE version)
DEST[31:0] MIN(SRC1[31:0], SRC2[31:0])
DEST[MAXVL-1:128] (Unmodified)
Intel C/C++ Compiler Intrinsic Equivalent
VMINSS __m128 _mm_min_round_ss( __m128 a, __m128 b, int);
VMINSS __m128 _mm_mask_min_round_ss(__m128 s, __mmask8 k, __m128 a, __m128 b, int);
VMINSS __m128 _mm_maskz_min_round_ss( __mmask8 k, __m128 a, __m128 b, int);
MINSS __m128 _mm_min_ss(__m128 a, __m128 b)
SIMD Floating-Point Exceptions
Invalid (Including QNaN Source Operand), Denormal
Other Exceptions
Non-EVEX-encoded instruction, see Exceptions Type 2.
EVEX-encoded instruction, see Exceptions Type E2.

MONITOR—Set Up Monitor Address
INSTRUCTION SET REFERENCE, M-U
Vol. 2B 4-33
MONITOR—Set Up Monitor Address
Instruction Operand Encoding
Description
The MONITOR instruction arms address monitoring hardware using an address specified in EAX (the address range
that the monitoring hardware checks for store operations can be determined by using CPUID). A store to an
address within the specified address range triggers the monitoring hardware. The state of monitor hardware is
used by MWAIT.
The address is specified in RAX/EAX/AX and the size is based on the effective address size of the encoded instruc-
tion. By default, the DS segment is used to create a linear address that is monitored. Segment overrides can be
used.
ECX and EDX are also used. They communicate other information to MONITOR. ECX specifies optional extensions.
EDX specifies optional hints; it does not change the architectural behavior of the instruction. For the Pentium 4
processor (family 15, model 3), no extensions or hints are defined. Undefined hints in EDX are ignored by the
processor; undefined extensions in ECX raises a general protection fault.
The address range must use memory of the write-back type. Only write-back memory will correctly trigger the
monitoring hardware. Additional information on determining what address range to use in order to prevent false
wake-ups is described in Chapter 8, “Multiple-Processor Management” of the Intel® 64 and IA-32 Architectures
Software Developer’s Manual, Volume 3A.
The MONITOR instruction is ordered as a load operation with respect to other memory transactions. The instruction
is subject to the permission checking and faults associated with a byte load. Like a load, MONITOR sets the A-bit
but not the D-bit in page tables.
CPUID.01H:ECX.MONITOR[bit 3] indicates the availability of MONITOR and MWAIT in the processor. When set,
MONITOR may be executed only at privilege level 0 (use at any other privilege level results in an invalid-opcode
exception). The operating system or system BIOS may disable this instruction by using the IA32_MISC_ENABLE
MSR; disabling MONITOR clears the CPUID feature flag and causes execution to generate an invalid-opcode excep-
tion.
The instruction’s operation is the same in non-64-bit modes and 64-bit mode.
Operation
MONITOR sets up an address range for the monitor hardware using the content of EAX (RAX in 64-bit mode) as an
effective address and puts the monitor hardware in armed state. Always use memory of the write-back caching
type. A store to the specified address range will trigger the monitor hardware. The content of ECX and EDX are
used to communicate other information to the monitor hardware.
Intel C/C++ Compiler Intrinsic Equivalent
MONITOR: void _mm_monitor(void const *p, unsigned extensions,unsigned hints)
Numeric Exceptions
None
Opcode Instruction Op/
En
64-Bit
Mode
Compat/
Leg Mode
Description
0F 01 C8 MONITOR ZO Valid Valid Sets up a linear address range to be
monitored by hardware and activates the
monitor. The address range should be a write-
back memory caching type. The address is
DS:RAX/EAX/AX.
Op/En Operand 1 Operand 2 Operand 3 Operand 4
ZO NA NA NA NA

MONITOR—Set Up Monitor Address
INSTRUCTION SET REFERENCE, M-U
4-34 Vol. 2B
Protected Mode Exceptions
#GP(0) If the value in EAX is outside the CS, DS, ES, FS, or GS segment limit.
If the DS, ES, FS, or GS register is used to access memory and it contains a NULL segment
selector.
If ECX ≠ 0.
#SS(0) If the value in EAX is outside the SS segment limit.
#PF(fault-code) For a page fault.
#UD If CPUID.01H:ECX.MONITOR[bit 3] = 0.
If current privilege level is not 0.
Real Address Mode Exceptions
#GP If the CS, DS, ES, FS, or GS register is used to access memory and the value in EAX is outside
of the effective address space from 0 to FFFFH.
If ECX ≠ 0.
#SS If the SS register is used to access memory and the value in EAX is outside of the effective
address space from 0 to FFFFH.
#UD If CPUID.01H:ECX.MONITOR[bit 3] = 0.
Virtual 8086 Mode Exceptions
#UD The MONITOR instruction is not recognized in virtual-8086 mode (even if
CPUID.01H:ECX.MONITOR[bit 3] = 1).
Compatibility Mode Exceptions
Same exceptions as in protected mode.
64-Bit Mode Exceptions
#GP(0) If the linear address of the operand in the CS, DS, ES, FS, or GS segment is in a non-canonical
form.
If RCX ≠ 0.
#SS(0) If the SS register is used to access memory and the value in EAX is in a non-canonical form.
#PF(fault-code) For a page fault.
#UD If the current privilege level is not 0.
If CPUID.01H:ECX.MONITOR[bit 3] = 0.

MOV—Move
INSTRUCTION SET REFERENCE, M-U
Vol. 2B 4-35
MOV—Move
Opcode Instruction Op/
En
64-Bit
Mode
Compat/
Leg Mode
Description
88 /rMOV r/m8,r8 MR Valid Valid Move r8 to r/m8.
REX + 88 /rMOV r/m8***,r8*** MR Valid N.E. Move r8 to r/m8.
89 /rMOV r/m16,r16 MR Valid Valid Move r16 to r/m16.
89 /rMOV r/m32,r32 MR Valid Valid Move r32 to r/m32.
REX.W + 89 /rMOV r/m64,r64 MR Valid N.E. Move r64 to r/m64.
8A /rMOV r8,r/m8 RM Valid Valid Move r/m8 to r8.
REX + 8A /rMOV r8***,r/m8*** RM Valid N.E. Move r/m8 to r8.
8B /rMOV r16,r/m16 RM Valid Valid Move r/m16 to r16.
8B /rMOV r32,r/m32 RM Valid Valid Move r/m32 to r32.
REX.W + 8B /rMOV r64,r/m64 RM Valid N.E. Move r/m64 to r64.
8C /rMOV r/m16,Sreg** MR Valid Valid Move segment register to r/m16.
REX.W + 8C /rMOV r16/r32/m16, Sreg** MR Valid Valid Move zero extended 16-bit segment register
to r16/r32/r64/m16.
REX.W + 8C /rMOV r64/m16, Sreg** MR Valid Valid Move zero extended 16-bit segment register
to r64/m16.
8E /rMOV Sreg,r/m16** RM Valid Valid Move r/m16 to segment register.
REX.W + 8E /rMOV Sreg,r/m64** RM Valid Valid Move lower 16 bits of r/m64 to segment
register.
A0 MOV AL,moffs8* FD Valid Valid Move byte at (seg:offset) to AL.
REX.W + A0 MOV AL,moffs8*FD ValidN.E.Move byte at (offset) to AL.
A1 MOV AX,moffs16* FD Valid Valid Move word at (seg:offset) to AX.
A1 MOV EAX,moffs32* FD Valid Valid Move doubleword at (seg:offset) to EAX.
REX.W + A1 MOV RAX,moffs64* FD Valid N.E. Move quadword at (offset) to RAX.
A2 MOV moffs8,AL TD Valid Valid Move AL to (seg:offset).
REX.W + A2 MOV moffs8***,AL TD Valid N.E. Move AL to (offset).
A3 MOV moffs16*,AX TD Valid Valid Move AX to (seg:offset).
A3 MOV moffs32*,EAX TD Valid Valid Move EAX to (seg:offset).
REX.W + A3 MOV moffs64*,RAX TD Valid N.E. Move RAX to (offset).
B0+ rb ib MOV r8, imm8 OI Valid Valid Move imm8 to r8.
REX + B0+ rb ib MOV r8***, imm8 OI Valid N.E. Move imm8 to r8.
B8+ rw iw MOV r16, imm16 OI Valid Valid Move imm16 to r16.
B8+ rd id MOV r32, imm32 OI Valid Valid Move imm32 to r32.
REX.W + B8+ rd io MOV r64, imm64 OI Valid N.E. Move imm64 to r64.
C6 /0 ib MOV r/m8, imm8 MI Valid Valid Move imm8 to r/m8.
REX + C6 /0 ib MOV r/m8***, imm8 MI Valid N.E. Move imm8 to r/m8.
C7 /0 iw MOV r/m16, imm16 MI Valid Valid Move imm16 to r/m16.
C7 /0 id MOV r/m32, imm32 MI Valid Valid Move imm32 to r/m32.
REX.W + C7 /0 id MOV r/m64, imm32 MI Valid N.E. Move imm32 sign extended to 64-bits to
r/m64.

MOV—Move
INSTRUCTION SET REFERENCE, M-U
4-36 Vol. 2B
Instruction Operand Encoding
Description
Copies the second operand (source operand) to the first operand (destination operand). The source operand can be
an immediate value, general-purpose register, segment register, or memory location; the destination register can
be a general-purpose register, segment register, or memory location. Both operands must be the same size, which
can be a byte, a word, a doubleword, or a quadword.
The MOV instruction cannot be used to load the CS register. Attempting to do so results in an invalid opcode excep-
tion (#UD). To load the CS register, use the far JMP, CALL, or RET instruction.
If the destination operand is a segment register (DS, ES, FS, GS, or SS), the source operand must be a valid
segment selector. In protected mode, moving a segment selector into a segment register automatically causes the
segment descriptor information associated with that segment selector to be loaded into the hidden (shadow) part
of the segment register. While loading this information, the segment selector and segment descriptor information
is validated (see the “Operation” algorithm below). The segment descriptor data is obtained from the GDT or LDT
entry for the specified segment selector.
A NULL segment selector (values 0000-0003) can be loaded into the DS, ES, FS, and GS registers without causing
a protection exception. However, any subsequent attempt to reference a segment whose corresponding segment
register is loaded with a NULL value causes a general protection exception (#GP) and no memory reference occurs.
Loading the SS register with a MOV instruction suppresses or inhibits some debug exceptions and inhibits inter-
rupts on the following instruction boundary. (The inhibition ends after delivery of an exception or the execution of
the next instruction.) This behavior allows a stack pointer to be loaded into the ESP register with the next instruc-
tion (MOV ESP, stack-pointer value) before an event can be delivered. See Section 6.8.3, “Masking Exceptions
and Interrupts When Switching Stacks,” in Intel® 64 and IA-32 Architectures Software Developer’s Manual,
Volume 3A. Intel recommends that software use the LSS instruction to load the SS register and ESP together.
When executing MOV Reg, Sreg, the processor copies the content of Sreg to the 16 least significant bits of the
general-purpose register. The upper bits of the destination register are zero for most IA-32 processors (Pentium
Pro processors and later) and all Intel 64 processors, with the exception that bits 31:16 are undefined for Intel
Quark X1000 processors, Pentium and earlier processors.
In 64-bit mode, the instruction’s default operation size is 32 bits. Use of the REX.R prefix permits access to addi-
tional registers (R8-R15). Use of the REX.W prefix promotes operation to 64 bits. See the summary chart at the
beginning of this section for encoding data and limits.
NOTES:
*The moffs8, moffs16, moffs32 and moffs64 operands specify a simple offset relative to the segment base, where 8, 16, 32 and 64
refer to the size of the data. The address-size attribute of the instruction determines the size of the offset, either 16, 32 or 64
bits.
** In 32-bit mode, the assembler may insert the 16-bit operand-size prefix with this instruction (see the following “Description” sec-
tion for further information).
***In 64-bit mode, r/m8 can not be encoded to access the following byte registers if a REX prefix is used: AH, BH, CH, DH.
Op/En Operand 1 Operand 2 Operand 3 Operand 4
MR ModRM:r/m (w) ModRM:reg (r) NA NA
RM ModRM:reg (w) ModRM:r/m (r) NA NA
FD AL/AX/EAX/RAX Moffs NA NA
TD Moffs (w) AL/AX/EAX/RAX NA NA
OI opcode + rd (w) imm8/16/32/64 NA NA
MI ModRM:r/m (w) imm8/16/32/64 NA NA

MOV—Move
INSTRUCTION SET REFERENCE, M-U
Vol. 2B 4-37
Operation
DEST ← SRC;
Loading a segment register while in protected mode results in special checks and actions, as described in the
following listing. These checks are performed on the segment selector and the segment descriptor to which it
points.
IF SS is loaded
THEN
IF segment selector is NULL
THEN #GP(0); FI;
IF segment selector index is outside descriptor table limits
OR segment selector's RPL ≠ CPL
OR segment is not a writable data segment
OR DPL ≠ CPL
THEN #GP(selector); FI;
IF segment not marked present
THEN #SS(selector);
ELSE
SS ← segment selector;
SS ← segment descriptor; FI;
FI;
IF DS, ES, FS, or GS is loaded with non-NULL selector
THEN
IF segment selector index is outside descriptor table limits
OR segment is not a data or readable code segment
OR ((segment is a data or nonconforming code segment) AND ((RPL > DPL) or (CPL > DPL)))
THEN #GP(selector); FI;
IF segment not marked present
THEN #NP(selector);
ELSE
SegmentRegister ← segment selector;
SegmentRegister ← segment descriptor; FI;
FI;
IF DS, ES, FS, or GS is loaded with NULL selector
THEN
SegmentRegister ← segment selector;
SegmentRegister ← segment descriptor;
FI;
Flags Affected
None

MOV—Move
INSTRUCTION SET REFERENCE, M-U
4-38 Vol. 2B
Protected Mode Exceptions
#GP(0) If attempt is made to load SS register with NULL segment selector.
If the destination operand is in a non-writable segment.
If a memory operand effective address is outside the CS, DS, ES, FS, or GS segment limit.
If the DS, ES, FS, or GS register contains a NULL segment selector.
#GP(selector) If segment selector index is outside descriptor table limits.
If the SS register is being loaded and the segment selector's RPL and the segment descriptor’s
DPL are not equal to the CPL.
If the SS register is being loaded and the segment pointed to is a
non-writable data segment.
If the DS, ES, FS, or GS register is being loaded and the segment pointed to is not a data or
readable code segment.
If the DS, ES, FS, or GS register is being loaded and the segment pointed to is a data or
nonconforming code segment, and either the RPL or the CPL is greater than the DPL.
#SS(0) If a memory operand effective address is outside the SS segment limit.
#SS(selector) If the SS register is being loaded and the segment pointed to is marked not present.
#NP If the DS, ES, FS, or GS register is being loaded and the segment pointed to is marked not
present.
#PF(fault-code) If a page fault occurs.
#AC(0) If alignment checking is enabled and an unaligned memory reference is made while the
current privilege level is 3.
#UD If attempt is made to load the CS register.
If the LOCK prefix is used.
Real-Address Mode Exceptions
#GP If a memory operand effective address is outside the CS, DS, ES, FS, or GS segment limit.
#SS If a memory operand effective address is outside the SS segment limit.
#UD If attempt is made to load the CS register.
If the LOCK prefix is used.
Virtual-8086 Mode Exceptions
#GP(0) If a memory operand effective address is outside the CS, DS, ES, FS, or GS segment limit.
#SS(0) If a memory operand effective address is outside the SS segment limit.
#PF(fault-code) If a page fault occurs.
#AC(0) If alignment checking is enabled and an unaligned memory reference is made.
#UD If attempt is made to load the CS register.
If the LOCK prefix is used.
Compatibility Mode Exceptions
Same exceptions as in protected mode.

MOV—Move
INSTRUCTION SET REFERENCE, M-U
Vol. 2B 4-39
64-Bit Mode Exceptions
#GP(0) If the memory address is in a non-canonical form.
If an attempt is made to load SS register with NULL segment selector when CPL = 3.
If an attempt is made to load SS register with NULL segment selector when CPL < 3 and CPL
≠ RPL.
#GP(selector) If segment selector index is outside descriptor table limits.
If the memory access to the descriptor table is non-canonical.
If the SS register is being loaded and the segment selector's RPL and the segment descriptor’s
DPL are not equal to the CPL.
If the SS register is being loaded and the segment pointed to is a nonwritable data segment.
If the DS, ES, FS, or GS register is being loaded and the segment pointed to is not a data or
readable code segment.
If the DS, ES, FS, or GS register is being loaded and the segment pointed to is a data or
nonconforming code segment, but both the RPL and the CPL are greater than the DPL.
#SS(0) If the stack address is in a non-canonical form.
#SS(selector) If the SS register is being loaded and the segment pointed to is marked not present.
#PF(fault-code) If a page fault occurs.
#AC(0) If alignment checking is enabled and an unaligned memory reference is made while the
current privilege level is 3.
#UD If attempt is made to load the CS register.
If the LOCK prefix is used.

MOV—Move to/from Control Registers
INSTRUCTION SET REFERENCE, M-U
4-40 Vol. 2B
MOV—Move to/from Control Registers
Instruction Operand Encoding
Description
Moves the contents of a control register (CR0, CR2, CR3, CR4, or CR8) to a general-purpose register or the
contents of a general purpose register to a control register. The operand size for these instructions is always 32 bits
in non-64-bit modes, regardless of the operand-size attribute. (See “Control Registers” in Chapter 2 of the Intel®
64 and IA-32 Architectures Software Developer’s Manual, Volume 3A, for a detailed description of the flags and
fields in the control registers.) This instruction can be executed only when the current privilege level is 0.
At the opcode level, the reg field within the ModR/M byte specifies which of the control registers is loaded or read.
The 2 bits in the mod field are ignored. The r/m field specifies the general-purpose register loaded or read.
Attempts to reference CR1, CR5, CR6, CR7, and CR9–CR15 result in undefined opcode (#UD) exceptions.
When loading control registers, programs should not attempt to change the reserved bits; that is, always set
reserved bits to the value previously read. An attempt to change CR4's reserved bits will cause a general protection
fault. Reserved bits in CR0 and CR3 remain clear after any load of those registers; attempts to set them have no
impact. On Pentium 4, Intel Xeon and P6 family processors, CR0.ET remains set after any load of CR0; attempts to
clear this bit have no impact.
In certain cases, these instructions have the side effect of invalidating entries in the TLBs and the paging-structure
caches. See Section 4.10.4.1, “Operations that Invalidate TLBs and Paging-Structure Caches,” in the Intel® 64 and
IA-32 Architectures Software Developer’s Manual, Volume 3A for details.
The following side effects are implementation-specific for the Pentium 4, Intel Xeon, and P6 processor family: when
modifying PE or PG in register CR0, or PSE or PAE in register CR4, all TLB entries are flushed, including global
entries. Software should not depend on this functionality in all Intel 64 or IA-32 processors.
In 64-bit mode, the instruction’s default operation size is 64 bits. The REX.R prefix must be used to access CR8. Use
of REX.B permits access to additional registers (R8-R15). Use of the REX.W prefix or 66H prefix is ignored. Use of
Opcode/
Instruction
Op/
En
64-Bit
Mode
Compat/
Leg Mode
Description
0F 20/r
MOV r32, CR0–CR7
MR N.E. Valid Move control register to r32.
0F 20/r
MOV r64, CR0–CR7
MR Valid N.E. Move extended control register to r64.
REX.R + 0F 20 /0
MOV r64, CR8
MR Valid N.E. Move extended CR8 to r64.1
0F 22 /r
MOV CR0–CR7, r32
RM N.E. Valid Move r32 to control register.
0F 22 /r
MOV CR0–CR7, r64
RM Valid N.E. Move r64 to extended control register.
REX.R + 0F 22 /0
MOV CR8, r64
RM Valid N.E. Move r64 to extended CR8.1
NOTE:
1. MOV CR* instructions, except for MOV CR8, are serializing instructions. MOV CR8 is not
architecturally defined as a serializing instruction. For more information, see Chapter 8 in Intel® 64 and IA-32 Architectures Soft-
ware Developer’s Manual, Volume 3A.
Op/En Operand 1 Operand 2 Operand 3 Operand 4
MR ModRM:r/m (w) ModRM:reg (r) NA NA
RM ModRM:reg (w) ModRM:r/m (r) NA NA

MOV—Move to/from Control Registers
INSTRUCTION SET REFERENCE, M-U
Vol. 2B 4-41
the REX.R prefix to specify a register other than CR8 causes an invalid-opcode exception. See the summary chart
at the beginning of this section for encoding data and limits.
If CR4.PCIDE = 1, bit 63 of the source operand to MOV to CR3 determines whether the instruction invalidates
entries in the TLBs and the paging-structure caches (see Section 4.10.4.1, “Operations that Invalidate TLBs and
Paging-Structure Caches,” in the Intel® 64 and IA-32 Architectures Software Developer’s Manual, Volume 3A). The
instruction does not modify bit 63 of CR3, which is reserved and always 0.
See “Changes to Instruction Behavior in VMX Non-Root Operation” in Chapter 25 of the Intel® 64 and IA-32 Archi-
tectures Software Developer’s Manual, Volume 3C, for more information about the behavior of this instruction in
VMX non-root operation.
Operation
DEST ← SRC;
Flags Affected
The OF, SF, ZF, AF, PF, and CF flags are undefined.
Protected Mode Exceptions
#GP(0) If the current privilege level is not 0.
If an attempt is made to write invalid bit combinations in CR0 (such as setting the PG flag to 1
when the PE flag is set to 0, or setting the CD flag to 0 when the NW flag is set to 1).
If an attempt is made to write a 1 to any reserved bit in CR4.
If an attempt is made to write 1 to CR4.PCIDE.
If any of the reserved bits are set in the page-directory pointers table (PDPT) and the loading
of a control register causes the PDPT to be loaded into the processor.
#UD If the LOCK prefix is used.
If an attempt is made to access CR1, CR5, CR6, or CR7.
Real-Address Mode Exceptions
#GP If an attempt is made to write a 1 to any reserved bit in CR4.
If an attempt is made to write 1 to CR4.PCIDE.
If an attempt is made to write invalid bit combinations in CR0 (such as setting the PG flag to 1
when the PE flag is set to 0).
#UD If the LOCK prefix is used.
If an attempt is made to access CR1, CR5, CR6, or CR7.
Virtual-8086 Mode Exceptions
#GP(0) These instructions cannot be executed in virtual-8086 mode.
Compatibility Mode Exceptions
#GP(0) If the current privilege level is not 0.
If an attempt is made to write invalid bit combinations in CR0 (such as setting the PG flag to 1
when the PE flag is set to 0, or setting the CD flag to 0 when the NW flag is set to 1).
If an attempt is made to change CR4.PCIDE from 0 to 1 while CR3[11:0] ≠ 000H.
If an attempt is made to clear CR0.PG[bit 31] while CR4.PCIDE = 1.
If an attempt is made to write a 1 to any reserved bit in CR3.
If an attempt is made to leave IA-32e mode by clearing CR4.PAE[bit 5].
#UD If the LOCK prefix is used.
If an attempt is made to access CR1, CR5, CR6, or CR7.

MOV—Move to/from Control Registers
INSTRUCTION SET REFERENCE, M-U
4-42 Vol. 2B
64-Bit Mode Exceptions
#GP(0) If the current privilege level is not 0.
If an attempt is made to write invalid bit combinations in CR0 (such as setting the PG flag to 1
when the PE flag is set to 0, or setting the CD flag to 0 when the NW flag is set to 1).
If an attempt is made to change CR4.PCIDE from 0 to 1 while CR3[11:0] ≠ 000H.
If an attempt is made to clear CR0.PG[bit 31].
If an attempt is made to write a 1 to any reserved bit in CR4.
If an attempt is made to write a 1 to any reserved bit in CR8.
If an attempt is made to write a 1 to any reserved bit in CR3.
If an attempt is made to leave IA-32e mode by clearing CR4.PAE[bit 5].
#UD If the LOCK prefix is used.
If an attempt is made to access CR1, CR5, CR6, or CR7.
If the REX.R prefix is used to specify a register other than CR8.

MOV—Move to/from Debug Registers
INSTRUCTION SET REFERENCE, M-U
Vol. 2B 4-43
MOV—Move to/from Debug Registers
Instruction Operand Encoding
Description
Moves the contents of a debug register (DR0, DR1, DR2, DR3, DR4, DR5, DR6, or DR7) to a general-purpose
register or vice versa. The operand size for these instructions is always 32 bits in non-64-bit modes, regardless of
the operand-size attribute. (See Section 17.2, “Debug Registers”, of the Intel® 64 and IA-32 Architectures Soft-
ware Developer’s Manual, Volume 3A, for a detailed description of the flags and fields in the debug registers.)
The instructions must be executed at privilege level 0 or in real-address mode.
When the debug extension (DE) flag in register CR4 is clear, these instructions operate on debug registers in a
manner that is compatible with Intel386 and Intel486 processors. In this mode, references to DR4 and DR5 refer
to DR6 and DR7, respectively. When the DE flag in CR4 is set, attempts to reference DR4 and DR5 result in an
undefined opcode (#UD) exception. (The CR4 register was added to the IA-32 Architecture beginning with the
Pentium processor.)
At the opcode level, the reg field within the ModR/M byte specifies which of the debug registers is loaded or read.
The two bits in the mod field are ignored. The r/m field specifies the general-purpose register loaded or read.
In 64-bit mode, the instruction’s default operation size is 64 bits. Use of the REX.B prefix permits access to addi-
tional registers (R8–R15). Use of the REX.W or 66H prefix is ignored. Use of the REX.R prefix causes an invalid-
opcode exception. See the summary chart at the beginning of this section for encoding data and limits.
Operation
IF ((DE = 1) and (SRC or DEST = DR4 or DR5))
THEN
#UD;
ELSE
DEST ← SRC;
FI;
Flags Affected
The OF, SF, ZF, AF, PF, and CF flags are undefined.
Opcode/
Instruction
Op/
En
64-Bit
Mode
Compat/
Leg Mode
Description
0F 21/r
MOV r32, DR0–DR7
MR N.E. Valid Move debug register to r32.
0F 21/r
MOV r64, DR0–DR7
MR Valid N.E. Move extended debug register to r64.
0F 23 /r
MOV DR0–DR7, r32
RM N.E. Valid Move r32 to debug register.
0F 23 /r
MOV DR0–DR7, r64
RM Valid N.E. Move r64 to extended debug register.
Op/En Operand 1 Operand 2 Operand 3 Operand 4
MR ModRM:r/m (w) ModRM:reg (r) NA NA
RM ModRM:reg (w) ModRM:r/m (r) NA NA

MOV—Move to/from Debug Registers
INSTRUCTION SET REFERENCE, M-U
4-44 Vol. 2B
Protected Mode Exceptions
#GP(0) If the current privilege level is not 0.
#UD If CR4.DE[bit 3] = 1 (debug extensions) and a MOV instruction is executed involving DR4 or
DR5.
If the LOCK prefix is used.
#DB If any debug register is accessed while the DR7.GD[bit 13] = 1.
Real-Address Mode Exceptions
#UD If CR4.DE[bit 3] = 1 (debug extensions) and a MOV instruction is executed involving DR4 or
DR5.
If the LOCK prefix is used.
#DB If any debug register is accessed while the DR7.GD[bit 13] = 1.
Virtual-8086 Mode Exceptions
#GP(0) The debug registers cannot be loaded or read when in virtual-8086 mode.
Compatibility Mode Exceptions
Same exceptions as in protected mode.
64-Bit Mode Exceptions
#GP(0) If the current privilege level is not 0.
If an attempt is made to write a 1 to any of bits 63:32 in DR6.
If an attempt is made to write a 1 to any of bits 63:32 in DR7.
#UD If CR4.DE[bit 3] = 1 (debug extensions) and a MOV instruction is executed involving DR4 or
DR5.
If the LOCK prefix is used.
If the REX.R prefix is used.
#DB If any debug register is accessed while the DR7.GD[bit 13] = 1.

MOVAPD—Move Aligned Packed Double-Precision Floating-Point Values
INSTRUCTION SET REFERENCE, M-U
Vol. 2B 4-45
MOVAPD—Move Aligned Packed Double-Precision Floating-Point Values
Instruction Operand Encoding
Opcode/
Instruction
Op/En 64/32
bit Mode
Support
CPUID
Feature
Flag
Description
66 0F 28 /r
MOVAPD xmm1, xmm2/m128
A V/V SSE2 Move aligned packed double-precision floating-
point values from xmm2/mem to xmm1.
66 0F 29 /r
MOVAPD xmm2/m128, xmm1
B V/V SSE2 Move aligned packed double-precision floating-
point values from xmm1 to xmm2/mem.
VEX.128.66.0F.WIG 28 /r
VMOVAPD xmm1, xmm2/m128
A V/V AVX Move aligned packed double-precision floating-
point values from xmm2/mem to xmm1.
VEX.128.66.0F.WIG 29 /r
VMOVAPD xmm2/m128, xmm1
B V/V AVX Move aligned packed double-precision floating-
point values from xmm1 to xmm2/mem.
VEX.256.66.0F.WIG 28 /r
VMOVAPD ymm1, ymm2/m256
A V/V AVX Move aligned packed double-precision floating-
point values from ymm2/mem to ymm1.
VEX.256.66.0F.WIG 29 /r
VMOVAPD ymm2/m256, ymm1
B V/V AVX Move aligned packed double-precision floating-
point values from ymm1 to ymm2/mem.
EVEX.128.66.0F.W1 28 /r
VMOVAPD xmm1 {k1}{z}, xmm2/m128
C V/V AVX512VL
AVX512F
Move aligned packed double-precision floating-
point values from xmm2/m128 to xmm1 using
writemask k1.
EVEX.256.66.0F.W1 28 /r
VMOVAPD ymm1 {k1}{z}, ymm2/m256
C V/V AVX512VL
AVX512F
Move aligned packed double-precision floating-
point values from ymm2/m256 to ymm1 using
writemask k1.
EVEX.512.66.0F.W1 28 /r
VMOVAPD zmm1 {k1}{z}, zmm2/m512
C V/V AVX512F Move aligned packed double-precision floating-
point values from zmm2/m512 to zmm1 using
writemask k1.
EVEX.128.66.0F.W1 29 /r
VMOVAPD xmm2/m128 {k1}{z}, xmm1
D V/V AVX512VL
AVX512F
Move aligned packed double-precision floating-
point values from xmm1 to xmm2/m128 using
writemask k1.
EVEX.256.66.0F.W1 29 /r
VMOVAPD ymm2/m256 {k1}{z}, ymm1
D V/V AVX512VL
AVX512F
Move aligned packed double-precision floating-
point values from ymm1 to ymm2/m256 using
writemask k1.
EVEX.512.66.0F.W1 29 /r
VMOVAPD zmm2/m512 {k1}{z}, zmm1
D V/V AVX512F Move aligned packed double-precision floating-
point values from zmm1 to zmm2/m512 using
writemask k1.
Op/En Tuple Type Operand 1 Operand 2 Operand 3 Operand 4
A NA ModRM:reg (w) ModRM:r/m (r) NA NA
B NA ModRM:r/m (w) ModRM:reg (r) NA NA
C Full Mem ModRM:reg (w) ModRM:r/m (r) NA NA
D Full Mem ModRM:r/m (w) ModRM:reg (r) NA NA

MOVAPD—Move Aligned Packed Double-Precision Floating-Point Values
INSTRUCTION SET REFERENCE, M-U
4-46 Vol. 2B
Description
Moves 2, 4 or 8 double-precision floating-point values from the source operand (second operand) to the destination
operand (first operand). This instruction can be used to load an XMM, YMM or ZMM register from an 128-bit, 256-
bit or 512-bit memory location, to store the contents of an XMM, YMM or ZMM register into a 128-bit, 256-bit or
512-bit memory location, or to move data between two XMM, two YMM or two ZMM registers.
When the source or destination operand is a memory operand, the operand must be aligned on a 16-byte (128-bit
versions), 32-byte (256-bit version) or 64-byte (EVEX.512 encoded version) boundary or a general-protection
exception (#GP) will be generated. For EVEX encoded versions, the operand must be aligned to the size of the
memory operand. To move double-precision floating-point values to and from unaligned memory locations, use the
VMOVUPD instruction.
Note: VEX.vvvv and EVEX.vvvv are reserved and must be 1111b otherwise instructions will #UD.
EVEX.512 encoded version:
Moves 512 bits of packed double-precision floating-point values from the source operand (second operand) to the
destination operand (first operand). This instruction can be used to load a ZMM register from a 512-bit float64
memory location, to store the contents of a ZMM register into a 512-bit float64 memory location, or to move data
between two ZMM registers. When the source or destination operand is a memory operand, the operand must be
aligned on a 64-byte boundary or a general-protection exception (#GP) will be generated. To move single-precision
floating-point values to and from unaligned memory locations, use the VMOVUPD instruction.
VEX.256 and EVEX.256 encoded versions:
Moves 256 bits of packed double-precision floating-point values from the source operand (second operand) to the
destination operand (first operand). This instruction can be used to load a YMM register from a 256-bit memory
location, to store the contents of a YMM register into a 256-bit memory location, or to move data between two YMM
registers. When the source or destination operand is a memory operand, the operand must be aligned on a 32-byte
boundary or a general-protection exception (#GP) will be generated. To move double-precision floating-point
values to and from unaligned memory locations, use the VMOVUPD instruction.
128-bit versions:
Moves 128 bits of packed double-precision floating-point values from the source operand (second operand) to the
destination operand (first operand). This instruction can be used to load an XMM register from a 128-bit memory
location, to store the contents of an XMM register into a 128-bit memory location, or to move data between two
XMM registers. When the source or destination operand is a memory operand, the operand must be aligned on a
16-byte boundary or a general-protection exception (#GP) will be generated. To move single-precision floating-
point values to and from unaligned memory locations, use the VMOVUPD instruction.
128-bit Legacy SSE version: Bits (MAXVL-1:128) of the corresponding ZMM destination register remain
unchanged.
(E)VEX.128 encoded version: Bits (MAXVL-1:128) of the destination ZMM register destination are zeroed.
Operation
VMOVAPD (EVEX encoded versions, register-copy form)
(KL, VL) = (2, 128), (4, 256), (8, 512)
FOR j 0 TO KL-1
i j * 64
IF k1[j] OR *no writemask*
THEN DEST[i+63:i] SRC[i+63:i]
ELSE
IF *merging-masking* ; merging-masking
THEN *DEST[i+63:i] remains unchanged*
ELSE DEST[i+63:i] 0 ; zeroing-masking
FI
FI;
ENDFOR
DEST[MAXVL-1:VL] 0

MOVAPD—Move Aligned Packed Double-Precision Floating-Point Values
INSTRUCTION SET REFERENCE, M-U
Vol. 2B 4-47
VMOVAPD (EVEX encoded versions, store-form)
(KL, VL) = (2, 128), (4, 256), (8, 512)
FOR j 0 TO KL-1
i j * 64
IF k1[j] OR *no writemask*
THEN DEST[i+63:i] SRC[i+63:i]
ELSE
ELSE *DEST[i+63:i] remains unchanged* ; merging-masking
FI;
ENDFOR;
VMOVAPD (EVEX encoded versions, load-form)
(KL, VL) = (2, 128), (4, 256), (8, 512)
FOR j 0 TO KL-1
i j * 64
IF k1[j] OR *no writemask*
THEN DEST[i+63:i] SRC[i+63:i]
ELSE
IF *merging-masking* ; merging-masking
THEN *DEST[i+63:i] remains unchanged*
ELSE DEST[i+63:i] 0 ; zeroing-masking
FI
FI;
ENDFOR
DEST[MAXVL-1:VL] 0
VMOVAPD (VEX.256 encoded version, load - and register copy)
DEST[255:0] SRC[255:0]
DEST[MAXVL-1:256] 0
VMOVAPD (VEX.256 encoded version, store-form)
DEST[255:0] SRC[255:0]
VMOVAPD (VEX.128 encoded version, load - and register copy)
DEST[127:0] SRC[127:0]
DEST[MAXVL-1:128] 0
MOVAPD (128-bit load- and register-copy- form Legacy SSE version)
DEST[127:0] SRC[127:0]
DEST[MAXVL-1:128] (Unmodified)
(V)MOVAPD (128-bit store-form version)
DEST[127:0] SRC[127:0]

MOVAPD—Move Aligned Packed Double-Precision Floating-Point Values
INSTRUCTION SET REFERENCE, M-U
4-48 Vol. 2B
Intel C/C++ Compiler Intrinsic Equivalent
VMOVAPD __m512d _mm512_load_pd( void * m);
VMOVAPD __m512d _mm512_mask_load_pd(__m512d s, __mmask8 k, void * m);
VMOVAPD __m512d _mm512_maskz_load_pd( __mmask8 k, void * m);
VMOVAPD void _mm512_store_pd( void * d, __m512d a);
VMOVAPD void _mm512_mask_store_pd( void * d, __mmask8 k, __m512d a);
VMOVAPD __m256d _mm256_mask_load_pd(__m256d s, __mmask8 k, void * m);
VMOVAPD __m256d _mm256_maskz_load_pd( __mmask8 k, void * m);
VMOVAPD void _mm256_mask_store_pd( void * d, __mmask8 k, __m256d a);
VMOVAPD __m128d _mm_mask_load_pd(__m128d s, __mmask8 k, void * m);
VMOVAPD __m128d _mm_maskz_load_pd( __mmask8 k, void * m);
VMOVAPD void _mm_mask_store_pd( void * d, __mmask8 k, __m128d a);
MOVAPD __m256d _mm256_load_pd (double * p);
MOVAPD void _mm256_store_pd(double * p, __m256d a);
MOVAPD __m128d _mm_load_pd (double * p);
MOVAPD void _mm_store_pd(double * p, __m128d a);
SIMD Floating-Point Exceptions
None
Other Exceptions
Non-EVEX-encoded instruction, see Exceptions Type1.SSE2;
EVEX-encoded instruction, see Exceptions Type E1.
#UD If EVEX.vvvv != 1111B or VEX.vvvv != 1111B.

MOVAPS—Move Aligned Packed Single-Precision Floating-Point Values
INSTRUCTION SET REFERENCE, M-U
Vol. 2B 4-49
MOVAPS—Move Aligned Packed Single-Precision Floating-Point Values
Instruction Operand Encoding
Description
Moves 4, 8 or 16 single-precision floating-point values from the source operand (second operand) to the destina-
tion operand (first operand). This instruction can be used to load an XMM, YMM or ZMM register from an 128-bit,
256-bit or 512-bit memory location, to store the contents of an XMM, YMM or ZMM register into a 128-bit, 256-bit
or 512-bit memory location, or to move data between two XMM, two YMM or two ZMM registers.
When the source or destination operand is a memory operand, the operand must be aligned on a 16-byte (128-bit
version), 32-byte (VEX.256 encoded version) or 64-byte (EVEX.512 encoded version) boundary or a general-
protection exception (#GP) will be generated. For EVEX.512 encoded versions, the operand must be aligned to the
size of the memory operand. To move single-precision floating-point values to and from unaligned memory loca-
tions, use the VMOVUPS instruction.
Opcode/
Instruction
Op/En 64/32
bit Mode
Support
CPUID
Feature
Flag
Description
NP 0F 28 /r
MOVAPS xmm1, xmm2/m128
A V/V SSE Move aligned packed single-precision floating-point
values from xmm2/mem to xmm1.
NP 0F 29 /r
MOVAPS xmm2/m128, xmm1
B V/V SSE Move aligned packed single-precision floating-point
values from xmm1 to xmm2/mem.
VEX.128.0F.WIG 28 /r
VMOVAPS xmm1, xmm2/m128
A V/V AVX Move aligned packed single-precision floating-point
values from xmm2/mem to xmm1.
VEX.128.0F.WIG 29 /r
VMOVAPS xmm2/m128, xmm1
B V/V AVX Move aligned packed single-precision floating-point
values from xmm1 to xmm2/mem.
VEX.256.0F.WIG 28 /r
VMOVAPS ymm1, ymm2/m256
A V/V AVX Move aligned packed single-precision floating-point
values from ymm2/mem to ymm1.
VEX.256.0F.WIG 29 /r
VMOVAPS ymm2/m256, ymm1
B V/V AVX Move aligned packed single-precision floating-point
values from ymm1 to ymm2/mem.
EVEX.128.0F.W0 28 /r
VMOVAPS xmm1 {k1}{z}, xmm2/m128
C V/V AVX512VL
AVX512F
Move aligned packed single-precision floating-point
values from xmm2/m128 to xmm1 using
writemask k1.
EVEX.256.0F.W0 28 /r
VMOVAPS ymm1 {k1}{z}, ymm2/m256
C V/V AVX512VL
AVX512F
Move aligned packed single-precision floating-point
values from ymm2/m256 to ymm1 using
writemask k1.
EVEX.512.0F.W0 28 /r
VMOVAPS zmm1 {k1}{z}, zmm2/m512
C V/V AVX512F Move aligned packed single-precision floating-point
values from zmm2/m512 to zmm1 using
writemask k1.
EVEX.128.0F.W0 29 /r
VMOVAPS xmm2/m128 {k1}{z}, xmm1
D V/V AVX512VL
AVX512F
Move aligned packed single-precision floating-point
values from xmm1 to xmm2/m128 using
writemask k1.
EVEX.256.0F.W0 29 /r
VMOVAPS ymm2/m256 {k1}{z}, ymm1
D V/V AVX512VL
AVX512F
Move aligned packed single-precision floating-point
values from ymm1 to ymm2/m256 using
writemask k1.
EVEX.512.0F.W0 29 /r
VMOVAPS zmm2/m512 {k1}{z}, zmm1
D V/V AVX512F Move aligned packed single-precision floating-point
values from zmm1 to zmm2/m512 using
writemask k1.
Op/En Tuple Type Operand 1 Operand 2 Operand 3 Operand 4
A NA ModRM:reg (w) ModRM:r/m (r) NA NA
B NA ModRM:r/m (w) ModRM:reg (r) NA NA
C Full Mem ModRM:reg (w) ModRM:r/m (r) NA NA
D Full Mem ModRM:r/m (w) ModRM:reg (r) NA NA

MOVAPS—Move Aligned Packed Single-Precision Floating-Point Values
INSTRUCTION SET REFERENCE, M-U
4-50 Vol. 2B
Note: VEX.vvvv and EVEX.vvvv are reserved and must be 1111b otherwise instructions will #UD.
EVEX.512 encoded version:
Moves 512 bits of packed single-precision floating-point values from the source operand (second operand) to the
destination operand (first operand). This instruction can be used to load a ZMM register from a 512-bit float32
memory location, to store the contents of a ZMM register into a float32 memory location, or to move data between
two ZMM registers. When the source or destination operand is a memory operand, the operand must be aligned on
a 64-byte boundary or a general-protection exception (#GP) will be generated. To move single-precision floating-
point values to and from unaligned memory locations, use the VMOVUPS instruction.
VEX.256 and EVEX.256 encoded version:
Moves 256 bits of packed single-precision floating-point values from the source operand (second operand) to the
destination operand (first operand). This instruction can be used to load a YMM register from a 256-bit memory
location, to store the contents of a YMM register into a 256-bit memory location, or to move data between two YMM
registers. When the source or destination operand is a memory operand, the operand must be aligned on a 32-byte
boundary or a general-protection exception (#GP) will be generated.
128-bit versions:
Moves 128 bits of packed single-precision floating-point values from the source operand (second operand) to the
destination operand (first operand). This instruction can be used to load an XMM register from a 128-bit memory
location, to store the contents of an XMM register into a 128-bit memory location, or to move data between two
XMM registers. When the source or destination operand is a memory operand, the operand must be aligned on a
16-byte boundary or a general-protection exception (#GP) will be generated. To move single-precision floating-
point values to and from unaligned memory locations, use the VMOVUPS instruction.
128-bit Legacy SSE version: Bits (MAXVL-1:128) of the corresponding ZMM destination register remain
unchanged.
(E)VEX.128 encoded version: Bits (MAXVL-1:128) of the destination ZMM register are zeroed.
Operation
VMOVAPS (EVEX encoded versions, register-copy form)
(KL, VL) = (4, 128), (8, 256), (16, 512)
FOR j 0 TO KL-1
i j * 32
IF k1[j] OR *no writemask*
THEN DEST[i+31:i] SRC[i+31:i]
ELSE
IF *merging-masking* ; merging-masking
THEN *DEST[i+31:i] remains unchanged*
ELSE DEST[i+31:i] 0 ; zeroing-masking
FI
FI;
ENDFOR
DEST[MAXVL-1:VL] 0
VMOVAPS (EVEX encoded versions, store-form)
(KL, VL) = (4, 128), (8, 256), (16, 512)
FOR j 0 TO KL-1
i j * 32
IF k1[j] OR *no writemask*
THEN DEST[i+31:i]
SRC[i+31:i]
ELSE *DEST[i+31:i] remains unchanged* ; merging-masking
FI;
ENDFOR;

MOVAPS—Move Aligned Packed Single-Precision Floating-Point Values
INSTRUCTION SET REFERENCE, M-U
Vol. 2B 4-51
VMOVAPS (EVEX encoded versions, load-form)
(KL, VL) = (4, 128), (8, 256), (16, 512)
FOR j 0 TO KL-1
i j * 32
IF k1[j] OR *no writemask*
THEN DEST[i+31:i] SRC[i+31:i]
ELSE
IF *merging-masking* ; merging-masking
THEN *DEST[i+31:i] remains unchanged*
ELSE DEST[i+31:i] 0 ; zeroing-masking
FI
FI;
ENDFOR
DEST[MAXVL-1:VL] 0
VMOVAPS (VEX.256 encoded version, load - and register copy)
DEST[255:0] SRC[255:0]
DEST[MAXVL-1:256] 0
VMOVAPS (VEX.256 encoded version, store-form)
DEST[255:0] SRC[255:0]
VMOVAPS (VEX.128 encoded version, load - and register copy)
DEST[127:0] SRC[127:0]
DEST[MAXVL-1:128] 0
MOVAPS (128-bit load- and register-copy- form Legacy SSE version)
DEST[127:0] SRC[127:0]
DEST[MAXVL-1:128] (Unmodified)
(V)MOVAPS (128-bit store-form version)
DEST[127:0] SRC[127:0]
Intel C/C++ Compiler Intrinsic Equivalent
VMOVAPS __m512 _mm512_load_ps( void * m);
VMOVAPS __m512 _mm512_mask_load_ps(__m512 s, __mmask16 k, void * m);
VMOVAPS __m512 _mm512_maskz_load_ps( __mmask16 k, void * m);
VMOVAPS void _mm512_store_ps( void * d, __m512 a);
VMOVAPS void _mm512_mask_store_ps( void * d, __mmask16 k, __m512 a);
VMOVAPS __m256 _mm256_mask_load_ps(__m256 a, __mmask8 k, void * s);
VMOVAPS __m256 _mm256_maskz_load_ps( __mmask8 k, void * s);
VMOVAPS void _mm256_mask_store_ps( void * d, __mmask8 k, __m256 a);
VMOVAPS __m128 _mm_mask_load_ps(__m128 a, __mmask8 k, void * s);
VMOVAPS __m128 _mm_maskz_load_ps( __mmask8 k, void * s);
VMOVAPS void _mm_mask_store_ps( void * d, __mmask8 k, __m128 a);
MOVAPS __m256 _mm256_load_ps (float * p);
MOVAPS void _mm256_store_ps(float * p, __m256 a);
MOVAPS __m128 _mm_load_ps (float * p);
MOVAPS void _mm_store_ps(float * p, __m128 a);
SIMD Floating-Point Exceptions
None

MOVAPS—Move Aligned Packed Single-Precision Floating-Point Values
INSTRUCTION SET REFERENCE, M-U
4-52 Vol. 2B
Other Exceptions
Non-EVEX-encoded instruction, see Exceptions Type1.SSE; additionally
#UD If VEX.vvvv != 1111B.
EVEX-encoded instruction, see Exceptions Type E1.

MOVBE—Move Data After Swapping Bytes
INSTRUCTION SET REFERENCE, M-U
Vol. 2B 4-53
MOVBE—Move Data After Swapping Bytes
Instruction Operand Encoding
Description
Performs a byte swap operation on the data copied from the second operand (source operand) and store the result
in the first operand (destination operand). The source operand can be a general-purpose register, or memory loca-
tion; the destination register can be a general-purpose register, or a memory location; however, both operands can
not be registers, and only one operand can be a memory location. Both operands must be the same size, which can
be a word, a doubleword or quadword.
The MOVBE instruction is provided for swapping the bytes on a read from memory or on a write to memory; thus
providing support for converting little-endian values to big-endian format and vice versa.
In 64-bit mode, the instruction's default operation size is 32 bits. Use of the REX.R prefix permits access to addi-
tional registers (R8-R15). Use of the REX.W prefix promotes operation to 64 bits. See the summary chart at the
beginning of this section for encoding data and limits.
Operation
TEMP ← SRC
IF ( OperandSize = 16)
THEN
DEST[7:0] ← TEMP[15:8];
DEST[15:8] ← TEMP[7:0];
ELES IF ( OperandSize = 32)
DEST[7:0] ← TEMP[31:24];
DEST[15:8] ← TEMP[23:16];
DEST[23:16] ← TEMP[15:8];
DEST[31:23] ← TEMP[7:0];
ELSE IF ( OperandSize = 64)
DEST[7:0] ← TEMP[63:56];
DEST[15:8] ← TEMP[55:48];
DEST[23:16] ← TEMP[47:40];
DEST[31:24] ← TEMP[39:32];
DEST[39:32] ← TEMP[31:24];
DEST[47:40] ← TEMP[23:16];
DEST[55:48] ← TEMP[15:8];
DEST[63:56] ← TEMP[7:0];
FI;
Opcode Instruction Op/
En
64-Bit
Mode
Compat/
Leg Mode
Description
0F 38 F0 /rMOVBE r16, m16 RM Valid Valid Reverse byte order in m16 and move to r16.
0F 38 F0 /rMOVBE r32, m32 RM Valid Valid Reverse byte order in m32 and move to r32.
REX.W + 0F 38 F0 /rMOVBE r64, m64 RM Valid N.E. Reverse byte order in m64 and move to r64.
0F 38 F1 /rMOVBE m16, r16 MR Valid Valid Reverse byte order in r16 and move to m16.
0F 38 F1 /rMOVBE m32, r32 MR Valid Valid Reverse byte order in r32 and move to m32.
REX.W + 0F 38 F1 /rMOVBE m64, r64 MR Valid N.E. Reverse byte order in r64 and move to m64.
Op/En Operand 1 Operand 2 Operand 3 Operand 4
RM ModRM:reg (w) ModRM:r/m (r) NA NA
MR ModRM:r/m (w) ModRM:reg (r) NA NA

MOVBE—Move Data After Swapping Bytes
INSTRUCTION SET REFERENCE, M-U
4-54 Vol. 2B
Flags Affected
None
Protected Mode Exceptions
#GP(0) If the destination operand is in a non-writable segment.
If a memory operand effective address is outside the CS, DS, ES, FS, or GS segment limit.
If the DS, ES, FS, or GS register contains a NULL segment selector.
#SS(0) If a memory operand effective address is outside the SS segment limit.
#PF(fault-code) If a page fault occurs.
#AC(0) If alignment checking is enabled and an unaligned memory reference is made while the
current privilege level is 3.
#UD If CPUID.01H:ECX.MOVBE[bit 22] = 0.
If the LOCK prefix is used.
If REP (F3H) prefix is used.
Real-Address Mode Exceptions
#GP If a memory operand effective address is outside the CS, DS, ES, FS, or GS segment limit.
#SS If a memory operand effective address is outside the SS segment limit.
#UD If CPUID.01H:ECX.MOVBE[bit 22] = 0.
If the LOCK prefix is used.
If REP (F3H) prefix is used.
Virtual-8086 Mode Exceptions
#GP(0) If a memory operand effective address is outside the CS, DS, ES, FS, or GS segment limit.
#SS(0) If a memory operand effective address is outside the SS segment limit.
#PF(fault-code) If a page fault occurs.
#AC(0) If alignment checking is enabled and an unaligned memory reference is made while the
current privilege level is 3.
#UD If CPUID.01H:ECX.MOVBE[bit 22] = 0.
If the LOCK prefix is used.
If REP (F3H) prefix is used.
If REPNE (F2H) prefix is used and CPUID.01H:ECX.SSE4_2[bit 20] = 0.
Compatibility Mode Exceptions
Same exceptions as in protected mode.
64-Bit Mode Exceptions
#GP(0) If the memory address is in a non-canonical form.
#SS(0) If the stack address is in a non-canonical form.
#PF(fault-code) If a page fault occurs.
#AC(0) If alignment checking is enabled and an unaligned memory reference is made while the
current privilege level is 3.
#UD If CPUID.01H:ECX.MOVBE[bit 22] = 0.
If the LOCK prefix is used.
If REP (F3H) prefix is used.

MOVD/MOVQ—Move Doubleword/Move Quadword
INSTRUCTION SET REFERENCE, M-U
Vol. 2B 4-55
MOVD/MOVQ—Move Doubleword/Move Quadword
Opcode/
Instruction
Op/ En 64/32-bit
Mode
CPUID
Feature
Flag
Description
NP 0F 6E /r
MOVD mm, r/m32
AV/V MMXMove doubleword from r/m32 to mm.
NP REX.W + 0F 6E /r
MOVQ mm, r/m64
AV/N.E.MMXMove quadword from r/m64 to mm.
NP 0F 7E /r
MOVD r/m32, mm
BV/V MMXMove doubleword from mm to r/m32.
NP REX.W + 0F 7E /r
MOVQ r/m64, mm
BV/N.E.MMXMove quadword from mm to r/m64.
66 0F 6E /r
MOVD xmm, r/m32
A V/V SSE2 Move doubleword from r/m32 to xmm.
66 REX.W 0F 6E /r
MOVQ xmm, r/m64
A V/N.E. SSE2 Move quadword from r/m64 to xmm.
66 0F 7E /r
MOVD r/m32, xmm
B V/V SSE2 Move doubleword from xmm register to r/m32.
66 REX.W 0F 7E /r
MOVQ r/m64, xmm
B V/N.E. SSE2 Move quadword from xmm register to r/m64.
VEX.128.66.0F.W0 6E /
VMOVD xmm1, r32/m32
AV/V AVXMove doubleword from r/m32 to xmm1.
VEX.128.66.0F.W1 6E /r
VMOVQ xmm1, r64/m64
AV/N.E
1.AVX Move quadword from r/m64 to xmm1.
VEX.128.66.0F.W0 7E /r
VMOVD r32/m32, xmm1
BV/V AVXMove doubleword from xmm1 register to r/m32.
VEX.128.66.0F.W1 7E /r
VMOVQ r64/m64, xmm1
BV/N.E
1.AVX Move quadword from xmm1 register to r/m64.
EVEX.128.66.0F.W0 6E /r
VMOVD xmm1, r32/m32
C V/V AVX512F Move doubleword from r/m32 to xmm1.
EVEX.128.66.0F.W1 6E /r
VMOVQ xmm1, r64/m64
CV/N.E.
1
NOTES:
1. For this specific instruction, VEX.W/EVEX.W in non-64 bit is ignored; the instructions behaves as if the W0 ver-
sion is used.
AVX512F Move quadword from r/m64 to xmm1.
EVEX.128.66.0F.W0 7E /r
VMOVD r32/m32, xmm1
D V/V AVX512F Move doubleword from xmm1 register to r/m32.
EVEX.128.66.0F.W1 7E /r
VMOVQ r64/m64, xmm1
DV/N.E.
1AVX512F Move quadword from xmm1 register to r/m64.

MOVD/MOVQ—Move Doubleword/Move Quadword
INSTRUCTION SET REFERENCE, M-U
4-56 Vol. 2B
Instruction Operand Encoding
Description
Copies a doubleword from the source operand (second operand) to the destination operand (first operand). The
source and destination operands can be general-purpose registers, MMX technology registers, XMM registers, or
32-bit memory locations. This instruction can be used to move a doubleword to and from the low doubleword of an
MMX technology register and a general-purpose register or a 32-bit memory location, or to and from the low
doubleword of an XMM register and a general-purpose register or a 32-bit memory location. The instruction cannot
be used to transfer data between MMX technology registers, between XMM registers, between general-purpose
registers, or between memory locations.
When the destination operand is an MMX technology register, the source operand is written to the low doubleword
of the register, and the register is zero-extended to 64 bits. When the destination operand is an XMM register, the
source operand is written to the low doubleword of the register, and the register is zero-extended to 128 bits.
In 64-bit mode, the instruction’s default operation size is 32 bits. Use of the REX.R prefix permits access to addi-
tional registers (R8-R15). Use of the REX.W prefix promotes operation to 64 bits. See the summary chart at the
beginning of this section for encoding data and limits.
MOVD/Q with XMM destination:
Moves a dword/qword integer from the source operand and stores it in the low 32/64-bits of the destination XMM
register. The upper bits of the destination are zeroed. The source operand can be a 32/64-bit register or 32/64-bit
memory location.
128-bit Legacy SSE version: Bits (MAXVL-1:128) of the corresponding YMM destination register remain unchanged.
Qword operation requires the use of REX.W=1.
VEX.128 encoded version: Bits (MAXVL-1:128) of the destination register are zeroed. Qword operation requires the
use of VEX.W=1.
EVEX.128 encoded version: Bits (MAXVL-1:128) of the destination register are zeroed. Qword operation requires
the use of EVEX.W=1.
MOVD/Q with 32/64 reg/mem destination:
Stores the low dword/qword of the source XMM register to 32/64-bit memory location or general-purpose register.
Qword operation requires the use of REX.W=1, VEX.W=1, or EVEX.W=1.
Note: VEX.vvvv and EVEX.vvvv are reserved and must be 1111b otherwise instructions will #UD.
If VMOVD or VMOVQ is encoded with VEX.L= 1, an attempt to execute the instruction encoded with VEX.L= 1 will
cause an #UD exception.
Operation
MOVD (when destination operand is MMX technology register)
DEST[31:0] ← SRC;
DEST[63:32] ← 00000000H;
MOVD (when destination operand is XMM register)
DEST[31:0] ← SRC;
DEST[127:32] ← 000000000000000000000000H;
DEST[MAXVL-1:128] (Unmodified)
Op/En Tuple Type Operand 1 Operand 2 Operand 3 Operand 4
A NA ModRM:reg (w) ModRM:r/m (r) NA NA
B NA ModRM:r/m (w) ModRM:reg (r) NA NA
C Tuple1 Scalar ModRM:reg (w) ModRM:r/m (r) NA NA
D Tuple1 Scalar ModRM:r/m (w) ModRM:reg (r) NA NA

MOVD/MOVQ—Move Doubleword/Move Quadword
INSTRUCTION SET REFERENCE, M-U
Vol. 2B 4-57
MOVD (when source operand is MMX technology or XMM register)
DEST ← SRC[31:0];
VMOVD (VEX-encoded version when destination is an XMM register)
DEST[31:0] SRC[31:0]
DEST[MAXVL-1:32] 0
MOVQ (when destination operand is XMM register)
DEST[63:0] ← SRC[63:0];
DEST[127:64] ← 0000000000000000H;
DEST[MAXVL-1:128] (Unmodified)
MOVQ (when destination operand is r/m64)
DEST[63:0] ← SRC[63:0];
MOVQ (when source operand is XMM register or r/m64)
DEST ← SRC[63:0];
VMOVQ (VEX-encoded version when destination is an XMM register)
DEST[63:0] SRC[63:0]
DEST[MAXVL-1:64] 0
VMOVD (EVEX-encoded version when destination is an XMM register)
DEST[31:0] SRC[31:0]
DEST[MAXVL-1:32] 0
VMOVQ (EVEX-encoded version when destination is an XMM register)
DEST[63:0] SRC[63:0]
DEST[MAXVL-1:64] 0
Intel C/C++ Compiler Intrinsic Equivalent
MOVD: __m64 _mm_cvtsi32_si64 (int i )
MOVD: int _mm_cvtsi64_si32 ( __m64m )
MOVD: __m128i _mm_cvtsi32_si128 (int a)
MOVD: int _mm_cvtsi128_si32 ( __m128i a)
MOVQ: __int64 _mm_cvtsi128_si64(__m128i);
MOVQ: __m128i _mm_cvtsi64_si128(__int64);
VMOVD __m128i _mm_cvtsi32_si128( int);
VMOVD int _mm_cvtsi128_si32( __m128i );
VMOVQ __m128i _mm_cvtsi64_si128 (__int64);
VMOVQ __int64 _mm_cvtsi128_si64(__m128i );
VMOVQ __m128i _mm_loadl_epi64( __m128i * s);
VMOVQ void _mm_storel_epi64( __m128i * d, __m128i s);
Flags Affected
None
SIMD Floating-Point Exceptions
None

MOVD/MOVQ—Move Doubleword/Move Quadword
INSTRUCTION SET REFERENCE, M-U
4-58 Vol. 2B
Other Exceptions
Non-EVEX-encoded instruction, see Exceptions Type 5.
EVEX-encoded instruction, see Exceptions Type E9NF.
#UD If VEX.L = 1.
If VEX.vvvv != 1111B or EVEX.vvvv != 1111B.

MOVDDUP—Replicate Double FP Values
INSTRUCTION SET REFERENCE, M-U
Vol. 2B 4-59
MOVDDUP—Replicate Double FP Values
Instruction Operand Encoding
Description
For 256-bit or higher versions: Duplicates even-indexed double-precision floating-point values from the source
operand (the second operand) and into adjacent pair and store to the destination operand (the first operand).
For 128-bit versions: Duplicates the low double-precision floating-point value from the source operand (the second
operand) and store to the destination operand (the first operand).
128-bit Legacy SSE version: Bits (MAXVL-1:128) of the corresponding destination register are unchanged. The
source operand is XMM register or a 64-bit memory location.
VEX.128 and EVEX.128 encoded version: Bits (MAXVL-1:128) of the destination register are zeroed. The source
operand is XMM register or a 64-bit memory location. The destination is updated conditionally under the writemask
for EVEX version.
VEX.256 and EVEX.256 encoded version: Bits (MAXVL-1:256) of the destination register are zeroed. The source
operand is YMM register or a 256-bit memory location. The destination is updated conditionally under the
writemask for EVEX version.
EVEX.512 encoded version: The destination is updated according to the writemask. The source operand is ZMM
register or a 512-bit memory location.
Note: VEX.vvvv and EVEX.vvvv are reserved and must be 1111b otherwise instructions will #UD.
Opcode/
Instruction
Op / En 64/32
bit Mode
Support
CPUID
Feature
Flag
Description
F2 0F 12 /r
MOVDDUP xmm1, xmm2/m64
A V/V SSE3 Move double-precision floating-point value from
xmm2/m64 and duplicate into xmm1.
VEX.128.F2.0F.WIG 12 /r
VMOVDDUP xmm1, xmm2/m64
A V/V AVX Move double-precision floating-point value from
xmm2/m64 and duplicate into xmm1.
VEX.256.F2.0F.WIG 12 /r
VMOVDDUP ymm1, ymm2/m256
A V/V AVX Move even index double-precision floating-point
values from ymm2/mem and duplicate each element
into ymm1.
EVEX.128.F2.0F.W1 12 /r
VMOVDDUP xmm1 {k1}{z},
xmm2/m64
B V/V AVX512VL
AVX512F
Move double-precision floating-point value from
xmm2/m64 and duplicate each element into xmm1
subject to writemask k1.
EVEX.256.F2.0F.W1 12 /r
VMOVDDUP ymm1 {k1}{z},
ymm2/m256
B V/V AVX512VL
AVX512F
Move even index double-precision floating-point
values from ymm2/m256 and duplicate each element
into ymm1 subject to writemask k1.
EVEX.512.F2.0F.W1 12 /r
VMOVDDUP zmm1 {k1}{z},
zmm2/m512
B V/V AVX512F Move even index double-precision floating-point
values from zmm2/m512 and duplicate each element
into zmm1 subject to writemask k1.
Op/En Tuple Type Operand 1 Operand 2 Operand 3 Operand 4
A NA ModRM:reg (w) ModRM:r/m (r) NA NA
B MOVDDUP ModRM:reg (w) ModRM:r/m (r) NA NA

MOVDDUP—Replicate Double FP Values
INSTRUCTION SET REFERENCE, M-U
4-60 Vol. 2B
Operation
VMOVDDUP (EVEX encoded versions)
(KL, VL) = (2, 128), (4, 256), (8, 512)
TMP_SRC[63:0] SRC[63:0]
TMP_SRC[127:64] SRC[63:0]
IF VL >= 256
TMP_SRC[191:128] SRC[191:128]
TMP_SRC[255:192] SRC[191:128]
FI;
IF VL >= 512
TMP_SRC[319:256] SRC[319:256]
TMP_SRC[383:320] SRC[319:256]
TMP_SRC[477:384] SRC[477:384]
TMP_SRC[511:484] SRC[477:384]
FI;
FOR j 0 TO KL-1
i j * 64
IF k1[j] OR *no writemask*
THEN DEST[i+63:i] TMP_SRC[i+63:i]
ELSE
IF *merging-masking* ; merging-masking
THEN *DEST[i+63:i] remains unchanged*
ELSE ; zeroing-masking
DEST[i+63:i] 0 ; zeroing-masking
FI
FI;
ENDFOR
DEST[MAXVL-1:VL] 0
VMOVDDUP (VEX.256 encoded version)
DEST[63:0] SRC[63:0]
DEST[127:64] SRC[63:0]
DEST[191:128] SRC[191:128]
DEST[255:192] SRC[191:128]
DEST[MAXVL-1:256] 0
VMOVDDUP (VEX.128 encoded version)
DEST[63:0] SRC[63:0]
DEST[127:64] SRC[63:0]
DEST[MAXVL-1:128] 0
Figure 4-2. VMOVDDUP Operation
X2 X2 X0 X0DEST
X3 X2
SRC X1 X0

MOVDDUP—Replicate Double FP Values
INSTRUCTION SET REFERENCE, M-U
Vol. 2B 4-61
MOVDDUP (128-bit Legacy SSE version)
DEST[63:0] SRC[63:0]
DEST[127:64] SRC[63:0]
DEST[MAXVL-1:128] (Unmodified)
Intel C/C++ Compiler Intrinsic Equivalent
VMOVDDUP __m512d _mm512_movedup_pd( __m512d a);
VMOVDDUP __m512d _mm512_mask_movedup_pd(__m512d s, __mmask8 k, __m512d a);
VMOVDDUP __m512d _mm512_maskz_movedup_pd( __mmask8 k, __m512d a);
VMOVDDUP __m256d _mm256_mask_movedup_pd(__m256d s, __mmask8 k, __m256d a);
VMOVDDUP __m256d _mm256_maskz_movedup_pd( __mmask8 k, __m256d a);
VMOVDDUP __m128d _mm_mask_movedup_pd(__m128d s, __mmask8 k, __m128d a);
VMOVDDUP __m128d _mm_maskz_movedup_pd( __mmask8 k, __m128d a);
MOVDDUP __m256d _mm256_movedup_pd (__m256d a);
MOVDDUP __m128d _mm_movedup_pd (__m128d a);
SIMD Floating-Point Exceptions
None
Other Exceptions
Non-EVEX-encoded instruction, see Exceptions Type 5;
EVEX-encoded instruction, see Exceptions Type E5NF.
#UD If EVEX.vvvv != 1111B or VEX.vvvv != 1111B.

MOVDQA,VMOVDQA32/64—Move Aligned Packed Integer Values
INSTRUCTION SET REFERENCE, M-U
4-62 Vol. 2B
MOVDQA,VMOVDQA32/64—Move Aligned Packed Integer Values
Opcode/
Instruction
Op/En 64/32
bit Mode
Support
CPUID
Feature
Flag
Description
66 0F 6F /r
MOVDQA xmm1, xmm2/m128
A V/V SSE2 Move aligned packed integer values from
xmm2/mem to xmm1.
66 0F 7F /r
MOVDQA xmm2/m128, xmm1
B V/V SSE2 Move aligned packed integer values from xmm1
to xmm2/mem.
VEX.128.66.0F.WIG 6F /r
VMOVDQA xmm1, xmm2/m128
A V/V AVX Move aligned packed integer values from
xmm2/mem to xmm1.
VEX.128.66.0F.WIG 7F /r
VMOVDQA xmm2/m128, xmm1
B V/V AVX Move aligned packed integer values from xmm1
to xmm2/mem.
VEX.256.66.0F.WIG 6F /r
VMOVDQA ymm1, ymm2/m256
A V/V AVX Move aligned packed integer values from
ymm2/mem to ymm1.
VEX.256.66.0F.WIG 7F /r
VMOVDQA ymm2/m256, ymm1
B V/V AVX Move aligned packed integer values from ymm1
to ymm2/mem.
EVEX.128.66.0F.W0 6F /r
VMOVDQA32 xmm1 {k1}{z},
xmm2/m128
C V/V AVX512VL
AVX512F
Move aligned packed doubleword integer values
from xmm2/m128 to xmm1 using writemask
k1.
EVEX.256.66.0F.W0 6F /r
VMOVDQA32 ymm1 {k1}{z},
ymm2/m256
C V/V AVX512VL
AVX512F
Move aligned packed doubleword integer values
from ymm2/m256 to ymm1 using writemask
k1.
EVEX.512.66.0F.W0 6F /r
VMOVDQA32 zmm1 {k1}{z},
zmm2/m512
C V/V AVX512F Move aligned packed doubleword integer values
from zmm2/m512 to zmm1 using writemask k1.
EVEX.128.66.0F.W0 7F /r
VMOVDQA32 xmm2/m128 {k1}{z},
xmm1
D V/V AVX512VL
AVX512F
Move aligned packed doubleword integer values
from xmm1 to xmm2/m128 using writemask
k1.
EVEX.256.66.0F.W0 7F /r
VMOVDQA32 ymm2/m256 {k1}{z},
ymm1
D V/V AVX512VL
AVX512F
Move aligned packed doubleword integer values
from ymm1 to ymm2/m256 using writemask
k1.
EVEX.512.66.0F.W0 7F /r
VMOVDQA32 zmm2/m512 {k1}{z},
zmm1
D V/V AVX512F Move aligned packed doubleword integer values
from zmm1 to zmm2/m512 using writemask k1.
EVEX.128.66.0F.W1 6F /r
VMOVDQA64 xmm1 {k1}{z},
xmm2/m128
C V/V AVX512VL
AVX512F
Move aligned quadword integer values from
xmm2/m128 to xmm1 using writemask k1.
EVEX.256.66.0F.W1 6F /r
VMOVDQA64 ymm1 {k1}{z},
ymm2/m256
C V/V AVX512VL
AVX512F
Move aligned quadword integer values from
ymm2/m256 to ymm1 using writemask k1.
EVEX.512.66.0F.W1 6F /r
VMOVDQA64 zmm1 {k1}{z},
zmm2/m512
C V/V AVX512F Move aligned packed quadword integer values
from zmm2/m512 to zmm1 using writemask k1.
EVEX.128.66.0F.W1 7F /r
VMOVDQA64 xmm2/m128 {k1}{z},
xmm1
D V/V AVX512VL
AVX512F
Move aligned packed quadword integer values
from xmm1 to xmm2/m128 using writemask
k1.
EVEX.256.66.0F.W1 7F /r
VMOVDQA64 ymm2/m256 {k1}{z},
ymm1
D V/V AVX512VL
AVX512F
Move aligned packed quadword integer values
from ymm1 to ymm2/m256 using writemask
k1.
EVEX.512.66.0F.W1 7F /r
VMOVDQA64 zmm2/m512 {k1}{z},
zmm1
D V/V AVX512F Move aligned packed quadword integer values
from zmm1 to zmm2/m512 using writemask k1.

MOVDQA,VMOVDQA32/64—Move Aligned Packed Integer Values
INSTRUCTION SET REFERENCE, M-U
Vol. 2B 4-63
Instruction Operand Encoding
Description
Note: VEX.vvvv and EVEX.vvvv are reserved and must be 1111b otherwise instructions will #UD.
EVEX encoded versions:
Moves 128, 256 or 512 bits of packed doubleword/quadword integer values from the source operand (the second
operand) to the destination operand (the first operand). This instruction can be used to load a vector register from
an int32/int64 memory location, to store the contents of a vector register into an int32/int64 memory location, or
to move data between two ZMM registers. When the source or destination operand is a memory operand, the
operand must be aligned on a 16 (EVEX.128)/32(EVEX.256)/64(EVEX.512)-byte boundary or a general-protection
exception (#GP) will be generated. To move integer data to and from unaligned memory locations, use the
VMOVDQU instruction.
The destination operand is updated at 32-bit (VMOVDQA32) or 64-bit (VMOVDQA64) granularity according to the
writemask.
VEX.256 encoded version:
Moves 256 bits of packed integer values from the source operand (second operand) to the destination operand
(first operand). This instruction can be used to load a YMM register from a 256-bit memory location, to store the
contents of a YMM register into a 256-bit memory location, or to move data between two YMM registers.
When the source or destination operand is a memory operand, the operand must be aligned on a 32-byte boundary
or a general-protection exception (#GP) will be generated. To move integer data to and from unaligned memory
locations, use the VMOVDQU instruction. Bits (MAXVL-1:256) of the destination register are zeroed.
128-bit versions:
Moves 128 bits of packed integer values from the source operand (second operand) to the destination operand
(first operand). This instruction can be used to load an XMM register from a 128-bit memory location, to store the
contents of an XMM register into a 128-bit memory location, or to move data between two XMM registers.
When the source or destination operand is a memory operand, the operand must be aligned on a 16-byte boundary
or a general-protection exception (#GP) will be generated. To move integer data to and from unaligned memory
locations, use the VMOVDQU instruction.
128-bit Legacy SSE version: Bits (MAXVL-1:128) of the corresponding ZMM destination register remain
unchanged.
VEX.128 encoded version: Bits (MAXVL-1:128) of the destination register are zeroed.
Op/En Tuple Type Operand 1 Operand 2 Operand 3 Operand 4
A NA ModRM:reg (w) ModRM:r/m (r) NA NA
B NA ModRM:r/m (w) ModRM:reg (r) NA NA
C Full Mem ModRM:reg (w) ModRM:r/m (r) NA NA
D Full Mem ModRM:r/m (w) ModRM:reg (r) NA NA

MOVDQA,VMOVDQA32/64—Move Aligned Packed Integer Values
INSTRUCTION SET REFERENCE, M-U
4-64 Vol. 2B
Operation
VMOVDQA32 (EVEX encoded versions, register-copy form)
(KL, VL) = (4, 128), (8, 256), (16, 512)
FOR j 0 TO KL-1
i j * 32
IF k1[j] OR *no writemask*
THEN DEST[i+31:i] SRC[i+31:i]
ELSE
IF *merging-masking* ; merging-masking
THEN *DEST[i+31:i] remains unchanged*
ELSE DEST[i+31:i] 0 ; zeroing-masking
FI
FI;
ENDFOR
DEST[MAXVL-1:VL] 0
VMOVDQA32 (EVEX encoded versions, store-form)
(KL, VL) = (4, 128), (8, 256), (16, 512)
FOR j 0 TO KL-1
i j * 32
IF k1[j] OR *no writemask*
THEN DEST[i+31:i] SRC[i+31:i]
ELSE *DEST[i+31:i] remains unchanged* ; merging-masking
FI;
ENDFOR;
VMOVDQA32 (EVEX encoded versions, load-form)
(KL, VL) = (4, 128), (8, 256), (16, 512)
FOR j 0 TO KL-1
i j * 32
IF k1[j] OR *no writemask*
THEN DEST[i+31:i] SRC[i+31:i]
ELSE
IF *merging-masking* ; merging-masking
THEN *DEST[i+31:i] remains unchanged*
ELSE DEST[i+31:i] 0 ; zeroing-masking
FI
FI;
ENDFOR
DEST[MAXVL-1:VL] 0

MOVDQA,VMOVDQA32/64—Move Aligned Packed Integer Values
INSTRUCTION SET REFERENCE, M-U
Vol. 2B 4-65
VMOVDQA64 (EVEX encoded versions, register-copy form)
(KL, VL) = (2, 128), (4, 256), (8, 512)
FOR j 0 TO KL-1
i j * 64
IF k1[j] OR *no writemask*
THEN DEST[i+63:i] SRC[i+63:i]
ELSE
IF *merging-masking* ; merging-masking
THEN *DEST[i+63:i] remains unchanged*
ELSE DEST[i+63:i] 0 ; zeroing-masking
FI
FI;
ENDFOR
DEST[MAXVL-1:VL] 0
VMOVDQA64 (EVEX encoded versions, store-form)
(KL, VL) = (2, 128), (4, 256), (8, 512)
FOR j 0 TO KL-1
i j * 64
IF k1[j] OR *no writemask*
THEN DEST[i+63:i] SRC[i+63:i]
ELSE *DEST[i+63:i] remains unchanged* ; merging-masking
FI;
ENDFOR;
VMOVDQA64 (EVEX encoded versions, load-form)
(KL, VL) = (2, 128), (4, 256), (8, 512)
FOR j 0 TO KL-1
i j * 64
IF k1[j] OR *no writemask*
THEN DEST[i+63:i] SRC[i+63:i]
ELSE
IF *merging-masking* ; merging-masking
THEN *DEST[i+63:i] remains unchanged*
ELSE DEST[i+63:i] 0 ; zeroing-masking
FI
FI;
ENDFOR
DEST[MAXVL-1:VL] 0
VMOVDQA (VEX.256 encoded version, load - and register copy)
DEST[255:0] SRC[255:0]
DEST[MAXVL-1:256] 0
VMOVDQA (VEX.256 encoded version, store-form)
DEST[255:0] SRC[255:0]
VMOVDQA (VEX.128 encoded version)
DEST[127:0] SRC[127:0]
DEST[MAXVL-1:128] 0
VMOVDQA (128-bit load- and register-copy- form Legacy SSE version)
DEST[127:0] SRC[127:0]
DEST[MAXVL-1:128] (Unmodified)

MOVDQA,VMOVDQA32/64—Move Aligned Packed Integer Values
INSTRUCTION SET REFERENCE, M-U
4-66 Vol. 2B
(V)MOVDQA (128-bit store-form version)
DEST[127:0] SRC[127:0]
Intel C/C++ Compiler Intrinsic Equivalent
VMOVDQA32 __m512i _mm512_load_epi32( void * sa);
VMOVDQA32 __m512i _mm512_mask_load_epi32(__m512i s, __mmask16 k, void * sa);
VMOVDQA32 __m512i _mm512_maskz_load_epi32( __mmask16 k, void * sa);
VMOVDQA32 void _mm512_store_epi32(void * d, __m512i a);
VMOVDQA32 void _mm512_mask_store_epi32(void * d, __mmask16 k, __m512i a);
VMOVDQA32 __m256i _mm256_mask_load_epi32(__m256i s, __mmask8 k, void * sa);
VMOVDQA32 __m256i _mm256_maskz_load_epi32( __mmask8 k, void * sa);
VMOVDQA32 void _mm256_store_epi32(void * d, __m256i a);
VMOVDQA32 void _mm256_mask_store_epi32(void * d, __mmask8 k, __m256i a);
VMOVDQA32 __m128i _mm_mask_load_epi32(__m128i s, __mmask8 k, void * sa);
VMOVDQA32 __m128i _mm_maskz_load_epi32( __mmask8 k, void * sa);
VMOVDQA32 void _mm_store_epi32(void * d, __m128i a);
VMOVDQA32 void _mm_mask_store_epi32(void * d, __mmask8 k, __m128i a);
VMOVDQA64 __m512i _mm512_load_epi64( void * sa);
VMOVDQA64 __m512i _mm512_mask_load_epi64(__m512i s, __mmask8 k, void * sa);
VMOVDQA64 __m512i _mm512_maskz_load_epi64( __mmask8 k, void * sa);
VMOVDQA64 void _mm512_store_epi64(void * d, __m512i a);
VMOVDQA64 void _mm512_mask_store_epi64(void * d, __mmask8 k, __m512i a);
VMOVDQA64 __m256i _mm256_mask_load_epi64(__m256i s, __mmask8 k, void * sa);
VMOVDQA64 __m256i _mm256_maskz_load_epi64( __mmask8 k, void * sa);
VMOVDQA64 void _mm256_store_epi64(void * d, __m256i a);
VMOVDQA64 void _mm256_mask_store_epi64(void * d, __mmask8 k, __m256i a);
VMOVDQA64 __m128i _mm_mask_load_epi64(__m128i s, __mmask8 k, void * sa);
VMOVDQA64 __m128i _mm_maskz_load_epi64( __mmask8 k, void * sa);
VMOVDQA64 void _mm_store_epi64(void * d, __m128i a);
VMOVDQA64 void _mm_mask_store_epi64(void * d, __mmask8 k, __m128i a);
MOVDQA void __m256i _mm256_load_si256 (__m256i * p);
MOVDQA _mm256_store_si256(_m256i *p, __m256i a);
MOVDQA __m128i _mm_load_si128 (__m128i * p);
MOVDQA void _mm_store_si128(__m128i *p, __m128i a);
SIMD Floating-Point Exceptions
None
Other Exceptions
Non-EVEX-encoded instruction, see Exceptions Type1.SSE2;
EVEX-encoded instruction, see Exceptions Type E1.
#UD If EVEX.vvvv != 1111B or VEX.vvvv != 1111B.

MOVDQU,VMOVDQU8/16/32/64—Move Unaligned Packed Integer Values
INSTRUCTION SET REFERENCE, M-U
Vol. 2B 4-67
MOVDQU,VMOVDQU8/16/32/64—Move Unaligned Packed Integer Values
Opcode/
Instruction
Op/En 64/32
bit Mode
Support
CPUID
Feature
Flag
Description
F3 0F 6F /r
MOVDQU xmm1, xmm2/m128
A V/V SSE2 Move unaligned packed integer values from
xmm2/m128 to xmm1.
F3 0F 7F /r
MOVDQU xmm2/m128, xmm1
B V/V SSE2 Move unaligned packed integer values from
xmm1 to xmm2/m128.
VEX.128.F3.0F.WIG 6F /r
VMOVDQU xmm1, xmm2/m128
A V/V AVX Move unaligned packed integer values from
xmm2/m128 to xmm1.
VEX.128.F3.0F.WIG 7F /r
VMOVDQU xmm2/m128, xmm1
B V/V AVX Move unaligned packed integer values from
xmm1 to xmm2/m128.
VEX.256.F3.0F.WIG 6F /r
VMOVDQU ymm1, ymm2/m256
A V/V AVX Move unaligned packed integer values from
ymm2/m256 to ymm1.
VEX.256.F3.0F.WIG 7F /r
VMOVDQU ymm2/m256, ymm1
B V/V AVX Move unaligned packed integer values from
ymm1 to ymm2/m256.
EVEX.128.F2.0F.W0 6F /r
VMOVDQU8 xmm1 {k1}{z}, xmm2/m128
CV/VAVX512VL
AVX512BW
Move unaligned packed byte integer values
from xmm2/m128 to xmm1 using writemask
k1.
EVEX.256.F2.0F.W0 6F /r
VMOVDQU8 ymm1 {k1}{z}, ymm2/m256
CV/VAVX512VL
AVX512BW
Move unaligned packed byte integer values
from ymm2/m256 to ymm1 using writemask
k1.
EVEX.512.F2.0F.W0 6F /r
VMOVDQU8 zmm1 {k1}{z}, zmm2/m512
C V/V AVX512BW Move unaligned packed byte integer values
from zmm2/m512 to zmm1 using writemask
k1.
EVEX.128.F2.0F.W0 7F /r
VMOVDQU8 xmm2/m128 {k1}{z}, xmm1
DV/VAVX512VL
AVX512BW
Move unaligned packed byte integer values
from xmm1 to xmm2/m128 using writemask
k1.
EVEX.256.F2.0F.W0 7F /r
VMOVDQU8 ymm2/m256 {k1}{z}, ymm1
DV/VAVX512VL
AVX512BW
Move unaligned packed byte integer values
from ymm1 to ymm2/m256 using writemask
k1.
EVEX.512.F2.0F.W0 7F /r
VMOVDQU8 zmm2/m512 {k1}{z}, zmm1
D V/V AVX512BW Move unaligned packed byte integer values
from zmm1 to zmm2/m512 using writemask
k1.
EVEX.128.F2.0F.W1 6F /r
VMOVDQU16 xmm1 {k1}{z}, xmm2/m128
CV/VAVX512VL
AVX512BW
Move unaligned packed word integer values
from xmm2/m128 to xmm1 using writemask
k1.
EVEX.256.F2.0F.W1 6F /r
VMOVDQU16 ymm1 {k1}{z}, ymm2/m256
CV/VAVX512VL
AVX512BW
Move unaligned packed word integer values
from ymm2/m256 to ymm1 using writemask
k1.
EVEX.512.F2.0F.W1 6F /r
VMOVDQU16 zmm1 {k1}{z}, zmm2/m512
C V/V AVX512BW Move unaligned packed word integer values
from zmm2/m512 to zmm1 using writemask
k1.
EVEX.128.F2.0F.W1 7F /r
VMOVDQU16 xmm2/m128 {k1}{z}, xmm1
DV/VAVX512VL
AVX512BW
Move unaligned packed word integer values
from xmm1 to xmm2/m128 using writemask
k1.
EVEX.256.F2.0F.W1 7F /r
VMOVDQU16 ymm2/m256 {k1}{z}, ymm1
DV/VAVX512VL
AVX512BW
Move unaligned packed word integer values
from ymm1 to ymm2/m256 using writemask
k1.
EVEX.512.F2.0F.W1 7F /r
VMOVDQU16 zmm2/m512 {k1}{z}, zmm1
D V/V AVX512BW Move unaligned packed word integer values
from zmm1 to zmm2/m512 using writemask
k1.
EVEX.128.F3.0F.W0 6F /r
VMOVDQU32 xmm1 {k1}{z},
xmm2/mm128
CV/VAVX512VL
AVX512F
Move unaligned packed doubleword integer
values from xmm2/m128 to xmm1 using
writemask k1.

MOVDQU,VMOVDQU8/16/32/64—Move Unaligned Packed Integer Values
INSTRUCTION SET REFERENCE, M-U
4-68 Vol. 2B
Instruction Operand Encoding
Description
Note: VEX.vvvv and EVEX.vvvv are reserved and must be 1111b otherwise instructions will #UD.
EVEX encoded versions:
Moves 128, 256 or 512 bits of packed byte/word/doubleword/quadword integer values from the source operand
(the second operand) to the destination operand (first operand). This instruction can be used to load a vector
register from a memory location, to store the contents of a vector register into a memory location, or to move data
between two vector registers.
EVEX.256.F3.0F.W0 6F /r
VMOVDQU32 ymm1 {k1}{z}, ymm2/m256
CV/VAVX512VL
AVX512F
Move unaligned packed doubleword integer
values from ymm2/m256 to ymm1 using
writemask k1.
EVEX.512.F3.0F.W0 6F /r
VMOVDQU32 zmm1 {k1}{z}, zmm2/m512
C V/V AVX512F Move unaligned packed doubleword integer
values from zmm2/m512 to zmm1 using
writemask k1.
EVEX.128.F3.0F.W0 7F /r
VMOVDQU32 xmm2/m128 {k1}{z}, xmm1
DV/VAVX512VL
AVX512F
Move unaligned packed doubleword integer
values from xmm1 to xmm2/m128 using
writemask k1.
EVEX.256.F3.0F.W0 7F /r
VMOVDQU32 ymm2/m256 {k1}{z}, ymm1
DV/VAVX512VL
AVX512F
Move unaligned packed doubleword integer
values from ymm1 to ymm2/m256 using
writemask k1.
EVEX.512.F3.0F.W0 7F /r
VMOVDQU32 zmm2/m512 {k1}{z}, zmm1
D V/V AVX512F Move unaligned packed doubleword integer
values from zmm1 to zmm2/m512 using
writemask k1.
EVEX.128.F3.0F.W1 6F /r
VMOVDQU64 xmm1 {k1}{z}, xmm2/m128
CV/VAVX512VL
AVX512F
Move unaligned packed quadword integer
values from xmm2/m128 to xmm1 using
writemask k1.
EVEX.256.F3.0F.W1 6F /r
VMOVDQU64 ymm1 {k1}{z}, ymm2/m256
CV/VAVX512VL
AVX512F
Move unaligned packed quadword integer
values from ymm2/m256 to ymm1 using
writemask k1.
EVEX.512.F3.0F.W1 6F /r
VMOVDQU64 zmm1 {k1}{z}, zmm2/m512
C V/V AVX512F Move unaligned packed quadword integer
values from zmm2/m512 to zmm1 using
writemask k1.
EVEX.128.F3.0F.W1 7F /r
VMOVDQU64 xmm2/m128 {k1}{z}, xmm1
DV/VAVX512VL
AVX512F
Move unaligned packed quadword integer
values from xmm1 to xmm2/m128 using
writemask k1.
EVEX.256.F3.0F.W1 7F /r
VMOVDQU64 ymm2/m256 {k1}{z}, ymm1
DV/VAVX512VL
AVX512F
Move unaligned packed quadword integer
values from ymm1 to ymm2/m256 using
writemask k1.
EVEX.512.F3.0F.W1 7F /r
VMOVDQU64 zmm2/m512 {k1}{z}, zmm1
D V/V AVX512F Move unaligned packed quadword integer
values from zmm1 to zmm2/m512 using
writemask k1.
Op/En Tuple Type Operand 1 Operand 2 Operand 3 Operand 4
A NA ModRM:reg (w) ModRM:r/m (r) NA NA
B NA ModRM:r/m (w) ModRM:reg (r) NA NA
C Full Mem ModRM:reg (w) ModRM:r/m (r) NA NA
D Full Mem ModRM:r/m (w) ModRM:reg (r) NA NA
Opcode/
Instruction
Op/En 64/32
bit Mode
Support
CPUID
Feature
Flag
Description

MOVDQU,VMOVDQU8/16/32/64—Move Unaligned Packed Integer Values
INSTRUCTION SET REFERENCE, M-U
Vol. 2B 4-69
The destination operand is updated at 8-bit (VMOVDQU8), 16-bit (VMOVDQU16), 32-bit (VMOVDQU32), or 64-bit
(VMOVDQU64) granularity according to the writemask.
VEX.256 encoded version:
Moves 256 bits of packed integer values from the source operand (second operand) to the destination operand
(first operand). This instruction can be used to load a YMM register from a 256-bit memory location, to store the
contents of a YMM register into a 256-bit memory location, or to move data between two YMM registers.
Bits (MAXVL-1:256) of the destination register are zeroed.
128-bit versions:
Moves 128 bits of packed integer values from the source operand (second operand) to the destination operand
(first operand). This instruction can be used to load an XMM register from a 128-bit memory location, to store the
contents of an XMM register into a 128-bit memory location, or to move data between two XMM registers.
128-bit Legacy SSE version: Bits (MAXVL-1:128) of the corresponding destination register remain unchanged.
When the source or destination operand is a memory operand, the operand may be unaligned to any alignment
without causing a general-protection exception (#GP) to be generated
VEX.128 encoded version: Bits (MAXVL-1:128) of the destination register are zeroed.
Operation
VMOVDQU8 (EVEX encoded versions, register-copy form)
(KL, VL) = (16, 128), (32, 256), (64, 512)
FOR j 0 TO KL-1
i j * 8
IF k1[j] OR *no writemask*
THEN DEST[i+7:i] SRC[i+7:i]
ELSE
IF *merging-masking* ; merging-masking
THEN *DEST[i+7:i] remains unchanged*
ELSE DEST[i+7:i] 0 ; zeroing-masking
FI
FI;
ENDFOR
DEST[MAXVL-1:VL] 0
VMOVDQU8 (EVEX encoded versions, store-form)
(KL, VL) = (16, 128), (32, 256), (64, 512)
FOR j 0 TO KL-1
i j * 8
IF k1[j] OR *no writemask*
THEN DEST[i+7:i]
SRC[i+7:i]
ELSE *DEST[i+7:i] remains unchanged* ; merging-masking
FI;
ENDFOR;

MOVDQU,VMOVDQU8/16/32/64—Move Unaligned Packed Integer Values
INSTRUCTION SET REFERENCE, M-U
4-70 Vol. 2B
VMOVDQU8 (EVEX encoded versions, load-form)
(KL, VL) = (16, 128), (32, 256), (64, 512)
FOR j 0 TO KL-1
i j * 8
IF k1[j] OR *no writemask*
THEN DEST[i+7:i] SRC[i+7:i]
ELSE
IF *merging-masking* ; merging-masking
THEN *DEST[i+7:i] remains unchanged*
ELSE DEST[i+7:i] 0 ; zeroing-masking
FI
FI;
ENDFOR
DEST[MAXVL-1:VL] 0
VMOVDQU16 (EVEX encoded versions, register-copy form)
(KL, VL) = (8, 128), (16, 256), (32, 512)
FOR j 0 TO KL-1
i j * 16
IF k1[j] OR *no writemask*
THEN DEST[i+15:i] SRC[i+15:i]
ELSE
IF *merging-masking* ; merging-masking
THEN *DEST[i+15:i] remains unchanged*
ELSE DEST[i+15:i] 0 ; zeroing-masking
FI
FI;
ENDFOR
DEST[MAXVL-1:VL] 0
VMOVDQU16 (EVEX encoded versions, store-form)
(KL, VL) = (8, 128), (16, 256), (32, 512)
FOR j 0 TO KL-1
i j * 16
IF k1[j] OR *no writemask*
THEN DEST[i+15:i]
SRC[i+15:i]
ELSE *DEST[i+15:i] remains unchanged* ; merging-masking
FI;
ENDFOR;

MOVDQU,VMOVDQU8/16/32/64—Move Unaligned Packed Integer Values
INSTRUCTION SET REFERENCE, M-U
Vol. 2B 4-71
VMOVDQU16 (EVEX encoded versions, load-form)
(KL, VL) = (8, 128), (16, 256), (32, 512)
FOR j 0 TO KL-1
i j * 16
IF k1[j] OR *no writemask*
THEN DEST[i+15:i] SRC[i+15:i]
ELSE
IF *merging-masking* ; merging-masking
THEN *DEST[i+15:i] remains unchanged*
ELSE DEST[i+15:i] 0 ; zeroing-masking
FI
FI;
ENDFOR
DEST[MAXVL-1:VL] 0
VMOVDQU32 (EVEX encoded versions, register-copy form)
(KL, VL) = (4, 128), (8, 256), (16, 512)
FOR j 0 TO KL-1
i j * 32
IF k1[j] OR *no writemask*
THEN DEST[i+31:i] SRC[i+31:i]
ELSE
IF *merging-masking* ; merging-masking
THEN *DEST[i+31:i] remains unchanged*
ELSE DEST[i+31:i] 0 ; zeroing-masking
FI
FI;
ENDFOR
DEST[MAXVL-1:VL] 0
VMOVDQU32 (EVEX encoded versions, store-form)
(KL, VL) = (4, 128), (8, 256), (16, 512)
FOR j 0 TO KL-1
i j * 32
IF k1[j] OR *no writemask*
THEN DEST[i+31:i]
SRC[i+31:i]
ELSE *DEST[i+31:i] remains unchanged* ; merging-masking
FI;
ENDFOR;

MOVDQU,VMOVDQU8/16/32/64—Move Unaligned Packed Integer Values
INSTRUCTION SET REFERENCE, M-U
4-72 Vol. 2B
VMOVDQU32 (EVEX encoded versions, load-form)
(KL, VL) = (4, 128), (8, 256), (16, 512)
FOR j 0 TO KL-1
i j * 32
IF k1[j] OR *no writemask*
THEN DEST[i+31:i] SRC[i+31:i]
ELSE
IF *merging-masking* ; merging-masking
THEN *DEST[i+31:i] remains unchanged*
ELSE DEST[i+31:i] 0 ; zeroing-masking
FI
FI;
ENDFOR
DEST[MAXVL-1:VL] 0
VMOVDQU64 (EVEX encoded versions, register-copy form)
(KL, VL) = (2, 128), (4, 256), (8, 512)
FOR j 0 TO KL-1
i j * 64
IF k1[j] OR *no writemask*
THEN DEST[i+63:i] SRC[i+63:i]
ELSE
IF *merging-masking* ; merging-masking
THEN *DEST[i+63:i] remains unchanged*
ELSE DEST[i+63:i] 0 ; zeroing-masking
FI
FI;
ENDFOR
DEST[MAXVL-1:VL] 0
VMOVDQU64 (EVEX encoded versions, store-form)
(KL, VL) = (2, 128), (4, 256), (8, 512)
FOR j 0 TO KL-1
i j * 64
IF k1[j] OR *no writemask*
THEN DEST[i+63:i] SRC[i+63:i]
ELSE *DEST[i+63:i] remains unchanged* ; merging-masking
FI;
ENDFOR;

MOVDQU,VMOVDQU8/16/32/64—Move Unaligned Packed Integer Values
INSTRUCTION SET REFERENCE, M-U
Vol. 2B 4-73
VMOVDQU64 (EVEX encoded versions, load-form)
(KL, VL) = (2, 128), (4, 256), (8, 512)
FOR j 0 TO KL-1
i j * 64
IF k1[j] OR *no writemask*
THEN DEST[i+63:i] SRC[i+63:i]
ELSE
IF *merging-masking* ; merging-masking
THEN *DEST[i+63:i] remains unchanged*
ELSE DEST[i+63:i] 0 ; zeroing-masking
FI
FI;
ENDFOR
DEST[MAXVL-1:VL] 0
VMOVDQU (VEX.256 encoded version, load - and register copy)
DEST[255:0] SRC[255:0]
DEST[MAXVL-1:256] 0
VMOVDQU (VEX.256 encoded version, store-form)
DEST[255:0] SRC[255:0]
VMOVDQU (VEX.128 encoded version)
DEST[127:0] SRC[127:0]
DEST[MAXVL-1:128] 0
VMOVDQU (128-bit load- and register-copy- form Legacy SSE version)
DEST[127:0] SRC[127:0]
DEST[MAXVL-1:128] (Unmodified)
(V)MOVDQU (128-bit store-form version)
DEST[127:0] SRC[127:0]
Intel C/C++ Compiler Intrinsic Equivalent
VMOVDQU16 __m512i _mm512_mask_loadu_epi16(__m512i s, __mmask32 k, void * sa);
VMOVDQU16 __m512i _mm512_maskz_loadu_epi16( __mmask32 k, void * sa);
VMOVDQU16 void _mm512_mask_storeu_epi16(void * d, __mmask32 k, __m512i a);
VMOVDQU16 __m256i _mm256_mask_loadu_epi16(__m256i s, __mmask16 k, void * sa);
VMOVDQU16 __m256i _mm256_maskz_loadu_epi16( __mmask16 k, void * sa);
VMOVDQU16 void _mm256_mask_storeu_epi16(void * d, __mmask16 k, __m256i a);
VMOVDQU16 __m128i _mm_mask_loadu_epi16(__m128i s, __mmask8 k, void * sa);
VMOVDQU16 __m128i _mm_maskz_loadu_epi16( __mmask8 k, void * sa);
VMOVDQU16 void _mm_mask_storeu_epi16(void * d, __mmask8 k, __m128i a);
VMOVDQU32 __m512i _mm512_loadu_epi32( void * sa);
VMOVDQU32 __m512i _mm512_mask_loadu_epi32(__m512i s, __mmask16 k, void * sa);
VMOVDQU32 __m512i _mm512_maskz_loadu_epi32( __mmask16 k, void * sa);
VMOVDQU32 void _mm512_storeu_epi32(void * d, __m512i a);
VMOVDQU32 void _mm512_mask_storeu_epi32(void * d, __mmask16 k, __m512i a);
VMOVDQU32 __m256i _mm256_mask_loadu_epi32(__m256i s, __mmask8 k, void * sa);
VMOVDQU32 __m256i _mm256_maskz_loadu_epi32( __mmask8 k, void * sa);
VMOVDQU32 void _mm256_storeu_epi32(void * d, __m256i a);
VMOVDQU32 void _mm256_mask_storeu_epi32(void * d, __mmask8 k, __m256i a);
VMOVDQU32 __m128i _mm_mask_loadu_epi32(__m128i s, __mmask8 k, void * sa);
VMOVDQU32 __m128i _mm_maskz_loadu_epi32( __mmask8 k, void * sa);

MOVDQU,VMOVDQU8/16/32/64—Move Unaligned Packed Integer Values
INSTRUCTION SET REFERENCE, M-U
4-74 Vol. 2B
VMOVDQU32 void _mm_storeu_epi32(void * d, __m128i a);
VMOVDQU32 void _mm_mask_storeu_epi32(void * d, __mmask8 k, __m128i a);
VMOVDQU64 __m512i _mm512_loadu_epi64( void * sa);
VMOVDQU64 __m512i _mm512_mask_loadu_epi64(__m512i s, __mmask8 k, void * sa);
VMOVDQU64 __m512i _mm512_maskz_loadu_epi64( __mmask8 k, void * sa);
VMOVDQU64 void _mm512_storeu_epi64(void * d, __m512i a);
VMOVDQU64 void _mm512_mask_storeu_epi64(void * d, __mmask8 k, __m512i a);
VMOVDQU64 __m256i _mm256_mask_loadu_epi64(__m256i s, __mmask8 k, void * sa);
VMOVDQU64 __m256i _mm256_maskz_loadu_epi64( __mmask8 k, void * sa);
VMOVDQU64 void _mm256_storeu_epi64(void * d, __m256i a);
VMOVDQU64 void _mm256_mask_storeu_epi64(void * d, __mmask8 k, __m256i a);
VMOVDQU64 __m128i _mm_mask_loadu_epi64(__m128i s, __mmask8 k, void * sa);
VMOVDQU64 __m128i _mm_maskz_loadu_epi64( __mmask8 k, void * sa);
VMOVDQU64 void _mm_storeu_epi64(void * d, __m128i a);
VMOVDQU64 void _mm_mask_storeu_epi64(void * d, __mmask8 k, __m128i a);
VMOVDQU8 __m512i _mm512_mask_loadu_epi8(__m512i s, __mmask64 k, void * sa);
VMOVDQU8 __m512i _mm512_maskz_loadu_epi8( __mmask64 k, void * sa);
VMOVDQU8 void _mm512_mask_storeu_epi8(void * d, __mmask64 k, __m512i a);
VMOVDQU8 __m256i _mm256_mask_loadu_epi8(__m256i s, __mmask32 k, void * sa);
VMOVDQU8 __m256i _mm256_maskz_loadu_epi8( __mmask32 k, void * sa);
VMOVDQU8 void _mm256_mask_storeu_epi8(void * d, __mmask32 k, __m256i a);
VMOVDQU8 __m128i _mm_mask_loadu_epi8(__m128i s, __mmask16 k, void * sa);
VMOVDQU8 __m128i _mm_maskz_loadu_epi8( __mmask16 k, void * sa);
VMOVDQU8 void _mm_mask_storeu_epi8(void * d, __mmask16 k, __m128i a);
MOVDQU __m256i _mm256_loadu_si256 (__m256i * p);
MOVDQU _mm256_storeu_si256(_m256i *p, __m256i a);
MOVDQU __m128i _mm_loadu_si128 (__m128i * p);
MOVDQU _mm_storeu_si128(__m128i *p, __m128i a);
SIMD Floating-Point Exceptions
None
Other Exceptions
Non-EVEX-encoded instruction, see Exceptions Type 4;
EVEX-encoded instruction, see Exceptions Type E4.nb.
#UD If EVEX.vvvv != 1111B or VEX.vvvv != 1111B.

MOVDQ2Q—Move Quadword from XMM to MMX Technology Register
INSTRUCTION SET REFERENCE, M-U
Vol. 2B 4-75
MOVDQ2Q—Move Quadword from XMM to MMX Technology Register
Instruction Operand Encoding
Description
Moves the low quadword from the source operand (second operand) to the destination operand (first operand). The
source operand is an XMM register and the destination operand is an MMX technology register.
This instruction causes a transition from x87 FPU to MMX technology operation (that is, the x87 FPU top-of-stack
pointer is set to 0 and the x87 FPU tag word is set to all 0s [valid]). If this instruction is executed while an x87 FPU
floating-point exception is pending, the exception is handled before the MOVDQ2Q instruction is executed.
In 64-bit mode, use of the REX.R prefix permits this instruction to access additional registers (XMM8-XMM15).
Operation
DEST ← SRC[63:0];
Intel C/C++ Compiler Intrinsic Equivalent
MOVDQ2Q: __m64 _mm_movepi64_pi64 ( __m128i a)
SIMD Floating-Point Exceptions
None.
Protected Mode Exceptions
#NM If CR0.TS[bit 3] = 1.
#UD If CR0.EM[bit 2] = 1.
If CR4.OSFXSR[bit 9] = 0.
If CPUID.01H:EDX.SSE2[bit 26] = 0.
If the LOCK prefix is used.
#MF If there is a pending x87 FPU exception.
Real-Address Mode Exceptions
Same exceptions as in protected mode.
Virtual-8086 Mode Exceptions
Same exceptions as in protected mode.
Compatibility Mode Exceptions
Same exceptions as in protected mode.
64-Bit Mode Exceptions
Same exceptions as in protected mode.
Opcode Instruction Op/
En
64-Bit
Mode
Compat/
Leg Mode
Description
F2 0F D6 /r MOVDQ2Q mm, xmm RM Valid Valid Move low quadword from xmm to mmx
register.
Op/En Operand 1 Operand 2 Operand 3 Operand 4
RM ModRM:reg (w) ModRM:r/m (r) NA NA

MOVHLPS—Move Packed Single-Precision Floating-Point Values High to Low
INSTRUCTION SET REFERENCE, M-U
4-76 Vol. 2B
MOVHLPS—Move Packed Single-Precision Floating-Point Values High to Low
Instruction Operand Encoding1
Description
This instruction cannot be used for memory to register moves.
128-bit two-argument form:
Moves two packed single-precision floating-point values from the high quadword of the second XMM argument
(second operand) to the low quadword of the first XMM register (first argument). The quadword at bits 127:64 of
the destination operand is left unchanged. Bits (MAXVL-1:128) of the corresponding destination register remain
unchanged.
128-bit and EVEX three-argument form
Moves two packed single-precision floating-point values from the high quadword of the third XMM argument (third
operand) to the low quadword of the destination (first operand). Copies the high quadword from the second XMM
argument (second operand) to the high quadword of the destination (first operand). Bits (MAXVL-1:128) of the
corresponding destination register are zeroed.
If VMOVHLPS is encoded with VEX.L or EVEX.L’L= 1, an attempt to execute the instruction encoded with VEX.L or
EVEX.L’L= 1 will cause an #UD exception.
Operation
MOVHLPS (128-bit two-argument form)
DEST[63:0] SRC[127:64]
DEST[MAXVL-1:64] (Unmodified)
VMOVHLPS (128-bit three-argument form - VEX & EVEX)
DEST[63:0] SRC2[127:64]
DEST[127:64] SRC1[127:64]
DEST[MAXVL-1:128] 0
Intel C/C++ Compiler Intrinsic Equivalent
MOVHLPS __m128 _mm_movehl_ps(__m128 a, __m128 b)
SIMD Floating-Point Exceptions
None
Opcode/
Instruction
Op /
En
64/32
bit Mode
Support
CPUID
Feature
Flag
Description
NP 0F 12 /r
MOVHLPS xmm1, xmm2
RM V/V SSE Move two packed single-precision floating-point values
from high quadword of xmm2 to low quadword of xmm1.
VEX.128.0F.WIG 12 /r
VMOVHLPS xmm1, xmm2, xmm3
RVM V/V AVX Merge two packed single-precision floating-point values
from high quadword of xmm3 and low quadword of xmm2.
EVEX.128.0F.W0 12 /r
VMOVHLPS xmm1, xmm2, xmm3
RVM V/V AVX512F Merge two packed single-precision floating-point values
from high quadword of xmm3 and low quadword of xmm2.
Op/En Operand 1 Operand 2 Operand 3 Operand 4
RM ModRM:reg (w) ModRM:r/m (r) NA NA
RVM ModRM:reg (w) vvvv (r) ModRM:r/m (r) NA
1. ModRM.MOD = 011B required

MOVHLPS—Move Packed Single-Precision Floating-Point Values High to Low
INSTRUCTION SET REFERENCE, M-U
Vol. 2B 4-77
Other Exceptions
Non-EVEX-encoded instruction, see Exceptions Type 7; additionally
#UD If VEX.L = 1.
EVEX-encoded instruction, see Exceptions Type E7NM.128.

MOVHPD—Move High Packed Double-Precision Floating-Point Value
INSTRUCTION SET REFERENCE, M-U
4-78 Vol. 2B
MOVHPD—Move High Packed Double-Precision Floating-Point Value
Instruction Operand Encoding
Description
This instruction cannot be used for register to register or memory to memory moves.
128-bit Legacy SSE load:
Moves a double-precision floating-point value from the source 64-bit memory operand and stores it in the high 64-
bits of the destination XMM register. The lower 64bits of the XMM register are preserved. Bits (MAXVL-1:128) of the
corresponding destination register are preserved.
VEX.128 & EVEX encoded load:
Loads a double-precision floating-point value from the source 64-bit memory operand (the third operand) and
stores it in the upper 64-bits of the destination XMM register (first operand). The low 64-bits from the first source
operand (second operand) are copied to the low 64-bits of the destination. Bits (MAXVL-1:128) of the corre-
sponding destination register are zeroed.
128-bit store:
Stores a double-precision floating-point value from the high 64-bits of the XMM register source (second operand)
to the 64-bit memory location (first operand).
Note: VMOVHPD (store) (VEX.128.66.0F 17 /r) is legal and has the same behavior as the existing 66 0F 17 store.
For VMOVHPD (store) VEX.vvvv and EVEX.vvvv are reserved and must be 1111b otherwise instruction will #UD.
If VMOVHPD is encoded with VEX.L or EVEX.L’L= 1, an attempt to execute the instruction encoded with VEX.L or
EVEX.L’L= 1 will cause an #UD exception.
Opcode/
Instruction
Op / En 64/32
bit Mode
Support
CPUID
Feature
Flag
Description
66 0F 16 /r
MOVHPD xmm1, m64
A V/V SSE2 Move double-precision floating-point value from m64
to high quadword of xmm1.
VEX.128.66.0F.WIG 16 /r
VMOVHPD xmm2, xmm1, m64
B V/V AVX Merge double-precision floating-point value from m64
and the low quadword of xmm1.
EVEX.128.66.0F.W1 16 /r
VMOVHPD xmm2, xmm1, m64
D V/V AVX512F Merge double-precision floating-point value from m64
and the low quadword of xmm1.
66 0F 17 /r
MOVHPD m64, xmm1
C V/V SSE2 Move double-precision floating-point value from high
quadword of xmm1 to m64.
VEX.128.66.0F.WIG 17 /r
VMOVHPD m64, xmm1
C V/V AVX Move double-precision floating-point value from high
quadword of xmm1 to m64.
EVEX.128.66.0F.W1 17 /r
VMOVHPD m64, xmm1
E V/V AVX512F Move double-precision floating-point value from high
quadword of xmm1 to m64.
Op/En Tuple Type Operand 1 Operand 2 Operand 3 Operand 4
A NA ModRM:reg (r, w) ModRM:r/m (r) NA NA
B NA ModRM:reg (w) VEX.vvvv ModRM:r/m (r) NA
C NA ModRM:r/m (w) ModRM:reg (r) NA NA
D Tuple1 Scalar ModRM:reg (w) EVEX.vvvv ModRM:r/m (r) NA
E Tuple1 Scalar ModRM:r/m (w) ModRM:reg (r) NA NA

MOVHPD—Move High Packed Double-Precision Floating-Point Value
INSTRUCTION SET REFERENCE, M-U
Vol. 2B 4-79
Operation
MOVHPD (128-bit Legacy SSE load)
DEST[63:0] (Unmodified)
DEST[127:64] SRC[63:0]
DEST[MAXVL-1:128] (Unmodified)
VMOVHPD (VEX.128 & EVEX encoded load)
DEST[63:0] SRC1[63:0]
DEST[127:64] SRC2[63:0]
DEST[MAXVL-1:128] 0
VMOVHPD (store)
DEST[63:0] SRC[127:64]
Intel C/C++ Compiler Intrinsic Equivalent
MOVHPD __m128d _mm_loadh_pd ( __m128d a, double *p)
MOVHPD void _mm_storeh_pd (double *p, __m128d a)
SIMD Floating-Point Exceptions
None
Other Exceptions
Non-EVEX-encoded instruction, see Exceptions Type 5; additionally
#UD If VEX.L = 1.
EVEX-encoded instruction, see Exceptions Type E9NF.

MOVHPS—Move High Packed Single-Precision Floating-Point Values
INSTRUCTION SET REFERENCE, M-U
4-80 Vol. 2B
MOVHPS—Move High Packed Single-Precision Floating-Point Values
Instruction Operand Encoding
Description
This instruction cannot be used for register to register or memory to memory moves.
128-bit Legacy SSE load:
Moves two packed single-precision floating-point values from the source 64-bit memory operand and stores them
in the high 64-bits of the destination XMM register. The lower 64bits of the XMM register are preserved. Bits
(MAXVL-1:128) of the corresponding destination register are preserved.
VEX.128 & EVEX encoded load:
Loads two single-precision floating-point values from the source 64-bit memory operand (the third operand) and
stores it in the upper 64-bits of the destination XMM register (first operand). The low 64-bits from the first source
operand (the second operand) are copied to the lower 64-bits of the destination. Bits (MAXVL-1:128) of the corre-
sponding destination register are zeroed.
128-bit store:
Stores two packed single-precision floating-point values from the high 64-bits of the XMM register source (second
operand) to the 64-bit memory location (first operand).
Note: VMOVHPS (store) (VEX.128.0F 17 /r) is legal and has the same behavior as the existing 0F 17 store. For
VMOVHPS (store) VEX.vvvv and EVEX.vvvv are reserved and must be 1111b otherwise instruction will #UD.
If VMOVHPS is encoded with VEX.L or EVEX.L’L= 1, an attempt to execute the instruction encoded with VEX.L or
EVEX.L’L= 1 will cause an #UD exception.
Opcode/
Instruction
Op / En 64/32
bit Mode
Support
CPUID
Feature
Flag
Description
NP 0F 16 /r
MOVHPS xmm1, m64
A V/V SSE Move two packed single-precision floating-point values
from m64 to high quadword of xmm1.
VEX.128.0F.WIG 16 /r
VMOVHPS xmm2, xmm1, m64
BV/VAVXMerge two packed single-precision floating-point values
from m64 and the low quadword of xmm1.
EVEX.128.0F.W0 16 /r
VMOVHPS xmm2, xmm1, m64
DV/VAVX512FMerge two packed single-precision floating-point values
from m64 and the low quadword of xmm1.
NP 0F 17 /r
MOVHPS m64, xmm1
C V/V SSE Move two packed single-precision floating-point values
from high quadword of xmm1 to m64.
VEX.128.0F.WIG 17 /r
VMOVHPS m64, xmm1
C V/V AVX Move two packed single-precision floating-point values
from high quadword of xmm1 to m64.
EVEX.128.0F.W0 17 /r
VMOVHPS m64, xmm1
E V/V AVX512F Move two packed single-precision floating-point values
from high quadword of xmm1 to m64.
Op/En Tuple Type Operand 1 Operand 2 Operand 3 Operand 4
A NA ModRM:reg (r, w) ModRM:r/m (r) NA NA
B NA ModRM:reg (w) VEX.vvvv ModRM:r/m (r) NA
C NA ModRM:r/m (w) ModRM:reg (r) NA NA
D Tuple2 ModRM:reg (w) EVEX.vvvv ModRM:r/m (r) NA
E Tuple2 ModRM:r/m (w) ModRM:reg (r) NA NA

MOVHPS—Move High Packed Single-Precision Floating-Point Values
INSTRUCTION SET REFERENCE, M-U
Vol. 2B 4-81
Operation
MOVHPS (128-bit Legacy SSE load)
DEST[63:0] (Unmodified)
DEST[127:64] SRC[63:0]
DEST[MAXVL-1:128] (Unmodified)
VMOVHPS (VEX.128 and EVEX encoded load)
DEST[63:0] SRC1[63:0]
DEST[127:64] SRC2[63:0]
DEST[MAXVL-1:128] 0
VMOVHPS (store)
DEST[63:0] SRC[127:64]
Intel C/C++ Compiler Intrinsic Equivalent
MOVHPS __m128 _mm_loadh_pi ( __m128 a, __m64 *p)
MOVHPS void _mm_storeh_pi (__m64 *p, __m128 a)
SIMD Floating-Point Exceptions
None
Other Exceptions
Non-EVEX-encoded instruction, see Exceptions Type 5; additionally
#UD If VEX.L = 1.
EVEX-encoded instruction, see Exceptions Type E9NF.

MOVLHPS—Move Packed Single-Precision Floating-Point Values Low to High
INSTRUCTION SET REFERENCE, M-U
4-82 Vol. 2B
MOVLHPS—Move Packed Single-Precision Floating-Point Values Low to High
Instruction Operand Encoding1
Description
This instruction cannot be used for memory to register moves.
128-bit two-argument form:
Moves two packed single-precision floating-point values from the low quadword of the second XMM argument
(second operand) to the high quadword of the first XMM register (first argument). The low quadword of the desti-
nation operand is left unchanged. Bits (MAXVL-1:128) of the corresponding destination register are unmodified.
128-bit three-argument forms:
Moves two packed single-precision floating-point values from the low quadword of the third XMM argument (third
operand) to the high quadword of the destination (first operand). Copies the low quadword from the second XMM
argument (second operand) to the low quadword of the destination (first operand). Bits (MAXVL-1:128) of the
corresponding destination register are zeroed.
If VMOVLHPS is encoded with VEX.L or EVEX.L’L= 1, an attempt to execute the instruction encoded with VEX.L or
EVEX.L’L= 1 will cause an #UD exception.
Operation
MOVLHPS (128-bit two-argument form)
DEST[63:0] (Unmodified)
DEST[127:64] SRC[63:0]
DEST[MAXVL-1:128] (Unmodified)
VMOVLHPS (128-bit three-argument form - VEX & EVEX)
DEST[63:0] SRC1[63:0]
DEST[127:64] SRC2[63:0]
DEST[MAXVL-1:128] 0
Intel C/C++ Compiler Intrinsic Equivalent
MOVLHPS __m128 _mm_movelh_ps(__m128 a, __m128 b)
SIMD Floating-Point Exceptions
None
Opcode/
Instruction
Op /
En
64/32
bit Mode
Support
CPUID
Feature
Flag
Description
NP 0F 16 /r
MOVLHPS xmm1, xmm2
RM V/V SSE Move two packed single-precision floating-point values from
low quadword of xmm2 to high quadword of xmm1.
VEX.128.0F.WIG 16 /r
VMOVLHPS xmm1, xmm2, xmm3
RVM V/V AVX Merge two packed single-precision floating-point values
from low quadword of xmm3 and low quadword of xmm2.
EVEX.128.0F.W0 16 /r
VMOVLHPS xmm1, xmm2, xmm3
RVM V/V AVX512F Merge two packed single-precision floating-point values
from low quadword of xmm3 and low quadword of xmm2.
Op/En Operand 1 Operand 2 Operand 3 Operand 4
RM ModRM:reg (w) ModRM:r/m (r) NA NA
RVM ModRM:reg (w) vvvv (r) ModRM:r/m (r) NA
1. ModRM.MOD = 011B required

MOVLHPS—Move Packed Single-Precision Floating-Point Values Low to High
INSTRUCTION SET REFERENCE, M-U
Vol. 2B 4-83
Other Exceptions
Non-EVEX-encoded instruction, see Exceptions Type 7; additionally
#UD If VEX.L = 1.
EVEX-encoded instruction, see Exceptions Type E7NM.128.

MOVLPD—Move Low Packed Double-Precision Floating-Point Value
INSTRUCTION SET REFERENCE, M-U
4-84 Vol. 2B
MOVLPD—Move Low Packed Double-Precision Floating-Point Value
Instruction Operand Encoding
Description
This instruction cannot be used for register to register or memory to memory moves.
128-bit Legacy SSE load:
Moves a double-precision floating-point value from the source 64-bit memory operand and stores it in the low 64-
bits of the destination XMM register. The upper 64bits of the XMM register are preserved. Bits (MAXVL-1:128) of the
corresponding destination register are preserved.
VEX.128 & EVEX encoded load:
Loads a double-precision floating-point value from the source 64-bit memory operand (third operand), merges it
with the upper 64-bits of the first source XMM register (second operand), and stores it in the low 128-bits of the
destination XMM register (first operand). Bits (MAXVL-1:128) of the corresponding destination register are zeroed.
128-bit store:
Stores a double-precision floating-point value from the low 64-bits of the XMM register source (second operand) to
the 64-bit memory location (first operand).
Note: VMOVLPD (store) (VEX.128.66.0F 13 /r) is legal and has the same behavior as the existing 66 0F 13 store.
For VMOVLPD (store) VEX.vvvv and EVEX.vvvv are reserved and must be 1111b otherwise instruction will #UD.
If VMOVLPD is encoded with VEX.L or EVEX.L’L= 1, an attempt to execute the instruction encoded with VEX.L or
EVEX.L’L= 1 will cause an #UD exception.
Operation
MOVLPD (128-bit Legacy SSE load)
DEST[63:0] SRC[63:0]
DEST[MAXVL-1:64] (Unmodified)
Opcode/
Instruction
Op / En 64/32
bit Mode
Support
CPUID
Feature
Flag
Description
66 0F 12 /r
MOVLPD xmm1, m64
A V/V SSE2 Move double-precision floating-point value from m64 to
low quadword of xmm1.
VEX.128.66.0F.WIG 12 /r
VMOVLPD xmm2, xmm1, m64
B V/V AVX Merge double-precision floating-point value from m64
and the high quadword of xmm1.
EVEX.128.66.0F.W1 12 /r
VMOVLPD xmm2, xmm1, m64
D V/V AVX512F Merge double-precision floating-point value from m64
and the high quadword of xmm1.
66 0F 13/r
MOVLPD m64, xmm1
C V/V SSE2 Move double-precision floating-point value from low
quadword of xmm1 to m64.
VEX.128.66.0F.WIG 13/r
VMOVLPD m64, xmm1
CV/VAVXMove double-precision floating-point value from low
quadword of xmm1 to m64.
EVEX.128.66.0F.W1 13/r
VMOVLPD m64, xmm1
EV/VAVX512FMove double-precision floating-point value from low
quadword of xmm1 to m64.
Op/En Tuple Type Operand 1 Operand 2 Operand 3 Operand 4
A NA ModRM:reg (r, w) ModRM:r/m (r) NA NA
B NA ModRM:r/m (r) VEX.vvvv ModRM:r/m (r) NA
C NA ModRM:r/m (w) ModRM:reg (r) NA NA
D Tuple1 Scalar ModRM:reg (w) EVEX.vvvv ModRM:r/m (r) NA
E Tuple1 Scalar ModRM:r/m (w) ModRM:reg (r) NA NA

MOVLPD—Move Low Packed Double-Precision Floating-Point Value
INSTRUCTION SET REFERENCE, M-U
Vol. 2B 4-85
VMOVLPD (VEX.128 & EVEX encoded load)
DEST[63:0] SRC2[63:0]
DEST[127:64] SRC1[127:64]
DEST[MAXVL-1:128] 0
VMOVLPD (store)
DEST[63:0] SRC[63:0]
Intel C/C++ Compiler Intrinsic Equivalent
MOVLPD __m128d _mm_loadl_pd ( __m128d a, double *p)
MOVLPD void _mm_storel_pd (double *p, __m128d a)
SIMD Floating-Point Exceptions
None
Other Exceptions
Non-EVEX-encoded instruction, see Exceptions Type 5; additionally
#UD If VEX.L = 1.
EVEX-encoded instruction, see Exceptions Type E9NF.

MOVLPS—Move Low Packed Single-Precision Floating-Point Values
INSTRUCTION SET REFERENCE, M-U
4-86 Vol. 2B
MOVLPS—Move Low Packed Single-Precision Floating-Point Values
Instruction Operand Encoding
Description
This instruction cannot be used for register to register or memory to memory moves.
128-bit Legacy SSE load:
Moves two packed single-precision floating-point values from the source 64-bit memory operand and stores them
in the low 64-bits of the destination XMM register. The upper 64bits of the XMM register are preserved. Bits
(MAXVL-1:128) of the corresponding destination register are preserved.
VEX.128 & EVEX encoded load:
Loads two packed single-precision floating-point values from the source 64-bit memory operand (the third
operand), merges them with the upper 64-bits of the first source operand (the second operand), and stores them
in the low 128-bits of the destination register (the first operand). Bits (MAXVL-1:128) of the corresponding desti-
nation register are zeroed.
128-bit store:
Loads two packed single-precision floating-point values from the low 64-bits of the XMM register source (second
operand) to the 64-bit memory location (first operand).
Note: VMOVLPS (store) (VEX.128.0F 13 /r) is legal and has the same behavior as the existing 0F 13 store. For
VMOVLPS (store) VEX.vvvv and EVEX.vvvv are reserved and must be 1111b otherwise instruction will #UD.
If VMOVLPS is encoded with VEX.L or EVEX.L’L= 1, an attempt to execute the instruction encoded with VEX.L or
EVEX.L’L= 1 will cause an #UD exception.
Opcode/
Instruction
Op / En 64/32
bit Mode
Support
CPUID
Feature
Flag
Description
NP 0F 12 /r
MOVLPS xmm1, m64
A V/V SSE Move two packed single-precision floating-point values
from m64 to low quadword of xmm1.
VEX.128.0F.WIG 12 /r
VMOVLPS xmm2, xmm1, m64
B V/V AVX Merge two packed single-precision floating-point values
from m64 and the high quadword of xmm1.
EVEX.128.0F.W0 12 /r
VMOVLPS xmm2, xmm1, m64
D V/V AVX512F Merge two packed single-precision floating-point values
from m64 and the high quadword of xmm1.
0F 13/r
MOVLPS m64, xmm1
C V/V SSE Move two packed single-precision floating-point values
from low quadword of xmm1 to m64.
VEX.128.0F.WIG 13/r
VMOVLPS m64, xmm1
C V/V AVX Move two packed single-precision floating-point values
from low quadword of xmm1 to m64.
EVEX.128.0F.W0 13/r
VMOVLPS m64, xmm1
E V/V AVX512F Move two packed single-precision floating-point values
from low quadword of xmm1 to m64.
Op/En Tuple Type Operand 1 Operand 2 Operand 3 Operand 4
A NA ModRM:reg (r, w) ModRM:r/m (r) NA NA
B NA ModRM:reg (w) VEX.vvvv ModRM:r/m (r) NA
C NA ModRM:r/m (w) ModRM:reg (r) NA NA
D Tuple2 ModRM:reg (w) EVEX.vvvv ModRM:r/m (r) NA
E Tuple2 ModRM:r/m (w) ModRM:reg (r) NA NA

MOVLPS—Move Low Packed Single-Precision Floating-Point Values
INSTRUCTION SET REFERENCE, M-U
Vol. 2B 4-87
Operation
MOVLPS (128-bit Legacy SSE load)
DEST[63:0] SRC[63:0]
DEST[MAXVL-1:64] (Unmodified)
VMOVLPS (VEX.128 & EVEX encoded load)
DEST[63:0] SRC2[63:0]
DEST[127:64] SRC1[127:64]
DEST[MAXVL-1:128] 0
VMOVLPS (store)
DEST[63:0] SRC[63:0]
Intel C/C++ Compiler Intrinsic Equivalent
MOVLPS __m128 _mm_loadl_pi ( __m128 a, __m64 *p)
MOVLPS void _mm_storel_pi (__m64 *p, __m128 a)
SIMD Floating-Point Exceptions
None
Other Exceptions
Non-EVEX-encoded instruction, see Exceptions Type 5; additionally
#UD If VEX.L = 1.
EVEX-encoded instruction, see Exceptions Type E9NF.

MOVMSKPD—Extract Packed Double-Precision Floating-Point Sign Mask
INSTRUCTION SET REFERENCE, M-U
4-88 Vol. 2B
MOVMSKPD—Extract Packed Double-Precision Floating-Point Sign Mask
Instruction Operand Encoding
Description
Extracts the sign bits from the packed double-precision floating-point values in the source operand (second
operand), formats them into a 2-bit mask, and stores the mask in the destination operand (first operand). The
source operand is an XMM register, and the destination operand is a general-purpose register. The mask is stored
in the 2 low-order bits of the destination operand. Zero-extend the upper bits of the destination.
In 64-bit mode, the instruction can access additional registers (XMM8-XMM15, R8-R15) when used with a REX.R
prefix. The default operand size is 64-bit in 64-bit mode.
128-bit versions: The source operand is a YMM register. The destination operand is a general purpose register.
VEX.256 encoded version: The source operand is a YMM register. The destination operand is a general purpose
register.
Note: In VEX-encoded versions, VEX.vvvv is reserved and must be 1111b, otherwise instructions will #UD.
Operation
(V)MOVMSKPD (128-bit versions)
DEST[0] SRC[63]
DEST[1] SRC[127]
IF DEST = r32
THEN DEST[31:2] 0;
ELSE DEST[63:2] 0;
FI
VMOVMSKPD (VEX.256 encoded version)
DEST[0] SRC[63]
DEST[1] SRC[127]
DEST[2] SRC[191]
DEST[3] SRC[255]
IF DEST = r32
THEN DEST[31:4] 0;
ELSE DEST[63:4] 0;
FI
Opcode/
Instruction
Op/
En
64/32-bit
Mode
CPUID
Feature
Flag
Description
66 0F 50 /r
MOVMSKPD reg, xmm
RM V/V SSE2 Extract 2-bit sign mask from xmm and store in reg. The
upper bits of r32 or r64 are filled with zeros.
VEX.128.66.0F.WIG 50 /r
VMOVMSKPD reg, xmm2
RM V/V AVX Extract 2-bit sign mask from xmm2 and store in reg.
The upper bits of r32 or r64 are zeroed.
VEX.256.66.0F.WIG 50 /r
VMOVMSKPD reg, ymm2
RM V/V AVX Extract 4-bit sign mask from ymm2 and store in reg.
The upper bits of r32 or r64 are zeroed.
Op/En Operand 1 Operand 2 Operand 3 Operand 4
RM ModRM:reg (w) ModRM:r/m (r) NA NA

MOVMSKPD—Extract Packed Double-Precision Floating-Point Sign Mask
INSTRUCTION SET REFERENCE, M-U
Vol. 2B 4-89
Intel C/C++ Compiler Intrinsic Equivalent
MOVMSKPD: int _mm_movemask_pd ( __m128d a)
VMOVMSKPD: _mm256_movemask_pd(__m256d a)
SIMD Floating-Point Exceptions
None
Other Exceptions
See Exceptions Type 7; additionally
#UD If VEX.vvvv ≠ 1111B.

MOVMSKPS—Extract Packed Single-Precision Floating-Point Sign Mask
INSTRUCTION SET REFERENCE, M-U
4-90 Vol. 2B
MOVMSKPS—Extract Packed Single-Precision Floating-Point Sign Mask
Instruction Operand Encoding1
Description
Extracts the sign bits from the packed single-precision floating-point values in the source operand (second
operand), formats them into a 4- or 8-bit mask, and stores the mask in the destination operand (first operand). The
source operand is an XMM or YMM register, and the destination operand is a general-purpose register. The mask is
stored in the 4 or 8 low-order bits of the destination operand. The upper bits of the destination operand beyond the
mask are filled with zeros.
In 64-bit mode, the instruction can access additional registers (XMM8-XMM15, R8-R15) when used with a REX.R
prefix. The default operand size is 64-bit in 64-bit mode.
128-bit versions: The source operand is a YMM register. The destination operand is a general purpose register.
VEX.256 encoded version: The source operand is a YMM register. The destination operand is a general purpose
register.
Note: In VEX-encoded versions, VEX.vvvv is reserved and must be 1111b, otherwise instructions will #UD.
Operation
DEST[0] ← SRC[31];
DEST[1] ← SRC[63];
DEST[2] ← SRC[95];
DEST[3] ← SRC[127];
IF DEST = r32
THEN DEST[31:4] ← ZeroExtend;
ELSE DEST[63:4] ← ZeroExtend;
FI;
Opcode/
Instruction
Op/
En
64/32-bit
Mode
CPUID
Feature
Flag
Description
NP 0F 50 /r
MOVMSKPS reg, xmm
RM V/V SSE Extract 4-bit sign mask from xmm and store in reg.
The upper bits of r32 or r64 are filled with zeros.
VEX.128.0F.WIG 50 /r
VMOVMSKPS reg, xmm2
RM V/V AVX Extract 4-bit sign mask from xmm2 and store in reg.
The upper bits of r32 or r64 are zeroed.
VEX.256.0F.WIG 50 /r
VMOVMSKPS reg, ymm2
RM V/V AVX Extract 8-bit sign mask from ymm2 and store in reg.
The upper bits of r32 or r64 are zeroed.
Op/En Operand 1 Operand 2 Operand 3 Operand 4
RM ModRM:reg (w) ModRM:r/m (r) NA NA
1. ModRM.MOD = 011B required

MOVMSKPS—Extract Packed Single-Precision Floating-Point Sign Mask
INSTRUCTION SET REFERENCE, M-U
Vol. 2B 4-91
(V)MOVMSKPS (128-bit version)
DEST[0] SRC[31]
DEST[1] SRC[63]
DEST[2] SRC[95]
DEST[3] SRC[127]
IF DEST = r32
THEN DEST[31:4] 0;
ELSE DEST[63:4] 0;
FI
VMOVMSKPS (VEX.256 encoded version)
DEST[0] SRC[31]
DEST[1] SRC[63]
DEST[2] SRC[95]
DEST[3] SRC[127]
DEST[4] SRC[159]
DEST[5] SRC[191]
DEST[6] SRC[223]
DEST[7] SRC[255]
IF DEST = r32
THEN DEST[31:8] 0;
ELSE DEST[63:8] 0;
FI
Intel C/C++ Compiler Intrinsic Equivalent
int _mm_movemask_ps(__m128 a)
int _mm256_movemask_ps(__m256 a)
SIMD Floating-Point Exceptions
None.
Other Exceptions
See Exceptions Type 7; additionally
#UD If VEX.vvvv ≠ 1111B.

MOVNTDQA—Load Double Quadword Non-Temporal Aligned Hint
INSTRUCTION SET REFERENCE, M-U
4-92 Vol. 2B
MOVNTDQA—Load Double Quadword Non-Temporal Aligned Hint
Instruction Operand Encoding1
Description
MOVNTDQA loads a double quadword from the source operand (second operand) to the destination operand (first
operand) using a non-temporal hint if the memory source is WC (write combining) memory type. For WC memory
type, the nontemporal hint may be implemented by loading a temporary internal buffer with the equivalent of an
aligned cache line without filling this data to the cache. Any memory-type aliased lines in the cache will be snooped
and flushed. Subsequent MOVNTDQA reads to unread portions of the WC cache line will receive data from the
temporary internal buffer if data is available. The temporary internal buffer may be flushed by the processor at any
time for any reason, for example:
• A load operation other than a MOVNTDQA which references memory already resident in a temporary internal
buffer.
• A non-WC reference to memory already resident in a temporary internal buffer.
• Interleaving of reads and writes to a single temporary internal buffer.
• Repeated (V)MOVNTDQA loads of a particular 16-byte item in a streaming line.
• Certain micro-architectural conditions including resource shortages, detection of
a mis-speculation condition, and various fault conditions
The non-temporal hint is implemented by using a write combining (WC) memory type protocol when reading the
data from memory. Using this protocol, the processor
does not read the data into the cache hierarchy, nor does it fetch the corresponding cache line from memory into
the cache hierarchy. The memory type of the region being read can override the non-temporal hint, if the memory
address specified for the non-temporal read is not a WC memory region. Information on non-temporal reads and
writes can be found in “Caching of Temporal vs. Non-Temporal Data” in Chapter 10 in the Intel® 64 and IA-32
Architecture Software Developer’s Manual, Volume 3A.
Because the WC protocol uses a weakly-ordered memory consistency model, a fencing operation implemented with
a MFENCE instruction should be used in conjunction with MOVNTDQA instructions if multiple processors might use
different memory types for the referenced memory locations or to synchronize reads of a processor with writes by
other agents in the system. A processor’s implementation of the streaming load hint does not override the effective
memory type, but the implementation of the hint is processor dependent. For example, a processor implementa-
Opcode/
Instruction
Op /
En
64/32
bit Mode
Support
CPUID
Feature Flag
Description
66 0F 38 2A /r
MOVNTDQA xmm1, m128
A V/V SSE4_1 Move double quadword from m128 to xmm1 using non-
temporal hint if WC memory type.
VEX.128.66.0F38.WIG 2A /r
VMOVNTDQA xmm1, m128
A V/V AVX Move double quadword from m128 to xmm using non-
temporal hint if WC memory type.
VEX.256.66.0F38.WIG 2A /r
VMOVNTDQA ymm1, m256
A V/V AVX2 Move 256-bit data from m256 to ymm using non-temporal
hint if WC memory type.
EVEX.128.66.0F38.W0 2A /r
VMOVNTDQA xmm1, m128
B V/V AVX512VL
AVX512F
Move 128-bit data from m128 to xmm using non-temporal
hint if WC memory type.
EVEX.256.66.0F38.W0 2A /r
VMOVNTDQA ymm1, m256
B V/V AVX512VL
AVX512F
Move 256-bit data from m256 to ymm using non-temporal
hint if WC memory type.
EVEX.512.66.0F38.W0 2A /r
VMOVNTDQA zmm1, m512
B V/V AVX512F Move 512-bit data from m512 to zmm using non-temporal
hint if WC memory type.
Op/En Tuple Type Operand 1 Operand 2 Operand 3 Operand 4
A NA ModRM:reg (w) ModRM:r/m (r) NA NA
B Full Mem ModRM:reg (w) ModRM:r/m (r) NA NA
1. ModRM.MOD != 011B

MOVNTDQA—Load Double Quadword Non-Temporal Aligned Hint
INSTRUCTION SET REFERENCE, M-U
Vol. 2B 4-93
tion may choose to ignore the hint and process the instruction as a normal MOVDQA for any memory type. Alter-
natively, another implementation may optimize cache reads generated by MOVNTDQA on WB memory type to
reduce cache evictions.
The 128-bit (V)MOVNTDQA addresses must be 16-byte aligned or the instruction will cause a #GP.
The 256-bit VMOVNTDQA addresses must be 32-byte aligned or the instruction will cause a #GP.
The 512-bit VMOVNTDQA addresses must be 64-byte aligned or the instruction will cause a #GP.
Operation
MOVNTDQA (128bit- Legacy SSE form)
DEST SRC
DEST[MAXVL-1:128] (Unmodified)
VMOVNTDQA (VEX.128 and EVEX.128 encoded form)
DEST SRC
DEST[MAXVL-1:128] 0
VMOVNTDQA (VEX.256 and EVEX.256 encoded forms)
DEST[255:0] SRC[255:0]
DEST[MAXVL-1:256] 0
VMOVNTDQA (EVEX.512 encoded form)
DEST[511:0] SRC[511:0]
DEST[MAXVL-1:512] 0
Intel C/C++ Compiler Intrinsic Equivalent
VMOVNTDQA __m512i _mm512_stream_load_si512(__m512i const* p);
MOVNTDQA __m128i _mm_stream_load_si128 (const __m128i *p);
VMOVNTDQA __m256i _mm256_stream_load_si256 (__m256i const* p);
SIMD Floating-Point Exceptions
None
Other Exceptions
Non-EVEX-encoded instruction, see Exceptions Type1;
EVEX-encoded instruction, see Exceptions Type E1NF.
#UD If VEX.vvvv != 1111B or EVEX.vvvv != 1111B.

MOVNTDQ—Store Packed Integers Using Non-Temporal Hint
INSTRUCTION SET REFERENCE, M-U
4-94 Vol. 2B
MOVNTDQ—Store Packed Integers Using Non-Temporal Hint
Instruction Operand Encoding1
Description
Moves the packed integers in the source operand (second operand) to the destination operand (first operand) using
a non-temporal hint to prevent caching of the data during the write to memory. The source operand is an XMM
register, YMM register or ZMM register, which is assumed to contain integer data (packed bytes, words, double-
words, or quadwords). The destination operand is a 128-bit, 256-bit or 512-bit memory location. The memory
operand must be aligned on a 16-byte (128-bit version), 32-byte (VEX.256 encoded version) or 64-byte (512-bit
version) boundary otherwise a general-protection exception (#GP) will be generated.
The non-temporal hint is implemented by using a write combining (WC) memory type protocol when writing the
data to memory. Using this protocol, the processor does not write the data into the cache hierarchy, nor does it
fetch the corresponding cache line from memory into the cache hierarchy. The memory type of the region being
written to can override the non-temporal hint, if the memory address specified for the non-temporal store is in an
uncacheable (UC) or write protected (WP) memory region. For more information on non-temporal stores, see
“Caching of Temporal vs. Non-Temporal Data” in Chapter 10 in the IA-32 Intel Architecture Software Developer’s
Manual, Volume 1.
Because the WC protocol uses a weakly-ordered memory consistency model, a fencing operation implemented with
the SFENCE or MFENCE instruction should be used in conjunction with VMOVNTDQ instructions if multiple proces-
sors might use different memory types to read/write the destination memory locations.
Note: VEX.vvvv and EVEX.vvvv are reserved and must be 1111b, VEX.L must be 0; otherwise instructions will
#UD.
Operation
VMOVNTDQ(EVEX encoded versions)
VL = 128, 256, 512
DEST[VL-1:0] SRC[VL-1:0]
DEST[MAXVL-1:VL] 0
Opcode/
Instruction
Op /
En
64/32
bit Mode
Support
CPUID
Feature Flag
Description
66 0F E7 /r
MOVNTDQ m128, xmm1
A V/V SSE2 Move packed integer values in xmm1 to m128 using non-
temporal hint.
VEX.128.66.0F.WIG E7 /r
VMOVNTDQ m128, xmm1
A V/V AVX Move packed integer values in xmm1 to m128 using non-
temporal hint.
VEX.256.66.0F.WIG E7 /r
VMOVNTDQ m256, ymm1
A V/V AVX Move packed integer values in ymm1 to m256 using non-
temporal hint.
EVEX.128.66.0F.W0 E7 /r
VMOVNTDQ m128, xmm1
BV/V AVX512VL
AVX512F
Move packed integer values in xmm1 to m128 using non-
temporal hint.
EVEX.256.66.0F.W0 E7 /r
VMOVNTDQ m256, ymm1
BV/V AVX512VL
AVX512F
Move packed integer values in zmm1 to m256 using non-
temporal hint.
EVEX.512.66.0F.W0 E7 /r
VMOVNTDQ m512, zmm1
B V/V AVX512F Move packed integer values in zmm1 to m512 using non-
temporal hint.
Op/En Tuple Type Operand 1 Operand 2 Operand 3 Operand 4
A NA ModRM:r/m (w) ModRM:reg (r) NA NA
B Full Mem ModRM:r/m (w)ModRM:reg (r) NA NA
1. ModRM.MOD != 011B

MOVNTDQ—Store Packed Integers Using Non-Temporal Hint
INSTRUCTION SET REFERENCE, M-U
Vol. 2B 4-95
MOVNTDQ (Legacy and VEX versions)
DEST SRC
Intel C/C++ Compiler Intrinsic Equivalent
VMOVNTDQ void _mm512_stream_si512(void * p, __m512i a);
VMOVNTDQ void _mm256_stream_si256 (__m256i * p, __m256i a);
MOVNTDQ void _mm_stream_si128 (__m128i * p, __m128i a);
SIMD Floating-Point Exceptions
None
Other Exceptions
Non-EVEX-encoded instruction, see Exceptions Type1.SSE2;
EVEX-encoded instruction, see Exceptions Type E1NF.
#UD If VEX.vvvv != 1111B or EVEX.vvvv != 1111B.

MOVNTI—Store Doubleword Using Non-Temporal Hint
INSTRUCTION SET REFERENCE, M-U
4-96 Vol. 2B
MOVNTI—Store Doubleword Using Non-Temporal Hint
Instruction Operand Encoding
Description
Moves the doubleword integer in the source operand (second operand) to the destination operand (first operand)
using a non-temporal hint to minimize cache pollution during the write to memory. The source operand is a
general-purpose register. The destination operand is a 32-bit memory location.
The non-temporal hint is implemented by using a write combining (WC) memory type protocol when writing the
data to memory. Using this protocol, the processor does not write the data into the cache hierarchy, nor does it
fetch the corresponding cache line from memory into the cache hierarchy. The memory type of the region being
written to can override the non-temporal hint, if the memory address specified for the non-temporal store is in an
uncacheable (UC) or write protected (WP) memory region. For more information on non-temporal stores, see
“Caching of Temporal vs. Non-Temporal Data” in Chapter 10 in the Intel® 64 and IA-32 Architectures Software
Developer’s Manual, Volume 1.
Because the WC protocol uses a weakly-ordered memory consistency model, a fencing operation implemented with
the SFENCE or MFENCE instruction should be used in conjunction with MOVNTI instructions if multiple processors
might use different memory types to read/write the destination memory locations.
In 64-bit mode, the instruction’s default operation size is 32 bits. Use of the REX.R prefix permits access to addi-
tional registers (R8-R15). Use of the REX.W prefix promotes operation to 64 bits. See the summary chart at the
beginning of this section for encoding data and limits.
Operation
DEST ← SRC;
Intel C/C++ Compiler Intrinsic Equivalent
MOVNTI: void _mm_stream_si32 (int *p, int a)
MOVNTI: void _mm_stream_si64(__int64 *p, __int64 a)
SIMD Floating-Point Exceptions
None.
Protected Mode Exceptions
#GP(0) For an illegal memory operand effective address in the CS, DS, ES, FS or GS segments.
#SS(0) For an illegal address in the SS segment.
#PF(fault-code) For a page fault.
#UD If CPUID.01H:EDX.SSE2[bit 26] = 0.
If the LOCK prefix is used.
Opcode Instruction Op/
En
64-Bit
Mode
Compat/
Leg Mode
Description
NP 0F C3 /rMOVNTI m32, r32 MR Valid Valid Move doubleword from r32 to m32 using non-
temporal hint.
NP REX.W + 0F C3 /rMOVNTI m64, r64 MR Valid N.E. Move quadword from r64 to m64 using non-
temporal hint.
Op/En Operand 1 Operand 2 Operand 3 Operand 4
MR ModRM:r/m (w) ModRM:reg (r) NA NA

MOVNTI—Store Doubleword Using Non-Temporal Hint
INSTRUCTION SET REFERENCE, M-U
Vol. 2B 4-97
Real-Address Mode Exceptions
#GP If any part of the operand lies outside the effective address space from 0 to FFFFH.
#UD If CPUID.01H:EDX.SSE2[bit 26] = 0.
If the LOCK prefix is used.
Virtual-8086 Mode Exceptions
Same exceptions as in real address mode.
#PF(fault-code) For a page fault.
Compatibility Mode Exceptions
Same exceptions as in protected mode.
64-Bit Mode Exceptions
#SS(0) If a memory address referencing the SS segment is in a non-canonical form.
#GP(0) If the memory address is in a non-canonical form.
#PF(fault-code) For a page fault.
#UD If CPUID.01H:EDX.SSE2[bit 26] = 0.
If the LOCK prefix is used.
#AC(0) If alignment checking is enabled and an unaligned memory reference is made while the
current privilege level is 3.

MOVNTPD—Store Packed Double-Precision Floating-Point Values Using Non-Temporal Hint
INSTRUCTION SET REFERENCE, M-U
4-98 Vol. 2B
MOVNTPD—Store Packed Double-Precision Floating-Point Values Using Non-Temporal Hint
Instruction Operand Encoding1
Description
Moves the packed double-precision floating-point values in the source operand (second operand) to the destination
operand (first operand) using a non-temporal hint to prevent caching of the data during the write to memory. The
source operand is an XMM register, YMM register or ZMM register, which is assumed to contain packed double-
precision, floating-pointing data. The destination operand is a 128-bit, 256-bit or 512-bit memory location. The
memory operand must be aligned on a 16-byte (128-bit version), 32-byte (VEX.256 encoded version) or 64-byte
(EVEX.512 encoded version) boundary otherwise a general-protection exception (#GP) will be generated.
The non-temporal hint is implemented by using a write combining (WC) memory type protocol when writing the
data to memory. Using this protocol, the processor does not write the data into the cache hierarchy, nor does it
fetch the corresponding cache line from memory into the cache hierarchy. The memory type of the region being
written to can override the non-temporal hint, if the memory address specified for the non-temporal store is in an
uncacheable (UC) or write protected (WP) memory region. For more information on non-temporal stores, see
“Caching of Temporal vs. Non-Temporal Data” in Chapter 10 in the IA-32 Intel Architecture Software Developer’s
Manual, Volume 1.
Because the WC protocol uses a weakly-ordered memory consistency model, a fencing operation implemented with
the SFENCE or MFENCE instruction should be used in conjunction with MOVNTPD instructions if multiple processors
might use different memory types to read/write the destination memory locations.
Note: VEX.vvvv and EVEX.vvvv are reserved and must be 1111b, VEX.L must be 0; otherwise instructions will
#UD.
Operation
VMOVNTPD (EVEX encoded versions)
VL = 128, 256, 512
DEST[VL-1:0] SRC[VL-1:0]
DEST[MAXVL-1:VL] 0
Opcode/
Instruction
Op /
En
64/32
bit Mode
Support
CPUID
Feature
Flag
Description
66 0F 2B /r
MOVNTPD m128, xmm1
A V/V SSE2 Move packed double-precision values in xmm1 to m128 using
non-temporal hint.
VEX.128.66.0F.WIG 2B /r
VMOVNTPD m128, xmm1
A V/V AVX Move packed double-precision values in xmm1 to m128 using
non-temporal hint.
VEX.256.66.0F.WIG 2B /r
VMOVNTPD m256, ymm1
A V/V AVX Move packed double-precision values in ymm1 to m256 using
non-temporal hint.
EVEX.128.66.0F.W1 2B /r
VMOVNTPD m128, xmm1
BV/V AVX512VL
AVX512F
Move packed double-precision values in xmm1 to m128 using
non-temporal hint.
EVEX.256.66.0F.W1 2B /r
VMOVNTPD m256, ymm1
BV/V AVX512VL
AVX512F
Move packed double-precision values in ymm1 to m256 using
non-temporal hint.
EVEX.512.66.0F.W1 2B /r
VMOVNTPD m512, zmm1
B V/V AVX512F Move packed double-precision values in zmm1 to m512 using
non-temporal hint.
Op/En Tuple Type Operand 1 Operand 2 Operand 3 Operand 4
A NA ModRM:r/m (w) ModRM:reg (r) NA NA
B Full Mem ModRM:r/m (w) ModRM:reg (r) NA NA
1. ModRM.MOD != 011B

MOVNTPD—Store Packed Double-Precision Floating-Point Values Using Non-Temporal Hint
INSTRUCTION SET REFERENCE, M-U
Vol. 2B 4-99
MOVNTPD (Legacy and VEX versions)
DEST SRC
Intel C/C++ Compiler Intrinsic Equivalent
VMOVNTPD void _mm512_stream_pd(double * p, __m512d a);
VMOVNTPD void _mm256_stream_pd (double * p, __m256d a);
MOVNTPD void _mm_stream_pd (double * p, __m128d a);
SIMD Floating-Point Exceptions
None
Other Exceptions
Non-EVEX-encoded instruction, see Exceptions Type1.SSE2;
EVEX-encoded instruction, see Exceptions Type E1NF.
#UD If VEX.vvvv != 1111B or EVEX.vvvv != 1111B.

MOVNTPS—Store Packed Single-Precision Floating-Point Values Using Non-Temporal Hint
INSTRUCTION SET REFERENCE, M-U
4-100 Vol. 2B
MOVNTPS—Store Packed Single-Precision Floating-Point Values Using Non-Temporal Hint
Instruction Operand Encoding1
Description
Moves the packed single-precision floating-point values in the source operand (second operand) to the destination
operand (first operand) using a non-temporal hint to prevent caching of the data during the write to memory. The
source operand is an XMM register, YMM register or ZMM register, which is assumed to contain packed single-preci-
sion, floating-pointing. The destination operand is a 128-bit, 256-bit or 512-bit memory location. The memory
operand must be aligned on a 16-byte (128-bit version), 32-byte (VEX.256 encoded version) or 64-byte (EVEX.512
encoded version) boundary otherwise a general-protection exception (#GP) will be generated.
The non-temporal hint is implemented by using a write combining (WC) memory type protocol when writing the
data to memory. Using this protocol, the processor does not write the data into the cache hierarchy, nor does it
fetch the corresponding cache line from memory into the cache hierarchy. The memory type of the region being
written to can override the non-temporal hint, if the memory address specified for the non-temporal store is in an
uncacheable (UC) or write protected (WP) memory region. For more information on non-temporal stores, see
“Caching of Temporal vs. Non-Temporal Data” in Chapter 10 in the IA-32 Intel Architecture Software Developer’s
Manual, Volume 1.
Because the WC protocol uses a weakly-ordered memory consistency model, a fencing operation implemented with
the SFENCE or MFENCE instruction should be used in conjunction with MOVNTPS instructions if multiple processors
might use different memory types to read/write the destination memory locations.
Note: VEX.vvvv and EVEX.vvvv are reserved and must be 1111b otherwise instructions will #UD.
Operation
VMOVNTPS (EVEX encoded versions)
VL = 128, 256, 512
DEST[VL-1:0] SRC[VL-1:0]
DEST[MAXVL-1:VL] 0
Opcode/
Instruction
Op /
En
64/32
bit Mode
Support
CPUID
Feature
Flag
Description
NP 0F 2B /r
MOVNTPS m128, xmm1
A V/V SSE Move packed single-precision values xmm1 to mem using
non-temporal hint.
VEX.128.0F.WIG 2B /r
VMOVNTPS m128, xmm1
A V/V AVX Move packed single-precision values xmm1 to mem using
non-temporal hint.
VEX.256.0F.WIG 2B /r
VMOVNTPS m256, ymm1
A V/V AVX Move packed single-precision values ymm1 to mem using
non-temporal hint.
EVEX.128.0F.W0 2B /r
VMOVNTPS m128, xmm1
BV/V AVX512VL
AVX512F
Move packed single-precision values in xmm1 to m128
using non-temporal hint.
EVEX.256.0F.W0 2B /r
VMOVNTPS m256, ymm1
BV/V AVX512VL
AVX512F
Move packed single-precision values in ymm1 to m256
using non-temporal hint.
EVEX.512.0F.W0 2B /r
VMOVNTPS m512, zmm1
BV/V AVX512FMove packed single-precision values in zmm1 to m512
using non-temporal hint.
Op/En Tuple Type Operand 1 Operand 2 Operand 3 Operand 4
A NA ModRM:r/m (w) ModRM:reg (r) NA NA
B Full Mem ModRM:r/m (w) ModRM:reg (r) NA NA
1. ModRM.MOD != 011B

MOVNTPS—Store Packed Single-Precision Floating-Point Values Using Non-Temporal Hint
INSTRUCTION SET REFERENCE, M-U
Vol. 2B 4-101
MOVNTPS
DEST SRC
Intel C/C++ Compiler Intrinsic Equivalent
VMOVNTPS void _mm512_stream_ps(float * p, __m512d a);
MOVNTPS void _mm_stream_ps (float * p, __m128d a);
VMOVNTPS void _mm256_stream_ps (float * p, __m256 a);
SIMD Floating-Point Exceptions
None
Other Exceptions
Non-EVEX-encoded instruction, see Exceptions Type1.SSE; additionally
EVEX-encoded instruction, see Exceptions Type E1NF.
#UD If VEX.vvvv != 1111B or EVEX.vvvv != 1111B.

MOVNTQ—Store of Quadword Using Non-Temporal Hint
INSTRUCTION SET REFERENCE, M-U
4-102 Vol. 2B
MOVNTQ—Store of Quadword Using Non-Temporal Hint
Instruction Operand Encoding
Description
Moves the quadword in the source operand (second operand) to the destination operand (first operand) using a
non-temporal hint to minimize cache pollution during the write to memory. The source operand is an MMX tech-
nology register, which is assumed to contain packed integer data (packed bytes, words, or doublewords). The
destination operand is a 64-bit memory location.
The non-temporal hint is implemented by using a write combining (WC) memory type protocol when writing the
data to memory. Using this protocol, the processor does not write the data into the cache hierarchy, nor does it
fetch the corresponding cache line from memory into the cache hierarchy. The memory type of the region being
written to can override the non-temporal hint, if the memory address specified for the non-temporal store is in an
uncacheable (UC) or write protected (WP) memory region. For more information on non-temporal stores, see
“Caching of Temporal vs. Non-Temporal Data” in Chapter 10 in the Intel® 64 and IA-32 Architectures Software
Developer’s Manual, Volume 1.
Because the WC protocol uses a weakly-ordered memory consistency model, a fencing operation implemented with
the SFENCE or MFENCE instruction should be used in conjunction with MOVNTQ instructions if multiple processors
might use different memory types to read/write the destination memory locations.
This instruction’s operation is the same in non-64-bit modes and 64-bit mode.
Operation
DEST ← SRC;
Intel C/C++ Compiler Intrinsic Equivalent
MOVNTQ: void _mm_stream_pi(__m64 * p, __m64 a)
SIMD Floating-Point Exceptions
None.
Other Exceptions
See Table 22-8, “Exception Conditions for Legacy SIMD/MMX Instructions without FP Exception,” in the Intel® 64
and IA-32 Architectures Software Developer’s Manual, Volume 3A.
Opcode Instruction Op/
En
64-Bit
Mode
Compat/
Leg Mode
Description
NP 0F E7 /rMOVNTQ m64, mm MR Valid Valid Move quadword from mm to m64 using non-
temporal hint.
Op/En Operand 1 Operand 2 Operand 3 Operand 4
MR ModRM:r/m (w) ModRM:reg (r) NA NA

MOVQ—Move Quadword
INSTRUCTION SET REFERENCE, M-U
Vol. 2B 4-103
MOVQ—Move Quadword
Instruction Operand Encoding
Description
Copies a quadword from the source operand (second operand) to the destination operand (first operand). The
source and destination operands can be MMX technology registers, XMM registers, or 64-bit memory locations.
This instruction can be used to move a quadword between two MMX technology registers or between an MMX tech-
nology register and a 64-bit memory location, or to move data between two XMM registers or between an XMM
register and a 64-bit memory location. The instruction cannot be used to transfer data between memory locations.
When the source operand is an XMM register, the low quadword is moved; when the destination operand is an XMM
register, the quadword is stored to the low quadword of the register, and the high quadword is cleared to all 0s.
In 64-bit mode and if not encoded using VEX/EVEX, use of the REX prefix in the form of REX.R permits this instruc-
tion to access additional registers (XMM8-XMM15).
Note: VEX.vvvv and EVEX.vvvv are reserved and must be 1111b, otherwise instructions will #UD.
If VMOVQ is encoded with VEX.L= 1, an attempt to execute the instruction encoded with VEX.L= 1 will cause an
#UD exception.
Opcode/
Instruction
Op/ En 64/32-bit
Mode
CPUID
Feature
Flag
Description
NP 0F 6F /r
MOVQ mm, mm/m64
A V/V MMX Move quadword from mm/m64 to mm.
NP 0F 7F /r
MOVQ mm/m64, mm
B V/V MMX Move quadword from mm to mm/m64.
F3 0F 7E /r
MOVQ xmm1, xmm2/m64
A V/V SSE2 Move quadword from xmm2/mem64 to xmm1.
VEX.128.F3.0F.WIG 7E /r
VMOVQ xmm1, xmm2/m64
A V/V AVX Move quadword from xmm2 to xmm1.
EVEX.128.F3.0F.W1 7E /r
VMOVQ xmm1, xmm2/m64
CV/VAVX512FMove quadword from xmm2/m64 to xmm1.
66 0F D6 /r
MOVQ xmm2/m64, xmm1
B V/V SSE2 Move quadword from xmm1 to xmm2/mem64.
VEX.128.66.0F.WIG D6 /r
VMOVQ xmm1/m64, xmm2
B V/V AVX Move quadword from xmm2 register to xmm1/m64.
EVEX.128.66.0F.W1 D6 /r
VMOVQ xmm1/m64, xmm2
DV/VAVX512FMove quadword from xmm2 register to xmm1/m64.
Op/En Tuple Type Operand 1 Operand 2 Operand 3 Operand 4
A NA ModRM:reg (w) ModRM:r/m (r) NA NA
B NA ModRM:r/m (w) ModRM:reg (r) NA NA
C Tuple1 Scalar ModRM:reg (w) ModRM:r/m (r) NA NA
D Tuple1 Scalar ModRM:r/m (w) ModRM:reg (r) NA NA

MOVQ—Move Quadword
INSTRUCTION SET REFERENCE, M-U
4-104 Vol. 2B
Operation
MOVQ instruction when operating on MMX technology registers and memory locations
DEST ← SRC;
MOVQ instruction when source and destination operands are XMM registers
DEST[63:0] ← SRC[63:0];
DEST[127:64] ← 0000000000000000H;
MOVQ instruction when source operand is XMM register and destination
operand is memory location:
DEST ← SRC[63:0];
MOVQ instruction when source operand is memory location and destination
operand is XMM register:
DEST[63:0] ← SRC;
DEST[127:64] ← 0000000000000000H;
VMOVQ (VEX.128.F3.0F 7E) with XMM register source and destination
DEST[63:0] ← SRC[63:0]
DEST[MAXVL-1:64] ← 0
VMOVQ (VEX.128.66.0F D6) with XMM register source and destination
DEST[63:0] ← SRC[63:0]
DEST[MAXVL-1:64] ← 0
VMOVQ (7E - EVEX encoded version) with XMM register source and destination
DEST[63:0] SRC[63:0]
DEST[MAXVL-1:64] 0
VMOVQ (D6 - EVEX encoded version) with XMM register source and destination
DEST[63:0] SRC[63:0]
DEST[MAXVL-1:64] 0
VMOVQ (7E) with memory source
DEST[63:0] ← SRC[63:0]
DEST[MAXVL-1:64] ← 0
VMOVQ (7E - EVEX encoded version) with memory source
DEST[63:0] SRC[63:0]
DEST[:MAXVL-1:64] 0
VMOVQ (D6) with memory dest
DEST[63:0] ← SRC2[63:0]
Flags Affected
None.
Intel C/C++ Compiler Intrinsic Equivalent
VMOVQ __m128i _mm_loadu_si64( void * s);
VMOVQ void _mm_storeu_si64( void * d, __m128i s);
MOVQ m128i _mm_move_epi64(__m128i a)

MOVQ—Move Quadword
INSTRUCTION SET REFERENCE, M-U
Vol. 2B 4-105
SIMD Floating-Point Exceptions
None
Other Exceptions
See Table 22-8, “Exception Conditions for Legacy SIMD/MMX Instructions without FP Exception,” in the Intel® 64
and IA-32 Architectures Software Developer’s Manual, Volume 3B.

MOVQ2DQ—Move Quadword from MMX Technology to XMM Register
INSTRUCTION SET REFERENCE, M-U
4-106 Vol. 2B
MOVQ2DQ—Move Quadword from MMX Technology to XMM Register
Instruction Operand Encoding
Description
Moves the quadword from the source operand (second operand) to the low quadword of the destination operand
(first operand). The source operand is an MMX technology register and the destination operand is an XMM register.
This instruction causes a transition from x87 FPU to MMX technology operation (that is, the x87 FPU top-of-stack
pointer is set to 0 and the x87 FPU tag word is set to all 0s [valid]). If this instruction is executed while an x87 FPU
floating-point exception is pending, the exception is handled before the MOVQ2DQ instruction is executed.
In 64-bit mode, use of the REX.R prefix permits this instruction to access additional registers (XMM8-XMM15).
Operation
DEST[63:0] ← SRC[63:0];
DEST[127:64] ← 00000000000000000H;
Intel C/C++ Compiler Intrinsic Equivalent
MOVQ2DQ: __128i _mm_movpi64_epi64 ( __m64 a)
SIMD Floating-Point Exceptions
None.
Protected Mode Exceptions
#NM If CR0.TS[bit 3] = 1.
#UD If CR0.EM[bit 2] = 1.
If CR4.OSFXSR[bit 9] = 0.
If CPUID.01H:EDX.SSE2[bit 26] = 0.
If the LOCK prefix is used.
#MF If there is a pending x87 FPU exception.
Real-Address Mode Exceptions
Same exceptions as in protected mode.
Virtual-8086 Mode Exceptions
Same exceptions as in protected mode.
Compatibility Mode Exceptions
Same exceptions as in protected mode.
64-Bit Mode Exceptions
Same exceptions as in protected mode.
Opcode Instruction Op/
En
64-Bit
Mode
Compat/
Leg Mode
Description
F3 0F D6 /r MOVQ2DQ xmm, mm RM Valid Valid Move quadword from mmx to low quadword
of xmm.
Op/En Operand 1 Operand 2 Operand 3 Operand 4
RM ModRM:reg (w) ModRM:r/m (r) NA NA

MOVS/MOVSB/MOVSW/MOVSD/MOVSQ—Move Data from String to String
INSTRUCTION SET REFERENCE, M-U
Vol. 2B 4-107
MOVS/MOVSB/MOVSW/MOVSD/MOVSQ—Move Data from String to String
\
Instruction Operand Encoding
Description
Moves the byte, word, or doubleword specified with the second operand (source operand) to the location specified
with the first operand (destination operand). Both the source and destination operands are located in memory. The
address of the source operand is read from the DS:ESI or the DS:SI registers (depending on the address-size attri-
bute of the instruction, 32 or 16, respectively). The address of the destination operand is read from the ES:EDI or
the ES:DI registers (again depending on the address-size attribute of the instruction). The DS segment may be
overridden with a segment override prefix, but the ES segment cannot be overridden.
At the assembly-code level, two forms of this instruction are allowed: the “explicit-operands” form and the “no-
operands” form. The explicit-operands form (specified with the MOVS mnemonic) allows the source and destination
operands to be specified explicitly. Here, the source and destination operands should be symbols that indicate the
size and location of the source value and the destination, respectively. This explicit-operands form is provided to
allow documentation; however, note that the documentation provided by this form can be misleading. That is, the
source and destination operand symbols must specify the correct type (size) of the operands (bytes, words, or
doublewords), but they do not have to specify the correct location. The locations of the source and destination
operands are always specified by the DS:(E)SI and ES:(E)DI registers, which must be loaded correctly before the
move string instruction is executed.
The no-operands form provides “short forms” of the byte, word, and doubleword versions of the MOVS instruc-
tions. Here also DS:(E)SI and ES:(E)DI are assumed to be the source and destination operands, respectively. The
size of the source and destination operands is selected with the mnemonic: MOVSB (byte move), MOVSW (word
move), or MOVSD (doubleword move).
After the move operation, the (E)SI and (E)DI registers are incremented or decremented automatically according
to the setting of the DF flag in the EFLAGS register. (If the DF flag is 0, the (E)SI and (E)DI register are incre-
Opcode Instruction Op/
En
64-Bit
Mode
Compat/
Leg Mode
Description
A4 MOVS m8, m8 ZO Valid Valid For legacy mode, Move byte from address
DS:(E)SI to ES:(E)DI. For 64-bit mode move
byte from address (R|E)SI to (R|E)DI.
A5 MOVS m16, m16 ZO Valid Valid For legacy mode, move word from address
DS:(E)SI to ES:(E)DI. For 64-bit mode move
word at address (R|E)SI to (R|E)DI.
A5 MOVS m32, m32 ZO Valid Valid For legacy mode, move dword from address
DS:(E)SI to ES:(E)DI. For 64-bit mode move
dword from address (R|E)SI to (R|E)DI.
REX.W + A5 MOVS m64, m64 ZO Valid N.E. Move qword from address (R|E)SI to (R|E)DI.
A4 MOVSB ZO Valid Valid For legacy mode, Move byte from address
DS:(E)SI to ES:(E)DI. For 64-bit mode move
byte from address (R|E)SI to (R|E)DI.
A5 MOVSW ZO Valid Valid For legacy mode, move word from address
DS:(E)SI to ES:(E)DI. For 64-bit mode move
word at address (R|E)SI to (R|E)DI.
A5 MOVSD ZO Valid Valid For legacy mode, move dword from address
DS:(E)SI to ES:(E)DI. For 64-bit mode move
dword from address (R|E)SI to (R|E)DI.
REX.W + A5 MOVSQ ZO Valid N.E. Move qword from address (R|E)SI to (R|E)DI.
Op/En Operand 1 Operand 2 Operand 3 Operand 4
ZO NA NA NA NA

MOVS/MOVSB/MOVSW/MOVSD/MOVSQ—Move Data from String to String
INSTRUCTION SET REFERENCE, M-U
4-108 Vol. 2B
mented; if the DF flag is 1, the (E)SI and (E)DI registers are decremented.) The registers are incremented or
decremented by 1 for byte operations, by 2 for word operations, or by 4 for doubleword operations.
NOTE
To improve performance, more recent processors support modifications to the processor’s
operation during the string store operations initiated with MOVS and MOVSB. See Section 7.3.9.3
in the Intel® 64 and IA-32 Architectures Software Developer’s Manual, Volume 1 for additional
information on fast-string operation.
The MOVS, MOVSB, MOVSW, and MOVSD instructions can be preceded by the REP prefix (see “REP/REPE/REPZ
/REPNE/REPNZ—Repeat String Operation Prefix” for a description of the REP prefix) for block moves of ECX bytes,
words, or doublewords.
In 64-bit mode, the instruction’s default address size is 64 bits, 32-bit address size is supported using the prefix
67H. The 64-bit addresses are specified by RSI and RDI; 32-bit address are specified by ESI and EDI. Use of the
REX.W prefix promotes doubleword operation to 64 bits. See the summary chart at the beginning of this section for
encoding data and limits.
Operation
DEST ← SRC;
Non-64-bit Mode:
IF (Byte move)
THEN IF DF = 0
THEN
(E)SI ← (E)SI + 1;
(E)DI ← (E)DI + 1;
ELSE
(E)SI ← (E)SI – 1;
(E)DI ← (E)DI – 1;
FI;
ELSE IF (Word move)
THEN IF DF = 0
(E)SI ← (E)SI + 2;
(E)DI ← (E)DI + 2;
FI;
ELSE
(E)SI ← (E)SI – 2;
(E)DI ← (E)DI – 2;
FI;
ELSE IF (Doubleword move)
THEN IF DF = 0
(E)SI ← (E)SI + 4;
(E)DI ← (E)DI + 4;
FI;
ELSE
(E)SI ← (E)SI – 4;
(E)DI ← (E)DI – 4;
FI;
FI;
64-bit Mode:
IF (Byte move)
THEN IF DF = 0
THEN

MOVS/MOVSB/MOVSW/MOVSD/MOVSQ—Move Data from String to String
INSTRUCTION SET REFERENCE, M-U
Vol. 2B 4-109
(R|E)SI ← (R|E)SI + 1;
(R|E)DI ← (R|E)DI + 1;
ELSE
(R|E)SI ← (R|E)SI – 1;
(R|E)DI ← (R|E)DI – 1;
FI;
ELSE IF (Word move)
THEN IF DF = 0
(R|E)SI ← (R|E)SI + 2;
(R|E)DI ← (R|E)DI + 2;
FI;
ELSE
(R|E)SI ← (R|E)SI – 2;
(R|E)DI ← (R|E)DI – 2;
FI;
ELSE IF (Doubleword move)
THEN IF DF = 0
(R|E)SI ← (R|E)SI + 4;
(R|E)DI ← (R|E)DI + 4;
FI;
ELSE
(R|E)SI ← (R|E)SI – 4;
(R|E)DI ← (R|E)DI – 4;
FI;
ELSE IF (Quadword move)
THEN IF DF = 0
(R|E)SI ← (R|E)SI + 8;
(R|E)DI ← (R|E)DI + 8;
FI;
ELSE
(R|E)SI ← (R|E)SI – 8;
(R|E)DI ← (R|E)DI – 8;
FI;
FI;
Flags Affected
None
Protected Mode Exceptions
#GP(0) If the destination is located in a non-writable segment.
If a memory operand effective address is outside the CS, DS, ES, FS, or GS segment limit.
If the DS, ES, FS, or GS register contains a NULL segment selector.
#SS(0) If a memory operand effective address is outside the SS segment limit.
#PF(fault-code) If a page fault occurs.
#AC(0) If alignment checking is enabled and an unaligned memory reference is made while the
current privilege level is 3.
#UD If the LOCK prefix is used.
Real-Address Mode Exceptions
#GP If a memory operand effective address is outside the CS, DS, ES, FS, or GS segment limit.
#SS If a memory operand effective address is outside the SS segment limit.
#UD If the LOCK prefix is used.

MOVS/MOVSB/MOVSW/MOVSD/MOVSQ—Move Data from String to String
INSTRUCTION SET REFERENCE, M-U
4-110 Vol. 2B
Virtual-8086 Mode Exceptions
#GP(0) If a memory operand effective address is outside the CS, DS, ES, FS, or GS segment limit.
#SS(0) If a memory operand effective address is outside the SS segment limit.
#PF(fault-code) If a page fault occurs.
#AC(0) If alignment checking is enabled and an unaligned memory reference is made.
#UD If the LOCK prefix is used.
Compatibility Mode Exceptions
Same exceptions as in protected mode.
64-Bit Mode Exceptions
#SS(0) If a memory address referencing the SS segment is in a non-canonical form.
#GP(0) If the memory address is in a non-canonical form.
#PF(fault-code) If a page fault occurs.
#AC(0) If alignment checking is enabled and an unaligned memory reference is made while the
current privilege level is 3.
#UD If the LOCK prefix is used.

MOVSD—Move or Merge Scalar Double-Precision Floating-Point Value
INSTRUCTION SET REFERENCE, M-U
Vol. 2B 4-111
MOVSD—Move or Merge Scalar Double-Precision Floating-Point Value
Instruction Operand Encoding
Opcode/
Instruction
Op / En 64/32
bit Mode
Support
CPUID
Feature
Flag
Description
F2 0F 10 /r
MOVSD xmm1, xmm2
A V/V SSE2 Move scalar double-precision floating-point value
from xmm2 to xmm1 register.
F2 0F 10 /r
MOVSD xmm1, m64
A V/V SSE2 Load scalar double-precision floating-point value
from m64 to xmm1 register.
F2 0F 11 /r
MOVSD xmm1/m64, xmm2
C V/V SSE2 Move scalar double-precision floating-point value
from xmm2 register to xmm1/m64.
VEX.LIG.F2.0F.WIG 10 /r
VMOVSD xmm1, xmm2, xmm3
B V/V AVX Merge scalar double-precision floating-point value
from xmm2 and xmm3 to xmm1 register.
VEX.LIG.F2.0F.WIG 10 /r
VMOVSD xmm1, m64
D V/V AVX Load scalar double-precision floating-point value
from m64 to xmm1 register.
VEX.LIG.F2.0F.WIG 11 /r
VMOVSD xmm1, xmm2, xmm3
E V/V AVX Merge scalar double-precision floating-point value
from xmm2 and xmm3 registers to xmm1.
VEX.LIG.F2.0F.WIG 11 /r
VMOVSD m64, xmm1
C V/V AVX Store scalar double-precision floating-point value
from xmm1 register to m64.
EVEX.LIG.F2.0F.W1 10 /r
VMOVSD xmm1 {k1}{z}, xmm2, xmm3
B V/V AVX512F Merge scalar double-precision floating-point value
from xmm2 and xmm3 registers to xmm1 under
writemask k1.
EVEX.LIG.F2.0F.W1 10 /r
VMOVSD xmm1 {k1}{z}, m64
F V/V AVX512F Load scalar double-precision floating-point value
from m64 to xmm1 register under writemask k1.
EVEX.LIG.F2.0F.W1 11 /r
VMOVSD xmm1 {k1}{z}, xmm2, xmm3
E V/V AVX512F Merge scalar double-precision floating-point value
from xmm2 and xmm3 registers to xmm1 under
writemask k1.
EVEX.LIG.F2.0F.W1 11 /r
VMOVSD m64 {k1}, xmm1
G V/V AVX512F Store scalar double-precision floating-point value
from xmm1 register to m64 under writemask k1.
Op/En Tuple Type Operand 1 Operand 2 Operand 3 Operand 4
ANAModRM:reg (r, w)ModRM:r/m (r) NA NA
B NA ModRM:reg (w) VEX.vvvv (r) ModRM:r/m (r) NA
C NA ModRM:r/m (w) ModRM:reg (r) NA NA
D NA ModRM:reg (w) ModRM:r/m (r) NA NA
E NA ModRM:r/m (w) vvvv (r) ModRM:reg (r) NA
F Tuple1 Scalar ModRM:reg (r, w) ModRM:r/m (r) NA NA
G Tuple1 Scalar ModRM:r/m (w) ModRM:reg (r) NA NA

MOVSD—Move or Merge Scalar Double-Precision Floating-Point Value
INSTRUCTION SET REFERENCE, M-U
4-112 Vol. 2B
Description
Moves a scalar double-precision floating-point value from the source operand (second operand) to the destination
operand (first operand). The source and destination operands can be XMM registers or 64-bit memory locations.
This instruction can be used to move a double-precision floating-point value to and from the low quadword of an
XMM register and a 64-bit memory location, or to move a double-precision floating-point value between the low
quadwords of two XMM registers. The instruction cannot be used to transfer data between memory locations.
Legacy version: When the source and destination operands are XMM registers, bits MAXVL:64 of the destination
operand remains unchanged. When the source operand is a memory location and destination operand is an XMM
registers, the quadword at bits 127:64 of the destination operand is cleared to all 0s, bits MAXVL:128 of the desti-
nation operand remains unchanged.
VEX and EVEX encoded register-register syntax: Moves a scalar double-precision floating-point value from the
second source operand (the third operand) to the low quadword element of the destination operand (the first
operand). Bits 127:64 of the destination operand are copied from the first source operand (the second operand).
Bits (MAXVL-1:128) of the corresponding destination register are zeroed.
VEX and EVEX encoded memory store syntax: When the source operand is a memory location and destination
operand is an XMM registers, bits MAXVL:64 of the destination operand is cleared to all 0s.
EVEX encoded versions: The low quadword of the destination is updated according to the writemask.
Note: For VMOVSD (memory store and load forms), VEX.vvvv and EVEX.vvvv are reserved and must be 1111b,
otherwise instruction will #UD.
Operation
VMOVSD (EVEX.LIG.F2.0F 10 /r: VMOVSD xmm1, m64 with support for 32 registers)
IF k1[0] or *no writemask*
THEN DEST[63:0] SRC[63:0]
ELSE
IF *merging-masking* ; merging-masking
THEN *DEST[63:0] remains unchanged*
ELSE ; zeroing-masking
THEN DEST[63:0] 0
FI;
FI;
DEST[MAXVL-1:64] 0
VMOVSD (EVEX.LIG.F2.0F 11 /r: VMOVSD m64, xmm1 with support for 32 registers)
IF k1[0] or *no writemask*
THEN DEST[63:0] SRC[63:0]
ELSE *DEST[63:0] remains unchanged* ; merging-masking
FI;
VMOVSD (EVEX.LIG.F2.0F 11 /r: VMOVSD xmm1, xmm2, xmm3)
IF k1[0] or *no writemask*
THEN DEST[63:0] SRC2[63:0]
ELSE
IF *merging-masking* ; merging-masking
THEN *DEST[63:0] remains unchanged*
ELSE ; zeroing-masking
THEN DEST[63:0] 0
FI;
FI;
DEST[127:64] SRC1[127:64]
DEST[MAXVL-1:128] 0

MOVSD—Move or Merge Scalar Double-Precision Floating-Point Value
INSTRUCTION SET REFERENCE, M-U
Vol. 2B 4-113
MOVSD (128-bit Legacy SSE version: MOVSD XMM1, XMM2)
DEST[63:0] SRC[63:0]
DEST[MAXVL-1:64] (Unmodified)
VMOVSD (VEX.128.F2.0F 11 /r: VMOVSD xmm1, xmm2, xmm3)
DEST[63:0] SRC2[63:0]
DEST[127:64] SRC1[127:64]
DEST[MAXVL-1:128] 0
VMOVSD (VEX.128.F2.0F 10 /r: VMOVSD xmm1, xmm2, xmm3)
DEST[63:0] SRC2[63:0]
DEST[127:64] SRC1[127:64]
DEST[MAXVL-1:128] 0
VMOVSD (VEX.128.F2.0F 10 /r: VMOVSD xmm1, m64)
DEST[63:0] SRC[63:0]
DEST[MAXVL-1:64] 0
MOVSD/VMOVSD (128-bit versions: MOVSD m64, xmm1 or VMOVSD m64, xmm1)
DEST[63:0] SRC[63:0]
MOVSD (128-bit Legacy SSE version: MOVSD XMM1, m64)
DEST[63:0] SRC[63:0]
DEST[127:64] 0
DEST[MAXVL-1:128] (Unmodified)
Intel C/C++ Compiler Intrinsic Equivalent
VMOVSD __m128d _mm_mask_load_sd(__m128d s, __mmask8 k, double * p);
VMOVSD __m128d _mm_maskz_load_sd( __mmask8 k, double * p);
VMOVSD __m128d _mm_mask_move_sd(__m128d sh, __mmask8 k, __m128d sl, __m128d a);
VMOVSD __m128d _mm_maskz_move_sd( __mmask8 k, __m128d s, __m128d a);
VMOVSD void _mm_mask_store_sd(double * p, __mmask8 k, __m128d s);
MOVSD __m128d _mm_load_sd (double *p)
MOVSD void _mm_store_sd (double *p, __m128d a)
MOVSD __m128d _mm_move_sd ( __m128d a, __m128d b)
SIMD Floating-Point Exceptions
None
Other Exceptions
Non-EVEX-encoded instruction, see Exceptions Type 5; additionally
#UD If VEX.vvvv != 1111B.
EVEX-encoded instruction, see Exceptions Type E10.

MOVSHDUP—Replicate Single FP Values
INSTRUCTION SET REFERENCE, M-U
4-114 Vol. 2B
MOVSHDUP—Replicate Single FP Values
Instruction Operand Encoding
Description
Duplicates odd-indexed single-precision floating-point values from the source operand (the second operand) to
adjacent element pair in the destination operand (the first operand). See Figure 4-3. The source operand is an
XMM, YMM or ZMM register or 128, 256 or 512-bit memory location and the destination operand is an XMM, YMM
or ZMM register.
128-bit Legacy SSE version: Bits (MAXVL-1:128) of the corresponding destination register remain unchanged.
VEX.128 encoded version: Bits (MAXVL-1:128) of the destination register are zeroed.
VEX.256 encoded version: Bits (MAXVL-1:256) of the destination register are zeroed.
EVEX encoded version: The destination operand is updated at 32-bit granularity according to the writemask.
Note: VEX.vvvv and EVEX.vvvv are reserved and must be 1111b otherwise instructions will #UD.
Opcode/
Instruction
Op /
En
64/32
bit Mode
Support
CPUID
Feature
Flag
Description
F3 0F 16 /r
MOVSHDUP xmm1, xmm2/m128
A V/V SSE3 Move odd index single-precision floating-point values from
xmm2/mem and duplicate each element into xmm1.
VEX.128.F3.0F.WIG 16 /r
VMOVSHDUP xmm1, xmm2/m128
A V/V AVX Move odd index single-precision floating-point values from
xmm2/mem and duplicate each element into xmm1.
VEX.256.F3.0F.WIG 16 /r
VMOVSHDUP ymm1, ymm2/m256
A V/V AVX Move odd index single-precision floating-point values from
ymm2/mem and duplicate each element into ymm1.
EVEX.128.F3.0F.W0 16 /r
VMOVSHDUP xmm1 {k1}{z},
xmm2/m128
B V/V AVX512VL
AVX512F
Move odd index single-precision floating-point values from
xmm2/m128 and duplicate each element into xmm1 under
writemask.
EVEX.256.F3.0F.W0 16 /r
VMOVSHDUP ymm1 {k1}{z},
ymm2/m256
B V/V AVX512VL
AVX512F
Move odd index single-precision floating-point values from
ymm2/m256 and duplicate each element into ymm1 under
writemask.
EVEX.512.F3.0F.W0 16 /r
VMOVSHDUP zmm1 {k1}{z},
zmm2/m512
B V/V AVX512F Move odd index single-precision floating-point values from
zmm2/m512 and duplicate each element into zmm1 under
writemask.
Op/En Tuple Type Operand 1 Operand 2 Operand 3 Operand 4
A NA ModRM:reg (w) ModRM:r/m (r) NA NA
B Full Mem ModRM:reg (w) ModRM:r/m (r) NA NA
Figure 4-3. MOVSHDUP Operation
DEST
SRC X4X5X6X7
X1X1X3X3X5X5X7X7
X0X1X2X3

MOVSHDUP—Replicate Single FP Values
INSTRUCTION SET REFERENCE, M-U
Vol. 2B 4-115
Operation
VMOVSHDUP (EVEX encoded versions)
(KL, VL) = (4, 128), (8, 256), (16, 512)
TMP_SRC[31:0] SRC[63:32]
TMP_SRC[63:32] SRC[63:32]
TMP_SRC[95:64] SRC[127:96]
TMP_SRC[127:96] SRC[127:96]
IF VL >= 256
TMP_SRC[159:128] SRC[191:160]
TMP_SRC[191:160] SRC[191:160]
TMP_SRC[223:192] SRC[255:224]
TMP_SRC[255:224] SRC[255:224]
FI;
IF VL >= 512
TMP_SRC[287:256] SRC[319:288]
TMP_SRC[319:288] SRC[319:288]
TMP_SRC[351:320] SRC[383:352]
TMP_SRC[383:352] SRC[383:352]
TMP_SRC[415:384] SRC[447:416]
TMP_SRC[447:416] SRC[447:416]
TMP_SRC[479:448] SRC[511:480]
TMP_SRC[511:480] SRC[511:480]
FI;
FOR j 0 TO KL-1
i j * 32
IF k1[j] OR *no writemask*
THEN DEST[i+31:i] TMP_SRC[i+31:i]
ELSE
IF *merging-masking* ; merging-masking
THEN *DEST[i+31:i] remains unchanged*
ELSE ; zeroing-masking
DEST[i+31:i] 0
FI
FI;
ENDFOR
DEST[MAXVL-1:VL] 0
VMOVSHDUP (VEX.256 encoded version)
DEST[31:0] SRC[63:32]
DEST[63:32] SRC[63:32]
DEST[95:64] SRC[127:96]
DEST[127:96] SRC[127:96]
DEST[159:128] SRC[191:160]
DEST[191:160] SRC[191:160]
DEST[223:192] SRC[255:224]
DEST[255:224] SRC[255:224]
DEST[MAXVL-1:256] 0
VMOVSHDUP (VEX.128 encoded version)
DEST[31:0] SRC[63:32]
DEST[63:32] SRC[63:32]
DEST[95:64] SRC[127:96]
DEST[127:96] SRC[127:96]
DEST[MAXVL-1:128] 0

MOVSHDUP—Replicate Single FP Values
INSTRUCTION SET REFERENCE, M-U
4-116 Vol. 2B
MOVSHDUP (128-bit Legacy SSE version)
DEST[31:0] SRC[63:32]
DEST[63:32] SRC[63:32]
DEST[95:64] SRC[127:96]
DEST[127:96] SRC[127:96]
DEST[MAXVL-1:128] (Unmodified)
Intel C/C++ Compiler Intrinsic Equivalent
VMOVSHDUP __m512 _mm512_movehdup_ps( __m512 a);
VMOVSHDUP __m512 _mm512_mask_movehdup_ps(__m512 s, __mmask16 k, __m512 a);
VMOVSHDUP __m512 _mm512_maskz_movehdup_ps( __mmask16 k, __m512 a);
VMOVSHDUP __m256 _mm256_mask_movehdup_ps(__m256 s, __mmask8 k, __m256 a);
VMOVSHDUP __m256 _mm256_maskz_movehdup_ps( __mmask8 k, __m256 a);
VMOVSHDUP __m128 _mm_mask_movehdup_ps(__m128 s, __mmask8 k, __m128 a);
VMOVSHDUP __m128 _mm_maskz_movehdup_ps( __mmask8 k, __m128 a);
VMOVSHDUP __m256 _mm256_movehdup_ps (__m256 a);
VMOVSHDUP __m128 _mm_movehdup_ps (__m128 a);
SIMD Floating-Point Exceptions
None
Other Exceptions
Non-EVEX-encoded instruction, see Exceptions Type 4;
EVEX-encoded instruction, see Exceptions Type E4NF.nb.
#UD If EVEX.vvvv != 1111B or VEX.vvvv != 1111B.

MOVSLDUP—Replicate Single FP Values
INSTRUCTION SET REFERENCE, M-U
Vol. 2B 4-117
MOVSLDUP—Replicate Single FP Values
Instruction Operand Encoding
Description
Duplicates even-indexed single-precision floating-point values from the source operand (the second operand). See
Figure 4-4. The source operand is an XMM, YMM or ZMM register or 128, 256 or 512-bit memory location and the
destination operand is an XMM, YMM or ZMM register.
128-bit Legacy SSE version: Bits (MAXVL-1:128) of the corresponding destination register remain unchanged.
VEX.128 encoded version: Bits (MAXVL-1:128) of the destination register are zeroed.
VEX.256 encoded version: Bits (MAXVL-1:256) of the destination register are zeroed.
EVEX encoded version: The destination operand is updated at 32-bit granularity according to the writemask.
Note: VEX.vvvv and EVEX.vvvv are reserved and must be 1111b otherwise instructions will #UD.
Opcode/
Instruction
Op /
En
64/32
bit Mode
Support
CPUID
Feature
Flag
Description
F3 0F 12 /r
MOVSLDUP xmm1, xmm2/m128
A V/V SSE3 Move even index single-precision floating-point values from
xmm2/mem and duplicate each element into xmm1.
VEX.128.F3.0F.WIG 12 /r
VMOVSLDUP xmm1, xmm2/m128
A V/V AVX Move even index single-precision floating-point values from
xmm2/mem and duplicate each element into xmm1.
VEX.256.F3.0F.WIG 12 /r
VMOVSLDUP ymm1, ymm2/m256
A V/V AVX Move even index single-precision floating-point values from
ymm2/mem and duplicate each element into ymm1.
EVEX.128.F3.0F.W0 12 /r
VMOVSLDUP xmm1 {k1}{z},
xmm2/m128
BV/V AVX512VL
AVX512F
Move even index single-precision floating-point values from
xmm2/m128 and duplicate each element into xmm1 under
writemask.
EVEX.256.F3.0F.W0 12 /r
VMOVSLDUP ymm1 {k1}{z},
ymm2/m256
BV/V AVX512VL
AVX512F
Move even index single-precision floating-point values from
ymm2/m256 and duplicate each element into ymm1 under
writemask.
EVEX.512.F3.0F.W0 12 /r
VMOVSLDUP zmm1 {k1}{z},
zmm2/m512
B V/V AVX512F Move even index single-precision floating-point values from
zmm2/m512 and duplicate each element into zmm1 under
writemask.
Op/En Tuple Type Operand 1 Operand 2 Operand 3 Operand 4
A NA ModRM:reg (w) ModRM:r/m (r) NA NA
B Full Mem ModRM:reg (w) ModRM:r/m (r) NA NA
Figure 4-4. MOVSLDUP Operation
DEST
SRC X4X5X6X7
X0X0X2X2X4X4X6X6
X0X1X2X3

MOVSLDUP—Replicate Single FP Values
INSTRUCTION SET REFERENCE, M-U
4-118 Vol. 2B
Operation
VMOVSLDUP (EVEX encoded versions)
(KL, VL) = (4, 128), (8, 256), (16, 512)
TMP_SRC[31:0] SRC[31:0]
TMP_SRC[63:32] SRC[31:0]
TMP_SRC[95:64] SRC[95:64]
TMP_SRC[127:96] SRC[95:64]
IF VL >= 256
TMP_SRC[159:128] SRC[159:128]
TMP_SRC[191:160] SRC[159:128]
TMP_SRC[223:192] SRC[223:192]
TMP_SRC[255:224] SRC[223:192]
FI;
IF VL >= 512
TMP_SRC[287:256] SRC[287:256]
TMP_SRC[319:288] SRC[287:256]
TMP_SRC[351:320] SRC[351:320]
TMP_SRC[383:352] SRC[351:320]
TMP_SRC[415:384] SRC[415:384]
TMP_SRC[447:416] SRC[415:384]
TMP_SRC[479:448] SRC[479:448]
TMP_SRC[511:480] SRC[479:448]
FI;
FOR j 0 TO KL-1
i j * 32
IF k1[j] OR *no writemask*
THEN DEST[i+31:i] TMP_SRC[i+31:i]
ELSE
IF *merging-masking* ; merging-masking
THEN *DEST[i+31:i] remains unchanged*
ELSE ; zeroing-masking
DEST[i+31:i] 0
FI
FI;
ENDFOR
DEST[MAXVL-1:VL] 0
VMOVSLDUP (VEX.256 encoded version)
DEST[31:0] SRC[31:0]
DEST[63:32] SRC[31:0]
DEST[95:64] SRC[95:64]
DEST[127:96] SRC[95:64]
DEST[159:128] SRC[159:128]
DEST[191:160] SRC[159:128]
DEST[223:192] SRC[223:192]
DEST[255:224] SRC[223:192]
DEST[MAXVL-1:256] 0
VMOVSLDUP (VEX.128 encoded version)
DEST[31:0] SRC[31:0]
DEST[63:32] SRC[31:0]
DEST[95:64] SRC[95:64]
DEST[127:96] SRC[95:64]
DEST[MAXVL-1:128] 0

MOVSLDUP—Replicate Single FP Values
INSTRUCTION SET REFERENCE, M-U
Vol. 2B 4-119
MOVSLDUP (128-bit Legacy SSE version)
DEST[31:0] SRC[31:0]
DEST[63:32] SRC[31:0]
DEST[95:64] SRC[95:64]
DEST[127:96] SRC[95:64]
DEST[MAXVL-1:128] (Unmodified)
Intel C/C++ Compiler Intrinsic Equivalent
VMOVSLDUP __m512 _mm512_moveldup_ps( __m512 a);
VMOVSLDUP __m512 _mm512_mask_moveldup_ps(__m512 s, __mmask16 k, __m512 a);
VMOVSLDUP __m512 _mm512_maskz_moveldup_ps( __mmask16 k, __m512 a);
VMOVSLDUP __m256 _mm256_mask_moveldup_ps(__m256 s, __mmask8 k, __m256 a);
VMOVSLDUP __m256 _mm256_maskz_moveldup_ps( __mmask8 k, __m256 a);
VMOVSLDUP __m128 _mm_mask_moveldup_ps(__m128 s, __mmask8 k, __m128 a);
VMOVSLDUP __m128 _mm_maskz_moveldup_ps( __mmask8 k, __m128 a);
VMOVSLDUP __m256 _mm256_moveldup_ps (__m256 a);
VMOVSLDUP __m128 _mm_moveldup_ps (__m128 a);
SIMD Floating-Point Exceptions
None
Other Exceptions
Non-EVEX-encoded instruction, see Exceptions Type 4;
EVEX-encoded instruction, see Exceptions Type E4NF.nb.
#UD If EVEX.vvvv != 1111B or VEX.vvvv != 1111B.

MOVSS—Move or Merge Scalar Single-Precision Floating-Point Value
INSTRUCTION SET REFERENCE, M-U
4-120 Vol. 2B
MOVSS—Move or Merge Scalar Single-Precision Floating-Point Value
Instruction Operand Encoding
Opcode/
Instruction
Op / En 64/32
bit Mode
Support
CPUID
Feature
Flag
Description
F3 0F 10 /r
MOVSS xmm1, xmm2
A V/V SSE Merge scalar single-precision floating-point value
from xmm2 to xmm1 register.
F3 0F 10 /r
MOVSS xmm1, m32
A V/V SSE Load scalar single-precision floating-point value from
m32 to xmm1 register.
VEX.LIG.F3.0F.WIG 10 /r
VMOVSS xmm1, xmm2, xmm3
B V/V AVX Merge scalar single-precision floating-point value
from xmm2 and xmm3 to xmm1 register
VEX.LIG.F3.0F.WIG 10 /r
VMOVSS xmm1, m32
D V/V AVX Load scalar single-precision floating-point value from
m32 to xmm1 register.
F3 0F 11 /r
MOVSS xmm2/m32, xmm1
C V/V SSE Move scalar single-precision floating-point value
from xmm1 register to xmm2/m32.
VEX.LIG.F3.0F.WIG 11 /r
VMOVSS xmm1, xmm2, xmm3
E V/V AVX Move scalar single-precision floating-point value
from xmm2 and xmm3 to xmm1 register.
VEX.LIG.F3.0F.WIG 11 /r
VMOVSS m32, xmm1
C V/V AVX Move scalar single-precision floating-point value
from xmm1 register to m32.
EVEX.LIG.F3.0F.W0 10 /r
VMOVSS xmm1 {k1}{z}, xmm2, xmm3
B V/V AVX512F Move scalar single-precision floating-point value
from xmm2 and xmm3 to xmm1 register under
writemask k1.
EVEX.LIG.F3.0F.W0 10 /r
VMOVSS xmm1 {k1}{z}, m32
F V/V AVX512F Move scalar single-precision floating-point values
from m32 to xmm1 under writemask k1.
EVEX.LIG.F3.0F.W0 11 /r
VMOVSS xmm1 {k1}{z}, xmm2, xmm3
E V/V AVX512F Move scalar single-precision floating-point value
from xmm2 and xmm3 to xmm1 register under
writemask k1.
EVEX.LIG.F3.0F.W0 11 /r
VMOVSS m32 {k1}, xmm1
G V/V AVX512F Move scalar single-precision floating-point values
from xmm1 to m32 under writemask k1.
Op/En Tuple Type Operand 1 Operand 2 Operand 3 Operand 4
A NA ModRM:reg (r, w) ModRM:r/m (r) NA NA
B NA ModRM:reg (w) VEX.vvvv (r) ModRM:r/m (r) NA
C NA ModRM:r/m (w) ModRM:reg (r) NA NA
D NA ModRM:reg (w) ModRM:r/m (r) NA NA
E NA ModRM:r/m (w) vvvv (r) ModRM:reg (r) NA
F Tuple1 Scalar ModRM:reg (r, w) ModRM:r/m (r) NA NA
G Tuple1 Scalar ModRM:r/m (w) ModRM:reg (r) NA NA

MOVSS—Move or Merge Scalar Single-Precision Floating-Point Value
INSTRUCTION SET REFERENCE, M-U
Vol. 2B 4-121
Description
Moves a scalar single-precision floating-point value from the source operand (second operand) to the destination
operand (first operand). The source and destination operands can be XMM registers or 32-bit memory locations.
This instruction can be used to move a single-precision floating-point value to and from the low doubleword of an
XMM register and a 32-bit memory location, or to move a single-precision floating-point value between the low
doublewords of two XMM registers. The instruction cannot be used to transfer data between memory locations.
Legacy version: When the source and destination operands are XMM registers, bits (MAXVL-1:32) of the corre-
sponding destination register are unmodified. When the source operand is a memory location and destination
operand is an XMM registers, Bits (127:32) of the destination operand is cleared to all 0s, bits MAXVL:128 of the
destination operand remains unchanged.
VEX and EVEX encoded register-register syntax: Moves a scalar single-precision floating-point value from the
second source operand (the third operand) to the low doubleword element of the destination operand (the first
operand). Bits 127:32 of the destination operand are copied from the first source operand (the second operand).
Bits (MAXVL-1:128) of the corresponding destination register are zeroed.
VEX and EVEX encoded memory load syntax: When the source operand is a memory location and destination
operand is an XMM registers, bits MAXVL:32 of the destination operand is cleared to all 0s.
EVEX encoded versions: The low doubleword of the destination is updated according to the writemask.
Note: For memory store form instruction “VMOVSS m32, xmm1”, VEX.vvvv is reserved and must be 1111b other-
wise instruction will #UD. For memory store form instruction “VMOVSS mv {k1}, xmm1”, EVEX.vvvv is reserved
and must be 1111b otherwise instruction will #UD.
Software should ensure VMOVSS is encoded with VEX.L=0. Encoding VMOVSS with VEX.L=1 may encounter
unpredictable behavior across different processor generations.
Operation
VMOVSS (EVEX.LIG.F3.0F.W0 11 /r when the source operand is memory and the destination is an XMM register)
IF k1[0] or *no writemask*
THEN DEST[31:0] SRC[31:0]
ELSE
IF *merging-masking* ; merging-masking
THEN *DEST[31:0] remains unchanged*
ELSE ; zeroing-masking
THEN DEST[31:0] 0
FI;
FI;
DEST[MAXVL-1:32] 0
VMOVSS (EVEX.LIG.F3.0F.W0 10 /r when the source operand is an XMM register and the destination is memory)
IF k1[0] or *no writemask*
THEN DEST[31:0] SRC[31:0]
ELSE *DEST[31:0] remains unchanged* ; merging-masking
FI;

MOVSS—Move or Merge Scalar Single-Precision Floating-Point Value
INSTRUCTION SET REFERENCE, M-U
4-122 Vol. 2B
VMOVSS (EVEX.LIG.F3.0F.W0 10/11 /r where the source and destination are XMM registers)
IF k1[0] or *no writemask*
THEN DEST[31:0] SRC2[31:0]
ELSE
IF *merging-masking* ; merging-masking
THEN *DEST[31:0] remains unchanged*
ELSE ; zeroing-masking
THEN DEST[31:0] 0
FI;
FI;
DEST[127:32] SRC1[127:32]
DEST[MAXVL-1:128] 0
MOVSS (Legacy SSE version when the source and destination operands are both XMM registers)
DEST[31:0] SRC[31:0]
DEST[MAXVL-1:32] (Unmodified)
VMOVSS (VEX.128.F3.0F 11 /r where the destination is an XMM register)
DEST[31:0] SRC2[31:0]
DEST[127:32] SRC1[127:32]
DEST[MAXVL-1:128] 0
VMOVSS (VEX.128.F3.0F 10 /r where the source and destination are XMM registers)
DEST[31:0] SRC2[31:0]
DEST[127:32] SRC1[127:32]
DEST[MAXVL-1:128] 0
VMOVSS (VEX.128.F3.0F 10 /r when the source operand is memory and the destination is an XMM register)
DEST[31:0] SRC[31:0]
DEST[MAXVL-1:32] 0
MOVSS/VMOVSS (when the source operand is an XMM register and the destination is memory)
DEST[31:0] SRC[31:0]
MOVSS (Legacy SSE version when the source operand is memory and the destination is an XMM register)
DEST[31:0] SRC[31:0]
DEST[127:32] 0
DEST[MAXVL-1:128] (Unmodified)
Intel C/C++ Compiler Intrinsic Equivalent
VMOVSS __m128 _mm_mask_load_ss(__m128 s, __mmask8 k, float * p);
VMOVSS __m128 _mm_maskz_load_ss( __mmask8 k, float * p);
VMOVSS __m128 _mm_mask_move_ss(__m128 sh, __mmask8 k, __m128 sl, __m128 a);
VMOVSS __m128 _mm_maskz_move_ss( __mmask8 k, __m128 s, __m128 a);
VMOVSS void _mm_mask_store_ss(float * p, __mmask8 k, __m128 a);
MOVSS __m128 _mm_load_ss(float * p)
MOVSS void_mm_store_ss(float * p, __m128 a)
MOVSS __m128 _mm_move_ss(__m128 a, __m128 b)
SIMD Floating-Point Exceptions
None

MOVSS—Move or Merge Scalar Single-Precision Floating-Point Value
INSTRUCTION SET REFERENCE, M-U
Vol. 2B 4-123
Other Exceptions
Non-EVEX-encoded instruction, see Exceptions Type 5; additionally
#UD If VEX.vvvv != 1111B.
EVEX-encoded instruction, see Exceptions Type E10.

MOVSX/MOVSXD—Move with Sign-Extension
INSTRUCTION SET REFERENCE, M-U
4-124 Vol. 2B
MOVSX/MOVSXD—Move with Sign-Extension
Instruction Operand Encoding
Description
Copies the contents of the source operand (register or memory location) to the destination operand (register) and
sign extends the value to 16 or 32 bits (see Figure 7-6 in the Intel® 64 and IA-32 Architectures Software Devel-
oper’s Manual, Volume 1). The size of the converted value depends on the operand-size attribute.
In 64-bit mode, the instruction’s default operation size is 32 bits. Use of the REX.R prefix permits access to addi-
tional registers (R8-R15). Use of the REX.W prefix promotes operation to 64 bits. See the summary chart at the
beginning of this section for encoding data and limits.
Operation
DEST ← SignExtend(SRC);
Flags Affected
None.
Protected Mode Exceptions
#GP(0) If a memory operand effective address is outside the CS, DS, ES, FS, or GS segment limit.
If the DS, ES, FS, or GS register contains a NULL segment selector.
#SS(0) If a memory operand effective address is outside the SS segment limit.
#PF(fault-code) If a page fault occurs.
#AC(0) If alignment checking is enabled and an unaligned memory reference is made while the
current privilege level is 3.
#UD If the LOCK prefix is used.
Opcode Instruction Op/
En
64-Bit
Mode
Compat/
Leg Mode
Description
0F BE /rMOVSX r16, r/m8 RM Valid Valid Move byte to word with sign-extension.
0F BE /rMOVSX r32, r/m8 RM Valid Valid Move byte to doubleword with sign-
extension.
REX.W + 0F BE /rMOVSX r64, r/m8 RM Valid N.E. Move byte to quadword with sign-extension.
0F BF /rMOVSX r32, r/m16 RM Valid Valid Move word to doubleword, with sign-
extension.
REX.W + 0F BF /rMOVSX r64, r/m16 RM Valid N.E. Move word to quadword with sign-extension.
63 /r* MOVSXD r16, r/m16 RM Valid Valid Move word to word with sign-extension.
63 /r* MOVSXD r32, r/m32 RM Valid Valid Move doubleword to doubleword with sign-
extension.
REX.W + 63 /rMOVSXD r64, r/m32 RM Valid N.E. Move doubleword to quadword with sign-
extension.
NOTES:
* The use of MOVSXD without REX.W in 64-bit mode is discouraged. Regular MOV should be used instead of using MOVSXD without
REX.W.
Op/En Operand 1 Operand 2 Operand 3 Operand 4
RM ModRM:reg (w) ModRM:r/m (r) NA NA

MOVSX/MOVSXD—Move with Sign-Extension
INSTRUCTION SET REFERENCE, M-U
Vol. 2B 4-125
Real-Address Mode Exceptions
#GP If a memory operand effective address is outside the CS, DS, ES, FS, or GS segment limit.
#SS If a memory operand effective address is outside the SS segment limit.
#UD If the LOCK prefix is used.
Virtual-8086 Mode Exceptions
#GP(0) If a memory operand effective address is outside the CS, DS, ES, FS, or GS segment limit.
#SS(0) If a memory operand effective address is outside the SS segment limit.
#PF(fault-code) If a page fault occurs.
#UD If the LOCK prefix is used.
Compatibility Mode Exceptions
Same exceptions as in protected mode.
64-Bit Mode Exceptions
#SS(0) If a memory address referencing the SS segment is in a non-canonical form.
#GP(0) If the memory address is in a non-canonical form.
#PF(fault-code) If a page fault occurs.
#AC(0) If alignment checking is enabled and an unaligned memory reference is made while the
current privilege level is 3.
#UD If the LOCK prefix is used.

MOVUPD—Move Unaligned Packed Double-Precision Floating-Point Values
INSTRUCTION SET REFERENCE, M-U
4-126 Vol. 2B
MOVUPD—Move Unaligned Packed Double-Precision Floating-Point Values
Instruction Operand Encoding
Description
Note: VEX.vvvv and EVEX.vvvv is reserved and must be 1111b otherwise instructions will #UD.
EVEX.512 encoded version:
Moves 512 bits of packed double-precision floating-point values from the source operand (second operand) to the
destination operand (first operand). This instruction can be used to load a ZMM register from a float64 memory
location, to store the contents of a ZMM register into a memory. The destination operand is updated according to
the writemask.
Opcode/
Instruction
Op / En 64/32
bit Mode
Support
CPUID
Feature
Flag
Description
66 0F 10 /r
MOVUPD xmm1, xmm2/m128
A V/V SSE2 Move unaligned packed double-precision floating-
point from xmm2/mem to xmm1.
66 0F 11 /r
MOVUPD xmm2/m128, xmm1
B V/V SSE2 Move unaligned packed double-precision floating-
point from xmm1 to xmm2/mem.
VEX.128.66.0F.WIG 10 /r
VMOVUPD xmm1, xmm2/m128
A V/V AVX Move unaligned packed double-precision floating-
point from xmm2/mem to xmm1.
VEX.128.66.0F.WIG 11 /r
VMOVUPD xmm2/m128, xmm1
B V/V AVX Move unaligned packed double-precision floating-
point from xmm1 to xmm2/mem.
VEX.256.66.0F.WIG 10 /r
VMOVUPD ymm1, ymm2/m256
A V/V AVX Move unaligned packed double-precision floating-
point from ymm2/mem to ymm1.
VEX.256.66.0F.WIG 11 /r
VMOVUPD ymm2/m256, ymm1
B V/V AVX Move unaligned packed double-precision floating-
point from ymm1 to ymm2/mem.
EVEX.128.66.0F.W1 10 /r
VMOVUPD xmm1 {k1}{z}, xmm2/m128
CV/VAVX512VL
AVX512F
Move unaligned packed double-precision floating-
point from xmm2/m128 to xmm1 using
writemask k1.
EVEX.128.66.0F.W1 11 /r
VMOVUPD xmm2/m128 {k1}{z}, xmm1
DV/VAVX512VL
AVX512F
Move unaligned packed double-precision floating-
point from xmm1 to xmm2/m128 using
writemask k1.
EVEX.256.66.0F.W1 10 /r
VMOVUPD ymm1 {k1}{z}, ymm2/m256
CV/VAVX512VL
AVX512F
Move unaligned packed double-precision floating-
point from ymm2/m256 to ymm1 using
writemask k1.
EVEX.256.66.0F.W1 11 /r
VMOVUPD ymm2/m256 {k1}{z}, ymm1
DV/VAVX512VL
AVX512F
Move unaligned packed double-precision floating-
point from ymm1 to ymm2/m256 using
writemask k1.
EVEX.512.66.0F.W1 10 /r
VMOVUPD zmm1 {k1}{z}, zmm2/m512
C V/V AVX512F Move unaligned packed double-precision floating-
point values from zmm2/m512 to zmm1 using
writemask k1.
EVEX.512.66.0F.W1 11 /r
VMOVUPD zmm2/m512 {k1}{z}, zmm1
D V/V AVX512F Move unaligned packed double-precision floating-
point values from zmm1 to zmm2/m512 using
writemask k1.
Op/En Tuple Type Operand 1 Operand 2 Operand 3 Operand 4
A NA ModRM:reg (w) ModRM:r/m (r) NA NA
B NA ModRM:r/m (w) ModRM:reg (r) NA NA
C Full Mem ModRM:reg (w) ModRM:r/m (r) NA NA
D Full Mem ModRM:r/m (w) ModRM:reg (r) NA NA

MOVUPD—Move Unaligned Packed Double-Precision Floating-Point Values
INSTRUCTION SET REFERENCE, M-U
Vol. 2B 4-127
VEX.256 encoded version:
Moves 256 bits of packed double-precision floating-point values from the source operand (second operand) to the
destination operand (first operand). This instruction can be used to load a YMM register from a 256-bit memory
location, to store the contents of a YMM register into a 256-bit memory location, or to move data between two YMM
registers. Bits (MAXVL-1:256) of the destination register are zeroed.
128-bit versions:
Moves 128 bits of packed double-precision floating-point values from the source operand (second operand) to the
destination operand (first operand). This instruction can be used to load an XMM register from a 128-bit memory
location, to store the contents of an XMM register into a 128-bit memory location, or to move data between two
XMM registers.
128-bit Legacy SSE version: Bits (MAXVL-1:128) of the corresponding destination register remain unchanged.
When the source or destination operand is a memory operand, the operand may be unaligned on a 16-byte
boundary without causing a general-protection exception (#GP) to be generated
VEX.128 and EVEX.128 encoded versions: Bits (MAXVL-1:128) of the destination register are zeroed.
Operation
VMOVUPD (EVEX encoded versions, register-copy form)
(KL, VL) = (2, 128), (4, 256), (8, 512)
FOR j 0 TO KL-1
i j * 64
IF k1[j] OR *no writemask*
THEN DEST[i+63:i] SRC[i+63:i]
ELSE
IF *merging-masking* ; merging-masking
THEN *DEST[i+63:i] remains unchanged*
ELSE DEST[i+63:i] 0 ; zeroing-masking
FI
FI;
ENDFOR
DEST[MAXVL-1:VL] 0
VMOVUPD (EVEX encoded versions, store-form)
(KL, VL) = (2, 128), (4, 256), (8, 512)
FOR j 0 TO KL-1
i j * 64
IF k1[j] OR *no writemask*
THEN DEST[i+63:i] SRC[i+63:i]
ELSE *DEST[i+63:i] remains unchanged* ; merging-masking
FI;
ENDFOR;

MOVUPD—Move Unaligned Packed Double-Precision Floating-Point Values
INSTRUCTION SET REFERENCE, M-U
4-128 Vol. 2B
VMOVUPD (EVEX encoded versions, load-form)
(KL, VL) = (2, 128), (4, 256), (8, 512)
FOR j 0 TO KL-1
i j * 64
IF k1[j] OR *no writemask*
THEN DEST[i+63:i] SRC[i+63:i]
ELSE
IF *merging-masking* ; merging-masking
THEN *DEST[i+63:i] remains unchanged*
ELSE DEST[i+63:i] 0 ; zeroing-masking
FI
FI;
ENDFOR
DEST[MAXVL-1:VL] 0
VMOVUPD (VEX.256 encoded version, load - and register copy)
DEST[255:0] SRC[255:0]
DEST[MAXVL-1:256] 0
VMOVUPD (VEX.256 encoded version, store-form)
DEST[255:0] SRC[255:0]
VMOVUPD (VEX.128 encoded version)
DEST[127:0] SRC[127:0]
DEST[MAXVL-1:128] 0
MOVUPD (128-bit load- and register-copy- form Legacy SSE version)
DEST[127:0] SRC[127:0]
DEST[MAXVL-1:128] (Unmodified)
(V)MOVUPD (128-bit store-form version)
DEST[127:0] SRC[127:0]
Intel C/C++ Compiler Intrinsic Equivalent
VMOVUPD __m512d _mm512_loadu_pd( void * s);
VMOVUPD __m512d _mm512_mask_loadu_pd(__m512d a, __mmask8 k, void * s);
VMOVUPD __m512d _mm512_maskz_loadu_pd( __mmask8 k, void * s);
VMOVUPD void _mm512_storeu_pd( void * d, __m512d a);
VMOVUPD void _mm512_mask_storeu_pd( void * d, __mmask8 k, __m512d a);
VMOVUPD __m256d _mm256_mask_loadu_pd(__m256d s, __mmask8 k, void * m);
VMOVUPD __m256d _mm256_maskz_loadu_pd( __mmask8 k, void * m);
VMOVUPD void _mm256_mask_storeu_pd( void * d, __mmask8 k, __m256d a);
VMOVUPD __m128d _mm_mask_loadu_pd(__m128d s, __mmask8 k, void * m);
VMOVUPD __m128d _mm_maskz_loadu_pd( __mmask8 k, void * m);
VMOVUPD void _mm_mask_storeu_pd( void * d, __mmask8 k, __m128d a);
MOVUPD __m256d _mm256_loadu_pd (double * p);
MOVUPD void _mm256_storeu_pd( double *p, __m256d a);
MOVUPD __m128d _mm_loadu_pd (double * p);
MOVUPD void _mm_storeu_pd( double *p, __m128d a);
SIMD Floating-Point Exceptions
None

MOVUPD—Move Unaligned Packed Double-Precision Floating-Point Values
INSTRUCTION SET REFERENCE, M-U
Vol. 2B 4-129
Other Exceptions
Non-EVEX-encoded instruction, see Exceptions Type 4.
Note treatment of #AC varies; additionally
#UD If VEX.vvvv != 1111B.
EVEX-encoded instruction, see Exceptions Type E4.nb.

MOVUPS—Move Unaligned Packed Single-Precision Floating-Point Values
INSTRUCTION SET REFERENCE, M-U
4-130 Vol. 2B
MOVUPS—Move Unaligned Packed Single-Precision Floating-Point Values
Instruction Operand Encoding
Description
Note: VEX.vvvv and EVEX.vvvv is reserved and must be 1111b otherwise instructions will #UD.
EVEX.512 encoded version:
Moves 512 bits of packed single-precision floating-point values from the source operand (second operand) to the
destination operand (first operand). This instruction can be used to load a ZMM register from a 512-bit float32
memory location, to store the contents of a ZMM register into memory. The destination operand is updated
according to the writemask.
Opcode/
Instruction
Op / En 64/32
bit Mode
Support
CPUID
Feature
Flag
Description
NP 0F 10 /r
MOVUPS xmm1, xmm2/m128
A V/V SSE Move unaligned packed single-precision
floating-point from xmm2/mem to xmm1.
NP 0F 11 /r
MOVUPS xmm2/m128, xmm1
B V/V SSE Move unaligned packed single-precision
floating-point from xmm1 to xmm2/mem.
VEX.128.0F.WIG 10 /r
VMOVUPS xmm1, xmm2/m128
A V/V AVX Move unaligned packed single-precision
floating-point from xmm2/mem to xmm1.
VEX.128.0F.WIG 11 /r
VMOVUPS xmm2/m128, xmm1
B V/V AVX Move unaligned packed single-precision
floating-point from xmm1 to xmm2/mem.
VEX.256.0F.WIG 10 /r
VMOVUPS ymm1, ymm2/m256
A V/V AVX Move unaligned packed single-precision
floating-point from ymm2/mem to ymm1.
VEX.256.0F.WIG 11 /r
VMOVUPS ymm2/m256, ymm1
B V/V AVX Move unaligned packed single-precision
floating-point from ymm1 to ymm2/mem.
EVEX.128.0F.W0 10 /r
VMOVUPS xmm1 {k1}{z}, xmm2/m128
CV/VAVX512VL
AVX512F
Move unaligned packed single-precision
floating-point values from xmm2/m128 to
xmm1 using writemask k1.
EVEX.256.0F.W0 10 /r
VMOVUPS ymm1 {k1}{z}, ymm2/m256
CV/VAVX512VL
AVX512F
Move unaligned packed single-precision
floating-point values from ymm2/m256 to
ymm1 using writemask k1.
EVEX.512.0F.W0 10 /r
VMOVUPS zmm1 {k1}{z}, zmm2/m512
C V/V AVX512F Move unaligned packed single-precision
floating-point values from zmm2/m512 to
zmm1 using writemask k1.
EVEX.128.0F.W0 11 /r
VMOVUPS xmm2/m128 {k1}{z}, xmm1
DV/VAVX512VL
AVX512F
Move unaligned packed single-precision
floating-point values from xmm1 to
xmm2/m128 using writemask k1.
EVEX.256.0F.W0 11 /r
VMOVUPS ymm2/m256 {k1}{z}, ymm1
DV/VAVX512VL
AVX512F
Move unaligned packed single-precision
floating-point values from ymm1 to
ymm2/m256 using writemask k1.
EVEX.512.0F.W0 11 /r
VMOVUPS zmm2/m512 {k1}{z}, zmm1
D V/V AVX512F Move unaligned packed single-precision
floating-point values from zmm1 to
zmm2/m512 using writemask k1.
Op/En Tuple Type Operand 1 Operand 2 Operand 3 Operand 4
A NA ModRM:reg (w) ModRM:r/m (r) NA NA
B NA ModRM:r/m (w) ModRM:reg (r) NA NA
C Full Mem ModRM:reg (w) ModRM:r/m (r) NA NA
D Full Mem ModRM:r/m (w) ModRM:reg (r) NA NA

MOVUPS—Move Unaligned Packed Single-Precision Floating-Point Values
INSTRUCTION SET REFERENCE, M-U
Vol. 2B 4-131
VEX.256 and EVEX.256 encoded versions:
Moves 256 bits of packed single-precision floating-point values from the source operand (second operand) to the
destination operand (first operand). This instruction can be used to load a YMM register from a 256-bit memory
location, to store the contents of a YMM register into a 256-bit memory location, or to move data between two YMM
registers. Bits (MAXVL-1:256) of the destination register are zeroed.
128-bit versions:
Moves 128 bits of packed single-precision floating-point values from the source operand (second operand) to the
destination operand (first operand). This instruction can be used to load an XMM register from a 128-bit memory
location, to store the contents of an XMM register into a 128-bit memory location, or to move data between two
XMM registers.
128-bit Legacy SSE version: Bits (MAXVL-1:128) of the corresponding destination register remain unchanged.
When the source or destination operand is a memory operand, the operand may be unaligned without causing a
general-protection exception (#GP) to be generated.
VEX.128 and EVEX.128 encoded versions: Bits (MAXVL-1:128) of the destination register are zeroed.
Operation
VMOVUPS (EVEX encoded versions, register-copy form)
(KL, VL) = (4, 128), (8, 256), (16, 512)
FOR j 0 TO KL-1
i j * 32
IF k1[j] OR *no writemask*
THEN DEST[i+31:i] SRC[i+31:i]
ELSE
IF *merging-masking* ; merging-masking
THEN *DEST[i+31:i] remains unchanged*
ELSE DEST[i+31:i] 0 ; zeroing-masking
FI
FI;
ENDFOR
DEST[MAXVL-1:VL] 0
VMOVUPS (EVEX encoded versions, store-form)
(KL, VL) = (4, 128), (8, 256), (16, 512)
FOR j 0 TO KL-1
i j * 32
IF k1[j] OR *no writemask*
THEN DEST[i+31:i] SRC[i+31:i]
ELSE *DEST[i+31:i] remains unchanged* ; merging-masking
FI;
ENDFOR;

MOVUPS—Move Unaligned Packed Single-Precision Floating-Point Values
INSTRUCTION SET REFERENCE, M-U
4-132 Vol. 2B
VMOVUPS (EVEX encoded versions, load-form)
(KL, VL) = (4, 128), (8, 256), (16, 512)
FOR j 0 TO KL-1
i j * 32
IF k1[j] OR *no writemask*
THEN DEST[i+31:i] SRC[i+31:i]
ELSE
IF *merging-masking* ; merging-masking
THEN *DEST[i+31:i] remains unchanged*
ELSE DEST[i+31:i] 0 ; zeroing-masking
FI
FI;
ENDFOR
DEST[MAXVL-1:VL] 0
VMOVUPS (VEX.256 encoded version, load - and register copy)
DEST[255:0] SRC[255:0]
DEST[MAXVL-1:256] 0
VMOVUPS (VEX.256 encoded version, store-form)
DEST[255:0] SRC[255:0]
VMOVUPS (VEX.128 encoded version)
DEST[127:0] SRC[127:0]
DEST[MAXVL-1:128] 0
MOVUPS (128-bit load- and register-copy- form Legacy SSE version)
DEST[127:0] SRC[127:0]
DEST[MAXVL-1:128] (Unmodified)
(V)MOVUPS (128-bit store-form version)
DEST[127:0] SRC[127:0]
Intel C/C++ Compiler Intrinsic Equivalent
VMOVUPS __m512 _mm512_loadu_ps( void * s);
VMOVUPS __m512 _mm512_mask_loadu_ps(__m512 a, __mmask16 k, void * s);
VMOVUPS __m512 _mm512_maskz_loadu_ps( __mmask16 k, void * s);
VMOVUPS void _mm512_storeu_ps( void * d, __m512 a);
VMOVUPS void _mm512_mask_storeu_ps( void * d, __mmask8 k, __m512 a);
VMOVUPS __m256 _mm256_mask_loadu_ps(__m256 a, __mmask8 k, void * s);
VMOVUPS __m256 _mm256_maskz_loadu_ps( __mmask8 k, void * s);
VMOVUPS void _mm256_mask_storeu_ps( void * d, __mmask8 k, __m256 a);
VMOVUPS __m128 _mm_mask_loadu_ps(__m128 a, __mmask8 k, void * s);
VMOVUPS __m128 _mm_maskz_loadu_ps( __mmask8 k, void * s);
VMOVUPS void _mm_mask_storeu_ps( void * d, __mmask8 k, __m128 a);
MOVUPS __m256 _mm256_loadu_ps ( float * p);
MOVUPS void _mm256 _storeu_ps( float *p, __m256 a);
MOVUPS __m128 _mm_loadu_ps ( float * p);
MOVUPS void _mm_storeu_ps( float *p, __m128 a);
SIMD Floating-Point Exceptions
None

MOVUPS—Move Unaligned Packed Single-Precision Floating-Point Values
INSTRUCTION SET REFERENCE, M-U
Vol. 2B 4-133
Other Exceptions
Non-EVEX-encoded instruction, see Exceptions Type 4.
Note treatment of #AC varies;
EVEX-encoded instruction, see Exceptions Type E4.nb.
#UD If EVEX.vvvv != 1111B or VEX.vvvv != 1111B.

MOVZX—Move with Zero-Extend
INSTRUCTION SET REFERENCE, M-U
4-134 Vol. 2B
MOVZX—Move with Zero-Extend
Instruction Operand Encoding
Description
Copies the contents of the source operand (register or memory location) to the destination operand (register) and
zero extends the value. The size of the converted value depends on the operand-size attribute.
In 64-bit mode, the instruction’s default operation size is 32 bits. Use of the REX.R prefix permits access to addi-
tional registers (R8-R15). Use of the REX.W prefix promotes operation to 64 bit operands. See the summary chart
at the beginning of this section for encoding data and limits.
Operation
DEST ← ZeroExtend(SRC);
Flags Affected
None.
Protected Mode Exceptions
#GP(0) If a memory operand effective address is outside the CS, DS, ES, FS, or GS segment limit.
If the DS, ES, FS, or GS register contains a NULL segment selector.
#SS(0) If a memory operand effective address is outside the SS segment limit.
#PF(fault-code) If a page fault occurs.
#AC(0) If alignment checking is enabled and an unaligned memory reference is made while the
current privilege level is 3.
#UD If the LOCK prefix is used.
Real-Address Mode Exceptions
#GP If a memory operand effective address is outside the CS, DS, ES, FS, or GS segment limit.
#SS If a memory operand effective address is outside the SS segment limit.
#UD If the LOCK prefix is used.
Opcode Instruction Op/
En
64-Bit
Mode
Compat/
Leg Mode
Description
0F B6 /rMOVZX r16, r/m8 RM Valid Valid Move byte to word with zero-extension.
0F B6 /rMOVZX r32, r/m8 RM Valid Valid Move byte to doubleword, zero-extension.
REX.W + 0F B6 /rMOVZX r64, r/m8* RM Valid N.E. Move byte to quadword, zero-extension.
0F B7 /rMOVZX r32, r/m16 RM Valid Valid Move word to doubleword, zero-extension.
REX.W + 0F B7 /rMOVZX r64, r/m16 RM Valid N.E. Move word to quadword, zero-extension.
NOTES:
* In 64-bit mode, r/m8 can not be encoded to access the following byte registers if the REX prefix is used: AH, BH, CH, DH.
Op/En Operand 1 Operand 2 Operand 3 Operand 4
RM ModRM:reg (w) ModRM:r/m (r) NA NA

MOVZX—Move with Zero-Extend
INSTRUCTION SET REFERENCE, M-U
Vol. 2B 4-135
Virtual-8086 Mode Exceptions
#GP(0) If a memory operand effective address is outside the CS, DS, ES, FS, or GS segment limit.
#SS(0) If a memory operand effective address is outside the SS segment limit.
#PF(fault-code) If a page fault occurs.
#AC(0) If alignment checking is enabled and an unaligned memory reference is made.
#UD If the LOCK prefix is used.
Compatibility Mode Exceptions
Same exceptions as in protected mode.
64-Bit Mode Exceptions
#SS(0) If a memory address referencing the SS segment is in a non-canonical form.
#GP(0) If the memory address is in a non-canonical form.
#PF(fault-code) If a page fault occurs.
#AC(0) If alignment checking is enabled and an unaligned memory reference is made while the
current privilege level is 3.
#UD If the LOCK prefix is used.

MPSADBW — Compute Multiple Packed Sums of Absolute Difference
INSTRUCTION SET REFERENCE, M-U
4-136 Vol. 2B
MPSADBW — Compute Multiple Packed Sums of Absolute Difference
Instruction Operand Encoding
Description
(V)MPSADBW calculates packed word results of sum-absolute-difference (SAD) of unsigned bytes from two blocks
of 32-bit dword elements, using two select fields in the immediate byte to select the offsets of the two blocks within
the first source operand and the second operand. Packed SAD word results are calculated within each 128-bit lane.
Each SAD word result is calculated between a stationary block_2 (whose offset within the second source operand
is selected by a two bit select control, multiplied by 32 bits) and a sliding block_1 at consecutive byte-granular posi-
tion within the first source operand. The offset of the first 32-bit block of block_1 is selectable using a one bit select
control, multiplied by 32 bits.
128-bit Legacy SSE version: Imm8[1:0]*32 specifies the bit offset of block_2 within the second source operand.
Imm[2]*32 specifies the initial bit offset of the block_1 within the first source operand. The first source operand
and destination operand are the same. The first source and destination operands are XMM registers. The second
source operand is either an XMM register or a 128-bit memory location. Bits (MAXVL-1:128) of the corresponding
YMM destination register remain unchanged. Bits 7:3 of the immediate byte are ignored.
VEX.128 encoded version: Imm8[1:0]*32 specifies the bit offset of block_2 within the second source operand.
Imm[2]*32 specifies the initial bit offset of the block_1 within the first source operand. The first source and desti-
nation operands are XMM registers. The second source operand is either an XMM register or a 128-bit memory
location. Bits (127:128) of the corresponding YMM register are zeroed. Bits 7:3 of the immediate byte are ignored.
VEX.256 encoded version: The sum-absolute-difference (SAD) operation is repeated 8 times for MPSADW between
the same block_2 (fixed offset within the second source operand) and a variable block_1 (offset is shifted by 8 bits
for each SAD operation) in the first source operand. Each 16-bit result of eight SAD operations between block_2
and block_1 is written to the respective word in the lower 128 bits of the destination operand.
Additionally, VMPSADBW performs another eight SAD operations on block_4 of the second source operand and
block_3 of the first source operand. (Imm8[4:3]*32 + 128) specifies the bit offset of block_4 within the second
source operand. (Imm[5]*32+128) specifies the initial bit offset of the block_3 within the first source operand.
Each 16-bit result of eight SAD operations between block_4 and block_3 is written to the respective word in the
upper 128 bits of the destination operand.
Opcode/
Instruction
Op/
En
64/32-bit
Mode
CPUID
Feature
Flag
Description
66 0F 3A 42 /r ib
MPSADBW xmm1, xmm2/m128, imm8
RMI V/V SSE4_1 Sums absolute 8-bit integer difference of
adjacent groups of 4 byte integers in xmm1
and xmm2/m128 and writes the results in
xmm1. Starting offsets within xmm1 and
xmm2/m128 are determined by imm8.
VEX.128.66.0F3A.WIG 42 /r ib
VMPSADBW xmm1, xmm2, xmm3/m128, imm8
RVMI V/V AVX Sums absolute 8-bit integer difference of
adjacent groups of 4 byte integers in xmm2
and xmm3/m128 and writes the results in
xmm1. Starting offsets within xmm2 and
xmm3/m128 are determined by imm8.
VEX.256.66.0F3A.WIG 42 /r ib
VMPSADBW ymm1, ymm2, ymm3/m256, imm8
RVMI V/V AVX2 Sums absolute 8-bit integer difference of
adjacent groups of 4 byte integers in xmm2
and ymm3/m128 and writes the results in
ymm1. Starting offsets within ymm2 and
xmm3/m128 are determined by imm8.
Op/En Operand 1 Operand 2 Operand 3 Operand 4
RMI ModRM:reg (r, w) ModRM:r/m (r) imm8 NA
RVMI ModRM:reg (w) VEX.vvvv (r) ModRM:r/m (r) imm8

MPSADBW — Compute Multiple Packed Sums of Absolute Difference
INSTRUCTION SET REFERENCE, M-U
Vol. 2B 4-137
The first source operand is a YMM register. The second source register can be a YMM register or a 256-bit memory
location. The destination operand is a YMM register. Bits 7:6 of the immediate byte are ignored.
Note: If VMPSADBW is encoded with VEX.L= 1, an attempt to execute the instruction encoded with VEX.L= 1 will
cause an #UD exception.
Figure 4-5. 256-bit VMPSADBW Operation
Abs. Diff.
Sum
Imm[4:3]*32+128
Imm[5]*32+128
Src2
Src1
128
255 144
128
255 224 192
Abs. Diff.
Sum
Imm[1:0]*32
Imm[2]*32
Src2
Destination
0
127 16
0
127 96 64
Destination
Src1

MPSADBW — Compute Multiple Packed Sums of Absolute Difference
INSTRUCTION SET REFERENCE, M-U
4-138 Vol. 2B
Operation
VMPSADBW (VEX.256 encoded version)
BLK2_OFFSET imm8[1:0]*32
BLK1_OFFSET imm8[2]*32
SRC1_BYTE0 SRC1[BLK1_OFFSET+7:BLK1_OFFSET]
SRC1_BYTE1 SRC1[BLK1_OFFSET+15:BLK1_OFFSET+8]
SRC1_BYTE2 SRC1[BLK1_OFFSET+23:BLK1_OFFSET+16]
SRC1_BYTE3 SRC1[BLK1_OFFSET+31:BLK1_OFFSET+24]
SRC1_BYTE4 SRC1[BLK1_OFFSET+39:BLK1_OFFSET+32]
SRC1_BYTE5 SRC1[BLK1_OFFSET+47:BLK1_OFFSET+40]
SRC1_BYTE6 SRC1[BLK1_OFFSET+55:BLK1_OFFSET+48]
SRC1_BYTE7 SRC1[BLK1_OFFSET+63:BLK1_OFFSET+56]
SRC1_BYTE8 SRC1[BLK1_OFFSET+71:BLK1_OFFSET+64]
SRC1_BYTE9 SRC1[BLK1_OFFSET+79:BLK1_OFFSET+72]
SRC1_BYTE10 SRC1[BLK1_OFFSET+87:BLK1_OFFSET+80]
SRC2_BYTE0 SRC2[BLK2_OFFSET+7:BLK2_OFFSET]
SRC2_BYTE1 SRC2[BLK2_OFFSET+15:BLK2_OFFSET+8]
SRC2_BYTE2 SRC2[BLK2_OFFSET+23:BLK2_OFFSET+16]
SRC2_BYTE3 SRC2[BLK2_OFFSET+31:BLK2_OFFSET+24]
TEMP0 ABS(SRC1_BYTE0 - SRC2_BYTE0)
TEMP1 ABS(SRC1_BYTE1 - SRC2_BYTE1)
TEMP2 ABS(SRC1_BYTE2 - SRC2_BYTE2)
TEMP3 ABS(SRC1_BYTE3 - SRC2_BYTE3)
DEST[15:0] TEMP0 + TEMP1 + TEMP2 + TEMP3
TEMP0 ABS(SRC1_BYTE1 - SRC2_BYTE0)
TEMP1 ABS(SRC1_BYTE2 - SRC2_BYTE1)
TEMP2 ABS(SRC1_BYTE3 - SRC2_BYTE2)
TEMP3 ABS(SRC1_BYTE4 - SRC2_BYTE3)
DEST[31:16] TEMP0 + TEMP1 + TEMP2 + TEMP3
TEMP0 ABS(SRC1_BYTE2 - SRC2_BYTE0)
TEMP1 ABS(SRC1_BYTE3 - SRC2_BYTE1)
TEMP2 ABS(SRC1_BYTE4 - SRC2_BYTE2)
TEMP3 ABS(SRC1_BYTE5 - SRC2_BYTE3)
DEST[47:32] TEMP0 + TEMP1 + TEMP2 + TEMP3
TEMP0 ABS(SRC1_BYTE3 - SRC2_BYTE0)
TEMP1 ABS(SRC1_BYTE4 - SRC2_BYTE1)
TEMP2 ABS(SRC1_BYTE5 - SRC2_BYTE2)
TEMP3 ABS(SRC1_BYTE6 - SRC2_BYTE3)
DEST[63:48] TEMP0 + TEMP1 + TEMP2 + TEMP3
TEMP0 ABS(SRC1_BYTE4 - SRC2_BYTE0)
TEMP1 ABS(SRC1_BYTE5 - SRC2_BYTE1)
TEMP2 ABS(SRC1_BYTE6 - SRC2_BYTE2)
TEMP3 ABS(SRC1_BYTE7 - SRC2_BYTE3)
DEST[79:64] TEMP0 + TEMP1 + TEMP2 + TEMP3

MPSADBW — Compute Multiple Packed Sums of Absolute Difference
INSTRUCTION SET REFERENCE, M-U
Vol. 2B 4-139
TEMP0 ABS(SRC1_BYTE5 - SRC2_BYTE0)
TEMP1 ABS(SRC1_BYTE6 - SRC2_BYTE1)
TEMP2 ABS(SRC1_BYTE7 - SRC2_BYTE2)
TEMP3 ABS(SRC1_BYTE8 - SRC2_BYTE3)
DEST[95:80] TEMP0 + TEMP1 + TEMP2 + TEMP3
TEMP0 ABS(SRC1_BYTE6 - SRC2_BYTE0)
TEMP1 ABS(SRC1_BYTE7 - SRC2_BYTE1)
TEMP2 ABS(SRC1_BYTE8 - SRC2_BYTE2)
TEMP3 ABS(SRC1_BYTE9 - SRC2_BYTE3)
DEST[111:96] TEMP0 + TEMP1 + TEMP2 + TEMP3
TEMP0 ABS(SRC1_BYTE7 - SRC2_BYTE0)
TEMP1 ABS(SRC1_BYTE8 - SRC2_BYTE1)
TEMP2 ABS(SRC1_BYTE9 - SRC2_BYTE2)
TEMP3 ABS(SRC1_BYTE10 - SRC2_BYTE3)
DEST[127:112] TEMP0 + TEMP1 + TEMP2 + TEMP3
BLK2_OFFSET imm8[4:3]*32 + 128
BLK1_OFFSET imm8[5]*32 + 128
SRC1_BYTE0 SRC1[BLK1_OFFSET+7:BLK1_OFFSET]
SRC1_BYTE1 SRC1[BLK1_OFFSET+15:BLK1_OFFSET+8]
SRC1_BYTE2 SRC1[BLK1_OFFSET+23:BLK1_OFFSET+16]
SRC1_BYTE3 SRC1[BLK1_OFFSET+31:BLK1_OFFSET+24]
SRC1_BYTE4 SRC1[BLK1_OFFSET+39:BLK1_OFFSET+32]
SRC1_BYTE5 SRC1[BLK1_OFFSET+47:BLK1_OFFSET+40]
SRC1_BYTE6 SRC1[BLK1_OFFSET+55:BLK1_OFFSET+48]
SRC1_BYTE7 SRC1[BLK1_OFFSET+63:BLK1_OFFSET+56]
SRC1_BYTE8 SRC1[BLK1_OFFSET+71:BLK1_OFFSET+64]
SRC1_BYTE9 SRC1[BLK1_OFFSET+79:BLK1_OFFSET+72]
SRC1_BYTE10 SRC1[BLK1_OFFSET+87:BLK1_OFFSET+80]
SRC2_BYTE0 SRC2[BLK2_OFFSET+7:BLK2_OFFSET]
SRC2_BYTE1 SRC2[BLK2_OFFSET+15:BLK2_OFFSET+8]
SRC2_BYTE2 SRC2[BLK2_OFFSET+23:BLK2_OFFSET+16]
SRC2_BYTE3 SRC2[BLK2_OFFSET+31:BLK2_OFFSET+24]
TEMP0 ABS(SRC1_BYTE0 - SRC2_BYTE0)
TEMP1 ABS(SRC1_BYTE1 - SRC2_BYTE1)
TEMP2 ABS(SRC1_BYTE2 - SRC2_BYTE2)
TEMP3 ABS(SRC1_BYTE3 - SRC2_BYTE3)
DEST[143:128] TEMP0 + TEMP1 + TEMP2 + TEMP3
TEMP0 ABS(SRC1_BYTE1 - SRC2_BYTE0)
TEMP1 ABS(SRC1_BYTE2 - SRC2_BYTE1)
TEMP2 ABS(SRC1_BYTE3 - SRC2_BYTE2)
TEMP3 ABS(SRC1_BYTE4 - SRC2_BYTE3)
DEST[159:144] TEMP0 + TEMP1 + TEMP2 + TEMP3
TEMP0 ABS(SRC1_BYTE2 - SRC2_BYTE0)
TEMP1 ABS(SRC1_BYTE3 - SRC2_BYTE1)
TEMP2 ABS(SRC1_BYTE4 - SRC2_BYTE2)
TEMP3 ABS(SRC1_BYTE5 - SRC2_BYTE3)
DEST[175:160] TEMP0 + TEMP1 + TEMP2 + TEMP3

MPSADBW — Compute Multiple Packed Sums of Absolute Difference
INSTRUCTION SET REFERENCE, M-U
4-140 Vol. 2B
TEMP0 ABS(SRC1_BYTE3 - SRC2_BYTE0)
TEMP1 ABS(SRC1_BYTE4 - SRC2_BYTE1)
TEMP2 ABS(SRC1_BYTE5 - SRC2_BYTE2)
TEMP3 ABS(SRC1_BYTE6 - SRC2_BYTE3)
DEST[191:176] TEMP0 + TEMP1 + TEMP2 + TEMP3
TEMP0 ABS(SRC1_BYTE4 - SRC2_BYTE0)
TEMP1 ABS(SRC1_BYTE5 - SRC2_BYTE1)
TEMP2 ABS(SRC1_BYTE6 - SRC2_BYTE2)
TEMP3 ABS(SRC1_BYTE7 - SRC2_BYTE3)
DEST[207:192] TEMP0 + TEMP1 + TEMP2 + TEMP3
TEMP0 ABS(SRC1_BYTE5 - SRC2_BYTE0)
TEMP1 ABS(SRC1_BYTE6 - SRC2_BYTE1)
TEMP2 ABS(SRC1_BYTE7 - SRC2_BYTE2)
TEMP3 ABS(SRC1_BYTE8 - SRC2_BYTE3)
DEST[223:208] TEMP0 + TEMP1 + TEMP2 + TEMP3
TEMP0 ABS(SRC1_BYTE6 - SRC2_BYTE0)
TEMP1 ABS(SRC1_BYTE7 - SRC2_BYTE1)
TEMP2 ABS(SRC1_BYTE8 - SRC2_BYTE2)
TEMP3 ABS(SRC1_BYTE9 - SRC2_BYTE3)
DEST[239:224] TEMP0 + TEMP1 + TEMP2 + TEMP3
TEMP0 ABS(SRC1_BYTE7 - SRC2_BYTE0)
TEMP1 ABS(SRC1_BYTE8 - SRC2_BYTE1)
TEMP2 ABS(SRC1_BYTE9 - SRC2_BYTE2)
TEMP3 ABS(SRC1_BYTE10 - SRC2_BYTE3)
DEST[255:240] TEMP0 + TEMP1 + TEMP2 + TEMP3
VMPSADBW (VEX.128 encoded version)
BLK2_OFFSET imm8[1:0]*32
BLK1_OFFSET imm8[2]*32
SRC1_BYTE0 SRC1[BLK1_OFFSET+7:BLK1_OFFSET]
SRC1_BYTE1 SRC1[BLK1_OFFSET+15:BLK1_OFFSET+8]
SRC1_BYTE2 SRC1[BLK1_OFFSET+23:BLK1_OFFSET+16]
SRC1_BYTE3 SRC1[BLK1_OFFSET+31:BLK1_OFFSET+24]
SRC1_BYTE4 SRC1[BLK1_OFFSET+39:BLK1_OFFSET+32]
SRC1_BYTE5 SRC1[BLK1_OFFSET+47:BLK1_OFFSET+40]
SRC1_BYTE6 SRC1[BLK1_OFFSET+55:BLK1_OFFSET+48]
SRC1_BYTE7 SRC1[BLK1_OFFSET+63:BLK1_OFFSET+56]
SRC1_BYTE8 SRC1[BLK1_OFFSET+71:BLK1_OFFSET+64]
SRC1_BYTE9 SRC1[BLK1_OFFSET+79:BLK1_OFFSET+72]
SRC1_BYTE10 SRC1[BLK1_OFFSET+87:BLK1_OFFSET+80]
SRC2_BYTE0 SRC2[BLK2_OFFSET+7:BLK2_OFFSET]
SRC2_BYTE1 SRC2[BLK2_OFFSET+15:BLK2_OFFSET+8]
SRC2_BYTE2 SRC2[BLK2_OFFSET+23:BLK2_OFFSET+16]
SRC2_BYTE3 SRC2[BLK2_OFFSET+31:BLK2_OFFSET+24]

MPSADBW — Compute Multiple Packed Sums of Absolute Difference
INSTRUCTION SET REFERENCE, M-U
Vol. 2B 4-141
TEMP0 ABS(SRC1_BYTE0 - SRC2_BYTE0)
TEMP1 ABS(SRC1_BYTE1 - SRC2_BYTE1)
TEMP2 ABS(SRC1_BYTE2 - SRC2_BYTE2)
TEMP3 ABS(SRC1_BYTE3 - SRC2_BYTE3)
DEST[15:0] TEMP0 + TEMP1 + TEMP2 + TEMP3
TEMP0 ABS(SRC1_BYTE1 - SRC2_BYTE0)
TEMP1 ABS(SRC1_BYTE2 - SRC2_BYTE1)
TEMP2 ABS(SRC1_BYTE3 - SRC2_BYTE2)
TEMP3 ABS(SRC1_BYTE4 - SRC2_BYTE3)
DEST[31:16] TEMP0 + TEMP1 + TEMP2 + TEMP3
TEMP0 ABS(SRC1_BYTE2 - SRC2_BYTE0)
TEMP1 ABS(SRC1_BYTE3 - SRC2_BYTE1)
TEMP2 ABS(SRC1_BYTE4 - SRC2_BYTE2)
TEMP3 ABS(SRC1_BYTE5 - SRC2_BYTE3)
DEST[47:32] TEMP0 + TEMP1 + TEMP2 + TEMP3
TEMP0 ABS(SRC1_BYTE3 - SRC2_BYTE0)
TEMP1 ABS(SRC1_BYTE4 - SRC2_BYTE1)
TEMP2 ABS(SRC1_BYTE5 - SRC2_BYTE2)
TEMP3 ABS(SRC1_BYTE6 - SRC2_BYTE3)
DEST[63:48] TEMP0 + TEMP1 + TEMP2 + TEMP3
TEMP0 ABS(SRC1_BYTE4 - SRC2_BYTE0)
TEMP1 ABS(SRC1_BYTE5 - SRC2_BYTE1)
TEMP2 ABS(SRC1_BYTE6 - SRC2_BYTE2)
TEMP3 ABS(SRC1_BYTE7 - SRC2_BYTE3)
DEST[79:64] TEMP0 + TEMP1 + TEMP2 + TEMP3
TEMP0 ABS(SRC1_BYTE5 - SRC2_BYTE0)
TEMP1 ABS(SRC1_BYTE6 - SRC2_BYTE1)
TEMP2 ABS(SRC1_BYTE7 - SRC2_BYTE2)
TEMP3 ABS(SRC1_BYTE8 - SRC2_BYTE3)
DEST[95:80] TEMP0 + TEMP1 + TEMP2 + TEMP3
TEMP0 ABS(SRC1_BYTE6 - SRC2_BYTE0)
TEMP1 ABS(SRC1_BYTE7 - SRC2_BYTE1)
TEMP2 ABS(SRC1_BYTE8 - SRC2_BYTE2)
TEMP3 ABS(SRC1_BYTE9 - SRC2_BYTE3)
DEST[111:96] TEMP0 + TEMP1 + TEMP2 + TEMP3
TEMP0 ABS(SRC1_BYTE7 - SRC2_BYTE0)
TEMP1 ABS(SRC1_BYTE8 - SRC2_BYTE1)
TEMP2 ABS(SRC1_BYTE9 - SRC2_BYTE2)
TEMP3 ABS(SRC1_BYTE10 - SRC2_BYTE3)
DEST[127:112] TEMP0 + TEMP1 + TEMP2 + TEMP3
DEST[MAXVL-1:128] 0

MPSADBW — Compute Multiple Packed Sums of Absolute Difference
INSTRUCTION SET REFERENCE, M-U
4-142 Vol. 2B
MPSADBW (128-bit Legacy SSE version)
SRC_OFFSET imm8[1:0]*32
DEST_OFFSET imm8[2]*32
DEST_BYTE0 DEST[DEST_OFFSET+7:DEST_OFFSET]
DEST_BYTE1 DEST[DEST_OFFSET+15:DEST_OFFSET+8]
DEST_BYTE2 DEST[DEST_OFFSET+23:DEST_OFFSET+16]
DEST_BYTE3 DEST[DEST_OFFSET+31:DEST_OFFSET+24]
DEST_BYTE4 DEST[DEST_OFFSET+39:DEST_OFFSET+32]
DEST_BYTE5 DEST[DEST_OFFSET+47:DEST_OFFSET+40]
DEST_BYTE6 DEST[DEST_OFFSET+55:DEST_OFFSET+48]
DEST_BYTE7 DEST[DEST_OFFSET+63:DEST_OFFSET+56]
DEST_BYTE8 DEST[DEST_OFFSET+71:DEST_OFFSET+64]
DEST_BYTE9 DEST[DEST_OFFSET+79:DEST_OFFSET+72]
DEST_BYTE10 DEST[DEST_OFFSET+87:DEST_OFFSET+80]
SRC_BYTE0 SRC[SRC_OFFSET+7:SRC_OFFSET]
SRC_BYTE1 SRC[SRC_OFFSET+15:SRC_OFFSET+8]
SRC_BYTE2 SRC[SRC_OFFSET+23:SRC_OFFSET+16]
SRC_BYTE3 SRC[SRC_OFFSET+31:SRC_OFFSET+24]
TEMP0 ABS( DEST_BYTE0 - SRC_BYTE0)
TEMP1 ABS( DEST_BYTE1 - SRC_BYTE1)
TEMP2 ABS( DEST_BYTE2 - SRC_BYTE2)
TEMP3 ABS( DEST_BYTE3 - SRC_BYTE3)
DEST[15:0] TEMP0 + TEMP1 + TEMP2 + TEMP3
TEMP0 ABS( DEST_BYTE1 - SRC_BYTE0)
TEMP1 ABS( DEST_BYTE2 - SRC_BYTE1)
TEMP2 ABS( DEST_BYTE3 - SRC_BYTE2)
TEMP3 ABS( DEST_BYTE4 - SRC_BYTE3)
DEST[31:16] TEMP0 + TEMP1 + TEMP2 + TEMP3
TEMP0 ABS( DEST_BYTE2 - SRC_BYTE0)
TEMP1 ABS( DEST_BYTE3 - SRC_BYTE1)
TEMP2 ABS( DEST_BYTE4 - SRC_BYTE2)
TEMP3 ABS( DEST_BYTE5 - SRC_BYTE3)
DEST[47:32] TEMP0 + TEMP1 + TEMP2 + TEMP3
TEMP0 ABS( DEST_BYTE3 - SRC_BYTE0)
TEMP1 ABS( DEST_BYTE4 - SRC_BYTE1)
TEMP2 ABS( DEST_BYTE5 - SRC_BYTE2)
TEMP3 ABS( DEST_BYTE6 - SRC_BYTE3)
DEST[63:48] TEMP0 + TEMP1 + TEMP2 + TEMP3
TEMP0 ABS( DEST_BYTE4 - SRC_BYTE0)
TEMP1 ABS( DEST_BYTE5 - SRC_BYTE1)
TEMP2 ABS( DEST_BYTE6 - SRC_BYTE2)
TEMP3 ABS( DEST_BYTE7 - SRC_BYTE3)
DEST[79:64] TEMP0 + TEMP1 + TEMP2 + TEMP3

MPSADBW — Compute Multiple Packed Sums of Absolute Difference
INSTRUCTION SET REFERENCE, M-U
Vol. 2B 4-143
TEMP0 ABS( DEST_BYTE5 - SRC_BYTE0)
TEMP1 ABS( DEST_BYTE6 - SRC_BYTE1)
TEMP2 ABS( DEST_BYTE7 - SRC_BYTE2)
TEMP3 ABS( DEST_BYTE8 - SRC_BYTE3)
DEST[95:80] TEMP0 + TEMP1 + TEMP2 + TEMP3
TEMP0 ABS( DEST_BYTE6 - SRC_BYTE0)
TEMP1 ABS( DEST_BYTE7 - SRC_BYTE1)
TEMP2 ABS( DEST_BYTE8 - SRC_BYTE2)
TEMP3 ABS( DEST_BYTE9 - SRC_BYTE3)
DEST[111:96] TEMP0 + TEMP1 + TEMP2 + TEMP3
TEMP0 ABS( DEST_BYTE7 - SRC_BYTE0)
TEMP1 ABS( DEST_BYTE8 - SRC_BYTE1)
TEMP2 ABS( DEST_BYTE9 - SRC_BYTE2)
TEMP3 ABS( DEST_BYTE10 - SRC_BYTE3)
DEST[127:112] TEMP0 + TEMP1 + TEMP2 + TEMP3
DEST[MAXVL-1:128] (Unmodified)
Intel C/C++ Compiler Intrinsic Equivalent
(V)MPSADBW: __m128i _mm_mpsadbw_epu8 (__m128i s1, __m128i s2, const int mask);
VMPSADBW: __m256i _mm256_mpsadbw_epu8 (__m256i s1, __m256i s2, const int mask);
Flags Affected
None
Other Exceptions
See Exceptions Type 4; additionally
#UD If VEX.L = 1.

MUL—Unsigned Multiply
INSTRUCTION SET REFERENCE, M-U
4-144 Vol. 2B
MUL—Unsigned Multiply
Instruction Operand Encoding
Description
Performs an unsigned multiplication of the first operand (destination operand) and the second operand (source
operand) and stores the result in the destination operand. The destination operand is an implied operand located in
register AL, AX or EAX (depending on the size of the operand); the source operand is located in a general-purpose
register or a memory location. The action of this instruction and the location of the result depends on the opcode
and the operand size as shown in Table 4-9.
The result is stored in register AX, register pair DX:AX, or register pair EDX:EAX (depending on the operand size),
with the high-order bits of the product contained in register AH, DX, or EDX, respectively. If the high-order bits of
the product are 0, the CF and OF flags are cleared; otherwise, the flags are set.
In 64-bit mode, the instruction’s default operation size is 32 bits. Use of the REX.R prefix permits access to addi-
tional registers (R8-R15). Use of the REX.W prefix promotes operation to 64 bits.
See the summary chart at the beginning of this section for encoding data and limits.
Opcode Instruction Op/
En
64-Bit
Mode
Compat/
Leg Mode
Description
F6 /4 MUL r/m8 M Valid Valid Unsigned multiply (AX ← AL ∗ r/m8).
REX + F6 /4 MUL r/m8*M Valid N.E. Unsigned multiply (AX ← AL ∗ r/m8).
F7 /4 MUL r/m16 M Valid Valid Unsigned multiply (DX:AX ← AX ∗ r/m16).
F7 /4 MUL r/m32 MValid Valid Unsigned multiply (EDX:EAX ← EAX ∗ r/m32).
REX.W + F7 /4 MUL r/m64 MValid N.E. Unsigned multiply (RDX:RAX ← RAX ∗ r/m64).
NOTES:
* In 64-bit mode, r/m8 can not be encoded to access the following byte registers if a REX prefix is used: AH, BH, CH, DH.
Op/En Operand 1 Operand 2 Operand 3 Operand 4
M ModRM:r/m (r) NA NA NA
Table 4-9. MUL Results
Operand Size Source 1 Source 2 Destination
Byte AL r/m8 AX
Word AX r/m16 DX:AX
Doubleword EAX r/m32 EDX:EAX
Quadword RAX r/m64 RDX:RAX

MUL—Unsigned Multiply
INSTRUCTION SET REFERENCE, M-U
Vol. 2B 4-145
Operation
IF (Byte operation)
THEN
AX ← AL ∗ SRC;
ELSE (* Word or doubleword operation *)
IF OperandSize = 16
THEN
DX:AX ← AX ∗ SRC;
ELSE IF OperandSize = 32
THEN EDX:EAX ← EAX ∗ SRC; FI;
ELSE (* OperandSize = 64 *)
RDX:RAX ← RAX ∗ SRC;
FI;
FI;
Flags Affected
The OF and CF flags are set to 0 if the upper half of the result is 0; otherwise, they are set to 1. The SF, ZF, AF, and
PF flags are undefined.
Protected Mode Exceptions
#GP(0) If a memory operand effective address is outside the CS, DS, ES, FS, or GS segment limit.
If the DS, ES, FS, or GS register contains a NULL segment selector.
#SS(0) If a memory operand effective address is outside the SS segment limit.
#PF(fault-code) If a page fault occurs.
#AC(0) If alignment checking is enabled and an unaligned memory reference is made while the
current privilege level is 3.
#UD If the LOCK prefix is used.
Real-Address Mode Exceptions
#GP If a memory operand effective address is outside the CS, DS, ES, FS, or GS segment limit.
#SS If a memory operand effective address is outside the SS segment limit.
#UD If the LOCK prefix is used.
Virtual-8086 Mode Exceptions
#GP(0) If a memory operand effective address is outside the CS, DS, ES, FS, or GS segment limit.
#SS(0) If a memory operand effective address is outside the SS segment limit.
#PF(fault-code) If a page fault occurs.
#AC(0) If alignment checking is enabled and an unaligned memory reference is made.
#UD If the LOCK prefix is used.
Compatibility Mode Exceptions
Same exceptions as in protected mode.
64-Bit Mode Exceptions
#SS(0) If a memory address referencing the SS segment is in a non-canonical form.
#GP(0) If the memory address is in a non-canonical form.
#PF(fault-code) If a page fault occurs.
#AC(0) If alignment checking is enabled and an unaligned memory reference is made while the
current privilege level is 3.

MULPD—Multiply Packed Double-Precision Floating-Point Values
INSTRUCTION SET REFERENCE, M-U
4-146 Vol. 2B
MULPD—Multiply Packed Double-Precision Floating-Point Values
Instruction Operand Encoding
Description
Multiply packed double-precision floating-point values from the first source operand with corresponding values in
the second source operand, and stores the packed double-precision floating-point results in the destination
operand.
EVEX encoded versions: The first source operand (the second operand) is a ZMM/YMM/XMM register. The second
source operand can be a ZMM/YMM/XMM register, a 512/256/128-bit memory location or a 512/256/128-bit vector
broadcasted from a 64-bit memory location. The destination operand is a ZMM/YMM/XMM register conditionally
updated with writemask k1.
VEX.256 encoded version: The first source operand is a YMM register. The second source operand can be a YMM
register or a 256-bit memory location. The destination operand is a YMM register. Bits (MAXVL-1:256) of the corre-
sponding destination ZMM register are zeroed.
VEX.128 encoded version: The first source operand is a XMM register. The second source operand can be a XMM
register or a 128-bit memory location. The destination operand is a XMM register. The upper bits (MAXVL-1:128) of
the destination YMM register destination are zeroed.
128-bit Legacy SSE version: The second source can be an XMM register or an 128-bit memory location. The desti-
nation is not distinct from the first source XMM register and the upper bits (MAXVL-1:128) of the corresponding
ZMM register destination are unmodified.
Opcode/
Instruction
Op /
En
64/32
bit Mode
Support
CPUID
Feature
Flag
Description
66 0F 59 /r
MULPD xmm1, xmm2/m128
A V/V SSE2 Multiply packed double-precision floating-point values
in xmm2/m128 with xmm1 and store result in xmm1.
VEX.128.66.0F.WIG 59 /r
VMULPD xmm1,xmm2, xmm3/m128
B V/V AVX Multiply packed double-precision floating-point values
in xmm3/m128 with xmm2 and store result in xmm1.
VEX.256.66.0F.WIG 59 /r
VMULPD ymm1, ymm2, ymm3/m256
B V/V AVX Multiply packed double-precision floating-point values
in ymm3/m256 with ymm2 and store result in ymm1.
EVEX.128.66.0F.W1 59 /r
VMULPD xmm1 {k1}{z}, xmm2,
xmm3/m128/m64bcst
CV/V AVX512VL
AVX512F
Multiply packed double-precision floating-point values
from xmm3/m128/m64bcst to xmm2 and store result
in xmm1.
EVEX.256.66.0F.W1 59 /r
VMULPD ymm1 {k1}{z}, ymm2,
ymm3/m256/m64bcst
CV/V AVX512VL
AVX512F
Multiply packed double-precision floating-point values
from ymm3/m256/m64bcst to ymm2 and store result
in ymm1.
EVEX.512.66.0F.W1 59 /r
VMULPD zmm1 {k1}{z}, zmm2,
zmm3/m512/m64bcst{er}
C V/V AVX512F Multiply packed double-precision floating-point values
in zmm3/m512/m64bcst with zmm2 and store result
in zmm1.
Op/En Tuple Type Operand 1 Operand 2 Operand 3 Operand 4
A NA ModRM:reg (r, w) ModRM:r/m (r) NA NA
B NA ModRM:reg (w) VEX.vvvv (r) ModRM:r/m (r) NA
C Full ModRM:reg (w) EVEX.vvvv (r) ModRM:r/m (r) NA

MULPD—Multiply Packed Double-Precision Floating-Point Values
INSTRUCTION SET REFERENCE, M-U
Vol. 2B 4-147
Operation
VMULPD (EVEX encoded versions)
(KL, VL) = (2, 128), (4, 256), (8, 512)
IF (VL = 512) AND (EVEX.b = 1) AND SRC2 *is a register*
THEN
SET_RM(EVEX.RC);
ELSE
SET_RM(MXCSR.RM);
FI;
FOR j 0 TO KL-1
i j * 64
IF k1[j] OR *no writemask*
THEN
IF (EVEX.b = 1) AND (SRC2 *is memory*)
THEN
DEST[i+63:i] SRC1[i+63:i] * SRC2[63:0]
ELSE
DEST[i+63:i] SRC1[i+63:i] * SRC2[i+63:i]
FI;
ELSE
IF *merging-masking* ; merging-masking
THEN *DEST[i+63:i] remains unchanged*
ELSE ; zeroing-masking
DEST[i+63:i] 0
FI
FI;
ENDFOR
DEST[MAXVL-1:VL] 0
VMULPD (VEX.256 encoded version)
DEST[63:0] SRC1[63:0] * SRC2[63:0]
DEST[127:64] SRC1[127:64] * SRC2[127:64]
DEST[191:128] SRC1[191:128] * SRC2[191:128]
DEST[255:192] SRC1[255:192] * SRC2[255:192]
DEST[MAXVL-1:256] 0;
.
VMULPD (VEX.128 encoded version)
DEST[63:0] SRC1[63:0] * SRC2[63:0]
DEST[127:64] SRC1[127:64] * SRC2[127:64]
DEST[MAXVL-1:128] 0
MULPD (128-bit Legacy SSE version)
DEST[63:0] DEST[63:0] * SRC[63:0]
DEST[127:64] DEST[127:64] * SRC[127:64]
DEST[MAXVL-1:128] (Unmodified)

MULPD—Multiply Packed Double-Precision Floating-Point Values
INSTRUCTION SET REFERENCE, M-U
4-148 Vol. 2B
Intel C/C++ Compiler Intrinsic Equivalent
VMULPD __m512d _mm512_mul_pd( __m512d a, __m512d b);
VMULPD __m512d _mm512_mask_mul_pd(__m512d s, __mmask8 k, __m512d a, __m512d b);
VMULPD __m512d _mm512_maskz_mul_pd( __mmask8 k, __m512d a, __m512d b);
VMULPD __m512d _mm512_mul_round_pd( __m512d a, __m512d b, int);
VMULPD __m512d _mm512_mask_mul_round_pd(__m512d s, __mmask8 k, __m512d a, __m512d b, int);
VMULPD __m512d _mm512_maskz_mul_round_pd( __mmask8 k, __m512d a, __m512d b, int);
VMULPD __m256d _mm256_mul_pd (__m256d a, __m256d b);
MULPD __m128d _mm_mul_pd (__m128d a, __m128d b);
SIMD Floating-Point Exceptions
Overflow, Underflow, Invalid, Precision, Denormal
Other Exceptions
Non-EVEX-encoded instruction, see Exceptions Type 2.
EVEX-encoded instruction, see Exceptions Type E2.

MULPS—Multiply Packed Single-Precision Floating-Point Values
INSTRUCTION SET REFERENCE, M-U
Vol. 2B 4-149
MULPS—Multiply Packed Single-Precision Floating-Point Values
Instruction Operand Encoding
Description
Multiply the packed single-precision floating-point values from the first source operand with the corresponding
values in the second source operand, and stores the packed double-precision floating-point results in the destina-
tion operand.
EVEX encoded versions: The first source operand (the second operand) is a ZMM/YMM/XMM register. The second
source operand can be a ZMM/YMM/XMM register, a 512/256/128-bit memory location or a 512/256/128-bit vector
broadcasted from a 32-bit memory location. The destination operand is a ZMM/YMM/XMM register conditionally
updated with writemask k1.
VEX.256 encoded version: The first source operand is a YMM register. The second source operand can be a YMM
register or a 256-bit memory location. The destination operand is a YMM register. Bits (MAXVL-1:256) of the corre-
sponding destination ZMM register are zeroed.
VEX.128 encoded version: The first source operand is a XMM register. The second source operand can be a XMM
register or a 128-bit memory location. The destination operand is a XMM register. The upper bits (MAXVL-1:128) of
the destination YMM register destination are zeroed.
128-bit Legacy SSE version: The second source can be an XMM register or an 128-bit memory location. The desti-
nation is not distinct from the first source XMM register and the upper bits (MAXVL-1:128) of the corresponding
ZMM register destination are unmodified.
Opcode/
Instruction
Op /
En
64/32
bit Mode
Support
CPUID
Feature
Flag
Description
NP 0F 59 /r
MULPS xmm1, xmm2/m128
A V/V SSE Multiply packed single-precision floating-point values in
xmm2/m128 with xmm1 and store result in xmm1.
VEX.128.0F.WIG 59 /r
VMULPS xmm1,xmm2, xmm3/m128
B V/V AVX Multiply packed single-precision floating-point values in
xmm3/m128 with xmm2 and store result in xmm1.
VEX.256.0F.WIG 59 /r
VMULPS ymm1, ymm2, ymm3/m256
B V/V AVX Multiply packed single-precision floating-point values in
ymm3/m256 with ymm2 and store result in ymm1.
EVEX.128.0F.W0 59 /r
VMULPS xmm1 {k1}{z}, xmm2,
xmm3/m128/m32bcst
CV/V AVX512VL
AVX512F
Multiply packed single-precision floating-point values
from xmm3/m128/m32bcst to xmm2 and store result in
xmm1.
EVEX.256.0F.W0 59 /r
VMULPS ymm1 {k1}{z}, ymm2,
ymm3/m256/m32bcst
CV/V AVX512VL
AVX512F
Multiply packed single-precision floating-point values
from ymm3/m256/m32bcst to ymm2 and store result in
ymm1.
EVEX.512.0F.W0 59 /r
VMULPS zmm1 {k1}{z}, zmm2,
zmm3/m512/m32bcst {er}
C V/V AVX512F Multiply packed single-precision floating-point values in
zmm3/m512/m32bcst with zmm2 and store result in
zmm1.
Op/En Tuple Type Operand 1 Operand 2 Operand 3 Operand 4
A NA ModRM:reg (r, w) ModRM:r/m (r) NA NA
B NA ModRM:reg (w) VEX.vvvv (r) ModRM:r/m (r) NA
CFullModRM:reg (w)EVEX.vvvv (r) ModRM:r/m (r) NA

MULPS—Multiply Packed Single-Precision Floating-Point Values
INSTRUCTION SET REFERENCE, M-U
4-150 Vol. 2B
Operation
VMULPS (EVEX encoded version)
(KL, VL) = (4, 128), (8, 256), (16, 512)
IF (VL = 512) AND (EVEX.b = 1) AND SRC2 *is a register*
THEN
SET_RM(EVEX.RC);
ELSE
SET_RM(MXCSR.RM);
FI;
FOR j 0 TO KL-1
i j * 32
IF k1[j] OR *no writemask*
THEN
IF (EVEX.b = 1) AND (SRC2 *is memory*)
THEN
DEST[i+31:i] SRC1[i+31:i] * SRC2[31:0]
ELSE
DEST[i+31:i] SRC1[i+31:i] * SRC2[i+31:i]
FI;
ELSE
IF *merging-masking* ; merging-masking
THEN *DEST[i+31:i] remains unchanged*
ELSE ; zeroing-masking
DEST[i+31:i] 0
FI
FI;
ENDFOR
DEST[MAXVL-1:VL] 0
VMULPS (VEX.256 encoded version)
DEST[31:0] SRC1[31:0] * SRC2[31:0]
DEST[63:32] SRC1[63:32] * SRC2[63:32]
DEST[95:64] SRC1[95:64] * SRC2[95:64]
DEST[127:96] SRC1[127:96] * SRC2[127:96]
DEST[159:128] SRC1[159:128] * SRC2[159:128]
DEST[191:160]SRC1[191:160] * SRC2[191:160]
DEST[223:192] SRC1[223:192] * SRC2[223:192]
DEST[255:224] SRC1[255:224] * SRC2[255:224].
DEST[MAXVL-1:256] 0;
VMULPS (VEX.128 encoded version)
DEST[31:0] SRC1[31:0] * SRC2[31:0]
DEST[63:32] SRC1[63:32] * SRC2[63:32]
DEST[95:64] SRC1[95:64] * SRC2[95:64]
DEST[127:96] SRC1[127:96] * SRC2[127:96]
DEST[MAXVL-1:128] 0
MULPS (128-bit Legacy SSE version)
DEST[31:0] SRC1[31:0] * SRC2[31:0]
DEST[63:32] SRC1[63:32] * SRC2[63:32]
DEST[95:64] SRC1[95:64] * SRC2[95:64]
DEST[127:96] SRC1[127:96] * SRC2[127:96]
DEST[MAXVL-1:128] (Unmodified)

MULPS—Multiply Packed Single-Precision Floating-Point Values
INSTRUCTION SET REFERENCE, M-U
Vol. 2B 4-151
Intel C/C++ Compiler Intrinsic Equivalent
VMULPS __m512 _mm512_mul_ps( __m512 a, __m512 b);
VMULPS __m512 _mm512_mask_mul_ps(__m512 s, __mmask16 k, __m512 a, __m512 b);
VMULPS __m512 _mm512_maskz_mul_ps(__mmask16 k, __m512 a, __m512 b);
VMULPS __m512 _mm512_mul_round_ps( __m512 a, __m512 b, int);
VMULPS __m512 _mm512_mask_mul_round_ps(__m512 s, __mmask16 k, __m512 a, __m512 b, int);
VMULPS __m512 _mm512_maskz_mul_round_ps(__mmask16 k, __m512 a, __m512 b, int);
VMULPS __m256 _mm256_mask_mul_ps(__m256 s, __mmask8 k, __m256 a, __m256 b);
VMULPS __m256 _mm256_maskz_mul_ps(__mmask8 k, __m256 a, __m256 b);
VMULPS __m128 _mm_mask_mul_ps(__m128 s, __mmask8 k, __m128 a, __m128 b);
VMULPS __m128 _mm_maskz_mul_ps(__mmask8 k, __m128 a, __m128 b);
VMULPS __m256 _mm256_mul_ps (__m256 a, __m256 b);
MULPS __m128 _mm_mul_ps (__m128 a, __m128 b);
SIMD Floating-Point Exceptions
Overflow, Underflow, Invalid, Precision, Denormal
Other Exceptions
Non-EVEX-encoded instruction, see Exceptions Type 2.
EVEX-encoded instruction, see Exceptions Type E2.

MULSD—Multiply Scalar Double-Precision Floating-Point Value
INSTRUCTION SET REFERENCE, M-U
4-152 Vol. 2B
MULSD—Multiply Scalar Double-Precision Floating-Point Value
Instruction Operand Encoding
Description
Multiplies the low double-precision floating-point value in the second source operand by the low double-precision
floating-point value in the first source operand, and stores the double-precision floating-point result in the destina-
tion operand. The second source operand can be an XMM register or a 64-bit memory location. The first source
operand and the destination operands are XMM registers.
128-bit Legacy SSE version: The first source operand and the destination operand are the same. Bits (MAXVL-
1:64) of the corresponding destination register remain unchanged.
VEX.128 and EVEX encoded version: The quadword at bits 127:64 of the destination operand is copied from the
same bits of the first source operand. Bits (MAXVL-1:128) of the destination register are zeroed.
EVEX encoded version: The low quadword element of the destination operand is updated according to the
writemask.
Software should ensure VMULSD is encoded with VEX.L=0. Encoding VMULSD with VEX.L=1 may encounter unpre-
dictable behavior across different processor generations.
Opcode/
Instruction
Op /
En
64/32
bit Mode
Support
CPUID
Feature
Flag
Description
F2 0F 59 /r
MULSD xmm1,xmm2/m64
A V/V SSE2 Multiply the low double-precision floating-point value in
xmm2/m64 by low double-precision floating-point
value in xmm1.
VEX.LIG.F2.0F.WIG 59 /r
VMULSD xmm1,xmm2, xmm3/m64
B V/V AVX Multiply the low double-precision floating-point value in
xmm3/m64 by low double-precision floating-point
value in xmm2.
EVEX.LIG.F2.0F.W1 59 /r
VMULSD xmm1 {k1}{z}, xmm2,
xmm3/m64 {er}
C V/V AVX512F Multiply the low double-precision floating-point value in
xmm3/m64 by low double-precision floating-point
value in xmm2.
Op/En Tuple Type Operand 1 Operand 2 Operand 3 Operand 4
A NA ModRM:reg (r, w) ModRM:r/m (r) NA NA
B NA ModRM:reg (w) VEX.vvvv (r) ModRM:r/m (r) NA
C Tuple1 Scalar ModRM:reg (w) EVEX.vvvv (r) ModRM:r/m (r) NA

MULSD—Multiply Scalar Double-Precision Floating-Point Value
INSTRUCTION SET REFERENCE, M-U
Vol. 2B 4-153
Operation
VMULSD (EVEX encoded version)
IF (EVEX.b = 1) AND SRC2 *is a register*
THEN
SET_RM(EVEX.RC);
ELSE
SET_RM(MXCSR.RM);
FI;
IF k1[0] or *no writemask*
THEN DEST[63:0] SRC1[63:0] * SRC2[63:0]
ELSE
IF *merging-masking* ; merging-masking
THEN *DEST[63:0] remains unchanged*
ELSE ; zeroing-masking
THEN DEST[63:0] 0
FI
FI;
ENDFOR
DEST[127:64] SRC1[127:64]
DEST[MAXVL-1:128] 0
VMULSD (VEX.128 encoded version)
DEST[63:0] SRC1[63:0] * SRC2[63:0]
DEST[127:64] SRC1[127:64]
DEST[MAXVL-1:128] 0
MULSD (128-bit Legacy SSE version)
DEST[63:0] DEST[63:0] * SRC[63:0]
DEST[MAXVL-1:64] (Unmodified)
Intel C/C++ Compiler Intrinsic Equivalent
VMULSD __m128d _mm_mask_mul_sd(__m128d s, __mmask8 k, __m128d a, __m128d b);
VMULSD __m128d _mm_maskz_mul_sd( __mmask8 k, __m128d a, __m128d b);
VMULSD __m128d _mm_mul_round_sd( __m128d a, __m128d b, int);
VMULSD __m128d _mm_mask_mul_round_sd(__m128d s, __mmask8 k, __m128d a, __m128d b, int);
VMULSD __m128d _mm_maskz_mul_round_sd( __mmask8 k, __m128d a, __m128d b, int);
MULSD __m128d _mm_mul_sd (__m128d a, __m128d b)
SIMD Floating-Point Exceptions
Overflow, Underflow, Invalid, Precision, Denormal
Other Exceptions
Non-EVEX-encoded instruction, see Exceptions Type 3.
EVEX-encoded instruction, see Exceptions Type E3.

MULSS—Multiply Scalar Single-Precision Floating-Point Values
INSTRUCTION SET REFERENCE, M-U
4-154 Vol. 2B
MULSS—Multiply Scalar Single-Precision Floating-Point Values
Instruction Operand Encoding
Description
Multiplies the low single-precision floating-point value from the second source operand by the low single-precision
floating-point value in the first source operand, and stores the single-precision floating-point result in the destina-
tion operand. The second source operand can be an XMM register or a 32-bit memory location. The first source
operand and the destination operands are XMM registers.
128-bit Legacy SSE version: The first source operand and the destination operand are the same. Bits (MAXVL-
1:32) of the corresponding YMM destination register remain unchanged.
VEX.128 and EVEX encoded version: The first source operand is an xmm register encoded by VEX.vvvv. The three
high-order doublewords of the destination operand are copied from the first source operand. Bits (MAXVL-1:128)
of the destination register are zeroed.
EVEX encoded version: The low doubleword element of the destination operand is updated according to the
writemask.
Software should ensure VMULSS is encoded with VEX.L=0. Encoding VMULSS with VEX.L=1 may encounter unpre-
dictable behavior across different processor generations.
Opcode/
Instruction
Op /
En
64/32
bit Mode
Support
CPUID
Feature
Flag
Description
F3 0F 59 /r
MULSS xmm1,xmm2/m32
A V/V SSE Multiply the low single-precision floating-point value in
xmm2/m32 by the low single-precision floating-point
value in xmm1.
VEX.LIG.F3.0F.WIG 59 /r
VMULSS xmm1,xmm2, xmm3/m32
B V/V AVX Multiply the low single-precision floating-point value in
xmm3/m32 by the low single-precision floating-point
value in xmm2.
EVEX.LIG.F3.0F.W0 59 /r
VMULSS xmm1 {k1}{z}, xmm2,
xmm3/m32 {er}
C V/V AVX512F Multiply the low single-precision floating-point value in
xmm3/m32 by the low single-precision floating-point
value in xmm2.
Op/En Tuple Type Operand 1 Operand 2 Operand 3 Operand 4
A NA ModRM:reg (r, w) ModRM:r/m (r) NA NA
B NA ModRM:reg (w) VEX.vvvv (r) ModRM:r/m (r) NA
C Tuple1 Scalar ModRM:reg (w) EVEX.vvvv (r) ModRM:r/m (r) NA

MULSS—Multiply Scalar Single-Precision Floating-Point Values
INSTRUCTION SET REFERENCE, M-U
Vol. 2B 4-155
Operation
VMULSS (EVEX encoded version)
IF (EVEX.b = 1) AND SRC2 *is a register*
THEN
SET_RM(EVEX.RC);
ELSE
SET_RM(MXCSR.RM);
FI;
IF k1[0] or *no writemask*
THEN DEST[31:0] SRC1[31:0] * SRC2[31:0]
ELSE
IF *merging-masking* ; merging-masking
THEN *DEST[31:0] remains unchanged*
ELSE ; zeroing-masking
THEN DEST[31:0] 0
FI
FI;
ENDFOR
DEST[127:32] SRC1[127:32]
DEST[MAXVL-1:128] 0
VMULSS (VEX.128 encoded version)
DEST[31:0] SRC1[31:0] * SRC2[31:0]
DEST[127:32] SRC1[127:32]
DEST[MAXVL-1:128] 0
MULSS (128-bit Legacy SSE version)
DEST[31:0] DEST[31:0] * SRC[31:0]
DEST[MAXVL-1:32] (Unmodified)
Intel C/C++ Compiler Intrinsic Equivalent
VMULSS __m128 _mm_mask_mul_ss(__m128 s, __mmask8 k, __m128 a, __m128 b);
VMULSS __m128 _mm_maskz_mul_ss( __mmask8 k, __m128 a, __m128 b);
VMULSS __m128 _mm_mul_round_ss( __m128 a, __m128 b, int);
VMULSS __m128 _mm_mask_mul_round_ss(__m128 s, __mmask8 k, __m128 a, __m128 b, int);
VMULSS __m128 _mm_maskz_mul_round_ss( __mmask8 k, __m128 a, __m128 b, int);
MULSS __m128 _mm_mul_ss(__m128 a, __m128 b)
SIMD Floating-Point Exceptions
Underflow, Overflow, Invalid, Precision, Denormal
Other Exceptions
Non-EVEX-encoded instruction, see Exceptions Type 3.
EVEX-encoded instruction, see Exceptions Type E3.

MULX — Unsigned Multiply Without Affecting Flags
INSTRUCTION SET REFERENCE, M-U
4-156 Vol. 2B
MULX — Unsigned Multiply Without Affecting Flags
Instruction Operand Encoding
Description
Performs an unsigned multiplication of the implicit source operand (EDX/RDX) and the specified source operand
(the third operand) and stores the low half of the result in the second destination (second operand), the high half
of the result in the first destination operand (first operand), without reading or writing the arithmetic flags. This
enables efficient programming where the software can interleave add with carry operations and multiplications.
If the first and second operand are identical, it will contain the high half of the multiplication result.
This instruction is not supported in real mode and virtual-8086 mode. The operand size is always 32 bits if not in
64-bit mode. In 64-bit mode operand size 64 requires VEX.W1. VEX.W1 is ignored in non-64-bit modes. An attempt
to execute this instruction with VEX.L not equal to 0 will cause #UD.
Operation
// DEST1: ModRM:reg
// DEST2: VEX.vvvv
IF (OperandSize = 32)
SRC1 ← EDX;
DEST2 ← (SRC1*SRC2)[31:0];
DEST1 ← (SRC1*SRC2)[63:32];
ELSE IF (OperandSize = 64)
SRC1 ← RDX;
DEST2 ← (SRC1*SRC2)[63:0];
DEST1 ← (SRC1*SRC2)[127:64];
FI
Flags Affected
None
Intel C/C++ Compiler Intrinsic Equivalent
Auto-generated from high-level language when possible.
unsigned int mulx_u32(unsigned int a, unsigned int b, unsigned int * hi);
unsigned __int64 mulx_u64(unsigned __int64 a, unsigned __int64 b, unsigned __int64 * hi);
SIMD Floating-Point Exceptions
None
Opcode/
Instruction
Op/
En
64/32
-bit
Mode
CPUID
Feature
Flag
Description
VEX.LZ.F2.0F38.W0 F6 /r
MULX r32a, r32b, r/m32
RVM V/V BMI2 Unsigned multiply of r/m32 with EDX without affecting arithmetic
flags.
VEX.LZ.F2.0F38.W1 F6 /r
MULX r64a, r64b, r/m64
RVM V/N.E. BMI2 Unsigned multiply of r/m64 with RDX without affecting arithmetic
flags.
Op/En Operand 1 Operand 2 Operand 3 Operand 4
RVM ModRM:reg (w) VEX.vvvv (w) ModRM:r/m (r) RDX/EDX is implied 64/32 bits
source

MULX — Unsigned Multiply Without Affecting Flags
INSTRUCTION SET REFERENCE, M-U
Vol. 2B 4-157
Other Exceptions
See Section 2.5.1, “Exception Conditions for VEX-Encoded GPR Instructions”, Table 2-29.

MWAIT—Monitor Wait
INSTRUCTION SET REFERENCE, M-U
4-158 Vol. 2B
MWAIT—Monitor Wait
Instruction Operand Encoding
Description
MWAIT instruction provides hints to allow the processor to enter an implementation-dependent optimized state.
There are two principal targeted usages: address-range monitor and advanced power management. Both usages
of MWAIT require the use of the MONITOR instruction.
CPUID.01H:ECX.MONITOR[bit 3] indicates the availability of MONITOR and MWAIT in the processor. When set,
MWAIT may be executed only at privilege level 0 (use at any other privilege level results in an invalid-opcode
exception). The operating system or system BIOS may disable this instruction by using the IA32_MISC_ENABLE
MSR; disabling MWAIT clears the CPUID feature flag and causes execution to generate an invalid-opcode excep-
tion.
This instruction’s operation is the same in non-64-bit modes and 64-bit mode.
ECX specifies optional extensions for the MWAIT instruction. EAX may contain hints such as the preferred optimized
state the processor should enter. The first processors to implement MWAIT supported only the zero value for EAX
and ECX. Later processors allowed setting ECX[0] to enable masked interrupts as break events for MWAIT (see
below). Software can use the CPUID instruction to determine the extensions and hints supported by the processor.
MWAIT for Address Range Monitoring
For address-range monitoring, the MWAIT instruction operates with the MONITOR instruction. The two instructions
allow the definition of an address at which to wait (MONITOR) and a implementation-dependent-optimized opera-
tion to commence at the wait address (MWAIT). The execution of MWAIT is a hint to the processor that it can enter
an implementation-dependent-optimized state while waiting for an event or a store operation to the address range
armed by MONITOR.
The following cause the processor to exit the implementation-dependent-optimized state: a store to the address
range armed by the MONITOR instruction, an NMI or SMI, a debug exception, a machine check exception, the
BINIT# signal, the INIT# signal, and the RESET# signal. Other implementation-dependent events may also cause
the processor to exit the implementation-dependent-optimized state.
In addition, an external interrupt causes the processor to exit the implementation-dependent-optimized state
either (1) if the interrupt would be delivered to software (e.g., as it would be if HLT had been executed instead of
MWAIT); or (2) if ECX[0] = 1. Software can execute MWAIT with ECX[0] = 1 only if CPUID.05H:ECX[bit 1] = 1.
(Implementation-specific conditions may result in an interrupt causing the processor to exit the implementation-
dependent-optimized state even if interrupts are masked and ECX[0] = 0.)
Following exit from the implementation-dependent-optimized state, control passes to the instruction following the
MWAIT instruction. A pending interrupt that is not masked (including an NMI or an SMI) may be delivered before
execution of that instruction. Unlike the HLT instruction, the MWAIT instruction does not support a restart at the
MWAIT instruction following the handling of an SMI.
If the preceding MONITOR instruction did not successfully arm an address range or if the MONITOR instruction has
not been executed prior to executing MWAIT, then the processor will not enter the implementation-dependent-opti-
mized state. Execution will resume at the instruction following the MWAIT.
Opcode Instruction Op/
En
64-Bit
Mode
Compat/
Leg Mode
Description
0F 01 C9 MWAIT ZO Valid Valid A hint that allows the processor to stop
instruction execution and enter an
implementation-dependent optimized state
until occurrence of a class of events.
Op/En Operand 1 Operand 2 Operand 3 Operand 4
ZO NA NA NA NA

MWAIT—Monitor Wait
INSTRUCTION SET REFERENCE, M-U
Vol. 2B 4-159
MWAIT for Power Management
MWAIT accepts a hint and optional extension to the processor that it can enter a specified target C state while
waiting for an event or a store operation to the address range armed by MONITOR. Support for MWAIT extensions
for power management is indicated by CPUID.05H:ECX[bit 0] reporting 1.
EAX and ECX are used to communicate the additional information to the MWAIT instruction, such as the kind of
optimized state the processor should enter. ECX specifies optional extensions for the MWAIT instruction. EAX may
contain hints such as the preferred optimized state the processor should enter. Implementation-specific conditions
may cause a processor to ignore the hint and enter a different optimized state. Future processor implementations
may implement several optimized “waiting” states and will select among those states based on the hint argument.
Table 4-10 describes the meaning of ECX and EAX registers for MWAIT extensions.
Note that if MWAIT is used to enter any of the C-states that are numerically higher than C1, a store to the address
range armed by the MONITOR instruction will cause the processor to exit MWAIT only if the store was originated by
other processor agents. A store from non-processor agent might not cause the processor to exit MWAIT in such
cases.
For additional details of MWAIT extensions, see Chapter 14, “Power and Thermal Management,” of Intel® 64 and
IA-32 Architectures Software Developer’s Manual, Volume 3A.
Operation
(* MWAIT takes the argument in EAX as a hint extension and is architected to take the argument in ECX as an instruction extension
MWAIT EAX, ECX *)
{
WHILE ( (“Monitor Hardware is in armed state”)) {
implementation_dependent_optimized_state(EAX, ECX); }
Set the state of Monitor Hardware as triggered;
}
Intel C/C++ Compiler Intrinsic Equivalent
MWAIT: void _mm_mwait(unsigned extensions, unsigned hints)
Table 4-10. MWAIT Extension Register (ECX)
Bits Description
0Treat interrupts as break events even if masked (e.g., even if EFLAGS.IF=0). May be set only if
CPUID.05H:ECX[bit 1] = 1.
31: 1 Reserved
Table 4-11. MWAIT Hints Register (EAX)
Bits Description
3 : 0 Sub C-state within a C-state, indicated by bits [7:4]
7 : 4 Target C-state*
Value of 0 means C1; 1 means C2 and so on
Value of 01111B means C0
Note: Target C states for MWAIT extensions are processor-specific C-states, not ACPI C-states
31: 8 Reserved

MWAIT—Monitor Wait
INSTRUCTION SET REFERENCE, M-U
4-160 Vol. 2B
Example
MONITOR/MWAIT instruction pair must be coded in the same loop because execution of the MWAIT instruction will
trigger the monitor hardware. It is not a proper usage to execute MONITOR once and then execute MWAIT in a
loop. Setting up MONITOR without executing MWAIT has no adverse effects.
Typically the MONITOR/MWAIT pair is used in a sequence, such as:
EAX = Logical Address(Trigger)
ECX = 0 (*Hints *)
EDX = 0 (* Hints *)
IF ( !trigger_store_happened) {
MONITOR EAX, ECX, EDX
IF ( !trigger_store_happened ) {
MWAIT EAX, ECX
}
}
The above code sequence makes sure that a triggering store does not happen between the first check of the trigger
and the execution of the monitor instruction. Without the second check that triggering store would go un-noticed.
Typical usage of MONITOR and MWAIT would have the above code sequence within a loop.
Numeric Exceptions
None
Protected Mode Exceptions
#GP(0) If ECX[31:1] ≠ 0.
If ECX[0] = 1 and CPUID.05H:ECX[bit 1] = 0.
#UD If CPUID.01H:ECX.MONITOR[bit 3] = 0.
If current privilege level is not 0.
Real Address Mode Exceptions
#GP If ECX[31:1] ≠ 0.
If ECX[0] = 1 and CPUID.05H:ECX[bit 1] = 0.
#UD If CPUID.01H:ECX.MONITOR[bit 3] = 0.
Virtual 8086 Mode Exceptions
#UD The MWAIT instruction is not recognized in virtual-8086 mode (even if
CPUID.01H:ECX.MONITOR[bit 3] = 1).
Compatibility Mode Exceptions
Same exceptions as in protected mode.
64-Bit Mode Exceptions
#GP(0) If RCX[63:1] ≠ 0.
If RCX[0] = 1 and CPUID.05H:ECX[bit 1] = 0.
#UD If the current privilege level is not 0.
If CPUID.01H:ECX.MONITOR[bit 3] = 0.

NEG—Two's Complement Negation
INSTRUCTION SET REFERENCE, M-U
Vol. 2B 4-161
NEG—Two's Complement Negation
Instruction Operand Encoding
Description
Replaces the value of operand (the destination operand) with its two's complement. (This operation is equivalent
to subtracting the operand from 0.) The destination operand is located in a general-purpose register or a memory
location.
This instruction can be used with a LOCK prefix to allow the instruction to be executed atomically.
In 64-bit mode, the instruction’s default operation size is 32 bits. Using a REX prefix in the form of REX.R permits
access to additional registers (R8-R15). Using a REX prefix in the form of REX.W promotes operation to 64 bits. See
the summary chart at the beginning of this section for encoding data and limits.
Operation
IF DEST = 0
THEN CF ← 0;
ELSE CF ← 1;
FI;
DEST ← [– (DEST)]
Flags Affected
The CF flag set to 0 if the source operand is 0; otherwise it is set to 1. The OF, SF, ZF, AF, and PF flags are set
according to the result.
Protected Mode Exceptions
#GP(0) If the destination is located in a non-writable segment.
If a memory operand effective address is outside the CS, DS, ES, FS, or GS segment limit.
If the DS, ES, FS, or GS register contains a NULL segment selector.
#SS(0) If a memory operand effective address is outside the SS segment limit.
#PF(fault-code) If a page fault occurs.
#AC(0) If alignment checking is enabled and an unaligned memory reference is made while the
current privilege level is 3.
#UD If the LOCK prefix is used but the destination is not a memory operand.
Opcode Instruction Op/
En
64-Bit
Mode
Compat/
Leg Mode
Description
F6 /3 NEG r/m8 M Valid Valid Two's complement negate r/m8.
REX + F6 /3 NEG r/m8* M Valid N.E. Two's complement negate r/m8.
F7 /3 NEG r/m16 M Valid Valid Two's complement negate r/m16.
F7 /3 NEG r/m32 M Valid Valid Two's complement negate r/m32.
REX.W + F7 /3 NEG r/m64 M Valid N.E. Two's complement negate r/m64.
NOTES:
* In 64-bit mode, r/m8 can not be encoded to access the following byte registers if a REX prefix is used: AH, BH, CH, DH.
Op/En Operand 1 Operand 2 Operand 3 Operand 4
M ModRM:r/m (r, w) NA NA NA

NEG—Two's Complement Negation
INSTRUCTION SET REFERENCE, M-U
4-162 Vol. 2B
Real-Address Mode Exceptions
#GP If a memory operand effective address is outside the CS, DS, ES, FS, or GS segment limit.
#SS If a memory operand effective address is outside the SS segment limit.
#UD If the LOCK prefix is used but the destination is not a memory operand.
Virtual-8086 Mode Exceptions
#GP(0) If a memory operand effective address is outside the CS, DS, ES, FS, or GS segment limit.
#SS(0) If a memory operand effective address is outside the SS segment limit.
#PF(fault-code) If a page fault occurs.
#AC(0) If alignment checking is enabled and an unaligned memory reference is made.
#UD If the LOCK prefix is used but the destination is not a memory operand.
Compatibility Mode Exceptions
Same as for protected mode exceptions.
64-Bit Mode Exceptions
#SS(0) If a memory address referencing the SS segment is in a non-canonical form.
#GP(0) If the memory address is in a non-canonical form.
#PF(fault-code) For a page fault.
#AC(0) If alignment checking is enabled and an unaligned memory reference is made while the
current privilege level is 3.
#UD If the LOCK prefix is used but the destination is not a memory operand.

NOP—No Operation
INSTRUCTION SET REFERENCE, M-U
Vol. 2B 4-163
NOP—No Operation
Instruction Operand Encoding
Description
This instruction performs no operation. It is a one-byte or multi-byte NOP that takes up space in the instruction
stream but does not impact machine context, except for the EIP register.
The multi-byte form of NOP is available on processors with model encoding:
•CPUID.01H.EAX[Bytes 11:8] = 0110B or 1111B
The multi-byte NOP instruction does not alter the content of a register and will not issue a memory operation. The
instruction’s operation is the same in non-64-bit modes and 64-bit mode.
Operation
The one-byte NOP instruction is an alias mnemonic for the XCHG (E)AX, (E)AX instruction.
The multi-byte NOP instruction performs no operation on supported processors and generates undefined opcode
exception on processors that do not support the multi-byte NOP instruction.
The memory operand form of the instruction allows software to create a byte sequence of “no operation” as one
instruction. For situations where multiple-byte NOPs are needed, the recommended operations (32-bit mode and
64-bit mode) are:
Flags Affected
None
Exceptions (All Operating Modes)
#UD If the LOCK prefix is used.
Opcode Instruction Op/
En
64-Bit
Mode
Compat/
Leg Mode
Description
NP 90 NOP ZO Valid Valid One byte no-operation instruction.
NP 0F 1F /0 NOP r/m16 M Valid Valid Multi-byte no-operation instruction.
NP 0F 1F /0 NOP r/m32 M Valid Valid Multi-byte no-operation instruction.
Op/En Operand 1 Operand 2 Operand 3 Operand 4
ZO NA NA NA NA
M ModRM:r/m (r) NA NA NA
Table 4-12. Recommended Multi-Byte Sequence of NOP Instruction
Length Assembly Byte Sequence
2 bytes 66 NOP 66 90H
3 bytes NOP DWORD ptr [EAX] 0F 1F 00H
4 bytes NOP DWORD ptr [EAX + 00H] 0F 1F 40 00H
5 bytes NOP DWORD ptr [EAX + EAX*1 + 00H] 0F 1F 44 00 00H
6 bytes 66 NOP DWORD ptr [EAX + EAX*1 + 00H] 66 0F 1F 44 00 00H
7 bytes NOP DWORD ptr [EAX + 00000000H] 0F 1F 80 00 00 00 00H
8 bytes NOP DWORD ptr [EAX + EAX*1 + 00000000H] 0F 1F 84 00 00 00 00 00H
9 bytes 66 NOP DWORD ptr [EAX + EAX*1 + 00000000H] 66 0F 1F 84 00 00 00 00 00H

NOT—One's Complement Negation
INSTRUCTION SET REFERENCE, M-U
4-164 Vol. 2B
NOT—One's Complement Negation
Instruction Operand Encoding
Description
Performs a bitwise NOT operation (each 1 is set to 0, and each 0 is set to 1) on the destination operand and stores
the result in the destination operand location. The destination operand can be a register or a memory location.
This instruction can be used with a LOCK prefix to allow the instruction to be executed atomically.
In 64-bit mode, the instruction’s default operation size is 32 bits. Using a REX prefix in the form of REX.R permits
access to additional registers (R8-R15). Using a REX prefix in the form of REX.W promotes operation to 64 bits. See
the summary chart at the beginning of this section for encoding data and limits.
Operation
DEST ← NOT DEST;
Flags Affected
None
Protected Mode Exceptions
#GP(0) If the destination operand points to a non-writable segment.
If a memory operand effective address is outside the CS, DS, ES, FS, or GS segment limit.
If the DS, ES, FS, or GS register contains a NULL segment selector.
#SS(0) If a memory operand effective address is outside the SS segment limit.
#PF(fault-code) If a page fault occurs.
#AC(0) If alignment checking is enabled and an unaligned memory reference is made while the
current privilege level is 3.
#UD If the LOCK prefix is used but the destination is not a memory operand.
Real-Address Mode Exceptions
#GP If a memory operand effective address is outside the CS, DS, ES, FS, or GS segment limit.
#SS If a memory operand effective address is outside the SS segment limit.
#UD If the LOCK prefix is used but the destination is not a memory operand.
Opcode Instruction Op/
En
64-Bit
Mode
Compat/
Leg Mode
Description
F6 /2 NOT r/m8 MValid Valid Reverse each bit of r/m8.
REX + F6 /2 NOT r/m8* MValid N.E. Reverse each bit of r/m8.
F7 /2 NOT r/m16 MValid Valid Reverse each bit of r/m16.
F7 /2 NOT r/m32 MValid Valid Reverse each bit of r/m32.
REX.W + F7 /2 NOT r/m64 MValid N.E. Reverse each bit of r/m64.
NOTES:
* In 64-bit mode, r/m8 can not be encoded to access the following byte registers if a REX prefix is used: AH, BH, CH, DH.
Op/En Operand 1 Operand 2 Operand 3 Operand 4
M ModRM:r/m (r, w) NA NA NA

NOT—One's Complement Negation
INSTRUCTION SET REFERENCE, M-U
Vol. 2B 4-165
Virtual-8086 Mode Exceptions
#GP(0) If a memory operand effective address is outside the CS, DS, ES, FS, or GS segment limit.
#SS(0) If a memory operand effective address is outside the SS segment limit.
#PF(fault-code) If a page fault occurs.
#AC(0) If alignment checking is enabled and an unaligned memory reference is made.
#UD If the LOCK prefix is used but the destination is not a memory operand.
Compatibility Mode Exceptions
Same as for protected mode exceptions.
64-Bit Mode Exceptions
#SS(0) If a memory address referencing the SS segment is in a non-canonical form.
#GP(0) If the memory address is in a non-canonical form.
#PF(fault-code) If a page fault occurs.
#AC(0) If alignment checking is enabled and an unaligned memory reference is made while the
current privilege level is 3.
#UD If the LOCK prefix is used but the destination is not a memory operand.

OR—Logical Inclusive OR
INSTRUCTION SET REFERENCE, M-U
4-166 Vol. 2B
OR—Logical Inclusive OR
Instruction Operand Encoding
Description
Performs a bitwise inclusive OR operation between the destination (first) and source (second) operands and stores
the result in the destination operand location. The source operand can be an immediate, a register, or a memory
location; the destination operand can be a register or a memory location. (However, two memory operands cannot
be used in one instruction.) Each bit of the result of the OR instruction is set to 0 if both corresponding bits of the
first and second operands are 0; otherwise, each bit is set to 1.
This instruction can be used with a LOCK prefix to allow the instruction to be executed atomically.
Opcode Instruction Op/
En
64-Bit
Mode
Compat/
Leg Mode
Description
0C ib OR AL, imm8 IValid Valid AL OR imm8.
0D iw OR AX, imm16 IValid Valid AX OR imm16.
0D id OR EAX, imm32 IValid Valid EAX OR imm32.
REX.W + 0D id OR RAX, imm32 IValid N.E. RAX OR imm32 (sign-extended).
80 /1 ib OR r/m8, imm8 MI Valid Valid r/m8 OR imm8.
REX + 80 /1 ib OR r/m8*, imm8 MI Valid N.E. r/m8 OR imm8.
81 /1 iw OR r/m16, imm16 MI Valid Valid r/m16 OR imm16.
81 /1 id OR r/m32, imm32 MI Valid Valid r/m32 OR imm32.
REX.W + 81 /1 id OR r/m64, imm32 MI Valid N.E. r/m64 OR imm32 (sign-extended).
83 /1 ib OR r/m16, imm8 MI Valid Valid r/m16 OR imm8 (sign-extended).
83 /1 ib OR r/m32, imm8 MI Valid Valid r/m32 OR imm8 (sign-extended).
REX.W + 83 /1 ib OR r/m64, imm8 MI Valid N.E. r/m64 OR imm8 (sign-extended).
08 /rOR r/m8, r8 MR Valid Valid r/m8 OR r8.
REX + 08 /rOR r/m8*, r8* MR Valid N.E. r/m8 OR r8.
09 /rOR r/m16, r16 MR Valid Valid r/m16 OR r16.
09 /rOR r/m32, r32 MR Valid Valid r/m32 OR r32.
REX.W + 09 /rOR r/m64, r64 MR Valid N.E. r/m64 OR r64.
0A /rOR r8, r/m8 RM Valid Valid r8 OR r/m8.
REX + 0A /rOR r8*, r/m8* RM Valid N.E. r8 OR r/m8.
0B /rOR r16, r/m16 RM Valid Valid r16 OR r/m16.
0B /rOR r32, r/m32 RM Valid Valid r32 OR r/m32.
REX.W + 0B /rOR r64, r/m64 RM Valid N.E. r64 OR r/m64.
NOTES:
* In 64-bit mode, r/m8 can not be encoded to access the following byte registers if a REX prefix is used: AH, BH, CH, DH.
Op/En Operand 1 Operand 2 Operand 3 Operand 4
I AL/AX/EAX/RAX imm8/16/32 NA NA
MI ModRM:r/m (r, w) imm8/16/32 NA NA
MR ModRM:r/m (r, w) ModRM:reg (r) NA NA
RM ModRM:reg (r, w) ModRM:r/m (r) NA NA

OR—Logical Inclusive OR
INSTRUCTION SET REFERENCE, M-U
Vol. 2B 4-167
In 64-bit mode, the instruction’s default operation size is 32 bits. Using a REX prefix in the form of REX.R permits
access to additional registers (R8-R15). Using a REX prefix in the form of REX.W promotes operation to 64 bits. See
the summary chart at the beginning of this section for encoding data and limits.
Operation
DEST ← DEST OR SRC;
Flags Affected
The OF and CF flags are cleared; the SF, ZF, and PF flags are set according to the result. The state of the AF flag is
undefined.
Protected Mode Exceptions
#GP(0) If the destination operand points to a non-writable segment.
If a memory operand effective address is outside the CS, DS, ES, FS, or GS segment limit.
If the DS, ES, FS, or GS register contains a NULL segment selector.
#SS(0) If a memory operand effective address is outside the SS segment limit.
#PF(fault-code) If a page fault occurs.
#AC(0) If alignment checking is enabled and an unaligned memory reference is made while the
current privilege level is 3.
#UD If the LOCK prefix is used but the destination is not a memory operand.
Real-Address Mode Exceptions
#GP If a memory operand effective address is outside the CS, DS, ES, FS, or GS segment limit.
#SS If a memory operand effective address is outside the SS segment limit.
#UD If the LOCK prefix is used but the destination is not a memory operand.
Virtual-8086 Mode Exceptions
#GP(0) If a memory operand effective address is outside the CS, DS, ES, FS, or GS segment limit.
#SS(0) If a memory operand effective address is outside the SS segment limit.
#PF(fault-code) If a page fault occurs.
#AC(0) If alignment checking is enabled and an unaligned memory reference is made.
#UD If the LOCK prefix is used but the destination is not a memory operand.
Compatibility Mode Exceptions
Same as for protected mode exceptions.
64-Bit Mode Exceptions
#SS(0) If a memory address referencing the SS segment is in a non-canonical form.
#GP(0) If the memory address is in a non-canonical form.
#PF(fault-code) If a page fault occurs.
#AC(0) If alignment checking is enabled and an unaligned memory reference is made while the
current privilege level is 3.
#UD If the LOCK prefix is used but the destination is not a memory operand.

ORPD—Bitwise Logical OR of Packed Double Precision Floating-Point Values
INSTRUCTION SET REFERENCE, M-U
4-168 Vol. 2B
ORPD—Bitwise Logical OR of Packed Double Precision Floating-Point Values
Instruction Operand Encoding
Description
Performs a bitwise logical OR of the two, four or eight packed double-precision floating-point values from the first
source operand and the second source operand, and stores the result in the destination operand.
EVEX encoded versions: The first source operand is a ZMM/YMM/XMM register. The second source operand can be
a ZMM/YMM/XMM register, a 512/256/128-bit memory location, or a 512/256/128-bit vector broadcasted from a
32-bit memory location. The destination operand is a ZMM/YMM/XMM register conditionally updated with
writemask k1.
VEX.256 encoded version: The first source operand is a YMM register. The second source operand is a YMM register
or a 256-bit memory location. The destination operand is a YMM register. The upper bits (MAXVL-1:256) of the
corresponding ZMM register destination are zeroed.
VEX.128 encoded version: The first source operand is an XMM register. The second source operand is an XMM
register or 128-bit memory location. The destination operand is an XMM register. The upper bits (MAXVL-1:128) of
the corresponding ZMM register destination are zeroed.
128-bit Legacy SSE version: The second source can be an XMM register or an 128-bit memory location. The desti-
nation is not distinct from the first source XMM register and the upper bits (MAXVL-1:128) of the corresponding
register destination are unmodified.
Opcode/
Instruction
Op /
En
64/32
bit Mode
Support
CPUID
Feature
Flag
Description
66 0F 56/r
ORPD xmm1, xmm2/m128
A V/V SSE2 Return the bitwise logical OR of packed double-precision
floating-point values in xmm1 and xmm2/mem.
VEX.128.66.0F 56 /r
VORPD xmm1,xmm2, xmm3/m128
B V/V AVX Return the bitwise logical OR of packed double-precision
floating-point values in xmm2 and xmm3/mem.
VEX.256.66.0F 56 /r
VORPD ymm1, ymm2, ymm3/m256
B V/V AVX Return the bitwise logical OR of packed double-precision
floating-point values in ymm2 and ymm3/mem.
EVEX.128.66.0F.W1 56 /r
VORPD xmm1 {k1}{z}, xmm2,
xmm3/m128/m64bcst
C V/V AVX512VL
AVX512DQ
Return the bitwise logical OR of packed double-precision
floating-point values in xmm2 and xmm3/m128/m64bcst
subject to writemask k1.
EVEX.256.66.0F.W1 56 /r
VORPD ymm1 {k1}{z}, ymm2,
ymm3/m256/m64bcst
C V/V AVX512VL
AVX512DQ
Return the bitwise logical OR of packed double-precision
floating-point values in ymm2 and ymm3/m256/m64bcst
subject to writemask k1.
EVEX.512.66.0F.W1 56 /r
VORPD zmm1 {k1}{z}, zmm2,
zmm3/m512/m64bcst
C V/V AVX512DQ Return the bitwise logical OR of packed double-precision
floating-point values in zmm2 and zmm3/m512/m64bcst
subject to writemask k1.
Op/En Tuple Type Operand 1 Operand 2 Operand 3 Operand 4
A NA ModRM:reg (r, w) ModRM:r/m (r) NA NA
B NA ModRM:reg (w) VEX.vvvv (r) ModRM:r/m (r) NA
C Full ModRM:reg (w) EVEX.vvvv (r) ModRM:r/m (r) NA

ORPD—Bitwise Logical OR of Packed Double Precision Floating-Point Values
INSTRUCTION SET REFERENCE, M-U
Vol. 2B 4-169
Operation
VORPD (EVEX encoded versions)
(KL, VL) = (2, 128), (4, 256), (8, 512)
FOR j 0 TO KL-1
i j * 64
IF k1[j] OR *no writemask*
THEN
IF (EVEX.b == 1) AND (SRC2 *is memory*)
THEN
DEST[i+63:i] SRC1[i+63:i] BITWISE OR SRC2[63:0]
ELSE
DEST[i+63:i] SRC1[i+63:i] BITWISE OR SRC2[i+63:i]
FI;
ELSE
IF *merging-masking* ; merging-masking
THEN *DEST[i+63:i] remains unchanged*
ELSE *zeroing-masking* ; zeroing-masking
DEST[i+63:i] 0
FI
FI;
ENDFOR
DEST[MAXVL-1:VL] 0
VORPD (VEX.256 encoded version)
DEST[63:0] SRC1[63:0] BITWISE OR SRC2[63:0]
DEST[127:64] SRC1[127:64] BITWISE OR SRC2[127:64]
DEST[191:128] SRC1[191:128] BITWISE OR SRC2[191:128]
DEST[255:192] SRC1[255:192] BITWISE OR SRC2[255:192]
DEST[MAXVL-1:256] 0
VORPD (VEX.128 encoded version)
DEST[63:0] SRC1[63:0] BITWISE OR SRC2[63:0]
DEST[127:64] SRC1[127:64] BITWISE OR SRC2[127:64]
DEST[MAXVL-1:128] 0
ORPD (128-bit Legacy SSE version)
DEST[63:0] DEST[63:0] BITWISE OR SRC[63:0]
DEST[127:64] DEST[127:64] BITWISE OR SRC[127:64]
DEST[MAXVL-1:128] (Unmodified)
Intel C/C++ Compiler Intrinsic Equivalent
VORPD __m512d _mm512_or_pd ( __m512d a, __m512d b);
VORPD __m512d _mm512_mask_or_pd ( __m512d s, __mmask8 k, __m512d a, __m512d b);
VORPD __m512d _mm512_maskz_or_pd (__mmask8 k, __m512d a, __m512d b);
VORPD __m256d _mm256_mask_or_pd (__m256d s, ___mmask8 k, __m256d a, __m256d b);
VORPD __m256d _mm256_maskz_or_pd (__mmask8 k, __m256d a, __m256d b);
VORPD __m128d _mm_mask_or_pd ( __m128d s, __mmask8 k, __m128d a, __m128d b);
VORPD __m128d _mm_maskz_or_pd (__mmask8 k, __m128d a, __m128d b);
VORPD __m256d _mm256_or_pd (__m256d a, __m256d b);
ORPD __m128d _mm_or_pd (__m128d a, __m128d b);

ORPD—Bitwise Logical OR of Packed Double Precision Floating-Point Values
INSTRUCTION SET REFERENCE, M-U
4-170 Vol. 2B
SIMD Floating-Point Exceptions
None
Other Exceptions
Non-EVEX-encoded instruction, see Exceptions Type 4.
EVEX-encoded instruction, see Exceptions Type E4.

ORPS—Bitwise Logical OR of Packed Single Precision Floating-Point Values
INSTRUCTION SET REFERENCE, M-U
Vol. 2B 4-171
ORPS—Bitwise Logical OR of Packed Single Precision Floating-Point Values
Instruction Operand Encoding
Description
Performs a bitwise logical OR of the four, eight or sixteen packed single-precision floating-point values from the
first source operand and the second source operand, and stores the result in the destination operand
EVEX encoded versions: The first source operand is a ZMM/YMM/XMM register. The second source operand can be
a ZMM/YMM/XMM register, a 512/256/128-bit memory location, or a 512/256/128-bit vector broadcasted from a
32-bit memory location. The destination operand is a ZMM/YMM/XMM register conditionally updated with
writemask k1.
VEX.256 encoded version: The first source operand is a YMM register. The second source operand is a YMM register
or a 256-bit memory location. The destination operand is a YMM register. The upper bits (MAXVL-1:256) of the
corresponding ZMM register destination are zeroed.
VEX.128 encoded version: The first source operand is an XMM register. The second source operand is an XMM
register or 128-bit memory location. The destination operand is an XMM register. The upper bits (MAXVL-1:128) of
the corresponding ZMM register destination are zeroed.
128-bit Legacy SSE version: The second source can be an XMM register or an 128-bit memory location. The desti-
nation is not distinct from the first source XMM register and the upper bits (MAXVL-1:128) of the corresponding
register destination are unmodified.
Opcode/
Instruction
Op /
En
64/32
bit Mode
Support
CPUID
Feature
Flag
Description
NP 0F 56 /r
ORPS xmm1, xmm2/m128
A V/V SSE Return the bitwise logical OR of packed single-precision
floating-point values in xmm1 and xmm2/mem.
VEX.128.0F 56 /r
VORPS xmm1,xmm2, xmm3/m128
B V/V AVX Return the bitwise logical OR of packed single-precision
floating-point values in xmm2 and xmm3/mem.
VEX.256.0F 56 /r
VORPS ymm1, ymm2, ymm3/m256
B V/V AVX Return the bitwise logical OR of packed single-precision
floating-point values in ymm2 and ymm3/mem.
EVEX.128.0F.W0 56 /r
VORPS xmm1 {k1}{z}, xmm2,
xmm3/m128/m32bcst
C V/V AVX512VL
AVX512DQ
Return the bitwise logical OR of packed single-precision
floating-point values in xmm2 and xmm3/m128/m32bcst
subject to writemask k1.
EVEX.256.0F.W0 56 /r
VORPS ymm1 {k1}{z}, ymm2,
ymm3/m256/m32bcst
C V/V AVX512VL
AVX512DQ
Return the bitwise logical OR of packed single-precision
floating-point values in ymm2 and ymm3/m256/m32bcst
subject to writemask k1.
EVEX.512.0F.W0 56 /r
VORPS zmm1 {k1}{z}, zmm2,
zmm3/m512/m32bcst
C V/V AVX512DQ Return the bitwise logical OR of packed single-precision
floating-point values in zmm2 and zmm3/m512/m32bcst
subject to writemask k1.
Op/En Tuple Type Operand 1 Operand 2 Operand 3 Operand 4
A NA ModRM:reg (r, w) ModRM:r/m (r) NA NA
B NA ModRM:reg (w) VEX.vvvv (r) ModRM:r/m (r) NA
C Full ModRM:reg (w) EVEX.vvvv (r) ModRM:r/m (r) NA

ORPS—Bitwise Logical OR of Packed Single Precision Floating-Point Values
INSTRUCTION SET REFERENCE, M-U
4-172 Vol. 2B
Operation
VORPS (EVEX encoded versions)
(KL, VL) = (4, 128), (8, 256), (16, 512)
FOR j 0 TO KL-1
i j * 32
IF k1[j] OR *no writemask*
THEN
IF (EVEX.b == 1) AND (SRC2 *is memory*)
THEN
DEST[i+31:i] SRC1[i+31:i] BITWISE OR SRC2[31:0]
ELSE
DEST[i+31:i] SRC1[i+31:i] BITWISE OR SRC2[i+31:i]
FI;
ELSE
IF *merging-masking* ; merging-masking
THEN *DEST[i+31:i] remains unchanged*
ELSE *zeroing-masking* ; zeroing-masking
DEST[i+31:i] 0
FI
FI;
ENDFOR
DEST[MAXVL-1:VL] 0
VORPS (VEX.256 encoded version)
DEST[31:0] SRC1[31:0] BITWISE OR SRC2[31:0]
DEST[63:32] SRC1[63:32] BITWISE OR SRC2[63:32]
DEST[95:64] SRC1[95:64] BITWISE OR SRC2[95:64]
DEST[127:96] SRC1[127:96] BITWISE OR SRC2[127:96]
DEST[159:128] SRC1[159:128] BITWISE OR SRC2[159:128]
DEST[191:160] SRC1[191:160] BITWISE OR SRC2[191:160]
DEST[223:192] SRC1[223:192] BITWISE OR SRC2[223:192]
DEST[255:224] SRC1[255:224] BITWISE OR SRC2[255:224].
DEST[MAXVL-1:256] 0
VORPS (VEX.128 encoded version)
DEST[31:0] SRC1[31:0] BITWISE OR SRC2[31:0]
DEST[63:32] SRC1[63:32] BITWISE OR SRC2[63:32]
DEST[95:64] SRC1[95:64] BITWISE OR SRC2[95:64]
DEST[127:96] SRC1[127:96] BITWISE OR SRC2[127:96]
DEST[MAXVL-1:128] 0
ORPS (128-bit Legacy SSE version)
DEST[31:0] SRC1[31:0] BITWISE OR SRC2[31:0]
DEST[63:32] SRC1[63:32] BITWISE OR SRC2[63:32]
DEST[95:64] SRC1[95:64] BITWISE OR SRC2[95:64]
DEST[127:96] SRC1[127:96] BITWISE OR SRC2[127:96]
DEST[MAXVL-1:128] (Unmodified)

ORPS—Bitwise Logical OR of Packed Single Precision Floating-Point Values
INSTRUCTION SET REFERENCE, M-U
Vol. 2B 4-173
Intel C/C++ Compiler Intrinsic Equivalent
VORPS __m512 _mm512_or_ps ( __m512 a, __m512 b);
VORPS __m512 _mm512_mask_or_ps ( __m512 s, __mmask16 k, __m512 a, __m512 b);
VORPS __m512 _mm512_maskz_or_ps (__mmask16 k, __m512 a, __m512 b);
VORPS __m256 _mm256_mask_or_ps (__m256 s, ___mmask8 k, __m256 a, __m256 b);
VORPS __m256 _mm256_maskz_or_ps (__mmask8 k, __m256 a, __m256 b);
VORPS __m128 _mm_mask_or_ps ( __m128 s, __mmask8 k, __m128 a, __m128 b);
VORPS __m128 _mm_maskz_or_ps (__mmask8 k, __m128 a, __m128 b);
VORPS __m256 _mm256_or_ps (__m256 a, __m256 b);
ORPS __m128 _mm_or_ps (__m128 a, __m128 b);
SIMD Floating-Point Exceptions
None
Other Exceptions
Non-EVEX-encoded instruction, see Exceptions Type 4.
EVEX-encoded instruction, see Exceptions Type E4.

OUT—Output to Port
INSTRUCTION SET REFERENCE, M-U
4-174 Vol. 2B
OUT—Output to Port
Instruction Operand Encoding
Description
Copies the value from the second operand (source operand) to the I/O port specified with the destination operand
(first operand). The source operand can be register AL, AX, or EAX, depending on the size of the port being
accessed (8, 16, or 32 bits, respectively); the destination operand can be a byte-immediate or the DX register.
Using a byte immediate allows I/O port addresses 0 to 255 to be accessed; using the DX register as a source
operand allows I/O ports from 0 to 65,535 to be accessed.
The size of the I/O port being accessed is determined by the opcode for an 8-bit I/O port or by the operand-size
attribute of the instruction for a 16- or 32-bit I/O port.
At the machine code level, I/O instructions are shorter when accessing 8-bit I/O ports. Here, the upper eight bits
of the port address will be 0.
This instruction is only useful for accessing I/O ports located in the processor’s I/O address space. See Chapter 18,
“Input/Output,” in the Intel® 64 and IA-32 Architectures Software Developer’s Manual, Volume 1, for more infor-
mation on accessing I/O ports in the I/O address space.
This instruction’s operation is the same in non-64-bit modes and 64-bit mode.
IA-32 Architecture Compatibility
After executing an OUT instruction, the Pentium® processor ensures that the EWBE# pin has been sampled active
before it begins to execute the next instruction. (Note that the instruction can be prefetched if EWBE# is not active,
but it will not be executed until the EWBE# pin is sampled active.) Only the Pentium processor family has the
EWBE# pin.
Opcode* Instruction Op/
En
64-Bit
Mode
Compat/
Leg Mode
Description
E6 ib OUT imm8, AL I Valid Valid Output byte in AL to I/O port address imm8.
E7 ib OUT imm8, AX I Valid Valid Output word in AX to I/O port address imm8.
E7 ib OUT imm8, EAX I Valid Valid Output doubleword in EAX to I/O port address
imm8.
EE OUT DX, AL ZO Valid Valid Output byte in AL to I/O port address in DX.
EF OUT DX, AX ZO Valid Valid Output word in AX to I/O port address in DX.
EF OUT DX, EAX ZO Valid Valid Output doubleword in EAX to I/O port address
in DX.
NOTES:
* See IA-32 Architecture Compatibility section below.
Op/En Operand 1 Operand 2 Operand 3 Operand 4
Iimm8 NA NA NA
ZO NA NA NA NA

OUT—Output to Port
INSTRUCTION SET REFERENCE, M-U
Vol. 2B 4-175
Operation
IF ((PE = 1) and ((CPL > IOPL) or (VM = 1)))
THEN (* Protected mode with CPL > IOPL or virtual-8086 mode *)
IF (Any I/O Permission Bit for I/O port being accessed = 1)
THEN (* I/O operation is not allowed *)
#GP(0);
ELSE ( * I/O operation is allowed *)
DEST ← SRC; (* Writes to selected I/O port *)
FI;
ELSE (Real Mode or Protected Mode with CPL ≤ IOPL *)
DEST ← SRC; (* Writes to selected I/O port *)
FI;
Flags Affected
None
Protected Mode Exceptions
#GP(0) If the CPL is greater than (has less privilege) the I/O privilege level (IOPL) and any of the
corresponding I/O permission bits in TSS for the I/O port being accessed is 1.
#UD If the LOCK prefix is used.
Real-Address Mode Exceptions
#UD If the LOCK prefix is used.
Virtual-8086 Mode Exceptions
#GP(0) If any of the I/O permission bits in the TSS for the I/O port being accessed is 1.
#PF(fault-code) If a page fault occurs.
#UD If the LOCK prefix is used.
Compatibility Mode Exceptions
Same as protected mode exceptions.
64-Bit Mode Exceptions
Same as protected mode exceptions.

OUTS/OUTSB/OUTSW/OUTSD—Output String to Port
INSTRUCTION SET REFERENCE, M-U
4-176 Vol. 2B
OUTS/OUTSB/OUTSW/OUTSD—Output String to Port
Instruction Operand Encoding
Description
Copies data from the source operand (second operand) to the I/O port specified with the destination operand (first
operand). The source operand is a memory location, the address of which is read from either the DS:SI, DS:ESI or
the RSI registers (depending on the address-size attribute of the instruction, 16, 32 or 64, respectively). (The DS
segment may be overridden with a segment override prefix.) The destination operand is an I/O port address (from
0 to 65,535) that is read from the DX register. The size of the I/O port being accessed (that is, the size of the source
and destination operands) is determined by the opcode for an 8-bit I/O port or by the operand-size attribute of the
instruction for a 16- or 32-bit I/O port.
At the assembly-code level, two forms of this instruction are allowed: the “explicit-operands” form and the “no-
operands” form. The explicit-operands form (specified with the OUTS mnemonic) allows the source and destination
operands to be specified explicitly. Here, the source operand should be a symbol that indicates the size of the I/O
port and the source address, and the destination operand must be DX. This explicit-operands form is provided to
allow documentation; however, note that the documentation provided by this form can be misleading. That is, the
source operand symbol must specify the correct type (size) of the operand (byte, word, or doubleword), but it does
not have to specify the correct location. The location is always specified by the DS:(E)SI or RSI registers, which
must be loaded correctly before the OUTS instruction is executed.
The no-operands form provides “short forms” of the byte, word, and doubleword versions of the OUTS instructions.
Here also DS:(E)SI is assumed to be the source operand and DX is assumed to be the destination operand. The size
of the I/O port is specified with the choice of mnemonic: OUTSB (byte), OUTSW (word), or OUTSD (doubleword).
After the byte, word, or doubleword is transferred from the memory location to the I/O port, the SI/ESI/RSI
register is incremented or decremented automatically according to the setting of the DF flag in the EFLAGS register.
(If the DF flag is 0, the (E)SI register is incremented; if the DF flag is 1, the SI/ESI/RSI register is decremented.)
The SI/ESI/RSI register is incremented or decremented by 1 for byte operations, by 2 for word operations, and by
4 for doubleword operations.
Opcode* Instruction Op/
En
64-Bit
Mode
Compat/
Leg Mode
Description
6E OUTS DX, m8 ZO Valid Valid Output byte from memory location specified
in DS:(E)SI or RSI to I/O port specified in DX**.
6F OUTS DX, m16 ZO Valid Valid Output word from memory location specified
in DS:(E)SI or RSI to I/O port specified in DX**.
6F OUTS DX, m32 ZO Valid Valid Output doubleword from memory location
specified in DS:(E)SI or RSI to I/O port specified
in DX**.
6E OUTSB ZO Valid Valid Output byte from memory location specified
in DS:(E)SI or RSI to I/O port specified in DX**.
6F OUTSW ZO Valid Valid Output word from memory location specified
in DS:(E)SI or RSI to I/O port specified in DX**.
6F OUTSD ZO Valid Valid Output doubleword from memory location
specified in DS:(E)SI or RSI to I/O port specified
in DX**.
NOTES:
* See IA-32 Architecture Compatibility section below.
** In 64-bit mode, only 64-bit (RSI) and 32-bit (ESI) address sizes are supported. In non-64-bit mode, only 32-bit (ESI) and 16-bit (SI)
address sizes are supported.
Op/En Operand 1 Operand 2 Operand 3 Operand 4
ZO NA NA NA NA

OUTS/OUTSB/OUTSW/OUTSD—Output String to Port
INSTRUCTION SET REFERENCE, M-U
Vol. 2B 4-177
The OUTS, OUTSB, OUTSW, and OUTSD instructions can be preceded by the REP prefix for block input of ECX
bytes, words, or doublewords. See “REP/REPE/REPZ /REPNE/REPNZ—Repeat String Operation Prefix” in this
chapter for a description of the REP prefix. This instruction is only useful for accessing I/O ports located in the
processor’s I/O address space. See Chapter 18, “Input/Output,” in the Intel® 64 and IA-32 Architectures Software
Developer’s Manual, Volume 1, for more information on accessing I/O ports in the I/O address space.
In 64-bit mode, the default operand size is 32 bits; operand size is not promoted by the use of REX.W. In 64-bit
mode, the default address size is 64 bits, and 64-bit address is specified using RSI by default. 32-bit address using
ESI is support using the prefix 67H, but 16-bit address is not supported in 64-bit mode.
IA-32 Architecture Compatibility
After executing an OUTS, OUTSB, OUTSW, or OUTSD instruction, the Pentium processor ensures that the EWBE#
pin has been sampled active before it begins to execute the next instruction. (Note that the instruction can be
prefetched if EWBE# is not active, but it will not be executed until the EWBE# pin is sampled active.) Only the
Pentium processor family has the EWBE# pin.
For the Pentium 4, Intel® Xeon®, and P6 processor family, upon execution of an OUTS, OUTSB, OUTSW, or OUTSD
instruction, the processor will not execute the next instruction until the data phase of the transaction is complete.
Operation
IF ((PE = 1) and ((CPL > IOPL) or (VM = 1)))
THEN (* Protected mode with CPL > IOPL or virtual-8086 mode *)
IF (Any I/O Permission Bit for I/O port being accessed = 1)
THEN (* I/O operation is not allowed *)
#GP(0);
ELSE (* I/O operation is allowed *)
DEST ← SRC; (* Writes to I/O port *)
FI;
ELSE (Real Mode or Protected Mode or 64-Bit Mode with CPL ≤ IOPL *)
DEST ← SRC; (* Writes to I/O port *)
FI;
Byte transfer:
IF 64-bit mode
Then
IF 64-Bit Address Size
THEN
IF DF = 0
THEN RSI ← RSI RSI + 1;
ELSE RSI ← RSI or – 1;
FI;
ELSE (* 32-Bit Address Size *)
IF DF = 0
THEN ESI ← ESI + 1;
ELSE ESI ← ESI – 1;
FI;
FI;
ELSE
IF DF = 0
THEN (E)SI ← (E)SI + 1;
ELSE (E)SI ← (E)SI – 1;
FI;
FI;
Word transfer:
IF 64-bit mode

OUTS/OUTSB/OUTSW/OUTSD—Output String to Port
INSTRUCTION SET REFERENCE, M-U
4-178 Vol. 2B
Then
IF 64-Bit Address Size
THEN
IF DF = 0
THEN RSI ← RSI RSI + 2;
ELSE RSI ← RSI or – 2;
FI;
ELSE (* 32-Bit Address Size *)
IF DF = 0
THEN ESI ← ESI + 2;
ELSE ESI ← ESI – 2;
FI;
FI;
ELSE
IF DF = 0
THEN (E)SI ← (E)SI + 2;
ELSE (E)SI ← (E)SI – 2;
FI;
FI;
Doubleword transfer:
IF 64-bit mode
Then
IF 64-Bit Address Size
THEN
IF DF = 0
THEN RSI ← RSI RSI + 4;
ELSE RSI ← RSI or – 4;
FI;
ELSE (* 32-Bit Address Size *)
IF DF = 0
THEN ESI ← ESI + 4;
ELSE ESI ← ESI – 4;
FI;
FI;
ELSE
IF DF = 0
THEN (E)SI ← (E)SI + 4;
ELSE (E)SI ← (E)SI – 4;
FI;
FI;
Flags Affected
None

OUTS/OUTSB/OUTSW/OUTSD—Output String to Port
INSTRUCTION SET REFERENCE, M-U
Vol. 2B 4-179
Protected Mode Exceptions
#GP(0) If the CPL is greater than (has less privilege) the I/O privilege level (IOPL) and any of the
corresponding I/O permission bits in TSS for the I/O port being accessed is 1.
If a memory operand effective address is outside the limit of the CS, DS, ES, FS, or GS
segment.
If the segment register contains a NULL segment selector.
#PF(fault-code) If a page fault occurs.
#AC(0) If alignment checking is enabled and an unaligned memory reference is made while the
current privilege level is 3.
#UD If the LOCK prefix is used.
Real-Address Mode Exceptions
#GP If a memory operand effective address is outside the CS, DS, ES, FS, or GS segment limit.
#SS If a memory operand effective address is outside the SS segment limit.
#UD If the LOCK prefix is used.
Virtual-8086 Mode Exceptions
#GP(0) If any of the I/O permission bits in the TSS for the I/O port being accessed is 1.
#PF(fault-code) If a page fault occurs.
#AC(0) If alignment checking is enabled and an unaligned memory reference is made.
#UD If the LOCK prefix is used.
Compatibility Mode Exceptions
Same as for protected mode exceptions.
64-Bit Mode Exceptions
#SS(0) If a memory address referencing the SS segment is in a non-canonical form.
#GP(0) If the CPL is greater than (has less privilege) the I/O privilege level (IOPL) and any of the
corresponding I/O permission bits in TSS for the I/O port being accessed is 1.
If the memory address is in a non-canonical form.
#PF(fault-code) If a page fault occurs.
#AC(0) If alignment checking is enabled and an unaligned memory reference is made while the
current privilege level is 3.
#UD If the LOCK prefix is used.

PABSB/PABSW/PABSD/PABSQ — Packed Absolute Value
INSTRUCTION SET REFERENCE, M-U
4-180 Vol. 2B
PABSB/PABSW/PABSD/PABSQ — Packed Absolute Value
Opcode/
Instruction
Op/
En
64/32 bit
Mode
Support
CPUID
Feature
Flag
Description
NP 0F 38 1C /r1
PABSB mm1, mm2/m64
A V/V SSSE3 Compute the absolute value of bytes in
mm2/m64 and store UNSIGNED result in mm1.
66 0F 38 1C /r
PABSB xmm1, xmm2/m128
A V/V SSSE3 Compute the absolute value of bytes in
xmm2/m128 and store UNSIGNED result in
xmm1.
NP 0F 38 1D /r1
PABSW mm1, mm2/m64
A V/V SSSE3 Compute the absolute value of 16-bit integers
in mm2/m64 and store UNSIGNED result in
mm1.
66 0F 38 1D /r
PABSW xmm1, xmm2/m128
A V/V SSSE3 Compute the absolute value of 16-bit integers
in xmm2/m128 and store UNSIGNED result in
xmm1.
NP 0F 38 1E /r1
PABSD mm1, mm2/m64
A V/V SSSE3 Compute the absolute value of 32-bit integers
in mm2/m64 and store UNSIGNED result in
mm1.
66 0F 38 1E /r
PABSD xmm1, xmm2/m128
A V/V SSSE3 Compute the absolute value of 32-bit integers
in xmm2/m128 and store UNSIGNED result in
xmm1.
VEX.128.66.0F38.WIG 1C /r
VPABSB xmm1, xmm2/m128
A V/V AVX Compute the absolute value of bytes in
xmm2/m128 and store UNSIGNED result in
xmm1.
VEX.128.66.0F38.WIG 1D /r
VPABSW xmm1, xmm2/m128
A V/V AVX Compute the absolute value of 16- bit
integers in xmm2/m128 and store UNSIGNED
result in xmm1.
VEX.128.66.0F38.WIG 1E /r
VPABSD xmm1, xmm2/m128
A V/V AVX Compute the absolute value of 32- bit
integers in xmm2/m128 and store UNSIGNED
result in xmm1.
VEX.256.66.0F38.WIG 1C /r
VPABSB ymm1, ymm2/m256
A V/V AVX2 Compute the absolute value of bytes in
ymm2/m256 and store UNSIGNED result in
ymm1.
VEX.256.66.0F38.WIG 1D /r
VPABSW ymm1, ymm2/m256
A V/V AVX2 Compute the absolute value of 16-bit integers
in ymm2/m256 and store UNSIGNED result in
ymm1.
VEX.256.66.0F38.WIG 1E /r
VPABSD ymm1, ymm2/m256
A V/V AVX2 Compute the absolute value of 32-bit integers
in ymm2/m256 and store UNSIGNED result in
ymm1.
EVEX.128.66.0F38.WIG 1C /r
VPABSB xmm1 {k1}{z}, xmm2/m128
B V/V AVX512VL
AVX512BW
Compute the absolute value of bytes in
xmm2/m128 and store UNSIGNED result in
xmm1 using writemask k1.
EVEX.256.66.0F38.WIG 1C /r
VPABSB ymm1 {k1}{z}, ymm2/m256
B V/V AVX512VL
AVX512BW
Compute the absolute value of bytes in
ymm2/m256 and store UNSIGNED result in
ymm1 using writemask k1.
EVEX.512.66.0F38.WIG 1C /r
VPABSB zmm1 {k1}{z}, zmm2/m512
B V/V AVX512BW Compute the absolute value of bytes in
zmm2/m512 and store UNSIGNED result in
zmm1 using writemask k1.
EVEX.128.66.0F38.WIG 1D /r
VPABSW xmm1 {k1}{z}, xmm2/m128
B V/V AVX512VL
AVX512BW
Compute the absolute value of 16-bit integers
in xmm2/m128 and store UNSIGNED result in
xmm1 using writemask k1.

PABSB/PABSW/PABSD/PABSQ — Packed Absolute Value
INSTRUCTION SET REFERENCE, M-U
Vol. 2B 4-181
Instruction Operand Encoding
Description
PABSB/W/D computes the absolute value of each data element of the source operand (the second operand) and
stores the UNSIGNED results in the destination operand (the first operand). PABSB operates on signed bytes,
PABSW operates on signed 16-bit words, and PABSD operates on signed 32-bit integers.
EVEX encoded VPABSD/Q: The source operand is a ZMM/YMM/XMM register, a 512/256/128-bit memory location,
or a 512/256/128-bit vector broadcasted from a 32/64-bit memory location. The destination operand is a
ZMM/YMM/XMM register updated according to the writemask.
EVEX encoded VPABSB/W: The source operand is a ZMM/YMM/XMM register, or a 512/256/128-bit memory loca-
tion. The destination operand is a ZMM/YMM/XMM register updated according to the writemask.
VEX.256 encoded versions: The source operand is a YMM register or a 256-bit memory location. The destination
operand is a YMM register. The upper bits (MAXVL-1:256) of the corresponding register destination are zeroed.
VEX.128 encoded versions: The source operand is an XMM register or 128-bit memory location. The destination
operand is an XMM register. The upper bits (MAXVL-1:128) of the corresponding register destination are zeroed.
EVEX.256.66.0F38.WIG 1D /r
VPABSW ymm1 {k1}{z}, ymm2/m256
B V/V AVX512VL
AVX512BW
Compute the absolute value of 16-bit integers
in ymm2/m256 and store UNSIGNED result in
ymm1 using writemask k1.
EVEX.512.66.0F38.WIG 1D /r
VPABSW zmm1 {k1}{z}, zmm2/m512
B V/V AVX512BW Compute the absolute value of 16-bit integers
in zmm2/m512 and store UNSIGNED result in
zmm1 using writemask k1.
EVEX.128.66.0F38.W0 1E /r
VPABSD xmm1 {k1}{z}, xmm2/m128/m32bcst
C V/V AVX512VL
AVX512F
Compute the absolute value of 32-bit integers
in xmm2/m128/m32bcst and store UNSIGNED
result in xmm1 using writemask k1.
EVEX.256.66.0F38.W0 1E /r
VPABSD ymm1 {k1}{z}, ymm2/m256/m32bcst
C V/V AVX512VL
AVX512F
Compute the absolute value of 32-bit integers
in ymm2/m256/m32bcst and store UNSIGNED
result in ymm1 using writemask k1.
EVEX.512.66.0F38.W0 1E /r
VPABSD zmm1 {k1}{z}, zmm2/m512/m32bcst
C V/V AVX512F Compute the absolute value of 32-bit integers
in zmm2/m512/m32bcst and store UNSIGNED
result in zmm1 using writemask k1.
EVEX.128.66.0F38.W1 1F /r
VPABSQ xmm1 {k1}{z}, xmm2/m128/m64bcst
C V/V AVX512VL
AVX512F
Compute the absolute value of 64-bit integers
in xmm2/m128/m64bcst and store UNSIGNED
result in xmm1 using writemask k1.
EVEX.256.66.0F38.W1 1F /r
VPABSQ ymm1 {k1}{z}, ymm2/m256/m64bcst
C V/V AVX512VL
AVX512F
Compute the absolute value of 64-bit integers
in ymm2/m256/m64bcst and store UNSIGNED
result in ymm1 using writemask k1.
EVEX.512.66.0F38.W1 1F /r
VPABSQ zmm1 {k1}{z}, zmm2/m512/m64bcst
C V/V AVX512F Compute the absolute value of 64-bit integers
in zmm2/m512/m64bcst and store UNSIGNED
result in zmm1 using writemask k1.
NOTES:
1. See note in Section 2.4, “AVX and SSE Instruction Exception Specification” in the Intel® 64 and IA-32 Architectures Software
Developer’s Manual, Volume 2A and Section 22.25.3, “Exception Conditions of Legacy SIMD Instructions Operating on MMX Registers”
in the Intel® 64 and IA-32 Architectures Software Developer’s Manual, Volume 3A.
Op/En Tuple Type Operand 1 Operand 2 Operand 3 Operand 4
A NA ModRM:reg (w) ModRM:r/m (r) NA NA
B Full Mem ModRM:reg (w) ModRM:r/m (r) NA NA
C Full ModRM:reg (w) ModRM:r/m (r) NA NA

PABSB/PABSW/PABSD/PABSQ — Packed Absolute Value
INSTRUCTION SET REFERENCE, M-U
4-182 Vol. 2B
128-bit Legacy SSE version: The source operand can be an XMM register or an 128-bit memory location. The desti-
nation is an XMM register. The upper bits (VL_MAX-1:128) of the corresponding register destination are unmodi-
fied.
VEX.vvvv and EVEX.vvvv are reserved and must be 1111b otherwise instructions will #UD.
Operation
PABSB with 128 bit operands:
Unsigned DEST[7:0] ABS(SRC[7: 0])
Repeat operation for 2nd through 15th bytes
Unsigned DEST[127:120] ABS(SRC[127:120])
VPABSB with 128 bit operands:
Unsigned DEST[7:0] ABS(SRC[7: 0])
Repeat operation for 2nd through 15th bytes
Unsigned DEST[127:120]ABS(SRC[127:120])
VPABSB with 256 bit operands:
Unsigned DEST[7:0]ABS(SRC[7: 0])
Repeat operation for 2nd through 31st bytes
Unsigned DEST[255:248]ABS(SRC[255:248])
VPABSB (EVEX encoded versions)
(KL, VL) = (16, 128), (32, 256), (64, 512)
FOR j 0 TO KL-1
i j * 8
IF k1[j] OR *no writemask*
THEN
Unsigned DEST[i+7:i] ABS(SRC[i+7:i])
ELSE
IF *merging-masking* ; merging-masking
THEN *DEST[i+7:i] remains unchanged*
ELSE *zeroing-masking* ; zeroing-masking
DEST[i+7:i] 0
FI
FI;
ENDFOR;
DEST[MAXVL-1:VL] 0
PABSW with 128 bit operands:
Unsigned DEST[15:0]ABS(SRC[15:0])
Repeat operation for 2nd through 7th 16-bit words
Unsigned DEST[127:112]ABS(SRC[127:112])
VPABSW with 128 bit operands:
Unsigned DEST[15:0] ABS(SRC[15:0])
Repeat operation for 2nd through 7th 16-bit words
Unsigned DEST[127:112]ABS(SRC[127:112])
VPABSW with 256 bit operands:
Unsigned DEST[15:0]ABS(SRC[15:0])
Repeat operation for 2nd through 15th 16-bit words
Unsigned DEST[255:240] ABS(SRC[255:240])

PABSB/PABSW/PABSD/PABSQ — Packed Absolute Value
INSTRUCTION SET REFERENCE, M-U
Vol. 2B 4-183
VPABSW (EVEX encoded versions)
(KL, VL) = (8, 128), (16, 256), (32, 512)
FOR j 0 TO KL-1
i j * 16
IF k1[j] OR *no writemask*
THEN
Unsigned DEST[i+15:i] ABS(SRC[i+15:i])
ELSE
IF *merging-masking* ; merging-masking
THEN *DEST[i+15:i] remains unchanged*
ELSE *zeroing-masking* ; zeroing-masking
DEST[i+15:i] 0
FI
FI;
ENDFOR;
DEST[MAXVL-1:VL] 0
PABSD with 128 bit operands:
Unsigned DEST[31:0]ABS(SRC[31:0])
Repeat operation for 2nd through 3rd 32-bit double words
Unsigned DEST[127:96]ABS(SRC[127:96])
VPABSD with 128 bit operands:
Unsigned DEST[31:0]ABS(SRC[31:0])
Repeat operation for 2nd through 3rd 32-bit double words
Unsigned DEST[127:96]ABS(SRC[127:96])
VPABSD with 256 bit operands:
Unsigned DEST[31:0] ABS(SRC[31:0])
Repeat operation for 2nd through 7th 32-bit double words
Unsigned DEST[255:224] ABS(SRC[255:224])
VPABSD (EVEX encoded versions)
(KL, VL) = (4, 128), (8, 256), (16, 512)
FOR j 0 TO KL-1
i j * 32
IF k1[j] OR *no writemask*
THEN
IF (EVEX.b = 1) AND (SRC *is memory*)
THEN
Unsigned DEST[i+31:i] ABS(SRC[31:0])
ELSE
Unsigned DEST[i+31:i] ABS(SRC[i+31:i])
FI;
ELSE
IF *merging-masking* ; merging-masking
THEN *DEST[i+31:i] remains unchanged*
ELSE *zeroing-masking* ; zeroing-masking
DEST[i+31:i] 0
FI
FI;
ENDFOR;
DEST[MAXVL-1:VL] 0

PABSB/PABSW/PABSD/PABSQ — Packed Absolute Value
INSTRUCTION SET REFERENCE, M-U
4-184 Vol. 2B
VPABSQ (EVEX encoded versions)
(KL, VL) = (2, 128), (4, 256), (8, 512)
FOR j 0 TO KL-1
i j * 64
IF k1[j] OR *no writemask*
THEN
IF (EVEX.b = 1) AND (SRC *is memory*)
THEN
Unsigned DEST[i+63:i] ABS(SRC[63:0])
ELSE
Unsigned DEST[i+63:i] ABS(SRC[i+63:i])
FI;
ELSE
IF *merging-masking* ; merging-masking
THEN *DEST[i+63:i] remains unchanged*
ELSE *zeroing-masking* ; zeroing-masking
DEST[i+63:i] 0
FI
FI;
ENDFOR;
DEST[MAXVL-1:VL] 0
Intel C/C++ Compiler Intrinsic Equivalents
VPABSB__m512i _mm512_abs_epi8 ( __m512i a)
VPABSW__m512i _mm512_abs_epi16 ( __m512i a)
VPABSB__m512i _mm512_mask_abs_epi8 ( __m512i s, __mmask64 m, __m512i a)
VPABSW__m512i _mm512_mask_abs_epi16 ( __m512i s, __mmask32 m, __m512i a)
VPABSB__m512i _mm512_maskz_abs_epi8 (__mmask64 m, __m512i a)
VPABSW__m512i _mm512_maskz_abs_epi16 (__mmask32 m, __m512i a)
VPABSB__m256i _mm256_mask_abs_epi8 (__m256i s, __mmask32 m, __m256i a)
VPABSW__m256i _mm256_mask_abs_epi16 (__m256i s, __mmask16 m, __m256i a)
VPABSB__m256i _mm256_maskz_abs_epi8 (__mmask32 m, __m256i a)
VPABSW__m256i _mm256_maskz_abs_epi16 (__mmask16 m, __m256i a)
VPABSB__m128i _mm_mask_abs_epi8 (__m128i s, __mmask16 m, __m128i a)
VPABSW__m128i _mm_mask_abs_epi16 (__m128i s, __mmask8 m, __m128i a)
VPABSB__m128i _mm_maskz_abs_epi8 (__mmask16 m, __m128i a)
VPABSW__m128i _mm_maskz_abs_epi16 (__mmask8 m, __m128i a)
VPABSD __m256i _mm256_mask_abs_epi32(__m256i s, __mmask8 k, __m256i a);
VPABSD __m256i _mm256_maskz_abs_epi32( __mmask8 k, __m256i a);
VPABSD __m128i _mm_mask_abs_epi32(__m128i s, __mmask8 k, __m128i a);
VPABSD __m128i _mm_maskz_abs_epi32( __mmask8 k, __m128i a);
VPABSD __m512i _mm512_abs_epi32( __m512i a);
VPABSD __m512i _mm512_mask_abs_epi32(__m512i s, __mmask16 k, __m512i a);
VPABSD __m512i _mm512_maskz_abs_epi32( __mmask16 k, __m512i a);
VPABSQ __m512i _mm512_abs_epi64( __m512i a);
VPABSQ __m512i _mm512_mask_abs_epi64(__m512i s, __mmask8 k, __m512i a);
VPABSQ __m512i _mm512_maskz_abs_epi64( __mmask8 k, __m512i a);
VPABSQ __m256i _mm256_mask_abs_epi64(__m256i s, __mmask8 k, __m256i a);
VPABSQ __m256i _mm256_maskz_abs_epi64( __mmask8 k, __m256i a);
VPABSQ __m128i _mm_mask_abs_epi64(__m128i s, __mmask8 k, __m128i a);
VPABSQ __m128i _mm_maskz_abs_epi64( __mmask8 k, __m128i a);
PABSB __m128i _mm_abs_epi8 (__m128i a)
VPABSB __m128i _mm_abs_epi8 (__m128i a)

PABSB/PABSW/PABSD/PABSQ — Packed Absolute Value
INSTRUCTION SET REFERENCE, M-U
Vol. 2B 4-185
VPABSB __m256i _mm256_abs_epi8 (__m256i a)
PABSW __m128i _mm_abs_epi16 (__m128i a)
VPABSW __m128i _mm_abs_epi16 (__m128i a)
VPABSW __m256i _mm256_abs_epi16 (__m256i a)
PABSD __m128i _mm_abs_epi32 (__m128i a)
VPABSD __m128i _mm_abs_epi32 (__m128i a)
VPABSD __m256i _mm256_abs_epi32 (__m256i a)
SIMD Floating-Point Exceptions
None
Other Exceptions
Non-EVEX-encoded instruction, see Exceptions Type 4.
EVEX-encoded VPABSD/Q, see Exceptions Type E4.
EVEX-encoded VPABSB/W, see Exceptions Type E4.nb.

PACKSSWB/PACKSSDW—Pack with Signed Saturation
INSTRUCTION SET REFERENCE, M-U
4-186 Vol. 2B
PACKSSWB/PACKSSDW—Pack with Signed Saturation
Opcode/
Instruction
Op/
En
64/32 bit
Mode
Support
CPUID
Feature Flag
Description
NP 0F 63 /r1
PACKSSWB mm1, mm2/m64
A V/V MMX Converts 4 packed signed word integers from
mm1 and from mm2/m64 into 8 packed
signed byte integers in mm1 using signed
saturation.
66 0F 63 /r
PACKSSWB xmm1, xmm2/m128
A V/V SSE2 Converts 8 packed signed word integers from
xmm1 and from xxm2/m128 into 16 packed
signed byte integers in xxm1 using signed
saturation.
NP 0F 6B /r1
PACKSSDW mm1, mm2/m64
A V/V MMX Converts 2 packed signed doubleword
integers from mm1 and from mm2/m64 into 4
packed signed word integers in mm1 using
signed saturation.
66 0F 6B /r
PACKSSDW xmm1, xmm2/m128
A V/V SSE2 Converts 4 packed signed doubleword
integers from xmm1 and from xxm2/m128
into 8 packed signed word integers in xxm1
using signed saturation.
VEX.128.66.0F.WIG 63 /r
VPACKSSWB xmm1,xmm2, xmm3/m128
B V/V AVX Converts 8 packed signed word integers from
xmm2 and from xmm3/m128 into 16 packed
signed byte integers in xmm1 using signed
saturation.
VEX.128.66.0F.WIG 6B /r
VPACKSSDW xmm1,xmm2, xmm3/m128
B V/V AVX Converts 4 packed signed doubleword
integers from xmm2 and from xmm3/m128
into 8 packed signed word integers in xmm1
using signed saturation.
VEX.256.66.0F.WIG 63 /r
VPACKSSWB ymm1, ymm2, ymm3/m256
B V/V AVX2 Converts 16 packed signed word integers
from ymm2 and from ymm3/m256 into 32
packed signed byte integers in ymm1 using
signed saturation.
VEX.256.66.0F.WIG 6B /r
VPACKSSDW ymm1, ymm2, ymm3/m256
B V/V AVX2 Converts 8 packed signed doubleword
integers from ymm2 and from ymm3/m256
into 16 packed signed word integers in
ymm1using signed saturation.
EVEX.128.66.0F.WIG 63 /r
VPACKSSWB xmm1 {k1}{z}, xmm2, xmm3/m128
CV/V AVX512VL
AVX512BW
Converts packed signed word integers from
xmm2 and from xmm3/m128 into packed
signed byte integers in xmm1 using signed
saturation under writemask k1.
EVEX.256.66.0F.WIG 63 /r
VPACKSSWB ymm1 {k1}{z}, ymm2, ymm3/m256
CV/V AVX512VL
AVX512BW
Converts packed signed word integers from
ymm2 and from ymm3/m256 into packed
signed byte integers in ymm1 using signed
saturation under writemask k1.
EVEX.512.66.0F.WIG 63 /r
VPACKSSWB zmm1 {k1}{z}, zmm2, zmm3/m512
C V/V AVX512BW Converts packed signed word integers from
zmm2 and from zmm3/m512 into packed
signed byte integers in zmm1 using signed
saturation under writemask k1.
EVEX.128.66.0F.W0 6B /r
VPACKSSDW xmm1 {k1}{z}, xmm2,
xmm3/m128/m32bcst
DV/V AVX512VL
AVX512BW
Converts packed signed doubleword integers
from xmm2 and from xmm3/m128/m32bcst
into packed signed word integers in xmm1
using signed saturation under writemask k1.

PACKSSWB/PACKSSDW—Pack with Signed Saturation
INSTRUCTION SET REFERENCE, M-U
Vol. 2B 4-187
Instruction Operand Encoding
Description
Converts packed signed word integers into packed signed byte integers (PACKSSWB) or converts packed signed
doubleword integers into packed signed word integers (PACKSSDW), using saturation to handle overflow condi-
tions. See Figure 4-6 for an example of the packing operation.
PACKSSWB converts packed signed word integers in the first and second source operands into packed signed byte
integers using signed saturation to handle overflow conditions beyond the range of signed byte integers. If the
signed word value is beyond the range of a signed byte value (i.e., greater than 7FH or less than 80H), the satu-
rated signed byte integer value of 7FH or 80H, respectively, is stored in the destination. PACKSSDW converts
packed signed doubleword integers in the first and second source operands into packed signed word integers using
signed saturation to handle overflow conditions beyond 7FFFH and 8000H.
EVEX encoded PACKSSWB: The first source operand is a ZMM/YMM/XMM register. The second source operand is a
ZMM/YMM/XMM register or a 512/256/128-bit memory location. The destination operand is a ZMM/YMM/XMM
register, updated conditional under the writemask k1.
EVEX encoded PACKSSDW: The first source operand is a ZMM/YMM/XMM register. The second source operand is a
ZMM/YMM/XMM register, a 512/256/128-bit memory location, or a 512/256/128-bit vector broadcasted from a 32-
bit memory location. The destination operand is a ZMM/YMM/XMM register, updated conditional under the
writemask k1.
EVEX.256.66.0F.W0 6B /r
VPACKSSDW ymm1 {k1}{z}, ymm2,
ymm3/m256/m32bcst
D V/V AVX512VL
AVX512BW
Converts packed signed doubleword integers
from ymm2 and from ymm3/m256/m32bcst
into packed signed word integers in ymm1
using signed saturation under writemask k1.
EVEX.512.66.0F.W0 6B /r
VPACKSSDW zmm1 {k1}{z}, zmm2,
zmm3/m512/m32bcst
D V/V AVX512BW Converts packed signed doubleword integers
from zmm2 and from zmm3/m512/m32bcst
into packed signed word integers in zmm1
using signed saturation under writemask k1.
NOTES:
1. See note in Section 2.4, “AVX and SSE Instruction Exception Specification” in the Intel® 64 and IA-32 Architectures Software
Developer’s Manual, Volume 2A and Section 22.25.3, “Exception Conditions of Legacy SIMD Instructions Operating on MMX Registers”
in the Intel® 64 and IA-32 Architectures Software Developer’s Manual, Volume 3A.
Op/En Tuple Type Operand 1 Operand 2 Operand 3 Operand 4
A NA ModRM:reg (r, w) ModRM:r/m (r) NA NA
B NA ModRM:reg (w) VEX.vvvv (r) ModRM:r/m (r) NA
C Full Mem ModRM:reg (w) EVEX.vvvv (r) ModRM:r/m (r) NA
D Full ModRM:reg (w) EVEX.vvvv (r) ModRM:r/m (r) NA
Figure 4-6. Operation of the PACKSSDW Instruction Using 64-bit Operands
DC
64-Bit SRC
64-Bit DEST
D’ C’ B’ A’
64-Bit DEST
BA

PACKSSWB/PACKSSDW—Pack with Signed Saturation
INSTRUCTION SET REFERENCE, M-U
4-188 Vol. 2B
VEX.256 encoded version: The first source operand is a YMM register. The second source operand is a YMM register
or a 256-bit memory location. The destination operand is a YMM register. The upper bits (MAXVL-1:256) of the
corresponding ZMM register destination are zeroed.
VEX.128 encoded version: The first source operand is an XMM register. The second source operand is an XMM
register or 128-bit memory location. The destination operand is an XMM register. The upper bits (MAXVL-1:128) of
the corresponding ZMM register destination are zeroed.
128-bit Legacy SSE version: The first source operand is an XMM register. The second operand can be an XMM
register or an 128-bit memory location. The destination is not distinct from the first source XMM register and the
upper bits (MAXVL-1:128) of the corresponding ZMM destination register destination are unmodified.
Operation
PACKSSWB instruction (128-bit Legacy SSE version)
DEST[7:0] SaturateSignedWordToSignedByte (DEST[15:0]);
DEST[15:8] SaturateSignedWordToSignedByte (DEST[31:16]);
DEST[23:16] SaturateSignedWordToSignedByte (DEST[47:32]);
DEST[31:24] SaturateSignedWordToSignedByte (DEST[63:48]);
DEST[39:32] SaturateSignedWordToSignedByte (DEST[79:64]);
DEST[47:40] SaturateSignedWordToSignedByte (DEST[95:80]);
DEST[55:48] SaturateSignedWordToSignedByte (DEST[111:96]);
DEST[63:56] SaturateSignedWordToSignedByte (DEST[127:112]);
DEST[71:64] SaturateSignedWordToSignedByte (SRC[15:0]);
DEST[79:72] SaturateSignedWordToSignedByte (SRC[31:16]);
DEST[87:80] SaturateSignedWordToSignedByte (SRC[47:32]);
DEST[95:88] SaturateSignedWordToSignedByte (SRC[63:48]);
DEST[103:96] SaturateSignedWordToSignedByte (SRC[79:64]);
DEST[111:104] SaturateSignedWordToSignedByte (SRC[95:80]);
DEST[119:112] SaturateSignedWordToSignedByte (SRC[111:96]);
DEST[127:120] SaturateSignedWordToSignedByte (SRC[127:112]);
DEST[MAXVL-1:128] (Unmodified)
PACKSSDW instruction (128-bit Legacy SSE version)
DEST[15:0] SaturateSignedDwordToSignedWord (DEST[31:0]);
DEST[31:16] SaturateSignedDwordToSignedWord (DEST[63:32]);
DEST[47:32] SaturateSignedDwordToSignedWord (DEST[95:64]);
DEST[63:48] SaturateSignedDwordToSignedWord (DEST[127:96]);
DEST[79:64] SaturateSignedDwordToSignedWord (SRC[31:0]);
DEST[95:80] SaturateSignedDwordToSignedWord (SRC[63:32]);
DEST[111:96] SaturateSignedDwordToSignedWord (SRC[95:64]);
DEST[127:112] SaturateSignedDwordToSignedWord (SRC[127:96]);
DEST[MAXVL-1:128] (Unmodified)

PACKSSWB/PACKSSDW—Pack with Signed Saturation
INSTRUCTION SET REFERENCE, M-U
Vol. 2B 4-189
VPACKSSWB instruction (VEX.128 encoded version)
DEST[7:0] SaturateSignedWordToSignedByte (SRC1[15:0]);
DEST[15:8] SaturateSignedWordToSignedByte (SRC1[31:16]);
DEST[23:16] SaturateSignedWordToSignedByte (SRC1[47:32]);
DEST[31:24] SaturateSignedWordToSignedByte (SRC1[63:48]);
DEST[39:32] SaturateSignedWordToSignedByte (SRC1[79:64]);
DEST[47:40] SaturateSignedWordToSignedByte (SRC1[95:80]);
DEST[55:48] SaturateSignedWordToSignedByte (SRC1[111:96]);
DEST[63:56] SaturateSignedWordToSignedByte (SRC1[127:112]);
DEST[71:64] SaturateSignedWordToSignedByte (SRC2[15:0]);
DEST[79:72] SaturateSignedWordToSignedByte (SRC2[31:16]);
DEST[87:80] SaturateSignedWordToSignedByte (SRC2[47:32]);
DEST[95:88] SaturateSignedWordToSignedByte (SRC2[63:48]);
DEST[103:96] SaturateSignedWordToSignedByte (SRC2[79:64]);
DEST[111:104] SaturateSignedWordToSignedByte (SRC2[95:80]);
DEST[119:112] SaturateSignedWordToSignedByte (SRC2[111:96]);
DEST[127:120] SaturateSignedWordToSignedByte (SRC2[127:112]);
DEST[MAXVL-1:128] 0;
VPACKSSDW instruction (VEX.128 encoded version)
DEST[15:0] SaturateSignedDwordToSignedWord (SRC1[31:0]);
DEST[31:16] SaturateSignedDwordToSignedWord (SRC1[63:32]);
DEST[47:32] SaturateSignedDwordToSignedWord (SRC1[95:64]);
DEST[63:48] SaturateSignedDwordToSignedWord (SRC1[127:96]);
DEST[79:64] SaturateSignedDwordToSignedWord (SRC2[31:0]);
DEST[95:80] SaturateSignedDwordToSignedWord (SRC2[63:32]);
DEST[111:96] SaturateSignedDwordToSignedWord (SRC2[95:64]);
DEST[127:112] SaturateSignedDwordToSignedWord (SRC2[127:96]);
DEST[MAXVL-1:128] 0;
VPACKSSWB instruction (VEX.256 encoded version)
DEST[7:0] SaturateSignedWordToSignedByte (SRC1[15:0]);
DEST[15:8] SaturateSignedWordToSignedByte (SRC1[31:16]);
DEST[23:16] SaturateSignedWordToSignedByte (SRC1[47:32]);
DEST[31:24] SaturateSignedWordToSignedByte (SRC1[63:48]);
DEST[39:32] SaturateSignedWordToSignedByte (SRC1[79:64]);
DEST[47:40] SaturateSignedWordToSignedByte (SRC1[95:80]);
DEST[55:48] SaturateSignedWordToSignedByte (SRC1[111:96]);
DEST[63:56] SaturateSignedWordToSignedByte (SRC1[127:112]);
DEST[71:64] SaturateSignedWordToSignedByte (SRC2[15:0]);
DEST[79:72] SaturateSignedWordToSignedByte (SRC2[31:16]);
DEST[87:80] SaturateSignedWordToSignedByte (SRC2[47:32]);
DEST[95:88] SaturateSignedWordToSignedByte (SRC2[63:48]);
DEST[103:96] SaturateSignedWordToSignedByte (SRC2[79:64]);
DEST[111:104] SaturateSignedWordToSignedByte (SRC2[95:80]);
DEST[119:112] SaturateSignedWordToSignedByte (SRC2[111:96]);
DEST[127:120] SaturateSignedWordToSignedByte (SRC2[127:112]);
DEST[135:128] SaturateSignedWordToSignedByte (SRC1[143:128]);
DEST[143:136] SaturateSignedWordToSignedByte (SRC1[159:144]);
DEST[151:144] SaturateSignedWordToSignedByte (SRC1[175:160]);
DEST[159:152] SaturateSignedWordToSignedByte (SRC1[191:176]);
DEST[167:160] SaturateSignedWordToSignedByte (SRC1[207:192]);
DEST[175:168] SaturateSignedWordToSignedByte (SRC1[223:208]);
DEST[183:176] SaturateSignedWordToSignedByte (SRC1[239:224]);

PACKSSWB/PACKSSDW—Pack with Signed Saturation
INSTRUCTION SET REFERENCE, M-U
4-190 Vol. 2B
DEST[191:184] SaturateSignedWordToSignedByte (SRC1[255:240]);
DEST[199:192] SaturateSignedWordToSignedByte (SRC2[143:128]);
DEST[207:200] SaturateSignedWordToSignedByte (SRC2[159:144]);
DEST[215:208] SaturateSignedWordToSignedByte (SRC2[175:160]);
DEST[223:216] SaturateSignedWordToSignedByte (SRC2[191:176]);
DEST[231:224] SaturateSignedWordToSignedByte (SRC2[207:192]);
DEST[239:232] SaturateSignedWordToSignedByte (SRC2[223:208]);
DEST[247:240] SaturateSignedWordToSignedByte (SRC2[239:224]);
DEST[255:248] SaturateSignedWordToSignedByte (SRC2[255:240]);
DEST[MAXVL-1:256] 0;
VPACKSSDW instruction (VEX.256 encoded version)
DEST[15:0] SaturateSignedDwordToSignedWord (SRC1[31:0]);
DEST[31:16] SaturateSignedDwordToSignedWord (SRC1[63:32]);
DEST[47:32] SaturateSignedDwordToSignedWord (SRC1[95:64]);
DEST[63:48] SaturateSignedDwordToSignedWord (SRC1[127:96]);
DEST[79:64] SaturateSignedDwordToSignedWord (SRC2[31:0]);
DEST[95:80] SaturateSignedDwordToSignedWord (SRC2[63:32]);
DEST[111:96] SaturateSignedDwordToSignedWord (SRC2[95:64]);
DEST[127:112] SaturateSignedDwordToSignedWord (SRC2[127:96]);
DEST[143:128] SaturateSignedDwordToSignedWord (SRC1[159:128]);
DEST[159:144] SaturateSignedDwordToSignedWord (SRC1[191:160]);
DEST[175:160] SaturateSignedDwordToSignedWord (SRC1[223:192]);
DEST[191:176] SaturateSignedDwordToSignedWord (SRC1[255:224]);
DEST[207:192] SaturateSignedDwordToSignedWord (SRC2[159:128]);
DEST[223:208] SaturateSignedDwordToSignedWord (SRC2[191:160]);
DEST[239:224] SaturateSignedDwordToSignedWord (SRC2[223:192]);
DEST[255:240] SaturateSignedDwordToSignedWord (SRC2[255:224]);
DEST[MAXVL-1:256] 0;
VPACKSSWB (EVEX encoded versions)
(KL, VL) = (16, 128), (32, 256), (64, 512)
TMP_DEST[7:0] SaturateSignedWordToSignedByte (SRC1[15:0]);
TMP_DEST[15:8] SaturateSignedWordToSignedByte (SRC1[31:16]);
TMP_DEST[23:16] SaturateSignedWordToSignedByte (SRC1[47:32]);
TMP_DEST[31:24] SaturateSignedWordToSignedByte (SRC1[63:48]);
TMP_DEST[39:32] SaturateSignedWordToSignedByte (SRC1[79:64]);
TMP_DEST[47:40] SaturateSignedWordToSignedByte (SRC1[95:80]);
TMP_DEST[55:48] SaturateSignedWordToSignedByte (SRC1[111:96]);
TMP_DEST[63:56] SaturateSignedWordToSignedByte (SRC1[127:112]);
TMP_DEST[71:64] SaturateSignedWordToSignedByte (SRC2[15:0]);
TMP_DEST[79:72] SaturateSignedWordToSignedByte (SRC2[31:16]);
TMP_DEST[87:80] SaturateSignedWordToSignedByte (SRC2[47:32]);
TMP_DEST[95:88] SaturateSignedWordToSignedByte (SRC2[63:48]);
TMP_DEST[103:96] SaturateSignedWordToSignedByte (SRC2[79:64]);
TMP_DEST[111:104] SaturateSignedWordToSignedByte (SRC2[95:80]);
TMP_DEST[119:112] SaturateSignedWordToSignedByte (SRC2[111:96]);
TMP_DEST[127:120] SaturateSignedWordToSignedByte (SRC2[127:112]);
IF VL >= 256
TMP_DEST[135:128] SaturateSignedWordToSignedByte (SRC1[143:128]);
TMP_DEST[143:136] SaturateSignedWordToSignedByte (SRC1[159:144]);
TMP_DEST[151:144] SaturateSignedWordToSignedByte (SRC1[175:160]);
TMP_DEST[159:152] SaturateSignedWordToSignedByte (SRC1[191:176]);
TMP_DEST[167:160] SaturateSignedWordToSignedByte (SRC1[207:192]);

PACKSSWB/PACKSSDW—Pack with Signed Saturation
INSTRUCTION SET REFERENCE, M-U
Vol. 2B 4-191
TMP_DEST[175:168] SaturateSignedWordToSignedByte (SRC1[223:208]);
TMP_DEST[183:176] SaturateSignedWordToSignedByte (SRC1[239:224]);
TMP_DEST[191:184] SaturateSignedWordToSignedByte (SRC1[255:240]);
TMP_DEST[199:192] SaturateSignedWordToSignedByte (SRC2[143:128]);
TMP_DEST[207:200] SaturateSignedWordToSignedByte (SRC2[159:144]);
TMP_DEST[215:208] SaturateSignedWordToSignedByte (SRC2[175:160]);
TMP_DEST[223:216] SaturateSignedWordToSignedByte (SRC2[191:176]);
TMP_DEST[231:224] SaturateSignedWordToSignedByte (SRC2[207:192]);
TMP_DEST[239:232] SaturateSignedWordToSignedByte (SRC2[223:208]);
TMP_DEST[247:240] SaturateSignedWordToSignedByte (SRC2[239:224]);
TMP_DEST[255:248] SaturateSignedWordToSignedByte (SRC2[255:240]);
FI;
IF VL >= 512
TMP_DEST[263:256] SaturateSignedWordToSignedByte (SRC1[271:256]);
TMP_DEST[271:264] SaturateSignedWordToSignedByte (SRC1[287:272]);
TMP_DEST[279:272] SaturateSignedWordToSignedByte (SRC1[303:288]);
TMP_DEST[287:280] SaturateSignedWordToSignedByte (SRC1[319:304]);
TMP_DEST[295:288] SaturateSignedWordToSignedByte (SRC1[335:320]);
TMP_DEST[303:296] SaturateSignedWordToSignedByte (SRC1[351:336]);
TMP_DEST[311:304] SaturateSignedWordToSignedByte (SRC1[367:352]);
TMP_DEST[319:312] SaturateSignedWordToSignedByte (SRC1[383:368]);
TMP_DEST[327:320] SaturateSignedWordToSignedByte (SRC2[271:256]);
TMP_DEST[335:328] SaturateSignedWordToSignedByte (SRC2[287:272]);
TMP_DEST[343:336] SaturateSignedWordToSignedByte (SRC2[303:288]);
TMP_DEST[351:344] SaturateSignedWordToSignedByte (SRC2[319:304]);
TMP_DEST[359:352] SaturateSignedWordToSignedByte (SRC2[335:320]);
TMP_DEST[367:360] SaturateSignedWordToSignedByte (SRC2[351:336]);
TMP_DEST[375:368] SaturateSignedWordToSignedByte (SRC2[367:352]);
TMP_DEST[383:376] SaturateSignedWordToSignedByte (SRC2[383:368]);
TMP_DEST[391:384] SaturateSignedWordToSignedByte (SRC1[399:384]);
TMP_DEST[399:392] SaturateSignedWordToSignedByte (SRC1[415:400]);
TMP_DEST[407:400] SaturateSignedWordToSignedByte (SRC1[431:416]);
TMP_DEST[415:408] SaturateSignedWordToSignedByte (SRC1[447:432]);
TMP_DEST[423:416] SaturateSignedWordToSignedByte (SRC1[463:448]);
TMP_DEST[431:424] SaturateSignedWordToSignedByte (SRC1[479:464]);
TMP_DEST[439:432] SaturateSignedWordToSignedByte (SRC1[495:480]);
TMP_DEST[447:440] SaturateSignedWordToSignedByte (SRC1[511:496]);
TMP_DEST[455:448] SaturateSignedWordToSignedByte (SRC2[399:384]);
TMP_DEST[463:456] SaturateSignedWordToSignedByte (SRC2[415:400]);
TMP_DEST[471:464] SaturateSignedWordToSignedByte (SRC2[431:416]);
TMP_DEST[479:472] SaturateSignedWordToSignedByte (SRC2[447:432]);
TMP_DEST[487:480] SaturateSignedWordToSignedByte (SRC2[463:448]);
TMP_DEST[495:488] SaturateSignedWordToSignedByte (SRC2[479:464]);
TMP_DEST[503:496] SaturateSignedWordToSignedByte (SRC2[495:480]);
TMP_DEST[511:504] SaturateSignedWordToSignedByte (SRC2[511:496]);
FI;
FOR j 0 TO KL-1
i j * 8
IF k1[j] OR *no writemask*
THEN
DEST[i+7:i] TMP_DEST[i+7:i]

PACKSSWB/PACKSSDW—Pack with Signed Saturation
INSTRUCTION SET REFERENCE, M-U
4-192 Vol. 2B
ELSE
IF *merging-masking* ; merging-masking
THEN *DEST[i+7:i] remains unchanged*
ELSE *zeroing-masking* ; zeroing-masking
DEST[i+7:i] 0
FI
FI;
ENDFOR;
DEST[MAXVL-1:VL] 0
VPACKSSDW (EVEX encoded versions)
(KL, VL) = (8, 128), (16, 256), (32, 512)
FOR j 0 TO ((KL/2) - 1)
i j * 32
IF (EVEX.b == 1) AND (SRC2 *is memory*)
THEN
TMP_SRC2[i+31:i] SRC2[31:0]
ELSE
TMP_SRC2[i+31:i] SRC2[i+31:i]
FI;
ENDFOR;
TMP_DEST[15:0] SaturateSignedDwordToSignedWord (SRC1[31:0]);
TMP_DEST[31:16] SaturateSignedDwordToSignedWord (SRC1[63:32]);
TMP_DEST[47:32] SaturateSignedDwordToSignedWord (SRC1[95:64]);
TMP_DEST[63:48] SaturateSignedDwordToSignedWord (SRC1[127:96]);
TMP_DEST[79:64] SaturateSignedDwordToSignedWord (TMP_SRC2[31:0]);
TMP_DEST[95:80] SaturateSignedDwordToSignedWord (TMP_SRC2[63:32]);
TMP_DEST[111:96] SaturateSignedDwordToSignedWord (TMP_SRC2[95:64]);
TMP_DEST[127:112] SaturateSignedDwordToSignedWord (TMP_SRC2[127:96]);
IF VL >= 256
TMP_DEST[143:128] SaturateSignedDwordToSignedWord (SRC1[159:128]);
TMP_DEST[159:144] SaturateSignedDwordToSignedWord (SRC1[191:160]);
TMP_DEST[175:160] SaturateSignedDwordToSignedWord (SRC1[223:192]);
TMP_DEST[191:176] SaturateSignedDwordToSignedWord (SRC1[255:224]);
TMP_DEST[207:192] SaturateSignedDwordToSignedWord (TMP_SRC2[159:128]);
TMP_DEST[223:208] SaturateSignedDwordToSignedWord (TMP_SRC2[191:160]);
TMP_DEST[239:224] SaturateSignedDwordToSignedWord (TMP_SRC2[223:192]);
TMP_DEST[255:240] SaturateSignedDwordToSignedWord (TMP_SRC2[255:224]);
FI;
IF VL >= 512
TMP_DEST[271:256] SaturateSignedDwordToSignedWord (SRC1[287:256]);
TMP_DEST[287:272] SaturateSignedDwordToSignedWord (SRC1[319:288]);
TMP_DEST[303:288] SaturateSignedDwordToSignedWord (SRC1[351:320]);
TMP_DEST[319:304] SaturateSignedDwordToSignedWord (SRC1[383:352]);
TMP_DEST[335:320] SaturateSignedDwordToSignedWord (TMP_SRC2[287:256]);
TMP_DEST[351:336] SaturateSignedDwordToSignedWord (TMP_SRC2[319:288]);
TMP_DEST[367:352] SaturateSignedDwordToSignedWord (TMP_SRC2[351:320]);
TMP_DEST[383:368] SaturateSignedDwordToSignedWord (TMP_SRC2[383:352]);
TMP_DEST[399:384] SaturateSignedDwordToSignedWord (SRC1[415:384]);
TMP_DEST[415:400] SaturateSignedDwordToSignedWord (SRC1[447:416]);
TMP_DEST[431:416] SaturateSignedDwordToSignedWord (SRC1[479:448]);

PACKSSWB/PACKSSDW—Pack with Signed Saturation
INSTRUCTION SET REFERENCE, M-U
Vol. 2B 4-193
TMP_DEST[447:432] SaturateSignedDwordToSignedWord (SRC1[511:480]);
TMP_DEST[463:448] SaturateSignedDwordToSignedWord (TMP_SRC2[415:384]);
TMP_DEST[479:464] SaturateSignedDwordToSignedWord (TMP_SRC2[447:416]);
TMP_DEST[495:480] SaturateSignedDwordToSignedWord (TMP_SRC2[479:448]);
TMP_DEST[511:496] SaturateSignedDwordToSignedWord (TMP_SRC2[511:480]);
FI;
FOR j 0 TO KL-1
i j * 16
IF k1[j] OR *no writemask*
THEN DEST[i+15:i] TMP_DEST[i+15:i]
ELSE
IF *merging-masking* ; merging-masking
THEN *DEST[i+15:i] remains unchanged*
ELSE *zeroing-masking* ; zeroing-masking
DEST[i+15:i] 0
FI
FI;
ENDFOR;
DEST[MAXVL-1:VL] 0
Intel C/C++ Compiler Intrinsic Equivalents
VPACKSSDW__m512i _mm512_packs_epi32(__m512i m1, __m512i m2);
VPACKSSDW__m512i _mm512_mask_packs_epi32(__m512i s, __mmask32 k, __m512i m1, __m512i m2);
VPACKSSDW__m512i _mm512_maskz_packs_epi32( __mmask32 k, __m512i m1, __m512i m2);
VPACKSSDW__m256i _mm256_mask_packs_epi32( __m256i s, __mmask16 k, __m256i m1, __m256i m2);
VPACKSSDW__m256i _mm256_maskz_packs_epi32( __mmask16 k, __m256i m1, __m256i m2);
VPACKSSDW__m128i _mm_mask_packs_epi32( __m128i s, __mmask8 k, __m128i m1, __m128i m2);
VPACKSSDW__m128i _mm_maskz_packs_epi32( __mmask8 k, __m128i m1, __m128i m2);
VPACKSSWB__m512i _mm512_packs_epi16(__m512i m1, __m512i m2);
VPACKSSWB__m512i _mm512_mask_packs_epi16(__m512i s, __mmask32 k, __m512i m1, __m512i m2);
VPACKSSWB__m512i _mm512_maskz_packs_epi16( __mmask32 k, __m512i m1, __m512i m2);
VPACKSSWB__m256i _mm256_mask_packs_epi16( __m256i s, __mmask16 k, __m256i m1, __m256i m2);
VPACKSSWB__m256i _mm256_maskz_packs_epi16( __mmask16 k, __m256i m1, __m256i m2);
VPACKSSWB__m128i _mm_mask_packs_epi16( __m128i s, __mmask8 k, __m128i m1, __m128i m2);
VPACKSSWB__m128i _mm_maskz_packs_epi16( __mmask8 k, __m128i m1, __m128i m2);
PACKSSWB __m128i _mm_packs_epi16(__m128i m1, __m128i m2)
PACKSSDW __m128i _mm_packs_epi32(__m128i m1, __m128i m2)
VPACKSSWB __m256i _mm256_packs_epi16(__m256i m1, __m256i m2)
VPACKSSDW __m256i _mm256_packs_epi32(__m256i m1, __m256i m2)
SIMD Floating-Point Exceptions
None
Other Exceptions
Non-EVEX-encoded instruction, see Exceptions Type 4.
EVEX-encoded VPACKSSDW, see Exceptions Type E4NF.
EVEX-encoded VPACKSSWB, see Exceptions Type E4NF.nb.

PACKUSDW—Pack with Unsigned Saturation
INSTRUCTION SET REFERENCE, M-U
4-194 Vol. 2B
PACKUSDW—Pack with Unsigned Saturation
Instruction Operand Encoding
Description
Converts packed signed doubleword integers in the first and second source operands into packed unsigned word
integers using unsigned saturation to handle overflow conditions. If the signed doubleword value is beyond the
range of an unsigned word (that is, greater than FFFFH or less than 0000H), the saturated unsigned word integer
value of FFFFH or 0000H, respectively, is stored in the destination.
EVEX encoded versions: The first source operand is a ZMM/YMM/XMM register. The second source operand is a
ZMM/YMM/XMM register, a 512/256/128-bit memory location, or a 512/256/128-bit vector broadcasted from a 32-
bit memory location. The destination operand is a ZMM register, updated conditionally under the writemask k1.
VEX.256 encoded version: The first source operand is a YMM register. The second source operand is a YMM register
or a 256-bit memory location. The destination operand is a YMM register. The upper bits (MAXVL-1:256) of the
corresponding ZMM register destination are zeroed.
VEX.128 encoded version: The first source operand is an XMM register. The second source operand is an XMM
register or 128-bit memory location. The destination operand is an XMM register. The upper bits (MAXVL-1:128) of
the corresponding ZMM register destination are zeroed.
128-bit Legacy SSE version: The first source operand is an XMM register. The second operand can be an XMM
register or an 128-bit memory location. The destination is not distinct from the first source XMM register and the
upper bits (MAXVL-1:128) of the corresponding destination register destination are unmodified.
Opcode/
Instruction
Op /
En
64/32
bit Mode
Support
CPUID
Feature
Flag
Description
66 0F 38 2B /r
PACKUSDW xmm1, xmm2/m128
A V/V SSE4_1 Convert 4 packed signed doubleword integers from xmm1
and 4 packed signed doubleword integers from
xmm2/m128 into 8 packed unsigned word integers in
xmm1 using unsigned saturation.
VEX.128.66.0F38 2B /r
VPACKUSDW xmm1,xmm2,
xmm3/m128
B V/V AVX Convert 4 packed signed doubleword integers from xmm2
and 4 packed signed doubleword integers from
xmm3/m128 into 8 packed unsigned word integers in
xmm1 using unsigned saturation.
VEX.256.66.0F38 2B /r
VPACKUSDW ymm1, ymm2,
ymm3/m256
B V/V AVX2 Convert 8 packed signed doubleword integers from ymm2
and 8 packed signed doubleword integers from
ymm3/m256 into 16 packed unsigned word integers in
ymm1 using unsigned saturation.
EVEX.128.66.0F38.W0 2B /r
VPACKUSDW xmm1{k1}{z},
xmm2, xmm3/m128/m32bcst
CV/V AVX512VL
AVX512BW
Convert packed signed doubleword integers from xmm2
and packed signed doubleword integers from
xmm3/m128/m32bcst into packed unsigned word integers
in xmm1 using unsigned saturation under writemask k1.
EVEX.256.66.0F38.W0 2B /r
VPACKUSDW ymm1{k1}{z},
ymm2, ymm3/m256/m32bcst
CV/V AVX512VL
AVX512BW
Convert packed signed doubleword integers from ymm2
and packed signed doubleword integers from
ymm3/m256/m32bcst into packed unsigned word integers
in ymm1 using unsigned saturation under writemask k1.
EVEX.512.66.0F38.W0 2B /r
VPACKUSDW zmm1{k1}{z},
zmm2, zmm3/m512/m32bcst
C V/V AVX512BW Convert packed signed doubleword integers from zmm2
and packed signed doubleword integers from
zmm3/m512/m32bcst into packed unsigned word integers
in zmm1 using unsigned saturation under writemask k1.
Op/En Tuple Type Operand 1 Operand 2 Operand 3 Operand 4
A NA ModRM:reg (r, w) ModRM:r/m (r) NA NA
B NA ModRM:reg (w) VEX.vvvv (r) ModRM:r/m (r) NA
C Full ModRM:reg (w) EVEX.vvvv (r) ModRM:r/m (r) NA

PACKUSDW—Pack with Unsigned Saturation
INSTRUCTION SET REFERENCE, M-U
Vol. 2B 4-195
Operation
PACKUSDW (Legacy SSE instruction)
TMP[15:0] (DEST[31:0] < 0) ? 0 : DEST[15:0];
DEST[15:0] (DEST[31:0] > FFFFH) ? FFFFH : TMP[15:0] ;
TMP[31:16] (DEST[63:32] < 0) ? 0 : DEST[47:32];
DEST[31:16] (DEST[63:32] > FFFFH) ? FFFFH : TMP[31:16] ;
TMP[47:32] (DEST[95:64] < 0) ? 0 : DEST[79:64];
DEST[47:32] (DEST[95:64] > FFFFH) ? FFFFH : TMP[47:32] ;
TMP[63:48] (DEST[127:96] < 0) ? 0 : DEST[111:96];
DEST[63:48] (DEST[127:96] > FFFFH) ? FFFFH : TMP[63:48] ;
TMP[79:64] (SRC[31:0] < 0) ? 0 : SRC[15:0];
DEST[79:64] (SRC[31:0] > FFFFH) ? FFFFH : TMP[79:64] ;
TMP[95:80] (SRC[63:32] < 0) ? 0 : SRC[47:32];
DEST[95:80] (SRC[63:32] > FFFFH) ? FFFFH : TMP[95:80] ;
TMP[111:96] (SRC[95:64] < 0) ? 0 : SRC[79:64];
DEST[111:96] (SRC[95:64] > FFFFH) ? FFFFH : TMP[111:96] ;
TMP[127:112] (SRC[127:96] < 0) ? 0 : SRC[111:96];
DEST[127:112] (SRC[127:96] > FFFFH) ? FFFFH : TMP[127:112] ;
DEST[MAXVL-1:128] (Unmodified)
PACKUSDW (VEX.128 encoded version)
TMP[15:0] (SRC1[31:0] < 0) ? 0 : SRC1[15:0];
DEST[15:0] (SRC1[31:0] > FFFFH) ? FFFFH : TMP[15:0] ;
TMP[31:16] (SRC1[63:32] < 0) ? 0 : SRC1[47:32];
DEST[31:16] (SRC1[63:32] > FFFFH) ? FFFFH : TMP[31:16] ;
TMP[47:32] (SRC1[95:64] < 0) ? 0 : SRC1[79:64];
DEST[47:32] (SRC1[95:64] > FFFFH) ? FFFFH : TMP[47:32] ;
TMP[63:48] (SRC1[127:96] < 0) ? 0 : SRC1[111:96];
DEST[63:48] (SRC1[127:96] > FFFFH) ? FFFFH : TMP[63:48] ;
TMP[79:64] (SRC2[31:0] < 0) ? 0 : SRC2[15:0];
DEST[79:64] (SRC2[31:0] > FFFFH) ? FFFFH : TMP[79:64] ;
TMP[95:80] (SRC2[63:32] < 0) ? 0 : SRC2[47:32];
DEST[95:80] (SRC2[63:32] > FFFFH) ? FFFFH : TMP[95:80] ;
TMP[111:96] (SRC2[95:64] < 0) ? 0 : SRC2[79:64];
DEST[111:96] (SRC2[95:64] > FFFFH) ? FFFFH : TMP[111:96] ;
TMP[127:112] (SRC2[127:96] < 0) ? 0 : SRC2[111:96];
DEST[127:112] (SRC2[127:96] > FFFFH) ? FFFFH : TMP[127:112];
DEST[MAXVL-1:128] 0;
VPACKUSDW (VEX.256 encoded version)
TMP[15:0] (SRC1[31:0] < 0) ? 0 : SRC1[15:0];
DEST[15:0] (SRC1[31:0] > FFFFH) ? FFFFH : TMP[15:0] ;
TMP[31:16] (SRC1[63:32] < 0) ? 0 : SRC1[47:32];
DEST[31:16] (SRC1[63:32] > FFFFH) ? FFFFH : TMP[31:16] ;
TMP[47:32] (SRC1[95:64] < 0) ? 0 : SRC1[79:64];
DEST[47:32] (SRC1[95:64] > FFFFH) ? FFFFH : TMP[47:32] ;
TMP[63:48] (SRC1[127:96] < 0) ? 0 : SRC1[111:96];
DEST[63:48] (SRC1[127:96] > FFFFH) ? FFFFH : TMP[63:48] ;
TMP[79:64] (SRC2[31:0] < 0) ? 0 : SRC2[15:0];
DEST[79:64] (SRC2[31:0] > FFFFH) ? FFFFH : TMP[79:64] ;
TMP[95:80] (SRC2[63:32] < 0) ? 0 : SRC2[47:32];
DEST[95:80] (SRC2[63:32] > FFFFH) ? FFFFH : TMP[95:80] ;
TMP[111:96] (SRC2[95:64] < 0) ? 0 : SRC2[79:64];
DEST[111:96] (SRC2[95:64] > FFFFH) ? FFFFH : TMP[111:96] ;

PACKUSDW—Pack with Unsigned Saturation
INSTRUCTION SET REFERENCE, M-U
4-196 Vol. 2B
TMP[127:112] (SRC2[127:96] < 0) ? 0 : SRC2[111:96];
DEST[127:112] (SRC2[127:96] > FFFFH) ? FFFFH : TMP[127:112] ;
TMP[143:128] (SRC1[159:128] < 0) ? 0 : SRC1[143:128];
DEST[143:128] (SRC1[159:128] > FFFFH) ? FFFFH : TMP[143:128] ;
TMP[159:144] (SRC1[191:160] < 0) ? 0 : SRC1[175:160];
DEST[159:144] (SRC1[191:160] > FFFFH) ? FFFFH : TMP[159:144] ;
TMP[175:160] (SRC1[223:192] < 0) ? 0 : SRC1[207:192];
DEST[175:160] (SRC1[223:192] > FFFFH) ? FFFFH : TMP[175:160] ;
TMP[191:176] (SRC1[255:224] < 0) ? 0 : SRC1[239:224];
DEST[191:176] (SRC1[255:224] > FFFFH) ? FFFFH : TMP[191:176] ;
TMP[207:192] (SRC2[159:128] < 0) ? 0 : SRC2[143:128];
DEST[207:192] (SRC2[159:128] > FFFFH) ? FFFFH : TMP[207:192] ;
TMP[223:208] (SRC2[191:160] < 0) ? 0 : SRC2[175:160];
DEST[223:208] (SRC2[191:160] > FFFFH) ? FFFFH : TMP[223:208] ;
TMP[239:224] (SRC2[223:192] < 0) ? 0 : SRC2[207:192];
DEST[239:224] (SRC2[223:192] > FFFFH) ? FFFFH : TMP[239:224] ;
TMP[255:240] (SRC2[255:224] < 0) ? 0 : SRC2[239:224];
DEST[255:240] (SRC2[255:224] > FFFFH) ? FFFFH : TMP[255:240] ;
DEST[MAXVL-1:256] 0;
VPACKUSDW (EVEX encoded versions)
(KL, VL) = (8, 128), (16, 256), (32, 512)
FOR j 0 TO ((KL/2) - 1)
i j * 32
IF (EVEX.b == 1) AND (SRC2 *is memory*)
THEN
TMP_SRC2[i+31:i] SRC2[31:0]
ELSE
TMP_SRC2[i+31:i] SRC2[i+31:i]
FI;
ENDFOR;
TMP[15:0] (SRC1[31:0] < 0) ? 0 : SRC1[15:0];
DEST[15:0] (SRC1[31:0] > FFFFH) ? FFFFH : TMP[15:0] ;
TMP[31:16] (SRC1[63:32] < 0) ? 0 : SRC1[47:32];
DEST[31:16] (SRC1[63:32] > FFFFH) ? FFFFH : TMP[31:16] ;
TMP[47:32] (SRC1[95:64] < 0) ? 0 : SRC1[79:64];
DEST[47:32] (SRC1[95:64] > FFFFH) ? FFFFH : TMP[47:32] ;
TMP[63:48] (SRC1[127:96] < 0) ? 0 : SRC1[111:96];
DEST[63:48] (SRC1[127:96] > FFFFH) ? FFFFH : TMP[63:48] ;
TMP[79:64] (TMP_SRC2[31:0] < 0) ? 0 : TMP_SRC2[15:0];
DEST[79:64] (TMP_SRC2[31:0] > FFFFH) ? FFFFH : TMP[79:64] ;
TMP[95:80] (TMP_SRC2[63:32] < 0) ? 0 : TMP_SRC2[47:32];
DEST[95:80] (TMP_SRC2[63:32] > FFFFH) ? FFFFH : TMP[95:80] ;
TMP[111:96] (TMP_SRC2[95:64] < 0) ? 0 : TMP_SRC2[79:64];
DEST[111:96] (TMP_SRC2[95:64] > FFFFH) ? FFFFH : TMP[111:96] ;
TMP[127:112] (TMP_SRC2[127:96] < 0) ? 0 : TMP_SRC2[111:96];
DEST[127:112] (TMP_SRC2[127:96] > FFFFH) ? FFFFH : TMP[127:112] ;
IF VL >= 256
TMP[143:128] (SRC1[159:128] < 0) ? 0 : SRC1[143:128];
DEST[143:128] (SRC1[159:128] > FFFFH) ? FFFFH : TMP[143:128] ;
TMP[159:144] (SRC1[191:160] < 0) ? 0 : SRC1[175:160];
DEST[159:144] (SRC1[191:160] > FFFFH) ? FFFFH : TMP[159:144] ;

PACKUSDW—Pack with Unsigned Saturation
INSTRUCTION SET REFERENCE, M-U
Vol. 2B 4-197
TMP[175:160] (SRC1[223:192] < 0) ? 0 : SRC1[207:192];
DEST[175:160] (SRC1[223:192] > FFFFH) ? FFFFH : TMP[175:160] ;
TMP[191:176] (SRC1[255:224] < 0) ? 0 : SRC1[239:224];
DEST[191:176] (SRC1[255:224] > FFFFH) ? FFFFH : TMP[191:176] ;
TMP[207:192] (TMP_SRC2[159:128] < 0) ? 0 : TMP_SRC2[143:128];
DEST[207:192] (TMP_SRC2[159:128] > FFFFH) ? FFFFH : TMP[207:192] ;
TMP[223:208] (TMP_SRC2[191:160] < 0) ? 0 : TMP_SRC2[175:160];
DEST[223:208] (TMP_SRC2[191:160] > FFFFH) ? FFFFH : TMP[223:208] ;
TMP[239:224] (TMP_SRC2[223:192] < 0) ? 0 : TMP_SRC2[207:192];
DEST[239:224] (TMP_SRC2[223:192] > FFFFH) ? FFFFH : TMP[239:224] ;
TMP[255:240] (TMP_SRC2[255:224] < 0) ? 0 : TMP_SRC2[239:224];
DEST[255:240] (TMP_SRC2[255:224] > FFFFH) ? FFFFH : TMP[255:240] ;
FI;
IF VL >= 512
TMP[271:256] (SRC1[287:256] < 0) ? 0 : SRC1[271:256];
DEST[271:256] (SRC1[287:256] > FFFFH) ? FFFFH : TMP[271:256] ;
TMP[287:272] (SRC1[319:288] < 0) ? 0 : SRC1[303:288];
DEST[287:272] (SRC1[319:288] > FFFFH) ? FFFFH : TMP[287:272] ;
TMP[303:288] (SRC1[351:320] < 0) ? 0 : SRC1[335:320];
DEST[303:288] (SRC1[351:320] > FFFFH) ? FFFFH : TMP[303:288] ;
TMP[319:304] (SRC1[383:352] < 0) ? 0 : SRC1[367:352];
DEST[319:304] (SRC1[383:352] > FFFFH) ? FFFFH : TMP[319:304] ;
TMP[335:320] (TMP_SRC2[287:256] < 0) ? 0 : TMP_SRC2[271:256];
DEST[335:304] (TMP_SRC2[287:256] > FFFFH) ? FFFFH : TMP[79:64] ;
TMP[351:336] (TMP_SRC2[319:288] < 0) ? 0 : TMP_SRC2[303:288];
DEST[351:336] (TMP_SRC2[319:288] > FFFFH) ? FFFFH : TMP[351:336] ;
TMP[367:352] (TMP_SRC2[351:320] < 0) ? 0 : TMP_SRC2[315:320];
DEST[367:352] (TMP_SRC2[351:320] > FFFFH) ? FFFFH : TMP[367:352] ;
TMP[383:368] (TMP_SRC2[383:352] < 0) ? 0 : TMP_SRC2[367:352];
DEST[383:368] (TMP_SRC2[383:352] > FFFFH) ? FFFFH : TMP[383:368] ;
TMP[399:384] (SRC1[415:384] < 0) ? 0 : SRC1[399:384];
DEST[399:384] (SRC1[415:384] > FFFFH) ? FFFFH : TMP[399:384] ;
TMP[415:400] (SRC1[447:416] < 0) ? 0 : SRC1[431:416];
DEST[415:400] (SRC1[447:416] > FFFFH) ? FFFFH : TMP[415:400] ;
TMP[431:416] (SRC1[479:448] < 0) ? 0 : SRC1[463:448];
DEST[431:416] (SRC1[479:448] > FFFFH) ? FFFFH : TMP[431:416] ;
TMP[447:432] (SRC1[511:480] < 0) ? 0 : SRC1[495:480];
DEST[447:432] (SRC1[511:480] > FFFFH) ? FFFFH : TMP[447:432] ;
TMP[463:448] (TMP_SRC2[415:384] < 0) ? 0 : TMP_SRC2[399:384];
DEST[463:448] (TMP_SRC2[415:384] > FFFFH) ? FFFFH : TMP[463:448] ;
TMP[475:464] (TMP_SRC2[447:416] < 0) ? 0 : TMP_SRC2[431:416];
DEST[475:464] (TMP_SRC2[447:416] > FFFFH) ? FFFFH : TMP[475:464] ;
TMP[491:476] (TMP_SRC2[479:448] < 0) ? 0 : TMP_SRC2[463:448];
DEST[491:476] (TMP_SRC2[479:448] > FFFFH) ? FFFFH : TMP[491:476] ;
TMP[511:492] (TMP_SRC2[511:480] < 0) ? 0 : TMP_SRC2[495:480];
DEST[511:492] (TMP_SRC2[511:480] > FFFFH) ? FFFFH : TMP[511:492] ;
FI;
FOR j 0 TO KL-1
i j * 16
IF k1[j] OR *no writemask*
THEN
DEST[i+15:i] TMP_DEST[i+15:i]
ELSE
IF *merging-masking* ; merging-masking

PACKUSDW—Pack with Unsigned Saturation
INSTRUCTION SET REFERENCE, M-U
4-198 Vol. 2B
THEN *DEST[i+15:i] remains unchanged*
ELSE *zeroing-masking* ; zeroing-masking
DEST[i+15:i] 0
FI
FI;
ENDFOR;
DEST[MAXVL-1:VL] 0
Intel C/C++ Compiler Intrinsic Equivalents
VPACKUSDW__m512i _mm512_packus_epi32(__m512i m1, __m512i m2);
VPACKUSDW__m512i _mm512_mask_packus_epi32(__m512i s, __mmask32 k, __m512i m1, __m512i m2);
VPACKUSDW__m512i _mm512_maskz_packus_epi32( __mmask32 k, __m512i m1, __m512i m2);
VPACKUSDW__m256i _mm256_mask_packus_epi32( __m256i s, __mmask16 k, __m256i m1, __m256i m2);
VPACKUSDW__m256i _mm256_maskz_packus_epi32( __mmask16 k, __m256i m1, __m256i m2);
VPACKUSDW__m128i _mm_mask_packus_epi32( __m128i s, __mmask8 k, __m128i m1, __m128i m2);
VPACKUSDW__m128i _mm_maskz_packus_epi32( __mmask8 k, __m128i m1, __m128i m2);
PACKUSDW__m128i _mm_packus_epi32(__m128i m1, __m128i m2);
VPACKUSDW__m256i _mm256_packus_epi32(__m256i m1, __m256i m2);
SIMD Floating-Point Exceptions
None
Other Exceptions
Non-EVEX-encoded instruction, see Exceptions Type 4.
EVEX-encoded instruction, see Exceptions Type E4NF.

PACKUSWB—Pack with Unsigned Saturation
INSTRUCTION SET REFERENCE, M-U
Vol. 2B 4-199
PACKUSWB—Pack with Unsigned Saturation
Instruction Operand Encoding
Description
Converts 4, 8, 16 or 32 signed word integers from the destination operand (first operand) and 4, 8, 16 or 32 signed
word integers from the source operand (second operand) into 8, 16, 32 or 64 unsigned byte integers and stores the
result in the destination operand. (See Figure 4-6 for an example of the packing operation.) If a signed word
integer value is beyond the range of an unsigned byte integer (that is, greater than FFH or less than 00H), the satu-
rated unsigned byte integer value of FFH or 00H, respectively, is stored in the destination.
EVEX.512 encoded version: The first source operand is a ZMM register. The second source operand is a ZMM
register or a 512-bit memory location. The destination operand is a ZMM register.
Opcode/
Instruction
Op/
En
64/32 bit
Mode
Support
CPUID
Feature Flag
Description
NP 0F 67 /r1
PACKUSWB mm, mm/m64
A V/V MMX Converts 4 signed word integers from mm and
4 signed word integers from mm/m64 into 8
unsigned byte integers in mm using unsigned
saturation.
66 0F 67 /r
PACKUSWB xmm1, xmm2/m128
A V/V SSE2 Converts 8 signed word integers from xmm1
and 8 signed word integers from xmm2/m128
into 16 unsigned byte integers in xmm1 using
unsigned saturation.
VEX.128.66.0F.WIG 67 /r
VPACKUSWB xmm1, xmm2, xmm3/m128
B V/V AVX Converts 8 signed word integers from xmm2
and 8 signed word integers from xmm3/m128
into 16 unsigned byte integers in xmm1 using
unsigned saturation.
VEX.256.66.0F.WIG 67 /r
VPACKUSWB ymm1, ymm2, ymm3/m256
B V/V AVX2 Converts 16 signed word integers from ymm2
and 16signed word integers from
ymm3/m256 into 32 unsigned byte integers
in ymm1 using unsigned saturation.
EVEX.128.66.0F.WIG 67 /r
VPACKUSWB xmm1{k1}{z}, xmm2, xmm3/m128
CV/V AVX512VL
AVX512BW
Converts signed word integers from xmm2
and signed word integers from xmm3/m128
into unsigned byte integers in xmm1 using
unsigned saturation under writemask k1.
EVEX.256.66.0F.WIG 67 /r
VPACKUSWB ymm1{k1}{z}, ymm2, ymm3/m256
CV/V AVX512VL
AVX512BW
Converts signed word integers from ymm2
and signed word integers from ymm3/m256
into unsigned byte integers in ymm1 using
unsigned saturation under writemask k1.
EVEX.512.66.0F.WIG 67 /r
VPACKUSWB zmm1{k1}{z}, zmm2, zmm3/m512
C V/V AVX512BW Converts signed word integers from zmm2
and signed word integers from zmm3/m512
into unsigned byte integers in zmm1 using
unsigned saturation under writemask k1.
NOTES:
1. See note in Section 2.4, “AVX and SSE Instruction Exception Specification” in the Intel® 64 and IA-32 Architectures Software
Developer’s Manual, Volume 2A and Section 22.25.3, “Exception Conditions of Legacy SIMD Instructions Operating on MMX Registers” in
the Intel® 64 and IA-32 Architectures Software Developer’s Manual, Volume 3A.
Op/En Tuple Type Operand 1 Operand 2 Operand 3 Operand 4
A NA ModRM:reg (r, w) ModRM:r/m (r) NA NA
B NA ModRM:reg (w) VEX.vvvv (r) ModRM:r/m (r) NA
C Full Mem ModRM:reg (w) EVEX.vvvv (r) ModRM:r/m (r) NA

PACKUSWB—Pack with Unsigned Saturation
INSTRUCTION SET REFERENCE, M-U
4-200 Vol. 2B
VEX.256 and EVEX.256 encoded versions: The first source operand is a YMM register. The second source operand
is a YMM register or a 256-bit memory location. The destination operand is a YMM register. The upper bits (MAXVL-
1:256) of the corresponding ZMM register destination are zeroed.
VEX.128 and EVEX.128 encoded versions: The first source operand is an XMM register. The second source operand
is an XMM register or 128-bit memory location. The destination operand is an XMM register. The upper bits (MAXVL-
1:128) of the corresponding register destination are zeroed.
128-bit Legacy SSE version: The first source operand is an XMM register. The second operand can be an XMM
register or an 128-bit memory location. The destination is not distinct from the first source XMM register and the
upper bits (MAXVL-1:128) of the corresponding register destination are unmodified.
Operation
PACKUSWB (with 64-bit operands)
DEST[7:0] ← SaturateSignedWordToUnsignedByte DEST[15:0];
DEST[15:8] ← SaturateSignedWordToUnsignedByte DEST[31:16];
DEST[23:16] ← SaturateSignedWordToUnsignedByte DEST[47:32];
DEST[31:24] ← SaturateSignedWordToUnsignedByte DEST[63:48];
DEST[39:32] ← SaturateSignedWordToUnsignedByte SRC[15:0];
DEST[47:40] ← SaturateSignedWordToUnsignedByte SRC[31:16];
DEST[55:48] ← SaturateSignedWordToUnsignedByte SRC[47:32];
DEST[63:56] ← SaturateSignedWordToUnsignedByte SRC[63:48];
PACKUSWB (Legacy SSE instruction)
DEST[7:0]SaturateSignedWordToUnsignedByte (DEST[15:0]);
DEST[15:8] SaturateSignedWordToUnsignedByte (DEST[31:16]);
DEST[23:16] SaturateSignedWordToUnsignedByte (DEST[47:32]);
DEST[31:24] SaturateSignedWordToUnsignedByte (DEST[63:48]);
DEST[39:32] SaturateSignedWordToUnsignedByte (DEST[79:64]);
DEST[47:40] SaturateSignedWordToUnsignedByte (DEST[95:80]);
DEST[55:48] SaturateSignedWordToUnsignedByte (DEST[111:96]);
DEST[63:56] SaturateSignedWordToUnsignedByte (DEST[127:112]);
DEST[71:64] SaturateSignedWordToUnsignedByte (SRC[15:0]);
DEST[79:72] SaturateSignedWordToUnsignedByte (SRC[31:16]);
DEST[87:80] SaturateSignedWordToUnsignedByte (SRC[47:32]);
DEST[95:88] SaturateSignedWordToUnsignedByte (SRC[63:48]);
DEST[103:96] SaturateSignedWordToUnsignedByte (SRC[79:64]);
DEST[111:104] SaturateSignedWordToUnsignedByte (SRC[95:80]);
DEST[119:112] SaturateSignedWordToUnsignedByte (SRC[111:96]);
DEST[127:120] SaturateSignedWordToUnsignedByte (SRC[127:112]);
PACKUSWB (VEX.128 encoded version)
DEST[7:0] SaturateSignedWordToUnsignedByte (SRC1[15:0]);
DEST[15:8] SaturateSignedWordToUnsignedByte (SRC1[31:16]);
DEST[23:16] SaturateSignedWordToUnsignedByte (SRC1[47:32]);
DEST[31:24] SaturateSignedWordToUnsignedByte (SRC1[63:48]);
DEST[39:32] SaturateSignedWordToUnsignedByte (SRC1[79:64]);
DEST[47:40] SaturateSignedWordToUnsignedByte (SRC1[95:80]);
DEST[55:48] SaturateSignedWordToUnsignedByte (SRC1[111:96]);
DEST[63:56] SaturateSignedWordToUnsignedByte (SRC1[127:112]);
DEST[71:64] SaturateSignedWordToUnsignedByte (SRC2[15:0]);
DEST[79:72] SaturateSignedWordToUnsignedByte (SRC2[31:16]);
DEST[87:80] SaturateSignedWordToUnsignedByte (SRC2[47:32]);
DEST[95:88] SaturateSignedWordToUnsignedByte (SRC2[63:48]);
DEST[103:96] SaturateSignedWordToUnsignedByte (SRC2[79:64]);
DEST[111:104] SaturateSignedWordToUnsignedByte (SRC2[95:80]);

PACKUSWB—Pack with Unsigned Saturation
INSTRUCTION SET REFERENCE, M-U
Vol. 2B 4-201
DEST[119:112] SaturateSignedWordToUnsignedByte (SRC2[111:96]);
DEST[127:120] SaturateSignedWordToUnsignedByte (SRC2[127:112]);
DEST[MAXVL-1:128] 0;
VPACKUSWB (VEX.256 encoded version)
DEST[7:0] SaturateSignedWordToUnsignedByte (SRC1[15:0]);
DEST[15:8] SaturateSignedWordToUnsignedByte (SRC1[31:16]);
DEST[23:16] SaturateSignedWordToUnsignedByte (SRC1[47:32]);
DEST[31:24] SaturateSignedWordToUnsignedByte (SRC1[63:48]);
DEST[39:32] SaturateSignedWordToUnsignedByte (SRC1[79:64]);
DEST[47:40] SaturateSignedWordToUnsignedByte (SRC1[95:80]);
DEST[55:48] SaturateSignedWordToUnsignedByte (SRC1[111:96]);
DEST[63:56] SaturateSignedWordToUnsignedByte (SRC1[127:112]);
DEST[71:64] SaturateSignedWordToUnsignedByte (SRC2[15:0]);
DEST[79:72] SaturateSignedWordToUnsignedByte (SRC2[31:16]);
DEST[87:80] SaturateSignedWordToUnsignedByte (SRC2[47:32]);
DEST[95:88] SaturateSignedWordToUnsignedByte (SRC2[63:48]);
DEST[103:96] SaturateSignedWordToUnsignedByte (SRC2[79:64]);
DEST[111:104] SaturateSignedWordToUnsignedByte (SRC2[95:80]);
DEST[119:112] SaturateSignedWordToUnsignedByte (SRC2[111:96]);
DEST[127:120] SaturateSignedWordToUnsignedByte (SRC2[127:112]);
DEST[135:128] SaturateSignedWordToUnsignedByte (SRC1[143:128]);
DEST[143:136] SaturateSignedWordToUnsignedByte (SRC1[159:144]);
DEST[151:144] SaturateSignedWordToUnsignedByte (SRC1[175:160]);
DEST[159:152] SaturateSignedWordToUnsignedByte (SRC1[191:176]);
DEST[167:160] SaturateSignedWordToUnsignedByte (SRC1[207:192]);
DEST[175:168] SaturateSignedWordToUnsignedByte (SRC1[223:208]);
DEST[183:176] SaturateSignedWordToUnsignedByte (SRC1[239:224]);
DEST[191:184] SaturateSignedWordToUnsignedByte (SRC1[255:240]);
DEST[199:192] SaturateSignedWordToUnsignedByte (SRC2[143:128]);
DEST[207:200] SaturateSignedWordToUnsignedByte (SRC2[159:144]);
DEST[215:208] SaturateSignedWordToUnsignedByte (SRC2[175:160]);
DEST[223:216] SaturateSignedWordToUnsignedByte (SRC2[191:176]);
DEST[231:224] SaturateSignedWordToUnsignedByte (SRC2[207:192]);
DEST[239:232] SaturateSignedWordToUnsignedByte (SRC2[223:208]);
DEST[247:240] SaturateSignedWordToUnsignedByte (SRC2[239:224]);
DEST[255:248] SaturateSignedWordToUnsignedByte (SRC2[255:240]);
VPACKUSWB (EVEX encoded versions)
(KL, VL) = (16, 128), (32, 256), (64, 512)
TMP_DEST[7:0] SaturateSignedWordToUnsignedByte (SRC1[15:0]);
TMP_DEST[15:8] SaturateSignedWordToUnsignedByte (SRC1[31:16]);
TMP_DEST[23:16] SaturateSignedWordToUnsignedByte (SRC1[47:32]);
TMP_DEST[31:24] SaturateSignedWordToUnsignedByte (SRC1[63:48]);
TMP_DEST[39:32] SaturateSignedWordToUnsignedByte (SRC1[79:64]);
TMP_DEST[47:40] SaturateSignedWordToUnsignedByte (SRC1[95:80]);
TMP_DEST[55:48] SaturateSignedWordToUnsignedByte (SRC1[111:96]);
TMP_DEST[63:56] SaturateSignedWordToUnsignedByte (SRC1[127:112]);
TMP_DEST[71:64] SaturateSignedWordToUnsignedByte (SRC2[15:0]);
TMP_DEST[79:72] SaturateSignedWordToUnsignedByte (SRC2[31:16]);
TMP_DEST[87:80] SaturateSignedWordToUnsignedByte (SRC2[47:32]);
TMP_DEST[95:88] SaturateSignedWordToUnsignedByte (SRC2[63:48]);
TMP_DEST[103:96] SaturateSignedWordToUnsignedByte (SRC2[79:64]);
TMP_DEST[111:104] SaturateSignedWordToUnsignedByte (SRC2[95:80]);

PACKUSWB—Pack with Unsigned Saturation
INSTRUCTION SET REFERENCE, M-U
4-202 Vol. 2B
TMP_DEST[119:112] SaturateSignedWordToUnsignedByte (SRC2[111:96]);
TMP_DEST[127:120] SaturateSignedWordToUnsignedByte (SRC2[127:112]);
IF VL >= 256
TMP_DEST[135:128] SaturateSignedWordToUnsignedByte (SRC1[143:128]);
TMP_DEST[143:136] SaturateSignedWordToUnsignedByte (SRC1[159:144]);
TMP_DEST[151:144] SaturateSignedWordToUnsignedByte (SRC1[175:160]);
TMP_DEST[159:152] SaturateSignedWordToUnsignedByte (SRC1[191:176]);
TMP_DEST[167:160] SaturateSignedWordToUnsignedByte (SRC1[207:192]);
TMP_DEST[175:168] SaturateSignedWordToUnsignedByte (SRC1[223:208]);
TMP_DEST[183:176] SaturateSignedWordToUnsignedByte (SRC1[239:224]);
TMP_DEST[191:184] SaturateSignedWordToUnsignedByte (SRC1[255:240]);
TMP_DEST[199:192] SaturateSignedWordToUnsignedByte (SRC2[143:128]);
TMP_DEST[207:200] SaturateSignedWordToUnsignedByte (SRC2[159:144]);
TMP_DEST[215:208] SaturateSignedWordToUnsignedByte (SRC2[175:160]);
TMP_DEST[223:216] SaturateSignedWordToUnsignedByte (SRC2[191:176]);
TMP_DEST[231:224] SaturateSignedWordToUnsignedByte (SRC2[207:192]);
TMP_DEST[239:232] SaturateSignedWordToUnsignedByte (SRC2[223:208]);
TMP_DEST[247:240] SaturateSignedWordToUnsignedByte (SRC2[239:224]);
TMP_DEST[255:248] SaturateSignedWordToUnsignedByte (SRC2[255:240]);
FI;
IF VL >= 512
TMP_DEST[263:256] SaturateSignedWordToUnsignedByte (SRC1[271:256]);
TMP_DEST[271:264] SaturateSignedWordToUnsignedByte (SRC1[287:272]);
TMP_DEST[279:272] SaturateSignedWordToUnsignedByte (SRC1[303:288]);
TMP_DEST[287:280] SaturateSignedWordToUnsignedByte (SRC1[319:304]);
TMP_DEST[295:288] SaturateSignedWordToUnsignedByte (SRC1[335:320]);
TMP_DEST[303:296] SaturateSignedWordToUnsignedByte (SRC1[351:336]);
TMP_DEST[311:304] SaturateSignedWordToUnsignedByte (SRC1[367:352]);
TMP_DEST[319:312] SaturateSignedWordToUnsignedByte (SRC1[383:368]);
TMP_DEST[327:320] SaturateSignedWordToUnsignedByte (SRC2[271:256]);
TMP_DEST[335:328] SaturateSignedWordToUnsignedByte (SRC2[287:272]);
TMP_DEST[343:336] SaturateSignedWordToUnsignedByte (SRC2[303:288]);
TMP_DEST[351:344] SaturateSignedWordToUnsignedByte (SRC2[319:304]);
TMP_DEST[359:352] SaturateSignedWordToUnsignedByte (SRC2[335:320]);
TMP_DEST[367:360] SaturateSignedWordToUnsignedByte (SRC2[351:336]);
TMP_DEST[375:368] SaturateSignedWordToUnsignedByte (SRC2[367:352]);
TMP_DEST[383:376] SaturateSignedWordToUnsignedByte (SRC2[383:368]);
TMP_DEST[391:384] SaturateSignedWordToUnsignedByte (SRC1[399:384]);
TMP_DEST[399:392] SaturateSignedWordToUnsignedByte (SRC1[415:400]);
TMP_DEST[407:400] SaturateSignedWordToUnsignedByte (SRC1[431:416]);
TMP_DEST[415:408] SaturateSignedWordToUnsignedByte (SRC1[447:432]);
TMP_DEST[423:416] SaturateSignedWordToUnsignedByte (SRC1[463:448]);
TMP_DEST[431:424] SaturateSignedWordToUnsignedByte (SRC1[479:464]);
TMP_DEST[439:432] SaturateSignedWordToUnsignedByte (SRC1[495:480]);
TMP_DEST[447:440] SaturateSignedWordToUnsignedByte (SRC1[511:496]);
TMP_DEST[455:448] SaturateSignedWordToUnsignedByte (SRC2[399:384]);
TMP_DEST[463:456] SaturateSignedWordToUnsignedByte (SRC2[415:400]);
TMP_DEST[471:464] SaturateSignedWordToUnsignedByte (SRC2[431:416]);
TMP_DEST[479:472] SaturateSignedWordToUnsignedByte (SRC2[447:432]);
TMP_DEST[487:480] SaturateSignedWordToUnsignedByte (SRC2[463:448]);
TMP_DEST[495:488] SaturateSignedWordToUnsignedByte (SRC2[479:464]);

PACKUSWB—Pack with Unsigned Saturation
INSTRUCTION SET REFERENCE, M-U
Vol. 2B 4-203
TMP_DEST[503:496] SaturateSignedWordToUnsignedByte (SRC2[495:480]);
TMP_DEST[511:504] SaturateSignedWordToUnsignedByte (SRC2[511:496]);
FI;
FOR j 0 TO KL-1
i j * 8
IF k1[j] OR *no writemask*
THEN
DEST[i+7:i] TMP_DEST[i+7:i]
ELSE
IF *merging-masking* ; merging-masking
THEN *DEST[i+7:i] remains unchanged*
ELSE *zeroing-masking* ; zeroing-masking
DEST[i+7:i] 0
FI
FI;
ENDFOR;
DEST[MAXVL-1:VL] 0
Intel C/C++ Compiler Intrinsic Equivalents
VPACKUSWB__m512i _mm512_packus_epi16(__m512i m1, __m512i m2);
VPACKUSWB__m512i _mm512_mask_packus_epi16(__m512i s, __mmask64 k, __m512i m1, __m512i m2);
VPACKUSWB__m512i _mm512_maskz_packus_epi16(__mmask64 k, __m512i m1, __m512i m2);
VPACKUSWB__m256i _mm256_mask_packus_epi16(__m256i s, __mmask32 k, __m256i m1, __m256i m2);
VPACKUSWB__m256i _mm256_maskz_packus_epi16(__mmask32 k, __m256i m1, __m256i m2);
VPACKUSWB__m128i _mm_mask_packus_epi16(__m128i s, __mmask16 k, __m128i m1, __m128i m2);
VPACKUSWB__m128i _mm_maskz_packus_epi16(__mmask16 k, __m128i m1, __m128i m2);
PACKUSWB: __m64 _mm_packs_pu16(__m64 m1, __m64 m2)
(V)PACKUSWB: __m128i _mm_packus_epi16(__m128i m1, __m128i m2)
VPACKUSWB: __m256i _mm256_packus_epi16(__m256i m1, __m256i m2);
Flags Affected
None
SIMD Floating-Point Exceptions
None
Other Exceptions
Non-EVEX-encoded instruction, see Exceptions Type 4.
EVEX-encoded instruction, see Exceptions Type E4NF.nb.

PADDB/PADDW/PADDD/PADDQ—Add Packed Integers
INSTRUCTION SET REFERENCE, M-U
4-204 Vol. 2B
PADDB/PADDW/PADDD/PADDQ—Add Packed Integers
Opcode/
Instruction
Op /
En
64/32
bit Mode
Support
CPUID
Feature
Flag
Description
NP 0F FC /r1
PADDB mm, mm/m64
A V/V MMX Add packed byte integers from mm/m64 and mm.
NP 0F FD /r1
PADDW mm, mm/m64
A V/V MMX Add packed word integers from mm/m64 and mm.
NP 0F FE /r1
PADDD mm, mm/m64
A V/V MMX Add packed doubleword integers from mm/m64 and
mm.
NP 0F D4 /r1
PADDQ mm, mm/m64
A V/V MMX Add packed quadword integers from mm/m64 and
mm.
66 0F FC /r
PADDB xmm1, xmm2/m128
A V/V SSE2 Add packed byte integers from xmm2/m128 and
xmm1.
66 0F FD /r
PADDW xmm1, xmm2/m128
A V/V SSE2 Add packed word integers from xmm2/m128 and
xmm1.
66 0F FE /r
PADDD xmm1, xmm2/m128
A V/V SSE2 Add packed doubleword integers from xmm2/m128
and xmm1.
66 0F D4 /r
PADDQ xmm1, xmm2/m128
A V/V SSE2 Add packed quadword integers from xmm2/m128
and xmm1.
VEX.128.66.0F.WIG FC /r
VPADDB xmm1, xmm2, xmm3/m128
B V/V AVX Add packed byte integers from xmm2, and
xmm3/m128 and store in xmm1.
VEX.128.66.0F.WIG FD /r
VPADDW xmm1, xmm2, xmm3/m128
B V/V AVX Add packed word integers from xmm2, xmm3/m128
and store in xmm1.
VEX.128.66.0F.WIG FE /r
VPADDD xmm1, xmm2, xmm3/m128
B V/V AVX Add packed doubleword integers from xmm2,
xmm3/m128 and store in xmm1.
VEX.128.66.0F.WIG D4 /r
VPADDQ xmm1, xmm2, xmm3/m128
B V/V AVX Add packed quadword integers from xmm2,
xmm3/m128 and store in xmm1.
VEX.256.66.0F.WIG FC /r
VPADDB ymm1, ymm2, ymm3/m256
B V/V AVX2 Add packed byte integers from ymm2, and
ymm3/m256 and store in ymm1.
VEX.256.66.0F.WIG FD /r
VPADDW ymm1, ymm2, ymm3/m256
B V/V AVX2 Add packed word integers from ymm2, ymm3/m256
and store in ymm1.
VEX.256.66.0F.WIG FE /r
VPADDD ymm1, ymm2, ymm3/m256
B V/V AVX2 Add packed doubleword integers from ymm2,
ymm3/m256 and store in ymm1.
VEX.256.66.0F.WIG D4 /r
VPADDQ ymm1, ymm2, ymm3/m256
B V/V AVX2 Add packed quadword integers from ymm2,
ymm3/m256 and store in ymm1.
EVEX.128.66.0F.WIG FC /r
VPADDB xmm1 {k1}{z}, xmm2,
xmm3/m128
CV/V AVX512VL
AVX512BW
Add packed byte integers from xmm2, and
xmm3/m128 and store in xmm1 using writemask k1.
EVEX.128.66.0F.WIG FD /r
VPADDW xmm1 {k1}{z}, xmm2,
xmm3/m128
CV/V AVX512VL
AVX512BW
Add packed word integers from xmm2, and
xmm3/m128 and store in xmm1 using writemask k1.
EVEX.128.66.0F.W0 FE /r
VPADDD xmm1 {k1}{z}, xmm2,
xmm3/m128/m32bcst
DV/V AVX512VL
AVX512F
Add packed doubleword integers from xmm2, and
xmm3/m128/m32bcst and store in xmm1 using
writemask k1.
EVEX.128.66.0F.W1 D4 /r
VPADDQ xmm1 {k1}{z}, xmm2,
xmm3/m128/m64bcst
DV/V AVX512VL
AVX512F
Add packed quadword integers from xmm2, and
xmm3/m128/m64bcst and store in xmm1 using
writemask k1.
EVEX.256.66.0F.WIG FC /r
VPADDB ymm1 {k1}{z}, ymm2,
ymm3/m256
CV/V AVX512VL
AVX512BW
Add packed byte integers from ymm2, and
ymm3/m256 and store in ymm1 using writemask k1.
EVEX.256.66.0F.WIG FD /r
VPADDW ymm1 {k1}{z}, ymm2,
ymm3/m256
CV/V AVX512VL
AVX512BW
Add packed word integers from ymm2, and
ymm3/m256 and store in ymm1 using writemask k1.

PADDB/PADDW/PADDD/PADDQ—Add Packed Integers
INSTRUCTION SET REFERENCE, M-U
Vol. 2B 4-205
Instruction Operand Encoding
Description
Performs a SIMD add of the packed integers from the source operand (second operand) and the destination
operand (first operand), and stores the packed integer results in the destination operand. See Figure 9-4 in the
Intel® 64 and IA-32 Architectures Software Developer’s Manual, Volume 1, for an illustration of a SIMD operation.
Overflow is handled with wraparound, as described in the following paragraphs.
The PADDB and VPADDB instructions add packed byte integers from the first source operand and second source
operand and store the packed integer results in the destination operand. When an individual result is too large to
be represented in 8 bits (overflow), the result is wrapped around and the low 8 bits are written to the destination
operand (that is, the carry is ignored).
The PADDW and VPADDW instructions add packed word integers from the first source operand and second source
operand and store the packed integer results in the destination operand. When an individual result is too large to
be represented in 16 bits (overflow), the result is wrapped around and the low 16 bits are written to the destination
operand (that is, the carry is ignored).
The PADDD and VPADDD instructions add packed doubleword integers from the first source operand and second
source operand and store the packed integer results in the destination operand. When an individual result is too
large to be represented in 32 bits (overflow), the result is wrapped around and the low 32 bits are written to the
destination operand (that is, the carry is ignored).
The PADDQ and VPADDQ instructions add packed quadword integers from the first source operand and second
source operand and store the packed integer results in the destination operand. When a quadword result is too
EVEX.256.66.0F.W0 FE /r
VPADDD ymm1 {k1}{z}, ymm2,
ymm3/m256/m32bcst
D V/V AVX512VL
AVX512F
Add packed doubleword integers from ymm2,
ymm3/m256/m32bcst and store in ymm1 using
writemask k1.
EVEX.256.66.0F.W1 D4 /r
VPADDQ ymm1 {k1}{z}, ymm2,
ymm3/m256/m64bcst
D V/V AVX512VL
AVX512F
Add packed quadword integers from ymm2,
ymm3/m256/m64bcst and store in ymm1 using
writemask k1.
EVEX.512.66.0F.WIG FC /r
VPADDB zmm1 {k1}{z}, zmm2,
zmm3/m512
C V/V AVX512BW Add packed byte integers from zmm2, and
zmm3/m512 and store in zmm1 using writemask k1.
EVEX.512.66.0F.WIG FD /r
VPADDW zmm1 {k1}{z}, zmm2,
zmm3/m512
C V/V AVX512BW Add packed word integers from zmm2, and
zmm3/m512 and store in zmm1 using writemask k1.
EVEX.512.66.0F.W0 FE /r
VPADDD zmm1 {k1}{z}, zmm2,
zmm3/m512/m32bcst
D V/V AVX512F Add packed doubleword integers from zmm2,
zmm3/m512/m32bcst and store in zmm1 using
writemask k1.
EVEX.512.66.0F.W1 D4 /r
VPADDQ zmm1 {k1}{z}, zmm2,
zmm3/m512/m64bcst
D V/V AVX512F Add packed quadword integers from zmm2,
zmm3/m512/m64bcst and store in zmm1 using
writemask k1.
NOTES:
1. See note in Section 2.4, “AVX and SSE Instruction Exception Specification” in the Intel® 64 and IA-32 Architectures Software
Developer’s Manual, Volume 2A and Section 22.25.3, “Exception Conditions of Legacy SIMD Instructions Operating on MMX
Registers” in the Intel® 64 and IA-32 Architectures Software Developer’s Manual, Volume 3A.
Op/En Tuple Type Operand 1 Operand 2 Operand 3 Operand 4
A NA ModRM:reg (r, w) ModRM:r/m (r) NA NA
B NA ModRM:reg (w) VEX.vvvv (r) ModRM:r/m (r) NA
C Full Mem ModRM:reg (w) EVEX.vvvv (r) ModRM:r/m (r) NA
D Full ModRM:reg (w) EVEX.vvvv (r) ModRM:r/m (r) NA
Opcode/
Instruction
Op /
En
64/32
bit Mode
Support
CPUID
Feature
Flag
Description

PADDB/PADDW/PADDD/PADDQ—Add Packed Integers
INSTRUCTION SET REFERENCE, M-U
4-206 Vol. 2B
large to be represented in 64 bits (overflow), the result is wrapped around and the low 64 bits are written to the
destination operand (that is, the carry is ignored).
Note that the (V)PADDB, (V)PADDW, (V)PADDD and (V)PADDQ instructions can operate on either unsigned or
signed (two's complement notation) packed integers; however, it does not set bits in the EFLAGS register to indi-
cate overflow and/or a carry. To prevent undetected overflow conditions, software must control the ranges of
values operated on.
EVEX encoded VPADDD/Q: The first source operand is a ZMM/YMM/XMM register. The second source operand is a
ZMM/YMM/XMM register, a 512/256/128-bit memory location or a 512/256/128-bit vector broadcasted from a
32/64-bit memory location. The destination operand is a ZMM/YMM/XMM register updated according to the
writemask.
EVEX encoded VPADDB/W: The first source operand is a ZMM/YMM/XMM register. The second source operand is a
ZMM/YMM/XMM register, a 512/256/128-bit memory location. The destination operand is a ZMM/YMM/XMM
register updated according to the writemask.
VEX.256 encoded version: The first source operand is a YMM register. The second source operand is a YMM register
or a 256-bit memory location. The destination operand is a YMM register. the upper bits (MAXVL-1:256) of the
destination are cleared.
VEX.128 encoded version: The first source operand is an XMM register. The second source operand is an XMM
register or 128-bit memory location. The destination operand is an XMM register. The upper bits (MAXVL-1:128) of
the corresponding ZMM register destination are zeroed.
128-bit Legacy SSE version: The first source operand is an XMM register. The second operand can be an XMM
register or an 128-bit memory location. The destination is not distinct from the first source XMM register and the
upper bits (MAXVL-1:128) of the corresponding ZMM register destination are unmodified.
Operation
PADDB (with 64-bit operands)
DEST[7:0] ← DEST[7:0] + SRC[7:0];
(* Repeat add operation for 2nd through 7th byte *)
DEST[63:56] ← DEST[63:56] + SRC[63:56];
PADDW (with 64-bit operands)
DEST[15:0] ← DEST[15:0] + SRC[15:0];
(* Repeat add operation for 2nd and 3th word *)
DEST[63:48] ← DEST[63:48] + SRC[63:48];
PADDD (with 64-bit operands)
DEST[31:0] ← DEST[31:0] + SRC[31:0];
DEST[63:32] ← DEST[63:32] + SRC[63:32];
PADDQ (with 64-Bit operands)
DEST[63:0] ← DEST[63:0] + SRC[63:0];
PADDB (Legacy SSE instruction)
DEST[7:0]← DEST[7:0] + SRC[7:0];
(* Repeat add operation for 2nd through 15th byte *)
DEST[127:120]← DEST[127:120] + SRC[127:120];
DEST[MAXVL-1:128] (Unmodified)
PADDW (Legacy SSE instruction)
DEST[15:0] ← DEST[15:0] + SRC[15:0];
(* Repeat add operation for 2nd through 7th word *)
DEST[127:112]← DEST[127:112] + SRC[127:112];
DEST[MAXVL-1:128] (Unmodified)

PADDB/PADDW/PADDD/PADDQ—Add Packed Integers
INSTRUCTION SET REFERENCE, M-U
Vol. 2B 4-207
PADDD (Legacy SSE instruction)
DEST[31:0]← DEST[31:0] + SRC[31:0];
(* Repeat add operation for 2nd and 3th doubleword *)
DEST[127:96]← DEST[127:96] + SRC[127:96];
DEST[MAXVL-1:128] (Unmodified)
PADDQ (Legacy SSE instruction)
DEST[63:0]← DEST[63:0] + SRC[63:0];
DEST[127:64]← DEST[127:64] + SRC[127:64];
DEST[MAXVL-1:128] (Unmodified)
VPADDB (VEX.128 encoded instruction)
DEST[7:0]← SRC1[7:0] + SRC2[7:0];
(* Repeat add operation for 2nd through 15th byte *)
DEST[127:120]← SRC1[127:120] + SRC2[127:120];
DEST[MAXVL-1:128] ← 0;
VPADDW (VEX.128 encoded instruction)
DEST[15:0] ← SRC1[15:0] + SRC2[15:0];
(* Repeat add operation for 2nd through 7th word *)
DEST[127:112]← SRC1[127:112] + SRC2[127:112];
DEST[MAXVL-1:128] ← 0;
VPADDD (VEX.128 encoded instruction)
DEST[31:0]← SRC1[31:0] + SRC2[31:0];
(* Repeat add operation for 2nd and 3th doubleword *)
DEST[127:96] ← SRC1[127:96] + SRC2[127:96];
DEST[MAXVL-1:128] ← 0;
VPADDQ (VEX.128 encoded instruction)
DEST[63:0]← SRC1[63:0] + SRC2[63:0];
DEST[127:64] ← SRC1[127:64] + SRC2[127:64];
DEST[MAXVL-1:128] ← 0;
VPADDB (VEX.256 encoded instruction)
DEST[7:0]← SRC1[7:0] + SRC2[7:0];
(* Repeat add operation for 2nd through 31th byte *)
DEST[255:248]← SRC1[255:248] + SRC2[255:248];
VPADDW (VEX.256 encoded instruction)
DEST[15:0] ← SRC1[15:0] + SRC2[15:0];
(* Repeat add operation for 2nd through 15th word *)
DEST[255:240]← SRC1[255:240] + SRC2[255:240];
VPADDD (VEX.256 encoded instruction)
DEST[31:0]← SRC1[31:0] + SRC2[31:0];
(* Repeat add operation for 2nd and 7th doubleword *)
DEST[255:224] ← SRC1[255:224] + SRC2[255:224];
VPADDQ (VEX.256 encoded instruction)
DEST[63:0]← SRC1[63:0] + SRC2[63:0];
DEST[127:64] ← SRC1[127:64] + SRC2[127:64];
DEST[191:128]← SRC1[191:128] + SRC2[191:128];
DEST[255:192] ← SRC1[255:192] + SRC2[255:192];

PADDB/PADDW/PADDD/PADDQ—Add Packed Integers
INSTRUCTION SET REFERENCE, M-U
4-208 Vol. 2B
VPADDB (EVEX encoded versions)
(KL, VL) = (16, 128), (32, 256), (64, 512)
FOR j 0 TO KL-1
i j * 8
IF k1[j] OR *no writemask*
THEN DEST[i+7:i] SRC1[i+7:i] + SRC2[i+7:i]
ELSE
IF *merging-masking* ; merging-masking
THEN *DEST[i+7:i] remains unchanged*
ELSE *zeroing-masking* ; zeroing-masking
DEST[i+7:i] = 0
FI
FI;
ENDFOR;
DEST[MAXVL-1:VL] 0
VPADDW (EVEX encoded versions)
(KL, VL) = (8, 128), (16, 256), (32, 512)
FOR j 0 TO KL-1
i j * 16
IF k1[j] OR *no writemask*
THEN DEST[i+15:i] SRC1[i+15:i] + SRC2[i+15:i]
ELSE
IF *merging-masking* ; merging-masking
THEN *DEST[i+15:i] remains unchanged*
ELSE *zeroing-masking* ; zeroing-masking
DEST[i+15:i] = 0
FI
FI;
ENDFOR;
DEST[MAXVL-1:VL] 0
VPADDD (EVEX encoded versions)
(KL, VL) = (4, 128), (8, 256), (16, 512)
FOR j 0 TO KL-1
i j * 32
IF k1[j] OR *no writemask*
THEN
IF (EVEX.b = 1) AND (SRC2 *is memory*)
THEN DEST[i+31:i] SRC1[i+31:i] + SRC2[31:0]
ELSE DEST[i+31:i] SRC1[i+31:i] + SRC2[i+31:i]
FI;
ELSE
IF *merging-masking* ; merging-masking
THEN *DEST[i+31:i] remains unchanged*
ELSE *zeroing-masking* ; zeroing-masking
DEST[i+31:i] 0
FI
FI;
ENDFOR;
DEST[MAXVL-1:VL] 0

PADDB/PADDW/PADDD/PADDQ—Add Packed Integers
INSTRUCTION SET REFERENCE, M-U
Vol. 2B 4-209
VPADDQ (EVEX encoded versions)
(KL, VL) = (2, 128), (4, 256), (8, 512)
FOR j 0 TO KL-1
i j * 64
IF k1[j] OR *no writemask*
THEN
IF (EVEX.b = 1) AND (SRC2 *is memory*)
THEN DEST[i+63:i] SRC1[i+63:i] + SRC2[63:0]
ELSE DEST[i+63:i] SRC1[i+63:i] + SRC2[i+63:i]
FI;
ELSE
IF *merging-masking* ; merging-masking
THEN *DEST[i+63:i] remains unchanged*
ELSE *zeroing-masking* ; zeroing-masking
DEST[i+63:i] 0
FI
FI;
ENDFOR;
DEST[MAXVL-1:VL] 0
Intel C/C++ Compiler Intrinsic Equivalents
VPADDB__m512i _mm512_add_epi8 ( __m512i a, __m512i b)
VPADDW__m512i _mm512_add_epi16 ( __m512i a, __m512i b)
VPADDB__m512i _mm512_mask_add_epi8 ( __m512i s, __mmask64 m, __m512i a, __m512i b)
VPADDW__m512i _mm512_mask_add_epi16 ( __m512i s, __mmask32 m, __m512i a, __m512i b)
VPADDB__m512i _mm512_maskz_add_epi8 (__mmask64 m, __m512i a, __m512i b)
VPADDW__m512i _mm512_maskz_add_epi16 (__mmask32 m, __m512i a, __m512i b)
VPADDB__m256i _mm256_mask_add_epi8 (__m256i s, __mmask32 m, __m256i a, __m256i b)
VPADDW__m256i _mm256_mask_add_epi16 (__m256i s, __mmask16 m, __m256i a, __m256i b)
VPADDB__m256i _mm256_maskz_add_epi8 (__mmask32 m, __m256i a, __m256i b)
VPADDW__m256i _mm256_maskz_add_epi16 (__mmask16 m, __m256i a, __m256i b)
VPADDB__m128i _mm_mask_add_epi8 (__m128i s, __mmask16 m, __m128i a, __m128i b)
VPADDW__m128i _mm_mask_add_epi16 (__m128i s, __mmask8 m, __m128i a, __m128i b)
VPADDB__m128i _mm_maskz_add_epi8 (__mmask16 m, __m128i a, __m128i b)
VPADDW__m128i _mm_maskz_add_epi16 (__mmask8 m, __m128i a, __m128i b)
VPADDD __m512i _mm512_add_epi32( __m512i a, __m512i b);
VPADDD __m512i _mm512_mask_add_epi32(__m512i s, __mmask16 k, __m512i a, __m512i b);
VPADDD __m512i _mm512_maskz_add_epi32( __mmask16 k, __m512i a, __m512i b);
VPADDD __m256i _mm256_mask_add_epi32(__m256i s, __mmask8 k, __m256i a, __m256i b);
VPADDD __m256i _mm256_maskz_add_epi32( __mmask8 k, __m256i a, __m256i b);
VPADDD __m128i _mm_mask_add_epi32(__m128i s, __mmask8 k, __m128i a, __m128i b);
VPADDD __m128i _mm_maskz_add_epi32( __mmask8 k, __m128i a, __m128i b);
VPADDQ __m512i _mm512_add_epi64( __m512i a, __m512i b);
VPADDQ __m512i _mm512_mask_add_epi64(__m512i s, __mmask8 k, __m512i a, __m512i b);
VPADDQ __m512i _mm512_maskz_add_epi64( __mmask8 k, __m512i a, __m512i b);
VPADDQ __m256i _mm256_mask_add_epi64(__m256i s, __mmask8 k, __m256i a, __m256i b);
VPADDQ __m256i _mm256_maskz_add_epi64( __mmask8 k, __m256i a, __m256i b);
VPADDQ __m128i _mm_mask_add_epi64(__m128i s, __mmask8 k, __m128i a, __m128i b);
VPADDQ __m128i _mm_maskz_add_epi64( __mmask8 k, __m128i a, __m128i b);
PADDB __m128i _mm_add_epi8 (__m128i a,__m128i b );
PADDW __m128i _mm_add_epi16 ( __m128i a, __m128i b);
PADDD __m128i _mm_add_epi32 ( __m128i a, __m128i b);
PADDQ __m128i _mm_add_epi64 ( __m128i a, __m128i b);

PADDB/PADDW/PADDD/PADDQ—Add Packed Integers
INSTRUCTION SET REFERENCE, M-U
4-210 Vol. 2B
VPADDB __m256i _mm256_add_epi8 (__m256ia,__m256i b );
VPADDW __m256i _mm256_add_epi16 ( __m256i a, __m256i b);
VPADDD __m256i _mm256_add_epi32 ( __m256i a, __m256i b);
VPADDQ __m256i _mm256_add_epi64 ( __m256i a, __m256i b);
PADDB __m64 _mm_add_pi8(__m64 m1, __m64 m2)
PADDW __m64 _mm_add_pi16(__m64 m1, __m64 m2)
PADDD __m64 _mm_add_pi32(__m64 m1, __m64 m2)
PADDQ __m64 _mm_add_si64(__m64 m1, __m64 m2)
SIMD Floating-Point Exceptions
None
Other Exceptions
Non-EVEX-encoded instruction, see Exceptions Type 4.
EVEX-encoded VPADDD/Q, see Exceptions Type E4.
EVEX-encoded VPADDB/W, see Exceptions Type E4.nb.

PADDSB/PADDSW—Add Packed Signed Integers with Signed Saturation
INSTRUCTION SET REFERENCE, M-U
Vol. 2B 4-211
PADDSB/PADDSW—Add Packed Signed Integers with Signed Saturation
Opcode/
Instruction
Op/
En
64/32 bit
Mode
Support
CPUID
Feature
Flag
Description
NP 0F EC /r1
PADDSB mm, mm/m64
A V/V MMX Add packed signed byte integers from
mm/m64 and mm and saturate the results.
66 0F EC /r
PADDSB xmm1, xmm2/m128
A V/V SSE2 Add packed signed byte integers from
xmm2/m128 and xmm1 saturate the results.
NP 0F ED /r1
PADDSW mm, mm/m64
A V/V MMX Add packed signed word integers from
mm/m64 and mm and saturate the results.
66 0F ED /r
PADDSW xmm1, xmm2/m128
A V/V SSE2 Add packed signed word integers from
xmm2/m128 and xmm1 and saturate the
results.
VEX.128.66.0F.WIG EC /r
VPADDSB xmm1, xmm2, xmm3/m128
B V/V AVX Add packed signed byte integers from
xmm3/m128 and xmm2 saturate the results.
VEX.128.66.0F.WIG ED /r
VPADDSW xmm1, xmm2, xmm3/m128
B V/V AVX Add packed signed word integers from
xmm3/m128 and xmm2 and saturate the
results.
VEX.256.66.0F.WIG EC /r
VPADDSB ymm1, ymm2, ymm3/m256
B V/V AVX2 Add packed signed byte integers from ymm2,
and ymm3/m256 and store the saturated
results in ymm1.
VEX.256.66.0F.WIG ED /r
VPADDSW ymm1, ymm2, ymm3/m256
B V/V AVX2 Add packed signed word integers from ymm2,
and ymm3/m256 and store the saturated
results in ymm1.
EVEX.128.66.0F.WIG EC /r
VPADDSB xmm1 {k1}{z}, xmm2, xmm3/m128
CV/V AVX512VL
AVX512BW
Add packed signed byte integers from xmm2,
and xmm3/m128 and store the saturated
results in xmm1 under writemask k1.
EVEX.256.66.0F.WIG EC /r
VPADDSB ymm1 {k1}{z}, ymm2, ymm3/m256
CV/V AVX512VL
AVX512BW
Add packed signed byte integers from ymm2,
and ymm3/m256 and store the saturated
results in ymm1 under writemask k1.
EVEX.512.66.0F.WIG EC /r
VPADDSB zmm1 {k1}{z}, zmm2, zmm3/m512
C V/V AVX512BW Add packed signed byte integers from zmm2,
and zmm3/m512 and store the saturated
results in zmm1 under writemask k1.
EVEX.128.66.0F.WIG ED /r
VPADDSW xmm1 {k1}{z}, xmm2, xmm3/m128
CV/V AVX512VL
AVX512BW
Add packed signed word integers from xmm2,
and xmm3/m128 and store the saturated
results in xmm1 under writemask k1.
EVEX.256.66.0F.WIG ED /r
VPADDSW ymm1 {k1}{z}, ymm2, ymm3/m256
CV/V AVX512VL
AVX512BW
Add packed signed word integers from ymm2,
and ymm3/m256 and store the saturated
results in ymm1 under writemask k1.
EVEX.512.66.0F.WIG ED /r
VPADDSW zmm1 {k1}{z}, zmm2, zmm3/m512
C V/V AVX512BW Add packed signed word integers from zmm2,
and zmm3/m512 and store the saturated
results in zmm1 under writemask k1.
NOTES:
1. See note in Section 2.4, “AVX and SSE Instruction Exception Specification” in the Intel® 64 and IA-32 Architectures Software
Developer’s Manual, Volume 2A and Section 22.25.3, “Exception Conditions of Legacy SIMD Instructions Operating on MMX Registers”
in the Intel® 64 and IA-32 Architectures Software Developer’s Manual, Volume 3A.

PADDSB/PADDSW—Add Packed Signed Integers with Signed Saturation
INSTRUCTION SET REFERENCE, M-U
4-212 Vol. 2B
Instruction Operand Encoding
Description
Performs a SIMD add of the packed signed integers from the source operand (second operand) and the destination
operand (first operand), and stores the packed integer results in the destination operand. See Figure 9-4 in the
Intel® 64 and IA-32 Architectures Software Developer’s Manual, Volume 1, for an illustration of a SIMD operation.
Overflow is handled with signed saturation, as described in the following paragraphs.
(V)PADDSB performs a SIMD add of the packed signed integers with saturation from the first source operand and
second source operand and stores the packed integer results in the destination operand. When an individual byte
result is beyond the range of a signed byte integer (that is, greater than 7FH or less than 80H), the saturated value
of 7FH or 80H, respectively, is written to the destination operand.
(V)PADDSW performs a SIMD add of the packed signed word integers with saturation from the first source operand
and second source operand and stores the packed integer results in the destination operand. When an individual
word result is beyond the range of a signed word integer (that is, greater than 7FFFH or less than 8000H), the satu-
rated value of 7FFFH or 8000H, respectively, is written to the destination operand.
EVEX encoded versions: The first source operand is an ZMM/YMM/XMM register. The second source operand is an
ZMM/YMM/XMM register or a memory location. The destination operand is an ZMM/YMM/XMM register.
VEX.256 encoded version: The first source operand is a YMM register. The second source operand is a YMM register
or a 256-bit memory location. The destination operand is a YMM register.
VEX.128 encoded version: The first source operand is an XMM register. The second source operand is an XMM
register or 128-bit memory location. The destination operand is an XMM register. The upper bits (MAXVL-1:128) of
the corresponding register destination are zeroed.
128-bit Legacy SSE version: The first source operand is an XMM register. The second operand can be an XMM
register or an 128-bit memory location. The destination is not distinct from the first source XMM register and the
upper bits (MAXVL-1:128) of the corresponding register destination are unmodified.
Operation
PADDSB (with 64-bit operands)
DEST[7:0] ← SaturateToSignedByte(DEST[7:0] + SRC (7:0]);
(* Repeat add operation for 2nd through 7th bytes *)
DEST[63:56] ← SaturateToSignedByte(DEST[63:56] + SRC[63:56] );
PADDSB (with 128-bit operands)
DEST[7:0] ←SaturateToSignedByte (DEST[7:0] + SRC[7:0]);
(* Repeat add operation for 2nd through 14th bytes *)
DEST[127:120] ← SaturateToSignedByte (DEST[111:120] + SRC[127:120]);
VPADDSB (VEX.128 encoded version)
DEST[7:0] SaturateToSignedByte (SRC1[7:0] + SRC2[7:0]);
(* Repeat subtract operation for 2nd through 14th bytes *)
DEST[127:120] SaturateToSignedByte (SRC1[111:120] + SRC2[127:120]);
DEST[MAXVL-1:128] 0
VPADDSB (VEX.256 encoded version)
DEST[7:0] SaturateToSignedByte (SRC1[7:0] + SRC2[7:0]);
(* Repeat add operation for 2nd through 31st bytes *)
DEST[255:248] SaturateToSignedByte (SRC1[255:248] + SRC2[255:248]);
Op/En Tuple Type Operand 1 Operand 2 Operand 3 Operand 4
A NA ModRM:reg (r, w) ModRM:r/m (r) NA NA
B NA ModRM:reg (w) VEX.vvvv (r) ModRM:r/m (r) NA
C Full Mem ModRM:reg (w) EVEX.vvvv (r) ModRM:r/m (r) NA

PADDSB/PADDSW—Add Packed Signed Integers with Signed Saturation
INSTRUCTION SET REFERENCE, M-U
Vol. 2B 4-213
VPADDSB (EVEX encoded versions)
(KL, VL) = (16, 128), (32, 256), (64, 512)
FOR j 0 TO KL-1
i j * 8
IF k1[j] OR *no writemask*
THEN DEST[i+7:i] SaturateToSignedByte (SRC1[i+7:i] + SRC2[i+7:i])
ELSE
IF *merging-masking* ; merging-masking
THEN *DEST[i+7:i] remains unchanged*
ELSE *zeroing-masking* ; zeroing-masking
DEST[i+7:i] = 0
FI
FI;
ENDFOR;
DEST[MAXVL-1:VL] 0
PADDSW (with 64-bit operands)
DEST[15:0] ← SaturateToSignedWord(DEST[15:0] + SRC[15:0] );
(* Repeat add operation for 2nd and 7th words *)
DEST[63:48] ← SaturateToSignedWord(DEST[63:48] + SRC[63:48] );
PADDSW (with 128-bit operands)
DEST[15:0] ← SaturateToSignedWord (DEST[15:0] + SRC[15:0]);
(* Repeat add operation for 2nd through 7th words *)
DEST[127:112] ← SaturateToSignedWord (DEST[127:112] + SRC[127:112]);
VPADDSW (VEX.128 encoded version)
DEST[15:0] SaturateToSignedWord (SRC1[15:0] + SRC2[15:0]);
(* Repeat subtract operation for 2nd through 7th words *)
DEST[127:112] SaturateToSignedWord (SRC1[127:112] + SRC2[127:112]);
DEST[MAXVL-1:128] 0
VPADDSW (VEX.256 encoded version)
DEST[15:0] SaturateToSignedWord (SRC1[15:0] + SRC2[15:0]);
(* Repeat add operation for 2nd through 15th words *)
DEST[255:240] SaturateToSignedWord (SRC1[255:240] + SRC2[255:240])
VPADDSW (EVEX encoded versions)
(KL, VL) = (8, 128), (16, 256), (32, 512)
FOR j 0 TO KL-1
i j * 16
IF k1[j] OR *no writemask*
THEN DEST[i+15:i] SaturateToSignedWord (SRC1[i+15:i] + SRC2[i+15:i])
ELSE
IF *merging-masking* ; merging-masking
THEN *DEST[i+15:i] remains unchanged*
ELSE *zeroing-masking* ; zeroing-masking
DEST[i+15:i] = 0
FI
FI;
ENDFOR;
DEST[MAXVL-1:VL] 0

PADDSB/PADDSW—Add Packed Signed Integers with Signed Saturation
INSTRUCTION SET REFERENCE, M-U
4-214 Vol. 2B
Intel C/C++ Compiler Intrinsic Equivalents
PADDSB: __m64 _mm_adds_pi8(__m64 m1, __m64 m2)
(V)PADDSB: __m128i _mm_adds_epi8 ( __m128i a, __m128i b)
VPADDSB: __m256i _mm256_adds_epi8 ( __m256i a, __m256i b)
PADDSW: __m64 _mm_adds_pi16(__m64 m1, __m64 m2)
(V)PADDSW: __m128i _mm_adds_epi16 ( __m128i a, __m128i b)
VPADDSW: __m256i _mm256_adds_epi16 ( __m256i a, __m256i b)
VPADDSB__m512i _mm512_adds_epi8 ( __m512i a, __m512i b)
VPADDSW__m512i _mm512_adds_epi16 ( __m512i a, __m512i b)
VPADDSB__m512i _mm512_mask_adds_epi8 ( __m512i s, __mmask64 m, __m512i a, __m512i b)
VPADDSW__m512i _mm512_mask_adds_epi16 ( __m512i s, __mmask32 m, __m512i a, __m512i b)
VPADDSB__m512i _mm512_maskz_adds_epi8 (__mmask64 m, __m512i a, __m512i b)
VPADDSW__m512i _mm512_maskz_adds_epi16 (__mmask32 m, __m512i a, __m512i b)
VPADDSB__m256i _mm256_mask_adds_epi8 (__m256i s, __mmask32 m, __m256i a, __m256i b)
VPADDSW__m256i _mm256_mask_adds_epi16 (__m256i s, __mmask16 m, __m256i a, __m256i b)
VPADDSB__m256i _mm256_maskz_adds_epi8 (__mmask32 m, __m256i a, __m256i b)
VPADDSW__m256i _mm256_maskz_adds_epi16 (__mmask16 m, __m256i a, __m256i b)
VPADDSB__m128i _mm_mask_adds_epi8 (__m128i s, __mmask16 m, __m128i a, __m128i b)
VPADDSW__m128i _mm_mask_adds_epi16 (__m128i s, __mmask8 m, __m128i a, __m128i b)
VPADDSB__m128i _mm_maskz_adds_epi8 (__mmask16 m, __m128i a, __m128i b)
VPADDSW__m128i _mm_maskz_adds_epi16 (__mmask8 m, __m128i a, __m128i b)
Flags Affected
None.
SIMD Floating-Point Exceptions
None.
Other Exceptions
Non-EVEX-encoded instruction, see Exceptions Type 4.
EVEX-encoded instruction, see Exceptions Type E4.nb.

PADDUSB/PADDUSW—Add Packed Unsigned Integers with Unsigned Saturation
INSTRUCTION SET REFERENCE, M-U
Vol. 2B 4-215
PADDUSB/PADDUSW—Add Packed Unsigned Integers with Unsigned Saturation
Opcode/
Instruction
Op/
En
64/32 bit
Mode
Support
CPUID
Feature Flag
Description
NP 0F DC /r1
PADDUSB mm, mm/m64
A V/V MMX Add packed unsigned byte integers from
mm/m64 and mm and saturate the results.
66 0F DC /r
PADDUSB xmm1, xmm2/m128
A V/V SSE2 Add packed unsigned byte integers from
xmm2/m128 and xmm1 saturate the results.
NP 0F DD /r1
PADDUSW mm, mm/m64
A V/V MMX Add packed unsigned word integers from
mm/m64 and mm and saturate the results.
66 0F DD /r
PADDUSW xmm1, xmm2/m128
A V/V SSE2 Add packed unsigned word integers from
xmm2/m128 to xmm1 and saturate the
results.
VEX.128.660F.WIG DC /r
VPADDUSB xmm1, xmm2, xmm3/m128
B V/V AVX Add packed unsigned byte integers from
xmm3/m128 to xmm2 and saturate the
results.
VEX.128.66.0F.WIG DD /r
VPADDUSW xmm1, xmm2, xmm3/m128
B V/V AVX Add packed unsigned word integers from
xmm3/m128 to xmm2 and saturate the
results.
VEX.256.66.0F.WIG DC /r
VPADDUSB ymm1, ymm2, ymm3/m256
B V/V AVX2 Add packed unsigned byte integers from
ymm2, and ymm3/m256 and store the
saturated results in ymm1.
VEX.256.66.0F.WIG DD /r
VPADDUSW ymm1, ymm2, ymm3/m256
B V/V AVX2 Add packed unsigned word integers from
ymm2, and ymm3/m256 and store the
saturated results in ymm1.
EVEX.128.66.0F.WIG DC /r
VPADDUSB xmm1 {k1}{z}, xmm2, xmm3/m128
CV/V AVX512VL
AVX512BW
Add packed unsigned byte integers from
xmm2, and xmm3/m128 and store the
saturated results in xmm1 under writemask
k1.
EVEX.256.66.0F.WIG DC /r
VPADDUSB ymm1 {k1}{z}, ymm2, ymm3/m256
CV/V AVX512VL
AVX512BW
Add packed unsigned byte integers from
ymm2, and ymm3/m256 and store the
saturated results in ymm1 under writemask
k1.
EVEX.512.66.0F.WIG DC /r
VPADDUSB zmm1 {k1}{z}, zmm2, zmm3/m512
C V/V AVX512BW Add packed unsigned byte integers from
zmm2, and zmm3/m512 and store the
saturated results in zmm1 under writemask
k1.
EVEX.128.66.0F.WIG DD /r
VPADDUSW xmm1 {k1}{z}, xmm2, xmm3/m128
CV/V AVX512VL
AVX512BW
Add packed unsigned word integers from
xmm2, and xmm3/m128 and store the
saturated results in xmm1 under writemask
k1.
EVEX.256.66.0F.WIG DD /r
VPADDUSW ymm1 {k1}{z}, ymm2, ymm3/m256
CV/V AVX512VL
AVX512BW
Add packed unsigned word integers from
ymm2, and ymm3/m256 and store the
saturated results in ymm1 under writemask
k1.

PADDUSB/PADDUSW—Add Packed Unsigned Integers with Unsigned Saturation
INSTRUCTION SET REFERENCE, M-U
4-216 Vol. 2B
Instruction Operand Encoding
Description
Performs a SIMD add of the packed unsigned integers from the source operand (second operand) and the destina-
tion operand (first operand), and stores the packed integer results in the destination operand. See Figure 9-4 in the
Intel® 64 and IA-32 Architectures Software Developer’s Manual, Volume 1, for an illustration of a SIMD operation.
Overflow is handled with unsigned saturation, as described in the following paragraphs.
(V)PADDUSB performs a SIMD add of the packed unsigned integers with saturation from the first source operand
and second source operand and stores the packed integer results in the destination operand. When an individual
byte result is beyond the range of an unsigned byte integer (that is, greater than FFH), the saturated value of FFH
is written to the destination operand.
(V)PADDUSW performs a SIMD add of the packed unsigned word integers with saturation from the first source
operand and second source operand and stores the packed integer results in the destination operand. When an
individual word result is beyond the range of an unsigned word integer (that is, greater than FFFFH), the saturated
value of FFFFH is written to the destination operand.
EVEX encoded versions: The first source operand is an ZMM/YMM/XMM register. The second source operand is an
ZMM/YMM/XMM register or a 512/256/128-bit memory location. The destination is an ZMM/YMM/XMM register.
VEX.256 encoded version: The first source operand is a YMM register. The second source operand is a YMM register
or a 256-bit memory location. The destination operand is a YMM register.
VEX.128 encoded version: The first source operand is an XMM register. The second source operand is an XMM
register or 128-bit memory location. The destination operand is an XMM register. The upper bits (MAXVL-1:128) of
the corresponding destination register destination are zeroed.
128-bit Legacy SSE version: The first source operand is an XMM register. The second operand can be an XMM
register or an 128-bit memory location. The destination is not distinct from the first source XMM register and the
upper bits (MAXVL-1:128) of the corresponding register destination are unmodified.
Operation
PADDUSB (with 64-bit operands)
DEST[7:0] ← SaturateToUnsignedByte(DEST[7:0] + SRC (7:0] );
(* Repeat add operation for 2nd through 7th bytes *)
DEST[63:56] ← SaturateToUnsignedByte(DEST[63:56] + SRC[63:56]
PADDUSB (with 128-bit operands)
DEST[7:0] ← SaturateToUnsignedByte (DEST[7:0] + SRC[7:0]);
(* Repeat add operation for 2nd through 14th bytes *)
DEST[127:120] ← SaturateToUnSignedByte (DEST[127:120] + SRC[127:120]);
EVEX.512.66.0F.WIG DD /r
VPADDUSW zmm1 {k1}{z}, zmm2, zmm3/m512
C V/V AVX512BW Add packed unsigned word integers from
zmm2, and zmm3/m512 and store the
saturated results in zmm1 under writemask
k1.
NOTES:
1. See note in Section 2.4, “AVX and SSE Instruction Exception Specification” in the Intel® 64 and IA-32 Architectures Software
Developer’s Manual, Volume 2A and Section 22.25.3, “Exception Conditions of Legacy SIMD Instructions Operating on MMX Registers”
in the Intel® 64 and IA-32 Architectures Software Developer’s Manual, Volume 3A.
Op/En Tuple Type Operand 1 Operand 2 Operand 3 Operand 4
A NA ModRM:reg (r, w) ModRM:r/m (r) NA NA
B NA ModRM:reg (w) VEX.vvvv (r) ModRM:r/m (r) NA
C Full Mem ModRM:reg (w) EVEX.vvvv (r) ModRM:r/m (r) NA

PADDUSB/PADDUSW—Add Packed Unsigned Integers with Unsigned Saturation
INSTRUCTION SET REFERENCE, M-U
Vol. 2B 4-217
VPADDUSB (VEX.128 encoded version)
DEST[7:0] SaturateToUnsignedByte (SRC1[7:0] + SRC2[7:0]);
(* Repeat subtract operation for 2nd through 14th bytes *)
DEST[127:120] SaturateToUnsignedByte (SRC1[111:120] + SRC2[127:120]);
DEST[MAXVL-1:128] 0
VPADDUSB (VEX.256 encoded version)
DEST[7:0] SaturateToUnsignedByte (SRC1[7:0] + SRC2[7:0]);
(* Repeat add operation for 2nd through 31st bytes *)
DEST[255:248] SaturateToUnsignedByte (SRC1[255:248] + SRC2[255:248]);
PADDUSW (with 64-bit operands)
DEST[15:0] ← SaturateToUnsignedWord(DEST[15:0] + SRC[15:0] );
(* Repeat add operation for 2nd and 3rd words *)
DEST[63:48] ← SaturateToUnsignedWord(DEST[63:48] + SRC[63:48] );
PADDUSW (with 128-bit operands)
DEST[15:0] ← SaturateToUnsignedWord (DEST[15:0] + SRC[15:0]);
(* Repeat add operation for 2nd through 7th words *)
DEST[127:112] ← SaturateToUnSignedWord (DEST[127:112] + SRC[127:112]);
VPADDUSW (VEX.128 encoded version)
DEST[15:0] SaturateToUnsignedWord (SRC1[15:0] + SRC2[15:0]);
(* Repeat subtract operation for 2nd through 7th words *)
DEST[127:112] SaturateToUnsignedWord (SRC1[127:112] + SRC2[127:112]);
DEST[MAXVL-1:128] 0
VPADDUSW (VEX.256 encoded version)
DEST[15:0] SaturateToUnsignedWord (SRC1[15:0] + SRC2[15:0]);
(* Repeat add operation for 2nd through 15th words *)
DEST[255:240] SaturateToUnsignedWord (SRC1[255:240] + SRC2[255:240])
VPADDUSB (EVEX encoded versions)
(KL, VL) = (16, 128), (32, 256), (64, 512)
FOR j 0 TO KL-1
i j * 8
IF k1[j] OR *no writemask*
THEN DEST[i+7:i] SaturateToUnsignedByte (SRC1[i+7:i] + SRC2[i+7:i])
ELSE
IF *merging-masking* ; merging-masking
THEN *DEST[i+7:i] remains unchanged*
ELSE *zeroing-masking* ; zeroing-masking
DEST[i+7:i] = 0
FI
FI;
ENDFOR;
DEST[MAXVL-1:VL] 0

PADDUSB/PADDUSW—Add Packed Unsigned Integers with Unsigned Saturation
INSTRUCTION SET REFERENCE, M-U
4-218 Vol. 2B
VPADDUSW (EVEX encoded versions)
(KL, VL) = (8, 128), (16, 256), (32, 512)
FOR j 0 TO KL-1
i j * 16
IF k1[j] OR *no writemask*
THEN DEST[i+15:i] SaturateToUnsignedWord (SRC1[i+15:i] + SRC2[i+15:i])
ELSE
IF *merging-masking* ; merging-masking
THEN *DEST[i+15:i] remains unchanged*
ELSE *zeroing-masking* ; zeroing-masking
DEST[i+15:i] = 0
FI
FI;
ENDFOR;
DEST[MAXVL-1:VL] 0
Intel C/C++ Compiler Intrinsic Equivalents
PADDUSB: __m64 _mm_adds_pu8(__m64 m1, __m64 m2)
PADDUSW: __m64 _mm_adds_pu16(__m64 m1, __m64 m2)
(V)PADDUSB: __m128i _mm_adds_epu8 ( __m128i a, __m128i b)
(V)PADDUSW: __m128i _mm_adds_epu16 ( __m128i a, __m128i b)
VPADDUSB: __m256i _mm256_adds_epu8 ( __m256i a, __m256i b)
VPADDUSW: __m256i _mm256_adds_epu16 ( __m256i a, __m256i b)
VPADDUSB__m512i _mm512_adds_epu8 ( __m512i a, __m512i b)
VPADDUSW__m512i _mm512_adds_epu16 ( __m512i a, __m512i b)
VPADDUSB__m512i _mm512_mask_adds_epu8 ( __m512i s, __mmask64 m, __m512i a, __m512i b)
VPADDUSW__m512i _mm512_mask_adds_epu16 ( __m512i s, __mmask32 m, __m512i a, __m512i b)
VPADDUSB__m512i _mm512_maskz_adds_epu8 (__mmask64 m, __m512i a, __m512i b)
VPADDUSW__m512i _mm512_maskz_adds_epu16 (__mmask32 m, __m512i a, __m512i b)
VPADDUSB__m256i _mm256_mask_adds_epu8 (__m256i s, __mmask32 m, __m256i a, __m256i b)
VPADDUSW__m256i _mm256_mask_adds_epu16 (__m256i s, __mmask16 m, __m256i a, __m256i b)
VPADDUSB__m256i _mm256_maskz_adds_epu8 (__mmask32 m, __m256i a, __m256i b)
VPADDUSW__m256i _mm256_maskz_adds_epu16 (__mmask16 m, __m256i a, __m256i b)
VPADDUSB__m128i _mm_mask_adds_epu8 (__m128i s, __mmask16 m, __m128i a, __m128i b)
VPADDUSW__m128i _mm_mask_adds_epu16 (__m128i s, __mmask8 m, __m128i a, __m128i b)
VPADDUSB__m128i _mm_maskz_adds_epu8 (__mmask16 m, __m128i a, __m128i b)
VPADDUSW__m128i _mm_maskz_adds_epu16 (__mmask8 m, __m128i a, __m128i b)
Flags Affected
None.
Numeric Exceptions
None.
Other Exceptions
Non-EVEX-encoded instruction, see Exceptions Type 4.
EVEX-encoded instruction, see Exceptions Type E4.nb.

PALIGNR — Packed Align Right
INSTRUCTION SET REFERENCE, M-U
Vol. 2B 4-219
PALIGNR — Packed Align Right
Instruction Operand Encoding
Description
(V)PALIGNR concatenates the destination operand (the first operand) and the source operand (the second
operand) into an intermediate composite, shifts the composite at byte granularity to the right by a constant imme-
diate, and extracts the right-aligned result into the destination. The first and the second operands can be an MMX,
Opcode/
Instruction
Op/
En
64/32 bit
Mode
Support
CPUID
Feature
Flag
Description
NP 0F 3A 0F /r ib1
PALIGNR mm1, mm2/m64, imm8
A V/V SSSE3 Concatenate destination and source operands,
extract byte-aligned result shifted to the right by
constant value in imm8 into mm1.
66 0F 3A 0F /r ib
PALIGNR xmm1, xmm2/m128, imm8
A V/V SSSE3 Concatenate destination and source operands,
extract byte-aligned result shifted to the right by
constant value in imm8 into xmm1.
VEX.128.66.0F3A.WIG 0F /r ib
VPALIGNR xmm1, xmm2, xmm3/m128, imm8
B V/V AVX Concatenate xmm2 and xmm3/m128, extract
byte aligned result shifted to the right by
constant value in imm8 and result is stored in
xmm1.
VEX.256.66.0F3A.WIG 0F /r ib
VPALIGNR ymm1, ymm2, ymm3/m256, imm8
B V/V AVX2 Concatenate pairs of 16 bytes in ymm2 and
ymm3/m256 into 32-byte intermediate result,
extract byte-aligned, 16-byte result shifted to
the right by constant values in imm8 from each
intermediate result, and two 16-byte results are
stored in ymm1.
EVEX.128.66.0F3A.WIG 0F /r ib
VPALIGNR xmm1 {k1}{z}, xmm2, xmm3/m128,
imm8
CV/V AVX512VL
AVX512BW
Concatenate xmm2 and xmm3/m128 into a 32-
byte intermediate result, extract byte aligned
result shifted to the right by constant value in
imm8 and result is stored in xmm1.
EVEX.256.66.0F3A.WIG 0F /r ib
VPALIGNR ymm1 {k1}{z}, ymm2, ymm3/m256,
imm8
CV/V AVX512VL
AVX512BW
Concatenate pairs of 16 bytes in ymm2 and
ymm3/m256 into 32-byte intermediate result,
extract byte-aligned, 16-byte result shifted to
the right by constant values in imm8 from each
intermediate result, and two 16-byte results are
stored in ymm1.
EVEX.512.66.0F3A.WIG 0F /r ib
VPALIGNR zmm1 {k1}{z}, zmm2, zmm3/m512,
imm8
C V/V AVX512BW Concatenate pairs of 16 bytes in zmm2 and
zmm3/m512 into 32-byte intermediate result,
extract byte-aligned, 16-byte result shifted to
the right by constant values in imm8 from each
intermediate result, and four 16-byte results are
stored in zmm1.
NOTES:
1. See note in Section 2.4, “AVX and SSE Instruction Exception Specification” in the Intel® 64 and IA-32 Architectures Software
Developer’s Manual, Volume 2A and Section 22.25.3, “Exception Conditions of Legacy SIMD Instructions Operating on MMX Registers”
in the Intel® 64 and IA-32 Architectures Software Developer’s Manual, Volume 3A.
Op/En Tuple Type Operand 1 Operand 2 Operand 3 Operand 4
A NA ModRM:reg (r, w) ModRM:r/m (r) imm8 NA
B NA ModRM:reg (w) VEX.vvvv (r) ModRM:r/m (r) imm8
C Full Mem ModRM:reg (w) EVEX.vvvv (r) ModRM:r/m (r) imm8

PALIGNR — Packed Align Right
INSTRUCTION SET REFERENCE, M-U
4-220 Vol. 2B
XMM or a YMM register. The immediate value is considered unsigned. Immediate shift counts larger than the 2L
(i.e. 32 for 128-bit operands, or 16 for 64-bit operands) produce a zero result. Both operands can be MMX regis-
ters, XMM registers or YMM registers. When the source operand is a 128-bit memory operand, the operand must
be aligned on a 16-byte boundary or a general-protection exception (#GP) will be generated.
In 64-bit mode and not encoded by VEX/EVEX prefix, use the REX prefix to access additional registers.
128-bit Legacy SSE version: Bits (MAXVL-1:128) of the corresponding YMM destination register remain unchanged.
EVEX.512 encoded version: The first source operand is a ZMM register and contains four 16-byte blocks. The
second source operand is a ZMM register or a 512-bit memory location containing four 16-byte block. The destina-
tion operand is a ZMM register and contain four 16-byte results. The imm8[7:0] is the common shift count
used for each of the four successive 16-byte block sources. The low 16-byte block of the two source operands
produce the low 16-byte result of the destination operand, the high 16-byte block of the two source operands
produce the high 16-byte result of the destination operand and so on for the blocks in the middle.
VEX.256 and EVEX.256 encoded versions: The first source operand is a YMM register and contains two 16-byte
blocks. The second source operand is a YMM register or a 256-bit memory location containing two 16-byte block.
The destination operand is a YMM register and contain two 16-byte results. The imm8[7:0] is the common shift
count used for the two lower 16-byte block sources and the two upper 16-byte block sources. The low 16-byte
block of the two source operands produce the low 16-byte result of the destination operand, the high 16-byte block
of the two source operands produce the high 16-byte result of the destination operand. The upper bits (MAXVL-
1:256) of the corresponding ZMM register destination are zeroed.
VEX.128 and EVEX.128 encoded versions: The first source operand is an XMM register. The second source operand
is an XMM register or 128-bit memory location. The destination operand is an XMM register. The upper bits (MAXVL-
1:128) of the corresponding ZMM register destination are zeroed.
Concatenation is done with 128-bit data in the first and second source operand for both 128-bit and 256-bit
instructions. The high 128-bits of the intermediate composite 256-bit result came from the 128-bit data from the
first source operand; the low 128-bits of the intermediate result came from the 128-bit data of the second source
operand.
Note: VEX.L must be 0, otherwise the instruction will #UD.
Figure 4-7. 256-bit VPALIGN Instruction Operation
Operation
PALIGNR (with 64-bit operands)
temp1[127:0] = CONCATENATE(DEST,SRC)>>(imm8*8)
DEST[63:0] = temp1[63:0]
127 0
SRC1
Imm8[7:0]*8
Imm8[7:0]*8
127 0
SRC2
255 128
SRC1
255 128
SRC2
255 128
DEST
127 0
DEST

PALIGNR — Packed Align Right
INSTRUCTION SET REFERENCE, M-U
Vol. 2B 4-221
PALIGNR (with 128-bit operands)
temp1[255:0] ((DEST[127:0] << 128) OR SRC[127:0])>>(imm8*8);
DEST[127:0] temp1[127:0]
DEST[MAXVL-1:128] (Unmodified)
VPALIGNR (VEX.128 encoded version)
temp1[255:0] ((SRC1[127:0] << 128) OR SRC2[127:0])>>(imm8*8);
DEST[127:0] temp1[127:0]
DEST[MAXVL-1:128] 0
VPALIGNR (VEX.256 encoded version)
temp1[255:0] ((SRC1[127:0] << 128) OR SRC2[127:0])>>(imm8[7:0]*8);
DEST[127:0] temp1[127:0]
temp1[255:0] ((SRC1[255:128] << 128) OR SRC2[255:128])>>(imm8[7:0]*8);
DEST[MAXVL-1:128] temp1[127:0]
VPALIGNR (EVEX encoded versions)
(KL, VL) = (16, 128), (32, 256), (64, 512)
FOR l 0 TO VL-1 with increments of 128
temp1[255:0] ← ((SRC1[l+127:l] << 128) OR SRC2[l+127:l])>>(imm8[7:0]*8);
TMP_DEST[l+127:l] ← temp1[127:0]
ENDFOR;
FOR j 0 TO KL-1
i j * 8
IF k1[j] OR *no writemask*
THEN DEST[i+7:i] TMP_DEST[i+7:i]
ELSE
IF *merging-masking* ; merging-masking
THEN *DEST[i+7:i] remains unchanged*
ELSE *zeroing-masking* ; zeroing-masking
DEST[i+7:i] = 0
FI
FI;
ENDFOR;
DEST[MAXVL-1:VL] 0
Intel C/C++ Compiler Intrinsic Equivalents
PALIGNR: __m64 _mm_alignr_pi8 (__m64 a, __m64 b, int n)
(V)PALIGNR: __m128i _mm_alignr_epi8 (__m128i a, __m128i b, int n)
VPALIGNR: __m256i _mm256_alignr_epi8 (__m256i a, __m256i b, const int n)
VPALIGNR __m512i _mm512_alignr_epi8 (__m512i a, __m512i b, const int n)
VPALIGNR __m512i _mm512_mask_alignr_epi8 (__m512i s, __mmask64 m, __m512i a, __m512i b, const int n)
VPALIGNR __m512i _mm512_maskz_alignr_epi8 ( __mmask64 m, __m512i a, __m512i b, const int n)
VPALIGNR __m256i _mm256_mask_alignr_epi8 (__m256i s, __mmask32 m, __m256i a, __m256i b, const int n)
VPALIGNR __m256i _mm256_maskz_alignr_epi8 (__mmask32 m, __m256i a, __m256i b, const int n)
VPALIGNR __m128i _mm_mask_alignr_epi8 (__m128i s, __mmask16 m, __m128i a, __m128i b, const int n)
VPALIGNR __m128i _mm_maskz_alignr_epi8 (__mmask16 m, __m128i a, __m128i b, const int n)
SIMD Floating-Point Exceptions
None.

PALIGNR — Packed Align Right
INSTRUCTION SET REFERENCE, M-U
4-222 Vol. 2B
Other Exceptions
Non-EVEX-encoded instruction, see Exceptions Type 4.
EVEX-encoded instruction, see Exceptions Type E4NF.nb.

PAND—Logical AND
INSTRUCTION SET REFERENCE, M-U
Vol. 2B 4-223
PAND—Logical AND
Instruction Operand Encoding
Description
Performs a bitwise logical AND operation on the first source operand and second source operand and stores the
result in the destination operand. Each bit of the result is set to 1 if the corresponding bits of the first and second
operands are 1, otherwise it is set to 0.
In 64-bit mode and not encoded with VEX/EVEX, using a REX prefix in the form of REX.R permits this instruction to
access additional registers (XMM8-XMM15).
Opcode/
Instruction
Op/
En
64/32 bit
Mode
Support
CPUID
Feature Flag
Description
NP 0F DB /r1
PAND mm, mm/m64
AV/V MMX Bitwise AND mm/m64 and mm.
66 0F DB /r
PAND xmm1, xmm2/m128
AV/V SSE2 Bitwise AND of xmm2/m128 and xmm1.
VEX.128.66.0F.WIG DB /r
VPAND xmm1, xmm2, xmm3/m128
BV/V AVX Bitwise AND of xmm3/m128 and xmm.
VEX.256.66.0F.WIG DB /r
VPAND ymm1, ymm2, ymm3/.m256
BV/V AVX2 Bitwise AND of ymm2, and ymm3/m256 and
store result in ymm1.
EVEX.128.66.0F.W0 DB /r
VPANDD xmm1 {k1}{z}, xmm2,
xmm3/m128/m32bcst
C V/V AVX512VL
AVX512F
Bitwise AND of packed doubleword integers in
xmm2 and xmm3/m128/m32bcst and store
result in xmm1 using writemask k1.
EVEX.256.66.0F.W0 DB /r
VPANDD ymm1 {k1}{z}, ymm2,
ymm3/m256/m32bcst
C V/V AVX512VL
AVX512F
Bitwise AND of packed doubleword integers in
ymm2 and ymm3/m256/m32bcst and store
result in ymm1 using writemask k1.
EVEX.512.66.0F.W0 DB /r
VPANDD zmm1 {k1}{z}, zmm2,
zmm3/m512/m32bcst
C V/V AVX512F Bitwise AND of packed doubleword integers in
zmm2 and zmm3/m512/m32bcst and store
result in zmm1 using writemask k1.
EVEX.128.66.0F.W1 DB /r
VPANDQ xmm1 {k1}{z}, xmm2,
xmm3/m128/m64bcst
C V/V AVX512VL
AVX512F
Bitwise AND of packed quadword integers in
xmm2 and xmm3/m128/m64bcst and store
result in xmm1 using writemask k1.
EVEX.256.66.0F.W1 DB /r
VPANDQ ymm1 {k1}{z}, ymm2,
ymm3/m256/m64bcst
C V/V AVX512VL
AVX512F
Bitwise AND of packed quadword integers in
ymm2 and ymm3/m256/m64bcst and store
result in ymm1 using writemask k1.
EVEX.512.66.0F.W1 DB /r
VPANDQ zmm1 {k1}{z}, zmm2,
zmm3/m512/m64bcst
C V/V AVX512F Bitwise AND of packed quadword integers in
zmm2 and zmm3/m512/m64bcst and store
result in zmm1 using writemask k1.
NOTES:
1. See note in Section 2.4, “AVX and SSE Instruction Exception Specification” in the Intel® 64 and IA-32 Architectures Software
Developer’s Manual, Volume 2A and Section 22.25.3, “Exception Conditions of Legacy SIMD Instructions Operating on MMX Registers”
in the Intel® 64 and IA-32 Architectures Software Developer’s Manual, Volume 3A.
Op/En Tuple Type Operand 1 Operand 2 Operand 3 Operand 4
A NA ModRM:reg (r, w) ModRM:r/m (r) NA NA
B NA ModRM:reg (w) VEX.vvvv (r) ModRM:r/m (r) NA
C Full ModRM:reg (w) EVEX.vvvv (r) ModRM:r/m (r) NA

PAND—Logical AND
INSTRUCTION SET REFERENCE, M-U
4-224 Vol. 2B
Legacy SSE instructions: The source operand can be an MMX technology register or a 64-bit memory location. The
destination operand can be an MMX technology register.
128-bit Legacy SSE version: The first source operand is an XMM register. The second operand can be an XMM
register or an 128-bit memory location. The destination is not distinct from the first source XMM register and the
upper bits (MAXVL-1:128) of the corresponding ZMM register destination are unmodified.
EVEX encoded versions: The first source operand is a ZMM/YMM/XMM register. The second source operand can be
a ZMM/YMM/XMM register, a 512/256/128-bit memory location or a 512/256/128-bit vector broadcasted from a
32/64-bit memory location. The destination operand is a ZMM/YMM/XMM register conditionally updated with
writemask k1 at 32/64-bit granularity.
VEX.256 encoded versions: The first source operand is a YMM register. The second source operand is a YMM
register or a 256-bit memory location. The destination operand is a YMM register. The upper bits (MAXVL-1:256) of
the corresponding ZMM register destination are zeroed.
VEX.128 encoded versions: The first source operand is an XMM register. The second source operand is an XMM
register or 128-bit memory location. The destination operand is an XMM register. The upper bits (MAXVL-1:128) of
the corresponding ZMM register destination are zeroed.
Operation
PAND (64-bit operand)
DEST DEST AND SRC
PAND (128-bit Legacy SSE version)
DEST DEST AND SRC
DEST[MAXVL-1:128] (Unmodified)
VPAND (VEX.128 encoded version)
DEST SRC1 AND SRC2
DEST[MAXVL-1:128] 0
VPAND (VEX.256 encoded instruction)
DEST[255:0] (SRC1[255:0] AND SRC2[255:0])
DEST[MAXVL-1:256] 0
VPANDD (EVEX encoded versions)
(KL, VL) = (4, 128), (8, 256), (16, 512)
FOR j 0 TO KL-1
i j * 32
IF k1[j] OR *no writemask*
THEN
IF (EVEX.b = 1) AND (SRC2 *is memory*)
THEN DEST[i+31:i] SRC1[i+31:i] BITWISE AND SRC2[31:0]
ELSE DEST[i+31:i] SRC1[i+31:i] BITWISE AND SRC2[i+31:i]
FI;
ELSE
IF *merging-masking* ; merging-masking
THEN *DEST[i+31:i] remains unchanged*
ELSE ; zeroing-masking
DEST[i+31:i] 0
FI
FI;
ENDFOR
DEST[MAXVL-1:VL] 0

PAND—Logical AND
INSTRUCTION SET REFERENCE, M-U
Vol. 2B 4-225
VPANDQ (EVEX encoded versions)
(KL, VL) = (2, 128), (4, 256), (8, 512)
FOR j 0 TO KL-1
i j * 64
IF k1[j] OR *no writemask*
THEN
IF (EVEX.b = 1) AND (SRC2 *is memory*)
THEN DEST[i+63:i] SRC1[i+63:i] BITWISE AND SRC2[63:0]
ELSE DEST[i+63:i] SRC1[i+63:i] BITWISE AND SRC2[i+63:i]
FI;
ELSE
IF *merging-masking* ; merging-masking
THEN *DEST[i+63:i] remains unchanged*
ELSE ; zeroing-masking
DEST[i+63:i] 0
FI
FI;
ENDFOR
DEST[MAXVL-1:VL] 0
Intel C/C++ Compiler Intrinsic Equivalents
VPANDD __m512i _mm512_and_epi32( __m512i a, __m512i b);
VPANDD __m512i _mm512_mask_and_epi32(__m512i s, __mmask16 k, __m512i a, __m512i b);
VPANDD __m512i _mm512_maskz_and_epi32( __mmask16 k, __m512i a, __m512i b);
VPANDQ __m512i _mm512_and_epi64( __m512i a, __m512i b);
VPANDQ __m512i _mm512_mask_and_epi64(__m512i s, __mmask8 k, __m512i a, __m512i b);
VPANDQ __m512i _mm512_maskz_and_epi64( __mmask8 k, __m512i a, __m512i b);
VPANDND __m256i _mm256_mask_and_epi32(__m256i s, __mmask8 k, __m256i a, __m256i b);
VPANDND __m256i _mm256_maskz_and_epi32( __mmask8 k, __m256i a, __m256i b);
VPANDND __m128i _mm_mask_and_epi32(__m128i s, __mmask8 k, __m128i a, __m128i b);
VPANDND __m128i _mm_maskz_and_epi32( __mmask8 k, __m128i a, __m128i b);
VPANDNQ __m256i _mm256_mask_and_epi64(__m256i s, __mmask8 k, __m256i a, __m256i b);
VPANDNQ __m256i _mm256_maskz_and_epi64( __mmask8 k, __m256i a, __m256i b);
VPANDNQ __m128i _mm_mask_and_epi64(__m128i s, __mmask8 k, __m128i a, __m128i b);
VPANDNQ __m128i _mm_maskz_and_epi64( __mmask8 k, __m128i a, __m128i b);
PAND: __m64 _mm_and_si64 (__m64 m1, __m64 m2)
(V)PAND:__m128i _mm_and_si128 ( __m128i a, __m128i b)
VPAND: __m256i _mm256_and_si256 ( __m256i a, __m256i b)
Flags Affected
None.
Numeric Exceptions
None.
Other Exceptions
Non-EVEX-encoded instruction, see Exceptions Type 4.
EVEX-encoded instruction, see Exceptions Type E4.

PANDN—Logical AND NOT
INSTRUCTION SET REFERENCE, M-U
4-226 Vol. 2B
PANDN—Logical AND NOT
Instruction Operand Encoding
Description
Performs a bitwise logical NOT operation on the first source operand, then performs bitwise AND with second
source operand and stores the result in the destination operand. Each bit of the result is set to 1 if the corre-
sponding bit in the first operand is 0 and the corresponding bit in the second operand is 1, otherwise it is set to 0.
In 64-bit mode and not encoded with VEX/EVEX, using a REX prefix in the form of REX.R permits this instruction to
access additional registers (XMM8-XMM15).
Opcode/
Instruction
Op/
En
64/32 bit
Mode
Support
CPUID
Feature
Flag
Description
NP 0F DF /r1
PANDN mm, mm/m64
AV/V MMX Bitwise AND NOT of mm/m64 and mm.
66 0F DF /r
PANDN xmm1, xmm2/m128
AV/V SSE2 Bitwise AND NOT of xmm2/m128 and xmm1.
VEX.128.66.0F.WIG DF /r
VPANDN xmm1, xmm2, xmm3/m128
BV/V AVX Bitwise AND NOT of xmm3/m128 and xmm2.
VEX.256.66.0F.WIG DF /r
VPANDN ymm1, ymm2, ymm3/m256
BV/V AVX2 Bitwise AND NOT of ymm2, and ymm3/m256
and store result in ymm1.
EVEX.128.66.0F.W0 DF /r
VPANDND xmm1 {k1}{z}, xmm2,
xmm3/m128/m32bcst
C V/V AVX512VL
AVX512F
Bitwise AND NOT of packed doubleword
integers in xmm2 and xmm3/m128/m32bcst
and store result in xmm1 using writemask k1.
EVEX.256.66.0F.W0 DF /r
VPANDND ymm1 {k1}{z}, ymm2,
ymm3/m256/m32bcst
C V/V AVX512VL
AVX512F
Bitwise AND NOT of packed doubleword
integers in ymm2 and ymm3/m256/m32bcst
and store result in ymm1 using writemask k1.
EVEX.512.66.0F.W0 DF /r
VPANDND zmm1 {k1}{z}, zmm2,
zmm3/m512/m32bcst
C V/V AVX512F Bitwise AND NOT of packed doubleword
integers in zmm2 and zmm3/m512/m32bcst
and store result in zmm1 using writemask k1.
EVEX.128.66.0F.W1 DF /r
VPANDNQ xmm1 {k1}{z}, xmm2,
xmm3/m128/m64bcst
C V/V AVX512VL
AVX512F
Bitwise AND NOT of packed quadword
integers in xmm2 and xmm3/m128/m64bcst
and store result in xmm1 using writemask k1.
EVEX.256.66.0F.W1 DF /r
VPANDNQ ymm1 {k1}{z}, ymm2,
ymm3/m256/m64bcst
C V/V AVX512VL
AVX512F
Bitwise AND NOT of packed quadword
integers in ymm2 and ymm3/m256/m64bcst
and store result in ymm1 using writemask k1.
EVEX.512.66.0F.W1 DF /r
VPANDNQ zmm1 {k1}{z}, zmm2,
zmm3/m512/m64bcst
C V/V AVX512F Bitwise AND NOT of packed quadword
integers in zmm2 and zmm3/m512/m64bcst
and store result in zmm1 using writemask k1.
NOTES:
1. See note in Section 2.4, “AVX and SSE Instruction Exception Specification” in the Intel® 64 and IA-32 Architectures Software
Developer’s Manual, Volume 2A and Section 22.25.3, “Exception Conditions of Legacy SIMD Instructions Operating on MMX Registers”
in the Intel® 64 and IA-32 Architectures Software Developer’s Manual, Volume 3A.
Op/En Tuple Type Operand 1 Operand 2 Operand 3 Operand 4
ANAModRM:reg (r, w)ModRM:r/m (r) NA NA
B NA ModRM:reg (w) VEX.vvvv (r) ModRM:r/m (r) NA
C Full ModRM:reg (w) EVEX.vvvv (r) ModRM:r/m (r) NA

PANDN—Logical AND NOT
INSTRUCTION SET REFERENCE, M-U
Vol. 2B 4-227
Legacy SSE instructions: The source operand can be an MMX technology register or a 64-bit memory location. The
destination operand can be an MMX technology register.
128-bit Legacy SSE version: The first source operand is an XMM register. The second operand can be an XMM
register or an 128-bit memory location. The destination is not distinct from the first source XMM register and the
upper bits (MAXVL-1:128) of the corresponding ZMM register destination are unmodified.
EVEX encoded versions: The first source operand is a ZMM/YMM/XMM register. The second source operand can be
a ZMM/YMM/XMM register, a 512/256/128-bit memory location or a 512/256/128-bit vector broadcasted from a
32/64-bit memory location. The destination operand is a ZMM/YMM/XMM register conditionally updated with
writemask k1 at 32/64-bit granularity.
VEX.256 encoded versions: The first source operand is a YMM register. The second source operand is a YMM
register or a 256-bit memory location. The destination operand is a YMM register. The upper bits (MAXVL-1:256) of
the corresponding ZMM register destination are zeroed.
VEX.128 encoded versions: The first source operand is an XMM register. The second source operand is an XMM
register or 128-bit memory location. The destination operand is an XMM register. The upper bits (MAXVL-1:128) of
the corresponding ZMM register destination are zeroed.
Operation
PANDN (64-bit operand)
DEST NOT(DEST) AND SRC
PANDN (128-bit Legacy SSE version)
DEST NOT(DEST) AND SRC
DEST[MAXVL-1:128] (Unmodified)
VPANDN (VEX.128 encoded version)
DEST NOT(SRC1) AND SRC2
DEST[MAXVL-1:128] 0
VPANDN (VEX.256 encoded instruction)
DEST[255:0] ((NOT SRC1[255:0]) AND SRC2[255:0])
DEST[MAXVL-1:256] 0
VPANDND (EVEX encoded versions)
(KL, VL) = (4, 128), (8, 256), (16, 512)
FOR j 0 TO KL-1
i j * 32
IF k1[j] OR *no writemask*
THEN
IF (EVEX.b = 1) AND (SRC2 *is memory*)
THEN DEST[i+31:i] ((NOT SRC1[i+31:i]) AND SRC2[31:0])
ELSE DEST[i+31:i] ((NOT SRC1[i+31:i]) AND SRC2[i+31:i])
FI;
ELSE
IF *merging-masking* ; merging-masking
THEN *DEST[i+31:i] remains unchanged*
ELSE ; zeroing-masking
DEST[i+31:i] 0
FI
FI;
ENDFOR
DEST[MAXVL-1:VL] 0

PANDN—Logical AND NOT
INSTRUCTION SET REFERENCE, M-U
4-228 Vol. 2B
VPANDNQ (EVEX encoded versions)
(KL, VL) = (2, 128), (4, 256), (8, 512)
FOR j 0 TO KL-1
i j * 64
IF k1[j] OR *no writemask*
THEN
IF (EVEX.b = 1) AND (SRC2 *is memory*)
THEN DEST[i+63:i] ((NOT SRC1[i+63:i]) AND SRC2[63:0])
ELSE DEST[i+63:i] ((NOT SRC1[i+63:i]) AND SRC2[i+63:i])
FI;
ELSE
IF *merging-masking* ; merging-masking
THEN *DEST[i+63:i] remains unchanged*
ELSE ; zeroing-masking
DEST[i+63:i] 0
FI
FI;
ENDFOR
DEST[MAXVL-1:VL] 0
Intel C/C++ Compiler Intrinsic Equivalents
VPANDND __m512i _mm512_andnot_epi32( __m512i a, __m512i b);
VPANDND __m512i _mm512_mask_andnot_epi32(__m512i s, __mmask16 k, __m512i a, __m512i b);
VPANDND __m512i _mm512_maskz_andnot_epi32( __mmask16 k, __m512i a, __m512i b);
VPANDND __m256i _mm256_mask_andnot_epi32(__m256i s, __mmask8 k, __m256i a, __m256i b);
VPANDND __m256i _mm256_maskz_andnot_epi32( __mmask8 k, __m256i a, __m256i b);
VPANDND __m128i _mm_mask_andnot_epi32(__m128i s, __mmask8 k, __m128i a, __m128i b);
VPANDND __m128i _mm_maskz_andnot_epi32( __mmask8 k, __m128i a, __m128i b);
VPANDNQ __m512i _mm512_andnot_epi64( __m512i a, __m512i b);
VPANDNQ __m512i _mm512_mask_andnot_epi64(__m512i s, __mmask8 k, __m512i a, __m512i b);
VPANDNQ __m512i _mm512_maskz_andnot_epi64( __mmask8 k, __m512i a, __m512i b);
VPANDNQ __m256i _mm256_mask_andnot_epi64(__m256i s, __mmask8 k, __m256i a, __m256i b);
VPANDNQ __m256i _mm256_maskz_andnot_epi64( __mmask8 k, __m256i a, __m256i b);
VPANDNQ __m128i _mm_mask_andnot_epi64(__m128i s, __mmask8 k, __m128i a, __m128i b);
VPANDNQ __m128i _mm_maskz_andnot_epi64( __mmask8 k, __m128i a, __m128i b);
PANDN: __m64 _mm_andnot_si64 (__m64 m1, __m64 m2)
(V)PANDN:__m128i _mm_andnot_si128 ( __m128i a, __m128i b)
VPANDN: __m256i _mm256_andnot_si256 ( __m256i a, __m256i b)
Flags Affected
None.
Numeric Exceptions
None.
Other Exceptions
Non-EVEX-encoded instruction, see Exceptions Type 4.
EVEX-encoded instruction, see Exceptions Type E4.

PAUSE—Spin Loop Hint
INSTRUCTION SET REFERENCE, M-U
Vol. 2B 4-229
PAUSE—Spin Loop Hint
Instruction Operand Encoding
Description
Improves the performance of spin-wait loops. When executing a “spin-wait loop,” processors will suffer a severe
performance penalty when exiting the loop because it detects a possible memory order violation. The PAUSE
instruction provides a hint to the processor that the code sequence is a spin-wait loop. The processor uses this hint
to avoid the memory order violation in most situations, which greatly improves processor performance. For this
reason, it is recommended that a PAUSE instruction be placed in all spin-wait loops.
An additional function of the PAUSE instruction is to reduce the power consumed by a processor while executing a
spin loop. A processor can execute a spin-wait loop extremely quickly, causing the processor to consume a lot of
power while it waits for the resource it is spinning on to become available. Inserting a pause instruction in a spin-
wait loop greatly reduces the processor’s power consumption.
This instruction was introduced in the Pentium 4 processors, but is backward compatible with all IA-32 processors.
In earlier IA-32 processors, the PAUSE instruction operates like a NOP instruction. The Pentium 4 and Intel Xeon
processors implement the PAUSE instruction as a delay. The delay is finite and can be zero for some processors.
This instruction does not change the architectural state of the processor (that is, it performs essentially a delaying
no-op operation).
This instruction’s operation is the same in non-64-bit modes and 64-bit mode.
Operation
Execute_Next_Instruction(DELAY);
Numeric Exceptions
None.
Exceptions (All Operating Modes)
#UD If the LOCK prefix is used.
Opcode Instruction Op/
En
64-Bit
Mode
Compat/
Leg Mode
Description
F3 90 PAUSE ZO Valid Valid Gives hint to processor that improves
performance of spin-wait loops.
Op/En Operand 1 Operand 2 Operand 3 Operand 4
ZO NA NA NA NA

PAVGB/PAVGW—Average Packed Integers
INSTRUCTION SET REFERENCE, M-U
4-230 Vol. 2B
PAVGB/PAVGW—Average Packed Integers
Opcode/
Instruction
Op/
En
64/32 bit
Mode
Support
CPUID
Feature
Flag
Description
NP 0F E0 /r1
PAVGB mm1, mm2/m64
A V/V SSE Average packed unsigned byte integers from
mm2/m64 and mm1 with rounding.
66 0F E0, /r
PAVGB xmm1, xmm2/m128
A V/V SSE2 Average packed unsigned byte integers from
xmm2/m128 and xmm1 with rounding.
NP 0F E3 /r1
PAVGW mm1, mm2/m64
A V/V SSE Average packed unsigned word integers from
mm2/m64 and mm1 with rounding.
66 0F E3 /r
PAVGW xmm1, xmm2/m128
A V/V SSE2 Average packed unsigned word integers from
xmm2/m128 and xmm1 with rounding.
VEX.128.66.0F.WIG E0 /r
VPAVGB xmm1, xmm2, xmm3/m128
B V/V AVX Average packed unsigned byte integers from
xmm3/m128 and xmm2 with rounding.
VEX.128.66.0F.WIG E3 /r
VPAVGW xmm1, xmm2, xmm3/m128
B V/V AVX Average packed unsigned word integers from
xmm3/m128 and xmm2 with rounding.
VEX.256.66.0F.WIG E0 /r
VPAVGB ymm1, ymm2, ymm3/m256
B V/V AVX2 Average packed unsigned byte integers from
ymm2, and ymm3/m256 with rounding and
store to ymm1.
VEX.256.66.0F.WIG E3 /r
VPAVGW ymm1, ymm2, ymm3/m256
B V/V AVX2 Average packed unsigned word integers from
ymm2, ymm3/m256 with rounding to ymm1.
EVEX.128.66.0F.WIG E0 /r
VPAVGB xmm1 {k1}{z}, xmm2, xmm3/m128
C V/V AVX512VL
AVX512BW
Average packed unsigned byte integers from
xmm2, and xmm3/m128 with rounding and
store to xmm1 under writemask k1.
EVEX.256.66.0F.WIG E0 /r
VPAVGB ymm1 {k1}{z}, ymm2, ymm3/m256
C V/V AVX512VL
AVX512BW
Average packed unsigned byte integers from
ymm2, and ymm3/m256 with rounding and
store to ymm1 under writemask k1.
EVEX.512.66.0F.WIG E0 /r
VPAVGB zmm1 {k1}{z}, zmm2, zmm3/m512
C V/V AVX512BW Average packed unsigned byte integers from
zmm2, and zmm3/m512 with rounding and
store to zmm1 under writemask k1.
EVEX.128.66.0F.WIG E3 /r
VPAVGW xmm1 {k1}{z}, xmm2, xmm3/m128
C V/V AVX512VL
AVX512BW
Average packed unsigned word integers from
xmm2, xmm3/m128 with rounding to xmm1
under writemask k1.
EVEX.256.66.0F.WIG E3 /r
VPAVGW ymm1 {k1}{z}, ymm2, ymm3/m256
C V/V AVX512VL
AVX512BW
Average packed unsigned word integers from
ymm2, ymm3/m256 with rounding to ymm1
under writemask k1.
EVEX.512.66.0F.WIG E3 /r
VPAVGW zmm1 {k1}{z}, zmm2, zmm3/m512
C V/V AVX512BW Average packed unsigned word integers from
zmm2, zmm3/m512 with rounding to zmm1
under writemask k1.
NOTES:
1. See note in Section 2.4, “AVX and SSE Instruction Exception Specification” in the Intel® 64 and IA-32 Architectures Software
Developer’s Manual, Volume 2A and Section 22.25.3, “Exception Conditions of Legacy SIMD Instructions Operating on MMX Registers”
in the Intel® 64 and IA-32 Architectures Software Developer’s Manual, Volume 3A.

PAVGB/PAVGW—Average Packed Integers
INSTRUCTION SET REFERENCE, M-U
Vol. 2B 4-231
Instruction Operand Encoding
Description
Performs a SIMD average of the packed unsigned integers from the source operand (second operand) and the
destination operand (first operand), and stores the results in the destination operand. For each corresponding pair
of data elements in the first and second operands, the elements are added together, a 1 is added to the temporary
sum, and that result is shifted right one bit position.
The (V)PAVGB instruction operates on packed unsigned bytes and the (V)PAVGW instruction operates on packed
unsigned words.
In 64-bit mode and not encoded with VEX/EVEX, using a REX prefix in the form of REX.R permits this instruction to
access additional registers (XMM8-XMM15).
Legacy SSE instructions: The source operand can be an MMX technology register or a 64-bit memory location. The
destination operand can be an MMX technology register.
128-bit Legacy SSE version: The first source operand is an XMM register. The second operand can be an XMM
register or an 128-bit memory location. The destination is not distinct from the first source XMM register and the
upper bits (MAXVL-1:128) of the corresponding register destination are unmodified.
EVEX.512 encoded version: The first source operand is a ZMM register. The second source operand is a ZMM
register or a 512-bit memory location. The destination operand is a ZMM register.
VEX.256 and EVEX.256 encoded versions: The first source operand is a YMM register. The second source operand
is a YMM register or a 256-bit memory location. The destination operand is a YMM register.
VEX.128 and EVEX.128 encoded versions: The first source operand is an XMM register. The second source operand
is an XMM register or 128-bit memory location. The destination operand is an XMM register. The upper bits (MAXVL-
1:128) of the corresponding register destination are zeroed.
Operation
PAVGB (with 64-bit operands)
DEST[7:0] ← (SRC[7:0] + DEST[7:0] + 1) >> 1; (* Temp sum before shifting is 9 bits *)
(* Repeat operation performed for bytes 2 through 6 *)
DEST[63:56] ← (SRC[63:56] + DEST[63:56] + 1) >> 1;
PAVGW (with 64-bit operands)
DEST[15:0] ← (SRC[15:0] + DEST[15:0] + 1) >> 1; (* Temp sum before shifting is 17 bits *)
(* Repeat operation performed for words 2 and 3 *)
DEST[63:48] ← (SRC[63:48] + DEST[63:48] + 1) >> 1;
PAVGB (with 128-bit operands)
DEST[7:0] ← (SRC[7:0] + DEST[7:0] + 1) >> 1; (* Temp sum before shifting is 9 bits *)
(* Repeat operation performed for bytes 2 through 14 *)
DEST[127:120] ← (SRC[127:120] + DEST[127:120] + 1) >> 1;
PAVGW (with 128-bit operands)
DEST[15:0] ← (SRC[15:0] + DEST[15:0] + 1) >> 1; (* Temp sum before shifting is 17 bits *)
(* Repeat operation performed for words 2 through 6 *)
DEST[127:112] ← (SRC[127:112] + DEST[127:112] + 1) >> 1;
Op/En Tuple Type Operand 1 Operand 2 Operand 3 Operand 4
A NA ModRM:reg (r, w) ModRM:r/m (r) NA NA
B NA ModRM:reg (w) VEX.vvvv (r) ModRM:r/m (r) NA
C Full Mem ModRM:reg (w) EVEX.vvvv (r) ModRM:r/m (r) NA

PAVGB/PAVGW—Average Packed Integers
INSTRUCTION SET REFERENCE, M-U
4-232 Vol. 2B
VPAVGB (VEX.128 encoded version)
DEST[7:0] (SRC1[7:0] + SRC2[7:0] + 1) >> 1;
(* Repeat operation performed for bytes 2 through 15 *)
DEST[127:120] (SRC1[127:120] + SRC2[127:120] + 1) >> 1
DEST[MAXVL-1:128] 0
VPAVGW (VEX.128 encoded version)
DEST[15:0] (SRC1[15:0] + SRC2[15:0] + 1) >> 1;
(* Repeat operation performed for 16-bit words 2 through 7 *)
DEST[127:112] (SRC1[127:112] + SRC2[127:112] + 1) >> 1
DEST[MAXVL-1:128] 0
VPAVGB (VEX.256 encoded instruction)
DEST[7:0] (SRC1[7:0] + SRC2[7:0] + 1) >> 1; (* Temp sum before shifting is 9 bits *)
(* Repeat operation performed for bytes 2 through 31)
DEST[255:248] (SRC1[255:248] + SRC2[255:248] + 1) >> 1;
VPAVGW (VEX.256 encoded instruction)
DEST[15:0] (SRC1[15:0] + SRC2[15:0] + 1) >> 1; (* Temp sum before shifting is 17 bits *)
(* Repeat operation performed for words 2 through 15)
DEST[255:14]) (SRC1[255:240] + SRC2[255:240] + 1) >> 1;
VPAVGB (EVEX encoded versions)
(KL, VL) = (16, 128), (32, 256), (64, 512)
FOR j 0 TO KL-1
i j * 8
IF k1[j] OR *no writemask*
THEN DEST[i+7:i] (SRC1[i+7:i] + SRC2[i+7:i] + 1) >> 1; (* Temp sum before shifting is 9 bits *)
ELSE
IF *merging-masking* ; merging-masking
THEN *DEST[i+7:i] remains unchanged*
ELSE *zeroing-masking* ; zeroing-masking
DEST[i+7:i] = 0
FI
FI;
ENDFOR;
DEST[MAXVL-1:VL] 0
VPAVGW (EVEX encoded versions)
(KL, VL) = (8, 128), (16, 256), (32, 512)
FOR j 0 TO KL-1
i j * 16
IF k1[j] OR *no writemask*
THEN DEST[i+15:i] (SRC1[i+15:i] + SRC2[i+15:i] + 1) >> 1
; (* Temp sum before shifting is 17 bits *)
ELSE
IF *merging-masking* ; merging-masking
THEN *DEST[i+15:i] remains unchanged*
ELSE *zeroing-masking* ; zeroing-masking
DEST[i+15:i] = 0
FI
FI;
ENDFOR;
DEST[MAXVL-1:VL] 0

PAVGB/PAVGW—Average Packed Integers
INSTRUCTION SET REFERENCE, M-U
Vol. 2B 4-233
Intel C/C++ Compiler Intrinsic Equivalents
VPAVGB __m512i _mm512_avg_epu8( __m512i a, __m512i b);
VPAVGW __m512i _mm512_avg_epu16( __m512i a, __m512i b);
VPAVGB __m512i _mm512_mask_avg_epu8(__m512i s, __mmask64 m, __m512i a, __m512i b);
VPAVGW __m512i _mm512_mask_avg_epu16(__m512i s, __mmask32 m, __m512i a, __m512i b);
VPAVGB __m512i _mm512_maskz_avg_epu8( __mmask64 m, __m512i a, __m512i b);
VPAVGW __m512i _mm512_maskz_avg_epu16( __mmask32 m, __m512i a, __m512i b);
VPAVGB __m256i _mm256_mask_avg_epu8(__m256i s, __mmask32 m, __m256i a, __m256i b);
VPAVGW __m256i _mm256_mask_avg_epu16(__m256i s, __mmask16 m, __m256i a, __m256i b);
VPAVGB __m256i _mm256_maskz_avg_epu8( __mmask32 m, __m256i a, __m256i b);
VPAVGW __m256i _mm256_maskz_avg_epu16( __mmask16 m, __m256i a, __m256i b);
VPAVGB __m128i _mm_mask_avg_epu8(__m128i s, __mmask16 m, __m128i a, __m128i b);
VPAVGW __m128i _mm_mask_avg_epu16(__m128i s, __mmask8 m, __m128i a, __m128i b);
VPAVGB __m128i _mm_maskz_avg_epu8( __mmask16 m, __m128i a, __m128i b);
VPAVGW __m128i _mm_maskz_avg_epu16( __mmask8 m, __m128i a, __m128i b);
PAVGB: __m64 _mm_avg_pu8 (__m64 a, __m64 b)
PAVGW: __m64 _mm_avg_pu16 (__m64 a, __m64 b)
(V)PAVGB: __m128i _mm_avg_epu8 ( __m128i a, __m128i b)
(V)PAVGW: __m128i _mm_avg_epu16 ( __m128i a, __m128i b)
VPAVGB: __m256i _mm256_avg_epu8 ( __m256i a, __m256i b)
VPAVGW: __m256i _mm256_avg_epu16 ( __m256i a, __m256i b)
Flags Affected
None.
Numeric Exceptions
None.
Other Exceptions
Non-EVEX-encoded instruction, see Exceptions Type 4.
EVEX-encoded instruction, see Exceptions Type E4.nb.

PBLENDVB — Variable Blend Packed Bytes
INSTRUCTION SET REFERENCE, M-U
4-234 Vol. 2B
PBLENDVB — Variable Blend Packed Bytes
Instruction Operand Encoding
Description
Conditionally copies byte elements from the source operand (second operand) to the destination operand (first
operand) depending on mask bits defined in the implicit third register argument, XMM0. The mask bits are the most
significant bit in each byte element of the XMM0 register.
If a mask bit is “1", then the corresponding byte element in the source operand is copied to the destination, else
the byte element in the destination operand is left unchanged.
The register assignment of the implicit third operand is defined to be the architectural register XMM0.
128-bit Legacy SSE version: The first source operand and the destination operand is the same. Bits (MAXVL-1:128)
of the corresponding YMM destination register remain unchanged. The mask register operand is implicitly defined
to be the architectural register XMM0. An attempt to execute PBLENDVB with a VEX prefix will cause #UD.
VEX.128 encoded version: The first source operand and the destination operand are XMM registers. The second
source operand is an XMM register or 128-bit memory location. The mask operand is the third source register, and
encoded in bits[7:4] of the immediate byte(imm8). The bits[3:0] of imm8 are ignored. In 32-bit mode, imm8[7] is
ignored. The upper bits (MAXVL-1:128) of the corresponding YMM register (destination register) are zeroed. VEX.L
must be 0, otherwise the instruction will #UD. VEX.W must be 0, otherwise, the instruction will #UD.
VEX.256 encoded version: The first source operand and the destination operand are YMM registers. The second
source operand is an YMM register or 256-bit memory location. The third source register is an YMM register and
encoded in bits[7:4] of the immediate byte(imm8). The bits[3:0] of imm8 are ignored. In 32-bit mode, imm8[7] is
ignored.
VPBLENDVB permits the mask to be any XMM or YMM register. In contrast, PBLENDVB treats XMM0 implicitly as the
mask and do not support non-destructive destination operation. An attempt to execute PBLENDVB encoded with a
VEX prefix will cause a #UD exception.
Operation
PBLENDVB (128-bit Legacy SSE version)
MASK XMM0
IF (MASK[7] = 1) THEN DEST[7:0] SRC[7:0];
ELSE DEST[7:0] DEST[7:0];
IF (MASK[15] = 1) THEN DEST[15:8] SRC[15:8];
Opcode/
Instruction
Op/
En
64/32 bit
Mode
Support
CPUID
Feature
Flag
Description
66 0F 38 10 /r
PBLENDVB xmm1, xmm2/m128, <XMM0>
RM V/V SSE4_1 Select byte values from xmm1 and
xmm2/m128 from mask specified in the high
bit of each byte in XMM0 and store the
values into xmm1.
VEX.128.66.0F3A.W0 4C /r /is4
VPBLENDVB xmm1, xmm2, xmm3/m128, xmm4
RVMR V/V AVX Select byte values from xmm2 and
xmm3/m128 using mask bits in the specified
mask register, xmm4, and store the values
into xmm1.
VEX.256.66.0F3A.W0 4C /r /is4
VPBLENDVB ymm1, ymm2, ymm3/m256, ymm4
RVMR V/V AVX2 Select byte values from ymm2 and
ymm3/m256 from mask specified in the high
bit of each byte in ymm4 and store the
values into ymm1.
Op/En Operand 1 Operand 2 Operand 3 Operand 4
RM ModRM:reg (r, w) ModRM:r/m (r) <XMM0> NA
RVMR ModRM:reg (w) VEX.vvvv (r) ModRM:r/m (r) imm8[7:4]

PBLENDVB — Variable Blend Packed Bytes
INSTRUCTION SET REFERENCE, M-U
Vol. 2B 4-235
ELSE DEST[15:8] DEST[15:8];
IF (MASK[23] = 1) THEN DEST[23:16] SRC[23:16]
ELSE DEST[23:16] DEST[23:16];
IF (MASK[31] = 1) THEN DEST[31:24] SRC[31:24]
ELSE DEST[31:24] DEST[31:24];
IF (MASK[39] = 1) THEN DEST[39:32] SRC[39:32]
ELSE DEST[39:32] DEST[39:32];
IF (MASK[47] = 1) THEN DEST[47:40] SRC[47:40]
ELSE DEST[47:40] DEST[47:40];
IF (MASK[55] = 1) THEN DEST[55:48] SRC[55:48]
ELSE DEST[55:48] DEST[55:48];
IF (MASK[63] = 1) THEN DEST[63:56] SRC[63:56]
ELSE DEST[63:56] DEST[63:56];
IF (MASK[71] = 1) THEN DEST[71:64] SRC[71:64]
ELSE DEST[71:64] DEST[71:64];
IF (MASK[79] = 1) THEN DEST[79:72] SRC[79:72]
ELSE DEST[79:72] DEST[79:72];
IF (MASK[87] = 1) THEN DEST[87:80] SRC[87:80]
ELSE DEST[87:80] DEST[87:80];
IF (MASK[95] = 1) THEN DEST[95:88] SRC[95:88]
ELSE DEST[95:88] DEST[95:88];
IF (MASK[103] = 1) THEN DEST[103:96] SRC[103:96]
ELSE DEST[103:96] DEST[103:96];
IF (MASK[111] = 1) THEN DEST[111:104] SRC[111:104]
ELSE DEST[111:104] DEST[111:104];
IF (MASK[119] = 1) THEN DEST[119:112] SRC[119:112]
ELSE DEST[119:112] DEST[119:112];
IF (MASK[127] = 1) THEN DEST[127:120] SRC[127:120]
ELSE DEST[127:120] DEST[127:120])
DEST[MAXVL-1:128] (Unmodified)
VPBLENDVB (VEX.128 encoded version)
MASK SRC3
IF (MASK[7] = 1) THEN DEST[7:0] SRC2[7:0];
ELSE DEST[7:0] SRC1[7:0];
IF (MASK[15] = 1) THEN DEST[15:8] SRC2[15:8];
ELSE DEST[15:8] SRC1[15:8];
IF (MASK[23] = 1) THEN DEST[23:16] SRC2[23:16]
ELSE DEST[23:16] SRC1[23:16];
IF (MASK[31] = 1) THEN DEST[31:24] SRC2[31:24]
ELSE DEST[31:24] SRC1[31:24];
IF (MASK[39] = 1) THEN DEST[39:32] SRC2[39:32]
ELSE DEST[39:32] SRC1[39:32];
IF (MASK[47] = 1) THEN DEST[47:40] SRC2[47:40]
ELSE DEST[47:40] SRC1[47:40];
IF (MASK[55] = 1) THEN DEST[55:48] SRC2[55:48]
ELSE DEST[55:48] SRC1[55:48];
IF (MASK[63] = 1) THEN DEST[63:56] SRC2[63:56]
ELSE DEST[63:56] SRC1[63:56];
IF (MASK[71] = 1) THEN DEST[71:64] SRC2[71:64]
ELSE DEST[71:64] SRC1[71:64];
IF (MASK[79] = 1) THEN DEST[79:72] SRC2[79:72]
ELSE DEST[79:72] SRC1[79:72];
IF (MASK[87] = 1) THEN DEST[87:80] SRC2[87:80]

PBLENDVB — Variable Blend Packed Bytes
INSTRUCTION SET REFERENCE, M-U
4-236 Vol. 2B
ELSE DEST[87:80] SRC1[87:80];
IF (MASK[95] = 1) THEN DEST[95:88] SRC2[95:88]
ELSE DEST[95:88] SRC1[95:88];
IF (MASK[103] = 1) THEN DEST[103:96] SRC2[103:96]
ELSE DEST[103:96] SRC1[103:96];
IF (MASK[111] = 1) THEN DEST[111:104] SRC2[111:104]
ELSE DEST[111:104] SRC1[111:104];
IF (MASK[119] = 1) THEN DEST[119:112] SRC2[119:112]
ELSE DEST[119:112] SRC1[119:112];
IF (MASK[127] = 1) THEN DEST[127:120] SRC2[127:120]
ELSE DEST[127:120] SRC1[127:120])
DEST[MAXVL-1:128] 0
VPBLENDVB (VEX.256 encoded version)
MASK SRC3
IF (MASK[7] == 1) THEN DEST[7:0] SRC2[7:0];
ELSE DEST[7:0] SRC1[7:0];
IF (MASK[15] == 1) THEN DEST[15:8] SRC2[15:8];
ELSE DEST[15:8] SRC1[15:8];
IF (MASK[23] == 1) THEN DEST[23:16] SRC2[23:16]
ELSE DEST[23:16] SRC1[23:16];
IF (MASK[31] == 1) THEN DEST[31:24] SRC2[31:24]
ELSE DEST[31:24] SRC1[31:24];
IF (MASK[39] == 1) THEN DEST[39:32] SRC2[39:32]
ELSE DEST[39:32] SRC1[39:32];
IF (MASK[47] == 1) THEN DEST[47:40] SRC2[47:40]
ELSE DEST[47:40] SRC1[47:40];
IF (MASK[55] == 1) THEN DEST[55:48] SRC2[55:48]
ELSE DEST[55:48] SRC1[55:48];
IF (MASK[63] == 1) THEN DEST[63:56] SRC2[63:56]
ELSE DEST[63:56] SRC1[63:56];
IF (MASK[71] == 1) THEN DEST[71:64] SRC2[71:64]
ELSE DEST[71:64] SRC1[71:64];
IF (MASK[79] == 1) THEN DEST[79:72] SRC2[79:72]
ELSE DEST[79:72] SRC1[79:72];
IF (MASK[87] == 1) THEN DEST[87:80] SRC2[87:80]
ELSE DEST[87:80] SRC1[87:80];
IF (MASK[95] == 1) THEN DEST[95:88] SRC2[95:88]
ELSE DEST[95:88] SRC1[95:88];
IF (MASK[103] == 1) THEN DEST[103:96] SRC2[103:96]
ELSE DEST[103:96] SRC1[103:96];
IF (MASK[111] == 1) THEN DEST[111:104] SRC2[111:104]
ELSE DEST[111:104] SRC1[111:104];
IF (MASK[119] == 1) THEN DEST[119:112] SRC2[119:112]
ELSE DEST[119:112] SRC1[119:112];
IF (MASK[127] == 1) THEN DEST[127:120] SRC2[127:120]
ELSE DEST[127:120] SRC1[127:120])
IF (MASK[135] == 1) THEN DEST[135:128] SRC2[135:128];
ELSE DEST[135:128] SRC1[135:128];
IF (MASK[143] == 1) THEN DEST[143:136] SRC2[143:136];
ELSE DEST[[143:136] SRC1[143:136];
IF (MASK[151] == 1) THEN DEST[151:144] SRC2[151:144]
ELSE DEST[151:144] SRC1[151:144];
IF (MASK[159] == 1) THEN DEST[159:152] SRC2[159:152]

PBLENDVB — Variable Blend Packed Bytes
INSTRUCTION SET REFERENCE, M-U
Vol. 2B 4-237
ELSE DEST[159:152] SRC1[159:152];
IF (MASK[167] == 1) THEN DEST[167:160] SRC2[167:160]
ELSE DEST[167:160] SRC1[167:160];
IF (MASK[175] == 1) THEN DEST[175:168] SRC2[175:168]
ELSE DEST[175:168] SRC1[175:168];
IF (MASK[183] == 1) THEN DEST[183:176] SRC2[183:176]
ELSE DEST[183:176] SRC1[183:176];
IF (MASK[191] == 1) THEN DEST[191:184] SRC2[191:184]
ELSE DEST[191:184] SRC1[191:184];
IF (MASK[199] == 1) THEN DEST[199:192] SRC2[199:192]
ELSE DEST[199:192] SRC1[199:192];
IF (MASK[207] == 1) THEN DEST[207:200] SRC2[207:200]
ELSE DEST[207:200] SRC1[207:200]
IF (MASK[215] == 1) THEN DEST[215:208] SRC2[215:208]
ELSE DEST[215:208] SRC1[215:208];
IF (MASK[223] == 1) THEN DEST[223:216] SRC2[223:216]
ELSE DEST[223:216] SRC1[223:216];
IF (MASK[231] == 1) THEN DEST[231:224] SRC2[231:224]
ELSE DEST[231:224] SRC1[231:224];
IF (MASK[239] == 1) THEN DEST[239:232] SRC2[239:232]
ELSE DEST[239:232] SRC1[239:232];
IF (MASK[247] == 1) THEN DEST[247:240] SRC2[247:240]
ELSE DEST[247:240] SRC1[247:240];
IF (MASK[255] == 1) THEN DEST[255:248] SRC2[255:248]
ELSE DEST[255:248] SRC1[255:248]
Intel C/C++ Compiler Intrinsic Equivalent
(V)PBLENDVB: __m128i _mm_blendv_epi8 (__m128i v1, __m128i v2, __m128i mask);
VPBLENDVB: __m256i _mm256_blendv_epi8 (__m256i v1, __m256i v2, __m256i mask);
Flags Affected
None.
SIMD Floating-Point Exceptions
None.
Other Exceptions
See Exceptions Type 4; additionally
#UD If VEX.W = 1.

PBLENDW — Blend Packed Words
INSTRUCTION SET REFERENCE, M-U
4-238 Vol. 2B
PBLENDW — Blend Packed Words
Instruction Operand Encoding
Description
Words from the source operand (second operand) are conditionally written to the destination operand (first
operand) depending on bits in the immediate operand (third operand). The immediate bits (bits 7:0) form a mask
that determines whether the corresponding word in the destination is copied from the source. If a bit in the mask,
corresponding to a word, is “1", then the word is copied, else the word element in the destination operand is
unchanged.
128-bit Legacy SSE version: The second source operand can be an XMM register or a 128-bit memory location. The
first source and destination operands are XMM registers. Bits (MAXVL-1:128) of the corresponding YMM destination
register remain unchanged.
VEX.128 encoded version: The second source operand can be an XMM register or a 128-bit memory location. The
first source and destination operands are XMM registers. Bits (MAXVL-1:128) of the corresponding YMM register
are zeroed.
VEX.256 encoded version: The first source operand is a YMM register. The second source operand is a YMM register
or a 256-bit memory location. The destination operand is a YMM register.
Operation
PBLENDW (128-bit Legacy SSE version)
IF (imm8[0] = 1) THEN DEST[15:0] SRC[15:0]
ELSE DEST[15:0] DEST[15:0]
IF (imm8[1] = 1) THEN DEST[31:16] SRC[31:16]
ELSE DEST[31:16] DEST[31:16]
IF (imm8[2] = 1) THEN DEST[47:32] SRC[47:32]
ELSE DEST[47:32] DEST[47:32]
IF (imm8[3] = 1) THEN DEST[63:48] SRC[63:48]
ELSE DEST[63:48] DEST[63:48]
IF (imm8[4] = 1) THEN DEST[79:64] SRC[79:64]
ELSE DEST[79:64] DEST[79:64]
IF (imm8[5] = 1) THEN DEST[95:80] SRC[95:80]
ELSE DEST[95:80] DEST[95:80]
IF (imm8[6] = 1) THEN DEST[111:96] SRC[111:96]
ELSE DEST[111:96] DEST[111:96]
IF (imm8[7] = 1) THEN DEST[127:112] SRC[127:112]
Opcode/
Instruction
Op/
En
64/32 bit
Mode
Support
CPUID
Feature
Flag
Description
66 0F 3A 0E /r ib
PBLENDW xmm1, xmm2/m128, imm8
RMI V/V SSE4_1 Select words from xmm1 and xmm2/m128
from mask specified in imm8 and store the
values into xmm1.
VEX.128.66.0F3A.WIG 0E /r ib
VPBLENDW xmm1, xmm2, xmm3/m128, imm8
RVMI V/V AVX Select words from xmm2 and xmm3/m128
from mask specified in imm8 and store the
values into xmm1.
VEX.256.66.0F3A.WIG 0E /r ib
VPBLENDW ymm1, ymm2, ymm3/m256, imm8
RVMI V/V AVX2 Select words from ymm2 and ymm3/m256
from mask specified in imm8 and store the
values into ymm1.
Op/En Operand 1 Operand 2 Operand 3 Operand 4
RMI ModRM:reg (r, w) ModRM:r/m (r) imm8 NA
RVMI ModRM:reg (w) VEX.vvvv (r) ModRM:r/m (r) imm8

PBLENDW — Blend Packed Words
INSTRUCTION SET REFERENCE, M-U
Vol. 2B 4-239
ELSE DEST[127:112] DEST[127:112]
VPBLENDW (VEX.128 encoded version)
IF (imm8[0] = 1) THEN DEST[15:0] SRC2[15:0]
ELSE DEST[15:0] SRC1[15:0]
IF (imm8[1] = 1) THEN DEST[31:16] SRC2[31:16]
ELSE DEST[31:16] SRC1[31:16]
IF (imm8[2] = 1) THEN DEST[47:32] SRC2[47:32]
ELSE DEST[47:32] SRC1[47:32]
IF (imm8[3] = 1) THEN DEST[63:48] SRC2[63:48]
ELSE DEST[63:48] SRC1[63:48]
IF (imm8[4] = 1) THEN DEST[79:64] SRC2[79:64]
ELSE DEST[79:64] SRC1[79:64]
IF (imm8[5] = 1) THEN DEST[95:80] SRC2[95:80]
ELSE DEST[95:80] SRC1[95:80]
IF (imm8[6] = 1) THEN DEST[111:96] SRC2[111:96]
ELSE DEST[111:96] SRC1[111:96]
IF (imm8[7] = 1) THEN DEST[127:112] SRC2[127:112]
ELSE DEST[127:112] SRC1[127:112]
DEST[MAXVL-1:128] 0
VPBLENDW (VEX.256 encoded version)
IF (imm8[0] == 1) THEN DEST[15:0] SRC2[15:0]
ELSE DEST[15:0] SRC1[15:0]
IF (imm8[1] == 1) THEN DEST[31:16] SRC2[31:16]
ELSE DEST[31:16] SRC1[31:16]
IF (imm8[2] == 1) THEN DEST[47:32] SRC2[47:32]
ELSE DEST[47:32] SRC1[47:32]
IF (imm8[3] == 1) THEN DEST[63:48] SRC2[63:48]
ELSE DEST[63:48] SRC1[63:48]
IF (imm8[4] == 1) THEN DEST[79:64] SRC2[79:64]
ELSE DEST[79:64] SRC1[79:64]
IF (imm8[5] == 1) THEN DEST[95:80] SRC2[95:80]
ELSE DEST[95:80] SRC1[95:80]
IF (imm8[6] == 1) THEN DEST[111:96] SRC2[111:96]
ELSE DEST[111:96] SRC1[111:96]
IF (imm8[7] == 1) THEN DEST[127:112] SRC2[127:112]
ELSE DEST[127:112] SRC1[127:112]
IF (imm8[0] == 1) THEN DEST[143:128] SRC2[143:128]
ELSE DEST[143:128] SRC1[143:128]
IF (imm8[1] == 1) THEN DEST[159:144] SRC2[159:144]
ELSE DEST[159:144] SRC1[159:144]
IF (imm8[2] == 1) THEN DEST[175:160] SRC2[175:160]
ELSE DEST[175:160] SRC1[175:160]
IF (imm8[3] == 1) THEN DEST[191:176] SRC2[191:176]
ELSE DEST[191:176] SRC1[191:176]
IF (imm8[4] == 1) THEN DEST[207:192] SRC2[207:192]
ELSE DEST[207:192] SRC1[207:192]
IF (imm8[5] == 1) THEN DEST[223:208] SRC2[223:208]
ELSE DEST[223:208] SRC1[223:208]
IF (imm8[6] == 1) THEN DEST[239:224] SRC2[239:224]
ELSE DEST[239:224] SRC1[239:224]
IF (imm8[7] == 1) THEN DEST[255:240] SRC2[255:240]
ELSE DEST[255:240] SRC1[255:240]

PBLENDW — Blend Packed Words
INSTRUCTION SET REFERENCE, M-U
4-240 Vol. 2B
Intel C/C++ Compiler Intrinsic Equivalent
(V)PBLENDW: __m128i _mm_blend_epi16 (__m128i v1, __m128i v2, const int mask);
VPBLENDW: __m256i _mm256_blend_epi16 (__m256i v1, __m256i v2, const int mask)
Flags Affected
None.
SIMD Floating-Point Exceptions
None.
Other Exceptions
See Exceptions Type 4; additionally
#UD If VEX.L = 1 and AVX2 = 0.

PCLMULQDQ — Carry-Less Multiplication Quadword
INSTRUCTION SET REFERENCE, M-U
Vol. 2B 4-241
PCLMULQDQ — Carry-Less Multiplication Quadword
Instruction Operand Encoding
Description
Performs a carry-less multiplication of two quadwords, selected from the first source and second source operand
according to the value of the immediate byte. Bits 4 and 0 are used to select which 64-bit half of each operand to
use according to Table 4-13, other bits of the immediate byte are ignored.
The first source operand and the destination operand are the same and must be an XMM register. The second
source operand can be an XMM register or a 128-bit memory location. Bits (MAXVL-1:128) of the corresponding
YMM destination register remain unchanged.
Compilers and assemblers may implement the following pseudo-op syntax to simply programming and emit the
required encoding for Imm8.
Opcode/
Instruction
Op/
En
64/32 bit
Mode
Support
CPUID
Feature
Flag
Description
66 0F 3A 44 /r ib
PCLMULQDQ xmm1, xmm2/m128, imm8
RMI V/V PCLMUL-
QDQ
Carry-less multiplication of one quadword of
xmm1 by one quadword of xmm2/m128,
stores the 128-bit result in xmm1. The imme-
diate is used to determine which quadwords
of xmm1 and xmm2/m128 should be used.
VEX.128.66.0F3A.WIG 44 /r ib
VPCLMULQDQ xmm1, xmm2, xmm3/m128, imm8
RVMI V/V Both PCL-
MULQDQ
and AVX
flags
Carry-less multiplication of one quadword of
xmm2 by one quadword of xmm3/m128,
stores the 128-bit result in xmm1. The imme-
diate is used to determine which quadwords
of xmm2 and xmm3/m128 should be used.
Op/En Operand 1 Operand2 Operand3 Operand4
RMI ModRM:reg (r, w) ModRM:r/m (r) imm8 NA
RVMI ModRM:reg (w) VEX.vvvv (r) ModRM:r/m (r) imm8
Table 4-13. PCLMULQDQ Quadword Selection of Immediate Byte
Imm[4] Imm[0] PCLMULQDQ Operation
00CL_MUL( SRC2
1[63:0], SRC1[63:0] )
NOTES:
1. SRC2 denotes the second source operand, which can be a register or memory; SRC1 denotes the first source and destination oper-
and.
0 1 CL_MUL( SRC2[63:0], SRC1[127:64] )
1 0 CL_MUL( SRC2[127:64], SRC1[63:0] )
1 1 CL_MUL( SRC2[127:64], SRC1[127:64] )
Table 4-14. Pseudo-Op and PCLMULQDQ Implementation
Pseudo-Op Imm8 Encoding
PCLMULLQLQDQ xmm1, xmm2 0000_0000B
PCLMULHQLQDQ xmm1, xmm2 0000_0001B
PCLMULLQHQDQ xmm1, xmm2 0001_0000B
PCLMULHQHQDQ xmm1, xmm2 0001_0001B

PCLMULQDQ — Carry-Less Multiplication Quadword
INSTRUCTION SET REFERENCE, M-U
4-242 Vol. 2B
Operation
PCLMULQDQ
IF (Imm8[0] = 0 )
THEN
TEMP1 SRC1 [63:0];
ELSE
TEMP1 SRC1 [127:64];
FI
IF (Imm8[4] = 0 )
THEN
TEMP2 SRC2 [63:0];
ELSE
TEMP2 SRC2 [127:64];
FI
For i = 0 to 63 {
TmpB [ i ] (TEMP1[ 0 ] and TEMP2[ i ]);
For j = 1 to i {
TmpB [ i ] TmpB [ i ] xor (TEMP1[ j ] and TEMP2[ i - j ])
}
DEST[ i ] TmpB[ i ];
}
For i = 64 to 126 {
TmpB [ i ] 0;
For j = i - 63 to 63 {
TmpB [ i ] TmpB [ i ] xor (TEMP1[ j ] and TEMP2[ i - j ])
}
DEST[ i ] TmpB[ i ];
}
DEST[127] 0;
DEST[MAXVL-1:128] (Unmodified)
VPCLMULQDQ
IF (Imm8[0] = 0 )
THEN
TEMP1 SRC1 [63:0];
ELSE
TEMP1 SRC1 [127:64];
FI
IF (Imm8[4] = 0 )
THEN
TEMP2 SRC2 [63:0];
ELSE
TEMP2 SRC2 [127:64];
FI
For i = 0 to 63 {
TmpB [ i ] (TEMP1[ 0 ] and TEMP2[ i ]);
For j = 1 to i {
TmpB [i] TmpB [i] xor (TEMP1[ j ] and TEMP2[ i - j ])
}
DEST[i] TmpB[i];
}
For i = 64 to 126 {
TmpB [ i ] 0;
For j = i - 63 to 63 {

PCLMULQDQ — Carry-Less Multiplication Quadword
INSTRUCTION SET REFERENCE, M-U
Vol. 2B 4-243
TmpB [i] TmpB [i] xor (TEMP1[ j ] and TEMP2[ i - j ])
}
DEST[i] TmpB[i];
}
DEST[MAXVL-1:127] 0;
Intel C/C++ Compiler Intrinsic Equivalent
(V)PCLMULQDQ: __m128i _mm_clmulepi64_si128 (__m128i, __m128i, const int)
SIMD Floating-Point Exceptions
None.
Other Exceptions
See Exceptions Type 4, additionally
#UD If VEX.L = 1.

PCMPEQB/PCMPEQW/PCMPEQD— Compare Packed Data for Equal
INSTRUCTION SET REFERENCE, M-U
4-244 Vol. 2B
PCMPEQB/PCMPEQW/PCMPEQD— Compare Packed Data for Equal
Opcode/
Instruction
Op/ En 64/32 bit
Mode
Support
CPUID
Feature
Flag
Description
NP 0F 74 /r1
PCMPEQB mm, mm/m64
A V/V MMX Compare packed bytes in mm/m64 and mm
for equality.
66 0F 74 /r
PCMPEQB xmm1, xmm2/m128
A V/V SSE2 Compare packed bytes in xmm2/m128 and
xmm1 for equality.
NP 0F 75 /r1
PCMPEQW mm, mm/m64
A V/V MMX Compare packed words in mm/m64 and mm
for equality.
66 0F 75 /r
PCMPEQW xmm1, xmm2/m128
AV/V SSE2 Compare packed words in xmm2/m128 and
xmm1 for equality.
NP 0F 76 /r1
PCMPEQD mm, mm/m64
A V/V MMX Compare packed doublewords in mm/m64 and
mm for equality.
66 0F 76 /r
PCMPEQD xmm1, xmm2/m128
A V/V SSE2 Compare packed doublewords in xmm2/m128
and xmm1 for equality.
VEX.128.66.0F.WIG 74 /r
VPCMPEQB xmm1, xmm2, xmm3/m128
B V/V AVX Compare packed bytes in xmm3/m128 and
xmm2 for equality.
VEX.128.66.0F.WIG 75 /r
VPCMPEQW xmm1, xmm2, xmm3/m128
B V/V AVX Compare packed words in xmm3/m128 and
xmm2 for equality.
VEX.128.66.0F.WIG 76 /r
VPCMPEQD xmm1, xmm2, xmm3/m128
B V/V AVX Compare packed doublewords in xmm3/m128
and xmm2 for equality.
VEX.256.66.0F.WIG 74 /r
VPCMPEQB ymm1, ymm2, ymm3 /m256
B V/V AVX2 Compare packed bytes in ymm3/m256 and
ymm2 for equality.
VEX.256.66.0F.WIG 75 /r
VPCMPEQW ymm1, ymm2, ymm3 /m256
BV/V AVX2 Compare packed words in ymm3/m256 and
ymm2 for equality.
VEX.256.66.0F.WIG 76 /r
VPCMPEQD ymm1, ymm2, ymm3 /m256
B V/V AVX2 Compare packed doublewords in ymm3/m256
and ymm2 for equality.
EVEX.128.66.0F.W0 76 /r
VPCMPEQD k1 {k2}, xmm2, xmm3/m128/m32bcst
C V/V AVX512VL
AVX512F
Compare Equal between int32 vector xmm2
and int32 vector xmm3/m128/m32bcst, and
set vector mask k1 to reflect the
zero/nonzero status of each element of the
result, under writemask.
EVEX.256.66.0F.W0 76 /r
VPCMPEQD k1 {k2}, ymm2, ymm3/m256/m32bcst
C V/V AVX512VL
AVX512F
Compare Equal between int32 vector ymm2
and int32 vector ymm3/m256/m32bcst, and
set vector mask k1 to reflect the
zero/nonzero status of each element of the
result, under writemask.
EVEX.512.66.0F.W0 76 /r
VPCMPEQD k1 {k2}, zmm2, zmm3/m512/m32bcst
C V/V AVX512F Compare Equal between int32 vectors in
zmm2 and zmm3/m512/m32bcst, and set
destination k1 according to the comparison
results under writemask k2.
EVEX.128.66.0F.WIG 74 /r
VPCMPEQB k1 {k2}, xmm2, xmm3 /m128
D V/V AVX512VL
AVX512BW
Compare packed bytes in xmm3/m128 and
xmm2 for equality and set vector mask k1 to
reflect the zero/nonzero status of each
element of the result, under writemask.

PCMPEQB/PCMPEQW/PCMPEQD— Compare Packed Data for Equal
INSTRUCTION SET REFERENCE, M-U
Vol. 2B 4-245
Instruction Operand Encoding
Description
Performs a SIMD compare for equality of the packed bytes, words, or doublewords in the destination operand (first
operand) and the source operand (second operand). If a pair of data elements is equal, the corresponding data
element in the destination operand is set to all 1s; otherwise, it is set to all 0s.
The (V)PCMPEQB instruction compares the corresponding bytes in the destination and source operands; the
(V)PCMPEQW instruction compares the corresponding words in the destination and source operands; and the
(V)PCMPEQD instruction compares the corresponding doublewords in the destination and source operands.
In 64-bit mode and not encoded with VEX/EVEX, using a REX prefix in the form of REX.R permits this instruction to
access additional registers (XMM8-XMM15).
Legacy SSE instructions: The source operand can be an MMX technology register or a 64-bit memory location. The
destination operand can be an MMX technology register.
128-bit Legacy SSE version: The second source operand can be an XMM register or a 128-bit memory location. The
first source and destination operands are XMM registers. Bits (MAXVL-1:128) of the corresponding YMM destination
register remain unchanged.
VEX.128 encoded version: The second source operand can be an XMM register or a 128-bit memory location. The
first source and destination operands are XMM registers. Bits (MAXVL-1:128) of the corresponding YMM register
are zeroed.
EVEX.256.66.0F.WIG 74 /r
VPCMPEQB k1 {k2}, ymm2, ymm3 /m256
D V/V AVX512VL
AVX512BW
Compare packed bytes in ymm3/m256 and
ymm2 for equality and set vector mask k1 to
reflect the zero/nonzero status of each
element of the result, under writemask.
EVEX.512.66.0F.WIG 74 /r
VPCMPEQB k1 {k2}, zmm2, zmm3 /m512
D V/V AVX512BW Compare packed bytes in zmm3/m512 and
zmm2 for equality and set vector mask k1 to
reflect the zero/nonzero status of each
element of the result, under writemask.
EVEX.128.66.0F.WIG 75 /r
VPCMPEQW k1 {k2}, xmm2, xmm3 /m128
D V/V AVX512VL
AVX512BW
Compare packed words in xmm3/m128 and
xmm2 for equality and set vector mask k1 to
reflect the zero/nonzero status of each
element of the result, under writemask.
EVEX.256.66.0F.WIG 75 /r
VPCMPEQW k1 {k2}, ymm2, ymm3 /m256
D V/V AVX512VL
AVX512BW
Compare packed words in ymm3/m256 and
ymm2 for equality and set vector mask k1 to
reflect the zero/nonzero status of each
element of the result, under writemask.
EVEX.512.66.0F.WIG 75 /r
VPCMPEQW k1 {k2}, zmm2, zmm3 /m512
D V/V AVX512BW Compare packed words in zmm3/m512 and
zmm2 for equality and set vector mask k1 to
reflect the zero/nonzero status of each
element of the result, under writemask.
NOTES:
1. See note in Section 2.4, “AVX and SSE Instruction Exception Specification” in the Intel® 64 and IA-32 Architectures Software
Developer’s Manual, Volume 2A and Section 22.25.3, “Exception Conditions of Legacy SIMD Instructions Operating on MMX Registers”
in the Intel® 64 and IA-32 Architectures Software Developer’s Manual, Volume 3A.
Op/En Tuple Type Operand 1 Operand 2 Operand 3 Operand 4
A NA ModRM:reg (r, w) ModRM:r/m (r) NA NA
B NA ModRM:reg (w) VEX.vvvv (r) ModRM:r/m (r) NA
C Full ModRM:reg (w) EVEX.vvvv (r) ModRM:r/m (r) NA
D Full Mem ModRM:reg (w) EVEX.vvvv (r) ModRM:r/m (r) NA

PCMPEQB/PCMPEQW/PCMPEQD— Compare Packed Data for Equal
INSTRUCTION SET REFERENCE, M-U
4-246 Vol. 2B
VEX.256 encoded version: The first source operand is a YMM register. The second source operand is a YMM register
or a 256-bit memory location. The destination operand is a YMM register.
EVEX encoded VPCMPEQD: The first source operand (second operand) is a ZMM/YMM/XMM register. The second
source operand can be a ZMM/YMM/XMM register, a 512/256/128-bit memory location or a 512/256/128-bit vector
broadcasted from a 32-bit memory location. The destination operand (first operand) is a mask register updated
according to the writemask k2.
EVEX encoded VPCMPEQB/W: The first source operand (second operand) is a ZMM/YMM/XMM register. The second
source operand can be a ZMM/YMM/XMM register, a 512/256/128-bit memory location. The destination operand
(first operand) is a mask register updated according to the writemask k2.
Operation
PCMPEQB (with 64-bit operands)
IF DEST[7:0] = SRC[7:0]
THEN DEST[7:0) ← FFH;
ELSE DEST[7:0] ← 0; FI;
(* Continue comparison of 2nd through 7th bytes in DEST and SRC *)
IF DEST[63:56] = SRC[63:56]
THEN DEST[63:56] ← FFH;
ELSE DEST[63:56] ← 0; FI;
COMPARE_BYTES_EQUAL (SRC1, SRC2)
IF SRC1[7:0] = SRC2[7:0]
THEN DEST[7:0] FFH;
ELSE DEST[7:0] 0; FI;
(* Continue comparison of 2nd through 15th bytes in SRC1 and SRC2 *)
IF SRC1[127:120] = SRC2[127:120]
THEN DEST[127:120] FFH;
ELSE DEST[127:120] 0; FI;
COMPARE_WORDS_EQUAL (SRC1, SRC2)
IF SRC1[15:0] = SRC2[15:0]
THEN DEST[15:0] FFFFH;
ELSE DEST[15:0] 0; FI;
(* Continue comparison of 2nd through 7th 16-bit words in SRC1 and SRC2 *)
IF SRC1[127:112] = SRC2[127:112]
THEN DEST[127:112] FFFFH;
ELSE DEST[127:112] 0; FI;
COMPARE_DWORDS_EQUAL (SRC1, SRC2)
IF SRC1[31:0] = SRC2[31:0]
THEN DEST[31:0] FFFFFFFFH;
ELSE DEST[31:0] 0; FI;
(* Continue comparison of 2nd through 3rd 32-bit dwords in SRC1 and SRC2 *)
IF SRC1[127:96] = SRC2[127:96]
THEN DEST[127:96] FFFFFFFFH;
ELSE DEST[127:96] 0; FI;
PCMPEQB (with 128-bit operands)
DEST[127:0] COMPARE_BYTES_EQUAL(DEST[127:0],SRC[127:0])
DEST[MAXVL-1:128] (Unmodified)

PCMPEQB/PCMPEQW/PCMPEQD— Compare Packed Data for Equal
INSTRUCTION SET REFERENCE, M-U
Vol. 2B 4-247
VPCMPEQB (VEX.128 encoded version)
DEST[127:0] COMPARE_BYTES_EQUAL(SRC1[127:0],SRC2[127:0])
DEST[MAXVL-1:128] 0
VPCMPEQB (VEX.256 encoded version)
DEST[127:0] COMPARE_BYTES_EQUAL(SRC1[127:0],SRC2[127:0])
DEST[255:128] COMPARE_BYTES_EQUAL(SRC1[255:128],SRC2[255:128])
DEST[MAXVL-1:256] 0
VPCMPEQB (EVEX encoded versions)
(KL, VL) = (16, 128), (32, 256), (64, 512)
FOR j 0 TO KL-1
i j * 8
IF k2[j] OR *no writemask*
THEN
/* signed comparison */
CMP SRC1[i+7:i] == SRC2[i+7:i];
IF CMP = TRUE
THEN DEST[j] 1;
ELSE DEST[j] 0; FI;
ELSE DEST[j] 0 ; zeroing-masking onlyFI;
FI;
ENDFOR
DEST[MAX_KL-1:KL] 0
PCMPEQW (with 64-bit operands)
IF DEST[15:0] = SRC[15:0]
THEN DEST[15:0] ← FFFFH;
ELSE DEST[15:0] ← 0; FI;
(* Continue comparison of 2nd and 3rd words in DEST and SRC *)
IF DEST[63:48] = SRC[63:48]
THEN DEST[63:48] ← FFFFH;
ELSE DEST[63:48] ← 0; FI;
PCMPEQW (with 128-bit operands)
DEST[127:0] COMPARE_WORDS_EQUAL(DEST[127:0],SRC[127:0])
DEST[MAXVL-1:128] (Unmodified)
VPCMPEQW (VEX.128 encoded version)
DEST[127:0] COMPARE_WORDS_EQUAL(SRC1[127:0],SRC2[127:0])
DEST[MAXVL-1:128] 0
VPCMPEQW (VEX.256 encoded version)
DEST[127:0] COMPARE_WORDS_EQUAL(SRC1[127:0],SRC2[127:0])
DEST[255:128] COMPARE_WORDS_EQUAL(SRC1[255:128],SRC2[255:128])
DEST[MAXVL-1:256] 0

PCMPEQB/PCMPEQW/PCMPEQD— Compare Packed Data for Equal
INSTRUCTION SET REFERENCE, M-U
4-248 Vol. 2B
VPCMPEQW (EVEX encoded versions)
(KL, VL) = (8, 128), (16, 256), (32, 512)
FOR j 0 TO KL-1
i j * 16
IF k2[j] OR *no writemask*
THEN
/* signed comparison */
CMP SRC1[i+15:i] == SRC2[i+15:i];
IF CMP = TRUE
THEN DEST[j] 1;
ELSE DEST[j] 0; FI;
ELSE DEST[j] 0 ; zeroing-masking onlyFI;
FI;
ENDFOR
DEST[MAX_KL-1:KL] 0
PCMPEQD (with 64-bit operands)
IF DEST[31:0] = SRC[31:0]
THEN DEST[31:0] ← FFFFFFFFH;
ELSE DEST[31:0] ← 0; FI;
IF DEST[63:32] = SRC[63:32]
THEN DEST[63:32] ← FFFFFFFFH;
ELSE DEST[63:32] ← 0; FI;
PCMPEQD (with 128-bit operands)
DEST[127:0] COMPARE_DWORDS_EQUAL(DEST[127:0],SRC[127:0])
DEST[MAXVL-1:128] (Unmodified)
VPCMPEQD (VEX.128 encoded version)
DEST[127:0] COMPARE_DWORDS_EQUAL(SRC1[127:0],SRC2[127:0])
DEST[MAXVL-1:128] 0
VPCMPEQD (VEX.256 encoded version)
DEST[127:0] COMPARE_DWORDS_EQUAL(SRC1[127:0],SRC2[127:0])
DEST[255:128] COMPARE_DWORDS_EQUAL(SRC1[255:128],SRC2[255:128])
DEST[MAXVL-1:256] 0
VPCMPEQD (EVEX encoded versions)
(KL, VL) = (4, 128), (8, 256), (16, 512)
FOR j 0 TO KL-1
i j * 32
IF k2[j] OR *no writemask*
THEN
/* signed comparison */
IF (EVEX.b = 1) AND (SRC2 *is memory*)
THEN CMP SRC1[i+31:i] = SRC2[31:0];
ELSE CMP SRC1[i+31:i] = SRC2[i+31:i];
FI;
IF CMP = TRUE
THEN DEST[j] 1;
ELSE DEST[j] 0; FI;
ELSE DEST[j] 0 ; zeroing-masking only
FI;
ENDFOR
DEST[MAX_KL-1:KL] 0

PCMPEQB/PCMPEQW/PCMPEQD— Compare Packed Data for Equal
INSTRUCTION SET REFERENCE, M-U
Vol. 2B 4-249
Intel C/C++ Compiler Intrinsic Equivalents
VPCMPEQB __mmask64 _mm512_cmpeq_epi8_mask(__m512i a, __m512i b);
VPCMPEQB __mmask64 _mm512_mask_cmpeq_epi8_mask(__mmask64 k, __m512i a, __m512i b);
VPCMPEQB __mmask32 _mm256_cmpeq_epi8_mask(__m256i a, __m256i b);
VPCMPEQB __mmask32 _mm256_mask_cmpeq_epi8_mask(__mmask32 k, __m256i a, __m256i b);
VPCMPEQB __mmask16 _mm_cmpeq_epi8_mask(__m128i a, __m128i b);
VPCMPEQB __mmask16 _mm_mask_cmpeq_epi8_mask(__mmask16 k, __m128i a, __m128i b);
VPCMPEQW __mmask32 _mm512_cmpeq_epi16_mask(__m512i a, __m512i b);
VPCMPEQW __mmask32 _mm512_mask_cmpeq_epi16_mask(__mmask32 k, __m512i a, __m512i b);
VPCMPEQW __mmask16 _mm256_cmpeq_epi16_mask(__m256i a, __m256i b);
VPCMPEQW __mmask16 _mm256_mask_cmpeq_epi16_mask(__mmask16 k, __m256i a, __m256i b);
VPCMPEQW __mmask8 _mm_cmpeq_epi16_mask(__m128i a, __m128i b);
VPCMPEQW __mmask8 _mm_mask_cmpeq_epi16_mask(__mmask8 k, __m128i a, __m128i b);
VPCMPEQD __mmask16 _mm512_cmpeq_epi32_mask( __m512i a, __m512i b);
VPCMPEQD __mmask16 _mm512_mask_cmpeq_epi32_mask(__mmask16 k, __m512i a, __m512i b);
VPCMPEQD __mmask8 _mm256_cmpeq_epi32_mask(__m256i a, __m256i b);
VPCMPEQD __mmask8 _mm256_mask_cmpeq_epi32_mask(__mmask8 k, __m256i a, __m256i b);
VPCMPEQD __mmask8 _mm_cmpeq_epi32_mask(__m128i a, __m128i b);
VPCMPEQD __mmask8 _mm_mask_cmpeq_epi32_mask(__mmask8 k, __m128i a, __m128i b);
PCMPEQB: __m64 _mm_cmpeq_pi8 (__m64 m1, __m64 m2)
PCMPEQW: __m64 _mm_cmpeq_pi16 (__m64 m1, __m64 m2)
PCMPEQD: __m64 _mm_cmpeq_pi32 (__m64 m1, __m64 m2)
(V)PCMPEQB: __m128i _mm_cmpeq_epi8 ( __m128i a, __m128i b)
(V)PCMPEQW: __m128i _mm_cmpeq_epi16 ( __m128i a, __m128i b)
(V)PCMPEQD: __m128i _mm_cmpeq_epi32 ( __m128i a, __m128i b)
VPCMPEQB: __m256i _mm256_cmpeq_epi8 ( __m256i a, __m256i b)
VPCMPEQW: __m256i _mm256_cmpeq_epi16 ( __m256i a, __m256i b)
VPCMPEQD: __m256i _mm256_cmpeq_epi32 ( __m256i a, __m256i b)
Flags Affected
None.
SIMD Floating-Point Exceptions
None.
Other Exceptions
Non-EVEX-encoded instruction, see Exceptions Type 4.
EVEX-encoded VPCMPEQD, see Exceptions Type E4.
EVEX-encoded VPCMPEQB/W, see Exceptions Type E4.nb.

PCMPEQQ — Compare Packed Qword Data for Equal
INSTRUCTION SET REFERENCE, M-U
4-250 Vol. 2B
PCMPEQQ — Compare Packed Qword Data for Equal
Instruction Operand Encoding
Description
Performs an SIMD compare for equality of the packed quadwords in the destination operand (first operand) and the
source operand (second operand). If a pair of data elements is equal, the corresponding data element in the desti-
nation is set to all 1s; otherwise, it is set to 0s.
128-bit Legacy SSE version: The second source operand can be an XMM register or a 128-bit memory location. The
first source and destination operands are XMM registers. Bits (MAXVL-1:128) of the corresponding YMM destination
register remain unchanged.
VEX.128 encoded version: The second source operand can be an XMM register or a 128-bit memory location. The
first source and destination operands are XMM registers. Bits (MAXVL-1:128) of the corresponding YMM register
are zeroed.
VEX.256 encoded version: The first source operand is a YMM register. The second source operand is a YMM register
or a 256-bit memory location. The destination operand is a YMM register.
EVEX encoded VPCMPEQQ: The first source operand (second operand) is a ZMM/YMM/XMM register. The second
source operand can be a ZMM/YMM/XMM register, a 512/256/128-bit memory location or a 512/256/128-bit vector
broadcasted from a 64-bit memory location. The destination operand (first operand) is a mask register updated
according to the writemask k2.
Opcode/
Instruction
Op/
En
64/32 bit
Mode
Support
CPUID
Feature
Flag
Description
66 0F 38 29 /r
PCMPEQQ xmm1, xmm2/m128
A V/V SSE4_1 Compare packed qwords in xmm2/m128 and
xmm1 for equality.
VEX.128.66.0F38.WIG 29 /r
VPCMPEQQ xmm1, xmm2, xmm3/m128
B V/V AVX Compare packed quadwords in xmm3/m128
and xmm2 for equality.
VEX.256.66.0F38.WIG 29 /r
VPCMPEQQ ymm1, ymm2, ymm3 /m256
B V/V AVX2 Compare packed quadwords in ymm3/m256
and ymm2 for equality.
EVEX.128.66.0F38.W1 29 /r
VPCMPEQQ k1 {k2}, xmm2, xmm3/m128/m64bcst
CV/V AVX512VL
AVX512F
Compare Equal between int64 vector xmm2
and int64 vector xmm3/m128/m64bcst, and
set vector mask k1 to reflect the zero/nonzero
status of each element of the result, under
writemask.
EVEX.256.66.0F38.W1 29 /r
VPCMPEQQ k1 {k2}, ymm2, ymm3/m256/m64bcst
CV/V AVX512VL
AVX512F
Compare Equal between int64 vector ymm2
and int64 vector ymm3/m256/m64bcst, and
set vector mask k1 to reflect the zero/nonzero
status of each element of the result, under
writemask.
EVEX.512.66.0F38.W1 29 /r
VPCMPEQQ k1 {k2}, zmm2, zmm3/m512/m64bcst
C V/V AVX512F Compare Equal between int64 vector zmm2
and int64 vector zmm3/m512/m64bcst, and
set vector mask k1 to reflect the zero/nonzero
status of each element of the result, under
writemask.
Op/En Tuple Type Operand 1 Operand 2 Operand 3 Operand 4
A NA ModRM:reg (r, w) ModRM:r/m (r) NA NA
B NA ModRM:reg (w) VEX.vvvv (r) ModRM:r/m (r) NA
C Full ModRM:reg (w) EVEX.vvvv (r) ModRM:r/m (r) NA

PCMPEQQ — Compare Packed Qword Data for Equal
INSTRUCTION SET REFERENCE, M-U
Vol. 2B 4-251
Operation
PCMPEQQ (with 128-bit operands)
IF (DEST[63:0] = SRC[63:0])
THEN DEST[63:0] FFFFFFFFFFFFFFFFH;
ELSE DEST[63:0] 0; FI;
IF (DEST[127:64] = SRC[127:64])
THEN DEST[127:64] FFFFFFFFFFFFFFFFH;
ELSE DEST[127:64] 0; FI;
DEST[MAXVL-1:128] (Unmodified)
COMPARE_QWORDS_EQUAL (SRC1, SRC2)
IF SRC1[63:0] = SRC2[63:0]
THEN DEST[63:0] FFFFFFFFFFFFFFFFH;
ELSE DEST[63:0] 0; FI;
IF SRC1[127:64] = SRC2[127:64]
THEN DEST[127:64] FFFFFFFFFFFFFFFFH;
ELSE DEST[127:64] 0; FI;
VPCMPEQQ (VEX.128 encoded version)
DEST[127:0] COMPARE_QWORDS_EQUAL(SRC1,SRC2)
DEST[MAXVL-1:128] 0
VPCMPEQQ (VEX.256 encoded version)
DEST[127:0] COMPARE_QWORDS_EQUAL(SRC1[127:0],SRC2[127:0])
DEST[255:128] COMPARE_QWORDS_EQUAL(SRC1[255:128],SRC2[255:128])
DEST[MAXVL-1:256] 0
VPCMPEQQ (EVEX encoded versions)
(KL, VL) = (2, 128), (4, 256), (8, 512)
FOR j 0 TO KL-1
i j * 64
IF k2[j] OR *no writemask*
THEN
IF (EVEX.b = 1) AND (SRC2 *is memory*)
THEN CMP SRC1[i+63:i] = SRC2[63:0];
ELSE CMP SRC1[i+63:i] = SRC2[i+63:i];
FI;
IF CMP = TRUE
THEN DEST[j] 1;
ELSE DEST[j] 0; FI;
ELSE DEST[j] 0 ; zeroing-masking only
FI;
ENDFOR
DEST[MAX_KL-1:KL] 0

PCMPEQQ — Compare Packed Qword Data for Equal
INSTRUCTION SET REFERENCE, M-U
4-252 Vol. 2B
Intel C/C++ Compiler Intrinsic Equivalent
VPCMPEQQ __mmask8 _mm512_cmpeq_epi64_mask( __m512i a, __m512i b);
VPCMPEQQ __mmask8 _mm512_mask_cmpeq_epi64_mask(__mmask8 k, __m512i a, __m512i b);
VPCMPEQQ __mmask8 _mm256_cmpeq_epi64_mask( __m256i a, __m256i b);
VPCMPEQQ __mmask8 _mm256_mask_cmpeq_epi64_mask(__mmask8 k, __m256i a, __m256i b);
VPCMPEQQ __mmask8 _mm_cmpeq_epi64_mask( __m128i a, __m128i b);
VPCMPEQQ __mmask8 _mm_mask_cmpeq_epi64_mask(__mmask8 k, __m128i a, __m128i b);
(V)PCMPEQQ: __m128i _mm_cmpeq_epi64(__m128i a, __m128i b);
VPCMPEQQ: __m256i _mm256_cmpeq_epi64( __m256i a, __m256i b);
Flags Affected
None.
SIMD Floating-Point Exceptions
None.
Other Exceptions
Non-EVEX-encoded instruction, see Exceptions Type 4.
EVEX-encoded VPCMPEQQ, see Exceptions Type E4.

PCMPESTRI — Packed Compare Explicit Length Strings, Return Index
INSTRUCTION SET REFERENCE, M-U
Vol. 2B 4-253
PCMPESTRI — Packed Compare Explicit Length Strings, Return Index
Instruction Operand Encoding
Description
The instruction compares and processes data from two string fragments based on the encoded value in the Imm8
Control Byte (see Section 4.1, “Imm8 Control Byte Operation for PCMPESTRI / PCMPESTRM / PCMPISTRI / PCMP-
ISTRM”), and generates an index stored to the count register (ECX).
Each string fragment is represented by two values. The first value is an xmm (or possibly m128 for the second
operand) which contains the data elements of the string (byte or word data). The second value is stored in an input
length register. The input length register is EAX/RAX (for xmm1) or EDX/RDX (for xmm2/m128). The length repre-
sents the number of bytes/words which are valid for the respective xmm/m128 data.
The length of each input is interpreted as being the absolute-value of the value in the length register. The absolute-
value computation saturates to 16 (for bytes) and 8 (for words), based on the value of imm8[bit3] when the value
in the length register is greater than 16 (8) or less than -16 (-8).
The comparison and aggregation operations are performed according to the encoded value of Imm8 bit fields (see
Section 4.1). The index of the first (or last, according to imm8[6]) set bit of IntRes2 (see Section 4.1.4) is returned
in ECX. If no bits are set in IntRes2, ECX is set to 16 (8).
Note that the Arithmetic Flags are written in a non-standard manner in order to supply the most relevant informa-
tion:
CFlag – Reset if IntRes2 is equal to zero, set otherwise
ZFlag – Set if absolute-value of EDX is < 16 (8), reset otherwise
SFlag – Set if absolute-value of EAX is < 16 (8), reset otherwise
OFlag – IntRes2[0]
AFlag – Reset
PFlag – Reset
Effective Operand Size
Intel C/C++ Compiler Intrinsic Equivalent For Returning Index
int _mm_cmpestri (__m128i a, int la, __m128i b, int lb, const int mode);
Opcode/
Instruction
Op/
En
64/32 bit
Mode
Support
CPUID
Feature
Flag
Description
66 0F 3A 61 /r imm8
PCMPESTRI xmm1, xmm2/m128, imm8
RMI V/V SSE4_2 Perform a packed comparison of string data
with explicit lengths, generating an index, and
storing the result in ECX.
VEX.128.66.0F3A 61 /r ib
VPCMPESTRI xmm1, xmm2/m128, imm8
RMI V/V AVX Perform a packed comparison of string data
with explicit lengths, generating an index, and
storing the result in ECX.
Op/En Operand 1 Operand 2 Operand 3 Operand 4
RMI ModRM:reg (r) ModRM:r/m (r) imm8 NA
Operating mode/size Operand 1 Operand 2 Length 1 Length 2 Result
16 bit xmm xmm/m128 EAX EDX ECX
32 bit xmm xmm/m128 EAX EDX ECX
64 bit xmm xmm/m128 EAX EDX ECX
64 bit + REX.W xmm xmm/m128 RAX RDX ECX

PCMPESTRI — Packed Compare Explicit Length Strings, Return Index
INSTRUCTION SET REFERENCE, M-U
4-254 Vol. 2B
Intel C/C++ Compiler Intrinsics For Reading EFlag Results
int _mm_cmpestra (__m128i a, int la, __m128i b, int lb, const int mode);
int _mm_cmpestrc (__m128i a, int la, __m128i b, int lb, const int mode);
int _mm_cmpestro (__m128i a, int la, __m128i b, int lb, const int mode);
int _mm_cmpestrs (__m128i a, int la, __m128i b, int lb, const int mode);
int _mm_cmpestrz (__m128i a, int la, __m128i b, int lb, const int mode);
SIMD Floating-Point Exceptions
None.
Other Exceptions
See Exceptions Type 4; additionally, this instruction does not cause #GP if the memory operand is not aligned to 16
Byte boundary, and
#UD If VEX.L = 1.
If VEX.vvvv ≠ 1111B.

PCMPESTRM — Packed Compare Explicit Length Strings, Return Mask
INSTRUCTION SET REFERENCE, M-U
Vol. 2B 4-255
PCMPESTRM — Packed Compare Explicit Length Strings, Return Mask
Instruction Operand Encoding
Description
The instruction compares data from two string fragments based on the encoded value in the imm8 contol byte (see
Section 4.1, “Imm8 Control Byte Operation for PCMPESTRI / PCMPESTRM / PCMPISTRI / PCMPISTRM”), and gener-
ates a mask stored to XMM0.
Each string fragment is represented by two values. The first value is an xmm (or possibly m128 for the second
operand) which contains the data elements of the string (byte or word data). The second value is stored in an input
length register. The input length register is EAX/RAX (for xmm1) or EDX/RDX (for xmm2/m128). The length repre-
sents the number of bytes/words which are valid for the respective xmm/m128 data.
The length of each input is interpreted as being the absolute-value of the value in the length register. The absolute-
value computation saturates to 16 (for bytes) and 8 (for words), based on the value of imm8[bit3] when the value
in the length register is greater than 16 (8) or less than -16 (-8).
The comparison and aggregation operations are performed according to the encoded value of Imm8 bit fields (see
Section 4.1). As defined by imm8[6], IntRes2 is then either stored to the least significant bits of XMM0 (zero
extended to 128 bits) or expanded into a byte/word-mask and then stored to XMM0.
Note that the Arithmetic Flags are written in a non-standard manner in order to supply the most relevant informa-
tion:
CFlag – Reset if IntRes2 is equal to zero, set otherwise
ZFlag – Set if absolute-value of EDX is < 16 (8), reset otherwise
SFlag – Set if absolute-value of EAX is < 16 (8), reset otherwise
OFlag –IntRes2[0]
AFlag – Reset
PFlag – Reset
Note: In VEX.128 encoded versions, bits (MAXVL-1:128) of XMM0 are zeroed. VEX.vvvv is reserved and must be
1111b, VEX.L must be 0, otherwise the instruction will #UD.
Opcode/
Instruction
Op/
En
64/32 bit
Mode
Support
CPUID
Feature
Flag
Description
66 0F 3A 60 /r imm8
PCMPESTRM xmm1, xmm2/m128, imm8
RMI V/V SSE4_2 Perform a packed comparison of string data
with explicit lengths, generating a mask, and
storing the result in XMM0.
VEX.128.66.0F3A 60 /r ib
VPCMPESTRM xmm1, xmm2/m128, imm8
RMI V/V AVX Perform a packed comparison of string data
with explicit lengths, generating a mask, and
storing the result in XMM0.
Op/En Operand 1 Operand 2 Operand 3 Operand 4
RMI ModRM:reg (r) ModRM:r/m (r) imm8 NA

PCMPESTRM — Packed Compare Explicit Length Strings, Return Mask
INSTRUCTION SET REFERENCE, M-U
4-256 Vol. 2B
Effective Operand Size
Intel C/C++ Compiler Intrinsic Equivalent For Returning Mask
__m128i _mm_cmpestrm (__m128i a, int la, __m128i b, int lb, const int mode);
Intel C/C++ Compiler Intrinsics For Reading EFlag Results
int _mm_cmpestra (__m128i a, int la, __m128i b, int lb, const int mode);
int _mm_cmpestrc (__m128i a, int la, __m128i b, int lb, const int mode);
int _mm_cmpestro (__m128i a, int la, __m128i b, int lb, const int mode);
int _mm_cmpestrs (__m128i a, int la, __m128i b, int lb, const int mode);
int _mm_cmpestrz (__m128i a, int la, __m128i b, int lb, const int mode);
SIMD Floating-Point Exceptions
None.
Other Exceptions
See Exceptions Type 4; additionally, this instruction does not cause #GP if the memory operand is not aligned to 16
Byte boundary, and
#UD If VEX.L = 1.
If VEX.vvvv ≠ 1111B.
Operating mode/size Operand1 Operand 2 Length1 Length2 Result
16 bit xmm xmm/m128 EAX EDX XMM0
32 bit xmm xmm/m128 EAX EDX XMM0
64 bit xmm xmm/m128 EAX EDX XMM0
64 bit + REX.W xmm xmm/m128 RAX RDX XMM0

PCMPGTB/PCMPGTW/PCMPGTD—Compare Packed Signed Integers for Greater Than
INSTRUCTION SET REFERENCE, M-U
Vol. 2B 4-257
PCMPGTB/PCMPGTW/PCMPGTD—Compare Packed Signed Integers for Greater Than
Opcode/
Instruction
Op/
En
64/32 bit
Mode
Support
CPUID
Feature
Flag
Description
NP 0F 64 /r1
PCMPGTB mm, mm/m64
A V/V MMX Compare packed signed byte integers in mm and
mm/m64 for greater than.
66 0F 64 /r
PCMPGTB xmm1, xmm2/m128
A V/V SSE2 Compare packed signed byte integers in xmm1
and xmm2/m128 for greater than.
NP 0F 65 /r1
PCMPGTW mm, mm/m64
A V/V MMX Compare packed signed word integers in mm and
mm/m64 for greater than.
66 0F 65 /r
PCMPGTW xmm1, xmm2/m128
A V/V SSE2 Compare packed signed word integers in xmm1
and xmm2/m128 for greater than.
NP 0F 66 /r1
PCMPGTD mm, mm/m64
A V/V MMX Compare packed signed doubleword integers in
mm and mm/m64 for greater than.
66 0F 66 /r
PCMPGTD xmm1, xmm2/m128
A V/V SSE2 Compare packed signed doubleword integers in
xmm1 and xmm2/m128 for greater than.
VEX.128.66.0F.WIG 64 /r
VPCMPGTB xmm1, xmm2, xmm3/m128
B V/V AVX Compare packed signed byte integers in xmm2
and xmm3/m128 for greater than.
VEX.128.66.0F.WIG 65 /r
VPCMPGTW xmm1, xmm2, xmm3/m128
B V/V AVX Compare packed signed word integers in xmm2
and xmm3/m128 for greater than.
VEX.128.66.0F.WIG 66 /r
VPCMPGTD xmm1, xmm2, xmm3/m128
B V/V AVX Compare packed signed doubleword integers in
xmm2 and xmm3/m128 for greater than.
VEX.256.66.0F.WIG 64 /r
VPCMPGTB ymm1, ymm2, ymm3/m256
B V/V AVX2 Compare packed signed byte integers in ymm2
and ymm3/m256 for greater than.
VEX.256.66.0F.WIG 65 /r
VPCMPGTW ymm1, ymm2, ymm3/m256
B V/V AVX2 Compare packed signed word integers in ymm2
and ymm3/m256 for greater than.
VEX.256.66.0F.WIG 66 /r
VPCMPGTD ymm1, ymm2, ymm3/m256
B V/V AVX2 Compare packed signed doubleword integers in
ymm2 and ymm3/m256 for greater than.
EVEX.128.66.0F.W0 66 /r
VPCMPGTD k1 {k2}, xmm2,
xmm3/m128/m32bcst
CV/V AVX512VL
AVX512F
Compare Greater between int32 vector xmm2 and
int32 vector xmm3/m128/m32bcst, and set
vector mask k1 to reflect the zero/nonzero status
of each element of the result, under writemask.
EVEX.256.66.0F.W0 66 /r
VPCMPGTD k1 {k2}, ymm2,
ymm3/m256/m32bcst
CV/V AVX512VL
AVX512F
Compare Greater between int32 vector ymm2 and
int32 vector ymm3/m256/m32bcst, and set
vector mask k1 to reflect the zero/nonzero status
of each element of the result, under writemask.
EVEX.512.66.0F.W0 66 /r
VPCMPGTD k1 {k2}, zmm2,
zmm3/m512/m32bcst
C V/V AVX512F Compare Greater between int32 elements in
zmm2 and zmm3/m512/m32bcst, and set
destination k1 according to the comparison results
under writemask. k2.
EVEX.128.66.0F.WIG 64 /r
VPCMPGTB k1 {k2}, xmm2, xmm3/m128
DV/V AVX512VL
AVX512BW
Compare packed signed byte integers in xmm2
and xmm3/m128 for greater than, and set vector
mask k1 to reflect the zero/nonzero status of each
element of the result, under writemask.
EVEX.256.66.0F.WIG 64 /r
VPCMPGTB k1 {k2}, ymm2, ymm3/m256
DV/V AVX512VL
AVX512BW
Compare packed signed byte integers in ymm2
and ymm3/m256 for greater than, and set vector
mask k1 to reflect the zero/nonzero status of each
element of the result, under writemask.

PCMPGTB/PCMPGTW/PCMPGTD—Compare Packed Signed Integers for Greater Than
INSTRUCTION SET REFERENCE, M-U
4-258 Vol. 2B
Instruction Operand Encoding
Description
Performs an SIMD signed compare for the greater value of the packed byte, word, or doubleword integers in the
destination operand (first operand) and the source operand (second operand). If a data element in the destination
operand is greater than the corresponding date element in the source operand, the corresponding data element in
the destination operand is set to all 1s; otherwise, it is set to all 0s.
The PCMPGTB instruction compares the corresponding signed byte integers in the destination and source oper-
ands; the PCMPGTW instruction compares the corresponding signed word integers in the destination and source
operands; and the PCMPGTD instruction compares the corresponding signed doubleword integers in the destination
and source operands.
In 64-bit mode and not encoded with VEX/EVEX, using a REX prefix in the form of REX.R permits this instruction to
access additional registers (XMM8-XMM15).
Legacy SSE instructions: The source operand can be an MMX technology register or a 64-bit memory location. The
destination operand can be an MMX technology register.
128-bit Legacy SSE version: The second source operand can be an XMM register or a 128-bit memory location. The
first source operand and destination operand are XMM registers. Bits (MAXVL-1:128) of the corresponding YMM
destination register remain unchanged.
VEX.128 encoded version: The second source operand can be an XMM register or a 128-bit memory location. The
first source operand and destination operand are XMM registers. Bits (MAXVL-1:128) of the corresponding YMM
register are zeroed.
VEX.256 encoded version: The first source operand is a YMM register. The second source operand is a YMM register
or a 256-bit memory location. The destination operand is a YMM register.
EVEX.512.66.0F.WIG 64 /r
VPCMPGTB k1 {k2}, zmm2, zmm3/m512
D V/V AVX512BW Compare packed signed byte integers in zmm2 and
zmm3/m512 for greater than, and set vector
mask k1 to reflect the zero/nonzero status of each
element of the result, under writemask.
EVEX.128.66.0F.WIG 65 /r
VPCMPGTW k1 {k2}, xmm2, xmm3/m128
DV/V AVX512VL
AVX512BW
Compare packed signed word integers in xmm2
and xmm3/m128 for greater than, and set vector
mask k1 to reflect the zero/nonzero status of each
element of the result, under writemask.
EVEX.256.66.0F.WIG 65 /r
VPCMPGTW k1 {k2}, ymm2, ymm3/m256
DV/V AVX512VL
AVX512BW
Compare packed signed word integers in ymm2
and ymm3/m256 for greater than, and set vector
mask k1 to reflect the zero/nonzero status of each
element of the result, under writemask.
EVEX.512.66.0F.WIG 65 /r
VPCMPGTW k1 {k2}, zmm2, zmm3/m512
D V/V AVX512BW Compare packed signed word integers in zmm2
and zmm3/m512 for greater than, and set vector
mask k1 to reflect the zero/nonzero status of each
element of the result, under writemask.
NOTES:
1. See note in Section 2.4, “AVX and SSE Instruction Exception Specification” in the Intel® 64 and IA-32 Architectures Software
Developer’s Manual, Volume 2A and Section 22.25.3, “Exception Conditions of Legacy SIMD Instructions Operating on MMX Registers”
in the Intel® 64 and IA-32 Architectures Software Developer’s Manual, Volume 3A.
Op/En Tuple Type Operand 1 Operand 2 Operand 3 Operand 4
A NA ModRM:reg (r, w) ModRM:r/m (r) NA NA
B NA ModRM:reg (w) VEX.vvvv (r) ModRM:r/m (r) NA
C Full ModRM:reg (w) EVEX.vvvv (r) ModRM:r/m (r) NA
D Full Mem ModRM:reg (w) EVEX.vvvv (r) ModRM:r/m (r) NA

PCMPGTB/PCMPGTW/PCMPGTD—Compare Packed Signed Integers for Greater Than
INSTRUCTION SET REFERENCE, M-U
Vol. 2B 4-259
EVEX encoded VPCMPGTD: The first source operand (second operand) is a ZMM/YMM/XMM register. The second
source operand can be a ZMM/YMM/XMM register, a 512/256/128-bit memory location or a 512/256/128-bit vector
broadcasted from a 32-bit memory location. The destination operand (first operand) is a mask register updated
according to the writemask k2.
EVEX encoded VPCMPGTB/W: The first source operand (second operand) is a ZMM/YMM/XMM register. The second
source operand can be a ZMM/YMM/XMM register, a 512/256/128-bit memory location. The destination operand
(first operand) is a mask register updated according to the writemask k2.
Operation
PCMPGTB (with 64-bit operands)
IF DEST[7:0] > SRC[7:0]
THEN DEST[7:0) ← FFH;
ELSE DEST[7:0] ← 0; FI;
(* Continue comparison of 2nd through 7th bytes in DEST and SRC *)
IF DEST[63:56] > SRC[63:56]
THEN DEST[63:56] ← FFH;
ELSE DEST[63:56] ← 0; FI;
COMPARE_BYTES_GREATER (SRC1, SRC2)
IF SRC1[7:0] > SRC2[7:0]
THEN DEST[7:0] FFH;
ELSE DEST[7:0] 0; FI;
(* Continue comparison of 2nd through 15th bytes in SRC1 and SRC2 *)
IF SRC1[127:120] > SRC2[127:120]
THEN DEST[127:120] FFH;
ELSE DEST[127:120] 0; FI;
COMPARE_WORDS_GREATER (SRC1, SRC2)
IF SRC1[15:0] > SRC2[15:0]
THEN DEST[15:0] FFFFH;
ELSE DEST[15:0] 0; FI;
(* Continue comparison of 2nd through 7th 16-bit words in SRC1 and SRC2 *)
IF SRC1[127:112] > SRC2[127:112]
THEN DEST[127:112] FFFFH;
ELSE DEST[127:112] 0; FI;
COMPARE_DWORDS_GREATER (SRC1, SRC2)
IF SRC1[31:0] > SRC2[31:0]
THEN DEST[31:0] FFFFFFFFH;
ELSE DEST[31:0] 0; FI;
(* Continue comparison of 2nd through 3rd 32-bit dwords in SRC1 and SRC2 *)
IF SRC1[127:96] > SRC2[127:96]
THEN DEST[127:96] FFFFFFFFH;
ELSE DEST[127:96] 0; FI;
PCMPGTB (with 128-bit operands)
DEST[127:0] COMPARE_BYTES_GREATER(DEST[127:0],SRC[127:0])
DEST[MAXVL-1:128] (Unmodified)
VPCMPGTB (VEX.128 encoded version)
DEST[127:0] COMPARE_BYTES_GREATER(SRC1,SRC2)
DEST[MAXVL-1:128] 0

PCMPGTB/PCMPGTW/PCMPGTD—Compare Packed Signed Integers for Greater Than
INSTRUCTION SET REFERENCE, M-U
4-260 Vol. 2B
VPCMPGTB (VEX.256 encoded version)
DEST[127:0] COMPARE_BYTES_GREATER(SRC1[127:0],SRC2[127:0])
DEST[255:128] COMPARE_BYTES_GREATER(SRC1[255:128],SRC2[255:128])
DEST[MAXVL-1:256] 0
VPCMPGTB (EVEX encoded versions)
(KL, VL) = (16, 128), (32, 256), (64, 512)
FOR j 0 TO KL-1
i j * 8
IF k2[j] OR *no writemask*
THEN
/* signed comparison */
CMP SRC1[i+7:i] > SRC2[i+7:i];
IF CMP = TRUE
THEN DEST[j] 1;
ELSE DEST[j] 0; FI;
ELSE DEST[j] 0 ; zeroing-masking onlyFI;
FI;
ENDFOR
DEST[MAX_KL-1:KL] 0
PCMPGTW (with 64-bit operands)
IF DEST[15:0] > SRC[15:0]
THEN DEST[15:0] ← FFFFH;
ELSE DEST[15:0] ← 0; FI;
(* Continue comparison of 2nd and 3rd words in DEST and SRC *)
IF DEST[63:48] > SRC[63:48]
THEN DEST[63:48] ← FFFFH;
ELSE DEST[63:48] ← 0; FI;
PCMPGTW (with 128-bit operands)
DEST[127:0] COMPARE_WORDS_GREATER(DEST[127:0],SRC[127:0])
DEST[MAXVL-1:128] (Unmodified)
VPCMPGTW (VEX.128 encoded version)
DEST[127:0] COMPARE_WORDS_GREATER(SRC1,SRC2)
DEST[MAXVL-1:128] 0
VPCMPGTW (VEX.256 encoded version)
DEST[127:0] COMPARE_WORDS_GREATER(SRC1[127:0],SRC2[127:0])
DEST[255:128] COMPARE_WORDS_GREATER(SRC1[255:128],SRC2[255:128])
DEST[MAXVL-1:256] 0
VPCMPGTW (EVEX encoded versions)
(KL, VL) = (8, 128), (16, 256), (32, 512)
FOR j 0 TO KL-1
i j * 16
IF k2[j] OR *no writemask*
THEN
/* signed comparison */
CMP SRC1[i+15:i] > SRC2[i+15:i];
IF CMP = TRUE
THEN DEST[j] 1;
ELSE DEST[j] 0; FI;

PCMPGTB/PCMPGTW/PCMPGTD—Compare Packed Signed Integers for Greater Than
INSTRUCTION SET REFERENCE, M-U
Vol. 2B 4-261
ELSE DEST[j] 0 ; zeroing-masking onlyFI;
FI;
ENDFOR
DEST[MAX_KL-1:KL] 0
PCMPGTD (with 64-bit operands)
IF DEST[31:0] > SRC[31:0]
THEN DEST[31:0] ← FFFFFFFFH;
ELSE DEST[31:0] ← 0; FI;
IF DEST[63:32] > SRC[63:32]
THEN DEST[63:32] ← FFFFFFFFH;
ELSE DEST[63:32] ← 0; FI;
PCMPGTD (with 128-bit operands)
DEST[127:0] COMPARE_DWORDS_GREATER(DEST[127:0],SRC[127:0])
DEST[MAXVL-1:128] (Unmodified)
VPCMPGTD (VEX.128 encoded version)
DEST[127:0] COMPARE_DWORDS_GREATER(SRC1,SRC2)
DEST[MAXVL-1:128] 0
VPCMPGTD (VEX.256 encoded version)
DEST[127:0] COMPARE_DWORDS_GREATER(SRC1[127:0],SRC2[127:0])
DEST[255:128] COMPARE_DWORDS_GREATER(SRC1[255:128],SRC2[255:128])
DEST[MAXVL-1:256] 0
VPCMPGTD (EVEX encoded versions)
(KL, VL) = (4, 128), (8, 256), (8, 512)
FOR j 0 TO KL-1
i j * 32
IF k2[j] OR *no writemask*
THEN
/* signed comparison */
IF (EVEX.b = 1) AND (SRC2 *is memory*)
THEN CMP SRC1[i+31:i] > SRC2[31:0];
ELSE CMP SRC1[i+31:i] > SRC2[i+31:i];
FI;
IF CMP = TRUE
THEN DEST[j] 1;
ELSE DEST[j] 0; FI;
ELSE DEST[j] 0 ; zeroing-masking only
FI;
ENDFOR
DEST[MAX_KL-1:KL] 0

PCMPGTB/PCMPGTW/PCMPGTD—Compare Packed Signed Integers for Greater Than
INSTRUCTION SET REFERENCE, M-U
4-262 Vol. 2B
Intel C/C++ Compiler Intrinsic Equivalents
VPCMPGTB __mmask64 _mm512_cmpgt_epi8_mask(__m512i a, __m512i b);
VPCMPGTB __mmask64 _mm512_mask_cmpgt_epi8_mask(__mmask64 k, __m512i a, __m512i b);
VPCMPGTB __mmask32 _mm256_cmpgt_epi8_mask(__m256i a, __m256i b);
VPCMPGTB __mmask32 _mm256_mask_cmpgt_epi8_mask(__mmask32 k, __m256i a, __m256i b);
VPCMPGTB __mmask16 _mm_cmpgt_epi8_mask(__m128i a, __m128i b);
VPCMPGTB __mmask16 _mm_mask_cmpgt_epi8_mask(__mmask16 k, __m128i a, __m128i b);
VPCMPGTD __mmask16 _mm512_cmpgt_epi32_mask(__m512i a, __m512i b);
VPCMPGTD __mmask16 _mm512_mask_cmpgt_epi32_mask(__mmask16 k, __m512i a, __m512i b);
VPCMPGTD __mmask8 _mm256_cmpgt_epi32_mask(__m256i a, __m256i b);
VPCMPGTD __mmask8 _mm256_mask_cmpgt_epi32_mask(__mmask8 k, __m256i a, __m256i b);
VPCMPGTD __mmask8 _mm_cmpgt_epi32_mask(__m128i a, __m128i b);
VPCMPGTD __mmask8 _mm_mask_cmpgt_epi32_mask(__mmask8 k, __m128i a, __m128i b);
VPCMPGTW __mmask32 _mm512_cmpgt_epi16_mask(__m512i a, __m512i b);
VPCMPGTW __mmask32 _mm512_mask_cmpgt_epi16_mask(__mmask32 k, __m512i a, __m512i b);
VPCMPGTW __mmask16 _mm256_cmpgt_epi16_mask(__m256i a, __m256i b);
VPCMPGTW __mmask16 _mm256_mask_cmpgt_epi16_mask(__mmask16 k, __m256i a, __m256i b);
VPCMPGTW __mmask8 _mm_cmpgt_epi16_mask(__m128i a, __m128i b);
VPCMPGTW __mmask8 _mm_mask_cmpgt_epi16_mask(__mmask8 k, __m128i a, __m128i b);
PCMPGTB:__m64 _mm_cmpgt_pi8 (__m64 m1, __m64 m2)
PCMPGTW:__m64 _mm_cmpgt_pi16 (__m64 m1, __m64 m2)
PCMPGTD:__m64 _mm_cmpgt_pi32 (__m64 m1, __m64 m2)
(V)PCMPGTB:__m128i _mm_cmpgt_epi8 ( __m128i a, __m128i b)
(V)PCMPGTW:__m128i _mm_cmpgt_epi16 ( __m128i a, __m128i b)
(V)DCMPGTD:__m128i _mm_cmpgt_epi32 ( __m128i a, __m128i b)
VPCMPGTB: __m256i _mm256_cmpgt_epi8 ( __m256i a, __m256i b)
VPCMPGTW: __m256i _mm256_cmpgt_epi16 ( __m256i a, __m256i b)
VPCMPGTD: __m256i _mm256_cmpgt_epi32 ( __m256i a, __m256i b)
Flags Affected
None.
Numeric Exceptions
None.
Other Exceptions
Non-EVEX-encoded instruction, see Exceptions Type 4.
EVEX-encoded VPCMPGTD, see Exceptions Type E4.
EVEX-encoded VPCMPGTB/W, see Exceptions Type E4.nb.

PCMPGTQ — Compare Packed Data for Greater Than
INSTRUCTION SET REFERENCE, M-U
Vol. 2B 4-263
PCMPGTQ — Compare Packed Data for Greater Than
Instruction Operand Encoding
Description
Performs an SIMD signed compare for the packed quadwords in the destination operand (first operand) and the
source operand (second operand). If the data element in the first (destination) operand is greater than the
corresponding element in the second (source) operand, the corresponding data element in the destination is set
to all 1s; otherwise, it is set to 0s.
128-bit Legacy SSE version: The second source operand can be an XMM register or a 128-bit memory location. The
first source operand and destination operand are XMM registers. Bits (MAXVL-1:128) of the corresponding YMM
destination register remain unchanged.
VEX.128 encoded version: The second source operand can be an XMM register or a 128-bit memory location. The
first source operand and destination operand are XMM registers. Bits (MAXVL-1:128) of the corresponding YMM
register are zeroed.
VEX.256 encoded version: The first source operand is a YMM register. The second source operand is a YMM register
or a 256-bit memory location. The destination operand is a YMM register.
EVEX encoded VPCMPGTD/Q: The first source operand (second operand) is a ZMM/YMM/XMM register. The second
source operand can be a ZMM/YMM/XMM register, a 512/256/128-bit memory location or a 512/256/128-bit vector
broadcasted from a 64-bit memory location. The destination operand (first operand) is a mask register updated
according to the writemask k2.
Opcode/
Instruction
Op/
En
64/32 bit
Mode
Support
CPUID
Feature
Flag
Description
66 0F 38 37 /r
PCMPGTQ xmm1,xmm2/m128
A V/V SSE4_2 Compare packed signed qwords in xmm2/m128
and xmm1 for greater than.
VEX.128.66.0F38.WIG 37 /r
VPCMPGTQ xmm1, xmm2, xmm3/m128
B V/V AVX Compare packed signed qwords in xmm2 and
xmm3/m128 for greater than.
VEX.256.66.0F38.WIG 37 /r
VPCMPGTQ ymm1, ymm2, ymm3/m256
B V/V AVX2 Compare packed signed qwords in ymm2 and
ymm3/m256 for greater than.
EVEX.128.66.0F38.W1 37 /r
VPCMPGTQ k1 {k2}, xmm2,
xmm3/m128/m64bcst
CV/V AVX512VL
AVX512F
Compare Greater between int64 vector xmm2 and
int64 vector xmm3/m128/m64bcst, and set
vector mask k1 to reflect the zero/nonzero status
of each element of the result, under writemask.
EVEX.256.66.0F38.W1 37 /r
VPCMPGTQ k1 {k2}, ymm2,
ymm3/m256/m64bcst
CV/V AVX512VL
AVX512F
Compare Greater between int64 vector ymm2 and
int64 vector ymm3/m256/m64bcst, and set
vector mask k1 to reflect the zero/nonzero status
of each element of the result, under writemask.
EVEX.512.66.0F38.W1 37 /r
VPCMPGTQ k1 {k2}, zmm2, zmm3/m512/m64bcst
C V/V AVX512F Compare Greater between int64 vector zmm2 and
int64 vector zmm3/m512/m64bcst, and set
vector mask k1 to reflect the zero/nonzero status
of each element of the result, under writemask.
Op/En Tuple Type Operand 1 Operand 2 Operand 3 Operand 4
A NA ModRM:reg (r, w) ModRM:r/m (r) NA NA
B NA ModRM:reg (w) VEX.vvvv (r) ModRM:r/m (r) NA
C Full ModRM:reg (w) EVEX.vvvv (r) ModRM:r/m (r) NA

PCMPGTQ — Compare Packed Data for Greater Than
INSTRUCTION SET REFERENCE, M-U
4-264 Vol. 2B
Operation
COMPARE_QWORDS_GREATER (SRC1, SRC2)
IF SRC1[63:0] > SRC2[63:0]
THEN DEST[63:0] FFFFFFFFFFFFFFFFH;
ELSE DEST[63:0] 0; FI;
IF SRC1[127:64] > SRC2[127:64]
THEN DEST[127:64] FFFFFFFFFFFFFFFFH;
ELSE DEST[127:64] 0; FI;
VPCMPGTQ (VEX.128 encoded version)
DEST[127:0] COMPARE_QWORDS_GREATER(SRC1,SRC2)
DEST[MAXVL-1:128] 0
VPCMPGTQ (VEX.256 encoded version)
DEST[127:0] COMPARE_QWORDS_GREATER(SRC1[127:0],SRC2[127:0])
DEST[255:128] COMPARE_QWORDS_GREATER(SRC1[255:128],SRC2[255:128])
DEST[MAXVL-1:256] 0
VPCMPGTQ (EVEX encoded versions)
(KL, VL) = (2, 128), (4, 256), (8, 512)
FOR j 0 TO KL-1
i j * 64
IF k2[j] OR *no writemask*
THEN
/* signed comparison */
IF (EVEX.b = 1) AND (SRC2 *is memory*)
THEN CMP SRC1[i+63:i] > SRC2[63:0];
ELSE CMP SRC1[i+63:i] > SRC2[i+63:i];
FI;
IF CMP = TRUE
THEN DEST[j] 1;
ELSE DEST[j] 0; FI;
ELSE DEST[j] 0 ; zeroing-masking only
FI;
ENDFOR
DEST[MAX_KL-1:KL] 0
Intel C/C++ Compiler Intrinsic Equivalent
VPCMPGTQ __mmask8 _mm512_cmpgt_epi64_mask( __m512i a, __m512i b);
VPCMPGTQ __mmask8 _mm512_mask_cmpgt_epi64_mask(__mmask8 k, __m512i a, __m512i b);
VPCMPGTQ __mmask8 _mm256_cmpgt_epi64_mask( __m256i a, __m256i b);
VPCMPGTQ __mmask8 _mm256_mask_cmpgt_epi64_mask(__mmask8 k, __m256i a, __m256i b);
VPCMPGTQ __mmask8 _mm_cmpgt_epi64_mask( __m128i a, __m128i b);
VPCMPGTQ __mmask8 _mm_mask_cmpgt_epi64_mask(__mmask8 k, __m128i a, __m128i b);
(V)PCMPGTQ: __m128i _mm_cmpgt_epi64(__m128i a, __m128i b)
VPCMPGTQ: __m256i _mm256_cmpgt_epi64( __m256i a, __m256i b);
Flags Affected
None.
SIMD Floating-Point Exceptions
None.

PCMPGTQ — Compare Packed Data for Greater Than
INSTRUCTION SET REFERENCE, M-U
Vol. 2B 4-265
Other Exceptions
Non-EVEX-encoded instruction, see Exceptions Type 4.
EVEX-encoded VPCMPGTQ, see Exceptions Type E4.

PCMPISTRI — Packed Compare Implicit Length Strings, Return Index
INSTRUCTION SET REFERENCE, M-U
4-266 Vol. 2B
PCMPISTRI — Packed Compare Implicit Length Strings, Return Index
Instruction Operand Encoding
Description
The instruction compares data from two strings based on the encoded value in the Imm8 Control Byte (see Section
4.1, “Imm8 Control Byte Operation for PCMPESTRI / PCMPESTRM / PCMPISTRI / PCMPISTRM”), and generates an
index stored to ECX.
Each string is represented by a single value. The value is an xmm (or possibly m128 for the second operand) which
contains the data elements of the string (byte or word data). Each input byte/word is augmented with a
valid/invalid tag. A byte/word is considered valid only if it has a lower index than the least significant null
byte/word. (The least significant null byte/word is also considered invalid.)
The comparison and aggregation operations are performed according to the encoded value of Imm8 bit fields (see
Section 4.1). The index of the first (or last, according to imm8[6]) set bit of IntRes2 is returned in ECX. If no bits
are set in IntRes2, ECX is set to 16 (8).
Note that the Arithmetic Flags are written in a non-standard manner in order to supply the most relevant informa-
tion:
CFlag – Reset if IntRes2 is equal to zero, set otherwise
ZFlag – Set if any byte/word of xmm2/mem128 is null, reset otherwise
SFlag – Set if any byte/word of xmm1 is null, reset otherwise
OFlag –IntRes2[0]
AFlag – Reset
PFlag – Reset
Note: In VEX.128 encoded version, VEX.vvvv is reserved and must be 1111b, VEX.L must be 0, otherwise the
instruction will #UD.
Effective Operand Size
Intel C/C++ Compiler Intrinsic Equivalent For Returning Index
int _mm_cmpistri (__m128i a, __m128i b, const int mode);
Opcode/
Instruction
Op/
En
64/32 bit
Mode
Support
CPUID
Feature
Flag
Description
66 0F 3A 63 /r imm8
PCMPISTRI xmm1, xmm2/m128, imm8
RM V/V SSE4_2 Perform a packed comparison of string data
with implicit lengths, generating an index, and
storing the result in ECX.
VEX.128.66.0F3A.WIG 63 /r ib
VPCMPISTRI xmm1, xmm2/m128, imm8
RM V/V AVX Perform a packed comparison of string data
with implicit lengths, generating an index, and
storing the result in ECX.
Op/En Operand 1 Operand 2 Operand 3 Operand 4
RM ModRM:reg (r) ModRM:r/m (r) imm8 NA
Operating mode/size Operand1 Operand 2 Result
16 bit xmm xmm/m128 ECX
32 bit xmm xmm/m128 ECX
64 bit xmm xmm/m128 ECX

PCMPISTRI — Packed Compare Implicit Length Strings, Return Index
INSTRUCTION SET REFERENCE, M-U
Vol. 2B 4-267
Intel C/C++ Compiler Intrinsics For Reading EFlag Results
int _mm_cmpistra (__m128i a, __m128i b, const int mode);
int _mm_cmpistrc (__m128i a, __m128i b, const int mode);
int _mm_cmpistro (__m128i a, __m128i b, const int mode);
int _mm_cmpistrs (__m128i a, __m128i b, const int mode);
int _mm_cmpistrz (__m128i a, __m128i b, const int mode);
SIMD Floating-Point Exceptions
None.
Other Exceptions
See Exceptions Type 4; additionally, this instruction does not cause #GP if the memory operand is not aligned to 16
Byte boundary, and
#UD If VEX.L = 1.
If VEX.vvvv ≠ 1111B.

PCMPISTRM — Packed Compare Implicit Length Strings, Return Mask
INSTRUCTION SET REFERENCE, M-U
4-268 Vol. 2B
PCMPISTRM — Packed Compare Implicit Length Strings, Return Mask
Instruction Operand Encoding
Description
The instruction compares data from two strings based on the encoded value in the imm8 byte (see Section 4.1,
“Imm8 Control Byte Operation for PCMPESTRI / PCMPESTRM / PCMPISTRI / PCMPISTRM”) generating a mask
stored to XMM0.
Each string is represented by a single value. The value is an xmm (or possibly m128 for the second operand) which
contains the data elements of the string (byte or word data). Each input byte/word is augmented with a
valid/invalid tag. A byte/word is considered valid only if it has a lower index than the least significant null
byte/word. (The least significant null byte/word is also considered invalid.)
The comparison and aggregation operation are performed according to the encoded value of Imm8 bit fields (see
Section 4.1). As defined by imm8[6], IntRes2 is then either stored to the least significant bits of XMM0 (zero
extended to 128 bits) or expanded into a byte/word-mask and then stored to XMM0.
Note that the Arithmetic Flags are written in a non-standard manner in order to supply the most relevant informa-
tion:
CFlag – Reset if IntRes2 is equal to zero, set otherwise
ZFlag – Set if any byte/word of xmm2/mem128 is null, reset otherwise
SFlag – Set if any byte/word of xmm1 is null, reset otherwise
OFlag – IntRes2[0]
AFlag – Reset
PFlag – Reset
Note: In VEX.128 encoded versions, bits (MAXVL-1:128) of XMM0 are zeroed. VEX.vvvv is reserved and must be
1111b, VEX.L must be 0, otherwise the instruction will #UD.
Effective Operand Size
Intel C/C++ Compiler Intrinsic Equivalent For Returning Mask
__m128i _mm_cmpistrm (__m128i a, __m128i b, const int mode);
Opcode/
Instruction
Op/
En
64/32 bit
Mode
Support
CPUID
Feature
Flag
Description
66 0F 3A 62 /r imm8
PCMPISTRM xmm1, xmm2/m128, imm8
RM V/V SSE4_2 Perform a packed comparison of string data
with implicit lengths, generating a mask, and
storing the result in XMM0.
VEX.128.66.0F3A.WIG 62 /r ib
VPCMPISTRM xmm1, xmm2/m128, imm8
RM V/V AVX Perform a packed comparison of string data
with implicit lengths, generating a Mask, and
storing the result in XMM0.
Op/En Operand 1 Operand 2 Operand 3 Operand 4
RM ModRM:reg (r) ModRM:r/m (r) imm8 NA
Operating mode/size Operand1 Operand 2 Result
16 bit xmm xmm/m128 XMM0
32 bit xmm xmm/m128 XMM0
64 bit xmm xmm/m128 XMM0

PCMPISTRM — Packed Compare Implicit Length Strings, Return Mask
INSTRUCTION SET REFERENCE, M-U
Vol. 2B 4-269
Intel C/C++ Compiler Intrinsics For Reading EFlag Results
int _mm_cmpistra (__m128i a, __m128i b, const int mode);
int _mm_cmpistrc (__m128i a, __m128i b, const int mode);
int _mm_cmpistro (__m128i a, __m128i b, const int mode);
int _mm_cmpistrs (__m128i a, __m128i b, const int mode);
int _mm_cmpistrz (__m128i a, __m128i b, const int mode);
SIMD Floating-Point Exceptions
None.
Other Exceptions
See Exceptions Type 4; additionally, this instruction does not cause #GP if the memory operand is not aligned to 16
Byte boundary, and
#UD If VEX.L = 1.
If VEX.vvvv ≠ 1111B.

PDEP — Parallel Bits Deposit
INSTRUCTION SET REFERENCE, M-U
4-270 Vol. 2B
PDEP — Parallel Bits Deposit
Instruction Operand Encoding
Description
PDEP uses a mask in the second source operand (the third operand) to transfer/scatter contiguous low order bits in
the first source operand (the second operand) into the destination (the first operand). PDEP takes the low bits from
the first source operand and deposit them in the destination operand at the corresponding bit locations that are set
in the second source operand (mask). All other bits (bits not set in mask) in destination are set to zero.
Figure 4-8. PDEP Example
This instruction is not supported in real mode and virtual-8086 mode. The operand size is always 32 bits if not in
64-bit mode. In 64-bit mode operand size 64 requires VEX.W1. VEX.W1 is ignored in non-64-bit modes. An attempt
to execute this instruction with VEX.L not equal to 0 will cause #UD.
Operation
TEMP ← SRC1;
MASK ← SRC2;
DEST ← 0 ;
m← 0, k← 0;
DO WHILE m< OperandSize
IF MASK[ m] = 1 THEN
DEST[ m] ← TEMP[ k];
k ← k+ 1;
FI
m ← m+ 1;
OD
Opcode/
Instruction
Op/
En
64/32
-bit
Mode
CPUID
Feature
Flag
Description
VEX.LZ.F2.0F38.W0 F5 /r
PDEP r32a, r32b, r/m32
RVM V/V BMI2 Parallel deposit of bits from r32b using mask in r/m32, result is writ-
ten to r32a.
VEX.LZ.F2.0F38.W1 F5 /r
PDEP r64a, r64b, r/m64
RVM V/N.E. BMI2 Parallel deposit of bits from r64b using mask in r/m64, result is writ-
ten to r64a.
Op/En Operand 1 Operand 2 Operand 3 Operand 4
RVM ModRM:reg (w) VEX.vvvv (r) ModRM:r/m (r) NA
0010010101000
000000000
DEST
SRC1
SRC2
(mask)
S31 S30 S29 S28 S27 S7S6S5S3
S4S2S1S0
S0
S1
S2
S3
bit 0
bit 31

PDEP — Parallel Bits Deposit
INSTRUCTION SET REFERENCE, M-U
Vol. 2B 4-271
Flags Affected
None.
Intel C/C++ Compiler Intrinsic Equivalent
PDEP: unsigned __int32 _pdep_u32(unsigned __int32 src, unsigned __int32 mask);
PDEP: unsigned __int64 _pdep_u64(unsigned __int64 src, unsigned __int32 mask);
SIMD Floating-Point Exceptions
None
Other Exceptions
See Section 2.5.1, “Exception Conditions for VEX-Encoded GPR Instructions”, Table 2-29.

PEXT — Parallel Bits Extract
INSTRUCTION SET REFERENCE, M-U
4-272 Vol. 2B
PEXT — Parallel Bits Extract
Instruction Operand Encoding
Description
PEXT uses a mask in the second source operand (the third operand) to transfer either contiguous or non-contig-
uous bits in the first source operand (the second operand) to contiguous low order bit positions in the destination
(the first operand). For each bit set in the MASK, PEXT extracts the corresponding bits from the first source operand
and writes them into contiguous lower bits of destination operand. The remaining upper bits of destination are
zeroed.
Figure 4-9. PEXT Example
This instruction is not supported in real mode and virtual-8086 mode. The operand size is always 32 bits if not in
64-bit mode. In 64-bit mode operand size 64 requires VEX.W1. VEX.W1 is ignored in non-64-bit modes. An attempt
to execute this instruction with VEX.L not equal to 0 will cause #UD.
Operation
TEMP ← SRC1;
MASK ← SRC2;
DEST ← 0 ;
m← 0, k← 0;
DO WHILE m< OperandSize
IF MASK[ m] = 1 THEN
DEST[ k] ← TEMP[ m];
k ← k+ 1;
FI
Opcode/
Instruction
Op/
En
64/32
-bit
Mode
CPUID
Feature
Flag
Description
VEX.LZ.F3.0F38.W0 F5 /r
PEXT r32a, r32b, r/m32
RVM V/V BMI2 Parallel extract of bits from r32b using mask in r/m32, result is writ-
ten to r32a.
VEX.LZ.F3.0F38.W1 F5 /r
PEXT r64a, r64b, r/m64
RVM V/N.E. BMI2 Parallel extract of bits from r64b using mask in r/m64, result is writ-
ten to r64a.
Op/En Operand 1 Operand 2 Operand 3 Operand 4
RVM ModRM:reg (w) VEX.vvvv (r) ModRM:r/m (r) NA
DEST
SRC1
SRC2
(mask)
S31 S30 S29 S28 S27 S7S6S5S3
S4S2S1S0
001010101000
S2
S5
S7
000000000
0
S28
bit 0
bit 31

PEXT — Parallel Bits Extract
INSTRUCTION SET REFERENCE, M-U
Vol. 2B 4-273
m ← m+ 1;
OD
Flags Affected
None.
Intel C/C++ Compiler Intrinsic Equivalent
PEXT: unsigned __int32 _pext_u32(unsigned __int32 src, unsigned __int32 mask);
PEXT: unsigned __int64 _pext_u64(unsigned __int64 src, unsigned __int32 mask);
SIMD Floating-Point Exceptions
None
Other Exceptions
See Section 2.5.1, “Exception Conditions for VEX-Encoded GPR Instructions”, Table 2-29.

PEXTRB/PEXTRD/PEXTRQ — Extract Byte/Dword/Qword
INSTRUCTION SET REFERENCE, M-U
4-274 Vol. 2B
PEXTRB/PEXTRD/PEXTRQ — Extract Byte/Dword/Qword
Instruction Operand Encoding
Description
Extract a byte/dword/qword integer value from the source XMM register at a byte/dword/qword offset determined
from imm8[3:0]. The destination can be a register or byte/dword/qword memory location. If the destination is a
register, the upper bits of the register are zero extended.
In legacy non-VEX encoded version and if the destination operand is a register, the default operand size in 64-bit
mode for PEXTRB/PEXTRD is 64 bits, the bits above the least significant byte/dword data are filled with zeros.
PEXTRQ is not encodable in non-64-bit modes and requires REX.W in 64-bit mode.
Note: In VEX.128 encoded versions, VEX.vvvv is reserved and must be 1111b, VEX.L must be 0, otherwise the
instruction will #UD. In EVEX.128 encoded versions, EVEX.vvvv is reserved and must be 1111b, EVEX.L”L must be
Opcode/
Instruction
Op/ En 64/32 bit
Mode
Support
CPUID
Feature
Flag
Description
66 0F 3A 14
/r ib
PEXTRB reg/m8, xmm2, imm8
A V/V SSE4_1 Extract a byte integer value from xmm2 at the
source byte offset specified by imm8 into reg or
m8. The upper bits of r32 or r64 are zeroed.
66 0F 3A 16
/r ib
PEXTRD r/m32, xmm2, imm8
A V/V SSE4_1 Extract a dword integer value from xmm2 at the
source dword offset specified by imm8 into r/m32.
66 REX.W 0F 3A 16
/r ib
PEXTRQ r/m64, xmm2, imm8
A V/N.E. SSE4_1 Extract a qword integer value from xmm2 at the
source qword offset specified by imm8 into r/m64.
VEX.128.66.0F3A.W0 14 /r ib
VPEXTRB reg/m8, xmm2, imm8
AV
1/V
NOTES:
1. In 64-bit mode, VEX.W1 is ignored for VPEXTRB (similar to legacy REX.W=1 prefix in PEXTRB).
AVX Extract a byte integer value from xmm2 at the
source byte offset specified by imm8 into reg or
m8. The upper bits of r64/r32 is filled with zeros.
VEX.128.66.0F3A.W0 16 /r ib
VPEXTRD r32/m32, xmm2, imm8
A V/V AVX Extract a dword integer value from xmm2 at the
source dword offset specified by imm8 into
r32/m32.
VEX.128.66.0F3A.W1 16 /r ib
VPEXTRQ r64/m64, xmm2, imm8
AV/I
2
2. VEX.W/EVEX.W in non-64 bit is ignored; the instructions behaves as if the W0 version is used.
AVX Extract a qword integer value from xmm2 at the
source dword offset specified by imm8 into
r64/m64.
EVEX.128.66.0F3A.WIG 14 /r ib
VPEXTRB reg/m8, xmm2, imm8
B V/V AVX512BW Extract a byte integer value from xmm2 at the
source byte offset specified by imm8 into reg or
m8. The upper bits of r64/r32 is filled with zeros.
EVEX.128.66.0F3A.W0 16 /r ib
VPEXTRD r32/m32, xmm2, imm8
B V/V AVX512DQ Extract a dword integer value from xmm2 at the
source dword offset specified by imm8 into
r32/m32.
EVEX.128.66.0F3A.W1 16 /r ib
VPEXTRQ r64/m64, xmm2, imm8
BV/N.E.
2AVX512DQ Extract a qword integer value from xmm2 at the
source dword offset specified by imm8 into
r64/m64.
Op/En Tuple Type Operand 1 Operand 2 Operand 3 Operand 4
A NA ModRM:r/m (w) ModRM:reg (r) imm8 NA
B Tuple1 Scalar ModRM:r/m (w) ModRM:reg (r) imm8 NA

PEXTRB/PEXTRD/PEXTRQ — Extract Byte/Dword/Qword
INSTRUCTION SET REFERENCE, M-U
Vol. 2B 4-275
0, otherwise the instruction will #UD. If the destination operand is a register, the default operand size in 64-bit
mode for VPEXTRB/VPEXTRD is 64 bits, the bits above the least significant byte/word/dword data are filled with
zeros.
Operation
CASE of
PEXTRB: SEL COUNT[3:0];
TEMP (Src >> SEL*8) AND FFH;
IF (DEST = Mem8)
THEN
Mem8 TEMP[7:0];
ELSE IF (64-Bit Mode and 64-bit register selected)
THEN
R64[7:0] TEMP[7:0];
r64[63:8] ← ZERO_FILL; };
ELSE
R32[7:0] TEMP[7:0];
r32[31:8] ← ZERO_FILL; };
FI;
PEXTRD:SEL COUNT[1:0];
TEMP (Src >> SEL*32) AND FFFF_FFFFH;
DEST TEMP;
PEXTRQ: SEL COUNT[0];
TEMP (Src >> SEL*64);
DEST TEMP;
EASC:
VPEXTRTD/VPEXTRQ
IF (64-Bit Mode and 64-bit dest operand)
THEN
Src_Offset Imm8[0]
r64/m64 (Src >> Src_Offset * 64)
ELSE
Src_Offset Imm8[1:0]
r32/m32 ((Src >> Src_Offset *32) AND 0FFFFFFFFh);
FI
VPEXTRB ( dest=m8)
SRC_Offset Imm8[3:0]
Mem8 (Src >> Src_Offset*8)
VPEXTRB ( dest=reg)
IF (64-Bit Mode )
THEN
SRC_Offset Imm8[3:0]
DEST[7:0] ((Src >> Src_Offset*8) AND 0FFh)
DEST[63:8] ZERO_FILL;
ELSE
SRC_Offset . Imm8[3:0];
DEST[7:0] ((Src >> Src_Offset*8) AND 0FFh);
DEST[31:8] ZERO_FILL;
FI

PEXTRB/PEXTRD/PEXTRQ — Extract Byte/Dword/Qword
INSTRUCTION SET REFERENCE, M-U
4-276 Vol. 2B
Intel C/C++ Compiler Intrinsic Equivalent
PEXTRB: int _mm_extract_epi8 (__m128i src, const int ndx);
PEXTRD: int _mm_extract_epi32 (__m128i src, const int ndx);
PEXTRQ: __int64 _mm_extract_epi64 (__m128i src, const int ndx);
Flags Affected
None.
SIMD Floating-Point Exceptions
None.
Other Exceptions
Non-EVEX-encoded instruction, see Exceptions Type 5;
EVEX-encoded instruction, see Exceptions Type E9NF.
#UD If VEX.L = 1 or EVEX.L’L > 0.
If VEX.vvvv != 1111B or EVEX.vvvv != 1111B.

PEXTRW—Extract Word
INSTRUCTION SET REFERENCE, M-U
Vol. 2B 4-277
PEXTRW—Extract Word
Instruction Operand Encoding
Description
Copies the word in the source operand (second operand) specified by the count operand (third operand) to the
destination operand (first operand). The source operand can be an MMX technology register or an XMM register.
The destination operand can be the low word of a general-purpose register or a 16-bit memory address. The count
operand is an 8-bit immediate. When specifying a word location in an MMX technology register, the 2 least-signifi-
cant bits of the count operand specify the location; for an XMM register, the 3 least-significant bits specify the loca-
tion. The content of the destination register above bit 16 is cleared (set to all 0s).
Opcode/
Instruction
Op/ En 64/32 bit
Mode
Support
CPUID
Feature
Flag
Description
NP 0F C5 /r ib1
PEXTRW reg, mm, imm8
A V/V SSE Extract the word specified by imm8 from mm
and move it to reg, bits 15-0. The upper bits of
r32 or r64 is zeroed.
66 0F C5 /r ib
PEXTRW reg, xmm, imm8
A V/V SSE2 Extract the word specified by imm8 from xmm
and move it to reg, bits 15-0. The upper bits of
r32 or r64 is zeroed.
66 0F 3A 15
/r ib
PEXTRW reg/m16, xmm, imm8
B V/V SSE4_1 Extract the word specified by imm8 from xmm
and copy it to lowest 16 bits of reg or m16.
Zero-extend the result in the destination, r32
or r64.
VEX.128.66.0F.W0 C5 /r ib
VPEXTRW reg, xmm1, imm8
AV
2/V AVX Extract the word specified by imm8 from
xmm1 and move it to reg, bits 15:0. Zero-
extend the result. The upper bits of r64/r32 is
filled with zeros.
VEX.128.66.0F3A.W0 15 /r ib
VPEXTRW reg/m16, xmm2, imm8
B V/V AVX Extract a word integer value from xmm2 at the
source word offset specified by imm8 into reg
or m16. The upper bits of r64/r32 is filled with
zeros.
EVEX.128.66.0F.WIG C5 /r ib
VPEXTRW reg, xmm1, imm8
A V/V AVX512B
W
Extract the word specified by imm8 from xmm1
and move it to reg, bits 15:0. Zero-extend the
result. The upper bits of r64/r32 is filled with
zeros.
EVEX.128.66.0F3A.WIG 15 /r ib
VPEXTRW reg/m16, xmm2, imm8
C V/V AVX512B
W
Extract a word integer value from xmm2 at the
source word offset specified by imm8 into reg
or m16. The upper bits of r64/r32 is filled with
zeros.
NOTES:
1. See note in Section 2.4, “AVX and SSE Instruction Exception Specification” in the Intel® 64 and IA-32 Architectures Software
Developer’s Manual, Volume 2A and Section 22.25.3, “Exception Conditions of Legacy SIMD Instructions Operating on MMX Registers”
in the Intel® 64 and IA-32 Architectures Software Developer’s Manual, Volume 3A.
2. In 64-bit mode, VEX.W1 is ignored for VPEXTRW (similar to legacy REX.W=1 prefix in PEXTRW).
Op/En Tuple Type Operand 1 Operand 2 Operand 3 Operand 4
A NA ModRM:reg (w) ModRM:r/m (r) imm8 NA
B NA ModRM:r/m (w) ModRM:reg (r) imm8 NA
C Tuple1 Scalar ModRM:r/m (w) ModRM:reg (r) imm8 NA

PEXTRW—Extract Word
INSTRUCTION SET REFERENCE, M-U
4-278 Vol. 2B
In 64-bit mode, using a REX prefix in the form of REX.R permits this instruction to access additional registers
(XMM8-XMM15, R8-15). If the destination operand is a general-purpose register, the default operand size is 64-bits
in 64-bit mode.
Note: In VEX.128 encoded versions, VEX.vvvv is reserved and must be 1111b, VEX.L must be 0, otherwise the
instruction will #UD. In EVEX.128 encoded versions, EVEX.vvvv is reserved and must be 1111b, EVEX.L must be 0,
otherwise the instruction will #UD. If the destination operand is a register, the default operand size in 64-bit mode
for VPEXTRW is 64 bits, the bits above the least significant byte/word/dword data are filled with zeros.
Operation
IF (DEST = Mem16)
THEN
SEL COUNT[2:0];
TEMP (Src >> SEL*16) AND FFFFH;
Mem16 TEMP[15:0];
ELSE IF (64-Bit Mode and destination is a general-purpose register)
THEN
FOR (PEXTRW instruction with 64-bit source operand)
{SEL ← COUNT[1:0];
TEMP ← (SRC >> (SEL ∗ 16)) AND FFFFH;
r64[15:0] ← TEMP[15:0];
r64[63:16] ← ZERO_FILL; };
FOR (PEXTRW instruction with 128-bit source operand)
{SEL ← COUNT[2:0];
TEMP ← (SRC >> (SEL ∗ 16)) AND FFFFH;
r64[15:0] ← TEMP[15:0];
r64[63:16] ← ZERO_FILL; }
ELSE
FOR (PEXTRW instruction with 64-bit source operand)
{SEL ← COUNT[1:0];
TEMP ← (SRC >> (SEL ∗ 16)) AND FFFFH;
r32[15:0] ← TEMP[15:0];
r32[31:16] ← ZERO_FILL; };
FOR (PEXTRW instruction with 128-bit source operand)
{SEL ← COUNT[2:0];
TEMP ← (SRC >> (SEL ∗ 16)) AND FFFFH;
r32[15:0] ← TEMP[15:0];
r32[31:16] ← ZERO_FILL; };
FI;
FI;
VPEXTRW ( dest=m16)
SRC_Offset Imm8[2:0]
Mem16 (Src >> Src_Offset*16)

PEXTRW—Extract Word
INSTRUCTION SET REFERENCE, M-U
Vol. 2B 4-279
VPEXTRW ( dest=reg)
IF (64-Bit Mode )
THEN
SRC_Offset Imm8[2:0]
DEST[15:0] ((Src >> Src_Offset*16) AND 0FFFFh)
DEST[63:16] ZERO_FILL;
ELSE
SRC_Offset Imm8[2:0]
DEST[15:0] ((Src >> Src_Offset*16) AND 0FFFFh)
DEST[31:16] ZERO_FILL;
FI
Intel C/C++ Compiler Intrinsic Equivalent
PEXTRW: int _mm_extract_pi16 (__m64 a, int n)
PEXTRW: int _mm_extract_epi16 ( __m128i a, int imm)
Flags Affected
None.
Numeric Exceptions
None.
Other Exceptions
Non-EVEX-encoded instruction, see Exceptions Type 5;
EVEX-encoded instruction, see Exceptions Type E9NF.
#UD If VEX.L = 1 or EVEX.L’L > 0.
If VEX.vvvv != 1111B or EVEX.vvvv != 1111B.

PHADDW/PHADDD — Packed Horizontal Add
INSTRUCTION SET REFERENCE, M-U
4-280 Vol. 2B
PHADDW/PHADDD — Packed Horizontal Add
Instruction Operand Encoding
Description
(V)PHADDW adds two adjacent 16-bit signed integers horizontally from the source and destination operands and
packs the 16-bit signed results to the destination operand (first operand). (V)PHADDD adds two adjacent 32-bit
signed integers horizontally from the source and destination operands and packs the 32-bit signed results to the
destination operand (first operand). When the source operand is a 128-bit memory operand, the operand must be
aligned on a 16-byte boundary or a general-protection exception (#GP) will be generated.
Note that these instructions can operate on either unsigned or signed (two’s complement notation) integers;
however, it does not set bits in the EFLAGS register to indicate overflow and/or a carry. To prevent undetected over-
flow conditions, software must control the ranges of the values operated on.
Legacy SSE instructions: Both operands can be MMX registers. The second source operand can be an MMX register
or a 64-bit memory location.
128-bit Legacy SSE version: The first source and destination operands are XMM registers. The second source
operand can be an XMM register or a 128-bit memory location. Bits (MAXVL-1:128) of the corresponding YMM
destination register remain unchanged.
In 64-bit mode, use the REX prefix to access additional registers.
Opcode/
Instruction
Op/
En
64/32 bit
Mode
Support
CPUID
Feature
Flag
Description
NP 0F 38 01 /r1
PHADDW mm1, mm2/m64
RM V/V SSSE3 Add 16-bit integers horizontally, pack to mm1.
66 0F 38 01 /r
PHADDW xmm1, xmm2/m128
RM V/V SSSE3 Add 16-bit integers horizontally, pack to
xmm1.
NP 0F 38 02 /r
PHADDD mm1, mm2/m64
RM V/V SSSE3 Add 32-bit integers horizontally, pack to mm1.
66 0F 38 02 /r
PHADDD xmm1, xmm2/m128
RM V/V SSSE3 Add 32-bit integers horizontally, pack to
xmm1.
VEX.128.66.0F38.WIG 01 /r
VPHADDW xmm1, xmm2, xmm3/m128
RVM V/V AVX Add 16-bit integers horizontally, pack to
xmm1.
VEX.128.66.0F38.WIG 02 /r
VPHADDD xmm1, xmm2, xmm3/m128
RVM V/V AVX Add 32-bit integers horizontally, pack to
xmm1.
VEX.256.66.0F38.WIG 01 /r
VPHADDW ymm1, ymm2, ymm3/m256
RVM V/V AVX2 Add 16-bit signed integers horizontally, pack
to ymm1.
VEX.256.66.0F38.WIG 02 /r
VPHADDD ymm1, ymm2, ymm3/m256
RVM V/V AVX2 Add 32-bit signed integers horizontally, pack
to ymm1.
NOTES:
1. See note in Section 2.4, “AVX and SSE Instruction Exception Specification” in the Intel® 64 and IA-32 Architectures Software
Developer’s Manual, Volume 2A and Section 22.25.3, “Exception Conditions of Legacy SIMD Instructions Operating on MMX Registers”
in the Intel® 64 and IA-32 Architectures Software Developer’s Manual, Volume 3A.
Op/En Operand 1 Operand 2 Operand 3 Operand 4
RM ModRM:reg (r, w) ModRM:r/m (r) NA NA
RVM ModRM:reg (w) VEX.vvvv (r) ModRM:r/m (r) NA

PHADDW/PHADDD — Packed Horizontal Add
INSTRUCTION SET REFERENCE, M-U
Vol. 2B 4-281
VEX.128 encoded version: The first source and destination operands are XMM registers. The second source
operand can be an XMM register or a 128-bit memory location. Bits (MAXVL-1:128) of the corresponding YMM
register are zeroed.
VEX.256 encoded version: Horizontal addition of two adjacent data elements of the low 16-bytes of the first and
second source operands are packed into the low 16-bytes of the destination operand. Horizontal addition of two
adjacent data elements of the high 16-bytes of the first and second source operands are packed into the high 16-
bytes of the destination operand. The first source and destination operands are YMM registers. The second source
operand can be an YMM register or a 256-bit memory location.
Note: VEX.L must be 0, otherwise the instruction will #UD.
Figure 4-10. 256-bit VPHADDD Instruction Operation
Operation
PHADDW (with 64-bit operands)
mm1[15-0] = mm1[31-16] + mm1[15-0];
mm1[31-16] = mm1[63-48] + mm1[47-32];
mm1[47-32] = mm2/m64[31-16] + mm2/m64[15-0];
mm1[63-48] = mm2/m64[63-48] + mm2/m64[47-32];
PHADDW (with 128-bit operands)
xmm1[15-0] = xmm1[31-16] + xmm1[15-0];
xmm1[31-16] = xmm1[63-48] + xmm1[47-32];
xmm1[47-32] = xmm1[95-80] + xmm1[79-64];
xmm1[63-48] = xmm1[127-112] + xmm1[111-96];
xmm1[79-64] = xmm2/m128[31-16] + xmm2/m128[15-0];
xmm1[95-80] = xmm2/m128[63-48] + xmm2/m128[47-32];
xmm1[111-96] = xmm2/m128[95-80] + xmm2/m128[79-64];
xmm1[127-112] = xmm2/m128[127-112] + xmm2/m128[111-96];
VPHADDW (VEX.128 encoded version)
DEST[15:0] SRC1[31:16] + SRC1[15:0]
DEST[31:16] SRC1[63:48] + SRC1[47:32]
DEST[47:32] SRC1[95:80] + SRC1[79:64]
DEST[63:48] SRC1[127:112] + SRC1[111:96]
DEST[79:64] SRC2[31:16] + SRC2[15:0]
DEST[95:80] SRC2[63:48] + SRC2[47:32]
DEST[111:96] SRC2[95:80] + SRC2[79:64]
DEST[127:112] SRC2[127:112] + SRC2[111:96]
DEST[MAXVL-1:128] 0
X0X3 X2 X1
Y0Y3 Y2 Y1 X4X7 X6 X5
Y4Y7 Y6 Y5
SRC2
S0
Dest
S3S4
0
255
SRC1
S7 S2 S1S3 S3

PHADDW/PHADDD — Packed Horizontal Add
INSTRUCTION SET REFERENCE, M-U
4-282 Vol. 2B
VPHADDW (VEX.256 encoded version)
DEST[15:0] SRC1[31:16] + SRC1[15:0]
DEST[31:16] SRC1[63:48] + SRC1[47:32]
DEST[47:32] SRC1[95:80] + SRC1[79:64]
DEST[63:48] SRC1[127:112] + SRC1[111:96]
DEST[79:64] SRC2[31:16] + SRC2[15:0]
DEST[95:80] SRC2[63:48] + SRC2[47:32]
DEST[111:96] SRC2[95:80] + SRC2[79:64]
DEST[127:112] SRC2[127:112] + SRC2[111:96]
DEST[143:128] SRC1[159:144] + SRC1[143:128]
DEST[159:144] SRC1[191:176] + SRC1[175:160]
DEST[175:160] SRC1[223:208] + SRC1[207:192]
DEST[191:176] SRC1[255:240] + SRC1[239:224]
DEST[207:192] SRC2[127:112] + SRC2[143:128]
DEST[223:208] SRC2[159:144] + SRC2[175:160]
DEST[239:224] SRC2[191:176] + SRC2[207:192]
DEST[255:240] SRC2[223:208] + SRC2[239:224]
PHADDD (with 64-bit operands)
mm1[31-0] = mm1[63-32] + mm1[31-0];
mm1[63-32] = mm2/m64[63-32] + mm2/m64[31-0];
PHADDD (with 128-bit operands)
xmm1[31-0] = xmm1[63-32] + xmm1[31-0];
xmm1[63-32] = xmm1[127-96] + xmm1[95-64];
xmm1[95-64] = xmm2/m128[63-32] + xmm2/m128[31-0];
xmm1[127-96] = xmm2/m128[127-96] + xmm2/m128[95-64];
VPHADDD (VEX.128 encoded version)
DEST[31-0] SRC1[63-32] + SRC1[31-0]
DEST[63-32] SRC1[127-96] + SRC1[95-64]
DEST[95-64] SRC2[63-32] + SRC2[31-0]
DEST[127-96] SRC2[127-96] + SRC2[95-64]
DEST[MAXVL-1:128] 0
VPHADDD (VEX.256 encoded version)
DEST[31-0] SRC1[63-32] + SRC1[31-0]
DEST[63-32] SRC1[127-96] + SRC1[95-64]
DEST[95-64] SRC2[63-32] + SRC2[31-0]
DEST[127-96] SRC2[127-96] + SRC2[95-64]
DEST[159-128] SRC1[191-160] + SRC1[159-128]
DEST[191-160] SRC1[255-224] + SRC1[223-192]
DEST[223-192] SRC2[191-160] + SRC2[159-128]
DEST[255-224] SRC2[255-224] + SRC2[223-192]
Intel C/C++ Compiler Intrinsic Equivalents
PHADDW: __m64 _mm_hadd_pi16 (__m64 a, __m64 b)
PHADDD: __m64 _mm_hadd_pi32 (__m64 a, __m64 b)
(V)PHADDW: __m128i _mm_hadd_epi16 (__m128i a, __m128i b)
(V)PHADDD: __m128i _mm_hadd_epi32 (__m128i a, __m128i b)
VPHADDW: __m256i _mm256_hadd_epi16 (__m256i a, __m256i b)
VPHADDD: __m256i _mm256_hadd_epi32 (__m256i a, __m256i b)

PHADDW/PHADDD — Packed Horizontal Add
INSTRUCTION SET REFERENCE, M-U
Vol. 2B 4-283
SIMD Floating-Point Exceptions
None.
Other Exceptions
See Exceptions Type 4; additionally
#UD If VEX.L = 1.

PHADDSW — Packed Horizontal Add and Saturate
INSTRUCTION SET REFERENCE, M-U
4-284 Vol. 2B
PHADDSW — Packed Horizontal Add and Saturate
Instruction Operand Encoding
Description
(V)PHADDSW adds two adjacent signed 16-bit integers horizontally from the source and destination operands and
saturates the signed results; packs the signed, saturated 16-bit results to the destination operand (first operand)
When the source operand is a 128-bit memory operand, the operand must be aligned on a 16-byte boundary or a
general-protection exception (#GP) will be generated.
Legacy SSE version: Both operands can be MMX registers. The second source operand can be an MMX register or a
64-bit memory location.
128-bit Legacy SSE version: The first source and destination operands are XMM registers. The second source
operand is an XMM register or a 128-bit memory location. Bits (MAXVL-1:128) of the corresponding YMM destina-
tion register remain unchanged.
In 64-bit mode, use the REX prefix to access additional registers.
VEX.128 encoded version: The first source and destination operands are XMM registers. The second source
operand is an XMM register or a 128-bit memory location. Bits (MAXVL-1:128) of the destination YMM register are
zeroed.
VEX.256 encoded version: The first source and destination operands are YMM registers. The second source
operand can be an YMM register or a 256-bit memory location.
Note: VEX.L must be 0, otherwise the instruction will #UD.
Operation
PHADDSW (with 64-bit operands)
mm1[15-0] = SaturateToSignedWord((mm1[31-16] + mm1[15-0]);
mm1[31-16] = SaturateToSignedWord(mm1[63-48] + mm1[47-32]);
mm1[47-32] = SaturateToSignedWord(mm2/m64[31-16] + mm2/m64[15-0]);
mm1[63-48] = SaturateToSignedWord(mm2/m64[63-48] + mm2/m64[47-32]);
Opcode/
Instruction
Op/
En
64/32 bit
Mode
Support
CPUID
Feature
Flag
Description
NP 0F 38 03 /r1
PHADDSW mm1, mm2/m64
RM V/V SSSE3 Add 16-bit signed integers horizontally, pack
saturated integers to mm1.
66 0F 38 03 /r
PHADDSW xmm1, xmm2/m128
RM V/V SSSE3 Add 16-bit signed integers horizontally, pack
saturated integers to xmm1.
VEX.128.66.0F38.WIG 03 /r
VPHADDSW xmm1, xmm2, xmm3/m128
RVM V/V AVX Add 16-bit signed integers horizontally, pack
saturated integers to xmm1.
VEX.256.66.0F38.WIG 03 /r
VPHADDSW ymm1, ymm2, ymm3/m256
RVM V/V AVX2 Add 16-bit signed integers horizontally, pack
saturated integers to ymm1.
NOTES:
1. See note in Section 2.4, “AVX and SSE Instruction Exception Specification” in the Intel® 64 and IA-32 Architectures Software
Developer’s Manual, Volume 2A and Section 22.25.3, “Exception Conditions of Legacy SIMD Instructions Operating on MMX Registers”
in the Intel® 64 and IA-32 Architectures Software Developer’s Manual, Volume 3A.
Op/En Operand 1 Operand 2 Operand 3 Operand 4
RM ModRM:reg (r, w) ModRM:r/m (r) NA NA
RVM ModRM:reg (w) VEX.vvvv (r) ModRM:r/m (r) NA

PHADDSW — Packed Horizontal Add and Saturate
INSTRUCTION SET REFERENCE, M-U
Vol. 2B 4-285
PHADDSW (with 128-bit operands)
xmm1[15-0]= SaturateToSignedWord(xmm1[31-16] + xmm1[15-0]);
xmm1[31-16] = SaturateToSignedWord(xmm1[63-48] + xmm1[47-32]);
xmm1[47-32] = SaturateToSignedWord(xmm1[95-80] + xmm1[79-64]);
xmm1[63-48] = SaturateToSignedWord(xmm1[127-112] + xmm1[111-96]);
xmm1[79-64] = SaturateToSignedWord(xmm2/m128[31-16] + xmm2/m128[15-0]);
xmm1[95-80] = SaturateToSignedWord(xmm2/m128[63-48] + xmm2/m128[47-32]);
xmm1[111-96] = SaturateToSignedWord(xmm2/m128[95-80] + xmm2/m128[79-64]);
xmm1[127-112] = SaturateToSignedWord(xmm2/m128[127-112] + xmm2/m128[111-96]);
VPHADDSW (VEX.128 encoded version)
DEST[15:0]= SaturateToSignedWord(SRC1[31:16] + SRC1[15:0])
DEST[31:16] = SaturateToSignedWord(SRC1[63:48] + SRC1[47:32])
DEST[47:32] = SaturateToSignedWord(SRC1[95:80] + SRC1[79:64])
DEST[63:48] = SaturateToSignedWord(SRC1[127:112] + SRC1[111:96])
DEST[79:64] = SaturateToSignedWord(SRC2[31:16] + SRC2[15:0])
DEST[95:80] = SaturateToSignedWord(SRC2[63:48] + SRC2[47:32])
DEST[111:96] = SaturateToSignedWord(SRC2[95:80] + SRC2[79:64])
DEST[127:112] = SaturateToSignedWord(SRC2[127:112] + SRC2[111:96])
DEST[MAXVL-1:128] 0
VPHADDSW (VEX.256 encoded version)
DEST[15:0]= SaturateToSignedWord(SRC1[31:16] + SRC1[15:0])
DEST[31:16] = SaturateToSignedWord(SRC1[63:48] + SRC1[47:32])
DEST[47:32] = SaturateToSignedWord(SRC1[95:80] + SRC1[79:64])
DEST[63:48] = SaturateToSignedWord(SRC1[127:112] + SRC1[111:96])
DEST[79:64] = SaturateToSignedWord(SRC2[31:16] + SRC2[15:0])
DEST[95:80] = SaturateToSignedWord(SRC2[63:48] + SRC2[47:32])
DEST[111:96] = SaturateToSignedWord(SRC2[95:80] + SRC2[79:64])
DEST[127:112] = SaturateToSignedWord(SRC2[127:112] + SRC2[111:96])
DEST[143:128]= SaturateToSignedWord(SRC1[159:144] + SRC1[143:128])
DEST[159:144] = SaturateToSignedWord(SRC1[191:176] + SRC1[175:160])
DEST[175:160] = SaturateToSignedWord( SRC1[223:208] + SRC1[207:192])
DEST[191:176] = SaturateToSignedWord(SRC1[255:240] + SRC1[239:224])
DEST[207:192] = SaturateToSignedWord(SRC2[127:112] + SRC2[143:128])
DEST[223:208] = SaturateToSignedWord(SRC2[159:144] + SRC2[175:160])
DEST[239:224] = SaturateToSignedWord(SRC2[191-160] + SRC2[159-128])
DEST[255:240] = SaturateToSignedWord(SRC2[255:240] + SRC2[239:224])
Intel C/C++ Compiler Intrinsic Equivalent
PHADDSW: __m64 _mm_hadds_pi16 (__m64 a, __m64 b)
(V)PHADDSW: __m128i _mm_hadds_epi16 (__m128i a, __m128i b)
VPHADDSW: __m256i _mm256_hadds_epi16 (__m256i a, __m256i b)
SIMD Floating-Point Exceptions
None.
Other Exceptions
See Exceptions Type 4; additionally
#UD If VEX.L = 1.

PHMINPOSUW — Packed Horizontal Word Minimum
INSTRUCTION SET REFERENCE, M-U
4-286 Vol. 2B
PHMINPOSUW — Packed Horizontal Word Minimum
Instruction Operand Encoding
Description
Determine the minimum unsigned word value in the source operand (second operand) and place the unsigned
word in the low word (bits 0-15) of the destination operand (first operand). The word index of the minimum value
is stored in bits 16-18 of the destination operand. The remaining upper bits of the destination are set to zero.
128-bit Legacy SSE version: Bits (MAXVL-1:128) of the corresponding XMM destination register remain
unchanged.
VEX.128 encoded version: Bits (MAXVL-1:128) of the destination XMM register are zeroed. VEX.vvvv is reserved
and must be 1111b, VEX.L must be 0, otherwise the instruction will #UD.
Operation
PHMINPOSUW (128-bit Legacy SSE version)
INDEX 0;
MIN SRC[15:0]
IF (SRC[31:16] < MIN)
THEN INDEX 1; MIN SRC[31:16]; FI;
IF (SRC[47:32] < MIN)
THEN INDEX 2; MIN SRC[47:32]; FI;
* Repeat operation for words 3 through 6
IF (SRC[127:112] < MIN)
THEN INDEX 7; MIN SRC[127:112]; FI;
DEST[15:0] MIN;
DEST[18:16] INDEX;
DEST[127:19] 0000000000000000000000000000H;
Opcode/
Instruction
Op/
En
64/32 bit
Mode
Support
CPUID
Feature
Flag
Description
66 0F 38 41 /r
PHMINPOSUW xmm1, xmm2/m128
RM V/V SSE4_1 Find the minimum unsigned word in
xmm2/m128 and place its value in the low
word of xmm1 and its index in the second-
lowest word of xmm1.
VEX.128.66.0F38.WIG 41 /r
VPHMINPOSUW xmm1, xmm2/m128
RM V/V AVX Find the minimum unsigned word in
xmm2/m128 and place its value in the low
word of xmm1 and its index in the second-
lowest word of xmm1.
Op/En Operand 1 Operand 2 Operand 3 Operand 4
RM ModRM:reg (w) ModRM:r/m (r) NA NA

PHMINPOSUW — Packed Horizontal Word Minimum
INSTRUCTION SET REFERENCE, M-U
Vol. 2B 4-287
VPHMINPOSUW (VEX.128 encoded version)
INDEX 0
MIN SRC[15:0]
IF (SRC[31:16] < MIN) THEN INDEX 1; MIN SRC[31:16]
IF (SRC[47:32] < MIN) THEN INDEX 2; MIN SRC[47:32]
* Repeat operation for words 3 through 6
IF (SRC[127:112] < MIN) THEN INDEX 7; MIN SRC[127:112]
DEST[15:0] MIN
DEST[18:16] INDEX
DEST[127:19] 0000000000000000000000000000H
DEST[MAXVL-1:128] 0
Intel C/C++ Compiler Intrinsic Equivalent
PHMINPOSUW: __m128i _mm_minpos_epu16( __m128i packed_words);
Flags Affected
None.
SIMD Floating-Point Exceptions
None.
Other Exceptions
See Exceptions Type 4; additionally
#UD If VEX.L = 1.
If VEX.vvvv ≠ 1111B.

PHSUBW/PHSUBD — Packed Horizontal Subtract
INSTRUCTION SET REFERENCE, M-U
4-288 Vol. 2B
PHSUBW/PHSUBD — Packed Horizontal Subtract
Instruction Operand Encoding
Description
(V)PHSUBW performs horizontal subtraction on each adjacent pair of 16-bit signed integers by subtracting the
most significant word from the least significant word of each pair in the source and destination operands, and packs
the signed 16-bit results to the destination operand (first operand). (V)PHSUBD performs horizontal subtraction on
each adjacent pair of 32-bit signed integers by subtracting the most significant doubleword from the least signifi-
cant doubleword of each pair, and packs the signed 32-bit result to the destination operand. When the source
operand is a 128-bit memory operand, the operand must be aligned on a 16-byte boundary or a general-protection
exception (#GP) will be generated.
Legacy SSE version: Both operands can be MMX registers. The second source operand can be an MMX register or a
64-bit memory location.
128-bit Legacy SSE version: The first source and destination operands are XMM registers. The second source
operand is an XMM register or a 128-bit memory location. Bits (MAXVL-1:128) of the corresponding YMM destina-
tion register remain unchanged.
In 64-bit mode, use the REX prefix to access additional registers.
VEX.128 encoded version: The first source and destination operands are XMM registers. The second source
operand is an XMM register or a 128-bit memory location. Bits (MAXVL-1:128) of the destination YMM register are
zeroed.
Opcode/
Instruction
Op/
En
64/32 bit
Mode
Support
CPUID
Feature
Flag
Description
NP 0F 38 05 /r1
PHSUBW mm1, mm2/m64
RM V/V SSSE3 Subtract 16-bit signed integers horizontally,
pack to mm1.
66 0F 38 05 /r
PHSUBW xmm1, xmm2/m128
RM V/V SSSE3 Subtract 16-bit signed integers horizontally,
pack to xmm1.
NP 0F 38 06 /r
PHSUBD mm1, mm2/m64
RM V/V SSSE3 Subtract 32-bit signed integers horizontally,
pack to mm1.
66 0F 38 06 /r
PHSUBD xmm1, xmm2/m128
RM V/V SSSE3 Subtract 32-bit signed integers horizontally,
pack to xmm1.
VEX.128.66.0F38.WIG 05 /r
VPHSUBW xmm1, xmm2, xmm3/m128
RVM V/V AVX Subtract 16-bit signed integers horizontally,
pack to xmm1.
VEX.128.66.0F38.WIG 06 /r
VPHSUBD xmm1, xmm2, xmm3/m128
RVM V/V AVX Subtract 32-bit signed integers horizontally,
pack to xmm1.
VEX.256.66.0F38.WIG 05 /r
VPHSUBW ymm1, ymm2, ymm3/m256
RVM V/V AVX2 Subtract 16-bit signed integers horizontally,
pack to ymm1.
VEX.256.66.0F38.WIG 06 /r
VPHSUBD ymm1, ymm2, ymm3/m256
RVM V/V AVX2 Subtract 32-bit signed integers horizontally,
pack to ymm1.
NOTES:
1. See note in Section 2.4, “AVX and SSE Instruction Exception Specification” in the Intel® 64 and IA-32 Architectures Software
Developer’s Manual, Volume 2A and Section 22.25.3, “Exception Conditions of Legacy SIMD Instructions Operating on MMX Registers”
in the Intel® 64 and IA-32 Architectures Software Developer’s Manual, Volume 3A.
Op/En Operand 1 Operand 2 Operand 3 Operand 4
RM ModRM:reg (r, w) ModRM:r/m (r) NA NA
RVM ModRM:reg (r, w) VEX.vvvv (r) ModRM:r/m (r) NA

PHSUBW/PHSUBD — Packed Horizontal Subtract
INSTRUCTION SET REFERENCE, M-U
Vol. 2B 4-289
VEX.256 encoded version: The first source and destination operands are YMM registers. The second source
operand can be an YMM register or a 256-bit memory location.
Note: VEX.L must be 0, otherwise the instruction will #UD.
Operation
PHSUBW (with 64-bit operands)
mm1[15-0] = mm1[15-0] - mm1[31-16];
mm1[31-16] = mm1[47-32] - mm1[63-48];
mm1[47-32] = mm2/m64[15-0] - mm2/m64[31-16];
mm1[63-48] = mm2/m64[47-32] - mm2/m64[63-48];
PHSUBW (with 128-bit operands)
xmm1[15-0] = xmm1[15-0] - xmm1[31-16];
xmm1[31-16] = xmm1[47-32] - xmm1[63-48];
xmm1[47-32] = xmm1[79-64] - xmm1[95-80];
xmm1[63-48] = xmm1[111-96] - xmm1[127-112];
xmm1[79-64] = xmm2/m128[15-0] - xmm2/m128[31-16];
xmm1[95-80] = xmm2/m128[47-32] - xmm2/m128[63-48];
xmm1[111-96] = xmm2/m128[79-64] - xmm2/m128[95-80];
xmm1[127-112] = xmm2/m128[111-96] - xmm2/m128[127-112];
VPHSUBW (VEX.128 encoded version)
DEST[15:0] SRC1[15:0] - SRC1[31:16]
DEST[31:16] SRC1[47:32] - SRC1[63:48]
DEST[47:32] SRC1[79:64] - SRC1[95:80]
DEST[63:48] SRC1[111:96] - SRC1[127:112]
DEST[79:64] SRC2[15:0] - SRC2[31:16]
DEST[95:80] SRC2[47:32] - SRC2[63:48]
DEST[111:96] SRC2[79:64] - SRC2[95:80]
DEST[127:112] SRC2[111:96] - SRC2[127:112]
DEST[MAXVL-1:128] 0
VPHSUBW (VEX.256 encoded version)
DEST[15:0] SRC1[15:0] - SRC1[31:16]
DEST[31:16] SRC1[47:32] - SRC1[63:48]
DEST[47:32] SRC1[79:64] - SRC1[95:80]
DEST[63:48] SRC1[111:96] - SRC1[127:112]
DEST[79:64] SRC2[15:0] - SRC2[31:16]
DEST[95:80] SRC2[47:32] - SRC2[63:48]
DEST[111:96] SRC2[79:64] - SRC2[95:80]
DEST[127:112] SRC2[111:96] - SRC2[127:112]
DEST[143:128] SRC1[143:128] - SRC1[159:144]
DEST[159:144] SRC1[175:160] - SRC1[191:176]
DEST[175:160] SRC1[207:192] - SRC1[223:208]
DEST[191:176] SRC1[239:224] - SRC1[255:240]
DEST[207:192] SRC2[143:128] - SRC2[159:144]
DEST[223:208] SRC2[175:160] - SRC2[191:176]
DEST[239:224] SRC2[207:192] - SRC2[223:208]
DEST[255:240] SRC2[239:224] - SRC2[255:240]
PHSUBD (with 64-bit operands)
mm1[31-0] = mm1[31-0] - mm1[63-32];
mm1[63-32] = mm2/m64[31-0] - mm2/m64[63-32];

PHSUBW/PHSUBD — Packed Horizontal Subtract
INSTRUCTION SET REFERENCE, M-U
4-290 Vol. 2B
PHSUBD (with 128-bit operands)
xmm1[31-0] = xmm1[31-0] - xmm1[63-32];
xmm1[63-32] = xmm1[95-64] - xmm1[127-96];
xmm1[95-64] = xmm2/m128[31-0] - xmm2/m128[63-32];
xmm1[127-96] = xmm2/m128[95-64] - xmm2/m128[127-96];
VPHSUBD (VEX.128 encoded version)
DEST[31-0] SRC1[31-0] - SRC1[63-32]
DEST[63-32] SRC1[95-64] - SRC1[127-96]
DEST[95-64] SRC2[31-0] - SRC2[63-32]
DEST[127-96] SRC2[95-64] - SRC2[127-96]
DEST[MAXVL-1:128] 0
VPHSUBD (VEX.256 encoded version)
DEST[31:0] SRC1[31:0] - SRC1[63:32]
DEST[63:32] SRC1[95:64] - SRC1[127:96]
DEST[95:64] SRC2[31:0] - SRC2[63:32]
DEST[127:96] SRC2[95:64] - SRC2[127:96]
DEST[159:128] SRC1[159:128] - SRC1[191:160]
DEST[191:160] SRC1[223:192] - SRC1[255:224]
DEST[223:192] SRC2[159:128] - SRC2[191:160]
DEST[255:224] SRC2[223:192] - SRC2[255:224]
Intel C/C++ Compiler Intrinsic Equivalents
PHSUBW: __m64 _mm_hsub_pi16 (__m64 a, __m64 b)
PHSUBD: __m64 _mm_hsub_pi32 (__m64 a, __m64 b)
(V)PHSUBW: __m128i _mm_hsub_epi16 (__m128i a, __m128i b)
(V)PHSUBD: __m128i _mm_hsub_epi32 (__m128i a, __m128i b)
VPHSUBW: __m256i _mm256_hsub_epi16 (__m256i a, __m256i b)
VPHSUBD: __m256i _mm256_hsub_epi32 (__m256i a, __m256i b)
SIMD Floating-Point Exceptions
None.
Other Exceptions
See Exceptions Type 4; additionally
#UD If VEX.L = 1.

PHSUBSW — Packed Horizontal Subtract and Saturate
INSTRUCTION SET REFERENCE, M-U
Vol. 2B 4-291
PHSUBSW — Packed Horizontal Subtract and Saturate
Instruction Operand Encoding
Description
(V)PHSUBSW performs horizontal subtraction on each adjacent pair of 16-bit signed integers by subtracting the
most significant word from the least significant word of each pair in the source and destination operands. The
signed, saturated 16-bit results are packed to the destination operand (first operand). When the source operand is
a 128-bit memory operand, the operand must be aligned on a 16-byte boundary or a general-protection exception
(#GP) will be generated.
Legacy SSE version: Both operands can be MMX registers. The second source operand can be an MMX register or
a 64-bit memory location.
128-bit Legacy SSE version: The first source and destination operands are XMM registers. The second source
operand is an XMM register or a 128-bit memory location. Bits (MAXVL-1:128) of the corresponding YMM destina-
tion register remain unchanged.
In 64-bit mode, use the REX prefix to access additional registers.
VEX.128 encoded version: The first source and destination operands are XMM registers. The second source
operand is an XMM register or a 128-bit memory location. Bits (MAXVL-1:128) of the destination YMM register are
zeroed.
VEX.256 encoded version: The first source and destination operands are YMM registers. The second source
operand can be an YMM register or a 256-bit memory location.
Note: VEX.L must be 0, otherwise the instruction will #UD.
Operation
PHSUBSW (with 64-bit operands)
mm1[15-0] = SaturateToSignedWord(mm1[15-0] - mm1[31-16]);
mm1[31-16] = SaturateToSignedWord(mm1[47-32] - mm1[63-48]);
mm1[47-32] = SaturateToSignedWord(mm2/m64[15-0] - mm2/m64[31-16]);
mm1[63-48] = SaturateToSignedWord(mm2/m64[47-32] - mm2/m64[63-48]);
Opcode/
Instruction
Op/
En
64/32 bit
Mode
Support
CPUID
Feature
Flag
Description
NP 0F 38 07 /r1
PHSUBSW mm1, mm2/m64
RM V/V SSSE3 Subtract 16-bit signed integer horizontally,
pack saturated integers to mm1.
66 0F 38 07 /r
PHSUBSW xmm1, xmm2/m128
RM V/V SSSE3 Subtract 16-bit signed integer horizontally,
pack saturated integers to xmm1.
VEX.128.66.0F38.WIG 07 /r
VPHSUBSW xmm1, xmm2, xmm3/m128
RVM V/V AVX Subtract 16-bit signed integer horizontally,
pack saturated integers to xmm1.
VEX.256.66.0F38.WIG 07 /r
VPHSUBSW ymm1, ymm2, ymm3/m256
RVM V/V AVX2 Subtract 16-bit signed integer horizontally,
pack saturated integers to ymm1.
NOTES:
1. See note in Section 2.4, “AVX and SSE Instruction Exception Specification” in the Intel® 64 and IA-32 Architectures Software
Developer’s Manual, Volume 2A and Section 22.25.3, “Exception Conditions of Legacy SIMD Instructions Operating on MMX Registers”
in the Intel® 64 and IA-32 Architectures Software Developer’s Manual, Volume 3A.
Op/En Operand 1 Operand 2 Operand 3 Operand 4
RM ModRM:reg (r, w) ModRM:r/m (r) NA NA
RVM ModRM:reg (r, w) VEX.vvvv (r) ModRM:r/m (r) NA

PHSUBSW — Packed Horizontal Subtract and Saturate
INSTRUCTION SET REFERENCE, M-U
4-292 Vol. 2B
PHSUBSW (with 128-bit operands)
xmm1[15-0] = SaturateToSignedWord(xmm1[15-0] - xmm1[31-16]);
xmm1[31-16] = SaturateToSignedWord(xmm1[47-32] - xmm1[63-48]);
xmm1[47-32] = SaturateToSignedWord(xmm1[79-64] - xmm1[95-80]);
xmm1[63-48] = SaturateToSignedWord(xmm1[111-96] - xmm1[127-112]);
xmm1[79-64] = SaturateToSignedWord(xmm2/m128[15-0] - xmm2/m128[31-16]);
xmm1[95-80] =SaturateToSignedWord(xmm2/m128[47-32] - xmm2/m128[63-48]);
xmm1[111-96] =SaturateToSignedWord(xmm2/m128[79-64] - xmm2/m128[95-80]);
xmm1[127-112]= SaturateToSignedWord(xmm2/m128[111-96] - xmm2/m128[127-112]);
VPHSUBSW (VEX.128 encoded version)
DEST[15:0]= SaturateToSignedWord(SRC1[15:0] - SRC1[31:16])
DEST[31:16] = SaturateToSignedWord(SRC1[47:32] - SRC1[63:48])
DEST[47:32] = SaturateToSignedWord(SRC1[79:64] - SRC1[95:80])
DEST[63:48] = SaturateToSignedWord(SRC1[111:96] - SRC1[127:112])
DEST[79:64] = SaturateToSignedWord(SRC2[15:0] - SRC2[31:16])
DEST[95:80] = SaturateToSignedWord(SRC2[47:32] - SRC2[63:48])
DEST[111:96] = SaturateToSignedWord(SRC2[79:64] - SRC2[95:80])
DEST[127:112] = SaturateToSignedWord(SRC2[111:96] - SRC2[127:112])
DEST[MAXVL-1:128] 0
VPHSUBSW (VEX.256 encoded version)
DEST[15:0]= SaturateToSignedWord(SRC1[15:0] - SRC1[31:16])
DEST[31:16] = SaturateToSignedWord(SRC1[47:32] - SRC1[63:48])
DEST[47:32] = SaturateToSignedWord(SRC1[79:64] - SRC1[95:80])
DEST[63:48] = SaturateToSignedWord(SRC1[111:96] - SRC1[127:112])
DEST[79:64] = SaturateToSignedWord(SRC2[15:0] - SRC2[31:16])
DEST[95:80] = SaturateToSignedWord(SRC2[47:32] - SRC2[63:48])
DEST[111:96] = SaturateToSignedWord(SRC2[79:64] - SRC2[95:80])
DEST[127:112] = SaturateToSignedWord(SRC2[111:96] - SRC2[127:112])
DEST[143:128]= SaturateToSignedWord(SRC1[143:128] - SRC1[159:144])
DEST[159:144] = SaturateToSignedWord(SRC1[175:160] - SRC1[191:176])
DEST[175:160] = SaturateToSignedWord(SRC1[207:192] - SRC1[223:208])
DEST[191:176] = SaturateToSignedWord(SRC1[239:224] - SRC1[255:240])
DEST[207:192] = SaturateToSignedWord(SRC2[143:128] - SRC2[159:144])
DEST[223:208] = SaturateToSignedWord(SRC2[175:160] - SRC2[191:176])
DEST[239:224] = SaturateToSignedWord(SRC2[207:192] - SRC2[223:208])
DEST[255:240] = SaturateToSignedWord(SRC2[239:224] - SRC2[255:240])
Intel C/C++ Compiler Intrinsic Equivalent
PHSUBSW: __m64 _mm_hsubs_pi16 (__m64 a, __m64 b)
(V)PHSUBSW: __m128i _mm_hsubs_epi16 (__m128i a, __m128i b)
VPHSUBSW: __m256i _mm256_hsubs_epi16 (__m256i a, __m256i b)
SIMD Floating-Point Exceptions
None.
Other Exceptions
See Exceptions Type 4; additionally
#UD If VEX.L = 1.

PINSRB/PINSRD/PINSRQ — Insert Byte/Dword/Qword
INSTRUCTION SET REFERENCE, M-U
Vol. 2B 4-293
PINSRB/PINSRD/PINSRQ — Insert Byte/Dword/Qword
Instruction Operand Encoding
Description
Copies a byte/dword/qword from the source operand (second operand) and inserts it in the destination operand
(first operand) at the location specified with the count operand (third operand). (The other elements in the desti-
nation register are left untouched.) The source operand can be a general-purpose register or a memory location.
(When the source operand is a general-purpose register, PINSRB copies the low byte of the register.) The destina-
tion operand is an XMM register. The count operand is an 8-bit immediate. When specifying a qword[dword, byte]
location in an XMM register, the [2, 4] least-significant bit(s) of the count operand specify the location.
Opcode/
Instruction
Op/ En 64/32 bit
Mode
Support
CPUID
Feature
Flag
Description
66 0F 3A 20 /r ib
PINSRB xmm1, r32/m8, imm8
A V/V SSE4_1 Insert a byte integer value from r32/m8 into
xmm1 at the destination element in xmm1
specified by imm8.
66 0F 3A 22 /r ib
PINSRD xmm1, r/m32, imm8
A V/V SSE4_1 Insert a dword integer value from r/m32 into
the xmm1 at the destination element
specified by imm8.
66 REX.W 0F 3A 22 /r ib
PINSRQ xmm1, r/m64, imm8
A V/N. E. SSE4_1 Insert a qword integer value from r/m64 into
the xmm1 at the destination element
specified by imm8.
VEX.128.66.0F3A.W0 20 /r ib
VPINSRB xmm1, xmm2, r32/m8, imm8
BV
1/V
NOTES:
1. In 64-bit mode, VEX.W1 is ignored for VPINSRB (similar to legacy REX.W=1 prefix with PINSRB).
AVX Merge a byte integer value from r32/m8 and
rest from xmm2 into xmm1 at the byte offset
in imm8.
VEX.128.66.0F3A.W0 22 /r ib
VPINSRD xmm1, xmm2, r/m32, imm8
B V/V AVX Insert a dword integer value from r32/m32
and rest from xmm2 into xmm1 at the dword
offset in imm8.
VEX.128.66.0F3A.W1 22 /r ib
VPINSRQ xmm1, xmm2, r/m64, imm8
BV/I
2
2. VEX.W/EVEX.W in non-64 bit is ignored; the instructions behaves as if the W0 version is used.
AVX Insert a qword integer value from r64/m64
and rest from xmm2 into xmm1 at the qword
offset in imm8.
EVEX.128.66.0F3A.WIG 20 /r ib
VPINSRB xmm1, xmm2, r32/m8, imm8
C V/V AVX512BW Merge a byte integer value from r32/m8 and
rest from xmm2 into xmm1 at the byte offset
in imm8.
EVEX.128.66.0F3A.W0 22 /r ib
VPINSRD xmm1, xmm2, r32/m32, imm8
C V/V AVX512DQ Insert a dword integer value from r32/m32
and rest from xmm2 into xmm1 at the dword
offset in imm8.
EVEX.128.66.0F3A.W1 22 /r ib
VPINSRQ xmm1, xmm2, r64/m64, imm8
CV/N.E.
2AVX512DQ Insert a qword integer value from r64/m64
and rest from xmm2 into xmm1 at the qword
offset in imm8.
Op/En Tuple Type Operand 1 Operand 2 Operand 3 Operand 4
A NA ModRM:reg (w) ModRM:r/m (r) imm8 NA
B NA ModRM:reg (w) VEX.vvvv (r) ModRM:r/m (r) imm8
C Tuple1 Scalar ModRM:reg (w) EVEX.vvvv (r) ModRM:r/m (r) Imm8

PINSRB/PINSRD/PINSRQ — Insert Byte/Dword/Qword
INSTRUCTION SET REFERENCE, M-U
4-294 Vol. 2B
In 64-bit mode and not encoded with VEX/EVEX, using a REX prefix in the form of REX.R permits this instruction to
access additional registers (XMM8-XMM15, R8-15). Use of REX.W permits the use of 64 bit general purpose regis-
ters.
128-bit Legacy SSE version: Bits (MAXVL-1:128) of the corresponding YMM destination register remain unchanged.
VEX.128 encoded version: Bits (MAXVL-1:128) of the destination register are zeroed. VEX.L must be 0, otherwise
the instruction will #UD. Attempt to execute VPINSRQ in non-64-bit mode will cause #UD.
EVEX.128 encoded version: Bits (MAXVL-1:128) of the destination register are zeroed. EVEX.L’L must be 0, other-
wise the instruction will #UD.
Operation
CASE OF
PINSRB: SEL COUNT[3:0];
MASK (0FFH << (SEL * 8));
TEMP (((SRC[7:0] << (SEL *8)) AND MASK);
PINSRD: SEL COUNT[1:0];
MASK (0FFFFFFFFH << (SEL * 32));
TEMP (((SRC << (SEL *32)) AND MASK) ;
PINSRQ: SEL COUNT[0]
MASK (0FFFFFFFFFFFFFFFFH << (SEL * 64));
TEMP (((SRC << (SEL *64)) AND MASK) ;
ESAC;
DEST ((DEST AND NOT MASK) OR TEMP);
VPINSRB (VEX/EVEX encoded version)
SEL imm8[3:0]
DEST[127:0] write_b_element(SEL, SRC2, SRC1)
DEST[MAXVL-1:128] 0
VPINSRD (VEX/EVEX encoded version)
SEL imm8[1:0]
DEST[127:0] write_d_element(SEL, SRC2, SRC1)
DEST[MAXVL-1:128] 0
VPINSRQ (VEX/EVEX encoded version)
SEL imm8[0]
DEST[127:0] write_q_element(SEL, SRC2, SRC1)
DEST[MAXVL-1:128] 0
Intel C/C++ Compiler Intrinsic Equivalent
PINSRB: __m128i _mm_insert_epi8 (__m128i s1, int s2, const int ndx);
PINSRD: __m128i _mm_insert_epi32 (__m128i s2, int s, const int ndx);
PINSRQ: __m128i _mm_insert_epi64(__m128i s2, __int64 s, const int ndx);
Flags Affected
None.
SIMD Floating-Point Exceptions
None.
Other Exceptions
EVEX-encoded instruction, see Exceptions Type 5;

PINSRB/PINSRD/PINSRQ — Insert Byte/Dword/Qword
INSTRUCTION SET REFERENCE, M-U
Vol. 2B 4-295
EVEX-encoded instruction, see Exceptions Type E9NF.
#UD If VEX.L = 1 or EVEX.L’L > 0.

PINSRW—Insert Word
INSTRUCTION SET REFERENCE, M-U
4-296 Vol. 2B
PINSRW—Insert Word
Instruction Operand Encoding
Description
Copies a word from the source operand (second operand) and inserts it in the destination operand (first operand)
at the location specified with the count operand (third operand). (The other words in the destination register are
left untouched.) The source operand can be a general-purpose register or a 16-bit memory location. (When the
source operand is a general-purpose register, the low word of the register is copied.) The destination operand can
be an MMX technology register or an XMM register. The count operand is an 8-bit immediate. When specifying a
word location in an MMX technology register, the 2 least-significant bits of the count operand specify the location;
for an XMM register, the 3 least-significant bits specify the location.
In 64-bit mode and not encoded with VEX/EVEX, using a REX prefix in the form of REX.R permits this instruction to
access additional registers (XMM8-XMM15, R8-15).
128-bit Legacy SSE version: Bits (MAXVL-1:128) of the corresponding YMM destination register remain unchanged.
VEX.128 encoded version: Bits (MAXVL-1:128) of the destination YMM register are zeroed. VEX.L must be 0, other-
wise the instruction will #UD.
EVEX.128 encoded version: Bits (MAXVL-1:128) of the destination register are zeroed. EVEX.L’L must be 0, other-
wise the instruction will #UD.
Opcode/
Instruction
Op/ En 64/32 bit
Mode
Support
CPUID
Feature
Flag
Description
NP 0F C4 /r ib1
PINSRW mm, r32/m16, imm8
A V/V SSE Insert the low word from r32 or from m16
into mm at the word position specified by
imm8.
66 0F C4 /r ib
PINSRW xmm, r32/m16, imm8
AV/V SSE2 Move the low word of r32 or from m16 into
xmm at the word position specified by imm8.
VEX.128.66.0F.W0 C4 /r ib
VPINSRW xmm1, xmm2, r32/m16, imm8
BV
2/V AVX Insert a word integer value from r32/m16
and rest from xmm2 into xmm1 at the word
offset in imm8.
EVEX.128.66.0F.WIG C4 /r ib
VPINSRW xmm1, xmm2, r32/m16, imm8
C V/V AVX512BW Insert a word integer value from r32/m16 and
rest from xmm2 into xmm1 at the word
offset in imm8.
NOTES:
1. See note in Section 2.4, “AVX and SSE Instruction Exception Specification” in the Intel® 64 and IA-32 Architectures Software
Developer’s Manual, Volume 2A and Section 22.25.3, “Exception Conditions of Legacy SIMD Instructions Operating on MMX Registers”
in the Intel® 64 and IA-32 Architectures Software Developer’s Manual, Volume 3A.
2. In 64-bit mode, VEX.W1 is ignored for VPINSRW (similar to legacy REX.W=1 prefix in PINSRW).
Op/En Tuple Type Operand 1 Operand 2 Operand 3 Operand 4
A NA ModRM:reg (w) ModRM:r/m (r) imm8 NA
B NA ModRM:reg (w) VEX.vvvv (r) ModRM:r/m (r) imm8
C Tuple1 Scalar ModRM:reg (w) EVEX.vvvv (r) ModRM:r/m (r) Imm8

PINSRW—Insert Word
INSTRUCTION SET REFERENCE, M-U
Vol. 2B 4-297
Operation
PINSRW (with 64-bit source operand)
SEL ← COUNT AND 3H;
CASE (Determine word position) OF
SEL ← 0: MASK ← 000000000000FFFFH;
SEL ← 1: MASK ← 00000000FFFF0000H;
SEL ← 2: MASK ← 0000FFFF00000000H;
SEL ← 3: MASK ← FFFF000000000000H;
DEST ← (DEST AND NOT MASK) OR (((SRC << (SEL ∗ 16)) AND MASK);
PINSRW (with 128-bit source operand)
SEL ← COUNT AND 7H;
CASE (Determine word position) OF
SEL ← 0: MASK ← 0000000000000000000000000000FFFFH;
SEL ← 1: MASK ← 000000000000000000000000FFFF0000H;
SEL ← 2: MASK ← 00000000000000000000FFFF00000000H;
SEL ← 3: MASK ← 0000000000000000FFFF000000000000H;
SEL ← 4: MASK ← 000000000000FFFF0000000000000000H;
SEL ← 5: MASK ← 00000000FFFF00000000000000000000H;
SEL ← 6: MASK ← 0000FFFF000000000000000000000000H;
SEL ← 7: MASK ← FFFF0000000000000000000000000000H;
DEST ← (DEST AND NOT MASK) OR (((SRC << (SEL ∗ 16)) AND MASK);
VPINSRW (VEX/EVEX encoded version)
SEL imm8[2:0]
DEST[127:0] write_w_element(SEL, SRC2, SRC1)
DEST[MAXVL-1:128] 0
Intel C/C++ Compiler Intrinsic Equivalent
PINSRW: __m64 _mm_insert_pi16 (__m64 a, int d, int n)
PINSRW: __m128i _mm_insert_epi16 ( __m128i a, int b, int imm)
Flags Affected
None.
Numeric Exceptions
None.
Other Exceptions
EVEX-encoded instruction, see Exceptions Type 5;
EVEX-encoded instruction, see Exceptions Type E9NF.
#UD If VEX.L = 1 or EVEX.L’L > 0.

PMADDUBSW — Multiply and Add Packed Signed and Unsigned Bytes
INSTRUCTION SET REFERENCE, M-U
4-298 Vol. 2B
PMADDUBSW — Multiply and Add Packed Signed and Unsigned Bytes
Instruction Operand Encoding
Description
(V)PMADDUBSW multiplies vertically each unsigned byte of the destination operand (first operand) with the corre-
sponding signed byte of the source operand (second operand), producing intermediate signed 16-bit integers. Each
adjacent pair of signed words is added and the saturated result is packed to the destination operand. For example,
the lowest-order bytes (bits 7-0) in the source and destination operands are multiplied and the intermediate signed
word result is added with the corresponding intermediate result from the 2nd lowest-order bytes (bits 15-8) of the
operands; the sign-saturated result is stored in the lowest word of the destination register (15-0). The same oper-
ation is performed on the other pairs of adjacent bytes. Both operands can be MMX register or XMM registers. When
the source operand is a 128-bit memory operand, the operand must be aligned on a 16-byte boundary or a
general-protection exception (#GP) will be generated.
In 64-bit mode and not encoded with VEX/EVEX, use the REX prefix to access XMM8-XMM15.
Opcode/
Instruction
Op/
En
64/32 bit
Mode
Support
CPUID
Feature
Flag
Description
NP 0F 38 04 /r1
PMADDUBSW mm1, mm2/m64
A V/V SSSE3 Multiply signed and unsigned bytes, add
horizontal pair of signed words, pack
saturated signed-words to mm1.
66 0F 38 04 /r
PMADDUBSW xmm1, xmm2/m128
A V/V SSSE3 Multiply signed and unsigned bytes, add
horizontal pair of signed words, pack
saturated signed-words to xmm1.
VEX.128.66.0F38.WIG 04 /r
VPMADDUBSW xmm1, xmm2, xmm3/m128
B V/V AVX Multiply signed and unsigned bytes, add
horizontal pair of signed words, pack
saturated signed-words to xmm1.
VEX.256.66.0F38.WIG 04 /r
VPMADDUBSW ymm1, ymm2, ymm3/m256
B V/V AVX2 Multiply signed and unsigned bytes, add
horizontal pair of signed words, pack
saturated signed-words to ymm1.
EVEX.128.66.0F38.WIG 04 /r
VPMADDUBSW xmm1 {k1}{z}, xmm2, xmm3/m128
CV/V AVX512VL
AVX512BW
Multiply signed and unsigned bytes, add
horizontal pair of signed words, pack
saturated signed-words to xmm1 under
writemask k1.
EVEX.256.66.0F38.WIG 04 /r
VPMADDUBSW ymm1 {k1}{z}, ymm2, ymm3/m256
CV/V AVX512VL
AVX512BW
Multiply signed and unsigned bytes, add
horizontal pair of signed words, pack
saturated signed-words to ymm1 under
writemask k1.
EVEX.512.66.0F38.WIG 04 /r
VPMADDUBSW zmm1 {k1}{z}, zmm2, zmm3/m512
C V/V AVX512BW Multiply signed and unsigned bytes, add
horizontal pair of signed words, pack
saturated signed-words to zmm1 under
writemask k1.
NOTES:
1. See note in Section 2.4, “AVX and SSE Instruction Exception Specification” in the Intel® 64 and IA-32 Architectures Software
Developer’s Manual, Volume 2A and Section 22.25.3, “Exception Conditions of Legacy SIMD Instructions Operating on MMX Registers”
in the Intel® 64 and IA-32 Architectures Software Developer’s Manual, Volume 3A.
Op/En Tuple Type Operand 1 Operand 2 Operand 3 Operand 4
A NA ModRM:reg (r, w) ModRM:r/m (r) NA NA
B NA ModRM:reg (w) VEX.vvvv (r) ModRM:r/m (r) NA
C Full Mem ModRM:reg (w) EVEX.vvvv (r) ModRM:r/m (r) NA

PMADDUBSW — Multiply and Add Packed Signed and Unsigned Bytes
INSTRUCTION SET REFERENCE, M-U
Vol. 2B 4-299
128-bit Legacy SSE version: The first source and destination operands are XMM registers. The second source
operand is an XMM register or a 128-bit memory location. Bits (MAXVL-1:128) of the corresponding destination
register remain unchanged.
VEX.128 and EVEX.128 encoded versions: The first source and destination operands are XMM registers. The
second source operand is an XMM register or a 128-bit memory location. Bits (MAXVL-1:128) of the corresponding
destination register are zeroed.
VEX.256 and EVEX.256 encoded versions: The second source operand can be an YMM register or a 256-bit memory
location. The first source and destination operands are YMM registers. Bits (MAXVL-1:256) of the corresponding
ZMM register are zeroed.
EVEX.512 encoded version: The second source operand can be an ZMM register or a 512-bit memory location. The
first source and destination operands are ZMM registers.
Operation
PMADDUBSW (with 64 bit operands)
DEST[15-0] = SaturateToSignedWord(SRC[15-8]*DEST[15-8]+SRC[7-0]*DEST[7-0]);
DEST[31-16] = SaturateToSignedWord(SRC[31-24]*DEST[31-24]+SRC[23-16]*DEST[23-16]);
DEST[47-32] = SaturateToSignedWord(SRC[47-40]*DEST[47-40]+SRC[39-32]*DEST[39-32]);
DEST[63-48] = SaturateToSignedWord(SRC[63-56]*DEST[63-56]+SRC[55-48]*DEST[55-48]);
PMADDUBSW (with 128 bit operands)
DEST[15-0] = SaturateToSignedWord(SRC[15-8]* DEST[15-8]+SRC[7-0]*DEST[7-0]);
// Repeat operation for 2nd through 7th word
SRC1/DEST[127-112] = SaturateToSignedWord(SRC[127-120]*DEST[127-120]+ SRC[119-112]* DEST[119-112]);
VPMADDUBSW (VEX.128 encoded version)
DEST[15:0] SaturateToSignedWord(SRC2[15:8]* SRC1[15:8]+SRC2[7:0]*SRC1[7:0])
// Repeat operation for 2nd through 7th word
DEST[127:112] SaturateToSignedWord(SRC2[127:120]*SRC1[127:120]+ SRC2[119:112]* SRC1[119:112])
DEST[MAXVL-1:128] 0
VPMADDUBSW (VEX.256 encoded version)
DEST[15:0] SaturateToSignedWord(SRC2[15:8]* SRC1[15:8]+SRC2[7:0]*SRC1[7:0])
// Repeat operation for 2nd through 15th word
DEST[255:240] SaturateToSignedWord(SRC2[255:248]*SRC1[255:248]+ SRC2[247:240]* SRC1[247:240])
DEST[MAXVL-1:256] 0
VPMADDUBSW (EVEX encoded versions)
(KL, VL) = (8, 128), (16, 256), (32, 512)
FOR j 0 TO KL-1
i j * 16
IF k1[j] OR *no writemask*
THEN DEST[i+15:i] SaturateToSignedWord(SRC2[i+15:i+8]* SRC1[i+15:i+8] + SRC2[i+7:i]*SRC1[i+7:i])
ELSE
IF *merging-masking* ; merging-masking
THEN *DEST[i+15:i] remains unchanged*
ELSE *zeroing-masking* ; zeroing-masking
DEST[i+15:i] = 0
FI
FI;
ENDFOR;
DEST[MAXVL-1:VL] 0

PMADDUBSW — Multiply and Add Packed Signed and Unsigned Bytes
INSTRUCTION SET REFERENCE, M-U
4-300 Vol. 2B
Intel C/C++ Compiler Intrinsic Equivalents
VPMADDUBSW __m512i _mm512_maddubs_epi16( __m512i a, __m512i b);
VPMADDUBSW __m512i _mm512_mask_maddubs_epi16(__m512i s, __mmask32 k, __m512i a, __m512i b);
VPMADDUBSW __m512i _mm512_maskz_maddubs_epi16( __mmask32 k, __m512i a, __m512i b);
VPMADDUBSW __m256i _mm256_mask_maddubs_epi16(__m256i s, __mmask16 k, __m256i a, __m256i b);
VPMADDUBSW __m256i _mm256_maskz_maddubs_epi16( __mmask16 k, __m256i a, __m256i b);
VPMADDUBSW __m128i _mm_mask_maddubs_epi16(__m128i s, __mmask8 k, __m128i a, __m128i b);
VPMADDUBSW __m128i _mm_maskz_maddubs_epi16( __mmask8 k, __m128i a, __m128i b);
PMADDUBSW: __m64 _mm_maddubs_pi16 (__m64 a, __m64 b)
(V)PMADDUBSW: __m128i _mm_maddubs_epi16 (__m128i a, __m128i b)
VPMADDUBSW: __m256i _mm256_maddubs_epi16 (__m256i a, __m256i b)
SIMD Floating-Point Exceptions
None.
Other Exceptions
Non-EVEX-encoded instruction, see Exceptions Type 4.
EVEX-encoded instruction, see Exceptions Type E4NF.nb.

PMADDWD—Multiply and Add Packed Integers
INSTRUCTION SET REFERENCE, M-U
Vol. 2B 4-301
PMADDWD—Multiply and Add Packed Integers
Instruction Operand Encoding
Description
Multiplies the individual signed words of the destination operand (first operand) by the corresponding signed words
of the source operand (second operand), producing temporary signed, doubleword results. The adjacent double-
word results are then summed and stored in the destination operand. For example, the corresponding low-order
words (15-0) and (31-16) in the source and destination operands are multiplied by one another and the double-
word results are added together and stored in the low doubleword of the destination register (31-0). The same
operation is performed on the other pairs of adjacent words. (Figure 4-11 shows this operation when using 64-bit
operands).
Opcode/
Instruction
Op/
En
64/32 bit
Mode
Support
CPUID
Feature
Flag
Description
NP 0F F5 /r1
PMADDWD mm, mm/m64
A V/V MMX Multiply the packed words in mm by the packed
words in mm/m64, add adjacent doubleword
results, and store in mm.
66 0F F5 /r
PMADDWD xmm1, xmm2/m128
A V/V SSE2 Multiply the packed word integers in xmm1 by
the packed word integers in xmm2/m128, add
adjacent doubleword results, and store in
xmm1.
VEX.128.66.0F.WIG F5 /r
VPMADDWD xmm1, xmm2, xmm3/m128
B V/V AVX Multiply the packed word integers in xmm2 by
the packed word integers in xmm3/m128, add
adjacent doubleword results, and store in
xmm1.
VEX.256.66.0F.WIG F5 /r
VPMADDWD ymm1, ymm2, ymm3/m256
B V/V AVX2 Multiply the packed word integers in ymm2 by
the packed word integers in ymm3/m256, add
adjacent doubleword results, and store in
ymm1.
EVEX.128.66.0F.WIG F5 /r
VPMADDWD xmm1 {k1}{z}, xmm2, xmm3/m128
C V/V AVX512VL
AVX512BW
Multiply the packed word integers in xmm2 by
the packed word integers in xmm3/m128, add
adjacent doubleword results, and store in
xmm1 under writemask k1.
EVEX.256.66.0F.WIG F5 /r
VPMADDWD ymm1 {k1}{z}, ymm2, ymm3/m256
C V/V AVX512VL
AVX512BW
Multiply the packed word integers in ymm2 by
the packed word integers in ymm3/m256, add
adjacent doubleword results, and store in
ymm1 under writemask k1.
EVEX.512.66.0F.WIG F5 /r
VPMADDWD zmm1 {k1}{z}, zmm2, zmm3/m512
C V/V AVX512BW Multiply the packed word integers in zmm2 by
the packed word integers in zmm3/m512, add
adjacent doubleword results, and store in
zmm1 under writemask k1.
NOTES:
1. See note in Section 2.4, “AVX and SSE Instruction Exception Specification” in the Intel® 64 and IA-32 Architectures Software
Developer’s Manual, Volume 2A and Section 22.25.3, “Exception Conditions of Legacy SIMD Instructions Operating on MMX Registers”
in the Intel® 64 and IA-32 Architectures Software Developer’s Manual, Volume 3A.
Op/En Tuple Type Operand 1 Operand 2 Operand 3 Operand 4
A NA ModRM:reg (r, w) ModRM:r/m (r) NA NA
B NA ModRM:reg (w) VEX.vvvv (r) ModRM:r/m (r) NA
C Full Mem ModRM:reg (w) EVEX.vvvv (r) ModRM:r/m (r) NA

PMADDWD—Multiply and Add Packed Integers
INSTRUCTION SET REFERENCE, M-U
4-302 Vol. 2B
The (V)PMADDWD instruction wraps around only in one situation: when the 2 pairs of words being operated on in
a group are all 8000H. In this case, the result wraps around to 80000000H.
In 64-bit mode and not encoded with VEX/EVEX, using a REX prefix in the form of REX.R permits this instruction to
access additional registers (XMM8-XMM15).
Legacy SSE version: The first source and destination operands are MMX registers. The second source operand is an
MMX register or a 64-bit memory location.
128-bit Legacy SSE version: The first source and destination operands are XMM registers. The second source
operand is an XMM register or a 128-bit memory location. Bits (MAXVL-1:128) of the corresponding YMM destina-
tion register remain unchanged.
VEX.128 encoded version: The first source and destination operands are XMM registers. The second source
operand is an XMM register or a 128-bit memory location. Bits (MAXVL-1:128) of the destination YMM register are
zeroed.
VEX.256 encoded version: The second source operand can be an YMM register or a 256-bit memory location. The
first source and destination operands are YMM registers.
EVEX.512 encoded version: The second source operand can be an ZMM register or a 512-bit memory location. The
first source and destination operands are ZMM registers.
Operation
PMADDWD (with 64-bit operands)
DEST[31:0] ← (DEST[15:0] ∗ SRC[15:0]) + (DEST[31:16] ∗ SRC[31:16]);
DEST[63:32] ← (DEST[47:32] ∗ SRC[47:32]) + (DEST[63:48] ∗ SRC[63:48]);
PMADDWD (with 128-bit operands)
DEST[31:0] ← (DEST[15:0] ∗ SRC[15:0]) + (DEST[31:16] ∗ SRC[31:16]);
DEST[63:32] ← (DEST[47:32] ∗ SRC[47:32]) + (DEST[63:48] ∗ SRC[63:48]);
DEST[95:64] ← (DEST[79:64] ∗ SRC[79:64]) + (DEST[95:80] ∗ SRC[95:80]);
DEST[127:96] ← (DEST[111:96] ∗ SRC[111:96]) + (DEST[127:112] ∗ SRC[127:112]);
VPMADDWD (VEX.128 encoded version)
DEST[31:0] (SRC1[15:0] * SRC2[15:0]) + (SRC1[31:16] * SRC2[31:16])
DEST[63:32] (SRC1[47:32] * SRC2[47:32]) + (SRC1[63:48] * SRC2[63:48])
DEST[95:64] (SRC1[79:64] * SRC2[79:64]) + (SRC1[95:80] * SRC2[95:80])
DEST[127:96] (SRC1[111:96] * SRC2[111:96]) + (SRC1[127:112] * SRC2[127:112])
DEST[MAXVL-1:128] 0
Figure 4-11. PMADDWD Execution Model Using 64-bit Operands
X3 X2 X1 X0
X3 ∗ Y3 X2 ∗ Y2 X1 ∗ Y1 X0 ∗ Y0
SRC
DEST
DEST
Y3 Y2 Y1 Y0
(X1∗Y1) + (X0∗Y0)
(X3∗Y3) + (X2∗Y2)
TEMP

PMADDWD—Multiply and Add Packed Integers
INSTRUCTION SET REFERENCE, M-U
Vol. 2B 4-303
VPMADDWD (VEX.256 encoded version)
DEST[31:0] (SRC1[15:0] * SRC2[15:0]) + (SRC1[31:16] * SRC2[31:16])
DEST[63:32] (SRC1[47:32] * SRC2[47:32]) + (SRC1[63:48] * SRC2[63:48])
DEST[95:64] (SRC1[79:64] * SRC2[79:64]) + (SRC1[95:80] * SRC2[95:80])
DEST[127:96] (SRC1[111:96] * SRC2[111:96]) + (SRC1[127:112] * SRC2[127:112])
DEST[159:128] (SRC1[143:128] * SRC2[143:128]) + (SRC1[159:144] * SRC2[159:144])
DEST[191:160] (SRC1[175:160] * SRC2[175:160]) + (SRC1[191:176] * SRC2[191:176])
DEST[223:192] (SRC1[207:192] * SRC2[207:192]) + (SRC1[223:208] * SRC2[223:208])
DEST[255:224] (SRC1[239:224] * SRC2[239:224]) + (SRC1[255:240] * SRC2[255:240])
DEST[MAXVL-1:256] 0
VPMADDWD (EVEX encoded versions)
(KL, VL) = (4, 128), (8, 256), (16, 512)
FOR j 0 TO KL-1
i j * 32
IF k1[j] OR *no writemask*
THEN DEST[i+31:i] (SRC2[i+31:i+16]* SRC1[i+31:i+16]) + (SRC2[i+15:i]*SRC1[i+15:i])
ELSE
IF *merging-masking* ; merging-masking
THEN *DEST[i+31:i] remains unchanged*
ELSE *zeroing-masking* ; zeroing-masking
DEST[i+31:i] = 0
FI
FI;
ENDFOR;
DEST[MAXVL-1:VL] 0
Intel C/C++ Compiler Intrinsic Equivalent
VPMADDWD __m512i _mm512_madd_epi16( __m512i a, __m512i b);
VPMADDWD __m512i _mm512_mask_madd_epi16(__m512i s, __mmask32 k, __m512i a, __m512i b);
VPMADDWD __m512i _mm512_maskz_madd_epi16( __mmask32 k, __m512i a, __m512i b);
VPMADDWD __m256i _mm256_mask_madd_epi16(__m256i s, __mmask16 k, __m256i a, __m256i b);
VPMADDWD __m256i _mm256_maskz_madd_epi16( __mmask16 k, __m256i a, __m256i b);
VPMADDWD __m128i _mm_mask_madd_epi16(__m128i s, __mmask8 k, __m128i a, __m128i b);
VPMADDWD __m128i _mm_maskz_madd_epi16( __mmask8 k, __m128i a, __m128i b);
PMADDWD:__m64 _mm_madd_pi16(__m64 m1, __m64 m2)
(V)PMADDWD:__m128i _mm_madd_epi16 ( __m128i a, __m128i b)
VPMADDWD:__m256i _mm256_madd_epi16 ( __m256i a, __m256i b)
Flags Affected
None.
Numeric Exceptions
None.
Other Exceptions
Non-EVEX-encoded instruction, see Exceptions Type 4.
EVEX-encoded instruction, see Exceptions Type E4NF.nb.

PMAXSB/PMAXSW/PMAXSD/PMAXSQ—Maximum of Packed Signed Integers
INSTRUCTION SET REFERENCE, M-U
4-304 Vol. 2B
PMAXSB/PMAXSW/PMAXSD/PMAXSQ—Maximum of Packed Signed Integers
Opcode/
Instruction
Op /
En
64/32
bit Mode
Support
CPUID
Feature
Flag
Description
NP 0F EE /r1
PMAXSW mm1, mm2/m64
A V/V SSE Compare signed word integers in mm2/m64 and
mm1 and return maximum values.
66 0F 38 3C /r
PMAXSB xmm1, xmm2/m128
A V/V SSE4_1 Compare packed signed byte integers in xmm1 and
xmm2/m128 and store packed maximum values in
xmm1.
66 0F EE /r
PMAXSW xmm1, xmm2/m128
A V/V SSE2 Compare packed signed word integers in
xmm2/m128 and xmm1 and stores maximum
packed values in xmm1.
66 0F 38 3D /r
PMAXSD xmm1, xmm2/m128
A V/V SSE4_1 Compare packed signed dword integers in xmm1
and xmm2/m128 and store packed maximum values
in xmm1.
VEX.128.66.0F38.WIG 3C /r
VPMAXSB xmm1, xmm2, xmm3/m128
B V/V AVX Compare packed signed byte integers in xmm2 and
xmm3/m128 and store packed maximum values in
xmm1.
VEX.128.66.0F.WIG EE /r
VPMAXSW xmm1, xmm2, xmm3/m128
B V/V AVX Compare packed signed word integers in
xmm3/m128 and xmm2 and store packed maximum
values in xmm1.
VEX.128.66.0F38.WIG 3D /r
VPMAXSD xmm1, xmm2, xmm3/m128
B V/V AVX Compare packed signed dword integers in xmm2
and xmm3/m128 and store packed maximum values
in xmm1.
VEX.256.66.0F38.WIG 3C /r
VPMAXSB ymm1, ymm2, ymm3/m256
B V/V AVX2 Compare packed signed byte integers in ymm2 and
ymm3/m256 and store packed maximum values in
ymm1.
VEX.256.66.0F.WIG EE /r
VPMAXSW ymm1, ymm2, ymm3/m256
B V/V AVX2 Compare packed signed word integers in
ymm3/m256 and ymm2 and store packed maximum
values in ymm1.
VEX.256.66.0F38.WIG 3D /r
VPMAXSD ymm1, ymm2, ymm3/m256
B V/V AVX2 Compare packed signed dword integers in ymm2
and ymm3/m256 and store packed maximum values
in ymm1.
EVEX.128.66.0F38.WIG 3C /r
VPMAXSB xmm1{k1}{z}, xmm2,
xmm3/m128
C V/V AVX512VL
AVX512BW
Compare packed signed byte integers in xmm2 and
xmm3/m128 and store packed maximum values in
xmm1 under writemask k1.
EVEX.256.66.0F38.WIG 3C /r
VPMAXSB ymm1{k1}{z}, ymm2,
ymm3/m256
C V/V AVX512VL
AVX512BW
Compare packed signed byte integers in ymm2 and
ymm3/m256 and store packed maximum values in
ymm1 under writemask k1.
EVEX.512.66.0F38.WIG 3C /r
VPMAXSB zmm1{k1}{z}, zmm2,
zmm3/m512
C V/V AVX512BW Compare packed signed byte integers in zmm2 and
zmm3/m512 and store packed maximum values in
zmm1 under writemask k1.
EVEX.128.66.0F.WIG EE /r
VPMAXSW xmm1{k1}{z}, xmm2,
xmm3/m128
C V/V AVX512VL
AVX512BW
Compare packed signed word integers in xmm2 and
xmm3/m128 and store packed maximum values in
xmm1 under writemask k1.
EVEX.256.66.0F.WIG EE /r
VPMAXSW ymm1{k1}{z}, ymm2,
ymm3/m256
C V/V AVX512VL
AVX512BW
Compare packed signed word integers in ymm2 and
ymm3/m256 and store packed maximum values in
ymm1 under writemask k1.
EVEX.512.66.0F.WIG EE /r
VPMAXSW zmm1{k1}{z}, zmm2,
zmm3/m512
C V/V AVX512BW Compare packed signed word integers in zmm2 and
zmm3/m512 and store packed maximum values in
zmm1 under writemask k1.
EVEX.128.66.0F38.W0 3D /r
VPMAXSD xmm1 {k1}{z}, xmm2,
xmm3/m128/m32bcst
D V/V AVX512VL
AVX512F
Compare packed signed dword integers in xmm2
and xmm3/m128/m32bcst and store packed
maximum values in xmm1 using writemask k1.

PMAXSB/PMAXSW/PMAXSD/PMAXSQ—Maximum of Packed Signed Integers
INSTRUCTION SET REFERENCE, M-U
Vol. 2B 4-305
Instruction Operand Encoding
Description
Performs a SIMD compare of the packed signed byte, word, dword or qword integers in the second source operand
and the first source operand and returns the maximum value for each pair of integers to the destination operand.
Legacy SSE version PMAXSW: The source operand can be an MMX technology register or a 64-bit memory location.
The destination operand can be an MMX technology register.
128-bit Legacy SSE version: The first source and destination operands are XMM registers. The second source
operand is an XMM register or a 128-bit memory location. Bits (MAXVL-1:128) of the corresponding YMM destina-
tion register remain unchanged.
VEX.128 encoded version: The first source and destination operands are XMM registers. The second source
operand is an XMM register or a 128-bit memory location. Bits (MAXVL-1:128) of the corresponding destination
register are zeroed.
VEX.256 encoded version: The second source operand can be an YMM register or a 256-bit memory location. The
first source and destination operands are YMM registers. Bits (MAXVL-1:256) of the corresponding destination
register are zeroed.
EVEX encoded VPMAXSD/Q: The first source operand is a ZMM/YMM/XMM register; The second source operand is
a ZMM/YMM/XMM register, a 512/256/128-bit memory location or a 512/256/128-bit vector broadcasted from a
32/64-bit memory location. The destination operand is conditionally updated based on writemask k1.
EVEX encoded VPMAXSB/W: The first source operand is a ZMM/YMM/XMM register; The second source operand is
a ZMM/YMM/XMM register, a 512/256/128-bit memory location. The destination operand is conditionally updated
based on writemask k1.
EVEX.256.66.0F38.W0 3D /r
VPMAXSD ymm1 {k1}{z}, ymm2,
ymm3/m256/m32bcst
D V/V AVX512VL
AVX512F
Compare packed signed dword integers in ymm2
and ymm3/m256/m32bcst and store packed
maximum values in ymm1 using writemask k1.
EVEX.512.66.0F38.W0 3D /r
VPMAXSD zmm1 {k1}{z}, zmm2,
zmm3/m512/m32bcst
D V/V AVX512F Compare packed signed dword integers in zmm2 and
zmm3/m512/m32bcst and store packed maximum
values in zmm1 using writemask k1.
EVEX.128.66.0F38.W1 3D /r
VPMAXSQ xmm1 {k1}{z}, xmm2,
xmm3/m128/m64bcst
D V/V AVX512VL
AVX512F
Compare packed signed qword integers in xmm2
and xmm3/m128/m64bcst and store packed
maximum values in xmm1 using writemask k1.
EVEX.256.66.0F38.W1 3D /r
VPMAXSQ ymm1 {k1}{z}, ymm2,
ymm3/m256/m64bcst
D V/V AVX512VL
AVX512F
Compare packed signed qword integers in ymm2
and ymm3/m256/m64bcst and store packed
maximum values in ymm1 using writemask k1.
EVEX.512.66.0F38.W1 3D /r
VPMAXSQ zmm1 {k1}{z}, zmm2,
zmm3/m512/m64bcst
D V/V AVX512F Compare packed signed qword integers in zmm2 and
zmm3/m512/m64bcst and store packed maximum
values in zmm1 using writemask k1.
Op/En Tuple Type Operand 1 Operand 2 Operand 3 Operand 4
A NA ModRM:reg (r, w) ModRM:r/m (r) NA NA
B NA ModRM:reg (w) VEX.vvvv (r) ModRM:r/m (r) NA
C Full Mem ModRM:reg (w) EVEX.vvvv (r) ModRM:r/m (r) NA
D Full ModRM:reg (w) EVEX.vvvv (r) ModRM:r/m (r) NA
Opcode/
Instruction
Op /
En
64/32
bit Mode
Support
CPUID
Feature
Flag
Description

PMAXSB/PMAXSW/PMAXSD/PMAXSQ—Maximum of Packed Signed Integers
INSTRUCTION SET REFERENCE, M-U
4-306 Vol. 2B
Operation
PMAXSW (64-bit operands)
IF DEST[15:0] > SRC[15:0]) THEN
DEST[15:0] ← DEST[15:0];
ELSE
DEST[15:0] ← SRC[15:0]; FI;
(* Repeat operation for 2nd and 3rd words in source and destination operands *)
IF DEST[63:48] > SRC[63:48]) THEN
DEST[63:48] ← DEST[63:48];
ELSE
DEST[63:48] ← SRC[63:48]; FI;
PMAXSB (128-bit Legacy SSE version)
IF DEST[7:0] >SRC[7:0] THEN
DEST[7:0] DEST[7:0];
ELSE
DEST[7:0] SRC[7:0]; FI;
(* Repeat operation for 2nd through 15th bytes in source and destination operands *)
IF DEST[127:120] >SRC[127:120] THEN
DEST[127:120] DEST[127:120];
ELSE
DEST[127:120] SRC[127:120]; FI;
DEST[MAXVL-1:128] (Unmodified)
VPMAXSB (VEX.128 encoded version)
IF SRC1[7:0] >SRC2[7:0] THEN
DEST[7:0] SRC1[7:0];
ELSE
DEST[7:0] SRC2[7:0]; FI;
(* Repeat operation for 2nd through 15th bytes in source and destination operands *)
IF SRC1[127:120] >SRC2[127:120] THEN
DEST[127:120] SRC1[127:120];
ELSE
DEST[127:120] SRC2[127:120]; FI;
DEST[MAXVL-1:128] 0
VPMAXSB (VEX.256 encoded version)
IF SRC1[7:0] >SRC2[7:0] THEN
DEST[7:0] SRC1[7:0];
ELSE
DEST[7:0] SRC2[7:0]; FI;
(* Repeat operation for 2nd through 31st bytes in source and destination operands *)
IF SRC1[255:248] >SRC2[255:248] THEN
DEST[255:248] SRC1[255:248];
ELSE
DEST[255:248] SRC2[255:248]; FI;
DEST[MAXVL-1:256] 0

PMAXSB/PMAXSW/PMAXSD/PMAXSQ—Maximum of Packed Signed Integers
INSTRUCTION SET REFERENCE, M-U
Vol. 2B 4-307
VPMAXSB (EVEX encoded versions)
(KL, VL) = (16, 128), (32, 256), (64, 512)
FOR j 0 TO KL-1
i j * 8
IF k1[j] OR *no writemask* THEN
IF SRC1[i+7:i] > SRC2[i+7:i]
THEN DEST[i+7:i] SRC1[i+7:i];
ELSE DEST[i+7:i] SRC2[i+7:i];
FI;
ELSE
IF *merging-masking* ; merging-masking
THEN *DEST[i+7:i] remains unchanged*
ELSE ; zeroing-masking
DEST[i+7:i] 0
FI
FI;
ENDFOR;
DEST[MAXVL-1:VL] 0
PMAXSW (128-bit Legacy SSE version)
IF DEST[15:0] >SRC[15:0] THEN
DEST[15:0] DEST[15:0];
ELSE
DEST[15:0] SRC[15:0]; FI;
(* Repeat operation for 2nd through 7th words in source and destination operands *)
IF DEST[127:112] >SRC[127:112] THEN
DEST[127:112] DEST[127:112];
ELSE
DEST[127:112] SRC[127:112]; FI;
DEST[MAXVL-1:128] (Unmodified)
VPMAXSW (VEX.128 encoded version)
IF SRC1[15:0] > SRC2[15:0] THEN
DEST[15:0] SRC1[15:0];
ELSE
DEST[15:0] SRC2[15:0]; FI;
(* Repeat operation for 2nd through 7th words in source and destination operands *)
IF SRC1[127:112] >SRC2[127:112] THEN
DEST[127:112] SRC1[127:112];
ELSE
DEST[127:112] SRC2[127:112]; FI;
DEST[MAXVL-1:128] 0
VPMAXSW (VEX.256 encoded version)
IF SRC1[15:0] > SRC2[15:0] THEN
DEST[15:0] SRC1[15:0];
ELSE
DEST[15:0] SRC2[15:0]; FI;
(* Repeat operation for 2nd through 15th words in source and destination operands *)
IF SRC1[255:240] >SRC2[255:240] THEN
DEST[255:240] SRC1[255:240];
ELSE
DEST[255:240] SRC2[255:240]; FI;
DEST[MAXVL-1:256] 0

PMAXSB/PMAXSW/PMAXSD/PMAXSQ—Maximum of Packed Signed Integers
INSTRUCTION SET REFERENCE, M-U
4-308 Vol. 2B
VPMAXSW (EVEX encoded versions)
(KL, VL) = (8, 128), (16, 256), (32, 512)
FOR j 0 TO KL-1
i j * 16
IF k1[j] OR *no writemask* THEN
IF SRC1[i+15:i] > SRC2[i+15:i]
THEN DEST[i+15:i] SRC1[i+15:i];
ELSE DEST[i+15:i] SRC2[i+15:i];
FI;
ELSE
IF *merging-masking* ; merging-masking
THEN *DEST[i+15:i] remains unchanged*
ELSE ; zeroing-masking
DEST[i+15:i] 0
FI
FI;
ENDFOR;
DEST[MAXVL-1:VL] 0
PMAXSD (128-bit Legacy SSE version)
IF DEST[31:0] >SRC[31:0] THEN
DEST[31:0] DEST[31:0];
ELSE
DEST[31:0] SRC[31:0]; FI;
(* Repeat operation for 2nd through 7th words in source and destination operands *)
IF DEST[127:96] >SRC[127:96] THEN
DEST[127:96] DEST[127:96];
ELSE
DEST[127:96] SRC[127:96]; FI;
DEST[MAXVL-1:128] (Unmodified)
VPMAXSD (VEX.128 encoded version)
IF SRC1[31:0] > SRC2[31:0] THEN
DEST[31:0] SRC1[31:0];
ELSE
DEST[31:0] SRC2[31:0]; FI;
(* Repeat operation for 2nd through 3rd dwords in source and destination operands *)
IF SRC1[127:96] > SRC2[127:96] THEN
DEST[127:96] SRC1[127:96];
ELSE
DEST[127:96] SRC2[127:96]; FI;
DEST[MAXVL-1:128] 0
VPMAXSD (VEX.256 encoded version)
IF SRC1[31:0] > SRC2[31:0] THEN
DEST[31:0] SRC1[31:0];
ELSE
DEST[31:0] SRC2[31:0]; FI;
(* Repeat operation for 2nd through 7th dwords in source and destination operands *)
IF SRC1[255:224] > SRC2[255:224] THEN
DEST[255:224] SRC1[255:224];
ELSE
DEST[255:224] SRC2[255:224]; FI;
DEST[MAXVL-1:256] 0

PMAXSB/PMAXSW/PMAXSD/PMAXSQ—Maximum of Packed Signed Integers
INSTRUCTION SET REFERENCE, M-U
Vol. 2B 4-309
VPMAXSD (EVEX encoded versions)
(KL, VL) = (4, 128), (8, 256), (16, 512)
FOR j 0 TO KL-1
i j * 32
IF k1[j] OR *no writemask*THEN
IF (EVEX.b = 1) AND (SRC2 *is memory*)
THEN
IF SRC1[i+31:i] > SRC2[31:0]
THEN DEST[i+31:i] SRC1[i+31:i];
ELSE DEST[i+31:i] SRC2[31:0];
FI;
ELSE
IF SRC1[i+31:i] > SRC2[i+31:i]
THEN DEST[i+31:i] SRC1[i+31:i];
ELSE DEST[i+31:i] SRC2[i+31:i];
FI;
FI;
ELSE
IF *merging-masking* ; merging-masking
THEN *DEST[i+31:i] remains unchanged*
ELSE DEST[i+31:i] 0 ; zeroing-masking
FI
FI;
ENDFOR
DEST[MAXVL-1:VL] 0
VPMAXSQ (EVEX encoded versions)
(KL, VL) = (2, 128), (4, 256), (8, 512)
FOR j 0 TO KL-1
i j * 64
IF k1[j] OR *no writemask* THEN
IF (EVEX.b = 1) AND (SRC2 *is memory*)
THEN
IF SRC1[i+63:i] > SRC2[63:0]
THEN DEST[i+63:i] SRC1[i+63:i];
ELSE DEST[i+63:i] SRC2[63:0];
FI;
ELSE
IF SRC1[i+63:i] > SRC2[i+63:i]
THEN DEST[i+63:i] SRC1[i+63:i];
ELSE DEST[i+63:i] SRC2[i+63:i];
FI;
FI;
ELSE
IF *merging-masking* ; merging-masking
THEN *DEST[i+63:i] remains unchanged*
ELSE ; zeroing-masking
THEN DEST[i+63:i] 0
FI
FI;
ENDFOR;
DEST[MAXVL-1:VL] 0

PMAXSB/PMAXSW/PMAXSD/PMAXSQ—Maximum of Packed Signed Integers
INSTRUCTION SET REFERENCE, M-U
4-310 Vol. 2B
Intel C/C++ Compiler Intrinsic Equivalent
VPMAXSB __m512i _mm512_max_epi8( __m512i a, __m512i b);
VPMAXSB __m512i _mm512_mask_max_epi8(__m512i s, __mmask64 k, __m512i a, __m512i b);
VPMAXSB __m512i _mm512_maskz_max_epi8( __mmask64 k, __m512i a, __m512i b);
VPMAXSW __m512i _mm512_max_epi16( __m512i a, __m512i b);
VPMAXSW __m512i _mm512_mask_max_epi16(__m512i s, __mmask32 k, __m512i a, __m512i b);
VPMAXSW __m512i _mm512_maskz_max_epi16( __mmask32 k, __m512i a, __m512i b);
VPMAXSB __m256i _mm256_mask_max_epi8(__m256i s, __mmask32 k, __m256i a, __m256i b);
VPMAXSB __m256i _mm256_maskz_max_epi8( __mmask32 k, __m256i a, __m256i b);
VPMAXSW __m256i _mm256_mask_max_epi16(__m256i s, __mmask16 k, __m256i a, __m256i b);
VPMAXSW __m256i _mm256_maskz_max_epi16( __mmask16 k, __m256i a, __m256i b);
VPMAXSB __m128i _mm_mask_max_epi8(__m128i s, __mmask16 k, __m128i a, __m128i b);
VPMAXSB __m128i _mm_maskz_max_epi8( __mmask16 k, __m128i a, __m128i b);
VPMAXSW __m128i _mm_mask_max_epi16(__m128i s, __mmask8 k, __m128i a, __m128i b);
VPMAXSW __m128i _mm_maskz_max_epi16( __mmask8 k, __m128i a, __m128i b);
VPMAXSD __m256i _mm256_mask_max_epi32(__m256i s, __mmask16 k, __m256i a, __m256i b);
VPMAXSD __m256i _mm256_maskz_max_epi32( __mmask16 k, __m256i a, __m256i b);
VPMAXSQ __m256i _mm256_mask_max_epi64(__m256i s, __mmask8 k, __m256i a, __m256i b);
VPMAXSQ __m256i _mm256_maskz_max_epi64( __mmask8 k, __m256i a, __m256i b);
VPMAXSD __m128i _mm_mask_max_epi32(__m128i s, __mmask8 k, __m128i a, __m128i b);
VPMAXSD __m128i _mm_maskz_max_epi32( __mmask8 k, __m128i a, __m128i b);
VPMAXSQ __m128i _mm_mask_max_epi64(__m128i s, __mmask8 k, __m128i a, __m128i b);
VPMAXSQ __m128i _mm_maskz_max_epu64( __mmask8 k, __m128i a, __m128i b);
VPMAXSD __m512i _mm512_max_epi32( __m512i a, __m512i b);
VPMAXSD __m512i _mm512_mask_max_epi32(__m512i s, __mmask16 k, __m512i a, __m512i b);
VPMAXSD __m512i _mm512_maskz_max_epi32( __mmask16 k, __m512i a, __m512i b);
VPMAXSQ __m512i _mm512_max_epi64( __m512i a, __m512i b);
VPMAXSQ __m512i _mm512_mask_max_epi64(__m512i s, __mmask8 k, __m512i a, __m512i b);
VPMAXSQ __m512i _mm512_maskz_max_epi64( __mmask8 k, __m512i a, __m512i b);
(V)PMAXSB __m128i _mm_max_epi8 ( __m128i a, __m128i b);
(V)PMAXSW __m128i _mm_max_epi16 ( __m128i a, __m128i b)
(V)PMAXSD __m128i _mm_max_epi32 ( __m128i a, __m128i b);
VPMAXSB __m256i _mm256_max_epi8 ( __m256i a, __m256i b);
VPMAXSW __m256i _mm256_max_epi16 ( __m256i a, __m256i b)
VPMAXSD __m256i _mm256_max_epi32 ( __m256i a, __m256i b);
PMAXSW:__m64 _mm_max_pi16(__m64 a, __m64 b)
SIMD Floating-Point Exceptions
None
Other Exceptions
Non-EVEX-encoded instruction, see Exceptions Type 4.
EVEX-encoded VPMAXSD/Q, see Exceptions Type E4.
EVEX-encoded VPMAXSB/W, see Exceptions Type E4.nb.

PMAXUB/PMAXUW—Maximum of Packed Unsigned Integers
INSTRUCTION SET REFERENCE, M-U
Vol. 2B 4-311
PMAXUB/PMAXUW—Maximum of Packed Unsigned Integers
Instruction Operand Encoding
Opcode/
Instruction
Op /
En
64/32
bit Mode
Support
CPUID
Feature
Flag
Description
NP 0F DE /r1
PMAXUB mm1, mm2/m64
A V/V SSE Compare unsigned byte integers in mm2/m64 and
mm1 and returns maximum values.
66 0F DE /r
PMAXUB xmm1, xmm2/m128
A V/V SSE2 Compare packed unsigned byte integers in xmm1
and xmm2/m128 and store packed maximum
values in xmm1.
66 0F 38 3E/r
PMAXUW xmm1, xmm2/m128
A V/V SSE4_1 Compare packed unsigned word integers in
xmm2/m128 and xmm1 and stores maximum
packed values in xmm1.
VEX.128.66.0F DE /r
VPMAXUB xmm1, xmm2, xmm3/m128
B V/V AVX Compare packed unsigned byte integers in xmm2
and xmm3/m128 and store packed maximum
values in xmm1.
VEX.128.66.0F38 3E/r
VPMAXUW xmm1, xmm2, xmm3/m128
B V/V AVX Compare packed unsigned word integers in
xmm3/m128 and xmm2 and store maximum
packed values in xmm1.
VEX.256.66.0F DE /r
VPMAXUB ymm1, ymm2, ymm3/m256
B V/V AVX2 Compare packed unsigned byte integers in ymm2
and ymm3/m256 and store packed maximum
values in ymm1.
VEX.256.66.0F38 3E/r
VPMAXUW ymm1, ymm2, ymm3/m256
B V/V AVX2 Compare packed unsigned word integers in
ymm3/m256 and ymm2 and store maximum
packed values in ymm1.
EVEX.128.66.0F.WIG DE /r
VPMAXUB xmm1{k1}{z}, xmm2,
xmm3/m128
C V/V AVX512VL
AVX512BW
Compare packed unsigned byte integers in xmm2
and xmm3/m128 and store packed maximum
values in xmm1 under writemask k1.
EVEX.256.66.0F.WIG DE /r
VPMAXUB ymm1{k1}{z}, ymm2,
ymm3/m256
C V/V AVX512VL
AVX512BW
Compare packed unsigned byte integers in ymm2
and ymm3/m256 and store packed maximum
values in ymm1 under writemask k1.
EVEX.512.66.0F.WIG DE /r
VPMAXUB zmm1{k1}{z}, zmm2,
zmm3/m512
C V/V AVX512BW Compare packed unsigned byte integers in zmm2
and zmm3/m512 and store packed maximum
values in zmm1 under writemask k1.
EVEX.128.66.0F38.WIG 3E /r
VPMAXUW xmm1{k1}{z}, xmm2,
xmm3/m128
C V/V AVX512VL
AVX512BW
Compare packed unsigned word integers in xmm2
and xmm3/m128 and store packed maximum
values in xmm1 under writemask k1.
EVEX.256.66.0F38.WIG 3E /r
VPMAXUW ymm1{k1}{z}, ymm2,
ymm3/m256
C V/V AVX512VL
AVX512BW
Compare packed unsigned word integers in ymm2
and ymm3/m256 and store packed maximum
values in ymm1 under writemask k1.
EVEX.512.66.0F38.WIG 3E /r
VPMAXUW zmm1{k1}{z}, zmm2,
zmm3/m512
C V/V AVX512BW Compare packed unsigned word integers in zmm2
and zmm3/m512 and store packed maximum
values in zmm1 under writemask k1.
NOTES:
1. See note in Section 2.4, “AVX and SSE Instruction Exception Specification” in the Intel® 64 and IA-32 Architectures Software
Developer’s Manual, Volume 2A and Section 22.25.3, “Exception Conditions of Legacy SIMD Instructions Operating on MMX
Registers” in the Intel® 64 and IA-32 Architectures Software Developer’s Manual, Volume 3A.
Op/En Tuple Type Operand 1 Operand 2 Operand 3 Operand 4
A NA ModRM:reg (r, w) ModRM:r/m (r) NA NA
B NA ModRM:reg (w) VEX.vvvv (r) ModRM:r/m (r) NA
C Full Mem ModRM:reg (w) EVEX.vvvv (r) ModRM:r/m (r) NA

PMAXUB/PMAXUW—Maximum of Packed Unsigned Integers
INSTRUCTION SET REFERENCE, M-U
4-312 Vol. 2B
Description
Performs a SIMD compare of the packed unsigned byte, word integers in the second source operand and the first
source operand and returns the maximum value for each pair of integers to the destination operand.
Legacy SSE version PMAXUB: The source operand can be an MMX technology register or a 64-bit memory location.
The destination operand can be an MMX technology register.
128-bit Legacy SSE version: The first source and destination operands are XMM registers. The second source
operand is an XMM register or a 128-bit memory location. Bits (MAXVL-1:128) of the corresponding destination
register remain unchanged.
VEX.128 encoded version: The first source and destination operands are XMM registers. The second source
operand is an XMM register or a 128-bit memory location. Bits (MAXVL-1:128) of the corresponding destination
register are zeroed.
VEX.256 encoded version: The second source operand can be an YMM register or a 256-bit memory location. The
first source and destination operands are YMM registers.
EVEX encoded versions: The first source operand is a ZMM/YMM/XMM register; The second source operand is a
ZMM/YMM/XMM register or a 512/256/128-bit memory location. The destination operand is conditionally updated
based on writemask k1.
Operation
PMAXUB (64-bit operands)
IF DEST[7:0] > SRC[17:0]) THEN
DEST[7:0] ← DEST[7:0];
ELSE
DEST[7:0] ← SRC[7:0]; FI;
(* Repeat operation for 2nd through 7th bytes in source and destination operands *)
IF DEST[63:56] > SRC[63:56]) THEN
DEST[63:56] ← DEST[63:56];
ELSE
DEST[63:56] ← SRC[63:56]; FI;
PMAXUB (128-bit Legacy SSE version)
IF DEST[7:0] >SRC[7:0] THEN
DEST[7:0] DEST[7:0];
ELSE
DEST[15:0] SRC[7:0]; FI;
(* Repeat operation for 2nd through 15th bytes in source and destination operands *)
IF DEST[127:120] >SRC[127:120] THEN
DEST[127:120] DEST[127:120];
ELSE
DEST[127:120] SRC[127:120]; FI;
DEST[MAXVL-1:128] (Unmodified)
VPMAXUB (VEX.128 encoded version)
IF SRC1[7:0] >SRC2[7:0] THEN
DEST[7:0] SRC1[7:0];
ELSE
DEST[7:0] SRC2[7:0]; FI;
(* Repeat operation for 2nd through 15th bytes in source and destination operands *)
IF SRC1[127:120] >SRC2[127:120] THEN
DEST[127:120] SRC1[127:120];
ELSE
DEST[127:120] SRC2[127:120]; FI;
DEST[MAXVL-1:128] 0

PMAXUB/PMAXUW—Maximum of Packed Unsigned Integers
INSTRUCTION SET REFERENCE, M-U
Vol. 2B 4-313
VPMAXUB (VEX.256 encoded version)
IF SRC1[7:0] >SRC2[7:0] THEN
DEST[7:0] SRC1[7:0];
ELSE
DEST[15:0] SRC2[7:0]; FI;
(* Repeat operation for 2nd through 31st bytes in source and destination operands *)
IF SRC1[255:248] >SRC2[255:248] THEN
DEST[255:248] SRC1[255:248];
ELSE
DEST[255:248] SRC2[255:248]; FI;
DEST[MAXVL-1:128] 0
VPMAXUB (EVEX encoded versions)
(KL, VL) = (16, 128), (32, 256), (64, 512)
FOR j 0 TO KL-1
i j * 8
IF k1[j] OR *no writemask* THEN
IF SRC1[i+7:i] > SRC2[i+7:i]
THEN DEST[i+7:i] SRC1[i+7:i];
ELSE DEST[i+7:i] SRC2[i+7:i];
FI;
ELSE
IF *merging-masking* ; merging-masking
THEN *DEST[i+7:i] remains unchanged*
ELSE ; zeroing-masking
DEST[i+7:i] 0
FI
FI;
ENDFOR;
DEST[MAXVL-1:VL] 0
PMAXUW (128-bit Legacy SSE version)
IF DEST[15:0] >SRC[15:0] THEN
DEST[15:0] DEST[15:0];
ELSE
DEST[15:0] SRC[15:0]; FI;
(* Repeat operation for 2nd through 7th words in source and destination operands *)
IF DEST[127:112] >SRC[127:112] THEN
DEST[127:112] DEST[127:112];
ELSE
DEST[127:112] SRC[127:112]; FI;
DEST[MAXVL-1:128] (Unmodified)
VPMAXUW (VEX.128 encoded version)
IF SRC1[15:0] > SRC2[15:0] THEN
DEST[15:0] SRC1[15:0];
ELSE
DEST[15:0] SRC2[15:0]; FI;
(* Repeat operation for 2nd through 7th words in source and destination operands *)
IF SRC1[127:112] >SRC2[127:112] THEN
DEST[127:112] SRC1[127:112];
ELSE
DEST[127:112] SRC2[127:112]; FI;
DEST[MAXVL-1:128] 0

PMAXUB/PMAXUW—Maximum of Packed Unsigned Integers
INSTRUCTION SET REFERENCE, M-U
4-314 Vol. 2B
VPMAXUW (VEX.256 encoded version)
IF SRC1[15:0] > SRC2[15:0] THEN
DEST[15:0] SRC1[15:0];
ELSE
DEST[15:0] SRC2[15:0]; FI;
(* Repeat operation for 2nd through 15th words in source and destination operands *)
IF SRC1[255:240] >SRC2[255:240] THEN
DEST[255:240] SRC1[255:240];
ELSE
DEST[255:240] SRC2[255:240]; FI;
DEST[MAXVL-1:128] 0
VPMAXUW (EVEX encoded versions)
(KL, VL) = (8, 128), (16, 256), (32, 512)
FOR j 0 TO KL-1
i j * 16
IF k1[j] OR *no writemask* THEN
IF SRC1[i+15:i] > SRC2[i+15:i]
THEN DEST[i+15:i] SRC1[i+15:i];
ELSE DEST[i+15:i] SRC2[i+15:i];
FI;
ELSE
IF *merging-masking* ; merging-masking
THEN *DEST[i+15:i] remains unchanged*
ELSE ; zeroing-masking
DEST[i+15:i] 0
FI
FI;
ENDFOR;
DEST[MAXVL-1:VL] 0
Intel C/C++ Compiler Intrinsic Equivalent
VPMAXUB __m512i _mm512_max_epu8( __m512i a, __m512i b);
VPMAXUB __m512i _mm512_mask_max_epu8(__m512i s, __mmask64 k, __m512i a, __m512i b);
VPMAXUB __m512i _mm512_maskz_max_epu8( __mmask64 k, __m512i a, __m512i b);
VPMAXUW __m512i _mm512_max_epu16( __m512i a, __m512i b);
VPMAXUW __m512i _mm512_mask_max_epu16(__m512i s, __mmask32 k, __m512i a, __m512i b);
VPMAXUW __m512i _mm512_maskz_max_epu16( __mmask32 k, __m512i a, __m512i b);
VPMAXUB __m256i _mm256_mask_max_epu8(__m256i s, __mmask32 k, __m256i a, __m256i b);
VPMAXUB __m256i _mm256_maskz_max_epu8( __mmask32 k, __m256i a, __m256i b);
VPMAXUW __m256i _mm256_mask_max_epu16(__m256i s, __mmask16 k, __m256i a, __m256i b);
VPMAXUW __m256i _mm256_maskz_max_epu16( __mmask16 k, __m256i a, __m256i b);
VPMAXUB __m128i _mm_mask_max_epu8(__m128i s, __mmask16 k, __m128i a, __m128i b);
VPMAXUB __m128i _mm_maskz_max_epu8( __mmask16 k, __m128i a, __m128i b);
VPMAXUW __m128i _mm_mask_max_epu16(__m128i s, __mmask8 k, __m128i a, __m128i b);
VPMAXUW __m128i _mm_maskz_max_epu16( __mmask8 k, __m128i a, __m128i b);
(V)PMAXUB __m128i _mm_max_epu8 ( __m128i a, __m128i b);
(V)PMAXUW __m128i _mm_max_epu16 ( __m128i a, __m128i b)
VPMAXUB __m256i _mm256_max_epu8 ( __m256i a, __m256i b);
VPMAXUW __m256i _mm256_max_epu16 ( __m256i a, __m256i b);
PMAXUB: __m64 _mm_max_pu8(__m64 a, __m64 b);

PMAXUB/PMAXUW—Maximum of Packed Unsigned Integers
INSTRUCTION SET REFERENCE, M-U
Vol. 2B 4-315
SIMD Floating-Point Exceptions
None
Other Exceptions
Non-EVEX-encoded instruction, see Exceptions Type 4.
EVEX-encoded instruction, see Exceptions Type E4.nb.

PMAXUD/PMAXUQ—Maximum of Packed Unsigned Integers
INSTRUCTION SET REFERENCE, M-U
4-316 Vol. 2B
PMAXUD/PMAXUQ—Maximum of Packed Unsigned Integers
Instruction Operand Encoding
Description
Performs a SIMD compare of the packed unsigned dword or qword integers in the second source operand and the
first source operand and returns the maximum value for each pair of integers to the destination operand.
128-bit Legacy SSE version: The first source and destination operands are XMM registers. The second source
operand is an XMM register or a 128-bit memory location. Bits (MAXVL-1:128) of the corresponding destination
register remain unchanged.
VEX.128 encoded version: The first source and destination operands are XMM registers. The second source
operand is an XMM register or a 128-bit memory location. Bits (MAXVL-1:128) of the corresponding destination
register are zeroed.
VEX.256 encoded version: The first source operand is a YMM register; The second source operand is a YMM register
or 256-bit memory location. Bits (MAXVL-1:256) of the corresponding destination register are zeroed.
EVEX encoded versions: The first source operand is a ZMM/YMM/XMM register; The second source operand is a
ZMM/YMM/XMM register, a 512/256/128-bit memory location or a 512/256/128-bit vector broadcasted from a
32/64-bit memory location. The destination operand is conditionally updated based on writemask k1.
Opcode/
Instruction
Op/
En
64/32
bit Mode
Support
CPUID
Feature
Flag
Description
66 0F 38 3F /r
PMAXUD xmm1, xmm2/m128
A V/V SSE4_1 Compare packed unsigned dword integers in xmm1
and xmm2/m128 and store packed maximum values in
xmm1.
VEX.128.66.0F38.WIG 3F /r
VPMAXUD xmm1, xmm2, xmm3/m128
B V/V AVX Compare packed unsigned dword integers in xmm2
and xmm3/m128 and store packed maximum values in
xmm1.
VEX.256.66.0F38.WIG 3F /r
VPMAXUD ymm1, ymm2, ymm3/m256
B V/V AVX2 Compare packed unsigned dword integers in ymm2
and ymm3/m256 and store packed maximum values in
ymm1.
EVEX.128.66.0F38.W0 3F /r
VPMAXUD xmm1 {k1}{z}, xmm2,
xmm3/m128/m32bcst
C V/V AVX512VL
AVX512F
Compare packed unsigned dword integers in xmm2
and xmm3/m128/m32bcst and store packed
maximum values in xmm1 under writemask k1.
EVEX.256.66.0F38.W0 3F /r
VPMAXUD ymm1 {k1}{z}, ymm2,
ymm3/m256/m32bcst
C V/V AVX512VL
AVX512F
Compare packed unsigned dword integers in ymm2
and ymm3/m256/m32bcst and store packed
maximum values in ymm1 under writemask k1.
EVEX.512.66.0F38.W0 3F /r
VPMAXUD zmm1 {k1}{z}, zmm2,
zmm3/m512/m32bcst
C V/V AVX512F Compare packed unsigned dword integers in zmm2
and zmm3/m512/m32bcst and store packed maximum
values in zmm1 under writemask k1.
EVEX.128.66.0F38.W1 3F /r
VPMAXUQ xmm1 {k1}{z}, xmm2,
xmm3/m128/m64bcst
C V/V AVX512VL
AVX512F
Compare packed unsigned qword integers in xmm2
and xmm3/m128/m64bcst and store packed
maximum values in xmm1 under writemask k1.
EVEX.256.66.0F38.W1 3F /r
VPMAXUQ ymm1 {k1}{z}, ymm2,
ymm3/m256/m64bcst
C V/V AVX512VL
AVX512F
Compare packed unsigned qword integers in ymm2
and ymm3/m256/m64bcst and store packed
maximum values in ymm1 under writemask k1.
EVEX.512.66.0F38.W1 3F /r
VPMAXUQ zmm1 {k1}{z}, zmm2,
zmm3/m512/m64bcst
C V/V AVX512F Compare packed unsigned qword integers in zmm2
and zmm3/m512/m64bcst and store packed maximum
values in zmm1 under writemask k1.
Op/En Tuple Type Operand 1 Operand 2 Operand 3 Operand 4
A NA ModRM:reg (r, w) ModRM:r/m (r) NA NA
B NA ModRM:reg (w) VEX.vvvv ModRM:r/m (r) NA
C Full ModRM:reg (w) EVEX.vvvv ModRM:r/m (r) NA

PMAXUD/PMAXUQ—Maximum of Packed Unsigned Integers
INSTRUCTION SET REFERENCE, M-U
Vol. 2B 4-317
Operation
PMAXUD (128-bit Legacy SSE version)
IF DEST[31:0] >SRC[31:0] THEN
DEST[31:0] DEST[31:0];
ELSE
DEST[31:0] SRC[31:0]; FI;
(* Repeat operation for 2nd through 7th words in source and destination operands *)
IF DEST[127:96] >SRC[127:96] THEN
DEST[127:96] DEST[127:96];
ELSE
DEST[127:96] SRC[127:96]; FI;
DEST[MAXVL-1:128] (Unmodified)
VPMAXUD (VEX.128 encoded version)
IF SRC1[31:0] > SRC2[31:0] THEN
DEST[31:0] SRC1[31:0];
ELSE
DEST[31:0] SRC2[31:0]; FI;
(* Repeat operation for 2nd through 3rd dwords in source and destination operands *)
IF SRC1[127:96] > SRC2[127:96] THEN
DEST[127:96] SRC1[127:96];
ELSE
DEST[127:96] SRC2[127:96]; FI;
DEST[MAXVL-1:128] 0
VPMAXUD (VEX.256 encoded version)
IF SRC1[31:0] > SRC2[31:0] THEN
DEST[31:0] SRC1[31:0];
ELSE
DEST[31:0] SRC2[31:0]; FI;
(* Repeat operation for 2nd through 7th dwords in source and destination operands *)
IF SRC1[255:224] > SRC2[255:224] THEN
DEST[255:224] SRC1[255:224];
ELSE
DEST[255:224] SRC2[255:224]; FI;
DEST[MAXVL-1:256] 0

PMAXUD/PMAXUQ—Maximum of Packed Unsigned Integers
INSTRUCTION SET REFERENCE, M-U
4-318 Vol. 2B
VPMAXUD (EVEX encoded versions)
(KL, VL) = (4, 128), (8, 256), (16, 512)
FOR j 0 TO KL-1
i j * 32
IF k1[j] OR *no writemask* THEN
IF (EVEX.b = 1) AND (SRC2 *is memory*)
THEN
IF SRC1[i+31:i] > SRC2[31:0]
THEN DEST[i+31:i] SRC1[i+31:i];
ELSE DEST[i+31:i] SRC2[31:0];
FI;
ELSE
IF SRC1[i+31:i] > SRC2[i+31:i]
THEN DEST[i+31:i] SRC1[i+31:i];
ELSE DEST[i+31:i] SRC2[i+31:i];
FI;
FI;
ELSE
IF *merging-masking* ; merging-masking
THEN *DEST[i+31:i] remains unchanged*
ELSE ; zeroing-masking
THEN DEST[i+31:i] 0
FI
FI;
ENDFOR;
DEST[MAXVL-1:VL] 0
VPMAXUQ (EVEX encoded versions)
(KL, VL) = (2, 128), (4, 256), (8, 512)
FOR j 0 TO KL-1
i j * 64
IF k1[j] OR *no writemask* THEN
IF (EVEX.b = 1) AND (SRC2 *is memory*)
THEN
IF SRC1[i+63:i] > SRC2[63:0]
THEN DEST[i+63:i] SRC1[i+63:i];
ELSE DEST[i+63:i] SRC2[63:0];
FI;
ELSE
IF SRC1[i+31:i] > SRC2[i+31:i]
THEN DEST[i+63:i] SRC1[i+63:i];
ELSE DEST[i+63:i] SRC2[i+63:i];
FI;
FI;
ELSE
IF *merging-masking* ; merging-masking
THEN *DEST[i+63:i] remains unchanged*
ELSE ; zeroing-masking
THEN DEST[i+63:i] 0
FI
FI;
ENDFOR;
DEST[MAXVL-1:VL] 0

PMAXUD/PMAXUQ—Maximum of Packed Unsigned Integers
INSTRUCTION SET REFERENCE, M-U
Vol. 2B 4-319
Intel C/C++ Compiler Intrinsic Equivalent
VPMAXUD __m512i _mm512_max_epu32( __m512i a, __m512i b);
VPMAXUD __m512i _mm512_mask_max_epu32(__m512i s, __mmask16 k, __m512i a, __m512i b);
VPMAXUD __m512i _mm512_maskz_max_epu32( __mmask16 k, __m512i a, __m512i b);
VPMAXUQ __m512i _mm512_max_epu64( __m512i a, __m512i b);
VPMAXUQ __m512i _mm512_mask_max_epu64(__m512i s, __mmask8 k, __m512i a, __m512i b);
VPMAXUQ __m512i _mm512_maskz_max_epu64( __mmask8 k, __m512i a, __m512i b);
VPMAXUD __m256i _mm256_mask_max_epu32(__m256i s, __mmask16 k, __m256i a, __m256i b);
VPMAXUD __m256i _mm256_maskz_max_epu32( __mmask16 k, __m256i a, __m256i b);
VPMAXUQ __m256i _mm256_mask_max_epu64(__m256i s, __mmask8 k, __m256i a, __m256i b);
VPMAXUQ __m256i _mm256_maskz_max_epu64( __mmask8 k, __m256i a, __m256i b);
VPMAXUD __m128i _mm_mask_max_epu32(__m128i s, __mmask8 k, __m128i a, __m128i b);
VPMAXUD __m128i _mm_maskz_max_epu32( __mmask8 k, __m128i a, __m128i b);
VPMAXUQ __m128i _mm_mask_max_epu64(__m128i s, __mmask8 k, __m128i a, __m128i b);
VPMAXUQ __m128i _mm_maskz_max_epu64( __mmask8 k, __m128i a, __m128i b);
(V)PMAXUD __m128i _mm_max_epu32 ( __m128i a, __m128i b);
VPMAXUD __m256i _mm256_max_epu32 ( __m256i a, __m256i b);
SIMD Floating-Point Exceptions
None
Other Exceptions
Non-EVEX-encoded instruction, see Exceptions Type 4.
EVEX-encoded instruction, see Exceptions Type E4.

PMINSB/PMINSW—Minimum of Packed Signed Integers
INSTRUCTION SET REFERENCE, M-U
4-320 Vol. 2B
PMINSB/PMINSW—Minimum of Packed Signed Integers
Instruction Operand Encoding
Opcode/
Instruction
Op /
En
64/32
bit Mode
Support
CPUID
Feature
Flag
Description
NP 0F EA /r1
PMINSW mm1, mm2/m64
A V/V SSE Compare signed word integers in mm2/m64 and mm1
and return minimum values.
66 0F 38 38 /r
PMINSB xmm1, xmm2/m128
A V/V SSE4_1 Compare packed signed byte integers in xmm1 and
xmm2/m128 and store packed minimum values in
xmm1.
66 0F EA /r
PMINSW xmm1, xmm2/m128
A V/V SSE2 Compare packed signed word integers in xmm2/m128
and xmm1 and store packed minimum values in xmm1.
VEX.128.66.0F38 38 /r
VPMINSB xmm1, xmm2, xmm3/m128
B V/V AVX Compare packed signed byte integers in xmm2 and
xmm3/m128 and store packed minimum values in
xmm1.
VEX.128.66.0F EA /r
VPMINSW xmm1, xmm2, xmm3/m128
B V/V AVX Compare packed signed word integers in xmm3/m128
and xmm2 and return packed minimum values in
xmm1.
VEX.256.66.0F38 38 /r
VPMINSB ymm1, ymm2, ymm3/m256
B V/V AVX2 Compare packed signed byte integers in ymm2 and
ymm3/m256 and store packed minimum values in
ymm1.
VEX.256.66.0F EA /r
VPMINSW ymm1, ymm2, ymm3/m256
B V/V AVX2 Compare packed signed word integers in ymm3/m256
and ymm2 and return packed minimum values in
ymm1.
EVEX.128.66.0F38.WIG 38 /r
VPMINSB xmm1{k1}{z}, xmm2,
xmm3/m128
CV/V AVX512VL
AVX512BW
Compare packed signed byte integers in xmm2 and
xmm3/m128 and store packed minimum values in
xmm1 under writemask k1.
EVEX.256.66.0F38.WIG 38 /r
VPMINSB ymm1{k1}{z}, ymm2,
ymm3/m256
CV/V AVX512VL
AVX512BW
Compare packed signed byte integers in ymm2 and
ymm3/m256 and store packed minimum values in
ymm1 under writemask k1.
EVEX.512.66.0F38.WIG 38 /r
VPMINSB zmm1{k1}{z}, zmm2,
zmm3/m512
C V/V AVX512BW Compare packed signed byte integers in zmm2 and
zmm3/m512 and store packed minimum values in
zmm1 under writemask k1.
EVEX.128.66.0F.WIG EA /r
VPMINSW xmm1{k1}{z}, xmm2,
xmm3/m128
CV/V AVX512VL
AVX512BW
Compare packed signed word integers in xmm2 and
xmm3/m128 and store packed minimum values in
xmm1 under writemask k1.
EVEX.256.66.0F.WIG EA /r
VPMINSW ymm1{k1}{z}, ymm2,
ymm3/m256
CV/V AVX512VL
AVX512BW
Compare packed signed word integers in ymm2 and
ymm3/m256 and store packed minimum values in
ymm1 under writemask k1.
EVEX.512.66.0F.WIG EA /r
VPMINSW zmm1{k1}{z}, zmm2,
zmm3/m512
C V/V AVX512BW Compare packed signed word integers in zmm2 and
zmm3/m512 and store packed minimum values in
zmm1 under writemask k1.
NOTES:
1. See note in Section 2.4, “AVX and SSE Instruction Exception Specification” in the Intel® 64 and IA-32 Architectures Software
Developer’s Manual, Volume 2A and Section 22.25.3, “Exception Conditions of Legacy SIMD Instructions Operating on MMX
Registers” in the Intel® 64 and IA-32 Architectures Software Developer’s Manual, Volume 3A.
Op/En Tuple Type Operand 1 Operand 2 Operand 3 Operand 4
A NA ModRM:reg (r, w) ModRM:r/m (r) NA NA
B NA ModRM:reg (w) VEX.vvvv (r) ModRM:r/m (r) NA
C Full Mem ModRM:reg (w) EVEX.vvvv (r) ModRM:r/m (r) NA

PMINSB/PMINSW—Minimum of Packed Signed Integers
INSTRUCTION SET REFERENCE, M-U
Vol. 2B 4-321
Description
Performs a SIMD compare of the packed signed byte, word, or dword integers in the second source operand and
the first source operand and returns the minimum value for each pair of integers to the destination operand.
Legacy SSE version PMINSW: The source operand can be an MMX technology register or a 64-bit memory location.
The destination operand can be an MMX technology register.
128-bit Legacy SSE version: The first source and destination operands are XMM registers. The second source
operand is an XMM register or a 128-bit memory location. Bits (MAXVL-1:128) of the corresponding destination
register remain unchanged.
VEX.128 encoded version: The first source and destination operands are XMM registers. The second source
operand is an XMM register or a 128-bit memory location. Bits (MAXVL-1:128) of the corresponding destination
register are zeroed.
VEX.256 encoded version: The second source operand can be an YMM register or a 256-bit memory location. The
first source and destination operands are YMM registers.
EVEX encoded versions: The first source operand is a ZMM/YMM/XMM register; The second source operand is a
ZMM/YMM/XMM register or a 512/256/128-bit memory location. The destination operand is conditionally updated
based on writemask k1.
Operation
PMINSW (64-bit operands)
IF DEST[15:0] < SRC[15:0] THEN
DEST[15:0] ← DEST[15:0];
ELSE
DEST[15:0] ← SRC[15:0]; FI;
(* Repeat operation for 2nd and 3rd words in source and destination operands *)
IF DEST[63:48] < SRC[63:48] THEN
DEST[63:48] ← DEST[63:48];
ELSE
DEST[63:48] ← SRC[63:48]; FI;
PMINSB (128-bit Legacy SSE version)
IF DEST[7:0] < SRC[7:0] THEN
DEST[7:0] DEST[7:0];
ELSE
DEST[15:0] SRC[7:0]; FI;
(* Repeat operation for 2nd through 15th bytes in source and destination operands *)
IF DEST[127:120] < SRC[127:120] THEN
DEST[127:120] DEST[127:120];
ELSE
DEST[127:120] SRC[127:120]; FI;
DEST[MAXVL-1:128] (Unmodified)
VPMINSB (VEX.128 encoded version)
IF SRC1[7:0] < SRC2[7:0] THEN
DEST[7:0] SRC1[7:0];
ELSE
DEST[7:0] SRC2[7:0]; FI;
(* Repeat operation for 2nd through 15th bytes in source and destination operands *)
IF SRC1[127:120] < SRC2[127:120] THEN
DEST[127:120] SRC1[127:120];
ELSE
DEST[127:120] SRC2[127:120]; FI;
DEST[MAXVL-1:128] 0

PMINSB/PMINSW—Minimum of Packed Signed Integers
INSTRUCTION SET REFERENCE, M-U
4-322 Vol. 2B
VPMINSB (VEX.256 encoded version)
IF SRC1[7:0] < SRC2[7:0] THEN
DEST[7:0] SRC1[7:0];
ELSE
DEST[15:0] SRC2[7:0]; FI;
(* Repeat operation for 2nd through 31st bytes in source and destination operands *)
IF SRC1[255:248] < SRC2[255:248] THEN
DEST[255:248] SRC1[255:248];
ELSE
DEST[255:248] SRC2[255:248]; FI;
DEST[MAXVL-1:256] 0
VPMINSB (EVEX encoded versions)
(KL, VL) = (16, 128), (32, 256), (64, 512)
FOR j 0 TO KL-1
i j * 8
IF k1[j] OR *no writemask* THEN
IF SRC1[i+7:i] < SRC2[i+7:i]
THEN DEST[i+7:i] SRC1[i+7:i];
ELSE DEST[i+7:i] SRC2[i+7:i];
FI;
ELSE
IF *merging-masking* ; merging-masking
THEN *DEST[i+7:i] remains unchanged*
ELSE ; zeroing-masking
DEST[i+7:i] 0
FI
FI;
ENDFOR;
DEST[MAXVL-1:VL] 0
PMINSW (128-bit Legacy SSE version)
IF DEST[15:0] < SRC[15:0] THEN
DEST[15:0] DEST[15:0];
ELSE
DEST[15:0] SRC[15:0]; FI;
(* Repeat operation for 2nd through 7th words in source and destination operands *)
IF DEST[127:112] < SRC[127:112] THEN
DEST[127:112] DEST[127:112];
ELSE
DEST[127:112] SRC[127:112]; FI;
DEST[MAXVL-1:128] (Unmodified)
VPMINSW (VEX.128 encoded version)
IF SRC1[15:0] < SRC2[15:0] THEN
DEST[15:0] SRC1[15:0];
ELSE
DEST[15:0] SRC2[15:0]; FI;
(* Repeat operation for 2nd through 7th words in source and destination operands *)
IF SRC1[127:112] < SRC2[127:112] THEN
DEST[127:112] SRC1[127:112];
ELSE
DEST[127:112] SRC2[127:112]; FI;
DEST[MAXVL-1:128] 0

PMINSB/PMINSW—Minimum of Packed Signed Integers
INSTRUCTION SET REFERENCE, M-U
Vol. 2B 4-323
VPMINSW (VEX.256 encoded version)
IF SRC1[15:0] < SRC2[15:0] THEN
DEST[15:0] SRC1[15:0];
ELSE
DEST[15:0] SRC2[15:0]; FI;
(* Repeat operation for 2nd through 15th words in source and destination operands *)
IF SRC1[255:240] < SRC2[255:240] THEN
DEST[255:240] SRC1[255:240];
ELSE
DEST[255:240] SRC2[255:240]; FI;
DEST[MAXVL-1:256] 0
VPMINSW (EVEX encoded versions)
(KL, VL) = (8, 128), (16, 256), (32, 512)
FOR j 0 TO KL-1
i j * 16
IF k1[j] OR *no writemask* THEN
IF SRC1[i+15:i] < SRC2[i+15:i]
THEN DEST[i+15:i] SRC1[i+15:i];
ELSE DEST[i+15:i] SRC2[i+15:i];
FI;
ELSE
IF *merging-masking* ; merging-masking
THEN *DEST[i+15:i] remains unchanged*
ELSE ; zeroing-masking
DEST[i+15:i] 0
FI
FI;
ENDFOR;
DEST[MAXVL-1:VL] 0
Intel C/C++ Compiler Intrinsic Equivalent
VPMINSB __m512i _mm512_min_epi8( __m512i a, __m512i b);
VPMINSB __m512i _mm512_mask_min_epi8(__m512i s, __mmask64 k, __m512i a, __m512i b);
VPMINSB __m512i _mm512_maskz_min_epi8( __mmask64 k, __m512i a, __m512i b);
VPMINSW __m512i _mm512_min_epi16( __m512i a, __m512i b);
VPMINSW __m512i _mm512_mask_min_epi16(__m512i s, __mmask32 k, __m512i a, __m512i b);
VPMINSW __m512i _mm512_maskz_min_epi16( __mmask32 k, __m512i a, __m512i b);
VPMINSB __m256i _mm256_mask_min_epi8(__m256i s, __mmask32 k, __m256i a, __m256i b);
VPMINSB __m256i _mm256_maskz_min_epi8( __mmask32 k, __m256i a, __m256i b);
VPMINSW __m256i _mm256_mask_min_epi16(__m256i s, __mmask16 k, __m256i a, __m256i b);
VPMINSW __m256i _mm256_maskz_min_epi16( __mmask16 k, __m256i a, __m256i b);
VPMINSB __m128i _mm_mask_min_epi8(__m128i s, __mmask16 k, __m128i a, __m128i b);
VPMINSB __m128i _mm_maskz_min_epi8( __mmask16 k, __m128i a, __m128i b);
VPMINSW __m128i _mm_mask_min_epi16(__m128i s, __mmask8 k, __m128i a, __m128i b);
VPMINSW __m128i _mm_maskz_min_epi16( __mmask8 k, __m128i a, __m128i b);
(V)PMINSB __m128i _mm_min_epi8 ( __m128i a, __m128i b);
(V)PMINSW __m128i _mm_min_epi16 ( __m128i a, __m128i b)
VPMINSB __m256i _mm256_min_epi8 ( __m256i a, __m256i b);
VPMINSW __m256i _mm256_min_epi16 ( __m256i a, __m256i b)
PMINSW:__m64 _mm_min_pi16 (__m64 a, __m64 b)

PMINSB/PMINSW—Minimum of Packed Signed Integers
INSTRUCTION SET REFERENCE, M-U
4-324 Vol. 2B
SIMD Floating-Point Exceptions
None
Other Exceptions
Non-EVEX-encoded instruction, see Exceptions Type 4.
EVEX-encoded instruction, see Exceptions Type E4.nb.
#MF (64-bit operations only) If there is a pending x87 FPU exception.

PMINSD/PMINSQ—Minimum of Packed Signed Integers
INSTRUCTION SET REFERENCE, M-U
Vol. 2B 4-325
PMINSD/PMINSQ—Minimum of Packed Signed Integers
Instruction Operand Encoding
Description
Performs a SIMD compare of the packed signed dword or qword integers in the second source operand and the first
source operand and returns the minimum value for each pair of integers to the destination operand.
128-bit Legacy SSE version: The first source and destination operands are XMM registers. The second source
operand is an XMM register or a 128-bit memory location. Bits (MAXVL-1:128) of the corresponding destination
register remain unchanged.
VEX.128 encoded version: The first source and destination operands are XMM registers. The second source
operand is an XMM register or a 128-bit memory location. Bits (MAXVL-1:128) of the corresponding destination
register are zeroed.
VEX.256 encoded version: The second source operand can be an YMM register or a 256-bit memory location. The
first source and destination operands are YMM registers. Bits (MAXVL-1:256) of the corresponding destination
register are zeroed.
Opcode/
Instruction
Op/
En
64/32
bit Mode
Support
CPUID
Feature
Flag
Description
66 0F 38 39 /r
PMINSD xmm1, xmm2/m128
A V/V SSE4_1 Compare packed signed dword integers in xmm1 and
xmm2/m128 and store packed minimum values in
xmm1.
VEX.128.66.0F38.WIG 39 /r
VPMINSD xmm1, xmm2, xmm3/m128
B V/V AVX Compare packed signed dword integers in xmm2 and
xmm3/m128 and store packed minimum values in
xmm1.
VEX.256.66.0F38.WIG 39 /r
VPMINSD ymm1, ymm2, ymm3/m256
B V/V AVX2 Compare packed signed dword integers in ymm2 and
ymm3/m128 and store packed minimum values in
ymm1.
EVEX.128.66.0F38.W0 39 /r
VPMINSD xmm1 {k1}{z}, xmm2,
xmm3/m128/m32bcst
C V/V AVX512VL
AVX512F
Compare packed signed dword integers in xmm2 and
xmm3/m128 and store packed minimum values in
xmm1 under writemask k1.
EVEX.256.66.0F38.W0 39 /r
VPMINSD ymm1 {k1}{z}, ymm2,
ymm3/m256/m32bcst
C V/V AVX512VL
AVX512F
Compare packed signed dword integers in ymm2 and
ymm3/m256 and store packed minimum values in
ymm1 under writemask k1.
EVEX.512.66.0F38.W0 39 /r
VPMINSD zmm1 {k1}{z}, zmm2,
zmm3/m512/m32bcst
C V/V AVX512F Compare packed signed dword integers in zmm2 and
zmm3/m512/m32bcst and store packed minimum
values in zmm1 under writemask k1.
EVEX.128.66.0F38.W1 39 /r
VPMINSQ xmm1 {k1}{z}, xmm2,
xmm3/m128/m64bcst
C V/V AVX512VL
AVX512F
Compare packed signed qword integers in xmm2 and
xmm3/m128 and store packed minimum values in
xmm1 under writemask k1.
EVEX.256.66.0F38.W1 39 /r
VPMINSQ ymm1 {k1}{z}, ymm2,
ymm3/m256/m64bcst
C V/V AVX512VL
AVX512F
Compare packed signed qword integers in ymm2 and
ymm3/m256 and store packed minimum values in
ymm1 under writemask k1.
EVEX.512.66.0F38.W1 39 /r
VPMINSQ zmm1 {k1}{z}, zmm2,
zmm3/m512/m64bcst
C V/V AVX512F Compare packed signed qword integers in zmm2 and
zmm3/m512/m64bcst and store packed minimum
values in zmm1 under writemask k1.
Op/En Tuple Type Operand 1 Operand 2 Operand 3 Operand 4
A NA ModRM:reg (r, w) ModRM:r/m (r) NA NA
B NA ModRM:reg (w) VEX.vvvv (r) ModRM:r/m (r) NA
C Full ModRM:reg (w) EVEX.vvvv (r) ModRM:r/m (r) NA

PMINSD/PMINSQ—Minimum of Packed Signed Integers
INSTRUCTION SET REFERENCE, M-U
4-326 Vol. 2B
EVEX encoded versions: The first source operand is a ZMM/YMM/XMM register; The second source operand is a
ZMM/YMM/XMM register, a 512/256/128-bit memory location or a 512/256/128-bit vector broadcasted from a
32/64-bit memory location. The destination operand is conditionally updated based on writemask k1.
Operation
PMINSD (128-bit Legacy SSE version)
IF DEST[31:0] < SRC[31:0] THEN
DEST[31:0] DEST[31:0];
ELSE
DEST[31:0] SRC[31:0]; FI;
(* Repeat operation for 2nd through 7th words in source and destination operands *)
IF DEST[127:96] < SRC[127:96] THEN
DEST[127:96] DEST[127:96];
ELSE
DEST[127:96] SRC[127:96]; FI;
DEST[MAXVL-1:128] (Unmodified)
VPMINSD (VEX.128 encoded version)
IF SRC1[31:0] < SRC2[31:0] THEN
DEST[31:0] SRC1[31:0];
ELSE
DEST[31:0] SRC2[31:0]; FI;
(* Repeat operation for 2nd through 3rd dwords in source and destination operands *)
IF SRC1[127:96] < SRC2[127:96] THEN
DEST[127:96] SRC1[127:96];
ELSE
DEST[127:96] SRC2[127:96]; FI;
DEST[MAXVL-1:128] 0
VPMINSD (VEX.256 encoded version)
IF SRC1[31:0] < SRC2[31:0] THEN
DEST[31:0] SRC1[31:0];
ELSE
DEST[31:0] SRC2[31:0]; FI;
(* Repeat operation for 2nd through 7th dwords in source and destination operands *)
IF SRC1[255:224] < SRC2[255:224] THEN
DEST[255:224] SRC1[255:224];
ELSE
DEST[255:224] SRC2[255:224]; FI;
DEST[MAXVL-1:256] 0

PMINSD/PMINSQ—Minimum of Packed Signed Integers
INSTRUCTION SET REFERENCE, M-U
Vol. 2B 4-327
VPMINSD (EVEX encoded versions)
(KL, VL) = (4, 128), (8, 256), (16, 512)
FOR j 0 TO KL-1
i j * 32
IF k1[j] OR *no writemask* THEN
IF (EVEX.b = 1) AND (SRC2 *is memory*)
THEN
IF SRC1[i+31:i] < SRC2[31:0]
THEN DEST[i+31:i] SRC1[i+31:i];
ELSE DEST[i+31:i] SRC2[31:0];
FI;
ELSE
IF SRC1[i+31:i] < SRC2[i+31:i]
THEN DEST[i+31:i] SRC1[i+31:i];
ELSE DEST[i+31:i] SRC2[i+31:i];
FI;
FI;
ELSE
IF *merging-masking* ; merging-masking
THEN *DEST[i+31:i] remains unchanged*
ELSE ; zeroing-masking
DEST[i+31:i] 0
FI
FI;
ENDFOR;
DEST[MAXVL-1:VL] 0
VPMINSQ (EVEX encoded versions)
(KL, VL) = (2, 128), (4, 256), (8, 512)
FOR j 0 TO KL-1
i j * 64
IF k1[j] OR *no writemask* THEN
IF (EVEX.b = 1) AND (SRC2 *is memory*)
THEN
IF SRC1[i+63:i] < SRC2[63:0]
THEN DEST[i+63:i] SRC1[i+63:i];
ELSE DEST[i+63:i] SRC2[63:0];
FI;
ELSE
IF SRC1[i+63:i] < SRC2[i+63:i]
THEN DEST[i+63:i] SRC1[i+63:i];
ELSE DEST[i+63:i] SRC2[i+63:i];
FI;
FI;
ELSE
IF *merging-masking* ; merging-masking
THEN *DEST[i+63:i] remains unchanged*
ELSE ; zeroing-masking
DEST[i+63:i] 0
FI
FI;
ENDFOR;
DEST[MAXVL-1:VL] 0

PMINSD/PMINSQ—Minimum of Packed Signed Integers
INSTRUCTION SET REFERENCE, M-U
4-328 Vol. 2B
Intel C/C++ Compiler Intrinsic Equivalent
VPMINSD __m512i _mm512_min_epi32( __m512i a, __m512i b);
VPMINSD __m512i _mm512_mask_min_epi32(__m512i s, __mmask16 k, __m512i a, __m512i b);
VPMINSD __m512i _mm512_maskz_min_epi32( __mmask16 k, __m512i a, __m512i b);
VPMINSQ __m512i _mm512_min_epi64( __m512i a, __m512i b);
VPMINSQ __m512i _mm512_mask_min_epi64(__m512i s, __mmask8 k, __m512i a, __m512i b);
VPMINSQ __m512i _mm512_maskz_min_epi64( __mmask8 k, __m512i a, __m512i b);
VPMINSD __m256i _mm256_mask_min_epi32(__m256i s, __mmask16 k, __m256i a, __m256i b);
VPMINSD __m256i _mm256_maskz_min_epi32( __mmask16 k, __m256i a, __m256i b);
VPMINSQ __m256i _mm256_mask_min_epi64(__m256i s, __mmask8 k, __m256i a, __m256i b);
VPMINSQ __m256i _mm256_maskz_min_epi64( __mmask8 k, __m256i a, __m256i b);
VPMINSD __m128i _mm_mask_min_epi32(__m128i s, __mmask8 k, __m128i a, __m128i b);
VPMINSD __m128i _mm_maskz_min_epi32( __mmask8 k, __m128i a, __m128i b);
VPMINSQ __m128i _mm_mask_min_epi64(__m128i s, __mmask8 k, __m128i a, __m128i b);
VPMINSQ __m128i _mm_maskz_min_epu64( __mmask8 k, __m128i a, __m128i b);
(V)PMINSD __m128i _mm_min_epi32 ( __m128i a, __m128i b);
VPMINSD __m256i _mm256_min_epi32 (__m256i a, __m256i b);
SIMD Floating-Point Exceptions
None
Other Exceptions
Non-EVEX-encoded instruction, see Exceptions Type 4.
EVEX-encoded instruction, see Exceptions Type E4.

PMINUB/PMINUW—Minimum of Packed Unsigned Integers
INSTRUCTION SET REFERENCE, M-U
Vol. 2B 4-329
PMINUB/PMINUW—Minimum of Packed Unsigned Integers
Instruction Operand Encoding
Opcode/
Instruction
Op /
En
64/32
bit Mode
Support
CPUID
Feature
Flag
Description
NP 0F DA /r1
PMINUB mm1, mm2/m64
A V/V SSE Compare unsigned byte integers in mm2/m64 and
mm1 and returns minimum values.
66 0F DA /r
PMINUB xmm1, xmm2/m128
A V/V SSE2 Compare packed unsigned byte integers in xmm1
and xmm2/m128 and store packed minimum values
in xmm1.
66 0F 38 3A/r
PMINUW xmm1, xmm2/m128
A V/V SSE4_1 Compare packed unsigned word integers in
xmm2/m128 and xmm1 and store packed minimum
values in xmm1.
VEX.128.66.0F DA /r
VPMINUB xmm1, xmm2, xmm3/m128
B V/V AVX Compare packed unsigned byte integers in xmm2
and xmm3/m128 and store packed minimum values
in xmm1.
VEX.128.66.0F38 3A/r
VPMINUW xmm1, xmm2, xmm3/m128
B V/V AVX Compare packed unsigned word integers in
xmm3/m128 and xmm2 and return packed
minimum values in xmm1.
VEX.256.66.0F DA /r
VPMINUB ymm1, ymm2, ymm3/m256
B V/V AVX2 Compare packed unsigned byte integers in ymm2
and ymm3/m256 and store packed minimum values
in ymm1.
VEX.256.66.0F38 3A/r
VPMINUW ymm1, ymm2, ymm3/m256
B V/V AVX2 Compare packed unsigned word integers in
ymm3/m256 and ymm2 and return packed
minimum values in ymm1.
EVEX.128.66.0F DA /r
VPMINUB xmm1 {k1}{z}, xmm2,
xmm3/m128
CV/V AVX512VL
AVX512BW
Compare packed unsigned byte integers in xmm2
and xmm3/m128 and store packed minimum values
in xmm1 under writemask k1.
EVEX.256.66.0F DA /r
VPMINUB ymm1 {k1}{z}, ymm2,
ymm3/m256
CV/V AVX512VL
AVX512BW
Compare packed unsigned byte integers in ymm2
and ymm3/m256 and store packed minimum values
in ymm1 under writemask k1.
EVEX.512.66.0F DA /r
VPMINUB zmm1 {k1}{z}, zmm2,
zmm3/m512
C V/V AVX512BW Compare packed unsigned byte integers in zmm2
and zmm3/m512 and store packed minimum values
in zmm1 under writemask k1.
EVEX.128.66.0F38 3A/r
VPMINUW xmm1{k1}{z}, xmm2,
xmm3/m128
CV/V AVX512VL
AVX512BW
Compare packed unsigned word integers in
xmm3/m128 and xmm2 and return packed
minimum values in xmm1 under writemask k1.
EVEX.256.66.0F38 3A/r
VPMINUW ymm1{k1}{z}, ymm2,
ymm3/m256
CV/V AVX512VL
AVX512BW
Compare packed unsigned word integers in
ymm3/m256 and ymm2 and return packed
minimum values in ymm1 under writemask k1.
EVEX.512.66.0F38 3A/r
VPMINUW zmm1{k1}{z}, zmm2,
zmm3/m512
C V/V AVX512BW Compare packed unsigned word integers in
zmm3/m512 and zmm2 and return packed
minimum values in zmm1 under writemask k1.
NOTES:
1. See note in Section 2.4, “AVX and SSE Instruction Exception Specification” in the Intel® 64 and IA-32 Architectures Software
Developer’s Manual, Volume 2A and Section 22.25.3, “Exception Conditions of Legacy SIMD Instructions Operating on MMX
Registers” in the Intel® 64 and IA-32 Architectures Software Developer’s Manual, Volume 3A.
Op/En Tuple Type Operand 1 Operand 2 Operand 3 Operand 4
A NA ModRM:reg (r, w) ModRM:r/m (r) NA NA
B NA ModRM:reg (w) VEX.vvvv (r) ModRM:r/m (r) NA
C Full Mem ModRM:reg (w) EVEX.vvvv (r) ModRM:r/m (r) NA

PMINUB/PMINUW—Minimum of Packed Unsigned Integers
INSTRUCTION SET REFERENCE, M-U
4-330 Vol. 2B
Description
Performs a SIMD compare of the packed unsigned byte or word integers in the second source operand and the first
source operand and returns the minimum value for each pair of integers to the destination operand.
Legacy SSE version PMINUB: The source operand can be an MMX technology register or a 64-bit memory location.
The destination operand can be an MMX technology register.
128-bit Legacy SSE version: The first source and destination operands are XMM registers. The second source
operand is an XMM register or a 128-bit memory location. Bits (MAXVL-1:128) of the corresponding destination
register remain unchanged.
VEX.128 encoded version: The first source and destination operands are XMM registers. The second source
operand is an XMM register or a 128-bit memory location. Bits (MAXVL-1:128) of the corresponding destination
register are zeroed.
VEX.256 encoded version: The second source operand can be an YMM register or a 256-bit memory location. The
first source and destination operands are YMM registers.
EVEX encoded versions: The first source operand is a ZMM/YMM/XMM register; The second source operand is a
ZMM/YMM/XMM register or a 512/256/128-bit memory location. The destination operand is conditionally updated
based on writemask k1.
Operation
PMINUB (for 64-bit operands)
IF DEST[7:0] < SRC[17:0] THEN
DEST[7:0] ← DEST[7:0];
ELSE
DEST[7:0] ← SRC[7:0]; FI;
(* Repeat operation for 2nd through 7th bytes in source and destination operands *)
IF DEST[63:56] < SRC[63:56] THEN
DEST[63:56] ← DEST[63:56];
ELSE
DEST[63:56] ← SRC[63:56]; FI;
PMINUB instruction for 128-bit operands:
IF DEST[7:0] < SRC[7:0] THEN
DEST[7:0] DEST[7:0];
ELSE
DEST[15:0] SRC[7:0]; FI;
(* Repeat operation for 2nd through 15th bytes in source and destination operands *)
IF DEST[127:120] < SRC[127:120] THEN
DEST[127:120] DEST[127:120];
ELSE
DEST[127:120] SRC[127:120]; FI;
DEST[MAXVL-1:128] (Unmodified)
VPMINUB (VEX.128 encoded version)
IF SRC1[7:0] < SRC2[7:0] THEN
DEST[7:0] SRC1[7:0];
ELSE
DEST[7:0] SRC2[7:0]; FI;
(* Repeat operation for 2nd through 15th bytes in source and destination operands *)
IF SRC1[127:120] < SRC2[127:120] THEN
DEST[127:120] SRC1[127:120];
ELSE
DEST[127:120] SRC2[127:120]; FI;
DEST[MAXVL-1:128] 0

PMINUB/PMINUW—Minimum of Packed Unsigned Integers
INSTRUCTION SET REFERENCE, M-U
Vol. 2B 4-331
VPMINUB (VEX.256 encoded version)
IF SRC1[7:0] < SRC2[7:0] THEN
DEST[7:0] SRC1[7:0];
ELSE
DEST[15:0] SRC2[7:0]; FI;
(* Repeat operation for 2nd through 31st bytes in source and destination operands *)
IF SRC1[255:248] < SRC2[255:248] THEN
DEST[255:248] SRC1[255:248];
ELSE
DEST[255:248] SRC2[255:248]; FI;
DEST[MAXVL-1:256] 0
VPMINUB (EVEX encoded versions)
(KL, VL) = (16, 128), (32, 256), (64, 512)
FOR j 0 TO KL-1
i j * 8
IF k1[j] OR *no writemask* THEN
IF SRC1[i+7:i] < SRC2[i+7:i]
THEN DEST[i+7:i] SRC1[i+7:i];
ELSE DEST[i+7:i] SRC2[i+7:i];
FI;
ELSE
IF *merging-masking* ; merging-masking
THEN *DEST[i+7:i] remains unchanged*
ELSE ; zeroing-masking
DEST[i+7:i] 0
FI
FI;
ENDFOR;
DEST[MAXVL-1:VL] 0
PMINUW instruction for 128-bit operands:
IF DEST[15:0] < SRC[15:0] THEN
DEST[15:0] DEST[15:0];
ELSE
DEST[15:0] SRC[15:0]; FI;
(* Repeat operation for 2nd through 7th words in source and destination operands *)
IF DEST[127:112] < SRC[127:112] THEN
DEST[127:112] DEST[127:112];
ELSE
DEST[127:112] SRC[127:112]; FI;
DEST[MAXVL-1:128] (Unmodified)
VPMINUW (VEX.128 encoded version)
IF SRC1[15:0] < SRC2[15:0] THEN
DEST[15:0] SRC1[15:0];
ELSE
DEST[15:0] SRC2[15:0]; FI;
(* Repeat operation for 2nd through 7th words in source and destination operands *)
IF SRC1[127:112] < SRC2[127:112] THEN
DEST[127:112] SRC1[127:112];
ELSE
DEST[127:112] SRC2[127:112]; FI;
DEST[MAXVL-1:128] 0

PMINUB/PMINUW—Minimum of Packed Unsigned Integers
INSTRUCTION SET REFERENCE, M-U
4-332 Vol. 2B
VPMINUW (VEX.256 encoded version)
IF SRC1[15:0] < SRC2[15:0] THEN
DEST[15:0] SRC1[15:0];
ELSE
DEST[15:0] SRC2[15:0]; FI;
(* Repeat operation for 2nd through 15th words in source and destination operands *)
IF SRC1[255:240] < SRC2[255:240] THEN
DEST[255:240] SRC1[255:240];
ELSE
DEST[255:240] SRC2[255:240]; FI;
DEST[MAXVL-1:256] 0
VPMINUW (EVEX encoded versions)
(KL, VL) = (8, 128), (16, 256), (32, 512)
FOR j 0 TO KL-1
i j * 16
IF k1[j] OR *no writemask* THEN
IF SRC1[i+15:i] < SRC2[i+15:i]
THEN DEST[i+15:i] SRC1[i+15:i];
ELSE DEST[i+15:i] SRC2[i+15:i];
FI;
ELSE
IF *merging-masking* ; merging-masking
THEN *DEST[i+15:i] remains unchanged*
ELSE ; zeroing-masking
DEST[i+15:i] 0
FI
FI;
ENDFOR;
DEST[MAXVL-1:VL] 0
Intel C/C++ Compiler Intrinsic Equivalent
VPMINUB __m512i _mm512_min_epu8( __m512i a, __m512i b);
VPMINUB __m512i _mm512_mask_min_epu8(__m512i s, __mmask64 k, __m512i a, __m512i b);
VPMINUB __m512i _mm512_maskz_min_epu8( __mmask64 k, __m512i a, __m512i b);
VPMINUW __m512i _mm512_min_epu16( __m512i a, __m512i b);
VPMINUW __m512i _mm512_mask_min_epu16(__m512i s, __mmask32 k, __m512i a, __m512i b);
VPMINUW __m512i _mm512_maskz_min_epu16( __mmask32 k, __m512i a, __m512i b);
VPMINUB __m256i _mm256_mask_min_epu8(__m256i s, __mmask32 k, __m256i a, __m256i b);
VPMINUB __m256i _mm256_maskz_min_epu8( __mmask32 k, __m256i a, __m256i b);
VPMINUW __m256i _mm256_mask_min_epu16(__m256i s, __mmask16 k, __m256i a, __m256i b);
VPMINUW __m256i _mm256_maskz_min_epu16( __mmask16 k, __m256i a, __m256i b);
VPMINUB __m128i _mm_mask_min_epu8(__m128i s, __mmask16 k, __m128i a, __m128i b);
VPMINUB __m128i _mm_maskz_min_epu8( __mmask16 k, __m128i a, __m128i b);
VPMINUW __m128i _mm_mask_min_epu16(__m128i s, __mmask8 k, __m128i a, __m128i b);
VPMINUW __m128i _mm_maskz_min_epu16( __mmask8 k, __m128i a, __m128i b);
(V)PMINUB __m128i _mm_min_epu8 ( __m128i a, __m128i b)
(V)PMINUW __m128i _mm_min_epu16 ( __m128i a, __m128i b);
VPMINUB __m256i _mm256_min_epu8 ( __m256i a, __m256i b)
VPMINUW __m256i _mm256_min_epu16 ( __m256i a, __m256i b);
PMINUB: __m64 _m_min_pu8 (__m64 a, __m64 b)

PMINUB/PMINUW—Minimum of Packed Unsigned Integers
INSTRUCTION SET REFERENCE, M-U
Vol. 2B 4-333
SIMD Floating-Point Exceptions
None
Other Exceptions
Non-EVEX-encoded instruction, see Exceptions Type 4.
EVEX-encoded instruction, see Exceptions Type E4.nb.

PMINUD/PMINUQ—Minimum of Packed Unsigned Integers
INSTRUCTION SET REFERENCE, M-U
4-334 Vol. 2B
PMINUD/PMINUQ—Minimum of Packed Unsigned Integers
Instruction Operand Encoding
Description
Performs a SIMD compare of the packed unsigned dword/qword integers in the second source operand and the first
source operand and returns the minimum value for each pair of integers to the destination operand.
128-bit Legacy SSE version: The first source and destination operands are XMM registers. The second source
operand is an XMM register or a 128-bit memory location. Bits (MAXVL-1:128) of the corresponding destination
register remain unchanged.
VEX.128 encoded version: The first source and destination operands are XMM registers. The second source
operand is an XMM register or a 128-bit memory location. Bits (MAXVL-1:128) of the corresponding destination
register are zeroed.
VEX.256 encoded version: The second source operand can be an YMM register or a 256-bit memory location. The
first source and destination operands are YMM registers. Bits (MAXVL-1:256) of the corresponding destination
register are zeroed.
EVEX encoded versions: The first source operand is a ZMM/YMM/XMM register; The second source operand is a
ZMM/YMM/XMM register, a 512/256/128-bit memory location or a 512/256/128-bit vector broadcasted from a
32/64-bit memory location. The destination operand is conditionally updated based on writemask k1.
Opcode/
Instruction
Op/
En
64/32
bit Mode
Support
CPUID
Feature
Flag
Description
66 0F 38 3B /r
PMINUD xmm1, xmm2/m128
A V/V SSE4_1 Compare packed unsigned dword integers in xmm1 and
xmm2/m128 and store packed minimum values in xmm1.
VEX.128.66.0F38.WIG 3B /r
VPMINUD xmm1, xmm2,
xmm3/m128
B V/V AVX Compare packed unsigned dword integers in xmm2 and
xmm3/m128 and store packed minimum values in xmm1.
VEX.256.66.0F38.WIG 3B /r
VPMINUD ymm1, ymm2,
ymm3/m256
B V/V AVX2 Compare packed unsigned dword integers in ymm2 and
ymm3/m256 and store packed minimum values in ymm1.
EVEX.128.66.0F38.W0 3B /r
VPMINUD xmm1 {k1}{z}, xmm2,
xmm3/m128/m32bcst
C V/V AVX512VL
AVX512F
Compare packed unsigned dword integers in xmm2 and
xmm3/m128/m32bcst and store packed minimum values
in xmm1 under writemask k1.
EVEX.256.66.0F38.W0 3B /r
VPMINUD ymm1 {k1}{z}, ymm2,
ymm3/m256/m32bcst
C V/V AVX512VL
AVX512F
Compare packed unsigned dword integers in ymm2 and
ymm3/m256/m32bcst and store packed minimum values
in ymm1 under writemask k1.
EVEX.512.66.0F38.W0 3B /r
VPMINUD zmm1 {k1}{z}, zmm2,
zmm3/m512/m32bcst
C V/V AVX512F Compare packed unsigned dword integers in zmm2 and
zmm3/m512/m32bcst and store packed minimum values
in zmm1 under writemask k1.
EVEX.128.66.0F38.W1 3B /r
VPMINUQ xmm1 {k1}{z}, xmm2,
xmm3/m128/m64bcst
C V/V AVX512VL
AVX512F
Compare packed unsigned qword integers in xmm2 and
xmm3/m128/m64bcst and store packed minimum values
in xmm1 under writemask k1.
EVEX.256.66.0F38.W1 3B /r
VPMINUQ ymm1 {k1}{z}, ymm2,
ymm3/m256/m64bcst
C V/V AVX512VL
AVX512F
Compare packed unsigned qword integers in ymm2 and
ymm3/m256/m64bcst and store packed minimum values
in ymm1 under writemask k1.
EVEX.512.66.0F38.W1 3B /r
VPMINUQ zmm1 {k1}{z}, zmm2,
zmm3/m512/m64bcst
C V/V AVX512F Compare packed unsigned qword integers in zmm2 and
zmm3/m512/m64bcst and store packed minimum values
in zmm1 under writemask k1.
Op/En Tuple Type Operand 1 Operand 2 Operand 3 Operand 4
A NA ModRM:reg (r, w) ModRM:r/m (r) NA NA
B NA ModRM:reg (w) VEX.vvvv (r) ModRM:r/m (r) NA
C Full ModRM:reg (w) EVEX.vvvv (r) ModRM:r/m (r) NA

PMINUD/PMINUQ—Minimum of Packed Unsigned Integers
INSTRUCTION SET REFERENCE, M-U
Vol. 2B 4-335
Operation
PMINUD (128-bit Legacy SSE version)
PMINUD instruction for 128-bit operands:
IF DEST[31:0] < SRC[31:0] THEN
DEST[31:0] DEST[31:0];
ELSE
DEST[31:0] SRC[31:0]; FI;
(* Repeat operation for 2nd through 7th words in source and destination operands *)
IF DEST[127:96] < SRC[127:96] THEN
DEST[127:96] DEST[127:96];
ELSE
DEST[127:96] SRC[127:96]; FI;
DEST[MAXVL-1:128] (Unmodified)
VPMINUD (VEX.128 encoded version)
VPMINUD instruction for 128-bit operands:
IF SRC1[31:0] < SRC2[31:0] THEN
DEST[31:0] SRC1[31:0];
ELSE
DEST[31:0] SRC2[31:0]; FI;
(* Repeat operation for 2nd through 3rd dwords in source and destination operands *)
IF SRC1[127:96] < SRC2[127:96] THEN
DEST[127:96] SRC1[127:96];
ELSE
DEST[127:96] SRC2[127:96]; FI;
DEST[MAXVL-1:128] 0
VPMINUD (VEX.256 encoded version)
VPMINUD instruction for 128-bit operands:
IF SRC1[31:0] < SRC2[31:0] THEN
DEST[31:0] SRC1[31:0];
ELSE
DEST[31:0] SRC2[31:0]; FI;
(* Repeat operation for 2nd through 7th dwords in source and destination operands *)
IF SRC1[255:224] < SRC2[255:224] THEN
DEST[255:224] SRC1[255:224];
ELSE
DEST[255:224] SRC2[255:224]; FI;
DEST[MAXVL-1:256] 0

PMINUD/PMINUQ—Minimum of Packed Unsigned Integers
INSTRUCTION SET REFERENCE, M-U
4-336 Vol. 2B
VPMINUD (EVEX encoded versions)
(KL, VL) = (4, 128), (8, 256), (16, 512)
FOR j 0 TO KL-1
i j * 32
IF k1[j] OR *no writemask* THEN
IF (EVEX.b = 1) AND (SRC2 *is memory*)
THEN
IF SRC1[i+31:i] < SRC2[31:0]
THEN DEST[i+31:i] SRC1[i+31:i];
ELSE DEST[i+31:i] SRC2[31:0];
FI;
ELSE
IF SRC1[i+31:i] < SRC2[i+31:i]
THEN DEST[i+31:i] SRC1[i+31:i];
ELSE DEST[i+31:i] SRC2[i+31:i];
FI;
FI;
ELSE
IF *merging-masking* ; merging-masking
THEN *DEST[i+31:i] remains unchanged*
ELSE ; zeroing-masking
DEST[i+31:i] 0
FI
FI;
ENDFOR;
DEST[MAXVL-1:VL] 0
VPMINUQ (EVEX encoded versions)
(KL, VL) = (2, 128), (4, 256), (8, 512)
FOR j 0 TO KL-1
i j * 64
IF k1[j] OR *no writemask* THEN
IF (EVEX.b = 1) AND (SRC2 *is memory*)
THEN
IF SRC1[i+63:i] < SRC2[63:0]
THEN DEST[i+63:i] SRC1[i+63:i];
ELSE DEST[i+63:i] SRC2[63:0];
FI;
ELSE
IF SRC1[i+63:i] < SRC2[i+63:i]
THEN DEST[i+63:i] SRC1[i+63:i];
ELSE DEST[i+63:i] SRC2[i+63:i];
FI;
FI;
ELSE
IF *merging-masking* ; merging-masking
THEN *DEST[i+63:i] remains unchanged*
ELSE ; zeroing-masking
DEST[i+63:i] 0
FI
FI;
ENDFOR;
DEST[MAXVL-1:VL] 0

PMINUD/PMINUQ—Minimum of Packed Unsigned Integers
INSTRUCTION SET REFERENCE, M-U
Vol. 2B 4-337
Intel C/C++ Compiler Intrinsic Equivalent
VPMINUD __m512i _mm512_min_epu32( __m512i a, __m512i b);
VPMINUD __m512i _mm512_mask_min_epu32(__m512i s, __mmask16 k, __m512i a, __m512i b);
VPMINUD __m512i _mm512_maskz_min_epu32( __mmask16 k, __m512i a, __m512i b);
VPMINUQ __m512i _mm512_min_epu64( __m512i a, __m512i b);
VPMINUQ __m512i _mm512_mask_min_epu64(__m512i s, __mmask8 k, __m512i a, __m512i b);
VPMINUQ __m512i _mm512_maskz_min_epu64( __mmask8 k, __m512i a, __m512i b);
VPMINUD __m256i _mm256_mask_min_epu32(__m256i s, __mmask16 k, __m256i a, __m256i b);
VPMINUD __m256i _mm256_maskz_min_epu32( __mmask16 k, __m256i a, __m256i b);
VPMINUQ __m256i _mm256_mask_min_epu64(__m256i s, __mmask8 k, __m256i a, __m256i b);
VPMINUQ __m256i _mm256_maskz_min_epu64( __mmask8 k, __m256i a, __m256i b);
VPMINUD __m128i _mm_mask_min_epu32(__m128i s, __mmask8 k, __m128i a, __m128i b);
VPMINUD __m128i _mm_maskz_min_epu32( __mmask8 k, __m128i a, __m128i b);
VPMINUQ __m128i _mm_mask_min_epu64(__m128i s, __mmask8 k, __m128i a, __m128i b);
VPMINUQ __m128i _mm_maskz_min_epu64( __mmask8 k, __m128i a, __m128i b);
(V)PMINUD __m128i _mm_min_epu32 ( __m128i a, __m128i b);
VPMINUD __m256i _mm256_min_epu32 ( __m256i a, __m256i b);
SIMD Floating-Point Exceptions
None
Other Exceptions
Non-EVEX-encoded instruction, see Exceptions Type 4.
EVEX-encoded instruction, see Exceptions Type E4.

PMOVMSKB—Move Byte Mask
INSTRUCTION SET REFERENCE, M-U
4-338 Vol. 2B
PMOVMSKB—Move Byte Mask
Instruction Operand Encoding
Description
Creates a mask made up of the most significant bit of each byte of the source operand (second operand) and stores
the result in the low byte or word of the destination operand (first operand).
The byte mask is 8 bits for 64-bit source operand, 16 bits for 128-bit source operand and 32 bits for 256-bit source
operand. The destination operand is a general-purpose register.
In 64-bit mode, the instruction can access additional registers (XMM8-XMM15, R8-R15) when used with a REX.R
prefix. The default operand size is 64-bit in 64-bit mode.
Legacy SSE version: The source operand is an MMX technology register.
128-bit Legacy SSE version: The source operand is an XMM register.
VEX.128 encoded version: The source operand is an XMM register.
VEX.256 encoded version: The source operand is a YMM register.
Note: VEX.vvvv is reserved and must be 1111b.
Operation
PMOVMSKB (with 64-bit source operand and r32)
r32[0] ← SRC[7];
r32[1] ← SRC[15];
(* Repeat operation for bytes 2 through 6 *)
r32[7] ← SRC[63];
r32[31:8] ← ZERO_FILL;
(V)PMOVMSKB (with 128-bit source operand and r32)
r32[0] ← SRC[7];
r32[1] ← SRC[15];
(* Repeat operation for bytes 2 through 14 *)
r32[15] ← SRC[127];
r32[31:16] ← ZERO_FILL;
Opcode/
Instruction
Op/
En
64/32 bit
Mode
Support
CPUID
Feature
Flag
Description
NP 0F D7 /r1
PMOVMSKB reg, mm
RM V/V SSE Move a byte mask of mm to reg. The upper
bits of r32 or r64 are zeroed
66 0F D7 /r
PMOVMSKB reg, xmm
RM V/V SSE2 Move a byte mask of xmm to reg. The upper
bits of r32 or r64 are zeroed
VEX.128.66.0F.WIG D7 /r
VPMOVMSKB reg, xmm1
RM V/V AVX Move a byte mask of xmm1 to reg. The upper
bits of r32 or r64 are filled with zeros.
VEX.256.66.0F.WIG D7 /r
VPMOVMSKB reg, ymm1
RM V/V AVX2 Move a 32-bit mask of ymm1 to reg. The
upper bits of r64 are filled with zeros.
NOTES:
1. See note in Section 2.4, “AVX and SSE Instruction Exception Specification” in the Intel® 64 and IA-32 Architectures Software
Developer’s Manual, Volume 2A and Section 22.25.3, “Exception Conditions of Legacy SIMD Instructions Operating on MMX Registers”
in the Intel® 64 and IA-32 Architectures Software Developer’s Manual, Volume 3A.
Op/En Operand 1 Operand 2 Operand 3 Operand 4
RM ModRM:reg (w) ModRM:r/m (r) NA NA

PMOVMSKB—Move Byte Mask
INSTRUCTION SET REFERENCE, M-U
Vol. 2B 4-339
VPMOVMSKB (with 256-bit source operand and r32)
r32[0] SRC[7];
r32[1] SRC[15];
(* Repeat operation for bytes 3rd through 31*)
r32[31] SRC[255];
PMOVMSKB (with 64-bit source operand and r64)
r64[0] ← SRC[7];
r64[1] ← SRC[15];
(* Repeat operation for bytes 2 through 6 *)
r64[7] ← SRC[63];
r64[63:8] ← ZERO_FILL;
(V)PMOVMSKB (with 128-bit source operand and r64)
r64[0] ← SRC[7];
r64[1] ← SRC[15];
(* Repeat operation for bytes 2 through 14 *)
r64[15] ← SRC[127];
r64[63:16] ← ZERO_FILL;
VPMOVMSKB (with 256-bit source operand and r64)
r64[0] SRC[7];
r64[1] SRC[15];
(* Repeat operation for bytes 2 through 31*)
r64[31] SRC[255];
r64[63:32] ZERO_FILL;
Intel C/C++ Compiler Intrinsic Equivalent
PMOVMSKB: int _mm_movemask_pi8(__m64 a)
(V)PMOVMSKB: int _mm_movemask_epi8 ( __m128i a)
VPMOVMSKB: int _mm256_movemask_epi8 ( __m256i a)
Flags Affected
None.
Numeric Exceptions
None.
Other Exceptions
See Exceptions Type 7; additionally
#UD If VEX.vvvv ≠ 1111B.

PMOVSX—Packed Move with Sign Extend
INSTRUCTION SET REFERENCE, M-U
4-340 Vol. 2B
PMOVSX—Packed Move with Sign Extend
Opcode/
Instruction
Op /
En
64/32
bit Mode
Support
CPUID
Feature
Flag
Description
66 0f 38 20 /r
PMOVSXBW xmm1, xmm2/m64
A V/V SSE4_1 Sign extend 8 packed 8-bit integers in the low 8 bytes
of xmm2/m64 to 8 packed 16-bit integers in xmm1.
66 0f 38 21 /r
PMOVSXBD xmm1, xmm2/m32
A V/V SSE4_1 Sign extend 4 packed 8-bit integers in the low 4 bytes
of xmm2/m32 to 4 packed 32-bit integers in xmm1.
66 0f 38 22 /r
PMOVSXBQ xmm1, xmm2/m16
A V/V SSE4_1 Sign extend 2 packed 8-bit integers in the low 2 bytes
of xmm2/m16 to 2 packed 64-bit integers in xmm1.
66 0f 38 23/r
PMOVSXWD xmm1, xmm2/m64
A V/V SSE4_1 Sign extend 4 packed 16-bit integers in the low 8 bytes
of xmm2/m64 to 4 packed 32-bit integers in xmm1.
66 0f 38 24 /r
PMOVSXWQ xmm1, xmm2/m32
A V/V SSE4_1 Sign extend 2 packed 16-bit integers in the low 4 bytes
of xmm2/m32 to 2 packed 64-bit integers in xmm1.
66 0f 38 25 /r
PMOVSXDQ xmm1, xmm2/m64
A V/V SSE4_1 Sign extend 2 packed 32-bit integers in the low 8 bytes
of xmm2/m64 to 2 packed 64-bit integers in xmm1.
VEX.128.66.0F38.WIG 20 /r
VPMOVSXBW xmm1, xmm2/m64
A V/V AVX Sign extend 8 packed 8-bit integers in the low 8 bytes
of xmm2/m64 to 8 packed 16-bit integers in xmm1.
VEX.128.66.0F38.WIG 21 /r
VPMOVSXBD xmm1, xmm2/m32
A V/V AVX Sign extend 4 packed 8-bit integers in the low 4 bytes
of xmm2/m32 to 4 packed 32-bit integers in xmm1.
VEX.128.66.0F38.WIG 22 /r
VPMOVSXBQ xmm1, xmm2/m16
A V/V AVX Sign extend 2 packed 8-bit integers in the low 2 bytes
of xmm2/m16 to 2 packed 64-bit integers in xmm1.
VEX.128.66.0F38.WIG 23 /r
VPMOVSXWD xmm1, xmm2/m64
A V/V AVX Sign extend 4 packed 16-bit integers in the low 8 bytes
of xmm2/m64 to 4 packed 32-bit integers in xmm1.
VEX.128.66.0F38.WIG 24 /r
VPMOVSXWQ xmm1, xmm2/m32
A V/V AVX Sign extend 2 packed 16-bit integers in the low 4 bytes
of xmm2/m32 to 2 packed 64-bit integers in xmm1.
VEX.128.66.0F38.WIG 25 /r
VPMOVSXDQ xmm1, xmm2/m64
A V/V AVX Sign extend 2 packed 32-bit integers in the low 8 bytes
of xmm2/m64 to 2 packed 64-bit integers in xmm1.
VEX.256.66.0F38.WIG 20 /r
VPMOVSXBW ymm1, xmm2/m128
A V/V AVX2 Sign extend 16 packed 8-bit integers in xmm2/m128 to
16 packed 16-bit integers in ymm1.
VEX.256.66.0F38.WIG 21 /r
VPMOVSXBD ymm1, xmm2/m64
A V/V AVX2 Sign extend 8 packed 8-bit integers in the low 8 bytes
of xmm2/m64 to 8 packed 32-bit integers in ymm1.
VEX.256.66.0F38.WIG 22 /r
VPMOVSXBQ ymm1, xmm2/m32
A V/V AVX2 Sign extend 4 packed 8-bit integers in the low 4 bytes
of xmm2/m32 to 4 packed 64-bit integers in ymm1.
VEX.256.66.0F38.WIG 23 /r
VPMOVSXWD ymm1, xmm2/m128
A V/V AVX2 Sign extend 8 packed 16-bit integers in the low 16
bytes of xmm2/m128 to 8 packed 32-bit integers in
ymm1.
VEX.256.66.0F38.WIG 24 /r
VPMOVSXWQ ymm1, xmm2/m64
A V/V AVX2 Sign extend 4 packed 16-bit integers in the low 8 bytes
of xmm2/m64 to 4 packed 64-bit integers in ymm1.
VEX.256.66.0F38.WIG 25 /r
VPMOVSXDQ ymm1, xmm2/m128
A V/V AVX2 Sign extend 4 packed 32-bit integers in the low 16
bytes of xmm2/m128 to 4 packed 64-bit integers in
ymm1.
EVEX.128.66.0F38.WIG 20 /r
VPMOVSXBW xmm1 {k1}{z},
xmm2/m64
B V/V AVX512VL
AVX512BW
Sign extend 8 packed 8-bit integers in xmm2/m64 to 8
packed 16-bit integers in zmm1.
EVEX.256.66.0F38.WIG 20 /r
VPMOVSXBW ymm1 {k1}{z},
xmm2/m128
B V/V AVX512VL
AVX512BW
Sign extend 16 packed 8-bit integers in xmm2/m128 to
16 packed 16-bit integers in ymm1.
EVEX.512.66.0F38.WIG 20 /r
VPMOVSXBW zmm1 {k1}{z},
ymm2/m256
B V/V AVX512BW Sign extend 32 packed 8-bit integers in ymm2/m256 to
32 packed 16-bit integers in zmm1.
EVEX.128.66.0F38.WIG 21 /r
VPMOVSXBD xmm1 {k1}{z},
xmm2/m32
C V/V AVX512VL
AVX512F
Sign extend 4 packed 8-bit integers in the low 4 bytes
of xmm2/m32 to 4 packed 32-bit integers in xmm1
subject to writemask k1.

PMOVSX—Packed Move with Sign Extend
INSTRUCTION SET REFERENCE, M-U
Vol. 2B 4-341
EVEX.256.66.0F38.WIG 21 /r
VPMOVSXBD ymm1 {k1}{z},
xmm2/m64
C V/V AVX512VL
AVX512F
Sign extend 8 packed 8-bit integers in the low 8 bytes
of xmm2/m64 to 8 packed 32-bit integers in ymm1
subject to writemask k1.
EVEX.512.66.0F38.WIG 21 /r
VPMOVSXBD zmm1 {k1}{z},
xmm2/m128
C V/V AVX512F Sign extend 16 packed 8-bit integers in the low 16
bytes of xmm2/m128 to 16 packed 32-bit integers in
zmm1 subject to writemask k1.
EVEX.128.66.0F38.WIG 22 /r
VPMOVSXBQ xmm1 {k1}{z},
xmm2/m16
D V/V AVX512VL
AVX512F
Sign extend 2 packed 8-bit integers in the low 2 bytes
of xmm2/m16 to 2 packed 64-bit integers in xmm1
subject to writemask k1.
EVEX.256.66.0F38.WIG 22 /r
VPMOVSXBQ ymm1 {k1}{z},
xmm2/m32
D V/V AVX512VL
AVX512F
Sign extend 4 packed 8-bit integers in the low 4 bytes
of xmm2/m32 to 4 packed 64-bit integers in ymm1
subject to writemask k1.
EVEX.512.66.0F38.WIG 22 /r
VPMOVSXBQ zmm1 {k1}{z},
xmm2/m64
D V/V AVX512F Sign extend 8 packed 8-bit integers in the low 8 bytes
of xmm2/m64 to 8 packed 64-bit integers in zmm1
subject to writemask k1.
EVEX.128.66.0F38.WIG 23 /r
VPMOVSXWD xmm1 {k1}{z},
xmm2/m64
B V/V AVX512VL
AVX512F
Sign extend 4 packed 16-bit integers in the low 8 bytes
of ymm2/mem to 4 packed 32-bit integers in xmm1
subject to writemask k1.
EVEX.256.66.0F38.WIG 23 /r
VPMOVSXWD ymm1 {k1}{z},
xmm2/m128
B V/V AVX512VL
AVX512F
Sign extend 8 packed 16-bit integers in the low 16
bytes of ymm2/m128 to 8 packed 32-bit integers in
ymm1 subject to writemask k1.
EVEX.512.66.0F38.WIG 23 /r
VPMOVSXWD zmm1 {k1}{z},
ymm2/m256
B V/V AVX512F Sign extend 16 packed 16-bit integers in the low 32
bytes of ymm2/m256 to 16 packed 32-bit integers in
zmm1 subject to writemask k1.
EVEX.128.66.0F38.WIG 24 /r
VPMOVSXWQ xmm1 {k1}{z},
xmm2/m32
C V/V AVX512VL
AVX512F
Sign extend 2 packed 16-bit integers in the low 4 bytes
of xmm2/m32 to 2 packed 64-bit integers in xmm1
subject to writemask k1.
EVEX.256.66.0F38.WIG 24 /r
VPMOVSXWQ ymm1 {k1}{z},
xmm2/m64
C V/V AVX512VL
AVX512F
Sign extend 4 packed 16-bit integers in the low 8 bytes
of xmm2/m64 to 4 packed 64-bit integers in ymm1
subject to writemask k1.
EVEX.512.66.0F38.WIG 24 /r
VPMOVSXWQ zmm1 {k1}{z},
xmm2/m128
C V/V AVX512F Sign extend 8 packed 16-bit integers in the low 16
bytes of xmm2/m128 to 8 packed 64-bit integers in
zmm1 subject to writemask k1.
EVEX.128.66.0F38.W0 25 /r
VPMOVSXDQ xmm1 {k1}{z},
xmm2/m64
B V/V AVX512VL
AVX512F
Sign extend 2 packed 32-bit integers in the low 8 bytes
of xmm2/m64 to 2 packed 64-bit integers in zmm1
using writemask k1.
EVEX.256.66.0F38.W0 25 /r
VPMOVSXDQ ymm1 {k1}{z},
xmm2/m128
B V/V AVX512VL
AVX512F
Sign extend 4 packed 32-bit integers in the low 16
bytes of xmm2/m128 to 4 packed 64-bit integers in
zmm1 using writemask k1.
EVEX.512.66.0F38.W0 25 /r
VPMOVSXDQ zmm1 {k1}{z},
ymm2/m256
B V/V AVX512F Sign extend 8 packed 32-bit integers in the low 32
bytes of ymm2/m256 to 8 packed 64-bit integers in
zmm1 using writemask k1.
Opcode/
Instruction
Op /
En
64/32
bit Mode
Support
CPUID
Feature
Flag
Description

PMOVSX—Packed Move with Sign Extend
INSTRUCTION SET REFERENCE, M-U
4-342 Vol. 2B
Instruction Operand Encoding
Description
Legacy and VEX encoded versions: Packed byte, word, or dword integers in the low bytes of the source operand
(second operand) are sign extended to word, dword, or quadword integers and stored in packed signed bytes the
destination operand.
128-bit Legacy SSE version: Bits (MAXVL-1:128) of the corresponding destination register remain unchanged.
VEX.128 and EVEX.128 encoded versions: Bits (MAXVL-1:128) of the corresponding destination register are
zeroed.
VEX.256 and EVEX.256 encoded versions: Bits (MAXVL-1:256) of the corresponding destination register are
zeroed.
EVEX encoded versions: Packed byte, word or dword integers starting from the low bytes of the source operand
(second operand) are sign extended to word, dword or quadword integers and stored to the destination operand
under the writemask. The destination register is XMM, YMM or ZMM Register.
Note: VEX.vvvv and EVEX.vvvv are reserved and must be 1111b otherwise instructions will #UD.
Operation
Packed_Sign_Extend_BYTE_to_WORD(DEST, SRC)
DEST[15:0] SignExtend(SRC[7:0]);
DEST[31:16] SignExtend(SRC[15:8]);
DEST[47:32] SignExtend(SRC[23:16]);
DEST[63:48] SignExtend(SRC[31:24]);
DEST[79:64] SignExtend(SRC[39:32]);
DEST[95:80] SignExtend(SRC[47:40]);
DEST[111:96] SignExtend(SRC[55:48]);
DEST[127:112] SignExtend(SRC[63:56]);
Packed_Sign_Extend_BYTE_to_DWORD(DEST, SRC)
DEST[31:0] SignExtend(SRC[7:0]);
DEST[63:32] SignExtend(SRC[15:8]);
DEST[95:64] SignExtend(SRC[23:16]);
DEST[127:96] SignExtend(SRC[31:24]);
Packed_Sign_Extend_BYTE_to_QWORD(DEST, SRC)
DEST[63:0] SignExtend(SRC[7:0]);
DEST[127:64] SignExtend(SRC[15:8]);
Packed_Sign_Extend_WORD_to_DWORD(DEST, SRC)
DEST[31:0] SignExtend(SRC[15:0]);
DEST[63:32] SignExtend(SRC[31:16]);
DEST[95:64] SignExtend(SRC[47:32]);
DEST[127:96] SignExtend(SRC[63:48]);
Packed_Sign_Extend_WORD_to_QWORD(DEST, SRC)
DEST[63:0] SignExtend(SRC[15:0]);
DEST[127:64] SignExtend(SRC[31:16]);
Op/En Tuple Type Operand 1 Operand 2 Operand 3 Operand 4
A NA ModRM:reg (w) ModRM:r/m (r) NA NA
B Half Mem ModRM:reg (w) ModRM:r/m (r) NA NA
C Quarter Mem ModRM:reg (w) ModRM:r/m (r) NA NA
D Eighth Mem ModRM:reg (w) ModRM:r/m (r) NA NA

PMOVSX—Packed Move with Sign Extend
INSTRUCTION SET REFERENCE, M-U
Vol. 2B 4-343
Packed_Sign_Extend_DWORD_to_QWORD(DEST, SRC)
DEST[63:0] SignExtend(SRC[31:0]);
DEST[127:64] SignExtend(SRC[63:32]);
VPMOVSXBW (EVEX encoded versions)
(KL, VL) = (8, 128), (16, 256), (32, 512)
Packed_Sign_Extend_BYTE_to_WORD(TMP_DEST[127:0], SRC[63:0])
IF VL >= 256
Packed_Sign_Extend_BYTE_to_WORD(TMP_DEST[255:128], SRC[127:64])
FI;
IF VL >= 512
Packed_Sign_Extend_BYTE_to_WORD(TMP_DEST[383:256], SRC[191:128])
Packed_Sign_Extend_BYTE_to_WORD(TMP_DEST[511:384], SRC[255:192])
FI;
FOR j 0 TO KL-1
i j * 16
IF k1[j] OR *no writemask*
THEN DEST[i+15:i] TEMP_DEST[i+15:i]
ELSE
IF *merging-masking* ; merging-masking
THEN *DEST[i+15:i] remains unchanged*
ELSE *zeroing-masking* ; zeroing-masking
DEST[i+15:i] 0
FI
FI;
ENDFOR
DEST[MAXVL-1:VL] 0
VPMOVSXBD (EVEX encoded versions)
(KL, VL) = (4, 128), (8, 256), (16, 512)
Packed_Sign_Extend_BYTE_to_DWORD(TMP_DEST[127:0], SRC[31:0])
IF VL >= 256
Packed_Sign_Extend_BYTE_to_DWORD(TMP_DEST[255:128], SRC[63:32])
FI;
IF VL >= 512
Packed_Sign_Extend_BYTE_to_DWORD(TMP_DEST[383:256], SRC[95:64])
Packed_Sign_Extend_BYTE_to_DWORD(TMP_DEST[511:384], SRC[127:96])
FI;
FOR j 0 TO KL-1
i j * 32
IF k1[j] OR *no writemask*
THEN DEST[i+31:i] TEMP_DEST[i+31:i]
ELSE
IF *merging-masking* ; merging-masking
THEN *DEST[i+31:i] remains unchanged*
ELSE *zeroing-masking* ; zeroing-masking
DEST[i+31:i] 0
FI
FI;
ENDFOR
DEST[MAXVL-1:VL] 0

PMOVSX—Packed Move with Sign Extend
INSTRUCTION SET REFERENCE, M-U
4-344 Vol. 2B
VPMOVSXBQ (EVEX encoded versions)
(KL, VL) = (2, 128), (4, 256), (8, 512)
Packed_Sign_Extend_BYTE_to_QWORD(TMP_DEST[127:0], SRC[15:0])
IF VL >= 256
Packed_Sign_Extend_BYTE_to_QWORD(TMP_DEST[255:128], SRC[31:16])
FI;
IF VL >= 512
Packed_Sign_Extend_BYTE_to_QWORD(TMP_DEST[383:256], SRC[47:32])
Packed_Sign_Extend_BYTE_to_QWORD(TMP_DEST[511:384], SRC[63:48])
FI;
FOR j 0 TO KL-1
i j * 64
IF k1[j] OR *no writemask*
THEN DEST[i+63:i] TEMP_DEST[i+63:i]
ELSE
IF *merging-masking* ; merging-masking
THEN *DEST[i+63:i] remains unchanged*
ELSE *zeroing-masking* ; zeroing-masking
DEST[i+63:i] 0
FI
FI;
ENDFOR
DEST[MAXVL-1:VL] 0
VPMOVSXWD (EVEX encoded versions)
(KL, VL) = (4, 128), (8, 256), (16, 512)
Packed_Sign_Extend_WORD_to_DWORD(TMP_DEST[127:0], SRC[63:0])
IF VL >= 256
Packed_Sign_Extend_WORD_to_DWORD(TMP_DEST[255:128], SRC[127:64])
FI;
IF VL >= 512
Packed_Sign_Extend_WORD_to_DWORD(TMP_DEST[383:256], SRC[191:128])
Packed_Sign_Extend_WORD_to_DWORD(TMP_DEST[511:384], SRC[256:192])
FI;
FOR j 0 TO KL-1
i j * 32
IF k1[j] OR *no writemask*
THEN DEST[i+31:i] TEMP_DEST[i+31:i]
ELSE
IF *merging-masking* ; merging-masking
THEN *DEST[i+31:i] remains unchanged*
ELSE *zeroing-masking* ; zeroing-masking
DEST[i+31:i] 0
FI
FI;
ENDFOR
DEST[MAXVL-1:VL] 0

PMOVSX—Packed Move with Sign Extend
INSTRUCTION SET REFERENCE, M-U
Vol. 2B 4-345
VPMOVSXWQ (EVEX encoded versions)
(KL, VL) = (2, 128), (4, 256), (8, 512)
Packed_Sign_Extend_WORD_to_QWORD(TMP_DEST[127:0], SRC[31:0])
IF VL >= 256
Packed_Sign_Extend_WORD_to_QWORD(TMP_DEST[255:128], SRC[63:32])
FI;
IF VL >= 512
Packed_Sign_Extend_WORD_to_QWORD(TMP_DEST[383:256], SRC[95:64])
Packed_Sign_Extend_WORD_to_QWORD(TMP_DEST[511:384], SRC[127:96])
FI;
FOR j 0 TO KL-1
i j * 64
IF k1[j] OR *no writemask*
THEN DEST[i+63:i] TEMP_DEST[i+63:i]
ELSE
IF *merging-masking* ; merging-masking
THEN *DEST[i+63:i] remains unchanged*
ELSE *zeroing-masking* ; zeroing-masking
DEST[i+63:i] 0
FI
FI;
ENDFOR
DEST[MAXVL-1:VL] 0
VPMOVSXDQ (EVEX encoded versions)
(KL, VL) = (2, 128), (4, 256), (8, 512)
Packed_Sign_Extend_DWORD_to_QWORD(TEMP_DEST[127:0], SRC[63:0])
IF VL >= 256
Packed_Sign_Extend_DWORD_to_QWORD(TEMP_DEST[255:128], SRC[127:64])
FI;
IF VL >= 512
Packed_Sign_Extend_DWORD_to_QWORD(TEMP_DEST[383:256], SRC[191:128])
Packed_Sign_Extend_DWORD_to_QWORD(TEMP_DEST[511:384], SRC[255:192])
FI;
FOR j 0 TO KL-1
i j * 64
IF k1[j] OR *no writemask*
THEN DEST[i+63:i] TEMP_DEST[i+63:i]
ELSE
IF *merging-masking* ; merging-masking
THEN *DEST[i+63:i] remains unchanged*
ELSE *zeroing-masking* ; zeroing-masking
DEST[i+63:i] 0
FI
FI;
ENDFOR
DEST[MAXVL-1:VL] 0
VPMOVSXBW (VEX.256 encoded version)
Packed_Sign_Extend_BYTE_to_WORD(DEST[127:0], SRC[63:0])
Packed_Sign_Extend_BYTE_to_WORD(DEST[255:128], SRC[127:64])
DEST[MAXVL-1:256] 0

PMOVSX—Packed Move with Sign Extend
INSTRUCTION SET REFERENCE, M-U
4-346 Vol. 2B
VPMOVSXBD (VEX.256 encoded version)
Packed_Sign_Extend_BYTE_to_DWORD(DEST[127:0], SRC[31:0])
Packed_Sign_Extend_BYTE_to_DWORD(DEST[255:128], SRC[63:32])
DEST[MAXVL-1:256] 0
VPMOVSXBQ (VEX.256 encoded version)
Packed_Sign_Extend_BYTE_to_QWORD(DEST[127:0], SRC[15:0])
Packed_Sign_Extend_BYTE_to_QWORD(DEST[255:128], SRC[31:16])
DEST[MAXVL-1:256] 0
VPMOVSXWD (VEX.256 encoded version)
Packed_Sign_Extend_WORD_to_DWORD(DEST[127:0], SRC[63:0])
Packed_Sign_Extend_WORD_to_DWORD(DEST[255:128], SRC[127:64])
DEST[MAXVL-1:256] 0
VPMOVSXWQ (VEX.256 encoded version)
Packed_Sign_Extend_WORD_to_QWORD(DEST[127:0], SRC[31:0])
Packed_Sign_Extend_WORD_to_QWORD(DEST[255:128], SRC[63:32])
DEST[MAXVL-1:256] 0
VPMOVSXDQ (VEX.256 encoded version)
Packed_Sign_Extend_DWORD_to_QWORD(DEST[127:0], SRC[63:0])
Packed_Sign_Extend_DWORD_to_QWORD(DEST[255:128], SRC[127:64])
DEST[MAXVL-1:256] 0
VPMOVSXBW (VEX.128 encoded version)
Packed_Sign_Extend_BYTE_to_WORDDEST[127:0], SRC[127:0]()
DEST[MAXVL-1:128] 0
VPMOVSXBD (VEX.128 encoded version)
Packed_Sign_Extend_BYTE_to_DWORD(DEST[127:0], SRC[127:0])
DEST[MAXVL-1:128] 0
VPMOVSXBQ (VEX.128 encoded version)
Packed_Sign_Extend_BYTE_to_QWORD(DEST[127:0], SRC[127:0])
DEST[MAXVL-1:128] 0
VPMOVSXWD (VEX.128 encoded version)
Packed_Sign_Extend_WORD_to_DWORD(DEST[127:0], SRC[127:0])
DEST[MAXVL-1:128] 0
VPMOVSXWQ (VEX.128 encoded version)
Packed_Sign_Extend_WORD_to_QWORD(DEST[127:0], SRC[127:0])
DEST[MAXVL-1:128] 0
VPMOVSXDQ (VEX.128 encoded version)
Packed_Sign_Extend_DWORD_to_QWORD(DEST[127:0], SRC[127:0])
DEST[MAXVL-1:128] 0
PMOVSXBW
Packed_Sign_Extend_BYTE_to_WORD(DEST[127:0], SRC[127:0])
DEST[MAXVL-1:128] (Unmodified)

PMOVSX—Packed Move with Sign Extend
INSTRUCTION SET REFERENCE, M-U
Vol. 2B 4-347
PMOVSXBD
Packed_Sign_Extend_BYTE_to_DWORD(DEST[127:0], SRC[127:0])
DEST[MAXVL-1:128] (Unmodified)
PMOVSXBQ
Packed_Sign_Extend_BYTE_to_QWORD(DEST[127:0], SRC[127:0])
DEST[MAXVL-1:128] (Unmodified)
PMOVSXWD
Packed_Sign_Extend_WORD_to_DWORD(DEST[127:0], SRC[127:0])
DEST[MAXVL-1:128] (Unmodified)
PMOVSXWQ
Packed_Sign_Extend_WORD_to_QWORD(DEST[127:0], SRC[127:0])
DEST[MAXVL-1:128] (Unmodified)
PMOVSXDQ
Packed_Sign_Extend_DWORD_to_QWORD(DEST[127:0], SRC[127:0])
DEST[MAXVL-1:128] (Unmodified)
Intel C/C++ Compiler Intrinsic Equivalent
VPMOVSXBW __m512i _mm512_cvtepi8_epi16(__m512i a);
VPMOVSXBW __m512i _mm512_mask_cvtepi8_epi16(__m512i a, __mmask32 k, __m512i b);
VPMOVSXBW __m512i _mm512_maskz_cvtepi8_epi16( __mmask32 k, __m512i b);
VPMOVSXBD __m512i _mm512_cvtepi8_epi32(__m512i a);
VPMOVSXBD __m512i _mm512_mask_cvtepi8_epi32(__m512i a, __mmask16 k, __m512i b);
VPMOVSXBD __m512i _mm512_maskz_cvtepi8_epi32( __mmask16 k, __m512i b);
VPMOVSXBQ __m512i _mm512_cvtepi8_epi64(__m512i a);
VPMOVSXBQ __m512i _mm512_mask_cvtepi8_epi64(__m512i a, __mmask8 k, __m512i b);
VPMOVSXBQ __m512i _mm512_maskz_cvtepi8_epi64( __mmask8 k, __m512i a);
VPMOVSXDQ __m512i _mm512_cvtepi32_epi64(__m512i a);
VPMOVSXDQ __m512i _mm512_mask_cvtepi32_epi64(__m512i a, __mmask8 k, __m512i b);
VPMOVSXDQ __m512i _mm512_maskz_cvtepi32_epi64( __mmask8 k, __m512i a);
VPMOVSXWD __m512i _mm512_cvtepi16_epi32(__m512i a);
VPMOVSXWD __m512i _mm512_mask_cvtepi16_epi32(__m512i a, __mmask16 k, __m512i b);
VPMOVSXWD __m512i _mm512_maskz_cvtepi16_epi32(__mmask16 k, __m512i a);
VPMOVSXWQ __m512i _mm512_cvtepi16_epi64(__m512i a);
VPMOVSXWQ __m512i _mm512_mask_cvtepi16_epi64(__m512i a, __mmask8 k, __m512i b);
VPMOVSXWQ __m512i _mm512_maskz_cvtepi16_epi64( __mmask8 k, __m512i a);
VPMOVSXBW __m256i _mm256_cvtepi8_epi16(__m256i a);
VPMOVSXBW __m256i _mm256_mask_cvtepi8_epi16(__m256i a, __mmask16 k, __m256i b);
VPMOVSXBW __m256i _mm256_maskz_cvtepi8_epi16( __mmask16 k, __m256i b);
VPMOVSXBD __m256i _mm256_cvtepi8_epi32(__m256i a);
VPMOVSXBD __m256i _mm256_mask_cvtepi8_epi32(__m256i a, __mmask8 k, __m256i b);
VPMOVSXBD __m256i _mm256_maskz_cvtepi8_epi32( __mmask8 k, __m256i b);
VPMOVSXBQ __m256i _mm256_cvtepi8_epi64(__m256i a);
VPMOVSXBQ __m256i _mm256_mask_cvtepi8_epi64(__m256i a, __mmask8 k, __m256i b);
VPMOVSXBQ __m256i _mm256_maskz_cvtepi8_epi64( __mmask8 k, __m256i a);
VPMOVSXDQ __m256i _mm256_cvtepi32_epi64(__m256i a);
VPMOVSXDQ __m256i _mm256_mask_cvtepi32_epi64(__m256i a, __mmask8 k, __m256i b);
VPMOVSXDQ __m256i _mm256_maskz_cvtepi32_epi64( __mmask8 k, __m256i a);
VPMOVSXWD __m256i _mm256_cvtepi16_epi32(__m256i a);
VPMOVSXWD __m256i _mm256_mask_cvtepi16_epi32(__m256i a, __mmask16 k, __m256i b);
VPMOVSXWD __m256i _mm256_maskz_cvtepi16_epi32(__mmask16 k, __m256i a);

PMOVSX—Packed Move with Sign Extend
INSTRUCTION SET REFERENCE, M-U
4-348 Vol. 2B
VPMOVSXWQ __m256i _mm256_cvtepi16_epi64(__m256i a);
VPMOVSXWQ __m256i _mm256_mask_cvtepi16_epi64(__m256i a, __mmask8 k, __m256i b);
VPMOVSXWQ __m256i _mm256_maskz_cvtepi16_epi64( __mmask8 k, __m256i a);
VPMOVSXBW __m128i _mm_mask_cvtepi8_epi16(__m128i a, __mmask8 k, __m128i b);
VPMOVSXBW __m128i _mm_maskz_cvtepi8_epi16( __mmask8 k, __m128i b);
VPMOVSXBD __m128i _mm_mask_cvtepi8_epi32(__m128i a, __mmask8 k, __m128i b);
VPMOVSXBD __m128i _mm_maskz_cvtepi8_epi32( __mmask8 k, __m128i b);
VPMOVSXBQ __m128i _mm_mask_cvtepi8_epi64(__m128i a, __mmask8 k, __m128i b);
VPMOVSXBQ __m128i _mm_maskz_cvtepi8_epi64( __mmask8 k, __m128i a);
VPMOVSXDQ __m128i _mm_mask_cvtepi32_epi64(__m128i a, __mmask8 k, __m128i b);
VPMOVSXDQ __m128i _mm_maskz_cvtepi32_epi64( __mmask8 k, __m128i a);
VPMOVSXWD __m128i _mm_mask_cvtepi16_epi32(__m128i a, __mmask16 k, __m128i b);
VPMOVSXWD __m128i _mm_maskz_cvtepi16_epi32(__mmask16 k, __m128i a);
VPMOVSXWQ __m128i _mm_mask_cvtepi16_epi64(__m128i a, __mmask8 k, __m128i b);
VPMOVSXWQ __m128i _mm_maskz_cvtepi16_epi64( __mmask8 k, __m128i a);
PMOVSXBW __m128i _mm_ cvtepi8_epi16 ( __m128i a);
PMOVSXBD __m128i _mm_ cvtepi8_epi32 ( __m128i a);
PMOVSXBQ __m128i _mm_ cvtepi8_epi64 ( __m128i a);
PMOVSXWD __m128i _mm_ cvtepi16_epi32 ( __m128i a);
PMOVSXWQ __m128i _mm_ cvtepi16_epi64 ( __m128i a);
PMOVSXDQ __m128i _mm_ cvtepi32_epi64 ( __m128i a);
SIMD Floating-Point Exceptions
None
Other Exceptions
Non-EVEX-encoded instruction, see Exceptions Type 5.
EVEX-encoded instruction, see Exceptions Type E5.
#UD If VEX.vvvv != 1111B, or EVEX.vvvv != 1111B.

PMOVZX—Packed Move with Zero Extend
INSTRUCTION SET REFERENCE, M-U
Vol. 2B 4-349
PMOVZX—Packed Move with Zero Extend
Opcode/
Instruction
Op /
En
64/32
bit Mode
Support
CPUID
Feature
Flag
Description
66 0f 38 30 /r
PMOVZXBW xmm1, xmm2/m64
A V/V SSE4_1 Zero extend 8 packed 8-bit integers in the low 8
bytes of xmm2/m64 to 8 packed 16-bit integers in
xmm1.
66 0f 38 31 /r
PMOVZXBD xmm1, xmm2/m32
A V/V SSE4_1 Zero extend 4 packed 8-bit integers in the low 4
bytes of xmm2/m32 to 4 packed 32-bit integers in
xmm1.
66 0f 38 32 /r
PMOVZXBQ xmm1, xmm2/m16
A V/V SSE4_1 Zero extend 2 packed 8-bit integers in the low 2
bytes of xmm2/m16 to 2 packed 64-bit integers in
xmm1.
66 0f 38 33 /r
PMOVZXWD xmm1, xmm2/m64
A V/V SSE4_1 Zero extend 4 packed 16-bit integers in the low 8
bytes of xmm2/m64 to 4 packed 32-bit integers in
xmm1.
66 0f 38 34 /r
PMOVZXWQ xmm1, xmm2/m32
A V/V SSE4_1 Zero extend 2 packed 16-bit integers in the low 4
bytes of xmm2/m32 to 2 packed 64-bit integers in
xmm1.
66 0f 38 35 /r
PMOVZXDQ xmm1, xmm2/m64
A V/V SSE4_1 Zero extend 2 packed 32-bit integers in the low 8
bytes of xmm2/m64 to 2 packed 64-bit integers in
xmm1.
VEX.128.66.0F38.WIG 30 /r
VPMOVZXBW xmm1, xmm2/m64
A V/V AVX Zero extend 8 packed 8-bit integers in the low 8
bytes of xmm2/m64 to 8 packed 16-bit integers in
xmm1.
VEX.128.66.0F38.WIG 31 /r
VPMOVZXBD xmm1, xmm2/m32
A V/V AVX Zero extend 4 packed 8-bit integers in the low 4
bytes of xmm2/m32 to 4 packed 32-bit integers in
xmm1.
VEX.128.66.0F38.WIG 32 /r
VPMOVZXBQ xmm1, xmm2/m16
A V/V AVX Zero extend 2 packed 8-bit integers in the low 2
bytes of xmm2/m16 to 2 packed 64-bit integers in
xmm1.
VEX.128.66.0F38.WIG 33 /r
VPMOVZXWD xmm1, xmm2/m64
A V/V AVX Zero extend 4 packed 16-bit integers in the low 8
bytes of xmm2/m64 to 4 packed 32-bit integers in
xmm1.
VEX.128.66.0F38.WIG 34 /r
VPMOVZXWQ xmm1, xmm2/m32
A V/V AVX Zero extend 2 packed 16-bit integers in the low 4
bytes of xmm2/m32 to 2 packed 64-bit integers in
xmm1.
VEX.128.66.0F 38.WIG 35 /r
VPMOVZXDQ xmm1, xmm2/m64
A V/V AVX Zero extend 2 packed 32-bit integers in the low 8
bytes of xmm2/m64 to 2 packed 64-bit integers in
xmm1.
VEX.256.66.0F38.WIG 30 /r
VPMOVZXBW ymm1, xmm2/m128
A V/V AVX2 Zero extend 16 packed 8-bit integers in
xmm2/m128 to 16 packed 16-bit integers in ymm1.
VEX.256.66.0F38.WIG 31 /r
VPMOVZXBD ymm1, xmm2/m64
A V/V AVX2 Zero extend 8 packed 8-bit integers in the low 8
bytes of xmm2/m64 to 8 packed 32-bit integers in
ymm1.
VEX.256.66.0F38.WIG 32 /r
VPMOVZXBQ ymm1, xmm2/m32
A V/V AVX2 Zero extend 4 packed 8-bit integers in the low 4
bytes of xmm2/m32 to 4 packed 64-bit integers in
ymm1.
VEX.256.66.0F38.WIG 33 /r
VPMOVZXWD ymm1, xmm2/m128
A V/V AVX2 Zero extend 8 packed 16-bit integers xmm2/m128
to 8 packed 32-bit integers in ymm1.
VEX.256.66.0F38.WIG 34 /r
VPMOVZXWQ ymm1, xmm2/m64
A V/V AVX2 Zero extend 4 packed 16-bit integers in the low 8
bytes of xmm2/m64 to 4 packed 64-bit integers in
xmm1.
VEX.256.66.0F38.WIG 35 /r
VPMOVZXDQ ymm1, xmm2/m128
A V/V AVX2 Zero extend 4 packed 32-bit integers in
xmm2/m128 to 4 packed 64-bit integers in ymm1.

PMOVZX—Packed Move with Zero Extend
INSTRUCTION SET REFERENCE, M-U
4-350 Vol. 2B
EVEX.128.66.0F38 30.WIG /r
VPMOVZXBW xmm1 {k1}{z}, xmm2/m64
B V/V AVX512VL
AVX512BW
Zero extend 8 packed 8-bit integers in the low 8
bytes of xmm2/m64 to 8 packed 16-bit integers in
xmm1.
EVEX.256.66.0F38.WIG 30 /r
VPMOVZXBW ymm1 {k1}{z},
xmm2/m128
B V/V AVX512VL
AVX512BW
Zero extend 16 packed 8-bit integers in
xmm2/m128 to 16 packed 16-bit integers in ymm1.
EVEX.512.66.0F38.WIG 30 /r
VPMOVZXBW zmm1 {k1}{z},
ymm2/m256
B V/V AVX512BW Zero extend 32 packed 8-bit integers in
ymm2/m256 to 32 packed 16-bit integers in zmm1.
EVEX.128.66.0F38.WIG 31 /r
VPMOVZXBD xmm1 {k1}{z}, xmm2/m32
C V/V AVX512VL
AVX512F
Zero extend 4 packed 8-bit integers in the low 4
bytes of xmm2/m32 to 4 packed 32-bit integers in
xmm1 subject to writemask k1.
EVEX.256.66.0F38.WIG 31 /r
VPMOVZXBD ymm1 {k1}{z}, xmm2/m64
C V/V AVX512VL
AVX512F
Zero extend 8 packed 8-bit integers in the low 8
bytes of xmm2/m64 to 8 packed 32-bit integers in
ymm1 subject to writemask k1.
EVEX.512.66.0F38.WIG 31 /r
VPMOVZXBD zmm1 {k1}{z},
xmm2/m128
C V/V AVX512F Zero extend 16 packed 8-bit integers in
xmm2/m128 to 16 packed 32-bit integers in zmm1
subject to writemask k1.
EVEX.128.66.0F38.WIG 32 /r
VPMOVZXBQ xmm1 {k1}{z}, xmm2/m16
D V/V AVX512VL
AVX512F
Zero extend 2 packed 8-bit integers in the low 2
bytes of xmm2/m16 to 2 packed 64-bit integers in
xmm1 subject to writemask k1.
EVEX.256.66.0F38.WIG 32 /r
VPMOVZXBQ ymm1 {k1}{z}, xmm2/m32
D V/V AVX512VL
AVX512F
Zero extend 4 packed 8-bit integers in the low 4
bytes of xmm2/m32 to 4 packed 64-bit integers in
ymm1 subject to writemask k1.
EVEX.512.66.0F38.WIG 32 /r
VPMOVZXBQ zmm1 {k1}{z}, xmm2/m64
D V/V AVX512F Zero extend 8 packed 8-bit integers in the low 8
bytes of xmm2/m64 to 8 packed 64-bit integers in
zmm1 subject to writemask k1.
EVEX.128.66.0F38.WIG 33 /r
VPMOVZXWD xmm1 {k1}{z}, xmm2/m64
B V/V AVX512VL
AVX512F
Zero extend 4 packed 16-bit integers in the low 8
bytes of xmm2/m64 to 4 packed 32-bit integers in
xmm1 subject to writemask k1.
EVEX.256.66.0F38.WIG 33 /r
VPMOVZXWD ymm1 {k1}{z},
xmm2/m128
B V/V AVX512VL
AVX512F
Zero extend 8 packed 16-bit integers in
xmm2/m128 to 8 packed 32-bit integers in zmm1
subject to writemask k1.
EVEX.512.66.0F38.WIG 33 /r
VPMOVZXWD zmm1 {k1}{z},
ymm2/m256
B V/V AVX512F Zero extend 16 packed 16-bit integers in
ymm2/m256 to 16 packed 32-bit integers in zmm1
subject to writemask k1.
EVEX.128.66.0F38.WIG 34 /r
VPMOVZXWQ xmm1 {k1}{z}, xmm2/m32
C V/V AVX512VL
AVX512F
Zero extend 2 packed 16-bit integers in the low 4
bytes of xmm2/m32 to 2 packed 64-bit integers in
xmm1 subject to writemask k1.
EVEX.256.66.0F38.WIG 34 /r
VPMOVZXWQ ymm1 {k1}{z}, xmm2/m64
C V/V AVX512VL
AVX512F
Zero extend 4 packed 16-bit integers in the low 8
bytes of xmm2/m64 to 4 packed 64-bit integers in
ymm1 subject to writemask k1.
EVEX.512.66.0F38.WIG 34 /r
VPMOVZXWQ zmm1 {k1}{z},
xmm2/m128
C V/V AVX512F Zero extend 8 packed 16-bit integers in
xmm2/m128 to 8 packed 64-bit integers in zmm1
subject to writemask k1.
Opcode/
Instruction
Op /
En
64/32
bit Mode
Support
CPUID
Feature
Flag
Description

PMOVZX—Packed Move with Zero Extend
INSTRUCTION SET REFERENCE, M-U
Vol. 2B 4-351
Instruction Operand Encoding
Description
Legacy, VEX and EVEX encoded versions: Packed byte, word, or dword integers starting from the low bytes of the
source operand (second operand) are zero extended to word, dword, or quadword integers and stored in packed
signed bytes the destination operand.
128-bit Legacy SSE version: Bits (MAXVL-1:128) of the corresponding destination register remain unchanged.
VEX.128 encoded version: Bits (MAXVL-1:128) of the corresponding destination register are zeroed.
VEX.256 encoded version: Bits (MAXVL-1:256) of the corresponding destination register are zeroed.
EVEX encoded versions: Packed dword integers starting from the low bytes of the source operand (second
operand) are zero extended to quadword integers and stored to the destination operand under the writemask.The
destination register is XMM, YMM or ZMM Register.
Note: VEX.vvvv and EVEX.vvvv are reserved and must be 1111b otherwise instructions will #UD.
Operation
Packed_Zero_Extend_BYTE_to_WORD(DEST, SRC)
DEST[15:0] ZeroExtend(SRC[7:0]);
DEST[31:16] ZeroExtend(SRC[15:8]);
DEST[47:32] ZeroExtend(SRC[23:16]);
DEST[63:48] ZeroExtend(SRC[31:24]);
DEST[79:64] ZeroExtend(SRC[39:32]);
DEST[95:80] ZeroExtend(SRC[47:40]);
DEST[111:96] ZeroExtend(SRC[55:48]);
DEST[127:112] ZeroExtend(SRC[63:56]);
Packed_Zero_Extend_BYTE_to_DWORD(DEST, SRC)
DEST[31:0] ZeroExtend(SRC[7:0]);
DEST[63:32] ZeroExtend(SRC[15:8]);
DEST[95:64] ZeroExtend(SRC[23:16]);
DEST[127:96] ZeroExtend(SRC[31:24]);
EVEX.128.66.0F38.W0 35 /r
VPMOVZXDQ xmm1 {k1}{z}, xmm2/m64
B V/V AVX512VL
AVX512F
Zero extend 2 packed 32-bit integers in the low 8
bytes of xmm2/m64 to 2 packed 64-bit integers in
zmm1 using writemask k1.
EVEX.256.66.0F38.W0 35 /r
VPMOVZXDQ ymm1 {k1}{z},
xmm2/m128
B V/V AVX512VL
AVX512F
Zero extend 4 packed 32-bit integers in
xmm2/m128 to 4 packed 64-bit integers in zmm1
using writemask k1.
EVEX.512.66.0F38.W0 35 /r
VPMOVZXDQ zmm1 {k1}{z},
ymm2/m256
B V/V AVX512F Zero extend 8 packed 32-bit integers in
ymm2/m256 to 8 packed 64-bit integers in zmm1
using writemask k1.
Op/En Tuple Type Operand 1 Operand 2 Operand 3 Operand 4
A NA ModRM:reg (w) ModRM:r/m (r) NA NA
B Half Mem ModRM:reg (w) ModRM:r/m (r) NA NA
C Quarter Mem ModRM:reg (w) ModRM:r/m (r) NA NA
D Eighth Mem ModRM:reg (w) ModRM:r/m (r) NA NA
Opcode/
Instruction
Op /
En
64/32
bit Mode
Support
CPUID
Feature
Flag
Description

PMOVZX—Packed Move with Zero Extend
INSTRUCTION SET REFERENCE, M-U
4-352 Vol. 2B
Packed_Zero_Extend_BYTE_to_QWORD(DEST, SRC)
DEST[63:0] ZeroExtend(SRC[7:0]);
DEST[127:64] ZeroExtend(SRC[15:8]);
Packed_Zero_Extend_WORD_to_DWORD(DEST, SRC)
DEST[31:0] ZeroExtend(SRC[15:0]);
DEST[63:32] ZeroExtend(SRC[31:16]);
DEST[95:64] ZeroExtend(SRC[47:32]);
DEST[127:96] ZeroExtend(SRC[63:48]);
Packed_Zero_Extend_WORD_to_QWORD(DEST, SRC)
DEST[63:0] ZeroExtend(SRC[15:0]);
DEST[127:64] ZeroExtend(SRC[31:16]);
Packed_Zero_Extend_DWORD_to_QWORD(DEST, SRC)
DEST[63:0] ZeroExtend(SRC[31:0]);
DEST[127:64] ZeroExtend(SRC[63:32]);
VPMOVZXBW (EVEX encoded versions)
(KL, VL) = (8, 128), (16, 256), (32, 512)
Packed_Zero_Extend_BYTE_to_WORD(TMP_DEST[127:0], SRC[63:0])
IF VL >= 256
Packed_Zero_Extend_BYTE_to_WORD(TMP_DEST[255:128], SRC[127:64])
FI;
IF VL >= 512
Packed_Zero_Extend_BYTE_to_WORD(TMP_DEST[383:256], SRC[191:128])
Packed_Zero_Extend_BYTE_to_WORD(TMP_DEST[511:384], SRC[255:192])
FI;
FOR j 0 TO KL-1
i j * 16
IF k1[j] OR *no writemask*
THEN DEST[i+15:i] TEMP_DEST[i+15:i]
ELSE
IF *merging-masking* ; merging-masking
THEN *DEST[i+15:i] remains unchanged*
ELSE *zeroing-masking* ; zeroing-masking
DEST[i+15:i] 0
FI
FI;
ENDFOR
DEST[MAXVL-1:VL] 0
VPMOVZXBD (EVEX encoded versions)
(KL, VL) = (4, 128), (8, 256), (16, 512)
Packed_Zero_Extend_BYTE_to_DWORD(TMP_DEST[127:0], SRC[31:0])
IF VL >= 256
Packed_Zero_Extend_BYTE_to_DWORD(TMP_DEST[255:128], SRC[63:32])
FI;
IF VL >= 512
Packed_Zero_Extend_BYTE_to_DWORD(TMP_DEST[383:256], SRC[95:64])
Packed_Zero_Extend_BYTE_to_DWORD(TMP_DEST[511:384], SRC[127:96])
FI;
FOR j 0 TO KL-1
i j * 32

PMOVZX—Packed Move with Zero Extend
INSTRUCTION SET REFERENCE, M-U
Vol. 2B 4-353
IF k1[j] OR *no writemask*
THEN DEST[i+31:i] TEMP_DEST[i+31:i]
ELSE
IF *merging-masking* ; merging-masking
THEN *DEST[i+31:i] remains unchanged*
ELSE *zeroing-masking* ; zeroing-masking
DEST[i+31:i] 0
FI
FI;
ENDFOR
DEST[MAXVL-1:VL] 0
VPMOVZXBQ (EVEX encoded versions)
(KL, VL) = (2, 128), (4, 256), (8, 512)
Packed_Zero_Extend_BYTE_to_QWORD(TMP_DEST[127:0], SRC[15:0])
IF VL >= 256
Packed_Zero_Extend_BYTE_to_QWORD(TMP_DEST[255:128], SRC[31:16])
FI;
IF VL >= 512
Packed_Zero_Extend_BYTE_to_QWORD(TMP_DEST[383:256], SRC[47:32])
Packed_Zero_Extend_BYTE_to_QWORD(TMP_DEST[511:384], SRC[63:48])
FI;
FOR j 0 TO KL-1
i j * 64
IF k1[j] OR *no writemask*
THEN DEST[i+63:i] TEMP_DEST[i+63:i]
ELSE
IF *merging-masking* ; merging-masking
THEN *DEST[i+63:i] remains unchanged*
ELSE *zeroing-masking* ; zeroing-masking
DEST[i+63:i] 0
FI
FI;
ENDFOR
DEST[MAXVL-1:VL] 0
VPMOVZXWD (EVEX encoded versions)
(KL, VL) = (4, 128), (8, 256), (16, 512)
Packed_Zero_Extend_WORD_to_DWORD(TMP_DEST[127:0], SRC[63:0])
IF VL >= 256
Packed_Zero_Extend_WORD_to_DWORD(TMP_DEST[255:128], SRC[127:64])
FI;
IF VL >= 512
Packed_Zero_Extend_WORD_to_DWORD(TMP_DEST[383:256], SRC[191:128])
Packed_Zero_Extend_WORD_to_DWORD(TMP_DEST[511:384], SRC[256:192])
FI;
FOR j 0 TO KL-1
i j * 32
IF k1[j] OR *no writemask*
THEN DEST[i+31:i] TEMP_DEST[i+31:i]
ELSE
IF *merging-masking* ; merging-masking
THEN *DEST[i+31:i] remains unchanged*
ELSE *zeroing-masking* ; zeroing-masking

PMOVZX—Packed Move with Zero Extend
INSTRUCTION SET REFERENCE, M-U
4-354 Vol. 2B
DEST[i+31:i] 0
FI
FI;
ENDFOR
DEST[MAXVL-1:VL] 0
VPMOVZXWQ (EVEX encoded versions)
(KL, VL) = (2, 128), (4, 256), (8, 512)
Packed_Zero_Extend_WORD_to_QWORD(TMP_DEST[127:0], SRC[31:0])
IF VL >= 256
Packed_Zero_Extend_WORD_to_QWORD(TMP_DEST[255:128], SRC[63:32])
FI;
IF VL >= 512
Packed_Zero_Extend_WORD_to_QWORD(TMP_DEST[383:256], SRC[95:64])
Packed_Zero_Extend_WORD_to_QWORD(TMP_DEST[511:384], SRC[127:96])
FI;
FOR j 0 TO KL-1
i j * 64
IF k1[j] OR *no writemask*
THEN DEST[i+63:i] TEMP_DEST[i+63:i]
ELSE
IF *merging-masking* ; merging-masking
THEN *DEST[i+63:i] remains unchanged*
ELSE *zeroing-masking* ; zeroing-masking
DEST[i+63:i] 0
FI
FI;
ENDFOR
DEST[MAXVL-1:VL] 0
VPMOVZXDQ (EVEX encoded versions)
(KL, VL) = (2, 128), (4, 256), (8, 512)
Packed_Zero_Extend_DWORD_to_QWORD(TEMP_DEST[127:0], SRC[63:0])
IF VL >= 256
Packed_Zero_Extend_DWORD_to_QWORD(TEMP_DEST[255:128], SRC[127:64])
FI;
IF VL >= 512
Packed_Zero_Extend_DWORD_to_QWORD(TEMP_DEST[383:256], SRC[191:128])
Packed_Zero_Extend_DWORD_to_QWORD(TEMP_DEST[511:384], SRC[255:192])
FI;
FOR j 0 TO KL-1
i j * 64
IF k1[j] OR *no writemask*
THEN DEST[i+63:i] TEMP_DEST[i+63:i]
ELSE
IF *merging-masking* ; merging-masking
THEN *DEST[i+63:i] remains unchanged*
ELSE *zeroing-masking* ; zeroing-masking
DEST[i+63:i] 0
FI
FI;
ENDFOR
DEST[MAXVL-1:VL] 0

PMOVZX—Packed Move with Zero Extend
INSTRUCTION SET REFERENCE, M-U
Vol. 2B 4-355
VPMOVZXBW (VEX.256 encoded version)
Packed_Zero_Extend_BYTE_to_WORD(DEST[127:0], SRC[63:0])
Packed_Zero_Extend_BYTE_to_WORD(DEST[255:128], SRC[127:64])
DEST[MAXVL-1:256] 0
VPMOVZXBD (VEX.256 encoded version)
Packed_Zero_Extend_BYTE_to_DWORD(DEST[127:0], SRC[31:0])
Packed_Zero_Extend_BYTE_to_DWORD(DEST[255:128], SRC[63:32])
DEST[MAXVL-1:256] 0
VPMOVZXBQ (VEX.256 encoded version)
Packed_Zero_Extend_BYTE_to_QWORD(DEST[127:0], SRC[15:0])
Packed_Zero_Extend_BYTE_to_QWORD(DEST[255:128], SRC[31:16])
DEST[MAXVL-1:256] 0
VPMOVZXWD (VEX.256 encoded version)
Packed_Zero_Extend_WORD_to_DWORD(DEST[127:0], SRC[63:0])
Packed_Zero_Extend_WORD_to_DWORD(DEST[255:128], SRC[127:64])
DEST[MAXVL-1:256] 0
VPMOVZXWQ (VEX.256 encoded version)
Packed_Zero_Extend_WORD_to_QWORD(DEST[127:0], SRC[31:0])
Packed_Zero_Extend_WORD_to_QWORD(DEST[255:128], SRC[63:32])
DEST[MAXVL-1:256] 0
VPMOVZXDQ (VEX.256 encoded version)
Packed_Zero_Extend_DWORD_to_QWORD(DEST[127:0], SRC[63:0])
Packed_Zero_Extend_DWORD_to_QWORD(DEST[255:128], SRC[127:64])
DEST[MAXVL-1:256] 0
VPMOVZXBW (VEX.128 encoded version)
Packed_Zero_Extend_BYTE_to_WORD()
DEST[MAXVL-1:128] 0
VPMOVZXBD (VEX.128 encoded version)
Packed_Zero_Extend_BYTE_to_DWORD()
DEST[MAXVL-1:128] 0
VPMOVZXBQ (VEX.128 encoded version)
Packed_Zero_Extend_BYTE_to_QWORD()
DEST[MAXVL-1:128] 0
VPMOVZXWD (VEX.128 encoded version)
Packed_Zero_Extend_WORD_to_DWORD()
DEST[MAXVL-1:128] 0
VPMOVZXWQ (VEX.128 encoded version)
Packed_Zero_Extend_WORD_to_QWORD()
DEST[MAXVL-1:128] 0
VPMOVZXDQ (VEX.128 encoded version)
Packed_Zero_Extend_DWORD_to_QWORD()
DEST[MAXVL-1:128] 0

PMOVZX—Packed Move with Zero Extend
INSTRUCTION SET REFERENCE, M-U
4-356 Vol. 2B
PMOVZXBW
Packed_Zero_Extend_BYTE_to_WORD()
DEST[MAXVL-1:128] (Unmodified)
PMOVZXBD
Packed_Zero_Extend_BYTE_to_DWORD()
DEST[MAXVL-1:128] (Unmodified)
PMOVZXBQ
Packed_Zero_Extend_BYTE_to_QWORD()
DEST[MAXVL-1:128] (Unmodified)
PMOVZXWD
Packed_Zero_Extend_WORD_to_DWORD()
DEST[MAXVL-1:128] (Unmodified)
PMOVZXWQ
Packed_Zero_Extend_WORD_to_QWORD()
DEST[MAXVL-1:128] (Unmodified)
PMOVZXDQ
Packed_Zero_Extend_DWORD_to_QWORD()
DEST[MAXVL-1:128] (Unmodified)
Intel C/C++ Compiler Intrinsic Equivalent
VPMOVZXBW __m512i _mm512_cvtepu8_epi16(__m256i a);
VPMOVZXBW __m512i _mm512_mask_cvtepu8_epi16(__m512i a, __mmask32 k, __m256i b);
VPMOVZXBW __m512i _mm512_maskz_cvtepu8_epi16( __mmask32 k, __m256i b);
VPMOVZXBD __m512i _mm512_cvtepu8_epi32(__m128i a);
VPMOVZXBD __m512i _mm512_mask_cvtepu8_epi32(__m512i a, __mmask16 k, __m128i b);
VPMOVZXBD __m512i _mm512_maskz_cvtepu8_epi32( __mmask16 k, __m128i b);
VPMOVZXBQ __m512i _mm512_cvtepu8_epi64(__m128i a);
VPMOVZXBQ __m512i _mm512_mask_cvtepu8_epi64(__m512i a, __mmask8 k, __m128i b);
VPMOVZXBQ __m512i _mm512_maskz_cvtepu8_epi64( __mmask8 k, __m128i a);
VPMOVZXDQ __m512i _mm512_cvtepu32_epi64(__m256i a);
VPMOVZXDQ __m512i _mm512_mask_cvtepu32_epi64(__m512i a, __mmask8 k, __m256i b);
VPMOVZXDQ __m512i _mm512_maskz_cvtepu32_epi64( __mmask8 k, __m256i a);
VPMOVZXWD __m512i _mm512_cvtepu16_epi32(__m128i a);
VPMOVZXWD __m512i _mm512_mask_cvtepu16_epi32(__m512i a, __mmask16 k, __m128i b);
VPMOVZXWD __m512i _mm512_maskz_cvtepu16_epi32(__mmask16 k, __m128i a);
VPMOVZXWQ __m512i _mm512_cvtepu16_epi64(__m256i a);
VPMOVZXWQ __m512i _mm512_mask_cvtepu16_epi64(__m512i a, __mmask8 k, __m256i b);
VPMOVZXWQ __m512i _mm512_maskz_cvtepu16_epi64( __mmask8 k, __m256i a);
VPMOVZXBW __m256i _mm256_cvtepu8_epi16(__m256i a);
VPMOVZXBW __m256i _mm256_mask_cvtepu8_epi16(__m256i a, __mmask16 k, __m128i b);
VPMOVZXBW __m256i _mm256_maskz_cvtepu8_epi16( __mmask16 k, __m128i b);
VPMOVZXBD __m256i _mm256_cvtepu8_epi32(__m128i a);
VPMOVZXBD __m256i _mm256_mask_cvtepu8_epi32(__m256i a, __mmask8 k, __m128i b);
VPMOVZXBD __m256i _mm256_maskz_cvtepu8_epi32( __mmask8 k, __m128i b);
VPMOVZXBQ __m256i _mm256_cvtepu8_epi64(__m128i a);
VPMOVZXBQ __m256i _mm256_mask_cvtepu8_epi64(__m256i a, __mmask8 k, __m128i b);
VPMOVZXBQ __m256i _mm256_maskz_cvtepu8_epi64( __mmask8 k, __m128i a);
VPMOVZXDQ __m256i _mm256_cvtepu32_epi64(__m128i a);
VPMOVZXDQ __m256i _mm256_mask_cvtepu32_epi64(__m256i a, __mmask8 k, __m128i b);

PMOVZX—Packed Move with Zero Extend
INSTRUCTION SET REFERENCE, M-U
Vol. 2B 4-357
VPMOVZXDQ __m256i _mm256_maskz_cvtepu32_epi64( __mmask8 k, __m128i a);
VPMOVZXWD __m256i _mm256_cvtepu16_epi32(__m128i a);
VPMOVZXWD __m256i _mm256_mask_cvtepu16_epi32(__m256i a, __mmask16 k, __m128i b);
VPMOVZXWD __m256i _mm256_maskz_cvtepu16_epi32(__mmask16 k, __m128i a);
VPMOVZXWQ __m256i _mm256_cvtepu16_epi64(__m128i a);
VPMOVZXWQ __m256i _mm256_mask_cvtepu16_epi64(__m256i a, __mmask8 k, __m128i b);
VPMOVZXWQ __m256i _mm256_maskz_cvtepu16_epi64( __mmask8 k, __m128i a);
VPMOVZXBW __m128i _mm_mask_cvtepu8_epi16(__m128i a, __mmask8 k, __m128i b);
VPMOVZXBW __m128i _mm_maskz_cvtepu8_epi16( __mmask8 k, __m128i b);
VPMOVZXBD __m128i _mm_mask_cvtepu8_epi32(__m128i a, __mmask8 k, __m128i b);
VPMOVZXBD __m128i _mm_maskz_cvtepu8_epi32( __mmask8 k, __m128i b);
VPMOVZXBQ __m128i _mm_mask_cvtepu8_epi64(__m128i a, __mmask8 k, __m128i b);
VPMOVZXBQ __m128i _mm_maskz_cvtepu8_epi64( __mmask8 k, __m128i a);
VPMOVZXDQ __m128i _mm_mask_cvtepu32_epi64(__m128i a, __mmask8 k, __m128i b);
VPMOVZXDQ __m128i _mm_maskz_cvtepu32_epi64( __mmask8 k, __m128i a);
VPMOVZXWD __m128i _mm_mask_cvtepu16_epi32(__m128i a, __mmask16 k, __m128i b);
VPMOVZXWD __m128i _mm_maskz_cvtepu16_epi32(__mmask8 k, __m128i a);
VPMOVZXWQ __m128i _mm_mask_cvtepu16_epi64(__m128i a, __mmask8 k, __m128i b);
VPMOVZXWQ __m128i _mm_maskz_cvtepu16_epi64( __mmask8 k, __m128i a);
PMOVZXBW __m128i _mm_ cvtepu8_epi16 ( __m128i a);
PMOVZXBD __m128i _mm_ cvtepu8_epi32 ( __m128i a);
PMOVZXBQ __m128i _mm_ cvtepu8_epi64 ( __m128i a);
PMOVZXWD __m128i _mm_ cvtepu16_epi32 ( __m128i a);
PMOVZXWQ __m128i _mm_ cvtepu16_epi64 ( __m128i a);
PMOVZXDQ __m128i _mm_ cvtepu32_epi64 ( __m128i a);
SIMD Floating-Point Exceptions
None
Other Exceptions
Non-EVEX-encoded instruction, see Exceptions Type 5.
EVEX-encoded instruction, see Exceptions Type E5.
#UD If VEX.vvvv != 1111B, or EVEX.vvvv != 1111B.

PMULDQ—Multiply Packed Doubleword Integers
INSTRUCTION SET REFERENCE, M-U
4-358 Vol. 2B
PMULDQ—Multiply Packed Doubleword Integers
Instruction Operand Encoding
Description
Multiplies packed signed doubleword integers in the even-numbered (zero-based reference) elements of the first
source operand with the packed signed doubleword integers in the corresponding elements of the second source
operand and stores packed signed quadword results in the destination operand.
128-bit Legacy SSE version: The input signed doubleword integers are taken from the even-numbered elements of
the source operands, i.e. the first (low) and third doubleword element. For 128-bit memory operands, 128 bits are
fetched from memory, but only the first and third doublewords are used in the computation. The first source
operand and the destination XMM operand is the same. The second source operand can be an XMM register or 128-
bit memory location. Bits (MAXVL-1:128) of the corresponding destination register remain unchanged.
VEX.128 encoded version: The input signed doubleword integers are taken from the even-numbered elements of
the source operands, i.e., the first (low) and third doubleword element. For 128-bit memory operands, 128 bits are
fetched from memory, but only the first and third doublewords are used in the computation.The first source
operand and the destination operand are XMM registers. The second source operand can be an XMM register or
128-bit memory location. Bits (MAXVL-1:128) of the corresponding destination register are zeroed.
VEX.256 encoded version: The input signed doubleword integers are taken from the even-numbered elements of
the source operands, i.e. the first, 3rd, 5th, 7th doubleword element. For 256-bit memory operands, 256 bits are
fetched from memory, but only the four even-numbered doublewords are used in the computation. The first source
operand and the destination operand are YMM registers. The second source operand can be a YMM register or 256-
bit memory location. Bits (MAXVL-1:256) of the corresponding destination ZMM register are zeroed.
Opcode/
Instruction
Op /
En
64/32
bit Mode
Support
CPUID
Feature
Flag
Description
66 0F 38 28 /r
PMULDQ xmm1, xmm2/m128
A V/V SSE4_1 Multiply packed signed doubleword integers in xmm1 by
packed signed doubleword integers in xmm2/m128, and
store the quadword results in xmm1.
VEX.128.66.0F38.WIG 28 /r
VPMULDQ xmm1, xmm2,
xmm3/m128
B V/V AVX Multiply packed signed doubleword integers in xmm2 by
packed signed doubleword integers in xmm3/m128, and
store the quadword results in xmm1.
VEX.256.66.0F38.WIG 28 /r
VPMULDQ ymm1, ymm2,
ymm3/m256
B V/V AVX2 Multiply packed signed doubleword integers in ymm2 by
packed signed doubleword integers in ymm3/m256, and
store the quadword results in ymm1.
EVEX.128.66.0F38.W1 28 /r
VPMULDQ xmm1 {k1}{z}, xmm2,
xmm3/m128/m64bcst
CV/V AVX512VL
AVX512F
Multiply packed signed doubleword integers in xmm2 by
packed signed doubleword integers in
xmm3/m128/m64bcst, and store the quadword results in
xmm1 using writemask k1.
EVEX.256.66.0F38.W1 28 /r
VPMULDQ ymm1 {k1}{z}, ymm2,
ymm3/m256/m64bcst
CV/V AVX512VL
AVX512F
Multiply packed signed doubleword integers in ymm2 by
packed signed doubleword integers in
ymm3/m256/m64bcst, and store the quadword results in
ymm1 using writemask k1.
EVEX.512.66.0F38.W1 28 /r
VPMULDQ zmm1 {k1}{z}, zmm2,
zmm3/m512/m64bcst
C V/V AVX512F Multiply packed signed doubleword integers in zmm2 by
packed signed doubleword integers in
zmm3/m512/m64bcst, and store the quadword results in
zmm1 using writemask k1.
Op/En Tuple Type Operand 1 Operand 2 Operand 3 Operand 4
A NA ModRM:reg (r, w) ModRM:r/m (r) NA NA
B NA ModRM:reg (w) VEX.vvvv (r) ModRM:r/m (r) NA
C Full ModRM:reg (w) EVEX.vvvv (r) ModRM:r/m (r) NA

PMULDQ—Multiply Packed Doubleword Integers
INSTRUCTION SET REFERENCE, M-U
Vol. 2B 4-359
EVEX encoded version: The input signed doubleword integers are taken from the even-numbered elements of the
source operands. The first source operand is a ZMM/YMM/XMM registers. The second source operand can be an
ZMM/YMM/XMM register, a 512/256/128-bit memory location or a 512/256/128-bit vector broadcasted from a 64-
bit memory location. The destination is a ZMM/YMM/XMM register, and updated according to the writemask at 64-
bit granularity.
Operation
VPMULDQ (EVEX encoded versions)
(KL, VL) = (2, 128), (4, 256), (8, 512)
FOR j 0 TO KL-1
i j * 64
IF k1[j] OR *no writemask*
THEN
IF (EVEX.b = 1) AND (SRC2 *is memory*)
THEN DEST[i+63:i] SignExtend64( SRC1[i+31:i]) * SignExtend64( SRC2[31:0])
ELSE DEST[i+63:i] SignExtend64( SRC1[i+31:i]) * SignExtend64( SRC2[i+31:i])
FI;
ELSE
IF *merging-masking* ; merging-masking
THEN *DEST[i+63:i] remains unchanged*
ELSE *zeroing-masking* ; zeroing-masking
DEST[i+63:i] 0
FI
FI;
ENDFOR
DEST[MAXVL-1:VL] 0
VPMULDQ (VEX.256 encoded version)
DEST[63:0] SignExtend64( SRC1[31:0]) * SignExtend64( SRC2[31:0])
DEST[127:64] SignExtend64( SRC1[95:64]) * SignExtend64( SRC2[95:64])
DEST[191:128] SignExtend64( SRC1[159:128]) * SignExtend64( SRC2[159:128])
DEST[255:192] SignExtend64( SRC1[223:192]) * SignExtend64( SRC2[223:192])
DEST[MAXVL-1:256] 0
VPMULDQ (VEX.128 encoded version)
DEST[63:0] SignExtend64( SRC1[31:0]) * SignExtend64( SRC2[31:0])
DEST[127:64] SignExtend64( SRC1[95:64]) * SignExtend64( SRC2[95:64])
DEST[MAXVL-1:128] 0
PMULDQ (128-bit Legacy SSE version)
DEST[63:0] SignExtend64( DEST[31:0]) * SignExtend64( SRC[31:0])
DEST[127:64] SignExtend64( DEST[95:64]) * SignExtend64( SRC[95:64])
DEST[MAXVL-1:128] (Unmodified)
Intel C/C++ Compiler Intrinsic Equivalent
VPMULDQ __m512i _mm512_mul_epi32(__m512i a, __m512i b);
VPMULDQ __m512i _mm512_mask_mul_epi32(__m512i s, __mmask8 k, __m512i a, __m512i b);
VPMULDQ __m512i _mm512_maskz_mul_epi32( __mmask8 k, __m512i a, __m512i b);
VPMULDQ __m256i _mm256_mask_mul_epi32(__m256i s, __mmask8 k, __m256i a, __m256i b);
VPMULDQ __m256i _mm256_mask_mul_epi32( __mmask8 k, __m256i a, __m256i b);
VPMULDQ __m128i _mm_mask_mul_epi32(__m128i s, __mmask8 k, __m128i a, __m128i b);
VPMULDQ __m128i _mm_mask_mul_epi32( __mmask8 k, __m128i a, __m128i b);
(V)PMULDQ __m128i _mm_mul_epi32( __m128i a, __m128i b);
VPMULDQ __m256i _mm256_mul_epi32( __m256i a, __m256i b);

PMULDQ—Multiply Packed Doubleword Integers
INSTRUCTION SET REFERENCE, M-U
4-360 Vol. 2B
SIMD Floating-Point Exceptions
None
Other Exceptions
Non-EVEX-encoded instruction, see Exceptions Type 4.
EVEX-encoded instruction, see Exceptions Type E4.

PMULHRSW — Packed Multiply High with Round and Scale
INSTRUCTION SET REFERENCE, M-U
Vol. 2B 4-361
PMULHRSW — Packed Multiply High with Round and Scale
Instruction Operand Encoding
Description
PMULHRSW multiplies vertically each signed 16-bit integer from the destination operand (first operand) with the
corresponding signed 16-bit integer of the source operand (second operand), producing intermediate, signed 32-
bit integers. Each intermediate 32-bit integer is truncated to the 18 most significant bits. Rounding is always
performed by adding 1 to the least significant bit of the 18-bit intermediate result. The final result is obtained by
selecting the 16 bits immediately to the right of the most significant bit of each 18-bit intermediate result and
packed to the destination operand.
When the source operand is a 128-bit memory operand, the operand must be aligned on a 16-byte boundary or a
general-protection exception (#GP) will be generated.
In 64-bit mode and not encoded with VEX/EVEX, use the REX prefix to access XMM8-XMM15 registers.
Legacy SSE version 64-bit operand: Both operands can be MMX registers. The second source operand is an MMX
register or a 64-bit memory location.
Opcode/
Instruction
Op/
En
64/32 bit
Mode
Support
CPUID
Feature
Flag
Description
NP 0F 38 0B /r1
PMULHRSW mm1, mm2/m64
A V/V SSSE3 Multiply 16-bit signed words, scale and round
signed doublewords, pack high 16 bits to
mm1.
66 0F 38 0B /r
PMULHRSW xmm1, xmm2/m128
A V/V SSSE3 Multiply 16-bit signed words, scale and round
signed doublewords, pack high 16 bits to
xmm1.
VEX.128.66.0F38.WIG 0B /r
VPMULHRSW xmm1, xmm2, xmm3/m128
B V/V AVX Multiply 16-bit signed words, scale and round
signed doublewords, pack high 16 bits to
xmm1.
VEX.256.66.0F38.WIG 0B /r
VPMULHRSW ymm1, ymm2, ymm3/m256
B V/V AVX2 Multiply 16-bit signed words, scale and round
signed doublewords, pack high 16 bits to
ymm1.
EVEX.128.66.0F38.WIG 0B /r
VPMULHRSW xmm1 {k1}{z}, xmm2, xmm3/m128
C V/V AVX512VL
AVX512BW
Multiply 16-bit signed words, scale and round
signed doublewords, pack high 16 bits to
xmm1 under writemask k1.
EVEX.256.66.0F38.WIG 0B /r
VPMULHRSW ymm1 {k1}{z}, ymm2, ymm3/m256
C V/V AVX512VL
AVX512BW
Multiply 16-bit signed words, scale and round
signed doublewords, pack high 16 bits to
ymm1 under writemask k1.
EVEX.512.66.0F38.WIG 0B /r
VPMULHRSW zmm1 {k1}{z}, zmm2, zmm3/m512
C V/V AVX512BW Multiply 16-bit signed words, scale and round
signed doublewords, pack high 16 bits to
zmm1 under writemask k1.
NOTES:
1. See note in Section 2.4, “AVX and SSE Instruction Exception Specification” in the Intel® 64 and IA-32 Architectures Software
Developer’s Manual, Volume 2A and Section 22.25.3, “Exception Conditions of Legacy SIMD Instructions Operating on MMX Registers”
in the Intel® 64 and IA-32 Architectures Software Developer’s Manual, Volume 3A.
Op/En Tuple Type Operand 1 Operand 2 Operand 3 Operand 4
ANAModRM:reg (r, w)ModRM:r/m (r) NA NA
B NA ModRM:reg (w) VEX.vvvv (r) ModRM:r/m (r) NA
C Full Mem ModRM:reg (w) EVEX.vvvv (r) ModRM:r/m (r) NA

PMULHRSW — Packed Multiply High with Round and Scale
INSTRUCTION SET REFERENCE, M-U
4-362 Vol. 2B
128-bit Legacy SSE version: The first source and destination operands are XMM registers. The second source
operand is an XMM register or a 128-bit memory location. Bits (MAXVL-1:128) of the corresponding YMM destina-
tion register remain unchanged.
VEX.128 encoded version: The first source and destination operands are XMM registers. The second source
operand is an XMM register or a 128-bit memory location. Bits (MAXVL-1:128) of the destination YMM register are
zeroed.
VEX.256 encoded version: The second source operand can be an YMM register or a 256-bit memory location. The
first source and destination operands are YMM registers.
EVEX encoded versions: The first source operand is a ZMM/YMM/XMM register. The second source operand can be
a ZMM/YMM/XMM register, a 512/256/128-bit memory location. The destination operand is a ZMM/YMM/XMM
register conditionally updated with writemask k1.
Operation
PMULHRSW (with 64-bit operands)
temp0[31:0] = INT32 ((DEST[15:0] * SRC[15:0]) >>14) + 1;
temp1[31:0] = INT32 ((DEST[31:16] * SRC[31:16]) >>14) + 1;
temp2[31:0] = INT32 ((DEST[47:32] * SRC[47:32]) >> 14) + 1;
temp3[31:0] = INT32 ((DEST[63:48] * SRc[63:48]) >> 14) + 1;
DEST[15:0] = temp0[16:1];
DEST[31:16] = temp1[16:1];
DEST[47:32] = temp2[16:1];
DEST[63:48] = temp3[16:1];
PMULHRSW (with 128-bit operand)
temp0[31:0] = INT32 ((DEST[15:0] * SRC[15:0]) >>14) + 1;
temp1[31:0] = INT32 ((DEST[31:16] * SRC[31:16]) >>14) + 1;
temp2[31:0] = INT32 ((DEST[47:32] * SRC[47:32]) >>14) + 1;
temp3[31:0] = INT32 ((DEST[63:48] * SRC[63:48]) >>14) + 1;
temp4[31:0] = INT32 ((DEST[79:64] * SRC[79:64]) >>14) + 1;
temp5[31:0] = INT32 ((DEST[95:80] * SRC[95:80]) >>14) + 1;
temp6[31:0] = INT32 ((DEST[111:96] * SRC[111:96]) >>14) + 1;
temp7[31:0] = INT32 ((DEST[127:112] * SRC[127:112) >>14) + 1;
DEST[15:0] = temp0[16:1];
DEST[31:16] = temp1[16:1];
DEST[47:32] = temp2[16:1];
DEST[63:48] = temp3[16:1];
DEST[79:64] = temp4[16:1];
DEST[95:80] = temp5[16:1];
DEST[111:96] = temp6[16:1];
DEST[127:112] = temp7[16:1];
VPMULHRSW (VEX.128 encoded version)
temp0[31:0] INT32 ((SRC1[15:0] * SRC2[15:0]) >>14) + 1
temp1[31:0] INT32 ((SRC1[31:16] * SRC2[31:16]) >>14) + 1
temp2[31:0] INT32 ((SRC1[47:32] * SRC2[47:32]) >>14) + 1
temp3[31:0] INT32 ((SRC1[63:48] * SRC2[63:48]) >>14) + 1
temp4[31:0] INT32 ((SRC1[79:64] * SRC2[79:64]) >>14) + 1
temp5[31:0] INT32 ((SRC1[95:80] * SRC2[95:80]) >>14) + 1
temp6[31:0] INT32 ((SRC1[111:96] * SRC2[111:96]) >>14) + 1
temp7[31:0] INT32 ((SRC1[127:112] * SRC2[127:112) >>14) + 1
DEST[15:0] temp0[16:1]
DEST[31:16] temp1[16:1]
DEST[47:32] temp2[16:1]

PMULHRSW — Packed Multiply High with Round and Scale
INSTRUCTION SET REFERENCE, M-U
Vol. 2B 4-363
DEST[63:48] temp3[16:1]
DEST[79:64] temp4[16:1]
DEST[95:80] temp5[16:1]
DEST[111:96] temp6[16:1]
DEST[127:112] temp7[16:1]
DEST[MAXVL-1:128] 0
VPMULHRSW (VEX.256 encoded version)
temp0[31:0] INT32 ((SRC1[15:0] * SRC2[15:0]) >>14) + 1
temp1[31:0] INT32 ((SRC1[31:16] * SRC2[31:16]) >>14) + 1
temp2[31:0] INT32 ((SRC1[47:32] * SRC2[47:32]) >>14) + 1
temp3[31:0] INT32 ((SRC1[63:48] * SRC2[63:48]) >>14) + 1
temp4[31:0] INT32 ((SRC1[79:64] * SRC2[79:64]) >>14) + 1
temp5[31:0] INT32 ((SRC1[95:80] * SRC2[95:80]) >>14) + 1
temp6[31:0] INT32 ((SRC1[111:96] * SRC2[111:96]) >>14) + 1
temp7[31:0] INT32 ((SRC1[127:112] * SRC2[127:112) >>14) + 1
temp8[31:0] INT32 ((SRC1[143:128] * SRC2[143:128]) >>14) + 1
temp9[31:0] INT32 ((SRC1[159:144] * SRC2[159:144]) >>14) + 1
temp10[31:0] INT32 ((SRC1[75:160] * SRC2[175:160]) >>14) + 1
temp11[31:0] INT32 ((SRC1[191:176] * SRC2[191:176]) >>14) + 1
temp12[31:0] INT32 ((SRC1[207:192] * SRC2[207:192]) >>14) + 1
temp13[31:0] INT32 ((SRC1[223:208] * SRC2[223:208]) >>14) + 1
temp14[31:0] INT32 ((SRC1[239:224] * SRC2[239:224]) >>14) + 1
temp15[31:0] INT32 ((SRC1[255:240] * SRC2[255:240) >>14) + 1
DEST[15:0] temp0[16:1]
DEST[31:16] temp1[16:1]
DEST[47:32] temp2[16:1]
DEST[63:48] temp3[16:1]
DEST[79:64] temp4[16:1]
DEST[95:80] temp5[16:1]
DEST[111:96] temp6[16:1]
DEST[127:112] temp7[16:1]
DEST[143:128] temp8[16:1]
DEST[159:144] temp9[16:1]
DEST[175:160] temp10[16:1]
DEST[191:176] temp11[16:1]
DEST[207:192] temp12[16:1]
DEST[223:208] temp13[16:1]
DEST[239:224] temp14[16:1]
DEST[255:240] temp15[16:1]
DEST[MAXVL-1:256] 0
VPMULHRSW (EVEX encoded version)
(KL, VL) = (8, 128), (16, 256), (32, 512)
FOR j 0 TO KL-1
i j * 16
IF k1[j] OR *no writemask*
THEN
temp[31:0] ((SRC1[i+15:i] * SRC2[i+15:i]) >>14) + 1
DEST[i+15:i] tmp[16:1]
ELSE
IF *merging-masking* ; merging-masking
THEN *DEST[i+15:i] remains unchanged*

PMULHRSW — Packed Multiply High with Round and Scale
INSTRUCTION SET REFERENCE, M-U
4-364 Vol. 2B
ELSE *zeroing-masking* ; zeroing-masking
DEST[i+15:i] 0
FI
FI;
ENDFOR
DEST[MAXVL-1:VL] 0
Intel C/C++ Compiler Intrinsic Equivalents
VPMULHRSW __m512i _mm512_mulhrs_epi16(__m512i a, __m512i b);
VPMULHRSW __m512i _mm512_mask_mulhrs_epi16(__m512i s, __mmask32 k, __m512i a, __m512i b);
VPMULHRSW __m512i _mm512_maskz_mulhrs_epi16( __mmask32 k, __m512i a, __m512i b);
VPMULHRSW __m256i _mm256_mask_mulhrs_epi16(__m256i s, __mmask16 k, __m256i a, __m256i b);
VPMULHRSW __m256i _mm256_maskz_mulhrs_epi16( __mmask16 k, __m256i a, __m256i b);
VPMULHRSW __m128i _mm_mask_mulhrs_epi16(__m128i s, __mmask8 k, __m128i a, __m128i b);
VPMULHRSW __m128i _mm_maskz_mulhrs_epi16( __mmask8 k, __m128i a, __m128i b);
PMULHRSW: __m64 _mm_mulhrs_pi16 (__m64 a, __m64 b)
(V)PMULHRSW: __m128i _mm_mulhrs_epi16 (__m128i a, __m128i b)
VPMULHRSW:__m256i _mm256_mulhrs_epi16 (__m256i a, __m256i b)
SIMD Floating-Point Exceptions
None.
Other Exceptions
Non-EVEX-encoded instruction, see Exceptions Type 4.
EVEX-encoded instruction, see Exceptions Type E4.nb.

PMULHUW—Multiply Packed Unsigned Integers and Store High Result
INSTRUCTION SET REFERENCE, M-U
Vol. 2B 4-365
PMULHUW—Multiply Packed Unsigned Integers and Store High Result
Instruction Operand Encoding
Description
Performs a SIMD unsigned multiply of the packed unsigned word integers in the destination operand (first operand)
and the source operand (second operand), and stores the high 16 bits of each 32-bit intermediate results in the
destination operand. (Figure 4-12 shows this operation when using 64-bit operands.)
In 64-bit mode and not encoded with VEX/EVEX, using a REX prefix in the form of REX.R permits this instruction to
access additional registers (XMM8-XMM15).
Legacy SSE version 64-bit operand: The source operand can be an MMX technology register or a 64-bit memory
location. The destination operand is an MMX technology register.
128-bit Legacy SSE version: The first source and destination operands are XMM registers. The second source
operand is an XMM register or a 128-bit memory location. Bits (MAXVL-1:128) of the corresponding YMM destina-
tion register remain unchanged.
Opcode/
Instruction
Op/
En
64/32 bit
Mode
Support
CPUID
Feature
Flag
Description
NP 0F E4 /r1
PMULHUW mm1, mm2/m64
A V/V SSE Multiply the packed unsigned word integers in
mm1 register and mm2/m64, and store the
high 16 bits of the results in mm1.
66 0F E4 /r
PMULHUW xmm1, xmm2/m128
A V/V SSE2 Multiply the packed unsigned word integers in
xmm1 and xmm2/m128, and store the high
16 bits of the results in xmm1.
VEX.128.66.0F.WIG E4 /r
VPMULHUW xmm1, xmm2, xmm3/m128
B V/V AVX Multiply the packed unsigned word integers in
xmm2 and xmm3/m128, and store the high
16 bits of the results in xmm1.
VEX.256.66.0F.WIG E4 /r
VPMULHUW ymm1, ymm2, ymm3/m256
B V/V AVX2 Multiply the packed unsigned word integers in
ymm2 and ymm3/m256, and store the high
16 bits of the results in ymm1.
EVEX.128.66.0F.WIG E4 /r
VPMULHUW xmm1 {k1}{z}, xmm2, xmm3/m128
C V/V AVX512VL
AVX512BW
Multiply the packed unsigned word integers in
xmm2 and xmm3/m128, and store the high
16 bits of the results in xmm1 under
writemask k1.
EVEX.256.66.0F.WIG E4 /r
VPMULHUW ymm1 {k1}{z}, ymm2, ymm3/m256
C V/V AVX512VL
AVX512BW
Multiply the packed unsigned word integers in
ymm2 and ymm3/m256, and store the high
16 bits of the results in ymm1 under
writemask k1.
EVEX.512.66.0F.WIG E4 /r
VPMULHUW zmm1 {k1}{z}, zmm2, zmm3/m512
C V/V AVX512BW Multiply the packed unsigned word integers in
zmm2 and zmm3/m512, and store the high 16
bits of the results in zmm1 under writemask
k1.
NOTES:
1. See note in Section 2.4, “AVX and SSE Instruction Exception Specification” in the Intel® 64 and IA-32 Architectures Software
Developer’s Manual, Volume 2A and Section 22.25.3, “Exception Conditions of Legacy SIMD Instructions Operating on MMX Registers”
in the Intel® 64 and IA-32 Architectures Software Developer’s Manual, Volume 3A.
Op/En Tuple Type Operand 1 Operand 2 Operand 3 Operand 4
A NA ModRM:reg (r, w) ModRM:r/m (r) NA NA
B NA ModRM:reg (w) VEX.vvvv (r) ModRM:r/m (r) NA
C Full Mem ModRM:reg (w) EVEX.vvvv (r) ModRM:r/m (r) NA

PMULHUW—Multiply Packed Unsigned Integers and Store High Result
INSTRUCTION SET REFERENCE, M-U
4-366 Vol. 2B
VEX.128 encoded version: The first source and destination operands are XMM registers. The second source
operand is an XMM register or a 128-bit memory location. Bits (MAXVL-1:128) of the destination YMM register are
zeroed. VEX.L must be 0, otherwise the instruction will #UD.
VEX.256 encoded version: The second source operand can be an YMM register or a 256-bit memory location. The
first source and destination operands are YMM registers.
EVEX encoded versions: The first source operand is a ZMM/YMM/XMM register. The second source operand can be
a ZMM/YMM/XMM register, a 512/256/128-bit memory location. The destination operand is a ZMM/YMM/XMM
register conditionally updated with writemask k1.
Operation
PMULHUW (with 64-bit operands)
TEMP0[31:0] ←DEST[15:0] ∗ SRC[15:0]; (* Unsigned multiplication *)
TEMP1[31:0] ←DEST[31:16] ∗ SRC[31:16];
TEMP2[31:0] ← DEST[47:32]
∗ SRC[47:32];
TEMP3[31:0] ←DEST[63:48] ∗ SRC[63:48];
DEST[15:0] ← TEMP0[31:16];
DEST[31:16] ← TEMP1[31:16];
DEST[47:32] ← TEMP2[31:16];
DEST[63:48] ← TEMP3[31:16];
PMULHUW (with 128-bit operands)
TEMP0[31:0] ← DEST[15:0]
∗ SRC[15:0]; (* Unsigned multiplication *)
TEMP1[31:0] ←DEST[31:16] ∗ SRC[31:16];
TEMP2[31:0] ← DEST[47:32]
∗ SRC[47:32];
TEMP3[31:0] ←DEST[63:48] ∗ SRC[63:48];
TEMP4[31:0] ←DEST[79:64] ∗ SRC[79:64];
TEMP5[31:0] ← DEST[95:80]
∗ SRC[95:80];
TEMP6[31:0] ← DEST[111:96]
∗ SRC[111:96];
TEMP7[31:0] ←DEST[127:112] ∗ SRC[127:112];
DEST[15:0] ← TEMP0[31:16];
DEST[31:16] ← TEMP1[31:16];
DEST[47:32] ← TEMP2[31:16];
DEST[63:48] ← TEMP3[31:16];
DEST[79:64] ← TEMP4[31:16];
DEST[95:80] ← TEMP5[31:16];
DEST[111:96] ← TEMP6[31:16];
DEST[127:112] ← TEMP7[31:16];
Figure 4-12. PMULHUW and PMULHW Instruction Operation Using 64-bit Operands
X3 X2 X1 X0
Z3 = X3 ∗ Y3 Z2 = X2 ∗ Y2 Z1 = X1 ∗ Y1 Z0 = X0 ∗ Y0
SRC
DEST
DEST
Y3 Y2 Y1 Y0
TEMP
Z3[31:16] Z2[31:16] Z1[31:16] Z0[31:16]

PMULHUW—Multiply Packed Unsigned Integers and Store High Result
INSTRUCTION SET REFERENCE, M-U
Vol. 2B 4-367
VPMULHUW (VEX.128 encoded version)
TEMP0[31:0] SRC1[15:0] * SRC2[15:0]
TEMP1[31:0] SRC1[31:16] * SRC2[31:16]
TEMP2[31:0] SRC1[47:32] * SRC2[47:32]
TEMP3[31:0] SRC1[63:48] * SRC2[63:48]
TEMP4[31:0] SRC1[79:64] * SRC2[79:64]
TEMP5[31:0] SRC1[95:80] * SRC2[95:80]
TEMP6[31:0] SRC1[111:96] * SRC2[111:96]
TEMP7[31:0] SRC1[127:112] * SRC2[127:112]
DEST[15:0] TEMP0[31:16]
DEST[31:16] TEMP1[31:16]
DEST[47:32] TEMP2[31:16]
DEST[63:48] TEMP3[31:16]
DEST[79:64] TEMP4[31:16]
DEST[95:80] TEMP5[31:16]
DEST[111:96] TEMP6[31:16]
DEST[127:112] TEMP7[31:16]
DEST[MAXVL-1:128] 0
PMULHUW (VEX.256 encoded version)
TEMP0[31:0] SRC1[15:0] * SRC2[15:0]
TEMP1[31:0] SRC1[31:16] * SRC2[31:16]
TEMP2[31:0] SRC1[47:32] * SRC2[47:32]
TEMP3[31:0] SRC1[63:48] * SRC2[63:48]
TEMP4[31:0] SRC1[79:64] * SRC2[79:64]
TEMP5[31:0] SRC1[95:80] * SRC2[95:80]
TEMP6[31:0] SRC1[111:96] * SRC2[111:96]
TEMP7[31:0] SRC1[127:112] * SRC2[127:112]
TEMP8[31:0] SRC1[143:128] * SRC2[143:128]
TEMP9[31:0] SRC1[159:144] * SRC2[159:144]
TEMP10[31:0] SRC1[175:160] * SRC2[175:160]
TEMP11[31:0] SRC1[191:176] * SRC2[191:176]
TEMP12[31:0] SRC1[207:192] * SRC2[207:192]
TEMP13[31:0] SRC1[223:208] * SRC2[223:208]
TEMP14[31:0] SRC1[239:224] * SRC2[239:224]
TEMP15[31:0] SRC1[255:240] * SRC2[255:240]
DEST[15:0] TEMP0[31:16]
DEST[31:16] TEMP1[31:16]
DEST[47:32] TEMP2[31:16]
DEST[63:48] TEMP3[31:16]
DEST[79:64] TEMP4[31:16]
DEST[95:80] TEMP5[31:16]
DEST[111:96] TEMP6[31:16]
DEST[127:112] TEMP7[31:16]
DEST[143:128] TEMP8[31:16]
DEST[159:144] TEMP9[31:16]
DEST[175:160] TEMP10[31:16]
DEST[191:176] TEMP11[31:16]
DEST[207:192] TEMP12[31:16]
DEST[223:208] TEMP13[31:16]
DEST[239:224] TEMP14[31:16]
DEST[255:240] TEMP15[31:16]
DEST[MAXVL-1:256] 0

PMULHUW—Multiply Packed Unsigned Integers and Store High Result
INSTRUCTION SET REFERENCE, M-U
4-368 Vol. 2B
PMULHUW (EVEX encoded versions)
(KL, VL) = (8, 128), (16, 256), (32, 512)
FOR j 0 TO KL-1
i j * 16
IF k1[j] OR *no writemask*
THEN
temp[31:0] SRC1[i+15:i] * SRC2[i+15:i]
DEST[i+15:i] tmp[31:16]
ELSE
IF *merging-masking* ; merging-masking
THEN *DEST[i+15:i] remains unchanged*
ELSE *zeroing-masking* ; zeroing-masking
DEST[i+15:i] 0
FI
FI;
ENDFOR
DEST[MAXVL-1:VL] 0
Intel C/C++ Compiler Intrinsic Equivalent
VPMULHUW __m512i _mm512_mulhi_epu16(__m512i a, __m512i b);
VPMULHUW __m512i _mm512_mask_mulhi_epu16(__m512i s, __mmask32 k, __m512i a, __m512i b);
VPMULHUW __m512i _mm512_maskz_mulhi_epu16( __mmask32 k, __m512i a, __m512i b);
VPMULHUW __m256i _mm256_mask_mulhi_epu16(__m256i s, __mmask16 k, __m256i a, __m256i b);
VPMULHUW __m256i _mm256_maskz_mulhi_epu16( __mmask16 k, __m256i a, __m256i b);
VPMULHUW __m128i _mm_mask_mulhi_epu16(__m128i s, __mmask8 k, __m128i a, __m128i b);
VPMULHUW __m128i _mm_maskz_mulhi_epu16( __mmask8 k, __m128i a, __m128i b);
PMULHUW:__m64 _mm_mulhi_pu16(__m64 a, __m64 b)
(V)PMULHUW:__m128i _mm_mulhi_epu16 ( __m128i a, __m128i b)
VPMULHUW:__m256i _mm256_mulhi_epu16 ( __m256i a, __m256i b)
Flags Affected
None.
Numeric Exceptions
None.
Other Exceptions
Non-EVEX-encoded instruction, see Exceptions Type 4.
EVEX-encoded instruction, see Exceptions Type E4.nb.

PMULHW—Multiply Packed Signed Integers and Store High Result
INSTRUCTION SET REFERENCE, M-U
Vol. 2B 4-369
PMULHW—Multiply Packed Signed Integers and Store High Result
Instruction Operand Encoding
Description
Performs a SIMD signed multiply of the packed signed word integers in the destination operand (first operand) and
the source operand (second operand), and stores the high 16 bits of each intermediate 32-bit result in the destina-
tion operand. (Figure 4-12 shows this operation when using 64-bit operands.)
n 64-bit mode and not encoded with VEX/EVEX, using a REX prefix in the form of REX.R permits this instruction to
access additional registers (XMM8-XMM15).
Legacy SSE version 64-bit operand: The source operand can be an MMX technology register or a 64-bit memory
location. The destination operand is an MMX technology register.
128-bit Legacy SSE version: The first source and destination operands are XMM registers. The second source
operand is an XMM register or a 128-bit memory location. Bits (MAXVL-1:128) of the corresponding YMM destina-
tion register remain unchanged.
VEX.128 encoded version: The first source and destination operands are XMM registers. The second source
operand is an XMM register or a 128-bit memory location. Bits (MAXVL-1:128) of the destination YMM register are
zeroed. VEX.L must be 0, otherwise the instruction will #UD.
Opcode/
Instruction
Op/
En
64/32 bit
Mode
Support
CPUID
Feature
Flag
Description
NP 0F E5 /r1
PMULHW mm, mm/m64
A V/V MMX Multiply the packed signed word integers in mm1
register and mm2/m64, and store the high 16
bits of the results in mm1.
66 0F E5 /r
PMULHW xmm1, xmm2/m128
A V/V SSE2 Multiply the packed signed word integers in
xmm1 and xmm2/m128, and store the high 16
bits of the results in xmm1.
VEX.128.66.0F.WIG E5 /r
VPMULHW xmm1, xmm2, xmm3/m128
B V/V AVX Multiply the packed signed word integers in
xmm2 and xmm3/m128, and store the high 16
bits of the results in xmm1.
VEX.256.66.0F.WIG E5 /r
VPMULHW ymm1, ymm2, ymm3/m256
B V/V AVX2 Multiply the packed signed word integers in
ymm2 and ymm3/m256, and store the high 16
bits of the results in ymm1.
EVEX.128.66.0F.WIG E5 /r
VPMULHW xmm1 {k1}{z}, xmm2, xmm3/m128
CV/V AVX512VL
AVX512BW
Multiply the packed signed word integers in
xmm2 and xmm3/m128, and store the high 16
bits of the results in xmm1 under writemask k1.
EVEX.256.66.0F.WIG E5 /r
VPMULHW ymm1 {k1}{z}, ymm2, ymm3/m256
CV/V AVX512VL
AVX512BW
Multiply the packed signed word integers in
ymm2 and ymm3/m256, and store the high 16
bits of the results in ymm1 under writemask k1.
EVEX.512.66.0F.WIG E5 /r
VPMULHW zmm1 {k1}{z}, zmm2, zmm3/m512
C V/V AVX512BW Multiply the packed signed word integers in
zmm2 and zmm3/m512, and store the high 16
bits of the results in zmm1 under writemask k1.
NOTES:
1. See note in Section 2.4, “AVX and SSE Instruction Exception Specification” in the Intel® 64 and IA-32 Architectures Software
Developer’s Manual, Volume 2A and Section 22.25.3, “Exception Conditions of Legacy SIMD Instructions Operating on MMX Registers”
in the Intel® 64 and IA-32 Architectures Software Developer’s Manual, Volume 3A.
Op/En Tuple Type Operand 1 Operand 2 Operand 3 Operand 4
A NA ModRM:reg (r, w) ModRM:r/m (r) NA NA
B NA ModRM:reg (w) VEX.vvvv (r) ModRM:r/m (r) NA
C Full Mem ModRM:reg (w) EVEX.vvvv (r) ModRM:r/m (r) NA

PMULHW—Multiply Packed Signed Integers and Store High Result
INSTRUCTION SET REFERENCE, M-U
4-370 Vol. 2B
VEX.256 encoded version: The second source operand can be an YMM register or a 256-bit memory location. The
first source and destination operands are YMM registers.
EVEX encoded versions: The first source operand is a ZMM/YMM/XMM register. The second source operand can be
a ZMM/YMM/XMM register, a 512/256/128-bit memory location. The destination operand is a ZMM/YMM/XMM
register conditionally updated with writemask k1.
Operation
PMULHW (with 64-bit operands)
TEMP0[31:0] ← DEST[15:0]
∗ SRC[15:0]; (* Signed multiplication *)
TEMP1[31:0] ← DEST[31:16]
∗ SRC[31:16];
TEMP2[31:0] ← DEST[47:32]
∗ SRC[47:32];
TEMP3[31:0] ←DEST[63:48] ∗ SRC[63:48];
DEST[15:0] ← TEMP0[31:16];
DEST[31:16] ← TEMP1[31:16];
DEST[47:32] ← TEMP2[31:16];
DEST[63:48] ← TEMP3[31:16];
PMULHW (with 128-bit operands)
TEMP0[31:0] ← DEST[15:0]
∗ SRC[15:0]; (* Signed multiplication *)
TEMP1[31:0] ←DEST[31:16] ∗ SRC[31:16];
TEMP2[31:0] ← DEST[47:32]
∗ SRC[47:32];
TEMP3[31:0] ←DEST[63:48] ∗ SRC[63:48];
TEMP4[31:0] ←DEST[79:64] ∗ SRC[79:64];
TEMP5[31:0] ← DEST[95:80]
∗ SRC[95:80];
TEMP6[31:0] ← DEST[111:96]
∗ SRC[111:96];
TEMP7[31:0] ←DEST[127:112] ∗ SRC[127:112];
DEST[15:0] ← TEMP0[31:16];
DEST[31:16] ← TEMP1[31:16];
DEST[47:32] ← TEMP2[31:16];
DEST[63:48] ← TEMP3[31:16];
DEST[79:64] ← TEMP4[31:16];
DEST[95:80] ← TEMP5[31:16];
DEST[111:96] ← TEMP6[31:16];
DEST[127:112] ← TEMP7[31:16];
VPMULHW (VEX.128 encoded version)
TEMP0[31:0] SRC1[15:0] * SRC2[15:0] (*Signed Multiplication*)
TEMP1[31:0] SRC1[31:16] * SRC2[31:16]
TEMP2[31:0] SRC1[47:32] * SRC2[47:32]
TEMP3[31:0] SRC1[63:48] * SRC2[63:48]
TEMP4[31:0] SRC1[79:64] * SRC2[79:64]
TEMP5[31:0] SRC1[95:80] * SRC2[95:80]
TEMP6[31:0] SRC1[111:96] * SRC2[111:96]
TEMP7[31:0] SRC1[127:112] * SRC2[127:112]
DEST[15:0] TEMP0[31:16]
DEST[31:16] TEMP1[31:16]
DEST[47:32] TEMP2[31:16]
DEST[63:48] TEMP3[31:16]
DEST[79:64] TEMP4[31:16]
DEST[95:80] TEMP5[31:16]
DEST[111:96] TEMP6[31:16]
DEST[127:112] TEMP7[31:16]
DEST[MAXVL-1:128] 0

PMULHW—Multiply Packed Signed Integers and Store High Result
INSTRUCTION SET REFERENCE, M-U
Vol. 2B 4-371
PMULHW (VEX.256 encoded version)
TEMP0[31:0] SRC1[15:0] * SRC2[15:0] (*Signed Multiplication*)
TEMP1[31:0] SRC1[31:16] * SRC2[31:16]
TEMP2[31:0] SRC1[47:32] * SRC2[47:32]
TEMP3[31:0] SRC1[63:48] * SRC2[63:48]
TEMP4[31:0] SRC1[79:64] * SRC2[79:64]
TEMP5[31:0] SRC1[95:80] * SRC2[95:80]
TEMP6[31:0] SRC1[111:96] * SRC2[111:96]
TEMP7[31:0] SRC1[127:112] * SRC2[127:112]
TEMP8[31:0] SRC1[143:128] * SRC2[143:128]
TEMP9[31:0] SRC1[159:144] * SRC2[159:144]
TEMP10[31:0] SRC1[175:160] * SRC2[175:160]
TEMP11[31:0] SRC1[191:176] * SRC2[191:176]
TEMP12[31:0] SRC1[207:192] * SRC2[207:192]
TEMP13[31:0] SRC1[223:208] * SRC2[223:208]
TEMP14[31:0] SRC1[239:224] * SRC2[239:224]
TEMP15[31:0] SRC1[255:240] * SRC2[255:240]
DEST[15:0] TEMP0[31:16]
DEST[31:16] TEMP1[31:16]
DEST[47:32] TEMP2[31:16]
DEST[63:48] TEMP3[31:16]
DEST[79:64] TEMP4[31:16]
DEST[95:80] TEMP5[31:16]
DEST[111:96] TEMP6[31:16]
DEST[127:112] TEMP7[31:16]
DEST[143:128] TEMP8[31:16]
DEST[159:144] TEMP9[31:16]
DEST[175:160] TEMP10[31:16]
DEST[191:176] TEMP11[31:16]
DEST[207:192] TEMP12[31:16]
DEST[223:208] TEMP13[31:16]
DEST[239:224] TEMP14[31:16]
DEST[255:240] TEMP15[31:16]
DEST[MAXVL-1:256] 0
PMULHW (EVEX encoded versions)
(KL, VL) = (8, 128), (16, 256), (32, 512)
FOR j 0 TO KL-1
i j * 16
IF k1[j] OR *no writemask*
THEN
temp[31:0] SRC1[i+15:i] * SRC2[i+15:i]
DEST[i+15:i] tmp[31:16]
ELSE
IF *merging-masking* ; merging-masking
THEN *DEST[i+15:i] remains unchanged*
ELSE *zeroing-masking* ; zeroing-masking
DEST[i+15:i] 0
FI
FI;
ENDFOR
DEST[MAXVL-1:VL] 0

PMULHW—Multiply Packed Signed Integers and Store High Result
INSTRUCTION SET REFERENCE, M-U
4-372 Vol. 2B
Intel C/C++ Compiler Intrinsic Equivalent
VPMULHW __m512i _mm512_mulhi_epi16(__m512i a, __m512i b);
VPMULHW __m512i _mm512_mask_mulhi_epi16(__m512i s, __mmask32 k, __m512i a, __m512i b);
VPMULHW __m512i _mm512_maskz_mulhi_epi16( __mmask32 k, __m512i a, __m512i b);
VPMULHW __m256i _mm256_mask_mulhi_epi16(__m256i s, __mmask16 k, __m256i a, __m256i b);
VPMULHW __m256i _mm256_maskz_mulhi_epi16( __mmask16 k, __m256i a, __m256i b);
VPMULHW __m128i _mm_mask_mulhi_epi16(__m128i s, __mmask8 k, __m128i a, __m128i b);
VPMULHW __m128i _mm_maskz_mulhi_epi16( __mmask8 k, __m128i a, __m128i b);
PMULHW:__m64 _mm_mulhi_pi16 (__m64 m1, __m64 m2)
(V)PMULHW:__m128i _mm_mulhi_epi16 ( __m128i a, __m128i b)
VPMULHW:__m256i _mm256_mulhi_epi16 ( __m256i a, __m256i b)
Flags Affected
None.
SIMD Floating-Point Exceptions
None.
Other Exceptions
Non-EVEX-encoded instruction, see Exceptions Type 4.
EVEX-encoded instruction, see Exceptions Type E4.nb.

PMULLD/PMULLQ—Multiply Packed Integers and Store Low Result
INSTRUCTION SET REFERENCE, M-U
Vol. 2B 4-373
PMULLD/PMULLQ—Multiply Packed Integers and Store Low Result
Instruction Operand Encoding
Description
Performs a SIMD signed multiply of the packed signed dword/qword integers from each element of the first source
operand with the corresponding element in the second source operand. The low 32/64 bits of each 64/128-bit
intermediate results are stored to the destination operand.
128-bit Legacy SSE version: The first source and destination operands are XMM registers. The second source
operand is an XMM register or a 128-bit memory location. Bits (MAXVL-1:128) of the corresponding ZMM destina-
tion register remain unchanged.
VEX.128 encoded version: The first source and destination operands are XMM registers. The second source
operand is an XMM register or a 128-bit memory location. Bits (MAXVL-1:128) of the corresponding ZMM register
are zeroed.
VEX.256 encoded version: The first source operand is a YMM register; The second source operand is a YMM register
or 256-bit memory location. Bits (MAXVL-1:256) of the corresponding destination ZMM register are zeroed.
Opcode/
Instruction
Op/
En
64/32
bit Mode
Support
CPUID
Feature
Flag
Description
66 0F 38 40 /r
PMULLD xmm1, xmm2/m128
A V/V SSE4_1 Multiply the packed dword signed integers in xmm1 and
xmm2/m128 and store the low 32 bits of each product in
xmm1.
VEX.128.66.0F38.WIG 40 /r
VPMULLD xmm1, xmm2,
xmm3/m128
B V/V AVX Multiply the packed dword signed integers in xmm2 and
xmm3/m128 and store the low 32 bits of each product in
xmm1.
VEX.256.66.0F38.WIG 40 /r
VPMULLD ymm1, ymm2,
ymm3/m256
B V/V AVX2 Multiply the packed dword signed integers in ymm2 and
ymm3/m256 and store the low 32 bits of each product in
ymm1.
EVEX.128.66.0F38.W0 40 /r
VPMULLD xmm1 {k1}{z}, xmm2,
xmm3/m128/m32bcst
CV/V AVX512VL
AVX512F
Multiply the packed dword signed integers in xmm2 and
xmm3/m128/m32bcst and store the low 32 bits of each
product in xmm1 under writemask k1.
EVEX.256.66.0F38.W0 40 /r
VPMULLD ymm1 {k1}{z}, ymm2,
ymm3/m256/m32bcst
CV/V AVX512VL
AVX512F
Multiply the packed dword signed integers in ymm2 and
ymm3/m256/m32bcst and store the low 32 bits of each
product in ymm1 under writemask k1.
EVEX.512.66.0F38.W0 40 /r
VPMULLD zmm1 {k1}{z}, zmm2,
zmm3/m512/m32bcst
C V/V AVX512F Multiply the packed dword signed integers in zmm2 and
zmm3/m512/m32bcst and store the low 32 bits of each
product in zmm1 under writemask k1.
EVEX.128.66.0F38.W1 40 /r
VPMULLQ xmm1 {k1}{z}, xmm2,
xmm3/m128/m64bcst
CV/V AVX512VL
AVX512DQ
Multiply the packed qword signed integers in xmm2 and
xmm3/m128/m64bcst and store the low 64 bits of each
product in xmm1 under writemask k1.
EVEX.256.66.0F38.W1 40 /r
VPMULLQ ymm1 {k1}{z}, ymm2,
ymm3/m256/m64bcst
CV/V AVX512VL
AVX512DQ
Multiply the packed qword signed integers in ymm2 and
ymm3/m256/m64bcst and store the low 64 bits of each
product in ymm1 under writemask k1.
EVEX.512.66.0F38.W1 40 /r
VPMULLQ zmm1 {k1}{z}, zmm2,
zmm3/m512/m64bcst
C V/V AVX512DQ Multiply the packed qword signed integers in zmm2 and
zmm3/m512/m64bcst and store the low 64 bits of each
product in zmm1 under writemask k1.
Op/En Tuple Type Operand 1 Operand 2 Operand 3 Operand 4
A NA ModRM:reg (r, w) ModRM:r/m (r) NA NA
B NA ModRM:reg (w) VEX.vvvv (r) ModRM:r/m (r) NA
C Full ModRM:reg (w) EVEX.vvvv (r) ModRM:r/m (r) NA

PMULLD/PMULLQ—Multiply Packed Integers and Store Low Result
INSTRUCTION SET REFERENCE, M-U
4-374 Vol. 2B
EVEX encoded versions: The first source operand is a ZMM/YMM/XMM register. The second source operand is a
ZMM/YMM/XMM register, a 512/256/128-bit memory location or a 512/256/128-bit vector broadcasted from a
32/64-bit memory location. The destination operand is conditionally updated based on writemask k1.
Operation
VPMULLQ (EVEX encoded versions)
(KL, VL) = (2, 128), (4, 256), (8, 512)
FOR j 0 TO KL-1
i j * 64
IF k1[j] OR *no writemask* THEN
IF (EVEX.b == 1) AND (SRC2 *is memory*)
THEN Temp[127:0] SRC1[i+63:i] * SRC2[63:0]
ELSE Temp[127:0] SRC1[i+63:i] * SRC2[i+63:i]
FI;
DEST[i+63:i] Temp[63:0]
ELSE
IF *merging-masking* ; merging-masking
THEN *DEST[i+63:i] remains unchanged*
ELSE ; zeroing-masking
DEST[i+63:i] 0
FI
FI;
ENDFOR
DEST[MAXVL-1:VL] 0
VPMULLD (EVEX encoded versions)
(KL, VL) = (4, 128), (8, 256), (16, 512)
FOR j 0 TO KL-1
i j * 32
IF k1[j] OR *no writemask* THEN
IF (EVEX.b = 1) AND (SRC2 *is memory*)
THEN Temp[63:0] SRC1[i+31:i] * SRC2[31:0]
ELSE Temp[63:0] SRC1[i+31:i] * SRC2[i+31:i]
FI;
DEST[i+31:i] Temp[31:0]
ELSE
IF *merging-masking* ; merging-masking
*DEST[i+31:i] remains unchanged*
ELSE ; zeroing-masking
DEST[i+31:i] 0
FI
FI;
ENDFOR
DEST[MAXVL-1:VL] 0

PMULLD/PMULLQ—Multiply Packed Integers and Store Low Result
INSTRUCTION SET REFERENCE, M-U
Vol. 2B 4-375
VPMULLD (VEX.256 encoded version)
Temp0[63:0] SRC1[31:0] * SRC2[31:0]
Temp1[63:0] SRC1[63:32] * SRC2[63:32]
Temp2[63:0] SRC1[95:64] * SRC2[95:64]
Temp3[63:0] SRC1[127:96] * SRC2[127:96]
Temp4[63:0] SRC1[159:128] * SRC2[159:128]
Temp5[63:0] SRC1[191:160] * SRC2[191:160]
Temp6[63:0] SRC1[223:192] * SRC2[223:192]
Temp7[63:0] SRC1[255:224] * SRC2[255:224]
DEST[31:0] Temp0[31:0]
DEST[63:32] Temp1[31:0]
DEST[95:64] Temp2[31:0]
DEST[127:96] Temp3[31:0]
DEST[159:128] Temp4[31:0]
DEST[191:160] Temp5[31:0]
DEST[223:192] Temp6[31:0]
DEST[255:224] Temp7[31:0]
DEST[MAXVL-1:256] 0
VPMULLD (VEX.128 encoded version)
Temp0[63:0] SRC1[31:0] * SRC2[31:0]
Temp1[63:0] SRC1[63:32] * SRC2[63:32]
Temp2[63:0] SRC1[95:64] * SRC2[95:64]
Temp3[63:0] SRC1[127:96] * SRC2[127:96]
DEST[31:0] Temp0[31:0]
DEST[63:32] Temp1[31:0]
DEST[95:64] Temp2[31:0]
DEST[127:96] Temp3[31:0]
DEST[MAXVL-1:128] 0
PMULLD (128-bit Legacy SSE version)
Temp0[63:0] DEST[31:0] * SRC[31:0]
Temp1[63:0] DEST[63:32] * SRC[63:32]
Temp2[63:0] DEST[95:64] * SRC[95:64]
Temp3[63:0] DEST[127:96] * SRC[127:96]
DEST[31:0] Temp0[31:0]
DEST[63:32] Temp1[31:0]
DEST[95:64] Temp2[31:0]
DEST[127:96] Temp3[31:0]
DEST[MAXVL-1:128] (Unmodified)
Intel C/C++ Compiler Intrinsic Equivalent
VPMULLD __m512i _mm512_mullo_epi32(__m512i a, __m512i b);
VPMULLD __m512i _mm512_mask_mullo_epi32(__m512i s, __mmask16 k, __m512i a, __m512i b);
VPMULLD __m512i _mm512_maskz_mullo_epi32( __mmask16 k, __m512i a, __m512i b);
VPMULLD __m256i _mm256_mask_mullo_epi32(__m256i s, __mmask8 k, __m256i a, __m256i b);
VPMULLD __m256i _mm256_maskz_mullo_epi32( __mmask8 k, __m256i a, __m256i b);
VPMULLD __m128i _mm_mask_mullo_epi32(__m128i s, __mmask8 k, __m128i a, __m128i b);
VPMULLD __m128i _mm_maskz_mullo_epi32( __mmask8 k, __m128i a, __m128i b);
VPMULLD __m256i _mm256_mullo_epi32(__m256i a, __m256i b);
PMULLD __m128i _mm_mullo_epi32(__m128i a, __m128i b);
VPMULLQ __m512i _mm512_mullo_epi64(__m512i a, __m512i b);
VPMULLQ __m512i _mm512_mask_mullo_epi64(__m512i s, __mmask8 k, __m512i a, __m512i b);

PMULLD/PMULLQ—Multiply Packed Integers and Store Low Result
INSTRUCTION SET REFERENCE, M-U
4-376 Vol. 2B
VPMULLQ __m512i _mm512_maskz_mullo_epi64( __mmask8 k, __m512i a, __m512i b);
VPMULLQ __m256i _mm256_mullo_epi64(__m256i a, __m256i b);
VPMULLQ __m256i _mm256_mask_mullo_epi64(__m256i s, __mmask8 k, __m256i a, __m256i b);
VPMULLQ __m256i _mm256_maskz_mullo_epi64( __mmask8 k, __m256i a, __m256i b);
VPMULLQ __m128i _mm_mullo_epi64(__m128i a, __m128i b);
VPMULLQ __m128i _mm_mask_mullo_epi64(__m128i s, __mmask8 k, __m128i a, __m128i b);
VPMULLQ __m128i _mm_maskz_mullo_epi64( __mmask8 k, __m128i a, __m128i b);
SIMD Floating-Point Exceptions
None
Other Exceptions
Non-EVEX-encoded instruction, see Exceptions Type 4.
EVEX-encoded instruction, see Exceptions Type E4.

PMULLW—Multiply Packed Signed Integers and Store Low Result
INSTRUCTION SET REFERENCE, M-U
Vol. 2B 4-377
PMULLW—Multiply Packed Signed Integers and Store Low Result
Instruction Operand Encoding
Description
Performs a SIMD signed multiply of the packed signed word integers in the destination operand (first operand) and
the source operand (second operand), and stores the low 16 bits of each intermediate 32-bit result in the destina-
tion operand. (Figure 4-12 shows this operation when using 64-bit operands.)
In 64-bit mode and not encoded with VEX/EVEX, using a REX prefix in the form of REX.R permits this instruction to
access additional registers (XMM8-XMM15).
Legacy SSE version 64-bit operand: The source operand can be an MMX technology register or a 64-bit memory
location. The destination operand is an MMX technology register.
128-bit Legacy SSE version: The first source and destination operands are XMM registers. The second source
operand is an XMM register or a 128-bit memory location. Bits (MAXVL-1:128) of the corresponding YMM destina-
tion register remain unchanged.
VEX.128 encoded version: The first source and destination operands are XMM registers. The second source
operand is an XMM register or a 128-bit memory location. Bits (MAXVL-1:128) of the destination YMM register are
zeroed. VEX.L must be 0, otherwise the instruction will #UD.
Opcode/
Instruction
Op/
En
64/32 bit
Mode
Support
CPUID
Feature
Flag
Description
NP 0F D5 /r1
PMULLW mm, mm/m64
A V/V MMX Multiply the packed signed word integers in
mm1 register and mm2/m64, and store the low
16 bits of the results in mm1.
66 0F D5 /r
PMULLW xmm1, xmm2/m128
A V/V SSE2 Multiply the packed signed word integers in
xmm1 and xmm2/m128, and store the low 16
bits of the results in xmm1.
VEX.128.66.0F.WIG D5 /r
VPMULLW xmm1, xmm2, xmm3/m128
B V/V AVX Multiply the packed dword signed integers in
xmm2 and xmm3/m128 and store the low 32
bits of each product in xmm1.
VEX.256.66.0F.WIG D5 /r
VPMULLW ymm1, ymm2, ymm3/m256
B V/V AVX2 Multiply the packed signed word integers in
ymm2 and ymm3/m256, and store the low 16
bits of the results in ymm1.
EVEX.128.66.0F.WIG D5 /r
VPMULLW xmm1 {k1}{z}, xmm2, xmm3/m128
CV/V AVX512VL
AVX512BW
Multiply the packed signed word integers in
xmm2 and xmm3/m128, and store the low 16
bits of the results in xmm1 under writemask k1.
EVEX.256.66.0F.WIG D5 /r
VPMULLW ymm1 {k1}{z}, ymm2, ymm3/m256
CV/V AVX512VL
AVX512BW
Multiply the packed signed word integers in
ymm2 and ymm3/m256, and store the low 16
bits of the results in ymm1 under writemask k1.
EVEX.512.66.0F.WIG D5 /r
VPMULLW zmm1 {k1}{z}, zmm2, zmm3/m512
C V/V AVX512BW Multiply the packed signed word integers in
zmm2 and zmm3/m512, and store the low 16
bits of the results in zmm1 under writemask k1.
NOTES:
1. See note in Section 2.4, “AVX and SSE Instruction Exception Specification” in the Intel® 64 and IA-32 Architectures Software
Developer’s Manual, Volume 2A and Section 22.25.3, “Exception Conditions of Legacy SIMD Instructions Operating on MMX Registers”
in the Intel® 64 and IA-32 Architectures Software Developer’s Manual, Volume 3A.
Op/En Tuple Type Operand 1 Operand 2 Operand 3 Operand 4
A NA ModRM:reg (r, w) ModRM:r/m (r) NA NA
B NA ModRM:reg (w) VEX.vvvv (r) ModRM:r/m (r) NA
C Full Mem ModRM:reg (w) EVEX.vvvv (r) ModRM:r/m (r) NA

PMULLW—Multiply Packed Signed Integers and Store Low Result
INSTRUCTION SET REFERENCE, M-U
4-378 Vol. 2B
VEX.256 encoded version: The second source operand can be an YMM register or a 256-bit memory location. The
first source and destination operands are YMM registers.
EVEX encoded versions: The first source operand is a ZMM/YMM/XMM register. The second source operand is a
ZMM/YMM/XMM register, a 512/256/128-bit memory location. The destination operand is conditionally updated
based on writemask k1.
Operation
PMULLW (with 64-bit operands)
TEMP0[31:0] ← DEST[15:0]
∗ SRC[15:0]; (* Signed multiplication *)
TEMP1[31:0] ← DEST[31:16]
∗ SRC[31:16];
TEMP2[31:0] ← DEST[47:32]
∗ SRC[47:32];
TEMP3[31:0] ←DEST[63:48] ∗ SRC[63:48];
DEST[15:0] ← TEMP0[15:0];
DEST[31:16] ← TEMP1[15:0];
DEST[47:32] ← TEMP2[15:0];
DEST[63:48] ← TEMP3[15:0];
PMULLW (with 128-bit operands)
TEMP0[31:0] ← DEST[15:0]
∗ SRC[15:0]; (* Signed multiplication *)
TEMP1[31:0] ←DEST[31:16] ∗ SRC[31:16];
TEMP2[31:0] ← DEST[47:32]
∗ SRC[47:32];
TEMP3[31:0] ←DEST[63:48] ∗ SRC[63:48];
TEMP4[31:0] ←DEST[79:64] ∗ SRC[79:64];
TEMP5[31:0] ← DEST[95:80]
∗ SRC[95:80];
TEMP6[31:0] ← DEST[111:96]
∗ SRC[111:96];
TEMP7[31:0] ←DEST[127:112] ∗ SRC[127:112];
DEST[15:0] ← TEMP0[15:0];
DEST[31:16] ← TEMP1[15:0];
DEST[47:32] ← TEMP2[15:0];
DEST[63:48] ← TEMP3[15:0];
DEST[79:64] ← TEMP4[15:0];
DEST[95:80] ← TEMP5[15:0];
DEST[111:96] ← TEMP6[15:0];
DEST[127:112] ← TEMP7[15:0];
DEST[MAXVL-1:256] 0
Figure 4-13. PMULLU Instruction Operation Using 64-bit Operands
X3 X2 X1 X0
Z3 = X3 ∗ Y3 Z2 = X2 ∗ Y2 Z1 = X1 ∗ Y1 Z0 = X0 ∗ Y0
SRC
DEST
DEST
Y3 Y2 Y1 Y0
TEMP
Z3[15:0] Z2[15:0] Z1[15:0] Z0[15:0]

PMULLW—Multiply Packed Signed Integers and Store Low Result
INSTRUCTION SET REFERENCE, M-U
Vol. 2B 4-379
VPMULLW (VEX.128 encoded version)
Temp0[31:0] SRC1[15:0] * SRC2[15:0]
Temp1[31:0] SRC1[31:16] * SRC2[31:16]
Temp2[31:0] SRC1[47:32] * SRC2[47:32]
Temp3[31:0] SRC1[63:48] * SRC2[63:48]
Temp4[31:0] SRC1[79:64] * SRC2[79:64]
Temp5[31:0] SRC1[95:80] * SRC2[95:80]
Temp6[31:0] SRC1[111:96] * SRC2[111:96]
Temp7[31:0] SRC1[127:112] * SRC2[127:112]
DEST[15:0] Temp0[15:0]
DEST[31:16] Temp1[15:0]
DEST[47:32] Temp2[15:0]
DEST[63:48] Temp3[15:0]
DEST[79:64] Temp4[15:0]
DEST[95:80] Temp5[15:0]
DEST[111:96] Temp6[15:0]
DEST[127:112] Temp7[15:0]
DEST[MAXVL-1:128] 0
PMULLW (EVEX encoded versions)
(KL, VL) = (8, 128), (16, 256), (32, 512)
FOR j 0 TO KL-1
i j * 16
IF k1[j] OR *no writemask*
THEN
temp[31:0] SRC1[i+15:i] * SRC2[i+15:i]
DEST[i+15:i] temp[15:0]
ELSE
IF *merging-masking* ; merging-masking
THEN *DEST[i+15:i] remains unchanged*
ELSE *zeroing-masking* ; zeroing-masking
DEST[i+15:i] 0
FI
FI;
ENDFOR
DEST[MAXVL-1:VL] 0
Intel C/C++ Compiler Intrinsic Equivalent
VPMULLW __m512i _mm512_mullo_epi16(__m512i a, __m512i b);
VPMULLW __m512i _mm512_mask_mullo_epi16(__m512i s, __mmask32 k, __m512i a, __m512i b);
VPMULLW __m512i _mm512_maskz_mullo_epi16( __mmask32 k, __m512i a, __m512i b);
VPMULLW __m256i _mm256_mask_mullo_epi16(__m256i s, __mmask16 k, __m256i a, __m256i b);
VPMULLW __m256i _mm256_maskz_mullo_epi16( __mmask16 k, __m256i a, __m256i b);
VPMULLW __m128i _mm_mask_mullo_epi16(__m128i s, __mmask8 k, __m128i a, __m128i b);
VPMULLW __m128i _mm_maskz_mullo_epi16( __mmask8 k, __m128i a, __m128i b);
PMULLW: __m64 _mm_mullo_pi16(__m64 m1, __m64 m2)
(V)PMULLW: __m128i _mm_mullo_epi16 ( __m128i a, __m128i b)
VPMULLW:__m256i _mm256_mullo_epi16 ( __m256i a, __m256i b);
Flags Affected
None.

PMULLW—Multiply Packed Signed Integers and Store Low Result
INSTRUCTION SET REFERENCE, M-U
4-380 Vol. 2B
SIMD Floating-Point Exceptions
None.
Other Exceptions
Non-EVEX-encoded instruction, see Exceptions Type 4.
EVEX-encoded instruction, see Exceptions Type E4.nb.

PMULUDQ—Multiply Packed Unsigned Doubleword Integers
INSTRUCTION SET REFERENCE, M-U
Vol. 2B 4-381
PMULUDQ—Multiply Packed Unsigned Doubleword Integers
Instruction Operand Encoding
Description
Multiplies the first operand (destination operand) by the second operand (source operand) and stores the result in
the destination operand.
In 64-bit mode and not encoded with VEX/EVEX, using a REX prefix in the form of REX.R permits this instruction to
access additional registers (XMM8-XMM15).
Legacy SSE version 64-bit operand: The source operand can be an unsigned doubleword integer stored in the low
doubleword of an MMX technology register or a 64-bit memory location. The destination operand can be an
unsigned doubleword integer stored in the low doubleword an MMX technology register. The result is an unsigned
Opcode/
Instruction
Op/
En
64/32 bit
Mode
Support
CPUID
Feature
Flag
Description
NP 0F F4 /r1
PMULUDQ mm1, mm2/m64
A V/V SSE2 Multiply unsigned doubleword integer in mm1 by
unsigned doubleword integer in mm2/m64, and
store the quadword result in mm1.
66 0F F4 /r
PMULUDQ xmm1, xmm2/m128
A V/V SSE2 Multiply packed unsigned doubleword integers in
xmm1 by packed unsigned doubleword integers
in xmm2/m128, and store the quadword results
in xmm1.
VEX.128.66.0F.WIG F4 /r
VPMULUDQ xmm1, xmm2, xmm3/m128
B V/V AVX Multiply packed unsigned doubleword integers in
xmm2 by packed unsigned doubleword integers
in xmm3/m128, and store the quadword results
in xmm1.
VEX.256.66.0F.WIG F4 /r
VPMULUDQ ymm1, ymm2, ymm3/m256
B V/V AVX2 Multiply packed unsigned doubleword integers in
ymm2 by packed unsigned doubleword integers
in ymm3/m256, and store the quadword results
in ymm1.
EVEX.128.66.0F.W1 F4 /r
VPMULUDQ xmm1 {k1}{z}, xmm2,
xmm3/m128/m64bcst
C V/V AVX512VL
AVX512F
Multiply packed unsigned doubleword integers in
xmm2 by packed unsigned doubleword integers
in xmm3/m128/m64bcst, and store the
quadword results in xmm1 under writemask k1.
EVEX.256.66.0F.W1 F4 /r
VPMULUDQ ymm1 {k1}{z}, ymm2,
ymm3/m256/m64bcst
C V/V AVX512VL
AVX512F
Multiply packed unsigned doubleword integers in
ymm2 by packed unsigned doubleword integers
in ymm3/m256/m64bcst, and store the
quadword results in ymm1 under writemask k1.
EVEX.512.66.0F.W1 F4 /r
VPMULUDQ zmm1 {k1}{z}, zmm2,
zmm3/m512/m64bcst
C V/V AVX512F Multiply packed unsigned doubleword integers in
zmm2 by packed unsigned doubleword integers
in zmm3/m512/m64bcst, and store the
quadword results in zmm1 under writemask k1.
NOTES:
1. See note in Section 2.4, “AVX and SSE Instruction Exception Specification” in the Intel® 64 and IA-32 Architectures Software
Developer’s Manual, Volume 2A and Section 22.25.3, “Exception Conditions of Legacy SIMD Instructions Operating on MMX Registers”
in the Intel® 64 and IA-32 Architectures Software Developer’s Manual, Volume 3A.
Op/En Tuple Type Operand 1 Operand 2 Operand 3 Operand 4
A NA ModRM:reg (r, w) ModRM:r/m (r) NA NA
B NA ModRM:reg (w) VEX.vvvv (r) ModRM:r/m (r) NA
CFullModRM:reg (w)EVEX.vvvv (r) ModRM:r/m (r) NA

PMULUDQ—Multiply Packed Unsigned Doubleword Integers
INSTRUCTION SET REFERENCE, M-U
4-382 Vol. 2B
quadword integer stored in the destination an MMX technology register. When a quadword result is too large to be
represented in 64 bits (overflow), the result is wrapped around and the low 64 bits are written to the destination
element (that is, the carry is ignored).
For 64-bit memory operands, 64 bits are fetched from memory, but only the low doubleword is used in the compu-
tation.
128-bit Legacy SSE version: The second source operand is two packed unsigned doubleword integers stored in the
first (low) and third doublewords of an XMM register or a 128-bit memory location. For 128-bit memory operands,
128 bits are fetched from memory, but only the first and third doublewords are used in the computation. The first
source operand is two packed unsigned doubleword integers stored in the first and third doublewords of an XMM
register. The destination contains two packed unsigned quadword integers stored in an XMM register. Bits (MAXVL-
1:128) of the corresponding YMM destination register remain unchanged.
VEX.128 encoded version: The second source operand is two packed unsigned doubleword integers stored in the
first (low) and third doublewords of an XMM register or a 128-bit memory location. For 128-bit memory operands,
128 bits are fetched from memory, but only the first and third doublewords are used in the computation. The first
source operand is two packed unsigned doubleword integers stored in the first and third doublewords of an XMM
register. The destination contains two packed unsigned quadword integers stored in an XMM register. Bits (MAXVL-
1:128) of the destination YMM register are zeroed.
VEX.256 encoded version: The second source operand is four packed unsigned doubleword integers stored in the
first (low), third, fifth and seventh doublewords of a YMM register or a 256-bit memory location. For 256-bit
memory operands, 256 bits are fetched from memory, but only the first, third, fifth and seventh doublewords are
used in the computation. The first source operand is four packed unsigned doubleword integers stored in the first,
third, fifth and seventh doublewords of an YMM register. The destination contains four packed unaligned quadword
integers stored in an YMM register.
EVEX encoded version: The input unsigned doubleword integers are taken from the even-numbered elements of
the source operands. The first source operand is a ZMM/YMM/XMM registers. The second source operand can be an
ZMM/YMM/XMM register, a 512/256/128-bit memory location or a 512/256/128-bit vector broadcasted from a 64-
bit memory location. The destination is a ZMM/YMM/XMM register, and updated according to the writemask at 64-
bit granularity.
Operation
PMULUDQ (with 64-Bit operands)
DEST[63:0] ← DEST[31:0] ∗ SRC[31:0];
PMULUDQ (with 128-Bit operands)
DEST[63:0] ← DEST[31:0] ∗ SRC[31:0];
DEST[127:64] ← DEST[95:64] ∗ SRC[95:64];
VPMULUDQ (VEX.128 encoded version)
DEST[63:0] SRC1[31:0] * SRC2[31:0]
DEST[127:64] SRC1[95:64] * SRC2[95:64]
DEST[MAXVL-1:128] 0
VPMULUDQ (VEX.256 encoded version)
DEST[63:0] SRC1[31:0] * SRC2[31:0]
DEST[127:64] SRC1[95:64] * SRC2[95:64
DEST[191:128] SRC1[159:128] * SRC2[159:128]
DEST[255:192] SRC1[223:192] * SRC2[223:192]
DEST[MAXVL-1:256] 0

PMULUDQ—Multiply Packed Unsigned Doubleword Integers
INSTRUCTION SET REFERENCE, M-U
Vol. 2B 4-383
VPMULUDQ (EVEX encoded versions)
(KL, VL) = (2, 128), (4, 256), (8, 512)
FOR j 0 TO KL-1
i j * 64
IF k1[j] OR *no writemask* THEN
IF (EVEX.b = 1) AND (SRC2 *is memory*)
THEN DEST[i+63:i] ZeroExtend64( SRC1[i+31:i]) * ZeroExtend64( SRC2[31:0] )
ELSE DEST[i+63:i] ZeroExtend64( SRC1[i+31:i]) * ZeroExtend64( SRC2[i+31:i] )
FI;
ELSE
IF *merging-masking* ; merging-masking
THEN *DEST[i+63:i] remains unchanged*
ELSE *zeroing-masking* ; zeroing-masking
DEST[i+63:i] 0
FI
FI;
ENDFOR
DEST[MAXVL-1:VL] 0
Intel C/C++ Compiler Intrinsic Equivalent
VPMULUDQ __m512i _mm512_mul_epu32(__m512i a, __m512i b);
VPMULUDQ __m512i _mm512_mask_mul_epu32(__m512i s, __mmask8 k, __m512i a, __m512i b);
VPMULUDQ __m512i _mm512_maskz_mul_epu32( __mmask8 k, __m512i a, __m512i b);
VPMULUDQ __m256i _mm256_mask_mul_epu32(__m256i s, __mmask8 k, __m256i a, __m256i b);
VPMULUDQ __m256i _mm256_maskz_mul_epu32( __mmask8 k, __m256i a, __m256i b);
VPMULUDQ __m128i _mm_mask_mul_epu32(__m128i s, __mmask8 k, __m128i a, __m128i b);
VPMULUDQ __m128i _mm_maskz_mul_epu32( __mmask8 k, __m128i a, __m128i b);
PMULUDQ:__m64 _mm_mul_su32 (__m64 a, __m64 b)
(V)PMULUDQ:__m128i _mm_mul_epu32 ( __m128i a, __m128i b)
VPMULUDQ:__m256i _mm256_mul_epu32( __m256i a, __m256i b);
Flags Affected
None.
SIMD Floating-Point Exceptions
None.
Other Exceptions
Non-EVEX-encoded instruction, see Exceptions Type 4.
EVEX-encoded instruction, see Exceptions Type E4.

POP—Pop a Value from the Stack
INSTRUCTION SET REFERENCE, M-U
4-384 Vol. 2B
POP—Pop a Value from the Stack
Instruction Operand Encoding
Description
Loads the value from the top of the stack to the location specified with the destination operand (or explicit opcode)
and then increments the stack pointer. The destination operand can be a general-purpose register, memory loca-
tion, or segment register.
Address and operand sizes are determined and used as follows:
•Address size. The D flag in the current code-segment descriptor determines the default address size; it may be
overridden by an instruction prefix (67H).
Opcode Instruction Op/
En
64-Bit
Mode
Compat/
Leg Mode
Description
8F /0 POP r/m16 M Valid Valid Pop top of stack into m16; increment stack
pointer.
8F /0 POP r/m32 M N.E. Valid Pop top of stack into m32; increment stack
pointer.
8F /0 POP r/m64 M Valid N.E. Pop top of stack into m64; increment stack
pointer. Cannot encode 32-bit operand size.
58+ rw POP r16 O Valid Valid Pop top of stack into r16; increment stack
pointer.
58+ rd POP r32 O N.E. Valid Pop top of stack into r32; increment stack
pointer.
58+ rd POP r64 O Valid N.E. Pop top of stack into r64; increment stack
pointer. Cannot encode 32-bit operand size.
1F POP DS ZO Invalid Valid Pop top of stack into DS; increment stack
pointer.
07 POP ES ZO Invalid Valid Pop top of stack into ES; increment stack
pointer.
17 POP SS ZO Invalid Valid Pop top of stack into SS; increment stack
pointer.
0F A1 POP FS ZO Valid Valid Pop top of stack into FS; increment stack
pointer by 16 bits.
0F A1 POP FS ZO N.E. Valid Pop top of stack into FS; increment stack
pointer by 32 bits.
0F A1 POP FS ZO Valid N.E. Pop top of stack into FS; increment stack
pointer by 64 bits.
0F A9 POP GS ZO Valid Valid Pop top of stack into GS; increment stack
pointer by 16 bits.
0F A9 POP GS ZO N.E. Valid Pop top of stack into GS; increment stack
pointer by 32 bits.
0F A9 POP GS ZO Valid N.E. Pop top of stack into GS; increment stack
pointer by 64 bits.
Op/En Operand 1 Operand 2 Operand 3 Operand 4
M ModRM:r/m (w) NA NA NA
Oopcode + rd (w) NA NA NA
ZO NA NA NA NA

POP—Pop a Value from the Stack
INSTRUCTION SET REFERENCE, M-U
Vol. 2B 4-385
The address size is used only when writing to a destination operand in memory.
•Operand size. The D flag in the current code-segment descriptor determines the default operand size; it may
be overridden by instruction prefixes (66H or REX.W).
The operand size (16, 32, or 64 bits) determines the amount by which the stack pointer is incremented (2, 4
or 8).
•Stack-address size. Outside of 64-bit mode, the B flag in the current stack-segment descriptor determines the
size of the stack pointer (16 or 32 bits); in 64-bit mode, the size of the stack pointer is always 64 bits.
The stack-address size determines the width of the stack pointer when reading from the stack in memory and
when incrementing the stack pointer. (As stated above, the amount by which the stack pointer is incremented
is determined by the operand size.)
If the destination operand is one of the segment registers DS, ES, FS, GS, or SS, the value loaded into the register
must be a valid segment selector. In protected mode, popping a segment selector into a segment register automat-
ically causes the descriptor information associated with that segment selector to be loaded into the hidden
(shadow) part of the segment register and causes the selector and the descriptor information to be validated (see
the “Operation” section below).
A NULL value (0000-0003) may be popped into the DS, ES, FS, or GS register without causing a general protection
fault. However, any subsequent attempt to reference a segment whose corresponding segment register is loaded
with a NULL value causes a general protection exception (#GP). In this situation, no memory reference occurs and
the saved value of the segment register is NULL.
The POP instruction cannot pop a value into the CS register. To load the CS register from the stack, use the RET
instruction.
If the ESP register is used as a base register for addressing a destination operand in memory, the POP instruction
computes the effective address of the operand after it increments the ESP register. For the case of a 16-bit stack
where ESP wraps to 0H as a result of the POP instruction, the resulting location of the memory write is processor-
family-specific.
The POP ESP instruction increments the stack pointer (ESP) before data at the old top of stack is written into the
destination.
Loading the SS register with a POP instruction suppresses or inhibits some debug exceptions and inhibits interrupts
on the following instruction boundary. (The inhibition ends after delivery of an exception or the execution of the
next instruction.) This behavior allows a stack pointer to be loaded into the ESP register with the next instruction
(POP ESP) before an event can be delivered. See Section 6.8.3, “Masking Exceptions and Interrupts When
Switching Stacks,” in Intel® 64 and IA-32 Architectures Software Developer’s Manual, Volume 3A. Intel recom-
mends that software use the LSS instruction to load the SS register and ESP together.
In 64-bit mode, using a REX prefix in the form of REX.R permits access to additional registers (R8-R15). When in
64-bit mode, POPs using 32-bit operands are not encodable and POPs to DS, ES, SS are not valid. See the
summary chart at the beginning of this section for encoding data and limits.
Operation
IF StackAddrSize = 32
THEN
IF OperandSize = 32
THEN
DEST ← SS:ESP; (* Copy a doubleword *)
ESP ← ESP + 4;
ELSE (* OperandSize = 16*)
DEST ← SS:ESP; (* Copy a word *)
ESP ← ESP + 2;
FI;
ELSE IF StackAddrSize = 64
THEN
IF OperandSize = 64
THEN

POP—Pop a Value from the Stack
INSTRUCTION SET REFERENCE, M-U
4-386 Vol. 2B
DEST ← SS:RSP; (* Copy quadword *)
RSP ← RSP + 8;
ELSE (* OperandSize = 16*)
DEST ← SS:RSP; (* Copy a word *)
RSP ← RSP + 2;
FI;
FI;
ELSE StackAddrSize = 16
THEN
IF OperandSize = 16
THEN
DEST ← SS:SP; (* Copy a word *)
SP ← SP + 2;
ELSE (* OperandSize = 32 *)
DEST ← SS:SP; (* Copy a doubleword *)
SP ← SP + 4;
FI;
FI;
Loading a segment register while in protected mode results in special actions, as described in the following listing.
These checks are performed on the segment selector and the segment descriptor it points to.
64-BIT_MODE
IF FS, or GS is loaded with non-NULL selector;
THEN
IF segment selector index is outside descriptor table limits
OR segment is not a data or readable code segment
OR ((segment is a data or nonconforming code segment)
AND (both RPL and CPL > DPL))
THEN #GP(selector);
IF segment not marked present
THEN #NP(selector);
ELSE
SegmentRegister ← segment selector;
SegmentRegister ← segment descriptor;
FI;
FI;
IF FS, or GS is loaded with a NULL selector;
THEN
SegmentRegister ← segment selector;
SegmentRegister ← segment descriptor;
FI;
PREOTECTED MODE OR COMPATIBILITY MODE;
IF SS is loaded;
THEN
IF segment selector is NULL
THEN #GP(0);
FI;
IF segment selector index is outside descriptor table limits
or segment selector's RPL ≠ CPL

POP—Pop a Value from the Stack
INSTRUCTION SET REFERENCE, M-U
Vol. 2B 4-387
or segment is not a writable data segment
or DPL ≠ CPL
THEN #GP(selector);
FI;
IF segment not marked present
THEN #SS(selector);
ELSE
SS ← segment selector;
SS ← segment descriptor;
FI;
FI;
IF DS, ES, FS, or GS is loaded with non-NULL selector;
THEN
IF segment selector index is outside descriptor table limits
or segment is not a data or readable code segment
or ((segment is a data or nonconforming code segment)
and (both RPL and CPL > DPL))
THEN #GP(selector);
FI;
IF segment not marked present
THEN #NP(selector);
ELSE
SegmentRegister ← segment selector;
SegmentRegister ← segment descriptor;
FI;
FI;
IF DS, ES, FS, or GS is loaded with a NULL selector
THEN
SegmentRegister ← segment selector;
SegmentRegister ← segment descriptor;
FI;
Flags Affected
None.
Protected Mode Exceptions
#GP(0) If attempt is made to load SS register with NULL segment selector.
If the destination operand is in a non-writable segment.
If a memory operand effective address is outside the CS, DS, ES, FS, or GS segment limit.
If the DS, ES, FS, or GS register is used to access memory and it contains a NULL segment
selector.
#GP(selector) If segment selector index is outside descriptor table limits.
If the SS register is being loaded and the segment selector's RPL and the segment descriptor’s
DPL are not equal to the CPL.
If the SS register is being loaded and the segment pointed to is a
non-writable data segment.
If the DS, ES, FS, or GS register is being loaded and the segment pointed to is not a data or
readable code segment.
If the DS, ES, FS, or GS register is being loaded and the segment pointed to is a data or
nonconforming code segment, but both the RPL and the CPL are greater than the DPL.

POP—Pop a Value from the Stack
INSTRUCTION SET REFERENCE, M-U
4-388 Vol. 2B
#SS(0) If the current top of stack is not within the stack segment.
If a memory operand effective address is outside the SS segment limit.
#SS(selector) If the SS register is being loaded and the segment pointed to is marked not present.
#NP If the DS, ES, FS, or GS register is being loaded and the segment pointed to is marked not
present.
#PF(fault-code) If a page fault occurs.
#AC(0) If an unaligned memory reference is made while the current privilege level is 3 and alignment
checking is enabled.
#UD If the LOCK prefix is used.
Real-Address Mode Exceptions
#GP If a memory operand effective address is outside the CS, DS, ES, FS, or GS segment limit.
#UD If the LOCK prefix is used.
Virtual-8086 Mode Exceptions
#GP(0) If a memory operand effective address is outside the CS, DS, ES, FS, or GS segment limit.
#PF(fault-code) If a page fault occurs.
#AC(0) If an unaligned memory reference is made while alignment checking is enabled.
#UD If the LOCK prefix is used.
Compatibility Mode Exceptions
Same as for protected mode exceptions.
64-Bit Mode Exceptions
#GP(0) If the memory address is in a non-canonical form.
#SS(0) If the stack address is in a non-canonical form.
#GP(selector) If the descriptor is outside the descriptor table limit.
If the FS or GS register is being loaded and the segment pointed to is not a data or readable
code segment.
If the FS or GS register is being loaded and the segment pointed to is a data or nonconforming
code segment, but both the RPL and the CPL are greater than the DPL.
#AC(0) If an unaligned memory reference is made while alignment checking is enabled.
#PF(fault-code) If a page fault occurs.
#NP If the FS or GS register is being loaded and the segment pointed to is marked not present.
#UD If the LOCK prefix is used.

POPA/POPAD—Pop All General-Purpose Registers
INSTRUCTION SET REFERENCE, M-U
Vol. 2B 4-389
POPA/POPAD—Pop All General-Purpose Registers
Instruction Operand Encoding
Description
Pops doublewords (POPAD) or words (POPA) from the stack into the general-purpose registers. The registers are
loaded in the following order: EDI, ESI, EBP, EBX, EDX, ECX, and EAX (if the operand-size attribute is 32) and DI,
SI, BP, BX, DX, CX, and AX (if the operand-size attribute is 16). (These instructions reverse the operation of the
PUSHA/PUSHAD instructions.) The value on the stack for the ESP or SP register is ignored. Instead, the ESP or SP
register is incremented after each register is loaded.
The POPA (pop all) and POPAD (pop all double) mnemonics reference the same opcode. The POPA instruction is
intended for use when the operand-size attribute is 16 and the POPAD instruction for when the operand-size attri-
bute is 32. Some assemblers may force the operand size to 16 when POPA is used and to 32 when POPAD is used
(using the operand-size override prefix [66H] if necessary). Others may treat these mnemonics as synonyms
(POPA/POPAD) and use the current setting of the operand-size attribute to determine the size of values to be
popped from the stack, regardless of the mnemonic used. (The D flag in the current code segment’s segment
descriptor determines the operand-size attribute.)
This instruction executes as described in non-64-bit modes. It is not valid in 64-bit mode.
Operation
IF 64-Bit Mode
THEN
#UD;
ELSE
IF OperandSize = 32 (* Instruction = POPAD *)
THEN
EDI ← Pop();
ESI ← Pop();
EBP ← Pop();
Increment ESP by 4; (* Skip next 4 bytes of stack *)
EBX ← Pop();
EDX ← Pop();
ECX ← Pop();
EAX ← Pop();
ELSE (* OperandSize = 16, instruction = POPA *)
DI ← Pop();
SI ← Pop();
BP ← Pop();
Increment ESP by 2; (* Skip next 2 bytes of stack *)
BX ← Pop();
DX ← Pop();
CX ← Pop();
AX ← Pop();
FI;
FI;
Opcode Instruction Op/
En
64-Bit
Mode
Compat/
Leg Mode
Description
61 POPA ZO Invalid Valid Pop DI, SI, BP, BX, DX, CX, and AX.
61 POPAD ZO Invalid Valid Pop EDI, ESI, EBP, EBX, EDX, ECX, and EAX.
Op/En Operand 1 Operand 2 Operand 3 Operand 4
ZO NA NA NA NA

POPA/POPAD—Pop All General-Purpose Registers
INSTRUCTION SET REFERENCE, M-U
4-390 Vol. 2B
Flags Affected
None.
Protected Mode Exceptions
#SS(0) If the starting or ending stack address is not within the stack segment.
#PF(fault-code) If a page fault occurs.
#AC(0) If an unaligned memory reference is made while the current privilege level is 3 and alignment
checking is enabled.
#UD If the LOCK prefix is used.
Real-Address Mode Exceptions
#SS If the starting or ending stack address is not within the stack segment.
#UD If the LOCK prefix is used.
Virtual-8086 Mode Exceptions
#SS(0) If the starting or ending stack address is not within the stack segment.
#PF(fault-code) If a page fault occurs.
#AC(0) If an unaligned memory reference is made while alignment checking is enabled.
#UD If the LOCK prefix is used.
Compatibility Mode Exceptions
Same as for protected mode exceptions.
64-Bit Mode Exceptions
#UD If in 64-bit mode.

POPCNT — Return the Count of Number of Bits Set to 1
INSTRUCTION SET REFERENCE, M-U
Vol. 2B 4-391
POPCNT — Return the Count of Number of Bits Set to 1
Instruction Operand Encoding
Description
This instruction calculates the number of bits set to 1 in the second operand (source) and returns the count in the
first operand (a destination register).
Operation
Count = 0;
For (i=0; i < OperandSize; i++)
{ IF (SRC[ i] = 1) // i’th bit
THEN Count++; FI;
}
DEST Count;
Flags Affected
OF, SF, ZF, AF, CF, PF are all cleared. ZF is set if SRC = 0, otherwise ZF is cleared.
Intel C/C++ Compiler Intrinsic Equivalent
POPCNT: int _mm_popcnt_u32(unsigned int a);
POPCNT: int64_t _mm_popcnt_u64(unsigned __int64 a);
Protected Mode Exceptions
#GP(0) If a memory operand effective address is outside the CS, DS, ES, FS or GS segments.
#SS(0) If a memory operand effective address is outside the SS segment limit.
#PF (fault-code) For a page fault.
#AC(0) If an unaligned memory reference is made while the current privilege level is 3 and alignment
checking is enabled.
#UD If CPUID.01H:ECX.POPCNT [Bit 23] = 0.
If LOCK prefix is used.
Real-Address Mode Exceptions
#GP(0) If any part of the operand lies outside of the effective address space from 0 to 0FFFFH.
#SS(0) If a memory operand effective address is outside the SS segment limit.
#UD If CPUID.01H:ECX.POPCNT [Bit 23] = 0.
If LOCK prefix is used.
Opcode Instruction Op/
En
64-Bit
Mode
Compat/
Leg Mode
Description
F3 0F B8 /r POPCNT r16, r/m16 RM Valid Valid POPCNT on r/m16
F3 0F B8 /r POPCNT r32, r/m32 RM Valid Valid POPCNT on r/m32
F3 REX.W 0F B8 /r POPCNT r64, r/m64 RM Valid N.E. POPCNT on r/m64
Op/En Operand 1 Operand 2 Operand 3 Operand 4
RM ModRM:reg (w) ModRM:r/m (r) NA NA

POPCNT — Return the Count of Number of Bits Set to 1
INSTRUCTION SET REFERENCE, M-U
4-392 Vol. 2B
Virtual 8086 Mode Exceptions
#GP(0) If any part of the operand lies outside of the effective address space from 0 to 0FFFFH.
#SS(0) If a memory operand effective address is outside the SS segment limit.
#PF (fault-code) For a page fault.
#AC(0) If an unaligned memory reference is made while alignment checking is enabled.
#UD If CPUID.01H:ECX.POPCNT [Bit 23] = 0.
If LOCK prefix is used.
Compatibility Mode Exceptions
Same exceptions as in Protected Mode.
64-Bit Mode Exceptions
#GP(0) If the memory address is in a non-canonical form.
#SS(0) If a memory address referencing the SS segment is in a non-canonical form.
#PF (fault-code) For a page fault.
#AC(0) If alignment checking is enabled and an unaligned memory reference is made while the
current privilege level is 3.
#UD If CPUID.01H:ECX.POPCNT [Bit 23] = 0.
If LOCK prefix is used.

POPF/POPFD/POPFQ—Pop Stack into EFLAGS Register
INSTRUCTION SET REFERENCE, M-U
Vol. 2B 4-393
POPF/POPFD/POPFQ—Pop Stack into EFLAGS Register
Instruction Operand Encoding
Description
Pops a doubleword (POPFD) from the top of the stack (if the current operand-size attribute is 32) and stores the
value in the EFLAGS register, or pops a word from the top of the stack (if the operand-size attribute is 16) and
stores it in the lower 16 bits of the EFLAGS register (that is, the FLAGS register). These instructions reverse the
operation of the PUSHF/PUSHFD/PUSHFQ instructions.
The POPF (pop flags) and POPFD (pop flags double) mnemonics reference the same opcode. The POPF instruction
is intended for use when the operand-size attribute is 16; the POPFD instruction is intended for use when the
operand-size attribute is 32. Some assemblers may force the operand size to 16 for POPF and to 32 for POPFD.
Others may treat the mnemonics as synonyms (POPF/POPFD) and use the setting of the operand-size attribute to
determine the size of values to pop from the stack.
The effect of POPF/POPFD on the EFLAGS register changes, depending on the mode of operation. See Table 4-15
and the key below for details.
When operating in protected, compatibility, or 64-bit mode at privilege level 0 (or in real-address mode, the equiv-
alent to privilege level 0), all non-reserved flags in the EFLAGS register except RF1, VIP, VIF, and VM may be modi-
fied. VIP, VIF and VM remain unaffected.
When operating in protected, compatibility, or 64-bit mode with a privilege level greater than 0, but less than or
equal to IOPL, all flags can be modified except the IOPL field and RF, IF, VIP, VIF, and VM; these remain unaffected.
The AC and ID flags can only be modified if the operand-size attribute is 32. The interrupt flag (IF) is altered only
when executing at a level at least as privileged as the IOPL. If a POPF/POPFD instruction is executed with insuffi-
cient privilege, an exception does not occur but privileged bits do not change.
When operating in virtual-8086 mode (EFLAGS.VM = 1) without the virtual-8086 mode extensions (CR4.VME = 0),
the POPF/POPFD instructions can be used only if IOPL = 3; otherwise, a general-protection exception (#GP)
occurs. If the virtual-8086 mode extensions are enabled (CR4.VME = 1), POPF (but not POPFD) can be executed in
virtual-8086 mode with IOPL < 3.
(The protected-mode virtual-interrupt feature — enabled by setting CR4.PVI — affects the CLI and STI instructions
in the same manner as the virtual-8086 mode extensions. POPF, however, is not affected by CR4.PVI.)
In 64-bit mode, the mnemonic assigned is POPFQ (note that the 32-bit operand is not encodable). POPFQ pops 64
bits from the stack. Reserved bits of RFLAGS (including the upper 32 bits of RFLAGS) are not affected.
See Chapter 3 of the Intel® 64 and IA-32 Architectures Software Developer’s Manual, Volume 1, for more informa-
tion about the EFLAGS registers.
Opcode Instruction Op/
En
64-Bit
Mode
Compat/
Leg Mode
Description
9D POPF ZO Valid Valid Pop top of stack into lower 16 bits of EFLAGS.
9D POPFD ZO N.E. Valid Pop top of stack into EFLAGS.
9D POPFQ ZO Valid N.E. Pop top of stack and zero-extend into RFLAGS.
Op/En Operand 1 Operand 2 Operand 3 Operand 4
ZO NA NA NA NA
1. RF is always zero after the execution of POPF. This is because POPF, like all instructions, clears RF as it begins to execute.

POPF/POPFD/POPFQ—Pop Stack into EFLAGS Register
INSTRUCTION SET REFERENCE, M-U
4-394 Vol. 2B
Operation
IF EFLAGS.VM = 0 (* Not in Virtual-8086 Mode *)
THEN IF CPL = 0 OR CR0.PE = 0
THEN
IF OperandSize = 32;
THEN
EFLAGS ← Pop(); (* 32-bit pop *)
(* All non-reserved flags except RF, VIP, VIF, and VM can be modified;
VIP, VIF, VM, and all reserved bits are unaffected. RF is cleared. *)
ELSE IF (Operandsize = 64)
RFLAGS = Pop(); (* 64-bit pop *)
(* All non-reserved flags except RF, VIP, VIF, and VM can be modified;
VIP, VIF, VM, and all reserved bits are unaffected. RF is cleared. *)
Table 4-15. Effect of POPF/POPFD on the EFLAGS Register
Mode Operand
Size CPL IOPL
Flags
Notes
21 20 19 18 17 16 14 13:12 11 10 9 8 7 6 4 2 0
ID VIP VIF AC VM RF NT IOPL OF DF IF TF SF ZF AF PF CF
Real-Address
Mode
(CR0.PE = 0)
16 0 0-3 N N N N N0S S S S S S S S S S S
32 0 0-3 S N N S N0S S S S S S S S S S S
Protected,
Compatibility,
and 64-Bit
Modes
(CR0.PE = 1
EFLAGS.VM = 0)
16 0 0-3 N N N N N0S S S S S S S S S S S
16 1-3 <CPL N N N N N0S N S S N S S S S S S
16 1-3 ≥CPL N N N N N0S N S S S S S S S S S
32, 64 0 0-3 S N N S N0S S S S S S S S S S S
32, 64 1-3 <CPL S N N S N0S N S S N S S S S S S
32, 64 1-3 ≥CPL S N N S N0S N S S S S S S S S S
Virtual-8086
(CR0.PE = 1
EFLAGS.VM = 1
CR4.VME = 0)
16 30-2 X X X X X X X X X X X X X X X X X 1
16 3 3 N N N N N0S N S S S S S S S S S
32 30-2 X X X X X X X X X X X X X X X X X 1
32 3 3 S N N S N0S N S S S S S S S S S
VME
(CR0.PE = 1
EFLAGS.VM = 1
CR4.VME = 1)
16 3 0-2 N/
X
N/
X
SV/
X
N/
X
N/
X
0/
X
S/
X
N/X S/
X
S/
X
N/
X
S/
X
S/
X
S/
X
S/
X
S/
X
S/
X
2,3
16 3 3 N N N N N0S N S S S S S S S S S
32 30-2 X X X X X X X X X X X X X X X X X 1
32 3 3 S N N S N0S N S S S S S S S S S
NOTES:
1. #GP fault - no flag update
2. #GP fault with no flag update if VIP=1 in EFLAGS register and IF=1 in FLAGS value on stack
3. #GP fault with no flag update if TF=1 in FLAGS value on stack
Key
SUpdated from stack
SV Updated from IF (bit 9) in FLAGS value on stack
NNo change in value
XNo EFLAGS update
0Value is cleared

POPF/POPFD/POPFQ—Pop Stack into EFLAGS Register
INSTRUCTION SET REFERENCE, M-U
Vol. 2B 4-395
ELSE (* OperandSize = 16 *)
EFLAGS[15:0] ← Pop(); (* 16-bit pop *)
(* All non-reserved flags can be modified. *)
FI;
ELSE (* CPL > 0 *)
IF OperandSize = 32
THEN
IF CPL > IOPL
THEN
EFLAGS ← Pop(); (* 32-bit pop *)
(* All non-reserved bits except IF, IOPL, VIP, VIF, VM and RF can be modified;
IF, IOPL, VIP, VIF, VM and all reserved bits are unaffected; RF is cleared. *)
ELSE
EFLAGS ← Pop(); (* 32-bit pop *)
(* All non-reserved bits except IOPL, VIP, VIF, VM and RF can be modified;
IOPL, VIP, VIF, VM and all reserved bits are unaffected; RF is cleared. *)
FI;
ELSE IF (Operandsize = 64)
IF CPL > IOPL
THEN
RFLAGS ← Pop(); (* 64-bit pop *)
(* All non-reserved bits except IF, IOPL, VIP, VIF, VM and RF can be modified;
IF, IOPL, VIP, VIF, VM and all reserved bits are unaffected; RF is cleared. *)
ELSE
RFLAGS ← Pop(); (* 64-bit pop *)
(* All non-reserved bits except IOPL, VIP, VIF, VM and RF can be modified;
IOPL, VIP, VIF, VM and all reserved bits are unaffected; RF is cleared. *)
FI;
ELSE (* OperandSize = 16 *)
EFLAGS[15:0] ← Pop(); (* 16-bit pop *)
(* All non-reserved bits except IOPL can be modified; IOPL and all
reserved bits are unaffected. *)
FI;
FI;
ELSE (* In virtual-8086 mode *)
IF IOPL = 3
THEN
IF OperandSize = 32
THEN
EFLAGS ← Pop();
(* All non-reserved bits except IOPL, VIP, VIF, VM, and RF can be modified;
VIP, VIF, VM, IOPL and all reserved bits are unaffected. RF is cleared. *)
ELSE
EFLAGS[15:0] ← Pop(); FI;
(* All non-reserved bits except IOPL can be modified; IOPL and all reserved bits are unaffected. *)
FI;
ELSE (* IOPL < 3 *)
IF (Operandsize = 32) OR (CR4.VME = 0)
THEN #GP(0); (* Trap to virtual-8086 monitor. *)
ELSE (* Operandsize = 16 and CR4.VME = 1 *)
tempFLAGS ← Pop();
IF (EFLAGS.VIP = 1 AND tempFLAGS[9] = 1) OR tempFLAGS[8] = 1
THEN #GP(0);
ELSE

POPF/POPFD/POPFQ—Pop Stack into EFLAGS Register
INSTRUCTION SET REFERENCE, M-U
4-396 Vol. 2B
EFLAGS.VIF ← tempFLAGS[9];
EFLAGS[15:0] ← tempFLAGS;
(* All non-reserved bits except IOPL and IF can be modified;
IOPL, IF, and all reserved bits are unaffected. *)
FI;
FI;
FI;
FI;
Flags Affected
All flags may be affected; see the Operation section for details.
Protected Mode Exceptions
#SS(0) If the top of stack is not within the stack segment.
#PF(fault-code) If a page fault occurs.
#AC(0) If an unaligned memory reference is made while CPL = 3 and alignment checking is enabled.
#UD If the LOCK prefix is used.
Real-Address Mode Exceptions
#SS If the top of stack is not within the stack segment.
#UD If the LOCK prefix is used.
Virtual-8086 Mode Exceptions
#GP(0) If IOPL < 3 and VME is not enabled.
If IOPL < 3 and the 32-bit operand size is used.
If IOPL < 3, EFLAGS.VIP = 1, and bit 9 (IF) is set in the FLAGS value on the stack.
If IOPL < 3 and bit 8 (TF) is set in the FLAGS value on the stack.
If an attempt is made to execute the POPF/POPFD instruction with an operand-size override
prefix.
#SS(0) If the top of stack is not within the stack segment.
#PF(fault-code) If a page fault occurs.
#AC(0) If an unaligned memory reference is made while alignment checking is enabled.
#UD If the LOCK prefix is used.
Compatibility Mode Exceptions
Same as for protected mode exceptions.
64-Bit Mode Exceptions
#GP(0) If the memory address is in a non-canonical form.
#SS(0) If the stack address is in a non-canonical form.
#PF(fault-code) If a page fault occurs.
#AC(0) If alignment checking is enabled and an unaligned memory reference is made while the
current privilege level is 3.
#UD If the LOCK prefix is used.

POR—Bitwise Logical OR
INSTRUCTION SET REFERENCE, M-U
Vol. 2B 4-397
POR—Bitwise Logical OR
Instruction Operand Encoding
Description
Performs a bitwise logical OR operation on the source operand (second operand) and the destination operand (first
operand) and stores the result in the destination operand. Each bit of the result is set to 1 if either or both of the
corresponding bits of the first and second operands are 1; otherwise, it is set to 0.
In 64-bit mode and not encoded with VEX/EVEX, using a REX prefix in the form of REX.R permits this instruction to
access additional registers (XMM8-XMM15).
Opcode/
Instruction
Op/
En
64/32 bit
Mode
Support
CPUID
Feature
Flag
Description
NP 0F EB /r1
POR mm, mm/m64
AV/V MMX Bitwise OR of mm/m64 and mm.
66 0F EB /r
POR xmm1, xmm2/m128
A V/V SSE2 Bitwise OR of xmm2/m128 and xmm1.
VEX.128.66.0F.WIG EB /r
VPOR xmm1, xmm2, xmm3/m128
BV/V AVX Bitwise OR of xmm2/m128 and xmm3.
VEX.256.66.0F.WIG EB /r
VPOR ymm1, ymm2, ymm3/m256
BV/V AVX2 Bitwise OR of ymm2/m256 and ymm3.
EVEX.128.66.0F.W0 EB /r
VPORD xmm1 {k1}{z}, xmm2, xmm3/m128/m32bcst
CV/V AVX512VL
AVX512F
Bitwise OR of packed doubleword integers in
xmm2 and xmm3/m128/m32bcst using
writemask k1.
EVEX.256.66.0F.W0 EB /r
VPORD ymm1 {k1}{z}, ymm2, ymm3/m256/m32bcst
CV/V AVX512VL
AVX512F
Bitwise OR of packed doubleword integers in
ymm2 and ymm3/m256/m32bcst using
writemask k1.
EVEX.512.66.0F.W0 EB /r
VPORD zmm1 {k1}{z}, zmm2, zmm3/m512/m32bcst
C V/V AVX512F Bitwise OR of packed doubleword integers in
zmm2 and zmm3/m512/m32bcst using
writemask k1.
EVEX.128.66.0F.W1 EB /r
VPORQ xmm1 {k1}{z}, xmm2, xmm3/m128/m64bcst
CV/V AVX512VL
AVX512F
Bitwise OR of packed quadword integers in
xmm2 and xmm3/m128/m64bcst using
writemask k1.
EVEX.256.66.0F.W1 EB /r
VPORQ ymm1 {k1}{z}, ymm2, ymm3/m256/m64bcst
CV/V AVX512VL
AVX512F
Bitwise OR of packed quadword integers in
ymm2 and ymm3/m256/m64bcst using
writemask k1.
EVEX.512.66.0F.W1 EB /r
VPORQ zmm1 {k1}{z}, zmm2, zmm3/m512/m64bcst
C V/V AVX512F Bitwise OR of packed quadword integers in
zmm2 and zmm3/m512/m64bcst using
writemask k1.
NOTES:
1. See note in Section 2.4, “AVX and SSE Instruction Exception Specification” in the Intel® 64 and IA-32 Architectures Software
Developer’s Manual, Volume 2A and Section 22.25.3, “Exception Conditions of Legacy SIMD Instructions Operating on MMX Registers”
in the Intel® 64 and IA-32 Architectures Software Developer’s Manual, Volume 3A.
Op/En Tuple Type Operand 1 Operand 2 Operand 3 Operand 4
A NA ModRM:reg (r, w) ModRM:r/m (r) NA NA
B NA ModRM:reg (w) VEX.vvvv (r) ModRM:r/m (r) NA
C Full ModRM:reg (w) EVEX.vvvv (r) ModRM:r/m (r) NA

POR—Bitwise Logical OR
INSTRUCTION SET REFERENCE, M-U
4-398 Vol. 2B
Legacy SSE version: The source operand can be an MMX technology register or a 64-bit memory location. The
destination operand is an MMX technology register.
128-bit Legacy SSE version: The second source operand is an XMM register or a 128-bit memory location. The first
source and destination operands can be XMM registers. Bits (MAXVL-1:128) of the corresponding YMM destination
register remain unchanged.
VEX.128 encoded version: The second source operand is an XMM register or a 128-bit memory location. The first
source and destination operands can be XMM registers. Bits (MAXVL-1:128) of the destination YMM register are
zeroed.
VEX.256 encoded version: The second source operand is an YMM register or a 256-bit memory location. The first
source and destination operands can be YMM registers.
EVEX encoded version: The first source operand is a ZMM/YMM/XMM register. The second source operand can be a
ZMM/YMM/XMM register, a 512/256/128-bit memory location or a 512/256/128-bit vector broadcasted from a
32/64-bit memory location. The destination operand is a ZMM/YMM/XMM register conditionally updated with
writemask k1 at 32/64-bit granularity.
Operation
POR (64-bit operand)
DEST DEST OR SRC
POR (128-bit Legacy SSE version)
DEST DEST OR SRC
DEST[MAXVL-1:128] (Unmodified)
VPOR (VEX.128 encoded version)
DEST SRC1 OR SRC2
DEST[MAXVL-1:128] 0
VPOR (VEX.256 encoded version)
DEST SRC1 OR SRC2
DEST[MAXVL-1:256] 0
VPORD (EVEX encoded versions)
(KL, VL) = (4, 128), (8, 256), (16, 512)
FOR j 0 TO KL-1
i j * 32
IF k1[j] OR *no writemask* THEN
IF (EVEX.b = 1) AND (SRC2 *is memory*)
THEN DEST[i+31:i] SRC1[i+31:i] BITWISE OR SRC2[31:0]
ELSE DEST[i+31:i] SRC1[i+31:i] BITWISE OR SRC2[i+31:i]
FI;
ELSE
IF *merging-masking* ; merging-masking
*DEST[i+31:i] remains unchanged*
ELSE ; zeroing-masking
DEST[i+31:i] 0
FI;
FI;
ENDFOR;
DEST[MAXVL-1:VL] 0

POR—Bitwise Logical OR
INSTRUCTION SET REFERENCE, M-U
Vol. 2B 4-399
Intel C/C++ Compiler Intrinsic Equivalent
VPORD __m512i _mm512_or_epi32(__m512i a, __m512i b);
VPORD __m512i _mm512_mask_or_epi32(__m512i s, __mmask16 k, __m512i a, __m512i b);
VPORD __m512i _mm512_maskz_or_epi32( __mmask16 k, __m512i a, __m512i b);
VPORD __m256i _mm256_or_epi32(__m256i a, __m256i b);
VPORD __m256i _mm256_mask_or_epi32(__m256i s, __mmask8 k, __m256i a, __m256i b,);
VPORD __m256i _mm256_maskz_or_epi32( __mmask8 k, __m256i a, __m256i b);
VPORD __m128i _mm_or_epi32(__m128i a, __m128i b);
VPORD __m128i _mm_mask_or_epi32(__m128i s, __mmask8 k, __m128i a, __m128i b);
VPORD __m128i _mm_maskz_or_epi32( __mmask8 k, __m128i a, __m128i b);
VPORQ __m512i _mm512_or_epi64(__m512i a, __m512i b);
VPORQ __m512i _mm512_mask_or_epi64(__m512i s, __mmask8 k, __m512i a, __m512i b);
VPORQ __m512i _mm512_maskz_or_epi64(__mmask8 k, __m512i a, __m512i b);
VPORQ __m256i _mm256_or_epi64(__m256i a, int imm);
VPORQ __m256i _mm256_mask_or_epi64(__m256i s, __mmask8 k, __m256i a, __m256i b);
VPORQ __m256i _mm256_maskz_or_epi64( __mmask8 k, __m256i a, __m256i b);
VPORQ __m128i _mm_or_epi64(__m128i a, __m128i b);
VPORQ __m128i _mm_mask_or_epi64(__m128i s, __mmask8 k, __m128i a, __m128i b);
VPORQ __m128i _mm_maskz_or_epi64( __mmask8 k, __m128i a, __m128i b);
POR __m64 _mm_or_si64(__m64 m1, __m64 m2)
(V)POR: __m128i _mm_or_si128(__m128i m1, __m128i m2)
VPOR: __m256i _mm256_or_si256 ( __m256i a, __m256i b)
Flags Affected
None.
SIMD Floating-Point Exceptions
None.
Other Exceptions
Non-EVEX-encoded instruction, see Exceptions Type 4.
EVEX-encoded instruction, see Exceptions Type E4.

PREFETCHh—Prefetch Data Into Caches
INSTRUCTION SET REFERENCE, M-U
4-400 Vol. 2B
PREFETCHh—Prefetch Data Into Caches
Instruction Operand Encoding
Description
Fetches the line of data from memory that contains the byte specified with the source operand to a location in the
cache hierarchy specified by a locality hint:
•T0 (temporal data)—prefetch data into all levels of the cache hierarchy.
•T1 (temporal data with respect to first level cache misses)—prefetch data into level 2 cache and higher.
•T2 (temporal data with respect to second level cache misses)—prefetch data into level 3 cache and higher, or
an implementation-specific choice.
•NTA (non-temporal data with respect to all cache levels)—prefetch data into non-temporal cache structure and
into a location close to the processor, minimizing cache pollution.
The source operand is a byte memory location. (The locality hints are encoded into the machine level instruction
using bits 3 through 5 of the ModR/M byte.)
If the line selected is already present in the cache hierarchy at a level closer to the processor, no data movement
occurs. Prefetches from uncacheable or WC memory are ignored.
The PREFETCHh instruction is merely a hint and does not affect program behavior. If executed, this instruction
moves data closer to the processor in anticipation of future use.
The implementation of prefetch locality hints is implementation-dependent, and can be overloaded or ignored by a
processor implementation. The amount of data prefetched is also processor implementation-dependent. It will,
however, be a minimum of 32 bytes. Additional details of the implementation-dependent locality hints are
described in Section 7.4 of Intel® 64 and IA-32 Architectures Optimization Reference Manual.
It should be noted that processors are free to speculatively fetch and cache data from system memory regions that
are assigned a memory-type that permits speculative reads (that is, the WB, WC, and WT memory types). A
PREFETCHh instruction is considered a hint to this speculative behavior. Because this speculative fetching can occur
at any time and is not tied to instruction execution, a PREFETCHh instruction is not ordered with respect to the
fence instructions (MFENCE, SFENCE, and LFENCE) or locked memory references. A PREFETCHh instruction is also
unordered with respect to CLFLUSH and CLFLUSHOPT instructions, other PREFETCHh instructions, or any other
general instruction. It is ordered with respect to serializing instructions such as CPUID, WRMSR, OUT, and MOV CR.
This instruction’s operation is the same in non-64-bit modes and 64-bit mode.
Operation
FETCH (m8);
Opcode Instruction Op/
En
64-Bit
Mode
Compat/
Leg Mode
Description
0F 18 /1 PREFETCHT0 m8 MValid Valid Move data from m8 closer to the processor
using T0 hint.
0F 18 /2 PREFETCHT1 m8 MValid Valid Move data from m8 closer to the processor
using T1 hint.
0F 18 /3 PREFETCHT2 m8 MValid Valid Move data from m8 closer to the processor
using T2 hint.
0F 18 /0 PREFETCHNTA m8 MValid Valid Move data from m8 closer to the processor
using NTA hint.
Op/En Operand 1 Operand 2 Operand 3 Operand 4
M ModRM:r/m (r) NA NA NA

PREFETCHh—Prefetch Data Into Caches
INSTRUCTION SET REFERENCE, M-U
Vol. 2B 4-401
Intel C/C++ Compiler Intrinsic Equivalent
void _mm_prefetch(char *p, int i)
The argument “*p” gives the address of the byte (and corresponding cache line) to be prefetched. The value “i”
gives a constant (_MM_HINT_T0, _MM_HINT_T1, _MM_HINT_T2, or _MM_HINT_NTA) that specifies the type of
prefetch operation to be performed.
Numeric Exceptions
None.
Exceptions (All Operating Modes)
#UD If the LOCK prefix is used.

PREFETCHW—Prefetch Data into Caches in Anticipation of a Write
INSTRUCTION SET REFERENCE, M-U
4-402 Vol. 2B
PREFETCHW—Prefetch Data into Caches in Anticipation of a Write
Instruction Operand Encoding
Description
Fetches the cache line of data from memory that contains the byte specified with the source operand to a location
in the 1st or 2nd level cache and invalidates other cached instances of the line.
The source operand is a byte memory location. If the line selected is already present in the lowest level cache and
is already in an exclusively owned state, no data movement occurs. Prefetches from non-writeback memory are
ignored.
The PREFETCHW instruction is merely a hint and does not affect program behavior. If executed, this instruction
moves data closer to the processor and invalidates other cached copies in anticipation of the line being written to
in the future.
The characteristic of prefetch locality hints is implementation-dependent, and can be overloaded or ignored by a
processor implementation. The amount of data prefetched is also processor implementation-dependent. It will,
however, be a minimum of 32 bytes. Additional details of the implementation-dependent locality hints are
described in Section 7.4 of Intel® 64 and IA-32 Architectures Optimization Reference Manual.
It should be noted that processors are free to speculatively fetch and cache data with exclusive ownership from
system memory regions that permit such accesses (that is, the WB memory type). A PREFETCHW instruction is
considered a hint to this speculative behavior. Because this speculative fetching can occur at any time and is not
tied to instruction execution, a PREFETCHW instruction is not ordered with respect to the fence instructions
(MFENCE, SFENCE, and LFENCE) or locked memory references. A PREFETCHW instruction is also unordered with
respect to CLFLUSH and CLFLUSHOPT instructions, other PREFETCHW instructions, or any other general instruction
It is ordered with respect to serializing instructions such as CPUID, WRMSR, OUT, and MOV CR.
This instruction's operation is the same in non-64-bit modes and 64-bit mode.
Operation
FETCH_WITH_EXCLUSIVE_OWNERSHIP (m8);
Flags Affected
All flags are affected.
C/C++ Compiler Intrinsic Equivalent
void _m_prefetchw( void * );
Protected Mode Exceptions
#UD If the LOCK prefix is used.
Real-Address Mode Exceptions
#UD If the LOCK prefix is used.
Opcode/
Instruction
Op/
En
64/32 bit
Mode
Support
CPUID
Feature
Flag
Description
0F 0D /1
PREFETCHW m8
A V/V PREFETCHW Move data from m8 closer to the processor in anticipation of a
write.
Op/En Operand 1 Operand 2 Operand 3 Operand 4
M ModRM:r/m (r) NA NA NA

PREFETCHW—Prefetch Data into Caches in Anticipation of a Write
INSTRUCTION SET REFERENCE, M-U
Vol. 2B 4-403
Virtual-8086 Mode Exceptions
#UD If the LOCK prefix is used.
Compatibility Mode Exceptions
#UD If the LOCK prefix is used.
64-Bit Mode Exceptions
#UD If the LOCK prefix is used.

PSADBW—Compute Sum of Absolute Differences
INSTRUCTION SET REFERENCE, M-U
4-404 Vol. 2B
PSADBW—Compute Sum of Absolute Differences
Instruction Operand Encoding
Opcode/
Instruction
Op/
En
64/32 bit
Mode
Support
CPUID Feature
Flag
Description
NP 0F F6 /r1
PSADBW mm1, mm2/m64
A V/V SSE Computes the absolute differences of the
packed unsigned byte integers from mm2
/m64 and mm1; differences are then summed
to produce an unsigned word integer result.
66 0F F6 /r
PSADBW xmm1, xmm2/m128
A V/V SSE2 Computes the absolute differences of the
packed unsigned byte integers from xmm2
/m128 and xmm1; the 8 low differences and 8
high differences are then summed separately
to produce two unsigned word integer results.
VEX.128.66.0F.WIG F6 /r
VPSADBW xmm1, xmm2, xmm3/m128
B V/V AVX Computes the absolute differences of the
packed unsigned byte integers from xmm3
/m128 and xmm2; the 8 low differences and 8
high differences are then summed separately
to produce two unsigned word integer results.
VEX.256.66.0F.WIG F6 /r
VPSADBW ymm1, ymm2, ymm3/m256
B V/V AVX2 Computes the absolute differences of the
packed unsigned byte integers from ymm3
/m256 and ymm2; then each consecutive 8
differences are summed separately to produce
four unsigned word integer results.
EVEX.128.66.0F.WIG F6 /r
VPSADBW xmm1, xmm2, xmm3/m128
CV/V AVX512VL
AVX512BW
Computes the absolute differences of the
packed unsigned byte integers from xmm3
/m128 and xmm2; then each consecutive 8
differences are summed separately to produce
four unsigned word integer results.
EVEX.256.66.0F.WIG F6 /r
VPSADBW ymm1, ymm2, ymm3/m256
CV/V AVX512VL
AVX512BW
Computes the absolute differences of the
packed unsigned byte integers from ymm3
/m256 and ymm2; then each consecutive 8
differences are summed separately to produce
four unsigned word integer results.
EVEX.512.66.0F.WIG F6 /r
VPSADBW zmm1, zmm2, zmm3/m512
C V/V AVX512BW Computes the absolute differences of the
packed unsigned byte integers from zmm3
/m512 and zmm2; then each consecutive 8
differences are summed separately to produce
four unsigned word integer results.
NOTES:
1. See note in Section 2.4, “AVX and SSE Instruction Exception Specification” in the Intel® 64 and IA-32 Architectures Software
Developer’s Manual, Volume 2A and Section 22.25.3, “Exception Conditions of Legacy SIMD Instructions Operating on MMX Registers”
in the Intel® 64 and IA-32 Architectures Software Developer’s Manual, Volume 3A.
Op/En Tuple Type Operand 1 Operand 2 Operand 3 Operand 4
A NA ModRM:reg (r, w) ModRM:r/m (r) NA NA
B NA ModRM:reg (w) VEX.vvvv (r) ModRM:r/m (r) NA
C Full Mem ModRM:reg (w) EVEX.vvvv ModRM:r/m (r) NA

PSADBW—Compute Sum of Absolute Differences
INSTRUCTION SET REFERENCE, M-U
Vol. 2B 4-405
Description
Computes the absolute value of the difference of 8 unsigned byte integers from the source operand (second
operand) and from the destination operand (first operand). These 8 differences are then summed to produce an
unsigned word integer result that is stored in the destination operand. Figure 4-14 shows the operation of the
PSADBW instruction when using 64-bit operands.
When operating on 64-bit operands, the word integer result is stored in the low word of the destination operand,
and the remaining bytes in the destination operand are cleared to all 0s.
When operating on 128-bit operands, two packed results are computed. Here, the 8 low-order bytes of the source
and destination operands are operated on to produce a word result that is stored in the low word of the destination
operand, and the 8 high-order bytes are operated on to produce a word result that is stored in bits 64 through 79
of the destination operand. The remaining bytes of the destination operand are cleared.
For 256-bit version, the third group of 8 differences are summed to produce an unsigned word in bits[143:128] of
the destination register and the fourth group of 8 differences are summed to produce an unsigned word in
bits[207:192] of the destination register. The remaining words of the destination are set to 0.
For 512-bit version, the fifth group result is stored in bits [271:256] of the destination. The result from the sixth
group is stored in bits [335:320]. The results for the seventh and eighth group are stored respectively in bits
[399:384] and bits [463:447], respectively. The remaining bits in the destination are set to 0.
In 64-bit mode and not encoded by VEX/EVEX prefix, using a REX prefix in the form of REX.R permits this instruc-
tion to access additional registers (XMM8-XMM15).
Legacy SSE version: The source operand can be an MMX technology register or a 64-bit memory location. The
destination operand is an MMX technology register.
128-bit Legacy SSE version: The first source operand and destination register are XMM registers. The second
source operand is an XMM register or a 128-bit memory location. Bits (MAXVL-1:128) of the corresponding ZMM
destination register remain unchanged.
VEX.128 and EVEX.128 encoded versions: The first source operand and destination register are XMM registers. The
second source operand is an XMM register or a 128-bit memory location. Bits (MAXVL-1:128) of the corresponding
ZMM register are zeroed.
VEX.256 and EVEX.256 encoded versions: The first source operand and destination register are YMM registers. The
second source operand is an YMM register or a 256-bit memory location. Bits (MAXVL-1:256) of the corresponding
ZMM register are zeroed.
EVEX.512 encoded version: The first source operand and destination register are ZMM registers. The second
source operand is a ZMM register or a 512-bit memory location.
Figure 4-14. PSADBW Instruction Operation Using 64-bit Operands
X3 X2 X1 X0
SRC
DEST
TEMP
X4X5X6X7
Y3 Y2 Y1 Y0Y4Y5Y6Y7
ABS(X0:Y0)ABS(X7:Y7) ABS(X6:Y6) ABS(X5:Y5) ABS(X4:Y4) ABS(X3:Y3) ABS(X2:Y2) ABS(X1:Y1)
DEST 00H 00H00H00H00H00H SUM(TEMP7...TEMP0)

PSADBW—Compute Sum of Absolute Differences
INSTRUCTION SET REFERENCE, M-U
4-406 Vol. 2B
Operation
VPSADBW (EVEX encoded versions)
VL = 128, 256, 512
TEMP0 ABS(SRC1[7:0] - SRC2[7:0])
(* Repeat operation for bytes 1 through 15 *)
TEMP15 ABS(SRC1[127:120] - SRC2[127:120])
DEST[15:0] SUM(TEMP0:TEMP7)
DEST[63:16] 000000000000H
DEST[79:64] SUM(TEMP8:TEMP15)
DEST[127:80] 00000000000H
IF VL >= 256
(* Repeat operation for bytes 16 through 31*)
TEMP31 ABS(SRC1[255:248] - SRC2[255:248])
DEST[143:128] SUM(TEMP16:TEMP23)
DEST[191:144] 000000000000H
DEST[207:192] SUM(TEMP24:TEMP31)
DEST[223:208] 00000000000H
FI;
IF VL >= 512
(* Repeat operation for bytes 32 through 63*)
TEMP63 ABS(SRC1[511:504] - SRC2[511:504])
DEST[271:256] SUM(TEMP0:TEMP7)
DEST[319:272] 000000000000H
DEST[335:320] SUM(TEMP8:TEMP15)
DEST[383:336] 00000000000H
DEST[399:384] SUM(TEMP16:TEMP23)
DEST[447:400] 000000000000H
DEST[463:448] SUM(TEMP24:TEMP31)
DEST[511:464] 00000000000H
FI;
DEST[MAXVL-1:VL] 0
VPSADBW (VEX.256 encoded version)
TEMP0 ABS(SRC1[7:0] - SRC2[7:0])
(* Repeat operation for bytes 2 through 30*)
TEMP31 ABS(SRC1[255:248] - SRC2[255:248])
DEST[15:0] SUM(TEMP0:TEMP7)
DEST[63:16] 000000000000H
DEST[79:64] SUM(TEMP8:TEMP15)
DEST[127:80] 00000000000H
DEST[143:128] SUM(TEMP16:TEMP23)
DEST[191:144] 000000000000H
DEST[207:192] SUM(TEMP24:TEMP31)
DEST[223:208] 00000000000H
DEST[MAXVL-1:256] 0

PSADBW—Compute Sum of Absolute Differences
INSTRUCTION SET REFERENCE, M-U
Vol. 2B 4-407
VPSADBW (VEX.128 encoded version)
TEMP0 ABS(SRC1[7:0] - SRC2[7:0])
(* Repeat operation for bytes 2 through 14 *)
TEMP15 ABS(SRC1[127:120] - SRC2[127:120])
DEST[15:0] SUM(TEMP0:TEMP7)
DEST[63:16] 000000000000H
DEST[79:64] SUM(TEMP8:TEMP15)
DEST[127:80] 00000000000H
DEST[MAXVL-1:128] 0
PSADBW (128-bit Legacy SSE version)
TEMP0 ABS(DEST[7:0] - SRC[7:0])
(* Repeat operation for bytes 2 through 14 *)
TEMP15 ABS(DEST[127:120] - SRC[127:120])
DEST[15:0] SUM(TEMP0:TEMP7)
DEST[63:16] 000000000000H
DEST[79:64] SUM(TEMP8:TEMP15)
DEST[127:80] 00000000000
DEST[MAXVL-1:128] (Unmodified)
PSADBW (64-bit operand)
TEMP0 ABS(DEST[7:0] - SRC[7:0])
(* Repeat operation for bytes 2 through 6 *)
TEMP7 ABS(DEST[63:56] - SRC[63:56])
DEST[15:0] SUM(TEMP0:TEMP7)
DEST[63:16] 000000000000H
Intel C/C++ Compiler Intrinsic Equivalent
VPSADBW __m512i _mm512_sad_epu8( __m512i a, __m512i b)
PSADBW:__m64 _mm_sad_pu8(__m64 a,__m64 b)
(V)PSADBW:__m128i _mm_sad_epu8(__m128i a, __m128i b)
VPSADBW:__m256i _mm256_sad_epu8( __m256i a, __m256i b)
Flags Affected
None.
SIMD Floating-Point Exceptions
None.
Other Exceptions
Non-EVEX-encoded instruction, see Exceptions Type 4.
EVEX-encoded instruction, see Exceptions Type E4NF.nb.

PSHUFB — Packed Shuffle Bytes
INSTRUCTION SET REFERENCE, M-U
4-408 Vol. 2B
PSHUFB — Packed Shuffle Bytes
Instruction Operand Encoding
Description
PSHUFB performs in-place shuffles of bytes in the destination operand (the first operand) according to the shuffle
control mask in the source operand (the second operand). The instruction permutes the data in the destination
operand, leaving the shuffle mask unaffected. If the most significant bit (bit[7]) of each byte of the shuffle control
mask is set, then constant zero is written in the result byte. Each byte in the shuffle control mask forms an index
to permute the corresponding byte in the destination operand. The value of each index is the least significant 4 bits
(128-bit operation) or 3 bits (64-bit operation) of the shuffle control byte. When the source operand is a 128-bit
memory operand, the operand must be aligned on a 16-byte boundary or a general-protection exception (#GP) will
be generated.
In 64-bit mode and not encoded with VEX/EVEX, use the REX prefix to access XMM8-XMM15 registers.
Legacy SSE version 64-bit operand: Both operands can be MMX registers.
128-bit Legacy SSE version: The first source operand and the destination operand are the same. Bits (MAXVL-
1:128) of the corresponding YMM destination register remain unchanged.
VEX.128 encoded version: The destination operand is the first operand, the first source operand is the second
operand, the second source operand is the third operand. Bits (MAXVL-1:128) of the destination YMM register are
zeroed.
VEX.256 encoded version: Bits (255:128) of the destination YMM register stores the 16-byte shuffle result of the
upper 16 bytes of the first source operand, using the upper 16-bytes of the second source operand as control mask.
Opcode/
Instruction
Op/
En
64/32 bit
Mode
Support
CPUID
Feature
Flag
Description
NP 0F 38 00 /r1
PSHUFB mm1, mm2/m64
A V/V SSSE3 Shuffle bytes in mm1 according to contents of
mm2/m64.
66 0F 38 00 /r
PSHUFB xmm1, xmm2/m128
A V/V SSSE3 Shuffle bytes in xmm1 according to contents of
xmm2/m128.
VEX.128.66.0F38.WIG 00 /r
VPSHUFB xmm1, xmm2, xmm3/m128
BV/V AVX Shuffle bytes in xmm2 according to contents of
xmm3/m128.
VEX.256.66.0F38.WIG 00 /r
VPSHUFB ymm1, ymm2, ymm3/m256
B V/V AVX2 Shuffle bytes in ymm2 according to contents of
ymm3/m256.
EVEX.128.66.0F38.WIG 00 /r
VPSHUFB xmm1 {k1}{z}, xmm2, xmm3/m128
C V/V AVX512VL
AVX512BW
Shuffle bytes in xmm2 according to contents of
xmm3/m128 under write mask k1.
EVEX.256.66.0F38.WIG 00 /r
VPSHUFB ymm1 {k1}{z}, ymm2, ymm3/m256
C V/V AVX512VL
AVX512BW
Shuffle bytes in ymm2 according to contents of
ymm3/m256 under write mask k1.
EVEX.512.66.0F38.WIG 00 /r
VPSHUFB zmm1 {k1}{z}, zmm2, zmm3/m512
C V/V AVX512BW Shuffle bytes in zmm2 according to contents of
zmm3/m512 under write mask k1.
NOTES:
1. See note in Section 2.4, “AVX and SSE Instruction Exception Specification” in the Intel® 64 and IA-32 Architectures Software
Developer’s Manual, Volume 2A and Section 22.25.3, “Exception Conditions of Legacy SIMD Instructions Operating on MMX Registers”
in the Intel® 64 and IA-32 Architectures Software Developer’s Manual, Volume 3A.
Op/En Tuple Type Operand 1 Operand 2 Operand 3 Operand 4
A NA ModRM:reg (r, w) ModRM:r/m (r) NA NA
B NA ModRM:reg (w) VEX.vvvv (r) ModRM:r/m (r) NA
C Full Mem ModRM:reg (w) EVEX.vvvv (r) ModRM:r/m (r) NA

PSHUFB — Packed Shuffle Bytes
INSTRUCTION SET REFERENCE, M-U
Vol. 2B 4-409
The value of each index is for the high 128-bit lane is the least significant 4 bits of the respective shuffle control
byte. The index value selects a source data element within each 128-bit lane.
EVEX encoded version: The second source operand is an ZMM/YMM/XMM register or an 512/256/128-bit memory
location. The first source operand and destination operands are ZMM/YMM/XMM registers. The destination is condi-
tionally updated with writemask k1.
EVEX and VEX encoded version: Four/two in-lane 128-bit shuffles.
Operation
PSHUFB (with 64 bit operands)
TEMP ← DEST
for i = 0 to 7 {
if (SRC[(i * 8)+7] = 1 ) then
DEST[(i*8)+7...(i*8)+0] ← 0;
else
index[2..0] ← SRC[(i*8)+2 .. (i*8)+0];
DEST[(i*8)+7...(i*8)+0] ← TEMP[(index*8+7)..(index*8+0)];
endif;
}
PSHUFB (with 128 bit operands)
TEMP ← DEST
for i = 0 to 15 {
if (SRC[(i * 8)+7] = 1 ) then
DEST[(i*8)+7..(i*8)+0] ← 0;
else
index[3..0] ← SRC[(i*8)+3 .. (i*8)+0];
DEST[(i*8)+7..(i*8)+0] ← TEMP[(index*8+7)..(index*8+0)];
endif
}
VPSHUFB (VEX.128 encoded version)
for i = 0 to 15 {
if (SRC2[(i * 8)+7] = 1) then
DEST[(i*8)+7..(i*8)+0] 0;
else
index[3..0] SRC2[(i*8)+3 .. (i*8)+0];
DEST[(i*8)+7..(i*8)+0] SRC1[(index*8+7)..(index*8+0)];
endif
}
DEST[MAXVL-1:128] 0
VPSHUFB (VEX.256 encoded version)
for i = 0 to 15 {
if (SRC2[(i * 8)+7] == 1 ) then
DEST[(i*8)+7..(i*8)+0] 0;
else
index[3..0] SRC2[(i*8)+3 .. (i*8)+0];
DEST[(i*8)+7..(i*8)+0] SRC1[(index*8+7)..(index*8+0)];
endif
if (SRC2[128 + (i * 8)+7] == 1 ) then
DEST[128 + (i*8)+7..(i*8)+0] 0;
else
index[3..0] SRC2[128 + (i*8)+3 .. (i*8)+0];
DEST[128 + (i*8)+7..(i*8)+0] SRC1[128 + (index*8+7)..(index*8+0)];

PSHUFB — Packed Shuffle Bytes
INSTRUCTION SET REFERENCE, M-U
4-410 Vol. 2B
endif
}
VPSHUFB (EVEX encoded versions)
(KL, VL) = (16, 128), (32, 256), (64, 512)
jmask (KL-1) & ~0xF // 0x00, 0x10, 0x30 depending on the VL
FOR j = 0 TO KL-1 // dest
IF kl[ i ] or no_masking
index src.byte[ j ];
IF index & 0x80
Dest.byte[ j ] 0;
ELSE
index (index & 0xF) + (j & jmask); // 16-element in-lane lookup
Dest.byte[ j ] src.byte[ index ];
ELSE if zeroing
Dest.byte[ j ] 0;
DEST[MAXVL-1:VL] 0;
Intel C/C++ Compiler Intrinsic Equivalent
VPSHUFB __m512i _mm512_shuffle_epi8(__m512i a, __m512i b);
VPSHUFB __m512i _mm512_mask_shuffle_epi8(__m512i s, __mmask64 k, __m512i a, __m512i b);
VPSHUFB __m512i _mm512_maskz_shuffle_epi8( __mmask64 k, __m512i a, __m512i b);
VPSHUFB __m256i _mm256_mask_shuffle_epi8(__m256i s, __mmask32 k, __m256i a, __m256i b);
VPSHUFB __m256i _mm256_maskz_shuffle_epi8( __mmask32 k, __m256i a, __m256i b);
VPSHUFB __m128i _mm_mask_shuffle_epi8(__m128i s, __mmask16 k, __m128i a, __m128i b);
VPSHUFB __m128i _mm_maskz_shuffle_epi8( __mmask16 k, __m128i a, __m128i b);
PSHUFB: __m64 _mm_shuffle_pi8 (__m64 a, __m64 b)
(V)PSHUFB: __m128i _mm_shuffle_epi8 (__m128i a, __m128i b)
VPSHUFB:__m256i _mm256_shuffle_epi8(__m256i a, __m256i b)
SIMD Floating-Point Exceptions
None.
Figure 4-15. PSHUFB with 64-Bit Operands
07H 07H FFH 80H 01H 00H 00H 00H
04H 01H 07H 03H 02H 02H FFH 01H
04H 04H 00H 00H FFH 01H 01H 01H
MM2
MM1
MM1

PSHUFB — Packed Shuffle Bytes
INSTRUCTION SET REFERENCE, M-U
Vol. 2B 4-411
Other Exceptions
Non-EVEX-encoded instruction, see Exceptions Type 4.
EVEX-encoded instruction, see Exceptions Type E4NF.nb.

PSHUFD—Shuffle Packed Doublewords
INSTRUCTION SET REFERENCE, M-U
4-412 Vol. 2B
PSHUFD—Shuffle Packed Doublewords
Instruction Operand Encoding
Description
Copies doublewords from source operand (second operand) and inserts them in the destination operand (first
operand) at the locations selected with the order operand (third operand). Figure 4-16 shows the operation of the
256-bit VPSHUFD instruction and the encoding of the order operand. Each 2-bit field in the order operand selects
the contents of one doubleword location within a 128-bit lane and copy to the target element in the destination
operand. For example, bits 0 and 1 of the order operand targets the first doubleword element in the low and high
128-bit lane of the destination operand for 256-bit VPSHUFD. The encoded value of bits 1:0 of the order operand
(see the field encoding in Figure 4-16) determines which doubleword element (from the respective 128-bit lane) of
the source operand will be copied to doubleword 0 of the destination operand.
For 128-bit operation, only the low 128-bit lane are operative. The source operand can be an XMM register or a
128-bit memory location. The destination operand is an XMM register. The order operand is an 8-bit immediate.
Note that this instruction permits a doubleword in the source operand to be copied to more than one doubleword
location in the destination operand.
Opcode/
Instruction
Op/
En
64/32 bit
Mode
Support
CPUID
Feature
Flag
Description
66 0F 70 /r ib
PSHUFD xmm1, xmm2/m128, imm8
A V/V SSE2 Shuffle the doublewords in xmm2/m128 based on
the encoding in imm8 and store the result in xmm1.
VEX.128.66.0F.WIG 70 /r ib
VPSHUFD xmm1, xmm2/m128, imm8
A V/V AVX Shuffle the doublewords in xmm2/m128 based on
the encoding in imm8 and store the result in xmm1.
VEX.256.66.0F.WIG 70 /r ib
VPSHUFD ymm1, ymm2/m256, imm8
A V/V AVX2 Shuffle the doublewords in ymm2/m256 based on
the encoding in imm8 and store the result in ymm1.
EVEX.128.66.0F.W0 70 /r ib
VPSHUFD xmm1 {k1}{z}, xmm2/m128/m32bcst,
imm8
B V/V AVX512VL
AVX512F
Shuffle the doublewords in xmm2/m128/m32bcst
based on the encoding in imm8 and store the result
in xmm1 using writemask k1.
EVEX.256.66.0F.W0 70 /r ib
VPSHUFD ymm1 {k1}{z}, ymm2/m256/m32bcst,
imm8
B V/V AVX512VL
AVX512F
Shuffle the doublewords in ymm2/m256/m32bcst
based on the encoding in imm8 and store the result
in ymm1 using writemask k1.
EVEX.512.66.0F.W0 70 /r ib
VPSHUFD zmm1 {k1}{z}, zmm2/m512/m32bcst,
imm8
B V/V AVX512F Shuffle the doublewords in zmm2/m512/m32bcst
based on the encoding in imm8 and store the result
in zmm1 using writemask k1.
Op/En Tuple Type Operand 1 Operand 2 Operand 3 Operand 4
A NA ModRM:reg (w) ModRM:r/m (r) imm8 NA
B Full ModRM:reg (w) ModRM:r/m (r) Imm8 NA

PSHUFD—Shuffle Packed Doublewords
INSTRUCTION SET REFERENCE, M-U
Vol. 2B 4-413
Figure 4-16. 256-bit VPSHUFD Instruction Operation
The source operand can be an XMM register or a 128-bit memory location. The destination operand is an XMM
register. The order operand is an 8-bit immediate. Note that this instruction permits a doubleword in the source
operand to be copied to more than one doubleword location in the destination operand.
In 64-bit mode and not encoded in VEX/EVEX, using REX.R permits this instruction to access XMM8-XMM15.
128-bit Legacy SSE version: Bits (MAXVL-1:128) of the corresponding YMM destination register remain
unchanged.
VEX.128 encoded version: The source operand can be an XMM register or a 128-bit memory location. The destina-
tion operand is an XMM register. Bits (MAXVL-1:128) of the corresponding ZMM register are zeroed.
VEX.256 encoded version: The source operand can be an YMM register or a 256-bit memory location. The destina-
tion operand is an YMM register. Bits (MAXVL-1:256) of the corresponding ZMM register are zeroed. Bits (255-
1:128) of the destination stores the shuffled results of the upper 16 bytes of the source operand using the imme-
diate byte as the order operand.
EVEX encoded version: The source operand can be an ZMM/YMM/XMM register, a 512/256/128-bit memory loca-
tion, or a 512/256/128-bit vector broadcasted from a 32-bit memory location. The destination operand is a
ZMM/YMM/XMM register updated according to the writemask.
Each 128-bit lane of the destination stores the shuffled results of the respective lane of the source operand using
the immediate byte as the order operand.
Note: EVEX.vvvv and VEX.vvvv are reserved and must be 1111b otherwise instructions will #UD.
Operation
PSHUFD (128-bit Legacy SSE version)
DEST[31:0] (SRC >> (ORDER[1:0] * 32))[31:0];
DEST[63:32] (SRC >> (ORDER[3:2] * 32))[31:0];
DEST[95:64] (SRC >> (ORDER[5:4] * 32))[31:0];
DEST[127:96] (SRC >> (ORDER[7:6] * 32))[31:0];
DEST[MAXVL-1:128] (Unmodified)
VPSHUFD (VEX.128 encoded version)
DEST[31:0] (SRC >> (ORDER[1:0] * 32))[31:0];
DEST[63:32] (SRC >> (ORDER[3:2] * 32))[31:0];
DEST[95:64] (SRC >> (ORDER[5:4] * 32))[31:0];
DEST[127:96] (SRC >> (ORDER[7:6] * 32))[31:0];
DEST[MAXVL-1:128] 0
X7 X6 X5 X4
SRC
DEST Y7 Y6 Y5 Y4
ORDER
00B - X0
01B - X1
10B - X2
11B - X3
Encoding
of Fields in
ORDER
01234567 Operand
Y3 Y2 Y1 Y0
X3 X2 X1 X0
00B - X4
01B - X5
10B - X6
11B - X7
Encoding
of Fields in
ORDER
Operand

PSHUFD—Shuffle Packed Doublewords
INSTRUCTION SET REFERENCE, M-U
4-414 Vol. 2B
VPSHUFD (VEX.256 encoded version)
DEST[31:0] (SRC[127:0] >> (ORDER[1:0] * 32))[31:0];
DEST[63:32] (SRC[127:0] >> (ORDER[3:2] * 32))[31:0];
DEST[95:64] (SRC[127:0] >> (ORDER[5:4] * 32))[31:0];
DEST[127:96] (SRC[127:0] >> (ORDER[7:6] * 32))[31:0];
DEST[159:128] (SRC[255:128] >> (ORDER[1:0] * 32))[31:0];
DEST[191:160] (SRC[255:128] >> (ORDER[3:2] * 32))[31:0];
DEST[223:192] (SRC[255:128] >> (ORDER[5:4] * 32))[31:0];
DEST[255:224] (SRC[255:128] >> (ORDER[7:6] * 32))[31:0];
DEST[MAXVL-1:256] 0
VPSHUFD (EVEX encoded versions)
(KL, VL) = (4, 128), (8, 256), (16, 512)
FOR j 0 TO KL-1
i j * 32
IF (EVEX.b = 1) AND (SRC *is memory*)
THEN TMP_SRC[i+31:i] SRC[31:0]
ELSE TMP_SRC[i+31:i] SRC[i+31:i]
FI;
ENDFOR;
IF VL >= 128
TMP_DEST[31:0] (TMP_SRC[127:0] >> (ORDER[1:0] * 32))[31:0];
TMP_DEST[63:32] (TMP_SRC[127:0] >> (ORDER[3:2] * 32))[31:0];
TMP_DEST[95:64] (TMP_SRC[127:0] >> (ORDER[5:4] * 32))[31:0];
TMP_DEST[127:96] (TMP_SRC[127:0] >> (ORDER[7:6] * 32))[31:0];
FI;
IF VL >= 256
TMP_DEST[159:128] (TMP_SRC[255:128] >> (ORDER[1:0] * 32))[31:0];
TMP_DEST[191:160] (TMP_SRC[255:128] >> (ORDER[3:2] * 32))[31:0];
TMP_DEST[223:192] (TMP_SRC[255:128] >> (ORDER[5:4] * 32))[31:0];
TMP_DEST[255:224] (TMP_SRC[255:128] >> (ORDER[7:6] * 32))[31:0];
FI;
IF VL >= 512
TMP_DEST[287:256] (TMP_SRC[383:256] >> (ORDER[1:0] * 32))[31:0];
TMP_DEST[319:288] (TMP_SRC[383:256] >> (ORDER[3:2] * 32))[31:0];
TMP_DEST[351:320] (TMP_SRC[383:256] >> (ORDER[5:4] * 32))[31:0];
TMP_DEST[383:352] (TMP_SRC[383:256] >> (ORDER[7:6] * 32))[31:0];
TMP_DEST[415:384] (TMP_SRC[511:384] >> (ORDER[1:0] * 32))[31:0];
TMP_DEST[447:416] (TMP_SRC[511:384] >> (ORDER[3:2] * 32))[31:0];
TMP_DEST[479:448] (TMP_SRC[511:384] >> (ORDER[5:4] * 32))[31:0];
TMP_DEST[511:480] (TMP_SRC[511:384] >> (ORDER[7:6] * 32))[31:0];
FI;
FOR j 0 TO KL-1
i j * 32
IF k1[j] OR *no writemask*
THEN DEST[i+31:i] TMP_DEST[i+31:i]
ELSE
IF *merging-masking* ; merging-masking
THEN *DEST[i+31:i] remains unchanged*
ELSE *zeroing-masking* ; zeroing-masking
DEST[i+31:i] 0
FI
FI;
ENDFOR

PSHUFD—Shuffle Packed Doublewords
INSTRUCTION SET REFERENCE, M-U
Vol. 2B 4-415
DEST[MAXVL-1:VL] 0
Intel C/C++ Compiler Intrinsic Equivalent
VPSHUFD __m512i _mm512_shuffle_epi32(__m512i a, int n );
VPSHUFD __m512i _mm512_mask_shuffle_epi32(__m512i s, __mmask16 k, __m512i a, int n );
VPSHUFD __m512i _mm512_maskz_shuffle_epi32( __mmask16 k, __m512i a, int n );
VPSHUFD __m256i _mm256_mask_shuffle_epi32(__m256i s, __mmask8 k, __m256i a, int n );
VPSHUFD __m256i _mm256_maskz_shuffle_epi32( __mmask8 k, __m256i a, int n );
VPSHUFD __m128i _mm_mask_shuffle_epi32(__m128i s, __mmask8 k, __m128i a, int n );
VPSHUFD __m128i _mm_maskz_shuffle_epi32( __mmask8 k, __m128i a, int n );
(V)PSHUFD:__m128i _mm_shuffle_epi32(__m128i a, int n)
VPSHUFD:__m256i _mm256_shuffle_epi32(__m256i a, const int n)
Flags Affected
None.
SIMD Floating-Point Exceptions
None.
Other Exceptions
Non-EVEX-encoded instruction, see Exceptions Type 4.
EVEX-encoded instruction, see Exceptions Type E4NF.
#UD If VEX.vvvv ≠ 1111B or EVEX.vvvv ≠ 1111B.

PSHUFHW—Shuffle Packed High Words
INSTRUCTION SET REFERENCE, M-U
4-416 Vol. 2B
PSHUFHW—Shuffle Packed High Words
Instruction Operand Encoding
Description
Copies words from the high quadword of a 128-bit lane of the source operand and inserts them in the high quad-
word of the destination operand at word locations (of the respective lane) selected with the immediate operand.
This 256-bit operation is similar to the in-lane operation used by the 256-bit VPSHUFD instruction, which is illus-
trated in Figure 4-16. For 128-bit operation, only the low 128-bit lane is operative. Each 2-bit field in the immediate
operand selects the contents of one word location in the high quadword of the destination operand. The binary
encodings of the immediate operand fields select words (0, 1, 2 or 3, 4) from the high quadword of the source
operand to be copied to the destination operand. The low quadword of the source operand is copied to the low
quadword of the destination operand, for each 128-bit lane.
Note that this instruction permits a word in the high quadword of the source operand to be copied to more than one
word location in the high quadword of the destination operand.
In 64-bit mode and not encoded with VEX/EVEX, using a REX prefix in the form of REX.R permits this instruction to
access additional registers (XMM8-XMM15).
128-bit Legacy SSE version: The destination operand is an XMM register. The source operand can be an XMM
register or a 128-bit memory location. Bits (MAXVL-1:128) of the corresponding YMM destination register remain
unchanged.
VEX.128 encoded version: The destination operand is an XMM register. The source operand can be an XMM register
or a 128-bit memory location. Bits (MAXVL-1:128) of the destination YMM register are zeroed. VEX.vvvv is
reserved and must be 1111b, VEX.L must be 0, otherwise the instruction will #UD.
VEX.256 encoded version: The destination operand is an YMM register. The source operand can be an YMM register
or a 256-bit memory location.
Opcode/
Instruction
Op/
En
64/32 bit
Mode
Support
CPUID
Feature
Flag
Description
F3 0F 70 /r ib
PSHUFHW xmm1, xmm2/m128, imm8
A V/V SSE2 Shuffle the high words in xmm2/m128 based
on the encoding in imm8 and store the result in
xmm1.
VEX.128.F3.0F.WIG 70 /r ib
VPSHUFHW xmm1, xmm2/m128, imm8
A V/V AVX Shuffle the high words in xmm2/m128 based
on the encoding in imm8 and store the result in
xmm1.
VEX.256.F3.0F.WIG 70 /r ib
VPSHUFHW ymm1, ymm2/m256, imm8
A V/V AVX2 Shuffle the high words in ymm2/m256 based
on the encoding in imm8 and store the result in
ymm1.
EVEX.128.F3.0F.WIG 70 /r ib
VPSHUFHW xmm1 {k1}{z}, xmm2/m128, imm8
B V/V AVX512VL
AVX512BW
Shuffle the high words in xmm2/m128 based
on the encoding in imm8 and store the result in
xmm1 under write mask k1.
EVEX.256.F3.0F.WIG 70 /r ib
VPSHUFHW ymm1 {k1}{z}, ymm2/m256, imm8
B V/V AVX512VL
AVX512BW
Shuffle the high words in ymm2/m256 based
on the encoding in imm8 and store the result in
ymm1 under write mask k1.
EVEX.512.F3.0F.WIG 70 /r ib
VPSHUFHW zmm1 {k1}{z}, zmm2/m512, imm8
B V/V AVX512BW Shuffle the high words in zmm2/m512 based
on the encoding in imm8 and store the result in
zmm1 under write mask k1.
Op/En Tuple Type Operand 1 Operand 2 Operand 3 Operand 4
A NA ModRM:reg (w) ModRM:r/m (r) imm8 NA
B Full Mem ModRM:reg (w) ModRM:r/m (r) Imm8 NA

PSHUFHW—Shuffle Packed High Words
INSTRUCTION SET REFERENCE, M-U
Vol. 2B 4-417
EVEX encoded version: The destination operand is a ZMM/YMM/XMM registers. The source operand can be a
ZMM/YMM/XMM register, a 512/256/128-bit memory location. The destination is updated according to the
writemask.
Note: In VEX encoded versions, VEX.vvvv is reserved and must be 1111b otherwise instructions will #UD.
Operation
PSHUFHW (128-bit Legacy SSE version)
DEST[63:0] SRC[63:0]
DEST[79:64] (SRC >> (imm[1:0] *16))[79:64]
DEST[95:80] (SRC >> (imm[3:2] * 16))[79:64]
DEST[111:96] (SRC >> (imm[5:4] * 16))[79:64]
DEST[127:112] (SRC >> (imm[7:6] * 16))[79:64]
DEST[MAXVL-1:128] (Unmodified)
VPSHUFHW (VEX.128 encoded version)
DEST[63:0] SRC1[63:0]
DEST[79:64] (SRC1 >> (imm[1:0] *16))[79:64]
DEST[95:80] (SRC1 >> (imm[3:2] * 16))[79:64]
DEST[111:96] (SRC1 >> (imm[5:4] * 16))[79:64]
DEST[127:112] (SRC1 >> (imm[7:6] * 16))[79:64]
DEST[MAXVL-1:128] 0
VPSHUFHW (VEX.256 encoded version)
DEST[63:0] SRC1[63:0]
DEST[79:64] (SRC1 >> (imm[1:0] *16))[79:64]
DEST[95:80] (SRC1 >> (imm[3:2] * 16))[79:64]
DEST[111:96] (SRC1 >> (imm[5:4] * 16))[79:64]
DEST[127:112] (SRC1 >> (imm[7:6] * 16))[79:64]
DEST[191:128] SRC1[191:128]
DEST[207192] (SRC1 >> (imm[1:0] *16))[207:192]
DEST[223:208] (SRC1 >> (imm[3:2] * 16))[207:192]
DEST[239:224] (SRC1 >> (imm[5:4] * 16))[207:192]
DEST[255:240] (SRC1 >> (imm[7:6] * 16))[207:192]
DEST[MAXVL-1:256] 0
VPSHUFHW (EVEX encoded versions)
(KL, VL) = (8, 128), (16, 256), (32, 512)
IF VL >= 128
TMP_DEST[63:0] SRC1[63:0]
TMP_DEST[79:64] (SRC1 >> (imm[1:0] *16))[79:64]
TMP_DEST[95:80] (SRC1 >> (imm[3:2] * 16))[79:64]
TMP_DEST[111:96] (SRC1 >> (imm[5:4] * 16))[79:64]
TMP_DEST[127:112] (SRC1 >> (imm[7:6] * 16))[79:64]
FI;
IF VL >= 256
TMP_DEST[191:128] SRC1[191:128]
TMP_DEST[207:192] (SRC1 >> (imm[1:0] *16))[207:192]
TMP_DEST[223:208] (SRC1 >> (imm[3:2] * 16))[207:192]
TMP_DEST[239:224] (SRC1 >> (imm[5:4] * 16))[207:192]
TMP_DEST[255:240] (SRC1 >> (imm[7:6] * 16))[207:192]
FI;
IF VL >= 512
TMP_DEST[319:256] SRC1[319:256]
TMP_DEST[335:320] (SRC1 >> (imm[1:0] *16))[335:320]

PSHUFHW—Shuffle Packed High Words
INSTRUCTION SET REFERENCE, M-U
4-418 Vol. 2B
TMP_DEST[351:336] (SRC1 >> (imm[3:2] * 16))[335:320]
TMP_DEST[367:352] (SRC1 >> (imm[5:4] * 16))[335:320]
TMP_DEST[383:368] (SRC1 >> (imm[7:6] * 16))[335:320]
TMP_DEST[447:384] SRC1[447:384]
TMP_DEST[463:448] (SRC1 >> (imm[1:0] *16))[463:448]
TMP_DEST[479:464] (SRC1 >> (imm[3:2] * 16))[463:448]
TMP_DEST[495:480] (SRC1 >> (imm[5:4] * 16))[463:448]
TMP_DEST[511:496] (SRC1 >> (imm[7:6] * 16))[463:448]
FI;
FOR j 0 TO KL-1
i j * 16
IF k1[j] OR *no writemask*
THEN DEST[i+15:i] TMP_DEST[i+15:i];
ELSE
IF *merging-masking* ; merging-masking
THEN *DEST[i+15:i] remains unchanged*
ELSE *zeroing-masking* ; zeroing-masking
DEST[i+15:i] 0
FI
FI;
ENDFOR
DEST[MAXVL-1:VL] 0
Intel C/C++ Compiler Intrinsic Equivalent
VPSHUFHW __m512i _mm512_shufflehi_epi16(__m512i a, int n);
VPSHUFHW __m512i _mm512_mask_shufflehi_epi16(__m512i s, __mmask16 k, __m512i a, int n );
VPSHUFHW __m512i _mm512_maskz_shufflehi_epi16( __mmask16 k, __m512i a, int n );
VPSHUFHW __m256i _mm256_mask_shufflehi_epi16(__m256i s, __mmask8 k, __m256i a, int n );
VPSHUFHW __m256i _mm256_maskz_shufflehi_epi16( __mmask8 k, __m256i a, int n );
VPSHUFHW __m128i _mm_mask_shufflehi_epi16(__m128i s, __mmask8 k, __m128i a, int n );
VPSHUFHW __m128i _mm_maskz_shufflehi_epi16( __mmask8 k, __m128i a, int n );
(V)PSHUFHW:__m128i _mm_shufflehi_epi16(__m128i a, int n)
VPSHUFHW:__m256i _mm256_shufflehi_epi16(__m256i a, const int n)
Flags Affected
None.
SIMD Floating-Point Exceptions
None.
Other Exceptions
Non-EVEX-encoded instruction, see Exceptions Type 4;
EVEX-encoded instruction, see Exceptions Type E4NF.nb
#UD If VEX.vvvv != 1111B, or EVEX.vvvv != 1111B.

PSHUFLW—Shuffle Packed Low Words
INSTRUCTION SET REFERENCE, M-U
Vol. 2B 4-419
PSHUFLW—Shuffle Packed Low Words
Instruction Operand Encoding
Description
Copies words from the low quadword of a 128-bit lane of the source operand and inserts them in the low quadword
of the destination operand at word locations (of the respective lane) selected with the immediate operand. The
256-bit operation is similar to the in-lane operation used by the 256-bit VPSHUFD instruction, which is illustrated
in Figure 4-16. For 128-bit operation, only the low 128-bit lane is operative. Each 2-bit field in the immediate
operand selects the contents of one word location in the low quadword of the destination operand. The binary
encodings of the immediate operand fields select words (0, 1, 2 or 3) from the low quadword of the source operand
to be copied to the destination operand. The high quadword of the source operand is copied to the high quadword
of the destination operand, for each 128-bit lane.
Note that this instruction permits a word in the low quadword of the source operand to be copied to more than one
word location in the low quadword of the destination operand.
In 64-bit mode and not encoded with VEX/EVEX, using a REX prefix in the form of REX.R permits this instruction to
access additional registers (XMM8-XMM15).
128-bit Legacy SSE version: The destination operand is an XMM register. The source operand can be an XMM
register or a 128-bit memory location. Bits (MAXVL-1:128) of the corresponding YMM destination register remain
unchanged.
VEX.128 encoded version: The destination operand is an XMM register. The source operand can be an XMM register
or a 128-bit memory location. Bits (MAXVL-1:128) of the destination YMM register are zeroed.
VEX.256 encoded version: The destination operand is an YMM register. The source operand can be an YMM register
or a 256-bit memory location.
EVEX encoded version: The destination operand is a ZMM/YMM/XMM registers. The source operand can be a
ZMM/YMM/XMM register, a 512/256/128-bit memory location. The destination is updated according to the
writemask.
Opcode/
Instruction
Op/
En
64/32 bit
Mode
Support
CPUID
Feature
Flag
Description
F2 0F 70 /r ib
PSHUFLW xmm1, xmm2/m128, imm8
A V/V SSE2 Shuffle the low words in xmm2/m128 based on
the encoding in imm8 and store the result in
xmm1.
VEX.128.F2.0F.WIG 70 /r ib
VPSHUFLW xmm1, xmm2/m128, imm8
A V/V AVX Shuffle the low words in xmm2/m128 based on
the encoding in imm8 and store the result in
xmm1.
VEX.256.F2.0F.WIG 70 /r ib
VPSHUFLW ymm1, ymm2/m256, imm8
A V/V AVX2 Shuffle the low words in ymm2/m256 based on
the encoding in imm8 and store the result in
ymm1.
EVEX.128.F2.0F.WIG 70 /r ib
VPSHUFLW xmm1 {k1}{z}, xmm2/m128, imm8
B V/V AVX512VL
AVX512BW
Shuffle the low words in xmm2/m128 based on
the encoding in imm8 and store the result in
xmm1 under write mask k1.
EVEX.256.F2.0F.WIG 70 /r ib
VPSHUFLW ymm1 {k1}{z}, ymm2/m256, imm8
B V/V AVX512VL
AVX512BW
Shuffle the low words in ymm2/m256 based on
the encoding in imm8 and store the result in
ymm1 under write mask k1.
EVEX.512.F2.0F.WIG 70 /r ib
VPSHUFLW zmm1 {k1}{z}, zmm2/m512, imm8
B V/V AVX512BW Shuffle the low words in zmm2/m512 based on
the encoding in imm8 and store the result in
zmm1 under write mask k1.
Op/En Tuple Type Operand 1 Operand 2 Operand 3 Operand 4
A NA ModRM:reg (w) ModRM:r/m (r) imm8 NA
B Full Mem ModRM:reg (w) ModRM:r/m (r) Imm8 NA

PSHUFLW—Shuffle Packed Low Words
INSTRUCTION SET REFERENCE, M-U
4-420 Vol. 2B
Note: In VEX encoded versions, VEX.vvvv is reserved and must be 1111b otherwise instructions will #UD.
Operation
PSHUFLW (128-bit Legacy SSE version)
DEST[15:0] (SRC >> (imm[1:0] *16))[15:0]
DEST[31:16] (SRC >> (imm[3:2] * 16))[15:0]
DEST[47:32] (SRC >> (imm[5:4] * 16))[15:0]
DEST[63:48] (SRC >> (imm[7:6] * 16))[15:0]
DEST[127:64] SRC[127:64]
DEST[MAXVL-1:128] (Unmodified)
VPSHUFLW (VEX.128 encoded version)
DEST[15:0] (SRC1 >> (imm[1:0] *16))[15:0]
DEST[31:16] (SRC1 >> (imm[3:2] * 16))[15:0]
DEST[47:32] (SRC1 >> (imm[5:4] * 16))[15:0]
DEST[63:48] (SRC1 >> (imm[7:6] * 16))[15:0]
DEST[127:64] SRC[127:64]
DEST[MAXVL-1:128] 0
VPSHUFLW (VEX.256 encoded version)
DEST[15:0] (SRC1 >> (imm[1:0] *16))[15:0]
DEST[31:16] (SRC1 >> (imm[3:2] * 16))[15:0]
DEST[47:32] (SRC1 >> (imm[5:4] * 16))[15:0]
DEST[63:48] (SRC1 >> (imm[7:6] * 16))[15:0]
DEST[127:64] SRC1[127:64]
DEST[143:128] (SRC1 >> (imm[1:0] *16))[143:128]
DEST[159:144] (SRC1 >> (imm[3:2] * 16))[143:128]
DEST[175:160] (SRC1 >> (imm[5:4] * 16))[143:128]
DEST[191:176] (SRC1 >> (imm[7:6] * 16))[143:128]
DEST[255:192] SRC1[255:192]
DEST[MAXVL-1:256] 0
VPSHUFLW (EVEX.U1.512 encoded version)
(KL, VL) = (8, 128), (16, 256), (32, 512)
IF VL >= 128
TMP_DEST[15:0] (SRC1 >> (imm[1:0] *16))[15:0]
TMP_DEST[31:16] (SRC1 >> (imm[3:2] * 16))[15:0]
TMP_DEST[47:32] (SRC1 >> (imm[5:4] * 16))[15:0]
TMP_DEST[63:48] (SRC1 >> (imm[7:6] * 16))[15:0]
TMP_DEST[127:64] SRC1[127:64]
FI;
IF VL >= 256
TMP_DEST[143:128] (SRC1 >> (imm[1:0] *16))[143:128]
TMP_DEST[159:144] (SRC1 >> (imm[3:2] * 16))[143:128]
TMP_DEST[175:160] (SRC1 >> (imm[5:4] * 16))[143:128]
TMP_DEST[191:176] (SRC1 >> (imm[7:6] * 16))[143:128]
TMP_DEST[255:192] SRC1[255:192]
FI;
IF VL >= 512
TMP_DEST[271:256] (SRC1 >> (imm[1:0] *16))[271:256]
TMP_DEST[287:272] (SRC1 >> (imm[3:2] * 16))[271:256]
TMP_DEST[303:288] (SRC1 >> (imm[5:4] * 16))[271:256]
TMP_DEST[319:304] (SRC1 >> (imm[7:6] * 16))[271:256]
TMP_DEST[383:320] SRC1[383:320]

PSHUFLW—Shuffle Packed Low Words
INSTRUCTION SET REFERENCE, M-U
Vol. 2B 4-421
TMP_DEST[399:384] (SRC1 >> (imm[1:0] *16))[399:384]
TMP_DEST[415:400] (SRC1 >> (imm[3:2] * 16))[399:384]
TMP_DEST[431:416] (SRC1 >> (imm[5:4] * 16))[399:384]
TMP_DEST[447:432] (SRC1 >> (imm[7:6] * 16))[399:384]
TMP_DEST[511:448] SRC1[511:448]
FI;
FOR j 0 TO KL-1
i j * 16
IF k1[j] OR *no writemask*
THEN DEST[i+15:i] TMP_DEST[i+15:i];
ELSE
IF *merging-masking* ; merging-masking
THEN *DEST[i+15:i] remains unchanged*
ELSE *zeroing-masking* ; zeroing-masking
DEST[i+15:i] 0
FI
FI;
ENDFOR
DEST[MAXVL-1:VL] 0
Intel C/C++ Compiler Intrinsic Equivalent
VPSHUFLW __m512i _mm512_shufflelo_epi16(__m512i a, int n);
VPSHUFLW __m512i _mm512_mask_shufflelo_epi16(__m512i s, __mmask16 k, __m512i a, int n );
VPSHUFLW __m512i _mm512_maskz_shufflelo_epi16( __mmask16 k, __m512i a, int n );
VPSHUFLW __m256i _mm256_mask_shufflelo_epi16(__m256i s, __mmask8 k, __m256i a, int n );
VPSHUFLW __m256i _mm256_maskz_shufflelo_epi16( __mmask8 k, __m256i a, int n );
VPSHUFLW __m128i _mm_mask_shufflelo_epi16(__m128i s, __mmask8 k, __m128i a, int n );
VPSHUFLW __m128i _mm_maskz_shufflelo_epi16( __mmask8 k, __m128i a, int n );
(V)PSHUFLW:__m128i _mm_shufflelo_epi16(__m128i a, int n)
VPSHUFLW:__m256i _mm256_shufflelo_epi16(__m256i a, const int n)
Flags Affected
None.
SIMD Floating-Point Exceptions
None.
Other Exceptions
Non-EVEX-encoded instruction, see Exceptions Type 4;
EVEX-encoded instruction, see Exceptions Type E4NF.nb
#UD If VEX.vvvv != 1111B, or EVEX.vvvv != 1111B.

PSHUFW—Shuffle Packed Words
INSTRUCTION SET REFERENCE, M-U
4-422 Vol. 2B
PSHUFW—Shuffle Packed Words
Instruction Operand Encoding
Description
Copies words from the source operand (second operand) and inserts them in the destination operand (first
operand) at word locations selected with the order operand (third operand). This operation is similar to the opera-
tion used by the PSHUFD instruction, which is illustrated in Figure 4-16. For the PSHUFW instruction, each 2-bit
field in the order operand selects the contents of one word location in the destination operand. The encodings of the
order operand fields select words from the source operand to be copied to the destination operand.
The source operand can be an MMX technology register or a 64-bit memory location. The destination operand is an
MMX technology register. The order operand is an 8-bit immediate. Note that this instruction permits a word in the
source operand to be copied to more than one word location in the destination operand.
In 64-bit mode, using a REX prefix in the form of REX.R permits this instruction to access additional registers
(XMM8-XMM15).
Operation
DEST[15:0] ← (SRC >> (ORDER[1:0] * 16))[15:0];
DEST[31:16] ← (SRC >> (ORDER[3:2] * 16))[15:0];
DEST[47:32] ← (SRC >> (ORDER[5:4] * 16))[15:0];
DEST[63:48] ← (SRC >> (ORDER[7:6] * 16))[15:0];
Intel C/C++ Compiler Intrinsic Equivalent
PSHUFW: __m64 _mm_shuffle_pi16(__m64 a, int n)
Flags Affected
None.
Numeric Exceptions
None.
Other Exceptions
See Table 22-7, “Exception Conditions for SIMD/MMX Instructions with Memory Reference,” in the Intel® 64 and
IA-32 Architectures Software Developer’s Manual, Volume 3A.
Opcode/
Instruction
Op/
En
64-Bit
Mode
Compat/
Leg Mode
Description
NP 0F 70 /r ib
PSHUFW mm1, mm2/m64, imm8
RMI Valid Valid Shuffle the words in mm2/m64 based on the
encoding in imm8 and store the result in mm1.
Op/En Operand 1 Operand 2 Operand 3 Operand 4
RMI ModRM:reg (w) ModRM:r/m (r) imm8 NA

PSIGNB/PSIGNW/PSIGND — Packed SIGN
INSTRUCTION SET REFERENCE, M-U
Vol. 2B 4-423
PSIGNB/PSIGNW/PSIGND — Packed SIGN
Instruction Operand Encoding
Opcode/
Instruction
Op/
En
64/32 bit
Mode
Support
CPUID
Feature
Flag
Description
NP 0F 38 08 /r1
PSIGNB mm1, mm2/m64
RM V/V SSSE3 Negate/zero/preserve packed byte integers in
mm1 depending on the corresponding sign in
mm2/m64.
66 0F 38 08 /r
PSIGNB xmm1, xmm2/m128
RM V/V SSSE3 Negate/zero/preserve packed byte integers in
xmm1 depending on the corresponding sign in
xmm2/m128.
NP 0F 38 09 /r1
PSIGNW mm1, mm2/m64
RM V/V SSSE3 Negate/zero/preserve packed word integers
in mm1 depending on the corresponding sign
in mm2/m128.
66 0F 38 09 /r
PSIGNW xmm1, xmm2/m128
RM V/V SSSE3 Negate/zero/preserve packed word integers
in xmm1 depending on the corresponding sign
in xmm2/m128.
NP 0F 38 0A /r1
PSIGND mm1, mm2/m64
RM V/V SSSE3 Negate/zero/preserve packed doubleword
integers in mm1 depending on the
corresponding sign in mm2/m128.
66 0F 38 0A /r
PSIGND xmm1, xmm2/m128
RM V/V SSSE3 Negate/zero/preserve packed doubleword
integers in xmm1 depending on the
corresponding sign in xmm2/m128.
VEX.128.66.0F38.WIG 08 /r
VPSIGNB xmm1, xmm2, xmm3/m128
RVM V/V AVX Negate/zero/preserve packed byte integers in
xmm2 depending on the corresponding sign in
xmm3/m128.
VEX.128.66.0F38.WIG 09 /r
VPSIGNW xmm1, xmm2, xmm3/m128
RVM V/V AVX Negate/zero/preserve packed word integers
in xmm2 depending on the corresponding sign
in xmm3/m128.
VEX.128.66.0F38.WIG 0A /r
VPSIGND xmm1, xmm2, xmm3/m128
RVM V/V AVX Negate/zero/preserve packed doubleword
integers in xmm2 depending on the
corresponding sign in xmm3/m128.
VEX.256.66.0F38.WIG 08 /r
VPSIGNB ymm1, ymm2, ymm3/m256
RVM V/V AVX2 Negate packed byte integers in ymm2 if the
corresponding sign in ymm3/m256 is less
than zero.
VEX.256.66.0F38.WIG 09 /r
VPSIGNW ymm1, ymm2, ymm3/m256
RVM V/V AVX2 Negate packed 16-bit integers in ymm2 if the
corresponding sign in ymm3/m256 is less
than zero.
VEX.256.66.0F38.WIG 0A /r
VPSIGND ymm1, ymm2, ymm3/m256
RVM V/V AVX2 Negate packed doubleword integers in ymm2
if the corresponding sign in ymm3/m256 is
less than zero.
NOTES:
1. See note in Section 2.4, “AVX and SSE Instruction Exception Specification” in the Intel® 64 and IA-32 Architectures Software
Developer’s Manual, Volume 2A and Section 22.25.3, “Exception Conditions of Legacy SIMD Instructions Operating on MMX Registers”
in the Intel® 64 and IA-32 Architectures Software Developer’s Manual, Volume 3A.
Op/En Operand 1 Operand 2 Operand 3 Operand 4
RM ModRM:reg (r, w) ModRM:r/m (r) NA NA
RVM ModRM:reg (w) VEX.vvvv (r) ModRM:r/m (r) NA

PSIGNB/PSIGNW/PSIGND — Packed SIGN
INSTRUCTION SET REFERENCE, M-U
4-424 Vol. 2B
Description
(V)PSIGNB/(V)PSIGNW/(V)PSIGND negates each data element of the destination operand (the first operand) if the
signed integer value of the corresponding data element in the source operand (the second operand) is less than
zero. If the signed integer value of a data element in the source operand is positive, the corresponding data
element in the destination operand is unchanged. If a data element in the source operand is zero, the corre-
sponding data element in the destination operand is set to zero.
(V)PSIGNB operates on signed bytes. (V)PSIGNW operates on 16-bit signed words. (V)PSIGND operates on signed
32-bit integers. When the source operand is a 128bit memory operand, the operand must be aligned on a 16-byte
boundary or a general-protection exception (#GP) will be generated.
Legacy SSE instructions: Both operands can be MMX registers. In 64-bit mode, use the REX prefix to access addi-
tional registers.
128-bit Legacy SSE version: The first source and destination operands are XMM registers. The second source
operand is an XMM register or a 128-bit memory location. Bits (MAXVL-1:128) of the corresponding YMM destina-
tion register remain unchanged.
VEX.128 encoded version: The first source and destination operands are XMM registers. The second source
operand is an XMM register or a 128-bit memory location. Bits (MAXVL-1:128) of the destination YMM register are
zeroed. VEX.L must be 0, otherwise instructions will #UD.
VEX.256 encoded version: The first source and destination operands are YMM registers. The second source
operand is an YMM register or a 256-bit memory location.
Operation
PSIGNB (with 64 bit operands)
IF (SRC[7:0] < 0 )
DEST[7:0] ← Neg(DEST[7:0])
ELSEIF (SRC[7:0] = 0 )
DEST[7:0] ← 0
ELSEIF (SRC[7:0] > 0 )
DEST[7:0] ← DEST[7:0]
Repeat operation for 2nd through 7th bytes
IF (SRC[63:56] < 0 )
DEST[63:56] ← Neg(DEST[63:56])
ELSEIF (SRC[63:56] = 0 )
DEST[63:56] ← 0
ELSEIF (SRC[63:56] > 0 )
DEST[63:56] ← DEST[63:56]
PSIGNB (with 128 bit operands)
IF (SRC[7:0] < 0 )
DEST[7:0] ← Neg(DEST[7:0])
ELSEIF (SRC[7:0] = 0 )
DEST[7:0] ← 0
ELSEIF (SRC[7:0] > 0 )
DEST[7:0] ← DEST[7:0]
Repeat operation for 2nd through 15th bytes
IF (SRC[127:120] < 0 )
DEST[127:120] ← Neg(DEST[127:120])
ELSEIF (SRC[127:120] = 0 )
DEST[127:120] ← 0
ELSEIF (SRC[127:120] > 0 )
DEST[127:120] ← DEST[127:120]

PSIGNB/PSIGNW/PSIGND — Packed SIGN
INSTRUCTION SET REFERENCE, M-U
Vol. 2B 4-425
VPSIGNB (VEX.128 encoded version)
DEST[127:0] BYTE_SIGN(SRC1, SRC2)
DEST[MAXVL-1:128] 0
VPSIGNB (VEX.256 encoded version)
DEST[255:0] BYTE_SIGN_256b(SRC1, SRC2)
PSIGNW (with 64 bit operands)
IF (SRC[15:0] < 0 )
DEST[15:0] ← Neg(DEST[15:0])
ELSEIF (SRC[15:0] = 0 )
DEST[15:0] ← 0
ELSEIF (SRC[15:0] > 0 )
DEST[15:0] ← DEST[15:0]
Repeat operation for 2nd through 3rd words
IF (SRC[63:48] < 0 )
DEST[63:48] ← Neg(DEST[63:48])
ELSEIF (SRC[63:48] = 0 )
DEST[63:48] ← 0
ELSEIF (SRC[63:48] > 0 )
DEST[63:48] ← DEST[63:48]
PSIGNW (with 128 bit operands)
IF (SRC[15:0] < 0 )
DEST[15:0] ← Neg(DEST[15:0])
ELSEIF (SRC[15:0] = 0 )
DEST[15:0] ← 0
ELSEIF (SRC[15:0] > 0 )
DEST[15:0] ← DEST[15:0]
Repeat operation for 2nd through 7th words
IF (SRC[127:112] < 0 )
DEST[127:112] ← Neg(DEST[127:112])
ELSEIF (SRC[127:112] = 0 )
DEST[127:112] ← 0
ELSEIF (SRC[127:112] > 0 )
DEST[127:112] ← DEST[127:112]
VPSIGNW (VEX.128 encoded version)
DEST[127:0] WORD_SIGN(SRC1, SRC2)
DEST[MAXVL-1:128] 0
VPSIGNW (VEX.256 encoded version)
DEST[255:0] WORD_SIGN(SRC1, SRC2)
PSIGND (with 64 bit operands)
IF (SRC[31:0] < 0 )
DEST[31:0] ← Neg(DEST[31:0])
ELSEIF (SRC[31:0] = 0 )
DEST[31:0] ← 0
ELSEIF (SRC[31:0] > 0 )
DEST[31:0] ← DEST[31:0]
IF (SRC[63:32] < 0 )
DEST[63:32] ← Neg(DEST[63:32])
ELSEIF (SRC[63:32] = 0 )
DEST[63:32] ← 0

PSIGNB/PSIGNW/PSIGND — Packed SIGN
INSTRUCTION SET REFERENCE, M-U
4-426 Vol. 2B
ELSEIF (SRC[63:32] > 0 )
DEST[63:32] ← DEST[63:32]
PSIGND (with 128 bit operands)
IF (SRC[31:0] < 0 )
DEST[31:0] ← Neg(DEST[31:0])
ELSEIF (SRC[31:0] = 0 )
DEST[31:0] ← 0
ELSEIF (SRC[31:0] > 0 )
DEST[31:0] ← DEST[31:0]
Repeat operation for 2nd through 3rd double words
IF (SRC[127:96] < 0 )
DEST[127:96] ← Neg(DEST[127:96])
ELSEIF (SRC[127:96] = 0 )
DEST[127:96] ← 0
ELSEIF (SRC[127:96] > 0 )
DEST[127:96] ← DEST[127:96]
VPSIGND (VEX.128 encoded version)
DEST[127:0] DWORD_SIGN(SRC1, SRC2)
DEST[MAXVL-1:128] 0
VPSIGND (VEX.256 encoded version)
DEST[255:0] DWORD_SIGN(SRC1, SRC2)
Intel C/C++ Compiler Intrinsic Equivalent
PSIGNB: __m64 _mm_sign_pi8 (__m64 a, __m64 b)
(V)PSIGNB: __m128i _mm_sign_epi8 (__m128i a, __m128i b)
VPSIGNB: __m256i _mm256_sign_epi8 (__m256i a, __m256i b)
PSIGNW: __m64 _mm_sign_pi16 (__m64 a, __m64 b)
(V)PSIGNW: __m128i _mm_sign_epi16 (__m128i a, __m128i b)
VPSIGNW: __m256i _mm256_sign_epi16 (__m256i a, __m256i b)
PSIGND: __m64 _mm_sign_pi32 (__m64 a, __m64 b)
(V)PSIGND: __m128i _mm_sign_epi32 (__m128i a, __m128i b)
VPSIGND: __m256i _mm256_sign_epi32 (__m256i a, __m256i b)
SIMD Floating-Point Exceptions
None.
Other Exceptions
See Exceptions Type 4; additionally
#UD If VEX.L = 1.

PSLLDQ—Shift Double Quadword Left Logical
INSTRUCTION SET REFERENCE, M-U
Vol. 2B 4-427
PSLLDQ—Shift Double Quadword Left Logical
Instruction Operand Encoding
Description
Shifts the destination operand (first operand) to the left by the number of bytes specified in the count operand
(second operand). The empty low-order bytes are cleared (set to all 0s). If the value specified by the count operand
is greater than 15, the destination operand is set to all 0s. The count operand is an 8-bit immediate.
128-bit Legacy SSE version: The source and destination operands are the same. Bits (MAXVL-1:128) of the corre-
sponding YMM destination register remain unchanged.
VEX.128 encoded version: The source and destination operands are XMM registers. Bits (MAXVL-1:128) of the
destination YMM register are zeroed.
VEX.256 encoded version: The source operand is YMM register. The destination operand is an YMM register. Bits
(MAXVL-1:256) of the corresponding ZMM register are zeroed. The count operand applies to both the low and high
128-bit lanes.
EVEX encoded versions: The source operand is a ZMM/YMM/XMM register or a 512/256/128-bit memory location.
The destination operand is a ZMM/YMM/XMM register. The count operand applies to each 128-bit lanes.
Operation
VPSLLDQ (EVEX.U1.512 encoded version)
TEMP COUNT
IF (TEMP > 15) THEN TEMP 16; FI
DEST[127:0] SRC[127:0] << (TEMP * 8)
DEST[255:128] SRC[255:128] << (TEMP * 8)
DEST[383:256] SRC[383:256] << (TEMP * 8)
DEST[511:384] SRC[511:384] << (TEMP * 8)
DEST[MAXVL-1:512] 0
Opcode/
Instruction
Op/
En
64/32 bit
Mode
Support
CPUID
Feature
Flag
Description
66 0F 73 /7 ib
PSLLDQ xmm1, imm8
AV/V SSE2 Shift xmm1 left by imm8 bytes while shifting
in 0s.
VEX.128.66.0F.WIG 73 /7 ib
VPSLLDQ xmm1, xmm2, imm8
BV/V AVX Shift xmm2 left by imm8 bytes while shifting
in 0s and store result in xmm1.
VEX.256.66.0F.WIG 73 /7 ib
VPSLLDQ ymm1, ymm2, imm8
BV/V AVX2 Shift ymm2 left by imm8 bytes while shifting
in 0s and store result in ymm1.
EVEX.128.66.0F.WIG 73 /7 ib
VPSLLDQ xmm1,xmm2/ m128, imm8
C V/V AVX512VL
AVX512BW
Shift xmm2/m128 left by imm8 bytes while
shifting in 0s and store result in xmm1.
EVEX.256.66.0F.WIG 73 /7 ib
VPSLLDQ ymm1, ymm2/m256, imm8
C V/V AVX512VL
AVX512BW
Shift ymm2/m256 left by imm8 bytes while
shifting in 0s and store result in ymm1.
EVEX.512.66.0F.WIG 73 /7 ib
VPSLLDQ zmm1, zmm2/m512, imm8
C V/V AVX512BW Shift zmm2/m512 left by imm8 bytes while
shifting in 0s and store result in zmm1.
Op/En Tuple Type Operand 1 Operand 2 Operand 3 Operand 4
A NA ModRM:r/m (r, w) imm8 NA NA
B NA VEX.vvvv (w) ModRM:r/m (r) imm8 NA
C Full Mem EVEX.vvvv (w) ModRM:r/m (R) Imm8 NA

PSLLDQ—Shift Double Quadword Left Logical
INSTRUCTION SET REFERENCE, M-U
4-428 Vol. 2B
VPSLLDQ (VEX.256 and EVEX.256 encoded version)
TEMP COUNT
IF (TEMP > 15) THEN TEMP 16; FI
DEST[127:0] SRC[127:0] << (TEMP * 8)
DEST[255:128] SRC[255:128] << (TEMP * 8)
DEST[MAXVL-1:256] 0
VPSLLDQ (VEX.128 and EVEX.128 encoded version)
TEMP COUNT
IF (TEMP > 15) THEN TEMP 16; FI
DEST SRC << (TEMP * 8)
DEST[MAXVL-1:128] 0
PSLLDQ(128-bit Legacy SSE version)
TEMP COUNT
IF (TEMP > 15) THEN TEMP 16; FI
DEST DEST << (TEMP * 8)
DEST[MAXVL-1:128] (Unmodified)
Intel C/C++ Compiler Intrinsic Equivalent
(V)PSLLDQ:__m128i _mm_slli_si128 ( __m128i a, int imm)
VPSLLDQ:__m256i _mm256_slli_si256 ( __m256i a, const int imm)
VPSLLDQ __m512i _mm512_bslli_epi128 ( __m512i a, const int imm)
Flags Affected
None.
Numeric Exceptions
None.
Other Exceptions
Non-EVEX-encoded instruction, see Exceptions Type 7.
EVEX-encoded instruction, see Exceptions Type E4NF.nb.

PSLLW/PSLLD/PSLLQ—Shift Packed Data Left Logical
INSTRUCTION SET REFERENCE, M-U
Vol. 2B 4-429
PSLLW/PSLLD/PSLLQ—Shift Packed Data Left Logical
Opcode/
Instruction
Op/
En
64/32 bit
Mode
Support
CPUID
Feature
Flag
Description
NP 0F F1 /r1
PSLLW mm, mm/m64
AV/V MMX Shift words in mm left mm/m64 while shifting in
0s.
66 0F F1 /r
PSLLW xmm1, xmm2/m128
AV/V SSE2 Shift words in xmm1 left by xmm2/m128 while
shifting in 0s.
NP 0F 71 /6 ib
PSLLW mm1, imm8
BV/V MMX Shift words in mm left by imm8 while shifting in
0s.
66 0F 71 /6 ib
PSLLW xmm1, imm8
BV/V SSE2 Shift words in xmm1 left by imm8 while shifting
in 0s.
NP 0F F2 /r1
PSLLD mm, mm/m64
A V/V MMX Shift doublewords in mm left by mm/m64 while
shifting in 0s.
66 0F F2 /r
PSLLD xmm1, xmm2/m128
A V/V SSE2 Shift doublewords in xmm1 left by xmm2/m128
while shifting in 0s.
NP 0F 72 /6 ib1
PSLLD mm, imm8
B V/V MMX Shift doublewords in mm left by imm8 while
shifting in 0s.
66 0F 72 /6 ib
PSLLD xmm1, imm8
B V/V SSE2 Shift doublewords in xmm1 left by imm8 while
shifting in 0s.
NP 0F F3 /r1
PSLLQ mm, mm/m64
AV/V MMX Shift quadword in mm left by mm/m64 while
shifting in 0s.
66 0F F3 /r
PSLLQ xmm1, xmm2/m128
AV/V SSE2 Shift quadwords in xmm1 left by xmm2/m128
while shifting in 0s.
NP 0F 73 /6 ib1
PSLLQ mm, imm8
BV/V MMX Shift quadword in mm left by imm8 while
shifting in 0s.
66 0F 73 /6 ib
PSLLQ xmm1, imm8
BV/V SSE2 Shift quadwords in xmm1 left by imm8 while
shifting in 0s.
VEX.128.66.0F.WIG F1 /r
VPSLLW xmm1, xmm2, xmm3/m128
CV/V AVX Shift words in xmm2 left by amount specified in
xmm3/m128 while shifting in 0s.
VEX.128.66.0F.WIG 71 /6 ib
VPSLLW xmm1, xmm2, imm8
DV/V AVX Shift words in xmm2 left by imm8 while shifting
in 0s.
VEX.128.66.0F.WIG F2 /r
VPSLLD xmm1, xmm2, xmm3/m128
C V/V AVX Shift doublewords in xmm2 left by amount
specified in xmm3/m128 while shifting in 0s.
VEX.128.66.0F.WIG 72 /6 ib
VPSLLD xmm1, xmm2, imm8
D V/V AVX Shift doublewords in xmm2 left by imm8 while
shifting in 0s.
VEX.128.66.0F.WIG F3 /r
VPSLLQ xmm1, xmm2, xmm3/m128
CV/V AVX Shift quadwords in xmm2 left by amount
specified in xmm3/m128 while shifting in 0s.
VEX.128.66.0F.WIG 73 /6 ib
VPSLLQ xmm1, xmm2, imm8
DV/V AVX Shift quadwords in xmm2 left by imm8 while
shifting in 0s.
VEX.256.66.0F.WIG F1 /r
VPSLLW ymm1, ymm2, xmm3/m128
CV/V AVX2 Shift words in ymm2 left by amount specified in
xmm3/m128 while shifting in 0s.
VEX.256.66.0F.WIG 71 /6 ib
VPSLLW ymm1, ymm2, imm8
D V/V AVX2 Shift words in ymm2 left by imm8 while shifting
in 0s.

PSLLW/PSLLD/PSLLQ—Shift Packed Data Left Logical
INSTRUCTION SET REFERENCE, M-U
4-430 Vol. 2B
VEX.256.66.0F.WIG F2 /r
VPSLLD ymm1, ymm2, xmm3/m128
C V/V AVX2 Shift doublewords in ymm2 left by amount
specified in xmm3/m128 while shifting in 0s.
VEX.256.66.0F.WIG 72 /6 ib
VPSLLD ymm1, ymm2, imm8
D V/V AVX2 Shift doublewords in ymm2 left by imm8 while
shifting in 0s.
VEX.256.66.0F.WIG F3 /r
VPSLLQ ymm1, ymm2, xmm3/m128
C V/V AVX2 Shift quadwords in ymm2 left by amount
specified in xmm3/m128 while shifting in 0s.
VEX.256.66.0F.WIG 73 /6 ib
VPSLLQ ymm1, ymm2, imm8
D V/V AVX2 Shift quadwords in ymm2 left by imm8 while
shifting in 0s.
EVEX.128.66.0F.WIG F1 /r
VPSLLW xmm1 {k1}{z}, xmm2, xmm3/m128
G V/V AVX512VL
AVX512BW
Shift words in xmm2 left by amount specified in
xmm3/m128 while shifting in 0s using
writemask k1.
EVEX.256.66.0F.WIG F1 /r
VPSLLW ymm1 {k1}{z}, ymm2, xmm3/m128
G V/V AVX512VL
AVX512BW
Shift words in ymm2 left by amount specified in
xmm3/m128 while shifting in 0s using
writemask k1.
EVEX.512.66.0F.WIG F1 /r
VPSLLW zmm1 {k1}{z}, zmm2, xmm3/m128
G V/V AVX512BW Shift words in zmm2 left by amount specified in
xmm3/m128 while shifting in 0s using
writemask k1.
EVEX.128.66.0F.WIG 71 /6 ib
VPSLLW xmm1 {k1}{z}, xmm2/m128, imm8
E V/V AVX512VL
AVX512BW
Shift words in xmm2/m128 left by imm8 while
shifting in 0s using writemask k1.
EVEX.256.66.0F.WIG 71 /6 ib
VPSLLW ymm1 {k1}{z}, ymm2/m256, imm8
E V/V AVX512VL
AVX512BW
Shift words in ymm2/m256 left by imm8 while
shifting in 0s using writemask k1.
EVEX.512.66.0F.WIG 71 /6 ib
VPSLLW zmm1 {k1}{z}, zmm2/m512, imm8
E V/V AVX512BW Shift words in zmm2/m512 left by imm8 while
shifting in 0 using writemask k1.
EVEX.128.66.0F.W0 F2 /r
VPSLLD xmm1 {k1}{z}, xmm2, xmm3/m128
G V/V AVX512VL
AVX512F
Shift doublewords in xmm2 left by amount
specified in xmm3/m128 while shifting in 0s
under writemask k1.
EVEX.256.66.0F.W0 F2 /r
VPSLLD ymm1 {k1}{z}, ymm2, xmm3/m128
G V/V AVX512VL
AVX512F
Shift doublewords in ymm2 left by amount
specified in xmm3/m128 while shifting in 0s
under writemask k1.
EVEX.512.66.0F.W0 F2 /r
VPSLLD zmm1 {k1}{z}, zmm2, xmm3/m128
G V/V AVX512F Shift doublewords in zmm2 left by amount
specified in xmm3/m128 while shifting in 0s
under writemask k1.
EVEX.128.66.0F.W0 72 /6 ib
VPSLLD xmm1 {k1}{z}, xmm2/m128/m32bcst,
imm8
F V/V AVX512VL
AVX512F
Shift doublewords in xmm2/m128/m32bcst left
by imm8 while shifting in 0s using writemask k1.
EVEX.256.66.0F.W0 72 /6 ib
VPSLLD ymm1 {k1}{z}, ymm2/m256/m32bcst,
imm8
F V/V AVX512VL
AVX512F
Shift doublewords in ymm2/m256/m32bcst left
by imm8 while shifting in 0s using writemask k1.
EVEX.512.66.0F.W0 72 /6 ib
VPSLLD zmm1 {k1}{z}, zmm2/m512/m32bcst,
imm8
F V/V AVX512F Shift doublewords in zmm2/m512/m32bcst left
by imm8 while shifting in 0s using writemask k1.
EVEX.128.66.0F.W1 F3 /r
VPSLLQ xmm1 {k1}{z}, xmm2, xmm3/m128
G V/V AVX512VL
AVX512F
Shift quadwords in xmm2 left by amount
specified in xmm3/m128 while shifting in 0s
using writemask k1.
EVEX.256.66.0F.W1 F3 /r
VPSLLQ ymm1 {k1}{z}, ymm2, xmm3/m128
G V/V AVX512VL
AVX512F
Shift quadwords in ymm2 left by amount
specified in xmm3/m128 while shifting in 0s
using writemask k1.
EVEX.512.66.0F.W1 F3 /r
VPSLLQ zmm1 {k1}{z}, zmm2, xmm3/m128
G V/V AVX512F Shift quadwords in zmm2 left by amount
specified in xmm3/m128 while shifting in 0s
using writemask k1.

PSLLW/PSLLD/PSLLQ—Shift Packed Data Left Logical
INSTRUCTION SET REFERENCE, M-U
Vol. 2B 4-431
Instruction Operand Encoding
Description
Shifts the bits in the individual data elements (words, doublewords, or quadword) in the destination operand (first
operand) to the left by the number of bits specified in the count operand (second operand). As the bits in the data
elements are shifted left, the empty low-order bits are cleared (set to 0). If the value specified by the count
operand is greater than 15 (for words), 31 (for doublewords), or 63 (for a quadword), then the destination operand
is set to all 0s. Figure 4-17 gives an example of shifting words in a 64-bit operand.
The (V)PSLLW instruction shifts each of the words in the destination operand to the left by the number of bits spec-
ified in the count operand; the (V)PSLLD instruction shifts each of the doublewords in the destination operand; and
the (V)PSLLQ instruction shifts the quadword (or quadwords) in the destination operand.
In 64-bit mode and not encoded with VEX/EVEX, using a REX prefix in the form of REX.R permits this instruction to
access additional registers (XMM8-XMM15).
Legacy SSE instructions 64-bit operand: The destination operand is an MMX technology register; the count
operand can be either an MMX technology register or an 64-bit memory location.
EVEX.128.66.0F.W1 73 /6 ib
VPSLLQ xmm1 {k1}{z}, xmm2/m128/m64bcst,
imm8
F V/V AVX512VL
AVX512F
Shift quadwords in xmm2/m128/m64bcst left
by imm8 while shifting in 0s using writemask k1.
EVEX.256.66.0F.W1 73 /6 ib
VPSLLQ ymm1 {k1}{z}, ymm2/m256/m64bcst,
imm8
F V/V AVX512VL
AVX512F
Shift quadwords in ymm2/m256/m64bcst left
by imm8 while shifting in 0s using writemask k1.
EVEX.512.66.0F.W1 73 /6 ib
VPSLLQ zmm1 {k1}{z}, zmm2/m512/m64bcst,
imm8
F V/V AVX512F Shift quadwords in zmm2/m512/m64bcst left
by imm8 while shifting in 0s using writemask k1.
NOTES:
1. See note in Section 2.4, “AVX and SSE Instruction Exception Specification” in the Intel® 64 and IA-32 Architectures Software
Developer’s Manual, Volume 2A and Section 22.25.3, “Exception Conditions of Legacy SIMD Instructions Operating on MMX Registers”
in the Intel® 64 and IA-32 Architectures Software Developer’s Manual, Volume 3A.
Op/En Tuple Type Operand 1 Operand 2 Operand 3 Operand 4
A NA ModRM:reg (r, w) ModRM:r/m (r) NA NA
B NA ModRM:r/m (r, w) imm8 NA NA
C NA ModRM:reg (w) VEX.vvvv (r) ModRM:r/m (r) NA
D NA VEX.vvvv (w) ModRM:r/m (r) imm8 NA
E Full Mem EVEX.vvvv (w) ModRM:r/m (R) Imm8 NA
F Full EVEX.vvvv (w) ModRM:r/m (R) Imm8 NA
G Mem128 ModRM:reg (w) VEX.vvvv (r) ModRM:r/m (r) NA
Figure 4-17. PSLLW, PSLLD, and PSLLQ Instruction Operation Using 64-bit Operand
DEST
DEST
Pre-Shift
Post-Shift
Shift Left
X0
X0 << COUNT
X3 X2 X1
X1 << COUNTX2 << COUNTX3 << COUNT
with Zero
Extension

PSLLW/PSLLD/PSLLQ—Shift Packed Data Left Logical
INSTRUCTION SET REFERENCE, M-U
4-432 Vol. 2B
128-bit Legacy SSE version: The destination and first source operands are XMM registers. Bits (MAXVL-1:128) of
the corresponding YMM destination register remain unchanged. The count operand can be either an XMM register
or a 128-bit memory location or an 8-bit immediate. If the count operand is a memory address, 128 bits are loaded
but the upper 64 bits are ignored.
VEX.128 encoded version: The destination and first source operands are XMM registers. Bits (MAXVL-1:128) of the
destination YMM register are zeroed. The count operand can be either an XMM register or a 128-bit memory loca-
tion or an 8-bit immediate. If the count operand is a memory address, 128 bits are loaded but the upper 64 bits are
ignored.
VEX.256 encoded version: The destination operand is a YMM register. The source operand is a YMM register or a
memory location. The count operand can come either from an XMM register or a memory location or an 8-bit imme-
diate. Bits (MAXVL-1:256) of the corresponding ZMM register are zeroed.
EVEX encoded versions: The destination operand is a ZMM register updated according to the writemask. The count
operand is either an 8-bit immediate (the immediate count version) or an 8-bit value from an XMM register or a
memory location (the variable count version). For the immediate count version, the source operand (the second
operand) can be a ZMM register, a 512-bit memory location or a 512-bit vector broadcasted from a 32/64-bit
memory location. For the variable count version, the first source operand (the second operand) is a ZMM register,
the second source operand (the third operand, 8-bit variable count) can be an XMM register or a memory location.
Note: In VEX/EVEX encoded versions of shifts with an immediate count, vvvv of VEX/EVEX encode the destination
register, and VEX.B/EVEX.B + ModRM.r/m encodes the source register.
Note: For shifts with an immediate count (VEX.128.66.0F 71-73 /6, or EVEX.128.66.0F 71-73 /6),
VEX.vvvv/EVEX.vvvv encodes the destination register.
Operation
PSLLW (with 64-bit operand)
IF (COUNT > 15)
THEN
DEST[64:0] ← 0000000000000000H;
ELSE
DEST[15:0] ← ZeroExtend(DEST[15:0] << COUNT);
(* Repeat shift operation for 2nd and 3rd words *)
DEST[63:48] ← ZeroExtend(DEST[63:48] << COUNT);
FI;
PSLLD (with 64-bit operand)
IF (COUNT > 31)
THEN
DEST[64:0] ← 0000000000000000H;
ELSE
DEST[31:0] ← ZeroExtend(DEST[31:0] << COUNT);
DEST[63:32] ← ZeroExtend(DEST[63:32] << COUNT);
FI;
PSLLQ (with 64-bit operand)
IF (COUNT > 63)
THEN
DEST[64:0] ← 0000000000000000H;
ELSE
DEST ← ZeroExtend(DEST << COUNT);
FI;
LOGICAL_LEFT_SHIFT_WORDS(SRC, COUNT_SRC)
COUNT COUNT_SRC[63:0];
IF (COUNT > 15)
THEN

PSLLW/PSLLD/PSLLQ—Shift Packed Data Left Logical
INSTRUCTION SET REFERENCE, M-U
Vol. 2B 4-433
DEST[127:0] 00000000000000000000000000000000H
ELSE
DEST[15:0] ZeroExtend(SRC[15:0] << COUNT);
(* Repeat shift operation for 2nd through 7th words *)
DEST[127:112] ZeroExtend(SRC[127:112] << COUNT);
FI;
LOGICAL_LEFT_SHIFT_DWORDS1(SRC, COUNT_SRC)
COUNT COUNT_SRC[63:0];
IF (COUNT > 31)
THEN
DEST[31:0] 0
ELSE
DEST[31:0] ZeroExtend(SRC[31:0] << COUNT);
FI;
LOGICAL_LEFT_SHIFT_DWORDS(SRC, COUNT_SRC)
COUNT COUNT_SRC[63:0];
IF (COUNT > 31)
THEN
DEST[127:0] 00000000000000000000000000000000H
ELSE
DEST[31:0] ZeroExtend(SRC[31:0] << COUNT);
(* Repeat shift operation for 2nd through 3rd words *)
DEST[127:96] ZeroExtend(SRC[127:96] << COUNT);
FI;
LOGICAL_LEFT_SHIFT_QWORDS1(SRC, COUNT_SRC)
COUNT COUNT_SRC[63:0];
IF (COUNT > 63)
THEN
DEST[63:0] 0
ELSE
DEST[63:0] ZeroExtend(SRC[63:0] << COUNT);
FI;
LOGICAL_LEFT_SHIFT_QWORDS(SRC, COUNT_SRC)
COUNT COUNT_SRC[63:0];
IF (COUNT > 63)
THEN
DEST[127:0] 00000000000000000000000000000000H
ELSE
DEST[63:0] ZeroExtend(SRC[63:0] << COUNT);
DEST[127:64] ZeroExtend(SRC[127:64] << COUNT);
FI;
LOGICAL_LEFT_SHIFT_WORDS_256b(SRC, COUNT_SRC)
COUNT COUNT_SRC[63:0];
IF (COUNT > 15)
THEN
DEST[127:0] 00000000000000000000000000000000H
DEST[255:128] 00000000000000000000000000000000H
ELSE
DEST[15:0] ZeroExtend(SRC[15:0] << COUNT);
(* Repeat shift operation for 2nd through 15th words *)

PSLLW/PSLLD/PSLLQ—Shift Packed Data Left Logical
INSTRUCTION SET REFERENCE, M-U
4-434 Vol. 2B
DEST[255:240] ZeroExtend(SRC[255:240] << COUNT);
FI;
LOGICAL_LEFT_SHIFT_DWORDS_256b(SRC, COUNT_SRC)
COUNT COUNT_SRC[63:0];
IF (COUNT > 31)
THEN
DEST[127:0] 00000000000000000000000000000000H
DEST[255:128] 00000000000000000000000000000000H
ELSE
DEST[31:0] ZeroExtend(SRC[31:0] << COUNT);
(* Repeat shift operation for 2nd through 7th words *)
DEST[255:224] ZeroExtend(SRC[255:224] << COUNT);
FI;
LOGICAL_LEFT_SHIFT_QWORDS_256b(SRC, COUNT_SRC)
COUNT COUNT_SRC[63:0];
IF (COUNT > 63)
THEN
DEST[127:0] 00000000000000000000000000000000H
DEST[255:128] 00000000000000000000000000000000H
ELSE
DEST[63:0] ZeroExtend(SRC[63:0] << COUNT);
DEST[127:64] ZeroExtend(SRC[127:64] << COUNT)
DEST[191:128] ZeroExtend(SRC[191:128] << COUNT);
DEST[255:192] ZeroExtend(SRC[255:192] << COUNT);
FI;
VPSLLW (EVEX versions, xmm/m128)
(KL, VL) = (8, 128), (16, 256), (32, 512)
IF VL = 128
TMP_DEST[127:0] LOGICAL_LEFT_SHIFT_WORDS_128b(SRC1[127:0], SRC2)
FI;
IF VL = 256
TMP_DEST[255:0] LOGICAL_LEFT_SHIFT_WORDS_256b(SRC1[255:0], SRC2)
FI;
IF VL = 512
TMP_DEST[255:0] LOGICAL_LEFT_SHIFT_WORDS_256b(SRC1[255:0], SRC2)
TMP_DEST[511:256] LOGICAL_LEFT_SHIFT_WORDS_256b(SRC1[511:256], SRC2)
FI;
FOR j 0 TO KL-1
i j * 16
IF k1[j] OR *no writemask*
THEN DEST[i+15:i] TMP_DEST[i+15:i]
ELSE
IF *merging-masking* ; merging-masking
THEN *DEST[i+15:i] remains unchanged*
ELSE *zeroing-masking* ; zeroing-masking
DEST[i+15:i] = 0
FI
FI;
ENDFOR
DEST[MAXVL-1:VL] 0

PSLLW/PSLLD/PSLLQ—Shift Packed Data Left Logical
INSTRUCTION SET REFERENCE, M-U
Vol. 2B 4-435
VPSLLW (EVEX versions, imm8)
(KL, VL) = (8, 128), (16, 256), (32, 512)
IF VL = 128
TMP_DEST[127:0] LOGICAL_LEFT_SHIFT_WORDS_128b(SRC1[127:0], imm8)
FI;
IF VL = 256
TMP_DEST[255:0] LOGICAL_RIGHT_SHIFT_WORDS_256b(SRC1[255:0], imm8)
FI;
IF VL = 512
TMP_DEST[255:0] LOGICAL_LEFT_SHIFT_WORDS_256b(SRC1[255:0], imm8)
TMP_DEST[511:256] LOGICAL_LEFT_SHIFT_WORDS_256b(SRC1[511:256], imm8)
FI;
FOR j 0 TO KL-1
i j * 16
IF k1[j] OR *no writemask*
THEN DEST[i+15:i] TMP_DEST[i+15:i]
ELSE
IF *merging-masking* ; merging-masking
THEN *DEST[i+15:i] remains unchanged*
ELSE *zeroing-masking* ; zeroing-masking
DEST[i+15:i] = 0
FI
FI;
ENDFOR
DEST[MAXVL-1:VL] 0
VPSLLW (ymm, ymm, xmm/m128) - VEX.256 encoding
DEST[255:0] LOGICAL_LEFT_SHIFT_WORDS_256b(SRC1, SRC2)
DEST[MAXVL-1:256] 0;
VPSLLW (ymm, imm8) - VEX.256 encoding
DEST[255:0] LOGICAL_LEFT_SHIFT_WORD_256b(SRC1, imm8)
DEST[MAXVL-1:256] 0;
VPSLLW (xmm, xmm, xmm/m128) - VEX.128 encoding
DEST[127:0] LOGICAL_LEFT_SHIFT_WORDS(SRC1, SRC2)
DEST[MAXVL-1:128] 0
VPSLLW (xmm, imm8) - VEX.128 encoding
DEST[127:0] LOGICAL_LEFT_SHIFT_WORDS(SRC1, imm8)
DEST[MAXVL-1:128] 0

PSLLW/PSLLD/PSLLQ—Shift Packed Data Left Logical
INSTRUCTION SET REFERENCE, M-U
4-436 Vol. 2B
PSLLW (xmm, xmm, xmm/m128)
DEST[127:0] LOGICAL_LEFT_SHIFT_WORDS(DEST, SRC)
DEST[MAXVL-1:128] (Unmodified)
PSLLW (xmm, imm8)
DEST[127:0] LOGICAL_LEFT_SHIFT_WORDS(DEST, imm8)
DEST[MAXVL-1:128] (Unmodified)
VPSLLD (EVEX versions, imm8)
(KL, VL) = (4, 128), (8, 256), (16, 512)
FOR j 0 TO KL-1
i j * 32
IF k1[j] OR *no writemask* THEN
IF (EVEX.b = 1) AND (SRC1 *is memory*)
THEN DEST[i+31:i] LOGICAL_LEFT_SHIFT_DWORDS1(SRC1[31:0], imm8)
ELSE DEST[i+31:i] LOGICAL_LEFT_SHIFT_DWORDS1(SRC1[i+31:i], imm8)
FI;
ELSE
IF *merging-masking* ; merging-masking
THEN *DEST[i+31:i] remains unchanged*
ELSE *zeroing-masking* ; zeroing-masking
DEST[i+31:i] 0
FI
FI;
ENDFOR
DEST[MAXVL-1:VL] 0
VPSLLD (EVEX versions, xmm/m128)
(KL, VL) = (4, 128), (8, 256), (16, 512)
IF VL = 128
TMP_DEST[127:0] LOGICAL_LEFT_SHIFT_DWORDS_128b(SRC1[127:0], SRC2)
FI;
IF VL = 256
TMP_DEST[255:0] LOGICAL_LEFT_SHIFT_DWORDS_256b(SRC1[255:0], SRC2)
FI;
IF VL = 512
TMP_DEST[255:0] LOGICAL_LEFT_SHIFT_DWORDS_256b(SRC1[255:0], SRC2)
TMP_DEST[511:256] LOGICAL_LEFT_SHIFT_DWORDS_256b(SRC1[511:256], SRC2)
FI;
FOR j 0 TO KL-1
i j * 32
IF k1[j] OR *no writemask*
THEN DEST[i+31:i] TMP_DEST[i+31:i]
ELSE
IF *merging-masking* ; merging-masking
THEN *DEST[i+31:i] remains unchanged*
ELSE *zeroing-masking* ; zeroing-masking
DEST[i+31:i] 0
FI
FI;
ENDFOR
DEST[MAXVL-1:VL] 0

PSLLW/PSLLD/PSLLQ—Shift Packed Data Left Logical
INSTRUCTION SET REFERENCE, M-U
Vol. 2B 4-437
VPSLLD (ymm, ymm, xmm/m128) - VEX.256 encoding
DEST[255:0] LOGICAL_LEFT_SHIFT_DWORDS_256b(SRC1, SRC2)
DEST[MAXVL-1:256] 0;
VPSLLD (ymm, imm8) - VEX.256 encoding
DEST[255:0] LOGICAL_LEFT_SHIFT_DWORDS_256b(SRC1, imm8)
DEST[MAXVL-1:256] 0;
VPSLLD (xmm, xmm, xmm/m128) - VEX.128 encoding
DEST[127:0] LOGICAL_LEFT_SHIFT_DWORDS(SRC1, SRC2)
DEST[MAXVL-1:128] 0
VPSLLD (xmm, imm8) - VEX.128 encoding
DEST[127:0] LOGICAL_LEFT_SHIFT_DWORDS(SRC1, imm8)
DEST[MAXVL-1:128] 0
PSLLD (xmm, xmm, xmm/m128)
DEST[127:0] LOGICAL_LEFT_SHIFT_DWORDS(DEST, SRC)
DEST[MAXVL-1:128] (Unmodified)
PSLLD (xmm, imm8)
DEST[127:0] LOGICAL_LEFT_SHIFT_DWORDS(DEST, imm8)
DEST[MAXVL-1:128] (Unmodified)
VPSLLQ (EVEX versions, imm8)
(KL, VL) = (2, 128), (4, 256), (8, 512)
FOR j 0 TO KL-1
i j * 64
IF k1[j] OR *no writemask* THEN
IF (EVEX.b = 1) AND (SRC1 *is memory*)
THEN DEST[i+63:i] LOGICAL_LEFT_SHIFT_QWORDS1(SRC1[63:0], imm8)
ELSE DEST[i+63:i] LOGICAL_LEFT_SHIFT_QWORDS1(SRC1[i+63:i], imm8)
FI;
ELSE
IF *merging-masking* ; merging-masking
THEN *DEST[i+63:i] remains unchanged*
ELSE *zeroing-masking* ; zeroing-masking
DEST[i+63:i] 0
FI
FI;
ENDFOR
VPSLLQ (EVEX versions, xmm/m128)
(KL, VL) = (2, 128), (4, 256), (8, 512)
IF VL = 128
TMP_DEST[127:0] LOGICAL_LEFT_SHIFT_QWORDS_128b(SRC1[127:0], SRC2)
FI;
IF VL = 256
TMP_DEST[255:0] LOGICAL_LEFT_SHIFT_QWORDS_256b(SRC1[255:0], SRC2)
FI;
IF VL = 512
TMP_DEST[255:0] LOGICAL_LEFT_SHIFT_QWORDS_256b(SRC1[255:0], SRC2)
TMP_DEST[511:256] LOGICAL_LEFT_SHIFT_QWORDS_256b(SRC1[511:256], SRC2)
FI;

PSLLW/PSLLD/PSLLQ—Shift Packed Data Left Logical
INSTRUCTION SET REFERENCE, M-U
4-438 Vol. 2B
FOR j 0 TO KL-1
i j * 64
IF k1[j] OR *no writemask*
THEN DEST[i+63:i] TMP_DEST[i+63:i]
ELSE
IF *merging-masking* ; merging-masking
THEN *DEST[i+63:i] remains unchanged*
ELSE *zeroing-masking* ; zeroing-masking
DEST[i+63:i] 0
FI
FI;
ENDFOR
DEST[MAXVL-1:VL] 0
VPSLLQ (ymm, ymm, xmm/m128) - VEX.256 encoding
DEST[255:0] LOGICAL_LEFT_SHIFT_QWORDS_256b(SRC1, SRC2)
DEST[MAXVL-1:256] 0;
VPSLLQ (ymm, imm8) - VEX.256 encoding
DEST[255:0] LOGICAL_LEFT_SHIFT_QWORDS_256b(SRC1, imm8)
DEST[MAXVL-1:256] 0;
VPSLLQ (xmm, xmm, xmm/m128) - VEX.128 encoding
DEST[127:0] LOGICAL_LEFT_SHIFT_QWORDS(SRC1, SRC2)
DEST[MAXVL-1:128] 0
VPSLLQ (xmm, imm8) - VEX.128 encoding
DEST[127:0] LOGICAL_LEFT_SHIFT_QWORDS(SRC1, imm8)
DEST[MAXVL-1:128] 0
PSLLQ (xmm, xmm, xmm/m128)
DEST[127:0] LOGICAL_LEFT_SHIFT_QWORDS(DEST, SRC)
DEST[MAXVL-1:128] (Unmodified)
PSLLQ (xmm, imm8)
DEST[127:0] LOGICAL_LEFT_SHIFT_QWORDS(DEST, imm8)
DEST[MAXVL-1:128] (Unmodified)
Intel C/C++ Compiler Intrinsic Equivalents
VPSLLD __m512i _mm512_slli_epi32(__m512i a, unsigned int imm);
VPSLLD __m512i _mm512_mask_slli_epi32(__m512i s, __mmask16 k, __m512i a, unsigned int imm);
VPSLLD __m512i _mm512_maskz_slli_epi32( __mmask16 k, __m512i a, unsigned int imm);
VPSLLD __m256i _mm256_mask_slli_epi32(__m256i s, __mmask8 k, __m256i a, unsigned int imm);
VPSLLD __m256i _mm256_maskz_slli_epi32( __mmask8 k, __m256i a, unsigned int imm);
VPSLLD __m128i _mm_mask_slli_epi32(__m128i s, __mmask8 k, __m128i a, unsigned int imm);
VPSLLD __m128i _mm_maskz_slli_epi32( __mmask8 k, __m128i a, unsigned int imm);
VPSLLD __m512i _mm512_sll_epi32(__m512i a, __m128i cnt);
VPSLLD __m512i _mm512_mask_sll_epi32(__m512i s, __mmask16 k, __m512i a, __m128i cnt);
VPSLLD __m512i _mm512_maskz_sll_epi32( __mmask16 k, __m512i a, __m128i cnt);
VPSLLD __m256i _mm256_mask_sll_epi32(__m256i s, __mmask8 k, __m256i a, __m128i cnt);
VPSLLD __m256i _mm256_maskz_sll_epi32( __mmask8 k, __m256i a, __m128i cnt);
VPSLLD __m128i _mm_mask_sll_epi32(__m128i s, __mmask8 k, __m128i a, __m128i cnt);
VPSLLD __m128i _mm_maskz_sll_epi32( __mmask8 k, __m128i a, __m128i cnt);

PSLLW/PSLLD/PSLLQ—Shift Packed Data Left Logical
INSTRUCTION SET REFERENCE, M-U
Vol. 2B 4-439
VPSLLQ __m512i _mm512_mask_slli_epi64(__m512i a, unsigned int imm);
VPSLLQ __m512i _mm512_mask_slli_epi64(__m512i s, __mmask8 k, __m512i a, unsigned int imm);
VPSLLQ __m512i _mm512_maskz_slli_epi64( __mmask8 k, __m512i a, unsigned int imm);
VPSLLQ __m256i _mm256_mask_slli_epi64(__m256i s, __mmask8 k, __m256i a, unsigned int imm);
VPSLLQ __m256i _mm256_maskz_slli_epi64( __mmask8 k, __m256i a, unsigned int imm);
VPSLLQ __m128i _mm_mask_slli_epi64(__m128i s, __mmask8 k, __m128i a, unsigned int imm);
VPSLLQ __m128i _mm_maskz_slli_epi64( __mmask8 k, __m128i a, unsigned int imm);
VPSLLQ __m512i _mm512_mask_sll_epi64(__m512i a, __m128i cnt);
VPSLLQ __m512i _mm512_mask_sll_epi64(__m512i s, __mmask8 k, __m512i a, __m128i cnt);
VPSLLQ __m512i _mm512_maskz_sll_epi64( __mmask8 k, __m512i a, __m128i cnt);
VPSLLQ __m256i _mm256_mask_sll_epi64(__m256i s, __mmask8 k, __m256i a, __m128i cnt);
VPSLLQ __m256i _mm256_maskz_sll_epi64( __mmask8 k, __m256i a, __m128i cnt);
VPSLLQ __m128i _mm_mask_sll_epi64(__m128i s, __mmask8 k, __m128i a, __m128i cnt);
VPSLLQ __m128i _mm_maskz_sll_epi64( __mmask8 k, __m128i a, __m128i cnt);
VPSLLW __m512i _mm512_slli_epi16(__m512i a, unsigned int imm);
VPSLLW __m512i _mm512_mask_slli_epi16(__m512i s, __mmask32 k, __m512i a, unsigned int imm);
VPSLLW __m512i _mm512_maskz_slli_epi16( __mmask32 k, __m512i a, unsigned int imm);
VPSLLW __m256i _mm256_mask_slli_epi16(__m256i s, __mmask16 k, __m256i a, unsigned int imm);
VPSLLW __m256i _mm256_maskz_slli_epi16( __mmask16 k, __m256i a, unsigned int imm);
VPSLLW __m128i _mm_mask_slli_epi16(__m128i s, __mmask8 k, __m128i a, unsigned int imm);
VPSLLW __m128i _mm_maskz_slli_epi16( __mmask8 k, __m128i a, unsigned int imm);
VPSLLW __m512i _mm512_sll_epi16(__m512i a, __m128i cnt);
VPSLLW __m512i _mm512_mask_sll_epi16(__m512i s, __mmask32 k, __m512i a, __m128i cnt);
VPSLLW __m512i _mm512_maskz_sll_epi16( __mmask32 k, __m512i a, __m128i cnt);
VPSLLW __m256i _mm256_mask_sll_epi16(__m256i s, __mmask16 k, __m256i a, __m128i cnt);
VPSLLW __m256i _mm256_maskz_sll_epi16( __mmask16 k, __m256i a, __m128i cnt);
VPSLLW __m128i _mm_mask_sll_epi16(__m128i s, __mmask8 k, __m128i a, __m128i cnt);
VPSLLW __m128i _mm_maskz_sll_epi16( __mmask8 k, __m128i a, __m128i cnt);
PSLLW:__m64 _mm_slli_pi16 (__m64 m, int count)
PSLLW:__m64 _mm_sll_pi16(__m64 m, __m64 count)
(V)PSLLW:__m128i _mm_slli_epi16(__m64 m, int count)
(V)PSLLW:__m128i _mm_sll_epi16(__m128i m, __m128i count)
VPSLLW:__m256i _mm256_slli_epi16 (__m256i m, int count)
VPSLLW:__m256i _mm256_sll_epi16 (__m256i m, __m128i count)
PSLLD:__m64 _mm_slli_pi32(__m64 m, int count)
PSLLD:__m64 _mm_sll_pi32(__m64 m, __m64 count)
(V)PSLLD:__m128i _mm_slli_epi32(__m128i m, int count)
(V)PSLLD:__m128i _mm_sll_epi32(__m128i m, __m128i count)
VPSLLD:__m256i _mm256_slli_epi32 (__m256i m, int count)
VPSLLD:__m256i _mm256_sll_epi32 (__m256i m, __m128i count)
PSLLQ:__m64 _mm_slli_si64(__m64 m, int count)
PSLLQ:__m64 _mm_sll_si64(__m64 m, __m64 count)
(V)PSLLQ:__m128i _mm_slli_epi64(__m128i m, int count)
(V)PSLLQ:__m128i _mm_sll_epi64(__m128i m, __m128i count)
VPSLLQ:__m256i _mm256_slli_epi64 (__m256i m, int count)
VPSLLQ:__m256i _mm256_sll_epi64 (__m256i m, __m128i count)
Flags Affected
None.
Numeric Exceptions
None.

PSLLW/PSLLD/PSLLQ—Shift Packed Data Left Logical
INSTRUCTION SET REFERENCE, M-U
4-440 Vol. 2B
Other Exceptions
VEX-encoded instructions:
Syntax with RM/RVM operand encoding (A/C in the operand encoding table), see Exceptions Type 4.
Syntax with MI/VMI operand encoding (B/D in the operand encoding table), see Exceptions Type 7.
EVEX-encoded VPSLLW (E in the operand encoding table), see Exceptions Type E4NF.nb.
EVEX-encoded VPSLLD/Q:
Syntax with Mem128 tuple type (G in the operand encoding table), see Exceptions Type E4NF.nb.
Syntax with Full tuple type (F in the operand encoding table), see Exceptions Type E4.

PSRAW/PSRAD/PSRAQ—Shift Packed Data Right Arithmetic
INSTRUCTION SET REFERENCE, M-U
Vol. 2B 4-441
PSRAW/PSRAD/PSRAQ—Shift Packed Data Right Arithmetic
Opcode/
Instruction
Op/
En
64/32 bit
Mode
Support
CPUID
Feature
Flag
Description
NP 0F E1 /r1
PSRAW mm, mm/m64
AV/V MMX Shift words in mm right by mm/m64 while shifting
in sign bits.
66 0F E1 /r
PSRAW xmm1, xmm2/m128
A V/V SSE2 Shift words in xmm1 right by xmm2/m128 while
shifting in sign bits.
NP 0F 71 /4 ib1
PSRAW mm, imm8
BV/V MMX Shift words in mm right by imm8 while shifting in
sign bits
66 0F 71 /4 ib
PSRAW xmm1, imm8
B V/V SSE2 Shift words in xmm1 right by imm8 while shifting
in sign bits
NP 0F E2 /r1
PSRAD mm, mm/m64
A V/V MMX Shift doublewords in mm right by mm/m64 while
shifting in sign bits.
66 0F E2 /r
PSRAD xmm1, xmm2/m128
A V/V SSE2 Shift doubleword in xmm1 right by xmm2 /m128
while shifting in sign bits.
NP 0F 72 /4 ib1
PSRAD mm, imm8
B V/V MMX Shift doublewords in mm right by imm8 while
shifting in sign bits.
66 0F 72 /4 ib
PSRAD xmm1, imm8
B V/V SSE2 Shift doublewords in xmm1 right by imm8 while
shifting in sign bits.
VEX.128.66.0F.WIG E1 /r
VPSRAW xmm1, xmm2, xmm3/m128
CV/V AVX Shift words in xmm2 right by amount specified in
xmm3/m128 while shifting in sign bits.
VEX.128.66.0F.WIG 71 /4 ib
VPSRAW xmm1, xmm2, imm8
DV/V AVX Shift words in xmm2 right by imm8 while shifting
in sign bits.
VEX.128.66.0F.WIG E2 /r
VPSRAD xmm1, xmm2, xmm3/m128
C V/V AVX Shift doublewords in xmm2 right by amount
specified in xmm3/m128 while shifting in sign
bits.
VEX.128.66.0F.WIG 72 /4 ib
VPSRAD xmm1, xmm2, imm8
D V/V AVX Shift doublewords in xmm2 right by imm8 while
shifting in sign bits.
VEX.256.66.0F.WIG E1 /r
VPSRAW ymm1, ymm2, xmm3/m128
C V/V AVX2 Shift words in ymm2 right by amount specified in
xmm3/m128 while shifting in sign bits.
VEX.256.66.0F.WIG 71 /4 ib
VPSRAW ymm1, ymm2, imm8
D V/V AVX2 Shift words in ymm2 right by imm8 while shifting
in sign bits.
VEX.256.66.0F.WIG E2 /r
VPSRAD ymm1, ymm2, xmm3/m128
C V/V AVX2 Shift doublewords in ymm2 right by amount
specified in xmm3/m128 while shifting in sign
bits.
VEX.256.66.0F.WIG 72 /4 ib
VPSRAD ymm1, ymm2, imm8
D V/V AVX2 Shift doublewords in ymm2 right by imm8 while
shifting in sign bits.
EVEX.128.66.0F.WIG E1 /r
VPSRAW xmm1 {k1}{z}, xmm2, xmm3/m128
G V/V AVX512VL
AVX512BW
Shift words in xmm2 right by amount specified in
xmm3/m128 while shifting in sign bits using
writemask k1.
EVEX.256.66.0F.WIG E1 /r
VPSRAW ymm1 {k1}{z}, ymm2, xmm3/m128
G V/V AVX512VL
AVX512BW
Shift words in ymm2 right by amount specified in
xmm3/m128 while shifting in sign bits using
writemask k1.
EVEX.512.66.0F.WIG E1 /r
VPSRAW zmm1 {k1}{z}, zmm2, xmm3/m128
G V/V AVX512BW Shift words in zmm2 right by amount specified in
xmm3/m128 while shifting in sign bits using
writemask k1.

PSRAW/PSRAD/PSRAQ—Shift Packed Data Right Arithmetic
INSTRUCTION SET REFERENCE, M-U
4-442 Vol. 2B
EVEX.128.66.0F.WIG 71 /4 ib
VPSRAW xmm1 {k1}{z}, xmm2/m128, imm8
EV/V AVX512VL
AVX512BW
Shift words in xmm2/m128 right by imm8 while
shifting in sign bits using writemask k1.
EVEX.256.66.0F.WIG 71 /4 ib
VPSRAW ymm1 {k1}{z}, ymm2/m256, imm8
EV/V AVX512VL
AVX512BW
Shift words in ymm2/m256 right by imm8 while
shifting in sign bits using writemask k1.
EVEX.512.66.0F.WIG 71 /4 ib
VPSRAW zmm1 {k1}{z}, zmm2/m512, imm8
EV/V AVX512BWShift words in zmm2/m512 right by imm8 while
shifting in sign bits using writemask k1.
EVEX.128.66.0F.W0 E2 /r
VPSRAD xmm1 {k1}{z}, xmm2, xmm3/m128
GV/V AVX512VL
AVX512F
Shift doublewords in xmm2 right by amount
specified in xmm3/m128 while shifting in sign bits
using writemask k1.
EVEX.256.66.0F.W0 E2 /r
VPSRAD ymm1 {k1}{z}, ymm2, xmm3/m128
GV/V AVX512VL
AVX512F
Shift doublewords in ymm2 right by amount
specified in xmm3/m128 while shifting in sign bits
using writemask k1.
EVEX.512.66.0F.W0 E2 /r
VPSRAD zmm1 {k1}{z}, zmm2, xmm3/m128
G V/V AVX512F Shift doublewords in zmm2 right by amount
specified in xmm3/m128 while shifting in sign bits
using writemask k1.
EVEX.128.66.0F.W0 72 /4 ib
VPSRAD xmm1 {k1}{z}, xmm2/m128/m32bcst,
imm8
FV/V AVX512VL
AVX512F
Shift doublewords in xmm2/m128/m32bcst right
by imm8 while shifting in sign bits using
writemask k1.
EVEX.256.66.0F.W0 72 /4 ib
VPSRAD ymm1 {k1}{z}, ymm2/m256/m32bcst,
imm8
FV/V AVX512VL
AVX512F
Shift doublewords in ymm2/m256/m32bcst right
by imm8 while shifting in sign bits using
writemask k1.
EVEX.512.66.0F.W0 72 /4 ib
VPSRAD zmm1 {k1}{z}, zmm2/m512/m32bcst,
imm8
F V/V AVX512F Shift doublewords in zmm2/m512/m32bcst right
by imm8 while shifting in sign bits using
writemask k1.
EVEX.128.66.0F.W1 E2 /r
VPSRAQ xmm1 {k1}{z}, xmm2, xmm3/m128
GV/V AVX512VL
AVX512F
Shift quadwords in xmm2 right by amount
specified in xmm3/m128 while shifting in sign bits
using writemask k1.
EVEX.256.66.0F.W1 E2 /r
VPSRAQ ymm1 {k1}{z}, ymm2, xmm3/m128
GV/V AVX512VL
AVX512F
Shift quadwords in ymm2 right by amount
specified in xmm3/m128 while shifting in sign bits
using writemask k1.
EVEX.512.66.0F.W1 E2 /r
VPSRAQ zmm1 {k1}{z}, zmm2, xmm3/m128
G V/V AVX512F Shift quadwords in zmm2 right by amount
specified in xmm3/m128 while shifting in sign bits
using writemask k1.
EVEX.128.66.0F.W1 72 /4 ib
VPSRAQ xmm1 {k1}{z}, xmm2/m128/m64bcst,
imm8
FV/V AVX512VL
AVX512F
Shift quadwords in xmm2/m128/m64bcst right by
imm8 while shifting in sign bits using writemask
k1.
EVEX.256.66.0F.W1 72 /4 ib
VPSRAQ ymm1 {k1}{z}, ymm2/m256/m64bcst,
imm8
FV/V AVX512VL
AVX512F
Shift quadwords in ymm2/m256/m64bcst right by
imm8 while shifting in sign bits using writemask
k1.
EVEX.512.66.0F.W1 72 /4 ib
VPSRAQ zmm1 {k1}{z}, zmm2/m512/m64bcst,
imm8
F V/V AVX512F Shift quadwords in zmm2/m512/m64bcst right by
imm8 while shifting in sign bits using writemask
k1.
NOTES:
1. See note in Section 2.4, “AVX and SSE Instruction Exception Specification” in the Intel® 64 and IA-32 Architectures Software
Developer’s Manual, Volume 2A and Section 22.25.3, “Exception Conditions of Legacy SIMD Instructions Operating on MMX Registers” in
the Intel® 64 and IA-32 Architectures Software Developer’s Manual, Volume 3A.

PSRAW/PSRAD/PSRAQ—Shift Packed Data Right Arithmetic
INSTRUCTION SET REFERENCE, M-U
Vol. 2B 4-443
Instruction Operand Encoding
Description
Shifts the bits in the individual data elements (words, doublewords or quadwords) in the destination operand (first
operand) to the right by the number of bits specified in the count operand (second operand). As the bits in the data
elements are shifted right, the empty high-order bits are filled with the initial value of the sign bit of the data
element. If the value specified by the count operand is greater than 15 (for words), 31 (for doublewords), or 63 (for
quadwords), each destination data element is filled with the initial value of the sign bit of the element. (Figure 4-18
gives an example of shifting words in a 64-bit operand.)
Note that only the first 64-bits of a 128-bit count operand are checked to compute the count. If the second source
operand is a memory address, 128 bits are loaded.
The (V)PSRAW instruction shifts each of the words in the destination operand to the right by the number of bits
specified in the count operand, and the (V)PSRAD instruction shifts each of the doublewords in the destination
operand.
In 64-bit mode and not encoded with VEX/EVEX, using a REX prefix in the form of REX.R permits this instruction to
access additional registers (XMM8-XMM15).
Legacy SSE instructions 64-bit operand: The destination operand is an MMX technology register; the count
operand can be either an MMX technology register or an 64-bit memory location.
128-bit Legacy SSE version: The destination and first source operands are XMM registers. Bits (MAXVL-1:128) of
the corresponding YMM destination register remain unchanged. The count operand can be either an XMM register
or a 128-bit memory location or an 8-bit immediate. If the count operand is a memory address, 128 bits are loaded
but the upper 64 bits are ignored.
VEX.128 encoded version: The destination and first source operands are XMM registers. Bits (MAXVL-1:128) of the
destination YMM register are zeroed. The count operand can be either an XMM register or a 128-bit memory loca-
tion or an 8-bit immediate. If the count operand is a memory address, 128 bits are loaded but the upper 64 bits are
ignored.
VEX.256 encoded version: The destination operand is a YMM register. The source operand is a YMM register or a
memory location. The count operand can come either from an XMM register or a memory location or an 8-bit
immediate. Bits (MAXVL-1:256) of the corresponding ZMM register are zeroed.
Op/En Tuple Type Operand 1 Operand 2 Operand 3 Operand 4
A NA ModRM:reg (r, w) ModRM:r/m (r) NA NA
B NA ModRM:r/m (r, w) imm8 NA NA
C NA ModRM:reg (w) VEX.vvvv (r) ModRM:r/m (r) NA
D NA VEX.vvvv (w) ModRM:r/m (r) imm8 NA
E Full Mem EVEX.vvvv (w) ModRM:r/m (R) Imm8 NA
F Full EVEX.vvvv (w) ModRM:r/m (R) Imm8 NA
G Mem128 ModRM:reg (w) EVEX.vvvv (r) ModRM:r/m (r) NA
Figure 4-18. PSRAW and PSRAD Instruction Operation Using a 64-bit Operand
DEST
DEST
Pre-Shift
Post-Shift
Shift Right
X0
X0 >> COUNT
X3 X2 X1
X1 >> COUNTX2 >> COUNTX3 >> COUNT
with Sign
Extension

PSRAW/PSRAD/PSRAQ—Shift Packed Data Right Arithmetic
INSTRUCTION SET REFERENCE, M-U
4-444 Vol. 2B
EVEX encoded versions: The destination operand is a ZMM register updated according to the writemask. The count
operand is either an 8-bit immediate (the immediate count version) or an 8-bit value from an XMM register or a
memory location (the variable count version). For the immediate count version, the source operand (the second
operand) can be a ZMM register, a 512-bit memory location or a 512-bit vector broadcasted from a 32/64-bit
memory location. For the variable count version, the first source operand (the second operand) is a ZMM register,
the second source operand (the third operand, 8-bit variable count) can be an XMM register or a memory location.
Note: In VEX/EVEX encoded versions of shifts with an immediate count, vvvv of VEX/EVEX encode the destination
register, and VEX.B/EVEX.B + ModRM.r/m encodes the source register.
Note: For shifts with an immediate count (VEX.128.66.0F 71-73 /4, EVEX.128.66.0F 71-73 /4),
VEX.vvvv/EVEX.vvvv encodes the destination register.
Operation
PSRAW (with 64-bit operand)
IF (COUNT > 15)
THEN COUNT ← 16;
FI;
DEST[15:0] ← SignExtend(DEST[15:0] >> COUNT);
(* Repeat shift operation for 2nd and 3rd words *)
DEST[63:48] ← SignExtend(DEST[63:48] >> COUNT);
PSRAD (with 64-bit operand)
IF (COUNT > 31)
THEN COUNT ← 32;
FI;
DEST[31:0] ← SignExtend(DEST[31:0] >> COUNT);
DEST[63:32] ← SignExtend(DEST[63:32] >> COUNT);
ARITHMETIC_RIGHT_SHIFT_DWORDS1(SRC, COUNT_SRC)
COUNT COUNT_SRC[63:0];
IF (COUNT > 31)
THEN
DEST[31:0] SignBit
ELSE
DEST[31:0] SignExtend(SRC[31:0] >> COUNT);
FI;
ARITHMETIC_RIGHT_SHIFT_QWORDS1(SRC, COUNT_SRC)
COUNT COUNT_SRC[63:0];
IF (COUNT > 63)
THEN
DEST[63:0] SignBit
ELSE
DEST[63:0] SignExtend(SRC[63:0] >> COUNT);
FI;
ARITHMETIC_RIGHT_SHIFT_WORDS_256b(SRC, COUNT_SRC)
COUNT COUNT_SRC[63:0];
IF (COUNT > 15)
THEN COUNT 16;
FI;
DEST[15:0] SignExtend(SRC[15:0] >> COUNT);
(* Repeat shift operation for 2nd through 15th words *)
DEST[255:240] SignExtend(SRC[255:240] >> COUNT);

PSRAW/PSRAD/PSRAQ—Shift Packed Data Right Arithmetic
INSTRUCTION SET REFERENCE, M-U
Vol. 2B 4-445
ARITHMETIC_RIGHT_SHIFT_DWORDS_256b(SRC, COUNT_SRC)
COUNT COUNT_SRC[63:0];
IF (COUNT > 31)
THEN COUNT 32;
FI;
DEST[31:0] SignExtend(SRC[31:0] >> COUNT);
(* Repeat shift operation for 2nd through 7th words *)
DEST[255:224] SignExtend(SRC[255:224] >> COUNT);
ARITHMETIC_RIGHT_SHIFT_QWORDS(SRC, COUNT_SRC, VL) ; VL: 128b, 256b or 512b
COUNT COUNT_SRC[63:0];
IF (COUNT > 63)
THEN COUNT 64;
FI;
DEST[63:0] SignExtend(SRC[63:0] >> COUNT);
(* Repeat shift operation for 2nd through 7th words *)
DEST[VL-1:VL-64] SignExtend(SRC[VL-1:VL-64] >> COUNT);
ARITHMETIC_RIGHT_SHIFT_WORDS(SRC, COUNT_SRC)
COUNT COUNT_SRC[63:0];
IF (COUNT > 15)
THEN COUNT 16;
FI;
DEST[15:0] SignExtend(SRC[15:0] >> COUNT);
(* Repeat shift operation for 2nd through 7th words *)
DEST[127:112] SignExtend(SRC[127:112] >> COUNT);
ARITHMETIC_RIGHT_SHIFT_DWORDS(SRC, COUNT_SRC)
COUNT COUNT_SRC[63:0];
IF (COUNT > 31)
THEN COUNT 32;
FI;
DEST[31:0] SignExtend(SRC[31:0] >> COUNT);
(* Repeat shift operation for 2nd through 3rd words *)
DEST[127:96] SignExtend(SRC[127:96] >> COUNT);

PSRAW/PSRAD/PSRAQ—Shift Packed Data Right Arithmetic
INSTRUCTION SET REFERENCE, M-U
4-446 Vol. 2B
VPSRAW (EVEX versions, xmm/m128)
(KL, VL) = (8, 128), (16, 256), (32, 512)
IF VL = 128
TMP_DEST[127:0] ARITHMETIC_RIGHT_SHIFT_WORDS_128b(SRC1[127:0], SRC2)
FI;
IF VL = 256
TMP_DEST[255:0] ARITHMETIC_RIGHT_SHIFT_WORDS_256b(SRC1[255:0], SRC2)
FI;
IF VL = 512
TMP_DEST[255:0] ARITHMETIC_RIGHT_SHIFT_WORDS_256b(SRC1[255:0], SRC2)
TMP_DEST[511:256] ARITHMETIC_RIGHT_SHIFT_WORDS_256b(SRC1[511:256], SRC2)
FI;
FOR j 0 TO KL-1
i j * 16
IF k1[j] OR *no writemask*
THEN DEST[i+15:i] TMP_DEST[i+15:i]
ELSE
IF *merging-masking* ; merging-masking
THEN *DEST[i+15:i] remains unchanged*
ELSE *zeroing-masking* ; zeroing-masking
DEST[i+15:i] = 0
FI
FI;
ENDFOR
DEST[MAXVL-1:VL] 0
VPSRAW (EVEX versions, imm8)
(KL, VL) = (8, 128), (16, 256), (32, 512)
IF VL = 128
TMP_DEST[127:0] ARITHMETIC_RIGHT_SHIFT_WORDS_128b(SRC1[127:0], imm8)
FI;
IF VL = 256
TMP_DEST[255:0] ARITHMETIC_RIGHT_SHIFT_WORDS_256b(SRC1[255:0], imm8)
FI;
IF VL = 512
TMP_DEST[255:0] ARITHMETIC_RIGHT_SHIFT_WORDS_256b(SRC1[255:0], imm8)
TMP_DEST[511:256] ARITHMETIC_RIGHT_SHIFT_WORDS_256b(SRC1[511:256], imm8)
FI;
FOR j 0 TO KL-1
i j * 16
IF k1[j] OR *no writemask*
THEN DEST[i+15:i] TMP_DEST[i+15:i]
ELSE
IF *merging-masking* ; merging-masking
THEN *DEST[i+15:i] remains unchanged*
ELSE *zeroing-masking* ; zeroing-masking
DEST[i+15:i] = 0
FI
FI;
ENDFOR
DEST[MAXVL-1:VL] 0

PSRAW/PSRAD/PSRAQ—Shift Packed Data Right Arithmetic
INSTRUCTION SET REFERENCE, M-U
Vol. 2B 4-447
VPSRAW (ymm, ymm, xmm/m128) - VEX
DEST[255:0] ARITHMETIC_RIGHT_SHIFT_WORDS_256b(SRC1, SRC2)
DEST[MAXVL-1:256] 0
VPSRAW (ymm, imm8) - VEX
DEST[255:0] ARITHMETIC_RIGHT_SHIFT_WORDS_256b(SRC1, imm8)
DEST[MAXVL-1:256] 0
VPSRAW (xmm, xmm, xmm/m128) - VEX
DEST[127:0] ARITHMETIC_RIGHT_SHIFT_WORDS(SRC1, SRC2)
DEST[MAXVL-1:128] 0
VPSRAW (xmm, imm8) - VEX
DEST[127:0] ARITHMETIC_RIGHT_SHIFT_WORDS(SRC1, imm8)
DEST[MAXVL-1:128] 0
PSRAW (xmm, xmm, xmm/m128)
DEST[127:0] ARITHMETIC_RIGHT_SHIFT_WORDS(DEST, SRC)
DEST[MAXVL-1:128] (Unmodified)
PSRAW (xmm, imm8)
DEST[127:0] ARITHMETIC_RIGHT_SHIFT_WORDS(DEST, imm8)
DEST[MAXVL-1:128] (Unmodified)
VPSRAD (EVEX versions, imm8)
(KL, VL) = (4, 128), (8, 256), (16, 512)
FOR j 0 TO KL-1
i j * 32
IF k1[j] OR *no writemask* THEN
IF (EVEX.b = 1) AND (SRC1 *is memory*)
THEN DEST[i+31:i] ARITHMETIC_RIGHT_SHIFT_DWORDS1(SRC1[31:0], imm8)
ELSE DEST[i+31:i] ARITHMETIC_RIGHT_SHIFT_DWORDS1(SRC1[i+31:i], imm8)
FI;
ELSE
IF *merging-masking* ; merging-masking
THEN *DEST[i+31:i] remains unchanged*
ELSE *zeroing-masking* ; zeroing-masking
DEST[i+31:i] 0
FI
FI;
ENDFOR
DEST[MAXVL-1:VL] 0
VPSRAD (EVEX versions, xmm/m128)
(KL, VL) = (4, 128), (8, 256), (16, 512)
IF VL = 128
TMP_DEST[127:0] ARITHMETIC_RIGHT_SHIFT_DWORDS_128b(SRC1[127:0], SRC2)
FI;
IF VL = 256
TMP_DEST[255:0] ARITHMETIC_RIGHT_SHIFT_DWORDS_256b(SRC1[255:0], SRC2)
FI;
IF VL = 512
TMP_DEST[255:0] ARITHMETIC_RIGHT_SHIFT_DWORDS_256b(SRC1[255:0], SRC2)
TMP_DEST[511:256] ARITHMETIC_RIGHT_SHIFT_DWORDS_256b(SRC1[511:256], SRC2)

PSRAW/PSRAD/PSRAQ—Shift Packed Data Right Arithmetic
INSTRUCTION SET REFERENCE, M-U
4-448 Vol. 2B
FI;
FOR j 0 TO KL-1
i j * 32
IF k1[j] OR *no writemask*
THEN DEST[i+31:i] TMP_DEST[i+31:i]
ELSE
IF *merging-masking* ; merging-masking
THEN *DEST[i+31:i] remains unchanged*
ELSE *zeroing-masking* ; zeroing-masking
DEST[i+31:i] 0
FI
FI;
ENDFOR
DEST[MAXVL-1:VL] 0
VPSRAD (ymm, ymm, xmm/m128) - VEX
DEST[255:0] ARITHMETIC_RIGHT_SHIFT_DWORDS_256b(SRC1, SRC2)
DEST[MAXVL-1:256] 0
VPSRAD (ymm, imm8) - VEX
DEST[255:0] ARITHMETIC_RIGHT_SHIFT_DWORDS_256b(SRC1, imm8)
DEST[MAXVL-1:256] 0
VPSRAD (xmm, xmm, xmm/m128) - VEX
DEST[127:0] ARITHMETIC_RIGHT_SHIFT_DWORDS(SRC1, SRC2)
DEST[MAXVL-1:128] 0
VPSRAD (xmm, imm8) - VEX
DEST[127:0] ARITHMETIC_RIGHT_SHIFT_DWORDS(SRC1, imm8)
DEST[MAXVL-1:128] 0
PSRAD (xmm, xmm, xmm/m128)
DEST[127:0] ARITHMETIC_RIGHT_SHIFT_DWORDS(DEST, SRC)
DEST[MAXVL-1:128] (Unmodified)
PSRAD (xmm, imm8)
DEST[127:0] ARITHMETIC_RIGHT_SHIFT_DWORDS(DEST, imm8)
DEST[MAXVL-1:128] (Unmodified)
VPSRAQ (EVEX versions, imm8)
(KL, VL) = (2, 128), (4, 256), (8, 512)
FOR j 0 TO KL-1
i j * 64
IF k1[j] OR *no writemask* THEN
IF (EVEX.b = 1) AND (SRC1 *is memory*)
THEN DEST[i+63:i] ARITHMETIC_RIGHT_SHIFT_QWORDS1(SRC1[63:0], imm8)
ELSE DEST[i+63:i] ARITHMETIC_RIGHT_SHIFT_QWORDS1(SRC1[i+63:i], imm8)
FI;
ELSE
IF *merging-masking* ; merging-masking
THEN *DEST[i+63:i] remains unchanged*
ELSE *zeroing-masking* ; zeroing-masking
DEST[i+63:i] 0

PSRAW/PSRAD/PSRAQ—Shift Packed Data Right Arithmetic
INSTRUCTION SET REFERENCE, M-U
Vol. 2B 4-449
FI
FI;
ENDFOR
DEST[MAXVL-1:VL] 0
VPSRAQ (EVEX versions, xmm/m128)
(KL, VL) = (2, 128), (4, 256), (8, 512)
TMP_DEST[VL-1:0] ARITHMETIC_RIGHT_SHIFT_QWORDS(SRC1[VL-1:0], SRC2, VL)
FOR j 0 TO 7
i j * 64
IF k1[j] OR *no writemask*
THEN DEST[i+63:i] TMP_DEST[i+63:i]
ELSE
IF *merging-masking* ; merging-masking
THEN *DEST[i+63:i] remains unchanged*
ELSE *zeroing-masking* ; zeroing-masking
DEST[i+63:i] 0
FI
FI;
ENDFOR
DEST[MAXVL-1:VL] 0
Intel C/C++ Compiler Intrinsic Equivalents
VPSRAD __m512i _mm512_srai_epi32(__m512i a, unsigned int imm);
VPSRAD __m512i _mm512_mask_srai_epi32(__m512i s, __mmask16 k, __m512i a, unsigned int imm);
VPSRAD __m512i _mm512_maskz_srai_epi32( __mmask16 k, __m512i a, unsigned int imm);
VPSRAD __m256i _mm256_mask_srai_epi32(__m256i s, __mmask8 k, __m256i a, unsigned int imm);
VPSRAD __m256i _mm256_maskz_srai_epi32( __mmask8 k, __m256i a, unsigned int imm);
VPSRAD __m128i _mm_mask_srai_epi32(__m128i s, __mmask8 k, __m128i a, unsigned int imm);
VPSRAD __m128i _mm_maskz_srai_epi32( __mmask8 k, __m128i a, unsigned int imm);
VPSRAD __m512i _mm512_sra_epi32(__m512i a, __m128i cnt);
VPSRAD __m512i _mm512_mask_sra_epi32(__m512i s, __mmask16 k, __m512i a, __m128i cnt);
VPSRAD __m512i _mm512_maskz_sra_epi32( __mmask16 k, __m512i a, __m128i cnt);
VPSRAD __m256i _mm256_mask_sra_epi32(__m256i s, __mmask8 k, __m256i a, __m128i cnt);
VPSRAD __m256i _mm256_maskz_sra_epi32( __mmask8 k, __m256i a, __m128i cnt);
VPSRAD __m128i _mm_mask_sra_epi32(__m128i s, __mmask8 k, __m128i a, __m128i cnt);
VPSRAD __m128i _mm_maskz_sra_epi32( __mmask8 k, __m128i a, __m128i cnt);
VPSRAQ __m512i _mm512_srai_epi64(__m512i a, unsigned int imm);
VPSRAQ __m512i _mm512_mask_srai_epi64(__m512i s, __mmask8 k, __m512i a, unsigned int imm)
VPSRAQ __m512i _mm512_maskz_srai_epi64( __mmask8 k, __m512i a, unsigned int imm)
VPSRAQ __m256i _mm256_mask_srai_epi64(__m256i s, __mmask8 k, __m256i a, unsigned int imm);
VPSRAQ __m256i _mm256_maskz_srai_epi64( __mmask8 k, __m256i a, unsigned int imm);
VPSRAQ __m128i _mm_mask_srai_epi64(__m128i s, __mmask8 k, __m128i a, unsigned int imm);
VPSRAQ __m128i _mm_maskz_srai_epi64( __mmask8 k, __m128i a, unsigned int imm);
VPSRAQ __m512i _mm512_sra_epi64(__m512i a, __m128i cnt);
VPSRAQ __m512i _mm512_mask_sra_epi64(__m512i s, __mmask8 k, __m512i a, __m128i cnt)
VPSRAQ __m512i _mm512_maskz_sra_epi64( __mmask8 k, __m512i a, __m128i cnt)
VPSRAQ __m256i _mm256_mask_sra_epi64(__m256i s, __mmask8 k, __m256i a, __m128i cnt);
VPSRAQ __m256i _mm256_maskz_sra_epi64( __mmask8 k, __m256i a, __m128i cnt);
VPSRAQ __m128i _mm_mask_sra_epi64(__m128i s, __mmask8 k, __m128i a, __m128i cnt);
VPSRAQ __m128i _mm_maskz_sra_epi64( __mmask8 k, __m128i a, __m128i cnt);
VPSRAW __m512i _mm512_srai_epi16(__m512i a, unsigned int imm);
VPSRAW __m512i _mm512_mask_srai_epi16(__m512i s, __mmask32 k, __m512i a, unsigned int imm);

PSRAW/PSRAD/PSRAQ—Shift Packed Data Right Arithmetic
INSTRUCTION SET REFERENCE, M-U
4-450 Vol. 2B
VPSRAW __m512i _mm512_maskz_srai_epi16( __mmask32 k, __m512i a, unsigned int imm);
VPSRAW __m256i _mm256_mask_srai_epi16(__m256i s, __mmask16 k, __m256i a, unsigned int imm);
VPSRAW __m256i _mm256_maskz_srai_epi16( __mmask16 k, __m256i a, unsigned int imm);
VPSRAW __m128i _mm_mask_srai_epi16(__m128i s, __mmask8 k, __m128i a, unsigned int imm);
VPSRAW __m128i _mm_maskz_srai_epi16( __mmask8 k, __m128i a, unsigned int imm);
VPSRAW __m512i _mm512_sra_epi16(__m512i a, __m128i cnt);
VPSRAW __m512i _mm512_mask_sra_epi16(__m512i s, __mmask16 k, __m512i a, __m128i cnt);
VPSRAW __m512i _mm512_maskz_sra_epi16( __mmask16 k, __m512i a, __m128i cnt);
VPSRAW __m256i _mm256_mask_sra_epi16(__m256i s, __mmask8 k, __m256i a, __m128i cnt);
VPSRAW __m256i _mm256_maskz_sra_epi16( __mmask8 k, __m256i a, __m128i cnt);
VPSRAW __m128i _mm_mask_sra_epi16(__m128i s, __mmask8 k, __m128i a, __m128i cnt);
VPSRAW __m128i _mm_maskz_sra_epi16( __mmask8 k, __m128i a, __m128i cnt);
PSRAW:__m64 _mm_srai_pi16 (__m64 m, int count)
PSRAW:__m64 _mm_sra_pi16 (__m64 m, __m64 count)
(V)PSRAW:__m128i _mm_srai_epi16(__m128i m, int count)
(V)PSRAW:__m128i _mm_sra_epi16(__m128i m, __m128i count)
VPSRAW:__m256i _mm256_srai_epi16 (__m256i m, int count)
VPSRAW:__m256i _mm256_sra_epi16 (__m256i m, __m128i count)
PSRAD:__m64 _mm_srai_pi32 (__m64 m, int count)
PSRAD:__m64 _mm_sra_pi32 (__m64 m, __m64 count)
(V)PSRAD:__m128i _mm_srai_epi32 (__m128i m, int count)
(V)PSRAD:__m128i _mm_sra_epi32 (__m128i m, __m128i count)
VPSRAD:__m256i _mm256_srai_epi32 (__m256i m, int count)
VPSRAD:__m256i _mm256_sra_epi32 (__m256i m, __m128i count)
Flags Affected
None.
Numeric Exceptions
None.
Other Exceptions
VEX-encoded instructions:
Syntax with RM/RVM operand encoding (A/C in the operand encoding table), see Exceptions Type 4.
Syntax with MI/VMI operand encoding (B/D in the operand encoding table), see Exceptions Type 7.
EVEX-encoded VPSRAW (E in the operand encoding table), see Exceptions Type E4NF.nb.
EVEX-encoded VPSRAD/Q:
Syntax with Mem128 tuple type (G in the operand encoding table), see Exceptions Type E4NF.nb.
Syntax with Full tuple type (F in the operand encoding table), see Exceptions Type E4.

PSRLDQ—Shift Double Quadword Right Logical
INSTRUCTION SET REFERENCE, M-U
Vol. 2B 4-451
PSRLDQ—Shift Double Quadword Right Logical
Instruction Operand Encoding
Description
Shifts the destination operand (first operand) to the right by the number of bytes specified in the count operand
(second operand). The empty high-order bytes are cleared (set to all 0s). If the value specified by the count
operand is greater than 15, the destination operand is set to all 0s. The count operand is an 8-bit immediate.
In 64-bit mode and not encoded with VEX/EVEX, using a REX prefix in the form of REX.R permits this instruction to
access additional registers (XMM8-XMM15).
128-bit Legacy SSE version: The source and destination operands are the same. Bits (MAXVL-1:128) of the corre-
sponding YMM destination register remain unchanged.
VEX.128 encoded version: The source and destination operands are XMM registers. Bits (MAXVL-1:128) of the
destination YMM register are zeroed.
VEX.256 encoded version: The source operand is a YMM register. The destination operand is a YMM register. The
count operand applies to both the low and high 128-bit lanes.
VEX.256 encoded version: The source operand is YMM register. The destination operand is an YMM register. Bits
(MAXVL-1:256) of the corresponding ZMM register are zeroed. The count operand applies to both the low and high
128-bit lanes.
EVEX encoded versions: The source operand is a ZMM/YMM/XMM register or a 512/256/128-bit memory location.
The destination operand is a ZMM/YMM/XMM register. The count operand applies to each 128-bit lanes.
Note: VEX.vvvv/EVEX.vvvv encodes the destination register.
Opcode/
Instruction
Op/
En
64/32 bit
Mode
Support
CPUID
Feature
Flag
Description
66 0F 73 /3 ib
PSRLDQ xmm1, imm8
A V/V SSE2 Shift xmm1 right by imm8 while shifting in 0s.
VEX.128.66.0F.WIG 73 /3 ib
VPSRLDQ xmm1, xmm2, imm8
BV/V AVX Shift xmm2 right by imm8 bytes while shifting in
0s.
VEX.256.66.0F.WIG 73 /3 ib
VPSRLDQ ymm1, ymm2, imm8
BV/V AVX2 Shift ymm1 right by imm8 bytes while shifting in
0s.
EVEX.128.66.0F.WIG 73 /3 ib
VPSRLDQ xmm1, xmm2/m128, imm8
CV/V AVX512VL
AVX512BW
Shift xmm2/m128 right by imm8 bytes while
shifting in 0s and store result in xmm1.
EVEX.256.66.0F.WIG 73 /3 ib
VPSRLDQ ymm1, ymm2/m256, imm8
CV/V AVX512VL
AVX512BW
Shift ymm2/m256 right by imm8 bytes while
shifting in 0s and store result in ymm1.
EVEX.512.66.0F.WIG 73 /3 ib
VPSRLDQ zmm1, zmm2/m512, imm8
C V/V AVX512BW Shift zmm2/m512 right by imm8 bytes while
shifting in 0s and store result in zmm1.
Op/En Tuple Type Operand 1 Operand 2 Operand 3 Operand 4
A NA ModRM:r/m (r, w) imm8 NA NA
B NA VEX.vvvv (w) ModRM:r/m (r) imm8 NA
C Full Mem EVEX.vvvv (w) ModRM:r/m (R) Imm8 NA

PSRLDQ—Shift Double Quadword Right Logical
INSTRUCTION SET REFERENCE, M-U
4-452 Vol. 2B
Operation
VPSRLDQ (EVEX.512 encoded version)
TEMP COUNT
IF (TEMP > 15) THEN TEMP 16; FI
DEST[127:0] SRC[127:0] >> (TEMP * 8)
DEST[255:128] SRC[255:128] >> (TEMP * 8)
DEST[383:256] SRC[383:256] >> (TEMP * 8)
DEST[511:384] SRC[511:384] >> (TEMP * 8)
DEST[MAXVL-1:512] 0;
VPSRLDQ (VEX.256 and EVEX.256 encoded version)
TEMP COUNT
IF (TEMP > 15) THEN TEMP 16; FI
DEST[127:0] SRC[127:0] >> (TEMP * 8)
DEST[255:128] SRC[255:128] >> (TEMP * 8)
DEST[MAXVL-1:256] 0;
VPSRLDQ (VEX.128 and EVEX.128 encoded version)
TEMP COUNT
IF (TEMP > 15) THEN TEMP 16; FI
DEST SRC >> (TEMP * 8)
DEST[MAXVL-1:128] 0;
PSRLDQ(128-bit Legacy SSE version)
TEMP COUNT
IF (TEMP > 15) THEN TEMP 16; FI
DEST DEST >> (TEMP * 8)
DEST[MAXVL-1:128] (Unmodified)
Intel C/C++ Compiler Intrinsic Equivalents
(V)PSRLDQ __m128i _mm_srli_si128 ( __m128i a, int imm)
VPSRLDQ __m256i _mm256_bsrli_epi128 ( __m256i, const int)
VPSRLDQ __m512i _mm512_bsrli_epi128 ( __m512i, int)
Flags Affected
None.
Numeric Exceptions
None.
Other Exceptions
Non-EVEX-encoded instruction, see Exceptions Type 7.
EVEX-encoded instruction, see Exceptions Type E4NF.nb.

PSRLW/PSRLD/PSRLQ—Shift Packed Data Right Logical
INSTRUCTION SET REFERENCE, M-U
Vol. 2B 4-453
PSRLW/PSRLD/PSRLQ—Shift Packed Data Right Logical
Opcode/
Instruction
Op/
En
64/32 bit
Mode
Support
CPUID
Feature
Flag
Description
NP 0F D1 /r1
PSRLW mm, mm/m64
AV/V MMX Shift words in mm right by amount specified in
mm/m64 while shifting in 0s.
66 0F D1 /r
PSRLW xmm1, xmm2/m128
A V/V SSE2 Shift words in xmm1 right by amount
specified in xmm2/m128 while shifting in 0s.
NP 0F 71 /2 ib1
PSRLW mm, imm8
BV/V MMX Shift words in mm right by imm8 while shifting
in 0s.
66 0F 71 /2 ib
PSRLW xmm1, imm8
B V/V SSE2 Shift words in xmm1 right by imm8 while
shifting in 0s.
NP 0F D2 /r1
PSRLD mm, mm/m64
A V/V MMX Shift doublewords in mm right by amount
specified in mm/m64 while shifting in 0s.
66 0F D2 /r
PSRLD xmm1, xmm2/m128
A V/V SSE2 Shift doublewords in xmm1 right by amount
specified in xmm2 /m128 while shifting in 0s.
NP 0F 72 /2 ib1
PSRLD mm, imm8
B V/V MMX Shift doublewords in mm right by imm8 while
shifting in 0s.
66 0F 72 /2 ib
PSRLD xmm1, imm8
B V/V SSE2 Shift doublewords in xmm1 right by imm8
while shifting in 0s.
NP 0F D3 /r1
PSRLQ mm, mm/m64
AV/V MMX Shift mm right by amount specified in
mm/m64 while shifting in 0s.
66 0F D3 /r
PSRLQ xmm1, xmm2/m128
A V/V SSE2 Shift quadwords in xmm1 right by amount
specified in xmm2/m128 while shifting in 0s.
NP 0F 73 /2 ib1
PSRLQ mm, imm8
BV/V MMX Shift mm right by imm8 while shifting in 0s.
66 0F 73 /2 ib
PSRLQ xmm1, imm8
B V/V SSE2 Shift quadwords in xmm1 right by imm8 while
shifting in 0s.
VEX.128.66.0F.WIG D1 /r
VPSRLW xmm1, xmm2, xmm3/m128
CV/V AVX Shift words in xmm2 right by amount
specified in xmm3/m128 while shifting in 0s.
VEX.128.66.0F.WIG 71 /2 ib
VPSRLW xmm1, xmm2, imm8
DV/V AVX Shift words in xmm2 right by imm8 while
shifting in 0s.
VEX.128.66.0F.WIG D2 /r
VPSRLD xmm1, xmm2, xmm3/m128
C V/V AVX Shift doublewords in xmm2 right by amount
specified in xmm3/m128 while shifting in 0s.
VEX.128.66.0F.WIG 72 /2 ib
VPSRLD xmm1, xmm2, imm8
D V/V AVX Shift doublewords in xmm2 right by imm8
while shifting in 0s.
VEX.128.66.0F.WIG D3 /r
VPSRLQ xmm1, xmm2, xmm3/m128
CV/V AVX Shift quadwords in xmm2 right by amount
specified in xmm3/m128 while shifting in 0s.
VEX.128.66.0F.WIG 73 /2 ib
VPSRLQ xmm1, xmm2, imm8
DV/V AVX Shift quadwords in xmm2 right by imm8 while
shifting in 0s.
VEX.256.66.0F.WIG D1 /r
VPSRLW ymm1, ymm2, xmm3/m128
C V/V AVX2 Shift words in ymm2 right by amount specified
in xmm3/m128 while shifting in 0s.
VEX.256.66.0F.WIG 71 /2 ib
VPSRLW ymm1, ymm2, imm8
DV/V AVX2 Shift words in ymm2 right by imm8 while
shifting in 0s.

PSRLW/PSRLD/PSRLQ—Shift Packed Data Right Logical
INSTRUCTION SET REFERENCE, M-U
4-454 Vol. 2B
VEX.256.66.0F.WIG D2 /r
VPSRLD ymm1, ymm2, xmm3/m128
C V/V AVX2 Shift doublewords in ymm2 right by amount
specified in xmm3/m128 while shifting in 0s.
VEX.256.66.0F.WIG 72 /2 ib
VPSRLD ymm1, ymm2, imm8
D V/V AVX2 Shift doublewords in ymm2 right by imm8
while shifting in 0s.
VEX.256.66.0F.WIG D3 /r
VPSRLQ ymm1, ymm2, xmm3/m128
C V/V AVX2 Shift quadwords in ymm2 right by amount
specified in xmm3/m128 while shifting in 0s.
VEX.256.66.0F.WIG 73 /2 ib
VPSRLQ ymm1, ymm2, imm8
DV/V AVX2 Shift quadwords in ymm2 right by imm8 while
shifting in 0s.
EVEX.128.66.0F.WIG D1 /r
VPSRLW xmm1 {k1}{z}, xmm2, xmm3/m128
GV/V AVX512VL
AVX512BW
Shift words in xmm2 right by amount specified
in xmm3/m128 while shifting in 0s using
writemask k1.
EVEX.256.66.0F.WIG D1 /r
VPSRLW ymm1 {k1}{z}, ymm2, xmm3/m128
GV/V AVX512VL
AVX512BW
Shift words in ymm2 right by amount specified
in xmm3/m128 while shifting in 0s using
writemask k1.
EVEX.512.66.0F.WIG D1 /r
VPSRLW zmm1 {k1}{z}, zmm2, xmm3/m128
G V/V AVX512BW Shift words in zmm2 right by amount specified
in xmm3/m128 while shifting in 0s using
writemask k1.
EVEX.128.66.0F.WIG 71 /2 ib
VPSRLW xmm1 {k1}{z}, xmm2/m128, imm8
EV/V AVX512VL
AVX512BW
Shift words in xmm2/m128 right by imm8
while shifting in 0s using writemask k1.
EVEX.256.66.0F.WIG 71 /2 ib
VPSRLW ymm1 {k1}{z}, ymm2/m256, imm8
EV/V AVX512VL
AVX512BW
Shift words in ymm2/m256 right by imm8
while shifting in 0s using writemask k1.
EVEX.512.66.0F.WIG 71 /2 ib
VPSRLW zmm1 {k1}{z}, zmm2/m512, imm8
E V/V AVX512BW Shift words in zmm2/m512 right by imm8
while shifting in 0s using writemask k1.
EVEX.128.66.0F.W0 D2 /r
VPSRLD xmm1 {k1}{z}, xmm2, xmm3/m128
GV/V AVX512VL
AVX512F
Shift doublewords in xmm2 right by amount
specified in xmm3/m128 while shifting in 0s
using writemask k1.
EVEX.256.66.0F.W0 D2 /r
VPSRLD ymm1 {k1}{z}, ymm2, xmm3/m128
GV/V AVX512VL
AVX512F
Shift doublewords in ymm2 right by amount
specified in xmm3/m128 while shifting in 0s
using writemask k1.
EVEX.512.66.0F.W0 D2 /r
VPSRLD zmm1 {k1}{z}, zmm2, xmm3/m128
G V/V AVX512F Shift doublewords in zmm2 right by amount
specified in xmm3/m128 while shifting in 0s
using writemask k1.
EVEX.128.66.0F.W0 72 /2 ib
VPSRLD xmm1 {k1}{z}, xmm2/m128/m32bcst,
imm8
FV/V AVX512VL
AVX512F
Shift doublewords in xmm2/m128/m32bcst
right by imm8 while shifting in 0s using
writemask k1.
EVEX.256.66.0F.W0 72 /2 ib
VPSRLD ymm1 {k1}{z}, ymm2/m256/m32bcst,
imm8
FV/V AVX512VL
AVX512F
Shift doublewords in ymm2/m256/m32bcst
right by imm8 while shifting in 0s using
writemask k1.
EVEX.512.66.0F.W0 72 /2 ib
VPSRLD zmm1 {k1}{z}, zmm2/m512/m32bcst,
imm8
F V/V AVX512F Shift doublewords in zmm2/m512/m32bcst
right by imm8 while shifting in 0s using
writemask k1.
EVEX.128.66.0F.W1 D3 /r
VPSRLQ xmm1 {k1}{z}, xmm2, xmm3/m128
GV/V AVX512VL
AVX512F
Shift quadwords in xmm2 right by amount
specified in xmm3/m128 while shifting in 0s
using writemask k1.
EVEX.256.66.0F.W1 D3 /r
VPSRLQ ymm1 {k1}{z}, ymm2, xmm3/m128
GV/V AVX512VL
AVX512F
Shift quadwords in ymm2 right by amount
specified in xmm3/m128 while shifting in 0s
using writemask k1.
EVEX.512.66.0F.W1 D3 /r
VPSRLQ zmm1 {k1}{z}, zmm2, xmm3/m128
G V/V AVX512F Shift quadwords in zmm2 right by amount
specified in xmm3/m128 while shifting in 0s
using writemask k1.

PSRLW/PSRLD/PSRLQ—Shift Packed Data Right Logical
INSTRUCTION SET REFERENCE, M-U
Vol. 2B 4-455
Instruction Operand Encoding
Description
Shifts the bits in the individual data elements (words, doublewords, or quadword) in the destination operand (first
operand) to the right by the number of bits specified in the count operand (second operand). As the bits in the data
elements are shifted right, the empty high-order bits are cleared (set to 0). If the value specified by the count
operand is greater than 15 (for words), 31 (for doublewords), or 63 (for a quadword), then the destination operand
is set to all 0s. Figure 4-19 gives an example of shifting words in a 64-bit operand.
Note that only the low 64-bits of a 128-bit count operand are checked to compute the count.
The (V)PSRLW instruction shifts each of the words in the destination operand to the right by the number of bits
specified in the count operand; the (V)PSRLD instruction shifts each of the doublewords in the destination operand;
and the PSRLQ instruction shifts the quadword (or quadwords) in the destination operand.
In 64-bit mode and not encoded with VEX/EVEX, using a REX prefix in the form of REX.R permits this instruction to
access additional registers (XMM8-XMM15).
Legacy SSE instruction 64-bit operand: The destination operand is an MMX technology register; the count operand
can be either an MMX technology register or an 64-bit memory location.
EVEX.128.66.0F.W1 73 /2 ib
VPSRLQ xmm1 {k1}{z}, xmm2/m128/m64bcst,
imm8
FV/V AVX512VL
AVX512F
Shift quadwords in xmm2/m128/m64bcst
right by imm8 while shifting in 0s using
writemask k1.
EVEX.256.66.0F.W1 73 /2 ib
VPSRLQ ymm1 {k1}{z}, ymm2/m256/m64bcst,
imm8
FV/V AVX512VL
AVX512F
Shift quadwords in ymm2/m256/m64bcst
right by imm8 while shifting in 0s using
writemask k1.
EVEX.512.66.0F.W1 73 /2 ib
VPSRLQ zmm1 {k1}{z}, zmm2/m512/m64bcst,
imm8
F V/V AVX512F Shift quadwords in zmm2/m512/m64bcst
right by imm8 while shifting in 0s using
writemask k1.
NOTES:
1. See note in Section 2.4, “AVX and SSE Instruction Exception Specification” in the Intel® 64 and IA-32 Architectures Software
Developer’s Manual, Volume 2A and Section 22.25.3, “Exception Conditions of Legacy SIMD Instructions Operating on MMX Registers”
in the Intel® 64 and IA-32 Architectures Software Developer’s Manual, Volume 3A.
Op/En Tuple Type Operand 1 Operand 2 Operand 3 Operand 4
A NA ModRM:reg (r, w) ModRM:r/m (r) NA NA
B NA ModRM:r/m (r, w) imm8 NA NA
C NA ModRM:reg (w) VEX.vvvv (r) ModRM:r/m (r) NA
D NA VEX.vvvv (w) ModRM:r/m (r) imm8 NA
E Full Mem EVEX.vvvv (w) ModRM:r/m (R) Imm8 NA
F Full EVEX.vvvv (w) ModRM:r/m (R) Imm8 NA
G Mem128 ModRM:reg (w) VEX.vvvv (r) ModRM:r/m (r) NA
Figure 4-19. PSRLW, PSRLD, and PSRLQ Instruction Operation Using 64-bit Operand
DEST
DEST
Pre-Shift
Post-Shift
Shift Right
X0
X0 >> COUNT
X3 X2 X1
X1 >> COUNTX2 >> COUNTX3 >> COUNT
with Zero
Extension

PSRLW/PSRLD/PSRLQ—Shift Packed Data Right Logical
INSTRUCTION SET REFERENCE, M-U
4-456 Vol. 2B
128-bit Legacy SSE version: The destination operand is an XMM register; the count operand can be either an XMM
register or a 128-bit memory location, or an 8-bit immediate. If the count operand is a memory address, 128 bits
are loaded but the upper 64 bits are ignored. Bits (MAXVL-1:128) of the corresponding YMM destination register
remain unchanged.
VEX.128 encoded version: The destination operand is an XMM register; the count operand can be either an XMM
register or a 128-bit memory location, or an 8-bit immediate. If the count operand is a memory address, 128 bits
are loaded but the upper 64 bits are ignored. Bits (MAXVL-1:128) of the destination YMM register are zeroed.
VEX.256 encoded version: The destination operand is a YMM register. The source operand is a YMM register or a
memory location. The count operand can come either from an XMM register or a memory location or an 8-bit imme-
diate. Bits (MAXVL-1:256) of the corresponding ZMM register are zeroed.
EVEX encoded versions: The destination operand is a ZMM register updated according to the writemask. The count
operand is either an 8-bit immediate (the immediate count version) or an 8-bit value from an XMM register or a
memory location (the variable count version). For the immediate count version, the source operand (the second
operand) can be a ZMM register, a 512-bit memory location or a 512-bit vector broadcasted from a 32/64-bit
memory location. For the variable count version, the first source operand (the second operand) is a ZMM register,
the second source operand (the third operand, 8-bit variable count) can be an XMM register or a memory location.
Note: In VEX/EVEX encoded versions of shifts with an immediate count, vvvv of VEX/EVEX encode the destination
register, and VEX.B/EVEX.B + ModRM.r/m encodes the source register.
Note: For shifts with an immediate count (VEX.128.66.0F 71-73 /2, or EVEX.128.66.0F 71-73 /2),
VEX.vvvv/EVEX.vvvv encodes the destination register.
Operation
PSRLW (with 64-bit operand)
IF (COUNT > 15)
THEN
DEST[64:0] ← 0000000000000000H
ELSE
DEST[15:0] ← ZeroExtend(DEST[15:0] >> COUNT);
(* Repeat shift operation for 2nd and 3rd words *)
DEST[63:48] ← ZeroExtend(DEST[63:48] >> COUNT);
FI;
PSRLD (with 64-bit operand)
IF (COUNT > 31)
THEN
DEST[64:0] ← 0000000000000000H
ELSE
DEST[31:0] ← ZeroExtend(DEST[31:0] >> COUNT);
DEST[63:32] ← ZeroExtend(DEST[63:32] >> COUNT);
FI;
PSRLQ (with 64-bit operand)
IF (COUNT > 63)
THEN
DEST[64:0] ← 0000000000000000H
ELSE
DEST ← ZeroExtend(DEST >> COUNT);
FI;
LOGICAL_RIGHT_SHIFT_DWORDS1(SRC, COUNT_SRC)
COUNT COUNT_SRC[63:0];
IF (COUNT > 31)
THEN
DEST[31:0] 0
ELSE

PSRLW/PSRLD/PSRLQ—Shift Packed Data Right Logical
INSTRUCTION SET REFERENCE, M-U
Vol. 2B 4-457
DEST[31:0] ZeroExtend(SRC[31:0] >> COUNT);
FI;
LOGICAL_RIGHT_SHIFT_QWORDS1(SRC, COUNT_SRC)
COUNT COUNT_SRC[63:0];
IF (COUNT > 63)
THEN
DEST[63:0] 0
ELSE
DEST[63:0] ZeroExtend(SRC[63:0] >> COUNT);
FI;
LOGICAL_RIGHT_SHIFT_WORDS_256b(SRC, COUNT_SRC)
COUNT COUNT_SRC[63:0];
IF (COUNT > 15)
THEN
DEST[255:0] 0
ELSE
DEST[15:0] ZeroExtend(SRC[15:0] >> COUNT);
(* Repeat shift operation for 2nd through 15th words *)
DEST[255:240] ZeroExtend(SRC[255:240] >> COUNT);
FI;
LOGICAL_RIGHT_SHIFT_WORDS(SRC, COUNT_SRC)
COUNT COUNT_SRC[63:0];
IF (COUNT > 15)
THEN
DEST[127:0] 00000000000000000000000000000000H
ELSE
DEST[15:0] ZeroExtend(SRC[15:0] >> COUNT);
(* Repeat shift operation for 2nd through 7th words *)
DEST[127:112] ZeroExtend(SRC[127:112] >> COUNT);
FI;
LOGICAL_RIGHT_SHIFT_DWORDS_256b(SRC, COUNT_SRC)
COUNT COUNT_SRC[63:0];
IF (COUNT > 31)
THEN
DEST[255:0] 0
ELSE
DEST[31:0] ZeroExtend(SRC[31:0] >> COUNT);
(* Repeat shift operation for 2nd through 3rd words *)
DEST[255:224] ZeroExtend(SRC[255:224] >> COUNT);
FI;
LOGICAL_RIGHT_SHIFT_DWORDS(SRC, COUNT_SRC)
COUNT COUNT_SRC[63:0];
IF (COUNT > 31)
THEN
DEST[127:0] 00000000000000000000000000000000H
ELSE
DEST[31:0] ZeroExtend(SRC[31:0] >> COUNT);
(* Repeat shift operation for 2nd through 3rd words *)
DEST[127:96] ZeroExtend(SRC[127:96] >> COUNT);
FI;

PSRLW/PSRLD/PSRLQ—Shift Packed Data Right Logical
INSTRUCTION SET REFERENCE, M-U
4-458 Vol. 2B
LOGICAL_RIGHT_SHIFT_QWORDS_256b(SRC, COUNT_SRC)
COUNT COUNT_SRC[63:0];
IF (COUNT > 63)
THEN
DEST[255:0] 0
ELSE
DEST[63:0] ZeroExtend(SRC[63:0] >> COUNT);
DEST[127:64] ZeroExtend(SRC[127:64] >> COUNT);
DEST[191:128] ZeroExtend(SRC[191:128] >> COUNT);
DEST[255:192] ZeroExtend(SRC[255:192] >> COUNT);
FI;
LOGICAL_RIGHT_SHIFT_QWORDS(SRC, COUNT_SRC)
COUNT COUNT_SRC[63:0];
IF (COUNT > 63)
THEN
DEST[127:0] 00000000000000000000000000000000H
ELSE
DEST[63:0] ZeroExtend(SRC[63:0] >> COUNT);
DEST[127:64] ZeroExtend(SRC[127:64] >> COUNT);
FI;
VPSRLW (EVEX versions, xmm/m128)
(KL, VL) = (8, 128), (16, 256), (32, 512)
IF VL = 128
TMP_DEST[127:0] LOGICAL_RIGHT_SHIFT_WORDS_128b(SRC1[127:0], SRC2)
FI;
IF VL = 256
TMP_DEST[255:0] LOGICAL_RIGHT_SHIFT_WORDS_256b(SRC1[255:0], SRC2)
FI;
IF VL = 512
TMP_DEST[255:0] LOGICAL_RIGHT_SHIFT_WORDS_256b(SRC1[255:0], SRC2)
TMP_DEST[511:256] LOGICAL_RIGHT_SHIFT_WORDS_256b(SRC1[511:256], SRC2)
FI;
FOR j 0 TO KL-1
i j * 16
IF k1[j] OR *no writemask*
THEN DEST[i+15:i] TMP_DEST[i+15:i]
ELSE
IF *merging-masking* ; merging-masking
THEN *DEST[i+15:i] remains unchanged*
ELSE *zeroing-masking* ; zeroing-masking
DEST[i+15:i] = 0
FI
FI;
ENDFOR
DEST[MAXVL-1:VL] 0

PSRLW/PSRLD/PSRLQ—Shift Packed Data Right Logical
INSTRUCTION SET REFERENCE, M-U
Vol. 2B 4-459
VPSRLW (EVEX versions, imm8)
(KL, VL) = (8, 128), (16, 256), (32, 512)
IF VL = 128
TMP_DEST[127:0] LOGICAL_RIGHT_SHIFT_WORDS_128b(SRC1[127:0], imm8)
FI;
IF VL = 256
TMP_DEST[255:0] LOGICAL_RIGHT_SHIFT_WORDS_256b(SRC1[255:0], imm8)
FI;
IF VL = 512
TMP_DEST[255:0] LOGICAL_RIGHT_SHIFT_WORDS_256b(SRC1[255:0], imm8)
TMP_DEST[511:256] LOGICAL_RIGHT_SHIFT_WORDS_256b(SRC1[511:256], imm8)
FI;
FOR j 0 TO KL-1
i j * 16
IF k1[j] OR *no writemask*
THEN DEST[i+15:i] TMP_DEST[i+15:i]
ELSE
IF *merging-masking* ; merging-masking
THEN *DEST[i+15:i] remains unchanged*
ELSE *zeroing-masking* ; zeroing-masking
DEST[i+15:i] = 0
FI
FI;
ENDFOR
DEST[MAXVL-1:VL] 0
VPSRLW (ymm, ymm, xmm/m128) - VEX.256 encoding
DEST[255:0] LOGICAL_RIGHT_SHIFT_WORDS_256b(SRC1, SRC2)
DEST[MAXVL-1:256] 0;
VPSRLW (ymm, imm8) - VEX.256 encoding
DEST[255:0] LOGICAL_RIGHT_SHIFT_WORDS_256b(SRC1, imm8)
DEST[MAXVL-1:256] 0;
VPSRLW (xmm, xmm, xmm/m128) - VEX.128 encoding
DEST[127:0] LOGICAL_RIGHT_SHIFT_WORDS(SRC1, SRC2)
DEST[MAXVL-1:128] 0
VPSRLW (xmm, imm8) - VEX.128 encoding
DEST[127:0] LOGICAL_RIGHT_SHIFT_WORDS(SRC1, imm8)
DEST[MAXVL-1:128] 0
PSRLW (xmm, xmm, xmm/m128)
DEST[127:0] LOGICAL_RIGHT_SHIFT_WORDS(DEST, SRC)
DEST[MAXVL-1:128] (Unmodified)
PSRLW (xmm, imm8)
DEST[127:0] LOGICAL_RIGHT_SHIFT_WORDS(DEST, imm8)
DEST[MAXVL-1:128] (Unmodified)

PSRLW/PSRLD/PSRLQ—Shift Packed Data Right Logical
INSTRUCTION SET REFERENCE, M-U
4-460 Vol. 2B
VPSRLD (EVEX versions, xmm/m128)
(KL, VL) = (4, 128), (8, 256), (16, 512)
IF VL = 128
TMP_DEST[127:0] LOGICAL_RIGHT_SHIFT_DWORDS_128b(SRC1[127:0], SRC2)
FI;
IF VL = 256
TMP_DEST[255:0] LOGICAL_RIGHT_SHIFT_DWORDS_256b(SRC1[255:0], SRC2)
FI;
IF VL = 512
TMP_DEST[255:0] LOGICAL_RIGHT_SHIFT_DWORDS_256b(SRC1[255:0], SRC2)
TMP_DEST[511:256] LOGICAL_RIGHT_SHIFT_DWORDS_256b(SRC1[511:256], SRC2)
FI;
FOR j 0 TO KL-1
i j * 32
IF k1[j] OR *no writemask*
THEN DEST[i+31:i] TMP_DEST[i+31:i]
ELSE
IF *merging-masking* ; merging-masking
THEN *DEST[i+31:i] remains unchanged*
ELSE *zeroing-masking* ; zeroing-masking
DEST[i+31:i] 0
FI
FI;
ENDFOR
DEST[MAXVL-1:VL] 0
VPSRLD (EVEX versions, imm8)
(KL, VL) = (4, 128), (8, 256), (16, 512)
FOR j 0 TO KL-1
i j * 32
IF k1[j] OR *no writemask* THEN
IF (EVEX.b = 1) AND (SRC1 *is memory*)
THEN DEST[i+31:i] LOGICAL_RIGHT_SHIFT_DWORDS1(SRC1[31:0], imm8)
ELSE DEST[i+31:i] LOGICAL_RIGHT_SHIFT_DWORDS1(SRC1[i+31:i], imm8)
FI;
ELSE
IF *merging-masking* ; merging-masking
THEN *DEST[i+31:i] remains unchanged*
ELSE *zeroing-masking* ; zeroing-masking
DEST[i+31:i] 0
FI
FI;
ENDFOR
DEST[MAXVL-1:VL] 0
VPSRLD (ymm, ymm, xmm/m128) - VEX.256 encoding
DEST[255:0] LOGICAL_RIGHT_SHIFT_DWORDS_256b(SRC1, SRC2)
DEST[MAXVL-1:256] 0;
VPSRLD (ymm, imm8) - VEX.256 encoding
DEST[255:0] LOGICAL_RIGHT_SHIFT_DWORDS_256b(SRC1, imm8)
DEST[MAXVL-1:256] 0;

PSRLW/PSRLD/PSRLQ—Shift Packed Data Right Logical
INSTRUCTION SET REFERENCE, M-U
Vol. 2B 4-461
VPSRLD (xmm, xmm, xmm/m128) - VEX.128 encoding
DEST[127:0] LOGICAL_RIGHT_SHIFT_DWORDS(SRC1, SRC2)
DEST[MAXVL-1:128] 0
VPSRLD (xmm, imm8) - VEX.128 encoding
DEST[127:0] LOGICAL_RIGHT_SHIFT_DWORDS(SRC1, imm8)
DEST[MAXVL-1:128] 0
PSRLD (xmm, xmm, xmm/m128)
DEST[127:0] LOGICAL_RIGHT_SHIFT_DWORDS(DEST, SRC)
DEST[MAXVL-1:128] (Unmodified)
PSRLD (xmm, imm8)
DEST[127:0] LOGICAL_RIGHT_SHIFT_DWORDS(DEST, imm8)
DEST[MAXVL-1:128] (Unmodified)
VPSRLQ (EVEX versions, xmm/m128)
(KL, VL) = (2, 128), (4, 256), (8, 512)
TMP_DEST[255:0] LOGICAL_RIGHT_SHIFT_QWORDS_256b(SRC1[255:0], SRC2)
TMP_DEST[511:256] LOGICAL_RIGHT_SHIFT_QWORDS_256b(SRC1[511:256], SRC2)
IF VL = 128
TMP_DEST[127:0] LOGICAL_RIGHT_SHIFT_QWORDS_128b(SRC1[127:0], SRC2)
FI;
IF VL = 256
TMP_DEST[255:0] LOGICAL_RIGHT_SHIFT_QWORDS_256b(SRC1[255:0], SRC2)
FI;
IF VL = 512
TMP_DEST[255:0] LOGICAL_RIGHT_SHIFT_QWORDS_256b(SRC1[255:0], SRC2)
TMP_DEST[511:256] LOGICAL_RIGHT_SHIFT_QWORDS_256b(SRC1[511:256], SRC2)
FI;
FOR j 0 TO KL-1
i j * 64
IF k1[j] OR *no writemask*
THEN DEST[i+63:i] TMP_DEST[i+63:i]
ELSE
IF *merging-masking* ; merging-masking
THEN *DEST[i+63:i] remains unchanged*
ELSE *zeroing-masking* ; zeroing-masking
DEST[i+63:i] 0
FI
FI;
ENDFOR
DEST[MAXVL-1:VL] 0

PSRLW/PSRLD/PSRLQ—Shift Packed Data Right Logical
INSTRUCTION SET REFERENCE, M-U
4-462 Vol. 2B
VPSRLQ (EVEX versions, imm8)
(KL, VL) = (2, 128), (4, 256), (8, 512)
FOR j 0 TO KL-1
i j * 64
IF k1[j] OR *no writemask* THEN
IF (EVEX.b = 1) AND (SRC1 *is memory*)
THEN DEST[i+63:i] LOGICAL_RIGHT_SHIFT_QWORDS1(SRC1[63:0], imm8)
ELSE DEST[i+63:i] LOGICAL_RIGHT_SHIFT_QWORDS1(SRC1[i+63:i], imm8)
FI;
ELSE
IF *merging-masking* ; merging-masking
THEN *DEST[i+63:i] remains unchanged*
ELSE *zeroing-masking* ; zeroing-masking
DEST[i+63:i] 0
FI
FI;
ENDFOR
DEST[MAXVL-1:VL] 0
VPSRLQ (ymm, ymm, xmm/m128) - VEX.256 encoding
DEST[255:0] LOGICAL_RIGHT_SHIFT_QWORDS_256b(SRC1, SRC2)
DEST[MAXVL-1:256] 0;
VPSRLQ (ymm, imm8) - VEX.256 encoding
DEST[255:0] LOGICAL_RIGHT_SHIFT_QWORDS_256b(SRC1, imm8)
DEST[MAXVL-1:256] 0;
VPSRLQ (xmm, xmm, xmm/m128) - VEX.128 encoding
DEST[127:0] LOGICAL_RIGHT_SHIFT_QWORDS(SRC1, SRC2)
DEST[MAXVL-1:128] 0
VPSRLQ (xmm, imm8) - VEX.128 encoding
DEST[127:0] LOGICAL_RIGHT_SHIFT_QWORDS(SRC1, imm8)
DEST[MAXVL-1:128] 0
PSRLQ (xmm, xmm, xmm/m128)
DEST[127:0] LOGICAL_RIGHT_SHIFT_QWORDS(DEST, SRC)
DEST[MAXVL-1:128] (Unmodified)
PSRLQ (xmm, imm8)
DEST[127:0] LOGICAL_RIGHT_SHIFT_QWORDS(DEST, imm8)
DEST[MAXVL-1:128] (Unmodified)
Intel C/C++ Compiler Intrinsic Equivalents
VPSRLD __m512i _mm512_srli_epi32(__m512i a, unsigned int imm);
VPSRLD __m512i _mm512_mask_srli_epi32(__m512i s, __mmask16 k, __m512i a, unsigned int imm);
VPSRLD __m512i _mm512_maskz_srli_epi32( __mmask16 k, __m512i a, unsigned int imm);
VPSRLD __m256i _mm256_mask_srli_epi32(__m256i s, __mmask8 k, __m256i a, unsigned int imm);
VPSRLD __m256i _mm256_maskz_srli_epi32( __mmask8 k, __m256i a, unsigned int imm);
VPSRLD __m128i _mm_mask_srli_epi32(__m128i s, __mmask8 k, __m128i a, unsigned int imm);
VPSRLD __m128i _mm_maskz_srli_epi32( __mmask8 k, __m128i a, unsigned int imm);
VPSRLD __m512i _mm512_srl_epi32(__m512i a, __m128i cnt);
VPSRLD __m512i _mm512_mask_srl_epi32(__m512i s, __mmask16 k, __m512i a, __m128i cnt);
VPSRLD __m512i _mm512_maskz_srl_epi32( __mmask16 k, __m512i a, __m128i cnt);
VPSRLD __m256i _mm256_mask_srl_epi32(__m256i s, __mmask8 k, __m256i a, __m128i cnt);

PSRLW/PSRLD/PSRLQ—Shift Packed Data Right Logical
INSTRUCTION SET REFERENCE, M-U
Vol. 2B 4-463
VPSRLD __m256i _mm256_maskz_srl_epi32( __mmask8 k, __m256i a, __m128i cnt);
VPSRLD __m128i _mm_mask_srl_epi32(__m128i s, __mmask8 k, __m128i a, __m128i cnt);
VPSRLD __m128i _mm_maskz_srl_epi32( __mmask8 k, __m128i a, __m128i cnt);
VPSRLQ __m512i _mm512_srli_epi64(__m512i a, unsigned int imm);
VPSRLQ __m512i _mm512_mask_srli_epi64(__m512i s, __mmask8 k, __m512i a, unsigned int imm);
VPSRLQ __m512i _mm512_mask_srli_epi64( __mmask8 k, __m512i a, unsigned int imm);
VPSRLQ __m256i _mm256_mask_srli_epi64(__m256i s, __mmask8 k, __m256i a, unsigned int imm);
VPSRLQ __m256i _mm256_maskz_srli_epi64( __mmask8 k, __m256i a, unsigned int imm);
VPSRLQ __m128i _mm_mask_srli_epi64(__m128i s, __mmask8 k, __m128i a, unsigned int imm);
VPSRLQ __m128i _mm_maskz_srli_epi64( __mmask8 k, __m128i a, unsigned int imm);
VPSRLQ __m512i _mm512_srl_epi64(__m512i a, __m128i cnt);
VPSRLQ __m512i _mm512_mask_srl_epi64(__m512i s, __mmask8 k, __m512i a, __m128i cnt);
VPSRLQ __m512i _mm512_mask_srl_epi64( __mmask8 k, __m512i a, __m128i cnt);
VPSRLQ __m256i _mm256_mask_srl_epi64(__m256i s, __mmask8 k, __m256i a, __m128i cnt);
VPSRLQ __m256i _mm256_maskz_srl_epi64( __mmask8 k, __m256i a, __m128i cnt);
VPSRLQ __m128i _mm_mask_srl_epi64(__m128i s, __mmask8 k, __m128i a, __m128i cnt);
VPSRLQ __m128i _mm_maskz_srl_epi64( __mmask8 k, __m128i a, __m128i cnt);
VPSRLW __m512i _mm512_srli_epi16(__m512i a, unsigned int imm);
VPSRLW __m512i _mm512_mask_srli_epi16(__m512i s, __mmask32 k, __m512i a, unsigned int imm);
VPSRLW __m512i _mm512_maskz_srli_epi16( __mmask32 k, __m512i a, unsigned int imm);
VPSRLW __m256i _mm256_mask_srli_epi16(__m256i s, __mmask16 k, __m256i a, unsigned int imm);
VPSRLW __m256i _mm256_maskz_srli_epi16( __mmask16 k, __m256i a, unsigned int imm);
VPSRLW __m128i _mm_mask_srli_epi16(__m128i s, __mmask8 k, __m128i a, unsigned int imm);
VPSRLW __m128i _mm_maskz_srli_epi16( __mmask8 k, __m128i a, unsigned int imm);
VPSRLW __m512i _mm512_srl_epi16(__m512i a, __m128i cnt);
VPSRLW __m512i _mm512_mask_srl_epi16(__m512i s, __mmask32 k, __m512i a, __m128i cnt);
VPSRLW __m512i _mm512_maskz_srl_epi16( __mmask32 k, __m512i a, __m128i cnt);
VPSRLW __m256i _mm256_mask_srl_epi16(__m256i s, __mmask16 k, __m256i a, __m128i cnt);
VPSRLW __m256i _mm256_maskz_srl_epi16( __mmask8 k, __mmask16 a, __m128i cnt);
VPSRLW __m128i _mm_mask_srl_epi16(__m128i s, __mmask8 k, __m128i a, __m128i cnt);
VPSRLW __m128i _mm_maskz_srl_epi16( __mmask8 k, __m128i a, __m128i cnt);
PSRLW:__m64 _mm_srli_pi16(__m64 m, int count)
PSRLW:__m64 _mm_srl_pi16 (__m64 m, __m64 count)
(V)PSRLW:__m128i _mm_srli_epi16 (__m128i m, int count)
(V)PSRLW:__m128i _mm_srl_epi16 (__m128i m, __m128i count)
VPSRLW:__m256i _mm256_srli_epi16 (__m256i m, int count)
VPSRLW:__m256i _mm256_srl_epi16 (__m256i m, __m128i count)
PSRLD:__m64 _mm_srli_pi32 (__m64 m, int count)
PSRLD:__m64 _mm_srl_pi32 (__m64 m, __m64 count)
(V)PSRLD:__m128i _mm_srli_epi32 (__m128i m, int count)
(V)PSRLD:__m128i _mm_srl_epi32 (__m128i m, __m128i count)
VPSRLD:__m256i _mm256_srli_epi32 (__m256i m, int count)
VPSRLD:__m256i _mm256_srl_epi32 (__m256i m, __m128i count)
PSRLQ:__m64 _mm_srli_si64 (__m64 m, int count)
PSRLQ:__m64 _mm_srl_si64 (__m64 m, __m64 count)
(V)PSRLQ:__m128i _mm_srli_epi64 (__m128i m, int count)
(V)PSRLQ:__m128i _mm_srl_epi64 (__m128i m, __m128i count)
VPSRLQ:__m256i _mm256_srli_epi64 (__m256i m, int count)
VPSRLQ:__m256i _mm256_srl_epi64 (__m256i m, __m128i count)
Flags Affected
None.

PSRLW/PSRLD/PSRLQ—Shift Packed Data Right Logical
INSTRUCTION SET REFERENCE, M-U
4-464 Vol. 2B
Numeric Exceptions
None.
Other Exceptions
VEX-encoded instructions:
Syntax with RM/RVM operand encoding (A/C in the operand encoding table), see Exceptions Type 4.
Syntax with MI/VMI operand encoding (B/D in the operand encoding table), see Exceptions Type 7.
EVEX-encoded VPSRLW (E in the operand encoding table), see Exceptions Type E4NF.nb.
EVEX-encoded VPSRLD/Q:
Syntax with Mem128 tuple type (G in the operand encoding table), see Exceptions Type E4NF.nb.
Syntax with Full tuple type (F in the operand encoding table), see Exceptions Type E4.

PSUBB/PSUBW/PSUBD—Subtract Packed Integers
INSTRUCTION SET REFERENCE, M-U
Vol. 2B 4-465
PSUBB/PSUBW/PSUBD—Subtract Packed Integers
Opcode/
Instruction
Op/
En
64/32 bit
Mode
Support
CPUID
Feature
Flag
Description
NP 0F F8 /r1
PSUBB mm, mm/m64
A V/V MMX Subtract packed byte integers in mm/m64
from packed byte integers in mm.
66 0F F8 /r
PSUBB xmm1, xmm2/m128
A V/V SSE2 Subtract packed byte integers in xmm2/m128
from packed byte integers in xmm1.
NP 0F F9 /r1
PSUBW mm, mm/m64
A V/V MMX Subtract packed word integers in mm/m64
from packed word integers in mm.
66 0F F9 /r
PSUBW xmm1, xmm2/m128
A V/V SSE2 Subtract packed word integers in
xmm2/m128 from packed word integers in
xmm1.
NP 0F FA /r1
PSUBD mm, mm/m64
A V/V MMX Subtract packed doubleword integers in
mm/m64 from packed doubleword integers in
mm.
66 0F FA /r
PSUBD xmm1, xmm2/m128
A V/V SSE2 Subtract packed doubleword integers in
xmm2/mem128 from packed doubleword
integers in xmm1.
VEX.128.66.0F.WIG F8 /r
VPSUBB xmm1, xmm2, xmm3/m128
B V/V AVX Subtract packed byte integers in xmm3/m128
from xmm2.
VEX.128.66.0F.WIG F9 /r
VPSUBW xmm1, xmm2, xmm3/m128
B V/V AVX Subtract packed word integers in
xmm3/m128 from xmm2.
VEX.128.66.0F.WIG FA /r
VPSUBD xmm1, xmm2, xmm3/m128
B V/V AVX Subtract packed doubleword integers in
xmm3/m128 from xmm2.
VEX.256.66.0F.WIG F8 /r
VPSUBB ymm1, ymm2, ymm3/m256
B V/V AVX2 Subtract packed byte integers in ymm3/m256
from ymm2.
VEX.256.66.0F.WIG F9 /r
VPSUBW ymm1, ymm2, ymm3/m256
B V/V AVX2 Subtract packed word integers in
ymm3/m256 from ymm2.
VEX.256.66.0F.WIG FA /r
VPSUBD ymm1, ymm2, ymm3/m256
B V/V AVX2 Subtract packed doubleword integers in
ymm3/m256 from ymm2.
EVEX.128.66.0F.WIG F8 /r
VPSUBB xmm1 {k1}{z}, xmm2, xmm3/m128
C V/V AVX512VL
AVX512BW
Subtract packed byte integers in xmm3/m128
from xmm2 and store in xmm1 using
writemask k1.
EVEX.256.66.0F.WIG F8 /r
VPSUBB ymm1 {k1}{z}, ymm2, ymm3/m256
C V/V AVX512VL
AVX512BW
Subtract packed byte integers in ymm3/m256
from ymm2 and store in ymm1 using
writemask k1.
EVEX.512.66.0F.WIG F8 /r
VPSUBB zmm1 {k1}{z}, zmm2, zmm3/m512
C V/V AVX512BW Subtract packed byte integers in zmm3/m512
from zmm2 and store in zmm1 using
writemask k1.
EVEX.128.66.0F.WIG F9 /r
VPSUBW xmm1 {k1}{z}, xmm2, xmm3/m128
C V/V AVX512VL
AVX512BW
Subtract packed word integers in
xmm3/m128 from xmm2 and store in xmm1
using writemask k1.
EVEX.256.66.0F.WIG F9 /r
VPSUBW ymm1 {k1}{z}, ymm2, ymm3/m256
C V/V AVX512VL
AVX512BW
Subtract packed word integers in
ymm3/m256 from ymm2 and store in ymm1
using writemask k1.
EVEX.512.66.0F.WIG F9 /r
VPSUBW zmm1 {k1}{z}, zmm2, zmm3/m512
C V/V AVX512BW Subtract packed word integers in
zmm3/m512 from zmm2 and store in zmm1
using writemask k1.

PSUBB/PSUBW/PSUBD—Subtract Packed Integers
INSTRUCTION SET REFERENCE, M-U
4-466 Vol. 2B
Instruction Operand Encoding
Description
Performs a SIMD subtract of the packed integers of the source operand (second operand) from the packed integers
of the destination operand (first operand), and stores the packed integer results in the destination operand. See
Figure 9-4 in the Intel® 64 and IA-32 Architectures Software Developer’s Manual, Volume 1, for an illustration of a
SIMD operation. Overflow is handled with wraparound, as described in the following paragraphs.
The (V)PSUBB instruction subtracts packed byte integers. When an individual result is too large or too small to be
represented in a byte, the result is wrapped around and the low 8 bits are written to the destination element.
The (V)PSUBW instruction subtracts packed word integers. When an individual result is too large or too small to be
represented in a word, the result is wrapped around and the low 16 bits are written to the destination element.
The (V)PSUBD instruction subtracts packed doubleword integers. When an individual result is too large or too small
to be represented in a doubleword, the result is wrapped around and the low 32 bits are written to the destination
element.
Note that the (V)PSUBB, (V)PSUBW, and (V)PSUBD instructions can operate on either unsigned or signed (two's
complement notation) packed integers; however, it does not set bits in the EFLAGS register to indicate overflow
and/or a carry. To prevent undetected overflow conditions, software must control the ranges of values upon which
it operates.
In 64-bit mode and not encoded with VEX/EVEX, using a REX prefix in the form of REX.R permits this instruction to
access additional registers (XMM8-XMM15).
Legacy SSE version 64-bit operand: The destination operand must be an MMX technology register and the source
operand can be either an MMX technology register or a 64-bit memory location.
128-bit Legacy SSE version: The second source operand is an XMM register or a 128-bit memory location. The first
source operand and destination operands are XMM registers. Bits (MAXVL-1:128) of the corresponding YMM desti-
nation register remain unchanged.
VEX.128 encoded version: The second source operand is an XMM register or a 128-bit memory location. The first
source operand and destination operands are XMM registers. Bits (MAXVL-1:128) of the destination YMM register
are zeroed.
EVEX.128.66.0F.W0 FA /r
VPSUBD xmm1 {k1}{z}, xmm2, xmm3/m128/m32bcst
DV/V AVX512VL
AVX512F
Subtract packed doubleword integers in
xmm3/m128/m32bcst from xmm2 and store
in xmm1 using writemask k1.
EVEX.256.66.0F.W0 FA /r
VPSUBD ymm1 {k1}{z}, ymm2, ymm3/m256/m32bcst
DV/V AVX512VL
AVX512F
Subtract packed doubleword integers in
ymm3/m256/m32bcst from ymm2 and store
in ymm1 using writemask k1.
EVEX.512.66.0F.W0 FA /r
VPSUBD zmm1 {k1}{z}, zmm2, zmm3/m512/m32bcst
D V/V AVX512F Subtract packed doubleword integers in
zmm3/m512/m32bcst from zmm2 and store
in zmm1 using writemask k1
NOTES:
1. See note in Section 2.4, “AVX and SSE Instruction Exception Specification” in the Intel® 64 and IA-32 Architectures Software
Developer’s Manual, Volume 2A and Section 22.25.3, “Exception Conditions of Legacy SIMD Instructions Operating on MMX Registers” in
the Intel® 64 and IA-32 Architectures Software Developer’s Manual, Volume 3A.
Op/En Tuple Type Operand 1 Operand 2 Operand 3 Operand 4
A NA ModRM:reg (r, w) ModRM:r/m (r) NA NA
B NA ModRM:reg (w) VEX.vvvv (r) ModRM:r/m (r) NA
C Full Mem ModRM:reg (w) EVEX.vvvv (r) ModRM:r/m (r) NA
D Full ModRM:reg (w) EVEX.vvvv (r) ModRM:r/m (r) NA

PSUBB/PSUBW/PSUBD—Subtract Packed Integers
INSTRUCTION SET REFERENCE, M-U
Vol. 2B 4-467
VEX.256 encoded versions: The second source operand is an YMM register or an 256-bit memory location. The first
source operand and destination operands are YMM registers. Bits (MAXVL-1:256) of the corresponding ZMM
register are zeroed.
EVEX encoded VPSUBD: The second source operand is a ZMM/YMM/XMM register, a 512/256/128-bit memory loca-
tion or a 512/256/128-bit vector broadcasted from a 32/64-bit memory location. The first source operand and
destination operands are ZMM/YMM/XMM registers. The destination is conditionally updated with writemask k1.
EVEX encoded VPSUBB/W: The second source operand is a ZMM/YMM/XMM register, a 512/256/128-bit memory
location. The first source operand and destination operands are ZMM/YMM/XMM registers. The destination is condi-
tionally updated with writemask k1.
Operation
PSUBB (with 64-bit operands)
DEST[7:0] ← DEST[7:0] − SRC[7:0];
(* Repeat subtract operation for 2nd through 7th byte *)
DEST[63:56] ← DEST[63:56] − SRC[63:56];
PSUBW (with 64-bit operands)
DEST[15:0] ← DEST[15:0] − SRC[15:0];
(* Repeat subtract operation for 2nd and 3rd word *)
DEST[63:48] ← DEST[63:48] − SRC[63:48];
PSUBD (with 64-bit operands)
DEST[31:0] ← DEST[31:0] − SRC[31:0];
DEST[63:32] ← DEST[63:32] − SRC[63:32];
PSUBD (with 128-bit operands)
DEST[31:0] ← DEST[31:0] − SRC[31:0];
(* Repeat subtract operation for 2nd and 3rd doubleword *)
DEST[127:96] ← DEST[127:96] − SRC[127:96];
VPSUBB (EVEX encoded versions)
(KL, VL) = (16, 128), (32, 256), (64, 512)
FOR j 0 TO KL-1
i j * 8
IF k1[j] OR *no writemask*
THEN DEST[i+7:i] SRC1[i+7:i] - SRC2[i+7:i]
ELSE
IF *merging-masking* ; merging-masking
THEN *DEST[i+7:i] remains unchanged*
ELSE *zeroing-masking* ; zeroing-masking
DEST[i+7:i] = 0
FI
FI;
ENDFOR;
DEST[MAXVL-1:VL] 0
VPSUBW (EVEX encoded versions)
(KL, VL) = (8, 128), (16, 256), (32, 512)
FOR j 0 TO KL-1
i j * 16
IF k1[j] OR *no writemask*
THEN DEST[i+15:i] SRC1[i+15:i] - SRC2[i+15:i]
ELSE
IF *merging-masking* ; merging-masking

PSUBB/PSUBW/PSUBD—Subtract Packed Integers
INSTRUCTION SET REFERENCE, M-U
4-468 Vol. 2B
THEN *DEST[i+15:i] remains unchanged*
ELSE *zeroing-masking* ; zeroing-masking
DEST[i+15:i] = 0
FI
FI;
ENDFOR;
DEST[MAXVL-1:VL] 0
VPSUBD (EVEX encoded versions)
(KL, VL) = (4, 128), (8, 256), (16, 512)
FOR j 0 TO KL-1
i j * 32
IF k1[j] OR *no writemask* THEN
IF (EVEX.b = 1) AND (SRC2 *is memory*)
THEN DEST[i+31:i] SRC1[i+31:i] - SRC2[31:0]
ELSE DEST[i+31:i] SRC1[i+31:i] - SRC2[i+31:i]
FI;
ELSE
IF *merging-masking* ; merging-masking
THEN *DEST[i+31:i] remains unchanged*
ELSE *zeroing-masking* ; zeroing-masking
DEST[i+31:i] 0
FI
FI;
ENDFOR;
DEST[MAXVL-1:VL] 0
VPSUBB (VEX.256 encoded version)
DEST[7:0] SRC1[7:0]-SRC2[7:0]
DEST[15:8] SRC1[15:8]-SRC2[15:8]
DEST[23:16] SRC1[23:16]-SRC2[23:16]
DEST[31:24] SRC1[31:24]-SRC2[31:24]
DEST[39:32] SRC1[39:32]-SRC2[39:32]
DEST[47:40] SRC1[47:40]-SRC2[47:40]
DEST[55:48] SRC1[55:48]-SRC2[55:48]
DEST[63:56] SRC1[63:56]-SRC2[63:56]
DEST[71:64] SRC1[71:64]-SRC2[71:64]
DEST[79:72] SRC1[79:72]-SRC2[79:72]
DEST[87:80] SRC1[87:80]-SRC2[87:80]
DEST[95:88] SRC1[95:88]-SRC2[95:88]
DEST[103:96] SRC1[103:96]-SRC2[103:96]
DEST[111:104] SRC1[111:104]-SRC2[111:104]
DEST[119:112] SRC1[119:112]-SRC2[119:112]
DEST[127:120] SRC1[127:120]-SRC2[127:120]
DEST[135:128] SRC1[135:128]-SRC2[135:128]
DEST[143:136] SRC1[143:136]-SRC2[143:136]
DEST[151:144] SRC1[151:144]-SRC2[151:144]
DEST[159:152] SRC1[159:152]-SRC2[159:152]
DEST[167:160] SRC1[167:160]-SRC2[167:160]
DEST[175:168] SRC1[175:168]-SRC2[175:168]
DEST[183:176] SRC1[183:176]-SRC2[183:176]
DEST[191:184] SRC1[191:184]-SRC2[191:184]
DEST[199:192] SRC1[199:192]-SRC2[199:192]
DEST[207:200] SRC1[207:200]-SRC2[207:200]

PSUBB/PSUBW/PSUBD—Subtract Packed Integers
INSTRUCTION SET REFERENCE, M-U
Vol. 2B 4-469
DEST[215:208] SRC1[215:208]-SRC2[215:208]
DEST[223:216] SRC1[223:216]-SRC2[223:216]
DEST[231:224] SRC1[231:224]-SRC2[231:224]
DEST[239:232] SRC1[239:232]-SRC2[239:232]
DEST[247:240] SRC1[247:240]-SRC2[247:240]
DEST[255:248] SRC1[255:248]-SRC2[255:248]
DEST[MAXVL-1:256] 0
VPSUBB (VEX.128 encoded version)
DEST[7:0] SRC1[7:0]-SRC2[7:0]
DEST[15:8] SRC1[15:8]-SRC2[15:8]
DEST[23:16] SRC1[23:16]-SRC2[23:16]
DEST[31:24] SRC1[31:24]-SRC2[31:24]
DEST[39:32] SRC1[39:32]-SRC2[39:32]
DEST[47:40] SRC1[47:40]-SRC2[47:40]
DEST[55:48] SRC1[55:48]-SRC2[55:48]
DEST[63:56] SRC1[63:56]-SRC2[63:56]
DEST[71:64] SRC1[71:64]-SRC2[71:64]
DEST[79:72] SRC1[79:72]-SRC2[79:72]
DEST[87:80] SRC1[87:80]-SRC2[87:80]
DEST[95:88] SRC1[95:88]-SRC2[95:88]
DEST[103:96] SRC1[103:96]-SRC2[103:96]
DEST[111:104] SRC1[111:104]-SRC2[111:104]
DEST[119:112] SRC1[119:112]-SRC2[119:112]
DEST[127:120] SRC1[127:120]-SRC2[127:120]
DEST[MAXVL-1:128] 0
PSUBB (128-bit Legacy SSE version)
DEST[7:0] DEST[7:0]-SRC[7:0]
DEST[15:8] DEST[15:8]-SRC[15:8]
DEST[23:16] DEST[23:16]-SRC[23:16]
DEST[31:24] DEST[31:24]-SRC[31:24]
DEST[39:32] DEST[39:32]-SRC[39:32]
DEST[47:40] DEST[47:40]-SRC[47:40]
DEST[55:48] DEST[55:48]-SRC[55:48]
DEST[63:56] DEST[63:56]-SRC[63:56]
DEST[71:64] DEST[71:64]-SRC[71:64]
DEST[79:72] DEST[79:72]-SRC[79:72]
DEST[87:80] DEST[87:80]-SRC[87:80]
DEST[95:88] DEST[95:88]-SRC[95:88]
DEST[103:96] DEST[103:96]-SRC[103:96]
DEST[111:104] DEST[111:104]-SRC[111:104]
DEST[119:112] DEST[119:112]-SRC[119:112]
DEST[127:120] DEST[127:120]-SRC[127:120]
DEST[MAXVL-1:128] (Unmodified)
VPSUBW (VEX.256 encoded version)
DEST[15:0] SRC1[15:0]-SRC2[15:0]
DEST[31:16] SRC1[31:16]-SRC2[31:16]
DEST[47:32] SRC1[47:32]-SRC2[47:32]
DEST[63:48] SRC1[63:48]-SRC2[63:48]
DEST[79:64] SRC1[79:64]-SRC2[79:64]
DEST[95:80] SRC1[95:80]-SRC2[95:80]
DEST[111:96] SRC1[111:96]-SRC2[111:96]

PSUBB/PSUBW/PSUBD—Subtract Packed Integers
INSTRUCTION SET REFERENCE, M-U
4-470 Vol. 2B
DEST[127:112] SRC1[127:112]-SRC2[127:112]
DEST[143:128] SRC1[143:128]-SRC2[143:128]
DEST[159:144] SRC1[159:144]-SRC2[159:144]
DEST[175:160] SRC1[175:160]-SRC2[175:160]
DEST[191:176] SRC1[191:176]-SRC2[191:176]
DEST[207:192] SRC1207:192]-SRC2[207:192]
DEST[223:208] SRC1[223:208]-SRC2[223:208]
DEST[239:224] SRC1[239:224]-SRC2[239:224]
DEST[255:240] SRC1[255:240]-SRC2[255:240]
DEST[MAXVL-1:256] 0
VPSUBW (VEX.128 encoded version)
DEST[15:0] SRC1[15:0]-SRC2[15:0]
DEST[31:16] SRC1[31:16]-SRC2[31:16]
DEST[47:32] SRC1[47:32]-SRC2[47:32]
DEST[63:48] SRC1[63:48]-SRC2[63:48]
DEST[79:64] SRC1[79:64]-SRC2[79:64]
DEST[95:80] SRC1[95:80]-SRC2[95:80]
DEST[111:96] SRC1[111:96]-SRC2[111:96]
DEST[127:112] SRC1[127:112]-SRC2[127:112]
DEST[MAXVL-1:128] 0
PSUBW (128-bit Legacy SSE version)
DEST[15:0] DEST[15:0]-SRC[15:0]
DEST[31:16] DEST[31:16]-SRC[31:16]
DEST[47:32] DEST[47:32]-SRC[47:32]
DEST[63:48] DEST[63:48]-SRC[63:48]
DEST[79:64] DEST[79:64]-SRC[79:64]
DEST[95:80] DEST[95:80]-SRC[95:80]
DEST[111:96] DEST[111:96]-SRC[111:96]
DEST[127:112] DEST[127:112]-SRC[127:112]
DEST[MAXVL-1:128] (Unmodified)
VPSUBD (VEX.256 encoded version)
DEST[31:0] SRC1[31:0]-SRC2[31:0]
DEST[63:32] SRC1[63:32]-SRC2[63:32]
DEST[95:64] SRC1[95:64]-SRC2[95:64]
DEST[127:96] SRC1[127:96]-SRC2[127:96]
DEST[159:128] SRC1[159:128]-SRC2[159:128]
DEST[191:160] SRC1[191:160]-SRC2[191:160]
DEST[223:192] SRC1[223:192]-SRC2[223:192]
DEST[255:224] SRC1[255:224]-SRC2[255:224]
DEST[MAXVL-1:256] 0
VPSUBD (VEX.128 encoded version)
DEST[31:0] SRC1[31:0]-SRC2[31:0]
DEST[63:32] SRC1[63:32]-SRC2[63:32]
DEST[95:64] SRC1[95:64]-SRC2[95:64]
DEST[127:96] SRC1[127:96]-SRC2[127:96]
DEST[MAXVL-1:128] 0
PSUBD (128-bit Legacy SSE version)
DEST[31:0] DEST[31:0]-SRC[31:0]
DEST[63:32] DEST[63:32]-SRC[63:32]

PSUBB/PSUBW/PSUBD—Subtract Packed Integers
INSTRUCTION SET REFERENCE, M-U
Vol. 2B 4-471
DEST[95:64] DEST[95:64]-SRC[95:64]
DEST[127:96] DEST[127:96]-SRC[127:96]
DEST[MAXVL-1:128] (Unmodified)
Intel C/C++ Compiler Intrinsic Equivalents
VPSUBB __m512i _mm512_sub_epi8(__m512i a, __m512i b);
VPSUBB __m512i _mm512_mask_sub_epi8(__m512i s, __mmask64 k, __m512i a, __m512i b);
VPSUBB __m512i _mm512_maskz_sub_epi8( __mmask64 k, __m512i a, __m512i b);
VPSUBB __m256i _mm256_mask_sub_epi8(__m256i s, __mmask32 k, __m256i a, __m256i b);
VPSUBB __m256i _mm256_maskz_sub_epi8( __mmask32 k, __m256i a, __m256i b);
VPSUBB __m128i _mm_mask_sub_epi8(__m128i s, __mmask16 k, __m128i a, __m128i b);
VPSUBB __m128i _mm_maskz_sub_epi8( __mmask16 k, __m128i a, __m128i b);
VPSUBW __m512i _mm512_sub_epi16(__m512i a, __m512i b);
VPSUBW __m512i _mm512_mask_sub_epi16(__m512i s, __mmask32 k, __m512i a, __m512i b);
VPSUBW __m512i _mm512_maskz_sub_epi16( __mmask32 k, __m512i a, __m512i b);
VPSUBW __m256i _mm256_mask_sub_epi16(__m256i s, __mmask16 k, __m256i a, __m256i b);
VPSUBW __m256i _mm256_maskz_sub_epi16( __mmask16 k, __m256i a, __m256i b);
VPSUBW __m128i _mm_mask_sub_epi16(__m128i s, __mmask8 k, __m128i a, __m128i b);
VPSUBW __m128i _mm_maskz_sub_epi16( __mmask8 k, __m128i a, __m128i b);
VPSUBD __m512i _mm512_sub_epi32(__m512i a, __m512i b);
VPSUBD __m512i _mm512_mask_sub_epi32(__m512i s, __mmask16 k, __m512i a, __m512i b);
VPSUBD __m512i _mm512_maskz_sub_epi32( __mmask16 k, __m512i a, __m512i b);
VPSUBD __m256i _mm256_mask_sub_epi32(__m256i s, __mmask8 k, __m256i a, __m256i b);
VPSUBD __m256i _mm256_maskz_sub_epi32( __mmask8 k, __m256i a, __m256i b);
VPSUBD __m128i _mm_mask_sub_epi32(__m128i s, __mmask8 k, __m128i a, __m128i b);
VPSUBD __m128i _mm_maskz_sub_epi32( __mmask8 k, __m128i a, __m128i b);
PSUBB:__m64 _mm_sub_pi8(__m64 m1, __m64 m2)
(V)PSUBB:__m128i _mm_sub_epi8 ( __m128i a, __m128i b)
VPSUBB:__m256i _mm256_sub_epi8 ( __m256i a, __m256i b)
PSUBW:__m64 _mm_sub_pi16(__m64 m1, __m64 m2)
(V)PSUBW:__m128i _mm_sub_epi16 ( __m128i a, __m128i b)
VPSUBW:__m256i _mm256_sub_epi16 ( __m256i a, __m256i b)
PSUBD:__m64 _mm_sub_pi32(__m64 m1, __m64 m2)
(V)PSUBD:__m128i _mm_sub_epi32 ( __m128i a, __m128i b)
VPSUBD:__m256i _mm256_sub_epi32 ( __m256i a, __m256i b)
Flags Affected
None.
Numeric Exceptions
None.
Other Exceptions
Non-EVEX-encoded instruction, see Exceptions Type 4.
EVEX-encoded VPSUBD, see Exceptions Type E4.
EVEX-encoded VPSUBB/W, see Exceptions Type E4.nb.

PSUBQ—Subtract Packed Quadword Integers
INSTRUCTION SET REFERENCE, M-U
4-472 Vol. 2B
PSUBQ—Subtract Packed Quadword Integers
Instruction Operand Encoding
Description
Subtracts the second operand (source operand) from the first operand (destination operand) and stores the result
in the destination operand. When packed quadword operands are used, a SIMD subtract is performed. When a
quadword result is too large to be represented in 64 bits (overflow), the result is wrapped around and the low 64
bits are written to the destination element (that is, the carry is ignored).
Note that the (V)PSUBQ instruction can operate on either unsigned or signed (two’s complement notation) inte-
gers; however, it does not set bits in the EFLAGS register to indicate overflow and/or a carry. To prevent undetected
overflow conditions, software must control the ranges of the values upon which it operates.
In 64-bit mode and not encoded with VEX/EVEX, using a REX prefix in the form of REX.R permits this instruction to
access additional registers (XMM8-XMM15).
Legacy SSE version 64-bit operand: The source operand can be a quadword integer stored in an MMX technology
register or a 64-bit memory location.
128-bit Legacy SSE version: The second source operand is an XMM register or a 128-bit memory location. The first
source operand and destination operands are XMM registers. Bits (MAXVL-1:128) of the corresponding YMM desti-
nation register remain unchanged.
Opcode/
Instruction
Op/
En
64/32 bit
Mode
Support
CPUID
Feature
Flag
Description
NP 0F FB /r1
PSUBQ mm1, mm2/m64
A V/V SSE2 Subtract quadword integer in mm1 from mm2
/m64.
66 0F FB /r
PSUBQ xmm1, xmm2/m128
A V/V SSE2 Subtract packed quadword integers in xmm1
from xmm2 /m128.
VEX.128.66.0F.WIG FB/r
VPSUBQ xmm1, xmm2, xmm3/m128
B V/V AVX Subtract packed quadword integers in
xmm3/m128 from xmm2.
VEX.256.66.0F.WIG FB /r
VPSUBQ ymm1, ymm2, ymm3/m256
B V/V AVX2 Subtract packed quadword integers in
ymm3/m256 from ymm2.
EVEX.128.66.0F.W1 FB /r
VPSUBQ xmm1 {k1}{z}, xmm2, xmm3/m128/m64bcst
C V/V AVX512VL
AVX512F
Subtract packed quadword integers in
xmm3/m128/m64bcst from xmm2 and store
in xmm1 using writemask k1.
EVEX.256.66.0F.W1 FB /r
VPSUBQ ymm1 {k1}{z}, ymm2, ymm3/m256/m64bcst
C V/V AVX512VL
AVX512F
Subtract packed quadword integers in
ymm3/m256/m64bcst from ymm2 and store
in ymm1 using writemask k1.
EVEX.512.66.0F.W1 FB/r
VPSUBQ zmm1 {k1}{z}, zmm2, zmm3/m512/m64bcst
C V/V AVX512F Subtract packed quadword integers in
zmm3/m512/m64bcst from zmm2 and store
in zmm1 using writemask k1.
NOTES:
1. See note in Section 2.4, “AVX and SSE Instruction Exception Specification” in the Intel® 64 and IA-32 Architectures Software
Developer’s Manual, Volume 2A and Section 22.25.3, “Exception Conditions of Legacy SIMD Instructions Operating on MMX Registers”
in the Intel® 64 and IA-32 Architectures Software Developer’s Manual, Volume 3A.
Op/En Tuple Type Operand 1 Operand 2 Operand 3 Operand 4
A NA ModRM:reg (r, w) ModRM:r/m (r) NA NA
B NA ModRM:reg (w) VEX.vvvv (r) ModRM:r/m (r) NA
CFullModRM:reg (w)EVEX.vvvv (r) ModRM:r/m (r) NA

PSUBQ—Subtract Packed Quadword Integers
INSTRUCTION SET REFERENCE, M-U
Vol. 2B 4-473
VEX.128 encoded version: The second source operand is an XMM register or a 128-bit memory location. The first
source operand and destination operands are XMM registers. Bits (MAXVL-1:128) of the destination YMM register
are zeroed.
VEX.256 encoded versions: The second source operand is an YMM register or an 256-bit memory location. The first
source operand and destination operands are YMM registers. Bits (MAXVL-1:256) of the corresponding ZMM
register are zeroed.
EVEX encoded VPSUBQ: The second source operand is a ZMM/YMM/XMM register, a 512/256/128-bit memory loca-
tion or a 512/256/128-bit vector broadcasted from a 32/64-bit memory location. The first source operand and
destination operands are ZMM/YMM/XMM registers. The destination is conditionally updated with writemask k1.
Operation
PSUBQ (with 64-Bit operands)
DEST[63:0] ← DEST[63:0] − SRC[63:0];
PSUBQ (with 128-Bit operands)
DEST[63:0] ← DEST[63:0] − SRC[63:0];
DEST[127:64] ← DEST[127:64] − SRC[127:64];
VPSUBQ (VEX.128 encoded version)
DEST[63:0] SRC1[63:0]-SRC2[63:0]
DEST[127:64] SRC1[127:64]-SRC2[127:64]
DEST[MAXVL-1:128] 0
VPSUBQ (VEX.256 encoded version)
DEST[63:0] SRC1[63:0]-SRC2[63:0]
DEST[127:64] SRC1[127:64]-SRC2[127:64]
DEST[191:128] SRC1[191:128]-SRC2[191:128]
DEST[255:192] SRC1[255:192]-SRC2[255:192]
DEST[MAXVL-1:256] 0
VPSUBQ (EVEX encoded versions)
(KL, VL) = (2, 128), (4, 256), (8, 512)
FOR j 0 TO KL-1
i j * 64
IF k1[j] OR *no writemask* THEN
IF (EVEX.b = 1) AND (SRC2 *is memory*)
THEN DEST[i+63:i] SRC1[i+63:i] - SRC2[63:0]
ELSE DEST[i+63:i] SRC1[i+63:i] - SRC2[i+63:i]
FI;
ELSE
IF *merging-masking* ; merging-masking
THEN *DEST[i+63:i] remains unchanged*
ELSE *zeroing-masking* ; zeroing-masking
DEST[i+63:i] 0
FI
FI;
ENDFOR;
DEST[MAXVL-1:VL] 0

PSUBQ—Subtract Packed Quadword Integers
INSTRUCTION SET REFERENCE, M-U
4-474 Vol. 2B
Intel C/C++ Compiler Intrinsic Equivalents
VPSUBQ __m512i _mm512_sub_epi64(__m512i a, __m512i b);
VPSUBQ __m512i _mm512_mask_sub_epi64(__m512i s, __mmask8 k, __m512i a, __m512i b);
VPSUBQ __m512i _mm512_maskz_sub_epi64( __mmask8 k, __m512i a, __m512i b);
VPSUBQ __m256i _mm256_mask_sub_epi64(__m256i s, __mmask8 k, __m256i a, __m256i b);
VPSUBQ __m256i _mm256_maskz_sub_epi64( __mmask8 k, __m256i a, __m256i b);
VPSUBQ __m128i _mm_mask_sub_epi64(__m128i s, __mmask8 k, __m128i a, __m128i b);
VPSUBQ __m128i _mm_maskz_sub_epi64( __mmask8 k, __m128i a, __m128i b);
PSUBQ:__m64 _mm_sub_si64(__m64 m1, __m64 m2)
(V)PSUBQ:__m128i _mm_sub_epi64(__m128i m1, __m128i m2)
VPSUBQ:__m256i _mm256_sub_epi64(__m256i m1, __m256i m2)
Flags Affected
None.
Numeric Exceptions
None.
Other Exceptions
Non-EVEX-encoded instruction, see Exceptions Type 4.
EVEX-encoded VPSUBQ, see Exceptions Type E4.

PSUBSB/PSUBSW—Subtract Packed Signed Integers with Signed Saturation
INSTRUCTION SET REFERENCE, M-U
Vol. 2B 4-475
PSUBSB/PSUBSW—Subtract Packed Signed Integers with Signed Saturation
Opcode/
Instruction
Op/
En
64/32 bit
Mode
Support
CPUID
Feature
Flag
Description
NP 0F E8 /r1
PSUBSB mm, mm/m64
A V/V MMX Subtract signed packed bytes in mm/m64 from
signed packed bytes in mm and saturate results.
66 0F E8 /r
PSUBSB xmm1, xmm2/m128
AV/V SSE2 Subtract packed signed byte integers in
xmm2/m128 from packed signed byte integers
in xmm1 and saturate results.
NP 0F E9 /r1
PSUBSW mm, mm/m64
A V/V MMX Subtract signed packed words in mm/m64 from
signed packed words in mm and saturate
results.
66 0F E9 /r
PSUBSW xmm1, xmm2/m128
AV/V SSE2 Subtract packed signed word integers in
xmm2/m128 from packed signed word integers
in xmm1 and saturate results.
VEX.128.66.0F.WIG E8 /r
VPSUBSB xmm1, xmm2, xmm3/m128
B V/V AVX Subtract packed signed byte integers in
xmm3/m128 from packed signed byte integers
in xmm2 and saturate results.
VEX.128.66.0F.WIG E9 /r
VPSUBSW xmm1, xmm2, xmm3/m128
B V/V AVX Subtract packed signed word integers in
xmm3/m128 from packed signed word integers
in xmm2 and saturate results.
VEX.256.66.0F.WIG E8 /r
VPSUBSB ymm1, ymm2, ymm3/m256
B V/V AVX2 Subtract packed signed byte integers in
ymm3/m256 from packed signed byte integers
in ymm2 and saturate results.
VEX.256.66.0F.WIG E9 /r
VPSUBSW ymm1, ymm2, ymm3/m256
B V/V AVX2 Subtract packed signed word integers in
ymm3/m256 from packed signed word integers
in ymm2 and saturate results.
EVEX.128.66.0F.WIG E8 /r
VPSUBSB xmm1 {k1}{z}, xmm2, xmm3/m128
CV/V AVX512VL
AVX512BW
Subtract packed signed byte integers in
xmm3/m128 from packed signed byte integers
in xmm2 and saturate results and store in
xmm1 using writemask k1.
EVEX.256.66.0F.WIG E8 /r
VPSUBSB ymm1 {k1}{z}, ymm2, ymm3/m256
CV/V AVX512VL
AVX512BW
Subtract packed signed byte integers in
ymm3/m256 from packed signed byte integers
in ymm2 and saturate results and store in
ymm1 using writemask k1.
EVEX.512.66.0F.WIG E8 /r
VPSUBSB zmm1 {k1}{z}, zmm2, zmm3/m512
CV/V AVX512BWSubtract packed signed byte integers in
zmm3/m512 from packed signed byte integers
in zmm2 and saturate results and store in zmm1
using writemask k1.
EVEX.128.66.0F.WIG E9 /r
VPSUBSW xmm1 {k1}{z}, xmm2, xmm3/m128
CV/V AVX512VL
AVX512BW
Subtract packed signed word integers in
xmm3/m128 from packed signed word integers
in xmm2 and saturate results and store in
xmm1 using writemask k1.
EVEX.256.66.0F.WIG E9 /r
VPSUBSW ymm1 {k1}{z}, ymm2, ymm3/m256
CV/V AVX512VL
AVX512BW
Subtract packed signed word integers in
ymm3/m256 from packed signed word integers
in ymm2 and saturate results and store in
ymm1 using writemask k1.

PSUBSB/PSUBSW—Subtract Packed Signed Integers with Signed Saturation
INSTRUCTION SET REFERENCE, M-U
4-476 Vol. 2B
Instruction Operand Encoding
Description
Performs a SIMD subtract of the packed signed integers of the source operand (second operand) from the packed
signed integers of the destination operand (first operand), and stores the packed integer results in the destination
operand. See Figure 9-4 in the Intel® 64 and IA-32 Architectures Software Developer’s Manual, Volume 1, for an
illustration of a SIMD operation. Overflow is handled with signed saturation, as described in the following para-
graphs.
The (V)PSUBSB instruction subtracts packed signed byte integers. When an individual byte result is beyond the
range of a signed byte integer (that is, greater than 7FH or less than 80H), the saturated value of 7FH or 80H,
respectively, is written to the destination operand.
The (V)PSUBSW instruction subtracts packed signed word integers. When an individual word result is beyond the
range of a signed word integer (that is, greater than 7FFFH or less than 8000H), the saturated value of 7FFFH or
8000H, respectively, is written to the destination operand.
In 64-bit mode and not encoded with VEX/EVEX, using a REX prefix in the form of REX.R permits this instruction to
access additional registers (XMM8-XMM15).
Legacy SSE version 64-bit operand: The destination operand must be an MMX technology register and the source
operand can be either an MMX technology register or a 64-bit memory location.
128-bit Legacy SSE version: The second source operand is an XMM register or a 128-bit memory location. The first
source operand and destination operands are XMM registers. Bits (MAXVL-1:128) of the corresponding YMM desti-
nation register remain unchanged.
VEX.128 encoded version: The second source operand is an XMM register or a 128-bit memory location. The first
source operand and destination operands are XMM registers. Bits (MAXVL-1:128) of the destination YMM register
are zeroed.
VEX.256 encoded versions: The second source operand is an YMM register or an 256-bit memory location. The first
source operand and destination operands are YMM registers. Bits (MAXVL-1:256) of the corresponding ZMM
register are zeroed.
EVEX encoded version: The second source operand is an ZMM/YMM/XMM register or an 512/256/128-bit memory
location. The first source operand and destination operands are ZMM/YMM/XMM registers. The destination is condi-
tionally updated with writemask k1.
Operation
PSUBSB (with 64-bit operands)
DEST[7:0] ← SaturateToSignedByte (DEST[7:0] − SRC (7:0]);
(* Repeat subtract operation for 2nd through 7th bytes *)
DEST[63:56] ← SaturateToSignedByte (DEST[63:56] − SRC[63:56] );
EVEX.512.66.0F.WIG E9 /r
VPSUBSW zmm1 {k1}{z}, zmm2, zmm3/m512
CV/V AVX512BWSubtract packed signed word integers in
zmm3/m512 from packed signed word integers
in zmm2 and saturate results and store in zmm1
using writemask k1.
NOTES:
1. See note in Section 2.4, “AVX and SSE Instruction Exception Specification” in the Intel® 64 and IA-32 Architectures Software
Developer’s Manual, Volume 2A and Section 22.25.3, “Exception Conditions of Legacy SIMD Instructions Operating on MMX Registers”
in the Intel® 64 and IA-32 Architectures Software Developer’s Manual, Volume 3A.
Op/En Tuple Type Operand 1 Operand 2 Operand 3 Operand 4
A NA ModRM:reg (r, w) ModRM:r/m (r) NA NA
B NA ModRM:reg (w) VEX.vvvv (r) ModRM:r/m (r) NA
C Full Mem ModRM:reg (w) EVEX.vvvv (r) ModRM:r/m (r) NA

PSUBSB/PSUBSW—Subtract Packed Signed Integers with Signed Saturation
INSTRUCTION SET REFERENCE, M-U
Vol. 2B 4-477
PSUBSW (with 64-bit operands)
DEST[15:0] ← SaturateToSignedWord (DEST[15:0] − SRC[15:0] );
(* Repeat subtract operation for 2nd and 7th words *)
DEST[63:48] ← SaturateToSignedWord (DEST[63:48] − SRC[63:48] );
VPSUBSB (EVEX encoded versions)
(KL, VL) = (16, 128), (32, 256), (64, 512)
FOR j 0 TO KL-1
i j * 8;
IF k1[j] OR *no writemask*
THEN DEST[i+7:i] SaturateToSignedByte (SRC1[i+7:i] - SRC2[i+7:i])
ELSE
IF *merging-masking* ; merging-masking
THEN *DEST[i+7:i] remains unchanged*
ELSE *zeroing-masking* ; zeroing-masking
DEST[i+7:i] 0;
FI
FI;
ENDFOR;
DEST[MAXVL-1:VL] 0
VPSUBSW (EVEX encoded versions)
(KL, VL) = (8, 128), (16, 256), (32, 512)
FOR j 0 TO KL-1
i j * 16
IF k1[j] OR *no writemask*
THEN DEST[i+15:i] SaturateToSignedWord (SRC1[i+15:i] - SRC2[i+15:i])
ELSE
IF *merging-masking* ; merging-masking
THEN *DEST[i+15:i] remains unchanged*
ELSE *zeroing-masking* ; zeroing-masking
DEST[i+15:i] 0;
FI
FI;
ENDFOR;
DEST[MAXVL-1:VL] 0;
VPSUBSB (VEX.256 encoded version)
DEST[7:0] SaturateToSignedByte (SRC1[7:0] - SRC2[7:0]);
(* Repeat subtract operation for 2nd through 31th bytes *)
DEST[255:248] SaturateToSignedByte (SRC1[255:248] - SRC2[255:248]);
DEST[MAXVL-1:256] 0;
VPSUBSB (VEX.128 encoded version)
DEST[7:0] SaturateToSignedByte (SRC1[7:0] - SRC2[7:0]);
(* Repeat subtract operation for 2nd through 14th bytes *)
DEST[127:120] SaturateToSignedByte (SRC1[127:120] - SRC2[127:120]);
DEST[MAXVL-1:128] 0;
PSUBSB (128-bit Legacy SSE Version)
DEST[7:0] SaturateToSignedByte (DEST[7:0] - SRC[7:0]);
(* Repeat subtract operation for 2nd through 14th bytes *)
DEST[127:120] SaturateToSignedByte (DEST[127:120] - SRC[127:120]);
DEST[MAXVL-1:128] (Unmodified);

PSUBSB/PSUBSW—Subtract Packed Signed Integers with Signed Saturation
INSTRUCTION SET REFERENCE, M-U
4-478 Vol. 2B
VPSUBSW (VEX.256 encoded version)
DEST[15:0] SaturateToSignedWord (SRC1[15:0] - SRC2[15:0]);
(* Repeat subtract operation for 2nd through 15th words *)
DEST[255:240] SaturateToSignedWord (SRC1[255:240] - SRC2[255:240]);
DEST[MAXVL-1:256] 0;
VPSUBSW (VEX.128 encoded version)
DEST[15:0] SaturateToSignedWord (SRC1[15:0] - SRC2[15:0]);
(* Repeat subtract operation for 2nd through 7th words *)
DEST[127:112] SaturateToSignedWord (SRC1[127:112] - SRC2[127:112]);
DEST[MAXVL-1:128] 0;
PSUBSW (128-bit Legacy SSE Version)
DEST[15:0] SaturateToSignedWord (DEST[15:0] - SRC[15:0]);
(* Repeat subtract operation for 2nd through 7th words *)
DEST[127:112] SaturateToSignedWord (DEST[127:112] - SRC[127:112]);
DEST[MAXVL-1:128] (Unmodified);
Intel C/C++ Compiler Intrinsic Equivalents
VPSUBSB __m512i _mm512_subs_epi8(__m512i a, __m512i b);
VPSUBSB __m512i _mm512_mask_subs_epi8(__m512i s, __mmask64 k, __m512i a, __m512i b);
VPSUBSB __m512i _mm512_maskz_subs_epi8( __mmask64 k, __m512i a, __m512i b);
VPSUBSB __m256i _mm256_mask_subs_epi8(__m256i s, __mmask32 k, __m256i a, __m256i b);
VPSUBSB __m256i _mm256_maskz_subs_epi8( __mmask32 k, __m256i a, __m256i b);
VPSUBSB __m128i _mm_mask_subs_epi8(__m128i s, __mmask16 k, __m128i a, __m128i b);
VPSUBSB __m128i _mm_maskz_subs_epi8( __mmask16 k, __m128i a, __m128i b);
VPSUBSW __m512i _mm512_subs_epi16(__m512i a, __m512i b);
VPSUBSW __m512i _mm512_mask_subs_epi16(__m512i s, __mmask32 k, __m512i a, __m512i b);
VPSUBSW __m512i _mm512_maskz_subs_epi16( __mmask32 k, __m512i a, __m512i b);
VPSUBSW __m256i _mm256_mask_subs_epi16(__m256i s, __mmask16 k, __m256i a, __m256i b);
VPSUBSW __m256i _mm256_maskz_subs_epi16( __mmask16 k, __m256i a, __m256i b);
VPSUBSW __m128i _mm_mask_subs_epi16(__m128i s, __mmask8 k, __m128i a, __m128i b);
VPSUBSW __m128i _mm_maskz_subs_epi16( __mmask8 k, __m128i a, __m128i b);
PSUBSB:__m64 _mm_subs_pi8(__m64 m1, __m64 m2)
(V)PSUBSB:__m128i _mm_subs_epi8(__m128i m1, __m128i m2)
VPSUBSB:__m256i _mm256_subs_epi8(__m256i m1, __m256i m2)
PSUBSW:__m64 _mm_subs_pi16(__m64 m1, __m64 m2)
(V)PSUBSW:__m128i _mm_subs_epi16(__m128i m1, __m128i m2)
VPSUBSW:__m256i _mm256_subs_epi16(__m256i m1, __m256i m2)
Flags Affected
None.
Numeric Exceptions
None.
Other Exceptions
Non-EVEX-encoded instruction, see Exceptions Type 4.
EVEX-encoded instruction, see Exceptions Type E4.nb.

PSUBUSB/PSUBUSW—Subtract Packed Unsigned Integers with Unsigned Saturation
INSTRUCTION SET REFERENCE, M-U
Vol. 2B 4-479
PSUBUSB/PSUBUSW—Subtract Packed Unsigned Integers with Unsigned Saturation
Opcode/
Instruction
Op/
En
64/32 bit
Mode
Support
CPUID
Feature
Flag
Description
NP 0F D8 /r1
PSUBUSB mm, mm/m64
A V/V MMX Subtract unsigned packed bytes in mm/m64
from unsigned packed bytes in mm and
saturate result.
66 0F D8 /r
PSUBUSB xmm1, xmm2/m128
A V/V SSE2 Subtract packed unsigned byte integers in
xmm2/m128 from packed unsigned byte
integers in xmm1 and saturate result.
NP 0F D9 /r1
PSUBUSW mm, mm/m64
A V/V MMX Subtract unsigned packed words in mm/m64
from unsigned packed words in mm and
saturate result.
66 0F D9 /r
PSUBUSW xmm1, xmm2/m128
A V/V SSE2 Subtract packed unsigned word integers in
xmm2/m128 from packed unsigned word
integers in xmm1 and saturate result.
VEX.128.66.0F.WIG D8 /r
VPSUBUSB xmm1, xmm2, xmm3/m128
B V/V AVX Subtract packed unsigned byte integers in
xmm3/m128 from packed unsigned byte
integers in xmm2 and saturate result.
VEX.128.66.0F.WIG D9 /r
VPSUBUSW xmm1, xmm2, xmm3/m128
B V/V AVX Subtract packed unsigned word integers in
xmm3/m128 from packed unsigned word
integers in xmm2 and saturate result.
VEX.256.66.0F.WIG D8 /r
VPSUBUSB ymm1, ymm2, ymm3/m256
B V/V AVX2 Subtract packed unsigned byte integers in
ymm3/m256 from packed unsigned byte
integers in ymm2 and saturate result.
VEX.256.66.0F.WIG D9 /r
VPSUBUSW ymm1, ymm2, ymm3/m256
BV/V AVX2 Subtract packed unsigned word integers in
ymm3/m256 from packed unsigned word
integers in ymm2 and saturate result.
EVEX.128.66.0F.WIG D8 /r
VPSUBUSB xmm1 {k1}{z}, xmm2, xmm3/m128
CV/V AVX512VL
AVX512BW
Subtract packed unsigned byte integers in
xmm3/m128 from packed unsigned byte
integers in xmm2, saturate results and store
in xmm1 using writemask k1.
EVEX.256.66.0F.WIG D8 /r
VPSUBUSB ymm1 {k1}{z}, ymm2, ymm3/m256
CV/V AVX512VL
AVX512BW
Subtract packed unsigned byte integers in
ymm3/m256 from packed unsigned byte
integers in ymm2, saturate results and store
in ymm1 using writemask k1.
EVEX.512.66.0F.WIG D8 /r
VPSUBUSB zmm1 {k1}{z}, zmm2, zmm3/m512
CV/V AVX512BWSubtract packed unsigned byte integers in
zmm3/m512 from packed unsigned byte
integers in zmm2, saturate results and store
in zmm1 using writemask k1.
EVEX.128.66.0F.WIG D9 /r
VPSUBUSW xmm1 {k1}{z}, xmm2, xmm3/m128
CV/V AVX512VL
AVX512BW
Subtract packed unsigned word integers in
xmm3/m128 from packed unsigned word
integers in xmm2 and saturate results and
store in xmm1 using writemask k1.
EVEX.256.66.0F.WIG D9 /r
VPSUBUSW ymm1 {k1}{z}, ymm2, ymm3/m256
CV/V AVX512VL
AVX512BW
Subtract packed unsigned word integers in
ymm3/m256 from packed unsigned word
integers in ymm2, saturate results and store
in ymm1 using writemask k1.

PSUBUSB/PSUBUSW—Subtract Packed Unsigned Integers with Unsigned Saturation
INSTRUCTION SET REFERENCE, M-U
4-480 Vol. 2B
Instruction Operand Encoding
Description
Performs a SIMD subtract of the packed unsigned integers of the source operand (second operand) from the
packed unsigned integers of the destination operand (first operand), and stores the packed unsigned integer
results in the destination operand. See Figure 9-4 in the Intel® 64 and IA-32 Architectures Software Developer’s
Manual, Volume 1, for an illustration of a SIMD operation. Overflow is handled with unsigned saturation, as
described in the following paragraphs.
These instructions can operate on either 64-bit or 128-bit operands.
The (V)PSUBUSB instruction subtracts packed unsigned byte integers. When an individual byte result is less than
zero, the saturated value of 00H is written to the destination operand.
The (V)PSUBUSW instruction subtracts packed unsigned word integers. When an individual word result is less than
zero, the saturated value of 0000H is written to the destination operand.
In 64-bit mode and not encoded with VEX/EVEX, using a REX prefix in the form of REX.R permits this instruction to
access additional registers (XMM8-XMM15).
Legacy SSE version 64-bit operand: The destination operand must be an MMX technology register and the source
operand can be either an MMX technology register or a 64-bit memory location.
128-bit Legacy SSE version: The second source operand is an XMM register or a 128-bit memory location. The first
source operand and destination operands are XMM registers. Bits (MAXVL-1:128) of the corresponding YMM desti-
nation register remain unchanged.
VEX.128 encoded version: The second source operand is an XMM register or a 128-bit memory location. The first
source operand and destination operands are XMM registers. Bits (MAXVL-1:128) of the destination YMM register
are zeroed.
VEX.256 encoded versions: The second source operand is an YMM register or an 256-bit memory location. The first
source operand and destination operands are YMM registers. Bits (MAXVL-1:256) of the corresponding ZMM
register are zeroed.
EVEX encoded version: The second source operand is an ZMM/YMM/XMM register or an 512/256/128-bit memory
location. The first source operand and destination operands are ZMM/YMM/XMM registers. The destination is condi-
tionally updated with writemask k1.
Operation
PSUBUSB (with 64-bit operands)
DEST[7:0] ← SaturateToUnsignedByte (DEST[7:0] − SRC (7:0] );
(* Repeat add operation for 2nd through 7th bytes *)
DEST[63:56] ← SaturateToUnsignedByte (DEST[63:56] − SRC[63:56];
EVEX.512.66.0F.WIG D9 /r
VPSUBUSW zmm1 {k1}{z}, zmm2, zmm3/m512
C V/V AVX512BW Subtract packed unsigned word integers in
zmm3/m512 from packed unsigned word
integers in zmm2, saturate results and store
in zmm1 using writemask k1.
NOTES:
1. See note in Section 2.4, “AVX and SSE Instruction Exception Specification” in the Intel® 64 and IA-32 Architectures Software
Developer’s Manual, Volume 2A and Section 22.25.3, “Exception Conditions of Legacy SIMD Instructions Operating on MMX Registers”
in the Intel® 64 and IA-32 Architectures Software Developer’s Manual, Volume 3A.
Op/En Tuple Type Operand 1 Operand 2 Operand 3 Operand 4
A NA ModRM:reg (r, w) ModRM:r/m (r) NA NA
B NA ModRM:reg (w) VEX.vvvv (r) ModRM:r/m (r) NA
C Full Mem ModRM:reg (w) EVEX.vvvv (r) ModRM:r/m (r) NA

PSUBUSB/PSUBUSW—Subtract Packed Unsigned Integers with Unsigned Saturation
INSTRUCTION SET REFERENCE, M-U
Vol. 2B 4-481
PSUBUSW (with 64-bit operands)
DEST[15:0] ← SaturateToUnsignedWord (DEST[15:0] − SRC[15:0] );
(* Repeat add operation for 2nd and 3rd words *)
DEST[63:48] ← SaturateToUnsignedWord (DEST[63:48] − SRC[63:48] );
VPSUBUSB (EVEX encoded versions)
(KL, VL) = (16, 128), (32, 256), (64, 512)
FOR j 0 TO KL-1
i j * 8;
IF k1[j] OR *no writemask*
THEN DEST[i+7:i] SaturateToUnsignedByte (SRC1[i+7:i] - SRC2[i+7:i])
ELSE
IF *merging-masking* ; merging-masking
THEN *DEST[i+7:i] remains unchanged*
ELSE *zeroing-masking* ; zeroing-masking
DEST[i+7:i] 0;
FI
FI;
ENDFOR;
DEST[MAXVL-1:VL] 0;
VPSUBUSW (EVEX encoded versions)
(KL, VL) = (8, 128), (16, 256), (32, 512)
FOR j 0 TO KL-1
i j * 16;
IF k1[j] OR *no writemask*
THEN DEST[i+15:i] SaturateToUnsignedWord (SRC1[i+15:i] - SRC2[i+15:i])
ELSE
IF *merging-masking* ; merging-masking
THEN *DEST[i+15:i] remains unchanged*
ELSE *zeroing-masking* ; zeroing-masking
DEST[i+15:i] 0;
FI
FI;
ENDFOR;
DEST[MAXVL-1:VL] 0;
VPSUBUSB (VEX.256 encoded version)
DEST[7:0] SaturateToUnsignedByte (SRC1[7:0] - SRC2[7:0]);
(* Repeat subtract operation for 2nd through 31st bytes *)
DEST[255:148] SaturateToUnsignedByte (SRC1[255:248] - SRC2[255:248]);
DEST[MAXVL-1:256] 0;
VPSUBUSB (VEX.128 encoded version)
DEST[7:0] SaturateToUnsignedByte (SRC1[7:0] - SRC2[7:0]);
(* Repeat subtract operation for 2nd through 14th bytes *)
DEST[127:120] SaturateToUnsignedByte (SRC1[127:120] - SRC2[127:120]);
DEST[MAXVL-1:128] 0
PSUBUSB (128-bit Legacy SSE Version)
DEST[7:0] SaturateToUnsignedByte (DEST[7:0] - SRC[7:0]);
(* Repeat subtract operation for 2nd through 14th bytes *)
DEST[127:120] SaturateToUnsignedByte (DEST[127:120] - SRC[127:120]);
DEST[MAXVL-1:128] (Unmodified)

PSUBUSB/PSUBUSW—Subtract Packed Unsigned Integers with Unsigned Saturation
INSTRUCTION SET REFERENCE, M-U
4-482 Vol. 2B
VPSUBUSW (VEX.256 encoded version)
DEST[15:0] SaturateToUnsignedWord (SRC1[15:0] - SRC2[15:0]);
(* Repeat subtract operation for 2nd through 15th words *)
DEST[255:240] SaturateToUnsignedWord (SRC1[255:240] - SRC2[255:240]);
DEST[MAXVL-1:256] 0;
VPSUBUSW (VEX.128 encoded version)
DEST[15:0] SaturateToUnsignedWord (SRC1[15:0] - SRC2[15:0]);
(* Repeat subtract operation for 2nd through 7th words *)
DEST[127:112] SaturateToUnsignedWord (SRC1[127:112] - SRC2[127:112]);
DEST[MAXVL-1:128] 0
PSUBUSW (128-bit Legacy SSE Version)
DEST[15:0] SaturateToUnsignedWord (DEST[15:0] - SRC[15:0]);
(* Repeat subtract operation for 2nd through 7th words *)
DEST[127:112] SaturateToUnsignedWord (DEST[127:112] - SRC[127:112]);
DEST[MAXVL-1:128] (Unmodified)
Intel C/C++ Compiler Intrinsic Equivalents
VPSUBUSB __m512i _mm512_subs_epu8(__m512i a, __m512i b);
VPSUBUSB __m512i _mm512_mask_subs_epu8(__m512i s, __mmask64 k, __m512i a, __m512i b);
VPSUBUSB __m512i _mm512_maskz_subs_epu8( __mmask64 k, __m512i a, __m512i b);
VPSUBUSB __m256i _mm256_mask_subs_epu8(__m256i s, __mmask32 k, __m256i a, __m256i b);
VPSUBUSB __m256i _mm256_maskz_subs_epu8( __mmask32 k, __m256i a, __m256i b);
VPSUBUSB __m128i _mm_mask_subs_epu8(__m128i s, __mmask16 k, __m128i a, __m128i b);
VPSUBUSB __m128i _mm_maskz_subs_epu8( __mmask16 k, __m128i a, __m128i b);
VPSUBUSW __m512i _mm512_subs_epu16(__m512i a, __m512i b);
VPSUBUSW __m512i _mm512_mask_subs_epu16(__m512i s, __mmask32 k, __m512i a, __m512i b);
VPSUBUSW __m512i _mm512_maskz_subs_epu16( __mmask32 k, __m512i a, __m512i b);
VPSUBUSW __m256i _mm256_mask_subs_epu16(__m256i s, __mmask16 k, __m256i a, __m256i b);
VPSUBUSW __m256i _mm256_maskz_subs_epu16( __mmask16 k, __m256i a, __m256i b);
VPSUBUSW __m128i _mm_mask_subs_epu16(__m128i s, __mmask8 k, __m128i a, __m128i b);
VPSUBUSW __m128i _mm_maskz_subs_epu16( __mmask8 k, __m128i a, __m128i b);
PSUBUSB:__m64 _mm_subs_pu8(__m64 m1, __m64 m2)
(V)PSUBUSB:__m128i _mm_subs_epu8(__m128i m1, __m128i m2)
VPSUBUSB:__m256i _mm256_subs_epu8(__m256i m1, __m256i m2)
PSUBUSW:__m64 _mm_subs_pu16(__m64 m1, __m64 m2)
(V)PSUBUSW:__m128i _mm_subs_epu16(__m128i m1, __m128i m2)
VPSUBUSW:__m256i _mm256_subs_epu16(__m256i m1, __m256i m2)
Flags Affected
None.
Numeric Exceptions
None.
Other Exceptions
Non-EVEX-encoded instruction, see Exceptions Type 4.
EVEX-encoded instruction, see Exceptions Type E4.

PTEST- Logical Compare
INSTRUCTION SET REFERENCE, M-U
Vol. 2B 4-483
PTEST- Logical Compare
Instruction Operand Encoding
Description
PTEST and VPTEST set the ZF flag if all bits in the result are 0 of the bitwise AND of the first source operand (first
operand) and the second source operand (second operand). VPTEST sets the CF flag if all bits in the result are 0 of
the bitwise AND of the second source operand (second operand) and the logical NOT of the destination operand.
The first source register is specified by the ModR/M reg field.
128-bit versions: The first source register is an XMM register. The second source register can be an XMM register
or a 128-bit memory location. The destination register is not modified.
VEX.256 encoded version: The first source register is a YMM register. The second source register can be a YMM
register or a 256-bit memory location. The destination register is not modified.
Note: In VEX-encoded versions, VEX.vvvv is reserved and must be 1111b, otherwise instructions will #UD.
Operation
(V)PTEST (128-bit version)
IF (SRC[127:0] BITWISE AND DEST[127:0] = 0)
THEN ZF 1;
ELSE ZF 0;
IF (SRC[127:0] BITWISE AND NOT DEST[127:0] = 0)
THEN CF 1;
ELSE CF 0;
DEST (unmodified)
AF OF PF SF 0;
VPTEST (VEX.256 encoded version)
IF (SRC[255:0] BITWISE AND DEST[255:0] = 0) THEN ZF 1;
ELSE ZF 0;
IF (SRC[255:0] BITWISE AND NOT DEST[255:0] = 0) THEN CF 1;
ELSE CF 0;
DEST (unmodified)
AF OF PF SF 0;
Opcode/
Instruction
Op/
En
64/32 bit
Mode
Support
CPUID
Feature
Flag
Description
66 0F 38 17 /r
PTEST xmm1, xmm2/m128
RM V/V SSE4_1 Set ZF if xmm2/m128 AND xmm1 result is all
0s. Set CF if xmm2/m128 AND NOT xmm1
result is all 0s.
VEX.128.66.0F38.WIG 17 /r
VPTEST xmm1, xmm2/m128
RM V/V AVX Set ZF and CF depending on bitwise AND and
ANDN of sources.
VEX.256.66.0F38.WIG 17 /r
VPTEST ymm1, ymm2/m256
RM V/V AVX Set ZF and CF depending on bitwise AND and
ANDN of sources.
Op/En Operand 1 Operand 2 Operand 3 Operand 4
RM ModRM:reg (r) ModRM:r/m (r) NA NA

PTEST- Logical Compare
INSTRUCTION SET REFERENCE, M-U
4-484 Vol. 2B
Intel C/C++ Compiler Intrinsic Equivalent
PTEST
int _mm_testz_si128 (__m128i s1, __m128i s2);
int _mm_testc_si128 (__m128i s1, __m128i s2);
int _mm_testnzc_si128 (__m128i s1, __m128i s2);
VPTEST
int _mm256_testz_si256 (__m256i s1, __m256i s2);
int _mm256_testc_si256 (__m256i s1, __m256i s2);
int _mm256_testnzc_si256 (__m256i s1, __m256i s2);
int _mm_testz_si128 (__m128i s1, __m128i s2);
int _mm_testc_si128 (__m128i s1, __m128i s2);
int _mm_testnzc_si128 (__m128i s1, __m128i s2);
Flags Affected
The 0F, AF, PF, SF flags are cleared and the ZF, CF flags are set according to the operation.
SIMD Floating-Point Exceptions
None.
Other Exceptions
See Exceptions Type 4; additionally
#UD If VEX.vvvv ≠ 1111B.

PTWRITE - Write Data to a Processor Trace Packet
INSTRUCTION SET REFERENCE, M-U
Vol. 2B 4-485
PTWRITE - Write Data to a Processor Trace Packet
Instruction Operand Encoding
Description
This instruction reads data in the source operand and sends it to the Intel Processor Trace hardware to be encoded
in a PTW packet if TriggerEn, ContextEn, FilterEn, and PTWEn are all set to 1. For more details on these values, see
Intel® 64 and IA-32 Architectures Software Developer’s Manual, Volume 3C, Section 35.2.2, “Software Trace
Instrumentation with PTWRITE”. The size of data is 64-bit if using REX.W in 64-bit mode, otherwise 32-bits of data
are copied from the source operand.
Note: The instruction will #UD if prefix 66H is used.
Operation
IF (IA32_RTIT_STATUS.TriggerEn & IA32_RTIT_STATUS.ContextEn & IA32_RTIT_STATUS.FilterEn & IA32_RTIT_CTL.PTWEn) = 1
PTW.PayloadBytes ← Encoded payload size;
PTW.IP ← IA32_RTIT_CTL.FUPonPTW
IF IA32_RTIT_CTL.FUPonPTW = 1
Insert FUP packet with IP of PTWRITE;
FI;
FI;
Flags Affected
None.
Other Exceptions
#GP(0) If a memory operand effective address is outside the CS, DS, ES, FS or GS segments.
#SS(0) If a memory operand effective address is outside the SS segment limit.
#PF (fault-code) For a page fault.
#AC(0) If an unaligned memory reference is made while the current privilege level is 3 and alignment
checking is enabled.
#UD If CPUID.(EAX=14H, ECX=0):EBX.PTWRITE [Bit 4] = 0.
If LOCK prefix is used.
If 66H prefix is used.
Opcode/
Instruction
Op/
En
64/32 bit
Mode
Support
CPUID
Feature
Flag
Description
F3 REX.W 0F AE /4
PTWRITE r64/m64
RM V/N.E Reads the data from r64/m64 to encode into a
PTW packet if dependencies are met (see
details below).
F3 0F AE /4
PTWRITE r32/m32
RM V/V Reads the data from r32/m32 to encode into a
PTW packet if dependencies are met (see
details below).
Op/En Operand 1 Operand 2 Operand 3 Operand 4
RM ModRM:rm (r) NA NA NA

PTWRITE - Write Data to a Processor Trace Packet
INSTRUCTION SET REFERENCE, M-U
4-486 Vol. 2B
Real-Address Mode Exceptions
#GP(0) If any part of the operand lies outside of the effective address space from 0 to 0FFFFH.
#SS(0) If a memory operand effective address is outside the SS segment limit.
#UD If CPUID.(EAX=14H, ECX=0):EBX.PTWRITE [Bit 4] = 0.
If LOCK prefix is used.
If 66H prefix is used.
Virtual 8086 Mode Exceptions
#GP(0) If any part of the operand lies outside of the effective address space from 0 to 0FFFFH.
#SS(0) If a memory operand effective address is outside the SS segment limit.
#PF (fault-code) For a page fault.
#AC(0) If an unaligned memory reference is made while alignment checking is enabled.
#UD If CPUID.(EAX=14H, ECX=0):EBX.PTWRITE [Bit 4] = 0.
If LOCK prefix is used.
If 66H prefix is used.
Compatibility Mode Exceptions
Same exceptions as in Protected Mode.
64-Bit Mode Exceptions
#GP(0) If the memory address is in a non-canonical form.
#SS(0) If a memory address referencing the SS segment is in a non-canonical form.
#PF (fault-code) For a page fault.
#AC(0) If alignment checking is enabled and an unaligned memory reference is made while the
current privilege level is 3.
#UD If CPUID.(EAX=14H, ECX=0):EBX.PTWRITE [Bit 4] = 0.
If LOCK prefix is used.
If 66H prefix is used.

PUNPCKHBW/PUNPCKHWD/PUNPCKHDQ/PUNPCKHQDQ— Unpack High Data
INSTRUCTION SET REFERENCE, M-U
Vol. 2B 4-487
PUNPCKHBW/PUNPCKHWD/PUNPCKHDQ/PUNPCKHQDQ— Unpack High Data
Opcode/
Instruction
Op/
En
64/32 bit
Mode
Support
CPUID
Feature
Flag
Description
NP 0F 68 /r1
PUNPCKHBW mm, mm/m64
A V/V MMX Unpack and interleave high-order bytes from
mm and mm/m64 into mm.
66 0F 68 /r
PUNPCKHBW xmm1, xmm2/m128
A V/V SSE2 Unpack and interleave high-order bytes from
xmm1 and xmm2/m128 into xmm1.
NP 0F 69 /r1
PUNPCKHWD mm, mm/m64
A V/V MMX Unpack and interleave high-order words from
mm and mm/m64 into mm.
66 0F 69 /r
PUNPCKHWD xmm1, xmm2/m128
A V/V SSE2 Unpack and interleave high-order words from
xmm1 and xmm2/m128 into xmm1.
NP 0F 6A /r1
PUNPCKHDQ mm, mm/m64
A V/V MMX Unpack and interleave high-order
doublewords from mm and mm/m64 into mm.
66 0F 6A /r
PUNPCKHDQ xmm1, xmm2/m128
A V/V SSE2 Unpack and interleave high-order
doublewords from xmm1 and xmm2/m128
into xmm1.
66 0F 6D /r
PUNPCKHQDQ xmm1, xmm2/m128
A V/V SSE2 Unpack and interleave high-order quadwords
from xmm1 and xmm2/m128 into xmm1.
VEX.128.66.0F.WIG 68/r
VPUNPCKHBW xmm1,xmm2, xmm3/m128
B V/V AVX Interleave high-order bytes from xmm2 and
xmm3/m128 into xmm1.
VEX.128.66.0F.WIG 69/r
VPUNPCKHWD xmm1,xmm2, xmm3/m128
B V/V AVX Interleave high-order words from xmm2 and
xmm3/m128 into xmm1.
VEX.128.66.0F.WIG 6A/r
VPUNPCKHDQ xmm1, xmm2, xmm3/m128
B V/V AVX Interleave high-order doublewords from
xmm2 and xmm3/m128 into xmm1.
VEX.128.66.0F.WIG 6D/r
VPUNPCKHQDQ xmm1, xmm2, xmm3/m128
B V/V AVX Interleave high-order quadword from xmm2
and xmm3/m128 into xmm1 register.
VEX.256.66.0F.WIG 68 /r
VPUNPCKHBW ymm1, ymm2, ymm3/m256
B V/V AVX2 Interleave high-order bytes from ymm2 and
ymm3/m256 into ymm1 register.
VEX.256.66.0F.WIG 69 /r
VPUNPCKHWD ymm1, ymm2, ymm3/m256
B V/V AVX2 Interleave high-order words from ymm2 and
ymm3/m256 into ymm1 register.
VEX.256.66.0F.WIG 6A /r
VPUNPCKHDQ ymm1, ymm2, ymm3/m256
B V/V AVX2 Interleave high-order doublewords from
ymm2 and ymm3/m256 into ymm1 register.
VEX.256.66.0F.WIG 6D /r
VPUNPCKHQDQ ymm1, ymm2, ymm3/m256
B V/V AVX2 Interleave high-order quadword from ymm2
and ymm3/m256 into ymm1 register.
EVEX.128.66.0F.WIG 68 /r
VPUNPCKHBW xmm1 {k1}{z}, xmm2, xmm3/m128
CV/V AVX512VL
AVX512BW
Interleave high-order bytes from xmm2 and
xmm3/m128 into xmm1 register using k1
write mask.
EVEX.128.66.0F.WIG 69 /r
VPUNPCKHWD xmm1 {k1}{z}, xmm2, xmm3/m128
CV/V AVX512VL
AVX512BW
Interleave high-order words from xmm2 and
xmm3/m128 into xmm1 register using k1
write mask.
EVEX.128.66.0F.W0 6A /r
VPUNPCKHDQ xmm1 {k1}{z}, xmm2,
xmm3/m128/m32bcst
DV/V AVX512VL
AVX512F
Interleave high-order doublewords from
xmm2 and xmm3/m128/m32bcst into xmm1
register using k1 write mask.
EVEX.128.66.0F.W1 6D /r
VPUNPCKHQDQ xmm1 {k1}{z}, xmm2,
xmm3/m128/m64bcst
DV/V AVX512VL
AVX512F
Interleave high-order quadword from xmm2
and xmm3/m128/m64bcst into xmm1
register using k1 write mask.

PUNPCKHBW/PUNPCKHWD/PUNPCKHDQ/PUNPCKHQDQ— Unpack High Data
INSTRUCTION SET REFERENCE, M-U
4-488 Vol. 2B
Instruction Operand Encoding
Description
Unpacks and interleaves the high-order data elements (bytes, words, doublewords, or quadwords) of the destina-
tion operand (first operand) and source operand (second operand) into the destination operand. Figure 4-20 shows
the unpack operation for bytes in 64-bit operands. The low-order data elements are ignored.
EVEX.256.66.0F.WIG 68 /r
VPUNPCKHBW ymm1 {k1}{z}, ymm2, ymm3/m256
CV/V AVX512VL
AVX512BW
Interleave high-order bytes from ymm2 and
ymm3/m256 into ymm1 register using k1
write mask.
EVEX.256.66.0F.WIG 69 /r
VPUNPCKHWD ymm1 {k1}{z}, ymm2, ymm3/m256
CV/V AVX512VL
AVX512BW
Interleave high-order words from ymm2 and
ymm3/m256 into ymm1 register using k1
write mask.
EVEX.256.66.0F.W0 6A /r
VPUNPCKHDQ ymm1 {k1}{z}, ymm2,
ymm3/m256/m32bcst
DV/V AVX512VL
AVX512F
Interleave high-order doublewords from
ymm2 and ymm3/m256/m32bcst into ymm1
register using k1 write mask.
EVEX.256.66.0F.W1 6D /r
VPUNPCKHQDQ ymm1 {k1}{z}, ymm2,
ymm3/m256/m64bcst
DV/V AVX512VL
AVX512F
Interleave high-order quadword from ymm2
and ymm3/m256/m64bcst into ymm1
register using k1 write mask.
EVEX.512.66.0F.WIG 68/r
VPUNPCKHBW zmm1 {k1}{z}, zmm2, zmm3/m512
C V/V AVX512BW Interleave high-order bytes from zmm2 and
zmm3/m512 into zmm1 register.
EVEX.512.66.0F.WIG 69/r
VPUNPCKHWD zmm1 {k1}{z}, zmm2, zmm3/m512
C V/V AVX512BW Interleave high-order words from zmm2 and
zmm3/m512 into zmm1 register.
EVEX.512.66.0F.W0 6A /r
VPUNPCKHDQ zmm1 {k1}{z}, zmm2,
zmm3/m512/m32bcst
D V/V AVX512F Interleave high-order doublewords from
zmm2 and zmm3/m512/m32bcst into zmm1
register using k1 write mask.
EVEX.512.66.0F.W1 6D /r
VPUNPCKHQDQ zmm1 {k1}{z}, zmm2,
zmm3/m512/m64bcst
D V/V AVX512F Interleave high-order quadword from zmm2
and zmm3/m512/m64bcst into zmm1 register
using k1 write mask.
NOTES:
1. See note in Section 2.4, “AVX and SSE Instruction Exception Specification” in the Intel® 64 and IA-32 Architectures Software
Developer’s Manual, Volume 2A and Section 22.25.3, “Exception Conditions of Legacy SIMD Instructions Operating on MMX Registers”
in the Intel® 64 and IA-32 Architectures Software Developer’s Manual, Volume 3A.
Op/En Tuple Type Operand 1 Operand 2 Operand 3 Operand 4
A NA ModRM:reg (r, w) ModRM:r/m (r) NA NA
B NA ModRM:reg (w) VEX.vvvv (r) ModRM:r/m (r) NA
C Full Mem ModRM:reg (w) EVEX.vvvv (r) ModRM:r/m (r) NA
D Full ModRM:reg (w) EVEX.vvvv (r) ModRM:r/m (r) NA

PUNPCKHBW/PUNPCKHWD/PUNPCKHDQ/PUNPCKHQDQ— Unpack High Data
INSTRUCTION SET REFERENCE, M-U
Vol. 2B 4-489
Figure 4-21. 256-bit VPUNPCKHDQ Instruction Operation
When the source data comes from a 64-bit memory operand, the full 64-bit operand is accessed from memory, but
the instruction uses only the high-order 32 bits. When the source data comes from a 128-bit memory operand, an
implementation may fetch only the appropriate 64 bits; however, alignment to a 16-byte boundary and normal
segment checking will still be enforced.
The (V)PUNPCKHBW instruction interleaves the high-order bytes of the source and destination operands, the
(V)PUNPCKHWD instruction interleaves the high-order words of the source and destination operands, the
(V)PUNPCKHDQ instruction interleaves the high-order doubleword (or doublewords) of the source and destination
operands, and the (V)PUNPCKHQDQ instruction interleaves the high-order quadwords of the source and destina-
tion operands.
These instructions can be used to convert bytes to words, words to doublewords, doublewords to quadwords, and
quadwords to double quadwords, respectively, by placing all 0s in the source operand. Here, if the source operand
contains all 0s, the result (stored in the destination operand) contains zero extensions of the high-order data
elements from the original value in the destination operand. For example, with the (V)PUNPCKHBW instruction the
high-order bytes are zero extended (that is, unpacked into unsigned word integers), and with the (V)PUNPCKHWD
instruction, the high-order words are zero extended (unpacked into unsigned doubleword integers).
In 64-bit mode and not encoded with VEX/EVEX, using a REX prefix in the form of REX.R permits this instruction to
access additional registers (XMM8-XMM15).
Legacy SSE versions 64-bit operand: The source operand can be an MMX technology register or a 64-bit memory
location. The destination operand is an MMX technology register.
128-bit Legacy SSE versions: The second source operand is an XMM register or a 128-bit memory location. The
first source operand and destination operands are XMM registers. Bits (MAXVL-1:128) of the corresponding YMM
destination register remain unchanged.
VEX.128 encoded versions: The second source operand is an XMM register or a 128-bit memory location. The first
source operand and destination operands are XMM registers. Bits (MAXVL-1:128) of the destination YMM register
are zeroed.
VEX.256 encoded version: The second source operand is an YMM register or an 256-bit memory location. The first
source operand and destination operands are YMM registers.
Figure 4-20. PUNPCKHBW Instruction Operation Using 64-bit Operands
X4X7 X6 X5 Y4Y7 Y6 Y5
X0X3 X2 X1
Y0Y3 Y2 Y1 X4X7 X6 X5
Y4Y7 Y6 Y5
SRC DEST
DEST
X2X7 X6 X3 Y2Y7 Y6 Y3
X0X3 X2 X1
Y0Y3 Y2 Y1 X4X7 X6 X5
Y4Y7 Y6 Y5
SRC
DEST
0
255 31
0
0
255
255
31

PUNPCKHBW/PUNPCKHWD/PUNPCKHDQ/PUNPCKHQDQ— Unpack High Data
INSTRUCTION SET REFERENCE, M-U
4-490 Vol. 2B
EVEX encoded VPUNPCKHDQ/QDQ: The second source operand is a ZMM/YMM/XMM register, a 512/256/128-bit
memory location or a 512/256/128-bit vector broadcasted from a 32/64-bit memory location. The first source
operand and destination operands are ZMM/YMM/XMM registers. The destination is conditionally updated with
writemask k1.
EVEX encoded VPUNPCKHWD/BW: The second source operand is a ZMM/YMM/XMM register, a 512/256/128-bit
memory location. The first source operand and destination operands are ZMM/YMM/XMM registers. The destination
is conditionally updated with writemask k1.
Operation
PUNPCKHBW instruction with 64-bit operands:
DEST[7:0] ← DEST[39:32];
DEST[15:8] ← SRC[39:32];
DEST[23:16] ← DEST[47:40];
DEST[31:24] ← SRC[47:40];
DEST[39:32] ← DEST[55:48];
DEST[47:40] ← SRC[55:48];
DEST[55:48] ← DEST[63:56];
DEST[63:56] ← SRC[63:56];
PUNPCKHW instruction with 64-bit operands:
DEST[15:0] ← DEST[47:32];
DEST[31:16] ← SRC[47:32];
DEST[47:32] ← DEST[63:48];
DEST[63:48] ← SRC[63:48];
PUNPCKHDQ instruction with 64-bit operands:
DEST[31:0] ← DEST[63:32];
DEST[63:32] ← SRC[63:32];
INTERLEAVE_HIGH_BYTES_512b (SRC1, SRC2)
TMP_DEST[255:0] INTERLEAVE_HIGH_BYTES_256b(SRC1[255:0], SRC[255:0])
TMP_DEST[511:256] INTERLEAVE_HIGH_BYTES_256b(SRC1[511:256], SRC[511:256])
INTERLEAVE_HIGH_BYTES_256b (SRC1, SRC2)
DEST[7:0] SRC1[71:64]
DEST[15:8] SRC2[71:64]
DEST[23:16] SRC1[79:72]
DEST[31:24] SRC2[79:72]
DEST[39:32] SRC1[87:80]
DEST[47:40] SRC2[87:80]
DEST[55:48] SRC1[95:88]
DEST[63:56] SRC2[95:88]
DEST[71:64] SRC1[103:96]
DEST[79:72] SRC2[103:96]
DEST[87:80] SRC1[111:104]
DEST[95:88] SRC2[111:104]
DEST[103:96] SRC1[119:112]
DEST[111:104] SRC2[119:112]
DEST[119:112] SRC1[127:120]
DEST[127:120] SRC2[127:120]
DEST[135:128] SRC1[199:192]
DEST[143:136] SRC2[199:192]
DEST[151:144] SRC1[207:200]
DEST[159:152] SRC2[207:200]

PUNPCKHBW/PUNPCKHWD/PUNPCKHDQ/PUNPCKHQDQ— Unpack High Data
INSTRUCTION SET REFERENCE, M-U
Vol. 2B 4-491
DEST[167:160] SRC1[215:208]
DEST[175:168] SRC2[215:208]
DEST[183:176] SRC1[223:216]
DEST[191:184] SRC2[223:216]
DEST[199:192] SRC1[231:224]
DEST[207:200] SRC2[231:224]
DEST[215:208] SRC1[239:232]
DEST[223:216] SRC2[239:232]
DEST[231:224] SRC1[247:240]
DEST[239:232] SRC2[247:240]
DEST[247:240] SRC1[255:248]
DEST[255:248] SRC2[255:248]
INTERLEAVE_HIGH_BYTES (SRC1, SRC2)
DEST[7:0] SRC1[71:64]
DEST[15:8] SRC2[71:64]
DEST[23:16] SRC1[79:72]
DEST[31:24] SRC2[79:72]
DEST[39:32] SRC1[87:80]
DEST[47:40] SRC2[87:80]
DEST[55:48] SRC1[95:88]
DEST[63:56] SRC2[95:88]
DEST[71:64] SRC1[103:96]
DEST[79:72] SRC2[103:96]
DEST[87:80] SRC1[111:104]
DEST[95:88] SRC2[111:104]
DEST[103:96] SRC1[119:112]
DEST[111:104] SRC2[119:112]
DEST[119:112] SRC1[127:120]
DEST[127:120] SRC2[127:120]
INTERLEAVE_HIGH_WORDS_512b (SRC1, SRC2)
TMP_DEST[255:0] INTERLEAVE_HIGH_WORDS_256b(SRC1[255:0], SRC[255:0])
TMP_DEST[511:256] INTERLEAVE_HIGH_WORDS_256b(SRC1[511:256], SRC[511:256])
INTERLEAVE_HIGH_WORDS_256b(SRC1, SRC2)
DEST[15:0] SRC1[79:64]
DEST[31:16] SRC2[79:64]
DEST[47:32] SRC1[95:80]
DEST[63:48] SRC2[95:80]
DEST[79:64] SRC1[111:96]
DEST[95:80] SRC2[111:96]
DEST[111:96] SRC1[127:112]
DEST[127:112] SRC2[127:112]
DEST[143:128] SRC1[207:192]
DEST[159:144] SRC2[207:192]
DEST[175:160] SRC1[223:208]
DEST[191:176] SRC2[223:208]
DEST[207:192] SRC1[239:224]
DEST[223:208] SRC2[239:224]
DEST[239:224] SRC1[255:240]
DEST[255:240] SRC2[255:240]
INTERLEAVE_HIGH_WORDS (SRC1, SRC2)

PUNPCKHBW/PUNPCKHWD/PUNPCKHDQ/PUNPCKHQDQ— Unpack High Data
INSTRUCTION SET REFERENCE, M-U
4-492 Vol. 2B
DEST[15:0] SRC1[79:64]
DEST[31:16] SRC2[79:64]
DEST[47:32] SRC1[95:80]
DEST[63:48] SRC2[95:80]
DEST[79:64] SRC1[111:96]
DEST[95:80] SRC2[111:96]
DEST[111:96] SRC1[127:112]
DEST[127:112] SRC2[127:112]
INTERLEAVE_HIGH_DWORDS_512b (SRC1, SRC2)
TMP_DEST[255:0] INTERLEAVE_HIGH_DWORDS_256b(SRC1[255:0], SRC2[255:0])
TMP_DEST[511:256] INTERLEAVE_HIGH_DWORDS_256b(SRC1[511:256], SRC2[511:256])
INTERLEAVE_HIGH_DWORDS_256b(SRC1, SRC2)
DEST[31:0] SRC1[95:64]
DEST[63:32] SRC2[95:64]
DEST[95:64] SRC1[127:96]
DEST[127:96] SRC2[127:96]
DEST[159:128] SRC1[223:192]
DEST[191:160] SRC2[223:192]
DEST[223:192] SRC1[255:224]
DEST[255:224] SRC2[255:224]
INTERLEAVE_HIGH_DWORDS(SRC1, SRC2)
DEST[31:0] SRC1[95:64]
DEST[63:32] SRC2[95:64]
DEST[95:64] SRC1[127:96]
DEST[127:96] SRC2[127:96]
INTERLEAVE_HIGH_QWORDS_512b (SRC1, SRC2)
TMP_DEST[255:0] INTERLEAVE_HIGH_QWORDS_256b(SRC1[255:0], SRC2[255:0])
TMP_DEST[511:256] INTERLEAVE_HIGH_QWORDS_256b(SRC1[511:256], SRC2[511:256])
INTERLEAVE_HIGH_QWORDS_256b(SRC1, SRC2)
DEST[63:0] SRC1[127:64]
DEST[127:64] SRC2[127:64]
DEST[191:128] SRC1[255:192]
DEST[255:192] SRC2[255:192]
INTERLEAVE_HIGH_QWORDS(SRC1, SRC2)
DEST[63:0] SRC1[127:64]
DEST[127:64] SRC2[127:64]
PUNPCKHBW (128-bit Legacy SSE Version)
DEST[127:0] INTERLEAVE_HIGH_BYTES(DEST, SRC)
DEST[255:127] (Unmodified)
VPUNPCKHBW (VEX.128 encoded version)
DEST[127:0] INTERLEAVE_HIGH_BYTES(SRC1, SRC2)
DEST[MAXVL-1:127] 0
VPUNPCKHBW (VEX.256 encoded version)
DEST[255:0] INTERLEAVE_HIGH_BYTES_256b(SRC1, SRC2)
DEST[MAXVL-1:256] 0

PUNPCKHBW/PUNPCKHWD/PUNPCKHDQ/PUNPCKHQDQ— Unpack High Data
INSTRUCTION SET REFERENCE, M-U
Vol. 2B 4-493
VPUNPCKHBW (EVEX encoded versions)
(KL, VL) = (16, 128), (32, 256), (64, 512)
IF VL = 128
TMP_DEST[VL-1:0] INTERLEAVE_HIGH_BYTES(SRC1[VL-1:0], SRC2[VL-1:0])
FI;
IF VL = 256
TMP_DEST[VL-1:0] INTERLEAVE_HIGH_BYTES_256b(SRC1[VL-1:0], SRC2[VL-1:0])
FI;
IF VL = 512
TMP_DEST[VL-1:0] INTERLEAVE_HIGH_BYTES_512b(SRC1[VL-1:0], SRC2[VL-1:0])
FI;
FOR j 0 TO KL-1
i j * 8
IF k1[j] OR *no writemask*
THEN DEST[i+7:i] TMP_DEST[i+7:i]
ELSE
IF *merging-masking* ; merging-masking
THEN *DEST[i+7:i] remains unchanged*
ELSE *zeroing-masking* ; zeroing-masking
DEST[i+7:i] 0
FI
FI;
ENDFOR
DEST[MAXVL-1:VL] 0
PUNPCKHWD (128-bit Legacy SSE Version)
DEST[127:0] INTERLEAVE_HIGH_WORDS(DEST, SRC)
DEST[255:127] (Unmodified)
VPUNPCKHWD (VEX.128 encoded version)
DEST[127:0] INTERLEAVE_HIGH_WORDS(SRC1, SRC2)
DEST[MAXVL-1:127] 0
VPUNPCKHWD (VEX.256 encoded version)
DEST[255:0] INTERLEAVE_HIGH_WORDS_256b(SRC1, SRC2)
DEST[MAXVL-1:256] 0
VPUNPCKHWD (EVEX encoded versions)
(KL, VL) = (8, 128), (16, 256), (32, 512)
IF VL = 128
TMP_DEST[VL-1:0] INTERLEAVE_HIGH_WORDS(SRC1[VL-1:0], SRC2[VL-1:0])
FI;
IF VL = 256
TMP_DEST[VL-1:0] INTERLEAVE_HIGH_WORDS_256b(SRC1[VL-1:0], SRC2[VL-1:0])
FI;
IF VL = 512
TMP_DEST[VL-1:0] INTERLEAVE_HIGH_WORDS_512b(SRC1[VL-1:0], SRC2[VL-1:0])
FI;
FOR j 0 TO KL-1
i j * 16
IF k1[j] OR *no writemask*

PUNPCKHBW/PUNPCKHWD/PUNPCKHDQ/PUNPCKHQDQ— Unpack High Data
INSTRUCTION SET REFERENCE, M-U
4-494 Vol. 2B
THEN DEST[i+15:i] TMP_DEST[i+15:i]
ELSE
IF *merging-masking* ; merging-masking
THEN *DEST[i+15:i] remains unchanged*
ELSE *zeroing-masking* ; zeroing-masking
DEST[i+15:i] 0
FI
FI;
ENDFOR
DEST[MAXVL-1:VL] 0
PUNPCKHDQ (128-bit Legacy SSE Version)
DEST[127:0] INTERLEAVE_HIGH_DWORDS(DEST, SRC)
DEST[255:127] (Unmodified)
VPUNPCKHDQ (VEX.128 encoded version)
DEST[127:0] INTERLEAVE_HIGH_DWORDS(SRC1, SRC2)
DEST[MAXVL-1:127] 0
VPUNPCKHDQ (VEX.256 encoded version)
DEST[255:0] INTERLEAVE_HIGH_DWORDS_256b(SRC1, SRC2)
DEST[MAXVL-1:256] 0
VPUNPCKHDQ (EVEX.512 encoded version)
(KL, VL) = (4, 128), (8, 256), (16, 512)
FOR j 0 TO KL-1
i j * 32
IF (EVEX.b = 1) AND (SRC2 *is memory*)
THEN TMP_SRC2[i+31:i] SRC2[31:0]
ELSE TMP_SRC2[i+31:i] SRC2[i+31:i]
FI;
ENDFOR;
IF VL = 128
TMP_DEST[VL-1:0] INTERLEAVE_HIGH_DWORDS(SRC1[VL-1:0], TMP_SRC2[VL-1:0])
FI;
IF VL = 256
TMP_DEST[VL-1:0] INTERLEAVE_HIGH_DWORDS_256b(SRC1[VL-1:0], TMP_SRC2[VL-1:0])
FI;
IF VL = 512
TMP_DEST[VL-1:0] INTERLEAVE_HIGH_DWORDS_512b(SRC1[VL-1:0], TMP_SRC2[VL-1:0])
FI;
FOR j 0 TO KL-1
i j * 32
IF k1[j] OR *no writemask*
THEN DEST[i+31:i] TMP_DEST[i+31:i]
ELSE
IF *merging-masking* ; merging-masking
THEN *DEST[i+31:i] remains unchanged*
ELSE *zeroing-masking* ; zeroing-masking
DEST[i+31:i] 0
FI
FI;
ENDFOR

PUNPCKHBW/PUNPCKHWD/PUNPCKHDQ/PUNPCKHQDQ— Unpack High Data
INSTRUCTION SET REFERENCE, M-U
Vol. 2B 4-495
DEST[MAXVL-1:VL] 0
PUNPCKHQDQ (128-bit Legacy SSE Version)
DEST[127:0] INTERLEAVE_HIGH_QWORDS(DEST, SRC)
DEST[MAXVL-1:128] (Unmodified)
VPUNPCKHQDQ (VEX.128 encoded version)
DEST[127:0] INTERLEAVE_HIGH_QWORDS(SRC1, SRC2)
DEST[MAXVL-1:128] 0
VPUNPCKHQDQ (VEX.256 encoded version)
DEST[255:0] INTERLEAVE_HIGH_QWORDS_256b(SRC1, SRC2)
DEST[MAXVL-1:256] 0
VPUNPCKHQDQ (EVEX encoded versions)
(KL, VL) = (2, 128), (4, 256), (8, 512)
FOR j 0 TO KL-1
i j * 64
IF (EVEX.b = 1) AND (SRC2 *is memory*)
THEN TMP_SRC2[i+63:i] SRC2[63:0]
ELSE TMP_SRC2[i+63:i] SRC2[i+63:i]
FI;
ENDFOR;
IF VL = 128
TMP_DEST[VL-1:0] INTERLEAVE_HIGH_QWORDS(SRC1[VL-1:0], TMP_SRC2[VL-1:0])
FI;
IF VL = 256
TMP_DEST[VL-1:0] INTERLEAVE_HIGH_QWORDS_256b(SRC1[VL-1:0], TMP_SRC2[VL-1:0])
FI;
IF VL = 512
TMP_DEST[VL-1:0] INTERLEAVE_HIGH_QWORDS_512b(SRC1[VL-1:0], TMP_SRC2[VL-1:0])
FI;
FOR j 0 TO KL-1
i j * 64
IF k1[j] OR *no writemask*
THEN DEST[i+63:i] TMP_DEST[i+63:i]
ELSE
IF *merging-masking* ; merging-masking
THEN *DEST[i+63:i] remains unchanged*
ELSE *zeroing-masking* ; zeroing-masking
DEST[i+63:i] 0
FI
FI;
ENDFOR
DEST[MAXVL-1:VL] 0
Intel C/C++ Compiler Intrinsic Equivalents
VPUNPCKHBW __m512i _mm512_unpackhi_epi8(__m512i a, __m512i b);
VPUNPCKHBW __m512i _mm512_mask_unpackhi_epi8(__m512i s, __mmask64 k, __m512i a, __m512i b);
VPUNPCKHBW __m512i _mm512_maskz_unpackhi_epi8( __mmask64 k, __m512i a, __m512i b);
VPUNPCKHBW __m256i _mm256_mask_unpackhi_epi8(__m256i s, __mmask32 k, __m256i a, __m256i b);
VPUNPCKHBW __m256i _mm256_maskz_unpackhi_epi8( __mmask32 k, __m256i a, __m256i b);
VPUNPCKHBW __m128i _mm_mask_unpackhi_epi8(v s, __mmask16 k, __m128i a, __m128i b);

PUNPCKHBW/PUNPCKHWD/PUNPCKHDQ/PUNPCKHQDQ— Unpack High Data
INSTRUCTION SET REFERENCE, M-U
4-496 Vol. 2B
VPUNPCKHBW __m128i _mm_maskz_unpackhi_epi8( __mmask16 k, __m128i a, __m128i b);
VPUNPCKHWD __m512i _mm512_unpackhi_epi16(__m512i a, __m512i b);
VPUNPCKHWD __m512i _mm512_mask_unpackhi_epi16(__m512i s, __mmask32 k, __m512i a, __m512i b);
VPUNPCKHWD __m512i _mm512_maskz_unpackhi_epi16( __mmask32 k, __m512i a, __m512i b);
VPUNPCKHWD __m256i _mm256_mask_unpackhi_epi16(__m256i s, __mmask16 k, __m256i a, __m256i b);
VPUNPCKHWD __m256i _mm256_maskz_unpackhi_epi16( __mmask16 k, __m256i a, __m256i b);
VPUNPCKHWD __m128i _mm_mask_unpackhi_epi16(v s, __mmask8 k, __m128i a, __m128i b);
VPUNPCKHWD __m128i _mm_maskz_unpackhi_epi16( __mmask8 k, __m128i a, __m128i b);
VPUNPCKHDQ __m512i _mm512_unpackhi_epi32(__m512i a, __m512i b);
VPUNPCKHDQ __m512i _mm512_mask_unpackhi_epi32(__m512i s, __mmask16 k, __m512i a, __m512i b);
VPUNPCKHDQ __m512i _mm512_maskz_unpackhi_epi32( __mmask16 k, __m512i a, __m512i b);
VPUNPCKHDQ __m256i _mm256_mask_unpackhi_epi32(__m512i s, __mmask8 k, __m512i a, __m512i b);
VPUNPCKHDQ __m256i _mm256_maskz_unpackhi_epi32( __mmask8 k, __m512i a, __m512i b);
VPUNPCKHDQ __m128i _mm_mask_unpackhi_epi32(__m512i s, __mmask8 k, __m512i a, __m512i b);
VPUNPCKHDQ __m128i _mm_maskz_unpackhi_epi32( __mmask8 k, __m512i a, __m512i b);
VPUNPCKHQDQ __m512i _mm512_unpackhi_epi64(__m512i a, __m512i b);
VPUNPCKHQDQ __m512i _mm512_mask_unpackhi_epi64(__m512i s, __mmask8 k, __m512i a, __m512i b);
VPUNPCKHQDQ __m512i _mm512_maskz_unpackhi_epi64( __mmask8 k, __m512i a, __m512i b);
VPUNPCKHQDQ __m256i _mm256_mask_unpackhi_epi64(__m512i s, __mmask8 k, __m512i a, __m512i b);
VPUNPCKHQDQ __m256i _mm256_maskz_unpackhi_epi64( __mmask8 k, __m512i a, __m512i b);
VPUNPCKHQDQ __m128i _mm_mask_unpackhi_epi64(__m512i s, __mmask8 k, __m512i a, __m512i b);
VPUNPCKHQDQ __m128i _mm_maskz_unpackhi_epi64( __mmask8 k, __m512i a, __m512i b);
PUNPCKHBW:__m64 _mm_unpackhi_pi8(__m64 m1, __m64 m2)
(V)PUNPCKHBW:__m128i _mm_unpackhi_epi8(__m128i m1, __m128i m2)
VPUNPCKHBW:__m256i _mm256_unpackhi_epi8(__m256i m1, __m256i m2)
PUNPCKHWD:__m64 _mm_unpackhi_pi16(__m64 m1,__m64 m2)
(V)PUNPCKHWD:__m128i _mm_unpackhi_epi16(__m128i m1,__m128i m2)
VPUNPCKHWD:__m256i _mm256_unpackhi_epi16(__m256i m1,__m256i m2)
PUNPCKHDQ:__m64 _mm_unpackhi_pi32(__m64 m1, __m64 m2)
(V)PUNPCKHDQ:__m128i _mm_unpackhi_epi32(__m128i m1, __m128i m2)
VPUNPCKHDQ:__m256i _mm256_unpackhi_epi32(__m256i m1, __m256i m2)
(V)PUNPCKHQDQ:__m128i _mm_unpackhi_epi64 ( __m128i a, __m128i b)
VPUNPCKHQDQ:__m256i _mm256_unpackhi_epi64 ( __m256i a, __m256i b)
Flags Affected
None.
Numeric Exceptions
None.
Other Exceptions
Non-EVEX-encoded instruction, see Exceptions Type 4.
EVEX-encoded VPUNPCKHQDQ/QDQ, see Exceptions Type E4NF.
EVEX-encoded VPUNPCKHBW/WD, see Exceptions Type E4NF.nb.

PUNPCKLBW/PUNPCKLWD/PUNPCKLDQ/PUNPCKLQDQ—Unpack Low Data
INSTRUCTION SET REFERENCE, M-U
Vol. 2B 4-497
PUNPCKLBW/PUNPCKLWD/PUNPCKLDQ/PUNPCKLQDQ—Unpack Low Data
Opcode/
Instruction
Op/
En
64/32 bit
Mode
Support
CPUID
Feature
Flag
Description
NP 0F 60 /r1
PUNPCKLBW mm, mm/m32
A V/V MMX Interleave low-order bytes from mm and
mm/m32 into mm.
66 0F 60 /r
PUNPCKLBW xmm1, xmm2/m128
A V/V SSE2 Interleave low-order bytes from xmm1 and
xmm2/m128 into xmm1.
NP 0F 61 /r1
PUNPCKLWD mm, mm/m32
A V/V MMX Interleave low-order words from mm and
mm/m32 into mm.
66 0F 61 /r
PUNPCKLWD xmm1, xmm2/m128
A V/V SSE2 Interleave low-order words from xmm1 and
xmm2/m128 into xmm1.
NP 0F 62 /r1
PUNPCKLDQ mm, mm/m32
A V/V MMX Interleave low-order doublewords from mm
and mm/m32 into mm.
66 0F 62 /r
PUNPCKLDQ xmm1, xmm2/m128
A V/V SSE2 Interleave low-order doublewords from xmm1
and xmm2/m128 into xmm1.
66 0F 6C /r
PUNPCKLQDQ xmm1, xmm2/m128
A V/V SSE2 Interleave low-order quadword from xmm1
and xmm2/m128 into xmm1 register.
VEX.128.66.0F.WIG 60/r
VPUNPCKLBW xmm1,xmm2, xmm3/m128
B V/V AVX Interleave low-order bytes from xmm2 and
xmm3/m128 into xmm1.
VEX.128.66.0F.WIG 61/r
VPUNPCKLWD xmm1,xmm2, xmm3/m128
B V/V AVX Interleave low-order words from xmm2 and
xmm3/m128 into xmm1.
VEX.128.66.0F.WIG 62/r
VPUNPCKLDQ xmm1, xmm2, xmm3/m128
B V/V AVX Interleave low-order doublewords from xmm2
and xmm3/m128 into xmm1.
VEX.128.66.0F.WIG 6C/r
VPUNPCKLQDQ xmm1, xmm2, xmm3/m128
B V/V AVX Interleave low-order quadword from xmm2
and xmm3/m128 into xmm1 register.
VEX.256.66.0F.WIG 60 /r
VPUNPCKLBW ymm1, ymm2, ymm3/m256
B V/V AVX2 Interleave low-order bytes from ymm2 and
ymm3/m256 into ymm1 register.
VEX.256.66.0F.WIG 61 /r
VPUNPCKLWD ymm1, ymm2, ymm3/m256
B V/V AVX2 Interleave low-order words from ymm2 and
ymm3/m256 into ymm1 register.
VEX.256.66.0F.WIG 62 /r
VPUNPCKLDQ ymm1, ymm2, ymm3/m256
B V/V AVX2 Interleave low-order doublewords from ymm2
and ymm3/m256 into ymm1 register.
VEX.256.66.0F.WIG 6C /r
VPUNPCKLQDQ ymm1, ymm2, ymm3/m256
B V/V AVX2 Interleave low-order quadword from ymm2
and ymm3/m256 into ymm1 register.
EVEX.128.66.0F.WIG 60 /r
VPUNPCKLBW xmm1 {k1}{z}, xmm2, xmm3/m128
CV/V AVX512VL
AVX512BW
Interleave low-order bytes from xmm2 and
xmm3/m128 into xmm1 register subject to
write mask k1.
EVEX.128.66.0F.WIG 61 /r
VPUNPCKLWD xmm1 {k1}{z}, xmm2, xmm3/m128
CV/V AVX512VL
AVX512BW
Interleave low-order words from xmm2 and
xmm3/m128 into xmm1 register subject to
write mask k1.
EVEX.128.66.0F.W0 62 /r
VPUNPCKLDQ xmm1 {k1}{z}, xmm2,
xmm3/m128/m32bcst
DV/V AVX512VL
AVX512F
Interleave low-order doublewords from xmm2
and xmm3/m128/m32bcst into xmm1
register subject to write mask k1.
EVEX.128.66.0F.W1 6C /r
VPUNPCKLQDQ xmm1 {k1}{z}, xmm2,
xmm3/m128/m64bcst
DV/V AVX512VL
AVX512F
Interleave low-order quadword from zmm2
and zmm3/m512/m64bcst into zmm1
register subject to write mask k1.

PUNPCKLBW/PUNPCKLWD/PUNPCKLDQ/PUNPCKLQDQ—Unpack Low Data
INSTRUCTION SET REFERENCE, M-U
4-498 Vol. 2B
Instruction Operand Encoding
Description
Unpacks and interleaves the low-order data elements (bytes, words, doublewords, and quadwords) of the destina-
tion operand (first operand) and source operand (second operand) into the destination operand. (Figure 4-22
shows the unpack operation for bytes in 64-bit operands.). The high-order data elements are ignored.
EVEX.256.66.0F.WIG 60 /r
VPUNPCKLBW ymm1 {k1}{z}, ymm2, ymm3/m256
CV/V AVX512VL
AVX512BW
Interleave low-order bytes from ymm2 and
ymm3/m256 into ymm1 register subject to
write mask k1.
EVEX.256.66.0F.WIG 61 /r
VPUNPCKLWD ymm1 {k1}{z}, ymm2, ymm3/m256
CV/V AVX512VL
AVX512BW
Interleave low-order words from ymm2 and
ymm3/m256 into ymm1 register subject to
write mask k1.
EVEX.256.66.0F.W0 62 /r
VPUNPCKLDQ ymm1 {k1}{z}, ymm2,
ymm3/m256/m32bcst
DV/V AVX512VL
AVX512F
Interleave low-order doublewords from ymm2
and ymm3/m256/m32bcst into ymm1
register subject to write mask k1.
EVEX.256.66.0F.W1 6C /r
VPUNPCKLQDQ ymm1 {k1}{z}, ymm2,
ymm3/m256/m64bcst
DV/V AVX512VL
AVX512F
Interleave low-order quadword from ymm2
and ymm3/m256/m64bcst into ymm1
register subject to write mask k1.
EVEX.512.66.0F.WIG 60/r
VPUNPCKLBW zmm1 {k1}{z}, zmm2, zmm3/m512
C V/V AVX512BW Interleave low-order bytes from zmm2 and
zmm3/m512 into zmm1 register subject to
write mask k1.
EVEX.512.66.0F.WIG 61/r
VPUNPCKLWD zmm1 {k1}{z}, zmm2, zmm3/m512
C V/V AVX512BW Interleave low-order words from zmm2 and
zmm3/m512 into zmm1 register subject to
write mask k1.
EVEX.512.66.0F.W0 62 /r
VPUNPCKLDQ zmm1 {k1}{z}, zmm2,
zmm3/m512/m32bcst
D V/V AVX512F Interleave low-order doublewords from zmm2
and zmm3/m512/m32bcst into zmm1
register subject to write mask k1.
EVEX.512.66.0F.W1 6C /r
VPUNPCKLQDQ zmm1 {k1}{z}, zmm2,
zmm3/m512/m64bcst
D V/V AVX512F Interleave low-order quadword from zmm2
and zmm3/m512/m64bcst into zmm1
register subject to write mask k1.
NOTES:
1. See note in Section 2.4, “AVX and SSE Instruction Exception Specification” in the Intel® 64 and IA-32 Architectures Software
Developer’s Manual, Volume 2A and Section 22.25.3, “Exception Conditions of Legacy SIMD Instructions Operating on MMX Registers”
in the Intel® 64 and IA-32 Architectures Software Developer’s Manual, Volume 3A.
Op/En Tuple Type Operand 1 Operand 2 Operand 3 Operand 4
A NA ModRM:reg (r, w) ModRM:r/m (r) NA NA
B NA ModRM:reg (w) VEX.vvvv (r) ModRM:r/m (r) NA
C Full Mem ModRM:reg (w) EVEX.vvvv (r) ModRM:r/m (r) NA
D Full ModRM:reg (w) EVEX.vvvv (r) ModRM:r/m (r) NA

PUNPCKLBW/PUNPCKLWD/PUNPCKLDQ/PUNPCKLQDQ—Unpack Low Data
INSTRUCTION SET REFERENCE, M-U
Vol. 2B 4-499
Figure 4-23. 256-bit VPUNPCKLDQ Instruction Operation
When the source data comes from a 128-bit memory operand, an implementation may fetch only the appropriate
64 bits; however, alignment to a 16-byte boundary and normal segment checking will still be enforced.
The (V)PUNPCKLBW instruction interleaves the low-order bytes of the source and destination operands, the
(V)PUNPCKLWD instruction interleaves the low-order words of the source and destination operands, the
(V)PUNPCKLDQ instruction interleaves the low-order doubleword (or doublewords) of the source and destination
operands, and the (V)PUNPCKLQDQ instruction interleaves the low-order quadwords of the source and destination
operands.
These instructions can be used to convert bytes to words, words to doublewords, doublewords to quadwords, and
quadwords to double quadwords, respectively, by placing all 0s in the source operand. Here, if the source operand
contains all 0s, the result (stored in the destination operand) contains zero extensions of the high-order data
elements from the original value in the destination operand. For example, with the (V)PUNPCKLBW instruction the
high-order bytes are zero extended (that is, unpacked into unsigned word integers), and with the (V)PUNPCKLWD
instruction, the high-order words are zero extended (unpacked into unsigned doubleword integers).
In 64-bit mode and not encoded with VEX/EVEX, using a REX prefix in the form of REX.R permits this instruction to
access additional registers (XMM8-XMM15).
Legacy SSE versions 64-bit operand: The source operand can be an MMX technology register or a 32-bit memory
location. The destination operand is an MMX technology register.
128-bit Legacy SSE versions: The second source operand is an XMM register or a 128-bit memory location. The
first source operand and destination operands are XMM registers. Bits (MAXVL-1:128) of the corresponding YMM
destination register remain unchanged.
VEX.128 encoded versions: The second source operand is an XMM register or a 128-bit memory location. The first
source operand and destination operands are XMM registers. Bits (MAXVL-1:128) of the destination YMM register
are zeroed.
VEX.256 encoded version: The second source operand is an YMM register or an 256-bit memory location. The first
source operand and destination operands are YMM registers. Bits (MAXVL-1:256) of the corresponding ZMM
register are zeroed.
Figure 4-22. PUNPCKLBW Instruction Operation Using 64-bit Operands
X0X3 X2 X1 Y0Y3 Y2 Y1
X0X3 X2 X1
Y0Y3 Y2 Y1 X4X7 X6 X5
Y4Y7 Y6 Y5
SRC DEST
DEST
X0X5 X4 X1 Y0Y5 Y4 Y1
X0X3 X2 X1
Y0Y3 Y2 Y1 X4X7 X6 X5
Y4Y7 Y6 Y5
SRC
DEST
0
255 31
0
0
255
255
31

PUNPCKLBW/PUNPCKLWD/PUNPCKLDQ/PUNPCKLQDQ—Unpack Low Data
INSTRUCTION SET REFERENCE, M-U
4-500 Vol. 2B
EVEX encoded VPUNPCKLDQ/QDQ: The second source operand is a ZMM/YMM/XMM register, a 512/256/128-bit
memory location or a 512/256/128-bit vector broadcasted from a 32/64-bit memory location. The first source
operand and destination operands are ZMM/YMM/XMM registers. The destination is conditionally updated with
writemask k1.
EVEX encoded VPUNPCKLWD/BW: The second source operand is a ZMM/YMM/XMM register, a 512/256/128-bit
memory location. The first source operand and destination operands are ZMM/YMM/XMM registers. The destination
is conditionally updated with writemask k1.
Operation
PUNPCKLBW instruction with 64-bit operands:
DEST[63:56] ← SRC[31:24];
DEST[55:48] ← DEST[31:24];
DEST[47:40] ← SRC[23:16];
DEST[39:32] ← DEST[23:16];
DEST[31:24] ← SRC[15:8];
DEST[23:16] ← DEST[15:8];
DEST[15:8] ← SRC[7:0];
DEST[7:0] ← DEST[7:0];
PUNPCKLWD instruction with 64-bit operands:
DEST[63:48] ← SRC[31:16];
DEST[47:32] ← DEST[31:16];
DEST[31:16] ← SRC[15:0];
DEST[15:0] ← DEST[15:0];
PUNPCKLDQ instruction with 64-bit operands:
DEST[63:32] ← SRC[31:0];
DEST[31:0] ← DEST[31:0];
INTERLEAVE_BYTES_512b (SRC1, SRC2)
TMP_DEST[255:0] INTERLEAVE_BYTES_256b(SRC1[255:0], SRC[255:0])
TMP_DEST[511:256] INTERLEAVE_BYTES_256b(SRC1[511:256], SRC[511:256])
INTERLEAVE_BYTES_256b (SRC1, SRC2)
DEST[7:0] SRC1[7:0]
DEST[15:8] SRC2[7:0]
DEST[23:16] SRC1[15:8]
DEST[31:24] SRC2[15:8]
DEST[39:32] SRC1[23:16]
DEST[47:40] SRC2[23:16]
DEST[55:48] SRC1[31:24]
DEST[63:56] SRC2[31:24]
DEST[71:64] SRC1[39:32]
DEST[79:72] SRC2[39:32]
DEST[87:80] SRC1[47:40]
DEST[95:88] SRC2[47:40]
DEST[103:96] SRC1[55:48]
DEST[111:104] SRC2[55:48]
DEST[119:112] SRC1[63:56]
DEST[127:120] SRC2[63:56]
DEST[135:128] SRC1[135:128]
DEST[143:136] SRC2[135:128]
DEST[151:144] SRC1[143:136]
DEST[159:152] SRC2[143:136]
DEST[167:160] SRC1[151:144]

PUNPCKLBW/PUNPCKLWD/PUNPCKLDQ/PUNPCKLQDQ—Unpack Low Data
INSTRUCTION SET REFERENCE, M-U
Vol. 2B 4-501
DEST[175:168] SRC2[151:144]
DEST[183:176] SRC1[159:152]
DEST[191:184] SRC2[159:152]
DEST[199:192] SRC1[167:160]
DEST[207:200] SRC2[167:160]
DEST[215:208] SRC1[175:168]
DEST[223:216] SRC2[175:168]
DEST[231:224] SRC1[183:176]
DEST[239:232] SRC2[183:176]
DEST[247:240] SRC1[191:184]
DEST[255:248] SRC2[191:184]
INTERLEAVE_BYTES (SRC1, SRC2)
DEST[7:0] SRC1[7:0]
DEST[15:8] SRC2[7:0]
DEST[23:16] SRC2[15:8]
DEST[31:24] SRC2[15:8]
DEST[39:32] SRC1[23:16]
DEST[47:40] SRC2[23:16]
DEST[55:48] SRC1[31:24]
DEST[63:56] SRC2[31:24]
DEST[71:64] SRC1[39:32]
DEST[79:72] SRC2[39:32]
DEST[87:80] SRC1[47:40]
DEST[95:88] SRC2[47:40]
DEST[103:96] SRC1[55:48]
DEST[111:104] SRC2[55:48]
DEST[119:112] SRC1[63:56]
DEST[127:120] SRC2[63:56]
INTERLEAVE_WORDS_512b (SRC1, SRC2)
TMP_DEST[255:0] INTERLEAVE_WORDS_256b(SRC1[255:0], SRC[255:0])
TMP_DEST[511:256] INTERLEAVE_WORDS_256b(SRC1[511:256], SRC[511:256])
INTERLEAVE_WORDS_256b(SRC1, SRC2)
DEST[15:0] SRC1[15:0]
DEST[31:16] SRC2[15:0]
DEST[47:32] SRC1[31:16]
DEST[63:48] SRC2[31:16]
DEST[79:64] SRC1[47:32]
DEST[95:80] SRC2[47:32]
DEST[111:96] SRC1[63:48]
DEST[127:112] SRC2[63:48]
DEST[143:128] SRC1[143:128]
DEST[159:144] SRC2[143:128]
DEST[175:160] SRC1[159:144]
DEST[191:176] SRC2[159:144]
DEST[207:192] SRC1[175:160]
DEST[223:208] SRC2[175:160]
DEST[239:224] SRC1[191:176]
DEST[255:240] SRC2[191:176]
INTERLEAVE_WORDS (SRC1, SRC2)
DEST[15:0] SRC1[15:0]

PUNPCKLBW/PUNPCKLWD/PUNPCKLDQ/PUNPCKLQDQ—Unpack Low Data
INSTRUCTION SET REFERENCE, M-U
4-502 Vol. 2B
DEST[31:16] SRC2[15:0]
DEST[47:32] SRC1[31:16]
DEST[63:48] SRC2[31:16]
DEST[79:64] SRC1[47:32]
DEST[95:80] SRC2[47:32]
DEST[111:96] SRC1[63:48]
DEST[127:112] SRC2[63:48]
INTERLEAVE_DWORDS_512b (SRC1, SRC2)
TMP_DEST[255:0] INTERLEAVE_DWORDS_256b(SRC1[255:0], SRC2[255:0])
TMP_DEST[511:256] INTERLEAVE_DWORDS_256b(SRC1[511:256], SRC2[511:256])
INTERLEAVE_DWORDS_256b(SRC1, SRC2)
DEST[31:0] SRC1[31:0]
DEST[63:32] SRC2[31:0]
DEST[95:64] SRC1[63:32]
DEST[127:96] SRC2[63:32]
DEST[159:128] SRC1[159:128]
DEST[191:160] SRC2[159:128]
DEST[223:192] SRC1[191:160]
DEST[255:224] SRC2[191:160]
INTERLEAVE_DWORDS(SRC1, SRC2)
DEST[31:0] SRC1[31:0]
DEST[63:32] SRC2[31:0]
DEST[95:64] SRC1[63:32]
DEST[127:96] SRC2[63:32]
INTERLEAVE_QWORDS_512b (SRC1, SRC2)
TMP_DEST[255:0] INTERLEAVE_QWORDS_256b(SRC1[255:0], SRC2[255:0])
TMP_DEST[511:256] INTERLEAVE_QWORDS_256b(SRC1[511:256], SRC2[511:256])
INTERLEAVE_QWORDS_256b(SRC1, SRC2)
DEST[63:0] SRC1[63:0]
DEST[127:64] SRC2[63:0]
DEST[191:128] SRC1[191:128]
DEST[255:192] SRC2[191:128]
INTERLEAVE_QWORDS(SRC1, SRC2)
DEST[63:0] SRC1[63:0]
DEST[127:64] SRC2[63:0]
PUNPCKLBW
DEST[127:0] INTERLEAVE_BYTES(DEST, SRC)
DEST[255:127] (Unmodified)
VPUNPCKLBW (VEX.128 encoded instruction)
DEST[127:0] INTERLEAVE_BYTES(SRC1, SRC2)
DEST[MAXVL-1:127] 0
VPUNPCKLBW (VEX.256 encoded instruction)
DEST[255:0] INTERLEAVE_BYTES_256b(SRC1, SRC2)
DEST[MAXVL-1:256] 0

PUNPCKLBW/PUNPCKLWD/PUNPCKLDQ/PUNPCKLQDQ—Unpack Low Data
INSTRUCTION SET REFERENCE, M-U
Vol. 2B 4-503
VPUNPCKLBW (EVEX.512 encoded instruction)
(KL, VL) = (16, 128), (32, 256), (64, 512)
IF VL = 128
TMP_DEST[VL-1:0] INTERLEAVE_BYTES(SRC1[VL-1:0], SRC2[VL-1:0])
FI;
IF VL = 256
TMP_DEST[VL-1:0] INTERLEAVE_BYTES_256b(SRC1[VL-1:0], SRC2[VL-1:0])
FI;
IF VL = 512
TMP_DEST[VL-1:0] INTERLEAVE_BYTES_512b(SRC1[VL-1:0], SRC2[VL-1:0])
FI;
FOR j 0 TO KL-1
i j * 8
IF k1[j] OR *no writemask*
THEN DEST[i+7:i] TMP_DEST[i+7:i]
ELSE
IF *merging-masking* ; merging-masking
THEN *DEST[i+7:i] remains unchanged*
ELSE *zeroing-masking* ; zeroing-masking
DEST[i+7:i] 0
FI
FI;
ENDFOR
DEST[MAXVL-1:VL] 0
DEST[511:0] INTERLEAVE_BYTES_512b(SRC1, SRC2)
PUNPCKLWD
DEST[127:0] INTERLEAVE_WORDS(DEST, SRC)
DEST[255:127] (Unmodified)
VPUNPCKLWD (VEX.128 encoded instruction)
DEST[127:0] INTERLEAVE_WORDS(SRC1, SRC2)
DEST[MAXVL-1:127] 0
VPUNPCKLWD (VEX.256 encoded instruction)
DEST[255:0] INTERLEAVE_WORDS_256b(SRC1, SRC2)
DEST[MAXVL-1:256] 0
VPUNPCKLWD (EVEX.512 encoded instruction)
(KL, VL) = (8, 128), (16, 256), (32, 512)
IF VL = 128
TMP_DEST[VL-1:0] INTERLEAVE_WORDS(SRC1[VL-1:0], SRC2[VL-1:0])
FI;
IF VL = 256
TMP_DEST[VL-1:0] INTERLEAVE_WORDS_256b(SRC1[VL-1:0], SRC2[VL-1:0])
FI;
IF VL = 512
TMP_DEST[VL-1:0] INTERLEAVE_WORDS_512b(SRC1[VL-1:0], SRC2[VL-1:0])
FI;
FOR j 0 TO KL-1
i j * 16
IF k1[j] OR *no writemask*

PUNPCKLBW/PUNPCKLWD/PUNPCKLDQ/PUNPCKLQDQ—Unpack Low Data
INSTRUCTION SET REFERENCE, M-U
4-504 Vol. 2B
THEN DEST[i+15:i] TMP_DEST[i+15:i]
ELSE
IF *merging-masking* ; merging-masking
THEN *DEST[i+15:i] remains unchanged*
ELSE *zeroing-masking* ; zeroing-masking
DEST[i+15:i] 0
FI
FI;
ENDFOR
DEST[MAXVL-1:VL] 0
DEST[511:0] INTERLEAVE_WORDS_512b(SRC1, SRC2)
PUNPCKLDQ
DEST[127:0] INTERLEAVE_DWORDS(DEST, SRC)
DEST[MAXVL-1:128] (Unmodified)
VPUNPCKLDQ (VEX.128 encoded instruction)
DEST[127:0] INTERLEAVE_DWORDS(SRC1, SRC2)
DEST[MAXVL-1:128] 0
VPUNPCKLDQ (VEX.256 encoded instruction)
DEST[255:0] INTERLEAVE_DWORDS_256b(SRC1, SRC2)
DEST[MAXVL-1:256] 0
VPUNPCKLDQ (EVEX encoded instructions)
(KL, VL) = (4, 128), (8, 256), (16, 512)
FOR j 0 TO KL-1
i j * 32
IF (EVEX.b = 1) AND (SRC2 *is memory*)
THEN TMP_SRC2[i+31:i] SRC2[31:0]
ELSE TMP_SRC2[i+31:i] SRC2[i+31:i]
FI;
ENDFOR;
IF VL = 128
TMP_DEST[VL-1:0] INTERLEAVE_DWORDS(SRC1[VL-1:0], TMP_SRC2[VL-1:0])
FI;
IF VL = 256
TMP_DEST[VL-1:0] INTERLEAVE_DWORDS_256b(SRC1[VL-1:0], TMP_SRC2[VL-1:0])
FI;
IF VL = 512
TMP_DEST[VL-1:0] INTERLEAVE_DWORDS_512b(SRC1[VL-1:0], TMP_SRC2[VL-1:0])
FI;
FOR j 0 TO KL-1
i j * 32
IF k1[j] OR *no writemask*
THEN DEST[i+31:i] TMP_DEST[i+31:i]
ELSE
IF *merging-masking* ; merging-masking
THEN *DEST[i+31:i] remains unchanged*
ELSE *zeroing-masking* ; zeroing-masking
DEST[i+31:i] 0
FI
FI;

PUNPCKLBW/PUNPCKLWD/PUNPCKLDQ/PUNPCKLQDQ—Unpack Low Data
INSTRUCTION SET REFERENCE, M-U
Vol. 2B 4-505
ENDFOR
DEST511:0] INTERLEAVE_DWORDS_512b(SRC1, SRC2)
DEST[MAXVL-1:VL] 0
PUNPCKLQDQ
DEST[127:0] INTERLEAVE_QWORDS(DEST, SRC)
DEST[MAXVL-1:128] (Unmodified)
VPUNPCKLQDQ (VEX.128 encoded instruction)
DEST[127:0] INTERLEAVE_QWORDS(SRC1, SRC2)
DEST[MAXVL-1:128] 0
VPUNPCKLQDQ (VEX.256 encoded instruction)
DEST[255:0] INTERLEAVE_QWORDS_256b(SRC1, SRC2)
DEST[MAXVL-1:256] 0
VPUNPCKLQDQ (EVEX encoded instructions)
(KL, VL) = (2, 128), (4, 256), (8, 512)
FOR j 0 TO KL-1
i j * 64
IF (EVEX.b = 1) AND (SRC2 *is memory*)
THEN TMP_SRC2[i+63:i] SRC2[63:0]
ELSE TMP_SRC2[i+63:i] SRC2[i+63:i]
FI;
ENDFOR;
IF VL = 128
TMP_DEST[VL-1:0] INTERLEAVE_QWORDS(SRC1[VL-1:0], TMP_SRC2[VL-1:0])
FI;
IF VL = 256
TMP_DEST[VL-1:0] INTERLEAVE_QWORDS_256b(SRC1[VL-1:0], TMP_SRC2[VL-1:0])
FI;
IF VL = 512
TMP_DEST[VL-1:0] INTERLEAVE_QWORDS_512b(SRC1[VL-1:0], TMP_SRC2[VL-1:0])
FI;
FOR j 0 TO KL-1
i j * 64
IF k1[j] OR *no writemask*
THEN DEST[i+63:i] TMP_DEST[i+63:i]
ELSE
IF *merging-masking* ; merging-masking
THEN *DEST[i+63:i] remains unchanged*
ELSE *zeroing-masking* ; zeroing-masking
DEST[i+63:i] 0
FI
FI;
ENDFOR
DEST[MAXVL-1:VL] 0
Intel C/C++ Compiler Intrinsic Equivalents
VPUNPCKLBW __m512i _mm512_unpacklo_epi8(__m512i a, __m512i b);
VPUNPCKLBW __m512i _mm512_mask_unpacklo_epi8(__m512i s, __mmask64 k, __m512i a, __m512i b);
VPUNPCKLBW __m512i _mm512_maskz_unpacklo_epi8( __mmask64 k, __m512i a, __m512i b);
VPUNPCKLBW __m256i _mm256_mask_unpacklo_epi8(__m256i s, __mmask32 k, __m256i a, __m256i b);

PUNPCKLBW/PUNPCKLWD/PUNPCKLDQ/PUNPCKLQDQ—Unpack Low Data
INSTRUCTION SET REFERENCE, M-U
4-506 Vol. 2B
VPUNPCKLBW __m256i _mm256_maskz_unpacklo_epi8( __mmask32 k, __m256i a, __m256i b);
VPUNPCKLBW __m128i _mm_mask_unpacklo_epi8(v s, __mmask16 k, __m128i a, __m128i b);
VPUNPCKLBW __m128i _mm_maskz_unpacklo_epi8( __mmask16 k, __m128i a, __m128i b);
VPUNPCKLWD __m512i _mm512_unpacklo_epi16(__m512i a, __m512i b);
VPUNPCKLWD __m512i _mm512_mask_unpacklo_epi16(__m512i s, __mmask32 k, __m512i a, __m512i b);
VPUNPCKLWD __m512i _mm512_maskz_unpacklo_epi16( __mmask32 k, __m512i a, __m512i b);
VPUNPCKLWD __m256i _mm256_mask_unpacklo_epi16(__m256i s, __mmask16 k, __m256i a, __m256i b);
VPUNPCKLWD __m256i _mm256_maskz_unpacklo_epi16( __mmask16 k, __m256i a, __m256i b);
VPUNPCKLWD __m128i _mm_mask_unpacklo_epi16(v s, __mmask8 k, __m128i a, __m128i b);
VPUNPCKLWD __m128i _mm_maskz_unpacklo_epi16( __mmask8 k, __m128i a, __m128i b);
VPUNPCKLDQ __m512i _mm512_unpacklo_epi32(__m512i a, __m512i b);
VPUNPCKLDQ __m512i _mm512_mask_unpacklo_epi32(__m512i s, __mmask16 k, __m512i a, __m512i b);
VPUNPCKLDQ __m512i _mm512_maskz_unpacklo_epi32( __mmask16 k, __m512i a, __m512i b);
VPUNPCKLDQ __m256i _mm256_mask_unpacklo_epi32(__m256i s, __mmask8 k, __m256i a, __m256i b);
VPUNPCKLDQ __m256i _mm256_maskz_unpacklo_epi32( __mmask8 k, __m256i a, __m256i b);
VPUNPCKLDQ __m128i _mm_mask_unpacklo_epi32(v s, __mmask8 k, __m128i a, __m128i b);
VPUNPCKLDQ __m128i _mm_maskz_unpacklo_epi32( __mmask8 k, __m128i a, __m128i b);
VPUNPCKLQDQ __m512i _mm512_unpacklo_epi64(__m512i a, __m512i b);
VPUNPCKLQDQ __m512i _mm512_mask_unpacklo_epi64(__m512i s, __mmask8 k, __m512i a, __m512i b);
VPUNPCKLQDQ __m512i _mm512_maskz_unpacklo_epi64( __mmask8 k, __m512i a, __m512i b);
VPUNPCKLQDQ __m256i _mm256_mask_unpacklo_epi64(__m256i s, __mmask8 k, __m256i a, __m256i b);
VPUNPCKLQDQ __m256i _mm256_maskz_unpacklo_epi64( __mmask8 k, __m256i a, __m256i b);
VPUNPCKLQDQ __m128i _mm_mask_unpacklo_epi64(__m128i s, __mmask8 k, __m128i a, __m128i b);
VPUNPCKLQDQ __m128i _mm_maskz_unpacklo_epi64( __mmask8 k, __m128i a, __m128i b);
PUNPCKLBW:__m64 _mm_unpacklo_pi8 (__m64 m1, __m64 m2)
(V)PUNPCKLBW:__m128i _mm_unpacklo_epi8 (__m128i m1, __m128i m2)
VPUNPCKLBW:__m256i _mm256_unpacklo_epi8 (__m256i m1, __m256i m2)
PUNPCKLWD:__m64 _mm_unpacklo_pi16 (__m64 m1, __m64 m2)
(V)PUNPCKLWD:__m128i _mm_unpacklo_epi16 (__m128i m1, __m128i m2)
VPUNPCKLWD:__m256i _mm256_unpacklo_epi16 (__m256i m1, __m256i m2)
PUNPCKLDQ:__m64 _mm_unpacklo_pi32 (__m64 m1, __m64 m2)
(V)PUNPCKLDQ:__m128i _mm_unpacklo_epi32 (__m128i m1, __m128i m2)
VPUNPCKLDQ:__m256i _mm256_unpacklo_epi32 (__m256i m1, __m256i m2)
(V)PUNPCKLQDQ:__m128i _mm_unpacklo_epi64 (__m128i m1, __m128i m2)
VPUNPCKLQDQ:__m256i _mm256_unpacklo_epi64 (__m256i m1, __m256i m2)
Flags Affected
None.
Numeric Exceptions
None.
Other Exceptions
Non-EVEX-encoded instruction, see Exceptions Type 4.
EVEX-encoded VPUNPCKLDQ/QDQ, see Exceptions Type E4NF.
EVEX-encoded VPUNPCKLBW/WD, see Exceptions Type E4NF.nb.

PUSH—Push Word, Doubleword or Quadword Onto the Stack
INSTRUCTION SET REFERENCE, M-U
Vol. 2B 4-507
PUSH—Push Word, Doubleword or Quadword Onto the Stack
Instruction Operand Encoding
Description
Decrements the stack pointer and then stores the source operand on the top of the stack. Address and operand
sizes are determined and used as follows:
•Address size. The D flag in the current code-segment descriptor determines the default address size; it may be
overridden by an instruction prefix (67H).
The address size is used only when referencing a source operand in memory.
•Operand size. The D flag in the current code-segment descriptor determines the default operand size; it may
be overridden by instruction prefixes (66H or REX.W).
The operand size (16, 32, or 64 bits) determines the amount by which the stack pointer is decremented (2, 4
or 8).
If the source operand is an immediate of size less than the operand size, a sign-extended value is pushed on
the stack. If the source operand is a segment register (16 bits) and the operand size is 64-bits, a zero-
extended value is pushed on the stack; if the operand size is 32-bits, either a zero-extended value is pushed
on the stack or the segment selector is written on the stack using a 16-bit move. For the last case, all recent
Core and Atom processors perform a 16-bit move, leaving the upper portion of the stack location unmodified.
•Stack-address size. Outside of 64-bit mode, the B flag in the current stack-segment descriptor determines the
size of the stack pointer (16 or 32 bits); in 64-bit mode, the size of the stack pointer is always 64 bits.
Opcode* Instruction Op/
En
64-Bit
Mode
Compat/
Leg Mode
Description
FF /6 PUSH r/m16 MValid Valid Push r/m16.
FF /6 PUSH r/m32 MN.E. Valid Push r/m32.
FF /6 PUSH r/m64 MValid N.E. Push r/m64.
50+rw PUSH r16 OValid Valid Push r16.
50+rd PUSH r32 ON.E. Valid Push r32.
50+rd PUSH r64 OValid N.E. Push r64.
6A ib PUSH imm8 IValid Valid Push imm8.
68 iw PUSH imm16 IValid Valid Push imm16.
68 id PUSH imm32 IValid Valid Push imm32.
0E PUSH CS ZO Invalid Valid Push CS.
16 PUSH SS ZO Invalid Valid Push SS.
1E PUSH DS ZO Invalid Valid Push DS.
06 PUSH ES ZO Invalid Valid Push ES.
0F A0 PUSH FS ZO Valid Valid Push FS.
0F A8 PUSH GS ZO Valid Valid Push GS.
NOTES:
* See IA-32 Architecture Compatibility section below.
Op/En Operand 1 Operand 2 Operand 3 Operand 4
M ModRM:r/m (r) NA NA NA
Oopcode + rd (r) NA NA NA
Iimm8/16/32 NA NA NA
ZO NA NA NA NA

PUSH—Push Word, Doubleword or Quadword Onto the Stack
INSTRUCTION SET REFERENCE, M-U
4-508 Vol. 2B
The stack-address size determines the width of the stack pointer when writing to the stack in memory and
when decrementing the stack pointer. (As stated above, the amount by which the stack pointer is
decremented is determined by the operand size.)
If the operand size is less than the stack-address size, the PUSH instruction may result in a misaligned stack
pointer (a stack pointer that is not aligned on a doubleword or quadword boundary).
The PUSH ESP instruction pushes the value of the ESP register as it existed before the instruction was executed. If
a PUSH instruction uses a memory operand in which the ESP register is used for computing the operand address,
the address of the operand is computed before the ESP register is decremented.
If the ESP or SP register is 1 when the PUSH instruction is executed in real-address mode, a stack-fault exception
(#SS) is generated (because the limit of the stack segment is violated). Its delivery encounters a second stack-
fault exception (for the same reason), causing generation of a double-fault exception (#DF). Delivery of the
double-fault exception encounters a third stack-fault exception, and the logical processor enters shutdown mode.
See the discussion of the double-fault exception in Chapter 6 of the Intel® 64 and IA-32 Architectures Software
Developer’s Manual, Volume 3A.
IA-32 Architecture Compatibility
For IA-32 processors from the Intel 286 on, the PUSH ESP instruction pushes the value of the ESP register as it
existed before the instruction was executed. (This is also true for Intel 64 architecture, real-address and virtual-
8086 modes of IA-32 architecture.) For the Intel® 8086 processor, the PUSH SP instruction pushes the new value
of the SP register (that is the value after it has been decremented by 2).
Operation
(* See Description section for possible sign-extension or zero-extension of source operand and for *)
(* a case in which the size of the memory store may be smaller than the instruction’s operand size *)
IF StackAddrSize = 64
THEN
IF OperandSize = 64
THEN
RSP ← RSP – 8;
Memory[SS:RSP] ← SRC; (* push quadword *)
ELSE IF OperandSize = 32
THEN
RSP ← RSP – 4;
Memory[SS:RSP] ← SRC; (* push dword *)
ELSE (* OperandSize = 16 *)
RSP ← RSP – 2;
Memory[SS:RSP] ← SRC; (* push word *)
FI;
ELSE IF StackAddrSize = 32
THEN
IF OperandSize = 64
THEN
ESP ← ESP – 8;
Memory[SS:ESP] ← SRC; (* push quadword *)
ELSE IF OperandSize = 32
THEN
ESP ← ESP – 4;
Memory[SS:ESP] ← SRC; (* push dword *)
ELSE (* OperandSize = 16 *)
ESP ← ESP – 2;
Memory[SS:ESP] ← SRC; (* push word *)
FI;
ELSE (* StackAddrSize = 16 *)

PUSH—Push Word, Doubleword or Quadword Onto the Stack
INSTRUCTION SET REFERENCE, M-U
Vol. 2B 4-509
IF OperandSize = 32
THEN
SP ← SP – 4;
Memory[SS:SP] ← SRC; (* push dword *)
ELSE (* OperandSize = 16 *)
SP ← SP – 2;
Memory[SS:SP] ← SRC; (* push word *)
FI;
FI;
Flags Affected
None.
Protected Mode Exceptions
#GP(0) If a memory operand effective address is outside the CS, DS, ES, FS, or GS segment limit.
If the DS, ES, FS, or GS register is used to access memory and it contains a NULL segment
selector.
#SS(0) If a memory operand effective address is outside the SS segment limit.
#PF(fault-code) If a page fault occurs.
#AC(0) If alignment checking is enabled and an unaligned memory reference is made while the
current privilege level is 3.
#UD If the LOCK prefix is used.
Real-Address Mode Exceptions
#GP If a memory operand effective address is outside the CS, DS, ES, FS, or GS segment limit.
#SS If a memory operand effective address is outside the SS segment limit.
If the new value of the SP or ESP register is outside the stack segment limit.
#UD If the LOCK prefix is used.
Virtual-8086 Mode Exceptions
#GP(0) If a memory operand effective address is outside the CS, DS, ES, FS, or GS segment limit.
#SS(0) If a memory operand effective address is outside the SS segment limit.
#PF(fault-code) If a page fault occurs.
#AC(0) If alignment checking is enabled and an unaligned memory reference is made.
#UD If the LOCK prefix is used.
Compatibility Mode Exceptions
Same exceptions as in protected mode.
64-Bit Mode Exceptions
#GP(0) If the memory address is in a non-canonical form.
#SS(0) If the stack address is in a non-canonical form.
#PF(fault-code) If a page fault occurs.
#AC(0) If alignment checking is enabled and an unaligned memory reference is made while the
current privilege level is 3.
#UD If the LOCK prefix is used.
If the PUSH is of CS, SS, DS, or ES.

PUSHA/PUSHAD—Push All General-Purpose Registers
INSTRUCTION SET REFERENCE, M-U
4-510 Vol. 2B
PUSHA/PUSHAD—Push All General-Purpose Registers
Instruction Operand Encoding
Description
Pushes the contents of the general-purpose registers onto the stack. The registers are stored on the stack in the
following order: EAX, ECX, EDX, EBX, ESP (original value), EBP, ESI, and EDI (if the current operand-size attribute
is 32) and AX, CX, DX, BX, SP (original value), BP, SI, and DI (if the operand-size attribute is 16). These instruc-
tions perform the reverse operation of the POPA/POPAD instructions. The value pushed for the ESP or SP register is
its value before prior to pushing the first register (see the “Operation” section below).
The PUSHA (push all) and PUSHAD (push all double) mnemonics reference the same opcode. The PUSHA instruc-
tion is intended for use when the operand-size attribute is 16 and the PUSHAD instruction for when the operand-
size attribute is 32. Some assemblers may force the operand size to 16 when PUSHA is used and to 32 when
PUSHAD is used. Others may treat these mnemonics as synonyms (PUSHA/PUSHAD) and use the current setting
of the operand-size attribute to determine the size of values to be pushed from the stack, regardless of the
mnemonic used.
In the real-address mode, if the ESP or SP register is 1, 3, or 5 when PUSHA/PUSHAD executes: an #SS exception
is generated but not delivered (the stack error reported prevents #SS delivery). Next, the processor generates a
#DF exception and enters a shutdown state as described in the #DF discussion in Chapter 6 of the Intel® 64 and
IA-32 Architectures Software Developer’s Manual, Volume 3A.
This instruction executes as described in compatibility mode and legacy mode. It is not valid in 64-bit mode.
Operation
IF 64-bit Mode
THEN #UD
FI;
IF OperandSize = 32 (* PUSHAD instruction *)
THEN
Temp ← (ESP);
Push(EAX);
Push(ECX);
Push(EDX);
Push(EBX);
Push(Temp);
Push(EBP);
Push(ESI);
Push(EDI);
ELSE (* OperandSize = 16, PUSHA instruction *)
Temp ← (SP);
Push(AX);
Push(CX);
Push(DX);
Opcode Instruction Op/
En
64-Bit
Mode
Compat/
Leg Mode
Description
60 PUSHA ZO Invalid Valid Push AX, CX, DX, BX, original SP, BP, SI, and DI.
60 PUSHAD ZO Invalid Valid Push EAX, ECX, EDX, EBX, original ESP, EBP,
ESI, and EDI.
Op/En Operand 1 Operand 2 Operand 3 Operand 4
ZO NA NA NA NA

PUSHA/PUSHAD—Push All General-Purpose Registers
INSTRUCTION SET REFERENCE, M-U
Vol. 2B 4-511
Push(BX);
Push(Temp);
Push(BP);
Push(SI);
Push(DI);
FI;
Flags Affected
None.
Protected Mode Exceptions
#SS(0) If the starting or ending stack address is outside the stack segment limit.
#PF(fault-code) If a page fault occurs.
#AC(0) If an unaligned memory reference is made while the current privilege level is 3 and alignment
checking is enabled.
#UD If the LOCK prefix is used.
Real-Address Mode Exceptions
#GP If the ESP or SP register contains 7, 9, 11, 13, or 15.
#UD If the LOCK prefix is used.
Virtual-8086 Mode Exceptions
#GP(0) If the ESP or SP register contains 7, 9, 11, 13, or 15.
#PF(fault-code) If a page fault occurs.
#AC(0) If an unaligned memory reference is made while alignment checking is enabled.
#UD If the LOCK prefix is used.
Compatibility Mode Exceptions
Same exceptions as in protected mode.
64-Bit Mode Exceptions
#UD If in 64-bit mode.

PUSHF/PUSHFD/PUSHFQ—Push EFLAGS Register onto the Stack
INSTRUCTION SET REFERENCE, M-U
4-512 Vol. 2B
PUSHF/PUSHFD/PUSHFQ—Push EFLAGS Register onto the Stack
Instruction Operand Encoding
Description
Decrements the stack pointer by 4 (if the current operand-size attribute is 32) and pushes the entire contents of
the EFLAGS register onto the stack, or decrements the stack pointer by 2 (if the operand-size attribute is 16) and
pushes the lower 16 bits of the EFLAGS register (that is, the FLAGS register) onto the stack. These instructions
reverse the operation of the POPF/POPFD instructions.
When copying the entire EFLAGS register to the stack, the VM and RF flags (bits 16 and 17) are not copied; instead,
the values for these flags are cleared in the EFLAGS image stored on the stack. See Chapter 3 of the Intel® 64 and
IA-32 Architectures Software Developer’s Manual, Volume 1, for more information about the EFLAGS register.
The PUSHF (push flags) and PUSHFD (push flags double) mnemonics reference the same opcode. The PUSHF
instruction is intended for use when the operand-size attribute is 16 and the PUSHFD instruction for when the
operand-size attribute is 32. Some assemblers may force the operand size to 16 when PUSHF is used and to 32
when PUSHFD is used. Others may treat these mnemonics as synonyms (PUSHF/PUSHFD) and use the current
setting of the operand-size attribute to determine the size of values to be pushed from the stack, regardless of the
mnemonic used.
In 64-bit mode, the instruction’s default operation is to decrement the stack pointer (RSP) by 8 and pushes RFLAGS
on the stack. 16-bit operation is supported using the operand size override prefix 66H. 32-bit operand size cannot
be encoded in this mode. When copying RFLAGS to the stack, the VM and RF flags (bits 16 and 17) are not copied;
instead, values for these flags are cleared in the RFLAGS image stored on the stack.
When operating in virtual-8086 mode (EFLAGS.VM = 1) without the virtual-8086 mode extensions (CR4.VME = 0),
the PUSHF/PUSHFD instructions can be used only if IOPL = 3; otherwise, a general-protection exception (#GP)
occurs. If the virtual-8086 mode extensions are enabled (CR4.VME = 1), PUSHF (but not PUSHFD) can be executed
in virtual-8086 mode with IOPL < 3.
(The protected-mode virtual-interrupt feature — enabled by setting CR4.PVI — affects the CLI and STI instructions
in the same manner as the virtual-8086 mode extensions. PUSHF, however, is not affected by CR4.PVI.)
In the real-address mode, if the ESP or SP register is 1 when PUSHF/PUSHFD instruction executes: an #SS excep-
tion is generated but not delivered (the stack error reported prevents #SS delivery). Next, the processor generates
a #DF exception and enters a shutdown state as described in the #DF discussion in Chapter 6 of the Intel® 64 and
IA-32 Architectures Software Developer’s Manual, Volume 3A.
Operation
IF (PE = 0) or (PE = 1 and ((VM = 0) or (VM = 1 and IOPL = 3)))
(* Real-Address Mode, Protected mode, or Virtual-8086 mode with IOPL equal to 3 *)
THEN
IF OperandSize = 32
THEN
push (EFLAGS AND 00FCFFFFH);
(* VM and RF bits are cleared in image stored on the stack *)
ELSE
push (EFLAGS); (* Lower 16 bits only *)
Opcode* Instruction Op/
En
64-Bit
Mode
Compat/
Leg Mode
Description
9C PUSHF ZO Valid Valid Push lower 16 bits of EFLAGS.
9C PUSHFD ZO N.E. Valid Push EFLAGS.
9C PUSHFQ ZO Valid N.E. Push RFLAGS.
Op/En Operand 1 Operand 2 Operand 3 Operand 4
ZO NA NA NA NA

PUSHF/PUSHFD/PUSHFQ—Push EFLAGS Register onto the Stack
INSTRUCTION SET REFERENCE, M-U
Vol. 2B 4-513
FI;
ELSE IF 64-bit MODE (* In 64-bit Mode *)
IF OperandSize = 64
THEN
push (RFLAGS AND 00000000_00FCFFFFH);
(* VM and RF bits are cleared in image stored on the stack; *)
ELSE
push (EFLAGS); (* Lower 16 bits only *)
FI;
ELSE (* In Virtual-8086 Mode with IOPL less than 3 *)
IF (CR4.VME = 0) OR (OperandSize = 32)
THEN #GP(0); (* Trap to virtual-8086 monitor *)
ELSE
tempFLAGS = EFLAGS[15:0];
tempFLAGS[9] = tempFLAGS[19]; (* VIF replaces IF *)
tempFlags[13:12] = 3; (* IOPL is set to 3 in image stored on the stack *)
push (tempFLAGS);
FI;
FI;
Flags Affected
None.
Protected Mode Exceptions
#SS(0) If the new value of the ESP register is outside the stack segment boundary.
#PF(fault-code) If a page fault occurs.
#AC(0) If an unaligned memory reference is made while CPL = 3 and alignment checking is enabled.
#UD If the LOCK prefix is used.
Real-Address Mode Exceptions
#UD If the LOCK prefix is used.
Virtual-8086 Mode Exceptions
#GP(0) If the I/O privilege level is less than 3.
#PF(fault-code) If a page fault occurs.
#AC(0) If an unaligned memory reference is made while alignment checking is enabled.
#UD If the LOCK prefix is used.
Compatibility Mode Exceptions
Same exceptions as in protected mode.
64-Bit Mode Exceptions
#GP(0) If the memory address is in a non-canonical form.
#SS(0) If the stack address is in a non-canonical form.
#PF(fault-code) If a page fault occurs.
#AC(0) If an unaligned memory reference is made while CPL = 3 and alignment checking is enabled.
#UD If the LOCK prefix is used.

PXOR—Logical Exclusive OR
INSTRUCTION SET REFERENCE, M-U
4-514 Vol. 2B
PXOR—Logical Exclusive OR
Instruction Operand Encoding
Description
Performs a bitwise logical exclusive-OR (XOR) operation on the source operand (second operand) and the destina-
tion operand (first operand) and stores the result in the destination operand. Each bit of the result is 1 if the corre-
sponding bits of the two operands are different; each bit is 0 if the corresponding bits of the operands are the same.
In 64-bit mode and not encoded with VEX/EVEX, using a REX prefix in the form of REX.R permits this instruction to
access additional registers (XMM8-XMM15).
Legacy SSE instructions 64-bit operand: The source operand can be an MMX technology register or a 64-bit
memory location. The destination operand is an MMX technology register.
Opcode*/
Instruction
Op/
En
64/32 bit
Mode
Support
CPUID
Feature
Flag
Description
NP 0F EF /r1
PXOR mm, mm/m64
AV/V MMX Bitwise XOR of mm/m64 and mm.
66 0F EF /r
PXOR xmm1, xmm2/m128
AV/V SSE2 Bitwise XOR of xmm2/m128 and xmm1.
VEX.128.66.0F.WIG EF /r
VPXOR xmm1, xmm2, xmm3/m128
BV/V AVX Bitwise XOR of xmm3/m128 and xmm2.
VEX.256.66.0F.WIG EF /r
VPXOR ymm1, ymm2, ymm3/m256
BV/V AVX2 Bitwise XOR of ymm3/m256 and ymm2.
EVEX.128.66.0F.W0 EF /r
VPXORD xmm1 {k1}{z}, xmm2, xmm3/m128/m32bcst
C V/V AVX512VL
AVX512F
Bitwise XOR of packed doubleword integers in
xmm2 and xmm3/m128 using writemask k1.
EVEX.256.66.0F.W0 EF /r
VPXORD ymm1 {k1}{z}, ymm2, ymm3/m256/m32bcst
C V/V AVX512VL
AVX512F
Bitwise XOR of packed doubleword integers in
ymm2 and ymm3/m256 using writemask k1.
EVEX.512.66.0F.W0 EF /r
VPXORD zmm1 {k1}{z}, zmm2, zmm3/m512/m32bcst
C V/V AVX512F Bitwise XOR of packed doubleword integers in
zmm2 and zmm3/m512/m32bcst using
writemask k1.
EVEX.128.66.0F.W1 EF /r
VPXORQ xmm1 {k1}{z}, xmm2,
xmm3/m128/m64bcst
C V/V AVX512VL
AVX512F
Bitwise XOR of packed quadword integers in
xmm2 and xmm3/m128 using writemask k1.
EVEX.256.66.0F.W1 EF /r
VPXORQ ymm1 {k1}{z}, ymm2, ymm3/m256/m64bcst
C V/V AVX512VL
AVX512F
Bitwise XOR of packed quadword integers in
ymm2 and ymm3/m256 using writemask k1.
EVEX.512.66.0F.W1 EF /r
VPXORQ zmm1 {k1}{z}, zmm2, zmm3/m512/m64bcst
C V/V AVX512F Bitwise XOR of packed quadword integers in
zmm2 and zmm3/m512/m64bcst using
writemask k1.
NOTES:
1. See note in Section 2.4, “AVX and SSE Instruction Exception Specification” in the Intel® 64 and IA-32 Architectures Software
Developer’s Manual, Volume 2A and Section 22.25.3, “Exception Conditions of Legacy SIMD Instructions Operating on MMX Registers”
in the Intel® 64 and IA-32 Architectures Software Developer’s Manual, Volume 3A.
Op/En Tuple Type Operand 1 Operand 2 Operand 3 Operand 4
A NA ModRM:reg (r, w) ModRM:r/m (r) NA NA
B NA ModRM:reg (w) VEX.vvvv (r) ModRM:r/m (r) NA
C Full ModRM:reg (w) EVEX.vvvv (r) ModRM:r/m (r) NA

PXOR—Logical Exclusive OR
INSTRUCTION SET REFERENCE, M-U
Vol. 2B 4-515
128-bit Legacy SSE version: The second source operand is an XMM register or a 128-bit memory location. The first
source operand and destination operands are XMM registers. Bits (MAXVL-1:128) of the corresponding YMM desti-
nation register remain unchanged.
VEX.128 encoded version: The second source operand is an XMM register or a 128-bit memory location. The first
source operand and destination operands are XMM registers. Bits (MAXVL-1:128) of the destination YMM register
are zeroed.
VEX.256 encoded version: The first source operand is a YMM register. The second source operand is a YMM register
or a 256-bit memory location. The destination operand is a YMM register. The upper bits (MAXVL-1:256) of the
corresponding register destination are zeroed.
EVEX encoded versions: The first source operand is a ZMM/YMM/XMM register. The second source operand can be
a ZMM/YMM/XMM register, a 512/256/128-bit memory location or a 512/256/128-bit vector broadcasted from a
32/64-bit memory location. The destination operand is a ZMM/YMM/XMM register conditionally updated with
writemask k1.
Operation
PXOR (64-bit operand)
DEST DEST XOR SRC
PXOR (128-bit Legacy SSE version)
DEST DEST XOR SRC
DEST[MAXVL-1:128] (Unmodified)
VPXOR (VEX.128 encoded version)
DEST SRC1 XOR SRC2
DEST[MAXVL-1:128] 0
VPXOR (VEX.256 encoded version)
DEST SRC1 XOR SRC2
DEST[MAXVL-1:256] 0
VPXORD (EVEX encoded versions)
(KL, VL) = (4, 128), (8, 256), (16, 512)
FOR j 0 TO KL-1
i j * 32
IF k1[j] OR *no writemask* THEN
IF (EVEX.b = 1) AND (SRC2 *is memory*)
THEN DEST[i+31:i] SRC1[i+31:i] BITWISE XOR SRC2[31:0]
ELSE DEST[i+31:i] SRC1[i+31:i] BITWISE XOR SRC2[i+31:i]
FI;
ELSE
IF *merging-masking* ; merging-masking
THEN *DEST[31:0] remains unchanged*
ELSE ; zeroing-masking
DEST[31:0] 0
FI;
FI;
ENDFOR;
DEST[MAXVL-1:VL] 0

PXOR—Logical Exclusive OR
INSTRUCTION SET REFERENCE, M-U
4-516 Vol. 2B
VPXORQ (EVEX encoded versions)
(KL, VL) = (2, 128), (4, 256), (8, 512)
FOR j 0 TO KL-1
i j * 64
IF k1[j] OR *no writemask* THEN
IF (EVEX.b = 1) AND (SRC2 *is memory*)
THEN DEST[i+63:i] SRC1[i+63:i] BITWISE XOR SRC2[63:0]
ELSE DEST[i+63:i] SRC1[i+63:i] BITWISE XOR SRC2[i+63:i]
FI;
ELSE
IF *merging-masking* ; merging-masking
THEN *DEST[63:0] remains unchanged*
ELSE ; zeroing-masking
DEST[63:0] 0
FI;
FI;
ENDFOR;
DEST[MAXVL-1:VL] 0
Intel C/C++ Compiler Intrinsic Equivalent
VPXORD __m512i _mm512_xor_epi32(__m512i a, __m512i b)
VPXORD __m512i _mm512_mask_xor_epi32(__m512i s, __mmask16 m, __m512i a, __m512i b)
VPXORD __m512i _mm512_maskz_xor_epi32( __mmask16 m, __m512i a, __m512i b)
VPXORD __m256i _mm256_xor_epi32(__m256i a, __m256i b)
VPXORD __m256i _mm256_mask_xor_epi32(__m256i s, __mmask8 m, __m256i a, __m256i b)
VPXORD __m256i _mm256_maskz_xor_epi32( __mmask8 m, __m256i a, __m256i b)
VPXORD __m128i _mm_xor_epi32(__m128i a, __m128i b)
VPXORD __m128i _mm_mask_xor_epi32(__m128i s, __mmask8 m, __m128i a, __m128i b)
VPXORD __m128i _mm_maskz_xor_epi32( __mmask16 m, __m128i a, __m128i b)
VPXORQ __m512i _mm512_xor_epi64( __m512i a, __m512i b);
VPXORQ __m512i _mm512_mask_xor_epi64(__m512i s, __mmask8 m, __m512i a, __m512i b);
VPXORQ __m512i _mm512_maskz_xor_epi64(__mmask8 m, __m512i a, __m512i b);
VPXORQ __m256i _mm256_xor_epi64( __m256i a, __m256i b);
VPXORQ __m256i _mm256_mask_xor_epi64(__m256i s, __mmask8 m, __m256i a, __m256i b);
VPXORQ __m256i _mm256_maskz_xor_epi64(__mmask8 m, __m256i a, __m256i b);
VPXORQ __m128i _mm_xor_epi64( __m128i a, __m128i b);
VPXORQ __m128i _mm_mask_xor_epi64(__m128i s, __mmask8 m, __m128i a, __m128i b);
VPXORQ __m128i _mm_maskz_xor_epi64(__mmask8 m, __m128i a, __m128i b);
PXOR:__m64 _mm_xor_si64 (__m64 m1, __m64 m2)
(V)PXOR:__m128i _mm_xor_si128 ( __m128i a, __m128i b)
VPXOR:__m256i _mm256_xor_si256 ( __m256i a, __m256i b)
Flags Affected
None.
Numeric Exceptions
None.
Other Exceptions
Non-EVEX-encoded instruction, see Exceptions Type 4.
EVEX-encoded instruction, see Exceptions Type E4.

RCL/RCR/ROL/ROR—Rotate
INSTRUCTION SET REFERENCE, M-U
Vol. 2B 4-517
RCL/RCR/ROL/ROR—Rotate
Opcode** Instruction Op/
En
64-Bit
Mode
Compat/
Leg Mode
Description
D0 /2 RCL r/m8, 1 M1 Valid Valid Rotate 9 bits (CF, r/m8) left once.
REX + D0 /2 RCL r/m8*, 1 M1 Valid N.E. Rotate 9 bits (CF, r/m8) left once.
D2 /2 RCL r/m8, CL MC Valid Valid Rotate 9 bits (CF, r/m8) left CL times.
REX + D2 /2 RCL r/m8*, CL MC Valid N.E. Rotate 9 bits (CF, r/m8) left CL times.
C0 /2 ib RCL r/m8, imm8 MI Valid Valid Rotate 9 bits (CF, r/m8) left imm8 times.
REX + C0 /2 ib RCL r/m8*, imm8 MI Valid N.E. Rotate 9 bits (CF, r/m8) left imm8 times.
D1 /2 RCL r/m16, 1 M1 Valid Valid Rotate 17 bits (CF, r/m16) left once.
D3 /2 RCL r/m16, CL MC Valid Valid Rotate 17 bits (CF, r/m16) left CL times.
C1 /2 ib RCL r/m16, imm8 MI Valid Valid Rotate 17 bits (CF, r/m16) left imm8 times.
D1 /2 RCL r/m32, 1 M1 Valid Valid Rotate 33 bits (CF, r/m32) left once.
REX.W + D1 /2 RCL r/m64, 1 M1 Valid N.E. Rotate 65 bits (CF, r/m64) left once. Uses a 6
bit count.
D3 /2 RCL r/m32, CL MC Valid Valid Rotate 33 bits (CF, r/m32) left CL times.
REX.W + D3 /2 RCL r/m64, CL MC Valid N.E. Rotate 65 bits (CF, r/m64) left CL times. Uses a
6 bit count.
C1 /2 ib RCL r/m32, imm8 MI Valid Valid Rotate 33 bits (CF, r/m32) left imm8 times.
REX.W + C1 /2 ib RCL r/m64, imm8 MI Valid N.E. Rotate 65 bits (CF, r/m64) left imm8 times.
Uses a 6 bit count.
D0 /3 RCR r/m8, 1 M1 Valid Valid Rotate 9 bits (CF, r/m8) right once.
REX + D0 /3 RCR r/m8*, 1 M1 Valid N.E. Rotate 9 bits (CF, r/m8) right once.
D2 /3 RCR r/m8, CL MC Valid Valid Rotate 9 bits (CF, r/m8) right CL times.
REX + D2 /3 RCR r/m8*, CL MC Valid N.E. Rotate 9 bits (CF, r/m8) right CL times.
C0 /3 ib RCR r/m8, imm8 MI Valid Valid Rotate 9 bits (CF, r/m8) right imm8 times.
REX + C0 /3 ib RCR r/m8*, imm8 MI Valid N.E. Rotate 9 bits (CF, r/m8) right imm8 times.
D1 /3 RCR r/m16, 1 M1 Valid Valid Rotate 17 bits (CF, r/m16) right once.
D3 /3 RCR r/m16, CL MC Valid Valid Rotate 17 bits (CF, r/m16) right CL times.
C1 /3 ib RCR r/m16, imm8 MI Valid Valid Rotate 17 bits (CF, r/m16) right imm8 times.
D1 /3 RCR r/m32, 1 M1 Valid Valid Rotate 33 bits (CF, r/m32) right once. Uses a 6
bit count.
REX.W + D1 /3 RCR r/m64, 1 M1 Valid N.E. Rotate 65 bits (CF, r/m64) right once. Uses a 6
bit count.
D3 /3 RCR r/m32, CL MC Valid Valid Rotate 33 bits (CF, r/m32) right CL times.
REX.W + D3 /3 RCR r/m64, CL MC Valid N.E. Rotate 65 bits (CF, r/m64) right CL times. Uses
a 6 bit count.
C1 /3 ib RCR r/m32, imm8 MI Valid Valid Rotate 33 bits (CF, r/m32) right imm8 times.
REX.W + C1 /3 ib RCR r/m64, imm8 MI Valid N.E. Rotate 65 bits (CF, r/m64) right imm8 times.
Uses a 6 bit count.
D0 /0 ROL r/m8, 1 M1 Valid Valid Rotate 8 bits r/m8 left once.
REX + D0 /0 ROL r/m8*, 1 M1 Valid N.E. Rotate 8 bits r/m8 left once
D2 /0 ROL r/m8, CL MC Valid Valid Rotate 8 bits r/m8 left CL times.
REX + D2 /0 ROL r/m8*, CL MC Valid N.E. Rotate 8 bits r/m8 left CL times.
C0 /0 ib ROL r/m8, imm8 MI Valid Valid Rotate 8 bits r/m8 left imm8 times.

RCL/RCR/ROL/ROR—Rotate
INSTRUCTION SET REFERENCE, M-U
4-518 Vol. 2B
Instruction Operand Encoding
Opcode** Instruction Op/
En
64-Bit
Mode
Compat/
Leg Mode
Description
REX + C0 /0 ib ROL r/m8*, imm8 MI Valid N.E. Rotate 8 bits r/m8 left imm8 times.
D1 /0 ROL r/m16, 1 M1 Valid Valid Rotate 16 bits r/m16 left once.
D3 /0 ROL r/m16, CL MC Valid Valid Rotate 16 bits r/m16 left CL times.
C1 /0 ib ROL r/m16, imm8 MI Valid Valid Rotate 16 bits r/m16 left imm8 times.
D1 /0 ROL r/m32, 1 M1 Valid Valid Rotate 32 bits r/m32 left once.
REX.W + D1 /0 ROL r/m64, 1 M1 Valid N.E. Rotate 64 bits r/m64 left once. Uses a 6 bit
count.
D3 /0 ROL r/m32, CL MC Valid Valid Rotate 32 bits r/m32 left CL times.
REX.W + D3 /0 ROL r/m64, CL MC Valid N.E. Rotate 64 bits r/m64 left CL times. Uses a 6
bit count.
C1 /0 ib ROL r/m32, imm8 MI Valid Valid Rotate 32 bits r/m32 left imm8 times.
REX.W + C1 /0 ib ROL r/m64, imm8 MI Valid N.E. Rotate 64 bits r/m64 left imm8 times. Uses a
6 bit count.
D0 /1 ROR r/m8, 1 M1 Valid Valid Rotate 8 bits r/m8 right once.
REX + D0 /1 ROR r/m8*, 1 M1 Valid N.E. Rotate 8 bits r/m8 right once.
D2 /1 ROR r/m8, CL MC Valid Valid Rotate 8 bits r/m8 right CL times.
REX + D2 /1 ROR r/m8*, CL MC Valid N.E. Rotate 8 bits r/m8 right CL times.
C0 /1 ib ROR r/m8, imm8 MI Valid Valid Rotate 8 bits r/m16 right imm8 times.
REX + C0 /1 ib ROR r/m8*, imm8 MI Valid N.E. Rotate 8 bits r/m16 right imm8 times.
D1 /1 ROR r/m16, 1 M1 Valid Valid Rotate 16 bits r/m16 right once.
D3 /1 ROR r/m16, CL MC Valid Valid Rotate 16 bits r/m16 right CL times.
C1 /1 ib ROR r/m16, imm8 MI Valid Valid Rotate 16 bits r/m16 right imm8 times.
D1 /1 ROR r/m32, 1 M1 Valid Valid Rotate 32 bits r/m32 right once.
REX.W + D1 /1 ROR r/m64, 1 M1 Valid N.E. Rotate 64 bits r/m64 right once. Uses a 6 bit
count.
D3 /1 ROR r/m32, CL MC Valid Valid Rotate 32 bits r/m32 right CL times.
REX.W + D3 /1 ROR r/m64, CL MC Valid N.E. Rotate 64 bits r/m64 right CL times. Uses a 6
bit count.
C1 /1 ib ROR r/m32, imm8 MI Valid Valid Rotate 32 bits r/m32 right imm8 times.
REX.W + C1 /1 ib ROR r/m64, imm8 MI Valid N.E. Rotate 64 bits r/m64 right imm8 times. Uses a
6 bit count.
NOTES:
* In 64-bit mode, r/m8 can not be encoded to access the following byte registers if a REX prefix is used: AH, BH, CH, DH.
** See IA-32 Architecture Compatibility section below.
Op/En Operand 1 Operand 2 Operand 3 Operand 4
M1 ModRM:r/m (w) 1 NA NA
MC ModRM:r/m (w) CL NA NA
MI ModRM:r/m (w) imm8 NA NA

RCL/RCR/ROL/ROR—Rotate
INSTRUCTION SET REFERENCE, M-U
Vol. 2B 4-519
Description
Shifts (rotates) the bits of the first operand (destination operand) the number of bit positions specified in the
second operand (count operand) and stores the result in the destination operand. The destination operand can be
a register or a memory location; the count operand is an unsigned integer that can be an immediate or a value in
the CL register. The count is masked to 5 bits (or 6 bits if in 64-bit mode and REX.W = 1).
The rotate left (ROL) and rotate through carry left (RCL) instructions shift all the bits toward more-significant bit
positions, except for the most-significant bit, which is rotated to the least-significant bit location. The rotate right
(ROR) and rotate through carry right (RCR) instructions shift all the bits toward less significant bit positions, except
for the least-significant bit, which is rotated to the most-significant bit location.
The RCL and RCR instructions include the CF flag in the rotation. The RCL instruction shifts the CF flag into the
least-significant bit and shifts the most-significant bit into the CF flag. The RCR instruction shifts the CF flag into the
most-significant bit and shifts the least-significant bit into the CF flag. For the ROL and ROR instructions, the orig-
inal value of the CF flag is not a part of the result, but the CF flag receives a copy of the bit that was shifted from
one end to the other.
The OF flag is defined only for the 1-bit rotates; it is undefined in all other cases (except RCL and RCR instructions
only: a zero-bit rotate does nothing, that is affects no flags). For left rotates, the OF flag is set to the exclusive OR
of the CF bit (after the rotate) and the most-significant bit of the result. For right rotates, the OF flag is set to the
exclusive OR of the two most-significant bits of the result.
In 64-bit mode, using a REX prefix in the form of REX.R permits access to additional registers (R8-R15). Use of
REX.W promotes the first operand to 64 bits and causes the count operand to become a 6-bit counter.
IA-32 Architecture Compatibility
The 8086 does not mask the rotation count. However, all other IA-32 processors (starting with the Intel 286
processor) do mask the rotation count to 5 bits, resulting in a maximum count of 31. This masking is done in all
operating modes (including the virtual-8086 mode) to reduce the maximum execution time of the instructions.
Operation
(* RCL and RCR instructions *)
SIZE ← OperandSize;
CASE (determine count) OF
SIZE ← 8: tempCOUNT ← (COUNT AND 1FH) MOD 9;
SIZE ← 16: tempCOUNT ← (COUNT AND 1FH) MOD 17;
SIZE ← 32: tempCOUNT ← COUNT AND 1FH;
SIZE ← 64: tempCOUNT ← COUNT AND 3FH;
ESAC;
(* RCL instruction operation *)
WHILE (tempCOUNT ≠ 0)
DO
tempCF ← MSB(DEST);
DEST ← (DEST ∗ 2) + CF;
CF ← tempCF;
tempCOUNT ← tempCOUNT – 1;
OD;
ELIHW;
IF (COUNT & COUNTMASK) = 1
THEN OF ← MSB(DEST) XOR CF;
ELSE OF is undefined;
FI;

RCL/RCR/ROL/ROR—Rotate
INSTRUCTION SET REFERENCE, M-U
4-520 Vol. 2B
(* RCR instruction operation *)
IF (COUNT & COUNTMASK) = 1
THEN OF ← MSB(DEST) XOR CF;
ELSE OF is undefined;
FI;
WHILE (tempCOUNT ≠ 0)
DO
tempCF ← LSB(SRC);
DEST ← (DEST / 2) + (CF * 2SIZE);
CF ← tempCF;
tempCOUNT ← tempCOUNT – 1;
OD;
(* ROL and ROR instructions *)
IF OperandSize = 64
THEN COUNTMASK = 3FH;
ELSE COUNTMASK = 1FH;
FI;
(* ROL instruction operation *)
tempCOUNT ← (COUNT & COUNTMASK) MOD SIZE
WHILE (tempCOUNT ≠ 0)
DO
tempCF ← MSB(DEST);
DEST ← (DEST ∗ 2) + tempCF;
tempCOUNT ← tempCOUNT – 1;
OD;
ELIHW;
IF (COUNT & COUNTMASK) ≠ 0
THEN CF ← LSB(DEST);
FI;
IF (COUNT & COUNTMASK) = 1
THEN OF ← MSB(DEST) XOR CF;
ELSE OF is undefined;
FI;
(* ROR instruction operation *)
tempCOUNT ← (COUNT & COUNTMASK) MOD SIZE
WHILE (tempCOUNT ≠ 0)
DO
tempCF ← LSB(SRC);
DEST ← (DEST / 2) + (tempCF ∗ 2SIZE);
tempCOUNT ← tempCOUNT – 1;
OD;
ELIHW;
IF (COUNT & COUNTMASK) ≠ 0
THEN CF ← MSB(DEST);
FI;
IF (COUNT & COUNTMASK) = 1
THEN OF ← MSB(DEST) XOR MSB − 1(DEST);
ELSE OF is undefined;
FI;

RCL/RCR/ROL/ROR—Rotate
INSTRUCTION SET REFERENCE, M-U
Vol. 2B 4-521
Flags Affected
If the masked count is 0, the flags are not affected. If the masked count is 1, then the OF flag is affected, otherwise
(masked count is greater than 1) the OF flag is undefined. The CF flag is affected when the masked count is non-
zero. The SF, ZF, AF, and PF flags are always unaffected.
Protected Mode Exceptions
#GP(0) If the source operand is located in a non-writable segment.
If a memory operand effective address is outside the CS, DS, ES, FS, or GS segment limit.
If the DS, ES, FS, or GS register contains a NULL segment selector.
#SS(0) If a memory operand effective address is outside the SS segment limit.
#PF(fault-code) If a page fault occurs.
#AC(0) If alignment checking is enabled and an unaligned memory reference is made while the
current privilege level is 3.
#UD If the LOCK prefix is used.
Real-Address Mode Exceptions
#GP If a memory operand effective address is outside the CS, DS, ES, FS, or GS segment limit.
#SS If a memory operand effective address is outside the SS segment limit.
#UD If the LOCK prefix is used.
Virtual-8086 Mode Exceptions
#GP(0) If a memory operand effective address is outside the CS, DS, ES, FS, or GS segment limit.
#SS(0) If a memory operand effective address is outside the SS segment limit.
#PF(fault-code) If a page fault occurs.
#AC(0) If alignment checking is enabled and an unaligned memory reference is made.
#UD If the LOCK prefix is used.
Compatibility Mode Exceptions
Same exceptions as in protected mode.
64-Bit Mode Exceptions
#SS(0) If a memory address referencing the SS segment is in a non-canonical form.
#GP(0) If the source operand is located in a nonwritable segment.
If the memory address is in a non-canonical form.
#PF(fault-code) If a page fault occurs.
#AC(0) If alignment checking is enabled and an unaligned memory reference is made while the
current privilege level is 3.
#UD If the LOCK prefix is used.

RCPPS—Compute Reciprocals of Packed Single-Precision Floating-Point Values
INSTRUCTION SET REFERENCE, M-U
4-522 Vol. 2B
RCPPS—Compute Reciprocals of Packed Single-Precision Floating-Point Values
Instruction Operand Encoding
Description
Performs a SIMD computation of the approximate reciprocals of the four packed single-precision floating-point
values in the source operand (second operand) stores the packed single-precision floating-point results in the
destination operand. The source operand can be an XMM register or a 128-bit memory location. The destination
operand is an XMM register. See Figure 10-5 in the Intel® 64 and IA-32 Architectures Software Developer’s
Manual, Volume 1, for an illustration of a SIMD single-precision floating-point operation.
The relative error for this approximation is:
|Relative Error| ≤ 1.5 ∗ 2−12
The RCPPS instruction is not affected by the rounding control bits in the MXCSR register. When a source value is a
0.0, an ∞ of the sign of the source value is returned. A denormal source value is treated as a 0.0 (of the same sign).
Tiny results (see Section 4.9.1.5, “Numeric Underflow Exception (#U)” in Intel® 64 and IA-32 Architectures Soft-
ware Developer’s Manual, Volume 1) are always flushed to 0.0, with the sign of the operand. (Input values greater
than or equal to |1.11111111110100000000000B∗2125| are guaranteed to not produce tiny results; input values
less than or equal to |1.00000000000110000000001B*2126| are guaranteed to produce tiny results, which are in
turn flushed to 0.0; and input values in between this range may or may not produce tiny results, depending on the
implementation.) When a source value is an SNaN or QNaN, the SNaN is converted to a QNaN or the source QNaN
is returned.
In 64-bit mode, using a REX prefix in the form of REX.R permits this instruction to access additional registers
(XMM8-XMM15).
128-bit Legacy SSE version: The second source can be an XMM register or an 128-bit memory location. The desti-
nation is not distinct from the first source XMM register and the upper bits (MAXVL-1:128) of the corresponding
YMM register destination are unmodified.
VEX.128 encoded version: the first source operand is an XMM register or 128-bit memory location. The destination
operand is an XMM register. The upper bits (MAXVL-1:128) of the corresponding YMM register destination are
zeroed.
VEX.256 encoded version: The first source operand is a YMM register. The second source operand can be a YMM
register or a 256-bit memory location. The destination operand is a YMM register.
Note: In VEX-encoded versions, VEX.vvvv is reserved and must be 1111b, otherwise instructions will #UD.
Opcode*/
Instruction
Op/
En
64/32 bit
Mode
Support
CPUID
Feature
Flag
Description
NP 0F 53 /r
RCPPS xmm1, xmm2/m128
RM V/V SSE Computes the approximate reciprocals of the
packed single-precision floating-point values
in xmm2/m128 and stores the results in
xmm1.
VEX.128.0F.WIG 53 /r
VRCPPS xmm1, xmm2/m128
RM V/V AVX Computes the approximate reciprocals of
packed single-precision values in xmm2/mem
and stores the results in xmm1.
VEX.256.0F.WIG 53 /r
VRCPPS ymm1, ymm2/m256
RM V/V AVX Computes the approximate reciprocals of
packed single-precision values in ymm2/mem
and stores the results in ymm1.
Op/En Operand 1 Operand 2 Operand 3 Operand 4
RM ModRM:reg (w) ModRM:r/m (r) NA NA

RCPPS—Compute Reciprocals of Packed Single-Precision Floating-Point Values
INSTRUCTION SET REFERENCE, M-U
Vol. 2B 4-523
Operation
RCPPS (128-bit Legacy SSE version)
DEST[31:0] APPROXIMATE(1/SRC[31:0])
DEST[63:32] APPROXIMATE(1/SRC[63:32])
DEST[95:64] APPROXIMATE(1/SRC[95:64])
DEST[127:96] APPROXIMATE(1/SRC[127:96])
DEST[MAXVL-1:128] (Unmodified)
VRCPPS (VEX.128 encoded version)
DEST[31:0] APPROXIMATE(1/SRC[31:0])
DEST[63:32] APPROXIMATE(1/SRC[63:32])
DEST[95:64] APPROXIMATE(1/SRC[95:64])
DEST[127:96] APPROXIMATE(1/SRC[127:96])
DEST[MAXVL-1:128] 0
VRCPPS (VEX.256 encoded version)
DEST[31:0] APPROXIMATE(1/SRC[31:0])
DEST[63:32] APPROXIMATE(1/SRC[63:32])
DEST[95:64] APPROXIMATE(1/SRC[95:64])
DEST[127:96] APPROXIMATE(1/SRC[127:96])
DEST[159:128] APPROXIMATE(1/SRC[159:128])
DEST[191:160] APPROXIMATE(1/SRC[191:160])
DEST[223:192] APPROXIMATE(1/SRC[223:192])
DEST[255:224] APPROXIMATE(1/SRC[255:224])
Intel C/C++ Compiler Intrinsic Equivalent
RCCPS: __m128 _mm_rcp_ps(__m128 a)
RCPPS: __m256 _mm256_rcp_ps (__m256 a);
SIMD Floating-Point Exceptions
None.
Other Exceptions
See Exceptions Type 4; additionally
#UD If VEX.vvvv ≠ 1111B.

RCPSS—Compute Reciprocal of Scalar Single-Precision Floating-Point Values
INSTRUCTION SET REFERENCE, M-U
4-524 Vol. 2B
RCPSS—Compute Reciprocal of Scalar Single-Precision Floating-Point Values
Instruction Operand Encoding
Description
Computes of an approximate reciprocal of the low single-precision floating-point value in the source operand
(second operand) and stores the single-precision floating-point result in the destination operand. The source
operand can be an XMM register or a 32-bit memory location. The destination operand is an XMM register. The
three high-order doublewords of the destination operand remain unchanged. See Figure 10-6 in the Intel® 64 and
IA-32 Architectures Software Developer’s Manual, Volume 1, for an illustration of a scalar single-precision floating-
point operation.
The relative error for this approximation is:
|Relative Error| ≤ 1.5 ∗ 2−12
The RCPSS instruction is not affected by the rounding control bits in the MXCSR register. When a source value is a
0.0, an ∞ of the sign of the source value is returned. A denormal source value is treated as a 0.0 (of the same sign).
Tiny results (see Section 4.9.1.5, “Numeric Underflow Exception (#U)” in Intel® 64 and IA-32 Architectures Soft-
ware Developer’s Manual, Volume 1) are always flushed to 0.0, with the sign of the operand. (Input values greater
than or equal to |1.11111111110100000000000B∗2125| are guaranteed to not produce tiny results; input values
less than or equal to |1.00000000000110000000001B*2126| are guaranteed to produce tiny results, which are in
turn flushed to 0.0; and input values in between this range may or may not produce tiny results, depending on the
implementation.) When a source value is an SNaN or QNaN, the SNaN is converted to a QNaN or the source QNaN
is returned.
In 64-bit mode, using a REX prefix in the form of REX.R permits this instruction to access additional registers
(XMM8-XMM15).
128-bit Legacy SSE version: The first source operand and the destination operand are the same. Bits (MAXVL-
1:32) of the corresponding YMM destination register remain unchanged.
VEX.128 encoded version: Bits (MAXVL-1:128) of the destination YMM register are zeroed.
Operation
RCPSS (128-bit Legacy SSE version)
DEST[31:0] APPROXIMATE(1/SRC[31:0])
DEST[MAXVL-1:32] (Unmodified)
Opcode*/
Instruction
Op/
En
64/32 bit
Mode
Support
CPUID
Feature
Flag
Description
F3 0F 53 /r
RCPSS xmm1, xmm2/m32
RM V/V SSE Computes the approximate reciprocal of the
scalar single-precision floating-point value in
xmm2/m32 and stores the result in xmm1.
VEX.LIG.F3.0F.WIG 53 /r
VRCPSS xmm1, xmm2, xmm3/m32
RVM V/V AVX Computes the approximate reciprocal of the
scalar single-precision floating-point value in
xmm3/m32 and stores the result in xmm1.
Also, upper single precision floating-point
values (bits[127:32]) from xmm2 are copied to
xmm1[127:32].
Op/En Operand 1 Operand 2 Operand 3 Operand 4
RM ModRM:reg (w) ModRM:r/m (r) NA NA
RVM ModRM:reg (w) VEX.vvvv (r) ModRM:r/m (r) NA

RCPSS—Compute Reciprocal of Scalar Single-Precision Floating-Point Values
INSTRUCTION SET REFERENCE, M-U
Vol. 2B 4-525
VRCPSS (VEX.128 encoded version)
DEST[31:0] APPROXIMATE(1/SRC2[31:0])
DEST[127:32] SRC1[127:32]
DEST[MAXVL-1:128] 0
Intel C/C++ Compiler Intrinsic Equivalent
RCPSS: __m128 _mm_rcp_ss(__m128 a)
SIMD Floating-Point Exceptions
None.
Other Exceptions
See Exceptions Type 5.

RDFSBASE/RDGSBASE—Read FS/GS Segment Base
INSTRUCTION SET REFERENCE, M-U
4-526 Vol. 2B
RDFSBASE/RDGSBASE—Read FS/GS Segment Base
Instruction Operand Encoding
Description
Loads the general-purpose register indicated by the modR/M:r/m field with the FS or GS segment base address.
The destination operand may be either a 32-bit or a 64-bit general-purpose register. The REX.W prefix indicates the
operand size is 64 bits. If no REX.W prefix is used, the operand size is 32 bits; the upper 32 bits of the source base
address (for FS or GS) are ignored and upper 32 bits of the destination register are cleared.
This instruction is supported only in 64-bit mode.
Operation
DEST ← FS/GS segment base address;
Flags Affected
None
C/C++ Compiler Intrinsic Equivalent
RDFSBASE: unsigned int _readfsbase_u32(void );
RDFSBASE: unsigned __int64 _readfsbase_u64(void );
RDGSBASE: unsigned int _readgsbase_u32(void );
RDGSBASE: unsigned __int64 _readgsbase_u64(void );
Protected Mode Exceptions
#UD The RDFSBASE and RDGSBASE instructions are not recognized in protected mode.
Real-Address Mode Exceptions
#UD The RDFSBASE and RDGSBASE instructions are not recognized in real-address mode.
Virtual-8086 Mode Exceptions
#UD The RDFSBASE and RDGSBASE instructions are not recognized in virtual-8086 mode.
Compatibility Mode Exceptions
#UD The RDFSBASE and RDGSBASE instructions are not recognized in compatibility mode.
Opcode/
Instruction
Op/
En
64/32-
bit
Mode
CPUID Fea-
ture Flag
Description
F3 0F AE /0
RDFSBASE r32
M V/I FSGSBASE Load the 32-bit destination register with the FS
base address.
F3 REX.W 0F AE /0
RDFSBASE r64
M V/I FSGSBASE Load the 64-bit destination register with the FS
base address.
F3 0F AE /1
RDGSBASE r32
M V/I FSGSBASE Load the 32-bit destination register with the GS
base address.
F3 REX.W 0F AE /1
RDGSBASE r64
M V/I FSGSBASE Load the 64-bit destination register with the GS
base address.
Op/En Operand 1 Operand 2 Operand 3 Operand 4
M ModRM:r/m (w) NA NA NA

RDFSBASE/RDGSBASE—Read FS/GS Segment Base
INSTRUCTION SET REFERENCE, M-U
Vol. 2B 4-527
64-Bit Mode Exceptions
#UD If the LOCK prefix is used.
If CR4.FSGSBASE[bit 16] = 0.
If CPUID.07H.0H:EBX.FSGSBASE[bit 0] = 0.

RDMSR—Read from Model Specific Register
INSTRUCTION SET REFERENCE, M-U
4-528 Vol. 2B
RDMSR—Read from Model Specific Register
Instruction Operand Encoding
Description
Reads the contents of a 64-bit model specific register (MSR) specified in the ECX register into registers EDX:EAX.
(On processors that support the Intel 64 architecture, the high-order 32 bits of RCX are ignored.) The EDX register
is loaded with the high-order 32 bits of the MSR and the EAX register is loaded with the low-order 32 bits. (On
processors that support the Intel 64 architecture, the high-order 32 bits of each of RAX and RDX are cleared.) If
fewer than 64 bits are implemented in the MSR being read, the values returned to EDX:EAX in unimplemented bit
locations are undefined.
This instruction must be executed at privilege level 0 or in real-address mode; otherwise, a general protection
exception #GP(0) will be generated. Specifying a reserved or unimplemented MSR address in ECX will also cause a
general protection exception.
The MSRs control functions for testability, execution tracing, performance-monitoring, and machine check errors.
Chapter 2, “Model-Specific Registers (MSRs)” of the Intel® 64 and IA-32 Architectures Software Developer’s
Manual, Volume 4, lists all the MSRs that can be read with this instruction and their addresses. Note that each
processor family has its own set of MSRs.
The CPUID instruction should be used to determine whether MSRs are supported (CPUID.01H:EDX[5] = 1) before
using this instruction.
IA-32 Architecture Compatibility
The MSRs and the ability to read them with the RDMSR instruction were introduced into the IA-32 Architecture with
the Pentium processor. Execution of this instruction by an IA-32 processor earlier than the Pentium processor
results in an invalid opcode exception #UD.
See “Changes to Instruction Behavior in VMX Non-Root Operation” in Chapter 25 of the Intel® 64 and IA-32 Archi-
tectures Software Developer’s Manual, Volume 3C, for more information about the behavior of this instruction in
VMX non-root operation.
Operation
EDX:EAX ← MSR[ECX];
Flags Affected
None.
Protected Mode Exceptions
#GP(0) If the current privilege level is not 0.
If the value in ECX specifies a reserved or unimplemented MSR address.
#UD If the LOCK prefix is used.
Opcode* Instruction Op/
En
64-Bit
Mode
Compat/
Leg Mode
Description
0F 32 RDMSR ZO Valid Valid Read MSR specified by ECX into EDX:EAX.
NOTES:
* See IA-32 Architecture Compatibility section below.
Op/En Operand 1 Operand 2 Operand 3 Operand 4
ZO NA NA NA NA

RDMSR—Read from Model Specific Register
INSTRUCTION SET REFERENCE, M-U
Vol. 2B 4-529
Real-Address Mode Exceptions
#GP If the value in ECX specifies a reserved or unimplemented MSR address.
#UD If the LOCK prefix is used.
Virtual-8086 Mode Exceptions
#GP(0) The RDMSR instruction is not recognized in virtual-8086 mode.
Compatibility Mode Exceptions
Same exceptions as in protected mode.
64-Bit Mode Exceptions
Same exceptions as in protected mode.

RDPID—Read Processor ID
INSTRUCTION SET REFERENCE, M-U
4-530 Vol. 2B
RDPID—Read Processor ID
Instruction Operand Encoding1
Description
Reads the value of the IA32_TSC_AUX MSR (address C0000103H) into the destination register. The value of CS.D
and operand-size prefixes (66H and REX.W) do not affect the behavior of the RDPID instruction.
Operation
DEST ← IA32_TSC_AUX
Flags Affected
None.
Protected Mode Exceptions
#UD If the LOCK prefix is used.
If CPUID.7H.0:ECX.RDPID[bit 22] = 0.
Real-Address Mode Exceptions
Same exceptions as in protected mode.
Virtual-8086 Mode Exceptions
Same exceptions as in protected mode.
Compatibility Mode Exceptions
Same exceptions as in protected mode.
64-Bit Mode Exceptions
Same exceptions as in protected mode.
Opcode/
Instruction
Op/
En
64/32-
bit
Mode
CPUID
Feature Flag
Description
F3 0F C7 /7
RDPID r32
R N.E./V RDPID Read IA32_TSC_AUX into r32.
F3 0F C7 /7
RDPID r64
R V/N.E. RDPID Read IA32_TSC_AUX into r64.
Op/En Operand 1 Operand 2 Operand 3 Operand 4
R ModRM:r/m (w) NA NA NA
1.ModRM.MOD = 011B required

RDPKRU—Read Protection Key Rights for User Pages
INSTRUCTION SET REFERENCE, M-U
Vol. 2B 4-531
RDPKRU—Read Protection Key Rights for User Pages
Instruction Operand Encoding
Description
Reads the value of PKRU into EAX and clears EDX. ECX must be 0 when RDPKRU is executed; otherwise, a general-
protection exception (#GP) occurs.
RDPKRU can be executed only if CR4.PKE = 1; otherwise, an invalid-opcode exception (#UD) occurs. Software can
discover the value of CR4.PKE by examining CPUID.(EAX=07H,ECX=0H):ECX.OSPKE [bit 4].
On processors that support the Intel 64 Architecture, the high-order 32-bits of RCX are ignored and the high-order
32-bits of RDX and RAX are cleared.
Operation
IF (ECX = 0)
THEN
EAX ← PKRU;
EDX ← 0;
ELSE #GP(0);
FI;
Flags Affected
None.
C/C++ Compiler Intrinsic Equivalent
RDPKRU: uint32_t _rdpkru_u32(void);
Protected Mode Exceptions
#GP(0) If ECX ≠ 0.
#UD If the LOCK prefix is used.
If CR4.PKE = 0.
Real-Address Mode Exceptions
Same exceptions as in protected mode.
Virtual-8086 Mode Exceptions
Same exceptions as in protected mode.
Compatibility Mode Exceptions
Same exceptions as in protected mode.
Opcode* Instruction Op/
En
64/32bit
Mode
Support
CPUID
Feature
Flag
Description
NP 0F 01 EE RDPKRU ZO V/V OSPKE Reads PKRU into EAX.
Op/En Operand 1 Operand 2 Operand 3 Operand 4
ZO NA NA NA NA

RDPKRU—Read Protection Key Rights for User Pages
INSTRUCTION SET REFERENCE, M-U
4-532 Vol. 2B
64-Bit Mode Exceptions
Same exceptions as in protected mode.

RDPMC—Read Performance-Monitoring Counters
INSTRUCTION SET REFERENCE, M-U
Vol. 2B 4-533
RDPMC—Read Performance-Monitoring Counters
Instruction Operand Encoding
Description
The EAX register is loaded with the low-order 32 bits. The EDX register is loaded with the supported high-order bits
of the counter. The number of high-order bits loaded into EDX is implementation specific on processors that do no
support architectural performance monitoring. The width of fixed-function and general-purpose performance coun-
ters on processors supporting architectural performance monitoring are reported by CPUID 0AH leaf. See below for
the treatment of the EDX register for “fast” reads.
The ECX register specifies the counter type (if the processor supports architectural performance monitoring) and
counter index. Counter type is specified in ECX[30] to select one of two type of performance counters. If the
processor does not support architectural performance monitoring, ECX[30:0] specifies the counter index; other-
wise ECX[29:0] specifies the index relative to the base of each counter type. ECX[31] selects “fast” read mode if
supported. The two counter types are:
•General-purpose or special-purpose performance counters are specified with ECX[30] = 0: The number of
general-purpose performance counters on processor supporting architectural performance monitoring are
reported by CPUID 0AH leaf. The availability of special-purpose counters, as well as the number of general-
purpose counters if the processor does not support architectural performance monitoring, is model specific;
see Chapter 18, “Performance Monitoring” of Intel® 64 and IA-32 Architectures Software Developer’s Manual,
Volume 3B.
•Fixed-function performance counters are specified with ECX[30] = 1. The number fixed-function performance
counters is enumerated by CPUID 0AH leaf. See Chapter 18, “Performance Monitoring” of Intel® 64 and IA-32
Architectures Software Developer’s Manual, Volume 3B. This counter type is selected if ECX[30] is set.
The width of fixed-function performance counters and general-purpose performance counters on processors
supporting architectural performance monitoring are reported by CPUID 0AH leaf. The width of general-purpose
performance counters are 40-bits for processors that do not support architectural performance monitoring coun-
ters. The width of special-purpose performance counters are implementation specific.
When in protected or virtual 8086 mode, the performance-monitoring counters enabled (PCE) flag in register CR4
restricts the use of the RDPMC instruction as follows. When the PCE flag is set, the RDPMC instruction can be
executed at any privilege level; when the flag is clear, the instruction can only be executed at privilege level 0.
(When in real-address mode, the RDPMC instruction is always enabled.)
The performance-monitoring counters can also be read with the RDMSR instruction, when executing at privilege
level 0.
The performance-monitoring counters are event counters that can be programmed to count events such as the
number of instructions decoded, number of interrupts received, or number of cache loads. Chapter 19, “Perfor-
mance Monitoring Events,” in the Intel® 64 and IA-32 Architectures Software Developer’s Manual, Volume 3B, lists
the events that can be counted for various processors in the Intel 64 and IA-32 architecture families.
The RDPMC instruction is not a serializing instruction; that is, it does not imply that all the events caused by the
preceding instructions have been completed or that events caused by subsequent instructions have not begun. If
an exact event count is desired, software must insert a serializing instruction (such as the CPUID instruction)
before and/or after the RDPMC instruction.
Performing back-to-back fast reads are not guaranteed to be monotonic. To guarantee monotonicity on back-to-
back reads, a serializing instruction must be placed between the two RDPMC instructions.
Opcode* Instruction Op/
En
64-Bit
Mode
Compat/
Leg Mode
Description
0F 33 RDPMC ZO Valid Valid Read performance-monitoring counter
specified by ECX into EDX:EAX.
Op/En Operand 1 Operand 2 Operand 3 Operand 4
ZO NA NA NA NA

RDPMC—Read Performance-Monitoring Counters
INSTRUCTION SET REFERENCE, M-U
4-534 Vol. 2B
The RDPMC instruction can execute in 16-bit addressing mode or virtual-8086 mode; however, the full contents of
the ECX register are used to select the counter, and the event count is stored in the full EAX and EDX registers. The
RDPMC instruction was introduced into the IA-32 Architecture in the Pentium Pro processor and the Pentium
processor with MMX technology. The earlier Pentium processors have performance-monitoring counters, but they
must be read with the RDMSR instruction.
Operation
MSCB = Most Significant Counter Bit (* Model-specific *)
IF (((CR4.PCE = 1) or (CPL = 0) or (CR0.PE = 0)) and (ECX indicates a supported counter))
THEN
EAX ← counter[31:0];
EDX ← ZeroExtend(counter[MSCB:32]);
ELSE (* ECX is not valid or CR4.PCE is 0 and CPL is 1, 2, or 3 and CR0.PE is 1 *)
#GP(0);
FI;
Flags Affected
None.
Protected Mode Exceptions
#GP(0) If the current privilege level is not 0 and the PCE flag in the CR4 register is clear.
If an invalid performance counter index is specified.
#UD If the LOCK prefix is used.
Real-Address Mode Exceptions
#GP If an invalid performance counter index is specified.
#UD If the LOCK prefix is used.
Virtual-8086 Mode Exceptions
#GP(0) If the PCE flag in the CR4 register is clear.
If an invalid performance counter index is specified.
#UD If the LOCK prefix is used.
Compatibility Mode Exceptions
Same exceptions as in protected mode.
64-Bit Mode Exceptions
#GP(0) If the current privilege level is not 0 and the PCE flag in the CR4 register is clear.
If an invalid performance counter index is specified.
#UD If the LOCK prefix is used.

RDRAND—Read Random Number
INSTRUCTION SET REFERENCE, M-U
Vol. 2B 4-535
RDRAND—Read Random Number
Instruction Operand Encoding
Description
Loads a hardware generated random value and store it in the destination register. The size of the random value is
determined by the destination register size and operating mode. The Carry Flag indicates whether a random value
is available at the time the instruction is executed. CF=1 indicates that the data in the destination is valid. Other-
wise CF=0 and the data in the destination operand will be returned as zeros for the specified width. All other flags
are forced to 0 in either situation. Software must check the state of CF=1 for determining if a valid random value
has been returned, otherwise it is expected to loop and retry execution of RDRAND (see Intel® 64 and IA-32 Archi-
tectures Software Developer’s Manual, Volume 1, Section 7.3.17, “Random Number Generator Instructions”).
This instruction is available at all privilege levels.
In 64-bit mode, the instruction's default operation size is 32 bits. Using a REX prefix in the form of REX.B permits
access to additional registers (R8-R15). Using a REX prefix in the form of REX.W promotes operation to 64 bit oper-
ands. See the summary chart at the beginning of this section for encoding data and limits.
Operation
IF HW_RND_GEN.ready = 1
THEN
CASE of
osize is 64: DEST[63:0] ← HW_RND_GEN.data;
osize is 32: DEST[31:0] ← HW_RND_GEN.data;
osize is 16: DEST[15:0] ← HW_RND_GEN.data;
ESAC
CF ← 1;
ELSE
CASE of
osize is 64: DEST[63:0] ← 0;
osize is 32: DEST[31:0] ← 0;
osize is 16: DEST[15:0] ← 0;
ESAC
CF ← 0;
FI
OF, SF, ZF, AF, PF ← 0;
Flags Affected
The CF flag is set according to the result (see the “Operation” section above). The OF, SF, ZF, AF, and PF flags are
set to 0.
Opcode*/
Instruction
Op/
En
64/32 bit
Mode
Support
CPUID
Feature
Flag
Description
NFx 0F C7 /6
RDRAND r16
M V/V RDRAND Read a 16-bit random number and store in the
destination register.
NFx 0F C7 /6
RDRAND r32
M V/V RDRAND Read a 32-bit random number and store in the
destination register.
NFx REX.W + 0F C7 /6
RDRAND r64
M V/I RDRAND Read a 64-bit random number and store in the
destination register.
Op/En Operand 1 Operand 2 Operand 3 Operand 4
M ModRM:r/m (w) NA NA NA

RDRAND—Read Random Number
INSTRUCTION SET REFERENCE, M-U
4-536 Vol. 2B
Intel C/C++ Compiler Intrinsic Equivalent
RDRAND: int _rdrand16_step( unsigned short * );
RDRAND: int _rdrand32_step( unsigned int * );
RDRAND: int _rdrand64_step( unsigned __int64 *);
Protected Mode Exceptions
#UD If the LOCK prefix is used.
If CPUID.01H:ECX.RDRAND[bit 30] = 0.
Real-Address Mode Exceptions
Same exceptions as in protected mode.
Virtual-8086 Mode Exceptions
Same exceptions as in protected mode.
Compatibility Mode Exceptions
Same exceptions as in protected mode.
64-Bit Mode Exceptions
Same exceptions as in protected mode.

RDSEED—Read Random SEED
INSTRUCTION SET REFERENCE, M-U
Vol. 2B 4-537
RDSEED—Read Random SEED
Instruction Operand Encoding
Description
Loads a hardware generated random value and store it in the destination register. The random value is generated
from an Enhanced NRBG (Non Deterministic Random Bit Generator) that is compliant to NIST SP800-90B and NIST
SP800-90C in the XOR construction mode. The size of the random value is determined by the destination register
size and operating mode. The Carry Flag indicates whether a random value is available at the time the instruction
is executed. CF=1 indicates that the data in the destination is valid. Otherwise CF=0 and the data in the destination
operand will be returned as zeros for the specified width. All other flags are forced to 0 in either situation. Software
must check the state of CF=1 for determining if a valid random seed value has been returned, otherwise it is
expected to loop and retry execution of RDSEED (see Section 1.2).
The RDSEED instruction is available at all privilege levels. The RDSEED instruction executes normally either inside
or outside a transaction region.
In 64-bit mode, the instruction's default operation size is 32 bits. Using a REX prefix in the form of REX.B permits
access to additional registers (R8-R15). Using a REX prefix in the form of REX.W promotes operation to 64 bit oper-
ands. See the summary chart at the beginning of this section for encoding data and limits.
Operation
IF HW_NRND_GEN.ready = 1
THEN
CASE of
osize is 64: DEST[63:0] ← HW_NRND_GEN.data;
osize is 32: DEST[31:0] ← HW_NRND_GEN.data;
osize is 16: DEST[15:0] ← HW_NRND_GEN.data;
ESAC;
CF ← 1;
ELSE
CASE of
osize is 64: DEST[63:0] ← 0;
osize is 32: DEST[31:0] ← 0;
osize is 16: DEST[15:0] ← 0;
ESAC;
CF ← 0;
FI;
OF, SF, ZF, AF, PF ← 0;
Opcode/
Instruction
Op/
En
64/32
bit Mode
Support
CPUID
Feature
Flag
Description
NFx 0F C7 /7
RDSEED r16
M V/V RDSEED Read a 16-bit NIST SP800-90B & C compliant random value and
store in the destination register.
NFx 0F C7 /7
RDSEED r32
M V/V RDSEED Read a 32-bit NIST SP800-90B & C compliant random value and
store in the destination register.
NFx REX.W + 0F C7 /7
RDSEED r64
M V/I RDSEED Read a 64-bit NIST SP800-90B & C compliant random value and
store in the destination register.
Op/En Operand 1 Operand 2 Operand 3 Operand 4
MModRM:r/m (w) NA NA NA

RDSEED—Read Random SEED
INSTRUCTION SET REFERENCE, M-U
4-538 Vol. 2B
Flags Affected
The CF flag is set according to the result (see the "Operation" section above). The OF, SF, ZF, AF, and PF flags
are set to 0.
C/C++ Compiler Intrinsic Equivalent
RDSEED int _rdseed16_step( unsigned short * );
RDSEED int _rdseed32_step( unsigned int * );
RDSEED int _rdseed64_step( unsigned __int64 *);
Protected Mode Exceptions
#UD If the LOCK prefix is used.
If CPUID.(EAX=07H, ECX=0H):EBX.RDSEED[bit 18] = 0.
Real-Address Mode Exceptions
#UD If the LOCK prefix is used.
If CPUID.(EAX=07H, ECX=0H):EBX.RDSEED[bit 18] = 0.
Virtual-8086 Mode Exceptions
#UD If the LOCK prefix is used.
If CPUID.(EAX=07H, ECX=0H):EBX.RDSEED[bit 18] = 0.
Compatibility Mode Exceptions
#UD If the LOCK prefix is used.
If CPUID.(EAX=07H, ECX=0H):EBX.RDSEED[bit 18] = 0.
64-Bit Mode Exceptions
#UD If the LOCK prefix is used.
If CPUID.(EAX=07H, ECX=0H):EBX.RDSEED[bit 18] = 0.

RDTSC—Read Time-Stamp Counter
INSTRUCTION SET REFERENCE, M-U
Vol. 2B 4-539
RDTSC—Read Time-Stamp Counter
Instruction Operand Encoding
Description
Reads the current value of the processor’s time-stamp counter (a 64-bit MSR) into the EDX:EAX registers. The EDX
register is loaded with the high-order 32 bits of the MSR and the EAX register is loaded with the low-order 32 bits.
(On processors that support the Intel 64 architecture, the high-order 32 bits of each of RAX and RDX are cleared.)
The processor monotonically increments the time-stamp counter MSR every clock cycle and resets it to 0 whenever
the processor is reset. See “Time Stamp Counter” in Chapter 17 of the Intel® 64 and IA-32 Architectures Software
Developer’s Manual, Volume 3B, for specific details of the time stamp counter behavior.
The time stamp disable (TSD) flag in register CR4 restricts the use of the RDTSC instruction as follows. When the
flag is clear, the RDTSC instruction can be executed at any privilege level; when the flag is set, the instruction can
only be executed at privilege level 0.
The time-stamp counter can also be read with the RDMSR instruction, when executing at privilege level 0.
The RDTSC instruction is not a serializing instruction. It does not necessarily wait until all previous instructions
have been executed before reading the counter. Similarly, subsequent instructions may begin execution before the
read operation is performed. The following items may guide software seeking to order executions of RDTSC:
•If software requires RDTSC to be executed only after all previous instructions have executed and all previous
loads are globally visible,1 it can execute LFENCE immediately before RDTSC.
•If software requires RDTSC to be executed only after all previous instructions have executed and all previous
loads and stores are globally visible, it can execute the sequence MFENCE;LFENCE immediately before RDTSC.
•If software requires RDTSC to be executed prior to execution of any subsequent instruction (including any
memory accesses), it can execute the sequence LFENCE immediately after RDTSC.
This instruction was introduced by the Pentium processor.
See “Changes to Instruction Behavior in VMX Non-Root Operation” in Chapter 25 of the Intel® 64 and IA-32 Archi-
tectures Software Developer’s Manual, Volume 3C, for more information about the behavior of this instruction in
VMX non-root operation.
Operation
IF (CR4.TSD = 0) or (CPL = 0) or (CR0.PE = 0)
THEN EDX:EAX ← TimeStampCounter;
ELSE (* CR4.TSD = 1 and (CPL = 1, 2, or 3) and CR0.PE = 1 *)
#GP(0);
FI;
Flags Affected
None.
Opcode* Instruction Op/
En
64-Bit
Mode
Compat/
Leg Mode
Description
0F 31 RDTSC ZO Valid Valid Read time-stamp counter into EDX:EAX.
Op/En Operand 1 Operand 2 Operand 3 Operand 4
ZO NA NA NA NA
1. A load is considered to become globally visible when the value to be loaded is determined.

RDTSC—Read Time-Stamp Counter
INSTRUCTION SET REFERENCE, M-U
4-540 Vol. 2B
Protected Mode Exceptions
#GP(0) If the TSD flag in register CR4 is set and the CPL is greater than 0.
#UD If the LOCK prefix is used.
Real-Address Mode Exceptions
#UD If the LOCK prefix is used.
Virtual-8086 Mode Exceptions
#GP(0) If the TSD flag in register CR4 is set.
#UD If the LOCK prefix is used.
Compatibility Mode Exceptions
Same exceptions as in protected mode.
64-Bit Mode Exceptions
Same exceptions as in protected mode.

RDTSCP—Read Time-Stamp Counter and Processor ID
INSTRUCTION SET REFERENCE, M-U
Vol. 2B 4-541
RDTSCP—Read Time-Stamp Counter and Processor ID
Instruction Operand Encoding
Description
Reads the current value of the processor’s time-stamp counter (a 64-bit MSR) into the EDX:EAX registers and also
reads the value of the IA32_TSC_AUX MSR (address C0000103H) into the ECX register. The EDX register is loaded
with the high-order 32 bits of the IA32_TSC MSR; the EAX register is loaded with the low-order 32 bits of the
IA32_TSC MSR; and the ECX register is loaded with the low-order 32-bits of IA32_TSC_AUX MSR. On processors
that support the Intel 64 architecture, the high-order 32 bits of each of RAX, RDX, and RCX are cleared.
The processor monotonically increments the time-stamp counter MSR every clock cycle and resets it to 0 whenever
the processor is reset. See “Time Stamp Counter” in Chapter 17 of the Intel® 64 and IA-32 Architectures Software
Developer’s Manual, Volume 3B, for specific details of the time stamp counter behavior.
The time stamp disable (TSD) flag in register CR4 restricts the use of the RDTSCP instruction as follows. When the
flag is clear, the RDTSCP instruction can be executed at any privilege level; when the flag is set, the instruction can
only be executed at privilege level 0.
The RDTSCP instruction is not a serializing instruction, but it does wait until all previous instructions have executed
and all previous loads are globally visible.1 But it does not wait for previous stores to be globally visible, and subse-
quent instructions may begin execution before the read operation is performed. The following items may guide
software seeking to order executions of RDTSCP:
•If software requires RDTSCP to be executed only after all previous stores are globally visible, it can execute
MFENCE immediately before RDTSCP.
•If software requires RDTSCP to be executed prior to execution of any subsequent instruction (including any
memory accesses), it can execute LFENCE immediately after RDTSCP.
See “Changes to Instruction Behavior in VMX Non-Root Operation” in Chapter 25 of the Intel® 64 and IA-32 Archi-
tectures Software Developer’s Manual, Volume 3C, for more information about the behavior of this instruction in
VMX non-root operation.
Operation
IF (CR4.TSD = 0) or (CPL = 0) or (CR0.PE = 0)
THEN
EDX:EAX ← TimeStampCounter;
ECX ← IA32_TSC_AUX[31:0];
ELSE (* CR4.TSD = 1 and (CPL = 1, 2, or 3) and CR0.PE = 1 *)
#GP(0);
FI;
Flags Affected
None.
Opcode* Instruction Op/
En
64-Bit
Mode
Compat/
Leg Mode
Description
0F 01 F9 RDTSCP ZO Valid Valid Read 64-bit time-stamp counter and
IA32_TSC_AUX value into EDX:EAX and ECX.
Op/En Operand 1 Operand 2 Operand 3 Operand 4
ZO NA NA NA NA
1. A load is considered to become globally visible when the value to be loaded is determined.

RDTSCP—Read Time-Stamp Counter and Processor ID
INSTRUCTION SET REFERENCE, M-U
4-542 Vol. 2B
Protected Mode Exceptions
#GP(0) If the TSD flag in register CR4 is set and the CPL is greater than 0.
#UD If the LOCK prefix is used.
If CPUID.80000001H:EDX.RDTSCP[bit 27] = 0.
Real-Address Mode Exceptions
#UD If the LOCK prefix is used.
If CPUID.80000001H:EDX.RDTSCP[bit 27] = 0.
Virtual-8086 Mode Exceptions
#GP(0) If the TSD flag in register CR4 is set.
#UD If the LOCK prefix is used.
If CPUID.80000001H:EDX.RDTSCP[bit 27] = 0.
Compatibility Mode Exceptions
Same exceptions as in protected mode.
64-Bit Mode Exceptions
Same exceptions as in protected mode.

REP/REPE/REPZ/REPNE/REPNZ—Repeat String Operation Prefix
INSTRUCTION SET REFERENCE, M-U
Vol. 2B 4-543
REP/REPE/REPZ/REPNE/REPNZ—Repeat String Operation Prefix
Opcode Instruction Op/
En
64-Bit
Mode
Compat/
Leg Mode
Description
F3 6C REP INS m8, DX ZO Valid Valid Input (E)CX bytes from port DX into ES:[(E)DI].
F3 6C REP INS m8, DX ZO Valid N.E. Input RCX bytes from port DX into [RDI].
F3 6D REP INS m16, DX ZO Valid Valid Input (E)CX words from port DX into ES:[(E)DI.]
F3 6D REP INS m32, DX ZO Valid Valid Input (E)CX doublewords from port DX into
ES:[(E)DI].
F3 6D REP INS r/m32, DX ZO Valid N.E. Input RCX default size from port DX into [RDI].
F3 A4 REP MOVS m8, m8 ZO Valid Valid Move (E)CX bytes from DS:[(E)SI] to ES:[(E)DI].
F3 REX.W A4 REP MOVS m8, m8 ZO Valid N.E. Move RCX bytes from [RSI] to [RDI].
F3 A5 REP MOVS m16, m16 ZO Valid Valid Move (E)CX words from DS:[(E)SI] to ES:[(E)DI].
F3 A5 REP MOVS m32, m32 ZO Valid Valid Move (E)CX doublewords from DS:[(E)SI] to
ES:[(E)DI].
F3 REX.W A5 REP MOVS m64, m64 ZO Valid N.E. Move RCX quadwords from [RSI] to [RDI].
F3 6E REP OUTS DX, r/m8 ZO Valid Valid Output (E)CX bytes from DS:[(E)SI] to port DX.
F3 REX.W 6E REP OUTS DX, r/m8* ZO Valid N.E. Output RCX bytes from [RSI] to port DX.
F3 6F REP OUTS DX, r/m16 ZO Valid Valid Output (E)CX words from DS:[(E)SI] to port DX.
F3 6F REP OUTS DX, r/m32 ZO Valid Valid Output (E)CX doublewords from DS:[(E)SI] to
port DX.
F3 REX.W 6F REP OUTS DX, r/m32 ZO Valid N.E. Output RCX default size from [RSI] to port DX.
F3 AC REP LODS AL ZO Valid Valid Load (E)CX bytes from DS:[(E)SI] to AL.
F3 REX.W AC REP LODS AL ZO Valid N.E. Load RCX bytes from [RSI] to AL.
F3 AD REP LODS AX ZO Valid Valid Load (E)CX words from DS:[(E)SI] to AX.
F3 AD REP LODS EAX ZO Valid Valid Load (E)CX doublewords from DS:[(E)SI] to
EAX.
F3 REX.W AD REP LODS RAX ZO Valid N.E. Load RCX quadwords from [RSI] to RAX.
F3 AA REP STOS m8 ZO Valid Valid Fill (E)CX bytes at ES:[(E)DI] with AL.
F3 REX.W AA REP STOS m8 ZO Valid N.E. Fill RCX bytes at [RDI] with AL.
F3 AB REP STOS m16 ZO Valid Valid Fill (E)CX words at ES:[(E)DI] with AX.
F3 AB REP STOS m32 ZO Valid Valid Fill (E)CX doublewords at ES:[(E)DI] with EAX.
F3 REX.W AB REP STOS m64 ZO Valid N.E. Fill RCX quadwords at [RDI] with RAX.
F3 A6 REPE CMPS m8, m8 ZO Valid Valid Find nonmatching bytes in ES:[(E)DI] and
DS:[(E)SI].
F3 REX.W A6 REPE CMPS m8, m8 ZO Valid N.E. Find non-matching bytes in [RDI] and [RSI].
F3 A7 REPE CMPS m16, m16 ZO Valid Valid Find nonmatching words in ES:[(E)DI] and
DS:[(E)SI].
F3 A7 REPE CMPS m32, m32 ZO Valid Valid Find nonmatching doublewords in ES:[(E)DI]
and DS:[(E)SI].
F3 REX.W A7 REPE CMPS m64, m64 ZO Valid N.E. Find non-matching quadwords in [RDI] and
[RSI].
F3 AE REPE SCAS m8 ZO Valid Valid Find non-AL byte starting at ES:[(E)DI].
F3 REX.W AE REPE SCAS m8 ZO Valid N.E. Find non-AL byte starting at [RDI].
F3 AF REPE SCAS m16 ZO Valid Valid Find non-AX word starting at ES:[(E)DI].
F3 AF REPE SCAS m32 ZO Valid Valid Find non-EAX doubleword starting at
ES:[(E)DI].

REP/REPE/REPZ/REPNE/REPNZ—Repeat String Operation Prefix
INSTRUCTION SET REFERENCE, M-U
4-544 Vol. 2B
Instruction Operand Encoding
Description
Repeats a string instruction the number of times specified in the count register or until the indicated condition of
the ZF flag is no longer met. The REP (repeat), REPE (repeat while equal), REPNE (repeat while not equal), REPZ
(repeat while zero), and REPNZ (repeat while not zero) mnemonics are prefixes that can be added to one of the
string instructions. The REP prefix can be added to the INS, OUTS, MOVS, LODS, and STOS instructions, and the
REPE, REPNE, REPZ, and REPNZ prefixes can be added to the CMPS and SCAS instructions. (The REPZ and REPNZ
prefixes are synonymous forms of the REPE and REPNE prefixes, respectively.) The F3H prefix is defined for the
following instructions and undefined for the rest:
•F3H as REP/REPE/REPZ for string and input/output instruction.
•F3H is a mandatory prefix for POPCNT, LZCNT, and ADOX.
The REP prefixes apply only to one string instruction at a time. To repeat a block of instructions, use the LOOP
instruction or another looping construct. All of these repeat prefixes cause the associated instruction to be repeated
until the count in register is decremented to 0. See Table 4-16.
F3 REX.W AF REPE SCAS m64 ZO Valid N.E. Find non-RAX quadword starting at [RDI].
F2 A6 REPNE CMPS m8, m8 ZO Valid Valid Find matching bytes in ES:[(E)DI] and DS:[(E)SI].
F2 REX.W A6 REPNE CMPS m8, m8 ZO Valid N.E. Find matching bytes in [RDI] and [RSI].
F2 A7 REPNE CMPS m16, m16 ZO Valid Valid Find matching words in ES:[(E)DI] and
DS:[(E)SI].
F2 A7 REPNE CMPS m32, m32 ZO Valid Valid Find matching doublewords in ES:[(E)DI] and
DS:[(E)SI].
F2 REX.W A7 REPNE CMPS m64, m64 ZO Valid N.E. Find matching doublewords in [RDI] and [RSI].
F2 AE REPNE SCAS m8 ZO Valid Valid Find AL, starting at ES:[(E)DI].
F2 REX.W AE REPNE SCAS m8 ZO Valid N.E. Find AL, starting at [RDI].
F2 AF REPNE SCAS m16 ZO Valid Valid Find AX, starting at ES:[(E)DI].
F2 AF REPNE SCAS m32 ZO Valid Valid Find EAX, starting at ES:[(E)DI].
F2 REX.W AF REPNE SCAS m64 ZO Valid N.E. Find RAX, starting at [RDI].
NOTES:
* In 64-bit mode, r/m8 can not be encoded to access the following byte registers if a REX prefix is used: AH, BH, CH, DH.
Op/En Operand 1 Operand 2 Operand 3 Operand 4
ZO NA NA NA NA
Table 4-16. Repeat Prefixes
Repeat Prefix Termination Condition 1* Termination Condition 2
REP RCX or (E)CX = 0 None
REPE/REPZ RCX or (E)CX = 0ZF = 0
REPNE/REPNZ RCX or (E)CX = 0 ZF = 1
NOTES:
* Count register is CX, ECX or RCX by default, depending on attributes of the operating modes.
Opcode Instruction Op/
En
64-Bit
Mode
Compat/
Leg Mode
Description

REP/REPE/REPZ/REPNE/REPNZ—Repeat String Operation Prefix
INSTRUCTION SET REFERENCE, M-U
Vol. 2B 4-545
The REPE, REPNE, REPZ, and REPNZ prefixes also check the state of the ZF flag after each iteration and terminate
the repeat loop if the ZF flag is not in the specified state. When both termination conditions are tested, the cause
of a repeat termination can be determined either by testing the count register with a JECXZ instruction or by
testing the ZF flag (with a JZ, JNZ, or JNE instruction).
When the REPE/REPZ and REPNE/REPNZ prefixes are used, the ZF flag does not require initialization because both
the CMPS and SCAS instructions affect the ZF flag according to the results of the comparisons they make.
A repeating string operation can be suspended by an exception or interrupt. When this happens, the state of the
registers is preserved to allow the string operation to be resumed upon a return from the exception or interrupt
handler. The source and destination registers point to the next string elements to be operated on, the EIP register
points to the string instruction, and the ECX register has the value it held following the last successful iteration of
the instruction. This mechanism allows long string operations to proceed without affecting the interrupt response
time of the system.
When a fault occurs during the execution of a CMPS or SCAS instruction that is prefixed with REPE or REPNE, the
EFLAGS value is restored to the state prior to the execution of the instruction. Since the SCAS and CMPS instruc-
tions do not use EFLAGS as an input, the processor can resume the instruction after the page fault handler.
Use the REP INS and REP OUTS instructions with caution. Not all I/O ports can handle the rate at which these
instructions execute. Note that a REP STOS instruction is the fastest way to initialize a large block of memory.
In 64-bit mode, the operand size of the count register is associated with the address size attribute. Thus the default
count register is RCX; REX.W has no effect on the address size and the count register. In 64-bit mode, if 67H is
used to override address size attribute, the count register is ECX and any implicit source/destination operand will
use the corresponding 32-bit index register. See the summary chart at the beginning of this section for encoding
data and limits.
REP INS may read from the I/O port without writing to the memory location if an exception or VM exit occurs due
to the write (e.g. #PF). If this would be problematic, for example because the I/O port read has side-effects, soft-
ware should ensure the write to the memory location does not cause an exception or VM exit.
Operation
IF AddressSize = 16
THEN
Use CX for CountReg;
Implicit Source/Dest operand for memory use of SI/DI;
ELSE IF AddressSize = 64
THEN Use RCX for CountReg;
Implicit Source/Dest operand for memory use of RSI/RDI;
ELSE
Use ECX for CountReg;
Implicit Source/Dest operand for memory use of ESI/EDI;
FI;
WHILE CountReg ≠ 0
DO
Service pending interrupts (if any);
Execute associated string instruction;
CountReg ← (CountReg – 1);
IF CountReg = 0
THEN exit WHILE loop; FI;
IF (Repeat prefix is REPZ or REPE) and (ZF = 0)
or (Repeat prefix is REPNZ or REPNE) and (ZF = 1)
THEN exit WHILE loop; FI;
OD;
Flags Affected
None; however, the CMPS and SCAS instructions do set the status flags in the EFLAGS register.

REP/REPE/REPZ/REPNE/REPNZ—Repeat String Operation Prefix
INSTRUCTION SET REFERENCE, M-U
4-546 Vol. 2B
Exceptions (All Operating Modes)
Exceptions may be generated by an instruction associated with the prefix.
64-Bit Mode Exceptions
#GP(0) If the memory address is in a non-canonical form.

RET—Return from Procedure
INSTRUCTION SET REFERENCE, M-U
Vol. 2B 4-547
RET—Return from Procedure
Instruction Operand Encoding
Description
Transfers program control to a return address located on the top of the stack. The address is usually placed on the
stack by a CALL instruction, and the return is made to the instruction that follows the CALL instruction.
The optional source operand specifies the number of stack bytes to be released after the return address is popped;
the default is none. This operand can be used to release parameters from the stack that were passed to the called
procedure and are no longer needed. It must be used when the CALL instruction used to switch to a new procedure
uses a call gate with a non-zero word count to access the new procedure. Here, the source operand for the RET
instruction must specify the same number of bytes as is specified in the word count field of the call gate.
The RET instruction can be used to execute three different types of returns:
•Near return — A return to a calling procedure within the current code segment (the segment currently pointed
to by the CS register), sometimes referred to as an intrasegment return.
•Far return — A return to a calling procedure located in a different segment than the current code segment,
sometimes referred to as an intersegment return.
•Inter-privilege-level far return — A far return to a different privilege level than that of the currently
executing program or procedure.
The inter-privilege-level return type can only be executed in protected mode. See the section titled “Calling Proce-
dures Using Call and RET” in Chapter 6 of the Intel® 64 and IA-32 Architectures Software Developer’s Manual,
Volume 1, for detailed information on near, far, and inter-privilege-level returns.
When executing a near return, the processor pops the return instruction pointer (offset) from the top of the stack
into the EIP register and begins program execution at the new instruction pointer. The CS register is unchanged.
When executing a far return, the processor pops the return instruction pointer from the top of the stack into the EIP
register, then pops the segment selector from the top of the stack into the CS register. The processor then begins
program execution in the new code segment at the new instruction pointer.
The mechanics of an inter-privilege-level far return are similar to an intersegment return, except that the
processor examines the privilege levels and access rights of the code and stack segments being returned to deter-
mine if the control transfer is allowed to be made. The DS, ES, FS, and GS segment registers are cleared by the RET
instruction during an inter-privilege-level return if they refer to segments that are not allowed to be accessed at the
new privilege level. Since a stack switch also occurs on an inter-privilege level return, the ESP and SS registers are
loaded from the stack.
If parameters are passed to the called procedure during an inter-privilege level call, the optional source operand
must be used with the RET instruction to release the parameters on the return. Here, the parameters are released
both from the called procedure’s stack and the calling procedure’s stack (that is, the stack being returned to).
In 64-bit mode, the default operation size of this instruction is the stack-address size, i.e. 64 bits. This applies to
near returns, not far returns; the default operation size of far returns is 32 bits.
Opcode* Instruction Op/
En
64-Bit
Mode
Compat/
Leg Mode
Description
C3 RET ZO Valid Valid Near return to calling procedure.
CB RET ZO Valid Valid Far return to calling procedure.
C2 iw RET imm16 I Valid Valid Near return to calling procedure and pop
imm16 bytes from stack.
CA iw RET imm16 IValid Valid Far return to calling procedure and pop imm16
bytes from stack.
Op/En Operand 1 Operand 2 Operand 3 Operand 4
ZO NA NA NA NA
I imm16 NA NA NA

RET—Return from Procedure
INSTRUCTION SET REFERENCE, M-U
4-548 Vol. 2B
Instruction ordering. Instructions following a far return may be fetched from memory before earlier instructions
complete execution, but they will not execute (even speculatively) until all instructions prior to the far return have
completed execution (the later instructions may execute before data stored by the earlier instructions have become
globally visible).
Operation
(* Near return *)
IF instruction = near return
THEN;
IF OperandSize = 32
THEN
IF top 4 bytes of stack not within stack limits
THEN #SS(0); FI;
EIP ← Pop();
ELSE
IF OperandSize = 64
THEN
IF top 8 bytes of stack not within stack limits
THEN #SS(0); FI;
RIP ← Pop();
ELSE (* OperandSize = 16 *)
IF top 2 bytes of stack not within stack limits
THEN #SS(0); FI;
tempEIP ← Pop();
tempEIP ← tempEIP AND 0000FFFFH;
IF tempEIP not within code segment limits
THEN #GP(0); FI;
EIP ← tempEIP;
FI;
FI;
IF instruction has immediate operand
THEN (* Release parameters from stack *)
IF StackAddressSize = 32
THEN
ESP ← ESP + SRC;
ELSE
IF StackAddressSize = 64
THEN
RSP ← RSP + SRC;
ELSE (* StackAddressSize = 16 *)
SP ← SP + SRC;
FI;
FI;
FI;
FI;
(* Real-address mode or virtual-8086 mode *)
IF ((PE = 0) or (PE = 1 AND VM = 1)) and instruction = far return
THEN
IF OperandSize = 32
THEN
IF top 8 bytes of stack not within stack limits
THEN #SS(0); FI;

RET—Return from Procedure
INSTRUCTION SET REFERENCE, M-U
Vol. 2B 4-549
EIP ← Pop();
CS ← Pop(); (* 32-bit pop, high-order 16 bits discarded *)
ELSE (* OperandSize = 16 *)
IF top 4 bytes of stack not within stack limits
THEN #SS(0); FI;
tempEIP ← Pop();
tempEIP ← tempEIP AND 0000FFFFH;
IF tempEIP not within code segment limits
THEN #GP(0); FI;
EIP ← tempEIP;
CS ← Pop(); (* 16-bit pop *)
FI;
IF instruction has immediate operand
THEN (* Release parameters from stack *)
SP ← SP + (SRC AND FFFFH);
FI;
FI;
(* Protected mode, not virtual-8086 mode *)
IF (PE = 1 and VM = 0 and IA32_EFER.LMA = 0) and instruction = far return
THEN
IF OperandSize = 32
THEN
IF second doubleword on stack is not within stack limits
THEN #SS(0); FI;
ELSE (* OperandSize = 16 *)
IF second word on stack is not within stack limits
THEN #SS(0); FI;
FI;
IF return code segment selector is NULL
THEN #GP(0); FI;
IF return code segment selector addresses descriptor beyond descriptor table limit
THEN #GP(selector); FI;
Obtain descriptor to which return code segment selector points from descriptor table;
IF return code segment descriptor is not a code segment
THEN #GP(selector); FI;
IF return code segment selector RPL < CPL
THEN #GP(selector); FI;
IF return code segment descriptor is conforming
and return code segment DPL > return code segment selector RPL
THEN #GP(selector); FI;
IF return code segment descriptor is non-conforming and return code
segment DPL ≠ return code segment selector RPL
THEN #GP(selector); FI;
IF return code segment descriptor is not present
THEN #NP(selector); FI:
IF return code segment selector RPL > CPL
THEN GOTO RETURN-TO-OUTER-PRIVILEGE-LEVEL;
ELSE GOTO RETURN-TO-SAME-PRIVILEGE-LEVEL;
FI;
FI;
RETURN-TO-SAME-PRIVILEGE-LEVEL:
IF the return instruction pointer is not within the return code segment limit

RET—Return from Procedure
INSTRUCTION SET REFERENCE, M-U
4-550 Vol. 2B
THEN #GP(0); FI;
IF OperandSize = 32
THEN
EIP ← Pop();
CS ← Pop(); (* 32-bit pop, high-order 16 bits discarded *)
ELSE (* OperandSize = 16 *)
EIP ← Pop();
EIP ← EIP AND 0000FFFFH;
CS ← Pop(); (* 16-bit pop *)
FI;
IF instruction has immediate operand
THEN (* Release parameters from stack *)
IF StackAddressSize = 32
THEN
ESP ← ESP + SRC;
ELSE (* StackAddressSize = 16 *)
SP ← SP + SRC;
FI;
FI;
RETURN-TO-OUTER-PRIVILEGE-LEVEL:
IF top (16 + SRC) bytes of stack are not within stack limits (OperandSize = 32)
or top (8 + SRC) bytes of stack are not within stack limits (OperandSize = 16)
THEN #SS(0); FI;
Read return segment selector;
IF stack segment selector is NULL
THEN #GP(0); FI;
IF return stack segment selector index is not within its descriptor table limits
THEN #GP(selector); FI;
Read segment descriptor pointed to by return segment selector;
IF stack segment selector RPL ≠ RPL of the return code segment selector
or stack segment is not a writable data segment
or stack segment descriptor DPL ≠ RPL of the return code segment selector
THEN #GP(selector); FI;
IF stack segment not present
THEN #SS(StackSegmentSelector); FI;
IF the return instruction pointer is not within the return code segment limit
THEN #GP(0); FI;
CPL ← ReturnCodeSegmentSelector(RPL);
IF OperandSize = 32
THEN
EIP ← Pop();
CS ← Pop(); (* 32-bit pop, high-order 16 bits discarded; segment descriptor loaded *)
CS(RPL) ← CPL;
IF instruction has immediate operand
THEN (* Release parameters from called procedure’s stack *)
IF StackAddressSize = 32
THEN
ESP ← ESP + SRC;
ELSE (* StackAddressSize = 16 *)
SP ← SP + SRC;
FI;
FI;
tempESP ← Pop();

RET—Return from Procedure
INSTRUCTION SET REFERENCE, M-U
Vol. 2B 4-551
tempSS ← Pop(); (* 32-bit pop, high-order 16 bits discarded; seg. descriptor loaded *)
ESP ← tempESP;
SS ← tempSS;
ELSE (* OperandSize = 16 *)
EIP ← Pop();
EIP ← EIP AND 0000FFFFH;
CS ← Pop(); (* 16-bit pop; segment descriptor loaded *)
CS(RPL) ← CPL;
IF instruction has immediate operand
THEN (* Release parameters from called procedure’s stack *)
IF StackAddressSize = 32
THEN
ESP ← ESP + SRC;
ELSE (* StackAddressSize = 16 *)
SP ← SP + SRC;
FI;
FI;
tempESP ← Pop();
tempSS ← Pop(); (* 16-bit pop; segment descriptor loaded *)
ESP ← tempESP;
SS ← tempSS;
FI;
FOR each SegReg in (ES, FS, GS, and DS)
DO
tempDesc ← descriptor cache for SegReg (* hidden part of segment register *)
IF (SegmentSelector == NULL) OR (tempDesc(DPL) < CPL AND tempDesc(Type) is (data or non-conforming code)))
THEN (* Segment register invalid *)
SegmentSelector ← 0; (*Segment selector becomes null*)
FI;
OD;
IF instruction has immediate operand
THEN (* Release parameters from calling procedure’s stack *)
IF StackAddressSize = 32
THEN
ESP ← ESP + SRC;
ELSE (* StackAddressSize = 16 *)
SP ← SP + SRC;
FI;
FI;
(* IA-32e Mode *)
IF (PE = 1 and VM = 0 and IA32_EFER.LMA = 1) and instruction = far return
THEN
IF OperandSize = 32
THEN
IF second doubleword on stack is not within stack limits
THEN #SS(0); FI;
IF first or second doubleword on stack is not in canonical space
THEN #SS(0); FI;
ELSE
IF OperandSize = 16
THEN

RET—Return from Procedure
INSTRUCTION SET REFERENCE, M-U
4-552 Vol. 2B
IF second word on stack is not within stack limits
THEN #SS(0); FI;
IF first or second word on stack is not in canonical space
THEN #SS(0); FI;
ELSE (* OperandSize = 64 *)
IF first or second quadword on stack is not in canonical space
THEN #SS(0); FI;
FI
FI;
IF return code segment selector is NULL
THEN GP(0); FI;
IF return code segment selector addresses descriptor beyond descriptor table limit
THEN GP(selector); FI;
IF return code segment selector addresses descriptor in non-canonical space
THEN GP(selector); FI;
Obtain descriptor to which return code segment selector points from descriptor table;
IF return code segment descriptor is not a code segment
THEN #GP(selector); FI;
IF return code segment descriptor has L-bit = 1 and D-bit = 1
THEN #GP(selector); FI;
IF return code segment selector RPL < CPL
THEN #GP(selector); FI;
IF return code segment descriptor is conforming
and return code segment DPL > return code segment selector RPL
THEN #GP(selector); FI;
IF return code segment descriptor is non-conforming
and return code segment DPL ≠ return code segment selector RPL
THEN #GP(selector); FI;
IF return code segment descriptor is not present
THEN #NP(selector); FI:
IF return code segment selector RPL > CPL
THEN GOTO IA-32E-MODE-RETURN-TO-OUTER-PRIVILEGE-LEVEL;
ELSE GOTO IA-32E-MODE-RETURN-TO-SAME-PRIVILEGE-LEVEL;
FI;
FI;
IA-32E-MODE-RETURN-TO-SAME-PRIVILEGE-LEVEL:
IF the return instruction pointer is not within the return code segment limit
THEN #GP(0); FI;
IF the return instruction pointer is not within canonical address space
THEN #GP(0); FI;
IF OperandSize = 32
THEN
EIP ← Pop();
CS ← Pop(); (* 32-bit pop, high-order 16 bits discarded *)
ELSE
IF OperandSize = 16
THEN
EIP ← Pop();
EIP ← EIP AND 0000FFFFH;
CS ← Pop(); (* 16-bit pop *)
ELSE (* OperandSize = 64 *)
RIP ← Pop();
CS ← Pop(); (* 64-bit pop, high-order 48 bits discarded *)

RET—Return from Procedure
INSTRUCTION SET REFERENCE, M-U
Vol. 2B 4-553
FI;
FI;
IF instruction has immediate operand
THEN (* Release parameters from stack *)
IF StackAddressSize = 32
THEN
ESP ← ESP + SRC;
ELSE
IF StackAddressSize = 16
THEN
SP ← SP + SRC;
ELSE (* StackAddressSize = 64 *)
RSP ← RSP + SRC;
FI;
FI;
FI;
IA-32E-MODE-RETURN-TO-OUTER-PRIVILEGE-LEVEL:
IF top (16 + SRC) bytes of stack are not within stack limits (OperandSize = 32)
or top (8 + SRC) bytes of stack are not within stack limits (OperandSize = 16)
THEN #SS(0); FI;
IF top (16 + SRC) bytes of stack are not in canonical address space (OperandSize = 32)
or top (8 + SRC) bytes of stack are not in canonical address space (OperandSize = 16)
or top (32 + SRC) bytes of stack are not in canonical address space (OperandSize = 64)
THEN #SS(0); FI;
Read return stack segment selector;
IF stack segment selector is NULL
THEN
IF new CS descriptor L-bit = 0
THEN #GP(selector);
IF stack segment selector RPL = 3
THEN #GP(selector);
FI;
IF return stack segment descriptor is not within descriptor table limits
THEN #GP(selector); FI;
IF return stack segment descriptor is in non-canonical address space
THEN #GP(selector); FI;
Read segment descriptor pointed to by return segment selector;
IF stack segment selector RPL ≠ RPL of the return code segment selector
or stack segment is not a writable data segment
or stack segment descriptor DPL ≠ RPL of the return code segment selector
THEN #GP(selector); FI;
IF stack segment not present
THEN #SS(StackSegmentSelector); FI;
IF the return instruction pointer is not within the return code segment limit
THEN #GP(0); FI:
IF the return instruction pointer is not within canonical address space
THEN #GP(0); FI;
CPL ← ReturnCodeSegmentSelector(RPL);
IF OperandSize = 32
THEN
EIP ← Pop();
CS ← Pop(); (* 32-bit pop, high-order 16 bits discarded, segment descriptor loaded *)
CS(RPL) ← CPL;

RET—Return from Procedure
INSTRUCTION SET REFERENCE, M-U
4-554 Vol. 2B
IF instruction has immediate operand
THEN (* Release parameters from called procedure’s stack *)
IF StackAddressSize = 32
THEN
ESP ← ESP + SRC;
ELSE
IF StackAddressSize = 16
THEN
SP ← SP + SRC;
ELSE (* StackAddressSize = 64 *)
RSP ← RSP + SRC;
FI;
FI;
FI;
tempESP ← Pop();
tempSS ← Pop(); (* 32-bit pop, high-order 16 bits discarded, segment descriptor loaded *)
ESP ← tempESP;
SS ← tempSS;
ELSE
IF OperandSize = 16
THEN
EIP ← Pop();
EIP ← EIP AND 0000FFFFH;
CS ← Pop(); (* 16-bit pop; segment descriptor loaded *)
CS(RPL) ← CPL;
IF instruction has immediate operand
THEN (* Release parameters from called procedure’s stack *)
IF StackAddressSize = 32
THEN
ESP ← ESP + SRC;
ELSE
IF StackAddressSize = 16
THEN
SP ← SP + SRC;
ELSE (* StackAddressSize = 64 *)
RSP ← RSP + SRC;
FI;
FI;
FI;
tempESP ← Pop();
tempSS ← Pop(); (* 16-bit pop; segment descriptor loaded *)
ESP ← tempESP;
SS ← tempSS;
ELSE (* OperandSize = 64 *)
RIP ← Pop();
CS ← Pop(); (* 64-bit pop; high-order 48 bits discarded; seg. descriptor loaded *)
CS(RPL) ← CPL;
IF instruction has immediate operand
THEN (* Release parameters from called procedure’s stack *)
RSP ← RSP + SRC;
FI;
tempESP ← Pop();
tempSS ← Pop(); (* 64-bit pop; high-order 48 bits discarded; seg. desc. loaded *)
ESP ← tempESP;

RET—Return from Procedure
INSTRUCTION SET REFERENCE, M-U
Vol. 2B 4-555
SS ← tempSS;
FI;
FI;
FOR each of segment register (ES, FS, GS, and DS)
DO
IF segment register points to data or non-conforming code segment
and CPL > segment descriptor DPL; (* DPL in hidden part of segment register *)
THEN SegmentSelector ← 0; (* SegmentSelector invalid *)
FI;
OD;
IF instruction has immediate operand
THEN (* Release parameters from calling procedure’s stack *)
IF StackAddressSize = 32
THEN
ESP ← ESP + SRC;
ELSE
IF StackAddressSize = 16
THEN
SP ← SP + SRC;
ELSE (* StackAddressSize = 64 *)
RSP ← RSP + SRC;
FI;
FI;
FI;
Flags Affected
None.
Protected Mode Exceptions
#GP(0) If the return code or stack segment selector is NULL.
If the return instruction pointer is not within the return code segment limit
#GP(selector) If the RPL of the return code segment selector is less then the CPL.
If the return code or stack segment selector index is not within its descriptor table limits.
If the return code segment descriptor does not indicate a code segment.
If the return code segment is non-conforming and the segment selector’s DPL is not equal to
the RPL of the code segment’s segment selector
If the return code segment is conforming and the segment selector’s DPL greater than the RPL
of the code segment’s segment selector
If the stack segment is not a writable data segment.
If the stack segment selector RPL is not equal to the RPL of the return code segment selector.
If the stack segment descriptor DPL is not equal to the RPL of the return code segment
selector.
#SS(0) If the top bytes of stack are not within stack limits.
If the return stack segment is not present.
#NP(selector) If the return code segment is not present.
#PF(fault-code) If a page fault occurs.
#AC(0) If an unaligned memory access occurs when the CPL is 3 and alignment checking is enabled.

RET—Return from Procedure
INSTRUCTION SET REFERENCE, M-U
4-556 Vol. 2B
Real-Address Mode Exceptions
#GP If the return instruction pointer is not within the return code segment limit
#SS If the top bytes of stack are not within stack limits.
Virtual-8086 Mode Exceptions
#GP(0) If the return instruction pointer is not within the return code segment limit
#SS(0) If the top bytes of stack are not within stack limits.
#PF(fault-code) If a page fault occurs.
#AC(0) If an unaligned memory access occurs when alignment checking is enabled.
Compatibility Mode Exceptions
Same as 64-bit mode exceptions.
64-Bit Mode Exceptions
#GP(0) If the return instruction pointer is non-canonical.
If the return instruction pointer is not within the return code segment limit.
If the stack segment selector is NULL going back to compatibility mode.
If the stack segment selector is NULL going back to CPL3 64-bit mode.
If a NULL stack segment selector RPL is not equal to CPL going back to non-CPL3 64-bit mode.
If the return code segment selector is NULL.
#GP(selector) If the proposed segment descriptor for a code segment does not indicate it is a code segment.
If the proposed new code segment descriptor has both the D-bit and L-bit set.
If the DPL for a nonconforming-code segment is not equal to the RPL of the code segment
selector.
If CPL is greater than the RPL of the code segment selector.
If the DPL of a conforming-code segment is greater than the return code segment selector
RPL.
If a segment selector index is outside its descriptor table limits.
If a segment descriptor memory address is non-canonical.
If the stack segment is not a writable data segment.
If the stack segment descriptor DPL is not equal to the RPL of the return code segment
selector.
If the stack segment selector RPL is not equal to the RPL of the return code segment selector.
#SS(0) If an attempt to pop a value off the stack violates the SS limit.
If an attempt to pop a value off the stack causes a non-canonical address to be referenced.
#NP(selector) If the return code or stack segment is not present.
#PF(fault-code) If a page fault occurs.
#AC(0) If alignment checking is enabled and an unaligned memory reference is made while the
current privilege level is 3.

RORX — Rotate Right Logical Without Affecting Flags
INSTRUCTION SET REFERENCE, M-U
Vol. 2B 4-557
RORX — Rotate Right Logical Without Affecting Flags
Instruction Operand Encoding
Description
Rotates the bits of second operand right by the count value specified in imm8 without affecting arithmetic flags.
The RORX instruction does not read or write the arithmetic flags.
This instruction is not supported in real mode and virtual-8086 mode. The operand size is always 32 bits if not in
64-bit mode. In 64-bit mode operand size 64 requires VEX.W1. VEX.W1 is ignored in non-64-bit modes. An
attempt to execute this instruction with VEX.L not equal to 0 will cause #UD.
Operation
IF (OperandSize = 32)
y ← imm8 AND 1FH;
DEST ← (SRC >> y) | (SRC << (32-y));
ELSEIF (OperandSize = 64 )
y ← imm8 AND 3FH;
DEST ← (SRC >> y) | (SRC << (64-y));
ENDIF
Flags Affected
None
Intel C/C++ Compiler Intrinsic Equivalent
Auto-generated from high-level language.
SIMD Floating-Point Exceptions
None
Other Exceptions
See Section 2.5.1, “Exception Conditions for VEX-Encoded GPR Instructions”, Table 2-29.
Opcode/
Instruction
Op/
En
64/32
-bit
Mode
CPUID
Feature
Flag
Description
VEX.LZ.F2.0F3A.W0 F0 /r ib
RORX r32, r/m32, imm8
RMI V/V BMI2 Rotate 32-bit r/m32 right imm8 times without affecting arithmetic
flags.
VEX.LZ.F2.0F3A.W1 F0 /r ib
RORX r64, r/m64, imm8
RMI V/N.E. BMI2 Rotate 64-bit r/m64 right imm8 times without affecting arithmetic
flags.
Op/En Operand 1 Operand 2 Operand 3 Operand 4
RMI ModRM:reg (w) ModRM:r/m (r) Imm8 NA

ROUNDPD — Round Packed Double Precision Floating-Point Values
INSTRUCTION SET REFERENCE, M-U
4-558 Vol. 2B
ROUNDPD — Round Packed Double Precision Floating-Point Values
Instruction Operand Encoding
Description
Round the 2 double-precision floating-point values in the source operand (second operand) using the rounding
mode specified in the immediate operand (third operand) and place the results in the destination operand (first
operand). The rounding process rounds each input floating-point value to an integer value and returns the integer
result as a double-precision floating-point value.
The immediate operand specifies control fields for the rounding operation, three bit fields are defined and shown in
Figure 4-24. Bit 3 of the immediate byte controls processor behavior for a precision exception, bit 2 selects the
source of rounding mode control. Bits 1:0 specify a non-sticky rounding-mode value (Table 4-17 lists the encoded
values for rounding-mode field).
The Precision Floating-Point Exception is signaled according to the immediate operand. If any source operand is an
SNaN then it will be converted to a QNaN. If DAZ is set to ‘1 then denormals will be converted to zero before
rounding.
128-bit Legacy SSE version: The second source can be an XMM register or 128-bit memory location. The destina-
tion is not distinct from the first source XMM register and the upper bits (MAXVL-1:128) of the corresponding YMM
register destination are unmodified.
VEX.128 encoded version: the source operand second source operand or a 128-bit memory location. The destina-
tion operand is an XMM register. The upper bits (MAXVL-1:128) of the corresponding YMM register destination are
zeroed.
VEX.256 encoded version: The source operand is a YMM register or a 256-bit memory location. The destination
operand is a YMM register.
Note: In VEX-encoded versions, VEX.vvvv is reserved and must be 1111b, otherwise instructions will #UD.
Opcode*/
Instruction
Op/
En
64/32 bit
Mode
Support
CPUID
Feature
Flag
Description
66 0F 3A 09 /r ib
ROUNDPD xmm1, xmm2/m128, imm8
RMI V/V SSE4_1 Round packed double precision floating-point
values in xmm2/m128 and place the result in
xmm1. The rounding mode is determined by
imm8.
VEX.128.66.0F3A.WIG 09 /r ib
VROUNDPD xmm1, xmm2/m128, imm8
RMI V/V AVX Round packed double-precision floating-point
values in xmm2/m128 and place the result in
xmm1. The rounding mode is determined by
imm8.
VEX.256.66.0F3A.WIG 09 /r ib
VROUNDPD ymm1, ymm2/m256, imm8
RMI V/V AVX Round packed double-precision floating-point
values in ymm2/m256 and place the result in
ymm1. The rounding mode is determined by
imm8.
Op/En Operand 1 Operand 2 Operand 3 Operand 4
RMI ModRM:reg (w) ModRM:r/m (r) imm8 NA

ROUNDPD — Round Packed Double Precision Floating-Point Values
INSTRUCTION SET REFERENCE, M-U
Vol. 2B 4-559
Operation
IF (imm[2] = ‘1)
THEN // rounding mode is determined by MXCSR.RC
DEST[63:0] ConvertDPFPToInteger_M(SRC[63:0]);
DEST[127:64] ConvertDPFPToInteger_M(SRC[127:64]);
ELSE // rounding mode is determined by IMM8.RC
DEST[63:0] ConvertDPFPToInteger_Imm(SRC[63:0]);
DEST[127:64] ConvertDPFPToInteger_Imm(SRC[127:64]);
FI
ROUNDPD (128-bit Legacy SSE version)
DEST[63:0] RoundToInteger(SRC[63:0]], ROUND_CONTROL)
DEST[127:64] RoundToInteger(SRC[127:64]], ROUND_CONTROL)
DEST[MAXVL-1:128] (Unmodified)
VROUNDPD (VEX.128 encoded version)
DEST[63:0] RoundToInteger(SRC[63:0]], ROUND_CONTROL)
DEST[127:64] RoundToInteger(SRC[127:64]], ROUND_CONTROL)
DEST[MAXVL-1:128] 0
VROUNDPD (VEX.256 encoded version)
DEST[63:0] RoundToInteger(SRC[63:0], ROUND_CONTROL)
DEST[127:64] RoundToInteger(SRC[127:64]], ROUND_CONTROL)
DEST[191:128] RoundToInteger(SRC[191:128]], ROUND_CONTROL)
DEST[255:192] RoundToInteger(SRC[255:192] ], ROUND_CONTROL)
Figure 4-24. Bit Control Fields of Immediate Byte for ROUNDxx Instruction
Table 4-17. Rounding Modes and Encoding of Rounding Control (RC) Field
Rounding
Mode
RC Field
Setting
Description
Round to
nearest (even)
00B Rounded result is the closest to the infinitely precise result. If two values are equally close, the result is
the even value (i.e., the integer value with the least-significant bit of zero).
Round down
(toward −∞)
01B Rounded result is closest to but no greater than the infinitely precise result.
Round up
(toward +∞)
10B Rounded result is closest to but no less than the infinitely precise result.
Round toward
zero (Truncate)
11B Rounded result is closest to but no greater in absolute value than the infinitely precise result.
8
RS — Rounding select; 1: MXCSR.RC, 0: Imm8.RC
RC — Rounding mode
3210
P — Precision Mask; 0: normal, 1: inexact
Reserved

ROUNDPD — Round Packed Double Precision Floating-Point Values
INSTRUCTION SET REFERENCE, M-U
4-560 Vol. 2B
Intel C/C++ Compiler Intrinsic Equivalent
__m128 _mm_round_pd(__m128d s1, int iRoundMode);
__m128 _mm_floor_pd(__m128d s1);
__m128 _mm_ceil_pd(__m128d s1)
__m256 _mm256_round_pd(__m256d s1, int iRoundMode);
__m256 _mm256_floor_pd(__m256d s1);
__m256 _mm256_ceil_pd(__m256d s1)
SIMD Floating-Point Exceptions
Invalid (signaled only if SRC = SNaN)
Precision (signaled only if imm[3] = ‘0; if imm[3] = ‘1, then the Precision Mask in the MXSCSR is ignored and preci-
sion exception is not signaled.)
Note that Denormal is not signaled by ROUNDPD.
Other Exceptions
See Exceptions Type 2; additionally
#UD If VEX.vvvv ≠ 1111B.

ROUNDPS — Round Packed Single Precision Floating-Point Values
INSTRUCTION SET REFERENCE, M-U
Vol. 2B 4-561
ROUNDPS — Round Packed Single Precision Floating-Point Values
Instruction Operand Encoding
Description
Round the 4 single-precision floating-point values in the source operand (second operand) using the rounding
mode specified in the immediate operand (third operand) and place the results in the destination operand (first
operand). The rounding process rounds each input floating-point value to an integer value and returns the integer
result as a single-precision floating-point value.
The immediate operand specifies control fields for the rounding operation, three bit fields are defined and shown in
Figure 4-24. Bit 3 of the immediate byte controls processor behavior for a precision exception, bit 2 selects the
source of rounding mode control. Bits 1:0 specify a non-sticky rounding-mode value (Table 4-17 lists the encoded
values for rounding-mode field).
The Precision Floating-Point Exception is signaled according to the immediate operand. If any source operand is an
SNaN then it will be converted to a QNaN. If DAZ is set to ‘1 then denormals will be converted to zero before
rounding.
128-bit Legacy SSE version: The second source can be an XMM register or 128-bit memory location. The destina-
tion is not distinct from the first source XMM register and the upper bits (MAXVL-1:128) of the corresponding YMM
register destination are unmodified.
VEX.128 encoded version: the source operand second source operand or a 128-bit memory location. The destina-
tion operand is an XMM register. The upper bits (MAXVL-1:128) of the corresponding YMM register destination are
zeroed.
VEX.256 encoded version: The source operand is a YMM register or a 256-bit memory location. The destination
operand is a YMM register.
Note: In VEX-encoded versions, VEX.vvvv is reserved and must be 1111b otherwise instructions will #UD.
Opcode*/
Instruction
Op/
En
64/32 bit
Mode
Support
CPUID
Feature
Flag
Description
66 0F 3A 08
/r ib
ROUNDPS xmm1, xmm2/m128, imm8
RMI V/V SSE4_1 Round packed single precision floating-point
values in xmm2/m128 and place the result in
xmm1. The rounding mode is determined by
imm8.
VEX.128.66.0F3A.WIG 08 /r ib
VROUNDPS xmm1, xmm2/m128, imm8
RMI V/V AVX Round packed single-precision floating-point
values in xmm2/m128 and place the result in
xmm1. The rounding mode is determined by
imm8.
VEX.256.66.0F3A.WIG 08 /r ib
VROUNDPS ymm1, ymm2/m256, imm8
RMI V/V AVX Round packed single-precision floating-point
values in ymm2/m256 and place the result in
ymm1. The rounding mode is determined by
imm8.
Op/En Operand 1 Operand 2 Operand 3 Operand 4
RMI ModRM:reg (w) ModRM:r/m (r) imm8 NA

ROUNDPS — Round Packed Single Precision Floating-Point Values
INSTRUCTION SET REFERENCE, M-U
4-562 Vol. 2B
Operation
IF (imm[2] = ‘1)
THEN // rounding mode is determined by MXCSR.RC
DEST[31:0] ConvertSPFPToInteger_M(SRC[31:0]);
DEST[63:32] ConvertSPFPToInteger_M(SRC[63:32]);
DEST[95:64] ConvertSPFPToInteger_M(SRC[95:64]);
DEST[127:96] ConvertSPFPToInteger_M(SRC[127:96]);
ELSE // rounding mode is determined by IMM8.RC
DEST[31:0] ConvertSPFPToInteger_Imm(SRC[31:0]);
DEST[63:32] ConvertSPFPToInteger_Imm(SRC[63:32]);
DEST[95:64] ConvertSPFPToInteger_Imm(SRC[95:64]);
DEST[127:96] ConvertSPFPToInteger_Imm(SRC[127:96]);
FI;
ROUNDPS(128-bit Legacy SSE version)
DEST[31:0] RoundToInteger(SRC[31:0], ROUND_CONTROL)
DEST[63:32] RoundToInteger(SRC[63:32], ROUND_CONTROL)
DEST[95:64] RoundToInteger(SRC[95:64]], ROUND_CONTROL)
DEST[127:96] RoundToInteger(SRC[127:96]], ROUND_CONTROL)
DEST[MAXVL-1:128] (Unmodified)
VROUNDPS (VEX.128 encoded version)
DEST[31:0] RoundToInteger(SRC[31:0], ROUND_CONTROL)
DEST[63:32] RoundToInteger(SRC[63:32], ROUND_CONTROL)
DEST[95:64] RoundToInteger(SRC[95:64]], ROUND_CONTROL)
DEST[127:96] RoundToInteger(SRC[127:96]], ROUND_CONTROL)
DEST[MAXVL-1:128] 0
VROUNDPS (VEX.256 encoded version)
DEST[31:0] RoundToInteger(SRC[31:0], ROUND_CONTROL)
DEST[63:32] RoundToInteger(SRC[63:32], ROUND_CONTROL)
DEST[95:64] RoundToInteger(SRC[95:64]], ROUND_CONTROL)
DEST[127:96] RoundToInteger(SRC[127:96]], ROUND_CONTROL)
DEST[159:128] RoundToInteger(SRC[159:128]], ROUND_CONTROL)
DEST[191:160] RoundToInteger(SRC[191:160]], ROUND_CONTROL)
DEST[223:192] RoundToInteger(SRC[223:192] ], ROUND_CONTROL)
DEST[255:224] RoundToInteger(SRC[255:224] ], ROUND_CONTROL)
Intel C/C++ Compiler Intrinsic Equivalent
__m128 _mm_round_ps(__m128 s1, int iRoundMode);
__m128 _mm_floor_ps(__m128 s1);
__m128 _mm_ceil_ps(__m128 s1)
__m256 _mm256_round_ps(__m256 s1, int iRoundMode);
__m256 _mm256_floor_ps(__m256 s1);
__m256 _mm256_ceil_ps(__m256 s1)

ROUNDPS — Round Packed Single Precision Floating-Point Values
INSTRUCTION SET REFERENCE, M-U
Vol. 2B 4-563
SIMD Floating-Point Exceptions
Invalid (signaled only if SRC = SNaN)
Precision (signaled only if imm[3] = ‘0; if imm[3] = ‘1, then the Precision Mask in the MXSCSR is ignored and preci-
sion exception is not signaled.)
Note that Denormal is not signaled by ROUNDPS.
Other Exceptions
See Exceptions Type 2; additionally
#UD If VEX.vvvv ≠ 1111B.

ROUNDSD — Round Scalar Double Precision Floating-Point Values
INSTRUCTION SET REFERENCE, M-U
4-564 Vol. 2B
ROUNDSD — Round Scalar Double Precision Floating-Point Values
Instruction Operand Encoding
Description
Round the DP FP value in the lower qword of the source operand (second operand) using the rounding mode spec-
ified in the immediate operand (third operand) and place the result in the destination operand (first operand). The
rounding process rounds a double-precision floating-point input to an integer value and returns the integer result
as a double precision floating-point value in the lowest position. The upper double precision floating-point value in
the destination is retained.
The immediate operand specifies control fields for the rounding operation, three bit fields are defined and shown in
Figure 4-24. Bit 3 of the immediate byte controls processor behavior for a precision exception, bit 2 selects the
source of rounding mode control. Bits 1:0 specify a non-sticky rounding-mode value (Table 4-17 lists the encoded
values for rounding-mode field).
The Precision Floating-Point Exception is signaled according to the immediate operand. If any source operand is an
SNaN then it will be converted to a QNaN. If DAZ is set to ‘1 then denormals will be converted to zero before
rounding.
128-bit Legacy SSE version: The first source operand and the destination operand are the same. Bits (MAXVL-
1:64) of the corresponding YMM destination register remain unchanged.
VEX.128 encoded version: Bits (MAXVL-1:128) of the destination YMM register are zeroed.
Operation
IF (imm[2] = ‘1)
THEN // rounding mode is determined by MXCSR.RC
DEST[63:0] ConvertDPFPToInteger_M(SRC[63:0]);
ELSE // rounding mode is determined by IMM8.RC
DEST[63:0] ConvertDPFPToInteger_Imm(SRC[63:0]);
FI;
DEST[127:63] remains unchanged ;
ROUNDSD (128-bit Legacy SSE version)
DEST[63:0] RoundToInteger(SRC[63:0], ROUND_CONTROL)
DEST[MAXVL-1:64] (Unmodified)
Opcode*/
Instruction
Op/
En
64/32 bit
Mode
Support
CPUID
Feature
Flag
Description
66 0F 3A 0B /r ib
ROUNDSD xmm1, xmm2/m64, imm8
RMI V/V SSE4_1 Round the low packed double precision
floating-point value in xmm2/m64 and place
the result in xmm1. The rounding mode is
determined by imm8.
VEX.LIG.66.0F3A.WIG 0B /r ib
VROUNDSD xmm1, xmm2, xmm3/m64, imm8
RVMI V/V AVX Round the low packed double precision
floating-point value in xmm3/m64 and place
the result in xmm1. The rounding mode is
determined by imm8. Upper packed double
precision floating-point value (bits[127:64])
from xmm2 is copied to xmm1[127:64].
Op/En Operand 1 Operand 2 Operand 3 Operand 4
RMI ModRM:reg (w) ModRM:r/m (r) imm8 NA
RVMI ModRM:reg (w) VEX.vvvv (r) ModRM:r/m (r) imm8

ROUNDSD — Round Scalar Double Precision Floating-Point Values
INSTRUCTION SET REFERENCE, M-U
Vol. 2B 4-565
VROUNDSD (VEX.128 encoded version)
DEST[63:0] RoundToInteger(SRC2[63:0], ROUND_CONTROL)
DEST[127:64] SRC1[127:64]
DEST[MAXVL-1:128] 0
Intel C/C++ Compiler Intrinsic Equivalent
ROUNDSD: __m128d mm_round_sd(__m128d dst, __m128d s1, int iRoundMode);
__m128d mm_floor_sd(__m128d dst, __m128d s1);
__m128d mm_ceil_sd(__m128d dst, __m128d s1);
SIMD Floating-Point Exceptions
Invalid (signaled only if SRC = SNaN)
Precision (signaled only if imm[3] = ‘0; if imm[3] = ‘1, then the Precision Mask in the MXSCSR is ignored and preci-
sion exception is not signaled.)
Note that Denormal is not signaled by ROUNDSD.
Other Exceptions
See Exceptions Type 3.

ROUNDSS — Round Scalar Single Precision Floating-Point Values
INSTRUCTION SET REFERENCE, M-U
4-566 Vol. 2B
ROUNDSS — Round Scalar Single Precision Floating-Point Values
Instruction Operand Encoding
Description
Round the single-precision floating-point value in the lowest dword of the source operand (second operand) using
the rounding mode specified in the immediate operand (third operand) and place the result in the destination
operand (first operand). The rounding process rounds a single-precision floating-point input to an integer value and
returns the result as a single-precision floating-point value in the lowest position. The upper three single-precision
floating-point values in the destination are retained.
The immediate operand specifies control fields for the rounding operation, three bit fields are defined and shown in
Figure 4-24. Bit 3 of the immediate byte controls processor behavior for a precision exception, bit 2 selects the
source of rounding mode control. Bits 1:0 specify a non-sticky rounding-mode value (Table 4-17 lists the encoded
values for rounding-mode field).
The Precision Floating-Point Exception is signaled according to the immediate operand. If any source operand is an
SNaN then it will be converted to a QNaN. If DAZ is set to ‘1 then denormals will be converted to zero before
rounding.
128-bit Legacy SSE version: The first source operand and the destination operand are the same. Bits (MAXVL-
1:32) of the corresponding YMM destination register remain unchanged.
VEX.128 encoded version: Bits (MAXVL-1:128) of the destination YMM register are zeroed.
Operation
IF (imm[2] = ‘1)
THEN // rounding mode is determined by MXCSR.RC
DEST[31:0] ConvertSPFPToInteger_M(SRC[31:0]);
ELSE // rounding mode is determined by IMM8.RC
DEST[31:0] ConvertSPFPToInteger_Imm(SRC[31:0]);
FI;
DEST[127:32] remains unchanged ;
ROUNDSS (128-bit Legacy SSE version)
DEST[31:0] RoundToInteger(SRC[31:0], ROUND_CONTROL)
DEST[MAXVL-1:32] (Unmodified)
Opcode*/
Instruction
Op/
En
64/32 bit
Mode
Support
CPUID
Feature
Flag
Description
66 0F 3A 0A /r ib
ROUNDSS xmm1, xmm2/m32, imm8
RMI V/V SSE4_1 Round the low packed single precision
floating-point value in xmm2/m32 and place
the result in xmm1. The rounding mode is
determined by imm8.
VEX.LIG.66.0F3A.WIG 0A /r ib
VROUNDSS xmm1, xmm2, xmm3/m32, imm8
RVMI V/V AVX Round the low packed single precision
floating-point value in xmm3/m32 and place
the result in xmm1. The rounding mode is
determined by imm8. Also, upper packed
single precision floating-point values
(bits[127:32]) from xmm2 are copied to
xmm1[127:32].
Op/En Operand 1 Operand 2 Operand 3 Operand 4
RMI ModRM:reg (w) ModRM:r/m (r) imm8 NA
RVMI ModRM:reg (w) VEX.vvvv (r) ModRM:r/m (r) imm8

ROUNDSS — Round Scalar Single Precision Floating-Point Values
INSTRUCTION SET REFERENCE, M-U
Vol. 2B 4-567
VROUNDSS (VEX.128 encoded version)
DEST[31:0] RoundToInteger(SRC2[31:0], ROUND_CONTROL)
DEST[127:32] SRC1[127:32]
DEST[MAXVL-1:128] 0
Intel C/C++ Compiler Intrinsic Equivalent
ROUNDSS: __m128 mm_round_ss(__m128 dst, __m128 s1, int iRoundMode);
__m128 mm_floor_ss(__m128 dst, __m128 s1);
__m128 mm_ceil_ss(__m128 dst, __m128 s1);
SIMD Floating-Point Exceptions
Invalid (signaled only if SRC = SNaN)
Precision (signaled only if imm[3] = ‘0; if imm[3] = ‘1, then the Precision Mask in the MXSCSR is ignored and preci-
sion exception is not signaled.)
Note that Denormal is not signaled by ROUNDSS.
Other Exceptions
See Exceptions Type 3.

RSM—Resume from System Management Mode
INSTRUCTION SET REFERENCE, M-U
4-568 Vol. 2B
RSM—Resume from System Management Mode
Instruction Operand Encoding
Description
Returns program control from system management mode (SMM) to the application program or operating-system
procedure that was interrupted when the processor received an SMM interrupt. The processor’s state is restored
from the dump created upon entering SMM. If the processor detects invalid state information during state restora-
tion, it enters the shutdown state. The following invalid information can cause a shutdown:
•Any reserved bit of CR4 is set to 1.
•Any illegal combination of bits in CR0, such as (PG=1 and PE=0) or (NW=1 and CD=0).
•(Intel Pentium and Intel486™ processors only.) The value stored in the state dump base field is not a 32-KByte
aligned address.
The contents of the model-specific registers are not affected by a return from SMM.
The SMM state map used by RSM supports resuming processor context for non-64-bit modes and 64-bit mode.
See Chapter 34, “System Management Mode,” in the Intel® 64 and IA-32 Architectures Software Developer’s
Manual, Volume 3C, for more information about SMM and the behavior of the RSM instruction.
Operation
ReturnFromSMM;
IF (IA-32e mode supported) or (CPUID DisplayFamily_DisplayModel = 06H_0CH )
THEN
ProcessorState ← Restore(SMMDump(IA-32e SMM STATE MAP));
Else
ProcessorState ← Restore(SMMDump(Non-32-Bit-Mode SMM STATE MAP));
FI
Flags Affected
All.
Protected Mode Exceptions
#UD If an attempt is made to execute this instruction when the processor is not in SMM.
If the LOCK prefix is used.
Real-Address Mode Exceptions
Same exceptions as in protected mode.
Virtual-8086 Mode Exceptions
Same exceptions as in protected mode.
Compatibility Mode Exceptions
Same exceptions as in protected mode.
Opcode* Instruction Op/
En
64-Bit
Mode
Compat/
Leg Mode
Description
0F AA RSM ZO Valid Valid Resume operation of interrupted program.
Op/En Operand 1 Operand 2 Operand 3 Operand 4
ZO NA NA NA NA

RSM—Resume from System Management Mode
INSTRUCTION SET REFERENCE, M-U
Vol. 2B 4-569
64-Bit Mode Exceptions
Same exceptions as in protected mode.

RSQRTPS—Compute Reciprocals of Square Roots of Packed Single-Precision Floating-Point Values
INSTRUCTION SET REFERENCE, M-U
4-570 Vol. 2B
RSQRTPS—Compute Reciprocals of Square Roots of Packed Single-Precision Floating-Point
Values
Instruction Operand Encoding
Description
Performs a SIMD computation of the approximate reciprocals of the square roots of the four packed single-preci-
sion floating-point values in the source operand (second operand) and stores the packed single-precision floating-
point results in the destination operand. The source operand can be an XMM register or a 128-bit memory location.
The destination operand is an XMM register. See Figure 10-5 in the Intel® 64 and IA-32 Architectures Software
Developer’s Manual, Volume 1, for an illustration of a SIMD single-precision floating-point operation.
The relative error for this approximation is:
|Relative Error| ≤ 1.5 ∗ 2−12
The RSQRTPS instruction is not affected by the rounding control bits in the MXCSR register. When a source value is
a 0.0, an ∞ of the sign of the source value is returned. A denormal source value is treated as a 0.0 (of the same
sign). When a source value is a negative value (other than −0.0), a floating-point indefinite is returned. When a
source value is an SNaN or QNaN, the SNaN is converted to a QNaN or the source QNaN is returned.
In 64-bit mode, using a REX prefix in the form of REX.R permits this instruction to access additional registers
(XMM8-XMM15).
128-bit Legacy SSE version: The second source can be an XMM register or an 128-bit memory location. The desti-
nation is not distinct from the first source XMM register and the upper bits (MAXVL-1:128) of the corresponding
YMM register destination are unmodified.
VEX.128 encoded version: the first source operand is an XMM register or 128-bit memory location. The destination
operand is an XMM register. The upper bits (MAXVL-1:128) of the corresponding YMM register destination are
zeroed.
VEX.256 encoded version: The first source operand is a YMM register. The second source operand can be a YMM
register or a 256-bit memory location. The destination operand is a YMM register.
Note: In VEX-encoded versions, VEX.vvvv is reserved and must be 1111b, otherwise instructions will #UD.
Opcode*/
Instruction
Op/
En
64/32 bit
Mode
Support
CPUID
Feature
Flag
Description
NP 0F 52 /r
RSQRTPS xmm1, xmm2/m128
RM V/V SSE Computes the approximate reciprocals of the
square roots of the packed single-precision
floating-point values in xmm2/m128 and
stores the results in xmm1.
VEX.128.0F.WIG 52 /r
VRSQRTPS xmm1, xmm2/m128
RM V/V AVX Computes the approximate reciprocals of the
square roots of packed single-precision values
in xmm2/mem and stores the results in xmm1.
VEX.256.0F.WIG 52 /r
VRSQRTPS ymm1, ymm2/m256
RM V/V AVX Computes the approximate reciprocals of the
square roots of packed single-precision values
in ymm2/mem and stores the results in ymm1.
Op/En Operand 1 Operand 2 Operand 3 Operand 4
RM ModRM:reg (w) ModRM:r/m (r) NA NA

RSQRTPS—Compute Reciprocals of Square Roots of Packed Single-Precision Floating-Point Values
INSTRUCTION SET REFERENCE, M-U
Vol. 2B 4-571
Operation
RSQRTPS (128-bit Legacy SSE version)
DEST[31:0] APPROXIMATE(1/SQRT(SRC[31:0]))
DEST[63:32] APPROXIMATE(1/SQRT(SRC1[63:32]))
DEST[95:64] APPROXIMATE(1/SQRT(SRC1[95:64]))
DEST[127:96] APPROXIMATE(1/SQRT(SRC2[127:96]))
DEST[MAXVL-1:128] (Unmodified)
VRSQRTPS (VEX.128 encoded version)
DEST[31:0] APPROXIMATE(1/SQRT(SRC[31:0]))
DEST[63:32] APPROXIMATE(1/SQRT(SRC1[63:32]))
DEST[95:64] APPROXIMATE(1/SQRT(SRC1[95:64]))
DEST[127:96] APPROXIMATE(1/SQRT(SRC2[127:96]))
DEST[MAXVL-1:128] 0
VRSQRTPS (VEX.256 encoded version)
DEST[31:0] APPROXIMATE(1/SQRT(SRC[31:0]))
DEST[63:32] APPROXIMATE(1/SQRT(SRC1[63:32]))
DEST[95:64] APPROXIMATE(1/SQRT(SRC1[95:64]))
DEST[127:96] APPROXIMATE(1/SQRT(SRC2[127:96]))
DEST[159:128] APPROXIMATE(1/SQRT(SRC2[159:128]))
DEST[191:160] APPROXIMATE(1/SQRT(SRC2[191:160]))
DEST[223:192] APPROXIMATE(1/SQRT(SRC2[223:192]))
DEST[255:224] APPROXIMATE(1/SQRT(SRC2[255:224]))
Intel C/C++ Compiler Intrinsic Equivalent
RSQRTPS: __m128 _mm_rsqrt_ps(__m128 a)
RSQRTPS: __m256 _mm256_rsqrt_ps (__m256 a);
SIMD Floating-Point Exceptions
None.
Other Exceptions
See Exceptions Type 4; additionally
#UD If VEX.vvvv ≠ 1111B.

RSQRTSS—Compute Reciprocal of Square Root of Scalar Single-Precision Floating-Point Value
INSTRUCTION SET REFERENCE, M-U
4-572 Vol. 2B
RSQRTSS—Compute Reciprocal of Square Root of Scalar Single-Precision Floating-Point Value
Instruction Operand Encoding
Description
Computes an approximate reciprocal of the square root of the low single-precision floating-point value in the
source operand (second operand) stores the single-precision floating-point result in the destination operand. The
source operand can be an XMM register or a 32-bit memory location. The destination operand is an XMM register.
The three high-order doublewords of the destination operand remain unchanged. See Figure 10-6 in the Intel® 64
and IA-32 Architectures Software Developer’s Manual, Volume 1, for an illustration of a scalar single-precision
floating-point operation.
The relative error for this approximation is:
|Relative Error| ≤ 1.5 ∗ 2−12
The RSQRTSS instruction is not affected by the rounding control bits in the MXCSR register. When a source value is
a 0.0, an ∞ of the sign of the source value is returned. A denormal source value is treated as a 0.0 (of the same
sign). When a source value is a negative value (other than −0.0), a floating-point indefinite is returned. When a
source value is an SNaN or QNaN, the SNaN is converted to a QNaN or the source QNaN is returned.
In 64-bit mode, using a REX prefix in the form of REX.R permits this instruction to access additional registers
(XMM8-XMM15).
128-bit Legacy SSE version: The first source operand and the destination operand are the same. Bits (MAXVL-
1:32) of the corresponding YMM destination register remain unchanged.
VEX.128 encoded version: Bits (MAXVL-1:128) of the destination YMM register are zeroed.
Operation
RSQRTSS (128-bit Legacy SSE version)
DEST[31:0] APPROXIMATE(1/SQRT(SRC2[31:0]))
DEST[MAXVL-1:32] (Unmodified)
VRSQRTSS (VEX.128 encoded version)
DEST[31:0] APPROXIMATE(1/SQRT(SRC2[31:0]))
DEST[127:32] SRC1[127:32]
DEST[MAXVL-1:128] 0
Opcode*/
Instruction
Op/
En
64/32 bit
Mode
Support
CPUID
Feature
Flag
Description
F3 0F 52 /r
RSQRTSS xmm1, xmm2/m32
RM V/V SSE Computes the approximate reciprocal of the
square root of the low single-precision
floating-point value in xmm2/m32 and stores
the results in xmm1.
VEX.LIG.F3.0F.WIG 52 /r
VRSQRTSS xmm1, xmm2, xmm3/m32
RVM V/V AVX Computes the approximate reciprocal of the
square root of the low single precision
floating-point value in xmm3/m32 and stores
the results in xmm1. Also, upper single
precision floating-point values (bits[127:32])
from xmm2 are copied to xmm1[127:32].
Op/En Operand 1 Operand 2 Operand 3 Operand 4
RM ModRM:reg (w) ModRM:r/m (r) NA NA
RVM ModRM:reg (w) VEX.vvvv (r) ModRM:r/m (r) NA

RSQRTSS—Compute Reciprocal of Square Root of Scalar Single-Precision Floating-Point Value
INSTRUCTION SET REFERENCE, M-U
Vol. 2B 4-573
Intel C/C++ Compiler Intrinsic Equivalent
RSQRTSS: __m128 _mm_rsqrt_ss(__m128 a)
SIMD Floating-Point Exceptions
None.
Other Exceptions
See Exceptions Type 5.

SAHF—Store AH into Flags
INSTRUCTION SET REFERENCE, M-U
4-574 Vol. 2B
SAHF—Store AH into Flags
Instruction Operand Encoding
Description
Loads the SF, ZF, AF, PF, and CF flags of the EFLAGS register with values from the corresponding bits in the AH
register (bits 7, 6, 4, 2, and 0, respectively). Bits 1, 3, and 5 of register AH are ignored; the corresponding reserved
bits (1, 3, and 5) in the EFLAGS register remain as shown in the “Operation” section below.
This instruction executes as described above in compatibility mode and legacy mode. It is valid in 64-bit mode only
if CPUID.80000001H:ECX.LAHF-SAHF[bit 0] = 1.
Operation
IF IA-64 Mode
THEN
IF CPUID.80000001H.ECX[0] = 1;
THEN
RFLAGS(SF:ZF:0:AF:0:PF:1:CF) ← AH;
ELSE
#UD;
FI
ELSE
EFLAGS(SF:ZF:0:AF:0:PF:1:CF) ← AH;
FI;
Flags Affected
The SF, ZF, AF, PF, and CF flags are loaded with values from the AH register. Bits 1, 3, and 5 of the EFLAGS register
are unaffected, with the values remaining 1, 0, and 0, respectively.
Protected Mode Exceptions
None.
Real-Address Mode Exceptions
None.
Virtual-8086 Mode Exceptions
None.
Compatibility Mode Exceptions
None.
Opcode* Instruction Op/
En
64-Bit
Mode
Compat/
Leg Mode
Description
9E SAHF ZO Invalid* Valid Loads SF, ZF, AF, PF, and CF from AH into
EFLAGS register.
NOTES:
* Valid in specific steppings. See Description section.
Op/En Operand 1 Operand 2 Operand 3 Operand 4
ZO NA NA NA NA

SAHF—Store AH into Flags
INSTRUCTION SET REFERENCE, M-U
Vol. 2B 4-575
64-Bit Mode Exceptions
#UD If CPUID.80000001H.ECX[0] = 0.
If the LOCK prefix is used.

SAL/SAR/SHL/SHR—Shift
INSTRUCTION SET REFERENCE, M-U
4-576 Vol. 2B
SAL/SAR/SHL/SHR—Shift
Opcode*** Instruction Op/
En
64-Bit
Mode
Compat/
Leg Mode
Description
D0 /4 SAL r/m8, 1 M1 Valid Valid Multiply r/m8 by 2, once.
REX + D0 /4 SAL r/m8**, 1 M1 Valid N.E. Multiply r/m8 by 2, once.
D2 /4 SAL r/m8, CL MC Valid Valid Multiply r/m8 by 2, CL times.
REX + D2 /4 SAL r/m8**, CL MC Valid N.E. Multiply r/m8 by 2, CL times.
C0 /4 ib SAL r/m8, imm8 MI Valid Valid Multiply r/m8 by 2, imm8 times.
REX + C0 /4 ib SAL r/m8**, imm8 MI Valid N.E. Multiply r/m8 by 2, imm8 times.
D1 /4 SAL r/m16, 1 M1 Valid Valid Multiply r/m16 by 2, once.
D3 /4 SAL r/m16, CL MC Valid Valid Multiply r/m16 by 2, CL times.
C1 /4 ib SAL r/m16, imm8 MI Valid Valid Multiply r/m16 by 2, imm8 times.
D1 /4 SAL r/m32, 1 M1 Valid Valid Multiply r/m32 by 2, once.
REX.W + D1 /4 SAL r/m64, 1 M1 Valid N.E. Multiply r/m64 by 2, once.
D3 /4 SAL r/m32, CL MC Valid Valid Multiply r/m32 by 2, CL times.
REX.W + D3 /4 SAL r/m64, CL MC Valid N.E. Multiply r/m64 by 2, CL times.
C1 /4 ib SAL r/m32, imm8 MI Valid Valid Multiply r/m32 by 2, imm8 times.
REX.W + C1 /4 ib SAL r/m64, imm8 MI Valid N.E. Multiply r/m64 by 2, imm8 times.
D0 /7 SAR r/m8, 1 M1 Valid Valid Signed divide* r/m8 by 2, once.
REX + D0 /7 SAR r/m8**, 1 M1 Valid N.E. Signed divide* r/m8 by 2, once.
D2 /7 SAR r/m8, CL MC Valid Valid Signed divide* r/m8 by 2, CL times.
REX + D2 /7 SAR r/m8**, CL MC Valid N.E. Signed divide* r/m8 by 2, CL times.
C0 /7 ib SAR r/m8, imm8 MI Valid Valid Signed divide* r/m8 by 2, imm8 time.
REX + C0 /7 ib SAR r/m8**, imm8 MI Valid N.E. Signed divide* r/m8 by 2, imm8 times.
D1 /7 SAR r/m16,1 M1 Valid Valid Signed divide* r/m16 by 2, once.
D3 /7 SAR r/m16, CL MC Valid Valid Signed divide* r/m16 by 2, CL times.
C1 /7 ib SAR r/m16, imm8 MI Valid Valid Signed divide* r/m16 by 2, imm8 times.
D1 /7 SAR r/m32, 1 M1 Valid Valid Signed divide* r/m32 by 2, once.
REX.W + D1 /7 SAR r/m64, 1 M1 Valid N.E. Signed divide* r/m64 by 2, once.
D3 /7 SAR r/m32, CL MC Valid Valid Signed divide* r/m32 by 2, CL times.
REX.W + D3 /7 SAR r/m64, CL MC Valid N.E. Signed divide* r/m64 by 2, CL times.
C1 /7 ib SAR r/m32, imm8 MI Valid Valid Signed divide* r/m32 by 2, imm8 times.
REX.W + C1 /7 ib SAR r/m64, imm8 MI Valid N.E. Signed divide* r/m64 by 2, imm8 times
D0 /4 SHL r/m8, 1 M1 Valid Valid Multiply r/m8 by 2, once.
REX + D0 /4 SHL r/m8**, 1 M1 Valid N.E. Multiply r/m8 by 2, once.
D2 /4 SHL r/m8, CL MC Valid Valid Multiply r/m8 by 2, CL times.
REX + D2 /4 SHL r/m8**, CL MC Valid N.E. Multiply r/m8 by 2, CL times.
C0 /4 ib SHL r/m8, imm8 MI Valid Valid Multiply r/m8 by 2, imm8 times.
REX + C0 /4 ib SHL r/m8**, imm8 MI Valid N.E. Multiply r/m8 by 2, imm8 times.
D1 /4 SHL r/m16,1 M1 Valid Valid Multiply r/m16 by 2, once.
D3 /4 SHL r/m16, CL MC Valid Valid Multiply r/m16 by 2, CL times.
C1 /4 ib SHL r/m16, imm8 MI Valid Valid Multiply r/m16 by 2, imm8 times.
D1 /4 SHL r/m32,1 M1 Valid Valid Multiply r/m32 by 2, once.

SAL/SAR/SHL/SHR—Shift
INSTRUCTION SET REFERENCE, M-U
Vol. 2B 4-577
Instruction Operand Encoding
Description
Shifts the bits in the first operand (destination operand) to the left or right by the number of bits specified in the
second operand (count operand). Bits shifted beyond the destination operand boundary are first shifted into the CF
flag, then discarded. At the end of the shift operation, the CF flag contains the last bit shifted out of the destination
operand.
The destination operand can be a register or a memory location. The count operand can be an immediate value or
the CL register. The count is masked to 5 bits (or 6 bits if in 64-bit mode and REX.W is used). The count range is
limited to 0 to 31 (or 63 if 64-bit mode and REX.W is used). A special opcode encoding is provided for a count of 1.
The shift arithmetic left (SAL) and shift logical left (SHL) instructions perform the same operation; they shift the
bits in the destination operand to the left (toward more significant bit locations). For each shift count, the most
significant bit of the destination operand is shifted into the CF flag, and the least significant bit is cleared (see
Figure 7-7 in the Intel® 64 and IA-32 Architectures Software Developer’s Manual, Volume 1).
Opcode Instruction Op/
En
64-Bit
Mode
Compat/
Leg Mode
Description
REX.W + D1 /4 SHL r/m64,1 M1 Valid N.E. Multiply r/m64 by 2, once.
D3 /4 SHL r/m32, CL MC Valid Valid Multiply r/m32 by 2, CL times.
REX.W + D3 /4 SHL r/m64, CL MC Valid N.E. Multiply r/m64 by 2, CL times.
C1 /4 ib SHL r/m32, imm8 MI Valid Valid Multiply r/m32 by 2, imm8 times.
REX.W + C1 /4 ib SHL r/m64, imm8 MI Valid N.E. Multiply r/m64 by 2, imm8 times.
D0 /5 SHR r/m8,1 M1 Valid Valid Unsigned divide r/m8 by 2, once.
REX + D0 /5 SHR r/m8**, 1 M1 Valid N.E. Unsigned divide r/m8 by 2, once.
D2 /5 SHR r/m8, CL MC Valid Valid Unsigned divide r/m8 by 2, CL times.
REX + D2 /5 SHR r/m8**, CL MC Valid N.E. Unsigned divide r/m8 by 2, CL times.
C0 /5 ib SHR r/m8, imm8 MI Valid Valid Unsigned divide r/m8 by 2, imm8 times.
REX + C0 /5 ib SHR r/m8**, imm8 MI Valid N.E. Unsigned divide r/m8 by 2, imm8 times.
D1 /5 SHR r/m16, 1 M1 Valid Valid Unsigned divide r/m16 by 2, once.
D3 /5 SHR r/m16, CL MC Valid Valid Unsigned divide r/m16 by 2, CL times
C1 /5 ib SHR r/m16, imm8 MI Valid Valid Unsigned divide r/m16 by 2, imm8 times.
D1 /5 SHR r/m32, 1 M1 Valid Valid Unsigned divide r/m32 by 2, once.
REX.W + D1 /5 SHR r/m64, 1 M1 Valid N.E. Unsigned divide r/m64 by 2, once.
D3 /5 SHR r/m32, CL MC Valid Valid Unsigned divide r/m32 by 2, CL times.
REX.W + D3 /5 SHR r/m64, CL MC Valid N.E. Unsigned divide r/m64 by 2, CL times.
C1 /5 ib SHR r/m32, imm8 MI Valid Valid Unsigned divide r/m32 by 2, imm8 times.
REX.W + C1 /5 ib SHR r/m64, imm8 MI Valid N.E. Unsigned divide r/m64 by 2, imm8 times.
NOTES:
* Not the same form of division as IDIV; rounding is toward negative infinity.
** In 64-bit mode, r/m8 can not be encoded to access the following byte registers if a REX prefix is used: AH, BH, CH, DH.
***See IA-32 Architecture Compatibility section below.
Op/En Operand 1 Operand 2 Operand 3 Operand 4
M1 ModRM:r/m (r, w) 1 NA NA
MC ModRM:r/m (r, w) CL NA NA
MI ModRM:r/m (r, w) imm8 NA NA

SAL/SAR/SHL/SHR—Shift
INSTRUCTION SET REFERENCE, M-U
4-578 Vol. 2B
The shift arithmetic right (SAR) and shift logical right (SHR) instructions shift the bits of the destination operand to
the right (toward less significant bit locations). For each shift count, the least significant bit of the destination
operand is shifted into the CF flag, and the most significant bit is either set or cleared depending on the instruction
type. The SHR instruction clears the most significant bit (see Figure 7-8 in the Intel® 64 and IA-32 Architectures
Software Developer’s Manual, Volume 1); the SAR instruction sets or clears the most significant bit to correspond
to the sign (most significant bit) of the original value in the destination operand. In effect, the SAR instruction fills
the empty bit position’s shifted value with the sign of the unshifted value (see Figure 7-9 in the Intel® 64 and IA-32
Architectures Software Developer’s Manual, Volume 1).
The SAR and SHR instructions can be used to perform signed or unsigned division, respectively, of the destination
operand by powers of 2. For example, using the SAR instruction to shift a signed integer 1 bit to the right divides
the value by 2.
Using the SAR instruction to perform a division operation does not produce the same result as the IDIV instruction.
The quotient from the IDIV instruction is rounded toward zero, whereas the “quotient” of the SAR instruction is
rounded toward negative infinity. This difference is apparent only for negative numbers. For example, when the
IDIV instruction is used to divide -9 by 4, the result is -2 with a remainder of -1. If the SAR instruction is used to
shift -9 right by two bits, the result is -3 and the “remainder” is +3; however, the SAR instruction stores only the
most significant bit of the remainder (in the CF flag).
The OF flag is affected only on 1-bit shifts. For left shifts, the OF flag is set to 0 if the most-significant bit of the
result is the same as the CF flag (that is, the top two bits of the original operand were the same); otherwise, it is
set to 1. For the SAR instruction, the OF flag is cleared for all 1-bit shifts. For the SHR instruction, the OF flag is set
to the most-significant bit of the original operand.
In 64-bit mode, the instruction’s default operation size is 32 bits and the mask width for CL is 5 bits. Using a REX
prefix in the form of REX.R permits access to additional registers (R8-R15). Using a REX prefix in the form of REX.W
promotes operation to 64-bits and sets the mask width for CL to 6 bits. See the summary chart at the beginning of
this section for encoding data and limits.
IA-32 Architecture Compatibility
The 8086 does not mask the shift count. However, all other IA-32 processors (starting with the Intel 286 processor)
do mask the shift count to 5 bits, resulting in a maximum count of 31. This masking is done in all operating modes
(including the virtual-8086 mode) to reduce the maximum execution time of the instructions.
Operation
IF 64-Bit Mode and using REX.W
THEN
countMASK ← 3FH;
ELSE
countMASK ← 1FH;
FI
tempCOUNT ← (COUNT AND countMASK);
tempDEST ← DEST;
WHILE (tempCOUNT ≠ 0)
DO
IF instruction is SAL or SHL
THEN
CF ← MSB(DEST);
ELSE (* Instruction is SAR or SHR *)
CF ← LSB(DEST);
FI;
IF instruction is SAL or SHL
THEN
DEST ← DEST ∗ 2;
ELSE
IF instruction is SAR

SAL/SAR/SHL/SHR—Shift
INSTRUCTION SET REFERENCE, M-U
Vol. 2B 4-579
THEN
DEST ← DEST / 2; (* Signed divide, rounding toward negative infinity *)
ELSE (* Instruction is SHR *)
DEST ← DEST / 2 ; (* Unsigned divide *)
FI;
FI;
tempCOUNT ← tempCOUNT – 1;
OD;
(* Determine overflow for the various instructions *)
IF (COUNT and countMASK) = 1
THEN
IF instruction is SAL or SHL
THEN
OF ← MSB(DEST) XOR CF;
ELSE
IF instruction is SAR
THEN
OF ← 0;
ELSE (* Instruction is SHR *)
OF ← MSB(tempDEST);
FI;
FI;
ELSE IF (COUNT AND countMASK) = 0
THEN
All flags unchanged;
ELSE (* COUNT not 1 or 0 *)
OF ← undefined;
FI;
FI;
Flags Affected
The CF flag contains the value of the last bit shifted out of the destination operand; it is undefined for SHL and SHR
instructions where the count is greater than or equal to the size (in bits) of the destination operand. The OF flag is
affected only for 1-bit shifts (see “Description” above); otherwise, it is undefined. The SF, ZF, and PF flags are set
according to the result. If the count is 0, the flags are not affected. For a non-zero count, the AF flag is undefined.
Protected Mode Exceptions
#GP(0) If the destination is located in a non-writable segment.
If a memory operand effective address is outside the CS, DS, ES, FS, or GS segment limit.
If the DS, ES, FS, or GS register contains a NULL segment selector.
#SS(0) If a memory operand effective address is outside the SS segment limit.
#PF(fault-code) If a page fault occurs.
#AC(0) If alignment checking is enabled and an unaligned memory reference is made while the
current privilege level is 3.
#UD If the LOCK prefix is used.
Real-Address Mode Exceptions
#GP If a memory operand effective address is outside the CS, DS, ES, FS, or GS segment limit.
#SS If a memory operand effective address is outside the SS segment limit.
#UD If the LOCK prefix is used.

SAL/SAR/SHL/SHR—Shift
INSTRUCTION SET REFERENCE, M-U
4-580 Vol. 2B
Virtual-8086 Mode Exceptions
#GP(0) If a memory operand effective address is outside the CS, DS, ES, FS, or GS segment limit.
#SS(0) If a memory operand effective address is outside the SS segment limit.
#PF(fault-code) If a page fault occurs.
#AC(0) If alignment checking is enabled and an unaligned memory reference is made.
#UD If the LOCK prefix is used.
Compatibility Mode Exceptions
Same exceptions as in protected mode.
64-Bit Mode Exceptions
#SS(0) If a memory address referencing the SS segment is in a non-canonical form.
#GP(0) If the memory address is in a non-canonical form.
#PF(fault-code) If a page fault occurs.
#AC(0) If alignment checking is enabled and an unaligned memory reference is made while the
current privilege level is 3.
#UD If the LOCK prefix is used.

SARX/SHLX/SHRX — Shift Without Affecting Flags
INSTRUCTION SET REFERENCE, M-U
Vol. 2B 4-581
SARX/SHLX/SHRX — Shift Without Affecting Flags
Instruction Operand Encoding
Description
Shifts the bits of the first source operand (the second operand) to the left or right by a COUNT value specified in the
second source operand (the third operand). The result is written to the destination operand (the first operand).
The shift arithmetic right (SARX) and shift logical right (SHRX) instructions shift the bits of the destination operand
to the right (toward less significant bit locations), SARX keeps and propagates the most significant bit (sign bit)
while shifting.
The logical shift left (SHLX) shifts the bits of the destination operand to the left (toward more significant bit loca-
tions).
This instruction is not supported in real mode and virtual-8086 mode. The operand size is always 32 bits if not in
64-bit mode. In 64-bit mode operand size 64 requires VEX.W1. VEX.W1 is ignored in non-64-bit modes. An
attempt to execute this instruction with VEX.L not equal to 0 will cause #UD.
If the value specified in the first source operand exceeds OperandSize -1, the COUNT value is masked.
SARX,SHRX, and SHLX instructions do not update flags.
Operation
TEMP ← SRC1;
IF VEX.W1 and CS.L = 1
THEN
countMASK ←3FH;
ELSE
countMASK ←1FH;
FI
COUNT ← (SRC2 AND countMASK)
DEST[OperandSize -1] = TEMP[OperandSize -1];
DO WHILE (COUNT ≠ 0)
IF instruction is SHLX
THEN
DEST[] ← DEST *2;
Opcode/
Instruction
Op/
En
64/32
-bit
Mode
CPUID
Feature
Flag
Description
VEX.LZ.F3.0F38.W0 F7 /r
SARX r32a, r/m32, r32b
RMV V/V BMI2 Shift r/m32 arithmetically right with count specified in r32b.
VEX.LZ.66.0F38.W0 F7 /r
SHLX r32a, r/m32, r32b
RMV V/V BMI2 Shift r/m32 logically left with count specified in r32b.
VEX.LZ.F2.0F38.W0 F7 /r
SHRX r32a, r/m32, r32b
RMV V/V BMI2 Shift r/m32 logically right with count specified in r32b.
VEX.LZ.F3.0F38.W1 F7 /r
SARX r64a, r/m64, r64b
RMV V/N.E. BMI2 Shift r/m64 arithmetically right with count specified in r64b.
VEX.LZ.66.0F38.W1 F7 /r
SHLX r64a, r/m64, r64b
RMV V/N.E. BMI2 Shift r/m64 logically left with count specified in r64b.
VEX.LZ.F2.0F38.W1 F7 /r
SHRX r64a, r/m64, r64b
RMV V/N.E. BMI2 Shift r/m64 logically right with count specified in r64b.
Op/En Operand 1 Operand 2 Operand 3 Operand 4
RMV ModRM:reg (w) ModRM:r/m (r) VEX.vvvv (r) NA

SARX/SHLX/SHRX — Shift Without Affecting Flags
INSTRUCTION SET REFERENCE, M-U
4-582 Vol. 2B
ELSE IF instruction is SHRX
THEN
DEST[] ← DEST /2; //unsigned divide
ELSE // SARX
DEST[] ← DEST /2; // signed divide, round toward negative infinity
FI;
COUNT ← COUNT - 1;
OD
Flags Affected
None.
Intel C/C++ Compiler Intrinsic Equivalent
Auto-generated from high-level language.
SIMD Floating-Point Exceptions
None
Other Exceptions
See Section 2.5.1, “Exception Conditions for VEX-Encoded GPR Instructions”, Table 2-29.

SBB—Integer Subtraction with Borrow
INSTRUCTION SET REFERENCE, M-U
Vol. 2B 4-583
SBB—Integer Subtraction with Borrow
Instruction Operand Encoding
Opcode Instruction Op/
En
64-Bit
Mode
Compat/
Leg Mode
Description
1C ib SBB AL, imm8 I Valid Valid Subtract with borrow imm8 from AL.
1D iw SBB AX, imm16 I Valid Valid Subtract with borrow imm16 from AX.
1D id SBB EAX, imm32 I Valid Valid Subtract with borrow imm32 from EAX.
REX.W + 1D id SBB RAX, imm32 I Valid N.E. Subtract with borrow sign-extended imm.32
to 64-bits from RAX.
80 /3 ib SBB r/m8, imm8 MI Valid Valid Subtract with borrow imm8 from r/m8.
REX + 80 /3 ib SBB r/m8*, imm8 MI Valid N.E. Subtract with borrow imm8 from r/m8.
81 /3 iw SBB r/m16, imm16 MI Valid Valid Subtract with borrow imm16 from r/m16.
81 /3 id SBB r/m32, imm32 MI Valid Valid Subtract with borrow imm32 from r/m32.
REX.W + 81 /3 id SBB r/m64, imm32 MI Valid N.E. Subtract with borrow sign-extended imm32 to
64-bits from r/m64.
83 /3 ib SBB r/m16, imm8 MI Valid Valid Subtract with borrow sign-extended imm8
from r/m16.
83 /3 ib SBB r/m32, imm8 MI Valid Valid Subtract with borrow sign-extended imm8
from r/m32.
REX.W + 83 /3 ib SBB r/m64, imm8 MI Valid N.E. Subtract with borrow sign-extended imm8
from r/m64.
18 /rSBB r/m8, r8 MR Valid Valid Subtract with borrow r8 from r/m8.
REX + 18 /rSBB r/m8*, r8 MR Valid N.E. Subtract with borrow r8 from r/m8.
19 /rSBB r/m16, r16 MR Valid Valid Subtract with borrow r16 from r/m16.
19 /rSBB r/m32, r32 MR Valid Valid Subtract with borrow r32 from r/m32.
REX.W + 19 /rSBB r/m64, r64 MR Valid N.E. Subtract with borrow r64 from r/m64.
1A /rSBB r8, r/m8 RM Valid Valid Subtract with borrow r/m8 from r8.
REX + 1A /rSBB r8*, r/m8* RM Valid N.E. Subtract with borrow r/m8 from r8.
1B /rSBB r16, r/m16 RM Valid Valid Subtract with borrow r/m16 from r16.
1B /rSBB r32, r/m32 RM Valid Valid Subtract with borrow r/m32 from r32.
REX.W + 1B /rSBB r64, r/m64 RM Valid N.E. Subtract with borrow r/m64 from r64.
NOTES:
* In 64-bit mode, r/m8 can not be encoded to access the following byte registers if a REX prefix is used: AH, BH, CH, DH.
Op/En Operand 1 Operand 2 Operand 3 Operand 4
I AL/AX/EAX/RAX imm8/16/32 NA NA
MI ModRM:r/m (w) imm8/16/32 NA NA
MR ModRM:r/m (w) ModRM:reg (r) NA NA
RM ModRM:reg (w) ModRM:r/m (r) NA NA

SBB—Integer Subtraction with Borrow
INSTRUCTION SET REFERENCE, M-U
4-584 Vol. 2B
Description
Adds the source operand (second operand) and the carry (CF) flag, and subtracts the result from the destination
operand (first operand). The result of the subtraction is stored in the destination operand. The destination operand
can be a register or a memory location; the source operand can be an immediate, a register, or a memory location.
(However, two memory operands cannot be used in one instruction.) The state of the CF flag represents a borrow
from a previous subtraction.
When an immediate value is used as an operand, it is sign-extended to the length of the destination operand
format.
The SBB instruction does not distinguish between signed or unsigned operands. Instead, the processor evaluates
the result for both data types and sets the OF and CF flags to indicate a borrow in the signed or unsigned result,
respectively. The SF flag indicates the sign of the signed result.
The SBB instruction is usually executed as part of a multibyte or multiword subtraction in which a SUB instruction
is followed by a SBB instruction.
This instruction can be used with a LOCK prefix to allow the instruction to be executed atomically.
In 64-bit mode, the instruction’s default operation size is 32 bits. Using a REX prefix in the form of REX.R permits
access to additional registers (R8-R15). Using a REX prefix in the form of REX.W promotes operation to 64 bits. See
the summary chart at the beginning of this section for encoding data and limits.
Operation
DEST ← (DEST – (SRC + CF));
Intel C/C++ Compiler Intrinsic Equivalent
SBB: extern unsigned char _subborrow_u8(unsigned char c_in, unsigned char src1, unsigned char src2, unsigned char *diff_out);
SBB: extern unsigned char _subborrow_u16(unsigned char c_in, unsigned short src1, unsigned short src2, unsigned short
*diff_out);
SBB: extern unsigned char _subborrow_u32(unsigned char c_in, unsigned int src1, unsigned char int, unsigned int *diff_out);
SBB: extern unsigned char _subborrow_u64(unsigned char c_in, unsigned __int64 src1, unsigned __int64 src2, unsigned
__int64 *diff_out);
Flags Affected
The OF, SF, ZF, AF, PF, and CF flags are set according to the result.
Protected Mode Exceptions
#GP(0) If the destination is located in a non-writable segment.
If a memory operand effective address is outside the CS, DS, ES, FS, or GS segment limit.
If the DS, ES, FS, or GS register contains a NULL segment selector.
#SS(0) If a memory operand effective address is outside the SS segment limit.
#PF(fault-code) If a page fault occurs.
#AC(0) If alignment checking is enabled and an unaligned memory reference is made while the
current privilege level is 3.
#UD If the LOCK prefix is used but the destination is not a memory operand.
Real-Address Mode Exceptions
#GP If a memory operand effective address is outside the CS, DS, ES, FS, or GS segment limit.
#SS If a memory operand effective address is outside the SS segment limit.
#UD If the LOCK prefix is used but the destination is not a memory operand.

SBB—Integer Subtraction with Borrow
INSTRUCTION SET REFERENCE, M-U
Vol. 2B 4-585
Virtual-8086 Mode Exceptions
#GP(0) If a memory operand effective address is outside the CS, DS, ES, FS, or GS segment limit.
#SS(0) If a memory operand effective address is outside the SS segment limit.
#PF(fault-code) If a page fault occurs.
#AC(0) If alignment checking is enabled and an unaligned memory reference is made.
#UD If the LOCK prefix is used but the destination is not a memory operand.
Compatibility Mode Exceptions
Same exceptions as in protected mode.
64-Bit Mode Exceptions
#SS(0) If a memory address referencing the SS segment is in a non-canonical form.
#GP(0) If the memory address is in a non-canonical form.
#PF(fault-code) If a page fault occurs.
#AC(0) If alignment checking is enabled and an unaligned memory reference is made while the
current privilege level is 3.
#UD If the LOCK prefix is used but the destination is not a memory operand.

SCAS/SCASB/SCASW/SCASD—Scan String
INSTRUCTION SET REFERENCE, M-U
4-586 Vol. 2B
SCAS/SCASB/SCASW/SCASD—Scan String
Instruction Operand Encoding
Description
In non-64-bit modes and in default 64-bit mode: this instruction compares a byte, word, doubleword or quadword
specified using a memory operand with the value in AL, AX, or EAX. It then sets status flags in EFLAGS recording
the results. The memory operand address is read from ES:(E)DI register (depending on the address-size attribute
of the instruction and the current operational mode). Note that ES cannot be overridden with a segment override
prefix.
At the assembly-code level, two forms of this instruction are allowed. The explicit-operand form and the no-oper-
ands form. The explicit-operand form (specified using the SCAS mnemonic) allows a memory operand to be speci-
fied explicitly. The memory operand must be a symbol that indicates the size and location of the operand value. The
register operand is then automatically selected to match the size of the memory operand (AL register for byte
comparisons, AX for word comparisons, EAX for doubleword comparisons). The explicit-operand form is provided
to allow documentation. Note that the documentation provided by this form can be misleading. That is, the
memory operand symbol must specify the correct type (size) of the operand (byte, word, or doubleword) but it
does not have to specify the correct location. The location is always specified by ES:(E)DI.
The no-operands form of the instruction uses a short form of SCAS. Again, ES:(E)DI is assumed to be the memory
operand and AL, AX, or EAX is assumed to be the register operand. The size of operands is selected by the
mnemonic: SCASB (byte comparison), SCASW (word comparison), or SCASD (doubleword comparison).
After the comparison, the (E)DI register is incremented or decremented automatically according to the setting of
the DF flag in the EFLAGS register. If the DF flag is 0, the (E)DI register is incremented; if the DF flag is 1, the (E)DI
register is decremented. The register is incremented or decremented by 1 for byte operations, by 2 for word oper-
ations, and by 4 for doubleword operations.
SCAS, SCASB, SCASW, SCASD, and SCASQ can be preceded by the REP prefix for block comparisons of ECX bytes,
words, doublewords, or quadwords. Often, however, these instructions will be used in a LOOP construct that takes
Opcode Instruction Op/
En
64-Bit
Mode
Compat/
Leg Mode
Description
AE SCAS m8 ZO Valid Valid Compare AL with byte at ES:(E)DI or RDI, then
set status flags.*
AF SCAS m16 ZO Valid Valid Compare AX with word at ES:(E)DI or RDI, then
set status flags.*
AF SCAS m32 ZO Valid Valid Compare EAX with doubleword at ES(E)DI or
RDI then set status flags.*
REX.W + AF SCAS m64 ZO Valid N.E. Compare RAX with quadword at RDI or EDI
then set status flags.
AE SCASB ZO Valid Valid Compare AL with byte at ES:(E)DI or RDI then
set status flags.*
AF SCASW ZO Valid Valid Compare AX with word at ES:(E)DI or RDI then
set status flags.*
AF SCASD ZO Valid Valid Compare EAX with doubleword at ES:(E)DI or
RDI then set status flags.*
REX.W + AF SCASQ ZO Valid N.E. Compare RAX with quadword at RDI or EDI
then set status flags.
NOTES:
* In 64-bit mode, only 64-bit (RDI) and 32-bit (EDI) address sizes are supported. In non-64-bit mode, only 32-bit (EDI) and 16-bit (DI)
address sizes are supported.
Op/En Operand 1 Operand 2 Operand 3 Operand 4
ZO NA NA NA NA

SCAS/SCASB/SCASW/SCASD—Scan String
INSTRUCTION SET REFERENCE, M-U
Vol. 2B 4-587
some action based on the setting of status flags. See “REP/REPE/REPZ /REPNE/REPNZ—Repeat String Operation
Prefix” in this chapter for a description of the REP prefix.
In 64-bit mode, the instruction’s default address size is 64-bits, 32-bit address size is supported using the prefix
67H. Using a REX prefix in the form of REX.W promotes operation on doubleword operand to 64 bits. The 64-bit no-
operand mnemonic is SCASQ. Address of the memory operand is specified in either RDI or EDI, and
AL/AX/EAX/RAX may be used as the register operand. After a comparison, the destination register is incremented
or decremented by the current operand size (depending on the value of the DF flag). See the summary chart at the
beginning of this section for encoding data and limits.
Operation
Non-64-bit Mode:
IF (Byte comparison)
THEN
temp ← AL − SRC;
SetStatusFlags(temp);
THEN IF DF = 0
THEN (E)DI ← (E)DI + 1;
ELSE (E)DI ← (E)DI – 1; FI;
ELSE IF (Word comparison)
THEN
temp ← AX − SRC;
SetStatusFlags(temp);
IF DF = 0
THEN (E)DI ← (E)DI + 2;
ELSE (E)DI ← (E)DI – 2; FI;
FI;
ELSE IF (Doubleword comparison)
THEN
temp ← EAX – SRC;
SetStatusFlags(temp);
IF DF = 0
THEN (E)DI ← (E)DI + 4;
ELSE (E)DI ← (E)DI – 4; FI;
FI;
FI;
64-bit Mode:
IF (Byte cmparison)
THEN
temp ← AL − SRC;
SetStatusFlags(temp);
THEN IF DF = 0
THEN (R|E)DI ← (R|E)DI + 1;
ELSE (R|E)DI ← (R|E)DI – 1; FI;
ELSE IF (Word comparison)
THEN
temp ← AX − SRC;
SetStatusFlags(temp);
IF DF = 0
THEN (R|E)DI ← (R|E)DI + 2;
ELSE (R|E)DI ← (R|E)DI – 2; FI;
FI;

SCAS/SCASB/SCASW/SCASD—Scan String
INSTRUCTION SET REFERENCE, M-U
4-588 Vol. 2B
ELSE IF (Doubleword comparison)
THEN
temp ← EAX – SRC;
SetStatusFlags(temp);
IF DF = 0
THEN (R|E)DI ← (R|E)DI + 4;
ELSE (R|E)DI ← (R|E)DI – 4; FI;
FI;
ELSE IF (Quadword comparison using REX.W )
THEN
temp ← RAX − SRC;
SetStatusFlags(temp);
IF DF = 0
THEN (R|E)DI ← (R|E)DI + 8;
ELSE (R|E)DI ← (R|E)DI – 8;
FI;
FI;
F
Flags Affected
The OF, SF, ZF, AF, PF, and CF flags are set according to the temporary result of the comparison.
Protected Mode Exceptions
#GP(0) If a memory operand effective address is outside the limit of the ES segment.
If the ES register contains a NULL segment selector.
If an illegal memory operand effective address in the ES segment is given.
#PF(fault-code) If a page fault occurs.
#AC(0) If alignment checking is enabled and an unaligned memory reference is made while the
current privilege level is 3.
#UD If the LOCK prefix is used.
Real-Address Mode Exceptions
#GP If a memory operand effective address is outside the CS, DS, ES, FS, or GS segment limit.
#SS If a memory operand effective address is outside the SS segment limit.
#UD If the LOCK prefix is used.
Virtual-8086 Mode Exceptions
#GP(0) If a memory operand effective address is outside the CS, DS, ES, FS, or GS segment limit.
#SS(0) If a memory operand effective address is outside the SS segment limit.
#PF(fault-code) If a page fault occurs.
#AC(0) If alignment checking is enabled and an unaligned memory reference is made.
#UD If the LOCK prefix is used.
Compatibility Mode Exceptions
Same exceptions as in protected mode.

SCAS/SCASB/SCASW/SCASD—Scan String
INSTRUCTION SET REFERENCE, M-U
Vol. 2B 4-589
64-Bit Mode Exceptions
#GP(0) If the memory address is in a non-canonical form.
#PF(fault-code) If a page fault occurs.
#AC(0) If alignment checking is enabled and an unaligned memory reference is made while the
current privilege level is 3.
#UD If the LOCK prefix is used.

SETcc—Set Byte on Condition
INSTRUCTION SET REFERENCE, M-U
4-590 Vol. 2B
SETcc—Set Byte on Condition
Opcode Instruction Op/
En
64-Bit
Mode
Compat/
Leg Mode
Description
0F 97 SETA r/m8 M Valid Valid Set byte if above (CF=0 and ZF=0).
REX + 0F 97 SETA r/m8* M Valid N.E. Set byte if above (CF=0 and ZF=0).
0F 93 SETAE r/m8 M Valid Valid Set byte if above or equal (CF=0).
REX + 0F 93 SETAE r/m8* M Valid N.E. Set byte if above or equal (CF=0).
0F 92 SETB r/m8 M Valid Valid Set byte if below (CF=1).
REX + 0F 92 SETB r/m8* M Valid N.E. Set byte if below (CF=1).
0F 96 SETBE r/m8 M Valid Valid Set byte if below or equal (CF=1 or ZF=1).
REX + 0F 96 SETBE r/m8* M Valid N.E. Set byte if below or equal (CF=1 or ZF=1).
0F 92 SETC r/m8 M Valid Valid Set byte if carry (CF=1).
REX + 0F 92 SETC r/m8* M Valid N.E. Set byte if carry (CF=1).
0F 94 SETE r/m8 M Valid Valid Set byte if equal (ZF=1).
REX + 0F 94 SETE r/m8* M Valid N.E. Set byte if equal (ZF=1).
0F 9F SETG r/m8 M Valid Valid Set byte if greater (ZF=0 and SF=OF).
REX + 0F 9F SETG r/m8* M Valid N.E. Set byte if greater (ZF=0 and SF=OF).
0F 9D SETGE r/m8 M Valid Valid Set byte if greater or equal (SF=OF).
REX + 0F 9D SETGE r/m8* M Valid N.E. Set byte if greater or equal (SF=OF).
0F 9C SETL r/m8 M Valid Valid Set byte if less (SF≠ OF).
REX + 0F 9C SETL r/m8* M Valid N.E. Set byte if less (SF≠ OF).
0F 9E SETLE r/m8 M Valid Valid Set byte if less or equal (ZF=1 or SF≠ OF).
REX + 0F 9E SETLE r/m8* M Valid N.E. Set byte if less or equal (ZF=1 or SF≠ OF).
0F 96 SETNA r/m8 M Valid Valid Set byte if not above (CF=1 or ZF=1).
REX + 0F 96 SETNA r/m8* M Valid N.E. Set byte if not above (CF=1 or ZF=1).
0F 92 SETNAE r/m8 M Valid Valid Set byte if not above or equal (CF=1).
REX + 0F 92 SETNAE r/m8* M Valid N.E. Set byte if not above or equal (CF=1).
0F 93 SETNB r/m8 M Valid Valid Set byte if not below (CF=0).
REX + 0F 93 SETNB r/m8* M Valid N.E. Set byte if not below (CF=0).
0F 97 SETNBE r/m8 M Valid Valid Set byte if not below or equal (CF=0 and
ZF=0).
REX + 0F 97 SETNBE r/m8* M Valid N.E. Set byte if not below or equal (CF=0 and
ZF=0).
0F 93 SETNC r/m8 M Valid Valid Set byte if not carry (CF=0).
REX + 0F 93 SETNC r/m8* M Valid N.E. Set byte if not carry (CF=0).
0F 95 SETNE r/m8 M Valid Valid Set byte if not equal (ZF=0).
REX + 0F 95 SETNE r/m8* M Valid N.E. Set byte if not equal (ZF=0).
0F 9E SETNG r/m8 M Valid Valid Set byte if not greater (ZF=1 or SF≠ OF)
REX + 0F 9E SETNG r/m8* M Valid N.E. Set byte if not greater (ZF=1 or SF≠ OF).
0F 9C SETNGE r/m8 M Valid Valid Set byte if not greater or equal (SF≠ OF).
REX + 0F 9C SETNGE r/m8* M Valid N.E. Set byte if not greater or equal (SF≠ OF).
0F 9D SETNL r/m8 M Valid Valid Set byte if not less (SF=OF).
REX + 0F 9D SETNL r/m8* M Valid N.E. Set byte if not less (SF=OF).
0F 9F SETNLE r/m8 M Valid Valid Set byte if not less or equal (ZF=0 and SF=OF).

SETcc—Set Byte on Condition
INSTRUCTION SET REFERENCE, M-U
Vol. 2B 4-591
Instruction Operand Encoding
Description
Sets the destination operand to 0 or 1 depending on the settings of the status flags (CF, SF, OF, ZF, and PF) in the
EFLAGS register. The destination operand points to a byte register or a byte in memory. The condition code suffix
(cc) indicates the condition being tested for.
The terms “above” and “below” are associated with the CF flag and refer to the relationship between two unsigned
integer values. The terms “greater” and “less” are associated with the SF and OF flags and refer to the relationship
between two signed integer values.
Many of the SETcc instruction opcodes have alternate mnemonics. For example, SETG (set byte if greater) and
SETNLE (set if not less or equal) have the same opcode and test for the same condition: ZF equals 0 and SF equals
OF. These alternate mnemonics are provided to make code more intelligible. Appendix B, “EFLAGS Condition
Codes,” in the Intel® 64 and IA-32 Architectures Software Developer’s Manual, Volume 1, shows the alternate
mnemonics for various test conditions.
Some languages represent a logical one as an integer with all bits set. This representation can be obtained by
choosing the logically opposite condition for the SETcc instruction, then decrementing the result. For example, to
test for overflow, use the SETNO instruction, then decrement the result.
REX + 0F 9F SETNLE r/m8* M Valid N.E. Set byte if not less or equal (ZF=0 and SF=OF).
0F 91 SETNO r/m8 M Valid Valid Set byte if not overflow (OF=0).
REX + 0F 91 SETNO r/m8* M Valid N.E. Set byte if not overflow (OF=0).
0F 9B SETNP r/m8 M Valid Valid Set byte if not parity (PF=0).
REX + 0F 9B SETNP r/m8* M Valid N.E. Set byte if not parity (PF=0).
0F 99 SETNS r/m8 M Valid Valid Set byte if not sign (SF=0).
REX + 0F 99 SETNS r/m8* M Valid N.E. Set byte if not sign (SF=0).
0F 95 SETNZ r/m8 M Valid Valid Set byte if not zero (ZF=0).
REX + 0F 95 SETNZ r/m8* M Valid N.E. Set byte if not zero (ZF=0).
0F 90 SETO r/m8 M Valid Valid Set byte if overflow (OF=1)
REX + 0F 90 SETO r/m8* M Valid N.E. Set byte if overflow (OF=1).
0F 9A SETP r/m8 M Valid Valid Set byte if parity (PF=1).
REX + 0F 9A SETP r/m8* M Valid N.E. Set byte if parity (PF=1).
0F 9A SETPE r/m8 M Valid Valid Set byte if parity even (PF=1).
REX + 0F 9A SETPE r/m8* M Valid N.E. Set byte if parity even (PF=1).
0F 9B SETPO r/m8 M Valid Valid Set byte if parity odd (PF=0).
REX + 0F 9B SETPO r/m8* M Valid N.E. Set byte if parity odd (PF=0).
0F 98 SETS r/m8 M Valid Valid Set byte if sign (SF=1).
REX + 0F 98 SETS r/m8* M Valid N.E. Set byte if sign (SF=1).
0F 94 SETZ r/m8 M Valid Valid Set byte if zero (ZF=1).
REX + 0F 94 SETZ r/m8* M Valid N.E. Set byte if zero (ZF=1).
NOTES:
* In 64-bit mode, r/m8 can not be encoded to access the following byte registers if a REX prefix is used: AH, BH, CH, DH.
Op/En Operand 1 Operand 2 Operand 3 Operand 4
M ModRM:r/m (r) NA NA NA
Opcode Instruction Op/
En
64-Bit
Mode
Compat/
Leg Mode
Description

SETcc—Set Byte on Condition
INSTRUCTION SET REFERENCE, M-U
4-592 Vol. 2B
The reg field of the ModR/M byte is not used for the SETCC instruction and those opcode bits are ignored by the
processor.
In IA-64 mode, the operand size is fixed at 8 bits. Use of REX prefix enable uniform addressing to additional byte
registers. Otherwise, this instruction’s operation is the same as in legacy mode and compatibility mode.
Operation
IF condition
THEN DEST ← 1;
ELSE DEST ← 0;
FI;
Flags Affected
None.
Protected Mode Exceptions
#GP(0) If the destination is located in a non-writable segment.
If a memory operand effective address is outside the CS, DS, ES, FS, or GS segment limit.
If the DS, ES, FS, or GS register contains a NULL segment selector.
#SS(0) If a memory operand effective address is outside the SS segment limit.
#PF(fault-code) If a page fault occurs.
#UD If the LOCK prefix is used.
Real-Address Mode Exceptions
#GP If a memory operand effective address is outside the CS, DS, ES, FS, or GS segment limit.
#SS If a memory operand effective address is outside the SS segment limit.
#UD If the LOCK prefix is used.
Virtual-8086 Mode Exceptions
#GP(0) If a memory operand effective address is outside the CS, DS, ES, FS, or GS segment limit.
#SS(0) If a memory operand effective address is outside the SS segment limit.
#PF(fault-code) If a page fault occurs.
#UD If the LOCK prefix is used.
Compatibility Mode Exceptions
Same exceptions as in protected mode.
64-Bit Mode Exceptions
#SS(0) If a memory address referencing the SS segment is in a non-canonical form.
#GP(0) If the memory address is in a non-canonical form.
#PF(fault-code) If a page fault occurs.
#UD If the LOCK prefix is used.

SFENCE—Store Fence
INSTRUCTION SET REFERENCE, M-U
Vol. 2B 4-593
SFENCE—Store Fence
Instruction Operand Encoding
Description
Orders processor execution relative to all memory stores prior to the SFENCE instruction. The processor ensures
that every store prior to SFENCE is globally visible before any store after SFENCE becomes globally visible. The
SFENCE instruction is ordered with respect to memory stores, other SFENCE instructions, MFENCE instructions,
and any serializing instructions (such as the CPUID instruction). It is not ordered with respect to memory loads or
the LFENCE instruction.
Weakly ordered memory types can be used to achieve higher processor performance through such techniques as
out-of-order issue, write-combining, and write-collapsing. The degree to which a consumer of data recognizes or
knows that the data is weakly ordered varies among applications and may be unknown to the producer of this data.
The SFENCE instruction provides a performance-efficient way of ensuring store ordering between routines that
produce weakly-ordered results and routines that consume this data.
This instruction’s operation is the same in non-64-bit modes and 64-bit mode.
Specification of the instruction's opcode above indicates a ModR/M byte of F8. For this instruction, the processor
ignores the r/m field of the ModR/M byte. Thus, SFENCE is encoded by any opcode of the form 0F AE Fx, where x
is in the range 8-F.
Operation
Wait_On_Following_Stores_Until(preceding_stores_globally_visible);
Intel C/C++ Compiler Intrinsic Equivalent
void _mm_sfence(void)
Exceptions (All Operating Modes)
#UD If CPUID.01H:EDX.SSE[bit 25] = 0.
If the LOCK prefix is used.
Opcode* Instruction Op/
En
64-Bit
Mode
Compat/
Leg Mode
Description
NP 0F AE F8 SFENCE ZO Valid Valid Serializes store operations.
Op/En Operand 1 Operand 2 Operand 3 Operand 4
ZO NA NA NA NA

SGDT—Store Global Descriptor Table Register
INSTRUCTION SET REFERENCE, M-U
4-594 Vol. 2B
SGDT—Store Global Descriptor Table Register
Instruction Operand Encoding
Description
Stores the content of the global descriptor table register (GDTR) in the destination operand. The destination
operand specifies a memory location.
In legacy or compatibility mode, the destination operand is a 6-byte memory location. If the operand-size attribute
is 16 or 32 bits, the 16-bit limit field of the register is stored in the low 2 bytes of the memory location and the 32-
bit base address is stored in the high 4 bytes.
In 64-bit mode, the operand size is fixed at 8+2 bytes. The instruction stores an 8-byte base and a 2-byte limit.
SGDT is useful only by operating-system software. However, it can be used in application programs without causing
an exception to be generated if CR4.UMIP = 0. See “LGDT/LIDT—Load Global/Interrupt Descriptor Table Register”
in Chapter 3, Intel® 64 and IA-32 Architectures Software Developer’s Manual, Volume 2A, for information on
loading the GDTR and IDTR.
IA-32 Architecture Compatibility
The 16-bit form of the SGDT is compatible with the Intel 286 processor if the upper 8 bits are not referenced. The
Intel 286 processor fills these bits with 1s; processor generations later than the Intel 286 processor fill these bits
with 0s.
Operation
IF instruction is SGDT
IF OperandSize =16 or OperandSize = 32 (* Legacy or Compatibility Mode *)
THEN
DEST[0:15] ← GDTR(Limit);
DEST[16:47] ← GDTR(Base); (* Full 32-bit base address stored *)
FI;
ELSE (* 64-bit Mode *)
DEST[0:15] ← GDTR(Limit);
DEST[16:79] ← GDTR(Base); (* Full 64-bit base address stored *)
FI;
FI;
Flags Affected
None.
Opcode* Instruction Op/
En
64-Bit
Mode
Compat/
Leg Mode
Description
0F 01 /0 SGDT mM Valid Valid Store GDTR to m.
NOTES:
* See IA-32 Architecture Compatibility section below.
Op/En Operand 1 Operand 2 Operand 3 Operand 4
M ModRM:r/m (w) NA NA NA

SGDT—Store Global Descriptor Table Register
INSTRUCTION SET REFERENCE, M-U
Vol. 2B 4-595
Protected Mode Exceptions
#UD If the LOCK prefix is used.
#GP(0) If the destination is located in a non-writable segment.
If a memory operand effective address is outside the CS, DS, ES, FS, or GS segment limit.
If the DS, ES, FS, or GS register is used to access memory and it contains a NULL segment
selector.
If CR4.UMIP = 1 and CPL > 0.
#SS(0) If a memory operand effective address is outside the SS segment limit.
#PF(fault-code) If a page fault occurs.
#AC(0) If alignment checking is enabled and an unaligned memory reference is made while CPL = 3.
Real-Address Mode Exceptions
#UD If the LOCK prefix is used.
#GP If a memory operand effective address is outside the CS, DS, ES, FS, or GS segment limit.
#SS If a memory operand effective address is outside the SS segment limit.
Virtual-8086 Mode Exceptions
#UD If the LOCK prefix is used.
#GP(0) If a memory operand effective address is outside the CS, DS, ES, FS, or GS segment limit.
If CR4.UMIP = 1.
#SS(0) If a memory operand effective address is outside the SS segment limit.
#PF(fault-code) If a page fault occurs.
#AC(0) If alignment checking is enabled and an unaligned memory reference is made.
Compatibility Mode Exceptions
Same exceptions as in protected mode.
64-Bit Mode Exceptions
#SS(0) If a memory address referencing the SS segment is in a non-canonical form.
#UD If the LOCK prefix is used.
#GP(0) If the memory address is in a non-canonical form.
If CR4.UMIP = 1 and CPL > 0.
#PF(fault-code) If a page fault occurs.
#AC(0) If alignment checking is enabled and an unaligned memory reference is made while CPL = 3.

SHA1RNDS4—Perform Four Rounds of SHA1 Operation
INSTRUCTION SET REFERENCE, M-U
4-596 Vol. 2B
SHA1RNDS4—Perform Four Rounds of SHA1 Operation
Instruction Operand Encoding
Description
The SHA1RNDS4 instruction performs four rounds of SHA1 operation using an initial SHA1 state (A,B,C,D) from the
first operand (which is a source operand and the destination operand) and some pre-computed sum of the next 4
round message dwords, and state variable E from the second operand (a source operand). The updated SHA1 state
(A,B,C,D) after four rounds of processing is stored in the destination operand.
Operation
SHA1RNDS4
The function f() and Constant K are dependent on the value of the immediate.
IF ( imm8[1:0] = 0 )
THEN f() f0(), K K0;
ELSE IF ( imm8[1:0] = 1 )
THEN f() f1(), K K1;
ELSE IF ( imm8[1:0] = 2 )
THEN f() f2(), K K2;
ELSE IF ( imm8[1:0] = 3 )
THEN f() f3(), K K3;
FI;
A SRC1[127:96];
B SRC1[95:64];
C SRC1[63:32];
D SRC1[31:0];
W0E SRC2[127:96];
W1 SRC2[95:64];
W2 SRC2[63:32];
W3 SRC2[31:0];
Round i = 0 operation:
A_1 f (B, C, D) + (A ROL 5) +W0E +K;
B_1 A;
C_1 B ROL 30;
D_1 C;
E_1 D;
FOR i = 1 to 3
A_(i +1) f (B_i, C_i, D_i) + (A_i ROL 5) +Wi+ E_i +K;
B_(i +1) A_i;
Opcode/
Instruction
Op/En 64/32
bit Mode
Support
CPUID
Feature
Flag
Description
NP 0F 3A CC /r ib
SHA1RNDS4 xmm1,
xmm2/m128, imm8
RMI V/V SHA Performs four rounds of SHA1 operation operating on SHA1 state
(A,B,C,D) from xmm1, with a pre-computed sum of the next 4
round message dwords and state variable E from xmm2/m128.
The immediate byte controls logic functions and round constants.
Op/En Operand 1 Operand 2 Operand 3
RMI ModRM:reg (r, w) ModRM:r/m (r) Imm8

SHA1RNDS4—Perform Four Rounds of SHA1 Operation
INSTRUCTION SET REFERENCE, M-U
Vol. 2B 4-597
C_(i +1) B_i ROL 30;
D_(i +1) C_i;
E_(i +1) D_i;
ENDFOR
DEST[127:96] A_4;
DEST[95:64] B_4;
DEST[63:32] C_4;
DEST[31:0] D_4;
Intel C/C++ Compiler Intrinsic Equivalent
SHA1RNDS4: __m128i _mm_sha1rnds4_epu32(__m128i, __m128i, const int);
Flags Affected
None
SIMD Floating-Point Exceptions
None
Other Exceptions
See Exceptions Type 4.

SHA1NEXTE—Calculate SHA1 State Variable E after Four Rounds
INSTRUCTION SET REFERENCE, M-U
4-598 Vol. 2B
SHA1NEXTE—Calculate SHA1 State Variable E after Four Rounds
Instruction Operand Encoding
Description
The SHA1NEXTE calculates the SHA1 state variable E after four rounds of operation from the current SHA1 state
variable A in the destination operand. The calculated value of the SHA1 state variable E is added to the source
operand, which contains the scheduled dwords.
Operation
SHA1NEXTE
TMP (SRC1[127:96] ROL 30);
DEST[127:96] SRC2[127:96] + TMP;
DEST[95:64] SRC2[95:64];
DEST[63:32] SRC2[63:32];
DEST[31:0] SRC2[31:0];
Intel C/C++ Compiler Intrinsic Equivalent
SHA1NEXTE: __m128i _mm_sha1nexte_epu32(__m128i, __m128i);
Flags Affected
None
SIMD Floating-Point Exceptions
None
Other Exceptions
See Exceptions Type 4.
Opcode/
Instruction
Op/En 64/32
bit Mode
Support
CPUID
Feature
Flag
Description
NP 0F 38 C8 /r
SHA1NEXTE xmm1,
xmm2/m128
RM V/V SHA Calculates SHA1 state variable E after four rounds of operation
from the current SHA1 state variable A in xmm1. The calculated
value of the SHA1 state variable E is added to the scheduled
dwords in xmm2/m128, and stored with some of the scheduled
dwords in xmm1.
Op/En Operand 1 Operand 2 Operand 3
RM ModRM:reg (r, w) ModRM:r/m (r) NA

SHA1MSG1—Perform an Intermediate Calculation for the Next Four SHA1 Message Dwords
INSTRUCTION SET REFERENCE, M-U
Vol. 2B 4-599
SHA1MSG1—Perform an Intermediate Calculation for the Next Four SHA1 Message Dwords
Instruction Operand Encoding
Description
The SHA1MSG1 instruction is one of two SHA1 message scheduling instructions. The instruction performs an inter-
mediate calculation for the next four SHA1 message dwords.
Operation
SHA1MSG1
W0 SRC1[127:96] ;
W1 SRC1[95:64] ;
W2 SRC1[63: 32] ;
W3 SRC1[31: 0] ;
W4 SRC2[127:96] ;
W5 SRC2[95:64] ;
DEST[127:96] W2 XOR W0;
DEST[95:64] W3 XOR W1;
DEST[63:32] W4 XOR W2;
DEST[31:0] W5 XOR W3;
Intel C/C++ Compiler Intrinsic Equivalent
SHA1MSG1: __m128i _mm_sha1msg1_epu32(__m128i, __m128i);
Flags Affected
None
SIMD Floating-Point Exceptions
None
Other Exceptions
See Exceptions Type 4.
Opcode/
Instruction
Op/En 64/32
bit Mode
Support
CPUID
Feature
Flag
Description
NP 0F 38 C9 /r
SHA1MSG1 xmm1,
xmm2/m128
RM V/V SHA Performs an intermediate calculation for the next four SHA1
message dwords using previous message dwords from xmm1 and
xmm2/m128, storing the result in xmm1.
Op/En Operand 1 Operand 2 Operand 3
RM ModRM:reg (r, w) ModRM:r/m (r) NA

SHA1MSG2—Perform a Final Calculation for the Next Four SHA1 Message Dwords
INSTRUCTION SET REFERENCE, M-U
4-600 Vol. 2B
SHA1MSG2—Perform a Final Calculation for the Next Four SHA1 Message Dwords
Instruction Operand Encoding
Description
The SHA1MSG2 instruction is one of two SHA1 message scheduling instructions. The instruction performs the final
calculation to derive the next four SHA1 message dwords.
Operation
SHA1MSG2
W13 SRC2[95:64] ;
W14 SRC2[63: 32] ;
W15 SRC2[31: 0] ;
W16 (SRC1[127:96] XOR W13 ) ROL 1;
W17 (SRC1[95:64] XOR W14) ROL 1;
W18 (SRC1[63: 32] XOR W15) ROL 1;
W19 (SRC1[31: 0] XOR W16) ROL 1;
DEST[127:96] W16;
DEST[95:64] W17;
DEST[63:32] W18;
DEST[31:0] W19;
Intel C/C++ Compiler Intrinsic Equivalent
SHA1MSG2: __m128i _mm_sha1msg2_epu32(__m128i, __m128i);
Flags Affected
None
SIMD Floating-Point Exceptions
None
Other Exceptions
See Exceptions Type 4.
Opcode/
Instruction
Op/En 64/32
bit Mode
Support
CPUID
Feature
Flag
Description
NP 0F 38 CA /r
SHA1MSG2 xmm1,
xmm2/m128
RM V/V SHA Performs the final calculation for the next four SHA1 message
dwords using intermediate results from xmm1 and the previous
message dwords from xmm2/m128, storing the result in xmm1.
Op/En Operand 1 Operand 2 Operand 3
RM ModRM:reg (r, w) ModRM:r/m (r) NA

SHA256RNDS2—Perform Two Rounds of SHA256 Operation
INSTRUCTION SET REFERENCE, M-U
Vol. 2B 4-601
SHA256RNDS2—Perform Two Rounds of SHA256 Operation
Instruction Operand Encoding
Description
The SHA256RNDS2 instruction performs 2 rounds of SHA256 operation using an initial SHA256 state (C,D,G,H)
from the first operand, an initial SHA256 state (A,B,E,F) from the second operand, and a pre-computed sum of the
next 2 round message dwords and the corresponding round constants from the implicit operand xmm0. Note that
only the two lower dwords of XMM0 are used by the instruction.
The updated SHA256 state (A,B,E,F) is written to the first operand, and the second operand can be used as the
updated state (C,D,G,H) in later rounds.
Operation
SHA256RNDS2
A_0 SRC2[127:96];
B_0 SRC2[95:64];
C_0 SRC1[127:96];
D_0 SRC1[95:64];
E_0 SRC2[63:32];
F_0 SRC2[31:0];
G_0 SRC1[63:32];
H_0 SRC1[31:0];
WK0 XMM0[31: 0];
WK1 XMM0[63: 32];
FOR i = 0 to 1
A_(i +1) Ch (E_i, F_i, G_i) +Σ1( E_i) +WKi+ H_i + Maj(A_i , B_i, C_i) +Σ0( A_i);
B_(i +1) A_i;
C_(i +1) B_i ;
D_(i +1) C_i;
E_(i +1) Ch (E_i, F_i, G_i) +Σ1( E_i) +WKi+ H_i + D_i;
F_(i +1) E_i ;
G_(i +1) F_i;
H_(i +1) G_i;
ENDFOR
DEST[127:96] A_2;
DEST[95:64] B_2;
DEST[63:32] E_2;
DEST[31:0] F_2;
Opcode/
Instruction
Op/En 64/32
bit Mode
Support
CPUID
Feature
Flag
Description
NP 0F 38 CB /r
SHA256RNDS2 xmm1,
xmm2/m128, <XMM0>
RM0 V/V SHA Perform 2 rounds of SHA256 operation using an initial SHA256
state (C,D,G,H) from xmm1, an initial SHA256 state (A,B,E,F) from
xmm2/m128, and a pre-computed sum of the next 2 round mes-
sage dwords and the corresponding round constants from the
implicit operand XMM0, storing the updated SHA256 state
(A,B,E,F) result in xmm1.
Op/En Operand 1 Operand 2 Operand 3
RMI ModRM:reg (r, w) ModRM:r/m (r) Implicit XMM0 (r)

SHA256RNDS2—Perform Two Rounds of SHA256 Operation
INSTRUCTION SET REFERENCE, M-U
4-602 Vol. 2B
Intel C/C++ Compiler Intrinsic Equivalent
SHA256RNDS2: __m128i _mm_sha256rnds2_epu32(__m128i, __m128i, __m128i);
Flags Affected
None
SIMD Floating-Point Exceptions
None
Other Exceptions
See Exceptions Type 4.

SHA256MSG1—Perform an Intermediate Calculation for the Next Four SHA256 Message Dwords
INSTRUCTION SET REFERENCE, M-U
Vol. 2B 4-603
SHA256MSG1—Perform an Intermediate Calculation for the Next Four SHA256 Message
Dwords
Instruction Operand Encoding
Description
The SHA256MSG1 instruction is one of two SHA256 message scheduling instructions. The instruction performs an
intermediate calculation for the next four SHA256 message dwords.
Operation
SHA256MSG1
W4 SRC2[31: 0] ;
W3 SRC1[127:96] ;
W2 SRC1[95:64] ;
W1 SRC1[63: 32] ;
W0 SRC1[31: 0] ;
DEST[127:96] W3 + σ0( W4);
DEST[95:64] W2 + σ0( W3);
DEST[63:32] W1 + σ0( W2);
DEST[31:0] W0 + σ0( W1);
Intel C/C++ Compiler Intrinsic Equivalent
SHA256MSG1: __m128i _mm_sha256msg1_epu32(__m128i, __m128i);
Flags Affected
None
SIMD Floating-Point Exceptions
None
Other Exceptions
See Exceptions Type 4.
Opcode/
Instruction
Op/En 64/32
bit Mode
Support
CPUID
Feature
Flag
Description
NP 0F 38 CC /r
SHA256MSG1 xmm1,
xmm2/m128
RM V/V SHA Performs an intermediate calculation for the next four SHA256
message dwords using previous message dwords from xmm1 and
xmm2/m128, storing the result in xmm1.
Op/En Operand 1 Operand 2 Operand 3
RM ModRM:reg (r, w) ModRM:r/m (r) NA

SHA256MSG2—Perform a Final Calculation for the Next Four SHA256 Message Dwords
INSTRUCTION SET REFERENCE, M-U
4-604 Vol. 2B
SHA256MSG2—Perform a Final Calculation for the Next Four SHA256 Message Dwords
Instruction Operand Encoding
Description
The SHA256MSG2 instruction is one of two SHA2 message scheduling instructions. The instruction performs the
final calculation for the next four SHA256 message dwords.
Operation
SHA256MSG2
W14 SRC2[95:64] ;
W15 SRC2[127:96] ;
W16 SRC1[31: 0] + σ1( W14) ;
W17 SRC1[63: 32] + σ1( W15) ;
W18 SRC1[95: 64] + σ1( W16) ;
W19 SRC1[127: 96] + σ1( W17) ;
DEST[127:96] W19 ;
DEST[95:64] W18 ;
DEST[63:32] W17 ;
DEST[31:0] W16;
Intel C/C++ Compiler Intrinsic Equivalent
SHA256MSG2 : __m128i _mm_sha256msg2_epu32(__m128i, __m128i);
Flags Affected
None
SIMD Floating-Point Exceptions
None
Other Exceptions
See Exceptions Type 4.
Opcode/
Instruction
Op/En 64/32
bit Mode
Support
CPUID
Feature
Flag
Description
NP 0F 38 CD /r
SHA256MSG2 xmm1,
xmm2/m128
RM V/V SHA Performs the final calculation for the next four SHA256 message
dwords using previous message dwords from xmm1 and
xmm2/m128, storing the result in xmm1.
Op/En Operand 1 Operand 2 Operand 3
RM ModRM:reg (r, w) ModRM:r/m (r) NA

SHLD—Double Precision Shift Left
INSTRUCTION SET REFERENCE, M-U
Vol. 2B 4-605
SHLD—Double Precision Shift Left
Instruction Operand Encoding
Description
The SHLD instruction is used for multi-precision shifts of 64 bits or more.
The instruction shifts the first operand (destination operand) to the left the number of bits specified by the third
operand (count operand). The second operand (source operand) provides bits to shift in from the right (starting
with bit 0 of the destination operand).
The destination operand can be a register or a memory location; the source operand is a register. The count
operand is an unsigned integer that can be stored in an immediate byte or in the CL register. If the count operand
is CL, the shift count is the logical AND of CL and a count mask. In non-64-bit modes and default 64-bit mode; only
bits 0 through 4 of the count are used. This masks the count to a value between 0 and 31. If a count is greater than
the operand size, the result is undefined.
If the count is 1 or greater, the CF flag is filled with the last bit shifted out of the destination operand. For a 1-bit
shift, the OF flag is set if a sign change occurred; otherwise, it is cleared. If the count operand is 0, flags are not
affected.
In 64-bit mode, the instruction’s default operation size is 32 bits. Using a REX prefix in the form of REX.R permits
access to additional registers (R8-R15). Using a REX prefix in the form of REX.W promotes operation to 64 bits
(upgrading the count mask to 6 bits). See the summary chart at the beginning of this section for encoding data and
limits.
Operation
IF (In 64-Bit Mode and REX.W = 1)
THEN COUNT ← COUNT MOD 64;
ELSE COUNT ← COUNT MOD 32;
FI
SIZE ← OperandSize;
IF COUNT = 0
THEN
No operation;
ELSE
Opcode* Instruction Op/
En
64-Bit
Mode
Compat/
Leg Mode
Description
0F A4 /r ib SHLD r/m16, r16, imm8 MRI Valid Valid Shift r/m16 to left imm8 places while shifting
bits from r16 in from the right.
0F A5 /r SHLD r/m16, r16, CL MRC Valid Valid Shift r/m16 to left CL places while shifting bits
from r16 in from the right.
0F A4 /r ib SHLD r/m32, r32, imm8 MRI Valid Valid Shift r/m32 to left imm8 places while shifting
bits from r32 in from the right.
REX.W + 0F A4 /r ib SHLD r/m64, r64, imm8 MRI Valid N.E. Shift r/m64 to left imm8 places while shifting
bits from r64 in from the right.
0F A5 /r SHLD r/m32, r32, CL MRC Valid Valid Shift r/m32 to left CL places while shifting bits
from r32 in from the right.
REX.W + 0F A5 /r SHLD r/m64, r64, CL MRC Valid N.E. Shift r/m64 to left CL places while shifting
bits from r64 in from the right.
Op/En Operand 1 Operand 2 Operand 3 Operand 4
MRI ModRM:r/m (w) ModRM:reg (r) imm8 NA
MRC ModRM:r/m (w) ModRM:reg (r) CL NA

SHLD—Double Precision Shift Left
INSTRUCTION SET REFERENCE, M-U
4-606 Vol. 2B
IF COUNT > SIZE
THEN (* Bad parameters *)
DEST is undefined;
CF, OF, SF, ZF, AF, PF are undefined;
ELSE (* Perform the shift *)
CF ← BIT[DEST, SIZE – COUNT];
(* Last bit shifted out on exit *)
FOR i ← SIZE – 1 DOWN TO COUNT
DO
Bit(DEST, i) ← Bit(DEST, i – COUNT);
OD;
FOR i ← COUNT – 1 DOWN TO 0
DO
BIT[DEST, i] ← BIT[SRC, i – COUNT + SIZE];
OD;
FI;
FI;
Flags Affected
If the count is 1 or greater, the CF flag is filled with the last bit shifted out of the destination operand and the SF, ZF,
and PF flags are set according to the value of the result. For a 1-bit shift, the OF flag is set if a sign change occurred;
otherwise, it is cleared. For shifts greater than 1 bit, the OF flag is undefined. If a shift occurs, the AF flag is unde-
fined. If the count operand is 0, the flags are not affected. If the count is greater than the operand size, the flags
are undefined.
Protected Mode Exceptions
#GP(0) If the destination is located in a non-writable segment.
If a memory operand effective address is outside the CS, DS, ES, FS, or GS segment limit.
If the DS, ES, FS, or GS register contains a NULL segment selector.
#SS(0) If a memory operand effective address is outside the SS segment limit.
#PF(fault-code) If a page fault occurs.
#AC(0) If alignment checking is enabled and an unaligned memory reference is made while the
current privilege level is 3.
#UD If the LOCK prefix is used.
Real-Address Mode Exceptions
#GP If a memory operand effective address is outside the CS, DS, ES, FS, or GS segment limit.
#SS If a memory operand effective address is outside the SS segment limit.
#UD If the LOCK prefix is used.
Virtual-8086 Mode Exceptions
#GP(0) If a memory operand effective address is outside the CS, DS, ES, FS, or GS segment limit.
#SS(0) If a memory operand effective address is outside the SS segment limit.
#PF(fault-code) If a page fault occurs.
#AC(0) If alignment checking is enabled and an unaligned memory reference is made.
#UD If the LOCK prefix is used.
Compatibility Mode Exceptions
Same exceptions as in protected mode.

SHLD—Double Precision Shift Left
INSTRUCTION SET REFERENCE, M-U
Vol. 2B 4-607
64-Bit Mode Exceptions
#SS(0) If a memory address referencing the SS segment is in a non-canonical form.
#GP(0) If the memory address is in a non-canonical form.
#PF(fault-code) If a page fault occurs.
#AC(0) If alignment checking is enabled and an unaligned memory reference is made while the
current privilege level is 3.
#UD If the LOCK prefix is used.

SHRD—Double Precision Shift Right
INSTRUCTION SET REFERENCE, M-U
4-608 Vol. 2B
SHRD—Double Precision Shift Right
Instruction Operand Encoding
Description
The SHRD instruction is useful for multi-precision shifts of 64 bits or more.
The instruction shifts the first operand (destination operand) to the right the number of bits specified by the third
operand (count operand). The second operand (source operand) provides bits to shift in from the left (starting with
the most significant bit of the destination operand).
The destination operand can be a register or a memory location; the source operand is a register. The count
operand is an unsigned integer that can be stored in an immediate byte or the CL register. If the count operand is
CL, the shift count is the logical AND of CL and a count mask. In non-64-bit modes and default 64-bit mode, the
width of the count mask is 5 bits. Only bits 0 through 4 of the count register are used (masking the count to a value
between 0 and 31). If the count is greater than the operand size, the result is undefined.
If the count is 1 or greater, the CF flag is filled with the last bit shifted out of the destination operand. For a 1-bit
shift, the OF flag is set if a sign change occurred; otherwise, it is cleared. If the count operand is 0, flags are not
affected.
In 64-bit mode, the instruction’s default operation size is 32 bits. Using a REX prefix in the form of REX.R permits
access to additional registers (R8-R15). Using a REX prefix in the form of REX.W promotes operation to 64 bits
(upgrading the count mask to 6 bits). See the summary chart at the beginning of this section for encoding data and
limits.
Operation
IF (In 64-Bit Mode and REX.W = 1)
THEN COUNT ← COUNT MOD 64;
ELSE COUNT ← COUNT MOD 32;
FI
SIZE ← OperandSize;
IF COUNT = 0
THEN
No operation;
ELSE
Opcode* Instruction Op/
En
64-Bit
Mode
Compat/
Leg Mode
Description
0F AC /r ib SHRD r/m16, r16, imm8 MRI Valid Valid Shift r/m16 to right imm8 places while
shifting bits from r16 in from the left.
0F AD /r SHRD r/m16, r16, CL MRC Valid Valid Shift r/m16 to right CL places while shifting
bits from r16 in from the left.
0F AC /r ib SHRD r/m32, r32, imm8 MRI Valid Valid Shift r/m32 to right imm8 places while
shifting bits from r32 in from the left.
REX.W + 0F AC /r ib SHRD r/m64, r64, imm8 MRI Valid N.E. Shift r/m64 to right imm8 places while
shifting bits from r64 in from the left.
0F AD /r SHRD r/m32, r32, CL MRC Valid Valid Shift r/m32 to right CL places while shifting
bits from r32 in from the left.
REX.W + 0F AD /r SHRD r/m64, r64, CL MRC Valid N.E. Shift r/m64 to right CL places while shifting
bits from r64 in from the left.
Op/En Operand 1 Operand 2 Operand 3 Operand 4
MRI ModRM:r/m (w) ModRM:reg (r) imm8 NA
MRC ModRM:r/m (w) ModRM:reg (r) CL NA

SHRD—Double Precision Shift Right
INSTRUCTION SET REFERENCE, M-U
Vol. 2B 4-609
IF COUNT > SIZE
THEN (* Bad parameters *)
DEST is undefined;
CF, OF, SF, ZF, AF, PF are undefined;
ELSE (* Perform the shift *)
CF ← BIT[DEST, COUNT – 1]; (* Last bit shifted out on exit *)
FOR i ← 0 TO SIZE – 1 – COUNT
DO
BIT[DEST, i] ← BIT[DEST, i + COUNT];
OD;
FOR i ← SIZE – COUNT TO SIZE – 1
DO
BIT[DEST,i] ← BIT[SRC, i + COUNT – SIZE];
OD;
FI;
FI;
Flags Affected
If the count is 1 or greater, the CF flag is filled with the last bit shifted out of the destination operand and the SF,
ZF, and PF flags are set according to the value of the result. For a 1-bit shift, the OF flag is set if a sign change
occurred; otherwise, it is cleared. For shifts greater than 1 bit, the OF flag is undefined. If a shift occurs, the AF flag
is undefined. If the count operand is 0, the flags are not affected. If the count is greater than the operand size, the
flags are undefined.
Protected Mode Exceptions
#GP(0) If the destination is located in a non-writable segment.
If a memory operand effective address is outside the CS, DS, ES, FS, or GS segment limit.
If the DS, ES, FS, or GS register contains a NULL segment selector.
#SS(0) If a memory operand effective address is outside the SS segment limit.
#PF(fault-code) If a page fault occurs.
#AC(0) If alignment checking is enabled and an unaligned memory reference is made while the
current privilege level is 3.
#UD If the LOCK prefix is used.
Real-Address Mode Exceptions
#GP If a memory operand effective address is outside the CS, DS, ES, FS, or GS segment limit.
#SS If a memory operand effective address is outside the SS segment limit.
#UD If the LOCK prefix is used.
Virtual-8086 Mode Exceptions
#GP(0) If a memory operand effective address is outside the CS, DS, ES, FS, or GS segment limit.
#SS(0) If a memory operand effective address is outside the SS segment limit.
#PF(fault-code) If a page fault occurs.
#AC(0) If alignment checking is enabled and an unaligned memory reference is made.
#UD If the LOCK prefix is used.
Compatibility Mode Exceptions
Same exceptions as in protected mode.

SHRD—Double Precision Shift Right
INSTRUCTION SET REFERENCE, M-U
4-610 Vol. 2B
64-Bit Mode Exceptions
#SS(0) If a memory address referencing the SS segment is in a non-canonical form.
#GP(0) If the memory address is in a non-canonical form.
#PF(fault-code) If a page fault occurs.
#AC(0) If alignment checking is enabled and an unaligned memory reference is made while the
current privilege level is 3.
#UD If the LOCK prefix is used.

SHUFPD—Packed Interleave Shuffle of Pairs of Double-Precision Floating-Point Values
INSTRUCTION SET REFERENCE, M-U
Vol. 2B 4-611
SHUFPD—Packed Interleave Shuffle of Pairs of Double-Precision Floating-Point Values
Instruction Operand Encoding
Description
Selects a double-precision floating-point value of an input pair using a bit control and move to a designated
element of the destination operand. The low-to-high order of double-precision element of the destination operand
is interleaved between the first source operand and the second source operand at the granularity of input pair of
128 bits. Each bit in the imm8 byte, starting from bit 0, is the select control of the corresponding element of the
destination to received the shuffled result of an input pair.
EVEX encoded versions: The first source operand is a ZMM/YMM/XMM register. The second source operand can be
a ZMM/YMM/XMM register, a 512/256/128-bit memory location or a 512/256/128-bit vector broadcasted from a
64-bit memory location The destination operand is a ZMM/YMM/XMM register updated according to the writemask.
The select controls are the lower 8/4/2 bits of the imm8 byte.
VEX.256 encoded version: The first source operand is a YMM register. The second source operand can be a YMM
register or a 256-bit memory location. The destination operand is a YMM register. The select controls are the bit 3:0
of the imm8 byte, imm8[7:4) are ignored.
VEX.128 encoded version: The first source operand is a XMM register. The second source operand can be a XMM
register or a 128-bit memory location. The destination operand is a XMM register. The upper bits (MAXVL-1:128) of
the corresponding ZMM register destination are zeroed. The select controls are the bit 1:0 of the imm8 byte,
imm8[7:2) are ignored.
Opcode/
Instruction
Op /
En
64/32
bit Mode
Support
CPUID
Feature
Flag
Description
66 0F C6 /r ib
SHUFPD xmm1, xmm2/m128, imm8
A V/V SSE2 Shuffle two pairs of double-precision floating-point
values from xmm1 and xmm2/m128 using imm8 to
select from each pair, interleaved result is stored in
xmm1.
VEX.128.66.0F.WIG C6 /r ib
VSHUFPD xmm1, xmm2, xmm3/m128,
imm8
B V/V AVX Shuffle two pairs of double-precision floating-point
values from xmm2 and xmm3/m128 using imm8 to
select from each pair, interleaved result is stored in
xmm1.
VEX.256.66.0F.WIG C6 /r ib
VSHUFPD ymm1, ymm2, ymm3/m256,
imm8
B V/V AVX Shuffle four pairs of double-precision floating-point
values from ymm2 and ymm3/m256 using imm8 to
select from each pair, interleaved result is stored in
xmm1.
EVEX.128.66.0F.W1 C6 /r ib
VSHUFPD xmm1{k1}{z}, xmm2,
xmm3/m128/m64bcst, imm8
C V/V AVX512VL
AVX512F
Shuffle two paris of double-precision floating-point
values from xmm2 and xmm3/m128/m64bcst using
imm8 to select from each pair. store interleaved
results in xmm1 subject to writemask k1.
EVEX.256.66.0F.W1 C6 /r ib
VSHUFPD ymm1{k1}{z}, ymm2,
ymm3/m256/m64bcst, imm8
C V/V AVX512VL
AVX512F
Shuffle four paris of double-precision floating-point
values from ymm2 and ymm3/m256/m64bcst using
imm8 to select from each pair. store interleaved
results in ymm1 subject to writemask k1.
EVEX.512.66.0F.W1 C6 /r ib
VSHUFPD zmm1{k1}{z}, zmm2,
zmm3/m512/m64bcst, imm8
C V/V AVX512F Shuffle eight paris of double-precision floating-point
values from zmm2 and zmm3/m512/m64bcst using
imm8 to select from each pair. store interleaved
results in zmm1 subject to writemask k1.
Op/En Tuple Type Operand 1 Operand 2 Operand 3 Operand 4
A NA ModRM:reg (r, w) ModRM:r/m (r) Imm8 NA
B NA ModRM:reg (w) VEX.vvvv (r) ModRM:r/m (r) Imm8
C Full ModRM:reg (w) EVEX.vvvv (r) ModRM:r/m (r) Imm8

SHUFPD—Packed Interleave Shuffle of Pairs of Double-Precision Floating-Point Values
INSTRUCTION SET REFERENCE, M-U
4-612 Vol. 2B
128-bit Legacy SSE version: The second source can be an XMM register or an 128-bit memory location. The desti-
nation operand and the first source operand is the same and is an XMM register. The upper bits (MAXVL-1:128) of
the corresponding ZMM register destination are unmodified. The select controls are the bit 1:0 of the imm8 byte,
imm8[7:2) are ignored.
Operation
VSHUFPD (EVEX encoded versions when SRC2 is a vector register)
(KL, VL) = (2, 128), (4, 256), (8, 512)
IF IMM0[0] = 0
THEN TMP_DEST[63:0] SRC1[63:0]
ELSE TMP_DEST[63:0] SRC1[127:64] FI;
IF IMM0[1] = 0
THEN TMP_DEST[127:64] SRC2[63:0]
ELSE TMP_DEST[127:64] SRC2[127:64] FI;
IF VL >= 256
IF IMM0[2] = 0
THEN TMP_DEST[191:128] SRC1[191:128]
ELSE TMP_DEST[191:128] SRC1[255:192] FI;
IF IMM0[3] = 0
THEN TMP_DEST[255:192] SRC2[191:128]
ELSE TMP_DEST[255:192] SRC2[255:192] FI;
FI;
IF VL >= 512
IF IMM0[4] = 0
THEN TMP_DEST[319:256] SRC1[319:256]
ELSE TMP_DEST[319:256] SRC1[383:320] FI;
IF IMM0[5] = 0
THEN TMP_DEST[383:320] SRC2[319:256]
ELSE TMP_DEST[383:320] SRC2[383:320] FI;
IF IMM0[6] = 0
THEN TMP_DEST[447:384] SRC1[447:384]
ELSE TMP_DEST[447:384] SRC1[511:448] FI;
IF IMM0[7] = 0
THEN TMP_DEST[511:448] SRC2[447:384]
ELSE TMP_DEST[511:448] SRC2[511:448] FI;
FI;
FOR j 0 TO KL-1
i j * 64
IF k1[j] OR *no writemask*
THEN DEST[i+63:i] TMP_DEST[i+63:i]
ELSE
Figure 4-25. 256-bit VSHUFPD Operation of Four Pairs of DP FP Values
Y2 or Y3 X2 or X3 Y0 or Y1 X0 or X1DEST
X3 X2
SRC1 X1 X0
Y3 Y2 Y1 Y0
SRC2

SHUFPD—Packed Interleave Shuffle of Pairs of Double-Precision Floating-Point Values
INSTRUCTION SET REFERENCE, M-U
Vol. 2B 4-613
IF *merging-masking* ; merging-masking
THEN *DEST[i+63:i] remains unchanged*
ELSE *zeroing-masking* ; zeroing-masking
DEST[i+63:i] 0
FI
FI;
ENDFOR
DEST[MAXVL-1:VL] 0
VSHUFPD (EVEX encoded versions when SRC2 is memory)
(KL, VL) = (2, 128), (4, 256), (8, 512)
FOR j 0 TO KL-1
i j * 64
IF (EVEX.b = 1)
THEN TMP_SRC2[i+63:i] SRC2[63:0]
ELSE TMP_SRC2[i+63:i] SRC2[i+63:i]
FI;
ENDFOR;
IF IMM0[0] = 0
THEN TMP_DEST[63:0] SRC1[63:0]
ELSE TMP_DEST[63:0] SRC1[127:64] FI;
IF IMM0[1] = 0
THEN TMP_DEST[127:64] TMP_SRC2[63:0]
ELSE TMP_DEST[127:64] TMP_SRC2[127:64] FI;
IF VL >= 256
IF IMM0[2] = 0
THEN TMP_DEST[191:128] SRC1[191:128]
ELSE TMP_DEST[191:128] SRC1[255:192] FI;
IF IMM0[3] = 0
THEN TMP_DEST[255:192] TMP_SRC2[191:128]
ELSE TMP_DEST[255:192] TMP_SRC2[255:192] FI;
FI;
IF VL >= 512
IF IMM0[4] = 0
THEN TMP_DEST[319:256] SRC1[319:256]
ELSE TMP_DEST[319:256] SRC1[383:320] FI;
IF IMM0[5] = 0
THEN TMP_DEST[383:320] TMP_SRC2[319:256]
ELSE TMP_DEST[383:320] TMP_SRC2[383:320] FI;
IF IMM0[6] = 0
THEN TMP_DEST[447:384] SRC1[447:384]
ELSE TMP_DEST[447:384] SRC1[511:448] FI;
IF IMM0[7] = 0
THEN TMP_DEST[511:448] TMP_SRC2[447:384]
ELSE TMP_DEST[511:448] TMP_SRC2[511:448] FI;
FI;
FOR j 0 TO KL-1
i j * 64
IF k1[j] OR *no writemask*
THEN DEST[i+63:i] TMP_DEST[i+63:i]
ELSE
IF *merging-masking* ; merging-masking
THEN *DEST[i+63:i] remains unchanged*

SHUFPD—Packed Interleave Shuffle of Pairs of Double-Precision Floating-Point Values
INSTRUCTION SET REFERENCE, M-U
4-614 Vol. 2B
ELSE *zeroing-masking* ; zeroing-masking
DEST[i+63:i] 0
FI
FI;
ENDFOR
DEST[MAXVL-1:VL] 0
VSHUFPD (VEX.256 encoded version)
IF IMM0[0] = 0
THEN DEST[63:0] SRC1[63:0]
ELSE DEST[63:0] SRC1[127:64] FI;
IF IMM0[1] = 0
THEN DEST[127:64] SRC2[63:0]
ELSE DEST[127:64] SRC2[127:64] FI;
IF IMM0[2] = 0
THEN DEST[191:128] SRC1[191:128]
ELSE DEST[191:128] SRC1[255:192] FI;
IF IMM0[3] = 0
THEN DEST[255:192] SRC2[191:128]
ELSE DEST[255:192] SRC2[255:192] FI;
DEST[MAXVL-1:256] (Unmodified)
VSHUFPD (VEX.128 encoded version)
IF IMM0[0] = 0
THEN DEST[63:0] SRC1[63:0]
ELSE DEST[63:0] SRC1[127:64] FI;
IF IMM0[1] = 0
THEN DEST[127:64] SRC2[63:0]
ELSE DEST[127:64] SRC2[127:64] FI;
DEST[MAXVL-1:128] 0
VSHUFPD (128-bit Legacy SSE version)
IF IMM0[0] = 0
THEN DEST[63:0] SRC1[63:0]
ELSE DEST[63:0] SRC1[127:64] FI;
IF IMM0[1] = 0
THEN DEST[127:64] SRC2[63:0]
ELSE DEST[127:64] SRC2[127:64] FI;
DEST[MAXVL-1:128] (Unmodified)
Intel C/C++ Compiler Intrinsic Equivalent
VSHUFPD __m512d _mm512_shuffle_pd(__m512d a, __m512d b, int imm);
VSHUFPD __m512d _mm512_mask_shuffle_pd(__m512d s, __mmask8 k, __m512d a, __m512d b, int imm);
VSHUFPD __m512d _mm512_maskz_shuffle_pd( __mmask8 k, __m512d a, __m512d b, int imm);
VSHUFPD __m256d _mm256_shuffle_pd (__m256d a, __m256d b, const int select);
VSHUFPD __m256d _mm256_mask_shuffle_pd(__m256d s, __mmask8 k, __m256d a, __m256d b, int imm);
VSHUFPD __m256d _mm256_maskz_shuffle_pd( __mmask8 k, __m256d a, __m256d b, int imm);
SHUFPD __m128d _mm_shuffle_pd (__m128d a, __m128d b, const int select);
VSHUFPD __m128d _mm_mask_shuffle_pd(__m128d s, __mmask8 k, __m128d a, __m128d b, int imm);
VSHUFPD __m128d _mm_maskz_shuffle_pd( __mmask8 k, __m128d a, __m128d b, int imm);

SHUFPD—Packed Interleave Shuffle of Pairs of Double-Precision Floating-Point Values
INSTRUCTION SET REFERENCE, M-U
Vol. 2B 4-615
SIMD Floating-Point Exceptions
None
Other Exceptions
Non-EVEX-encoded instruction, see Exceptions Type 4.
EVEX-encoded instruction, see Exceptions Type E4NF.

SHUFPS—Packed Interleave Shuffle of Quadruplets of Single-Precision Floating-Point Values
INSTRUCTION SET REFERENCE, M-U
4-616 Vol. 2B
SHUFPS—Packed Interleave Shuffle of Quadruplets of Single-Precision Floating-Point Values
Instruction Operand Encoding
Description
Selects a single-precision floating-point value of an input quadruplet using a two-bit control and move to a desig-
nated element of the destination operand. Each 64-bit element-pair of a 128-bit lane of the destination operand is
interleaved between the corresponding lane of the first source operand and the second source operand at the gran-
ularity 128 bits. Each two bits in the imm8 byte, starting from bit 0, is the select control of the corresponding
element of a 128-bit lane of the destination to received the shuffled result of an input quadruplet. The two lower
elements of a 128-bit lane in the destination receives shuffle results from the quadruple of the first source operand.
The next two elements of the destination receives shuffle results from the quadruple of the second source operand.
EVEX encoded versions: The first source operand is a ZMM/YMM/XMM register. The second source operand can be
a ZMM/YMM/XMM register, a 512/256/128-bit memory location or a 512/256/128-bit vector broadcasted from a
32-bit memory location. The destination operand is a ZMM/YMM/XMM register updated according to the writemask.
Imm8[7:0] provides 4 select controls for each applicable 128-bit lane of the destination.
VEX.256 encoded version: The first source operand is a YMM register. The second source operand can be a YMM
register or a 256-bit memory location. The destination operand is a YMM register. Imm8[7:0] provides 4 select
controls for the high and low 128-bit of the destination.
VEX.128 encoded version: The first source operand is a XMM register. The second source operand can be a XMM
register or a 128-bit memory location. The destination operand is a XMM register. The upper bits (MAXVL-1:128) of
the corresponding ZMM register destination are zeroed. Imm8[7:0] provides 4 select controls for each element of
the destination.
Opcode/
Instruction
Op /
En
64/32
bit Mode
Support
CPUID
Feature
Flag
Description
NP 0F C6 /r ib
SHUFPS xmm1, xmm3/m128, imm8
A V/V SSE Select from quadruplet of single-precision floating-
point values in xmm1 and xmm2/m128 using imm8,
interleaved result pairs are stored in xmm1.
VEX.128.0F.WIG C6 /r ib
VSHUFPS xmm1, xmm2,
xmm3/m128, imm8
B V/V AVX Select from quadruplet of single-precision floating-
point values in xmm1 and xmm2/m128 using imm8,
interleaved result pairs are stored in xmm1.
VEX.256.0F.WIG C6 /r ib
VSHUFPS ymm1, ymm2,
ymm3/m256, imm8
B V/V AVX Select from quadruplet of single-precision floating-
point values in ymm2 and ymm3/m256 using imm8,
interleaved result pairs are stored in ymm1.
EVEX.128.0F.W0 C6 /r ib
VSHUFPS xmm1{k1}{z}, xmm2,
xmm3/m128/m32bcst, imm8
CV/V AVX512VL
AVX512F
Select from quadruplet of single-precision floating-
point values in xmm1 and xmm2/m128 using imm8,
interleaved result pairs are stored in xmm1, subject to
writemask k1.
EVEX.256.0F.W0 C6 /r ib
VSHUFPS ymm1{k1}{z}, ymm2,
ymm3/m256/m32bcst, imm8
CV/V AVX512VL
AVX512F
Select from quadruplet of single-precision floating-
point values in ymm2 and ymm3/m256 using imm8,
interleaved result pairs are stored in ymm1, subject to
writemask k1.
EVEX.512.0F.W0 C6 /r ib
VSHUFPS zmm1{k1}{z}, zmm2,
zmm3/m512/m32bcst, imm8
C V/V AVX512F Select from quadruplet of single-precision floating-
point values in zmm2 and zmm3/m512 using imm8,
interleaved result pairs are stored in zmm1, subject to
writemask k1.
Op/En Tuple Type Operand 1 Operand 2 Operand 3 Operand 4
A NA ModRM:reg (r, w) ModRM:r/m (r) Imm8 NA
B NA ModRM:reg (w) VEX.vvvv (r) ModRM:r/m (r) Imm8
CFullModRM:reg (w)EVEX.vvvv (r) ModRM:r/m (r) Imm8

SHUFPS—Packed Interleave Shuffle of Quadruplets of Single-Precision Floating-Point Values
INSTRUCTION SET REFERENCE, M-U
Vol. 2B 4-617
128-bit Legacy SSE version: The source can be an XMM register or an 128-bit memory location. The destination is
not distinct from the first source XMM register and the upper bits (MAXVL-1:128) of the corresponding ZMM
register destination are unmodified. Imm8[7:0] provides 4 select controls for each element of the destination.
Operation
Select4(SRC, control) {
CASE (control[1:0]) OF
0: TMP SRC[31:0];
1: TMP SRC[63:32];
2: TMP SRC[95:64];
3: TMP SRC[127:96];
ESAC;
RETURN TMP
}
VPSHUFPS (EVEX encoded versions when SRC2 is a vector register)
(KL, VL) = (4, 128), (8, 256), (16, 512)
TMP_DEST[31:0] Select4(SRC1[127:0], imm8[1:0]);
TMP_DEST[63:32] Select4(SRC1[127:0], imm8[3:2]);
TMP_DEST[95:64] Select4(SRC2[127:0], imm8[5:4]);
TMP_DEST[127:96] Select4(SRC2[127:0], imm8[7:6]);
IF VL >= 256
TMP_DEST[159:128] Select4(SRC1[255:128], imm8[1:0]);
TMP_DEST[191:160] Select4(SRC1[255:128], imm8[3:2]);
TMP_DEST[223:192] Select4(SRC2[255:128], imm8[5:4]);
TMP_DEST[255:224] Select4(SRC2[255:128], imm8[7:6]);
FI;
IF VL >= 512
TMP_DEST[287:256] Select4(SRC1[383:256], imm8[1:0]);
TMP_DEST[319:288] Select4(SRC1[383:256], imm8[3:2]);
TMP_DEST[351:320] Select4(SRC2[383:256], imm8[5:4]);
TMP_DEST[383:352] Select4(SRC2[383:256], imm8[7:6]);
TMP_DEST[415:384] Select4(SRC1[511:384], imm8[1:0]);
TMP_DEST[447:416] Select4(SRC1[511:384], imm8[3:2]);
TMP_DEST[479:448] Select4(SRC2[511:384], imm8[5:4]);
TMP_DEST[511:480] Select4(SRC2[511:384], imm8[7:6]);
FI;
FOR j 0 TO KL-1
Figure 4-26. 256-bit VSHUFPS Operation of Selection from Input Quadruplet and Pair-wise Interleaved Result
Y7 .. Y4 X7 .. X4
Y3 ..Y0
X3 .. X0
DEST
SRC1 X0
SRC2
X1X2X3X4X5X6X7
Y0Y1Y2Y3Y4Y5Y6Y7
X3 .. X0
Y7 .. Y4 X7 .. X4
Y3 ..Y0

SHUFPS—Packed Interleave Shuffle of Quadruplets of Single-Precision Floating-Point Values
INSTRUCTION SET REFERENCE, M-U
4-618 Vol. 2B
i j * 32
IF k1[j] OR *no writemask*
THEN DEST[i+31:i] TMP_DEST[i+31:i]
ELSE
IF *merging-masking* ; merging-masking
THEN *DEST[i+31:i] remains unchanged*
ELSE *zeroing-masking* ; zeroing-masking
DEST[i+31:i] 0
FI
FI;
ENDFOR
DEST[MAXVL-1:VL] 0
VPSHUFPS (EVEX encoded versions when SRC2 is memory)
(KL, VL) = (4, 128), (8, 256), (16, 512)
FOR j 0 TO KL-1
i j * 32
IF (EVEX.b = 1)
THEN TMP_SRC2[i+31:i] SRC2[31:0]
ELSE TMP_SRC2[i+31:i] SRC2[i+31:i]
FI;
ENDFOR;
TMP_DEST[31:0] Select4(SRC1[127:0], imm8[1:0]);
TMP_DEST[63:32] Select4(SRC1[127:0], imm8[3:2]);
TMP_DEST[95:64] Select4(TMP_SRC2[127:0], imm8[5:4]);
TMP_DEST[127:96] Select4(TMP_SRC2[127:0], imm8[7:6]);
IF VL >= 256
TMP_DEST[159:128] Select4(SRC1[255:128], imm8[1:0]);
TMP_DEST[191:160] Select4(SRC1[255:128], imm8[3:2]);
TMP_DEST[223:192] Select4(TMP_SRC2[255:128], imm8[5:4]);
TMP_DEST[255:224] Select4(TMP_SRC2[255:128], imm8[7:6]);
FI;
IF VL >= 512
TMP_DEST[287:256] Select4(SRC1[383:256], imm8[1:0]);
TMP_DEST[319:288] Select4(SRC1[383:256], imm8[3:2]);
TMP_DEST[351:320] Select4(TMP_SRC2[383:256], imm8[5:4]);
TMP_DEST[383:352] Select4(TMP_SRC2[383:256], imm8[7:6]);
TMP_DEST[415:384] Select4(SRC1[511:384], imm8[1:0]);
TMP_DEST[447:416] Select4(SRC1[511:384], imm8[3:2]);
TMP_DEST[479:448] Select4(TMP_SRC2[511:384], imm8[5:4]);
TMP_DEST[511:480] Select4(TMP_SRC2[511:384], imm8[7:6]);
FI;
FOR j 0 TO KL-1
i j * 32
IF k1[j] OR *no writemask*
THEN DEST[i+31:i] TMP_DEST[i+31:i]
ELSE
IF *merging-masking* ; merging-masking
THEN *DEST[i+31:i] remains unchanged*
ELSE *zeroing-masking* ; zeroing-masking
DEST[i+31:i] 0
FI
FI;
ENDFOR

SHUFPS—Packed Interleave Shuffle of Quadruplets of Single-Precision Floating-Point Values
INSTRUCTION SET REFERENCE, M-U
Vol. 2B 4-619
DEST[MAXVL-1:VL] 0
VSHUFPS (VEX.256 encoded version)
DEST[31:0] Select4(SRC1[127:0], imm8[1:0]);
DEST[63:32] Select4(SRC1[127:0], imm8[3:2]);
DEST[95:64] Select4(SRC2[127:0], imm8[5:4]);
DEST[127:96] Select4(SRC2[127:0], imm8[7:6]);
DEST[159:128] Select4(SRC1[255:128], imm8[1:0]);
DEST[191:160] Select4(SRC1[255:128], imm8[3:2]);
DEST[223:192] Select4(SRC2[255:128], imm8[5:4]);
DEST[255:224] Select4(SRC2[255:128], imm8[7:6]);
DEST[MAXVL-1:256] 0
VSHUFPS (VEX.128 encoded version)
DEST[31:0] Select4(SRC1[127:0], imm8[1:0]);
DEST[63:32] Select4(SRC1[127:0], imm8[3:2]);
DEST[95:64] Select4(SRC2[127:0], imm8[5:4]);
DEST[127:96] Select4(SRC2[127:0], imm8[7:6]);
DEST[MAXVL-1:128] 0
SHUFPS (128-bit Legacy SSE version)
DEST[31:0] Select4(SRC1[127:0], imm8[1:0]);
DEST[63:32] Select4(SRC1[127:0], imm8[3:2]);
DEST[95:64] Select4(SRC2[127:0], imm8[5:4]);
DEST[127:96] Select4(SRC2[127:0], imm8[7:6]);
DEST[MAXVL-1:128] (Unmodified)
Intel C/C++ Compiler Intrinsic Equivalent
VSHUFPS __m512 _mm512_shuffle_ps(__m512 a, __m512 b, int imm);
VSHUFPS __m512 _mm512_mask_shuffle_ps(__m512 s, __mmask16 k, __m512 a, __m512 b, int imm);
VSHUFPS __m512 _mm512_maskz_shuffle_ps(__mmask16 k, __m512 a, __m512 b, int imm);
VSHUFPS __m256 _mm256_shuffle_ps (__m256 a, __m256 b, const int select);
VSHUFPS __m256 _mm256_mask_shuffle_ps(__m256 s, __mmask8 k, __m256 a, __m256 b, int imm);
VSHUFPS __m256 _mm256_maskz_shuffle_ps(__mmask8 k, __m256 a, __m256 b, int imm);
SHUFPS __m128 _mm_shuffle_ps (__m128 a, __m128 b, const int select);
VSHUFPS __m128 _mm_mask_shuffle_ps(__m128 s, __mmask8 k, __m128 a, __m128 b, int imm);
VSHUFPS __m128 _mm_maskz_shuffle_ps(__mmask8 k, __m128 a, __m128 b, int imm);
SIMD Floating-Point Exceptions
None
Other Exceptions
Non-EVEX-encoded instruction, see Exceptions Type 4.
EVEX-encoded instruction, see Exceptions Type E4NF.

SIDT—Store Interrupt Descriptor Table Register
INSTRUCTION SET REFERENCE, M-U
4-620 Vol. 2B
SIDT—Store Interrupt Descriptor Table Register
Instruction Operand Encoding
Description
Stores the content the interrupt descriptor table register (IDTR) in the destination operand. The destination
operand specifies a 6-byte memory location.
In non-64-bit modes, the 16-bit limit field of the register is stored in the low 2 bytes of the memory location and
the 32-bit base address is stored in the high 4 bytes.
In 64-bit mode, the operand size fixed at 8+2 bytes. The instruction stores 8-byte base and 2-byte limit values.
SIDT is only useful in operating-system software; however, it can be used in application programs without causing
an exception to be generated if CR4.UMIP = 0. See “LGDT/LIDT—Load Global/Interrupt Descriptor Table Register”
in Chapter 3, Intel® 64 and IA-32 Architectures Software Developer’s Manual, Volume 2A, for information on
loading the GDTR and IDTR.
IA-32 Architecture Compatibility
The 16-bit form of SIDT is compatible with the Intel 286 processor if the upper 8 bits are not referenced. The Intel
286 processor fills these bits with 1s; processor generations later than the Intel 286 processor fill these bits with
0s.
Operation
IF instruction is SIDT
THEN
IF OperandSize =16 or OperandSize = 32 (* Legacy or Compatibility Mode *)
THEN
DEST[0:15] ← IDTR(Limit);
DEST[16:47] ← IDTR(Base); FI; (* Full 32-bit base address stored *)
ELSE (* 64-bit Mode *)
DEST[0:15] ← IDTR(Limit);
DEST[16:79] ← IDTR(Base); (* Full 64-bit base address stored *)
FI;
FI;
Flags Affected
None.
Opcode* Instruction Op/
En
64-Bit
Mode
Compat/
Leg Mode
Description
0F 01 /1 SIDT mM Valid Valid Store IDTR to m.
Op/En Operand 1 Operand 2 Operand 3 Operand 4
MModRM:r/m (w) NA NA NA

SIDT—Store Interrupt Descriptor Table Register
INSTRUCTION SET REFERENCE, M-U
Vol. 2B 4-621
Protected Mode Exceptions
#GP(0) If the destination is located in a non-writable segment.
If a memory operand effective address is outside the CS, DS, ES, FS, or GS segment limit.
If the DS, ES, FS, or GS register is used to access memory and it contains a NULL segment
selector.
If CR4.UMIP = 1 and CPL > 0.
#SS(0) If a memory operand effective address is outside the SS segment limit.
#PF(fault-code) If a page fault occurs.
#AC(0) If alignment checking is enabled and an unaligned memory reference is made while CPL = 3.
#UD If the LOCK prefix is used.
Real-Address Mode Exceptions
#GP If a memory operand effective address is outside the CS, DS, ES, FS, or GS segment limit.
#SS If a memory operand effective address is outside the SS segment limit.
#UD If the LOCK prefix is used.
Virtual-8086 Mode Exceptions
#GP(0) If a memory operand effective address is outside the CS, DS, ES, FS, or GS segment limit.
If CR4.UMIP = 1.
#SS(0) If a memory operand effective address is outside the SS segment limit.
#PF(fault-code) If a page fault occurs.
#AC(0) If alignment checking is enabled and an unaligned memory reference is made.
#UD If the LOCK prefix is used.
Compatibility Mode Exceptions
Same exceptions as in protected mode.
64-Bit Mode Exceptions
#SS(0) If a memory address referencing the SS segment is in a non-canonical form.
#UD If the LOCK prefix is used.
#GP(0) If the memory address is in a non-canonical form.
If CR4.UMIP = 1 and CPL > 0.
#PF(fault-code) If a page fault occurs.
#AC(0) If alignment checking is enabled and an unaligned memory reference is made while CPL = 3.

SLDT—Store Local Descriptor Table Register
INSTRUCTION SET REFERENCE, M-U
4-622 Vol. 2B
SLDT—Store Local Descriptor Table Register
Instruction Operand Encoding
Description
Stores the segment selector from the local descriptor table register (LDTR) in the destination operand. The desti-
nation operand can be a general-purpose register or a memory location. The segment selector stored with this
instruction points to the segment descriptor (located in the GDT) for the current LDT. This instruction can only be
executed in protected mode.
Outside IA-32e mode, when the destination operand is a 32-bit register, the 16-bit segment selector is copied into
the low-order 16 bits of the register. The high-order 16 bits of the register are cleared for the Pentium 4, Intel Xeon,
and P6 family processors. They are undefined for Pentium, Intel486, and Intel386 processors. When the destina-
tion operand is a memory location, the segment selector is written to memory as a 16-bit quantity, regardless of
the operand size.
In compatibility mode, when the destination operand is a 32-bit register, the 16-bit segment selector is copied into
the low-order 16 bits of the register. The high-order 16 bits of the register are cleared. When the destination
operand is a memory location, the segment selector is written to memory as a 16-bit quantity, regardless of the
operand size.
In 64-bit mode, using a REX prefix in the form of REX.R permits access to additional registers (R8-R15). The
behavior of SLDT with a 64-bit register is to zero-extend the 16-bit selector and store it in the register. If the desti-
nation is memory and operand size is 64, SLDT will write the 16-bit selector to memory as a 16-bit quantity,
regardless of the operand size.
Operation
DEST ← LDTR(SegmentSelector);
Flags Affected
None.
Protected Mode Exceptions
#GP(0) If the destination is located in a non-writable segment.
If a memory operand effective address is outside the CS, DS, ES, FS, or GS segment limit.
If the DS, ES, FS, or GS register is used to access memory and it contains a NULL segment
selector.
If CR4.UMIP = 1 and CPL > 0.
#SS(0) If a memory operand effective address is outside the SS segment limit.
#PF(fault-code) If a page fault occurs.
#AC(0) If alignment checking is enabled and an unaligned memory reference is made while CPL = 3.
#UD If the LOCK prefix is used.
Opcode* Instruction Op/
En
64-Bit
Mode
Compat/
Leg Mode
Description
0F 00 /0 SLDT r/m16 M Valid Valid Stores segment selector from LDTR in r/m16.
REX.W + 0F 00 /0 SLDT r64/m16 M Valid Valid Stores segment selector from LDTR in
r64/m16.
Op/En Operand 1 Operand 2 Operand 3 Operand 4
MModRM:r/m (w) NA NA NA

SLDT—Store Local Descriptor Table Register
INSTRUCTION SET REFERENCE, M-U
Vol. 2B 4-623
Real-Address Mode Exceptions
#UD The SLDT instruction is not recognized in real-address mode.
Virtual-8086 Mode Exceptions
#UD The SLDT instruction is not recognized in virtual-8086 mode.
Compatibility Mode Exceptions
Same exceptions as in protected mode.
64-Bit Mode Exceptions
#SS(0) If a memory address referencing the SS segment is in a non-canonical form.
#GP(0) If the memory address is in a non-canonical form.
If CR4.UMIP = 1 and CPL > 0.
#PF(fault-code) If a page fault occurs.
#AC(0) If alignment checking is enabled and an unaligned memory reference is made while CPL = 3.
#UD If the LOCK prefix is used.

SMSW—Store Machine Status Word
INSTRUCTION SET REFERENCE, M-U
4-624 Vol. 2B
SMSW—Store Machine Status Word
Instruction Operand Encoding
Description
Stores the machine status word (bits 0 through 15 of control register CR0) into the destination operand. The desti-
nation operand can be a general-purpose register or a memory location.
In non-64-bit modes, when the destination operand is a 32-bit register, the low-order 16 bits of register CR0 are
copied into the low-order 16 bits of the register and the high-order 16 bits are undefined. When the destination
operand is a memory location, the low-order 16 bits of register CR0 are written to memory as a 16-bit quantity,
regardless of the operand size.
In 64-bit mode, the behavior of the SMSW instruction is defined by the following examples:
•SMSW r16 operand size 16, store CR0[15:0] in r16
•SMSW r32 operand size 32, zero-extend CR0[31:0], and store in r32
•SMSW r64 operand size 64, zero-extend CR0[63:0], and store in r64
•SMSW m16 operand size 16, store CR0[15:0] in m16
•SMSW m16 operand size 32, store CR0[15:0] in m16 (not m32)
•SMSW m16 operands size 64, store CR0[15:0] in m16 (not m64)
SMSW is only useful in operating-system software. However, it is not a privileged instruction and can be used in
application programs if CR4.UMIP = 0. It is provided for compatibility with the Intel 286 processor. Programs and
procedures intended to run on IA-32 and Intel 64 processors beginning with the Intel386 processors should use the
MOV CR instruction to load the machine status word.
See “Changes to Instruction Behavior in VMX Non-Root Operation” in Chapter 25 of the Intel® 64 and IA-32 Archi-
tectures Software Developer’s Manual, Volume 3C, for more information about the behavior of this instruction in
VMX non-root operation.
Operation
DEST ← CR0[15:0];
(* Machine status word *)
Flags Affected
None.
Opcode* Instruction Op/
En
64-Bit
Mode
Compat/
Leg Mode
Description
0F 01 /4 SMSW r/m16 M Valid Valid Store machine status word to r/m16.
0F 01 /4 SMSW r32/m16 M Valid Valid Store machine status word in low-order 16
bits of r32/m16; high-order 16 bits of r32 are
undefined.
REX.W + 0F 01 /4 SMSW r64/m16 M Valid Valid Store machine status word in low-order 16
bits of r64/m16; high-order 16 bits of r32 are
undefined.
Op/En Operand 1 Operand 2 Operand 3 Operand 4
MModRM:r/m (w) NA NA NA

SMSW—Store Machine Status Word
INSTRUCTION SET REFERENCE, M-U
Vol. 2B 4-625
Protected Mode Exceptions
#GP(0) If the destination is located in a non-writable segment.
If a memory operand effective address is outside the CS, DS, ES, FS, or GS segment limit.
If the DS, ES, FS, or GS register is used to access memory and it contains a NULL segment
selector.
If CR4.UMIP = 1 and CPL > 0.
#SS(0) If a memory operand effective address is outside the SS segment limit.
#PF(fault-code) If a page fault occurs.
#AC(0) If alignment checking is enabled and an unaligned memory reference is made while CPL = 3.
#UD If the LOCK prefix is used.
Real-Address Mode Exceptions
#GP If a memory operand effective address is outside the CS, DS, ES, FS, or GS segment limit.
#SS(0) If a memory operand effective address is outside the SS segment limit.
#UD If the LOCK prefix is used.
Virtual-8086 Mode Exceptions
#GP(0) If a memory operand effective address is outside the CS, DS, ES, FS, or GS segment limit.
If CR4.UMIP = 1.
#SS(0) If a memory operand effective address is outside the SS segment limit.
#PF(fault-code) If a page fault occurs.
#AC(0) If alignment checking is enabled and an unaligned memory reference is made.
#UD If the LOCK prefix is used.
Compatibility Mode Exceptions
Same exceptions as in protected mode.
64-Bit Mode Exceptions
#SS(0) If a memory address referencing the SS segment is in a non-canonical form.
#GP(0) If the memory address is in a non-canonical form.
If CR4.UMIP = 1 and CPL > 0.
#PF(fault-code) If a page fault occurs.
#AC(0) If alignment checking is enabled and an unaligned memory reference is made while CPL = 3.
#UD If the LOCK prefix is used.

SQRTPD—Square Root of Double-Precision Floating-Point Values
INSTRUCTION SET REFERENCE, M-U
4-626 Vol. 2B
SQRTPD—Square Root of Double-Precision Floating-Point Values
Instruction Operand Encoding
Description
Performs a SIMD computation of the square roots of the two, four or eight packed double-precision floating-point
values in the source operand (the second operand) stores the packed double-precision floating-point results in the
destination operand (the first operand).
EVEX encoded versions: The source operand is a ZMM/YMM/XMM register, a 512/256/128-bit memory location, or
a 512/256/128-bit vector broadcasted from a 64-bit memory location. The destination operand is a
ZMM/YMM/XMM register updated according to the writemask.
VEX.256 encoded version: The source operand is a YMM register or a 256-bit memory location. The destination
operand is a YMM register. The upper bits (MAXVL-1:256) of the corresponding ZMM register destination are
zeroed.
VEX.128 encoded version: the source operand second source operand or a 128-bit memory location. The destina-
tion operand is an XMM register. The upper bits (MAXVL-1:128) of the corresponding ZMM register destination are
zeroed.
128-bit Legacy SSE version: The second source can be an XMM register or 128-bit memory location. The destina-
tion is not distinct from the first source XMM register and the upper bits (MAXVL-1:128) of the corresponding ZMM
register destination are unmodified.
Note: VEX.vvvv and EVEX.vvvv are reserved and must be 1111b otherwise instructions will #UD.
Opcode/
Instruction
Op /
En
64/32
bit Mode
Support
CPUID
Feature
Flag
Description
66 0F 51 /r
SQRTPD xmm1, xmm2/m128
A V/V SSE2 Computes Square Roots of the packed double-precision
floating-point values in xmm2/m128 and stores the result
in xmm1.
VEX.128.66.0F.WIG 51 /r
VSQRTPD xmm1, xmm2/m128
A V/V AVX Computes Square Roots of the packed double-precision
floating-point values in xmm2/m128 and stores the result
in xmm1.
VEX.256.66.0F.WIG 51 /r
VSQRTPD ymm1, ymm2/m256
A V/V AVX Computes Square Roots of the packed double-precision
floating-point values in ymm2/m256 and stores the result
in ymm1.
EVEX.128.66.0F.W1 51 /r
VSQRTPD xmm1 {k1}{z},
xmm2/m128/m64bcst
B V/V AVX512VL
AVX512F
Computes Square Roots of the packed double-precision
floating-point values in xmm2/m128/m64bcst and stores
the result in xmm1 subject to writemask k1.
EVEX.256.66.0F.W1 51 /r
VSQRTPD ymm1 {k1}{z},
ymm2/m256/m64bcst
B V/V AVX512VL
AVX512F
Computes Square Roots of the packed double-precision
floating-point values in ymm2/m256/m64bcst and stores
the result in ymm1 subject to writemask k1.
EVEX.512.66.0F.W1 51 /r
VSQRTPD zmm1 {k1}{z},
zmm2/m512/m64bcst{er}
B V/V AVX512F Computes Square Roots of the packed double-precision
floating-point values in zmm2/m512/m64bcst and stores
the result in zmm1 subject to writemask k1.
Op/En Tuple Type Operand 1 Operand 2 Operand 3 Operand 4
A NA ModRM:reg (w) ModRM:r/m (r) NA NA
B Full ModRM:reg (w) ModRM:r/m (r) NA NA

SQRTPD—Square Root of Double-Precision Floating-Point Values
INSTRUCTION SET REFERENCE, M-U
Vol. 2B 4-627
Operation
VSQRTPD (EVEX encoded versions)
(KL, VL) = (2, 128), (4, 256), (8, 512)
IF (VL = 512) AND (EVEX.b = 1) AND (SRC *is register*)
THEN
SET_RM(EVEX.RC);
ELSE
SET_RM(MXCSR.RM);
FI;
FOR j 0 TO KL-1
i j * 64
IF k1[j] OR *no writemask* THEN
IF (EVEX.b = 1) AND (SRC *is memory*)
THEN DEST[i+63:i] SQRT(SRC[63:0])
ELSE DEST[i+63:i] SQRT(SRC[i+63:i])
FI;
ELSE
IF *merging-masking* ; merging-masking
THEN *DEST[i+63:i] remains unchanged*
ELSE ; zeroing-masking
DEST[i+63:i] 0
FI
FI;
ENDFOR
DEST[MAXVL-1:VL] 0
VSQRTPD (VEX.256 encoded version)
DEST[63:0] SQRT(SRC[63:0])
DEST[127:64] SQRT(SRC[127:64])
DEST[191:128] SQRT(SRC[191:128])
DEST[255:192] SQRT(SRC[255:192])
DEST[MAXVL-1:256] 0
.
VSQRTPD (VEX.128 encoded version)
DEST[63:0] SQRT(SRC[63:0])
DEST[127:64] SQRT(SRC[127:64])
DEST[MAXVL-1:128] 0
SQRTPD (128-bit Legacy SSE version)
DEST[63:0] SQRT(SRC[63:0])
DEST[127:64] SQRT(SRC[127:64])
DEST[MAXVL-1:128] (Unmodified)
Intel C/C++ Compiler Intrinsic Equivalent
VSQRTPD __m512d _mm512_sqrt_round_pd(__m512d a, int r);
VSQRTPD __m512d _mm512_mask_sqrt_round_pd(__m512d s, __mmask8 k, __m512d a, int r);
VSQRTPD __m512d _mm512_maskz_sqrt_round_pd( __mmask8 k, __m512d a, int r);
VSQRTPD __m256d _mm256_sqrt_pd (__m256d a);
VSQRTPD __m256d _mm256_mask_sqrt_pd(__m256d s, __mmask8 k, __m256d a, int r);
VSQRTPD __m256d _mm256_maskz_sqrt_pd( __mmask8 k, __m256d a, int r);
SQRTPD __m128d _mm_sqrt_pd (__m128d a);
VSQRTPD __m128d _mm_mask_sqrt_pd(__m128d s, __mmask8 k, __m128d a, int r);
VSQRTPD __m128d _mm_maskz_sqrt_pd( __mmask8 k, __m128d a, int r);

SQRTPD—Square Root of Double-Precision Floating-Point Values
INSTRUCTION SET REFERENCE, M-U
4-628 Vol. 2B
SIMD Floating-Point Exceptions
Invalid, Precision, Denormal
Other Exceptions
Non-EVEX-encoded instruction, see Exceptions Type 2; additionally
#UD If VEX.vvvv != 1111B.
EVEX-encoded instruction, see Exceptions Type E2.
#UD If EVEX.vvvv != 1111B.

SQRTPS—Square Root of Single-Precision Floating-Point Values
INSTRUCTION SET REFERENCE, M-U
Vol. 2B 4-629
SQRTPS—Square Root of Single-Precision Floating-Point Values
Instruction Operand Encoding
Description
Performs a SIMD computation of the square roots of the four, eight or sixteen packed single-precision floating-point
values in the source operand (second operand) stores the packed single-precision floating-point results in the
destination operand.
EVEX.512 encoded versions: The source operand is a ZMM/YMM/XMM register, a 512/256/128-bit memory location
or a 512/256/128-bit vector broadcasted from a 32-bit memory location. The destination operand is a
ZMM/YMM/XMM register updated according to the writemask.
VEX.256 encoded version: The source operand is a YMM register or a 256-bit memory location. The destination
operand is a YMM register. The upper bits (MAXVL-1:256) of the corresponding ZMM register destination are
zeroed.
VEX.128 encoded version: the source operand second source operand or a 128-bit memory location. The destina-
tion operand is an XMM register. The upper bits (MAXVL-1:128) of the corresponding ZMM register destination are
zeroed.
128-bit Legacy SSE version: The second source can be an XMM register or 128-bit memory location. The destina-
tion is not distinct from the first source XMM register and the upper bits (MAXVL-1:128) of the corresponding ZMM
register destination are unmodified.
Note: VEX.vvvv and EVEX.vvvv are reserved and must be 1111b otherwise instructions will #UD.
Opcode/
Instruction
Op /
En
64/32
bit Mode
Support
CPUID
Feature
Flag
Description
NP 0F 51 /r
SQRTPS xmm1, xmm2/m128
A V/V SSE Computes Square Roots of the packed single-precision
floating-point values in xmm2/m128 and stores the result in
xmm1.
VEX.128.0F.WIG 51 /r
VSQRTPS xmm1, xmm2/m128
A V/V AVX Computes Square Roots of the packed single-precision
floating-point values in xmm2/m128 and stores the result in
xmm1.
VEX.256.0F.WIG 51/r
VSQRTPS ymm1, ymm2/m256
A V/V AVX Computes Square Roots of the packed single-precision
floating-point values in ymm2/m256 and stores the result in
ymm1.
EVEX.128.0F.W0 51 /r
VSQRTPS xmm1 {k1}{z},
xmm2/m128/m32bcst
B V/V AVX512VL
AVX512F
Computes Square Roots of the packed single-precision
floating-point values in xmm2/m128/m32bcst and stores
the result in xmm1 subject to writemask k1.
EVEX.256.0F.W0 51 /r
VSQRTPS ymm1 {k1}{z},
ymm2/m256/m32bcst
B V/V AVX512VL
AVX512F
Computes Square Roots of the packed single-precision
floating-point values in ymm2/m256/m32bcst and stores
the result in ymm1 subject to writemask k1.
EVEX.512.0F.W0 51/r
VSQRTPS zmm1 {k1}{z},
zmm2/m512/m32bcst{er}
B V/V AVX512F Computes Square Roots of the packed single-precision
floating-point values in zmm2/m512/m32bcst and stores
the result in zmm1 subject to writemask k1.
Op/En Tuple Type Operand 1 Operand 2 Operand 3 Operand 4
A NA ModRM:reg (w) ModRM:r/m (r) NA NA
B Full ModRM:reg (w) ModRM:r/m (r) NA NA

SQRTPS—Square Root of Single-Precision Floating-Point Values
INSTRUCTION SET REFERENCE, M-U
4-630 Vol. 2B
Operation
VSQRTPS (EVEX encoded versions)
(KL, VL) = (4, 128), (8, 256), (16, 512)
IF (VL = 512) AND (EVEX.b = 1) AND (SRC *is register*)
THEN
SET_RM(EVEX.RC);
ELSE
SET_RM(MXCSR.RM);
FI;
FOR j 0 TO KL-1
i j * 32
IF k1[j] OR *no writemask* THEN
IF (EVEX.b = 1) AND (SRC *is memory*)
THEN DEST[i+31:i] SQRT(SRC[31:0])
ELSE DEST[i+31:i] SQRT(SRC[i+31:i])
FI;
ELSE
IF *merging-masking* ; merging-masking
THEN *DEST[i+31:i] remains unchanged*
ELSE ; zeroing-masking
DEST[i+31:i] 0
FI
FI;
ENDFOR
DEST[MAXVL-1:VL] 0
VSQRTPS (VEX.256 encoded version)
DEST[31:0] SQRT(SRC[31:0])
DEST[63:32] SQRT(SRC[63:32])
DEST[95:64] SQRT(SRC[95:64])
DEST[127:96] SQRT(SRC[127:96])
DEST[159:128] SQRT(SRC[159:128])
DEST[191:160] SQRT(SRC[191:160])
DEST[223:192] SQRT(SRC[223:192])
DEST[255:224] SQRT(SRC[255:224])
VSQRTPS (VEX.128 encoded version)
DEST[31:0] SQRT(SRC[31:0])
DEST[63:32] SQRT(SRC[63:32])
DEST[95:64] SQRT(SRC[95:64])
DEST[127:96] SQRT(SRC[127:96])
DEST[MAXVL-1:128] 0
SQRTPS (128-bit Legacy SSE version)
DEST[31:0] SQRT(SRC[31:0])
DEST[63:32] SQRT(SRC[63:32])
DEST[95:64] SQRT(SRC[95:64])
DEST[127:96] SQRT(SRC[127:96])
DEST[MAXVL-1:128] (Unmodified)

SQRTPS—Square Root of Single-Precision Floating-Point Values
INSTRUCTION SET REFERENCE, M-U
Vol. 2B 4-631
Intel C/C++ Compiler Intrinsic Equivalent
VSQRTPS __m512 _mm512_sqrt_round_ps(__m512 a, int r);
VSQRTPS __m512 _mm512_mask_sqrt_round_ps(__m512 s, __mmask16 k, __m512 a, int r);
VSQRTPS __m512 _mm512_maskz_sqrt_round_ps( __mmask16 k, __m512 a, int r);
VSQRTPS __m256 _mm256_sqrt_ps (__m256 a);
VSQRTPS __m256 _mm256_mask_sqrt_ps(__m256 s, __mmask8 k, __m256 a, int r);
VSQRTPS __m256 _mm256_maskz_sqrt_ps( __mmask8 k, __m256 a, int r);
SQRTPS __m128 _mm_sqrt_ps (__m128 a);
VSQRTPS __m128 _mm_mask_sqrt_ps(__m128 s, __mmask8 k, __m128 a, int r);
VSQRTPS __m128 _mm_maskz_sqrt_ps( __mmask8 k, __m128 a, int r);
SIMD Floating-Point Exceptions
Invalid, Precision, Denormal
Other Exceptions
Non-EVEX-encoded instruction, see Exceptions Type 2; additionally
#UD If VEX.vvvv != 1111B.
EVEX-encoded instruction, see Exceptions Type E2.
#UD If EVEX.vvvv != 1111B.

SQRTSD—Compute Square Root of Scalar Double-Precision Floating-Point Value
INSTRUCTION SET REFERENCE, M-U
4-632 Vol. 2B
SQRTSD—Compute Square Root of Scalar Double-Precision Floating-Point Value
Instruction Operand Encoding
Description
Computes the square root of the low double-precision floating-point value in the second source operand and stores
the double-precision floating-point result in the destination operand. The second source operand can be an XMM
register or a 64-bit memory location. The first source and destination operands are XMM registers.
128-bit Legacy SSE version: The first source operand and the destination operand are the same. The quadword at
bits 127:64 of the destination operand remains unchanged. Bits (MAXVL-1:64) of the corresponding destination
register remain unchanged.
VEX.128 and EVEX encoded versions: Bits 127:64 of the destination operand are copied from the corresponding
bits of the first source operand. Bits (MAXVL-1:128) of the destination register are zeroed.
EVEX encoded version: The low quadword element of the destination operand is updated according to the
writemask.
Software should ensure VSQRTSD is encoded with VEX.L=0. Encoding VSQRTSD with VEX.L=1 may encounter
unpredictable behavior across different processor generations.
Opcode/
Instruction
Op /
En
64/32
bit Mode
Support
CPUID
Feature
Flag
Description
F2 0F 51/r
SQRTSD xmm1,xmm2/m64
A V/V SSE2 Computes square root of the low double-precision floating-
point value in xmm2/m64 and stores the results in xmm1.
VEX.LIG.F2.0F.WIG 51/r
VSQRTSD xmm1,xmm2,
xmm3/m64
B V/V AVX Computes square root of the low double-precision floating-
point value in xmm3/m64 and stores the results in xmm1.
Also, upper double-precision floating-point value
(bits[127:64]) from xmm2 is copied to xmm1[127:64].
EVEX.LIG.F2.0F.W1 51/r
VSQRTSD xmm1 {k1}{z}, xmm2,
xmm3/m64{er}
C V/V AVX512F Computes square root of the low double-precision floating-
point value in xmm3/m64 and stores the results in xmm1
under writemask k1. Also, upper double-precision floating-
point value (bits[127:64]) from xmm2 is copied to
xmm1[127:64].
Op/En Tuple Type Operand 1 Operand 2 Operand 3 Operand 4
A NA ModRM:reg (w) ModRM:r/m (r) NA NA
B NA ModRM:reg (w) VEX.vvvv (r) ModRM:r/m (r) NA
C Tuple1 Scalar ModRM:reg (w) EVEX.vvvv (r) ModRM:r/m (r) NA

SQRTSD—Compute Square Root of Scalar Double-Precision Floating-Point Value
INSTRUCTION SET REFERENCE, M-U
Vol. 2B 4-633
Operation
VSQRTSD (EVEX encoded version)
IF (EVEX.b = 1) AND (SRC2 *is register*)
THEN
SET_RM(EVEX.RC);
ELSE
SET_RM(MXCSR.RM);
FI;
IF k1[0] or *no writemask*
THEN DEST[63:0] SQRT(SRC2[63:0])
ELSE
IF *merging-masking* ; merging-masking
THEN *DEST[63:0] remains unchanged*
ELSE ; zeroing-masking
THEN DEST[63:0] 0
FI;
FI;
DEST[127:64] SRC1[127:64]
DEST[MAXVL-1:128] 0
VSQRTSD (VEX.128 encoded version)
DEST[63:0] SQRT(SRC2[63:0])
DEST[127:64] SRC1[127:64]
DEST[MAXVL-1:128] 0
SQRTSD (128-bit Legacy SSE version)
DEST[63:0] SQRT(SRC[63:0])
DEST[MAXVL-1:64] (Unmodified)
Intel C/C++ Compiler Intrinsic Equivalent
VSQRTSD __m128d _mm_sqrt_round_sd(__m128d a, __m128d b, int r);
VSQRTSD __m128d _mm_mask_sqrt_round_sd(__m128d s, __mmask8 k, __m128d a, __m128d b, int r);
VSQRTSD __m128d _mm_maskz_sqrt_round_sd(__mmask8 k, __m128d a, __m128d b, int r);
SQRTSD __m128d _mm_sqrt_sd (__m128d a, __m128d b)
SIMD Floating-Point Exceptions
Invalid, Precision, Denormal
Other Exceptions
Non-EVEX-encoded instruction, see Exceptions Type 3.
EVEX-encoded instruction, see Exceptions Type E3.

SQRTSS—Compute Square Root of Scalar Single-Precision Value
INSTRUCTION SET REFERENCE, M-U
4-634 Vol. 2B
SQRTSS—Compute Square Root of Scalar Single-Precision Value
Instruction Operand Encoding
Description
Computes the square root of the low single-precision floating-point value in the second source operand and stores
the single-precision floating-point result in the destination operand. The second source operand can be an XMM
register or a 32-bit memory location. The first source and destination operands is an XMM register.
128-bit Legacy SSE version: The first source operand and the destination operand are the same. Bits (MAXVL-
1:32) of the corresponding YMM destination register remain unchanged.
VEX.128 and EVEX encoded versions: Bits 127:32 of the destination operand are copied from the corresponding
bits of the first source operand. Bits (MAXVL-1:128) of the destination ZMM register are zeroed.
EVEX encoded version: The low doubleword element of the destination operand is updated according to the
writemask.
Software should ensure VSQRTSS is encoded with VEX.L=0. Encoding VSQRTSS with VEX.L=1 may encounter
unpredictable behavior across different processor generations.
Opcode/
Instruction
Op /
En
64/32
bit Mode
Support
CPUID
Feature
Flag
Description
F3 0F 51 /r
SQRTSS xmm1, xmm2/m32
A V/V SSE Computes square root of the low single-precision floating-point
value in xmm2/m32 and stores the results in xmm1.
VEX.LIG.F3.0F.WIG 51 /r
VSQRTSS xmm1, xmm2,
xmm3/m32
B V/V AVX Computes square root of the low single-precision floating-point
value in xmm3/m32 and stores the results in xmm1. Also,
upper single-precision floating-point values (bits[127:32]) from
xmm2 are copied to xmm1[127:32].
EVEX.LIG.F3.0F.W0 51 /r
VSQRTSS xmm1 {k1}{z}, xmm2,
xmm3/m32{er}
C V/V AVX512F Computes square root of the low single-precision floating-point
value in xmm3/m32 and stores the results in xmm1 under
writemask k1. Also, upper single-precision floating-point values
(bits[127:32]) from xmm2 are copied to xmm1[127:32].
Op/En Tuple Type Operand 1 Operand 2 Operand 3 Operand 4
A NA ModRM:reg (w) ModRM:r/m (r) NA NA
B NA ModRM:reg (w) VEX.vvvv (r) ModRM:r/m (r) NA
C Tuple1 Scalar ModRM:reg (w) EVEX.vvvv (r) ModRM:r/m (r) NA

SQRTSS—Compute Square Root of Scalar Single-Precision Value
INSTRUCTION SET REFERENCE, M-U
Vol. 2B 4-635
Operation
VSQRTSS (EVEX encoded version)
IF (EVEX.b = 1) AND (SRC2 *is register*)
THEN
SET_RM(EVEX.RC);
ELSE
SET_RM(MXCSR.RM);
FI;
IF k1[0] or *no writemask*
THEN DEST[31:0] SQRT(SRC2[31:0])
ELSE
IF *merging-masking* ; merging-masking
THEN *DEST[31:0] remains unchanged*
ELSE ; zeroing-masking
DEST[31:0] 0
FI;
FI;
DEST[127:31] SRC1[127:31]
DEST[MAXVL-1:128] 0
VSQRTSS (VEX.128 encoded version)
DEST[31:0] SQRT(SRC2[31:0])
DEST[127:32] SRC1[127:32]
DEST[MAXVL-1:128] 0
SQRTSS (128-bit Legacy SSE version)
DEST[31:0] SQRT(SRC2[31:0])
DEST[MAXVL-1:32] (Unmodified)
Intel C/C++ Compiler Intrinsic Equivalent
VSQRTSS __m128 _mm_sqrt_round_ss(__m128 a, __m128 b, int r);
VSQRTSS __m128 _mm_mask_sqrt_round_ss(__m128 s, __mmask8 k, __m128 a, __m128 b, int r);
VSQRTSS __m128 _mm_maskz_sqrt_round_ss( __mmask8 k, __m128 a, __m128 b, int r);
SQRTSS __m128 _mm_sqrt_ss(__m128 a)
SIMD Floating-Point Exceptions
Invalid, Precision, Denormal
Other Exceptions
Non-EVEX-encoded instruction, see Exceptions Type 3.
EVEX-encoded instruction, see Exceptions Type E3.

STAC—Set AC Flag in EFLAGS Register
INSTRUCTION SET REFERENCE, M-U
4-636 Vol. 2B
STAC—Set AC Flag in EFLAGS Register
Instruction Operand Encoding
Description
Sets the AC flag bit in EFLAGS register. This may enable alignment checking of user-mode data accesses. This
allows explicit supervisor-mode data accesses to user-mode pages even if the SMAP bit is set in the CR4 register.
This instruction's operation is the same in non-64-bit modes and 64-bit mode. Attempts to execute STAC when
CPL > 0 cause #UD.
Operation
EFLAGS.AC ← 1;
Flags Affected
AC set. Other flags are unaffected.
Protected Mode Exceptions
#UD If the LOCK prefix is used.
If the CPL > 0.
If CPUID.(EAX=07H, ECX=0H):EBX.SMAP[bit 20] = 0.
Real-Address Mode Exceptions
#UD If the LOCK prefix is used.
If CPUID.(EAX=07H, ECX=0H):EBX.SMAP[bit 20] = 0.
Virtual-8086 Mode Exceptions
#UD The STAC instruction is not recognized in virtual-8086 mode.
Compatibility Mode Exceptions
#UD If the LOCK prefix is used.
If the CPL > 0.
If CPUID.(EAX=07H, ECX=0H):EBX.SMAP[bit 20] = 0.
64-Bit Mode Exceptions
#UD If the LOCK prefix is used.
If the CPL > 0.
If CPUID.(EAX=07H, ECX=0H):EBX.SMAP[bit 20] = 0.
Opcode/
Instruction
Op /
En
64/32 bit
Mode
Support
CPUID
Feature
Flag
Description
NP 0F 01 CB
STAC
ZO V/V SMAP Set the AC flag in the EFLAGS register.
Op/En Operand 1 Operand 2 Operand 3 Operand 4
ZO NA NA NA NA

STC—Set Carry Flag
INSTRUCTION SET REFERENCE, M-U
Vol. 2B 4-637
STC—Set Carry Flag
Instruction Operand Encoding
Description
Sets the CF flag in the EFLAGS register. Operation is the same in all modes.
Operation
CF ← 1;
Flags Affected
The CF flag is set. The OF, ZF, SF, AF, and PF flags are unaffected.
Exceptions (All Operating Modes)
#UD If the LOCK prefix is used.
Opcode Instruction Op/
En
64-Bit
Mode
Compat/
Leg Mode
Description
F9 STC ZO Valid Valid Set CF flag.
Op/En Operand 1 Operand 2 Operand 3 Operand 4
ZO NA NA NA NA

STD—Set Direction Flag
INSTRUCTION SET REFERENCE, M-U
4-638 Vol. 2B
STD—Set Direction Flag
Instruction Operand Encoding
Description
Sets the DF flag in the EFLAGS register. When the DF flag is set to 1, string operations decrement the index regis-
ters (ESI and/or EDI). Operation is the same in all modes.
Operation
DF ← 1;
Flags Affected
The DF flag is set. The CF, OF, ZF, SF, AF, and PF flags are unaffected.
Exceptions (All Operating Modes)
#UD If the LOCK prefix is used.
Opcode Instruction Op/
En
64-bit
Mode
Compat/
Leg Mode
Description
FD STD ZO Valid Valid Set DF flag.
Op/En Operand 1 Operand 2 Operand 3 Operand 4
ZO NA NA NA NA

STI—Set Interrupt Flag
INSTRUCTION SET REFERENCE, M-U
Vol. 2B 4-639
STI—Set Interrupt Flag
Instruction Operand Encoding
Description
In most cases, STI sets the interrupt flag (IF) in the EFLAGS register. This allows the processor to respond to mask-
able hardware interrupts.
If IF = 0, maskable hardware interrupts remain inhibited on the instruction boundary following an execution of STI.
(The delayed effect of this instruction is provided to allow interrupts to be enabled just before returning from a
procedure or subroutine. For instance, if an STI instruction is followed by an RET instruction, the RET instruction is
allowed to execute before external interrupts are recognized. No interrupts can be recognized if an execution of CLI
immediately follow such an execution of STI.) The inhibition ends after delivery of another event (e.g., exception)
or the execution of the next instruction.
The IF flag and the STI and CLI instructions do not prohibit the generation of exceptions and nonmaskable inter-
rupts (NMIs). However, NMIs (and system-management interrupts) may be inhibited on the instruction boundary
following an execution of STI that begins with IF = 0.
Operation is different in two modes defined as follows:
•PVI mode (protected-mode virtual interrupts): CR0.PE = 1, EFLAGS.VM = 0, CPL = 3, and CR4.PVI = 1;
•VME mode (virtual-8086 mode extensions): CR0.PE = 1, EFLAGS.VM = 1, and CR4.VME = 1.
If IOPL < 3, EFLAGS.VIP = 1, and either VME mode or PVI mode is active, STI sets the VIF flag in the EFLAGS
register, leaving IF unaffected.
Table 4-18 indicates the action of the STI instruction depending on the processor operating mode, IOPL, CPL, and
EFLAGS.VIP.
Opcode Instruction Op/
En
64-Bit
Mode
Compat/
Leg Mode
Description
FB STI ZO Valid Valid Set interrupt flag; external, maskable
interrupts enabled at the end of the next
instruction.
Op/En Operand 1 Operand 2 Operand 3 Operand 4
ZO NA NA NA NA
Table 4-18. Decision Table for STI Results
Mode IOPL EFLAGS.VIP STI Result
Real-address X1
NOTES:
1. X = This setting has no effect on instruction operation.
XIF
= 1
Protected, not PVI2≥ CPL X IF = 1
< CPL X #GP fault
Protected, PVI3
3XIF = 1
0–2 0VIF
= 1
1#GP fault
Virtual-8086, not VME33XIF = 1
0–2 X #GP fault
Virtual-8086, VME3
3XIF = 1
0–2 0VIF
= 1
1#GP fault

STI—Set Interrupt Flag
INSTRUCTION SET REFERENCE, M-U
4-640 Vol. 2B
Operation
IF CR0.PE = 0 (* Executing in real-address mode *)
THEN IF ← 1; (* Set Interrupt Flag *)
ELSE
IF IOPL ≥ CPL (* CPL = 3 if EFLAGS.VM = 1 *)
THEN IF ← 1; (* Set Interrupt Flag *)
ELSE
IF VME mode OR PVI mode
THEN
IF EFLAGS.VIP = 0
THEN VIF ← 1; (* Set Virtual Interrupt Flag *)
ELSE #GP(0);
FI;
ELSE #GP(0);
FI;
FI;
FI;
Flags Affected
Either the IF flag or the VIF flag is set to 1. Other flags are unaffected.
Protected Mode Exceptions
#GP(0) If CPL is greater than IOPL and PVI mode is not active.
If CPL is greater than IOPL and EFLAGS.VIP = 1.
#UD If the LOCK prefix is used.
Real-Address Mode Exceptions
#UD If the LOCK prefix is used.
Virtual-8086 Mode Exceptions
#GP(0) If IOPL is less than 3 and VME mode is not active.
If IOPL is less than 3 and EFLAGS.VIP = 1.
#UD If the LOCK prefix is used.
Compatibility Mode Exceptions
Same exceptions as in protected mode.
64-Bit Mode Exceptions
Same exceptions as in protected mode.
2. For this table, “protected mode” applies whenever CR0.PE = 1 and EFLAGS.VM = 0; it includes compatibility mode and 64-bit mode.
3. PVI mode and virtual-8086 mode each imply CPL = 3.

STMXCSR—Store MXCSR Register State
INSTRUCTION SET REFERENCE, M-U
Vol. 2B 4-641
STMXCSR—Store MXCSR Register State
Instruction Operand Encoding
Description
Stores the contents of the MXCSR control and status register to the destination operand. The destination operand
is a 32-bit memory location. The reserved bits in the MXCSR register are stored as 0s.
This instruction’s operation is the same in non-64-bit modes and 64-bit mode.
VEX.L must be 0, otherwise instructions will #UD.
Note: In VEX-encoded versions, VEX.vvvv is reserved and must be 1111b, otherwise instructions will #UD.
Operation
m32 ← MXCSR;
Intel C/C++ Compiler Intrinsic Equivalent
_mm_getcsr(void)
SIMD Floating-Point Exceptions
None.
Other Exceptions
See Exceptions Type 5; additionally
#UD If VEX.L= 1,
If VEX.vvvv ≠ 1111B.
Opcode*/
Instruction
Op/
En
64/32 bit
Mode
Support
CPUID
Feature
Flag
Description
NP 0F AE /3
STMXCSR m32
M V/V SSE Store contents of MXCSR register to m32.
VEX.LZ.0F.WIG AE /3
VSTMXCSR m32
M V/V AVX Store contents of MXCSR register to m32.
Op/En Operand 1 Operand 2 Operand 3 Operand 4
M ModRM:r/m (w) NA NA NA

STOS/STOSB/STOSW/STOSD/STOSQ—Store String
INSTRUCTION SET REFERENCE, M-U
4-642 Vol. 2B
STOS/STOSB/STOSW/STOSD/STOSQ—Store String
Instruction Operand Encoding
Description
In non-64-bit and default 64-bit mode; stores a byte, word, or doubleword from the AL, AX, or EAX register
(respectively) into the destination operand. The destination operand is a memory location, the address of which is
read from either the ES:EDI or ES:DI register (depending on the address-size attribute of the instruction and the
mode of operation). The ES segment cannot be overridden with a segment override prefix.
At the assembly-code level, two forms of the instruction are allowed: the “explicit-operands” form and the “no-
operands” form. The explicit-operands form (specified with the STOS mnemonic) allows the destination operand to
be specified explicitly. Here, the destination operand should be a symbol that indicates the size and location of the
destination value. The source operand is then automatically selected to match the size of the destination operand
(the AL register for byte operands, AX for word operands, EAX for doubleword operands). The explicit-operands
form is provided to allow documentation; however, note that the documentation provided by this form can be
misleading. That is, the destination operand symbol must specify the correct type (size) of the operand (byte,
word, or doubleword), but it does not have to specify the correct location. The location is always specified by the
ES:(E)DI register. These must be loaded correctly before the store string instruction is executed.
The no-operands form provides “short forms” of the byte, word, doubleword, and quadword versions of the STOS
instructions. Here also ES:(E)DI is assumed to be the destination operand and AL, AX, or EAX is assumed to be the
source operand. The size of the destination and source operands is selected by the mnemonic: STOSB (byte read
from register AL), STOSW (word from AX), STOSD (doubleword from EAX).
After the byte, word, or doubleword is transferred from the register to the memory location, the (E)DI register is
incremented or decremented according to the setting of the DF flag in the EFLAGS register. If the DF flag is 0, the
register is incremented; if the DF flag is 1, the register is decremented (the register is incremented or decremented
by 1 for byte operations, by 2 for word operations, by 4 for doubleword operations).
Opcode Instruction Op/
En
64-Bit
Mode
Compat/
Leg Mode
Description
AA STOS m8 NA Valid Valid For legacy mode, store AL at address ES:(E)DI;
For 64-bit mode store AL at address RDI or
EDI.
AB STOS m16 NA Valid Valid For legacy mode, store AX at address ES:(E)DI;
For 64-bit mode store AX at address RDI or
EDI.
AB STOS m32 NA Valid Valid For legacy mode, store EAX at address
ES:(E)DI; For 64-bit mode store EAX at address
RDI or EDI.
REX.W + AB STOS m64 NA Valid N.E. Store RAX at address RDI or EDI.
AA STOSB NA Valid Valid For legacy mode, store AL at address ES:(E)DI;
For 64-bit mode store AL at address RDI or
EDI.
AB STOSW NA Valid Valid For legacy mode, store AX at address ES:(E)DI;
For 64-bit mode store AX at address RDI or
EDI.
AB STOSD NA Valid Valid For legacy mode, store EAX at address
ES:(E)DI; For 64-bit mode store EAX at address
RDI or EDI.
REX.W + AB STOSQ NA Valid N.E. Store RAX at address RDI or EDI.
Op/En Operand 1 Operand 2 Operand 3 Operand 4
NA NA NA NA NA

STOS/STOSB/STOSW/STOSD/STOSQ—Store String
INSTRUCTION SET REFERENCE, M-U
Vol. 2B 4-643
NOTE: To improve performance, more recent processors support modifications to the processor’s operation during
the string store operations initiated with STOS and STOSB. See Section 7.3.9.3 in the Intel® 64 and IA-32 Archi-
tectures Software Developer’s Manual, Volume 1 for additional information on fast-string operation.
In 64-bit mode, the default address size is 64 bits, 32-bit address size is supported using the prefix 67H. Using a
REX prefix in the form of REX.W promotes operation on doubleword operand to 64 bits. The promoted no-operand
mnemonic is STOSQ. STOSQ (and its explicit operands variant) store a quadword from the RAX register into the
destination addressed by RDI or EDI. See the summary chart at the beginning of this section for encoding data and
limits.
The STOS, STOSB, STOSW, STOSD, STOSQ instructions can be preceded by the REP prefix for block loads of ECX
bytes, words, or doublewords. More often, however, these instructions are used within a LOOP construct because
data needs to be moved into the AL, AX, or EAX register before it can be stored. See “REP/REPE/REPZ
/REPNE/REPNZ—Repeat String Operation Prefix” in this chapter for a description of the REP prefix.
Operation
Non-64-bit Mode:
IF (Byte store)
THEN
DEST ← AL;
THEN IF DF = 0
THEN (E)DI ← (E)DI + 1;
ELSE (E)DI ← (E)DI – 1;
FI;
ELSE IF (Word store)
THEN
DEST ← AX;
THEN IF DF = 0
THEN (E)DI ← (E)DI + 2;
ELSE (E)DI ← (E)DI – 2;
FI;
FI;
ELSE IF (Doubleword store)
THEN
DEST ← EAX;
THEN IF DF = 0
THEN (E)DI ← (E)DI + 4;
ELSE (E)DI ← (E)DI – 4;
FI;
FI;
FI;
64-bit Mode:
IF (Byte store)
THEN
DEST ← AL;
THEN IF DF = 0
THEN (R|E)DI ← (R|E)DI + 1;
ELSE (R|E)DI ← (R|E)DI – 1;
FI;
ELSE IF (Word store)
THEN
DEST ← AX;

STOS/STOSB/STOSW/STOSD/STOSQ—Store String
INSTRUCTION SET REFERENCE, M-U
4-644 Vol. 2B
THEN IF DF = 0
THEN (R|E)DI ← (R|E)DI + 2;
ELSE (R|E)DI ← (R|E)DI – 2;
FI;
FI;
ELSE IF (Doubleword store)
THEN
DEST ← EAX;
THEN IF DF = 0
THEN (R|E)DI ← (R|E)DI + 4;
ELSE (R|E)DI ← (R|E)DI – 4;
FI;
FI;
ELSE IF (Quadword store using REX.W )
THEN
DEST ← RAX;
THEN IF DF = 0
THEN (R|E)DI ← (R|E)DI + 8;
ELSE (R|E)DI ← (R|E)DI – 8;
FI;
FI;
FI;
Flags Affected
None.
Protected Mode Exceptions
#GP(0) If the destination is located in a non-writable segment.
If a memory operand effective address is outside the limit of the ES segment.
If the ES register contains a NULL segment selector.
#PF(fault-code) If a page fault occurs.
#AC(0) If alignment checking is enabled and an unaligned memory reference is made while the
current privilege level is 3.
#UD If the LOCK prefix is used.
Real-Address Mode Exceptions
#GP If a memory operand effective address is outside the ES segment limit.
#UD If the LOCK prefix is used.
Virtual-8086 Mode Exceptions
#GP(0) If a memory operand effective address is outside the ES segment limit.
#PF(fault-code) If a page fault occurs.
#AC(0) If alignment checking is enabled and an unaligned memory reference is made.
#UD If the LOCK prefix is used.
Compatibility Mode Exceptions
Same exceptions as in protected mode.

STOS/STOSB/STOSW/STOSD/STOSQ—Store String
INSTRUCTION SET REFERENCE, M-U
Vol. 2B 4-645
64-Bit Mode Exceptions
#GP(0) If the memory address is in a non-canonical form.
#PF(fault-code) If a page fault occurs.
#AC(0) If alignment checking is enabled and an unaligned memory reference is made while the
current privilege level is 3.
#UD If the LOCK prefix is used.

STR—Store Task Register
INSTRUCTION SET REFERENCE, M-U
4-646 Vol. 2B
STR—Store Task Register
Instruction Operand Encoding
Description
Stores the segment selector from the task register (TR) in the destination operand. The destination operand can be
a general-purpose register or a memory location. The segment selector stored with this instruction points to the
task state segment (TSS) for the currently running task.
When the destination operand is a 32-bit register, the 16-bit segment selector is copied into the lower 16 bits of the
register and the upper 16 bits of the register are cleared. When the destination operand is a memory location, the
segment selector is written to memory as a 16-bit quantity, regardless of operand size.
In 64-bit mode, operation is the same. The size of the memory operand is fixed at 16 bits. In register stores, the 2-
byte TR is zero extended if stored to a 64-bit register.
The STR instruction is useful only in operating-system software. It can only be executed in protected mode.
Operation
DEST ← TR(SegmentSelector);
Flags Affected
None.
Protected Mode Exceptions
#GP(0) If the destination is a memory operand that is located in a non-writable segment or if the
effective address is outside the CS, DS, ES, FS, or GS segment limit.
If the DS, ES, FS, or GS register is used to access memory and it contains a NULL segment
selector.
If CR4.UMIP = 1 and CPL > 0.
#SS(0) If a memory operand effective address is outside the SS segment limit.
#PF(fault-code) If a page fault occurs.
#AC(0) If alignment checking is enabled and an unaligned memory reference is made while the
current privilege level is 3.
#UD If the LOCK prefix is used.
Real-Address Mode Exceptions
#UD The STR instruction is not recognized in real-address mode.
Virtual-8086 Mode Exceptions
#UD The STR instruction is not recognized in virtual-8086 mode.
Compatibility Mode Exceptions
Same exceptions as in protected mode.
Opcode Instruction Op/
En
64-Bit
Mode
Compat/
Leg Mode
Description
0F 00 /1 STR r/m16 M Valid Valid Stores segment selector from TR in r/m16.
Op/En Operand 1 Operand 2 Operand 3 Operand 4
MModRM:r/m (w) NA NA NA

STR—Store Task Register
INSTRUCTION SET REFERENCE, M-U
Vol. 2B 4-647
64-Bit Mode Exceptions
#GP(0) If the memory address is in a non-canonical form.
If CR4.UMIP = 1 and CPL > 0.
#SS(0) If the stack address is in a non-canonical form.
#PF(fault-code) If a page fault occurs.
#AC(0) If alignment checking is enabled and an unaligned memory reference is made while the
current privilege level is 3.
#UD If the LOCK prefix is used.

SUB—Subtract
INSTRUCTION SET REFERENCE, M-U
4-648 Vol. 2B
SUB—Subtract
Instruction Operand Encoding
Description
Subtracts the second operand (source operand) from the first operand (destination operand) and stores the result
in the destination operand. The destination operand can be a register or a memory location; the source operand
can be an immediate, register, or memory location. (However, two memory operands cannot be used in one
instruction.) When an immediate value is used as an operand, it is sign-extended to the length of the destination
operand format.
Opcode Instruction Op/
En
64-Bit
Mode
Compat/
Leg Mode
Description
2C ib SUB AL, imm8 IValid Valid Subtract imm8 from AL.
2D iw SUB AX, imm16 IValid Valid Subtract imm16 from AX.
2D id SUB EAX, imm32 IValid Valid Subtract imm32 from EAX.
REX.W + 2D id SUB RAX, imm32 IValid N.E. Subtract imm32 sign-extended to 64-bits
from RAX.
80 /5 ib SUB r/m8, imm8 MI Valid Valid Subtract imm8 from r/m8.
REX + 80 /5 ib SUB r/m8*, imm8 MI Valid N.E. Subtract imm8 from r/m8.
81 /5 iw SUB r/m16, imm16 MI Valid Valid Subtract imm16 from r/m16.
81 /5 id SUB r/m32, imm32 MI Valid Valid Subtract imm32 from r/m32.
REX.W + 81 /5 id SUB r/m64, imm32 MI Valid N.E. Subtract imm32 sign-extended to 64-bits
from r/m64.
83 /5 ib SUB r/m16, imm8 MI Valid Valid Subtract sign-extended imm8 from r/m16.
83 /5 ib SUB r/m32, imm8 MI Valid Valid Subtract sign-extended imm8 from r/m32.
REX.W + 83 /5 ib SUB r/m64, imm8 MI Valid N.E. Subtract sign-extended imm8 from r/m64.
28 /rSUB r/m8, r8 MR Valid Valid Subtract r8 from r/m8.
REX + 28 /rSUB r/m8*, r8* MR Valid N.E. Subtract r8 from r/m8.
29 /rSUB r/m16, r16 MR Valid Valid Subtract r16 from r/m16.
29 /rSUB r/m32, r32 MR Valid Valid Subtract r32 from r/m32.
REX.W + 29 /rSUB r/m64, r64 MR Valid N.E. Subtract r64 from r/m64.
2A /rSUB r8, r/m8 RM Valid Valid Subtract r/m8 from r8.
REX + 2A /rSUB r8*, r/m8* RM Valid N.E. Subtract r/m8 from r8.
2B /rSUB r16, r/m16 RM Valid Valid Subtract r/m16 from r16.
2B /rSUB r32, r/m32 RM Valid Valid Subtract r/m32 from r32.
REX.W + 2B /rSUB r64, r/m64 RM Valid N.E. Subtract r/m64 from r64.
NOTES:
* In 64-bit mode, r/m8 can not be encoded to access the following byte registers if a REX prefix is used: AH, BH, CH, DH.
Op/En Operand 1 Operand 2 Operand 3 Operand 4
I AL/AX/EAX/RAX imm8/16/32 NA NA
MI ModRM:r/m (r, w) imm8/16/32 NA NA
MR ModRM:r/m (r, w) ModRM:reg (r) NA NA
RM ModRM:reg (r, w) ModRM:r/m (r) NA NA

SUB—Subtract
INSTRUCTION SET REFERENCE, M-U
Vol. 2B 4-649
The SUB instruction performs integer subtraction. It evaluates the result for both signed and unsigned integer
operands and sets the OF and CF flags to indicate an overflow in the signed or unsigned result, respectively. The SF
flag indicates the sign of the signed result.
In 64-bit mode, the instruction’s default operation size is 32 bits. Using a REX prefix in the form of REX.R permits
access to additional registers (R8-R15). Using a REX prefix in the form of REX.W promotes operation to 64 bits. See
the summary chart at the beginning of this section for encoding data and limits.
This instruction can be used with a LOCK prefix to allow the instruction to be executed atomically.
Operation
DEST ← (DEST – SRC);
Flags Affected
The OF, SF, ZF, AF, PF, and CF flags are set according to the result.
Protected Mode Exceptions
#GP(0) If the destination is located in a non-writable segment.
If a memory operand effective address is outside the CS, DS, ES, FS, or GS segment limit.
If the DS, ES, FS, or GS register contains a NULL segment selector.
#SS(0) If a memory operand effective address is outside the SS segment limit.
#PF(fault-code) If a page fault occurs.
#AC(0) If alignment checking is enabled and an unaligned memory reference is made while the
current privilege level is 3.
#UD If the LOCK prefix is used but the destination is not a memory operand.
Real-Address Mode Exceptions
#GP If a memory operand effective address is outside the CS, DS, ES, FS, or GS segment limit.
#SS If a memory operand effective address is outside the SS segment limit.
#UD If the LOCK prefix is used but the destination is not a memory operand.
Virtual-8086 Mode Exceptions
#GP(0) If a memory operand effective address is outside the CS, DS, ES, FS, or GS segment limit.
#SS(0) If a memory operand effective address is outside the SS segment limit.
#PF(fault-code) If a page fault occurs.
#AC(0) If alignment checking is enabled and an unaligned memory reference is made.
#UD If the LOCK prefix is used but the destination is not a memory operand.
Compatibility Mode Exceptions
Same exceptions as in protected mode.
64-Bit Mode Exceptions
#SS(0) If a memory address referencing the SS segment is in a non-canonical form.
#GP(0) If the memory address is in a non-canonical form.
#PF(fault-code) If a page fault occurs.
#AC(0) If alignment checking is enabled and an unaligned memory reference is made while the
current privilege level is 3.
#UD If the LOCK prefix is used but the destination is not a memory operand.

SUBPD—Subtract Packed Double-Precision Floating-Point Values
INSTRUCTION SET REFERENCE, M-U
4-650 Vol. 2B
SUBPD—Subtract Packed Double-Precision Floating-Point Values
Instruction Operand Encoding
Description
Performs a SIMD subtract of the two, four or eight packed double-precision floating-point values of the second
Source operand from the first Source operand, and stores the packed double-precision floating-point results in the
destination operand.
VEX.128 and EVEX.128 encoded versions: The second source operand is an XMM register or an 128-bit memory
location. The first source operand and destination operands are XMM registers. Bits (MAXVL-1:128) of the corre-
sponding destination register are zeroed.
VEX.256 and EVEX.256 encoded versions: The second source operand is an YMM register or an 256-bit memory
location. The first source operand and destination operands are YMM registers. Bits (MAXVL-1:256) of the corre-
sponding destination register are zeroed.
EVEX.512 encoded version: The second source operand is a ZMM register, a 512-bit memory location or a 512-bit
vector broadcasted from a 64-bit memory location. The first source operand and destination operands are ZMM
registers. The destination operand is conditionally updated according to the writemask.
128-bit Legacy SSE version: The second source can be an XMM register or an 128-bit memory location. The desti-
nation is not distinct from the first source XMM register and the upper Bits (MAXVL-1:128) of the corresponding
register destination are unmodified.
Opcode/
Instruction
Op/
En
64/32
bit Mode
Support
CPUID
Feature
Flag
Description
66 0F 5C /r
SUBPD xmm1, xmm2/m128
A V/V SSE2 Subtract packed double-precision floating-point values
in xmm2/mem from xmm1 and store result in xmm1.
VEX.128.66.0F.WIG 5C /r
VSUBPD xmm1,xmm2, xmm3/m128
B V/V AVX Subtract packed double-precision floating-point values
in xmm3/mem from xmm2 and store result in xmm1.
VEX.256.66.0F.WIG 5C /r
VSUBPD ymm1, ymm2, ymm3/m256
B V/V AVX Subtract packed double-precision floating-point values
in ymm3/mem from ymm2 and store result in ymm1.
EVEX.128.66.0F.W1 5C /r
VSUBPD xmm1 {k1}{z}, xmm2,
xmm3/m128/m64bcst
C V/V AVX512VL
AVX512F
Subtract packed double-precision floating-point values
from xmm3/m128/m64bcst to xmm2 and store result
in xmm1 with writemask k1.
EVEX.256.66.0F.W1 5C /r
VSUBPD ymm1 {k1}{z}, ymm2,
ymm3/m256/m64bcst
C V/V AVX512VL
AVX512F
Subtract packed double-precision floating-point values
from ymm3/m256/m64bcst to ymm2 and store result
in ymm1 with writemask k1.
EVEX.512.66.0F.W1 5C /r
VSUBPD zmm1 {k1}{z}, zmm2,
zmm3/m512/m64bcst{er}
C V/V AVX512F Subtract packed double-precision floating-point values
from zmm3/m512/m64bcst to zmm2 and store result in
zmm1 with writemask k1.
Op/En Tuple Type Operand 1 Operand 2 Operand 3 Operand 4
A NA ModRM:reg (r, w) ModRM:r/m (r) NA NA
B NA ModRM:reg (w) VEX.vvvv (r) ModRM:r/m (r) NA
C Full ModRM:reg (w) EVEX.vvvv (r) ModRM:r/m (r) NA

SUBPD—Subtract Packed Double-Precision Floating-Point Values
INSTRUCTION SET REFERENCE, M-U
Vol. 2B 4-651
Operation
VSUBPD (EVEX encoded versions) when src2 operand is a vector register
(KL, VL) = (2, 128), (4, 256), (8, 512)
IF (VL = 512) AND (EVEX.b = 1)
THEN
SET_RM(EVEX.RC);
ELSE
SET_RM(MXCSR.RM);
FI;
FOR j 0 TO KL-1
i j * 64
IF k1[j] OR *no writemask*
THEN DEST[i+63:i] SRC1[i+63:i] - SRC2[i+63:i]
ELSE
IF *merging-masking* ; merging-masking
THEN *DEST[63:0] remains unchanged*
ELSE ; zeroing-masking
DEST[63:0] 0
FI;
FI;
ENDFOR
DEST[MAXVL-1:VL] 0
VSUBPD (EVEX encoded versions) when src2 operand is a memory source
(KL, VL) = (2, 128), (4, 256), (8, 512)
FOR j 0 TO KL-1
i j * 64
IF k1[j] OR *no writemask* THEN
IF (EVEX.b = 1)
THEN DEST[i+63:i] SRC1[i+63:i] - SRC2[63:0];
ELSE EST[i+63:i] SRC1[i+63:i] - SRC2[i+63:i];
FI;
ELSE
IF *merging-masking* ; merging-masking
THEN *DEST[63:0] remains unchanged*
ELSE ; zeroing-masking
DEST[63:0] 0
FI;
FI;
ENDFOR
DEST[MAXVL-1:VL] 0
VSUBPD (VEX.256 encoded version)
DEST[63:0] SRC1[63:0] - SRC2[63:0]
DEST[127:64] SRC1[127:64] - SRC2[127:64]
DEST[191:128] SRC1[191:128] - SRC2[191:128]
DEST[255:192] SRC1[255:192] - SRC2[255:192]
DEST[MAXVL-1:256] 0

SUBPD—Subtract Packed Double-Precision Floating-Point Values
INSTRUCTION SET REFERENCE, M-U
4-652 Vol. 2B
VSUBPD (VEX.128 encoded version)
DEST[63:0] SRC1[63:0] - SRC2[63:0]
DEST[127:64] SRC1[127:64] - SRC2[127:64]
DEST[MAXVL-1:128] 0
SUBPD (128-bit Legacy SSE version)
DEST[63:0] DEST[63:0] - SRC[63:0]
DEST[127:64] DEST[127:64] - SRC[127:64]
DEST[MAXVL-1:128] (Unmodified)
Intel C/C++ Compiler Intrinsic Equivalent
VSUBPD __m512d _mm512_sub_pd (__m512d a, __m512d b);
VSUBPD __m512d _mm512_mask_sub_pd (__m512d s, __mmask8 k, __m512d a, __m512d b);
VSUBPD __m512d _mm512_maskz_sub_pd (__mmask8 k, __m512d a, __m512d b);
VSUBPD __m512d _mm512_sub_round_pd (__m512d a, __m512d b, int);
VSUBPD __m512d _mm512_mask_sub_round_pd (__m512d s, __mmask8 k, __m512d a, __m512d b, int);
VSUBPD __m512d _mm512_maskz_sub_round_pd (__mmask8 k, __m512d a, __m512d b, int);
VSUBPD __m256d _mm256_sub_pd (__m256d a, __m256d b);
VSUBPD __m256d _mm256_mask_sub_pd (__m256d s, __mmask8 k, __m256d a, __m256d b);
VSUBPD __m256d _mm256_maskz_sub_pd (__mmask8 k, __m256d a, __m256d b);
SUBPD __m128d _mm_sub_pd (__m128d a, __m128d b);
VSUBPD __m128d _mm_mask_sub_pd (__m128d s, __mmask8 k, __m128d a, __m128d b);
VSUBPD __m128d _mm_maskz_sub_pd (__mmask8 k, __m128d a, __m128d b);
SIMD Floating-Point Exceptions
Overflow, Underflow, Invalid, Precision, Denormal
Other Exceptions
VEX-encoded instructions, see Exceptions Type 2.
EVEX-encoded instructions, see Exceptions Type E2.

SUBPS—Subtract Packed Single-Precision Floating-Point Values
INSTRUCTION SET REFERENCE, M-U
Vol. 2B 4-653
SUBPS—Subtract Packed Single-Precision Floating-Point Values
Instruction Operand Encoding
Description
Performs a SIMD subtract of the packed single-precision floating-point values in the second Source operand from
the First Source operand, and stores the packed single-precision floating-point results in the destination operand.
VEX.128 and EVEX.128 encoded versions: The second source operand is an XMM register or an 128-bit memory
location. The first source operand and destination operands are XMM registers. Bits (MAXVL-1:128) of the corre-
sponding destination register are zeroed.
VEX.256 and EVEX.256 encoded versions: The second source operand is an YMM register or an 256-bit memory
location. The first source operand and destination operands are YMM registers. Bits (MAXVL-1:256) of the corre-
sponding destination register are zeroed.
EVEX.512 encoded version: The second source operand is a ZMM register, a 512-bit memory location or a 512-bit
vector broadcasted from a 32-bit memory location. The first source operand and destination operands are ZMM
registers. The destination operand is conditionally updated according to the writemask.
128-bit Legacy SSE version: The second source can be an XMM register or an 128-bit memory location. The desti-
nation is not distinct from the first source XMM register and the upper Bits (MAXVL-1:128) of the corresponding
register destination are unmodified.
Opcode/
Instruction
Op/
En
64/32
bit Mode
Support
CPUID
Feature
Flag
Description
NP 0F 5C /r
SUBPS xmm1, xmm2/m128
A V/V SSE Subtract packed single-precision floating-point values
in xmm2/mem from xmm1 and store result in xmm1.
VEX.128.0F.WIG 5C /r
VSUBPS xmm1,xmm2, xmm3/m128
B V/V AVX Subtract packed single-precision floating-point values
in xmm3/mem from xmm2 and stores result in xmm1.
VEX.256.0F.WIG 5C /r
VSUBPS ymm1, ymm2, ymm3/m256
B V/V AVX Subtract packed single-precision floating-point values
in ymm3/mem from ymm2 and stores result in ymm1.
EVEX.128.0F.W0 5C /r
VSUBPS xmm1 {k1}{z}, xmm2,
xmm3/m128/m32bcst
C V/V AVX512VL
AVX512F
Subtract packed single-precision floating-point values
from xmm3/m128/m32bcst to xmm2 and stores
result in xmm1 with writemask k1.
EVEX.256.0F.W0 5C /r
VSUBPS ymm1 {k1}{z}, ymm2,
ymm3/m256/m32bcst
C V/V AVX512VL
AVX512F
Subtract packed single-precision floating-point values
from ymm3/m256/m32bcst to ymm2 and stores
result in ymm1 with writemask k1.
EVEX.512.0F.W0 5C /r
VSUBPS zmm1 {k1}{z}, zmm2,
zmm3/m512/m32bcst{er}
C V/V AVX512F Subtract packed single-precision floating-point values
in zmm3/m512/m32bcst from zmm2 and stores result
in zmm1 with writemask k1.
Op/En Tuple Type Operand 1 Operand 2 Operand 3 Operand 4
A NA ModRM:reg (r, w) ModRM:r/m (r) NA NA
B NA ModRM:reg (w) VEX.vvvv (r) ModRM:r/m (r) NA
C Full ModRM:reg (w) EVEX.vvvv (r) ModRM:r/m (r) NA

SUBPS—Subtract Packed Single-Precision Floating-Point Values
INSTRUCTION SET REFERENCE, M-U
4-654 Vol. 2B
Operation
VSUBPS (EVEX encoded versions) when src2 operand is a vector register
(KL, VL) = (4, 128), (8, 256), (16, 512)
IF (VL = 512) AND (EVEX.b = 1)
THEN
SET_RM(EVEX.RC);
ELSE
SET_RM(MXCSR.RM);
FI;
FOR j 0 TO KL-1
i j * 32
IF k1[j] OR *no writemask*
THEN DEST[i+31:i] SRC1[i+31:i] - SRC2[i+31:i]
ELSE
IF *merging-masking* ; merging-masking
THEN *DEST[31:0] remains unchanged*
ELSE ; zeroing-masking
DEST[31:0] 0
FI;
FI;
ENDFOR;
DEST[MAXVL-1:VL] 0
VSUBPS (EVEX encoded versions) when src2 operand is a memory source
(KL, VL) = (4, 128), (8, 256),(16, 512)
FOR j 0 TO KL-1
i j * 32
IF k1[j] OR *no writemask* THEN
IF (EVEX.b = 1)
THEN DEST[i+31:i] SRC1[i+31:i] - SRC2[31:0];
ELSE DEST[i+31:i] SRC1[i+31:i] - SRC2[i+31:i];
FI;
ELSE
IF *merging-masking* ; merging-masking
THEN *DEST[31:0] remains unchanged*
ELSE ; zeroing-masking
DEST[31:0] 0
FI;
FI;
ENDFOR;
DEST[MAXVL-1:VL] 0
VSUBPS (VEX.256 encoded version)
DEST[31:0] SRC1[31:0] - SRC2[31:0]
DEST[63:32] SRC1[63:32] - SRC2[63:32]
DEST[95:64] SRC1[95:64] - SRC2[95:64]
DEST[127:96] SRC1[127:96] - SRC2[127:96]
DEST[159:128] SRC1[159:128] - SRC2[159:128]
DEST[191:160] SRC1[191:160] - SRC2[191:160]
DEST[223:192] SRC1[223:192] - SRC2[223:192]
DEST[255:224] SRC1[255:224] - SRC2[255:224].
DEST[MAXVL-1:256] 0

SUBPS—Subtract Packed Single-Precision Floating-Point Values
INSTRUCTION SET REFERENCE, M-U
Vol. 2B 4-655
VSUBPS (VEX.128 encoded version)
DEST[31:0] SRC1[31:0] - SRC2[31:0]
DEST[63:32] SRC1[63:32] - SRC2[63:32]
DEST[95:64] SRC1[95:64] - SRC2[95:64]
DEST[127:96] SRC1[127:96] - SRC2[127:96]
DEST[MAXVL-1:128] 0
SUBPS (128-bit Legacy SSE version)
DEST[31:0] SRC1[31:0] - SRC2[31:0]
DEST[63:32] SRC1[63:32] - SRC2[63:32]
DEST[95:64] SRC1[95:64] - SRC2[95:64]
DEST[127:96] SRC1[127:96] - SRC2[127:96]
DEST[MAXVL-1:128] (Unmodified)
Intel C/C++ Compiler Intrinsic Equivalent
VSUBPS __m512 _mm512_sub_ps (__m512 a, __m512 b);
VSUBPS __m512 _mm512_mask_sub_ps (__m512 s, __mmask16 k, __m512 a, __m512 b);
VSUBPS __m512 _mm512_maskz_sub_ps (__mmask16 k, __m512 a, __m512 b);
VSUBPS __m512 _mm512_sub_round_ps (__m512 a, __m512 b, int);
VSUBPS __m512 _mm512_mask_sub_round_ps (__m512 s, __mmask16 k, __m512 a, __m512 b, int);
VSUBPS __m512 _mm512_maskz_sub_round_ps (__mmask16 k, __m512 a, __m512 b, int);
VSUBPS __m256 _mm256_sub_ps (__m256 a, __m256 b);
VSUBPS __m256 _mm256_mask_sub_ps (__m256 s, __mmask8 k, __m256 a, __m256 b);
VSUBPS __m256 _mm256_maskz_sub_ps (__mmask16 k, __m256 a, __m256 b);
SUBPS __m128 _mm_sub_ps (__m128 a, __m128 b);
VSUBPS __m128 _mm_mask_sub_ps (__m128 s, __mmask8 k, __m128 a, __m128 b);
VSUBPS __m128 _mm_maskz_sub_ps (__mmask16 k, __m128 a, __m128 b);
SIMD Floating-Point Exceptions
Overflow, Underflow, Invalid, Precision, Denormal
Other Exceptions
VEX-encoded instructions, see Exceptions Type 2.
EVEX-encoded instructions, see Exceptions Type E2.

SUBSD—Subtract Scalar Double-Precision Floating-Point Value
INSTRUCTION SET REFERENCE, M-U
4-656 Vol. 2B
SUBSD—Subtract Scalar Double-Precision Floating-Point Value
Instruction Operand Encoding
Description
Subtract the low double-precision floating-point value in the second source operand from the first source operand
and stores the double-precision floating-point result in the low quadword of the destination operand.
The second source operand can be an XMM register or a 64-bit memory location. The first source and destination
operands are XMM registers.
128-bit Legacy SSE version: The destination and first source operand are the same. Bits (MAXVL-1:64) of the
corresponding destination register remain unchanged.
VEX.128 and EVEX encoded versions: Bits (127:64) of the XMM register destination are copied from corresponding
bits in the first source operand. Bits (MAXVL-1:128) of the destination register are zeroed.
EVEX encoded version: The low quadword element of the destination operand is updated according to the
writemask.
Software should ensure VSUBSD is encoded with VEX.L=0. Encoding VSUBSD with VEX.L=1 may encounter unpre-
dictable behavior across different processor generations.
Opcode/
Instruction
Op /
En
64/32
bit Mode
Support
CPUID
Feature
Flag
Description
F2 0F 5C /r
SUBSD xmm1, xmm2/m64
A V/V SSE2 Subtract the low double-precision floating-point value in
xmm2/m64 from xmm1 and store the result in xmm1.
VEX.LIG.F2.0F.WIG 5C /r
VSUBSD xmm1,xmm2, xmm3/m64
B V/V AVX Subtract the low double-precision floating-point value in
xmm3/m64 from xmm2 and store the result in xmm1.
EVEX.LIG.F2.0F.W1 5C /r
VSUBSD xmm1 {k1}{z}, xmm2,
xmm3/m64{er}
C V/V AVX512F Subtract the low double-precision floating-point value in
xmm3/m64 from xmm2 and store the result in xmm1
under writemask k1.
Op/En Tuple Type Operand 1 Operand 2 Operand 3 Operand 4
A NA ModRM:reg (r, w) ModRM:r/m (r) NA NA
B NA ModRM:reg (w) VEX.vvvv (r) ModRM:r/m (r) NA
C Tuple1 Scalar ModRM:reg (w) EVEX.vvvv (r) ModRM:r/m (r) NA

SUBSD—Subtract Scalar Double-Precision Floating-Point Value
INSTRUCTION SET REFERENCE, M-U
Vol. 2B 4-657
Operation
VSUBSD (EVEX encoded version)
IF (SRC2 *is register*) AND (EVEX.b = 1)
THEN
SET_RM(EVEX.RC);
ELSE
SET_RM(MXCSR.RM);
FI;
IF k1[0] or *no writemask*
THEN DEST[63:0] SRC1[63:0] - SRC2[63:0]
ELSE
IF *merging-masking* ; merging-masking
THEN *DEST[63:0] remains unchanged*
ELSE ; zeroing-masking
THEN DEST[63:0] 0
FI;
FI;
DEST[127:64] SRC1[127:64]
DEST[MAXVL-1:128] 0
VSUBSD (VEX.128 encoded version)
DEST[63:0] SRC1[63:0] - SRC2[63:0]
DEST[127:64] SRC1[127:64]
DEST[MAXVL-1:128] 0
SUBSD (128-bit Legacy SSE version)
DEST[63:0] DEST[63:0] - SRC[63:0]
DEST[MAXVL-1:64] (Unmodified)
Intel C/C++ Compiler Intrinsic Equivalent
VSUBSD __m128d _mm_mask_sub_sd (__m128d s, __mmask8 k, __m128d a, __m128d b);
VSUBSD __m128d _mm_maskz_sub_sd (__mmask8 k, __m128d a, __m128d b);
VSUBSD __m128d _mm_sub_round_sd (__m128d a, __m128d b, int);
VSUBSD __m128d _mm_mask_sub_round_sd (__m128d s, __mmask8 k, __m128d a, __m128d b, int);
VSUBSD __m128d _mm_maskz_sub_round_sd (__mmask8 k, __m128d a, __m128d b, int);
SUBSD __m128d _mm_sub_sd (__m128d a, __m128d b);
SIMD Floating-Point Exceptions
Overflow, Underflow, Invalid, Precision, Denormal
Other Exceptions
VEX-encoded instructions, see Exceptions Type 3.
EVEX-encoded instructions, see Exceptions Type E3.

SUBSS—Subtract Scalar Single-Precision Floating-Point Value
INSTRUCTION SET REFERENCE, M-U
4-658 Vol. 2B
SUBSS—Subtract Scalar Single-Precision Floating-Point Value
Instruction Operand Encoding
Description
Subtract the low single-precision floating-point value from the second source operand and the first source operand
and store the double-precision floating-point result in the low doubleword of the destination operand.
The second source operand can be an XMM register or a 32-bit memory location. The first source and destination
operands are XMM registers.
128-bit Legacy SSE version: The destination and first source operand are the same. Bits (MAXVL-1:32) of the
corresponding destination register remain unchanged.
VEX.128 and EVEX encoded versions: Bits (127:32) of the XMM register destination are copied from corresponding
bits in the first source operand. Bits (MAXVL-1:128) of the destination register are zeroed.
EVEX encoded version: The low doubleword element of the destination operand is updated according to the
writemask.
Software should ensure VSUBSS is encoded with VEX.L=0. Encoding VSUBSD with VEX.L=1 may encounter unpre-
dictable behavior across different processor generations.
Opcode/
Instruction
Op /
En
64/32
bit Mode
Support
CPUID
Feature
Flag
Description
F3 0F 5C /r
SUBSS xmm1, xmm2/m32
A V/V SSE Subtract the low single-precision floating-point value in
xmm2/m32 from xmm1 and store the result in xmm1.
VEX.LIG.F3.0F.WIG 5C /r
VSUBSS xmm1,xmm2, xmm3/m32
B V/V AVX Subtract the low single-precision floating-point value in
xmm3/m32 from xmm2 and store the result in xmm1.
EVEX.LIG.F3.0F.W0 5C /r
VSUBSS xmm1 {k1}{z}, xmm2,
xmm3/m32{er}
C V/V AVX512F Subtract the low single-precision floating-point value in
xmm3/m32 from xmm2 and store the result in xmm1
under writemask k1.
Op/En Tuple Type Operand 1 Operand 2 Operand 3 Operand 4
A NA ModRM:reg (r, w) ModRM:r/m (r) NA NA
B NA ModRM:reg (w) VEX.vvvv (r) ModRM:r/m (r) NA
C Tuple1 Scalar ModRM:reg (w) EVEX.vvvv (r) ModRM:r/m (r) NA

SUBSS—Subtract Scalar Single-Precision Floating-Point Value
INSTRUCTION SET REFERENCE, M-U
Vol. 2B 4-659
Operation
VSUBSS (EVEX encoded version)
IF (SRC2 *is register*) AND (EVEX.b = 1)
THEN
SET_RM(EVEX.RC);
ELSE
SET_RM(MXCSR.RM);
FI;
IF k1[0] or *no writemask*
THEN DEST[31:0] SRC1[31:0] - SRC2[31:0]
ELSE
IF *merging-masking* ; merging-masking
THEN *DEST[31:0] remains unchanged*
ELSE ; zeroing-masking
THEN DEST[31:0] 0
FI;
FI;
DEST[127:32] SRC1[127:32]
DEST[MAXVL-1:128] 0
VSUBSS (VEX.128 encoded version)
DEST[31:0] SRC1[31:0] - SRC2[31:0]
DEST[127:32] SRC1[127:32]
DEST[MAXVL-1:128] 0
SUBSS (128-bit Legacy SSE version)
DEST[31:0] DEST[31:0] - SRC[31:0]
DEST[MAXVL-1:32] (Unmodified)
Intel C/C++ Compiler Intrinsic Equivalent
VSUBSS __m128 _mm_mask_sub_ss (__m128 s, __mmask8 k, __m128 a, __m128 b);
VSUBSS __m128 _mm_maskz_sub_ss (__mmask8 k, __m128 a, __m128 b);
VSUBSS __m128 _mm_sub_round_ss (__m128 a, __m128 b, int);
VSUBSS __m128 _mm_mask_sub_round_ss (__m128 s, __mmask8 k, __m128 a, __m128 b, int);
VSUBSS __m128 _mm_maskz_sub_round_ss (__mmask8 k, __m128 a, __m128 b, int);
SUBSS __m128 _mm_sub_ss (__m128 a, __m128 b);
SIMD Floating-Point Exceptions
Overflow, Underflow, Invalid, Precision, Denormal
Other Exceptions
VEX-encoded instructions, see Exceptions Type 3.
EVEX-encoded instructions, see Exceptions Type E3.

SWAPGS—Swap GS Base Register
INSTRUCTION SET REFERENCE, M-U
4-660 Vol. 2B
SWAPGS—Swap GS Base Register
Instruction Operand Encoding
Description
SWAPGS exchanges the current GS base register value with the value contained in MSR address C0000102H
(IA32_KERNEL_GS_BASE). The SWAPGS instruction is a privileged instruction intended for use by system soft-
ware.
When using SYSCALL to implement system calls, there is no kernel stack at the OS entry point. Neither is there a
straightforward method to obtain a pointer to kernel structures from which the kernel stack pointer could be read.
Thus, the kernel cannot save general purpose registers or reference memory.
By design, SWAPGS does not require any general purpose registers or memory operands. No registers need to be
saved before using the instruction. SWAPGS exchanges the CPL 0 data pointer from the IA32_KERNEL_GS_BASE
MSR with the GS base register. The kernel can then use the GS prefix on normal memory references to access
kernel data structures. Similarly, when the OS kernel is entered using an interrupt or exception (where the kernel
stack is already set up), SWAPGS can be used to quickly get a pointer to the kernel data structures.
The IA32_KERNEL_GS_BASE MSR itself is only accessible using RDMSR/WRMSR instructions. Those instructions
are only accessible at privilege level 0. The WRMSR instruction ensures that the IA32_KERNEL_GS_BASE MSR
contains a canonical address.
Operation
IF CS.L ≠ 1 (* Not in 64-Bit Mode *)
THEN
#UD; FI;
IF CPL ≠ 0
THEN #GP(0); FI;
tmp ← GS.base;
GS.base ← IA32_KERNEL_GS_BASE;
IA32_KERNEL_GS_BASE ← tmp;
Flags Affected
None
Protected Mode Exceptions
#UD If Mode ≠ 64-Bit.
Real-Address Mode Exceptions
#UD If Mode ≠ 64-Bit.
Virtual-8086 Mode Exceptions
#UD If Mode ≠ 64-Bit.
Opcode Instruction Op/
En
64-Bit
Mode
Compat/
Leg Mode
Description
0F 01 F8 SWAPGS ZO Valid Invalid Exchanges the current GS base register value
with the value contained in MSR address
C0000102H.
Op/En Operand 1 Operand 2 Operand 3 Operand 4
ZO NA NA NA NA

SWAPGS—Swap GS Base Register
INSTRUCTION SET REFERENCE, M-U
Vol. 2B 4-661
Compatibility Mode Exceptions
#UD If Mode ≠ 64-Bit.
64-Bit Mode Exceptions
#GP(0) If CPL ≠ 0.
#UD If the LOCK prefix is used.

SYSCALL—Fast System Call
INSTRUCTION SET REFERENCE, M-U
4-662 Vol. 2B
SYSCALL—Fast System Call
Instruction Operand Encoding
Description
SYSCALL invokes an OS system-call handler at privilege level 0. It does so by loading RIP from the IA32_LSTAR
MSR (after saving the address of the instruction following SYSCALL into RCX). (The WRMSR instruction ensures
that the IA32_LSTAR MSR always contain a canonical address.)
SYSCALL also saves RFLAGS into R11 and then masks RFLAGS using the IA32_FMASK MSR (MSR address
C0000084H); specifically, the processor clears in RFLAGS every bit corresponding to a bit that is set in the
IA32_FMASK MSR.
SYSCALL loads the CS and SS selectors with values derived from bits 47:32 of the IA32_STAR MSR. However, the
CS and SS descriptor caches are not loaded from the descriptors (in GDT or LDT) referenced by those selectors.
Instead, the descriptor caches are loaded with fixed values. See the Operation section for details. It is the respon-
sibility of OS software to ensure that the descriptors (in GDT or LDT) referenced by those selector values corre-
spond to the fixed values loaded into the descriptor caches; the SYSCALL instruction does not ensure this
correspondence.
The SYSCALL instruction does not save the stack pointer (RSP). If the OS system-call handler will change the stack
pointer, it is the responsibility of software to save the previous value of the stack pointer. This might be done prior
to executing SYSCALL, with software restoring the stack pointer with the instruction following SYSCALL (which will
be executed after SYSRET). Alternatively, the OS system-call handler may save the stack pointer and restore it
before executing SYSRET.
Instruction ordering. Instructions following a SYSCALL may be fetched from memory before earlier instructions
complete execution, but they will not execute (even speculatively) until all instructions prior to the SYSCALL have
completed execution (the later instructions may execute before data stored by the earlier instructions have become
globally visible).
Operation
IF (CS.L ≠ 1 ) or (IA32_EFER.LMA ≠ 1) or (IA32_EFER.SCE ≠ 1)
(* Not in 64-Bit Mode or SYSCALL/SYSRET not enabled in IA32_EFER *)
THEN #UD;
FI;
RCX ← RIP; (* Will contain address of next instruction *)
RIP ← IA32_LSTAR;
R11 ← RFLAGS;
RFLAGS ← RFLAGS AND NOT(IA32_FMASK);
CS.Selector ← IA32_STAR[47:32] AND FFFCH (* Operating system provides CS; RPL forced to 0 *)
(* Set rest of CS to a fixed value *)
CS.Base ← 0; (* Flat segment *)
CS.Limit ← FFFFFH; (* With 4-KByte granularity, implies a 4-GByte limit *)
CS.Type ← 11; (* Execute/read code, accessed *)
CS.S ← 1;
CS.DPL ← 0;
CS.P ← 1;
Opcode Instruction Op/
En
64-Bit
Mode
Compat/
Leg Mode
Description
0F 05 SYSCALL ZO Valid Invalid Fast call to privilege level 0 system
procedures.
Op/En Operand 1 Operand 2 Operand 3 Operand 4
ZO NA NA NA NA

SYSCALL—Fast System Call
INSTRUCTION SET REFERENCE, M-U
Vol. 2B 4-663
CS.L ← 1; (* Entry is to 64-bit mode *)
CS.D ← 0; (* Required if CS.L = 1 *)
CS.G ← 1; (* 4-KByte granularity *)
CPL ← 0;
SS.Selector ← IA32_STAR[47:32] + 8; (* SS just above CS *)
(* Set rest of SS to a fixed value *)
SS.Base ← 0; (* Flat segment *)
SS.Limit ← FFFFFH; (* With 4-KByte granularity, implies a 4-GByte limit *)
SS.Type ← 3; (* Read/write data, accessed *)
SS.S ← 1;
SS.DPL ← 0;
SS.P ← 1;
SS.B ← 1; (* 32-bit stack segment *)
SS.G ← 1; (* 4-KByte granularity *)
Flags Affected
All.
Protected Mode Exceptions
#UD The SYSCALL instruction is not recognized in protected mode.
Real-Address Mode Exceptions
#UD The SYSCALL instruction is not recognized in real-address mode.
Virtual-8086 Mode Exceptions
#UD The SYSCALL instruction is not recognized in virtual-8086 mode.
Compatibility Mode Exceptions
#UD The SYSCALL instruction is not recognized in compatibility mode.
64-Bit Mode Exceptions
#UD If IA32_EFER.SCE = 0.
If the LOCK prefix is used.

SYSENTER—Fast System Call
INSTRUCTION SET REFERENCE, M-U
4-664 Vol. 2B
SYSENTER—Fast System Call
Instruction Operand Encoding
Description
Executes a fast call to a level 0 system procedure or routine. SYSENTER is a companion instruction to SYSEXIT. The
instruction is optimized to provide the maximum performance for system calls from user code running at privilege
level 3 to operating system or executive procedures running at privilege level 0.
When executed in IA-32e mode, the SYSENTER instruction transitions the logical processor to 64-bit mode; other-
wise, the logical processor remains in protected mode.
Prior to executing the SYSENTER instruction, software must specify the privilege level 0 code segment and code
entry point, and the privilege level 0 stack segment and stack pointer by writing values to the following MSRs:
•IA32_SYSENTER_CS (MSR address 174H) — The lower 16 bits of this MSR are the segment selector for the
privilege level 0 code segment. This value is also used to determine the segment selector of the privilege level
0 stack segment (see the Operation section). This value cannot indicate a null selector.
•IA32_SYSENTER_EIP (MSR address 176H) — The value of this MSR is loaded into RIP (thus, this value
references the first instruction of the selected operating procedure or routine). In protected mode, only
bits 31:0 are loaded.
•IA32_SYSENTER_ESP (MSR address 175H) — The value of this MSR is loaded into RSP (thus, this value
contains the stack pointer for the privilege level 0 stack). This value cannot represent a non-canonical address.
In protected mode, only bits 31:0 are loaded.
These MSRs can be read from and written to using RDMSR/WRMSR. The WRMSR instruction ensures that the
IA32_SYSENTER_EIP and IA32_SYSENTER_ESP MSRs always contain canonical addresses.
While SYSENTER loads the CS and SS selectors with values derived from the IA32_SYSENTER_CS MSR, the CS and
SS descriptor caches are not loaded from the descriptors (in GDT or LDT) referenced by those selectors. Instead,
the descriptor caches are loaded with fixed values. See the Operation section for details. It is the responsibility of
OS software to ensure that the descriptors (in GDT or LDT) referenced by those selector values correspond to the
fixed values loaded into the descriptor caches; the SYSENTER instruction does not ensure this correspondence.
The SYSENTER instruction can be invoked from all operating modes except real-address mode.
The SYSENTER and SYSEXIT instructions are companion instructions, but they do not constitute a call/return pair.
When executing a SYSENTER instruction, the processor does not save state information for the user code (e.g., the
instruction pointer), and neither the SYSENTER nor the SYSEXIT instruction supports passing parameters on the
stack.
To use the SYSENTER and SYSEXIT instructions as companion instructions for transitions between privilege level 3
code and privilege level 0 operating system procedures, the following conventions must be followed:
•The segment descriptors for the privilege level 0 code and stack segments and for the privilege level 3 code and
stack segments must be contiguous in a descriptor table. This convention allows the processor to compute the
segment selectors from the value entered in the SYSENTER_CS_MSR MSR.
•The fast system call “stub” routines executed by user code (typically in shared libraries or DLLs) must save the
required return IP and processor state information if a return to the calling procedure is required. Likewise, the
operating system or executive procedures called with SYSENTER instructions must have access to and use this
saved return and state information when returning to the user code.
Opcode Instruction Op/
En
64-Bit
Mode
Compat/
Leg Mode
Description
0F 34 SYSENTER ZO Valid Valid Fast call to privilege level 0 system
procedures.
Op/En Operand 1 Operand 2 Operand 3 Operand 4
ZO NA NA NA NA

SYSENTER—Fast System Call
INSTRUCTION SET REFERENCE, M-U
Vol. 2B 4-665
The SYSENTER and SYSEXIT instructions were introduced into the IA-32 architecture in the Pentium II processor.
The availability of these instructions on a processor is indicated with the SYSENTER/SYSEXIT present (SEP) feature
flag returned to the EDX register by the CPUID instruction. An operating system that qualifies the SEP flag must
also qualify the processor family and model to ensure that the SYSENTER/SYSEXIT instructions are actually
present. For example:
IF CPUID SEP bit is set
THEN IF (Family = 6) and (Model < 3) and (Stepping < 3)
THEN
SYSENTER/SYSEXIT_Not_Supported; FI;
ELSE
SYSENTER/SYSEXIT_Supported; FI;
FI;
When the CPUID instruction is executed on the Pentium Pro processor (model 1), the processor returns a the SEP
flag as set, but does not support the SYSENTER/SYSEXIT instructions.
Instruction ordering. Instructions following a SYSENTER may be fetched from memory before earlier instructions
complete execution, but they will not execute (even speculatively) until all instructions prior to the SYSENTER have
completed execution (the later instructions may execute before data stored by the earlier instructions have
become globally visible).
Operation
IF CR0.PE = 0 OR IA32_SYSENTER_CS[15:2] = 0 THEN #GP(0); FI;
RFLAGS.VM ← 0; (* Ensures protected mode execution *)
RFLAGS.IF ← 0; (* Mask interrupts *)
IF in IA-32e mode
THEN
RSP ← IA32_SYSENTER_ESP;
RIP ← IA32_SYSENTER_EIP;
ELSE
ESP ← IA32_SYSENTER_ESP[31:0];
EIP ← IA32_SYSENTER_EIP[31:0];
FI;
CS.Selector ← IA32_SYSENTER_CS[15:0] AND FFFCH;
(* Operating system provides CS; RPL forced to 0 *)
(* Set rest of CS to a fixed value *)
CS.Base ← 0; (* Flat segment *)
CS.Limit ← FFFFFH; (* With 4-KByte granularity, implies a 4-GByte limit *)
CS.Type ← 11; (* Execute/read code, accessed *)
CS.S ← 1;
CS.DPL ← 0;
CS.P ← 1;
IF in IA-32e mode
THEN
CS.L ← 1; (* Entry is to 64-bit mode *)
CS.D ← 0; (* Required if CS.L = 1 *)
ELSE
CS.L ← 0;
CS.D ← 1; (* 32-bit code segment*)
FI;
CS.G ← 1; (* 4-KByte granularity *)
CPL ← 0;
SS.Selector ← CS.Selector + 8; (* SS just above CS *)

SYSENTER—Fast System Call
INSTRUCTION SET REFERENCE, M-U
4-666 Vol. 2B
(* Set rest of SS to a fixed value *)
SS.Base ← 0; (* Flat segment *)
SS.Limit ← FFFFFH; (* With 4-KByte granularity, implies a 4-GByte limit *)
SS.Type ← 3; (* Read/write data, accessed *)
SS.S ← 1;
SS.DPL ← 0;
SS.P ← 1;
SS.B ← 1; (* 32-bit stack segment*)
SS.G ← 1; (* 4-KByte granularity *)
Flags Affected
VM, IF (see Operation above)
Protected Mode Exceptions
#GP(0) If IA32_SYSENTER_CS[15:2] = 0.
#UD If the LOCK prefix is used.
Real-Address Mode Exceptions
#GP The SYSENTER instruction is not recognized in real-address mode.
#UD If the LOCK prefix is used.
Virtual-8086 Mode Exceptions
Same exceptions as in protected mode.
Compatibility Mode Exceptions
Same exceptions as in protected mode.
64-Bit Mode Exceptions
Same exceptions as in protected mode.

SYSEXIT—Fast Return from Fast System Call
INSTRUCTION SET REFERENCE, M-U
Vol. 2B 4-667
SYSEXIT—Fast Return from Fast System Call
Instruction Operand Encoding
Description
Executes a fast return to privilege level 3 user code. SYSEXIT is a companion instruction to the SYSENTER instruc-
tion. The instruction is optimized to provide the maximum performance for returns from system procedures
executing at protections levels 0 to user procedures executing at protection level 3. It must be executed from code
executing at privilege level 0.
With a 64-bit operand size, SYSEXIT remains in 64-bit mode; otherwise, it either enters compatibility mode (if the
logical processor is in IA-32e mode) or remains in protected mode (if it is not).
Prior to executing SYSEXIT, software must specify the privilege level 3 code segment and code entry point, and the
privilege level 3 stack segment and stack pointer by writing values into the following MSR and general-purpose
registers:
•IA32_SYSENTER_CS (MSR address 174H) — Contains a 32-bit value that is used to determine the segment
selectors for the privilege level 3 code and stack segments (see the Operation section)
•RDX — The canonical address in this register is loaded into RIP (thus, this value references the first instruction
to be executed in the user code). If the return is not to 64-bit mode, only bits 31:0 are loaded.
•ECX — The canonical address in this register is loaded into RSP (thus, this value contains the stack pointer for
the privilege level 3 stack). If the return is not to 64-bit mode, only bits 31:0 are loaded.
The IA32_SYSENTER_CS MSR can be read from and written to using RDMSR and WRMSR.
While SYSEXIT loads the CS and SS selectors with values derived from the IA32_SYSENTER_CS MSR, the CS and
SS descriptor caches are not loaded from the descriptors (in GDT or LDT) referenced by those selectors. Instead,
the descriptor caches are loaded with fixed values. See the Operation section for details. It is the responsibility of
OS software to ensure that the descriptors (in GDT or LDT) referenced by those selector values correspond to the
fixed values loaded into the descriptor caches; the SYSEXIT instruction does not ensure this correspondence.
The SYSEXIT instruction can be invoked from all operating modes except real-address mode and virtual-8086
mode.
The SYSENTER and SYSEXIT instructions were introduced into the IA-32 architecture in the Pentium II processor.
The availability of these instructions on a processor is indicated with the SYSENTER/SYSEXIT present (SEP) feature
flag returned to the EDX register by the CPUID instruction. An operating system that qualifies the SEP flag must
also qualify the processor family and model to ensure that the SYSENTER/SYSEXIT instructions are actually
present. For example:
IF CPUID SEP bit is set
THEN IF (Family = 6) and (Model < 3) and (Stepping < 3)
THEN
SYSENTER/SYSEXIT_Not_Supported; FI;
ELSE
SYSENTER/SYSEXIT_Supported; FI;
FI;
When the CPUID instruction is executed on the Pentium Pro processor (model 1), the processor returns a the SEP
flag as set, but does not support the SYSENTER/SYSEXIT instructions.
Opcode Instruction Op/
En
64-Bit
Mode
Compat/
Leg Mode
Description
0F 35 SYSEXIT ZO Valid Valid Fast return to privilege level 3 user code.
REX.W + 0F 35 SYSEXIT ZO Valid Valid Fast return to 64-bit mode privilege level 3
user code.
Op/En Operand 1 Operand 2 Operand 3 Operand 4
ZO NA NA NA NA

SYSEXIT—Fast Return from Fast System Call
INSTRUCTION SET REFERENCE, M-U
4-668 Vol. 2B
Instruction ordering. Instructions following a SYSEXIT may be fetched from memory before earlier instructions
complete execution, but they will not execute (even speculatively) until all instructions prior to the SYSEXIT have
completed execution (the later instructions may execute before data stored by the earlier instructions have become
globally visible).
Operation
IF IA32_SYSENTER_CS[15:2] = 0 OR CR0.PE = 0 OR CPL ≠ 0 THEN #GP(0); FI;
IF operand size is 64-bit
THEN (* Return to 64-bit mode *)
RSP ← RCX;
RIP ← RDX;
ELSE (* Return to protected mode or compatibility mode *)
RSP ← ECX;
RIP ← EDX;
FI;
IF operand size is 64-bit (* Operating system provides CS; RPL forced to 3 *)
THEN CS.Selector ← IA32_SYSENTER_CS[15:0] + 32;
ELSE CS.Selector ← IA32_SYSENTER_CS[15:0] + 16;
FI;
CS.Selector ← CS.Selector OR 3; (* RPL forced to 3 *)
(* Set rest of CS to a fixed value *)
CS.Base ← 0; (* Flat segment *)
CS.Limit ← FFFFFH; (* With 4-KByte granularity, implies a 4-GByte limit *)
CS.Type ← 11; (* Execute/read code, accessed *)
CS.S ← 1;
CS.DPL ← 3;
CS.P ← 1;
IF operand size is 64-bit
THEN (* return to 64-bit mode *)
CS.L ← 1; (* 64-bit code segment *)
CS.D ← 0; (* Required if CS.L = 1 *)
ELSE (* return to protected mode or compatibility mode *)
CS.L ← 0;
CS.D ← 1; (* 32-bit code segment*)
FI;
CS.G ← 1; (* 4-KByte granularity *)
CPL ← 3;
SS.Selector ← CS.Selector + 8; (* SS just above CS *)
(* Set rest of SS to a fixed value *)
SS.Base ← 0; (* Flat segment *)
SS.Limit ← FFFFFH; (* With 4-KByte granularity, implies a 4-GByte limit *)
SS.Type ← 3; (* Read/write data, accessed *)
SS.S ← 1;
SS.DPL ← 3;
SS.P ← 1;
SS.B ← 1; (* 32-bit stack segment*)
SS.G ← 1; (* 4-KByte granularity *)
Flags Affected
None.

SYSEXIT—Fast Return from Fast System Call
INSTRUCTION SET REFERENCE, M-U
Vol. 2B 4-669
Protected Mode Exceptions
#GP(0) If IA32_SYSENTER_CS[15:2] = 0.
If CPL ≠ 0.
#UD If the LOCK prefix is used.
Real-Address Mode Exceptions
#GP The SYSEXIT instruction is not recognized in real-address mode.
#UD If the LOCK prefix is used.
Virtual-8086 Mode Exceptions
#GP(0) The SYSEXIT instruction is not recognized in virtual-8086 mode.
Compatibility Mode Exceptions
Same exceptions as in protected mode.
64-Bit Mode Exceptions
#GP(0) If IA32_SYSENTER_CS = 0.
If CPL ≠ 0.
If RCX or RDX contains a non-canonical address.
#UD If the LOCK prefix is used.

SYSRET—Return From Fast System Call
INSTRUCTION SET REFERENCE, M-U
4-670 Vol. 2B
SYSRET—Return From Fast System Call
Instruction Operand Encoding
Description
SYSRET is a companion instruction to the SYSCALL instruction. It returns from an OS system-call handler to user
code at privilege level 3. It does so by loading RIP from RCX and loading RFLAGS from R11.1 With a 64-bit operand
size, SYSRET remains in 64-bit mode; otherwise, it enters compatibility mode and only the low 32 bits of the regis-
ters are loaded.
SYSRET loads the CS and SS selectors with values derived from bits 63:48 of the IA32_STAR MSR. However, the CS
and SS descriptor caches are not loaded from the descriptors (in GDT or LDT) referenced by those selectors.
Instead, the descriptor caches are loaded with fixed values. See the Operation section for details. It is the respon-
sibility of OS software to ensure that the descriptors (in GDT or LDT) referenced by those selector values corre-
spond to the fixed values loaded into the descriptor caches; the SYSRET instruction does not ensure this
correspondence.
The SYSRET instruction does not modify the stack pointer (ESP or RSP). For that reason, it is necessary for software
to switch to the user stack. The OS may load the user stack pointer (if it was saved after SYSCALL) before executing
SYSRET; alternatively, user code may load the stack pointer (if it was saved before SYSCALL) after receiving control
from SYSRET.
If the OS loads the stack pointer before executing SYSRET, it must ensure that the handler of any interrupt or
exception delivered between restoring the stack pointer and successful execution of SYSRET is not invoked with the
user stack. It can do so using approaches such as the following:
•External interrupts. The OS can prevent an external interrupt from being delivered by clearing EFLAGS.IF
before loading the user stack pointer.
•Nonmaskable interrupts (NMIs). The OS can ensure that the NMI handler is invoked with the correct stack by
using the interrupt stack table (IST) mechanism for gate 2 (NMI) in the IDT (see Section 6.14.5, “Interrupt
Stack Table,” in Intel® 64 and IA-32 Architectures Software Developer’s Manual, Volume 3A).
•General-protection exceptions (#GP). The SYSRET instruction generates #GP(0) if the value of RCX is not
canonical. The OS can address this possibility using one or more of the following approaches:
— Confirming that the value of RCX is canonical before executing SYSRET.
— Using paging to ensure that the SYSCALL instruction will never save a non-canonical value into RCX.
— Using the IST mechanism for gate 13 (#GP) in the IDT.
Instruction ordering. Instructions following a SYSRET may be fetched from memory before earlier instructions
complete execution, but they will not execute (even speculatively) until all instructions prior to the SYSRET have
completed execution (the later instructions may execute before data stored by the earlier instructions have become
globally visible).
Opcode Instruction Op/
En
64-Bit
Mode
Compat/
Leg Mode
Description
0F 07 SYSRET ZO Valid Invalid Return to compatibility mode from fast
system call
REX.W + 0F 07 SYSRET ZO Valid Invalid Return to 64-bit mode from fast system call
Op/En Operand 1 Operand 2 Operand 3 Operand 4
ZO NA NA NA NA
1. Regardless of the value of R11, the RF and VM flags are always 0 in RFLAGS after execution of SYSRET. In addition, all reserved bits
in RFLAGS retain the fixed values.

SYSRET—Return From Fast System Call
INSTRUCTION SET REFERENCE, M-U
Vol. 2B 4-671
Operation
IF (CS.L ≠ 1 ) or (IA32_EFER.LMA ≠ 1) or (IA32_EFER.SCE ≠ 1)
(* Not in 64-Bit Mode or SYSCALL/SYSRET not enabled in IA32_EFER *)
THEN #UD; FI;
IF (CPL ≠ 0) THEN #GP(0); FI;
IF (operand size is 64-bit)
THEN (* Return to 64-Bit Mode *)
IF (RCX is not canonical) THEN #GP(0);
RIP ← RCX;
ELSE (* Return to Compatibility Mode *)
RIP ← ECX;
FI;
RFLAGS ← (R11 & 3C7FD7H) | 2; (* Clear RF, VM, reserved bits; set bit 1 *)
IF (operand size is 64-bit)
THEN CS.Selector ← IA32_STAR[63:48]+16;
ELSE CS.Selector ← IA32_STAR[63:48];
FI;
CS.Selector ← CS.Selector OR 3; (* RPL forced to 3 *)
(* Set rest of CS to a fixed value *)
CS.Base ← 0; (* Flat segment *)
CS.Limit ← FFFFFH; (* With 4-KByte granularity, implies a 4-GByte limit *)
CS.Type ← 11; (* Execute/read code, accessed *)
CS.S ← 1;
CS.DPL ← 3;
CS.P ← 1;
IF (operand size is 64-bit)
THEN (* Return to 64-Bit Mode *)
CS.L ← 1; (* 64-bit code segment *)
CS.D ← 0; (* Required if CS.L = 1 *)
ELSE (* Return to Compatibility Mode *)
CS.L ← 0; (* Compatibility mode *)
CS.D ← 1; (* 32-bit code segment *)
FI;
CS.G ← 1; (* 4-KByte granularity *)
CPL ← 3;
SS.Selector ← (IA32_STAR[63:48]+8) OR 3; (* RPL forced to 3 *)
(* Set rest of SS to a fixed value *)
SS.Base ← 0; (* Flat segment *)
SS.Limit ← FFFFFH; (* With 4-KByte granularity, implies a 4-GByte limit *)
SS.Type ← 3; (* Read/write data, accessed *)
SS.S ← 1;
SS.DPL ← 3;
SS.P ← 1;
SS.B ← 1; (* 32-bit stack segment*)
SS.G ← 1; (* 4-KByte granularity *)
Flags Affected
All.
Protected Mode Exceptions
#UD The SYSRET instruction is not recognized in protected mode.

SYSRET—Return From Fast System Call
INSTRUCTION SET REFERENCE, M-U
4-672 Vol. 2B
Real-Address Mode Exceptions
#UD The SYSRET instruction is not recognized in real-address mode.
Virtual-8086 Mode Exceptions
#UD The SYSRET instruction is not recognized in virtual-8086 mode.
Compatibility Mode Exceptions
#UD The SYSRET instruction is not recognized in compatibility mode.
64-Bit Mode Exceptions
#UD If IA32_EFER.SCE = 0.
If the LOCK prefix is used.
#GP(0) If CPL ≠ 0.
If the return is to 64-bit mode and RCX contains a non-canonical address.

TEST—Logical Compare
INSTRUCTION SET REFERENCE, M-U
Vol. 2B 4-673
TEST—Logical Compare
Instruction Operand Encoding
Description
Computes the bit-wise logical AND of first operand (source 1 operand) and the second operand (source 2 operand)
and sets the SF, ZF, and PF status flags according to the result. The result is then discarded.
In 64-bit mode, using a REX prefix in the form of REX.R permits access to additional registers (R8-R15). Using a
REX prefix in the form of REX.W promotes operation to 64 bits. See the summary chart at the beginning of this
section for encoding data and limits.
Opcode Instruction Op/
En
64-Bit
Mode
Compat/
Leg Mode
Description
A8 ib TEST AL, imm8 IValid Valid AND imm8 with AL; set SF, ZF, PF according to
result.
A9 iw TEST AX, imm16 IValid Valid AND imm16 with AX; set SF, ZF, PF according
to result.
A9 id TEST EAX, imm32 IValid Valid AND imm32 with EAX; set SF, ZF, PF according
to result.
REX.W + A9 id TEST RAX, imm32 IValid N.E. AND imm32 sign-extended to 64-bits with
RAX; set SF, ZF, PF according to result.
F6 /0 ib TEST r/m8, imm8 MI Valid Valid AND imm8 with r/m8; set SF, ZF, PF according
to result.
REX + F6 /0 ib TEST r/m8*, imm8 MI Valid N.E. AND imm8 with r/m8; set SF, ZF, PF according
to result.
F7 /0 iw TEST r/m16, imm16 MI Valid Valid AND imm16 with r/m16; set SF, ZF, PF
according to result.
F7 /0 id TEST r/m32, imm32 MI Valid Valid AND imm32 with r/m32; set SF, ZF, PF
according to result.
REX.W + F7 /0 id TEST r/m64, imm32 MI Valid N.E. AND imm32 sign-extended to 64-bits with
r/m64; set SF, ZF, PF according to result.
84 /rTEST r/m8, r8 MR Valid Valid AND
r8 with r/m8; set SF, ZF, PF according to
result.
REX + 84 /rTEST r/m8*, r8* MR Valid N.E. AND r8 with r/m8; set SF, ZF, PF according to
result.
85 /rTEST r/m16, r16 MR Valid Valid AND r16 with r/m16; set SF, ZF, PF according
to result.
85 /rTEST r/m32, r32 MR Valid Valid AND r32 with r/m32; set SF, ZF, PF according
to result.
REX.W + 85 /rTEST r/m64, r64 MR Valid N.E. AND r64 with r/m64; set SF, ZF, PF according
to result.
NOTES:
* In 64-bit mode, r/m8 can not be encoded to access the following byte registers if a REX prefix is used: AH, BH, CH, DH.
Op/En Operand 1 Operand 2 Operand 3 Operand 4
I AL/AX/EAX/RAX imm8/16/32 NA NA
MI ModRM:r/m (r) imm8/16/32 NA NA
MR ModRM:r/m (r) ModRM:reg (r) NA NA

TEST—Logical Compare
INSTRUCTION SET REFERENCE, M-U
4-674 Vol. 2B
Operation
TEMP ← SRC1 AND SRC2;
SF ← MSB(TEMP);
IF TEMP = 0
THEN ZF ← 1;
ELSE ZF ← 0;
FI:
PF ← BitwiseXNOR(TEMP[0:7]);
CF ← 0;
OF ← 0;
(* AF is undefined *)
Flags Affected
The OF and CF flags are set to 0. The SF, ZF, and PF flags are set according to the result (see the “Operation” section
above). The state of the AF flag is undefined.
Protected Mode Exceptions
#GP(0) If a memory operand effective address is outside the CS, DS, ES, FS, or GS segment limit.
If the DS, ES, FS, or GS register contains a NULL segment selector.
#SS(0) If a memory operand effective address is outside the SS segment limit.
#PF(fault-code) If a page fault occurs.
#AC(0) If alignment checking is enabled and an unaligned memory reference is made while the
current privilege level is 3.
#UD If the LOCK prefix is used.
Real-Address Mode Exceptions
#GP If a memory operand effective address is outside the CS, DS, ES, FS, or GS segment limit.
#SS If a memory operand effective address is outside the SS segment limit.
#UD If the LOCK prefix is used.
Virtual-8086 Mode Exceptions
#GP(0) If a memory operand effective address is outside the CS, DS, ES, FS, or GS segment limit.
#SS(0) If a memory operand effective address is outside the SS segment limit.
#PF(fault-code) If a page fault occurs.
#AC(0) If alignment checking is enabled and an unaligned memory reference is made.
#UD If the LOCK prefix is used.
Compatibility Mode Exceptions
Same exceptions as in protected mode.
64-Bit Mode Exceptions
#SS(0) If a memory address referencing the SS segment is in a non-canonical form.
#GP(0) If the memory address is in a non-canonical form.
#PF(fault-code) If a page fault occurs.
#AC(0) If alignment checking is enabled and an unaligned memory reference is made while the
current privilege level is 3.
#UD If the LOCK prefix is used.

TZCNT — Count the Number of Trailing Zero Bits
INSTRUCTION SET REFERENCE, M-U
Vol. 2B 4-675
TZCNT — Count the Number of Trailing Zero Bits
Instruction Operand Encoding
Description
TZCNT counts the number of trailing least significant zero bits in source operand (second operand) and returns the
result in destination operand (first operand). TZCNT is an extension of the BSF instruction. The key difference
between TZCNT and BSF instruction is that TZCNT provides operand size as output when source operand is zero
while in the case of BSF instruction, if source operand is zero, the content of destination operand are undefined. On
processors that do not support TZCNT, the instruction byte encoding is executed as BSF.
Operation
temp ← 0
DEST ← 0
DO WHILE ( (temp < OperandSize) and (SRC[ temp] = 0) )
temp ← temp +1
DEST ← DEST+ 1
OD
IF DEST = OperandSize
CF ← 1
ELSE
CF ← 0
FI
IF DEST = 0
ZF ← 1
ELSE
ZF ← 0
FI
Flags Affected
ZF is set to 1 in case of zero output (least significant bit of the source is set), and to 0 otherwise, CF is set to 1 if
the input was zero and cleared otherwise. OF, SF, PF and AF flags are undefined.
Intel C/C++ Compiler Intrinsic Equivalent
TZCNT: unsigned __int32 _tzcnt_u32(unsigned __int32 src);
TZCNT: unsigned __int64 _tzcnt_u64(unsigned __int64 src);
Opcode/
Instruction
Op/
En
64/32
-bit
Mode
CPUID
Feature
Flag
Description
F3 0F BC /r
TZCNT r16, r/m16
A V/V BMI1 Count the number of trailing zero bits in r/m16, return result in r16.
F3 0F BC /r
TZCNT r32, r/m32
A V/V BMI1 Count the number of trailing zero bits in r/m32, return result in r32.
F3 REX.W 0F BC /r
TZCNT r64, r/m64
A V/N.E. BMI1 Count the number of trailing zero bits in r/m64, return result in r64.
Op/En Operand 1 Operand 2 Operand 3 Operand 4
A ModRM:reg (w) ModRM:r/m (r) NA NA

TZCNT — Count the Number of Trailing Zero Bits
INSTRUCTION SET REFERENCE, M-U
4-676 Vol. 2B
Protected Mode Exceptions
#GP(0) For an illegal memory operand effective address in the CS, DS, ES, FS or GS segments.
If the DS, ES, FS, or GS register is used to access memory and it contains a null segment
selector.
#SS(0) For an illegal address in the SS segment.
#PF (fault-code) For a page fault.
#AC(0) If alignment checking is enabled and an unaligned memory reference is made while the
current privilege level is 3.
Real-Address Mode Exceptions
#GP(0) If any part of the operand lies outside of the effective address space from 0 to 0FFFFH.
#SS(0) For an illegal address in the SS segment.
Virtual 8086 Mode Exceptions
#GP(0) If any part of the operand lies outside of the effective address space from 0 to 0FFFFH.
#SS(0) For an illegal address in the SS segment.
#PF (fault-code) For a page fault.
#AC(0) If alignment checking is enabled and an unaligned memory reference is made while the
current privilege level is 3.
Compatibility Mode Exceptions
Same exceptions as in Protected Mode.
64-Bit Mode Exceptions
#GP(0) If the memory address is in a non-canonical form.
#SS(0) If a memory address referencing the SS segment is in a non-canonical form.
#PF (fault-code) For a page fault.
#AC(0) If alignment checking is enabled and an unaligned memory reference is made while the
current privilege level is 3.

UCOMISD—Unordered Compare Scalar Double-Precision Floating-Point Values and Set EFLAGS
INSTRUCTION SET REFERENCE, M-U
Vol. 2B 4-677
UCOMISD—Unordered Compare Scalar Double-Precision Floating-Point Values and Set EFLAGS
Instruction Operand Encoding
Description
Performs an unordered compare of the double-precision floating-point values in the low quadwords of operand 1
(first operand) and operand 2 (second operand), and sets the ZF, PF, and CF flags in the EFLAGS register according
to the result (unordered, greater than, less than, or equal). The OF, SF and AF flags in the EFLAGS register are set
to 0. The unordered result is returned if either source operand is a NaN (QNaN or SNaN).
Operand 1 is an XMM register; operand 2 can be an XMM register or a 64 bit memory
location.
The UCOMISD instruction differs from the COMISD instruction in that it signals a SIMD floating-point invalid oper-
ation exception (#I) only when a source operand is an SNaN. The COMISD instruction signals an invalid numeric
exception only if a source operand is either an SNaN or a QNaN.
The EFLAGS register is not updated if an unmasked SIMD floating-point exception is generated.
Note: VEX.vvvv and EVEX.vvvv are reserved and must be 1111b, otherwise instructions will #UD.
Software should ensure VCOMISD is encoded with VEX.L=0. Encoding VCOMISD with VEX.L=1 may encounter
unpredictable behavior across different processor generations.
Operation
(V)UCOMISD (all versions)
RESULT UnorderedCompare(DEST[63:0] <> SRC[63:0]) {
(* Set EFLAGS *) CASE (RESULT) OF
UNORDERED: ZF,PF,CF 111;
GREATER_THAN: ZF,PF,CF 000;
LESS_THAN: ZF,PF,CF 001;
EQUAL: ZF,PF,CF 100;
ESAC;
OF, AF, SF 0; }
Opcode/
Instruction
Op /
En
64/32
bit Mode
Support
CPUID
Feature
Flag
Description
66 0F 2E /r
UCOMISD xmm1, xmm2/m64
A V/V SSE2 Compare low double-precision floating-point values in
xmm1 and xmm2/mem64 and set the EFLAGS flags
accordingly.
VEX.LIG.66.0F.WIG 2E /r
VUCOMISD xmm1, xmm2/m64
A V/V AVX Compare low double-precision floating-point values in
xmm1 and xmm2/mem64 and set the EFLAGS flags
accordingly.
EVEX.LIG.66.0F.W1 2E /r
VUCOMISD xmm1, xmm2/m64{sae}
B V/V AVX512F Compare low double-precision floating-point values in
xmm1 and xmm2/m64 and set the EFLAGS flags
accordingly.
Op/En Tuple Type Operand 1 Operand 2 Operand 3 Operand 4
A NA ModRM:reg (r) ModRM:r/m (r) NA NA
B Tuple1 Scalar ModRM:reg (w) ModRM:r/m (r) NA NA

UCOMISD—Unordered Compare Scalar Double-Precision Floating-Point Values and Set EFLAGS
INSTRUCTION SET REFERENCE, M-U
4-678 Vol. 2B
Intel C/C++ Compiler Intrinsic Equivalent
VUCOMISD int _mm_comi_round_sd(__m128d a, __m128d b, int imm, int sae);
UCOMISD int _mm_ucomieq_sd(__m128d a, __m128d b)
UCOMISD int _mm_ucomilt_sd(__m128d a, __m128d b)
UCOMISD int _mm_ucomile_sd(__m128d a, __m128d b)
UCOMISD int _mm_ucomigt_sd(__m128d a, __m128d b)
UCOMISD int _mm_ucomige_sd(__m128d a, __m128d b)
UCOMISD int _mm_ucomineq_sd(__m128d a, __m128d b)
SIMD Floating-Point Exceptions
Invalid (if SNaN operands), Denormal
Other Exceptions
VEX-encoded instructions, see Exceptions Type 3; additionally
#UD If VEX.vvvv != 1111B.
EVEX-encoded instructions, see Exceptions Type E3NF.

UCOMISS—Unordered Compare Scalar Single-Precision Floating-Point Values and Set EFLAGS
INSTRUCTION SET REFERENCE, M-U
Vol. 2B 4-679
UCOMISS—Unordered Compare Scalar Single-Precision Floating-Point Values and Set EFLAGS
Instruction Operand Encoding
Description
Compares the single-precision floating-point values in the low doublewords of operand 1 (first operand) and
operand 2 (second operand), and sets the ZF, PF, and CF flags in the EFLAGS register according to the result (unor-
dered, greater than, less than, or equal). The OF, SF and AF flags in the EFLAGS register are set to 0. The unor-
dered result is returned if either source operand is a NaN (QNaN or SNaN).
Operand 1 is an XMM register; operand 2 can be an XMM register or a 32 bit memory location.
The UCOMISS instruction differs from the COMISS instruction in that it signals a SIMD floating-point invalid opera-
tion exception (#I) only if a source operand is an SNaN. The COMISS instruction signals an invalid numeric excep-
tion when a source operand is either a QNaN or SNaN.
The EFLAGS register is not updated if an unmasked SIMD floating-point exception is generated.
Note: VEX.vvvv and EVEX.vvvv are reserved and must be 1111b, otherwise instructions will #UD.
Software should ensure VCOMISS is encoded with VEX.L=0. Encoding VCOMISS with VEX.L=1 may encounter
unpredictable behavior across different processor generations.
Operation
(V)UCOMISS (all versions)
RESULT UnorderedCompare(DEST[31:0] <> SRC[31:0]) {
(* Set EFLAGS *) CASE (RESULT) OF
UNORDERED: ZF,PF,CF 111;
GREATER_THAN: ZF,PF,CF 000;
LESS_THAN: ZF,PF,CF 001;
EQUAL: ZF,PF,CF 100;
ESAC;
OF, AF, SF 0; }
Opcode/
Instruction
Op /
En
64/32
bit Mode
Support
CPUID
Feature
Flag
Description
NP 0F 2E /r
UCOMISS xmm1, xmm2/m32
A V/V SSE Compare low single-precision floating-point values in
xmm1 and xmm2/mem32 and set the EFLAGS flags
accordingly.
VEX.LIG.0F.WIG 2E /r
VUCOMISS xmm1, xmm2/m32
A V/V AVX Compare low single-precision floating-point values in
xmm1 and xmm2/mem32 and set the EFLAGS flags
accordingly.
EVEX.LIG.0F.W0 2E /r
VUCOMISS xmm1, xmm2/m32{sae}
B V/V AVX512F Compare low single-precision floating-point values in
xmm1 and xmm2/mem32 and set the EFLAGS flags
accordingly.
Op/En Tuple Type Operand 1 Operand 2 Operand 3 Operand 4
A NA ModRM:reg (r) ModRM:r/m (r) NA NA
B Tuple1 Scalar ModRM:reg (w) ModRM:r/m (r) NA NA

UCOMISS—Unordered Compare Scalar Single-Precision Floating-Point Values and Set EFLAGS
INSTRUCTION SET REFERENCE, M-U
4-680 Vol. 2B
Intel C/C++ Compiler Intrinsic Equivalent
VUCOMISS int _mm_comi_round_ss(__m128 a, __m128 b, int imm, int sae);
UCOMISS int _mm_ucomieq_ss(__m128 a, __m128 b);
UCOMISS int _mm_ucomilt_ss(__m128 a, __m128 b);
UCOMISS int _mm_ucomile_ss(__m128 a, __m128 b);
UCOMISS int _mm_ucomigt_ss(__m128 a, __m128 b);
UCOMISS int _mm_ucomige_ss(__m128 a, __m128 b);
UCOMISS int _mm_ucomineq_ss(__m128 a, __m128 b);
SIMD Floating-Point Exceptions
Invalid (if SNaN Operands), Denormal
Other Exceptions
VEX-encoded instructions, see Exceptions Type 3; additionally
#UD If VEX.vvvv != 1111B.
EVEX-encoded instructions, see Exceptions Type E3NF.

UD—Undefined Instruction
INSTRUCTION SET REFERENCE, M-U
Vol. 2B 4-681
UD—Undefined Instruction
Instruction Operand Encoding
Description
Generates an invalid opcode exception. This instruction is provided for software testing to explicitly generate an
invalid opcode exception. The opcodes for this instruction are reserved for this purpose.
Other than raising the invalid opcode exception, this instruction has no effect on processor state or memory.
Even though it is the execution of the UD instruction that causes the invalid opcode exception, the instruction
pointer saved by delivery of the exception references the UD instruction (and not the following instruction).
This instruction’s operation is the same in non-64-bit modes and 64-bit mode.
Operation
#UD (* Generates invalid opcode exception *);
Flags Affected
None.
Exceptions (All Operating Modes)
#UD Raises an invalid opcode exception in all operating modes.
Opcode Instruction Op/
En
64-Bit
Mode
Compat/
Leg Mode
Description
0F FF /r UD01 r32, r/m32
NOTES:
1. Some older processors decode the UD0 instruction without a ModR/M byte. As a result, those processors would deliver an invalid-
opcode exception instead of a fault on instruction fetch when the instruction with a ModR/M byte (and any implied bytes) would
cross a page or segment boundary.
RM Valid Valid Raise invalid opcode exception.
0F B9 /r UD1 r32, r/m32 RM Valid Valid Raise invalid opcode exception.
0F 0B UD2 ZO Valid Valid Raise invalid opcode exception.
Op/En Operand 1 Operand 2 Operand 3 Operand 4
ZO NA NA NA NA
RM ModRM:reg (r) ModRM:r/m (r) NA NA

UNPCKHPD—Unpack and Interleave High Packed Double-Precision Floating-Point Values
INSTRUCTION SET REFERENCE, M-U
4-682 Vol. 2B
UNPCKHPD—Unpack and Interleave High Packed Double-Precision Floating-Point Values
Instruction Operand Encoding
Description
Performs an interleaved unpack of the high double-precision floating-point values from the first source operand and
the second source operand. See Figure 4-15 in the Intel® 64 and IA-32 Architectures Software Developer’s
Manual, Volume 2B.
128-bit Legacy SSE version: The second source can be an XMM register or an 128-bit memory location. The desti-
nation is not distinct from the first source XMM register and the upper bits (MAXVL-1:128) of the corresponding
ZMM register destination are unmodified. When unpacking from a memory operand, an implementation may fetch
only the appropriate 64 bits; however, alignment to 16-byte boundary and normal segment checking will still be
enforced.
VEX.128 encoded version: The first source operand is a XMM register. The second source operand can be a XMM
register or a 128-bit memory location. The destination operand is a XMM register. The upper bits (MAXVL-1:128) of
the corresponding ZMM register destination are zeroed.
VEX.256 encoded version: The first source operand is a YMM register. The second source operand can be a YMM
register or a 256-bit memory location. The destination operand is a YMM register.
EVEX.512 encoded version: The first source operand is a ZMM register. The second source operand is a ZMM
register, a 512-bit memory location, or a 512-bit vector broadcasted from a 64-bit memory location. The destina-
tion operand is a ZMM register, conditionally updated using writemask k1.
EVEX.256 encoded version: The first source operand is a YMM register. The second source operand is a YMM
register, a 256-bit memory location, or a 256-bit vector broadcasted from a 64-bit memory location. The destina-
tion operand is a YMM register, conditionally updated using writemask k1.
EVEX.128 encoded version: The first source operand is a XMM register. The second source operand is a XMM
register, a 128-bit memory location, or a 128-bit vector broadcasted from a 64-bit memory location. The destina-
tion operand is a XMM register, conditionally updated using writemask k1.
Opcode/
Instruction
Op /
En
64/32
bit Mode
Support
CPUID
Feature
Flag
Description
66 0F 15 /r
UNPCKHPD xmm1, xmm2/m128
A V/V SSE2 Unpacks and Interleaves double-precision floating-point
values from high quadwords of xmm1 and
xmm2/m128.
VEX.128.66.0F.WIG 15 /r
VUNPCKHPD xmm1,xmm2,
xmm3/m128
B V/V AVX Unpacks and Interleaves double-precision floating-point
values from high quadwords of xmm2 and
xmm3/m128.
VEX.256.66.0F.WIG 15 /r
VUNPCKHPD ymm1,ymm2,
ymm3/m256
B V/V AVX Unpacks and Interleaves double-precision floating-point
values from high quadwords of ymm2 and
ymm3/m256.
EVEX.128.66.0F.W1 15 /r
VUNPCKHPD xmm1 {k1}{z}, xmm2,
xmm3/m128/m64bcst
CV/V AVX512VL
AVX512F
Unpacks and Interleaves double precision floating-point
values from high quadwords of xmm2 and
xmm3/m128/m64bcst subject to writemask k1.
EVEX.256.66.0F.W1 15 /r
VUNPCKHPD ymm1 {k1}{z}, ymm2,
ymm3/m256/m64bcst
CV/V AVX512VL
AVX512F
Unpacks and Interleaves double precision floating-point
values from high quadwords of ymm2 and
ymm3/m256/m64bcst subject to writemask k1.
EVEX.512.66.0F.W1 15 /r
VUNPCKHPD zmm1 {k1}{z}, zmm2,
zmm3/m512/m64bcst
C V/V AVX512F Unpacks and Interleaves double-precision floating-point
values from high quadwords of zmm2 and
zmm3/m512/m64bcst subject to writemask k1.
Op/En Tuple Type Operand 1 Operand 2 Operand 3 Operand 4
ANAModRM:reg (r, w)ModRM:r/m (r) NA NA
B NA ModRM:reg (w) VEX.vvvv (r) ModRM:r/m (r) NA
C Full ModRM:reg (w) EVEX.vvvv (r) ModRM:r/m (r) NA

UNPCKHPD—Unpack and Interleave High Packed Double-Precision Floating-Point Values
INSTRUCTION SET REFERENCE, M-U
Vol. 2B 4-683
Operation
VUNPCKHPD (EVEX encoded versions when SRC2 is a register)
(KL, VL) = (2, 128), (4, 256), (8, 512)
IF VL >= 128
TMP_DEST[63:0] SRC1[127:64]
TMP_DEST[127:64] SRC2[127:64]
FI;
IF VL >= 256
TMP_DEST[191:128] SRC1[255:192]
TMP_DEST[255:192] SRC2[255:192]
FI;
IF VL >= 512
TMP_DEST[319:256] SRC1[383:320]
TMP_DEST[383:320] SRC2[383:320]
TMP_DEST[447:384] SRC1[511:448]
TMP_DEST[511:448] SRC2[511:448]
FI;
FOR j 0 TO KL-1
i j * 64
IF k1[j] OR *no writemask*
THEN DEST[i+63:i] TMP_DEST[i+63:i]
ELSE
IF *merging-masking* ; merging-masking
THEN *DEST[i+63:i] remains unchanged*
ELSE *zeroing-masking* ; zeroing-masking
DEST[i+63:i] 0
FI
FI;
ENDFOR
DEST[MAXVL-1:VL] 0

UNPCKHPD—Unpack and Interleave High Packed Double-Precision Floating-Point Values
INSTRUCTION SET REFERENCE, M-U
4-684 Vol. 2B
VUNPCKHPD (EVEX encoded version when SRC2 is memory)
(KL, VL) = (2, 128), (4, 256), (8, 512)
FOR j 0 TO KL-1
i j * 64
IF (EVEX.b = 1)
THEN TMP_SRC2[i+63:i] SRC2[63:0]
ELSE TMP_SRC2[i+63:i] SRC2[i+63:i]
FI;
ENDFOR;
IF VL >= 128
TMP_DEST[63:0] SRC1[127:64]
TMP_DEST[127:64] TMP_SRC2[127:64]
FI;
IF VL >= 256
TMP_DEST[191:128] SRC1[255:192]
TMP_DEST[255:192] TMP_SRC2[255:192]
FI;
IF VL >= 512
TMP_DEST[319:256] SRC1[383:320]
TMP_DEST[383:320] TMP_SRC2[383:320]
TMP_DEST[447:384] SRC1[511:448]
TMP_DEST[511:448] TMP_SRC2[511:448]
FI;
FOR j 0 TO KL-1
i j * 64
IF k1[j] OR *no writemask*
THEN DEST[i+63:i] TMP_DEST[i+63:i]
ELSE
IF *merging-masking* ; merging-masking
THEN *DEST[i+63:i] remains unchanged*
ELSE *zeroing-masking* ; zeroing-masking
DEST[i+63:i] 0
FI
FI;
ENDFOR
DEST[MAXVL-1:VL] 0
VUNPCKHPD (VEX.256 encoded version)
DEST[63:0] SRC1[127:64]
DEST[127:64] SRC2[127:64]
DEST[191:128]SRC1[255:192]
DEST[255:192]SRC2[255:192]
DEST[MAXVL-1:256] 0
VUNPCKHPD (VEX.128 encoded version)
DEST[63:0] SRC1[127:64]
DEST[127:64] SRC2[127:64]
DEST[MAXVL-1:128] 0
UNPCKHPD (128-bit Legacy SSE version)
DEST[63:0] SRC1[127:64]
DEST[127:64] SRC2[127:64]
DEST[MAXVL-1:128] (Unmodified)

UNPCKHPD—Unpack and Interleave High Packed Double-Precision Floating-Point Values
INSTRUCTION SET REFERENCE, M-U
Vol. 2B 4-685
Intel C/C++ Compiler Intrinsic Equivalent
VUNPCKHPD __m512d _mm512_unpackhi_pd( __m512d a, __m512d b);
VUNPCKHPD __m512d _mm512_mask_unpackhi_pd(__m512d s, __mmask8 k, __m512d a, __m512d b);
VUNPCKHPD __m512d _mm512_maskz_unpackhi_pd(__mmask8 k, __m512d a, __m512d b);
VUNPCKHPD __m256d _mm256_unpackhi_pd(__m256d a, __m256d b)
VUNPCKHPD __m256d _mm256_mask_unpackhi_pd(__m256d s, __mmask8 k, __m256d a, __m256d b);
VUNPCKHPD __m256d _mm256_maskz_unpackhi_pd(__mmask8 k, __m256d a, __m256d b);
UNPCKHPD __m128d _mm_unpackhi_pd(__m128d a, __m128d b)
VUNPCKHPD __m128d _mm_mask_unpackhi_pd(__m128d s, __mmask8 k, __m128d a, __m128d b);
VUNPCKHPD __m128d _mm_maskz_unpackhi_pd(__mmask8 k, __m128d a, __m128d b);
SIMD Floating-Point Exceptions
None
Other Exceptions
Non-EVEX-encoded instructions, see Exceptions Type 4.
EVEX-encoded instructions, see Exceptions Type E4NF.

UNPCKHPS—Unpack and Interleave High Packed Single-Precision Floating-Point Values
INSTRUCTION SET REFERENCE, M-U
4-686 Vol. 2B
UNPCKHPS—Unpack and Interleave High Packed Single-Precision Floating-Point Values
Instruction Operand Encoding
Description
Performs an interleaved unpack of the high single-precision floating-point values from the first source operand and
the second source operand.
128-bit Legacy SSE version: The second source can be an XMM register or an 128-bit memory location. The desti-
nation is not distinct from the first source XMM register and the upper bits (MAXVL-1:128) of the corresponding
ZMM register destination are unmodified. When unpacking from a memory operand, an implementation may fetch
only the appropriate 64 bits; however, alignment to 16-byte boundary and normal segment checking will still be
enforced.
VEX.128 encoded version: The first source operand is a XMM register. The second source operand can be a XMM
register or a 128-bit memory location. The destination operand is a XMM register. The upper bits (MAXVL-1:128) of
the corresponding ZMM register destination are zeroed.
VEX.256 encoded version: The second source operand is an YMM register or an 256-bit memory location. The first
source operand and destination operands are YMM registers.
Opcode/
Instruction
Op /
En
64/32
bit Mode
Support
CPUID
Feature
Flag
Description
NP 0F 15 /r
UNPCKHPS xmm1, xmm2/m128
A V/V SSE Unpacks and Interleaves single-precision floating-point
values from high quadwords of xmm1 and xmm2/m128.
VEX.128.0F.WIG 15 /r
VUNPCKHPS xmm1, xmm2,
xmm3/m128
B V/V AVX Unpacks and Interleaves single-precision floating-point
values from high quadwords of xmm2 and xmm3/m128.
VEX.256.0F.WIG 15 /r
VUNPCKHPS ymm1, ymm2,
ymm3/m256
B V/V AVX Unpacks and Interleaves single-precision floating-point
values from high quadwords of ymm2 and ymm3/m256.
EVEX.128.0F.W0 15 /r
VUNPCKHPS xmm1 {k1}{z}, xmm2,
xmm3/m128/m32bcst
CV/V AVX512VL
AVX512F
Unpacks and Interleaves single-precision floating-point
values from high quadwords of xmm2 and
xmm3/m128/m32bcst and write result to xmm1 subject to
writemask k1.
EVEX.256.0F.W0 15 /r
VUNPCKHPS ymm1 {k1}{z}, ymm2,
ymm3/m256/m32bcst
CV/V AVX512VL
AVX512F
Unpacks and Interleaves single-precision floating-point
values from high quadwords of ymm2 and
ymm3/m256/m32bcst and write result to ymm1 subject to
writemask k1.
EVEX.512.0F.W0 15 /r
VUNPCKHPS zmm1 {k1}{z}, zmm2,
zmm3/m512/m32bcst
C V/V AVX512F Unpacks and Interleaves single-precision floating-point
values from high quadwords of zmm2 and
zmm3/m512/m32bcst and write result to zmm1 subject to
writemask k1.
Op/En Tuple Type Operand 1 Operand 2 Operand 3 Operand 4
A NA ModRM:reg (r, w) ModRM:r/m (r) NA NA
B NA ModRM:reg (w) VEX.vvvv (r) ModRM:r/m (r) NA
C Full ModRM:reg (w) EVEX.vvvv (r) ModRM:r/m (r) NA

UNPCKHPS—Unpack and Interleave High Packed Single-Precision Floating-Point Values
INSTRUCTION SET REFERENCE, M-U
Vol. 2B 4-687
EVEX.512 encoded version: The first source operand is a ZMM register. The second source operand is a ZMM
register, a 512-bit memory location, or a 512-bit vector broadcasted from a 32-bit memory location. The destina-
tion operand is a ZMM register, conditionally updated using writemask k1.
EVEX.256 encoded version: The first source operand is a YMM register. The second source operand is a YMM
register, a 256-bit memory location, or a 256-bit vector broadcasted from a 32-bit memory location. The destina-
tion operand is a YMM register, conditionally updated using writemask k1.
EVEX.128 encoded version: The first source operand is a XMM register. The second source operand is a XMM
register, a 128-bit memory location, or a 128-bit vector broadcasted from a 32-bit memory location. The destina-
tion operand is a XMM register, conditionally updated using writemask k1.
Operation
VUNPCKHPS (EVEX encoded version when SRC2 is a register)
(KL, VL) = (4, 128), (8, 256), (16, 512)
IF VL >= 128
TMP_DEST[31:0] SRC1[95:64]
TMP_DEST[63:32] SRC2[95:64]
TMP_DEST[95:64] SRC1[127:96]
TMP_DEST[127:96] SRC2[127:96]
FI;
IF VL >= 256
TMP_DEST[159:128] SRC1[223:192]
TMP_DEST[191:160] SRC2[223:192]
TMP_DEST[223:192] SRC1[255:224]
TMP_DEST[255:224] SRC2[255:224]
FI;
IF VL >= 512
TMP_DEST[287:256] SRC1[351:320]
TMP_DEST[319:288] SRC2[351:320]
TMP_DEST[351:320] SRC1[383:352]
TMP_DEST[383:352] SRC2[383:352]
TMP_DEST[415:384] SRC1[479:448]
TMP_DEST[447:416] SRC2[479:448]
TMP_DEST[479:448] SRC1[511:480]
TMP_DEST[511:480] SRC2[511:480]
FI;
Figure 4-27. VUNPCKHPS Operation
DEST
SRC1
SRC2
X0X1X2X3
Y0Y1Y2Y3
X2Y2X3Y3X6Y6X7Y7
X4X5X6X7
Y4Y5Y6Y7

UNPCKHPS—Unpack and Interleave High Packed Single-Precision Floating-Point Values
INSTRUCTION SET REFERENCE, M-U
4-688 Vol. 2B
FOR j 0 TO KL-1
i j * 32
IF k1[j] OR *no writemask*
THEN DEST[i+31:i] TMP_DEST[i+31:i]
ELSE
IF *merging-masking* ; merging-masking
THEN *DEST[i+31:i] remains unchanged*
ELSE *zeroing-masking* ; zeroing-masking
DEST[i+31:i] 0
FI
FI;
ENDFOR
DEST[MAXVL-1:VL] 0
VUNPCKHPS (EVEX encoded version when SRC2 is memory)
(KL, VL) = (4, 128), (8, 256), (16, 512)
FOR j 0 TO KL-1
i j * 32
IF (EVEX.b = 1)
THEN TMP_SRC2[i+31:i] SRC2[31:0]
ELSE TMP_SRC2[i+31:i] SRC2[i+31:i]
FI;
ENDFOR;
IF VL >= 128
TMP_DEST[31:0] SRC1[95:64]
TMP_DEST[63:32] TMP_SRC2[95:64]
TMP_DEST[95:64] SRC1[127:96]
TMP_DEST[127:96] TMP_SRC2[127:96]
FI;
IF VL >= 256
TMP_DEST[159:128] SRC1[223:192]
TMP_DEST[191:160] TMP_SRC2[223:192]
TMP_DEST[223:192] SRC1[255:224]
TMP_DEST[255:224] TMP_SRC2[255:224]
FI;
IF VL >= 512
TMP_DEST[287:256] SRC1[351:320]
TMP_DEST[319:288] TMP_SRC2[351:320]
TMP_DEST[351:320] SRC1[383:352]
TMP_DEST[383:352] TMP_SRC2[383:352]
TMP_DEST[415:384] SRC1[479:448]
TMP_DEST[447:416] TMP_SRC2[479:448]
TMP_DEST[479:448] SRC1[511:480]
TMP_DEST[511:480] TMP_SRC2[511:480]
FI;
FOR j 0 TO KL-1
i j * 32
IF k1[j] OR *no writemask*
THEN DEST[i+31:i] TMP_DEST[i+31:i]
ELSE
IF *merging-masking* ; merging-masking
THEN *DEST[i+31:i] remains unchanged*
ELSE *zeroing-masking* ; zeroing-masking
DEST[i+31:i] 0

UNPCKHPS—Unpack and Interleave High Packed Single-Precision Floating-Point Values
INSTRUCTION SET REFERENCE, M-U
Vol. 2B 4-689
FI
FI;
ENDFOR
DEST[MAXVL-1:VL] 0
VUNPCKHPS (VEX.256 encoded version)
DEST[31:0] SRC1[95:64]
DEST[63:32] SRC2[95:64]
DEST[95:64] SRC1[127:96]
DEST[127:96] SRC2[127:96]
DEST[159:128] SRC1[223:192]
DEST[191:160] SRC2[223:192]
DEST[223:192] SRC1[255:224]
DEST[255:224] SRC2[255:224]
DEST[MAXVL-1:256] 0
VUNPCKHPS (VEX.128 encoded version)
DEST[31:0] SRC1[95:64]
DEST[63:32] SRC2[95:64]
DEST[95:64] SRC1[127:96]
DEST[127:96] SRC2[127:96]
DEST[MAXVL-1:128] 0
UNPCKHPS (128-bit Legacy SSE version)
DEST[31:0] SRC1[95:64]
DEST[63:32] SRC2[95:64]
DEST[95:64] SRC1[127:96]
DEST[127:96] SRC2[127:96]
DEST[MAXVL-1:128] (Unmodified)
Intel C/C++ Compiler Intrinsic Equivalent
VUNPCKHPS __m512 _mm512_unpackhi_ps( __m512 a, __m512 b);
VUNPCKHPS __m512 _mm512_mask_unpackhi_ps(__m512 s, __mmask16 k, __m512 a, __m512 b);
VUNPCKHPS __m512 _mm512_maskz_unpackhi_ps(__mmask16 k, __m512 a, __m512 b);
VUNPCKHPS __m256 _mm256_unpackhi_ps (__m256 a, __m256 b);
VUNPCKHPS __m256 _mm256_mask_unpackhi_ps(__m256 s, __mmask8 k, __m256 a, __m256 b);
VUNPCKHPS __m256 _mm256_maskz_unpackhi_ps(__mmask8 k, __m256 a, __m256 b);
UNPCKHPS __m128 _mm_unpackhi_ps (__m128 a, __m128 b);
VUNPCKHPS __m128 _mm_mask_unpackhi_ps(__m128 s, __mmask8 k, __m128 a, __m128 b);
VUNPCKHPS __m128 _mm_maskz_unpackhi_ps(__mmask8 k, __m128 a, __m128 b);
SIMD Floating-Point Exceptions
None
Other Exceptions
Non-EVEX-encoded instructions, see Exceptions Type 4.
EVEX-encoded instructions, see Exceptions Type E4NF.

UNPCKLPD—Unpack and Interleave Low Packed Double-Precision Floating-Point Values
INSTRUCTION SET REFERENCE, M-U
4-690 Vol. 2B
UNPCKLPD—Unpack and Interleave Low Packed Double-Precision Floating-Point Values
Instruction Operand Encoding
Description
Performs an interleaved unpack of the low double-precision floating-point values from the first source operand and
the second source operand.
128-bit Legacy SSE version: The second source can be an XMM register or an 128-bit memory location. The desti-
nation is not distinct from the first source XMM register and the upper bits (MAXVL-1:128) of the corresponding
ZMM register destination are unmodified. When unpacking from a memory operand, an implementation may fetch
only the appropriate 64 bits; however, alignment to 16-byte boundary and normal segment checking will still be
enforced.
VEX.128 encoded version: The first source operand is a XMM register. The second source operand can be a XMM
register or a 128-bit memory location. The destination operand is a XMM register. The upper bits (MAXVL-1:128) of
the corresponding ZMM register destination are zeroed.
VEX.256 encoded version: The first source operand is a YMM register. The second source operand can be a YMM
register or a 256-bit memory location. The destination operand is a YMM register.
EVEX.512 encoded version: The first source operand is a ZMM register. The second source operand is a ZMM
register, a 512-bit memory location, or a 512-bit vector broadcasted from a 64-bit memory location. The destina-
tion operand is a ZMM register, conditionally updated using writemask k1.
EVEX.256 encoded version: The first source operand is a YMM register. The second source operand is a YMM
register, a 256-bit memory location, or a 256-bit vector broadcasted from a 64-bit memory location. The destina-
tion operand is a YMM register, conditionally updated using writemask k1.
EVEX.128 encoded version: The first source operand is an XMM register. The second source operand is a XMM
register, a 128-bit memory location, or a 128-bit vector broadcasted from a 64-bit memory location. The destina-
tion operand is a XMM register, conditionally updated using writemask k1.
Opcode/
Instruction
Op /
En
64/32
bit Mode
Support
CPUID
Feature
Flag
Description
66 0F 14 /r
UNPCKLPD xmm1, xmm2/m128
A V/V SSE2 Unpacks and Interleaves double-precision floating-point
values from low quadwords of xmm1 and xmm2/m128.
VEX.128.66.0F.WIG 14 /r
VUNPCKLPD xmm1,xmm2,
xmm3/m128
B V/V AVX Unpacks and Interleaves double-precision floating-point
values from low quadwords of xmm2 and xmm3/m128.
VEX.256.66.0F.WIG 14 /r
VUNPCKLPD ymm1,ymm2,
ymm3/m256
B V/V AVX Unpacks and Interleaves double-precision floating-point
values from low quadwords of ymm2 and ymm3/m256.
EVEX.128.66.0F.W1 14 /r
VUNPCKLPD xmm1 {k1}{z}, xmm2,
xmm3/m128/m64bcst
C V/V AVX512VL
AVX512F
Unpacks and Interleaves double precision floating-point
values from low quadwords of xmm2 and
xmm3/m128/m64bcst subject to write mask k1.
EVEX.256.66.0F.W1 14 /r
VUNPCKLPD ymm1 {k1}{z}, ymm2,
ymm3/m256/m64bcst
C V/V AVX512VL
AVX512F
Unpacks and Interleaves double precision floating-point
values from low quadwords of ymm2 and
ymm3/m256/m64bcst subject to write mask k1.
EVEX.512.66.0F.W1 14 /r
VUNPCKLPD zmm1 {k1}{z}, zmm2,
zmm3/m512/m64bcst
C V/V AVX512F Unpacks and Interleaves double-precision floating-point
values from low quadwords of zmm2 and
zmm3/m512/m64bcst subject to write mask k1.
Op/En Tuple Type Operand 1 Operand 2 Operand 3 Operand 4
A NA ModRM:reg (r, w) ModRM:r/m (r) NA NA
B NA ModRM:reg (w) VEX.vvvv (r) ModRM:r/m (r) NA
C Full ModRM:reg (w) EVEX.vvvv (r) ModRM:r/m (r) NA

UNPCKLPD—Unpack and Interleave Low Packed Double-Precision Floating-Point Values
INSTRUCTION SET REFERENCE, M-U
Vol. 2B 4-691
Operation
VUNPCKLPD (EVEX encoded versions when SRC2 is a register)
(KL, VL) = (2, 128), (4, 256), (8, 512)
IF VL >= 128
TMP_DEST[63:0] SRC1[63:0]
TMP_DEST[127:64] SRC2[63:0]
FI;
IF VL >= 256
TMP_DEST[191:128] SRC1[191:128]
TMP_DEST[255:192] SRC2[191:128]
FI;
IF VL >= 512
TMP_DEST[319:256] SRC1[319:256]
TMP_DEST[383:320] SRC2[319:256]
TMP_DEST[447:384] SRC1[447:384]
TMP_DEST[511:448] SRC2[447:384]
FI;
FOR j 0 TO KL-1
i j * 64
IF k1[j] OR *no writemask*
THEN DEST[i+63:i] TMP_DEST[i+63:i]
ELSE
IF *merging-masking* ; merging-masking
THEN *DEST[i+63:i] remains unchanged*
ELSE *zeroing-masking* ; zeroing-masking
DEST[i+63:i] 0
FI
FI;
ENDFOR
DEST[MAXVL-1:VL] 0

UNPCKLPD—Unpack and Interleave Low Packed Double-Precision Floating-Point Values
INSTRUCTION SET REFERENCE, M-U
4-692 Vol. 2B
VUNPCKLPD (EVEX encoded version when SRC2 is memory)
(KL, VL) = (2, 128), (4, 256), (8, 512)
FOR j 0 TO KL-1
i j * 64
IF (EVEX.b = 1)
THEN TMP_SRC2[i+63:i] SRC2[63:0]
ELSE TMP_SRC2[i+63:i] SRC2[i+63:i]
FI;
ENDFOR;
IF VL >= 128
TMP_DEST[63:0] SRC1[63:0]
TMP_DEST[127:64] TMP_SRC2[63:0]
FI;
IF VL >= 256
TMP_DEST[191:128] SRC1[191:128]
TMP_DEST[255:192] TMP_SRC2[191:128]
FI;
IF VL >= 512
TMP_DEST[319:256] SRC1[319:256]
TMP_DEST[383:320] TMP_SRC2[319:256]
TMP_DEST[447:384] SRC1[447:384]
TMP_DEST[511:448] TMP_SRC2[447:384]
FI;
FOR j 0 TO KL-1
i j * 64
IF k1[j] OR *no writemask*
THEN DEST[i+63:i] TMP_DEST[i+63:i]
ELSE
IF *merging-masking* ; merging-masking
THEN *DEST[i+63:i] remains unchanged*
ELSE *zeroing-masking* ; zeroing-masking
DEST[i+63:i] 0
FI
FI;
ENDFOR
DEST[MAXVL-1:VL] 0
VUNPCKLPD (VEX.256 encoded version)
DEST[63:0] SRC1[63:0]
DEST[127:64] SRC2[63:0]
DEST[191:128] SRC1[191:128]
DEST[255:192] SRC2[191:128]
DEST[MAXVL-1:256] 0
VUNPCKLPD (VEX.128 encoded version)
DEST[63:0] SRC1[63:0]
DEST[127:64] SRC2[63:0]
DEST[MAXVL-1:128] 0
UNPCKLPD (128-bit Legacy SSE version)
DEST[63:0] SRC1[63:0]
DEST[127:64] SRC2[63:0]
DEST[MAXVL-1:128] (Unmodified)

UNPCKLPD—Unpack and Interleave Low Packed Double-Precision Floating-Point Values
INSTRUCTION SET REFERENCE, M-U
Vol. 2B 4-693
Intel C/C++ Compiler Intrinsic Equivalent
VUNPCKLPD __m512d _mm512_unpacklo_pd( __m512d a, __m512d b);
VUNPCKLPD __m512d _mm512_mask_unpacklo_pd(__m512d s, __mmask8 k, __m512d a, __m512d b);
VUNPCKLPD __m512d _mm512_maskz_unpacklo_pd(__mmask8 k, __m512d a, __m512d b);
VUNPCKLPD __m256d _mm256_unpacklo_pd(__m256d a, __m256d b)
VUNPCKLPD __m256d _mm256_mask_unpacklo_pd(__m256d s, __mmask8 k, __m256d a, __m256d b);
VUNPCKLPD __m256d _mm256_maskz_unpacklo_pd(__mmask8 k, __m256d a, __m256d b);
UNPCKLPD __m128d _mm_unpacklo_pd(__m128d a, __m128d b)
VUNPCKLPD __m128d _mm_mask_unpacklo_pd(__m128d s, __mmask8 k, __m128d a, __m128d b);
VUNPCKLPD __m128d _mm_maskz_unpacklo_pd(__mmask8 k, __m128d a, __m128d b);
SIMD Floating-Point Exceptions
None
Other Exceptions
Non-EVEX-encoded instructions, see Exceptions Type 4.
EVEX-encoded instructions, see Exceptions Type E4NF.

UNPCKLPS—Unpack and Interleave Low Packed Single-Precision Floating-Point Values
INSTRUCTION SET REFERENCE, M-U
4-694 Vol. 2B
UNPCKLPS—Unpack and Interleave Low Packed Single-Precision Floating-Point Values
Instruction Operand Encoding
Description
Performs an interleaved unpack of the low single-precision floating-point values from the first source operand and
the second source operand.
128-bit Legacy SSE version: The second source can be an XMM register or an 128-bit memory location. The desti-
nation is not distinct from the first source XMM register and the upper bits (MAXVL-1:128) of the corresponding
ZMM register destination are unmodified. When unpacking from a memory operand, an implementation may fetch
only the appropriate 64 bits; however, alignment to 16-byte boundary and normal segment checking will still be
enforced.
VEX.128 encoded version: The first source operand is a XMM register. The second source operand can be a XMM
register or a 128-bit memory location. The destination operand is a XMM register. The upper bits (MAXVL-1:128) of
the corresponding ZMM register destination are zeroed.
VEX.256 encoded version: The first source operand is a YMM register. The second source operand can be a YMM
register or a 256-bit memory location. The destination operand is a YMM register.
Opcode/
Instruction
Op /
En
64/32
bit Mode
Support
CPUID
Feature
Flag
Description
NP 0F 14 /r
UNPCKLPS xmm1, xmm2/m128
A V/V SSE Unpacks and Interleaves single-precision floating-point
values from low quadwords of xmm1 and xmm2/m128.
VEX.128.0F.WIG 14 /r
VUNPCKLPS xmm1,xmm2,
xmm3/m128
B V/V AVX Unpacks and Interleaves single-precision floating-point
values from low quadwords of xmm2 and xmm3/m128.
VEX.256.0F.WIG 14 /r
VUNPCKLPS
ymm1,ymm2,ymm3/m256
B V/V AVX Unpacks and Interleaves single-precision floating-point
values from low quadwords of ymm2 and ymm3/m256.
EVEX.128.0F.W0 14 /r
VUNPCKLPS xmm1 {k1}{z}, xmm2,
xmm3/m128/m32bcst
C V/V AVX512VL
AVX512F
Unpacks and Interleaves single-precision floating-point
values from low quadwords of xmm2 and xmm3/mem and
write result to xmm1 subject to write mask k1.
EVEX.256.0F.W0 14 /r
VUNPCKLPS ymm1 {k1}{z}, ymm2,
ymm3/m256/m32bcst
C V/V AVX512VL
AVX512F
Unpacks and Interleaves single-precision floating-point
values from low quadwords of ymm2 and ymm3/mem and
write result to ymm1 subject to write mask k1.
EVEX.512.0F.W0 14 /r
VUNPCKLPS zmm1 {k1}{z}, zmm2,
zmm3/m512/m32bcst
C V/V AVX512F Unpacks and Interleaves single-precision floating-point
values from low quadwords of zmm2 and
zmm3/m512/m32bcst and write result to zmm1 subject
to write mask k1.
Op/En Tuple Type Operand 1 Operand 2 Operand 3 Operand 4
A NA ModRM:reg (r, w) ModRM:r/m (r) NA NA
B NA ModRM:reg (w) VEX.vvvv (r) ModRM:r/m (r) NA
C Full ModRM:reg (w) EVEX.vvvv (r) ModRM:r/m (r) NA

UNPCKLPS—Unpack and Interleave Low Packed Single-Precision Floating-Point Values
INSTRUCTION SET REFERENCE, M-U
Vol. 2B 4-695
EVEX.512 encoded version: The first source operand is a ZMM register. The second source operand is a ZMM
register, a 512-bit memory location, or a 512-bit vector broadcasted from a 32-bit memory location. The destina-
tion operand is a ZMM register, conditionally updated using writemask k1.
EVEX.256 encoded version: The first source operand is a YMM register. The second source operand is a YMM
register, a 256-bit memory location, or a 256-bit vector broadcasted from a 32-bit memory location. The destina-
tion operand is a YMM register, conditionally updated using writemask k1.
EVEX.128 encoded version: The first source operand is an XMM register. The second source operand is a XMM
register, a 128-bit memory location, or a 128-bit vector broadcasted from a 32-bit memory location. The destina-
tion operand is a XMM register, conditionally updated using writemask k1.
Operation
VUNPCKLPS (EVEX encoded version when SRC2 is a ZMM register)
(KL, VL) = (4, 128), (8, 256), (16, 512)
IF VL >= 128
TMP_DEST[31:0] SRC1[31:0]
TMP_DEST[63:32] SRC2[31:0]
TMP_DEST[95:64] SRC1[63:32]
TMP_DEST[127:96] SRC2[63:32]
FI;
IF VL >= 256
TMP_DEST[159:128] SRC1[159:128]
TMP_DEST[191:160] SRC2[159:128]
TMP_DEST[223:192] SRC1[191:160]
TMP_DEST[255:224] SRC2[191:160]
FI;
IF VL >= 512
TMP_DEST[287:256] SRC1[287:256]
TMP_DEST[319:288] SRC2[287:256]
TMP_DEST[351:320] SRC1[319:288]
TMP_DEST[383:352] SRC2[319:288]
TMP_DEST[415:384] SRC1[415:384]
TMP_DEST[447:416] SRC2[415:384]
TMP_DEST[479:448] SRC1[447:416]
TMP_DEST[511:480] SRC2[447:416]
FI;
FOR j 0 TO KL-1
i j * 32
Figure 4-28. VUNPCKLPS Operation
DEST
SRC1
SRC2
X0X1X2X3
Y0Y1Y2Y3
X0Y0X1Y1X4Y4X5Y5
X4X5X6X7
Y4Y5Y6Y7

UNPCKLPS—Unpack and Interleave Low Packed Single-Precision Floating-Point Values
INSTRUCTION SET REFERENCE, M-U
4-696 Vol. 2B
IF k1[j] OR *no writemask*
THEN DEST[i+31:i] TMP_DEST[i+31:i]
ELSE
IF *merging-masking* ; merging-masking
THEN *DEST[i+31:i] remains unchanged*
ELSE *zeroing-masking* ; zeroing-masking
DEST[i+31:i] 0
FI
FI;
ENDFOR
DEST[MAXVL-1:VL] 0
VUNPCKLPS (EVEX encoded version when SRC2 is memory)
(KL, VL) = (4, 128), (8, 256), (16, 512)
FOR j 0 TO KL-1
i j * 31
IF (EVEX.b = 1)
THEN TMP_SRC2[i+31:i] SRC2[31:0]
ELSE TMP_SRC2[i+31:i] SRC2[i+31:i]
FI;
ENDFOR;
IF VL >= 128
TMP_DEST[31:0] SRC1[31:0]
TMP_DEST[63:32] TMP_SRC2[31:0]
TMP_DEST[95:64] SRC1[63:32]
TMP_DEST[127:96] TMP_SRC2[63:32]
FI;
IF VL >= 256
TMP_DEST[159:128] SRC1[159:128]
TMP_DEST[191:160] TMP_SRC2[159:128]
TMP_DEST[223:192] SRC1[191:160]
TMP_DEST[255:224] TMP_SRC2[191:160]
FI;
IF VL >= 512
TMP_DEST[287:256] SRC1[287:256]
TMP_DEST[319:288] TMP_SRC2[287:256]
TMP_DEST[351:320] SRC1[319:288]
TMP_DEST[383:352] TMP_SRC2[319:288]
TMP_DEST[415:384] SRC1[415:384]
TMP_DEST[447:416] TMP_SRC2[415:384]
TMP_DEST[479:448] SRC1[447:416]
TMP_DEST[511:480] TMP_SRC2[447:416]
FI;
FOR j 0 TO KL-1
i j * 32
IF k1[j] OR *no writemask*
THEN DEST[i+31:i] TMP_DEST[i+31:i]
ELSE
IF *merging-masking* ; merging-masking
THEN *DEST[i+31:i] remains unchanged*
ELSE *zeroing-masking* ; zeroing-masking
DEST[i+31:i] 0
FI
FI;

UNPCKLPS—Unpack and Interleave Low Packed Single-Precision Floating-Point Values
INSTRUCTION SET REFERENCE, M-U
Vol. 2B 4-697
ENDFOR
DEST[MAXVL-1:VL] 0
UNPCKLPS (VEX.256 encoded version)
DEST[31:0] SRC1[31:0]
DEST[63:32] SRC2[31:0]
DEST[95:64] SRC1[63:32]
DEST[127:96] SRC2[63:32]
DEST[159:128] SRC1[159:128]
DEST[191:160] SRC2[159:128]
DEST[223:192] SRC1[191:160]
DEST[255:224] SRC2[191:160]
DEST[MAXVL-1:256] 0
VUNPCKLPS (VEX.128 encoded version)
DEST[31:0] SRC1[31:0]
DEST[63:32] SRC2[31:0]
DEST[95:64] SRC1[63:32]
DEST[127:96] SRC2[63:32]
DEST[MAXVL-1:128] 0
UNPCKLPS (128-bit Legacy SSE version)
DEST[31:0] SRC1[31:0]
DEST[63:32] SRC2[31:0]
DEST[95:64] SRC1[63:32]
DEST[127:96] SRC2[63:32]
DEST[MAXVL-1:128] (Unmodified)
Intel C/C++ Compiler Intrinsic Equivalent
VUNPCKLPS __m512 _mm512_unpacklo_ps(__m512 a, __m512 b);
VUNPCKLPS __m512 _mm512_mask_unpacklo_ps(__m512 s, __mmask16 k, __m512 a, __m512 b);
VUNPCKLPS __m512 _mm512_maskz_unpacklo_ps(__mmask16 k, __m512 a, __m512 b);
VUNPCKLPS __m256 _mm256_unpacklo_ps (__m256 a, __m256 b);
VUNPCKLPS __m256 _mm256_mask_unpacklo_ps(__m256 s, __mmask8 k, __m256 a, __m256 b);
VUNPCKLPS __m256 _mm256_maskz_unpacklo_ps(__mmask8 k, __m256 a, __m256 b);
UNPCKLPS __m128 _mm_unpacklo_ps (__m128 a, __m128 b);
VUNPCKLPS __m128 _mm_mask_unpacklo_ps(__m128 s, __mmask8 k, __m128 a, __m128 b);
VUNPCKLPS __m128 _mm_maskz_unpacklo_ps(__mmask8 k, __m128 a, __m128 b);
SIMD Floating-Point Exceptions
None
Other Exceptions
Non-EVEX-encoded instructions, see Exceptions Type 4.
EVEX-encoded instructions, see Exceptions Type E4NF.

UNPCKLPS—Unpack and Interleave Low Packed Single-Precision Floating-Point Values
INSTRUCTION SET REFERENCE, M-U
4-698 Vol. 2B