JM50_R31_0822_4 JM50 R31 0822 4
User Manual:
Open the PDF directly: View PDF
.
Page Count: 93

5
5
4
4
3
3
2
2
1
1
D D
C C
B B
A A
Size Project Name Rev
Date: Sheet of
Title :
Engineer:
C
1 93Thursday, August 23, 2012
BG1-HW RD Div.2-NB RD Dept.5
Block Diagram
3.1
JM50
Joyoung_Chianhg
Size Project Name Rev
Date: Sheet of
Title :
Engineer:
C
1 93Thursday, August 23, 2012
BG1-HW RD Div.2-NB RD Dept.5
Block Diagram
3.1
JM50
Joyoung_Chianhg
Size Project Name Rev
Date: Sheet of
Title :
Engineer:
C
1 93Thursday, August 23, 2012
BG1-HW RD Div.2-NB RD Dept.5
Block Diagram
3.1
JM50
Joyoung_Chianhg
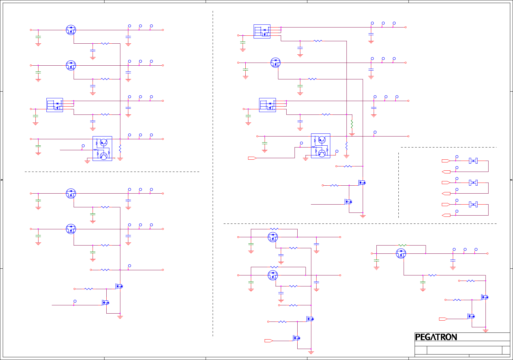
CPU
PCH
Sandy Bridge
Power
+VCC_CORE
+VGFX_CORE
PCIEx1
USB Port(2)
USB 2.0
FAN
MiniCard (HALF)
WLAN + BT
Page 20~28
Page 53
Page 50
Discharge Circuit
Page 57
DC & BATT. Conn.
Page 60
Page 3~11
Page 80
Page 81
System
Page 82
VTT
Page 83
DDR3
Page 84
+1.8VS
Page 88
Charger
Page 90
Detect
Page 91
Load Switch
Page 92
Power Protect
HDMI
Page 48
LCD Panel
Page 45
Reset Circuit
Page 32
LPC
Debug Conn.
EC
NPCE794LKeyboard
Touchpad
Page 44
Page 30Page 31
Skew Holes
Page 65
2
0
DDR3 1333MHz
DDR3 SO-DIMM
Page 16~18
DMI x4
JM50 Ultrabook Block Diagram Rev 1.0
LVDS
HDMI
Page 87
+VGA_CORE
SPI ROM
Page 28
Page 52
Panther Point
10
Page 52
Page 85
+VCCSA
CMOS Camera
Page 45
Speaker
Azalia
Page 38
ALC271
Azalia Codec
Audio Jack
(combo)
Page 37
Page 37
USB 3.0
USB Port(1)
GigaLAN
RJ45
Broadcom
BCM57780
FDI
4
2
HDD
Page 51
SSD (mSATA)
SATA
1
Page 53
1
3
Memory Down
&
GPU
nVidia N13PGL
Page 70~79
PEG
MiniCard (FULL)
Page 51
ODD
2 IN 1
CardReader
Realtek
RTS5209
Bluetooth
Page 61
4
3
Page 52
USB Port(3)
0
2
0
1
1
Page 33 Page 34
Page 40
Page 52
Charger
(4M+2M)
VRAM
Page 76,77
eDP
2
www.qdzbwx.com

5
5
4
4
3
3
2
2
1
1
D D
C C
B B
A A
Size Project Name Rev
Date: Sheet of
Title :
Engineer:
C
2 93Thursday, August 23, 2012
BG1-HW RD Div.2-NB RD Dept.5
System Setting
3.1
JM50
Joyoung_Chianhg
Size Project Name Rev
Date: Sheet of
Title :
Engineer:
C
2 93Thursday, August 23, 2012
BG1-HW RD Div.2-NB RD Dept.5
System Setting
3.1
JM50
Joyoung_Chianhg
Size Project Name Rev
Date: Sheet of
Title :
Engineer:
C
2 93Thursday, August 23, 2012
BG1-HW RD Div.2-NB RD Dept.5
System Setting
3.1
JM50
Joyoung_Chianhg
GPIO 12
GPIO 13
GPIO 14
GPIO 15
GPIO 17
GPIO 18
GPIO 19
GPIO 16
Signal NameUse As Power
GPIO 00
PCH_CPT
GPIO
GPIO 01
GPIO [2:5]
GPIO 08
GPIO 06
GPIO 07
GPIO 09
GPIO 10
GPIO 11
GPIO 20
GPIO 21
GPIO 22
GPIO 23
GPIO 24
GPIO 25
GPIO 26
GPIO 27
GPIO 28
GPIO 29
GPIO 30
GPIO 31
GPIO 32
GPIO 33
GPIO 34
GPIO 35
GPIO 36
GPIO 37
GPIO 38
GPIO 48
GPIO 49
GPIO 39
GPIO 56
GPIO 57
GPIO 58
GPIO 59
GPIO 60
GPIO 40
GPIO 41
GPIO 42
GPIO 43
GPIO 44
GPIO 45
GPIO 46
GPIO 47
GPIO 50
GPIO 51
GPIO 52
GPIO 53
GPIO 54
GPIO 55
Use As Signal Name
GPA0
EC GPIO
GPA1
GPA2
GPA3
GPA4
GPA5
GPA6
GPB0
GPB1
GPB2
GPB3
GPB4
GPB5
GPB6
GPB7
GPC0
GPC1
GPC2
GPC3
GPC4
GPC5
GPC6
GPC7
GPD0
GPD1
GPD2
GPD3
GPD4
GPD5
GPD6
GPD7
GPE0
GPE1
GPE2
GPE3
GPE4
GPE5
GPE6
GPE7
GPF0
GPF1
GPF2
GPF3
GPF4
GPF5
GPF6
GPF7
GPG0
GPG1
GPG2
GPA7
PCH_CPT
GPIO
EC
NPCE795L
GPIO 64
GPIO 65
GPIO 66
GPIO 67
GPIO 72
GPIO 61
GPIO 62
GPIO 63
GPIO 73
GPIO 74
GPIO 75
Internal &
External
Pull-up/down
GPG6
GPH0
GPH1
GPH2
GPH3
GPH4
GPH5
GPH6
GPI0
GPI1
GPI2
GPI3
GPI4
GPI5
GPI6
GPI7
GPJ0
GPJ1
GPJ2
GPJ3
GPJ4
SM-Bus Address
SO-DIMM 1
SM-Bus Device
1010000x ( A0h )
1010001x ( A4h )
SO-DIMM 0
SM_BUS ADDRESS :
PCIE 2
PCIE 3
PCIE 4
PCIE 5
PCIE 6
PCIE 1
Minicard WLAN
GLAN
SATA1
SATA2
SATA3
SATA0
SATA ODD
SATA HDD
N/A
USB 0
N/A
USB Port (1)
N/A
USB 1
USB 2
USB 3
USB 4
USB 5
USB 6
USB 7
USB 8
USB 9
USB 10
USB 11
N/A
PCIE 7
PCIE 8
USB 12
USB 13
USB Port (2)
GPJ5
N/A
N/ASATA4
SATA5
USB3.0
N/A
N/A
N/A
N/A
USB 3.0 Port (3)N/A
N/A
N/A
USB Port (4)
Card Reader
CMOS Camera
N/A
WLAN
N/A
N/A
www.qdzbwx.com

5
5
4
4
3
3
2
2
1
1
D D
C C
B B
A A
PEG_COMP
FDI_TXN1
FDI_TXN5
FDI_TXN4
FDI_TXN7
FDI_TXN6
FDI_TXN0
FDI_TXN3
FDI_TXN2
FDI_TXP1
FDI_TXP5
FDI_TXP4
FDI_TXP7
FDI_TXP6
FDI_TXP0
FDI_TXP3
FDI_TXP2
DP_COMP
PCIENB_RXN3
PCIENB_RXN7
PCIENB_RXN2
PCIENB_RXN0
PCIENB_RXN1
PCIENB_RXN4
PCIENB_RXN6
PCIENB_RXN5
PCIENB_RXN8
PCIENB_RXN10
PCIENB_RXN11
PCIENB_RXN15
PCIENB_RXN9
PCIENB_RXN14
PCIENB_RXN12
PCIENB_RXN13
PCIENB_RXP1
PCIENB_RXP4
PCIENB_RXP6
PCIENB_RXP5
PCIENB_RXP3
PCIENB_RXP0
PCIENB_RXP2
PCIENB_RXP7
PCIENB_RXP9
PCIENB_RXP10
PCIENB_RXP14
PCIENB_RXP8
PCIENB_RXP13
PCIENB_RXP11
PCIENB_RXP12
PCIENB_RXP15
PCIEG_RXN11
PCIEG_RXN15
PCIEG_RXN8
PCIEG_RXN14
PCIEG_RXN13
PCIEG_RXN6
PCIEG_RXN12
PCIEG_RXN10
PCIEG_RXN9
PCIEG_RXN7
PCIENB_TXN14
PCIENB_TXN13
PCIENB_TXN4
PCIENB_TXN3
PCIENB_TXN9
PCIENB_TXN1
PCIENB_TXN2
PCIENB_TXN0
PCIENB_TXN5
PCIENB_TXN7
PCIENB_TXN6
PCIENB_TXN12
PCIENB_TXN10
PCIENB_TXN8
PCIENB_TXN11
PCIENB_TXN15
PCIEG_RXP2
PCIEG_RXP8
PCIEG_RXP7
PCIEG_RXP11
PCIEG_RXP6
PCIEG_RXP15
PCIEG_RXP1
PCIEG_RXP10
PCIEG_RXP5
PCIEG_RXP3
PCIEG_RXP4
PCIEG_RXP13
PCIEG_RXP0
PCIEG_RXP9
PCIEG_RXP12
PCIEG_RXP14
PCIENB_TXP11
PCIENB_TXP2
PCIENB_TXP1
PCIENB_TXP12
PCIENB_TXP6
PCIENB_TXP10
PCIENB_TXP0
PCIENB_TXP8
PCIENB_TXP3
PCIENB_TXP4
PCIENB_TXP9
PCIENB_TXP7
PCIENB_TXP5
PCIENB_TXP14
PCIENB_TXP13
PCIENB_TXP15
PCIEG_RXN0
PCIEG_RXN3
PCIEG_RXN5
PCIEG_RXN4
PCIEG_RXN2
PCIEG_RXN1
DMI_RXN122
DMI_RXN222
DMI_RXN322
DMI_RXN022
DMI_RXP122
DMI_RXP222
DMI_RXP322
DMI_RXP022
DMI_TXN022
DMI_TXN122
DMI_TXN222
DMI_TXN322
DMI_TXP022
DMI_TXP122
DMI_TXP222
DMI_TXP322
+VCCP 4,6,7,30,32,57,82
FDI_TXN[7:0]22
FDI_TXP[7:0]22
FDI_LSYNC122
FDI_FSYNC022
FDI_FSYNC122
FDI_INT22
FDI_LSYNC022
PCIENB_RXN[15:0] 70
PCIENB_RXP[15:0] 70
PCIEG_RXN[15:0] 70
PCIEG_RXP[15:0] 70
DP_AUXP_PCH45
DP_AUXN_PCH45
DP_TXN0_PCH45
DP_HPD#_PCH45
DP_TXP0_PCH45
DP_TXP1_PCH45
DP_TXN1_PCH45
+VCCP
+VCCP
+VCCP
Size Project Name Rev
Date: Sheet of
Title :
Engineer:
C
3 93Thursday, August 23, 2012
BG1-HW RD Div.2-NB RD Dept.5
CPU(1)_DMI,DP,PEG,FDI
3.1
JM50
Joyoung_Chianhg
Size Project Name Rev
Date: Sheet of
Title :
Engineer:
C
3 93Thursday, August 23, 2012
BG1-HW RD Div.2-NB RD Dept.5
CPU(1)_DMI,DP,PEG,FDI
3.1
JM50
Joyoung_Chianhg
Size Project Name Rev
Date: Sheet of
Title :
Engineer:
C
3 93Thursday, August 23, 2012
BG1-HW RD Div.2-NB RD Dept.5
CPU(1)_DMI,DP,PEG,FDI
3.1
JM50
Joyoung_Chianhg
R2.1 01/09
CX0314 0.22UF/10V /DGPUCX0314 0.22UF/10V /DGPU
CX0301 0.22UF/10V /DGPUCX0301 0.22UF/10V /DGPU
CX0323 0.22UF/10V /DGPUCX0323 0.22UF/10V /DGPU
CX0313 0.22UF/10V /DGPUCX0313 0.22UF/10V /DGPU
CX0303 0.22UF/10V /DGPUCX0303 0.22UF/10V /DGPU
PCI EXPRESS -- GRAPHICS
DMI Intel(R) FDI DP
U0301A
01V010000003
ES1
PCI EXPRESS -- GRAPHICS
DMI Intel(R) FDI DP
U0301A
01V010000003
ES1
DMI_RX#[0]
M2
DMI_RX#[1]
P6
DMI_RX#[2]
P1
DMI_RX#[3]
P10
DMI_RX[0]
N3
DMI_RX[1]
P7
DMI_RX[2]
P3
DMI_RX[3]
P11
DMI_TX#[0]
K1
DMI_TX#[1]
M8
DMI_TX#[2]
N4
DMI_TX#[3]
R2
DMI_TX[0]
K3
DMI_TX[1]
M7
DMI_TX[3]
T3 DMI_TX[2]
P4
FDI0_TX#[0]
U7
FDI0_TX#[1]
W11
FDI0_TX#[2]
W1
FDI0_TX#[3]
AA6
FDI1_TX#[0]
W6
FDI1_TX#[1]
V4
FDI1_TX#[2]
Y2
FDI1_TX#[3]
AC9
FDI0_TX[0]
U6
FDI0_TX[1]
W10
FDI0_TX[2]
W3
FDI0_TX[3]
AA7
FDI1_TX[0]
W7
FDI1_TX[1]
T4
FDI1_TX[2]
AA3
FDI1_TX[3]
AC8
FDI0_FSYNC
AA11
FDI1_FSYNC
AC12
FDI_INT
U11
FDI0_LSYNC
AA10
FDI1_LSYNC
AG8
PEG_ICOMPI G3
PEG_ICOMPO G1
PEG_RCOMPO G4
PEG_RX#[0] H22
PEG_RX#[1] J21
PEG_RX#[2] B22
PEG_RX#[3] D21
PEG_RX#[4] A19
PEG_RX#[5] D17
PEG_RX#[6] B14
PEG_RX#[7] D13
PEG_RX#[8] A11
PEG_RX#[9] B10
PEG_RX#[10] G8
PEG_RX#[11] A8
PEG_RX#[12] B6
PEG_RX#[13] H8
PEG_RX#[14] E5
PEG_RX#[15] K7
PEG_RX[0] K22
PEG_RX[1] K19
PEG_RX[2] C21
PEG_RX[3] D19
PEG_RX[4] C19
PEG_RX[5] D16
PEG_RX[6] C13
PEG_RX[7] D12
PEG_RX[8] C11
PEG_RX[9] C9
PEG_RX[10] F8
PEG_RX[11] C8
PEG_RX[12] C5
PEG_RX[13] H6
PEG_RX[14] F6
PEG_RX[15] K6
PEG_TX#[0] G22
PEG_TX#[1] C23
PEG_TX#[2] D23
PEG_TX#[3] F21
PEG_TX#[4] H19
PEG_TX#[5] C17
PEG_TX#[6] K15
PEG_TX#[7] F17
PEG_TX#[8] F14
PEG_TX#[9] A15
PEG_TX#[10] J14
PEG_TX#[11] H13
PEG_TX#[12] M10
PEG_TX#[13] F10
PEG_TX#[14] D9
PEG_TX#[15] J4
PEG_TX[0] F22
PEG_TX[1] A23
PEG_TX[2] D24
PEG_TX[3] E21
PEG_TX[4] G19
PEG_TX[5] B18
PEG_TX[6] K17
PEG_TX[7] G17
PEG_TX[8] E14
PEG_TX[9] C15
PEG_TX[10] K13
PEG_TX[11] G13
PEG_TX[12] K10
PEG_TX[13] G10
PEG_TX[14] D8
PEG_TX[15] K4
eDP_AUX
AF4 eDP_AUX#
AG4
eDP_TX[0]
AC1
eDP_TX[1]
AA4
eDP_TX[2]
AE10
eDP_TX[3]
AE6
eDP_COMPIO
AF3
eDP_HPD
AG11 eDP_ICOMPO
AD2
eDP_TX#[0]
AC3
eDP_TX#[1]
AC4
eDP_TX#[2]
AE11
eDP_TX#[3]
AE7
CX0325 0.22UF/10V /DGPUCX0325 0.22UF/10V /DGPU
R03151KOhm /eDP R03151KOhm /eDP
1 2
CX0304 0.22UF/10V /DGPUCX0304 0.22UF/10V /DGPU
R0301 24.9Ohm1%R0301 24.9Ohm1%
1 2
CX0324 0.22UF/10V /DGPUCX0324 0.22UF/10V /DGPU
CX0305 0.22UF/10V /DGPUCX0305 0.22UF/10V /DGPU
CX0327 0.22UF/10V /DGPUCX0327 0.22UF/10V /DGPU
CX0315 0.22UF/10V /DGPUCX0315 0.22UF/10V /DGPU
CX0306 0.22UF/10V /DGPUCX0306 0.22UF/10V /DGPU
CX0326 0.22UF/10V /DGPUCX0326 0.22UF/10V /DGPU
CX0316 0.22UF/10V /DGPUCX0316 0.22UF/10V /DGPUR030224.9Ohm 1% R030224.9Ohm 1%
12
CX0307 0.22UF/10V /DGPUCX0307 0.22UF/10V /DGPU
CX0329 0.22UF/10V /DGPUCX0329 0.22UF/10V /DGPU
CX0318 0.22UF/10V /DGPUCX0318 0.22UF/10V /DGPU
CX0308 0.22UF/10V /DGPUCX0308 0.22UF/10V /DGPU
CX0328 0.22UF/10V /DGPUCX0328 0.22UF/10V /DGPU
R030310KOhm /LVDS R030310KOhm /LVDS
1 2
CX0317 0.22UF/10V /DGPUCX0317 0.22UF/10V /DGPU
CX0309 0.22UF/10V /DGPUCX0309 0.22UF/10V /DGPU
CX0330 0.22UF/10V /DGPUCX0330 0.22UF/10V /DGPU
CX0320 0.22UF/10V /DGPUCX0320 0.22UF/10V /DGPU
CX0310 0.22UF/10V /DGPUCX0310 0.22UF/10V /DGPU
CX0331 0.22UF/10V /DGPUCX0331 0.22UF/10V /DGPU
CX0319 0.22UF/10V /DGPUCX0319 0.22UF/10V /DGPU
CX0312 0.22UF/10V /DGPUCX0312 0.22UF/10V /DGPU
CX0332 0.22UF/10V /DGPUCX0332 0.22UF/10V /DGPU
CX0322 0.22UF/10V /DGPUCX0322 0.22UF/10V /DGPU
CX0311 0.22UF/10V /DGPUCX0311 0.22UF/10V /DGPU
CX0302 0.22UF/10V /DGPUCX0302 0.22UF/10V /DGPU
CX0321 0.22UF/10V /DGPUCX0321 0.22UF/10V /DGPU
www.qdzbwx.com

5
5
4
4
3
3
2
2
1
1
D D
C C
B B
A A
THRO_CPU
CLK_EXP_P_R
XDP_PRDY#
XDP_PREQ#
XDP_TCK
XDP_TMS
XDP_TRST#
XDP_TDI
XDP_TDO
XDP_DBRESET#
XDP_BPM0
XDP_BPM1
XDP_BPM2
XDP_BPM3
XDP_BPM4
XDP_BPM5
XDP_BPM6
XDP_BPM7
CLK_EXP_N_R
XDP_TMS
XDP_TDI
XDP_PREQ#
XDP_TCK
XDP_TRST#
H_CPUPWRGD_RH_CPUPWRGD_RH_CPUPWRGD_RH_CPUPWRGD_R
H_PM_SYNC_R
BUF_CPU_RST#
VDDPWRGOOD_R
H_PROCHOT# H_PROCHOT#_D
TP_SKTOCC#_R
SM_RCOMP_2
SM_RCOMP_0
SM_RCOMP_1
TP_CATERR#_R
H_PROCHOT#
XDP_TDO
CLK_XDP_ITP_P
CLK_XDP_ITP_N
CLK_DP_P_R
CLK_DP_N_R
PM_DRAM_PWRGD
THRO_CPU 30
+1.5VS_VCCDDQ 7
CLK_EXP_P 21
CLK_EXP_N 21
+3VS 17,20,21,22,23,24,25,26,27,28,30,31,32,33,36,37,44,45,48,50,51,53,57,59,61,80,91,92
+3VSUS 22,24,28,30,60,81,92
+VCCP 3,6,7,30,32,57,82
+3V 24,45,57,59,61,91
VR_HOT#80
H_PM_SYNC22
H_CPUPWRGD25
PM_DRAM_PWRGD22
BUF_PLT_RST#24,30,32,33,53,59,70
H_SNB_IVB#25
H_PECI25
H_THRMTRIP#25,32
CPUDRAMRST# 5
CLK_DP_N 21
CLK_DP_P 21
PM_PWROK 22,30,92
+1.05VS_PWRGD 82,92
+1.5VS_VCCDDQ
+3VS
+3VSUS
+VCCP
+VCCP
+3V
+VCCP
+VCCP
+3VSUS
+1.5VS_VCCDDQ
+3VSUS
Size Project Name Rev
Date: Sheet of
Title :
Engineer:
C
4 93Thursday, August 23, 2012
BG1-HW RD Div.2-NB RD Dept.5
CPU(2)_CLK,MISC,JTAG
3.1
JM50
Joyoung_Chianhg
Size Project Name Rev
Date: Sheet of
Title :
Engineer:
C
4 93Thursday, August 23, 2012
BG1-HW RD Div.2-NB RD Dept.5
CPU(2)_CLK,MISC,JTAG
3.1
JM50
Joyoung_Chianhg
Size Project Name Rev
Date: Sheet of
Title :
Engineer:
C
4 93Thursday, August 23, 2012
BG1-HW RD Div.2-NB RD Dept.5
CPU(2)_CLK,MISC,JTAG
3.1
JM50
Joyoung_Chianhg
R2.1
R1.0 0119
Sandy Bridge:R0417 = 750 ohm (10V220000093)
Ivy Bridge:R0417 = 680 ohm (10V240000041)
XDP_Debug DDR3 DRAM RESET
System Memory Impedance Compensation
Huron River platform Design Guide 436735 P.88 Table 37.
R.10 PU/PD for JTAG signals
R1.0 0224
Intel Comments
Remove XDP interface.
If support S3 power reduction with power good.
1. Mount U0404, D0404, C0413, C0420, R0450, R0452, R0453,
Unmount R0460
2. Change R0449 to 1kohm from 200ohm, change R0409 to 0ohm from 130ohm - Design Guide 1.0 page 106
Different from EVEREST
R2.1
1.57 Volt
PM_SYS_PWRGD is the power good for +1.5V_VCCDDQ
R1.1
add S3 power reduction
R040810KOhm R040810KOhm
12
G
S
D3
2
1
Q0401
2N7002
G
S
D3
2
1
Q0401
2N7002
R0441 51Ohm
@
R0441 51Ohm
@
1 2
R0431 1KOhm/LVDSR0431 1KOhm/LVDS
1 2
A
B
GND
VCC
Y
U0404
Vcc=2~5.5 @
A
B
GND
VCC
Y
U0404
Vcc=2~5.5 @
1
2
34
5
C0401
47PF/50V
@
C0401
47PF/50V
@
1 2
R0439 51OhmR0439 51Ohm
1 2
R0453
8.2KOhm@
R0453
8.2KOhm@
12
T0419T0419
1
R0420 200Ohm
1%
R0420 200Ohm
1%
1 2
R0430 1KOhm/LVDSR0430 1KOhm/LVDS
1 2
R0409130Ohm R0409130Ohm
12
R04220Ohm R04220Ohm
12
C0420
0.1UF/10V
@
C0420
0.1UF/10V
@
1 2
R0443 51OhmR0443 51Ohm
1 2
R0442 51OhmR0442 51Ohm
1 2
T0406T0406
1
RN0401A 10VH40000001
0Ohm /eDPRN0401A 10VH40000001
0Ohm /eDP
1 2
R0450
1KOhm
1%
@
R0450
1KOhm
1%
@
12
R0418 140Ohm
1%
R0418 140Ohm
1%
1 2
R04230Ohm R04230Ohm
12
RN0401B 10VH40000001
0Ohm /eDPRN0401B 10VH40000001
0Ohm /eDP
3 4
T0405T0405
1
R0417
750Ohm
R0417
750Ohm
12
R0449
200Ohm
1%
10V220000034
R0449
200Ohm
1%
10V220000034
12
T0402T0402
1
R0438 51OhmR0438 51Ohm
1 2
T0404T0404
1
T0411T0411
1
R0451
NB_R0402_5MIL_SMALL
R0451
NB_R0402_5MIL_SMALL
12
T0410T0410
1
R040356Ohm
5%
10V240000028
R040356Ohm
5%
10V240000028
12
C0413
1UF/6.3V
@
C0413
1UF/6.3V
@
1 2
T0408T0408
1
T0409T0409
1
R0407
NB_R0402_5MIL_SMALL
R0407
NB_R0402_5MIL_SMALL
12
T0413T0413
1
T0414T0414
1
R04600Ohm
@
R04600Ohm
@
12
T0407T0407
1
T0418T0418
1
R0419 25.5Ohm
1%
R0419 25.5Ohm
1%
1 2
T0421T0421
1
R0406
NB_R0402_5MIL_SMALL
R0406
NB_R0402_5MIL_SMALL
12
R0452
1.1KOhm
1%
@
R0452
1.1KOhm
1%
@
12
R0416 1.5KOhmR0416 1.5KOhm
1 2
R040462Ohm
5%
R040462Ohm
5%
12
R0440 51Ohm
@
R0440 51Ohm
@
1 2
R04610Ohm
@
R04610Ohm
@
12
T0412T0412
1
T0420T0420
1
T0401T0401
1
T0416T0416
1
T0417T0417
1
D0404
RB751V-40
0.37V/30mA
@
D0404
RB751V-40
0.37V/30mA
@
1 2
CLOCKS
MISC THERMAL PWR MANAGEMENT
DDR3
MISC
JTAG & BPM
U0301B
01V010000003
ES1
CLOCKS
MISC THERMAL PWR MANAGEMENT
DDR3
MISC
JTAG & BPM
U0301B
01V010000003
ES1
SM_RCOMP[1] BE43
SM_RCOMP[2] BG43
SM_DRAMRST# AT30
SM_RCOMP[0] BF44
BCLK# H2
BCLK J3
DPLL_REF_CLK# AG1
DPLL_REF_CLK AG3
CATERR#
C49
PECI
A48
PROCHOT#
C45
THERMTRIP#
D45
SM_DRAMPWROK
BE45
RESET#
D44
PRDY# N53
PREQ# N55
TCK L56
TMS L55
TRST# J58
TDI M60
TDO L59
DBR# K58
BPM#[0] G58
BPM#[1] E55
BPM#[2] E59
BPM#[3] G55
BPM#[4] G59
BPM#[5] H60
BPM#[6] J59
BPM#[7] J61
PM_SYNC
C48
PROC_DETECT#
C57
PROC_SELECT#
F49
UNCOREPWRGOOD
B46
BCLK_ITP N59
BCLK_ITP# N58
T0415T0415
1
www.qdzbwx.com

5
5
4
4
3
3
2
2
1
1
D D
C C
B B
A A
M_A_DQ45
M_A_DQ5
M_A_DQ33
M_A_DQ40
M_A_DQ23
M_A_DQ24
M_A_DQ6
M_A_DQ51
M_A_DQ60
M_A_DQ48
M_A_DQ46
M_A_DQ34
M_A_DQ57
M_A_DQ14
M_A_DQ4
M_A_DQ61
M_A_DQ0
M_A_DQ35
M_A_DQ9
M_A_DQ50
M_A_DQ27
M_A_DQ16
M_A_DQ56
M_A_DQ8
M_A_DQ19
M_A_DQ13
M_A_DQ12
M_A_DQ20
M_A_DQ36
M_A_DQ28
M_A_DQ44
M_A_DQ31
M_A_DQ39
M_A_DQ7
M_A_DQ32
M_A_DQ26
M_A_DQ15
M_A_DQ2
M_A_DQ43
M_A_DQ37
M_A_DQ25
M_A_DQ47
M_A_DQ21
M_A_DQ38
M_A_DQ58
M_A_DQ30
M_A_DQ49
M_A_DQ1
M_A_DQ55
M_A_DQ42
M_A_DQ29
M_A_DQ22
M_A_DQ10
M_A_DQ54
M_A_DQ11
M_A_DQ59
M_A_DQ53
M_A_DQ52
M_A_DQ41
M_A_DQ17
M_A_DQ63
M_A_DQ18
M_A_DQ3
M_A_DQ62
M_A_A14
M_A_A13
M_A_A6
M_A_A2
M_A_A9
M_A_A4
M_A_A10
M_A_A8
M_A_A7
M_A_A5
M_A_A1
M_A_A0
M_A_A12
M_A_A3
M_A_A11
M_A_A15
M_A_DQS#0
M_A_DQS#5
M_A_DQS#4
M_A_DQS#3
M_A_DQS#2
M_A_DQS#1
M_A_DQS#7
M_A_DQS#6
M_A_DQS4
M_A_DQS5
M_A_DQS0
M_A_DQS6
M_A_DQS2
M_A_DQS7
M_A_DQS1
M_A_DQS3
M_B_A13
M_B_A14
M_B_A8
M_B_A6
M_B_A11
M_B_A7
M_B_A4
M_B_A1
M_B_A2
M_B_A10
M_B_A5
M_B_A12
M_B_A0
M_B_A3
M_B_A9
M_B_A15
M_B_DQS2
M_B_DQS0
M_B_DQS1
M_B_DQS7
M_B_DQS5
M_B_DQS4
M_B_DQS6
M_B_DQS3
M_B_DQ15
M_B_DQ45
M_B_DQ6
M_B_DQ61
M_B_DQ1
M_B_DQ3
M_B_DQ9
M_B_DQ5
M_B_DQ58
M_B_DQ30
M_B_DQ25
M_B_DQ59
M_B_DQ18
M_B_DQ50
M_B_DQ37
M_B_DQ11
M_B_DQ63
M_B_DQ22
M_B_DQ20
M_B_DQ17
M_B_DQ53
M_B_DQ36
M_B_DQ60
M_B_DQ28
M_B_DQ24
M_B_DQ26
M_B_DQ16
M_B_DQ49
M_B_DQ56
M_B_DQ52
M_B_DQ8
M_B_DQ51
M_B_DQ46
M_B_DQ19
M_B_DQ62
M_B_DQ44
M_B_DQ14
M_B_DQ32
M_B_DQ13
M_B_DQ31
M_B_DQ33
M_B_DQ39
M_B_DQ0
M_B_DQ55
M_B_DQ57
M_B_DQ41
M_B_DQ2
M_B_DQ40
M_B_DQ34
M_B_DQ10
M_B_DQ38
M_B_DQ54
M_B_DQ29
M_B_DQ42
M_B_DQ4
M_B_DQ7
M_B_DQ12
M_B_DQ43
M_B_DQ48
M_B_DQ35
M_B_DQ21
M_B_DQ47
M_B_DQ27
M_B_DQ23
M_B_DQS#1
M_B_DQS#6
M_B_DQS#5
M_B_DQS#4
M_B_DQS#0
M_B_DQS#2
M_B_DQS#3
M_B_DQS#7
M_A_DQ[63:0]16
M_A_BS016
M_A_BS116
M_A_BS216
M_A_CAS#16
M_A_RAS#16
M_A_WE#16
M_A_A[15:0] 16
M_A_DIM0_CLK_DDR0 16
M_A_DIM0_CLK_DDR#0 16
M_A_DIM0_CKE0 16
M_A_DIM0_CS#0 16
M_A_DIM0_ODT0 16
M_A_DQS#[7:0] 16
M_A_DQS[7:0] 16
M_B_DQ[63:0]17
M_B_CAS#17
M_B_RAS#17
M_B_WE#17
M_B_BS017
M_B_BS117
M_B_BS217
M_B_DQS[7:0] 17
M_B_DQS#[7:0] 17
M_B_A[15:0] 17
M_B_DIM0_CLK_DDR0 17
M_B_DIM0_CLK_DDR#0 17
M_B_DIM0_CKE0 17
M_B_DIM0_CS#0 17
M_B_DIM0_CS#1 17
M_B_DIM0_ODT0 17
M_B_DIM0_ODT1 17
M_B_DIM0_CLK_DDR1 17
+1.5V 16,17,18,57,60,83
M_B_DIM0_CLK_DDR#1 17
M_B_DIM0_CKE1 17
DDR3_DRAMRST#16,17 CPUDRAMRST# 4
DRAMRST_CNTRL_PCH9,21,30
+1.5V
+1.5V
Size Project Name Rev
Date: Sheet of
Title :
Engineer:
C
5 93Thursday, August 23, 2012
BG1-HW RD Div.2-NB RD Dept.5
CPU(3)_DDR3
3.1
JM50
Joyoung_Chianhg
Size Project Name Rev
Date: Sheet of
Title :
Engineer:
C
5 93Thursday, August 23, 2012
BG1-HW RD Div.2-NB RD Dept.5
CPU(3)_DDR3
3.1
JM50
Joyoung_Chianhg
Size Project Name Rev
Date: Sheet of
Title :
Engineer:
C
5 93Thursday, August 23, 2012
BG1-HW RD Div.2-NB RD Dept.5
CPU(3)_DDR3
3.1
JM50
Joyoung_Chianhg
R1.0 S3 circuit: DRAM_RST# to memory should be high during S3
R0508 use 1k ohm
Design Guide 0.9 p107(436735)
Close to DIMM
R1.1 add S3 power reduction
always support S3 PWR Reduction
Remove bypass R
R2.0 12/14
DDR SYSTEM MEMORY B
U0301D
01V010000003
ES1
DDR SYSTEM MEMORY B
U0301D
01V010000003
ES1
SB_CK[0] BA34
SB_CK[1] BA36
SB_CK#[0] AY34
SB_CK#[1] BB36
SB_CKE[0] AR22
SB_CKE[1] BF27
SB_ODT[0] AT43
SB_ODT[1] BG47
SB_DQS[4] BE51
SB_DQS#[4] BG51
SB_DQS[5] BA61
SB_DQS#[5] BA59
SB_DQS[6] AR59
SB_DQS#[6] AT60
SB_DQS[7] AK61
SB_DQS#[7] AK59
SB_DQS[0] AM2
SB_DQS#[0] AL3
SB_DQS[1] AV1
SB_DQS#[1] AV3
SB_DQS[2] BE11
SB_DQS#[2] BG11
SB_DQS[3] BD18
SB_DQS#[3] BD17
SB_MA[0] BF32
SB_MA[1] BE33
SB_MA[2] BD33
SB_MA[3] AU30
SB_MA[4] BD30
SB_MA[5] AV30
SB_MA[6] BG30
SB_MA[7] BD29
SB_MA[8] BE30
SB_MA[9] BE28
SB_MA[10] BD43
SB_MA[11] AT28
SB_MA[12] AV28
SB_MA[13] BD46
SB_MA[14] AT26
SB_MA[15] AU22
SB_DQ[0]
AL4
SB_DQ[1]
AL1
SB_DQ[2]
AN3
SB_DQ[3]
AR4
SB_DQ[4]
AK4
SB_DQ[5]
AK3
SB_DQ[6]
AN4
SB_DQ[7]
AR1
SB_DQ[8]
AU4
SB_DQ[9]
AT2
SB_DQ[10]
AV4
SB_DQ[11]
BA4
SB_DQ[12]
AU3
SB_DQ[13]
AR3
SB_DQ[14]
AY2
SB_DQ[15]
BA3
SB_DQ[16]
BE9
SB_DQ[17]
BD9
SB_DQ[18]
BD13
SB_DQ[19]
BF12
SB_DQ[20]
BF8
SB_DQ[21]
BD10
SB_DQ[22]
BD14
SB_DQ[23]
BE13
SB_DQ[24]
BF16
SB_DQ[25]
BE17
SB_DQ[26]
BE18
SB_DQ[27]
BE21
SB_DQ[28]
BE14
SB_DQ[29]
BG14
SB_DQ[30]
BG18
SB_DQ[31]
BF19
SB_DQ[32]
BD50
SB_DQ[33]
BF48
SB_DQ[34]
BD53
SB_DQ[35]
BF52
SB_DQ[36]
BD49
SB_DQ[37]
BE49
SB_DQ[38]
BD54
SB_DQ[39]
BE53
SB_DQ[40]
BF56
SB_DQ[41]
BE57
SB_DQ[42]
BC59
SB_DQ[43]
AY60
SB_DQ[44]
BE54
SB_DQ[45]
BG54
SB_DQ[46]
BA58
SB_DQ[47]
AW59
SB_DQ[48]
AW58
SB_DQ[49]
AU58
SB_DQ[50]
AN61
SB_DQ[51]
AN59
SB_DQ[52]
AU59
SB_DQ[53]
AU61
SB_DQ[54]
AN58
SB_DQ[55]
AR58
SB_DQ[56]
AK58
SB_DQ[57]
AL58
SB_DQ[58]
AG58
SB_DQ[59]
AG59
SB_DQ[60]
AM60
SB_DQ[61]
AL59
SB_DQ[62]
AF61
SB_DQ[63]
AH60
SB_CS#[0] BE41
SB_CS#[1] BE47
SB_CAS#
AV43
SB_RAS#
BF40
SB_WE#
BD45
SB_BS[0]
BG39
SB_BS[1]
BD42
SB_BS[2]
AT22
R0506
4.99KOhm
1%
R0506
4.99KOhm
1%
12
R0508 1KOhmR0508 1KOhm
1 2
T0502T0502
1
DDR SYSTEM MEMORY A
U0301C
01V010000003
ES1
DDR SYSTEM MEMORY A
U0301C
01V010000003
ES1
SA_CK[0] AU36
SA_CK[1] AT40
SA_CK#[0] AV36
SA_CK#[1] AU40
SA_CKE[0] AY26
SA_CKE[1] BB26
SA_CS#[0] BB40
SA_CS#[1] BC41
SA_ODT[0] AY40
SA_ODT[1] BA41
SA_DQS[0] AJ11
SA_DQS#[0] AL11
SA_DQS[1] AR10
SA_DQS#[1] AR8
SA_DQS[2] AY11
SA_DQS#[2] AV11
SA_DQS[3] AU17
SA_DQS[4] AW45
SA_DQS#[4] AV45
SA_DQS[5] AV51
SA_DQS#[5] AY51
SA_DQS[6] AT56
SA_DQS#[6] AT55
SA_DQS[7] AK54
SA_DQS#[7] AK55
SA_MA[0] BG35
SA_MA[1] BB34
SA_MA[2] BE35
SA_MA[3] BD35
SA_MA[4] AT34
SA_MA[5] AU34
SA_MA[6] BB32
SA_MA[7] AT32
SA_MA[8] AY32
SA_MA[9] AV32
SA_MA[10] BE37
SA_MA[11] BA30
SA_MA[12] BC30
SA_MA[13] AW41
SA_MA[14] AY28
SA_MA[15] AU26
SA_DQ[0]
AG6
SA_DQ[1]
AJ6
SA_DQ[2]
AP11
SA_DQ[3]
AL6
SA_DQ[4]
AJ10
SA_DQ[5]
AJ8
SA_DQ[6]
AL8
SA_DQ[7]
AL7
SA_DQ[8]
AR11
SA_DQ[9]
AP6
SA_DQ[10]
AU6
SA_DQ[11]
AV9
SA_DQ[12]
AR6
SA_DQ[13]
AP8
SA_DQ[14]
AT13
SA_DQ[15]
AU13
SA_DQ[16]
BC7
SA_DQ[17]
BB7
SA_DQ[18]
BA13
SA_DQ[19]
BB11
SA_DQ[20]
BA7
SA_DQ[21]
BA9
SA_DQ[22]
BB9
SA_DQ[23]
AY13
SA_DQ[24]
AV14
SA_DQ[25]
AR14
SA_DQ[26]
AY17
SA_DQ[27]
AR19
SA_DQ[28]
BA14
SA_DQ[29]
AU14
SA_DQ[30]
BB14
SA_DQ[31]
BB17
SA_DQ[32]
BA45
SA_DQ[33]
AR43
SA_DQ[34]
AW48
SA_DQ[35]
BC48
SA_DQ[36]
BC45
SA_DQ[37]
AR45
SA_DQ[38]
AT48
SA_DQ[39]
AY48
SA_DQ[40]
BA49
SA_DQ[41]
AV49
SA_DQ[42]
BB51
SA_DQ[43]
AY53
SA_DQ[44]
BB49
SA_DQ[45]
AU49
SA_DQ[46]
BA53
SA_DQ[47]
BB55
SA_DQ[48]
BA55
SA_DQ[49]
AV56
SA_DQ[50]
AP50
SA_DQ[51]
AP53
SA_DQ[52]
AV54
SA_DQ[53]
AT54
SA_DQ[54]
AP56
SA_DQ[55]
AP52
SA_DQ[56]
AN57
SA_DQ[57]
AN53
SA_DQ[58]
AG56
SA_DQ[59]
AG53
SA_DQ[60]
AN55
SA_DQ[61]
AN52
SA_DQ[62]
AG55
SA_DQ[63]
AK56
SA_CAS#
BE39
SA_RAS#
BD39
SA_WE#
AT41
SA_BS[0]
BD37
SA_BS[1]
BF36
SA_BS[2]
BA28
SA_DQS#[3] AT17
C0501
0.1UF/10V
C0501
0.1UF/10V
12
R0507
1KOhm
R0507
1KOhm
1 2
T0503T0503
1
T0501T0501
1
GS
D
3
2
1
Q0501
2N7002
GS
D
3
2
1
Q0501
2N7002
www.qdzbwx.com

5
5
4
4
3
3
2
2
1
1
D D
C C
B B
A A
+VCCIO_CPU_F
VSSSENSE
VCC_SENSE_R VCCSENSE
VSS_SENSE_R
H_CPU_SVIDCLK
H_CPU_SVIDALRT#
VCCP_SEL
H_CPU_SVIDDAT
+VCORE 9,11,80
+VCCP 3,4,7,30,32,57,82
VCCSENSE 80
VSSSENSE 80
VR_SVID_ALERT# 80
VR_SVID_CLK 80
VR_SVID_DATA 80
+VCCP_SENSE 82
+VSSP_SENSE 82
+VCORE
+VCORE
+VCCP
+VCCP
+VCCP +VCCP +VCCP
+VCCP
+VCCP
+VCCP +3VA
+VCCP
+VCCP
Size Project Name Rev
Date: Sheet of
Title :
Engineer:
C
6 93Thursday, August 23, 2012
BG1-HW RD Div.2-NB RD Dept.5
CPU(4)_PWR
3.1
JM50
Joyoung_Chianhg
Size Project Name Rev
Date: Sheet of
Title :
Engineer:
C
6 93Thursday, August 23, 2012
BG1-HW RD Div.2-NB RD Dept.5
CPU(4)_PWR
3.1
JM50
Joyoung_Chianhg
Size Project Name Rev
Date: Sheet of
Title :
Engineer:
C
6 93Thursday, August 23, 2012
BG1-HW RD Div.2-NB RD Dept.5
CPU(4)_PWR
3.1
JM50
Joyoung_Chianhg
R2.0 12/19
Close to VRClose to CPUClose to VR
Close to CPU
C0621
10UF/6.3V
vx_c0603_small
C0621
10UF/6.3V
vx_c0603_small
12
C0631
1UF/6.3V
C0631
1UF/6.3V
12
C0608
1UF/6.3V
C0608
1UF/6.3V
12
POWER
CORE SUPPLY
PEG AND DDRSENSE LINES SVID QUIET RAILS
U0301F
01V010000003
ES1
POWER
CORE SUPPLY
PEG AND DDRSENSE LINES SVID QUIET RAILS
U0301F
01V010000003
ES1
VCC_SENSE F43
VSS_SENSE G43
VIDALERT# A44
VIDSCLK B43
VIDSOUT C44
VSS_SENSE_VCCIO AN17
VCC74
A26
VCC73
A29
VCC72
A31
VCC71
A34
VCC70
A35
VCC69
A38
VCC68
A39
VCC67
A42
VCC66
C26
VCC65
C27
VCC64
C32
VCC63
C34
VCC62
C37
VCC61
C39
VCC60
C42
VCC59
D27
VCC58
D32
VCC57
D34
VCC56
D37
VCC55
D39
VCC54
D42
VCC53
E26
VCC52
E28
VCC51
E32
VCC50
E34
VCC49
E37
VCC48
E38
VCC47
F25
VCC46
F26
VCC45
F28
VCC44
F32
VCC43
F34
VCC42
F37
VCC41
F38
VCC40
F42
VCC39
G42
VCC38
H25
VCC37
H26
VCC36
H28
VCC35
H29
VCC34
H32
VCC33
H34
VCC32
H35
VCC31
H37
VCC30
H38
VCC29
H40
VCC28
J25
VCC27
J26
VCC26
J28
VCC25
J29
VCC24
J32
VCC23
J34
VCC22
J35
VCC21
J37
VCC20
J38
VCC19
J40
VCC18
J42
VCC17
K26
VCC16
K27
VCC15
K29
VCC14
K32
VCC13
K34
VCC12
K35
VCC11
K37
VCC10
K39
VCC9
K42
VCC8
L25
VCC7
L28
VCC6
L33
VCC5
L36
VCC4
L40
VCC3
N26
VCC2
N30
VCC1
N34
VCC0
N38
VCCIO34 AF46
VCCIO28 AG48
VCCIO27 AG50
VCCIO26 AG51
VCCIO23 AJ17
VCCIO22 AJ21
VCCIO21 AJ25
VCCIO20 AJ43
VCCIO19 AJ47
VCCIO18 AK50
VCCIO17 AK51
VCCIO16 AL14
VCCIO15 AL15
VCCIO14 AL16
VCCIO13 AL20
VCCIO12 AL22
VCCIO11 AL26
VCCIO10 AL45
VCCIO9 AL48
VCCIO8 AM16
VCCIO7 AM17
VCCIO6 AM21
VCCIO5 AM43
VCCIO4 AM47
VCCIO3 AN20
VCCIO2 AN42
VCCIO1 AN45
VCCIO0 AN48
VCCIO47 AA14
VCCIO46 AA15
VCCIO45 AB17
VCCIO44 AB20
VCCIO43 AC13
VCCIO42 AD16
VCCIO41 AD18
VCCIO40 AD21
VCCIO39 AE14
VCCIO38 AE15
VCCIO37 AF16
VCCIO36 AF18
VCCIO35 AF20
VCCIO33 AG15
VCCIO32 AG16
VCCIO31 AG17
VCCIO30 AG20
VCCIO29 AG21
VCCIO25 AJ14
VCCIO24 AJ15
VCCIO49 W16
VCCIO48 W17
VCCPQE1 AM25
VCCPQE0 AN22
VCCIO_SENSE AN16
VCCIO_SEL BC22
C0601
10UF/6.3V
vx_c0603_small
C0601
10UF/6.3V
vx_c0603_small
12
SP0604
NB_R0402_20MIL_SMALL
SP0604
NB_R0402_20MIL_SMALL
1 2
SP0603
NB_R0402_20MIL_SMALL
SP0603
NB_R0402_20MIL_SMALL
1 2
C0628
1UF/6.3V
C0628
1UF/6.3V
12
C0612
1UF/6.3V
C0612
1UF/6.3V
12
C0617
10UF/6.3V
vx_c0603_small
C0617
10UF/6.3V
vx_c0603_small
12
C0610
1UF/6.3V
C0610
1UF/6.3V
12
C0619
10UF/6.3V
vx_c0603_small
C0619
10UF/6.3V
vx_c0603_small
12
R0609
130Ohm
1%
R0609
130Ohm
1%
1 2
R0616 10Ohm 1%
@
R0616 10Ohm 1%
@
1 2
C0605
10UF/6.3V
vx_c0603_small
C0605
10UF/6.3V
vx_c0603_small
12
C0606
1UF/6.3V
C0606
1UF/6.3V
12
R0614 10Ohm 1%
@
R0614 10Ohm 1%
@
1 2
SP0601SP0601
1 2
C0623
1UF/6.3V
C0623
1UF/6.3V
12
C0616
1UF/6.3V
C0616
1UF/6.3V
12
C0613
1UF/6.3V
C0613
1UF/6.3V
12
SP0602SP0602
1 2
C0620
10UF/6.3V
vx_c0603_small
C0620
10UF/6.3V
vx_c0603_small
12
C0636
1UF/6.3V
C0636
1UF/6.3V
12
C0630
1UF/6.3V
C0630
1UF/6.3V
12
R0603
75Ohm
1%
R0603
75Ohm
1%
12
R0608
130Ohm
1%
R0608
130Ohm
1%
1 2
R0605
54.9Ohm
1%
R0605
54.9Ohm
1%
1 2
C0632
1UF/6.3V
C0632
1UF/6.3V
12
C0618
10UF/6.3V
vx_c0603_small
C0618
10UF/6.3V
vx_c0603_small
12
C0626
1UF/6.3V
C0626
1UF/6.3V
12
C0627
1UF/6.3V
C0627
1UF/6.3V
12
C0614
1UF/6.3V
C0614
1UF/6.3V
12
C0633
1UF/6.3V
C0633
1UF/6.3V
12
C0629
1UF/6.3V
C0629
1UF/6.3V
12
C0615
1UF/6.3V
C0615
1UF/6.3V
12
C0622
1UF/6.3V
C0622
1UF/6.3V
12
C0609
1UF/6.3V
C0609
1UF/6.3V
12
C0625
1UF/6.3V
C0625
1UF/6.3V
12
R0601
NB_R0603_32MIL_SMALL
R0601
NB_R0603_32MIL_SMALL
1 2
C0603
10UF/6.3V
vx_c0603_small
C0603
10UF/6.3V
vx_c0603_small
12
C0607
1UF/6.3V
C0607
1UF/6.3V
12
C0637
1UF/6.3V
C0637
1UF/6.3V
12
R0613 0OhmR0613 0Ohm
1 2
C0611
1UF/6.3V
C0611
1UF/6.3V
12
C0634
1UF/6.3V
C0634
1UF/6.3V
12
C0624
1UF/6.3V
C0624
1UF/6.3V
12
C0604
10UF/6.3V
vx_c0603_small
C0604
10UF/6.3V
vx_c0603_small
12
C0635
1UF/6.3V
C0635
1UF/6.3V
12
R0602 43Ohm
5%
10V240000039
R0602 43Ohm
5%
10V240000039
1 2
C0602
10UF/6.3V
vx_c0603_small
C0602
10UF/6.3V
vx_c0603_small
12
R0615
10KOhm
@
R0615
10KOhm
@
1 2
www.qdzbwx.com

5
5
4
4
3
3
2
2
1
1
D D
C C
B B
A A
VCCSA_SEL0
VCCSA_SEL1
VCCSA_SEL1
VCCSA_SEL0
+V_SM_VREF
+1.5V 5,16,17,18,57,60,83
+VCCSA 85
+1.8VS 25,26,57,80,84
+VGFX_CORE 9,80
+VCCP 3,4,6,30,32,57,82
VCCGT_SENSE80
VSSGT_SENSE80
VCCSA_SENSE 85
VCCSA_SEL0 85
VCCSA_SEL1 85
+1.5VS 26,53,57,91
+V_SM_VREF 83
+1.5V
+1.8VS
+VGFX_CORE
+1.8VS
+VCCP
+VCCSA
+VGFX_CORE
+1.5VS_VCCDDQ
+1.5VS_VCCDDQ
+VCCSA
+VCCP
+1.5VS
+1.5VS_VCCDDQ
+V_SM_VREF
+1.5VS
+V_SM_VREF
Size Project Name Rev
Date: Sheet of
Title :
Engineer:
C
7 93Thursday, August 23, 2012
BG1-HW RD Div.2-NB RD Dept.5
CPU(5)_GFX_PWR
3.1
JM50
Joyoung_Chianhg
Size Project Name Rev
Date: Sheet of
Title :
Engineer:
C
7 93Thursday, August 23, 2012
BG1-HW RD Div.2-NB RD Dept.5
CPU(5)_GFX_PWR
3.1
JM50
Joyoung_Chianhg
Size Project Name Rev
Date: Sheet of
Title :
Engineer:
C
7 93Thursday, August 23, 2012
BG1-HW RD Div.2-NB RD Dept.5
CPU(5)_GFX_PWR
3.1
JM50
Joyoung_Chianhg
MAX:10A
TDC: 6A
MAX:1.2A
TDC: 1.2A
+VGFX_CORE
1uF * 11pcs
10uF * 6pcs
22uF * 6pcs
+1.5V_VCCDDQ
+0.75VS
>100 ns
+1.5V_VCCDDQ Power Good
(U0404 pin 4)
> 0 SUSB_EC#
MAX:5A
+1.5VS_VCCDDQ
1uF * 10pcs
10uF * 8pcs
330uF * 1pcs
Decoupling guide from Intel (EE)
Chief River
Close to CPU
Chief River
Filtered(BGA Only)
0.85V
0.775V
0.75VH H
L
H
L
L
+VCCSA_SEL0 +VCCSA_SEL1
L
H
VCCSA
0.9V
R1.0 0209
Intel Comments
Graphics core voltage
Voltage range: 0 - 1.52V
PLL supply voltage
(DC + AC specification)
Decoupling guide for A14 (EE)
+VCCSA
1uF * 5pcs
10uF * 5pcs
Decoupling guide from Intel PDDG R0.8
+VGFX_CORE
1uF * 11pcs
10uF * 6pcs
22uF * 8pcs(power request)
+V_SM_REF 10mil
DDR3 Reference Voltage
ICCMAX_VDDQ 5A
Processor I/O supply
voltage for DDR3
(DC + AC specification)
R1.1
add S3 power reduction
R1.1
add S3 power reduction
R2.2, 03/05
R0701
1KOhm
R0701
1KOhm
1 2
T0701T0701
1
C0732
1UF/6.3V
C0732
1UF/6.3V
12
C0740
22UF/6.3V
C0740
22UF/6.3V
12
C0733
1UF/6.3V
C0733
1UF/6.3V
12
C0734
1UF/6.3V
C0734
1UF/6.3V
12
C0719
1UF/6.3V
C0719
1UF/6.3V
12
C0712
1UF/6.3V
C0712
1UF/6.3V
12
C0764
1UF/6.3V
C0764
1UF/6.3V
12
POWER
GRAPHICS
DDR3 - 1.5V RAILS
1.8V RAIL
SENSE
LINES
SA RAIL
SENSE LINES
QUIET RAILS
U0301G
01V010000003
ES1
POWER
GRAPHICS
DDR3 - 1.5V RAILS
1.8V RAIL
SENSE
LINES
SA RAIL
SENSE LINES
QUIET RAILS
U0301G
01V010000003
ES1
SM_VREF AY43
VAXG21
AA46
VAXG20
AB47
VAXG19
AB50
VAXG18
AB51
VAXG17
AB52
VAXG16
AB53
VAXG15
AB55
VAXG14
AB56
VAXG13
AB58
VAXG12
AB59
VAXG11
AC61
VAXG10
AD47
VAXG9
AD48
VAXG8
AD50
VAXG7
AD51
VAXG6
AD52
VAXG5
AD53
VAXG4
AD55
VAXG3
AD56
VAXG2
AD58
VAXG1
AD59
VAXG0
AE46
VAXG55
N45
VAXG54
P47
VAXG53
P48
VAXG52
P50
VAXG51
P51
VAXG50
P52
VAXG49
P53
VAXG48
P55
VAXG47
P56
VAXG46
P61
VAXG45
T48
VAXG44
T58
VAXG43
T59
VAXG42
T61
VAXG41
U46
VAXG40
V47
VAXG39
V48
VAXG38
V50
VAXG37
V51
VAXG36
V52
VAXG35
V53
VAXG34
V55
VAXG33
V56
VAXG32
V58
VAXG31
V59
VAXG30
W50
VAXG29
W51
VAXG28
W52
VAXG27
W53
VAXG26
W55
VAXG25
W56
VAXG24
W61
VDDQ15 AM40
VDDQ14 AN30
VDDQ13 AN34
VDDQ12 AN38
VDDQ11 AR26
VDDQ25 AJ28
VDDQ24 AJ33
VDDQ23 AJ36
VDDQ22 AJ40
VDDQ21 AL30
VDDQ20 AL34
VDDQ19 AL38
VDDQ18 AL42
VDDQ17 AM33
VDDQ16 AM36
VCCPLL2
BB3
VCCPLL1
BC1
VCCSA_SENSE U10
VCCSA_VID[1] D49
VAXG23
Y48
VAXG22
Y61
VCCPLL0
BC4
VAXG_SENSE
F45
VSSAXG_SENSE
G45
VCCSA15
L17
VCCSA6
R21
VCCSA4
V16
VCCSA3
V17
VCCSA2
V18
VCCSA12
N20
VCCSA11
N22
VCCSA10
P17
VCCSA7
R18
VDDQ10 AR28
VDDQ9 AR30
VDDQ8 AR32
VDDQ7 AR34
VDDQ6 AR36
VDDQ5 AR40
VDDQ4 AV41
VDDQ3 AW26
VDDQ2 BA40
VDDQ1 BB28
VDDQ0 BG33
VCCSA5
U15
VCCSA1
V21
VCCSA0
W20
VCCSA14
L21
VCCSA13
N16
VCCDQ1 AM28
VCCDQ0 AN26
VCCSA9
P20
VCCSA8
R16
VDDQ_SENSE BC43
VSS_SENSE_VDDQ BA43
VCCSA_VID[0] D48
C0725
1UF/6.3V
C0725
1UF/6.3V
12
C0788
10UF/6.3V
vx_c0603_small
C0788
10UF/6.3V
vx_c0603_small
12
C0728
1UF/6.3V
C0728
1UF/6.3V
12
C0731
1UF/6.3V
C0731
1UF/6.3V
12
C0704
1UF/6.3V
C0704
1UF/6.3V
12
C0739
22UF/6.3V
C0739
22UF/6.3V
12
C0770
10UF/6.3V
vx_c0603_small
C0770
10UF/6.3V
vx_c0603_small
12
SP0702
NB_R0402_20MIL_SMALL
SP0702
NB_R0402_20MIL_SMALL
1 2
C0791
10UF/6.3V
vx_c0603_small
C0791
10UF/6.3V
vx_c0603_small
12
R0707 0OhmR0707 0Ohm
1 2
C0737
1UF/6.3V
C0737
1UF/6.3V
12
C0790
10UF/6.3V
vx_c0603_small
C0790
10UF/6.3V
vx_c0603_small
12
R0708
1KOhm
@
R0708
1KOhm
@
1 2
C0709
1UF/6.3V
C0709
1UF/6.3V
12
C0789
10UF/6.3V
vx_c0603_small
C0789
10UF/6.3V
vx_c0603_small
12
C0792
10UF/6.3V
vx_c0603_small
C0792
10UF/6.3V
vx_c0603_small
12
C0769
10UF/6.3V
vx_c0603_small
C0769
10UF/6.3V
vx_c0603_small
12
C0794
0.1UF/10V
C0794
0.1UF/10V
12
C0768
10UF/6.3V
vx_c0603_small
C0768
10UF/6.3V
vx_c0603_small
12
CE0701
330UF/2V
CE0701
330UF/2V
C0783
10UF/6.3V
vx_c0603_small C0783
10UF/6.3V
vx_c0603_small
12
JP0701
3MM_OPEN_5MIL@
JP0701
3MM_OPEN_5MIL@
11
2
2
C0765
10UF/6.3V
vx_c0603_small
C0765
10UF/6.3V
vx_c0603_small
12
C0729
1UF/6.3V
C0729
1UF/6.3V
12
C0786
10UF/6.3V
vx_c0603_small
C0786
10UF/6.3V
vx_c0603_small
12
R0703
1KOhm
R0703
1KOhm
1 2
C0793
10UF/6.3V
vx_c0603_small
C0793
10UF/6.3V
vx_c0603_small
12
C0727
1UF/6.3V
C0727
1UF/6.3V
12
C0726
1UF/6.3V
C0726
1UF/6.3V
12
C0745
22UF/6.3V
C0745
22UF/6.3V
12
R0710
1KOhm
R0710
1KOhm
1 2
R0704 0Ohm
@
R0704 0Ohm
@
1 2
CE0702
330UF/2V
CE0702
330UF/2V
C0761
1UF/6.3V
C0761
1UF/6.3V
12
C0708
1UF/6.3V
C0708
1UF/6.3V
12
C0736
1UF/6.3V
C0736
1UF/6.3V
12
C0787
10UF/6.3V
vx_c0603_small
C0787
10UF/6.3V
vx_c0603_small
12
C0713
1UF/6.3V
C0713
1UF/6.3V
12
R0702
1KOhm
R0702
1KOhm
1 2
C0710
1UF/6.3V
C0710
1UF/6.3V
12
C0777
10UF/6.3V
vx_c0603_small
C0777
10UF/6.3V
vx_c0603_small
12
C0730
1UF/6.3V
C0730
1UF/6.3V
12
C0743
22UF/6.3V
C0743
22UF/6.3V
12
C0738
22UF/6.3V
C0738
22UF/6.3V
12
R0709
1KOhm
@
R0709
1KOhm
@
1 2
C0772
10UF/6.3V
vx_c0603_small
C0772
10UF/6.3V
vx_c0603_small
12
C0781
10UF/6.3V
vx_c0603_small
C0781
10UF/6.3V
vx_c0603_small
12
C0744
22UF/6.3V
C0744
22UF/6.3V
12
T0702T0702
1
C0767
10UF/6.3V
vx_c0603_small
C0767
10UF/6.3V
vx_c0603_small
12
C0742
22UF/6.3V
C0742
22UF/6.3V
12
C0707
1UF/6.3V
C0707
1UF/6.3V
12
C0775
10UF/6.3V
vx_c0603_small
C0775
10UF/6.3V
vx_c0603_small
12
C0711
1UF/6.3V
C0711
1UF/6.3V
12
C0722
1UF/6.3V
C0722
1UF/6.3V
12
C0705
1UF/6.3V
C0705
1UF/6.3V
12
C0741
22UF/6.3V
C0741
22UF/6.3V
12
C0774
10UF/6.3V
vx_c0603_small
C0774
10UF/6.3V
vx_c0603_small
12
C0706
1UF/6.3V
C0706
1UF/6.3V
12
C0735
1UF/6.3V
C0735
1UF/6.3V
12
SP0701
NB_R0402_20MIL_SMALL
SP0701
NB_R0402_20MIL_SMALL
1 2
C0714
1UF/6.3V
C0714
1UF/6.3V
12
C0717
1UF/6.3V
C0717
1UF/6.3V
12
www.qdzbwx.com

5
5
4
4
3
3
2
2
1
1
D D
C C
B B
A A
Size Project Name Rev
Date: Sheet of
Title :
Engineer:
C
8 93Thursday, August 23, 2012
BG1-HW RD Div.2-NB RD Dept.5
CPU(6)_GND
3.1
JM50
Joyoung_Chianhg
Size Project Name Rev
Date: Sheet of
Title :
Engineer:
C
8 93Thursday, August 23, 2012
BG1-HW RD Div.2-NB RD Dept.5
CPU(6)_GND
3.1
JM50
Joyoung_Chianhg
Size Project Name Rev
Date: Sheet of
Title :
Engineer:
C
8 93Thursday, August 23, 2012
BG1-HW RD Div.2-NB RD Dept.5
CPU(6)_GND
3.1
JM50
Joyoung_Chianhg
VSS
U0301H
01V010000003
ES1
VSS
U0301H
01V010000003
ES1
VSS299
A13
VSS298
A17
VSS297
A21
VSS296
A25
VSS295
A28
VSS294
A33
VSS293
A37
VSS292
A40
VSS291
A45
VSS290
A49
VSS289
A53
VSS300
A9
VSS177
AA1
VSS175
AA13
VSS174
AA50
VSS173
AA51
VSS172
AA52
VSS171
AA53
VSS170
AA55
VSS169
AA56
VSS176
AA8
VSS168
AB16
VSS167
AB18
VSS166
AB21
VSS165
AB48
VSS164
AB61
VSS162
AC10
VSS161
AC14
VSS160
AC46
VSS163
AC6
VSS158
AD17
VSS157
AD20
VSS159
AD4
VSS156
AD61
VSS154
AE13
VSS155
AE8
VSS153
AF1
VSS152
AF17
VSS151
AF21
VSS150
AF47
VSS149
AF48
VSS148
AF50
VSS147
AF51
VSS146
AF52
VSS145
AF53
VSS144
AF55
VSS143
AF56
VSS142
AF58
VSS141
AF59
VSS139
AG10
VSS138
AG14
VSS137
AG18
VSS136
AG47
VSS135
AG52
VSS134
AG61
VSS140
AG7
VSS133
AH4
VSS132
AH58
VSS130
AJ13
VSS129
AJ16
VSS128
AJ20
VSS127
AJ22
VSS126
AJ26
VSS125
AJ30
VSS124
AJ34
VSS123
AJ38
VSS122
AJ42
VSS121
AJ45
VSS120
AJ48
VSS131
AJ7
VSS119
AK1
VSS118
AK52
VSS117
AL10
VSS116
AL13
VSS115
AL17
VSS114
AL21
VSS113
AL25
VSS112
AL28
VSS111
AL33
VSS110
AL36
VSS109
AL40
VSS108
AL43
VSS107
AL47
VSS106
AL61
VSS104
AM13
VSS103
AM20
VSS102
AM22
VSS101
AM26
VSS100
AM30
VSS99
AM34
VSS98 AM38
VSS105 AM4
VSS97 AM42
VSS96 AM45
VSS95 AM48
VSS94 AM58
VSS93 AN1
VSS92 AN21
VSS91 AN25
VSS90 AN28
VSS89 AN33
VSS88 AN36
VSS87 AN40
VSS86 AN43
VSS85 AN47
VSS84 AN50
VSS83 AN54
VSS81 AP10
VSS80 AP51
VSS79 AP55
VSS82 AP7
VSS77 AR13
VSS76 AR17
VSS75 AR21
VSS74 AR41
VSS73 AR48
VSS72 AR61
VSS78 AR7
VSS70 AT14
VSS69 AT19
VSS68 AT36
VSS71 AT4
VSS67 AT45
VSS66 AT52
VSS65 AT58
VSS64 AU1
VSS62 AU11
VSS61 AU28
VSS60 AU32
VSS59 AU51
VSS63 AU7
VSS58 AV17
VSS57 AV21
VSS56 AV22
VSS55 AV34
VSS54 AV40
VSS53 AV48
VSS52 AV55
VSS50 AW13
VSS49 AW43
VSS48 AW61
VSS51 AW7
VSS45 AY14
VSS44 AY19
VSS43 AY30
VSS42 AY36
VSS47 AY4
VSS41 AY41
VSS40 AY45
VSS39 AY49
VSS38 AY55
VSS37 AY58
VSS46 AY9
VSS36 BA1
VSS35 BA11
VSS34 BA17
VSS33 BA21
VSS32 BA26
VSS31 BA32
VSS30 BA48
VSS29 BA51
VSS28 BB53
VSS26 BC13
VSS27 BC5
VSS25 BC57
VSS23 BD12
VSS22 BD16
VSS21 BD19
VSS20 BD23
VSS19 BD27
VSS18 BD32
VSS17 BD36
VSS16 BD40
VSS15 BD44
VSS14 BD48
VSS13 BD52
VSS12 BD56
VSS24 BD8
VSS11 BE5
VSS9 BG13
VSS
NCTF
U0301I
01V010000003
ES1
VSS
NCTF
U0301I
01V010000003
ES1
VSS8
BG17
VSS7
BG21
VSS6
BG24
VSS5
BG28
VSS4
BG37
VSS3
BG41
VSS2
BG45
VSS1
BG49
VSS0
BG53
VSS10
BG9
VSS288
C29
VSS287
C35
VSS286
C40
VSS283
D10
VSS282
D14
VSS281
D18
VSS280
D22
VSS279
D26
VSS278
D29
VSS277
D35
VSS285
D4
VSS276
D40
VSS275
D43
VSS274
D46
VSS273
D50
VSS272
D54
VSS271
D58
VSS284
D6
VSS269
E25
VSS268
E29
VSS270
E3
VSS267
E35
VSS266
E40
VSS265
F13
VSS264
F15
VSS263
F19
VSS262
F29
VSS261
F35
VSS260
F40
VSS259
F55
VSS257
G48
VSS256
G51
VSS258
G6
VSS255
G61
VSS253
H10
VSS252
H14
VSS251
H17
VSS250
H21
VSS254
H4
VSS249
H53
VSS248
H58
VSS247
J1
VSS246
J49
VSS245
J55
VSS243
K11
VSS242
K21
VSS241
K51
VSS244
K8
VSS240
L16
VSS239
L20
VSS238
L22
VSS237
L26
VSS236
L30
VSS235
L34
VSS234
L38
VSS233
L43
VSS232
L48
VSS209 P14
VSS208 P16
VSS207 P18
VSS206 P21
VSS205 P58
VSS204 P59
VSS210 P9
VSS202 R17
VSS201 R20
VSS203 R4
VSS200 R46
VSS199 T1
VSS198 T47
VSS197 T50
VSS196 T51
VSS195 T52
VSS194 T53
VSS193 T55
VSS192 T56
VSS190 U13
VSS191 U8
VSS189 V20
VSS188 V61
VSS_NCTF13 A5
VSS_NCTF12 A57
VSS_NCTF6 BC61
VSS_NCTF5 BD3
VSS_NCTF4 BD59
VSS_NCTF3 BE4
VSS_NCTF2 BE58
VSS_NCTF1 BG5
VSS_NCTF0 BG57
VSS_NCTF11 C3
VSS_NCTF10 C58
VSS_NCTF9 D59
VSS_NCTF8 E1
VSS_NCTF7 E61
VSS230 M4
VSS226 M58
VSS229 M6
VSS225 N1
VSS224 N17
VSS223 N21
VSS222 N25
VSS221 N28
VSS220 N33
VSS219 N36
VSS218 N40
VSS217 N43
VSS216 N47
VSS215 N48
VSS214 N51
VSS213 N52
VSS212 N56
VSS211 N61
VSS231
L61
VSS228
M11
VSS186 W13
VSS185 W15
VSS184 W18
VSS183 W21
VSS182 W46
VSS187 W8
VSS181 Y4
VSS180 Y47
VSS179 Y58
VSS178 Y59
VSS227
M15
www.qdzbwx.com

5
5
4
4
3
3
2
2
1
1
D D
C C
B B
A A
CFG2
CFG4
CFG5
CFG6
CFG0
CFG7
CFG2
CFG4
CFG5
CFG6
CFG7
DDR_WR_VREF01
CFG1
CFG3
VSS_VAL_SENSE
VCC_VAL_SENSE
VAXG_VAL_SENSE
VSSAXG_VAL_SENSE
VCC_DIE_SENSE
VSSAXG_VAL_SENSE VSS_VAL_SENSE
VAXG_VAL_SENSE VCC_VAL_SENSE
CFG8
CFG9
CFG10
CFG11
CFG12
CFG13
CFG14
CFG15
CFG16
CFG17
DDR_WR_VREF01
DDR_WR_VREF02
DDR_WR_VREF02
DIMM0_VREF_DQ 18
DRAMRST_CNTRL_PCH5,21,30
DIMM1_VREF_DQ 18
+VCORE+VGFX_CORE
Size Project Name Rev
Date: Sheet of
Title :
Engineer:
C
9 93Thursday, August 23, 2012
BG1-HW RD Div.2-NB RD Dept.5
CPU(7)_RSVD
3.1
JM50
Joyoung_Chianhg
Size Project Name Rev
Date: Sheet of
Title :
Engineer:
C
9 93Thursday, August 23, 2012
BG1-HW RD Div.2-NB RD Dept.5
CPU(7)_RSVD
3.1
JM50
Joyoung_Chianhg
Size Project Name Rev
Date: Sheet of
Title :
Engineer:
C
9 93Thursday, August 23, 2012
BG1-HW RD Div.2-NB RD Dept.5
CPU(7)_RSVD
3.1
JM50
Joyoung_Chianhg
CFG strapping information:
CFG[7]: PEG DEFER TRAINING
- 1: (Default) Normal Operation, Lane # definition matches sockect pin map definition
- 0: Lane Numbers Reversed
CFG[6:5]: PCI Express Port Bifurcation Straps
- 11 : (Default) x 1 6
- 10 : x 8 , x 8
- 01 : Reserved
- 00 : x 8 , x 4 , x 4
CFG[2]: PCIE Static Numbering Lane Reversal- CFG[2] is for the 16x
CFG[4]: Embedded DisplayPort Detection
- 1: (Default) Disabled ; No Physical Display Port attached to Embedded DisplayPort
- 0: Enabled ; An external Display Port device is connected to the Embedded Display Port
- 1: (Default) PEG Train immediately following xxRESETB de assertion
- 0: PEG Wait for BIOS training
Chief River
R1.1 0512
For iFDIM testing
R0912~ R0917 close to pin < 1 inch
PROCESSOR DRIVEN Vref PATH WAS STUFFED BY DEFAULT:
Joyoung R1.0
R2.1 01/09
R0907 0OhmR0907 0Ohm
1 2
R0917
49.9Ohm
1%
@
R0917
49.9Ohm
1%
@
12
T0906T0906
1
T0907T0907
1
T0911T0911
1
T0916T0916
1
Q0901A
UM6K1N
@Q0901A
UM6K1N
@
2
61
T0918T0918
1
T0923T0923
1
T0912T0912
1
T0919T0919
1
T0922T0922
1
T0905T0905
1
T0903T0903
1
R0904 1KOhm
1%
@R0904 1KOhm
1%
@
1 2
T0910T0910
1
R0906 1KOhm@
1%
R0906 1KOhm@
1%
1 2
R0905 1KOhm@
1%
R0905 1KOhm@
1%
1 2
T0921T0921
1
R0908 0OhmR0908 0Ohm
1 2
R0914
49.9Ohm
1%
@
R0914
49.9Ohm
1%
@
12
R0913
100Ohm
1%
@
R0913
100Ohm
1%
@
1 2
T0908T0908
1
T0917T0917
1
T0920T0920
1
R9101KOhm
1%
R9101KOhm
1%
12
T0913T0913
1
T0904T0904
1
T0915T0915
1
T0902T0902
1
Q0901B
UM6K1N
@Q0901B
UM6K1N
@
5
34
R0915
49.9Ohm
1%
@
R0915
49.9Ohm
1%
@
12
R0916
100Ohm
1%
@
R0916
100Ohm
1%
@
1 2
T0914T0914
1
R0903 1KOhm
1%
/eDPR0903 1KOhm
1%
/eDP
1 2
T0901T0901
1
R0902 1KOhm
1%
/DGPUR0902 1KOhm
1%
/DGPU
1 2
R09091KOhm
1%
R09091KOhm
1%
12
RESERVED
U0301E
01V010000003
ES1
RESERVED
U0301E
01V010000003
ES1
CFG[0]
B50
CFG[1]
C51
CFG[2]
B54
CFG[3]
D53
CFG[4]
A51
CFG[5]
C53
CFG[6]
C55
CFG[7]
H49
CFG[8]
A55
CFG[9]
H51
CFG[10]
K49
CFG[11]
K53
CFG[12]
F53
CFG[13]
G53
CFG[14]
L51
CFG[15]
F51
CFG[16]
D52
CFG[17]
L53
DC_TEST_A4 A4
DC_TEST_A58 A58
DC_TEST_A59 A59
DC_TEST_A61 A61
DC_TEST_BD1 BD1
DC_TEST_BD61 BD61
DC_TEST_BE1 BE1
DC_TEST_BE3 BE3
DC_TEST_BE59 BE59
DC_TEST_BE61 BE61
DC_TEST_BG1 BG1
DC_TEST_BG3 BG3
DC_TEST_BG4 BG4
DC_TEST_BG58 BG58
DC_TEST_BG59 BG59
DC_TEST_BG61 BG61
DC_TEST_C4 C4
DC_TEST_C59 C59
DC_TEST_C61 C61
DC_TEST_D1 D1
DC_TEST_D3 D3
DC_TEST_D61 D61
VCC_VAL_SENSE
H43
VSS_VAL_SENSE
K43
VAXG_VAL_SENSE
H45
VSSAXG_VAL_SENSE
K45
VCC_DIE_SENSE
F48
RSVD25 AH2
RSVD26 AG13
RSVD24 AM14
RSVD23 AM15
RSVD15
BA19
RSVD18
AV19
RSVD22
AT21
RSVD12
BB21
RSVD13
BB19
RSVD17
AY21
RSVD14
BA22
RSVD16
AY22
RSVD20
AU19
RSVD19
AU21
RSVD11
BD21
RSVD10
BD22
RSVD9
BD25
RSVD8
BD26
RSVD1
BG22
RSVD6
BE22
RSVD0
BG26
RSVD4
BE26
RSVD3
BF23
RSVD5
BE24
RSVD30 N50
RSVD31 N42
RSVD36 L42
RSVD35 L45
RSVD34 L47
RSVD33 M13
RSVD32 M14
RSVD28 U14
RSVD27 W14
RSVD29 P13
RSVD21 AT49
RSVD38 K24
RSVD39
H48
RSVD37
K48
RSVD7 BE7
RSVD2 BG7
T0909T0909
1
R0912
49.9Ohm
1%
@
R0912
49.9Ohm
1%
@
12
www.qdzbwx.com

5
5
4
4
3
3
2
2
1
1
D D
C C
B B
A A
Size Project Name Rev
Date: Sheet of
Title :
Engineer:
Custom
10 93Thursday, August 23, 2012
BG1-HW RD Div.2-NB RD Dept.5
CPU_PCH_XDP
3.1
JM50
Joyoung_Chianhg
Size Project Name Rev
Date: Sheet of
Title :
Engineer:
Custom
10 93Thursday, August 23, 2012
BG1-HW RD Div.2-NB RD Dept.5
CPU_PCH_XDP
3.1
JM50
Joyoung_Chianhg
Size Project Name Rev
Date: Sheet of
Title :
Engineer:
Custom
10 93Thursday, August 23, 2012
BG1-HW RD Div.2-NB RD Dept.5
CPU_PCH_XDP
3.1
JM50
Joyoung_Chianhg
CPU XDP connector
PCH XDP connector
Check Connector
www.qdzbwx.com

5
5
4
4
3
3
2
2
1
1
D D
C C
B B
A A
+VCORE
Size Project Name Rev
Date: Sheet of
Title :
Engineer:
C
11 93Thursday, August 23, 2012
BG1-HW RD Div.2-NB RD Dept.5
CPU DECOUPLING
3.1
JM50
Joyoung_Chianhg
Size Project Name Rev
Date: Sheet of
Title :
Engineer:
C
11 93Thursday, August 23, 2012
BG1-HW RD Div.2-NB RD Dept.5
CPU DECOUPLING
3.1
JM50
Joyoung_Chianhg
Size Project Name Rev
Date: Sheet of
Title :
Engineer:
C
11 93Thursday, August 23, 2012
BG1-HW RD Div.2-NB RD Dept.5
CPU DECOUPLING
3.1
JM50
Joyoung_Chianhg
+VCORE 2.2uF * 16 pcs
22uF * 12 pcs
Decoupling guide from Intel PDDG R0.8
Chief River
Chief River
+VCORE 2.2uF * 16 pcs
22uF * 18 pcs (power request)
C1103
2.2UF/6.3V
vx_c0402_small
C1103
2.2UF/6.3V
vx_c0402_small
12
C1149
22UF/6.3V
C1149
22UF/6.3V
12
C1153
22UF/6.3V
C1153
22UF/6.3V
12
C1108
2.2UF/6.3V
vx_c0402_small
C1108
2.2UF/6.3V
vx_c0402_small
12
C1101
2.2UF/6.3V
vx_c0402_small
C1101
2.2UF/6.3V
vx_c0402_small
12
C1104
2.2UF/6.3V
vx_c0402_small
C1104
2.2UF/6.3V
vx_c0402_small
12
C1138
22UF/6.3V
C1138
22UF/6.3V
12
C1105
2.2UF/6.3V
vx_c0402_small
C1105
2.2UF/6.3V
vx_c0402_small
12
C1109
2.2UF/6.3V
vx_c0402_small
C1109
2.2UF/6.3V
vx_c0402_small
12
C1142
22UF/6.3V
C1142
22UF/6.3V
12
C1114
2.2UF/6.3V
vx_c0402_small
C1114
2.2UF/6.3V
vx_c0402_small
12
C1117
2.2UF/6.3V
vx_c0402_small
C1117
2.2UF/6.3V
vx_c0402_small
12
C1150
22UF/6.3V
C1150
22UF/6.3V
12
C1102
2.2UF/6.3V
vx_c0402_small
C1102
2.2UF/6.3V
vx_c0402_small
12
C1112
2.2UF/6.3V
vx_c0402_small
C1112
2.2UF/6.3V
vx_c0402_small
12
C1110
2.2UF/6.3V
vx_c0402_small
C1110
2.2UF/6.3V
vx_c0402_small
12
C1106
2.2UF/6.3V
vx_c0402_small
C1106
2.2UF/6.3V
vx_c0402_small
12
C1145
22UF/6.3V
C1145
22UF/6.3V
12
C1139
22UF/6.3V
C1139
22UF/6.3V
12
C1115
2.2UF/6.3V
vx_c0402_small
C1115
2.2UF/6.3V
vx_c0402_small
12
C1143
22UF/6.3V
C1143
22UF/6.3V
12
C1113
2.2UF/6.3V
vx_c0402_small
C1113
2.2UF/6.3V
vx_c0402_small
12
C1151
22UF/6.3V
C1151
22UF/6.3V
12
C1144
22UF/6.3V
C1144
22UF/6.3V
12
C1111
2.2UF/6.3V
vx_c0402_small
C1111
2.2UF/6.3V
vx_c0402_small
12
C1146
22UF/6.3V
C1146
22UF/6.3V
12
C1140
22UF/6.3V
C1140
22UF/6.3V
12
C1148
22UF/6.3V
C1148
22UF/6.3V
12
C1136
22UF/6.3V
C1136
22UF/6.3V
12
C1152
22UF/6.3V
C1152
22UF/6.3V
12
C1137
22UF/6.3V
C1137
22UF/6.3V
12
C1107
2.2UF/6.3V
vx_c0402_small
C1107
2.2UF/6.3V
vx_c0402_small
12
C1147
22UF/6.3V
C1147
22UF/6.3V
12
C1141
22UF/6.3V
C1141
22UF/6.3V
12
www.qdzbwx.com

5
5
4
4
3
3
2
2
1
1
D D
C C
B B
A A
FBA _V RE F_ CA0_MD
FBA _V RE F_ DQ0_MD
M_A_ DI M0_ CLK_DDR #0
M_A_ DI M0_ CLK_DDR 0
M_A_ RA S#
M_A_ CA S#
M_A_ W E#
M_A_ BS 2
M_A_ BS 1
M_A_ BS 0
M_A_ DI M0_ ODT0
M_A_ A0
M_A_ DQ S# 1
DDR 3_ DR AMR ST#
M_A_ DI M0_ CLK_DDR 0
M_A_ DI M0_ CLK_DDR #0
M_A_ DI M0_ CKE0
M_A_ DI M0_ CS#0
FBA _V RE F_ CA0_MD
FBA _V RE F_ DQ0_MD
M_A_ A7
M_A_ A1 2
M_A_ A1 1
M_A_ A9
M_A_ A1 0
M_A_ A5
M_A_ A6
M_A_ A3
M_A_ A1
M_A_ A1 4
M_A_ A4
M_A_ A8
M_A_ A1 3
M_A_ A1 5
M_A_ A2
M_A_ DQ S1
M_A_ RA S#
M_A_ CA S#
M_A_ W E#
M_A_ BS 2
M_A_ BS 1
M_A_ BS 0
M_A_ DI M0_ ODT0
M_A_ A0
M_A_ DQ S# 2
DDR 3_ DR AMR ST#
M_A_ DI M0_ CLK_DDR 0
M_A_ DI M0_ CLK_DDR #0
M_A_ DI M0_ CKE0
M_A_ DI M0_ CS#0
FBA _V RE F_ CA0_MD
FBA _V RE F_ DQ0_MD
M_A_ A7
M_A_ A1 2
M_A_ A1 1
M_A_ A9
M_A_ A1 0
M_A_ A5
M_A_ A6
M_A_ A3
M_A_ A1
M_A_ A1 4
M_A_ A4
M_A_ A8
M_A_ A1 3
M_A_ A1 5
M_A_ A2
M_A_ DQ S2
M_A_ DI M0_ ODT0
M_A_ A0
M_A_ DQ S# 3
DDR 3_ DR AMR ST#
M_A_ DI M0_ CLK_DDR 0
M_A_ DI M0_ CLK_DDR #0
M_A_ DI M0_ CKE0
M_A_ DI M0_ CS#0
FBA _V RE F_ CA0_MD
FBA _V RE F_ DQ0_MD
M_A_ A7
M_A_ A1 2
M_A_ A1 1
M_A_ A9
M_A_ A1 0
M_A_ A5
M_A_ A6
M_A_ A3
M_A_ A1
M_A_ A1 4
M_A_ A4
M_A_ A8
M_A_ A1 3
M_A_ A1 5
M_A_ A2
M_A_ DQ S3
M_A_ RA S#
M_A_ CA S#
M_A_ W E#
M_A_ BS 2
M_A_ BS 1
M_A_ BS 0
M_A_ DI M0_ ODT0
M_A_ A0
M_A_ DQ S# 6
DDR 3_ DR AMR ST#
M_A_ DI M0_ CLK_DDR 0
M_A_ DI M0_ CLK_DDR #0
M_A_ DI M0_ CKE0
M_A_ DI M0_ CS#0
FBA _V RE F_ CA0_MD
FBA _V RE F_ DQ0_MD
M_A_ A7
M_A_ A1 2
M_A_ A1 1
M_A_ A9
M_A_ A1 0
M_A_ A5
M_A_ A6
M_A_ A3
M_A_ A1
M_A_ A1 4
M_A_ A4
M_A_ A8
M_A_ A1 3
M_A_ A1 5
M_A_ A2
M_A_ DQ S6
M_A_ DI M0_ ODT0
M_A_ A0
M_A_ DQ S# 7
DDR 3_ DR AMR ST#
M_A_ DI M0_ CLK_DDR 0
M_A_ DI M0_ CLK_DDR #0
M_A_ DI M0_ CKE0
M_A_ DI M0_ CS#0
FBA _V RE F_ CA0_MD
FBA _V RE F_ DQ0_MD
M_A_ A7
M_A_ A1 2
M_A_ A1 1
M_A_ A9
M_A_ A1 0
M_A_ A5
M_A_ A6
M_A_ A3
M_A_ A1
M_A_ A1 4
M_A_ A4
M_A_ A8
M_A_ A1 3
M_A_ A1 5
M_A_ A2
M_A_ DQ S7
M_A_ RA S#
M_A_ CA S#
M_A_ W E#
M_A_ BS 2
M_A_ BS 1
M_A_ BS 0
M_A_ RA S#
M_A_ CA S#
M_A_ W E#
M_A_ BS 2
M_A_ BS 1
M_A_ BS 0
M_A_ DI M0_ ODT0
M_A_ A0
DDR 3_ DR AMR ST#
M_A_ DI M0_ CLK_DDR 0
M_A_ DI M0_ CLK_DDR #0
M_A_ DI M0_ CKE0
M_A_ DI M0_ CS#0
FBA _V RE F_ CA0_MD
FBA _V RE F_ DQ0_MD
M_A_ A7
M_A_ A1 2
M_A_ A1 1
M_A_ A9
M_A_ A1 0
M_A_ A5
M_A_ A6
M_A_ A3
M_A_ A1
M_A_ A1 4
M_A_ A4
M_A_ A8
M_A_ A1 3
M_A_ A1 5
M_A_ A2
M_A_ RA S#
M_A_ CA S#
M_A_ W E#
M_A_ BS 2
M_A_ BS 1
M_A_ BS 0
M_A_ RA S#
M_A_ CA S#
M_A_ W E#
M_A_ BS 2
M_A_ BS 1
M_A_ BS 0
M_A_ DI M0_ ODT0
M_A_ A0
M_A_ DQ S# 4
DDR 3_ DR AMR ST#
M_A_ DI M0_ CLK_DDR 0
M_A_ DI M0_ CLK_DDR #0
M_A_ DI M0_ CKE0
M_A_ DI M0_ CS#0
FBA _V RE F_ CA0_MD
FBA _V RE F_ DQ0_MD
M_A_ A7
M_A_ A1 2
M_A_ A1 1
M_A_ A9
M_A_ A1 0
M_A_ A5
M_A_ A6
M_A_ A3
M_A_ A1
M_A_ A1 4
M_A_ A4
M_A_ A8
M_A_ A1 3
M_A_ A2
M_A_ DQ S4
M_A_ DQ 14
M_A_ DQ 9
M_A_ DQ 11
M_A_ DQ 12
M_A_ DQ 10
M_A_ DQ 13
M_A_ DQ 15
M_A_ DQ 8
M_A_ DQ 19
M_A_ DQ 16
M_A_ DQ 23
M_A_ DQ 21
M_A_ DQ 20
M_A_ DQ 18
M_A_ DQ 22
M_A_ DQ 17
M_A_ DQ 28
M_A_ DQ 24
M_A_ DQ 29
M_A_ DQ 30
M_A_ DQ 31
M_A_ DQ 27
M_A_ DQ 25
M_A_ DQ 26
M_A_ DQ 33
M_A_ DQ 36
M_A_ DQ 32
M_A_ DQ 38
M_A_ DQ 39
M_A_ DQ 34
M_A_ DQ 35
M_A_ DQ 37 M_ A_DQ4 1
M_A_ DQ 44
M_A_ DQ 40
M_A_ DQ 42
M_A_ DQ 46
M_A_ DQ 43
M_A_ DQ 47
M_A_ DQ 45
M_A_ DQ 53
M_A_ DQ 48
M_A_ DQ 52
M_A_ DQ 50
M_A_ DQ 55
M_A_ DQ 51
M_A_ DQ 54
M_A_ DQ 49
M_A_ DQ 56
M_A_ DQ 57
M_A_ DQ 61
M_A_ DQ 58
M_A_ DQ 63
M_A_ DQ 62
M_A_ DQ 59
M_A_ DQ 60
M_A_ A1 3
M_A_ A1 4
M_A_ BS 0
M_A_ BS 1
M_A_ DI M0_ ODT0
M_A_ DI M0_ CS#0
M_A_ RA S#
M_A_ CA S#
M_A_ W E#
M_A_ DI M0_ CKE0
M_A_ A1 5
M_A_ A1 1
M_A_ A6
M_A_ A5
M_A_ A7
M_A_ A9
M_A_A0
M_A_ A1 0
M_A_ A1 2
M_A_ A2
M_A_ A3
M_A_ A8
M_A_ A4
M_A_ A1
M_A_ BS 2
FBA _V RE F_ CA0_MD
FBA _V RE F_ DQ0_MD
M_A_ A1 5
M_A_ DQ S# 5
M_A_ DQ S5
M_A_ A4
M_A_ A0
M_A_ DI M0_ CKE0
M_A_ DI M0_ CLK_DDR 0
M_A_ DQ 3
M_A_ DQ S# 0
M_A_ DQ 4
M_A_ A1 4
M_A_ W E#
M_A_ BS 2
M_A_ A3
M_A_ A1 5
M_A_ DI M0_ CLK_DDR #0
M_A_ A1 1
M_A_ A2
M_A_ DQ 7
M_A_ DQ 0
M_A_ BS 1
M_A_ A1 3
M_A_ DI M0_ CS#0
M_A_ DQ 5
M_A_ A7
M_A_ CA S#
M_A_ A1 0
M_A_ A9
M_A_ A1
M_A_ BS 0
M_A_ A1 2
M_A_ A6
M_A_ RA S#
M_A_ DQ 1
M_A_ A8
M_A_ DI M0_ ODT0
M_A_ DQ S0
M_A_ A5
DDR 3_ DR AMR ST#
M_A_ DQ 2
M_A_ DQ 6
+0.7 5VS 17,5 7,8 3
+1.5 V 5,17,18 ,57 ,60 ,83
M_A_ A[1 5:0 ]5
M_A_ DI M0_ CLK_DDR 05
M_A_ DI M0_ CLK_DDR #05
M_A_ DI M0_ CKE05
M_A_ RA S#5
M_A_ W E#5
M_A_ CA S#5
M_A_ DI M0_ CS#05
M_A_ DI M0_ ODT05
DDR 3_ DR AMR ST#5,17
M_A_ DQ S# [7:0]5
M_A_ DQ S[7 :0]5
M_A_ DQ [63 :0]5
M_A_ BS [2:0 ]5
+V_ VREF_ DQ _D IMM017,1 8
+V_ VREF_ CA _D IMM01 7,1 8
+0.7 5VS
+1.5 V
+1.5 V
+1.5 V
+1.5 V
GND
+0.7 5VS
+1.5 V
FBA _V RE F_ DQ0_MD
FBA _V RE F_ CA0_MD
+0.7 5VS
+1.5 V
+1.5 V
+1.5 V
+1.5 V
+1.5 V
+1.5 V
Size Proje ct Nam e Rev
Date: Shee t of
Title :
Engineer:
D
16 93Thursd ay, August 23 , 20 12
BG1 -HW RD Div.2-NB RD De pt.5
DDR3(1)_SO-DIMM0
3.1
JM50
Joyoung_Chianhg
Size Proje ct Nam e Rev
Date: Shee t of
Title :
Engineer:
D
16 93Thursd ay, August 23 , 20 12
BG1 -HW RD Div.2-NB RD De pt.5
DDR3(1)_SO-DIMM0
3.1
JM50
Joyoung_Chianhg
Size Proje ct Nam e Rev
Date: Shee t of
Title :
Engineer:
D
16 93Thursd ay, August 23 , 20 12
BG1 -HW RD Div.2-NB RD De pt.5
DDR3(1)_SO-DIMM0
3.1
JM50
Joyoung_Chianhg
Memory Down CH A
Layout Note: Place these caps near SO DIMM 0
Layout Note: Place these caps near SODIMM 0
place close to balls
0 1
2
3
4 56
7
Near Memory Controller
Follow design guide 460452 / 2.6.14
Place each cap close to each VrefDQ or VrefCA Dram Ball
R1.1 11/04
RN1601D
36O hm RN1601D
36O hm
7 8
C1643
0.1UF /10 V
C1643
0.1UF /10 V
12
C1607
0.1UF /10 V
C1607
0.1UF /10 V
12
U1608
03V150000026
EDJ 42 08 BA SE-DJ-F
U1608
03V150000026
EDJ 42 08 BA SE-DJ-F
DQ0
B3
DQ2
C2
DQS
C3
DQ1
C7
DQ3
C8
DQ6
D2
DQS#
D3
VREFDQ E1
DQ4
E3
DQ7
E7
DQ5
E8
RAS#
F3
CK
F7
ODT
G1
CAS#
G3
CK#
G7
CKE
G9
VREFCA J8
VSS1 A1
VSS2 A8
VSS3 B1
VSS4 D8
VSS5 F2
VSS6 F8
VSS7 J1
VSS8 J9
VSS9 L1
VSS10 L9
VSS11 N1
VSS12 N9
VDD1 A2
VDD2 A9
VDD3 D7
VDD4 G2
VDD5 G8
VDD6 K1
VDD7 K9
VDD8 M1
VDD9 M9
NC1 A3
NC2 F1
NC3 F9
NC4 H1
NC5 H9
A15
J7 A14
N7
CS#
H2
WE#
H3 RESET#
N2
ZQ
H8
A0
K3
A1
L7
A2
L3
A3
K2
A4
L8
A5
L2
A6
M8
A7
M2
A8
N8
A9
M3
A10/AP
H7
A11
M7
A12/BC#
K7
A13
N3
BA0
J2
BA1
K8
BA2
J3
VSSQ1 B2
VSSQ2 B8
VSSQ3 C9
VSSQ4 D1
VSSQ5 D9
VDDQ1 B9
VDDQ2 C1
VDDQ3 E2
VDDQ4 E9
DM/TDQS B7
NU/TDQS# A7
RN1604A
36O hm RN1604A
36O hm
1 2
RN1605A
36O hm RN1605A
36O hm
1 2
C1649
0.1UF /10 V
C1649
0.1UF /10 V
12
C1615
0.1UF /10 V
C1615
0.1UF /10 V
12
R1613
10V220000217
30O HM
R1613
10V220000217
30O HM
1 2
RN1603C
36O hm RN1603C
36O hm
5 6
C1642
0.1UF /10 V
C1642
0.1UF /10 V
12
R1608
240 Ohm
R1608
240 Ohm
12
RN1605D
36O hm RN1605D
36O hm
7 8
U1602
03V150000026
EDJ 42 08 BA SE-DJ-F
U1602
03V150000026
EDJ 42 08 BA SE-DJ-F
DQ0
B3
DQ2
C2
DQS
C3
DQ1
C7
DQ3
C8
DQ6
D2
DQS#
D3
VREFDQ E1
DQ4
E3
DQ7
E7
DQ5
E8
RAS#
F3
CK
F7
ODT
G1
CAS#
G3
CK#
G7
CKE
G9
VREFCA J8
VSS1 A1
VSS2 A8
VSS3 B1
VSS4 D8
VSS5 F2
VSS6 F8
VSS7 J1
VSS8 J9
VSS9 L1
VSS10 L9
VSS11 N1
VSS12 N9
VDD1 A2
VDD2 A9
VDD3 D7
VDD4 G2
VDD5 G8
VDD6 K1
VDD7 K9
VDD8 M1
VDD9 M9
NC1 A3
NC2 F1
NC3 F9
NC4 H1
NC5 H9
A15
J7 A14
N7
CS#
H2
WE#
H3 RESET#
N2
ZQ
H8
A0
K3
A1
L7
A2
L3
A3
K2
A4
L8
A5
L2
A6
M8
A7
M2
A8
N8
A9
M3
A10/AP
H7
A11
M7
A12/BC#
K7
A13
N3
BA0
J2
BA1
K8
BA2
J3
VSSQ1 B2
VSSQ2 B8
VSSQ3 C9
VSSQ4 D1
VSSQ5 D9
VDDQ1 B9
VDDQ2 C1
VDDQ3 E2
VDDQ4 E9
DM/TDQS B7
NU/TDQS# A7
RN1602B
36O hm RN1602B
36O hm
3 4
RN1601C
36O hm RN1601C
36O hm
5 6
C1628
0.1UF /16 V
C1628
0.1UF /16 V
1 2
RN1602C
36O hm RN1602C
36O hm
5 6
RN1607B
36O hm RN1607B
36O hm
3 4
U1604
03V150000026
EDJ 42 08 BA SE-DJ-F
U1604
03V150000026
EDJ 42 08 BA SE-DJ-F
DQ0
B3
DQ2
C2
DQS
C3
DQ1
C7
DQ3
C8
DQ6
D2
DQS#
D3
VREFDQ E1
DQ4
E3
DQ7
E7
DQ5
E8
RAS#
F3
CK
F7
ODT
G1
CAS#
G3
CK#
G7
CKE
G9
VREFCA J8
VSS1 A1
VSS2 A8
VSS3 B1
VSS4 D8
VSS5 F2
VSS6 F8
VSS7 J1
VSS8 J9
VSS9 L1
VSS10 L9
VSS11 N1
VSS12 N9
VDD1 A2
VDD2 A9
VDD3 D7
VDD4 G2
VDD5 G8
VDD6 K1
VDD7 K9
VDD8 M1
VDD9 M9
NC1 A3
NC2 F1
NC3 F9
NC4 H1
NC5 H9
A15
J7 A14
N7
CS#
H2
WE#
H3 RESET#
N2
ZQ
H8
A0
K3
A1
L7
A2
L3
A3
K2
A4
L8
A5
L2
A6
M8
A7
M2
A8
N8
A9
M3
A10/AP
H7
A11
M7
A12/BC#
K7
A13
N3
BA0
J2
BA1
K8
BA2
J3
VSSQ1 B2
VSSQ2 B8
VSSQ3 C9
VSSQ4 D1
VSSQ5 D9
VDDQ1 B9
VDDQ2 C1
VDDQ3 E2
VDDQ4 E9
DM/TDQS B7
NU/TDQS# A7
R1602
240 Ohm
R1602
240 Ohm
12
R1604
240 Ohm
R1604
240 Ohm
12
RN1604D
36O hm RN1604D
36O hm
7 8
C1604
0.1UF /10 V
C1604
0.1UF /10 V
12
RN1602D
36O hm RN1602D
36O hm
7 8
RN1606C
36O hm RN1606C
36O hm
5 6
C1647
0.1UF /10 V
C1647
0.1UF /10 V
12
RN1606D
36O hm RN1606D
36O hm
7 8
U1606
03V150000026
EDJ 42 08 BA SE-DJ-F
U1606
03V150000026
EDJ 42 08 BA SE-DJ-F
DQ0
B3
DQ2
C2
DQS
C3
DQ1
C7
DQ3
C8
DQ6
D2
DQS#
D3
VREFDQ E1
DQ4
E3
DQ7
E7
DQ5
E8
RAS#
F3
CK
F7
ODT
G1
CAS#
G3
CK#
G7
CKE
G9
VREFCA J8
VSS1 A1
VSS2 A8
VSS3 B1
VSS4 D8
VSS5 F2
VSS6 F8
VSS7 J1
VSS8 J9
VSS9 L1
VSS10 L9
VSS11 N1
VSS12 N9
VDD1 A2
VDD2 A9
VDD3 D7
VDD4 G2
VDD5 G8
VDD6 K1
VDD7 K9
VDD8 M1
VDD9 M9
NC1 A3
NC2 F1
NC3 F9
NC4 H1
NC5 H9
A15
J7 A14
N7
CS#
H2
WE#
H3 RESET#
N2
ZQ
H8
A0
K3
A1
L7
A2
L3
A3
K2
A4
L8
A5
L2
A6
M8
A7
M2
A8
N8
A9
M3
A10/AP
H7
A11
M7
A12/BC#
K7
A13
N3
BA0
J2
BA1
K8
BA2
J3
VSSQ1 B2
VSSQ2 B8
VSSQ3 C9
VSSQ4 D1
VSSQ5 D9
VDDQ1 B9
VDDQ2 C1
VDDQ3 E2
VDDQ4 E9
DM/TDQS B7
NU/TDQS# A7
C1630
1UF/6 .3V
C1630
1UF/6 .3V
12
C1605
0.1UF /10 V
C1605
0.1UF /10 V
12
C1652
0.1UF /10 V
C1652
0.1UF /10 V
12
C1655
0.1UF /10 V
C1655
0.1UF /10 V
12
C1603
0.1UF /10 V
C1603
0.1UF /10 V
12
C1645
0.1UF /10 V
C1645
0.1UF /10 V
12
C1657
0.1UF /10 V
C1657
0.1UF /10 V
12
C1648
0.1UF /10 V
C1648
0.1UF /10 V
12
C1616
0.1UF /10 V
C1616
0.1UF /10 V
12
C1613
0.1UF /10 V
C1613
0.1UF /10 V
12
C1602
0.1UF /10 V
C1602
0.1UF /10 V
12
U1601
03V150000026
EDJ 42 08 BA SE-DJ-F
U1601
03V150000026
EDJ 42 08 BA SE-DJ-F
DQ0
B3
DQ2
C2
DQS
C3
DQ1
C7
DQ3
C8
DQ6
D2
DQS#
D3
VREFDQ E1
DQ4
E3
DQ7
E7
DQ5
E8
RAS#
F3
CK
F7
ODT
G1
CAS#
G3
CK#
G7
CKE
G9
VREFCA J8
VSS1 A1
VSS2 A8
VSS3 B1
VSS4 D8
VSS5 F2
VSS6 F8
VSS7 J1
VSS8 J9
VSS9 L1
VSS10 L9
VSS11 N1
VSS12 N9
VDD1 A2
VDD2 A9
VDD3 D7
VDD4 G2
VDD5 G8
VDD6 K1
VDD7 K9
VDD8 M1
VDD9 M9
NC1 A3
NC2 F1
NC3 F9
NC4 H1
NC5 H9
A15
J7 A14
N7
CS#
H2
WE#
H3 RESET#
N2
ZQ
H8
A0
K3
A1
L7
A2
L3
A3
K2
A4
L8
A5
L2
A6
M8
A7
M2
A8
N8
A9
M3
A10/AP
H7
A11
M7
A12/BC#
K7
A13
N3
BA0
J2
BA1
K8
BA2
J3
VSSQ1 B2
VSSQ2 B8
VSSQ3 C9
VSSQ4 D1
VSSQ5 D9
VDDQ1 B9
VDDQ2 C1
VDDQ3 E2
VDDQ4 E9
DM/TDQS B7
NU/TDQS# A7
RN1601B
36O hm RN1601B
36O hm
3 4
C1631
1AV200000069
1.6P F/1 6V
C1631
1AV200000069
1.6P F/1 6V
12
RN1606A
36O hm RN1606A
36O hm
1 2
R1614
10V220000217
30O HM
R1614
10V220000217
30O HM
1 2
RN1603B
36O hm RN1603B
36O hm
3 4
C1629
1UF/6 .3V
C1629
1UF/6 .3V
12
R1601
240 Ohm
R1601
240 Ohm
12
C1606
0.1UF /10 V
C1606
0.1UF /10 V
12
C1650
0.1UF /10 V
C1650
0.1UF /10 V
12
C1656
0.1UF /10 V
C1656
0.1UF /10 V
12
C1601
0.1UF /10 V
C1601
0.1UF /10 V
12
RN1603A
36O hm RN1603A
36O hm
1 2
RN1607A
36O hm RN1607A
36O hm
1 2
RN1606B
36O hm RN1606B
36O hm
3 4
R1606
240 Ohm
R1606
240 Ohm
12
R1607
240 Ohm
R1607
240 Ohm
12
C1622
10UF /6.3 V
C1622
10UF /6.3 V
12
RN1604B
36O hm RN1604B
36O hm
3 4
C1618
0.1UF /10 V
C1618
0.1UF /10 V
12
C1617
0.1UF /10 V
C1617
0.1UF /10 V
12
C1624
10UF /6.3 V
C1624
10UF /6.3 V
12
U1603
03V150000026
EDJ 42 08 BA SE-DJ-F
U1603
03V150000026
EDJ 42 08 BA SE-DJ-F
DQ0
B3
DQ2
C2
DQS
C3
DQ1
C7
DQ3
C8
DQ6
D2
DQS#
D3
VREFDQ E1
DQ4
E3
DQ7
E7
DQ5
E8
RAS#
F3
CK
F7
ODT
G1
CAS#
G3
CK#
G7
CKE
G9
VREFCA J8
VSS1 A1
VSS2 A8
VSS3 B1
VSS4 D8
VSS5 F2
VSS6 F8
VSS7 J1
VSS8 J9
VSS9 L1
VSS10 L9
VSS11 N1
VSS12 N9
VDD1 A2
VDD2 A9
VDD3 D7
VDD4 G2
VDD5 G8
VDD6 K1
VDD7 K9
VDD8 M1
VDD9 M9
NC1 A3
NC2 F1
NC3 F9
NC4 H1
NC5 H9
A15
J7 A14
N7
CS#
H2
WE#
H3 RESET#
N2
ZQ
H8
A0
K3
A1
L7
A2
L3
A3
K2
A4
L8
A5
L2
A6
M8
A7
M2
A8
N8
A9
M3
A10/AP
H7
A11
M7
A12/BC#
K7
A13
N3
BA0
J2
BA1
K8
BA2
J3
VSSQ1 B2
VSSQ2 B8
VSSQ3 C9
VSSQ4 D1
VSSQ5 D9
VDDQ1 B9
VDDQ2 C1
VDDQ3 E2
VDDQ4 E9
DM/TDQS B7
NU/TDQS# A7
C1654
0.1UF /10 V
C1654
0.1UF /10 V
12
RN1604C
36O hm RN1604C
36O hm
5 6
C1651
0.1UF /10 V
C1651
0.1UF /10 V
12
C1621
10UF /6.3 V
C1621
10UF /6.3 V
12
R1603
240 Ohm
R1603
240 Ohm
12
C1623
10UF /6.3 V
C1623
10UF /6.3 V
12
C1646
0.1UF /10 V
C1646
0.1UF /10 V
12
RN1605B
36O hm RN1605B
36O hm
3 4
U1607
03V150000026
EDJ 42 08 BA SE-DJ-F
U1607
03V150000026
EDJ 42 08 BA SE-DJ-F
DQ0
B3
DQ2
C2
DQS
C3
DQ1
C7
DQ3
C8
DQ6
D2
DQS#
D3
VREFDQ E1
DQ4
E3
DQ7
E7
DQ5
E8
RAS#
F3
CK
F7
ODT
G1
CAS#
G3
CK#
G7
CKE
G9
VREFCA J8
VSS1 A1
VSS2 A8
VSS3 B1
VSS4 D8
VSS5 F2
VSS6 F8
VSS7 J1
VSS8 J9
VSS9 L1
VSS10 L9
VSS11 N1
VSS12 N9
VDD1 A2
VDD2 A9
VDD3 D7
VDD4 G2
VDD5 G8
VDD6 K1
VDD7 K9
VDD8 M1
VDD9 M9
NC1 A3
NC2 F1
NC3 F9
NC4 H1
NC5 H9
A15
J7 A14
N7
CS#
H2
WE#
H3 RESET#
N2
ZQ
H8
A0
K3
A1
L7
A2
L3
A3
K2
A4
L8
A5
L2
A6
M8
A7
M2
A8
N8
A9
M3
A10/AP
H7
A11
M7
A12/BC#
K7
A13
N3
BA0
J2
BA1
K8
BA2
J3
VSSQ1 B2
VSSQ2 B8
VSSQ3 C9
VSSQ4 D1
VSSQ5 D9
VDDQ1 B9
VDDQ2 C1
VDDQ3 E2
VDDQ4 E9
DM/TDQS B7
NU/TDQS# A7
RN1605C
36O hm RN1605C
36O hm
5 6
R1605
240 Ohm
R1605
240 Ohm
12
RN1602A
36O hm RN1602A
36O hm
1 2
RN1607C
36O hm RN1607C
36O hm
5 6
C1608
0.1UF /10 V
C1608
0.1UF /10 V
12
C1619
0.1UF /10 V
C1619
0.1UF /10 V
12
C1653
0.1UF /10 V
C1653
0.1UF /10 V
12
C1644
0.1UF /10 V
C1644
0.1UF /10 V
12
C1620
10UF /6.3 V
@
C1620
10UF /6.3 V
@
12
U1605
03V150000026
EDJ 42 08 BA SE-DJ-F
U1605
03V150000026
EDJ 42 08 BA SE-DJ-F
DQ0
B3
DQ2
C2
DQS
C3
DQ1
C7
DQ3
C8
DQ6
D2
DQS#
D3
VREFDQ E1
DQ4
E3
DQ7
E7
DQ5
E8
RAS#
F3
CK
F7
ODT
G1
CAS#
G3
CK#
G7
CKE
G9
VREFCA J8
VSS1 A1
VSS2 A8
VSS3 B1
VSS4 D8
VSS5 F2
VSS6 F8
VSS7 J1
VSS8 J9
VSS9 L1
VSS10 L9
VSS11 N1
VSS12 N9
VDD1 A2
VDD2 A9
VDD3 D7
VDD4 G2
VDD5 G8
VDD6 K1
VDD7 K9
VDD8 M1
VDD9 M9
NC1 A3
NC2 F1
NC3 F9
NC4 H1
NC5 H9
A15
J7 A14
N7
CS#
H2
WE#
H3 RESET#
N2
ZQ
H8
A0
K3
A1
L7
A2
L3
A3
K2
A4
L8
A5
L2
A6
M8
A7
M2
A8
N8
A9
M3
A10/AP
H7
A11
M7
A12/BC#
K7
A13
N3
BA0
J2
BA1
K8
BA2
J3
VSSQ1 B2
VSSQ2 B8
VSSQ3 C9
VSSQ4 D1
VSSQ5 D9
VDDQ1 B9
VDDQ2 C1
VDDQ3 E2
VDDQ4 E9
DM/TDQS B7
NU/TDQS# A7
RN1601A
36O hm RN1601A
36O hm
1 2
RN1603D
36O hm RN1603D
36O hm
7 8
C1614
0.1UF /10 V
C1614
0.1UF /10 V
12
RN1607D
36O hm RN1607D
36O hm
7 8
C1625
10UF /6.3 V
C1625
10UF /6.3 V
12
www.qdzbwx.com

5
5
4
4
3
3
2
2
1
1
D D
C C
B B
A A
M_B_A15
M_B_A11
M_B_A6
M_B_A5
M_B_A4
M_B_A9
M_B_A8
M_B_A10
M_B_A12
M_B_A7
M_B_A3
M_B_A13
M_B_A0
M_B_A2
M_B_A1
M_B_A14
M_B_DQS#3
M_B_DQS#2
M_B_DQS#4
M_B_DQS#6
M_B_DQS#5
M_B_DQS#0
M_B_DQS#7
M_B_DQS#1
M_B_DQS2
M_B_DQS3
M_B_DQS4
M_B_DQS7
M_B_DQS5
M_B_DQS1
M_B_DQS6
M_B_DQS0
PM_EXTTS#0_DIM_B
SMB_CLK_S_CHB
SMB_DAT_S_CHB
M_B_DQ38
M_B_DQ0
M_B_DQ3
M_B_DQ1
M_B_DQ5
M_B_DQ12
M_B_DQ14
M_B_DQ13
M_B_DQ15
M_B_DQ17
M_B_DQ18
M_B_DQ16
M_B_DQ23
M_B_DQ20
M_B_DQ21
M_B_DQ36
M_B_DQ34
M_B_DQ32
M_B_DQ35
M_B_DQ33
M_B_DQ39
M_B_DQ37
M_B_DQ44
M_B_DQ47
M_B_DQ41
M_B_DQ46
M_B_DQ50
M_B_DQ49
M_B_DQ52
M_B_DQ51
M_B_DQ53
M_B_DQ57
M_B_DQ62
M_B_DQ61
M_B_DQ59
M_B_DQ56
M_B_DQ58
M_B_DQ8
M_B_DQ10
M_B_DQ9
M_B_DQ11
M_B_DQ22
M_B_DQ19
M_B_DQ40
M_B_DQ43
M_B_DQ45
M_B_DQ42
M_B_DQ48
M_B_DQ54
M_B_DQ55
M_B_DQ60
M_B_DQ63
M_B_DQ2
M_B_DQ7
M_B_DQ6
M_B_DQ4
M_B_DQ31
M_B_DQ29
M_B_DQ27
M_B_DQ25
M_B_DQ28
M_B_DQ24
M_B_DQ26
M_B_DQ30
M_B_DIM0_CLK_DDR0
M_B_DIM0_CLK_DDR#1
M_B_DIM0_CLK_DDR#0
M_B_DIM0_CLK_DDR1
M_B_DQS#[7:0]5
M_B_DQS[7:0]5
M_B_DQ[63:0] 5
+3VS 20,21,22,23,24,25,26,27,28,30,31,32,33,36,37,44,45,48,50,51,53,57,59,61,80,91,92
+V_VREF_CA_DIMM1 16,18
+0.75VS 16,57,83
+V_VREF_DQ_DIMM1 16,18
+1.5V 5,16,18,57,60,83
M_B_A[15:0]5
SMB_DAT_S28,53,59
SMB_CLK_S28,53,59
M_B_BS25
M_B_BS05
M_B_BS15
M_B_CAS#5
M_B_RAS#5
DDR3_DRAMRST# 5,16
M_B_DIM0_ODT05
M_B_DIM0_ODT15
M_B_WE#5
M_B_DIM0_CLK_DDR15
M_B_DIM0_CLK_DDR#15
M_B_DIM0_CLK_DDR05
M_B_DIM0_CLK_DDR#05
M_B_DIM0_CKE05
M_B_DIM0_CKE15
M_B_DIM0_CS#15
M_B_DIM0_CS#05
+0.75VS
+1.5V
+V_VREF_CA_DIMM1
+V_VREF_DQ_DIMM1
+1.5V
+3VS
+3VS
+0.75VS
+1.5V
+1.5V
+V_VREF_CA_DIMM1
+V_VREF_DQ_DIMM1
+3VS
+1.5V +0.75VS
Size Project Name Rev
Date: Sheet of
Title :
Engineer:
C
17 93Thursday, August 23, 2012
PEGATRON COMPUTER INC
DDR3(2)_SO-DIMM1
3.1
JM50
Joyoung_Chianhg
Size Project Name Rev
Date: Sheet of
Title :
Engineer:
C
17 93Thursday, August 23, 2012
PEGATRON COMPUTER INC
DDR3(2)_SO-DIMM1
3.1
JM50
Joyoung_Chianhg
Size Project Name Rev
Date: Sheet of
Title :
Engineer:
C
17 93Thursday, August 23, 2012
PEGATRON COMPUTER INC
DDR3(2)_SO-DIMM1
3.1
JM50
Joyoung_Chianhg
Layout Note: Place these caps near SO DIMM 1
H:5.2mm
0
1
2
3
4
5
6
7
Reserve
DM should connect to GND directly
Design Guide 1.0 P.88 (436735)
56~63
48~55
40~47
32~39
24~31
16~23
8~15
0~7
PLACE CLOSE TO SODIMM
SMBus Slave Address: A4H
take care if can't boot or S3 issue
Frank
20110513 VREFCA and VREFDQ need to separate
It follow EVEREST and Intel spec.
Layout Note: Place these caps near SO DIMM 1
SP1702 R0402SP1702 R0402
12
C1718
10UF/6.3V
@
C1718
10UF/6.3V
@
12
+
CE1703
220UF/4V
@
+
CE1703
220UF/4V
@
12
J1701A
12V02GBRM000
DDR3_DIMM_204P
J1701A
12V02GBRM000
DDR3_DIMM_204P
A0
98
A1
97
A10/AP
107
A11
84
A12/BC#
83
A13
119
A14
80
A15
78
A2
96
A3
95
A4
92
A5
91
A6
90
A7
86
A8
89
A9
85
BA0
109 BA1
108 BA2
79
CAS#
115
CK0#
103
CK1#
104
CK0
101
CK1
102
CKE0
73 CKE1
74
DM0
11 DM1
28 DM2
46 DM3
63 DM4
136 DM5
153 DM6
170 DM7
187
DQ0 5
DQ1 7
DQ10 33
DQ11 35
DQ12 22
DQ13 24
DQ14 34
DQ15 36
DQ16 39
DQ17 41
DQ18 51
DQ19 53
DQ2 15
DQ20 40
DQ21 42
DQ22 50
DQ23 52
DQ24 57
DQ25 59
DQ26 67
DQ27 69
DQ28 56
DQ29 58
DQ3 17
DQ30 68
DQ31 70
DQ32 129
DQ33 131
DQ34 141
DQ35 143
DQ36 130
DQ37 132
DQ38 140
DQ39 142
DQ4 4
DQ40 147
DQ41 149
DQ42 157
DQ43 159
DQ44 146
DQ45 148
DQ46 158
DQ47 160
DQ48 163
DQ49 165
DQ5 6
DQ50 175
DQ51 177
DQ52 164
DQ53 166
DQ54 174
DQ55 176
DQ56 181
DQ57 183
DQ58 191
DQ59 193
DQ6 16
DQ60 180
DQ61 182
DQ62 192
DQ63 194
DQ7 18
DQ8 21
DQ9 23
DQS#0
10
DQS#1
27
DQS#2
45
DQS#3
62
DQS#4
135
DQS#5
152
DQS#6
169
DQS#7
186
DQS0
12
DQS1
29
DQS2
47
DQS3
64
DQS4
137
DQS5
154
DQS6
171
DQS7
188
S1#
121
S0#
114
ODT1
120
ODT0
116
WE#
113
RAS#
110
SA1
201
SA0
197
SCL
202
SDA
200 RESET# 30
C1714
2.2UF/6.3V
@
C1714
2.2UF/6.3V
@
12
C1705
0.1UF/16V
C1705
0.1UF/16V
12
C1710
10UF/6.3V
C1710
10UF/6.3V
12
C1723
0.1UF/16V
C1723
0.1UF/16V
12
C1711
10UF/6.3V
@
C1711
10UF/6.3V
@
12
SP1701 R0402SP1701 R0402
12
C1713
10UF/6.3V
@
C1713
10UF/6.3V
@
12
C1715
0.1UF/16V
C1715
0.1UF/16V
12
SP1703SP1703
12
R1708
150Ohm
@
R1708
150Ohm
@
12
T1701T1701
1
R1707
150Ohm
@
R1707
150Ohm
@
12
C1717
1UF/6.3V
C1717
1UF/6.3V
12
C1721
10PF/50V
@
C1721
10PF/50V
@
12
C1720
10PF/50V
@
C1720
10PF/50V
@
12
C1730
1UF/6.3V
@
C1730
1UF/6.3V
@
12
C1722
2.2UF/6.3V
@
C1722
2.2UF/6.3V
@
12
C1707
0.1UF/16V
C1707
0.1UF/16V
12
C1725
0.1UF/16V
C1725
0.1UF/16V
12
C1709
10UF/6.3V
@
C1709
10UF/6.3V
@
12
C1706
0.1UF/16V
C1706
0.1UF/16V
12
C1719
1UF/6.3V
@
C1719
1UF/6.3V
@
12
C1712
10UF/6.3V
C1712
10UF/6.3V
12
C1724
2.2UF/6.3V
@
C1724
2.2UF/6.3V
@
12
J1701B
DDR3_DIMM_204P
12V02GBRM000
J1701B
DDR3_DIMM_204P
12V02GBRM000
EVENT#
198 GND1 207
GND2 208
NC1
77
NC2
122
NP_NC1 205
NP_NC2 206
TEST
125
VDD1
75
VDD10 100
VDD11
105 VDD12 106
VDD13
111 VDD14 112
VDD15
117 VDD16 118
VDD17
123 VDD18 124
VDD2 76
VDD3
81 VDD4 82
VDD5
87 VDD6 88
VDD7
93 VDD8 94
VDD9
99
VDDSPD 199
VREFCA
126
VREFDQ
1
VSS9
25 VSS8 20
VSS7
19 VSS6 14
VSS52 196
VSS51
195 VSS50 190
VSS5
13
VSS49
189 VSS48 185
VSS47
184 VSS46 179
VSS45
178 VSS44 173
VSS43
172 VSS42 168
VSS41
167 VSS40 162
VSS4 9
VSS39
161 VSS38 156
VSS37
155 VSS36 151
VSS35
150 VSS34 145
VSS33
144 VSS32 139
VSS31
138 VSS30 134
VSS3
8
VSS29
133 VSS28 128
VSS27
127 VSS26 72
VSS25
71 VSS24 66
VSS23
65 VSS22 61
VSS21
60 VSS20 55
VSS2 3
VSS19
54 VSS18 49
VSS17
48 VSS16 44
VSS15
43 VSS14 38
VSS13
37 VSS12 32
VSS11
31 VSS10 26
VSS1
2
VTT1 203
VTT2 204
C1708
0.1UF/16V
C1708
0.1UF/16V
12
C1716
1UF/6.3V
C1716
1UF/6.3V
12
R1709 10KOhmR1709 10KOhm
1 2
www.qdzbwx.com

5
5
4
4
3
3
2
2
1
1
D D
C C
B B
A A
+1.5V 5,16,17,57,60,83
+V_VREF_CA_DIMM0 16,17
+V_VREF_DQ_DIMM0 16,17
+3V 24,45,57,59,61,91
+5VSUS 51,57,59,91
+5VA 37,60,81,91
DIMM0_VREF_DQ9
DIMM1_VREF_DQ9
+1.5V
+3V
+5VSUS
+5VA
+V_VREF_CA_DIMM0
+V_VREF_DQ_DIMM0
+V_VREF_CA_DIMM0
+V_VREF_DQ_DIMM0
+1.5V +V_VREF_DDR3
+1.5V
+V_VREF_DQ_DIMM1
+V_VREF_CA_DIMM1
Size Project Name Rev
Date: Sheet of
Title :
Engineer:
C
18 93Thursday, August 23, 2012
BG1-HW RD Div.2-NB RD Dept.5
DDR3(3)_CA/DQ Voltage
3.1
JM50
Joyoung_Chianhg
Size Project Name Rev
Date: Sheet of
Title :
Engineer:
C
18 93Thursday, August 23, 2012
BG1-HW RD Div.2-NB RD Dept.5
DDR3(3)_CA/DQ Voltage
3.1
JM50
Joyoung_Chianhg
Size Project Name Rev
Date: Sheet of
Title :
Engineer:
C
18 93Thursday, August 23, 2012
BG1-HW RD Div.2-NB RD Dept.5
DDR3(3)_CA/DQ Voltage
3.1
JM50
Joyoung_Chianhg
M3
If support M3 :
1. Mount R1802,R1803,R1805,R1806,R1810,R1811,C1802
2. Un mount R1801,R1804
M1: Fixed SO-DIMM VREF_DQ
DDR3 Vref
For DDR3_VREF command & address.
R1.0 1231
M3: Processor Generated SO-DIMM VREFDQ
– New Requirement
M1Default
R1805 0Ohm@R1805 0Ohm@
1 2
R1811
1KOhm
R1811
1KOhm
1 2
R1813
1KOhm
R1813
1KOhm
12
R1806 0Ohm@R1806 0Ohm@
1 2
C1803
0.1UF/16V
C1803
0.1UF/16V
12
R1815
1KOhm
R1815
1KOhm
12
R1812
1KOhm
R1812
1KOhm
1 2
C1804
0.1UF/16V
C1804
0.1UF/16V
12
R1814
0Ohm
R1814
0Ohm
1 2
www.qdzbwx.com

5
5
4
4
3
3
2
2
1
1
D D
C C
B B
A A
Size Project Name Rev
Date: Sheet of
Title :
Engineer:
C
19 93Thursday, August 23, 2012
PEGATRON COMPUTER INC
VID Controller
3.1
JM50
Joyoung_Chianhg
Size Project Name Rev
Date: Sheet of
Title :
Engineer:
C
19 93Thursday, August 23, 2012
PEGATRON COMPUTER INC
VID Controller
3.1
JM50
Joyoung_Chianhg
Size Project Name Rev
Date: Sheet of
Title :
Engineer:
C
19 93Thursday, August 23, 2012
PEGATRON COMPUTER INC
VID Controller
3.1
JM50
Joyoung_Chianhg
R1.4--2
www.qdzbwx.com

5
5
4
4
3
3
2
2
1
1
D D
C C
B B
A A
SATA_LED#
SATA_COMP
SNN_LPC_DRQ#1
SNN_PCH_DRQ#0
RTC_RST#
SRTC_RST#
RTC_X2
RTC_X1
SM_INTRUDER#
CARDREADER_RESET
INT_SERIRQ
SATA0GP
ACZ_BCLK
ACZ_SYNC
ACZ_RST#
SPI_CS#1
HDA_DOCK_EN#
PCH_INTVRMEN
SB_SPKR
ACZ_SDOUT
SATA3_COMP
RBIAS_SATA3
ACZ_SDOUT
PCH_INTVRMEN
ACZ_SDIN2_AUD
ACZ_SDIN3_AUD
ACZ_SYNC
RTC_X1_C
SATA0GP
PCH_JTAG_TMS
PCH_JTAG_TDI
PCH_JTAG_TCK_BUF
PCH_JTAG_TDO
+RTC_BAT
SATA_TXN0 51
SATA_TXP0 51
SATA_RXN0 51
SATA_RXP0 51
LPC_AD0 30,44,59
LPC_AD1 30,44,59
LPC_AD2 30,44,59
LPC_AD3 30,44,59
LPC_FRAME# 30,44,59
ACZ_SDIN0_AUD36
SB_SPKR36
ACZ_BCLK_AUD36
ACZ_RST#_AUD36,37
ACZ_SDOUT_AUD36
SPI_CLK28
SPI_SI28
SPI_SO28
+VCC_RTC 22,27
+3VS 17,21,22,23,24,25,26,27,28,30,31,32,33,36,37,44,45,48,50,51,53,57,59,61,80,91,92
+VTT_PCH_VCCIO 26,27
INT_SERIRQ 30,44,59
BBS_BIT0 24
+3VA 6,26,27,30,31,57,59,60,81,88,93
+3VSUS_ORG 21,22,24,25,26,27,33
ACZ_SYNC_AUD36
SATA_RXN1 53
SATA_TXP1 53
SATA_TXN1 53
SATA_RXP1 53
SATA_RXN2 51
SATA_TXN2 51
SATA_TXP2 51
SATA_RXP2 51
+RTCBAT59,60
SPI_CS#128
SPI_CS#028
+VTT_PCH_VCCIO
GNDGND
+VCC_RTC
GND GND
+VCC_RTC
+3VS
+3VS
+VCC_RTC
+3VS
+VTT_PCH_VCCIO
+3VS
+3VSUS_ORG
GND
+VTT_PCH_VCCIO
GND
+3VA
+3VSUS_ORG
+3VSUS_ORG
GND
GND
GND
GND
+VCC_RTC
GND
+3VA
+RTCBAT
Size Project Name Rev
Date: Sheet of
Title :
Engineer:
C
20 93Thursday, August 23, 2012
PEGATRON COMPUTER INC
PCH(1)_SATA,IHDA,RTC,LPC
3.1
JM50
Joyoung_Chianhg
Size Project Name Rev
Date: Sheet of
Title :
Engineer:
C
20 93Thursday, August 23, 2012
PEGATRON COMPUTER INC
PCH(1)_SATA,IHDA,RTC,LPC
3.1
JM50
Joyoung_Chianhg
Size Project Name Rev
Date: Sheet of
Title :
Engineer:
C
20 93Thursday, August 23, 2012
PEGATRON COMPUTER INC
PCH(1)_SATA,IHDA,RTC,LPC
3.1
JM50
Joyoung_Chianhg
CMOS Settings
Clear CMOS
JRST2001
Shunt
Keep CMOS Open
(Default)
TPM Settings
Clear ME RTC
Registers
JRST2002
Shunt
Keep ME RTC
Registers
Open
(Default)
Request by CSC
for CMOS clear
function
RTCRST# RC delay
should be 18ms~25ms
SB_SPKR: No reboot strap
Low: Disable (Default)
High:Enable
ACZ_SDOUT:
1.Flash descriptor security:
Sampled Low: in effect.
Sampled High: override
2.ACZ_SDOUTwhich sample high on the rising edge of PWROK
Will also disable Intel ME.
Strap information:
ODD
HDD1
INTVRMEN: Integrated SUS 1.05V VRM Enables
Low: Enable External VRs
High:Enable Internal VRs
Pull High
ACZ_SYNC: On Die PLL VR voltage selector
Low: 1.8V (Default)
High: 1.5V
note : CRB has no strap
Hrron River Platform Schematic Design Checklist
(438390 page 48)
VCCVRAM use +1.5VS in mobile
Remove TP
HDD2
R1.0
R1.0
For JTAG to pull high and low.
R1.0
Serial Interrupt Request
R2050 near R2008
R1.0
Delete
+RTCBAT
Intel 1.5 Design Guide, page 260
isolate schematic for ACZ _SYNC and SDOUT follow EIH31
Remove JTAG schematic
mSATA
20110718 Frank
add C2006 for EMI request
PR2.1
RTC battery
R1.1 10/31 IOAC
R1.1 11/04
R2036 1KOhmR2036 1KOhm
1 2
D2002
1V/0.2A
D2002
1V/0.2A
1
2
3
R2020 1KOhm@R2020 1KOhm@
1 2
R2004 20KOhm
5%
R2004 20KOhm
5%
12
R2007 37.4Ohm1%R2007 37.4Ohm1%
1 2
R2047 49.9Ohm1%R2047 49.9Ohm1%
1 2
T2005T2005
1
SP2011SP2011
1 2
R2026 10KOhmR2026 10KOhm
1 2
T2022T2022
1
SP2005SP2005
1 2
SP2008SP2008
1 2
C2005
1UF/10V
C2005
1UF/10V
12
T2011T2011
1
X2001
32.768KHZ
X2001
32.768KHZ
14
2
3
R2005
1MOhm
R2005
1MOhm
1 2
C2002 15PF/50VC2002 15PF/50V
12
T2032T2032
1
SP2010SP2010
1 2
T2012T2012
1
C2006 33PF/50V@C2006 33PF/50V@
1 2
R2002
10MOhm
R2002
10MOhm
12
JRST2002
SGL_JUMP
@
JRST2002
SGL_JUMP
@
11
2
2
RTCIHDA
SATA
LPC
SPI JTAG
SATA 6G
U2001A
02V000000001
COUGAR_POINT_ES1
RTCIHDA
SATA
LPC
SPI JTAG
SATA 6G
U2001A
02V000000001
COUGAR_POINT_ES1
RTCX1
A20
RTCX2
C20
INTVRMEN
C17
INTRUDER#
K22
HDA_BCLK
N34
HDA_SYNC
L34
HDA_RST#
K34
HDA_SDIN0
E34
HDA_SDIN1
G34
HDA_SDIN2
C34
HDA_SDO
A36
SATALED# P3
FWH0/LAD0 C38
FWH1/LAD1 A38
FWH2/LAD2 B37
FWH3/LAD3 C37
LDRQ1#/GPIO23 K36
FWH4/LFRAME# D36
LDRQ0# E36
RTCRST#
D20
HDA_SDIN3
A34
HDA_DOCK_EN#/GPIO33
C36
HDA_DOCK_RST#/GPIO13
N32
SRTCRST#
G22
SATA0RXN AM3
SATA0RXP AM1
SATA0TXN AP7
SATA0TXP AP5
SATA1RXN AM10
SATA1RXP AM8
SATA1TXN AP11
SATA1TXP AP10
SATA2RXN AD7
SATA2RXP AD5
SATA2TXN AH5
SATA2TXP AH4
SATA3RXN AB8
SATA3RXP AB10
SATA3TXN AF3
SATA3TXP AF1
SATA4RXN Y7
SATA4RXP Y5
SATA4TXN AD3
SATA4TXP AD1
SATA5RXN Y3
SATA5RXP Y1
SATA5TXN AB3
SATA5TXP AB1
SATAICOMPI Y10
SPI_CLK
T3
SPI_CS0#
Y14
SPI_CS1#
T1
SPI_MOSI
V4
SPI_MISO
U3
SATA0GP/GPIO21 V14
SATA1GP/GPIO19 P1
JTAG_TCK
J3
JTAG_TMS
H7
JTAG_TDI
K5
JTAG_TDO
H1
SERIRQ V5
SPKR
T10
SATAICOMPO Y11
SATA3COMPI AB13
SATA3RCOMPO AB12
SATA3RBIAS AH1
C2001
15PF/50V
C2001
15PF/50V
12
R2003 20KOhm
5%
R2003 20KOhm
5%
12
SP2009SP2009
1 2
R2030 200KOhm
1%
@R2030 200KOhm
1%
@
1 2
R2006330KOhm 1% R2006330KOhm 1%
12
R2027 10KOhmR2027 10KOhm
1 2
T2007T2007
1
T2004T2004
1
R2048 750Ohm1%R2048 750Ohm1%
1 2
T2021T2021
1
T2002T2002
1
R2034 1KOhm@R2034 1KOhm@
1 2
T2001T2001
1
C2004
1UF/10V
C2004
1UF/10V
12
T2015T2015
1
R2001 1KOhmR2001 1KOhm
T2033T2033
1
T2006T2006
1
T2030T2030
1
JRST2001
SGL_JUMP
@
JRST2001
SGL_JUMP
@
11
2
2
C2003
1UF/10V
C2003
1UF/10V
12
T2034T2034
1
R2025 10KOhmR2025 10KOhm
1 2
www.qdzbwx.com

5
5
4
4
3
3
2
2
1
1
D D
C C
B B
A A
CLK_PCH_SRC3_N
CLK_PCH_SRC3_P
CLK_REQ0#
CLK_REQ3#
CLK_REQ1#
CLK_REQ0#
CLK_REQ1#
SCL_3A
CLK_BUF_CPYCLK_P
CLK_BUF_CPYCLK_N
EXT_SCI#
SML1_CLK
SML1_DAT
XCLK_COMP
CLK_BUF_REF14
CLK_BUF_CKSSCD_P
CLK_BUF_CKSSCD_N
XTAL25_OUT
XTAL25_IN
SDA_3A
CLK_BUF_DOT96_P
CLK_BUF_DOT96_N
SML1ALERT#
SYSRAM00
PCIE_TXP2_WLAN_C
PCIE_TXN2_WLAN_C
CLK_REQ7#
DRAMRST_CNTRL_PCH_R
CLK_BUF_EXP_P
CLK_BUF_EXP_N
CLK_REQ7#
CLK_REQ_PEG_B#
CLK_REQ2#
CLK_REQ_PEG_A#
CLK_REQ_PEG_A#
CLK_BUF_CKSSCD_N
CLK_BUF_EXP_P
CLK_BUF_CPYCLK_N
CLK_BUF_CKSSCD_P
CLK_BUF_DOT96_N
CLK_BUF_CPYCLK_P
CLK_BUF_REF14
CLK_BUF_DOT96_P
CLK_BUF_EXP_N
SCL_3A
SML1_DAT
SML1_CLK
SML1ALERT#
SML0_DAT
SML0_CLK
EXT_SCI#
SDA_3A
XTAL25_OUT_C
SML0_DAT
SML0_CLK
DRAMRST_CNTRL_PCH_R
CLK_REQ6#
CLK_REQ4#
CLK_PCH_SRC6_N
CLK_PCH_SRC6_P
CLK_REQ2#
CLK_REQ5#
CLK_PCH_SRC5_N
CLK_PCH_SRC5_P
CLK_REQ_PEG_B#
CLK_REQ6#
CLK_REQ1#
CLK_PCH_SRC2_N
CLK_PCH_SRC2_P
CLK_REQ2#
CLK_PCH_SRC4_N
CLK_PCH_SRC4_P
CLK_REQ4#
CLK_REQ4#
CLK_REQ3#
CLK_REQ5#
CLK_REQ3#
PCIE_TXP4_GLAN_C
PCIE_TXN4_GLAN_C
PCIE_TXN6_USB30_C
PCIE_TXP6_USB30_C
CLK_PCIE_PEG#_PCH_L
CLK_PCIE_PEG_PCH_L
CLK_REQ_PEG_A#
PCIE_TXN5_CR_C
PCIE_TXP5_CR_C
SYSRAM01
SYSRAM02
SYSRAM03
CLK_DP_P
CLK_DP_N
PCIE_TXP1_CR_C
PCIE_TXN1_CR_C
SYSRAM00
SYSRAM01
SYSRAM02
SYSRAM03
+3VS 17,20,22,23,24,25,26,27,28,30,31,32,33,36,37,44,45,48,50,51,53,57,59,61,80,91,92
+VTT_PCH_ORG 22,26,27
+3VSUS_ORG 20,22,24,25,26,27,33
SDA_3A 28
CLK_PCI_FB 24
SCL_3A 28
EXT_SCI# 30,59
SML1_CLK 28
SML1_DAT 28
PCIE_TXN2_WLAN53
PCIE_TXP2_WLAN53
PCIE_RXN2_WLAN53
PCIE_RXP2_WLAN53
CLK_EXP_N 4
CLK_EXP_P 4
PCIE_RXN3_mSATA53
PCIE_TXP3_mSATA53
PCIE_TXN3_mSATA53
PCIE_RXP3_mSATA53
CLK_REQ3_mSATA#53
CLK_PCIE_mSATA_PCH53
CLK_PCIE_mSATA#_PCH53
DRAMRST_CNTRL_PCH 5,9,30
PCIE_RXN4_GLAN33
PCIE_RXP4_GLAN33
PCIE_TXN4_GLAN33
PCIE_TXP4_GLAN33
CLK_PCIE_LAN33
CLK_PCIE_LAN#33
CLK_REQ_LAN#33
CLK_PCIE_WLAN#_PCH53
CLK_PCIE_WLAN_PCH53
CLK_REQ1_WLAN#53
CLK_PCIE_PEG#_PCH 70
CLK_PCIE_PEG_PCH 70
CLKREQ_PEG# 70
PCIE_TXN1_CR59
PCIE_RXP1_CR59
PCIE_RXN1_CR59
PCIE_TXP1_CR59
CLK_REQ_CR#59
CLK_PCIE_CR59
CLK_PCIE_CR#59
CLK_DP_N 4
CLK_DP_P 4
+3VSUS_ORG
+3VSUS_ORG
+3VS
+3VS
+VTT_PCH_ORG
+3VSUS_ORG
+VCCDIFFCLKN
GND
+3VSUS_ORG
GND
GND
GND
GND
GND
+3VS +3VS +3VS +3VS
GNDGNDGND
Size Project Name Rev
Date: Sheet of
Title :
Engineer:
C
21 93Thursday, August 23, 2012
PEGATRON COMPUTER INC
PCH(2)_PCIE,CLK,SMB,PEG
3.1
JM50
Joyoung_Chianhg
Size Project Name Rev
Date: Sheet of
Title :
Engineer:
C
21 93Thursday, August 23, 2012
PEGATRON COMPUTER INC
PCH(2)_PCIE,CLK,SMB,PEG
3.1
JM50
Joyoung_Chianhg
Size Project Name Rev
Date: Sheet of
Title :
Engineer:
C
21 93Thursday, August 23, 2012
PEGATRON COMPUTER INC
PCH(2)_PCIE,CLK,SMB,PEG
3.1
JM50
Joyoung_Chianhg
Default : Clock free run. (PD 10K).
Reserver 10K PU for power saving purpose.
Eric Fang to Alan Chien on 11/15/2010
PCH CLKREQ Setting:
Connected to device.
Not connected to device.
To EC
25-MHz is required in:
1. FCIM
2. BTM for PCH Display Clock gereration
in Integrated Graphics platforms
100MHz
120MHz
100MHz
100MHz
100MHz
96MHz
14.31818MHz
100MHz
100MHz
100MHz
100MHz
100MHz
100MHz
100MHz
100MHz
100MHz
100MHz
33MHz
CLOCK TERMINATION for FCIM
Default power-on mode is ICC.
R1.0
R1.0 0118
Frank
0513_Add USB3.0 and Card Reader PCIE and CLKRQ
Joyoung R1.0
modify CLK_REQ
Remove XDP.
Frank
0517_Add 3G PCIE and CLKRQ in Port3.
Joyoung R1.0
R1.1
remove /niAMT remark
**UNSTUFF**
**UNSTUFF**
**UNSTUFF**
**UNSTUFF**
R1.1
S3 RAM reset CTRL
R2.0
Modify RAM Strap PIN
R2.0 12/14
R2.0 12/14
R2.0 12/15
R2.0 12/20
Hynix 1333MHz 2GB0100
On Board RAM SettingGPIO64
No on board RAM
Elpida 1333MHz 4GB
0000
On Board RAM Setting
GPIO65GPIO66GPIO67
0001
0010
Joyoung R2.0
add GPIO Table for on board RAM Strap.
XXXX
Micron 1333MHz 4GB
TBD
1000
0110
1001
Common Definition 1333MHz 4GB
Common Definition 1600MHz 4GB
0101 Micron 1333MHz 2GB
Elpida 1333MHz 2GB
0111 Elpida 1600MHz 2GB
SP2117SP2117
1 2
X2103
25MHZ
X2103
25MHZ
1 3
2
4
RN2111B
10KOhm RN2111B
10KOhm
3 4
RN2109B
10KOhm RN2109B
10KOhm
3 4
R2117 10KOhmR2117 10KOhm
1 2
R2140 10KOhmR2140 10KOhm
1 2
R2125 10KOhm@R2125 10KOhm@
1 2
R2154
10KOhm
/E
R2154
10KOhm
/E
12
SP2107SP2107
1 2
R21421MOhm R21421MOhm
1 2
T2104T2104
1
R2141 10KOhm@R2141 10KOhm@
1 2
T2134T2134
1
SP2101SP2101
1 2
T2106T2106
1
R2139 10KOhm@R2139 10KOhm@
1 2
R2106 90.9OhmR2106 90.9Ohm
1 2
R2101 0Ohm /NON_mSATAR2101 0Ohm /NON_mSATA
1 2
SP2119SP2119
1 2
T2107T2107
1
T2114T2114
1
R2144
10KOhm
@
R2144
10KOhm
@
12
RN2108A
10KOhm RN2108A
10KOhm
1 2
RN2105A
2.2KOhm RN2105A
2.2KOhm
1 2
C2112 0.1UF/16VC2112 0.1UF/16V
1 2
R2151 10KOhmR2151 10KOhm
1 2
R2104
NB_R0402_20MIL_SMALL
R2104
NB_R0402_20MIL_SMALL
12
R2155
10KOhm
/M\H
R2155
10KOhm
/M\H
12
R2143 10KOhm@R2143 10KOhm@
1 2
T2109T2109
1
RN2110A
10KOhm RN2110A
10KOhm
1 2
R2145 10KOhm@R2145 10KOhm@
1 2
R2116 10KOhmR2116 10KOhm
1 2
SP2108SP2108
1 2
RN2104B
2.2KOhm RN2104B
2.2KOhm
3 4
SP2109SP2109
1 2
RN2107A
10KOhm RN2107A
10KOhm
1 2
R2133 10KOhmR2133 10KOhm
1 2
R2138 10KOhm@R2138 10KOhm@
1 2
SP2110SP2110
1 2
R2161 0Ohm
/NON_DS3
R2161 0Ohm
/NON_DS3
1 2
T2116T2116
1
T2117T2117
1
SP2112SP2112
1 2
C2111 0.1UF/16VC2111 0.1UF/16V
1 2
RN2104A
2.2KOhm RN2104A
2.2KOhm
1 2
R2149
10KOhm
R2149
10KOhm
12
C2114 0.1UF/16VC2114 0.1UF/16V
1 2
T2102T2102
1
T2105T2105
1
RN2108B
10KOhm RN2108B
10KOhm
3 4
R2153
10KOhm
/4G
R2153
10KOhm
/4G
12
T2115T2115
1
RN2107B
10KOhm RN2107B
10KOhm
3 4
C2102
10PF/50V
C2102
10PF/50V
1 2
R2135 10KOhmR2135 10KOhm
1 2
PCI-E*
CLOCKS
FLEX CLOCKS
SMBUSController
Link
U2001B
COUGAR_POINT_ES1
02V000000001
PCI-E*
CLOCKS
FLEX CLOCKS
SMBUSController
Link
U2001B
COUGAR_POINT_ES1
02V000000001
PERn1
BG34
PERp1
BJ34
PERn2
BE34
PERp2
BF34
PERn3
BG36
PERp3
BJ36
PERn4
BF36
PERp4
BE36
PERn5
BG37
PERp5
BH37
PERn6
BJ38
PERp6
BG38
PERn7
BG40
PERp7
BJ40
PERn8
BE38
PERp8
BC38
PETn1
AV32
PETp1
AU32
PETn2
BB32
PETp2
AY32
PETn3
AV34
PETp3
AU34
PETn4
AY34
PETp4
BB34
PETn5
AY36
PETp5
BB36
PETn6
AU36
PETp6
AV36
PETn7
AY40
PETp7
BB40
PETn8
AW38
PETp8
AY38
CLKOUT_PCIE0N
Y40
CLKOUT_PCIE0P
Y39
CLKOUT_PCIE1N
AB49
CLKOUT_PCIE1P
AB47
CLKOUT_PCIE2N
AA48
CLKOUT_PCIE2P
AA47
CLKOUT_PCIE3N
Y37
CLKOUT_PCIE3P
Y36
CLKOUT_PCIE4N
Y43
CLKOUT_PCIE4P
Y45
CLKOUT_PCIE5N
V45
CLKOUT_PCIE5P
V46
CLKIN_GND1_N BJ30
CLKIN_GND1_P BG30
CLKIN_DMI_N BF18
CLKIN_DMI_P BE18
CLKIN_DOT_96N G24
CLKIN_DOT_96P E24
CLKIN_SATA_N AK7
CLKIN_SATA_P AK5
XTAL25_IN V47
XTAL25_OUT V49
REFCLK14IN K45
CLKIN_PCILOOPBACK H45
CLKOUT_PEG_A_N AB37
CLKOUT_PEG_A_P AB38
PEG_A_CLKRQ#/GPIO47 M10
PCIECLKRQ0#/GPIO73
J2
PCIECLKRQ1#/GPIO18
M1
PCIECLKRQ2#/GPIO20
V10
PCIECLKRQ3#/GPIO25
A8
PCIECLKRQ4#/GPIO26
L12
PCIECLKRQ5#/GPIO44
L14
CLKOUTFLEX0/GPIO64 K43
CLKOUTFLEX1/GPIO65 F47
CLKOUTFLEX2/GPIO66 H47
CLKOUTFLEX3/GPIO67 K49
CLKOUT_DMI_N AV22
CLKOUT_DMI_P AU22
PEG_B_CLKRQ#/GPIO56
E6
CLKOUT_PEG_B_P
AB40 CLKOUT_PEG_B_N
AB42
XCLK_RCOMP Y47
CLKOUT_DP_P AM13
CLKOUT_DP_N AM12
CLKOUT_PCIE6N
V40
CLKOUT_PCIE6P
V42
PCIECLKRQ7#/GPIO46
K12
CLKOUT_PCIE7N
V38
CLKOUT_PCIE7P
V37
CLKOUT_ITPXDP_N
AK14
CLKOUT_ITPXDP_P
AK13
SMBALERT#/GPIO11 E12
SMBCLK H14
SMBDATA C9
SML0ALERT#/GPIO60 A12
SML0CLK C8
SML0DATA G12
SML1ALERT#/PCHHOT#/GPIO74 C13
SML1CLK/GPIO58 E14
SML1DATA/GPIO75 M16
CL_CLK1 M7
CL_DATA1 T11
CL_RST1# P10
PCIECLKRQ6#/GPIO45
T13
RN2103A 2.2KOhmRN2103A 2.2KOhm
12
SP2102SP2102
1 2
R2120 10KOhm@R2120 10KOhm@
1 2
C2103 0.1UF/16VC2103 0.1UF/16V
1 2
T2119T2119
1
R2152
10KOhm
/2G
R2152
10KOhm
/2G
12
R2150 10KOhm@R2150 10KOhm@
1 2
T2101T2101
1
R2148 10KOhm@R2148 10KOhm@
1 2
SP2114SP2114
1 2
R2103
NB_R0402_20MIL_SMALL
R2103
NB_R0402_20MIL_SMALL
12
C2101
10PF/50V
C2101
10PF/50V
1 2
SP2111SP2111
1 2
RN2103B 2.2KOhmRN2103B 2.2KOhm
34
T2108T2108
1
SP2103SP2103
1 2
R2128 10KOhmR2128 10KOhm
1 2
C2104 0.1UF/16VC2104 0.1UF/16V
1 2
R2146 10KOhm@R2146 10KOhm@
1 2
RN2105B
2.2KOhm RN2105B
2.2KOhm
3 4
T2133T2133
1
RN2111A
10KOhm RN2111A
10KOhm
1 2
RN2110B
10KOhm RN2110B
10KOhm
3 4
C2110 0.1UF/16VC2110 0.1UF/16V
1 2
R2156
10KOhm
/M\1600
R2156
10KOhm
/M\1600
12
RN2109A
10KOhm RN2109A
10KOhm
1 2
R2157
10KOhm
/E\H
R2157
10KOhm
/E\H
12
www.qdzbwx.com

5
5
4
4
3
3
2
2
1
1
D D
C C
B B
A A
PCIE_WAKE#
RI#
BATLOW#
PM_CLKRUN#
PM_PWROK
ME_AC_PRESENT
ME_SUSPWRDNACK
ME_PM_SLP_M#
ME_PM_SLP_LAN#
DMI_COMP_R
RBIAS_CPY
PM_SYSRST#_R
SYS_PWROK
PM_APWROK_R
BATLOW#
RI#
DSWODVREN
PM_RSMRST_R
PM_SUS_STAT#
SLP_S5#
PM_PWROK
SYS_PWROK
PCH_DPROK
SLP_DSW#_RAC_PRESENT_R
SUS_PWR_ACK_R
PM_RSMRST_R
PCIE_WAKE#
SUSACK#_RSUS_PWR_ACK_R
+3VSUS_ORG 20,21,24,25,26,27,33
+3VS 17,20,21,23,24,25,26,27,28,30,31,32,33,36,37,44,45,48,50,51,53,57,59,61,80,91,92
+VTT_PCH_ORG 26,27
DMI_RXN03
DMI_RXN13
DMI_RXN23
DMI_RXN33
DMI_TXP03
DMI_TXP13
DMI_TXP23
DMI_TXP33
DMI_RXP03
DMI_RXP13
DMI_RXP23
DMI_RXP33
DMI_TXN03
DMI_TXN13
DMI_TXN23
DMI_TXN33
FDI_TXP0 3
FDI_TXP1 3
FDI_TXP2 3
FDI_TXP3 3
FDI_TXP4 3
FDI_TXP5 3
FDI_TXP6 3
FDI_TXP7 3
FDI_LSYNC1 3
FDI_TXN0 3
FDI_TXN1 3
FDI_TXN2 3
FDI_TXN3 3
FDI_TXN4 3
FDI_TXN5 3
FDI_TXN6 3
FDI_TXN7 3
FDI_LSYNC0 3
FDI_INT 3
FDI_FSYNC1 3
FDI_FSYNC0 3
PM_PWROK4,30,92
PM_DRAM_PWRGD4
PM_RSMRST#30
ME_SUSPWRDNACK30
PM_PWRBTN#30
ME_AC_PRESENT30
PM_CLKRUN# 30,59
PM_SUSC# 30
PM_SUSB# 30
ME_PM_SLP_M# 30
H_PM_SYNC 4
ME_PM_SLP_LAN# 30
DELAY_VR_AND_ALL_SYS92
+3VA 6,20,26,27,30,31,57,59,60,81,88,93
+VCC_RTC 20,27
+3VSUS 4,24,28,30,60,81,92
+5VSUS 51,57,59,91
+12VSUS 28,51,81,91
ME_PWROK30 SUSCLK 30
SLP_SUS# 30,91
LAN_WAKE# 30,33
EC_RST# 30,32
SUSACK#30
+3VSUS_ORG
+3VS
GND
+3VSUS_ORG
+3VS
+VTT_PCH_ORG
+VTT_PCH_ORG
GND
+3VS
+VCC_RTC
GND
+3VSUS
+3VSUS
+5VSUS
+12VSUS
+3VA
+VCC_RTC
Size Project Name Rev
Date: Sheet of
Title :
Engineer:
C
22 93Thursday, August 23, 2012
PEGATRON COMPUTER INC
PCH(3)_FDI,DMI,SYS PWR
3.1
JM50
Joyoung_Chianhg
Size Project Name Rev
Date: Sheet of
Title :
Engineer:
C
22 93Thursday, August 23, 2012
PEGATRON COMPUTER INC
PCH(3)_FDI,DMI,SYS PWR
3.1
JM50
Joyoung_Chianhg
Size Project Name Rev
Date: Sheet of
Title :
Engineer:
C
22 93Thursday, August 23, 2012
PEGATRON COMPUTER INC
PCH(3)_FDI,DMI,SYS PWR
3.1
JM50
Joyoung_Chianhg
HIGH - Enabled(DEFAULT) ; LOW-Disabled
DSWODVREN - On Die DSW VR Enable
SYS_PWROK for PCH
PM_RSMRST# has pull down 10k ohm in EC
R1.0
Add PM_PWRBTN#_R
R1.0
Add XDP_DBRESET#
R1.0
R1.0
R1.0
R1.0
R1.0
Remove SUSACK#.
Add ME_PWROK.
R1.1 Remove some SP in P22
R1.1 IOAC, 10/31
R1.1 DS3 10/31
R1.1 DS3 10/31
R1.1 DS3 10/31
R1.1 DS3 10/31
R1.1 DS3 10/31
R1.1 11/10
R2219 0Ohm
/NON_DS3
R2219 0Ohm
/NON_DS3
12
R2229 10KOhm@R2229 10KOhm@
1 2
R2220 10KOhmR2220 10KOhm
1 2
R2202 750Ohm1%R2202 750Ohm1%
12
R2218 0Ohm
/DS3
R2218 0Ohm
/DS3
12
R2228 10KOhm@R2228 10KOhm@
1 2
R2227 10KOhm@R2227 10KOhm@
1 2
R2226 10KOhm@R2226 10KOhm@
1 2
T2204T2204
1
T2201T2201
1
R2205 10KOhmR2205 10KOhm
12
T2203T2203
1
R2246
0Ohm
/NON_DS3 R2246
0Ohm
/NON_DS3
12
D22011.2V/0.1A @D22011.2V/0.1A @
1 2
R2242 0Ohm@R2242 0Ohm@
12
R2214 200KOhm 1%R2214 200KOhm 1%
1 2
R2224 10KOhmR2224 10KOhm
1 2
R2221 10KOhmR2221 10KOhm
1 2
R2243 0OhmR2243 0Ohm
12
R2217 0Ohm
@
R2217 0Ohm
@
12
T2202T2202
1
R2244 0Ohm/DS3R2244 0Ohm/DS3
12
A
B
GND
VCC
Y
U2201
Vcc=2~5.5
A
B
GND
VCC
Y
U2201
Vcc=2~5.5
1
2
3 4
5
R2201 49.9Ohm1%R2201 49.9Ohm1%
12
R2245 0OhmR2245 0Ohm
12
R2225 1KOhmR2225 1KOhm
1 2
R2223 10KOhmR2223 10KOhm
1 2
R2241 0OhmR2241 0Ohm
12
R2247 0OhmR2247 0Ohm
12
R2215 200KOhm 1%@R2215 200KOhm 1%@
1 2
DMI
FDI
System Power Management
U2001C
COUGAR_POINT_ES1
02V000000001
DMI
FDI
System Power Management
U2001C
COUGAR_POINT_ES1
02V000000001
DMI0RXN
BC24
DMI1RXN
BE20
DMI2RXN
BG18
DMI3RXN
BG20
DMI0RXP
BE24
DMI1RXP
BC20
DMI2RXP
BJ18
DMI3RXP
BJ20
DMI0TXN
AW24
DMI1TXN
AW20
DMI2TXN
BB18
DMI3TXN
AV18
DMI0TXP
AY24
DMI1TXP
AY20
DMI2TXP
AY18
DMI3TXP
AU18
DMI_ZCOMP
BJ24
DMI_IRCOMP
BG25
FDI_RXN0 BJ14
FDI_RXN1 AY14
FDI_RXN2 BE14
FDI_RXN3 BH13
FDI_RXN4 BC12
FDI_RXN5 BJ12
FDI_RXN6 BG10
FDI_RXN7 BG9
FDI_RXP0 BG14
FDI_RXP1 BB14
FDI_RXP2 BF14
FDI_RXP3 BG13
FDI_RXP4 BE12
FDI_RXP5 BG12
FDI_RXP6 BJ10
FDI_RXP7 BH9
FDI_FSYNC0 AV12
FDI_FSYNC1 BC10
FDI_LSYNC0 AV14
FDI_LSYNC1 BB10
FDI_INT AW16
PMSYNCH AP14
SLP_SUS# G16
SLP_S3# F4
SLP_S4# H4
SLP_S5#/GPIO63 D10
SYS_RESET#
K3
SYS_PWROK
P12
PWRBTN#
E20
RI#
A10
WAKE# B9
SUS_STAT#/GPIO61 G8
SUSCLK/GPIO62 N14
ACPRESENT/GPIO31
H20
BATLOW#/GPIO72
E10
PWROK
L22
CLKRUN#/GPIO32 N3
SUSWARN#/SUSPWRDNACK/GPIO30
K16
RSMRST#
C21
DRAMPWROK
B13
SLP_LAN#/GPIO29 K14
APWROK
L10
DPWROK E22
DMI2RBIAS
BH21
SLP_A# G10
DSWVRMEN A18
SUSACK#
C12
R2240 0OhmR2240 0Ohm
12
www.qdzbwx.com

5
5
4
4
3
3
2
2
1
1
D D
C C
B B
A A
L_CTRL_CLK
L_CTRL_CLK
L_CTRL_DATA
L_CTRL_DATA
LVD_VBG
LVD_IBG
LVD_VREF
EDID_CLK_PCH
EDID_DATA_PCH
EDID_CLK_PCH45
L_BKLT_CTRL45
EDID_DATA_PCH45
LVDS_LCLKN_PCH45
LVDS_LCLKP_PCH45
LVDS_L0N_PCH45
LVDS_L1P_PCH45
LVDS_L2P_PCH45
LVDS_L0P_PCH45
LVDS_L1N_PCH45
LVDS_L2N_PCH45
+3VS 17,20,21,22,24,25,26,27,28,30,31,32,33,36,37,44,45,48,50,51,53,57,59,61,80,91,92
HDMI_DDC_CLK_PCH 48
HDMI_DDC_DATA_PCH 48
HDMI_CLKP_PCH 48
HDMI_CLKN_PCH 48
HDMI_TXP0_PCH 48
HDMI_TXN0_PCH 48
HDMI_TXP1_PCH 48
HDMI_TXN1_PCH 48
HDMI_TXP2_PCH 48
HDMI_TXN2_PCH 48
HDMI_HPD_PCH 48
LCD_BKEN_PCH45
L_VDDEN_PCH45
+3VS
+3VS
GND
GND
GND
Size Project Name Rev
Date: Sheet of
Title :
Engineer:
C
23 93Thursday, August 23, 2012
PEGATRON COMPUTER INC
PCH(4)_DP,LVDS,CRT
3.1
JM50
Joyoung_Chianhg
Size Project Name Rev
Date: Sheet of
Title :
Engineer:
C
23 93Thursday, August 23, 2012
PEGATRON COMPUTER INC
PCH(4)_DP,LVDS,CRT
3.1
JM50
Joyoung_Chianhg
Size Project Name Rev
Date: Sheet of
Title :
Engineer:
C
23 93Thursday, August 23, 2012
PEGATRON COMPUTER INC
PCH(4)_DP,LVDS,CRT
3.1
JM50
Joyoung_Chianhg
Display Port BDisplay Port C
Display Port D
SDVO
2. Connected to GND:
VccALVDS,VccTX_LVDS
LVDS Disable: (For discrete graphic)
1. NC:
LVDSA_DATA [3:0], LVDSA_DATA# [3:0],
LVD_VREFL, LVD_IBG, LVD_VBG
LVDSA_CLK, LVDSA_CLK#, LVDSB_DATA [3:0],
LVDSB_DATA# [3:0], LVDSB_CLK, LVDSB_CLK#
L_VDD_EN, L_BKLTEN, L_BKLTCTL, LVD_VREFH
DAC_IREF
3. Connected to GND:
CRT_ITRN
4. Connect to +V3.3:
VCCADAC
CRT Disable: (For discrete graphic)
1. NC:
CRT_RED,CRT_GREEN,CRT_BLUE
2. 1-kΩ ±0.5% pull-down to GND:
CRT_HSYCN,CRT_VSYNC
DisPlay Port Disable: (For discrete graphic)
1. NC:
ALL
R1.0
Remove LVDS net name and add port B.
Pull up 2.2k ohm in DDC bus for LVDS .
LVDS
Digital Display Interface
CRT
U2001D
COUGAR_POINT_ES1
02V000000001
LVDS
Digital Display Interface
CRT
U2001D
COUGAR_POINT_ES1
02V000000001
L_BKLTCTL
P45
L_BKLTEN
J47
L_CTRL_CLK
T45
L_CTRL_DATA
P39
L_DDC_CLK
T40
L_DDC_DATA
K47
L_VDD_EN
M45
LVDSA_CLK#
AK39
LVDSA_CLK
AK40
LVDSA_DATA#0
AN48
LVDSA_DATA#1
AM47
LVDSA_DATA#2
AK47
LVDSA_DATA#3
AJ48
LVDSA_DATA0
AN47
LVDSA_DATA1
AM49
LVDSA_DATA2
AK49
LVDSA_DATA3
AJ47
LVDSB_CLK#
AF40
LVDSB_CLK
AF39
LVDSB_DATA#0
AH45
LVDSB_DATA#1
AH47
LVDSB_DATA#2
AF49
LVDSB_DATA#3
AF45
LVDSB_DATA0
AH43
DDPB_0N AV42
DDPB_1N AV45
LVD_VREFH
AE48
LVD_VREFL
AE47
DDPD_2N BF42
DDPD_3N BJ42
DDPB_2N AU48
DDPB_3N AV47
DDPC_0N AY47
DDPC_1N AY43
DDPC_2N BA47
DDPC_3N BB47
DDPD_0N BB43
DDPD_1N BF44
DDPB_0P AV40
DDPB_1P AV46
DDPD_2P BE42
DDPD_3P BG42
DDPB_2P AU47
DDPB_3P AV49
LVDSB_DATA1
AH49
LVDSB_DATA2
AF47
LVDSB_DATA3
AF43
LVD_IBG
AF37
LVD_VBG
AF36
DDPC_1P AY45
DDPC_0P AY49
DDPC_2P BA48
DDPC_3P BB49
DDPD_0P BB45
DDPD_1P BE44
CRT_BLUE
N48
CRT_DDC_CLK
T39
CRT_DDC_DATA
M40
CRT_GREEN
P49
CRT_HSYNC
M47
CRT_IRTN
T42
CRT_RED
T49
CRT_VSYNC
M49
DAC_IREF
T43
SDVO_CTRLCLK P38
SDVO_CTRLDATA M39
DDPC_CTRLCLK P46
DDPC_CTRLDATA P42
DDPD_CTRLCLK M43
DDPD_CTRLDATA M36
DDPB_AUXN AT49
DDPC_AUXN AP47
DDPD_AUXN AT45
DDPB_AUXP AT47
DDPC_AUXP AP49
DDPD_AUXP AT43
DDPB_HPD AT40
DDPC_HPD AT38
DDPD_HPD BH41
SDVO_TVCLKINP AP45
SDVO_TVCLKINN AP43
SDVO_STALLP AM40
SDVO_STALLN AM42
SDVO_INTP AP40
SDVO_INTN AP39
R2301 2.37KOhmR2301 2.37KOhm
12
SP2303SP2303
1 2
RN2301A
2.2KOhm RN2301A
2.2KOhm
1 2
R2307 1KOhm5%R2307 1KOhm5%
1 2
RN2301B
2.2KOhm RN2301B
2.2KOhm
3 4
RN2302B
2.2KOhm RN2302B
2.2KOhm
3 4
SP2302SP2302
1 2
RN2302A
2.2KOhm RN2302A
2.2KOhm
1 2
R2302 0Ohm@R2302 0Ohm@
12
SP2301SP2301
1 2
www.qdzbwx.com

5
5
4
4
3
3
2
2
1
1
D D
C C
B B
A A
USB_BIAS
CLK_KBCPCI_PCH_R
CLK_DEBUG_R
PLT_RST#
USB_PN0
USB_PP0
USB_PN8
USB_PP8
DGPU_SELECT#
DGPU_PWR_EN_R
EXTTS_SNI_DRV1_PCH
DGPU_PWM_SELECT#
DGPU_SELECT#
DGPU_HOLD_RST#_R
DGPU_PWR_EN_R
STP_A16OVR
BBS_BIT1
BBS_BIT0
NV_RCOMP
USB_PN13
USB_PP13
PCI_PME#
USB_PN6
USB_PP6
USB_PN10
USB_PP10
SATA_ODD_DA#
MPC_PWR_CTRL#
EXTTS_SNI_DRV0_PCH
EXTTS_SNI_DRV1_PCH
OC2#/GPIO41
OC3#/GPIO42
OC5#/GPIO9
OC6#/GPIO10
OC7#/GPIO14
DGPU_HOLD_RST#_R
DGPU_PWM_SELECT#
INT_PIRQD#
INT_PIRQB#
BBS_BIT1
CLK_TPM_R
CLK_PCI_FB_R
CLK_DBG_R
EXTTS_SNI_DRV0_PCH
STP_A16OVR
INT_PIRQC#
INT_PIRQA#
MPC_PWR_CTRL#
USB_PP2
USB_PN2
USB_PP1
USB_PN1
USB_PN11
USB_PP11
OC4#/GPIO43
USB_PN3
USB_PP3
OC0#/GPIO59
OC1#/GPIO40
USB3_TX2_N
USB3_RX2_P
USB3_RX2_N
USB3_TX2_P
USB_PP4
USB_PN4
DGPU_PWR_EN
DGPU_PWR_EN
USB_PN9
USB_PP9
SATA_ODD_DA#
PLT_RST#
USB_PN5
USB_PP5
CLK_PCI_FB21
CLK_KBCPCI_PCH30
CLK_DEBUG44
BUF_PLT_RST# 4,30,32,33,53,59,70
+3VSUS 4,22,28,30,60,81,92
+3VS 17,20,21,22,23,25,26,27,28,30,31,32,33,36,37,44,45,48,50,51,53,57,59,61,80,91,92
+3V 45,57,59,61,91
+3VSUS_ORG 20,21,22,25,26,27,33
USB_PP0 45
USB_PN0 45
BBS_BIT020
+12VS 28,36,48,91
+1.8VS 7,25,26,57,80,84
USB_PP2 52
USB_PN2 52
USB3_TX1_N52
USB3_TX1_P52
USB3_RX1_N52
USB3_RX1_P52
USB_PP11 53
USB_PN11 53
USB_OC1# 52
USB_OC0# 52
USB_PP10 45
USB_PN10 45
USB_PN3 52
USB_PP3 52
USB_PP1 52
USB_PN1 52
USB3_TX3_N52
USB3_RX3_P52
USB3_TX3_P52
USB3_RX3_N52
USB_PP4 61
USB_PN4 61
DGPU_HOLD_RST#70
SUSB_EC# 30,57,91,92
VGA_PWRON91
DGPU_PWR_EN57
USB_PN9 52
USB_PP9 52
USB_OC9# 52
SATA_ODD_DA#51
CLK_TPM59
USB_PN8 53
USB_PP8 53
GND
+3VSUS_ORG
GND
GND
+3V
GND
GND
+3VSUS
+3VS
+3V
+3VSUS_ORG
+3VS
GND
+3VS
GND
GND
+12VS
+1.8VS
+3VS
+3VS
+3VSUS
GND
GND
Size Project Name Rev
Date: Sheet of
Title :
Engineer:
C
24 93Thursday, August 23, 2012
PEGATRON COMPUTER INC
PCH(5)_PCI,NVRAM,USB
3.1
JM50
Joyoung_Chianhg
Size Project Name Rev
Date: Sheet of
Title :
Engineer:
C
24 93Thursday, August 23, 2012
PEGATRON COMPUTER INC
PCH(5)_PCI,NVRAM,USB
3.1
JM50
Joyoung_Chianhg
Size Project Name Rev
Date: Sheet of
Title :
Engineer:
C
24 93Thursday, August 23, 2012
PEGATRON COMPUTER INC
PCH(5)_PCI,NVRAM,USB
3.1
JM50
Joyoung_Chianhg
Place within 500 mils of PCH
A16 swap override Strap/
Top-Block swap override jumper
Boot BIOS Strap
BBS_BIT0BBS_BIT1 Boot BIOS Location
0 0
0 1
1 0
1 1 SPI
Reserved
Reserved (NAND)
LPC
Sampled on rising edge of PWROK.
(PCH)
Low=Enabled A16 swap override/
Top-Block swap override
BBS_BIT0,BBS_BIT1 : Boot BIOS Strap STP_A16OVR:
High=Default
Reserved for Wireless team
DGPU_PWR_EN is active high
33MHz
A15:R2409=100ohm for EA .
A15: R2416=19.6 ohm for EA.
R1.0
Add BBS_BIT1 signal.
R1.0 0209
USB P00
USB P01
USB P02
USB P03
USB P04
USB P05
USB P08
USB P09
USB P10
USB P11
USB P12
USB P13
External Main
USB PORT
Mini PCIE (mSATA)
External Main
Camera
External 2.0/3.0
Remove OC# to XDP.
Frank
20110608 SP2401 is removed in EIH31.
SATA_ODD_DA# has short pin in EIH31.
WiFi
BT
Debug Port
This Signal has a weak internal pull-up.
**UNSTUFF**
**UNSTUFF**
**UNSTUFF**
**UNSTUFF**
**UNSTUFF**
USB30 port 1 TXN
USB30 port 2 TXN
USB30 port 3 TXN
USB30 port 4 TXN
USB30 port 1 RXN
USB30 port 2 RXN
USB30 port 3 RXN
USB30 port 4 RXN
USB30 port 1 RXP
USB30 port 2 RXP
USB30 port 3 RXP
USB30 port 4 RXP
USB30 port 1 TXP
USB30 port 2 TXP
USB30 port 3 TXP
USB30 port 4 TXP
0
1
2
3
0
1
2
3
0
1
2
3
0
1
2
3
R1.1
add OC# pin for add USB port9
R1.1 add Zero Power ODD
Touch Panel
R3.1 0601
0614 R3.1
0614 R3.1
R2426
10KOhm
R2426
10KOhm
12
RN2403C
10KOhm RN2403C
10KOhm
5 6
R2436 0Ohm
/HRUSB20
R2436 0Ohm
/HRUSB20
1 2
T2428T2428
1
R241222Ohm R241222Ohm
12
R241122Ohm R241122Ohm
12
R2433 10KOhm@R2433 10KOhm@
1 2
R2432 10KOhmR2432 10KOhm
1 2
R2424 22.6Ohm1%R2424 22.6Ohm1%
1 2
C2404
10PF/50V
@
C2404
10PF/50V
@
1 2
R2419 1KOhm@R2419 1KOhm@
1 2
R2423 1KOhmR2423 1KOhm
1 2
R2434 10KOhm@R2434 10KOhm@
1 2
SP2401 R0402SP2401 R0402
1 2
R2420 10KOhm@R2420 10KOhm@
1 2
R241022Ohm R241022Ohm
12
R2425 0Ohm
@
R2425 0Ohm
@
1 2
RN2402A
10KOhm RN2402A
10KOhm
1 2
R2414 0Ohm@R2414 0Ohm@
1 2
RSVD
PCI
USB
U2001E
COUGAR_POINT_ES1
02V000000001
RSVD
PCI
USB
U2001E
COUGAR_POINT_ES1
02V000000001
RSVD23 AV5
RSVD1 AY7
RSVD2 AV7
RSVD3 AU3
RSVD4 BG4
RSVD5 AT10
RSVD6 BC8
RSVD7 AU2
RSVD8 AT4
RSVD17 BB5
RSVD18 BB3
RSVD19 BB7
RSVD20 BE8
RSVD21 BD4
RSVD22 BF6
RSVD9 AT3
RSVD10 AT1
RSVD11 AY3
RSVD12 AT5
RSVD13 AV3
RSVD14 AV1
RSVD15 BB1
RSVD16 BA3
RSVD25 AT8
RSVD24 AV10
RSVD26 AY5
RSVD27 BA2
RSVD28 AT12
RSVD29 BF3
PIRQA#
K40
PIRQB#
K38
PIRQC#
H38
PIRQD#
G38
REQ1#/GPIO50
C46
REQ2#/GPIO52
C44
REQ3#/GPIO54
E40
GNT1#/GPIO51
D47
GNT2#/GPIO53
E42
GNT3#/GPIO55
F46
PIRQE#/GPIO2
G42
PIRQF#/GPIO3
G40
PIRQG#/GPIO4
C42
PIRQH#/GPIO5
D44
USBP0N C24
USBP0P A24
USBP1N C25
USBP1P B25
USBP2N C26
USBP2P A26
USBP3N K28
USBP3P H28
USBP4N E28
USBP4P D28
USBP5N C28
USBP5P A28
USBP6N C29
USBP6P B29
USBP7N N28
USBP7P M28
USBP8N L30
USBP8P K30
USBP9N G30
USBP9P E30
USBP10N C30
USBP10P A30
USBP11N L32
USBP11P K32
USBP12N G32
USBP12P E32
USBP13N C32
USBP13P A32
PME#
K10
CLKOUT_PCI0
H49
CLKOUT_PCI1
H43
CLKOUT_PCI2
J48
USBRBIAS# C33
USBRBIAS B33
OC0#/GPIO59 A14
OC1#/GPIO40 K20
OC2#/GPIO41 B17
OC3#/GPIO42 C16
OC4#/GPIO43 L16
OC5#/GPIO9 A16
OC6#/GPIO10 D14
OC7#/GPIO14 C14
CLKOUT_PCI4
H40 CLKOUT_PCI3
K42
PLTRST#
C6
TP1
BG26
TP2
BJ26
TP3
BH25
TP6
AH38
TP7
AH37
TP8
AK43
TP9
AK45
TP16
Y13
TP17
K24
TP18
L24
TP19
AB46
TP20
AB45
TP21
B21
TP22
M20
TP23
AY16
TP25
BE28
TP26
BC30
TP27
BE32
TP28
BJ32
TP29
BC28
TP30
BE30
TP31
BF32
TP32
BG32
TP33
AV26
TP34
BB26
TP35
AU28
TP36
AY30
TP37
AU26
TP38
AY26
TP39
AV28
TP40
AW30
TP4
BJ16
TP5
BG16
TP15
AM5 TP14
AM4 TP13
AH12 TP12
H3 TP11
N30 TP10
C18
TP24
BG46
RN2401A
10KOhm RN2401A
10KOhm
1 2
R2417 1KOhm@R2417 1KOhm@
1 2
R2418 1KOhm@R2418 1KOhm@
1 2
R2415 0Ohm@R2415 0Ohm@
1 2
RN2402B
10KOhm RN2402B
10KOhm
3 4
R2431 10KOhm@R2431 10KOhm@
1 2
RN2403D
10KOhm RN2403D
10KOhm
7 8
T2404T2404
1
R2413 0Ohm
/DGPU
R2413 0Ohm
/DGPU
1 2
R2422 10KOhmR2422 10KOhm
1 2
T2429T2429
1
T2414T2414
1
R2435 0OhmR2435 0Ohm
1 2
T2415T2415
1
R2421 10KOhm@R2421 10KOhm@
1 2
U2403
SN74LVC1G08DCKR
@
U2403
SN74LVC1G08DCKR
@
A1
B2
GND 3
Y
4
VCC
5
C2403
10PF/50V
@
C2403
10PF/50V
@
1 2
A
B
GND
VCC
Y
U2402
06V030000005
Vcc=2~5.5
A
B
GND
VCC
Y
U2402
06V030000005
Vcc=2~5.5
1
2
3 4
5
R240922Ohm R240922Ohm
12
RN2403B
10KOhm RN2403B
10KOhm
3 4
R2430
10KOhm
@
R2430
10KOhm
@
12
RN2401B
10KOhm RN2401B
10KOhm
3 4
R2437
0Ohm
/CRUSB30
R2437
0Ohm
/CRUSB30
1 2
T2407T2407
1
T2408T2408
1
RN2403A
10KOhm RN2403A
10KOhm
1 2
T2421T2421
1
T2409T2409
1
R2429 0OhmR2429 0Ohm
1 2
SP2402 R0402SP2402 R0402
1 2
T2420T2420
1
T2410T2410
1
R2427 32.4Ohm1%
@
R2427 32.4Ohm1%
@
1 2
RN2402C
10KOhm RN2402C
10KOhm
5 6
RN2402D
10KOhm RN2402D
10KOhm
7 8
T2411T2411
1
R2405 1KOhm@R2405 1KOhm@
1 2
RN2401C
10KOhm RN2401C
10KOhm
5 6
RN2401D
10KOhm RN2401D
10KOhm
7 8
T2401T2401
1
T2405T2405
1
www.qdzbwx.com

5
5
4
4
3
3
2
2
1
1
D D
C C
B B
A A
H_PECI_R
STP_PCI#
PM_LANPHY_EN
WLAN_LED
GPIO27
PCB_ID0
PCB_ID1
PM_THRMTRIP#
EXT_SMI#
PCB_ID0
PCB_ID1
STP_PCI#
GPIO7
DGPU_HPD_INTR#
GPIO1
BT_ON
SATA_ODD_PWRGT
INIT3_3V#
WLAN_ON_R
FDI_OVRVLTG
SATA_ODD_PRSNT#_R
DGPU_HPD_INTR#
DGPU_PWROK
GPIO0
NV_CLE
BT_LED
DGPU_PWROK
GPIO1
GPIO7
PM_LANPHY_EN
GPIO27
USB30_EXT_SMI#
FDI_OVRVLTG
SATA_PWR_EN#1_R
WLAN_ON_R
HOST_ALERT#1_R
GPIO0
PCH_ALERT#
USB30_EXT_SMI#
DGPU_PWROK
AOAC_ON
AOAC_ON
DGPU_PRSNT#
DGPU_PRSNT#
DGPU_PRSNT#
WLAN_LED
GPIO7
SATA_ODD_PRSNT#_R
A20GATE 30
RCIN# 30
H_THRMTRIP# 4,32
H_CPUPWRGD 4
H_PECI 4
+3VS 17,20,21,22,23,24,26,27,28,30,31,32,33,36,37,44,45,48,50,51,53,57,59,61,80,91,92
+3VSUS 4,22,24,28,30,60,81,92
+3VSUS_ORG 20,21,22,24,26,27,33
RF_ON30,53
H_PECI_EC 30
EXT_SMI#30,44
H_SNB_IVB# 4
BT_ON30,53,61
DGPU_PWROK87,91
LAN_LPWR33
AOAC_ON53
SATA_ODD_PWRGT 51
SATA_ODD_PRSNT#_R51
TPN_INT#45
+3VS
+3VSUS_ORG
GND
+3VS
GND
+3VS
+3VS
+3VSUS
+3VSUS_ORG
GND
+3VS GND
+3VS
GND
GND
GND
+1.8VS
GND
+3VS
GND
+3VS
GND
Size Project Name Rev
Date: Sheet of
Title :
Engineer:
C
25 93Thursday, August 23, 2012
PEGATRON COMPUTER INC
PCH(6)_CPU,GPIO,MISC
3.1
JM50
Joyoung_Chianhg
Size Project Name Rev
Date: Sheet of
Title :
Engineer:
C
25 93Thursday, August 23, 2012
PEGATRON COMPUTER INC
PCH(6)_CPU,GPIO,MISC
3.1
JM50
Joyoung_Chianhg
Size Project Name Rev
Date: Sheet of
Title :
Engineer:
C
25 93Thursday, August 23, 2012
PEGATRON COMPUTER INC
PCH(6)_CPU,GPIO,MISC
3.1
JM50
Joyoung_Chianhg
PLL ON DIE VR ENABLE
HIGH - DISABLED (DEFAULT)
LOW - ENABLED
FDI TERMINATION VOLTAGE OVERRIDE
- GPIO37 (FDI_OVRVLTG)
LOW - TX, RX terminated to same voltage
(DC Couplong Mode)
DEFAULT
DMI TERMINATION VOLTAGE OVERRIDE
- GPIO36 (SATA_ODD_PRSNT#)
LOW - TX, RX terminated to same voltage
(DC Couplong Mode)
DEFAULT
Unused GPIO
TS Signal Disable Guideline
TS_VSS[1:4] should pull down to GND
Design Guide 0.9 (436735)
#438390 Checklist
DGPU_PWROK has 100 ms software delay ,
no hardware delay requirement
RCIN# has pull high at EC side
Add SATA_ODD_PRSNT#_R and
FDI_OVRVLTG.
Add CRIT_TEMP_REP#_R.
Add HOST_ALERT#1_R.
Reserve PCH_GPIO24
Add PM_LANPHY_EN
R1.0
R1.0
R1.0 0105
R1.0
R1.0 0111
R1.0 Intel Comments
Frank
0502 NO BT module, but the GPIO control
pin will conntact to page 55.
It supports combo card.
Frank
0502 No WLAN LED,so GPIO pin change test point
Frank
0504 CRIT_TEMP_REP#_R change net name
CRIT_TEMP_REP# and contact to EC(follow BIC50)
Frank
0516 Remove PLL_ODVR_EN and SATA_PWR_EN#1_R to XDP
Frank
0516 Remove SATA_DET#4_R to XDP
Frank
0516 Remove FDI_OVRVLTG to XDP
Frank
0516 Remove CRIT_TEMP_REP#_R to XDP
Remove CRIT_PCH_GPIO0_R to XDP
Frank
0531 EE define GPIO for BROADCOM LAN chip.
Frank
20110608 H_THRMTRIP# is not connected pull up resister but EIH 31 does not.
Joyoung R1.0
for BIOS detect Panel
Joyoung R1.0
Joyoung R1.1
remove /niAMT remark
Joyoung R1.0
Joyoung R1.0
mount if suppot AOAC
**UNSTUFF**
**UNSTUFF**
**UNSTUFF**
**UNSTUFF**
**UNSTUFF**
**UNSTUFF**
**UNSTUFF**
**UNSTUFF**
R1.1
add Zero Power ODD
R1.1
add Zero Power ODD
R1.1
add Zero Power ODD
R1.1 Change WLAN_ON to WLAN_ON_PCH
R1.1 DS3 10/31
R1.1 11/04
R2.0 12/13
R2.0 12/22
JM50_T 05/11
JM50_T 05/08
R2548 10KOhm@R2548 10KOhm@
12
R2549 10KOhm/LVDSR2549 10KOhm/LVDS
12
R251543Ohm R251543Ohm
1 2
R2545100KOhm @R2545100KOhm @
12
R2518 1KOhm1%
@
R2518 1KOhm1%
@
1 2
R25170Ohm @R25170Ohm @
1 2
R2534 10KOhm@R2534 10KOhm@
12
T2503T2503
1
R2539 10KOhmR2539 10KOhm
12
T2505T2505
1
R2540 10KOhm@R2540 10KOhm@
12
T2512T2512
1
SP2501SP2501
1 2
SP2505 R0402SP2505 R0402
1 2
T2506T2506
1
R2520 200KOhmR2520 200KOhm
1 2
R2521 1KOhm@R2521 1KOhm@
1 2
R2531 10KOhm@R2531 10KOhm@
12
CPU/MISC
NCTF
GPIO
U2001F
COUGAR_POINT_ES1 02V000000001
CPU/MISC
NCTF
GPIO
U2001F
COUGAR_POINT_ES1 02V000000001
GPIO27
E16
GPIO28
P8
GPIO24/MEM_LED
E8
GPIO57
D6
LAN_PHY_PWR_CTRL/GPIO12
C4
Vss_NCTF1
A4
Vss_NCTF2
A44
Vss_NCTF3
A45
Vss_NCTF4
A46
Vss_NCTF5
A5
Vss_NCTF6
A6
Vss_NCTF7
B3
Vss_NCTF8
B47
Vss_NCTF9
BD1
Vss_NCTF10
BD49
Vss_NCTF11
BE1
Vss_NCTF12
BE49
TACH2/GPIO6
H36
TACH0/GPIO17
D40
TACH3/GPIO7
E38
SATA3GP/GPIO37
M5
SATA5GP/GPIO49
V3
SCLOCK/GPIO22
T5
SLOAD/GPIO38
N2
SDATAOUT0/GPIO39
M3
SDATAOUT1/GPIO48
V13
PROCPWRGD AY11
RCIN# P5
PECI AU16
THRMTRIP# AY10
GPIO8
C10
BMBUSY#/GPIO0
T7
GPIO15
G2
TACH1/GPIO1
A42
SATA2GP/GPIO36
V8
INIT3_3V# T14
STP_PCI#/GPIO34
K1
GPIO35
K4
SATA4GP/GPIO16
U2
Vss_NCTF32 F49
A20GATE P4
TACH4/GPIO68 C40
TACH6/GPIO70 C41
TACH7/GPIO71 A40
TACH5/GPIO69 B41
Vss_NCTF17 BH3
Vss_NCTF18 BH47
Vss_NCTF19 BJ4
Vss_NCTF20 BJ44
Vss_NCTF21 BJ45
Vss_NCTF22 BJ46
Vss_NCTF23 BJ5
Vss_NCTF24 BJ6
Vss_NCTF25 C2
Vss_NCTF26 C48
Vss_NCTF27 D1
Vss_NCTF28 D49
Vss_NCTF29 E1
Vss_NCTF30 E49
Vss_NCTF31 F1
TS_VSS4 AK10
TS_VSS3 AH10
TS_VSS2 AK11
TS_VSS1 AH8
NC_1 P37
Vss_NCTF13
BF1
Vss_NCTF14
BF49
Vss_NCTF15 BG2
Vss_NCTF16 BG48
DF_TVS AY1
R2519 100KOhmR2519 100KOhm
1 2
T2511T2511
1
T2141T2141
1
R2528
10KOhm
/NON_DS3
R2528
10KOhm
/NON_DS3
12
R2538 10KOhm@R2538 10KOhm@
12
R2529 1KOhmR2529 1KOhm
1 2
R2526
10KOhm
/CR
R2526
10KOhm
/CR
12
R2516390Ohm 1% R2516390Ohm 1%
1 2
R2541 10KOhm@R2541 10KOhm@
12
T2507T2507
1
R2527
10KOhm
/DS3
R2527
10KOhm
/DS3
12
R2542 10KOhm@R2542 10KOhm@
12
R2530
10KOhm
@
R2530
10KOhm
@
1 2
R2126 10KOhm/UMAR2126 10KOhm/UMA
1 2
R2536 10KOhmR2536 10KOhm
12
R2502 1KOhmR2502 1KOhm
1 2
R2134 10KOhm/DGPUR2134 10KOhm/DGPU
1 2
R2547 10KOhm/eDPR2547 10KOhm/eDP
12
R2522
0Ohm
/TPN R2522
0Ohm
/TPN
1 2
R25140Ohm @R25140Ohm @
1 2
R2503 2.2KOhmR2503 2.2KOhm
1 2
R2537 10KOhmR2537 10KOhm
12
T2508T2508
1
R25230Ohm @R25230Ohm @
1 2
T2504T2504
1
R2525
10KOhm
/HR_IOAC
R2525
10KOhm
/HR_IOAC
12
www.qdzbwx.com

5
5
4
4
3
3
2
2
1
1
D D
C C
B B
A A
+1.05VS 27,57,82,87
+VTT_PCH_VCCIO 20,27
+VTT_PCH_ORG 22,27
+1.8VS 7,25,57,80,84
+1.5VS 7,53,57,91
+3VS 17,20,21,22,23,24,25,27,28,30,31,32,33,36,37,44,45,48,50,51,53,57,59,61,80,91,92
+VCCP 3,4,6,7,30,32,57,82
+VCCAFDI_VRM 27
+3VS_VCC3_3 27
+VTT_PCH_VCCDPLL_EXP
+VTT_PCH_VCCDPLL_FDI
+VTT_PCH_VCCAPLL_EXP
+VTT_PCH_VCC
+VTT_PCH_VCCAPLL_FDI
+VTT_PCH_VCCIO
GND
+VTT_PCH_VCCIO
GND
+3VS_VCCA3GBG
GND
+VTT_PCH_VCCIO
+VTT_PCH_ORG
+VTT_PCH_ORG
GND
+VCCAFDI_VRM
+1.5VS
+3VS_VCC_GIO
GND
+3VM_VCCPSPI
GND
GND
GND
+VCCIO_CPU_VCC_DMI
GND
GND
GND GND
+1.05VS +VTT_PCH_ORG
+VCCAFDI_VRM
+3VA
+V_NVRAM_VCCPNAND +1.8VS
+1.05VS
+VTT_PCH_VCCIO
+VTT_PCH_ORG
+1.8VS
+1.5VS
+3VS
GND
GND
+VCCAFDI_VRM
GND
+VTT_PCH_ORG
+VCCIO_CPU_VCC_DMI
+VTT_PCH_ORG
+VCCP
+3VS_VCC3_3
+3VS_VCC3_3
+3VS_VCC3_3
+VCCAFDI_VRM
+VTT_PCH_ORG_VCCCLKDMI
GND GND GND
+1.8VS
+VCCA_DAC_1_2
GNDGND
+3VS
GND
+1.8VS_VCCTX_LVD
+3VS_VCCA_LVD
+VTT_PCH_VCC
+VTT_PCH_VCCIO
GND
GND
GND
+3VS
+3VSUS_ORG
Size Project Name Rev
Date: Sheet of
Title :
Engineer:
C
26 93Thursday, August 23, 2012
PEGATRON COMPUTER INC
PCH(7)_POWER,GND
3.1
JM50
Joyoung_Chianhg
Size Project Name Rev
Date: Sheet of
Title :
Engineer:
C
26 93Thursday, August 23, 2012
PEGATRON COMPUTER INC
PCH(7)_POWER,GND
3.1
JM50
Joyoung_Chianhg
Size Project Name Rev
Date: Sheet of
Title :
Engineer:
C
26 93Thursday, August 23, 2012
PEGATRON COMPUTER INC
PCH(7)_POWER,GND
3.1
JM50
Joyoung_Chianhg
63mA
+VTT_PCH_VCCDPLL_EXP
4.56A=330mA+1.3A+2.925A
+VTT_PCH_VCC_EXP
160mA
VCCVRAM use +1.5VS in mobile
HAD_SYNC should pull high to +3VSUS
1mA
R1.2
R1.0
Delete
+VTT_PCH_VCC
+VTT_PCH_VCCDPLL_EXP
+VTT_PCH_VCCAPLL_EXP
+VTT_PCH_VCCDPLL_FDI
+VTT_PCH_VCCAPLL_FDI
+3VS_VCCA3GBG
+3VS_VCC_GIO
+VCCA_DAC_1_2
+3VS_VCCA_LVDS
+3VM_VCCPSPI
+V_NVRAM_VCCPNAND
+1.8VS_VCCTX_LVD
+VCCIO_CPU_VCC_DMI
+VTT_PCH_ORG_VCCCLKDMI
R1.0
R1.0
2.925A
1.3A
R1.0
Intel Comments
R1.0
Intel Comments
Frank
20110608 EVERST remove 1.8VS and +VTT_PCH_ORG
Frank
20110614 Follow Everest
1.73A
40mA
178mA/8=22.25mA
3.799A/29=131mA
3.799A/29*12= 1.572A
47mA/2=23.5mA
75mA
178mA/8*2pin=45mA
3.799A/29=131mA
147mA/4=36.75mA
10mA
147mA/4=36.75mA
20mA
47mA/2=23.5mA
R1.1 11/02
R1.1 11/04
R1.1 11/10
R2.0 12/13
SP2605
NB_R0402_20MIL_SMALL
SP2605
NB_R0402_20MIL_SMALL
1 2
POWER
VCC CORE
DMI
VCCIO
CRTLVDS
FDI
DFT / SPI HVCMOS
U2001G
COUGAR_POINT_ES1 02V000000001
POWER
VCC CORE
DMI
VCCIO
CRTLVDS
FDI
DFT / SPI HVCMOS
U2001G
COUGAR_POINT_ES1 02V000000001
VccCore1
AA23
VccCore2
AC23
VccCore3
AD21
VccCore4
AD23
VccCore5
AF21
VccCore6
AF23
VccCore7
AG21
VccCore8
AG23
VccCore9
AG24
VccCore10
AG26
VccCore11
AG27
VccCore12
AG29
VccCore13
AJ23
VccCore14
AJ26
VccCore15
AJ27
VccDFTERM4 AJ17
VccDFTERM3 AJ16
VccIO4
AN21
VccIO5
AN26
VccIO6
AN27
VccIO7
AP21
VccIO10
AP26
VccIO11
AT24
VccIO2
AN16
VccIO3
AN17
VccIO8
AP23
VccIO9
AP24
VccADAC U48
VccTX_LVDS1 AM37
VccTX_LVDS2 AM38
VccALVDS AK36
VccVRM2 AT16
VccVRM1
AP16
VccAPLLEXP
BJ22
VccAFDIPLL
BG6
VccIO1
AN19 VccTX_LVDS4 AP37
VccTX_LVDS3 AP36
VssADAC U47
VssALVDS AK37
VccIO14
AP17
Vcc3_3_2 V33
Vcc3_3_3 V34
Vcc3_3_1
BH29 VccDFTERM2 AG17
VccDFTERM1 AG16
VccDMI2 AT20
VccIO12
AN33
VccIO13
AN34
VccCore16
AJ29
VccCore17
AJ31
VccSPI V1
VccClkDMI AB36
VccDMI1
AU20
C2620
10UF/10V
@
C2620
10UF/10V
@
12
L26021kOhm/100Mhz L26021kOhm/100Mhz
21
C2608
1UF/6.3V
C2608
1UF/6.3V
12
C2615
0.01UF/25V
C2615
0.01UF/25V
12
C2614
22UF/6.3V
@
C2614
22UF/6.3V
@
12
C2625
10PF/50V
C2625
10PF/50V
12
C2606
10UF/6.3V
vx_c0603_small C2606
10UF/6.3V
vx_c0603_small
12
C2622
0.1UF/16V
C2622
0.1UF/16V
12
C2619
1UF/6.3V
C2619
1UF/6.3V
12
C2618
0.1UF/16V
C2618
0.1UF/16V
12
SP2606
NB_R0402_20MIL_SMALL
SP2606
NB_R0402_20MIL_SMALL
1 2
R2605 0Ohm@R2605 0Ohm@
12
C2602
1UF/6.3V
C2602
1UF/6.3V
12
U2001H
COUGAR_POINT_ES1
02V000000001
U2001H
COUGAR_POINT_ES1
02V000000001
VSS1
AA17
VSS2
AA2
VSS3
AA3
VSS5
AA34
VSS6
AB11
VSS7
AB14
VSS8
AB39
VSS9
AB4
VSS10
AB43
VSS11
AB5
VSS12
AB7
VSS13
AC19
VSS14
AC2
VSS15
AC21
VSS16
AC24
VSS17
AC33
VSS18
AC34
VSS19
AC48
VSS20
AD10
VSS21
AD11
VSS22
AD12
VSS23
AD13
VSS24
AD19
VSS25
AD24
VSS26
AD26
VSS27
AD27
VSS28
AD33
VSS29
AD34
VSS30
AD36
VSS31
AD37
VSS33
AD39
VSS34
AD4
VSS35
AD40
VSS36
AD42
VSS37
AD43
VSS38
AD45
VSS39
AD46
VSS43
AF10
VSS44
AF12
VSS46
AD16
VSS47
AF16
VSS48
AF19
VSS49
AF24
VSS50
AF26
VSS51
AF27
VSS52
AF29
VSS53
AF31
VSS54
AF38
VSS55
AF4
VSS56
AF42
VSS57
AF46
VSS59
AF7
VSS60
AF8
VSS61
AG19
VSS62
AG2
VSS63
AG31
VSS64
AG48
VSS65
AH11
VSS66
AH3
VSS67
AH36
VSS68
AH39
VSS69
AH40
VSS70
AH42
VSS71
AH46
VSS72
AH7
VSS73
AJ19
VSS76
AJ33
VSS77
AJ34
VSS78
AK12
VSS79
AK3
VSS80 AK38
VSS81 AK4
VSS82 AK42
VSS83 AK46
VSS84 AK8
VSS85 AL16
VSS86 AL17
VSS87 AL19
VSS88 AL2
VSS89 AL21
VSS90 AL23
VSS91 AL26
VSS92 AL27
VSS93 AL31
VSS96 AL48
VSS97 AM11
VSS98 AM14
VSS99 AM36
VSS100 AM39
VSS102 AM45
VSS103 AM46
VSS104 AM7
VSS105 AN2
VSS106 AN29
VSS107 AN3
VSS108 AN31
VSS109 AP12
VSS110 AP19
VSS111 AP28
VSS112 AP30
VSS113 AP32
VSS114 AP38
VSS116 AP42
VSS117 AP46
VSS118 AP8
VSS119 AR2
VSS120 AR48
VSS121 AT11
VSS122 AT13
VSS123 AT18
VSS124 AT22
VSS125 AT26
VSS126 AT28
VSS127 AT30
VSS128 AT32
VSS131 AT42
VSS132 AT46
VSS133 AT7
VSS134 AU24
VSS135 AU30
VSS136 AV16
VSS137 AV20
VSS138 AV24
VSS139 AV30
VSS140 AV38
VSS141 AV4
VSS142 AV43
VSS143 AV8
VSS144 AW14
VSS145 AW18
VSS146 AW2
VSS147 AW22
VSS148 AW26
VSS149 AW28
VSS150 AW32
VSS151 AW34
VSS152 AW36
VSS153 AW40
VSS154 AW48
VSS155 AV11
VSS156 AY12
VSS157 AY22
VSS158 AY28
VSS40
AD8
VSS42
AE3
VSS45
AD14
VSS115 AP4
VSS0
H5
VSS58
AF5
VSS32
AD38
VSS4
AA33
VSS74
AJ21
VSS75
AJ24
VSS41
AE2
VSS129 AT34
VSS130 AT39
VSS101 AM43
VSS95 AL34
VSS94 AL33
L2601 1kOhm/100Mhz
@
L2601 1kOhm/100Mhz
@
2 1
R2616 0OhmR2616 0Ohm
12
C2601
10UF/6.3V
vx_c0603_small C2601
10UF/6.3V
vx_c0603_small
12
C2612
0.1UF/16V
C2612
0.1UF/16V
12
JP2602
2MM_OPEN_5MIL
JP2602
2MM_OPEN_5MIL
1
122
JP2603
2MM_OPEN_5MIL
JP2603
2MM_OPEN_5MIL
1
122
C2624
10PF/50V
C2624
10PF/50V
12
C2617
22UF/6.3V
@
C2617
22UF/6.3V
@
12
C2610
1UF/6.3V
C2610
1UF/6.3V
12
SR2602
NB_R0402_20MIL_SMALL
SR2602
NB_R0402_20MIL_SMALL
1 2
SP2610
NB_R0402_20MIL_SMALL
SP2610
NB_R0402_20MIL_SMALL
1 2
C2603
1UF/6.3V
C2603
1UF/6.3V
12
C2609
1UF/6.3V
@C2609
1UF/6.3V
@
12
SP2608
NB_R0402_20MIL_SMALL
SP2608
NB_R0402_20MIL_SMALL
1 2
R2617 0Ohm@R2617 0Ohm@
12
C2623
1UF/6.3V
@C2623
1UF/6.3V
@
12
C2616
0.01UF/25V
C2616
0.01UF/25V
12
JP2601
3MM_OPEN_5MIL
JP2601
3MM_OPEN_5MIL
1
122
R2614 0OhmR2614 0Ohm
12
SP2604
NB_R0402_20MIL_SMALL
SP2604
NB_R0402_20MIL_SMALL
1 2
C2621
0.1UF/16V
C2621
0.1UF/16V
12
C2607
1UF/6.3V
C2607
1UF/6.3V
12
C2611
0.1UF/16V
C2611
0.1UF/16V
12
SP2607
NB_R0402_20MIL_SMALL
SP2607
NB_R0402_20MIL_SMALL
1 2
C2613
0.01UF/25V
C2613
0.01UF/25V
12
SP2609
NB_R0402_20MIL_SMALL
SP2609
NB_R0402_20MIL_SMALL
1 2
C2605
10UF/6.3V
vx_c0603_small
@
C2605
10UF/6.3V
vx_c0603_small
@
12
L2604
1kOhm/100Mhz
L2604
1kOhm/100Mhz
21
www.qdzbwx.com

5
5
4
4
3
3
2
2
1
1
D D
C C
B B
A A
PCH_VCCDSW
+VTT_PCH_VCCACLK
+3VSUS_ORG_VCCPUSB
+VTT_PCH_VCCA_B_DPL
+VCCAPLL_CPY_PCH
+VCCPDSW
+VCCSUS1
+VCCRTCEXT
+VCCDIFFCLK
+V1.05VM_ORG_VCCSUS
+VCCAUPLL
+VCCA_USBSUS
PCH_VCC_1_1_21
PCH_VCC_1_1_22
PCH_VCC_1_1_20
VCCSST
+3VS 17,20,21,22,23,24,25,26,28,30,31,32,33,36,37,44,45,48,50,51,53,57,59,61,80,91,92
+1.05VS 26,57,82,87
+VTT_PCH_VCCIO 20,26
+VTT_PCH_ORG 22,26
+3VSUS 4,22,24,28,30,60,81,92
+VCC_RTC 20,22
+5VSUS 51,57,59,91
+5VS 31,36,37,45,48,50,51,57,80,87,91
+3VSUS_ORG 20,21,22,24,25,26,33
+VCCP 3,4,6,7,30,32,57,82
+3VA 6,20,26,30,31,57,59,60,81,88,93
+VCCAFDI_VRM 26
+3VS_VCC3_3 26
+VCCDIFFCLKN 21
+1.05VM_ORG
+VTT_CPU_VCCPCPU
+VCC_RTC
GND
GND
GND
GND
GND
GND
GND
GNDGND
GND
+VTT_PCH_ORG_VCCAPLL_SATA3
+5VS_PCH_VCC5REF
+VTT_PCH_VCCIO
GND
+VTT_PCH_ORG
+3VS
GND
+3VSUS_ORG
GND
GND
GND
+1.05VM_ORG
GND
+5VSUS_ORG
+3VSUS_ORG
+5VS
+5VSUS_PCH_VCC5REFSUS
+VTT_PCH_ORG
GNDGND
+VTT_PCH_VCCA_A_DPL
+VTT_PCH_VCCA_B_DPL
GND
+VTT_PCH_ORG
GND
+1.05VM_ORG
+3VSUS_ORG_VCCPAZSUS
+3VSUS_ORG
+3VS
+1.05VS
+VTT_PCH_VCCIO
+VTT_PCH_ORG
+3VSUS
+VCC_RTC
+5VSUS
+5VS
+5VSUS_DS3 +5VSUS_ORG
+3VSUS_DS3 +3VSUS_ORG
+3VSUS_ORG
+3VA
+3VSUS_ORG
GND
GND GND
+3VS_VCC_CLKF33
+3VS_VCC_CLKF33
+VCCDPLL_CPY
GND
+VCCAFDI_VRM
GND
+VTT_PCH_VCCA_A_DPL
+VTT_PCH_VCCA_B_DPL
GND
GND
+VTT_PCH_ORG
GND
+VTT_PCH_ORG
+VCCDIFFCLKN
+VTT_PCH_ORG_SSCVCC
+1.05VM_ORG
GND
+VTT_PCH_VCCUSBCORE
GND
GND
+3VSUS_ORG
+3VSUS_ORG_VCCPSUS
+3VSUS_ORG_VCCPSUS
GND
+3VS_VCCPCORE
GND
+VTT_PCH_VCCIO_SATA3
+VCCAFDI_VRM
+VTT_PCH_VCCIO_VCC_SATA
GND
+VTT_PCH_ORG
+VCCP
+3VS +3VS_VCC3_3
+3VS_VCC3_3
+3VS_VCC3_3
+VTT_PCH_ORG
+VTT_PCH_VCCIO
+VTT_PCH_VCCIO
+VTT_PCH_VCCIO
+VTT_PCH_VCCIO
+VTT_PCH_VCCIO
+3VA
+3VS_VCC3_3
+VCCAFDI_VRM
+VCCDIFFCLKN
GND
GND
+1.05VS
GND
GND
Size Project Name Rev
Date: Sheet of
Title :
Engineer:
C
27 93Thursday, August 23, 2012
PEGATRON COMPUTER INC
PCH(8)_POWER,GND
3.1
JM50
Joyoung_Chianhg
Size Project Name Rev
Date: Sheet of
Title :
Engineer:
C
27 93Thursday, August 23, 2012
PEGATRON COMPUTER INC
PCH(8)_POWER,GND
3.1
JM50
Joyoung_Chianhg
Size Project Name Rev
Date: Sheet of
Title :
Engineer:
C
27 93Thursday, August 23, 2012
PEGATRON COMPUTER INC
PCH(8)_POWER,GND
3.1
JM50
Joyoung_Chianhg
1.01A
6uA
10mil trace
75mA
95mA
1mA
1mA
10mA
109mA
266mA
R1.0
Delete
+VTT_PCH_VCCUSBCORE
+VTT_PCH_VCCIO_SATA3
+VTT_PCH_ORG_VCCAPLL_SATA3
+VTT_PCH_VCCA_A_DPL
+VTT_PCH_VCCA_B_DPL
+VTT_PCH_ORG_SSCVCC
+VCCDPLL_CPY
+VTT_PCH_VCCIO_VCC_SATA
+3VS_VCC_CLKF33
+3VS_VCCPCORE
+3VS_VCCPPCI
+VTT_CPU_VCCPCPU
+5VSUS_ORG
+5VSUS_PCH_VCC5REFSUS
+5VS_PCH_VCC5REF
+3VSUS_ORG_VCCPAZSUS
+3VSUS_ORG_VCCPSUS
R1.0
65mA
R1.0
Intel Comments
R1.0
Intel Comments
R1.0
Intel Comments
R1.0
Intel Comments
R1.0
Intel Comments
R1.0
Intel Comments
Frank
0503 Remove Remove +1.05VM.
Frank
20110608 C2741,C2719, C2713,C2740 is mounted in EIH31
Frank
20110608 R2701 is un-mounted and L2701 is mounted in EIH31
Frank
20110608 Remove short pins but EIH31 does not.
Frank
20110608 C2739 is 1uF in EIH31.
Frank
20110614 Follow Everest
3.799A/29*5= 655mA
0.803A/23*3= 105mA
178mA/8=22.25mA
147mA/4=36.75mA
3.799A/29=131mA
3.799A/29=131mA
187mA/8=22.25mA
147mA/4=36.75mA
0.803A/23*20= 698mA
1mA
3.799A/29*3= 393mA
178mA/8*2pin=44.5mA
50mA
1mA
3.799A/29=131mA
3.799A/29*4= 0.524mA
120mA/3=40mA
1mA
6uA
2mA
187mA/8=22.25mA
75mA
R1.1 DS3 10/31
R1.1 10/31 Line up
R1.1 10/31 Link
R1.1 10/31 Link
R1.1 11/02
R1.1 11/02
R1.1 11/04
C2715
1UF/6.3V
C2715
1UF/6.3V
12
R2709 0OhmR2709 0Ohm
1 2
POWER
SATA USB
Clock and Miscellaneous
HDA
CPURTC
PCI/GPIO/LPCMISC
U2001J
COUGAR_POINT_ES1
POWER
SATA USB
Clock and Miscellaneous
HDA
CPURTC
PCI/GPIO/LPCMISC
U2001J
COUGAR_POINT_ES1
DcpSusByp
V12
VccASW1
AA19
VccASW2
AA21
VccASW3
AA24
VccASW5
AA27
VccASW6
AA29
VccSusHDA P32
VccSus3_3_5 P24
VccIO22 T26
VccIO29 AD17
VccASW7
AA31
VccASW8
AC26
VccASW9
AC27
VccASW10
AC29
VccASW11
AC31
VccASW12
AD29
V5REF P34
Vcc3_3_7 T34
VccRTC
A22
VccSus3_3_4 V24
VccSus3_3_3 V23
VccSus3_3_2 T24
VccSus3_3_1 T23
VccIO27 AC16
VccADPLLB
BF47
VccDIFFCLKN1
AF33
V5REF_Sus M26
VccIO28 AC17
DcpSus2
T17
VccSSC
AG33
VccADPLLA
BD47
VccVRM3
Y49
VccAClk
AD49
DcpRTC
N16
VccASW4
AA26
VccDIFFCLKN2
AF34
VccIO16
AF17
DcpSST
V16
VccIO23 AF13
VccASW21 T21
VccASW22 V21
VccASW23 T19
Vcc3_3_5 AA16
Vcc3_3_6 W16
VccSus3_3_7 N20
VccSus3_3_8 N22
VccSus3_3_9 P20
VccSus3_3_10 P22
VccIO17 N26
VccIO18 P26
VccIO19 P28
VccIO20 T27
V_PROC_IO
BJ8
VccIO21 T29
VccDIFFCLKN3
AG34
VccASW13
AD31
VccASW14
W21
VccASW15
W23
VccASW16
W24
VccASW17
W26
VccASW18
W29
VccASW19
W31
VccASW20
W33
VccIO26 AF14
VccVRM4 AF11
VccIO24 AH13
VccIO25 AH14
Vcc3_3_8 AJ2
VccAPLLSATA AK1
DcpSus1
AL24
VccIO15
AL29
DcpSus4 AN23
VccSus3_3_6 AN24
VccAPLLDMI2
BH23
DcpSus3
V19
VccDSW3_3
T16
Vcc3_3_4
T38
C2727
0.1UF/16V
C2727
0.1UF/16V
12
C2710
22UF/6.3V
C2710
22UF/6.3V
12
L2704 1kOhm/100Mhz@L2704 1kOhm/100Mhz@
21
C2703
1UF/6.3V
C2703
1UF/6.3V
12
C2720
4.7UF/6.3V
C2720
4.7UF/6.3V
12
C2707
10UF/10V
@C2707
10UF/10V
@
12
R2702
0Ohm
@
R2702
0Ohm
@
12
C2726
1UF/6.3V
C2726
1UF/6.3V
12
C2719
1UF/6.3V
@C2719
1UF/6.3V
@
12
U2001I
COUGAR_POINT_ES1
02V000000001
U2001I
COUGAR_POINT_ES1
02V000000001
VSS159
AY4
VSS160
AY42
VSS161
AY46
VSS162
AY8
VSS163
B11
VSS164
B15
VSS165
B19
VSS166
B23
VSS167
B27
VSS168
B31
VSS169
B35
VSS170
B39
VSS171
B7
VSS173
BB12
VSS174
BB16
VSS175
BB20
VSS176
BB22
VSS177
BB24
VSS178
BB28
VSS179
BB30
VSS180
BB38
VSS181
BB4
VSS182
BB46
VSS183
BC14
VSS184
BC18
VSS185
BC2
VSS186
BC22
VSS187
BC26
VSS188
BC32
VSS189
BC34
VSS190
BC36
VSS191
BC40
VSS192
BC42
VSS193
BC48
VSS194
BD46
VSS195
BD5
VSS196
BE22
VSS197
BE26
VSS198
BE40
VSS199
BF10
VSS200
BF12
VSS201
BF16
VSS202
BF20
VSS203
BF22
VSS204
BF24
VSS205
BF26
VSS206
BF28
VSS207
BD3
VSS208
BF30
VSS209
BF38
VSS210
BF40
VSS211
BF8
VSS212
BG17
VSS213
BG21
VSS214
BG33
VSS215
BG44
VSS216
BG8
VSS217
BH11
VSS218
BH15
VSS219
BH17
VSS220
BH19
VSS222
BH27
VSS223
BH31
VSS224
BH33
VSS225
BH35
VSS226
BH39
VSS227
BH43
VSS228
BH7
VSS229
D3
VSS230
D12
VSS231
D16
VSS232
D18
VSS233
D22
VSS234
D24
VSS235
D26
VSS236
D30
VSS237
D32
VSS264 K7
VSS265 L18
VSS266 L2
VSS267 L20
VSS268 L26
VSS269 L28
VSS270 L36
VSS271 L48
VSS272 M12
VSS273 P16
VSS274 M18
VSS275 M22
VSS276 M24
VSS277 M30
VSS278 M32
VSS279 M34
VSS280 M38
VSS281 M4
VSS282 M42
VSS283 M46
VSS284 M8
VSS285 N18
VSS286 P30
VSS288 P11
VSS289 P18
VSS290 T33
VSS291 P40
VSS292 P43
VSS293 P47
VSS294 P7
VSS295 R2
VSS296 R48
VSS297 T12
VSS298 T31
VSS299 T37
VSS300 T4
VSS301 W34
VSS302 T46
VSS303 T47
VSS304 T8
VSS305 V11
VSS306 V17
VSS307 V26
VSS308 V27
VSS309 V29
VSS310 V31
VSS311 V36
VSS312 V39
VSS313 V43
VSS314 V7
VSS315 W17
VSS316 W19
VSS238
D34
VSS239
D38
VSS240
D42
VSS241
D8
VSS242
E18
VSS243
E26
VSS244
G18
VSS245
G20
VSS246
G26
VSS247
G28
VSS248
G36
VSS249
G48
VSS250
H12
VSS251
H18
VSS317 W2
VSS318 W27
VSS319 W48
VSS320 Y12
VSS321 Y38
VSS322 Y4
VSS323 Y42
VSS324 Y46
VSS325 Y8
VSS326 BG29
VSS327 N24
VSS328 AJ3
VSS287 N47
VSS252
H22
VSS253
H24
VSS254
H26
VSS255
H30
VSS256
H32
VSS257
H34
VSS258
F3
VSS262 K39
VSS263 K46
VSS259 H46
VSS260 K18
VSS261 K26
VSS329 AD47
VSS330 B43
VSS331 BE10
VSS332 BG41
VSS333 G14
VSS334 H16
VSS335 T36
VSS336 BG22
VSS337 BG24
VSS338 C22
VSS339 AP13
VSS172
F45
VSS221
H10
VSS340 M14
VSS341 AP3
VSS342 AP1
VSS343 BE16
VSS344 BC16
VSS345 BG28
VSS346 BJ28
D2702
1V/0.2A
D2702
1V/0.2A
1
2
3
C2718
0.1UF/16V
C2718
0.1UF/16V
12
L2703
1kOhm/100Mhz
L2703
1kOhm/100Mhz
21
C2741
1UF/6.3V
@C2741
1UF/6.3V
@
12
C2701
10UF/10V
C2701
10UF/10V
12
SP2705
NB_R0402_20MIL_SMALL
SP2705
NB_R0402_20MIL_SMALL
1 2
R27080Ohm R27080Ohm
1 2
C2702
1UF/6.3V
C2702
1UF/6.3V
12
C2706
0.1UF/16V
@
C2706
0.1UF/16V
@
12
R2712
100Ohm
R2712
100Ohm
1 2
C2716
1UF/6.3V
C2716
1UF/6.3V
12
L2702
1kOhm/100Mhz
L2702
1kOhm/100Mhz
21
C2713
22UF/6.3V
C2713
22UF/6.3V
12
R2711
100Ohm
R2711
100Ohm
1 2
C2708
1UF/6.3V
@
C2708
1UF/6.3V
@
12
R2705 0Ohm
/DS3
R2705 0Ohm
/DS3
1 2
D2701
1V/0.2A
D2701
1V/0.2A
1
2
3
C2704
1UF/6.3V
C2704
1UF/6.3V
12
C2734
0.1UF/16V
C2734
0.1UF/16V
12
JP2701
1MM_OPEN_M1M2
JP2701
1MM_OPEN_M1M2
11
2
2
C2732
1UF/6.3V
C2732
1UF/6.3V
12
R2704 0Ohm/NON_DS3R2704 0Ohm/NON_DS3
1 2
C2712
1UF/6.3V
C2712
1UF/6.3V
12
R2703 0Ohm@R2703 0Ohm@
1 2
JP2705
1MM_OPEN_M1M2
JP2705
1MM_OPEN_M1M2
11
2
2
C2736
1UF/6.3V
C2736
1UF/6.3V
12
SP2709
NB_R0603_32MIL_SMALL
SP2709
NB_R0603_32MIL_SMALL
1 2
C2724
0.1UF/16V
C2724
0.1UF/16V
12
L2701 1kOhm/100Mhz@L2701 1kOhm/100Mhz@
21
C2738
1UF/6.3V
C2738
1UF/6.3V
12
SP2715
NB_R0402_20MIL_SMALL
SP2715
NB_R0402_20MIL_SMALL
1 2
SP2706
NB_R0402_20MIL_SMALL
SP2706
NB_R0402_20MIL_SMALL
1 2
JP2702
1MM_OPEN_M1M2
JP2702
1MM_OPEN_M1M2
11
2
2
C2737
10UF/10V
@
C2737
10UF/10V
@
12
C2739
0.1UF/16V
C2739
0.1UF/16V
12
C2717
1UF/6.3V
C2717
1UF/6.3V
12
SP2702
NB_R0603_32MIL_SMALL
SP2702
NB_R0603_32MIL_SMALL
1 2
C2729
1UF/6.3V
C2729
1UF/6.3V
12
JP2703
1MM_OPEN_M1M2
JP2703
1MM_OPEN_M1M2
11
2
2
C2740
22UF/6.3V
C2740
22UF/6.3V
12
R2710 0Ohm@R2710 0Ohm@
1 2
SP2714
NB_R0603_32MIL_SMALL
SP2714
NB_R0603_32MIL_SMALL
1 2
SP2703
NB_R0603_32MIL_SMALL
SP2703
NB_R0603_32MIL_SMALL
1 2
R2701 0OhmR2701 0Ohm
1 2
L27051kOhm/100Mhz
@
L27051kOhm/100Mhz
@
21
C2705
0.1UF/16V
C2705
0.1UF/16V
12
C2709
22UF/6.3V
C2709
22UF/6.3V
12
SP2701
NB_R0603_32MIL_SMALL
SP2701
NB_R0603_32MIL_SMALL
1 2
C2735
0.1UF/16V
C2735
0.1UF/16V
12
SP2710
NB_R0603_32MIL_SMALL
SP2710
NB_R0603_32MIL_SMALL
1 2
C2733
0.1UF/16V
C2733
0.1UF/16V
12
C2722
0.1UF/16V
C2722
0.1UF/16V
12
C2731
1UF/6.3V
C2731
1UF/6.3V
12
C2714
0.1UF/16V
C2714
0.1UF/16V
12
C2730
1UF/6.3V
@
C2730
1UF/6.3V
@
12
C2711
1UF/6.3V
C2711
1UF/6.3V
12
SP2716
NB_R0402_20MIL_SMALL
SP2716
NB_R0402_20MIL_SMALL
1 2
C2723
1UF/6.3V
C2723
1UF/6.3V
12
SP2707
NB_R0402_20MIL_SMALL
SP2707
NB_R0402_20MIL_SMALL
1 2
www.qdzbwx.com

5
5
4
4
3
3
2
2
1
1
D D
C C
B B
A A
SPI1_CS#0
SPI1_SO
+3VM_SPI1_WP#
SPI2_HOLD#
SPI2_CLK
SPI1_SI
SPI2_CLK
SPI2_SI
SPI1_CLK
SPI1_SI
SPI1_CLK
SPI2_CS#1
SPI2_SO
SPI2_SI
SPI2_SO
SPI1_CS#0
SPI1_SO
+3VM_SPI2_WP#
SPI2_CS#1
SMB_DAT_S 17,53,59
SMB_CLK_S 17,53,59
SDA_3A21
SCL_3A21
SML1_DAT 21
SML1_CLK 21
SMB1_DAT30,50,74
SMB1_CLK30,50,74
SMB1_CLK_Thermal 30,50,74
SMB1_DAT_Thermal 30,50,74
+3VS 17,20,21,22,23,24,25,26,27,30,31,32,33,36,37,44,45,48,50,51,53,57,59,61,80,91,92
+12VS 36,48,91
+12VSUS 51,81,91
SPI_CS#020
SPI_SO20
SPI_SI 20
SPI_CLK 20
SPI_CS#120
SPI_CS#1_EC30
SPI_SO_EC30
SPI_CLK_EC30
SPI_SI_EC30
+12VS
+3VS
+12VSUS
+12VS
+3VS
+12VS
+12VSUS
+3VM_SPI
+3VSUS
+3VA_EC
+3VM_SPI
+3VM_SPI
+3VM_SPI2
+3VM_SPI2
+3VM_SPI2
+3VA_EC
+3VSUS
Size Project Name Rev
Date: Sheet of
Title :
Engineer:
C
28 93Thursday, August 23, 2012
PEGATRON COMPUTER INC
PCH(9)_SPI,SMB
3.1
JM50
Joyoung_Chianhg
Size Project Name Rev
Date: Sheet of
Title :
Engineer:
C
28 93Thursday, August 23, 2012
PEGATRON COMPUTER INC
PCH(9)_SPI,SMB
3.1
JM50
Joyoung_Chianhg
Size Project Name Rev
Date: Sheet of
Title :
Engineer:
C
28 93Thursday, August 23, 2012
PEGATRON COMPUTER INC
PCH(9)_SPI,SMB
3.1
JM50
Joyoung_Chianhg
PCH
eDP
WLAN
CPU XDP
PCH XDP
SMBUS Link device
PCH SPI ROM
PCH SMBus
PCH EC
SPI ROM
<6.5 inch <6.5 inch
SPI Debug Connector
32Mb (05V000000005)
0500-00NF000 WINBOND/W25Q32BVSSIG
0500-00VV000 MXIC/MX25L3206EM2I-12G
PCH
+3VS +3VSUS
EC, VGA Thermal
+3VS
Plamrest Thermal
+3VSUS
+3VS
layout space issue, so remove J2801.
ummount:
R2855, R2856, R2864, R2865, R2853,
R2852, R2834, R2850, R2851, R2832,
C2803, U2802,R2869, R2870, R2868,
D2802, U2801
U2801
co-lay
ME Firmware
U2802
+3VA_EC reserved for share ROM
@
PCH SPI ROM
ummount:
2MB
R2858, R2862, R2866, R2867, U2803
U2802 EC+BIOS 4MB
ME+BIOS+EC 4MBU2803
@
(4MB)
(4MB)
SHARE ROM CONFIG1
SHARE ROM CONFIG2
U2801
(2MB)
Joyoung R1.0
R2.0 12/15
R2834 3.3KOhmR2834 3.3KOhm
1 2
U2801
05V000000010
MX25L1606EM2I-12G
/SPI6M
U2801
05V000000010
MX25L1606EM2I-12G
/SPI6M
CS#
1
SO/SIO1
2
WP#/ACC
3
GND
4SI/SIO0 5
SCLK 6
HOLD# 7
VCC 8
R2855 0Ohm/SPI6MR2855 0Ohm/SPI6M
12
R2859 33Ohm1%R2859 33Ohm1%
1 2
R2871 0Ohm/SPI6MR2871 0Ohm/SPI6M
12
R2803
4.7KOhm
R2803
4.7KOhm
12
Q2801B
UM6K1N
Q2801B
UM6K1N
5
3 4
U2805
MX25L3206EM2I-12G
05V000000005
/SPI4M
U2805
MX25L3206EM2I-12G
05V000000005
/SPI4M
CS#
1
DO(IO1)
2
WP#(IO2)
3
GND
4DI(IO0) 5
CLK 6
HOLD#(IO3) 7
VCC 8
R2849 33Ohm 1%R2849 33Ohm 1%
1 2
U2804
MX25L3206EM2I-12G
05V000000005
/SPI6M
U2804
MX25L3206EM2I-12G
05V000000005
/SPI6M
CS#
1
DO(IO1)
2
WP#(IO2)
3
GND
4DI(IO0) 5
CLK 6
HOLD#(IO3) 7
VCC 8
R2852 33Ohm 1%R2852 33Ohm 1%
1 2
R2835 3.3KOhm/SPI6MR2835 3.3KOhm/SPI6M
1 2
D2802
1V/0.2A
@D2802
1V/0.2A
@
1
2
3
Q2801A
UM6K1N
Q2801A
UM6K1N
2
6 1
Q2802B
UM6K1N
Q2802B
UM6K1N
5
34
C2804
0.1UF/25V
/SPI6M
C2804
0.1UF/25V
/SPI6M
12
D2803
1V/0.2A
@
D2803
1V/0.2A
@
1
2
3
R2858 0Ohm/SPI4MR2858 0Ohm/SPI4M
12
R2860 0OhmR2860 0Ohm
12
R2854 33Ohm 1%/SPI6MR2854 33Ohm 1%/SPI6M
1 2
R2866 0Ohm/SPI4MR2866 0Ohm/SPI4M
12
R2802 0OhmR2802 0Ohm
1 2
R2864 0Ohm/SPI4MR2864 0Ohm/SPI4M
12
Q2802A
UM6K1N
Q2802A
UM6K1N
2
61
R2832
3.3KOhm
/SPI6M
R2832
3.3KOhm
/SPI6M
1 2
R2836
3.3KOhm
R2836
3.3KOhm
1 2
R2865 0Ohm/SPI6MR2865 0Ohm/SPI6M
12
R2856 0Ohm/SPI6MR2856 0Ohm/SPI6M
12
R2853 0Ohm/SPI6MR2853 0Ohm/SPI6M
12
R2801 0Ohm
@
R2801 0Ohm
@
1 2
R2848 0OhmR2848 0Ohm
12
R2868 0Ohm
/SPI6M
R2868 0Ohm
/SPI6M
12
R2872 0Ohm
/SPI6M
R2872 0Ohm
/SPI6M
12
R2804
4.7KOhm
R2804
4.7KOhm
12
R2863 0Ohm@R2863 0Ohm@
12
R2867 0OhmR2867 0Ohm
12
R2850 33Ohm 1%/SPI6MR2850 33Ohm 1%/SPI6M
1 2
C2803
0.1UF/25V
C2803
0.1UF/25V
12
R2869 0Ohm/SPI4MR2869 0Ohm/SPI4M
12
R2870 0Ohm@R2870 0Ohm@
12
R2851 33Ohm 1%/SPI6MR2851 33Ohm 1%/SPI6M
1 2
www.qdzbwx.com

5
5
4
4
3
3
2
2
1
1
D D
C C
B B
A A
Size Project Name Rev
Date: Sheet of
Title :
Engineer:
Custom
29 93Thursday, August 23, 2012
PEGATRON COMPUTER INC
CLK_ICS9LRS3197
3.1
JM50
Joyoung_Chianhg
Size Project Name Rev
Date: Sheet of
Title :
Engineer:
Custom
29 93Thursday, August 23, 2012
PEGATRON COMPUTER INC
CLK_ICS9LRS3197
3.1
JM50
Joyoung_Chianhg
Size Project Name Rev
Date: Sheet of
Title :
Engineer:
Custom
29 93Thursday, August 23, 2012
PEGATRON COMPUTER INC
CLK_ICS9LRS3197
3.1
JM50
Joyoung_Chianhg
www.qdzbwx.com

5
5
4
4
3
3
2
2
1
1
D D
C C
B B
A A
BAT1_IN_OC#
PM_SUSB#
PM_SUSC#
PM_RSMRST#
BAT2_IN_OC#
SUSB_EC#
SUSC_EC#
PM_PW RBTN#
A20GATE
RCIN#
CPU_VRON
NUM_LED#
CAP_LED#
G_Y_OUT/ME_+VM_PWRGD/NC
PRECHG/NC
SHBM
VGA_THRALARM#
LAD0
KB_ID0
LAD1
LAD2
3G_ON#/NC
EC_CLK_EN/NC
RF_DET#
SCRL_LED#/NC
USB_CB1
ME_PM_SLP_LAN#
ME_PM_SLP_M#
VREF
VSUS_ON_EC
LID_SW#
SMB1_DAT
SMB1_CLK
SMB0_CLK
SMB0_DAT
LAD3
3G_ON#
VCCIO_CPU_EC
BAT2_IN_OC#
PWR_SW #
F_SCK_EC
F_CS0#_EC
F_SDIO_EC
F_SDI_EC
VSUS_ON
VSUS_ON
WLAN_W AKE#
3G_ON#
SCRL_LED#/NC
VGA_THRALARM#
LAN_W AKE#
G_Y_OUT/ME_+VM_PWRGD/NC
WLAN_W AKE#
RF_DET#
RF_DET#
+3VA_EC 28,32
+3VS 17,20,21,22,23,24,25,26,27,28,31,32,33,36,37,44,45,48,50,51,53,57,59,61,80,91,92
+3VSUS 4,22,24,28,60,81,92
LPC_AD120,44,59
LPC_AD220,44,59
LPC_AD020,44,59
LPC_AD320,44,59
CLK_KBCPCI_PCH24
LPC_FRAME#20,44,59
BUF_PLT_RST#4,24,32,33,53,59,70
PM_CLKRUN#22,59
EXT_SMI#25,44
TP_DAT59
TP_CLK59
PM_RSMRST#22
ALL_SYSTEM_PW RGD92
PM_SUSC#22
LCD_BACKOFF#45
THRO_CPU4
SUS_PW RGD81,92
EXT_SCI#21,59
KSO1531
KSO1431
KSO1331
KSO1231
KSO1131
KSO1031
KSO931
KSO831
KSO731
KSO631
KSO531
KSO431
KSO331
KSO231 KSO1 31
KSO0 31
KSI7 31
KSI6 31
KSI5 31
KSI4 31
KSI3 31
KSI2 31
KSI1 31
KSI0 31
FAN0_TACH 50
LCD_BL_PW M 45
SMB1_CLK 28,50,74
SMB1_DAT 28,50,74
SMB0_DAT 60,88
SMB0_CLK 60,88
OP_SD# 37
PM_SUSB# 22
LID_SW# 31,45
FAN0_PW M 50
EC_RST# 22,32
PWR_SW # 59
BAT1_IN_OC# 90
AC_IN_OC 74,88
A20GATE25
RCIN#25
SUSC_EC#57,91
SUSB_EC#24,57,91,92
INT_SERIRQ20,44,59
VRM_PW RGD 80,92
SUSCLK 22
PWR_LED#59
CHG_LED_ORANGE#59
PM_PW ROK 4,22,92
ME_SUSPW RDNACK 22
ME_PM_SLP_LAN# 22
ME_PM_SLP_M# 22
VSUS_ON 57,81,91,93
ME_AC_PRESENT22
H_PECI_EC25 SPI_CS#1_EC 28
SPI_SI_EC 28
SPI_CLK_EC 28
SPI_SO_EC 28
ME_PW ROK 22
SUSACK#22
CPU_VRON 80
PM_PW RBTN#22
+3VA 6,20,26,27,31,57,59,60,81,88,93
AD_IINP 88
PWR_LED_standby#59
CHG_LED_BLUE# 59
USBP03_EN 52
USBP02_EN 52
EC_SPKR 36
KSO1631
KSO1731
VGA_THRALARM# 74
USBCHG_EN81
USB_CB152
SLP_SUS#22,91
LAN_W AKE# 22,33
RF_ON 25,53
BT_ON 25,53,61
WLAN_RST# 53
IOAC_EN53,81
DRAMRST_CNTRL_PCH5,9,21
WLAN_W AKE# 53
RF_DET# 53
KB_LED_PW M31
KB_BL_DET 31
EC_AGND
+3VS
+3VA_EC
+3VA_EC
+3VACC
GND
+3VA_EC
+3VA_EC
+3VA_EC+3VA
EC_AGND
+3VS
+3VSUS
+3VA_EC
+3VS
+3VSUS
GND
GND
GND
GND
+3VS
GND
GND
+3VA_EC
+3VA_EC
GND
GND
+3VA_EC
GND
GND
GND
+3VA_EC
GND
+3VACC
EC_AGND
+3VACC
EC_AGND
+3VA_EC
GND
+3VS
+VCCP
GND
+3VA_EC
+3VA
GND
Size Project Name Rev
Date: Sheet of
Title :
Engineer:
Custom
30 93Thursday, August 23, 2012
NPCE794L
1.3
JM50
Joyoung_Chianhg
Size Project Name Rev
Date: Sheet of
Title :
Engineer:
Custom
30 93Thursday, August 23, 2012
NPCE794L
1.3
JM50
Joyoung_Chianhg
Size Project Name Rev
Date: Sheet of
Title :
Engineer:
Custom
30 93Thursday, August 23, 2012
NPCE794L
1.3
JM50
Joyoung_Chianhg
For NPCE795 Power
For PU / PD
R1.3 VSUS_ON Pull High to +3VA_EC
AC_IN_OC is active high,
OD pull high at power
AC_IN_OC is pulled high at power
R1.1
Change to 5%
R1.3
R1.3
No cap sensor
No cap sensor
no RF Switch no DISTP_LED#
Remove Vsus_ON pull hight to +3VSUS
Remove short pin, have short pin at PCH side
Remove short pin, have short pin at PCH side
Remove short pin, have 0 ohmat PCH side
EIH
EIH
EIH
794L:06V380000003
795L:06V380000001 (BOM use)
ER 1129
Remvoe the VPS
Joyoung R1.0
Remove PU to TP CON side.
JM50 ADPS FUNC
Joyoung R1.1
Pull down for nc
Joyoung R1.0
EC REQUEST
for ROM clear
R1.1 for GPU off logic control.
R1.1 IOAC /10/31
R1.1 IOAC 10/31
R1.1 For IOAC, 10/31 PLT_RST#
R1.1 IOAC
10/31
R1.1 IOAC, 10/31
R1.1 11/02
R2.0 12/13
R2.0 12/13
R2.0 12/14
R2.0 12/20
R2.1 01/18
R2.1 01/18
R2.1 01/18
R2.1 01/18
0606 R3.1
T3011T3011
1
C3006
0.1UF/16V
C3006
0.1UF/16V
12
U3001
NPCE794LA0DX
U3001
NPCE794LA0DX
LAD3
1
LCLK
2
LFRAME#
3
VDD
4
GND1
5
GPIO24
6
LRESET#
7
GPIO11/CLKRUN#
8
GPIO65/SMI#
9
GPIO26/PSCLK2
10
GPIO27/PSDAT2
11
VTT
12
PECI
13
GPIO34
14
GPIO36
15
GPIO40/F_PWM
16
GPIO42/TCK
17
GND2
18
VCC1
19
GPIO43/TMS
20
GPIO44/TDI
21
GPIO45/E_PWM
22
GPIO46/TRST#
23
GPIO47/SCL4
24
GPIO50/PSCLK3/TDO
25
GPIO51
26
GPIO52/PSDAT3/RDY#
27
GPIO53/SDA4
28
ECSCI#/GPIO54
29
GPIO55/CLKOUT/IOX_DIN_DIO
30
GPIO56/TA1
31
GPIO15/A_PWM
32
GPIO57/KBSOUT17
33
GPIO60/KBSOUT16
34
KBSOUT15/GPIO61/XOR_OUT
35
KBSOUT14/GPIO62
36
KBSOUT13/GPIO63
37
KBSOUT12/GPIO64
38
KBSOUT11&P80_DAT
39
KBSOUT10&P80_CLK
40
KBSOUT9/SDP_VIS#
41
KBSOUT8
42
KBSOUT7
43
VCORF
44
GND3
45
VCC2
46
KBSOUT6/RDY#
47
KBSOUT5/TDO
48
KBSOUT4/JEN0#
49
KBSOUT3/TDI
50
KBSOUT2/TMS
51
KBSOUT1/TCK
52
KBSOUT0/JENK#
53
KBSIN0
54
KBSIN1
55
KBSIN2
56
KBSIN3
57
KBSIN4
58
KBSIN5
59
KBSIN6
60
KBSIN7
61
GPIO13/C_PWM
62
GPIO14/TB1
63
GPIO01/TB2
64
LAD2 128
LAD1 127
LAD0 126
SERIRQ 125
GPIO10/LPCPD# 124
GPIO67/PWUREQ# 123
KBRST#/GPIO86 122
GPIO85/GA20 121
GPIO31/SDA3 120
GPIO23/SCL3 119
GPIO21/B_PWM 118
GPIO20/TA2/IOX_DIN_DIO 117
GND6 116
VCC5 115
GPIO16 114
GPIO87/SIN_CR 113
GPO84/IOX_SCLK/XORTR# 112
GPO83/SOUT_CR/TRIST# 111
GPO82/IOX_LDSH/TEST# 110
GPIO30 109
GPIO05 108
GPIO97 107
GPIO96/DA2 106
GPIO95/DA1 105
VREF 104
AGND 103
AVCC 102
GPIO94/DA0 101
GPIO93/AD3 100
GPIO92/AD2 99
GPIO91/AD1 98
GPIO90/AD0 97
GPIO04 96
GPIO03 95
GPIO07 94
GPIO06/IOX_DOUT 93
F_SCK 92
GPIO81 91
F_CS0# 90
GND5 89
VCC4 88
F_SDIO&F_SDIO0 87
F_SDI&F_SDIO1 86
VCC_POR# 85
GPIO77 84
GPO76/SHBM 83
GPIO75 82
GPIO66/G_PWM 81
GPIO41 80
GPIO02 79
GND4 78
GPIO00/EXTCLK 77
VCC3 76
GPIO72 75
GPIO71 74
GPIO70 73
GPIO37/PSCLK1 72
GPIO35/PSDAT1 71
GPIO17/SCL1 70
GPIO22/SDA1 69
GPIO74/SDA2 68
GPIO73/SCL2 67
GPIO33/H_PWM 66
GPIO32/D_PWM 65
R3015 10KOhmR3015 10KOhm
1 2
L3001
120Ohm/100Mhz
L3001
120Ohm/100Mhz
21
R3017 10KOhmR3017 10KOhm
1 2
R302810KOhm R302810KOhm
1 2
C3001
10UF/10V
C3001
10UF/10V
12
T3006T3006
1
R3048
100KOhm
R3048
100KOhm
1 2
T3016T3016
1
RNX3004C
47Ohm RNX3004C
47Ohm
5 6
R3002 0OhmR3002 0Ohm
1 2
R3005 47KOhm@R3005 47KOhm@
1 2
R3007 100KOhmR3007 100KOhm
1 2
R3024 0Ohm
/DS3
R3024 0Ohm
/DS3
1 2
T3008T3008
1
R3047
1KOhm
R3047
1KOhm
1 2
T3012T3012
1
R3011 10KOhmR3011 10KOhm
1 2
R3019 4.7KOhmR3019 4.7KOhm
12
R3023 0Ohm/IOACR3023 0Ohm/IOAC
1 2
R3003 0OhmR3003 0Ohm
1 2
R3054100KOhm R3054100KOhm
12
R3026 10KOhmR3026 10KOhm
1 2
C30091UF/10V C30091UF/10V
12
R301310KOhm R301310KOhm
12
R3008 100KOhm
@
R3008 100KOhm
@
1 2
R3018 10KOhmR3018 10KOhm
1 2
T3019T3019
1
R3031 4.7KOhmR3031 4.7KOhm
12
SP3006
NB_R0402_20MIL_SMALL
SP3006
NB_R0402_20MIL_SMALL
1 2
C3003
0.1UF/16V
C3003
0.1UF/16V
12
R3029 4.7KOhmR3029 4.7KOhm
12
R3010 0OhmR3010 0Ohm
1 2
C3004
10UF/10V
C3004
10UF/10V
12
RNX3004B
47Ohm RNX3004B
47Ohm
3 4
R3032 4.7KOhmR3032 4.7KOhm
12
C3005
0.1UF/16V
C3005
0.1UF/16V
12
R3009 100KOhmR3009 100KOhm
1 2
SP3002SP3002
1 2
R3006 100KOhmR3006 100KOhm
1 2
R3030 4.7KOhmR3030 4.7KOhm
12
C3007
0.1UF/16V
C3007
0.1UF/16V
12
T3017T3017
1
R3001 0OhmR3001 0Ohm
1 2
R3021 4.7KOhmR3021 4.7KOhm
12
R3022 10KOhmR3022 10KOhm
1 2
R3016 10KOhmR3016 10KOhm
1 2
R3004 100KOhmR3004 100KOhm
1 2
R3020 10KOhm
@
R3020 10KOhm
@
1 2
R3025 10KOhmR3025 10KOhm
1 2
T3018T3018
1
R3014 0OhmR3014 0Ohm
1 2
RNX3004D
47Ohm RNX3004D
47Ohm
7 8
C3010
1UF/10V
C3010
1UF/10V
12
T3005T3005
1
T3003T3003
1
RNX3004A
47Ohm RNX3004A
47Ohm
1 2
R3027 10KOhm @R3027 10KOhm @
1 2
C3002
0.1UF/16V
C3002
0.1UF/16V
12
R3012 10KOhmR3012 10KOhm
1 2
JRST3001
SGL_JUMP
@
JRST3001
SGL_JUMP
@
11
2
2
T3023T3023
1
www.qdzbwx.com

5
5
4
4
3
3
2
2
1
1
D D
C C
B B
A A
KSO8
KSO15
KSO7
KSO9
KSO12
KSO11
KSO4
KSO2
KSO10
KSO13
KSO3
KSO14
KSO1
KSO6
KSO5
KSO0
KSI0
KSI1
KSI2
KSI3
KSI4
KSI5
KSI6
KSI7
KSO17
KSO16
LID_SW#
KSO16
KSO9
KSO12
KSO13
KSO10
KSO8
KSO11
KSO3
KSO5
KSO15
KSO4
KSO14
KSO1
KSO6
KSO7
KSO2
KSI5
KSI6
KSI7
KSI3
KSI1
KSI4
KSI2
KSO17
KSO0
KSI0
KB_LED_PWM_R
KB_BL_DET_R
+5VS 27,36,37,45,48,50,51,57,80,87,91
KSO15 30
KSO12 30
KSO11 30
KSO9 30
KSO8 30
KSO2 30
KSO7 30
KSO13 30
KSO14 30
KSO3 30
KSO10 30
KSO6 30
KSO4 30
KSO0 30
KSO5 30
KSO1 30
KSI0 30
KSI1 30
KSI2 30
KSI3 30
KSI4 30
KSI5 30
KSI6 30
KSI7 30
KSO17 30
KSO16 30
LID_SW#30,45
KB_LED_PWM30
KB_BL_DET30
+3VS 17,20,21,22,23,24,25,26,27,28,30,32,33,36,37,44,45,48,50,51,53,57,59,61,80,91,92
+3VA 6,20,26,27,30,57,59,60,81,88,93
+5VS
+3VA
GND
GND
GND
GND
+5VS
GND
+3VS
GND
+3VS
+3VA
GND
GND GND
Size Project Name Rev
Date: Sheet of
Title :
Engineer:
C
31 93Thursday, August 23, 2012
EC_IT8512(2)KB, TP,FP
3.1
JM50
Joyoung_Chianhg
Size Project Name Rev
Date: Sheet of
Title :
Engineer:
C
31 93Thursday, August 23, 2012
EC_IT8512(2)KB, TP,FP
3.1
JM50
Joyoung_Chianhg
Size Project Name Rev
Date: Sheet of
Title :
Engineer:
C
31 93Thursday, August 23, 2012
EC_IT8512(2)KB, TP,FP
3.1
JM50
Joyoung_Chianhg
Keyboard
The pin define is checked to keyboard spec. R is KSO, C is KSI. The connector pin define is the same the KB.
need check
SR-85
R1.0 change net name. Joyoung 0630
LID Switch
R2.1 01/17
R3.1 Add 4P CON for KB Backlight Kevin 0601
KB backlight
0606 R3.1
0613 R3.1 EMI
0613 R3.1 EMI
CN3102D33PF/50V CN3102D33PF/50V
7 8
R310447KOhm /KBL R310447KOhm /KBL
12
CN3103A33PF/50V CN3103A33PF/50V
1 2
CN3104A33PF/50V CN3104A33PF/50V
1 2
CN3107A33PF/50V CN3107A33PF/50V
1 2
CN3105A33PF/50V CN3105A33PF/50V
1 2
C3102
0.1UF/10V
@C3102
0.1UF/10V
@
1 2
CN3102C33PF/50V CN3102C33PF/50V
5 6
CN3107B33PF/50V CN3107B33PF/50V
3 4
R3102
100KOhm
R3102
100KOhm
12
D3150
07V180000008
TVL040201AB0
@
D3150
07V180000008
TVL040201AB0
@
12
CN3103D33PF/50V CN3103D33PF/50V
7 8
CN3101A33PF/50V CN3101A33PF/50V
1 2
CN3103C33PF/50V CN3103C33PF/50V
5 6
CN3106A33PF/50V CN3106A33PF/50V
1 2
C3153
33PF/50V
/KBL
C3153
33PF/50V
/KBL
12
CN3106C33PF/50V CN3106C33PF/50V
5 6
J3102
12V18GWSM064
FPC_CON_4P
/KBL
J3102
12V18GWSM064
FPC_CON_4P
/KBL
4
43
32
21
1SIDE1 5
SIDE2 6
CN3102B33PF/50V CN3102B33PF/50V
3 4
C3101 0.1UF/10VC3101 0.1UF/10V
1 2
CN3104B33PF/50V CN3104B33PF/50V
3 4
U3101
AH180-WG-7
U3101
AH180-WG-7
Vdd
1
GND 3
OUTPUT
2
CN3104D33PF/50V CN3104D33PF/50V
7 8
R3105
10KOhm
@
R3105
10KOhm
@
12
CN3101B33PF/50V CN3101B33PF/50V
3 4
GS
D
3
2
1
Q3101
IRFML8244TRPBF
/KBL
GS
D
3
2
1
Q3101
IRFML8244TRPBF
/KBL
CN3103B33PF/50V CN3103B33PF/50V
3 4
R3101
100KOhm
R3101
100KOhm
12
CN3105C33PF/50V CN3105C33PF/50V
5 6
J3101
12V18ABSM012
FPC_CON_26P
J3101
12V18ABSM012
FPC_CON_26P
11
22
33
44
55
66
77
88
99
10 10
11 11
12 12
13 13
14 14
15 15
16 16
17 17
18 18
19 19
20 20
21 21
22 22
23 23
24 24
25 25
26 26
GND1
27
GND2
28
R3103
0Ohm/KBL
R3103
0Ohm/KBL
1 2
CN3105D33PF/50V CN3105D33PF/50V
7 8
CN3101C33PF/50V CN3101C33PF/50V
5 6
CN3101D33PF/50V CN3101D33PF/50V
7 8
C3152
33PF/50V
/KBL
C3152
33PF/50V
/KBL
12
CN3105B33PF/50V CN3105B33PF/50V
3 4
CN3106B33PF/50V CN3106B33PF/50V
3 4
CN3102A33PF/50V CN3102A33PF/50V
1 2
CN3106D33PF/50V CN3106D33PF/50V
7 8
CN3104C33PF/50V CN3104C33PF/50V
5 6
D3151
07V180000008
TVL040201AB0
@
D3151
07V180000008
TVL040201AB0
@
12
www.qdzbwx.com

5
5
4
4
3
3
2
2
1
1
D D
C C
B B
A A
PR_OVERTEMP#_R
H_THRMTRIP#4,25
EC_RST# 22,30FORCE_OFF#81,92
BUF_PLT_RST#4,24,30,33,53,59,70
+3VA_EC 28,30
+3VS 17,20,21,22,23,24,25,26,27,28,30,31,33,36,37,44,45,48,50,51,53,57,59,61,80,91,92
+VCCP 3,4,6,7,30,57,82
PR_OVERTEMP#50
CPU_THERM#50,92
VGA_OVERTEMP#74
VGA_HOT#87
+3VA_EC
+3VS
+3VA_EC
+3VS
+VCCP
+VCCP
+3VS
Size Project Name Rev
Date: Sheet of
Title :
Engineer:
Custom
32 93Thursday, August 23, 2012
<OrgName>
RST_Reset Circuit
3.1
JM50
Joyoung_Chianhg
Size Project Name Rev
Date: Sheet of
Title :
Engineer:
Custom
32 93Thursday, August 23, 2012
<OrgName>
RST_Reset Circuit
3.1
JM50
Joyoung_Chianhg
Size Project Name Rev
Date: Sheet of
Title :
Engineer:
Custom
32 93Thursday, August 23, 2012
<OrgName>
RST_Reset Circuit
3.1
JM50
Joyoung_Chianhg
NPCE795 has internal power-on reset circuit
Use 47k ohm to make sure that raising time of POR is less than 10us
Thermal Policy
R1.1
add for NV FAE request
choke temp sense.
JM50_T 05/08
JM50_T 05/24
Q3203A
UM6K1N
@
Q3203A
UM6K1N
@
2
61
C3201
4.7UF/6.3V
@
C3201
4.7UF/6.3V
@
12
R3201
330Ohm
R3201
330Ohm
12
SP3201
NB_R0402_20MIL_SMALL
SP3201
NB_R0402_20MIL_SMALL
1 2
R3208
10KOhm
@
R3208
10KOhm
@
1 2
D3202 1.2V/0.1AD3202 1.2V/0.1A
12
B
C
E
1
2
3
Q3201
PMBS3904
B
C
E
1
2
3
Q3201
PMBS3904
R3204 47KOhmR3204 47KOhm
12
SP3202 R0402SP3202 R0402
1 2
R3206
10KOhm
R3206
10KOhm
1 2
Q3202B
UM6K1N
Q3202B
UM6K1N
5
34
Q3202A
UM6K1N
Q3202A
UM6K1N
2
6 1
D3203 1.2V/0.1AD3203 1.2V/0.1A
12
Q3203B
UM6K1N
@
Q3203B
UM6K1N
@
5
34
R32070Ohm @R32070Ohm @
1 2
www.qdzbwx.com

5
5
4
4
3
3
2
2
1
1
D D
C C
B B
A A
VDDO
XTALVDD
VDDC LX
XTALIXTALO_R
+VDD_LANPLL
CLK_PCIE_LAN
CLK_PCIE_LAN#
XTALO
+VDD_GPHYPLL
+VDD_GPHYPLL
XTALI
AVDDL
RDAC
PCIE_RXP4_LOM
PCIE_RXN4_LOM
PCIE_TXP4_GLAN
PCIE_TXN4_GLAN
CLK_PCIE_LAN#
CLK_PCIE_LAN
+VDD1.2_LAN
VDDC
XTALO
VDDC
AVDDL
PCIE_WAKE#_LAN
BIASVDD
PCIE_TXN4_GLAN
PCIE_TXP4_GLAN
PCIE_RXN4_LOM
PCIE_RXP4_LOM
AVDDL
PCIE_WAKE#_LAN
BUF_PLT_RST#
LAN_LPWR_R
VDDC
AVDDH
AVDDH
EEDAT
EECLK
+VDD_LANPLL
LX
+VDD_LANPLL
AVDDH
EEDAT
EECLK
SR_VDD
BIASVDD
XTALVDD
AVDDL
PCIE_WAKE#_LANLAN_WAKE#
PCIE_RXN4_GLAN 21
PCIE_TXP4_GLAN 21
PCIE_TXN4_GLAN 21
CLK_PCIE_LAN 21
CLK_PCIE_LAN# 21
PCIE_RXP4_GLAN 21
CLK_REQ_LAN#21
BUF_PLT_RST#4,24,30,32,53,59,70
LAN_LPWR25
L_TRDP3 34
L_TRDP0 34
L_TRDN0 34
L_TRDP2 34
L_TRDN2 34
L_TRDN1 34
L_TRDP1 34
L_TRDN3 34
LAN_WAKE#22,30
+VDD1.2_LAN
+VDD33_LOM
+VDD1.2_LAN
+VDD33_LOM
+VDD33_LOM
+VDD33_LOM+VDD33_LOM
+VDD1.2_LAN
+3VS
+VDD1.2_LAN
+VDD33_LOM
+VDD33_LOM
+VDD33_LOM
+VDD1.2_LAN
+3VSUS_ORG +VDD33_LOM
Size Project Name Rev
Date: Sheet of
Title :
Engineer:
C
33 93Thursday, August 23, 2012
BG1-HW RD Div.2-NB RD Dept.5
LAN_BCM57780
3.1
Joyoung_Chianhg
JM50
Size Project Name Rev
Date: Sheet of
Title :
Engineer:
C
33 93Thursday, August 23, 2012
BG1-HW RD Div.2-NB RD Dept.5
LAN_BCM57780
3.1
Joyoung_Chianhg
JM50
Size Project Name Rev
Date: Sheet of
Title :
Engineer:
C
33 93Thursday, August 23, 2012
BG1-HW RD Div.2-NB RD Dept.5
LAN_BCM57780
3.1
Joyoung_Chianhg
JM50
Close to LAN chip within 250mils
R1.0
OTP mode
R1.2-26 EMI
Frank
0503 LAN_LPWR is not defined GPIO in PCH .
R1.0 Remove PU R for FAE suggestion.
R1.0 chnge VP P/N.
R1.1
Delete R5308 for unuse.
R1.1
change pin define.
R1.1
change pin define.
R1.1
change value for -R test report
R1.1 IOAC 10/31
R1.1 IOAC 10/31
R1.1 10/31 EMI CHANGE
R1.1 10/31 EMI CHANGE
R2.0 12/15
SP3302
NB_R0603_32MIL_SMALL
SP3302
NB_R0603_32MIL_SMALL
1 2
C3353
0.1UF/10V
C3353
0.1UF/10V
12
C3331
10UF/6.3V
C3331
10UF/6.3V
12
C3334 0.1UF/10VC3334 0.1UF/10V
12
R3304
1KOhm
R3304
1KOhm
12
L3314
4.7UH
L3314
4.7UH
C3321
0.1UF/10V
C3321
0.1UF/10V
12
C3337
0.1UF/10V
C3337
0.1UF/10V
12
R3313 0Ohm
@
R3313 0Ohm
@
12
C3340
0.1UF/10V
C3340
0.1UF/10V
12
C3358
0.1UF/10V
C3358
0.1UF/10V
12
C3313
0.1UF/10V
C3313
0.1UF/10V
12
R3110
200Ohm
R3110
200Ohm
1 2
G
S
D3
2
1
Q5306
2N7002
G
S
D3
2
1
Q5306
2N7002
R3307
1KOhm
@
R3307
1KOhm
@
1 2
R3337 4.7KOhm@R3337 4.7KOhm@
1 2
C3332
1AV200000005
15PF/50V
C3332
1AV200000005
15PF/50V
X3303 25MHZX3303 25MHZ
1 3
2
4
L3312
09V010000038
1KOhm/100Mhz
L3312
09V010000038
1KOhm/100Mhz
21
R3312 0Ohm
@
R3312 0Ohm
@
12
L3311
09V010000038
1KOhm/100Mhz
L3311
09V010000038
1KOhm/100Mhz
21
C3338
0.1UF/10V
C3338
0.1UF/10V
12
C3351
0.1UF/10V
C3351
0.1UF/10V
12
R3306
1KOhm
@
R3306
1KOhm
@
1 2
R3340
10KOhm
R3340
10KOhm
C3360
0.1UF/10V
C3360
0.1UF/10V
12
C3356
0.1UF/10V
C3356
0.1UF/10V
12
C3359
4.7UF/6.3V
C3359
4.7UF/6.3V
12
L3318
09V010000038
1KOhm/100Mhz
L3318
09V010000038
1KOhm/100Mhz
21
L3317
09V010000039
1.5KOhm/100Mhz
L3317
09V010000039
1.5KOhm/100Mhz
L3320
09V010000039
1.5KOhm/100Mhz
L3320
09V010000039
1.5KOhm/100Mhz
21
C3316
0.1UF/10V
C3316
0.1UF/10V
12
C3357
4.7UF/6.3V
C3357
4.7UF/6.3V
12
C3315
0.1UF/10V
C3315
0.1UF/10V
12
C3354
4.7UF/6.3V
C3354
4.7UF/6.3V
12
U3301
02V0H0000001
BCM57780A0KMLG
U3301
02V0H0000001
BCM57780A0KMLG
LOW_PWR
1
PERST#
2
CLKREQ#
3
WAKE#
4
MODE
5
VDDC1
6
VREGPNP_CTL
7
SR_VFB
8
SR_VDD
9
SR_VDDP
10
SR_LX
11
XTALI
12
XTALO
13
XTALVDDH
14
VDDC2
15
PCIE_TXD_N
16
PCIE_TXD_P
17
PCIE_PLLVDDL1
18
PCIE_REFCLK_N
19
PCIE_REFCLK_P
20
PCIE_PLLVDDL2
21
PCIE_RXD_P
22
PCIE_RXD_N
23
GPHY_PLLVDDL
24
BIASVDDH 25
RDAC 26
AVDDL1 27
TRD0_P 28
TRD0_N 29
AVDDH1 30
TRD1_N 31
TRD1_P 32
AVDDL2 33
TRD2_P 34
TRD2_N 35
AVDDH2 36
GND 49
LINKLED# 48
SPD100LED# 47
SPD1000LED# 46
TRAFFICLED# 45
EECLK 44
EEDATA 43
VDDO 42
VDDC3 41
VMAIN_PRSNT 40
AVDDL3 39
TRD3_P 38
TRD3_N 37
C3339 0.1UF/10VC3339 0.1UF/10V
12
C3320
0.1UF/10V
C3320
0.1UF/10V
12
L3316
09V010000038
1KOhm/100Mhz
L3316
09V010000038
1KOhm/100Mhz
21
C3333
1AV200000005
15PF/50V
C3333
1AV200000005
15PF/50V
R3331 4.7KOhm@R3331 4.7KOhm@
1 2
R3308
1KOhm
R3308
1KOhm
1 2
C3352
4.7UF/6.3V
C3352
4.7UF/6.3V
12
U3302
05V020000003
AT24C02C-XHM-T
@
U3302
05V020000003
AT24C02C-XHM-T
@
A0 1
A1 2
A2 3
GND 4
VCC
8
WP
7
SCL
6
SDA
5
C3350
4.7UF/6.3V
C3350
4.7UF/6.3V
12
R3303
10V220000198
1.24KOhmR3303
10V220000198
1.24KOhm
1 2
R3321 0OhmR3321 0Ohm
12
C3310
4.7UF/6.3V
C3310
4.7UF/6.3V
12
L3313
09V010000038
1KOhm/100Mhz
L3313
09V010000038
1KOhm/100Mhz
21
R3305
1KOhm
R3305
1KOhm
1 2
C3314
0.1UF/10V
@
C3314
0.1UF/10V
@
12
www.qdzbwx.com

5
5
4
4
3
3
2
2
1
1
D D
C C
B B
A A
L_CMT1
L_CMT0
V_DAC_1
V_DAC_0
LTRLM0
LTRLM2
LTRLP2
LTRLP0
L_CMT3
L_CMT2
LTRLM0_R
LTRLP0_R
LTRLM2_R
LTRLP2_R
LTRLM0
LTRLM2
LTRLP2
LTRLP0
LTRLM0_R
LTRLP0_R
LTRLP3_R
LTRLM3_R
LTRLM2_R
LTRLP2_R
LTRLM1_R
LTRLP1_R
V_DAC_2
V_DAC_3
LTRLM1
LTRLP1
LTRLP3
LTRLM3
LTRLP1
LTRLM1
LTRLP1_R
LTRLM1_R
LTRLP3
LTRLM3 LTRLM3_R
LTRLP3_R
L_TRDN033
L_TRDP033
L_TRDP233
L_TRDN233
L_TRDP333
L_TRDN333
L_TRDP133
L_TRDN133
LAN_GND
LAN_GND
LAN_GND
Size Project Name Rev
Date: Sheet of
Title :
Engineer:
C
34 93Thursday, August 23, 2012
BG1-HW RD Div.2-NB RD Dept.5
RJ45
3.1
Joyoung_Chianhg
JM50
Size Project Name Rev
Date: Sheet of
Title :
Engineer:
C
34 93Thursday, August 23, 2012
BG1-HW RD Div.2-NB RD Dept.5
RJ45
3.1
Joyoung_Chianhg
JM50
Size Project Name Rev
Date: Sheet of
Title :
Engineer:
C
34 93Thursday, August 23, 2012
BG1-HW RD Div.2-NB RD Dept.5
RJ45
3.1
Joyoung_Chianhg
JM50
U3401 J3401
LAN_GND
GND
LAN layout note:
MOAT
EMI Req
R1.0 Reserve D3401 for EMI.
RJ45
Change RJ45 CON3401
PR_S12
Co-lay C3409 & C3411
Co-lay C3410 & C3412
R1.0 Change Transformer to smaller
but higher.(joyoung 0904)
R1.1 remove CAP of V_DAC_3, V_DAC_2 and V_DAC_1 for FAE suggestion
R1.1 unmount C3409 for FAE suggestion
Joyoung R1.0
R1.1 Add 0 OHM for FAE suggestion 0809
JM50: FAE suggest remove
R1.1 Mount R3401~R3403 for FAE suggestion 0809
R1.0 Mount R3408 for FAE suggestion
Need check for Pin+/- Swap
Joyoung R1.0
FAE suggest common mode choke is on chip side.
R1.1 Swap L_TRDP3 L_TRDN3 & L_TRDP1 L_TRDN1
R1.1 EMI Request 4.7PF & Set Close to Connector, then removed all
R1.1 Remove R3405~R3407 & C3409
C342010PF/50V C342010PF/50V
12
C34030.1UF/16V C34030.1UF/16V
12
RN3404A
0Ohm RN3404A
0Ohm
1 2
R3403 75OhmR3403 75Ohm
1 2
RN3402A
0Ohm RN3402A
0Ohm
1 2
J3401
12V23GBSD008
LAN_JACK_8P
J3401
12V23GBSD008
LAN_JACK_8P
1
1
2
2
3
3
4
4
5
5
6
6
7
7
8
8
P_GND1 10
P_GND2 9
RN3400A
0Ohm RN3400A
0Ohm
1 2
RN3404B
0Ohm RN3404B
0Ohm
3 4
RN3402B
0Ohm RN3402B
0Ohm
3 4
C34040.1UF/16V C34040.1UF/16V
12
RN3403A
0Ohm RN3403A
0Ohm
1 2
U3402
09V120000003
GST5009
U3402
09V120000003
GST5009
TCT1 1
TD1+ 2
TD1- 3
TCT2 4
TD2+ 5
TD2- 6
TCT3 7
TD3+ 8
TD3- 9
TCT4 10
TD4+ 11
TD4- 12
MX4-
13
MCT4
15
MX4+
14
MX3-
16
MCT3
18
MX3+
17
MX2-
19
MCT2
21
MX2+
20
MX1-
22
MCT1
24
MX1+
23
R3401 75OhmR3401 75Ohm
1 2
R3409
10V440000001
0OhmR3409
10V440000001
0Ohm
1 2
RN3403B
0Ohm RN3403B
0Ohm
3 4
L3404
09V090000007
67ohm
@L3404
09V090000007
67ohm
@
14
23
RN3400B
0Ohm RN3400B
0Ohm
3 4
C34070.1UF/16V C34070.1UF/16V
12
L3403
09V090000007
67ohm
@L3403
09V090000007
67ohm
@
14
23
L3402
09V090000007
67ohm
@L3402
09V090000007
67ohm
@
14
23
C342110PF/50V C342110PF/50V
12
L3401
09V090000007
67ohm
@L3401
09V090000007
67ohm
@
14
23
R3404 75OhmR3404 75Ohm
1 2
C34060.1UF/16V C34060.1UF/16V
12
R3408
10V440000001
0Ohm
@
R3408
10V440000001
0Ohm
@
1 2
C342210PF/50V C342210PF/50V
12
R3402 75OhmR3402 75Ohm
1 2
C3405
1500PF/2KV
C3405
1500PF/2KV
12
www.qdzbwx.com

5
5
4
4
3
3
2
2
1
1
D D
C C
B B
A A
Size Project Name Rev
Date: Sheet of
Title :
Engineer:
C
35 93Thursday, August 23, 2012
<OrgName>
MDC CONN
3.1
JM50
Joyoung_Chianhg
Size Project Name Rev
Date: Sheet of
Title :
Engineer:
C
35 93Thursday, August 23, 2012
<OrgName>
MDC CONN
3.1
JM50
Joyoung_Chianhg
Size Project Name Rev
Date: Sheet of
Title :
Engineer:
C
35 93Thursday, August 23, 2012
<OrgName>
MDC CONN
3.1
JM50
Joyoung_Chianhg
www.qdzbwx.com

5
5
4
4
3
3
2
2
1
1
D D
C C
B B
A A
MIC2_VREFO
MIC_VREFO
ACZ_SDOUT_AUD_R
ACZ_BCLK_AUD
EXT_MIC_AC_IN_R
EXT_MIC_AC_IN_L
ACZ_SYNC_AUD_R VREF_CODEC
MIC1_JD#
AC_HP_R
MIC_VREFO
PC_BEEP_C
AC_HP_L
AUD_LDO_CAP
INT_MIC_AC_IN_R
INT_MIC_AC_IN_L
PC_BEEP
PC_BEEP
ACZ_BCLK_AUD
MIC1_VREFO
H_SPKR+
H_SPKL+
H_SPKR-
H_SPKL-
MIC1_VREFO
ACZ_SYNC_AUD_R
ACZ_SDOUT_AUD_R
AUD_LDO_CAP
PC_BEEP_R
ACZ_SDIN0_AUD20
ACZ_BCLK_AUD20
ACZ_RST#_AUD20,37
MIC2_VREFO 37
EAPD37
HPOUT_JD#37
MUTE_AMP#37
AC_HP_L 37
AC_HP_R 37
H_SPKR- 37
H_SPKL- 37
H_SPKL+ 37
H_SPKR+ 37
+5VS 27,31,37,45,48,50,51,57,80,87,91
+3VS 17,20,21,22,23,24,25,26,27,28,30,31,32,33,37,44,45,48,50,51,53,57,59,61,80,91,92
MIC2_L37
MIC2_R37
MIC2_JD#37
ACZ_SYNC_AUD20
ACZ_SDOUT_AUD20
DMIC_DAT45
DMIC_CLK45
SB_SPKR20
EC_SPKR30
GND_AUDIO
GND_AUDIO GND_AUDIO
+5VS_AUDIO
GND_AUDIO
GND_AUDIO
+5VS
GND_AUDIO
GND_AUDIO
+5VS_AUDIO
+5VS_AUDIO+5VS
GND_AUDIO
GND_AUDIO
GND_AUDIO
+3VS_DVDD+3VS
+5VS_AMP
+5VS
+3VS
+3VS
GND_AUDIO
+5VS_AMP +5VS_AMP
+12VS +12VS
GND_AUDIO
Size Project Name Rev
Date: Sheet of
Title :
Engineer:
C
36 93Thursday, August 23, 2012
<OrgName>
AUD(1)_ALC269
3.1
JM50
Joyoung_Chianhg
Size Project Name Rev
Date: Sheet of
Title :
Engineer:
C
36 93Thursday, August 23, 2012
<OrgName>
AUD(1)_ALC269
3.1
JM50
Joyoung_Chianhg
Size Project Name Rev
Date: Sheet of
Title :
Engineer:
C
36 93Thursday, August 23, 2012
<OrgName>
AUD(1)_ALC269
3.1
JM50
Joyoung_Chianhg
R2.1 01/10
R2.1 01/10
C3617
0.1UF/16V
@
C3617
0.1UF/16V
@
1 2
C3633
0.1UF/16V
C3633
0.1UF/16V
12
SP3603SP3603
12
C3618
0.1UF/16V
C3618
0.1UF/16V
1 2
C3639
10UF/6.3V
vx_c0603_small
@
C3639
10UF/6.3V
vx_c0603_small
@
12
T3608T3608
1
C3611
2.2UF/10V
C3611
2.2UF/10V
12
C3623
0.1UF/16V
C3623
0.1UF/16V
1 2
C3634
150PF/50V
C3634
150PF/50V
1 2
T3607T3607
1
SP3604SP3604
12
C3621
100PF/50V
@
C3621
100PF/50V
@
12
C3616
10UF/6.3Vvx_c0603_small
C3616
10UF/6.3Vvx_c0603_small
12
R3602 0Ohm@R3602 0Ohm@
1 2
SP3606
R0805
SP3606
R0805
1 2
C3637
150PF/50V
C3637
150PF/50V
1 2
C3610
10UF/6.3V
vx_c0603_small
C3610
10UF/6.3V
vx_c0603_small
12
C3615
10UF/6.3V
vx_c0603_small
C3615
10UF/6.3V
vx_c0603_small
12
C3627
2.2UF/6.3V
C3627
2.2UF/6.3V
1 2
R3609 0Ohm
@
R3609 0Ohm
@
1 2
C3609
0.1UF/16V
C3609
0.1UF/16V
1 2
C3632
10UF/6.3V
vx_c0603_small
C3632
10UF/6.3V
vx_c0603_small
12
C3625
10UF/6.3V
vx_c0603_small
@
C3625
10UF/6.3V
vx_c0603_small
@
12
R3625 33OhmR3625 33Ohm
1 2
C3608
0.1UF/16V
C3608
0.1UF/16V
1 2
R3611 0Ohm
@
R3611 0Ohm
@
1 2
C3619
10UF/6.3V
vx_c0603_small
@
C3619
10UF/6.3V
vx_c0603_small
@
12
C3629
22PF/50V
@C3629
22PF/50V
@
12
C3622
0.1UF/16V
C3622
0.1UF/16V
1 2
T3610T3610
1
C3620
10UF/6.3V
vx_c0603_small
C3620
10UF/6.3V
vx_c0603_small
12
R3608 0Ohm
@
R3608 0Ohm
@
1 2
L3603
09V010000023
80Ohm/100Mhz
L3603
09V010000023
80Ohm/100Mhz
21
Q3604A
UM6K1N
Q3604A
UM6K1N
2
6 1
T3605T3605
1
T3611T3611
1
D3601
1V/0.2A
D3601
1V/0.2A
1
2
3
T3606T3606
1
R3616
20KOhm
1%
R3616
20KOhm
1%
12
C3612
10UF/6.3V
vx_c0603_small
C3612
10UF/6.3V
vx_c0603_small
12
C3626
2.2UF/6.3V
C3626
2.2UF/6.3V
1 2
R3606 0Ohm@R3606 0Ohm@
1 2
Q3604B
UM6K1N
Q3604B
UM6K1N
5
3 4
C3614
0.1UF/16V
C3614
0.1UF/16V
1 2
T3609T3609
1
U3601A
02V0J0000016
ALC271X-VB6-CG
U3601A
02V0J0000016
ALC271X-VB6-CG
DVDD
1
GPIO0/DMIC-DATA
2
GPIO1/DMIC-CLK
3
PD#
4
SDATA-OUT
5
BCLK
6
DVSS2
7
SDATA-IN
8
DVDD-IO
9
SYNC
10
RESET#
11
PCBEEP
12
SenseA
13
LINE2-L(PORT-E-L)
14
LINE2-R(PORT-E-R)
15
MIC2-L(PORT-F-L)
16
MIC2-R(PORT-F-R)
17
SenseB
18
JDREF
19
MONO-OUT
20
MIC1-L(PORT-B-L)
21
MIC1-R(PORT-B-R)
22
LINE1-L(PORT-C-L)
23
LINE1-R(PORT-C-R)
24
AVDD1 25
AVSS1 26
VREF 27
LDO-CAP 28
MIC2-VREFO 29
MIC1-VREFO-R 30
MIC1-VREFO-L 31
HPOUT-L(PORT-I-L) 32
HPOUT-R(PORT-I-R) 33
CPVEE 34
CBN 35
CBP 36
AVSS2 37
AVDD2 38
PVDD1 39
SPK-OUT-L+ 40
SPK-OUT-L- 41
PVSS1 42
PVSS2 43
SPK-OUT-R- 44
SPK-OUT-R+ 45
PVDD2 46
EAPD 47
SPDIFO 48
GND 49
R3607 0OhmR3607 0Ohm
1 2
C3613
0.1UF/16V
C3613
0.1UF/16V
1 2
R3618 0Ohm
@
R3618 0Ohm
@
1 2
L3602
120Ohm/100Mhz
L3602
120Ohm/100Mhz
21
R3604 0Ohm
@
R3604 0Ohm
@
1 2
R3601
47KOhm
R3601
47KOhm
12
T3602T3602
1
R3627 0Ohm
@
R3627 0Ohm
@
1 2
R3603 0Ohm
@
R3603 0Ohm
@
1 2
R3615
4.7KOhm
R3615
4.7KOhm
1 2
C3624
10UF/6.3V
vx_c0603_small
@
C3624
10UF/6.3V
vx_c0603_small
@
12
U3601B
ALC271X-VB6-CG
02V0J0000016
U3601B
ALC271X-VB6-CG
02V0J0000016
GND1
50
GND2
51
GND3
52
GND4
53 GND5 54
GND6 55
GND7 56
GND8 57
R3619 39.2KOhm1%R3619 39.2KOhm1%
1 2
R3620 20KOhm1%R3620 20KOhm1%
12
www.qdzbwx.com

5
5
4
4
3
3
2
2
1
1
D D
C C
B B
A A
MUTE_AMP#
ACZ_RST#_AUD
OP_SD#
HP_L_CON
HPOUT_JD#
COMBO_MIC
COMBO_MIC_CON
COMBO_MIC
HP_R_CON
HPOUT_JD#
HP_L_CON
HP_R_CON
COMBO_MIC
COMBO_MIC
COMBO_MIC
MUTE_AMP# 36
OP_SD#30
+5VS 27,31,36,45,48,50,51,57,80,87,91
+3VS 17,20,21,22,23,24,25,26,27,28,30,31,32,33,36,44,45,48,50,51,53,57,59,61,80,91,92
+5VS_AUDIO 36
ACZ_RST#_AUD20,36
EAPD36
H_SPKR+36
H_SPKR-36
H_SPKL+36
H_SPKL-36
AC_HP_L36
AC_HP_R36
HPOUT_JD#36
MIC2_JD# 36
MIC2_R 36
MIC2_L 36
MIC2_VREFO36
+5VS+3VS
+5VS
+3VS
+5VS_AUDIO
+5VA +5VS
GND
GND_AUDIOGND_AUDIO
GND_AUDIO
GND_AUDIO
GND_AUDIO
GND_AUDIOGND
GND_AUDIOGND_AUDIOGND_AUDIO
GND_AUDIO GND_AUDIO
GND_AUDIO
GND_AUDIO
GND_AUDIO
GND_AUDIO GND_AUDIO
Size Project Name Rev
Date: Sheet of
Title :
Engineer:
C
37 93Thursday, August 23, 2012
<OrgName>
AUD(2)_AMP,JACK
3.1
JM50
Joyoung_Chianhg
Size Project Name Rev
Date: Sheet of
Title :
Engineer:
C
37 93Thursday, August 23, 2012
<OrgName>
AUD(2)_AMP,JACK
3.1
JM50
Joyoung_Chianhg
Size Project Name Rev
Date: Sheet of
Title :
Engineer:
C
37 93Thursday, August 23, 2012
<OrgName>
AUD(2)_AMP,JACK
3.1
JM50
Joyoung_Chianhg
R1.1 Reserved for EMI & Change to 1000PF
Internal Speaker Conn.
add R3706, R3707, R3708, R3709 for EMI request
ER1.11
ER1.32
EMI request
add R3722, R3723 and C3723, C3725 change 100pFfor EMI request
Close J6701
Need change 0702-0028000 in next stage
need check
R1.1 10/31 KEVIN
R1.1 10/31 KEVIN
R2.0 12/16
R2.1 01/17
JM50_T 05/11
JM50_T 05/09
R3704
10KOhm@
R3704
10KOhm@
12
R3714
1KOhm
R3714
1KOhm
1 2
GS
D
3
2
1
Q3701
2N7002
GS
D
3
2
1
Q3701
2N7002
C3705
100PF/50V
C3705
100PF/50V
12
D3706
07V220000006
AZ2025-01H.R7G
D3706
07V220000006
AZ2025-01H.R7G
12
R3711
10V240000016
22KOhm
R3711
10V240000016
22KOhm
1 2
R3703
10KOhm
R3703
10KOhm
12
D3704
07V220000006
AZ2025-01H.R7G
D3704
07V220000006
AZ2025-01H.R7G
12
J3704
12V17GIRM002
WtoB_CON_4P
J3704
12V17GIRM002
WtoB_CON_4P
4
43
32
21
1SIDE1 5
SIDE2 6
GS
D
3
2
1
Q3704
2N7002
GS
D
3
2
1
Q3704
2N7002
C3703 2.2UF/10VC3703 2.2UF/10V
1 2
J3701
12V14GBSD015
PHONE_JACK_7P
J3701
12V14GBSD015
PHONE_JACK_7P
M5_1
M4
M1
MP
MQ
M5_2
M6
R3715
1KOhm
@
R3715
1KOhm
@
12
L3703 120Ohm/100MhzL3703 120Ohm/100Mhz
21
R3702
1KOhm
@
R3702
1KOhm
@
1 2
D3703
07V220000006
AZ2025-01H.R7G
D3703
07V220000006
AZ2025-01H.R7G
12
D3702
RB751V-40
@
D3702
RB751V-40
@
12
C3713
1000PF/50V
@
C3713
1000PF/50V
@
12
D3705
07V220000006
AZ2025-01H.R7G
D3705
07V220000006
AZ2025-01H.R7G
12
C3702 2.2UF/10VC3702 2.2UF/10V
1 2
R3710 2.2KOhmR3710 2.2KOhm
1 2
R3701
22KOhm
R3701
22KOhm
1 2
C3712
1000PF/50V
@
C3712
1000PF/50V
@
12
Q3705B
UM6K1N
Q3705B
UM6K1N
5
34
L3701 120Ohm/100MhzL3701 120Ohm/100Mhz
21
C3708
0.1UF/16V
C3708
0.1UF/16V
1 2
R3709 0OhmR3709 0Ohm
1 2
C3711
1000PF/50V
@
C3711
1000PF/50V
@
12
R3712 62Ohm
5%
R3712 62Ohm
5%
1 2
R3713 62Ohm
5%
R3713 62Ohm
5%
1 2
R3716
1KOhm
@
R3716
1KOhm
@
12
D3701
1V/0.1A
BAT54AW
@
D3701
1V/0.1A
BAT54AW
@
1
2
3
R3706 0OhmR3706 0Ohm
1 2
C3701
10UF/6.3V
C3701
10UF/6.3V
12
R3708 0OhmR3708 0Ohm
1 2
C3710
1000PF/50V
@
C3710
1000PF/50V
@
12
L3702 120Ohm/100MhzL3702 120Ohm/100Mhz
21
Q3705A
UM6K1N
Q3705A
UM6K1N
2
61
C3707
33PF/50V
@
C3707
33PF/50V
@
12
R3705
100KOhm
R3705
100KOhm
12
C3709
100PF/50V
C3709
100PF/50V
12
C3704
100PF/50V
C3704
100PF/50V
12
R3707 0OhmR3707 0Ohm
1 2
C3706
10PF/50V
@
C3706
10PF/50V
@
12
www.qdzbwx.com

5
5
4
4
3
3
2
2
1
1
D D
C C
B B
A A
Size Project Name Rev
Date: Sheet of
Title :
Engineer:
C
38 93Thursday, August 23, 2012
<OrgName>
AUD(3)_FM2010
3.1
JM50
Joyoung_Chianhg
Size Project Name Rev
Date: Sheet of
Title :
Engineer:
C
38 93Thursday, August 23, 2012
<OrgName>
AUD(3)_FM2010
3.1
JM50
Joyoung_Chianhg
Size Project Name Rev
Date: Sheet of
Title :
Engineer:
C
38 93Thursday, August 23, 2012
<OrgName>
AUD(3)_FM2010
3.1
JM50
Joyoung_Chianhg
www.qdzbwx.com

5
5
4
4
3
3
2
2
1
1
D D
C C
B B
A A
Size Project Name Rev
Date: Sheet of
Title :
Engineer:
Custom
39 93Thursday, August 23, 2012
<OrgName>
AUD(4)_****
3.1
JM50
Joyoung_Chianhg
Size Project Name Rev
Date: Sheet of
Title :
Engineer:
Custom
39 93Thursday, August 23, 2012
<OrgName>
AUD(4)_****
3.1
JM50
Joyoung_Chianhg
Size Project Name Rev
Date: Sheet of
Title :
Engineer:
Custom
39 93Thursday, August 23, 2012
<OrgName>
AUD(4)_****
3.1
JM50
Joyoung_Chianhg
www.qdzbwx.com

5
5
4
4
3
3
2
2
1
1
D D
C C
B B
A A
Size Project Name Rev
Date: Sheet of
Title :
Engineer:
B
40 93Thursday, August 23, 2012
<OrgName>
TPM_****
3.1
JM50
Joyoung_Chianhg
Size Project Name Rev
Date: Sheet of
Title :
Engineer:
B
40 93Thursday, August 23, 2012
<OrgName>
TPM_****
3.1
JM50
Joyoung_Chianhg
Size Project Name Rev
Date: Sheet of
Title :
Engineer:
B
40 93Thursday, August 23, 2012
<OrgName>
TPM_****
3.1
JM50
Joyoung_Chianhg
www.qdzbwx.com

5
5
4
4
3
3
2
2
1
1
D D
C C
B B
A A
Size Project Name Rev
Date: Sheet of
Title :
Engineer:
C
41 93Thursday, August 23, 2012
<OrgName>
CB(2)_R5C833
3.1
JM50
Joyoung_Chianhg
Size Project Name Rev
Date: Sheet of
Title :
Engineer:
C
41 93Thursday, August 23, 2012
<OrgName>
CB(2)_R5C833
3.1
JM50
Joyoung_Chianhg
Size Project Name Rev
Date: Sheet of
Title :
Engineer:
C
41 93Thursday, August 23, 2012
<OrgName>
CB(2)_R5C833
3.1
JM50
Joyoung_Chianhg
www.qdzbwx.com

5
5
4
4
3
3
2
2
1
1
D D
C C
B B
A A
+3VS 17,20,21,22,23,24,25,26,27,28,30,31,32,33,36,37,44,45,48,50,51,53,57,59,61,80,91,92
+12V 60,91
+3VS
+12V
Size Project Name Rev
Date: Sheet of
Title :
Engineer:
C
42 93Thursday, August 23, 2012
<OrgName>
CB(3)_4in1 CardReader
3.1
JM50
Joyoung_Chianhg
Size Project Name Rev
Date: Sheet of
Title :
Engineer:
C
42 93Thursday, August 23, 2012
<OrgName>
CB(3)_4in1 CardReader
3.1
JM50
Joyoung_Chianhg
Size Project Name Rev
Date: Sheet of
Title :
Engineer:
C
42 93Thursday, August 23, 2012
<OrgName>
CB(3)_4in1 CardReader
3.1
JM50
Joyoung_Chianhg
www.qdzbwx.com

5
5
4
4
3
3
2
2
1
1
D D
C C
B B
A A
Size Project Name Rev
Date: Sheet of
Title :
Engineer:
C
43 93Thursday, August 23, 2012
<OrgName>
CB(4)_NewCard
3.1
JM50
Joyoung_Chianhg
Size Project Name Rev
Date: Sheet of
Title :
Engineer:
C
43 93Thursday, August 23, 2012
<OrgName>
CB(4)_NewCard
3.1
JM50
Joyoung_Chianhg
Size Project Name Rev
Date: Sheet of
Title :
Engineer:
C
43 93Thursday, August 23, 2012
<OrgName>
CB(4)_NewCard
3.1
JM50
Joyoung_Chianhg
www.qdzbwx.com

5
5
4
4
3
3
2
2
1
1
D D
C C
B B
A A
LPC_AD0
LPC_AD1
LPC_AD2
LPC_AD3
LPC_FRAME#
+3VS 17,20,21,22,23,24,25,26,27,28,30,31,32,33,36,37,45,48,50,51,53,57,59,61,80,91,92
CLK_DEBUG24
EXT_SMI#25,30
INT_SERIRQ20,30,59
LPC_AD020,30,59
LPC_AD120,30,59
LPC_AD220,30,59
LPC_AD320,30,59
LPC_FRAME#20,30,59
+3VS
+3VS
Size Project Name Rev
Date: Sheet of
Title :
Engineer:
B
44 93Thursday, August 23, 2012
<OrgName>
BUG_Debug
3.1
JM50
Joyoung_Chianhg
Size Project Name Rev
Date: Sheet of
Title :
Engineer:
B
44 93Thursday, August 23, 2012
<OrgName>
BUG_Debug
3.1
JM50
Joyoung_Chianhg
Size Project Name Rev
Date: Sheet of
Title :
Engineer:
B
44 93Thursday, August 23, 2012
<OrgName>
BUG_Debug
3.1
JM50
Joyoung_Chianhg
LPC Debug Port
R1.1
change pin define to cable.
JM50_T 05/03
R4410
0Ohm
@R4410
0Ohm
@
12
R4411
0Ohm
@
R4411
0Ohm
@
12
J4401
FPC_CON_12P
/DEBUG
J4401
FPC_CON_12P
/DEBUG
12
12 11
11 10
10 9
98
87
76
65
54
43
32
21
1
SIDE1 13
SIDE2 14
www.qdzbwx.com

5
5
4
4
3
3
2
2
1
1
D D
C C
B B
A A
LCD_BKEN_CON
LID_SW#
LCD_BL_PWM
L_BKLT_CTRL
L_VDDEN_PCH
LCD_BACK_PWM
EDID_DATA
EDID_CLK
LVDS_L0N
LVDS_L0P
LVDS_L2N
LCD_BACK_PWM
LCD_BKEN_CON
LVDS_L1N
LVDS_L1P
LVDS_L2P
DMIC_CLK_R
DMIC_DAT_R
USB_PN10_CON
USB_PP10_CON
USB_PN10_CON
USB_PP10_CON
LVDS_L0N
LVDS_L0P
LVDS_L1N
LVDS_L1P
LVDS_L2P
LVDS_L2N
LVDS_LCLKN
LVDS_LCLKP
DP_HPD
DMIC_DAT_R
DMIC_CLK_R
USB_PN0_TP
USB_PP0_TP
TP_PWR
USB_PP0_TP
USB_PN0_TP
TPN_INT#
LCD_BACKOFF#30
LID_SW#30,31
L_VDDEN_PCH23
L_BKLT_CTRL23
LCD_BL_PWM30
LCD_BKEN_PCH23
+3VS 17,20,21,22,23,24,25,26,27,28,30,31,32,33,36,37,44,48,50,51,53,57,59,61,80,91,92
+5VS 27,31,36,37,48,50,51,57,80,87,91
+12VS 28,36,48,91
+VCCP 3,4,6,7,30,32,57,82
AC_BAT_SYS 53,81,87,88
EDID_DATA_PCH23
EDID_CLK_PCH23
LVDS_LCLKP_PCH23
LVDS_LCLKN_PCH23
LVDS_L2N_PCH23
LVDS_L2P_PCH23
LVDS_L1N_PCH23
LVDS_L1P_PCH23
LVDS_L0N_PCH23
LVDS_L0P_PCH23
DMIC_DAT36
DMIC_CLK36
USB_PP1024
USB_PN1024
DP_AUXP_PCH3
DP_AUXN_PCH3
DP_HPD#_PCH3
DP_TXP0_PCH3
DP_TXP1_PCH3
DP_TXN0_PCH3
DP_TXN1_PCH3
USB_PP024
USB_PN024
TPN_INT#25
AC_BAT_SYS+LED_VCC
GND
+3VS_LCD +3VS
GND
GND
AC_BAT_SYS
+VCCP
+3VS
+12VS
+5VS
+3VS_LCD
+3VS_LCD
+3VS
+LED_VCC
+3VS
CMOS_PWR+3VS
+3V GND
CMOS_PWR
DMIC_PWR
DMIC_PWR
TP_PWR+5VS
GND
Size Project Name Rev
Date: Sheet of
Title :
Engineer:
C
45 93Thursday, August 23, 2012
<OrgName>
CRT(1)_LVDS
3.1
JM50
Joyoung_Chianhg
Size Project Name Rev
Date: Sheet of
Title :
Engineer:
C
45 93Thursday, August 23, 2012
<OrgName>
CRT(1)_LVDS
3.1
JM50
Joyoung_Chianhg
Size Project Name Rev
Date: Sheet of
Title :
Engineer:
C
45 93Thursday, August 23, 2012
<OrgName>
CRT(1)_LVDS
3.1
JM50
Joyoung_Chianhg
use integreted IC to control +3VS_LCD
R1.3 Use PCH PWM for power saving
LCD VDDEN / +LED_VCC
LCD_BACK_EN
LCD_BL_PWM
LVDS Connector
Mount R4566=330ohm, No mount R4567 for G5244
ER1.27
Frank
20110513 eDP and LVDS co-lay
0109
CameraDigital MIC
eDP
LVDS
R1.0
Remove unmount C
R1.1 Change R4566 to 560 ohm & C4551 to 4.7uf for LVDS Sequence
R1.1 11/03
R1.1 11/07
R1.1 11/09
R2.0 12/15
R2.0 12/20
R2.1 01/10
R2.1 01/17
Touch Panel
R2.3 04/27
JM50_T 0502
JM50_T 05/03
JM50_T 05/08
JM50_T 05/11
JM50_T 05/03
JM50_T 04/27
R3.1 Add R4568 560 ohm for LVDS Sequence
R2.0 Change R4566 to 330 ohm for eDP Sequence
0605 R3.1
0614 R3.1
0614 R3.1
D4503
07V180000008
TVL040201AB0
@
D4503
07V180000008
TVL040201AB0
@
12
R4522
100KOhm
R4522
100KOhm
1 2
R4508 0Ohm /eDPR4508 0Ohm /eDP
1 2
C4501 0.1UF/10V /eDPC4501 0.1UF/10V /eDP
1 2
RN7423B
0Ohm RN7423B
0Ohm
34
R4503 10KOhmR4503 10KOhm
1 2
C3734
39PF/50V
C3734
39PF/50V
12
R4512 0Ohm /eDPR4512 0Ohm /eDP
1 2
R4520 0Ohm /LVDSR4520 0Ohm /LVDS
1 2
RN4524A
0Ohm
/TPN RN4524A
0Ohm
/TPN
12
R4505
0Ohm
R4505
0Ohm
12
R4513 0Ohm /eDPR4513 0Ohm /eDP
1 2
C4527
47PF/50V
C4527
47PF/50V
1 2
C4510
0.1UF/16V
/TPN
C4510
0.1UF/16V
/TPN
12
L4507 1kOhm/100MhzL4507 1kOhm/100Mhz
2 1
R4521 0Ohm /LVDSR4521 0Ohm /LVDS
1 2
L4512 120Ohm/100MhzL4512 120Ohm/100Mhz
21
L4503
90Ohm/100Mhz
@L4503
90Ohm/100Mhz
@
1 4
2 3
D4504
07V180000008
TVL040201AB0
@
D4504
07V180000008
TVL040201AB0
@
12
RN4524B
0Ohm
/TPN
RN4524B
0Ohm
/TPN
34
R4566 330Ohm
/EDP
R4566 330Ohm
/EDP
1 2
R4501
100KOhm
/eDP
R4501
100KOhm
/eDP
12
C3735
47PF/50V
C3735
47PF/50V
12
C4524
47PF/50V
C4524
47PF/50V
1 2
R4518 0Ohm /LVDSR4518 0Ohm /LVDS
1 2
C4503 0.1UF/10V /eDPC4503 0.1UF/10V /eDP
1 2
C4507
0.1UF/25V
C4507
0.1UF/25V
12
C4512
1UF/10V
C4512
1UF/10V
12
D4501
1V/0.1A
D4501
1V/0.1A
1
2
3
C4550
1UF/6.3V
C4550
1UF/6.3V
12
L6805
90Ohm/100Mhz
@L6805
90Ohm/100Mhz
@
1 4
2 3
R4519 0Ohm /LVDSR4519 0Ohm /LVDS
1 2
L4506 1kOhm/100Mhz
@
L4506 1kOhm/100Mhz
@
2 1
R4509 0Ohm /LVDSR4509 0Ohm /LVDS
1 2
C4505 0.1UF/10V /eDPC4505 0.1UF/10V /eDP
1 2
C4504 0.1UF/10V /eDPC4504 0.1UF/10V /eDP
1 2
R4514 0Ohm /LVDSR4514 0Ohm /LVDS
1 2
R4507
0Ohm
/LVDS
R4507
0Ohm
/LVDS
1 2
C4502 0.1UF/10V /eDPC4502 0.1UF/10V /eDP
1 2
L6806
80Ohm/100Mhz
L6806
80Ohm/100Mhz
2 1
L4513 120Ohm/100MhzL4513 120Ohm/100Mhz
21
C4509 0.1UF/10V /eDPC4509 0.1UF/10V /eDP
1 2
L4501
09V010000023
80Ohm/100Mhz
/TPN L4501
09V010000023
80Ohm/100Mhz
/TPN
21
R4516 0Ohm /LVDSR4516 0Ohm /LVDS
1 2
R4515 0Ohm /LVDSR4515 0Ohm /LVDS
1 2
C4526
47PF/50V
C4526
47PF/50V
1 2
G
S
D3
2
1
Q4501
2N7002
/eDP
G
S
D3
2
1
Q4501
2N7002
/eDP
C4551
4.7UF/6.3V
C4551
4.7UF/6.3V
12
J4502
12V17GIRM002
WtoB_CON_4P
J4502
12V17GIRM002
WtoB_CON_4P
4
43
32
21
1SIDE1 5
SIDE2 6
J4501
12V371BSM002
WTOB_CON_30P
J4501
12V371BSM002
WTOB_CON_30P
1
12
23
34
45
56
67
78
89
910
10 11
11 12
12 13
13 14
14 15
15 16
16 17
17 18
18 19
19 20
20 21
21 22
22 23
23 24
24 25
25 26
26 27
27 28
28 29
29 30
30
SIDE1
31 SIDE2 32
SIDE3 33
SIDE4 34
SIDE5 35
R4511 0Ohm /eDPR4511 0Ohm /eDP
1 2
R4502
0Ohm
R4502
0Ohm
1 2
R4517 0Ohm /LVDSR4517 0Ohm /LVDS
1 2
C3721
47PF/50V
C3721
47PF/50V
12
D4502
RB751V-40
D4502
RB751V-40
12
C6808
0.1UF/16V
C6808
0.1UF/16V
12
C4508
0.1UF/25V
@
C4508
0.1UF/25V
@
12
R4510 0Ohm /LVDSR4510 0Ohm /LVDS
1 2
C4515 10PF/50V@C4515 10PF/50V@
12
R4504
10KOhm
R4504
10KOhm
12
R4568 560Ohm
/LVDS
R4568 560Ohm
/LVDS
1 2
R4567
0Ohm
@
R4567
0Ohm
@
1 2
L6807
80Ohm/100Mhz
@
L6807
80Ohm/100Mhz
@
2 1
RN7423A
0Ohm RN7423A
0Ohm
12
U4503
G5244T11U
U4503
G5244T11U
OUT
1
GND
2
EN
3DSG 4
IN 5
C3737
47PF/50V
C3737
47PF/50V
12
C4511
1UF/10V
@
C4511
1UF/10V
@
12
R4523
10V340000001
0Ohm R4523
10V340000001
0Ohm
1 2
C4514 10PF/50V@C4514 10PF/50V@
12
C4506
1UF/10V
@
C4506
1UF/10V
@
12
C3738
47PF/50V
C3738
47PF/50V
12
www.qdzbwx.com

5
5
4
4
3
3
2
2
1
1
D D
C C
B B
A A
Size Project Name Rev
Date: Sheet of
Title :
Engineer:
Custom
46 93Thursday, August 23, 2012
BU1-RD Div.1-HW RD Dept.1
CRT
3.1
Joyoung_Chianhg
JM50
Size Project Name Rev
Date: Sheet of
Title :
Engineer:
Custom
46 93Thursday, August 23, 2012
BU1-RD Div.1-HW RD Dept.1
CRT
3.1
Joyoung_Chianhg
JM50
Size Project Name Rev
Date: Sheet of
Title :
Engineer:
Custom
46 93Thursday, August 23, 2012
BU1-RD Div.1-HW RD Dept.1
CRT
3.1
Joyoung_Chianhg
JM50
www.qdzbwx.com

5
5
4
4
3
3
2
2
1
1
D D
C C
B B
A A
Size Project Name Rev
Date: Sheet of
Title :
Engineer:
C
47 93Thursday, August 23, 2012
<OrgName>
CRT(3)_Display Port
3.1
JM50
Joyoung_Chianhg
Size Project Name Rev
Date: Sheet of
Title :
Engineer:
C
47 93Thursday, August 23, 2012
<OrgName>
CRT(3)_Display Port
3.1
JM50
Joyoung_Chianhg
Size Project Name Rev
Date: Sheet of
Title :
Engineer:
C
47 93Thursday, August 23, 2012
<OrgName>
CRT(3)_Display Port
3.1
JM50
Joyoung_Chianhg
www.qdzbwx.com

5
5
4
4
3
3
2
2
1
1
D D
C C
B B
A A
HDMI_SCL
HDMI_TXN0_CON
HDMI_TXN2_CON
HDMI_TXP0_CON
HDMI_TXP1_CON
HDMI_TXN1_CON
HDMI_CLKP_CON
HDMI_CLKN_CON
HDMI_SDA
HDMI_TXP2_CON
HDMI_HPD_CON
+5VS_HDMI
HDMI_TXN0
HDMI_TXP2
HDMI_TXN1
HDMI_CLKP
HDMI_TXP2_CON
HDMI_TXN2_CON
HDMI_TXN1_CON
HDMI_TXP1_CON
HDMI_TXN0_CON
HDMI_TXP0_CON
HDMI_CLKN
HDMI_TXN0
HDMI_TXP0
HDMI_TXN1
HDMI_TXP1
HDMI_TXN2
HDMI_TXP2
HDMI_CLKP
HDMI_TXN2
HDMI_TXP1
HDMI_CLKN
HDMI_TXP0
+5VS_HDMI
HDMI_HPD_PCH
HDMI_DDC_CLK_PCH
HDMI_DDC_DATA_PCH
HDMI_CLKP_CON
HDMI_CLKN_CON
HDMI_SCL
HDMI_SDA
+5VS_HDMI HDMI_HPD_CON
+3VS 17,20,21,22,23,24,25,26,27,28,30,31,32,33,36,37,44,45,50,51,53,57,59,61,80,91,92
+5VS 27,31,36,37,45,50,51,57,80,87,91
+12VS 28,36,91
HDMI_HPD_PCH23
HDMI_DDC_DATA_PCH23
HDMI_DDC_CLK_PCH23
HDMI_TXN0_PCH23
HDMI_TXP0_PCH23
HDMI_TXN1_PCH23
HDMI_TXP1_PCH23
HDMI_TXN2_PCH23
HDMI_TXP2_PCH23
HDMI_CLKP_PCH23
HDMI_CLKN_PCH23
+3VS
+5VS
+3VS
+3VS
+3VS
+3VS
+5VS
+12VS
+12VS
GND
+5VS
Size Project Name Rev
Date: Sheet of
Title :
Engineer:
C
48 93Thursday, August 23, 2012
<OrgName>
TV(1)_HDMI
3.1
JM50
Joyoung_Chianhg
Size Project Name Rev
Date: Sheet of
Title :
Engineer:
C
48 93Thursday, August 23, 2012
<OrgName>
TV(1)_HDMI
3.1
JM50
Joyoung_Chianhg
Size Project Name Rev
Date: Sheet of
Title :
Engineer:
C
48 93Thursday, August 23, 2012
<OrgName>
TV(1)_HDMI
3.1
JM50
Joyoung_Chianhg
need check
HDMI_SCL & HDMI_SDA : no via , trace length should be as short as possible
Close to connector and do T routing
Change from H2N7002, because not need special part
ER 1.7
20110909
change Choke Value for EMI
add bridge R
R1.1 EMI Request for Spring PAD(close to HDMI conn)
R2.0 12/20
C4830 0.1UF/16VC4830 0.1UF/16V
1 2
L4803
09V090000007
67ohm
L4803
09V090000007
67ohm
14
23
C4826
10PF/50V
@
C4826
10PF/50V
@
12
C4833 0.1UF/16VC4833 0.1UF/16V
1 2
U4801
EMI_SPRING_PAD
U4801
EMI_SPRING_PAD
11
GS
D
3
2
1
Q4806
SI2308DS-T1-E3
GS
D
3
2
1
Q4806
SI2308DS-T1-E3
R4803 4.7KOhmR4803 4.7KOhm
1 2
RN4804B
0Ohm
@
RN4804B
0Ohm
@
3 4
RN4806B
2.2KOhm
RN4806B
2.2KOhm
3 4
R4825620Ohm R4825620Ohm
1 2
L4804
09V090000007
67ohm
L4804
09V090000007
67ohm
14
23
RN4803B
0Ohm
@
RN4803B
0Ohm
@
3 4
R4829620Ohm R4829620Ohm
1 2
C4832 0.1UF/16VC4832 0.1UF/16V
1 2
Q4801A
UM6K1N
Q4801A
UM6K1N
2
61
R4826620Ohm R4826620Ohm
1 2
R4831
220Ohm
@
R4831
220Ohm
@
1 2
C4831 0.1UF/16VC4831 0.1UF/16V
1 2
RN4803A
0Ohm
@
RN4803A
0Ohm
@
1 2
RN4802B
0Ohm
@
RN4802B
0Ohm
@
3 4
RN4804A
0Ohm
@
RN4804A
0Ohm
@
1 2
C4834 0.1UF/16VC4834 0.1UF/16V
1 2
C4828 0.1UF/16VC4828 0.1UF/16V
1 2
RN4801B
0Ohm
@
RN4801B
0Ohm
@
3 4
R4804
10KOhm
R4804
10KOhm
12
RN4806A
2.2KOhm
RN4806A
2.2KOhm
1 2
R4828620Ohm R4828620Ohm
1 2
Q4801B
UM6K1N
Q4801B
UM6K1N
5
34
RN4805A
10KOhm
RN4805A
10KOhm
12
F4801 0.35A/6VF4801 0.35A/6V
12
L4801
09V090000007
67ohm
L4801
09V090000007
67ohm
14
23
R4830
220Ohm
@
R4830
220Ohm
@
1 2
R4823620Ohm R4823620Ohm
1 2
GS
D
3
2
1
Q4802
2N7002
GS
D
3
2
1
Q4802
2N7002
RN4801A
0Ohm
@
RN4801A
0Ohm
@
1 2
R4832
220Ohm
@
R4832
220Ohm
@
1 2
RN4802A
0Ohm
@
RN4802A
0Ohm
@
1 2
C4829 0.1UF/16VC4829 0.1UF/16V
1 2
R4822620Ohm R4822620Ohm
1 2
L4802
09V090000007
67ohm
L4802
09V090000007
67ohm
14
23
D4801
07V030000004
1V/0.1A
D4801
07V030000004
1V/0.1A
1
2
3
C4827
10PF/50V
@
C4827
10PF/50V
@
12
R4827620Ohm R4827620Ohm
1 2
R4833
220Ohm
@
R4833
220Ohm
@
1 2
RN4805B
10KOhm
RN4805B
10KOhm
34
J4801
12V12GBRD001
HDMI_CON_19P
J4801
12V12GBRD001
HDMI_CON_19P
11
33
55
77
99
11 11
13 13
15 15
17 17
19 19
2
24
46
68
810
10 12
12 14
14 16
16 18
18
P_GND1
20 P_GND2 21
P_GND3
22 P_GND4 23
R4824620Ohm R4824620Ohm
1 2
C4835 0.1UF/16VC4835 0.1UF/16V
1 2
D4802
1.25V/0.15A
D4802
1.25V/0.15A
1
2
3
www.qdzbwx.com

5
5
4
4
3
3
2
2
1
1
D D
C C
B B
A A
Size Project Name Rev
Date: Sheet of
Title :
Engineer:
C
49 93Thursday, August 23, 2012
<OrgName>
TV(2)_****
3.1
JM50
Joyoung_Chianhg
Size Project Name Rev
Date: Sheet of
Title :
Engineer:
C
49 93Thursday, August 23, 2012
<OrgName>
TV(2)_****
3.1
JM50
Joyoung_Chianhg
Size Project Name Rev
Date: Sheet of
Title :
Engineer:
C
49 93Thursday, August 23, 2012
<OrgName>
TV(2)_****
3.1
JM50
Joyoung_Chianhg
www.qdzbwx.com

5
5
4
4
3
3
2
2
1
1
D D
C C
B B
A A
Palmrest_THRM_DA
Plamrest_THRM_DC
+3VS 17,20,21,22,23,24,25,26,27,28,30,31,32,33,36,37,44,45,48,51,53,57,59,61,80,91,92
+5VS 27,31,36,37,45,48,51,57,80,87,91
CPU_THERM# 32,92
FAN0_PWM30
FAN0_TACH30
SMB1_CLK_Thermal 28,30,74
SMB1_DAT_Thermal 28,30,74
PR_OVERTEMP# 32
+3VS
+5VS
+3VS
+3VS
+5VS
+3VS
+3VS_THEM +3VS
Size Project Name Rev
Date: Sheet of
Title :
Engineer:
C
50 93Thursday, August 23, 2012
<OrgName>
FAN_Fan,Sensor
3.1
JM50
Joyoung_Chianhg
Size Project Name Rev
Date: Sheet of
Title :
Engineer:
C
50 93Thursday, August 23, 2012
<OrgName>
FAN_Fan,Sensor
3.1
JM50
Joyoung_Chianhg
Size Project Name Rev
Date: Sheet of
Title :
Engineer:
C
50 93Thursday, August 23, 2012
<OrgName>
FAN_Fan,Sensor
3.1
JM50
Joyoung_Chianhg
CPU Thermal Sensor
PWM Fan
C5002 put besides J5001.4
R1.1
SMBUS addr=1001100x (98)
U5002: Remote(Local) thermal sensor,use remote mode.
PHILIP PMBS3904
Pleace in the center
of Plamrest.
DIMM Thermal Sensor
U5002 place neer power, CPU, PCH area,
(10°C for HYST =VCC)
(2°C for HYST = GND)
Hysteresis prevents the output from oscillating
when the temperature is near the trip point.
R1.0
Place near CPU
JM50_T 05/09
J5001
12V17GIRM002
WtoB_CON_4P
J5001
12V17GIRM002
WtoB_CON_4P
4
43
32
21
1SIDE1 5
SIDE2 6
R5003
0Ohm
@
R5003
0Ohm
@
12
C5004
100PF/50V
@
C5004
100PF/50V
@
12
U5002
G781
U5002
G781
VCC
1
DXP
2
DXN
3
THERM#
4
SMBCLK 8
SMBDATA 7
ALERT# 6
GND 5
C5002
10UF/10V
C5002
10UF/10V
12
R5001
10KOhm
R5001
10KOhm
1 2
B
C
E
1
2
3
Q5001
PMBS3904
B
C
E
1
2
3
Q5001
PMBS3904
R5002
0Ohm
R5002
0Ohm
12
R5004
22KOhm
R5004
22KOhm
1 2
U5001
06V220000007
G709T1UF
U5001
06V220000007
G709T1UF
SET
1
GND
2
OT#
3HYST 4
VCC 5
C5003
100PF/50V
@
C5003
100PF/50V
@
12
R5023
150Ohm
R5023
150Ohm
1 2
C5007
0.1UF/10V
C5007
0.1UF/10V
12
C5008
0.1UF/10V
C5008
0.1UF/10V
12
C5001
2200PF/50V
C5001
2200PF/50V
12
www.qdzbwx.com

5
5
4
4
3
3
2
2
1
1
D D
C C
B B
A A
SATA_TXP0_W
SATA_TXN0_W
SATA_RXP0_W
SATA_RXN0_W
SATA_ODD_RXN2
SATA_ODD_RXP2
SATA_ODD_TXN2
SATA_ODD_TXP2
SATA_ODD_PRSNT#
SATA_ODD_DA
+3VS 17,20,21,22,23,24,25,26,27,28,30,31,32,33,36,37,44,45,48,50,53,57,59,61,80,91,92
+5VS 27,31,36,37,45,48,50,57,80,87,91
SATA_TXP0 20
SATA_TXN0 20
SATA_RXN0 20
SATA_RXP0 20
SATA_TXN2 20
SATA_RXN2 20
SATA_TXP2 20
SATA_RXP2 20
SATA_ODD_PWRGT25
SATA_ODD_PRSNT#_R 25
SATA_ODD_DA# 24
+3VS
+5VS
+5VS_ODD
+5VS+5VS_HDD1
+12VSUS
+5VS +5VS_ODD
+5VSUS+3VS
Size Project Name Rev
Date: Sheet of
Title :
Engineer:
C
51 93Thursday, August 23, 2012
<OrgName>
XDD_HDD,ODD
3.1
JM50
Joyoung_Chianhg
Size Project Name Rev
Date: Sheet of
Title :
Engineer:
C
51 93Thursday, August 23, 2012
<OrgName>
XDD_HDD,ODD
3.1
JM50
Joyoung_Chianhg
Size Project Name Rev
Date: Sheet of
Title :
Engineer:
C
51 93Thursday, August 23, 2012
<OrgName>
XDD_HDD,ODD
3.1
JM50
Joyoung_Chianhg
HDD
ODD
SR-90
Connector for Cable
For power measurement.
Joyoung R1.0
unmount for R1.0 test
ZERO POWER ODD SUPPORT
support Hokey turn off ODD power
R1.1
add Zero Power ODD
R1.1
add Zero Power ODD
R1.1 11/02 Remove HDD SATA CONN PART
CN1(MB) : pin 8, 9, 10, 17, 18, 19, 20, NC
CN2(HDD) : P1, P2, P3, P10, P11, P12,P13, P14, P15, NC
R1.1 11/08
R1.1 11/09
R2.0 12/15
Q5101B
UM6K1N
/Zero_ODD
Q5101B
UM6K1N
/Zero_ODD
5
34
J5103
12V37GBSM005
WTOB_CON_20P
J5103
12V37GBSM005
WTOB_CON_20P
11
22
33
44
55
66
77
88
99
10 10
11 11
12 12
13 13
14 14
15 15
16 16
17 17
18 18
19 19
20 20
SIDE1 21
SIDE2 22
SIDE3
23
SIDE4
24
C5123 0.01UF/25VC5123 0.01UF/25V
12
C6017
10UF/10V
C6017
10UF/10V
12
R5108
10KOhm
/Zero_ODD
R5108
10KOhm
/Zero_ODD
12
C5124 0.01UF/25VC5124 0.01UF/25V
12
C5122 0.01UF/25VC5122 0.01UF/25V
12
R5104
100KOhm
/Zero_ODD
R5104
100KOhm
/Zero_ODD
1 2
R5103
560KOhm
5%
vx_r0402_small
R5103
560KOhm
5%
vx_r0402_small
12
C5119
10UF/10V
C5119
10UF/10V
12
C5125
1UF/25V
/Zero_ODD
C5125
1UF/25V
/Zero_ODD
12
C5120
1000PF/50V
@
C5120
1000PF/50V
@
12
C60110.01UF/25V C60110.01UF/25V
1 2
GS
D
3
2
1
Q5103
SI2308DS-T1-E3
/Zero_ODD
GS
D
3
2
1
Q5103
SI2308DS-T1-E3
/Zero_ODD
C60140.01UF/25V C60140.01UF/25V
1 2
C5105
0.1UF/16V
@
C5105
0.1UF/16V
@
12
J5102
12V24GBSD012
SATA_CON_13P
J5102
12V24GBSD012
SATA_CON_13P
S1 S1
S2 S2
S3 S3
S4 S4
S5 S5
S6 S6
S7 S7
P1 P1
P2 P2
P3 P3
P4 P4
P5 P5
P6 P6
NP_NC1
1
NP_NC2
2
NP_NC3
3
NP_NC4
4
GS
D
3
2
1
Q5104
2N7002
/Zero_ODD
GS
D
3
2
1
Q5104
2N7002
/Zero_ODD
+
CE5101
1BV170000001
100UF/6.3V
+
CE5101
1BV170000001
100UF/6.3V
12
R51050Ohm
/Zero_ODD
R51050Ohm
/Zero_ODD
12
SP5103
SHORT_PIN
SP5103
SHORT_PIN
1 2
R5102 0Ohm
/NON_Zero_ODD
R5102 0Ohm
/NON_Zero_ODD
1 2
C6015
0.01UF/25V
@
C6015
0.01UF/25V
@
12
R51060Ohm
/Zero_ODD
R51060Ohm
/Zero_ODD
12
R5107
10KOhm
/Zero_ODD
R5107
10KOhm
/Zero_ODD
12
C60160.01UF/25V C60160.01UF/25V
1 2
Q5101A
UM6K1N
/Zero_ODD
Q5101A
UM6K1N
/Zero_ODD
2
61
C5121 0.01UF/25VC5121 0.01UF/25V
12
C60120.01UF/25V C60120.01UF/25V
1 2
www.qdzbwx.com

5
5
4
4
3
3
2
2
1
1
D D
C C
B B
A A
USB_ PN1 _CUSB_ PP 1_ C
SST N1
SSRP1
SSR N1
USB_ PP 1_ C
USB_ PN1 _C
SSTP1
SSTP1 SSTP1
SST N1
SST N1
SST N1
SSTP1
USB_ PN1 _C
SSR N1
SSRP1SSRP1
SSR N1
SST N1_ C
SST P1 _C
SSR N1_ C
SSR P1 _C
+5V _USB_1
USB_ PP 2_ C
USB_ PN2 _C
USB_ PP 3_ C
USB_ PN3 _C
USB_ OC 9#
USB_ PP 2_ CUSB_ PN2 _C
USB_ PP 3_ C USB_PN3 _C
USB_ PP 1_ C
SSTP3
SSRP3
SST N3
SSTP3
SST N3
SSR N3
+5V _USB_2
SSRP3
SSR N3
SST N3
SSR N3
USB_ PP 3_ C
USB_ PN3 _C
SSTP3
SSRP3
SSR N3
SSTP3
SSRP3
SST N3
SST P3 _C
SSR P3 _C
SSR N3_ C
SST N3_ C
USB_ OC 1#
USB_ PP 3_ C
USB_ PN3 _C
USB_ CE N
USB_ CE N
+5V _USB_1
SSR N1
SSRP1
+5V _USB_1
USB_ PN2 _C
USB_ PP 2_ C
+5V 57,59,60,91
USBP 02 _E N30
USB_ OC 0# 2 4
USB3 _T X1 _P24
USB3 _T X1 _N24
USB_ PP 124
USB_ PN124
USB3 _R X1 _N24
USB3 _R X1 _P24
USB_ PN224
USB_ PP 224
USB_ PP 324
USB_ PN324
USB_ OC 1# 2 4
USBP 03 _E N30
USB_ CB 130
USB3 _T X3 _P24
USB3 _T X3 _N24
USB3 _R X3 _N2 4
USB3 _R X3 _P2 4
USB_ PN924
USB_ PP 924
USB_ OC 9# 2 4
+5V
+5V O
+5V _USB_0
+5V _USB_0
GND
GND
GND
GND
GND
GND
GNDGND
GND
+5V _USB_1
GND
GND
GND
GND
+5V _USB_2
GND
+5V O
+5V _USB_1
GNDGND
GND
GND
+5V O
GND
GND
GND
GND
GND
+5V O
+5V _USB_2
GND GND
GND
+5V O
GND
+5V O
GND
GND
+5V O
GND GND
GND
GND
GND
GND
GND
+5V _USB_1
Size Proje ct Nam e Rev
Date: Shee t of
Title :
Engineer:
D
52 93Thursd ay, August 23 , 20 12
<Org Name>
USB_USB Port
3.1
JM50
Joyoung_Chianhg
Size Proje ct Nam e Rev
Date: Shee t of
Title :
Engineer:
D
52 93Thursd ay, August 23 , 20 12
<Org Name>
USB_USB Port
3.1
JM50
Joyoung_Chianhg
Size Proje ct Nam e Rev
Date: Shee t of
Title :
Engineer:
D
52 93Thursd ay, August 23 , 20 12
<Org Name>
USB_USB Port
3.1
JM50
Joyoung_Chianhg
20110718 Frank
add LX5501,LX5502 change 0909-000I000 for EMI request
USB 2.0 port
Active High
1.5A
Active High
2.0A
Joyoung 110915 change to BC1.2
USB3.0 port name not follow Intel to prevent confuse.
need check
Add for USB port 9 debug port
AUDIOUSB 2.0USB 3.0USB 3.0
With CHG
HDMILAN
TOP VIEW
R1.1
Delete R5309 for EC strap pin.
R1.1
add for CHG IC OD PIN
R1.1
chagne USB 2.0 port to port9.
R1.1
chagne USB 2.0 port to port9.
R1.1
add USB 2.0 Port
R1.1
Delete R5308 for unuse.
R1.1
LV shift for U2404 VIH
R1.1 Remove C5206 C5207 C5209
R1.1 Remove C5206 C5207 C5209
R1.1 SWAP RXN5228 RXN5236 ,LX5208 Vertical SWAP
R1.1 10/31 EMI CHANGE
R1.1 10/31 EMI CHANGE
R1.1 10/31 EMI
R1.1 11/04
Add C5206,C5207 for RF request Kevin 0601
Add C5209,C5212 for RF request Kevin 0601
Add R5204,R5205,R5206,R5207 for RF request Kevin 0601
0604 R3.1
0606 R3.1
RNX5 22 8B 0 Ohm @
RNX5 22 8B 0 Ohm @
34
LX5208
90O hm/1 00 Mhz
LX5208
90O hm/1 00 Mhz
1 4
2 3
LX5209
09V090000001
90O hm/1 00 MHz
@LX5209
09V090000001
90O hm/1 00 MHz
@
1 4
2 3
U5201
06V290000010
G547G1P81U
U5201
06V290000010
G547G1P81U
GND
1
IN1
2
IN2
3
EN#/EN
4OC# 5
OUT3 6
OUT2 7
OUT1 8
J5202
12V136USD002
USB_ CO N_4 P
/HRUSB 20
J5202
12V136USD002
USB_ CO N_4 P
/HRUSB 20
GND
4D+
3D-
2VBUS
1P_GND1 5
P_GND2 6
P_GND3 7
P_GND4 8
C5207 10PF/50V
@
C5207 10PF/50V
@
1 2
RNX5 22 7A 0 Ohm
@
RNX5 22 7A 0 Ohm
@
12
RNX5 21 8A 0 Ohm
@
RNX5 21 8A 0 Ohm
@
12
D5202
07V000000006
CM1293_04SO
D5202
07V000000006
CM1293_04SO
1
2
34
5
6
J5201
12V136URD007
USB_ CO N_9 P
J5201
12V136URD007
USB_ CO N_9 P
VBUS
1
D-
2
D+
3
GND
7
SSRX-
5
SSRX+
6PGND
4
SSTX-
8
SSTX+
9
P_GND2 11
P_GND1
10
P_GND3
12 P_GND4 13
RNX5 22 7B 0 Ohm
@
RNX5 22 7B 0 Ohm
@
34
LX5201
09V090000001
90O hm/1 00 MHz
N/ALX5201
09V090000001
90O hm/1 00 MHz
N/A
1 4
2 3
D5201
07V000000006
CM1293_04SO
D5201
07V000000006
CM1293_04SO
1
2
3 4
5
6
C52 20 0.1UF /10 V /CR USB30C52 20 0.1UF/10V /C RUS B3 0
1 2
C52 04 0 .1UF /16 VC 52 04 0 .1UF/16V
12
C5208
0.1UF /16 V
C5208
0.1UF /16 V
12
A
B
GND
VCC
Y
U2404
06V030000005
Vcc =2~5.5
A
B
GND
VCC
Y
U2404
06V030000005
Vcc =2~5.5
1
2
3 4
5
C52 21 0.1UF /10 V /CR USB30C52 21 0.1UF/10V /C RUS B3 0
1 2
RNX5 22 8A 0 Ohm
@
RNX5 22 8A 0 Ohm
@
12
C5206 10PF/50V
@
C5206 10PF/50V
@
1 2
C5212
10P F/5 0V
@
C5212
10P F/5 0V
@
12
R5202
10K Ohm
R5202
10K Ohm
12
L5202 80Ohm/100MhzL5202 80Ohm/100Mhz
21
J5203
12V136USD002
USB_ CO N_4 P
/HRUSB 20
J5203
12V136USD002
USB_ CO N_4 P
/HRUSB 20
GND
4D+
3D-
2VBUS
1P_GND1 5
P_GND2 6
P_GND3 7
P_GND4 8
C5203
0.1UF /16 V
@
C5203
0.1UF /16 V
@
12
R5203
100 KO hm
R5203
100 KO hm
12
RNX5 23 6A 0 Ohm /CRUSB 30RNX 52 36 A 0Ohm /CRUS B3 0
12
U5203
06V150000009
SLG 55 58 4A VTR
U5203
06V150000009
SLG 55 58 4A VTR
CEN 1
DM 2
DP 3
SELCDP 4
VDD
5
TDP
6
TDM
7
CB
8
GND
9
R5201
100 KO hm
R5201
100 KO hm
12
CE5 20 3
100 UF/6 .3V
CE5 20 3
100 UF/6 .3V
U5202
06V290000011
G54 6A 1P 1UF
U5202
06V290000011
G54 6A 1P 1UF
GND
1
IN
2
EN1/EN1#
3
EN2/EN2#
4OC2# 5
OUT2 6
OUT1 7
OC1# 8
RNX5 21 4A 1 5O hm
@
RNX5 21 4A 1 5O hm
@
12
C52 14 0 .1UF /10 VC 52 14 0 .1UF/10V
1 2
C52 15 0 .1UF /10 VC 52 15 0 .1UF/10V
1 2
J5204
12V136URD007
USB_ CO N_9 P
@
J5204
12V136URD007
USB_ CO N_9 P
@
VBUS
1
D-
2
D+
3
GND
7
SSRX-
5
SSRX+
6PGND
4
SSTX-
8
SSTX+
9
P_GND2 11
P_GND1
10
P_GND3
12 P_GND4 13
U5206
AZ1045_04F
U5206
AZ1045_04F
LINE_1
1
LINE_2
2
GND(Pin8)
3
LINE_3
4
LINE_4
5NC1 6
NC2 7
NC3 9
NC4 10
RNX5 23 5A 0 Ohm /CRUSB 30RNX5 23 5A 0 Ohm /CRUSB 30
12
U5208
AZ1045_04F
/CRUS B3 0
U5208
AZ1045_04F
/CRUS B3 0
LINE_1
1
LINE_2
2
GND(Pin8)
3
LINE_3
4
LINE_4
5NC1 6
NC2 7
NC3 9
NC4 10
LX5202
09V090000001
90O hm/1 00 MHz
N/ALX5202
09V090000001
90O hm/1 00 MHz
N/A
1 4
2 3
C5205
0.1UF /16 V
C5205
0.1UF /16 V
12
L5203 80Ohm/100MhzL5203 80Ohm/100Mhz
21
C5209
10P F/5 0V
@
C5209
10P F/5 0V
@
12
RNX5 23 6B 0 Ohm /CRUSB 30
RNX5 23 6B 0 Ohm /CRUSB 30
34
C5202
0.1UF /16 V
C5202
0.1UF /16 V
12
LX5210
90O hm/1 00 Mhz
@
LX5210
90O hm/1 00 Mhz
@
14
23
LX5206
90O hm/1 00 Mhz
LX5206
90O hm/1 00 Mhz
14
23
C5210
0.1UF /16 V
C5210
0.1UF /16 V
12
RNX5 23 5B 0 Ohm /CRUSB 30RNX5 23 5B 0 Ohm /CRUSB 30
34
L5201 80Ohm/100MhzL5201 80Ohm/100Mhz
21
RNX5 21 4B 1 5O hm
@
RNX5 21 4B 1 5O hm
@
34
CE5 20 1
100 UF/6 .3V
CE5 20 1
100 UF/6 .3V
RNX5 23 3B 0 Ohm /CRUSB 30RNX5 23 3B 0 Ohm /CRUSB 30
34
GS
D
3
2
1
Q5201
2N7002
GS
D
3
2
1
Q5201
2N7002
J5205
12V136URD007
USB_ CO N_9 P
/CRUS B3 0
J5205
12V136URD007
USB_ CO N_9 P
/CRUS B3 0
VBUS
1
D-
2
D+
3
GND
7
SSRX-
5
SSRX+
6PGND
4
SSTX-
8
SSTX+
9
P_GND2 11
P_GND1
10
P_GND3
12 P_GND4 13
C5211
0.1UF /16 V
C5211
0.1UF /16 V
12
RNX5 21 6A 1 5O hm
@
RNX5 21 6A 1 5O hm
@
12
LX5205
09V090000001
90O hm/1 00 MHz
@LX5205
09V090000001
90O hm/1 00 MHz
@
1 4
2 3
CE5 20 2
100 UF/6 .3V
CE5 20 2
100 UF/6 .3V
RNX5 23 3A 0 Ohm /CRUSB 30
RNX5 23 3A 0 Ohm /CRUSB 30
12
C5201
0.1UF /16 V
C5201
0.1UF /16 V
12
RNX5 21 8B 0 Ohm
@
RNX5 21 8B 0 Ohm
@
34
LX5207
90O hm/1 00 Mhz
LX5207
90O hm/1 00 Mhz
14
23
RNX5 21 6B 1 5O hm
@
RNX5 21 6B 1 5O hm
@
34
www.qdzbwx.com

5
5
4
4
3
3
2
2
1
1
D D
C C
B B
A A
SMBC
SMBD
USB_ PN1 1_ C
BT_ ON
BT_ ON
WL AN_ ON_ C
LED _W L AN#
PCI E_ W AK E# _W LA N
DAS
BUF_ PL T_ RS T#
Pres enc e D etect
RXP
SMB_ CL K_ S
SMB_ DA T_ S
USIM_ DA TA
USIM_ PW R
USIM_ CL K
USIM_ RE SE T
WW A N_O N/OFF#
TXN
3G_ LE D#
PCI E_ W AK E# _W LA N_R
TXP
RXN
RXN
TXP
TXN
RXP
BT_ ON_ R
USB_ PP 11 _C
IOA C_ EN
RF_ DE T# _R
USB_ PN8 _C
USB_ PP 8_ C
SMB_ DA T_ S 17 ,28,59
SMB_ CL K_ S 17 ,28,59
BUF_ PL T_ RS T# 4,24,3 0,3 2,3 3,5 9,70
PCI E_ RX N2_ WLAN21
PCI E_ RX P2 _W LAN21
PCI E_ TX P2 _W LAN2 1
PCI E_ TX N2_ WLAN21
USB_ PN1 1 24
USB_ PP 11 2 4
CLK _P CI E_ W LAN#_P CH21
CLK _P CI E_ W LAN_PC H21
CLK _R EQ 1_ W LAN#21
+3VS 17,20,21,22,23,24,25,26,27,28,30,31,32,33,36,37,44,45,48,50,51,57,59,61,80,91,92
+3VSUS 4,22,24,28,30,60,81,92
+1.5 VS 7,26,5 7,9 1
RF_ ON 2 5,3 0
WL AN_ W AK E#30
CLK _R EQ 3_ mSATA #21
CLK _P CI E_ mSATA#_ PC H21
CLK _P CI E_ mSATA_P CH21
PCI E_ TX N3_ mSATA21
PCI E_ TX P3 _mSATA21
PCI E_ RX P3 _mSAT A21
PCI E_ RX N3_ mSATA21
SAT A_ TX N120
SAT A_ TX P120
BT_ ON25 ,30,61
SAT A_ RX P120
SAT A_ RX N120
AOA C_ ON2 5
WL AN_ RS T# 3 0
IOA C_ EN30,81
RF_ DE T# 3 0
USB_ PN8 2 4
USB_ PP 8 24
+3V S_WLAN
+1.5 VS
+1.5 VS
+3V S_WLAN
+3V S_WLAN
+3V S
+3V SUS
+1.5 VS
+3V S_WLAN
+3V S_Vaux_W L AN
+3V S_WLAN
+3V S_WLAN
+3V S_mSA TA
+1.5 VS
+3V S_mSA TA
GNDGND
+1.5 VS
+3.3 VS_Vaux
+3V S
+3V S_mSA TA
+3V S
+3V S_WLAN
+3V S
+3V S_WLAN
+3V O
+3V O
AC_BAT_SYS
+3V S_WLAN
Size Proje ct Nam e Rev
Date: Shee t of
Title :
Engineer:
D
53 93Thursd ay, August 23 , 20 12
<Org Name>
WLAN/ 3G
3.1
JM50
Joyoung_Chianhg
Size Proje ct Nam e Rev
Date: Shee t of
Title :
Engineer:
D
53 93Thursd ay, August 23 , 20 12
<Org Name>
WLAN/ 3G
3.1
JM50
Joyoung_Chianhg
Size Proje ct Nam e Rev
Date: Shee t of
Title :
Engineer:
D
53 93Thursd ay, August 23 , 20 12
<Org Name>
WLAN/ 3G
3.1
JM50
Joyoung_Chianhg
WLAN
WLAN +3VS bypass capactor:
Place 0.1UF near pin 2,24,52,39 41.
WLAN +1.5VS bypass capactor:
Place 0.1UF near pin 6,28,48.
Place 10UF near +3VS_WLAN source side. Place 10UF near +1.5VS source side.
H =4mm
BT Disable Low for CHICONY
BT Disable Low for Intel
DVR1035_Radio control pin design guide for the acer notebook PCI-E module
Vendor request
Check PCH WLAN_ON power plan
PR_S03
H=4mm
Place 0.1UF near pin 2,24,52,39 41.
Place 0.1UF near pin 6,28,48.
Place 10UF near +3VS_WLAN source side.
Place 10UF near +1.5VS source side.
Internal Pull High
need close to J5302 connector
need close PCH (U2001)
PCIe & mSATA co-lay
for AOAC & FFS
need mount R2541
R1.1
add NUT for Half card.
R1.1 For IOAC, Change Wake Name to Wlan_IOAC
R1.1 For IOAC, 10/31
R1.1 For IOAC, 10/31
R1.1 IOAC 10/31
R1.1 IOAC 10/31
R1.1 IOAC 10/31
R1.1 IOAC 10/31
R1.1 10/31 change
R1.1 10/31 change
R1.1 11/02
R1.1 11/02
R1.1 11/02
R1.1 11/02
R2.0 12/16
R2.1 01/13
R2.1 01/18
0614 R3.1
T5303T5303
1
C5315
10UF /6.3 V
vx_c0 60 3_ sm all
C5315
10UF /6.3 V
vx_c0 60 3_ sm all
12
C53280.01UF/25V
/mSA TA
C53280.01UF/25V
/mSA TA
1 2
R5306
0Ohm
@
R5306
0Ohm
@
RN5301B
0Ohm RN5301B
0Ohm
3 4
R5307
0Ohm@
R5307
0Ohm@
C5317
0.1UF /16 V
C5317
0.1UF /16 V
12
C53 25 0.1UF /16 V /NON_mSA TAC532 5 0.1UF/16V /NON_ mS AT A
1 2
R5311
10K Ohm
R5311
10K Ohm
C5309
10UF /6.3 V
vx_c0 60 3_ sm all
C5309
10UF /6.3 V
vx_c0 60 3_ sm all
12
T5301T5301
1
T5307T5307
1
R5319
100 KO hm
/IOA C
R5319
100 KO hm
/IOA C
1 2
J5301
12V 44 GB SD 001
MINI_ PC I_ LA TCH_52 P
J5301
12V 44 GB SD 001
MINI_ PC I_ LA TCH_52 P
WAKE#
1
Reserved1
3
Reserved2
5
CLKREQ#
7
GND1
9
REFCLK-
11
REFCLK+
13
GND2
15
Reserved/UIM_C8
17
Reserved/UIM_C4
19
GND3
21
PERn0
23
PERp0
25
GND4
27
GND5
29
PETn0
31
PETp0
33
GND6
35
Reserved3
37
Reserved4
39
Reserved5
41
Reserved6
43
Reserved7
45
Reserved8
47
Reserved9
49
Reserved10
51
3.3V_1 2
GND7 4
1.5V_1 6
UIM_PWR 8
UIM_DATA 10
UIM_CLK 12
UIM_RESET 14
UIM_VPP 16
GND8 18
W_DISABLE# 20
PERST# 22
+3.3Vaux 24
GND9 26
1.5V_2 28
SMB_CLK 30
SMB_DATA 32
GND10 34
USB_D- 36
USB_D+ 38
GND11 40
LED_WWAN# 42
LED_WLAN# 44
LED_WPAN# 46
1.5V_3 48
GND12 50
3.3V_2 52
GND13
53
GND14
54 NP_NC2 56
NP_NC1 55
R53 12 0 Ohm
@
R53 12 0 Ohm
@
1 2
T5314T5314
1
C53130.01UF/25V
/mSA TA
C53130.01UF/25V
/mSA TA
1 2
D5302
RB7 51 V-4 0
D5302
RB7 51 V-4 0
12
R53 30 0 OhmR5 33 0 0O hm
1 2
J5302
12V 44 GB SD 001
MINI_ PC I_ LA TCH_52 P
J5302
12V 44 GB SD 001
MINI_ PC I_ LA TCH_52 P
WAKE#
1
Reserved1
3
Reserved2
5
CLKREQ#
7
GND1
9
REFCLK-
11
REFCLK+
13
GND2
15
Reserved/UIM_C8
17
Reserved/UIM_C4
19
GND3
21
PERn0
23
PERp0
25
GND4
27
GND5
29
PETn0
31
PETp0
33
GND6
35
Reserved3
37
Reserved4
39
Reserved5
41
Reserved6
43
Reserved7
45
Reserved8
47
Reserved9
49
Reserved10
51
3.3V_1 2
GND7 4
1.5V_1 6
UIM_PWR 8
UIM_DATA 10
UIM_CLK 12
UIM_RESET 14
UIM_VPP 16
GND8 18
W_DISABLE# 20
PERST# 22
+3.3Vaux 24
GND9 26
1.5V_2 28
SMB_CLK 30
SMB_DATA 32
GND10 34
USB_D- 36
USB_D+ 38
GND11 40
LED_WWAN# 42
LED_WLAN# 44
LED_WPAN# 46
1.5V_3 48
GND12 50
3.3V_2 52
GND13
53
GND14
54 NP_NC2 56
NP_NC1 55
C5319
0.1UF /16 V
@
C5319
0.1UF /16 V
@
12
SP5 30 1 NB_ R0 603_3 2MI L_ SMA LLS P5 30 1 NB_ R0603 _3 2MI L_ SMALL
1 2
GS
D
3
2
1
Q53022N7002
@
GS
D
3
2
1
Q53022N7002
@
T5308T5308
1
C5308
0.1UF /16 V
@
C5308
0.1UF /16 V
@
12
C53260.01UF/25V
/mSA TA
C53260.01UF/25V
/mSA TA
1 2
C5320
10UF /6.3 V
vx_c0 60 3_ sm all
C5320
10UF /6.3 V
vx_c0 60 3_ sm all
12
L5301
90O hm/1 00 Mhz
@
L5301
90O hm/1 00 Mhz
@
14
23
R5302
10K Ohm
R5302
10K Ohm
H5304
CT2 56 CB 17 6D146
H5304
CT2 56 CB 17 6D146
T5309T5309
1
R5325 10V3400000010Ohm
@
R5325 10V3400000010Ohm
@
1 2
GS
D
3
2
1
Q5303
SI2 30 8D S-T 1-E3
/IOA C
GS
D
3
2
1
Q5303
SI2 30 8D S-T 1-E3
/IOA C
C5306
10UF /6.3 V
vx_c0 60 3_ sm all
C5306
10UF /6.3 V
vx_c0 60 3_ sm all
12
H5303
CT256CB176D146
H5303
CT256CB176D146
C5323
0.1UF /16 V
@
C5323
0.1UF /16 V
@
12
C53270.01UF/25V
/mSA TA
C53270.01UF/25V
/mSA TA
1 2
T5310T5310
1
T5302T5302
1
C5311
10P F/5 0V
@
C5311
10P F/5 0V
@
12
C5301
0.1UF /16 V
@
C5301
0.1UF /16 V
@
12
C5322
0.1UF /16 V
@
C5322
0.1UF /16 V
@
12
D5301
RB7 51 V-4 0
D5301
RB7 51 V-4 0
1 2
H5302
CT256CB176D146
H5302
CT256CB176D146
H5305
CT256CB176D146
@
H5305
CT256CB176D146
@
SP5 30 3 NB_ R0 603_3 2MI L_ SMA LLS P5 30 3 NB_ R0603 _3 2MI L_ SMALL
1 2
C5304
0.1UF /16 V
@
C5304
0.1UF /16 V
@
12
T5306T5306
1
T5313T5313
1
C5318
0.1UF /16 V
@
C5318
0.1UF /16 V
@
12
T5312T5312
1
R53 22 0Ohm /NON_mS AT AR532 2 0Ohm /NON_m SA TA
1 2
C5314
33P F/5 0V
C5314
33P F/5 0V
12
C5310
33P F/5 0V
C5310
33P F/5 0V
12
RN5302A
0Ohm /NO N_m SATA
RN5302A
0Ohm /NO N_m SATA
1 2
T5311T5311
1
C5321
0.1UF /16 V
C5321
0.1UF /16 V
12
R53 04 0 Ohm
/IntelB T3 0
R53 04 0 Ohm
/IntelB T3 0
1 2
R53 16 0 Ohm
vx_r08 05 _h2 4_small
R53 16 0 Ohm
vx_r08 05 _h2 4_small
12
Q5304A
UM6K1 N
/IOA C
Q5304A
UM6K1 N
/IOA C
2
61
R5327 10V340000001
0Ohm
/NON_I OA C
R5327 10V340000001
0Ohm
/NON_I OA C
1 2
R53 210 Ohm @R 53 210 Ohm @
12
R5320
200 KO hm
/IOA C
R5320
200 KO hm
/IOA C
1 2
R5318
1MOhm
/IOA C
R5318
1MOhm
/IOA C
1 2
RN5301A
0Ohm RN5301A
0Ohm
1 2
RN5302B
0Ohm
/NON_m SA TARN5302B
0Ohm
/NON_m SA TA
3 4
T5304T5304
1
C5329
0.1UF /25 V
/IOA C
C5329
0.1UF /25 V
/IOA C
12
C53 24 0.1UF /16 V /NON_mSA TAC532 4 0.1UF/16V /NON_ mS AT A
1 2
R53 23 0Ohm /NON_mS AT AR532 3 0Ohm /NON_m SA TA
1 2
R53 01 0 Ohm@R53 01 0 Ohm@
1 2
C5305
0.1UF /16 V
@
C5305
0.1UF /16 V
@
12
G
S
D3
2
1
Q5301
2N7002
G
S
D3
2
1
Q5301
2N7002
R53 29 0 OhmR 53 29 0 Ohm
1 2
R53 28 0 Ohm
@
R53 28 0 Ohm
@
1 2
R53 260O hm /IO AC R53260Ohm /I OA C
12
C5316
0.1UF /16 V
C5316
0.1UF /16 V
12
C5302
0.1UF /16 V
C5302
0.1UF /16 V
12
L5302
90O hm/1 00 Mhz
@
L5302
90O hm/1 00 Mhz
@
1 4
2 3
R53 05 0 Ohm@R 53 05 0 Ohm@
1 2
R5303
0Ohm
/CHIC ONYB T3 0
R5303
0Ohm
/CHIC ONYB T3 0
1 2
T5305T5305
1
C5303
0.1UF /16 V
C5303
0.1UF /16 V
12
H5301
CT2 56 CB 17 6D146
H5301
CT2 56 CB 17 6D146
Q5304B
UM6K1 N
/IOA C
Q5304B
UM6K1 N
/IOA C
5
34
C5307
0.1UF /16 V
C5307
0.1UF /16 V
12
C5312
10P F/5 0V
@
C5312
10P F/5 0V
@
12
www.qdzbwx.com

5
5
4
4
3
3
2
2
1
1
D D
C C
B B
A A
Size Project Name Rev
Date: Sheet of
Title :
Engineer:
B
54 93Thursday, August 23, 2012
<OrgName>
USB3.0
3.1
JM50
Joyoung_Chianhg
Size Project Name Rev
Date: Sheet of
Title :
Engineer:
B
54 93Thursday, August 23, 2012
<OrgName>
USB3.0
3.1
JM50
Joyoung_Chianhg
Size Project Name Rev
Date: Sheet of
Title :
Engineer:
B
54 93Thursday, August 23, 2012
<OrgName>
USB3.0
3.1
JM50
Joyoung_Chianhg
www.qdzbwx.com

5
5
4
4
3
3
2
2
1
1
D D
C C
B B
A A
Size Project Name Rev
Date: Sheet of
Title :
Engineer:
A2
55 93Thursday, August 23, 2012
BG1-CSC-HW R&D Dep t.5
Fersco USB 3.0
3.1
JM50
Joyoung_Chianhg
Size Project Name Rev
Date: Sheet of
Title :
Engineer:
A2
55 93Thursday, August 23, 2012
BG1-CSC-HW R&D Dep t.5
Fersco USB 3.0
3.1
JM50
Joyoung_Chianhg
Size Project Name Rev
Date: Sheet of
Title :
Engineer:
A2
55 93Thursday, August 23, 2012
BG1-CSC-HW R&D Dep t.5
Fersco USB 3.0
3.1
JM50
Joyoung_Chianhg
www.qdzbwx.com

5
5
4
4
3
3
2
2
1
1
D D
C C
B B
A A
+5VA 37,60,81,91
+3VS 17,20,21,22,23,24,25,26,27,28,30,31,32,33,36,37,44,45,48,50,51,53,57,59,61,80,91,92
+5V 57,59,60,91
+5VS 27,31,36,37,45,48,50,51,57,80,87,91
AC_BAT_SYS 45,53,81,87,88
+3VA 6,20,26,27,30,31,57,59,60,81,88,93
+5VSUS 51,57,59,91
+3V 24,45,57,59,61,91
PWR_LED#30,59
CHG_LED_BLUE#30,59
PWR_LED_standby#30,59
CHG_LED_ORANGE#30,59
+5VA
+3VS
+5V
+5VS
AC_BAT_SYS
+3VA
+5VSUS
+3V
Size Project Name Rev
Date: Sheet of
Title :
Engineer:
C
56 93Thursday, August 23, 2012
<OrgName>
LED_Indicator
3.1
JM50
Joyoung_Chianhg
Size Project Name Rev
Date: Sheet of
Title :
Engineer:
C
56 93Thursday, August 23, 2012
<OrgName>
LED_Indicator
3.1
JM50
Joyoung_Chianhg
Size Project Name Rev
Date: Sheet of
Title :
Engineer:
C
56 93Thursday, August 23, 2012
<OrgName>
LED_Indicator
3.1
JM50
Joyoung_Chianhg
www.qdzbwx.com

5
5
4
4
3
3
2
2
1
1
D D
C C
B B
A A
+0.75VS_DISCHRG +3VS_DISCHRG +VTT_CPU_DISCHRG
+3V_DISCHRG+5V_DISCHRG
+VTT_PCH_DISCHRG +5VS_DISCHRG
+1.5V_DISCHRG
+1.5VS_DISCHRG +1.8VS_DISCHRG
+3VS_VGA_DISCHRG
VGA_DISCHRG_CTL
+1.05VS_VGA_DISCHRG
VGA_DISCHRG_EN
+1.5VS_VGA_DISCHRG+VGA_VCORE_DISCHRG
+5VSUS_DISCHRG
SUSB_EC#24,30,91,92
SUSC_EC#30,91
+3VS 17,20,21,22,23,24,25,26,27,28,30,31,32,33,36,37,44,45,48,50,51,53,59,61,80,91,92
+5V 59,60,91
+5VS 27,31,36,37,45,48,50,51,80,87,91
+3VA 6,20,26,27,30,31,59,60,81,88,93
+3V 24,45,59,61,91
+1.5V 5,16,17,18,60,83
+1.8VS 7,25,26,80,84
+1.05VS 26,27,82,87
+1.5VS 7,26,53,91
+0.75VS 16,17,83
+VGFX_CORE 7,9,80
+VCORE 6,9,11,80
+VCCP 3,4,6,7,30,32,82
DGPU_PWR_EN24
VSUS_ON30,81,91,93
+3VA
+3VA
+3VS+0.75VS +1.8VS+1.5VS
+3V+5V
+1.05VS +5VS
+1.5V
+3VS
+5V
+5VS
+3VA
+3V
+1.5V
+1.8VS
+1.05VS
+1.5VS
+0.75VS
+VGFX_CORE
+VCORE
+VCCP
+VCCP
+3VS_VGA +1.5VS_VGA+VGA_VCORE
+3VA
+1.05VS_VGA
+3VA
+5VSUS
Size Project Name Rev
Date: Sheet of
Title :
Engineer:
C
57 93Thursday, August 23, 2012
<OrgName>
DSG_Discharge
3.1
JM50
Joyoung_Chianhg
Size Project Name Rev
Date: Sheet of
Title :
Engineer:
C
57 93Thursday, August 23, 2012
<OrgName>
DSG_Discharge
3.1
JM50
Joyoung_Chianhg
Size Project Name Rev
Date: Sheet of
Title :
Engineer:
C
57 93Thursday, August 23, 2012
<OrgName>
DSG_Discharge
3.1
JM50
Joyoung_Chianhg
Remove Vcc_Core & VGFX_Core discharge
Unmount +VGA_Vcore discharg
R1.1 10/31 YENPIN
Q5710A
UM6K1N
@Q5710A
UM6K1N
@
2
61
R5720
100KOhm
/DGPU
R5720
100KOhm
/DGPU
12
Q5704B
UM6K1N @
Q5704B
UM6K1N @
5
34
R5704
330Ohm@
R5704
330Ohm@
12
Q5707A
UM6K1N
Q5707A
UM6K1N
2
61
Q5701B
UM6K1N
Q5701B
UM6K1N
5
34
Q5710B
UM6K1N
@
Q5710B
UM6K1N
@
5
34
R5705
330Ohm@
R5705
330Ohm@
12
R5707
330Ohm@
R5707
330Ohm@
12
R5710
330Ohm
R5710
330Ohm
12
R5721
100KOhm /DGPU
R5721
100KOhm /DGPU
1 2
Q5711B
UM6K1N
Q5711B
UM6K1N
5
34
Q5706A
UM6K1N
Q5706A
UM6K1N
2
61
R5709
330Ohm
@
R5709
330Ohm
@
12
R5722
330Ohm
@R5722
330Ohm
@
12
R5711
330Ohm
R5711
330Ohm
12
R5703
100KOhm
R5703
100KOhm
12
R5719
330Ohm
@
R5719
330Ohm
@
12
Q5704A
UM6K1N @
Q5704A
UM6K1N @
2
61
R5714
330Ohm
@
R5714
330Ohm
@
12
Q5707B
UM6K1N
07V040000035
Q5707B
UM6K1N
07V040000035
5
34
R5713
330Ohm
@
R5713
330Ohm
@
12
R5716
100KOhm
R5716
100KOhm
12
Q5709B
UM6K1N
@
Q5709B
UM6K1N
@
5
34
Q5711A
UM6K1N
Q5711A
UM6K1N
2
61
Q5702A
UM6K1N
@Q5702A
UM6K1N
@
2
61
Q5703A
UM6K1N @
Q5703A
UM6K1N @
2
61
Q5703B
UM6K1N @
Q5703B
UM6K1N @
5
34
R5706
330Ohm@
R5706
330Ohm@
12
Q5709A
UM6K1N
@
Q5709A
UM6K1N
@
2
61
Q5702B
UM6K1N
@Q5702B
UM6K1N
@
5
34
Q5706B
UM6K1N
Q5706B
UM6K1N
5
34
Q5708B
UM6K1N
/DGPU
Q5708B
UM6K1N
/DGPU
5
34
R5702
100KOhm
R5702
100KOhm
12
Q5708A
UM6K1N
/DGPU
Q5708A
UM6K1N
/DGPU
2
61
R5718
330Ohm
@
R5718
330Ohm
@
12
Q5701A
UM6K1N
Q5701A
UM6K1N
2
61
R5712
330Ohm
@
R5712
330Ohm
@
12
R5708
330Ohm
@
R5708
330Ohm
@
12
R5717
330Ohm
@
R5717
330Ohm
@
12
www.qdzbwx.com

5
5
4
4
3
3
2
2
1
1
D D
C C
B B
A A
Size Project Name Rev
Date: Sheet of
Title :
Engineer:
Custom
58 93Thursday, August 23, 2012
<OrgName>
System Setting
3.1
JM50
Joyoung_Chianhg
Size Project Name Rev
Date: Sheet of
Title :
Engineer:
Custom
58 93Thursday, August 23, 2012
<OrgName>
System Setting
3.1
JM50
Joyoung_Chianhg
Size Project Name Rev
Date: Sheet of
Title :
Engineer:
Custom
58 93Thursday, August 23, 2012
<OrgName>
System Setting
3.1
JM50
Joyoung_Chianhg
www.qdzbwx.com

5
5
4
4
3
3
2
2
1
1
D D
C C
B B
A A
TP_DAT
TP_DAT
TP_CLK
PWR_SW#
PWR_LED#
PWR_LED_standby#
CHG_LED_BLUE#
CHG_LED_ORANGE#
TP_CLK
PWR_LED#
PWR_LED_standby#
CHG_LED_ORANGE#
CHG_LED_BLUE#
TP_CLK
TP_DAT
SMB_DAT_S
SMB_CLK_S
SMB_CLK_S17,28,53
SMB_DAT_S17,28,53
TP_CLK30
TP_DAT30
PWR_SW#30
PWR_LED#30
PWR_LED_standby#30
CHG_LED_BLUE#30
CHG_LED_ORANGE#30
CLK_TPM24
LPC_AD220,30,44
LPC_AD120,30,44
LPC_AD320,30,44
LPC_AD020,30,44
LPC_FRAME#20,30,44
INT_SERIRQ20,30,44
PM_CLKRUN#22,30
CLK_PCIE_CR21
CLK_PCIE_CR#21
PCIE_RXP1_CR21
PCIE_RXN1_CR21
PCIE_TXP1_CR21
PCIE_TXN1_CR21
+RTCBAT20,60
BUF_PLT_RST#4,24,30,32,33,53,70
CLK_REQ_CR#21
EXT_SCI#21,30
GND
GND
+3VS
GND
+5VSUS
GND
GND
GND
GND
+3VS
+5V
+3VA
GND
GND
GND
GND
GND
+3V
GND
GND
+RTCBAT
+3VS
GND
GND
+3VS
GND
+3VS
GND
Size Project Name Rev
Date: Sheet of
Title :
Engineer:
A
59 93Thursday, August 23, 2012
<OrgName>
B to B
3.1
JM50
Joyoung_Chianhg
Size Project Name Rev
Date: Sheet of
Title :
Engineer:
A
59 93Thursday, August 23, 2012
<OrgName>
B to B
3.1
JM50
Joyoung_Chianhg
Size Project Name Rev
Date: Sheet of
Title :
Engineer:
A
59 93Thursday, August 23, 2012
<OrgName>
B to B
3.1
JM50
Joyoung_Chianhg
Power BTN and LED
R1.1
change power plane
R1.1
change for TP
Card Reader
R1.1 11/03
R1.1 11/10
R2.0
change for Elan click pad
R2.0 12/14
R2.0 12/19
R2.0 12/19
R2.0 12/20
R3.1 Unmount for SMBus INT pin Kevin 0601
C5907 0.01UF/25VC5907 0.01UF/25V
1 2
R5901 10KOhm@R5901 10KOhm@
12
J5901
12V371BSM002
WTOB_CON_30P
J5901
12V371BSM002
WTOB_CON_30P
1
12
23
34
45
56
67
78
89
910
10 11
11 12
12 13
13 14
14 15
15 16
16 17
17 18
18 19
19 20
20 21
21 22
22 23
23 24
24 25
25 26
26 27
27 28
28 29
29 30
30
SIDE1
31 SIDE2 32
SIDE3 33
SIDE4 34
SIDE5 35
C5913 1000PF/50V@C5913 1000PF/50V@
1 2
C5908 0.01UF/25VC5908 0.01UF/25V
1 2
C5914 1000PF/50V@C5914 1000PF/50V@
1 2
C5915 1000PF/50V@C5915 1000PF/50V@
1 2
C5902
10UF/10V
C5902
10UF/10V
1 2
R5915100KOhm @R5915100KOhm @
12
C5916 1000PF/50V@C5916 1000PF/50V@
1 2
C5906 0.01UF/25VC5906 0.01UF/25V
1 2
G
S
D3
2
1
Q5901
2N7002@
G
S
D3
2
1
Q5901
2N7002@
C5905 0.01UF/25VC5905 0.01UF/25V
1 2
J5904
12V18AWSM001
FPC_CON_10P
J5904
12V18AWSM001
FPC_CON_10P
1
1
2
2
3
3
4
4
5
5
6
6
7
7
8
8
9
9
10
10
SIDE1
11
SIDE2
12
RN5901A 4.7KOhm
RN5901A 4.7KOhm
1 2
C5901 10UF/10VC5901 10UF/10V
1 2
J5906
12V18GWSM059
FPC_CON_8P
J5906
12V18GWSM059
FPC_CON_8P
8
8
7
7
6
6
5
5
4
4
3
3
2
2
1
1SIDE1 9
SIDE2 10
RN5901B 4.7KOhm
RN5901B 4.7KOhm
3 4
www.qdzbwx.com

5
5
4
4
3
3
2
2
1
1
D D
C C
B B
A A
SMB0_CLK_C
TS1#_C
SMB0_DAT_C
TS1#_C
BAT_CON_C
SMB0_DAT_C
TS1#_CTS1#_C
SMB0_CLK_C
SMB0_CLK_C
BI
SMB0_DAT_C
BI
+3VS 17,20,21,22,23,24,25,26,27,28,30,31,32,33,36,37,44,45,48,50,51,53,57,59,61,80,91,92
+0.75VS 16,17,57,83
+1.5V 5,16,17,18,57,83
+1.8VS 7,25,26,57,80,84
+VGFX_CORE 7,9,80
+VCORE 6,9,11,80
+VCC_RTC 20,22,27
+1.05VS 26,27,57,82,87
+VTT_PCH_VCCIO 20,26,27
+3VSUS 4,22,24,28,30,81,92
+VTT_PCH_ORG 22,26,27
+3V 24,45,57,59,61,91
+1.5VS 7,26,53,57,91
+5VSUS 51,57,59,91
+5VS 27,31,36,37,45,48,50,51,57,80,87,91
+12VS 28,36,48,91
+12VSUS 28,51,81,91
A/D_DOCK_IN 88
+3VA_EC 28,30,32
+5V 57,59,91
+5VA 37,81,91
+12V 91
+3VA 6,20,26,27,30,31,57,59,81,88,93
BAT_CON 88
AC_BAT_SYS 45,53,81,87,88
+VCCP 3,4,6,7,30,32,57,82
+V_VREF_DDR3 16,17,18
SMB0_DAT 30,88
SMB0_CLK 30,88
TS1# 90
A/D_DOCK_IN
+V_DCJACK
GND
GND
+3VS
+0.75VS
+1.5V
+1.8VS
+VGFX_CORE
+VCORE
+VCC_RTC
+1.05VS
+VTT_PCH_VCCIO
+3VSUS
+VTT_PCH_ORG
+3V
+1.5VS
+5VSUS
+5VS
+12VS
+12VSUS
A/D_DOCK_IN
+3VA_EC
+5V
+5VA
+12V
+3VA
BAT_CON
AC_BAT_SYS
+VCCP
+V_VREF_DDR3
BAT_CON
GND
+3VA
+RTCBAT
+3VSUS +3VA +5VA +5V +1.5V
+12VS_VGA +12V +1.8VO
Size Project Name Rev
Date: Sheet of
Title :
Engineer:
C
60 93Thursday, August 23, 2012
<OrgName>
DC_DC/BAT CONN
3.1
JM50
Joyoung_Chianhg
Size Project Name Rev
Date: Sheet of
Title :
Engineer:
C
60 93Thursday, August 23, 2012
<OrgName>
DC_DC/BAT CONN
3.1
JM50
Joyoung_Chianhg
Size Project Name Rev
Date: Sheet of
Title :
Engineer:
C
60 93Thursday, August 23, 2012
<OrgName>
DC_DC/BAT CONN
3.1
JM50
Joyoung_Chianhg
DC Jack WtoB CONN
Depend on the current
of the adaptor.
Current setting=6A
Battery Connector
add for RF
1115_correct netname
1211 change Battery CON
For Battery Reset
close to H6001
R1.1
modify battery reset CKT
R1.1 Exchange GND_LED to GND
R1.1 11/02
R2.2 03/21
D6004
07V220000006
AZ2025-01H.R7G
@
D6004
07V220000006
AZ2025-01H.R7G
@
12
T6001T6001
1
G
S
D3
2
1
Q6001
2N7002
G
S
D3
2
1
Q6001
2N7002
T6029T6029
1
H6001
ST315D94
H6001
ST315D94
GND 1
22
33
4
4
R6001
1KOhm
R6001
1KOhm
1 2
T6031T6031
1
J6002
12V17GBSM087
WTOB_CON_4P
J6002
12V17GBSM087
WTOB_CON_4P
44
33
22
11
SIDE1
5
SIDE2
6
T6024T6024
1
C6001
0.1UF/25V
C6001
0.1UF/25V
12
L6006 80Ohm/100MhzL6006 80Ohm/100Mhz
21
T6007T6007
1
C6030
47PF/50V
C6030
47PF/50V
12
D6003
1V/0.2A
D6003
1V/0.2A
1
2
3
F6001
07V100000004
15A/65V
F6001
07V100000004
15A/65V
1 2
T6023T6023
1
R6002 100KOhmR6002 100KOhm
1 2
C6029
47PF/50V
C6029
47PF/50V
12
T6027T6027
1
C6026
39PF/50V
C6026
39PF/50V
12
C6009
0.1UF/25V
C6009
0.1UF/25V
12
T6005T6005
1
L6003 1kOhm/100Mhz Irat=300mAL6003 1kOhm/100Mhz Irat=300mA
21
T6037T6037
1
C6027
0.1UF/25V
@
C6027
0.1UF/25V
@
12
D6001
0.51V/0.5A
@
D6001
0.51V/0.5A
@
C6031
47PF/50V
C6031
47PF/50V
12
T6003T6003
1
T6008T6008
1
T6038T6038
1
T6036T6036
1
T6028T6028
1
T6030T6030
1
T6022T6022
1
C6028
0.1UF/25V
C6028
0.1UF/25V
12
J6001
12V17GBSM089
WTOB_CON_10P
J6001
12V17GBSM089
WTOB_CON_10P
11
22
33
44
55
66
77
88
99
10 10
T6020T6020
1
T6026T6026
1
L6002 1kOhm/100Mhz Irat=300mAL6002 1kOhm/100Mhz Irat=300mA
21
T6032T6032
1
C6003
1UF/25V
10%
C6003
1UF/25V
10%
12
C6002
10UF/25V
10% @
C6002
10UF/25V
10% @
12
T6002T6002
1
T6006T6006
1
T6033T6033
1
D6002
DF5A6.8FU
D6002
DF5A6.8FU
1
3 4
5
2
T6039T6039
1
SW6001
12V09SBSM031
TP_SWITCH_4P
SW6001
12V09SBSM031
TP_SWITCH_4P
1
1
3
344
22
L6004 1kOhm/100Mhz Irat=300mAL6004 1kOhm/100Mhz Irat=300mA
21
T6004T6004
1
T6035T6035
1
L6001 80Ohm/100MhzL6001 80Ohm/100Mhz
21
T6025T6025
1
T6034T6034
1
T6040T6040
1
C6032
0.1UF/25V
C6032
0.1UF/25V
12
www.qdzbwx.com

5
5
4
4
3
3
2
2
1
1
D D
C C
B B
A A
USB_PN4_C
USB_PP4_C
+3VS_BT
BT_ON25,30,53
USB_PP424
USB_PN424
+3VS_BT
+3V GND
GND
GND
+3VS_BT
+3VS
Size Project Name Rev
Date: Sheet of
Title :
Engineer:
A
61 93Thursday, August 23, 2012
Pegatron Corp.
Fersco USB 3.0
3.1
JM50
Joyoung_Chianhg
Size Project Name Rev
Date: Sheet of
Title :
Engineer:
A
61 93Thursday, August 23, 2012
Pegatron Corp.
Fersco USB 3.0
3.1
JM50
Joyoung_Chianhg
Size Project Name Rev
Date: Sheet of
Title :
Engineer:
A
61 93Thursday, August 23, 2012
Pegatron Corp.
Fersco USB 3.0
3.1
JM50
Joyoung_Chianhg
R1.0
prevent leakage curent.
B/T MODULE
PIN 5: LED Output
R1.1 IOAC 10/31
R2.1 01/17
JM50_T 04/27
LX6101
90Ohm/100Mhz
@
LX6101
90Ohm/100Mhz
@
1 4
2 3
R6110
0Ohm
@
R6110
0Ohm
@
1 2
T6101T6101
1
C6101
0.1UF/16V
@
C6101
0.1UF/16V
@
1 2
G
S
D3
2
1
Q6101
2N7002
/BT_SINGLE
G
S
D3
2
1
Q6101
2N7002
/BT_SINGLE
R6102
10KOhm
/BT_SINGLE
R6102
10KOhm
/BT_SINGLE
12
R6109
0Ohm
/BT_SINGLE
R6109
0Ohm
/BT_SINGLE
1 2
RN6101A 0Ohm /BT_SINGLERN6101A 0Ohm /BT_SINGLE
12
RN6101B 0Ohm /BT_SINGLE
RN6101B 0Ohm /BT_SINGLE
34
J6101
WTOB_CON_6P
/BT_SINGLE
J6101
WTOB_CON_6P
/BT_SINGLE
6
65
54
43
32
21
1SIDE1 7
SIDE2 8
www.qdzbwx.com

5
5
4
4
3
3
2
2
1
1
D D
C C
B B
A A
Size Project Name Rev
Date: Sheet of
Title :
Engineer:
Custom
62 93Thursday, August 23, 2012
<OrgName>
System Setting
3.1
JM50
Joyoung_Chianhg
Size Project Name Rev
Date: Sheet of
Title :
Engineer:
Custom
62 93Thursday, August 23, 2012
<OrgName>
System Setting
3.1
JM50
Joyoung_Chianhg
Size Project Name Rev
Date: Sheet of
Title :
Engineer:
Custom
62 93Thursday, August 23, 2012
<OrgName>
System Setting
3.1
JM50
Joyoung_Chianhg
www.qdzbwx.com

5
5
4
4
3
3
2
2
1
1
D D
C C
B B
A A
Size Project Name Rev
Date: Sheet of
Title :
Engineer:
A
63 93Thursday, August 23, 2012
<OrgName>
B to B
3.1
JM50
Joyoung_Chianhg
Size Project Name Rev
Date: Sheet of
Title :
Engineer:
A
63 93Thursday, August 23, 2012
<OrgName>
B to B
3.1
JM50
Joyoung_Chianhg
Size Project Name Rev
Date: Sheet of
Title :
Engineer:
A
63 93Thursday, August 23, 2012
<OrgName>
B to B
3.1
JM50
Joyoung_Chianhg
www.qdzbwx.com

5
5
4
4
3
3
2
2
1
1
D D
C C
B B
A A
Size Project Name Rev
Date: Sheet of
Title :
Engineer:
C
64 93Thursday, August 23, 2012
<OrgName>
B to B
3.1
JM50
Joyoung_Chianhg
Size Project Name Rev
Date: Sheet of
Title :
Engineer:
C
64 93Thursday, August 23, 2012
<OrgName>
B to B
3.1
JM50
Joyoung_Chianhg
Size Project Name Rev
Date: Sheet of
Title :
Engineer:
C
64 93Thursday, August 23, 2012
<OrgName>
B to B
3.1
JM50
Joyoung_Chianhg
www.qdzbwx.com

5
5
4
4
3
3
2
2
1
1
D D
C C
B B
A A
+5VO
GND
GND
GND
GND
GND
GND
GND
GND GND
GND
Size Project Name Rev
Date: Sheet of
Title :
Engineer:
C
65 93Thursday, August 23, 2012
<OrgName>
ME_CONN,Skew Hole
3.1
JM50
Joyoung_Chianhg
Size Project Name Rev
Date: Sheet of
Title :
Engineer:
C
65 93Thursday, August 23, 2012
<OrgName>
ME_CONN,Skew Hole
3.1
JM50
Joyoung_Chianhg
Size Project Name Rev
Date: Sheet of
Title :
Engineer:
C
65 93Thursday, August 23, 2012
<OrgName>
ME_CONN,Skew Hole
3.1
JM50
Joyoung_Chianhg
CPU Bracket Hole
ME B Type
VGA Bracket Hole
place between J5204 /J5205
This screw hole should be Upside down(TOP and BOTTOM).
R1.1 11/08
R2.0 12/15
R2.0 12/19
H6510
RT315x315CB315D94
H6510
RT315x315CB315D94
1
H6505
CT217B136ID106
/DGPU
H6505
CT217B136ID106
/DGPU H6514
RT315x315CB315D94
H6514
RT315x315CB315D94
1
H6513
O138x110D138x110N
H6513
O138x110D138x110N
1
H6504
C217D126
H6504
C217D126
H6512
RT315x346CB217D94
H6512
RT315x346CB217D94
1
H6511
RT315x315CB315D94
H6511
RT315x315CB315D94
1
H6506
CT217B136ID106
/DGPU
H6506
CT217B136ID106
/DGPU
CE6501
100UF/6.3V
@
CE6501
100UF/6.3V
@
H6516
RT315x315CB315D94
H6516
RT315x315CB315D94
1
H6517
RT315x315CB315D94
H6517
RT315x315CB315D94
1
H6509
RT315x315CB315D94
H6509
RT315x315CB315D94
1
H6501
C217D126
H6501
C217D126
H6507
HOLE_NPTH
H6507
HOLE_NPTH
1
H6515
S315D94
H6515
S315D94
1
H6503
C217D126
H6503
C217D126
H6508
CST315SB315D94
H6508
CST315SB315D94
1
H6502
C217D126
H6502
C217D126
www.qdzbwx.com

5
5
4
4
3
3
2
2
1
1
D D
C C
B B
A A
CHG_LED_BLUE#_R_LED
CHG_LED_ORANGE#_R_LED
PWR_BLUE_LED#_LED
PWR_AMBER_LED#_LED
PWR_SW#_LED
PWR_SW#_LED
PWR_LED#_LED PWR_BLUE_LED#_LED
PWR_LED_standby#_LED PWR_AMBER_LED#_LED
PWR_LED#_LED
PWR_LED_standby#_LED
CHG_LED_ORANGE#_LED CHG_LED_ORANGE#_R_LED
CHG_LED_BLUE#_LED CHG_LED_BLUE#_R_LED
CHG_LED_ORANGE#_LED
CHG_LED_BLUE#_LED
+5VSUS_LED
+5V_LED
+5VSUS_LED
+5V_LED
GND_LED
GND_LED
GND_LED
GND_LED
+5V_LED
+5V_LED
+3VA_LED
GND_LED
GND_LED
+5VSUS_LED
GND_LED
GND_LED
GND_LED
GND_LED
GND_LED
GND_LED
GND_LED
GND_LED
+3VA_LED
+3VA_LED
Size Project Name Rev
Date: Sheet of
Title :
Engineer:
C
66 93Thursday, August 23, 2012
BG1-HW RD Div.2-NB RD Dept.5
TP_M
3.1
Joyoung_Chianhg
JM50
Size Project Name Rev
Date: Sheet of
Title :
Engineer:
C
66 93Thursday, August 23, 2012
BG1-HW RD Div.2-NB RD Dept.5
TP_M
3.1
Joyoung_Chianhg
JM50
Size Project Name Rev
Date: Sheet of
Title :
Engineer:
C
66 93Thursday, August 23, 2012
BG1-HW RD Div.2-NB RD Dept.5
TP_M
3.1
Joyoung_Chianhg
JM50
SR-65
Charger LED
POWER LED
SR-66
Power Button
Power LED
need check after SR
Dual Color
need check after SR
Charger LED ORANGE
Dual Color
Charger LED BLUE
R1.1
change power plane
R1.1 exchange D6601 to C6605 for PWR_SW# noise
R2.1 02/08
R2.1 02/08
R6606
3.3KOhm
R6606
3.3KOhm
1 2
R6608 0OhmR6608 0Ohm
1 2
C6605
0.1UF/10V
C6605
0.1UF/10V
12
+
+
Blue
Orange
LED01
07V130000024
BLUE&ORANGE
+
+
Blue
Orange
LED01
07V130000024
BLUE&ORANGE
1
2
3
4
Q6604B
UM6K1N
@
Q6604B
UM6K1N
@
5
34
Q6602A
UM6K1N
@
Q6602A
UM6K1N
@
2
61
R6603
3.3KOhm
R6603
3.3KOhm
1 2
LEDCON1
SMD28x126
LEDCON1
SMD28x126
11
22
33
44
55
66
77
88
99
10 10
Q6604A
UM6K1N
@
Q6604A
UM6K1N
@
2
61
Q6603A
UM6K1N
@
Q6603A
UM6K1N
@
2
61
R6607 0OhmR6607 0Ohm
1 2
+
+
Blue
Orange
LED02
07V130000024
BLUE&ORANGE
+
+
Blue
Orange
LED02
07V130000024
BLUE&ORANGE
1
2
3
4
R6612 0OhmR6612 0Ohm
1 2
Q6602B
UM6K1N
@
Q6602B
UM6K1N
@
5
34
R6610
10KOhm
@
R6610
10KOhm
@
12
Q6603B
UM6K1N
@
Q6603B
UM6K1N
@
5
34
SW6601
12V09SBSM031
TP_SWITCH_4P
SW6601
12V09SBSM031
TP_SWITCH_4P
1
1
3
344
22
R6602
10KOhm
@
R6602
10KOhm
@
12
Q6601B
UM6K1N
@
Q6601B
UM6K1N
@
5
34
R6611 0OhmR6611 0Ohm
1 2
R6604
1.5KOhm
R6604
1.5KOhm
1 2
C6601
1AV200000015
47PF/50V
@
C6601
1AV200000015
47PF/50V
@
12
R6605
3.3KOhm
R6605
3.3KOhm
1 2
Q6601A
UM6K1N
@
Q6601A
UM6K1N
@
2
61
R6609
10KOhm
@
R6609
10KOhm
@
12
R6601
10KOhm
@
R6601
10KOhm
@
12
C6602
1AV200000015
47PF/50V
@
C6602
1AV200000015
47PF/50V
@
12
www.qdzbwx.com

5
5
4
4
3
3
2
2
1
1
D D
C C
B B
A A
DV12AV12
SD_D2
SD_D1
SD_D0
SD_CLK
SD_CMD
SD_D3
SD_CD#
SD_WP
SD_CD#
BUF_PLT_RST#_CR
AV12
CR_LED#
PM_CLKRUN#_TPM
LPCSERIRQ_TPM
LPCCLK_TPM
+RTCBAT_CR
+3VS_MB
CLKREQ0_CR#
BUF_PLT_RST#_CR
LPC_AD1_TPM
DV12_S
DV33_18
CLK_PCIE_CR_P
CLK_PCIE_CR_N
LPC_FRAME#_TPM
LPCCLK_TPM
LPC_AD2_TPM
+3VS_CR
+3VS_CR
LPC_AD3_TPM
LPC_AD0_TPM
CLKREQ0_CR#
BUF_PLT_RST#_CR
SD_WP
PCIE_TXP0_CR
PCIE_TXN0_CR
PCIE_RXN0_CR
PCIE_RXP0_CR
CLK_PCIE_CR_P
CLK_PCIE_CR_N
PCIE_TXN0_CR
PCIE_TXP0_CR
SD_CLK_R
SD_D0
SD_CMD
SD_D1
SD_CLK_R
SD_D2
SD_D3
LPCSERIRQ_TPM
PM_CLKRUN#_TPM
LPC_AD0_TPM
LPC_AD1_TPM
LPC_AD2_TPM
LPC_FRAME#_TPM
LPC_AD3_TPM
DV12
SD_CLK
HSOP_R
HSON_R
PCIE_RXP0_CR
PCIE_RXN0_CR
GND_CR
GND_CR
+3VS_TPM
+3VS_TPM
+3V_CARD_CR
GND_CR
GND_CR
+3VS_TPM
+3VS_MB +3VS_CR
GND_CR
+3V_CARD
GND_CR GND_CR
GND_CR
GND_CR
GND_CR
GND_CR
GND_CR
GND_CR
+3V_CARD
GND_CR
+3V_CARD
GND_CR
GND_CR
GND_CR
GND_CR
GND_CR
GND_CR GND_CR
+3V_TPM
GND_CR
+3V_TPM
GND_CR
GND_CR
GND_CR
GND_CR
GND_CR
GND_CR
Size Project Name Rev
Date: Sheet of
Title :
Engineer:
C
67 93Thursday, August 23, 2012
RTS5209
3.1
JM50
JAY TSAI
Size Project Name Rev
Date: Sheet of
Title :
Engineer:
C
67 93Thursday, August 23, 2012
RTS5209
3.1
JM50
JAY TSAI
Size Project Name Rev
Date: Sheet of
Title :
Engineer:
C
67 93Thursday, August 23, 2012
RTS5209
3.1
JM50
JAY TSAI
R1.1 change to 30P
Part number:020J-007D000
RTC
SDCLK trace length
shorter,surround with GND.
When EECS switch to be D3-Delink sideband signal, Serial Flash function is disabled.
From System's PCIE interface
trace width 40mils
MS_D4/XD_D0
MS_D2/XD_D2
SP2
SP3
SP4
SP5
SP6
MS_D3/XD_D4
SP8
SP9
SP10
SP11
SP12
SP7
MS_D7/XD_D5
SP14
SP13
SP15
MS_CLK/XD_D6
Description
SD_D7/XD_RDY
SD_D6/XD_RE#
SD_D5/XD_CE#
SD_D4/XD_WE#
MS_BS/XD_CLE
MS_D5/XD_ALE
MS_D6/XD_D3
MS_D0/XD_D1
MS_D1/XD_WP#
SD_WP/XD_D7
SP1
Pin Name
trace width 60mils
20110909 Joyoung
EMI request
Close to connector
C4008 C4002 SD CARD CAP
trace width 60mils
Reserve for BIOS boot function
Remove Serial Flash
R2.0 move back
R2.0 12/13
C67280.1UF/16V
1AV200000042
C67280.1UF/16V
1AV200000042
1 2
C6701
1UF/10V
C6701
1UF/10V
12
C6712
0.1UF/16V
@
C6712
0.1UF/16V
@
12
T6704T6704
1
R6731 0Ohm@
vx_r0603_h28_small
R6731 0Ohm@
vx_r0603_h28_small
1 2
C6714
1UF/6.3V
@
C6714
1UF/6.3V
@
12
U6701
RTS5209-GR
U6701
RTS5209-GR
HSIP
1
HSIN
2
REFCLKP
3
REFCLKN
4
AV12
5
HSOP
6
HSON
7
GND1
8
DV12
9
Card1_3V3
10
3V3_IN1
11
Card2_3V3
12
xD_CD#
13
DV33_18
14
GND2
15
SP1
16
SP2
17
SP3
18
SP4
19
SD_D1
20
SD_D0
21
SD_CLK
22
SD_CMD
23
SD_D3
24
SD_D2 25
GND3 26
DV12_S 27
SP5 28
SP6 29
SP7 30
SP8 31
SP9 32
SP10 33
SP11 34
SP12 35
SP13 36
SP14 37
SP15 38
SD_CD# 39
MS_INS# 40
GPIO/EEDI 41
EESK 42
EECS 43
EEDO 44
PERST# 45
CLK_REQ# 46
3V3_IN2 47
RREF 48
C6722 0.1UF/16V
1AV200000042
C6722 0.1UF/16V
1AV200000042
1 2
C6736
10UF/10V
C6736
10UF/10V
12
J6705
12V162BSM003
BTOB_CON_16P
/TPM
J6705
12V162BSM003
BTOB_CON_16P
/TPM
11
22
33
44
55
66
77
88
9
910
10 11
11 12
12 13
13 14
14 15
15 16
16
C6726 4.7UF/6.3V
1AV300000023
C6726 4.7UF/6.3V
1AV300000023
1 2
R6729
10V220000088
6.2KOhm
R6729
10V220000088
6.2KOhm
1 2
C6713
0.1UF/16V
@
C6713
0.1UF/16V
@
12
C6724 0.1UF/16V
1AV200000042
C6724 0.1UF/16V
1AV200000042
1 2
C671110PF/50V
@
C671110PF/50V
@
1 2
RN6702A
0Ohm
/TPM RN6702A
0Ohm
/TPM
1 2
J6701
12V371BSM002
WTOB_CON_30P
J6701
12V371BSM002
WTOB_CON_30P
11
22
33
44
55
66
77
88
99
10 10
11 11
12 12
13 13
14 14
15 15
16 16
17 17
18 18
19 19
20 20
21 21
22 22
23 23
24 24
25 25
26 26
27 27
28 28
29 29
30 30
SIDE1
31 SIDE2 32
SIDE3
33
SIDE4
34
SIDE5
35
C67304.7UF/6.3V
@
1AV300000023
C67304.7UF/6.3V
@
1AV300000023
1 2
C6735
0.1UF/16V
1AV200000042
C6735
0.1UF/16V
1AV200000042
12
RN6702C
0Ohm
/TPM RN6702C
0Ohm
/TPM
5 6
H6701
C315D110
H6701
C315D110
1
J6703
12V211BSD000
SD_SOCKET_9P
J6703
12V211BSD000
SD_SOCKET_9P
1
1
2
2
3
3
4
4
5
5
6
6
7
7
8
8
9
9
10 10
11 11
12 12
P_GND1 13
P_GND2 14
H6702
C315D110
H6702
C315D110
1
R6707
4.7KOhm
@
R6707
4.7KOhm
@
C6720
10PF/50V
@ 1AV200000001
C6720
10PF/50V
@ 1AV200000001
12
RN6702B
0Ohm
/TPM RN6702B
0Ohm
/TPM
3 4
R6703 0OhmR6703 0Ohm
12
C6725 0.1UF/16V
1AV200000042
C6725 0.1UF/16V
1AV200000042
1 2
T6706T6706
1
C6702
10UF/10V
1AV500000008
C6702
10UF/10V
1AV500000008
12
RN6702D
0Ohm
/TPM RN6702D
0Ohm
/TPM
7 8
C6715
1UF/6.3V
@
C6715
1UF/6.3V
@
12
H6703
HOLE_NPTH
H6703
HOLE_NPTH
1
C6704
0.1UF/10V
@
C6704
0.1UF/10V
@
12
C6703
0.1UF/16V
1AV200000042
C6703
0.1UF/16V
1AV200000042
12
T6703T6703
1
H6704
O110X138DO110X138N
H6704
O110X138DO110X138N
1
C6719 0.1UF/16V
1AV200000042
C6719 0.1UF/16V
1AV200000042
1 2
J6702
12V20GBSM000
BATT_HOLDER_2P
J6702
12V20GBSM000
BATT_HOLDER_2P
12
3
4
T6702T6702
1
C6723
4.7UF/6.3V
1AV300000023
C6723
4.7UF/6.3V
1AV300000023
1 2
C6717 0.1UF/16V
1AV200000042
C6717 0.1UF/16V
1AV200000042
1 2
R6706
10V340000001
0Ohm
R6706
10V340000001
0Ohm
1 2
www.qdzbwx.com

5
5
4
4
3
3
2
2
1
1
D D
C C
B B
A A
Size Project Name Rev
Date: Sheet of
Title :
Engineer:
B
69 93Thursday, August 23, 2012
<OrgName>
USB_USB Port
3.1
JM50
Joyoung_Chianhg
Size Project Name Rev
Date: Sheet of
Title :
Engineer:
B
69 93Thursday, August 23, 2012
<OrgName>
USB_USB Port
3.1
JM50
Joyoung_Chianhg
Size Project Name Rev
Date: Sheet of
Title :
Engineer:
B
69 93Thursday, August 23, 2012
<OrgName>
USB_USB Port
3.1
JM50
Joyoung_Chianhg
www.qdzbwx.com

5
5
4
4
3
3
2
2
1
1
D D
C C
B B
A A
PEX_TERMP
PEX_TSTCLK_OUT#
PEX_TSTCLK_OUT
CLKREQ_PEG#_R
PEX_RST
PCIEG_RXP12
PCIEG_RXN12
PEX_TX12+
PEX_TX12-PCIENB_RXN12
PCIENB_RXP12
PEX_TX0+
PEX_TX0-
PCIEG_RXP0
PCIEG_RXN0
PEX_TX1+
PEX_TX1-
PCIEG_RXP1
PCIEG_RXN1
PEX_TX2+
PEX_TX2-
PCIEG_RXN2
PCIEG_RXP2
PEX_TX3-
PEX_TX3+
PCIEG_RXN3
PCIEG_RXP3
PEX_TX4-
PEX_TX4+
PCIEG_RXP4
PCIEG_RXN4
PEX_TX6+
PEX_TX6-
PCIEG_RXP5
PCIEG_RXN5
PEX_TX5+
PEX_TX5-
PCIEG_RXP6
PCIEG_RXN6
PCIEG_RXP7
PCIEG_RXN7
PEX_TX7+
PEX_TX7-
PCIENB_RXP0
PCIENB_RXN0
PCIENB_RXP1
PCIENB_RXN1
PCIENB_RXP2
PCIENB_RXN2
PCIENB_RXP3
PCIENB_RXN3
PCIENB_RXN4
PCIEG_RXP9
PCIEG_RXN9
PEX_TX9+
PEX_TX9-
PCIENB_RXP4
PCIENB_RXN5
PCIENB_RXP5
PCIENB_RXN9
PCIENB_RXP9
PCIENB_RXN6
PCIENB_RXP6
PCIENB_RXN7
PCIENB_RXP7
PCIEG_RXP14
PCIEG_RXN14
PEX_TX14+
PEX_TX14-PCIENB_RXN14
PCIENB_RXP14
PCIEG_RXP11
PCIEG_RXN11
PEX_TX11+
PEX_TX11-PCIENB_RXN11
PCIENB_RXP11
PCIEG_RXP8
PCIEG_RXN8
PEX_TX8+
PEX_TX8-PCIENB_RXN8
PCIENB_RXP8
PCIEG_RXP15
PCIEG_RXN15
PEX_TX15+
PEX_TX15-PCIENB_RXN15
PCIENB_RXP15
PCIEG_RXP13
PCIEG_RXN13
PEX_TX13+
PEX_TX13-PCIENB_RXN13
PCIENB_RXP13
PCIEG_RXP10
PCIEG_RXN10
PEX_TX10+
PEX_TX10-PCIENB_RXN10
PCIENB_RXP10
CLK_PCIE_PEG_PCH21
CLK_PCIE_PEG#_PCH21
PCIEG_RXP[0..15]3
PCIENB_RXN[0..15]3
PCIENB_RXP[0..15]3
PCIEG_RXN[0..15]3
BUF_PLT_RST#4,24,30,32,33,53,59
DGPU_HOLD_RST#24
CLKREQ_PEG#21
NVDD_SENSE 87
NVDD_GND_SENSE 87
+3VS_VGA
+3VS_VGA
+3VS_VGA
+1.05VS_VGA
+1.05VS_VGA
+3VS_VGA
Size Project Name Rev
Date: Sheet of
Title :
Engineer:
P/N
C
70 93Thursday, August 23, 2012
PEGATRON COMPUTER INC
PEG
3.1
JM50
Joyoung_Chianhg
<OrgAddr2>
Size Project Name Rev
Date: Sheet of
Title :
Engineer:
P/N
C
70 93Thursday, August 23, 2012
PEGATRON COMPUTER INC
PEG
3.1
JM50
Joyoung_Chianhg
<OrgAddr2>
Size Project Name Rev
Date: Sheet of
Title :
Engineer:
P/N
C
70 93Thursday, August 23, 2012
PEGATRON COMPUTER INC
PEG
3.1
JM50
Joyoung_Chianhg
<OrgAddr2>
PLACE UNDER BGA PLACE BETWEEN BGA AND POWER SUPPLY
PLACE NEAR PLACE NEAR BGA
PEX=> From NB
EXP: VGA Card to NB
Frank
20110513 Change N13P GPU.
20110909 Joyoung
EMI Request
N13P-GSN13P-GL
NC
PEX_PLL_HVDD
PEX_PLL_HVDD
(3.3V)
N13P-GSN13P-GL
R7022L7001
PEX_PLLVDD
0928 Alfie
0928 Alfie
A
B
GND
VCC
Y
U7002
SN74LVC1G08DCKR
/DGPU
A
B
GND
VCC
Y
U7002
SN74LVC1G08DCKR
/DGPU
1
2
3 4
5
C7031 0.22UF/10V
/DGPU
C7031 0.22UF/10V
/DGPU
C7034 0.22UF/10V
/DGPU
C7034 0.22UF/10V
/DGPU
C7052
0.1UF/16V
/DGPU
C7052
0.1UF/16V
/DGPU
12
C7037 0.22UF/10V
/DGPU
C7037 0.22UF/10V
/DGPU
C7006
1UF/6.3V
/DGPU
C7006
1UF/6.3V
/DGPU
12
C7002
1UF/6.3V
/DGPU
C7002
1UF/6.3V
/DGPU
12
C7024 0.22UF/10V
/DGPU
C7024 0.22UF/10V
/DGPU
T7022T7022
1
C7020 0.22UF/10V
/DGPU
C7020 0.22UF/10V
/DGPU
R7003
2.49KOhm
1%
/DGPU
R7003
2.49KOhm
1%
/DGPU
1 2
C7038 0.22UF/10V
/DGPU
C7038 0.22UF/10V
/DGPU
C7004
10UF/6.3V
/DGPU
C7004
10UF/6.3V
/DGPU
12
R7004 10KOhm
/DGPU
R7004 10KOhm
/DGPU
1 2
C7046 0.22UF/10V
/DGPU
C7046 0.22UF/10V
/DGPU
C7022 0.22UF/10V
/DGPU
C7022 0.22UF/10V
/DGPU
C7023 0.22UF/10V
/DGPU
C7023 0.22UF/10V
/DGPU
C7035 0.22UF/10V
/DGPU
C7035 0.22UF/10V
/DGPU
R7022 0Ohm
/GS
R7022 0Ohm
/GS
12
C7036 0.22UF/10V
/DGPU
C7036 0.22UF/10V
/DGPU
C7028 0.22UF/10V
/DGPU
C7028 0.22UF/10V
/DGPU
C7015
4.7UF/6.3V
/DGPU
C7015
4.7UF/6.3V
/DGPU
1 2
C7007
4.7UF/6.3V
/DGPU
C7007
4.7UF/6.3V
/DGPU
1 2
C7008
1UF/6.3V
/DGPU
C7008
1UF/6.3V
/DGPU
12
C7021 0.22UF/10V
/DGPU
C7021 0.22UF/10V
/DGPU
C7030 0.22UF/10V
/DGPU
C7030 0.22UF/10V
/DGPU
L7001
30Ohm/100Mhz
/GL
L7001
30Ohm/100Mhz
/GL
21
C7029 0.22UF/10V
/DGPU
C7029 0.22UF/10V
/DGPU
C7032 0.22UF/10V
/DGPU
C7032 0.22UF/10V
/DGPU
C7051 0.22UF/10V
/DGPU
C7051 0.22UF/10V
/DGPU
C7016
0.1UF/16V
/DGPU
C7016
0.1UF/16V
/DGPU
12
G
S
D3
2
1
Q7001
2N7002
/DGPU
G
S
D3
2
1
Q7001
2N7002
/DGPU
C7027 0.22UF/10V
/DGPU
C7027 0.22UF/10V
/DGPU
C7009
10UF/6.3V
/DGPU
C7009
10UF/6.3V
/DGPU
12
C7025 0.22UF/10V
/DGPU
C7025 0.22UF/10V
/DGPU
C7044
1UF/6.3V
/DGPU
C7044
1UF/6.3V
/DGPU
12
C7050 0.22UF/10V
/DGPU
C7050 0.22UF/10V
/DGPU
C7017
4.7UF/6.3V
/DGPU
C7017
4.7UF/6.3V
/DGPU
1 2
C7048 0.22UF/10V
/DGPU
C7048 0.22UF/10V
/DGPU
C7003
4.7UF/6.3V
/DGPU
C7003
4.7UF/6.3V
/DGPU
1 2
1/19 PCI_EXPRESS
U7001A
02V0A0000011
N13P-GS
/DGPU
1/19 PCI_EXPRESS
U7001A
02V0A0000011
N13P-GS
/DGPU
PEX_RX15_N
AM27 PEX_RX15
AN27
PEX_TX15_N
AK25 PEX_TX15
AL25
PEX_RX14_N
AP27 PEX_RX14
AP26
PEX_TX14_N
AJ24 PEX_TX14
AK24
PEX_RX13_N
AM26 PEX_RX13
AN26
PEX_TX13_N
AG23 PEX_TX13
AH23
PEX_RX12_N
AM24 PEX_RX12
AN24
PEX_TX12_N
AJ23 PEX_TX12
AK23
PEX_RX11_N
AP24 PEX_RX11
AP23
PEX_TX11_N
AK22 PEX_TX11
AL22
PEX_RX10_N
AM23 PEX_RX10
AN23
PEX_TX10_N
AJ21 PEX_TX10
AK21
PEX_RX9_N
AM21 PEX_RX9
AN21
PEX_TX9_N
AG20 PEX_TX9
AH20
PEX_RX8_N
AP21 PEX_RX8
AP20
PEX_TX8_N
AJ20 PEX_TX8
AK20
PEX_RX7N
AM20 PEX_RX7
AN20
PEX_TX7_N
AK19 PEX_TX7
AL19
PEX_RX6_N
AM18 PEX_RX6
AN18
PEX_TX6_N
AJ18 PEX_TX6
AK18
PEX_RX5_N
AP18 PEX_RX5
AP17
PEX_TX5_N
AG17 PEX_TX5
AH17
PEX_RX4_N
AM17 PEX_RX4
AN17
PEX_TX4_N
AJ17 PEX_TX4
AK17
PEX_RX3_N
AM15 PEX_RX3
AN15
PEX_TX3_N
AK16 PEX_TX3
AL16
PEX_RX2_N
AP15 PEX_RX2
AP14
PEX_TX2_N
AJ15 PEX_TX2
AK15
PEX_RX1_N
AM14 PEX_RX1
AN14
PEX_TX1_N
AG14 PEX_TX1
AH14
PEX_RX0_N
AM12 PEX_RX0
AN12
PEX_TX0_N
AJ14 PEX_TX0
AK14
PEX_REFCLK_N
AK13 PEX_REFCLK
AL13
PEX_CLKREQ_N
AK12
PEX_RST_N
AJ12
PEX_WAKE_N
AJ11
PEX_TERMP AP29
TESTMODE AK11
PEX_PLLVDD AG26
PEX_TSTCLK_OUT_N AK26
PEX_TSTCLK_OUT AJ26
NC12 P8
GND_SENSE L5
VDD_SENSE L4
PEX_SVDD_3V3 AG12
PEX_PLL_HVDD AH12
PEX_IOVDDQ14 AN28
PEX_IOVDDQ13 AM28
PEX_IOVDDQ12 AL27
PEX_IOVDDQ11 AK27
PEX_IOVDDQ10 AJ27
PEX_IOVDDQ9 AH27
PEX_IOVDDQ8 AH26
PEX_IOVDDQ7 AH18
PEX_IOVDDQ6 AH15
PEX_IOVDDQ5 AG25
PEX_IOVDDQ4 AG18
PEX_IOVDDQ3 AG16
PEX_IOVDDQ2 AG15
PEX_IOVDDQ1 AG13
PEX_IOVDD6 AH25
PEX_IOVDD5 AH21
PEX_IOVDD4 AG24
PEX_IOVDD3 AG22
PEX_IOVDD2 AG21
PEX_IOVDD1 AG19
C7026 0.22UF/10V
/DGPU
C7026 0.22UF/10V
/DGPU
C7018 0.22UF/10V
/DGPU
C7018 0.22UF/10V
/DGPU
R7008
10KOhm
/DGPU
R7008
10KOhm
/DGPU
1 2
C7049 0.22UF/10V
/DGPU
C7049 0.22UF/10V
/DGPU
C7045
4.7UF/6.3V
/DGPU
C7045
4.7UF/6.3V
/DGPU
1 2
C7011
10UF/6.3V
/DGPU
C7011
10UF/6.3V
/DGPU
12
C7001
1UF/6.3V
/DGPU
C7001
1UF/6.3V
/DGPU
12
R7009
100KOhm
/DGPU
R7009
100KOhm
/DGPU
1 2
C7019 0.22UF/10V
/DGPU
C7019 0.22UF/10V
/DGPU
C7053
0.1UF/16V
/DGPU
C7053
0.1UF/16V
/DGPU
12
C7040 0.22UF/10V
/DGPU
C7040 0.22UF/10V
/DGPU
C7041 0.22UF/10V
/DGPU
C7041 0.22UF/10V
/DGPU
C7005
22UF/6.3V
/DGPU
C7005
22UF/6.3V
/DGPU
12
R7007 200Ohm
@
R7007 200Ohm
@
1 2
C7039 0.22UF/10V
/DGPU
C7039 0.22UF/10V
/DGPU
C7047 0.22UF/10V
/DGPU
C7047 0.22UF/10V
/DGPU
R7020 0Ohm
@
R7020 0Ohm
@
12
C7042 0.22UF/10V
/DGPU
C7042 0.22UF/10V
/DGPU
R7021 0Ohm
/GS
R7021 0Ohm
/GS
12
C7010
22UF/6.3V
/DGPU
C7010
22UF/6.3V
/DGPU
12
C7033 0.22UF/10V
/DGPU
C7033 0.22UF/10V
/DGPU
C7043 0.22UF/10V
/DGPU
C7043 0.22UF/10V
/DGPU C7061
0.1UF/16V
/DGPU
C7061
0.1UF/16V
/DGPU
12
www.qdzbwx.com

5
5
4
4
3
3
2
2
1
1
D D
C C
B B
A A
+FB_PLLAVDD
FBA_CMD2
FBA_CMD18
FBA_CMD5
FBA_CMD3
FBA_CMD19
FBC_CMD2
FBC_CMD18
FBC_CMD5
FBC_CMD3
FBC_CMD19
FBA_DEBUG0
FBA_CMD0
FBA_CMD2
FBA_CMD3
FBA_CMD4
FBA_CMD5
FBA_CMD6
FBA_CMD7
FBA_CMD8
FBA_CMD9
FBA_CMD10
FBA_CMD11
FBA_CMD12
FBA_CMD13
FBA_CMD14
FBA_CMD15
FBA_CMD16
FBA_CMD18
FBA_CMD19
FBA_CMD20
FBA_CMD21
FBA_CMD22
FBA_CMD23
FBA_CMD24
FBA_CMD25
FBA_CMD26
FBA_CMD27
FBA_CMD28
FBA_CMD29
FBA_CMD30
FBC_CMD3
FBC_CMD7
FBC_CMD4
FBC_CMD5
FBC_CMD6
FBC_CMD11
FBC_CMD15
FBC_CMD12
FBC_CMD13
FBC_CMD14
FBC_CMD8
FBC_CMD9
FBC_CMD10
FBC_CMD19
FBC_CMD23
FBC_CMD20
FBC_CMD21
FBC_CMD22
FBC_CMD16
FBC_CMD18
FBC_CMD27
FBC_CMD28
FBC_CMD29
FBC_CMD30
FBC_CMD24
FBC_CMD25
FBC_CMD26
FBC_CMD0
FBC_CMD2
FBC_DEBUG
FBCD0
FBCD1
FBCD2
FBCD3
FBCD4
FBCD5
FBCD6
FBCD7
FBCD8
FBCD9
FBCD10
FBCD11
FBCD12
FBCD13
FBCD14
FBCD15
FBCD16
FBCD17
FBCD18
FBCD19
FBCD20
FBCD21
FBCD22
FBCD23
FBCD24
FBCD25
FBCD26
FBCD27
FBCD28
FBCD29
FBCD30
FBCD31
FBCD32
FBCD33
FBCD34
FBCD35
FBCD36
FBCD37
FBCD38
FBCD39
FBCD40
FBCD41
FBCD42
FBCD43
FBCD44
FBCD45
FBCD46
FBCD47
FBCD48
FBCD49
FBCD50
FBCD51
FBCD52
FBCD53
FBCD54
FBCD55
FBCD56
FBCD57
FBCD58
FBCD59
FBCD60
FBCD61
FBCD62
FBCD63
FBCDQM0
FBCDQM1
FBCDQM2
FBCDQM3
FBCDQM4
FBCDQM5
FBCDQM6
FBCDQM7
FBCDQS_WP0
FBCDQS_WP1
FBCDQS_WP2
FBCDQS_WP3
FBCDQS_WP4
FBCDQS_WP5
FBCDQS_WP6
FBCDQS_WP7
FBCDQS_RN0
+FB_PLLAVDD
+FB_PLLAVDD
+FB_PLLAVDD
FBA_DEBUG1
FBCDQS_RN1
FBCDQS_RN2
FBCDQS_RN3
FBCDQS_RN4
FBCDQS_RN5
FBCDQS_RN6
FBCDQS_RN7
FBAD1
FBAD14
FBAD33
FBAD41
FBADQM6
FBADQS_WP7
FBADQS_RN5
FBAD2
FBAD8
FBAD45
FBAD52
FBAD53
FBADQM5
FBAD18
FBAD38
FBAD39
FBAD59
FBADQM2
FBAD28
FBAD29
FBAD50
FBAD15
FBAD32
FBAD47
FBAD63
FBADQS_WP2
FBADQS_RN0
FBADQS_RN2
FBADQS_RN6
FBAD3
FBAD9
FBAD11
FBAD46
FBAD5
FBAD10
FBAD19
FBAD22
FBAD40
FBAD60
FBAD62
FBADQM3
FBAD24
FBAD30
FBAD37
FBAD57
FBAD48
FBAD54
FBADQS_WP3
FBADQS_RN1
FBADQS_RN3
FBAD4
FBAD12
FBAD31
FBAD56
FBADQS_WP4
FBAD6
FBAD20
FBAD23
FBADQM4
FBADQS_WP0
FBADQS_RN7
FBAD16
FBAD25
FBAD34
FBADQM0
FBAD36
FBADQS_RN4
FBAD13
FBAD43
FBAD44
FBADQS_WP6
FBAD7
FBAD42
FBAD51
FBAD55
FBADQM7
FBADQS_WP1
FBADQS_WP5
FB_VREF
FBAD17
FBAD26
FBAD35
FBAD58
FBADQM1
FBAD0
FBAD21
FBAD27
FBAD49
FBAD61
FBC_CLK0 77
FBC_CLK0# 77
FBC_CLK1 77
FBC_CLK1# 77
FBA_CLK0 76
FBA_CLK0# 76
FBA_CLK1 76
FBA_CLK1# 76
FBAD[0..63]76
FBA_CMD[0..31]76
FBADQM[0..7]76
FBADQS_WP[0..7]76 FBCDQS_RN[0..7]77
FBCDQS_WP[0..7]77
FBCDQM[0..7]77
FBC_CMD[0..31]77
FBADQS_RN[0..7]76
FBCD[0..63]77
+1.05VS_VGA
+1.5VS_VGA +1.5VS_VGA
Size Project Name Rev
Date: Sheet of
Title :
Engineer:
C
71 93Thursday, August 23, 2012
BG1-HW RD Div.2-NB RD Dept.5
FrameBuffer
3.1
JM50
Joyoung_Chianhg
Size Project Name Rev
Date: Sheet of
Title :
Engineer:
C
71 93Thursday, August 23, 2012
BG1-HW RD Div.2-NB RD Dept.5
FrameBuffer
3.1
JM50
Joyoung_Chianhg
Size Project Name Rev
Date: Sheet of
Title :
Engineer:
C
71 93Thursday, August 23, 2012
BG1-HW RD Div.2-NB RD Dept.5
FrameBuffer
3.1
JM50
Joyoung_Chianhg
FBA_ODT
FBA_RST#
FBA_CKE FBC_CKE
FBC_ODT
FBC_RST#
1.05V+-3% 100 mA
Place Near GPUPlace Under GPU
BOT SIDE
Frank
20110613 Vender suggest C7119 change 22UF.
N13P-GSN13P-GL
PD 10KNC
FB_CLAMP
N13P-GSN13P-GL
FB_DLL_AVDD
(1.05V)
NC
FB_DLL_AVDD
N13P-GSN13P-GL
FBB_PLL_AVDD
(1.05V)
NC
FBB_PLL_AVDD
Joyoung R1.0
remove TP
Joyoung R1.0
remove TP
Joyoung R1.0
remove TP
Joyoung R1.0
remove TP
Joyoung R1.0
remove TP
Joyoung R1.0
remove TP
R7101 60.4Ohm 1%
/DGPU
R7101 60.4Ohm 1%
/DGPU
1 2
R7119 0Ohm
/GS
R7119 0Ohm
/GS
12
2/19 FBA
U7001B
02V0A0000011
N13P-GS
/DGPU
2/19 FBA
U7001B
02V0A0000011
N13P-GS
/DGPU
FB_VREF
H26
FBA_DQS_RN7
AF32 FBA_DQS_RN6
AM34 FBA_DQS_RN5
AK31 FBA_DQS_RN4
AF30 FBA_DQS_RN3
M34 FBA_DQS_RN2
E34 FBA_DQS_RN1
H30 FBA_DQS_RN0
M30
FBA_DQS_WP7
AF33 FBA_DQS_WP6
AN33 FBA_DQS_WP5
AK30 FBA_DQS_WP4
AE31 FBA_DQS_WP3
M33 FBA_DQS_WP2
E33 FBA_DQS_WP1
G31 FBA_DQS_WP0
M31
FBA_DQM7
AF34 FBA_DQM6
AM32 FBA_DQM5
AL29 FBA_DQM4
AD31 FBA_DQM3
M32 FBA_DQM2
F34 FBA_DQM1
F31 FBA_DQM0
P30
FBA_D63
AG33 FBA_D62
AG32 FBA_D61
AG34 FBA_D60
AF31 FBA_D59
AD33 FBA_D58
AC30 FBA_D57
AD32 FBA_D56
AD34 FBA_D55
AK32 FBA_D54
AK33 FBA_D53
AL31 FBA_D52
AM33 FBA_D51
AP32 FBA_D50
AP30 FBA_D49
AN32 FBA_D48
AN31 FBA_D47
AM30 FBA_D46
AN29 FBA_D45
AM31 FBA_D44
AM29 FBA_D43
AK28 FBA_D42
AJ30 FBA_D41
AK29 FBA_D40
AJ29 FBA_D39
AD28 FBA_D38
AC29 FBA_D37
AD29 FBA_D36
AD30 FBA_D35
AF28 FBA_D34
AG29 FBA_D33
AF29 FBA_D32
AG28 FBA_D31
L33 FBA_D30
L32 FBA_D29
L34 FBA_D28
L31 FBA_D27
P33 FBA_D26
P31 FBA_D25
P32 FBA_D24
P34 FBA_D23
H32 FBA_D22
H33 FBA_D21
F32 FBA_D20
F33 FBA_D19
C33 FBA_D18
B33 FBA_D17
D32 FBA_D16
C34 FBA_D15
F30 FBA_D14
E32 FBA_D13
E31 FBA_D12
G29 FBA_D11
H28 FBA_D10
J29 FBA_D9
H29 FBA_D8
J28 FBA_D7
P28 FBA_D6
R29 FBA_D5
P29 FBA_D4
N31 FBA_D3
M28 FBA_D2
L29 FBA_D1
M29 FBA_D0
L28
FBA_PLL_AVDD U27
FBA_WCKB67_N AJ33
FBA_WCKB67 AJ32
FBA_WCKB45_N AJ31
FBA_WCKB45 AH31
FBA_WCKB23_N J33
FBA_WCKB23 J32
FBA_WCKB01_N J31
FBA_WCKB01 J30
FBA_WCK67_N AK34
FBA_WCK67 AJ34
FBA_WCK45_N AG31
FBA_WCK45 AG30
FBA_WCK23_N J34
FBA_WCK23 H34
FBA_WCK01_N L30
FBA_WCK01 K31
FBA_CLK1_N AC31
FBA_CLK1 AB31
FBA_CLK0_N R31
FBA_CLK0 R30
FBA_DEBUG1 AC28
FBA_DEBUG0 R28
FBA_CMD_RFU1 AC32
FBA_CMD_RFU0 R32
FBA_CMD31 V31
FBA_CMD30 Y33
FBA_CMD29 Y34
FBA_CMD28 Y31
FBA_CMD27 AA34
FBA_CMD26 Y30
FBA_CMD25 W31
FBA_CMD24 Y29
FBA_CMD23 Y28
FBA_CMD22 AA33
FBA_CMD21 AA32
FBA_CMD20 AC33
FBA_CMD19 AC34
FBA_CMD18 AA28
FBA_CMD17 AA29
FBA_CMD16 AA31
FBA_CMD15 Y32
FBA_CMD14 V33
FBA_CMD13 V34
FBA_CMD12 U31
FBA_CMD11 U34
FBA_CMD10 V30
FBA_CMD9 V29
FBA_CMD8 V28
FBA_CMD7 U28
FBA_CMD6 U33
FBA_CMD5 U32
FBA_CMD4 R33
FBA_CMD3 R34
FBA_CMD2 U29
FBA_CMD1 T31
FBA_CMD0 U30
FB_DLL_AVDD K27
FB_CLAMP E1
R7111 10KOhm
/DGPU
R7111 10KOhm
/DGPU
12
3/19 FBB
U7001C
02V0A0000011
N13P-GS
/DGPU
3/19 FBB
U7001C
02V0A0000011
N13P-GS
/DGPU
FBB_DQS_RN7
B23 FBB_DQS_RN6
A30 FBB_DQS_RN5
D28 FBB_DQS_RN4
D22 FBB_DQS_RN3
A9 FBB_DQS_RN2
B2 FBB_DQS_RN1
E4 FBB_DQS_RN0
D9
FBB_DQS_WP7
A23 FBB_DQS_WP6
B30 FBB_DQS_WP5
E28 FBB_DQS_WP4
E23 FBB_DQS_WP3
B9 FBB_DQS_WP2
C3 FBB_DQS_WP1
D5 FBB_DQS_WP0
D10
FBB_DQM7
A24 FBB_DQM6
C30 FBB_DQM5
F27 FBB_DQM4
F23 FBB_DQM3
C9 FBB_DQM2
A3 FBB_DQM1
E3 FBB_DQM0
E11
FBB_D63
C26 FBB_D62
B26 FBB_D61
C24 FBB_D60
B24 FBB_D59
C21 FBB_D58
A21 FBB_D57
C23 FBB_D56
B21 FBB_D55
B29 FBB_D54
C29 FBB_D53
A29 FBB_D52
D29 FBB_D51
B32 FBB_D50
C32 FBB_D49
C31 FBB_D48
A32 FBB_D47
D30 FBB_D46
E30 FBB_D45
F29 FBB_D44
E29 FBB_D43
E27 FBB_D42
G26 FBB_D41
D27 FBB_D40
G27 FBB_D39
F21 FBB_D38
G21 FBB_D37
E21 FBB_D36
D21 FBB_D35
G24 FBB_D34
E24 FBB_D33
G23 FBB_D32
F24 FBB_D31
B8 FBB_D30
C8 FBB_D29
A8 FBB_D28
D8 FBB_D27
B11 FBB_D26
D11 FBB_D25
C11 FBB_D24
A11 FBB_D23
C5 FBB_D22
B5 FBB_D21
C4 FBB_D20
B3 FBB_D19
C1 FBB_D18
D3 FBB_D17
D4 FBB_D16
C2 FBB_D15
F3 FBB_D14
E2 FBB_D13
G4 FBB_D12
F4 FBB_D11
F6 FBB_D10
E6 FBB_D9
F5 FBB_D8
G6 FBB_D7
G12 FBB_D6
F12 FBB_D5
G11 FBB_D4
F11 FBB_D3
F9 FBB_D2
G8 FBB_D1
E9 FBB_D0
G9
FBB_PLL_AVDD H17
FBB_WCKB67_N A27
FBB_WCKB67 A26
FBB_WCKB45_N E26
FBB_WCKB45 F26
FBB_WCKB23_N B6
FBB_WCKB23 C6
FBB_WCKB01_N D7
FBB_WCKB01 D6
FBB_WCK67_N C27
FBB_WCK67 B27
FBB_WCK45_N D25
FBB_WCK45 D24
FBB_WCK23_N A6
FBB_WCK23 A5
FBB_WCK01_N E8
FBB_WCK01 F8
FBB_CLK1_N F20
FBB_CLK1 E20
FBB_CLK0_N E12
FBB_CLK0 D12
FBB_DEBUG1 G20
FBB_DEBUG0 G14
FBB_CMD_RFU1 C20
FBB_CMD_RFU0 C12
FBB_CMD31 E17
FBB_CMD30 B17
FBB_CMD29 A17
FBB_CMD28 D17
FBB_CMD27 A18
FBB_CMD26 D16
FBB_CMD25 F17
FBB_CMD24 G17
FBB_CMD23 G18
FBB_CMD22 B18
FBB_CMD21 C18
FBB_CMD20 B20
FBB_CMD19 A20
FBB_CMD18 F18
FBB_CMD17 E18
FBB_CMD16 D18
FBB_CMD15 C17
FBB_CMD14 B15
FBB_CMD13 A15
FBB_CMD12 D14
FBB_CMD11 A14
FBB_CMD10 D15
FBB_CMD9 E15
FBB_CMD8 F15
FBB_CMD7 G15
FBB_CMD6 B14
FBB_CMD5 C14
FBB_CMD4 B12
FBB_CMD3 A12
FBB_CMD2 F14
FBB_CMD1 E14
FBB_CMD0 D13
C7113
1UF/6.3V
10%
/DGPU
C7113
1UF/6.3V
10%
/DGPU
12
R7102 60.4Ohm 1%
/DGPU
R7102 60.4Ohm 1%
/DGPU
1 2
10/19 XVDD
CONFIGURABLE
POWER
CHANNELS
U7001H
02V0A0000011
N13P-GS
/DGPU
10/19 XVDD
CONFIGURABLE
POWER
CHANNELS
U7001H
02V0A0000011
N13P-GS
/DGPU
XVDD_38 AA8
XVDD_37 AA7
XVDD_36 AA6
XVDD_35 AA5
XVDD_34 AA4
XVDD_33 AA3
XVDD_32 AA2
XVDD_31 AA1
XVDD_30 Y8
XVDD_29 Y7
XVDD_28 Y6
XVDD_27 Y5
XVDD_26 Y4
XVDD_25 Y3
XVDD_24 Y2
XVDD_23 Y1
XVDD_22 W8
XVDD_21 W7
XVDD_20 W5
XVDD_19 W4
XVDD_18 W3
XVDD_17 W2
XVDD_16 V8
XVDD_15 V7
XVDD_14 V6
XVDD_13 V5
XVDD_12 V4
XVDD_11 V3
XVDD_10 V2
XVDD_9 V1
XVDD_8 U8
XVDD_7 U7
XVDD_6 U6
XVDD_5 U5
XVDD_4 U4
XVDD_3 U3
XVDD_2 U2
XVDD_1 U1
C7109
0.1UF/10V
10%
/DGPU
C7109
0.1UF/10V
10%
/DGPU
12
R7103 60.4Ohm 1%
/DGPU
R7103 60.4Ohm 1%
/DGPU
1 2
R7110 10KOhm
/DGPU
R7110 10KOhm
/DGPU
12
C7120
0.1UF/10V
10%
/GS
C7120
0.1UF/10V
10%
/GS
12
L7101
30Ohm/100Mhz
vx_l0603_h37_small
/DGPU
L7101
30Ohm/100Mhz
vx_l0603_h37_small
/DGPU
21
R7109 10KOhm
/DGPU
R7109 10KOhm
/DGPU
12
R7117 10KOhm
/DGPU
R7117 10KOhm
/DGPU
12
R7114 10KOhm
/DGPU
R7114 10KOhm
/DGPU
12
R7120 10KOhm
/GS
R7120 10KOhm
/GS
12
R7113 10KOhm
/DGPU
R7113 10KOhm
/DGPU
12
C7112
1UF/6.3V
10%
/DGPU
C7112
1UF/6.3V
10%
/DGPU
12
R7116 10KOhm
/DGPU
R7116 10KOhm
/DGPU
12
R7118 0Ohm
/GS
R7118 0Ohm
/GS
12
R7115 10KOhm
/DGPU
R7115 10KOhm
/DGPU
12
T7104
/DGPU
T7104
/DGPU
1
C7119
22UF/6.3V
/DGPU
C7119
22UF/6.3V
/DGPU
12
C7115
0.1UF/10V
10%
/DGPU
C7115
0.1UF/10V
10%
/DGPU
12
R7108 10KOhm
/DGPU
R7108 10KOhm
/DGPU
12
R7112 10KOhm
/DGPU
R7112 10KOhm
/DGPU
12
R7104 60.4Ohm 1%
/DGPU
R7104 60.4Ohm 1%
/DGPU
1 2
www.qdzbwx.com

5
5
4
4
3
3
2
2
1
1
D D
C C
B B
A A
DACA_VDD I2CA_CLK
I2CA_DAT
PLL_VDD
VGA_XTALIN VGA_XTALOUT
XTAL_OUTBXTALSSIN
CRT_VSYNC_VGA
CRT_HSYNC_VGA
DAC_VR
DAC_VB
DAC_VG
+3VS_VGA
+1.05VS_VGA
+1.05VS_VGA
Size Project Name Rev
Date: Sheet of
Title :
Engineer:
P/N
C
72 93Thursday, August 23, 2012
PEGATRON COMPUTER INC
FRAME BUFFER C
3.1
JM50
Joyoung_Chianhg
<OrgAddr2>
Size Project Name Rev
Date: Sheet of
Title :
Engineer:
P/N
C
72 93Thursday, August 23, 2012
PEGATRON COMPUTER INC
FRAME BUFFER C
3.1
JM50
Joyoung_Chianhg
<OrgAddr2>
Size Project Name Rev
Date: Sheet of
Title :
Engineer:
P/N
C
72 93Thursday, August 23, 2012
PEGATRON COMPUTER INC
FRAME BUFFER C
3.1
JM50
Joyoung_Chianhg
<OrgAddr2>
SKU
10K Ohm
10V220000003
R7902 0.1UF/16V
1AV200000042
OPT DIS_CRT
STUFF PDs on XTALSSIN and
XTALOUTBUFF WHEN EXT_SS IS NOT USED
Remove 3 resistor
near GPU
Frank
20110613 Follow Vender and spec suggest
0928 Alfie
R1.1
change value for -R test report
R1.1
change value for -R test report
R1.1 Remove the TP(T7203 T7204) for DACA signal by Nvidia
4/19 DACA
TSEN_VREF
NC
GF117GF108/GKx
NC NC
NC
NC
NC
NC
NC
NC
GF117 GF108/GKx
U7001N
02V0A0000011
N13P-GS
/DGPU
4/19 DACA
TSEN_VREF
NC
GF117GF108/GKx
NC NC
NC
NC
NC
NC
NC
NC
GF117 GF108/GKx
U7001N
02V0A0000011
N13P-GS
/DGPU
DACA_RSET
AP8
DACA_VREF
AP9
DACA_VDD
AG10
DACA_BLUE AL9
DACA_GREEN AL10
DACA_RED AK9
DACA_VSYNC AN9
DACA_HSYNC AM9
I2CA_SDA R5
I2CA_SCL R4
X7201 27MHZ
/DGPU
X7201 27MHZ
/DGPU
1 3
2
4
R7201
10KOhm
/DGPU
R7201
10KOhm
/DGPU
1 2
C7213
1AV200000001
10PF/50V
/DGPU
C7213
1AV200000001
10PF/50V
/DGPU
L7202
30Ohm
/DGPU
L7202
30Ohm
/DGPU
21
RN7203A
10KOhm
/DGPU
RN7203A
10KOhm
/DGPU
12
C7212
1AV200000001
10PF/50V
/DGPU
C7212
1AV200000001
10PF/50V
/DGPU
T7201T7201
1
C7210
0.1UF/16V
/DGPU
C7210
0.1UF/16V
/DGPU
12
T7202T7202
1
C7207
22UF/6.3V
/DGPU
C7207
22UF/6.3V
/DGPU
12
C7214
0.1UF/16V
/DGPU
C7214
0.1UF/16V
/DGPU
12
T7206T7206
1
RN7203B
10KOhm
/DGPU
RN7203B
10KOhm
/DGPU
34
RN7201A
2.2KOhm
/DGPU
RN7201A
2.2KOhm
/DGPU
1 2
C7208
0.1UF/16V
/DGPU
C7208
0.1UF/16V
/DGPU
12
C7209
4.7UF/6.3V
/DGPU
C7209
4.7UF/6.3V
/DGPU
1 2
T7205T7205
1
RN7201B
2.2KOhm
/DGPU
RN7201B
2.2KOhm
/DGPU
3 4
L7203
180Ohm/100Mhz
/DGPU
L7203
180Ohm/100Mhz
/DGPU
21
T7207T7207
1
C7211
22UF/6.3V
/DGPU
C7211
22UF/6.3V
/DGPU
12
12/19 XTAL_PLL
GF117GF108/GKx
NC
U7001O
02V0A0000011
N13P-GS /DGPU
12/19 XTAL_PLL
GF117GF108/GKx
NC
U7001O
02V0A0000011
N13P-GS /DGPU
XTAL_SSIN
H1
VID_PLLVDD
AD7
SP_PLLVDD
AE8 PLLVDD
AD8
XTAL_OUT H2
XTAL_OUTBUFF J4
XTAL_IN
H3
www.qdzbwx.com

5
5
4
4
3
3
2
2
1
1
D D
C C
B B
A A
IFPAB_PLLVDD
IFPAB_IOVDD
IFPC_PLLVDD
IFPC_IOVDD
IFPD_PLLVDD
IFPD_IOVDD
IFPE_PLLVDD
IFPE_IOVDD
Size Project Name Rev
Date: Sheet of
Title :
Engineer:
P/N
C
73 93Thursday, August 23, 2012
PEGATRON COMPUTER INC
FRAME BUFFER C
3.1
JM50
Joyoung_Chianhg
<OrgAddr2>
Size Project Name Rev
Date: Sheet of
Title :
Engineer:
P/N
C
73 93Thursday, August 23, 2012
PEGATRON COMPUTER INC
FRAME BUFFER C
3.1
JM50
Joyoung_Chianhg
<OrgAddr2>
Size Project Name Rev
Date: Sheet of
Title :
Engineer:
P/N
C
73 93Thursday, August 23, 2012
PEGATRON COMPUTER INC
FRAME BUFFER C
3.1
JM50
Joyoung_Chianhg
<OrgAddr2>
Place Under GPU
LVDS
Place Under GPU
HDMI_HP Pull-Down 10K at connnector
HDMI
R1.1 Remove the TP (T7301 T7311 T7302 T7307 T7303 T7304 T7305 T7306 T7308 T7309 T7310) by Nvidia
R7312
10KOhm
/DGPU
R7312
10KOhm
/DGPU
1 2
R7303
10KOhm
/DGPU
R7303
10KOhm
/DGPU
1 2
R7305
10KOhm
/DGPU
R7305
10KOhm
/DGPU
1 2
R7308
10KOhm
/DGPU
R7308
10KOhm
/DGPU
1 2
R7309
10KOhm
/DGPU
R7309
10KOhm
/DGPU
1 2
DPDVI/HDMI
I2CW_SCL
I2CW_SDA
TXC
TXC
TXD0
TXD0
TXD1
TXD1
TXD2
TXD2
IFPC
ALL PINS NC FOR GF117
7/19 IFPC
U7001K
02V0A0000011
N13P-GS
/DGPU
DPDVI/HDMI
I2CW_SCL
I2CW_SDA
TXC
TXC
TXD0
TXD0
TXD1
TXD1
TXD2
TXD2
IFPC
ALL PINS NC FOR GF117
7/19 IFPC
U7001K
02V0A0000011
N13P-GS
/DGPU
IFPC_IOVDD
AF6
IFPC_PLLVDD
AF7
IFPC_RSET
AF8
GPIO15 P2
IFPC_L0 AK1
IFPC_L0_N AJ1
IFPC_L1 AJ3
IFPC_L1_N AJ2
IFPC_L2 AH3
IFPC_L2_N AH4
IFPC_L3 AG5
IFPC_L3_N AG4
IFPC_AUX_I2CW_SCL AG3
IFPC_AUX_I2CW_SDA_N AG2
R7304
10KOhm
/DGPU
R7304
10KOhm
/DGPU
1 2
R7306
10KOhm
/DGPU
R7306
10KOhm
/DGPU
1 2
I2CX_SCL
I2CX_SDA
TXC
TXC
DVI/HDMI
TXD2
TXD2
TXD1
TXD1
TXD0
TXD0
DP
IFPD
8/19 IFPD
ALL PINS NC FOR GF117
U7001L
02V0A0000011
N13P-GS
/DGPU
I2CX_SCL
I2CX_SDA
TXC
TXC
DVI/HDMI
TXD2
TXD2
TXD1
TXD1
TXD0
TXD0
DP
IFPD
8/19 IFPD
ALL PINS NC FOR GF117
U7001L
02V0A0000011
N13P-GS
/DGPU
IFPD_IOVDD
AG6
IFPD_PLLVDD
AG7
IFPD_RSET
AN2
GPIO17 M6
IFPD_L0 AM1
IFPD_L0_N AM2
IFPD_L1 AM3
IFPD_L1_N AM4
IFPD_L2 AL3
IFPD_L2_N AL4
IFPD_L3 AK4
IFPD_L3_N AK5
IFPD_AUX_I2CX_SCL AK3
IFPD_AUX_I2CX_SDA_N AK2
R7310
10KOhm
/DGPU
R7310
10KOhm
/DGPU
1 2
DPDVI-SL/HDMIDVI-DL
TXD2
TXD2
TXD2
TXD1
TXD0
TXD0
TXD1
I2CZ_SCL
I2CZ_SDA
TXC
TXC
HPD_F
HPD_E
TXC
TXC
TXD0
TXD0
TXD1
TXD1
TXD2
I2CY_SDA
I2CY_SCLI2CY_SCL
I2CY_SDA
TXD2
TXD2
TXD0
TXD0
TXC
TXC
TXD1
TXD1
HPD_E
TXD3
TXD3
TXD4
TXD4
TXD5
TXD5
IFPE
IFPF
9/19 IFPEF
ALL PINS NC FOR GF117
U7001M
02V0A0000011
N13P-GS
/DGPU
DPDVI-SL/HDMIDVI-DL
TXD2
TXD2
TXD2
TXD1
TXD0
TXD0
TXD1
I2CZ_SCL
I2CZ_SDA
TXC
TXC
HPD_F
HPD_E
TXC
TXC
TXD0
TXD0
TXD1
TXD1
TXD2
I2CY_SDA
I2CY_SCLI2CY_SCL
I2CY_SDA
TXD2
TXD2
TXD0
TXD0
TXC
TXC
TXD1
TXD1
HPD_E
TXD3
TXD3
TXD4
TXD4
TXD5
TXD5
IFPE
IFPF
9/19 IFPEF
ALL PINS NC FOR GF117
U7001M
02V0A0000011
N13P-GS
/DGPU
IFPF_IOVDD
AC8
IFPE_IOVDD
AC7
IFPEF_RSET
AD6
IFPEF_PLLVDD
AB8
GPIO19 P3
IFPF_L0 AE3
IFPF_L0_N AE4
IFPF_L1 AF4
IFPF_L1_N AF5
IFPF_L2 AD4
IFPF_L2_N AD5
IFPF_L3 AG1
IFPF_L3_N AF1
IFPF_AUX_I2CZ_SCL AF3
IFPF_AUX_I2CZ_SDA_N AF2
GPIO18 R1
IFPE_L0 AD2
IFPE_L0_N AD3
IFPE_L1 AD1
IFPE_L1_N AC1
IFPE_L2 AC2
IFPE_L2_N AC3
IFPE_L3 AC4
IFPE_L3_N AC5
IFPE_AUX_I2CY_SCL AB3
IFPE_AUX_I2CY_SDA_N AB4
ALL PINS NC FOR GF117
6/19 IFPAB
IFPAB
U7001J
02V0A0000011
N13P-GS
/DGPU
ALL PINS NC FOR GF117
6/19 IFPAB
IFPAB
U7001J
02V0A0000011
N13P-GS
/DGPU
IFPB_IOVDD
AG9
IFPA_IOVDD
AG8
IFPAB_PLLVDD
AH8
IFPAB_RSET
AJ8
GPIO14 N4
IFPB_TXD7 AK8
IFPB_TXD7_N AL8
IFPB_TXD6 AN8
IFPB_TXD6_N AM8
IFPB_TXD5 AM7
IFPB_TXD5_N AL7
IFPB_TXD4 AP6
IFPB_TXD4_N AP5
IFPB_TXC AJ9
IFPB_TXC_N AH9
IFPA_TXD3 AJ6
IFPA_TXD3_N AH6
IFPA_TXD2 AL6
IFPA_TXD2_N AK6
IFPA_TXD1 AN5
IFPA_TXD1_N AM5
IFPA_TXD0 AP3
IFPA_TXD0_N AN3
IFPA_TXC AM6
IFPA_TXC_N AN6
www.qdzbwx.com

5
5
4
4
3
3
2
2
1
1
D D
C C
B B
A A
STRAP0
ROM_SCLK
ROM_SO
ROM_SI
ROM_SI
ROM_SO
STRAP2
STRAP3
STRAP1
STRAP4
STRAP0
ROM_SCLK
STRAP1
STRAP_REFGND
STRAP2
STRAP3
STRAP4
VGA_THERMDN
VGA_THERMDP
SMB_CLK_VGA
SMB_DAT_VGA
VGA_JTAG_TCK
VGA_JTAG_TMS
VGA_JTAG_TDI
VGA_JTAG_TRST_N
VGA_JTAG_TDO
THERM_ALERT#
VGA_OVERTEMP#_R
THERM_ALERT#
GPU_VID_4
GPU_VID_3
GPU_VID_2
GPU_VID_1
AC_BATT#
GPU_VID_0
VPS
GPU_VID_5
VGA_DPRSLPVR_NV
AC_BATT#
SMB1_CLK 28,30,50
SMB1_DAT 28,30,50
VR_VID_4 87
VR_VID_3 87
VR_VID_1 87
VR_VID_2 87
VGA_OVERTEMP# 32
VR_VID_5 87
VR_VID_0 87
VGA_THRALARM# 30
VGA_DPRSLPVR 87
AC_IN_OC 30,88
+3VS_VGA
+3VS_VGA
+3VS_VGA
+3VS_VGA
+3VS_VGA
+3VS_VGA
+3VS_VGA
+3VS_VGA
+3VS_VGA
+3VS_VGA
+3VS_VGA
+3VS_VGA
+3VS_VGA
Size Project Name Rev
Date: Sheet of
Title :
Engineer:
P/N
A2
74 93Thursday, August 23, 2012
PEGATRON COMPUTER INC
FRAME BUFFER A
3.1
JM50
Joyoung_Chianhg
<OrgAddr2>
Size Project Name Rev
Date: Sheet of
Title :
Engineer:
P/N
A2
74 93Thursday, August 23, 2012
PEGATRON COMPUTER INC
FRAME BUFFER A
3.1
JM50
Joyoung_Chianhg
<OrgAddr2>
Size Project Name Rev
Date: Sheet of
Title :
Engineer:
P/N
A2
74 93Thursday, August 23, 2012
PEGATRON COMPUTER INC
FRAME BUFFER A
3.1
JM50
Joyoung_Chianhg
<OrgAddr2>
0928 Alfie change to N13P-GL strap
Hynix 64Mx16 -> ram_cfg = 0x2
Samsung 64Mx16 -> ram_cfg = 0x3
Hynix 128Mx16 -> ram_cfg = 0x6
Samsung 128Mx16 -> ram_cfg = 0x7
3
2
1
0
XCLK_417
FB_0_BAR_SIZE
SMB_ALT_ADDR
VGA_DEVICE
LOGICAL BIT
3GIO_PAD_CFG_ADR[3:0]
PANEL
USER[3:0]
3
2
1
-/-
0
PANEL VS/HS
ROM_SCLK
PCI_DEVID[4]
SUB_VENDER
XGA0 0 0 1 +/+
SLOT_CLK_CFG
SXGA0 0 1 0 +/+
PEX_PLL_EN_TERM
SXGA+0 0 1 1 -/-
UXGA0 1 0 0 +/+
EDID1 1 1 1 N/A
LOGICAL BIT
STRAP1
.
ROM_SI RAMCONFIG
MONO RANK
STRAP0
3 2 1 0
XGA0 0 0 0
3 2 1 0
RESERVED0 0 0 0
NOTEBOOK0 1 1 0
.
.RESERVED1 1 1 1
ROM_SO
0
1
2
3
STRAP2
PCI_DEVID[3]
PCI_DEVID[2]
PCI_DEVID[1]
PCI_DEVID[0]
LOGICAL BIT
R1.1 Remove 2 test point
Pull high +3VS at system
CR R1.0 VID control change name
0928 Alfie add VGA_DPRSLPVR
N13P-GS/N13M-GS N13P-GL
NC
PU 10K
(3V3)
CEC
0928 Alfie
VRAM need change BOM
R1.1 Remove the TP T7428 by Nvidia
R1.1 Remove L_VDDEN_VGA & LCD_BKEN_VGA signals, No function request on the pin (NV)
R1.1 Exchange R7408 to 10K PD (NV)
R2.1 01/09
R2.0 Joyoung
change to LV-shift cause chipset can't be pull low in DC mode.
R2.0 12/20
R7421
10KOhm
/DGPU
R7421
10KOhm
/DGPU
1 2
R7418
45.3KOhm1%
@
R7418
45.3KOhm1%
@
1 2
R7409
15KOhm
1%
@
R7409
15KOhm
1%
@
1 2
T7401T7401
1
T7423T7423
1
RN7413A 2.2KOhm /DGPURN7413A 2.2KOhm /DGPU
12
T7420T7420
1
R7402 10KOhm
/DGPU
R7402 10KOhm
/DGPU
12
T7426T7426
1
R7412
45.3KOhm
1%
@
R7412
45.3KOhm
1%
@
1 2
R744010KOhm
/DGPU
R744010KOhm
/DGPU
1 2
T7424T7424
1
R7419
45.3KOhm
1%
/DGPU
R7419
45.3KOhm
1%
/DGPU
1 2
R7415
15KOhm
1%
/DGPU
R7415
15KOhm
1%
/DGPU
1 2
R7420 10KOhm
@
R7420 10KOhm
@
1 2
SL7403
R0402
SL7403
R0402
1 2
R7401
40.2KOhm
1%
/DGPU
R7401
40.2KOhm
1%
/DGPU
1 2
Q7405A
UM6K1N /D GPU
Q7405A
UM6K1N /D GPU
2
61
Q7405B
UM6K1N
/DGPU
Q7405B
UM6K1N
/DGPU
5
34
T7421T7421
1
R7422
10KOhm
/DGPU
R7422
10KOhm
/DGPU
1 2
GS
D
3
2
1
Q7402
2N7002
/DGPU
GS
D
3
2
1
Q7402
2N7002
/DGPU
SL7401 R0402SL7401 R0402
1 2
RN7411A 2.2KOhm /DGPURN7411A 2.2KOhm /DGPU
12
Q7401A
UM6K1N
/DGPU
Q7401A
UM6K1N
/DGPU
2
61
R7406
4.99KOhm
1%
/DGPU
R7406
4.99KOhm
1%
/DGPU
12
RN7415A 2.2KOhm /DGPURN7415A 2.2KOhm /DGPU
12
13/19 MISC2
U7001P
02V0A0000011
N13P-GS
/DGPU
13/19 MISC2
U7001P
02V0A0000011
N13P-GS
/DGPU
MULTI_STRAP_REF0_GND
J1
STRAP4
J3 STRAP3
J5 STRAP2
J6 STRAP1
J7 STRAP0
J2
CEC L3
BUFRST_N L2
ROM_SCLK H4
ROM_SO H7
ROM_SI H5
ROM_CS_N H6
R7405
10KOhm
1%
@
R7405
10KOhm
1%
@
1 2
R7408
10KOhm
1%
/DGPU
R7408
10KOhm
1%
/DGPU
1 2
R7417
45.3KOhm
1%
@
R7417
45.3KOhm
1%
@
1 2
RN7411B 2.2KOhm /DGPURN7411B 2.2KOhm /DGPU
34
R7407
15KOhm
1%
/DGPU
R7407
15KOhm
1%
/DGPU
1 2
GS
D
3
2
1
Q7403
2N7002
/DGPU
GS
D
3
2
1
Q7403
2N7002
/DGPU
RN7422A
10KOhm
/DGPU
RN7422A
10KOhm
/DGPU
12
R7410
45.3KOhm
1%
/DGPU
R7410
45.3KOhm
1%
/DGPU
1 2
R7403 10KOhm
/GL
R7403 10KOhm
/GL
12
R7413
4.99KOhm
1%
/DGPU
R7413
4.99KOhm
1%
/DGPU
12
SL7402 R0402SL7402 R0402
1 2
R7404
5.1KOhm
@
1%
R7404
5.1KOhm
@
1%
1 2
RN7422B
10KOhm
/DGPU
RN7422B
10KOhm
/DGPU
34
R7414
10KOhm
1%
@
R7414
10KOhm
1%
@
1 2
T7425T7425
1
Q7401B
UM6K1N
/DGPU
Q7401B
UM6K1N
/DGPU
5
34
R7416
4.99KOhm
1%
/DGPU
R7416
4.99KOhm
1%
/DGPU
12
11/19 MISC1
U7001Q
02V0A0000011
N13P-GS
/DGPU
11/19 MISC1
U7001Q
02V0A0000011
N13P-GS
/DGPU
JTAG_TRST_N
AN11 JTAG_TDO
AP12 JTAG_TDI
AM11 JTAG_TMS
AP11 JTAG_TCK
AM10
THERMDP
K3
THERMDN
K4
GPIO21 P1
GPIO20 P4
GPIO16 R8
GPIO13 M4
GPIO12 N3
GPIO11 M5
GPIO10 L1
GPIO9 M2
GPIO8 M1
GPIO7 N8
GPIO6 M7
GPIO5 L7
GPIO4 P7
GPIO3 P5
GPIO2 L6
GPIO1 M3
GPIO0 P6
I2CB_SDA R6
I2CB_SCL R7
I2CC_SDA R3
I2CC_SCL R2
I2CS_SDA T3
I2CS_SCL T4
RN7413B 2.2KOhm /DGPURN7413B 2.2KOhm /DGPU
34
RN7415B 2.2KOhm /DGPURN7415B 2.2KOhm /DGPU
34
T7422T7422
1
R7411
45.3KOhm
1%
@
R7411
45.3KOhm
1%
@
1 2
www.qdzbwx.com

5
5
4
4
3
3
2
2
1
1
D D
C C
B B
A A
FBVDDQ_SENSE
FBVDDQ_GND_SENSE
FB_CAL_PD_VDDQ
FB_CAL_PU_GND
FB_CAL_TERM_GND
GND
GND GND
GND
GND
GND
GND
GND
GND
GND
GND
GND
+VGA_VCORE
+3VS_VGA
+1.5VS_VGA+1.5VS_VGA
+1.5VS_VGA
Size Project Name Rev
Date: Sheet of
Title :
Engineer:
C
75 93Thursday, August 23, 2012
BG1-HW RD Div.2-NB RD Dept.5
FRAME BUFFER C
3.1
JM50
Joyoung_Chianhg
Size Project Name Rev
Date: Sheet of
Title :
Engineer:
C
75 93Thursday, August 23, 2012
BG1-HW RD Div.2-NB RD Dept.5
FRAME BUFFER C
3.1
JM50
Joyoung_Chianhg
Size Project Name Rev
Date: Sheet of
Title :
Engineer:
C
75 93Thursday, August 23, 2012
BG1-HW RD Div.2-NB RD Dept.5
FRAME BUFFER C
3.1
JM50
Joyoung_Chianhg
PLACE NEAR BGAPLACE NEAR BALLS
PLACE UNDER GPU
PLACE NEAR GPU
40
FB_CALx_TERM_GND
CALIBR ATION PIN
FB_CALx_PD_VDDQ
FB_CALx_PU_GND
60
GDDR5
40
PLACE CLOSE TO GPU BALLS
Frank
20110613 Follow Vender and spec suggest
=> Add C7542, C7543, C7544, C7545 and C7556 mount
Remove C7540, C7561, C7558, C7649
Change C7541, C7557 to 10uF
Frank
20110613 Follow Vender and spec suggest=>Remove C7506, C7508
Frank
20110613 Follow Vender and spec suggest=>Remove R7509 change 42.2 ohm
Joyoung
20110913 Follow Vendor spec PUN-05893-001_v02=>Change R7510 to 51.1 ohm
0928 Alfie change 15pcs 10uF to 4.7uF , follow NV suggest
0929 Alfie change 5pcs 10uF to 4.7uF , follow NV suggest
0612 R3.1 EMI
C7536
4.7UF/6.3V
/DGPU
C7536
4.7UF/6.3V
/DGPU
12
C7514
0.1UF/16V
/DGPU
C7514
0.1UF/16V
/DGPU
12
C7523
4.7UF/6.3V
/DGPU
C7523
4.7UF/6.3V
/DGPU
1 2
T7508T7508
1
R7510
51.1Ohm
/DGPU
10V220000319
R7510
51.1Ohm
/DGPU
10V220000319
1 2
C7529
4.7UF/6.3V
/DGPU
C7529
4.7UF/6.3V
/DGPU
1 2
C7526
4.7UF/6.3V
/DGPU
C7526
4.7UF/6.3V
/DGPU
1 2
C7502
1UF/6.3V
/DGPU
C7502
1UF/6.3V
/DGPU
12
C7541
10UF/6.3V
/DGPU
C7541
10UF/6.3V
/DGPU
12
C7530
4.7UF/6.3V
/DGPU
C7530
4.7UF/6.3V
/DGPU
1 2
16/19 GND_1/2
U7001G
02V0A0000011
N13P-GS
/DGPU
16/19 GND_1/2
U7001G
02V0A0000011
N13P-GS
/DGPU
GND72
AM22 GND71
AM19 GND70
AM16 GND69
AM13 GND68
AL5 GND67
AL33 GND66
AL32 GND65
AL30 GND64
AL28 GND63
AL26 GND62
AL24 GND61
AL23 GND60
AL21 GND59
AL20 GND58
AL2 GND57
AL18 GND56
AL17 GND55
AL15 GND54
AL14 GND53
AL12 GND52
AK7 GND51
AK10 GND50
AJ7 GND49
AH7 GND48
AH5 GND47
AH33 GND46
AH32 GND45
AH30 GND44
AH29 GND43
AH28 GND42
AH24 GND41
AH22 GND40
AH2 GND39
AH19 GND38
AH16 GND37
AH13 GND4
AA15 GND35
AH10 GND33
AE7 GND32
AE5 GND31
AE33 GND30
AE32 GND29
AE30 GND28
AE28 GND27
AE2 GND26
AC22 GND25
AC20 GND3
AA13 GND24
AC18 GND23
AC17 GND22
AC15 GND21
AC13 GND20
AB7 GND19
AB5 GND18
AB32 GND17
AB30 GND16
AB28 GND15
AB23 GND2
A33 GND14
AB21 GND13
AB2 GND12
AB19 GND11
AB16 GND10
AB14 GND9
AB12 GND8
AA22 GND7
AA20 GND6
AA18 GND5
AA17 GND1
A2
GND142 N16
GND141 N14
GND140 N12
GND139 M22
GND138 M20
GND137 M18
GND136 M17
GND135 M15
GND134 M13
GND133 K7
GND132 K5
GND131 K33
GND130 K32
GND129 K30
GND128 K28
GND127 K2
GND126 G7
GND125 G5
GND124 G33
GND123 G32
GND122 G30
GND121 G3
GND120 G28
GND119 G25
GND118 G22
GND117 G2
GND116 G19
GND115 G16
GND114 G13
GND113 G10
GND112 F7
GND111 F28
GND110 E7
GND109 E5
GND108 E25
GND107 E22
GND106 E10
GND105 D33
GND104 D31
GND103 D2
GND102 C7
GND101 C28
GND100 C25
GND99 C22
GND98 C19
GND97 C13
GND96 C10
GND95 B7
GND94 B4
GND93 B34
GND92 B31
GND91 B28
GND90 B25
GND89 B22
GND88 B10
GND87 B1
GND86 AP33
GND85 AP2
GND84 AN7
GND83 AN4
GND82 AN34
GND81 AN30
GND80 AN25
GND79 AN22
GND78 AN19
GND77 AN16
GND76 AN13
GND75 AN10
GND74 AN1
GND73 AM25
R7507 40.2Ohm/DGPU R7507 40.2Ohm/DGPU
1 2
C7539
0.1UF/16V
/DGPU
C7539
0.1UF/16V
/DGPU
12
C7542
0.1UF/16V
/DGPU
C7542
0.1UF/16V
/DGPU
12
18/19 NC/VDD33
U7001F
02V0A0000011
N13P-GS
/DGPU
18/19 NC/VDD33
U7001F
02V0A0000011
N13P-GS
/DGPU
NC14
V32 NC13
T8 NC11
H31 NC10
D26 NC9
D23 NC8
D20 NC7
D19 NC6
C15 NC5
AL11 NC4
AJ5 NC3
AJ4 NC2
AJ28 NC1
AC6
VDD33_4 M8
VDD33_3 L8
VDD33_2 K8
VDD33_1 J8
C7510
0.1UF/16V
/DGPU
C7510
0.1UF/16V
/DGPU
12
C7516
0.1UF/16V
/DGPU
C7516
0.1UF/16V
/DGPU
12
R7509 42.2Ohm
/DGPU
R7509 42.2Ohm
/DGPU
1 2
C7554
10UF/6.3V
/DGPU
C7554
10UF/6.3V
/DGPU
12
C7505
0.1UF/16V
/DGPU
C7505
0.1UF/16V
/DGPU
12
C7511
0.1UF/16V
/DGPU
C7511
0.1UF/16V
/DGPU
12
T7509T7509
1
C7535
4.7UF/6.3V
/DGPU
C7535
4.7UF/6.3V
/DGPU
12
C7557
10UF/6.3V
/DGPU
C7557
10UF/6.3V
/DGPU
12
C7512
0.1UF/16V
/DGPU
C7512
0.1UF/16V
/DGPU
12
C7533
4.7UF/6.3V
/DGPU
C7533
4.7UF/6.3V
/DGPU
12
C7544
0.1UF/16V
/DGPU
C7544
0.1UF/16V
/DGPU
12
C7537
4.7UF/6.3V
/DGPU
C7537
4.7UF/6.3V
/DGPU
12
C7538
1UF/6.3V
/DGPU
C7538
1UF/6.3V
/DGPU
12
C7504
0.1UF/16V
/DGPU
C7504
0.1UF/16V
/DGPU
12
C7501
0.1UF/16V
/DGPU
C7501
0.1UF/16V
/DGPU
12
C7528
4.7UF/6.3V
/DGPU
C7528
4.7UF/6.3V
/DGPU
1 2
C7559
0.1UF/16V
/DGPU
C7559
0.1UF/16V
/DGPU
12
C7555
4.7UF/6.3V
/DGPU
C7555
4.7UF/6.3V
/DGPU
1 2
C7562
4.7UF/6.3V
/DGPU
C7562
4.7UF/6.3V
/DGPU
1 2
R7501 0Ohm
/DGPU
R7501 0Ohm
/DGPU
12
C7531
4.7UF/6.3V
/DGPU
C7531
4.7UF/6.3V
/DGPU
1 2
C7560
1UF/6.3V
/DGPU
C7560
1UF/6.3V
/DGPU
12
C7553
47UF/4V
/DGPU
C7553
47UF/4V
/DGPU
12
C7556
0.1UF/16V
/DGPU
C7556
0.1UF/16V
/DGPU
12
C7545
0.1UF/16V
/DGPU
C7545
0.1UF/16V
/DGPU
12
C7550
10UF/6.3V
/DGPU
C7550
10UF/6.3V
/DGPU
12
15/19 FBVDDQ
U7001D
02V0A0000011
N13P-GS
/DGPU
15/19 FBVDDQ
U7001D
02V0A0000011
N13P-GS
/DGPU
FBVDDQ44
Y27 FBVDDQ43
W33 FBVDDQ42
W30 FBVDDQ41
W27 FBVDDQ40
V27 FBVDDQ39
T33 FBVDDQ38
T30 FBVDDQ37
T27 FBVDDQ36
R27 FBVDDQ35
P27 FBVDDQ34
N27 FBVDDQ33
M27 FBVDDQ32
L27 FBVDDQ31
H9 FBVDDQ30
H8 FBVDDQ29
H24 FBVDDQ28
H23 FBVDDQ27
H22 FBVDDQ26
H21 FBVDDQ25
H20 FBVDDQ24
H19 FBVDDQ23
H18 FBVDDQ22
H16 FBVDDQ21
H15 FBVDDQ20
H14 FBVDDQ19
H13 FBVDDQ18
H12 FBVDDQ17
H11 FBVDDQ16
H10 FBVDDQ15
E19 FBVDDQ14
E16 FBVDDQ13
E13 FBVDDQ12
B19 FBVDDQ11
B16 FBVDDQ10
B13 FBVDDQ9
AG27 FBVDDQ8
AF27 FBVDDQ7
AE27 FBVDDQ6
AD27 FBVDDQ5
AC27 FBVDDQ4
AB33 FBVDDQ3
AB27 FBVDDQ2
AA30 FBVDDQ1
AA27
FB_CAL_TERM_GND H25
FB_CAL_PU_GND H27
FB_CAL_PD_VDDQ J27
FB_GND_SENSE F2
FB_VDDQ_SENSE F1
C7503
4.7UF/6.3V
/DGPU
C7503
4.7UF/6.3V
/DGPU
1 2
NC for 4-Lyr cards
17/19 GND_2/2
Optional CMD GNDs (2)
U7001I
02V0A0000011
N13P-GS
/DGPU
NC for 4-Lyr cards
17/19 GND_2/2
Optional CMD GNDs (2)
U7001I
02V0A0000011
N13P-GS
/DGPU
GND34
AG11
GND171
T22 GND170
T20 GND169
T2 GND168
T18 GND167
T17 GND166
T15 GND165
T13 GND164
R23 GND163
R21 GND162
R19 GND161
R16 GND160
R14 GND159
R12 GND158
P22 GND157
P20 GND156
P18 GND155
P17 GND154
P15 GND153
P13 GND152
N7 GND151
N5 GND150
N33 GND149
N32 GND148
N30 GND147
N28 GND146
N23 GND145
N21 GND144
N2 GND143
N19
GND_OPT2 W 32
GND_OPT1 C16
GND36 AH11
GND200 Y23
GND199 Y21
GND198 Y19
GND197 Y16
GND196 Y14
GND195 Y12
GND194 W28
GND193 W22
GND192 W20
GND191 W18
GND190 W17
GND189 W15
GND188 W13
GND187 V23
GND186 V21
GND185 V19
GND184 V16
GND183 V14
GND182 V12
GND181 U23
GND180 U21
GND179 U19
GND178 U16
GND177 U14
GND176 U12
GND175 T7
GND174 T5
GND173 T32
GND172 T28
C7524
4.7UF/6.3V
/DGPU
C7524
4.7UF/6.3V
/DGPU
1 2
C7515
0.1UF/16V
/DGPU
C7515
0.1UF/16V
/DGPU
12
C7518
4.7UF/6.3V
/DGPU
C7518
4.7UF/6.3V
/DGPU
1 2
C7507
0.1UF/16V
/DGPU
C7507
0.1UF/16V
/DGPU
12
C7519
4.7UF/6.3V
/DGPU
C7519
4.7UF/6.3V
/DGPU
1 2
+
CE7501
330UF/2V
1BV080000010
+
CE7501
330UF/2V
1BV080000010
12
C7534
4.7UF/6.3V
/DGPU
C7534
4.7UF/6.3V
/DGPU
12
C7520
4.7UF/6.3V
/DGPU
C7520
4.7UF/6.3V
/DGPU
1 2
C7521
4.7UF/6.3V
/DGPU
C7521
4.7UF/6.3V
/DGPU
1 2
C7513
0.1UF/16V
/DGPU
C7513
0.1UF/16V
/DGPU
12
C7543
0.1UF/16V
/DGPU
C7543
0.1UF/16V
/DGPU
12
C7522
4.7UF/6.3V
/DGPU
C7522
4.7UF/6.3V
/DGPU
1 2
C7525
4.7UF/6.3V
/DGPU
C7525
4.7UF/6.3V
/DGPU
1 2
C7551
0.1UF/16V
/DGPU
C7551
0.1UF/16V
/DGPU
12
C7552
22UF/6.3V
/DGPU
C7552
22UF/6.3V
/DGPU
12
14/19 NVVDD
U7001E
02V0A0000011
N13P-GS
/DGPU
14/19 NVVDD
U7001E
02V0A0000011
N13P-GS
/DGPU
VDD72 Y22
VDD71 Y20
VDD70 Y18
VDD69 Y17
VDD68 Y15
VDD67 Y13
VDD66 W23
VDD65 W21
VDD64 W19
VDD63 W16
VDD62 W14
VDD61 W12
VDD60 V22
VDD59 V20
VDD58 V18
VDD57 V17
VDD56 V15
VDD55 V13
VDD54 U22
VDD53 U20
VDD52 U18
VDD51 U17
VDD50 U15
VDD49 U13
VDD48 T23
VDD47 T21
VDD46 T19
VDD45 T16
VDD44 T14
VDD43 T12
VDD42 R22
VDD41 R20
VDD40 R18
VDD39 R17
VDD38 R15
VDD37 R13
VDD36 P23
VDD35 P21
VDD34 P19
VDD33 P16
VDD32 P14
VDD31 P12
VDD30 N22
VDD29 N20
VDD28 N18
VDD27 N17
VDD26 N15
VDD25 N13
VDD24 M23
VDD23 M21
VDD22 M19
VDD21 M16
VDD20 M14
VDD19 M12
VDD18 AC23
VDD17 AC21
VDD16 AC19
VDD15 AC16
VDD14 AC14
VDD13 AC12
VDD12 AB22
VDD11 AB20
VDD10 AB18
VDD9 AB17
VDD8 AB15
VDD7 AB13
VDD6 AA23
VDD5 AA21
VDD4 AA19
VDD3 AA16
VDD2 AA14
VDD1 AA12
C7532
4.7UF/6.3V
/DGPU
C7532
4.7UF/6.3V
/DGPU
1 2
C7517
0.1UF/16V
/DGPU
C7517
0.1UF/16V
/DGPU
12
C7527
4.7UF/6.3V
/DGPU
C7527
4.7UF/6.3V
/DGPU
1 2
www.qdzbwx.com

5
5
4
4
3
3
2
2
1
1
D D
C C
B B
A A
FBA_VREF_DQ0
FBA_VREF_CA0
FBA_VREF_CA0
FBA_VREF_DQ0
FBA_CMD2
FBA_CMD0
FBA_CMD3
FBA_CMD6
FBA_CMD22
FBA_CMD25
FBA_CMD9
FBA_CMD21
FBA_CMD28
FBA_CMD11
FBA_CMD30
FBA_CMD20
FBA_CMD27
FBA_CMD15
FBA_CMD5
FBA_CMD7
FBA_CMD10
FBA_CMD23
FBA_CMD8
FBA_CMD29
FBA_CMD24
FBA_CMD26
FBA_CMD13
FBA_CMD12
FBA_CLK0
FBA_CLK0#
FBA_CMD3
FBA_CMD5
FBA_CLK1
FBA_CLK1#
FBA_VREF_CA1
FBA_VREF_DQ1FBA_VREF_DQ1
FBA_VREF_CA1
FBADQS_W P5
FBADQS_RN4
FBADQS_RN5
FBADQM4
FBADQM5
FBADQS_W P4
FBADQS_W P6
FBADQS_RN7
FBADQS_RN6
FBADQM7
FBADQM6
FBADQS_W P7
FBA_CMD18
FBA_CMD16
FBA_CMD19
FBA_CMD27
FBA_CMD30
FBA_CMD15
FBA_CMD5
FBA_CMD26
FBA_CMD12
FBA_CMD13
FBA_CMD27
FBA_CMD26
FBA_CMD12
FBA_CMD19
FBA_CMD18
FBA_CMD5
FBA_CMD16
FBA_CMD30
FBA_CMD15
FBA_CMD13
FBA_CMD6
FBA_CMD22
FBA_CMD25
FBA_CMD9
FBA_CMD21
FBA_CMD28
FBA_CMD11
FBA_CMD20
FBA_CMD7
FBA_CMD10
FBA_CMD23
FBA_CMD8
FBA_CMD29
FBA_CMD24
FBA_CMD27
FBA_CMD26
FBA_CMD12
FBA_CMD2
FBA_CMD0
FBA_CMD30
FBA_CMD15
FBA_CMD13
FBA_CMD6
FBA_CMD22
FBA_CMD25
FBA_CMD9
FBA_CMD21
FBA_CMD28
FBA_CMD11
FBA_CMD20
FBA_CMD7
FBA_CMD10
FBA_CMD23
FBA_CMD8
FBA_CMD29
FBA_CMD24
FBA_CMD6
FBA_CMD22
FBA_CMD25
FBA_CMD9
FBA_CMD21
FBA_CMD28
FBA_CMD11
FBA_CMD20
FBA_CMD7
FBA_CMD10
FBA_CMD23
FBA_CMD8
FBA_CMD29
FBA_CMD24
FBA_CMD4
FBA_CMD14
FBA_CMD4
FBA_CMD14
FBA_CMD14
FBA_CMD4FBA_CMD4
FBA_CMD14
FBAD9
FBAD11
FBAD12
FBAD13
FBAD15
FBAD8
FBAD22
FBAD23
FBAD17
FBAD18
FBAD19
FBAD20
FBAD16
FBAD21
FBADQM2
FBADQM1
FBADQS_W P2
FBADQS_W P1
FBADQS_RN1
FBADQS_RN2
FBAD26
FBAD27
FBAD28
FBAD29
FBAD30
FBAD31
FBAD24
FBAD1
FBAD2
FBAD3
FBAD4
FBAD5
FBAD6
FBAD7
FBAD0
FBAD25
FBADQS_W P3
FBADQS_W P0
FBADQM0
FBADQM3
FBADQS_RN0
FBADQS_RN3
FBAD37
FBAD36
FBAD32
FBAD39
FBAD34
FBAD38
FBAD33
FBAD35
FBAD45
FBAD41
FBAD47
FBAD43
FBAD44
FBAD42
FBAD46
FBAD40
FBAD52
FBAD50
FBAD54
FBAD51
FBAD55
FBAD49
FBAD53
FBAD48
FBAD57
FBAD56
FBAD63
FBAD58
FBAD62
FBAD60
FBAD61
FBAD59
FBAD10
FBAD14
FBA_CLK071
FBA_CLK0#71
FBA_CLK171
FBA_CLK1#71
FBAD[0..63]71
FBA_CMD[0..31]71
FBADQM[0..7]71
FBADQS_W P[0..7]71
FBADQS_RN[0..7]71
+1.5VS_VGA
+1.5VS_VGA
+1.5VS_VGA
+1.5VS_VGA
+1.5VS_VGA
+1.5VS_VGA
+1.5VS_VGA+1.5VS_VGA
Size Project Name Rev
Date: Sheet of
Title :
Engineer:
A2
76 93Thursday, August 23, 2012
BG1-HW RD Div.2-NB RD Dept.5
FRAME BUFFER A
3.1
JM50
Joyoung_Chianhg
Size Project Name Rev
Date: Sheet of
Title :
Engineer:
A2
76 93Thursday, August 23, 2012
BG1-HW RD Div.2-NB RD Dept.5
FRAME BUFFER A
3.1
JM50
Joyoung_Chianhg
Size Project Name Rev
Date: Sheet of
Title :
Engineer:
A2
76 93Thursday, August 23, 2012
BG1-HW RD Div.2-NB RD Dept.5
FRAME BUFFER A
3.1
JM50
Joyoung_Chianhg
VRAM CH A
place near VRAM
*BOT SIDE*
*TOP SIDE*
place near VRAM
*BOT SIDE*
*TOP SIDE*
place near VRAM
place near VRAM
place near VRAM
place near VRAM
place close to balls
place close to balls
place close to ballsplace close to balls
1
2
3
0
4
5
7
6
C7614
0.1UF/10V
10%
/DGPU
C7614
0.1UF/10V
10%
/DGPU
1 2
C7644
1UF/6.3V
10%
/DGPU
C7644
1UF/6.3V
10%
/DGPU
12
C7645
1UF/6.3V
10%
/DGPU
C7645
1UF/6.3V
10%
/DGPU
12
C7613
1UF/6.3V
10%
/DGPU
C7613
1UF/6.3V
10%
/DGPU
12
R7608
162Ohm /DGPU
R7608
162Ohm /DGPU
12
C7643
1UF/6.3V
10%
/DGPU
C7643
1UF/6.3V
10%
/DGPU
12
U7603
BGA_96P_524x354_COLY
/DGPU
U7603
BGA_96P_524x354_COLY
/DGPU
VREFCA
M8
VREFDQ
H1
A0
N3
A1
P7
A10/AP
L7
A11
R7
A12/BC#
N7
A13
T3
NC1
T7
NC2
M7
A2
P3
A3
N2
A4
P8
A5
P2
A6
R8
A7
R2
A8
T8
A9
R3
BA0
M2
BA1
N8
BA2
M3
CK
J7
CK#
K7
CKE
K9
ODT
K1
CS#
L2
RAS#
J3
CAS#
K3
WE#
L3
DQSL
F3
DQSU
C7
DML
E7
DMU
D3
DQSL#
G3
DQSU#
B7
RESET#
T2
ZQ
L8
DQL0 E3
DQL1 F7
DQL2 F2
DQL3 F8
DQL4 H3
DQL5 H8
DQL6 G2
DQL7 H7
DQU0 D7
DQU1 C3
DQU2 C8
DQU3 C2
DQU4 A7
DQU5 A2
DQU6 B8
DQU7 A3
VDD6 N1
VDD8 R1
VDD1 B2
VDD4 K2
VDD3 G7
VDD5 K8
VDD2 D9
VDD7 N9
VDD9 R9
VDDQ1 A1
VDDQ3 C1
VDDQ7 F1
VDDQ5 D2
VDDQ8 H2
VDDQ2 A8
VDDQ4 C9
VDDQ6 E9
VDDQ9 H9
VSS3 E1
VSS7 M1
VSS9 P1
VSS11 T1
VSS5 J2
VSS2 B3
VSS4 G8
VSS6 J8
VSS1 A9
VSS8 M9
VSS10 P9
VSS12 T9
VSSQ1 B1
VSSQ3 D1
VSSQ8 G1
VSSQ5 E2
VSSQ4 D8
VSSQ6 E8
VSSQ2 B9
VSSQ7 F9
VSSQ9 G9
NC3
J1
NC4
L1
NC5
J9
NC6
L9
U7601
BGA_96P_524x354_COLY
/DGPU
U7601
BGA_96P_524x354_COLY
/DGPU
VREFCA
M8
VREFDQ
H1
A0
N3
A1
P7
A10/AP
L7
A11
R7
A12/BC#
N7
A13
T3
NC1
T7
NC2
M7
A2
P3
A3
N2
A4
P8
A5
P2
A6
R8
A7
R2
A8
T8
A9
R3
BA0
M2
BA1
N8
BA2
M3
CK
J7
CK#
K7
CKE
K9
ODT
K1
CS#
L2
RAS#
J3
CAS#
K3
WE#
L3
DQSL
F3
DQSU
C7
DML
E7
DMU
D3
DQSL#
G3
DQSU#
B7
RESET#
T2
ZQ
L8
DQL0 E3
DQL1 F7
DQL2 F2
DQL3 F8
DQL4 H3
DQL5 H8
DQL6 G2
DQL7 H7
DQU0 D7
DQU1 C3
DQU2 C8
DQU3 C2
DQU4 A7
DQU5 A2
DQU6 B8
DQU7 A3
VDD6 N1
VDD8 R1
VDD1 B2
VDD4 K2
VDD3 G7
VDD5 K8
VDD2 D9
VDD7 N9
VDD9 R9
VDDQ1 A1
VDDQ3 C1
VDDQ7 F1
VDDQ5 D2
VDDQ8 H2
VDDQ2 A8
VDDQ4 C9
VDDQ6 E9
VDDQ9 H9
VSS3 E1
VSS7 M1
VSS9 P1
VSS11 T1
VSS5 J2
VSS2 B3
VSS4 G8
VSS6 J8
VSS1 A9
VSS8 M9
VSS10 P9
VSS12 T9
VSSQ1 B1
VSSQ3 D1
VSSQ8 G1
VSSQ5 E2
VSSQ4 D8
VSSQ6 E8
VSSQ2 B9
VSSQ7 F9
VSSQ9 G9
NC3
J1
NC4
L1
NC5
J9
NC6
L9
C7631
0.1UF/10V
10%
/DGPU
C7631
0.1UF/10V
10%
/DGPU
1 2
C7629
0.1UF/10V
10%
/DGPU
C7629
0.1UF/10V
10%
/DGPU
1 2
C7622
1UF/6.3V
10%
/DGPU
C7622
1UF/6.3V
10%
/DGPU
12
R7605
243Ohm 1%
/DGPU
R7605
243Ohm 1%
/DGPU
12
R7606
243Ohm 1%
/DGPU
R7606
243Ohm 1%
/DGPU
12
R7601
1KOhm
1%
/DGPU
R7601
1KOhm
1%
/DGPU
1 2
U7604
BGA_96P_524x354_COLY
/DGPU
U7604
BGA_96P_524x354_COLY
/DGPU
VREFCA
M8
VREFDQ
H1
A0
N3
A1
P7
A10/AP
L7
A11
R7
A12/BC#
N7
A13
T3
NC1
T7
NC2
M7
A2
P3
A3
N2
A4
P8
A5
P2
A6
R8
A7
R2
A8
T8
A9
R3
BA0
M2
BA1
N8
BA2
M3
CK
J7
CK#
K7
CKE
K9
ODT
K1
CS#
L2
RAS#
J3
CAS#
K3
WE#
L3
DQSL
F3
DQSU
C7
DML
E7
DMU
D3
DQSL#
G3
DQSU#
B7
RESET#
T2
ZQ
L8
DQL0 E3
DQL1 F7
DQL2 F2
DQL3 F8
DQL4 H3
DQL5 H8
DQL6 G2
DQL7 H7
DQU0 D7
DQU1 C3
DQU2 C8
DQU3 C2
DQU4 A7
DQU5 A2
DQU6 B8
DQU7 A3
VDD6 N1
VDD8 R1
VDD1 B2
VDD4 K2
VDD3 G7
VDD5 K8
VDD2 D9
VDD7 N9
VDD9 R9
VDDQ1 A1
VDDQ3 C1
VDDQ7 F1
VDDQ5 D2
VDDQ8 H2
VDDQ2 A8
VDDQ4 C9
VDDQ6 E9
VDDQ9 H9
VSS3 E1
VSS7 M1
VSS9 P1
VSS11 T1
VSS5 J2
VSS2 B3
VSS4 G8
VSS6 J8
VSS1 A9
VSS8 M9
VSS10 P9
VSS12 T9
VSSQ1 B1
VSSQ3 D1
VSSQ8 G1
VSSQ5 E2
VSSQ4 D8
VSSQ6 E8
VSSQ2 B9
VSSQ7 F9
VSSQ9 G9
NC3
J1
NC4
L1
NC5
J9
NC6
L9
R7615
1KOhm
1%
/DGPU
R7615
1KOhm
1%
/DGPU
1 2
C7637
0.1UF/10V
10%
/DGPU
C7637
0.1UF/10V
10%
/DGPU
1 2
C7618
0.1UF/10V
10%
/DGPU
C7618
0.1UF/10V
10%
/DGPU
1 2
R7613
1KOhm
1%
/DGPU
R7613
1KOhm
1%
/DGPU
1 2
C7634
1UF/6.3V
10%
/DGPU
C7634
1UF/6.3V
10%
/DGPU
12
C7641
0.1UF/10V
10%
/DGPU
C7641
0.1UF/10V
10%
/DGPU
1 2
R7617
243Ohm 1%
/DGPU
R7617
243Ohm 1%
/DGPU
12
C7636
1UF/6.3V
10%
/DGPU
C7636
1UF/6.3V
10%
/DGPU
1 2
C7646
1UF/6.3V
10%
/DGPU
C7646
1UF/6.3V
10%
/DGPU
1 2
C7626
0.01UF/16V
10%
/DGPU
C7626
0.01UF/16V
10%
/DGPU
12
C7616
0.1UF/10V
10%
/DGPU
C7616
0.1UF/10V
10%
/DGPU
1 2
C7628
0.1UF/10V
10%
/DGPU
C7628
0.1UF/10V
10%
/DGPU
1 2
R7616
1KOhm 1%
/DGPU
R7616
1KOhm 1%
/DGPU
12
C7612
1UF/6.3V
10%
/DGPU
C7612
1UF/6.3V
10%
/DGPU
12
C7648
1UF/6.3V
10%
/DGPU
C7648
1UF/6.3V
10%
/DGPU
12
R7614
1KOhm 1%
/DGPU
R7614
1KOhm 1%
/DGPU
12
C7601
0.01UF/16V
10%
/DGPU
C7601
0.01UF/16V
10%
/DGPU
12
C7625
0.01UF/16V
10%
/DGPU
C7625
0.01UF/16V
10%
/DGPU
12
C7639
0.1UF/10V
10%
/DGPU
C7639
0.1UF/10V
10%
/DGPU
1 2
C7607
0.1UF/10V
10%
/DGPU
C7607
0.1UF/10V
10%
/DGPU
1 2
C7605
0.1UF/10V
10%
/DGPU
C7605
0.1UF/10V
10%
/DGPU
1 2
C7630
1UF/6.3V
10%
/DGPU
C7630
1UF/6.3V
10%
/DGPU
12
R7611
162Ohm
/DGPU
R7611
162Ohm
/DGPU
12
R7602
1KOhm 1%
/DGPU
R7602
1KOhm 1%
/DGPU
12
U7602
BGA_96P_524x354_COLY
/DGPU
U7602
BGA_96P_524x354_COLY
/DGPU
VREFCA
M8
VREFDQ
H1
A0
N3
A1
P7
A10/AP
L7
A11
R7
A12/BC#
N7
A13
T3
NC1
T7
NC2
M7
A2
P3
A3
N2
A4
P8
A5
P2
A6
R8
A7
R2
A8
T8
A9
R3
BA0
M2
BA1
N8
BA2
M3
CK
J7
CK#
K7
CKE
K9
ODT
K1
CS#
L2
RAS#
J3
CAS#
K3
WE#
L3
DQSL
F3
DQSU
C7
DML
E7
DMU
D3
DQSL#
G3
DQSU#
B7
RESET#
T2
ZQ
L8
DQL0 E3
DQL1 F7
DQL2 F2
DQL3 F8
DQL4 H3
DQL5 H8
DQL6 G2
DQL7 H7
DQU0 D7
DQU1 C3
DQU2 C8
DQU3 C2
DQU4 A7
DQU5 A2
DQU6 B8
DQU7 A3
VDD6 N1
VDD8 R1
VDD1 B2
VDD4 K2
VDD3 G7
VDD5 K8
VDD2 D9
VDD7 N9
VDD9 R9
VDDQ1 A1
VDDQ3 C1
VDDQ7 F1
VDDQ5 D2
VDDQ8 H2
VDDQ2 A8
VDDQ4 C9
VDDQ6 E9
VDDQ9 H9
VSS3 E1
VSS7 M1
VSS9 P1
VSS11 T1
VSS5 J2
VSS2 B3
VSS4 G8
VSS6 J8
VSS1 A9
VSS8 M9
VSS10 P9
VSS12 T9
VSSQ1 B1
VSSQ3 D1
VSSQ8 G1
VSSQ5 E2
VSSQ4 D8
VSSQ6 E8
VSSQ2 B9
VSSQ7 F9
VSSQ9 G9
NC3
J1
NC4
L1
NC5
J9
NC6
L9
C7638
0.1UF/10V
10%
/DGPU
C7638
0.1UF/10V
10%
/DGPU
1 2
C7627
0.1UF/10V
10%
/DGPU
C7627
0.1UF/10V
10%
/DGPU
1 2
R7604
1KOhm 1%
/DGPU
R7604
1KOhm 1%
/DGPU
12
C7623
1UF/6.3V
10%
/DGPU
C7623
1UF/6.3V
10%
/DGPU
1 2
R7618
243Ohm 1%
/DGPU
R7618
243Ohm 1%
/DGPU
12
C7602
0.01UF/16V
10%
/DGPU
C7602
0.01UF/16V
10%
/DGPU
12
C7633
1UF/6.3V
10%
/DGPU
C7633
1UF/6.3V
10%
/DGPU
12
C7609
1UF/6.3V
10%
/DGPU
C7609
1UF/6.3V
10%
/DGPU
1 2
C7647
1UF/6.3V
10%
/DGPU
C7647
1UF/6.3V
10%
/DGPU
1 2
C7606
0.1UF/10V
10%
/DGPU
C7606
0.1UF/10V
10%
/DGPU
1 2
C7608
0.1UF/10V
10%
/DGPU
C7608
0.1UF/10V
10%
/DGPU
1 2
C7617
1UF/6.3V
10%
/DGPU
C7617
1UF/6.3V
10%
/DGPU
12
C7642
1UF/6.3V
10%
/DGPU
C7642
1UF/6.3V
10%
/DGPU
1 2
C7640
1UF/6.3V
10%
/DGPU
C7640
1UF/6.3V
10%
/DGPU
12
C7632
1UF/6.3V
10%
/DGPU
C7632
1UF/6.3V
10%
/DGPU
1 2
C7610
1UF/6.3V
10%
/DGPU
C7610
1UF/6.3V
10%
/DGPU
12
C7620
1UF/6.3V
10%
/DGPU
C7620
1UF/6.3V
10%
/DGPU
12
C7621
1UF/6.3V
10%
/DGPU
C7621
1UF/6.3V
10%
/DGPU
12
R7603
1KOhm
1%
/DGPU
R7603
1KOhm
1%
/DGPU
1 2
C7615
0.1UF/10V
10%
/DGPU
C7615
0.1UF/10V
10%
/DGPU
1 2
C7619
1UF/6.3V
10%
/DGPU
C7619
1UF/6.3V
10%
/DGPU
1 2
C7635
1UF/6.3V
10%
/DGPU
C7635
1UF/6.3V
10%
/DGPU
12
www.qdzbwx.com

5
5
4
4
3
3
2
2
1
1
D D
C C
B B
A A
FBC_VREF_CA0
FBC_VREF_DQ0
FBC_VREF_CA0
FBC_VREF_DQ0
FBC_VREF_CA1
FBC_VREF_DQ1
FBC_VREF_CA1
FBC_VREF_DQ1
FBC_CLK0
FBC_CLK0#
FBC_CLK1
FBC_CLK1#
FBC_CMD9
FBC_CMD6
FBC_CMD22
FBC_CMD25
FBC_CMD27
FBC_CMD21
FBC_CMD11
FBC_CMD5
FBC_CMD7
FBC_CMD10
FBC_CMD26
FBC_CMD12
FBC_CMD8
FBC_CMD29
FBC_CMD24
FBCDQM6
FBCDQS_WP6
FBCDQS_RN6
FBC_CMD5
FBC_CMD5
FBC_CMD5
FBC_CMD20
FBC_CMD28
FBC_CMD23
FBC_CMD20
FBC_CMD28
FBC_CMD23
FBC_CMD9
FBC_CMD6
FBC_CMD22
FBC_CMD25
FBC_CMD21
FBC_CMD11
FBC_CMD7
FBC_CMD10
FBC_CMD8
FBC_CMD29
FBC_CMD24
FBC_CMD20
FBC_CMD28
FBC_CMD23
FBC_CMD9
FBC_CMD6
FBC_CMD22
FBC_CMD25
FBC_CMD21
FBC_CMD11
FBC_CMD7
FBC_CMD10
FBC_CMD8
FBC_CMD29
FBC_CMD24
FBC_CMD20
FBC_CMD28
FBC_CMD23
FBC_CMD9
FBC_CMD6
FBC_CMD22
FBC_CMD25
FBC_CMD21
FBC_CMD11
FBC_CMD7
FBC_CMD10
FBC_CMD8
FBC_CMD29
FBC_CMD24
FBC_CMD27
FBC_CMD26
FBC_CMD12
FBC_CMD27
FBC_CMD26
FBC_CMD12
FBC_CMD27
FBC_CMD26
FBC_CMD12
FBC_CMD3
FBC_CMD30
FBC_CMD15
FBC_CMD13
FBC_CMD2
FBC_CMD0
FBC_CMD3
FBC_CMD30
FBC_CMD15
FBC_CMD13
FBC_CMD2
FBC_CMD0
FBC_CMD19
FBC_CMD30
FBC_CMD15
FBC_CMD13
FBC_CMD18
FBC_CMD16
FBC_CMD19
FBC_CMD30
FBC_CMD15
FBC_CMD13
FBC_CMD18
FBC_CMD16
FBC_CMD4
FBC_CMD14
FBC_CMD4
FBC_CMD14
FBC_CMD14
FBC_CMD4
FBC_CMD14
FBC_CMD4
FBCD7
FBCD0
FBCD4
FBCD1
FBCD6
FBCD2
FBCD5
FBCD3
FBCD25
FBCD31
FBCD26
FBCD28
FBCD27
FBCD30
FBCD24
FBCD29
FBCD18
FBCD20
FBCD21
FBCD19
FBCD16
FBCD23
FBCD17
FBCD22
FBCDQS_WP0 FBCDQS_WP3
FBCDQM0 FBCDQM3
FBCDQS_RN0 FBCDQS_RN3
FBCDQM2
FBCDQS_WP2
FBCDQS_RN2
FBCD14
FBCD10
FBCD12
FBCD8
FBCD11
FBCD15
FBCD9
FBCD13
FBCDQS_WP1
FBCDQM1
FBCDQS_RN1
FBCD43
FBCD40
FBCD47
FBCD42
FBCD45
FBCD41
FBCD46
FBCD44
FBCD57
FBCD62
FBCD59
FBCD60
FBCD56
FBCD63
FBCD58
FBCD61
FBCD34
FBCD39
FBCD35
FBCD37
FBCD36
FBCD32
FBCD38
FBCD33
FBCDQS_WP5
FBCDQM5
FBCDQS_RN5
FBCDQM7
FBCDQS_RN7
FBCDQS_WP7
FBCDQM4
FBCDQS_WP4
FBCDQS_RN4
FBCD53
FBCD48
FBCD55
FBCD50
FBCD54
FBCD49
FBCD52
FBCD51
FBCD[0..63]71
FBC_CMD[0..31]71
FBCDQM[0..7]71
FBCDQS_WP[0..7]71
FBCDQS_RN[0..7]71
FBC_CLK071
FBC_CLK0#71
FBC_CLK171
FBC_CLK1#71
+1.5VS_VGA
+1.5VS_VGA
+1.5VS_VGA
+1.5VS_VGA
+1.5VS_VGA +1.5VS_VGA
+1.5VS_VGA+1.5VS_VGA
Size Project Name Rev
Date: Sheet of
Title :
Engineer:
C
77 93Thursday, August 23, 2012
BG1-HW RD Div.2-NB RD Dept.5
FRAME BUFFER B
3.1
JM50
Joyoung_Chianhg
Size Project Name Rev
Date: Sheet of
Title :
Engineer:
C
77 93Thursday, August 23, 2012
BG1-HW RD Div.2-NB RD Dept.5
FRAME BUFFER B
3.1
JM50
Joyoung_Chianhg
Size Project Name Rev
Date: Sheet of
Title :
Engineer:
C
77 93Thursday, August 23, 2012
BG1-HW RD Div.2-NB RD Dept.5
FRAME BUFFER B
3.1
JM50
Joyoung_Chianhg
VRAM CH C
*TOP SIDE* *BOT SIDE*
*BOT SIDE*
*TOP SIDE*
place near VRAM
place near VRAM
place near VRAM
place near VRAM
place close to balls place close to balls
place close to ballsplace close to balls
place near VRAM
N12P-GV1 162ohm
N12M-GE 243ohm(1022-0101400)
place near VRAM
0
2
3
1
4
5
7
6
C7710
1UF/6.3V
10%
/DGPU
C7710
1UF/6.3V
10%
/DGPU
12
C7718
0.1UF/10V
10%
/DGPU
C7718
0.1UF/10V
10%
/DGPU
1 2
C7775
0.1UF/10V
10%
/DGPU
C7775
0.1UF/10V
10%
/DGPU
1 2
C7712
0.01UF/16V
10%
/DGPU
C7712
0.01UF/16V
10%
/DGPU
12
C7779
1UF/6.3V
10%
/DGPU
C7779
1UF/6.3V
10%
/DGPU
1 2
C7771
1UF/6.3V
10%
/DGPU
C7771
1UF/6.3V
10%
/DGPU
12
C7708
1UF/6.3V
10%
/DGPU
C7708
1UF/6.3V
10%
/DGPU
12
C7719
0.1UF/10V
10%
/DGPU
C7719
0.1UF/10V
10%
/DGPU
1 2
C7715
0.1UF/10V
10%
/DGPU
C7715
0.1UF/10V
10%
/DGPU
1 2
C7755
0.1UF/10V
10%
/DGPU
C7755
0.1UF/10V
10%
/DGPU
1 2
U7704
BGA_96P_524x354_COLY
/DGPU
U7704
BGA_96P_524x354_COLY
/DGPU
VREFCA
M8
VREFDQ
H1
A0
N3
A1
P7
A10/AP
L7
A11
R7
A12/BC#
N7
A13
T3
NC1
T7
NC2
M7
A2
P3
A3
N2
A4
P8
A5
P2
A6
R8
A7
R2
A8
T8
A9
R3
BA0
M2
BA1
N8
BA2
M3
CK
J7
CK#
K7
CKE
K9
ODT
K1
CS#
L2
RAS#
J3
CAS#
K3
WE#
L3
DQSL
F3
DQSU
C7
DML
E7
DMU
D3
DQSL#
G3
DQSU#
B7
RESET#
T2
ZQ
L8
DQL0 E3
DQL1 F7
DQL2 F2
DQL3 F8
DQL4 H3
DQL5 H8
DQL6 G2
DQL7 H7
DQU0 D7
DQU1 C3
DQU2 C8
DQU3 C2
DQU4 A7
DQU5 A2
DQU6 B8
DQU7 A3
VDD6 N1
VDD8 R1
VDD1 B2
VDD4 K2
VDD3 G7
VDD5 K8
VDD2 D9
VDD7 N9
VDD9 R9
VDDQ1 A1
VDDQ3 C1
VDDQ7 F1
VDDQ5 D2
VDDQ8 H2
VDDQ2 A8
VDDQ4 C9
VDDQ6 E9
VDDQ9 H9
VSS3 E1
VSS7 M1
VSS9 P1
VSS11 T1
VSS5 J2
VSS2 B3
VSS4 G8
VSS6 J8
VSS1 A9
VSS8 M9
VSS10 P9
VSS12 T9
VSSQ1 B1
VSSQ3 D1
VSSQ8 G1
VSSQ5 E2
VSSQ4 D8
VSSQ6 E8
VSSQ2 B9
VSSQ7 F9
VSSQ9 G9
NC3
J1
NC4
L1
NC5
J9
NC6
L9
C7783
1UF/6.3V
10%
/DGPU
C7783
1UF/6.3V
10%
/DGPU
12
C7780
1UF/6.3V
10%
/DGPU
C7780
1UF/6.3V
10%
/DGPU
12
C7744
1UF/6.3V
10%
/DGPU
C7744
1UF/6.3V
10%
/DGPU
12
C7705
0.1UF/10V
10%
/DGPU
C7705
0.1UF/10V
10%
/DGPU
1 2
R7715
243Ohm 1%
/DGPU
R7715
243Ohm 1%
/DGPU
12
C7777
0.1UF/10V
10%
/DGPU
C7777
0.1UF/10V
10%
/DGPU
1 2
R7702
1KOhm 1%
/DGPU
R7702
1KOhm 1%
/DGPU
12
C7772
1UF/6.3V
10%
/DGPU
C7772
1UF/6.3V
10%
/DGPU
12
C7711
1UF/6.3V
10%
/DGPU
C7711
1UF/6.3V
10%
/DGPU
12
C7774
0.1UF/10V
10%
/DGPU
C7774
0.1UF/10V
10%
/DGPU
1 2
R7704
243Ohm 1%
/DGPU
R7704
243Ohm 1%
/DGPU
12
C7766
0.1UF/10V
10%
/DGPU
C7766
0.1UF/10V
10%
/DGPU
1 2
R7708
1KOhm 1%
/DGPU
R7708
1KOhm 1%
/DGPU
12
C7721
1UF/6.3V
10%
/DGPU
C7721
1UF/6.3V
10%
/DGPU
1 2
C7723
1UF/6.3V
10%
/DGPU
C7723
1UF/6.3V
10%
/DGPU
1 2
C7782
1UF/6.3V
10%
/DGPU
C7782
1UF/6.3V
10%
/DGPU
12
R7712
1KOhm
1%
/DGPU
R7712
1KOhm
1%
/DGPU
1 2
R7717
1KOhm 1%
/DGPU
R7717
1KOhm 1%
/DGPU
1 2
C7781
1UF/6.3V
10%
/DGPU
C7781
1UF/6.3V
10%
/DGPU
12
R7711
243Ohm 1%
/DGPU
R7711
243Ohm 1%
/DGPU
12
C7709
1UF/6.3V
10%
/DGPU
C7709
1UF/6.3V
10%
/DGPU
12
C7770
1UF/6.3V
10%
/DGPU
C7770
1UF/6.3V
10%
/DGPU
1 2
C7706
1UF/6.3V
10%
/DGPU
C7706
1UF/6.3V
10%
/DGPU
1 2
R7705
243Ohm 1%
/DGPU
R7705
243Ohm 1%
/DGPU
12
U7702
BGA_96P_524x354_COLY
/DGPU
U7702
BGA_96P_524x354_COLY
/DGPU
VREFCA
M8
VREFDQ
H1
A0
N3
A1
P7
A10/AP
L7
A11
R7
A12/BC#
N7
A13
T3
NC1
T7
NC2
M7
A2
P3
A3
N2
A4
P8
A5
P2
A6
R8
A7
R2
A8
T8
A9
R3
BA0
M2
BA1
N8
BA2
M3
CK
J7
CK#
K7
CKE
K9
ODT
K1
CS#
L2
RAS#
J3
CAS#
K3
WE#
L3
DQSL
F3
DQSU
C7
DML
E7
DMU
D3
DQSL#
G3
DQSU#
B7
RESET#
T2
ZQ
L8
DQL0 E3
DQL1 F7
DQL2 F2
DQL3 F8
DQL4 H3
DQL5 H8
DQL6 G2
DQL7 H7
DQU0 D7
DQU1 C3
DQU2 C8
DQU3 C2
DQU4 A7
DQU5 A2
DQU6 B8
DQU7 A3
VDD6 N1
VDD8 R1
VDD1 B2
VDD4 K2
VDD3 G7
VDD5 K8
VDD2 D9
VDD7 N9
VDD9 R9
VDDQ1 A1
VDDQ3 C1
VDDQ7 F1
VDDQ5 D2
VDDQ8 H2
VDDQ2 A8
VDDQ4 C9
VDDQ6 E9
VDDQ9 H9
VSS3 E1
VSS7 M1
VSS9 P1
VSS11 T1
VSS5 J2
VSS2 B3
VSS4 G8
VSS6 J8
VSS1 A9
VSS8 M9
VSS10 P9
VSS12 T9
VSSQ1 B1
VSSQ3 D1
VSSQ8 G1
VSSQ5 E2
VSSQ4 D8
VSSQ6 E8
VSSQ2 B9
VSSQ7 F9
VSSQ9 G9
NC3
J1
NC4
L1
NC5
J9
NC6
L9
C7724
1UF/6.3V
10%
/DGPU
C7724
1UF/6.3V
10%
/DGPU
1 2
C7704
0.1UF/10V
10%
/DGPU
C7704
0.1UF/10V
10%
/DGPU
1 2
C7702
0.1UF/10V
10%
/DGPU
C7702
0.1UF/10V
10%
/DGPU
1 2
R7710
1KOhm
1%
/DGPU
R7710
1KOhm
1%
/DGPU
1 2
R7706
1KOhm
1%
/DGPU
R7706
1KOhm
1%
/DGPU
1 2
C7773
1UF/6.3V
10%
/DGPU
C7773
1UF/6.3V
10%
/DGPU
12
C7717
0.1UF/10V
10%
/DGPU
C7717
0.1UF/10V
10%
/DGPU
1 2
C7707
1UF/6.3V
10%
/DGPU
C7707
1UF/6.3V
10%
/DGPU
1 2
C7713
0.01UF/16V
10%
/DGPU
C7713
0.01UF/16V
10%
/DGPU
12
C7714
0.01UF/16V
10%
/DGPU
C7714
0.01UF/16V
10%
/DGPU
12
C7778
1UF/6.3V
10%
/DGPU
C7778
1UF/6.3V
10%
/DGPU
1 2
R7701
1KOhm
1%/DGPU
R7701
1KOhm
1%/DGPU
1 2
C7767
0.1UF/10V
10%
/DGPU
C7767
0.1UF/10V
10%
/DGPU
1 2
C7769
1UF/6.3V
10%
/DGPU
C7769
1UF/6.3V
10%
/DGPU
1 2
C7703
0.1UF/10V
10%
/DGPU
C7703
0.1UF/10V
10%
/DGPU
1 2
R7714
1KOhm 1%
/DGPU
R7714
1KOhm 1%
/DGPU
12
C7716
0.1UF/10V
10%
/DGPU
C7716
0.1UF/10V
10%
/DGPU
1 2
C7776
0.1UF/10V
10%
/DGPU
C7776
0.1UF/10V
10%
/DGPU
1 2
U7703
BGA_96P_524x354_COLY
/DGPU
U7703
BGA_96P_524x354_COLY
/DGPU
VREFCA
M8
VREFDQ
H1
A0
N3
A1
P7
A10/AP
L7
A11
R7
A12/BC#
N7
A13
T3
NC1
T7
NC2
M7
A2
P3
A3
N2
A4
P8
A5
P2
A6
R8
A7
R2
A8
T8
A9
R3
BA0
M2
BA1
N8
BA2
M3
CK
J7
CK#
K7
CKE
K9
ODT
K1
CS#
L2
RAS#
J3
CAS#
K3
WE#
L3
DQSL
F3
DQSU
C7
DML
E7
DMU
D3
DQSL#
G3
DQSU#
B7
RESET#
T2
ZQ
L8
DQL0 E3
DQL1 F7
DQL2 F2
DQL3 F8
DQL4 H3
DQL5 H8
DQL6 G2
DQL7 H7
DQU0 D7
DQU1 C3
DQU2 C8
DQU3 C2
DQU4 A7
DQU5 A2
DQU6 B8
DQU7 A3
VDD6 N1
VDD8 R1
VDD1 B2
VDD4 K2
VDD3 G7
VDD5 K8
VDD2 D9
VDD7 N9
VDD9 R9
VDDQ1 A1
VDDQ3 C1
VDDQ7 F1
VDDQ5 D2
VDDQ8 H2
VDDQ2 A8
VDDQ4 C9
VDDQ6 E9
VDDQ9 H9
VSS3 E1
VSS7 M1
VSS9 P1
VSS11 T1
VSS5 J2
VSS2 B3
VSS4 G8
VSS6 J8
VSS1 A9
VSS8 M9
VSS10 P9
VSS12 T9
VSSQ1 B1
VSSQ3 D1
VSSQ8 G1
VSSQ5 E2
VSSQ4 D8
VSSQ6 E8
VSSQ2 B9
VSSQ7 F9
VSSQ9 G9
NC3
J1
NC4
L1
NC5
J9
NC6
L9
U7701
BGA_96P_524x354_COLY
/DGPU
U7701
BGA_96P_524x354_COLY
/DGPU
VREFCA
M8
VREFDQ
H1
A0
N3
A1
P7
A10/AP
L7
A11
R7
A12/BC#
N7
A13
T3
NC1
T7
NC2
M7
A2
P3
A3
N2
A4
P8
A5
P2
A6
R8
A7
R2
A8
T8
A9
R3
BA0
M2
BA1
N8
BA2
M3
CK
J7
CK#
K7
CKE
K9
ODT
K1
CS#
L2
RAS#
J3
CAS#
K3
WE#
L3
DQSL
F3
DQSU
C7
DML
E7
DMU
D3
DQSL#
G3
DQSU#
B7
RESET#
T2
ZQ
L8
DQL0 E3
DQL1 F7
DQL2 F2
DQL3 F8
DQL4 H3
DQL5 H8
DQL6 G2
DQL7 H7
DQU0 D7
DQU1 C3
DQU2 C8
DQU3 C2
DQU4 A7
DQU5 A2
DQU6 B8
DQU7 A3
VDD6 N1
VDD8 R1
VDD1 B2
VDD4 K2
VDD3 G7
VDD5 K8
VDD2 D9
VDD7 N9
VDD9 R9
VDDQ1 A1
VDDQ3 C1
VDDQ7 F1
VDDQ5 D2
VDDQ8 H2
VDDQ2 A8
VDDQ4 C9
VDDQ6 E9
VDDQ9 H9
VSS3 E1
VSS7 M1
VSS9 P1
VSS11 T1
VSS5 J2
VSS2 B3
VSS4 G8
VSS6 J8
VSS1 A9
VSS8 M9
VSS10 P9
VSS12 T9
VSSQ1 B1
VSSQ3 D1
VSSQ8 G1
VSSQ5 E2
VSSQ4 D8
VSSQ6 E8
VSSQ2 B9
VSSQ7 F9
VSSQ9 G9
NC3
J1
NC4
L1
NC5
J9
NC6
L9
C7701
0.01UF/16V
10%
/DGPU
C7701
0.01UF/16V
10%
/DGPU
12
R7713
162Ohm
/DGPU
R7713
162Ohm
/DGPU
12
C7720
1UF/6.3V
10%
/DGPU
C7720
1UF/6.3V
10%
/DGPU
1 2
C7722
1UF/6.3V
10%
/DGPU
C7722
1UF/6.3V
10%
/DGPU
1 2
R7703
162Ohm
/DGPU
R7703
162Ohm
/DGPU
12
C7768
0.1UF/10V
10%
/DGPU
C7768
0.1UF/10V
10%
/DGPU
1 2
www.qdzbwx.com

5
5
4
4
3
3
2
2
1
1
D D
C C
B B
A A
Size Project Name Rev
Date: Sheet of
Title :
Engineer:
P/N
C
78 93Thursday, August 23, 2012
PEGATRON COMPUTER INC
Connector, LED
3.1
JM50
Joyoung_Chianhg
<OrgAddr2>
Size Project Name Rev
Date: Sheet of
Title :
Engineer:
P/N
C
78 93Thursday, August 23, 2012
PEGATRON COMPUTER INC
Connector, LED
3.1
JM50
Joyoung_Chianhg
<OrgAddr2>
Size Project Name Rev
Date: Sheet of
Title :
Engineer:
P/N
C
78 93Thursday, August 23, 2012
PEGATRON COMPUTER INC
Connector, LED
3.1
JM50
Joyoung_Chianhg
<OrgAddr2>
www.qdzbwx.com

5
5
4
4
3
3
2
2
1
1
D D
C C
B B
A A
Size Project Name Rev
Date: Sheet of
Title :
Engineer:
P/N
C
79 93Thursday, August 23, 2012
PEGATRON COMPUTER INC
GPU PWR/GND
3.1
JM50
Joyoung_Chianhg
<OrgAddr2>
Size Project Name Rev
Date: Sheet of
Title :
Engineer:
P/N
C
79 93Thursday, August 23, 2012
PEGATRON COMPUTER INC
GPU PWR/GND
3.1
JM50
Joyoung_Chianhg
<OrgAddr2>
Size Project Name Rev
Date: Sheet of
Title :
Engineer:
P/N
C
79 93Thursday, August 23, 2012
PEGATRON COMPUTER INC
GPU PWR/GND
3.1
JM50
Joyoung_Chianhg
<OrgAddr2>
www.qdzbwx.com

5
5
4
4
3
3
2
2
1
1
D D
C C
B B
A A
TSFAULT#1
Vo3_1
Vo3_1
VR_ON
VGFX_SENSE_N
Vo3_2 VCLK
Vi3_2_IMON_GFX
IPH1_1
VDIO
PWM2_1
PWM2_2
Vi2_2
ALERT
IPH1_1
+1.8VS
MRAMP1
IPH1_2
+VGFX_CORE
IPH1_2
TSFAULT#1
IPH1_2
IPH1_1
PWM1_2
VX2
MRAMP2
BST2
BST2
VO2_2
Vo2_2
Vi2_2
Vi2_1
Vi3_1_IMON_CORE
VERR2
IPH2_1
VCORE_SENSE_P
ROSC
VCORE_SENSE_N
Vo2_1
VIN_UVLO
VGFX_SENSE_N
VR_TT
VERR1
PWM1_3
PWM1_1
TSFAULT#2
PG1
IPH2_1
MRAMP1
Vo3_2
PWM2_1
BST2_1
BST2_1
VX1
PWM1_2
PG2
Vi2_1
Vo2_1
BST1
VGFX_SENSE_P
Vi3_1_IMON_CORE
VCORE_SENSE_N
PWM1_1
BST1
MRAMP2
VX1
TSFAULT#1 TSFAULT#2
IPH2_1
VCORE_SENSE_P
VGFX_SENSE_P
+VCORE
VERR2 Vi3_2_IMON_GFX
VERR1
VSSGT_SENSE 7
VCCSENSE 6
VSSSENSE 6
VCCGT_SENSE 7
VR_SVID_CLK6
VR_SVID_ALERT#6
CPU_VRON30
CPU_VRON_PW R93
VR_SVID_DATA6
VGFX_PW RGD92
VRM_PW RGD30,92
VR_HOT#4
+VGFX_CORE
+VCORE
+VGFX_CORE
+3VS
VCORE_A_GND
VCORE_A_GND
+VGFX_CORE
+1.8VS
+5VS
+1.8VS
VCORE_A_GND
+5VO
+5VO
+1.8VS
+VCORE
+1.8VS
+VCORE
GND_1323S1
GND_1323S1
GND_1323S2
GND_1323S2
GND_1323S3
GND_1323S3
Size Project Name Rev
Date: Sheet of
Title :
Engineer:
Custom
80 94Thursday, August 23, 2012
POWER_VCORE&VGFX
1.0
<Variant Name>
JM50
Clark Liang
Size Project Name Rev
Date: Sheet of
Title :
Engineer:
Custom
80 94Thursday, August 23, 2012
POWER_VCORE&VGFX
1.0
<Variant Name>
JM50
Clark Liang
Size Project Name Rev
Date: Sheet of
Title :
Engineer:
Custom
80 94Thursday, August 23, 2012
POWER_VCORE&VGFX
1.0
<Variant Name>
JM50
Clark Liang
866K
R_OSC set Vcore FREQ = 0.75 e5 / R_OSC
VGFX / ULV_GT2
IccMax = 33A
1.23V
IccDyn = 20.2A
IccTDC = 21.5A
Load Line = -3.9mV/A
Vcore / ULV
IccMax = 33A
0.9V
IccDyn = 28A
IccTDC = 25A
Load Line = -2.9mV/A
Input Current:4A
Input Current:4A
ATS short to GND , Vcore Boot voltage = 1.0V
ATS short to GND , VGFX Boot voltage = 1.0V
Input Current:4A
For IFDIM
For IFDIM
Vcore for two phase
REQUIRE:22UF*20PCS
EE:22uF*12pcs+2.2uF*16pcs
POWER:22uF*5PCS
VGFX
REQUIRE:22UF*23PCS
EE:22uF*6pcs/10uF*6/1uF*11
POWER:22uF*4
+VCORE & +VGFX POWER SUPPLY
DCR = 1.7mOhm
DCR = 1.7mOhm
Vcore for one phase
REQUIRE:22UF*26PCS
EE:22uF*12pcs+2.2uF*16pcs
POWER:22uF*5PCS
One phase Two phase
R8028
R8000
R8013
R8052
R8001
R8008
R8021
R8027
R8019
R8012
R8024
C8019
C8013
C8023
C8036
VCORE
L8000
L8002
499Ohm
13.3kOhm
665Ohm
374Ohm
13.3kOhm
75kOhm
845Ohm
133Ohm
1.33kOhm
1.96kOhm
52.3kOhm
22pF/50V
10pF/50V
220pF/50V
0.047uF/16V
50nH
0.1uH @
@
@
@
680Ohm
274Ohm
@
63.4kOhm
487Ohm
0Ohm
2.7kOhm
@
43kOhm
33pF/50V
@
680pF/50V
3300pF/25V
R8037 @7.5kOhm
R8038 @13kOhm
R8023 43.2kOhm15kOhm
R8031 499Ohm750Ohm
R8039 @0Ohm
R8047 @ 10Ohm
U8002 @ VT1323SFCR
C8004
C8005
C8006
C8007
C8008
C8009
C8010
@
@
@
@
@
@
@
4.7uF/6.3V
22uF/6.3V
10uF/6.3V
0.22uF/6.3V
0.1uF/25V
1uF/10V
22uF/6.3V
C8047
1500PF/50V
@
vx_c0603_small
10%
C8047
1500PF/50V
@
vx_c0603_small
10%
12
T8023
TPC28T
T8023
TPC28T
1
R8023
43.2KOHM
vx_r0402_small
1%
R8023
43.2KOHM
vx_r0402_small
1%
1 2
C8025
22UF/6.3V
vx_c0805_h57_small
20%
C8025
22UF/6.3V
vx_c0805_h57_small
20%
12
C8021
10PF/50V
vx_c0402_small
5%
C8021
10PF/50V
vx_c0402_small
5%
12
T8039
TPC28T
T8039
TPC28T
1
R8010
10Ohm
@
vx_r0603_h28_small
1%
R8010
10Ohm
@
vx_r0603_h28_small
1%
1 2
C8046
0.047UF/16V
10%
@
vx_c0402_small
C8046
0.047UF/16V
10%
@
vx_c0402_small
12
C8016
0.22UF/6.3V
vx_c0402_small
10%
C8016
0.22UF/6.3V
vx_c0402_small
10%
12
R8003
30.1KOhm
vx_r0402_small
1%
R8003
30.1KOhm
vx_r0402_small
1%
1 2
T8017
TPC28T
T8017
TPC28T
1
U8001
VT1323SFCR
U8001
VT1323SFCR
BST
B4
GND
A2
ISENSE
B2
PWM
B3
TS_FAULT#
A1
VCC
A4
VDD
B1
VDDH1
C1
VDDH2
C2
VDDH3
C3
VDDH4
C4
VSS1 E1
VSS2 E2
VSS3 E3
VSS4 E4
VSS5 G1
VSS6 G2
VSS7 G3
VSS8 G4
VSS9 J1
VSS10 J2
VSS11 J3
VSS12 J4
VX1 D1
VX2 D2
VX3 D3
VX4 D4
VX5 F1
VX6 F2
VX7 F3
VX8 F4
VX9 H1
VX10 H2
VX11 H3
VX12 H4
T8030
TPC28T
T8030
TPC28T
1
T8028
TPC28T
T8028
TPC28T
1
R8039
0Ohm vx_r0402_small
ONE_@R8039
0Ohm vx_r0402_small
ONE_@
1 2
C8020
22UF/6.3V
vx_c0805_h57_small
20%
C8020
22UF/6.3V
vx_c0805_h57_small
20%
12
R8022
191Ohm
vx_r0402_small
1%
R8022
191Ohm
vx_r0402_small
1%
1 2
C8022
22UF/6.3V
vx_c0805_h57_small
20%
C8022
22UF/6.3V
vx_c0805_h57_small
20%
12
C8042
22UF/6.3V
vx_c0805_h57_small
20%
C8042
22UF/6.3V
vx_c0805_h57_small
20%
12
R8034
2.2Ohm
@
5%
vx_r0603_h28_small
R8034
2.2Ohm
@
5%
vx_r0603_h28_small
12
T8025
TPC28T
T8025
TPC28T
1
R8048
100Ohm
1%
@
vx_r0402_small
R8048
100Ohm
1%
@
vx_r0402_small
12
R8054
10Ohm
vx_r0603_h28_small
1%
R8054
10Ohm
vx_r0603_h28_small
1%
12
JP8001
SHORT_PIN
@JP8001
SHORT_PIN
@
1 2
C8014
22PF/50V
vx_c0402_small
5%
C8014
22PF/50V
vx_c0402_small
5%
1 2
R8053
56.2KOHM
vx_r0402_small
1%
R8053
56.2KOHM
vx_r0402_small
1%
1 2
R8001
13.3KOHM
vx_r0603_h24_small
1% TWO_@
R8001
13.3KOHM
vx_r0603_h24_small
1% TWO_@
1 2
SR8002
R0402
@SR8002
R0402
@
1 2
C8026
10UF/6.3V
vx_c0805_h57_small
10%
C8026
10UF/6.3V
vx_c0805_h57_small
10%
12
R8028
1.96KOhm
vx_r0402_small
1% TWO_@
R8028
1.96KOhm
vx_r0402_small
1% TWO_@
12
T8031
TPC28T
T8031
TPC28T
1
R8041
10Ohm
vx_r0603_h28_small
1%
R8041
10Ohm
vx_r0603_h28_small
1%
12
C8009
1UF/10V
vx_c0402_small
10% TWO_@
C8009
1UF/10V
vx_c0402_small
10% TWO_@
12
C8008
0.1UF/25V
vx_c0402_small
10% TWO_@
C8008
0.1UF/25V
vx_c0402_small
10% TWO_@
12
C8000
0.1UF/25V
vx_c0402_small
10%
C8000
0.1UF/25V
vx_c0402_small
10%
12
JP8002
SHORT_PIN
@JP8002
SHORT_PIN
@
1 2
T8032
TPC28T
T8032
TPC28T
1
T8022
TPC28T
T8022
TPC28T
1
T8040
TPC28T
T8040
TPC28T
1
T8027
TPC28T
T8027
TPC28T
1
T8003
TPC28T
T8003
TPC28T
1
U8003
VT1323SFCR
U8003
VT1323SFCR
BST
B4
GND
A2
ISENSE
B2
PWM
B3
TS_FAULT#
A1
VCC
A4
VDD
B1
VDDH1
C1
VDDH2
C2
VDDH3
C3
VDDH4
C4
VSS1 E1
VSS2 E2
VSS3 E3
VSS4 E4
VSS5 G1
VSS6 G2
VSS7 G3
VSS8 G4
VSS9 J1
VSS10 J2
VSS11 J3
VSS12 J4
VX1 D1
VX2 D2
VX3 D3
VX4 D4
VX5 F1
VX6 F2
VX7 F3
VX8 F4
VX9 H1
VX10 H2
VX11 H3
VX12 H4
L8001
0.1UH
Irat=32.5A
L8001
0.1UH
Irat=32.5A
21
R8029
10KOhm
vx_r0402_small
1%
R8029
10KOhm
vx_r0402_small
1%
1 2
C8029
1UF/10V
vx_c0402_small
10%
C8029
1UF/10V
vx_c0402_small
10%
12
C8037
0.01UF/25V
vx_c0402_small
10%
C8037
0.01UF/25V
vx_c0402_small
10%
12
SR8001
R0402
@SR8001
R0402
@
1 2
T8010
TPC28T
T8010
TPC28T
1
T8001
TPC28T
T8001
TPC28T
1
R8011
8.06KOhm
vx_r0402_small
1%
R8011
8.06KOhm
vx_r0402_small
1%
1 2
R8007
100Ohm
1%
vx_r0402_small
R8007
100Ohm
1%
vx_r0402_small
1 2
R8013
13.3KOHM
vx_r0603_h24_small
1% TWO_@
R8013
13.3KOHM
vx_r0603_h24_small
1% TWO_@
12
R8016
10KOhm
vx_r0402_small
1%
R8016
10KOhm
vx_r0402_small
1%
1 2
T8000
TPC28T
T8000
TPC28T
1
R8043
10Ohm
vx_r0603_h28_small
1%
R8043
10Ohm
vx_r0603_h28_small
1%
12
R8008
665Ohm
vx_r0402_small
1%
R8008
665Ohm
vx_r0402_small
1%
1 2
R8009
100Ohm
1%
@
vx_r0402_small
R8009
100Ohm
1%
@
vx_r0402_small
1 2
T8002
TPC28T
T8002
TPC28T
1
C8007
0.22UF/6.3V
vx_c0402_small
10% TWO_@
C8007
0.22UF/6.3V
vx_c0402_small
10% TWO_@
12
T8042
TPC28T
T8042
TPC28T
1
R8046
10Ohm
@
vx_r0603_h28_small
1%
R8046
10Ohm
@
vx_r0603_h28_small
1%
1 2
R8035
2.2Ohm
@
vx_r0603_h28_small
5%
R8035
2.2Ohm
@
vx_r0603_h28_small
5%
12
R8037
7.5KOhm
vx_r0402_small
1% ONE_@
R8037
7.5KOhm
vx_r0402_small
1% ONE_@
1 2
C8024
4.7UF/6.3V
vx_c0402_h24_small
MLCC/+/-20%
C8024
4.7UF/6.3V
vx_c0402_h24_small
MLCC/+/-20%
12
R8014
15.4KOHM
vx_r0402_small
1%
R8014
15.4KOHM
vx_r0402_small
1%
12
C8032
22UF/6.3V
vx_c0805_h57_small
20%
C8032
22UF/6.3V
vx_c0805_h57_small
20%
12
R8057
100Ohm
1%
@
vx_r0402_small
R8057
100Ohm
1%
@
vx_r0402_small
12
R8051
665Ohm
vx_r0402_small
1%
R8051
665Ohm
vx_r0402_small
1%
1 2
T8011
TPC28T
T8011
TPC28T
1
C8002
10PF/50V
@
vx_c0402_small
5%
C8002
10PF/50V
@
vx_c0402_small
5%
1 2
R8033
0Ohm
@
vx_r0402_small
R8033
0Ohm
@
vx_r0402_small
1 2
R8032
3.24KOhm
vx_r0402_small
1%
R8032
3.24KOhm
vx_r0402_small
1%
1 2
C8006
10UF/6.3V
vx_c0805_h57_small
10% TWO_@
C8006
10UF/6.3V
vx_c0805_h57_small
10% TWO_@
12
R8017
20KOhm
vx_r0402_small
1%
R8017
20KOhm
vx_r0402_small
1%
1 2
U8000B
VT1318MFQR
U8000B
VT1318MFQR
GND1
50
GND2
51
GND3
52
GND4
53
R8031
499Ohm
vx_r0402_small
1%
R8031
499Ohm
vx_r0402_small
1%
1 2
T8008
TPC28T
T8008
TPC28T
1
T8004
TPC28T
T8004
TPC28T
1
T8015
TPC28T
T8015
TPC28T
1
C8031
10UF/6.3V
vx_c0603_small
20%
C8031
10UF/6.3V
vx_c0603_small
20%
12
C8040
22UF/6.3V
vx_c0805_h57_small
20%
C8040
22UF/6.3V
vx_c0805_h57_small
20%
12
SR8004
R0402
@SR8004
R0402
@
1 2
C8004
4.7UF/6.3V
vx_c0402_h24_small
MLCC/+/-20%
TWO_@
C8004
4.7UF/6.3V
vx_c0402_h24_small
MLCC/+/-20%
TWO_@
12
T8026
TPC28T
T8026
TPC28T
1
R8027
1.33KOhm
vx_r0402_small
1%
R8027
1.33KOhm
vx_r0402_small
1%
1 2
C8013
22PF/50V
vx_c0402_small
5%
C8013
22PF/50V
vx_c0402_small
5%
12
R8019
75KOhm
vx_r0402_small
1%
R8019
75KOhm
vx_r0402_small
1%
1 2
C8011
22UF/6.3V
vx_c0805_h57_small
20%
C8011
22UF/6.3V
vx_c0805_h57_small
20%
12
R8026
1.96KOhm
vx_r0402_small
1%
R8026
1.96KOhm
vx_r0402_small
1%
1 2
R8030
1.96KOhm
vx_r0402_small
1%
R8030
1.96KOhm
vx_r0402_small
1%
12
T8036
TPC28T
T8036
TPC28T
1
T8021
TPC28T
T8021
TPC28T
1
R8018
1KOhm
vx_r0402_small
1%
R8018
1KOhm
vx_r0402_small
1%
1 2
C8039
22UF/6.3V
vx_c0805_h57_small
20%
C8039
22UF/6.3V
vx_c0805_h57_small
20%
12
C8048
1500PF/50V
@
10%
vx_c0603_small
C8048
1500PF/50V
@
10%
vx_c0603_small
12
R8012
374OHM
vx_r0603_h24_small
1%
R8012
374OHM
vx_r0603_h24_small
1%
1 2
T8035
TPC28T
T8035
TPC28T
1
R8038
13KOhm
vx_r0402_small
0.01 ONE_@
R8038
13KOhm
vx_r0402_small
0.01 ONE_@
12
C8045
22UF/6.3V
vx_c0805_h57_small
20%
C8045
22UF/6.3V
vx_c0805_h57_small
20%
12
T8014
TPC28T
T8014
TPC28T
1
U8000A
VT1318MFQR
U8000A
VT1318MFQR
VDD3
1
VDD_1
2
VDD_2
3
VIN_UVLO
4
PWM1_3
5
PWM1_2
6
PWM1_1
7
TS_FAULT#1
8
IPH1_3
9
IPH1_2
10
IPH1_1
11
MRAMP1
12
SENSE1+
13
SENSE1-
14
A_ERR1
15
A2_IN1
16
A2_OUT1
17
A3_IN1
18
A3_OUT1
19
A3_OUT2
20
A3_IN2
21
A2_OUT2
22
A2_IN2
23
A_ERR2
24
SENSE2- 25
SENSE2+ 26
MRAMP2 27
IPH2_1 28
TS_FAULT#2 29
PWM2_1 30
PWM2_2 31
R_SEL[5] 32
IPH2_2 33
R_REF 34
R_SEL[3] 35
R_SEL[2] 36
R_SEL[1] 37
R_SEL[0] 38
R_OSC 39
VR_ENABLE 40
VCLK 41
VDIO 42
ALERT# 43
R_SEL[4] 44
VR_TT# 45
VR_READY1 46
VR_READY2 47
R_SEL[6] 48
GND 49
C8019
10PF/50V
vx_c0402_small
5% TWO_@
C8019
10PF/50V
vx_c0402_small
5% TWO_@
12
C8035
22PF/50V
vx_c0402_small
5%
C8035
22PF/50V
vx_c0402_small
5%
12
C8015
10PF/50V
@
vx_c0402_small
5%
C8015
10PF/50V
@
vx_c0402_small
5%
1 2
C8012
10UF/6.3V
vx_c0805_h57_small
10%
C8012
10UF/6.3V
vx_c0805_h57_small
10%
12
C8005
22UF/6.3V
vx_c0805_h57_small
20% TWO_@
C8005
22UF/6.3V
vx_c0805_h57_small
20% TWO_@
12
C8049
1500PF/50V
@
10%
vx_c0603_small
C8049
1500PF/50V
@
10%
vx_c0603_small
12
C8036
0.047UF/16V
vx_c0402_small
10%
C8036
0.047UF/16V
vx_c0402_small
10%
12
C8043
1000PF/50V
vx_c0402_small
10%
C8043
1000PF/50V
vx_c0402_small
10%
12
R8045
10Ohm
1%
vx_r0402_small
@R8045
10Ohm
1%
vx_r0402_small
@
1 2
R8036
2.2Ohm
@
vx_r0603_h28_small
5%
R8036
2.2Ohm
@
vx_r0603_h28_small
5%
12
R8056
620Ohm
vx_r0402_small
1%
R8056
620Ohm
vx_r0402_small
1%
1 2
C8034
22UF/6.3V
vx_c0805_h57_small
20%
C8034
22UF/6.3V
vx_c0805_h57_small
20%
12
R8044
845KOhm
vx_r0402_small
1%
R8044
845KOhm
vx_r0402_small
1%
12
U8002
VT1323SFCR
TWO_@
U8002
VT1323SFCR
TWO_@
BST
B4
GND
A2
ISENSE
B2
PWM
B3
TS_FAULT#
A1
VCC
A4
VDD
B1
VDDH1
C1
VDDH2
C2
VDDH3
C3
VDDH4
C4
VSS1 E1
VSS2 E2
VSS3 E3
VSS4 E4
VSS5 G1
VSS6 G2
VSS7 G3
VSS8 G4
VSS9 J1
VSS10 J2
VSS11 J3
VSS12 J4
VX1 D1
VX2 D2
VX3 D3
VX4 D4
VX5 F1
VX6 F2
VX7 F3
VX8 F4
VX9 H1
VX10 H2
VX11 H3
VX12 H4
T8016
TPC28T
T8016
TPC28T
1
C8033
22PF/50V
vx_c0402_small
5%
C8033
22PF/50V
vx_c0402_small
5%
12
R8005
196Ohm
vx_r0402_small
1%
R8005
196Ohm
vx_r0402_small
1%
1 2
L8000
50nH
Irat=32A
TWO_@
L8000
50nH
Irat=32A
TWO_@
1
32
4
T8037
TPC28T
T8037
TPC28T
1
T8029
TPC28T
T8029
TPC28T
1
R8052
52.3KOhm
vx_r0402_small
1%
R8052
52.3KOhm
vx_r0402_small
1%
1 2
C8010
22UF/6.3V
vx_c0805_h57_small
20% TWO_@
C8010
22UF/6.3V
vx_c0805_h57_small
20% TWO_@
12
R8004
21.5Ohm
vx_r0402_small
1%
R8004
21.5Ohm
vx_r0402_small
1%
1 2
C8001
4.7UF/6.3V
vx_c0402_h24_small
MLCC/+/-20%
C8001
4.7UF/6.3V
vx_c0402_h24_small
MLCC/+/-20%
12
T8009
TPC28T
T8009
TPC28T
1
R8000
499Ohm
vx_r0402_small
1% TWO_@
R8000
499Ohm
vx_r0402_small
1% TWO_@
1 2
T8012
TPC28T
T8012
TPC28T
1
C8027
0.22UF/6.3V
vx_c0402_small
10%
C8027
0.22UF/6.3V
vx_c0402_small
10%
12
R8021
845Ohm
vx_r0402_small
1%
R8021
845Ohm
vx_r0402_small
1%
1 2
R8006
100Ohm
1%
vx_r0402_small
R8006
100Ohm
1%
vx_r0402_small
1 2
SR8003
R0402
@SR8003
R0402
@
1 2
R8047
10Ohm
vx_r0603_h28_small
1% TWO_@
R8047
10Ohm
vx_r0603_h28_small
1% TWO_@
12
T8020
TPC28T
T8020
TPC28T
1
C8041
22UF/6.3V
vx_c0805_h57_small
20%
C8041
22UF/6.3V
vx_c0805_h57_small
20%
12
L8002
0.1UH
Irat=32.5A
ONE_@
L8002
0.1UH
Irat=32.5A
ONE_@
21
R8025
402Ohm
vx_r0402_h15_small
1%
R8025
402Ohm
vx_r0402_h15_small
1%
1 2
C8030
22UF/6.3V
vx_c0805_h57_small
20%
C8030
22UF/6.3V
vx_c0805_h57_small
20%
12
T8033
TPC28T
T8033
TPC28T
1
T8024
TPC28T
T8024
TPC28T
1
T8034
TPC28T
T8034
TPC28T
1
T8018
TPC28T
T8018
TPC28T
1
C8028
0.1UF/25V
vx_c0402_small
10%
C8028
0.1UF/25V
vx_c0402_small
10%
12
JP8003
SHORT_PIN
@JP8003
SHORT_PIN
@
1 2
T8006
TPC28T
T8006
TPC28T
1
T8005
TPC28T
T8005
TPC28T
1
R8002
100Ohm
1%
@
vx_r0402_small
R8002
100Ohm
1%
@
vx_r0402_small
1 2
R8049
100KOhm
vx_r0402_small
1%
R8049
100KOhm
vx_r0402_small
1%
12
R8024
133Ohm
vx_r0402_small
1%
R8024
133Ohm
vx_r0402_small
1%
1 2
JP8000
SHORT_PIN
@JP8000
SHORT_PIN
@
1 2
C8038
22UF/6.3V
vx_c0805_h57_small
20%
C8038
22UF/6.3V
vx_c0805_h57_small
20%
12
T8038
TPC28T
T8038
TPC28T
1
C8003
0.1UF/25V
vx_c0402_small
10%
C8003
0.1UF/25V
vx_c0402_small
10%
12
R8050
10Ohm
1%
vx_r0402_small
@R8050
10Ohm
1%
vx_r0402_small
@
1 2
R8055
620Ohm
vx_r0402_small
1%
R8055
620Ohm
vx_r0402_small
1%
1 2
C8044
10PF/50V
vx_c0402_small
5%
C8044
10PF/50V
vx_c0402_small
5%
12
T8007
TPC28T
T8007
TPC28T
1
R8020
665Ohm
vx_r0402_small
1%
R8020
665Ohm
vx_r0402_small
1%
1 2
T8013
TPC28T
T8013
TPC28T
1
C8023
220PF/50V
vx_c0402_small
10%
C8023
220PF/50V
vx_c0402_small
10%
12
T8019
TPC28T
T8019
TPC28T
1
R8015
196Ohm
vx_r0402_small
1%
R8015
196Ohm
vx_r0402_small
1%
1 2
SR8000
R0402
@SR8000
R0402
@
1 2
C8017
0.1UF/25V
vx_c0402_small
10%
C8017
0.1UF/25V
vx_c0402_small
10%
12
C8018
1UF/10V
vx_c0402_small
10%
C8018
1UF/10V
vx_c0402_small
10%
12
T8041
TPC28T
T8041
TPC28T
1
www.qdzbwx.com

5
5
4
4
3
3
2
2
1
1
D D
C C
B B
A A
3V_LG
+5VO_2_2
+5VO_1_1
BOOT2
3V_DX
3V_FB2_2
+3VO
+5VO
VCLK
+10VO
+12VO
+3VSUS
3V_HG
+5VA
+3VA
BOOT2_2
5V_LG
BOOT1_1 BOOT1
5V_DX
Enable1 Enable2
VCLK
5V_FB1_1 FB1 FB2
5V_HG
Enable2Enable1
VSUS_ON_EN
VSUS_ON_EN
VSUS_ON_EN
SUS_PWRGD 30,92
USBCHG_EN30
IOAC_EN30,53
VSUS_ON
30,57,91,93
FORCE_OFF_PW R92
FORCE_OFF_PW R92
FORCE_OFF#32,92
+5VO
+12VSUS
AC_BAT_SYS
+3VO
+5VA
+5VO
AC_BAT_SYS
+3VA
+5VAO
+3VSUS
+5VA
+3VO
AC_BAT_SYS
Size Project Name Rev
Date: Sheet of
Title :
Engineer:
Custom
81 94Thursday, August 23, 2012
POWER_SYSTEM
1.0
<Variant Name>
JM50
Clark Liang
Size Project Name Rev
Date: Sheet of
Title :
Engineer:
Custom
81 94Thursday, August 23, 2012
POWER_SYSTEM
1.0
<Variant Name>
JM50
Clark Liang
Size Project Name Rev
Date: Sheet of
Title :
Engineer:
Custom
81 94Thursday, August 23, 2012
POWER_SYSTEM
1.0
<Variant Name>
JM50
Clark Liang
+5VO & +3VO POWER SUPPLY
(5A)
20mil
11.41V-14.39V
(OCP:13.2A)
(Typ:5.00V;Max:5.111V;Min:4.891V)
Frequency:350KHz
+3VO:3.3V( Max:3.39;Min:3.271)
Frequency:300KHz
(12.5A)
(OCP:5.6A)
20mil
20mil
(0.07A)
(6A)
(1.6A)
Rdson 14.5mOhm(4.5V)
Rdson 5mOhm(4.5V)
Q2 Rdson 20mOhm(4.5V)
DCR = 15mOhm
(0.7845A)
DCR = 25.4mOhm
U8100A
TPS51225CRUKR
U8100A
TPS51225CRUKR
CS1
1
VFB1
2
VREG3
3
VFB2
4
CS2
5
EN2 6
PGOOD 7
SW2 8
VBST2 9
DRVH2 10
DRVL2 11
VIN 12
VREG5 13
VO1 14
DRVL1 15
DRVH1
16
VBST1
17
SW1
18
VCLK
19
EN1
20
GND
21
D
S
G
8
7
6
5
Q8104
FDMC7696
D
S
G
8
7
6
5
Q8104
FDMC7696
1
2
3
54
JP8107
1MM_OPEN_M1M2
@JP8107
1MM_OPEN_M1M2
@
11
2
2
T8100
TPC26T
T8100
TPC26T
1
R8131
510KOhm
1%
vx_r0402_small
IOAC_@
R8131
510KOhm
1%
vx_r0402_small
IOAC_@
1 2
T8117
TPC26T
T8117
TPC26T
1
SR8103 @
nb_r0402_short_5mil_small
SR8103 @
nb_r0402_short_5mil_small
1 2
T8127
TPC26T
T8127
TPC26T
1
R8112
1MOhm
vx_r0402_small
5%
R8112
1MOhm
vx_r0402_small
5%
12
T8136
TPC26T
T8136
TPC26T
1
C8129
1000PF/50V
IOAC_@
vx_c0402_small
10%
C8129
1000PF/50V
IOAC_@
vx_c0402_small
10%
12
SR8102
nb_r0402_short_5mil_small
@SR8102
nb_r0402_short_5mil_small
@
1 2
T8137
TPC26T
T8137
TPC26T
1
C8106
0.1UF/25V
10%
vx_c0603_small
C8106
0.1UF/25V
10%
vx_c0603_small
12
T8114
TPC26T
T8114
TPC26T
1
R8127
1KOhm
vx_r0402_small
1%
R8127
1KOhm
vx_r0402_small
1%
R8107
15KOhm
vx_r0402_small
1%
R8107
15KOhm
vx_r0402_small
1%
1 2
T8120
TPC26T
T8120
TPC26T
1
T8110
TPC26T
T8110
TPC26T
1
S2
S2
S2
G2G1
D1
D1
D1
Q2
Q1
D1
D2/S1
Q8105
FDMC7200
S2
S2
S2
G2G1
D1
D1
D1
Q2
Q1
D1
D2/S1
Q8105
FDMC7200
5
6
7
8 1
2
3
4
9
10
T8101
TPC26T
T8101
TPC26T
1
D8108
1.2V/0.1A
@D8108
1.2V/0.1A
@
12
C8117
0.1UF/25V
10%
vx_c0402_small
@C8117
0.1UF/25V
10%
vx_c0402_small
@
12
+
CE8100
100UF/6.3V
20%
+
CE8100
100UF/6.3V
20%
12
+
CE8101
100UF/6.3V
20%
+
CE8101
100UF/6.3V
20%
12
R8137
0Ohm
nonIOAC_@
vx_r0603_h28_small
R8137
0Ohm
nonIOAC_@
vx_r0603_h28_small
1 2
T8106
TPC26T
T8106
TPC26T
1
U8100B
TPS51225CRUKR
U8100B
TPS51225CRUKR
GND1 22
GND2 23
T8119
TPC26T
T8119
TPC26T
1
R8104
110KOHM
vx_r0402_small
1%
R8104
110KOHM
vx_r0402_small
1%
12
T8113
TPC26T
T8113
TPC26T
1
JP8105
1MM_OPEN_M1M2
@JP8105
1MM_OPEN_M1M2
@
1
122
JP8103
SHORT_PIN
@JP8103
SHORT_PIN
@
12
T8102
TPC26T
T8102
TPC26T
1
R8101
10KOhm
vx_r0402_small
1%
R8101
10KOhm
vx_r0402_small
1%
1 2
T8108
TPC26T
T8108
TPC26T
1
SR8101 @
nb_r0603_short_32mil_small
SR8101 @
nb_r0603_short_32mil_small
1 2
T8123
TPC26T
T8123
TPC26T
1
R8135
100KOhm
IOAC_@
R8135
100KOhm
IOAC_@
1 2
T8111
TPC26T
T8111
TPC26T
1
Q8106A
UM6K1N
IOAC_@
Q8106A
UM6K1N
IOAC_@
2
61
T8116
TPC26T
T8116
TPC26T
1
C8104
0.1UF/25V
10%
@
vx_c0603_small
C8104
0.1UF/25V
10%
@
vx_c0603_small
12
T8134
TPC26T
T8134
TPC26T
1
T8112
TPC26T
T8112
TPC26T
1
C8110
1UF/25V
vx_c0603_small
10%
C8110
1UF/25V
vx_c0603_small
10%
12
T8118
TPC26T
T8118
TPC26T
1
SR8100 @
nb_r0603_short_32mil_small
SR8100 @
nb_r0603_short_32mil_small
1 2
T8128
TPC26T
T8128
TPC26T
1
C8120
0.1UF/25V
10%
vx_c0402_small
@C8120
0.1UF/25V
10%
vx_c0402_small
@
12
D8105
1.2V/0.1A
D8105
1.2V/0.1A
1 2
D
S
G
8
7
6
5
Q8107
FDMC0310AS
D
S
G
8
7
6
5
Q8107
FDMC0310AS
1
2
3
54
Q8106B
UM6K1N
IOAC_@
Q8106B
UM6K1N
IOAC_@
5
34
C8113
0.1UF/25V
10%
vx_c0603_small
C8113
0.1UF/25V
10%
vx_c0603_small
12
C8109
0.1UF/25V
10%
vx_c0603_small
C8109
0.1UF/25V
10%
vx_c0603_small
12
T8138
TPC26T
T8138
TPC26T
1
C8130
0.1UF/25V
@
vx_c0402_small
10%
C8130
0.1UF/25V
@
vx_c0402_small
10%
12
T8103
TPC26T
T8103
TPC26T
1
T8125
TPC26T
T8125
TPC26T
1
C8105
0.1UF/25V
10%
vx_c0402_small
C8105
0.1UF/25V
10%
vx_c0402_small
12
T8107
TPC26T
T8107
TPC26T
1
JP8104
SHORT_PIN
@JP8104
SHORT_PIN
@
1 2
Q8109A
UM6K1N
Q8109A
UM6K1N
2
61
C8103
1UF/25V
vx_c0603_small
10%
C8103
1UF/25V
vx_c0603_small
10%
12
C8126
0.1UF/25V
10% IOAC_@
vx_c0603_small
C8126
0.1UF/25V
10% IOAC_@
vx_c0603_small
12
L8101
3.3UH
Irat=6.6A
L8101
3.3UH
Irat=6.6A
21
T8121
TPC26T
T8121
TPC26T
1
T8122
TPC26T
T8122
TPC26T
1
T8133
TPC26T
T8133
TPC26T
1
+
CE8103
15UF/25V
+
CE8103
15UF/25V
12
C8122
0.1UF/25V
@
vx_c0402_small
10%
C8122
0.1UF/25V
@
vx_c0402_small
10%
12
Q8109B
UM6K1N
Q8109B
UM6K1N
5
34
L8100
4.7UH
Irat=10A
L8100
4.7UH
Irat=10A
21
C8119
1000PF/50V
10%
vx_c0603_small
C8119
1000PF/50V
10%
vx_c0603_small
12
T8131
TPC26T
T8131
TPC26T
1
R8130
86.6KOhm
1%
vx_r0402_small
IOAC_@
R8130
86.6KOhm
1%
vx_r0402_small
IOAC_@
1 2
GS
D
3
2
1
Q8108
IRFML8244TRPBF
IOAC_@
GS
D
3
2
1
Q8108
IRFML8244TRPBF
IOAC_@
C8101
1000PF/50V
10%
vx_c0603_small
C8101
1000PF/50V
10%
vx_c0603_small
12
D8106
1.2V/0.1A
IOAC_@
D8106
1.2V/0.1A
IOAC_@
1 2
T8129
TPC26T
T8129
TPC26T
1
C8115
39PF/50V
@
vx_c0402_small
5%
C8115
39PF/50V
@
vx_c0402_small
5%
1 2
C8111
0.1UF/25V
10%
vx_c0603_small
C8111
0.1UF/25V
10%
vx_c0603_small
12
D8103
1.2V/0.1A
D8103
1.2V/0.1A
1 2
T8130
TPC26T
T8130
TPC26T
1
R8105
2.2Ohm
5%
vx_r0603_h28_small
@R8105
2.2Ohm
5%
vx_r0603_h28_small
@
1 2
T8124
TPC26T
T8124
TPC26T
1
C8114
0.1UF/25V
10%
vx_c0603_small
C8114
0.1UF/25V
10%
vx_c0603_small
12
C8102
0.1UF/25V
10%
vx_c0603_small
C8102
0.1UF/25V
10%
vx_c0603_small
12
D8102
1V/0.2A
D8102
1V/0.2A
1
2
3
T8115
TPC26T
T8115
TPC26T
1
+
CE8102
100UF/6.3V
20%
+
CE8102
100UF/6.3V
20%
12
D8104
1.2V/0.1A
D8104
1.2V/0.1A
1 2
+
CE8104
15UF/25V
+
CE8104
15UF/25V
12
C8108
1500PF/50V
10%
vx_c0603_small
@C8108
1500PF/50V
10%
vx_c0603_small
@
12
JP8101
SHORT_PIN
@JP8101
SHORT_PIN
@
12
R8100
6.65KOHM
vx_r0402_small
1%
R8100
6.65KOHM
vx_r0402_small
1%
12
C8118
39PF/50V
@
vx_c0402_small
5%
C8118
39PF/50V
@
vx_c0402_small
5%
1 2
T8135
TPC26T
T8135
TPC26T
1
R8103
2.2Ohm
5%
vx_r0603_h28_small
@R8103
2.2Ohm
5%
vx_r0603_h28_small
@
1 2
T8105
TPC26T
T8105
TPC26T
1
R8109
71.5KOhm
vx_r0402_small
1%
R8109
71.5KOhm
vx_r0402_small
1%
12
JP8106
1MM_OPEN_M1M2
@JP8106
1MM_OPEN_M1M2
@
1
122
T8104
TPC26T
T8104
TPC26T
1
R8111
470KOhm
vx_r0402_small
5%
R8111
470KOhm
vx_r0402_small
5%
12
D8100
1V/0.2A
D8100
1V/0.2A
1
2
3
R8136
470KOhm
5%
vx_r0402_small
R8136
470KOhm
5%
vx_r0402_small
12
R8128
1KOhm
vx_r0402_small
1%
R8128
1KOhm
vx_r0402_small
1%
R8102
10KOhm
vx_r0402_small
1%
R8102
10KOhm
vx_r0402_small
1%
1 2
C8121
1500PF/50V
10%
vx_c0603_small
@C8121
1500PF/50V
10%
vx_c0603_small
@
12
T8109
TPC26T
T8109
TPC26T
1
R8126
1KOhm
vx_r0402_small
1%
R8126
1KOhm
vx_r0402_small
1%
www.qdzbwx.com

5
5
4
4
3
3
2
2
1
1
D D
C C
B B
A A
+1.05VO
+VCCP_OE +VCCP_LEAD
SENSE+_1_VCCP
+1.05VS
+VCCP_VSENSE-
+VCCP
+VCCP_VX
+VCCP_VDD_
+VCCP_VSENSE+
+1.05VS_PWRGD4,92
SUSB#_PW R83,84,85,91,93
+VCCP_SENSE 6
+VSSP_SENSE 6
+5VO
+VCCP
+1.05VS
+1.05VO
GND
GND
VCCP_AGND
VCCP_AGND
VCCP_AGND
Size Project Name Rev
Date: Sheet of
Title :
Engineer:
Custom
82 94Thursday, August 23, 2012
POWER_+VCCP
1.0
<Variant Name>
JM50
Clark Liang
Size Project Name Rev
Date: Sheet of
Title :
Engineer:
Custom
82 94Thursday, August 23, 2012
POWER_+VCCP
1.0
<Variant Name>
JM50
Clark Liang
Size Project Name Rev
Date: Sheet of
Title :
Engineer:
Custom
82 94Thursday, August 23, 2012
POWER_+VCCP
1.0
<Variant Name>
JM50
Clark Liang
(4.2A)
Input Current 2.8A
VOUT=VREF (1+Rfb1/Rfb2)
Where VREF = 0.75V
Fsw=VOUT/(Nsw* KON)
Nsw = an integer of 3 (VT384/VT386) or 4 (VT387)
KON = a constant with a value of 400nsV
Ferq = 880KHz
+1.05VO POWER SUPPLY
11/07/21
+1.05VS & +VCCP
REQUIRE:22UF*18PCS
EE:10UF*10PCS/1uF*26
PWR:22UF*3PCS
Check if meet or not
(OCP:15A)
(5.9A)
0804 should change to 220uF
DCR = 2.8mOhm
R8207
10KOhm
vx_r0402_small
1%
R8207
10KOhm
vx_r0402_small
1%
1 2
C8209
0.1UF/25V
vx_c0402_small
10%
C8209
0.1UF/25V
vx_c0402_small
10%
12
C8208
1500PF/50V
10%
vx_c0603_small
@C8208
1500PF/50V
10%
vx_c0603_small
@
12
JP8202
SHORT_PIN
@JP8202
SHORT_PIN
@
1 2
R8205
2.2Ohm
@
vx_r0603_h28_small
5%
R8205
2.2Ohm
@
vx_r0603_h28_small
5%
12
C8202
22UF/6.3V
vx_c0805_h57_small
20%
C8202
22UF/6.3V
vx_c0805_h57_small
20%
12
C8205
22UF/6.3V
vx_c0805_h57_small
20%
C8205
22UF/6.3V
vx_c0805_h57_small
20%
12
R8203
10Ohm
1%
vx_r0402_small
R8203
10Ohm
1%
vx_r0402_small
1 2
C8206
4.7UF/10V
vx_c0603_small
10%
C8206
4.7UF/10V
vx_c0603_small
10%
12
R8206
6.81KOhm
vx_r0402_small
0.01
R8206
6.81KOhm
vx_r0402_small
0.01
12
JP8205
SHORT_PIN
@JP8205
SHORT_PIN
@
1 2
C8201
22UF/6.3V
vx_c0805_h57_small
20%
C8201
22UF/6.3V
vx_c0805_h57_small
20%
12
T8215
TPC26T
T8215
TPC26T
1
C8200
0.1UF/25V
vx_c0402_small
10%
C8200
0.1UF/25V
vx_c0402_small
10%
12
JP8204
3MM_OPEN_5MIL
@JP8204
3MM_OPEN_5MIL
@
1
122
C8210
22UF/6.3V
@
vx_c0805_h57_small
20%
C8210
22UF/6.3V
@
vx_c0805_h57_small
20%
12
R8204
2.74KOhm
vx_r0402_small
1%
R8204
2.74KOhm
vx_r0402_small
1%
1 2
C8204
0.1UF/25V
vx_c0402_small
10%
C8204
0.1UF/25V
vx_c0402_small
10%
12
T8221
TPC26T
T8221
TPC26T
1
D8200
1.2V/0.1A
D8200
1.2V/0.1A
12
T8225
TPC26T
T8225
TPC26T
1
L8200
0.22UH
Irat=23A
L8200
0.22UH
Irat=23A
21
R8200
18.2KOHM
@
vx_r0402_small
1%
R8200
18.2KOHM
@
vx_r0402_small
1%
12
R8202
10Ohm
1%
vx_r0402_small
R8202
10Ohm
1%
vx_r0402_small
1 2
T8220
TPC26T
T8220
TPC26T
1
T8218
TPC26T
T8218
TPC26T
1
T8217
TPC26T
T8217
TPC26T
1
U8200
VT386FCR-ADJ
U8200
VT386FCR-ADJ
VX1 B2
GND2 C1
VX2 B3
GND1 B1
AGND
A1
VX4 C2
OE
A5
VX5 C3
VX3 B4
VX6 C4
SENSE- A3
SENSE+ A2
VDD2
C5 VDD1
B5
STAT
A4
JP8201
3MM_OPEN_5MIL
@JP8201
3MM_OPEN_5MIL
@
1
122
T8227
TPC26T
T8227
TPC26T
1
T8214
TPC26T
T8214
TPC26T
1
T8213
TPC26T
T8213
TPC26T
1
JP8203
SHORT_PIN
@JP8203
SHORT_PIN
@
12
T8228
TPC26T
T8228
TPC26T
1
T8219
TPC26T
T8219
TPC26T
1
T8230
TPC26T
T8230
TPC26T
1
T8222
TPC26T
T8222
TPC26T
1
T8231
TPC26T
T8231
TPC26T
1
T8224
TPC26T
T8224
TPC26T
1
T8229
TPC26T
T8229
TPC26T
1
JP8200
3MM_OPEN_5MIL
@JP8200
3MM_OPEN_5MIL
@
1
122
T8211
TPC26T
T8211
TPC26T
1
C8203
22UF/6.3V
vx_c0805_h57_small
20%
C8203
22UF/6.3V
vx_c0805_h57_small
20%
12
C8207
3300PF/50V
vx_c0402_small
10%
C8207
3300PF/50V
vx_c0402_small
10%
12
T8226
TPC26T
T8226
TPC26T
1
T8223
TPC26T
T8223
TPC26T
1
T8216
TPC26T
T8216
TPC26T
1
R8208
150Ohm
vx_r0402_small
1%
R8208
150Ohm
vx_r0402_small
1%
1 2
T8209
TPC26T
T8209
TPC26T
1
+
CE8200
100UF/6.3V
+
CE8200
100UF/6.3V
12
T8212
TPC26T
T8212
TPC26T
1
T8210
TPC26T
T8210
TPC26T
1
www.qdzbwx.com

A
A
B
B
C
C
D
D
E
E
1 1
2 2
3 3
4 4
5 5
SENSE+_2_DDR
+1.5V
+DDR_VSENSE-
+DDR_VSENSE+
+1.5VO
+DDR_VDD
+DDR_OE
+DDR_VX
+DDR_RAMP
0V75_VTTREF
SUSC#_PWR
SUSC#_PWR
S5
S3
+0.75VO
+0.75VS
DDR_PW RGD92
SUSC#_PWR91,93
SUSB#_PW R 82,84,85,91,93
+V_SM_VREF7
GND
+5VO
+1.5V
+1.5VO
+1.5VO
+5VO
+0.75VO
+0.75VS
DDR_AGND
DDR_AGND
Size Project Name Rev
Date: Sheet of
Title :
Engineer:
Custom
83 94Thursday, August 23, 2012
POWER_DDR & VTT
1.0
<Variant Name>
JM50
Clark Liang
Size Project Name Rev
Date: Sheet of
Title :
Engineer:
Custom
83 94Thursday, August 23, 2012
POWER_DDR & VTT
1.0
<Variant Name>
JM50
Clark Liang
Size Project Name Rev
Date: Sheet of
Title :
Engineer:
Custom
83 94Thursday, August 23, 2012
POWER_DDR & VTT
1.0
<Variant Name>
JM50
Clark Liang
max = 6.62A
Input Current 2.26A
+1.5VO POWER SUPPLY
Ferq = 940 KHz
VOUT=VREF (1+Rfb1/Rfb2)
Where VREF = 0.75V
Fsw=VOUT/(Nsw* KON)
Nsw = an integer of 3 (VT385) or 4 (VT388)
KON = a constant with a value of 400nsV
(OCP:12A)
11/07/21
+1.5VO
REQUIRE:22UF*6PCS
EE:10UF*8PCS/1uF*10PCS
PWR:22UF*3PCS
(0.8A)
EE
+0.75VS POWER SUPPLY
(9.22A)
(0.8A)
DCR = 4.2mOhm
1.5VO
1.5V 1.557V
R8308
R8305
R8309
4.02KOhm
18.2KOHM
4.02KOhm
3.01KOHM
5.1KOhm
3.24KOhm
UMA DSC
Vout
T8303
TPC26T
T8303
TPC26T
1
T8306
TPC26T
T8306
TPC26T
1
C8315
4.7UF/10V
vx_c0603_small
10%
C8315
4.7UF/10V
vx_c0603_small
10%
12
D8301
1.2V/0.1A
@D8301
1.2V/0.1A
@
1 2
C8303
0.047UF/16V
10%
@
vx_c0402_small
C8303
0.047UF/16V
10%
@
vx_c0402_small
12
C8306
0.1UF/25V
vx_c0402_small
10%
C8306
0.1UF/25V
vx_c0402_small
10%
12
C8308
22UF/6.3V
vx_c0805_h57_small
20%
C8308
22UF/6.3V
vx_c0805_h57_small
20%
12
U8300
VT387FCR-ADJ
U8300
VT387FCR-ADJ
VX1 B2
GND2 C1
VX2 B3
GND1 B1
AGND
A1
VX4 C2
OE
A5
VX5 C3
VX3 B4
VX6 C4
SENSE- A3
SENSE+ A2
VDD2
C5 VDD1
B5
STAT
A4
T8324
TPC26T
T8324
TPC26T
1
R8308
18.2KOHM
vx_r0402_small
1%
R8308
18.2KOHM
vx_r0402_small
1%
12
T8322
TPC26T
T8322
TPC26T
1
R8306
39KOhm
vx_r0402_small
1%
R8306
39KOhm
vx_r0402_small
1%
1 2
C8309
22UF/6.3V
vx_c0805_h57_small
20%
C8309
22UF/6.3V
vx_c0805_h57_small
20%
12
T8321
TPC26T
T8321
TPC26T
1
L8300
0.47UH
Irat=17.5A
L8300
0.47UH
Irat=17.5A
21
T8312
TPC26T
T8312
TPC26T
1
D8300
1.2V/0.1A
@D8300
1.2V/0.1A
@
1 2
C8314
10UF/6.3V
20%
vx_c0603_small
C8314
10UF/6.3V
20%
vx_c0603_small
12
U8301
TPS51206DSQR
U8301
TPS51206DSQR
VDDQSNS
1
VLDOIN
2
VTT
3
PGND
4
VTTSNS
5VTTREF 6
S3 7
GND1 8
S5 9
VDD 10
GND2 11
T8325
TPC26T
T8325
TPC26T
1
JP8301
SHORT_PIN
@JP8301
SHORT_PIN
@
1 2
C8316
0.1UF/25V
vx_c0402_small
10%
C8316
0.1UF/25V
vx_c0402_small
10%
12
T8302
TPC26T
T8302
TPC26T
1
T8326
TPC28T
T8326
TPC28T
1
R8302
470KOhm
5%
vx_r0402_small
R8302
470KOhm
5%
vx_r0402_small
12
T8311
TPC26T
T8311
TPC26T
1
T8304
TPC28T
T8304
TPC28T
1
T8313
TPC26T
T8313
TPC26T
1
T8305
TPC28T
T8305
TPC28T
1
T8320
TPC26T
T8320
TPC26T
1
C8300
0.22UF/6.3V
10%
vx_c0402_small
C8300
0.22UF/6.3V
10%
vx_c0402_small
12
R8305
4.02KOhm
vx_r0402_small
1%
R8305
4.02KOhm
vx_r0402_small
1%
12
T8314
TPC28T
T8314
TPC28T
1
R8300
39KOhm
vx_r0402_small
1%
R8300
39KOhm
vx_r0402_small
1%
12
T8308
TPC26T
T8308
TPC26T
1
T8301
TPC28T
T8301
TPC28T
1
C8307
0.1UF/25V
10%
vx_c0402_small
C8307
0.1UF/25V
10%
vx_c0402_small
12
R8301
0Ohm
@
vx_r0402_small
R8301
0Ohm
@
vx_r0402_small
12
C8302
0.047UF/16V
vx_c0402_small
10%
C8302
0.047UF/16V
vx_c0402_small
10%
12
T8307
TPC26T
T8307
TPC26T
1
T8319
TPC26T
T8319
TPC26T
1
C8311
0.047UF/16V
10%
vx_c0402_small
C8311
0.047UF/16V
10%
vx_c0402_small
12
T8318
TPC26T
T8318
TPC26T
1
T8317
TPC26T
T8317
TPC26T
1
D8302
1.2V/0.1A
D8302
1.2V/0.1A
12
JP8302
1MM_OPEN_M1M2
@JP8302
1MM_OPEN_M1M2
@
1
122
JP8304
3MM_OPEN_5MIL
@JP8304
3MM_OPEN_5MIL
@
11
2
2
C8305
4.7NF/50V
vx_c0603_h35_small
MLCC/+/-5%
C8305
4.7NF/50V
vx_c0603_h35_small
MLCC/+/-5%
12
JP8305
3MM_OPEN_5MIL
@JP8305
3MM_OPEN_5MIL
@
11
2
2
C8317
3300PF/50V
vx_c0402_small
10%
C8317
3300PF/50V
vx_c0402_small
10%
12
C8301
1500PF/50V
10%
vx_c0603_small
@C8301
1500PF/50V
10%
vx_c0603_small
@
12
JP8303
SHORT_PIN
@JP8303
SHORT_PIN
@
1 2
SR8301 @
nb_r0402_short
SR8301 @
nb_r0402_short
12
C8312
22UF/6.3V
vx_c0805_h57_small
20%
C8312
22UF/6.3V
vx_c0805_h57_small
20%
12
C8304
22UF/6.3V
vx_c0805_h57_small
20%
C8304
22UF/6.3V
vx_c0805_h57_small
20%
12
T8300
TPC26T
T8300
TPC26T
1
T8316
TPC26T
T8316
TPC26T
1
T8315
TPC28T
T8315
TPC28T
1
SR8300 @
nb_r0402_short
SR8300 @
nb_r0402_short
12
C8310
22UF/6.3V
vx_c0805_h57_small
20%
C8310
22UF/6.3V
vx_c0805_h57_small
20%
12
T8309
TPC26T
T8309
TPC26T
1
R8303
0Ohm
vx_r0603_h28_small
@R8303
0Ohm
vx_r0603_h28_small
@
1 2
T8323
TPC26T
T8323
TPC26T
1
JP8300
SHORT_PIN
@JP8300
SHORT_PIN
@
12
C8313
10UF/6.3V
20%
vx_c0603_small
C8313
10UF/6.3V
20%
vx_c0603_small
12
T8310
TPC26T
T8310
TPC26T
1
R8307
2.2Ohm
@
vx_r0603_h28_small
5%
R8307
2.2Ohm
@
vx_r0603_h28_small
5%
12
R8309
4.02KOhm
vx_r0402_small
1%
R8309
4.02KOhm
vx_r0402_small
1%
1 2
www.qdzbwx.com

A
A
B
B
C
C
D
D
E
E
1 1
2 2
3 3
4 4
5 5
+1.8VS_EN
+1.8VS_PWRGD
+1.8VO_FB1
+1.8VS_FB
+1.8VS_LX
+1.8VO
SUSB#_PWR82,83,85,91,93
+1.8VS_PWRGD 92
+1.8VO
+1.8VS
+3VO
Size Project Name Rev
Date: Sheet of
Title :
Engineer:
Custom
84 94Thursday, August 23, 2012
POWER_+1.8VS
1.0
<Variant Name>
JM50
Clark Liang
Size Project Name Rev
Date: Sheet of
Title :
Engineer:
Custom
84 94Thursday, August 23, 2012
POWER_+1.8VS
1.0
<Variant Name>
JM50
Clark Liang
Size Project Name Rev
Date: Sheet of
Title :
Engineer:
Custom
84 94Thursday, August 23, 2012
POWER_+1.8VS
1.0
<Variant Name>
JM50
Clark Liang
+1.8VS POWER SUPPLY
(Max:1.8A) (Max:1.5A)
Frequency:1.5MHz
(OCP=1.8A)
R2
R1
Vout=0.6(1+(R1/R2))
(Input Current :1A)
DCR = 27mOhm
C8400
39PF/50V
5%
vx_c0402_small
@C8400
39PF/50V
5%
vx_c0402_small
@
1 2
R8402
1MOhm
5%
vx_r0402_small
R8402
1MOhm
5%
vx_r0402_small
12
D8400
1.2V/0.1A
@D8400
1.2V/0.1A
@
12
U8400
SY8065ABC
U8400
SY8065ABC
EN
1
GND
2
LX
3IN 4
PG 5
FB 6
R8401
133KOhm
1%
vx_r0402_small
R8401
133KOhm
1%
vx_r0402_small
12
+
CE8400
100UF/6.3V
vx_c3528
+
CE8400
100UF/6.3V
vx_c3528
12
JP8401
SHORT_PIN
@JP8401
SHORT_PIN
@
1 2
T8402
TPC26T
T8402
TPC26T
1
R8403
267KOhm
1%
vx_r0402_small
R8403
267KOhm
1%
vx_r0402_small
1 2
C8402
10UF/6.3V
vx_c0603_small
20%
C8402
10UF/6.3V
vx_c0603_small
20%
12
C8401
22UF/6.3V
20%
vx_c0805_h57_small
C8401
22UF/6.3V
20%
vx_c0805_h57_small
12
T8400
TPC26T
T8400
TPC26T
1
JP8400
1MM_OPEN_M1M2
@JP8400
1MM_OPEN_M1M2
@
1
122
T8403
TPC26T
T8403
TPC26T
1
T8401
TPC26T
T8401
TPC26T
1
C8403
0.1UF/25V
@
10%
vx_c0402_small
C8403
0.1UF/25V
@
10%
vx_c0402_small
1 2
R8400
100KOhm
1%
vx_r0402_small
R8400
100KOhm
1%
vx_r0402_small
1 2
L8400
1UH
Irat=3.2A
L8400
1UH
Irat=3.2A
21
www.qdzbwx.com

5
5
4
4
3
3
2
2
1
1
D D
C C
B B
A A
+VCCSA_SEL1
VCCSA_SW
+VCCSA
VCCSA_PWRGD
VCCSA_EN
VCCSA_MODE
VCCSA_V5D
VCCSA_V5F
VCCSA_REF
VCCSA_EN
VCCSA_COMP
VCCSA_SLEW
+VCCSA_SEL0
VCCSA_VOUT
VCCSA_BST
+VCCSA_PWRGD92
VCCSA_SENSE 7
VCCSA_SEL07
SUSB#_PWR82,83,84,91,93
VCCSA_SEL17
+VCCSA
SGND_VCCSA
SGND_VCCSA
+5VO
SGND_VCCSA
SGND_VCCSA
+3VO
Size Project Name Rev
Date: Sheet of
Title :
Engineer:
Custom
85 94Thursday, August 23, 2012
POWER_+VCCSA_0.85VS
1.0
<Variant Name>
JM50
Clark Liang
Size Project Name Rev
Date: Sheet of
Title :
Engineer:
Custom
85 94Thursday, August 23, 2012
POWER_+VCCSA_0.85VS
1.0
<Variant Name>
JM50
Clark Liang
Size Project Name Rev
Date: Sheet of
Title :
Engineer:
Custom
85 94Thursday, August 23, 2012
POWER_+VCCSA_0.85VS
1.0
<Variant Name>
JM50
Clark Liang
VCCSA POWER SUPPLY
F=1MHz
0.85V
0.775V
0.75VH H
L
H
L
(Max:6A)
(Max:6A)
L
+VCCSA_SEL0 +VCCSA_SEL1
L
H
VCCSA
0.9V
(Input Current :1.36A)
DCR = 4.2mOhm
TPS51463RGER for Chief River ULV
R8506@ for colay
for Huron river and chief river .
TPS51461RGER for Huron River
0.85VH
L
L
+VCCSA_SEL0 +VCCSA_SEL1
L
VCCSA
0.9V
TPS51461RGER
TPS51461RGER
C8509
0.1UF/25V
10%
vx_c0402_small
C8509
0.1UF/25V
10%
vx_c0402_small
12
T8500
TPC28T
T8500
TPC28T
1
R8502
1Ohm
1%
vx_r0402_small
R8502
1Ohm
1%
vx_r0402_small
12
R8505
33KOHM
vx_r0402_small
1%
HR_@R8505
33KOHM
vx_r0402_small
1%
HR_@
1 2
JP8502
2MM_OPEN_5MIL
@JP8502
2MM_OPEN_5MIL
@
11
2
2
T8507
TPC28T
T8507
TPC28T
1
C8510
10UF/6.3V
20%
@
vx_c0603_small
C8510
10UF/6.3V
20%
@
vx_c0603_small
12
JP8500
SHORT_PIN
@JP8500
SHORT_PIN
@
1 2
SR8500
R0603
@SR8500
R0603
@
1 2
C8511
0.1UF/25V
@
10%
vx_c0402_small
C8511
0.1UF/25V
@
10%
vx_c0402_small
12
R8500
2.2Ohm
@
5%
vx_r0603_h28_small
R8500
2.2Ohm
@
5%
vx_r0603_h28_small
12
C8505
2.2UF/6.3V
10%
vx_c0603_small
C8505
2.2UF/6.3V
10%
vx_c0603_small
12
SP8501 @
nb_r0402_short
SP8501 @
nb_r0402_short
12
JP8501
SHORT_PIN
@JP8501
SHORT_PIN
@
12
C8515
22UF/6.3V
20%
@
vx_c0805_h57_small
C8515
22UF/6.3V
20%
@
vx_c0805_h57_small
1 2
C8502
22UF/6.3V
20%
vx_c0805_h57_small
C8502
22UF/6.3V
20%
vx_c0805_h57_small
1 2
U8500A
TPS51463RGER
U8500A
TPS51463RGER
GND
1
VREF
2
COMP
3
SLEW
4
VOUT
5
MODE
6
SW1 7
SW2 8
SW3 9
SW4 10
SW5 11
BST 12
V5DRV 18
V5FILT 17
PGOOD 16
VID1 15
VID0 14
EN 13
GND1
25 VIN3
24 VIN2
23 VIN1
22 PGND3
21 PGND2
20 PGND1
19
L8500
0.47UH
Irat=17.5A
L8500
0.47UH
Irat=17.5A
21
SP8500 @
nb_r0402_short
SP8500 @
nb_r0402_short
12
R8506
470KOhm
5%
vx_r0402_small
@R8506
470KOhm
5%
vx_r0402_small
@
12
T8505
TPC28T
T8505
TPC28T
1
U8500B
TPS51463RGER
U8500B
TPS51463RGER
GND1 26
GND2 27
GND3 28
GND4 29
JP8504
SHORT_PIN
@JP8504
SHORT_PIN
@
12
T8508
TPC28T
T8508
TPC28T
1
C8500
10UF/6.3V
20%
vx_c0603_small
C8500
10UF/6.3V
20%
vx_c0603_small
12
T8501
TPC28T
T8501
TPC28T
1
C8514
22UF/6.3V
20%
vx_c0805_h57_small
C8514
22UF/6.3V
20%
vx_c0805_h57_small
1 2
R8504
5.1KOhm
1%
vx_r0402_small
R8504
5.1KOhm
1%
vx_r0402_small
1 2
C8506
1500PF/50V
10%
@
vx_c0603_small
C8506
1500PF/50V
10%
@
vx_c0603_small
12
D8500
1.2V/0.1A
@D8500
1.2V/0.1A
@
12
C8512
22UF/6.3V
20%
vx_c0805_h57_small
C8512
22UF/6.3V
20%
vx_c0805_h57_small
1 2
R8503
100Ohm
1%
vx_r0402_small
R8503
100Ohm
1%
vx_r0402_small
12
C8507
0.01UF/25V
10%
vx_c0402_small
C8507
0.01UF/25V
10%
vx_c0402_small
1 2
C8508
3300PF/50V
10%
vx_c0402_small
C8508
3300PF/50V
10%
vx_c0402_small
1 2
T8503
TPC28T
T8503
TPC28T
1
C8513
22UF/6.3V
20%
@
vx_c0805_h57_small
C8513
22UF/6.3V
20%
@
vx_c0805_h57_small
1 2
C8501
0.22UF/6.3V
10%
vx_c0402_small
C8501
0.22UF/6.3V
10%
vx_c0402_small
1 2
T8502
TPC28T
T8502
TPC28T
1
R8501
39KOhm
1%
vx_r0402_small
R8501
39KOhm
1%
vx_r0402_small
1 2
T8506
TPC28T
T8506
TPC28T
1
C8503
1UF/10V
10%
vx_c0402_small
C8503
1UF/10V
10%
vx_c0402_small
12
C8504
0.1UF/25V
vx_c0603_small
10%
C8504
0.1UF/25V
vx_c0603_small
10%
1 2
T8504
TPC28T
T8504
TPC28T
1
JP8503
3MM_OPEN_5MIL
@JP8503
3MM_OPEN_5MIL
@
1
122
www.qdzbwx.com

5
5
4
4
3
3
2
2
1
1
D D
C C
B B
A A
Size Project Name Rev
Date: Sheet of
Title :
Engineer:
Custom
86 94Thursday, August 23, 2012
POWER_N/A
1.0
<Variant Name>
JM50
Clark Liang
Size Project Name Rev
Date: Sheet of
Title :
Engineer:
Custom
86 94Thursday, August 23, 2012
POWER_N/A
1.0
<Variant Name>
JM50
Clark Liang
Size Project Name Rev
Date: Sheet of
Title :
Engineer:
Custom
86 94Thursday, August 23, 2012
POWER_N/A
1.0
<Variant Name>
JM50
Clark Liang
www.qdzbwx.com

5
5
4
4
3
3
2
2
1
1
D D
C C
B B
A A
VR_VID_0
VR_VID_1
VGA_UGATE2
VR_VID_4
VR_VID_5
VR_VID_6
VGA_DPRSLPVR
VGA_VRON
VGA_UGATE1
VGA_VSEN
VR_VID_3
VGA_COMP
VGA_RBIAS
VGA_VSUM-
VGA_ISEN2
VGA_RTN
VGA_VSUM+
VGA_VSUM-
VGA_VIN
VGA_VDD
VGA_PHASE2
VGA_BOOT2
VGA_BOOT1
VGA_PHASE1
VGA_LGATE1a
VGA_VCCP
VGA_LGATE2
VR_VID_2
VGA_ISEN1
VGA_ISEN2
VGA_VSUM-
VGA_VSUM+
VGA_ISEN2
VGA_ISEN1
VGA_VSUM-
VGA_VSUM+
VGA_PSI#
VGA_FB
VGA_ISEN1
VGA_VW
VGA_FB2
VGA_FB2
VGA_DPRSLPVR
VGA_PSI#
VR_VID_5
VR_VID_4
VR_VID_3
VR_VID_2
VR_VID_1
VR_VID_0
VR_VID_6
VGA_HOT#_
NVDD_GND_SENSE70
NVDD_SENSE70
DGPU_EN_PWR91
DGPU_PWROK25,91
VR_VID_0
VR_VID_1
VR_VID_2
VR_VID_3
VR_VID_4
VR_VID_5
VGA_HOT#32
VGA_DPRSLPVR
+5VS
+5VS
AC_BAT_SYS
SGND_VGA
SGND_VGA
SGND_VGA
SGND_VGA
SGND_VGA
AC_BAT_SYS
AC_BAT_SYS
SGND_VGA
+VGA_VCORE
+VGA_VCORE_O
+5VS
SGND_VGA
+VGA_VCORE
+5VS
+3VS_VGA
+3VS_VGA
SGND_VGA
SGND_VGA
+1.05VS
Size Project Name Rev
Date: Sheet of
Title :
Engineer:
Custom
87 94Thursday, August 23, 2012
POWER_VGACORE
1.0
<Variant Name>
JM50
Clark Liang
Size Project Name Rev
Date: Sheet of
Title :
Engineer:
Custom
87 94Thursday, August 23, 2012
POWER_VGACORE
1.0
<Variant Name>
JM50
Clark Liang
Size Project Name Rev
Date: Sheet of
Title :
Engineer:
Custom
87 94Thursday, August 23, 2012
POWER_VGACORE
1.0
<Variant Name>
JM50
Clark Liang
1 Phase DE
2 Phase CCM
1 Phase DE
L H
H H
R8703=(Period(us)-0.29)*2.65
Period(us)=1/300KHz
L
VGA_PSI#
L
VGA_DPRSLPVR VO_action
1 Phase CCM
H L
R8706 Setting OCP
DCR = 1mOhm
DCR = 1mOhm
VGA_CORE POWER SUPPLY
OCP:60A
VCORE VID Set 0.9V
VGFX VID Set
EDP=35A
For Common BOM, Remove @
For UMA SKU
Remove @ and DSC_@
For DSC SKU
Remove @
Rdson 12.4mOhm(4.5V)
Rdson 4mOhm(4.5V)
Rdson 12.4mOhm(4.5V)
Rdson 4mOhm(4.5V)
R8743
147KOhm
0.01
DSC_@
vx_r0402_small
R8743
147KOhm
0.01
DSC_@
vx_r0402_small
1 2
C8718
1000PF/50V
@
vx_c0402_small
10%
C8718
1000PF/50V
@
vx_c0402_small
10%
12
T8711
TPC28T
T8711
TPC28T
1
R8723
1KOhm
1%
vx_r0402_small
DSC_@
R8723
1KOhm
1%
vx_r0402_small
DSC_@
12
R8740
1KOhm
1%
vx_r0402_small
DSC_@
R8740
1KOhm
1%
vx_r0402_small
DSC_@
1 2
T8707
TPC28T
T8707
TPC28T
1
U8700B
ISL62882CHRTZ-T
DSC_@
U8700B
ISL62882CHRTZ-T
DSC_@
GND1
42
GND2
43 GND3 44
GND4 45
C8724
0.22UF/25V
10%
DSC_@
vx_c0603_small
C8724
0.22UF/25V
10%
DSC_@
vx_c0603_small
12
+
CE8701
470UF/2V
DSC_@
+
CE8701
470UF/2V
DSC_@
12
3
D8700
1.2V/0.1A
DSC_@
D8700
1.2V/0.1A
DSC_@
12
R8731
1KOhm
1%
vx_r0402_small
@R8731
1KOhm
1%
vx_r0402_small
@
12
C8730
0.01UF/25V
10%
@
vx_c0402_small
C8730
0.01UF/25V
10%
@
vx_c0402_small
12
+
CE8703
470UF/2V
DSC_@
+
CE8703
470UF/2V
DSC_@
12
3
C8723
0.22UF/25V
10%
vx_c0603_small
DSC_@
C8723
0.22UF/25V
10%
vx_c0603_small
DSC_@
12
C8731
0.1UF/25V
10%
@
vx_c0402_small
C8731
0.1UF/25V
10%
@
vx_c0402_small
12
R8734
470KOHM
DSC_@
vx_r0603_small
3%
R8734
470KOHM
DSC_@
vx_r0603_small
3%
12
T8713
TPC28T
T8713
TPC28T
1
R8742
4.02KOhm
1%
DSC_@
vx_r0402_small
R8742
4.02KOhm
1%
DSC_@
vx_r0402_small
12
T8702
TPC28T
T8702
TPC28T
1
JP8700
3MM_OPEN_5MIL
@JP8700
3MM_OPEN_5MIL
@
1
122
R8728
10Ohm
1%
DSC_@
vx_r0402_small
R8728
10Ohm
1%
DSC_@
vx_r0402_small
12
R8713 1KOhm 1%vx_r0402_small @R8713 1KOhm 1%vx_r0402_small @
12
R8729
1Ohm
1% DSC_@
vx_r0402_small
R8729
1Ohm
1% DSC_@
vx_r0402_small
12
JP8706
SHORT_PIN
@JP8706
SHORT_PIN
@
1 2
D
S
G
8
7
6
5
Q8703
SIR166DP-T1-GE3
DSC_@
D
S
G
8
7
6
5
Q8703
SIR166DP-T1-GE3
DSC_@
1
2
3
54
R8715
2.87KOhm
DSC_@
vx_r0402_small
1%
R8715
2.87KOhm
DSC_@
vx_r0402_small
1%
1 2
R8717
2.2Ohm
5%
@
vx_r0603_h28_small
R8717
2.2Ohm
5%
@
vx_r0603_h28_small
1 2
R8718
10KOhm
1%
DSC_@
vx_r0402_small
R8718
10KOhm
1%
DSC_@
vx_r0402_small
12
T8722
TPC28T
T8722
TPC28T
1
SR8702
R0402
@SR8702
R0402
@
1 2
C8708
4.7UF/10V
10%
DSC_@
vx_c0603_small
C8708
4.7UF/10V
10%
DSC_@
vx_c0603_small
12
R8732
1KOhm
1%
vx_r0402_small
@R8732
1KOhm
1%
vx_r0402_small
@
12
D
S
G
8
7
6
5
Q8701
SIR166DP-T1-GE3
DSC_@
D
S
G
8
7
6
5
Q8701
SIR166DP-T1-GE3
DSC_@
1
2
3
54
T8705
TPC28T
T8705
TPC28T
1
+
CE8700
470UF/2V
DSC_@
+
CE8700
470UF/2V
DSC_@
12
3
C8701
0.1UF/25V
@
vx_c0603_small
10%
C8701
0.1UF/25V
@
vx_c0603_small
10%
12
R8721
0Ohm
vx_r0603_h28_small
@
R8721
0Ohm
vx_r0603_h28_small
@
1 2
C8700
0.22UF/25V
10%
DSC_@
vx_c0603_small
C8700
0.22UF/25V
10%
DSC_@
vx_c0603_small
12
SR8705
R0603
@SR8705
R0603
@
1 2
C8733
0.01UF/25V
10%
@
vx_c0402_small
C8733
0.01UF/25V
10%
@
vx_c0402_small
12
C8710
0.1UF/25V
10%
@
vx_c0402_small
C8710
0.1UF/25V
10%
@
vx_c0402_small
12
+
CE8704
15UF/25V
DSC_@
+
CE8704
15UF/25V
DSC_@
12
T8701
TPC28T
T8701
TPC28T
1
R8735
1Ohm
DSC_@
vx_r0402_small
1%
R8735
1Ohm
DSC_@
vx_r0402_small
1%
1 2
R8704 1KOhm 1%vx_r0402_small DSC_@R8704 1KOhm 1%vx_r0402_small DSC_@
12
T8723
TPC28T
T8723
TPC28T
1
T8720
TPC28T
T8720
TPC28T
1
R8720
0Ohm
vx_r0402_small
@R8720
0Ohm
vx_r0402_small
@
12
C8709
0.1UF/25V
10%
DSC_@
vx_c0402_small
C8709
0.1UF/25V
10%
DSC_@
vx_c0402_small
12
R8711 1KOhm 1%vx_r0402_small @R8711 1KOhm 1%vx_r0402_small @
12
R8725
10KOhm
3%
DSC_@
vx_r0402_h24_small
R8725
10KOhm
3%
DSC_@
vx_r0402_h24_small
1 2
T8710
TPC28T
T8710
TPC28T
1
SR8701
R0603
@SR8701
R0603
@
1 2
SR8704
R0402
@SR8704
R0402
@
1 2
C8714
0.1UF/25V
10%
DSC_@
vx_c0402_small
C8714
0.1UF/25V
10%
DSC_@
vx_c0402_small
12
SR8700
R0402
@SR8700
R0402
@
1 2
R8741
80.6Ohm
1%
@
vx_r0402_small
R8741
80.6Ohm
1%
@
vx_r0402_small
1 2
C8732
0.22UF/25V
10%
DSC_@
vx_c0603_small
C8732
0.22UF/25V
10%
DSC_@
vx_c0603_small
1 2
L8701
0.24uH
DSC_@
Irat=25A
L8701
0.24uH
DSC_@
Irat=25A
R8750
10Ohm
1%
DSC_@
vx_r0402_small
R8750
10Ohm
1%
DSC_@
vx_r0402_small
12
R8747
1.5KOhm
1%
DSC_@
vx_r0402_small
R8747
1.5KOhm
1%
DSC_@
vx_r0402_small
1 2
R8739
1Ohm
1%
DSC_@
vx_r0402_small
R8739
1Ohm
1%
DSC_@
vx_r0402_small
12
T8708
TPC28T
T8708
TPC28T
1
R8737
0Ohm
vx_r0402_small
@R8737
0Ohm
vx_r0402_small
@
12
R8705 1KOhm 1%vx_r0402_small DSC_@R8705 1KOhm 1%vx_r0402_small DSC_@
12
R8709 1KOhm 1%vx_r0402_small DSC_@R8709 1KOhm 1%vx_r0402_small DSC_@
12
JP8704
SHORT_PIN
@JP8704
SHORT_PIN
@
1 2
C8713
0.047UF/16V
10%
@
vx_c0402_small
C8713
0.047UF/16V
10%
@
vx_c0402_small
12
C8726
1000PF/50V
5%
DSC_@
vx_c0402_small
C8726
1000PF/50V
5%
DSC_@
vx_c0402_small
12
C8722
22PF/50V
5%
DSC_@
vx_c0402_small
C8722
22PF/50V
5%
DSC_@
vx_c0402_small
1 2
SR8703
R0603
@SR8703
R0603
@
1 2
R8706 1KOhm 1%vx_r0402_small DSC_@R8706 1KOhm 1%vx_r0402_small DSC_@
12
C8725
330PF/50V
10%
DSC_@
vx_c0402_small
C8725
330PF/50V
10%
DSC_@
vx_c0402_small
12
C8712
22PF/50V
5%
DSC_@
vx_c0402_small
C8712
22PF/50V
5%
DSC_@
vx_c0402_small
1 2
SR8706
R0603
@SR8706
R0603
@
1 2
R8738
1KOhm
1%
vx_r0402_small
@R8738
1KOhm
1%
vx_r0402_small
@
12
R8714
4.02KOhm
1%
vx_r0402_small
@R8714
4.02KOhm
1%
vx_r0402_small
@
12
+
CE8702
15UF/25V
DSC_@
+
CE8702
15UF/25V
DSC_@
12
R8749
562Ohm
0.01
DSC_@
vx_r0402_small
R8749
562Ohm
0.01
DSC_@
vx_r0402_small
1 2
JP8707
SHORT_PIN
@JP8707
SHORT_PIN
@
1 2
T8719
TPC28T
T8719
TPC28T
1
C8727
1500PF/50V
10%
@
vx_c0603_small
C8727
1500PF/50V
10%
@
vx_c0603_small
12
R8748
499Ohm
1%
DSC_@
vx_r0402_small
R8748
499Ohm
1%
DSC_@
vx_r0402_small
1 2
C8706
330PF/50V
10%
DSC_@
vx_c0402_small
C8706
330PF/50V
10%
DSC_@
vx_c0402_small
12
C8717
1000PF/50V
5%
DSC_@
vx_c0402_small
C8717
1000PF/50V
5%
DSC_@
vx_c0402_small
12
R8719
324KOHM
1%
vx_r0402_small
DSC_@
R8719
324KOHM
1%
vx_r0402_small
DSC_@
1 2
R8700 1KOhm 1%vx_r0402_small @R8700 1KOhm 1%vx_r0402_small @
12
T8714
TPC28T
T8714
TPC28T
1
C8715
0.22UF/25V
10%
DSC_@
vx_c0603_small
C8715
0.22UF/25V
10%
DSC_@
vx_c0603_small
1 2
U8700A
ISL62882CHRTZ-T
DSC_@
U8700A
ISL62882CHRTZ-T
DSC_@
PGOOD
1
PSI#
2
RBIAS
3
VR_TT#
4
NTC
5
VW
6
COMP
7
FB
8
FB2
9
ISEN2
10
ISEN1
11
VSEN
12
RTN
13
ISUM-
14
ISUM+
15
VDD
16
VIN
17
IMON
18
BOOT1
19
UGATE1
20
PHASE1 21
VSSP1 22
LGATE1a 23
LGATE1b 24
VCCP 25
LGATE2 26
VSSP2 27
PHASE2 28
UGATE2 29
BOOT2 30
VID0 31
VID1 32
VID2 33
VID3 34
VID4 35
VID5 36
VID6 37
VR_ON 38
DPRSLPVR 39
CLK_EN# 40
GND 41
C8728
0.22UF/25V
10% DSC_@
vx_c0603_small
C8728
0.22UF/25V
10% DSC_@
vx_c0603_small
1 2
C8705
1000PF/50V
@
vx_c0402_small
10%
C8705
1000PF/50V
@
vx_c0402_small
10%
12
R8702 1KOhm 1%vx_r0402_small @R8702 1KOhm 1%vx_r0402_small @
12
C8702
1UF/25V
10%
DSC_@
vx_c0603_small
C8702
1UF/25V
10%
DSC_@
vx_c0603_small
1 2
D
S
G
8
7
6
5
Q8702
SIR472DP-T1-GE3
DSC_@
D
S
G
8
7
6
5
Q8702
SIR472DP-T1-GE3
DSC_@
1
2
3
54
R8710 1KOhm 1%vx_r0402_small @R8710 1KOhm 1%vx_r0402_small @
12
T8717
TPC28T
T8717
TPC28T
1
T8712
TPC28T
T8712
TPC28T
1
JP8705
SHORT_PIN
@JP8705
SHORT_PIN
@
1 2
T8703
TPC28T
T8703
TPC28T
1
C8704
1500PF/50V
10%
@
vx_c0603_small
C8704
1500PF/50V
10%
@
vx_c0603_small
12
R8712 1KOhm 1%vx_r0402_small @R8712 1KOhm 1%vx_r0402_small @
12
T8718
TPC28T
T8718
TPC28T
1
C8707
390PF/50V
MLCC/+/-10%
DSC_@
vx_c0402_small
C8707
390PF/50V
MLCC/+/-10%
DSC_@
vx_c0402_small
12
D
S
G
8
7
6
5
Q8700
SIR472DP-T1-GE3
DSC_@
D
S
G
8
7
6
5
Q8700
SIR472DP-T1-GE3
DSC_@
1
2
3
54
JP8702
3MM_OPEN_5MIL
@JP8702
3MM_OPEN_5MIL
@
1
122
R8722
2.2Ohm
5%
@
vx_r0603_h28_small
R8722
2.2Ohm
5%
@
vx_r0603_h28_small
1 2
T8706
TPC28T
T8706
TPC28T
1
R8745
11KOhm
1%
DSC_@
vx_r0402_small
R8745
11KOhm
1%
DSC_@
vx_r0402_small
1 2
JP8708
3MM_OPEN_5MIL
@JP8708
3MM_OPEN_5MIL
@
1
122
R8701 1KOhm 1%vx_r0402_small @R8701 1KOhm 1%vx_r0402_small @
12
JP8701
3MM_OPEN_5MIL
@JP8701
3MM_OPEN_5MIL
@
1
122
R8708 1KOhm 1%vx_r0402_small DSC_@R8708 1KOhm 1%vx_r0402_small DSC_@
12
R8744
1KOhm
1%
vx_r0402_small
DSC_@
R8744
1KOhm
1%
vx_r0402_small
DSC_@
12
R8730
2.61KOhm
1%
DSC_@
vx_r0402_small
R8730
2.61KOhm
1%
DSC_@
vx_r0402_small
1 2
T8704
TPC28T
T8704
TPC28T
1
R8703 1KOhm 1%vx_r0402_small DSC_@R8703 1KOhm 1%vx_r0402_small DSC_@
12
R8707 1KOhm 1%vx_r0402_small @R8707 1KOhm 1%vx_r0402_small @
12
C8716
150PF/50V
5%
DSC_@
vx_c0402_small
C8716
150PF/50V
5%
DSC_@
vx_c0402_small
12
R8746
10KOhm
1%
DSC_@
vx_r0402_small
R8746
10KOhm
1%
DSC_@
vx_r0402_small
1 2
R8733
3.65KOhm
1% DSC_@
vx_r0402_small
R8733
3.65KOhm
1% DSC_@
vx_r0402_small
12
R8727
8.06KOhm
1%
DSC_@
vx_r0402_small
R8727
8.06KOhm
1%
DSC_@
vx_r0402_small
12
T8716
TPC28T
T8716
TPC28T
1
T8700
TPC28T
T8700
TPC28T
1
R8726
10KOhm
1% DSC_@
vx_r0402_small
R8726
10KOhm
1% DSC_@
vx_r0402_small
12
R8736
3.65KOhm
1%
DSC_@
vx_r0402_small
R8736
3.65KOhm
1%
DSC_@
vx_r0402_small
12
T8709
TPC28T
T8709
TPC28T
1
JP8703
SHORT_PIN
@JP8703
SHORT_PIN
@
1 2
L8700
0.24uH
DSC_@
Irat=25A
L8700
0.24uH
DSC_@
Irat=25A
T8721
TPC28T
T8721
TPC28T
1
www.qdzbwx.com

5
5
4
4
3
3
2
2
1
1
D D
C C
B B
A A
BAT_GATE
VCC
BAT_CON
BAT_GATE
VCC
REF
BAT_CONA/D_DOCK_IN
AC_BAT_SYS
A/D_DOCK_IN60
SMB0_DAT30,60
SMB0_CLK30,60
AC_IN_OC30
AD_IINP30
A/D_DOCK_IN
REF
+3VA
BAT_CON
BAT_CON
AC_BAT_SYS
AC_BAT_SYS
Size Project Name Rev
Date: Sheet of
Title :
Engineer:
Custom
88 94Thursday, August 23, 2012
POWER_CHARGER
1.0
<Variant Name>
JM50
Clark Liang
Size Project Name Rev
Date: Sheet of
Title :
Engineer:
Custom
88 94Thursday, August 23, 2012
POWER_CHARGER
1.0
<Variant Name>
JM50
Clark Liang
Size Project Name Rev
Date: Sheet of
Title :
Engineer:
Custom
88 94Thursday, August 23, 2012
POWER_CHARGER
1.0
<Variant Name>
JM50
Clark Liang
BATTERY CHARGER
EMI Request,Close Q8806
EMI Request,Close Q8806
(Input Current :3.42A) (output Current :6A)
(Charge Current :3.5A)
(input Current :2.57A)
(output Current :6A)(Input Current :3.42A) (Input Current :3.42A)
0804
C8814,05,06 from 0603/X7R
change to 0402/X5R
for layout space
Rdson 22mOhm(4.5V)
Rdson 22mOhm(4.5V)
DCR = 1mOhm
C8816
0.1UF/25V
vx_c0402_small
10%
C8816
0.1UF/25V
vx_c0402_small
10%
1 2
L8800
4.7UH
Irat=5.5A
L8800
4.7UH
Irat=5.5A
21
R8808
432KOhm
vx_r0402_small
1%
R8808
432KOhm
vx_r0402_small
1%
1 2
SR8802
R0603
@SR8802
R0603
@
1 2
R8816
71.5KOhm
vx_r0402_small
1%
R8816
71.5KOhm
vx_r0402_small
1%
1 2
C8805
1500PF/50V
vx_c0603_small
10%
C8805
1500PF/50V
vx_c0603_small
10%
12
T8804
TPC28T
T8804
TPC28T
1
T8817
TPC28T
T8817
TPC28T
1
T8805
TPC28T
T8805
TPC28T
1
C8824
100PF/50V
@
vx_c0402_small
5%
C8824
100PF/50V
@
vx_c0402_small
5%
1 2
C8804
0.1UF/25V
vx_c0402_small
10%
C8804
0.1UF/25V
vx_c0402_small
10%
1 2
C8807
1000PF/50V
vx_c0402_small
10%
C8807
1000PF/50V
vx_c0402_small
10%
12
R8802
12.1KOhm
1%
vx_r0402_small
R8802
12.1KOhm
1%
vx_r0402_small
1 2
C8803
0.01UF/25V
vx_c0402_small
10%
C8803
0.01UF/25V
vx_c0402_small
10%
12
S
G
D
256
Q8804
IRFHS8342TRPBF
S
G
D
256
Q8804
IRFHS8342TRPBF
3
7
4 1
R8804
100KOhm
1%
vx_r0402_small
R8804
100KOhm
1%
vx_r0402_small
1 2
R8814
10mOhm
vx_r1206_h37
1%
R8814
10mOhm
vx_r1206_h37
1%
1 2
R8815
4.7KOhm
vx_r0603_h28_small
5%
R8815
4.7KOhm
vx_r0603_h28_small
5%
12
T8823
TPC28T
T8823
TPC28T
1
R8810
2.2Ohm
5%
vx_r0603_h28_small
R8810
2.2Ohm
5%
vx_r0603_h28_small
12
D8801
0.8V/0.2mA
D8801
0.8V/0.2mA
1
2
3
JP8801
SHORT_PIN
@JP8801
SHORT_PIN
@
12
C8814
0.1UF/25V
10%
@
vx_c0402_small
C8814
0.1UF/25V
10%
@
vx_c0402_small
12
U8800A
BQ24725ARGRR
U8800A
BQ24725ARGRR
ACN 1
ACP 2
CMSRC 3
ACDRV 4
ACOK 5
ACDET
6
IOUT
7
SDA
8
SCL
9
BATDRV
11
SRN
12
SRP
13
GND1
14
LODRV
15
REGN 16
BTST 17
HIDRV 18
PHASE 19
GND2 21
ILIM
10
VCC 20
T8821
TPC28T
T8821
TPC28T
1
C8823
0.047UF/25V
MLCC/+/-10%
vx_c0603_small
C8823
0.047UF/25V
MLCC/+/-10%
vx_c0603_small
12
T8812
TPC28T
T8812
TPC28T
1
SD
G
Q8800
SI4134DY-T1-GE3
SD
G
Q8800
SI4134DY-T1-GE3
1
2
3
5
6
7
8
4
C8820
1UF/25V
vx_c0603_small
10%
C8820
1UF/25V
vx_c0603_small
10%
12
C8808
10UF/25V
10%
vx_c1206_h75
C8808
10UF/25V
10%
vx_c1206_h75
12
C8812
1UF/25V
vx_c0603_small
10%
C8812
1UF/25V
vx_c0603_small
10%
12
C8801
100PF/50V
vx_c0402_small
5%
C8801
100PF/50V
vx_c0402_small
5%
1 2
JP8802
SHORT_PIN
@JP8802
SHORT_PIN
@
12
T8816
TPC28T
T8816
TPC28T
1
SR8801
R0603
@SR8801
R0603
@
1 2
R8801
4.7KOhm
5%
vx_r0603_h28_small
R8801
4.7KOhm
5%
vx_r0603_h28_small
1 2
JP8803
SHORT_PIN
@JP8803
SHORT_PIN
@
12
C8800
10UF/25V
10%
vx_c1206_h75
C8800
10UF/25V
10%
vx_c1206_h75
12
T8818
TPC28T
T8818
TPC28T
1
C8822
2.2UF/25V
MLCC/+/-10%
vx_c1206_h49
C8822
2.2UF/25V
MLCC/+/-10%
vx_c1206_h49
12
C8809
0.01UF/25V
vx_c0402_small
10%
C8809
0.01UF/25V
vx_c0402_small
10%
1 2
C8810
2200PF/50V
vx_c0603_small
10%
C8810
2200PF/50V
vx_c0603_small
10%
12
SR8804 @SR8804 @
12
S
G
D
256
Q8803
IRFHS8342TRPBF
S
G
D
256
Q8803
IRFHS8342TRPBF
3
7
4 1
R8805
10mOhm
vx_r1206_h37
1%
R8805
10mOhm
vx_r1206_h37
1%
1 2
SR8803
R0603
@SR8803
R0603
@
1 2
T8810
TPC28T
T8810
TPC28T
1
C8813
10UF/25V
10%
vx_c1206_h75
C8813
10UF/25V
10%
vx_c1206_h75
12
SR8800 @SR8800 @
12
C8825
1000PF/50V
vx_c0402_small
10%
C8825
1000PF/50V
vx_c0402_small
10%
1 2
R8800
0Ohm
vx_r0402_small
R8800
0Ohm
vx_r0402_small
12
C8811
0.1UF/25V
vx_c0603_small
10%
C8811
0.1UF/25V
vx_c0603_small
10%
1 2
T8811
TPC28T
T8811
TPC28T
1
R8803
10OHM
vx_r1206_h28
5%
R8803
10OHM
vx_r1206_h28
5%
1 2
T8814
TPC28T
T8814
TPC28T
1
T8815
TPC28T
T8815
TPC28T
1
T8801
TPC28T
T8801
TPC28T
1
C8815
0.1UF/25V
vx_c0402_small
10%
C8815
0.1UF/25V
vx_c0402_small
10%
1 2
R8811
10KOhm
1%
vx_r0402_small
R8811
10KOhm
1%
vx_r0402_small
1 2
S
G
D
256
Q8801
IRFHS8342TRPBF
S
G
D
256
Q8801
IRFHS8342TRPBF
3
7
4 1
D8800
0.8V/0.2mA
D8800
0.8V/0.2mA
1
2
3
U8800B
BQ24725ARGRR
U8800B
BQ24725ARGRR
GND3 22
GND4 23
GND5 24
GND6 25
T8807
TPC28T
T8807
TPC28T
1
R8807
2.2ohm
vx_r1206_h26
5%
R8807
2.2ohm
vx_r1206_h26
5%
1 2
C8817
10UF/25V
10%
vx_c1206_h75
C8817
10UF/25V
10%
vx_c1206_h75
12
T8820
TPC28T
T8820
TPC28T
1
T8822
TPC28T
T8822
TPC28T
1
T8800
TPC28T
T8800
TPC28T
1
T8819
TPC28T
T8819
TPC28T
1
C8819
1000PF/50V
vx_c0402_small
10%
C8819
1000PF/50V
vx_c0402_small
10%
1 2
T8808
TPC28T
T8808
TPC28T
1
C8802
0.1UF/25V
vx_c0402_small
10%
C8802
0.1UF/25V
vx_c0402_small
10%
1 2
SD
G
Q8802
SI4134DY-T1-GE3
SD
G
Q8802
SI4134DY-T1-GE3
1
2
3
5
6
7
8
4
R8812
316KOhm
1%
vx_r0402_small
R8812
316KOhm
1%
vx_r0402_small
1 2
R8806
4.02KOhm
@
vx_r0402_small
1%
R8806
4.02KOhm
@
vx_r0402_small
1%
1 2
T8824
TPC28T
T8824
TPC28T
1
R8813
0Ohm
vx_r0402_small
R8813
0Ohm
vx_r0402_small
12
R8809
4.7KOhm
5%
vx_r0603_h28_small
R8809
4.7KOhm
5%
vx_r0603_h28_small
1 2
C8806
1000PF/50V
vx_c0402_small
10%
C8806
1000PF/50V
vx_c0402_small
10%
1 2
C8821
0.1UF/25V
vx_c0402_small
10%
C8821
0.1UF/25V
vx_c0402_small
10%
1 2
C8818
0.1UF/25V
vx_c0402_small
10%
C8818
0.1UF/25V
vx_c0402_small
10%
1 2
www.qdzbwx.com

5
5
4
4
3
3
2
2
1
1
D D
C C
B B
A A
Size Project Name Rev
Date: Sheet of
Title :
Engineer:
Custom
89 94Thursday, August 23, 2012
POWER_N/A
1.0
<Variant Name>
JM50
Clark Liang
Size Project Name Rev
Date: Sheet of
Title :
Engineer:
Custom
89 94Thursday, August 23, 2012
POWER_N/A
1.0
<Variant Name>
JM50
Clark Liang
Size Project Name Rev
Date: Sheet of
Title :
Engineer:
Custom
89 94Thursday, August 23, 2012
POWER_N/A
1.0
<Variant Name>
JM50
Clark Liang
www.qdzbwx.com

5
5
4
4
3
3
2
2
1
1
D D
C C
B B
A A
BAT1_IN_OC# 30TS1#60
Size Project Name Rev
Date: Sheet of
Title :
Engineer:
Custom
90 94Thursday, August 23, 2012
POWER_DETECT
1.0
<Variant Name>
JM50
Clark Liang
Size Project Name Rev
Date: Sheet of
Title :
Engineer:
Custom
90 94Thursday, August 23, 2012
POWER_DETECT
1.0
<Variant Name>
JM50
Clark Liang
Size Project Name Rev
Date: Sheet of
Title :
Engineer:
Custom
90 94Thursday, August 23, 2012
POWER_DETECT
1.0
<Variant Name>
JM50
Clark Liang
BATTERY IN DETECT
JP9000
SHORT_PIN
@JP9000
SHORT_PIN
@
12
www.qdzbwx.com

5
5
4
4
3
3
2
2
1
1
D D
C C
B B
A A
SUSC#_PWR
SUSB#_PWRSUSB#_PWR
+3V_SW_1
+5V_SW_1
+5VS_SW_R
+1.5VS_SW_R
+3VS_SW_R
+1.5VS_VGA_SW_R
DGPU_EN_PWR
+3VS_VGA_SW_R
+1.05VS_VGA_SW_R
+5VSUS_SW_R
SUSB#_PWR82,83,84,85,93
SUSC#_PWR83,93
SUSB_EC#24,30,57,92
SUSC_EC#30,57
DGPU_EN_PWR87
VGA_PWRON24
DGPU_PWROK25,87
SLP_SUS#22,30
VSUS_ON30,57,81,93
+12VS
+5VO
+5VS
+12VSUS
+5V
+5VO
+3V
+3VO
+12V
+3VO
+3VS
+1.5VO
+1.5VS
+12VS_VGA
+12VSUS
+1.05VO
+1.05VS_VGA
+3VO
+1.5VO
+1.5VS_VGA
+5VSUS
+12VSUS
+3VS_VGA
+5VA
+12VSUS
+5VSUS_DS3
+5VO
+3VSUS_DS3
+3VO
+5VO
+5VSUS
+5VA
+12VSUS
+12VSUS
+5VA
Size Project Name Rev
Date: Sheet of
Title :
Engineer:
Custom
91 94Thursday, August 23, 2012
POWER_LOAD SWITCH
1.0
<Variant Name>
JM50
Clark Liang
Size Project Name Rev
Date: Sheet of
Title :
Engineer:
Custom
91 94Thursday, August 23, 2012
POWER_LOAD SWITCH
1.0
<Variant Name>
JM50
Clark Liang
Size Project Name Rev
Date: Sheet of
Title :
Engineer:
Custom
91 94Thursday, August 23, 2012
POWER_LOAD SWITCH
1.0
<Variant Name>
JM50
Clark Liang
(Max:3.207A)
SUSC#_PWR POWER
(Max:0.01A)
(Max:5.66A)
SUSB#_PWR POWER
(Max:0.378A)
(Max:0.0287A)
(Max:2.648A)
(Max:0.01A)
VGS= 4.5V , Rdson = 41.5mOhm
VGS= 10V , Rdson = 27.6mOhm
VGS= 4.5V , Rdson = 41.5mOhm
VGS= 10V , Rdson = 27.6mOhm
VGS= 4.5V , Rdson = 41.5mOhm
VGS= 10V , Rdson = 27.6mOhm
VGS= 4.5V , Rdson = 41.5mOhm
VGS= 10V , Rdson = 27.6mOhm
3.3V --> 1.05V --> VGA_CORE --> 1.5V
(Max:0.01A)
(Max:4.137A)
(Max:2.065A)
VGS= 4.5V , Rdson = 5.6mOhm
VGS= 10V , Rdson = 4.2mOhm
VGS= 4.5V , Rdson = 5.6mOhm
VGS= 10V , Rdson = 4.2mOhm
VGS= 4.5V , Rdson = 41.5mOhm
VGS= 10V , Rdson = 27.6mOhm
VGS= 10V , Rdson = 12mOhm
VGS= 4.5V , Rdson = 15mOhm
(Max:0.42A)
DGPU_EN_PWR POWER
(Max:0.15A)
(Max:0.0287A)
(Max:1A)
VSUS_ON POWER
VGS= 4.5V , Rdson = 22mOhm
VGS= 10V , Rdson = 17mOhm
Q9110B
UM6K1N
DSC_@
Q9110B
UM6K1N
DSC_@
5
34
R9124
560KOhm
5%
vx_r0402_small
R9124
560KOhm
5%
vx_r0402_small
1 2
R9105
47KOhm
vx_r0402_small
1%
R9105
47KOhm
vx_r0402_small
1%
12
C9133
0.1UF/25V
10%
vx_c0402_small
DS3_@
C9133
0.1UF/25V
10%
vx_c0402_small
DS3_@
12
C9101
0.1UF/25V
vx_c0402_small
10%
C9101
0.1UF/25V
vx_c0402_small
10%
12
T9125
TPC26T
T9125
TPC26T
1
R9106
47KOhm
vx_r0402_small
1%
R9106
47KOhm
vx_r0402_small
1%
12
R9110
22KOhm
1%
vx_r0402_small
DSC_@
R9110
22KOhm
1%
vx_r0402_small
DSC_@
12
D
S
G
8
7
6
5
Q9102
SIR166DP-T1-GE3
D
S
G
8
7
6
5
Q9102
SIR166DP-T1-GE3
1
2
3
5 4
C9122
0.1UF/25V
vx_c0402_small
10% DSC_@
C9122
0.1UF/25V
vx_c0402_small
10% DSC_@
12
C9135
0.033UF/16V
10%
vx_c0402_small
DS3_@
C9135
0.033UF/16V
10%
vx_c0402_small
DS3_@
12
R9115
1KOhm
vx_r0402_small
1%
R9115
1KOhm
vx_r0402_small
1%
GS
D
3
2
1
Q9104
IRFML8244TRPBF
GS
D
3
2
1
Q9104
IRFML8244TRPBF
T9116
TPC26T
T9116
TPC26T
1
T9118
TPC26T
T9118
TPC26T
1
C9130
0.033UF/16V
vx_c0402_small
10%
DS3_@
C9130
0.033UF/16V
vx_c0402_small
10%
DS3_@
12
T9103
TPC26T
T9103
TPC26T
1
C9124
0.1UF/25V
vx_c0402_small
10% DSC_@
C9124
0.1UF/25V
vx_c0402_small
10% DSC_@
12
T9122
TPC26T
T9122
TPC26T
1
T9117
TPC26T
T9117
TPC26T
1
Q9113A
UM6K1N
Q9113A
UM6K1N
2
61
R9109
560KOhm
5%
vx_r0402_small
DSC_@
R9109
560KOhm
5%
vx_r0402_small
DSC_@
12
Q9116B
UM6K1N
DS3_@
Q9116B
UM6K1N
DS3_@
5
34
C9100
47PF/50V
vx_c0402_small
@
5%
C9100
47PF/50V
vx_c0402_small
@
5%
12
T9100
TPC26T
T9100
TPC26T
1
GS
D
3
2
1
Q9103
IRFML8244TRPBF
GS
D
3
2
1
Q9103
IRFML8244TRPBF
R9123
0Ohm @
R9123
0Ohm @
1 2
T9123
TPC26T
T9123
TPC26T
1
GS
D
3
2
1
Q9100
IRFML8244TRPBF
GS
D
3
2
1
Q9100
IRFML8244TRPBF
T9135
TPC26T
T9135
TPC26T
1
R9120
22KOhm
1%
vx_r0402_small
DS3_@
R9120
22KOhm
1%
vx_r0402_small
DS3_@
12
C9129
0.1UF/25V
vx_c0402_small
10%
@C9129
0.1UF/25V
vx_c0402_small
10%
@
12
T9109
TPC26T
T9109
TPC26T
1
T9114
TPC26T
T9114
TPC26T
1
R9107
560KOhm
5%
vx_r0402_small
DSC_@
R9107
560KOhm
5%
vx_r0402_small
DSC_@
1 2
GS
D
3
2
1
Q9109
IRFML8244TRPBF
DSC_@
GS
D
3
2
1
Q9109
IRFML8244TRPBF
DSC_@
T9121
TPC26T
T9121
TPC26T
1
C9117
0.1UF/25V
vx_c0402_small
10% DSC_@
C9117
0.1UF/25V
vx_c0402_small
10% DSC_@
12
T9105
TPC26T
T9105
TPC26T
1
SP9102@
nb_r0402_short_5mil_small
SP9102@
nb_r0402_short_5mil_small
1 2
R9112
47KOhm
vx_r0402_small
1% DSC_@
R9112
47KOhm
vx_r0402_small
1% DSC_@
12
Q9106B
UM6K1N
Q9106B
UM6K1N
5
34
B B
EE
CC
1 2 3
46
47K
47K
47K
10K
Q9108 DSC_@
B B
EE
CC
1 2 3
46
47K
47K
47K
10K
Q9108 DSC_@
T9120
TPC26T
T9120
TPC26T
1
T9111
TPC26T
T9111
TPC26T
1
R9101
560KOhm
5%
vx_r0402_small
R9101
560KOhm
5%
vx_r0402_small
12
T9139
TPC26T
T9139
TPC26T
1
T9102
TPC26T
T9102
TPC26T
1
T9119
TPC26T
T9119
TPC26T
1
R9114
560KOhm
5%
vx_r0402_small
R9114
560KOhm
5%
vx_r0402_small
1 2
T9129
TPC26T
T9129
TPC26T
1
R9121
0Ohm
nonDS3_@
R9121
0Ohm
nonDS3_@
1 2
C9112
0.033UF/16V
vx_c0402_small
10%
C9112
0.033UF/16V
vx_c0402_small
10%
12
R9118
560KOhm
5%
vx_r0402_small
DS3_@
R9118
560KOhm
5%
vx_r0402_small
DS3_@
1 2
C9134
0.1UF/25V
10%
vx_c0402_small
DS3_@
C9134
0.1UF/25V
10%
vx_c0402_small
DS3_@
12
C9125
47PF/50V
vx_c0402_small
@
5%
C9125
47PF/50V
vx_c0402_small
@
5%
12
GS
D
3
2
1
Q9101
IRFML8244TRPBF
GS
D
3
2
1
Q9101
IRFML8244TRPBF
T9138
TPC26T
T9138
TPC26T
1
Q9106A
UM6K1N
Q9106A
UM6K1N
2
61
R9116
47KOhm
vx_r0402_small
1%
@R9116
47KOhm
vx_r0402_small
1%
@
12
C9109
47PF/50V
vx_c0402_small
@
5%
C9109
47PF/50V
vx_c0402_small
@
5%
12
R9103
560KOhm
5%
vx_r0402_small
R9103
560KOhm
5%
vx_r0402_small
1 2
T9128
TPC26T
T9128
TPC26T
1
R9102
47KOhm
vx_r0402_small
1%
R9102
47KOhm
vx_r0402_small
1%
12
T9134
TPC26T
T9134
TPC26T
1
C9132
47PF/50V
vx_c0402_small
@
5%
C9132
47PF/50V
vx_c0402_small
@
5%
12
T9112
TPC26T
T9112
TPC26T
1
C9131
47PF/50V
vx_c0402_small
@
5%
C9131
47PF/50V
vx_c0402_small
@
5%
12
C9127
0.1UF/25V
vx_c0402_small
10%
C9127
0.1UF/25V
vx_c0402_small
10%
12
GS
D
3
2
1
Q9114
IRFML8244TRPBF
DS3_@
GS
D
3
2
1
Q9114
IRFML8244TRPBF
DS3_@
SP9101@
nb_r0402_short_5mil_small
SP9101@
nb_r0402_short_5mil_small
1 2
T9108
TPC26T
T9108
TPC26T
1
T9104
TPC26T
T9104
TPC26T
1
T9106
TPC26T
T9106
TPC26T
1
C9123
47PF/50V
vx_c0402_small
@
5%
C9123
47PF/50V
vx_c0402_small
@
5%
12
C9116
47PF/50V
vx_c0402_small
@
5%
C9116
47PF/50V
vx_c0402_small
@
5%
12
SP9100@
nb_r0402_short_5mil_small
SP9100@
nb_r0402_short_5mil_small
1 2
D
S
G
8
7
6
5
Q9111
SIR166DP-T1-GE3
DSC_@
D
S
G
8
7
6
5
Q9111
SIR166DP-T1-GE3
DSC_@
1
2
3
5 4
C9113
0.1UF/25V
10%
vx_c0402_small
C9113
0.1UF/25V
10%
vx_c0402_small
12
T9115
TPC26T
T9115
TPC26T
1
T9130
TPC26T
T9130
TPC26T
1
C9108
0.1UF/25V
vx_c0402_small
10%
C9108
0.1UF/25V
vx_c0402_small
10%
12
C9107
0.033UF/16V
vx_c0402_small
10%
C9107
0.033UF/16V
vx_c0402_small
10%
12
C9111
0.033UF/16V
10%
vx_c0402_small
@C9111
0.033UF/16V
10%
vx_c0402_small
@
12
T9133
TPC26T
T9133
TPC26T
1
T9141
TPC26T
T9141
TPC26T
1
T9140
TPC26T
T9140
TPC26T
1
T9124
TPC26T
T9124
TPC26T
1
T9136
TPC26T
T9136
TPC26T
1
R9111
22KOhm
1%
vx_r0402_small
DSC_@
R9111
22KOhm
1%
vx_r0402_small
DSC_@
12
C9110
47PF/50V
vx_c0402_small
@
5%
C9110
47PF/50V
vx_c0402_small
@
5%
12
GS
D
3
2
1
Q9112
IRFML8244TRPBF
GS
D
3
2
1
Q9112
IRFML8244TRPBF
R9122
0Ohm
nonDS3_@
R9122
0Ohm
nonDS3_@
1 2
C9128
47PF/50V
vx_c0402_small
@
5%
C9128
47PF/50V
vx_c0402_small
@
5%
12
C9103
0.1UF/25V
vx_c0402_small
10%
C9103
0.1UF/25V
vx_c0402_small
10%
12
R9117
560KOhm
5%
vx_r0402_small
DS3_@
R9117
560KOhm
5%
vx_r0402_small
DS3_@
1 2
C9102
0.1UF/25V
vx_c0402_small
10%
C9102
0.1UF/25V
vx_c0402_small
10%
12
R9108
560KOhm
5%
vx_r0402_small
DSC_@
R9108
560KOhm
5%
vx_r0402_small
DSC_@
1 2
T9101
TPC26T
T9101
TPC26T
1
R9113
560KOhm
5%
vx_r0402_small
R9113
560KOhm
5%
vx_r0402_small
1 2
Q9116A
UM6K1N
DS3_@
Q9116A
UM6K1N
DS3_@
2
61
T9110
TPC26T
T9110
TPC26T
1
C9121
0.033UF/16V
10% DSC_@
C9121
0.033UF/16V
10% DSC_@
12
C9126
0.033UF/16V
vx_c0402_small
10%
@C9126
0.033UF/16V
vx_c0402_small
10%
@
12
Q9110A
UM6K1N
DSC_@
Q9110A
UM6K1N
DSC_@
2
61
T9126
TPC26T
T9126
TPC26T
1
T9131
TPC26T
T9131
TPC26T
1
B B
EE
CC
1 2 3
46
47K
47K
47K
10K
Q9105
B B
EE
CC
1 2 3
46
47K
47K
47K
10K
Q9105
D
S
G
8
7
6
5
Q9107
SIR472DP-T1-GE3
DSC_@
D
S
G
8
7
6
5
Q9107
SIR472DP-T1-GE3
DSC_@
1
2
3
5 4
T9127
TPC26T
T9127
TPC26T
1
T9132
TPC26T
T9132
TPC26T
1
T9113
TPC26T
T9113
TPC26T
1
GS
D
3
2
1
Q9115
IRFML8244TRPBF
DS3_@
GS
D
3
2
1
Q9115
IRFML8244TRPBF
DS3_@
C9120
47PF/50V
vx_c0402_small
@
5%
C9120
47PF/50V
vx_c0402_small
@
5%
12
R9119
22KOhm
vx_r0402_small
1% DS3_@
R9119
22KOhm
vx_r0402_small
1% DS3_@
12
T9107
TPC26T
T9107
TPC26T
1
C9115
0.1UF/25V
vx_c0402_small
10%
@C9115
0.1UF/25V
vx_c0402_small
10%
@
12
C9118
47PF/50V
vx_c0402_small
@
5%
C9118
47PF/50V
vx_c0402_small
@
5%
12
R9100
22KOhm
1%
vx_r0402_small
R9100
22KOhm
1%
vx_r0402_small
12
C9106
47PF/50V
vx_c0402_small
@
5%
C9106
47PF/50V
vx_c0402_small
@
5%
12
C9119
0.1UF/25V
vx_c0402_small
10% DSC_@
C9119
0.1UF/25V
vx_c0402_small
10% DSC_@
12
Q9113B
UM6K1N
Q9113B
UM6K1N
5
34
R9104
22KOhm
vx_r0402_small
1%
R9104
22KOhm
vx_r0402_small
1%
12
C9105
47PF/50V
vx_c0402_small
@
5%
C9105
47PF/50V
vx_c0402_small
@
5%
12
C9114
0.1UF/25V
10%
vx_c0402_small
C9114
0.1UF/25V
10%
vx_c0402_small
12
T9137
TPC26T
T9137
TPC26T
1
www.qdzbwx.com

5
5
4
4
3
3
2
2
1
1
D D
C C
B B
A A
ALL_PWRGD_R
ALL_SYSTEM_PW RGD
SUSB_EC#
VGFX_PWRGD
DDR_PWRGD83
+1.8VS_PW RGD84 ALL_SYSTEM_PW RGD 30
VRM_PWRGD30,80
SUSB_EC#24,30,57,91 FORCE_OFF# 32,81
SUS_PW RGD30,81
+VCCSA_PW RGD85
DELAY_VR_AND_ALL_SYS 22
+1.05VS_PWRGD4,82
VGFX_PWRGD80
PM_PW ROK 4,22,30
FORCE_OFF_PWR 81
CPU_THERM#50
+3VS
+3VSUS
+3VS
+3VSUS
+3VSUS
Size Project Name Rev
Date: Sheet of
Title :
Engineer:
Custom
92 94Thursday, August 23, 2012
POWER_PROTECT
1.0
<Variant Name>
JM50
Clark Liang
Size Project Name Rev
Date: Sheet of
Title :
Engineer:
Custom
92 94Thursday, August 23, 2012
POWER_PROTECT
1.0
<Variant Name>
JM50
Clark Liang
Size Project Name Rev
Date: Sheet of
Title :
Engineer:
Custom
92 94Thursday, August 23, 2012
POWER_PROTECT
1.0
<Variant Name>
JM50
Clark Liang
POWER GOOD DETECTER
R9201
100KOhm
vx_r0402_small
1%
R9201
100KOhm
vx_r0402_small
1%
12
T9205
TPC26T
T9205
TPC26T
1
R9206
0Ohm
@
vx_r0402_small
R9206
0Ohm
@
vx_r0402_small
12
SR9202
NB_R0402_5MIL_SMALL
@SR9202
NB_R0402_5MIL_SMALL
@
12
R9202
0Ohm
@
vx_r0402_small
R9202
0Ohm
@
vx_r0402_small
12
T9201
TPC26T
T9201
TPC26T
1
SR9200
NB_R0402_5MIL_SMALL
@SR9200
NB_R0402_5MIL_SMALL
@
12
R9205
0Ohm
@
vx_r0402_small
R9205
0Ohm
@
vx_r0402_small
12
SR9204
NB_R0402_5MIL_SMALL
@SR9204
NB_R0402_5MIL_SMALL
@
12
R9200
100KOhm
vx_r0402_small
1%
R9200
100KOhm
vx_r0402_small
1%
1 2
D9200
1.2V/0.1A
D9200
1.2V/0.1A
1 2
SR9207
NB_R0402_5MIL_SMALL
@SR9207
NB_R0402_5MIL_SMALL
@
12
R9204
560KOhm
5%
vx_r0402_small
R9204
560KOhm
5%
vx_r0402_small
12
SR9203
NB_R0402_5MIL_SMALL
@SR9203
NB_R0402_5MIL_SMALL
@
12
D9202
1.2V/0.1A
D9202
1.2V/0.1A
12
T9206
TPC26T
T9206
TPC26T
1
SR9206
NB_R0402_5MIL_SMALL
@SR9206
NB_R0402_5MIL_SMALL
@
12
Q9200A
UM6K1N
Q9200A
UM6K1N
2
61
T9207
TPC26T
T9207
TPC26T
1
C9200
4.7UF/10V
vx_c0603_small
10%
C9200
4.7UF/10V
vx_c0603_small
10%
12
SR9205
NB_R0402_5MIL_SMALL
@SR9205
NB_R0402_5MIL_SMALL
@
12
Q9200B
UM6K1N
Q9200B
UM6K1N
5
34
R9203
100KOhm
vx_r0402_small
1%
R9203
100KOhm
vx_r0402_small
1%
1 2
A
B
GND
VCC
Y
U9200
Vcc=2~5.5
@
A
B
GND
VCC
Y
U9200
Vcc=2~5.5
@
1
2
3 4
5
SR9201
NB_R0402_5MIL_SMALL
@SR9201
NB_R0402_5MIL_SMALL
@
12
T9202
TPC26T
T9202
TPC26T
1
D9201
1.2V/0.1A
D9201
1.2V/0.1A
1 2
A
B
GND
VCC
Y
U9201
Vcc=2~5.5
@
A
B
GND
VCC
Y
U9201
Vcc=2~5.5
@
1
2
3 4
5
T9204
TPC26T
T9204
TPC26T
1
T9203
TPC26T
T9203
TPC26T
1
T9200
TPC26T
T9200
TPC26T
1
T9208
TPC26T
T9208
TPC26T
1
www.qdzbwx.com

5
5
4
4
3
3
2
2
1
1
D D
C C
B B
A A
+1.05VS 26,27,57,82,87
+12V 60,91
+0.75VS 16,17,57,83
+1.8VS 7,25,26,57,80,84
+3VA 6,20,26,27,30,31,57,59,60,81,88
SUSC#_PWR 83,91
AC_BAT_SYS 45,53,81,87,88
+12VS 28,36,48,91
+3VS 17,20,21,22,23,24,25,26,27,28,30,32,33,36,37,44,45,48,50,51,53,57,59,61,80,91,92
+VCORE 6,9,11,80
CPU_VRON_PWR 80
+1.8VO 60,84
SUSB#_PWR 82,83,84,85,91
+12VSUS 28,51,81,91
BAT_CON 60,88
+3VSUS 4,22,24,28,30,60,81,92
+5VSUS 51,57,59,91
VSUS_ON 30,57,81,91
+1.5VO 83,91
+1.5VS 7,26,53,57,91
+5V 57,59,60,91
+3V 24,45,57,59,61,91
+5VO 52,65,80,81,82,83,85,91
+3VO 53,81,84,85,91
+5VA 37,60,81,91
+5VS 27,36,37,48,50,51,57,80,87,91
+VGFX_CORE 7,9,80
+1.5V 5,16,17,18,57,60,83
+1.05VO 82,91
+0.75VO 83
+VCCSA 7,85
+12VS_VGA 60,91
+1.05VS_VGA 57,70,71,72,91
+3VS_VGA 57,70,72,74,75,87,91
+1.5VS_VGA 57,71,75,76,77,91
+1.05VS
+12V
+0.75VS
+1.8VS
+3VS
+1.8VO
AC_BAT_SYS
+3VA
+12VS
+VCORE
+3VA
+12VSUS
BAT_CON
+3VSUS
+5VSUS
+1.5VO
+1.5VS
+5V
+3V
+5VO
+3VO
+5VA
+5VS
+VGFX_CORE
+1.5V
+1.05VO
+0.75VO
+VCCSA
+12VS_VGA
+1.05VS_VGA
+3VS_VGA
+1.5VS_VGA
Size Project Name Rev
Date: Sheet of
Title :
Engineer:
Custom
93 94Thursday, August 23, 2012
POWER_SIGNAL
1.0
<Variant Name>
JM50
Clark Liang
Size Project Name Rev
Date: Sheet of
Title :
Engineer:
Custom
93 94Thursday, August 23, 2012
POWER_SIGNAL
1.0
<Variant Name>
JM50
Clark Liang
Size Project Name Rev
Date: Sheet of
Title :
Engineer:
Custom
93 94Thursday, August 23, 2012
POWER_SIGNAL
1.0
<Variant Name>
JM50
Clark Liang
FOR POWER TEST
T9302
TPC26T
T9302
TPC26T
1
JP9303
SGL_JUMP
@JP9303
SGL_JUMP
@
1
122
T9301
TPC26T
T9301
TPC26T
1
JP9301
SGL_JUMP
@JP9301
SGL_JUMP
@
1
122
T9300
TPC26T
T9300
TPC26T
1
JP9302
SGL_JUMP
@JP9302
SGL_JUMP
@
1
122
JP9300
SGL_JUMP
@JP9300
SGL_JUMP
@
1
122
T9303
TPC26T
T9303
TPC26T
1
www.qdzbwx.com

5
5
4
4
3
3
2
2
1
1
D D
C C
B B
A A
Size Project Name Rev
Date: Sheet of
Title :
Engineer:
Custom
94 94Thursday, August 23, 2012
POWER_FLOWCHART
1.0
<Variant Name>
JM50
Clark Liang
Size Project Name Rev
Date: Sheet of
Title :
Engineer:
Custom
94 94Thursday, August 23, 2012
POWER_FLOWCHART
1.0
<Variant Name>
JM50
Clark Liang
Size Project Name Rev
Date: Sheet of
Title :
Engineer:
Custom
94 94Thursday, August 23, 2012
POWER_FLOWCHART
1.0
<Variant Name>
JM50
Clark Liang
SVID_VDIO,SVID_VCLK,SVID_ALERT#,
VCCSENSE,VSSSENSE,
VCC_GFX_SENSE,VSS_GFX_SENSE
ALL_SYSTEM_PWRGD
VSUS_ON
+1.05VS_PWRGD
+5VO
+5VO
SUSC#_PWR
VT387
DDR_PWRGD
+3VS
SUSB#_PWR
AC_BAT_SYS
+1.5VO
+1.05VO
charge
pump(triple
volatger)
TPS51225
UMC4N
UMC4N
FORCE_OFF#
+3V
VSUS_ON
SUSB#_PWR
+5VSUS
VRM_PWRGD,VGFX_PWRGD,I_MON,VGFX_IMON2
+12VSUS
VT386
+12VS
SUS_PWRGD
(SWITCH)
SUSB#_PWR
CPU_VRON,CPU_VRON_PWR
+5VO
+5VA
+3VO
(1.615A)
(SWITCH)
+5VS
SSM3K315T
+12V
SUSC#_PWR
+5V
+VCORE
+5VS
+5VA
(0.319A)
+3VSUS
SUSB#_PWR
(9.688A)
(10mA)
(10mA)
(0.07A)
(0.021A)
(21.5A)
SPEC rating
+5VO
SUSC#_PWR
SSM3K315T
SUSC#_PWR SSM3K315T
+5VAO
+3VA +3VA
+VCCP (5.95A)
+1.5VS
+1.5V
VGFX_PWRGD
+5VS
+VGFX_CORE
(1.002A)
+1.8VS
SUSB#_PWR
SSM3K315T
TPS51206
+0.75VS (1A)
+1.8VS_PWRGD
SY8065ABC
+1.8VO
SUSB#_PWR
+1.05VS
+5VO
+5VS
+VCCSA_PWRGD
(12A)
SUSB#_PWR
TPS51461R
+0.85VO
(3.37A)
VT1318MFQR
UMA
+5VS +VCCSA (4.8A)
+5VS
(1.809A)
(0.278A)
(1.783A)
(0.1A)
(0.009A)
SSM3K315T
SSM3K315T
SUSB#_PWR
SUSC#_PWR
www.qdzbwx.com

5
5
4
4
3
3
2
2
1
1
D D
C C
B B
A A
Size Project Name Rev
Date: Sheet of
Title :
Engineer:
A
96 93Thursday, August 23, 2012
BG1\HW1
****
3.1
JM50
Joyoung_Chianhg
Size Project Name Rev
Date: Sheet of
Title :
Engineer:
A
96 93Thursday, August 23, 2012
BG1\HW1
****
3.1
JM50
Joyoung_Chianhg
Size Project Name Rev
Date: Sheet of
Title :
Engineer:
A
96 93Thursday, August 23, 2012
BG1\HW1
****
3.1
JM50
Joyoung_Chianhg
www.qdzbwx.com

5
5
4
4
3
3
2
2
1
1
D D
C C
B B
A A
Size Project Name Rev
Date: Sheet of
Title :
Engineer:
C
97 93Thursday, August 23, 2012
<OrgName>
****
3.1
JM50
Joyoung_Chianhg
Size Project Name Rev
Date: Sheet of
Title :
Engineer:
C
97 93Thursday, August 23, 2012
<OrgName>
****
3.1
JM50
Joyoung_Chianhg
Size Project Name Rev
Date: Sheet of
Title :
Engineer:
C
97 93Thursday, August 23, 2012
<OrgName>
****
3.1
JM50
Joyoung_Chianhg
ER1.1 PI pin connect to ESD and VDD pin reserve 0.1 uF cap
ER
ER1.2 Add diode and reserve 0 ohm for AC adapter plug in /out voice
SR1.1 Un-mount Q5602, Q5601 and mount R5323 and R5310
ER1.3 U5201 change G547G1P81U for Desing IP
ER1.4 Add Card Reader LED
SR1.2 CE5001 un-mount
ER1.5 J3701, J3702, J4601, J5201, J5304,J5001 chang connector
SR1.3 L3602 mount
ER1.6 R6505~R6508 change 0603 size
ER1.7 D4801 contact to 2.2K ohm for EA solution in HDMI issue
ER1.8 CPU_THERM# contact to FORCE_OFF#
ER1.9 RTC battery connector (J2001)Pin1, Pin2 swap
ER1.10 D3707, D4618, D5201, D5301, D6502, D6503, D6802 VDD pin reserve 0.1 uF cap
ER1.11 R3720 R3721 change 51ohm for consumer spec in HP
ER1.12 L4601, L4602, L4603 change 27nH and add C4622, C4623, C4624 for EA solution in CRT
ER1.13 L5301, L5302, L5306 change 0 ohm and L5305 change short pin,
C5321, C5327,C5307, C5322, C5315, C5305, C5313 change umount
ER1.14 Change R4566 from 300(0603) to 150(0402) for LVDS power sequence solution
ER1.15 USB port 0 and port 1 swap
SR1.4 R7005 un-mount
ER1.16 Vcore_add CE8002&CE8006 to replace CE0601&CE0602
ER1.17 VGFX_CORE(IGPU) add CE8007 to replace CE0705
ER1.18 reserve M_VREF schematic
ER1.19 Reserve C2623, C2624, C4514, C4515 for WLAN solution
ER1.20 Reserve C4510, C4512, C4513 for 3G and L6002~L6004, L4502 change 47 ohm Bead
ER1.21 C6007, C6006 mount for WLAN
ER1.22 RN3002 change 2R4P
SR1.6 R4504 change 10K ohm for LVDS backlight
SR1.5 R7410 change 10K ohm
SR1.7 R7430, R7432, R7433 un-mount
SR1.8 R7608, R7611 change 162 ohm
ER1.23 LED and BT schematic change to LED board
ER1.24 LED power change 5VSUS, so R5618, R5616, R5623 change 560 ohm
ER1.25 VRAM change co-lay footprint
ER1.26 Reserve C5601, C5602, C5603, C6356, C6357 to 47pF for RF request
ER1.27 Reserve C4516, C4517 to 10pF for RF request
ER1.28 U6504,U6505 change AZ3028 for EMI request
ER1.29 D6401, D6501, D6502 change ESD AZ5023 in for EMI request in LAN function
ER1.30 Add C6010 C6011 for EMI request
ER1.31 Merge Q6704 and remove U6704
ER1.32 D3720 change to mount for EMI request
ER1.34 Reserve C6913(47PF), C6902(0.1uF), C6623(47PF), C6606(22uF) for 3G
SR BOM change
ER1.35 L6601=>0901-00HI000 FERRITE BEAD(1206)390 OHM/2A
PR2.1 RTC pin define swap
PR
PR_S11:Del JP, +3VS_CR change Net name to +3VS
PR_S01:Change C3627,C3626 from X5R to Y5V
PR_S02:According with INTEL datasheet suggest.(Power circuit mount)
PR_S03:To prevent PCIE Wake.
PR_S04:To change WLAN LED control by MODULE then gate control by 3G LED.
PR_S05:To change 3G LED control by MODULE.
PR_S06:To prevent leakage current and mount R for cost down.
PR_S07:RF reserve.
PR_S08:Move P.U 10K near 3G connector.
PR_S09:Change LED POWER rail from +5VSUS_LEDDB(+5VSUS) to
+5VA_LEDDB(+5VA) .(To resolve Battery LL issue)
PR_S10:Change LED POWER rail from
+5VSUS_LEDDB(+5VSUS) to +5V_LEDDB(+5V)
PR_S12:ESD change solution ,Add U6512 ,Del C6509,D6501~3,U6502,U6503,D6401
PR_S13:Change NET name to +3VS
PR_S14:Change 10uF to 22uF for wave of CRT display.
PR_S15:Add 10uF (C6803)for USB droop test.
PR_S16:D5201 PIN Swap
PR_S17:ME modify.(H6532,8,1,9,4,3,5,H6945),DEL H6944
PR_S18:EMI add.
PR_S19:Change to unmount for ME
PR_S20:RF request.
PR_S21:LED light fine-tune.
PR_S22:BIOS request for UMA and DSC platform identifying.
www.qdzbwx.com

5
5
4
4
3
3
2
2
1
1
D D
C C
B B
A A
Size Project Name Rev
Date: Sheet of
Title :
Engineer:
C
98 93Thursday, August 23, 2012
<OrgName>
Power On Sequence
3.1
JM50
Joyoung_Chianhg
Size Project Name Rev
Date: Sheet of
Title :
Engineer:
C
98 93Thursday, August 23, 2012
<OrgName>
Power On Sequence
3.1
JM50
Joyoung_Chianhg
Size Project Name Rev
Date: Sheet of
Title :
Engineer:
C
98 93Thursday, August 23, 2012
<OrgName>
Power On Sequence
3.1
JM50
Joyoung_Chianhg
+3VA_EC
VSUS_ON
PM_PWROK
ALL_SYSTEM_PWRGD
3
+12VSUS
PCH
6
PWR_SW#
+12V
EC
+3VS
+5VS
+0.75VS
Power On Sequence
+3V
SUSC_EC#
+VccCore
Reset
Logic
(R)
SYS_PWROK
+1.5VS
4
PM_PWRBTN#
2
ME_PWROK
SUS_PWRGD
23
+3VA
1
PCH_PWROK
5
PM_RSMRST#
+5VA
+12VS
SUSC_EC#
SUSB_EC#
1
Power On
SUSB_EC#
+5VSUS
Button
AC_BAT_SYS
+1.8VS
NPCE795L
+5V
+3VSUS
EC_RST#
+VCCP
+1.5V
DRAMPWRGD
PROCPWRGD
CPU
IMVP7
ME_PWROK
H_DRAM_PWRGD
PLT_RST#
BUF_PLT_RST#
UNCOREPWRGD
H_CPUPWRGD
RSTIN#
VDDPWRGD
SLP_S4#
SLP_S3#
SVID
ME_SUSPWRDNACK
ME_AC_PRESENT
7
8
9
PM_SUSB#
PM_SUSC#
10
12
1113
11
13
17
15
18
21
22
19 23
+VCCP_PWRGD
Power On Sequence Diagram G3-S0 R0.3 (non-iAMT,non-Deep Sx)
delay 99ms
VRM_PWRGD
CPU_VRON
16
SYS_PWROK
+VCCSA
+VCCSA_PWRGD
14
+VccAXG
SVID
20
SVID
+5VO
+5VO
PM_PWROK
SUSB_EC#
13
+1VS/+1.05VS
POWER GOOD
LOGIC
SUSB_EC#
13
+1.05VS
+VTT_PCH
+1.05_PWRGD
www.qdzbwx.com

5
5
4
4
3
3
2
2
1
1
D D
C C
B B
A A
Size Project Name Rev
Date: Sheet of
Title :
Engineer:
C
99 93Thursday, August 23, 2012
<OrgName>
Power On Timing
3.1
JM50
Joyoung_Chianhg
Size Project Name Rev
Date: Sheet of
Title :
Engineer:
C
99 93Thursday, August 23, 2012
<OrgName>
Power On Timing
3.1
JM50
Joyoung_Chianhg
Size Project Name Rev
Date: Sheet of
Title :
Engineer:
C
99 93Thursday, August 23, 2012
<OrgName>
Power On Timing
3.1
JM50
Joyoung_Chianhg
SYS_PWROK
21
CPU_VRON
VRM_PWRGD
+VCC_CORE
+3VA_EC
1
EC_RST#
2
VSUS_ON
3
ME_SUSPWRDNACK
4
+3VSUS/+5VSUS
SUS_PWRGD
5PM_RSMRST#
6
ME_AC_PRESENT
7
PWR_SW#
8
PM_PWRBTN#
9
10 PM_SUSC#
12 PM_SUSB#
11
13
SUSC_EC#
14
SUSB_EC#
15
+0.75VS/+1.5VS/+1.8VS/+3VS/+5VS
+1.5V/+3V/+5V/+12V
16
ME_PWROK/PCH_PWROK
17
H_DRAM_PWRGD
18
H_CPUPWRGD
20 SVID
BUF_PLT_RST#
23
T0>10ms
T4=50ms
(falling edge)
T5=99ms
19
22
Power On Sequence Diagram G3-S0 R0.3
T2<200ms
0<T3<90ms
+VTT_PCH
+VCCP
+VCCP_PWRGD
+VCCSA
+VCCSA_PWRGD
ALL_SYSTEM_PWRGD
dGPU_PWR_EN
+VGA_CORE
dGPU_PWROK
T6>1ms
T7>100ms
+VGFX_CORE
T8>1.06ms
(non-iAMT,non-Deep Sx)
T1= 20ms
www.qdzbwx.com