JPPF User Guide
User Manual:
Open the PDF directly: View PDF
.
Page Count: 362 [warning: Documents this large are best viewed by clicking the View PDF Link!]
- Table of Contents
- 1 Introduction
- 2 JPPF Overview
- 3 Tutorial : A first taste of JPPF
- 4 Development Guide
- 4.1 Task objects
- 4.1.1 Task
- 4.1.2 Exception handling - node processing
- 4.1.3 Getting information on the node executing the task
- 4.1.4 Executing code in the client from a task
- 4.1.5 Sending notifications from a task
- 4.1.6 Resubmitting a task
- 4.1.7 JPPF-annotated tasks
- 4.1.8 Runnable tasks
- 4.1.9 Callable tasks
- 4.1.10 POJO tasks
- 4.1.11 Interruptibility
- 4.1.12 Cancellation handler
- 4.1.13 Running non-Java tasks: CommandLineTask
- 4.1.14 Executing dynamic scripts: ScriptedTask
- 4.1.15 The Location API
- 4.2 Dealing with jobs
- 4.3 Jobs runtime behavior, recovery and failover
- 4.4 Sharing data among tasks : the DataProvider API
- 4.5 Job Service Level Agreement
- 4.5.1 Attributes common to server and client side SLAs
- 4.5.2 Server side SLA attributes
- 4.5.2.1 Job priority
- 4.5.2.2 Maximum number of nodes
- 4.5.2.3 Maximum number of node provisioning groups
- 4.5.2.4 Initial suspended state
- 4.5.2.5 Broadcast jobs
- 4.5.2.6 Canceling a job upon client disconnection
- 4.5.2.7 Expiration of job dispatches
- 4.5.2.8 Setting a class path onto the job
- 4.5.2.9 Maximum number of tasks resubmits
- 4.5.2.10 Disabling remote class loading during job execution
- 4.5.2.11 Grid policy
- 4.5.2.12 Specifying the desired node configuration
- 4.5.2.13 Specifying the job persistence
- 4.5.3 Client side SLA attributes
- 4.6 Job Metadata
- 4.7 Execution policies
- 4.8 The JPPFClient API
- 4.9 Connection pools
- 4.10 Notifications of client job queue events
- 4.11 Submitting multiple jobs concurrently
- 4.12 Jobs persistence in the driver
- 4.13 JPPF Executor Services
- 4.14 Grid topology monitoring
- 4.15 Job monitoring API
- 4.16 The JPPF statistics API
- 4.1 Task objects
- 5 Configuration guide
- 5.1 Configuration file specification and lookup
- 5.2 Includes, substitutions and scripted values in the configuration
- 5.3 Reminder: JPPF topology
- 5.4 Configuring a JPPF server
- 5.4.1 Basic network configuration
- 5.4.2 Server discovery
- 5.4.3 Connecting to other servers
- 5.4.4 JMX management configuration
- 5.4.5 Load-balancing
- 5.4.6 Server process configuration
- 5.4.7 Configuring a local node
- 5.4.8 Recovery from hardware failures of nodes
- 5.4.9 Parallel I/O
- 5.4.10 Redirecting the console output
- 5.4.11 Resolution of the nodes IP addresses
- 5.5 Node configuration
- 5.5.1 Server discovery
- 5.5.2 Manual connection configuration
- 5.5.3 JMX management configuration
- 5.5.4 Interaction between connection recovery and server discovery
- 5.5.5 Recovery from hardware failures
- 5.5.6 Processing threads
- 5.5.7 Node process configuration
- 5.5.8 Class loader cache
- 5.5.9 Class loader resources cache
- 5.5.10 Security policy
- 5.5.11 Offline mode
- 5.5.12 Redirecting the console output
- 5.5.13 Specifying the path to the JVM
- 5.6 Client and administration console configuration
- 5.6.1 Server discovery in the client
- 5.6.2 Manual network configuration
- 5.6.3 Using manual configuration and server discovery together
- 5.6.4 Load-balancing and failover of server connection pools
- 5.6.5 Socket connections idle timeout
- 5.6.6 Local and remote execution
- 5.6.7 Load-balancing in the client
- 5.6.8 Resolution of the drivers IP addresses
- 5.6.9 UI refresh intervals in the administration tool
- 5.6.10 Customizing the administration console's splash screen
- 5.7 Common configuration properties
- 5.8 Putting it all together
- 5.9 Configuring SSL/TLS communications
- 5.10 The JPPF configuration API
- 6 Management and monitoring
- 6.1 Node management
- 6.1.1 Node-level management and monitoring MBean
- 6.1.1.1 Getting a snapshot of the node's state
- 6.1.1.2 Updating the execution thread pool properties
- 6.1.1.3 Shutting down and restarting the node
- 6.1.1.4 Updating the executed tasks counter
- 6.1.1.5 Getting information about the node's host
- 6.1.1.6 Canceling a job
- 6.1.1.7 Updating the node's configuration properties
- 6.1.2 Task-level monitoring
- 6.1.3 Node maintenance
- 6.1.4 Node provisioning
- 6.1.5 Accessing and using the node MBeans
- 6.1.6 Remote logging
- 6.1.1 Node-level management and monitoring MBean
- 6.2 Server management
- 6.2.1 Server-level management and monitoring
- 6.2.2 Job-level management and monitoring
- 6.2.3 Accessing and using the server MBeans
- 6.2.4 Remote logging
- 6.3 Nodes management and monitoring via the driver
- 6.4 JVM health monitoring
- 6.1 Node management
- 7 Extending and Customizing JPPF
- 7.1 Global extensions
- 7.2 Drivers and nodes
- 7.3 Drivers and clients
- 7.4 Drivers
- 7.5 Nodes
- 7.6 Clients
- 7.7 Administration console
- 7.8 Flow of customizations in JPPF
- 8 Class Loading In JPPF
- 9 Load Balancing
- 10 Database services
- 11 J2EE Connector
- 11.1 Overview of the JPPF Resource Adapter
- 11.2 Supported Platforms
- 11.3 Configuration and build
- 11.4 How to use the connector API
- 11.5 Deployment on a J2EE application server
- 11.6 Packaging your enterprise application
- 11.7 Creating an application server port
- 12 .Net Bridge
- 12.1 Introduction
- 12.2 Using the JPPF .Net API
- 12.3 Management and monitoring
- 12.4 Recognizing .Net-capable nodes
- 12.5 Bridge configuration
- 12.6 .Net bridge limitations
- 13 Android Node
- 14 Configuration properties reference
- 15 Execution policy reference
- 15.1 Execution Policy Elements
- 15.1.1 NOT
- 15.1.2 AND
- 15.1.3 OR
- 15.1.4 XOR
- 15.1.5 Equal
- 15.1.6 LessThan
- 15.1.7 AtMost
- 15.1.8 MoreThan
- 15.1.9 AtLeast
- 15.1.10 BetweenII
- 15.1.11 BetweenIE
- 15.1.12 BetweenEI
- 15.1.13 BetweenEE
- 15.1.14 Contains
- 15.1.15 OneOf
- 15.1.16 RegExp
- 15.1.17 ScriptedPolicy
- 15.1.18 CustomRule
- 15.1.19 Preference
- 15.1.20 IsInIPv4Subnet
- 15.1.21 IsInIPv6Subnet
- 15.1.22 NodesMatching
- 15.2 Execution policy properties
- 15.3 Execution policy XML schema
- 15.1 Execution Policy Elements
- 16 JPPF Deployment
- 17 Changes from previous versions
- 17.1 Changes in JPPF 6.0
- 17.1.1 Package org.jppf.client
- 17.1.2 Package org.jppf.client.event
- 17.1.3 Package org.jppf.management
- 17.1.4 Package org.jppf.job
- 17.1.5 Package org.jppf.load.balancer
- 17.1.6 Package org.jppf.load.balancer.impl
- 17.1.7 Package org.jppf.load.balancer.spi
- 17.1.8 Package org.jppf.node.screensaver
- 17.1.9 Package org.jppf.server.job.management
- 17.1.10 Package org.jppf.node.protocol
- 17.1.11 Package org.jppf.node
- 17.1.12 Package org.jppf.utils
- 17.2 Changes in JPPF 5.0
- 17.3 API changes in JPPF 4.0
- 17.3.1 Introduction
- 17.3.2 The new Task API
- 17.3.3 Package org.jppf.client
- 17.3.4 Package org.jppf.client.event
- 17.3.5 Package org.jppf.client.persistence
- 17.3.6 Package org.jppf.client.taskwrapper
- 17.3.7 Package org.jppf.client.utils
- 17.3.8 Package org.jppf.server.protocol
- 17.3.9 Package org.jppf.node.event
- 17.3.10 Package org.jppf.jca.cci (J2E connector)
- 17.1 Changes in JPPF 6.0

JPPF Manual

Table of Contents
1 Introduction......................................................................4
1.1 Intended audience......................................................4
1.2 Prerequisites...............................................................4
1.3 Where to download.....................................................4
1.4 Installation...................................................................4
1.5 Running the standalone modules................................4
2 JPPF Overview................................................................5
2.1 Architecture and topology...........................................5
2.2 Work distribution.........................................................6
2.3 Jobs and tasks granularity..........................................7
2.4 Networking considerations..........................................8
2.5 Sources of parallelism...............................................10
3 Tutorial : A first taste of JPPF.........................................11
3.1 Required software.....................................................11
3.2 Overview...................................................................11
3.3 Writing a JPPF task..................................................12
3.4 Creating and executing a job....................................13
3.5 Running the application............................................15
3.6 Dynamic deployment................................................16
3.7 Job Management......................................................17
3.8 Conclusion................................................................20
4 Development Guide.......................................................21
4.1 Task objects..............................................................21
4.2 Dealing with jobs.......................................................34
4.3 Jobs runtime behavior, recovery and failover............38
4.4 Sharing data among tasks : the DataProvider API....41
4.5 Job Service Level Agreement...................................43
4.6 Job Metadata............................................................53
4.7 Execution policies.....................................................54
4.8 The JPPFClient API..................................................61
4.9 Connection pools......................................................64
4.10 Notifications of client job queue events...................71
4.11 Submitting multiple jobs concurrently......................72
4.12 Jobs persistence in the driver.................................77
4.13 JPPF Executor Services.........................................85
4.14 Grid topology monitoring.........................................89
4.15 Job monitoring API..................................................95
4.16 The JPPF statistics API.........................................100
5 Configuration guide......................................................102
5.1 Configuration file specification and lookup..............102
5.2 Includes, substitutions and scripted values in the
configuration..................................................................103
5.3 Reminder: JPPF topology.......................................106
5.4 Configuring a JPPF server......................................107
5.5 Node configuration..................................................113
5.6 Client and administration console configuration......118
5.7 Common configuration properties...........................123
5.8 Putting it all together...............................................124
5.9 Configuring SSL/TLS communications...................126
5.10 The JPPF configuration API..................................131
6 Management and monitoring.......................................135
6.1 Node management.................................................135
6.2 Server management...............................................143
6.3 Nodes management and monitoring via the driver..155
6.4 JVM health monitoring............................................159
7 Extending and Customizing JPPF................................164
7.1 Global extensions...................................................164
7.2 Drivers and nodes...................................................174
7.3 Drivers and clients..................................................181
7.4 Drivers....................................................................190
7.5 Nodes.....................................................................202
7.6 Clients.....................................................................217
7.7 Administration console............................................220
7.8 Flow of customizations in JPPF..............................225
8 Class Loading In JPPF................................................226
8.1 How it works............................................................226
8.2 Class loader hierarchy in JPPF nodes....................227
8.3 Relationship between UUIDs and class loaders.....228
8.4 Built-in optimizations...............................................229
8.5 Class loader delegation models..............................230
8.6 JPPF class loading extensions...............................232
8.7 Related sample.......................................................233
9 Load Balancing............................................................234
9.1 What does it do?.....................................................234
9.2 Load balancing API.................................................235
9.3 Built-in algorithms...................................................242
9.4 Load-balancer state persistence.............................246
10 Database services.....................................................251
10.1 Configuring JDBC data sources............................251
10.2 The JPPFDatasourceFactory API.........................254
10.3 Class loading and classpath considerations.........256
11 J2EE Connector.........................................................257
11.1 Overview of the JPPF Resource Adapter..............257
11.2 Supported Platforms.............................................258
11.3 Configuration and build.........................................258
11.4 How to use the connector API...............................260
11.5 Deployment on a J2EE application server.............265
11.6 Packaging your enterprise application..................291
11.7 Creating an application server port.......................291
12 .Net Bridge.................................................................293
12.1 Introduction...........................................................293
12.2 Using the JPPF .Net API.......................................294
12.3 Management and monitoring................................300
12.4 Recognizing .Net-capable nodes..........................303
12.5 Bridge configuration..............................................304
12.6 .Net bridge limitations...........................................306
13 Android Node.............................................................307
13.1 Introduction...........................................................307
13.2 Installation and setup............................................307
13.3 Creating and submitting jobs.................................311
13.4 Packaging the tasks for Android............................311
13.5 Getting and providing feedback from the node and
tasks..............................................................................313
13.6 Security considerations.........................................316
13.7 Building from the source code...............................318
14 Configuration properties reference.............................319
14.1 Server properties..................................................319
14.2 Node properties....................................................320
14.3 Node screen saver properties...............................321
14.4 Application client and admin console properties...322
14.5 Administration console properties.........................323
14.6 Common configuration properties.........................324
14.7 SSL properties......................................................325
15 Execution policy reference.........................................326
15.1 Execution Policy Elements....................................326
15.2 Execution policy properties...................................337
15.3 Execution policy XML schema..............................341
16 JPPF Deployment......................................................344
16.1 Drivers and nodes as services..............................344
16.2 Running JPPF on Amazon's EC2, Rackspace, or
other Cloud Services......................................................345
16.3 Nodes in “Idle Host” mode....................................347
16.4 Offline nodes.........................................................348
16.5 Node provisioning.................................................349

16.6 Runtime dependencies.........................................354
16.7 Web administration console..................................356
17 Changes from previous versions................................357
17.1 Changes in JPPF 6.0............................................357
17.2 Changes in JPPF 5.0............................................359
17.3 API changes in JPPF 4.0......................................361

1 Introduction
1.1 Intended audience
This manual is intended for developers, software engineers and architects who wish to discover, learn or deepen their
knowledge of JPPF and how it works. The intent is also to provide enough knowledge to not only write your own
applications using JPPF, but also extend it by creating add-ons and connectors to other frameworks.
1.2 Prerequisites
JPPF works on any system that supports Java. There is no operating system requirement, it can be installed on all flavors
of Unix, Linux, Windows, Mac OS, and other systems such as zOS or other mainframe systems.
JPPF requires the following installed on your machine:
• Java Standard Edition version 7 or later, with the environment variable JAVA_HOME pointing to your Java installation
root folder
• Apache Ant, version 1.9.0 or later, with the environment variable ANT_HOME pointing to the Ant installation root
folder
• Entries in the default system PATH for JAVA_HOME/bin and ANT_HOME/bin
1.3 Where to download
All JPPF software can be downloaded from the JPPF downloads page.
We have tried to give each module a name that makes sense. The format is JPPF-x.y.z-<module-name>.zip, where:
• x is the major version number
• y is the minor version number
• z is the patch release number - it will not appear if no patch has been released (i.e. if it is equal to 0)
• <module-name> is the name given to the module
1.4 Installation
Each JPPF download is in zip format. To install it, simply unzip it in a directory of your choice.
When unzipped, the content will be under a directory called JPPF-x.y.z-<module-name>
1.5 Running the standalone modules
The JPPF distribution includes a number of standalone modules or components, which can be deployed and run
independantly from any other on separate machines, and/or from a separate location on each machine
These modules are the following:
• application template: this is the application template to use as starting point for a new JPPF application, file JPPF-
x.y.z-application-template.zip
• driver: this is the server component, file JPPF-x.y.z-driver.zip
• node: this is the node component, file JPPF-x.y.z-node.zip
• administration console: this is the management and monitoring user interface, file JPPF-x.y.z .admin-ui.zip
These can be run from either a shell script (except for the multiplexer) or an Ant script. The ant script is always called
"build.xml" and it always has a default target called "run". To run any of these modules, simply type "ant" or "ant run" in a
command prompt or shell console. The provided shell scripts are named start<Component>.<ext> where Component is
the JPPF component to run (e.g. “Node”, “Driver”, “Console”) and ext is the file extension, “bat” for Windows systems, or
“sh” for Linux/Unix-like systems.

2 JPPF Overview
2.1 Architecture and topology
A JPPF grid is made of three different types of components that communicate together:
• clients are entry points to the grid and enable developers to submit work via the client APIs
• servers, also called drivers, are the components that receive work from the clients and dispatch it to the nodes
• nodes perform the actual work execution
The figure below shows how all the components are organized together:
From this picture, we can see that the server plays a central role, and its interactions with the nodes define a master /
worker architecture, where the server (i.e. master) distributes the work to the nodes (i.e. workers). This also represents
the most common topology in a JPPF grid, where each client is connected to a single server, and many nodes are
attached to the same server.
As with any such architecture, this one is facing the risk of a single point of failure.To mitigate this risk, JPPF provides the
ability to connect multiple servers together in a peer-to-peer network and additional connectivity options for clients and
nodes, as illustrated in this figure:
Note how some of the clients are connected to multiple servers, providing failover as well as load balancing capabilities.
In addition, and not visible in the previous figure, the nodes have a failover mechanism that will enable them to attach to a
different server, should the one they are attached to fail or die.
The connection between two servers is directional: if server A is connected to server B then A will see B as a client, and B
will see A as a node. This relationship can be made bi-directional by also connecting B to A. Note that in this scenario,
each server taken locally still acts as a master in a master/worker paradigm.
In short, we can say that the single point of failure issue is addressed by a combination of redundancy and dynamic
reconfiguration of the grid topology.

2.2 Work distribution
To understand how the work is distributed in a JPPF grid, and what role is played by each component, we will start by
defining the two units of work that JPPF handles.
A task is the smallest unit of work that can be handled in the grid. From the JPPF perspective, it is considered atomic.
A job is a logical grouping of tasks that are submitted together, and may define a common service level agreement (SLA)
with the JPPF grid.The SLA can have a significant influence on how the job's work will be distributed in the grid, by
specifying a number of behavioral characteristics:
• rule-based filtering of nodes, specifying which nodes the work can be distributed to (aka execution policies)
• maximum number of nodes the work can be distributed to
• job priority
• start and expiration schedule
• user-defined metadata which can be used by the load balancer
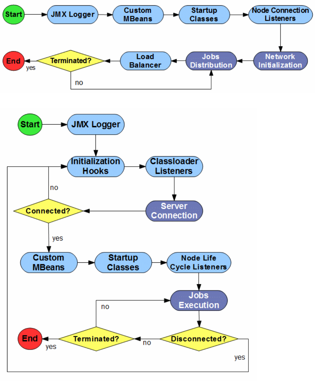
To illustrate the most common flow of a job's execution, let's take a look at the following flow chart:
This chart shows the different steps involved in the execution of a job, and where each of them takes place with regards
to the grid component boundaries.
It also shows that the main source of parallelism is provided by the load balancer, whose role is to split each job into
multiple subsets that can be executed on multiple nodes in parallel. There are other sources of parallelism at different
levels, and we will describe them in the next sections.

2.3 Jobs and tasks granularity
The granuarity of the jobs and tasks, that is, the way you divide the workload into small independant units of work, has a
sginificant impact on performance. By design, JPPF is particularly well adapted for workloads that can be divided into
many small tasks independant from each other, also known as the class of embarassingly parallel problems.
There are, however, limits to how much performance can be gained by dividing a work load. In particular, if the tasks are
too small, the overhead of executing them on a grid may largely overweigh the benefits of parallelization, resulting in
overall performance loss. On the other hand, if the tasks are too coarse, the execution time may be equivelent to what
you'd get with a sequential execution. The granularity of the tasks must therefore be carefully considered.
To illustrate this notion, let's take an example: the multiplication of two square matrices. Let's say we have 2 square
matrices A and B of size n. We define the matrix C as the result of their multiplication:
We can see that each element cij of matrix C is the result of n multiplications and (n - 1) additions. The matrix
multiplication is therefore the result of (2n - 1)n2 arithmetic operations and the computational complexity is in O(n3).
Let's consider multiple way to divide this into independent tasks:
–at he coarsest level, we could have a task that performs the entire matrix multiplication. There is no work division and
therefore no performance gain when compared to the sequential way of doing it, unless we consider performing
many .matrices multiplcations in parallel
–at the finest level, we could have each task perform the computation of a single cij element, that is, (2n -1) artihmetic
operations, with a complexity in O(n). These operations are extremely fast and will be measured in microseconds at
worst. In this case, and unless n is very large, the overhead of parallelizing the tasks and distributing them over a grid
will cost more than the actual computation
–a more appropriate level of granularity would be to have each task compute an entire column of the resulting matric C:
Each task will perform (2n - 1)n arithmectic operations and its complexity is in O(n2). For sufficiently large values of n,
executing the tasks in parallel will provide a noticeable performance gain. The greater the value of n, the higher the
gain.
Conclusion: chosing the granularity of the tasks is a very important part of the design of a grid-enabled application. As a
rule of thumb, if the execution of a task takes less than 10 milliseconds, you should consider coarser tasks or sequential
execution. At the same time, remember that JPPF is good at exectuing workloads with many tasks. Yuo have therefore to
find a balance between the granularity of the tasks and the level of parallelization that the division of the workload
provides.

2.4 Networking considerations
2.4.1 Two channels per connection
Each connection between a server and any other component is in fact a grouping of two network channels:
• one channel is used to transport job data
• the other channel is used by the JPPF distributed class loader, that allows Java classes to be deployed on-demand
where they are needed, completely transparently from a developer's perspective.
2.4.2 Synchronous networking
In JPPF, all network communications are synchronous and follow a protocol based on a request/response paradigm. The
attribution of requester vs. responder role depends on which components communicate and through which channel.
We illustrate this in the following picture:
This communication model has a number of important implications:
• nodes can only process one job at a time; however they can execute multiple tasks in parallel
• in the same way, a single client / server connection can only process one job at a time; however, each client can be
connected multiple times to the same server, or multiple times to many servers
• in the case of a server-to-server communication, only one job can be processed at a time, since a server attaches to
another server in exactly the same way as a node.
2.4.3 Protocol
JPPF components communicate by exchanging messages. As described in the previous section, each JPPF transaction
will be made of a request message, followed by a response message.
Messages all have the same structure, and are made of one or more blocks of data (in fact blocks of bytes), each
preceded by its block size. Each block of data represents a serialized object graph. Thus, each message can be
represented generically as follows:
Size 1 Serialized Object 1 ..... Size n Serialized Object n
The actual message format is different for each type of communication channel, and may also differ depending on
whether it is a request or response message:

Job data channel
A job data request is composed of the following elements:
• a header, which is an object representing information about the job, including the number of tasks in the job, the job
SLA, job metadata, and additional information required internally by the JPPF components.
• a data provider, which is a read-only container for data shared among all the tasks
• the tasks themselves
It can be represented as follows:
Header
size
Header
(nb tasks)
Data pro-
vider size
Data provider
data
Size 1Task 1..... Size nTask n
To read the full message, JPPF has to first read the header and obtain the number of tasks in the job.
The response will be in a very similar format, except that it doesn't have a data provider: being read-only, no change to its
content is expected, which removes the need to send it in the response. Thus the response can be represented as:
Header
size
Header
(nb tasks)
Size 1Task 1..... Size nTask n
Class loader channel
A class loader message, either request or response, is always made of a single serialized object. Therefore, the message
structure is always as follows:
size Resource request / response
2.5 Sources of parallelism
2.5.1 At the client level
There are three ways JPPF clients can provide parallel processing, which may be used individually or in any combination:
Single client, multiple concurrent jobs
A single client may submit multiple jobs in parallel. This differs from the single client/single job scenario in that the jobs
must be submitted in non-blocking mode, and their results are retrieved asynchronously. An other difference is that the
client must establish multiple connections to the server to enable parallelism, and not just asynchronous submission.
When multiple non-blocking jobs are submitted over a single connection, only one at a time will be submitted, and the
others will be queued on the client side. The only parallelism is in the submission of the jobs, but not in their execution.
To enable parallel execution of multiple jobs, it is necessary to configure a pool of connections for the client.The size of
the pool determines the number of jobs that can be processed in parallel by the server.
Multiple clients
In this configuration, the parallelism occurs naturally, by letting the different clients work concurrently.
Mixed local and remote execution
Clients have the ability to execute jobs locally, within the same process, rather than remotely. They may also use both
capabilities at the same time, in which case a load-balancing mechanism will provide an additional source of parallelism.
2.5.2 At the server level
The server has a number of factors that determine what can be parallelized and how much:
Number of connected clients
The number of connected clients, or more accurately, client connections, has a direct influence on how many jobs can be
processed by the grid at any one time.
The relationship is defined as: maximum number of parallel jobs = total number of client connections
Number of attached nodes
This determines the maximum number of jobs that can be executed on the grid nodes. With regards to the previous point,
we can redefine it as: maximum number of parallel jobs = min(total number of client connections, total number of nodes)
Load balancing
This is the mechanism that splits the jobs into multiple subsets of their tasks, and distributes these subsets over the
available nodes. Given the synchronous nature of the server to node connectins, a node is available only when it is not
already executing a job subset. The load balancing also computes how many tasks will be sent to each node, in a way
that can be static, dynamic, or even user-defined.
Job SLA
The job Service Level Agreement is used to filter out nodes in which the user does not want to see a job executed.
This can be done by specifying an execution policy (rules-based filtering) for the job, or by configuring the maximum
nuumber of nodes a job can run on (grid partitioning).
Parallel I/O
Each server maintains internally a pool of threads dedicated to network I/O. The size of this pool determines how many
nodes the server can communicate with in parallel, at any given time. Furthermore, as communication with the nodes is
non-blocking, this pool of I/O threads is part of a mechanism that achieves a preemptive multitasking of the network I/O.
This means that, even if you have a limited number of I/O threads, the overall result will be as if the server were
communicating with all nodes in parallel.
2.5.3 At the node level
To execute tasks, each node uses a pool of threads that are called “processing threads”. The size of the pool determines
the maximum number of tasks a single node can execute in parallel. The pool size may be adjusted either statically or
dynamically to account for the actual number of processors available to the node, and for the tasks' resource usage
profile (i.e. I/O-bound tasks versus CPU-bound tasks).

3 Tutorial : A first taste of JPPF
3.1 Required software
In this tutorial, we will be writing a sample JPPF application, and we will run it on a small grid. To this effect, we will need
to download and install the following JPPF components:
• JPPF application template: this is the JPPF-x.y.z-application-template.zip file
• JPPF driver: this is the JPPF-x.y.z-driver.zip file
• JPPF node: this is the JPPF-x.y.z-node.zip file
• JPPF administration console: this is the JPPF-x.y.z-admin-ui.zip file
Note: “x.y.z” designates the latest version of JPPF (major.minor.update). Generally, “x.y.0” is abbreviated into “x.y”.
These files are all available from the JPPF installer and/or from the JPPF download page.
In addition to this, Java 1.7 or later and Apache Ant 1.8.0 or later should already be installed on your machine.
We will assume the creation of a new folder called "JPPF-Tutorial", in which all these components are unzipped. Thus, we
should have the following folder structure:
» JPPF-Tutorial
» JPPF-x.y.z-admin-ui
» JPPF-x.y.z-application-template
» JPPF-x.y.z-driver
» JPPF-x.y.z-node
3.2 Overview
3.2.1 Tutorial organization
We will base this tutorial on a pre-existing application template, which is one of the components of the JPPF distribution.
The advantage is that most of the low-level wiring is already written for us, and we can thus focus on the steps to put
together a JPPF application. The template is a very simple, but fully working, JPPF application, and contains fully
commented source code, configuration files and scripts to build and run it.
It is organized with the following directory structure:
» root directory: contains the scripts to build and run the application
» src: this is where the sources of the application are located
» classes: the location where the Java compiler will place the built sources
» config: contains the JPPF and logging configuration files
» lib: contains the required libraries to build and run the application
3.2.2 Expectations
We will learn how to:
• write a JPPF task
• create a job and execute it
• process the execution results
• manage JPPF jobs
• run a JPPF application
The features of JPPF that we will use:
• JPPF task and job APIs
• local code changes automatically accounted for
• JPPF client APIs
• management and monitoring console
• configuring JPPF
By the end of this tutorial, we will have a full-fledged JPPF application that we can build, run, monitor and manage in a
JPPF grid. We will also have gained knowledge of the workings of a typical JPPF application and we will be ready to write
real-life, grid-enabled applications.

3.3 Writing a JPPF task
A JPPF task is the smallest unit of code that can be executed on a JPPF grid. From a JPPF perspective, it is thus defined
as an atomic code unit. A task is always defined as an implemntation of the inteface Task. Task extends the Runnable
interface. The part of a task that will be executed on the grid is whatever is written in its run() method.
From a design point of view, writing a JPPF task will comprise 2 major steps:
• create an implementation of Task.
• implement the run() method.
From the template application root folder, navigate to the folder src/org/jppf/application/template. You will see 2 Java files
in this folder: "TemplateApplicationRunner.java" and "TemplateJPPFTask.java". Open the file "TemplateJPPFTask.java" in
your favorite text editor.
In the editor you will see a full-fledged JPPF task declared as follows:
public class TemplateJPPFTask extends AbstractTask<String>
Here we use the more convenient class AbstractTask, which implements all methods in Task, except for run().
Below this, you will find a run() method declared as:
public void run() {
// write your task code here.
System.out.println("Hello, this is the node executing a template JPPF task");
// ...
// eventually set the execution results
setResult("the execution was performed successfully");
}
We can guess that this task will first print a "Hello …" message to the console, then set the execution result by calling the
setResult() method with a string message. The setResult() method actually takes any object, and is provided as a
convenience to store the results of the task execution, for later retrieval.
In this method, to show that we have customized the template, let's replace the line "// ..." with a statement printing a
second message, for instance "In fact, this is more than the standard template". The run() method becomes:
public void run() {
// write your task code here.
System.out.println("Hello, this is the node executing a template JPPF task");
System.out.println("In fact, this is more than the standard template");
// eventually set the execution results
setResult("the execution was performed successfully");
}
Do not forget to save the file for this change to be taken into account.
The next step is to create a JPPF job from one or multiple tasks, and execute this job on the grid.

3.4 Creating and executing a job
A job is a grouping of tasks with a common set of characteristics and a common SLA. These characteristics include:
• common data shared between tasks
• a priority
• a maximum number of nodes a job can be executed on
• an execution policy describing which nodes it can run on
• a suspended indicator, that enables submitting a job in suspended state, waiting for an external command to resume
or start its execution
• a blocking/non-blocking indicator, specifying whether the job execution is synchronous or asynchronous from the
application's point of view
3.4.1 Creating and populating a job
In the JPPF APIs, a job is represented as an instance of the class JPPFJob.
To see how a job is created, let's open the source file "TemplateApplicationRunner.java" in the folder JPPF-x.y.z-
application-template/src/org/jppf/application/template. In this file, navigate to the method createJob().
This method is written as follows:
public JPPFJob createJob(String jobName) throws Exception {
// create a JPPF job
JPPFJob job = new JPPFJob();
// give this job a readable name that we can use to monitor and manage it.
job.setName(jobName);
// add a task to the job.
job.add(new TemplateJPPFTask());
// add more tasks here ...
// there is no guarantee on the order of execution of the tasks,
// however the results are guaranteed to be returned in the same
// order as the tasks.
return job;
}
We can see that creating a job is done by calling the default constructor of class JPPFJob. The call to the method
job.setName(String) is used to give the job a meaningful and readable name that we can use later to manage it. If
this method is not called, an id is automatically generated, as a string of 32 hexadecimal characters.
Adding a task to the job is done by calling the method add(Object task, Object...args). The optional arguments
are used when we want to execute other forms of tasks, that are not implementations of Task. We will see their use in the
more advanced sections of the JPPF user manual. As we can see, all the work is already done in the template file, so
there is no need to modify the createJob() method for now.
3.4.2 Executing a job and processing the results
Now that we have learned how to create a job and populate it with tasks, we still need to execute this job on the grid, and
process the results of this execution. Still in the source file "TemplateApplicationRunner.java", let's navigate to the
main(String...args) method. we will first take a closer look at the try block, which contains a very important
initialization statement:
jppfClient = new JPPFClient();
This single statement initializes the JPPF framework in your application. When it is executed JPPF will do several things:
• read the configuration file
• establish a connection with one or multiple servers for job execution
• establish a monitoring and management connection with each connected server
• register listeners to monitor the status of each connection
As you can see, the JPPF client has a non-negligible impact on memory and network resources. This is why we
recommend to always use the same instance throughout your application. This will also ensure a greater scalability, as it
is also designed for concurrent use by multiple threads. To this effect, we have declared it in a try-with-resource block and
provide it as a parameter for any method that needs it, in TemplateApplicationRunner.java.

It is always a good practice to release the resources used by the JPPF client when they are no longer used. Since
JPPFClient implements AutoCloseable, this can be done conveniently in a try-with-resources statement:
try (JPPFClient jppfClient = new JPPFClient()) {
// ... use the JPPF client ...
}
Back to the main method, after initializing the JPPF client, the next steps are to initialize our job runner, create a job and
execute it:
// create a runner instance.
TemplateApplicationRunner runner = new TemplateApplicationRunner();
// Create and execute a blocking job
JPPFJob job = runner.executeBlockingJob(jppfClient);
As we can see, the job creation, its execution and the processing of its rresults are all encapsulated in a call to the
method executeBlockingJob(JPPFClient):
/**
* Execute a job in blocking mode.
* The application will be blocked until the job execution is complete.
* @param jppfClient the {@link JPPFClient} instance which submits the job for execution.
* @throws Exception if an error occurs while executing the job.
*/
public void executeBlockingJob(JPPFClient jppfClient) throws Exception {
// Create a job
JPPFJob job = createJob("Template blocking job");
// set the job in blocking mode.
job.setBlocking(true);
// Submit the job and wait until the results are returned.
// The results are returned as a list of Task<?> instances,
// in the same order as the one in which the tasks where initially added the job.
List<Task<?>> results = jppfClient.submitJob(job);
// process the results
processExecutionResults(job.getName(), results);
}
The call to createJob(jppfClient) is exactly what we saw in the previous section.
The next statement in this method ensures that the job will be submitted in blocking mode, meaning that the application
will block until the job is executed:
job.setBlocking(true);
This is, in fact, optional since submission in blocking mode is the default behavior in JPPF.
The next statement will send the job to the server and wait until it has been executed and the results are returned:
List<Task<?>> results = jppfClient.submitJob(job);
We can see that the results are returned as a list of Task objects. It is guaranteed that each task in this list has the same
position as the corresponding task that was added to the job. In other words, the results are always in the same order as
the tasks in the the job.
The last step is to interpret and process the results. From the JPPF point of view, there are two possible outcomes of the
execution of a task: one that raised a Throwable, and one that did not. When an uncaught Throwable (i.e. generally an
instance of a subclass of java.lang.Error or java.lang.Exception) is raised, JPPF will catch it and set it as the
outcome of the task. To do so, the method Task.setThrowable(Throwable) is called. JPPF considers that exception
processing is part of the life cycle of a task and provides the means to capture this information accordingly.

This explains why, in our template code, we have separated the result processing of each task in 2 blocks:
public void processExecutionResults(List<JPPFTask> results) {
// process the results
for (Task<?> task: results) {
if (task.getThrowable() != null) {
// process the exception here ...
} else {
// process the result here ...
}
}
}
The actual results of the computation of a task can be any attribute of the task, or any object accessible from them. The
Task<E> API provides two convenience methods to help doing this: setResult(E) and getResult(), however it is
not mandatory to use them, and you can implement your own result handling scheme, or it could simply be a part of the
task's design.
As an example for this tutorial, let's modify this part of the code to display the exception message if an exception was
raised, and to display the result otherwise:
if (task.getThrowable() != null) {
System.out.println("An exception was raised: " + task.getThrowable ().getMessage());
} else {
System.out.println("Execution result: " + task.getResult());
}
We can now save the file and close it.
3.5 Running the application
We are now ready to test our JPPF application. To this effect, we will need to first start a JPPF grid, as follows:
Step 1: start a server
Go to the JPPF-x.y.z-driver folder and open a command prompt or shell console. Type "startDriver.bat" on Windows or
“./startDriver.sh.” on Linux/Unix. You should see the following lines printed to the console:
driver process id: 6112, uuid: 4DC8135C-A22D-2545-E615-C06ABBF04065
management initialized and listening on port 11191
ClientClassServer initialized
NodeClassServer initialized
ClientJobServer initialized
NodeJobServer initialized
Acceptor initialized
- accepting plain connections on port 11111
- accepting secure connections on port 11443
JPPF Driver initialization complete
The server is now ready to process job requests.
Step 2: start a node
Go to the JPPF-x.y.z-node folder and open a command prompt or shell console. Type "startNode.bat" on Windows or
“./startNode.sh.” on Linux/Unix. You will then see the following lines printed to the console:
node process id: 3336, uuid: 4B7E4D22-BDA9-423F-415C-06F98F1C7B6F
Attempting connection to the class server at localhost:11111
Reconnected to the class server
JPPF Node management initialized
Attempting connection to the node server at localhost:11111
Reconnected to the node server
Node successfully initialized
Together, this node and the server constitute the smallest JPPF grid that you can have.

Step 3: run the application
Go to the JPPF-x.y.z-application-template folder and open a command prompt or shell console. Type "ant". This time, the
Ant script will first compile our application, then run it. You should see these lines printed to the console:
client process id: 4780, uuid: 011B43B5-AE6B-87A6-C11E-0B2EBCFB9A89
[client: jppf_discovery-1-1 - ClassServer] Attempting connection to the class server ...
[client: jppf_discovery-1-1 - ClassServer] Reconnected to the class server
[client: jppf_discovery-1-1 - TasksServer] Attempting connection to the task server ...
[client: jppf_discovery-1-1 - TasksServer] Reconnected to the JPPF task server
Results for job 'Template blocking job' :
Template blocking job - Template task, execution result: the execution was performed
successfully
You will notice that the last printed line is the same message that we used in our task in the run() method, to set the
result of the execution in the statement:
setResult("the execution was performed successfully");
Now, if you switch back to the node console, you should see that 2 new messages have been printed:
Hello, this is the node executing a template JPPF task
In fact, this is more than the standard template
These 2 lines are those that we actually coded at the beginning of the task's run() method:
System.out.println("Hello, this is the node executing a template JPPF task");
System.out.println("In fact, this is more than the standard template");
From these messages, we can conclude that our application was run successfully. Congratulations!
At this point, there is however one aspect that we have not yet addressed: since the node is a separate process from our
application, how does it know to execute our task? Remember that we have not even attempted to deploy the
application classes to any specific location. We have simply compiled them so that we can execute our application locally.
This topic is the object of the next section of this tutorial.
3.6 Dynamic deployment
One of the greatest features of JPPF is its ability to dynamically load the code of an application that was deployed only
locally. JPPF extends the standard Java class loading mechanism so that, by simply using the JPPF APIs, the classes of
an application are loaded to any remote node that needs them. The benefit is that no deployment of the application is
required to have it run on a JPPF grid, no matter how many nodes or servers are present in the grid. Furthermore, this
mechanism is totally transparent to the application developer.
A second major benefit is that code changes are automatically taken into account, without any need to restart the nodes
or the server. This means that, when you change any part of the code executed on a node, all you have to do is recompile
the code and run the application again, and the changes will take effect immediately, on all the nodes that execute the
application.
We will now demonstrate this by making a small, but visible, code change and running it against the server and node we
have already started. If you have stopped them already, just perform again all the steps described in the previous section,
before continuing.
Let's open again the source file "TemplateJPPFTask.java" in src/org/jppf/application/template/, and navigate to the run()
method. Let's replace the first two lines with the following:
System.out.println("*** We are now running a modified version of the code ***");
The run() method should now look like this:
public void run() {
// write your task code here.
System.out.println("*** We are now running a modified version of the code ***");
// eventually set the execution results
setResult("the execution was performed successfully");
}

Save the changes to the file, and open or go back to a command prompt or shell console in the JPPF-x.y.z-application-
template folder. From there, type "ant" to run the application again. You should now see the same messages as in the
initial run displayed in the console. This is what we expected. On the other hand, if you switch back to the node console,
you should now see a new message displayed:
*** We are now running a modified version of the code ***
Success! We have successfully executed our new code without any explicit redeployment.
3.7 Job Management
Now that we are able to create, submit and execute a job, we can start thinking about monitoring and eventually
controlling its life cycle on the grid. To do that, we will use the JPPF administration and monitoring console. The JPPF
console is a standalone graphical tool that provides user-friendly interfaces to:
• obtain statistics on server performance
• define, customize and visualize server performance charts
• monitor and control the status and health of servers and nodes
• monitor and control the execution of the jobs on the grid
• manage the workload and load-balancing behavior
3.7.1 Preparing the job for management
In our application template, the job that we execute on the grid has a single task. As we have seen, this task is very short-
live, since it executes in no more than a few milliseconds. This definitely will not allow us us to monitor or manage it with
our bare human reaction time. For the purpose of this tutorial, we will now adapt the template to something more realistic
from this perspective.
Step 1: make the tasks last longer
What we will do here is add a delay to each task, before it terminates. It will do nothing during this time, only wait for a
specified duration. Let's edit again the source file "TemplateJPPFTask.java" in
JPPF-x.y.z-application-template/src/org/jppf/application/template/ and modify the run() method as follows:
public void run() {
// write your task code here.
System.out.println("*** We are now running a modified version of the code ***");
// simply wait for 3 seconds
try {
Thread.sleep(3000L);
} catch(InterruptedException e) {
setThrowable(e);
return;
}
// eventually set the execution results
setResult("the execution was performed successfully");
}
Note that here, we make an explicit call to setException(), in case an InterruptedException is raised. Since the
exception would be occurring in the node, capturing it will allow us to know what happened from the application side.
Step 2: add more tasks to the job, submit it as suspended
This time, our job will contain more than one task. In order for us to have the time to manipulate it from the administration
console, we will also start it in suspended mode. To this effect, we will modify the method createJob() of the
application runner "TemplateApplicationRunner.java" as follows:
public JPPFJob createJob() throws Exception {
// create a JPPF job
JPPFJob job = new JPPFJob();
// give this job a readable unique id that we can use to monitor and manage it.
job.setName("Template Job Id");
// add 10 tasks to the job.
for (int i=0; i<10; i++) job.add(new TemplateJPPFTask());
// start the job in suspended mode
job.getSLA().setSuspended(true);
return job;
}

Step 3: start the JPPF components
If you have stopped the server and node, simply restart them as described in the first two steps of section 3.5 of this
tutorial. We will also start the administration console: go to the JPPF-x.y.z-admin-ui folder and open a command prompt or
shell console. Type "ant". When the console is started, you will see a panel named "Topology" displaying the servers and
the nodes attached to them. It should look like this:
We can see here that a server is started on machine "lolo-quad" and that it has a node attached to it. The color for the
server is a health indicator, green meaning that it is running normally and red meaning that it is down.
Let's switch to the "Job Data" panel, which should look like this:
We also see the color-coded driver health information in this panel. There is currently no other element displayed,
because we haven't submitted a job yet.

Step 4: start a job
We will now start a job by running our application: go to the JPPF-x.y.z-application-template folder and open a command
prompt or shell console. Type "ant". Switch back to the administration console. We should now see some change in the
display:
We now see that a job is present in the server's queue, in suspended state (yellow highlighting). Here is an explanation of
the columns in the table:
• "Driver / Job / Node" : displays an identifier for a server, for a job submitted to that server, or for a node to which
some of the tasks in the job have been dispatched for execution
• "State" : the current state of a job, either "Suspended" or "Executing"
• "Initial task count" : the number of tasks in the job at the time it was submitted by the application
• "Current task count": the number of tasks remaining in the job, that haven't been executed
• "Priority" : this is the priority, of the job, the default value is 0.
• "Max nodes" : the maximum number of nodes a job can be executed on. By default, there is no limit, which is
represented as the infinity symbol
Step 5: resume the job execution
Since the job was submitted in suspended state, we will resume its execution manually from the console. Select the line
where the job "Template Job Id" is displayed. You should see that some buttons are now activated. Click on the resume
button (marked by the icon ) to resume the job execution, as shown below:

As soon as we resume the job, the server starts distributing tasks to the node, and we can see that the current task count
starts decreasing accordingly, and the job status has been changed to "Executing":
You are encouraged to experiment with the tool and the code. For example you can add more tasks to the job, make them
last longer, suspend, resume or terminate the job while it is executing, etc...
3.8 Conclusion
In this tutorial, we have seen how to write a JPPF-enabled application from end to end. We have also learned the basic
APIs that allow us to write an application made of atomic and independent execution units called tasks, and group them
into jobs that can be executed on the grid. We have also learned how jobs can be dynamically managed and monitored
while executing. Finally, we also learned that, even though an application can be distributed over any number of nodes,
there is no need to explicitely deploy the application code, since JPPF implicitely takes care of it.

4 Development Guide
4.1 Task objects
In JPPF terms, a task is the smallest unit of execution that can be handled by the framework. We will say that it is an
atomic execution unit. A JPPF application creates tasks, groups them into a job, and submits the job for execution on the
grid.
4.1.1 Task
Task is the base interface for any task that is run by JPPF. We will see in the next sections that other forms of tasks, that
do not inherit from Task, are still wrapped by the framework in an implemntation of Task.
JPPFTask is defined as follows:
public interface Task<T> extends Runnable, Serializable {
...
}
We have outlined three important keywords that characterize JPPFTask:
• interface: Task cannot be used directly, it must be implemented/extended to construct a real task
• Runnable: when writing a JPPF task, the run() method of java.lang.Runnable must be implemented. This is the
part of a task that will be executed on a remote node.
• Serializable: tasks are sent to servers and nodes over a network. JPPF uses the Java serialization mechanism to
transform task objects into a form appropriate for networking
The JPPF API provides a convenient abstract implementation of Task, which implements all the methods of Task except
run(): to write a real task in your application, you simply extend Abstract Task to implement your own type:
public class MyTask extends AbstractTask<Object> {
@Override
public void run() {
// ... your code here ...
}
}
We will now review the functionalities that are inherited from Task.
If you are familiar with the JPPF 3.x APIs, please note that the legacy class JPPFTask is now redefined as:
public class JPPFTask extends AbstractTask<Object> {
}
4.1.1.1 Execution results handling
JPPFTask provides 2 convenience methods to store and retrieve the results of the execution:
• public void setResult(Object result) : stores the execution result; the argument must be serializable
• public Object getResult() : retrieves the execution result
Here is an example using these methods:
public class MyTask extends AbstractTask<String> {
@Override
public void run() {
// ... some code here ...
setResult("This is the result");
}
}
and later in your application, you would use:
String result = myTask.getResult();

Using getResult() and setResult() is not mandatory. As we mentioned earlier, these methods are provided as
conveniences with a meaningful semantics attached to them. There are many other ways to store and retrieve execution
results, which can be used to the exclusion of others, or in any combination. These include, but are not limited to:
• using custom attributes in the task class and their accessors
• storing and getting data to/from a database
• using a file system
• using third-party applications or libraries
• etc ...
4.1.1.2 Exception handling - task execution
Exception handling is a very important part of processing a task. In effect, exceptions may arise from many places: in the
application code, in the JVM, in third-party APIs, etc... To handle this, JPPF provides both a mechanism to process
uncaught exceptions and methods to store and retrieve exceptions that arise while executing a task.
JPPFTask provides 2 methods to explicitly handle exceptions:
• public void setThrowable(Throwable t) : store a throwable for later retrieval
• public Throwable getThrowable() : retrieve a throwable that was thrown during execution
Here is an example of explicit exception handling:
public class MyTask extends AbstractTask<String> {
@Override
public void run() {
try {
// ... some code here ...
} catch(Exception e) {
setThrowable(e);
}
}
}
Later on, you can retrieve the throwable as follows:
Throwable throwable = myTask.getThrowable();
JPPF also automatically handles uncaught throwables. Uncaught throwables are never propagated beyond the scope of a
task, as this would cause an unpredictable behavior of the node that executes the task. Instead, they are stored within
the task using the setThrowable() method. This way, it is always possible for the application to know what happened.
The following code shows how JPPF handles uncaught throwables:
Task<?> task = ...;
try {
task.run();
} catch(Throwable t) {
task.setThrowable(t);
}
Then in the application, you can retrieve the throwable as follows:
Task<?> task = ...;
Throwable t = task.getThrowable();
if (t != null) {
t.printtStackTrace();
}

4.1.1.3 Task life cycle
JPPF provides some options to control a task's life cycle once it has been submitted, including the following:
• task cancellation: this cannot be invoked directly on a task, but is rather invoked as part of cancelling a whole job. If a
task is cancelled before its execution starts, then it will never start.
• task timeout: the timeout countdown starts with the task's execution. If a timeout expires before the task starts
executing, then the task will not time out.
In all cases, if a task has already completed its execution, it cannot be cancelled or timed out anymore.
Apart from timeout settings, controlling the life cycle of a task is normally done externally, using the JPPF remote
management facilities. We will see those later, in a dedicated chapter of this user manual.
It is possible to perform a specific processing when a task life cycle event occurs. For this, JPPFTask provides a callback
method for each type of event:
public void onCancel(): invoked when the task is cancelled
public void onTimeout(): invoked when the task times out
For both methods, an attempt to cancel the task will be performed, by calling Thread.interrrupt() on the thread that
executes it, then the onCancel() or onTimeout() method will be invoked. The implication is that the callback
invocation takes place after the task's run() method returns, whether it was immediately interrupted (if the thread was
doing an interruptible operation) or not.
By default, these methods do not do anything. You can, however, override them to implement any application-specific
processing, such as releasing resources used by the task, updating the state of the task, etc.
Here is a code sample illustrating these concepts:
public class MyTask extends AbstractTask<Object> {
@Override public void run() {
// task processing here ...
}
@Override public void onCancel() {
// process task cancel event ...
}
@Override public void onTimeout() {
// process task timeout event ...
}
}
A task timeout can be set by using a JPPFSchedule object, which is an immutable object that proposes two constructors:
// schedule after a specified duration in milliseconds
public JPPFSchedule(final long duration)
// schedule at a specified fixed date/time
public JPPFSchedule(String date, String format)
Using a JPPFSchedule, we can thus set and obtain a task timeout using the corresponding accessors:
public Task<Object> extends Runnable, Serializable {
// get the timeout schedule
public JPPFSchedule getTimeoutSchedule();
// set a new timeout schedule
public Task<Object> setTimeoutSchedule(JPPFSchedule timeoutSchedule);
}
For example:
// set the task to expire after 5 seconds
myTask.setTimeout(new JPPFSchedule(5000L));
// set the task to expire on 9/30/2012 at 12:08 pm
myTask.setTimeoutSchedule(new JPPFSchedule("09/30/2012 12:08 PM", "MM/dd/yyyy hh:mm a"));

4.1.2 Exception handling - node processing
It is possible that an error occurs while the node is processing a a task, before or after its execution. These error
conditions include any instance of Throwable, i.e. any Exception or Error occurring during serialization or deserialization
of the tasks, or while sending or receiving data to or from the server.
When such an error occurs, the Throwable that was raised for each task in error is propagated back to the client which
submitted the job, and set upon the initial instance of the task in the job. It can then be obtained, upon receiving the
execution results, with a call to Task.getThrowable().
4.1.3 Getting information on the node executing the task
A Task can obtain information on the node using the following methods:
public interface Task<T> extends Runnable, Serializable {
// is the task executing in a node or in the client?
public boolean isInNode()
// get the node executing this task, if any
public Node getNode()
}
The isInNode() method determines whether the task is executing within a node or within a client with local execution
enabled.
The getNode() method returns an instance of the Node interface, defined as follows:
public interface Node extends Runnable {
// Get this node's UUID
String getUuid();
// Get the system information for this node
JPPFSystemInformation getSystemInformation();
// Determine whether this node is local to another component
boolean isLocal();
// Determine whether this node is running in offline mode
boolean isOffline();
// Determine whether this node is a 'master' node for the provisioning features
boolean isMasterNode();
// Determine whether this node is a 'slave' node for the provisioning features
boolean isSlaveNode();
// Determine whether this node can execute Net tasks
boolean isDotnetCapable();
// Determine whether this node is an Android node
boolean isAndroid();
// Get the JMX connector server associated with the node
JMXServer getJmxServer() throws Exception;
// Reset the current task class loader if any is present
ClassLoader resetTaskClassLoader(Object...params);
}
Note that Task.getNode() will return null if the task is executing within a client local executor.
Here is an example usage:
public class MyTask extends AbstractTask<String> {
@Override
public void run() {
if (isInNode()) {
setResult("executing in remote node with uuid = " + getNode().getUuid());
} else {
setResult("executing in client-local executor");
}
}
}

4.1.4 Executing code in the client from a task
The Task API provides a method that will allow a task to send code for execution in the client:
public interface Task<T> extends Runnable, Serializable {
// send a callable for execution on the client side
public <V> V compute(JPPFCallable<V> callable)
}
The method compute() takes a JPPFCallable as input, which is a Serializable extension of the Callable interface
and will be executed on the client side.The return value is the result of calling JPPFCallable.call() on the client side.
Example usage:
public class MyTask extends AbstractTask<String> {
@Override public void run() {
String callableResult;
// if this task is executing in a JPPF node
String callResult = compute(isInNode() ? new NodeCallable() : new Clientallable());
// set the callable result as this task's result
setResult(callResult);
}
public static class NodeCallable implements JPPFCallable<String> {
@Override public String call() throws Exception {
return "executed in the NODE";
}
}
public static class ClientCallable implements JPPFCallable<String> {
@Override public String call() throws Exception {
return "executed in the CLIENT";
}
}
}
4.1.5 Sending notifications from a task
Task provides an API which allows tasks to send notifications during their execution:
public interface Task<T> extends Runnable, Serializable {
// Causes the task to send a notification to all listeners
Task<T> fireNotification(Object userObject, boolean sendViaJmx);
}
The first parameter userObject can be any object provided by the user code. The second parameter sendViaJmx
specifies whether this notification should also be sent via the node's JPPFNodeTaskMonitorMBean, instead of only to
locally registered listeners. If it is true, it is recommended that userObject be Serializable. We will see in further
chapters of this documentation how to register local and JMX-based listeners. Let's see here how these listeners can
handle the notifications.
Here is an example of JMX listener registered with one or more JPPFNodeTaskMonitorMBean instances:
public class MyTaskJmxListener implements NotificationListener {
@Override
public synchronized void handleNotification(Notification notif, Object handback) {
// cast to the JPPF notification type, then get and print the user object
Object userObject = ((TaskExecutionNotification) notif).getUserData();
System.out.println("received notification with user object = " + userObject);
// determine who sent this notification
boolean userNotif = ((TaskExecutionNotification) notif).isUserNotification();
System.out.println("this notification was sent by the "
+ (userNotif ? "user" : "JPPF node"));
}
}

A local TaskExecutionListener would be like this:
public class MyTaskLocalListener extends TaskExecutionListener {
@Override
// task completion event sent by the node
void taskExecuted(TaskExecutionEvent event) {
TaskExecutionInfo info = event.getTaskInformation();
System.out.println("received notification with task info = " + info);
}
@Override
// task notification event sent by user code
void taskNotification(TaskExecutionEvent event) {
Object userObject = event.getUserObject();
System.out.println("received notification with user object = " + userObject);
}
}
Consider the following task:
public class MyTask extends AbstractTask<String> {
@Override
public void run() {
fireNotification("notification 1", false);
fireNotification("notification 2", true);
}
}
During the execution of this task, a MyTaskJmxListener instance would only receive “notification 2”, whereas a
MyTaskLocalListener instance would receive both “notification 1” and “notification 2”.
4.1.6 Resubmitting a task
The class Abstract Task also provides an API which allows a task to request that it be resubmitted by the server, instead of
being sent back to the client as an execution result. This can prove very useful for instance when a task must absolutely
complete successfully, but an error occurs during its execution. The API for this is defined as follows:
public abstract class AbstractTask<T> implements Task<T> {
// Determine whether this task will be resubmitted by the server
public boolean isResubmit()
// Specify whether this task should be resubmitted by the server
public Task<T> setResubmit(final boolean resubmit)
// Get the maximum number of times a task can be resubmitted
public int getMaxResubmits();
// Set the maximum number of times a task can be resubmitted
public Task<T> setMaxResubmits(int maxResubmits);
}
Note that the resubmit and maxResubmits attributes are transient, which means that upon when the task is executed
in a remote node, they will be reset to their initial value of false and -1, respectively.
The maximum number of times a task can be resubmitted may be specified in two ways:
• in the job SLA via the maxTaskResubmits attribute
• with the task's setMaxResubmits() method; in this case any value >= 0 will override the job SLA's value
Finally, a task resubmission only works for tasks sent to a remote node, and will not work in the client's local executor.
4.1.7 JPPF-annotated tasks
Another way to write a JPPF task is to take an existing class and annotate one of its public methods or constructors using
@JPPFRunnable.

Here is an example:
public class MyClass implements Serializable {
@JPPFRunnable
public String myMethod(int intArg, String stringArg) {
String s = "int arg = " + intArg + ", string arg = \"" + stringArg + "\"";
System.out.println(s);
return s;
}
}
We can see that we are simply using a POJO class, for which we annotated the myMethod() method with
@JPPFRunnable. At runtime, the arguments of the method will be passed when the task is added to a job, as illustrated
in the following example:
JPPFJob job = new JPPFJob();
Task<?> task = job.add(new MyClass(), 3, "string arg");
Here we simply add our annotated class as a task, setting the two arguments of the annotated method in the same call.
Note also that a JPPFTask object is returned. It is generated by a mechanism that wraps the annotated class into a
JPPFTask, which allows it to use most of the functionalities that come with it.
JPPF-annotated tasks present the following properties and constraints:
• if the annotated element is an instance (non-static) method, the annotated class must be serializable
• if the class is already an instance of Task, the annotation will be ignored
• if an annotated method has a return type (i.e. non void), the return value will be set as the task result
• it is possible to annotate a public method or constructor
• an annotated method can be static or non-static
• if the annotated element is a constructor or a static method, the first argument of JPPFJob.add() must be a Class
object representing the class that declares it.
• an annotated method or constructor can have any signature, with no limit on the number of arguments
• through the task-wrapping mechanism, a JPPF-annotated class benefits from the Task facilities described
previously, except for the callback methods onCancel() and onTimeout().
Here is an example using an annotated constructor:
public class MyClass implements Serializable {
@JPPFRunnable
public MyClass(int intArg, String stringArg) {
String s = "int arg = " + intArg + ", string arg = \"" + stringArg + "\"";
System.out.println(s);
}
}
JPPFJob job = new JPPFJob();
Task<?> task = job.add(MyClass.class, 3, "string arg");
Another example using an annotated static method:
public class MyClass implements Serializable {
@JPPFRunnable
public static String myStaticMethod(int intArg, String stringArg) {
String s = "int arg = " + intArg + ", string arg = \"" + stringArg + "\"";
System.out.println(s);
return s;
}
}
JPPFJob job = new JPPFJob();
Task<?> task = job.add(MyClass.class, 3, "string arg");
Note how, in the last 2 examples, we use MyClass.class as the first argument in JPPFJob.add().
4.1.8 Runnable tasks
Classes that implement java.lang.Runnable can be used as JPPF tasks without any modification. The run() method
will then be executed as the task's entry point. Here is an example:

public class MyRunnableClass implements Runnable, Serializable {
public void run() {
System.out.println("Hello from a Runnable task");
}
}
JPPFJob job = new JPPFJob();
Task<?> task = job.add(new MyRunnableClass());
The following rules apply to Runnable tasks:
• the class must be serializable
• if the class is already an instance of Task, or annotated with @JPPFRunnable, it will be processed as such
• through the task-wrapping mechanism, a Runnable task benefits from the Task facilities described in a previous
section, except for the callback methods onCancel() and onTimeout().
4.1.9 Callable tasks
In the same way as Runnable tasks, classes implementing java.util.concurrent.Callable<V> can be directly
used as tasks. In this case, the call() method will be used as the task's execution entry point. Here's an example:
public class MyCallableClass implements Callable<String>, Serializable {
public String call() throws Exception {
String s = "Hello from a Callable task";
System.out.println(s);
return s;
}
}
JPPFJob job = new JPPFJob();
Task<?> task = job.add(new MyCallableClass());
The following rules apply to Callable tasks:
• the Callable class must be serializable
• if the class is already an instance of Task, annotated with @JPPFRunnable or implements Runnable, it will be
processed as such and the call() method will be ignored
• the return value of the call() method will be set as the task result
• through the task-wrapping mechanism, a callable class benefits from the Task facilities described in a previous
section, except for the callback methods onCancel() and onTimeout().
4.1.10 POJO tasks
The most unintrusive way of defining a task is by simply using an existing POJO class without any modification. This will
allow you to use existing classes directly even if you don't have the source code. A POJO task offers the same
possibilities as a JPPF annotated task (see section JPPF-annotated tasks), except for the fact that we need to specify
explicitly which method or constructor to use when adding the task to a job. To this effect, we use a different form of the
method JPPFJob.addTask(), that takes a method or constructor name as its first argument.
Here is a code example illustrating these possibilities:
public class MyClass implements Serializable {
public MyClass(int intArg, String stringArg) {
String s = "int arg = " + intArg + ", string arg = \"" + stringArg + "\"";
System.out.println(s);
}
public String myMethod(int intArg, String stringArg) {
String s = "int arg = " + intArg + ", string arg = \"" + stringArg + "\"";
System.out.println(s);
return s;
}
public static String myStaticMethod(int intArg, String stringArg) {
String s = "int arg = " + intArg + ", string arg = \"" + stringArg + "\"";
System.out.println(s);
return s;
}

}
JPPFJob job = new JPPFJob();
// add a task using the constructor as entry point
Task<?> task1 = job.add("MyClass", MyClass.class, 3, "string arg");
// add a task using an instance method as entry point
Task<?> task2 = job.add("myMethod", new MyClass(), 3, "string arg");
// add a task using a static method as entry point
Task<?> task3 = job.add("myStaticMethod", MyClass.class, 3, "string arg");
POJO tasks present the following properties and constraints:
• if the entry point is an instance (non-static) method, the class must be serializable
• if a method has a return type (i.e. non void), the return value will be set as the task result
• it is possible to use a public method or constructor as entry point
• a method entry point can be static or non-static
• A POJO task is added to a job by calling a JPPFJob.add() method whose first argument is the method or
constructor name.
• if the entry point is a constructor or a static method, the second argument of JPPFJob.add() be a Class object
representing the class that declares it.
• an annotated method or constructor can have any signature, with no limit on the number of arguments
• through the task-wrapping mechanism, a JPPF-annotated class benefits from the Task facilities described
previously, except for the callback methods onCancel() and onTimeout().
4.1.11 Interruptibility
Sometimes, it is not desirable that the thread executing a task be interrupted upon a timeout or cancellation request. To
control this behavior, a task should override its isInterruptible() method, as in this example:
public class MyTask extends AbstractTask<String> {
@Override public void run() {
// ...
}
@Override public boolean isInterruptible() {
// this task can't be interrupted
return false;
}
}
Note that, by default, a task which does not override its isInterruptible() method is interruptible.
Tasks that do not extend AbstractTask, such as Callable, Runnable, Pojo tasks or tasks annotated with @JPPFRunnable,
will need to implement the Interruptibility interface to override the interuptible flag, as in this example:
public class MyCallable implements Callable<String>, Serializable, Interruptibility {
@Override public String call() throws Exception {
return "task result";
}
@Override
public boolean isInterruptible() {
return false; // NOT interruptible
}
}
4.1.12 Cancellation handler
Tasks that need a callback invoked immediately upon cancellation, whether the thread interruption succeeded or not, can
implement the CancellationHandler interface, defined as follows:
public interface CancellationHandler {
// Invoked immediately when a task is cancelled
void doCancelAction() throws Exception;
}

This can be used on its own, or in combination with the onCancel() method as in this example:
public class MyTask extends AbstractTask<String> implements CancellationHandler {
private long start;
@Override
public void run() {
start = System.nanoTime();
// ... task processing ...
}
@Override
public void doCancelAction() throws Exception {
long elapsed = (System.nanoTime() - start) / 1_000_000L;
System.out.println("doCancelAction() called after " + elapsed + " ms");
}
@Override
public void onCancel() {
long elapsed = (System.nanoTime() - start) / 1_000_000L;
System.out.println("onCancel() called after " + elapsed + " ms");
}
}
The interface applies to all types of tasks: tasks that extend AbstractTask, pojo tasks, Cancellable and Runnable tasks,
along with @JPPFRunnable-annotated tasks.
4.1.13 Running non-Java tasks: CommandLineTask
JPPF has a pre-defined task type that allows you to run an external process from a task. This process can be any
executable program (including java), shell script or command. The JPPF API also provides a set of simple classes to
access data, whether in-process or outside, local or remote.
The class that will allow you to run a process is CommandLineTask. Like AbstractTask, it is an abstract class that you
must extend and whose run() method you must override.
This class provides methods to:
Setup the external process name, path, arguments and environment:
public abstract class CommandLineTask<T> extends AbstractTask<T> {
// list of commands passed to the shell
public List<String> getCommandList()
public CommandLineTask<T> setCommandList(List<String> commandList)
public CommandLineTask<T> setCommandList(String... commands)
// set of environment variables
public Map<String,String> getEnv()
public CommandLineTask<T> setEnv(Map<String, String> env)
// directory in which the command is executed
String getStartDir()
public CommandLineTask<T> setStartDir(String startDir)
}

You can also use the built-in constructors to do this at task initialization time:
public abstract class CommandLineTask<T> extends AbstractTask<T> {
public CommandLineTask(Map<String, String> env, String startDir, String... commands)
public CommandLineTask(String... commands)
}
Launch the process:
The process is launched by calling the following method from the run() method of the task:
// launch the process and return its exit code
public int launchProcess()
This method will block until the process has completed or is destroyed. The process exit code can also be obtained via
the following method:
// get the process exit code
public int getExitCode()
Setup the capture of the process output:
You can specify and determine whether the process output (either standard or error console output) is or should be
captured, and obtain the captured output:
public abstract class CommandLineTask<T> extends AbstractTask<T> {
public boolean isCaptureOutput()
public CommandLineTask<T> setCaptureOutput(boolean captureOutput)
// corresponds to what is sent to System.out / stdout
public String getErrorOutput()
// corresponds to what is sent to System.err / stderr
public String getStandardOutput()
}
Here is a sample command line task that lists the content of a directory in the node's file system:
import org.jppf.server.protocol.*;
// This task lists the files in a directory of the node's host
public class ListDirectoryTask extends CommandLineTask {
// Execute the script
@Override
public void run() {
try {
// get the name of the node's operating system
String os = System.getProperty("os.name").toLowerCase();
// the type of OS determines which command to execute
if (os.indexOf("linux") >= 0) {
setCommandList("ls", "-a", "/usr/local");
} else if (os.indexOf("windows") >= 0) {
setCommandList("cmd", "/C", "dir", "C:\\Windows");
}
// enable the capture of the console output
setCaptureOutput(true);
// execute the script/command
launchProcess();
// get the resulting console output and set it as a result
String output = getStandardOutput();
setResult(output);
} catch(Exception e) {
setException(e);
}
}
}

4.1.14 Executing dynamic scripts: ScriptedTask
The class ScriptedTask allows you to execute scripts written in any dynamic language available via the javax.script APIs.
It is defined as follows:
public class ScriptedTask<T> extends AbstractTask<T> {
// Initialize this task with the specified language, script provided as a string
// and set of variable bindings
public ScriptedTask(String language, String script, String reusableId,
Map<String, Object> bindings) throws IllegalArgumentException
// Initialize this task with the specified language, script provided as a reader
// and set of variable bindings
public ScriptedTask(String language, Reader scriptReader, String reusableId,
Map<String, Object> bindings) throws IllegalArgumentException, IOException
// Initialize this task with the specified language, script provided as a file
// and set of variable bindings
public ScriptedTask(String language, File scriptFile, String reusableId,
Map<String, Object> bindings) throws IllegalArgumentException, IOException
// Get the JSR 223 script language to use
public String getLanguage()
// Get the script to execute from this task
public String getScript()
// Get the unique identifier for the script
public String getReusableId()
// Get the user-defined variable bindings
public Map<String, Object> getBindings()
// Add the specified variable to the user-defined bindings
public ScriptedTask<T> addBinding(String name, Object value)
// Remove the specified variable from the user-defined bindings
public Object removeBinding(String name)
}
Since ScriptedTask is a subclass of Abstract Task , it has all the features that come with it, including life cycle
management, error handling, etc. There is a special processing for Throwables raised by the script engine: some engines
raise throwables which are not serializable, which may prevent JPPF from capturing them and return them back to the
client application. To work around this, JPPF will instantiate a new exception with the same message and stack trace as
the original exception. Thus some information may be lost, and you may need to handle these exceptions from within the
scripts to retrieve this information.
The reusableId parameter, provided in the constructors, indicates that, if the script engine has that capability, compiled
scripts will be stored and reused, to avoid compiling the same scripts repeatedly. In a multithreaded context, as is the
case in a JPPF node, multiple compilations may still occur for the script, since it is not possible to guarantee the thread-
safety of a script engine, and compiled scripts are always associated with a single script engine instance. Thus, a script
may be compiled multiple times, but normally no more than there are processing threads in the node.
Java objects can be passed as variables to the script via the bindings, either in one of the constructors or using the
addBinding() and removeBinding() methods. Additionally, a ScriptedTask always adds a reference to itself with the name
“jppfTask”, or the equivalent in the chosen script language, for instance. $jppfTask in PHP.
The value returned by the script, if any, will be set as the task result, unless it has already been set to a non-null value, by
calling jppfTask.setResult(...) from within the script.
For example, in the following Javascript script:
function myFunc() {
jppfTask.setResult('Hello 1');
return 'Hello 2';
}
myFunc();

The result of the evaluation of the script is the string “Hello 2”. However, the task result will be “Hello 1”, since it was set
before the end of the script. If you comment out the first statement of the function ( jppfStat.setResult() statement),
then this time the task result will be the same as the script result “Hello 2”.
4.1.15 The Location API
This API allows developers to easily write data to, or read data from various sources: JVM heap, file system or URL.
It is based on he interface Location, which provides the following methods:
public interface Location<T> {
// Copy the content at this location to another location
<V> Location<V> copyTo(Location<V> location);
// Obtain an input stream to read from this location
InputStream getInputStream();
// Obtain an output stream to write to this location
OutputStream getOutputStream():
// Get this location's path
T getPath();
// Get the size of the data this location points to
long size();
// Get the content at this location as an array of bytes
byte[] toByteArray() throws Exception;
}
Currently, JPPF provides 3 implementations of this interface:
• FileLocation represents a path in the file system
• URLLocation can be used to get data to and from a URL, including HTTP and FTP URLs
• MemoryLocation represents a block of data in memory that can be copied from or sent to another location
To illustrate the use of this API, let's transform our previous ListDirectoryTask in a way such that the output of the
command is redirected to a file, instead of the console. We then read the content of this file and set it as the task's result:
import org.jppf.server.protocol.*;
import org.jppf.location.*;
// This task lists the files in a directory of the node's host
public class ListDirectoryTask extends CommandLineTask<byte[]> {
// Execute the script
@Override
public void run() {
try {
String os = System.getProperty("os.name").toLowerCase();
if (os.indexOf("linux") >= 0)
// equivalent to shell command "ls -a /usr/local > output.txt"
setCommandList("ls", "-a", "/usr/local", ">", "output.txt");
else if (os.indexOf("windows") >= 0)
// equivalent to shell command "dir C:\Windows > output.txt"
setCommandList("cmd", "/C", "dir", "C:\\Windows", ">", "output.txt");
// disable the capture of the console output
setCaptureOutput(false);
// execute the script or command
launchProcess();
// copy the resulting file in memory
FileLocation fileLoc = new FileLocation("output.txt");
MemoryLocation memoryLoc = new MemoryLocation((int) fileLoc.size());
fileLoc.copyTo(memoryLoc);
// set the file content as a result
setResult(new String(memoryLoc.toByteArray()));
} catch(Exception e) {
setThrowable(e);
}
}
}

4.2 Dealing with jobs
A job is a grouping of tasks with a common set of characteristics and a common SLA. These characteristics include:
• common data shared between tasks (data provider)
• A common Service Level Agreement (SLA) comprising:
–the job priority
–the maximum number of nodes a job can be executed on
–an optional execution policy describing which nodes the job can run on
–a suspended indicator, that enables submitting a job in suspended state, waiting for an external command to
resume or start its execution
–an execution start date and time
–an expiration (timeout) date and time
–an indicator specifying what the server should do when the application is disconnected
• a blocking/non-blocking indicator, specifying whether the job execution is synchronous or asynchronous from the
application's point of view
• a listener to receive notifications of completed tasks when running in non-blocking mode
• the ability to receive notifications when the job execution starts and completes
• a persistence manager, to store the job state during execution, and recover its latest saved state on demand, in
particular after an application crash
In the JPPF API, a job is represented by the class JPPFJob. In addition to accessors and mutators for the attributes we
have seen above, JPPFJob provides methods to add tasks and a set of constructors that the make creation of jobs
easier.
4.2.1 Creating a job
To create a job, JPPFJob has a single no-arg constructor, which generates a unique universal identifier for the job:
public class JPPFJob extends AbstractJPPFJob
implements Iterable<Task<?>>, Future<Task<?>> {
// creates a job with default values for its attributes
public JPPFJob()
// get the UUID of this job
public String getUuid(uuid)
}
The job UUID is automatically generated as a pseudo-random string of hexadecimal characters in the standard 8-4-4-12
format. It can then be obtained with the job's getUuid() method.
Important note: the role of the job UUID is critical, since it is used to distinguish the job from potentially many others in
all JPPF grid topologies. It is also used in most job management and monitoring operations.
Each job also has a name, which can be used to identify a job in a human readable way. When a job is created, its name
is set to the job UUID. It can later be changed or accessed with the following accessors:
public class JPPFJob extends AbstractJPPFJob
implements Iterable<Task<?>>, Future<Task<?>> {
// get the name of this job
public String getName()
// assign a name to this job
public void setName(String name)
}
Note that the job's name is displayed in the "job data" view of the JPPF graphical administration console.
4.2.2 Adding tasks to a job
As we have seen in section 4.1 about the various forms of tasks that we can use in JPPF, JPPFJob provides two
methods to add tasks to a job.
Addding a JPPFTask, annotated, Runnable or Callable task
public Task<?> add(Object taskObject, Object...args) throws JPPFException
The taskObject parameter can be one of the following:

• an instance of Task
• an instance of a class with a non-static public method annotated with @JPPFRunnable
• a Class object representing a class that has a public static method or a constructor annotated with @JPPFRunnable
• an instance of a a Runnable class
• an instance of a Callable class
The args parameter is optional and is only used to pass the arguments of a method or constructor annotated with
@JPPFRunnable. It is ignored for all other forms of tasks.
The return value is an instance of Task, regardless the type of task that is added. In the case of an annotated, Runnable
or Callable task, the original task object, wrapped by this Task, can be retrieved using the method
Task.getTaskObject(), as in the following example:
Task<?> task = job.add(new MyRunnableTask());
MyRunnableTask runnableTask = (MyRunnableTask) task.getTaskObject();
As JPPF uses reflection to properly wrap the task, an eventual exception may be thrown, wrapped in a JPPFException.
Adding a POJO task
public Task<?> add(String method, Object taskObject, Object...args) throws JPPFException
The method parameter is the name of the method or of the constructor to execute as the entry point of the task. In the
case of a constructor, it must be the same as the name of the class.
The taskObject parameter can be one of the following:
• an instance of the POJO class if the entry point is a non-static method
• a Class object representing a POJO class that has a public static method or a constructor as entry point
The optional args parameter is used to pass the arguments of a method or constructor defined as the task's entry point.
As for the other form of this method, the return value is a JPPFTask, and the original task object can be retrieved using
the method JPPFTask.getTaskObject(), as in the following example:
Task<?> task = job.add("myMethod", new MyPOJO(), 3, "string");
MyPOJO pojo = (MyPOJO) task.getTaskObject();
// we can also set a timeout on the wrapper
task.setTimeoutSchedule(new JPPFSchedule(5000L));
As JPPF uses reflection to properly wrap the task, an eventual exception may be thrown, wrapped in a JPPFException.
4.2.3 Inspecting the tasks of a job
JPPFJob provides two ways to get and inspect its tasks: one way is to call the method getJobTasks() to obtain the list
of tasks, the other is to take advantage of JPPFJob implementing Iterable<Task<?>>.
For example, the following two ways to iterate over the tasks in a job are equivalent:
JPPFJob myJob = ...;
// get the list of tasks in the job and iterate over them
for (Task<?> task: myJob.getJobTasks()) {
// do something ...
}
// iterate over the job directly
for (Task<?> task: myJob) {
// do something ...
}
4.2.4 Non-blocking jobs
Jobs can be submitted asynchronously from the application's perspective. This means that an asynchronous (or non-
blocking) job will not block the application thread from which it is submitted. It also implies that we must have the means
to obtain the execution results at a later time.
The blocking attriibute of a job is accessed with the following getter and setter:
public class JPPFJob extends AbstractJPPFJob
implements Iterable<Task<?>>, Future<Task<?>> {

// Determine whether the execution of this job is blocking on the client side
public boolean isBlocking()
// Specify whether the execution of this job is blocking on the client side
public void setBlocking(final boolean blocking)
}
Note that a job is blocking by default, therefore you must explicitely call setBlocking(false) before submitting it, to
make it an asynchrnous job.
4.2.5 Job submission
Jobs are submitted with the JPPFClient API, as seen later on in this manual. What is important to retain is that the
immediate outcome of a job submission is different for blocking and non-blocking jobs, as illustrated in the following
examples:
JPPFClient client = ...;
// a new job is blocking by default
JPPFJob blockingJob = new JPPFJob();
blockingJob.addTask(new MyTask()):
// blocks until the job has completed
List<Task<?>> results = client.submit(blockingJob);
JPPFJob nonBlockingJob = new JPPFJob();
nonBlockingJob.setBlocking(false);
nonBlockingJob.addTask(new MyTask()):
// returns null immediately, without blocking the current thread
client.submit(blockingJob);
// ... later on, collect the results
List<Task<?>> results2 = nonBlockingJob.awaitResults();
4.2.6 Job execution results
JPPFJob provides the following methods to explore and obtain the execution results of its tasks:
public class JPPFJob extends AbstractJPPFJob
implements Iterable<Task<?>>, Future<Task<?>> {
// Get the count of tasks in this job that have completed
public int executedTaskCount()
// Get the count of tasks in this job that haven't yet been executed
public int unexecutedTaskCount()
// Wait until all execution results of the tasks in this job have been collected
public List<Task<?>> awaitResults()
// Wait until all execution results of the tasks in this job have been collected
// or the timeout expires, whichever happens first
public List<Task<?>> awaitResults(final long timeout)
// Get the list of currently available task execution results
public List<Task<?>> getAllResults()
// Get the execution status of this job
public SubmissionSatus getStatus()
// determine whether this job was cancelled
public boolean isCancelled()
// determine whether this job has completed normally or was cancelled
public boolean isDone()
// wait until the job is done
public List<Task<?>> get() throws InterruptedException, ExecutionException
// wait until the job is done or the timeout expires, whichever happens first
public List<Task<?>> get(long timeout, TimeUnit unit)
throws InterruptedException, ExecutionException, TimeoutException
}
Note that the awaitResults() methods will block until the job has completed, or the timeout expires if any is specified.
If the timeout expires, an incomplete list of results will be returned. By contrast, getAllResults() will return
immediately with a partial list of task execution results, possibly empty if no result was received yet.

The getStatus() method returns an indication of the job's completion status, as one of the values defined in the
JobStatus enum:
public enum JobStatus {
// The job was just submitted
SUBMITTED,
// The job is currently in the submission queue (on the client side)
PENDING,
// The job is being executed
EXECUTING,
// The job execution is complete
COMPLETE,
// The job execution has failed
FAILED
}
A notable difference between the awaitResults(long) and get(long, TimeUnit) methods is that the get(...)
method will throw a TimeoutException whenever the specified timeout expires before the job completes. Other than
that,, awaitResults(timeout) is equivalent to get(timeout, TimeUnit.MILLISECONDS).
4.2.7 Cancelling a job
Cancelling a job can be performed with the cancel() and cancel(boolean mayInterruptIfRunning) methods of
JPPFJob. The mayInterruptIfRunning flag specifies whether the job can be cancelled while it is being executed: if
the flag is true and the job is executing, then it will not be cancelled and the cancel(...) method will return false.
Note that the return value of isCancelled() will reflect the cancelled state of the job, but only if it was cancelled within
the scope of the JPPF client application: with the JPPFClient API, or JPPFJob.cancel(boolean), or as the result of
setting an expiration schedule in the job's client SLA.

4.3 Jobs runtime behavior, recovery and failover
4.3.1 Failover and job re-submission
When the connection with the JPPF server is broken, the client application becomes unable to receive any more results
for the jobs it has submitted and which are still executing. When this happens, the default behavior for the JPPF client is
to resubmit the job, so that it will either be sent to another available server, or wait in the client's queue until the
connection is re-established.
There can be some side effects to this behavior, which should be carefully accounted for when designing your tasks. In
effect, the fact that a task result was not received by the client doesn't necessarily mean the task was not executed on a
node. This implies that a task may be executed more than once on the grid, as the client has no way of knowing this. In
particular, if the task performs persistent operations, such as updating a database or writing to a file system, this may lead
to unexpected results whenever the task is executed again.
4.3.2 Job persistence and recovery
The entire state of a job can be persisted by associating a persistence manager to the job. A persistence manager is an
implementation of the JobPersistence interface, defined as follows:
package org.jppf.client.persistence;
public interface JobPersistence<K> {
// Compute the key for the specified job. All calls to this method
// with the same job instance should always return the same result.
K computeKey(JPPFJob job);
// Get the keys of all jobs in the persistence store
Collection<K> allKeys() throws JobPersistenceException;
// Load a job from the persistence store given its key
JPPFJob loadJob(K key) throws JobPersistenceException;
// Store the specified tasks of the specified job with the specified key
// The list of tasks may be used to only store the delta for better performance
void storeJob(K key, JPPFJob job, List<Task<?>> tasks)
throws JobPersistenceException;
// Delete the job with the specified key from the persistence store
void deleteJob(K key) throws JobPersistenceException;
// Close this store and release any used resources
void close();
}
As we can see, the persistence manager relies on keys that will allow it to uniquely identify jobs in the persistent store.
The type of store is implementation-dependent, and can be any storage device or facility, for example a file system, a
database, a cloud storage facility, a distributed cache, etc...
The JPPFJob class provides the following getter and setter for the persistence manager:
public class JPPFJob implements Serializable, JPPFDistributedJob {
// Get the persistence manager
public <T> JobPersistence<T> getPersistenceManager()
// Set the persistence manager
public <T> void setPersistenceManager(final JobPersistence<T> persistenceManager)
}
JPPF provides a ready-to-use implementation of JobPersistence: the class DefaultFilePersistenceManager. This
implementation stores the jobs on the file system. Each job, with its attributes and tasks, is saved in a single file, using
Java serialization. The key associated with each job is the job's uuid (see JPPFJob.getUuid() method). It can be
instantiated using one of the following constructors:

public class DefaultFilePersistenceManager implements JobPersistence<String> {
// Initialize with the specified root path, using default file prefix and extension
public DefaultFilePersistenceManager(File root)
// Initialize with the specified root path, file prefix and extension
public DefaultFilePersistenceManager(File root, String prefix, String ext)
// Initialize with the specified root path, using default file prefix and extension
public DefaultFilePersistenceManager(String root)
// Initialize with the specified root path, file prefix and extension
public DefaultFilePersistenceManager(String root, String prefix, String ext)
}
Note, that DefaultFilePersistenceManager will use the serializations scheme configured for the client.
Finally, this persistence manager is shown in action in the Job Recovery related sample.
4.3.3 Job lifecycle notifications: JobListener
It is possible to receive notifications for when a job is being started (i.e. sent to the server), when its execution is
completed (results have been received for all tasks), when a subset of its tasks is dispatched for execution and when a
subset of its tasks has returned from execution. This is done by registering instances of the JobListener interface with
the job, defined as follows:
// Listener interface for receiving job execution event notifications
public interface JobListener extends EventListener {
// Called when a job is sent to the server, or its execution starts locally
void jobStarted(JobEvent event);
// Called when the execution of a job is complete
void jobEnded(JobEvent event);
// Called when a job, or a subset of its tasks, is sent to the server,
// or to the local executor
void jobDispatched(JobEvent event);
// Called when the execution of a subset of a job is complete
void jobReturned(JobEvent event);
}
Please note that jobDispatched() and jobReturned() may be called in parallel by multiple threads, in the case
where the JPPF client has multiple connections in its configuration. This happens if the client uses multiple connections to
the same server, connections to multiple servers, or a mix of connections to remote servers and a local executor. You will
need to synchronize any operations that is not thread-safe within these methods.
In a normal execution cycle, jobStarted() and jobEnded() will be called only once for each job, whereas
jobDispatched() and jobReturned() may be called multiple times, depending on the number of available
connections, the load-balancing configuration on the client side, and the job's client-side SLA.
Additionally, the built-in job failover mechanism may cause the jobStarted() and jobEnded() callbacks to be invoked
multiple times, for instance in the case where the connection to the server is lost, causing the job to be re-submitted.
Note: it is recommended to only change the job SLA or metadata during the jobStarted() notification. Making
changes in the other notifications will lead to unpredictable results and may cause the job to fail.

The notifications are sent as instances of JobEvent, which is defined as:
// Event emitted by a job when its execution starts or completes
public class JobEvent extends EventObject {
// Get the job source of this event
public JPPFJob getJob()
// Get the tasks that were dispatched or returned
public List<Task<?>> getJobTasks()
// Whether the current job duisâtch is sent to a remote driver
public boolean isRemoteExecution()
// Get the the connection used to send the job dispatch to a remote driver
public JPPFClientConnection getConnection()
}
Note that the getTasks() method is only useful for jobDispatched() and jobReturned() notifications. In all other
cases, it will return null.. The same applies to the methods isRemoteExecution() and getConnection().
Furthermore, getConnection() will also return null if isRemoteExecution() returns false, that is, if the job
dispatch is executed in the client-local executor.
To add or remove listeners, use the related methods in JPPFJob:
public class JPPFJob implements Serializable, JPPFDistributedJob {
// Add a job listener
public void addJobListener(JobListener listener)
// Remove a job listener
public void removeJobListener(JobListener listener)
}
A possible use of these listeners is to “intercept” a job before it is sent to the server, and adjust some of its attributes, such
as the SLA specifications, which may vary depending on the time at which the job is started or on an application-
dependent context. It can also be used to collect the results of non-blocking jobs in a fully asynchronous way.
If you do not need to implement all the methods of JobListener, your implementation may instead extend the class
JobListenerAdapter, which provides an empty implementation of each method in the interface.
Multi-threaded usage note: if you intend to use the same JobListener instance from multiple threads, for instance with
multiple concurrent non-blocking jobs, you will need to explicitely synchronize the code of the listener.
Here is a simple example of a thread-safe JobListener implementation:
// counts the total submitted and executed tasks for all jobs
public class MyJobListener extends JobListenerAdapter {
private int totalSubmittedTasks = 0;
private int totalExecutedTasks = 0;
@Override
public synchronized void jobStarted(JobEvent event) {
JPPFJob job = event.getJob();
// add the number of tasks in the job
totalSubmittedTasks += job.getJobTasks().size();
System.out.println("job started: submitted = " + totalSubmittedTasks +
", executed = " + totalExecutedTasks);
}
@Override
public synchronized void jobReturned(JobEvent event) {
List<Task<?>> tasks = event.getJobTasks();
// add the number of task results received
totalExecutedTasks += tasks.size();
System.out.println("job returned: submitted = " + totalSubmittedTasks +
", executed = " + totalExecutedTasks);
}
}

4.4 Sharing data among tasks : the DataProvider API
After a job is submitted, the server will distribute the tasks in the job among the nodes of the JPPF grid. Generally, more
than one task may be sent to each node. Given the communication and serialization protocols implemented in JPPF,
objects referenced by multiple tasks at submission time will be deserialized as multiple distinct instances at the time of
execution in the node. This means that, if n tasks reference object A at submission time, the node will actually deserialize
multiple copies of A, with Task1 referencing A1, … , Taskn referencing An. We can see that, if the shared object is very
large, we will quickly face memory issues.
To resolve this problem, JPPF provides a mechanism called data provider that enables sharing common objects among
tasks in the same job. A data provider is an instance of a class that implements the interface DataProvider. Here is the
definition of this interface:
public interface DataProvider extends Metadata {
// @deprecated: use getParameter(Object) instead
<T> T getValue(final Object key) throws Exception;
// @deprecated: use setParameter(Object, Object) instead
void setValue(Object key, Object value) throws Exception;
}
As we can see, the two methods in the interface are deprecated, but kept for preserving the compatibility with applications
written with a JPPF version prior to 4.0. The actual API is is defined in the Metadata interface as follows:
public interface Metadata extends Serializable {
// Retrieve a parameter in the metadata
<T> T getParameter(Object key);
// Return a parameter in the metadata, or a default value if not found
<T> T getParameter(Object key, T def);
// Set or replace a parameter in the metadata
void setParameter(Object key, Object value);
// Remove a parameter from the metadata
<T> T removeParameter(Object key);
// Get the metadata map
Map<Object, Object> getAll();
// Clear all the the metadata
void clear();
}
This is indeed a basic object map interface: you can store objects and associate them with a key, then retrieve these
objects using the associated key.
Here is an example of using a data provider in the application:
MyLargeObject myLargeObject = ...;
// create a data provider backed by a Hashtable
DataProvider dataProvider = new MemoryMapDataProvider();
// store the shared object in the data provider
dataProvider.setParameter("myKey", myLargeObject);
JPPFJob = new JPPFJob();
// associate the dataProvider with the job
job.setDataProvider(dataProvider);
job.add(new MyTask());
and in a task implementation:
public class MyTask extends AbstractTask<Object> {
public void run() {
// get a reference to the data provider
DataProvider dataProvider = getDataProvider();
// retrieve the shared data
MyLargeObject myLargeObject = dataProvider.getParameter("myKey");
// ... use the data ...
}
}

Note 1: the association of a data provider to each task is done automatically by JPPF and is totally transparent to the
application.
Note 2: from each task's perspective,the data provider should be considered read-only. Modifications to the data
provider such as adding or modifying values, will NOT be propagated beyond the scope of the node. Hence, a data
provider cannot be used as a common data store for the tasks. Its only goal is to avoid excessive memory consumption
and improve the performance of the job serialization.
4.4.1 MemoryMapDataProvider: map-based provider
MemoryMapDataProvider is a very simple implementation of the DataProvider interface. It is backed by a
java.util.Hashtable<Object, Object>. It can be used safely from multiple concurrent threads.
4.4.2 Data provider for non-JPPF tasks
By default, tasks whose class does not implement Task do not have access to the DataProvider that is set on the a job.
This includes tasks that implement Runnable or Callable (including those submitted with a JPPFExecutorService),
annotated with @JPPFRunnable, and POJO tasks.
JPPF now provides a mechanism which enables non JPPF tasks to gain access to the DataProvider. To this effect, the
task must implement the interface DataProviderHolder, defined as follows:
package org.jppf.client.taskwrapper;
import org.jppf.task.storage.DataProvider;
// This interface must be implemented by tasks that are not subclasses
// of JPPFTask when they need access to the job's DataProvider
public interface DataProviderHolder {
// Set the data provider for the task
void setDataProvider(DataProvider dataProvider);
}
Here is an example implementation:
public class MyTask
implements Callable<String>, Serializable, DataProviderHolder {
// DataProvider set onto this task
private transient DataProvider dataProvider;
@Override
public String call() throws Exception {
String result = (String) dataProvider.getValue("myKey");
System.out.println("got value " + result);
return result;
}
@Override
public void setDataProvider(final DataProvider dataProvider) {
this.dataProvider = dataProvider;
}
}
Note that the “dataProvider” attribute is set as transient, to prevent the DataProvider from being serialized along with
the task when it is sent back to the server after execution. Another way to achieve this would be to set it to null at the
end of the call() method, for instance in a try {} finally {} block.

4.5 Job Service Level Agreement
A job service level agreement (SLA) defines the terms and conditions in which a job will be processed. A job carries two
distinct SLAs, one which defines a contract between the job and the JPPF server, the other defining a different contract
between the job and the JPPF client.
Server and client SLAs have common attributes, which specify:
• the characteristics of the nodes it can run on (server side), or of the channels it can be sent through (client side): the
job execution policy
• the time at which a job is scheduled to start
• an expiration date for the job
The attributes specific to the server side SLA are:
• the priority of a job
• whether it is submitted in suspended state
• the maximum number of nodes it can run on
• whether the job is a standard or broadcast job
• whether the server should immediately cancel the job, if the client that submitted it is disconnected
The attributes specific to the client side SLA are:
• the maximum number of channels it can be sent through
A job SLA is represented by the interface JobSLA for the server side SLA, and by the interface JobClientSLA for the
client side SLA. It can be accessed from a job using the related getters and setters:
public class JPPFJob extends AbstractJPPFJob
implements Iterable<Task<?>>, Future<Task<?>> {
// The job's server-side SLA
public JobSLA getSLA()
// The job's client-side SLA
public JobClientSLA getClientSLA()
}
Example usage:
JPPFJob myJob = new JPPFJob();
myJob.getClientSLA().setMaxChannels(2);
myJob.getSLA().setPriority(1000);
Also note that both interfaces extend the common interface JobCommonSLA. We will go into the details of these interfaces
in the following sections.
4.5.1 Attributes common to server and client side SLAs
As seen previously, the common attributes for server and client side SLAs are defined by the JobCommonSLA interface:
public class JobCommonSLA<T extends JobCommonSLA <?>> extends Serializable {
// The execution policy
public ExecutionPolicy getExecutionPolicy();
public T setExecutionPolicy(ExecutionPolicy executionPolicy);
// The job start schedule
public JPPFSchedule getJobSchedule();
public T setJobSchedule(JPPFSchedule jobSchedule);
// The job expiration schedule
public JPPFSchedule getJobExpirationSchedule();
public T setJobExpirationSchedule(JPPFSchedule jobExpirationSchedule);
}
4.5.1.1 Execution policy
An execution policy is an object that determines whether a particular set of JPPF tasks can be executed on a JPPF node
(for the server-side SLA) or if it can be sent via a communication channel (for the client-side). It does so by applying the

set of rules (or tests) it is made of, against a set of properties associated with the node or channel.
For a fully detailed description of how to create and use execution policies, please read the Execution policies section of
this development guide.
Example usage:
// define a non-trivial server-side execution policy:
// execute on nodes that have at least 2 threads and whose IPv4 address
// is in the 192.168.1.nnn subnet
ExecutionPolicy serverPolicy = new AtLeast("processing.threads", 2).and(
new Contains("ipv4.addresses", true, "192.168.1."));
// define a client-side execution policy:
// submit to the client local executor or to drivers whose IPv4 address
// is in the 192.168.1.nnn subnet
ExecutionPolicy clientPolicy = new Equal("jppf.channel.local", true).or(
new Contains("ipv4.addresses", true, "192.168.1."));
JPPFJob job = new JPPFJob();
// set the server-side policy
JobSLA sla = job.getSLA().setExecutionPolicy(serverPolicy);
// set the client-side policy
JobClientSLA clientSla = job.getClientSLA().setExecutionPolicy(clientPolicy);
// print an XML representation of the server-side policy
System.out.println("server policy is:\n" + sla.getExecutionPolicy());
4.5.1.2 Job start and expiration scheduling
It is possible to schedule a job for a later start, and also to set a job for expiration at a specified date/time. The job SLA
allows this by providing the following methods:
// job start schedule
public JPPFSchedule getJobSchedule()
public T setJobSchedule(JPPFSchedule schedule)
// job expiration schedule
public JPPFSchedule getJobExpirationSchedule()
public T setJobExpirationSchedule(JPPFSchedule schedule)
As we can see, this is all about getting and setting an instance of JPPFSchedule. A schedule is normally defined through
one of its constructors:
As a fixed length of time
public JPPFSchedule(long duration)
The semantics is that the job will start duration milliseconds after the job is received by the server. Here is an example:
JPPFJob myJob = new Job();
// set the job to start 5 seconds after being received
JPPFSchedule mySchedule = new JPPFSchedule(5000L);
myJob.getSLA().setJobSchedule(mySchedule);
As a specific date/time
public JPPFSchedule(String date, String dateFormat)
Here, the date format is specified as a pattern for a SimpleDateFormat instance.
Here is an example use of this constructor:
JPPFJob myJob = new Job();
String dateFormat = "MM/dd/yyyy hh:mm a z";
// set the job to expire on September 30, 2010 at 12:08 PM in the CEDT time zone
JPPFSchedule schedule = new JPPFSchedule("09/30/2010 12:08 PM CEDT", dateFormat);
myJob.getSLA().setJobExpirationSchedule(schedule);
4.5.2 Server side SLA attributes
A server-side SLA is described by the JobSLA class, defined as:

public class JobSLA extends JobCommonSLA<JobSLA> {
// Job priority
public int getPriority()
public JobSLA setPriority(int priority)
// Maximum number of nodes the job can run on
public int getMaxNodes();
public JobSLA setMaxNodes(int maxNodes);
// max number of groups of master/slaves nodes the job can run on at any given time
public int getMaxNodeProvisioningGroups()
public JobSLA setMaxNodeProvisioningGroups(int maxNodeProvisioningGroups)
// Whether the job is initially suspended
public boolean isSuspended()
public JobSLA setSuspended(boolean suspended)
// whether the job is a broadcast job
public boolean isBroadcastJob();
public JobSLA setBroadcastJob(boolean broadcastJob)
// whether the job should be canceled by the server when the client is disconnected
public boolean isCancelUponClientDisconnect()
public JobSLA setCancelUponClientDisconnect(boolean cancelUponClientDisconnect)
// expiration schedule for any subset of the job dispatched to a node
public JPPFSchedule getDispatchExpirationSchedule()
public JobSLA setDispatchExpirationSchedule(JPPFSchedule schedule)
// number of times a dispatched task can expire before it is finally cancelled
public int getMaxDispatchExpirations()
public JobSLA setMaxDispatchExpirations(int max)
// class path associated with the job
public ClassPath getClassPath()
public JobSLA setClassPath(ClassPath classpath)
// max number of task resubmits and whether to apply it upon node error
public int getMaxTaskResubmits()
public JobSLA setMaxTaskResubmits(int maxResubmits)
public boolean isApplyMaxResubmitsUponNodeError()
public JobSLA setApplyMaxResubmitsUponNodeError(boolean applyMaxResubmitsUponNodeError)
// global grid execution policy
public ExecutionPolicy getGridExecutionPolicy()
public JobSLA setGridExecutionPolicy(ExecutionPolicy policy)
// desired node configuration
public JPPFNodeConfigSpec getDesiredNodeConfiguration()
public JobSLA setDesiredNodeConfiguration(JPPFNodeConfigSpec nodeConfigurationSpec)
}
4.5.2.1 Job priority
The priority of a job determines the order in which the job will be executed by the server. It can be any integer value, such
that if jobA.getPriority() > jobB.getPriority() then jobA will be executed before jobB. There are situations where both jobs
may be executed at the same time, for instance if there remain any available nodes for jobB after jobA has been
dispatched. Two jobs with the same priority will have an equal share (as much as is possible) of the available grid nodes.
The priority attribute is also manageable, which means that it can be dynamically updated, while the job is still executing,
using the JPPF administration console or the related management APIs. The default priority is zero.

Example usage:
JPPFJob job1 = new JPPFJob();
job1.getSLA().setPriority(10); // create the job with a non-default priority
JPPFJob job2 = new JPPFJob();
job2.getSLA().setPriority(job1.getSLA().getPriority() + 1); // slightly higher priority
4.5.2.2 Maximum number of nodes
The maximum number of nodes attribute determines how many grid nodes a job can run on, at any given time. This is an
upper bound limit, and does not guarantee that always this number of nodes will be used, only that no more than this
number of nodes will be assigned to the job. This attribute is also non-distinctive, in that it does not specify which nodes
the job will run on. The default value of this attribute is equal to Integer.MAX_VALUE, i.e. 231-1
The resulting assignment of nodes to the job is influenced by other attributes, especially the job priority and an eventual
execution policy. The maximum number of nodes is also a manageable attribute, which means it can be dynamically
updated, while the job is still executing, using the JPPF administration console or the related management APIs.
Example usage:
JPPFJob job = new JPPFJob();
// this job will execute on a maximum of 10 nodes
job.getSLA().setMaxNodes(10);
4.5.2.3 Maximum number of node provisioning groups
A node provisioning group designates a set of nodes made of one master node and its provisioned slave nodes, if it has
any. The SLA allows restricting a job execution to a maximum number of node provisioning groups. This SLA attribute is
useful whenever you want to take advantage of the fact that, by definition, a master and its slave nodes all run on the
same machine, for instance to exploit data locality properties. This attribute's default value of is Integer.MAX_VALUE (231-
1).
Note that this attribute does not specifically restrict the total number of nodes the job can run on, since each master node
can have any number of slaves. For this, you also need to set the maximum number of nodes attribute. Additionally, this
attribute has no effect on the selection of nodes that are neither master nor slave, such as offline nodes.
Example usage:
JPPFJob job = new JPPFJob();
// only execute on a single group of master/slaves at a time
job.getSLA().setMaxNodeProvisioningGroups(1);
// further restrict to only the slave nodes in the provisioning group
job.getSLA().setExecutionPolicy(new Equal("jppf.node.provisioning.slave", true));
4.5.2.4 Initial suspended state
A job can be initially suspended. In this case, it will remain in the server's queue until it is explicitly resumed or canceled,
or if it expires (if a timeout was set), whichever happens first. A job can be resumed and suspended again any number of
times via the JPPF administration console or the related management APIs.
Example usage:
JPPFJob job = new JPPFJob();
// this job will be submitted to the server and will remain suspended until
// it is resumed or cancelled via the admin console or management APIs
job.getSLA().setSuspended(true);
4.5.2.5 Broadcast jobs
A broadcast job is a specific type of job, for which each task will be be executed on all the nodes currently present in the
grid. This opens new possibilities for grid applications, such as performing maintenance operations on the nodes or
drastically reducing the size of a job that performs identical tasks on each node.
With regards to the job SLA, a job is set in broadcast mode via a boolean indicator, for which the interface JobSLA
provides the following accessors:
public boolean isBroadcastJob()
public JobSLA setBroadcastJob(boolean broadcastJob)
To set a job in broadcast mode:

JPPFJob myJob = new JPPFJob();
myJob.getSLA().setBroadcastJob(true);
With respect to the dynamic aspect of a JPPF grid, the following behavior is enforced:
• a broadcast job is executed on all the nodes connected to the driver, at the time the job is received by the JPPF
driver. This includes nodes that are executing another job at that time
• if a node dies or disconnects while the job is executing on it, the job is canceled for this node
• if a new node connects while the job is executing, the broadcast job will not execute on it
• a broadcast job does not return any results, i.e. it returns the tasks in the same state as they were submitted
Additionally, if local execution of jobs is enabled for the JPPF client, a broadcast job will not be executed locally. In other
words, a broadcast job is only executed on remote nodes.
4.5.2.6 Canceling a job upon client disconnection
By default, if the JPPF client is disconnected from the server while a job is executing, the server will automatically attempt
to cancel the job on all nodes it was dispatched to, and remove the job from the server queue. This behavior can be
disabled on a per-job basis, for example if you want the job to complete but do not need the execution results.
Example usage:
JPPFJob myJob = new JPPFJob();
myJob.getSLA().setCancelUponClientDisconnect(false);
4.5.2.7 Expiration of job dispatches
Definition: a job dispatch is the whole or part of a job that is dispatched by the server to a node.
The server-side job SLA enables specifying whether a job dispatch will expire, along with the behavior upon exipration.
This is done with a combination of two attributes: a dispatch expiration schedule, which specifies when the dispatch will
expire, and a maximum number of expirations after which the tasks in the dispatch will be cancelled instead of
resubmitted. By default, a job dispatch will not expire and the number of expirations is set to zero (tasks are cancelled
upon the first expiration, if any).
One possible use for this mechanism is to prevent resource-intensive tasks from bloating slow nodes, without having to
cancel the whole job or set timeouts on inidividual tasks.
Example usage:
JPPFJob job = new JPPFJob();
// job dispatches will expire if they execute for more than 5 seconds
job.getSLA().setDispatchExpirationSchedule(new JPPFSchedule(5000L));
// dispatched tasks will be resubmitted at most 2 times before they are cancelled
job.getSLA().setMaxDispatchExpirations(2);
4.5.2.8 Setting a class path onto the job
The classpath attribute of the job SLA allows sending library files along with the job and its tasks. Out of the box, this
attribute is only used by offline nodes, to work around the fact that offline nodes do no have remote class loading
capabilities. The class path attribute, by default empty but not not null, is accessed with the following methods:
public class JobSLA extends JobCommonSLA<JobSLA> {
// get / set the class path associated with the job
public ClassPath getClassPath()
public JobSLA setClassPath(ClassPath classpath)
}
We can see that a class path is represented by the ClassPath interface, defined as follows:
public interface ClassPath extends Serializable, Iterable<ClassPathElement> {
// add an element to this classpath
ClassPath add(ClassPathElement element);
ClassPath add(String name, Location<?> location);
ClassPath add(String name, Location<?> localLocation, Location<?> remoteLocation);
// remove an element from this classpath
ClassPath remove(ClassPathElement element);
ClassPath remove(String name);
// get an element with the specified name

ClassPathElement element(String name);
// get all the elements in this classpath
Collection<ClassPathElement> allElements();
// empty this classpath (remove all elements)
ClassPath clear();
// is this classpath empty?
boolean isEmpty();
// should the node force a reset of the class loader before executing the tasks?
boolean isForceClassLoaderReset();
void setForceClassLoaderReset(boolean forceReset);
}
Note that one of the add(...) methods uses a ClassPathElement as parameter, while the others use a name with one
or two Location objects (see the Location API section). These methods are equivalent. For the last two, JPPF will
internally create instances of a default implementation of ClassPathElement (class ClassPathElementImpl). It is preferred
to avoid creating ClassPathElement instances, as it makes the code less cumbersome and independent from any
specific implementation.
Also note that ClassPath implements Iterable<ClassPathElement>, so that it can be used in for loops:
for (ClassPathElement elt: myJob.getSLA().getClassPath()) ...;
The ClassPathElement interface is defined as follows:
public interface ClassPathElement extends Serializable {
// get the name of this classpath element
String getName();
// get the local (to the client) location of this element
Location<?> getLocalLocation();
// get the remote (local to the node) location of this element, if any
Location<?> getRemoteLocation();
// perform a validation of this classpath element
boolean validate();
}
JPPF provides a default implementation ClassPathElementImpl which does not perform any validation, that is, its
validate() method always returns true.
Finally, here is an example of how this can all be put together:
JPPFJob myJob = new JPPFJob();
ClassPath classpath = myJob.getSLA().getClassPath();
// wrap a jar file into a FileLocation object
Location jarLocation = new FileLocation(“libs/MyLib.jar”);
// copy the jar file into memory
Location location = jarLocation.copyTo(new MemoryLocation(jarLocation.size());
// or another way to do this:
location = new MemoryLocation(jarLocation.toByteArray());
// add it as classpath element
classpath.add(“myLib”, location);
// the following is functionally equivalent:
classpath.add(new ClassPathElementImpl(“myLib”, location));
// tell the node to reset the tasks classloader with this new class path
classpath.setForceClassLoaderReset(true);
4.5.2.9 Maximum number of tasks resubmits
As we have seen in the “resubmitting a task” section, tasks have the ability to schedule themselves for resubmission by
the server. The job server-side SLA allows you to set the maximum number of times this can occur, with the following
accessors:

public class JobSLA extends JobCommonSLA<JobSLA> {
// get the naximum number of times a task can resubmit itself
// via AbstractTask.setResubmit(boolean)
public int getMaxTaskResubmits()
// set the naximum number of times a task can resubmit itself
public JobSLA setMaxTaskResubmits(int maxResubmits)
// Determine whether the max resubmits limit for tasks is also applied
// when tasks are resubmitted due to a node error
public boolean isApplyMaxResubmitsUponNodeError()
// Specify whether the max resubmits limit for tasks should also be applied
// when tasks are resubmitted due to a node error
public JobSLA setApplyMaxResubmitsUponNodeError(boolean applyMaxResubmitsUponNodeError)
}
The default value for the maxTaskResubmits attribute is 1, which means that by default a task can resubmit itself at
most once. Additionally, this attribute can be overriden by setting the maxResubmits attribute of individual tasks.
The applyMaxResubmitsUponNodeError flag is set to false by default. This means that, when the tasks are
resubmitted due to a node connection error, the resubmit will not count with regards to the limit. To change this behavior,
setApplyMaxResubmitsUponNodeError(true) must be called explicitely.
Example usage:
public class MyTask extends AbstractTask<String> {
@Override public void run() {
// unconditional resubmit could lead to an infinite loop
setResubmit(true);
// the result will only be kept after the max number of resubmits is reached
setResult("success");
}
}
JPPFJob job = new JPPFJob();
job.add(new MyTask());
// tasks can be resubmitted 4 times, meaning they can execute up to 5 times total
job.getSLA().setMaxTaskResubmits(4);
// resubmits due to node errors are also counted
job.getSLA().setApplyMaxResubmitsUponNodeError(true);
// ... submit the job and get the results ...
4.5.2.10 Disabling remote class loading during job execution
Jobs can specify whether remote class loader lookups are enabled during their execution in a remote node. When remote
class loading is disabled, lookups are only performed in the local classpath of each class loader in the class loader
hierarchy, and no remote resource requests are sent to the server or client. This is done with the following accessors:
public class JobSLA extends JobCommonSLA<JobSLA> {
// Determine whether remote class loading is enabled for the job. Default to true
public boolean isRemoteClassLoadingEnabled()
// Specify whether remote class loading is enabled for the job
public JobSLA setRemoteClassLoadingEnabled(boolean enabled)
}
Note 1: when remote class loading is disabled, the classes that the JPPF node normally loads from the server cannot be
loaded remotely either. It is thus required to have these classes in the node's local classpath, which is usally done by
adding the "jppf-server.jar" and "jppf-common.jar" files to the node's classpath.
Note 2: if a class is not found while remote class loading is disabled, it will remain not found, even if the next job specifies
that remote class loading is enabled. This is due to the fact that the JPPF class loaders maintain a cache of classes not
found to avoid unnecessary remote lookups. To avoid this behavior, the task class loader should be reset before the next
job is executed.
Example usage:
JPPFJob job =new JPPFJob();
// disable remote class loading at exeution time
job.getSLA().setRemoteClassLoadingEnabled(false);

4.5.2.11 Grid policy
Jobs can also specify an execution policy that will be evaluated against the server and the totality of its nodes, instead of
just against individual nodes as for the SLA's execution policy attribute we saw earlier in this documentation.
This grid policy is defined as a normal execution policy with two differences:
• it is evaluated against the properties of the server
• it may include any number of server global policies that count the nodes matching a given node policy
This policy is accessible with the following setter and getter of the SLA:
public class JobSLA extends JobCommonSLA<JobSLA> {
// Get the global grid execution policy
public ExecutionPolicy getGridExecutionPolicy()
// Set the global grid execution policy
public JobSLA setGridExecutionPolicy(ExecutionPolicy policy)
}
For example, to express and set the policy "execute the job when the server has at least 2 GB of available heap memory
and at least 3 nodes with more than 4 processing threads each", we would code something like this:
int GB = 1024*1024*1024; // 1 GB
JPPFJob job = new JPPFJob();
// evaluated against each node's properties
ExecutionPolicy nodePolicy = new MoreThan("jppf.processing.threads", 4);
// evaluated against the server's properties
ExecutionPolicy gridPolicy = new AtLeast("availableMemory", 2*GB)
.and(new NodesMatching(Operator.MORE_THAN, 3, nodePolicy));
// set the grid policy onto the SLA
job.getSLA().setGridExecutionPolicy(gridPolicy);
4.5.2.12 Specifying the desired node configuration
It is possible for a job to specify the configuration of the nodes it needs to run on and force eligible nodes to update their
configuration accordingly and restart for the configuration changes to take place. The specified configuration includes all
existing JPPF properties, in particular "jppf.java.path" and "jppf.jvm.options", which allow specifiying the JVM
and its options for running the node after restart. It also includes any custom, application-defined property than can be
expressed in a configuration file.
This is done with the following JobSLA methods:
public class JobSLA extends JobCommonSLA<JobSLA> {
// Get the configuration of the node(s) this job should be executed on
public JPPFNodeConfigSpec getDesiredNodeConfiguration()
// Set the configuration of the node(s) this job should be executed on
public JobSLA setDesiredNodeConfiguration(JPPFNodeConfigSpec nodeConfigurationSpec)
}
The desired node configuration is specified as a JPPFNodeConfigSpec object, defined as follows:
public class JPPFNodeConfigSpec implements Serializable {
// Initialize this object with a desired configuration and a restart flag set to true
public JPPFNodeConfigSpec(TypedProperties desiredConfiguration)
throws IllegalArgumentException
// Initialize this object with a desired configuration and restart flag
public JPPFNodeConfigSpec(TypedProperties desiredConfiguration, boolean forceRestart)
throws IllegalArgumentException
// Get the desired JPPF configuration of each node
public TypedProperties getConfiguration()
// Determine whether to force the restart of a node after reconfiguring it
public boolean isForceRestart()
}

The configuration attribute specifies the properties that will be overriden or added to the node configuration. In terms
of node selection, the JPPF server will prioritize the nodes whose configuration most closely matches the desired one, by
computing a similarity score which relies on the distances between the string values of the desired and actual properties.
Only the properties specified in the configuration attribute are compared.
The forceRestart flag determines whether a node should be restarted when it matches exactly the desired
configuration. If set to true, the nodes will always be restarted. Otherwise, nodes that exactly match the desired
configuration will not be restarted.
It is important to note that this SLA attribute is evaluated in combination with the other attrbiutes of the job SLA. In
particular, it should not be confused with the execution policy, which is used to first filter eligible nodes, whereas the
desired node configuration is applied to eligble nodes and triggers a configuration change and restart in those nodes.
There are restrictions as to the kind of nodes that can be affected by this SLA attribute: since a configuration change and
restart of the node is triggered, this can only be done with manageable nodes, which excludes offline nodes and Android
nodes. Furthermore, it does not apply to server-local nodes, since the node restart would also cause the server to be
restarted.
Lastly, it is strongly advised to use this SLA attribute in combination with the maximum number of nodes and a job
expiration: since the reconfiguration and restart is very disruptive for the nodes, it has a non-trivial impact on performance,
so you might want to limit the number of nodes that are restarted. Also, between the request for the node reconfiguration
and the time the node becomes available after restart, the server reserves the node for the specific job involved. Setting
an expiration timeout on the job ensures that the node can be reused for other jobs, should anything wrong happen. In
effect, the server will remove all reservations for this job whenever it is cancelled or expires.
Example usage:
JPPFJob job = new JPPFJob();
// define the desired node configuration properties
TypedProperties props = new TypedProperties()
.set(JPPFProperties.JVM_OPTIONS, "-server -Xmx1g")
.setInt("property.1", 123456)
.setString("property.2", "abcdef");
// create the node config spec with restart only when the properties don't match
JPPFNodeConfigSpec desiredConfig = new JPPFNodeConfigSpec(props, false);
// set the corresponding SLA attribute
job.getSLA().setDesiredNodeConfiguration(desiredConfig);
// limit to 2 nodes max
job.getSLA().setMaxNodes(2);
// ensure the job expires after 10 minutes max
job.getSLA().setJobExpirationSchedule(new JPPFSchedule(10L*60L*1000L));
4.5.2.13 Specifying the job persistence
Job persistence in the driver is specified via the persistenceSpec attribute of the SLA:
public class JobSLA extends JobCommonSLA<JobSLA> {
// Get the specification of the job persistence in the driver
public PersistenceSpec getPersistenceSpec()
}
This attribute is an instance of the class PersistenceSpec, defined as follows:
public class PersistenceSpec implements Serializable {
// Determine whether the job is persisted in the driver. Defaults to false
public boolean isPersistent()
// Specify whether the job is persisted in the driver
public PersistenceSpec setPersistent(boolean persistent)
// Whether the driver should automatically execute the persisted job upon restart.
// Defaults to false
public boolean isAutoExecuteOnRestart()
// Specify whether the driver should automatically execute the job after a restart
public PersistenceSpec setAutoExecuteOnRestart(boolean autoExecuteOnRestart)
// Whether the job should be deleted from the store upon completion. Defaults to true
public boolean isDeleteOnCompletion()
// Determine whether the job should be deleted from the store upon completion
public PersistenceSpec setDeleteOnCompletion(boolean deleteOnCompletion)
}

Instances of this class manage three boolean flags:
–the "persistent" flag determines whether the job is persisted at all. By default, it is set to false.
–the "delete on completion" flag determines whether the job should be removed from the store when it completes. This
flag is set to true by default.
–the "auto execute on restart" flag tells a driver that, upon restart, it should automatically resubmit the job's unexecuted
tasks until the job completes. This flag is set to false by default.
The following example shows how we would configure a persistent job that should be automatically executed upon driver
restart and deleted from the store upon completion:
JPPFJob job = new JPPFJob();
job.getSLA().getPersistenceSpec()
.setPersistent(true)
.setAutoExecuteOnRestart(true)
.setDeleteOnCompletion(true);
4.5.3 Client side SLA attributes
A client-side SLA is described by the interface JobClientSLA, defined as:
public class JobClientSLA extends JobCommonSLA<JobClientSLA> {
// The maximum number of channels the job can be sent through,
// including the local executor if any is configured
public int getMaxChannels()
public JobClientSLA setMaxChannels(int maxChannels)
}
Note: since JPPF clients do not have a management interface, none of the client-side SLA attributes are manageable.
4.5.3.1 Maximum number of execution channels
The maximum number of channels attribute determines how many server connections a job can be sent through, at any
given time. This is an upper bound limit, and does not guarantee that this number of channels will always be used. This
attribute is also non-specific, since it does not specify which channels will be used. The default value of this attribute is 1.
Using more than one channel for a job enables faster I/O between the client and the server, since the job can be split in
multiple chunks and sent to the server via multiple channels in parallel.
Note 1: when the JPPF client is configured with a single server connection, this attribute has no effect.
Note 2: when local execution is enabled in the JPPF client, the local executor counts as one (additional) channel.
Note 3: the resulting assignment of channels to the job is influenced by other attributes, especially the execution policy.
Example usage:
JPPFJob job = new JPPFJob();
// use 2 channels to send the job and receive the results
job.getClientSLA().setMaxChannels(2);

4.6 Job Metadata
It is possible to attach user-defined metadata to a job, to describe the characteristics of the job and its tasks. This
additional data can then be reused by customized load-balancing algorithms, to perform load balancing based on
knowledge about the jobs. For instance, the metadata could provide information about the memory footprint of the tasks
and about their duration, which can be critical data for the server, in order to determine on which nodes the job or tasks
should be executed.
The job metadata is encapsulated in a specific interface: JobMetadata, and can be accessed from the job as follows:
JPPFJob job = ...;
JobMetadata metaData = job.getMetadata();
JobMetadata is defined as follows:
public interface JobMetadata extends Metadata {
}
As for the data p rovider , the API is actually defined by the Metadata interface:
public interface Metadata extends Serializable {
// Set a parameter in the metadata
Metadata setParameter(Object key, T value)
// Retrieve a parameter in the metadata
<T> T getParameter(Object key)
// Retrieve a parameter in the metadata
<T> T getParameter(Object key, T defaultValue)
// Remove a parameter from the metadata
<T> T removeParameter(Object key)
// Get a the metadata map
public Map<Object, Object> getAll()
// Clear all the the metadata
void clear();
}
Here is an example use:
JPPFJob job = ...;
JobMetadata metaData = job.getMetadata();
metaData
// set the memory footprint of each task to 10 KB
.setParameter(“task.footprint”, “” + (10 * 1024))
// set the duration of each task to 80 milliseconds
.setParameter(“task.duration”, “80”);
Related sample: “CustomLoadBalancer” in the JPPF samples pack.

4.7 Execution policies
An execution policy is an object that determines whether a particular set of JPPF tasks can be executed on a JPPF node
(for the server-side SLA) or if it can be sent via a communication channel (for the client-side). It does so by applying the
set of rules (or tests) it is made of, against a set of properties associated with the node or channel.
There are other uses for execution policies in JPPF, in particular for node selection in some of the management APIs.
The available properties include:
–JPPF configuration properties
–System properties (including -D*=* properties specified on the JVM command line)
–Environment variables (e.g. PATH, JAVA_HOME, etc.)
–Networking: list of ipv4 and ipv6 addresses with corresponding host name when it can be resolved
–Runtime information such as maximum heap memory, number of available processors, etc...
–Disk space and storage information
–A special boolean property named “jppf.channel.local” which indicates whether a node (server-side) or communication
channel (client-side) is local to the JPPF server or client, respectively
–Operating system information, such as OS name, version and architecture, physical RAM, swap space, CPU load
The kind of tests that can be performed apply to the value of a property, and include:
–Binary comparison operators: ==, <, <=, >, >= ; for instance: ''property_value <= 15''
–Range operators (intervals): ''property_value in'' [a,b] , [a,b[ , ]a,b] , ]a,b[
–"One of" operator (discrete sets): ''property_value in { a1, ... , aN }''
–"Contains string" operator: ''property_value contains "substring"''
–Regular expressions: '' property_value matches 'regexp' ''
–Expressions or scripts written in a script language such as Groovy or JavaScript
–Custom, user-defined tests
The tests can also be combined into complex expressions using the boolean operators NOT, AND, OR and XOR.
Using this mechanism, it is possible to write execution policies such as:
"Execute on a node only if the node has at least 256 MB of memory and at least 2 CPUs available"
“Execute the job only in the client's local executor”
In the context of a server-side SLA, an execution policy is sent along with the tasks to the JPPF driver, and evaluated by
the driver. It does not need to be sent to the nodes.
For a detailed and complete description of all policy elements, operators and available properties, please refer to the
chapter Appendix B: Execution policy reference.
4.7.1 Creating and using an execution policy
An execution policy is an object whose type is a subclass of ExecutionPolicy. It can be built in 2 ways:
By API, using the classes in the org.jppf.node.policy package.
Example:
// define a policy allowing only nodes with 2 processing threads or more
ExecutionPolicy atLeast2ThreadsPolicy = new AtLeast("jppf.processing.threads", 2);
// define a policy allowing only nodes that are part of the "mydomain.com"
// internet domain (case ignored)
ExecutionPolicy myDomainPolicy = new Contains("ipv4.addresses", true, "mydomain.com");
// define a policy that requires both of the above to be satisfied
ExecutionPolicy myPolicy = atLeast2ThreadsPolicy.and(myDomainPolicy);
Alternatively, this could be written in a single statement:
// define the same policy in one statement
ExecutionPolicy myPolicy = new AtLeast("jppf.processing.threads", 2).and(
new Contains("ipv4.addresses", true, "mydomain.com"));

Using an XML policy document:
Example XML policy:
<ExecutionPolicy>
<!-- define a policy that requires both rules to be satisfied -->
<AND>
<!-- define a policy allowing only nodes with 2 processing threads or more -->
<AtLeast>
<Property>jppf.processing.threads</Property>
<Value>2</Value>
</AtLeast>
<!-- allow only nodes in the "mydomain.com" internet domain (case ignored) -->
<Contains ignoreCase="true">
<Property>ipv4.addresses</Property>
<Value>mydomain.com</Value>
</Contains>
</AND>
</ExecutionPolicy>
As you can see, this is the exact equivalent of the policy we constructed programmatically before.
To transform this XML policy into an ExecutionPolicy object, we will have to parse it using the PolicyParser API,
by the means of one of the following methods:
static ExecutionPolicy parsePolicy(String) // parse from a string
static ExecutionPolicy parsePolicyFile(String) // parse from a file
static ExecutionPolicy parsePolicy(File) // parse from a file
static ExecutionPolicy parsePolicy(Reader) // parse from a Reader
static ExecutionPolicy parsePolicy(InputStream) // parse from an InputStream
Example use:
// parse the specified XML file into an ExecutionPolicy object
ExecutionPolicy myPolicy = PolicyParser.parsePolicyFile("../policies/MyPolicy.xml");
It is also possible to validate an XML execution policy against the JPPF Execution Policy schema using one of the
validatePolicy() methods of PolicyParser:
static ExecutionPolicy validatePolicy(String) // validate from a string
static ExecutionPolicy validatePolicyFile(String) // validate from a file
static ExecutionPolicy validatePolicy(File) // validate from a file
static ExecutionPolicy validatePolicy(Reader) // validate from a Reader
static ExecutionPolicy validatePolicy(InputStream) // validate from an InputStream
To enable validation, the document's namespace must be specified in the root element:
<jppf:ExecutionPolicy xmlns:jppf="https://www.jppf.org/schemas/ExecutionPolicy.xsd">
...
</jppf:ExecutionPolicy>
Example use:
public ExecutionPolicy createPolicy(String policyPath) {
try {
// validate the specified XML file
PolicyParser.validatePolicyFile(policyPath);
} catch(Exception e) {
// the validation and parsing errors are in the exception message
System.err.println("The execution policy " + policyPath +
" is not valid: " + e.getMessage());
return null;
}
// the policy is valid, we can parse it safely
return PolicyParser.parsePolicyFile(policyPath);
}

4.7.2 Scripted policies
As we have seen earlier, execution policies are objects whose class extends ExecutionPolicy. The evaluation of an
execution policy is performed by calling its accepts() method, which returns either true or false. A script policy is a
special type of policy which can execute a script written in a script language. The result of the evaluation of this script,
which must be a boolean, will be the value returned by its accept() method.
By default, JPPF provides engines for Groovy and JavaScript with the Rhino engine, however additional script languages
can be added via the service provider interface (SPI).
4.7.2.1 Creating scripted policies
At runtime, a scripted policy is an instance of ScriptedPolicy, which defines the following constructors:
public class ScriptedPolicy extends ExecutionPolicy {
// create with a script read from a string
public ScriptedPolicy(String language, String script)
// create with a script read from a reader
public ScriptedPolicy(String language, Reader scriptReader) throws IOException
// create with a script read from a file
public ScriptedPolicy(String language, File scriptFile) throws IOException
}
The equivalent XML is as follows:
<Script language="_language_">simple script</Script>
<Script language="_language_"><![CDATA[
a more complex
script here
]]></Script>
As for any other execution policy predicate, scripted policies can be combined with other predicates, using the logical
operators AND, OR, XOR and NOT, for instance:
// Java
ExecutionPolicy policy = new AtLeast("processing.threads", 2).and(
new ScriptedPolicy("groovy", "return true"));
<!-- XML equivalent -->
<And>
<Equal valueType="numeric">
<Property>processing.threads</Property>
<Value>2</Value>
</Equal>
<Script language="groovy">return true</Script>
</And>
The script must either be an expression which resolves to a boolean value, or return a boolean value. For instance, the
Groovy statement “return true” and the Groovy expression “true” will work seamlessly.
4.7.2.2 Predefined variable bindings
6 pre-defined variables are made available to the scripts:
• jppfSystemInfo: the parameter passed to the policy's accepts() method, its type is JPPFSystemInformation
• jppfSla: the server-side SLA of the job being matched, if available, of type JobSLA
• jppfClientSla: the client-side SLA of the job being matched, if available, of type JobClientSLA
• jppfMetadata: the metadata of the job being matched, if available, of type JobMetadata
• jppfDispatches: the number of nodes the job is already disatched to, of type int
• jppfStats: the server statistics, of type JPPFStatistics
For example, let's look at the following JavaScript script, which determines the node participation based on a jobs priority:
if the priority is 1 or less, the job can use no more than 10% of the total number of nodes, if the job priority is 2 then it can
use no more than 20%, … up to 90% if the priority is 9 or more:
function accepts() {

// total nodes in the grid from the server statistics
var totalNodes = jppfStats.getSnapshot("nodes").getLatest();
// the job priority
var prio = jppfSla.getPriority();
// determine max allowed nodes for the job, as % of total nodes
var maxPct = (prio <= 1) ? 0.1 : (prio >= 9 ? 0.9 : prio / 10.0);
// return true if current nodes for the job is less than max %
return jppfDispatches < totalNodes * maxPct;
}
// returns a boolean value
accepts();
Let's say this script is stored in a file located at ./policies/NodesFromPriority.js, we could then create an execution policy
out of it, with the following code:
ScriptedPolicy policy =
new ScriptedPolicy("javascript", new File("policies/NodesFromPriority.js"));
4.7.2.3 Adding available languages
The JPPF scripting APIs rely entirely on the JSR 223 specification, which is implemented in the JDK's javax.script
package. This means that JPPF will be able to use any script language made available to the JVM, including the default
JavaScript engine (i.e. Rhino in JDK 7 and Nashorn in JDK 8).
Thus to add a new language, all that is needed is to add the proper jar files, which declare a JSR-223 compliant script
engine via the documented SPI discovery mechanism. For example, you can add the Groovy language by simply adding
groovy-all-x.y.z.jar to the classpath, because it implements the JSR 223 specification (the jar file is located in the JPPF
source distribution at JPPF/lib/Groovy/groovy-all-1.6.5.jar).
4.7.3 Execution policy context
Each execution policy has access to a set of contextual information during its evaluation. This information pertains to the
job against which the policy is evaluated, along with a snapshot of the server statistics (for server-side policies) at the time
of the evaluation. This context is available with the method ExecutrionPolicy.getContext() and returns a PolicyContext
object, defined as follows:
public class PolicyContext {
// Get the job server side SLA, set at runtime by the server
public JobSLA getSLA()
// Get the job client side SLA, set at runtime by the server
public JobClientSLA getClientSLA()
// Get the job metadata, set at runtime by the server
public JobMetadata getMetadata()
// Get the number of nodes the job is already dispatched to
public int getJobDispatches()
// Get the server statistics
public JPPFStatistics getStats()
}
Note that, depending on where the execution policy is evaluated, some parts of the context may not be available:
–when the policy is evaluated in a client local executor, the server statistics are not available
–when the policy is evaluated on by server side scheduler, the client-side SLA is not available
–when the policy is evaluated via a call to any method of JPPFDriverAdminMBean which takes a NodeSelector or
ExecutionPolicy parameter, only the server statistics are available.
The context is available to any execution policy, however it will be especially useful for custom policies. For scripted
policies, the elements of information it provides are already split into separate variable bindings. Furtherrmore, keep in
mind that the policy context is only valid in the scope of the policy's accepts() method.

4.7.4 Custom policies
It is possible to apply user-defined policies. When you do so, a number of constraints must be respected:
• the custom policy class must extend CustomPolicy
• the custom policy class must be deployed in the JPPF server classpath as well as the client's
Here is a sample custom policy code:
package mypackage;
import org.jppf.utils.PropertiesCollection;
import org.jppf.node.policy.CustomPolicy;
// define a policy allowing only nodes with 2 processing threads or more
public class MyCustomPolicy extends CustomPolicy {
@Override public boolean accepts(PropertiesCollection info) {
// get the value of the "processing.threads" property
String s = this.getProperty(info, "processing.threads");
int n = -1;
try { n = Integer.valueOf(s); }
catch(NumberFormatException e) { // process the exception }
}
// node is accepted only if number of threads >= 2
return n >= 2;
}
Now, let's imagine that we want our policy to be more generic, and to accept nodes with at least a parametrized number
of threads given as argument to the policy.
Our policy becomes then:
public class MyCustomPolicy extends CustomPolicy {
public MyCustomPolicy(String...args) { super(args); }
@Override public boolean accepts(PropertiesCollection info) {
// get the value to compare with, passed as the first argument to this policy
String s1 = getArgs()[0];
int param = -1;
try { param = Integer.valueOf(s1); }
catch(NumberFormatException e) { }
String s2 = getProperty(info, "processing.thread");
int n = -1;
try { n = Integer.valueOf(s2); }
catch(NumberFormatException e) { }
return n >= param; // node is accepted only if number of threads >= param
}
}
Here we use the getArgs() method which returns an array of strings, corresponding to the arguments passed in the
XML representation of the policy.
To illustrate how to use a custom policy in an XML policy document, here is an example XML representation of the
custom policy we created above:
<CustomRule class="mypackage.MyCustomPolicy">
<Arg>3</Arg>
</CustomRule>
The "class" attribute is the fully qualified name of the custom policy class. There can be any number of <Arg> elements,
these are the parameters that will then be accessible through CustomPolicy.getArgs().
When the XML descriptor is parsed, an execution policy object will be created exactly as in this code snippet:
MyCustomPolicy policy = new MyCustomPolicy();
policy.setArgs( "3" );
Finally, to enable the use of this custom policy, you will need to add the corresponding class(es) to both the server's and
the client's classpath, within either a jar file or a class folder.

4.7.5 Server global policies
JPPF 5.2 introduced a new type of execution policy which applies globally to all the nodes connected to a given server. It
allows expressing rules such as "execute a job only if there are more than 4 nodes, each with at least 2 processors and at
least 4 GB of memory".
This type of execution policy is represented by the class NodesMatching, defined as follows:
public class NodesMatching extends ExecutionPolicy {
// Initialize this execution policy
public NodesMatching(Operator operator, long expectedNodes, ExecutionPolicy nodePolicy)
// Evaluate this policy against the nodes
public boolean accepts(PropertiesCollection info)
}
The interesting part is in the constructor, which takes the following parameters:
• operator: one of the possible comparison operators defined in the Operator enum, that is, one of EQUAL,
NOT_EQUAL, LESS_THAN, MORE_THAN, AT_LEAST, AT_MOST.
• expectedNodes: this is the number of nodes expected to match the comparison with the actual number of nodes
that satisfy the nodePolicy parameter
• nodePolicy: an execution policy that will be evaluated against all the nodes. The number of nodes matching this
policy will be compared to the expectedNodes parameter using the operator parameter as a comparison operator.
Note: it is important ot remember that a NodesMatching policy is evaluated against the server, whereas the node policy
in its constructor is evaluated against each individual node.
As an example, we would write the policy expressed above as follows:
// 1 GB = 1,073,741,824 bytes
long GB = 1024*1024*1024;
// node with at least 2 processors and at least 4 GB of heap
ExecutionPolicy nodePolicy = new AtLeast("availableProcessors", 2)
.and(new AtLeast("maxMemory", 4*GB));
// more than 4 nodes satisfying the node policy
ExecutionPolicy globalPolicy = new NodesMatching(Operator.MORE_THAN, 4, nodePolicy);
Alternatively, it can also be written as an XML document:
<!-- more than 4 nodes such that: -->
<NodesMatching operator="MORE_THAN" expected="4">
<AND>
<!-- each node has at least 2 processors -->
<AtLeast valueType="numeric">
<Property>availableProcessors</Property>
<Value>2</Value>
</AtLeast>
<!-- each node has at least 4 GB of heap -->
<AtLeast>
<Property>maxMemory</Property>
<Value>4294967296</Value>
</AtLeast>
</AND>
</NodesMatching>

4.7.6 Execution policy arguments as expressions
Since JPPF 6.0, the arguments of most execution policies can also be expressed as the values of JPPF properties
including property substitutions and scripted expressions.
As an example, let's imagine the configuration of a node contains the following properties:
int.1 = 1
int.2 = 2
int.3 = 3
Now let's say we define an execution policy where jobs only execute on nodes that have at least 4 processing threads:
ExecutionPolicy policy = new AtLeast("jppf.processing.threads", 4);
Further, let's sauy that the expected number of processing threads is not static, and actually depends on the node's
configuration. We could then rewrite the policy as in this example:
ExecutionPolicy policy = new AtLeast("jppf.processing.threads",
"$script{ ${int.1} + ${int.3} }$");
Given the node configuration above, we can see that the value of the expression will resolve to 4 for this node.
We distinguish two cases, depending on the semantic of the argument:
1) Property name argument: this argument is always the first in an execution policy's constructor. It can now be either:
• a literal which represents the name of a property. This preserve the behavior from before JPPF 6.0
• or an expression that resolves to a value of the type handled by the execution policy
The limitation here is that this argument can never be a literal value, since any literal is interpreted as the name of a
property. If a literal value is required, it may be specified instead in one of the right-side arguuments (if any), or as a
scripted expression, for instance: "$script{4}$".
In the example above, we used a property name expressed as the literal "jppf.processing.threads". We could also
write it as a completely unrelated expression, for instance:
ExecutionPolicy policy = new AtLeast("$script{ 2 * ${int.3} }$",
"$script{ ${int.1} + ${int.3} }$");
For the node we considered, this policy would resolve to the comparison "6 >= 4".
2) Right-side argument(s): as seen in the example above, the arguments on the right side can be expressions that must
resolve to the expected type of the argument, or to a literal of the expected type. For example, the polices below resolve
to the same comparison "valueOf("jppf.processing.threads") >= 4" when evaluated against our node:
ExecutionPolicy p1 = new AtLeast("jppf.processing.threads", "$script{ 2 * ${int.2} }$");
ExecutionPolicy p2 = new AtLeast("jppf.processing.threads", "4");
ExecutionPolicy p3 = new AtLeast("jppf.processing.threads", 4);
Important: all scripted expressions have access to a predefined variable named "jppfSystemInfo" which references
an object of type JPPFSystemInformation.
Note 1: support for arguments as expressions is clearly documented in each execution policy's javadoc
Note 2: remember that in an expression, property substitutions are evaluated first, and scripted expressions are
evaluated after that.

4.8 The JPPFClient API
A JPPF client is an object that will handle the communication between the application and the server. Its role is to:
• manage one or multiple connections with the server
• submit jobs and get their results
• handle notifications of job results
• manage each connection's life cycle events
• provide the low-level machinery on the client side for the distributed class loading mechanism
• provide an access point for the management and monitoring of each server
A JPPF client is represented by the class JPPFClient. We will detail its functionalities in the next sub-sections.
4.8.1 Creating and closing a JPPFClient
A JPPF client is a Java object, and is created via one of the constructors of the class JPPFClient. Each JPPF client has
a unique identifier that is always transported along with any job that is submitted by this client. This identifier is what
allows JPPF to know from where the classes used in the tasks should be loaded. In effect, each node in the grid will have
a map of each client identifier with a unique class loader, creating the class loader when needed. The implication is that, if
a new client identifier is specified, the classes used in any job / task submitted by this client will be dynamically reloaded.
This is what enables the immediate dynamic redeployment of code changes in the application. On the other hand, if a
previously existing identifier is reused, then no dynamic redeployment occurs, and code changes will be ignored (i.e. the
classes already loaded by the node will be reused), even if the application is restarted between 2 job submissions.
There are two forms of constructors for JPPFClient, each with a specific corresponding semantics:
Generic constructor with automatic identifier generation
public JPPFClient()
When using this constructor, JPPF will automatically create a universal unique identifier (uuid) that is guaranteed to be
unique on the grid. The first submission of a job will cause the classes it uses to be dynamically loaded by any node that
executes the job.
Constructor specifying a user-defined client identifier
public JPPFClient(String uuid)
In this case, the classes used by a job will be loaded only the first time they are used, including if the application has been
restarted in the meantime, or if the JPPF client is created from a separate application. This behavior is more adapted to
an application deployed in production, where the client identifier would only change when a new version of the application
is deployed on the grid. It is a good practice to include a version number in the identifier.
As a JPPFClient uses a number of system and network resources, it is recommended to use it as a singleton. It is
designed for concurrent use by multiple threads, which makes it safe for use with a singleton pattern. It is also
recommended to release these resources when they are no longer needed, via a call to the JPPFClient.close()
method. The following code sample illustrates what is considered a best practice for using a JPPFClient:
public class MyApplication {
// singleton instance of the JPPF client
private static JPPFClient jppfClient = new JPPFClient();
// allows access to the client from any other class
public static JPPFClient getJPPFClient() {
return jppfClient;
}
public static void main(String...args) {
// enclosed in a try / catch to ensure resources are properly released
try {
jppfClient = new JPPFClient();
// ... application-specific code here ...
} finally {
// close the client to release its resources
if (jppfClient != null) jppfClient.close();
}
}
}

4.8.2 Resetting the JPPF client
A JPPFClient can be reset at runtime, to allow the recycling of its server connections, along with dynamic reloading of its
configuration. Two methods are provided for this :
public class JPPFClient extends AbstractGenericClient {
// close this client, reload the configuration, then open it again
public void reset()
// close this client, then open it again using the specified confguration
public void reset(TypedProperties configuration)
}
Note that jobs that were already submitted by the client are not lost: they remain queued in the client and will be
resubmitted as soon as one or more server connections become available again.
4.8.3 Submitting a job
To submit a job, JPPFClient provides a single method:
public List<Tasks<?>> submitJob(JPPFJob job)
This method has two different behaviors, depending on whether the job is blocking or non-blocking:
• blocking job: the submitJob() method blocks until the job execution is complete. The return value is a list of tasks
with their results, in the same order as the tasks that were added to the job.
• non-blocking job: submitJob() returns immediately with a null value. It is up to the developer to collect the
execution results, generally via the JPPF job API.
4.8.4 Cancelling a job
The ability to cancel a job is provided by JPPFClient's superclass AbstractGenericClient, which provides a
cancelJob() method, defined as follows:
// superclass of JPPFClient
public abstract class AbstractGenericClient extends AbstractJPPFClient {
// cancel the job with the specified UUID
public boolean cancelJob(final String jobUuid) throws Exception;
}
This will work even if the client is connected to multiple drivers. In this case, it will send the cancel request to all drivers.
4.8.5 Switching local execution on or off
The JPPFClient API allows users to dynamically turn the local (in the client JVM) execution of jobs on or off, and
determine whether it is active or not. This is done via these two methods:
// Determine whether local execution is enabled on this client
public boolean isLocalExecutionEnabled()
// Specify whether local execution is enabled on this client
public void setLocalExecutionEnabled(boolean localExecutionEnabled)
Turning local execution on or off will affect the next job to be executed, but not any that is currently executing.
4.8.6 Registering additional class loaders to handle requests from the driver
In some unusual use cases, it may be necessary to register addtional class loaders with the cllient for a given job. This
can happen if some of the tasks in the job are loaded with different class loaders, or in some situations when the job is
submitted from a task executing in a a node. To enable this, the super class of JPPFClient, AbstractGenericClient,
provides the following method:
public class AbstractGenericClient extends AbstractJPPFClient {
// register a class loader for the specified job uuid
public ClassLoader registerClassLoader(ClassLoader cl, String uuid)
}
The class loader must be registered before the job is submitted, otherwise it will have no effect. Additionally, the
unregistration of the class loader is automatically performed by the JPPF client, once the job has completed.
Example usage:

JPPFClient client = new JPPFClient();
JPPFJob job = newJPPFJob();
// let's assume MyTask is loaded from a separate class loader
MyTask myTask = ...;
job.add(task);
ClassLoader cl = myTask.getClass().getClassLoader();
// register the class loader for the job, before submitting it
client.registerClassLoader(cl, job.getUuid());
List<Task<?>> result = client.submitJob(job);
4.8.7 Changing and retrieving the load-balancer settings
The load-balancer configuration can be dynamically updated and retrieved, even while the client is executing jobs, using
the following methods in JPPFClient:
public class JPPFClient extends AbstractGenericClient {
// Get the current load-balancer settings
public LoadBalancingInformation getLoadBalancerSettings()
// Change the load balancer settings
public void setLoadBalancerSettings(String algorithm, Properties parameters)
throws Exception
}
The parameters of the setLoadBalancerSettings() method are those of the load-balancing algorithm and must
not be prefixed. The getLoadBalancerSettings() method provides the current configuration encapsulated in a
LoadBalancingInformation object.
Example usage:
JPPFClient jppfCLient = new JPPFClient();
// configure the "proportional" load-balancer algorithm
TypedProperties props = new TypedProperties()
.setInt("initialSize", 5)
.setInt("proportionalityFactor", 1);
jppfClient.setLoadBalancerSettings("proportional", props);
// retrieve the load-balancer configuration
LoadBalancingInformation lbi = jppfClient.getLoadBalancerSettings();
System.out.println("current algorithm is " + lbi.getAlgorithm());
System.out.println("algorithm parameters: " + lbi.getParameters());

4.9 Connection pools
All server connections in a JPPF client are organized into connection pools, whose number is determined by the client
configuration properties, and whose size is based on the configuration as well and can also be changed dynamically via
the JPPF APIs. In the next sections, we will see how connection pools can be configured, explored and programmatically
accessed.
4.9.1 The JPPFConnectionPool class
A connection pool is represented by the JPPFConnectionPool class, defined as follows:
public class JPPFConnectionPool extends AbstractConnectionPool<JPPFClientConnection>
implements Comparable<JPPFConnectionPool> {
// Get the name of this pool
public String getName()
// Get the id of this pool, unique within a JPPFClient instance
public int getId()
// Get the priority associated with this pool
public int getPriority()
// Check whether this pool is for SSL connections
public boolean isSslEnabled()
// Get the uuid of the driver to which connections in this pool are connected
public String getDriverUuid()
// Get the host name or IP address of the remote driver
public String getDriverHost()
// Get the port number to which the client connects on the remote driver
public int getDriverPort()
// Set the maximum size of this pool, starting or stopping connections as needed
public int setSize(int size)
// Get a list of connections in this pool whose status is one of those specified
public List<JPPFClientConnection> getConnections(JPPFClientConnectionStatus...statuses)
// Get the number of connections in this pool whose status is one of those specified
public int connectionCount(JPPFClientConnectionStatus...statuses)
}
As we can see, JPPFConnectionPool extends the class AbstractConnectionPool, which in turn implements the interface
ConnectionPool, defined as follows:
public interface ConnectionPool<E extends AutoCloseable>
extends Iterable<E>, AutoCloseable {
// Get the next connection that is connected and available
E getConnection();
// Determine whether this pool is empty
boolean isEmpty();
// Get the current size of this pool
int connectionCount();
// Get the maximum size of this connection pool
int getSize();
// Set the maximum size of this pool, starting or stopping connections as needed
int setSize(int size);
// Get a list of connections held by this pool
List<E> getConnections();
}
The pool name is based on the client configuration properties and defined as follows:
With server discovery disabled:
jppf.discovery.enabled = false
jppf.drivers = <driver_name_1> ... <driver_name_N>
Each driver name specified in “jppf.drivers” will be the name of the corresponding connection pool.
With discovery enabled: for each discovered server, the JPPF client will create a connection pool named
“jppf_discovery-n” where n is a sequence number automatically assigned by the client.

The id attribute of a pool is a sequence number that is guaranteed to be unique within a JPPF client. It is used to
distinguish pools that may have the same driver uuid, priority and size. The name may be used similarly, however JPPF
does not do any checking on pool names, so they should be used with caution.
The pool's priority is as defined in the configuration. For instance if we have the following:
jppf.drivers = myPool
myPool.jppf.server.host = www.myhost.com
myPool.jppf.server.port = 11111
myPool.jppf.priority = 10
# pool size
myPool.jppf.pool.size = 5
The corresponding JPPFConnectionPool object's getPriority() method will return 10.
In the same way, the getCoreSize() method will return 5.
The pool's actual size can be grown or shrunk dynamically, using the setSize(int) method. The JPPF client will create
or close connections accordingly. An attempt to set a max size equal to the current max size will have no effect
whatsoever.
In some cases, when trying to reduce the connection pool's size, there may be too many connections in the pool busy
executing jobs and the client will not be close all the requested connections. In this case, setSize() will return the new
actual size, which will be smaller than the requested size.
The pool size can also be defined in the configuration, either with the <poolName>.jppf.pool.size property for
manually configured pools, or with jppf.pool.size for auto-discovered pools.
The two getConnections() methods allow you to explore the connections currently in the pool. The overloaded
version of this method permits filtering of the connections by their status, represented by one or more
JPPFClientConnectionStatus enum values.
4.9.2 Client connections
4.9.2.1 The JPPFClientConnection interface
As we have seen, connection pools contain and manage a set of connections from a client to a driver. These connections
are represented by the JPPFClientConnection interface, defined as follows:
public interface JPPFClientConnection
extends ClientConnectionStatusHandler, AutoCloseable {
// Get the priority assigned to this connection
int getPriority();
// Shutdown this connection and release all the resources it is using
void close();
// Determine whether this connection was closed
boolean isClosed();
// Get the name assigned to this client connection
String getName();
// Determines if this connection is over SSL
boolean isSSLEnabled();
// Get the driver's host name or ip address
String getHost();
// Get the port number on which the dirver is listeneing for connections
int getPort();
// Get the unique identifier of the remote driver
String getDriverUuid();
// Get the system information for the remote driver this connection refers to
JPPFSystemInformation getSystemInfo();
// Get the unique ID for this connection and its two channels
String getConnectionUuid();
// Get the pool this connection belongs to
JPPFConnectionPool getConnectionPool();
}
Note that most of these methods, except for close(), isClosed(), getConnectionUuid() and getName(),
actually delegate to the JPPFConnectionPool to which the connection belongs.

4.9.2.2 Status notifications for existing connections
Each server connection has a status that depends on the state of its network connection to the server and whether it is
executing a job request. A connection status is represented by the enum JPPFClientConnectionStatus, and has the
following possible values: NEW, DISCONNECTED, CONNECTING, ACTIVE, EXECUTING, FAILED or CLOSED.
JPPFClientConnection extends the interface ClientConnectionStatusHandler, which provides the following methods
to handle the connection status and register or remove listeners:
public interface ClientConnectionStatusHandler {
// Get the status of this connection
JPPFClientConnectionStatus getStatus();
// Set the status of this connection
void setStatus(JPPFClientConnectionStatus status);
// Register a connection status listener with this connection
void addClientConnectionStatusListener(ClientConnectionStatusListener listener);
// Remove a connection status listener from the registered listeners
void removeClientConnectionStatusListener(ClientConnectionStatusListener listener);
}
Here is a sample status listener implementation:
public class MyStatusListener extends ClientConnectionStatusListener {
@Override
public void statusChanged(ClientConnectionStatusEvent event) {
// obtain the client connection from the event
JPPFClientConnection connection =
(JPPFClientConnection) event.getClientConnectionStatusHandler();
// get the new status
JPPFClientConnectionStatus status = connection.getStatus();
System.out.println("Connection " + connection.getName() + " status changed to "
+ status);
}
}
4.9.3 Exploring the connections in a pool
JPPFConnectionPool also provides a set of methods to wait for if needed, and obtain, a set of connections that satisfy a
particular condition:
public class JPPFConnectionPool extends AbstractConnectionPool<JPPFClientConnection>
implements Comparable<JPPFConnectionPool> {
// Wait for the specified number of connections to be in the ACTIVE status
public List<JPPFClientConnection> awaitActiveConnections(
Operator operator, int nbConnections)
// Wait for the specified number of connections to be in ACTIVE or EXECUTING} status
public List<JPPFClientConnection> awaitWorkingConnections(
Operator operator, int nbConnections)
// Wait for the specified number of connections to be in one of the specified statuses
public List<JPPFClientConnection> awaitConnections(
Operator operator, int nbConnections, JPPFClientConnectionStatus...statuses)
// Wait for the specified number of connections to be in one of the specified statuses
// or the specified timeout to expire, whichever happens first
public List<JPPFClientConnection> awaitConnections(Operator operator,
int nbConnections, long timeout, JPPFClientConnectionStatus...statuses)
}
Examples:
JPPFConnectionPool pool = ...;
// wait until more than 2 connections in the pool are active
List<JPPFClientConnection> list = pool.awaitActiveConnections(Operator.GREATER, 2);
// wait for no more than 5 seconds or until at least one connection is closed
List<JPPFClientConnection> list2 = pool.awaitConnections(
Operator.AT_LEAST, 1, 5000L, JPPFClientConnectionStatus.CLOSED);

The Operator parameter defines the possible conditions that the number of connections must satisfy:
public enum Operator {
// The number of connections is equal to the expected number
EQUAL,
// The number of connections is different from the expected number
NOT_EQUAL,
// The number of connections is at least to the expected number
AT_LEAST,
// The number of connections is at most the expected number
AT_MOST,
// The number of connections is strictly greater than the expected number
GREATER,
// The number of connections is strictly less than the expected number
LESS
}
4.9.4 Associated JMX connection pool
Each connection pool has an associated pool of JMX connections to the same remote driver.. To access and manipulate
this JMX pool, the JPPFConnectionPool class provides the following API:
public class JPPFConnectionPool extends AbstractConnectionPool<JPPFClientConnection>
implements Comparable<JPPFConnectionPool> {
// Get a connected JMX connection among those in the JMX pool
public JMXDriverConnectionWrapper getJmxConnection()
// Get a JMX connection in the specified state from the JMX pool
public JMXDriverConnectionWrapper getJmxConnection(boolean connectedOnly)
// Get the jmx port to use on the remote driver
public int getJmxPort()
// Get a connected JMX connection among those in the JMX pool
public JMXDriverConnectionWrapper getJmxConnection()
// Get a JMX connection with the specified state among those in the JMX pool
public JMXDriverConnectionWrapper getJmxConnection(final boolean connectedOnly)
// Get the core size of the associated JMX connection pool
public int getJMXPoolCoreSize()
// Get the current maximum size of the associated JMX connection pool
public int getJMXPoolMaxSize()
// Set a new maximum size for the associated pool of JMX connections,
// adding new or closing existing connections as needed
public int setJMXPoolMaxSize(int maxSize)
// Get the list of connections currently in the JMX pool
public List<JMXDriverConnectionWrapper> getJMXConnections()
// Wait for the specified number of JMX connections to be in the specified state
public List<JMXDriverConnectionWrapper> awaitJMXConnections(
Operator operator, int nbConnections, final boolean connectedOnly)
// Wait for the specified number of JMX connections to be in the specified state,
// or the specified timeout to expire, whichever happens first
public List<JMXDriverConnectionWrapper> awaitJMXConnections(
Operator operator, int nbConnections, long timeout, boolean connectedOnly)
}
Note that the JMX pool core size, when left unspecified, defaults to 1. Otherwise, it is defined in the configuration as:
When discovery is enabled:
jppf.jmx.pool.size = 5
When discovery is disabled:
driver-1.jppf.jmx.pool.size = 5
Also note that the driver host for a JMX connection is the same as JPPFConnectionPool.getDriverHost(). In the
same way, to determine whether a JMX connection is secure, JPPFConnectionPool.isSSLEnabled() should be
used.

4.9.5 Exploring the connection pools
The JPPFClient class, or more exactly its super-super class AbstractJPPFClient, provides a number of methods to
discover and explore the connection pools currently handled by the client:
public class JPPFClient extends AbstractGenericClient { ... }
public abstract class AbstractGenericClient extends AbstractJPPFClient { ... }
public abstract class AbstractJPPFClient
implements ClientConnectionStatusListener, AutoCloseable {
// Find the connection pool with the specified priority and id
public JPPFConnectionPool findConnectionPool(int priority, int poolId)
// Find the connection pool with the specified id
public JPPFConnectionPool findConnectionPool(int poolId)
// Find the connection pool with the specified name
public JPPFConnectionPool findConnectionPool(String name)
// Find the connection pools whose name matches the specified regular expression
public List<JPPFConnectionPool> findConnectionPools(String name)
// Find the connection pools that have at least one connection matching
// one of the specified statuses
public List<JPPFConnectionPool> findConnectionPools(
JPPFClientConnectionStatus...statuses)
// Get a set of existing connection pools with the specified priority
public List<JPPFConnectionPool> getConnectionPools(int priority)
// Get a list of all priorities for the currently existing pools in descending order
public List<Integer> getPoolPriorities()
// Get a list of existing connection pools, ordered by descending priority
public List<JPPFConnectionPool> getConnectionPools()
// Get a pool with the highest possible priority that has at least 1 active connection
public JPPFConnectionPool getConnectionPool()
// Get the connection pools that pass the specified filter
public List<JPPFConnectionPool> findConnectionPools(
ConnectionPoolFilter<JPPFConnectionPool> filter)
}
Note that the connection pools are held in a multimap-like data structure, where the key is the pool priority sorted in
descending order (highest priority first). Consequently, all getXXX() and findXXX() methods which return a list of
connection pools are guaranteed to have the resulting elements of the list sorted by descending priority.
The last findConnectionPools() method provides a generic way of filtering the existing connection pools, by making
use of a ConnectionPoolFilter, defined as follows:
public interface ConnectionPoolFilter<E extends ConnectionPool> {
// Determine whether this filter accepts the specified connection pool
boolean accepts(E pool);
}
In addition to this, JPPFClient provides a set of methods which wait until one or more conenction pools fulfill a specified
condition, and return a list of pools which satisfy the condition:
public class JPPFClient extends AbstractGenericClient
// Wait for at least one connection pool with at least one connection in ACTIVE status
public JPPFConnectionPool awaitActiveConnectionPool()
// Wait for at least one connection pool with at least one connection
// in ACTIVE or EXECUTING status
public JPPFConnectionPool awaitWorkingConnectionPool()
// Wait for at least one connection pool with at least one connection
// in one of the specified statuses
public JPPFConnectionPool awaitConnectionPool(JPPFClientConnectionStatus...statuses)
// Wait for at least one connection pool with at least one connection in one of the
// specified statuses or the specified timeout (in ms) expires, whichever happens first
public JPPFConnectionPool awaitConnectionPool(
long timeout, JPPFClientConnectionStatus...statuses)
// Wait for at least one connection pool with at least one connection in one of the
// specified statuses or the specified timeout (in ms) expires, whichever happens first
public List<JPPFConnectionPool> awaitConnectionPools(
long timeout, JPPFClientConnectionStatus...statuses)
}

4.9.6 Connection Pool Events
The JPPF client API allows the registration or unregistration of listeners to connection pool events: connection pools
added to or removed from the client, or connections added to or removed from a connection pool. This can be done in two
ways:
1) From a JPPFClient constructor:
public class JPPFClient extends AbstractGenericClient {
// Initialize this client with an automatically generated application UUID
public JPPFClient(final ConnectionPoolListener... listeners)
// Initialize this client with the specified UUID and listeners
public JPPFClient(final String uuid, final ConnectionPoolListener... listeners) {
}
2) Using the related add and remove methods in the grand parent of JPPFClient:, AbstractJPPFClient:
public abstract class AbstractJPPFClient
implements ClientConnectionStatusListener, AutoCloseable {
// Add a listener to the list of listeners to this client
public void addConnectionPoolListener(final ConnectionPoolListener listener)
// Remove a listener from the list of listeners to this client
public void removeConnectionPoolListener(final ConnectionPoolListener listener)
}
As we can see in the methods signatures, the listeners implement the interface ConnectionPoolListener, is defined as:
public interface ConnectionPoolListener extends EventListener {
// Called when a new connection pool is created
void connectionPoolAdded(ConnectionPoolEvent event);
// Called when a connection pool removed
void connectionPoolRemoved(ConnectionPoolEvent event);
// Called when a new connection is created
void connectionAdded(ConnectionPoolEvent event);
// Called when a connection pool is removed
void connectionRemoved(ConnectionPoolEvent event);
}
Note that, if you do not wish to implement all the methods in ConnectionPoolListener, you can instead extend the adapter
class ConnectionPoolListenerAdapter, which implments each method of thei nterface as an empty method.
All notification methods receive an event of type ConnectionPoolEvent, defined as follows:
public class ConnectionPoolEvent extends EventObject {
// Get the source of this event
public JPPFConnectionPool getConnectionPool()
// Get the connection that triggered this event, if any
public JPPFClientConnection getConnection()
}
Please note that, in the case of a connectionPoolAdded() or connectionPoolAdded() notification, the method
getConnection() will return nulll, since no connection is involved.

4.9.7 Putting it all together
We will illustrate how client, connection pool events and connection events fit together, with an example which prints the
status of all connections created by the client:
// this status listener prints the old and new status of each connection
final ClientConnectionStatusListener myStatusListener =
new ClientConnectionStatusListener {
@Override
public void statusChanged(ClientConnectionStatusEvent event) {
// obtain the client connection from the event
JPPFClientConnection connection =
(JPPFClientConnection) event.getClientConnectionStatusHandler();
// get the new and old status
JPPFClientConnectionStatus newStatus = connection.getStatus();
JPPFClientConnectionStatus oldStatus = event.getOldStatus();
// print the connection name, old status and new status
System.out.println("Connection " + connection.getName() + " status changed from "
+ oldStatus + " to " + newStatus);
}
}
// create a connection pool listener which registers
// a status listener on new connections
ConnectionPoolListener myPoolListener = new ConnectionPoolListenerAdapter() {
@Override
public void connectionAdded(final ConnectionPoolEvent event) {
// obtain the connection pool and client connection from the event
JPPFConnectionPool pool = event.getConnectionPool();
JPPFClientConnection connection = event.getConnection();
System.out.println("connection " + connection + " added to pool " + pool);
// add the status listener to the connection
connection.addClientConnectionStatusListener(myListener);
}
@Override
public void connectionRemoved(final ConnectionPoolEvent event) {
// obtain the connection pool and client connection from the event
JPPFConnectionPool pool = event.getConnectionPool();
JPPFClientConnection connection = event.getConnection();
System.out.println("connection " + connection + " removed from pool " + pool);
// remove the status listener from the connection
connection.removeClientConnectionStatusListener(myListener);
}
}
// create a JPPFClient with our connection pool listener
JPPFClient client = new JPPFClient(myPoolListener);

4.10 Notifications of client job queue events
The JPPF client alllows receiving notifications of when jobs are added to or removed from its queue. To this effect, the
Abst ractGenericClient class (the super class of JPPFClient) provides methods to register or unregister listeners for these
notifications:
public abstract class AbstractGenericClient extends AbstractJPPFClient {
// Register the specified listener to receive client queue event notifications
public void addClientQueueListener(ClientQueueListener listener)
// Unregister the specified listener
public void removeClientQueueListener(ClientQueueListener listener)
}
As we can see, these methods accept listners of type ClientQueueListener, defined as follows:
public interface ClientQueueListener extends EventListener {
// Called to notify that a job was added to the queue
void jobAdded(ClientQueueEvent event);
// Called to notify that a job was removed from the queue
void jobRemoved(ClientQueueEvent event);
}
The jobAdded() and jobRemoved() methods are notifications of events of type ClientQueueEvent:
public class ClientQueueEvent extends EventObject {
// Get the JPPF client source of this event
public JPPFClient getClient()
// Get the job that was added or removed
public JPPFJob getJob()
// Get all the jobs currently in the queue
public List<JPPFJob> getQueuedJobs()
// Get the size of this job queue
public int getQueueSize()
}
Here is an example usage, which adapts the size of a client connection pool based on the number of jobs in the queue:
JPPFClient client = new JPPFClient();
JPPFConnectionPool pool;
// wait until "myPool" is initialized
while ((pool = client.findConnectionPool("myPool")) == null) Thread.sleep(20L);
final JPPFConnectionPool thePool = pool;
// register a queue listener that will adapt the pool size
client.addClientQueueListener(new ClientQueueListener() {
@Override public void jobAdded(ClientQueueEvent event) {
int n = event.getQueueSize();
// grow the connection pool
JPPFConnectionPool pool = event.getClient().findConnectionPool("myPool");
if (n > pool.getMaxSize()) pool.setMaxSize(n);
}
@Override public void jobRemoved(ClientQueueEvent event) {
int n = event.getQueueSize();
// shrink the connection pool
JPPFConnectionPool pool = event.getClient().findConnectionPool("myPool");
if (n < pool.getMaxSize()) pool.setMaxSize(n);
}
});
// ... submit jobs ...

4.11 Submitting multiple jobs concurrently
In this section, we will present a number of ways to design an application, such that it can execute multiple jobs
concurrently, using a single JPPFClient instance. These can be seen as common reusable patterns, in an attempt at
covering the most frequent use cases where submission and processing of multiple jobs in parallel is needed.
4.11.1 Base requirement: multiple connections
For a JPPF client to be able to process multiple jobs in parallel, it is mandatory that the client holds multiple connections,
whether to a single server, multiple servers or any combination of these. The number of connections determines how
many jobs can be sent concurently to a server. If only one connection is available, then only one job at a time will actually
be processed by the JPPF grid. Other jobs submitted by the same client will remain in the client queue until the first job
has completed.
Multiple connections can be obtained either statically from the JPPF client configuration, or dynamically using the
connection pool APIs. In the rest of this section, we will simply assume this is done appropriately.
4.11.2 Job submissions from multiple threads
This pattern explores how concurrent jobs can be submiited by the same JPPFClient instance by multiple threads. In this
pattern, we are using blocking jobs, since each job is submitted in its own thread, thus we can afford blocking that thread
until the job completes:
public void multipleThreadsBlockingJobs() {
// a pool of threads that will submit the jobs and execute their results
ExecutorService executor = Executors.newFixedThreadPool(4);
try (JPPFClient client = new JPPFClient()) {
// handles for later retrieval of the job submissions results
List<Future<List<Task<?>>>> futures = new ArrayList<>();
for (int i=0; i<4; i++) {
JPPFJob job = new JPPFJob();
// ... set attributes and add tasks ...
// submit the job in a separate thread
futures.add(executor.submit(new JobSubmitter(client, job)));
}
for (Future<List<Task<?>>> future: futures) {
try {
// wait until each job has completed and retrieve its results
List<Task<?>> results = future.get();
// ... process the job results ...
processResults(results);
} catch (Exception e) {
e.printStackTrace();
}
}
}
executor.shutdown();
}
The class JobSubmitter is defined as follows:
public class JobSubmitter implements Callable<List<Task<?>>> {
private final JPPFClient client;
private final JPPFJob job;
public JobSubmitter(JPPFClient client, JPPFJob job) {
this.client = client;
this.job = job;
}
@Override public List<Task<?>> call() throws Exception {
// just submit the job
return client.submitJob(job);
}
}

4.11.3 Multiple non-blocking jobs from a single thread
Here, we take advantage of the asynchronous nature of non-blocking jobs to write a much less cumbersome version of
the previous pattern:
public void singleThreadNonBlockingJobs() {
try (final JPPFClient client = new JPPFClient()) {
// holds the submitted jobs for later retrieval of their results
List<JPPFJob> jobs = new ArrayList<>();
// submit the jobs without blocking the current thread
for (int i=0; i<4; i++) {
JPPFJob job = new JPPFJob();
job.setBlocking(false);
// ... set other attributes and add tasks ...
jobs.add(job);
client.submitJob(job); // non-blocking operation
}
// get and process the jobs results
for (JPPFJob job: jobs) {
// synchronize on each job's completion: this is a blocking operation
List<Task<?>> results = job.awaitResults();
processResults(results); // process the job results
}
} catch(Exception e) {
e.printStackTrace();
}
}
4.11.4 Fully asynchronous processing
Here, we use a JobListener to retrieve and process the results of the jobs. The only synchronization occurs in the main
method, to await on the global completion of all jobs:
public void asynchronousNonBlockingJobs() {
try (final JPPFClient client = new JPPFClient()) {
int nbJobs = 4;
// synchronization helper that tells us when all jobs have completed
final CountDownLatch countDown = new CountDownLatch(nbJobs);
for (int i=0; i<nbJobs; i++) {
JPPFJob job = new JPPFJob();
job.setBlocking(false);
// results will be processed asynchronously within
// the job listener's jobEnded() notifications
job.addJobListener(new JobListenerAdapter() {
@Override public void jobEnded(JobEvent event) {
List<Task<?>> results = event.getJob().getAllResults();
processResults(results); // process the job results
// decrease the jobs count down
// when the count reaches 0, countDown.await() will exit immediately
countDown.countDown();
}
});
// ... set other attributes, add tasks, submit the job ...
client.submitJob(job);
}
// wait until all jobs are complete, i.e. until the count down reaches 0
countDown.await();
} catch(Exception e) {
e.printStackTrace();
}
}

4.11.5 Job streaming
Job streaming occurs when an application is continuously creating and executing jobs, based on a potentially infinite
source of data. The main problem to overcome in this use case is when jobs are created much faster than they are
executed, thus potentially filling the memory until an OutOfMemoryError occurs. A possible solution to this is to build a job
provider with a limiting factor, which determines the maximum number of jobs that can be running at any given time.
Additionally, an Iterator is a Java data structure that fits particulary well the streaming pattern, thus our job provider will
implement the Iterable interface:
public class JobProvider extends JobListenerAdapter
implements Iterable<JPPFJob>, Iterator<JPPFJob> {
private int concurrencyLimit; // limit to the maximum number of concurrent jobs
private int currentNbJobs = 0; // current count of concurrent jobs
public JobProvider(int concurrencyLimit) {
this.concurrencyLimit = concurrencyLimit;
}
// implementation of Iterator<JPPFJob>
@Override public synchronized boolean hasNext() {
boolean hasMoreJobs = false;
// ... compute hasMoreJobs, e.g. check if there is any more data to read
return hasMoreJobs;
}
@Override public synchronized JPPFJob next() {
// wait until the number of running jobs is less than the concurrency limit
while (currentNbJobs >= concurrencyLimit) {
try {
wait();
} catch (Exception e) {
e.printStackTrace();
}
}
return buildJob();
}
@Override public void remove() {
throw new UnsupportedOperationException("remove() is not supported");
}
private synchronized JPPFJob buildJob() {
JPPFJob job = new JPPFJob();
// ... build the tasks by reading data from a file, a database, etc...
// ... add the tasks to the job ...
job.setBlocking(false);
// add a listener to update the concurrent jobs count when the job ends
job.addJobListener(this);
// increase the count of concurrently running jobs
currentNbJobs++;
return job;
}
// implementation of JobListener
@Override synchronized public void jobEnded(JobEvent event) {
processResults(event.getJob().getAllResults()); // process the job results
// decrease the count of concurrently running jobs
currentNbJobs--;
// wake up the threads waiting in next()
notifyAll();
}
// implementation of Iterable<JPPFJob>
@Override public Iterator<JPPFJob> iterator() { return this; }
protected void processResults(List<Task<?>> results) { // ... }
}

Note the use of a JobListener to ensure the current count of jobs is properly updated, so that the provider can create
new jobs from its data source. It is also used to process the job results asynchronously.
Now that we have a job provider, we can use it to submit the jobs it creates to a JPPF grid:
public void jobStreaming() {
try (JPPFClient client = new JPPFClient()) {
// create the job provider with a limiting concurrency factor
JobProvider jobProvider = new JobProvider(4);
// build and submit the provided jobs until no more is available
for (JPPFJob job: jobProvider) {
client.submitJob(job);
}
} catch(Exception e) {
e.printStackTrace();
}
}
4.11.5.1 The AbstractJPPFJobStream helper class
Given the potential complexity of the job streaming pattern, we found it useful to provide a helper class which alleviates
the work of a developer by implementing all the wiring and internal state transitions, such that the developers can solely
focus on the specifics of the jobs they want to submit. The abstract class AbstractJPPFJobStream serves this purpose. It
is defined as follows:
public abstract class AbstractJPPFJobStream extends JobListenerAdapter
implements Iterable<JPPFJob>, Iterator<JPPFJob>, AutoCloseable {
// Initialize this job provider with a concurrency limit
public AbstractJPPFJobStream(final int concurrencyLimit) {
// Determine whether there is at least one more job in the stream
// This method must be overriden in subclasses
public abstract boolean hasNext()
// Get the next job in the stream
public synchronized JPPFJob next() throws NoSuchElementException
// Create the next job in the stream, along with its tasks
// This method must be overriden in subclasses and is called from next()
protected abstract JPPFJob createNextJob()
// This operation is not supported
public void remove() throws UnsupportedOperationException
// Update the state of this job stream and process the results of a job asynchronously
public void jobEnded(final JobEvent event)
// Callback invoked from jobEnded() when a job is complete
// This method must be overriden in subclasses
protected abstract void processResults(JPPFJob job)
// implementation of Iterable<JPPFJob>
public Iterator<JPPFJob> iterator()
// Close this stream and release the underlying resources it uses
// This method must be overriden in subclasses
public abstract void close() throws Exception
// Determine whether any job is still being executed
public synchronized boolean hasPendingJob()
// Get the number of executed jobs
public synchronized int getJobCount()
// Get the number of executed tasks
public synchronized int getTaskCount()
}
This class is designed to be subclassed and to this effect, we have outlined the four abstract methods that must be
overriden in any subclass. We can see how this will simplify the work of any implementation. Let's re-implement the
previous example by subclassing AbstractJPPFJobStream:

public class JobProvider extends AbstractJPPFJobStream {
public JobProvider(int concurrencyLimit) {
super(concurrencyLimit);
}
@Override public synchronized boolean hasNext() {
boolean hasMoreJobs = false;
// ... compute hasMoreJobs, e.g. check if there is any more data to read
return hasMoreJobs;
}
@Override protected JPPFJob createNextJob() {
JPPFJob job = new JPPFJob();
// ... build the tasks by reading data from a file, a database, etc...
// ... add the tasks to the job and return it ...
return job;
}
@Override protected void processResults(List<Task<?>> results) { // ... }
@Override public void close() throws Exception {
// close a file, database connection, etc...
}
}
4.11.6 Dedicated sample
For a fully working and documented example of the patterns seen in the previous sections, you are invited to explore the
dedicated Concurrent Jobs demo.

4.12 Jobs persistence in the driver
As of JPPF 6.0, drivers can persist the jobs they receive, along with their results, in a permanent store. This adds major
new capabilities to the drivers, in particular:
–automatic recovery of the jobs in case of driver crashes and resubmission to completion after driver restart, without any
external intervention
–the ability to submit jobs from a JPPF client, then check their completion and retrieve their results from a separate client
–the ability to retrieve jobs on demand from a persistent store and resubmit them to completion
To achieve this, JPPF provides the following components:
–a pluggable persistence facility in the driver, with ready to use, built-in implementations
–extensions to the the job SLA specifying if and how the persistence of each job should be handled
–a client-side facility to manage, retrieve and monitor persisted jobs
These items are detailed in the next sections.
The persistence facility relies on an implementation of the JobPersistence interface, whose role is to store, load, delete
and query the job elements that are persisted. A job element can be one of 4 types:
–a job header element, which includes the job's uuid, name, SLA, and metadata, but also the information required for job
routing and scheduling
–a data provider element, if any is present
–an element for each task, before its execution
–an element for each executed task returned by the nodes, also known as task execution result
Note: the types of job elements are represented by the PersistenceObjectType enum.
Each job element is stored as binary data which represents a serialized object graph. Where and how it is stored depends
solely on the JobPersistence implementation. It can be on a file system, a relational database, cloud storage facility, etc.
4.12.1 Job persistence specification
The persistence of a job is specified via a PersistenceSpec object, defined as follows:
public class PersistenceSpec implements Serializable {
// Determine whether the job is persisted in the driver. Defaults to false
public boolean isPersistent()
// Specify whether the job is persisted in the driver
public PersistenceSpec setPersistent(boolean persistent)
// Determine whether the driver should automatically execute the persisted job
// after a restart. Defaults to false
public boolean isAutoExecuteOnRestart()
// Specify whether the driver should automatically execute the job after a restart
public PersistenceSpec setAutoExecuteOnRestart(boolean autoExecuteOnRestart)
// Determine whether the persisted job should be deleted from the store upon
// completion. Defaults to true
public boolean isDeleteOnCompletion()
// Determine whether the job should be deleted from the store upon completion
public PersistenceSpec setDeleteOnCompletion(boolean deleteOnCompletion)
}
As we can see, instances of this class manage three boolean flags which specify whether the driver will persist the job
and what it will do with a persisted job when it completes or when a driver restart occurs.
The "persistent" flag determines whether the job is persisted at all. By default, it is set to false, which means that a job is
not persisted by default. When set to true, the driver will persist the job elements it receives from the client, and later on
the execution results received from the nodes. When a job is not configured as persistent, it will be processed without any
overhead. If this flag is set to false, none of the other flags has any effect.
The "delete on completion" flag determines whether the job should be removed from the store when it completes. This
addresses situations where a client remains connected to the driver and awaits the job results for further processing,
while you still want the driver to be able to recover the job in case of a crash followed by a restart. Since the client
receives the results, they no longer need to be kept in the permanent store. This flag is set to true by default.

The "auto execute on restart" flag tells a driver that, upon restart, it should automatically resubmit the job's unexecuted
tasks until the job completes. At startup, the driver will retrieve all the jobs with this flag set to true that have not yet
completed, and resubmit them. This flag is set to false by default.
Note: when the "auto execute on restart" flag is true, the nodes to which unexecuted tasks are dispatched still need
access to all the required classes for these tasks. The easiest way to achieve this is to add the corresponding jar files
and class folders to the driver's classpath and let the nodes' distributed class loader find them there.
As an example, here is how we would configure a persistent job that should be automatically executed upon driver restart
and deleted from the store upon completion:
JPPFJob job = new JPPFJob();
job.getSLA().getPersistenceSpec()
.setPersistent(true)
.setAutoExecuteOnRestart(true)
.setDeleteOnCompletion(true);
Note: if your intended usage scenario is to submit a job, close the client application, then query the job results later on,
you MUST set the job's cancelUponClientDisconnect flag to false. This will prevent the job from being cancelled when
disconnecting the client.
4.12.2 Managing persisted jobs
In order to manage and query the jobs in a persistence store, JPPF provides a client-side facility, based on JMX
management APIs, which connects to a remote driver and accesses its persistence store. This facility is implemented in
the JPPFDriverJobPersistence class, defined as follows:
public class JPPFDriverJobPersistence {
// Initialize this persisted job manager with the specified driver JMX connection
public JPPFDriverJobPersistence(JMXDriverConnectionWrapper jmx)
// List the persisted jobs that match the provided job selector
public List<String> listJobs(JobSelector selector) throws Exception
// Delete the persisted job with the sdpecified uuid.
// This method is equivalent to deleteJobs(new JobUuidSelector(uuid))
public boolean deleteJob(String uuid) throws Exception
// Delete the persisted jobs that match the provided job selector
public List<String> deleteJobs(JobSelector selector) throws Exception
// Retrieve and rebuild the persisted job with the specified uuid
// This method is equivalent to retrieveJob(uuid, false)
public JPPFJob retrieveJob(String uuid) throws Exception
// Get the description of the job with the specified uuid.
// This method retrieves the job's uuid, name, number of tasks, SLA and metadata
public JPPFDistributedJob getJobDescription(String uuid) throws Exception
// Determines whether the job has completed and all execution results are available
public boolean isJobComplete(String uuid) throws Exception
}
Note that the constructor for this class takes a JMXDriverConnectionWrapper, so that it can establish a JMX connection
to the remote driver. A JMXDriverConnectionWrapper can be obtained in 2 ways:
- by creating it directly, for example:
JMXDriverConnectionWrapper jmx =
new JMXDriverConnectionWrapper("my.driver.com", 11198, false);
jmx.connectAndWait(3000L);
JPPFDriverJobPersistence jobPersistence = new JPPFDriverJobPersistence(jmx);

- or by getting it from a JPPFClient, for example:
JPPFClient client = new JPPFClient();
JMXDriverConnectionWrapper jmx =
client.awaitWorkingConnectionPool().awaitWorkingJMXConnection();
JPPFDriverJobPersistence jobPersistence = new JPPFDriverJobPersistence(jmx);
4.12.2.1 Listing the persisted jobs
This operation can be achieved with the listJobs() method of JPPFDriverJobPersistence. This method takes a job
selector and returns a list of the uuids of the persisted jobs that match the selector. If no persisted job matches, then the
returned list is empty. The uuids n the list can then be reused in other methods of JPPFDriverJobPersistence.
Example usage:
JPPFClient client = new JPPFClient();
// create the job persistence manager instance
JPPFDriverJobPersistence jobPersistence = new JPPFDriverJobPersistence(
client.awaitWorkingConnectionPool().awaitWorkingJMXConnection());
// list the uuids of all currently persisted jobs
List<String> uuids = jobPersistence.listJobs(JobSelector.ALL_JOBS);
for (String uuid: uuids) {
// do something whith each job uuid
}
4.12.2.2 Retrieving a job
To retrieve a job from a persistence store, you use the retrieveJob() method of JPPFDriverJobPersistence. This
method takes a job uuid and returns a JPPFJob that can be used as if it had been created directly on the client side. For
instance, you can resubmit it if it still has unexecuted tasks, or process its results if it has completed.
Here is an example usage:
JPPFClient client = new JPPFClient();
JPPFDriverJobPersistence jobPersistence = ...;
// list the uuids of all currently persisted jobs
List<String> uuids = jobPersistence.listJobs(JobSelector.ALL_JOBS);
// retrieve all the persisted jobs and resubmit those that haven't completed yet
LinkedList<JPPFJob> jobs = new LinkedList<>();
for (String uuid: uuids) {
JPPFJob job = jobPersistence.retrieveJob(uuid);
jobs.add(job);
// delete the job from the store, it will be stored again if resubmitted
jobPersistence.deleteJob(uuid);
// if the job has unexecuted tasks, resubmit it
if (job.unexecutedTaskCount() > 0) {
jobs.addLast(job);
job.setBlocking(false); // ensure asynchronous submission
client.submitJob(job);
} else {
jobs.addFirst(job);
}
}
// process the results of all jobs
for (JPPFJob job: jobs) {
// if the job has already completed, this method returns immediately
List<Task<?>> results = job.awaitResults();
// ... process the results ...
}

4.12.2.3 Deleting one or more jobs
To delete one or more jobs from the persistence store, you can use either:
–the deleteJob(String) method to delete a single job at a time. This method takes a job uuid and returns true if a
job with this uuid was found and effectively deleted, false otherwise.
–or the deleteJobs(JobSelector) method. This method takes a JobSelector and returns a list of the uuids of the
jobs that were found and effectively deleted.
The following example deletes all persisted jobs using deleteJob(String) in a loop:
JPPFDriverJobPersistence jobPersistence = ...;
// list all currently persisted jobs
List<String> uuids = jobPersistence.listJobs(JobSelector.ALL_JOBS);
// delete all the persisted jobs
for (String uuid: uuids) {
// delete the job from the store and check success
if (jobPersistence.deleteJob(uuid)) {
System.out.println("sucessfully deleted job with uuid = " + uuid);
}
}
This example performs exactly the same thing using deleteJobs(JobSelector) without a loop:
JPPFDriverJobPersistence jobPersistence = ...;
// delete all persisted jobs
List<String> deletedUuids = jobPersistence.deleteJobs(JobSelector.ALL_JOBS);
System.out.println("sucessfully deleted jobs with uuids = " + deletedUuids);
4.12.2.4 Getting information on the jobs
JPPFDriverJobPersistence provides 2 methods to obtain information on a persisted job:
–isJobComlete() determines whether a job has completed its execution. It takes a job uuid as input and returns true
if the job has completed, false otherwise
–getJobDescription() provides detailed information on the job name, number of tasks, SLA and metadata. It takes a
job uuid and returns an instance of JPPFDistributedJob which encapsulates the details.
The following example illustrates a possible usage of these methods:
JPPFDriverJobPersistence jobPersistence = ...;
// retrieve all the jobs submitted by "john.doe"
String script = "'john.doe'.equals(jppfJob.getMetadata().getParameter('submitter'));";
JobSelector selector = new ScriptedJobSelector("javascript", script);
List<String> uuids = jobPersistence.listJobs(selector);
for (String uuid: uuids) {
if (jobPersistence.isJobComplete(uuid)) {
// ... process completed job ...
} else {
JPPFDistributedJob jobDesc = jobPersistence.getJobDescription(uuid);
// ... do something with the job description ...
}
}
4.12.3 Configuring jobs persistence in the driver
A job persistence facility is essentially a pluggable implementation of the JobPersistence interface. A driver supports a
single persistence implementation at a time, configured through the "jppf.job.persistence" configuration property:
jppf.job.persistence = <implementation class name> param1 ... paramN
where:
–"implementation class name" is the fully qualified class name of the JobPersistence implementation
–"param1 ... paramN" are optional string parameters used by the persistence implementation

For example, to configure the default file persistence with a root directory named "persistence" in the driver's working
directory, we would configure the following:
jppf.job.persistence = org.jppf.job.persistence.impl.DefaultFilePersistence persistence
If no job persistence is configured, the driver will default to the default file persistence with a root directory "persistence",
exactly as in the example above.
4.12.4 Built-in persistence implementations
4.12.4.1 Default file persistence
The default file persistence is a file-based persistent store for jobs. The corresponding implementation class is
DefaultFilePersistence.
The store's structure is made of a root directory, under which there is one directory per job, named after the job's uuid.
Each job directory contains:
–a file named "header.data" for the job header
–a file named "data_provider.data" for the job's data_provider
–a file named "task-i.data" for each task i of the job, where i represents the position of the task in the job
–a file "result-i.data" for each task result i received from a node, where i represents the position of the task in the job
For example, if we define the file persistence with a root directory named "persistence" in the driver's working directory:
jppf.job.persistence = org.jppf.job.persistence.impl.DefaultFilePersistence persistence
Let's say we submitted a job with two tasks which ran to completion, with a uuid of "my_job_uuid". The persistence store
structure would then look like this:
JPPF-6.0-driver
|_persistence
|_my_job_uuid
|_header.data
|_data_provider.data
|_task-0.data
|_task-1.data
|_result-0.data
|_result-1.data
Important note: when a job element (header, data provider, task or result) is stored, its data is first put into a temporary
file with the ".tmp" extension. When the data is fully stored in the file, and only then, the file is renamed with a ".data"
extension. This avoids ending up with incomplete or corrupted files that would prevent JPPF from restoring the job.
The built-in file persistence is configured as:
jppf.job.persistence = org.jppf.job.persistence.impl.DefaultFilePersistence <root_dir>
where root_dir can be either an absolute file path, or a path relative to the driver's working directory. If it is omitted, it
defaults to "persistence".
Tip: you may also use system properties substitutions in your configuration to specify common paths. For instance, to
point the file persistence to a root directory named "jppf_jobs" in the current user's home directory, we could write:
jppf.job.persistence = org.jppf.job.persistence.impl.DefaultFilePersistence \
${sys.user.home}/jppf_jobs
4.12.4.2 Default database persistence
The default database persistence is a job persistence implementation which stores jobs in a single database table. Its
corresponding implementation class is DefaultDatabasePersistence, and it is configured as follows:
jppf.job.persistence = org.jppf.job.persistence.impl.DefaultDatabasePersistence \
<table_name> <datasource_name>

where:
–"table_name" is the name of the table in which jobs are stored
–"datasource_name" is the name of a datasource configured via the database services facitlity
If both table_name and datasource_name are omitted, they will default to "JOB_PERSISTENCE" and "job_persistence",
respectively. If datasource_name is omitted, it will default to "job_persistence".
The following is an example configuration with a table named "JPPF_JOBS" and a datasource named "jobDS":
# persistence definition
jppf.job.persistence = org.jppf.job.persistence.impl.DefaultDatabasePersistence \
JPPF_JOBS jobDS
# datsource definition
jppf.datasource.jobs.name = jobDS
jppf.datasource.jobs.driverClassName = com.mysql.jdbc.Driver
jppf.datasource.jobs.jdbcUrl = jdbc:mysql://localhost:3306/testjppf
jppf.datasource.jobs.username = testjppf
jppf.datasource.jobs.password = testjppf
jppf.datasource.jobs.minimumIdle = 5
jppf.datasource.jobs.maximumPoolSize = 10
jppf.datasource.jobs.connectionTimeout = 30000
jppf.datasource.jobs.idleTimeout = 600000
The table structure is as follows:
CREATE TABLE <table_name> (
UUID varchar(250) NOT NULL,
TYPE varchar(20) NOT NULL,
POSITION int NOT NULL,
CONTENT blob NOT NULL,
PRIMARY KEY (UUID, TYPE, POSITION)
);
Where:
–the UUID column represents the job uuid
–the TYPE column represents the type of object, taken from the PersistenceObjectType enum
–the POSITION column represents the object's position in the job, if TYPE is 'task' or 'task_result', otherwise -1
–the CONTENT column represents the serialized job element
Very important: the table definition should be adjusted depending on the database you are using. For instance, in
MySQL the BLOB type has a size limit of 64 KB, thus storing job elements larger than this size will always fail. In this
use case, the MEDIUMBLOB or LONGBLOB type should be used instead.
If the table does not exist, JPPF will attempt to create it. If this fails for any reason, for instance if the database user does
not have sufficient privileges, then persistence will be disabled.
It is possible to specify the path to the file that contains the DDL statement(s) to create the table, like so:
# path to the file or resource containng the DDL statements to create the table
jppf.job.persistence.ddl.location = <ddl_path>
Here, <ddl_path> is the path to either a file in the file system or a resource in the class path. The file system is always
looked up first and if no file is found, then JPPF looks up in the driver's classpath. The default value for this property is
"org/jppf/job/persistence/impl/job_persistence.sql", which points to a file in the classpath which can be found in the jppf-
common-x.y.z.jar file.
4.12.4.3 Asynchronous persistence (write-behind)
Asynchronous persistence is an asynchronous wrapper for any other job persistence implementation. It delegates the
persistence operations to this other implementation, and executes the delegated operations asynchronously via a pool of
threads. The corresponding implementation class is AsynchronousPersistence.
The methods of JobPersistence that do not return a result (void return type) are non-blocking and return immediately. All
other methods will block until the delegated operation is executed and its result is available. In particular, all operations
that store job data are executed some time in the future, which makes this implementation an effective "write-behind"
facitlity.

Asynchronous persistence can be configured as follows:
# shorten the configuration value for clarity
wrapper = org.jppf.job.persistence.impl.AsynchronousPersistence
# asynchronous persistence with a specified thread pool size
jppf.job.persistence = ${wrapper} <pool_size> <actual_persistence> <param1> ... <paramN>
Where:
–"pool_size" is the size of the pool of threads used to execute the delegated operations. It can be omitted, in which case
it defaults to 1 (single-threaded).
–"<actual_persistence> <param1> ... <paramN>" is the configuration of the delegate persistence implementation
Here is an example configuration for an asynchronous database persistence:
pkg = org.jppf.job.persistence.impl
# asynchronous database persistence with pool of 4 threads,
# a table named 'JPPF_JOBS' and datasource named 'JobDS'
jppf.job.persistence = ${pkg}.AsynchronousPersistence 4 \
${pkg}.DefaultDatabasePersistence JPPF_JOBS JobDS
Performance implications: the main goal of the asynchronous persistence is to minimize the impact of persistence on
performance, at the risk of a greater data loss in case of a driver crash. In scenarios where jobs are submitted and
executed faster than they are persisted, they will tend to accumulate in the thread pool's queue, with a risk of an out of
memory condition if the excessive load persists for too long.
To mitigate this possible issue, the asynchronous persistence monitors the heap usage. When heap usage reaches a
given threshold, it stops asynchronous operations and delegates directly to the underlying persistence implementation
instead, until the heap usage drops back under the threshold.
The heap usage threshold is the ratio used_heap / max_heap expressed as a percentage. It has a default value of
70% and can be set with the following configuration property:
jppf.job.persistence.memory.threshold = 60.0
4.12.4.4 Cacheable persistence
The cacheable persistence is a caching wrapper for any other job persistence implementation, whose corresponding
implementation class is CacheablePersistence.
The cached artifacts are those handled by the load() and store() methods, that is, job headers, data providers, tasks
and task results. The cache is an LRU cache of soft references to the artifacts. It guarantees that all its entries will be
garbage-collected before an out of memory error is raised. Additionally the cache has a capacity that can be specified in
the configuration and which defaults to 1024.
This cacheable persistence is configured as follows:
# shorten the configuration value for clarity
wrapper = org.jppf.job.persistence.impl.CacheablePersistence
# cacheable persistence with a specified capacity
jppf.job.persistence = ${wrapper} <capacity> <actual_persistence> <param1> ... <paramN>
Where:
–"capacity" is the capacity of the cache, that is, the maximum number of entries it can hold at any time. If omitted, it
defaults to 1024.
–"<actual_persistence> <param1> ... <paramN>" is the configuration of the delegate persistence implementation
Here is a concrete example wrapping a default database persistence:
# shortcut for the package name
pkg = org.jppf.job.persistence.impl
# cacheable database persistence with a capacity of 10000,
# a table named 'JPPF_JOBS and datasource named 'JobDS'
jppf.job.persistence = ${pkg}.CacheablePersistence 10000 \
${pkg}.DefaultDatabasePersistence JPPF_JOBS JobDS
Note: since the job persistence faciltiy, by its nature and design, performs mostly "write" operations, you will generally

see little or no benefit to using the cacheable persistence wrapper. You may see significant performance gains
essentially in situations where the persisted jobs are accessed multiple times by the client-side management facillity.
Tip: it is possible to combine cacheable persistence with asynchronous persistence to wrap any concrete persistence
implementation. This is done by simply concatenating the class names and related arguments in the configuration, e.g.:
# shortcuts for package name and persistence implementations
pkg = org.jppf.job.persistence.impl
cacheable = ${pkg}.CacheablePersistence 1024
async = ${pkg}.AsynchronousPersistence 8
db = ${pkg}.DefaultDatabasePersistence JPPF_JOBS jobDS
# combine them to configure a cacheable asynchronous database persistence
jppf.job.persistence = ${cacheable} ${async} ${db}
4.12.5 Custom persistence implementations
Reference: custom implmentations are fully detailed in a dedicated section of the customization chapter.
4.12.6 Class loading and classpath considerations
In a scenario where you want a job to be automatically resubmitted by the persistence facility, after a driver restart and
without any client connected, the nodes to which the tasks of the job are dispatched will need to be able to deserialize
these tasks and then execute them. For this, they will need to load all the classes required by these tasks, otherwise the
execution will fail. Normally, these classes would be downloaded from the client via the driver, however that is not
possible here, since there is no client.
To ensure that these classes can be loaded, they must be in a place acessible from either the nodes or the driver. Our
recommendation is to put the corresponding jar files and class folders in the driver's classpath, to ensure all the nodes
can access them.
Reference: for details on how class loading works in JPPF, please read the class loading documentation.
Similarly, when restoring jobs on the client side with the JPPFDriverJobPersistence facility, you must ensure that all
required classes are available in the client classpath, to allow job elements to be deserialized properly.
4.12.7 Jobs persistence in multi-server topologies
In topologies that include multiple drivers, wether they communicate with each other and/or the JPPF client is connected
to one or more of them at once, there are scenarios that require special handling and care in order to guarantee the
integrity of the jobs in the persistence store.
4.12.7.1 Only the first peer persists the job
Consider a toplogy with 2 drivers communicating each other. When a JPPF client submits a job to driver 1, and driver 1
delegates all or a part of the job to driver 2, then only driver 1 will persist the job. This simplifies the handling of
persistence, avoids redundant persistence operations and generally increses performance.
4.12.7.2 Submitting a job via multiple driver connections:
The client-side load balancer, combined with the job's client SLA maxChannels attribute, allows JPPF clients to submit
jobs via multiple connections in parallel. We distinguish 2 cases with regards to jobs persistence:
1) All connections point to the same driver. In this case no special handling is needed, because the same driver also
means the same persistence store.
2) The connections point to 2 or more separate drivers. In this scenario, two conditions must be met:
–all the drivers must point to the same persistence store
–the persistence store must provide some sort of transactionality or locking mechanism to protect against integrity
constraint violations. In effect, some elements of the job might be stored multiple times in parallel by multiple drivers and
the store must be protected against possible corruption. Relational databases will generally provide the transactional
capabilities to achieve this. For instance the built-in database persistence does, but the built-in file persistence does not.

4.13 JPPF Executor Services
4.13.1 Basic usage
JPPF 2.2 introduced a new API, that serves as an ExecutorService facade to the JPPF client API. This API consists in
a simple class: JPPFExecutorService, implementing the interface java.util.concurrent.ExecutorService.
A JPPFExecutorService is obtained via its constructor, to which a JPPFClient must be passed:
JPPFClient jppfClient = new JPPFClient();
ExecutorService executor = new JPPFExecutorService(jppfClient);
The behavior of the resulting executor will depend largely on the configuration of the JPPFClient and on which
ExecutorService method you invoke to submit tasks. In effect, each time you invoke an invokeAll(...),
invokeAny(...), submit(...) or execute(...) method of the executor, a new JPPFJob will be created and sent
for execution on the grid. This means that, if the executor method you invoke only takes a single task, then a job with only
one task will be sent to the JPPF server.
Here is an example use:
JPPFClient jppfClient = new JPPFClient();
ExecutorService executor = new JPPFExecutorService(jppfClient);
try {
// submit a single task
Runnable myTask = new MyRunnable(0);
Future<?> future = executor.submit(myTask);
// wait for the results
future.get();
// process the results
...
// submit a list of tasks
List<Runnable> myTaskList = new ArrayList<Runnable>;
for (int i=0; i<10; i++) myTaskList.add(new MyRunnable(i));
List<Future<?>> futureList = executor.invokeAll(myTaskList);
// wait for the results
for (Future<?> future: futureList) future.get();
// process the results for the list of tasks
...
} finally {
// clean up after use
executor.shutdown();
jppfClient.close();
}
// !!! it is important that this task is Serializable !!!
public static class MyRunnable implements Runnable, Serializable {
private int id = 0;
public MyRunnable(int id) {
this.id = id;
}
public void run() {
System.out.println(“Running task id ” + id);
}
}

4.13.2 Batch modes
The executor's behavior can be modified by using one of the batch modes of the JPPFExecutorService. By batch
mode, we mean the ability to group tasks into batches, in several different ways. This enables tasks to be sent together,
even if they are submitted individually, and allows them to benefit from the parallel features inherent to JPPF. This will
also dramatically improve the throughput of individual tasks sent via an executor service.
Using a batch size: specifying a batch size via the method JPPFExecutorService.setBatchSize(int limit)
causes the executor to only send tasks when at least that number of tasks have been submitted. When using this mode,
you must be cautious as to how many tasks you send via the executor: if you send less than the batch size, these tasks
will remain pending and un-executed. Sometimes, the executor will send more than the specified number of tasks in the
same batch: this will happen in the case where one of the JPPFExecutorService.invokeXXX() method is called with
n tasks, such that current batch size + n > limit. The behavior is to send all tasks included in the invokeXXX() call
together.
Here is an example:
JPPFExecutorService executor = new JPPFExecutorService(jppfClient);
// the executor will send jobs with at least 5 tasks each
executor.setBatchSize(5);
List<Future<?>> futures = new ArrayList<Future<?>>();
// we submit 10 = 2 * 5 tasks, this will cause the client to send 2 jobs
for (int i=0; i<10; i++) futures.add(executor.submit(new MyTask(i)));
for (Future<?> f: futures) f.get();
Using a batch timeout: this is done via the method JPPFExecutorService.setBatchTimeout(long timeout)
and causes the executor to send the tasks at regular intervals, specified as the timeout. The timeout value is expressed in
milliseconds. Once the timeout has expired, the counter is reset to zero. If no task has been submitted between two
timeout expirations, then nothing happens.
Example:
JPPFExecutorService executor = new JPPFExecutorService(jppfClient);
// the executor will send a job every second (if any task is submitted)
executor.setBatchTimeout(1000L);
List<Future<?>> futures = new ArrayList<Future<?>>();
// we submit 5 tasks
for (int i=0; i<5; i++) futures.add(executor.submit(new MyTask(i)));
// we wait 1.5 second, during that time a job with 5 tasks will be submitted
Thread.sleep(1500L);
// we submit 6 more tasks, they will be sent in a different job
for (int i=5; i<11; i++) futures.add(executor.submit(new MyTask(i)));
// here we get the results for tasks sent in 2 different jobs!
for (Future<?> f: futures) f.get();
Using both batch size and timeout: it is possible to use a combination of batch size and timeout. In this case, a job will
be sent whenever the batch limit is reached or the timeout expires, whichever happens first. In any case, the timeout
counter will be reset each time a job is sent. Using a timeout is also an efficient way to deal with the possible blocking
behavior of the batch size mode. In this case, just use a timeout that is sufficiently large for your needs.
Example:
JPPFExecutorService executor = new JPPFExecutorService(jppfClient);
executor.setBatchTimeout(1000L);
executor.setBatchSize(5);
List<Future<?>> futures = new ArrayList<Future<?>>();
// we submit 3 tasks
for (int i=0; i<3; i++) futures.add(executor.submit(new MyTask(i)));
// we wait 1.5 second, during that time a job with 3 tasks will be submitted,
// even though the batch size is set to 5
Thread.sleep(1500L);
for (Future<?> f: futures) f.get();

4.13.3 Configuring jobs and tasks
There is a limitation in the JPPFExecutorService, in that if you use only the ExecutorService interface which it
extends, it does not provide a way to use JPPF-specific features, such as job SLA, metadata or persistence, or task
timeout, onTimeout() and onCancel().
To overcome this limitation without breaking the semantics of ExecutorSevice, JPPFExecutorService provides a
way to specify the configuration of the jobs and tasks that will be submitted subsequently.
This can be done via the ExecutorServiceConfiguration interface, which can be accessed from a JPPFExecutorService
instance via the following accessor methods:
// Get the configuration for this executor service
public ExecutorServiceConfiguration getConfiguration();
// Reset the configuration for this executor service to a blank state
public ExecutorServiceConfiguration resetConfiguration();
ExecutorServiceConfiguration provides the following API:
// Get the configuration to use for the jobs submitted by the executor service
JobConfiguration getJobConfiguration();
// Get the configuration to use for the tasks submitted by the executor service
TaskConfiguration getTaskConfiguration();
4.13.3.1 Job configuration
The JobConfiguration interface is defined as follows:
public interface JobConfiguration {
// Get the service level agreement between the jobs and the server
JobSLA getSLA();
// Get the service level agreement between the jobs and the client
JobClientSLA getClientSLA();
// Get the user-defined metadata associated with the jobs
JobMetadata getMetadata();
// Get/set the persistence manager that enables saving and restoring the jobs state
<T> JobPersistence<T> getPersistenceManager();
<T> void setPersistenceManager(final JobPersistence<T> persistenceManager);
// Get/set the job's data provider
DataProvider getDataProvider();
void setDataProvider(DataProvider dataProvider);
// Add or remove a listener to/from the list of job listeners
void addJobListener(JobListener listener);
void removeJobListener(JobListener listener);
// get all the class loaders added to this job configuration
List<ClassLoader> getClassLoaders();
}
As we can see, this provides a way to set the properties normally available to JPPFJob instances, even though the jobs
submiited by a JPPFExecutorService are not visible. Any change to the JobConfiguration will apply to the next
job that will be submitted by the executor and all subsequent jobs.
Here is an example usage:
JPPFExecutorService executor = ...;
// get the executor ocnfiguration
ExecutorServiceConfiguration config = executor.getConfiguration();
// get the job configuration
JobConfiguration jobConfig = config.getJobConfiguration();
// set all jobs to expire after 5 seconds
jobConfig.getSLA().setJobExpirationSchedule(new JPPFSchedule(5000L));
// add a class loader that cnanot be computed from the tasks
jobConfig.getClassLoaders().add(myClassLoader);

4.13.3.2 Task configuration
The TaskConfiguration interface can be used to set JPPF-specific properties onto executor service tasks that do not
implement Task. It is defined as follows:
public interface TaskConfiguration {
// Get/set the delegate for the onCancel() method
JPPFTaskCallback getOnCancelCallback();
void setOnCancelCallback(final JPPFTaskCallback cancelCallback);
// Get/set the delegate for the onTimeout() method
JPPFTaskCallback getOnTimeoutCallback();
void setOnTimeoutCallback(final JPPFTaskCallback timeoutCallback);
// Get/set the task timeout schedule
JPPFSchedule getTimeoutSchedule();
void setTimeoutSchedule(final JPPFSchedule timeoutSchedule);
}
This API introduces the concept of a callback delegate, which is used in lieu of the “standard” JPPFTask callback
methods, Task.onCancel() and Task.onTimeout(). This is done by providing a subclass of JPPFTaskCallback, which is
defined as follows:
public abstract class JPPFTaskCallback<T> implements Runnable, Serializable {
// Get the task this callback is associated with
public final Task<T> getTask();
}
Here is a task configuration usage example:
JPPFExecutorService executor = ...;
// get the executor configuration
ExecutorServiceConfiguration config = executor.getConfiguration();
// get the task configuration
TaskConfiguration taskConfig = config.getTaskConfiguration();
// set the task to timeout after 5 seconds
taskConfig.setTimeoutSchedule(new JPPFSchedule(5000L));
// set the onTimeout() callback
taskConfig.setOnTimeoutCallback(new MyTaskCallback());
// A callback that sets a timeout message as the task result
static class MyTaskCallback extends JPPFTaskCallback<String> {
@Override
public void run() {
getTask().setResult("this task has timed out");
}
}
4.13.4 JPPFCompletionService
The JDK package java.util.concurrent provides the interface CompletionService, which represents “a service that
decouples the production of new asynchronous tasks from the consumption of the results of completed tasks ”. The JDK
also provides a concrete implementation with the class ExecutorCompletionService. Unfortunately, this class does not
work with a JPPFExecutorService, as it was not designed with distributed execution in mind.
As a convenience, the JPPF API provides a specific implementation of CompletionService with the class
JPPFCompletionService, which respects the contract and semantics defined by the CompletionService interface and
which can be used as follows:
JPPFExecutorService executor = ...;
JPPFCompletionService<String> completion service =
new JPPFCompletionService<String>(executor);
MyCallable<String> task = new MyCallable<String>();
Future<String> future = completionService.submit(task);
// ... later on ...
// block until a result is available
future = completionService.take();
String result = future.get();

4.14 Grid topology monitoring
As of JPPF v5.0, the package org.jppf.client.monitoring.topology provides an API to explore and monitor the
topology of a JPPF grid, such as discovered from a JPPF client's perspective. This API is used by the administration and
monitoring console, and allows to explore the topology as well as subscribe to notifications of the changes that occur,
such as new server being brought online, nodes started or terminated, etc.
4.14.1 Building and exploring the topology
The entry point for this API is the TopologyManager class. A TopologyManager uses a JPPFClient to discover its
connections to one or more drivers, and queries these drivers via the management API to obtain information about their
attached JPPF nodes and other peer drivers they are connected to. All this information is used to build a model of the
JPPF grid topology as a tree. For example, with a grid that has two drivers connected to each other, we would have a
representation like this:
The dotted lines emphasize the fact that a peer is actually a "virtual" component which references a real driver. Peer
objects are here to allow representing the topology as a tree rather than as a graph, which makes their usage a lot easier.
You may notice that this is very similar to the "toplogy tree" view of the administration console:
This is not a coincidence: the adminstration console indeed uses its own instance of TopologyManager and the tree view
is a direct mapping of the topology to a tree-like swing component.
The model representing the components of the JPPF toplogy is a class hierarchy whose base super class is the abtract
class AbstractTopologyComponent, which provides an API to navigate within the tree strutcture, along with ways to
identify each component and methods to retrieve information that are common to drivers and nodes.
Driver A Driver B
Node 1 Node 2 Peer B Node 4Node 3Peer A
Topology Manager

The object model is as follows:
AbstractComponent provides the API to navigate a tree of elements uniquely identified with a uuid:
public abstract class AbstractComponent<E extends AbstractComponent> {
// Get the parent of this compponent
public synchronized E getParent() {
// Get the number of children of this component
public synchronized int getChildCount()
// Get the children of this component
public synchronized List<E> getChildren()
// Get the child with the specified uuid
public synchronized E getChild(final String uuid)
// Get the uuid of this ocmponent
public synchronized String getUuid()
// Get a user-friendly representation of this topology component
public String getDisplayName()
}
AbstractTopologyComponent is defined as follows:
public abstract class AbstractTopologyComponent
extends AbstractComponent<AbstractTopologyComponent> {
// Whether this object represents a driver
public boolean isDriver()
// Whether this object represents a node
public boolean isNode()
// Whether this object represents a peer driver
public boolean isPeer()
// Get the object describing the health of a node or driver
public HealthSnapshot getHealthSnapshot()
// Get the management information for this component
public JPPFManagementInfo getManagementInfo()
// Get a user-friendly representation of this component
public String getDisplayName()
}
AbstractTopologyComponent
TopologyDriver TopologyNode
TopologyPeer
AbstractComponent

TopologyDriver provides the following additional methods:
public class TopologyDriver extends AbstractTopologyComponent {
// Get the JMX connection wrapper
public JMXDriverConnectionWrapper getJmx()
// Get the driver connection
public JPPFClientConnection getConnection()
// Get a proxy to the MBean that forwards node management requests
public JPPFNodeForwardingMBean getForwarder()
// Get a proxy to the jobs monitoring MBean
public DriverJobManagementMBean getJobManager()
// Get a proxy the diagnostics MBean for this driver
public DiagnosticsMBean getDiagnostics()
// Get the nodes attached to this driver as TopologyNode objects
public List<TopologyNode> getNodes()
// Get the peers connected to this driver as TopologyPeer objects
public List<TopologyPeer> getPeers()
// Get the nodes and peers connected to this driver
public List<TopologyNode> getNodesAndPeers()
}
TopologyNode provides two specialized method to query the node's state:
public class TopologyNode extends AbstractTopologyComponent {
// Get the object describing the current state of a node
public JPPFNodeState getNodeState()
// Get the number of slaves for a master node (node provisioning)
public int getNbSlaveNodes()
}
Whereas TopologyPeer does not provide any additional method, since its uuid is all that is needed:
public class TopologyPeer extends TopologyNode {
}
The root of the tree is our TopologyManager, defined as follows:
public class TopologyManager implements ClientListener {
// Create a topology manager with a new JPPFClient
public TopologyManager()
// Create a toplogy manager with the specified JPPFClient
public TopologyManager(JPPFClient client)
// Get the JPPF client
public JPPFClient getJPPFClient()
// Get all drivers
public List<TopologyDriver> getDrivers()
// Get all nodes
public List<TopologyNode> getNodes()
// Get all peers
public List<TopologyPeer> getPeers()
// Get a driver from its uuid
public TopologyDriver getDriver(String uuid)
// Get a node from its uuid
public TopologyNode getNode(String uuid)
// Get a peer from its uuid
public TopologyPeer getPeer(String uuid)
// Get a node or peer from its uuid
public TopologyNode getNodeOrPeer(String uuid)
// Get the number of drivers
public int getDriverCount()
// Get the number of nodes
public int getNodeCount()
// Get the number of peers
public int getPeerCount()
// Get and set the node filter
public NodeSelector getNodeFilter()
public void setNodeFilter(NodeSelector selector)
}

According to this, the following code example can be used to visit the entire tree:
// this creates a new JPPFClient accessible with manager.getJPPFClient()
TopologyManager manager = new TopologyManager();
// iterate over the discovered drivers
for (TopologyDriver driver: manager.getDrivers()) {
// ... do something with the driver ...
// iterate of the nodes and peers for this driver
for (TopologyNode node: driver.getNodesAndPeers()) {
if (comp.isNode()) {
// ... do something with the node ...
} else { // if (comp.isPeer())
TopologyPeer peer = (TopologyPeer) node;
// retrieve the actual driver the peer refers to
TopologyDriver actualDriver = manager.getDriver(peer.getUuid());
// ... do something with the peer ...
}
}
}
A TopologyManager instance also automatically refreshes the states of the nodes, along with the JVM health snapshots of
the drivers and nodes. The interval between refreshes is determined via the value of the following configuration
properties:
# refresh interval in millis for the grid topology.
# this is the interval between 2 successive runs of the task that refreshes the
# topology via JMX requests; defaults to 1000
jppf.admin.refresh.interval.topology = 1000
# refresh interval for the JVM health snapshots; defaults to 1000
# this is the interval between 2 successive runs of the task that refreshes
# the JVM health snapshots via JMX requests
jppf.admin.refresh.interval.health = 1000
These values can be set both in a configuration file and programmatically, for instance:
TypedProperties config = JPPFConfiguration.getProperties();
// refresh the nodes states every 3 seconds
config.setLong("jppf.admin.refresh.interval.topology", 3000L);
// refresh the JMV health snapshots every 5 seconds
config.setLong("jppf.admin.refresh.interval.health", 5000L);
TopologyManager manager = new TopologyManager();
4.14.2 Receiving notifications of changes in the topology
It is possible to subscribe to topology change events emitted by a TopologyManager, using an implementation of the
TopologyListener interface as parameter of the related constructors and methods in TopologyManager:
public class TopologyManager implements ClientListener {
// Create a topology manager with a new JPPFClient
// and add the specified listeners immediately
public TopologyManager(TopologyListener...listeners)
// Create a topology manager with the specified JPPFClient
// and add the specified listeners immediately
public TopologyManager(JPPFClient client, TopologyListener...listeners)
// Add a topology change listener
public void addTopologyListener(TopologyListener listener)
// Remove a topology change listener
public void removeTopologyListener(TopologyListener listener)
}

TopologyListener is defined as follows:
public interface TopologyListener extends EventListener {
// Called when a driver is discovered
void driverAdded(TopologyEvent event);
// Called when a driver is terminated
void driverRemoved(TopologyEvent event);
// Called when the state of a driver has changed
void driverUpdated(TopologyEvent event);
// Called when a node is added to a driver
void nodeAdded(TopologyEvent event);
// Called when a node is removed from a driver
void nodeRemoved(TopologyEvent event);
// Called when the state of a node has changed
void nodeUpdated(TopologyEvent event);
}
As we can see, each notification is encapsulated in a TopologyEvent object:
public class TopologyEvent extends EventObject {
// Get the driver data
public TopologyDriver getDriver()
// Get the related node or peer
public TopologyNode getNodeOrPeer()
// Get the topology manager which emitted this event
public TopologyManager getTopologyManager()
}
Please note that, for the driverAdded(...), driverRemoved(...) and driverUpdated(...) notifications, the
corresponding event's getNodeOrPeer() method will always return null.
Additionally, if you do not wish to override all the methods of the TopologyListener interface, you can instead extend the
class TopologyListenerAdapter, which provides an empty implementation of each method.
Here is a listener implementation that prints topology changes to the console:
public class MyListener extends TopologyListenerAdapter {
@Override public void driverAdded(TopologyEvent e) {
System.out.printf("added driver %s%n", e.getDriver().getDisplayName());
}
@Override public void driverRemoved(TopologyEvent e) {
System.out.printf("removed driver %s%n", e.getDriver().getDisplayName());
}
@Override public void nodeAdded(TopologyEvent e) {
TopologyNode node = e.getNodeOrPeer();
System.out.printf("added %s %s to driver %s%n", nodeType(node),
node.getDisplayName(), e.getDriver().getDisplayName());
}
@Override public void nodeRemoved(TopologyEvent e) {
TopologyNode node = e.getNodeOrPeer();
System.out.printf("removed %s %s from driver %s%n", nodeType(node),
node.getDisplayName(), e.getDriver().getDisplayName());
}
private String nodeType(TopologyNode node) {
return node.isNode() ? "node" : "peer";
}
}
To subscribe this listener for topology changes:
TopologyManager manager = new TopologyManager();
manager.addTopologyListener(new MyListener());
or, in a single statement:
TopologyManager manager = new TopologyManager(new MyListener());

4.14.3 Node filtering
TopologyManager provides an API to filter the nodes in the grid topology, based on node selectors:
public class TopologyManager implements ClientListener {
// Get the node filter
public NodeSelector getNodeFilter()
// Set the node filter
public void setNodeFilter(NodeSelector selector)
}
To activate the node filtering, you only need to call setNodeFilter() with a non-null NodeSelector. Inversely, calling
setNodeFilter() with a null selector will deactivate the node filtering. Here is an example which filters out all slave
nodes in the topology:
TopologyManager manager = ...;
// a policy that filters out slave nodes
ExecutionPolicy noSlavePolicy = new Equal("jppf.node.provisioning.slave", false);
NodeSelector selector = new ExecutionPolicySelector(noSlavePolicy);
// activate node filtering with our policy
manager.setNodeFilter(selector);
When node filtering is active:
• only the nodes that match the selector will be available via the TopologyManager API
• events will be emitted only for the nodes that match the selector
The administration console also provides a UI to enter an execution policy in XML format to use as a filter:

4.15 Job monitoring API
In the same way that the topology monitoring API maintains a representation of the grid topology, the job monitoring API
maintains a representation of the jobs being processed within the grid, including which jobs are processed by each drivers
and which nodes the jobs are dispatched to.
4.15.1 Job monitor and jobs hierarchy
The class JobMonitor maintains a representation of the jobs as a hierarchy with 3 levels: driver / job / job dispatch, as
shown in this picture:
Note that a JPPF job can be submitted to multiple drivers, either in parallel from the same client, or from one driver to
another in a multi-driver topology. JobMonitor provides an API to retrieve all the drivers a job is submitted to.
Each element of the jobs hierarchy has its own class, represented in this object model:
As we can see, job elements share a common super class with the toplogy elements: AbstractComponent, which
provides the base API to navigate a tree of elements identified by their uuid.
Driver A Driver B
Job 1 Job 2 Job 4Job 3
Job Monitor
Node 1
dispatch
Node 2
dispatch
Node 4
dispatch
Node 3
dispatch
Node 5
dispatch
Node 6
dispatch
Node 8
dispatch
Node 7
dispatch
AbstractJobComponent
JobDriver Job JobDispatch
AbstractComponent

JobMonitor provides the following API to navigate the job hierarchy:
public class JobMonitor extends TopologyListenerAdapter {
// Get the driver with the specified uuid
public JobDriver getJobDriver(String driverUuid)
// Get the drivers monitored by this job monitor
public List<JobDriver> getJobDrivers()
// Get the drivers to which a job was submitted
public List<JobDriver> getDriversForJob(String jobUuid)
// Get the dispatches of the specified job accrosss the entire topology
// This returns job dispatches with nodes that may be connected to different servers
public List<JobDispatch> getAllJobDispatches(String jobUuid)
}
The class JobDriver is essentially a wrapper for a TopologyDriver element, which represents a topology hierarchy that is
orthogonal to the jobs hierarchy. It is defined as follows:
public class JobDriver extends AbstractJobComponent {
// Get the proxy to the driver MBean that manages and monitors jobs
public DriverJobManagementMBean getJobManager()
// Get the associated driver from the topology manager
public TopologyDriver getTopologyDriver()
// Get a job handled by this driver from its uuid
public Job getJob(final String jobUuid)
// Get the list of jobs handled by this driver
public List<Job> getJobs()
}
The Job class wraps a JobInformation object and provides information on the latest known state of a job, as seen by the
driver it is submitted to. It is defined as follows:
public class Job extends AbstractJobComponent {
// Get the information on the job
public JobInformation getJobInformation()
// Get the driver that holds this job
public JobDriver getJobDriver()
// Get the dispatch with the specified node uuid for this job
public JobDispatch getJobDispatch(String nodeUuid)
// Get the job dispatches for this job
public List<JobDispatch> getJobDispatches()
}
JobDispatch represents a subset of a job that was sent to a node for execution and is the association of a JobInformation
object with a TopologyNode:
public class JobDispatch extends AbstractJobComponent {
// Get the information on the node for ths job dispatch
public TopologyNode getNode()
// Get the information on the job
public synchronized JobInformation getJobInformation()
// Get the job to which this dispatch belongs
public Job getJob()
}

4.15.2 Creating and configuring a job monitor
4.15.2.1 Constructors
To create and initialize a JobMonitor, you have to call one of its two constructors:
public class JobMonitor extends TopologyListenerAdapter {
// Create this jo mManager with the specified topology manager in
// IMMEDIATE_NOTFICATIONS mode
public JobMonitor(TopologyManager topologyManager, JobMonitoringListener...listeners)
// Create this job manager with the specified topology manager and event mode
public JobMonitor(JobMonitorUpdateMode updateMode, long period,
TopologyManager topologyManager, JobMonitoringListener...listeners)
}
Examples:
JPPFClient client = new JPPFClient();
TopologyManager tManager = new TopologyManager(client);
JobMonitoringListener listener1 = new JobMonitoringListenerAdapter() { ... };
JobMonitoringListener listener2 = new JobMonitoringListenerAdapter() { ... };
JobMonitoringListener[] listenerArray = { listener1, listener2 };
JobMonitor monitor;
monitor = new JobMonitor(tManager);
monitor = new JobMonitor(tManager, listener1);
monitor = new JobMonitor(tManager, listenerArray);
monitor = new JobMonitor(UpdateMode.IMMEDIATE_NOTIFICATIONS, -1L, tManager);
monitor = new JobMonitor(UpdateMode.POLLING, 1000L, tManager, listener1, listener2);
Remarks:
1) A call to:
new JobMonitor(topologyManager, listenerArray)
is equivalent to:
new JobMonitor(UpdateMode.IMMEDIATE_NOTIFICATIONS , -1L, topologyManager, listenerArray)
2) The vararg parameter listeners is optional and needs not be specified if you do not wish to register a job monitor
listener at construction time.
3) As we can see, a JobMonitor requires a TopologyManager to work with, since it will use its TopologyDriver and
TopologyNode objects to construct the JobDriver and JobDispatch instances in the jobs hierarchy.
4.15.2.2 Update modes
As we have seen, a JobMonitor is given an update mode at construction time, whether implicitely or explicitely. The
update mode is one of the elements of the JobMonitorUpdateMode enum, defined as follows:
public enum JobMonitorUpdateMode {
// Updates are computed by polling job information from the drivers
// at regular intervals
POLLING,
// Updates are computed from JMX notifications and pushed immediately
// as job monitor events. This means one event for each jmx notification
IMMEDIATE_NOTIFICATIONS,
// Updates are computed from JMX notifications and published periodically as job
// monitor events. Notifications are merged/aggregated in the interval between
// publications
DEFERRED_NOTIFICATIONS
}

In POLLING and DEFERRED_NOTIFICATIONS modes, updates are published periodically as events, hence the need for
the period parameter in the constructor, which represents the interval between publications in milliseconds. There is
however a significatant difference between these two modes: in POLLING mode, the period represents the interval
between two JMX requests to the driver(s). Since this involves network communication, it can be a slow operattion and
the value for period should not be too small, otherwise the job monitor may not be able to cope. A period of 1000L (1
second) or more is recommended. In DEFERRED_NOTIFICATIONS mode, the information to publish is already present
in memory and the period represents the interval between two publications as events. Thus the period can be significantly
smaller than in POLLING mode. For instance, when displaying the updates in a desktop GUI, you might want to make
sure that the user's eyes will perceive them as continuous updates. For this you need to have at least 25 updates per
second, which means a period of 40 milliseconds or less.
In IMMEDIATE_NOTIFICATIONS mode, updates are immediately pushed as events, therefore no period parameter is
needed and the value used in the constructor is simply ignored.
To conclude, the purpose of the update modes is to provide options for the tradeoff between the accuracy of the job
updates and the ability for the application to cope with the generated workload. For instance, a GUI application may not
need to display all the updates, in which case the POLLING mode would be sufficient. If you need to receive all updates,
then IMMEDIATE_NOTIFICATIONS is the mode to use. Finally, please also note that POLLING is the mode which
generates the least network traffic.
4.15.3 Receiving job monitoring events
JobMonitor allows registering one or more listeners to job events, either from its constructors, as we have seen in the
previous section, or after construction time, with the following API:
public class JobMonitor extends TopologyListenerAdapter {
// Initialize with the specified topology manager and listeners
public JobMonitor(TopologyManager topologyManager, JobMonitoringListener...listeners)
// Initialize with the specified topology manager, event mode and listeners
public JobMonitor(UpdateMode updateMode, long period, TopologyManager topologyManager,
JobMonitoringListener...listeners)
// Add a listener to the events emitted by this job monitor
public void addJobMonitoringListener(JobMonitoringListener listener)
// Remove a listener to the events emitted by this job monitor
public void removeJobMonitoringListener(JobMonitoringListener listener)
}
A listener is an implementation of the JobMonitoringListener interface, which provides the following notification methods:
public interface JobMonitoringListener extends EventListener {
// Called when a new driver is added to the topology
void driverAdded(JobMonitoringEvent event);
// Called when a new driver is added to the topology
void driverRemoved(JobMonitoringEvent event);
// Called when a job is added to the driver queue
void jobAdded(JobMonitoringEvent event);
// Called when a job is removed from the driver queue
void jobRemoved(JobMonitoringEvent event);
// Called when the state a job has changed
void jobUpdated(JobMonitoringEvent event);
// Called when a job is dispatched to a node
void jobDispatchAdded(JobMonitoringEvent event);
// Called when a job dispatch returns from a node
void jobDispatchRemoved(JobMonitoringEvent event);
}
If you do not need to implement all the methods, you may instead extend the JobMonitoringListenerAdapter class, which
provides an empty implementation of each method in JobMonitoringListener.

These methods provide an input parameter of type JobMonitoringEvent:
public class JobMonitoringEvent extends EventObject {
// Get the job monitor which emitted this event
public JobMonitor getJobMonitor()
// Get the job driver from which this event originates
public JobDriver getJobDriver()
// Get the related job, if any
public Job getJob()
// Get the related job dispatch, if any
public JobDispatch getJobDispatch()
}
Note that getJob() and getJobDispatch() may return null, depending on the notification method called:
- getJob() will return null for the driverAdded() and driverRemoved() notifications
- getJobDispatch() only returns a value for the jobDispatchAdded() and jobDispatchRemoved() notifications.
As an example, the following code sample prints all the job monitoring events to the system console:
public class MyJobMonitoringListener implements JobMonitoringListener {
@Override public void driverAdded(JobMonitoringEvent event) {
print("driver ", event.getJobDriver(), " added");
}
@Override public void driverRemoved(JobMonitoringEvent event) {
print("driver ", event.getJobDriver(), " removed");
}
@Override public void jobAdded(JobMonitoringEvent event) {
print("job ", event.getJob(), " added to driver ", event.getJobDriver());
}
@Override public void jobRemoved(JobMonitoringEvent event) {
print("job ", event.getJob(), " removed from driver ", event.getJobDriver());
}
@Override public void jobUpdated(JobMonitoringEvent event) {
print("job ", event.getJob(), " updated");
}
@Override public void jobDispatchAdded(JobMonitoringEvent event) {
print("job ", event.getJob(), " dispatched to node ", event.getJobDispatch());
}
@Override public void jobDispatchRemoved(JobMonitoringEvent event) {
print("job ", event.getJob(), " returned from node ", event.getJobDispatch());
}
private void print(Object...args) {
StringBuilder sb = new StringBuilder();
for (Object o: args) {
if (o instanceof AbstractComponent)
sb.append(((AbstractComponent) o).getDisplayName());
else sb.append(o);
}
System.out.println(sb.toString());
}
}
TopologyManager tManager = ...;
// register the listener with the job monitor
JobMonitor monitor = new JobMonitor(tManager, new MyJobMonitoringListener());
// or, later on
monitor.addJobMonitoringListener(new MyJobMonitoringListener());

4.16 The JPPF statistics API
4.16.1 API description
The statistics in JPPF are handled with objects of type JPPFStatistics, which are a grouping of JPPFSnapshot objects,
each snapshot representing a value that is constantly monitored, for instanc the number of nodes connected to a server,
or the number of jobs in the server queue, etc.
JPPFSnapshot exposes the following API:
public interface JPPFSnapshot extends Serializable {
// Get the total cumulated sum of the values
double getTotal();
// Get the latest observed value
double getLatest();
// Get the smallest observed value
double getMin();
// Get the peak observed value
double getMax();
// Get the average value
double getAvg();
// Get the label for this snapshot
String getLabel();
// Get the count of values added to this snapshot
long getValueCount();
}
The label of a snapshot is expected to be unique and enables identifiying it within a JPPFStatistics object.
JPPF implements three different types of snapshots, each with a different semantics for the getLatest() method:
–CumulativeSnapshot : in this implementation, getLatest() is computed as the cumulated sum of all values added to
the snapshot. If values are only added, and not removed, then it will always return the same value as getTotal().
–NonCumulativeSnapshot : here, getLatest() is computed as the average of the latest set of values that were added,
or the latest value if only one was added.
–SingleValueSnapshot : in this implementation, only getTotal() is actually computed, all other methods return 0.
A JPPFStatistics object allows exploring the snapshots it contains, by exposing the following methods:
public class JPPFStatistics implements Serializable, Iterable<JPPFSnapshot> {
// Get a snapshot specified by its label
public JPPFSnapshot getSnapshot(String label)
// Get all the snapshots in this object
public Collection<JPPFSnapshot> getSnapshots()
// Get the snapshots in this object using the specified filter
public Collection<JPPFSnapshot> getSnapshots(Filter filter)
@Override
public Iterator<JPPFSnapshot> iterator()
// A filter interface for snapshots
public interface Filter {
// Determines whether the specified snapshot is accepted by this filter
boolean accept(JPPFSnapshot snapshot)
}
}

Note that, since it implements Iterable<JPPFSnapshot>, a JPPFStatistics object can be used directly in a for loop:
JPPFStatistics stats = ...;
for (JPPFSnapshot snapshot: stats) {
System.out.println("got '" + snapshot.getLabel() + "' snapshot");
}
Currently, only the JPPF driver holds and maintains a JPPFStatistics instance. It can be obtained directly with:
JPPFStatistics stats = JPPFDriver.getInstance().getStatistics();
It can also be obtained remotely via the management APIs, as described in the section Management and monitoring >
Server management > Server-level management and monitoring > Server statistics of this documentation.
Additionally, the class JPPFStatisticsHelper holds a set of constants definitions for the labels all all the snapshots
currently used in JPPF, along with a number of utility methods to ease the use of statistics:
public class JPPFStatisticsHelper {
// Count of tasks dispatched to nodes
public static String TASK_DISPATCH = "task.dispatch";
// ... other constant definitions ...
// Determine wether the specified snapshot is a single value snapshot
public static boolean isSingleValue(JPPFSnapshot snapshot)
// Determine wether the specified snapshot is a cumulative snapshot
public static boolean isCumulative(JPPFSnapshot snapshot)
// Determine wether the specified snapshot is a non-cumulative snapshot
public static boolean isNonCumulative(JPPFSnapshot snapshot)
// Get the translation of the label of a snapshot in the current locale
public static String getLocalizedLabel(JPPFSnapshot snapshot)
// Get the translation of the label of a snapshot in the specified locale
public static String getLocalizedLabel(JPPFSnapshot snapshot, Locale locale)
}
The getLocalizedLabel() methods provide a short, localized description of what the snapshot is.
Note: at this time, only English translations are available.
4.16.2 Statistics snapshots reference by type
The table below provides a list of the existing server statistics snapshots grouped by type. The snapshot names
correspond to the names of the constants defined in JPPFStatisticsHelper.
To obtain the corresponding JPPFSnapshot from a JPPFStatistics object, you can write code similar to the following:
JPPFStatistics stats = ...;
JPPFSnapshot snapshot = stats.getSnapshot(JPPFStatisticsHelper.NODE_EXECUTION);
Cumulative Non cumulative Single value
TASK_QUEUE_COUNT
JOB_COUNT
NODES
IDLE_NODES
CLIENTS
EXECUTION
NODE_EXECUTION
TRANSPORT_TIME
TASK_QUEUE_TIME
JOB_TIME
JOB_TASKS
TASK_DISPATCH
NODE_CLASS_REQUESTS_TIME
CLIENT_CLASS_REQUESTS_TIME
TASK_QUEUE_TOTAL
JOB_TOTAL
NODE_IN_TRAFFIC
NODE_OUT_TRAFFIC
CLIENT_IN_TRAFFIC
CLIENT_OUT_TRAFFIC
PEER_IN_TRAFFIC
PEER_OUT_TRAFFIC
UNIDENTIFIED_IN_TRAFFIC
UNIDENTIFIED_OUT_TRAFFIC

5 Configuration guide
A JPPF grid is composed of many distributed components interacting with each other, often in different environments.
While JPPF will work in most environments, the default behavior may not be appropriate or adapted to some situations.
Much of the behavior in JPPF components can thus be modified, fine-tuned or sometimes even disabled, via numerous
configuration properties. These properties apply to many mechanisms and behaviors in JPPF, including:
• network communication
• management and monitoring
• performance / load-balancing
• failover and recovery
Any configuration property has a default value that is used when the property is not specified, and which should work in
most environments. In practice, this means that JPPF can work without any explicitely specified configuration at all.
For a full list of the JPPF configuration properties, do not hesitate to read the chapter Appendix A: configuration
properties reference of this manual.
5.1 Configuration file specification and lookup
All JPPF components work with a set of configuration properties. The format of these propertiesis as specified in the Java
Properties class. To enable a JPPF component to retrieve thiese properties file, their source must be specified using one
of the two, mutually exclusive, system properties:
–jppf.config.plugin = class_name, where class_name is the fully qualified name of a class implementing either
the interface JPPFConfiguration.ConfigurationSource, or the interface JPPFConfiguration.ConfigurationSourceReader,
enabling a configuration source from any origin, such as a URL, a distributed file system, a remote storage facility, a
database, etc.
–jppf.config = path, where path is the location of the configuration file, either on the file system, or relative to the
JVM's classpath root. If this system property is not specified, JPPF will look for a default file named "jppf.properties" in
the current directory or in the classpath root.
Example use:
java -Djppf.config.plugin=my.own.Configuration ...
or
java -Djppf.config=my/folder/myFile.properties ...
The configuration file lookup mechanism is as follows:
1. if jppf.plugin.config is specified
a) instantiate an object of the specified class name and read the properties via the stream provided by this object's
getPropertyStream() or getPropertyReader() method, depending on which interface it implements.
b) if, for any reason, the stream cannot be obtained or reading the properties from it fails, go to 3.
2. else if jppf.config is specified
a) look for the file in the file system
b) if not found in the file system, look in the classpath
c) if not found in the classpath use default configuration values
3. if jppf.config is not specified
a) use default file "jppf.properties"
b) look for "jppf.properties" in the file system
c) if not found in the file system, look for it in the classpath
d) if not found in the classpath use default configuration values
A practical side effect of this mechanism is that it allows us to place a configuration file in the classpath, for instance
packaged in a jar file, and override it if needed with an external file, since the the file system is always looked up first.

5.2 Includes, substitutions and scripted values in the configuration
5.2.1 Includes
A JPPF configuration source, whether as a file or as a plugin, can include other configuration sources by adding one or
more “#!include” statements in the following format:
#!include source_type source_path
The possible values for source_type are “file”, “url” or “class”. For each of these values, source_path has a different
meaning:
- when source_type is “file”, source_path is the path to a file on the file_system or in the JVM's classpath. If the file
exists in both classpath and file system, the file system will have priority over the classpath. Relative paths are interpeted
as relative to the JVM's current user directory, as determined by System.getProperty(“user.dir”).
- when source_type is “url”, source_path is a URL pointing to a configuration file. It must be a URL such that the JVM
can open a stream from it.
- when source_type is “class”, source_path is the fully qualified class name of a configuration plugin, i.e. an
implementation of either JPPFConfiguration.ConfigurationSource or JPPFConfiguration.ConfigurationSourceReader.
Examples:
# a config file in the file system
#!include file /home/me/jppf/jppf.properties
# a config file in the classpath
#!include file META-INF/jppf.properties
# a config file obtained from a url
#!include url http://www.myhost.com/jppf/jppf.properties
# a config file obtained from a configuration plugin
#!include class myPackage.MyConfigurationSourceReader
Includes can be nested without any limit on the nesting level. Thus, you need to be careful not to introduce cycles in your
includes. If that happens, JPPF will catch the resulting StackOverflowException and display an error message in the
console output and in the log.
5.2.2 Substitutions in the values of configuration properties
The JPPF configuration can handle a syntax of the form “propertyName = prefix${otherPropertyName}suffix”, where
prefix and suffix are arbitrary strings and ${otherPropertyName} is a placeholder referencing another property, whose
value will be substituted to the placeholder. If you have experience with Apache Ant, this syntax is very similar to the way
Ant properties are used in a build script.
Let's take an example illustrating how this works. The following property definitions:
prop.1 = value1
prop.2 = ${prop.1}
prop.3 = value3 ${prop.2}
prop.4 = value4 ${prop.2} + ${prop.3}
will be resolved into:
prop.1 = value1
prop.2 = value1
prop.3 = value3 value1
prop.4 = value4 value1 + value3 value1
Note 1: the order in which the properties are defined has no impact on the resolution of substitutions.
Note 2: substitutions are resolved after all includes are fully resolved and loaded.

Unresolved substitutions
A referenced property is unresolvable if, and only if, it refers to a property that is not defined or it is involved in a resolution
cycle. In this case, the value of the unresolved value will be the literal syntax in its initial definition, that is in the literal form
“${otherPropertyName}”. Let's illustrate this with examples.
In the following configuration:
prop.1 = ${prop.2}
the value of “prop.1” will remain “${prop.2}”, since the property “prop.2” is not defined.
In this configuration:
prop.1 = ${prop.2}
prop.2 = ${prop.3} ${prop.1}
prop.3 = value3
“prop.1” and “prop.2” introduce an unresolvable cycle, and only the reference to “prop.3” can be fully resolved. According
to this, the final values will be:
prop.1 = ${prop.2}
prop.2 = value3 ${prop.1}
prop.3 = value3
Environment variable substitutions
Any reference to a property name in the form “env.variableName” will be substituted with the value of the environment
variable whose name is “variableName”. For example, if the environment variable JAVA_HOME is defined as
“/opt/java/jdk1.7.0”, then the following configuration:
prop.1 = ${env.JAVA_HOME}/bin/java
will be resolved into:
prop.1 = /opt/java/jdk1.7.0/bin/java
If the value of a property refers to an undefined environment variable, then the reference will be replaced with the literal
syntax in its initial definition, that is in the literal form “${env.<UndefinedVariable>}”.
System properties substtutions
References to system properties work in exactly the same way as for environment variables, except that the prefix for a
system property reference is "sys." instead of "env.". The syntax for the reference is then "${sys.systemPropertyName}".
For example, if the Java command includes an option "-DTest.property=some.test.value", then the following configuration
property:
prop.1 = ${sys.Test.property}
will be resolved into:
prop.1 = some.test.value
5.2.3 Scripted property values
The values of configuration properties can be partially or complety computed as expressions written in any JSR 223-
compliant dynamic script language. Such properties contain one or more expressions of the form:
my.property = $script:language:source_type{script_source}$

Where:
–language is the script language to use, such as provided by the javax.script APIs. It defaults to "javascript"
–source_type determines how to find the script, with possible values "inline", "file" or "url". It defaults to "inline"
–script_source is either the script expression, or its location, depending on the value of source_type:
• if source_type = inline, then script_source is the script itself.
For example: my.prop = $script:javascript:inline{"hello " + "world"}$
• if source_type = file, then script_source is a script file, looked up first in the file system, then in the classpath.
For example: my.prop = $script:javascript:file{/home/me/myscript.js}$
• if source_type = url, then script_source is a script loaded from a URL.
For example: my.prop = $script:javascript:url{file:///home/me/myscript.js}$
If the language or source type are left unspecified, they will be assigned their default value. For instance the following
patterns will all resolve in language = 'javascript' and source_type = 'inline' :
$script{ 2 + 3 }$
$script:{ 2 + 3 }$
$script::{ 2 + 3 }$
$script::inline{ 2 + 3 }$
$script:javascript{ 2 + 3 }$
$script:javascript:{ 2 + 3 }$
Note: the syntax for scripted values may be quite cumbersome. It is possible to alleviate it by using 'S' or 's' instead of
"script", and the first character (case insensitive) of the source type instead of its full name. For instance, the following
properties are equivalent and will resolve to the exact same value:
prop.1 = $script:js:file{/home/me/script.js}$
prop.2= $S:js:f{/home/me/script.js}$
The default script language can be specified with the property 'jppf.script.default.language'. This property is
always evaluated first, in case it is also expressed with script expressions (which can only be in javascript). If it is not
specified explicitely, it will default to 'javascript'. For example, in the following:
# using javascript expression to set the default language to groovy
jppf.script.default.language = $script{ 'groo' + 'vy' }$
# inline expression using default language 'groovy'
my.property = $script{ return 2 + 3 }$
The value of 'my.property' will evaluate to 5, resulting from the inline groovy expression 'return 2 + 3'.
The scripts are evaluated after all includes and variable substitutions have been resolved. This will allow the scripts to use
a variable binding for the Properties (or TypedProperties object) being loaded, with the best possible accuracy. For
example, in the following:
prop.1 = hello world
prop.2 = $script:javascript{ thisProperties.getString('prop.1') + ' of scripting' }$
the value of 'prop.2' will evaluate to 'hello world of scripting', which is the value of 'prop.1' to which another string is
concatenated. The predefined variable thisProperty is bound to the properties object being evaluated. Note that the same
result can be achieved with a property substitution:
prop.1 = hello world
prop.2 = $script:javascript{ '${prop.1}' + ' of scripting' }$
Here, the substitution of ${prop.1} is performed before the script evaluation, and must be enclosed within quotes to be
parsed as a string literal inside the script.
Finally, property values can contain any number of script expressions, which can be written in different script languages
and loaded from different sources. For example, the value of the following property:
prop.1 = hello $script:javascript{'my ' + 'world'}$ number $script:groovy{return 2 + 3}$
will evaluate to 'hello my world number 5'.

5.3 Reminder: JPPF topology
Before reviewing the details of each configuration property, it is useful to have the big picture of what we are configuring
exactly. In a few words, a JPPF grid is made of clients (instances of your applications), servers and nodes. An application
submits jobs to a server, and a server distributes the tasks in each job to its attached nodes. The simplest configuration
you can have would be as illustrated in this picture:
We can see here that we have a single client communicating with one server, to which a single node is attached. In
practice, there will be many nodes attached to the server, and many clients will be able to communicate with the server
concurrently. It is also possible to link servers together, forming a peer-to-peer network of JPPF servers, allowing servers
to delegate a part of their workload to other servers.
We could effectively build a much more complex JPPF network, such as the one in this picture:
The role of the configuration will be essentially to determine where each component can find the others, and how their
interactions will be processed.

5.4 Configuring a JPPF server
5.4.1 Basic network configuration
The server network communication mechanism uses TCP/IP. To do its basic work of receiving jobs and dispatching them
for execution, one TCP port is required:
In the configuration file, this property would be defined as follows, with its default value:
# JPPF server port
jppf.server.port = 11111
Notes:
• not defining this property is equivalent to assigning it its default value.
• dynamic port allocation: when the port number is set to 0, JPPF will dynamically allocate a valid port number. Note
that this feature is mostly useful when server discovery is enabled.
5.4.2 Server discovery
By default, JPPF nodes and clients are configured to automatically discover active servers on the network. This is made
possible because, by default, a JPPF server will broadcast the required information (i.e. host address and port numbers)
using the UDP multicast mechanism. This mechanism itself is configurable, by setting the following properties:
# Enable or disable automatic discovery of JPPF drivers
jppf.discovery.enabled = true
# UDP multicast group to which drivers broadcast their connection parameters
jppf.discovery.group = 230.0.0.1
# UDP multicast port to which drivers broadcast their connection parameters
jppf.discovery.port = 11111
# How long a driver should wait between 2 broadcasts, in milliseconds
jppf.discovery.broadcast.interval = 1000
# IPv4 address inclusion patterns
jppf.discovery.broadcast.include.ipv4 =
# IPv4 address exclusion patterns
jppf.discovery.broadcast.exclude.ipv4 =
# IPv6 address inclusion patterns
jppf.discovery.broadcast.include.ipv6 =
# IPv6 address exclusion patterns
jppf.discovery.broadcast.exclude.ipv6 =
The values indicated above are the default values. Note that, given the nature of the UDP protocol, the broadcast data is
transient, and has to be re-sent at regular intervals to allow new nodes or clients to find the information. The broadcast
interval property allows some control over the level of network traffic ("chattyness") thus generated.
The last four properties define inclusion and exclusion patterns for IPv4 and IPv6 addresses. Each of them defines a list
of comma- or semicolumn- separated patterns. The IPv4 patterns can be exppressed in either CIDR notation, or in a
syntax defined in the Javadoc for the class IPv4AddressPattern. Similarly, IPv6 patterns can be expressd in CIDR
notation or in a syntax defined in IPv6AddressPattern. This allows restricting the network interfaces on which to broadcast
the server information: the server will only broadcast from the host's addresses that are included and not excluded.
5.4.3 Connecting to other servers
We have seen in the "reminder" section that servers can connect to each other, up to a full-fledged peer-to-peer topology.
When a server A connects to another server B, A will act as a node attached to B (from B's perspective). Based on this,
there are 4 possible kinds of connectivity between 2 servers:
• A and B are not connected at all
• A is connected to B (i.e. A acts as a node attached to B)
• B is connected to A (i.e. B acts as a node attached to A)
• A and B are connected to each other
5.4.3.1 Orphan servers
As of JPPF 5.1, the default behavior when a server doesn't have any attached node (i.e.orphan server) is, for the peer
servers it is connected to, to not send any job to this server. Servers are automatically notified of the number of nodes
attached to their peers, and will start sending jobs their way as soon as they have at least one node.
To force a server to send jobs to their peers even when they don't have any node, for instance if you wish to set a server
as a router to other servers, you can set the following property in its configuration:

# ingore the fact that peer servers may not have any node; default to false
jppf.peer.allow.orphans = true
5.4.3.2 Configuring peer connections
There are 2 ways to define one or more connection from a server to other servers on the network:
Using automatic discovery
In this scenario, we must enable the discovery of peer servers:
# Enable or disable auto-discovery of other peer servers (defaults to false)
jppf.peer.discovery.enabled = true
# number of connections to establish with each dicovered server, aka pool size
# (defaults to 1)
jppf.peer.pool.size = 2
For this to work, the server broadcast must be enabled on the peer server(s), and the properties defined in the previous
"server discovery" section will be used, hence they must be set to the same values on the other server(s). A server can
discover other servers without having to broadcast its own connection information (i.e. without being "discoverable").
Please note that the default value for "jppf.peer.discovery.enabled" is "false". Setting the default to "true" would
cause each server would connect to all other servers accessible on the network, with a high risk of unwanted side effects.
It is also possible to define more than one connection with each discovered peer driver, by setting the property
"jppf.peer.pool.size" to the desired number of connections. If this property is unspecified, it will default to 1.
Manual connection to peer servers
This will be best illustrated with an example configuration:
# define a space-separated list of peers to connect to
jppf.peers = server_1 server_2
# connection to server_1
jppf.peer.server_1.server.host = host_1
jppf.peer.server_1.server.port = 11111
jppf.peer.server_1.pool.size = 2
# connection to server_2
jppf.peer.server_2.server.host = host_2
jppf.peer.server_2.server.port = 11111
jppf.peer.server_2.pool.size = 2
To connect to each peer, we must define its IP address or host name as well as a port number. Please note that the value
we have defined for "jppf.peer.server_1.server.port" must be the same as the one defined for
"jppf.server.port" in server_1's configuration, and the value for "jppf.peer.server_1.server.port" must be
equal to that of "jppf.server.port" in server_1's configuration.
As for auto-discovered servers, it is possible to specifiy the number of connections to each manually configured peer
server with the "jppf.peer.<peer_name>.pool.size" property, which defaults to 1 if unspecified.
Using manual configuration and server discovery together
It is possible to use the manual configuration simultaneously with the discovery, by adding a special driver name,
“jppf_discovery”, to the list of manually configured peers:
# enable auto-discovery of other peer servers
jppf.peer.discovery.enabled = true
# specifiy both discovery and manually configured drivers
jppf.peerss = jppf_discovery server_1
# connection to server_1
jppf.peer.server_1.server.host = host_1
jppf.peer.server_1.server.port = 11111
5.4.4 JMX management configuration
JPPF uses JMX to provide remote management capabilities for the servers, and uses the default JMXMP connector for
communication. The management features are enabled by default; this behavior can be changed by setting the following

property:
# Enable or disable management of this server
jppf.management.enabled = true
When management is enabled, the following properties must be defined:
# JMX management host IP address. If not specified (recommended), the first non-local
# IP address (i.e. neither 127.0.0.1 nor localhost) on this machine will be used.
# If no non-local IP is found, localhost will be used.
jppf.management.host = localhost
# JMX management port, used by the remote JMX connector
jppf.management.port = 11198
Let's see in more details the usage of each of these properties:
• jppf.management.host: defines the host name or IP address for the remote management and monitoring of the
servers and nodes. It represents the host where an RMI registry is running. When this property is not defined
explicitely, JPPF will automatically fetch the first non-local IP address (meaning not the loopback address) it can find on
the current host. If none is found, ''localhost'' will be used. This provides a way to use an identical configuration for all
the servers on a network.
• jppf.management.port: defines the port number for connecting to the remote Mbean server. The default value for
this property is '''11198'''. If 2 nodes, 2 drivers or a driver and a node run on the same host, they must have a different
value for this property.
Note: if a management port is already in use by another JPPF component or application, JPPF will automatically
increment it, until it finds an available port number. This means that you can in fact leave the port numbers to their
default values (or not specify them at all), as JPPF will automatically ensure that valid unique port numbers are used.
5.4.5 Load-balancing
The distribution of the tasks to the nodes is performed by the JPPF driver. This work is actually the main factor of the
observed performance of the framework. It consists essentially in determining how many tasks will go to each node for
execution, out of a set of tasks sent by the client application. Each set of tasks sent to a node is called a "bundle", and the
role of the load balancing (or task scheduling) algorithm is to optimize the performance by adjusting the number of task
sent to each node.
The algorithm to use is configured with the following property:
jppf.load.balancing.algorithm = <algorithm_name>
The algorithm name can be one of those prefefined in JPPF, or a user-defined one. We will see how to define a custom
alogrithm in the Extending and Customizing JPPF section of this manual. JPPF has predefined load-balancing
algorithms to compute the distribution of tasks to the nodes, each with its own configuration parameters:
• “manual” : each bundle has a fixed number of tasks, meaning that each will receive at most this number of tasks
• “autotuned” : adaptive heuristic algorithm based on a simulated annealing technique
• “proportional” : an adaptive deterministic algorithm based on the contribution of each node to the overall mean task
execution time
• “rl” : adaptive algorithm based on an artificial intelligence technique called “reinforcement learning”
• “nodethreads” : each bundle will have at most n * m tasks, where n is the number of threads in the node to which the
bundle is sent is sent, and m is a user-defined parameter
For a detailed explanation of the load-balancing, its APIs and the predefined algorithms, please refer to the Load
Balancing section of this manual.
The predefined possible values for the property jppf.load.balancing.algorithm are thus: manual, autotuned,
proportional, rl and nodethreads. If not specified, the algorithm defaults to manual. For example:
jppf.load.balancing.algorithm = proportional
Each algorithm uses its own set of parameters, which define together a strategy for the algorithm, It is also called a
performance profile or simply profile, and we will use these terms interchangeably. A strategy has a name that serves to
identify a group of parameters and their values, using the following pattern:
jppf.load.balancing.profile = <profile_name>

jppf.load.balancing.profile.<profile_name>.<parameter_1> = <value_1>
...
jppf.load.balancing.profile.<profile_name>.<parameter_n> = <value_n>
Using this, you can define multiple profiles and easily switch from one to the other, by simple changing the value of
jppf.load.balancing.profile. It is also possible to mix, in a single profile, the parameters for multiple algorithms,
however it is not recommended, as there may be name collisions.
To illustrate this, we will give a sample profile for each of the predefined algorithms:
“manual” algorithm
# algorithm name
jppf.load.balancing.algorithm = manual
# name of the set of parameter values or profile for the algorithm
jppf.load.balancing.profile = manual_profile
# "manual" profile
strategy.manual_profile.size = 1
“autotuned” algorithm
# algorithm name
jppf.load.balancing.algorithm = autotuned
# name of the set of parameter values or profile for the algorithm
jppf.load.balancing.profile = autotuned_profile
# "autotuned" profile
jppf.load.balancing.profile.autotuned_profile.size = 5
jppf.load.balancing.profile.autotuned_profile.minSamplesToAnalyse = 100
jppf.load.balancing.profile.autotuned_profile.minSamplesToCheckConvergence = 50
jppf.load.balancing.profile.autotuned_profile.maxDeviation = 0.2
jppf.load.balancing.profile.autotuned_profile.maxGuessToStable = 50
jppf.load.balancing.profile.autotuned_profile.sizeRatioDeviation = 1.5
jppf.load.balancing.profile.autotuned_profile.decreaseRatio = 0.2
“proportional” algorithm
# algorithm name
jppf.load.balancing.algorithm = proportional
# name of the set of parameter values or profile for the algorithm
jppf.load.balancing.profile = proportional_profile
# "proportional" profile
jppf.load.balancing.profile.proportional_profile.initialSize = 5
jppf.load.balancing.profile.proportional_profile.performanceCacheSize = 1000
jppf.load.balancing.profile.proportional_profile.proportionalityFactor = 1
“rl” algorithm
# algorithm name
jppf.load.balancing.algorithm = rl
# name of the set of parameter values or profile for the algorithm
jppf.load.balancing.profile = rl_profile
# "rl" profile
jppf.load.balancing.profile.rl_profile.performanceCacheSize = 3000
jppf.load.balancing.profile.rl_profile.performanceVariationThreshold = 0.001
“nodethreads” algorithm
# algorithm name
jppf.load.balancing.algorithm = nodethreads
# name of the set of parameter values or profile for the algorithm
jppf.load.balancing.profile = nodethreads_profile
# means that multiplicator * nbThreads tasks will be sent to each node
jppf.load.balancing.profile.nodethreads_profile.multiplicator = 1
5.4.6 Server process configuration
A JPPF server is in fact made of two processes: a “controller” process and a “server” process. The controller launches the
server as a separate process and watches its exit code. If the exit code has a pre-defined value of 2, then it will restart the
server process, otherwise it will simply terminate. This mechanism allows the remote (eventually delayed) restart of a

server using the management APIs or the management console. It is also made such that, if any of the two processes
dies unexpectedly, then the other process will die as well, leaving no lingering Java process in the OS.
The server process inherits the following parameters from the controller process:
• location of jppf configuration (-Djppf.config or -Djppf.config.plugin)
• current directory
• environment variables
• Java class path
It is possible to specify additional JVM parameters for the server process, using the configuration property
jppf.jvm.options, as in this example:
jppf.jvm.options = -Xms64m -Xmx512m
Here is another example with remote debugging options:
jppf.jvm.options = -server -Xmx512m \
-Xrunjdwp:transport=dt_socket,address=localhost:8000,server=y,suspend=n
It is possible to specify additional class path elements through this property, by adding one or more “-cp” or “-classpath”
options (unlike the Java command which only accepts one). For example:
jppf.jvm.options = -cp lib/myJar1.jar:lib/myJar1.jar -Xmx512m \
-classpath lib/external/externalJar.jar
If a classpath element contains one or more spaces, the path(s) if defines must be surrounded with double quotes:
jppf.jvm.options = -Xmx512m -cp "dir with spaces/myJar1.jar" -cp NoSpaces/myJar2.jar
5.4.7 Configuring a local node
Each JPPF driver is able to run a single node in its own JVM, called ”local node”. The main advantage is that the
communication between server and node is much faster, since the network overhead is removed. This is particularly
useful if you intend to create a pure P2P topology, where all servers communicate with each other and only one node is
attached to each server.
To enable a local node in the driver, use the following configuration propoerty, which defaults to “false”:
jppf.local.node.enabled = true
Please note:
• the local node can be configured using the same properties as described in the Node Configuration section, except
for the network-related properties, since no network is involved between driver and local node
• for the same reason, the SSL configuration does not apply to a local node
5.4.8 Recovery from hardware failures of nodes
Network disconnections due to hardware failures are notoriously difficult to detect, let alone recover from. JPPF
implements a configurable mechanism that enables detecting such failures, and recover from them, in a reasonable time
frame. This mechanism works as follows:
• the node establishes a specific connection to the server, dedicated to failure detection
• at connection time, a handshake protocol takes place, where the node communicates a unique id (UUID) to the
server, that can be correlated to other connections for this node (i.e. job server and distributed class loader)
• at regular intervals (heartbeats), the server will send a very short message to the node, which it expects the node to
acknowledge by sending a short response of its own
• if the node's response is not received in a specified time frame, and this, a specified number of times in a row, the
server will consider the connection to the node broken, will close it cleanly, close the associated connections, and
handle the recovery, such as requeing tasks that were being executed by the node for execution on another node

In practice, the polling of the nodes is performed by a “reaper” object that will handle the querying of the nodes, using a
pool of dedicated threads rather than one thread per node. This enables a higher scalability with a large number of nodes.
The ability to specify multiple attempts at getting a response from the node is useful to handle situations where the
network is slow, or when the node or server is busy with a high CPU utilization level.On the server side, the parameters of
this mechanism are configurable via the following properties:
# Enable recovery from hardware failures on the nodes. Defaults to false (disabled).
jppf.recovery.enabled = false
# Maximum number of attempts to get a response form the node before the
# connection is considered broken. Default value is 3.
jppf.recovery.max.retries = 3
# Maximum time in milliseconds allowed for each attempt to get a response
# from the node. Default value is 6000 (6 seconds).
jppf.recovery.read.timeout = 3000
# Dedicated port number for the detection of node failure. Defaults to 22222.
jppf.recovery.server.port = 22222
# Interval in milliseconds between two runs of the connection reaper.
# Defaults to 60000 (1 minute).
jppf.recovery.reaper.run.interval = 60000
# Number of threads allocated to the reaper.
# Default value is the number of available CPUs.
jppf.recovery.reaper.pool.size = 8
Important note: given the implementation of this mechanism, you must be careful to keep some consistency between
the server and node settings. As a general rule of thumb, the settings should always satisfy the following constraint:
serverReaperInterval < nodeMaxRetries * nodeTimeout
This rule applies between any server and node, as well as between any two servers if you enabled communication
between servers in your configuration.
Note: if server discovery is active for a node, then the port number specified for the driver will override the one specified
in the node's configuration.
5.4.9 Parallel I/O
The JPPF driver uses several pools of threads to perform network I/O with the nodes, clients and other drivers in parallel.
There is a single configuration property that specifies the size of each of these pools:
jppf.transition.thread.pool.size = <number_of_io_threads>
When left unspecified, this property will take a default value equal to the number of processors available to the JVM
(equivalent to Runtime.getRuntime().availableProcessors()).
5.4.10 Redirecting the console output
In some situations, it might be desirable to redirect the standard and error output of the driver, that is, the output of
System.out and System.err, to files. This can be accomplished with the following properties:
# file on the file system where System.out is redirected
jppf.redirect.out = /some/path/someFile.out.log
# whether to append to an existing file or to create a new one
jppf.redirect.out.append = false
# file on the file system where System.err is redirected
jppf.redirect.err = /some/path/someFile.err.log
# whether to append to an existing file or to create a new one
jppf.redirect.err.append = false
By default, a new file is created each time the driver is started, unless “jppf.redirect.out.append = true” or
“jppf.redirect.err.append = true” are specified. If a file path is not specified, then the corresponding output is not
redirected.
5.4.11 Resolution of the nodes IP addresses
You can switch on or off the DNS name resolution for the nodes connecting to this driver, with the following property:
# whether to resolve the nodes' ip addresses into host names
# defaults to true (resolve the addresses)
org.jppf.resolve.addresses = true

5.5 Node configuration
5.5.1 Server discovery
By default, JPPF nodes are configured to automatically discover active servers on the network. As we have seen in 5.4.2,
this is possible thanks to the UDP broadcast mechanism of the server. On the other end, the node needs to join the same
UDP group to subscribe to the bradcasts from the server, which is done by configuring the following properties:
# Enable or disable automatic discovery of JPPF drivers
jppf.discovery.enabled = true
# UDP multicast group to which drivers broadcast their connection parameters
jppf.discovery.group = 230.0.0.1
# UDP multicast port to which drivers broadcast their connection parameters
jppf.discovery.port = 11111
# How long in milliseconds the node will attempt to automatically discover a driver
# before falling back to the manual configuration parameters
jppf.discovery.timeout = 5000
# IPv4 address inclusion patterns
jppf.discovery.include.ipv4 =
# IPv4 address exclusion patterns
jppf.discovery.exclude.ipv4 =
# IPv6 address inclusion patterns
jppf.discovery.include.ipv6 =
# IPv6 address exclusion patterns
jppf.discovery.exclude.ipv6 =
For the node to actually find a server on the network, the values for the group and port must be the same for a node and
at least one server. If multiple servers are found on the network, the node will arbitrarily pick one.
Note the property jppf.discovery.timeout: if defines a fall back strategy that wil cause the node to connect to the
server defined in the manual configuration parameters (see manual configuration) after the specified time.
The last four properties define inclusion and exclusion patterns for IPv4 and IPv6 addresses. Each of them defines a list
of comma- or semicolumn- separated patterns. The IPv4 patterns can be exppressed in either CIDR notation, or in a
syntax defined in the Javadoc for the class IPv4AddressPattern. Similarly, IPv6 patterns can be expressd in CIDR
notation or in a syntax defined in IPv6AddressPattern. This enables filtering out unwanted IP addresses: the discovery
mechanism will only allow addresses that are included and not excluded.
Let's take for instance the following pattern specifications:
jppf.discovery.include.ipv4 = 192.168.1.
jppf.discovery.exclude.ipv4 = 192.168.1.128-
The equivalent patterns in CIDR notation would be:
jppf.discovery.include.ipv4 = 192.168.1.0/24
jppf.discovery.exclude.ipv4 = 192.168.1.128/25
The inclusion pattern only allows IP addresses in the range 192.168.1.0 ... 192.168.1.255
The exclusion pattern filters out IP addresses in the range 192.168.1.128 ... 192.168.1.255
Thus, we actually defined a filter that only accepts addresses in the range 192.168.1.0 ... 192.168.1.127
Instead of these 2 patterns, we could have simply defined the following equivalent inclusion pattern:
jppf.discovery.include.ipv4 = 192.168.1.-127
or, in CIDR notation:
jppf.discovery.include.ipv4 = 192.168.1.0/25

5.5.2 Manual connection configuration
If server discovery is disabled, network access to a server must be configured manually. To this effect, the node requires
the address of host on which the server is running, and a TCP port, as shown in this example:
# IP address or host name of the server
jppf.server.host = my_host
# JPPF server port
jppf.server.port = 11111
Not defining these properties is equivalent to assigning them their default value (i.e. “localhost” for the host address,
11111 or 11143 for the port number, depending on whether SSL is disabled or enabled, respectively).
5.5.3 JMX management configuration
JPPF uses JMX to provide remote management capabilities for the nodes, and uses the JMXMP connector for
communication.
The management features are enabled by default; this behavior can be changed by setting the following property:
# Enable or disable management of this node
jppf.management.enabled = true
When management is enabled, the following properties must be defined:
# JMX management host IP address. If not specified (recommended), the first non-local
# IP address (i.e. neither 127.0.0.1 nor localhost) on this machine will be used.
# If no non-local IP is found, localhost will be used.
jppf.management.host = localhost
# JMX management port, used by the remote JMX connector
jppf.node.management.port = 11198
These properties have the same meaning and usage as for a server, as described in the driver JMX configuration section.
Note that, as of JPPF versions 4.1.2 and 4.2, the configuration property name for the management port has changed. If
the new name is not specified, JPPF will still lookup the old name “jppf.management.port” to ensure backward-
compatibility for existing configuration files.
5.5.4 Interaction between connection recovery and server discovery
When dicovery is enabled for the node (jppf.dicovery.enabled = true) and the maximum reconnection time is
not infinite (reconnect.max.time = <strictly_positive_value>), a sophisticated failover mechanism takes
place, following the sequence of steps below:
• the node attempts to reconnect to the driver to which it was previously connected (or attempted to connect), during a
maximum time specified by the configuration property "reconnect.max.time"
• during this maximum time, it will make multiple attempts to connect to the same driver. This covers the case when the
driver is restarted in the mean time.
• after this maximum time has elapsed, it will attempt to auto-discover another driver, during a maximum time, specified
via the configuration property "jppf.discovery.timeout" (in milliseconds)
• if the node still fails to reconnect after this timeout has expired, it will fall back to the driver manually specified in the
node's configuration file
• the cycle starts again
5.5.5 Recovery from hardware failures
The mechanism to recover from hardwaire failure has its counterpart on each node, which works as follows:
• the node establishes a specific connection to the server, dedicated to failure detection
• at connection time, a handshake takes place, where the node communicates a unique id (UUID) to the server
• the node will then attempt to get a message from the server (“check” message).
• if the message from the server is not received in a specified time frame, and this, a specified number of times in a
row, the node will consider the connection to the server broken, will close it cleanly, and let the recovery and failover
mechanism take over, as described in the previous section.
The following configuration properties are those required by the nodes' hardware failure recovery mechanism
implemented by the server:

# Enable recovery from hardware failures on the node. Default is false (disabled).
jppf.recovery.enabled = false
# Dedicated port number for the detection of node failure, must be the same as
# the value specified in the server configuration. Default value is 22222.
jppf.recovery.server.port = 22222
# Maximum number of attempts to get a message from the server before the
# connection is considered broken. Default value is 2.
jppf.recovery.max.retries = 2
# Maximum time in milliseconds allowed for each attempt to get a message
# from the server. Default value is 60000 (1 minute).
jppf.recovery.read.timeout = 60000
Important note: given the implementation of this mechanism, you must be careful to keep some consistency between
the server and node settings. As a general rule of thumb, the settings should always respect the following constraint:
serverReaperInterval < nodeMaxRetries * nodeTimeout
This rule applies between any server and node, as well as between any two servers if you enabled communication
between servers.
Note: if server discovery is active for a node, then the port number specified for the driver will override the one specified
in the node's configuration.
5.5.6 Processing threads
A node can process multiple tasks concurrently, using a pool of threads. The size of this pool is configured as follows:
# number of threads running tasks in this node
jppf.processing.threads = 4
If this property is not defined, its value defaults to the number of processors or cores available to the JVM.
5.5.7 Node process configuration
In the same way as for a server (see server process configuration), the node is made of 2 processes. In addition to the
properties and environment inherited from the controller process, it is possible to specify other JVM options via the
following configuration property:
jppf.jvm.options = -Xms64m -Xmx512m
As for the server, it is possible to specify additional class path elements through this property, by adding one or more “-cp”
or “-classpath” options (unlike the Java command which only accepts one). For example:
jppf.jvm.options = -cp "dir with spaces/myJar1.jar" -cp lib/myJar1.jar -Xmx512m
5.5.8 Class loader cache
Each node creates a specific class loader for each new client whose tasks are executed in that node. The cache itself is
managed as a bounded queue, and the oldest class loader will be evicted from the cache whenever the maximum size is
reached. The evicted class loader then becomes unreachable and can be garbage collected. In most modern JDKs, this
also results in the classes being unloaded.
If the class loader cache size is too large, this can lead to an out of memory condition in the node, especially in these 2
scenarios:
• if too many classes are loaded, the space reserved to the class definitions (permanent generation in Oracle JDK) will
fill up and cause an “OutOfMemoryError: PermGen space”
• if the classes hold a large amount of static data (via static fields and static initializers), an “OutOfMemoryError: Heap
Space” will be thrown
To mitigate this, the size of the class loader cache can be configured in the node as follows:
jppf.classloader.cache.size = 50
The default value for this property is 50, and the value must be at least equal to 1.
5.5.9 Class loader resources cache
To avoid uncessary network round trips, the node class loaders can store locally the resources found in their extended
classpath when one of their methods getResourceAsStream(), getResource(), getResources() or
getMultipleResources() is called. This cache is enabled by default and the type of storage and location of the file-
persisted cache can be configured as follows:

# whether the resource cache is enabled, defaults to 'true'
jppf.resource.cache.enabled = true
# type of storage: either 'file' (the default) or 'memory'
jppf.resource.cache.storage = file
# root location of the file-persisted caches
jppf.resource.cache.dir = some_directory
When “file” persistence is configured, the node will fall back to memory persistence if the resource cannot be saved to the
file system for any reason. This could happen, for instance, when the file system runs out of space.
For more details, please refer to the “Class Loading In JPPF > Local caching of network resources” section of this
documentation.
5.5.10 Security policy
To limit what the nodes can do on the machine that hosts them, It is possible to specify what permissions are granted to
them on their host. These permissions are based on the Java security policy model.
To implement security, nodes require a security policy file. The syntax of this file is similar to that of Java security policy
files, except that it only accepts permission entries (no grant or security context entries).
Some examples of permission entries:
// permission to read, write, delete node log file in current directory
permission java.io.FilePermission "${user.dir}/jppf-node.log", "read,write,delete";
// permission to read all log4j system properties
permission java.util.PropertyPermission "log4j.*", "read";
// permission to connect to a MySQL database on the default port on localhost
permission java.net.SocketPermission "localhost:3306", "connect,listen";
To enable the security policy, the node configuration file must contain the following property definition:
# Path to the security file, relative to the current directory or classpath
jppf.policy.file = jppf.policy
When this property is not defined, or the policy file cannot be found, security is disabled.
The policy file does not have to be local to the node. If it is not present locally, the node will download it from the server. In
this case it has to be locally accessible by the server, and the path to the policy file will be interpreted as path on the
server's file system. This feature, combined with the ablity to remotely restart the nodes, allows to easily update and
propagate changes to the security policy for all the nodes.
5.5.11 Offline mode
A node can be configured to run in “offline” mode. In this mode, there will be no class loader connection to the server (and
thus no distributed dynamic class loading will occur), and remote management via JMX is disabled. For more details on
this mode, please read the documentation section Deployment and run modes > Offline nodes.
To turn on the offline mode:
# set the offline mode (false by default)
jppf.node.offline = true

5.5.12 Redirecting the console output
As for JPPF drivers, the output of System.out and System.err of a node can be redirected to files. This can be
accomplished with the following properties:
# file on the file system where System.out is redirected
jppf.redirect.out = /some/path/someFile.out.log
# whether to append to an existing file or to create a new one
jppf.redirect.out.append = false
# file on the file system where System.err is redirected
jppf.redirect.err = /some/path/someFile.err.log
# whether to append to an existing file or to create a new one
jppf.redirect.err.append = false
By default, a new file is created each time the node is started, unless “jppf.redirect.out.append = true” or
“jppf.redirect.err.append = true” are specified. If a file path is not specified, then the corresponding output is not
redirected.
5.5.13 Specifying the path to the JVM
It is possible to choose which JVM will run a node, by specifying the full path to the Java executable with the following
property:
# Full path to the java executable
jppf.java.path = <path_to_java_executable>
# Linux example
jppf.java.path = /opt/jdk1.8.0/bin/java
# Windows example
jppf.java.path = C:/java/jdk1.7.0/bin/java.exe
This property is used in several situations:
• by the shell script from the node distribution that launches the node (startNode.sh or startNode.bat)
• by slave nodes when the property is specified as a configuration override, allowing to start a slave node with a
different JVM than its master's
• when a node is restarted with one of the JPPFNodeAdminMBean.updateConfiguration() management
methods with jppf.java.path specified as an overriden property.

5.6 Client and administration console configuration
5.6.1 Server discovery in the client
By default, JPPF clients are configured to automatically discover active servers on the network. This mechanism works in
the same way as for the nodes, and uses the same configuration properties, except for the discovery timeout:
# Enable or disable automatic discovery of JPPF drivers
jppf.discovery.enabled = true
# UDP multicast group to which drivers broadcast their connection parameters
jppf.discovery.group = 230.0.0.1
# UDP multicast port to which drivers broadcast their connection parameters
jppf.discovery.port = 11111
# IPv4 address inclusion patterns
jppf.discovery.include.ipv4 =
# IPv4 address exclusion patterns
jppf.discovery.exclude.ipv4 =
# IPv6 address inclusion patterns
jppf.discovery.include.ipv6 =
# IPv6 address exclusion patterns
jppf.discovery.exclude.ipv6 =
A major difference is that, when discovery is enabled, the client does not stop attempting to find one or more servers. A
client can also connect to multiple servers, and will effectively connect to every server it discovers on the network.
The JPPF client will manage a pool of connections to each discovered server, which can be used for concurrent job
submissions. The size of the connection pools is configured with the following property:
# connection pool size for each discovered server; defaults to 1 (single connection)
jppf.pool.size = 5
Each server connection has an assigned name, following the pattern: “jppf_discovery-<n>-<p>”, where n is a driver
number, in order of discovery, and p is the connection number, if the defined connection pool size is greater than 1. For
instance, if we defined jppf.pool.size = 2, then the first discovered driver will have 2 connections named
“jppf_discovery-1-1” and “jppf_discovery-1-2”
Each connection pool has an associated pool of JMX connections, whose size is independently configured as follows:
# JMX connection pool size, defaults to 1
jppf.jmx.pool.size = 1
The inclusion and exclusion pattern definitions work exactly in the same way as for the node configuration. Please refer to
the node's configuration of server discovery for more details.
It is also possible to specify the priority of all discovered server connections, so that they will easily fit into a failover
strategy defined via the manual network configuration:
# priority assigned to all auto-discovered connections; defaults to 0
# this is equivalent to "<driver_name>.jppf.priority" in manual network configuration
jppf.discovery.priority = 10
Additionally, you can specify the behavior to adopt, when a driver broadcasts its connection information for multiple
network interfaces. In this case, the client may end up creating multiple connections to the same driver, but with different
IP addresses. This default behavior can be disabled by setting the following property:
# enable or disable multiple network interfaces for each driver
jppf.pool.acceptMultipleInterfaces = false
This property defaults to false, meaning that only the first discovered interface for a driver will be taken into account.

5.6.2 Manual network configuration
As we have seen, a JPPF client can connect to multiple drivers. The first step will this be to name these drivers:
# space-separated list of drivers this client may connect to
# defaults to “default-driver”
jppf.drivers = driver-1 driver-2
Then for each driver, we will define the connection and behavior attributes, including:
Connection to the JPPF server
# host name, or ip address, of the host the JPPF driver is running on
driver-1.jppf.server.host = localhost
# port number for the on which the driver accepts connections
driver-1.jppf.server.port = 11111
Here, driver-1.class.server.port and driver-1.app.server.port must have the same value as the
corresponding properties class.server.port and app.server.port defined in the server configuration.
Connection pool size
# size of the pool of connections to this driver
driver-1.jppf.pool.size = 5
This allows the creation of a connection pool with a specific size for each server we connect to, whereas all pools would
have the same size when server discovery is enabled.
As for automatic server discovery, each connection pool has an associated pool of JMX connections, whose size is
independently configured as follows:
# JMX connection pool size, defaults to 1
driver-1.jppf.jmx.pool.size = 1
Priority
# assigned driver priority
driver-1.jppf.priority = 10
The priority assigned to a server connection enables the defintion of a fallback strategy for the client. In effect, the client
will always use connections that have the highest priority. If the connection with the server is interrupted, then the client
we use connections with the next highest priority in the remaining accessible server connection pools.
Connection to the management server
# management port for this driver
driver-1.jppf.management.port = 11198
This will allow direct access to the driver's JMX server using the client APIs, unless the client configuration property
jppf.management.enabled is set to false.
Note that this property is optional, since the JPPF client fetches it from the JPPF driver during the communication
handshake. It is thus recommended to leave it unspecified.
5.6.3 Using manual configuration and server discovery together
It is possible to use the manual server configuration simultaneously with the server discovery, by adding a special driver
name, “jppf_discovery” to the list of manually configured drivers:
# enable discovery
jppf.discovery.enabled = true
# specifiy both discovery and manually configured drivers
jppf.drivers = jppf_discovery driver-1
# host for this driver
driver-1.jppf.server.host = my_host
# port for this driver
driver-1.jppf.server.port = 11111

5.6.4 Load-balancing and failover of server connection pools
Connection pools can be organized in any combination of two modes, using the priority attribute of each pool:
Load-balancing mode occurs when the connection pools have the same priority. In this case, the JPPF client will
balance the jobs between the connections of the pools, according to the load-balancer settings. Example configuration:
jppf.drivers = driver-1 driver-2
driver-1.jppf.server.host = my.host1.com
driver-1.jppf.server.port = 11111
driver-1.jppf.priority = 20
driver-2.jppf.server.host = my.host2.com
driver-2.jppf.server.port = 11111
driver-2.jppf.priority = 20
Failover mode occurs when connection pools have different priorities. In this case, the JPPF client will only send jobs
through the pool(s) with the highest priority. If the highest priority pool fails for any reason, the JPPF client will then fall
back to the highest priority among the remaining connection pools, and so on. The following example shows such a
configuration:
jppf.drivers = primary-pool secondary-pool
primary-pool.jppf.server.host = my.host1.com
primary-pool.jppf.server.port = 11111
primary-pool.jppf.priority = 20
secondary-pool.jppf.server.host = my.host2.com
secondary-pool.jppf.server.port = 11111
secondary-pool.jppf.priority = 10
You can also combine load-balancing and failover modes, since there is no limit to the number of connection pools you
can define. For example:
jppf.drivers = primary-pool-1 primary-pool-2 secondary-pool-1 secondary-pool-2
primary-pool-1.jppf.server.host = my.host1.com
primary-pool-1.jppf.server.port = 11111
primary-pool-1.jppf.priority = 20
primary-pool-2.jppf.server.host = my.host2.com
primary-pool-2.jppf.server.port = 11111
primary-pool-2.jppf.priority = 20
secondary-pool-1.jppf.server.host = my.host3.com
secondary-pool-1.jppf.server.port = 11111
secondary-pool-1.jppf.priority = 10
secondary-pool-2.jppf.server.host = my.host4.com
secondary-pool-2.jppf.server.port = 11111
secondary-pool-2.jppf.priority = 10
5.6.5 Socket connections idle timeout
In some environments, a firewall may be configured to automatically close socket connections that have been idle for
more than a specified time. This may lead to a situation where a server may be unaware that a client was disconnected,
and cause one or more jobs to never return. To remedy to that situation, it is possible to configure an idle timeout on the
client side of the connection, so that the connection can be closed cleanly and grid operations can continue unhindered.
This is done via the following property:
jppf.socket.max-idle = timeout_in_seconds
If the timeout value is less than 10 seconds, then it is considered as no timeout. The default value is -1.

5.6.6 Local and remote execution
It is possible for a client to execute jobs locally (i.e. in the client JVM) rather than by submitting them to a server. This
feature allows taking advantage of muliple CPUs or cores on the client machine, while using the exact same APIs as for a
distributed remote execution. It can also be used for local testing and debugging before going “live”.
Local execution is disabled by default. To enable it, set the following configuration property:
# enable local job execution; defaults to false
jppf.local.execution.enabled = true
Local execution uses a pool of threads, whose size is configured as follows:
# number of threads to use for local execution
# the default value is the number of CPUs or cores available to the JVM
jppf.local.execution.threads = 4
A priority can be assigned to the local executor, so that it will easily fit into a failover strategy defined via the manual
network configuration:
# priority assigned to the local executor; defaults to 0
# this is equivalent to "<driver_name>.jppf.priority" in manual network configuration
jppf.local.execution.priority = 10
It is also possible to mix local and remote execution. This will happen whenever the client is connected to a server and
has local execution enabled. In this case, the JPPF client uses an adaptive load-balancing alogrithm to balance the
workload between local execution and node-side execution.
Finally, the JPPF client also provides the ability to disable remote execution. This can be useful if you want to test the
execution of jobs purely locally, even if the server discovery is enabled or the server connection properties would
otherwise point to a live JPPF server. To achieve this, simply configure the following:
# enable remote job execution; defaults to true
jppf.remote.execution.enabled = false
Important note: when remote execution is disabled with jppf.remote.execution.enabled = false, neither
automatic server discovery nor manual network configuration settings will have any effect anymore. In effect, this
property allows to completely disable the built-in server discovery mechanisms (auto discovery and manual
configuration), while still allowing optional custom discovery mechanisms to work.
5.6.7 Load-balancing in the client
The JPPF client allows load balancing between local and remote execution. The load balancing configuration is exactly
the same as for the driver, which means it uses exactly the same configuration properties, algorithms, parameters, etc...
Please refer to the driver load-balancing configuration section for the configuration details. The default configuration, if
none is provided, is equivalent to the following:
# name of the load balancing algorithm
jppf.load.balancing.algorithm = manual
# name of the set of parameter values (aka profile) to use for the algorithm
jppf.load.balancing.profile = jppf
# "jppf" profile
jppf.load.balancing.profile.jppf.size = 1000000
Also note that the load balancing is active even if only remote execution is available. This has an impact on how tasks
within a job will be sent tot he server. For instance, if the “manual” algorithm is configured, with a size of 1, this means the
tasks in a job will be sent one at a time.
5.6.8 Resolution of the drivers IP addresses
You can switch on or off the DNS name resolution for the drivers a client connects, with the following property:
# whether to resolve the drivers' ip addresses into host names
# defaults to true (resolve the addresses)
org.jppf.resolve.addresses = true
5.6.9 UI refresh intervals in the administration tool
You may change the values of these properties if the graphical administration and monitoring tool is having trouble

displaying all the information received from the nodes and servers. This may happen when the number of nodes and
servers becomes large and the UI cannot cope. Increasing the refresh intervals (or decreasing the frequency of the
updates) in the UI resolves such situations. The available configuration properties are defined as follows:
# refresh interval for the statistcs panel in millis; defaults to 1000
# this is the interval between 2 succesive stats requests to a driver via JMX
jppf.admin.refresh.interval.stats = 1000
# refresh interval in millis for the topology panels: tree view and graph view
# this is the interval between 2 successive runs of the task that refreshes the
# topology via JMX requests; defaults to 1000
jppf.admin.refresh.interval.topology = 1000
# refresh interval for the JVM health panel in millis; defaults to 1000
# this is the interval between 2 successive runs of the task that refreshes
# the JVM health via JMX requests
jppf.admin.refresh.interval.health = 1000
# UI refresh interval for the job data panel in ms. Its meaning depends on the
# publish mode specified with property "jppf.gui.publish.mode" (see below):
# - in "immediate_notifications" mode, this is not used
# - in "deferred_notifications" mode, this is the interval between 2 publications
# of updates as job monitoring events
# - in "polling" mode this is the interval between 2 polls of each driver
jppf.gui.publish.period = 1000
# UI refresh mode for the job data panel. The possible values are:
# - polling: the job data is polled at regular intervals and updates to the view are
# computed as the differences with the previous poll. This mode generates less network
# traffic than the other modes, but some updates, possibly entire jobs, may be missed
# - deferred_notifications: updates are received as jmx notifications and published at
# regular intervals, possibly aggregated in the interval. This mode provides a more
# accurate view of the jobs life cycle, at the cost of increased network traffic
# - immediate_notifications: updates are received as jmx notifications and are all
# published immediately as job monitoring events, which are pushed to the UI. In this
# mode, no event is missed, however this causes higher cpu and memory consumption
# The default value is immediate_notifications
jppf.gui.publish.mode = immediate_notifications
5.6.10 Customizing the administration console's splash screen
At startup, the administration console displays a splash screen made of a sequence of rolling images with a fixed text at
the center. The splash screen can now be customized with the following properties:
# Whether to display the animated splash screen at console startup, defaults to false
jppf.ui.splash = true
# The fixed text displayed at center of the window
jppf.ui.splash.message = The JPPF Admin Console is starting ...
# The message's font color, expressed as an rgb or rgba value. If alpha is not
# specified, it is assumed to be 255 (fully opaque).
# Examples: 255, 233, 127 (opaque) | 255, 233, 127, 128 (semi-transparent)
jppf.ui.splash.message.color = 64, 64, 128
# One or more paths to the images displayed in a rolling sequence (like a slide show)
# The images may be either in the file system or in the classpath and are separated with
# '|' (pipe) characters
jppf.ui.splash.images = image_path_1 | ... | image_path_N
# interval between images in milliseconds
jppf.ui.splash.delay = 500

5.7 Common configuration properties
5.7.1 Lookup of classpath resources in the file system
By default, the JPPF distributed class loader looks for requested resources in the file system (using the resource name as
file path), if they are not found in the class path. This behavior can be disabled by setting the following property in a node,
server or client:
# Enable or disable the lookup of classpath resources in the file system
jppf.classloader.file.lookup = true
Since this property applies to the lookup of remote resources, the file system lookup will occur if and only if this property is
true in the node configuration and in the server or client configuration. Also note that its value is true by default.
5.7.2 Socket connections recovery and failover
When the connection to a server is interrupted, the node, client or peer servr will automatically attempt, for a given length
of time, and at regular intervals, to reconnect to the same server. These properties are configured as follows, with their
default values:
# number of seconds before the first reconnection attempt
jppf.reconnect.initial.delay = 0
# time after which the system stops trying to reconnect, in seconds
# a value of zero or less means it never stops
jppf.reconnect.max.time = 60
# time between two connection attempts, in seconds
jppf.reconnect.interval = 1
With these values, we have configured the recovery mechanism such that it will attempt to reconnect to the server after a
0 second delay, for 60 seconds and with connection attemps at 1 second intervals.
5.7.3 JMX requests timeout
In some very rare cases, a JMX request may be stuck because an error occurrred in the remote driver or node, without
breaking the JMX connection. A typical example is when an OutOfMemoryError occurs while the remote peer is executing
the request. To avoid this, it is possible to set JMX request timeout withi this configuration property:
# Timeout in millis for JMX requests. Defaults to Long.MAX_VALUE (2^63 - 1)
jppf.jmx.request.timeout = $script{ java.lang.Long.MAX_VALUE }$
5.7.4 Global performance tuning parameters
These configuration properties affect the performance and throughput of I/O operations in JPPF. The values provided in
the vanilla JPPF distribution (listed below) are known to offer a good performance in most situations and environments.
These properties are defined as follows:
# Size of send and receive buffer for socket connections
# Defaults to 32768 and must be in range [1024, 1024*1024]
jppf.socket.buffer.size = 65536
# Size of temporary buffers (including direct buffers) used in I/O transfers
# Defaults to 32768 and must be in range [1024, 1024*1024]
jppf.temp.buffer.size = 12288
# Maximum size of temporary buffers pool (excluding direct buffers).# When this size
# is reached, new buffers are still created, but not released into the pool, so they
# can be quickly garbage-collected.
# The size of each buffer is defined with ${jppf.temp.buffer.size}
# Defaults to 10 and must be in range [1, 2048]
jppf.temp.buffer.pool.size = 200
# Size of temporary buffer pool for reading lengths as ints (size of each buffer is 4)
# Defaults to 100 and must be in range [1, 2048]
jppf.length.buffer.pool.size = 100

5.8 Putting it all together
After seeing all the configuration details for the JPPF components, we would like to take a step back and have a look at
the big picture of what the configuration is about: defining a JPPF grid topology the way we want it. For this purpose,
we will define a specific non-trivial topology, and make two diagrams of this topology, where the JPPF components in
each diagram are annotated with the minimal set of configuration properties that must be defined. One diagram presents
the configuration when the connections between components are defined manually, the other diagram when they are
automatically discovered.
5.8.1 Defining a topology
Here is the JPPF topology we want to achieve:
Let's state plainly the components involved and their relationships:
• there are one client, two servers (server1 and server2) and two nodes (node1 and node2)
• the client is connected to both servers
• each server is connected to the other server
• node1 is connected to server1
• node2 is connected to server2
In the following diagrams a property definition between parentheses means that the definition uses a default value, and
thus doesn't need to be defined. This notation is used to emphasize what default values actually mean. For convenience,
we will also assume that server1 is on a machine with IP address 10.1.10.1 and server2 on a machine with the IP address
10.1.10.2. They also listen on ports 11111 and 11112, respectively.
5.8.2 Automatic discovery of the topology
As we can see, automatic discovery involves very few configuration properties. The discovery itself is active by default
(jppf.discovery.enabled = true). The client actually does not need any property at all and will work with an empty
configuration. The drivers only need to override properties that define non-default values. Lastly, the nodes specify an
inclusive pattern for which server to connect to, otherwise they could pickup the wrong server, connect both to the same

server, etc.
Also note that, if our topology only included server1, then no configuration property at all would be needed in the client,
server1, node1 or node2. That is the power of automatic discovery in JPPF master/worker topologies.
5.8.3 Manual configuration of the topology

5.9 Configuring SSL/TLS communications
A JPPF grid has the ability to use secure connections between its components. This is done by using the SSL/TLS
protocols over network connections, and provides security services such as peer authentication, data encryption and data
integrity. This documentation aims at describing how to configure secure connections between JPPF servers, nodes and
clients. If you wish to learn details of the SSL/TLS protocols in Java, our recommendation is to read about this in the Java
Secure Socket Extension (JSSE) Reference Guide.
Additionally, all downloadable JPPF components now come with a predefined set of SSL configuration files, which can be
used as-is for testing purposes. These files notably include a truststore and a keystore containing self-signed certificates
and private keys. For real-world secure connectivity in JPPF, you will have to provide your own key- and trust- stores, with
the proper certificate chains, validated by trusted certificate authorities.
5.9.1 Enabling secure connectivity
5.9.1.1 In the clients
There is a global property which applies to all drivers found via the auto-discovery mechanism:
# Enable SSL for auto-dsicovered drivers. Default value is false (disabled).
# If enabled, only SSL/TLS connections are established.
jppf.ssl.enabled = true
For drivers specified manually in the client configuration, SSL connectivity is specified individually:
# disable discovery
jppf.discovery.enabled = false
# mnaually specifiy two drivers
jppf.drivers = driver1 driver2
# define secure connectivity to driver1
driver1.jppf.server.host = secure_host
driver1.jppf.server.port = 11443
# secure connections are made to this driver
driver1.jppf.ssl.enabled = true
# define non-secure connectivity to driver2
driver2.jppf.server.host = non_secure_host
driver2.jppf.server.port = 11111
# the default value is false and needs not be specified
#driver2.jppf.ssl.enabled = false
5.9.1.2 In the nodes
Nodes use either secure connections, or non-secure connections, but not both at the same time. Thus, this is determined
from a single configuration property in their respective configuration file:
# Enable SSL. Default value is false (disabled).
# If enabled, only SSL/TLS connections are established
jppf.ssl.enabled = true
For a node, this also means that its embedded JMX server will only accept secure connections. This has an impact on the
driver configuration: since the driver connects to the node's JMX server, it will be considered a SSL client from the JMX
perspective. This means the driver will need to have the proper node certificate in its trust store.
5.9.1.3 In the servers
A JPPF server has the ability to accept both secure and non-secure connections, i.e. this is not a single on/off switch as
for nodes and clients. Additionally, there are 3 areas of a JPPF server that can be configured separately: “standard”
connections from nodes and clients (grid jobs handling and distributed class loader), connections to other servers and
embedded JMX server. These are configured via the following properties in the server's configuration file:

# Port number to which the server listens for secure connections, defaults to 11443
# A negative value indicates that no secure connection is accepted
jppf.ssl.server.port = 11443
# toggle to enable secure connections to remote peer servers, defaults to false
jppf.peer.ssl.enabled = true
# Enabling JMX features via secure connections, defaults to false
jppf.management.ssl.enabled = true
Please note that jppf.ssl.server.port (secure port) comes in addition to jppf.server.port (non secure) and
that both can be used together. For instance, if you wish to only accept secure connections, you will have to disable the
non-secure connection by specifying a negative port number:
# disable non-secure connections
jppf.server.port = -1
# enable secure connections
jppf.ssl.server.port = 11443
As for the non-secure port, assigning a value of 0 will cause JPPF to dynamically allocate a valid port number.
In a similar way you can use either JMX secure or non-secure connections, or both:
# Enabling JMX via non-secure connections, defaults to true
jppf.management.enabled = false
# Enabling JMX via secure connections, defaults to false
jppf.management.ssl.enabled = true
# Secure JMX server port
jppf.management.ssl.port = 11193
5.9.2 Locating the SSL configuration
The SSL configuration is loaded separately from the JPPF configuration itself. The effect of this is that it is harder to find
for a remote application, and it will not appear in the JPPF monitoring tools and APIs, the goal being to avoid providing
information about how JPPF is secured, which would defeat the purpose of securing it in the first place.
5.9.2.1 Configuration as a file or classpath resource
To specify the location of the SSL configuration as a file, you can use the jppf.ssl.configuration.file property in
the JPPF configuration file of the driver, node or client:
# location of the SSL configuration in the file system or classpath
jppf.ssl.configuration.file = config/ssl/ssl.properties
The lookup for the specified file or resource is performed first in the file system, then in the classpath. This allows you for
instance to embed a configuration file in a jar file, with the possibility to override it with another file.
Relative paths are relative to the current working directory as specified by System.getProperty("user.dir").
5.9.2.2 Configuration as an external source
JPPF provides a more sophisticated way to locate its SSL configuration, which requires the implementation of a specific
plugin. This is useful in situations where a configuration file is not considered secure enough, or if you need to load the
configuration from a centralized location, for instance if you run JPPF in a cloud environment and want to fetch the
configuration via a cloud storage facility such as Amazon's S3.
This is done via the jppf.ssl.configuration.source property:
# SSL configuration as an arbitrary source. Value is the fully qualified name
# of an implementation of java.util.concurrent.Callable<InputStream> with optional
# space-separated arguments
jppf.ssl.configuration.source = implementation_of_Callable<InputStream> arg1 ... argN
where implementation_of_Callable<InputStream> is the fully qualified name of a class which implements the
interface Callable<InputStream> and which must have either a noarg constructor, or a (String...args) vararg constructor.
For example, the predefined JPPF plugin FileStoreSource is implemented as follows:
package org.jppf.ssl;

import java.io.InputStream;
import java.util.concurrent.Callable;
import org.jppf.utils.FileUtils;
// A secure store source that uses a file as source
public class FileStoreSource implements Callable<InputStream> {
// Optional arguments that may be specified in the configuration
private final String[] args;
public FileStoreSource(final String... args) throws Exception {
this.args = args;
if ((args == null) || (args.length == 0))
throw new SSLConfigurationException("missing parameter: file path");
}
@Override
public InputStream call() throws Exception {
// lookup in the file system, then in the classpath
InputStream is = FileUtils.getFileInputStream(args[0]);
if (is == null)
throw new SSLConfigurationException("could not find file " + args[0]);
return is;
}
}
We can then use it in the configuration:
jppf.ssl.configuration.source = org.jppf.ssl.FileStoreSource config/ssl/ssl.properties
which is in fact equivalent to:
jppf.ssl.configuration.file = config/ssl/ssl.properties
5.9.3 SSL configuration properties
These properties are defined in the SSL configuration file and represent the information required to create and initialize
SSLContext, SSLSocket and SSLEngine objects.
5.9.3.1 SSLContext protocol
This is the protocol name used in SSLContext.getInstance(String protocol). It is defined as:
# SSLContext protocol, defaults to SSL
jppf.ssl.context.protocol = SSL
A list of valid protocol names is available here.
5.9.3.2 Enabled protocols
This is the list of supported protocol versions, such as returned by SSLEngine.getEnabledProtocols(). It is defined
as a list of space-separated names:
# list of space-separated enabled protocols
jppf.ssl.protocols = SSLv2Hello SSLv3
A list of valid protocol versions is available here.
5.9.3.3 Enabled cipher suites
This is the list of supported protocol versions, such as returned by SSLEngine.getEnabledCipherSuites(). It is
defined as a list of space-separated names:
# enabled cipher suites as a list of space-separated values
jppf.ssl.cipher.suites = SSL_RSA_WITH_RC4_128_MD5 SSL_RSA_WITH_RC4_128_SHA
A list of supported cipher suites is available here.
5.9.3.4 Client authentication
The client authentication mode is determined by calling the methods SSLEngine.getWantClientAuth() and

SSLEngine.getNeedClientAuth(). It is defined as:
# client authentication mode
# possible values: none | want | need
jppf.ssl.client.auth = none
5.9.3.5 Key store and associated password
As for the location of the SSL configuration, there are two ways to specify the location of a keystore:
# path to the key store on the file system
jppf.ssl.keystore.file = config/ssl/keystore.ks
# an implementation of Callable<InputStream> with optional space-separated arguments
jppf.ssl.keytstore.source = org.jppf.ssl.FileStoreSource config/ssl/keystore.ks
Note that, if both properties are defined, JPPF will first attempt to load the key store from the defined source, then from
the specified file path.
In a similar fashion, there are two ways to specify the key store's password: either as a clear text password, or as a
password source. This can be done as follows:
# keystore password in clear text
jppf.ssl.keystore.password = password
# keystore password from an arbitrary source
# the source is an implementation of Callable<char[]> with optional parameters
jppf.ssl.keystore.password.source = org.jppf.ssl.PlainTextPassword password
Lastly, the format of the key store is specified with the following property:
# The key store format to use. When unspecified, it defaults to the value of
# KeyStore.getDefaultType(). For instance on the Oracle JVM it will be 'JKS',
# on Android's Dalvik it will be BKS, etc.
jppf.ssl.keystore.type = JKS
Note that, depending on the environment on which a node is executing, you may need to use different formats for the
node's key store (if using mutual authentication) and for the driver's key store. For instance, if the node is running on
Android, the "JKS" format, which is the default on the Oracle JVM, will not be supported and the key store will need to be
converted to e.g. BKS (BouncyCastle KeyStore), which is the default on Android.
5.9.3.6 Trust store and associated password
The trust store and its password are defined in the same way as for the key store:
# path to the trust store on the file system
jppf.ssl.truststore.file = config/ssl/truststore.ks
# an implementation of Callable<InputStream> with optional space-separated arguments
jppf.ssl.truststore.source = org.jppf.ssl.FileStoreSource config/ssl/truststore.ks
# keystore password in clear text
jppf.ssl.truststore.password = password
# keystore password from an arbitrary source
# the source is an implementation of Callable<char[]> with opptional parameters
jppf.ssl.truststore.password.source = org.jppf.ssl.PlainTextPassword password
As for the key store, the format of the trust store is specified with the following property:
# the format to use for the trust store. When unspecified, it defaults to the
# value of KeyStore.getDefaultType(). For instance on the Oracle JVM it will be
# 'JKS', on Android's Dalvik it will be BKS, etc.
jppf.ssl.truststore.type = JKS
5.9.3.7 Special case: distinct driver trust stores for nodes and clients
In the case when the JPPF driver has mutual authentication enabled (jppf.ssl.client.auth = need”), it might be desirable to
use distinct trust stores for the certificates of the nodes and the clients that will connect to the driver. This can be done as
follows:
# specify that a separate trust store must be used for client certificates
jppf.ssl.client.distinct.truststore = true

# path to the client trust store on the file system
jppf.ssl.client.truststore.file = config/ssl/truststore_cli.ks
# an implementation of Callable<InputStream> with optional space-separated arguments
jppf.ssl.client.truststore.source = o.j.s.FileStoreSource config/ssl/truststore_cli.ks
# keystore password in clear text
jppf.ssl.client.truststore.password = password
# keystore password from an arbitrary source
# the source is an implementation of Callable<char[]> with opptional parameters
jppf.ssl.client.truststore.password.source = org.jppf.ssl.PlainTextPassword password
# the format to use for the client trust store. When unspecified, it defaults to
# the value of KeyStore.getDefaultType(). For instance on the Oracle JVM it will
# be 'JKS', on Android's Dalvik it will be BKS, etc.
jppf.ssl.client.truststore.type = JKS
In this configuration, a client will not be able to authenticate with the server if it uses a copy of the node's keystore, even if
it uses the correct password.
5.9.4 Full SSL configuration example
# SSLContext protocol, defaults to SSL
jppf.ssl.context.protocol = SSL
# list of space-separated enabled protocols
jppf.ssl.protocols = SSLv2Hello SSLv3
# enabled cipher suites as a list of space-separated values
jppf.ssl.cipher.suites = SSL_RSA_WITH_RC4_128_MD5 SSL_RSA_WITH_RC4_128_SHA
# client authentication mode; possible values: none | want | need
jppf.ssl.client.auth = none
# key store format
jppf.ssl.keystore.type = JKS
# path to the key store on the file system.
jppf.ssl.keystore.file = config/ssl/keystore.ks
# keystore password in clear text
jppf.ssl.keystore.password = password
# trust store format
jppf.ssl.truststore.type = JKS
# the trust store location as an arbitrary source:
# an implementation of Callable<InputStream> with optional space-separated arguments
jppf.ssl.truststore.source = org.jppf.ssl.FileStoreSource config/ssl/truststore.ks
# truststore password as an arbitrary source:
# an implementation of Callable<char[]> with optional space-separated arguments
jppf.ssl.truststore.password.source = org.jppf.ssl.PlainTextPassword password

5.10 The JPPF configuration API
5.10.1 General properties handling
The JPPF configuration properties are accessible at runtime, via a static method call:
JPPFConfiguration.getProperties(). This method returns an object of type TypedProperties, which is an
extension of java.util.Properties with additional methods to handle properties with primitive values: boolean,
int, long, float, double, char and boolean, and also String and File.
Here is a summary of the API provided by TypedProperties:
public class TypedProperties extends AbstractTypedProperties {
// constructors
public TypedProperties()
// initialize with existing key/value pairs from a map
public TypedProperties(Map<Object, Object> map)
// string properties
public String getString(String key)
public String getString(String key, String defValue)
public TypedProperties setString(String key, String value)
// int properties
public int getInt(String key)
public int getInt(String key, int defValue)
public TypedProperties setInt(String key, int value)
// long properties
public long getLong(String key)
public long getLong(String key, long defValue)
public TypedProperties setLong(String key, long value)
// float properties
public float getFloat(String key)
public float getFloat(String key, float defValue)
public TypedProperties setFloat(String key, float value)
// double properties
public double getDouble(String key)
public double getDouble(String key, double defValue)
public TypedProperties setDouble(String key, double value)
// char properties
public char getChar(String key)
public char getChar(String key, char defValue)
public TypedProperties setChar(String key, char value)
// boolean properties
public boolean getBoolean(String key)
public boolean getBoolean(String key, boolean defValue)
public TypedProperties setBoolean(String key, boolean value)
// File properties
public File getFile(String key)
public File getFile(String key, File defValue)
public TypedProperties setFile(String key, File value)
}
As you can see, each getXXX() method has a corresponding method that takes a default value, to be returned if the
property is not defined for the specified key. Most of them also have a corresponding fluent setter method, which allows
setting multiple properties of diffferent types in a call chain.
It is possible to alter the JPPF configuration, via calls to the setXXX(String, XXX) methods of TypedProperties. If
you wish to programmatically change one or more JPPF configuration properties, then it should be done before they are
used. For instance, in a client application, it should be done before the JPPF client is initialized, as in this sample code:
// get the configuration and set the connection properties programmatically
JPPFConfiguration.getProperties().setBoolean("jppf.discovery.enabled", false)
.setString("jppf.drivers", "driver1")
.setString("driver1.jppf.server.host", "www.myhost.com")
.setInt("driver1.jppf.server.port", 11111);
// now our configuration will be used
JPPFClient client = new JPPFClient();

5.10.2 Predefined JPPF properties
The JPPF properties documented in the Configuration properties reference chapter are also avaialable as instances of
the JPPFProperty interface, which is defined as follows:
public interface JPPFProperty<T> extends Serializable {
// Get the name of this property
String getName();
// Get the default value of this property
T getDefaultValue();
// Get the aliases for this property, that is, other names it may be known as,
// such as legacy names from prior versions
String[] getAliases();
// Convert the specified value into the type of values handled by this property
T valueOf(String value);
// Convert the specified value to a string
String toString(T value);
// Return the class object for the type of values of this property
Class<T> valueType();
// Return a concise localized description of the property
String getDocumentation();
}
The class JPPFProperties holds a static enumeration of the predefined properties, each with a specific type parameter.
For instance, the property whose name is "jppf.server.port" holds an int value and is obtained like this:
JPPFProperty<Integer> prop = JPPFProperties.SERVER_PORT;
System.out.printf("name: %s, default: %s, type: %s%n",
prop.getName(), prop.getDefaultValue(), prop.valueType().getName());
As much as possible, the names of the constants in JPPFProperties are kept similar to the actual properties names: the
constant names are all in upper case characters, the "jppf" prefix is removed, and the dots are replaced with underscores.
For example "jppf.local.execution.enabled" will correspond to the LOCAL_EXECUTION_ENABLED constant.
The class TypedProperties has specific methods that use predefined properties:
public class TypedProperties extends Properties {
// Get the value of a predefined property
public <T> T get(JPPFProperty<T> property);
// Set the value of a predefined property
public <T> TypedProperties set(JPPFProperty<T> property, T value);
// Remove the specified predefined property
public <T> T remove(JPPFProperty<T> property);
}
Example usage:
int nbThreads = JPPFConfiguration.getProperties().get(JPPFProperties.PROCESSING_THREADS);
JPPFConfiguration.getProperties().set(JPPFProperties.DISCOVERY_ENABLED, true)
.set(JPPFProperties.POOL_SIZE, 5).setString("custom.property", "some value");
Note the automatic type inference that is automatically performed by the compiler, as well as the preservation of the fluent
interface for setting properties, allowing both custom and predefined properties to be set in the same statement.
Additionally, the get(JPPFProperty) method automatically returns the value of the property's getDefaultValue()
method, whenever the property is not defined in the configuration.

JPPFConfiguration also has shortcut methods that make use of predefined properties:
public class JPPFConfiguration {
// Get the value of a predefined property
public static <T> T get(JPPFProperty<T> property);
// Set the value of a predefined property
public static <T> TypedProperties set(JPPFProperty<T> property, T value);
// Remove the specified predefined property
public static <T> T remove(JPPFProperty<T> property);
}
These methods resolve into equivalent calls to JPPFConfiguration.getProperties().get/set/remove(...).
For example, these two statements do exactly the same thing
JPPFConfiguration.getProperties().set(JPPFProperties.SERVER_PORT, 11111);
JPPFConfiguration.set(JPPFProperties.SERVER_PORT, 11111);
Similarly for getting values:
int port;
port = JPPFConfiguration.getProperties().get(JPPFProperties.SERVER_PORT);
port = JPPFConfiguration.get(JPPFProperties.SERVER_PORT);
Combined with an import static statement, this leads to significantly smaller and more readable code:
import static org.jppf.utils.configuration.JPPFProperties.*;
...
int nbThreads = JPPFConfiguration.get(PROCESSING_THREADS);
JPPFConfiguration.set(DISCOVERY_ENABLED, true).set(POOL_SIZE, 5)
.setString("custom.property", "some value").set(SERVER_PORT, 11111);
5.10.2.1 Parametrized properties
A parametrized property has one or more parts of its name defined as parameters which are substituted at runtime with
actual string values. For instance, the following property is parameterized:
# define one RGB component of a named color
JPPFProperty<Integer> colorProp =
new IntProperty("color.<color_name>.component.<rgb_comp>", 0):
Here, the parameters color_name and rgb_comp are recognized as such because they are enclosed within '<' and '>'
delimiters. The class TypedProperties has overloads of the get(), set() and remove() methods to handle the
parameters:
public class TypedProperties extends AbstractTypedProperties {
// Get the value of a parametrized property
public <T> T get(JPPFProperty<T> property, String...parameters);
// Set the value of a predefined property
public <T> TypedProperties set(JPPFProperty<T> property, T value, String...parameters);
// Remove the specified predefined property
public <T> T remove(JPPFProperty<T> property, String...parameters);
}
As an example, to fully define the color "cyan", we could write:
TypedProperties colors = new TypedProperties()
.set(colorProp, 102, "cyan", "r") // red component
.set(colorProp, 255, "cyan", "g") // green component
.set(colorProp, 255, "cyan", "b"); // blue component

In a properties file, this would correspond to:
color.cyan.component.r = 102
color.cyan.component.g = 255
color.cyan.component.b = 255
Similarly, JPPFConfiguration overloads its get(), set() and remove() methods:
public class JPPFConfiguration {
// Get the value of a parametrized property
public static <T> T get(JPPFProperty<T> property, String...parameters);
// Set the value of a parametrized property
public static <T> TypedProperties set(
JPPFProperty<T> property, T value, String...parameters);
// Remove the specified parametrized property
public static <T> T remove(JPPFProperty<T> property, String...parameters);
}
Lastly, the interface JPPFProperty also provides a getParameters() method which returns an array of the parameters
names, which may be empty if the property is not parametrized..
The following example shows, using parametrized properties, how to manually configure the connection from a client to a
driver.
Using a configuration file:
# non-parametrized properties
jppf.discovery.enabled = false
jppf.drivers = driver1
# parametrized properties in the form <driver_name>.jppf.xxx
driver1.jppf.server.host = 192.168.1.24
driver1.jppf.server.port = 11111
driver1.jppf.priority = 20
driver1.jppf.pool.size = 3
By API:
String driver = "driver1";
JPPFConfiguration.set(JPPFProperties.DISCOVERY_ENABLED, false)
.set(JPPFProperties.DRIVERS, new String[] { driver })
.set(JPPFProperties.PARAM_SERVER_HOST, "192.168.1.24", driver)
.set(JPPFProperties.PARAM_SERVER_PORT, 11111, driver)
.set(JPPFProperties.PARAM_PRIORITY, 20, driver)
.set(JPPFProperties.PARAM_POOL_SIZE, 3, driver);

6 Management and monitoring
Management and monitoring are important parts of a grid platform. With these features it is possible to observe the health
and status of the grid components, and directly or remotely transform their behavior.
JPPF provides a comprehensive set of monitoring and management functionalities, based on the Java Management
Extensions (JMX) standard. In addition to this, a set of APIs enables a simplified access to the management functions,
whether locally or remotely.
Management and monitoring functions are available for JPPF servers and nodes and provided as MBeans. We will see
these MBeans in detail and then look at the APIs to access them.
All JPPF MBeans are standard MBeans registered with the platform MBean server. This means, among other things, that
the can be accessed through external JMX-based applications or APIs, such as VisualVM.
6.1 Node management
Out of the box in JPPF, each node provides 2 MBeans that can be accessed remotely using a JMXMP remote connector
with the JMX URL “service:jmx:jmxmp://host:port”, where host is the host name or IP address of the machine
where the node is running (value of “jppf.management.host” in the node configuration file), and port is the value of
the property “jppf.management.port” specified in the node's configuration file.
6.1.1 Node-level management and monitoring MBean
MBean name: “org.jppf:name=admin,type=node”
This is also the value of the constant JPPFNodeAdminMBean.MBEAN_NAME.
This MBean's role is to perform management and monitoring at the node level, however we will see that it also has (for
historical reasons) some task-level management functions. It exposes the JPPFNodeAdminMBean interface, which
provides the functionalities described hereafter.
6.1.1.1 Getting a snapshot of the node's state
This is done by invoking the following method on the MBean:
public interface JPPFNodeAdminMBean extends JPPFAdminMBean {
// Get the latest state information from the node.
public JPPFNodeState state() throws Exception;
}
This method returns a JPPFNodeState object, which provides the following information on the node:
public class JPPFNodeState implements Serializable {
// the status of the connection with the server
public String getConnectionStatus()
// the current task execution status
public String getExecutionStatus()
// the cpu time consumed by the node's execution threads
// this includes the tasks cpu time and some JPPF processing overhead
public long getCpuTime()
// the total number of tasks executed
public int getNbTasksExecuted()
// the current size of the pool of threads used for tasks execution
public int getThreadPoolSize()
// the current priority assigned to the execution threads
public int getThreadPriority()
}

6.1.1.2 Updating the execution thread pool properties
public interface JPPFNodeAdminMBean extends JPPFAdminMBean {
// Set the size of the node's execution thread pool.
public void updateThreadPoolSize(Integer size) throws Exception;
// Update the priority of all execution threads.
public void updateThreadsPriority(Integer newPriority) throws Exception;
}
6.1.1.3 Shutting down and restarting the node
public interface JPPFNodeAdminMBean extends JPPFAdminMBean {
// Restart the node immediately
public void restart() throws Exception;
// Restart the node once it is idle
public void restart(Boolean interruptIfRunning) throws Exception;
// Shutdown the node immediately.
public void shutdown() throws Exception;
// Shutdown the node once it is idle
public void shutdown(Boolean interruptIfRunning) throws Exception;
// Determine wether a deffered shutdown or restart was requested and not yet performed
public NodePendingAction pendingAction();
// Cancel a previous deferred shutdown or restart request, if any
public void cancelPendingAction();
}
These methods should be used with precautions. Please note that, once shutdown() has been invoked, it is not
possible anymore to restart the node remotely.
Calling restart() or shutdown() is equivalent to calling restart(true) or shutdown(true), respectively. When
any of these methods is invoked without the interruptIfRunning flag, or when the flag's value is true, the tasks that
were being executed, if any, are automatically resubmitted to the server queue.
When the interruptIfRunning parameter is false, the node will wait until no more tasks are being executed before
restarting or sutting down. Thus, interruptIfRunning = false indicates a deferred operation request.
It is possible to query whether a deferred action has been requested with the pendingAction() method, which returns
a PendingNodeAction enum element, defined as follows:
public enum NodePendingAction {
// There is no pending action
NONE,
// A deferred shutdown was requested
SHUTDOWN,
// A deferred restart was requested
RESTART;
}
Finally, a deferred action can be cancelled with cancelPendingAction(), provided the action hasn't yet started.
6.1.1.4 Updating the executed tasks counter
public interface JPPFNodeAdminMBean extends JPPFAdminMBean {
// Reset the node's executed tasks counter to zero.
public void resetTaskCounter() throws Exception;
// Reset the node's executed tasks counter to the specified value.
public void setTaskCounter(Integer n) throws Exception;
}
Please note that resetTaskCounter() is equivalent to setTaskCounter(0).
6.1.1.5 Getting information about the node's host
public interface JPPFAdminMBean extends Serializable {
// Get detailed information about the node's JVM properties, environment variables,
// memory usage, available processors andavailable storage space.
JPPFSystemInformation systemInformation() throws Exception;
}
This method returns an object of type JPPFSystemInformation, which is a snapshot of the environment of the JPPF

node, the JVM and the host they run on. The properties defined in this object are also those used by execution policies,
as we have seen in section 3.4.1 of this manual.
JPPFSystemInformation provides information about 6 different aspects of the environment:
public class JPPFSystemInformation implements Serializable {
// get the system properties
public TypedProperties getSystem()
// get runtime information about JVM memory and available processors
public TypedProperties getRuntime()
// get the host environment variables
public TypedProperties getEnv()
// get IPV4 and IPV6 addresses assigned to the host
public TypedProperties getNetwork()
// get the JPPF configuration properties
public TypedProperties getJppf()
// get information on available disk storage
public TypedProperties getStorage()
}
We encourage the reader to follow the links to the above methods' Javadoc, to obtain details on each set of information,
and how the information is formatted and named.
Each of the methods in JPPFSystemInformation returns a TypedProperties object. TypedProperties is a
subclass of the standard java.util.Properties that provides convenience methods to read property values as primitive types
other than String.
6.1.1.6 Canceling a job
public interface JPPFNodeAdminMBean extends JPPFAdminMBean {
// Cancel the job with the specified uuid. The requeue parameters determines
// whether the job should be requeued on the server side or not.
public void cancelJob(String jobUuid, Boolean requeue) throws Exception;
}
This MBean method is used to cancel a job currently running in the node. The job is identified by its jobId. The requeue
parameter is used to notify the server that the canceled job should be requeued on the server and executed again,
possibly on an other node. If requeue is false, the job is simply terminated and any remaining task will not be executed.
This method should normally only be used by the JPPF server, in the case where a user requested that the server
terminates a job. In effect, a job can contain several tasks, with each task potentially executed concurrently on a separate
node. When the server receives a job termination request, it will handle the termination of “sub-jobs” (i.e. subsets of the
tasks in the job) by notifying each corresponding node.
6.1.1.7 Updating the node's configuration properties
public interface JPPFNodeAdminMBean extends JPPFAdminMBean {
// Update the configuration properties of the node and optionally restart the node.
void updateConfiguration(Map<String, String> config, Boolean restart) throws Exception;
void updateConfiguration(Map<String, String> config, Boolean restart,
Boolean interrupIfRunning) throws Exception;
}
These methods send a set of configuration properties to the node, that will override those defined in the node's
configuration file. The restart parameter will allow the node to take the changes into account, especially in the case
where the server connection or discovery properties have been changed, for instance to force the node to connect to
another server, or when you need to restart the node with a different JVM by specifying the jppf.java.path property.
Note that, when the restart parameter is true, the updateConfiguration() method will call restart() or
restart(interruptIfRunning) after storing the configuration updates, depending on which method overload is
invoked initially.
Finally, the interruptIfRunning parameter specifies whether the node should be restarted initially, or wait until it no
longer has any task to execute.

6.1.2 Task-level monitoring
MBean name : “org.jppf:name=task.monitor,type=node”.
This is also the value of the constant JPPFNodeTaskMonitorMBean.MBEAN_NAME
This MBean monitors the task activity within a node. It exposes the interface JPPFNodeTaskMonitorMBean and also
emits JMX notifications of type TaskExecutionNotification.
6.1.2.1 Snapshot of the tasks activity
The interface JPPFNodeTaskMonitorMBean provides access to aggregated statistics on the tasks executed in a node:
public interface JPPFNodeTaskMonitorMBean extends NotificationEmitter {
// The total number of tasks executed by the node
Integer getTotalTasksExecuted();
// The total number of tasks that ended in error
Integer getTotalTasksInError();
// The total number of tasks that executed sucessfully
Integer getTotalTasksSucessfull();
// The total cpu time used by the tasks in milliseconds
Long getTotalTaskCpuTime();
// The total elapsed time used by the tasks in milliseconds
Long getTotalTaskElapsedTime();
}
6.1.2.2 Notification of tasks execution
Each time a task completes its execution in a node, the task monitor MBean will emit a JMX notification of type
TaskExecutionNotification defined as follows:
public class TaskExecutionNotification extends Notification {
// Get the object encapsulating information about the task
public TaskInformation getTaskInformation();
// Whether this is a user-defined notification sent from a task
public boolean isUserNotification();
}
This notification essentially encapsulates an object of type TaskInformation, which provides the following information
about each executed task:
public class TaskInformation implements Serializable {
// Get the task id
public String getId()
// Get the uuid of the job this task belongs to
public String getJobId()
// Get the cpu time used by the task
public long getCpuTime()
// Get the wall clock time used by the task
public long getElapsedTime()
// Determines whether the task had an exception
public boolean hasError()
// Get the timestamp for the task completion. Caution: this value is related
// to the node's system time, not to the time of the notification receiver
public long getTimestamp()
// Get the position of the task in the job to which it belongs
public int getJobPosition()
}

TaskExecutionNotification also inherits the method getUserData(), which returns the object specified by the user code
when calling Task. fire Notification(Object, boolean) with the second parameter set to true.
Additionally, the method isUserNotification() allows you to unambiguously distinguish between user-defined
notifications, sent via Task. fire Notification(Object, boolean) , and task completion notifications automatcially sent by the
JPPF nodes.
6.1.3 Node maintenance
MBean name : “org.jppf:name=node.maintenance,type=node”.
This is also the value of the constant JPPFNodeMaintenanceMBean.MBEAN_NAME
This MBean provides operations for the maintenance of a node. It exposes the interface JPPFNodeMaintenanceMBean
defined as follows:
public interface JPPFNodeMaintenanceMBean extends Serializable {
// object name for this MBean
String MBEAN_NAME = "org.jppf:name=node.maintenance,type=node";
// request a reset of the resource caches of all the JPPF class loaders
// maintained by the node
void requestResourceCacheReset() throws Exception;
}
Please note that the method requestResourceCacheReset() does not perform the reset immediately. Instead, it sets
an internal flag, and the reset will take place when it is safe to do so, as part of the node's life cycle. The outcome of the
reset operation is that the temporary files created by the JPPF class loaders wil be deleted, freeing space in the
temporary files folder.
6.1.4 Node provisioning
Since JPPF 4.1, any JPPF node has the ability to start new nodes on the same physical or virtual machine, and stop and
monitor these nodes afterwards. This ability provides a node provisioning facility, which allows dynamically growing or
shrinking a JPPF grid based on the workload requirements.
This provisioning ability establishes a master/slave relationship between a standard node (master) and the nodes that it
starts (slaves). Please note that a slave node cannot be in turn used as a master. Apart from this restriction, slave nodes
can be managed and monitored as any oher node.
This facility is implemented with a dedicated Mbean, which exposes the JPPF Node ProvisioningMBean interface:
MBean name: “org.jppf:name=provisioning,type=node”
This is also the value of the constant JPPFNodeProvisioningMBean.MBEAN_NAME.
JPPF Node ProvisioningMBean is defined as follows:
public interface JPPFNodeProvisioningMBean {
// The object name of this MBean
String MBEAN_NAME = "org.jppf:name=provisioning,type=node";
// Get the number of slave nodes started by this MBean
int getNbSlaves();
// Start or stop the required number of slaves to reach the specified number,
// with an interrupt flag set to true
void provisionSlaveNodes(int nbNodes);
// Same action, explicitely specifiying the interrupt flag
void provisionSlaveNodes(int nbNodes, boolean interruptIfRunning);
// Start or stop the required number of slaves to reach the specified number,
// using the specified configuration overrides and an interrupt flag set to true
void provisionSlaveNodes(int nbNodes, TypedProperties configOverrides);
// Same action, explicitely specifiying the interrupt flag
void provisionSlaveNodes(int nbNodes, boolean interruptIfRunning,
TypedProperties configOverrides);
}
The method provisionSlaveNodes(int) will start or stop a number of slave nodes, according to how many slaves
are already started. For instance, if 4 slaves are already running and provisionSlaveNodes(2) is invoked, then 2 slaves
will be stopped. Inversely, if no slave is running, then 2 slave nodes will be started.
The method provisionSlaveNodes(int, TypedProperties) behaves differently, unless the second argument is

null. Since the argument of type TypedProperties specifies overrides of the slaves configuration, this means that all
already running slaves must be restarted to take these configuration changes into account. Thus, this method will first
stop all running slaves, then start the specified number of slaves, after applying the configuration overrides.
When the interruptIfRunning flag is set to false, it will cause slave nodes to stop only once they are idle, that is they will
not stop immediately if they are executing tasks at the time the provisioning request is made. This flag is true by default,
in the provisionSlaveNodes() methods that do not specify it. Therefore, the provisionSlaveNodes(n),
provisionSlaveNodes(n, null), provisionSlaveNodes(n, true) and provisiongSlaveNodes(n, true,
null) methods all have the same effect.
The following example shows how to start new slave nodes with a single processing thread each:
// connect to the node's JMX server
JMXNodeConnectionWrapper jmxNode = new JMXNodeConnectionWrapper(host, port, false);
// create a provisioning proxy instance
String mbeanName = JPPFNodeProvisioningMBean.MBEAN_NAME;
JPPFNodeProvisioningMBean provisioning = jmxNode.getProxy(
mbeanName, JPPFNodeProvisioningMBean.class);
TypedProperties overrides = new TypedProperties();
// set the configuration with a single processing thread
overrides.setInt("jppf.processing.threads", 1);
// start 2 slaves with the config overrides
provisioning.provisionSlaveNodes(2, overrides);
// check the number of slave nodes
int nbSlaves = provisioning.getNbSlaves();
// or, using jmxNode directly get it as a JMX attribute
nbSlaves = (Integer) jmxNode.getAttribute(mbeanName, "NbSlaves");
6.1.5 Accessing and using the node MBeans
JPPF provides an API that simplifies access to the JMX-based management features of a node, by abstracting most of
the complexities of JMX programming. This API is represented by the class JMXNodeConnectionWrapper, which
provides a simplified way of connecting to the node's MBean server, along with a set of convenience methods to easily
access the MBeans' exposed methods and attributes.
6.1.5.1 Connecting to an MBean server
Connecting to a node MBean server is done in two steps:
a. Create an instance of JMXNodeConnectionWrapper
To connect to a local (same JVM, no network connection involved) MBean server, use the no-arg constructor:
JMXNodeConnectionWrapper wrapper = new JMXNodeConnectionWrapper();
To connect to a remote MBean server, use the constructor specifying the management host, port and secure flag:
JMXNodeConnectionWrapper wrapper = new JMXNodeConnectionWrapper(host, port, secure);
Here host and port represent the node's configuration properties “jppf.management.host” and “jppf.management.port”,
and secure is a boolean flag indicating whether network transport is secured via SSL/TLS.
b. Initiate the connection to the MBean server and wait until it is established
Synchronously:
// connect and wait for the connection to be established
// choose a reasonable value for the timeout, or 0 for no timeout
wrapper.connectAndWait(timeout);
Asynchronously:
// initiate the connection; this method returns immediately
wrapper.connect()
// ... do something else ...
// check if we are connected
if (wrapper.isConnected()) ...;
else ...;
6.1.5.2 Direct use of the JMX wrapper
JMXNodeConnectionWrapper implements directly the interface JPPFNodeAdminMBean. This means that all the

methods of this interface can be used directly from the JMX wrapper. For example:
JMXNodeConnectionWrapper wrapper = new JMXNodeConnectionWrapper(host, port, secure);
wrapper.connectAndWait(timeout);
// get the number of tasks executed since the last reset
int nbTasks = wrapper.state().getNbTasksExecuted();
// stop the node
wrapper.shutdown();
6.1.5.3 Use of the JMX wrapper's invoke() method
JMXConnectionWrapper.invoke() is a generic method that allows invoking any exposed method of an MBean.
Here is an example:
JMXNodeConnectionWrapper wrapper = new JMXNodeConnectionWrapper(host, port, secure);
wrapper.connectAndWait(timeout);
// equivalent to JPPFNodeState state = wrapper.state();
JPPFNodeState state = (JPPFNodeState) wrapper.invoke(
JPPFNodeAdminMBean.MBEAN_NAME, "state", (Object[]) null, (String[]) null);
int nbTasks = state.getNbTasksExecuted();
// get the total CPU time used
long cpuTime = (Long) wrapper.invoke(JPPFNodeTaskMonitorMBean.MBEAN_NAME,
"getTotalTaskCpuTime", (Object[]) null, (String[]) null);
6.1.5.4 Use of an MBean proxy
A proxy is a dynamically created object that implements an interface specified at runtime.
The standard JMX API provides a way to create a proxy to a remote or local MBeans. This is done as follows:
JMXNodeConnectionWrapper wrapper = new JMXNodeConnectionWrapper(host, port, secure);
wrapper.connectAndWait(timeout);
// create the proxy instance
JPPFNodeTaskMonitorMBean proxy = wrapper.getProxy(
JPPFNodeTaskMonitorMBean.MBEAN_NAME, JPPFNodeTaskMonitorMBean.class);
// get the total CPU time used
long cpuTime = proxy.getTotalTaskCpuTime();
6.1.5.5 Subscribing to MBean notifications
We have seen that the task monitoring MBean represented by the JPPFNodeTaskMonitorMBean interface is able to
emit notifications of type TaskExecutionNotification. There are 2 ways to subscribe to these notifications:
a. Using a proxy to the MBean
JMXNodeConnectionWrapper wrapper = new JMXNodeConnectionWrapper(host, port, secure);
wrapper.connectAndWait(timeout);
JPPFNodeTaskMonitorMBean proxy = wrapper.getProxy(
JPPFNodeTaskMonitorMBean.MBEAN_NAME, JPPFNodeTaskMonitorMBean.class);
// subscribe to all notifications from the MBean
proxy.addNotificationListener(myNotificationListener, null, null);
b. Using the MBeanServerConnection API
JMXNodeConnectionWrapper wrapper = new JMXNodeConnectionWrapper(host, port, secure);
wrapper.connectAndWait(timeout);
MBeanServerConnection mbsc = wrapper.getMbeanConnection();
ObjectName objectName = new ObjectName(JPPFNodeTaskMonitorMBean.MBEAN_NAME);
// subscribe to all notifications from the MBean
mbsc.addNotificationListener(objectName, myNotificationListener, null, null);
Here is an example notification listener implementing the NotificationListener interface:
// this class counts the number of tasks executed, along with
// the total cpu time and wall clock time used by the node
public class MyNotificationListener implements NotificationListener {

AtomicInteger taskCount = new AtomicInteger(0);
AtomicLong cpuTime = new AtomicLong(0L);
AtomicLong elapsedTime = new AtomicLong(0L);
// Handle an MBean notification
public void handleNotification(Notification notification, Object handback) {
TaskExecutionNotification jppfNotif = (TaskExecutionNotification) notification;
TaskInformation info = jppfNotif.getTaskInformation();
int n = taskCount.incrementAndGet();
long cpu = cpuTime.addAndGet(info.getCpuTime());
long elapsed = elapsedTime.addAndGet(info.getElapsedTime());
// display the statistics for every 50 tasks executed
if (n % 50 == 0) {
System.out.println("nb tasks = " + n + ", cpu time = " + cpu
+ " ms, elapsed time = " + elapsed +" ms");
}
}
};
NotificationListener myNotificationListener = new MyNotificationListener();
6.1.6 Remote logging
It is possible to receive logging messages from a node as JMX notifications. Specific implementations are available for
Log4j and JDK logging.
To configure Log4j to emit JMX notifications, edit the log4j configuration file of the node and add the following:
### direct messages to the JMX Logger ###
log4j.appender.JMX=org.jppf.logging.log4j.JmxAppender
log4j.appender.JMX.layout=org.apache.log4j.PatternLayout
log4j.appender.JMX.layout.ConversionPattern=%d [%-5p][%c.%M(%L)]: %m\n
### set log levels - for more verbose logging change 'info' to 'debug' ###
log4j.rootLogger=INFO, JPPF, JMX
To configure the JDK logging to send JMX notifications, edit the JDK logging configuration of the node and add:
# list of handlers
handlers= java.util.logging.FileHandler, org.jppf.logging.jdk.JmxHandler
# Write log messages as JMX notifications.
org.jppf.logging.jdk.JmxHandler.level = FINEST
org.jppf.logging.jdk.JmxHandler.formatter = org.jppf.logging.jdk.JPPFLogFormatter
To receive the logging notifications from a remote application, you can use the following code:
// get a JMX connection to the node MBean server
JMXNodeConnectionWrapper jmxNode = new JMXNodeConnectionWrapper(host, port, secure);
jmxNode.connectAndWait(5000L);
// get a proxy to the MBean
JmxLogger nodeProxy = jmxNode.getProxy(JmxLogger.DEFAULT_MBEAN_NAME, JmxLogger.class);
// use a handback object so we know where the log messages come from
String source = "node " + jmxNode.getHost() + ":" + jmxNode.getPort();
// subbscribe to all notifications from the MBean
NotificationListener listener = new MyLoggingHandler();
nodeProxy.addNotificationListener(listener, null, source);
// Logging notification listener that prints remote log messages to the console
public class MyLoggingHandler implements NotificationListener {
// handle the logging notifications
public void handleNotification(Notification notification, Object handback) {
String message = notification.getMessage();
String toDisplay = handback.toString() + ": " + message;
System.out.println(toDisplay);
}
}

6.2 Server management
Out of the box in JPPF, each server provides 2 MBeans that can be accessed remotely using a JMXMP remote connector
with the JMX URL “service:jmx:jmxmp://host:port”, where host is the host name or IP address of the machine
where the server is running (value of “jppf.management.host” in the server configuration file), and port is the value of
the property “jppf.management.port” specified in the server's configuration file.
6.2.1 Server-level management and monitoring
MBean name: “org.jppf:name=admin,type=driver”
This is also the value of the constant JPPFDriverAdminMBean.MBEAN_NAME.
This MBean's role is to perform management and monitoring of the server. It exposes the JPPFDriverAdminMBean
interface, which provides the functionalities described hereafter.
6.2.1.1 Server statistics
You can get a snapshot of the server's state by invoking the following method, which provides statistics on execution
performance, network overhead, server queue behavior, number of connected nodes and clients:
public interface JPPFDriverAdminMBean extends JPPFAdminMBean {
// Get the latest statistics snapshot from the JPPF driver
public JPPFStatistics statistics() throws Exception;
}
This method returns an object of type JPPFStatistics. We invite you to read the dedicated section in Development Guide
> The JPPF statistics API for the full details of its usage.
Additionally, you can reset the server statistics using the following method:
public interface JPPFDriverAdminMBean extends JPPFAdminMBean {
// Reset the JPPF driver statistics
public void resetStatistics() throws Exception;
}
6.2.1.2 Stopping and restarting the server
public interface JPPFDriverAdminMBean extends JPPFAdminMBean {
// Perform a shutdown or restart of the server. The server stops after
// the specified shutdown delay, and restarts after the specified restart delay
public String restartShutdown(Long shutdownDelay, Long restartDelay)
throws Exception;
}
This method allows you to remotely shut down the server, and eventually to restart it after a specified delay. This can be
useful when an upgrade or maintenance of the server must take place within a limited time window. The server will only
restart after the restart delay if it is at least equal to zero, otherwise it simply shuts down and cannot be restarted remotely
anymore.
6.2.1.3 Managing the nodes attached to the server
The driver MBean allows monitoring and managing the nodes attached tot he driver with the following two methods:
public interface JPPFDriverAdminMBean extends JPPFAdminMBean {
// Request the JMX connection information for all nodes attached to the server
public Collection<JPPFManagementInfo> nodesInformation() throws Exception;
// Request the JMX connection information for all nodes which satisfy the node selector
public Collection<JPPFManagementInfo> nodesInformation(NodeSelector selector)
throws Exception;
// Get the number of nodes currently attached to the server.
public Integer nbNodes() throws Exception;
// Get the number of nodes attached to the driver that satisfy the specified selector
public Integer nbNodes(NodeSelector selector) throws Exception;
}
Note that the methods using a node selector as input parameter provide a lot of flexibility in chosing which nodes to get
information about.

The JPPFManagementInfo objects returned in the resulting collection encapsulate enough information to connect to the
corresponding node's MBean server:
public class JPPFManagementInfo
implements Serializable, Comparable<JPPFManagementInfo> {
// Get the host on which the driver or node is running
public synchronized String getHost();
// Get the port on which the node's JMX server is listening
public synchronized int getPort()
// Get the driver or node's unique id
public String getUuid()
// Determine whether this is a driver connected as a node to another driver
public boolean isPeer()
// Determine whether this information represents a real node
public boolean isNode()
// Determine whether this is a driver
public boolean isDriver()
// Determine whether communication is be secured via SSL/TLS
public boolean isSecure()
// Determine whether this information represents a local node
public boolean isLocal()
// Determine whether the node is active or inactive
public boolean isActive()
}
For example, based on what we saw in the section about nodes management, we could write code that gathers
connection information for each node attached to a server, and then performs some management request on them:
// Obtain connection information for all attached nodes
Collection<JPPFManagementInfo> nodesInfo = myDriverMBeanProxy.nodesInformation();
// for each node
for (JPPFManagementInfo info: nodesInfo) {
// create a JMX connection wrapper based on the node information
JMXNodeConnectionWrapper wrapper =
new JMXNodeConnectionWrapper(info.getHost(), info.getPort(), false);
// connect to the node's MBean server
wrapper.connectAndWait(5000);
// restart the node
wrapper.restart();
}
Additionally, if all you need is the number of nodes attached to the server, then simply calling the nbNodes() method will
be much more efficient in terms of CPU usage and network traffic.
6.2.1.4 Monitoring idle nodes
The JPPF driver MBean provides two methods to gather information on idle nodes:
public interface JPPFDriverAdminMBean extends JPPFAdminMBean {
// Request information on the idle nodes attached to the server
public Collection<JPPFManagementInfo> idleNodesInformation() throws Exception;
// Request information on all idle nodes which satisfy the node selector
public Collection<JPPFManagementInfo> idleNodesInformation(NodeSelector selector)
throws Exception;
// Get the number of idle nodes attached to the server
public Integer nbIdleNodes() throws Exception;
// Get the number of idle nodes that satisfy the specified selector
public Integer nbIdleNodes(NodeSelector selector) throws Exception;
}
idlesNodesInformation() is similar to nodesInformation() except that it provides information only for the nodes
that are currently idle. If all you need is the number of idle nodes, then it is much less costly to call nbIdleNodes()
instead.

6.2.1.5 Nodes active state
From the server's perspective, the nodes can be considered either active or inactive. When a node is “active” the server
will take it into account when scheduling the execution of the jobs. Inversely, when it is “inactive”, no job can be scheduled
to execute on this node. In this case, the node behaves as if it were not part of the JPPF grid for job scheduling purposes,
while still being alive and manageable.
This provides a way to disable nodes without the cost of terminating the corresponding remote process. For example, this
provides a lot of flexibility in how the workload can be balanced among the nodes: sometimes you may need to have
more nodes with less processing threads each, while at other times you could dynamically setup less nodes with more
processing threads.
This can be done with the following methods:
public interface JPPFDriverAdminMBean extends JPPFAdminMBean {
// Toggle the activate state of the specified nodes
public void toggleActiveState(NodeSelector selector) throws Exception;
// Get the active states of the nodes specified vith a NodeSelector
Map<String, Boolean> getActiveState(NodeSelector selector) throws Exception;
// Set the active state of the specified nodes
void setActiveState(NodeSelector selector, boolean active) throws Exception;
}
The toggleActiveState() method acts as an on/off switch: nodes in the 'active' state will be deactivated, whereas
nodes in the 'inactive' state will be activated. Also note that this method uses a node selector to specifiy which nodes it
applies to.
6.2.1.6 Load-balancing settings
The driver management MBean provides 2 methods to dynamically obtain or change the server's load balancing settings:
public interface JPPFDriverAdminMBean extends JPPFAdminMBean {
// Obtain the current load-balancing settings.
public LoadBalancingInformation loadBalancerInformation() throws Exception;
}
This method returns an object of type LoadBalancingInformation, defined as follows:
public class LoadBalancingInformation implements Serializable {
// Get the name of the algorithm
public String getAlgorithm()
// Get the algorithm's parameters
public TypedProperties getParameters()
// Get the names of all available algorithms
public List<String> getAlgorithmNames()
}
Notes:
–the value of algorithm is included in the list of algorithm names
–parameters contains a mapping of the algorithm parameters names to their current value. Unlike what we have seen in
the configuration guide chapter, the parameter names are expressed without suffix. This means that instead of
strategy.<profile_name>.<parameter_name>, they will just be named as <parameter_name>.
It is also possible to dynamically change the load-balancing algorithm used by the server, and / or its parameters:
public interface JPPFDriverAdminMBean extends JPPFAdminMBean {
// Change the load-balancing settings.
public String changeLoadBalancerSettings(String algorithm, Map parameters)
throws Exception;
}
Where:
–algorithm is the name of the algorithm to use. If it is not known to the server, no change occurs.
–parameters is a map of algorithm parameter names to their value. Similarly to what we saw above, the parameter
names must be expressed without suffix. Internally, the JPPF server will use the profile name “jppf”.

6.2.1.7 Driver UDP broadcasting state
The driver management MBean has a read-write attribute which allows monitoring and setting its ability to boradcast its
connection information to clients, nodes or other servers, via UDP. This atribute isdefined via the following accessors:
public interface JPPFDriverAdminMBean extends JPPFAdminMBean {
// Determine whether the driver is broadcasting
Boolean isBroadcasting() throws Exception;
// Activate or deactivate the broadcasting of the driver's connection information
void setBroadcasting(Boolean broadcasting) throws Exception;
}
6.2.2 Job-level management and monitoring
MBean name: “org.jppf:name=jobManagement,type=driver”
This is also the value of the constant DriverJobManagementMBean.MBEAN_NAME.
The role of this MBean is to control and monitor the life cycle of all jobs submitted to the server. It exposes the
DriverJobManagementMBean interface, defined as follows:
public interface DriverJobManagementMBean extends NotificationEmitter {
// Cancel the job with the specified id
public void cancelJob(String jobUuid) throws Exception;
// Cancel the selected jobs
public void cancelJobs(JobSelector selector) throws Exception;
// Suspend the job with the specified id
public void suspendJob(String jobUuid, Boolean requeue) throws Exception;
// Suspend the selected jobs
public void suspendJobs(JobSelector selector, Boolean requeue) throws Exception;
// Resume the job with the specified id
public void resumeJob(String jobUuid) throws Exception;
// Resume the selected jobs
public void resumeJobs(JobSelector selector) throws Exception;
// Update the maximum number of nodes a job can run on
public void updateMaxNodes(String jobUuid, Integer maxNodes) throws Exception;
// Update the maximum number of nodes for the selected jobs
public void updateMaxNodes(JobSelector selector, Integer maxNodes) throws Exception;
// Update the priority of a job
void updatePriority(String jobUuid, Integer newPriority);
// Update the priority the selected jobs
void updatePriority(JobSelector selector, Integer newPriority);
// Get the set of uuids of all the jobs currently queued or executing
public String[] getAllJobUuids() throws Exception;
// Get an object describing the job with the specified uuid
public JobInformation getJobInformation(String jobUuid) throws Exception;
// Get information on the selected jobs
public JobInformation[] getJobInformation(JobSelector selector) throws Exception;
// Get a list of objects describing the nodes to which the whole
// or part of a job was dispatched
public NodeJobInformation[] getNodeInformation(String jobUuid) throws Exception;
// Get the list of dispatches for each of the selected nodes
public Map<String, NodeJobInformation[]> getNodeInformation(JobSelector selector)
throws Exception;
}
Reminder:
A job can be made of multiple tasks. These tasks may not be all executed on the same node. Instead, the set of tasks
may be split in several subsets, and these subsets can in turn be disptached to different nodes to allow their execution in
parallel. In the remainder of this section we will call each subset a “sub-job”, to distinguish them from actual jobs at the
server level. Thus a job is associated with a server, whereas a sub-job is associated with a node.

6.2.2.1 Job selectors
Many of the methods in DriverJobManagementMBean use a JobSelector, which allows filtering the jobs in the driver's
queue according to user-defined criteria. This interface is defined as folows:
public interface JobSelector extends Serializable {
// Whether the specified job is accepted by this selector
boolean accepts(JPPFDistributedJob job);
}
As we can see, it acts as a yes/no filter for instances of JPPFDistributedJob, which represent remote jobs present in a
JPPF driver. Job selectors are similar in functionality to the node selectors seen later in this documentation.
The JPPF API provides three predefined implementations of JobSelector:
6.2.2.1.1 AllJobsSelector
An instance of AllJobsSelector will select all the jobs present in the driver at the time a management request is made. To
use it, you can either construct a new instance or use the predefined constant JobSelector.ALL_JOBS.
Example usage:
DriverJobManagementMBean jobManager = ...;
// get information on all the jobs
JobInformation[] jobInfos = jobManager.jobInformation(new AllJobsSelector());
// alternatively, use the ALL_JOBS constant
jobInfos = jobManager.jobInformation(JobSelector.ALL_JOBS);
6.2.2.1.2 JobUuidSelector
An instance of JobUuidSelector filters jobs based on a set of job uuids provided in one of its constructors. It is defined as:
public class JobUuidSelector implements JobSelector {
// Initiialize this selector with the specified collection of accepted job uuids
public JobUuidSelector(final Collection<String> uuids)
// Initiialize this selector with the specified array of accepted job uuids
public JobUuidSelector(final String...uuids)
// Get the set of job uuids accepted by this selector
public Set<String> getUuids()
@Override
public boolean accepts(final JPPFDistributedJob job)
}
It can be used as in this example:
DriverJobManagementMBean jobManager = ...;
// create a selector with known uuids
JobSelector selector = new JobUuidSelector("job_uuid_1", "job_uuid_2");
// alternatively, build a collection of uuids from a set of jobs
List<JPPFJob> jobs = ...;
List<String> uuidList = new ArrayList<>();
for (JPPFjob job: jobs) uuidList.add(job.getUuid());
selector = new JobUuidSelector(uuidList);
// get information on the selected jobs
JobInformation[] jobInfos = jobManager.jobInformation(selector);
6.2.2.1.3 Scripted job selector
A ScriptedJobSelector uses a script expression that evaluates to a boolean to determine which jobs are accepted. The
script language must be accepted by the JVM and must conform to the JSR-223 / javax.script API specifications.
A scripted job selector is particularly useful when you need to implement a complex filtering logic but do not want to
deploy the associated code in the driver's classpath.

ScriptedJobSelector extends BaseScriptEvaluator and is defined as follows:
public class ScriptedJobSelector extends BaseScriptEvaluator implements JobSelector {
// Initialize this selector with the specfied language and script
public ScriptedJobSelector(String language, String script)
// Initialize this selector with the specfied language and script reader
public ScriptedJobSelector(String language, Reader scriptReader) throws IOException
// Initialize this selector with the specfied language and script file
public ScriptedJobSelector(String language, File scriptFile) throws IOException
@Override
public boolean accepts(final JPPFDistributedJob job)
}
The script will be evaluated for each JPPFDistributedJob passed as input to the accepts() method of the selector. The
job can be accessed from the script using a predefined variable name "jppfJob", as in this example:
DriverJobManagementMBean jobManager = ...;
// create a selector with a Javascript script
JobSelector selector =
new ScriptedJobSelector("javascript", "jppfJob.getName().startsWith('MyJob-')");
// or an equivalent Groovy script
selector =
new ScriptedJobSelector("groovy", "return jppfJob.getName().startsWith('MyJob-')");
// get information on the selected jobs
JobInformation[] jobInfos = jobManager.jobInformation(selector);
6.2.2.1.4 Custom job selector
When a job selector requires a complex logic and its performance is critical, you can always write your own
implementation of JobSelector, as in this example:
public class CustomJobSelector implements JobSelector {
@Override
public boolean accepts(JPPFDistributedJob job) {
// retrieve a parameter from the job metadata
int param = job.getMetadata().getParameter("my.param", -1);
// use the param in the filtering expression
return !job.getSLA().isSuspended() && (param >= 0);
}
}
Since the job selector is evaluated by the driver, the code of its implementation, along with all the classes it depends on,
must be deployed in the driver's classpath. This is usually done by dropping the class folder or jar file that contains the
code in the driver's /lib folder.
6.2.2.2 Controlling a job's life cycle
It is possible to terminate, suspend and resume a job using the following methods:
public interface DriverJobManagementMBean extends NotificationEmitter {
// Cancel the job with the specified uuid
public void cancelJob(String jobUuid) throws Exception;
// Cancel the selected jobs
public void cancelJobs(JobSelector selector) throws Exception;
}
This will terminate the specified jobs. Any sub-job running in a node will be terminated as well. If a sub-job was partially
executed (i.e. at least one task execution was completed), the results are discarded. If the job was still waiting in the
server queue, it is simply removed from the queue, and the enclosed tasks are returned in their original state to the client.
public interface DriverJobManagementMBean extends NotificationEmitter {
// Suspend the job with the specified uuid
public void suspendJob(String jobUuid, Boolean requeue) throws Exception;
// Suspend the selected jobs
public void suspendJobs(JobSelector selector, Boolean requeue) throws Exception;
}

These methods will suspend the specified jobs. The requeue parameter specifies how the currently running sub-jobs will
be processed:
–if true, then the sub-job is canceled and inserted back into the server queue, for execution at a later time
–if false, JPPF will let the sub-job finish executing in the node, then suspend the rest of the job still in the server queue
If the job is already suspended, then calling this method has no effect.
public interface DriverJobManagementMBean extends NotificationEmitter {
// Resume the job with the specified uuid
public void resumeJob(String jobUuid) throws Exception;
// Resume the selected jobs
public void resumeJobs(JobSelector selector) throws Exception;
}
These methods resume the execution of the specified jobs. If a job was not suspended, then the method has no effect.
6.2.2.3 Number of nodes assigned to a job
public interface DriverJobManagementMBean extends NotificationEmitter {
// Update the maximum number of nodes a job can run on.
public void updateMaxNodes(String jobUuid, Integer maxNodes) throws Exception;
// Update the maximum number of nodes for the selected jobs
public void updateMaxNodes(JobSelector selector, Integer maxNodes) throws Exception;
}
These methods specify the maximum number of nodes the specified jobs can run on in parallel. It does not guarantee that
this number of nodes will be used: the nodes may already be assigned to other jobs, or the job may not be splitted into
that many sub-jobs (depending on the load-balancing algorithm). However, it does guarantee that no more than
maxNodes nodes will be used to execute the jobs.
6.2.2.4 Updating the priority of a job
public interface DriverJobManagementMBean extends NotificationEmitter {
// Update the priority of a job
void updatePriority(String jobUuid, Integer newPriority);
// Update the priority the selected jobs
void updatePriority(JobSelector selector, Integer newPriority);
}
These methods dynamically update the priority of the specified jobs. The update takes effect immediately.
6.2.2.5 Updating the job SLA and metadata
The SLA and metadata of one or more jobs can be updated dynamically, together, atomically and as a whole. This is done
with the following method:
public interface DriverJobManagementMBean extends NotificationEmitter {
// Update the SLA and/or metadata of the specified jobs
void updateJobs(JobSelector selector, JobSLA sla, JobMetadata metadata);
}
Note that, if any or both of the sla and metadata parameters are null, they will be ignored. To perform the update on a
single job, use a JobUuidSelector as follows:
JPPFJob job = ...;
JobSelector selector = new JobUuidSelector(job.getUuid());

Below is an example using this feature:
// get a proxy to the job management MBean
JMXDriverConnectionWrapper jmx = ...;
DriverJobManagementMBean jobManager = jmx.getJobManager();
// create a non-blocking job
JPPFJob job = new JPPFJob();
job.setBlocking(false);
for (int i=0; i<3; i++) job.add(new MyTask());
JobSLA sla = job.getSLA();
// disable execution on master nodes
sla.setExecutionPolicy(new Equal("jppf.node.provisioning.master", false));
// submit the job and do something else
client.submitJob(job);
...
// remove the execution policy to allow execution on all nodes
sla.setExecutionPolicy(null);
// now update the SLA for our job
jobManager.updateJobs(new JobUuidSelector(job.getUuid()), sla, null);
...
6.2.2.6 Job introspection
The management features allow users to query and inspect the jobs currently queued or executing in the server. This can
be done using the related methods of the jobs management MBean:
public interface DriverJobManagementMBean extends NotificationEmitter {
// Get the set of uuids for all the jobs currently queued or executing
public String[] getAllJobUuids() throws Exception;
// Get an object describing the job with the specified uuid
public JobInformation getJobInformation(String jobUuid) throws Exception;
// Get information on the selected jobs
public JobInformation[] getJobInformation(JobSelector selector) throws Exception;
// Get a list of objects describing the nodes to which the whole
// or part of a job was dispatched
public NodeJobInformation[] getNodeInformation(String jobUuid) throws Exception;
// Get the list of dispatches for each of the selected nodes
public Map<String, NodeJobInformation[]> getNodeInformation(JobSelector selector)
throws Exception;
}
The getAllJobUuids() method returns the UUIDs of all the jobs currently handled by the server. These UUIDs can be
directly used with the other methods of the job management MBean.
The getJobInformation(...) methods retrieve information about the state of the specified job(s) in the server. These
methods return one or more objects of type JobInformation, defined as follows:
public class JobInformation implements Serializable {
// the job's name
public String getJobName()
// the current number of tasks in the job or sub-job
public int getTaskCount()
// the priority of this task bundle
public int getPriority()
// the initial task count of the job (at submission time)
public int getInitialTaskCount()
// determine whether the job is in suspended state
public boolean isSuspended()
// set the maximum number of nodes this job can run on
public int getMaxNodes()
// the pending state of the job
// a job is pending if its scheduled execution date/time has not yet been reached
public boolean isPending()
}
The getNodeInformation(...) methods also allow to obtain information about all the sub-jobs of a job that are

disptached to remote nodes. The return value is an array of objects of type NodeJobInformation, or a map of job uuid
to such an array if using a selector, defined as follows:
public class NodeJobInformation implements Serializable {
// Get the information about the node.
public JPPFManagementInfo getNodeInfo()
// Get the information about the job dispatch
public JobInformation getJobInformation()
}
This class is simply a grouping of two objects of type JobInformation and JPPFManagementInfo, which we have
already seen previously. The nodeInfo attribute will allow us to connect to the corresponding node's MBean server and
obtain additional job monitoring data.
Please also note that the method getNodeInformation(JobSelector) returns a mapping of job uuids to their
corresponding node dispatches.
6.2.2.7 Job notifications
Whenever a job-related event occurs, the job management MBean will emit a notification of type JobNotification,
defined as follows:
public class JobNotification extends Notification {
// the information about the job or sub-job
public JobInformation getJobInformation()
// the information about the node (for sub-jobs only)
// null for a job on the server side
public JPPFManagementInfo getNodeInfo()
// the creation timestamp for this event
public long getTimestamp()
// the type of this job event
public JobEventType getEventType()
// Get the uuid of the driver which emitted the notification
public String getDriverUuid()
}
The value of the job event type (see JobEventType type safe enumeration) is one of the following:
• JOB_QUEUED: a new job was submitted to the JPPF driver queue
• JOB_ENDED: a job was completed and sent back to the client
• JOB_DISPATCHED: a sub-job was dispatched to a node
• JOB_RETURNED: a sub job returned from a node
• JOB_UPDATED: one of the job attributes has changed
6.2.3 Accessing and using the server MBeans
As for the nodes, JPPF provides an API that simplifies access to the JMX-based management features of a server, by
abstracting most of the complexity of JMX programming. This API is implemented by the class
JMXDriverConnectionWrapper, which provides a simplified way of connecting to the server's MBean server, along with a
set of convenience methods to easily access the MBeans' exposed methods and attributes. Please note that this class
implements the JPPFDriverAdminMBean interface.
6.2.3.1 Connecting to an MBean server
Connection to to a server MBean server is done in two steps:
a. Create an instance of JMXDriverConnectionWrapper
To connect to a local (same JVM) MBean server, use the no-arg constructor:
JMXDriverConnectionWrapper wrapper = new JMXDriverConnectionWrapper();

To connect to a remote MBean server, use the constructor specifiying the management host, port and secure flag:
JMXDriverConnectionWrapper wrapper = new JMXDriverConnectionWrapper(host, port, secure);
Here host and port represent the server's configuration properties “jppf.management.host” and “jppf.management.port”,
and secure is a boolean flag indicating whether the network transport is secured via SSL/TLS.
b. Initiate the connection to the MBean server and wait until it is established
There are two ways to do this:
Synchronously:
// connect and wait for the connection to be established
// choose a reasonable value for the timeout, or 0 for no timeout
wrapper.connectAndWait(timeout);
Asynchronously:
// initiate the connection; this method returns immediately
wrapper.connect()
// ... do something else ...
// check if we are connected
if (wrapper.isConnected()) ...;
else ...;
6.2.3.2 Direct use of the JMX wrapper
JMXDriverConnectionWrapper implements directly the JPPFDriverAdminMBean interface. This means that all the
JPPF server's management and monitoring methods can be used directly from the JMX wrapper. For example:
JMXDriverConnectionWrapper wrapper = new JMXDriverConnectionWrapper(host, port);
wrapper.connectAndWait(timeout);
// get the ids of all jobs in the server queue
String jobUuids = wrapper.getAllJobIds();
// stop the server in 2 seconds (no restart)
wrapper.restartShutdown(2000L, -1L);
6.2.3.3 Use of the JMX wrapper's invoke() method
JMXConnectionWrapper.invoke() is a generic method that allows invoking any exposed method of an MBean.
Here is an example:
JMXDriverConnectionWrapper wrapper = new JMXDriverConnectionWrapper(host, port, secure);
wrapper.connectAndWait(timeout);
// equivalent to JPPFStats stats = wrapper.statistics();
JPPFStats stats = (JPPFStats) wrapper.invoke(
JPPFDriverAdminMBean.MBEAN_NAME, "statistics", (Object[]) null, (String[]) null);
int nbNodes = stats.getNodes().getLatest();
6.2.3.4 Use of an MBean proxy
A proxy is a dynamically created object that implements an interface specified at runtime.
The standard JMX API provides a way to create a proxy to a remote or local MBean. This is done as follows:
JMXDriverConnectionWrapper wrapper = new JMXDriverConnectionWrapper(host, port, secure);
wrapper.connectAndWait(timeout);
// create the proxy instance
DriverJobManagementMBean proxy = wrapper.getProxy(
DriverJobManagementMBean.MBEAN_NAME, DriverJobManagementMBean.class);
// get the ids of all jobs in the server queue
String jobIds = proxy.getAllJobIds();

JMXDriverConnectionWrapper also has a more convenient method getJobManager() to obtain a proxy to the job
management MBean:
JMXDriverConnectionWrapper wrapper = ...;
// create the proxy instance
DriverJobManagementMBean proxy = wrapper.getJobManager();
// get the ids of all jobs in the server queue
String[] jobUuids = proxy.getAllJobUuids();
6.2.3.5 Subscribing to MBean notifications
We have seen that the task monitoring MBean represented by the JPPFNodeTaskMonitorMBean interface is able to
emit notifications of type TaskExecutionNotification. There are 2 ways to subscribe to these notifications:
a. Using a proxy to the MBean
JMXDriverConnectionWrapper wrapper = new JMXNodeConnectionWrapper(host, port, secure);
wrapper.connectAndWait(timeout);
DriverJobManagementMBean proxy = wrapper.getJobManager();
// subscribe to all notifications from the MBean
proxy.addNotificationListener(myJobNotificationListener, null, null);
b. Using the MBeanServerConnection API
JMXDriverConnectionWrapper wrapper = new JMXDriverConnectionWrapper(host, port, secure);
wrapper.connectAndWait(timeout);
MBeanServerConnection mbsc = wrapper.getMbeanConnection();
ObjectName objectName = new ObjectName(DriverJobManagementMBean.MBEAN_NAME);
// subscribe to all notifications from the MBean
mbsc.addNotificationListener(objectName, myNotificationListener, null, null);
Here is an example notification listener implementing the NotificationListener interface:
// this class prints a message each time a job is added to the server's queue
public class MyJobNotificationListener implements NotificationListener {
// Handle an MBean notification
public void handleNotification(Notification notification, Object handback) {
JobNotification jobNotif = (JobNotification) notification;
JobEventType eventType = jobNotif.getEventType();
// print a message for new jobs only
if (eventType == JobEventType.JOB_QUEUED) {
String uuid = jobNotif.getJobInformation().getJobUuid();
System.out.println("job " + uuid + " was queued at " + jobNotif.getTimeStamp());
}
}
};
NotificationListener myJobNotificationListener = new MyJobNotificationListener();
6.2.4 Remote logging
It is possible to receive logging messages from a driver as JMX notifications. Specific implementations are available for
Log4j and JDK logging. To configure Log4j to send JMX notifications, edit the log4j configuration files of the driver and
add the following:
### direct messages to the JMX Logger ###
log4j.appender.JMX=org.jppf.logging.log4j.JmxAppender
log4j.appender.JMX.layout=org.apache.log4j.PatternLayout
log4j.appender.JMX.layout.ConversionPattern=%d [%-5p][%c.%M(%L)]: %m\n
### set log levels - for more verbose logging change 'info' to 'debug' ###
log4j.rootLogger=INFO, JPPF, JMX
To configure the JDK logging to send JMX notifications, edit the JDK logging configuration file of the driver as follows:
# list of handlers
handlers= java.util.logging.FileHandler, org.jppf.logging.jdk.JmxHandler
org.jppf.logging.jdk.JmxHandler.level = FINEST
org.jppf.logging.jdk.JmxHandler.formatter = org.jppf.logging.jdk.JPPFLogFormatter
To receive the logging notifications from a remote application, you can use the following code:

// get a JMX connection to the node MBean server
JMXDriverConnectionWrapper jmxDriver =
new JMXDriverConnectionWrapper(host, port, secure);
jmxDriver.connectAndWait(5000L);
// get a proxy to the MBean
JmxLogger loggerProxy = jmxDriver.getProxy(JmxLogger.DEFAULT_MBEAN_NAME, JmxLogger.class);
// use a handback object so we know where the log messages come from
String source = "driver " + jmxDriver.getHost() + ":" + jmxDriver.getPort();
// subbscribe to all notifications from the MBean
NotificationListener listener = new MyLoggingHandler();
loggerProxy.addNotificationListener(listener, null, source);
// Logging notification listener that prints remote log messages to the console
public class MyLoggingHandler implements NotificationListener {
// handle the logging notifications
public void handleNotification(Notification notification, Object handback) {
String message = notification.getMessage();
System.out.println(handback.toString() + ": " + message);
}
}

6.3 Nodes management and monitoring via the driver
JPPF provides support for forwarding JMX requests to the nodes, along with receiving notifications from them, via the
JPPF driver's JMX server. Which nodes are impacted is determined by a user-provided node selector.
This brings two major benefits:
• this allows managing and monitoring the nodes in situations where the nodes are not reachable from the client, for
instance when the client and nodes are on different networks or subnets
• the requests and notifications forwarding mechanism automatically adapts to node connection and disconnection
events, which means that if new nodes are started in the grid, they will be automatically enrolled in the forwarding
mechanism, provided they match the node selector
6.3.1 The JPPFNodeForwardingMBean interface
All forwarding operations are performed by a special MBean in the driver, exposing the JPPFNodeForwardingMBean
interface. The object name of this mbean is "org.jppf:name=provisioning,type=node", which is also the value of
the constant JPPFNodeForwardingMBean.MBEAN_NAME.
As we can see in the Javadoc, all the mthods in this interface return a Map<String, Object>, where:
–the key represents the UUID of a node to which the request was forwarded
–the value is either the return value of the forwarded request for this specific node, or an Exception that was raised
when executing the request for the node
Note: the values in the map may be null, indicating that the target MBean method in the node does not return a value
(return type void) or that the return value was just null.
We can also see that all methods of JPPFNodeForwardingMBean take a NodeSelector as parameter, specifying the
nodes to which the request is forwarded. The methods forwardInvoke(), forwardGetAttribute() and
forwardSetAttribute() are general methods applied to a specified MBean of each selected node. The other
methods apply to predefined MBeans registered in the node.
For instance, you could get the states of selected nodes in two different ways, as follows:
NodeSelector selector = NodeSelector.ALL_NODES;
JPPFNodeForwardingMBean forwarder = ...;
Map<String, Object> result = new HashMap<>();
// the state of the nodes can be obtained generically by calling forwardInvoke()
result = forwarder.forwardInvoke(selector, JPPFNodeAdminMBean.MBEAN_NAME, "state");
// the state can also be obtained by calling state() without need for an mbean name
result = forwarder.state(selector);
6.3.2 Node selectors
All the node forwarding APIs make use of node selectors to conveniently specify which nodes they apply to. A node
selector is an instance of the NodeSelector interface, defined as follows:
// Marker interface for selecting nodes
public interface NodeSelector extends Serializable {
// Constant for a selector which accepts all nodes
NodeSelector ALL_NODES = new AllNodesSelector();
// Determine whether the node is accepted
boolean accepts(JPPFManagementInfo nodeInfo);
}
The participation of a node is determined by the accepts() method, which takes a JPPFManagementInfo argument that
represents information on the node as seen by the server. In particular, it provides access to the same node-specific
JPPFSystemInformation object that is used by execution policies.
6.3.2.1 Selecting all the nodes
AllNodesSelector will select all the nodes currently attached to the server. Rather than creating instances of this class,
you can also use the predefined constant NodeSelector. ALL_NODES . This class is defined as:

// Selects all nodes
public class AllNodesSelector implements NodeSelector {
// Default constructor
public AllNodesSelector()
}
Example usage:
// these two selectors are equivalent
NodeSelector selector1 = new AllNodesSelector();
NodeSelector selector2 = NodeSelector.ALL_NODES;
6.3.2.2 Execution policy selector
ExecutionPolicySelector uses an execution policy, such as can be set upon a JPPF job's SLA, to perform the selection
of the nodes. It is defined as follows
// Selects nodes based on an execution policy
public class ExecutionPolicySelector implements NodeSelector {
// Initialize this selector with an execution policy
public ExecutionPolicySelector(ExecutionPolicy policy)
// Get the execution policy to use to select the nodes
public ExecutionPolicy getPolicy()
}
Example usage:
// define a selector that selects all nodes with at least 4 cores
ExecutionPolicy policy = new AtLeast("availableProcessors", 4);
NodeSelector selector = new ExecutionPolicySelector(policy);
6.3.2.3 UUID-based selector
UuidSelector will only select nodes whose UUID is part of the collection or array of specified UUIDs. It is defined as:
// Selects nodes based on their uuids
public class UuidSelector implements NodeSelector {
// Initialize this selector with a collection of node UUIDs
public UuidSelector(Collection<String> uuids)
// Initialize this selector with an array of node UUIDs
public UuidSelector(String...uuids)
// Get the collection of uuids of the nodes to select
public Collection<String> getUuidList()
}
Note that the node selection dynamically adjusts to the JPPF grid topology, or in other words two distinct selections with
the same selector instance may return a different set of nodes: when new nodes are added to the grid or existing nodes
are terminated, these changes in the toplogy will be automatically taken into account by the selection mechanism.
Example usage:
// define a selector that selects all idle nodes at a given time
JMXDriverConnectionWrapper driver = ...;
// get the uuids of all idle nodes
Collection<JPPFManagementInfo> infos = driver.idleNodesInformation();
List<String> uuids = new ArrayList<>();
if (infos ! null) {
for (JPPFManagementInfo info: infos)
uuids.add(info.getUuid());
}
NodeSelector selector = new UuidSelector(uuids);
6.3.2.4 Scripted node selector
A ScriptedNodeSelector uses a script expression that evaluates to a boolean to determine which nodes are accepted.
The script language must be accepted by the JVM and must conform to the JSR-223 / javax.script API specifications.
A scripted node selector is particularly useful when you need to implement a complex filtering logic but do not want to
deploy the associated code in the driver's classpath.

ScriptedNodeSelector extends BaseScriptEvaluator and is defined as follows:
public class ScriptedNodeSelector extends BaseScriptEvaluator implements NodeSelector {
// Initialize this selector with the specfied language and script
public ScriptedNodeSelector(String language, String script)
// Initialize this selector with the specfied language and script reader
public ScriptedNodeSelector(String language, Reader scriptReader) throws IOException
// Initialize this selector with the specfied language and script file
public ScriptedNodeSelector(String language, File scriptFile) throws IOException
}
The script will be evaluated for each JPPFManagementInfo passed as input to the accepts() method of the selector.
The node information can be accessed from the script using a predefined variable name "nodeInfo", as in this example:
JPPFDriverAdminMBean driverAdmin = ...;
NodeSelector selector;
// create a selector with a Javascript script which accepts only master nodes
selector = new ScriptedNodeSelector("javascript", "nodeInfo.isMasterNode();");
// or an equivalent Groovy script
selector = new ScriptedNodeSelector("groovy", "return nodeInfo.isMasterNode()");
// get the number of selected nodes
int nbMasterNodes = driverAdmin.nbNodes(selector);
6.3.2.5 Custom node selector
When a node selector requires a complex logic and its performance is critical, you can always write your own
implementation of NodeSelector, as in this example:
public class CustomNodeSelector implements NodeSelector {
@Override
public boolean accepts(JPPFManagementInfo nodeInfo) {
// retrieve the node's number of cores
int n = nodeInfo.getSystemInformation().getRuntime().getInt("availableProcessors");
// accept only slave nodes with at least 4 cores
return nodeInfo.isSlaveNode() && (n >= 4);
}
}
Note: since the node selector is evaluated by the driver, the code of its implementation, along with all the classes it
depends on, must be deployed in the driver's classpath.
6.3.3 Forwarding management requests
The request forwarding mechanism is based on a built-in driver MBean: JPPFNodeForwardingMBean, which provides
methods to invoke methods, or get or set attributes on remote node MBeans. Each of its methods requires a
NodeSelector argument and an MBean name, to determine to which nodes, and which MBean in these nodes, the
request will be performed. The return value is always a map of node UUIDs to the corresponding value returned by the
request (if any) to the corresponding node. If an exception is raised when performing the request on a specific node, then
that exception is returned in the map. Here is an example:
JPPFClient client = ...;
JMXDriverConnectionWrapper driverJmx = client.awaitWorkingConnectionPool()
.awaitWorkingJMXConnection();
// get a proxy to the node forwarding MBean
JPPFNodeForwardingMBean proxy = driverJmx.getProxy(
JPPFNodeForwardingMBean.MBEAN_NAME, JPPFNodeForwardingMBean.class);
// or, in a much less cumbersome way:
proxy = driverJmx.getNodeForwarder();
// this selector selects all nodes attached to the driver
NodeSelector selector = new NodeSelector.AllNodes();
// this selector selects all nodes that have more than 2 processors
ExecutionPolicy policy = new MoreThan("availableProcessors", 2);
NodeSelector selector2 = new NodeSelector.ExecutionPolicySelector(policy);
// invoke the state() method on the remote 'JPPFNodeAdminMBean' node MBeans
// note that the MBean name does not need to be stated explicitely
Map<String, Object> results = proxy.state(selector);
// this is an exact equivalent, explicitely stating the target MBean on the nodes:
String targetMBeanName = JPPFNodeAdminMBean.MBEAN_NAME;

Map<String, Object> results2 = proxy.forwardInvoke(selector, targetMBeanName, "state");
// handling the results
for (Map.Entry<String, Object> entry: results) {
if (entry.getValue() instanceof Exception) {
// handle the exception ...
} else {
JPPFNodeState state = (JPPFNodeState) entry.getValue();
// handle the result ...
}
}
6.3.4 Forwarding JMX notifications
JPPF provides a way to subscribe to notifications from a set of selected nodes, which differs from the one specified in the
JMX API. This is due to the fact that the server-side mechanism for the registration of notification listeners is unspecified
and thus provides no reliable way to override it.
To circumvent this difficulty, the registration of the notification listener is performed via the JMX client wrapper
JMXDriverConnectionWrapper:
• to add a notification listener, use registerForwardingNotificationListener(NodeSelector selector, String mBeanName,
NotificationListener listener, NotificationFilter filter, Object handback). This will register a notification listener for the
specified MBean on each of the selected nodes. This method returns a listener ID which will be used to remove the
notfication listener later on. Thus, the application must be careful to keep track of all registered listener IDs.
• to remove a notification listener, use unregisterForwardingNotificationListener(String listenerID).
The notifications forwarded from the nodes are all wrapped into instances of JPPFNodeForwardingNotification. This
class, which inherits from Notification, provides additional APIs to identify from which node and which MBean the
notification was emitted.
The following code sample puts it all together:
JPPFClient client = ...;
JMXDriverConnectionWrapper driverJmx = client.awaitWorkingConnectionPool()
.awaitWorkingJMXConnection();
// this selector selects all nodes attached to the driver
NodeSelector selector = NodeSelector.ALL_NODES;
// create a JMX notification listener
NotificationListener myListener = new NotificationListener() {
@Override
public void handleNotification(Notification notification, Object handback) {
JPPFNodeForwardingNotification wrapping =
(JPPFNodeForwardingNotification) notification;
System.out.println("received notification from nodeUuid=" + wrapping.getNodeUuid()
+ ", mBeanName=" + wrapping.getMBeanName());
// get the actual notification sent by the node
TaskExecutionNotification actualNotif =
(TaskExecutionNotification) wrapping.getNotification();
// handle the notification data ...
}
}
// register the notification listener with the JPPFNodeTaskMonitorMBean
// on the selected nodes
String listenerID = driverJmx.registerForwardingNotificationListener(
selector, JPPFNodeTaskMonitorMBean.MBEAN_NAME, listener, null, null);
// ... submit a JPPF job ...
// once the job has completed, unregister the notification listener
driverJmx.unregisterForwardingNotificationListener(listenerID);

6.4 JVM health monitoring
The JPPF management APIs provide some basic abilties to monitor the JVM of remote nodes and drivers in a Grid.
These capabilities include:
• memory usage (heap and non-heap)
• CPU load
• count of live threads and deadlock detection
• triggering remote thread dumps and displaying them locally
• triggering remote garbage collections
• triggering remote heap dumps
These features are available via the built-in MBean interface DiagnosticsMBean, defined as follows:
public interface DiagnosticsMBean {
// The name of this MBean in a driver
String MBEAN_NAME_DRIVER = "org.jppf:name=diagnostics,type=driver";
// The name of this MBean in a node
String MBEAN_NAME_NODE = "org.jppf:name=diagnostics,type=node";
// Get the memory usage info for the whole JVM
MemoryInformation memoryInformation() throws Exception;
// Perform a garbage collection, equivalent to System.gc()
void gc() throws Exception;
// Get a full thread dump, including detection of deadlocks
ThreadDump threadDump() throws Exception;
// Determine whether a deadlock is detected in the JVM
Boolean hasDeadlock() throws Exception;
// Get a summarized snapshot of the JVM health
HealthSnapshot healthSnapshot() throws Exception;
// Trigger a heap dump of the JVM
String heapDump() throws Exception;
// Get an approximation of the current CPU load
Double cpuLoad();
}
Example usage:
// connect to the driver's JMX server
JMXDriverConnectionWrapper jmxDriver =
new JMXDriverConnectionWrapper(driverHost, driverPort, false);
// obtain a proxy to the diagnostics MBean
DiagnosticsMBean driverProxy =
jmxDriver.getProxy(DiagnosticsMBean.MBEAN_NAME_DRIVER, DiagnosticsMBean.class);
// get a thread dump of the remote JVM
ThreadDump tdump = proxy.threadDump();
// format the thread dump as easily readable text
String s = TextThreadDumpWriter.printToString(tdump, "driver thread dump");
System.out.println(s);
The MBean interface is exactly the same for nodes and drivers, only the MBean name varies. Also note that, as for other
node-related MBeans, it can be be invoked via the node forwarding MBean instead of directly.
Also please keep in mind that, as with all JPPF built-in MBeans, this one is defined as a pluggable MBean, as if it were a
custom one.

6.4.1 Memory usage
A detailed memory usage can be obtained by calling the method DiagnosticsMBean.memoryInformation(). This method
returns an instance of MemoryInformation, defined as follows:
public class MemoryInformation implements Serializable {
// Get the heap memory usage
public MemoryUsageInformation getHeapMemoryUsage()
// Get the non-heap memory usage
public MemoryUsageInformation getNonHeapMemoryUsage()
}
Both heap and non-heap usage are provided as instances of the class MemoryUsageInformation:
public class MemoryUsageInformation implements Serializable {
// Get the initial memory size
public long getInit()
// Get the current memory size
public long getCommitted()
// Get the used memory size
public long getUsed()
// Get the maximum memory size
public long getMax()
// Return the ratio of used memory over max available memory
public double getUsedRatio()
}
6.4.2 Thread dumps
You can trigger and obtain a full thread dump of the remote JVM by calling DiagnosticsMBean.threadDump(). This
method returns an instance of ThreadDump. Rather than detailing this class, we invite you to explore the related Javadoc,
Instead, we would like to talk about the provided facilities to translate thread dumps into readable formats..
There are two classes that you can use to print a heap dump to a character stream:
• TextThreadDumpWriter prints a thread dump to a plain text stream
• HTMLThreadDumpWriter prints a thread dump to a styled HTML stream
Both implement the ThreadDumpWriter interface, defined as follows:
public interface ThreadDumpWriter extends Closeable {
// Print the specified string without line terminator
void printString(String message);
// Print the deadlocked threads information
void printDeadlocks(ThreadDump threadDump);
// Print information about a thread
void printThread(ThreadInformation threadInformation);
// Print the specified thread dump
void printThreadDump(ThreadDump threadDump);
}
Each of these classes provides a static method to print a thread dump directly into a String:
• static String TextThreadDumpWriter.printToString(ThreadDump tdump, String title)
• static String HTMLThreadDumpWriter.printToString(ThreadDump tdump, String title)

Example usage:
// get a thread dump from a remote node or driver
DiagnosticsMBean proxy = ...;
ThreadDump tdump = proxy.threadDump();
// we will print it to an HTML file
FileWriter fileWriter = new FileWriter("MyThreadDump.html");
HTMLThreadDumpWriter htmlPrinter = new HTMLThreadDumpWriter(fileWriter, "My Title");
htmlPrinter.printTreadDump(tdump);
// close the underlying writer
htmlPrinter.close();
Here is an example of the output, as rendered in the JPPF administration console:

6.4.3 Health snapshots
You can obtain a summarized snapshot of the JVM state by calling DiagnosticsMBean.healthSnapshot(), which returns an
object of type HealthSnapshot, defined as follows:
public class HealthSnapshot implements Serializable {
// Get the ratio of used / max for heap memory
public double getHeapUsedRatio()
// Get the ratio of used / max for non-heap memory
public double getNonheapUsedRatio()
// Determine whether a deadlock was detected
public boolean isDeadlocked()
// Get the used heap memory in bytes
public long getHeapUsed()
// Get the used non-heap memory in bytes
public long getNonheapUsed()
// Get the number of live threads in the JVM
public int getLiveThreads()
// Get the cpu load
public double getCpuLoad()
// Get this snapshot in an easily readable format, according to the default locale
public String toFormattedString()
// Get this snapshot in an easily readable format
public String toFormattedString(final Locale locale)
}
The toFormattedString() methods return a nicely formatted string which can be used for debugging or testing
purposes. Here is an example output with the “en_US” locale:
HealthSnapshot[heapUsedRatio= 15.7 %; heapUsed= 71.7 MB; nonheapUsedRatio= 8.7 %;
nonheapUsed= 11.4 MB; deadlocked=false; liveThreads=90; cpuLoad= 23.6 %]
6.4.4 CPU load
The CPU load of a remote JVM can be obtained separately by calling DiagnosticsMBean.cpuLoad(). This method returns
an approximation of the latest computed CPU load in the JVM. It is important to understand that the CPU load is not
computed each time this method is called. Instead, it is computed at regular intervals, and the latest computed value is
returned. The purpose of this is to prevent the computation itself from using up too much CPU time, which would throw off
the computed value.
The actual computed value is equal to SUMi{cpuTime(threadi)} / interval, for all the live threads of the JVM at
the time of the computation. Thus, errors may occur, since many threads may have been created then died between two
computations. However, in most cases this is a reasonable approximation that does not tax the CPU too heavily.
The interval between computations can be adjusted by setting the following property in a node or driver configuration:
jppf.cpu.load.computation.interval = time_in_millis. If unspecified, the default value is 1000 ms.
6.4.5 Deadlock indicator
To determine whether a JVM has deadlocked threads, simply call DiagnosticsMBean.hasDeadlock(). This method is
useful if you only need that information, without having to process an entire thread dump, which represents a significant
overhead, especially from a network perspective.

6.4.6 Triggering a heap dump
Remotely triggering a JVM heap dump is done by calling DiagnosticsMBean.heapDump(). This method is JVM
implementation-dependent, as it relies on non-standard APIs. Thus, it will only work with the Oracle standard and JRockit
JVMs, along with the IBM JVM. The returned value is a description of the outcome: it will contain the name of the
genreated heap dump file for Oracle JVMs, and a success indicator only for IBM JVMs.
6.4.7 Triggering a garbage collection
A remote garbage collection can be triggered by callling DiagnosticsMBean.gc(). This method simply calls System.gc()
and thus has the exact same semantics and constraints.

7 Extending and Customizing JPPF
7.1 Global extensions
7.1.1 Alternate serialization schemes
Throughout its implementation, JPPF performs objects transport and associated serialization by the means of a single
interface: JPPFSerialization. By configuring a specific implementation of this interface, you can change the way object
serialization and deserialization are performed in a JPPF grid.
Note 1: when an alternate serialization scheme is specified, it must be used by all JPPF clients, servers and nodes,
otherwise JPPF will not work. The implementation class must also be present in the classpath of all JPPF components.
Note 2: to the difference of JPPF 3.x and earlier versions, serialization schemes now also apply to objects passed via
the management APIs. This implies that the nodes must always have the JMXMP protocol library (jmxremote_optional-
1.0_01-ea.jar) in their classpath.
7.1.1.1 Implementation
To create a new serialization scheme, you simply need to implement JPPFSerialization, defined as follows:
public interface JPPFSerialization {
// Serialize an object into the specified output stream
void serialize(Object o, OutputStream os) throws Exception;
// Deserialize an object from the specified input stream
Object deserialize(InputStream is) throws Exception;
}
For example, we could wrap the default Java serialization into a serialization scheme as follows:
public class DefaultJavaSerialization implements JPPFSerialization {
@Override
public void serialize(final Object o, final OutputStream os) throws Exception {
new ObjectOutputStream(os).writeObject(o);
}
@Override
public Object deserialize(final InputStream is) throws Exception {
return new ObjectInputStream(is).readObject();
}
}
7.1.1.2 Specifying the JPPFSerialization implementation class
This is done in the JPPF configuration file, by adding this property:
# Define the implementation of the JPPF serialization scheme
jppf.object.serialization.class = my_package.MyJPPFSerialization
Where my_package.MyJPPFSerialization implements the interface JPPFSerialization.
7.1.1.3 Default serialization
This is the default Java serialization mechanism, using the known JDK classes java.io.ObjectInputStream and
java.io.ObjectOutputStream. It is used by default, when no serialization scheme is specified. The corresponding
implementation class is DefaultJavaSerialization.
7.1.1.4 Generic JPPF serialization
This is a serialization scheme implemented from scratch, which functions pretty much like the standard Java mechanism
with one major difference: it enables the serialization of classes that do not implement java.io.Serializable nor
java.io.Externalizable. This allows developers to use classes in their tasks that are not normally serializable and for which
they cannot access the source code. We understand that it breaks the contract specified in the JDK for serialization,
however it provides an effective workaround for dealing with non-serializable classes in JPPF jobs and tasks.

The JPPF implementation relies on an extension of the standard mechanism by defining 2 new classes:
JPPFObjectInputStream and JPPFObjectOutputStream.
Apart from this, it conforms to the specifications for the standard ObjectInputStream and ObjectOutputStream classes, in
that it processes transient fields in the same manner, and handles the special cases when a class implements the
methods writeObject(ObjectOutputStream) and readObject(ObjectInputStream), and the java.io.Externalizable
interface.
This implementation was thoroughly optimized, to the point where it is now faster than the default Java serialization, with
a smaller serialized object size in most cases.
To specify this scheme in your JPPF configuration:
# configure the object stream builder implementation
jppf.object.serialization.class = org.jppf.serialization.DefaultJPPFSerialization
7.1.1.5 XStream-based serialization
JPPF has a built-in Object Stream Builder that uses XStream to provide XML serialization: Xstream Serialization . To use it,
simply specify:
# configure the object stream builder implementation
jppf.object.stream.builder = org.jppf.serialization.XstreamSerialization
in the JPPF configuration files.
You will also need the XStream 1.3 (or later) jar file and the xpp3 jar file available in the XStream distribution
7.1.1.6 Kryo serialization sample
The Kryo serialization sample provides an implementation of JPPFSerialization which uses the Kryo library for serializing
and deserializing Java objects.

7.1.2 Composite serialization
It is also possible to to use a special type of serialization scheme that will be applied on top of the serialization scheme
defined in the previous section. This allows you to perform any kind of transformation to the data provided by the
serialization, such as compression / decompression or encryption / decryption.
To implement such a transformation, you will need to create a class which extends the abstract class
JPPFCompositeSerialization, defined as follows:
public abstract class JPPFCompositeSerialization implements JPPFSerialization {
// Get the concrete serialization to delegate to
public final JPPFSerialization getDelegate()
// Get the case-insensitive unique name given to this composite serialization
public abstract String getName();
}
This design makes it is possible to define a chain of transformations on top of a concrete JPPFSerialization. To this effect,
the getDelegate() method provides a reference to the next transformation or serialization in the chain.
The getName() method assigns a unique, case-insensitive name to the defined transformation. If two transformations
have the same name, the last one will override the first, which will then be unavailable.
For instance, the predefined ZLIBSerialization is implemented like this:
public class ZLIBSerialization extends JPPFCompositeSerialization {
@Override
public void serialize(Object o, OutputStream os) throws Exception {
Deflater deflater = new Deflater();
DeflaterOutputStream zlibos = new DeflaterOutputStream(os, deflater);
try {
// delegate to the next (composite) serialization in the chain
getDelegate().serialize(o, zlibos);
} finally {
zlibos.finish();
deflater.end(); // required to clear the native/JNI buffers
}
}
@Override
public Object deserialize(InputStream is) throws Exception {
Inflater inflater = new Inflater();
InflaterInputStream zlibis = new InflaterInputStream(is, inflater);
try {
// delegate to the next (composite) deserialization in the chain
return getDelegate().deserialize(zlibis);
} finally {
inflater.end(); // required to clear the native/JNI buffers
}
}
@Override
public String getName() { return "ZLIB"; }
}
Composite serializations are made available to JPPF via the service provider interface (SPI):
–in your source folder create the file META-INF/services/org.jppf.serialization.JPPFCompositeSerialization
–in this file add, for each of your composite serialization implementations, its fully qualified class name, for instance:
com.my.company.MyCompositeSerialization
–ensure that the code of your implementations is added to the classpath of the JPPF nodes, drivers and clients.
Note 1: Each concrete subclass of JPPFCompositeSerialization must have an implicit or explicit no-args constructor
Note 2: All JPPF built-in serializations are defined with the very same mechanism

To use one or more composite serializations, you need to specify them as a space-separated list in the value of the
"jppf.object.serialization.class" property, in this format:
jppf.object.serialization.class = name1 ... nameN serialization_class_name
where:
–each nameX is the name assigned to a composite serialization
–serialization_class_name is the fully qualified class name of a serialization scheme as seen in the previous section.
For instance, to use ZLIB compression on top of the predefined DefaultJPPFSerialization, we would configure it as:
# ZLIB compression on top of JPPF serialization
jppf.object.serialization.class = ZLIB org.jppf.serialization.DefaultJPPFSerialization
Built-in composite serializations:
–ZLIBSerialization (name "ZLIB"): provides zlib compression and decompression based on the java.util.zip.* APIs
–LZ4Serialization (name "LZ4"): also provides compression and decompression, using the LZ4 library It is much faster
than ZLIB but has a smaller compression rate.
Related sample:
The DataEncryption sample uses a composite serialization implementation to encrypt, via symetric encryption, the objects
transported over the network by JPPF.

7.1.3 Network interceptors
This extension allows user-defined code to intercept and make use of any JPPF-initiated network connection as soon as it
is established. A typical use of this extension is so you can perform a custom authentication procedure before a
connection is considered valid, but it is not limited to that.
The network interceptors are used with all possible types of network connections in JPPF: client to driver, node to driver,
driver to driver, JMX connections and recovery connections (heart-beat mechanism) between nodes and drivers.
7.1.3.1 Creating a network interceptor
To define a network interceptor, simply create a class with a no-arg constructor that implements the interface
NetworkCommunicationInterceptor, which is defined like this:
public interface NetworkConnectionInterceptor {
// The list of interceptors loaded via the Service Provider Interface
List<NetworkConnectionInterceptor> INTERCEPTORS;
// Called when a Socket is accepted by a ServerSocket
// on the server side of a connection
boolean onAccept(Socket acceptedSocket);
// Called when a SocketChannel is accepted by a ServerSocketChannel
// on the server side of a connection
boolean onAccept(SocketChannel acceptedChannel);
// Called when a Socket is connected on the client side of a connection
boolean onConnect(Socket connectedSocket);
// Called when a SocketChannel is connected on the client side of a connection
boolean onConnect(SocketChannel connectedChannel);
}
Note that there are 2 onAccept() and 2 onConnect() methods: one takes a Socket as input, the other takes a
SocketChannel. SocketChannels are used by the JPPF driver for connections with nodes, clients or other servers.The
JPPF driver makes sure they are configured in blocking mode before passing them to an interceptor.
Semantically speaking, onAccept() is called from the server side of a connection: the provided Socket or
SocketChannel is obtained from a call to ServerSocket.accept() and ServerSocketChannel.accept(),
respectively. On the other hand, onConnect() is called from the client side of a connection, that is, the side that initiates
the connection.
In practice, Socket and SocketChannel use very different APIs for I/O reads and writes. However, when a
SocketChannel is configured in blocking mode, it is possible to work directly with the underlying Socket via a prior call
to SocketChannel.socket(). Consequently, you could write your interceptor like this:
public class MyInterceptor implements NetworkConnectionInterceptor {
@Override
public boolean onAccept(Socket acceptedSocket) {
// do the job ...
return ...;
}
@Override
public boolean onConnect(Socket connectedSocket) {
// do the job ...
return ...;
}
@Override
public boolean onAccept(SocketChannel acceptedChannel) {
return onAccept(acceptedChannel.socket());
}
@Override
public boolean onConnect(SocketChannel connectedChannel) {
return onConnect(connectedChannel.socket());
}
}

To make life even easier, JPPF provides the class AbstractNetworkConnectionInterceptor, which implements the methods
from NetworkCommunicationInterceptor as in the example above, and delegates the sream-based processing to two
abstract methods. Our example could then be rewritten as:
public class MyInterceptor extends AbstractNetworkConnectionInterceptor {
@Override
public boolean onAccept(Socket acceptedSocket) {
// do the job ...
return ...;
}
@Override
public boolean onConnect(Socket connectedSocket) {
// do the job ...
return ...;
}
}
7.1.3.2 Plugging-in the interceptor
To diescover the interceptor, JPPF uses the Service Provider Interface (SPI):
• in your sources or resources folder, create a file org.jppf.comm.interceptor.NetworkConnectionInterceptor in the
META-INF/services folder
• in this file, add the fully qualified name of your interceptor implementation class, e.g.: org.example.MyInterceptor
• make sure the META-INF/services/org.jppf.comm.interceptor.NetworkConnectionInterceptor file is then placed into
the resulting jar file
• add the jar file to the classpath of all JPPF components in your grid topology
7.1.3.3 Related sample
the Network Interceptor demo illustrates a simple encrypted authentication scheme implemented with an interceptor.

7.1.4 Environment providers for JMX remote connections
JPPF provides a management and monitoring API that relies on the JMX remote APIs and the JMXMP remote connector.
This extension allows user-defined code to override or add parameters to those provided by default to both sides of each
JMX connection. A possible use for this is to provide a way to use external tools such as JConsole or VisualVM to monitor
JPPF servers and nodes. It can also be used to configure more sphisticated authentication and authorization protocols
such as provided in the SASL profile of the JMXMP protocol. Of course, there can be many more uses.
To establish a JMX connection, JPPF uses the following standard JMX remote APIs:
–on the server side of the connection:
JMXConnectorServerFactory.newJMXConnectorServer(
JMXServiceURL serviceURL, Map<String,?> environment, MBeanServer mbeanServer)
–on the client side of the connection:
JMXConnectorFactory.newJMXConnector(JMXServiceURL serviceURL, Map<String,?> environment)
You will note that both sides of the connection accept an environment parameter, which contains the parameters
provided to the JMX remote connector. An environment provider allows you to define a different set of parameters that
may override or add to these environment properties.
To achieve this, JPPF has two interfaces, one for each side of a JMX connection:
ServerEnvironmentProvider is defined like this:
public interface ServerEnvironmentProvider {
// Get a set of environment properties add to or override those
// passed to each new remote connector server
Map<String, ?> getEnvironment();
}
Client EnvironmentProvider is defined like this:
public interface ClientEnvironmentProvider {
// Get a set of environment properties add to or override those
// passed to each new remote connector
Map<String, ?> getEnvironment();
}
To create an environment provider, you need to create a class with a no-args constructor, which implements one of these
interfaces. For example, here is a simple client environment provider:
public class MyClientProvider implements ClientEnvironmentProvider {
@Override
public Map<String, ?> getEnvironment() {
Object myObject = ...;
Map<String, Object> env = new HashMap<>();
env.put("my.property", myObject);
return env;
}
}
Note: for this code to compile, you need the jppf-jmxremote_optional-x.y.z.jar file in your build path.
As for many other extensions, environment providers are discovered via the Service Provider Interface (SPI) mechanism:
For a server environment provider:
–create a file javax.management.remote.generic.ServerEnvironmentProvider in the META-INF/services folder
–in this file, add the fully qualified class name of your implementation of ServerEnvironmentProvider
For a client environment provider:
–create a file javax.management.remote.generic.ClientEnvironmentProvider in the META-INF/services folder
–in this file, add the fully qualified class name of your implementation of Client EnvironmentProvider

7.1.5 Monitoring data providers
A monitoring data provider is a service which provides diagnostics, health or information data about the (JVM) process of
a JPPF node or driver, or about the machine it runs on. This data is provided to the health monitoring MBean, and
transported in each health snapshot that it supplies on-demand.
The providers are also used by the JPPF desktop and web admin consoles, where they are rendered as columns in the
JVM health view. The desktop console also makes the numeric values available as selectable fields for the charts.
7.1.5.1 Defining a provider
A monitoring data provider is defined as a subclass of the abstract class MonitoringDataProvider, which specifies three
abstract methods to override:
public abstract class MonitoringDataProvider {
// Perform the initialization of this provider
public abstract void init();
// Perform the definition of the properties supplied by this provider
public abstract void defineProperties();
// Get the values for the defined properties
public abstract TypedProperties getValues();
...
}
The init() method is invoked exactly once for each provider in a JPPF node or driver (producer side). It is intended for
one-time initializations such as loading native libraries or reading resources files, etc. If no such initialization is needed in
a provider, then the method's implementation should be left empty.
The method defineProperties() is called exactly once on both producer side, where the data comes from (drivers
and nodes), and consumer side, where the data is rendered (web and desktop administration consoles). Each defined
property has a name, a type, and optionally a validity range for the numeric properties. Individual properties are defined
using the setXXXProperty() methods of MonitoringDataProvider, where XXX represents the type of the property's
value.
The getValues() method is intented to be called repeatedly on the producer side only. It performs the association
between the names of the properties defined in defineProperies() and their actual value. This method returns the
association as a TypedProperties object.
Important: a concrete implementation of MonitoringDataProvider must provide a no-args constructor, either implicit or
explicit
As an example, let's define a MonitoringDataProvider that supplies the system time as a formatted string. We could
implement it as follows:
public class SystemTimeProvider extends MonitoringDataProvider {
// example: 2018-05-21 17:40:37
private final SimpleDateFormat dtFormat = new SimpleDateFormat("YYYY-MM-dd HH:mm:ss");
@Override public void init() { } // nothing to initialize
@Override
public void defineProperties() {
// define the "systemTime" property as a string with an empty default value
setStringProperty("systemTime", "");
}
@Override
public TypedProperties getValues() {
// set the current value of the "systemTime" property
return new TypedProperties().setString("systemTime", dtFormat.format(new Date()));
}
}

7.1.5.2 Plugging a monitoring data provider
Monitoring data providers are discovered via the Service Provider Interface (SPI) mechanism. To plug a provider into
JPPF, proceed as follows:
- In your source directory, or in a separate resources directory, create the service file:
META-INF/services/org.jppf.management.diagnostics.provider.MonitoringDataProvider
- Open this file in a text editor and add a line with the fully qualifed name of your provider implementation. For instance,
for the SystemTimeProvider example in the previous section, we would add a line with the following content:
test.SystemTimeProvider
Note: you can add as many provider implementations as you wish.
- Create a jar file which contains this service file, along with your provider implementation and its support classes
- To make the provider available to the drivers and nodes, just add the jar file to each driver's classpath. The nodes will
automatically lookup and download the provider implementations from the driver, using their distributed classloader.
- To make the provider available to a desktop administration console, just add the jar file to the console's classpath. The
provider's properties will be shown as additional columns in the "JVM health" view of the console. The numeric properties
will also be added to the list of available fields in the charts configuration dialog.
- To make the provider available to a web administration console, you will need to repackage the war file so as to add the
provider jar to its WEB-INF/lib folder
7.1.5.3 Localization support
If you have integrated a monitoring data provider in one of the administration consoles, you may have noticed that the
corresponding column name in the "JVM health" view is exactly the name of the property, which may be more or less
readable. The column header tooltip will also display the property name. If you need something more readable, based on
the user's locale, follow these steps:
- in your provider implementation, override the getLocalizationBase() method of the MonitoringDataProvider class,
to specify the base name of the localization files. For the SystemTimeProvider example, we could do as follows:
@Override
protected String getLocalizationBase() {
return "test.SystemTimeProvider";
}
The returned string is used as the prefix for one or more properties files, based on the locale. For example the default
translation would be found in the test.SystemTimeProvider.properties file, whereas the translation for the
en_GB locale would be found in test.SystemTimeProvider_en_GB.properties.
- write a default translation file, where you can specify the column name and associated tooltip as follows:
property_name = some short translation
property_name.doc = a longer localized tooltip text \n possibly on multiple lines
The file name must be the string returned by getLocalizationBase(), with the .properties extension, for example:
test.SystemTimeProvider.properties, with the following content:
# column name in JVM health view
systemTime = System time
# column header tooltip (.doc suffix)
systemTime.doc = The current system time in "YYYY-MM-dd HH:mm:ss" format
The screenshot below shows how htis is rendered in the desktop console:
- finally, do the same for all locales or languages for which you need a translation.

7.1.5.4 Accessing the supplied values
The values supplied by the MonitoringDataProvider can be accessed via Heal t hSna p shot objects, which are obtained
from the DiagnosticsMBean management bean. For more information on the DiagnosticsMBean and how to use it,
please read the documentation on JVM health monitoring.
From a HealthSnapshot, individual values can be obtained vith one of the getXXX(String) methods, where XXX
represents the desired type of the value. For example:
try (JMXDriverConnectionWrapper driverJmx =
new JMXDriverConnectionWrapper("my.driver.host", 11111)) {
// wait up to 5s for the JMX connection to the driver
driverJmx.connectAndWait(5000L);
// obtain a proxy to the DiagnosticsMBean
DiagnosticsMBean diag = driverJmx.getDiagnosticsProxy();
// request a snapshot
HealthSnapshot snapshot = diag.healthSnapshot();
// print the value of "systemTime"
System.out.println("the driver system time is " + snapshot.getString("systemTime"));
} catch (Exception e) { e.printStackTrace(); }
You may also obtain all the values as a TypedProperties object with the snapshot's getProperties() method:
DiagnosticsMBean diag = ...;
HealthSnapshot snapshot = diag.healthSnapshot();
// get all properties and print the value of "systemTime"
TypedProperties properties = snapshot.getProperties;
System.out.println("the driver system time is " + properties.getString("systemTime"));
Lastly, you can also use the DiagnosticsMBean's healthSnapshotAsString() method, which provides a string with all
properties and their values, in a format compatible with properties files. This allows you to view the snapshot from
external tools such as JConsole or VisualVM, as illustrated in this screenshot:

7.2 Drivers and nodes
7.2.1 Pluggable MBeans
Developers can write their own management beans (MBeans) and register them with the JPPF MBean server for a node
or a driver. These MBeans can then be accessed, locally or remotely, as any of the built-in JPPF MBeans. Refer to the
chapter on management and monitoring, for details on how to connect to an MBean server and use the registered
MBeans.
Note: all JPPF built-in MBeans are implemented via this mechanism.
Related sample: “Custom MBeans” sample in the JPPF samples pack.
7.2.1.1 Elements and constraints common to node and server MBeans
The mechanism for pluggable MBeans is based on the Service Provider Interface, which is a light-weight and standard
mechanism to provide extensions to Java applications.
The general workflow for adding a pluggable MBean is as follows:
step 1: implement the MBean: MBean interface + MBean implementation class
step 2: implement the MBean provider interface provided in JPPF
step 3: add or update the corresponding service definition file in the META-INF/services folder
step 4: create a jar file containing the above elements and deploy it in the node or server class path
The JPPF MBean handling mechanism relies on standard MBeans that must comply with the following constraints:
–the MBean interface name must be of the form <MyName>MBean and the MBean implementation class name must be
of the form <MyName>. For instance, if we want to add a server health monitor, we would create the interface
ServerHealthMonitorMBean and implement it in a class named ServerHealthMonitor.
–the MBean interface and implementation class must be defined in the same package. This is due to the constraints
imposed by the JPPF distributed class loading mechanism, which allows nodes to download their custom MBeans from
the server. If this constraint is not followed, the default JMX remote connector will be unable to find the MBean
implementation class and it will not be possible to use the MBean. The MBean interface and implementation may,
however, be in separate jar files or class folders (as long as they are in the same package).
–for custom MBeans that access other MBeans, the order in which the service definition files and their entries are read is
important, since it is the order in which the MBeans are instantiated. This means that, if an MBean uses an another, the
developer must ensure that the dependant MBean is created after the one it depends on.
–the MBean provider interface must have a public no-arg constructor
7.2.1.2 Writing a custom node MBean
In this section we will follow the workflow described in the previous section and create a simple custom node MBean.
Step 1: create the MBean interface and its implementation
In this example, we will create an MBean that exposes a single method to query the number of processors available to
the node's JVM. First we create an interface named AvailableProcessorsMBean:
package org.jppf.example.mbean;
// Exposes one method that queries the node's JVM
// for the number of available processors
public interface AvailableProcessorsMBean {
// return the available processors as an integer value
Integer queryAvailableProcessors();
}

Now we will create an implementation of this interface, in a class named AvailableProcessors, defined in the same
Java package org.jppf.example.node.mbean:
package org.jppf.example.mbean;
// Implementation of the AvailableProcessorsMBean interface
public class AvailableProcessors implements AvailableProcessorsMBean {
// return the available processors as an integer value
public Integer queryAvailableProcessors() {
// we use the java.lang.Runtime API
return Runtime.getRuntime().availableProcessors();
}
}
Step 2: implement the node MBean provider interface
To make our MBean pluggable to the nodes, it must be recognized as a corresponding service instance. To this effect, we
will create an implementation of the interface JPPFNodeMBeanProvider, which will provide the node with enough
information to create the MBean and register it with the MBean server. This interface is defined as follows:
// service provider interface for pluggable management beans for JPPF nodes
public interface JPPFNodeMBeanProvider extends JPPFMBeanProvider {
// return a concrete MBean instance
// the class of the returned MBean must implement the interface defined by
// JPPFMBeanProvider.getMBeanInterfaceName()
public Object createMBean(MonitoredNode node);
}
As we can see, this interface declares a single method whose role is to create an instance of our MBean implementation.
There is no obligation to use the node parameter, it is provided here because the JPPF built-in node MBean use it. As
stated in the method comment, the class of the created object must implement an MBean interface, whose name is given
by the method getMBeanInterfaceName() in the super-interface JPPFMBeanProvider, defined as follows:
// service provider interface for pluggable management beans
public interface JPPFMBeanProvider {
// seturn the fully qualified name of the management interface
// defined by this provider
public String getMBeanInterfaceName();
// return the name of the specified MBean
// this is the name under which the MBean will be registered with the MBean server
public String getMBeanName();
}
Note that the MBean name must follow the specifications for MBean object names.
We will then write our MBean provider implementation. Generally, the convention is to create it in a separate package,
whose name is that of the MBean interface with a “.spi” suffix. We will write it as follows:
// AvailableProcessors MBean provider implementation
public class AvailableProcessorsMBeanProvider implements JPPFNodeMBeanProvider {
// return the fully qualified name of the MBean interface defined by this provider
public String getMBeanInterfaceName() {
return "org.jppf.example.mbean.AvailableProcessorsMBean";
}
// create a concrete MBean instance
public Object createMBean(MonitoredNode node) {
return new AvailableProcessors();
}
// return the object name of the specified MBean
public String getMBeanName() {
return "org.jppf.example.node.mbean:name=AvailableProcessors,type=node";
}
}

Step 3: create the service definition file
If it doesn't already exist, we create, in the source folder, a subfolder named META-INF/services. In this folder, we will
create a file named org.jppf.management.spi.JPPFNodeMBeanProvider, and open it in a text editor. In the editor,
we add a single line containing the fully qualified name of our MBean provider class:
org.jppf.example.mbean.node.spi.AvailableProcessorsMBeanProvider
Step 4: deploy the MBean
First, create a jar that contains all the artifacts we have created: MBean interface, MBean implementation and MBean
provider class files, along with the META-INF/services folder. We now have two deployment choices: we can either
deploy the MBean on a single node, or deploy it on the server side to make it available to all the nodes attached to the
server. To do so, we simply add our deployment jar file to the class path of the node or of the server.
Step 5: using the MBean
We can now write a simple class to test our new custom MBean:
package org.jppf.example.node.test;
import org.jppf.management.JMXNodeConnectionWrapper;
// simple class to test a custom node MBean
public class AvailableProcessorsMBeanTest {
public static void main(String...args) throws Exception {
// we assume the node is running on localhost and uses the management port 12001
JMXNodeConnectionWrapper wrapper =
new JMXNodeConnectionWrapper("localhost", 12001);
wrapper.connectAndWait(5000L);
// query the node for the available processors
int n = (Integer) wrapper.invoke(
"org.jppf.example.mbean:name=AvailableProcessors,type=node",
"queryAvailableProcessors", (Object[]) null, (String[]) null);
System.out.println("The node has " + n + " available processors");
}
}
7.2.1.3 Writing a custom server MBean
The process is almost exactly the same as for adding custom MBeans to a node. In this example, we will reuse the
MBean that we wrote in the previous section, as it applies to any JVM, whether node or server.
Step 1: create the MBean interface and its implementation
We will simply reuse the interface AvailableProcessorsMBean and its implementation AvailableProcessors that
we have already created.
Step 2: implement the node MBean provider interface
This time , we will implement the interface JPPFDriverMBeanProvider:
package org.jppf.example.mbean.driver.spi;
import org.jppf.example.mbean.AvailableProcessors;
import org.jppf.management.spi.JPPFDriverMBeanProvider;
// AvailableProcessors MBean provider implementation
public class AvailableProcessorsMBeanProvider implements JPPFDriverMBeanProvider {
// return the fully qualified name of the MBean interface defined by this provider
public String getMBeanInterfaceName() {
return "org.jppf.example.mbean.AvailableProcessorsMBean";
}
// create a concrete MBean instance
public Object createMBean() {
return new AvailableProcessors();
}

// return the object name of the specified MBean
public String getMBeanName() {
return "org.jppf.example.mbean:name=AvailableProcessors,type=driver";
}
}
This looks almost exactly the same as for the node MBean provider, except for the following differences:
• the implemented interface is JPPFDriverMbeanProvider, and its createMBean() method takes no parameter
• we gave a different object name to our MBean: “…,type=driver”
• we created the MBean provider in a different package named org.jppf.example.mbean.driver.spi.
Step 3: create the service definition file
If it doesn't already exist, we create, in the source folder, a subfolder named META-INF/services. In this folder, we will
create a file named org.jppf.management.spi.JPPFDriverMBeanProvider, and open it in a text editor. In the
editor, we add a single line containing the fully qualified name of our MBean provider class:
org.jppf.example.mbean.driver.spi.AvailableProcessorsMBeanProvider
Step 4: deploy the MBean
Now we just create a jar that contains all the artifacts we have created: MBean interface, MBean implementation and
MBean provider class files, along with the META-INF/services folder, and add it to the class path of the server.
Step 5: using the MBean
We can write the following simple class to test our new server custom MBean:
package org.jppf.example.driver.test;
import org.jppf.management.JMXDriverConnectionWrapper;
// simple class to test a custom node MBean
public class AvailableProcessorsMBeanTest {
public static void main(String...args) throws Exception {
// we assume the server is running on localhost and uses the management port 11198
JMXDriverConnectionWrapper wrapper =
new JMXDriverConnectionWrapper("localhost", 11198);
wrapper.connectAndWait(5000L);
// query the node for the available processors
int n = (Integer) wrapper.invoke(
"org.jppf.example.mbean:name=AvailableProcessors,type=driver",
"queryAvailableProcessors", (Object[]) null, (String[]) null);
System.out.println("The server has " + n + " available processors");
}
}

7.2.2 Startup classes
Startup classes allow a piece of code to be executed at startup time of a node or server. They can be used for many
purposes, including initialization of resources such as database connections, JMS queues, cache frameworks,
authentication, etc ... They permit the creation of any object within the same JVM as the JPPF component they run in.
Startup classes are defined using the Service Provider Interface. The general workflow to create a custom startup class is
as follows:
step 1: create a class implementing the startup class provider interface
step 2: add or update the corresponding service definition file in the META-INF/services folder
step 3: create a jar file containing the above elements and deploy it in the node or server class path
This mechanism relies on the following rules:
–the provider interface for a node or server startup class extends the interface JPPFStartup, which itself extends
java.lang.Runnable. Thus, writing a startup class consists essentially in writing code in the run() method.
–the provider interface implementation must have a no-arg constructor
–startup classes are instantiated and run just after the JPPF and custom MBeans have been initialized. This allows a
startup class to subscribe to any notifications that an MBean may emit.
Related sample: “Startup Classes” sample in the JPPF samples pack.
7.2.2.1 Node startup classes
Step 1: implement the node startup class provider interface
To make our startup class pluggable to the nodes, it must be recognized as a corresponding service instance. To this
effect, we will create an implementation of the interface JPPFNodeStartupSPI, which will provide the node with enough
information to create and run the startup class. This interface is defined as follows:
public interface JPPFNodeStartupSPI extends JPPFStartup { }
As we can see, this is just a marker interface, used to distinguish between node startup classes and server startup
classes. As an example, we will create an implementation that simply prints a message when the node starts:
package org.jppf.example.startup.node;
import org.jppf.startup.JPPFNodeStartupSPI;
// This is a test of a node startup class
public class TestNodeStartup implements JPPFNodeStartupSPI {
public void run() {
System.out.println("I'm a node startup class");
}
}
Step 2: create the service definition file
If it doesn't already exist, we create, in the source folder, a subfolder named META-INF/services. In this folder, we will
create a file named org.jppf.startup.JPPFNodeStartupSPI, and open it in a text editor. In the editor, we add a
single line containing the fully qualified name of our startup class:
org.jppf.example.startup.node.TestNodeStartup
Step 3: deploy the startup class
Now we just create a jar that contains all the artifacts we have created: JPPF node startup provider class , along with the
META-INF/services folder, and add it to the class path of either the server, if we want all nodes attached to the server
to use the startup class, or of the node, if we only want one node to use it.
Important note: when a node startup class is deployed on the server, the objects it creates (for instance as singletons)
can be reused from within the tasks executed by the node.

7.2.2.2 Server startup classes
Step 1: implement the server startup class provider interface
In the same way as for a node startup class, we need to implement the interface JPPFDriverStartupSPI, defined as
follows:
public interface JPPFDriverStartupSPI extends JPPFStartup { }
As an example, we will create an implementation that simply prints a message when the server starts:
package org.jppf.example.startup.driver;
import org.jppf.startup.JPPFNodeStartupSPI;
// This is a test of a server startup class
public class TestDriverStartup implements JPPFDriverStartupSPI {
public void run() {
System.out.println("I'm a server startup class");
}
}
Step 2: create the service definition file
If it doesn't already exist, we create, in the source folder, a subfolder named META-INF/services. In this folder, we will
create a file named org.jppf.startup.JPPFDriverStartupSPI, and open it in a text editor. In the editor, we add a
single line containing the fully qualified name of our startup class:
org.jppf.example.startup.driver.TestDriverStartup
Step 3: deploy the startup class
Now we just create a jar that contains the JPPF server startup provider class , along with the META-INF/services
folder, and add it to the class path of the server.

7.2.3 Pluggable MBeanServerForwarder
JPPF provides the ability to set an MBeanServerForwarder on all JMX remote servers created by the drivers and nodes.
This can be used, for example, to implement an authorization mechanism that will grant or deny access to operations on
the MBeans.
A forwarder implements the MBeanServerForwarder interface and is declared in a driver's or node's configuration file as
follows:
jppf.management.server.forwarder = my.forwarder.Implementation param1 ... paramN
The value of the property is a set of space-separated strings, where the first string is the fully qualified class name of an
implementation of MBeanServerForwarder, and the remaining strings are optional parameters passed on to the
forwarder at construction time.
For the parameters to be passed on, the forwarder must also implement either of:
–a constructor that takes a String[] argument
–a setParameters(String[]) method
If both are implemented, then only the constructor will be used. If none is implemented, then no parameter will be passed,
even if they are declared in the configuration. Additionally, a no-arg constructor is then expected.
In practice, it may be more convenient to extend the class MBeanServerForwarderAdapter, which implements all the
methods of the MBeanServerForwarder interface and merely delegates to the underlying MBeanServer if it has been set.
It also provides a getter and setter for the parameters, so you don't have to implement a setParameters(String[])
method either:
public class MBeanServerForwarderAdapter implements MBeanServerForwarder {
// Set the parameters defined in the configuration, if any
public void setParameters(final String[] parameters)
// Get the parameters defined in the configuration, if any
public String[] getParameters()
// ... methods from the MBeanServerForwarder interface ...
}
Note: each JMX server created in a driver or node has a distinct MBeanServerForwarder instance.
To get access to a configured MBeanServerForwarder, you first need to access the JMXServer that encloses it:
–in a driver, use JPPFDriver.getInstance().getJMXServer(boolean secure)
–in a node, obtain a reference to the Node, then use Node.getJmxServer()

7.3 Drivers and clients
7.3.1 Creating a custom load-balancer
Related sample: “CustomLoadBalancer” in the JPPF samples pack.
7.3.1.1 Overview of JPPF load-balancing
Load-balancing in JPPF relates to the way jobs are split into sub-jobs and how these sub-jobs are disptached to the
nodes for execution in parallel. Each sub-job contains a distinct subset of the tasks in the original job.
The distribution of the tasks to the nodes is performed by the JPPF driver. This work is actually the main factor of the
observed performance of the framework. It consists essentially in determining how many tasks will go to each node for
execution, out of a set of tasks sent by the client application. Each set of tasks sent to a node is called a "bundle", and the
role of the load balancing (or task scheduling) algorithm is to optimize the performance by adjusting the number of task
sent to each node. In short: it is about computing the optimal bundle size for each node.
Each load-balancing algorithm is encapsulated within a class implementing the interface Bundler, defined as follows:
public interface Bundler {
// Get the latest computed bundle size
public int getBundleSize();
// Feed the bundler with the latest execution result for the corresponding node
public void feedback(int nbTasks, double totalTime);
// Make a copy of this bundler
public Bundler copy();
// Get the timestamp at which this bundler was created
public long getTimestamp();
// Release the resources used by this bundler
public void dispose();
// Perform context-independant initializations
public void setup();
// Get the parameters profile used by this load-balancer
public LoadBalancingProfile getProfile();
}
In practice, it will be more convenient to extend the abstract class AbstractBundler, which provides a default
implementation for each method of the interface.
The load balancing in JPPF is feedback-driven. The server will create a Bundler instance for each node that is attached
to it. When a set of tasks returns from a node after execution, the server will call the bundler's feedback() method so
the bundler can recompute the bundle size with up-to-date data. Whether each bundler computes the bundle size
independantly from the other bundlers is entirely up to the implementor. Some of the JPPF built-in algorithms do perform
independent computations, others don't.
A bundler's life cycle is as follows:
–when the server starts up, it creates a bundler instance based on the load-balancing algorithm specified in the
configuration file
–each time a node connects to the server, the server will make a copy of the initial bundler, using the copy() method,
call the setup() method, and assign the new bundler to the node
–when a node is disconnected, the server will call the dispose() method on the corresponding bundler, then discard it
–when the load balancing settings are changed using the management APIs or the administration console, the server will
create a new initial Bundler instance, based on the new parameters. Then, each time the server needs to provide
feedback data from a node, the server will compare the creation timestamps of the initial bundler and of the node's
bundler. If the server determines that the node's bundler is older, it will replace it with a copy of the initial bundler, using
the copy() method and after calling the setup() method on the new bundler
Each bundler has an associated load balancing profile, which encapsulates the parameters of the algorithm. These
parameters can be read from the JPPF configuration file, or from any other source. Using a profile is not mandatory, in
this case you can just have the getProfile() method return a null value.

In the following sections, we will see in details how to implement a custom load-balancing algorithm, deploy it, and plug it
into the JPPF server. We will do this by example, using the built-in “Fixed Size” algorithm, which is simple enough for our
purpose.
Note 1: all JPPF built-in load balancing algorithms are implemented and plugged-in as custom algorithms
Note 2: for a fully detailed explanation of how load balancers work in JPPF, please read the Load Balancing section.
7.3.1.2 Implementing the algorithm and its profile
First let's implement our parameters profile. To this effect, we implement the interface LoadBalancingProfile:
public interface LoadBalancingProfile extends Serializable {
// Make a copy of this profile
public LoadBalancingProfile copy();
}
As we can see, this interface has a single method that creates a copy of a profile. Now let's see how it is implemented in
the FixedSizeProfile class:
// Profile for the fixed bundle size load-balancing algorithm
public class FixedSizeProfile implements LoadBalancingProfile {
// The bundle size
private int size = 1;
// Default constructor
public FixedSizeProfile() {
}
// Initialize this profile with values read from the specified configuration
public FixedSizeProfile(TypedProperties config) {
size = config.getInt("size", 1);
}
// Make a copy of this profile
public LoadBalancingProfile copy() {
FixedSizeProfile other = new FixedSizeProfile();
other.setSize(size);
return other;
}
// Get the bundle size
public int getSize() {
return size;
}
// Set the bundle size
public void setSize(int size) {
this.size = size;
}
}
This implementation is fairly trivial, the only notable element being the constructor taking a TypedProperties
parameter, which will allow us to read the size parameter from the JPPF configuration file.

Now let's take a look at the algorithm implementation itself:
public class FixedSizeBundler extends AbstractBundler {
// Initialize this bundler
public FixedSizeBundler(LoadBalancingProfile profile) {
super(profile);
}
// This method always returns a statically assigned bundle size
public int getBundleSize() {
return ((FixedSizeProfile) profile).getSize();
}
// Make a copy of this bundler
public Bundler copy() {
return new FixedSizeBundler(profile.copy());
}
// Get the max bundle size that can be used for this bundler
protected int maxSize() {
return -1;
}
}
The first thing we can notice is that the feedback() method is not even implemented! This is due to the fact that our
algorithm is independent from the context and involves no computation. Thus, we use the default implementation in
AbstractBundler, which does nothing. This is visible in the getBundleSize() method, where we simply return the
value provided in the parameters profile.
We also notice a new method named maxSize(). It returns a value representing the maximum bundle size that a
bundler can use at a given time. The goal of this is to avoid that a node receives all or most of the tasks, while the other
nodes would not receive anything and thus would have nothing to do. This method is declared in the abstract class
AbstractBundler and doesn't have any default implementation, to avoid any tight coupling between the bundler and
the environment in which it runs. This allows the bundler to be used outside of the JPPF server, as is done for instance in
the JPPF client when local execution mode is used along with remote execution.
In the context of the server, we have found that an efficient value for maxSize() can be computed from the current
maximum number of tasks among all the jobs in the server queue. This value is accessible by calling the method
JPPFQueue.getMaxBundleSize(). We could then rewrite our maxSize() method as follows:
protected int maxSize() {
return JPPFDriver.getQueue().getMaxBundleSize() / 2;
}
The algorithm could then determine that a node should not receive more than half of that value (or 75% or any other
function of it, whatever is deemed more efficient), so that other nodes will not be idle and the overall throughput will be
optimized.
Tip: if your algorithm depends on the number of nodes, you can use a bundler instances count as a static variable in
your implementation, and use the setup() and dispose() methods to increment and decrement the count as
needed. For instance:
private static AtomicInteger instanceCount = new AtomicInteger(0);
public void setup() {
instanceCount.incrementAndGet();
}
public void dispose() {
instanceCount.decrementAndGet();
}

7.3.1.3 Implementing the bundler provider interface
Custom load-balancers are defined and deployed using the Service Provider Interface (SPI) mechanism. For a new load-
balancer to be recognized by JPPF, it has to provide an implementation of the JPPFBundlerProvider interface, which
is defined as:
public interface JPPFBundlerProvider {
// Get the name of the algorithm defined by this provider
// Each algorithm must have a name distinct from that of all other algorithms
public String getAlgorithmName();
// Create a bundler instance using the specified parameters profile
public Bundler createBundler(LoadBalancingProfile profile);
// Create a bundler profile containing the parameters of the algorithm
public LoadBalancingProfile createProfile(TypedProperties configuration);
}
In the case of our fixed size algorithm, the FixedSizeBundlerProvider implementation is quite straightforward:
public class FixedSizeBundlerProvider implements JPPFBundlerProvider {
// Get the name of the algorithm defined by this provider
public String getAlgorithmName() {
return "manual";
}
// Create a bundler instance using the specified parameters profile
public Bundler createBundler(LoadBalancingProfile profile) {
return new FixedSizeBundler(profile);
}
// Create a bundler profile containing the parameters of the algorithm
public LoadBalancingProfile createProfile(TypedProperties configuration) {
return new FixedSizeProfile(configuration);
}
}
7.3.1.4 Deploying the custom load-balancer
For our custom load-balancer to be recognized and loaded, we need to create the corresponding service definition file. If
it doesn't already exist, we create, in the source folder, a subfolder named META-INF/services. In this folder, we will
create a file named org.jppf.load.balancer.spi.JPPFBundlerProvider, and open it in a text editor. In the
editor, we add a single line containing the fully qualified name of our provider implementation:
org.jppf.load.balancer.spi.FixedSizeBundlerProvider
Now, to actually deploy our implementation, we will create a jar file that contains all the artifacts we have created: the
Bundler, LoadBalancingProfile and JPPFBundlerProvider implementation classes, along with the META-INF/
services folder, and add this jar to the class path of the server.
7.3.1.5 Node-aware load balancers
Load balancers can be made aware of a node's environment and configuration, and make dynamic decisions based on
this information.
To this effect, the Bundler implementation will need to also implement the interface NodeAwareness, defined as follows:
// Bundler implementations should implement this interface
// if they wish to have access to a node's configuration
public interface NodeAwareness {
// Get the corresponding node's system information
JPPFSystemInformation getNodeConfiguration();
// Set the corresponding node's system information
void setNodeConfiguration(JPPFSystemInformation nodeConfiguration);
}
When implementing this interface, the environment and configuration of the node become accessible via an instance of
JPPFSystemInformation.

JPPF guarantees that the node information will never be null once the node is connected to the server. You should not
assume, however, that it is true when the Bundler is instantiated (for instance in the constructor).
The method setConfiguration() can be called in two occasions:
• when the node connects to the server
• when the node's number of processing threads has been updated dynamically (through the admin console or
management APIs)
A sample usage of NodeAwareness can be found in the CustomLoadBalancer sample, in the JPPF samples pack.
7.3.1.6 Job-aware load balancers
Load-balancers can gain access to information on a job via the JPPFDistributedJob interface. This is done by having the
Bundler implement the interface JobAwareness, defined as follows:
// Bundler implementations should implement this interface
// if they wish to have access to a job's metadata
public interface JobAwareness {
// Get the current job information
JPPFDistributedJob getJob();
// Set the current job
void setJJob(JPPFDistributedJob job);
}
The method setJob() is always called after the execution policy (if any) has been applied to the node, and before the
job is dispatched to the node for execution. This allows the load-balancer to use information about the job when
computing the number of tasks to send to the node.
An example usage of JobAwareness can be found in the CustomLoadBalancer sample, in the JPPF samples pack.

7.3.2 Custom load-balancer state persistence
Many of the existing load-balancing algorithms are adaptive and go through a convergence phase before reaching a state
of optimal effciency. Unfortunately, this state disappears whenever a node, driver or client involved in load-balancing is
stopped.
The load-balancer persistence allows storing the state of load-balancer instances and restoring them whenever a node
reconnects to a driver (server-side load-balancing) or a client reconnects to a driver (client-side load-balancing).
7.3.2.1 Identification of persisted load-balancer states
Persistence and restoration of a load-balancer state requires an identifier that is both unique and repeatable accross
reconnection and restart of the peers involved (node + driver or driver + client). Using combinations of the components'
UUIDs will not work here, since UUIDs only exist as long as each component's JVM is alive and are generated anew at
each restart.
Instead, JPPF computes a resilient identifier which includes the IP address of both parties, the related driver's port and
other properties found in the JPPF component's configuration. A load-balancer state is further idenfied by the name of the
of its algorithm. For normalization purposes, both parts of the identfier are transformed using a hash function. This
function defaults to SHA-1 and can be changed using the following configuration property:
jppf.load.balancing.persistence.hash = SHA-1
7.3.2.2 PersistentState interface
Any load-balancer implementation that wishes to have its state persisted must implement the PersistentState interface,
defined as follows:
public interface PersistentState {
// Get this load-balancer's state
Object getState();
// Set this load-balancer's state
void setState(Object state);
// Set this load-balancer's state
Lock getStateLock();
}
Any Bundler implementation which also implements this interface will see its state, as provided by the getState()
method, persisted when load-balancer peristence is enabled. The setState() method is be called by a JPPF driver or
client upon the load-balancer's initialization, when the load-balancer's state is restored from the persistence store.
State synchronization:
Care must be taken to synchronize access to the bundler's state. The persistence facility will first serialize it, before
storing it. Keep in mind that the serialization process will traverse any data structure owned by the bundler's state. At the
same time, especially when the persistence is asynchronous, the bundler may still receive updates from another thread
via its feedback() method and modify its state.
This means that bundler persistence introduces a potential race condition. When the bundler state uses collections, this
will typically lead to ConcurrentModificationException errors and prevent the persistence from working, or even
corrupt it.
To avoid this, both the load-balancer and the persistence implementation must synchronize on the state. This the very
reason why PersistentState has a getStateLock() method, to provide a lock that both load-balancer and persistence
can use for safe access tot he state.
For instance, all the built-in JPPF load-balancers that support persistence implement a pattern similar to the one below:
public class MyBundler extends AbstractAdaptiveBundler<MyProfile>
implements PersistentState {
// The state of this bundler
private final MyBundlerState state;
// The load-balancer state lock
private final Lock lock = new ReentrantLock();
public MyBundler(MyProfile profile) {
super(profile);

state = new MyBundlerState();
}
@Override public void feedback(fint size, double time) {
lock.lock();
try {
// ... compute the new bundle size ...
} finally {
lock.unlock()
}
}
@Override public Object getState() {
lock.lock();
try {
return state;
} finally {
lock.unlock()
}
}
@Override public void setState(Object o) {
BundlerState other = (BundlerState) o;
lock.lock();
try {
state.bundleSize = other.bundleSize;
state.performanceCache = other.performanceCache;
} finally {
lock.unlock()
}
}
@Override public Lock getStateLock() {
return lock;
}
// Holds the state of this bundler for persistence
private static class BundlerState implements Serializable {
private int bundleSize = 1;
private PerformanceCache performanceCache = new PerformanceCache();
}
}
7.3.2.3 LoadBalancerPersistence interface
A custom load-balancer persistence must implement the LoadBalancerPersistence interface, defined a s follows:
public interface LoadBalancerPersistence {
// Load the state of a load balancer from the persistence sstore
Object load(LoadBalancerPersistenceInfo info) throws LoadBalancerPersistenceException;
// Store a load balancer state to the persistence sstore
void store(LoadBalancerPersistenceInfo info) throws LoadBalancerPersistenceException;
// Delete the specified load-balancer state(s) from the persistence store
void delete(LoadBalancerPersistenceInfo info) throws LoadBalancerPersistenceException;
// Retrieve the specified channel or algorithm IDs from the persistence store
List<String> list(LoadBalancerPersistenceInfo info)
throws LoadBalancerPersistenceException;
}
All the methods of this interface are called by the JPPF load-balancer persistence facility, during the load-balancers life
cycle, but also during user-initiated management requests. As we also can see, all the methods take a single parameter
of type LoadBalancerPersistenceInfo, which identifies the artifact(s) to store, retrive or delete. It is defined as follows:

public class LoadBalancerPersistenceInfo {
// Get a readable identifier for the channel, resilient over restarts of the processes
// involved in the load-balancing
public String getChannelString()
// Get the channel identifier, a hash of the string returned by getChannelString()
public String getChannelID()
// Get the readable name of the related load-balancing algorithm
public String getAlgorithm()
// Get a hash of the load-balancing algorithm name obtained via getAlgorithm()
public String getAlgorithmID()
// Get the load-balancer state
public Object getState()
// Get a lock used to synchronize access to the state
public Lock getStateLock()
// Serialize the state into an array of bytes
public byte[] getStateAsBytes() throws Exception
// Serialize the state into an output stream
public void serializeToStream(final OutputStream stream) throws Exception
}
The methods getChannelString() and getAlgorithm() provide human-readable versions of the identfiers for the
channel and algorithm. They are here for logging and debugging purposes only and it is not recommended to use them to
actually identify load-balancer states in the persistence store.
The getStateLock() method returns the same Lock object as the one provided by the getStateLock() method of
PersistentState. In principle, it should only by used in the store() and load() methods of LoadBalancerPersistence,
and it will return null when passed to the list() and delete() methods of LoadBalancerPersistence.
The getStateAsBytes() and serializeToStream() methods are convenience methods that serialize the load-
balancer state to a byte array or a stream, respectively. They also abstract two characteristics of the serialization:
–internally, they synchronize on the Lock object provided by getStateLock()
–they also perform the serialization according to the serialization scheme configured in JPPF
Back to the LoadBalancerPersistence interface, the specification for the list() and delete() methods is tightly
coupled to the content of their LoadBalancerPersistenceInfo parameter.
For list(LoadBalancerPersistenceInfo info):
–if info is null or both info.getChannelID() and info.getAlgorithmID() are null, then all channel IDs in the
persistence store are returned
–if only info.getAlgorithmID() is null, then all the algorithm IDs for the specified channel are returned
–if only info.getChannelID() is null, then the the IDs of the channels that have a persisted state for the algorithm
are returned
–if neither info.getChannelID() nor info.getAlgorithmID() are null, then the specified algorithm ID is returned
(list with a single entry) if the channel has an entry for it, otherwise an empty list must be returned
For delete(LoadBalancerPersistenceInfo info):
–if info is null or both info.getChannelID() and info.getAlgorithmID() are null, then all entries in the
persistence store are deleted
–if only info.getAlgorithmID() is null, then the states of all algorithm for the specified channel are deleted
–if only info.getChannelID() is null, then the states of the specified algorithm are deleted for all the channels
–if neither info.getChannelID() nor info.getAlgorithmID() are null, then only the state of the specified
algorithm for the channel is deleted
Typically, a load-balancer persistence implementation will have the following structure:
public class MyPersistence implements LoadBalancerPersistence {
public MyPersistence(String...params) {
// process the parameters
}
@Override public Object load(LoadBalancerPersistenceInfo info)
throws LoadBalancerPersistenceException {
return ...;
}

@Override public void store(LoadBalancerPersistenceInfo info)
throws LoadBalancerPersistenceException {
// store the load-balancer state
}
@Override public void delete(LoadBalancerPersistenceInfo info)
throws LoadBalancerPersistenceException {
if ((info == null) ||
((info.getChannelID() == null) && (info.getAlgorithmID() == null))) {
// delete all entries in the store
} else if (info.getAlgorithmID() == null) {
// delete all entries for the channel with info.getChannelID()
} else if (info.getChannelID() == null) {
// delete all info.getAlgorithmID() entries for the channels that have it
} else {
// delete the [info.getChannelID(), info.getAlgorithmID()] entry
}
}
@Override public List<String> list(LoadBalancerPersistenceInfo info)
throws LoadBalancerPersistenceException {
List<String> results = new ArrayList<>();
if ((info == null) ||
((info.getChannelID() == null) && (info.getAlgorithmID() == null))) {
// retrieve all channelIDs in the store
} else if (info.getAlgorithmID() == null) {
// retrieve all algorithmIDs for the channnel with info.getChannelID()
} else if (info.getChannelID() == null) {
// delete all channelIDs that have an entry for info.getAlgorithmID()
} else {
// return info.getAlgorithmID() if the channel with info.getChannelID() has it
}
return results;
}
}
7.3.2.4 Configuration
Load-balancer persistence is setup via the JPPF configuration, in the following format:
jppf.load.balancing.persistence = <persistence_class_name> [param1 ... paramN]
As we can see, optional parameters can be passed on to an implementation from the configuration. To receive them, the
implementation class must declare either a constructor that takes a vararg String... parameter, or a public void
setParameters(String...params) method. The space-separated parameters can be used to specify the root
directory for a file-based implementation, or JDBC connection parameters, but are not limited to these.
An implementation that does not declare a consttuctor with a String... argument must declare a no-args constructor. On
the other hand, if a persistence implementation declares both a constructor with a String... argument and a
setParameters() method, then the constructor will always be prefered.
When the "jppf.load.balancing.persistence" property is unspecified, then load-balancer persistence is disabled.
7.3.2.5 Reference
We invite you to read the reference section on load-balancer state persistence, including the details on the JPPF built-in
implementations.

7.4 Drivers
7.4.1 Receiving node connection events in the server
This extension point allows you to register a listener for receiving notifications when a node is connected to, or
disconnected from the server. These notifications can be received either locally from within the server JVM, or remotely
via a JMX listener.
7.4.1.1 Local notifications
As for other JPPF extensions, this one relies on the Service Provider Interface (SPI) mechanism to enable an easy
registration.
To implement this extension, you first need to create an implementation of the NodeConnectionListener interface,
defined as follows:
public interface NodeConnectionListener extends EventListener {
// Called when a node is connected to the server
void nodeConnected(NodeConnectionEvent event);
// Called when a node is disconnected from the server
void nodeDisconnected(NodeConnectionEvent event);
}
Each notification method receives instances of the NodeConnectionEvent class, which is defined as:
public class NodeConnectionEvent extends EventObject {
// Get the node information for this event
public JPPFManagementInfo getNodeInformation()
}
As we can see, these event objects are simple wrappers carrying detailed information about the node, via the class
JPPFManagementInfo :
public class JPPFManagementInfo implements Serializable, Comparable<JPPFManagementInfo> {
// Get the host on which the node is running
public String getHost()
// Get the port on which the node's JMX server is listening
public int getPort()
// Get the system information associated with the node at the time
// it established the connection
public JPPFSystemInformation getSystemInfo()
// Get the node's unique id (UUID)
public String getId()
// Determine whether this information represents another driver,
// connected as a peer to the current driver
public boolean isDriver()
// Determine whether this information represents a real node
public boolean isNode()
}
For details on the available information, we encourage you to read the Javadoc for the class JPPFSystemInformation.
Note: from the nodeConnected() method, you may refuse the connection by throwing a RuntimeException. This will
cause the JPPF driver to terminate the connection.
To deploy the extension:
–create a file named org.jppf.server.event.NodeConnectionListener in the META-INF/services folder
–in this same file, add the fully qualified class name of your NodeConnectionListener implementation, for example:
mypackage.MyNodeConnectionListener. This is the service definition file for the extension.
–create a jar with your code and and service definition file and add it to the driver's classpath, or simply add your classes

folder to the driver's classpath.
7.4.1.2 JMX notifications
JMX notifications of node connection and disconnection events are sent by a server MBean which implements the
interface JPPFNodeConnectionNotifierMBean, defined as follows:
public interface JPPFNodeConnectionNotifierMBean extends NotificationEmitter {
// The name of this MBean, used when it is registered with an MBean server
String MBEAN_NAME = "org.jppf:name=nodeConnectionNotifier,type=driver";
// The type of notification which indicates that a node is connected
String CONNECTED = "connected";
// The type of notification which indicates that a node is disconnected
String DISCONNECTED = "disconnected";
}
As we can see, this MBean doesn't have any method or attribute: if only sends notifications. The notifications received
from this MBean are of the standard type Notification and should be interrpeted as follows:
–the notification's getUserObject() method returns a JPPFManagementInfo object and the return value can be safely
cast to this type.
–the getType() method returns one of the two dedicated constants defined in JPPFNodeConnectionNotifierMBean:
CONNECTED or DISCONNECTED.
–the getSource() method returns the value of the MBEAN_NAME constant.
Here is an example of notification listeners that processes node connection events via JMX:
public class MyNodeConnectionListener implements NotificationListener {
@Override
public void handleNotification(Notification notif, Object handback) {
// retrieve the information on the node
JPPFManagementInfo info = (JPPFManagementInfo) notif.getUserObject();
switch (notif.getType()) {
case JPPFNodeConnectionNotifierMBean.CONNECTED:
// process node connected event ...
break;
case JPPFNodeConnectionNotifierMBean.DISCONNECTED:
// process node disconnected event ...
break;
}
}
}
All that remains to do is to register this listener with a JMX connection, as in this example:
// create the client
try (JPPFClient client = new JPPFClient()) {
// obtain a working JMX connection to the server
JMXDriverConnectionWrapper jmx =
client.awaitWorkingConnectionPool().awaitWorkingJMXConnection();
// register the JMX notification listener
NotificationListener myListener = new MyNodeConnectionListener();
jmx.addNotificationListener(JPPFNodeConnectionNotifierMBean.MBEAN_NAME, myListener);
...
} catch(Exception e) [
e.printStackTrace();
}

7.4.2 Receiving the status of tasks dispatched to or returned from the nodes
7.4.2.1 Implementation
Each time a set of tasks is dispatched to, or returns from a node, the driver emits a notification which encapsulates
information about the set of tasks, along with detailed information on each of the tasks it contains. To receive these
notifications, you must write a listener which implements the JobTasksListener interface, defined as:
public interface JobTasksListener {
// Called when tasks from a job are dispatched to a node
void tasksDispatched(JobTasksEvent event);
// Called when tasks from a job return from the node
void tasksReturned(JobTasksEvent event);
// Called when tasks are about to be sent back to the client
void resultsReceived(JobTasksEvent event);
}
Please also note that the methods of JobTasksListener will be called even if the client that submitted the job is
disconnected, for any reason. Combined with the ability to process the tasks results, this enables a callback implemented
on the server side, which can be used with a "submit and forget" strategy on the client side.
As we can see, all the methods receive events of type JobTasksEvent, defined as follows:
public class JobTasksEvent extends EventObject {
// Get the uuid of the job to which the tasks belong
public String getJobUuid()
// Get the name of the job to which the tasks belong
public String getJobName()
// Get the job's server-side SLA
public JobSLA getJobSLA()
// Get the job metadata
public JobMetadata getJobMEtadata()
// Get the list of tasks that were dispatched or returned
public List<ServerTaskInformation> getTasks()
// Get the reason why the set of tasks was returned by a node
public JobReturnReason getReturnReason()
// Get the information on the node where the tasks were dispatched or returned
public JPPFManagementInfo getNodeInfo()
}
The method getReturnReason() provides a high-level indication of why the tasks were returned, among the possible
reasons defined in the JobReturnReason enum:
public enum JobReturnReason {
// The tasks were normally processed by the node
RESULTS_RECEIVED,
// The processing of the tasks took longer than the specified dispatch timeout
DISPATCH_TIMEOUT,
// An error occurred in the node which prevented the normal execution of the tasks
NODE_PROCESSING_ERROR,
// An error occurred in the driver while processing the results returned by the node
DRIVER_PROCESSING_ERROR,
// The connection between node and server was severed before results could be returned
NODE_CHANNEL_ERROR
}
The job return reason is only available for tasksReturned() and resultsReceived() notifications. Therefore, for a
tasksDispatched() notification, getReturnReason() always returns null. Also please note that for a
resultsReceived() notification the return reason is always RESULTS_RECEIVED.

The method getTasks() returns a list of ServerTaskInformation objects, providing details on individual tasks:
public class ServerTaskInformation implements Serializable {
// Get the position of this task within the job submitted by the client
public int getJobPosition()
// Get the throwable raised during the processing of the task
public Throwable getThrowable()
// Get the number of times a dispatch of the task has expired
public int getExpirationCount()
// Get the maximum number of times the task can be resubmitted
public int getMaxResubmits()
// Get the number of times the task was resubmitted
public int getResubmitCount()
// Get the task result as binary data
public InputStream getResultAsStream() throws Exception
// Get the task result as a JPPF Task object
public Task<?> getResultAsTask() throws Exception
}
Important: when using the getResultAsTask() method, you must ensure that the code of the task and all its
dependencies are in the driver's classpath. This is because this method actually deserializes the task from the binary
format in which it is stored in the driver.
Deserializing a task from a stream: in scenarios where, instead of directly deserializing the task, you wish to copy its
binary form for later processing by a separate processs, you will need a way to deserialize it that takes into account the
configured serialization scheme and eventual composite serialization. This can be easily achieved with the
JPPFSerialization.Factory API, as in this example:
InputStream taskInputStream = ...;
JPPFSerialization serialization = JPPFSerialization.Factory.getSerialization();
Task<?> task = (Task<?>) serialization.deserialize(taskInputStream);
The following code is an example listener which prints out its events to the console:
public class MyJobTasksListener implements JobTasksListener {
public MyJobTasksListener() {
System.out.println("in MyJobTasksListener()"); // displayed at driver startup time
}
@Override
public void tasksDispatched(TaskReturnEvent event) {
printEvent(event);
}
@Override
public void tasksReturned(TaskReturnEvent event) {
printEvent(event);
}
@Override
public void resultsReceived(TaskReturnEvent event) {
printEvent(event);
}
private void printEvent(JobTasksEvent event) {
System.out.printf("listener event: name=%s, uuid=%s, reason=%s, node=%s,
%d tasks%n", event.getJobName(), event.getJobUuid(), event.getReturnReason(),
event.getNodeInfo(), event.getTasks().size());
}
}
and here is an example output:
listener event: name=my job, uuid=job_uuid, reason=RESULTS_RECEIVED,
node=JPPFManagementInfo[192.168.1.24:12001, type=node|MASTER, local=false, secure=false,
uuid=node_uuid], 5 tasks

7.4.2.2 Deployment / Integration
There are two ways to integrate a JobTasksListener with the JPPF driver:
1) Using the JPPFDriver API
This can be done by calling the method getJobTasksListenerManager() on the JPPFDriver singleton instance, from
another driver plugin, add-on or extension. For instance, as in this driver startup class:
public class MyDriverStartup implements JPPFDriverStartupSPI {
@Override
public void run() {
// get the object which manages task return listeners
JobTasksListenerManager manager =
JPPFDriver.getInstance().getJobTasksListenerManager();
// register a new TaskReturnListener
manager.addJobTasksListener(new JobTasksListener() {
@Override
public void tasksDispatched(JobTasksEvent event) { ... }
@Override
public void tasksReturned(JobTasksEvent event) { ... }
@Override
public void resultsReceived(JobTasksEvent event) { ... }
});
}
}
Note that you will need to have the jppf-server.jar file in your build path fir this code to compile.
2) Using the Service Provider Interface (SPI)
To register the JobTasksListener implementation as a standalone service, create a service definition file named
"org.jppf.job.JobTasksListener" in the "META-INF/services" directory. In this file, add, for each of your listener
implementations, a line containing the fully qualified name of the implementation class. For instance, if we defined two
implementations MyJobTasksListener1 and MyJobTasksListener2 in the test1 and test2 packages, respectively, then the
service definiton file should contain:
test1.MyJobTasksListener1
test2.MyJobTasksListener2
Note that, to work with the SPI, each implementation must have a no-args constructor, whether implicit or explicit.

7.4.3 Receiving server statistics events
Reminder: if you are not familiar with the server statistics API, please refer to the section " The JPPF statistics API" of
this user guide.
7.4.3.1 Implementation
To receive notifications of changes in the server statistics, you will need to create a class with a no-arg constructor which
extends JPPFFilteredStatisticsListener, which is defined as follows:
public abstract class JPPFFilteredStatisticsListener implements JPPFStatisticsListener {
// Get an optional filter to associate with this listener
public JPPFStatistics.Filter getFilter()
}
The method getFilter() returns a JPPFStatististcs.Filter which may be null, and is defined as:
public class JPPFStatistics implements Serializable, Iterable<JPPFSnapshot> {
// A filter interface for snapshots
public interface Filter {
// Determines whether the specified snapshot is accepted by this filter
boolean accept(JPPFSnapshot snapshot);
}
}
The statistics listener will only receive events for the snaphots accepted by the filter. If it is null, then it will receive
events for all the snapshots.
JPPFFilteredStatisticsListener implements the JPPFStatisticsListener interface, which provides the following event
notification methods:
public interface JPPFStatisticsListener extends EventListener {
// Called when a new snapshot is created
void snapshotAdded(JPPFStatisticsEvent event);
// Called when a snapshot is removed
void snapshotRemoved(JPPFStatisticsEvent event);
// Called when a snapshot is updated
void snapshotUpdated(JPPFStatisticsEvent event);
}
Each JPPFStatisticEvent object provides the following information:
public class JPPFStatisticsEvent extends EventObject {
// Get the statistics source of this event
public JPPFStatistics getStatistics()
// Get the snapshot that was created, removed or updated
public JPPFSnapshot getSnapshot()
}
Note: since updates to the statistics in the server have a very high frequency, it is recommended to make the listener
methods as short as possible, with regards to their execution time. This will avoid a significant impact to he server
performance. If you can't avoid it, then you may consider posting the events into a queue for asynchronuos processing
in a separate thread.
7.4.3.2 Deployment
The deployment of a statistics is done via the Service Provider Interface (SPI):
• create a file named "org.jppf.utils.stats.JPPFFilteredStatisticsListener" in the META-INF/services folder
• in this file add a line containing the fully qualified name of your listener implementation class, for instance
"mypackage.MyClass"
• inlcude the jar file or class folder containing both your implementation and service in th eserver's classpath

7.4.3.3 Full example
Let's write a statistics listener which prints all the events it receives to the output console:
package test.stats;
import org.jppf.utils.stats.*;
public class MyStatisticsListener extends JPPFFilteredStatisticsListener {
public MyStatisticsListener() {
System.out.println("creating new statistics listener");
}
@Override
public void snapshotAdded(JPPFStatisticsEvent event) {
System.out.printf("added '%s'%n", event.getSnapshot().getLabel());
}
@Override
public void snapshotRemoved(JPPFStatisticsEvent event) {
System.out.printf("removed '%s'%n", event.getSnapshot().getLabel());
}
@Override
public void snapshotUpdated(JPPFStatisticsEvent event) {
System.out.printf("updated '%s'%n", event.getSnapshot().getLabel());
}
@Override
public JPPFStatistics.Filter getFilter() {
System.out.println("in MyStatisticsListener.getFilter()");
return super.getFilter();
}
}
Now, for the server to register this listener, we create the file:
"META-INF/services/org.jppf.utils.stats.JPPFFilteredStatisticsListener"
with the following single line: "test.stats.MyStatisticsListener"
Our listener is now ready to be deployed.

7.4.4 Custom discovery of peer drivers
7.4.4.1 Rationale
The current built-in peer driver discovery mechanisms in the JPPF server have potential shortcomings:
–automatic discovery relies on the UDP multicast protocol, which is not available in all environments. For instance, cloud
environments do not allow it.
–the manual configuration of the connections requires that all possible peer drivers be known in advance, which prevents
new, previously unknown drivers from being discovered
To overcome these limitations, and to allow more flexibility as to how peer drivers are discovered, you can now implement
your own custom disocovery mechanism.
7.4.4.2 Implementation
A driver discovery mechanism is implemented by extending the class PeerDriverDiscovery, defined as:
public abstract class PeerDriverDiscovery extends DriverDiscovery<DriverConnectionInfo> {
}
As we can see, this class has no method of its own, and the interesting methods are in its superclass DriverDiscovery:
public abstract class DriverDiscovery<E extends DriverConnectionInfo> {
// Perform the driver discovery. This method runs in its own separate thread
public abstract void discover() throws InterruptedException;
// Notify that a new driver was discovered
protected void newConnection(E info)
// Shut this discovery down. This method is intended to be overriden
// in subclasses to allow user-defined cleanup operations
public void shutdown()
}
By default, the shutdown() method does nothing and is intended to be overriden in subclasses if needed. It is called
when the JPPF driver is shut down and is thus part of the discovery's life cycle.
The actual discovery is performed within the discover() method. From this method, for each discovered driver you
must call the newConnection() method, passing an instance of DriverConnectionInfo defined as:
public class DriverConnectionInfo
// Get the name given to this connection
public String getName()
// Determine whether secure (with SSL/TLS) connections should be established
public boolean isSecure()
// Get the driver host name or IP address
public String getHost()
// Get the driver port to connect to
public int getPort()
// Get the number of connections (pool size) to etablish with the peer driver
public int getPoolSize()
}
Here is an example of a very simple implementation:
public class SimplePeerDiscovery extends PeerDriverDiscovery {
@Override
public void discover() throws InterruptedException {
// new peer connection named "myPeerDriver" with a pool size of 2
newConnection(
new DriverConnectionInfo("myPeerDriver", false, "www.myhost.org", 11111, 2));
}
}

The discover() method of a PeerDriverDiscovery is not limited to calling newConnection() only once. You can
invoke this method with as many instances of DriverConnectionInfo as you wish, allowing for the discovery of as many
peer drivers as required.
Additonally, the discover() method runs in its own separate thread and doesn't have to terminate immediately. This
means that you can run a loop inside that may, for instance, perform a periodic polling of an (external) service to discover
new peer drivers over time. Here is a more complex example illustrating this:
public class PollingDiscovery extends PeerDriverDiscovery {
// whether this discovery was shutdown
private boolean shutdownFlag = false;
@Override
public void discover() throws InterruptedException {
while (!isShutdown()) {
List<DriverConnectionInfo> peers = externalLookup();
if (drivers != null) {
for (DriverConnectionInfo peer: peers) newConnection(peer);
}
synchronized(this) { // wait 5 seconds before the next lookup
wait(5000L);
}
}
}
// Query an external service for discovered drivers
public List<DriverConnectionInfo> externalLookup() {
return ...;
}
public synchronized boolean isShutdown() {
return shutdownFlag;
}
@Override
public synchronized void shutdown() {
shutdownFlag = false;
notify(); // wake up the discover() thread
}
}
7.4.4.3 Deployment via SPI
A driver discovery mechanism can be automatically loaded and installed via the Service Provider Interface (SPI):
• in your source or resources folder, create a file META-INF/services/org.jppf.discovery.PeerDriverDiscovery
• edit this file and add a line with the fully qualified class name of your subclass of PeerDriverDiscovery, for instance
org.jppf.example.SimplePeerDiscovery.
• make sure that this file, along with the implementation class, is in the classpath of your server
7.4.4.4 Deployment via API
The class JPPFDriver provides an API to add or remove PeerDriverDiscovery implementations at any time:
public class JPPFDriver extends AbstractGenericClient {
// Add a custom driver discovery mechanism to those already registered, if any
public void addDriverDiscovery(PeerDriverDiscovery discovery)
// Remove a custom driver discovery mechanism from those already registered
public void removeDriverDiscovery(PeerDriverDiscovery discovery)
}
Example usage:
PeerDriverDiscovery discovery = new SimplePeerDiscovery();
JPPFDriver.getInstance().addDriverDiscovery(discovery);
7.4.4.5 Tip
To prevent the built-in peer driver discovery mechanisms from starting, set the following driver configuration properties:

jppf.peer.discovery.enabled = false
# set an empty value or simply comment it out
jppf.peers =
This way, only custom peer driver discovery mechanisms will be used.

7.4.5 Implementing a custom job persistence
For full details on how the jobs persistence in the driver works, we invite you to read the dedicated documentation chapter
in Development guide > Jobs Persistence in the driver.
7.4.5.1 Implementation
The jobs persistence facility relies on one or more impementations of the JobPersistence interface, defined as follows:
public interface JobPersistence {
// Store the specified job elements. All elements are part of the same job
void store(Collection<PersistenceInfo> infos) throws JobPersistenceException;
// Load the specified job elements. All elements are part of the same job
List<InputStream> load(Collection<PersistenceInfo> infos)
throws JobPersistenceException;
// Get the UUIDs of all persisted job
List<String> getPersistedJobUuids() throws JobPersistenceException;
// Get the positions of all the tasks in the specified job
int[] getTaskPositions(String jobUuid) throws JobPersistenceException;
// Get the positions of all the task results in the specified job
int[] getTaskResultPositions(String jobUuid) throws JobPersistenceException;
// Delete the persisted job with the specified UUID
void deleteJob(String jobUuid) throws JobPersistenceException;
// Determine whether a job is persisted, that is, present in the persistence store
boolean isJobPersisted(String jobUuid) throws JobPersistenceException;
}
Note that all the methods in this interface define callbacks that are called by the JPPF driver during the life cycle of the
jobs it processes.
If the persistence implementation does not require any parameter to be passed on from the configuration, then it can
simply use a default no-arg constructor, implicit or not. Otherwise, string parameters can be specified in the
configuration and can be passed on to the implementation via either:
–a public constructor that takes a String... vararg parameter
–a public void setParameter(String...) method
If both are defined, then JPPF will always use the constructor.
The store() and load() methods both take a collection of objects of type PersistenceInfo, defined as follows:
public interface PersistenceInfo extends Serializable {
// Get the job uuid
String getJobUuid();
// Get the related job information
JPPFDistributedJob getJob();
// Get the type of persisted object
PersistenceObjectType getType();
// Get the position of the task or task result in the job
int getPosition();
// Get an input stream for the persisted object
InputStream getInputStream() throws Exception
// Get the size in bytes of the persisted object
int getSize();
}
Each instance of this class represents a job element, which can be either a job header, a data provider, a task or a task

result. The type of job element can be obtained via the getType() method, which returns a PersistenceObjectType
enum element.
Additionally, the fact that store() and load() take a collection of PersistenceInfo objects means that multiple job
elements can be persisted in the same transaction, in the case of a transactional persistence implementation.
You will also notice that the job element's data is only available via an input stream: the persisted data represents a
serialized object graph which can be temporarily stored anywhere. Here, the serialization format is completely transparent
to the job persistence implementation.
Note: the load() method returns a list of InputStream objects. Each InputStream corresponds to a PersistenceInfo
object passed in the input collection. The list's ordering must be the same as the ordering defined by the input
collection's iterator.
7.4.5.2 Configuration
Configuring a job persistence imeplementation is done via the "jppf.job.persistence" configuration property, by passing it
the fully qualified name of the implementation class, along with its optional parameters:
jppf.job.persistence = <full_class_name> <param1> ... <paramN>
for instance, if we define the following implementation:
package test.persistence;
...
public class MyPersistence implements JobPersistence {
public MyPersistence(String...params) {
String dataSourceName = (params.length > 0) ? params[0] : "myDS";
int numberOfThreads = (params.length > 1) ? Integer.valueOf(params[1]) : 1;
// ... initialize ...
}
... implementation of JobPersistence ...
}
then we could configure it as follows:
jppf.job.persistence = test.persistence.MyPersistence testDS 4
7.4.5.3 Examples
Implementing a custom job persistence is a non-trivial task. Rather than just listing the code of a lengthy real-life
implementation, or a simplified implementation that would be unrealistic, we prefer to provide links to the code of the
predefined built-in implementations:
–all built-in implementations are in the org.jppf.job.persistence.impl package
–default database persistence: class DefaultDatabasePersistence (javadoc)
–default file persistence: class DefaultFilePersistence (javadoc)
–asynchronous persistence wrapper: class AsynchronousPersistence (javadoc)
–cacheable persistence wrapper: class CacheablePersistence (javadoc)
Note: the source code of these classes is also available from within the Javadoc.

7.5 Nodes
7.5.1 Receiving node life cycle events
This plugin provides the ability to receive notifications of major events ocurring within a node, including node startup and
termination as well as the start and completion of each job processing.
7.5.1.1 NodeLifeCycleListener interface
To achieve this, you only need to implement the interface NodeLifeCycleListener, which is defined as follows:
public interface NodeLifeCycleListener extends EventListener {
// Called when the node has finished initializing,
// and before it starts processing jobs
void nodeStarting(NodeLifeCycleEvent event);
// Called when the node is terminating
void nodeEnding(NodeLifeCycleEvent event);
// Called when the node has loaded a job header and before
// the DataProvider or any of the tasks has been loaded
void jobHeaderLoaded(NodeLifeCycleEvent event);
// Called before the node starts processing a job
void jobStarting(NodeLifeCycleEvent event);
// Called after the node finishes processing a job
void jobEnding(NodeLifeCycleEvent event);
// Called after the node has sent the results of a job to the server and before it
// receives the next job. The node is fully idle at this point.
void beforeNextJob(NodeLifeCycleEvent event);
}
If you do not wish to implement all the methods of this interface you may instead extend the convenience class
NodeLifeCycleListenerAdapter, which provides an empty implementation of all the methods of the interface, and override
only the methods you're interested in.
Each method in the listener receives an event of type NodeLifeCycleEvent, which provides the following API:
public class NodeLifeCycleEvent extends EventObject {
// Get the object representing the current JPPF node
public Node getNode()
// The type of this event
public NodeLifeCycleEventType getType()
// Get the job currently being executed
public JPPFDistributedJob getJob();
// Get the tasks currently being executed
public List<Task> getTasks();
// Get the data provider for the job
public DataProvider getDataProvider();
// Get the class loader used to load the tasks and
// the classes they need from the client
public AbstractJPPFClassLoader getTaskClassLoader()
}
Please note that the methods getJob(), getTasks() and getTaskClassLoader() will return null for the events of
type “nodeStarting()” and may return null for “nodeEnding()” events, as the node may not be processing any job
at the time these events occur. The type of the event is available as an instance of the typesafe enum
NodeLifeCycleEventType, defined as follows:

public enum NodeLifeCycleEventType {
// nodeStarting() notification
NODE_STARTING,
// nodeEnding() notification
NODE_ENDING,
// jobHeaderLoaded() notification
JOB_HEADER_LOADED,
// jobStarting() notification
JOB_STARTING,
// jobEnding() notification
JOB_ENDING,
// beforeNextJob() notification
BEFORE_NEXT_JOB
}
You will also notice that the method getTasks() returns a list of Task<T> instances. Task<T> is the interface for all
JPPF tasks, and can be safely cast to AbstractTask for all practical purposes.
JPPFDistributedJob is an interface common to client side jobs (see JPPFJob) and server / node side jobs. It provides
the following methods, which can be used in the the NodeLifeCycleListener implementation:
public interface JPPFDistributedJob {
// Get the user-defined display name for this job
// This is the name displayed in the administration console
String getName();
// Get the universal unique id for this job
String getUuid();
// Get the service level agreement between the job and the server
JobSLA getSLA();
// Get the user-defined metadata associated with this job
JobMetadata getMetadata();
}
Once the implementation is done, the listener is hooked up to JPPF using the service provider interface:
–create a file in META-INF/services named “org.jppf.node.event.NodeLifeCycleListener”
–in this file, add the fully qualified class name of your implementation of the interface
–copy the jar file or class folder containing your implementation and service file to either the JPPF driver's class path, if
you want it deployed to all nodes connected to that driver, or to the classpath of individual nodes, if you only wish
specific nodes to have the add-on.
Note regarding the jobHeaderLoaded() notification:
At the time this method is called, neither the DataProvider (if any) nor the tasks have been deserialized. This means that
the tasks can reference classes that are not yet in the classpath, and you can add these classes to the classpath on the
fly, for instance by calling NodeLifeCycleEvent.getTaskClasLoader(), then invoking the addURL(URL) method
of the resulting AbstractJPPFClassLoader.
Here is a simple example illustrating the process. Our implementation of the NodeLifeCycleListener interface, which
simply prints the events to the node's console:
package myPackage;
public class MyNodeListener extends NodeLifeCycleListenerAdapter {
@Override
public void nodeStarting(NodeLifeCycleEvent event) {
System.out.println("node ready to process jobs");
}

@Override
public void nodeEnding(NodeLifeCycleEvent event) {
System.out.println("node ending");
}
@Override
public void jobHeaderLoaded(NodeLifeCycleEvent event) {
JPPFDistributedJob job = event.getJob();
System.out.println("node loaded header for job '" + job.getName() +
"' using task class loader " + event.getTaskClassLoader());
}
@Override
public void jobStarting(NodeLifeCycleEvent event) {
JPPFDistributedJob job = event.getJob();
System.out.println("node starting job '" + job.getName() + "' with " +
event.getTasks().size() + " tasks");
}
@Override
public void jobEnding(NodeLifeCycleEvent event) {
System.out.println("node finished job '" + event.getJob().getName() + "'");
}
}
Once this is done, we create the file META-INF/services/org.jppf.node.event.NodeLifeCycleListener with
the following content:
myPackage.MyNodeListener
Our node listener is now ready to be deployed.
Related JPPF samples:
–“NodeLifeCycle”
–“Node Tray”
–“Extended Class Loading”
7.5.1.2 Error handler
It is now possible to provide an error handler for each NodeLifeCycleListener implementation. This error handler will
process all uncaught Throwables raised during the execution of any of the listener's methods.
To setup an error handler on a NodeLifeCycleListener implementation, you just have to implement the interface
NodeLifeCycleErrorHandler, defined as follows:
public interface NodeLifeCycleErrorHandler {
// Handle the throwable raised for the specified event
void handleError(
NodeLifeCycleListener listener, NodeLifeCycleEvent event, Throwable t);
}
The listener parameter is the listener instance which threw the throwable. The event parameter is the notification that
was sent to the listener; its getType() method will allow you to determine which method of the listener was called when
the throwable was raised. The last parameter is the actual throwable that was raised.
When the NodeLifeCycleListener does not implement NodeLifeCycleErrorHandler, JPPF will delegate the error
handling to a default implementation: DefaultLifeCycleErrorHandler.
Lastly, if an uncaught throwable is raised within the error handler itself, JPPF will handle it as follows:
• if the logging level is “debug” or finer then the full stack trace of the throwable is logged
• otherwise, only the throwable's class and message are logged
• if the throwable is an instance of Error, it is propagated up the call stack

7.5.2 Initialization hooks
In the JPPF nodes, the lookup for a server to connect to relies essentially on each node's configuration. Thus, to
implement a customized server lookup or failover mechanism, it is necessary to be able to modify the configuration,
before the server lookup and connection is attempted. To this effect, JPPF provides a pluggable initialization hook which
can be executed by the node before each connection attempt.
An initialization hook is a Java class that implements the interface InitializationHook, which is defined as follows:
public interface InitializationHook {
// Called each time the node is about to attempt to connect to a driver
void initializing(UnmodifiableTypedProperties initialConfiguration);
}
Note that the initialConfiguration parameter reflects the exact same set of configuration properties that were
loaded by the node at startup time. It is an instance of UnmodifiableTypedProperties, which is an extension of
TypedProperties that does not permit the modification, insertion or removal of any property. To modify the node's
configuration, you have to use JPPFConfiguration.getProperties(), which reflects the current configuration and
can be modified.
Here is an example implementation:
public class MyInitializationHook extends InitializationHook {
// an alternate server address read from the configuration
private String alternateServer = null;
// determines which server address to use
private boolean useAlternate = false;
// This method toggles the JPPF server address between the value set in the
// configuration file and an alternate server address
public void initializing(UnmodifiableTypedProperties initialConfiguration) {
// store the alternate server address
if (alternateServer == null) {
alternateServer = initialConfiguration.getString("alternate.server.host");
}
TypedProperties currentConfig = JPPFConfiguration.getProperties();
// means the JPPF-configured value is to be used
if (!useAlternate) {
// reset the server address to its initially configured value
String initialServer = initialConfiguration.getString("jppf.server.host");
currentConfig.setProperty("jppf.server.host", initialServer);
// toggle the server address to use for the next attempt
useAlternate = true;
} else {
// connection to JPPF-configured server failed,
// we will now try to connect to the alternate server
currentConfig.setProperty("jppf.server.host", alternateServer);
// toggle the server address to use for the next attempt
useAlternate = false;
}
}
}
Once the implementation is done, the initialization hook is plugged into JPPF using the service provider interface:
–create a file in META-INF/services named “org.jppf.node.initialization.InitializationHook”
–in this file, add the fully qualified class name of your implementation of the interface
–copy the jar file or class folder containing your implementation and service file to the classpath of each node.
Related sample: Initialization Hook sample.

7.5.3 Fork/Join thread pool in the nodes
By default, JPPF nodes use a “standard” thread pool for executing tasks. This add-on allows the use of a fork/join thread
pool instead of the standard one. This enables JPPF tasks to locally (in the node) spawn ForkJoinTask (or any of its
subclasses) instances and have them processed as expected for a ForkJoinPool.
To use this add-on, you will need to deploy the jar file "ThreadManagerForkJoin.jar" to either the JPPF server's or node's
classpath. If deployed in the server's classpath, it will be available to all nodes.
The next step is to configure each node for use of the fork/join thread pool. This is achieved by adding the following
property to the node's configuration:
jppf.thread.manager.class = org.jppf.execute.ThreadManagerForkJoin
Here is an example usage, which computes the number of occurrences of each word in a set of documents:
public class WordCountTask extends JPPFTask {
// a list of docuuments to process
private final List<String> documents;
public WordCountTask(final List<String> documents) {
this.documents = documents;
}
@Override
public void run() {
List<Map<String, Integer>> results = new ArrayList<>();
// compute word counts in each document
if (ForkJoinTask.inForkJoinPool()) {
List<ForkJoinTask<Map<String, Integer>>> tasks = new ArrayList<>();
// fork one new task per document
for (String doc: documents) tasks.add(new MyForkJoinTask(doc).fork());
// wait until all forked tasks have completed (i.e. join)
for (ForkJoinTask<Map<String, Integer>> task: tasks) results.add(task.join());
} else {
// if not in FJ pool, process documents sequentially
for (String doc: documents) results.add(new MyForkJoinTask(doc).compute());
}
// merge the results of all documents
Map<String, Integer> globalResult = new HashMap<>();
for (Map<String, Integer> map: results) {
for (Map.Entry<String, Integer> entry: map.entrySet()) {
Integer n = globalResult.get(entry.getKey());
if (n == null) globalResult.put(entry.getKey(), entry.getValue());
else globalResult.put(entry.getKey(), n + entry.getValue());
}
}
// set the merged word counts as this task's result
this.setResult(globalResult);
}
}
We can see here that the execution strategy depends on the result of calling ForkJoinTask.inForkJoinPool(): if
we determine that a fork/join pool is available, then a new task is forked for each document, and thus executed
asynchronously. The execution is then synchronized by joining each forked task. Otherwise, the documents are
processed sequentially.

In this example, our fork/join task is defined as follows:
public class MyForkJoinTask extends RecursiveTask<Map<String, Integer>> {
// remove spaces and non-word characters
private static Pattern pattern = Pattern.compile("\\s|\\W");
private final String document;
public MyForkJoinTask(final String document) {
this.document = document;
}
@Override
// return a mapping of each word to its number of occurrences
public Map<String, Integer> compute() {
Map<String, Integer> result = new HashMap<>();
// split the document into individual words
String[] words = pattern.split(document);
// count the number of occurrences of each word in the document
for (String word: words) {
Integer n = result.get(w);
result.put(word, (n == null) ? 1 : n+1);
}
return result;
}
}
Related sample: Fibonacci Fork/Join sample..

7.5.4 Receiving class loader events
It is possible to receive notifications of whether a class was loaded or not found by a JPPF class loader. This can be done
by implementing the interface ClassLoaderListener defined as follows:
public interface ClassLoaderListener extends EventListener {
// Called when a class has been successfully loaded by a class loader
void classLoaded(ClassLoaderEvent event);
// Called when a class was not found by a class loader
void classNotFound(ClassLoaderEvent event);
}
Each notification provides an event object which is an instance of the class ClassLoaderEvent, defined as:
public class ClassLoaderEvent extends EventObject {
// Get the class that was successfully loaded or null if the class was not found
public Class<?> getLoadedClass()
// Get the name of the class that was loaded or not found
public String getClassName()
// Determine whether the class was loaded from the class loader's URL classpath
// If false, then the class was loaded from a remote JPPF driver or client
public boolean isFoundInURLClassPath()
// Get the class loader which emitted this event
public AbstractJPPFClassLoader getClassLoader()
}
Note that you may receive up to two notfications for the same class, due to the parent delegation model in the JPPF class
loader hierarchy: when a node attempts to load a class from a client class loader (i.e. which accesses the classpath of a
remote JPPF client), it will first delegate to its parent class loader, which is a driver class loader. As a result, the parent
class loader will send a “classNotFound()” notification, and then the client class loader will send a second notification after
it attempts to load the class from the client's classpath. Please refer to the Class Loading in JPPF documentation for full
details on how class loading works.
Once the implementation is done, the class loader listener is plugged into JPPF using the service provider interface:
–create a file in META-INF/services named “org.jppf.node.classsloader.ClassLoaderListener”
–in this file, add the fully qualified class name of your implementation of the interface
–copy the jar file or class folder containing your implementation and service file to the classpath of each node.
As an example, let's say we simply want to print the notifications received by a listener, which we implement as follows:
package test;
import org.jppf.classloader.*;
public class MyClassLoaderListener implements ClassLoaderListener {
@Override
public void classLoaded(final ClassLoaderEvent event) {
AbstractJPPFClassLoader cl = event.getClassLoader();
System.out.println("loaded " + event.getLoadedClass() + " from "
+ (cl.isClientClassLoader() ? "client" : "server") + " class loader in "
+ (event.isFoundInURLClasspath() ? "local" : "remote") + " classpath");
}
@Override
public void classNotFound(final ClassLoaderEvent event) {
AbstractJPPFClassLoader cl = event.getClassLoader();
System.out.println("class " + event.getClassName() + " was not found by "
+ (cl.isClientClassLoader() ? "client" : "server") + " class loader");
}
}
Then we create the file “META-INF/services/org.jppf.classsloader.ClassLoaderListener” with this content:
test.MyClassLoaderListener
All that remains to do is to package the class and service files into a jar and add this jar to the classpath of the nodes.

7.5.5 Receiving notifications from the tasks
We have seen in “Development guide > Task objects > Sending notifications from a task” that JPPF tasks can send
notifications with the method Task.fireNotification(Object, boolean). It is possible to register listeners for these notifications
via the the service provider interface (SPI). These listeners must implement the interface TaskExecutionListener, defined
as follows:
public interface TaskExecutionListener extends EventListener {
// Called by the JPPF node to notify a listener that a task was executed
void taskExecuted(TaskExecutionEvent event);
// Called when a task sends a notification via Task.fireNotfication(Object, boolean)
void taskNotification(TaskExecutionEvent event);
}
The method taskExecuted() is always called by the JPPF node, whereas taskNotification() is always invoked
by user code. Both methods receive events of type TaskExecutionEvent, defined as follows:
public class TaskExecutionEvent extends EventObject {
// Get the JPPF task from which the event originates
public Task<?> getTask()
// Get the object encapsulating information about the task
public TaskInformation getTaskInformation()
// Get the user-defined object to send as part of the notification
public Object getUserObject()
// If true then also send this notification via the JMX Mbean,
// otherwise only send to local listeners
public boolean isSendViaJmx()
// Whether this is a user-defined event sent from a task
public boolean isUerNotification();
}
Once a task execution listener is implemented, it is plugged into the JPPF nodes using the service provider interface:
–create a file in META-INF/services named “org.jppf.node.event.TaskExecutionListener”
–in this file, add the fully qualified class name of your implementation of the interface
–copy the jar file or class folder containing your implementation and service file to the classpath of the server, if you want
all the nodes to register a listner instance, or to the classpath of specific individual nodes.
The following example prints the notifications it receives to the node's output console:
package my.test;
import ...;
public class MyTaskListener implements TaskExecutionListener {
@Override public synchronized void taskExecuted(TaskExecutionEvent event) {
System.out.println("Task " + event.getId() + " completed with result : " +
event.getTask().getResult());
System.out.println("cpu time = " + event.getTaskInformation().getCpuTime() +
", elapsed = " + event.getTaskInformation().getElapsedTime());
}
@Override public synchronized void taskNotification(TaskExecutionEvent event) {
System.out.println("Task " + event.getId() + " sent user object : " +
event.getUserObject());
}
}
To use this listener, you need to create a file “META-INF/services/org.jppf.node.event.TaskExecutionListener” containing
the line “my.test.MyTaskListener” and add it, along with the implementation class, to the server's or node's classpath.

7.5.6 JPPF node screensaver
A screensaver can be associated with a running JPPF node. The screensaver is a Java Swing UI which is displayed at
the time the node is launched. It can run in full screen or in windowed mode, depending on the configuration settings.
7.5.6.1 Creating a custom screensaver
A screensaver implements the interface JPPFScreenSaver, defined as follows:
public interface JPPFScreenSaver {
// Get the Swing component for this screen saver
JComponent getComponent();
// Initialize this screen saver, and in particular its UI components
void init(TypedProperties config, boolean fullscreen);
// Destroy this screen saver and release its resources
void destroy();
}
The screensaver lifecycle is as follows:
• the screensaver is instantiated, based on a class name specified in the configuration (requires a no-arg constructor)
• the init() method is called, passing in the JPPF configuration and a flag indicating whether the full screen mode is
both requested and supported
• a JFrame is created and the component obtained by calling getComponent() is added to this JFrame. In full
screen, the frame is undecorated (no caption, menu bar, status bar or borders) and will cover all available space on all
available monitors: the screen saver will spread over all screens in a multi-monitor setup
• the frame is then made visible
• finally, the destroy() method is called when the frame is closed. In full screen mode, this happens upon pressing a
key or clicking or (optionally) moving the mouse
The code which handles the screensaver is implemented as a node initialization hook: this means it starts just after the
configuration has been read.
Here is a sample screensaver implementation which draws a number of small circles at random locations and with a
random color, around 25 times per second. Addtionally, the screen is cleared every 5 seconds and the process starts
over:
public class SimpleScreenSaver extends JPanel implements JPPFScreenSaver {
private Random rand = new Random(System.nanoTime());
private Timer timer = null;
private volatile boolean reset = false;
public SimpleScreenSaver() { super(true); }
@Override
public JComponent getComponent() {
return this;
}
@Override
public void init(TypedProperties config, boolean fullscreen) {
setBackground(Color.BLACK);
timer = new Timer("JPPFScreenSaverTimer");
timer.scheduleAtFixedRate(new TimerTask() {
@Override public void run() { repaint(); }
}, 40L, 40L); // draw new circles every 40 ms or 25 times/second
timer.scheduleAtFixedRate(new TimerTask() {
@Override public void run() { reset = true; }
}, 5000L, 5000L); // clear the screen every 5 seconds
}
@Override
public void destroy() {
if (timer != null) timer.cancel();
}
@Override

public void paintComponent(final Graphics g) {
int w = getWidth();
int h = getHeight();
if (reset) { // if reset requested, clear the screen
reset = false;
g.setColor(Color.BLACK);
g.fillRect(0, 0, w, h);
} else { // draw 500 small circles
int n = 5;
for (int i=0; i<500; i++) {
// random x, y coordinates
int x = rand.nextInt(w-(n-1));
int y = rand.nextInt(h-(n-1));
// random color
g.setColor(new Color(rand.nextInt(256), rand.nextInt(256), rand.nextInt(256)));
g.fillOval(x, y, n, n);
}
}
}
}
It will look like this:
7.5.6.2 Integrating with node events
To receive notifications of node lifce cycle events and/or individual tasks completion, you will need to implement the
NodeIntegration interface or, more conveniently, extend the adapter class NodeIntegrationAdapter. NodeIntegration is
defined as follows:
public interface NodeIntegration extends NodeLifeCycleListener, TaskExecutionListener {
// Provide a reference to the screen saver
void setScreenSaver(JPPFScreenSaver screensaver);
}
As we can see, this is just an interface which joins both NodeLifeCycleListener and TaskExecutionListener and provides a
way to hook up with the screensaver.
The following example shows how to use node events to display and update the number of tasks executed by the node in
the screensaver:
// displays the number of executed tasks in a JLabel
public class MyScreenSaver extends JPanel implements JPPFScreenSaver {
private JLabel nbTasksLabel = new JLabel("number of tasks: 0");
private int nbTasks = 0;
@Override public JComponent getComponent() { return this; }
@Override public void init(TypedProperties config, boolean fullscreen) {
this.add(nbTasksLabel);
}
@Override public void destroy() { }
public void updateNbTasks(int n) {
nbTasks += n;

nbTasksLabel.setText("number of tasks: " + nbTasks);
}
}
// update the number of tasks on each job completion event
public class MyNodeIntegration extends NodeIntegrationAdpater {
private MyScreenSaver screensaver = null;
@Override public void jobEnding(NodeLifeCycleEvent event) {
if (screensaver != null) screensaver.updateNbTasks(event.getTasks().size());
}
@Override public void setScreenSaver(JPPFScreenSaver screensaver) {
this.screensaver = (MyScreenSaver) sceensaver;
}
}
7.5.6.3 Configuration
The screensaver supports a number of configuration properties which allow a high level of customization:
# enable/disable the screen saver, defaults to false (disabled)
jppf.screensaver.enabled = true
# the screensaver implementation: fully qualified class name of an implementation of
# org.jppf.node.screensaver.JPPFScreenSaver
jppf.screensaver.class = org.jppf.node.screensaver.impl.JPPFScreenSaverImpl
# the node event listener implementation: fully qualified class name of an
# implementation of org.jppf.node.screensaver.NodeIntegration
# if left unspecified or empty, no listener will be used
jppf.screensaver.node.listener = org.jppf.node.screensaver.impl.NodeState
# title of the JFrame used in windowed mode
jppf.screensaver.title = JPPF is cool
# path to the image for the frame's icon (in windowed mode)
jppf.screensaver.icon = org/jppf/node/jppf-icon.gif
# display the screen saver in full screen mode?
# in full screen mode, the screen saver will take all available screen space on all
# available monitors, the mouse cursor is not displayed, and the node will exit on any
# key pressed, mouse click or mouse motion
jppf.screensaver.fullscreen = true
# width and height (in pixels), only apply if fullscreen = false. Default to 1000x800
jppf.screensaver.width = 1000
jppf.screensaver.height = 800
# close on mouse motion in full screen mode? default to true
jppf.screensaver.mouse.motion.close = true

7.5.6.4 JPPF built-in screensaver
A built-in screensaver is provided, which displays an number of moving small logos (images) bouncing around the screen
and bouncing against each other. Additionally, it displays panel comprising a (personalizable) logo, along with a status bar
indicating how long the node has been running, its connection status, execution status and the number of tasks it has
executed. It looks like this:
The built-in screensaver proposes a number of spceific configuration options, which aim at providing a fine level of
personalization and hopefully some fun!
# should collisions between moving logos be handled? defaults to true
jppf.screensaver.handle.collisions = true
# number of moving logos
jppf.screensaver.logos = 50
# speed from 1 to 100
jppf.screensaver.speed = 100
# path to the moving logo image(s). Multiple images can be specified, their paths
# must be separated with '|' (pipe) characters. They will be distributed in a
# round-robin fashion according to the number of logos
jppf.screensaver.logo.path = org/jppf/node/jppf_group_small2.gif| \
org/jppf/node/rectagle_blue.png| \
org/jppf/node/rectagle_orange.png| \
org/jppf/node/rectagle_green.png| \
org/jppf/node/rectagle_red.png
# path to the larger image at the center of the screen
jppf.screensaver.centerimage = org/jppf/node/jppf@home.gif
# horizontal alignment of the status panel (including the larger image).
# useful when using a multi-monitor setup, where a centered panel will be split on two
# screens and thus more difficult to read
# possible values: 'left' or 'l', 'center' or 'c', 'right' or 'r'; default is 'center'
jppf.screensaver.status.panel.alignment = center
To use this screensaver, you need to set the following properties:
jppf.screensaver.enabled = true
jppf.screensaver.class = org.jppf.node.screensaver.impl.JPPFScreenSaverImpl
jppf.screensaver.node.listener = org.jppf.node.screensaver.impl.NodeState

7.5.7 Defining the node connection strategy
By default, JPPF nodes rely on their configuration to find out the information required to connect to a server: either via
UDP multicast discovery when discovery is enabled, or via manually set configuration properties for the server host, port,
whether SSL is enabled, etc... This makes it potentially complex to define what the behavior should be when the node
fails to connect to a server. For example this does not allow to define which server(s) a node should fail over to in case a
server dies or is no longer reacheable via the network.
The connection strategy add-on provides a simple way to specify which server a node shoud connect to and how to react
when it fails to do so.
7.5.7.1 The DriverConnectionStrategy interface
The node's strategy to connect to a driver is defined as an implementation of the interface DriverConnectionStrategy,
which is defined as follows:
// Defines which parameters should be used to connect to the driver
public interface DriverConnectionStrategy {
// Get a new connection information, eventually based on the current one
DriverConnectionInfo nextConnectionInfo(
DriverConnectionInfo currentInfo, ConnectionContext context);
}
This interface defines a single method which takes two parameters as input, and returns a DriverConnectionInfo object,
which encapsulates the information required to connect to a JPPF driver..
The first parameter represents the current connection information, that is, the information that was used for the last
connection attempt. When the node connects for the first time, this parameter will be null. This parameter is an instance of
the interface DriverConnectionInfo, defined as follows:
public interface DriverConnectionInfo {
// determine whether secure SSL/TLS connections should be established
boolean isSecure();
// get the driver host name or IP address
String getHost();
// get the driver port to connect to
int getPort();
// get the recovery port for the heartbeat mechanism
// a negative value indicates that recovery is disabled for the node
int getRecoveryPort();
}
JPPF provides a ready-to-use implementation of this interface with the class JPPFDriverConnectionInfo.
The second parameter represents the context of the connection or reconnection request, basically explaining why the
request is made. It could be due to a management request or to an error occurring within the node, or simply the first
connection attempt at node startup time. It is designed to help make a decision about which driver to connect to. It is an
instance of the class Connection C ontext , defined as:
public class ConnectionContext {
// get an explanation text for the reconnection
public String getMessage()
// get an eventual Throwable that triggered the reconnection
public Throwable getThrowable()
// get the reason for the connection or reconnection
public ConnectionReason getReason()
}

The getReason() method returns a reason code among those defined in the ConnectionReason enum:
public enum ConnectionReason {
// indicates the first connection attempt when the node starts up
INITIAL_CONNECTION_REQUEST,
// a reconnection was requested via the management APIs or admin console
MANAGEMENT_REQUEST,
// An error occurred while initializing the class loader connection
CLASSLOADER_INIT_ERROR,
// an error occurred while processing a class loader request
CLASSLOADER_PROCESSING_ERROR,
// an error occurred during the job channel initialization
JOB_CHANNEL_INIT_ERROR,
// an error occurred on the job channel while processing a job
JOB_CHANNEL_PROCESSING_ERROR
}
The following example implementation uses a set of driver connection information objects stored in a queue and performs
a round-robin selection at each connection request:
public class MyConnectionStrategy implements DriverConnectionStrategy {
// the queue in which DriverConnectionInfo objects are stored
private final Queue<DriverConnectionInfo> queue = new LinkedBlockingQueue<>();
// initialize the set of drivers to connect to
public MyConnectionStrategy() {
queue.offer(new JPPFDriverConnectionInfo(false, "192.168.1.11", 11111, -1));
queue.offer(new JPPFDriverConnectionInfo(false, "192.168.1.12", 11111, -1));
queue.offer(new JPPFDriverConnectionInfo(true, "192.168.1.13", 11443, -1));
}
@Override
public DriverConnectionInfo nextConnectionInfo(
DriverConnectionInfo currentInfo, ConnectionContext context) {
DriverConnectionInfo info;
// if the reconnection is requested via management, keep the current driver info
if ((currentInfo != null) &&
(context.getReason() == ConnectionReason.MANAGEMENT_REQUEST)) {
info = currentInfo;
} else {
// extract the next info from the queue
info = queue.poll();
// put it back at the end of the queue
queue.offer(info);
}
return info;
}
}
7.5.7.2 Pluging the strategy into the node
Specifying which connection strategy a node should use is done in the node's configuration as follows:
# fully qualified name of a class implementing DriverConnectionStrategy
jppf.server.connection.strategy = test.MyConnectionStrategy
As stated in the comment, the value of the “jppf.server.connection.strategy” property is the fully qualified name of a class
implementing DriverConnectionStrategy, which must also have a no-args constructor. If this property is left unspecified, or
if the specified class cannot be instantiated, the node will default to an instance of JPPFDefaultConnectionStrategy, which
uses the configuration to find out the connection information, either via server discovery or from the manually specified
server-related properties.
7.5.7.3 Built-in strategies
In addition to the default JPPFDefaultConnectionStrategy, JPPF provides a connection strategy which reads a list of
driver connection information from a CSV file. As in the example above, it will perform a round-robin selection of the
drivers to connect to. Additionally, if the specified CSV file is invalid or cannot be read, or none of its entries is valid, it will
default to JPPFDefaultConnectionStrategy.
This implementation is named JPPFCsvFileConnectionStrategy and is configured as follows:

# read the driver connection info from a CSV file
jppf.server.connection.strategy = org.jppf.node.connection.JPPFCsvFileConnectionStrategy
# location of the CSV file
jppf.server.connection.strategy.file = /home/me/data/drivers.csv
The CSV file will first be looked up in the file system at the specified location, then in the classpath if it is not found in the
file system.
The syntax and format for the entries in the CSV files are as in the following example:
# server 1
false, 192.168.1.15, 11111, -1
# server 2, with recovery enabled
false, 192.168.1.16, 11111, 22222
# server 3, with SSL enabled
true, 192.168.1.17, 11443, -1
Please note that JPPF accepts a non-standard syntax for comments in the file: any line starting with a '#' (after trimming)
will be considered a comment.

7.6 Clients
7.6.1 Custom discovery of remote drivers
7.6.1.1 Rationale
The current built-in driver discovery mechanisms in the JPPF client have potential shortcomings:
–automatic discovery relies on the UDP multicast protocol, which is not available in all environments. For instance, cloud
environments do not allow it.
–the manual configuration of the connections requires that all possible drivers be known in advance, which prevents new,
previously unknown drivers from being discovered
To overcome these limitations, and to allow more flexibility as to how drivers are discovered by a client, you can now
implement your own custom disocovery mechanism.
7.6.1.2 Implementation
A driver discovery mechanism is implemented by extending the class ClientDriverDiscovery, defined as:
public abstract class ClientDriverDiscovery
extends DriverDiscovery<ClientConnectionPoolInfo> {
}
As we can see, this class has no method of its own, and the interesting methods are in its superclass DriverDiscovery:
public abstract class DriverDiscovery<E extends DriverConnectionInfo> {
// Perform the driver discovery. This method runs in its own separate thread
public abstract void discover() throws InterruptedException;
// Notify that a new driver was discovered
protected void newConnection(E info)
// Shut this discovery down. This method is intended to be overriden
// in subclasses to allow user-defined cleanup operations
public void shutdown()
}
By default, the shutdown() method does nothing and is intended to be overriden in subclasses if needed. It is called
when closing the JPPF client and is thus part of the discovery's life cycle.
The actual discovery is performed within the discover() method. From this method, for each discovered driver you
must call the newConnection() method, passing an instance of ClientConnectionPoolInfo, defined as follows:
public class ClientConnectionPoolInfo extends DriverConnectionInfo
// Initialize a pool of plain connections with default name("driver"),
// host ("localhost"), port (11111), priority (0) and pool sizes (1)
public ClientConnectionPoolInfo()
// Initialize a pool of plain connections with default priority (0) and pool sizes (1)
public ClientConnectionPoolInfo(String name, String host, int port)
// Initialize a pool of connections with default priority (0) and pool sizes (1)
public ClientConnectionPoolInfo(String name, boolean secure, String host, int port)
// Initialize a pool of connections with the specified parameters
public ClientConnectionPoolInfo(String name, boolean secure, String host, int port,
int priority, int poolSize, int jmxPoolSize)
// Get the connection priority
public int getPriority()
// Get the connection pool size
public int getPoolSize()
// Get the associated JMX connection pool size
public int getJmxPoolSize()
}

The super class DriverConnectionInfo provides getters for the name, host, port and secure attributes:
public class DriverConnectionInfo
// Get the name given to this connection
public String getName()
// Determine whether secure (with SSL/TLS) connections should be established
public boolean isSecure()
// Get the driver host name or IP address
public String getHost()
// Get the driver port to connect to
public int getPort()
}
Here is an example of a very simple implementation:
public class SimpleDiscovery extends ClientDriverDiscovery {
@Override
public void discover() throws InterruptedException {
// new connection pool named "myDriver"
newConnection(
new ClientConnectionPoolInfo("myDriver", false, "www.myhost.org", 11111));
}
}
The discover() method of a ClientDriverDiscovery is not limited to calling newConnection() only once. You can
invoke this method with as many instances of ClientConnectionPoolInfo as you wish, allowing for the discovery of as
many connection pools as required.
Additonally, the discover() method runs in its own separate thread and doesn't have to terminate immediately. This
means that you can run a loop inside that may, for instance, perform a periodic polling of an (external) service to discover
new drivers over time. Here is a more complex example illustrating this:
public class LoopingDiscovery extends ClientDriverDiscovery {
// whether this discovery was shutdown
private boolean shutdownFlag = false;
@Override
public void discover() throws InterruptedException {
while (!isShutdown()) {
List<ClientConnectionPoolInfo> drivers = externalLookup();
if (drivers != null) {
for (ClientConnectionPoolInfo driver: drivers) newConnection(driver);
}
synchronized(this) { // wait 5 seconds before the next lookup
wait(5000L);
}
}
}
// Query an external service for discovered drivers
public List<ClientConnectionPoolInfo> externalLookup() {
return ...;
}
public synchronized boolean isShutdown() {
return shutdownFlag;
}
@Override
public synchronized void shutdown() {
shutdownFlag = true;
notify(); // wake up the discover() thread
}
}

7.6.1.3 Deployment via SPI
A driver discovery mechanism can be automatically loaded and installed via the Service Provider Interface (SPI):
• in your source or resources folder, create a file META-INF/services/org.jppf.discovery.ClientDriverDiscovery
• edit this file and add a line with the fully qualified class name of your subclass of ClientDriverDiscovery, for instance
org.jppf.example.SimpleDiscovery.
• make sure that this file, along with the implementation class, is in the classpath of your client application
7.6.1.4 Deployment via API
The class JPPFClient provides an API to add or remove ClientDriverDiscovery implementations at any time:
public class JPPFClient extends AbstractGenericClient {
// Add a custom driver discovery mechanism to those already registered, if any
public void addDriverDiscovery(ClientDriverDiscovery discovery)
// Remove a custom driver discovery mechanism from those already registered
public void removeDriverDiscovery(ClientDriverDiscovery discovery)
}
Example usage:
JPPFClient client = new JPPFClient();
ClientDriverDiscovery discovery = new SimpleDiscovery();
client.addDriverDiscovery(discovery);
7.6.1.5 Tip
To prevent the built-in discovery mechanisms from starting, set the following client configuration property:
in the configuration file:
jppf.remote.execution.enabled = false
or via the configuration API:
JPPFConfiguration.set(JPPFProperties.REMOTE_EXECUTION_ENABLED, false);
This way, only custom driver discovery mechanisms will be used.

7.7 Administration console
7.7.1 Embedding the administration console
As of version 5,0, JPPF provides a very simple API to obtain a reference to the Swing component which encloses the
administration console user interface, and add it to an existing Swing-based UI. This reference is obtained by calling the
static method getAdminConsole() of the class JPPFAdminConsole, which returns a JComponent object. This
JComponent can then be added to any Swing container.
The JPPF admin console will only be created once, even if JPPFAdminConsole.getAdminConsole() is called
multiple times. In other words, it is guaranteed that the same JComponent instance will always be returned.
JPPFAdminConsole also provides access to the JPPF client, topology manager and job monitor that the console uses for
its monitoring and management operations:
public class JPPFAdminConsole {
// Get the admin console as a JComponent that can be added to a Swing container
public static JComponent getAdminConsole();
// Get the JPPF client used by the admin console
public static JPPFClient getJPPFClient();
// Get the topology manager used by the admin console
public static TopologyManager getTopologyManager();
// Get the job monitor used by the admin console
public static JobMonitor getJobMonitor();
// Launch the administration console as a standalone application
public static void main(final String[] args);
}
Here is an example of how it can be used:
import javax.swing.*;
// these imports require jppf-admin.jar
import org.jppf.ui.console.JPPFAdminConsole;
import org.jppf.ui.utils.GuiUtils;
public class EmbeddedConsole {
public static void main(final String[] args) throws Exception {
UIManager.setLookAndFeel(UIManager.getSystemLookAndFeelClassName());
JPanel mainPanel = new JPanel();
// layout the components vertically within a box
mainPanel.setLayout(new BoxLayout(mainPanel, BoxLayout.Y_AXIS));
// the top component is a label with an image and some text
ImageIcon icon = GuiUtils.loadIcon("../admin/jppf_logo.gif");
JLabel label = new JLabel("Test JPPF embedded console", icon, SwingConstants.LEFT);
mainPanel.add(label);
// add the JPPF admin console as the bottom component
mainPanel.add(JPPFAdminConsole.getAdminConsole());
// finally, add the UI to a JFrame and display it
JFrame frame = new JFrame("Embedded console");
frame.setSize(800, 600);
frame.add(mainPanel);
frame.setDefaultCloseOperation(JFrame.EXIT_ON_CLOSE);
frame.setVisible(true);
}
}
Since JPPFAdminConsole is part of the console code, you will need to include "jppf-admin.jar" in your build path or class
path, both at compile time and at runtime.
When embedded within an external GUI, the admin console will probably look different than when run as a standalone
application. This is due to the Swing look and feel that is used. When run standalone, the console uses the JGoodies
Looks v2.2.2 "PlasticXPLookAndFeel".
The GUI resulting from the example code above will look like this:


7.7.2 Hiding built-in views
The JPPF adminstration console is made of a number of built-in views and components assembled togther, These views
and components can be hidden by specifiying configuration properties in the form:
jppf.admin.console.view.<view_name>.enabled = true | false
where view_name is the name of a built-in view, among those listed below:
# the server chooser combobox at the top of the UI
jppf.admin.console.view.ServerChooser.enabled = true
# the status bar at the bottom of the UI
jppf.admin.console.view.StatusBar.enabled = true
# the main tabbed pane containing all admin and monitoring views
jppf.admin.console.view.Main.enabled = true
# the tabbed pane containing all topology views
jppf.admin.console.view.Topology.enabled = true
# the topology tree view
jppf.admin.console.view.TopologyTree.enabled = true
# the topology graph view
jppf.admin.console.view.TopologyGraph.enabled = true
# the topology JVM health view
jppf.admin.console.view.TopologyHealth.enabled = true
# the job data view
jppf.admin.console.view.JobData.enabled = true
# the server statistics view
jppf.admin.console.view.ServerStats.enabled = true
# the charts views (tabbed pane)
jppf.admin.console.view.Charts.enabled = false
# the charts configuration view
jppf.admin.console.view.ChartsConfig.enabled = true
# the server load-balancing configuration view
jppf.admin.console.view.LoadBalancing.enabled = true
Note that, when left unspecified, any of these properties will default to true (enabled).

7.7.3 Pluggable views
7.7.3.1 Implementing a custom view
It is now possible to add user-defined, pluggable views views to the JPPF administration and monitoring console. A
pluggable view is a class which extends the abstract class PluggableView and overrides its getUIComponent()
method. PluggableView is defined as follows:
public abstract class PluggableView {
// Get the GUI component which contains the view
public abstract JComponent getUIComponent();
// Get the TopologyManager associated with the administration console
public final TopologyManager getTopologyManager()
}
The getUIComponent() method returns a JComponent, which will be added as a tab to one of the tabbed panes of the
admin console. It can be any subclass of JComponent.
As an example, here is a very simple implementation that displays a single label:
public class SimpleView extends PluggableView {
@Override public JComponent getUIComponent() {
JLabel label = new JLabel("I am a JPPF pluggable view!");
label.setFont(new Font("Arial", Font.BOLD, 36));
JPanel panel = new JPanel();
panel.add(label, BorderLayout.NORTH);
return panel;
}
}
When added to the console's main tabbed pane, it will look like this:
The getTopologyManager() method of PluggableView allows you to have access to the JPPF grid topology, and
register one or more listeners to receive notifications of changes in the topology, as seen in Development guide > Grid
topology monitoring. For example, expanding from the code sample above:
public class SimpleView extends PluggableView {
@Override public JComponent getUIComponent() {
JPanel panel = new JPanel();
JLabel label = new JLabel("I am a JPPF pluggable view!");
label.setFont(new Font("Arial", Font.BOLD, 36));
panel.add(label, BorderLayout.NORTH);
getTopologyManager().addTopologyListener(new TopologyListenerAdapter() {
@Override public void driverAdded(TopologyEvent e) {
System.out.println("added driver " + e.getDriver().getDisplayName());
}
@Override public void driverRemoved(TopologyEvent e) {
System.out.println("removed driver " + e.getDriver().getDisplayName());
}
});
return panel;
}
}
Please note that you will need the jppf-admin.jar library in your build path / class path at compile time and runtime.

7.7.3.2 Console integration
Integrating a pluggable view into the administration console is done with a number of configuration properties of the form:
jppf.admin.console.view.<view_name>.<atribute> = <value>
Where view_name is an arbitrary name given to the pluggable view. The possible attributes and their values are defined
as follows:
# enable / disable the custom view. defaults to true (enabled)
jppf.admin.console.view.SimpleView.enabled = true
# name of a class extending org.jppf.ui.plugin.PluggableView
jppf.admin.console.view.SimpleView.class = org.jppf.example.pluggableview.SimpleView
# the title for the view
jppf.admin.console.view.SimpleView.title = simple view
# path to the icon for the view
#jppf.admin.console.view.SimpleView.icon =
# the tabbed pane the view is attached to
jppf.admin.console.view.SimpleView.addto = Main
# the position at which the custom view is inserted withing the enclosing tabbed pane
# a negative value means insert at the end; defaults to -1 (insert at the end)
jppf.admin.console.view.SimpleView.position = -1
# whether to automatically select the view; defaults to false
jppf.admin.console.view.SimpleView.autoselect = true
Since the view can only be attached to a tabbed pane, the possible values for the "addto" attribute are:
• Main: the main tabbed pane which contains all administration and monitoring views
• Topology: the tabbed pane containing all topology views
• Charts: the tabbed pane which contains the user-defined charts and the charts configuration view
7.7.3.3 Related sample
The events log view demo provides a complete and nice looking example of a pluggable view.

7.8 Flow of customizations in JPPF
The following sections describe the flow of customizations and extensions in JPPF, and especially the order in which they
are loaded, both with respect to each other and to the major events in the server and nodes life cycle.
7.8.1.1 JPPF driver
7.8.1.2 JPPF node

8 Class Loading In JPPF
8.1 How it works
The distributed class loading framework in JPPF is the mechanism that makes it possible to execute code in a node that
has not been explicitely deployed to the node's environment. Through this, JPPF tasks whose code (the actual bytecode
to execute) is only defined in a JPPF client application, can be executed on remote nodes without the application
developer having to worry about how this code will be transported there.
While this mechanism is fully transparent from the client application's perspective, it has a number of implications and
particularities that may impact various aspects of JPPF tasks execution, including performance and integration with
external libraries.
Let's have a quick view of the path followed by a class loading request at the time a JPPF task is executed within a node:
We can see that this class loading request is executed in four steps:
4. the node sends a network request to the remote server for the class
5. the server forwards the request to the identfied remote client
6. the client provides a response (the bytecode of the class) to the server
7. the server forwards the response to the node
Once these steps are performed, the node holds the bytecode of the class and can effectively define and load it as for
any standard Java class.
This use case is a simplification of the overall class loading mechanism in JPPF, however it illustrates what actually takes
place when a task is executed in a node.This also raises a number of questions that need clarification:
–how does the server know which client to forward a request to?
–how does this fit into the Java class loader delegation model?
–how does it work in complex JPPF topologies with multiple servers?
–how does it apply to JPPF customizations and add-ons or external libraries that are available in the server or node's
classpath?
–what is the impact on execution performance?
–what possibilities does this open up for JPPF applications?
We will address these questions in details in the next sections.

8.2 Class loader hierarchy in JPPF nodes
The JPPF class loader mechanism follows a hierarchy based on parent-child relationships between class loader
instances, as illustrated in the following picture:
The system class loader is used to start the JPPF node. With most JVMs, it will be an instance of the class
java.net.URLClassloader and its usage and creation are handled by the JVM.
The server class loader is a concrete implementation of the class AbstractJPPFClassloader and provides remote
access to classes and resources in the server's classpath. It is created at the time the node establishes a connection to
the server. It is also discarded when the node disconnects from the server. The parent of the server class loader is the
system class loader. Please note that AbstractJPPFClassLoader is also a subclass of URLClassLoader.
The client class loaders are also concrete implementations of AbstractJPPFClassloader and provide remote access
to classes and resources in one or more clients' classpaths. Each client class loader is created the first time the node
executes a job which was submitted by that client. Thus, the node may hold many client class loaders.
It is important to note that, by design, the JPPF node holds a single network connection to the server, shared by all
instances of AbstractJPPFClassLoader, including the server and clients class loaders. This design avoids a lot of
potential confusion, inconsistencies and synchronization pitfalls when performing multiple class loading requests in
parallel.
By default, a JPPF class loader follows the standard delegation policy to its parent. This means that, when a class is
requested from a client class loader, it will first delegate to its parent, the server class loader, who will in turn first delegate
to the system class loader. If a class is not found by the parent, then the class loader will look it up in the classpath to
which it has access.
Thus, the flow of a request, for a class that is only in a client's class path, becomes a little more complex:
Here, the first two steps are initiated by the server class loader, as a result of the client class loader delegating to its
parent. What is missing from this picture are the calls to the system class loader, since they are only meaningful if the
requested class is in the node's local classpath.

8.3 Relationship between UUIDs and class loaders
We have seen in the Development Guide that each JPPF client has its own identifier, unique across the entire JPPF grid.
This is also true of servers and nodes. The client UUID is what allows a JPPF node to know which client a class loader is
associated with, and use it to route a class loading request from the node down to the client that submitted the job.
If a node only knows the client UUID, then it will only be able to handle the routing of class loading requests in the
simplest JPPF grid topology: a topology which only has one server. However, there is a mechanism that allows the class
loading to work in much more complex topologies, such as this one:
To this effect, each job executed on a node will transport, in addition to the originating client's UUID, the UUID of each
server in the chain of servers that had to be traversed to get to the node. In JPPF terminology, this ordered list of UUIDs
is called a UUID path. With this information known, it is possible to route a class loading request through any chain of
servers, as illustrated in the picture below:
It is also important to note that this does not change anything to the class loader hierarchy within the node. In effect, there
is still only one server class loader, which is associated with the server the node is directly connected to. This implies that
the parent delegation model will not cause a class loading request to traverse the server chain multiple times.
Another implication of using client UUIDs is that it is possible to have multiple versions of the same code running within a
node. Let's imagine a situation where two distinct JPPF clients, with separate UUIDs, submit the same tasks. From the
node's point of view, the classes will be loaded by two distinct client class loaders, and therefore the classes from the first
client will be different from those of the second client, even if they have the exact same bytecode and are downloaded
from the same jar file.
The reverse situation may also happen, when two clients with the same UUID submit tasks that use different versions of
the same classes. In this case, the tasks will be exposed to errors, especially at deserialization time, if the two versions
are incompatible.

8.4 Built-in optimizations
JPPF provides a number of built-in optimizations and capabilities that enable to reduce the class loading overhead and
avoid excessive non-heap memory consumption when the number of classes that are loaded becomes large. We will
review these features in the next sections.
8.4.1 Deployment to specific grid components
In some situations, there can be a large number of classes to load before a JPPF task can be execute by a node. Even
though this class loading overhead is a one-time occurrence, it can take a significant amount of time, especially if the
network communication between node and server, or between server and client, is slow. This may happen, for instance,
when the tasks rely on many external libraries, causing the loading of the classes within these libraries in addtiion to the
classes in the application.
One way to overcome this issue is to deploy the external libraries to the JPPF server or node's classpath, to significantly
reduce the time needed to load the classes in these libraries. The main drawback is that it requires to manage the
deployed libraries, to ensure that they are consistently deployed across the grid, especially at such times when some of
the libraries must be upgraded or removed, or new ones added. However, it is considered a good practice in production
environment where few or no changes are expected during long periods of time.
8.4.2 Using a constant JPPF client UUID
In the Development Guide, we have seen that it is possible to set the UUID of a JPPF client to a user-defined value, using
the constructor JPPFClient(String uuid). This can be leveraged to force the nodes to reuse the client class loader
for the specified UUID, even after the client application is terminated and has been restarted. It also implies that, if
multiple clients use the same UUID, the same client class loader will also be used in the nodes. Thus, this feature limits
the initial class loading overhead to the first time a job is submitted by the first client to run.
The main drawback is that, if the code of the tasks is changed on the client side, the changes will not be automatically
taken into account by the nodes, and some errors may occur, due to an incompatibility between class versions in the
node and in the client. If this happens, then you will have to change the client UUID or restart the nodes to force a reload
of the classes by the nodes.
8.4.3 Node class loader cache
Each JPPF node maintains a cache of client class loaders. This cache has a bounded size, in order to avoid out of
memory conditions caused by too many classes loaded in the JVM. This cache has an eviction policy based on the least
recently created class loader. Thus, when the cache size limit is reached and a new class loader needs to be created, the
oldest class loader that was created is removed from the cache, which frees up a slot for the new class loader.
As described in the Configuration Guide, the cache size is defined in the node's configuration file as follows:
jppf.classloader.cache.size = n
where n is a strictly positive integer
8.4.4 Local caching of network resources
The class loader also caches locally, either in memory or on the node's local file system, all resources found in the
classpath that are not class definitions, when one of its methods getResourceAsStream(), getResource(),
getResources() or getMultipleResources() is called. This avoids a potentially large network overhead the next
time the same resources are requested.
The resources cache can be enabled or disabled with a configuration property:
# whether the cache is enabled, defaults to 'true'
jppf.resource.cache.enabled = true
The type of storage for these resources can also be configured:
# either “file” (the default) or “memory”
jppf.resource.cache.storage = file
When “file” persistence is configured, the node will fall back to memory persistence if the resource cannot be saved to the
file system for any reason. This could happen for instance when the file system runs out of space.

When the resources are stored on the local file system, the root of this local file cache is located at the default temp
directory, such as determined by a call to System.getProperty("java.io.tmpdir"). This can be overriden using the following
JPPF node configuration property:
jppf.resource.cache.dir = some_directory
In fact, the full determination of the root for the resources cache is done as follows:
• if the node configuration property "jppf.resource.cache.dir" is defined, then use its value
• otherwise, if the system property "java.io.tmpdir" is defined, then use it
• otherwise, if the system property "user.home" is defined, then use it
• otherwise, if the system property "user.dir" is defined, then use it
• otherwise, use the current directory "."
Additionally, to avoid confusion with any other applications storing temporary files, the JPPF node will store temporary
resources in a directory named “.jppf” under the computed cache root. For instance, if the computed root location is
“/tmp”, the node will store resources under “/tmp/.jppf”.
8.4.5 Batching of class loading requests
There are two distinct mechanisms that allow an efficient grouping of outgoing class laoding requests:
In the node:
Class loading requests issued by the node's processing threads are not immediately sent to the server. Instead, the node
will collect requests for a very short time (by default 100 nanoseconds or more, depending on th system timer accuracy),
then send them at regular intervals. While collecting requests, the node will also identify and handle duplicate requests
(i.e. parallel requests from multiple threads for the same class). Thus grouped, mutliple requests (and their responses) will
require much less network transport time.
The batching period can be specified with the following node configuration property:
# batching period for class loading requests, in nanoseconds (defaults to 100)
jppf.node.classloading.batch.period = 100
In the server:
A similar mechanism exists for the class loading requests forwardied by the server to a client. In this case, however, the
server doesn't wait for a fixed time to send the requests. Instead it will take advantage of the time taken to send a request
and receive its response. During that time, multiple nodes may be requesting the same resource, and the server will be
able to send the request only once and dispatch the response to multiple nodes. The performance gains are variable but
substantial: our stress tests show a class loading speedup going from 8% with 1 node, up to 30% with 50 nodes.
8.4.6 Classes cache in the JPPF server
Each JPPF server maintains an in-memory cache of classes and resources loaded via the class loading mechanism. This
cache speeds up the class loading process by avoiding network lookups on the JPPF clients that hold the requested
classes in their classpath. To avoid potential out of memory conditions, this cache uses soft references to store the
bytecode of classes. This means that these classes may be unloaded from the cache by the garbage collector if the
memory becomes scarce in the server. However, in most situations the cache still provides a significant speedup.
This cache can be disabled in the server's configuration:
# Specify whether the class cache is enabled. Default is 'true'
jppf.server.class.cache.enabled = false
8.4.7 Node customizations
As seen in the chapter Extending and Customizing JPPF > Flow of customizations in JPPF, most node customizations
(except for the JMX logger and Initialization hooks) are loaded after the node has established a connection with the
server. This enables these customizations to be loaded via the server class loader, which means they can be deployed to
the server's classpath and then automatically downloaded from the server by the node.
You may also choose to deploy the customizations to the node's local classpath, in which case you will have to do it for all
nodes that require this customization. In this case, the customizations will load faster but they incur the overhead of
redeploying new versions to all the nodes.
8.5 Class loader delegation models
As seen previously, the JPPF class loaders follow by default the parent-first delegation model. We also saw that the base

class AbstractJPPFClassloader is a subclass of URLClassLoader, which maintains a set of URLs for its classpath,
each URL pointing to a jar file or class folder. A particularity of AbstractJPPFClassloader is that it overrides the
addURL(URL) method to make it public instead of protected. Thus, any node customization or JPPF task will have
access to this method, and will be able to dynamically extend the classpath of the JPPF class loaders.
To take advantage of this, the node provides an additional delegation model for its class loaders, which will cause them to
first lookup in their URL classpath as specified with call to addURL(URL), and then lookup in the remote server or client.
When this delagtion model is activated, the lookup for a class or resource from a client class loader will follow these
steps:
–Lookup in the URL classpath
• client class loader: delegate to the server class loader
• server class loader: lookup in the URL classpath only
• if the class is found, then end of lookup
• otherwise, back to the client class loader, lookup in the URL classpath only
• if the class is found, end of lookup
–Otherwise lookup in the server or client classpath
• client class loader: delegate to the server class loader
• server class loader: send a class loading request to the server
• if the class is found in the server's classpath or cache, end of lookup
• otherwise, the client class loader sends a request to the server to lookup in the client's classpath
• if the class is found, end of lookup
• otherwise throw a ClassNotFoundException
To summarize: when the URL-first delegation model is active, the node will first lookup classes and resources in the local
hierarchy of URL classpaths, and then on the network via the JPPF server.
The delegation model is set JVM-wide in a node, it is not possible to specify different models for different class loader
instances. There are three ways to specifiy the class loader delegation model in a node:
Statically in the node configuration:
# possible values: parent | url, defaults to parent
jppf.classloader.delegation = parent
Dynamically by API:
public abstract class AbstractJPPFClassLoader extends AbstractJPPFClassLoaderLifeCycle {
// Determine the class loading delegation model currently in use
public static synchronized DelegationModel getDelegationModel()
// Specify the class loading delegation model to use
public static synchronized void setDelegationModel(final DelegationModel model)
}
The delegation model is defined as the type safe enum DelegationModel:
public enum DelegationModel {
// Standard delegation to parent first
PARENT_FIRST,
// Delegation to local URL classpath first
URL_FIRST
}
Dynamically via JMX:
The related getter and setter are available in the interface JPPFNodeAdminMBean, which is also implemented by the
JMX client JMXNodeConnectionWrapper. These allow you to dynamically and remotely change the node's delegation
model:

public interface JPPFNodeAdminMBean extends JPPFAdminMBean {
// Get the current class loader delegation model for the node
DelegationModel getDelegationModel() throws Exception;
// Set the current class loader delegation model for the node
void setDelegationModel(DelegationModel model) throws Exception;
}
There is one question we are entitled to ask: what are the benefits of using the URL-first delegation model? The short
answer is that it essentially provides a significant speedup of the class loading in the node, by providing the ability to
download entire jar files and libraries and adding them dynamically to the node's class path. The next section of this
chapter will detail how this, among other possibilities, can be achieved.
8.6 JPPF class loading extensions
8.6.1 Dynamically adding to the classpath
As we have seen previously, the class AbstractJPPFClassloader, or more accurately its direct superclass
AbstractJPPFClassLoaderLifeCycle, exposes the addURL(URL) method, which is a protected method in the
JDK's URLClassLoader. This means that it is possible to add jar files or class folders to the class path of a JPPF class
loader at run time.
The main benefit of this feature is that it is possible to download entire libraries, then add them to the classpath, and thus
dramatically speed up the class loading in the node. In effect, for applications that use a large number of classes,
downloading a jar file will take much less time than loading classes one by one from the JPPF server or client.
Furthermore, the downloaded libraries can then be stored on the node's local file system, so they don't have to be
downloaded again when the node is restarted. They can also be managed automatically (with custom code) to handle
new versions of the libraries and remove old ones.
8.6.2 Downloading multiple resources at once
AbstractJPPFClassLoader provides an additional method to download multiple resources in a single request:
public URL[] getMultipleResources(final String...names)
This is an equivalent to the getResource(String name) method, except that it works with multiple resources at once.
The returned array of URLs may contain null values, which means the corresponding resources were not found in the
class loader's classpath. The main advantage of this method is that it performs all resources lookups in a single request,
which implies a single network round-trip when looking up in the server or client's classpath.
For instance this could be used to download a set of jar files and add them dynamically to the classpath, as seen in the
previous section.
8.6.3 Resources lookup on the file system
When requesting a resource via one of the getResourceAsStream(), getResource(), getResources() or
getMultipleResources() methods, the JPPF class loader will lookup the specified resources in the server or client's
local file system if they are not found in the class path.
This is provided as a basic convenient way to download files from a JPPF server or client, without having to use or code a
specific file download faciliy (such as having an FTP server on the JPPF server of client).
However, there is a limitation to this facility: the resource path should always be relative to the server or client's current
directory (determined via a System.getProperty(“user.dir”) call). In particular, using an absolute path will lead to
unpredictable results.
8.6.4 Resetting the node's current task class loader
As JPPF class loader instances and their connection to the driver are separate entities, it is possible to create new client
class loader instances, for the same client UUID, at some points in the node's life cycle. This provides the ability to use an
entirely different class path for jobs submitted by the same client.
This is done by calling the Node.resetTaskClassLoader() method, which is available in two node extension points:
• in the extended node life cycle listener, where the node is available from the jobHeaderLoaded() notifications
• in pluggable node MBeans, where the node is provided in the MBean provider's createMBean() factory method

Keep in mind that, when resetTaskClassLoader() is invoked, the old task class loader is invalidated (closed) and
should no longer be used. The class loader instance returned by the method must be used instead. Here is an example
usage in a NodeLifeCycleListener:
public class MyNodeListener extends NodeLifeCycleListenerAdapter {
@Override public void jobHeaderLoaded(NodeLifeCycleEvent event) {
try {
URL url = ...;
// the old class loader is invalidated (closed) and a new one is created
AbstractJPPFClassLoader newCL =
(AbstractJPPFClassLoader ) event.getNode().resetTaskClassLoader();
newCL.addURL(url);
URL[] urls = newCL.getURLs();
// display the added urls
System.out.println("list of urls: " + Arrays.asList(urls));
} catch (Exception e) {
e.printStackTrace();
}
}
}
8.7 Related sample
Please look at the Extended Class Loading sample in the JPPF samples pack.
9 Load Balancing
Load-balancing in JPPF relates to the way jobs are split into sub-jobs, and how these sub-jobs are disptached to the
nodes by a driver, or to the drivers by a client, for execution in parallel. Each sub-job contains a distinct subset of the
tasks in the original job. Sub-jobs are also refered to as task bundles or job dispatches, all these terms are equivalent in
terms of distribution of jobs into a JPPF grid topology.
9.1 What does it do?
9.1.1 Definition
In JPPF, the goal of a load-balancer is to compute the distribution of the tasks in a job, to one or more drivers on the client
side, or to one or more nodes on the server side, in order to optimize the performance of the job's execution.
Practically, a load-balancer will determine how the tasks in a job are split into multiple disjoint subsets, where each subset
is sent to a separate driver or node. Since the tasks in a job are known and ordered, it is enough for the load-balancer to
compute the size of the subsets.
In JPPF terminology, the tasks subsets are called task bundles or just bundles, and the code that computes the bundle
size is called a load-balancing algorithm or just algorithm or bundler from there on. JPPF provides a number of built-in
algorithms, along with an API that allows you to define your own algorithms.
9.1.2 Impact on grid resources usage
Beyond splitting jobs into tasks bundles to send to the nodes, the load-balancer has a significant impact on how the
resources in the grid infrastructure will be used:
–shape of the network traffic: sending the tasks one by one or in larger bundles will directly influence the number and
frequency of data packets sent over the network
– CPU utilization: if the number of tasks sent to a node is less than its number of processing threads, then the CPU may
be under-utilized
–tasks wait time: contrary to CPU under-utilization, when more tasks than the number of processing threads are sent to a
node, then some of the tasks may be waiting for a thread to become available, when they could have been sent to
another node instead
–heap/memory usage: the more tasks are sent at once, the more memory they will consume. Limiting the bundle size
can help avoid out-of-memory conditions.
9.1.3 Server-side vs client-side load balancing
Load-balancing is performed in both the JPPF clients and servers. The question which arises is then: what do we balance
against? JPPF introduces the generic notion of execution channel, or just channel, which has a different meaning
depending on where it is applied.
For a server, an execution channel can be a connection to a node, or a connection to another server. For example, if
server A has 3 nodes connected, server B has 2 nodes, servers A and B are connected to each other, then server A will
load-balance against 4 channels (3 nodes + server B) and server B will against 3 channels (2 nodes + server A).
For a client, an execution channel is either a connection to a server or a local executor, knowing that a client can have
any combination of one or more connections to a single server, one or more connections to multiple servers or a single
local executor. For example, if a client has 3 connections to server A, 2 connections to server B and its local executor
enabled, then it will load-balance against 6 execution channels.
Adding to this, let's remember than both clients and servers can handle multiple jobs concurrently, and that these jobs can
vary vastly in how they use grid resources, and we can see that load-balancing is a failrly non-trivial task.
9.1.4 Qualitative characteristics of the algorithms
Load-balancing algorithms can compute a bundle size in many different ways, with various levels of complexity and
access to multiple sources of information their computations can be based on. To qualify these algorithms for a better
understanding of how they work, JPPF uses three distinguishing characteristics:
Static vs. adaptive: a static algorithm always returns the same bundle size for a given (node, job) pair, whereas an
adaptive algorithm will adjust the bundle size based on feedaback from, and information on, the node and/or job.
Deterministic vs. heuristic: a deterministic algorithm does not use any random step in its computations. In other words,
given the same input and information, it will always return the same value. A heuristic algorithm, on the other hand, will
make informed random guesses while exploring the solutions space.
Local vs. global: a local algorithm only computes the bundle size for a single channel, based on information that only
applies to this channel (hence the locality), whereas a global algorithm will recompute or at least impact the bundle size
computation on all the available channels.

9.2 Load balancing API
9.2.1 How it works
The basic flow of a load-balancer is shown in the following figure:
As we can see, from a high-level perspective it is made of a continuous feedback loop:
–the load-balancer determines which tasks of a job to send to a node, according to its last computed bundle size
–upon receiving the tasks results from the node, it also receives information on the execution performance: number of
tasks, total round-trip time, and optionally the total accumulated elapsed time for tasks execution, along with the
network transport overhead
–information on the job being split can optionally be injected, allowing the load-balancer to recompute the bundle size
based of the job's state and properties.
9.2.2 Bundler
In JPPF, all load-balancing algorithms implement the Bundler interface, defined as follows:
public interface Bundler<T extends LoadBalancingProfile> {
// Get the last computed bundle size
int getBundleSize();
// Provide feedback from a channel after execution of a set of tasks
void feedback(final int nbTasks, final double totalTime);
// Get the timestamp at which this bundler was created
long getTimestamp();
// Perform context-independent initializations
void setup();
// Release the resources used by this bundler
void dispose();
// Get the parameters profile used by this load-balancer
T getProfile();
}
For the feedback(int, double) method, the feedback data consists in a number of tasks that were executed, along
with their total execution time in milliseconds. The execution time includes the network round trip between node and
server or between server and client, along with the serialization and deserialization time, and any other overhead time

from JPPF-specific processing.
The getTimestamp() methods provides the bundler's creation timestamp. It is used for the purpose of dynamically
updating the load-balancing settings, as can be done with JMX API calls or from the adminiistration console. The server
or client will compare this timestamp with the last modification date of the settings, and instantiate a new bundler based
on these settings whenever the settings are newer.
The setup() and dispose() methods are lifecycle methods and are called right after a bundler is created, and just before it
is dismissed, respectively. Their purpose is to allow the bundler to confgure/load any resources it will use during its life
span, and clean these resources up when it is terminated.
Note: it is important to remember that JPPF creates a Bundler instance for each channel it load-balances against. The
server will associate a distinct bundler with each node connection. Similarly, the client will create a distinct bundler for
each server connection, plus another for its local executor.
For all practical purposes, it is simpler and easier to extend the AbstractBundler class, rather than to implement Bundler
directly. AbstractBundler is defined as follows:
public abstract class AbstractBundler<T extends LoadBalancingProfile>
implements Bundler<T> {
// Creates a new instance with the specified parameters profile
public AbstractBundler(T profile)
// Get the max bundle size that can be used for this bundler
public int maxSize()
// This implementation does nothing and should be overridden in subclasses
// that compute the bundle size based on the feedback from the nodes
@Override public void feedback(int bundleSize, double totalTime)
// Get the timestamp at which this bundler was created
@Override public long getTimestamp()
// Perform context-independent initializations
@Override public void setup()
// Release the resources used by this bundler
@Override public void dispose()
// Get the parameters of the algorithm
@Override public T getProfile()
}
In addition to providing default implementations for a number of methods in Bundler, it also adds a maxSize() method,
which provides a hint as to the maximum bundle size the bundler should return. This addresses the problem that, if too
many tasks are sent to a single channel, there will be no fair distribution of the tasks and the overall grid performance will
suffer from it. As mentioned, this is just a hint and there is no obligation to use it.
9.2.3 BundlerEx
The BundlerEx interface extends Bundler and provides an additional feedback() method two with more parameters:
public interface BundlerEx<T extends LoadBalancingProfile> extends Bundler<T> {
// Feedback the bundler with the performance result of a task bundle
void feedback(int nbTasks, double totalTime, double accumulatedElapsed,
double overheadTime);
}
As for Bundler.feedback(int, double), the nbTasks and totalTime parameters represent the number of tasks
in the bundle and the total round-trip time of the bundle, respectively. The purpose of the other two parameters is to
provide greater accuracy when computing the performance of the task bundle's execution:
accumulatedElapsed is the sum of the execution elapsed time of all the tasks in the bundle. If differs from the total
execution time in that it considers the execution as if it occurred on a single thread.
overheadTime measures the sum of the network transport time and the JPPF overhead time, which also includes
serialization and deserialization. The total time spent actually executing the tasks can then be calculated as:
executionTime = totalTime - overheadTime
To illustrate these parameters, let's consider a node that has 2 threads. For clarity's sake, let's imagine the tasks all have

the same duration d. We distinguish several scenarios:
1) We send 1 task to the node: both the total execution time and the accumulated elapsed time will be equal to d:
executionTime = d
accumulatedElapsed = d
2) We send 2 tasks to the node: since the node has 2 threads, the 2 tasks will execute concurrently, and we will have:
executionTime = d
accumulatedElapsed = 2*d
3) We send 3 tasks to the node: the first two tasks will execute concurrently, while the third task will wait until a thread
becomes available, i.e. until one of the first two tasks completes. We will then have:
executionTime = 2*d
accumulatedElapsed = 3*d
If the algorithm is aware of the number of threads in the node, then it can easily, in its computations, get rid of the
disturbance introduced by threads remaining idle by lack of tasks to execute.
Note: at runtime, when JPPF detects that a bundler implements BundlerEx, it will call the BundlerEx.feedback()
method instead of the Bundler.feedback() method.
The abstract class AbstractAdaptiveBundler implements BundlerEx, and for all practical purposes it will easier to extend it
than to implement BundlerEx directly:
public abstract class AbstractAdaptiveBundler<T extends LoadBalancingProfile>
extends AbstractBundler<T> implements BundlerEx<T>, NodeAwareness, JobAwarenessEx {
// the last computed bundle size
protected int bundleSize;
// Creates a new instance with the specified parameters profile
public AbstractAdaptiveBundler(T profile)
// receive feedback from a node
@Override public void feedback(int size, double totalTime,
double accumulatedElapsed, double overheadTime)
// get the last computed bundle size
@Override public int getBundleSize()
@Override public JPPFSystemInformation getNodeConfiguration()
@Override public void setNodeConfiguration(JPPFSystemInformation nodeConfiguration)
@Override public JPPFDistributedJob getJob()
@Override public void setJob(JPPFDistributedJob job)
@Override public void dispose()
@Override public int maxSize()
}
AbstractAdaptiveBundler has a default implementation of BundlerEx.feedback() which computes a synthetic
totalTime where the idle threads overhead is removed, then delegates to Bundler.feedback() with this synthetic
value.

9.2.4 Parameters profile
A load-balancing algorithm may use zero or more parameters, which can be specified in the configuration of a JPPF
driver or client. These parameters are encapsulated in an implementation of the LoadBalancingProfile interface, defined
as follows:
public interface LoadBalancingProfile extends Serializable {
}
As we can see, there is no method in this interface, which makes LoadBalancingProfile a marker interface for all purposes
and intents. As a convenience, an abstract implementation is provided: the AbstracLoadBalancingProfile class.
The link between a bundler and its parameters profile is provided by the Bundler.getLoadBalancingProfile()
method. It is also generally convenient to have the LoadBalancingProfile passed in the bundler's constructor, as is the
case for AbstractBundler and AbstractAdaptiveBundler.
9.2.5 Bundler provider
JPPF relies on the Service Provider Interface (SPI) mechanism to discover the defined load-balancing algorithm. To this
effect, it is required that, for each algorithm, an implementation of the JPPFBundlerProvider interface be given:
public interface JPPFBundlerProvider<T extends LoadBalancingProfile> {
// Get the name of the algorithm defined by this provider
String getAlgorithmName();
// Create a bundler instance using the specified parameters profile
Bundler<T> createBundler(T profile);
// Create a bundler profile containing the parameters of the algorithm
T createProfile(TypedProperties configuration);
}
Notes:
a) the method getAlgorithmName() must return a name that is unique accross all algorithms, otherwise only the last
discovered algorithm will be kept.
b) the parameters profile provided in the createBundler() method is created by invoking the method
createProfile(TypedProperties).
c) the TypedProperties object provided in the createProfile() method contains only the configuration properties for
a given parameters profile, where the names of the properties are stripped of their JPPF-specific prefix. For instance, if
the configuration contains:
jppf.load.balancing.profile = myProfile1
jppf.load.balancing.profile.myProfile1.param1 = value1
jppf.load.balancing.profile.myProfile2.param2 = value2
then the configuration provided to createProfile() will contain a single property definition without prefix:
param1 = value1
d) When an algorithm doesn't use any parameter, then you can implement an associated bundler provider using
LoadBalancingProfile as the generic profile type, and returning null in the createProfile() method:
public class MyProvider implements JPPFBundlerProvider<LoadBalancingProfile> {
@Override public String getAlgorithmName() { return "myAlgorithm"; }
@Override public Bundler createBundler(LoadBalancingProfile profile) {
return new MyAlgorithm(); // profile is not used
}
@Override public LoadBalancingProfile createProfile(TypedProperties configuration) {
return null; // configuration is not used
}
}
Finally, to enable the discovery of the algorithm, it is required to create, in the META-INF/services folder, a file named:

org.jppf.load.balancing.spi.JPPFBundlerProvider
In this file, enter the fully qualified name of the bundler provider implementation, for each existing algorithm, on a separate
line, as in this example:
# my custom load-balancer algorithm
com.example.MyProvider
# the JPPF "manual" algorithm
org.jppf.load.balancer.spi.FixedSizeBundlerProvider
9.2.6 Channel awareness
A load-balancer that wishes to receive information about its associated channel, to base its computations on, should
implement the ChannelAwareness interface:
public interface ChannelAwareness {
// Get the corresponding node's system information
JPPFSystemInformation getChannelConfiguration();
// Set the corresponding node's system information
void setChannelConfiguration(JPPFSystemInformation channelConfiguration);
}
As we can see, this interface allows JPPF to set an attribute of type JPPFSystemInformation onto the load-balancer. The
properties contained in this attribute are described in full details in the Execution policy properties section.
The setChannelConfiguration() method is a bundler life cycle callback, invoked internally by the JPPF client or
server, when the channel initially establishes a connection (handshake) or when one or more proerties in its configuration,
including the number of threads, are changed dynamically.
Notes:
–when a bundler implements the ChannelAwareness interface, a JPPF client or server will automatically recognize it
and call its setChannelConfiguration() method as appropriate.
–the AbstractAdaptiveBundler class already implements the ChannelAwareness interface, and its implementation of
setChannelConfiguration() sets a channelConfiguration attribute with the provided JPPFSystemInformation
and also extrats the number of threads as applicable into a nbThreads attribute of type int.
9.2.7 Job awareness
A bundler can also receive information on the job being distributed over the serve ror node channels by implementing the
JobAwareness interface:
public interface JobAwarenessEx {
// Get the current job for which load-balancing is being performed
JPPFDistributedJob getJob();
// Set the current job for which load-balancing is being performed
void setJob(JPPFDistributedJob job);
}
This interface allows the client or server to set an attribute of type JPPFDistributedJob onto the bundler.
The setJob() method is a bundler life cycle callback, invoked internally by the JPPF client or server, whenever a set of
tasks from a job is dispatched to a channel.
As for ChannelAwareness, a bundler that implements JobAwareness will be automatically recognized and its setJob()
method invoked at the appropriate times.
AbstractAdaptiveBundler also implements JobAwareness and its implementation of setJob() sets a job attribute of type
JPPFDistributedJob.

9.2.8 Simple code example: the "manual" algorithm
To try and translate these concepts into something more concrete, we will now walk through the implementation of the
simplest of the JPPF built-in algorithms: the "manual" algorithm. The "manual" algorithm is a static, global and
deterministic algorithm which always returns the same fixed bundle size for all the channels. It uses a single parameter
named "size" and is configured as follows in a JPPF configuration file:
# name of the load-balancing algorithm
jppf.load.balancing.algorithm = manual
# name of the set of parameter (profile) for the algorithm
jppf.load.balancing.profile = manual_profile
# "manual_profile" profile
jppf.load.balancing.profile.manual_profile.size = 20
Remember, during the discovery and creation of the load-balancers, this configuration will be stripped down to only the
essential information needed:
size = 20
Based on this, we implement a the profile class FixedSizeProfile as follows:
public class FixedSizeProfile extends AbstractLoadBalancingProfile {
private final int size;
// Initialize this profile with values read from the specified configuration
public FixedSizeProfile(final TypedProperties config) {
int n = config.getInt("size", 1);
this.size = (n < 1) ? 1 : n;
}
// Get the bundle size
public int getSize() { return size; }
}
As we can see, this profile simply extracts the "size" parameter from the configuration at construction time and exposes it
to other classes with a getter.
Given its simplicity, the algortihm does not need job awareness nor channel awareness, therefore it can be implemented
by extending AbstractBundler:
public class FixedSizeBundler extends AbstractBundler<FixedSizeProfile> {
// Initialize this bundler
public FixedSizeBundler(FixedSizeProfile profile) {
super(profile);
}
// Returns the bundle size statically assigned in the configuration
@Override
public int getBundleSize() {
return profile.getSize();
}
}
Note here that we leave the implementation of the feedback(int, double) method to the superclass, which does
nothing (empty implementation).

The associated JPPFBundlerProvider, the FixedSizeBundlerProvider class, is then implemented like this:
public class FixedSizeBundlerProvider implements JPPFBundlerProvider<FixedSizeProfile> {
// Create a bundler instance using the specified parameters profile
@Override
public Bundler createBundler(FixedSizeProfile profile) {
return new FixedSizeBundler(profile);
}
// Create a bundler profile containing the parameters of the algorithm
@Override
public FixedSizeProfile createProfile(TypedProperties configuration) {
return new FixedSizeProfile(configuration);
}
// Get the name of the algorithm defined by this provider
@Override
public String getAlgorithmName() {
return "manual";
}
}
Finally, for JPPF to discover the algorithm, we add the bundler provider's fully qualified class name to the service file
META-INF/services/org.jppf.load.balancing.spi.JPPFBundlerProvider:
# the "manual" algorithm
org.jppf.load.balancer.spi.FixedSizeBundlerProvider

9.3 Built-in algorithms
9.3.1 "manual"
As seen in the code example section, the "manual" algorithm is a static, global and deterministic algorithm which always
uses the same bundle size for all the channels. It is equivalent to a round-robin mechanism.
Here is an example configuration:
# name of the load-balancing algorithm
jppf.load.balancing.algorithm = manual
# name of the set of parameter (profile) for the algorithm
jppf.load.balancing.profile = fixed_size
# "manual_profile" profile
jppf.load.balancing.profile.fixed_size.size = 20
9.3.2 "nodethreads"
The "nodethreads" algorithm is an adaptive, local and deterministic algorithm which computes the bundle size based on a
channel's number of processing threads. It uses a single parameter named "multipllicator" such that:
bundle_size = multiplicator * processing_threads
Therefore, the bundle size is always a multiple of the channel's number of processing threads.
Due to its computations being based of the number of processing threads, this algorithm can only effectively apply to a
node, because server channels do not have a notion of processing threads. Therefore, it should only be used on the
server-side. If used on the client-side, JPPF will "force" a number of threads equal to 1 for all channels, making the
algorithm equivalent to a "manual" algorithm.
This algorithm is adaptive because the number of processing threads in a node can be update dynamically and the
updates will be reported to the load-balancer on the server side. This is also why this algorithm implements the
ChannelAwareness interface.
Example configuration:
# name of the load-balancing algorithm
jppf.load.balancing.algorithm = nodethreads
# name of the set of parameter (profile) for the algorithm
jppf.load.balancing.profile = threads
# "manual_profile" profile
jppf.load.balancing.profile.threads.multiplicator = 1
9.3.3 "autotuned"
This algorithm is heuristic in the sense that it determines a good solution for the number of tasks to send to each channel,
while the solution may not be the optimal one. It is loosely based on a simulated annealing algorithm. The heuristic part is
provided by the fact that this algorithm performs a random walk within the solutions space.
It is a purely adaptive algorithm, based on the known past performance of each channel. It does not rely or know about
the characteristics of the channels (i.e. hardware and software configuration). This algorithm is local to each channel,
meaning that a separate task bundle size is determined for each channel, independently of the other channels. In fact, the
other channels will implicitely adjust due to the performance changes generated each time the bundle size changes.
It starts using the bundle size defined in property file and changes it to find a better performance. The algorithm waits for
some execution results to get a mean execution time, and then makes a change to the bundle size. Each time a change
is done, it is done over a smaller range randomly.
This algorithm uses the following parameters:
–"size": this is the initial bundle size to start with, to bootstrap the algorithm.
–"minSamplesToAnalyse": the minimum number of samples that must be collected before an analysis is triggered.
–"minSamplesToCheckConvergence": the minimum number of samples to be collected before checking if the
performance profile has changed.
–"maxDeviation": the percentage of deviation of the current mean to the mean when the system was considered stable.
–"maxGuessToStable": the maximum number of guesses of number generated that were already tested for the
algorithm to consider the current best solution stable.
–"sizeRatioDeviation": this parameter defines the multiplicity used to define the range available to random generator, as
the maximum.
–"decreaseRatio": this parameter defines how fast it will stop generating random numbers. This is essential to define the
size of the universe that is explored. Greater numbers make the algorithm stop sooner. Just as example, if the best

solution is between 0-100, the following might occur (unless maxGuessToStable is small):
1 => 2 max guesses
2 => 5 max guesses
0.5 => 9 max guesses
0.1 => 46 max guesses
0.05 => 96 max guesses
Example configuration:
# name of the load-balancing algorithm
jppf.load.balancing.algorithm = autotuned
# name of the set of parameter (profile) for the algorithm
jppf.load.balancing.profile = autotuned
# parameters
jppf.load.balancing.profile.autotuned.size = 5
jppf.load.balancing.profile.autotuned.minSamplesToAnalyse = 100
jppf.load.balancing.profile.autotuned.minSamplesToCheckConvergence = 50
jppf.load.balancing.profile.autotuned.maxDeviation = 0.2
jppf.load.balancing.profile.autotuned.maxGuessToStable = 50
jppf.load.balancing.profile.autotuned.sizeRatioDeviation = 1.5
jppf.load.balancing.profile.autotuned.decreaseRatio = 0.2
9.3.4 "proportional"
The "proportional" algorithm is an adaptive, global and deterministic load-balancing algorithm. As for the "autotuned"
algorithm, it is purely adaptive and based solely on the known past performance of the channels.
The computation is performed without a random part. Each bundle size is determined in proportion to the mean task
execution time to the power of N. Here, N is one of the algorithm's parameters, called "proportionality factor". The mean
time is computed as a moving average over the last M executed tasks for a given channel. M is another algorithm
parameter, called "performance cache size".
Also, and contrary to the "autotuned" approach, this algorithm is global: the bundle size for each channel depends on that
of the other channels.
Example configuration with the default values:
# name of the load-balancing algorithm
jppf.load.balancing.algorithm = proportional
# name of the set of parameter (profile) for the algorithm
jppf.load.balancing.profile = prop
# algorithm parameters
jppf.load.balancing.profile.prop.performanceCacheSize = 2000
jppf.load.balancing.profile.prop.proportionalityFactor = 1
# bootstrap parameters
jppf.load.balancing.profile.prop.initialSize = 1e9
jppf.load.balancing.profile.prop.initialMeanTime = 5
Note the "initialSize" and "initialMeanTime" parameters, which are used to bootstrap the algorithm the first time a bundler
is used.
Description of this algorithm
First, let's define the following variables:
–n = current number of channels
–max = maximum number of tasks in a job in the current queue state
–meani = mean execution time for channel i
–si = number of tasks to send to channel i
–p = proportionality factor parameter

We then define:
si is then computed as:
Here, we can see that the bundle size for each node is proportional to its contribution to sum S, hence the name of the
algorithm. Every time performance data is fed back to the load-balancer, all channel bundle sizes are re-computed.
Note: a noteworthy consequence of the algorithm's implementation is that it will always attempt to dispatch all the tasks
in a job at once among the available channels.
9.3.5 "rl2"
The "rl2" algorithm is a determiniistic, local and heuristic algorithm which randomly explores the space of bundle sizes
and builds a set of possible states of the system it represents over time, in order to determine the states and actions that
provide a performance that is as close to optimal as possible.
It uses the following parameters:
–"performanceCacheSize": the maximum size of the performance samples cache. The lower, the more sensistive the
bundler is to changes in the tasks performance profile, i.e. it adapts faster at the potential risk of over-adjusting to non-
significant changes
–"performanceVariationThreshold": the minimum variation of the mean execution time that triggers a reset of the
states of the system, thereby causing the algorithm to restart its learning phase. It is used to detect when the
performance has significantly changed, for example when a new type of jobs is submitted to the grid
–"minSamples": the minimum number of states (bundle size associated with a mean execution time) to collect randomly
before switching to the next phase of the algorithm
–"maxSamples": the maximum number of randomly collected states before the random exploration phase ends
–"maxRelativeSize": the maximum value of the bundle size, expressed as a fraction of the size of the current job being
evaluated. This avoids sending all the tasks of a job to a single node, which would defeat the purpose of parallelization.
The algorithm performs the following actions, when its feedback() method is invoked:
Let a state be a couple (bundleSize, meanTime) where meanTime is the best (i.e. lowest) known mean execution
time for a bundle of size bundleSize.
Let nbStates be the number of known states
Let maxSize be currentJobSize * maxRelativeSize
1) Detect whether a significant performance change has occurred. This happens for instance when a new kind of jobs is
submitted to the grid, where the tasks in these jobs take a significantly longer time to execute. When this happens, the
algorithm clears all its known states, to "forget" what it has learned about previous jobs' performance, and restarts it
learning cycle. The condition for a significant performance change is expressed as:
(previousMean - currentMean) / previousMean < -performanceVariationThreshold
where previousMean and currentMean represent the mean execution time of the performance cache before and after
it has been updated with the latest feedback.data
2) When nbStates < minSamples, a new bundle size is chosen randomly among the values in the range [1,
maxSize] for which no state has been collected yet.
3) When minSamples <= nbStates < maxSamples, we compute a probability p that the next bundle size will be
chosen randomly, which decreases linearly with (maxSamples - nbStates). In other terms, the more known sates,
the less likely it is that the bundle size will be chosen randomly. The probability p is computed as:
p = (maxSamples - nbStates) / (1 + (maxSamples - minSamples))
If the bundle size is not chosen randomly, then it is set to the bundle size of the known state with the best performance.
4) When nbStates >= maxSamples then the next bundle size is the size of the known state with the best performance.

To summarize, we can say that the algorithm goes through 3 phases over time: it first learns the states of the system by
randomly walking the space of possible bundle sizes, then continues to learn while increasingly applying its acquired
knowledge, and finally considers learning as complete and uses the optimal value it converged to.
Example configuration with default values:
# name of the load-balancing algorithm
jppf.load.balancing.algorithm = rl2
# name of the set of parameter (profile) for the algorithm
jppf.load.balancing.profile = rl2_profile
# "rl2" parameters
jppf.load.balancing.profile.rl2_profile.performanceCacheSize = 1000
jppf.load.balancing.profile.rl2_profile.performanceVariationThreshold = 0.75
jppf.load.balancing.profile.rl2_profile.minSamples = 20
jppf.load.balancing.profile.rl2_profile.maxSamples = 100
jppf.load.balancing.profile.rl2_profile.maxRelativeSize = 0.5
9.3.6 Class hierarchy
All JPPF's built-in bundlers are implemented in the org.jppf.load.balancer.impl package. SImilarly, the corresponding
bundler providers are found in the org.jppf.load.balancer.spi package.

9.4 Load-balancer state persistence
As seen previoulsly, most of the existing load-balancing algorithms are adaptive and often go through a convergence
phase before reaching a state of optimal effciency. Unfortunately, this state disappears whenever a node, driver or client
(depending on where load-balancing applies) is stopped.
As of JPPF 6.0, it is now possible to persist the state of load-balancer instances and restore them whenever a node
reconnects to a driver (server-side load-balancing) or when a client reconnects to a driver (client-side load-balancing).
As for many other JPPF features, this state persistence facility is pluggable, which means it is possible to create user-
defined implemntations. The full details of how to do this are provided in the Customizing JPPF > Customl l oad-
balancer state persistence section.
9.4.1 Identification of persisted load-balancer states
Persistence and restoration of a load-balancer state requires an identifier that is both unique and repeatable accross
reconnection and restart of the peers involved (node + driver or driver + client). Using combinations of the components'
UUIDs will not work here, since UUIDs only exist as long as each component's JVM is alive and are generated anew at
each restart.
Instead, JPPF computes a resilient identifier which includes the IP address of both parties, the related driver's port and
other properties found in the JPPF component's configuration. A load-balancer state is further idenfied by the name of the
of its algorithm. For normalization purposes, both parts of the identfier are transformed using a hash function. This
function defaults to SHA-1 and can be changed using the following configuration property:
jppf.load.balancing.persistence.hash = SHA-1
9.4.2 Configuring
A load-balancer state persistence facility is essentially a pluggable implementation of the LoadBalancerPersistence
interface. A driver or JPPFClient instance supports a single persistence implementation at a time, configured via the
"jppf.load.balancing.persistence" configuration property:
jppf.load.balancing.persistence = <implementation class name> param1 ... paramN
where:
–"implementation class name" is the fully qualified class name of the LoadBalancerPersistence implementation
–"param1 ... paramN" are optional string parameters used by the persistence implementation
For example, to configure the built-in file persistence with a root directory named "lb_persistence" in the driver's working
directory, we would configure the following:
pkg = org.jppf.load.balancer.persistence
jppf.load.balancing.persistence = ${pkg}.FileLoadBalancerPersistence lb_persistence
If no load-balancer persistence is configured, then persitence of load-balancer states is disabled.

9.4.3 Built-in implementations
9.4.3.1 File-driven persistence
File-driven persistence of load-balancer states is imlmented in the class FileLoadBalancerPersistence. It relies on a
directory structure like this:
persistence_root
|_channel_identifier1
| |_algorithm1.data
| |_...
| |_algorithmP1.data
|_...
|_channel_identifiern
|_algorithm1.data
|_...
|_algorithmPn.data
Where:
–Each channel_identifieri represents a hash of a string concatenated from various properties of the channel. A
channel represents a connection between a node and a driver for server-side load-balancing, or between a driver and a
client for client-side load-balancing. This id is unique for each channel and resilient over restarts of both related peers,
contrary to their uuids, which are recreated each time a component starts. Using a hash also ensures that it can be
used a s a valid folder name in a file system
–Each algorithmi prefix is the hash of the related load-balancing algorithm name. Again, this ensures it can be used to
form a valid file name
–Each algorithmi.data file represents the serialized state of the related load-balancer
The file-driven persistence is configured as:
pkg = org.jppf.load.balancer.persistence
jppf.load.balancing.persistence = ${pkg}.FileLoadBalancerPersistence <root_dir>
where root_dir can be either an absolute file path, or a path relative to the JVM's current working directory. If it is omitted,
it defaults to "lb_persistence".
9.4.3.2 Database-driven persistence
Database-driven persistence is implemented in the class DatabaseLoadBalancerPersistence and stores load-balancer
states in a single database table. The table has the following structure:
CREATE TABLE <table_name> (
NODEID varchar(250) NOT NULL,
ALGORITHMID varchar(250) NOT NULL,
STATE blob NOT NULL,
PRIMARY KEY (NODEID, ALGORITHMID)
);
Where:
–the NODEID column represents a hash of a string concatenated from various properties of the node. This id is unique
for each node and resilient over node restarts, contrary to the node uuid, which is recreated each time a node starts
–the ALGORITHMID column is a hash of the load-balancer's algorithm name.
–the STATE column represents the serialized state of the load-balancer, such as provided by PersistentState.getState()
Very important: the table definition should be adjusted depending on the database you are using. For instance, in
MySQL the BLOB type has a size limit of 64 KB, thus storing load-balancer states larger than this size will always fail. In
this use case, the MEDIUMBLOB or LONGBLOB type should be used instead.
The database-driven persistence is configured as follows:
pkg = org.jppf.load.balancer.persistence
jppf.load.balancing.persistence = ${pkg}.DatabaseLoadBalancerPersistence \
<table_name> <datasource_name>
where:

–table_name is the name of the table in which to store load-balancer states
–datasource_name is the name of a data source defined elsewhere in the configuration. See the database services
section of the documentation for details.
If both are unspecified, they will default to "load_balancer" and "loadBalancerDS", respectively. If only the table name is
specified, the data source name defaults to "loadBalancerDS". If the table does not exist, JPPF will attempt to create it. If
this fails for any reason, for instance if the user does not have sufficient privileges, then persistence will be disabled.
Here is a full example configuration:
# persistence definition
pkg = org.jppf.load.balancer.persistence
jppf.load.balancing.persistence = ${pkg}.DatabaseLoadBalancerPersistence \
MY_TABLE loadBalancerDS
# datasource definition
jppf.datasource.lb.name = loadBalancerDS
jppf.datasource.lb.driverClassName = com.mysql.jdbc.Driver
jppf.datasource.lb.jdbcUrl = jdbc:mysql://localhost:3306/testjppf
jppf.datasource.lb.username = testjppf
jppf.datasource.lb.password = testjppf
jppf.datasource.lb.minimumIdle = 5
jppf.datasource.lb.maximumPoolSize = 10
jppf.datasource.lb.connectionTimeout = 30000
jppf.datasource.lb.idleTimeout = 600000
9.4.3.3 Asynchronous persistence
Asynchronous persistence is an asynchronous wrapper for any other load-balancer persistence implementation. The
methods of LoadBalancerPersistence that do not return a result (void return type) are non-blocking and return
immediately. All other methods will block until they are executed and their result is available.
The execution of the interface's methods is delegated to a thread pool, whose size can be defined in the configuration or
defaults to 1.
This asynchronous persistence can be configured in two forms:
# shorten the configuration value for clarity
async = org.jppf.load.balancer.persistence.AsynchronousLoadBalancerPersistence
# asynchronous persistence with default thread pool size
jppf.load.balancing.persistence = ${async} <actual_persistence> <param1> ... <paramN>
# asynchronous persistence with a specified thread pool size
jppf.load.balancer.persistence = ${async} <pool_size> \
<actual_persistence> <param1> ... <paramN>
Here is an example configuration for an asynchronous database persistence:
pkg = org.jppf.load.balancer.persistence
# asynchronous database persistence with pool of 4 threads,
# a table named 'JPPF_TEST' and datasource named 'loadBalancerDS'
jppf.load.balancing.persistence = ${pkg}.AsynchronousLoadBalancerPersistence 4 \
${pkg}.DatabaseLoadBalancerPersistence JPPF_TEST loadBalancerDS
Note: the asynchronous persistence relies, for storage operations, on a queue where elements are uniquely indexed on
a (channelID, alogrithmID) key. If or when load-balancer states are put in the queue faster than they are persisted, the
queue will not grow, because the persistence implementation always replaces entries with an existing key. In other
words, the queue size is always bounded by number_of_channels * number_of_algorithms. The implication is
that you should never see an out of memory condition caused by the asynchronous persistence's footprint, provided the
JVM's heap is properly sized.

9.4.4 Managing the persistence store
9.4.4.1 LoadBalancerPersistenceManager interface
Managing the load-balancer persistence store is done via the LoadBalancerPersistenceManagement interface, which is
defined ad follows:
public interface LoadBalancerPersistenceManagement {
// Whether load-balancer persistence is enabled
boolean isPersistenceEnabled();
// List all the channels that have an entry in the persistence store
List<String> listAllChannels() throws LoadBalancerPersistenceException;
// List all algorithms for which a channel has an entry in the persistence store
List<String> listAlgorithms(String channelID) throws LoadBalancerPersistenceException;
// List all channels that have an entry for the specified algorithm
List<String> listAllChannelsWithAlgorithm(String algorithm)
throws LoadBalancerPersistenceException;
// Determine whether a channel has an entry for the specified algorithm
boolean hasAlgorithm(String channelID, String algorithm)
throws LoadBalancerPersistenceException;
// Delete all entries in the persistece store
void deleteAll() throws LoadBalancerPersistenceException;
// Delete all entries for the specified channel
void deleteChannel(String channelID) throws LoadBalancerPersistenceException;
// Delete the specified algorithm state from all the channels that have it
void deleteAlgorithm(String algorithm) throws LoadBalancerPersistenceException;
// Delete the specified algorithm state from the specified channel
void delete(String channelID, String algorithm)
throws LoadBalancerPersistenceException;
}
This interface is persistence implementation-agnostic and is designed to work the same way no matter which persistence
is configured.
Note: all "algorithm" parameters used in the methods of LoadBalancerPersistenceManagement are the real algorithm
names, such as "proportional", "rl2", "autotuned",
Here is an example usage:
LoadBalancerPersistenceManagement mgt = ...;
try {
// list all nodes with an entry in the persistence store
List<String> nodeIDs = mgt.listAllChannels();
for (String nodeID: nodeIDs) {
// if the node has an entry for the "proportional" algorithm, delete it
if (mgt.hasAlgorithm("proportional")) {
mgt.delete(nodeID, "proportional");
}
}
// ensure there is no longer any entry for the "proportional" algorithm
assert mgt.listAllChannelsWithAlgorithm("proportional").isEmpty();
} catch (LoadBalancerPersistenceException lbpe) {
lbpe.printStackTrace();
}
9.4.4.2 Managing client-side load-balancing persistence
For client-side load-balancing, the persistence store management interface can be obtained directly via the JPPFClient's
getLoadBalancerPersistenceManagement() method, for example:
JPPFClient client = new JPPFClient();
LoadBalancerPersistenceManagement mgt = client.getLoadBalancerPersistenceManagement();
// list all driver connections with an entry in the persistence store
List<String> channelIDs = mgt.listAllChannels();
// do something with the list ...
9.4.4.3 Managing driver-side load-balancing persistence
To manage its load-balancer persistence store, the JPPF driver provides a management MBean that can be used via

standard JMX APIs. The MBean interface is LoadBalancerPersistenceManagerMBean, defined as follows:
public interface LoadBalancerPersistenceManagerMBean
extends LoadBalancerPersistenceManagement {
// The object name under which this MBean is registered with the MBean server
String MBEAN_NAME = "org.jppf:name=loadBalancerPersistenceManager,type=driver";
}
As we can see, it merely extends LoadBalancerPersistenceManagement, adding a constant for its object name. The
JPPF driver management APIs provide an easy way to access it vith the JMXDriverConnectionWrapper class:
via a JPPF client:
JPPFClient client = new JPPFClient();
JMXDriverConnectionWrapper jmx =
client.awaitWorkingConnectionPool.awaitWorkingJMXConnection();
LoadBalancerPersistenceManagement mgt = jmx.getLoadBalancerPersistenceManagement();
or via direct instantiation:
JMXDriverConnectionWrapper jmx =
new JMXDriverConnectionWrapper("www.myhost.com", 11098, false);
LoadBalancerPersistenceManagement mgt = jmx.getLoadBalancerPersistenceManagement();
This MBean is also directly usable via JMX-based tools such as JConsole or VisualVM:

10 Database services
A great many JPPF-based applications have a need to access one or more databases in the computations they submit to
the grid. While it is quite easy to define and use database connectivity from within JPPF tasks, we have found that it can
also be a source of headaches when addressing issues such as:
–caching and maintaining data sources reusable accross jobs submissions
–handling the availability of the JDBC driver and data source implementation classes
–avoiding the configuration and deployment burden which occurs when database access is needed on a large number of
nodes in the grid
To address these issues, JPPF provides a database services component which includes:
–a facility to easily define and configure JDBC data sources from the JPPF configuration (static definition)
–a data source registry and factory to lookup and manipulate data sources, as well as create new ones dynamically.
–a set of functionalities to define data sources in a JPPF driver and propagate them automatically to the nodes
The data source and connection pooling implementations are provided by the HikariCP library. Consequently, the names
of the corresponding configuration properties are those provided in the HikariCP documentation.
10.1 Configuring JDBC data sources
10.1.1 Data source definition
A data source can be defined in the JPPF configuration with a set of properties in the following format:
jppf.datasource.<config_id>.name = <datasource_name>
jppf.datasource.<config_id>.<property1> = <value1>
...
jppf.datasource.<config_id>.<propertyN> = <valueN>
where:
–<config_id> is an arbitrary string used to identify which properties are used to define the data source and to distinguish
these properties from those of other data source defintions
–<datasource_name> is a user-defined name that will be used to retrieve the data source via API
–<propertyi> is the name of a HikariCP-supported property
Here is a concrete example, defining two data sources named "test1DS" and "test2DS", connecting to two distinct MySQL
databases and specifying different connection pool settings:
# definition of data source "test1DS"
jppf.datasource.test1.name = test1DS
jppf.datasource.test1.driverClassName = com.mysql.jdbc.Driver
jppf.datasource.test1.jdbcUrl = jdbc:mysql://192.168.1.12:3306/test1_db
jppf.datasource.test1.username = testjppf
jppf.datasource.test1.password = mypassword
jppf.datasource.test1.minimumIdle = 5
jppf.datasource.test1.maximumPoolSize = 10
jppf.datasource.test1.connectionTimeout = 30000
jppf.datasource.test1.idleTimeout = 600000
# definition of data source "test2DS"
jppf.datasource.test2.name = test2DS
jppf.datasource.test2.driverClassName = com.mysql.jdbc.Driver
jppf.datasource.test2.jdbcUrl = jdbc:mysql://192.168.1.24:3306/test2_db
jppf.datasource.test2.username = testjppf
jppf.datasource.test2.password = mypassword
jppf.datasource.test2.minimumIdle = 1
jppf.datasource.test2.maximumPoolSize = 20
jppf.datasource.test2.connectionTimeout = 30000
jppf.datasource.test2.idleTimeout = 3000000
TIP: to disable a data source definition, simply remove or comment out the "name" property by placing a '#' character at
the beginning of the line.

10.1.2 Scoped data sources and propagation to the nodes
When a data source is defined in a JPPF driver configuration, it is possible to specify that its definition should be
propagated to the nodes connected to this driver, including new nodes that connect well after the driver is started. To
achieve this, you can add a property named "scope" to the data source definition, which has three possible values:
–"local" means the data source definition is intended for the current local JVM only
–"remote" means the definition is to be sent over to the nodes but not used locally
–"any" means the defintion will be used both locally by the driver and in the nodes
When the scope is unspecified, it always defaults to "local". Here is an example scoped data source definition:
jppf.datasource.node.name = nodeDS
# "nodeDS" data source available in the nodes only
jppf.datasource.node.scope = remote
jppf.datasource.node.driverClassName = com.mysql.jdbc.Driver
jppf.datasource.node.jdbcUrl = jdbc:mysql://192.168.1.12:3306/test1_db
jppf.datasource.node.username = testjppf
jppf.datasource.node.password = mypassword
jppf.datasource.common.name = commonDS
# "commonDS" data source available in the driver and in the nodes
jppf.datasource.common.scope = any
jppf.datasource.common.driverClassName = com.mysql.jdbc.Driver
jppf.datasource.common.jdbcUrl = jdbc:mysql://192.168.1.12:3306/test1_db
jppf.datasource.common.username = testjppf
jppf.datasource.common.password = mypassword
Note: the value of the "scope" property is case-insensitive.
10.1.3 Data source execution policy filter
When the configuration of a driver specifies data sources intended for the nodes, with a scope of either "remote" or "any",
it is also possible to specify which nodes the data sources are propagated to, by using an execution policy in XML format.
The execution policy is specified using a configuration property named "policy", in this format:
jppf.datasource.<config_id>.policy = xml_source_type | xml_source
The xml_source_type part of the value specifies where to read the XML policy from, and the meaning of xml_source
depends on its value. The value of xml_source_type can be one of:
–"inline": xml_source is the actual XML policy specified inline in the configuration
–"file": xml_source represents a path, in either the file system or classpath, to an XML file or resource. The path is
looked up first in the file system, then in the classpath if it is not present in the file system
–"url": xml_source represents a URL to an XML file, including but not limited to, http, https, ftp and file urls.
Note that xml_source_type can be omitted, in which case it defaults to "inline".
Here is an example specifying an inline policy:
jppf.datasource.node1.name = nodeDS1
jppf.datasource.node1.scope = remote
# ... other properties ...
jppf.datasource.node1.policy = inline | \
<jppf:ExecutionPolicy> \
<OR> \
<Equal valueType="string" ignoreCase="false"> \
<Property>custom.prop</Property> \
<Value>node1</Value> \
</Equal> \
<IsInIPv4Subnet> \
<Subnet>192.168.1.10-50</Subnet> \
<IsInIPv4Subnet> \
</OR> \
</jppf:ExecutionPolicy>

TIP: the XML is equivalent to the string produced by invoking the following ExecutionPolicy API:
String xml = new Equal("custom.prop", false, "node1")
.or(new IsInIPv4Subnet("192.168.1.10-50")).toXML();
This is much less cumbersome and can be reused by scripting the value of the "policy" property:
# scripting the value with the default Javascript engine
jppf.datasource.node1.policy = inline | $script{ \
importPackage(Packages.org.jppf.node.policy); \
new Equal("custom.prop", false, "node1") \
.or(new IsInIPv4Subnet("192.168.1.10-50")).toXML(); \
}$
An example using a path to an XML file:
jppf.datasource.node2.name = nodeDS2
jppf.datasource.node2.scope = remote
# ... other properties ...
jppf.datasource.node2.policy = file | /home/some_user/jppf/my_policy.xml
Using the same XML file specified as a file: url:
jppf.datasource.node3.name = nodeDS3
jppf.datasource.node3.scope = remote
# ... other properties ...
jppf.datasource.node3.policy = url | file:///home/some_user/jppf/my_policy.xml
10.1.4 Organizing and maintaining data source definitions
As we have seen in previous sections, it is possible to configure data sources with a lot of flexibility. However, especially
when you have to deal with multiple data sources, this may tend to bloat the configuration file, introduce duplication of
values for the properties, and cause an additional maintenance burden. We strongly encourage you to use the features
described in the JPPF configuration guide: includes, substitutions and scripted values.
For instance, let's imagine a scenario where we define two data sources using distinct databases on the same MySQL
server. The two data sources will share the same JDBC driver and server URL, which we can put in separate properties
referenced in the data source definitions. Furthermore, to avoid bloating the driver's configuration file, we will put these
definitions in a separate file in "config/datasource.properties". Here's what the content of "datasource.properties" would
look like:
# variables referenced in the data source defintions
mysql.driver = com.mysql.jdbc.Driver
mysql.url.base = jdbc:mysql://192.168.1.12:3306
my.scope = remote
# data source "DS1"
jppf.datasource.ds1.name = DS1
jppf.datasource.ds1.scope = ${my.scope}
jppf.datasource.ds1.driverClassName = ${mysql.driver}
jppf.datasource.ds1.jdbcUrl = ${mysql.url.base}/test_db1
jppf.datasource.ds1.username = user1
jppf.datasource.ds1.password = password1
# data source "DS2"
jppf.datasource.ds2.name = DS2
jppf.datasource.ds2.scope = ${my.scope}
jppf.datasource.ds2.driverClassName = ${mysql.driver}
jppf.datasource.ds2.jdbcUrl = ${mysql.url.base}/test_db2
jppf.datasource.ds2.username = user2
jppf.datasource.ds2.password = password2
Then, in the main driver configuration file, we would just include "datasource.properties" like this:
# include the data source definitions file
#!include file config/datasource.properties

We have also seen that we can use scripted property values. This can be especially useful if you do not want to leave
clear-text passwords in your configuration files. You can then use a script to invoke an API that will decrypt an encrypted
password provided in the configuration. For instance, let's say we define the following method in the class test.Crypto:
public class Crypto {
// decrypt the specified string
public static String decrypt(String encrypted) {
return ...;
}
}
We can use it directly in a scripted value for a password:
# use an encrypted password in the configuration
jppf.datasource.ds1.password = $script{ test.Crypto.decrypt("Grt!HY+Bp"); }$
10.2 The JPPFDatasourceFactory API
To access data sources defined in the configuration, use the JPPFDatasourceFactory class, defined as follows:
public final class JPPFDatasourceFactory {
// Get a data source factory. This method always returns the same instance
public synchronized static JPPFDatasourceFactory getInstance()
// Get the data source with the specified name
public DataSource getDataSource(String name)
// Get the names of all currently defined data sources
public List<String> getDataSourceNames()
// Create a data source from the specified configuration properties
// This method assumes the property names have no prefix
public DataSource createDataSource(String name, Properties props)
// Create one or more data sources from the specified configuration properties.
// The property names are assumed to be prefixed as in static data source configs
public Map<String, DataSource> createDataSources(Properties props)
// Remove the data source with the specified name; also close it and release the
// resources it is using
public boolean removeDataSource(String name)
// Close and remove all the data sources in this registry
public void clear()
}
This class is defined as a JVM-wide singleton, therefore you first need to obtain the singleton instance before using it. For
example, to get a defined data source named "DS1", you would do like this:
DataSource ds1 = JPPFDatasourceFactory.getInstance().getDataSource("DS1");
The methods in JPPFDatasourceFactory are thread-safe and can be used from multiple threads concurrently, without a
need for external synchronization.
10.2.1 Looking up and exploring data sources
Use the getDataSource(String name) method to lookup an already defined data source, for instance:
DataSource myDS = JPPFDatasourceFactory.getInstance().getDataSource("myDS");
To explore the existing data sources, use the getDataSourceNames() method, as in this example:
JPPFDatasourceFactory factory = JPPFDatasourceFactory.getInstance();
for (String dsName: factory.getDataSourceNames()) {
DataSource datasource = factory.getDataSource(dsName);
// do something with the data source ...
}

Note: getDataSource() and getDataSourceNames() only apply to locally-scoped data source definitions. Data
sources defined with a "remote" scope will not be retrieved by these methods.
10.2.2 Creating data sources dynamically
JPPFDatasourceFactory has two methods that allow you to create one or more data sources:
createDataSource(String name, Properties props)
Creates a single data source with the specified name and attributesd provided in the properties. The names of the
properties are not prefixed, meaning that instead of jppf.datasource.<config_id>.<property_name> you just use
<property_name>. Here is an example using the TypedProperties class for the properties:
TypedProperties props = new TypedProperties()
.setString("driverClassName", "com.mysql.jdbc.Driver")
.setString("jdbcUrl", "jdbc:mysql://localhost:3306/testjppf")
.setString("username", "testjppf")
.setString("password", "testjppf")
.setInt("maximumPoolSize", 10);
JPPFDatasourceFactory factory = JPPFDatasourceFactory.getInstance();
DataSource ds1 = factory.createDataSource("DS1", props);
createDataSources(Properties props)
This method enables the creation of one or more data sources at once, using properties with prefixed names. It returns a
map associating the created data sources names with the corresponding DataSource objects. The name of each data
source is specified as a prefixed "name" property in the form jppf.datasource.<config_id>.name = <data_source_name>.
Here is an example defining two data sources named "DS1" and "DS2":
TypedProperties props = new TypedProperties();
// property name prefix for "config1" config id
String prefix1 = "jppf.datasource.config1.";
props.setString(prefix1 + "name", "DS1")
.setString(prefix1 + "driverClassName", "com.mysql.jdbc.Driver")
// ... other properties ...
.setInt(prefix1 + "maximumPoolSize", 10);
// property name prefix for "config2" config id
String prefix2 = "jppf.datasource.config2.";
props.setString(prefix2 + "name", "DS2")
.setString(prefix2 + "driverClassName", "com.mysql.jdbc.Driver")
// ... other properties ...
.setInt(prefix2 + "maximumPoolSize", 10);
JPPFDatasourceFactory factory = JPPFDatasourceFactory.getInstance();
Map<String, DataSource> map = factory.createDataSources(props);
Note: the createXXX() methods can only be used to create locally-scoped data sources. As a consequence, the
"scope" property does not apply to dynamically created data sources and should not be specified. If you specify a
"remote" scope, then the data source definition will be ignored.
10.2.3 Data source removal and cleanup
The removeDataSource(String name) method removes the data source with the specified name and releases any
resource it is using. It returns a boolean value which indicates wheather the removal operation succeeded. Example:
TypedProperties props = ...;
JPPFDatasourceFactory factory = JPPFDatasourceFactory.getInstance();
DataSource ds1 = factory.createDataSource("myDS", props);
// ... do something with the data source, then remove it ...
if (!factory.removeDataSource("myDS")) {
System.out.println("could not remove data source 'myDS', please look at the logs");
}
Similarly, the clear() method removes all data sources defined in the JPPFDatasourceFactory instance.

10.3 Class loading and classpath considerations
10.3.1 HikariCP and JDBC driver libraries
As a general rule, the HikariCP and JDBC driver libraries should always be co-located in the classpath. This means that,
if you have one in a JPPF component's classpath, then the other should be in the same component's classpath. For
instance, the JPPF driver distribution includes the HikariCP jar file in its '/lib' folder. This is also where the JDBC driver
library should be. As per the JPPF distributed class loading mechanism, this will automatically make these libraries
available to any standard JPPF node that connects to the driver, and the classes in these libraries will be automatically
downloaded when needed by the node.
Following this rule avoids many potential class loading issues and ClassCastException errors due to classes being loaded
by multiple class loaders.
10.3.2 Default classpath
By default, the JPPF driver comes with the HikariCP library in its '/lib' folder. This also is where the JDBC drivers for all the
databases you use should go. If you use only standard nodes with remote class loading enabled (the default) then it is
sufficient to make these libraries available to the nodes.
If you do no wish to deploy the JDBC driver library in the 'lib' folder, the preferred way to specify its location by is to add
one or more -cp <driver_path> arguments to the driver's jppf.jvm.options configuration property, for example:
jppf.jvm.options = -server -Xmx1g \
-cp /opt/MySQL/mysql-connector-java-5.1.10/mysql-connector-java-5.1.10-bin.jar
10.3.3 Offline nodes
In an offline node, the remote class loading is completely disabled. Consequently, the HikaryCP and JDBC driver libraries
must be both explicitely deployed to the node's local classpath. This can be done using the same techniques as described
in the above section.
The HikariCP library can be found either:
–in the driver distribution: JPPF-x.y.z-driver/lib/HikariCP-java7-2.4.11.jar
–or in the source distribution: JPPF-x.y.z-full-src/JPPF/lib/HikariCP/HikariCP-java7-2.4.11.jar
10.3.4 JPPF client applications
A JPPF client will automatically create data sources defined in its configuration. Data sources can also be explicitely
added with user code, using the JPPFDatasourceFactory.createDataS o urces() , as illustrated in the "creating data sources
dynamically" section.
When multiple JPPFClient instances coexist in the same JVM, care must be taken as to the naming of the datasources. If
a datasource name is found multiple times, only the first defintion will be taken into account. Subsequent defintions will be
ignored.
As for offline nodes, the HikaryCP and JDBC driver libraries must be explicitely added to the client JVM's classpath.

11 J2EE Connector
11.1 Overview of the JPPF Resource Adapter
11.1.1 What is it?
The JPPF Resource Adapter is a JCA-compliant resource adapter module that encapsulates a JPPF client. It provides
J2EE application servers with an access to JPPF grid services. It is intended for deployment as either a standalone
module or embedded within an enterprise application, while preserving the ease of use of JPPF.
11.1.2 Features
• Supports the same configuration properties as a standalone JPPF client, including server discovery, connection to
multiple drivers, connection pool per driver
• Supports disconnection from, and reconnection to, any JPPF driver
• Compliant with the JCA 1.5 specifications
• API similar to that of the standard JPPF client (submit(job))
• No transaction support
11.1.3 Architecture

11.2 Supported Platforms
Note: we have not tested all versions of all platforms, thus it is possible that the integration, with the version of the
application server you are using, may not work out-of-the-box. We hope that the existing framework and instructions will
allow you to adapt the build scripts and code to do so. If you have issues with a specific port, or if you wish to report one
that is not specified in this documentation, we invite you to provide your feedback and comments on the JPPF Forums.
Technology Tested Platforms
Operating System All Windows systems supporting JDK 1.7 or later
All Linux and Unix systems supporting JDK 1.7 or later
JVM Sun JDK 1.7 and later
IBM JVM 1.7 and later
BEA JRockit 1.7 and later
Application Server JBoss 4.x, 5.x, 6.x, 7.x
Wildfly 8.x
Glassfish 2.x, 3.x
IBM Websphere Application Server 8.5+
Oracle Weblogic 9.x, 10.x, 11.x
Open Liberty 18.0.0.0 and later
11.3 Configuration and build
11.3.1 Requirement
For building, configuring and customizing the JPPF Resource Adapter, your will need the latest version of the JPPF
source code distribution. It can be found on the JPPF download page. The name of the file should be '''JPPF-2.x-j2ee-
connector.zip'''
11.3.2 Build structure
The J2EE connector has the following folder structure:
Folder Description
root folder The root folder, contains the build.xml Ant build script
appserver contains common and application server-specific configurations for the JPPF resource adapter and the
demo application
build this folder contains all jars, .ear and .rar files resulting from the build
classes contains the compiled code of the JPPF resource adapter
config contains application server-specific resources for the deployment of the resource adapter
docroot contains resources for the build of the demo application on some application servers
src contains the source code for the resource adapter and demo application.
11.3.3 Building the JPPF resource adapter
To build the resource adapter:
• Open a command prompt
• Go to the JPPF-x.y.z-j2ee-connector folder
• Enter “ant build”
• The resulting .rar and .ear files are generated in the “build” subfolder.

11.3.4 Configuring the resource adapter and demo application
The configuration files and deployment descriptors are all contained in the '''appserver''' folder. The detailed content of this
folder is as follows:
Folder Description
appserver root folder, contains:
–the resource adapter's deployment descriptor ra.xml. It is in this file that you set the
configuration parameters for the connection to the JPPF drivers, by setting the values of
the configuration properties as follows:
<!-- JPPF Client Configuration -->
<config-property>
<description>Defines how the JPPF configuration is to be located</description>
<!--
This property is defined in the format "type|path", where "type" can be one of:
- "classpath": "path" is a path to a properties file in one of the jars of the .rar file
example: "classpath|resources/config/jppf.properties"
- "url": "path" is a url that points to a properties file
example: "url|file:///home/me/jppf/jppf.properties" (could be a http:// or ftp:// url as well)
- "file": "path" is considered a path on the file system
example: "file|/home/me/jppf/config/jppf.properties"
When no value or an invalid value is specified, "classpath|jppf.properties" is used
-->
<config-property-name>ConfigurationSource</config-property-name>
<config-property-type>java.lang.String</config-property-type>
<config-property-value>classpath|jppf.properties</config-property-value>
</config-property>
–the demo application's deployment desciptor application.xml
appserver/common contains files common to all application servers, for the demo enterprise application
appserver/<server_name> root of <server_name>-specific configuration and deployment files. Contains a commons-
logging.properties file where you can configure which logging framework will be used (i.e.
Log4j, JDK logger, etc...)
appserver/
<server_name>/
application
contains <server_name>-specific deployment descriptor for the demo application, for
example: weblogic-application.xml.
appserver/
<server_name>/docroot
contains a <server_name>-specific JSP for the demo application. The specificity is the
JNDI name used to look up the JPPF connection factory. It relates to the corresponding
resource-ref defined in the web.xml descriptor.
appserver/
<server_name>/ra
contains a <server_name>-specific deployment descriptor for the resource adapter. It
generally contains the definition of the corresponding JCA connection factory. Not all
application servers require one. Example: weblogic-ra.xml.
appserver/
<server_name>/WEB-INF
contains the <server_name>-specific deployment descriptors for the demo web
application. The specificity is mostly in the resource-ref definition of the JNDI name for the
JPPF connection factory. For example: web.xml and jboss-web.xml.

11.4 How to use the connector API
11.4.1 Obtaining and closing a resource adapter connection
The J2EE connector is accessed via the JPPFConnection interface. This implies that any operation performed should
follow these steps:
1. obtain a connection from the resource adapter connection pool
2. perform one or more JPPF-related operation(s)
3. close the connection
The following helper code illustrates how to obtain and release connections from the resource adapter:
import javax.naming.*;
import javax.resource.ResourceException;
import javax.resource.cci.ConnectionFactory;
public class JPPFHelper {
// JNDI name of the JPPFConnectionFactory.
public static final String JNDI_NAME = "eis/JPPFConnectionFactory";
// Obtain a JPPF connection from the resource adapter's connection pool
public static JPPFConnection getConnection()
throws NamingException, ResourceException {
// Perform a JNDI lookup of the JPPF connection factory
InitialContext ctx = new InitialContext();
JPPFConnectionFactory factory;
Object objref = ctx.lookup(JNDI_NAME);
if (objref instanceof JPPFConnectionFactory) {
factory = (JPPFConnectionFactory) objref;
} else {
factory = (JPPFConnectionFactory) javax.rmi.PortableRemoteObject.narrow(
objref, ConnectionFactory.class);
}
// get a JPPFConnection from the connection factory
return (JPPFConnection) factory.getConnection();
}
// Release a connection
public static void closeConnection(JPPFConnection conn) throws ResourceException {
conn.close();
}
}
Please note that the actual JNDI name for the JPPF connection factory depends on which application server is used:
–on Apache Geronimo: "jca:/JPPF/jca-client/JCAManagedConnectionFactory/eis/JPPFConnectionFactory"
–on JBoss 4-7: "java:eis/JPPFConnectionFactory"
–on Wildfly 8: "java:/eis/JPPFConnectionFactory"
–on Websphere: "java:comp/env/eis/JPPFConnectionFactory"
–on all other supported servers: "eis/JPPFConnectionFactory"
11.4.2 The JPPFConnectionFactory API
In addition to implementing the ConnectionFactory interface, JPPFConnectionFactory provides two methods:
public class JPPFConnectionFactory implements ConnectionFactory {
// Determine whether there is a least one working connection to a remote JPPF driver
public boolean isJPPFDriverAvailable()
// Enable or disable local (in-JVM) execution of the jobs
public void enableLocalExecution(final boolean enabled)
}
Basically, these methods offer the ability to know whether the J2EE connector is effectively connected to a JPPF driver,
and to fallback to local execution when it is not the case.
An example usage of these APIs would be as follows:

JPPFConnection connection = null;
try {
JPPFConnectionFactory factory = ...;
boolean available = factory.isJPPFDriverAvailable();
// enable local execution, based on the availability of a remote connection
factory.enableLocalExecution(!available);
connection = (JPPFConnection) factory.getConnection();
// ... submit a job ...
} finally {
if (connection != null) connection.close();
}
11.4.3 Reset of the JPPF client
The method JPPFConnection.resetClient() will trigger a reset of the underlying JPPF client. This method enables
reloading the JPPF configuration without having to restart the application server. Example use:
JPPFConnection connection = null;
try {
connection = JPPFHelper.getConnection();
connection.resetClient();
} finally {
if (connection != null) JPPFHelper.closeConnection(connection);
}
As for JPPFClient.reset(), calling this method will not lose any already submitted jobs. Instead, the JCA connectior will
resubmit them as soon as it is reset and server connections become available.
11.4.4 Submitting jobs
JPPFConnection provides two methods for submitting jobs:
public interface JPPFConnection extends Connection, JPPFAccessor {
// Submit a job to the JPPF client
// This method exits immediately after adding the job to the queue
String submit(JPPFJob job) throws Exception;
// Submit a job to the JPPF client and register the specified status listener
// This method exits immediately after adding the job to the queue
String submit(JPPFJob job, JobStatusListener listener) throws Exception;
}
You will note that both methods actually perform an asynchronous job submission. They return a unique id for the the
submission, which is in fact the job UUID. This id is then used to retrieve the job results and its status.
In the following example, a JPPF job is submitted asynchronously. The submission returns an ID that can be used later on
to check on the job status and retrieve its results.
public String submitJob() throws Exception {
JPPFConnection connection = null;
try {
// get a JPPF Connection
connection = JPPFHelper.getConnection();
// create a JPPF job
JPPFJob job = new JPPFJob();
job.addTask(new DemoTask());
// Use the connection to submit the JPPF job and obtain a submission ID
return connection.submit(job);
} finally {
// close the connection
JPPFHelper.closeConnection(connection);
}
}
11.4.5 Getting the status and results of a job
Here, we check on the status of a job and process the execution results or the resulting error:
public void checkStatus(String submitId) throws Exception {
JPPFConnection connection = null;

try {
connection = JPPFHelper.getConnection();
// Use the connection to check the status from the submission ID
SubmissionStatus status = connection.getJobStatus(submitID);
if (status.equals(JobStatus.COMPLETE)) {
// if successful process the results
List<Task<?>> results = connection.getResults(submitID);
} else if (status.equals(JobStatus.FAILED)) {
// if failed process the errors
}
} finally {
JPPFHelper.closeConnection(connection);
}
}
11.4.6 Cancelling a job
The J2EE allows cancelling a job by calling the method JPPFConnection.cancelJob(String jobUuid):
public void cancelJob(String jobUuid) throws Exception {
JPPFConnection connection = null;
try {
connection = JPPFHelper.getConnection();
// cancel the job
connection.cancelJob(jobUuid);
} finally {
JPPFHelper.closeConnection(connection);
}
}
11.4.7 Synchronous execution
It is also possible to execute a job synchronously, without having to code the job submission and status checking in two
different methods. The JPPFConnection API provides the method awaitResults(String jobUuid), which waits
until the job has completed and returns the execution results. Here is an example use:
// Submit a job and return the execution results
public List<JTask<?>> submitBlockingJob() throws Exception {
List<Task<?>> results = null;
JPPFConnection connection = null;
try {
connection = JPPFHelper.getConnection();
// create a new job
JPPFJob job = new JPPFJob();
job.setName("test job");
// add the tasks to the job
for (int i=0; i<5; i++) job.add(new MyTask(i));
// submit the job and get the submission id
connection.submit(job);
// wait until the job has completed
results = connection.awaitResults(job.getUuid());
} finally {
JPPFHelper.closeConnection(connection);
}
// now return the results
return results;
}
Please note that, when using the synchronous submission mode from within a transaction, you must be careful as to how
long the job will take to execute. If the job execution is too long, this may cause the transaction to time out and roll back, if
the execution time is longer than the transaction timeout.
11.4.8 Using submission status events
With the J2EE connector, It is possible to subscribe to events occurring during the life cycle of a job.
This can be done via the following two methods:
public interface JPPFConnection extends Connection, JPPFAccessor {
// Add a status listener to the submission with the specified id
void addJobStatusListener(String jobUuid, JobStatusListener listener);

// Submit a job to the JPPF client and register a status listener
String submit(JPPFJob job, JobStatusListener listener) throws Exception;
}
Note that submit(JPPFJob, JobStatusListener) submits the job and registers the listener in a single atomic
operation. As the job submssion is asynchronous, this ensures that no event is missed between the submission of the job
and the registration of the listener.
The interface JobStatusListener is defined as follows:
public interface JobStatusListener extends EventListener {
// Called when the status of a job has changed
void jobStatusChanged(JobStatusEvent event);
}
Each listener receives events of type JobStatusEvent, defined as follows:
public class JobStatusEvent extends EventObject {
// get the status of the job
public JobStatus getStatus()
// get the id of the job
public String getJobUuid()
}
The possible statuses are defined in the enumerated type JobStatus:
public enum JobStatus {
SUBMITTED, // the job was just submitted.
PENDING, // the job is currently in the submission queue (on the client side)
EXECUTING, // the job is being executed
COMPLETE, // the job execution is complete
FAILED // the job execution has failed
}

Here is an exemple usage of the status listeners:
public void submitWithListener() throws Exception {
JPPFConnection connection = null;
try {
connection = JPPFHelper.getConnection();
JPPFJob job = new JPPFJob();
job.add(new DemoTask(duration));
// a status listener can be added at submission time
String uuid = connection.submit(job, new JobStatusListener() {
public void jobStatusChanged(jobStatusEvent event) {
String uuid = event.getJobUuid();
JobStatus status = event.getStatus();
System.out.println("job [" + uuid + "] changed to '" + status + "'");
}
});
// or after the job has been submitted
connection.addJobStatusListener(id, new JobStatusListener() {
public void jobStatusChanged(JobStatusEvent event) {
String uuid = event.getJobUuid();
JobStatus status = event.getStatus();
switch(status) {
case COMPLETE:// process successful completion
break;
case FAILED:// process failure
break;
default:
System.out.println("job [" + uuid + "] changed to '" + status + "'");
break;
}
}
});
List<Task<?>> results = connection.awaitResults(uuid);
// ... process the results ...
} finally {
JPPFHelper.closeConnection(connection);
}
}

11.5 Deployment on a J2EE application server
11.5.1 Deployment on JBoss 4.x - 6.x
11.5.1.1 Deploying the JPPF resource adapter
copy the file "'''jppf_ra_JBoss.rar'''" in this folder: <JBOSS_HOME>/server/<your_server>/deploy, where
<JBOSS_HOME> is the root installation folder for JBoss, and <your_server> is the server configuration that you use
(JBoss comes with 3 configurations: "default", "minimal" and "all")
11.5.1.2 Creating a connection factory
Create, in the <JBOSS_HOME>/server/<your_server>/deploy folder, a file named jppf-ra-JBoss-ds.xml. Edit this file with
a text editor and add this content:
<?xml version="1.0" encoding="UTF-8"?>
<connection-factories>
<no-tx-connection-factory>
<jndi-name>eis/JPPFConnectionFactory</jndi-name>
<application-managed-security/>
<rar-name>jppf_ra_JBoss-rar</rar-name>
<connection-definition>javax.resource.cci.ConnectionFactory</connection-definition>
<adapter-display-name>JPPF</adapter-display-name>
<min-pool-size>0</min-pool-size>
<max-pool-size>10</max-pool-size>
<blocking-timeout-millis>50000</blocking-timeout-millis>
<idle-timeout-minutes>15</idle-timeout-minutes>
</no-tx-connection-factory>
</connection-factories>
You can also download this file.
11.5.1.3 Deploying the demo application
Copy the file “JPPF_J2EE_Demo_JBoss-4.0.ear” in the <JBOSS_HOME>/server/<your_server>/deploy folder
11.5.2 Deployment on JBoss 7+ / Wildfly 8.x
11.5.2.1 Deploying the resource adapter
- in the JBoss administration console, go to the "Deployments" view
- remove any existing JPPF deployments (.rar and .ear)
- click on "Add Content"

- browse to the file "jppf_ra_JBoss-7.rar"
- click "next"
- accept the default names and click "Finish"
- back to the "Deployments" view, you should see the deployed resource adapter:
- click on the "Enable" button to start it:

11.5.2.2 Deploying the demo application
- In the "Deployment" view, click on "Add Content" and browse to "JPPF_J2EE_Demo_JBoss-7.ear"
- click on "Next"
- Accept the default names and click on "Finish"
- You should now see the demo web app in the list of deployments:
- click on the "Enable" button to start it:

11.5.3 Deployment on SunAS / Glassfish
11.5.3.1 Deploying the Resource Adapter
- in Sun AS console, go to "Applications > Connector modules"
- click on "Deploy"
- step 1: browse to the "jppf_ra_Glassfish.rar" file
- click "next"
- step 2: leave all default settings and click "Finish"


11.5.3.2 Creating a connector connection pool
- in the console tree on the left, go to "Resources > Connectors > Connector Connection Pools"
- click on "New"
- step 1: enter "JPPFConnectionPool" as the connection pool name and select "jppf_ra_Glassfish" for the resource
adapter
- click "next"
- step 2: set the pool parameters, select "NoTransaction" for transaction support

- click "Finish"
11.5.3.3 Creating a connection factory
- in the console tree on the left, go to "Resources > Connectors > Connector Resources"

- click on "New"
- for the jndi name, enter "eis/JPPFConnectionFactory"
- for the connection pool, select "JPPFConnectionPool"
- click "OK"
- restart the application server

11.5.3.4 Deploying the demo application
- in SunAS console, go to "Applications > Enterprise Applications"
- click on "Deploy"
- step 1: browse to the file "JPPF_J2EE_Demo_Glassfish.ear"
- click "next"
- step 2: leave all default values

- click "Finish"
- restart the application server

11.5.4 Deployment on Websphere
11.5.4.1 Deploying the Resource Adapter
- in WAS console, go to "Resources > Resource Adapters > Resource adapters"
- select scope = "Node"
- click "Install RAR"

- in the "Install RAR file" page, browse to the "jppf_ra_Websphere.rar" file
- click "Next"
- click "OK"
- click "Save directly to the master configuration"

11.5.4.2 Creating a connection factory
- in the list of resource adapters, click on "JPPF"
- in "Additional Properties", click on "J2C connection factories"
- click on "New"
- enter "JPPF Connection Factory" for the name and "eis/JPPFConnectionFactory" for the JNDI name, leave all other
parameters as they are
- click "OK"
- click "Save directly to the master configuration"
- Restart the application server

11.5.4.3 Deploying the demo application
- in Websphere console, go to "Applications > Enterprise Applications"
- click on "Install"
- browse to the file "JPPF_J2EE_Demo_Websphere.ear"
- select "Prompt me only when additional information is required".
- click "Next"
- step 1: click "Next"
- step 2: check module "jppftest"

- click "Next"
- step 3: select "None" for the authentication method
- check the "jppftest" module and enter "eis/JPPFConnectionFactory" as Target Resource JNDI Name

- click "Next"
- step 4: check the "jppftest" module and keep "default_host" as the Virtual host
- click "Next"
- step 5: click "Finish"
- click "Save directly to the master configuration"
- in the list of enterprise applications, check "JPPF Demo"
- click on "Start"
- restart the application server

11.5.5 Deployment on Weblogic
11.5.5.1 Deploying the resource adapter
- in Weblogic console, go to "Deployments"
- click on "Lock & Edit"
- click "Install"
- navigate to the "jppf_ra_Weblogic.rar" file and select it

- click "Next"
- click "Next"
- click "Finish"

- click "Activate Changes"
- in the list of deployments, check "jppf_ra_Weblogic"
- select "Start > Servicing all requests"

- Click "Yes"
- the state of the resource adapter must now show as "Active"
- restart the application server
Note: In the Weblogic output console, you will probably see periodic messages saying that 2 threads are stuck. These
warnings are harmless. The related threads are required by the JPPF resource adapter and should not be interrupted.
The period of these warnings is determined by a setting of the Weblogic instance called "Stuck Thread Timer Interval",
set to 60 seconds by default. Consult with your administrator if you need to change that interval.
11.5.5.2 Deploying the demo application
- in Weblogic console, go to "Deployments"
- click on "Lock & Edit"

- click "Install"
- navigate to the "JPPF_J2EE_Demo_Weblogic.ear" file and select it

- click "Next"
- click "Finish"

- click "Activate Changes"
- in the list of deployments, check "JPPF_J2EE_Demo_Weblogic"
- select "Start > Servicing All Requests"

- Click "Yes"
- the state of the demo application must now show as "Active"
- restart the application server

11.5.6 Deployment on Open Liberty
11.5.6.1 Deploying the JPPF resource adapter
1) copy the file jppf_ra_OpenLiberty.rar in this folder: <OPEN_LIBERTY_HOME>/usr/servers/<server>, where
<OPEN_LIBERTY_HOME> is the root installation folder for Open Liberty, and <server> is the name of the server profile
you are using.
2) add the following features to your server.xml:
<featureManager>
<feature>jndi-1.0</feature>
<feature>jca-1.7</feature>
</featureManager>
3) In the server.xml file, configure the resource adapter as follows:
<resourceAdapter id="jppf_ra" location="${server.config.dir}/jppf_ra_OpenLiberty.rar">
<classloader apiTypeVisibility="spec,ibm-api,api,stable,third-party"/>
</resourceAdapter>
4) In the server.xml file, configure the JPPF connection factory as follows:
<connectionFactory jndiName="eis/JPPFConnectionFactory">
<properties.jppf_ra ConfigurationSource="classpath|jppf.properties"/>
</connectionFactory>
11.5.6.2 Deploying the demo application
1) copy the file JPPF_J2EE_Demo_OpenLiberty.ear to <OPEN_LIBERTY_HOME>/usr/servers/<server>/apps
2) add the following feature to your server.xml:
<featureManager>
<feature>jsp-2.3</feature>
</featureManager>
3) configure the enterprise application in your server .xml:
<application type="ear" id="JPPF_J2EE_Demo_OpenLiberty"
location="JPPF_J2EE_Demo_OpenLiberty.ear" name="JPPF_J2EE_Demo_OpenLiberty">
<classloader classProviderRef="jppf_ra"
apiTypeVisibility="spec,ibm-api,api,stable,third-party"/>
</application>
Important: the value of the classProviderRef attribute in the class loader declaration of the application, must match
exactly the value of the resource adapter's id attribute, otherwise the application will not be able to access the JPPF
classes.

11.5.6.3 Full working server.xml example
<?xml version="1.0" encoding="UTF-8"?>
<server description="JPPF server">
<featureManager>
<feature>jndi-1.0</feature>
<feature>jsp-2.3</feature>
<feature>jca-1.7</feature>
</featureManager>
<httpEndpoint id="defaultHttpEndpoint" host="*" httpPort="9080" httpsPort="9443" />
<!-- Do not automatically expand WAR files and EAR files -->
<applicationManager autoExpand="false"/>
<!-- Deployment of the JPPF demo application -->
<application type="ear" id="JPPF_J2EE_Demo_OpenLiberty"
location="JPPF_J2EE_Demo_OpenLiberty.ear" name="JPPF_J2EE_Demo_OpenLiberty">
<classloader classProviderRef="jppf_ra"
apiTypeVisibility="spec,ibm-api,api,stable,third-party"/>
</application>
<!--
Deployment of the JPPF resource adapter.
The .rar file is assumed to be in the same directory as this server.xml
-->
<resourceAdapter id="jppf_ra" location="${server.config.dir}/jppf_ra_OpenLiberty.rar">
<classloader apiTypeVisibility="spec,ibm-api,api,stable,third-party"/>
</resourceAdapter>
<!-- Configuration of the JPPF connection factory -->
<connectionFactory jndiName="eis/JPPFConnectionFactory">
<properties.jppf_ra ConfigurationSource="classpath|jppf.properties"/>
</connectionFactory>
</server>

11.6 Packaging your enterprise application
For a J2EE enterprise application to work with the JPPF JCA connector, it is necessary to include a JPPF utility library
called jppf-j2ee-client.jar, which can be found in the jca-client/build/lib folder. To ensure that this library can be made
visible to all modules in the application, we recommend the following way of packaging it:
* add jppf-j2ee-client.jar in a lib folder under the root of the EAR file
* for each EJB, Web or Resource Adapter module of your application that will use JPPF, add a Class-Path entry in the
META-INF/manifest.mf of the module, which will point to the JPPF library, for instance:
Class-Path: lib/jppf-j2ee-client.jar
In a typical J2EE application, it would look like this:
MyApplication.ear/
lib/
jppf-j2ee-client.jar
MyEJBModule.jar/
...
META-INF/
manifest.mf:
...
Class-Path: lib/jppf-j2ee-client.jar
...
...
... other modules ...
MyWebApp.war/
...
META-INF/
manifest.mf:
...
Class-Path: lib/jppf-j2ee-client.jar
...
...
Note: If you only need to use JPPF from a web application or module, then you can simply add jppf-j2ee-client.jar to the
WEB-INF/lib folder of the war file.
11.7 Creating an application server port
If the JPPF resource adapter does not include, out-of-the-box, a port for your application server, or your application server
version, this section is for you. Here is a sequence of steps to create your own port:
1. copy one of the existing application server-specific folder in JPPF-x.y.z-j2ee-connector/appserver and give it
a name that will distinguish it from the others. This name will be used throughout this process, so please make sure it is
both unique and meaningful. For the sake of this exercise, we will use a generic name: "MyServer-1.0"
2. After creating the JPPF-x.y.z-j2ee-connector/appserver/MyServer-1.0 directory, edit the relevant
configuration files and deployment descriptors.
3. Open the build.xml build script, in the JPPF-x.y.z-j2ee-connector folder, with a text editor.
4. At the start of the file, you will see the following section:
<!-- ========================================================================= -->
<!-- definition of application server-specific properties -->
<!-- the value is used to generate the names of the corresponding EAR and RAR -->
<!-- ========================================================================= -->
<property name="was" value="Websphere"/>
<property name="jboss" value="JBoss"/>
<property name="jboss7" value="JBoss-7"/>
<property name="wildfly8" value="Wildfly-8"/>
<property name="sunas" value="Glassfish"/>
<property name="weblogic" value="Weblogic"/>
<property name="geronimo" value="Geronimo"/>

You can add your own property here, for instance:
<property name="myserver10" value="MyServer-1.0"/>
The property value must be the name of the folder you just created.
5. (optional) navigate to the Ant target "ear.all" and add your own invocation for generating the demo application EAR:
<build.ear appserver="${myserver10}"/>
You may also remove or comment out those you do not need.
6. Navigate to the Ant target "ear.all" and add your own invocation for generating the resource adapter RAR:
<rar appserver="${myserver10}"/>
You may also remove or comment out those you do not need.

12 .Net Bridge
12.1 Introduction
12.1.1 What does it do?
The .Net bridge for JPPF is a translation of the JPPF Java API to the .Net world. For the most part, it is completely
transparent in the sense that equivalent APIs have exactlly the same names and signatures as on the Java side: .Net
namespaces are identical to the Java package names, as well as class and method names and parameter types, with
some exceptions that this documentation chapter is covering in detail.
The .Net bridge allows .Net applications to execute a workload developed in a .Net language on a JPPF Grid. At the core,
it relies on the Jni4net project tools and APIs to achieve a transparent interoperability between the .Net and Java worlds.
It is oriented towards .Net developers who wish to take advantage of existing JPPF grids.
12.1.2 What is covered in this documentation
Most of the JPPF features are available to .Net developers, but not all: missing features are covered in the Limitations
section. The goal is of course to reduce the gap as development goes along.
Additionally, existing features on the Java side needed refactoring to work properly in a .Net environment. How to use
them is the main focus of this documentation chapter. For the features that were transparently translated to the .Net
world, you will be referred to the rest of the JPPF user guide.
12.1.3 Supported platforms
As of today, only Windows ® platforms are supported. In particular, the .Net bridge has not yet been tried or tested with
the Mono environment.
12.1.4 Distribution and packaging
The .Net bridge comes with two pre-packaged modules, one for a .Net JPPF client application, the other for a .Net-
capable node:
JPPF-x.y.z-dotnet.zip contains a demo application illustrating the features described in this documentation chapter. It
can be used as a template for configuring and packaging your own .Net JPPF client application.
JPPF-x.y.z-node-dotnet.zip is a fully working, .Net capable JPPF node. It runs as-is and does not require any additional
configuration.
To run the .Net demo application on a simple JPPF grid, follow these steps:
• download and unzip a standard JPPF driver (JPPF-x.y.z-driver.zip file), then start the driver
• download and unzip a .Net JPPF node (JPPF-x.y.z-node-dotnet.zip file), then start the node. You can repat this step
any number of times on any number of Windows machines for additional nodes
• download and unzip the JPPF .Net application (JPPF-x.y.z-dotnet.zip file), then run the JPPFDotnetDemo.exe
program.

12.2 Using the JPPF .Net API
12.2.1 Initializing the .Net bridge
Before performing any operation with the JPPF APIs, you must initialize the .Net bridge by calling the JPPFDotnet.Init()
static method. Here is an example:
using org.jppf.dotnet;
public class MyApp {
static void Main(string[] args) {
// initialize the .Net bridge from the configuration
JPPFDotnet.Init();
// ... now we can use the JPPF stuff ...
}
}
This method only needs to be called once in the application's life, and it should be called as early as possible. Upon
invocation, it performs the following:
• read the paths of the required .Net dlls from the application configuration file and register them with the Jni4net
bridge
• read the required Java classpaths from the configuration and configure the created JVM with these paths
• read the JVM options from the configuration configure the created JVM accordingly
• create and initialize the JVM so .Net and Java objects can be passed back and forth
For debugging purposes, there is an overload of this method which takes a boolean parameter specifying whether this
method should produce verbose output during its execution, as in this example:
// initialize the .Net bridge with verbose output
JPPFDotnet.Init(true);
12.2.2 Task objects
12.2.2.1 Creating a task
A .Net JPPF task is an object whose class inherits from BaseDotnetTask, defined as follows:
[Serializable()]
public abstract class BaseDotnetTask {
// Execute this task. This method must be implemented in subclasses
public abstract void Execute()
// Called when the cancellation of this task is requested
public virtual void OnCancel()
// The cancelled state of this task
public bool Cancelled { get; }
// Called when this task times out
public virtual void OnTimeout()
// The timed out state of this task
public bool TimedOut { get; }
// The exception, if any, raised by the execution of this task
public Exception Exception { get; }
// The result, if any, of this task's execution
public object Result { get; set; }
}
The first thing we can notice is that BaseDotnetTask is Serializable. This is a requirement: since the tasks are intended for
execution on remote nodes, they need to be converted to a binary format which can be transported over network
connections.
The Execute() method contains the code that will be executed by the remote nodes and must be implemented in all
concrete subclasses. Here is an example of a very simple task:

[Serializable()]
public class MyTask : BaseDotnetTask {
public MyTask() {
}
// Execute this task
public override void Execute() {
Console.WriteLine("Hello from a .Net task");
Result = "execution successful";
}
}
Once a task has been executed, it is returned to the client in its new state. From the client side, you can then get the
updated values of its properties and fields, in particular its Result and Exception properties, as in this example:
MyTask task = new MyTask();
// ... execute the task on the grid ...
MyTask resultTask = ...;
if (resultTask.Exception != null) {
// handle the exception
} else {
// print out "task result: execution successful"
Console.Writeline("task result: " + resultTask.Result);
}
12.2.2.2 Exception handling
Any uncaught exception raised during the excution of the Execute() method is captured by the Exception property, so
that it can be sent back to the client side and let the client know that an error occurred. You may also want to capture any
exception by yourself from within a try {} catch {} statement and set the value of Exception accordingly. For
example:
[Serializable()]
public class MyTask : BaseDotnetTask {
public override void Execute() {
try {
// ... do something ...
Result = "execution successful";
} catch (Exception e) {
Exception = e;
Result = "execution failure";
}
}
}
// on the client side
MyTask resultTask = ...;
if (resultTask.Exception != null) {
Console.Writeline("task raised an exception " + resultTask.Exception);
} else {
Console.Writeline("task result: " + resultTask.Result);
}
12.2.2.3 Task cancellation and timeout
BaseDotnetTask provides two callback methods, OnCancel() and OnTimeout(), which are invoked whenever a task is
cancelled or times out, respectively. These methods can be overriden in subclasses and used to perform cleanup (or
other) operations.
Upon cancellation or timeout, the thread executing the task may be interrupted, but only if it is in an interruptible state. In
any case, the values or the corresponding read-only properties Cancelled and TimedOut are set accordingly. This
allows the code in the tasks to checkfor their cancelled or timeout state at any time.

The task timeout can be set in two ways:
1. With the BaseDotnetTask.TimeoutSchedule property:
public class MyTask : BaseDotnetTask {
...
}
MyTask myTask = new MyTask();
// time out after 5 seconds
myTask.TimeoutSchedule = new JPPFSchedule(5000);
2. With the Task instance returned when adding the task to a job:
JPPFJob job = new JPPFJob();
MyTask task = new MyTask();
Task jppfTask = job.add(myTask);
// timeout after 5 seconds
jppfTask.setTimeoutSchedule(new JPPFSchedule(5000));
// or in a single statement:
job.add(new MyTask()).setTimeoutSchedule(new JPPFSchedule(5000));
12.2.3 JPPF jobs with the .Net bridge
JPPF jobs are created and used almost exactly as in Java: by using the class JPPFJob. The differences relate to how
tasks are added to a job, how their execution result is accessed and job listeners, detailed in the next sections.
12.2.3.1 Executing on .Net-capable nodes
The jobs submitted from a .Net client must be executed on .Net-capable nodes, otherwise all their tasks will end in error.
To avoid this, you will need to specify an execution policy in the job SLA, which filters out undesirable nodes. Each .Net-
capable node has the following boolean configuration property set to true:
jppf.dotnet.bridge.initialized = true
This can used in an execution policy as follows:
JPPFJob job = new JPPFJob();
// execute only on .Net-capable nodes
ExecutionPolicy dotnetPolicy = new Equal("jppf.dotnet.bridge.initialized", true);
job.getSLA().setExecutionPolicy(dotnetPolicy);
// add tasks, submit the job, etc...
If a finer filtering is required, you can always combine the .Net execution policy with other execution policy predicates. For
instance, in the following code example we specify that the tasks should only be executed in .Net-capable nodes that
have 4 or more processors:
JPPFJob job = new JPPFJob();
ExecutionPolicy dotnetPolicy = new Equal("jppf.dotnet.bridge.initialized", true);
// execute only on .Net-capable nodes with at least 4 CPUs
ExecutionPolicy fullPolicy = dotnetPolicy.and(new AtLeast("availableProcessors", 4));
job.getSLA().setExecutionPolicy(fullPolicy);
...
12.2.3.2 Adding tasks
As we have seen in the previous section, the tasks must inherit from BaseDotnetTask. To accomodate this, the .Net
bridge provides an extension to JPPFJob to add a task to a job:
public static class JPPFJobExtensions {
// Add a .Net task to the specified job
public static Task add(this JPPFJob job, BaseDotnetTask task)
}

A typical usage is then like this:
// public class MyTask : BaseDotnetTask { ... }
JPPFJob job = new JPPFJob();
job.setName(".Net job");
Task jppfTask = job.add(new MyTask());
The returned Task object can then be used to set a time out on the task.
12.2.3.3 Getting the execution results
All the JPPF APIs that provide tasks execution results return a java.util.List of Task objects. Since the tasks initially
submitted are subclasses of BaseDotnetTask, an API is required to convert Task objects into BaseDotnetTask
objects which can be used on the .Net side. This is implemented as an extension method on Task:
public static class JPPFTaskExtensions {
// Convert a JPPF Task into a BaseDotnetTask
public static BaseDotnetTask AsBaseDotnetTask(this Task task)
}
A typical usage would be as follows:
JPPFJob job = new JPPFJob();
Task jppfTask = job.add(new MyTask());
JPPFClient client = new JPPFClient();
java.util.List results = client.submitJob(job);
for (int i=0; i<results.size(); i++) {
Task jppfTask = (Task) results.get(i);
BaseDotnetTask actualTask = jppfTask.AsBaseDotnetTask();
// ... process the result ...
}
12.2.3.4 Job listeners
Since the .Net bridge does not allow cross-boundaries class inheritance, it is not possible for a .Net class to implement a
Java interface. In particular, the JobListener interface cannot be implemented directly. To work around this problem, a
specific listener class BaseDotnetJobListener is provided, which is defined as:
public class BaseDotnetJobListener {
// Called when the job is submitted or re-submitted
public virtual void JobStarted(JobEvent jobEvent)
// Called when the job has completed
public virtual void JobEnded(JobEvent jobEvent)
// Called when a set of tasks is dispatched to the server
public virtual void JobDispatched(JobEvent jobEvent)
// Called when a set of tasks returns from the server
public virtual void JobReturned(JobEvent jobEvent)
}
As for adding a task, a JPPFJob extension is provided to register a job listener:
public static class JPPFJobExtensions {
// Add a .Net job listener to the specified job
public static void addJobListener(this JPPFJob job, BaseDotnetJobListener listener)
}

For example, let's define a job listener which prints job events to the output console:
public class MyJobListener : BaseDotnetJobListener {
public MyJobListener() {
}
public override void JobStarted(JobEvent jobEvent) {
WriteEvent(jobEvent, "started");
}
public override void JobEnded(JobEvent jobEvent) {
WriteEvent(jobEvent, "ended");
}
public override void JobDispatched(JobEvent jobEvent) {
WriteEvent(jobEvent, "dispatched");
}
public override void JobReturned(JobEvent jobEvent) {
WriteEvent(jobEvent, "returned");
}
// Print the specified job event to the console
public void WriteEvent(JobEvent jobEvent, string type) {
JPPFJob job = jobEvent.getJob();
java.util.List tasks = jobEvent.getJobTasks();
Console.WriteLine("[.Net] Job '" + job.getName() + "' " + type +
(tasks != null ? " with " + tasks.size() + " tasks" : ""));
}
}
The following code illustrates how to register this listener with a job:
JPPFJob job = ...;
job.addJobListener(new MyJobListener());

12.2.4 Executor services
The classes JPPFExecutorService and JPPFCompletionService both have a Submit(BaseDotnetTask) extension
method which enables them to handle .Net workloads:
public static class JPPFExecutorServiceExtensions {
// Submit a .Net task with the specified executor service
public static Future Submit(this JPPFExecutorService executor, BaseDotnetTask task)
// Submit a .Net task with the specified completion service
public static Future Submit(
this JPPFCompletionService completionService, BaseDotnetTask task)
}
Example usage for a JPPFExecutorService:
JPPFClient client = new JPPFClient)(;
JPPFExecutorService executor = new JPPFExecutorService(client);
// send tasks 1 at a time
executor.setBatchSize(1);
IList<Future> futures = new List<Future>();
for (int i=0; i <3; i++) futures.Add(executor.Submit(new MyDotnetTask(100)));
// process results in the order the tasks were submitted
foreach (Future future in futures) {
// future.get() either returns the value of myTask.Result after execution
// or throws an eventual exception that was raised
try {
object result = future.get();
// process the result ...
} catch(Exception e) {
// handle the exception ...
}
}
executor.shutdownNow();
And for a JPPFCompletionService:
JPPFClient client = new JPPFClient)(;
JPPFExecutorService executor = new JPPFExecutorService(client);
JPPFCompletionService completionService = new JPPFCompletionService(executor);
// send tasks 3 at a time
executor.setBatchSize(3);
for (int i = 0; i < 3; i++) completionService.Submit(new MyDotnetTask(100));
int count = 0;
// process the results in the order in which they arrive
while (count < 3) {
// get the next completed task
Future future = completionService.poll();
count++;
try {
object result = future.get();
// process the result ...
} catch(Exception e) {
// handle the exception ...
}
}
executor.shutdownNow();

12.3 Management and monitoring
In the JPPF .Net bridge, the grid monitoring and management APIs rely on the underlying JMX (Java Management
Extensions) layer provided by the JVM. Except for a few important points, these APIs are exactly the same as for a Java-
based JPPF application. It is recommended to take a look at the related documentation before reading the next sections.
12.3.1 Using JMX reflective methods
The JPPF APIs based on JMX provide the ability to invoke methods on remote MBeans, by passing the appropriate
parameters. This ability is avalaible from the class JMXConnectionWrapper, mostly via its subclasses
JMXDriverConnectionWrapper and JMXNodeConnectionWrapper, using their invoke() method:
public class JMXDriverConnectionWrapper {
java.lang.Object invoke(java.lang.String mbeanName, java.lang.String methodName,
java.lang.Object[] parameters, java.lang.String[] signature)
}
Note the last two parameters, of type java.lang.Object[] and java.lang.String[], respectively. They must be
built explicitely, since the .Net bridge does not provide direct interoperability between these array types and the C# types
object[] / string[]. Here, parameters represents the values of the parmaters for the method to invoke, and signature
represents their Java type names.
For example, let's say we would like to dynamically change the priority of a job, which can be done by invoking the
method updatePriority(java.lang.String jobUuid, java.lang.Integer priority) on the MBean
interface DriverJobManagementMBean:
JPPFJob job = ...;
JMXDriverConnectionWrapper jmx = ...;
// provide the job uuid and the new priority = 4
java.lang.Object[] parameters = { job.getUuid(), new java.lang.Integer(4) };
java.lang.String[] signature = { "java.lang.String", "java.lang.Integer" };
string mbeanName = "org.jppf:name=jobManagement,type=driver";
jmx.invoke(mbeanName, "updatePriority", parameters, signature);
12.3.2 Static MBean proxies
Management operations are made easier by using proxies to the MBeans, where each proxy implements the declared
MBean interface. The standard way in Java is to generate dynamic proxies from the JMX APIs, however this does not
work in .Net. To work around this, JPPF provides static proxies which only rely on an instance of JMXConnectionWrapper.
The available static proxy classes, whch cover all JPPF built-in MBeans, are the following:
MBean interface Proxy class Usage
DiagnosticsMBean DriverDiagnosticsMBeanStaticProxy JVM diagnostics for a driver
DiagnosticsMBean NodeDiagnosticsMBeanStaticProxy JVM diagnostics for a node
JPPFDriverAdminMBean JPPFDriverAdminMBeanStaticProxy driver management
DriverJobManagementMBean DriverJobManagementMBeanStaticProxy job management
JPPFNodeForwardingMBean JPPFNodeForwardingMBeanStaticProxy nodes management via the driver
JPPFNodeAdminMBean JPPFNodeAdminMBeanStaticProxy node management
JPPFNodeTaskMonitorMBean JPPFNodeTaskMonitorMBeanStaticProxy task execution monitoring
JPPFNodeMaintenanceMBean JPPFNodeMaintenanceMBeanStaticProxy node maintenance operations
JPPFNodeProvisioningMBean JPPFNodeProvisioningMBeanStaticProxy node provisioning facility
With a static proxy, our previous sample to update a job priority becomes much less cumbersome:
JPPFJob job = ...;
JMXDriverConnectionWrapper jmx = ...;
DriverJobManagementMBeanStaticProxy proxy = new DriverJobManagementMBeanStaticProxy(jmx);
proxy.updatePriority(job.getUuid(), new java.lang.Integer(4));
Please note that all static proxy classes inherit from the abstract class AbstractMBeanStaticProxy, which also provides a
common API for the registration of MBean notification listeners.

Also notable is the fact that each proxy class provides a static method getMBeanName() which can be conveniently
used to avoid hard-coding the name of each MBean.
12.3.3 JMX notification listeners
In the same way as for job listeners, JMX notification listeners must inherit from the abstract class
BaseDotnetNotificationListener, defined as:
public abstract class BaseDotnetNotificationListener {
// Handle a notification from a remote MBean
public abstract void HandleNotification(Notification notification, object handback);
}
12.3.3.1 Direct notifications
The current implementation of the .Net bridge only allows to register notification listeners using one of the static proxy
classes described in the previous section. To this effect, an extension method is provided for AbstractMBeanStaticProxy,
and defined as follows:
public static class JPPFManagementExtensions {
// Register a notification listener with the specified MBean
public static void AddNotificationListener(this AbstractMBeanStaticProxy mbeanProxy,
BaseDotnetNotificationListener listener, object handback)
}
For example, let's define a listener which receives jobs life cycle notifications from the job management MBean defined in
the remote driver:
// This notification listener prints jobs life cycle events to the console
public class MyNotificationListener : BaseDotnetNotificationListener {
// handle notification
public override void HandleNotification(Notification notification, object handback) {
// cast to a specific notification type
JobNotification notif = notification as JobNotification;
if (notif != null) {
JobEventType type = notif.getEventType();
// skip job updated notifications
if (type != JobEventType.JOB_UPDATED) {
JobInformation jobInfo = notif.getJobInformation();
int n = jobInfo.getTaskCount();
Console.Write("job '" + jobInfo.getJobName() + "' received " + type +
" notification" + (n > 0 ? " for " + n + " tasks" : "") +
", handback = " + (handback != null ? "" + handback : "null"));
}
}
}
}
To register this listener appropriately, we would proceed as follows:
JMXDriverConnectionWrapper jmx = ...;
AbstractMBeanStaticProxy jobProxy = new DriverJobManagementMBeanStaticProxy(jmx);
jobProxy.AddNotificationListener(new MyNotificationListener(), "job events handback");
12.3.3.2 Node notifications forwarded by the driver
To register a forwarding notification listener (which forwards nodes notifications via the JPPF driver), use the following
extension method for JMXDriverConnectionWrapper:
public static class JPPFManagementExtensions {
// Register a listener which forwards node notifications via the driver
public static string RegisterFowrwardingNotificationListener(
this JMXDriverConnectionWrapper jmx, NodeSelector selector, string mbeanName,
BaseDotnetNotificationListener listener, object handback)
}

As an example, let's implement a notification listener which processes task completion notifications emitted by the
NodeTaskMonitorMBean registered with each node:
public class MyTaskNotificationListener : BaseDotnetNotificationListener {
// handle task completion notifications
public override void HandleNotification(Notification notification, object handback) {
JPPFNodeForwardingNotification fwdNotif =
notification as JPPFNodeForwardingNotification;
TaskExecutionNotification notif =
fwdNotif.getNotification() as TaskExecutionNotification;
// only handle JPPF built-in task completion notifications
if ((notif != null) && !notif.isUserNotification()) {
TaskInformation taskInfo = notif.getTaskInformation();
string id = taskInfo.getId();
if (id == null) id = "null id";
Console.WriteLine("task '" + id + "' from job '" + taskInfo.getJobName() +
"' has completed " + (taskInfo.hasError() ? "with error" : "successfully"));
}
}
}
We can then register this listener as follows:
JMXDriverConnectionWrapper jmx = ...;
// name of the node task monitor MBean
string mbeanName = JPPFNodeTaskMonitorMBeanStaticProxy.getMBeanName();
// only receive notifications from .Net-capable nodes
ExecutionPolicy dotnetPolicy = new Equal("jppf.dotnet.bridge.initialized", true);
NodeSelector selector = new ExecutionPolicySelector(dotnetPolicy);
// register the forwarding listener witht he driver
string listenerId = jmx.RegisterFowrwardingNotificationListener(
selector, mbeanName, new MyTaskNotificationListener(), "task notification");
Console.WriteLine("added task notifications listener with id = " + listenerId);

12.4 Recognizing .Net-capable nodes
12.4.1 From the node configuration
Each node which successfully initializes the .Net bridge sets the following property in its configuration:
jppf.dotnet.bridge.initialized = true
A practical use of this property is when specifying an execution policy, for instance before submitting a job:
JPPFJob job = new JPPFJob();
// execute the job only on .Net-capable nodes
ExecutionPolicy policy = new Equal("jppf.dotnet.bridge.initialized", true);
job.getSLA().setExecutionPolicy(policy);
12.4.2 From the management API
The class JPPFManagementInfo has a method called isDotnetCapable(), which determines whether the node can
run .Net tasks. A typical usage of this API would be as follows:
// get a JMX connection to the driver
JMXDriverConnectionWrapper jmx = ...;
// collect innformation on all the nodes
java.util.Collection nodes = jmx.nodesInformation();
// iterate over the nodes
java.util.Iterator it = nodes.iterator();
while (it.hasNext()) {
JPPFManagementInfo nodeInfo = (JPPFManagementInfo) it.next();
// if the node is .Net-capable
if (nodeInfo.isDotnetCapable()) {
// ...
}
}
12.4.3 In the administration console
In all relevant views, the administration console uses distinctive icons to differentiate .Net-capable from standard nodes:
- and for master and non-master standard nodes, respectively
- and for master and non-master .Net-capable nodes, respectively
For instance, the "topology tree" view would display as follows:
Here, we can see that the nodes running on "127.0.0.1" are standard JPPF nodes, whereas the nodes running on
"192.168.1.24" are .Net capable.

12.5 Bridge configuration
The configuration's main goal is to tell the .Net bridge where to find the required .Net assemblies and to setup the JVM
class path and options. The following sections describe how this is done for a .Net client application and JPPF nodes. The
JPPF server does not require any specific configuration.
12.5.1 Configuring a .Net client application
For a .Net application to work with JPPF, three types of elements must be configured: JVM class path, JVM options and
paths to the required assemblies. This is done in the application's settings XML file (i.e. MyApp.exe.config).
In the following sections, all settings keys are suffixed with ".<id>" where <id> is an arbitrary string with the sole constraint
of being unique among settings of the same kind. Using a sequence of numbers as suffixes generally makes them easier
to read, however it is not mandatory.
12.5.1.1 JVM class path
One or more JVM class paths can be specified with three different kinds of settings:
• key="ClassPath.id" value="jar_file_or_dir" specifies a single assembly path
• key="ClassPaths.id" value="root_dir|file_or_subdir1; ... ;file_or_subdir_n" specifies n class path elements, all
children of the specified root directory. Note that each subpath can be relative to the root directory.
• key="ClassPathDir.id" value="root_dir" specifies that all jar files and sub-directories of the specified root
directories are to be added to the JVM class path
Examples:
<configuration>
<appSettings>
<!-- add the current working directory to the class path -->
<add key="ClassPath.1" value="."/>
<!-- add 2 jar files from the C:\dev\external-libs directory -->
<add key="ClassPaths.2" value="C:/dev/external-libs|lib1.jar;lib2.jar"/>
<!-- add 2 jar files from subdirs of the C:\dev\libs directory -->
<add key="ClassPaths.3" value="C:/dev/libs|subdir1/lib1.jar;subdir2/lib2.jar"/>
<!-- add all jar files in the lib directory -->
<add key="ClassPathDir.4" value="lib"/>
...
</appSettings>
</configuration>
12.5.1.2 JVM options
The JVM options are specified with a single setting key, as in this example:
<appSettings>
<!-- set the options for the JVM -->
<add key="jppf.jvm.options" value="-Xmx256m -Dlog4j.configuration=log4j.properties
-Djppf.config=jppf.properties
-Djava.util.logging.config.file=cfg/logging.properties"/>
...
</appSettings>
Please note that no classpath should be specified here with either the -cp or -classpath options.
12.5.1.3 Assembly paths
Assembly paths can be configured with tho different kinds of settings, with the .dll extension always omitted:
• key="AssemblyPath.id" value="dll_path" specifies a single class path element to add to the JVM
• key="AssemblyPaths.id" value="root_dir|dll_1; ... ;dll_n" specifies n assemblies, located in the specified root
directory. Note that each subpath can be relative to the root directory.

Examples:
<appSettings>
<!-- specify a single dll -->
<add key="AssemblyPath.1" value="jni4net.n-0.8.8.0"/>
<!-- specify 2 dlls in the current working directory -->
<add key="AssemblyPaths.2" value=".|JPPFDotnet;jppf.dotnet.demo.tasks"/>
<!-- specify 2 dlls in subdirs of C:\dev\assemblies working directory -->
<add key="AssemblyPaths.3" value="C:/dev/assemblies|subdir1/dll_1;subdir2/dll_2"/>
...
</appSettings>
12.5.1.4 Full configuration example
As an example, here is the configuration of the demo application found in the distribution:
<configuration>
<appSettings>
<!-- JVM classpath for the JPPF client -->
<add key="ClassPath.1" value="."/>
<add key="ClassPath.2" value="config/client"/>
<add key="ClassPathDir.3" value="lib"/>
<!-- JVM options for the JPPF client -->
<add key="jppf.jvm.options" value="-Xmx256m -Dlog4j.configuration=log4j.properties
-Djppf.config=jppf.properties
-Djava.util.logging.config.file=config/client/logging.properties"/>
<!-- Required assemblies for the .Net JPPF client -->
<add key="AssemblyPath.1" value="jni4net.n-0.8.8.0"/>
<add key="AssemblyPath.2" value="JPPFDotnet"/>
<add key="AssemblyPath.3" value="jppf.dotnet.demo.tasks"/>
</appSettings>
</configuration>
12.5.2 Configuring a Java node
The .Net bridge initialization in a node is transparently performed by a node initialization hook which is included in the "lib/
JPPFDotnet.jar" library found in the .Net node distribution. It relies on specific configuration properties described in the
following sections.
12.5.2.1 Location of the Jni4net native dlls
The location of the native dlls provided by Jni4net (the jni4net.n.wXX.vYY-a.b.c.d.dll files in the node's /lib
directory) can be specified in two ways:
a) By adding the directory which contains them to the PATH environment variable
b) Or, when starting the node, by specifying the value of the "java.library.path" system property. The .Net node distribution
does this in the node's configuration as follows:
# compute the absolute path to the dll directory with a scripted propery value
dll.dir = $script:javascript{ new java.io.File("lib").getCanonicalPath() }$
# specify java.library.path in the JVM options
jppf.jvm.options = -server -Xmx128m "-Djava.library.path=${dll.dir};${env.PATH}"
# propagate the java.library.path property to the slave nodes
jppf.node.provisioning.slave.jvm.options = \
-Dlog4j.configuration=config/log4j-slave.properties \
"-Djava.library.path=${dll.dir};${env.PATH}"
Note how the dll directory's absolute path is computed, so it can be correctly propagated to eventual slave nodes started
with the provisioning facility.
12.5.2.2 Location of the required assemblies
The required assemblies include both the .Net bridge JPPF API and your own assemblies holding the code to
execute .Net tasks, along with the assemblies that support them.

As for the .Net client application, required assemblies can be specified in the node's configuration using two kinds of
properties:
• "AssemblyPath.id = dll_path" specifies a single class path element to add to the JVM
• "AssemblyPaths.id = root_dir|assembly_1.dll; ... ;assembly_n.dll" specifies n assemblies, located in the
specified root directory. Note that each subpath can be relative to the root directory.
Examples:
# specify a single dll
AssemblyPath.1 = C:/dev/assemblies/MyAssembly.dll
# specify 2 dlls in the current working directory
AssemblyPaths.2 = .|JPPFDotnet.dll;jppf.dotnet.demo.tasks.dll
# specify 2 dlls in subdirs of C:\dev\assemblies working directory
AssemblyPaths.3 = C:/dev/assemblies|subdir1/assembly1.dll;subdir2/assembly2.dll
Note that here, the ".dll" file extension is required.
12.5.2.3 Additional required Java libraries
Compared to standard nodes, .Net-capable nodes require the following additional jar files, without which they cannot
work: "jppf-client.jar", "JPPFDotnet.jar" and "jni4net.j-0.8.8.0.jar". These jar files are included in the "/lib" directory of
the .Net node distribution.
12.6 .Net bridge limitations
12.6.1 No Java workloads for .Net clients
A JPPF job created from a .Net application cannot have Java tasks in it. This would require specific compilation and build
features which are not currently available in the .Net bridge.
Please note, however, that you can still mix .Net and Java clients in the same JPPF grid, without limitation.
12.6.2 Tasks limitations
The following methods of the Task interface are not working for .Net tasks;
• compute(JPPFCallable) : this method allows executing a callback on the client side from a task executing on a
node
• fireNotification(Objetct, bool) : enables the tasks to send notifications, either locally or via JMX. This
method is not available for .Net tasks, however it is possible to listen to built-in task notifications that the JPPF nodes
emit automatically.
12.6.3 No ClientListener and ClientConnectionStatusListener
The ability to receive notifications of new and failed client connections, along with the ability to receive status notifications
for existing connections were not translated in the .Net Bridge. This means that, from a .Net client application, you cannot
be notified of events about new client connections or connection status changes.

13 Android Node
13.1 Introduction
The JPPF Android node is a port of a standard JPPF node to the Android platform. It allows you to execute JPPF jobs and
tasks on any Android device running Android Kitkat (version 4.4 - API level 19) or later.
It functions as an offline node (see JPPF Deployment > Offline nodes), which means it will only connect to the server to
fetch new work to perform or return the result of tasks execution. It will not be connected while executing tasks.
13.2 Installation and setup
13.2.1 Installation
The first step is to install the JPPF Android Node APK to one or more devices. To this effect, follow these steps:
• ensure that you have enabled "Unkown sources" in your device's security settings, to allow installing apps from
internal or external storage
• download the Android node APK from the JPPF downloads page onto your device.
• install the application on the device
13.2.2 Configuration
To configure the Android node such that it can connect to a server, you need to first launch it. Once started, the main
screen will look like this:
To access the settings, tap the "tools" icon on the top right corner, which transitions to the main settings screen:

13.2.2.1 Processing threads
The "Threads" setting allows you to configure the number of processing threads in the node, that is, how many tasks can
be executed in parallel:
This is equivalent to setting the configuration property "jppf.processing.threads" in a standard JPPF node.
13.2.2.2 Server connections
The "Server connection" setting allows you to define one or more JPPF servers the node can connect to:
The node will try all the defined servers in order, until it establishes a connection. When all servers have been tried, it will
start back from the first in the list. The format of a connection definition is as follows:
server_host_or_ip_address:server_port:secure
The ":secure" part is optional and when not specified, it will default to "true". It determines whether to use SSL/TLS-
secure communication with the server, in which case you will also need to specifiy the security settings.
This setting corresponds to defining a node connection strategy (see Extending and Customizing JPPF > Node
connection strategy).

13.2.2.3 Security settings
The main security settings screen looks like this:
Most of these settings are straightforward to handle, with a few exceptions:
• when "Mutual authentication" is enabled, you also need to specify a key store and associated password, holding a
public/private key pair for the node. The server will also need a trust store holding the node's certificate. When this
setting is enbaled, the corresponding settings "Node key store location" and "Node key store password" will also be
enabled, and when disabled the node ley store settings will be disabled as well.
• the "Server trust store location" and "Node key store location" settings allow you to browse accessible folders and
files on your device to find the required key or trust store:

Notes:
• the "Browse/Search" button which will lead to a screen allowing to browse accessible files, such as those in
"Downloads", "Recent files", or the JPPF node app storage.
• remember that Android only recognizes key stores in Bouncy Castle format (usually files with a ".bks" extension) and
does not accept the Java JKS format, so you may need to convert your existing key or trust stores if you created them
with the JDK's "keytool" utility.
13.2.2.4 Battery state monitoring
These settings allow you to define two thresholds for the percentage of the battery's charge level: warning and critical:
• when the warning level is reached, the node, will finish the current job, if any, then stop taking any job and wait until
either the battery level rises back above warning, in which case it will resume it normal activities, or the critical level is
reached.
• when the critical level is reached, the node will terminate itself
This behavior can be enabled or disabled at anytime, as shown in this screenshot:
Editing either warning or critical level is done with a picker:

13.3 Creating and submitting jobs
For the Android node to recognize and accept the tasks of a job, the code of these tasks must be provided along with the
job. This is done by supplying the code in the job SLA's classpath attribute, as in this code sample:
public static void addToJobClassPath(JPPFJob job, File file) throws Exception {
// copy the file in memory
Location fileLoc = new FileLocation(file);
Location memoryLoc = fileLoc.copyTo(new MemoryLocation(file.length()));
// add the memory location to the classpath
ClassPath classpath = job.getSLA().getClassPath();
// the short file name (without folder) is used on the Android side
classpath.add(file.getName(), memoryLoc);
}
Important: the only artifacts that Android will load dynamically are either dex-ed jar files or APK files. Nothing else will
work. Thus, only these types of files should be added to the job's classpath.
13.4 Packaging the tasks for Android
In this section, we will discuss ways to package the code of the JPPF tasks so they can be executed by an Android node.
13.4.1 Packaging as a dex jar
To package a set f classes or jar files in dex format, you need to use (and have available) the Android "dx" tool, which is
located in one or more place at: ANDROID_SDK_HOME/build-tools/<build_tools_version>. For instance, if the Android
SDK is installed as "android_sdk" in your user's home directory and you use version 22.0.1 of the build tools, you would
use this command on Unix/Linux:
~/android_sdk/build-tools/22.0.1/dx [... options ...]
and on Windows
C:\Users\%USERNAME%\android_sdk\build-tools/22.0.1/dx.bat [... options ...]
From now on we will assume that the biuld tools directory is in the system path and refer top the dex tool as "dx".
To convert an existing jar file "demo.jar" into a dex-ed jar named "demo-dex.jar" we would run this command:
dx --dex --output demo-dex.jar demo.jar
As an example of integration with a build system, we could wrap this command in an Ant macrodef definition:
<macrodef name="dex">
<attribute name="in"/>
<attribute name="out"/>
<sequential>
<!-- compute the name of the dex command from the OS, store it in "cmd" property -->
<local name="cmd"/>
<condition property="cmd" value="dx.bat" else="dx">
<os family="windows"/>
</condition>
<!-- execute the dex command -->
<exec executable="${android.build.tools}/${cmd}" failonerror="true">
<arg value="--dex"/>
<arg value="--output=@{out}"/>
<arg value="@{in}"/>
</exec>
</sequential>
</macrodef>
It could then be used in an Ant target as follows:
<property name="android.home" value="~/android-sdk"/>
<property name="android.build.tools" value="${android.home}/build-tools/22.0.1"/>
<target name="dex-demo.jar" depends="jar">
<dex in="demo.jar" out="demo-dex.jar"/>
</target>
This is what is done in the related Android demo from the JPPF samples pack.

13.4.2 Packaging as an APK
While simply using the dex tool may be convenient and sufficient, for packaging tasks classes that do not use any
android-specific APIs or libraries, you will need a different way of building when using Android-only features in the code of
the tasks.
For this, we recommend creating a separate Android module, either with Android Studio or at least using a Gradle build
script with the Gradle Android plugin applied. The JPPF dependencies are the jar files provided in the binary distribution
of the Android node JPPF-x.y.z-node-android-redist.zip:
1) unzip the file anywhere
2) in the JPPF-x.y.z-node-android-redist/libs folder, you will find all the required jar dependencies; the libs/JPPF-5.1-
alpha-AndroidNodeEvents.aar is not required if you do not need to receive node and task events or provide visual
feedback to the node app
3) copy the jar files to a directory under your Android Studio module, for instance 'libs', and add the following to your
build.gradle script:
// declare a flat directory structure as repository
repositories {
flatDir {
dirs 'libs'
}
}
dependencies {
// the JPPF dependencies ae already included in the main node apk,
// therefore they MUST NOT be included in a dynamically loaded APK,
// hence we use the 'provided' scope instead of 'compile'
provided fileTree(dir: 'libs', exclude: ['*.aar'])
// other dependencies here
...
}

13.5 Getting and providing feedback from the node and tasks.
As seen previously, the JPPF node provides by default a basic view with simple visual feedback such as connection and
execution status, current job and number of tasks. You can, instead, specify your own custom feedback handler and view,
to process and display data relevant to your jobs.
13.5.1 Implementing a feedback handler
To implement a custom feedback handler, you need to extend the abstract class AndroidNodeIntegerationAdapter, which
is defined as follows:
public abstract class AndroidNodeIntegrationAdapter
extends NodeIntegrationAdapter<Activity> implements NodeLifeCycleErrorHandler {
// Get the view to be displayed during a job execution, if any
public abstract View getContentView();
// Android-specific extension of the NodeIntegrationAdapter<Activity> class
@Override
public final void setUiComponent(Activity uiComponent)
// Get the Android activity from which the node is launched
public final Activity getActivity()
// Android-specific implementation of the NodeLifeCycleErrorHandler interface
@Override
public void handleError(
NodeLifeCycleListener listener, NodeLifeCycleEvent event, Throwable t)
}
Note that the setUIComponent() and getActivity() methods should not be overriden, which is why they are
declared as final.
Also note that a default implementation of handleError() is provided, which prints the error to the Android logcat log
manager at verbose level.
Finally, the implementation class must have a no-arg constructor, to enable its instantiation via reflection.
We can see that AndroidNodeIntegerationAdapter extends the more general class NodeIntegerationAdapter<Activity>,
which provides an empty implementation of the methods in the TaskExecutionListener interface (see the Extending and
Customizing JPPF > Receiving notifications from the tasks section of this manual).
It also extends the class NodeLifeCycleListenerAdapter (see Extending and Customizing JPPF > Receiving node life
cycle events), which provides an empty implementation of all the methods in the NodeLifeCycleListener interface.
Tip: if you do not wish to implement your own view, but still want to receive and process events, you may either:
- extend the default view class DefaultAndroidNodeIntegration (see also Installation section) and override the methods
you need with a call to the same method in the super class. For instance:
public class MyNodeIntegration extends DefaultAndroidNodeIntegration {
@Override
public void jobStarting(final NodeLifeCycleEvent event) {
super.jobStarting(event);
// additional processing here
Log.v("SimpleNodeIntegration", "starting job '" + event.getJob().getName() + "'");
}
// override other methods as needed ...
}
- or just return an empty view (see code example below)

The DefaultAndroidNodeIntegration looks like this during the execution of a job:
Here is a simple example of a feedback handler implementation, which returns an empty view and prints some of the
events to Logcat :
package test;
import ...;
public class SimpleNodeIntegration extends AndroidNodeIntegrationAdapter {
private static final String LOG_TAG = SimpleNodeIntegration.class.getSimpleName();
private long totalTasks = 0L;
private View view = null;
@Override
public View getContentView() {
if ((view == null) && (getActivity() != null)) {
// return an empty layout
view = new LinearLayout(getActivity());
}
return view;
}
@Override
public void taskExecuted(final TaskExecutionEvent event) {
Log.v(LOG_TAG, String.format("received event from task '%s' : %s",
event.getTask().getId(), event.getUserObject()));
}
@Override
public void nodeStarting(final NodeLifeCycleEvent event) {
Log.v(LOG_TAG, "the node is connected!");
}
@Override
public void nodeEnding(final NodeLifeCycleEvent event) {
Log.v(LOG_TAG, "the node is disconnected!");
}
@Override
public void jobStarting(final NodeLifeCycleEvent event) {
Log.v(LOG_TAG, "starting job '" + event.getJob().getName() + "'");
}
@Override
public void jobEnding(final NodeLifeCycleEvent event) {
Log.v(LOG_TAG, "ending job '" + event.getJob().getName() + "'");
totalTasks += event.getTasks().size();
Log.v(LOG_TAG, "total tasks executed: " + totalTasks);
}
}

13.5.2 Integrating and packaging the feedback handler
13.5.2.1 Packaging the implementation code
Just as for the tasks to execute, the feedback handler implementation is not known initially to the Android node. It must
therefore be loaded dynamically and transported with each job for which feedback processing is desired.
For this, the first step is to package the feedback handler as an Android application package (APK). Please note that, at
the time being, only Java code and resources will be used from the resulting APK. In pariticular, this means that no
Android resource, such as layouts, values or drawables will be accessible. Thus, any such resource, including the
feedback handler's view, must be instantiated and accessed programmatically, using the corresponding objects that
represent them. Another way to express it is that the "R" class for the loaded APK will not work.
In addition to the dependencies needed for the tasks (see Packaging as an APK section), you will also need a
dependency on the JPPF-5.1-alpha-AndroidNodeEvents.aar Android library, which is also found in JPPF-x.y.z-node-
android-redist/libs. This means adding the following to your build.gradle file:

// declare a flat directory structure as repository
repositories {
flatDir {
dirs 'libs'
}
}
dependencies {
// add the feedback handler API as an Android library
compile(name: 'events-release', ext: 'aar')
// these ae already included in the main node apk
provided fileTree(dir: 'libs', exclude: ['*.aar'])
}
13.5.2.2 Integration within a job
For the feedback handler implementation to be used, it must be transported along with each job for which feedback
processing is required. This is done in exactly the same way as described in section Creating and submitting jobs.
However, there is an additional step to configure the feedback handler, such that the node knows which class to
instantiate.This is done by setting the job metadata property "jppf.node.integration.class" with its value being the fully
qulaified class name of the feedback handler implementation. Here is an example based on the sample code provided in
the Implementing a feedback handler section:
public class MyAndroidJobRunner {
public static void main(String...args) {
try (JPPFClient client = new JPPFClient()) {
JPPFJob job = new JPPFJob();
// add the APK to the job's classpath
addToJobClassPath(job, new File("libs/MyHandler.apk"));
// configure the feedback handler
job.getMetadata().setParameter(
"jppf.node.integration.class", "test.SimpleNodeIntegration");
// ... add tasks, submit the job and get the results ...
List<Task<?>> result = client.submitJob(job);
} catch (Exception e) {
e.printStackTrace();
}
}
public static void addToJobClassPath(JPPFJob job, File file) throws Exception {
Location fileLoc = new FileLocation(file);
Location memoryLoc = fileLoc.copyTo(new MemoryLocation(file.length()));
ClassPath classpath = job.getSLA().getClassPath();
classpath.add(file.getName(), memoryLoc);
}
}
13.6 Security considerations
13.6.1 Dynamic loading
As already mentioned in this manual, the JPPF Android node relies on the ability to dynamically load arbitrary code to
execute on a device. This is done with the DexClassLoader API and provides JPPF with the ability to execute tasks on
Android devices without having to rebuild the node from the source code each time the code of the tasks changes.
Although the dynamic code loading constitutes the most important feature of the JPPF Android node, it may be
perceived as a security risk. If this is the case from your or your organization's point of view, or if there is the
least doubt about security, then we recommend that you do NOT install or use the JPPF Android node.
For a better understanding of the security implications, we recommend the following readings:
• article "Execute this! Looking at code-loading techniques in Android" from the iSecLab blog
• the research paper this article is based on

13.6.2 Android permissions
By default, the JPPF Android node has a limited set of permissions defined in its manifest file:
<!-- enable connectivity with the JPPF server -->
<uses-permission android:name="android.permission.INTERNET"/>
<!-- allow exploring the external storage (to find trust and key stores) -->
<uses-permission android:name="android.permission.READ_EXTERNAL_STORAGE"/>
<!-- allow exploring the app's private storage (to find trust and key stores) -->
<uses-permission android:name="android.permission.MANAGE_DOCUMENTS"/>
The first permission allows the node to connect to a JPPF server, while the other two provide read access to document
sources that are used to find and locate the trust and key stores when SSL communications are enabled.
Since the code of the tasks and optional feedback handler is dynamically loaded, any additional permission they require
will not be dynamically granted, since the Android permissions framework only grants static permissions declared in the
manifest of an app.
Due to this, you will need to edit the JPPF Android node's manifest and rebuild it from the source code to grant additional
permissions. For this, please refer to the dedicated section Building from the source code in this guide.
13.6.3 Using SSL / TLS
Securing the node-to-server communications with SSL is the safest way to use the JPPF Android node. Enabling SSL is
done via the node settings, by specifying secure server connections and configuring the related SSL parameters.
JPPF also allows using non-secure connections, to enable easy testing during the development cycle. We would like to
emphasize, however, that this is not recommended for production or security-minded environments. Using unsecured
connections may open the door to jobs and tasks of unknown origin being executed on the device, with unpredictable
consequences.
You should also consider that there are degrees of seurity that you can achieve, based on the configuration and topology
of your JPPF grid:
1) Server configuration: a JPPF server can handle both secure and non-secure connections at the same time. You will
probably want to disable unsecure connections (see Configuration guide > Configuring SSL/TLS communications >
Enabling secure connectivity > In the servers).
2) Choosing server-only or mutual authentication: in some cases, it may be sufficient to to know that the server is who it
pretends to be. However, you can add a level of security by requiring that the node authenticates itself with the server as
well. This is done by configuring both nodes and server:
• in the server, the client authentication level must be specified (see Configuration guide > Configuring SSL/TLS
communications > SSL configuration properties > Client authentication); the server configuration must also
specify the location of a trust store that holds the node's certificate (Configuration guide > Configuring SSL/TLS
communications > SSL configuration properties > Trust store and associated password)
• on the node side, the "Mutual authentication" setting must be enabled and a key store holding the node's
public/private key pair must be specified
3) Additionally, yet another level of security is available by conifguring the server to use separate trust stores for nodes
and client when mutual authentication is enabled (see Configuration guide > Configuring SSL/TLS communications
> SSL configuration properties > Special case: distinct driver trust stores for nodes and clients). This prevents
applications with a node certificate from impersonating a JPPF client and vice-versa

13.7 Building from the source code
13.7.1 Source distribution structure
The source for the JPPF Android node is available as a separate download: JPPF-x.y.z-node-android-src.zip. To install it,
simply unzip the file. You can then either import it in Android Studio (from the menu File > New > Import project) or use it
as a Gradle project.
The source package contains 3 Android modules in the following folders:
• 'app': this is the JPPF Android node app, built as an APK that can be installed on a device. The Android manifest is
located at app/src/main/AndroidManifest.xml, this is where you can specify addtional permissions if needed.
• 'events' : contains the feedback handler API; it is built as an Android library (.aar) and the other projects have a
dependency on it
• 'demo' : this is a an example of a feedback handler implementation, built as an APK and intended for dynamic loading
and transport along with a job's data. It depends on the Mandelbrot fractals demo found in the JPPF samples pack, and
draws each Mandelbrot image as it is being computed by the node.
13.7.2 Building the project
If you have imported the project in Android Studio, then the build is generally automated or performed from the user
interface. Therefore, we will now focus on building from the comand line with Gradle.
To build from the command line, the first step is to configure the location of the Android SDK. For this, open the file JPPF-
x.y.z-node-android-src/local.properties and set the value of the sdk.dir property with the absolute path to the root of
the Android SDK installation, for example:
sdk.dir = /home/me/Android/sdk
Once this is done, you are ready to build the project, using the batch script gradlew on Linux/Unix, or gradlew.bat on
Windows. For instance, for a full build of the debug and release versions, enter at the command prompt:
on a Linux/Unix system:
./gradlew assemble
on a Windows system:
gradlew.bat assemble

14 Configuration properties reference
14.1 Server properties
Property name Default Value Comments
jppf.server.port 11111 JPPF server port
jppf.management.enabled true enable server management
jppf.management.host computed management server host
jppf.management.port 11198 management remote connector port
jppf.discovery.enabled true enable server broadcast and discovery
jppf.discovery.group 230.0.0.1 UPD broadcast group
jppf.discovery.port 11111 UPD broadcast port
jppf.discovery.broadcast.interval 5000 UDP broadcast interval in milliseconds
jppf.peers null space separated list of peer server names
jppf.peer.allow.orphans false whether to send jobs to orphan peer servers
jppf.peer.<name>.server.host localhost named peer server host name or address
jppf.peer.<name>.server.port 11111 named peer server port
jppf.peer.dicovery.enabled false enable peer discovery
jppf.load.balancing.algorithm proportional load balancing algorithm name
jppf.load.balancing.profile jppf load balancing parameters profile name
jppf.load.balancing.profile.<profile>
.<parameter>
null parameter for the named parameters profile
jppf.jvm.options null JVM options for the server process
jppf.transition.thread.pool.size available processors number of threads performing network I/O
jppf.local.node.enabled false enable a node to run in the same JVM
jppf.recovery.enabled false enable recovery from hardware failures on the nodes
jppf.recovery.max.retries 3 maximum number of failed pings to the node before the
connection is considered broken
jppf.recovery.read.timeout 6000 (6 seconds) maximum ping response time from the node
jppf.recovery.server.port 22222 port number for the detection of node failure
jppf.recovery.reaper.run.interval 60000 (1 minute) interval between connection reaper runs
jppf.recovery.reaper.pool.size available processors number of threads allocated to the reaper
jppf.nio.connection.check true enable network connection checks on write operations
jppf.discovery.broadcast.include.ipv4 null broadcast to the specified IPv4 addresses (inclusive filter)
jppf.discovery.broadcast.exclude.ipv4 null don't broadcast to these IPv4 addresses (exclude filter)
jppf.discovery.broadcast.include.ipv6 null broadcast to the specified IPv6 addresses (inclusive filter)
jppf.discovery.broadcast.exclude.ipv6 null don't broadcast to these IPv6 addresses (exclude filter)
jppf.ssl.server.port 11443 port number for secure connections
jppf.peer.ssl.enabled false toggle secure connections to remote peer servers
jppf.management.ssl.enabled false enable JMX via secure connections
jppf.management.ssl.port 11193 secure JMX server port
jppf.redirect.out null file to redirect System.out to
jppf.redirect.out.append false append to existing file (true) or create new one (false)
jppf.redirect.err null file to redirect System.err to
jppf.redirect.err.append false append to existing file (true) or create new one (false)

Property name Default Value Comments
jppf.resolve.addresses true whether to resolve nodes ip addresses into host names
jppf.server.exitOnShutdown true whether to exit the JVM when shutting the driver down
14.2 Node properties
Property name Default Value Comments
jppf.server.host localhost JPPF server host address
jppf.server.port 11111 JPPF server port
jppf.management.enabled true enable server management
jppf.management.host computed node's management server host
jppf.node.management.port 11198 node management remote connector port
jppf.discovery.enabled true enable server discovery
jppf.discovery.group 230.0.0.1 server discovery: UPD multicast group
jppf.discovery.port 11111 server discovery: UPD multicast port
jppf.discovery.timeout 5000 server discovery timeout in milliseconds
jppf.discovery.include.ipv4 null IPv4 inclusion patterns for server discovery
jppf.discovery.exclude.ipv4 null IPv4 exclusion patterns for server discovery
jppf.discovery.include.ipv6 null IPv6 inclusion patterns for server discovery
jppf.discovery.exclude.ipv6 null IPv6 exclusion patterns for server discovery
jppf.jvm.options null JVM options for the node process
jppf.processing.threads available processors number of threads used for tasks execution
jppf.policy.file null path to the security policy file, in the node's classpath or file system
jppf.idle.mode.enabled false enable the idle mode
jppf.idle.timeout 300000 (5 minutes) time of keyboard and mouse inactivity before the node is idle, in ms
jppf.idle.poll.interval 1000 (1 second) frequency of checks for keyboard and mouse inactivity, in ms
jppf.idle.interruptIfRunning true true = shutdown the node at once when user activity resumes
false = wait until the node is no longer executing tasks
jppf.recovery.enabled false enable recovery from hardware failures
jppf.recovery.server.port 22222 port number for the detection of hardware failure
jppf.classloader.cache.size 50 size of the class loader cache for the node
jppf.resource.cache.enabled true whether the class loader resource cache is enabled
jppf.resource.cache.storage file type of storage: either 'file' or 'memory'
jppf.resource.cache.dir ${java.io.tmpdir} root location of the file-persisted caches
jppf.node.offline false whether the node runs in offline mode
jppf.ssl.enabled false toggle secure connections
jppf.redirect.out null file to redirect System.out to
jppf.redirect.out.append false append to existing file (true) or create new one (false)
jppf.redirect.err null file to redirect System.err to
jppf.redirect.err.append false append to existing file (true) or create new one (false)
jppf.node.provisioning.master true master node marker
jppf.node.provisioning.slave false slave node marker
jppf.node.provisioning.slave.
path.prefix
slave_nodes/node_ path prefix for the root directory of slave nodes
jppf.node.provisioning.slave.
config.path
config directory where slave-specific configuration files are located
jppf.node.provisioning.slave. null JVM options always added to the slave startup command

Property name Default Value Comments
jvm.options
jppf.node.provisioning.startup
.slaves
0 number of slaves to launch upon master node startup
jppf.java.path null path to the Java executable that runs the node
14.3 Node screen saver properties
Property name Default Value Comments
General properties
jppf.screensaver.enabled false enable/disable the screen saver
jppf.screensaver.class null class name of an implementation of JPPFScreenSaver
jppf.screensaver.node.listener null class name of an implementation of NodeIntegration
jppf.screensaver.title JPPF screensaver title of the JFrame used in windowed mode
jppf.screensaver.icon o/j/n/jppf-icon.gif * path to the image for the frame's icon (windowed mode)
jppf.screensaver.fullscreen false display the screen saver in full screen mode
jppf.screensaver.width 1000 width in pixels (windowed mode)
jppf.screensaver.height 800 height in pixels (windowed mode)
jppf.screensaver.mouse.motion
.close
true close on mouse motion (full screen mode)
Built-in screen saver (JPPFScreenSaverImpl) properties
jppf.screensaver.handle.collisions true handle collisions between moving logos
jppf.screensaver.logos 10 number of moving logos
jppf.screensaver.speed 100 speed of moving logos from 1 to 100
jppf.screensaver.logo.path o/j/n/jppf_group_small.gif * path(s) to the moving logo image(s)
jppf.screensaver.centerimage o/j/n/jppf@home.gif * path to the larger image at the center of the screen
jppf.screensaver.status.panel
.alignment
center horizontal alignment of the status panel
* o/j/n means org/jppf/node, a package/folder in jppf-node.jar

14.4 Application client and admin console properties
Property name Default Value Comments
jppf.drivers default-driver space-separated list of driver names
<driver_name>.jppf.server.host localhost named driver's address or host name
<driver_name>.jppf.server.port 11111 named driver's port
<driver_name>.jppf.management.enabled true enable remote management of named server
<driver_name>.jppf.priority 0 named server priority
<driver_name>.jppf.pool.size 1 named server connection pool size
<driver_name>.jppf.jmx.pool.size 1 named server JMX connection pool size
jppf.local.execution.enabled true enable remote execution
jppf.local.execution.enabled false enable local execution
jppf.local.execution.threads available processors maximum threads to use for local execution
jppf.pool.size 1 connection pool size when discovery is enabled
jppf.jmx.pool.size 1 JMX connection pool size when discovery is enabled
jppf.discovery.enabled true enable server discovery
jppf.discovery.group 230.0.0.1 server discovery: UDP multicast group
jppf.discovery.port 11111 server discovery: UDP multicast port
jppf.discovery.include.ipv4 null IPv4 inclusion patterns for server discovery
jppf.discovery.exclude.ipv4 null IPv4 exclusion patterns for server discovery
jppf.discovery.include.ipv6 null IPv6 inclusion patterns for server discovery
jppf.discovery.exclude.ipv6 null IPv6 exclusion patterns for server discovery
jppf.socket.max-idle -1 number of seconds a socket connection can remain
idle before being closed
jppf.ssl.enabled false toggle secure connections
jppf.admin.refresh.interval.topology 1000 interval between updates of the nodes states
jppf.admin.refresh.interval.health 1000 interval between updates of the JVM health data
jppf.load.balancing.algorithm proportional load balancing algorithm name
jppf.load.balancing.profile jppf load balancing parameters profile name
jppf.load.balancing.profile.<profile>
.<parameter>
null parameter for the named parameters profile
org.jppf.resolve.addresses true whether to resolve driver ip addresses to host names

14.5 Administration console properties
Property name Default value Comments
jppf.ui.splash true enable display of splash screen at startup
jppf.admin.refresh.interval.stats 1000 interval between updates of the servers stats view
jppf.admin.refresh.interval.topology 1000 interval between updates of the topology views
jppf.admin.refresh.interval.health 1000 interval between updates of the JVM health view
jppf.gui.publish.period 1000 interval between updates of the job data view
jppf.gui.publish.mode immediate_n
otifications
UI refresh mode for the job data panel. Possible values:
immediate_notifications | deferred_notifications | polling
jppf.admin.console.view.<name>.enabled true show / hide the named built-in or custom view
jppf.admin.console.view.<name>.class null name of a class extending PluggableView
jppf.admin.console.view.<name>.title null the pluggable view title, seen as a tab label
jppf.admin.console.view.<name>.icon null the pluggable view icon, seen as a tab icon
jppf.admin.console.view.<name>.addto null the built-in view to which a pluggable view is attached
jppf.admin.console.view.<name>.position -1 position at which a custom view is inserted in the enclosing
tabbed pane. A value < 0 means inserted at the end
jppf.admin.console.view.<name>.autoselect false whether to automatically select the pluggable view
jppf.ui.splash false whether to display the splash screen at console startup
jppf.ui.splash.message empty string fixed text displayed at center of the spalsh screen
jppf.ui.splash.message.color 64, 64, 128 message's font color, as an rgb or rgba value
jppf.ui.splash.images JPPF logo paths to the images displayed in a rolling sequence
jppf.ui.splash.delay 500 interval between images in milliseconds

14.6 Common configuration properties
Property name Default Value Comments
jppf.reconnect.initial.delay 0 delay in seconds before the first (re)connection attempt
jppf.reconnect.max.time 60 delay in seconds after which reconnection attemps stop.
jppf.reconnect.interval 1 frequency in seconds of reconnection attempts
jppf.object.serialization.class DefaultJavaSerialization serialization scheme, a class implementing JPPFSerialization
jppf.socket.buffer.size 32768 receive/send buffer size for socket connections
jppf.socket.tcp_nodelay true disable Nagle's algorithm
jppf.socket.keepalive false enable / disable keepalive
jppf.temp.buffer.size 32768 size of temporary buffers used in I/O transfers
jppf.temp.buffer.pool.size 10 maximum size of temporary buffers pool
jppf.length.buffer.pool.size 100 temporary buffer pool size for reading lengths as ints (size 4)
jppf.ssl.configuration.file null SSL configuration in the file system or classpath
jppf.ssl.configuration.source null SSL configuration as an arbitrary source
jppf.classloader.file.lookup true enable/disable lookup of classpath resources in the file system
jppf.management.connection
.timeout
60000 JMX client connection timeout in millis. 0 or less means no
timeout
jppf.jmx.request.timeout Long.MAX_VALUE timeout in milliseconds for JMX requests

14.7 SSL properties
Property name Default Value Comments
jppf.ssl.context.protocol SSL SSLContext protocol
jppf.ssl.protocols null a list of space-separated enabled protocols
jppf.ssl.cipher.suites null enabled cipher suites as space-separated values
jppf.ssl.client.auth none SSL client authentication level
jppf.ssl.keystore.file null path to the key store in the file system or classpath
jppf.ssl.keytstore.source null key store location as an arbitrary source
jppf.ssl.keystore.password null plain text key store password
jppf.ssl.keyststore.password.source null key store password as an arbitrary source
jppf.ssl.keystore.type JVM default key store format, ex: JKS, BKS
jppf.ssl.truststore.file null path to the trust store in the file system or classpath
jppf.ssl.truststore.source null trust store location as an arbitrary source
jppf.ssl.truststore.password null plain text trust store password
jppf.ssl.truststore.password.source null trust store password as an arbitrary source
jppf.ssl.truststore.type JVM default trust store format, ex: JKS, BKS
jppf.ssl.client.distinct.truststore false use a separate trust store for client certificates (server only)
jppf.ssl.client.truststore.file null path to the client trust store in the file system or classpath
jppf.ssl.client.truststore.source null client trust store location as an arbitrary source
jppf.ssl.client.truststore.password null plain text client trust store password
jppf.ssl.client.truststore.password.source null client trust store password as an arbitrary source
jppf.ssl.client.truststore.type JVM default client trust store format, ex: JKS, BKS

15 Execution policy reference
15.1 Execution Policy Elements
15.1.1 NOT
Negates a test
Class name: ExecutionPolicy.Not Rule
Usage:
policy = otherPolicy.not();
XML Element: <NOT>
Nested element: any other policy element, min = 1, max = 1
Usage:
<NOT>
<Equal ignoreCase="true" valueType="string">
<Property>some.property</Property>
<Value>some value here</Value>
</Equal>
</NOT>
15.1.2 AND
Combines multiple tests through a logical AND operator
Class name: ExecutionPolicy.And Rule
Usage:
policy = policy1.and(policy2).and(policy3);
policy = policy1.and(policy2, policy3);
XML Element: <AND>
Nested element: any other policy element, min = 2, max = unbounded
Usage:
<AND>
<Equal ignoreCase="true" valueType="string">
<Property>some.property.1</Property>
<Value>some value here</Value>
</Equal>
<LessThan>
<Property>some.property.2</Property>
<Value>100</Value>
</LessThan>
<Contains ignoreCase="true" valueType="string">
<Property>some.property.3</Property>
<Value>substring</Value>
</Contains>
</AND>
15.1.3 OR
Combines multiple tests through a logical OR operator
Class name: ExecutionPolicy.Or Rule
Usage:
policy = policy1.or(policy2).or(policy3);
policy = policy1.or(policy2, policy3);
XML Element: <OR>
Nested element: any other policy element, min = 2, max = unbounded
Usage:
<OR>
<Equal ignoreCase="true" valueType="string">
<Property>some.property.1</Property>
<Value>some value here</Value>
</Equal>
<LessThan>

<Property>some.property.2</Property>
<Value>100</Value>
</LessThan>
<Contains ignoreCase="true" valueType="string">
<Property>some.property.3</Property>
<Value>substring</Value>
</Contains>
</OR>
15.1.4 XOR
Combines multiple tests through a logical XOR operator
Class name: ExecutionPolicy.Xor Rule
Usage:
policy = policy1.xor(policy2).xor(policy3);
policy = policy1.xor(policy2, policy3);
XML Element: <XOR>
Nested element: any other policy element, min = 2, max = unbounded
Usage:
<XOR>
<Equal ignoreCase="true" valueType="string">
<Property>some.property.1</Property>
<Value>some value here</Value>
</Equal>
<LessThan>
<Property>some.property.2</Property>
<Value>100</Value>
</LessThan>
<Contains ignoreCase="true" valueType="string">
<Property>some.property.3</Property>
<Value>substring</Value>
</Contains>
</XOR>
15.1.5 Equal
Performs a test of type ''a = b''. The value can be either numeric, boolean or a string.
Class name: Equal
Constructors:
public Equal(ValueType valueType, String propertyNameOrExpression, String value)
Equal(String propertyNameOrExpression, boolean ignoreCase, String value)
Equal(String propertyNameOrExpression, double value)
Equal(String propertyNameOrExpression, boolean value)
Usage:
policy = new Equal(ValueType.NUMERIC, "jppf.processing.threads",
"$S{ 2 * ${availableProcessors} }$");
policy = new Equal("some.property", true, "some_value");
policy = new Equal("$script{ 2 * ${some.property} }$", 15);
policy = new Equal("some.property", true);
XML Element: <Equal>
Attributes:
ignoreCase: one of "true" or "false", optional, defaults to "false"
valueType: one of "string", "numeric" or "boolean", optional, defaults to "string"
Nested elements:
<Property> : name of a node property or expression of the related type, min = 1, max = 1
<Value> : literal value or expression of the related type to compare with, min = 1, max = 1
Usage:
<Equal valueType="numeric">
<Property>jppf.processing.threads</Property>
<Value>$script{ 2 * ${availableProcessors} }$</Value>
</Equal>

<Equal ignoreCase="true" valueType="string">
<Property>some.property</Property>
<Value>some value here</Value>
</Equal>
<Equal valueType="numeric">
<Property>$script{ 2 * ${some.property} }$</Property>
<Value>15</Value>
</Equal>
<Equal valueType="boolean">
<Property>some.property</Property>
<Value>true</Value>
</Equal>
15.1.6 LessThan
Performs a test of type ''a < b''
The values can only be numeric.
Class name: LessThan
Constructor:
LessThan(String propertyNameOrExpression, double value)
LessThan(String propertyNameOrExpression, String expression)
Usage:
policy = new LessThan("some.property", 15.50);
policy = new LessThan("some.property", "$script{ 10 + 5.5 }$");
XML Element: <LessThan>
Nested elements:
<Property> : name of a node property or numeric expression, min = 1, max = 1
<Value> : literal value or expression to compare with, min = 1, max = 1
Usage:
<LessThan>
<Property>some.property</Property>
<Value>15.50</Value>
</LessThan>
<LessThan>
<Property>some.property</Property>
<Value>$script{ 10 + 5.5 }$</Value>
</LessThan>
15.1.7 AtMost
Performs a test of type ''a <= b''
The value can only be numeric.
Class name: AtMost
Constructor:
AtMost(String propertyNameOrExpression, double value)
AtMost(String propertyNameOrExpression, String expression)
Usage:
policy = new AtMost("some.property", 15.50);
policy = new AtMost("some.property", "$script{ 10 + 5.5 }$");
XML Element: <AtMost>
Nested elements:
<Property> : name of a node property or numeric expression, min = 1, max = 1
<Value> : literal value or expression to compare with, min = 1, max = 1
Usage:
<AtMost>
<Property>some.property</Property>
<Value>15.49</Value>
</AtMost>

<AtMost>
<Property>some.property</Property>
<Value>$script{ 10 + 5.5 }$</Value>
</AtMost>
15.1.8 MoreThan
Performs a test of type ''a > b''
The value can only be numeric.
Class name: MoreThan
Constructor:
MoreThan(String propertyNameOrExpression, double value)
MoreThan(String propertyNameOrExpression, String expression)
Usage:
policy = new MoreThan("some.property", 15.50);
policy = new MoreThan("some.property", "$script{ 10 + 5.5 }$");
XML Element: <MoreThan>
Nested elements:
<Property> : name of a node property or numeric expression, min = 1, max = 1
<Value> : literal value or expression to compare with, min = 1, max = 1
Usage:
<MoreThan>
<Property>some.property</Property>
<Value>15.50</Value>
</MoreThan>
<MoreThan>
<Property>some.property</Property>
<Value>$script{ 10 + 5.5 }$</Value>
</MoreThan>
15.1.9 AtLeast
Performs a test of type ''property_value >= value''
The value can only be numeric.
Class name: AtLeast
Constructor:
AtLeast(String propertyNameOrExpression, double value)
AtLeast(String propertyNameOrExpression, String expression)
Usage:
policy = new AtLeast("some.property", 15.51);
policy = new AtLeast("some.property", "$script{ 10 + 5.5 }$");
XML Element: <AtLeast>
Nested elements:
<Property> : name of a node property or numeric expression, min = 1, max = 1
<Value> : literal value or expression to compare with, min = 1, max = 1
Usage:
<AtLeast>
<Property>some.property</Property>
<Value>15.51</Value>
</AtLeast>
<AtLeast>
<Property>some.property</Property>
<Value>$script{ 10 + 5.5 }$</Value>
</AtLeast>
15.1.10 BetweenII
Performs a test of type ''a <= value <= b'' (range interval with lower and upper bounds included)
The values a and b can only be numeric.

Class name: BetweenII
Constructors:
BetweenII(String propertyNameOrExpression, double a, double b)
BetweenII(String propertyNameOrExpression, String a, double b)
BetweenII(String propertyNameOrExpression, double a, String b)
BetweenII(String propertyNameOrExpression, String a, String b)
Usage:
policy = new BetweenII("my.prop", 1, 3);
policy = new BetweenII("$script{2 * ${other.prop}}$", "$script{1 + 0.5}$", 3);
policy = new BetweenII("my.prop", 1, "$script{2 * ${other.prop}}$");
policy = new BetweenII("my.prop", "$script{2 * ${prop1}}$", "${prop2}");
XML Element: <BetweenII>
Nested elements:
<Property> : name of a node property or numeric expression, min = 1, max = 1
<Value> : numeric literals or expressions for the bounds of the interval, min = 2, max = 2
Usage:
<BetweenII>
<Property>my.prop</Property>
<Value>1</Value>
<Value>3</Value>
</BetweenII>
<BetweenII>
<Property>$script{2 * ${other.prop}}$</Property>
<Value>$script{1 + 0.5}$</Value>
<Value>3</Value>
</BetweenII>
<BetweenII>
<Property>my.prop</Property>
<Value>1</Value>
<Value>$script{2 * ${other.prop}}$</Value>
</BetweenII>
<BetweenII>
<Property>my.prop</Property>
<Value>$script{2 * ${prop1}}$</Value>
<Value>${prop2}</Value>
</BetweenII>
15.1.11 BetweenIE
Performs a test of type “property_value in [a, b[“ (lower bound included, upper bound excluded)
The values a and b can only be numeric.
Class name: BetweenIE
Constructor:
BetweenIE(String propertyNameOrExpression, double a, double b)
BetweenIE(String propertyNameOrExpression, String a, double b)
BetweenIE(String propertyNameOrExpression, double a, String b)
BetweenIE(String propertyNameOrExpression, String a, String b)
Usage:
policy = new BetweenIE("my.prop", 1, 3);
policy = new BetweenIE("$script{2 * ${other.prop}}$", "$script{1 + 0.5}$", 3);
policy = new BetweenIE("my.prop", 1, "$script{2 * ${other.prop}}$");
policy = new BetweenIE("my.prop", "$script{2 * ${prop1}}$", "${prop2}");
XML Element: <BetweenIE>
Nested elements:
<Property> : name of a node property or numeric expression, min = 1, max = 1
<Value> : numeric literals or expressions for the bounds of the interval, min = 2, max = 2
Usage:
<BetweenIE>
<Property>my.prop</Property>
<Value>1</Value>
<Value>3</Value>
</BetweenIE>

<BetweenIE>
<Property>$script{2 * ${other.prop}}$</Property>
<Value>$script{1 + 0.5}$</Value>
<Value>3</Value>
</BetweenIE>
<BetweenIE>
<Property>my.prop</Property>
<Value>1</Value>
<Value>$script{2 * ${other.prop}}$</Value>
</BetweenIE>
<BetweenIE>
<Property>my.prop</Property>
<Value>$script{2 * ${prop1}}$</Value>
<Value>${prop2}</Value>
</BetweenIE>
15.1.12 BetweenEI
Performs a test of type “property_value in ]a, b]” (lower bound excluded, upper bound included)
The values a and b can only be numeric.
Class name: BetweenEI
Constructor:
BetweenEI(String propertyNameOrExpression, double a, double b)
BetweenEI(String propertyNameOrExpression, String a, double b)
BetweenEI(String propertyNameOrExpression, double a, String b)
BetweenEI(String propertyNameOrExpression, String a, String b)
Usage:
policy = new BetweenEI("my.prop", 1, 3);
policy = new BetweenEI("$script{2 * ${other.prop}}$", "$script{1 + 0.5}$", 3);
policy = new BetweenEI("my.prop", 1, "$script{2 * ${other.prop}}$");
policy = new BetweenEI("my.prop", "$script{2 * ${prop1}}$", "${prop2}");
XML Element: <BetweenEI>
Nested elements:
<Property> : name of a node property or numeric expression, min = 1, max = 1
<Value> : numeric literals or expressions for the bounds of the interval, min = 2, max = 2
Usage:
<BetweenEI>
<Property>my.prop</Property>
<Value>1</Value>
<Value>3</Value>
</BetweenEI>
<BetweenEI>
<Property>$script{2 * ${other.prop}}$</Property>
<Value>$script{1 + 0.5}$</Value>
<Value>3</Value>
</BetweenEI>
<BetweenEI>
<Property>my.prop</Property>
<Value>1</Value>
<Value>$script{2 * ${other.prop}}$</Value>
</BetweenEI>
<BetweenEI>
<Property>my.prop</Property>
<Value>$script{2 * ${prop1}}$</Value>
<Value>${prop2}</Value>
</BetweenEI>
15.1.13 BetweenEE
Performs a test of type “property_value in ]a, b[“ (lower and upper bounds excluded)
The values a and b can only be numeric.
Class name: BetweenEE

Constructor:
BetweenEE(String propertyNameOrExpression, double a, double b)
BetweenEE(String propertyNameOrExpression, String a, double b)
BetweenEE(String propertyNameOrExpression, double a, String b)
BetweenEE(String propertyNameOrExpression, String a, String b)
Usage:
policy = new BetweenEE("my.prop", 1, 3);
policy = new BetweenEE("$script{2 * ${other.prop}}$", "$script{1 + 0.5}$", 3);
policy = new BetweenEE("my.prop", 1, "$script{2 * ${other.prop}}$");
policy = new BetweenEE("my.prop", "$script{2 * ${prop1}}$", "${prop2}");
XML Element: <BetweenEE>
Nested elements:
<Property> : name of a node property or numeric expression, min = 1, max = 1
<Value> : numeric literals or expressions for the bounds of the interval, min = 2, max = 2
Usage:
<BetweenEE>
<Property>my.prop</Property>
<Value>1</Value>
<Value>3</Value>
</BetweenEE>
<BetweenEE>
<Property>$script{2 * ${other.prop}}$</Property>
<Value>$script{1 + 0.5}$</Value>
<Value>3</Value>
</BetweenEE>
<BetweenEE>
<Property>my.prop</Property>
<Value>1</Value>
<Value>$script{2 * ${other.prop}}$</Value>
</BetweenEE>
<BetweenEE>
<Property>my.prop</Property>
<Value>$script{2 * ${prop1}}$</Value>
<Value>${prop2}</Value>
</BetweenEE>
15.1.14 Contains
Performs a test of type “'property_value contains substring”
The value can be only a string.
Class name: Contains
Constructor:
Contains(String propertyNameOrExpression, boolean ignoreCase, String valueOrExpression)
Usage:
policy = new Contains("some.property", true, "$script{'${otherr.prop}' + 'abc'}$");
XML Element: <Contains>
Attribute: ignoreCase: one of "true" or "false", optional, defaults to "false"
Nested elements:
<Property> : name of a node property, min = 1, max = 1
<Value> : substring literal or expression to lookup, min = 1, max = 1
Usage:
<Contains ignoreCase="true">
<Property>some.property</Property>
<Value>$script{'${otherr.prop}' + 'abc'}$</Value>
</Contains>
15.1.15 OneOf
Performs a test of type “property_value in { A1, ... , An }” (discrete set).
The values A1 ... An can be either all strings or all numeric.

Class name: OneOf
Constructors:
OneOf(String propertyNameOrExpression, boolean ignoreCase, String...valuesOrExpressiosn)
OneOf(String propertyNameOrExpression, double...values)
OneOf(String propertyNameOrExpression, String...numericValuesOrExpressions)
Usage:
policy = new OneOf("user.language", true, "en", "fr", "it");
policy = new OneOf("$script{${prop1} + 2.1}$", 1.2, 5.1);
policy = new OneOf("my.prop", "1.2", "$script{1.2}$", "$script{${other.prop} + 2.1}$");
XML Element: <OneOf>
Attributes:
ignoreCase: one of "true" or "false", optional, defaults to "false"
valueType: one of "string" or "numeric", optional, defaults to "string"
Nested elements:
<Property> : name of a node property or expression of the related type, min = 1, max = 1
<Value> : literal or expression of the related type, min = 1, max = unbounded
Usage:
<OneOf ignoreCase="true">
<Property>user.language</Property>
<Value>en</Value>
<Value>fr</Value>
<Value>it</Value>
</OneOf>
<OneOf>
<Property>$script{${prop1} + 2.1}$</Property>
<Value>1.2</Value>
<Value>5.1</Value>
</OneOf>
<OneOf>
<Property>my.prop</Property>
<Value>1.2</Value>
<Value>$script{1.2}$</Value>
<Value>$script{${other.prop} + 2.1}$</Value>
</OneOf>
15.1.16 RegExp
Performs a test of type “property_value_or_expression matches regular_expression”
The regular expression must follow the syntax for the Java regular expression patterns.
Class name: RegExp
Constructor:
RegExp(String propertyNameOrExpression, String pattern)
Usage:
policy = new RegExp("some.property", "a.*z");
XML Element: <RegExp>
Nested elements:
<Property> : name of a node property or string expression, min = 1, max = 1
<Value> : regular expression pattern to match against, min = 1, max = 1
Usage:
<RegExp>
<Property>some.property</Property>
<Value>a*z</Value>
</RegExp>
15.1.17 ScriptedPolicy
Executes a script which returns a boolean value.
Class name: ScriptedPolicy
Constructors:
ScriptedPolicy(String language, String script)
ScriptedPolicy(String language, Reader scriptReader)
ScriptedPolicy(String language, File scriptFile)

Usage:
policy = new ScriptedPolicy("javascript", "true");
policy = new ScriptedPolicy("javascript", new StringReader(myScript));
policy = new ScriptedPolicy("javascript", new File("myScript.js"));
XML Element: <Script>
Attribute: language
Usage:
<Script language=”javascript”>true</Script>
<Script language=”javascript”><![CDATA[
function myFunction() {
return true;
}
myFunction();
]]></Script>
15.1.18 CustomRule
Performs a user-defined test that can be specified in an XML policy document.
Class name: subclass of CustomPolicy
Constructor:
MySubclassOfCustomPolicy(String...args)
Usage:
policy = new MySubclassOfCustomPolicy("arg 1", "arg 2", "arg 3");
XML Element: <CustomRule>
Attribute: class: fully qualified name of a policy class, required
Nested element: <Arg> : custom rule parameters, min = 0, max = unbounded
Usage:
<CustomRule class="my.sample.MySubclassOfCustomPolicy">
<Arg>arg 1</Arg>
<Arg>arg 2</Arg>
<Arg>arg 3</Arg>
</CustomRule>
15.1.19 Preference
Evaluates a set of nested policies ordered by preference.
Class name: Preference
Constructors:
Preference(ExecutionPolicy...policies)
Preference(List<ExecutionPolicy> policies)
Usage:
policy = new Preference(AtLeast("jppf.processing.threads", 4),
new LessThan("jppf.processing.threads", 4).and(new AtLeast("maxMemory", 1_000_000)));
XML Element: <Preference>
Usage:
<Preference>
<AtLeast>
<Property>jppf.processing.thread</Property>
<Value>4</Value>
</AtLeast>
<AND>
<LessThan>
<Property>jppf.processing.thread</Property>
<Value>4</Value>
</LessThan>
<AtLeast>
<Property>maxMemory</Property>
<Value>1000000</Value>
</AtLeast>
</AND>
</Preference>
15.1.20 IsInIPv4Subnet
Performs a test of type “ipv 4 .addresses has an address in at least one of s1, ... or sn subnets”

Each subnet can be expressed in either CIDR or IPv4AddressPattern format.
Class name: IsInIPv4Subnet
Constructors:
IsInIPv4Subnet(String...subnets)
IsInIPv4Subnet(Collection<String> subnets)
Usage:
policy = new IsInIPv4Subnet(“192.168.1.0/24”, “192.168.1.0-255”, "${ip4.netmask}");
XML element: <IsInIPv4Subnet>
Nested element: <Subnet> : IPv4 subnet mask, min = 1, max = unbounded
Usage:
<IsInIPv4Subnet>
<Subnet>192.168.1.0/24</Subnet>
<Subnet>192.168.1.0-255</Subnet>
<Subnet>${ip4.netmask}</Subnet>
</IsInIPv4Subnet>
15.1.21 IsInIPv6Subnet
Performs a test of type “ipv6.addresses has an address in at least one of s1, ... or sn subnets”
Each subnet can be expressed in either CIDR or IPv6AddressPattern format.
Class name: IsInIPv 6 Subnet
Constructors:
IsInIPv6Subnet(String...subnets)
IsInIPv6Subnet(Collection<String> subnets)
Usage:
policy = new IsInIPv6Subnet(“::1/80”, “1080::0:0:8:800:200C:417A/97”, "${ip6.netmask}");
XML element: <IsInIPv6Subnet>
Nested element: <Subnet> : IPv6 subnet mask, min = 1, max = unbounded
Usage:
<IsInIPv6Subnet>
<Subnet>::1/80</Subnet>
<Subnet>1080::0:0:8:800:200C:417A/97</Subnet>
<Subnet>${ip6.netmask}</Subnet>
</IsInIPv6Subnet>
15.1.22 NodesMatching
Counts the nodes matching a given execution policy and compares the resulting number with an expected number of
nodes, using a specified comparison operator: expected_number compared_to (actual_number matching node_policy).
Class name: NodesMatching
Constructors:
NodesMatching(Operator operator, long expectedNodes, ExecutionPolicy nodePolicy)
NodesMatching(Operator operator, long expectNodesExpression, ExecutionPolicy nodePolicy)
Usage:
new NodesMatching(Operator.AT_LEAST, 4, new MoreThan("availableProcessors", 2));
new NodesMatching(Operator.AT_LEAST, "$S{${idle.nodes} / 2}$",
new MoreThan("availableProcessors", 2));
reads as: at least 4 nodes with more than 2 processors each
XML element: <NodesMatching>
Attributes:
- operator: the comparison operator, one of EQUAL, NOT_EQUAL, AT_LEAST, MORE_THAN, AT_MOST, LESS_THAN.
- expected: the number of expected nodes as an int literal or expression
Nested element: any other execution policy element

Usage:
<NodesMatching operator="AT_MOST" expected="4">
<MoreThan>
<Property>availableProcessors</Property>
<Value>2</Value>
</MoreThan>
</NodesMatching>
<NodesMatching operator="AT_MOST" expected="$S{${idle.nodes} / 2}$">
<MoreThan>
<Property>availableProcessors</Property>
<Value>2</Value>
</MoreThan>
</NodesMatching>

15.2 Execution policy properties
15.2.1 Related APIs
All properties can be obtained using the JPPFSystemInformation class. This is what is sent to any execution policy
object when its accepts(JPPFSystemInformation) method is called to evaluate the policy against a specific node or
driver connection. As JPPFSystemInformation encapsulates several sets of properties, the ExecutionPolicy class
provides a method getProperty(JPPFSystemInformation, String) that will lookup a specified property in the
following order:
8. in JPPFSystemInformation.getUuid() : JPPF uuid and version properties
9. in JPPFSystemInformation.getJppf() : JPPF configuration properties
10.in JPPFSystemInformation.getSystem() : system properties
11.in JPPFSystemInformation.getEnv() : environment variables
12.in JPPFSystemInformation.getNetwork() : IPV4 and IPV6 addresses assigned to the node or driver
13.in JPPFSystemInformation.getRuntime() : runtime properties
14.in JPPFSystemInformation.getStorage() : storage space properties
15.in JPPFSystemInformation.getOS() : operatng system information properties
15.2.2 JPPF uuid and version properties
The following properties are provided:
jppf.uuid : the uuid of the node or driver
jppf.version.number : the current JPPF version number
jppf.build.number : the current build number
jppf.build.date : the build date, including the time zone, in the format “yyyy-MM-dd hh:mm z”
Related APIs:
JPPFSystemInformation.get Uuid ()
VersionUtils.getVersion()
15.2.3 JPPF configuration properties
The JPPF properties are all the properties defined in the node's or driver's JPPF configuration file, depending on where
the execution policy applies.
Additionally, there is one special property “jppf.channel.local”, which is set internally by JPPF and which determines
whether the job executor is a local node (i.e. node local to the driver's JVM) when used in a server SLA, or a local
executor in the client when used in a client SLA. When used in a client SLA, this allows toggling local vs. remote
execution on a per-job basis, as in the following example:
JPPFJob job = ...;
// allow job execution only in the client-local executor
ExecutionPolicy localExecutionPolicy = new Equal("jppf.channel.local", true);
job.getClientSLA().setExecutionPolicy(localExecutionPolicy);
On the server side, the JPPF driver also dynamically sets and maintains a number of properties for each node:
• jppf.peer.driver: whether the node is actually a peer driver
• jppf.peer.total.nodes: the number of nodes connected to the remote peer driver
• jppf.processing.threads: for a node this is the number of threads, updated whenever it is changed via JMX. For a
peer driver, this is the total number of processing threads for the nodes that are conected to it
• jppf.node.idle: whther the node is idle or busy exceuting tasks
Related APIs:
JPPFSystemInformation.getJppf()
JPPFConfiguration.getProperties()

15.2.4 System properties
The system properties are all the properties accessible through a call to System.getProperties() including all the -
Dproperty=value definitions in the Java command line.
Related APIs:
JPPFSystemInformation.getSystem()
SystemUtils.getSystemProperties()
java.lang.System.getProperties()
15.2.5 Environment variables
These are the operating system environment variables defined at the time the node's JVM was launched.
Related APIs:
JPPFSystemInformation.getEnv()
SystemUtils.getEnvironment()
java.lang.System.getenv()
15.2.6 Runtime properties
These are properties that can be obtained through a call to the JDK Runtime class.
Related APIs:
JPPFSystemInformation.getRuntime()
SystemUtils.getRuntimeInformation()
java.lang.Runtime
java.lang.management.RuntimeMXBean
List of properties:
availableProcessors : number of processors available to the JVM
freeMemory : estimated free JVM heap memory, in bytes
totalMemory : estimated total JVM heap memory, in bytes
maxMemory : maximum JVM heap memory, in bytes, equivalent to the value defined through the -Xmx JVM flag
usedMemory : the used heap memory in bytes
availableMemory : the total available memory in bytes, equal to maxMemory - usedMemory
startTime : the JVM start time in milliseconds
uptime : the JVM uptime in milliseconds
inputArgs : the options passed to the JVM, not including the arguments passed to the main() method, formatted as a
list of strings separated by ", " (comma followed by a space)
Note: uptime, totalMemory and freeMemory are the values taken upon the node or server startup. They may have
changed subsequently and should therefore only be used with appropriate precautions.
15.2.7 Network properties
These properties enumerate all IPV4 and IPV6 addresses assigned to the JPPF node's host.
Related APIs:
JPPFSystemInformation.getNetwork()
SystemUtils.getNetwork()
java.net.NetworkInterface
List of properties:
ipv4.addresses : space-separated list of IPV4 addresses with associated host in the format host_name|ipv4_address
ipv6.addresses : space-separated list of IPV6 addresses with associated host in the format host_name|ipv6_address
Example:
ipv4.addresses = www.myhost.com|192.168.121.3 localhost|127.0.0.1 10.1.1.12|10.1.1.12
ipv6.addresses = www.myhost.com|2001:0db8:85a3:08d3:1319:8a2e:0370:7334
Note: when a host name cannot be resolved, the left-hand part of the address, on the left of the "|" (pipe character) will be

set to the IP address
15.2.8 Storage properties
These properties provide storage space information about the node's file system. This is an enumeration of the file
system roots with associated information such as root name and storage space information. The storage space
information is only available with Java 1.6 or later, as the related APIs did not exist before this version.
Related APIs:
JPPFSystemInformation.getStorage()
SystemUtils.getStorageInformation()
File.getFreeSpace()
File.getTotalSpace()
File.getUsableSpace()
List of properties:
host.roots.names = root_name_0 ... root_name_n-1 : the names of all accessible file system roots
host.roots.number = n : the number of accessible file system roots
For each root i:
root.i.name = root_name : for instance "C:\" on Windows or "/" on Unix
root.i.space.free = space_in_bytes : current free space for the root (Java 1.6 or later)
root.i.space.total = space_in_bytes : total space for the root (Java 1.6 or later)
root.i.space.usable = space_in_bytes : space available to the user the JVM is running under (Java 1.6 or later)
Example:
host.roots.names = C:\ D:\
host.roots.number = 2
root.0.name = C:\
root.0.space.free = 921802928128
root.0.space.total = 984302772224
root.0.space.usable = 921802928128
root.1.name = D:\
root.1.space.free = 2241486848
root.1.space.total = 15899463680
root.1.space.usable = 2241486848
15.2.9 Operating system properties
Related APIs:
JPPFSystemInformation.getOS()
SystemUtils.getOS()
List of properties:
os.TotalPhysicalMemorySize : total system RAM in bytes
os.FreePhysicalMemorySize : available system RAM in bytes *
os.TotalSwapSpaceSize : total system swap space in bytes
os.FreeSwapSpaceSize : available system swap space in bytes *
os.CommittedVirtualMemorySize : process committed virtual memory in bytes *
os.ProcessCpuTime : process CPU time in nanoseconds *
os.Name : operating system name
os.Version : operating system version
os.Arch : operating system architecture
os.AvailableProcessors : system available cores
* these values are computed at node or server startup time, and will change subsequently; they should be used with
appropriate precautions.

Example:
os.Arch = amd64
os.AvailableProcessors = 8
os.CommittedVirtualMemorySize = 375021568
os.FreePhysicalMemorySize = 12983939072
os.FreeSwapSpaceSize = 29355577344
os.Name = Windows 7
os.ProcessCpuTime = 312002000
os.TotalPhysicalMemorySize = 17113022464
os.TotalSwapSpaceSize = 34224136192
os.Version = 6.1
15.2.10 Server statistics
Related APIs:
JPPFSystemInformation.getStats()
org.jppf.utils.stats.*
Related documentation: see Development guide > The JPPF statistics API
The server statistics values defined as constants in JPPFStatistics are now included and available in the execution
properties for a JPPF driver. The property names are formatted as "statistic_label.attribute = value" where:
• statistic_label is the string returned by JPPFSnapshot.getLabel()
• attribute is the attribute name corresponding to one of the other getters in JPPFSnapshot
• value is always expressed as a double value, even if it is an integer
For a a cumulative or non-cumulative statistics snapshot, such as JPPFStatisticHelper.IDLE_NODE, the available
properties will thus be:
idle.nodes.avg = 1.0
idle.nodes.count = 1.0
idle.nodes.latest = 1.0
idle.nodes.max = 1.0
idle.nodes.min = 0.0
idle.nodes.total = 1.0
For a single value snapshot such as JPPFStatisticHelper.CLIENT_IN_TRAFFIC, there is a single property:
client.traffic.in.total = 1589.0

15.3 Execution policy XML schema
<?xml version="1.0" encoding="UTF-8"?>
<!--
JPPF.
Copyright (C) 2005-2014 JPPF Team.
https://www.jppf.org
Licensed under the Apache License, Version 2.0 (the "License");
you may not use this file except in compliance with the License.
You may obtain a copy of the License at
http://www.apache.org/licenses/LICENSE-2.0
Unless required by applicable law or agreed to in writing, software
distributed under the License is distributed on an "AS IS" BASIS,
WITHOUT WARRANTIES OR CONDITIONS OF ANY KIND, either express or implied.
See the License for the specific language governing permissions and
limitations under the License.
-->
<schema xmlns="http://www.w3.org/2001/XMLSchema"
xmlns:jppf="https://www.jppf.org/schemas/ExecutionPolicy.xsd"
targetNamespace="https://www.jppf.org/schemas/ExecutionPolicy.xsd"
elementFormDefault="unqualified" attributeFormDefault="unqualified">
<element name="ExecutionPolicy" type="jppf:OneRuleType"/>
<group name="Rule">
<choice>
<element name="NOT" type="jppf:OneRuleType"/>
<element name="AND" type="jppf:TwoOrMoreRulesType"/>
<element name="OR" type="jppf:TwoOrMoreRulesType"/>
<element name="XOR" type="jppf:TwoOrMoreRulesType"/>
<element name="LessThan" type="jppf:Numeric2Type"/>
<element name="AtMost" type="jppf:Numeric2Type"/>
<element name="MoreThan" type="jppf:Numeric2Type"/>
<element name="AtLeast" type="jppf:Numeric2Type"/>
<element name="BetweenII" type="jppf:Numeric3Type"/>
<element name="BetweenIE" type="jppf:Numeric3Type"/>
<element name="BetweenEI" type="jppf:Numeric3Type"/>
<element name="BetweenEE" type="jppf:Numeric3Type"/>
<element name="Equal" type="jppf:EqualType"/>
<element name="Contains" type="jppf:ContainsType"/>
<element name="OneOf" type="jppf:OneOfType"/>
<element name="RegExp" type="jppf:RegExpType"/>
<element name="CustomRule" type="jppf:CustomRuleType"/>
<element name="Script" type="jppf:ScriptedRuleType"/>
<element name="IsInIPv4Subnet" type="jppf:SubnetRuleType"/>
<element name="IsInIPv6Subnet" type="jppf:SubnetRuleType"/>
<element name="NodesMatching" type="jppf:GlobalType"/>
</choice>
</group>
<!-- unary predicates : NOT -->
<complexType name="OneRuleType">
<sequence>
<group ref="jppf:Rule"/>
</sequence>
</complexType>
<!-- n-ary predicates : Preference -->
<complexType name="OneOrMoreRulesType">
<sequence minOccurs="1" maxOccurs="unbounded">
<group ref="jppf:Rule"/>
</sequence>

</complexType>
<!-- binary predicates : AND, OR, XOR -->
<complexType name="TwoOrMoreRulesType">
<sequence minOccurs="2" maxOccurs="unbounded">
<group ref="jppf:Rule"/>
</sequence>
</complexType>
<!-- test of type "property_value is less than value" -->
<complexType name="Numeric2Type">
<sequence>
<element name="Property" type="string"/>
<element name="Value" type="double"/>
</sequence>
</complexType>
<!-- test of type "property_value is in range [a, b]" -->
<complexType name="Numeric3Type">
<sequence>
<element name="Property" type="string"/>
<element name="Value" type="double" minOccurs="2" maxOccurs="2"/>
</sequence>
</complexType>
<!-- test of type "property_value is equal to value" -->
<complexType name="EqualType">
<sequence>
<element name="Property" type="string"/>
<element name="Value" type="string"/>
</sequence>
<attribute name="valueType" use="optional" default="string">
<simpleType>
<restriction base="string">
<enumeration value="string"/>
<enumeration value="numeric"/>
<enumeration value="boolean"/>
</restriction>
</simpleType>
</attribute>
<attribute name="ignoreCase" type="jppf:TrueFalse" use="optional" default="false"/>
</complexType>
<!-- test of type "property_value contains substring" -->
<complexType name="ContainsType">
<sequence>
<element name="Property" type="string"/>
<element name="Value" type="string"/>
</sequence>
<attribute name="ignoreCase" type="jppf:TrueFalse" use="optional" default="false"/>
</complexType>
<!-- test of type "property_value is one of {value1, ... , valueN}" -->
<complexType name="OneOfType">
<sequence>
<element name="Property" type="string"/>
<element name="Value" type="string" maxOccurs="unbounded"/>
</sequence>
<attribute name="valueType" use="optional" default="string">
<simpleType>
<restriction base="string">
<enumeration value="string"/>
<enumeration value="numeric"/>
</restriction>
</simpleType>
</attribute>
<attribute name="ignoreCase" type="jppf:TrueFalse" use="optional" default="false"/>
</complexType>

<!-- test of type "property_value matches regular_expression" -->
<complexType name="RegExpType">
<sequence>
<element name="Property" type="string"/>
<element name="Value" type="string"/>
</sequence>
</complexType>
<simpleType name="TrueFalse">
<restriction base="string">
<enumeration value="true"/>
<enumeration value="false"/>
</restriction>
</simpleType>
<!-- Subnet matching execution policy -->
<complexType name="SubnetRuleType">
<sequence>
<element name="Subnet" type="string" minOccurs="1" maxOccurs="unbounded"/>
</sequence>
</complexType>
<!-- custom execution policy -->
<complexType name="CustomRuleType">
<sequence>
<element name="Arg" type="string" minOccurs="0" maxOccurs="unbounded"/>
</sequence>
<attribute name="class" type="string"/>
</complexType>
<!-- scripted execution policy -->
<complexType name="ScriptedRuleType">
<simpleContent>
<extension base="string">
<attribute name="language" type="string"/>
</extension>
</simpleContent>
</complexType>
<!-- test of type
"if there are _operator_(_expected_) nodes that match _execution_policy_" -->
<complexType name="GlobalType">
<sequence>
<group ref="jppf:Rule"/>
</sequence>
<attribute name="operator" use="optional" default="EQUAL">
<simpleType>
<restriction base="string">
<enumeration value="EQUAL"/>
<enumeration value="NOT_EQUAL"/>
<enumeration value="AT_LEAST"/>
<enumeration value="AT_MOST"/>
<enumeration value="MORE_THAN"/>
<enumeration value="LESS_THAN"/>
</restriction>
</simpleType>
</attribute>
<attribute name="expected" type="long" use="optional" default="0"/>
</complexType>
</schema>

16 JPPF Deployment
16.1 Drivers and nodes as services
In this section, it is assumed that you have downloaded and installed a JPPF driver distribution or one of the JPPF node
distributions. The root installation folder of the driver or node will be desgnated as JPPF_HOME in the next sections.
16.1.1 Windows services with Apache's commons-daemon
Using the Apache commons-daemon utilities, it is possible to install a driver or node as a Windows service without any
additional download. First a little bit of configuration checking and/or editing is required:
a) edit the file service.bat in the JPPF_HOME\bin\daemon folder in your favorite text editor
b) check the following environmment variables at the start of the file and make sure they match the JVM root location and
architecture in your environment:
rem must point to the root installation folder of a JDK or JRE
set JRE_HOME=%JAVA_HOME%
rem JVM azrchitecture, must be one of 32, 64, ia64
set ARCH=64
If you need addtional jar files or class folders for your node or driver, you can either drop them in the JPPF_HOME\lib
folder or specifiy them with the ADDITIONAL_CP environment variable, for example:
rem add more jars and class folders to the default classpath
set ADDITIONAL_CP=C:/libs/myJar.jar;C:/MypPoject/classes
When this is done, you are ready to install the JPPF driver or node as a Windows service:
service.bat install
To remove the service, use the following command:
service.bat uninstall
Lastly, the gui.bat script starts a utility which installs itself in the system tray and allows you to monitor, control and
configure the service. Launch it with the following command:
gui.bat
16.1.2 Windows services with the Java Service Wrapper
JPPF drivers and nodes can be run as Windows Services using the Java Service Wrapper available at Tanuki Software.
This is done by following these steps:
• download the Java Service Wrapper for your platform and copy the files wrapper.exe, wrapper.dll and wrapper.jar
to the JPPF_HOME directory
• edit the file JPPF_HOME\config\wrapper-driver.conf or JPPF_HOME\config\wrapper-node.conf and check that
the setting for the wrapper.java.command property is valid (either the PATH environment must contain a JRE, or the
JRE installation directory must be entered here)
• run the InstallService.bat script in the JPPF_HOME\bin\jsw folder to install the JPPF service
• run the UninstallService.bat script in the JPPF_HOME\bin\jsw folder to uninstall the JPPF service
16.1.3 Unix daemons with the Java Service Wrapper
JPPF drivers and nodes can be run as Windows Services using the Java Service Wrapper available at Tanuki Software.
This is done by following these steps:
• download the Java Service Wrapper for your platform and copy the files wrapper, libwrapper.so and wrapper.jar to
the JPPF_HOME directory
• don't forget to set the executable bit for the JPPF_HOME/bin/jsw/JPPFDriver and the wrapper script/executable
• edit the file JPPF_HOME/config/wrapper-driver.conf or JPPF_HOME/config/wrapper-node.conf and check that
the setting for the wrapper.java.command property is valid (either the PATH environment must contain a JRE, or the
JRE installation directory must be entered here)
• open a terminal in the JPPF_HOME/bin/jsw directory
• to run the driver or node as a daemon: ./JPPFDriver start or ./JPPFNode start
• to stop the driver or node: ./JPPFDriver stop or ./JPPFNode stop
• to restart the driver or node: ./JPPFDriver restart or ./JPPFNode restart

16.2 Running JPPF on Amazon's EC2, Rackspace, or other Cloud Services
16.2.1 Java Cloud Toolkit
Apache jclouds® provides an open source Java toolkit for accessing EC2, Rackspace, and several other cloud providers.
The Compute interface provides several methods for creating server(s) from either the provider's or your own saved
image, file transfer, executing commands on the new server's shell, deleting servers, and more. Servers can be managed
individually or in groups, permitting your JPPF client to provision and configure servers on-the-fly.
When you create a cloud server with this toolkit, you programmatically have access to its NodeMetadata including IP
addresses and login credentials. By creating your driver and nodes in the right sequence, you can pass IP information
between them, as well as create different server types and use Job SLA's based on the IPs to vary the types of servers
you want for different types of jobs.
16.2.2 Server discovery
Cloud servers do not allow multicast network communication, so JPPF nodes must know which server to use ahead of
time instead of using the auto-discovery feature. So the server property file must set:
jppf.discovery.enabled = false
jppf.peer.discovery.enabled = false
And the node property file must set:
jppf.discovery.enabled = false
jppf.server.host = IP_or_DNS_hostname
Similarly the client must set:
jppf.discovery.enabled = false
jppf.drivers = driverA
driverA.jppf.server.host = IP_or_DNS_hostname
driverA.jppf.server.port = 11111
Amazon, Rackspace, and others charge for network access to a public IP, so you'll want the node to communicate with
the internal 10.x.x.x address and not a public IP. More on this detail below...
16.2.3 Firewall configuration
EC2 puts all nodes into “security groups” that define allowed network access. Make sure to start JPPF servers with a
special security group that allows access to the standard port 11111 and if you use the management tools remotely,
11198. You may also want to limit these to internal IPs 10.0.0.0/8 if your clients, servers and nodes are all within EC2.
Rackspace cloud servers have no default restrictions on private IPs and ports at the same datacenter, so JPPF will work
out-of-the-box on an all-cloud network. If added security is desired, you can create an Isolated Cloud Network with your
own set of private IP addresses (192.168.x.x). In order to associate cloud servers with a dedicated (managed) server at
Rackspace, you must request to configure RackConnect to merge your cloud and managed accounts and use all-private
IPs.
16.2.4 Instance type
EC2 and Rackspace nodes vary the number of available cores and available memory, so you may want a different node
property file and startup script for each instance type you start, with an appropriate number of threads. For instance, on a
EC2 c1.xlarge instance with 8 cores, you might want to have one additional thread so the CPU would be busy if any one
thread was waiting on I/O:
jppf.processing.threads = 9
If your tasks require more I/O, you may need to experiment to find the best completion rate. You may want to configure
multiple JPPF nodes on the same server.
16.2.5 IP Addresses
All EC2 and Rackspace instances will have both a public IP address (chosen randomly or your selected elastic IP), and a
private internal IP 10.x.x.x. You are charged for traffic between availability zones regardless of address, and even within
the same zone if you use the external IP. So you'll want to try to have the systems connect using the 10.x.x.x addresses.
Unfortunately, this complicates things a bit. Ideally you probably want to set up a pre-configured node image (AMI) and
launch instances from that image as needed for your JPPF tasks. But you may not know the internal IP of the driver at the
time. And you don't want to spend time creating a new AMI each time you launch a new task with a new driver. The
following approaches will probably work:
One solution is to use a static elastic IP that you will always associate with the JPPF driver and eat the cost of EC2 traffic.
It isn't that much really...
Or you can use DNS to publish your 10.x.x.x IP address for the driver before launching nodes, and configure the node
AMI to use a fixed DNS hostname.
Or you can do a little programming with the EC2 or Rackspace API to pass the information around. This is the
recommended approach. To this effect, JPPF provides a configuration hook, which will allow a node to read its
configuration from a source other than a static and local configuration file. The node configuration plugin can read a
properties file from S3 instead of a file already on the node. A matching startup task on the driver instance would publish
an appropriate properties file to S3.
As of JPPF 4.1, you can use the getPrivateAddresses() method of the jclouds NodeMetadata class to return the private IP
of the server, and then use the runScriptOnNode() method of the ComputeService class to set an environment variable or
publish the IP in a file which can be referenced using substitutions or includes.
There are lots of other approaches that will give you the same results – just have the server publish its location to some
known location (including possibly the node itself) and have the node read this and dynamically create its properties
instead of having a fixed file.

16.3 Nodes in “Idle Host” mode
A node can be configured to run only when its host is considered idle, that is, when no keyboard or mouse activity has
occurred for a specified time.
The idleness detection and behavior are specified with the following node configuration properties:
# enable/disable idle mode, defaults to false (disabled)
jppf.idle.mode.enabled = true
# Time of keyboard and mouse inactivity after which the system is considered
# idle, in milliseconds. Defaults to 300000 (5 minutes)
jppf.idle.timeout = 6000
# Interval between 2 successive calls to the native APIs to determine whether
# the system idle state has changed. Defaults to 1000 ms
jppf.idle.poll.interval = 1000
# Whether to shutdown the node immediately when a mouse/keyboard activity is detected,
# or wait until the node is no longer executing tasks. Default value is true (immediate
# shutdown)
jppf.idle.interruptIfRunning = true
With the above settings, the node will be started whenever there has been no user input for at least 6 seconds, the check
for idleness will occur every second, and the node will stop immediately whenever the user resumes activity.
When the node is set to stop immediately upon user activity resumption, this will trigger the normal server behavior, which
is to resubmit the tasks based on the resubmission settings at the job or task level.
Please note that the following node deployments are incompatible with the idle mode:
• local nodes running in the same JVM as a driver
• slave nodes, when using node provisioning. However, the master node supports the idle mode
The idleness detection feature relies on a JNI bridge provided by the JNA libraries, provided in the node distribution.
Consequently, it is not guaranteed to work with all platforms. It should work will all Windows versions from Windows Vista
upwards, all Linux/BSD/Unix distributions which have the X ScreenSaver library installed, and Mac OS/X. In particular, this
feature may not be supported with some Unix-based OSes.

16.4 Offline nodes
JPPF 4.0 introduced a new “offline” mode for the nodes: in this mode, the nodes will disconnect from the server before
executing the tasks, then reconnect to send the results and get a new set of tasks. The tasks are thus executed offline. As
a consequence, the distributed class loader connection is disabled, and so is the JMX-based remote management of the
node.
In this mode, the scalability of a single-server JPPF grid is greatly increased, since it becomes possible to have many
more nodes than there are available TCP ports on the server. This is also particularly adapted to a volunteer computing
type of grid, especially when combined with the “Idle Host” mode.
16.4.1 Class loading considerations
Since the dynamic class loader is disabled for offline nodes, we need another way to ensure that the tasks and supporting
classes are known to the node. There are two solutions for this, which can be used together:
• statically: the classes can be deployed along with each node and added to its classpath
• dynamically: the supporting libraries can be sent along with the jobs, using the job's SLA classpath attribute. The
nodes have a specific mechanism to add these libraries to the classpath before deserializing and executing the tasks.
Additionally, the node will also need the JPPF libraries used by the JPPF server in its classpath: jppf-server.jar and jppf-
common.jar.
16.4.2 Avoiding stuck jobs
Since offline nodes work disconnected most of the time, the server has no way to know the status of a node, nor detect
whether it crashed or is unable to reconnect. When this happens, the standard JPPF recovery mechanism, which
resubmits the tasks sent to the node when a disconnection is detected, cannot be applied. In turn, this will cause the
entire job to be stuck in the server queue, never completing.
To avoid this risk, the job SLA allows you to specify an expiration for all subsets of a job sent to any node. This expiration,
specified as either a fixed date or a maximum duration for the job dispatch (i.e. subset of the job sent to a node), will
cause the server to consider the job dispatch to have failed, and resubmit or simply cancel the tasks it contains,
depending on the maximum number of allowed expirations specified in the SLA.
16.4.3 Example: configuring an offline node and submitting a job
To configure an offline node, set the following properties in its configuration file:
# enable offline mode
jppf.node.offline = true
# add the JPPF server libraries to the classpath
jppf.jvm.options = -server -Xmx512m -cp lib/jppf-server.jar -cp lib/jppf-common.jar
Note that we specified the additional libraries as 2 distincts “-cp” statements, so that the path specifications do not depend
on a platform-specific syntax. For instance on Linux we could just write instead:
-cp lib/jppf-server.jar:lib/jppf-common.jar
To submit a job along with a supporting library:
JPPFJob myJob = new JPPFJob();
ClassPath classpath = myJob.getSLA().getClassPath();
// wrap a jar file into a FileLocation object
Location jarLocation = new FileLocation(“libs/MyLib.jar”);
// copy the jar file into memory
Location location = new MemoryLocation(jarLocation.toByteArray());
// add it as classpath element
classpath.add(“myLib”, location);
// tell the node to reset the tasks classloader with this new class path
classpath.setForceClassLoaderReset(true);
// set the job dispatches to expire if they execute for more than 5 seconds
myJob.getSLA().setDispatchExpirationSchedule(new JPPFSchedule(5000L));
// dispatched tasks will be resubmitted at most 2 times before they are cancelled
myJob.getSLA().setMaxDispatchExpirations(2);
// submit the job
JPPFClient client = ...;
List<JPPFTask> results = client.submit(myJob);

16.5 Node provisioning
Any JPPF node has the ability to start new nodes on the same physical or virtual machine, and stop and monitor these
nodes afterwards. This constitutes a node provisioning facility, which allows dynamically growing or shrinking a JPPF grid
based on the workload requirements.
This provisioning ability establishes a master/slave relationship between a standard node (master) and the nodes that it
starts (slaves). Please note that a slave node cannot be in turn used as a master. Apart from this restriction, slave nodes
can be managed and monitored as any other node - unless they are defined as offline nodes.
Please note that offline nodes cannot be used a master nodes, since they cannot be managed.
16.5.1 Provisioning with the JMX API
As seen in Management and monitoring > Node management > Node provisioning, provisioning can be performed with
an Mbean implementing the JPPFNodeProvisioningMBean interface, defined as follows:
public interface JPPFNodeProvisioningMBean {
// The object name of this MBean
String MBEAN_NAME = "org.jppf:name=provisioning,type=node";
// Get the number of slave nodes started by this MBean
int getNbSlaves();
// Start or stop the required number of slaves to reach the specified number
void provisionSlaveNodes(int nbNodes);
// Same action, explicitely specifiying the interrupt flag
void provisionSlaveNodes(int nbNodes, boolean interruptIfRunning);
// Start or stop the required number of slaves to reach the specified number,
// using the specified configuration overrides
void provisionSlaveNodes(int nbNodes, TypedProperties configOverrides);
// Same action, explicitely specifiying the interrupt flag
void provisionSlaveNodes(
int nbNodes, boolean interruptIfRunning, TypedProperties configOverrides);
}
Combined with the ability to manage and monitor nodes via the server to which.they are attached, this provides a
powerful and sophisticated way to grow, shrink and control a JPPF grid on demand. Let's look at the following example,
which shows how to provision new nodes with specific memory requirements, execute a job on these nodes, then restore
the grid to its initial topology.
The first thing that we do is to initialize a JPPF client, obtain a JMX connection from the JPPF server, then get a reference
to the server MBean which forwards management requests to the nodes:
JPPFClient client = new JPPFClient();
// wait until a standard connection to the driver is established
JPPFConnectionPool pool = client.awaitWorkingPool();
// wait until a JMX connection to the driver is established
JMXDriverConnectionWrapper jmxDriver =
pool.awaitJMXConnections(Operator.AT_LEAST, 1, true).get(0);
// get a proxy to the mbean that forwards management requests to the nodes
JPPFNodeForwardingMBean forwarder = jmxDriver.getNodeFrowarder();
In the next step, we will create a node selector, based on an execution policy which matches all master nodes:
// create a node selector which matches all master nodes
ExecutionPolicy masterPolicy = new Equal("jppf.node.provisioning.master", true);
NodeSelector masterSelector = new NodeSelector.ExecutionPolicySelector(masterPolicy);
Note the use of the configuration property “jppf.node.provisoning.master = true” which is present in every master node.
Next, we define configuration overrides to fit our requirements:
TypedProperties overrides = new TypedProperties()
// request 2 processing threads
.setInt("jppf.processing.threads", 2)
// specify a server JVM with 512 MB of heap
.setString("jppf.jvm.options", "-server -Xmx512m");

Now we can provision the nodes we need:
// request that 2 slave nodes be provisioned, by invoking the provisionSlaveNodes()
// method on all nodes matched by the selector, with the configuration overrides
forwarder.provisionSlaveNodes (masterSelector, 2, overrides);
// give the nodes enough time to start the slaves
Thread.sleep(3000L);
We then check that our master nodes effectively have two slaves started:
// request the 'NbSlaves' Mbean atrribute for each master
Map<String, Object> resultsMap = forwarder.getNbSlaves(masterSelector);
// keys in the map are node UUIDs
// the values are either integers if the request succeeded, or a Throwable if it failed
for (Map.Entry<String, Object> entry: resultsMap.entrySet()) {
if (entry.getValue() instanceof Throwable) {
System.out.println("node " + entry.getKey() + " raised " +
ExceptionUtils.getStackTrace((Throwable) entry.getValue()));
} else {
System.out.println("master node " + entry.getKey() + " has " +
entry.getValue() + " slaves");
}
}
Once we are satisfied with the topology we just setup, we can submit a job on the slave nodes:
// create the job and add tasks
JPPFJob job = new JPPFJob();
job.setName("Hello World");
for (int i=1; i<=20; i++) job.add(new ExampleTask(i)).setId("task " + i);
// set the policy to execute on slaves only
ExecutionPolicy slavePolicy = new Equal("jppf.node.provisioning.slave", true);
job.getSLA().setExecutionPolicy(slavePolicy);
// submit the job and get the results
List<Task<?>> results = client.submitJob(job);
Finally, we can terminate the slave nodes with a provisioning request for 0 slaves, and get back to the initial grid topology:
forwarder.provisionSlaveNodes(masterSelector, 0, null);
// again, give it some time
Thread.sleep(2000L);

16.5.2 Provisioning with the administration console
In the JPPF administration console, the provisioning facility is available as shown here:
As you can see in this screenshot, the provisioning facility is integrated in the JPPF administration tool. To perform a
provisioning operation, in the topology tree or graph view, select any number of master nodes, then click on the
provisioning button in the tool bar or in the mouse popup menu.
The topology tree view has a column indicating the number of slaves started for each master node. Non-master nodes
have an empty value in this column, whereas master nodes have a value of zero or more.Furthermore, master and non-
master nodes have distinctive icons:
• for master nodes
• for non-master nodes
After clicking on the provisioning button, a dialog will be displayed, allowing you to specifiy the number of slave nodes to
provision, whether to use configuration overrides, and specify the overrides in free-form text. When clicking on the “OK”
button, the provisioning request will be sent to all the selected master nodes.
Please note that the values entered in the provisioning dialog, including the state of the checkbox, are persisted by the
administration tool, so that you will conveniently retrieve them the next time you open the dialog.

16.5.3 Configuration
16.5.3.1 Provisioning under the hood
Before a slave node is started, the master node will perform a number of operations, to ensure that the slave is properly
configured and that any ouput it produces can be captured and retrieve. These operations include:
1) Creating a root directory for the slave, in which log files and output capture files will be created, along with configuration
files. By default, this directory is in “${MASTER_ROOT}/slave_nodes/node_nn”, where the suffix nn is a sequence
number assigned to the slave by the master node.
2) Copy the content of a user-specified directory, holding configuration files used by all the slaves, into the slave's “config”
directory. For example, if “slave_config” is specified by the user, then all the files and sub-directories contained in the
folder “${MASTER_ROOT}/slave_config” will be copied into “${SLAVE_ROOT}/config”. Note that the destination folder
name “config” cannot be changed.
3) The JPPF configuration properties of the master node will be saved into a properties file located in
“${SLAVE_ROOT}/config/jppf-node.properties”, after the user-specified (via the management API or the administration
tool) overrides are applied, then the following overrides:
# mark the node as a slave
jppf.node.provisioning.slave = true
# a slave node cannot be a master
jppf.node.provisioning.master = false
# redirect the ouput of System.out to a file
jppf.redirect.out = system_out.log
# redirect the ouput of System.err to a file
jppf.redirect.err = system_err.log
4) The classpath of the slave node will be exactly the same as for the master, with the addition of the slave's root
directory. This means that any jar file or class directory specified in the master's start command will also be available to
the slaves.
5) Additional JVM options for the slave process can be specified in two ways:
• first by overriding the “jppf.jvm.options” configuration property when provisioning slaves nodes
• then, if the property “jppf.node.provisioning.slave.jvm.options” is defined in the master node, these options are added
For instance, setting “jppf.node.provisioning.slave.jvm.options = -Dlog4j.configuration=config/log4j.properties” will ensure
that each slave will be able to find the Log4j configuration file in its “config” folder.
6) The master node maintains a link with each of its slaves, based on a local TCP socket connection, which serves two
essential purposes:
• even when a slave is forcibly terminated, the master will know almost immediately about it and will be able to update
its internal state, for instance the number of slaves
• when a master is forcibly terminated (e.g. with 'kill -9 pid' on Linux, or with the Task Manager on Windows), all its
slaves will know about it and terminate themselves, to avoid having hanging Java processes on the host
16.5.3.2 Configuration properties
The following properties are available:
# Define a node as master. Defaults to true
jppf.node.provisioning.master = true
# Define a node as a slave. Defaults to false
jppf.node.provisioning.slave = false
# Specify the path prefix used for the root directory of each slave node
# defaults to "slave_nodes/node_", relative to the master root directory
jppf.node.provisioning.slave.path.prefix = slave_nodes/node_
# Specify the directory where slave-specific configuration files are located
# Defaults to the "config" folder, relative to the master root directory
jppf.node.provisioning.slave.config.path = config
# A set of space-separated JVM options always added to the slave startup command
jppf.node.provisioning.slave.jvm.options = -Dlog4j.configuration=config/log4j.properties
# Number of slaves to start at master node startup. Defaults to 0
jppf.node.provisioning.startup.slaves = 5
Note that “jppf.node.provisioning.slave” is only used by slave nodes and is always ignored by master nodes.

Additionally, each slave node has a property "jppf.node.provisioning.master.uuid", whose value is the uuid of the
master node that started it. This can be very useful when using a node selector or execution policy that only selects the
slave nodes of one or more specific master nodes:
String masterUuid = ...;
JPPFJob job = new JPPFJob();
// execute this job only on slave nodes of the specified master
ExecutionPolicy policy = new Equal(
"jppf.node.provisioning.master.uuid", true, masterUuid);
job.getSLA().setExecutionPolicy(policy);

16.6 Runtime dependencies
16.6.1 Common dependencies
These libraries are those used by the JPPF nodes as well as by all other JPPF components. For greater clarity, they are
not shown in the next sections, however they should always be added to the JPPF components' classpath.
Library name Jar Files Comments
JPPF common jppf-common.jar Common JPPF APIs and utilities used in all components
SLF4J slf4j-api-1.6.1.jar
slf4j-log4j12-1.6.1.jar
Logging wrapper API with Log4j bindings
Log4j log4j-1.2.15.jar Logging implementation
JPPF JMX remote jppf_jmxremote_optional-x.y.jar JMX remote connector
Apache Commons IO commons-io-2.4.jar Apache Commons IO library
16.6.2 Node
Common dependencies +
Library name Jar Files Comments
JPPF node jppf-node.jar Node bootstraping, distributed class loader and other node APIs
16.6.3 Driver dependencies
Common dependencies +
Library name Jar Files Comments
JPPF server jppf-server.jar Driver-specific code
JPPF node jppf-node.jar Node bootstraping, distributed class loader and other node APIs
16.6.4 Client application dependencies
Common dependencies + application-specific dependencies +
Library name Jar Files Comments
JPPF client jppf-client.jar Client-specific code

16.6.5 Administration console dependencies
Common dependencies +
Library name Jar Files Comments
JPPF admin jppf-admin.jar Administration console-specific code
JPPF client jppf-client.jar Client-specific code
Groovy groovy-all-1.6.5.jar Groovy scripting engine and APIs
MigLayout miglayout-3.7-swing.jar Swing layout library
JFreeChart jfreechart-1.0.12.jar
jcommon-1.0.15.jar
Charting components for Swing GUIs
JGoodies Looks looks-2.2.2.jar Swing look and feel
JUNG jung-algorithms-2.0.1.jar
jung-api-2.0.1.jar
jung-graph-impl-2.0.1.jar
jung-visualization-2.0.1.jar
collections-generic-4.01.jar
colt-1.2.0.jar
concurrent-1.3.4.jar
Graph library

16.7 Web administration console
16.7.1 What is it?
The JPPF web administration console is a web-based functional equivalent to the desktop-based console, with a few
significant differences:
• it has all the features of its desktop counterpart, except for the charts, which are not implemented yet
• it is multi-user and handles both authentication and authorizations
• its configuration is manageable from its own administrative user interface
The web administration console is based on the Apache Wicket 7.x web framework, which requires a servlet container
supporting the servlet 3.0 specification. As for the current version of JPPF, Java 7 or later is also required.
16.7.2 Authentication and authorizations
16.7.2.1 Authentication
The web administration uses form-based, container-managed authentication. This means that user credentials (user
name and password) are entered via a login screen and then validated by the web-or application server, using the
mechanisms exposed by the server.
16.7.2.2 User roles
The web administration console defines 3 user roles, each with its own set of associated authorizations:
• jppf-monitor: users in this role can only observe the state of the grid and of the jobs that run in it. They cannot
stop/restart drivers or nodes, change their configuration, start slave nodes, suspend or cancel jobs, etc. Actions that
are not permitted will always be disabled in the toolbars. Pages that are not allowed will not be displayed in the
navigation bar on the left side.
• jppf-manager: users in this role have all the permissions of the "jppf-monitor" role along with the rights to change the
state and behavior of the grid, including drivers, nodes and jobs.
• jppf-admin: users in this role have access to an administration screen not visible to other roles, which allows them to
change, import and export the JPPF congfiguration of the web admin console and to restart the underlying JPPF client
to take configuration changes into account. A user with only this role will only see the administration screen. Therefore,
it is recommended to use it in combination with one of the other two roles.
16.7.2.3 User roles mapping
The task of mapping users or groups to application roles depends almost entirely on the application server in which the
web console is deployed. For those servers that require a specific deployment constructor to specify roles mapping
(currently Glasfish and Weblogic), such a descriptor is provided and included in the .war file. In any case, you should
follow the specific server's documentation to define a user registry and/or map it to the JPPF roles.
16.7.3 Supported application servers
The JPPF web admin console has been tested on Tomcat 7.0, Jetty 9.2, Glasfish 4.1, Wildfly 8.2, Websphere Liberty
Profile 16.0.0.3 and Weblogic 12.1.3. It is designed to work on any servlet container that supports the Servlet 3.0
specificiation.
16.7.4 Building from the source
The JPPF web administration console is distributed as a self-contained module and includes sources, required libraries,
deployment descriptors, resources and build scripts. As for any JPPF module, the web console is built with Apache Ant. It
is recommended to have Ant 1.9.0 or later installed before building.
To build, simply unzip the JPPF-x.y.z-admin-web.zip file into a directory of your choice, then open a shell in the resulting
JPPF-x.y.z-admin-web folder. In this shell type "ant build" or just "ant" to build the JPPFWebAdmin.war file. The file is
created in the build/ sub-folder. The application resources, especially the deployment descriptors, are found in the
webapp/ sub-folder.
17 Changes from previous versions
17.1 Changes in JPPF 6.0
17.1.1 Package org.jppf.client
In the class AbstractJPPFClient, tthe following deprecated methods were removed:
• addClientListener(ClientListener)
• removeClientListener(ClientListener)
• getAllConnectionNames()
• getAllConnections()
• getClientConnection()
• getClientConnection(JPPFClientConnectionStatus...)
• getClientConnection(String)
In the class JPPFClient, tthe following deprecated constructors were removed:
• JPPFClient(ClientListener...)
• JPPFClient(String, ClientListener...)
• JPPFClient(String, TypedProperties, ClientListener...)
In the enum Operator, tthe following deprecated enum constants were removed:
• GREATER
• LESS
In the interface ConnectionPool, tthe following deprecated methods were removed:
• getMaxSize()
• setMaxSize(int)
In the class AbstractConnectionPool, tthe following deprecated methods were removed:
• getMaxSize()
• setMaxSize(int)
17.1.2 Package org.jppf.client.event
The following deprecated classes were removed:
• ClientListener
• ClientEvent
17.1.3 Package org.jppf.management
The following deprecated classes were removed:
• NodeSelector.AllNodesSelector
• NodeSelector.ExecutionPolicySelector
• NodeSelector.UuidSelector
17.1.4 Package org.jppf.job
The following deprecated classes were removed:
• TaskReturnEvent
• TaskReturnListener
• TaskReturnManager
17.1.5 Package org.jppf.load.balancer
In interface LoadBalancingProfile, the deprecated copy() method was removed
In interface Bundler, the deprecated copy() method was removed
In class AbstractLoadBalancingProfile, the deprecated copy() method was removed
In class AbstractBundler, the deprecated copy() method was removed
The interface JobAwarenessEx was renamed to JobAwareness and JobAwarenessEx was removed
The deprecated NodeAwareness interface was removed
17.1.6 Package org.jppf.load.balancer.impl
The following deprecated classes were removed:
• RLBundler
• RLProfile
17.1.7 Package org.jppf.load.balancer.spi
The deprecated class RLBundlerProvider was removed.
17.1.8 Package org.jppf.node.screensaver
In class NodeIntegrationAdapter the deprecated method setScreenSaver(JPPFScreenSaver) was removed
In interface NodeIntegration the deprecated method setScreenSaver(JPPFScreenSaver) was removed
17.1.9 Package org.jppf.server.job.management
In class DriverJobManagementMBean the deprecated method getAllJobIds() was removed
17.1.10 Package org.jppf.node.protocol
In interface Task and class AbstractTask:
• the deprecated method getException() was removed
• the method Node getNode() was added
17.1.11 Package org.jppf.node
In class Node, the method resetTaskClassLoader(Object...params) now returns a ClassLoader object instead
of an AbstractJPPFClassLoader
17.1.12 Package org.jppf.utils
The following classes were moved to the new package org.jppf.utils.concurrent
• ConcurrentUtils
• JPPFThreadFactory
• MutableReference
• ThreadSynchronization

17.2 Changes in JPPF 5.0
17.2.1 New packaging
Version 5.0 introduces a more consistent packaging and distribution of the JPPF libraries. The following table compares
the JPPF libraries present in each component distribution between versions 5.0 and 4.0:
Distribution Jars in 5.0 Jars in 4.0
Node jppf-common.jar
jppf-node.jar
jppf-common-node.jar
Server jppf-common.jar
jppf-node.jar
jppf-server.jar
jppf-common-node.jar
jppf-common.jar
jppf-server.jar
Client jppf-common.jar
jppf-client.jar
jppf-common-node.jar
jppf-common.jar
jppf-client.jar
Administration
console
jppf-common.jar
jppf-client.jar
jppf-admin.jar
jppf-common-node.jar
jppf-common.jar
jppf-client.jar
jppf-admin.jar
17.2.2 Location API classes:
The following classes were moved from the package org.jppf.node.protocol to the package org.jppf.location:
• AbstractLocation
• FileLocation
• Location
• LocationEvent
• LocationEventListener
• MemoryLocation
• URLLocation
17.2.3 Load-balancer classes
The classes which were in the package org.jppf.server.schedule.bundle and its subpackages were moved to the
org.jppf.load.balancer package and subpackages:
v4.0 packages Moved to in v5.0
org.jppf.server.scheduler.bundle org.jppf.load.balancer
org.jppf.server.scheduler.bundle.autotuned
org.jppf.server.scheduler.bundle.fixedsize
org.jppf.server.scheduler.bundle.impl
org.jppf.server.scheduler.bundle.nodethreads
org.jppf.server.scheduler.bundle.proportional
org.jppf.server.scheduler.bundle.rl
org.jppf.load.balancer.impl
org.jppf.server.scheduler.bundle.providers
org.jppf.server.scheduler.bundle.spi
org.jppf.load.balancer.spi
Accordingly, the service definition file META-INF/services/org.jppf.server.schedule.bundle.spi.JPPFBundlerProvider was
moved to META-INF/services/org.jppf.load.balancer.spi.JPPFBundlerProvider
17.2.4 Package org.jppf.server.protocol
The following classes were moved to the package org.jppf.node.protocol:
• JPPFTask
• JPPFRunnable
• CommandLineTask
• ClassPathElementImpl
17.2.5 Package org.jppf.task.storage
The following classes were moved to the package org.jppf.node.protocol:
• DataProvider
• MemoryMapDataProvider
17.2.6 Package org.jppf.client
class JPPFJob: the method getStatus() now returns an org.jppf.client.JobStatus enum value
17.2.7 Package org.jppf.client.submission
This package has been removed.
The class SubmissionStatus was moved and renamed as org.jppf.client.JobStatus
17.2.8 Package org.jppf.client.event
Class SubmissionStatusEvent:
• the class was renamed to JobStatusEvent
• the method getStatus() now returns an org.jppf.client.JobStatus enum value
• the method getSubmissionId() was renamed to getJobUuid()
Class SubmissionStatusListener:
• the class was renamed to JobStatusListener
• the method submissionStatusChanged(SubmissionStatusEvent) was refactored into
jobStatusChanged(JobStatusEvent)
17.2.9 Package org.jppf.jca.cci
Interface JPPFConnection:
• submit(JPPFJob job, SubmissionStatusListener) was refactored into submit(JPPFJob,
JobStatusListener)
• addSubmissionStatusListener(String, SubmissionStatusListener) was refactored into
addJobStatusListener(String, JobStatusListener)
• removeSubmissionStatusListener(String, SubmissionStatusListener) was refactored into
removeJobStatusListener(String, JobStatusListener)
• SubmissionStatus getSubmissionStatus(String) was refactored into JobStatus
getJobStatus(String)
• getAllSubmissionIds() was renamed to getAllJobIds()

17.3 API changes in JPPF 4.0
17.3.1 Introduction
This chapter lists the public documented classes and methods that have changes from the latest JPPF 3.x version to
JPPF 4.0. Some methods have been deprecated and should be working in existing code, to the best of our knowledge. It
is strongly recommended that any new code written against the 4.0 API strictly avoid the use of deprecated APIs.
17.3.2 The new Task API
17.3.2.1 New design
In JPPF 3.x, JPPFTask was, for all practical purposes, the base class for all tasks in JPPF. Version 4.0 introduces a more
generic API, based on the Task<T> interface and its concrete implementation AbstractTask<T>, with JPPFTask redefined
as public class JPPFTask extends AbstractTask<Object> {}.
Most of of the API changes listed here relate to this new design, which has implications well beyond the scope of the
tasks implementation.
As of JPPF 4.0, the base interface for concrete task implementations is offically Task<T>, with JPPF providing a generic
abstract implementation AbstractTask<T>, which implements all methods of the interface, except the run() method
inherited from the Runnable interface. All JPPF 4.0 users are strongly encouraged to use AbstractTask<T>, for
consistency with the framework.
17.3.2.2 New and changed methods
In Task<T>, the methods getException() and setException(Exception) were deprecated and are now replaced
with the more generic getThrowable() and setThrowable(Throwable) respectively.
Since these new methods may be inconsistent with catch(Some_Exception_Class) {} clauses in existing code, a
utility class ExceptionUtils is provided, with helper methods to convert a generic Throwable into a more specfic
exception type.
A new method fireNotification(Object userObject, boolean sendViaJmx) was added, which allows the
tasks to send notifications to local listeners ot remote listeners via JMX.
17.3.3 Package org.jppf.client
17.3.3.1 Class JPPFClient
submit(JPPFJob), which returns a List<JPPFTask>, is deprecated and replaced with submitJob(JPPFJob), which
returns a List<Task<?>>.
reset() and reset(TypedProperties) methods have been added.
17.3.3.2 Class AbstractJPPFClient
As for JPPFClient, the abstract definition of submit(JPPFJob) is deprecated and replaced with the method
submitJob(JPPFJob),
17.3.3.3 Class JPPFJob
addTask(Object, Object...) and addTask(String, Object, Object...), which return a JPPFTask, are
deprecated and replaced with add(Object, Object...) and add(String, Object, Object...) respectively,
which return a Task<?>.
17.3.3.4 Class JPPFResultCollector
getResults(), waitForResults(), and waitForResults(long), which return a List<JPPFTask>, have been
deprecated and replaced with getAllResults(), awaitResults() and awaitResults(long) respectively, which
return a List<Task<?>>.
17.3.3.5 Class JobResults
getAll() : Collection<JPPFTask> is replaced with getAllResults() : Collection<Task<?>>
getResult(int) : JPPFTask is deprecated and replaced with getResultTask(int) : Task<?>
putResults(List<JPPFTask>) is deprecated and replaced with addResults(List<Task<?>>)
17.3.4 Package org.jppf.client.event
17.3.4.1 Class JobEvent
getTasks() : List<JPPFTask> is deprecated and replaced with getJobTasks() : List<Task<?>>.
17.3.4.2 Class TaskResultEvent
getTaskList() : List<JPPFTask> is deprecated and replaced with getTasks() : List<Task<?>>.
17.3.5 Package org.jppf.client.persistence
17.3.5.1 Class JobPersistence
storeJob(K, JPPFJob, List<JPPFTask>) was changed into storeJob(K, JPPFJob, List<Task<?>>).
17.3.5.2 Class DefaultFilePersistenceManager
storeJob(K, JPPFJob, List<JPPFTask>) was changed into storeJob(K, JPPFJob, List<Task<?>>).
17.3.6 Package org.jppf.client.taskwrapper
The class JPPFTaskCallback has been genericized into JPPFTaskCallback<T>.
getTask() : JPPFTask was changed into getTask() : Task<T>.
17.3.7 Package org.jppf.client.utils
17.3.7.1 Class ClientWithFailover
submit(JPPFJob): List<JPPFTask> is deprecated and replaced with submitJob(JPPFJob): List<Task<?>>.
17.3.8 Package org.jppf.server.protocol
17.3.8.1 Class CommandLineTask genericized
CommandLineTask is now defined as CommandLineTask<T> extends AbstractTask<T>.
17.3.9 Package org.jppf.node.event
The classes TaskExecutionListener and TaskExecutionEvent moved from package org.jppf.server.node.
17.3.9.1 Class TasKExecutionListener
The method taskNotification(TaskExecutionEvent) has been added.
17.3.9.2 TasKExecutionEvent
The method getTask() : JPPFTask was changed into getTask() : Task<?>.
17.3.10 Package org.jppf.jca.cci (J2E connector)
in class JPPFConnection:
• getSubmissionResults(String): List<JPPFTask> and waitForResults(String): List<JPPFTask>
have been deprecated and replaced with getResults(String): List<Task<?>> and
awaitResults(String): List<Task<?>> respectively
• The method resetClient() was added.