Assist KDFE42A11E
User Manual: KDFE42A11E
Open the PDF directly: View PDF
.
Page Count: 106 [warning: Documents this large are best viewed by clicking the View PDF Link!]
- Front Page
- Service Notes
- Operating Instructions
- Disassembly
- Rear cover removal
- Pillar removal
- Main bracket cover removal
- Main bracket removal
- Service position
- N, JB, AG boards
- Power block removal
- Optical unit
- C board removal
- Screen, mirror block assembly removal
- Mirror cover block assembly removal
- Contrast screen, diffusion plate removal
- Mirror removal
- H3 removal
- Speaker removal
- Set-up Adjustment
- Block Diagrams
- Circuit Board Location
- Circuit Diagrams
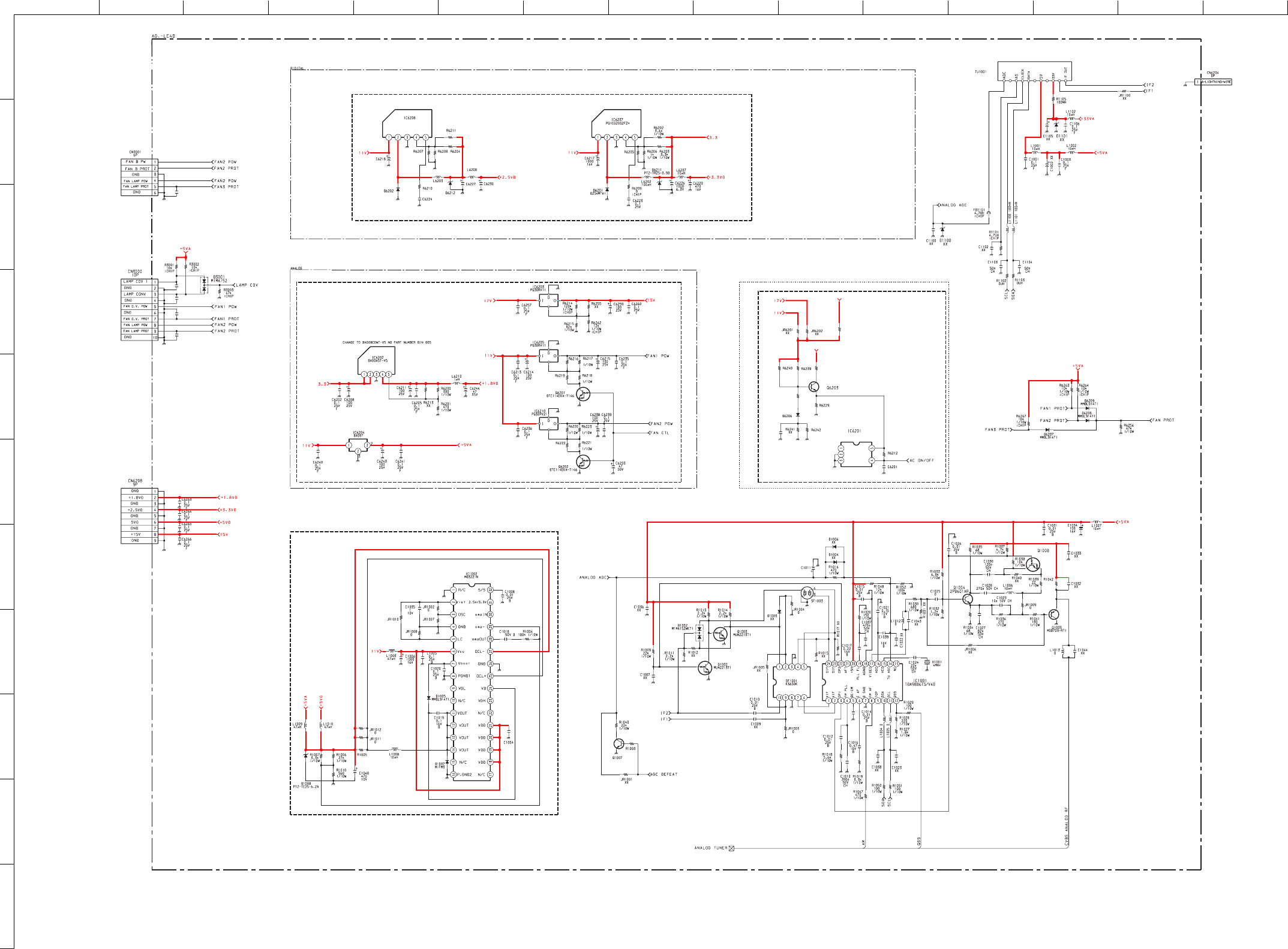
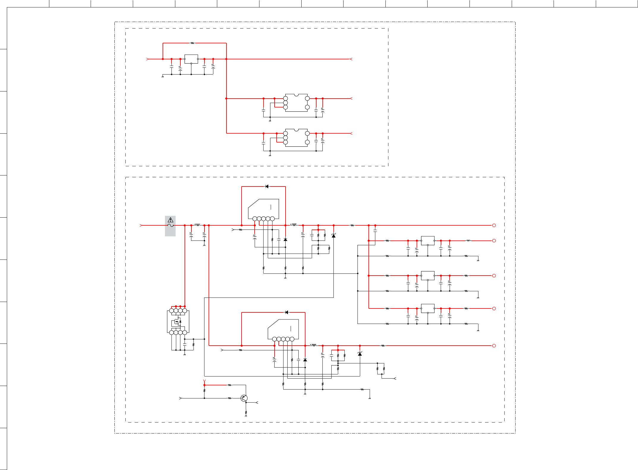
- AG board (1/3)
- AG board (2/3)
- AG board (3/3)
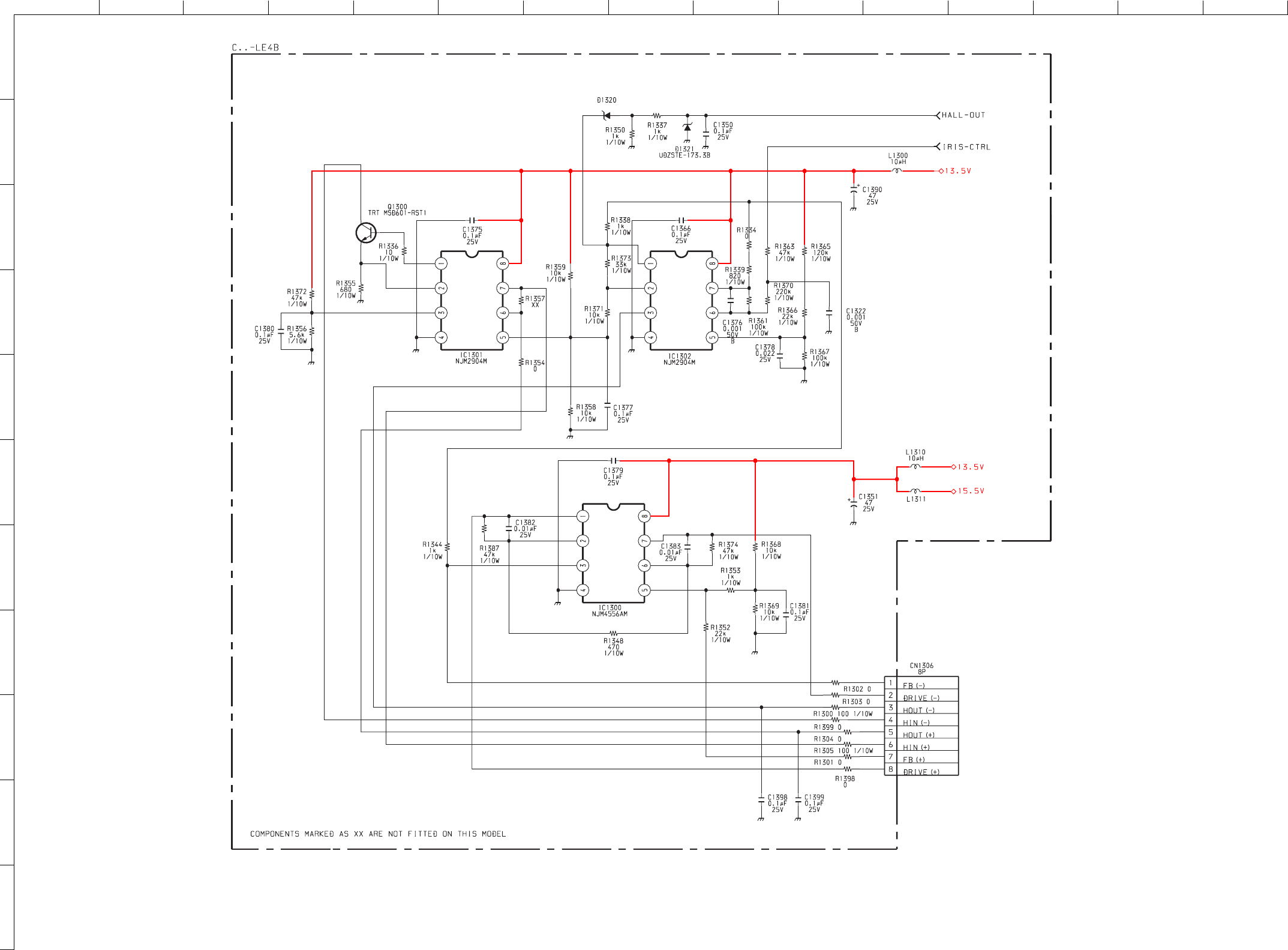
- C board (1/4)
- C board (2/4)
- C board (3/4)
- C board (4/4)
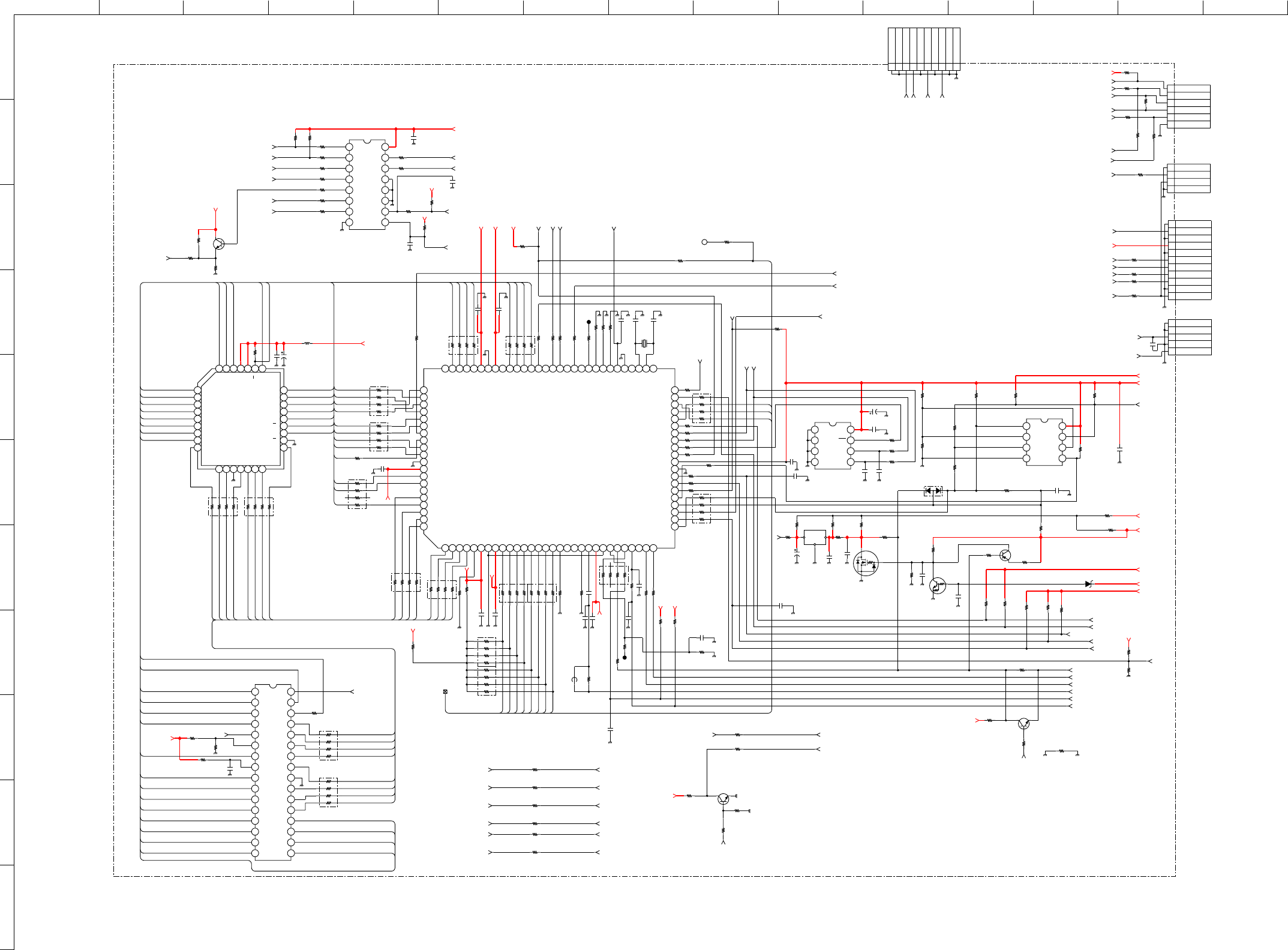
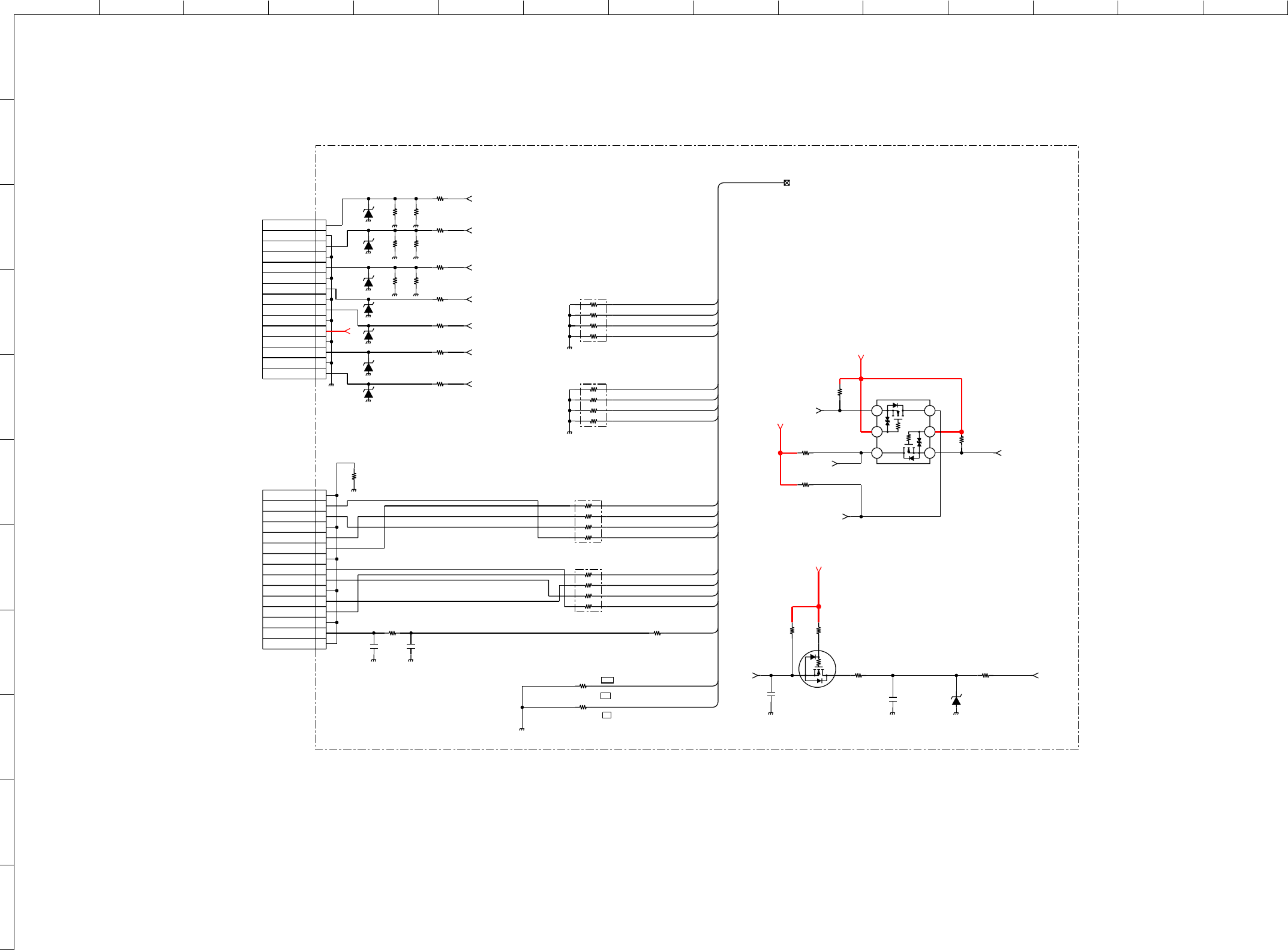
- JB board (1/9)
- JB board (2/9)
- JB board (3/9)
- JB board (4/9)
- JB board (5/9)
- JB board (6/9)
- JB board (7/9)
- JB board (8/9)
- JB board (9/9)
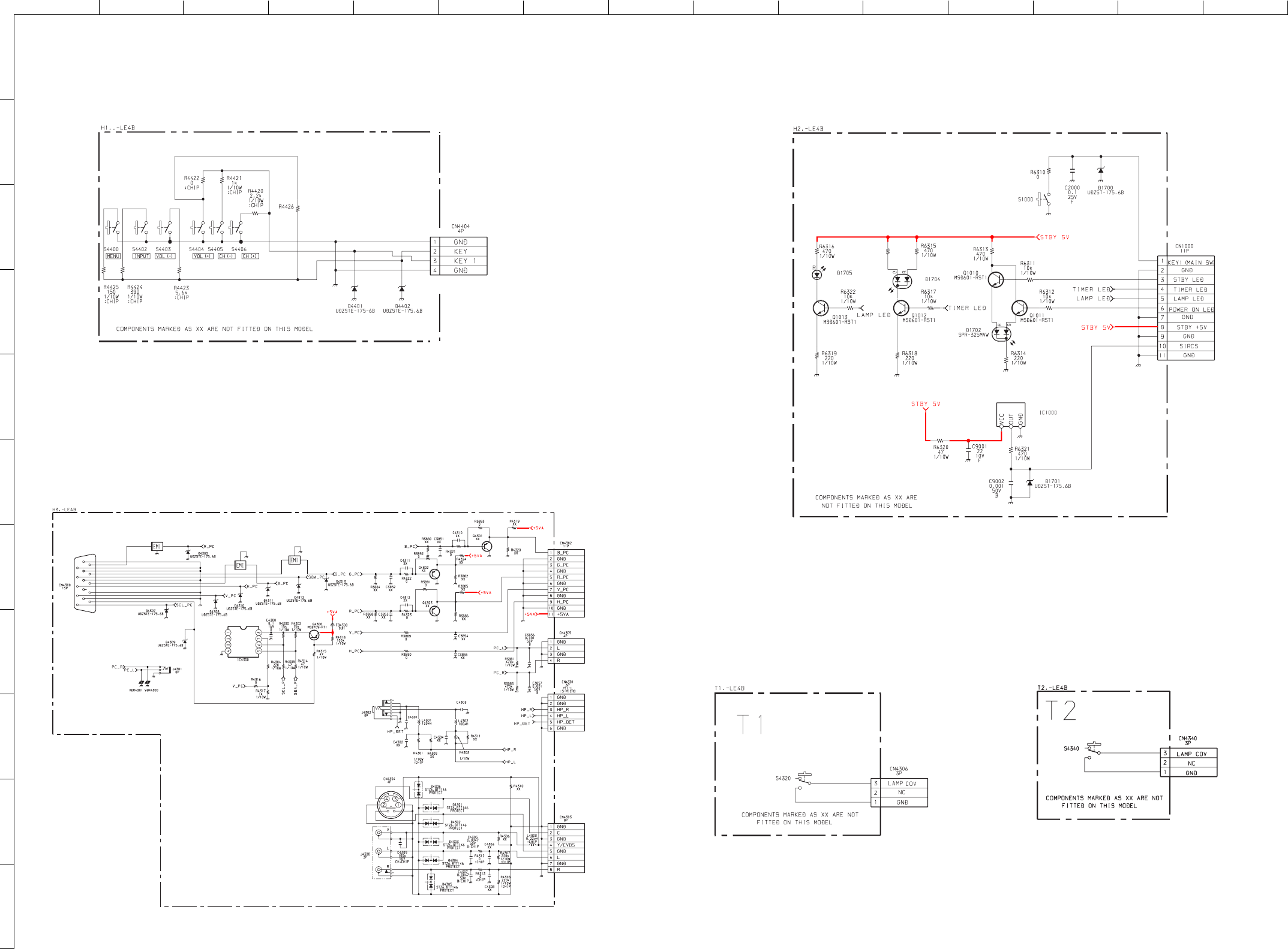
- H1, H2, H3, T1 and T2 boards
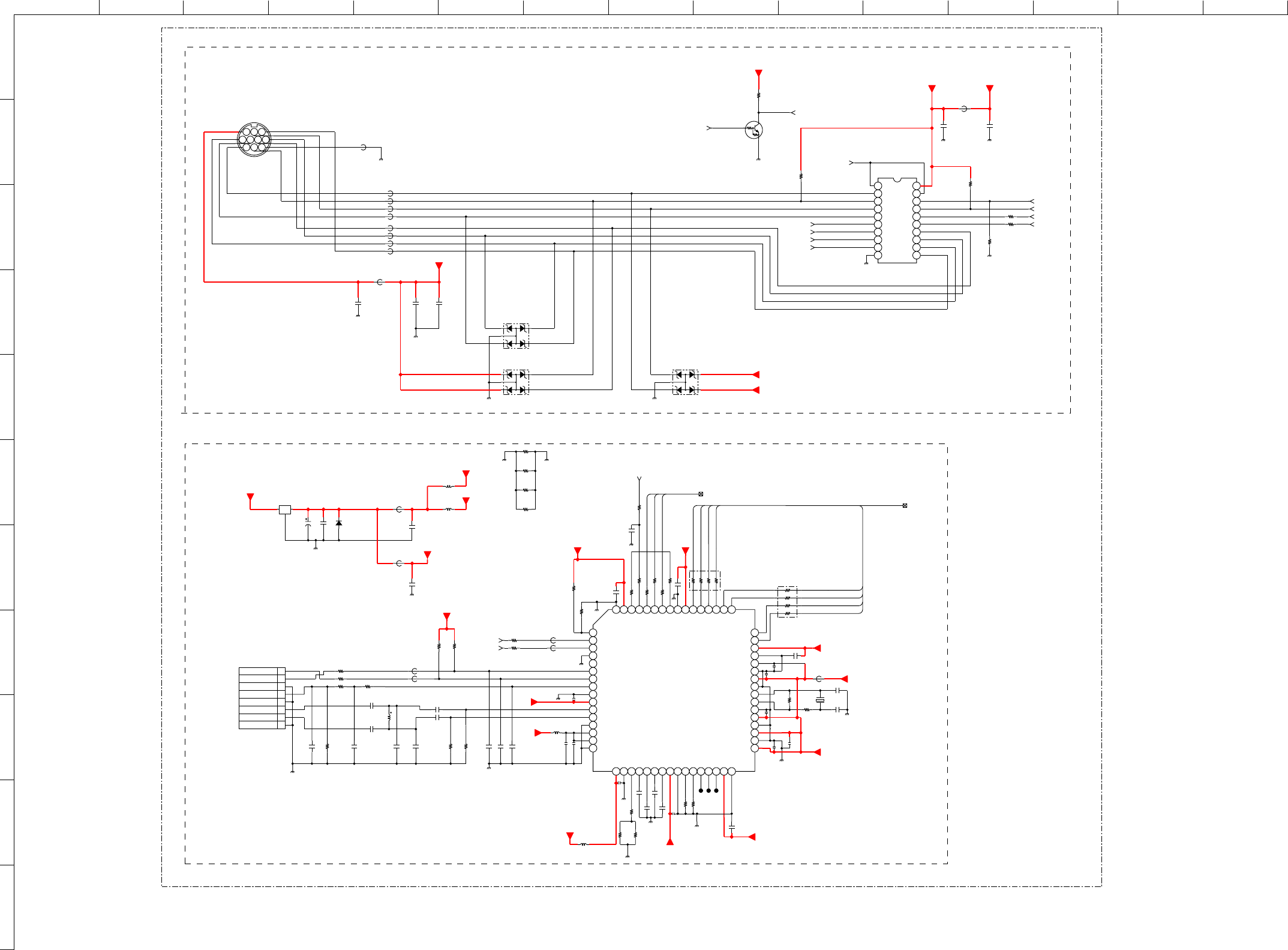
- N board (1/7)
- N board (2/7)
- N board (3/7)
- N board (4/7)
- N board (5/7)
- N board (6/7)
- N board (7/7)
- MCB Layouts
- Semiconductor Pin Layouts
- Exploded Views

- 1 -
KDF-E42/50A11E
RM-ED002
SERVICE MANUAL LE-4B CHASSIS
MODEL
COMMANDER DEST
KDF-E42A11E
RM-ED002 AEP
RM-ED002
KDF-E42/50A11E
LCD PROJECTION TV
MODEL
COMMANDER DEST
KDF-E50A11E
RM-ED002 AEP

- 2 -
KDF-E42/50A11E
RM-ED002
TABLE OF CONTENTS
Section Title Page Section Title Page
Caution ................................................................ 3
Specifications ...................................................... 4
Connectors .......................................................... 5
1. SELF DIAGNOSIS FUNCTION
LE-4B Self Diagnostic Software ........................ 6
2. GENERAL ................................................................... 8
3. DISASSEMBLY
3-1. Rear Cover Removal .......................................... 22
3-2. Pillar Removal .................................................... 22
3-3. Main Bracket Cover Removal ............................ 22
3-4. Main Bracket Removal ...................................... 22
3-5. Service Position ................................................. 23
3-6. N, JB, AG Boards ............................................. 23
3-7. Power Block Removal ........................................ 23
3-8. Optical Unit ......................................................... 23
3-9. C Board Removal ................................................ 24
3-10. Screen, Mirror Block Assembly Removal .......... 24
3-11. Mirror Cover Block Assembly Removal ............ 25
3-12. Contrast Screen, Diffusion Plate Removal ......... 25
3-13. Mirror Removal .................................................. 26
3-14. H3 Removal ........................................................ 26
3-15. Speaker Removal ................................................ 26
4. SET-UP ADJUSTMENTS
4-1. Signal Adjustment .............................................. 27
4-1-1. PAL Auto adjustment (CVBS) ...................... 27
4-1-2. PAL Auto adjustment (RGB) ......................... 27
4-1-3. SECAM Auto adjustment (CVBS) ................ 27
4-2. White Balance Adjustment .................................. 27
4-2-1. White Balance Adjustment (H/L) ................... 27
4-2-2. White Balance Adjustment (C/O) ................... 28
4-2-3. SECAM White Balance Adjustment (H/L) .... 28
4-2-4. SECAM White Balance Adjustment (C/O) .... 29
4-3. Test Test Mode ................................................... 29
5. DIAGRAMS
5-1. Block Diagram (1) .............................................. 30
Block Diagram (2) .............................................. 31
Block Diagram (3) .............................................. 32
Block Diagram (4) .............................................. 33
Block Diagram (5) .............................................. 34
Block Diagram (6) .............................................. 35
Block Diagram (7) .............................................. 36
Block Diagram (8) .............................................. 37
5-2. Circuit Boards Location ...................................... 37
5-3. Schematic Diagrams and Printed Wiring
Boards ................................................................. 37
AG Board Schematic Diagram ........................... 38
AG Printed Wiring Board ................................. 41
C Board Schematic Diagram ............................... 43
C Printed Wiring Board .................................... 47
JB Board Schematic Diagram ............................. 48
JB Printed Wiring Board .................................. 57
H1 Schematic Diagram ....................................... 59
H1 Printed Wiring Board .................................. 60
H2 Board Schematic Diagram ............................ 59
H2 Printed Wiring Board .................................. 60
H3 Board Schematic Diagram ............................ 59
H3 Printed Wiring Board .................................. 60
T1 Board Schematic Diagram ........................... 59
T1 Printed Wiring Board .................................. 60
T2 Board Schematic Diagram ........................... 59
T2 Printed Wiring Board .................................. 60
N Board Schematic Diagram .............................. 61
N Printed Wiring Board .................................... 68
5-4. Semiconductors .................................................. 69
6. EXPLODED VIEWS
6-1. Screen Mirror Block, Covers ........................... 71
6-2. Chassis/Bottom Block Assembly ....................... 72
6-3. Lamp Duct Assembly, Optics Unit Block .......... 73
7. ELECTRICAL PARTS LIST .................................. 74
SAFETY-RELATED COMPONENT WARNING !!
COMPONENTS IDENTIFIED BY SHADING AND MARKED
ON
THE SCHEMATIC DIAGRAMS, EXPLODED VIEWS AND IN THE
PARTS LIST ARE CRITICAL FOR SAFE OPERATION. REPLACE
THESE COMPONENTS WITH SONY PARTS WHOSE PART
NUMBERS APPEAR AS SHOWN IN THIS MANUAL OR IN
SUPPLEMENTS PUBLISHED BY SONY.
WARNING !!
AN ISOLATION TRANSFORMER SHOULD BE USED DURING
ANY SERVICE WORK TO AVOID POSSIBLE SHOCK HAZARD
DUE TO LIVE CHASSIS, THE CHASSIS OF THIS RECEIVER IS
DIRECTLY CONNECTED TO THE POWER LINE.

- 3 -
KDF-E42/50A11E
RM-ED002
The circuit boards used in these models have been processed using
Lead Free Solder. The boards are identified by the LF logo located
close to the board designation e.g. F1, H1 etc [ see examples ]. The
servicing of these boards requires special precautions to be taken as
outlined below.
CAUTION
Lead Free Soldered Boards
example 1
example 2
It is strongly recommended to use Lead Free Solder material in order to guarantee optimal quality of new solder joints. Lead Free Solder is
available under the following part numbers :
Due to the higher melting point of Lead Free Solder the soldering iron tip temperature needs to be set to 370 degrees centigrade. This requires
soldering equipment capable of accurate temperature control coupled with a good heat recovery characteristics.
For more information on the use of Lead Free Solder, please refer to http://www.sony-training.com
rebmuntraP retemaiD skrameR
91-500-046-7mm3.0gK52.0
02-500-046-7mm4.0gK05.0
12-500-046-7mm5.0gK05.0
22-500-046-7mm6.0gK52.0
32-500-046-7mm8.0gK00.1
42-500-046-7mm0.1gK00.1
52-500-046-7mm2.1gK00.1
62-500-046-7mm6.1gK00.1

- 4 -
KDF-E42/50A11E
RM-ED002
eziSerutciPdetcejorP
)sehcni24(mc701xorppA
E11A24E-FDK
)sehcni05(mc721xorppA
E11A05E-FDK
tuptuOdnuoS
rekaepstfeLdnathgiR)SMR(W01x2)rewoPcisuM(W02x2
]RAER[slanimreTtuptuO/tupnI snoitacificepSlareneG
rotcennocoruEnip-12:1
)dradnatsCELENEC(
.slangisoediVdnaoiduArofstupnI
.BGRrofstupnI
oiduAdnaoediVVTfostuptuO
.slangis
stnemeriuqeRrewoPV042-022
/noitpmusnoCrewoP
ybdnatS W8.0/W571xorppA
rotcennocoruEnip-12:2
)dradnatsCELENEC(
.slangisoediVdnaoiduArofstupnI
.BGRrofstupnI
slangisoiduAdnaoediVrofstuptuO
.ecafretnikniltramS.)elbatceles(
snoisnemiD )E11A24E-FDK(mm053x0001x027xorppA
)E11A05E-FDK(mm593x0811x528xorppA
thgieW )E11A24E-FDK(gk1.52xorppA
)E11A05E-FDK(gk6.92xorppA
skcaJonohP oiduArofelbairavsrotcennoCtuptuO
.slangiS seirosseccAdeilppuS
)1(rednammoCetomeR200DE-MR
)2(yrettab6RdetangisedCEI
)1(elbaClaixaoC
kcajiniM.oiduACProftupnI
serutaeFrehtO
,TAP,weiVtxeN,txeteleT,retliFbmoCD3
,MACIN,EBB,ybloDlautriV,kniltramS
.tuomedom,AICMCP,tupniIMDH
rotcennocepytD.tupniCP
]TNORF[slanimreTtuptuO/tupnI lortnocderarfnI:metsyslortnocetomeR
kcajenohpdaeHkcajinimoerets
stnemeriuqerrewoP
cdV3
noitangisedCEIseirettab2
)AAAezis(30RL
stupnioiduAskcajonohp
stupnioediVskcajonohp
tupnioediVSNIDnip4
.ecitontuohtiwegnahcottcejbuserasnoitacificepsdnangiseD
LEDOMMETI metsySnoisiveleT metsySoeretS egarevoClennahC metsySroloC
PEAT-BVD,K/D,I,L,G/BoeretSMACIN
96B-12B:FHU
21E-20E:FHV
02S-1S:VTAC
14S-12S:REPYH
MACES,LAP
34.4/85.3CSTN
)YLNOOEDIV(
LM@PM2-GEPM
emaNledoM
metI E11A24E-FDK E11A05E-FDK
PAPFFOFFO
TAPNONO
ytiroirPBGRNONO
refooWbuSFFOFFO
1tracSNONO
2tracSNONO
)4(nitnorFNONO
rotcejorPNONO
G/BmroNNONO
ImroNNONO
K/DmroNNONO
SUAmroNFFOFFO
LmroNNONO
TASmroNFFOFFO
MmroNFFOFFO
txeteleTNONO
oeretSmaciNNONO

- 5 -
KDF-E42/50A11E
RM-ED002
Connected Not Connected (open) * at 20Hz - 20kHz
Pin No 124 Signal Signal level
1Audio output B
(right)
Standard level : 0.5V rms
Output impedence : Less than 1kohm*
2
Audio input B
(right)
Standard level : 0.5V rms
Output impedence : More than 10kohm*
3
Audio output A
(left)
Standard level : 0.5V rms
Output impedence : Less than 1kohm*
4Ground (audio)
5Ground (blue)
6Audio input A
(left)
Standard level : 0.5V rms
Output impedence : More than 10kohm*
7Blue input 0.7 +/- 3dB, 75 ohms positive
8Function select
(AV control)
High state (9.5-12V) : Part mode
Low state (0-2V) : TV mode
Input impedence : More than 10K ohms
Input capacitance : Less than 2nF
9Ground (green)
10 Open
11 Green Green signal : 0.7 +/- 3dB, 75 ohms,
positive
12 Open
13 Ground (red)
14 Ground (blanking)
15
_ _ Red input 0.7 +/- 3dB, 75 ohms, positive
_ (S signal Chroma
input)
0.3 +/- 3dB, 75 ohms, positive
16 Blanking input
(Ys signal)
High state (1-3V) Low state (0-0.4V)
Input impedence : 75 ohms
17 Ground (video
output)
18 Ground (video
input)
19 Video output 1V +/- 3dB, 75ohms, positive sync 0.3V
(-3+10dB)
20
_ _ Video input 1V +/- 3dB, 75ohms, positive sync 0.3V
(-3+10dB)
_ Video input
Y (S signal)
1V +/- 3dB, 75ohms, positive sync 0.3V
(-3+10dB)
21 Common ground
(plug, shield)
21 pin connector
19
17
15
13
11
9
7
5
3
1
20
18
16
14
12
10
8
6
4
2
21
Rear Connection Panel Front Connection Panel
noitarugifnocniptekcosoediVS
niP
oN
langiS leveLlangiS
1dnuorG-
2dnuorG-
3tupni)langisS(Y,mho57Bd3-/+V1
V3.0.cnySevitisop
Bd01+3-
4tupni)langisS(CBd3-/+V3.0
evitisop,mho57
.cnyS
S-Video
socket
3

- 6 -
KDF-E42/50A12U
RM-ED002
SECTION 1 SELF DIAGNOSIS FUNCTION
LE-4B Self Diagnostic Software
LE-4B chassis TV’s contain a self diagnosis function. In the event of an error occurring, the STANDBY LED indicator will automatically begin
to flash. The number of times the STANDBY LED indicator flashes translates to a probable source of the problem. If an error symptom cannot
be reproduced, the remote commander can be used to review the failure occurrence data stored in memory to reveal past problems and how often
these problems occur.
1. DIAGNOSTIC TEST INDICATORS
When an error occurs, the STANDBY indicator will flash a set number of times to indicate the possible cause of the problem. If there is more
than one error, the indicator will identify the first of the problem areas.
The result for all of the following diagnosis items are displayed on screen. No error has occured if the screen displays a “0”.
egasseMrorrE edoCDEL noitacoLesuaCelbaborP motpmyS
rorrErevoCpmaL20
tonsirevocpmaL-
.ylerucesdehcatta
.ylerucestestonsipmaL-
dnuosoN/erutcipoN-
torPpmaL30ecruosthgilrofpmaL-
.tuosnrub
torPnaF40
.rewoponsahnaF-
tonsirotcennocnaF-
.ylerucesdehcatta
dnuosoN/erutcipoN-
torPpmeT50
hgihsierutarepmetteS-
rotcennocrosnespmeT-
.ylerucesdehcattatonsi
dnuosoN/erutcipoN-
torPPS60.rorrenoitcetorPsrekaepS-dnuosoN/erutcipoN-
latigiD80.rorredraobN-dnuosoN/erutcipoN-
renuT90.rorrerenuT-dnuosoN/erutcipoN-
PS01.rorrerosecorpdnuoS-
PVS11.rorrerosecorpoediV-
CEDC21.rorreredocedamorhC-
hctiwSVA31.rorrehctiwsVA-
CTR41.rorrekcolcemiTlaeR-
1PXEP61.rorre1rednapxetroP-
2PXEP71.rorre2rednapxetroP-
MVN91.rorreMVN-
CII02.rorresubC2I-dnuosoN/erutcipoN-
2. DISPLAY OF STANDBY INDICATOR FLASH COUNT
V
Lamp OFF 3 sec
Lamp ON 300ms
Lamp OFF 300ms
Revision 2.0
(Click on table to see related change)

- 7 -
KDF-E42/50A12U
RM-ED002
3. STOPPING THE STANDBY INDICATOR FLASH
Turn off the power switch on the TV to stop the STANDBY indicator from flashing.
4. SELF-DIAGNOSTIC SCREEN DISPLAY
For errors with symptoms such as “power sometimes shuts off” or “screen sometimes goes off” that cannot be confirmed, it is possible to bring
up past occurrences of failure on the screen for confirmation.
To bring up the screen test
The following screen will be displayed indicating the error count.
i+
5+
(ON SCREEN (DIGIT 5) (VOLUME +) (TV)
DISPLAY)
In standby mode, press buttons on the remote commander sequentially in rapid sucession as shown below:
Note that this differs from entering the service mode (volume + )
Numeral “0” means that no fault was detected.
Numeral “1” means the number of a fault occurrence (1 ~ 255).
To clear the error display count press “8” then “0” on the remote commander.
To exit the self-diagnostic screen, turn off the power switch on the TV set.
REVOCPMAL:20E)552,0(0
TORPPMAL:30E)552,0(0
TORPNAF:40E)552,0(0
TORPPMET:50E)552,0(0
TORPPS:60E)552,0(0
LATIGID:80E)552,0(0
RENUT:90E)552,0(0
CORPDNUOS:01E)552,0(0
PTCV:11E)552,0(0
CEDC:21E)552,0(0
HCTIWSVA:31E)552,0(0
CTR:41E)552,0(0
1PXETROP:61E)552,0(0
2PXETROP:71E)552,0(0
MVN:91E)552,0(0
CII:02E)552,0(0
EMITGNIKROW
SRUOH)53556,0(2
SETUNIM)95,0(85
Revision 2.0
(Click on table to see related change)

– 8 –
KDF-E42/50A11E
RM-ED002
The operating instructions mentioned here are partial abstracts
from the Operating Instruction Manual. The page numbers of
the Operating Instruction Manual remain as in the manual.
SECTION 2 GENERAL
13 GB
Getting Started
7: Auto-tuning the TV
After selecting the language and country/region, a
message confirming the TV start auto-tuning appears
on the screen.
You must tune the TV to receive channels (TV
broadcasts). Do the following to search and store all
available channels.
1
Press OK to select “Yes”.
The TV starts searching for all available digital
channels followed by all available analogue
channels. This may take some time, please be
patient and do not press any buttons on the TV or
remote.
Once all available digital and analogue channels
have been stored, the TV returns to normal
operation, displaying the digital channel stored on
channel number 1. If no digital channels are
found, the analogue channel stored on channel 1 is
displayed.
When a message appears for you to confirm the
aerial connections
No digital or analogue channels are found. Check
all the aerial connections and press OK twice to
start auto-tuning again.
2The Programme Sorting menu appears on
the screen.
Note
If some digital channel is found, this step will
not appear
3To change the order in which the channels
are stored on the TV. See page 30.
4Press MENU to exit.
The TV has now tuned in all the available
channels.
Tip
functions are available only for countries (page 2).
4
1
Do you want to start
automatic tuning ?
Ye s No
m
Number of Services found 14
Searching. 40%
Digital auto-tune display
m
Auto Tuning
Programmes found:
Searching...
Analogue auto-tune display
19
GB
Using the Menu
Viewing pictures from
connected equipment
Switch on the connected equipment, then
perform one of the following operation.
For equipment connected to the scart sockets using a
fully-wired 21-pin scart lead
Start playback on the connected equipment.
The picture from the connected equipment appears on
the screen.
For an auto-tuned VCR page 11
Press PROG +/-, or the number buttons, to select the
video channel. You can also press / repeatedly
until the correct input symbol (see below) appears on
the screen.
For other connected equipment
Press / repeatedly until the correct input
symbol (see below) appears on the screen or press OK
to access the Input signal index table. Press , to select
an input source, press m/M, then press OK.
Additional operations
Navigating through
menus
1
Press MENU to display the menu.
2
Press M/m to select a menu icon, press ,.
3
Press M/m/</, to select an option.
4
Press M/m/</, to change/set the
setting, then press OK.
To exit the menu, press MENU.
To return to the last display, press <.
1/ 1, 2/ 2:
Audio/video or RGB input signal through the scart
socket / 1 or 2. appears only if an RGB
source has been connected.
3:
Component input signal through the Y, P
B
/C
B
, P
R
/C
R
sockets / 3, and audio input signal through the
L/G/S/I, R/D/D/D sockets / 3.
4/ 4:
Video input signal through the video socket 4, and
audio input signal through the audio socket L/G/S/I
(MONO), R/D/D/D sockets 4. appears only if
the equipment is connected to the S video socket 4
instead of the video socket 4, and S video input
signal is input through the S video socket 4.
5:
RGB input signal through the PC connectors 5, and
audio input signal through the socket 5.
6:
Digital audio/video signal is input through the HDMI IN
6 socket. Audio input signal is analogue only if the
equipment has been connected using the DVI and audio
out socket.
To Do this
Return to the normal
TV operation Press DIGITAL or ANALOG.
Access the Input
signal index table Press OK. Press , to select an
input source, press m/M, then press
OK.
Using the Menu
1
4
2,3,4
Continued

– 9 –
KDF-E42/50A11E
RM-ED002
20 GB
Overview of the menus
The following options are available in each menu. For
details on navigating through menus, see (page 19).
Also, see page in parentheses for details of each menu.
1Picture Adjustment
Picture Mode (21)
Contrast/Brightness/Colour/Hue/
Sharpness (21)
Colour Tone (21)
Reset (22)
Noise Reduction (22)
Iris (22)
2Sound Adjustment
Sound Effect (23)
Treble/Bass/Balance (23)
Reset (23)
Dual Sound (24)
Auto Volume (24)
3Screen
Auto Format (25)
Screen Format (25)
RGB Center (25)
4Features
AV2 Output (26)
TV Speakers (26)
PC Adjustment (27)
Select: Set: End:
OK
MENU
Picture Mode
Contrast
Brightness
Colour
Hue
Sharpness
Colour Tone
Reset
Noise Reduction
Iris
Custom
Max
50
50
0
15
Warm
Auto
High
Picture Adjustment
1
2
3
4
5
6
5Timer
Sleep Timer (28)
Clock Set (28)
Timer (28)
6Set Up
Auto Start Up (29)
Language (29)
Country (29)
Auto Tuning (30)
Programme Sorting (30)
Programme Labels (31)
AV Preset (31)
– Label/Skip
Manual Programme Preset (31)
– Programme/System/Channel/Label/AFT/
Audio Filter/Skip/Decoder/ATT/Confirm
Digital Set Up (34)
– Digital Tuning/Digital Set-up
21 GB
Using the Menu
Picture Adjustment menu
Selects the picture mode.
1Press OK to select “Picture Mode”.
2Press m/M to select one of the following picture modes, then press OK.
Vivid: For big lighted spaces.
Standard: Optimal picture for home use.
Custom: Allows you to store your own prefered settings.
Tip
You can change the picture mode by pressing repeatedly.
1Press OK to select the option.
2Press </, to set the level, then press OK.
Tip
“Hue” can only be adjusted for an NTSC colour signal (e.g., U.S.A. video tapes).
“Brightness”, “Colour”, “Hue” and “Sharpness” only appear and can be adjusted if “Picture Mode”
is set to “Custom”.
1Press OK to select “Colour Tone”.
2Press m/M to select one of the following, then press OK.
Cool: Gives the white colours a blue tint.
Neutral: Gives the white colours a neutral tint.
Warm: Gives the white colours a red tint.
Tip
“Warm” only appears and can be adjusted if “Picture Mode” is set to “Custom”.
You can select the options listed below on the Picture
Adjustment menu. To select options, see “Navigating
through menus” (page 19).
Tip
When you set the “Picture Mode” option to “Vivid” or
“Standard,” you can adjust only “Contrast,” and “Reset.”
Picture Mode
Contrast/Brightness/Colour/Hue/Sharpness
Colour Tone
Select: Set: Back:
OK
End:
MENU
Picture Mode
Contrast
Brightness
Colour
Hue
Sharpness
Colour Tone
Reset
Noise Reduction
Iris
Custom
Max
50
50
0
15
Warm
Auto
High
Picture Adjustment
Continued

– 10 –
KDF-E42/50A11E
RM-ED002
22 GB
Reset all the picture settings to the factory settings.
1Press OK to select “Reset”.
2Press m/M to select “OK,” then press OK.
Reduces the picture noise (snowy picture) in a weak broadcast signal.
1Press OK to select “Noise Reduction”.
2Press m/M to select “Auto”, then press OK.
Tip
This option cannot be used for an input signal from the Y, PB/CB, PR/CR sockets of / 3.
Enhances the contrast for dark scenes.
1Press OK to select “Iris”.
2Press m/M to select “High”, “Mid”, “Low” or “Off” then press OK.
Reset
Noise Reduction
Iris
23
GB
Using the Menu
Sound Adjustment menu
1
Press OK to select “Sound Effect”.
2
Press m/M to select one of the following sound effects, then press OK.
Natural: Enhances clarity, detail, and sound presence by using “BBE High definition Sound
System
*1
.”
Dynamic: Intensifies clarity and sound presence for better intelligibility and musical realism by
using the “BBE High definition Sound System.”
Dolby Virtual
*2
: Uses the TV speakers to simulate the surround effect produced by a multi
channel system.
Off: Flat response.
Tips
You can change sound effect by pressing 9 repeatedly.
If you set “Auto Volume” to “On”, “Soud Effect” changes to “Natural”.
*1
Licensed by BBE Sound, Inc. under USP4638258, 4482866. “BBE” and BBE symbol are
trademarks of BBE Sound, Inc.
*2
Manufactured under license from Dolby Laboratories. “Dolby” and the double-D symbol
are trademarks of Dolby Laboratories.
Adjusts higher-pitched sounds (Treble), adjusts lower-pitched sounds (Bass), and
emphasizes left or right speaker balance (Balance).
1
Press OK to select the option.
2
Press </, to set the level, then press OK.
Resets the “Treble,” “Bass” and “Balance” settings to the factory settings.
1
Press OK to select “Reset”.
2
Press m/M to select “OK,” then press OK.
You can select the options listed below on the Sound
Adjustment menu. To select options, see “Navigating
through menus” (page 19).
Sound Effect
Treble/Bass/Balance
Reset
Select: Set: Back:
OK End:
MENU
Sound Effect:
Treble:
Bass:
Balance:
Reset
Dual Sound:
Auto Volume:
Dynamic
0
0
0
A
Off
Sound Adjustment
Continued

– 11 –
KDF-E42/50A11E
RM-ED002
24 GB
Selects the sound from the speaker for a stereo or bilingual broadcast.
1Press OK to select “Dual Sound”.
2Press m/M to select one of the following, then press OK.
Stereo/Mono: For a stereo broadcast.
A/B/Mono: For a bilingual broadcast, select “A” for sound channel 1, “B” for sound channel 2,
or “Mono” for a mono channel, if available.
Tip
If you select other equipment connected to the TV, set “Dual Sound” to “Stereo,” “A” or “B.”
Keeps a constant volume level even when volume level gaps occur (e.g., adverts tend to be
louder than programmes).
1Press OK to select “Auto Volume”.
2Press m/M to select “On,” then press OK.
Tip
If you set “Sound Effect” to “Dolby Virtual”, “Auto Volume” will automatically be switched to
“Off”.
Dual Sound
Auto Volume
26 GB
Features menu
Sets a signal to be output through the socket labelled / 2 on the rear of the TV. If
you connect a VCR to the / 2 socket, you can then record from the equipment
connected to other sockets of the TV.
1Press OK to select “AV2 Output”.
2Press m/M to select one of the following, then press OK.
D-TV: Outputs a digital broadcast.
A-TV: Outputs an analogue broadcast.
AV1: Outputs signals from equipment connected to the / 1 socket.
AV4: Outputs signals from equipment connected to the 4/ 4 socket.
Auto: Outputs whatever is being viewed on the screen.
Turns off the TV speakers e.g. to listen to the sound through external audio equipment
connected to the TV.
1Press OK to select “TV Speakers”.
2Press m/M to select one of the following, then press OK.
On: the sound is output from the TV speakers.
One Time Off: the TV speakers are temporarily turned off allowing you to listen to the
sound from external audio equipment.
Tip
The “TV speakers” option automatically returns to “On” when the TV set is switched off.
Permanent Off: the TV speakers are permanently turned off allowing you to listen to
the sound from external audio equipment.
Tip
To turn on the TV speakers again, change to on.
You can select the options listed below on the
Features menu. To select options, see “Navigating
through menus” (page 19).
AV2 Output
TV Speakers
Select: Set: Back:
OK
End:
MENU
AV2 Output
TV Speakers
PC Adjustment
TV
On
Features

– 12 –
KDF-E42/50A11E
RM-ED002
27 GB
Using the Menu
Customizes the TV screen as a PC monitor.
1Press OK to select “PC Adjustment”.
2Press m/M to select one of the following, then press OK.
Phase: Adjust the screen when a part of a displayed text or image is not clear.
Pitch: Enlarges or shrinkes the screen size horizontally.
H Center: Moves the screen to the left or to the right.
V Center: Moves the screen up or down.
Power saving: Turns to standby mode if no PC signal is received.
Reset: Resets to the factory settings.
Tip
This option is only available if you are in PC Mode.
PC Adjustment
29 GB
Using the Menu
Set Up menu
Starts the “first time operation menu” to select the language and country/region, and tune in
all available digital and analogue channels. Usually, you do not need to do this operation
because the language and country/region will have been selected and channels already tuned
when the TV was first installed (13). However, this option allows you to repeat the process
(e.g., to retune the TV after moving house).
1Press OK to select “Auto Start Up”.
2Press OK to select “Yes.”
The auto-tune display appears on the screen.
3Follow steps of “6: Selecting the language and country/region” (page 12)
and “7: Auto-tuning the TV” (page 13).
Selects the language in which the menus are displayed.
1Press OK to select “Language”.
2Press M/m/</, to select the language, then press OK.
All menus will appear in the selected language.
Selects the country/region where you operate the TV.
1Press OK to select “Country”.
2Press M/m to select the country/region in which you will operate the TV,
then press OK.
If the country/region in which you want to use the TV does not appear in the list, select
“-” instead of a country/region.
You can select the options listed below on the Set Up
menu. To select options, see “Navigating through
menus” (page 19).
Auto Start Up
Language
Country
Select: Set: Back:
OK
End:
MENU
Auto Start Up
Language
Country
Auto Tuning
Programme Sorting
Programme Labels
AV Preset
Manual Programme Preset
Digital Set Up
Set Up
English
-
Continued

– 13 –
KDF-E42/50A11E
RM-ED002
30 GB
Tunes in all the available analogue channels.
Usually you do not need to do this operation because the channels are already tuned when
the TV was first installed (page 13). However, this option allows you to repeat the process
(e.g., to retune the TV after moving house, or to search for a new channels that have been
launched by broadcasters).
1Press OK to select “Auto Tuning”.
2Follow step 1 of “Auto-tuning the TV” (page 13).
When all available analogue channels have been tuned, the TV returns to normal
operation.
Changes the order in which the analogue channels are stored on the TV.
1Press OK to select “Programme Sorting”.
2Press M/m to select the channel you want to move to a new position,
then press OK.
3Press M/m to select the new position for your channel, then press OK.
Repeat the procedure in steps 2 and 3 to move other channels if required.
Auto Tuning (Analogue mode only)
Programme Sorting (Analogue mode only)
31 GB
Using the Menu
Assigns a channel name of your choice up to five letters or numbers. The name will be
displayed briefly on the screen when the channel is selected. (Names for channels are usually
taken automatically from Text (if available).)
1Press OK to select “Programme Labels”.
2Press M/m to select the channel you want to name, then press OK.
3Press M/m/</, to select the desired letter or number (“s” for a blank
space), then press OK.
If you input a wrong character
Press M/m/</, to select %/5 and press OK repeatedly until the wrong character is
selected. Then, press M/m/</, to select the correct character and press OK.
4Repeat the procedure in step 3 until the name is complete.
5Press M/m/</, to select “End,” then press OK.
Do the following options.
1Press OK to select “AV Preset”.
2Press M/m to select the desired input source, then press OK.
3Press OK. Then press M/m to select the desired option below, then
press OK.
Before selecting “Label”/“AFT”/“Audio Filter”/“Skip”/“Decoder”/”ATT”, press PROG +/-
to select the programme number with the channel. You cannot select a programme number
that is set to skip (page 33).
1Press OK to select “Manual Programme Preset”.
2Press M/m to select one of the following options, then press OK.
Programme Labels (Analogue mode only)
AV Preset
Option Description
Label Assigns a name to any equipment connected to the side and rear
sockets. The name will be displayed briefly on the screen when the
equipment is selected.
Press M/m to select one of the following, then press OK.
AV1 (or AV2/AV3/AV4/PC/HDMI) VIDEO/DVD/CABLE/
GAME/CAM/SAT: Uses one of these preset labels.
Edit: Creates your own label. Follow steps 3 through 5 of
Programme Labels (page 31).
Skip:
Skips an input source that is not connected to any equipment when
you press M/m to select the input source.
After selecting this option, press OK.
Sound Offset:
Sets an independent volume level to each equipment connected to
the TV.
Press
,
to select “Sound Offset”, then press OK. Press M/m to
select the desired volume level.
Manual Programme Preset (Analogue mode only)
Continued

– 14 –
KDF-E42/50A11E
RM-ED002
32 GB
Option Description
Programme Presets programme channels manually.
1Press M/m to select “Programme”, then press OK.
2Press M/m to select the programme number you want
to manually tune (if tuning a VCR, select channel 0),
then press <.
3Press M/m to select “System”, then press OK.
Note
Depending on the country/region selected for “Country”
(page 26), this option may not be available.
4Press M/m to select one of the following TV broadcast
systems, then press <.
B/G: for western European countries/regions
D/K: for eastern European countries/regions
I: for the United Kingdom
L: for France
5Press M/m to select “Channel”, then press OK.
6Press M/m to select “S” (for cable channels) or “C” (for
terrestrial channels), then press ,.
7Tune the channels as follows:
If you do not know the channel number (frequency)
Press M/m to search for the next available channel. When a
channel has been found, the search will stop. To continue
searching, press M/m.
If you know the channel number (frequency)
Press the number buttons to enter the channel number of the
broadcast you want or your VCR channel number.
8Press OK.
9Press OK to select “Confirm”, then press OK.
Repeat the procedure above to preset other channels manually.
System
Channel
Label Assigns a name of your choice, up to five letters or numbers, to the
selected channel. This name will be displayed briefly on the screen
when the channel is selected.
1Follow steps 3 to 5 of “Programme Labels” (page 31).
2Press OK to select “Confirm”, then press OK.
AFT Fine-tunes the selected programme number manually if you feel
that a slight tuning adjustment will improve the picture quality.
(Normally, fine tuning is performed automatically.)
1Press M/m to adjust the fine tuning over a range of -15
to +15, then press OK.
2Press OK twice.
To restore automatic fine tuning, select “On” in step 1.
33
GB
Using the Menu
Audio Filter Improves the sound for individual channels in the case of distortion
in mono broadcasts. Sometimes a non-standard broadcast signal
can cause sound distortion or intermittent sound muting when
watching mono programmes.
1Press M/m to select “Low” or “High”, then press OK.
If you do not experience any sound distortion, we recommend
that you leave this option set to the factory setting “Off”.
2Press OK to select “Confirm”, then press OK.
Note
You cannot receive stereo or dual sound when “Low” or “High” is
selected.
Skip Skips unused analogue channels when you press PROG +/- to
select channels. (You can still select a skipped channel using the
number buttons.)
1Press M/m to select “Yes”, then press OK.
2Press OK to select “Confirm”, then press OK.
To restore a skipped channel, select “No” in step 1.
Decoder Records the scrambled channel selected when using a decoder
connected to the scart connector / 2 either directly or via a
VCR.
Note
Depending on the country/region selected for “Country” (page 29), this
option may not be available.
1Press M/m to select “On”, then press OK.
2Press OK to select “Confirm”, then press OK.
To cancel this function afterwards, select “Off” in step 1.
ATT Attenuates the RF signal. In case of a strong RF signal, some video
interference may be displayed.
1Press m/M to select “On”, then press OK.
2Press OK to select “Confirm”, then press OK.
Tip
This option cannot be used if “AV2 Output” is set to “D-TV” (page 26)
Option Description
Continued

– 15 –
KDF-E42/50A11E
RM-ED002
34 GB
Displays the “Digital Set Up” menu. You can change/set the digital settings using this menu.
1Press OK to select “Digital Set Up”.
2Press m/M to select the desired icon below, then press OK.
3Press m/M to select one of the following options, then press OK.
Digital Set Up
Programme List Edit
Digital Manual Tuning
Digital Auto Tuning
Digital Tuning
Exit:
Enter:
Select: OK MENU
Digital Tuning menu
Option Description
Digital Tuning Tunes in all the available digital channels.
Usually you do not need to do this operation because the channels
are already tuned when the TV was first installed (page 13).
However, this option allows you to repeat the process (e.g., to
retune the TV after moving house, or to search for new channels
that have been launched by broadcasters).
1Press OK to start digital auto-tuning.
When all available digital channels have been tuned, a message
stating that the auto-tuning process is finished appears.
2Press < .
Digital Auto
Tuning
Programme
List Edit
Removes any unwanted digital channels stored on the TV, and
changes the order of the digital channels stored on the TV.
1Press m/M to select the channel you want to remove
or move to a new position.
If you know the channel number (frequency)
Press the number buttons to enter the three-digit programme
number of the broadcast you want.
To display the previous or next five channels
Press the red button (previous) or the green button (next).
2Remove or change the order of the digital channels as
follows:
To remove the digital channel
Press OK. A message that confirms whether the selected
digital channel is to be deleted appears. Press < to select
“Yes”, then press OK.
To change the order of the digital channels
Press ,, then press m/M to select the new position for the
channel and press OK. Repeat the procedure in step 2 to
move other channels if required.
3Press <.
Tip functions are available only for DVB countries (page 2)
35
GB
Using the Menu
Option Description
Digital Manual
Tuning
Tunes the digital channels manually.
1Press the number button to select the channel number
you want to manually tune, then press m/M to tune the
channel.
2When the available channels are found, press m/M to
select the channel you want to store, then press OK.
To display the previous or next five channels
Press the red button (previous) or the green button (next).
3Press m/M to select the programme number where
you want to store the new channel, then press OK.
Repeat the procedure above to tune other channels manually.
Digital Set-up Displays digital subtitles on the screen.
Press m/M to select “Off”, “Basic”, or “For Hard of Hearing”, then
press OK.
When “For hard of hearing” is selected, some visual aids may also
be displayed with the subtitles (if TV channels broadcast such
information).
Subtitle Setting
Subtitle
Language
Selects which language subtitles are displayed in.
Press m/M to select the language, then press OK.
Audio
Language
Selects the language used for a programme. Some digital channels
may broadcast several audio languages for a programme.
Press m/M to select the audio language, then press OK.
Audio Type
Increases the sound level (only for Hard of Hearing).
Press m/M to select “Basic” or “For Hard of Hearing”, then press
OK.
Parental Lock
Sets an age restriction for programmes. Any programme that
exceeds the age restriction can only be watched after a PIN Code is
entered correctly.
1Press the number buttons to enter your existing PIN
code.
If you have not previously set a PIN, a message appears to
inform you. Press OK, then follow the instruction of “PIN code”
below.
2Press m/M to select the age restriction or “None” (for
unrestricted watching), then press OK.
3Press <.

– 16 –
KDF-E42/50A11E
RM-ED002
36 GB
Option Description
PIN Code
Sets a PIN code for the first time, or to change your PIN code.
1Enter a PIN as follows:
If you have previously set a PIN
Press the number buttons to enter your existing PIN.
If you have not set a PIN:
Press the number buttons to enter the factory setting PIN of
9999.
2Press the number buttons to enter the new PIN code.
3When requested, press the number buttons to enter
the new PIN again for confirmation.
A message appears to inform you that the new PIN has been
accepted.
4Press <.
Tip
PIN code 9999 is always accepted.
Technical
Set-up
Displays the Technical Set-up menu. Do the following options.
1Press m/M to select the desired option, then press
OK.
Auto Service Update: Enables the TV to detect and store new
digital services as they become available.
Software download: Enables the TV to automatically receive
software updates, free through your existing aerial (when
issued). Sony recommends that this option is set to “On” at all
times. If you do not want your software to be updated, set this
option to “Off”.
System Information: Displays the current software version and
the signal level. Instead of step 2, Press <.
2Press m/M to select the “On”, then press OK.
CA Module
Set-up
This option will allow you to access a Pay Per View service once
you obtain a Conditional Access Module (CAM) and a view card.
See page 36 for the location of the (PCMCIA) socket.
37
GB
Using Optional Equipment
R/D/
D/D
MONO
L/G/
S/I
Connecting optional equipment
Using Optional Equipment
You can connect a wide range of optional equipment to your TV. Connecting cables are not supplied.
Connecting to the side of the TV
To connect Do this
S VHS/Hi 8/DVC
camcorder
A
Connect to the S video socket
4 or the video socket 4,
and the audio sockets 4. To
avoid picture noise, do not connect
the camcorder to the video socket
4 and the S video socket
4 at the same time. If you
connect mono equipment, connect
to the L/G/S/I sockets 4, and
set “Dual Sound” to “A”
(page 24).
Personal Computer
B
Connect to the PC Input socket
5 and the audio socket 5.
Headphones
S VHS/Hi8/DVC
camcorder
Continued
To connect Do this
Headphones
C
Connect to the i socket to listen to
sound from the TV on headphones.
Note:
It is recommended to use a PC cable with ferrites.
Personal
Computer

– 17 –
KDF-E42/50A11E
RM-ED002
38 GB
Connecting to the rear of the TV
R/D/D/D
(VARIABLE)
L/G/S/I
Y
PR/CRPB/CBL/G/
S/I R/D/
D/D
(SmartLink)
/
/6
R L
/
6
R L
MODEM
5V 500 mA
Decoder
VCR
Decoder Hi-Fi
PlayStation 2
DVD
DVD player with
component
output
DVD recorder / Hard
disc recorder
Digital satellite
receiver / DVD
CAM eject button
39
GB
Using Optional Equipment
To connect Do this
“PlayStation 2”,
DVD player or
decoder D
Connect to the scart socket /
1. When you connect the
decoder, the scrambled signal from
the TV tuner is output to the
decoder, then the unscrambled
signal is output from the decoder.
DVD recorder or
VCR that supports
SmartLink E
DVD player with
component output
F
Connect to the scart socket /
2. SmartLink is a direct link
between the TV and a VCR/DVD
recorder. For more information on
SmartLink, refer to the instruction
manual supplied with your VCR or
DVD recorder.
Connect to the component socket
3 and the audio sockets 3.
The component signal containing
576p signal format and audio
signal are input from the DVD
player.
Digital satellite
receiver
G
Connect only to the HDMI IN 6
socket. The digital video and audio
signals are input from the digital
satellite receiver. If the digital
satellite receiver has a DVI socket
and not an HDMI socket, connect
the DVI socket to the HDMI IN 6
socket, and connect the audio
socket to the audio sockets HDMI
IN 6. The digital video and
analogue audio signals are input
from the digital satellite receiver.
CAM (Conditional
Access Module)
H
For encripted PPV
(Pay per View)
services.
Remove the dummy card from the
CAM slot and insert the CAM.
Insert the viewing card into the
CAM.
Modem connector
I
For future use only.
Hi-Fi audio
equipment JConnect to the audio output
sockets to listen to the sound
from the TV on Hi-Fi audio
equipment. To turn off the sound
of the TV speakers, set “Speaker”
to “Off” (page 26).
Continued
Notes:
Switch off the TV before inserting the CAM.
Keep always the dummy card into the CAM slot when
you remove the CAM.

– 18 –
KDF-E42/50A11E
RM-ED002
40 GB
Optimum Viewing Area
For the best picture quality, try to position the TV set so that you can view the screen from within the areas shown below.
Horizontal viewing area
Vertical viewing area
Additional Information
65
°
65
°
KDF-E42A11E:
1.8 m and more
KDF-E50A11E:
2.0 m and more
30°
30°
KDF-E42A11E:
1.8 m and more
KDF-E50A11E:
2.0 m and more
41 GB
Additional Information
Replacing the lamp
When the lamp becomes dark or the picture colour is not normal or the lamp indicator
on the TV set flashes, replace
with a new lamp.
Tips
Only use the lamp XL-2400 for replacement. If you use another lamp, it may cause damage to the TV set.
Do not remove the lamp except when replacing it.
Before replacing the lamp, turn off the power and disconnect the power cord.
Replace the lamp only after it becomes cool. The front glass of the lamp remains at least 100 °C (212 °F) even
after the power has been turned off for 30 minutes.
Do not place the old lamp in proximity to children or flammable material.
Do not get the old lamp wet, or insert objects inside the lamp. It may cause the lamp to explode.
Do not place the old lamp near easily flammable objects, as this may cause fire. Also, do not put your hand inside
the lamp compartment, as you may be burned.
Attach the new lamp securely. If it is not securely attached, the picture may become dark.
Do not touch or stain the front glass of the new lamp or the glass of the lamp compartment. If the glass become
dirty, the picture quality may deteriorate or the lamp life may shorten.
Attach the lamp cover firmly. If it is not firmly attached, the power will not turn on.
When the lamp burns out, a noise is audible. This does not indicate damage to the TV set.
Consult your nearest Sony service center to obtain a new lamp.
Always remember to dispose of used lamps in an evironmentally friendly way.
1Turn off the power and disconnect the power cord.
If you start changing the lamp without disconnecting the power cord, the standby indicator
on the TV set flashes.
Disconnect the power cord to continue changing the lamp.
2
Replace the lamp 30 minutes or more after the power is turned off to allow it to cool.
3Take the new lamp out of the box.
Do not touch the glass portion of the new lamp.
Tips
Do not shake the lamp. Vibration can damage the lamp or shorten its life.
Avoid touching the front glass of a new lamp or the glass of the lamp receptacle. This may reduce picture quality or
lamp life.
4
Remove the outside lamp cover
5Remove the lamp door.
Turn the knob counterclockwise to OPEN and pull out the cover.

– 19 –
KDF-E42/50A11E
RM-ED002
42 GB
6
Pull out the lamp.
Hook a finger through the loop of the lamp handle and pull the handle upwards. Then pull the lamp straight out..
Tips
The lamp is very hot immediately after use. Never touch the glass portion of the lamp or the surrounding parts.
After the used lamp has cooled, place it into the empty box of the replacement lamp. Never put the used lamp into
a plastic bag.
7
Put the new lamp into its place.
Mount the new lamp securely. Failure to do so may cause a fire or the screen to go dark.
Tip
If the lamp is not securely reattached, the self-diagnostic function may be triggered and the POWER/STANDBY
indicator flashes three times (see page 9).
8
Reattach the lamp door.
Turn the knob back to CLOSE and secure the cover.
43 GB
Additional Information
9Put the outside lamp cover back in its place.
Tips
Consult your Sony dealer for a Sony XL-2400 replacement lamp.
Take great care when replacing the lamp or plugging in/unplugging the connecting cords. Rough handling may cause
the TV to fall, damaging the TV, the TV stand and the floor.

– 20 –
KDF-E42/50A11E
RM-ED002
44 GB
Specifications
Display Unit
Power Requirements:
220–240 V AC, 50 Hz
Screen Size:
KDF-E50A11E: 50 inches
KDF-E42A11E: 42 inches
Display Resolution (horizontal x vertical):
1280 dots xlines
Power Consumption:
175 W
Standby Power Consumption:
0,8 W
Dimensions (w × h × d):
KDF-E50A11E:
Approx. 825 x 1180 x 395 mm
KDF-E42A11E:
Approx. 720 x 1000 x 350 mm
Weight:
KDF-E50A11E:
Approx. 29.6 kg
KDF-E42A11E:
Approx. 25.1 kg
Panel System
LCD (Liquid Crystal Display) Panel
TV System
Analogue: Depending on your country/region selection:
B/G/H, D/K, L, I.
Digital: DVB-T.
Colour/Video System
Analogue: PAL, SECAM.
NTSC 3.58, 4.43 (only Video In)
Digital: MPEG-2 MP@ML
Aerial
75 ohm external terminal for VHF/UHF
Channel Coverage
Analogue: VHF: E2–E12
UHF: E21–E69
CATV: S1–S20
HYPER: S21–S41
D/K: R1–R12, R21–R69
L: F2–F10, B–Q, F21–F69
I: UHF B21–B69
Digital: VHF/UHF
Terminals
AV1: / 1
21-pin Scart connector (CENELEC standard) including
audio/video input, RGB input, and TV audio/video
output.
AV2: / 2 (SMARTLINK)
21-pin Scart connector (CENELEC standard) including
audio/video input, RGB input, selectable audio/video
output, and SmartLink interface
AV3: 3
Y:1 Vp-p, 75 ohms, 0.3V negative sync
P
B
:0.7 Vp-p, 75 ohms
P
R
:0.7 Vp-p, 75 ohms
3 Audio input (phono jacks)
500 mVrms
Impedance: 47 kilo ohms
AV4: 4S video input (4-pin mini DIN)
4 Video input (phono jack)
4 Audio input (phono jacks)
AV5: 5
PC Input (15 Dsub) (see page 36)
G: 0.7 Vp-p, 75 ohms, non Sync on Green
B: 0.7 Vp-p, 75 ohms, non Sync on Green
R: 0.7 Vp-p, 75 ohms, non Sync on Green
HD: 1-5 Vp-p
VD: 1-5 Vp-p
PC audio input: minijack.
Audio output (Left/Right) (phono jacks)
AV6: 6
HDMI: Video: 480i, 576i, 480p, 576p, 720p, 1080i
Audio: Two channel linear PCM 32, 44.1 and
48 kHz, 16, 20 and 24 bits.
AUDIO:500 mVrms (100% modulation)
Impedance: 47 kilohms
i Headphones jack
CAM (Conditional Access Module) slot
MODEM
Modem jack (Not supported on this TV)
Sound Output
10 W +10 W (RMS)
Supplied Accessories
Remote RM-ED002 (1)
Size AA batteries (R6 type) (2)
Coaxial cable (1)
Additional Information
45 GB
Additional Information
Optional Accessories
TV stand SU-RG11S (KDF-E42A11E)
TV stand SU-RG11M (KDF-E50A11E)
Lamp: XL-2400
Design and specifications are subject to change
without notice.
PC Input Specifications
PC Input Timing
Input signal frequency:
Horizontal: 31,4 - 48,4 KHz.
Vertical: 59 - 61 Hz.
Maximum Resolution: 1024 dots x -768 lines.
Preset mode timing table for PC
Nº Resolution Graphic mode Horizontal Vertical
(dots x lines) frequency frequency
(kHz) (Hz)
1 640 x 480 VESA 60 31.469 59.940
2 800 x 600 VESA 60 37.879 60.317
3 1024 x 768 VESA 60 48.363 60.004
This TV does not support Sync on Green or Composite Sync.
If a signal other than in the above chart is input, it may not be displayed properly or may not be displayed as you set.
Using the Vertical frequency (Hz) of the personal computer at 60 is recommended.

– 21 –
KDF-E42/50A11E
RM-ED002
46 GB
Troubleshooting
Check whether the 1 (standby) indicator is flashing in red.
When it is flashing
The self-diagnosis function is activated.
1Measure how long the 1 (standby) indicator flashes and stops flashing.
For example, the indicator flashes for two seconds, stops flashing for one second, and flashes for two seconds.
2Press 1 on the TV (Front side) to switch it off, disconnect the mains lead, and inform your dealer or
Sony service centre of how the indicator flashes (duration and interval).
When it is not flashing
1Check the items in the tables below.
2If the problem still persists, have your TV serviced by qualified service personnel.
Picture
Problem Cause/Remedy
No picture (screen is dark) and
no sound
Check the aerial connection.
Connect the TV to the mains, and press 1 on the TV (front side).
If the 1 (standby) indicator lights up in red, press TV "/1.
No picture or no menu
information from equipment
connected to the scart
connector
Check that the optional equipment is on and press / repeatedly until
the correct input symbol is displayed on the screen.
Check the connection between the optional equipment and the TV.
Distorted picture
When installing optional equipment, leave some space between the optional
equipment and the TV.
When changing programmes or selecting Text, turn off any equipment
connected to the scart connector on the rear of the TV.
Double images or ghosting
Check aerial/cable connections.
Check the aerial location and direction.
Only snow and noise appear
on the screen
Check if the aerial is broken or bent.
Check if the aerial has reached the end of its serviceable life (three to five
years in normal use, one to two years at the seaside).
Picture (dotted lines or stripes)
noise
Keep the TV away from electrical noise sources such as cars, motorcycles,
or hair-dryers.
Make sure that the aerial is connected using the supplied coaxial cable.
Keep the aerial cable away from other connecting cables.
Do not use a 300-ohm twin lead cable as interference may occur.
Picture noise when viewing a
TV channel
Select “Manual Programme Preset” in the “Set Up” menu and adjust “AFT”
(Automatic Fine Tuning) to obtain better picture reception (page 32).
Select “Noise Reduction” in the “Picture Adjustment” menu to reduce the
noise in the picture (page 22).
Stripe noise during playback/
recording of a VCR
Video head interference. Keep your VCR away from the TV.
Leave a space of 30 cm between your VCR and the TV to avoid noise.
Avoid installing your VCR in front of the TV or beside the TV.
Some tiny black points and/or
bright points on the screen
The picture of a display unit is composed of pixels. Tiny black points and/or
bright points (pixels) on the screen do not indicate a malfunction.
No colour on programmes
Select “Reset” in the “Picture Adjustment” menu to return to the factory
settings (page 22).
No colour or irregular colour
when viewing a signal from the
Y, PB/CB, PR/CR jacks of
3
Check the connection of the Y, P
B
/C
B
, P
R
/C
R
jacks of 3.
Make sure that the Y, P
B
/C
B
, P
R
/C
R
jacks of 3 are firmly seated in their
respective sockets.
Sound
Problem Cause/Remedy
No sound, but good picture
Press 2 +/– or % (Mute).
Check that “TV Speakers” is set to “on” in the “Features” menu (page 26).
Noisy sound
See the “Picture noise” causes/remedies on page 46.
Channels
Problem Cause/Remedy
The desired channel cannot be
selected
Switch between digital and analogue mode and select the desired digital/
analogue channel.
Some channels are blank
Scrambled/Subscription only channel. Subscribe to the Pay Per View
service.
Channel is used only for data (no picture or sound).
Contact the broadcaster for transmission details.
Digital channel is not displayed
Check that the aerial is plugged directly into the TV (not through other
equipment).
Contact a local installer to find out if digital transmissions are provided in
your area.
Upgrade to a higher gain aerial.
General
Problem Cause/Remedy
The TV turns off automatically
(the TV enters standby mode)
The TV turns on automatically
Check if the “Timer” is activated (page 28).
If no signal is received or no operation is performed in the TV mode for 10
minutes, the TV automatically switches to standby mode.
Check if the “Timer” is activated (page 28)
Some input sources cannot be
selected
Select “AV Preset” in the “Set Up” menu and cancel “Skip” of the input
source (page 31).
The remote does not function
Replace the batteries.
The lamp indicator on front
of the TV set is lit.
Turn the TV off. Turn the TV on again, if the lamp indicator is still lit then
replace the internal lamp. For details refer to page 39 to 41.
Problem Cause/Remedy
Continued
47
Additional Information

– 22 –
KDF-E42/50A11E
RM-ED002
SECTION 3 DISASSEMBLY
3-2. PILLAR REMOVAL3-1. REAR COVER REMOVAL
3-4. MAIN BRACKET REMOVAL3-3. MAIN BRACKET COVER REMOVAL

– 23 –
KDF-E42/50A11E
RM-ED002
3-7. POWER BLOCK REMOVAL 3-8. OPTICAL UNIT
3-6. N, JB, AG BOARDS
3-5. SERVICE POSITION
44

– 24 –
KDF-E42/50A11E
RM-ED002
3-10. SCREEN, MIRROR BLOCK ASSEMBLY REMOVAL
3-9. C BOARD REMOVAL

– 25 –
KDF-E42/50A11E
RM-ED002
3-12. CONTRAST SCREEN, DIFFUSION PLATE REMOVAL
3-11. MIRROR COVER BLOCK ASSEMBLY REMOVAL

– 26 –
KDF-E42/50A11E
RM-ED002
3-13. MIRROR REMOVAL
3-14. H3 REMOVAL 3-15. SPEAKER REMOVAL

- 27 -
KF-E42/50A11E
RM-ED002
XEPVStnedirT
redoceDamorhC
sevirDDCL
ammaGlatigiD
uneMpmaL
dnuoS
tsujdAFI
hctiwSVA
)ecnalaBetihW(uneMecivreS
unemrorrE
552vMVNB21.0vB4EL
11111111:atadyrotcaF
23:31:emiTgnikroW
Service adjustments to this model can be performed using the
supplied remote Commander RM-ED002.
‘TT—’ will appear in the upper right corner of the screen.
Other status information will also be displayed.
3. Press ‘MENU’ on the remote commander to obtain the following
menu on the screen.
4. Move to the corresponding adjustment item using the
up or down arrow buttons on the Remote Commander.
5. Press the right arrow button to enter into the required menu item.
6. Press the ‘Menu’ button on the Remote Commander to quit the
Service Mode when all adjustments have been completed.
Note :
•After carrying out the service adjustments, to prevent the
customer accessing the ‘Service Menu’ switch the TV set OFF
and then ON.
i+
5+
(ON SCREEN (DIGIT 5) (VOLUME +) (TV)
DISPLAY)
1. Turn on the power to the TV set and enter into the stand-by
mode.
2. Press the following sequence of buttons on the Remote
Commander.
SECTION 4 SET-UP ADJUSTMENTS
4-1. Signal Adjustment
How to enter into the Service Mode
4-1-1.
PAL auto adjustment (CVBS)
1. Select AV1 and input PAL signal. (PAL CVBS: CB 75%Y/75%C
from signal generator).
2. Set the TV in Service Mode (See above) and send “TT51”
command.
4-1-2.
PAL auto adjustment (RGB)
1. Select AV1 and input RGB signal. (PAL RGB: CB 100%Y/100%C
from signal generator).
2. Set the TV in Service Mode (See above) and send “TT52”
command.
4-1-3.
SECAM auto adjustment (CVBS)
1. Select AV1 and input SECAM signal. (SECAM CVBS: CB 75%Y/
75%C from signal generator).
2. Set the TV in Service Mode (See above) and send “TT53”
command.
Note :
•While Auto adjustment is in process the RED LED is ON, till it
finishes.
4-2. White Balance Adjustment
4-2-1. White Balance adjustment (H/L)
1. Select AV0.
2. Change the TV to Custom Mode and set the following registers by
sending “TT54”.
3. Input PAL CVBS 60 IRE Full Field Signal to AV1.
4. Adjust Highlight registers:
NORMAL_PAL_RD (R Drive)
NORMAL_PAL_BD (B Drive)
High light adjustment value (9300K-0MPCD)
ENOTROLOCLARTUEN
TESFFO_CIP_U042
TESFFO_TRB_U252
TESFFO_ROLOC_U821
HME_ROLOC0
TSARTNOCXAM
SSENTHGIRB05
ROLOC0
EUH0
SSENPRAHS0
THGILKCABXAM
RNOTUAFFO
ELBATTS_KCALB0
ROSNESTHGILFFO
GNIVASREWOPDRADNATS

- 28 -
KF-E42/50A11E
RM-ED002
ENOTROLOCLARTUEN
TESFFO_CIP_U042
TESFFO_TRB_U252
TESFFO_ROLOC_U821
HME_ROLOC0
TSARTNOCXAM
SSENTHGIRB05
ROLOC0
EUH0
SSENPRAHS0
THGILKCABXAM
RNOTUAFFO
ELBATTS_KCALB0
ROSNESTHGILFFO
GNIVASREWOPDRADNATS
4-2-3. SECAM White Balance adjustment (H/L)
1. Select AV0.
2. Change the TV to Custom Mode and set the following registers by
sending “TT54”.
3. Input SECAM CVBS 60 IRE Full Field Signal to AV1.
4. Adjust Drive registers:
SECAM_OFFSET_RD (R Drive)
SECAM_OFFSET_BD (B Drive)
High light adjustment value (9300K-0MPCD)
ENOTROLOCLARTUEN
TESFFO_CIP_U042
TESFFO_TRB_U252
TESFFO_ROLOC_U821
HME_ROLOC0
TSARTNOCXAM
SSENTHGIRB05
ROLOC0
EUH0
SSENPRAHS0
THGILKCABXAM
RNOTUAFFO
ELBATTS_KCALB0
ROSNESTHGILFFO
GNIVASREWOPDRADNATS
4-2-2. White Balance adjustment (C/O)
1. Select AV0.
2. Change the TV to Custom Mode and set the following registers by
sending “TT54”.
3. Input PAL CVBS 20 IRE Full Field Signal to AV1.
4. Adjust CutOff registers:
NORMAL_PAL_RC (R cutoff)
NORMAL_PAL_BC (B cutoff)
Low light ( Cut Off) adjustment value (9300K-0MPCD)

- 29 -
KF-E42/50A11E
RM-ED002
Test Test Mode is available in Service Mode, OSD ‘TT’ appears. The
functions described below are available by selecting the two numbers.
To release ‘Test Test mode’, press 00 or switch the TV set into
Stand-by mode.
4-3. TEST TEST MODE
00 ffoedom'TT'
10 mumixamerutciP
20 muminimerutciP
30 %53otemuloVteS
40 %05otemuloVteS
50 %56otemuloVteS
60 %08otemuloVteS
70 edomgniegA
80 noitidnoCgnippihS
61 %05levelerutciP
91 )ffo/no(elggotedoMyrotcaF
42 noitanitseDU
52 noitanitseDPEA
72 )FFO/NO(elggotedomABC
13 )FFO/NO(elggotedomSCE
23 teserpslennahcNCBteS
33 )FFO/NO(elggotEDOMLIF
43 teserpslennahcYNIteS
14 MVNesilaitini-eR
34 AdnuoSlauDtceleS
44 BdnuoSlauDtceleS
54 onoMdnuoSlauDtceleS
64 oeretSdnuoSlauDtceleS
84 nigriv-nonsaMVNteS
94 nigrivsaMVNteS
15 tnemtsujdaotuALAP
25 tnemtsujdaotuABGR
35 tnemtsujdaotuAMACES
45 snoitidnoctinIBW
55 elggotgodhctaW
65 snoitaunettalennahcllateseR
26 galfedomlatigiDelggoT
36 )CIRFA(dnabesabmorfMA
46 sgnittes"04tes
76 elbasid/elbanenoitcnufetuMreirraCotuAPSM
17 sgnittes"91teS
27 sgnittes"32teS
37 sgnittes"62teS
47 sgnittes"23teS
57 noitisopretnecotecnalaB
67 mumixamemuloV
77 muminimemuloV
87 tfelllufecnalaB
97 thgirllufecnalaB
18 yalpsidREBlatigiD
28 unemecivreSlatigiD
38 CNEDmorftuptuorabruoloclatigiD
48 hguorhthtapICST
58 nwodrewoprenutlatigiD
68 sknabWSlatigidowtneewtebhctiwS
78 tsetsyeklacoL
88 snoitidnocgnippihslatigiD
98 tsetDEL
39 dnuoslatigiDrofdesuoiduaeugolana/S2I
69 elbasiD/elbanE:tupuogubeDlatigiD
79 elbasiD/elbanEtuptuo656latigiD
89 elbasiD/elbanEnoitcnufteseRotuAlatigiD
99 unememiTgnikroWdnarorrEyalpsiD
ENOTROLOCLARTUEN
TESFFO_CIP_U042
TESFFO_TRB_U252
TESFFO_ROLOC_U821
HME_ROLOC0
TSARTNOCXAM
SSENTHGIRB05
ROLOC0
EUH0
SSENPRAHS0
THGILKCABXAM
RNOTUAFFO
ELBATTS_KCALB0
ROSNESTHGILFFO
GNIVASREWOPDRADNATS
4-2-4. SECAM White Balance adjustment (C/O)
1. Select AV0.
2. Change the TV to Custom Mode and set the following registers by
sending “TT54”.
3. Input SECAM CVBS 20 IRE Full Field Signal to AV1.
4. Adjust CutOff registers:
SECAM_OFFSET_RC (R cutoff)
SECAM_OFFSET_BC (B cutoff)
Low light (Cut Off) adjustment value (9300K-0MPCD)

- 30 -
5-1. BLOCK DIAGRAMS (1)
3
1
18
2
1
10
2
1
D6306
D6302
Q6302
Q6305
D6304
STBY 7V
8
7
4
1
T6300
D1618
D1619
K
R
IC1602
11V voltage sensor
2
1
3
4
PH1601
AV GND
-AV
+AV
D1624
D1613
D1616
D1617
+33VAD1601
11VD1620
17VD1621
D1608
D1612
D1635
D1636
D1609
D1632
8
18
13
4
11
T1603
12
3
9
17
VC2
P-GND
VB
VS
VG(H)
VD
VC1
TIMER
RT
F/B
VSENSE
D1607
8
14
6
16
15
4
Q1606
Q1607
Q1603
Q1604
Q1605
D1602
D1631
AC 3
AC 1
CN1616
BIMETAL 3
BIMETAL 1
CN1603
2
1
3
4
AC 2
AC 1
CN1601
FH1601
IF AGC
IF DIGITAL
IF DIGITAL
SCL
SDA
TU1231
IF AGC
IF DIGITAL
IF DIGITAL
SCL
SDA
TU1230
D - IF2
D - IF1 2
TSCL
TSDA
8
7
IF AGC 5
3
CN2303
O
IC6210
Q6201
Q6202
O
IC6205
FAN LAMP PROT
FAN LAMP POW
FAN B PROT
5
4
FAN B PW 1
2
CN3001
FAN LAMP PROT
FAN LAMP POW
FAN O.V. PROT
9
8
7
B_INTERFACE
N_INTERFACE
DIG_TUNER
LAMP COV
5
1
CN3000
D6207
D6208
D6209
4
5Q6203
IF OUT
AGC
TU1001
Q1007
Q1004
Q1008
Q1009
Q1002
Q1003
VIDEO 17
TU AGC 14
QSS12
SCL11
SDA
FM AF
VIF
VIF
10
8
2
1
IC1001
IF on board
6
7
1
10
9
SF1001
M5
L+IN7
L-IN8
R-IN10
R+IN
Q2000
Q2500
Q2501
Q2502
Q2503
Q2504
BYPASS + 5V
TU1200
5
11
IC2500
AUDIO AMP
6
IC4200
Real time clock
QSS 32
RIGHT 30
LEFT 28
POFFMUTE 26
SP_PROT 25
CVBSARF 18
FAN_CTL 17
FAN_PROT 15
LMP_COV 14
12CD15 13
AGCDEF 12
ATT 10
SCL 5
A. MUTE
MAIN_SW 11
9
AM 2
AC ON/OFF 8
SDA 6
CN5201
5
5NC
4CS
3SDA
2
CN5209
SCL
3R
1
TO H3 BOARD
CN4305
L
TO
TUNER 1
CN1612
Q6203
3- DC
1
CN1602
+ DC
10
11
+17V
D1004
D1006
+11V
+5VD
9
+5V STBY
D1620
2
1
3
8
E
TO LAMP
DRIVER
DATA
CLOCK
CN2003
FAN O.V. POW
D3001
3LAMP CONV
IC6201
AC ON/OFF
IC1601
T1605
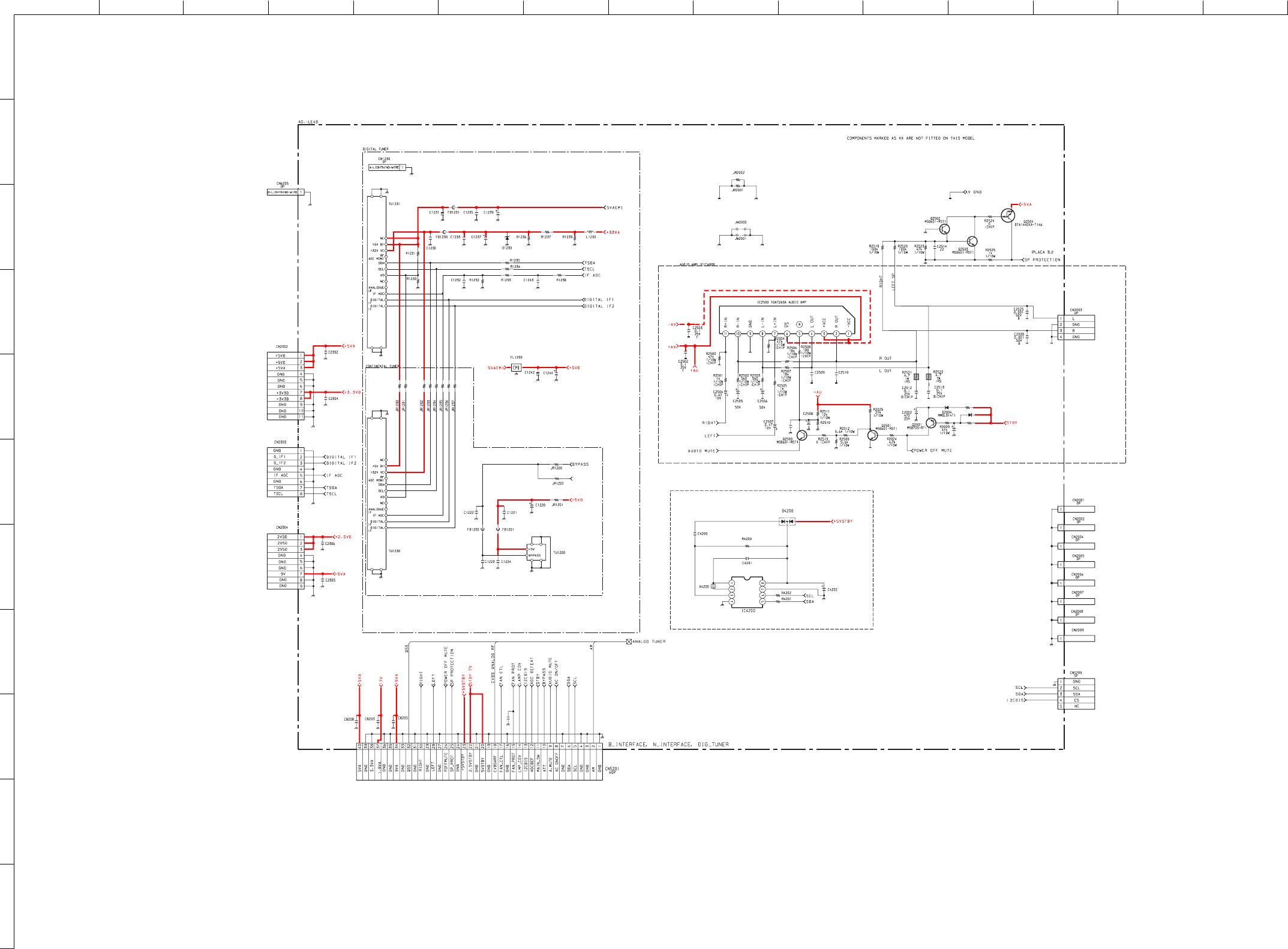
AG (
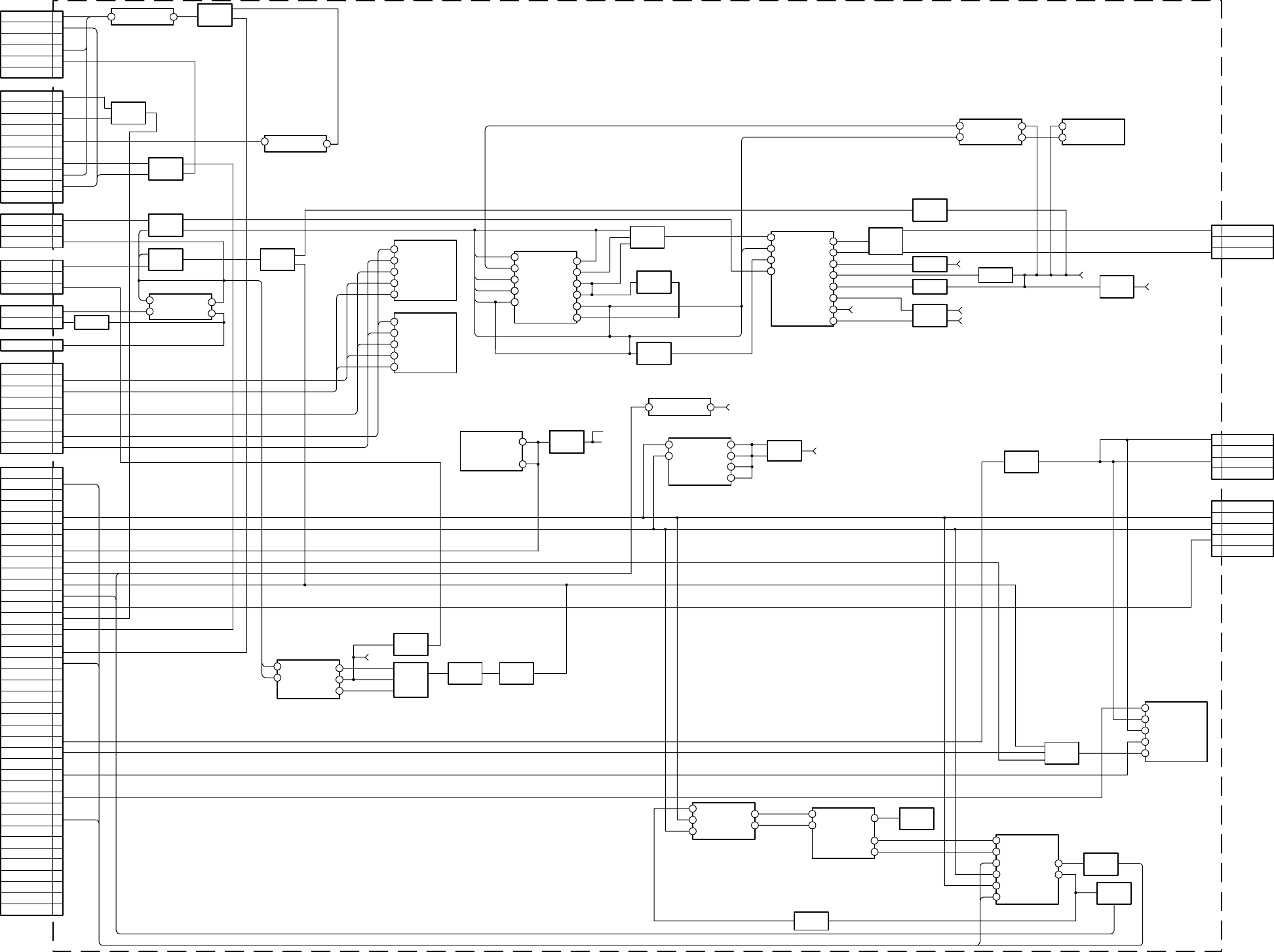
MAIN POWER SUPPLY, TUNER, AUDIO AMPLIFIER
)

- 31 -
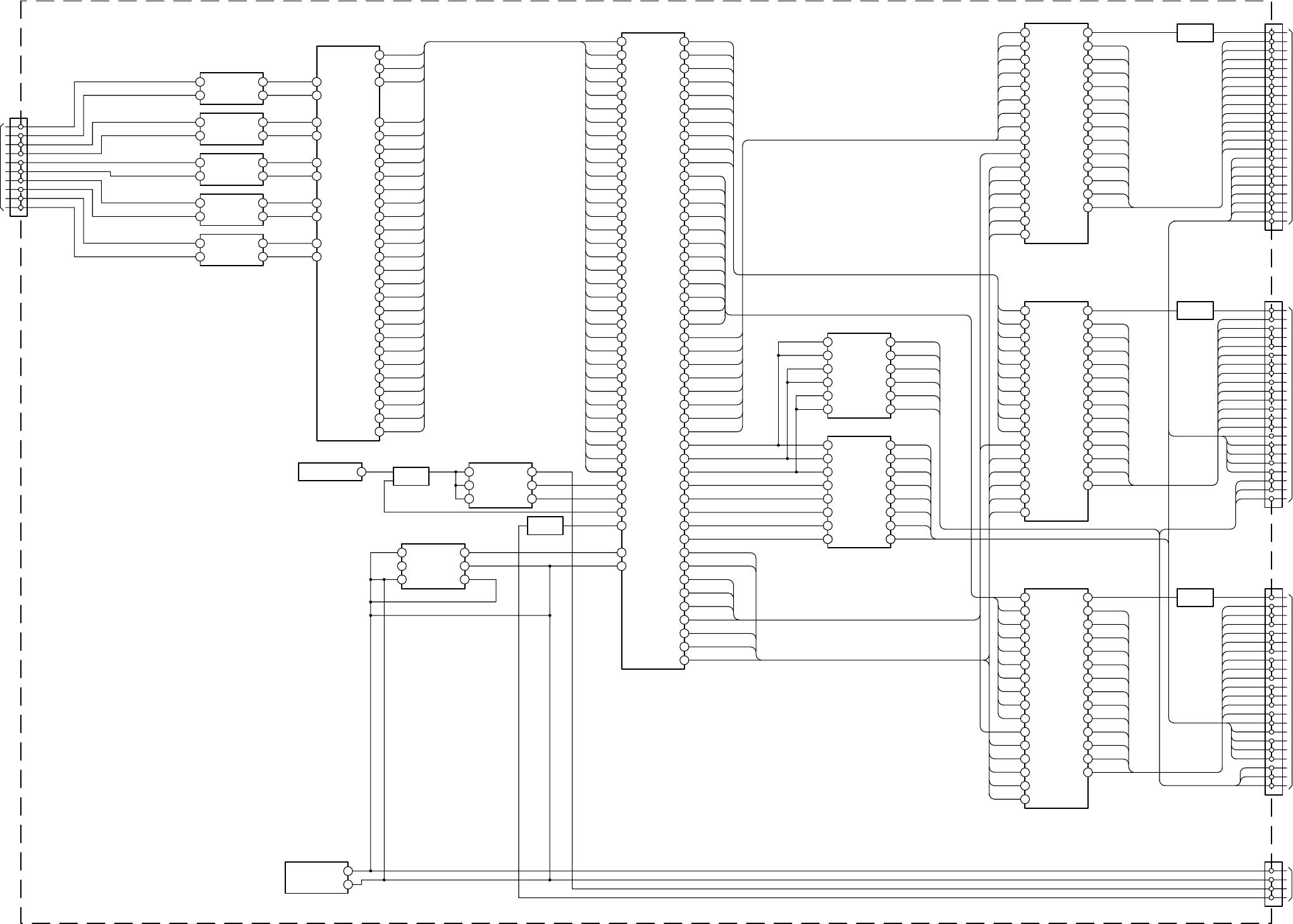
5-1. BLOCK DIAGRAMS (2)
8
7
5
3
19
18
17
23
24
25
28
29
31
3
4
5
6
7
8
9
10
11
12
13
14
1
19
18
17
23
24
25
28
29
31
3
4
5
6
7
8
9
10
11
12
13
14
1
19
18
17
23
24
25
28
29
31
3
4
5
6
7
8
9
10
11
12
13
14
1
14
13
11
10
8
7
5
4
2
1
SIG B6
P SIG-OR
SIG B5
SIG B4
SIG B3
SIG B2
SIG B1
SIG A6
SIG A5
SIG A4
SIG A3
SIG A2
SIG A1
V COM
PCG
CLR
VS
T
VCK
ENB
HST
HST1
HST2
SIG B6
P SIG-OB
SIG B5
SIG B4
SIG B3
SIG B2
SIG B1
SIG A6
SIG A5
SIG A4
SIG A3
SIG A2
SIG A1
V COM
PCG
CLR
VST
VCK
ENB
HST
HST1
HST2
LCD PANEL DRIVER BOARD
B OUT-6
B OUT-7
B OUT-8
B OUT-9
B OUT-0
B OUT-1
B OUT-2
B OUT-3
B OUT-4
B OUT-5
SID OUT SID OUT
IC2501
R DRIVE
D-A 0
B0
D-A 1
B1 84
85
SH OUT 1
57
B-SIG 01
D-A 2
B2 83
D-A 3
B3 82
D-A 4
B4 81
D-A 5
B5 80
D-A 6
B6 79
51
SH OUT 2 B-SIG 02
49
SH OUT 3 B-SIG 03
47
SH OUT 4 B-SIG 04
45
SH OUT 5 B-SIG 05
43
SH OUT 6 B-SIG 06
41
D-A 7
B7 78
D-A 8
B8 77
D-A 9
B9 76
MCLKX
CLK B 3
FRP
FRP 4
SHST
SHST 5
SH OUT 7 B-SIG 07
SH OUT 8 B-SIG 08
SH OUT 9 B-SIG 09
SH OUT 0 B-SIG 10
SH OUT 1 B-SIG 11
SH OUT 2 B-SIG 12
V COM OUT
SDA
SDA 8
SCL
SCL 9
PRG
PRG 60
35
33
31
29
27
25
53
CN2551
RED DRIVE
Q2502
Q2504
SID OUT SID OUT
IC2701
B DRIVE
D-A 0
R0
D-A 1
R1 84
85
SH OUT 1
57
R-SIG 01
D-A 2
R2 83
D-A 3
R3 82
D-A 4
R4 81
D-A 5
R5 80
D-A 6
R6 79
51
SH OUT 2 R-SIG 02
49
SH OUT 3 R-SIG 03
47
SH OUT 4 R-SIG 04
45
SH OUT 5 R-SIG 05
43
SH OUT 6 R-SIG 06
41
D-A 7
R7 78
D-A 8
R8 77
D-A 9
R9 76
MCLKX
CLK R
3
FRP
FRP 4
SHST
SHST 5
SH OUT 7 R-SIG 07
SH OUT 8 R-SIG 08
SH OUT 9 R-SIG 09
SH OUT 0 R-SIG 10
SH OUT 1 R-SIG 11
SH OUT 2 R-SIG 12
V COM OUT
SDA
SDA 8
SCL
SCL 9
PRG
PRG 60
35
33
31
29
27
25
53
CN2601
BLUE DRIVE
Q2702
Q2704
SIG B6
P SIG-OG
SID OUT SID OUT
IC2601
G DRIVE
D-A 0
G0
D-A 1
G1 84
85
SH OUT 1
57
G-SIG 01
D-A 2
G2 83
D-A 3
G3 82
D-A 4
G4 81
D-A 5
G5 80
D-A 6
G6 79
51
SH OUT 2 G-SIG 02
49
SH OUT 3 G-SIG 03
47
SH OUT 4 G-SIG 04
45
SH OUT 5 G-SIG 05
43
SH OUT 6 G-SIG 06
41
D-A 7
G7 78
D-A 8
G8 77
D-A 9
G9 76
MCLKX
CLK G 3
FRP
FRP 4
SHST
SHST 5
SH OUT 7 G-SIG 07
SH OUT 8 G-SIG 08
SH OUT 9 G-SIG 09
SH OUT 0 G-SIG 10
SH OUT 1 G-SIG 11
SH OUT 2 G-SIG 12
V COM OUT
SDA
SDA 8
SCL
SCL 9
PRG
PRG 60
35
33
31
29
27
25
53
CN2651
GREEN DRIVE
SIG B5
SIG B4
SIG B3
SIG B2
SIG B1
SIG A6
SIG A5
SIG A4
SIG A3
SIG A2
SIG A1
V COM
PCG
CLR
VS
T
VCK
ENB
HST
HST1
HST2
Q2602
Q2604
SCL-33
SDA-33
CN3004
WP-128K
P-MUTE
B OUT 2 RO
IC2614
PAWN
BIN 0
BIN 1147
5
B OUT 3
141
R1
BIN 26
BIN 3
81
BIN 47
BIN 582
BIN 68
72
B OUT 4 R2
203
B OUT 5 R3
143
B OUT 6 R4
74
B OUT 7 R5
144
B OUT 10 R8
75
BIN 7150
BIN 89
BIN 984
GIN 085
GIN 1152
GIN 211
B OUT 11 R9
G OUT 2
G OUT 3
G OUT 4
G0
G OUT 5
G1
G OUT 6
G2
G3
GIN 386
GIN 412
GIN 5
87
77
76
2
134
65
196
66
Y1 HCK1-B
IC2006
OCTAL BUS BUFFER (3-state)
A3
HST
A1
HCK1 2
4
Y2
18
HCK2-B
A2
HCK2 3
A4
ENB1 5
A5
VCK1 6
A6
VST1 7
A7
PCG1 8
17
Y3
HST
B
16
Y4 ENB
15
Y5 VCK
14
Y6
VS
T
13
Y7 PCG
12
A8
CLR1 9Y8
CLR
11
Y5 HCK1-R
IC2007
OCTAL BUS BUFFER (3-state)
A3
HST
A4
HST 5
4
Y6
14
HCK2-R
A5
HCK1 6
A7
HCK1 8
A6
HCK2 7
A8
HCK2 9
13
Y3 HST R
16
Y4 HST-G
15
Y7 HCK1-G
12
Y8 HCK2-G
11
CLK OUT PCLK1
IC3200
LVDS Receiver
RC4
26
H-OUT
RA -9
RA +10
RB -11
3
RC5 V-OUT
5
R-D 0 R-OUT 2
7
R-D 1 R-OUT 3
34RB +12
RC -15
RC +16
R-A 0 R-OUT 4
R-A 1 R-OUT 5
R-A 2 R-OUT 6
R-A 3 R-OUT 7
R-A 4 R-OUT 8
R-A 5 R-OUT 9
G-OUT 2
RCLK -29
RCLK +30
37
29
30
32
33
35
41
G OUT 7
G OUT-0
G OUT-1
G OUT-2
G OUT-3
G OUT-4
G OUT-5
G OUT-6
G OUT-7
G OUT-8
G OUT-9
GIN 6
13
GIN 7155
GIN 814
GIN 9156
RIN 015
RIN 190
RIN 214
RIN 3
91
RIN 4
17
RIN 592
G OUT 8
G4
156
G OUT 9
G5
67
G OUT 10
G6
196
G OUT 11
G7
R OUT 2
G8
R OUT 3
G9
R OUT 4
B0
R OUT 5
B1
R OUT 6
B2
B3
68
138
69
127
58
128
59
R OUT 7
R OUT 8
B4
60
R OUT 9
B5
130
R OUT 10
B6
61
R OUT 11
B7
HST
B8
HCK
B9
HCK HCK2
ENB ENB1
VCK VCK1
VST1
131
62
45
44
170
28
102
VS
T
PCG1
113PCG
CLR CLR1
106
SHST1 SHST-R
118
SHST2 SHST-G
117
SHST3 SHST-B
LCLKB CLK-R 70
LCLKG CLK-G 43
LCLKR CLK-B 189
FRP FRP
FRPL FRPN
PRG
66
70
43
189
39
112
175PRG
B OUT 8 R6
B OUT 9 R7
HST
HCK1
132
116
R OUT-0
R OUT-1
R OUT-2
R OUT-3
R OUT-4
R OUT-5
R OUT-6
R OUT-7
R OUT-8
R OUT-9
RIN 618
RIN 793
RIN 819
RIN 920
HSW
29
VSIN
3
BOTCLK4
RSC51
RSD122
RESET
95
MUTE
HSC
HSD119
H-OUT
V-OUT
PCLK1
RSC
RSD
RESET
P-MUTE
SCL-D-GAMMA1
SDA-D-GAMMA
48
78
BUFFER
Q206
S2 SCL-D-GAMMA
Q3003
S1
G1 G2
D2 D1
SCL-D-GAMMA1
W2 WR-128K
IC3102
EPROM
E0
E12
1
SCL
7
RSC
E23
6
SDA RSD
5
Q2602
Q2604
SDA
IC2009
Temperature Sensor
SCL 2
1
OUT
IC3101
RESET
1
R-A 6
RD -35
RD +36
R-D 1 G-OUT 3
42
R-A 0 G-OUT 4
R-A 1 G-OUT 5
R-A 2 G-OUT 6
R-A 3 G-OUT 7
R-A 4 G-OUT 8
R-B 5 G-OUT 9
B-OUT 2
37
38
40
43
45
46
49R-D 4
R-D 5 B-OUT 3
50
R-B 5 B-OUT 4
R-B 6 B-OUT 5
R-C 0 B-OUT 6
R-C 1 B-OUT 7
R-C 2 B-OUT 8
R-C 3 B-OUT 9
47
1
51
53
54
55
L3201
2
1
3
4
L3202
2
1
3
4
L3203
2
1
3
4
L3204
2
1
3
4
L3205
2
1
3
4
CN3200
RA -
RA +
RB -
RB +
RC -
RC +
RCKL -
RCKL +
RD -
RD +
C ( )

- 32 -
5-1. BLOCK DIAGRAMS (3)
CN5404
(Digital Only)
LMP_CTL
LMP_PROT
CN9508
CN9506
6
KEY 11
TIMER LED 8
STBY5 4
STBY LED 9
LAMP LED 7
SIRCS 2
CN9507
KEY
KEY_2
CN9509
IC5000
Video Processor
MA[2]
36
37
34
35
30
31
28
29
26
27
TD1-
TD1+
TCLK-
TCLK+
TC1-
TC1+
TA1-
TB1-
TB1+
TA1+
DQM[1]
DQM[0]
1000p 50V
DQS[1]
DQS[0]
MA[1]MA[1]
MA[0]
MA[3]
MA[4]
MA[5]
MA[6]
MA[7]
MA[8]
MA[9]
MA[10]
MA[11]
MD[15]
MD[14]
MD[13]
MD[12]
MD[11]
MD[10]
MD[9]
MD[8]
MD[7]
MD[6]
MD[5]
MD[4]
MD[3]
MD[2]
MD[1]
MD[0]
73
MD0
75
MD1
76
MD2
78
MD3
84
MD4
86
MD5
88
MD6
90
MD7
91
MD8
93
MD9
94
MD10
96
MD11
102
MD12
104
MD13
106
MD14
108
MD15
109
MA11
111
MA10
112
MA9
114
MA8
115
MA7
117
MA6
118
MA5
120
MA4
122
MA3
123
MA2
125
MA1
126
MA0
82
DQS0
100
DQS1
79
DQM0
97
DQM1
148
150
152
154
160
162
163
165
166
168
170
172
178
180
181
183
156
174
159
177
DIN0
DIN1
DIN2
DIN3
DIN4
DIN5
DIN6
DIN7
CLK
V
H
DT_C_DY0
DT_C_DY1
DT_C_DY2
DT_C_DY3
DT_C_DY4
DT_C_DY5
DT_C_DY6
DT_C_DY7
DT_C_CLK
DT_C_VS
DT_C_HS
DT_C_CLK
DT_C_DY0
DT_C_DY1
DT_C_DY2
DT_C_DY3
DT_C_DY4
DT_C_DY5
DT_C_DY6
DT_C_DY7
L5013
RXIND-
1
RXIND+
2
RXIN1-
4
RXIN1+
5
RXIN2-
7
RXIN2+
8
RXCLK-
10
RXCLK+
11
RXIN3-
13
14
CN9510
R
15
L
13
H_PC
9
V_PC
7
R_PC
5
3G_PC
1B-PC
CN9511
Y_G2
PR_P2
PB_B2
AIN_HS
AIN_VS
64
63
62
61
60
59
58
57
56
22
21
10
11
226
243
233
DQM3
DQM2
DQS3
DQS2
MD31
MD30
MD29
MD28
MD27
MD26
MD25
MD24
MD23
MD22
MD21
MD20
MD19
MD18
MD17
MD16 MD[16]
MD[17]
MD[18]
MD[19]
MD[20]
MD[21]
MD[22]
MD[23]
MD[24]
MD[25]
MD[26]
MD[27]
MD[28]
MD[29]
MD[30]
MD[31]
DQS[2]
DQS[3]
DQM[2]
DQM[3]
BA1
BA0
CLKE
WE#
MVREF
CAS#
RAS#
CS0#
MCLK0
BA1
BA0
CKE
WE#
MVREF
CAS#
RAS#
CS#
MCLK0#
MCLK0
BA1
BA0
CKE
WE#
MVREF N13 VREF
M5 BA1
N4 BA0
N12 CKE
L3 WE
L2 CAS
M2 RAS
N2 CS
M12 CK
M11 CK
CAS#
RAS#
CS#
MCLK0#
MCLK0
147
145
144
142
140
138
137
133
131
130
IC5500
Video Processor Memory
K12
C2
B13
B4
B8
B7
B6
B5
B3
B2
B2 DQS0
H13 DQS1
H2 DQS2
B13 DQS3
DQS[1]
DQS[3]
DQS[0]
DQS[2]
B9
B10
B11
B12
N5 A0
MA[0]
C3
N6 A1
MA[1]
C4
M6 A2
MA[2]
C5
N7 A3
MA[3]
C6
N8 A4
MA[4]
C7
M9 A5
MA[5]
C8
N9 A6
MA[6]
C9
N10 A7
MA[7]
C10
N11 A8/AP
MA[8]
C11
M8 A9
MA[9]
C12
L6 A10
MA[10]
C13
M7 A11
MA[11]
D2
DQM[2] B12 DM3
E5
DQM[0] H3 DM2
E4
DQM[3] H12 DM1
E3
DQM[1] B3 DM0
E2
MD[16] B8 DQ31
G13
MD[18] C9 DQ30
G12
MD[17] B9 DQ229
G11
MD[19] B10 DQ28
G10
MD[20] C13 DQ27
G9
MD[21] D12 DQ26
G8
MD[22] D13 DQ25
G7
MD[23] E13 DQ24
G6
MD[0] K3 DQ23
G5
MD[1] K2 DQ22
G4
MD[3] J2 DQ21
G3
MD[2] J3 DQ20
G2
MD[4] G2 DQ19
F1
3
MD[5] G3 DQ18
F1
2
MD[6] F2 DQ17
F11
MD[7] F3 DQ16
F1
0
MD[24] F12 DQ15
F9
MD[25] F13 DQ14
F8
MD[26] G12 DQ13
F7
MD[27] G13 DQ12
F6
MD[29] J12 DQ11
F5
MD[28] J13 DQ10
F4
MD[31] K12 DQ9
F3
MD[30] K13 DQ8
F2
MD[8] E2 DQ7
E13
MD[9] D2 DQ6
E12
MD[10] D3 DQ5
E11
MD[11] C2 DQ4
E10
MD[12] B5 DQ3
E9
MD[13] B6 DQ2
E8
MD[14] C6 DQ1
E7
MD[15] B7 DQ0
E6
SCL Q7413
Q7414
SDA
14
Q9602
S1
S2 D2
16
IC7402
Port Expander
SDA
14
P_MUTE
WP_256K
SCL_B
SDA_B
DAC4
3
DAC3
4
POWER/RESERVE_LED/RX
DAC1
6
SW3
10
DAC2
5
SW2
9
Q7412
RD_RAM
WR_RAM
RST_I
ALE_M
IC1003
Micro
P1.3
44
P1.2
43
P1.1
42
WC
7
IC1005
NVM Micro
SDA
5
SCL
6
RST#
50
RESET 13
P1.4
45
ALE
87
RD#
65
WR#
64
Q8490
P2.1
25
Q7419
Q7411
Q1002
Q1000
IC1010
Dual OPAM (AV link)
OUTVCC
P3.2
33
Q7412
P3.1
32
A19
67
P4.3
49
P2.3
27
P3.5
36
P3.6
37
P2.0
24
A7
79
A13
78
A12
77
A14
76
A15
71
A17
70
A16
69
A18
68
A8
81
82
A6
83
A9
84
A5
A11
85
86
88
PSEN#
89
A3
A4
90
93
A2
94
A1
A10
97
A0
96
98
D6
99
D0
D7
100
D5
1
2
D4
3
D2
D1
4
D3
D6
D0
D7
D5
D4
D2
D1
D3
A7
A13
A12
A14
A15
A17
A16
A18
A8
A6
A9
A5
A11
PSEN
A3
A4
A2
A1
A10
A0
A7
79
A13
78
A12
77
A14
76
A15
71
A17
70
A16
69
A18
68
A8
81
82
A6
83
A9
84
A5
A11
85
86
88
PSEN#
89
A3
A4
90
93
A2
94
A1
A10
97
A0
A18
A6
A5
A11
PSEN
A3
A4
A2
A1
A10
A0
IC1002
OTP (Software)
A7
4
A13
3
A12
2
A14
30
A15
A17
29
A16
28
27
A8
25
24
A6
23
A9
A5
A11
85
86
88
89
A3
A4
90
93
A2
94
A1
A10
97
A0
14
15
Q2
17
Q3
Q1
18
Q4
20
13
Q0
21
Q7
Q6
D2
D3
D1
D4
D0
D7
D6
PSEN
26
G
A7
A13
A12
A14
A15
A17
A16
A8
A6
A9
A5
A11
A3
A2
A1
A10
A0
A4
19
Q5
D5
IC7403
Ram Memory Micro
A(13)
20
A(5)
19
A(0)
18
A(4)
17
A(1)
A(3)
16
A(2)
15
14
A(6)
3
2
A(14)
1
A(7)
A(15)
A(8)
4
11
7
10
A(17)
A(16)
9
31
30
A(11)
12
A(12)
22
23
D(2)
25
D(3)
D(1)
26
D(4)
28
21
D(0)
29
D(7)
D(6)
D2
D3
D1
D4
D0
D7
D6
13
A0
A1
A3
A2
27
D(5)
D5
A(9)
A(10)
CE
A5
A7
A8
A9
A12
A13
A14
A15
A16
A17
A10
CE
5
WE
32
OE
SCL
15
DAC0
7
SW0
2
SW1
1
P1.7
62
VS
30
HS/SSC
29
RD_RAM ??
WR_RAM ??
PR_P1
C
PB_B1
CVBS1
CVBS2
CVBS3
Y_G1
225
231
232
242
243
244
246
CR_IN
YC_C
CB_B1
YC_Y
Y_IN
CVBS
21
TO SHEET 2 TO SHEET 2
TO SHEET 2
A
B
CDGH
I
J
KL
M
NF
P
Q
E
JB 1/2 ( )
TO H1 BOARD
CN4404
1
5
3
4
2
CN5402
8
6
3
4
TO H2 BOARD
CN1000
3
2
5
3
L5009
L5008
L5012
L5014
RXIN3+
14
12
11
9
8
6
5
3
2
Audio Processor, AV Switch, Chroma
Decoder, Video Processor, Main Micro

- 33 -
5-1. BLOCK DIAGRAMS (4)
L
R
TO H3 BOARD
CN4301
18
To Sheet 1
To Sheet 1
To Sheet 1
To Sheet 1
To Sheet 1
ROUT2
LOUT2
S2-2
RV2
LV2
V2
LOUT1
ROUT1
LOUT1
ROUT1
E
Q
P
N
M
L
KJI
H
H
H
H
H
G
F
D
C
A B
Q2503
Q2506
26
64 31
52
53
45
44
Q2504
Q2502
Q9603
Q9604
FAN_CLT
SP_MUTE
AGC_DEFECT
FAN_PORT
SDA
SCL
Q9607
(Digital Only)
Q9606
(Digital Only)
ROUT2
LOUT2
AVLINK
??
TUNER_L
TUNER_R
Y
CR
CB
Q9515
Q9510
Q9514
RTV
63
TV
64
60
V6
58
COUT1
56
YOUT1
LTV
Q9601
Q9512
LOUT1
54
VOUT1
ROUT1
CIN1
51
ROUT2
ROUT3
40
43
41
V/YOUT2
LOUT2
VOUT3
38
LOUT3
SDA
SCL
34
SDA
33
SCL
RV5
LV5
J9154
V3
RV3
LV3
RV5
29
LV5
LV4
C4
RV4
Y4
V4
LV4
C4
RV4
Y4
V4
LV4
23
25
24
C4
RV4
Y4
22
V4
20
S2-3
V3
19
C3
LV1
V1
S2-1
RV1
S2-2
RV2
LV2
V2
2
LV1
1
V1
15
6
S2-1
13
S2-2
11
RV2
9
LV2
17
16
RV3
Y3
LV3
8
V2
4
IC9500 AV Switch
RV1
Y14
L8
CN9514
CR 10
CB 12
R7
HDMI_RST 2
CN9505
Q9500
20
19
15
8
6
3
2
1
CN3803
(Digital Only)
4
10
CN9501
Q2601
Q2514
Q2513
Q2509
Y
CR
CB
2
2
3
9
10
11
5
12
4
13
1
14
15
16
IC2601
Analog Switch
(YUV Input Selector)
9
10
11
K p3
5
J p3
12
Q2508
4
3
1
13
14
15
IC2506
Analog Switch
(YUV Input Selector)
Q2505
H p3
G p3
Q2510
3
2
1
5
6
7
IC2507
Analog Switch (FB Selector)
D p3
12
A p3
13
E p3
B p3
F p3
C p3
15
9
10
11
14
4
5
3
2
1
IC2504
Analog Switch
(RGB Input Selector)
FL2500
32
Y
4
B
A
2
1
IC2500
Logic Gate (Sync Adder)
Q2501
SDA
14
SCL
13
CVBS-OUT
HS
9
VS
4
3
15
CVBS2
44
C3-IN
C2-IN
43
CVBS3
41
39
YS3
Y-OUT
21
22
B1-IN
23
G1-IN
CR-OUT
25
R1-IN
26
CB-OUT
27
IC2501
Chroma Decoder
Q9516
Q9511
Q9516
TUNER_R
TUNER_L
HDMI_L[0]
HDMI_R[0]
SDA_5V
SCL_5V
77
67
60
57
56
54
53
51
34
33
50
78
24
3
22
20
19
28
27
25
13
2
??
DIGITAL_CVBS
DIGITAL_R
DIGITAL_L
ABCK
ADD
ALRCK
ABCK
ADD
ALRCK
J2802
Q7810
Q7811
Q7802
Q7806
Q7801
D_CTR_I/O_1
D_CTR_I/O_0
SC1_IN_R
SC1_IN_L
SC2_IN_R
SC2_IN_L
SC3_IN_R
SC2_OUT_L
DACA_R
SC2_OUT_R
I2C_DA
ANA_IN1+
I2C_DA_IN3
I2S_WS3
I2S_CL3
SC3_IN_L
DACM_L
DACM_R
DACA_L
DVSUP
IC7804
Sound Processor
I2C_CL
Q3678
Q3880
Q3881
L_IN
36
L OUT
17
R_IN
R OUT
HP_L
3
HP_R
4
HP_DEP
2
CN9513
CN8550
(Digital Only)
FAN_CLT
SP_MUTE
AGC_DEFECT
FAN_PORT
SDA
SCL
SDA
SCL
Q8507
5
DAC2
4
DAC3
SDA_TV
3
9
11
N_RST
5
7
SCL_TV
2
CN8551
(Digital Only)
32
30
17
11
6
CN9512
8
10
14
15
SW2
SW3
SDA
SCL
7
DAC0
6
DAC1
3
DAC4
2
1
SW0
IC8500
Port Expander
SW1
SC5_IN_R
CN9501
16
11
20
15
15
8
6
3
2
1
9
19
11
20
16
15
8
6
3
2
1
10
RV5
LV5
2
5
8
9
10
13
14
15
18
25
26
28
30
3
4
2
ATT
??
??
JB 2/2 ( )
Audio Processor, AV Switch, Chroma
Decoder, Video Processor, Main Micro

- 34 -
RB3100
RB3104
nPC-EN
nCL-EN
MISTRT
MIVAL
MICLK
RADD (16)
RADD (17)
RADD (15)
PPORT3
NAND-CLE
MOCLK
MOVAL
n WAIT
n CD1
VS1
INPACK
n IREQ
n CD2
nCI WAIT
CD1 B
VS1B
INPACKB
IOSI16B
nCARD-RST
nREG
nIOWR
nIORD
nCE2
nCARD-WE
nCE1
RDATA(7)
IN-TS-PVAL
IN-TS-PSYNC
IN-TS-BCLK
MDI (4)
MDI (5)
MDI (6)
CA(12)
nIREQ
IC3302
OCTAL BUFFER
MISTRT
MIVAL
MICLKRADD(15)
MDI (0)
MDI (1)
MDI (2)
MDI (3)
MDI (4)
MDI (5)
MDI (6)
MDI (7)
IN-TSD (5)
IN-TSD (4)
IN-TSD (3)
IN-TSD (2)
IN-TSD (1)
IN-TSD (0)
IN-TSD (6)
IN-TSD (7)
IN-TSD (5)
IN-TSD (4)
IN-TSD (3)
IN-TSD (2)
IN-TSD (1)
IN-TSD (0)
IN-TSD (6)
MDI (0)
MDI (1)
MDI (2)
MDI (3)
MDI (4)
MDI (5)
MDI (6)
MDI (7)
RADD(18)
RADD(19)
RADD(20)
RADD(21)
RADD(22)
RADD(23)
RADD(24)
RADD(25)
CA(0)
CA(1)
CA(2)
MDO(7)
MDO(6)
MDO(5)
MDO(4)
MDO(3)
MDO(2)
MDO(1)
MDO(0)
nCI-EN
MDO(7)
MDO(6)
MDO(5)
MDO(4)
MDO(3)
MDO(2)
MDO(1)
MDO(0)
RDATAA9/HSD1
IC3100
MULTIMEDIA PROCESSOR
DADD5
DADD7
6
5
RDATAA2
21
DADD8
7
DADD11
8
DADD2
9
DADD6
26
DADD9
27
22
RDATAA10/HSD2
23
RDATAA0
41
RDATAA8/HSD0
42
RDATAA1
43
RDATAA15/HSD7
186
DADD12
28
29
30
RDATAA6
RDATAA13/HSD5
RDATAA7
193
194
195
DADD3
DADD4
46
48
DADD1
DADD0
RDATAA14/HSD6
196
RDATAA11/HSD3
213
RDATAA5
214
RDATAA12/HSD4
RDATAA4
RDATAA3
215
234
253
DADD10
29
DQ11
DQ13
16
15
QQ15
17
DQ8
18
DEQ10
35
DQ12
36
DQ6
37
DQ4
54
55
56
DQ2
DQ9
57
73
DQ0
DQ7
DQ14
38
74
DQ5
75
76
DQ3
DQ1
EMMA RDATA (9)
RADD1
RADD0
RADD3
61
63
81
RADD2
83
RADD4
90
RADD6
97
RADD24/STPDAT6
RADD7
RADD25/STPDAT7
99
105
106
RADD15/STPCLK
107
113
114
115
125
126
127
138
141
159
151
161
162
163
MMRST/1284-SELECT
MMMUTEB/R10B
MMDIN/1284-AUTOFD
158
175
MMPWRCNTDCD0D
MMFS/1284-INIT
MMCLK/DTR0B
60
176
MMHCO
184
MMBCLK/1294-NSTROBE
159
167
168
RXD2B
DRASB
DQM0
DQS1
TXD38
DCASB
DQM1
DCLK
DVREF
TXD2B
DBA1
DBA0
DCSB
DCLKB
DQS0
3
10
11
13
33
12
44
49
24
31
32
52
53
50
51
HSEDE/1284-NACK
RXD38
MMDOUT/DSR0B
IRIN0
FCSB1
DWEB
HSDCLK/1284-PERROR
FCSB0
CLK27IN
72
80
85
31
65
108
111
87
98
SMRST1
RTS1B
VAC
174
182
169
CTS1B
VAY
JTCK
DSR1B/PMSINS
NAND-ALE
DTR1B/PMSDI0
ATX
ADO
PPORT5/PMSSCLK
201
204
212
183
189
218
220
216
217
JTD0
JTMS
JTRST
RI1B/PMSBS
JTD1
EDINT
NMI
241
245
265
243
246
225
224
CN3601
5
3
4
2
PMSSCLK
PMSDIO
PMSBS
PMSINS
CN3603
5
10
6
9
3
4
2
12
JTCK
JTDO
JTMS
JTRST
JTDI
EDINT
nEMMA_RST
NMI
DVREF
DCLKB
DCASB
DBA1
RADD (0-25)
RDATA (0-15)
IN-TSD (0-7)
DADD (0-12)
DQ (0-15)
VDO (0-7)
RXD2B
DRASB
DCLK
DQM0
DQS1
TXD38
DQM1
TXD2B
DBA0
DQS0
IORDB
DWEB
VCK
DAMON-INTB
FCSB1
VS2B
FCSB0
CLK27M
IORDB
RTS1B
YC-C
CTS1B
YC-Y
JTCK
NAND-ALE
ATX
ADO
nBOARD-RST
NMI
CN3200
2
4
5
7
8
10
11
13
14
12
9
6
3
16
15
19
21
22
24
25
27
28
26
23
20
29
30
32
33
36
37
31
38
40
41
43
44
46
47
45
42
39
48
49
50
53
54
55
56
58
59
61
62
64
65
63
60
57
66
67
IC3301
OCTAL BUFFER
A 2
A 3
4
A 4
5
A 5
6
A 6
7
Y1
17
Y6
16
Y 5
15
Y 4
14
A 7
8
9
Y3
Y 2
13
12
IC3305
OCTAL BUFFER
A 0
A 1
2
A 2
3
A 3
4
A 4
5
A 5
6
A 6
7
Y 0
18
Y 1
17
Y 2
16
Y 3
15
Y 4
14
A 7
8
9
Y 5
Y 6
Y 7
13
12
11
IC3304
OCTAL BUFFER
A 0
A 1
2
A 2
3
A 3
4
A 4
5
A 5
6
A 6
7
Y 0
18
Y 1
17
Y 2
16
Y 3
15
Y 4
14
A 7
8
9
Y 5
Y 6
Y 7
13
12
11
IC3311
DIGITAL TRANSCIVER
A 0
A 1
2
1
!OE2!
A 2
3
A 3
4
A 4
5
A 5
6
A 6
7
19
B 0
18
B 1
17
B 2
16
B 3
15
B 4
14
A 7
8
9
B 5
B 6
B 7
13
12
11
DIR
IC3312
OCTAL BUFFER
A 0
2
A 2
A 3
4
A 4
5
A 5
6
A 6
7
!OE2!
19
Y 2
16
Y 3
15
Y 4
14
A 7
8
9
Y 5
Y 6
Y 7
13
12
11
IC3306
OCTAL BUFFER
A 0
A 1
2
1
!OE2!
A 2
3
A 3
4
A 4
5
A 5
6
A 6
7
19
Y 0
18
Y 1
17
Y 2
16
Y 3
15
Y 4
14
A 7
8
9
Y 5
Y 6
Y 7
13
12
11
!OE1!
IC3307
OCTAL TRANSCEIVER
B 0
B 1
DIR
B 2
B 3
B 4
B 5
B 6
19
A 0
18
A 1
17
A 2
16
A 3
15
A 4
14
B 7
A 5
A 6
A 7
13
12
11
!OE1!
2
1
3
4
5
6
7
8
9
IC3310
OCTAL BUFFER
A 0
A 1
2
1
!OE2!
A 2
3
A 3
4
A 4
5
A 5
6
A 6
7
19
Y 0
18
Y 1
17
Y 2
16
Y 3
15
Y 4
14
A 7
8
9
Y 5
Y 6
Y 7
13
12
11
!OE1!
IC3308
OCTAL BUFFER
A 0
A 1
2
1
!OE2!
A 2
3
A 3
4
A 4
5
A 5
6
A 6
7
19
Y 0
18
Y 1
17
Y 2
16
Y 3
15
Y 4
14
A 7
8
9
Y 5
Y 6
Y 7
13
12
11
!OE1!
IC3309
OCTAL BUFFER
A 0
A 1
2
1
!OE2!
A 2
3
A 3
4
A 4
5
A 5
6
A 6
7
19
Y 0
18
Y 1
17
Y 2
16
Y 3
15
Y 4
14
A 7
8
9
Y 5
Y 6
Y 7
13
12
11
!OE1!
IC3314
OCTAL BUFFER
1
!OE2!
A 5
A 6
7
19
A 7
8
9
Y 5
Y 6
Y 7
13
12
11
!OE1!
IC3313
OCTAL BUFFER
1
!OE2!
A 5
A 6
7
19
A 7
8
9
Y 5
Y 6
Y 7
13
12
11
!OE1!
A 2
A 6
4
1
!OE2!
A 3
8
A 5
5
A7
7
A 0
9
A 1
2
19
Y 0
18
Y 1
17
Y 2
16
Y 3
15
Y 4
14
A 4
3
8
Y 5
Y 6
Y 7
13
12
11
!OE1!
170
179
PPORT49
SMCLK1
187
4
82
OFF1
FEWEB
FOEB
89
137
177
SMRST0
139
SMDAT0
178
GCSB0
185
PPORT34
CMDVCO
PPORT50
2
1
45
SMDAT1
84
GRDYB
91
GMDVCC1
VAR
171
227
NAND-CLE
235
TXD1B
236
ALRCK
237
ABCK
PPORT1
PPORT4
238
239
240
SCL0
244
VACOMP
251
NAND-R/BB
GCSB1
254
255
RXD1B
256
PWMOUT
257
AMCK
258
PPORT0
PPORT3
SDA1
259
260
263
SCL1
264
JTMS
265
VAG
270
VAB
272
RADD(10)
RADD(11)
RADD(9)
RADD(13)
RADD(17)
RADD(8)
RADD(19)
RADD(14)
RADD(18)
RADD(20)
RADD(22)
RADD(16)
RADD(21)
RADD(12)
RADD(23)
RADD(15)
RADD(25)
RADD(7)
RADD(24)
RADD(5)
RADD(6)
RADD(4)
RADD(18)
RADD(19)
RADD(20)
RADD(21)
RADD(22)
RADD(23)
RADD(24)
RADD(25)
nCI-EN
CA(3)
CA(4)
CA(5)
CA(6)
CA(7)
IN-TSD (7)
RADD(18)
RADD(19)
RADD(20)
RADD(21)
RADD(22)
RADD(23)
RADD(24)
RADD(25)
RADD(7)
RADD(17)
RADD(16)
nPC-EN nPC-EN
RADD(2)
RADD(3)
RADD(0)
RADD(1)
RADD5
RADD12
RADD21/STPDAT3
RADD16/STPEN
RADD22/STPDAT4
RADD20/STPDAT2
RADD18/STPDAT0
RADD14
RADD18/STPDAT1
RADD8
RADD17/STRT
RADD13
RADD9
RADD11
RADD10
RADD23/STPDAT5
EMMA-RADD(10)
EMMA-RADD(11)
EMMA-RADD(9)
EMMA-RADD(13)
EMMA-RADD(17)
EMMA-RADD(8)
EMMA-RADD(19)
EMMA-RADD(14)
EMMA-RADD(18)
EMMA-RADD(20)
EMMA-RADD(22)
EMMA-RADD(16)
EMMA-RADD(21)
EMMA-RADD(12)
EMMA-RADD(23)
EMMA-RADD(15)
EMMA-RADD(25)
EMMA-RADD(7)
EMMA-RADD(24)
EMMA-RADD(5)
EMMA-RADD(6)
EMMA-RADD(4)
EMMA-RADD(2)
EMMA-RADD(3)
EMMA-RADD(0)
EMMA-RADD(1)
EMMA RDATA (2)
EMMA RDATA (10)
EMMA RDATA (0)
EMMA RDATA (8)
EMMA RDATA (1)
EMMA RDATA (15)
EMMA RDATA (6)
EMMA RDATA (13)
EMMA RDATA (7)
EMMA RDATA (14)
EMMA RDATA (11)
EMMA RDATA (5)
EMMA RDATA (12)
EMMA RDATA (4)
EMMA RDATA (3)
RDATA (9)
RDATA (2)
RDATA (10)
RDATA (0)
RDATA (8)
RDATA (1)
RDATA (15)
RDATA (6)
RDATA (13)
RDATA (7)
RDATA (14)
RDATA (11)
RDATA (5)
RDATA (12)
RDATA (4)
RDATA (3)
188
233
OFF
SMCLK0
232
SDA0
SDA-N
YU-V
NAND-CLE
TXD1B
ALRCK
ABCK
PPORT1
PPORT4
JEDINT
SCL-N
CNBS
NAND-RBB
GCSB1
RXDIB
PWMOUNT
AMCK
PPORT0
PPORT3
TMODE0
TMODE1
SDA-TV
SCL-TV
YUV-Y
YUV-U
GCSB2
FOEB
GCSB3
GCSB0
GRDYB
FWEB
nPC-EN
nCL-EN
nBYPASS-EN
nCI-EN
DIR
nPC-DAT-EN
nCIPC-DATA-EN
nCI-WAIT
GCSB3
FWEB
IOWRB
nDELAY-IOWR
PCE08
RECB
IORB
CARD-RESET
IOSI16B
IOWRB
FWEB
GCSB3
RADD(6)
RADD(5)
RADD(4)
RADD(3)
RADD(2)
RADD(1)
RADD(0)
FOEB
RADD(14)
RADD(13)
RADD(12)
RADD(11)
RADD(10)
RADD(9)
RADD(8)
CARD-OEB
CA(14)
CA(13)
CA(12)
CA(11)
CA(10)
CA(9)
CA(8)
CA(3)
CA(4)
CA(5)
CA(6)
CA(7)
nCE1
CA(10)
CA(11)
CA(9)
CA(8)
CA(13)
CA(14)
nCARD-WE
CARD-OEB
CA(7)
CA(6)
CA(5)
CA(4)
CA(3)
CA(2)
CA(1)
CA(0)
MIVAL
MICLK
CD(0)
CD(1)
CD(2)
nIOSI16
nCD1
MDO (3)
MDO (4)
MDO (5)
MDO (6)
MDO (7)
D3
D4
D5
D6
D7
CE1 #
A10
CARD_OEB
A11
A9
A8
A13
A14
IREQ #
MIVAL/A16
MCLKI/A15
A12
A7
A6
A5
A4
A3
A2
A1
A0
D0
D1
D2
IOIS16 #
CD1#
MDO/D11
MDO/D12
MDO/D13
MDO/D14
MDO/D15
CE2#
VS1#
IORD#
IOWR#
MISTRT/A17
MDIO/A18
MDIO/A19
MDIO/A20
MDIO/A21
MD14/A22
MD15/A23
MD16/A24
MD17/A25
MCLK0/VS2#
RESET
PCCARD-RST
nWAIT WAIT#
INPACK#
REG#
MOVAL/SPKR#
MOSTRT/STSCHG#
MDO 0
MDO 1
MDO 2
CD2#
nCD2
MDO (2)
MDO (1)
MDO (0)
VS1
nCE2
nIORD
nDELAY-IOWR
MISTRT
MDI (0)
MDI (1)
MDI (2)
MDI (3)
MDI (7)
MOCLK
MOSTRT
MOVAL
nREG
INPACK
RDATA(6)
RDATA(5)
RDATA(4)
RDATA(3)
RDATA(2)
RDATA(1)
RDATA(0)
TO SHEET
3
TO SHEET
2
TO
SHEET
2
IN-TS-BCLK
IN-TS-PSYNCH
IN-TS-PVAL
RADD(15)
RADD(16)
RADD(17)IN-TS-PVAL
IN-TS-PSYNC
IN-TS-BCLK
nBYPASS-EN nBYPASS-EN
IREQB
CD2 B
MODTRT
n CI EN
RDATA (15)
RDATA (14)
RDATA (13)
RDATA (12)
RDATA (11)
RDATA (10)
RDATA (9)
RDATA (8)
DIR
CD (7)
CD (6)
CD (5)
CD (4)
CD (3)
CD (2)
CD (1)
CD (0)
n CIPC-DAITA-EN
GCSB2
INPACK B
CARD-RESET
FWEB
FOEB
IREQB
VS1B
GCSB0
CD2B
I0S16B
GCSB3
REGB
GRDYB
IOWRB
PCE08
CD1B
YUV-U
YUV-V
JTMS
SCL-TV
SDA-TV
PPORT0
AMCK
PWMOUNT
RXD1B
GCSB1
NAND-R/BB
CVBS
SCL-N
PPORT4
PPORT1
ABCK
ALRCK
TXD1B
YUV-V
SDA-N
PMSSCLK
NMI
JEDINT
JTD1
JTRST
JTMS
JTD0
PMSBS
ADO
ATX
NAND-ALE
PMSINS
JTCK
PMSDI0
YC-Y
CTS1B
YC-C
RTS1B
IORDB
CLK27IN
FCSB0
VS2B
FCSB1
DAMON-INTB
VCK
DWEB
RXD38
SPKRB
DQS0
DCLKB
DCSB
DBA0
DBA1
TXD2B
DVREF
DQM1
DCASB
TXD38
DQS1
DQM0
DCLK
DRASB
RXD2B
VD (1)
VD (0)
VD (4)
VD (6)
VD (2)
VD (5)
VD (3)
VD (7)
DQ (1)
DQ (3)
DQ (5)
DQ (7)
DQ (0)
DQ (2)
DQ (4)
DQ (6)
DQ (14)
DQ (12)
DQ (10)
DQ (8)
DQ (15)
DQ (13)
DQ (11)
DQ (9)
DADD5
DADD7
DADD8
DADD11
DADD2
DADD6
DADD9
DADD12
DADD3
DADD4
DADD1
DADD0
DADD10
PMSSCLK
PMSDIO
PMSBS
PMSINS
JTCK
JTDO
JTMS
JTRST
JTDI
EDINT
NMI
nEMMA_RST
TO SHEET
2
N 1/3 ( )
Digital I/F
5-1. BLOCK DIAGRAMS (5)

- 35 -
TO A2E BOARD
CN85511
IC3504
COFDM demodulator
DQ (0-15)
RTS1B
FSCB1
CLK27M
nSMC-RST
CI-PWR-EN
PPORT1
PPORT 0
MODEM-EN
RXD2B
IN-TS-PSYNCH
IN-TS-PVAL
IN-TS-BCLK
RADD (0-25)
RDATA (0-15)
IN-TSD (0-7)
VDO (1-7)
TXD 3B
RXD 3B
TXD2B
BOARD RST
VCK
DAMON-INTB
FCSB0
YC-C
CTS1B
YC-Y
NAND-ALE
ATX
ADO
SDA-N
YUV-V
NAND-CLE
TXD1B
ALRCK
ABCK
PPORT4
SCL-N
NMI
CVBS
NAND-RBB
GCSB1
RXDIB
PWMOUNT
AMCK
PPORT3
SCL-TV
SDA-TV
YUV-Y
YUV-U
FOEB
FWEB
FWEB
nSMC-RST
RDATA (0-15)
FOEB
FWEB
RADD (14)
nDAMON-RST
nMASTER-RESET
nRDY-DAMON
SDA-N
SCL-N
nFE-RST
nNAND-WP
nSMC_INT
nSMC-INT
DTE-CTG
VDO [7]
VDO [6]
VDO [5]
VDO [3]
VDO [2]
VDO [4]
VDO [1]
VDO [0]
DADD (10)
DADD (1)
DADD (0)
DADD (2)
DADD (3)
DADD (12)
DADD (11)
DADD (8)
DADD (9)
DADD (6)
DADD (7)
DADD (5)
DADD (4)
CN3608
3
2RDATA [11]
nMASTER_RESET
5JIG switch
7
RDATA [13]
RDATA [14] 8
RDATA [15] 10
4
6
NMI
RDATA [12]
?????
6
5TX1B_MAIN
RXD1B_MAIN
8RXD2B_MAIN
10
TXD3B_MAIN
JIG MAIN 11
7
9
RXD3B_MAIN
TXD2B_MAIN
CN3503
8P
7
8SCL_TUNER
SDA_TUNER
3DIGITAL IF2
DIGITAL IF1
5
2
IF AGC
DQ15
IC3200
DQ2
DQ4
4
2
DQ14
65
DQ5
5
DQ6
4
DQ7
5
LDQS
6
LDM
7
63
DQ13
63
DQ12
60
DQ11
57
DQ10
56
DQ9
56
WE
8
9
10
DQ8
VREF
UDM
54
49
47
CAS
DQ1
CLK
CS
2
1
CLK
46
BS0
3
BS1
4
A10
5
A0
6
A1
7
45
A12
42
A11
41
A9
40
A8
39
A7
38
A2
8
9
10
A6
A5
A4
37
36
35
A3
RAS
DQ0
LO
IC3400
D/A CONVERTER
BCKI
LRCK
2
18
MCK
3
4
RO
5
DATA A _OUT
IC3401
OPERATIONAL
AMPLIFIER
B_OUT
B-IN
7
81
B+IN
6
5
V-
4
V+
REF
OUT
IC3201
CRYSTAL CONTROLLED
OSCILLATOR
45
???
Q3400
Q3403
Q3409
Q3402
Q3407
Q3410
Q3404
Q3408
Q3411
Q3401
Q3405
Q3406
CN3402
10P
BRN
3
1YUV_U
YUV_V
5YUV_Y
8
ABCK
9
ADO
10
ALRCK
2
3
A+IN
A-IN
CN3607
4
3FWEB
FOEB
6GCSB
8
nRDY
10
nINTA
12
FCSB
49
48 TX2
RX2
52 ADD [0]
53
ADD [2]
54
ADD [3]
55
ADD [1]
57
56 ADD [4]
ADD [5]
58 ADD [6]
59
ADD [8]
60
ADD [9]
61
ADD [7]
57
56 ADD [10]
ADD [11]
58 ADD [12]
59
ADD [14]
66
+3V3D
67
ADD [13]
69
68 ADD [15]
ADD [16]
70 ADD [17]
71
ADD [19]
72
ADD [20]
73
ADD [18]
75
74 ADD [21]
ADD [22]
76 ADD [23]
77
ADD [25]
78
DATA [0]
81
ADD [24]
83
82 DATA [1]
DATA [2]
84 DATA [3]
85
DATA [5]
86
DATA [6]
87
DATA [4]
88 DATA [7]
89 DATA [8]
90
DATA [10]
91
DATA [11]
92
DATA [9]
94
93 DATA 12]
DATA [13]
95 DATA [14]
96 DATA [15]
98 TX1
99 RX1
CN3400
15P
BRN
3
2VDO [7]
VDO [6]
5VDO [5]
6
VDO [3]
8
VDO [2]
9
VDO [4]
12
11 VDO [1]
VDO [0]
14 VCLK
CN3401
14P
BRN
4
1SPDIF
SCL_TV
5SDA_TV
7
RIGHT
9
LEFT
11
N_RST
13 CVBS
Q3412
DVREF
DCLKB
DCASB
DBA1
DRASB
DCLK
DQM0
DQS1
DQM1
DBA0
DCSB
DQS0
DWEB
DADD (0-12)
!OE2!
IC3502
OCTAL TRANSCEIVER
A1
A2
2
1
Y0
19
A3
3
A4
4
A5
5
A6
6
A7
7
18
Y1
17
Y2
16
Y3
15
Y4
14
13
8
9
Y6
Y7
12
11
A0
!OE1!
Y5
Q3412
INTRR??
QSDA
QSCLK
62
67
RESEIN
3
IFAGC
59
AINN
53
AINP
57
34
53
4
TSCLK
5
TS?????
6
TSSYNCH
7
TSD 0
11
12
TSD 2
TSD 3
13
14
SDA
SCL
TSD 1
TSD 4
15
TSD 5
16
17
TSD 7
18
TSD 6
Q3602
Q3603
Q3600
Q3601
IN-TSD (0)
IN-TSD (1)
IN-TSD (2)
IN-TSD (3)
IN-TSD (4)
IN-TSD (5)
IN-TSD (6)
IN-TSD (7)
IN-TSD (0)
IN-TSD (1)
IN-TSD (2)
IN-TSD (3)
IN-TSD (4)
IN-TSD (5)
IN-TSD (6)
IN-TSD (7)
IO/8
IC3506
128-MBIT EEPROM
RB
FOE
IO/7
44
CE
7
CLE
8
ALE
9
16
17
43
IO/6
42
IO/5
41
IO/4
32
31
IO/2
IO/1
30
29
IO/3
RB3501
RB3500
WP
19
WE
18
14
28
20 JIG
JIG-MODE
DQ3
6
DADD (12)
DADD (11)
DADD (8)
DADD (9)
DADD (6)
DADD (7)
DADD (5)
DADD (4)
DCLK
DCLKB
DQM1
51
UDQS
DVREF
DQS1
DADD (10)
DADD (1)
DADD (0)
DADD (2)
DADD (3)
DBA1
DBA0
DCSB
DBA1
DBA0
DCSB
DRASB
DRASB
DWEB
DQM0
DQM0
DRASB
DRASB
DWEB
DQM0
RB3200
RB3201
RB3202
RB3204
RB3203
DQ (7)
DQ (6)
DQ (5)
DQ (2)
DQ (3)
DQ (2)
DQ (1)
DQ (0)
DQ (3)
DQ (2)
DQ (1)
DQ (0)
DQ (4)
DQ (7)
DQ (6)
DQ (5)
DQ (4)
nRST
RADD [0]
RADD [1]
RADD [2]
RADD [3]
RADD [4]
RADD [5]
RADD [6]
RADD [7]
RADD [8]
RADD [9]
RADD [10]
RADD [11]
RADD [12]
RADD [13]
RADD [14]
RADD [15]
RADD [16]
RADD [17]
RADD [18]
RADD [19]
RADD [20]
RADD [21]
RADD [22]
RADD [23]
RADD [24]
RADD [25]
NMI
FLAG_A
FLAG_B
2
EN_B
34
EN_A
1
10 9 8
7654
321
TSERR
8
RDATA (0)
RDATA (1)
RDATA (2)
RDATA (3)
RDATA (4)
RDATA (5)
RDATA (6)
RDATA (7)
RDATA (8)
RDATA (9)
RDATA (10)
RDATA (11)
RDATA (12)
RDATA (14)
RDATA (13)
RDATA (15)
ADO_OUT
ABCK_OUT
ALRCK_OUT
YUV_Y_OUT
YUV_V_OUT
YUV_U_OUT
SPDIF
SCL_TV
SDA_TV
nBOARD-RST
RIGHT-N
LEFT-N
CVBS-OUT
LEFT-N RIGHT-N
ADO
ABCK
ALRCK
AMCK
PWMOUNT CLK27M
nFE-RST
IN-TS-BCLK
IN-TS-SYNCH
IN-TS-PYS
SDA-TIMER
SCL-TUNNER
IF-AGC
DIGITAL-IF2
DIGITAL-IF1
SCL-COFDM
SDA-COFDM
nNAND-WPV
FWEB
NAND-ALE
NAND-CLE
FOSB1
FOEB
NAND-RBB
DTE-RXD
SMC-RXD
nSMC-RST
RST1B
TXD2B
TXD1B
nMODEM_EN
DTE-RXD
SMC-RXD
DTE-RTS
nSMC-RST
RXD2B
RXD1B
CTS1B
RDATA [11]
nMASTER_RESET
RDATA [12]
JIG MODE
RDATA [13]
NMI
RDATA [14]
RDATA [15]
TXD1B
RXD1B
TXD2B
RXD2B
TXD3B
RXD3B
JIG MODE
SCL_TUNER
SDA_TUNER
DIGITAL IF2
DIGITAL IF1
IF AGC
DQ15
DQ14
DQ13
DQ12
DQ11
DQ10
DQ9
DQ8
RB3206
RB3207
RB3209
RB3208
DTE-TXD
DTE-RTS
nSMC_INT
nSMC_RXD
DTE-CTS
SMC_TXD
DTE-RXD
SMC_RXD
CN3500
MODEM
TDX3B
RDX3B
nDAMON-RST
NMI
DAMON-INTB
nRDY-DAMON
FCSB0
GCB0
FOEB
FWEB
FROM SHEET 3
FROM SHEET 1
FROM SHEET 1
N 2/3 ( )
Digital I/F
5-1. BLOCK DIAGRAMS (6)

- 36 -
nCI-EN
nPC-EN
nCIPC-EN
RDT-DAMON
4 A
1 A
8
3 Y
9
3 A
10
3 B
11
4 Y
12
13
6
5
2 Y
4
2 B
3
2 A
4 B
1
2
1 Y
1 B
nCI-EN
IC3805
QUAD AND GATE
6
5
4
3
1
2
GAD-CLK
8
3 Y
GCSB0
RADD (14)
FWEB
FOEB
1 A
9
3 A
10
3 B
2 Y
2 B
2 A
1 Y
1 B
IC3804
QUAD 2 I/P OR GATE
nCI-WAIT
GCSB0 A
nCI-WAIT
4
Y
21
B
IC3806
AND gate (2 inputs)
nRDY-DAMON
TO SHEET
1
nPCARD-EN
nPC-EN
nBYPASS-EN
CI-EN
CI-EN
nCI-EN
FWEB
IOWRB
DIR
GCSB3
nCIPC-EN
nCIPC-DATA-EN
GCSB3
nPC-EN
nPCDATA-EN
RDATA (15)
RDATA (14)
MODEM-EN
CI-BYPASS
RDATA (13)
RDATA (12)
GAD-CLK
GAD-CLK
NVM-RST
RDATA (4)
RDATA (5)
nSW-FE-RESET
RDATA (6)
CI-EN
nRESET
nDATA (8)
nDATA (9)
nDATA (10)
nDATA (11)
nRESET
RDATA (0)
RDATA (1)
NVM-WE
RDATA (2)
RDATA (3)
PCARD_EN
GCSB0
GCSB3
4B
8
9
10
11
12
13
10
5 Y
11
5 A
12
6 Y
IC3318
1 A
3 Y
3 A
3 B
4 Y
4 A
6
5
2 Y
4
2 B
3
2 A
4 B
1
2
1 Y
1 B
IC3303
NAND GATES
nDELAY-IOWR
!CL!
11
12
13
CLK
5 Q
5 D
9
8
4 Q
14
6 D
15
6 Q
17
7 D
18
8 D
19
7
4 D
6
3 D
3 Q
4
3
2 D
8 Q
1
1 D
IC3802
OCTAL D-TYPE
FLIP/FLOP
8
3 Y
9
3 A
10
GCSB3
3B
11
4 Y
12
4 A
13
IC3815
????
!CL!
11
13
CLK
5 D
8
14
6 D
15
6 Q
16
7 Q
17
7 D
18
8 D
19
7
4 D
3 D
4
3
2 D
8 Q
1
2
1 D
1 Q
IC3801
GP OUTPUT
CI-EN
nCIPC-DATA-EN
CI-PWR-EN
MODEM-EN
nSMC RST
RDATA (0-15)
GCSB3
nPCDATA-EN
IOWRB
DIR
CI-BYPASS
nBYPASS-EN
FOEB
FWEB
RADD(14)
PCCARD-EN
nDAMON-RST
nMASTER-RESET
nPC-EN
RDATA (7)
CI-BYPASS
CI-BYPASS
nPCARD-EN
A
4
Y
1
2
B
5
6
7
8
IC3803
AND gate (2 inputs)
3
4
n DAMON - RST
n MASTER - RESET
nRESET
nRESET
nSW-FE -RESET
n-FE -RESET
TO SHEET
2
TO SHEET
1
GCSB2
GRDYB
SCL-N
NVM-WP
SDA-N
nFE-RST
nNAND-WP
Q3808
Q3801
Q3804
Q3806
Q3800
Q3805
CD
IC3800
RESET IC
OUT
VCC
SDA
SCL
TEST
IC3807
EEPROM
nSMC-RST
CI-PWR-EN
N 3/3 ( )
Digital I/F
TO JB BOARD
CN9509
KEY
KEY 1
S4406
CN4404
S4405S4404S4403S4402S4400
3
2
H1 ( )
Front Buttons
Q1010
Q1011
Q1012
Q1013
TO
JB BOARD
CN9507
CN1000
KEY1 (MAIN SW)
STBY LED
TIMER LED
LAMP LED
POWER ON LED
STBY +5V
SIRCS
S1000
D1704D1705
D1702
VCC
OUT
IC1000
SIRCS
10
8
6
5
4
3
1
H2 ( )
Front Led
5-1. BLOCK DIAGRAMS (7)

- 37 -
5-2. CIRCUIT BOARD LOCATION
5-3. SCHEMATIC DIAGRAMS AND
PRINTED WIRING BOARDS
Note :
• All capacitors are in µF unless otherwise noted.
• pF : µµF 50WV or less are not indicated except for
electrolytic types.
• Indication of resistance, which does not have one for
rating electrical power, is as follows.
Pitch : 5mm
Electrical power rating : 1/4W
• Chip resistors are 1/10W
• All resistors are in ohms.
k = 1000 ohms, M = 1000,000 ohms
• : nonflammable resistor.
• : fusible resistor.
• : internal component.
• : panel designation or adjustment for repair.
• All variable and adjustable resistors have
characteristic curve B, unless otherwise noted.
• All voltages are in Volts.
• Readings are taken with a 10Mohm digital mutimeter.
• Readings are taken with a color bar input signal.
• Voltage variations may be noted due to normal production
tolerences.
•: B + bus.
• : B - bus.
• : RF signal path.
• : earth - ground.
• : earth - chassis.
Reference Information
RESISTOR RN : METAL FILM
RC : SOLID
FPRD : NON FLAMMABLE CARBON
FUSE : NON FLAMMABLE FUSIBLE
RS : NON FLAMMABLE METAL OXIDE
RB : NON FLAMMABLE CEMENT
RW : NON FLAMMABLE WIREWOUND
: ADJUSTMENT RESISTOR
COIL LF-8L : MICRO INDUCTOR
CAPACITOR TA : TANTALUM
PS : STYROL
PP : POLYPROPYLENE
PT : MYLAR
MPS : METALIZED POLYESTER
MPP : METALIZED POLYPROPYLENE
ALB : BIPOLAR
ALT : HIGH TEMPERATURE
ALR : HIGH RIPPLE
Les composants identifiés par une trame et
par une marque sont d'une importance
critique pour la sécurité. Ne les remplacer
que par des pièces de numéro spécifié.
specified.
Note :
The components identified by shading
and marked are critical for safety.
Replace only with the part numbers
specified in the parts list.
Note :
CVM Board
A Board
S1 Board
VM
C
H
D1 A
J
A2
N
D
A1
D2
C
A
5-1. BLOCK DIAGRAMS (8)
Q4301
TO
AG BOARD
CN2003
CN4302
3
1
B_PC
G_PC
5
R_PC
7
V_PC
9
H_PC
CN4305
L
R
CN4301
HP_R
HP_DET
HP_L
CN4303
Y/CVBS
L
C
R
CN4300
Q4302
Q4303
J4301
Q4300
IC4300
PC Input EDID NVM
5
7
6
8
J4302
PC IN
J4300
MINI JACK
AUTIO L & R
S-VIDEO
CVBS
B_PC
G_PC
R_PC
V_PC
H_PC
CN4304
TO
????
3
4
R
L
V
TO
JB BOARD
CN9513
2
8
6
4
5
4
3
4
2
H3 ( )
PC In, Mini Jack, S-Video, CVBS, Audio L & R
TO
???
LAMP COV
S4320
CN4306
3
T1 ( )
Lamp Door Switch
LAMP COV
S4340
CN4340
TO
???
3
T2 ( )
Lamp Position Switch
H3
N
P
AG
JB
C
T2
T1
H1
H2

ABCDE F GHI JKLMN
1
2
3
4
5
6
7
8
9
10
11
O
- 38 -
~ AG Board Schematic Diagram [ Main Power Supply, Tuner, Audio Amplifier ] Page 1/3 ~
50V
TO H3 BOARD
CN4305
XX XX
XX
120K
XX
0
0
0
0
0
0
0
0
+
BTP-DC411
0
XX
XX
100
0UH0UH
0.1 0.1
0.1 0.1
XX XX XX
XX
XX
XX
XX XX
XX
0.01 0UH
0UH
0.1 100
16V
0.01
0.01
0.1
10
50V
UDZS-33B
0.1
16V
1K 47K
10K 1K
10UH
0UH
0.1 100
16V
0.1
0.1
11P
+
+
+
8P
9P
0.1
0.1
0.22
20PF
0.22
5.5V
DAN202K
PCF8593/T118
47K
100
100
100
100
22 22
XX
XX
R2026
0
R2027
470K
D2005 MMDL914T1
C2511
0.1
25V
C8206
0.01
25V
C2003
22
50V
1/3 MAIN POWER SUPPLY, TUNER, AUDIO AMPLIFIER
AG
16V
XX
0
AGC DEFEAT
TO N BOARD
CN3403
TO N BOARD
CN3503
TO N BOARD
CN3404
TO JB BOARD
CN9512
REAL TIME CLOCK

ABCDE F GHI JKLMN
1
2
3
4
5
6
7
8
9
10
11
O
- 39 -
TO C BOARD
CN3002
XX XX XX
25V
XX
XX XX
TO LAMP DRIVER
COMPONENTS MARKED AS XX ARE NOT FITTED ON THIS MODEL
PQ1CG2032FZ
1000
16V
0.1
1000
6.3V
470
16V
10UH
100UH
0
1.2K
1.3K
D2S4MF PTZ-TE25-3.9B
FSS BTP-AC431
22
0.047
XX
MUN2232T1
MSD601-RST1
10K
PST600IMT
0.1
180K
5.6K
11K
33K 68K
680K
390
33K
33K
10K
JR6224
0
STBY +7V
STBY +5V
JR6238
0
JR6225
0
MMDL94T1
C6200
0.1
25V
C3000
0.01
C3004
0.01
C3001
0.01
C3002
0.01
C3003
0.01
AG
2/3
XX
XX
1k
68
4.7K
0.001
68PF 68PF
2.5V REGULATOR 3.3V REGULATOR
1.8V REGULATOR
AC ON/OFF
5V SWITCHED REGULATOR
IF ON BOARD
TO OPTICS BLOCK
~ AG Board Schematic Diagram [ Main Power Supply, Tuner, Audio Amplifier ] Page 2/3 ~

ABCDE F GHI JKLMN
1
2
3
4
5
6
7
8
9
10
11
O
- 40 -
0.0047
DTA144EK
COMPONENTS MARKED AS XX ARE NOT FITTED ON THIS MODEL
1.1UH
1.1UH
XX
XX
500V
AG 3/3
5A
250
FCH10A06
FCH10A06
10A
PS1600
90V
POWER SUPPLY
11V VOLTAGE
SENSOR
~ AG Board Schematic Diagram [ Main Power Supply, Tuner, Audio Amplifier ] Page 3/3 ~

ABCDE F GHI JKLMN
1
2
3
4
5
6
7
8
9
10
11
O
- 41 -
~ AG Printed Wiring Board Conductor Side A ~

ABCDE F GHI JKLMN
1
2
3
4
5
6
7
8
9
10
11
O
- 42 -
~ AG Printed Wiring Board Conductor Side B ~

ABCDE F GHI JKLMN
1
2
3
4
5
6
7
8
9
10
11
O
- 43 -
~ C Board Schematic Diagram [ LCD Panel Driver Board ] Page 1/4 ~
TO AG BOARD
CN6208
+
+
+
+
COMPONENTS MARKED AS XX ARE NOT FITTED ON THIS MODEL
1/4 LCD PANEL DRIVER BOARD
C
-T
TO JB BOARD
CN9506
LVDS RECEIVER
TO JB BOARD
CN9510

ABCDE F GHI JKLMN
1
2
3
4
5
6
7
8
9
10
11
O
- 44 -
16V
TC74VHCT541AFT
TC74VHCT541AFT
COMPONENTS MARKED AS XX ARE NOT FITTED ON THIS MODEL
2/4
C
2SD601A-Q-TX
TEMPERATURE SENSOR
OCTAL BUS BUFFER
OCTAL BUS BUFFER
~ C Board Schematic Diagram [ LCD Panel Driver Board ] Page 2/4 ~

ABCDE F GHI JKLMN
1
2
3
4
5
6
7
8
9
10
11
O
- 45 -
COMPONENTS MARKED AS XX ARE NOT FITTED ON THIS MODEL
XX XX
XX
XX
820
PQ20VZ1UJ00H
16V
820
3/4
C
3.3K
HN1B01FU-TE85R
HN1B01FU-TE85R
13.5V REGULATOR
~ C Board Schematic Diagram [ LCD Panel Driver Board ] Page 3/4 ~

ABCDE F GHI JKLMN
1
2
3
4
5
6
7
8
9
10
11
O
- 46 -
XX
UDZS-5.6B
4/4
C
DUAL OPERATIONAL AMP
DUAL OPERATIONAL AMP
DUAL OPERATIONAL AMP
~ C Board Schematic Diagram [ LCD Panel Driver Board ] Page 4/4 ~

ABCDE F GHI JKLMN
1
2
3
4
5
6
7
8
9
10
11
O
- 47 -
~ C Printed Wiring Board Conductor Side A ~
~ C Printed Wiring Board Conductor Side B ~

ABCDE F GHI JKLMN
1
2
3
4
5
6
7
8
9
10
11
O
- 48 -
~ JB Board Schematic Diagram [ Audio Processor, AV Switch, Chroma Decoder, Video Processor, Main Micro ] Page 1/9 ~
16V
10
C7846
16V
47
C7852
TUNER_R
10uH
L7806
16V
47
C7838
8.2uH
L7805
XX
R7842
10uH
L7807
HP_DET
UDZSTE-179.1B
D7807
POW_IN_L
HDMI_LR
TUNER_L
16V
10
C7847
1
C7994
16V
10
C7839
MSD601-RST1
Q7801
SCL_5V
MSB709-RT1
Q7811
AU_PROT
16V
47
C7815
MSD601-RST1
Q7810
MSD601-RST1
Q7802
I2S_CL3/ABCK
1
C7993
XX
R9724
RESET_AUDIO
FM/AM
SDA_5V
50V
0.001
C7800
1/10W
15k
R9722
16V
10
C7841
I2S_WS3/ALRCK
A5V
0uH
FB7801
POW_IN_R
I2S_DA_IN3/ADD
+8V
18.432MHz
X7800
MAIN_R_IN
A5V
0uH
FB7800
1 2 3 4 5 6 7 8 9 101112131415161718192021222324
25
26
27
28
29
30
31
32
33
34
35
36
37
38
39
40
414243444546474849505152535455565758596061626364
65
66
67
68
69
70
71
72
73
74
75
76
77
78
79
80
MSP3411G-QA-B11
IC7804
NC
I2C_CL
I2C_DA
I2S_CL
I2S_WS
I2S_DATA_OUT
I2S_DA_IN1
I2S_DEL_IN
I2S_DEL_OUT
I2S_DEL_WS
I2S_DEL_WS
DVSUP
DVSUP
DVSS
DVSS
DVSS
I2S_DA_IN2
NC
I2S_CL3
I2S_WS3
RESETQ
I2S_DA_IN3
I2S_DA_IN4
DACA_R
DACA_L
VREF2
DACM_R
DACM_L
DACM_C
DACM_SUB
DACM_SR
DACM_SL
SC2_OUT_R
SC2_OUT_L
VREF1
SC1_OUT_R
SC1_OUT_L
CAPL_A
AHVSUP
CAPL_M
SC3_OUT_R
SC3_OUOT_L
AHVSS
AHVSS
AGNDC
NC
SC4_IN_L
SC4_IN_R
ASG
SC3_IN_L
SC3_IN_R
ASG
SC2_IN_L
SC2_IN_R
ASG
SC1_IN_L
SC1_IN_R
VREFTOP
SC5_IN_L
SC5_IN_R
AVSS
AVSS
NC
NC
AVSUP
AVSUP
ANA_IN1+
ANA_IN-
ANA_IN2+
TESTEN
XTAL_IN
XTAL_OUT
TP
AUD_CL_OUT
NC
SPDIF_OUT
D_CTR_I/O_1
D_CTR_I/O_0
ADR_SEL
STANDBYQ
STBY5V
+8V
MAIN_L_IN
D7803
XX
MSD601-RST1
Q7806
1/10W
15k
R9723
10uH
L7803
A5V
+8V
QSS
PC_RI
PC_L
10uH
L6316
L
R
J2802
10uH
L6317
HP_R
HP_L
HP_DET
16V
47
C6373
MSB709-RT1
Q3880
16V
47
C6374
MSD601-RST1
Q3881
16V
47
C6371
AU_9V
8765
4321
TDA2822D013TR
IC6309
R OUT
+9V
L OUT
GND
L IN
R IN
1uH
L6308
16V
47
C6370
HP_MUTE
MSD601-RST1
Q3878
HP_L
HP_R
AP_L_OUT
AP_R_OUT
MMDL914T1
D9601
POWER_OFF_MUTE
R9750
1k
UDZSTE-179.1B
D9602
UDZSTE-179.1B
D9603
UDZSTE-179.1B
D9604
16V
1
C9652
16V
1
C9653
16V
100
C6372
VAR_ROUT
VAR_LOUT
VAR_ROUT
VAR_LOUT
1
2
3
4
5
6
6P
CN9513
GND
HP_DET
HP_L
HP_R
GND
GND
XX
C7820
0
R7854
4.7
R6533
CHIP
R7972
0
1/10W
RN-CP
22k
R6531
47
R7864
1/10W
4.7k
R7805
10V
C7851
0.47
XX
C7824
XX
R6589
1/10W
RN-CP
47
R6527
1.5p
C7825
25V
0.01
C6398
100k
R7822
1/10W
RN-CP
47
R6528
XX
C7829
R6545
1/10W
1k
R6543
R7970 0
1.5p
C7833
18k
R7847
R7971
0
33k
R7829
16V
0.1
C6376
18k
R7828
560
R7830
XX
C7837
1/10W
RN-CP
2.2k
R6530
R7866 0
33k
R7848
1/10W
RN-CP
100
R6540
XX
R7855
XX
R7827
XX
R6588
XX
C7832
1/10W
RN-CP
100
R6537
XX
R7858
25V
0.1
C7850
XX
R7994
1k
R7857
50V
0.0022
C7827 1/10W
RN-CP
2.2k
R6529
XX
R7820
0.0022
C7819
10k
R7841
R7969
0
1/10W
RN-CP
100
R6538
25V
0.1
C7818
XX
R7826
CHIP
R7867
0
16V
0.47
C7822
25V
0.1
C7853
1/10W
RN-CP
22k
R6532
1/10W
RN-CP
1k
R6541
560
R7849
4.7k
R7860
1k
R7865
C7844
0.0022
1/10W
RN-CP
220
R6535
XX
C7843
1/10W
1k
R6542
XX
C7816
XX
R7993
100
R7840
R6534
4.7k
R7859
50V
0.0047
C7836
100k
R7844
16V
0.47
C7821
25V
0.1
C7817
50V
100p
C7835
1/10W
RN-CP
220
R6536
C7849
120p
1/10W
RN-CP
100
R6539
50V
C7845
0.0022
25V
0.1
C7842
XX
R7821
XX
R6544
25V
0.01
C6399
0
R7856
50V
100p
C7834
50V
0.0022
C7828
100
R7843
16V
0.1
C6375
25V
0.1
C7840
0.0022
C7826
HDMI_L[0]
MAIN_L_IN
MAIN_R_IN
HDMI_R[0]
JB
1/9 AUDIO PROCESSOR, AV SWITCH, CHROMA DECODER, VIDEO PROCESSOR, MAIN MICRO
JB.-LE4B
TO H3 BOARD
CN4301
COMPONENTS MARKED AS XX ARE NOT FITTED ON THIS MODEL
4.7
0
2P
AP_L_OUT
AP_R_OUT
16V
0.47
C7830
16V
0.47
C7831
XX
R7800
XX
R7801
1/10W
18k
R7802
1/10W
18k
R7803
1/10W
33k
R7804
1/10W
33k
R7806
1/10W
560
R7808
1/10W
RN-CP
560
R7807
MSD601-RST1
Q7803
MSD601-RST1
Q7800
16V
1
C6500
16V
1
C6501
SOUND PORCESSOR
DUAL LOW VOLTAGE POWER AMP

ABCDE F GHI JKLMN
1
2
3
4
5
6
7
8
9
10
11
O
- 49 -
~ JB Board Schematic Diagram [ Audio Processor, AV Switch, Chroma Decoder, Video Processor, Main Micro ] Page 2/9 ~
A5V_1
A5V_1
Y_OUT1
A5V_1
A5V
Y_HDMI
MSB709-RT1
Q2501
SDA_5V
16V
10
C2519
A5V
A5V
CB_OUT1
RGB_SEL
16V
47
C2532
MSB709-RT1
Q2503
YSYNC
A5V
10uH
L2506
VS
A5V
A5V_1
CR_HDMI
A5V
A5V_1
16 15 14 13 12 11 10 9
87654321
MC74LVX8053DTR2
IC2506
16 15 14 13 12 11 10 9
87654321
MC74LVX8053DTR2
IC2601 A5V_1
R_IN
CVBS_MAIN
Y_OUT
CVBS_TRIDENT
G_IN
MSD601-RST1
Q2505
DTC115EUA-T106
Q2506
B_SCART2
CB_OUT1
A5V_1
MSD601-RST1
Q2513
G_SCART2
FB_IN
16V
47
C2524
MMDL914T1
D2503
YSYNC
MSD601-RST1
Q2510
DTC115EUA-T106
Q2508
FB2
16V
47
C2522
MMDL914T1
D2501
XX
L2503
A5V_1
B_IN
CB_OUT
10uH
L2504
A5V
1234567891011121314
15
16
17
18
19
20
21
22
23
24
2526272829303132333435363738
39
40
41
42
43
44
45
46
47
48
CXA2163AQ-T6
IC2501
CVBS1/Y1-IN
SYNC-IN
CVBS-OUT
VS
COMB Y-IN
D-VDD
COMB C-IN
D-GND
HS
SCP
YVI-OUT
SYNC-VCC
SCL
SDA
YS3
SYNC-GND
CR1-IN
CB1-IN
Y1-IN
APL-FIL
Y-OUT
CB-OUT
CR-OUT
YS1
B1-IN
G1-IN
R1-IN
Y/C-GND
CR2-IN
CB2-IN
Y2-IN
Y/C-VCC
B2-IN
G2-IN
R2-IN
YS2-YM
BPH-FIL
XTAL
C3-IN
APC-FIL
CVBS3
ADDRESS
C2-IN
CVBS2
COMB SYS
FSC-OUT
AFC-FIL
C1-IN
YHD_M
A5V_1
CR_OUT
123
46
FL2500
A5V_1
A5V
A5V_1
16V
47
C2535
A5V_1
C_MAIN
A5V
CB_HDMI
A5V
DTC115EUA-T106
Q2601
B_SCART1
CB
MMDL914T1
D2502
A5V_1
CR_OUT1
G_SCART1
CB_HD
FB_IN
54
321
TC7SET02FU(T5RSOJF)
IC2500
A
B
GND Y
VCC
CR
8765
4321
TC7WT241FU(TE12R)
IC2507
16V
47
C2531
B_IN
FB1
CR
A5V_1
FB_IN
A5V_1
MSD601-RST1
Q2509
RGB_SEL
10uH
L2500
FB_DET
10uH
L2510
RGB_SEL
CB
HDMI_SEL
HD
16 15 14 13 12 11 10 9
87654321
MC74LVX8053DTR2
IC2504
16V
10
C2591
XX
L2505
A5V_1
10uH
L2509
Y_MAIN
A5V_1
CR_HD
R_SCART2
HS
MSB709-RT1
Q2504
16V
47
C2500
MSB709-RT1
Q2502
XX
L2501
SCL_5V
R_SCART1
Y_OUT1
A5V
16V
47
C2537
10uH
L2507
G_IN
R_IN
MSD601-RST1
Q2514
CR_OUT1
10uH
L2508
A5V
X2500
6.3V
4.7
C2529
CHIPR2608 0
1/10W
R2612
10k
1/10W
10k
R2600
1/10W
10k
R2583
1/10W
4.7k
R2596
CHIP
0
R2568
25V
0.01
C2521
1/10W
27k
R2506
XX
C2514
1/10W
3.9k
R2508
1/10W
100
R2591
25V
C2603
0.01
1/10W
6.8k
R2597
1/10W
10k
R2594
16V
0.1
C2504
XX
R2585
CHIP
R2615
0
16V
0.1
C2502
1/10W
2.2k
R2546
1/10W
10k
R2513
XX
R2509
CHIP
0
R2534
CHIP
0
R2519
1/10W
150
R2548
CHIP
0
R2561
XX
R2504
XX
R2526
1/10W
10k
R2563
10V
0.47
C2559
1/10W
470
R2515
XX
R2570
CHIP
R2624 0
CHIP
0
R2588
1/10W
1k
R2595
1/10W
10k
R2582
10V
2.2
C2509
1/10W
6.8k
R2524
R2617
XX
CHIP
0
R2558
16V
0.1
C2536
25V
0.01
C2533
XX
R2527
25V
0.022
C2510
1/10W
1k
R2503
CHIP
R2607 0
10V
0.47
C2554
0
R2528
1/10W
100
R2599
1/10W
R2620
10k
0.01
C2508
XX
C2512
16V
0.1
C2501
1/10W
10k
R2581
1/10W
560
R2531
C2602 XX
XX
R2536
10V
0.47
C2553
16V
0.1
C2543
CHIP
0
R2571
R2606
XX
CHIP
R2619
0
16V
0.1
C2534
10V
0.47
C2506
16V
0.22
C2517
CHIP
0
R2577
10V
0.47
C2550
25V
0.01
C2516
CHIP
0
R2559
1/10W
100
R2501
1/10W
10k
R2566
1/10W
R2625
10k
1/10W
R2621
10k
CHIP
R2605
0
CHIP
0
R2507
1/10W
100
R2539
1/10W
10k
R2512
CHIPR2616 0
XX
R2532
XX
R2541
XX
R2525
CHIP
0
R2520
RN-CP
4.7k
R2589
1/10W
R2623
10k
16V
0.1
C2523
XX
R2505
1/10W
100
R2535
CHIP
0
R2567
CHIP
0
R2521
1/10W
10k
R2601
CHIP0
R2587
XX
C2542
1/10W
100
R2593
CHIP
R2610
0
1/10W
820
R2530
10V
0.47
C2552
1/10W
10k
R2578
1/10W
10k
R2586
1/10W
100
R2538
XX
C2540
1/10W
10k
R2579
25V
0.01
C2511
CHIP
0
R2569
CHIP
0
R2560
RN-CP
4.7k
R2573
1/10W
470
R2545
1/10W
10k
R2565
1/10W
5.6k
R2544
16V
0.1
C2527
25V0.01C2507
10V
0.47
C2560
10V
0.47
C2551
1/10W
47
R2549
16V
0.1
C2528
1/10W
10k
R2564
CHIP
R2627
0
XX
R2510
1/10W
10k
R2511
1/10W
100
R2502
CHIP
0
R2523
CHIP
0
R2529
1/10W
2.2k
R2547
CHIP
R2622
0
RN-CP
4.7k
R2590
1/10W
10k
R2580
10V
0.47
C2555
CHIP
R2618 0
XX
R2572
1/10W
10k
R2602
CHIP
0
R2576
XX
C2503
16V
0.1
C2520
1/10W
100
R2540
C2604
XX
XX
C2513
R2604
1M
1/10W
R2611
10k
CHIP
0
R2500
R2609
XX
1/10W
6.8k
R2522
25V
0.01
C2530
1/10W
10k
R2592
16V
0.1
C2526
CHIP
0
R2514
CHIP
0
R2518
XX
R2543
1/10W
100
R2542
1/10W
10k
R2598
XX
R2533
1/10W
1k
R2517
1/10W
R2603
10k
XX
R2516
1/10W
10k
R2562
1/10W
100
R2537
CHIP
R2613
0
C2601
XX
A5V
10uH
L2502
16V
47
C2505
A5V_1
50V
10p
C2518
JB
2/9
JB.-LE4B
COMPONENTS MARKED AS XX ARE NOT FITTED ON THIS MODEL
CHROMA DECODER
LOGIC GATE(SYNC ADDER)
ANALOGUE SWITCH (RGB)
ANALOGUE SWITCH (YUV)
ANALOGUE SWITCH (YUV)
ANALOGUE SWITCH

ABCDE F GHI JKLMN
1
2
3
4
5
6
7
8
9
10
11
O
- 50 -
~ JB Board Schematic Diagram [ Audio Processor, AV Switch, Chroma Decoder, Video Processor, Main Micro ] Page 3/9 ~
R_OUT2
B_SCART1
Q9514
HDMI_RST
UDZSTE-179.1B
D9511
CVBS_MAIN
STBY5V
D9541
XX
TUNER_R
1/10W
100
R9679
25V
47
C9540
21P
CN9501
1
2
3
4
5
6
7
8
9
10
11
12
13
14
15
16
17
18
19
20
21
YHD_AV
SCL_B
HD_R
D9540
XX
Y_HD
UDZSTE-179.1B
D9505
12345678910111213141516171819
20
21
22
23
24
25
26
27
28
29
30
31
32
33343536373839404142434445464748
4950
51
52
53
54
55
56
57
58
59
60
61
62
63
64
CXA2069Q-TL
IC9500
V1
LV1
Y1
RV1
C1
S2-1
S-1
V2
LV2
Y2
RV2
C2
S2-2
S-2
V3
LV3
Y3
RV3
C3
S2-3
S-3
V4
LV4
Y4
RV4
C4
S2-4
S-4
LV5
V5
RV5
ADR
SCL
SDA
AGND
DC OUT
COUT3
LOUT3
YOUT3
ROUT3
VOUT3
VCC
LOUT2
V/YOUT2
ROUT2
TRAP2
COUT2
MUTE
YIN1
BIAS
CIN1
LOUT1
VOUT1
ROUT1
TRAP1
YOUT1
VGND
COUT1
LV6
V6
RV6
LTV
TV
RTV
D9527
XX
SDA_B
R_SCART1
G_SCART1
10V
2.2
C9641
VDR010
Q9511
VDR007
1/10W
1k
R9680
UDZSTE-179.1B
D9503
C_MAIN
G_SCART2
UDZSTE-179.1B
D9544
SCL_5V Q9516
V_OUT1
1/10W
100
R9681
22uH
L9502
AU_9V
25V
47
C9542
10uH
L9500
D9528
XX
UDZSTE-175.6B
D9509
1
2
3
4
5
6
7
8
9
10
11
12
13
14
15
BRN
15P
CN9505
+10.5V
HDMI_RST
CEC
SCL
SDA
AGND
R
L
GND
CR
GND
CB
GND
Y
GND
Y_MAIN
MSD601-RST1
Q9601
MAIN_L_IN
2SC4617R
Q9510
Y_HDMI
SDA_5V
L_OUT1
CVBS_RF
D9523
XX
FB1
UDZSTE-179.1B
D9500
25V
47
C9539
D9524
XX
CB_HDMI
UDZSTE-179.1B
D9507
HD_R
HDMI_LR
CB_HD
MSD601-RST1
Q9500
CR_HD
XX
FB9500
VDR011
UDZSTE-175.6B
D9506
VDR008
VDR004
V_OUT2
YHD_M
TUNER_L
UDZSTE-179.1B
D9545
UDZSTE-175.6B
D9512
D9525
XX
CR_HDMI
D9529
XX
DIGITAL_R
2SC1623-L5L6
Q9515
V_OUT1
UDZSTE-175.6B
D9504
AU_9V
HD_L
Q9512
AVLINK
R_OUT1
XX
FB9501
16V
47
C2558
25V
47
C9520
UDZSTE-1713B
D9501
YHD_AV
UDZSTE-1713B
D9508
D9526
XX
21P
CN9500
1
2
3
4
5
6
7
8
9
10
11
12
13
14
15
16
17
18
19
20
21
FB2
UDZSTE-179.1B
D9513
R_SCART2
MAIN_R_IN
Y_HD
DIGITAL_L
V_OUT2
B_SCART2
1/10W
4.7k
R2574
AU_9V
22uH
L9510
UDZSTE-175.6B
D9510
1/10W
12k
R2556
UDZSTE-175.6B
D9502
VDR005
VDR009
16V
100
C9570
16V
10
C9603
VDR006
AU_9V
25V
47
C9543
UDZSTE-175.6B
D9514
D9522
XX
HD_L
L_OUT2
L_OUT1
R_OUT1
R_OUT2
L_OUT2
D2834
XX
D3819
XX
D2835
XX
CN3803
XX
RIGHT OUT
RIGHT IN
LEFT OUT
GND
GND
LEFT IN
BLUE IN
MODE
GND
NC
GREEN IN
NC
GND
GND
C IN/RED IN
BLANKING
GND
GND
VIDEO OUT
VIDEO IN
GND
D3814
XX
D3818
XX
L3810
XX C2839
XX
D3815
XX
C2838
XX
VD0006
XX
CHIP
0
R9751
CIN3
SC3_IN_L
MODE3
SC3_OUT_L
SC3_IN_R
SC3_OUT_R
VIN3
1
2
3
4
5
6
7
8
8P
CN9514
GND
C
GND
Y/CVBS
GND
L
GND
R
1/10W
75
R9752
75
R9753
UDZSTE-175.6B
D9605
UDZSTE-175.6B
D9606
1/10W
100
R9754
100
R9730
C_F
Y_F
LIN_F
TX
CVBS_F
RIN_F
XX
C9650
XX
C9651
D9607
XX
D9608
XX
CVBS_F
LIN_F
Y_F
RIN_F
C_F
JL9611
XX
R9755
MODE3
CIN3
C9580
XX
XX
R9756
XX
R9757
XX
R9758
SC3_IN_R
R9759
0
R9760
0
VIN3 SC3_IN_L
C9582
XX 16V
2.2
C9585
DIGITAL_CVBS
R9761 0
SC3_OUT_R
CHIP
0
R9762
CHIP
0
R9763
SC3_OUT_L
CHIP
0
R9764
25V
0.1
C9654
CVBS_RF
1/10W
470
R9744
1/10W
22k
R9745
1/10W
220k
R9746
50V
270p
C9655
MSB709-RT1
Q9603
A5V
COINCIDENCE
50V
100p
C9656
1/10W
33k
R9747
1/10W
33k
R9748
25V
0.22
C9657
UN2213
Q9604
1/10W
10k
R9749
1/10W
470k
R9507
XX
C2832
XX
R3835
R2842
XX
10V
0.47
C9561
XX
JR3810
50V
0.001
C9513
CHIP
0
R9634
1/10W
1k
R9532
1/10W
150
R9521
1/10W
22k
R9548
1/10W
R9678
1k
1/10W
150
R9543
XX
C2829
XX
R3836
50V
470p
C9502
XX
C9599
XX
R9519
XX
C9571
16V
0.22
C9588
1/10W
150
R9707
1/10W
6.8k
R9662
1/10W
100
R9613
XX
R9542
XX
R2855
CHIP
R9695
0
XX
C9595
1/10W
220
R9537
1/10W
1k
R9534
1/10W
150
R9709
CHIP
0
R9500
R2836
XX
CHIP
0
R9544
1/10W
150
R9555
XX
C9525
1/10W
220
R9673
1/10W
150
R9520
1/10W
150
R9510
1/10W
75
R9526
CHIP
0
R9644
XX
C9516
25V
0.022
C9514
XX
C9529
R9690
1k
1/10W
1/10W
12k
R9588
16V
0.22
C9601
R9689
1k
1/10W
1/10W
2.2k
R9612
1/10W
2.2k
R9618
XX
C9527
1/10W
100
R9663
100
R9626
25V
0.01
C9541
16V
0.22
C9604
1/10W
470k
R9517
1/10W
100
R9547
XX
C3880
2.2
C9569
1/10W
75
R9551
1/10W
100
R9617
CHIP
0
R9632
R2839 XX
10V
2.2
C9616
1/10W
3.9k
R9664
1/10W
470k
R9516
1/10W
100
R9529
XX
C9518
1/10W
150
R9693
1/10W
100
R9513
XX
R3829
50V
470p
C9500
16V
2.2
C9596
XX
C9633
16V
0.22
C9622
XX
R9720
1/10W
470k
R9550
16V
2.2
C9615
1/10W
100
R9557
1/10W
470k
R9549
16V
0.22
C9602
CHIP
0
R9633
XX
C9566
XX
C2834
XX
R3834
0
R9713
16V
0.22
C9563
16V
0.22
C9605
1/10W
12k
R9589
XX
R2845
16V
2.2
C9583
R9691
470k
1/10W
XX
C9501
XX
C2837
10V
2.2
C9594
1/10W
150
R9553
1/10W
150
R9698
XX
C9505
1/10W
100
R9530
2.2k
R9653
1/10W
2.2k
R9616
50V
0.001
C9524
XX
C3879
2.2k
R9629
XX
R2844
XX
C2831
100
R9631
1/10W
150
R9705
1/10W
470k
R9518
1/10W
2.2k
R9652
1/10W
470k
R9539
1/10W
100R9611
1/10W
150
R9552
CHIP
0
R9506
25V
0.022
C9521
50V
0.001
C9522
1/10W
100
R9545
1/10W
150
R9701
16V
0.22
C9587
50V
470p
C9506
CHIP
0
R9536
2.2
C9568
1/10W
150
R9699
CHIP
0
R9512
1/10W
330
R9508
1/10W
100
R9643
1/10W
2.2k
R9619
XX
R2882
1/10W
150
R9554
R9692
470k
1/10W
1/10W
1k
R9677
1/10W
100
R9525
1/10W
2.2k
R9627
1/10W
1k
R9509
1/10W
100
R9639
1/10W
2.2k
R9641
XX
C9517
1/10W
100
R9524
XX
C9632
16V
2.2
C9586
1/10W
150
R9702
1/10W
150
R9522
1/10W
1k
R9540
XX
C9519
1/10W
150
R9700
1/10W
100
R9523
XX
C9572 16V
0.22
C9621
R2838
XX
1/10W
100
R9642
16V
2.2
C9593
16V
0.22
C9620
XX
R9721
1/10W
330
R9531
25V
0.022
C9523
1/10W
150
R9528
XX
C9612
16V
0.22
C9600
100
R9656
XX
C2833
1/10W
2.2k
R9640
XX
C2835
1/10W
150
R9703
10V
2.2
C9598
1/10W
100
R9558
1/10W
100
R9556
XX
R2856
16V
2.2
C9565
2.2k
R9628
1/10W
22k
R9515
1/10W
100
R9559
XX
C2836
1/10W
5.6k
R9661
XX
R2881
XX
C9528 16V
2.2
C9617
1/10W
220
R9505
XX
C9526
25V
0.022
C9512
XX
C9611
CHIP
R9696
0
1/10W
150
R9704
16V
0.22
C9623
1/10W
330
R9533
XX
R2846
1/10W
1k
R9675
CHIP
0
R9645
50V
0.001
C9515
10V
2.2
C9559
R2837
XX
1/10W
1k
R9672
XX
R3828
1/10W
1k
R9615
1/10W
470k
R9538
1/10W
220
R9511
R3833
XX
1/10W
100
R9546
1/10W
100
R9514
16V
2.2
C9597
XX
C9507
1/10W
1k
R9504
1/10W
220
R9535
1/10W
100
R9630
150
R9697
50V
470p
C9504
1/10W
150
R9706
10V
2.2
C9560
XX
C9503
CHIP
0
R9501
XX
R2847
1/10W
2.2k
R9638
XX
R9712
1/10W
150
R9708
10V
2.2
C9562
XX
R9665
R2840
XX
1/10W
330
R9503
CHIP
0
R9614
1/10W
1k
R9676
1/10W
150
R9527
16V
2.2
C9581
16V
2.2
C9567
1/10W
6.8k
R9659
1/10W
150
R9541
1/10W
3.3k
R9660
CHIP
R9694
0
XX
R3830 CHIP
R9606
0
0
R9774
CHIP
R9567
0
CHIP
0
R9569
CHIP
0
R9565
CHIP
0
R9564
CHIP
0
R9562
CHIP
0
R9561
CHIP
0
R9560
1/10W
75
R9568
1/10W
75
R9570
1/10W
R9566
75
UDZSTE-175.6B
D9617
UDZSTE-175.6B
D9618
UDZSTE-175.6B
D9619
UDZSTE-175.6B
D9620
UDZSTE-175.6B
D9621
UDZSTE-175.6B
D9622
R9731 100
R9666
100
SC3_OUT_VIDEO
1/10W
5.6k
R9658
L
R
R
J9154
MODE1
MODE2
VIN2
RIN2
LIN1
LIN1
HDMI_L[0]
RIN1
LIN2
VIN1
LIN2
MODE1
HDMI_R[0]
RIN2
VIN2
VIN1
RIN1
MODE2
SC3_OUT_VIDEO
JB
3/9
JB.-LE4B
COMPONENTS MARKED AS XX ARE NOT FITTED ON THIS MODEL
2SC4617R
2SC1623-L5L6
2SC1623-L5L6
2SC1623-L5L6
TO H3 BOARD
CN4303

ABCDE F GHI JKLMN
1
2
3
4
5
6
7
8
9
10
11
O
- 51 -
~ JB Board Schematic Diagram [ Audio Processor, AV Switch, Chroma Decoder, Video Processor, Main Micro ] Page 4/9 ~
I2S_DA_IN3/ADD
SP_MUTE
HDMI_SEL
SDA_5V
1
2
3
4
CN8550
GND
ALRCK
ABCK
ADD
16 15 14 13 12 11 10 9
876543
2
1
CXA1875AM-T4
IC8500
SW1
SW0
DAC4
DAC3
DAC2
DAC1
DAC0
GND SW2
SW3
SDA0
SDA1
SDA2
SDA
SCL
VCC
1
2
3
4
5
6
7
8
9
10
11
12
CN8551
GND
SCL_TV
SDA_TV
GND
N_RST
GND
RIGHT
A-GND
LEFT
A-GND
CVBS
A-GND
Q8507
XX
BYPASS
COINCIDENCE
A5V
AGC_DEFEAT
N_RESET
FAN_PROT
DIGITAL_CVBS
I2S_CL3/ABCK
DIGITAL_R
DIGITAL_L
STBY5V
I2S_WS3/ALRCK
SCL_5V
1
2
3
4
5
6
7
8
9
10
11
12
13
14
15
16
17
18
19
20
21
22
23
24
25
26
27
28
29
30
31
32
33
34
35
36
37
38
39
40
40P
CN9512
GND
MONO_IN
GND
GND
SCL
SDA
GND
ACONOFF
A_MUTE
ATT
MAIN_SW
AGCDEF
I2CDIS
LMP_COV
FAN_PROT
GND
FAN_CTL
CVBSARF
GND
STBY
GND
STBY
STBY5V
GND
SP_PROT
POFFMUTE
GND
LEFT
GND
RIGHT
GND
QSS
GND
9VA
GND
GND
17V
GND
GND
5VA
A5V
REG17.5V
AC_OFF_DET
SDA_5V
AU_9V
+8V
QSS
CVBS_RF
POW_IN_R
FM/AM
POW_IN_L
FAN_CTL
POWER_OFF_MUTE
AU_PROT
LAMP_COVER
SP_MUTE
STBY
FAN_PROT
STBY
BYPASS
PSW_MAIN
AGC_DEFEAT
CS
SCL_5V
EC21QS03L-TE12L
D9616
FAN_CTL
STBY5V
HP_MUTE
LAMP_COVER
100
R8597
XX
C8500
100
R8538
0
R8560
CHIP
0
R9773
XX
C8552
XX
R8001
0
R8532
1/10W
1.8k
R8003
0
R8529
XX
R8563
0
R8562
XX
C8550
0
R8530
XX
C8551
XX
C9658
0
R8561
0
R8581 CHIP
100
R8541
100
R8539
XX
R8582
0
R8531
CHIP
0
R8000
0
R9770
S
Q9606
10k
R9781
10k
R9782
S
Q9607
SDA_5V
SCL_5V
VD3_3
JB
4/9
JB.-LE4B
COMPONENTS MARKED AS XX ARE NOT FITTED ON THIS MODEL
12P
4P
2SK2036(TE85L)
2SK2036(TE85L)
TO AG BOARD
CN5201
0
R8590
PORT EXPANDER

ABCDE F GHI JKLMN
1
2
3
4
5
6
7
8
9
10
11
O
- 52 -
~ JB Board Schematic Diagram [ Audio Processor, AV Switch, Chroma Decoder, Video Processor, Main Micro ] Page 5/9 ~
JL1004
STBY2.5V
WR_RAM
CR_IN
STBY3.3V
VS
SCL_B
POWER2
N_RESET
123456789101112131415161718192021222324252627282930
31
32
33
34
35
36
37
38
39
40
41
42
43
44
45
46
47
48
49
50
515253545556575859606162636465666768697071727374757677787980
81
82
83
84
85
86
87
88
89
90
91
92
93
94
95
96
97
98
99
100
IC1003
SDA5550M-QB-T
D1
D4
D2
D3
XROM#
VDD2.5
VSS
VDD3.3
P0.0
P0.1
P0.2
P0.3
P0.4
P0.5
P0.6
P0.7
ENE#
STOP#
OCF
EXTIF#
CVBS
VDDA2.5
VSSA
P2.0
P2.1
P2.2
P2.3
N.C.
HS/SSC
VS
P3.0
P3.1
P3.2
P3.3
P3.4
P3.5
P3.6
P3.7
VSS
VDD3.3
P1.0
P1.1
P1.2
P1.3
P1.4
P1.5
P1.6
P4.2
P4.3
RST#
N.C.
XTAL2
XTAL1
N.C.
VSSA
VDDA2.5
R
G
B
BLANK/COR
N.C.
P1.7
N.C.
WR#
RD#
N.C.
A19
A18
A16
A17
A15
FL_PGM
VDD2.5
VSS
VDD3.3
A14
A12
A13
A7
FL_RST
A8
A6
A9
A5
A11
A4
ALE
PSEN#
A3
A10
VSS
VDD3.3
A2
A1
FL_CE
D7
A0
D6
D0
D5
RD_RAM
STBY3.3V
CS
47
RB1005
2
1
4
3
6
5
8
7
Q1002
XX
6MHz
X1000
WR_RAM
RD_RAM
47
RB1012
1
2
3
4
5
6
7
8
STBY2.5V
100
RB1011
1
2
3
4
5
6
7
8
CB_IN
47
RB1000
1
2
3
4
5
6
7
8
16V
47
C1029
STBY3.3V
SCL_5V
POWER_AV
STBY3.3V
STBY3.3V
STBY5V
56789
10 11 12 13
14
15
16
17
18
19
20
21222324
2526272829
30
31
32
1
2
3
4
IC1002
OPT
A7
A6
A5
A4
A3
A2
A1
A0
Q0
Q1
Q2
VSS
Q3
Q4
Q5
Q6
Q7
E
A10
G
A11
A9
A8
A13
A14
VPP
A16
A15
A12
A17
P
VCC
STBY2.5V
AC_DEF_DET
STBY_LED
RD_RAM
47
RB1001
1
2
3
4
5
6
7
8
SIRCS
CVBS_1
ALE_M
STBY3.3V
P_MUTE
WP_256K
WR_RAM
RST_O
16 15 14 13 12 11 10 9
87654321
CXA1875AM-T4
IC7402
SW1
SW0
DAC4
DAC3
DAC2
DAC1
DAC0
GND SW2
SW3
SDA0
SDA1
SDA2
SDA
SCL
VCC
CVBS_1
STBY3.3V
0uH
FB1000
ALE_M
STBY5V
Q7419
XX
STBY3.3V
100
RB1017
1
2
3
4
5
6
7
8
SDA_B
HD
STBY3.3V
RST_I
100
RB1010
1
2
3
4
5
6
7
8
1k
R1033
RGB_SEL
8765
4321
M24C32-WMN6T(B)
IC1005
E0
E1
E2
VSS SDA
SCL
WC
VCC
100
RB1002
1
2
3
4
5
6
7
8
RST_I
1/10W
100k
R7602
D1001
XX
S
Q1000
XX
RST_O
STBY2.5V
SDA_5V
1
2
3
4
5
6
6P
CN5402
RD/ECS_5V
WR/ESC_RX
RST_O/ECS_NC
RST_I/ECS_NC
ALE_M/ECS_TX
GND
KEY2
STBY2.5V
47
RB1006
2
1
4
3
6
5
8
7
10uH
L1000
FB_DET
100
RB1016
1
2
3
4
5
6
7
8
STBY2.5V
YC_C
VCC
GND
OUT
PST600IMT
IC1006
RESET_AUDIO
STBY5V
RB1008
4.7k
1
2
3
4
5
6
7
8
YC_Y
1k
R1031
RB1009
4.7k
1
2
3
4
5
6
7
8
16V
47
C1028
ON_TIMER
100
RB1004
1
2
3
4
5
6
7
8
AC_DEF_DET
100
RB1003
1
2
3
4
5
6
7
8
AVLINK
8765
4321
LM393DT (A)
IC1010
OUT1
-IN1
+IN1
VSS +IN2
-IN2
OUT2
VCC
STBY3.3V
Y_IN
STBY3.3V
100
RB1007
1
2
3
4
5
6
7
8
Q7411
XX
XX
D7402
STBY3.3V
16V
10
C1007
16V
0.22
C9004
LAMP_LED
100
RB1014
1
2
3
4
5
6
7
8
POWER_AV
RESET_TR
STBY3.3V
A5V
KEY
HDMI_RST
STBY2.5V
TRIDENT_BUS
47
RB1013
1
2
3
4
5
6
7
8
100
RB1015
1
2
3
4
5
6
7
8
REG17.5V
HS
LAMP_FLAG
1
2
3
4
5
6
7
8
9
10
BRN
10P
CN9506
GND
GND
P_MUTE
WP_256K
GND
SCL_33
GND
SDA_33
GND
GND
P_MUTE
WP_256K
SCL_B
SDA_B
1
2
3
4
5
6
7
8
9
10
11
11P
CN9507
GND
SIRCS
GND
STBY+5V
GND
POWER ON LED
LAMP LED
TIMER LED
STBY LED
GND
KEY
LAMP_CTL
LAMP_FLAG
1
2
3
4
4P
CN9509
GND
KEY2
KEY
GND
CHIP
0
R9725
POWER/RESERVE_LED/RX
KEY2
SIRCS_OUT
STBY5V
0
R9726
LAMP_LED 0
R9727
ON_TIMER
STBY_LED
0
R9728
CHIP
0
R9729
KEY
CR_OUT
C_MAIN
Y_MAIN
Y_OUT
CB_OUT
CVBS_TRIDENT
PSW_MAIN
STBY5V
AC_OFF_DET
Q8490
MSD601-RST1
JL9619
LUMISPONDER
XX
R7579
MSD601-RST1
Q9605
A5V
1/16W
10k
R9766
1/10W
100
R9767
XX
R9768
LAMP_CTL
POWER/RESERVE_LED/RX
TX
1
2
3
4
5
5P
CN9508
GND
GND
LMP_CTL
GND
LMP_PROT
50V
100p
C1024
50V
33p
C1021
XX
C1035
CHIP0
R1044
1/16W
R7545
10k
XX
R7547
XX
R7549
CHIP
0
R1105
10V
0.1
C1011
XX
C7435
10V
0.1
C1020
1/16W
10k
R7493
XX
R7544
CHIP
0
R1046
1/10W
5%
100
R1001
CHIP
0
R1016
1/16W
100
R1126
XX
R7546
1/10W
100
R7504
0
R7500
100R7511
16V
0.22
C1037
1/16W
10k
R7578
100
R1028
XX
C1031
XX
R7535
CHIP
0
R1103
10K
R8499
1/16W
10k
R1083
0
R1082
1/16W
10k
R7497
50V
33p
C1019
10K
R8498
XX
R7590
CHIP
0
R7532
CHIP
0
R7537
0R1011
XX
R1000
CHIP
0
R1002
50V
100p
C1022
0R1010
10V0.1
C1010
XX
R7593
10V
0.1
C1006
1/16W
10k
R7592
10V
0.1
C1023
CHIP
0
R1102
47kR1020
16V
0.22
C9001
47k
R1021
XX
R7530
XX
R7570
100
R7510
XX
C1030
XX
C1013
CHIP0R1017
CHIP
0
R1034
50V
100p
C1018
10V
0.1
C1017
0
R7563
XX
R1061
0
R1047
0
R7531
1/16W
10k
R7494
CHIP1kR1045
XX
C1033
100
R7506
XX
C7436
XX
R7550
0
R1027
XX
R7503
0R1043
10V
0.1
C1009
CHIP
0
R1012
1/16W
R7580
10k
CHIP
0
R1106
1/16W
10k
R7588
100R1040
0
R1042
100R1041
0
R7538
XX
R7591
100R7509
10V
0.1
C1015
1/16W
10k
R1069
XX
R1067
0
R7551
XX
R7498
1/10W
100
R1063
XX
R7501
CHIP
0
R1018
1/16W
10k
R7492
CHIP
0
R7529
1/10W
47k
R7495
50V
100p
C1016
XX
C1034
100R7505
XX
R7502
1/10W
100
R1065
CHIP
0
R1104
10V
0.1
C1012
100
R1064
XX
R7499
0
R1115
XX
R7543
47k
R1019
10
R1039
1/10W
100
R7577
XX
R1125
0
R7533
10V
0.1
C1032
1/10W
100
R1059
XX
C8536
10V
0.1
C1008
XX
R1081
100
R1030
1/16W
10k
R7496
10K
R7534
100
R7512
10V
0.1
C1014
CHIP
0
R1014
CHIP
0
R7568
XX
R1070
CHIP
0
R1003
100
R7507
32 31 30 29 28 27
123456
26 25 24
789
23 22 21 20
10 11 12
19 18 17
13 14 15 16
K6F2008V2E-LF70T00
IC7403
A(11)
A(9)
A(8)
A(13)
WE
CE2
A(15)
VCC
A(17)
A(16)
A(14)
A(12)
A(7)
A(6)
A(5)
A(4) A(3)
A(2)
A(1)
A(0)
D(0)
D(1)
D(2)
GND
D(3)
D(4)
D(5)
D(6)
D(7)
CE
A(10)
OE
4.7k
R1009
1/10W
CHIP
0
R7599
VD3_3
XX
R1130
XX
R1131
0
R1132
CHIP
0
R1133
POWER/RESERVE_LED/RX
TX
10V
1UF
C9590
1kR7508
1/10W
470
R1060
A17
A7
A3
D3
A0
D4
A16
A2
A0
D7
A4
D2
A1
A5
D5
A11
D0
A15
AD5
PSEN
A1
AD0
A2
A12
D2
A12
D4
A6
A13
D1
A18
A8
A14
A7
D4
A11
A9
A12
D5
A5
AD1
A14
D6
A7
A6
A9
A10
A14
A1
A15
A2
A17
A15
D6
A5
D7
RD#
A16
A4
A17
A6
A18
WR#
A0
AD7
A8
A18
D7
ALE#
D1
AD3
A9
A16
D6
A4
PSEN
D2
A11
A13
D5
A8
AD4
D1
A13
D0
AD6
D0
D3
A3
D3
A3
AD2
A10
A10
PS
JB
5/9
JB.-LE4B
COMPONENTS MARKED AS XX ARE NOT FITTED ON THIS MODEL
TO H2 BOARD
CN1000
TO H1 BOARD
CN4404
TO C BOARD
CN3004
0.01
C7591
0.01
C7590
STBY5V
R1127 0
10K
R8497
MICRO
PORT EXPANDER
RAM MEMORY MICRO
NVM MICRO
DUAL OPAM (AV LINK)

ABCDE F GHI JKLMN
1
2
3
4
5
6
7
8
9
10
11
O
- 53 -
~ JB Board Schematic Diagram [ Audio Processor, AV Switch, Chroma Decoder, Video Processor, Main Micro ] Page 6/9 ~
CS#
VD3_3
SDA_B
CVBS_1
16V
10
C5030
VD3_3
MAIN_DIN
Y_IN
EMI
G
FL5001
0uH
MCLK0#
CKE
WE#
L5005
0uH
X5000
14.31818MHz
CR_IN
SCL_B
VD1_8
S
Q7413
XX
DQM[0-3]
EMI
G
FL5005
0uH
EMI
G
FL5007
0uH
2.2uH
L5002
16V
10
C5003
L5004
0uH
YC_Y
VD3_3
TRIDENT_BUS
EMI
G
FL5003
0uH
BA0
VL1_8
EMI
G
FL5004
0uH
1
2
VA1_8
4
12
3
0uH
L5014
RAS#
2.2uH
L5000
JL5023
L5015
0uH
4
12
3
0uH
L5012
CAS#
BA1
16V
10
C5004
MA[0-11]
4
12
3
0uH
L5008
16V
10
C5050
RESET_TR
PC_R
10
C5039
PC_H
MCLK0
PC_B
16V
10
C5069
2.2uH
L5001
CB_IN
JL5010
16V
10
C5040
4
12
3
0uH
L5009
4
12
3
0uH
L5013
EMI
G
FL5000
0uH
2.2uH
L5003
VD3_3
JL5022
PC_G
DQS[0-3]
MVREF
L5010
0uH
VA1_8
EMI
G
FL5002
0uH
PC_V
VDDMQ
MD[0-31]
S
Q7414
XX
XX
C5008
EMI
G
FL5006
0uH
YC_C
3P 3N
CLKP CLKN
2P 2N
0N
0P
1N
1P
0P
0N
1N
1P
2N
2P
CLKN
CLKP
3P
3N
1/16W
22
R9769
SENSE
1
2
3
4
5
6
7
8
9
10
11
12
13
14
14P
CN9510
RXIND-
RXIND+
DRAIN
RXIN1-
RXIN1+
DRAIN
RXIN2-
RXIN2+
DRAIN
RXCLK-
RXCLK+
DRAIN
RXIN3-
RXIN3+
A5V
25V
0.1
C5088
0.1
C5017
0
R5001
XX
R5019
XX
R5028
1/10W
47k
R7552
25V
0.1
C5065
XX
R5030
0
R5000
50V
0.001
C5111
1/10W
1k
R5010
XX
R5029
50V
0.001
C5103
25V
0.1
C5035
CHIP
0
R5005
L5006
22
1/10W
0.1
C5031
50V
0.001
C5106
25V
0.1
C5064
25V
0.1
C5012
50V
0.001
C5109
25V
0.1
C5047
CHIP
0
R5034
50V
18p
C5038
25V
0.1
C5063
25V
0.1
C5058
25V
0.1
C5027
25V
0.1
C5060
50V
0.001
C5100
CHIP
0
R5009
0.1
C5021
CHIP
0
R5007
50V
0.001
C5117
CHIP
0
R7484
0.1
C5090
XX
R5536
0.1
C5089
0
R5023
50V
0.001
C5073
25V
0.1
C5018
XX
R5027
25V
0.1
C5086
25V
0.1
C5085
50V
0.001
C5116
0.1
C5061
15p
C5044
25V
0.1
C5000
25V
0.1
C5009
25V
0.1
C5034
25V
0.1
C5037
XX
R7554
0.001
C5112
50V
0.001
C5101
CHIP
0
R7491
50V
0.001
C5076
CHIP
0
R5008
25V
0.1
C5043
50V
0.001
C5074
25V
0.1
C5052
1/10W
4.7k
R5012
XX
C5011
XX
R5026
0
R7487
25V
0.1
C5096
50V
0.001
C5104
25V
0.1
C5051
XX
R5534
0
R7486
25V
0.1
C5093
1/10W
1k
R5003
0.001
C5077
C5042
0.0022
50V
0.001
C5078
50V
0.001
C5114
50V
0.001
C5071
25V
0.1
C5014
L5007
22
1/10W
50V
470p
C5079
XX
R7562
25V
0.1
C5066
25V
0.1
C5049
0.1
C5026
XX
C5025
50V
0.001
C5070
0
R7489
CHIP
0
R7488
0
R7490
0.001
C5113
XXC5016
1/10W
47k
R7553
25V
0.1
C5082
1/10W
47k
R7561
CHIP
0
R5015
25V
0.1
C5015
25V
0.1
C5036
25V
0.1
C5083
C5045
0.0022
25V
0.1
C5033
25V
0.1
C5019
25V
0.1
C5048
XX
R5006
RN-CP
47k
R7560
1/16W
22
R5033
470p
C5080
25V
0.1
C5024
25V
0.1
C5092
25V
0.1
C5010
25V
0.1
C5013
50V
0.001
C5072
25V
0.1
C5087
50V
0.001
C5107
0.1
C5046
50V
0.001
C5110
XX
R5011
XX
C5023
0.1
C5067
25V
0.1
C5095
0.001
C5075
CHIP
0
R5002
XX
R5004
50V
0.001
C5102
25V
0.1
C5022
25V
0.1
C5097
0
R7485
0.001
C5105
25V
0.1
C5032
25V
0.1
C5062
25V
0.1
C5068
XX
R5024
1/16W
22
R5032
1/10W
47k
R5043
25V
0.1
C5081
XX
R5031
25V
0.1
C5006
25V
0.1
C5094
25V
0.1
C5059
0.1
C5041
XX
R5020
XX
C5002
50V
0.001
C5108
0.1
C5091
0.1
C5020
50V
0.001
C5115
0.1
C5028
25V
0.1
C5007
25V
0.1
C5084
XX
R5025
12345678910111213141516171819202122232425262728293031323334353637383940414243444546474849505152535455565758596061626364
65
66
67
68
69
70
71
72
73
74
75
76
77
78
79
80
81
82
83
84
85
86
87
88
89
90
91
92
93
94
95
96
97
98
99
100
101
102
103
104
105
106
107
108
109
110
111
112
113
114
115
116
117
118
119
120
121
122
123
124
125
126
127
128
129130131132133134135136137138139140141142143144145146147148149150151152153154155156157158159160161162163164165166167168169170171172173174175176177178179180181182183184185186187188189190191192
193
194
195
196
197
198
199
200
201
202
203
204
205
206
207
208
209
210
211
212
213
214
215
216
217
218
219
220
221
222
223
224
225
226
227
228
229
230
240
231
232
233
234
235
236
237
238
239
241
242
243
244
255
256
245
246
247
248
249
250
251
252
253
254
IC5000
SVPEX-SREVB
XTALO
PAVDD1
MLF1
PAVSS1
PAVDD2
PLF2
PAVSS2
VSSC
VDDC
AIN_HS
AIN_VS
TESTMODE
RESET
SCL
V5SF
SDA
PWM
FLD/IO
VDDH
VSSH
H
V
DE
PLL_VCC
PLL_GND
TD1+
TD1-
TCLK+
TCLK-
TC1+
TC1-
LVDSGND
LVDSVCC
TB1+
TB1-
TA1+
TA1-
LVDSVDDP
GPO
VDDC
VSSC
DIN19
DIN18
DIN17
DIN16
DIN15
DIN14
DIN13
DIN12
VDDH
VSSH
DIN11
DIN10
DIN9
DIN8
CLK
DIN7
DIN6
DIN5
DIN4
DIN3
DIN2
DIN1
DIN0
VDDH
VSSH
VDDC
VSSC
DIN23
DIN22
DIN21
DIN20
MD0
VSSC
MD1
MD2
VDDM
MD3
DQM0
VSSM
VDDM
DQS0
VSSM
MD4
VDDM
MD5
VSSM
MD6
VDDC
MD7
MD8
VSSC
MD9
MD10
VDDM
MD11
DQM1
VSSM
VDDM
DQS1
VSSM
MD12
VDDM
MD13
VSSM
MD14
VDDC
MD15
MA11
VSSC
MA10
MA9
VDDC
MA8
MA7
VSSM
MA6
MA5
VDDM
MA4
VSSM
MA3
MA2
VDDM
MA1
MA0
VSSL
VDDL
VSSM
MCLK0
MCLK0#
VSSM
CS0#
VDDM
CS1#
VDDM
RAS#
CAS#
VDDR
MVREF
VSSR
WE#
VDDC
CLKE
BA0
VSSC
BA1
MD16
VDDC
MD17
VSSM
MD18
VDDM
MD19
VSSM
DQS2
VDDM
VSSM
DQM2
MD20
VDDM
MD21
MD22
VSSC
MD23
MD24
VDDC
MD25
VSSM
MD26
VDDM
MD25
VSSM
DQS3
VDDM
VSSM
DQM3
MD28
VDDM
MD29
MD30
VSSC
MD31
VDDC
VSSC
VDDH
VSSH
MPUGPIO4
MPUGPIO3
MPUGPIO2
MPUGPIO1
NC
MPUGPIO0
A_D0
A_D1
A_D2
A_D3
VDDC
VSSC
A_D4
A_D5
A_D6
A_D7
VDDH
VSSH
ADDR0
ADDR1
ADDR2
ADDR3
ADDR4
ADDR5
ADDR6
ADDR7
VDDC
VSSC
RD#
WR#
ALE
MPUCS0N
INT#
AVDD_ADC3
AVSS_ADC3
VREFN3
VREFP_3
PR_P1
PR_P2
AVDD_ADC2
AVSS_ADC2
VREFN_2
VREFP_2
C
PB_B1
PB_B2
AVDD3_AVSP2
AVSS3_BG_ASS
CVBS_OUTP
CVBS_OUTN
AVDD_ADC1
AVSS_ADC1
VREFN_1
VREFP_1
CVBS1
CVBS2
CVBS3
AIN_N1
Y_G1
AIN_N2
Y_G2
AIN_N3
VSSC
VDDC
PDVDD
PDVSS
PAVDD
PAVSS
XTALI
JL9620
16V
10
C5001
16V
10
C5005
16V
10
C5029
DT_C_CLK
DQS[1]
DT_C_DY7
MA[7]
DQM[0]
MA[3]
MD[12]
DT_C_DC1
DQM[3]
MD[7]
DT_C_DY5
MD[5]
AD7
DT_C_DY1
ALE#
MD[9]
AD3
MA[6]
MD[18]
AD0
AD1
DT_C_DC4
MA[4]
DQM[1]
DT_C_DY2
DQM[2]
DT_C_DC0
AD4
AD6
MA[11]
MD[20]
PS
DT_C_DY0
DT_C_VS
DT_C_DY6
MD[23]
DQS[2]
DQS[3]
WR#
DT_C_DC3
MD[24]
MD[25]
MD[0]
MD[15]
DT_C_DC5
MD[14]
AD5
DT_C_HS
MD[16]
MD[21]
MA[0]
DT_C_DC6
MD[19]
MA[2]
MD[1]
DT_C_DC2
MA[9]
MD[3]
MD[8]
MD[22]
MD[30]
MD[28]
DT_C_DC7
DT_C_DY4
DQS[0]
MD[4]
MD[27]
MD[26]
MD[10]
MA[10]
MD[2]
MD[13]
RD#
MD[17]
MA[5]
MA[8]
MD[6]
AD2
DT_C_DY3
MA[1]
MD[31]
MD[29]
MD[11]
JB
6/9
JB.-LE4B
COMPONENTS MARKED AS XX ARE NOT FITTED ON THIS MODEL
16V
VIDEO PROCESSOR
TO C BOARD
CN3200

ABCDE F GHI JKLMN
1
2
3
4
5
6
7
8
9
10
11
O
- 54 -
~ JB Board Schematic Diagram [ Audio Processor, AV Switch, Chroma Decoder, Video Processor, Main Micro ] Page 7/9 ~
50V
10
C5509
FB5500
0uH
EMI
G
FL5500
0uH
VDDMQO
EMI
G
FL5501
0uH
VDDM
VDDMQ
FB5501
0uH
50V
10
C5500
VDDMQ
VDDMQ
BA1
RB5505
22
1
2
3
4
5
6
7
8
MD[0-31]
RB5503
22
1
2
3
4
5
6
7
8
RB5509
22
1
2
3
4
5
6
7
8
RAS#
WE#
RB5510
22
1
2
3
4
5
6
7
8
RB5502
22
1
2
3
4
5
6
7
8
CAS#
BA0
MA[0-11]
RB5512
22
MVREF
MCLK0
VDDM
DQS[0-3]
RB5501
22
1
2
3
4
5
6
7
8
RB5507
22
RB5504
22
1
2
3
4
5
6
7
8
DQM[0-3]
CKE
VDDMQ
RB5506
22
1
2
3
4
5
6
7
8
RB5500
22
1
2
3
4
5
6
7
8
CS#
RB5511
22
1
2
3
4
5
6
7
8
MCLK0#
16V
0.1
C5504
0
R5511
0R5510
22
R5508
1/10W
1k
R5501
22R5512
16V
0.1
C5501
22
R5515
22
R5504
25V
0.1
C5503
22
R5516
25V
0.1
C5516
22
R5509
1/10W
51
R5503
22
R5514
1/10W
51
R5502
50V
0.01
C5511
50V
0.01
C5508
50V
0.01
C5510
50V
0.0047
C5514
1/10W
1k
R5500
22
R5506
16V
0.1
C5505
22
R5513
16V
0.1
C5502
50V
0.01
C5507
50V
0.01
C5512
50V
0.0047
C5515
22R5507
22
R5505
25V
0.01
C5513
B2 B3 B4 B5 B6 B7 B8 B9 B10 B11 B12 C2 C3 C4 C5 C6 C7 C8 C9 C10 C11 C12 D2 D3 D4 D5 D6 D7 D8 D9 D10 D11 D12
E2
E3
E4
E5
E6
E7
E8
E9
E10
E11
E12
F2
F3
F4
F5
F6
F7
F8
F9
F10
F11
F12
G2
G3
G4
G5
G6
G7
G8
G9
G10
G11
G12
H2H3H4H5H6H7H8H9H10H11H12J2J3J4J5J6J7J8J9J10J11J12K2K3K4K5K6
K7
K8K9K10K11
L2
L3
L4
L5
L6
L7
L8
L9
L10
L11
L12
M2
M3
M4
M5
M6
M7
M8
M9
M10
M11
M12
B13 C13 D13
E13
F13
G13
H13J13K12K13
L13
M13
N13
N6
N2
N12
N11
N9
N8
N10
N3
N5
N4
N7
K7
K4D263238G-VC36T
IC5500
M11 CK
M12 CK
N12 CKE
N2 CS
M2 RAS
L2 CAS
L3 WE
B2 DQS0
H13 DQS1
H2 DQS2
B13 DQS3
N4 BA0
M5 BA1
N5 A0
N6 A1
M6 A2
N7 A3
N8 A4
M9 A5
N9 A6
N10 A7
N11 A8/AP
M8 A9
L6 A10
M7 A11
C4 NC
C11 NC
H4 NC
H11 NC
L12 NC
L13 NC
M3 NC
M4 NC
N3 NC
L9 RFU1
M10 RFU2
B3 DM0
H12 DM1
H3 DM2
B12 DM3
B7 DQ0
C6 DQ1
B6 DQ2
B5 DQ3
C2 DQ4
D3 DQ5
D2 DQ6
E2 DQ7
K13 DQ8
K12 DQ9
J13 DQ10
J12 DQ11
G13 DQ12
G12 DQ13
F13 DQ14
F12 DQ15
F3 DQ16
F2 DQ17
G3 DQ18
G2 DQ19
J3 DQ20
J2 DQ21
K2 DQ22
K3 DQ23
E13 DQ24
D13 DQ25
D12 DQ26
C13 DQ27
B10 DQ28
B9 DQ229
C9 DQ30
B8 DQ31
D7 VDD
D8 VDD
E4 VDD
E11 VDD
L4 VDD
L7 VDD
L8 VDD
L11 VDD
E5 VSS
E7 VSS
E8 VSS
E10 VSS
K6 VSS
K7 VSS
K8 VSS
K9 VSS
L5 VSS
L10 VSS
F6 VSS_THERMAL
F7 VSS_THERMAL
F8 VSS_THERMAL
F9 VSS_THERMAL
G6 VSS_THERMAL
G7 VSS_THERMAL
G8 VSS_THERMAL
G9 VSS_THERMAL
H6 VSS_THERMAL
H7 VSS_THERMAL
H8 VSS_THERMAL
H9 VSS_THERMAL
J6 VSS_THERMAL
J7 VSS_THERMAL
J8 VSS_THERMAL
J9 VSS_THERMAL
N13 VREF
M13 MCL
C3 VDDQ
C5 VDDQ
C7 VDDQ
C8 VDDQ
C10 VDDQ
C12 VDDQ
E3 VDDQ
E12 VDDQ
F4 VDDQ
F11 VDDQ
G4 VDDQ
G11 VDDQ
J4 VDDQ
J11 VDDQ
K4 VDDQ
K11 VDDQ
B4 VSSQ
B11 VSSQ
D4 VSSQ
D5 VSSQ
D6 VSSQ
D9 VSSQ
D10 VSSQ
D11 VSSQ
E6 VSSQ
E9 VSSQ
F5 VSSQ
F10 VSSQ
G5 VSSQ
G10 VSSQ
H5 VSSQ
H10 VSSQ
J5 VSSQ
J10 VSSQ
K5 VSSQ
K10 VSSQ
MD[21]
MD[6]
MD[7]
MD[5]
MD[13]
MD[22]
MD[20]
MA[0]
MD[11]
DQM[2]
MA[10]
DQM[0]
DQS[1]
DQS[2]
MD[30]
MD[9]
MA[1]
MA[9]
DQS[0]
MA[6]
MD[4]
MD[19]
MD[31]
MA[4]
DQM[3]
MD[17]
DQM[1]
MA[8]
DQS[3]
MD[29]
MA[2]
MA[11]
MD[27]
MD[26]
MD[12]
MD[14]
MD[3]
MD[28]
MD[15]
MD[25]
MD[24]
MD[0]
MA[7]
MD[10]
MD[8]
MD[23]
MD[2]
MA[3]
MD[16]
MD[1]
MD[18]
MA[5]
JB
7/9
JB.-LE4B
COMPONENTS MARKED AS XX ARE NOT FITTED ON THIS MODEL
VIDEO PROCESSOR MEMORY

ABCDE F GHI JKLMN
1
2
3
4
5
6
7
8
9
10
11
O
- 55 -
~ JB Board Schematic Diagram [ Audio Processor, AV Switch, Chroma Decoder, Video Processor, Main Micro ] Page 8/9 ~
MAIN_DIN
RB4705
22
1
2
3
4
5
6
7
8
RB4703
22
1
2
3
4
5
6
7
8
RB4704
22
1
2
3
4
5
6
7
8
RB4706
XX
1
2
3
4
5
6
7
8
XX
D1007
STBY3.3V
SIRCS
1
2
3
4
5
6
7
8
9
10
11
12
13
14
15
BRN
15P
CN5404
GND
VDO(7)
VDO(6)
GND
VDO(5)
VDO(4)
GND
VDO(3)
VDO(2)
GND
VDO(1)
VDO(0)
GND
VD_CLK
GND
S
2SK2036(TE85L)
Q7412
SIRCS_OUT
D1 G2 S2
D2G1S1
SSM6N15FU(TE85R)
Q9602
1/10W
4.7k
R9732
1/10W
4.7k
R9733
1/10W
4.7k
R9734
1/10W
4.7k
R9735
SDA_B
STBY3.3V
SCL_B
SCL_5V
SDA_5V
STBY5V
C1050
100p
50V
50V
100p
C8535 CHIP
0
R1120
0
R7571
XX
C8538
R4703
XX
CHIP
0
R1215
XX
C8537
R4704
XX
1/16W
R1209
10k
XX
R7542
1/16W
R1205
10k
R7541
0
UDZSTE-175.6B
D9613
1/10W
150
R9776
1/10W
100
R9738
PC_V
1
2
3
4
5
6
7
8
9
10
11
12
13
14
15
BRN
15P
CN9511
B_PC
GND
G_PC
GND
R_PC
GND
V_PC
GND
H_PC
GND
+5VA
GND
L
GND
R
1/10W
150
R9777
UDZSTE-175.6B
D9610
1/10W
150
R9779
1/10W
150
R9778
1/10W
100
R9736
A5V
PC_G
D9614
XX
UDZSTE-175.6B
D9611
1/10W
150
R9780
PC_L
D9615
XX
1/10W
100
R9739
PC_H
UDZSTE-175.6B
D9612
PC_B
1/10W
100
R9740
1/10W
100
R9741
PC_R
UDZSTE-175.6B
D9609
PC_RI
1/10W
100
R9737
1/10W
100
R9742
1/10W
150
R9775
DT_C_DC3
DT_C_DY6
DT_C_DY7
DT_C_DY2
DT_C_DY1
DT_C_DY4
DT_C_DC7
DT_C_HS
DT_C_DC1
DT_C_DC2
DT_C_DC5
DT_C_DC0
DT_C_DC6
DT_C_DY5
DT_C_VS
DT_C_DC4
DT_C_DY3
DT_C_CLK
DT_C_DY0
VS
CLK
HS
INPUT TO Trident
JB
8/9
JB.-LE4B
COMPONENTS MARKED AS XX ARE NOT FITTED ON THIS MODEL
TO N BOARD
CN3400
TO H3 BOARD
CN4302/CN4305

ABCDE F GHI JKLMN
1
2
3
4
5
6
7
8
9
10
11
O
- 56 -
~ JB Board Schematic Diagram [ Audio Processor, AV Switch, Chroma Decoder, Video Processor, Main Micro ] Page 9/9 ~
D5700
XX
6.3V
100
C5721
D5702
XX
MM3Z4V3ST1
D5704
VCC
GND
OUT
BA18BC0FP-E2
IC5721
C5704
4.7
25V
VL1_8
EC21QS03L-TE12L
D5703
MSB709-RT1
Q7416
POWER2
0.1 C5727
25V
VDDMQO
12345
PQ1CZ41H2ZPH
IC5700
VIN
VOUT
COM
0ADJ
ON/OFF
POWER_AV
C5703
4.7
25V
1
VD3_3
25V
100
C5702
STBY3.3V
0.1 C5731
25V
25V
100
C5725
100
C5723
6.3V
EC21QS03L-TE12L
D5701
8765
4321
S1 S2 S3 G
D1D2D3D4
FDS6690A
Q5700
25V
100
C5701
47uH
L5702
F5700
2A
32V
25V
100
C5729
POWER2
POWER2
MM3Z4V3ST1
D5705
47uH
L5701
VCC
GND
OUT
L88M05T-FA-TL
IC5740
12345
PQ1CZ41H2ZPH
IC5701
VIN
VOUT
COM
0ADJ
ON/OFF
VD1_8
VA1_8
VCC
GND
OUT
BA18BC0FP-E2
IC5720
L5700
10uH
4.7uH
L5729
VCC
GND
OUT
BA25BC0FP-E2
IC5722
REG17.5V
XX
R9743
STBY5V
STBY
SENSE
6.3V
470
C5707
6.3V
470
C5709
25V
0.1
C5700
2.2k
R5714
CHIP
0
R5717
CHIP
0
R5718
R5725
XX
R5721
XX
1/10W
4.7k
R7566
0
R5720
CHIP
XX
R9771
R5730
XX
25V
C5742
0.1
R5727
XX
1/10W
1k
R5702
6.3V
0.1
C5728
25V
0.01
C5705
2.2k
R5716
1/10W
25V
0.1
C5722
XX
R5713
XX
R5709
0
R5724
CHIP
1.8k
R5711
0
R5728
CHIP
XX
R5703
R5705
XX
R5706
XX
C5708 XX
25V
0.01
C5706
CHIP
R5726
0
47k
R5704
25V
C5740
0.1
1/10W
1k
R5700
R5731
XX
R5708
XX
1/10W
4.7k
R7565
R5712
XX
6.3V
100
C5730
XX
R9772
R5719
XX
6.3V
100
C5726
XX
C5711
1/10W
2.2k
R5715
47k
R5707
R5723
XX
1/10W
2.2k
R5710
25V
0.1
C5720
6.3V
0.1
C5724
1/10W
1k
R5701
CHIP
R5722
0
4.7k
R5732
C5710
XX
C5741
25V
100 C5743
25V
100
25V
0.1
C1001
25V
0.1
C1002
54
321
S-1111B33MC-NYSTFG
IC1000
VIN
GND
ON/OFF NC
VOUT
16V
10
C1004
16V
10
C1005
STBY2.5V
25V
0.1
C1003
25V
0.1
C1000
54
321
BH25FB1WG-TR
IC1001
VIN
GND
ON/OFF
VOUT
NC
STBY3.3V
CHIP
0
R7564
1/10W
100
R7567
TRIDENT POWER SUPPLY LINES
JB
9/9
JB.-LE4B
COMPONENTS MARKED AS XX ARE NOT FITTED ON THIS MODEL
3.3V STBY VOLTAGE REG
2.5V STBY VOLTAGE REG
3.3V VOLTAGE REG
1.8V VOLTAGE REG
2.5V VOLTAGE REG
1.8V VOLTAGE REG
1.8V VOLTAGE REG
5V STBY VOLTAGE REG

ABCDE F GHI JKLMN
1
2
3
4
5
6
7
8
9
10
11
O
- 57 -
~ JB Printed Wiring Board Conductor Side A ~

ABCDE F GHI JKLMN
1
2
3
4
5
6
7
8
9
10
11
O
- 58 -
~ JB Printed Wiring Board Conductor Side B ~

ABCDE F GHI JKLMN
1
2
3
4
5
6
7
8
9
10
11
O
- 59 -
LAMP DOOR SWITCH
COMPONENTS MARKED AS XX ARE NOT FITTED ON THIS MODEL
ST24FC21M6TR
TO JB BOARD
CN9513
TO AG BOARD
CN2003
0.001
0.001
47 47
FL4300
0UH
FL4301
0UH
FL4302
0UH
PC IN, MINI JACK, S-VIDEO, CVBS, AUDIO L & R
H3
TO JB BOARD
CN9514
PC INPUT EDID NVM
TO JB BOARD
CN9511
XX
TO H1 BOARD
CN9509
FRONT BUTTONS
H1
~ H1 Board Schematic Diagram [ Front Buttons ] ~ ~ H2 Board Schematic Diagram [ Front LED ] ~
~ H3 Board Schematic Diagram [ PC In, Minijack, S-Video, CVBS, Audio L+R ] ~
~ T1 Board Schematic Diagram [ Lamp Door Switch ] ~
SLR-325VCT31
TO JB BOARD
CN9507
SPR-325MVW
GP1UE26SXK0F
R6323
390
1/10W
FRONT LED
H2
SIRCS
~ T2 Board Schematic Diagram [ Lamp Position Switch ] ~
LAMP POSITION SWITCH

ABCDE F GHI JKLMN
1
2
3
4
5
6
7
8
9
10
11
O
- 60 -
~ H1 Printed Wiring Board Conductor Side A ~
~ H2 Printed Wiring Board Conductor Side A ~
~ H3 Printed Wiring Board Conductor Side A ~
~ H1 Printed Wiring Board Conductor Side B ~
~ H2 Printed Wiring Board Conductor Side B ~
~ H3 Printed Wiring Board Conductor Side B ~
~ T2 Printed Wiring Board Conductor Side ~
~ T1 Printed Wiring Board Conductor Side ~

ABCDE F GHI JKLMN
1
2
3
4
5
6
7
8
9
10
11
O
- 61 -
~ N Board Schematic Diagram [ Digital I/F ] Page 1/7 ~
PMSSCLK
+1V5D
TXD2B
DQ[0-15]
TXD3B
PMSDIO
PPORT44
IOWRB
CTS1B
AMCK
+2V5D
JEDINT
NAND_ALE,NAND_CLE,NAND_RBB
CD2B
RTS1B
PPORT2
YUV_V
PPORT48
DBA0,DBA1,DCASB,DCLK,DCLKB,DCSB,DQM0,DQM1,DQS0,DQS1,DRASB,DVREF,DWEB
PMSBS
ADO
JTDO
PPORT4
nRESET
+3V3D
SCL_N
PPORT3
+3V3D
INPACKB
PPORT0
RXD1B
ATX
JTMS
CARD_RESET
PPORT47
JTDI
PMSPON
CVBS
PPORT13
PPORT45
PCE0B
YUV_Y
RXD2B
NMI
JTCK
CLK27M
SDA_N
RXD3B
JTRST
PPORT12
PPORT1
YC_Y
GCSB3
VS1B
YUV_U
PPORT46
PWMOUT
+1V5D
CD1B
ALRCK
IORDB
YC_C
DADD[0-12]
PMSINS
IOSI16B
TXD1B
REGB
ABCK
VDO[0-7],VCK
DAMON_INTB
GCSB0
GCSB1
SDA_TV
SCL_TV
PPORT42
RADD[0-25]
RDATA[0-15]
FOEB
FWEB
FCSB0
FCSB1
GRDYB
0uH
FB3100
0uH
FB3101
0uH
FB3102
0uH
FB3104
JL3109
JL3112
JL3110
1 2 3 4 5 6 7 8 9 10 11 12 13 14 15 16 17 18 19 20 21 22 23 24 25 26 27 28 29 30 31 32 33 34 35 36 37 38 39 40 41 42 43 44 45 46 47 48 49 50 51 52 53 54 55 56 57 58 59 60 61 62 63 64 65
89
90
91
92
93
94
95
96
97
98
99
100
101
102
103
104
105
106
107
108
109
110
111
112
113
114
115
116
117
118
119
120
121
122
123
124
125
126
127
128
129
130
161162163164165166167168169170171172173174175176177178179180181182183184185186187188189190191192193194195196197198199200201202203204
205
206
207
208
209
210
211
212
213
214
215
216
217
218
219
220
221
222
223
224
225
226
227
228
229
230
240
231
232
233
234
235
236
237
238
239
241
242
243
244
255
256
245
246
247
248
249
250
251
252
253
254
257
258
259
260
66 67 68
69
72
70
71
75
73
74
78
76
77
81
79
80
84
82
83
87
85
86
88
131
132
133
137
135
136
134
139 138140147159 146158 155 143145160 144157 151 150152154 148156 142 141153 149
264
263
261
262
268
272
271
267
266
265
270
269
UPD61120AF1-100-JN1-A
IC3100
CMDVCC0
PPORT34
RXD2B
PPORT49
DADD4
DADD5
DADD7
DADD8
DADD11
DRASB
DCLK
DQM0
DQS1
VDD2
DQ9
DQ11
DQ13
DQ15
GND2
PPORT46/CTS0B
RDATA9/HSD1
RDATA2
RDATA10/HSD2
TXD3B
PPORT48/TXD0B
DADD2
DADD6
DADD10
DADD9
DADD12
DCASB
DQM1
DVREF
VDD2
DQ8
DQ10
DQ12
DQ14
GND2
PPORT45/RTS0B
RDATA0
RDATA8/HSD0
RDATA1
TXD2B
PPORT50
DADD3
DADD1
DADD0
DBA1
DBA0
DCSB
DCLKB
DQS0
DQ6
DQ4
DQ2
DQ0
IRIN1
PPORT47/RXD0B
MMCLK/DTR0B
RADD1
HSDE/1284_NACK
RADD0
PKTSTRT/1284_BUSY
RXD3B
OFF1
RADD4
GRDYB
GND
VDD1
SDIN
AVDD1_6
VRCLKIN
RADD6
HSDCLK/1284_PERROR
RADD5
VDD3
GND
AGND1_6
AGND1_266
MCLKIN
RADD24/STPDAT6
RADD7
RADD25/STPDAT7
FCSB0
VDD3
AVDD1_266
CLK27IN
AGND1_162
RADD15/STPCLK
RADD23/STPDAT5
RADD12
VDD1
VDD2
VDD1
VDD1
VDD1
VDD1
AVDD1_162
SYSCLKIN
EVCK
RADD21/STPDAT3
RADD16/STPEN
RADD22/STPDAT4
VDD1
GND
GND
GND
GND
GND
AVSYSCLKIN
AVDD1_16
AGND1_16
FEWB
RADD20/STPDAT2
SMRST0
VDD3
GND
GND
GND
GND
VDD1
GND
AVDD1_18
AGND1_18
RADD18/STPDAT0
RADD14
RADD19/STPDAT1
VDD1
GND
FOEB
SMDAT0
RADD11
VDD1
GND
VAC
CTS1B
MMBCLK/1294_NSTROBE
GCSB0
RDATA15/HSD7
RADD10
SMCLK0
VAY
AGND5
CBPF
MMRINGB/1284_NSELECTIN
RDATA6
RDATA13//HSD5
RDATA7
RDATA14/HSD6
NAND_SEB
GND
GND
GND
DTR1B/PMSDIO
VDD3
VDD1
JTCK
VDD1
GND
GND
CBPC
CBPD
CBPE
AGND4
DSR1B/PMSINS
RDATA11/HSD3
RDATA5
RDATA12/HSD4
NAND_ALE
ATX
ADO
PPORT2
PPORT5/PMSSCLK
DCD1B/PMSPON
TEST
SDA0
JTDI
JTRST
RSTSWB
VAR
AVDD1
AGND2
AVDD3
AVDD4
AVDD5
OFF0
RDATA4
NAND_CLE
TXD1B
ALRCK
ABCK
PPORT1
PPORT4
RI1B/PMSBS
VDD3
GND2
VDD2
GND2
VDD2
GND2
DWEB
DQ7
DQ5
DQ3
DQ1
SCKINOUT
IROUT
STPERRB
MMDOUT/DSR0B
RADD3
SMCLK1
RADD2
SMDAT1
IRIN0
SDOUT
FCSB1
PPORT35
GND
GND
GND
VDD1
MMRST/1284_SELECT
MMMUTEB/RI0B
ACLKIN
RADD8
RADD17/STPSTRT
RADD13
GND
VDD3
MMOFFHOOK/1284_NFAULT
MMDIN/1284_AUTOFD
MMPWRCNT/DCD0B
SMRST1
RADD9
CMDVCC1
VDD3
VDD3
RTS1B
MMFS/1284_INIT
MMHCO
TMODE2
EDINT
SCL0
JTDO
NMI
EIVHS
AGND1
CBPB
AVDD0
VACOMP
AVDD2
RDATA3
NAND_R/BB
GCSB1
RXD1B
PWMOUT
AMCK
PPORT0
PPORT3
TMODE0
TMODE1
SDA1
SCL1
EIVVS
CBPA
AGND0
VAG
AGND3
VAB
JTMS
RSTOUT
+3V3D_STRAPS
+2V5D_DDR
JL3159
JL3160
22
RB3105
2
1
4
3
6
5
8
7
22
RB3103
22
RB3101
22
RB3106
2
1
4
3
6
5
8
7
22
RB3108
2
1
4
3
6
5
8
7
22
RB3102
22
RB3110
2
1
4
3
6
5
8
7
22
RB3109
2
1
4
3
6
5
8
7
22
RB3104
2
1
4
3
6
5
8
7
22
RB3107
2
1
4
3
6
5
8
7
22
RB3100
TESTPIN
TMODE2
TMODE0
TMODE1
SPKRB
STSCHGB
VS2B
GCSB2
JL3118
JL3117
JL3116
JL3119
JL3115
0.1
C3135
100R3115
0.1
C3105
47R3118
100R3109
0.1C3128
0.1
C3110
0.1
C3124
47
R3136
0.1
C3114
1
C3102
47
R3127
100R3129
47
R3132
0.1
C3120
47
R3107
47
R3112
0.1
C3126
47
R3111
47
R3100
0.1
C3113
0
R3146
47
R3108
0.1
C3134
10k
R3119
47
R3123
0.1
C3103
0.1
C3136
0.1
C3107
1
C3138
47
R3135
0.1
C3122
47
R3137
XX
R3151
47
R3148
25V
0.1
C3130
0.1
C3104
0.1C3129
0.1
C3108
47
R3110
47
R3105
0.1
C3109
47
R3126
47R3104
47R3121
47
R3106
0.1
C3137
47
R3160
XX
R3140
10k
R3157
47
R3116
0.1
C3112
47
R3102
R3125
4.7k
0.1
C3121
0.1
C3119
0.1
C3131
0.1
C3111
10pF
C3132
1
C3100
47
R3114
47R3141
0.1C3127
47R3145
100
R3130
47R3103
47R3122
0.1
C3116
47
R3133
100
R3101
47R3113
0.1
C3123
0.1
C3115
47R3131
47
R3149
47R3156
XX
R3139
0.1
C3117
47
R3120
47
R3117
47
R3147
0.1
C3106
R3124
4.7k
0.1
C3133
0.1
C3125
0UH
FB3111
0UH
FB3112
0UH
FB3110
0UHFB3109
0UH
FB3105
0UH
FB3106
0UHFB3107
0UH
FB3108
0uHFB3103
100
C3101 4.7
C3118
0.82UH
L3100
DVREF
EMMA_RDATA[2]
EVFIELD
EMMA_RDATA[5]
EMMA_RADD[5]
EMMA_RDATA[7]
EMMA_RDATA[6]
EMMA_RADD[6]
VDO[7]
EMMA_RADD[0]
EMMA_RADD[3]
IREQB
EMMA_RDATA[0]
EMMA_RADD[2]
EMMA_RDATA[4]
NAND_CLE
EMMA_RADD[11]
EMMA_RDATA[1]
EMMA_RADD[13]
EMMA_RADD[9]
NAND_RBB
EMMA_RADD[8]
EMMA_RADD[4]
GCSB2
NAND_ALE
EMMA_RADD[7]
EMMA_RADD[10]
EMMA_RADD[1]
EMMA_RADD[12]
EMMA_RDATA[3] PCE1B
VCK
EMMA_RADD[24]
EMMA_RADD[25]
EMMA_RADD[15]
EMMA_RADD[21]
EMMA_RADD[16]
EMMA_RDATA[8]
EMMA_RADD[20]
EMMA_RADD[18]
EMMA_RADD[19]
VDO[3]
VDO[5]
EMMA_RADD[17]
VDO[0]
VDO[1]
EMMA_RDATA[15]
VDO[2]
RADD[9]
RADD[17]
RADD[14]
RADD[8]
RADD[15]
RADD[7]
RADD[23]
RADD[24]
RADD[3]
RADD[1]
RADD[4]
RADD[6]
EMMA_RADD[14]
EMMA_RADD[9]
EMMA_RADD[17]
EMMA_RADD[8]
EMMA_RADD[14]
EMMA_RADD[15]
EMMA_RADD[23]
EMMA_RADD[7]
EMMA_RADD[24]
EMMA_RADD[3]
EMMA_RADD[6]
EMMA_RADD[4]
EMMA_RADD[1]
EMMA_RADD[0]
EMMA_RDATA[14]
EMMA_RDATA[13]
EMMA_RDATA[12]
EMMA_RDATA[11]
EMMA_RDATA[10]
EMMA_RDATA[9]
EMMA_RDATA[8]
EMMA_RDATA[7]
EMMA_RDATA[6]
EMMA_RDATA[5]
EMMA_RDATA[4]
EMMA_RDATA[3]
EMMA_RDATA[2]
EMMA_RDATA[1]
EMMA_RDATA[0]
RDATA[14]
RDATA[13]
RDATA[12]
RDATA[11]
RDATA[9]
RDATA[8]
RDATA[10]
RDATA[7]
RDATA[5]
RDATA[4]
RDATA[6]
RDATA[3]
RDATA[1]
RDATA[0]
RDATA[2]
RDATA[15] EMMA_RDATA[15]
STPERRB
VDO[6]
VDO[4]
DADD[4]
DADD[5]
DADD[7]
DADD[8]
DADD[11]
DRASB
DCLK
DQM0
DQS1
DQ[9]
DQ[11]
DQ[13]
DQ[15]
DADD[2]
DADD[6]
DADD[10]
DADD[9]
DADD[12]
DCASB
DQM1
DQ[8]
DQ[10]
DQ[12]
DQ[14]
DADD[3]
DADD[1]
DADD[0]
DBA1
DBA0
DCSB
DCLKB
DQS0
DQ[6]
DQ[4]
DQ[2]
DQ[0]
DWEB
DQ[7]
DQ[5]
DQ[3]
DQ[1]
GRDYB
EMMA_RDATA[11]
EMMA_RDATA[12]
EMMA_RDATA[9]
EMMA_RDATA[10]
EMMA_RDATA[14]
EMMA_RDATA[13]
EMMA_RADD[22]
EMMA_RADD[23]
STSCHGB
SPKRB
VS2B
VHS
VVS
sht1_1.5V
EMMA_RADD[2]
EMMA_RADD[5]
EMMA_RADD[25]
EMMA_RADD[12]
EMMA_RADD[22]
EMMA_RADD[10]
EMMA_RADD[11]
EMMA_RADD[13]
EMMA_RADD[19]
EMMA_RADD[18]
EMMA_RADD[20]
EMMA_RADD[16]
EMMA_RADD[21]
RADD[5]
RADD[25]
RADD[12]
RADD[22]
RADD[18]
RADD[20]
RADD[16]
RADD[21]
RADD[19]
RADD[13]
RADD[11]
RADD[10]
RADD[2]
RADD[0]
THESE CAPACITORS TO BE PLACED UNDERNEATH BGA
THESE CAPACITORS TO BE PLACED UNDERNEATH BGA
THESE CAPACITORS TO BE PLACED UNDERNEATH BGA
THESE CAPACITORS TO BE PLACED UNDERNEATH BGA
THESE CAPACITORS TO BE PLACED UNDERNEATH BGA
BOARD VERSION RESISTORS - MOUNT ON
SIDE-A WITH JL’S ON SIDE-B
N
1/7 DIGITAL I/F
N..-LE4B
MULTI-MEDIA PROCESSOR
6.3V
COMPONENTS MARKED AS XX ARE NOT FITTED ON THIS MODEL

ABCDE F GHI JKLMN
1
2
3
4
5
6
7
8
9
10
11
O
- 62 -
~ N Board Schematic Diagram [ Digital I/F ] Page 2/7 ~
+3V3D
RDATA[0-15]
ATX
NAND_ALE,NAND_CLE,NAND_RBB
+3V3D
FOEB
FCSB1
FWEB
nNAND_WP
48 43
65
46
4321
47 45 44 42 41 3738
3940
12
10 11
987
36 313233
3435
181716
151413
30 29 28 27 26 25
242322212019
IC3206
NC
NC
NC
NC
NC
GND
RB
FOE
CE
NC
NC
VCC
VSS
NC
NC
CLE
ALE
WE
WP
NC
NC
NC
NC
NC NC
NC
NC
NC
I/O1
I/O2
IO/3
IO/4
NC
NC
NC
VSS
VCC
NC
NC
NC
IO/5
IO/6
IO/7
IO/8
NC
NC
NC
NC
+3V3D_STRAPS
68
RB3209
1
2
3
4
5
6
7
8
DQ[0-15]
68
RB3203
1
2
3
4
5
6
7
8
100RB3201
1
2
3
4
5
6
7
8
+2V5D_DDR
DBA0,DBA1,DCASB,DCLK,DCLKB,DCSB,DQM0,DQM1,DQS0,DQS1,DRASB,DVREF,DWEB
68
RB3204
1
2
3
4
5
6
7
8
68
RB3208
1
2
3
4
5
6
7
8
100
RB3206
1
2
3
4
5
6
7
8
100
RB3202
1
2
3
4
5
6
7
8
100
RB3207
1
2
3
4
5
6
7
8
DADD[0-12]
6.3V
100
C3212
PWMOUT
+3V3D
CLK27M
27MHz
X3200
0uH
FB3200
0uH
FB3201
100
RB3200
1
2
3
4
5
6
7
8
48
9
5356
1
495051
2
55 54 52
345678
47
10
46 45 44 43 42
11 12 13 14 15
41 40 39 38 37 36 35
16 17 18 19 20 21 22
34
33
23 24 3225 31302926 27 28
5758
59606162
63
646566
IC3200
EDD1216AATA-6B-E
VDD
DQ0
VDDQ
DQ1
DQ2
VSSQ
DQ3
DQ4
VDDQ
DQ5
DQ6
VSSQ
DQ7
NC
VDDQ
LDQS
NC
VDD
NC
LDM
WE
CAS
RAS
CS
NC
BS0
BS1
A10
A0
A1
A2
A3
DQ15
VSS
A4
A5
A6
A7
A8
A9
A11
A12
NC
CKE
CLK
CLK
UDM
VSS
VREF
NC
UDQS
VSSQ
NC
DQ8
VDDQ
DQ9
DQ10
VSSQ
DQ11
DQ12
VDDQ
DQ13
DQ14
VSSQ
VSS
VDD
8765
4321
KA5SDKASO1TSL
IC3201
X1
NC
VIN
GND
REFOUT
Vcc
NC
X2
1k
R3238
XX
R3217
2.2k
R3212 1k
R3262
1k
R3224
10V
4.7
C3201
XX
R3233
2.2k
R3214
0.001
C3230
10V
4.7
C3211
470
R3251
100
R3203
0.1
C3219
1k
R3236
XX
R3215
1k
R3218
2.2k
R3220
0.1
C3207
0.1
C3210
2.2k
R3213
68
R3240
68
R3202
1k
R3206
1/16W
RN-CP
100
R3200
100
R3204
1/16W
100
R3201
10k
R3239
XX
R3208
XX
R3207
XX
R3235
2.2k
R3211
0.1
C3203
1k
R3227
1/16W
47
R3205
XX
R3226
10V
0.1
C3200
XX
R3221
XX
R3219
0.1
C3202
10V
4.7
C3217
10V
0.1
C3216
50V
0.001
C3215
1k
R3234
0.1
C3220
XX
R3209
100
R3242
XX
R3210 0.1
C3218
10V
XX
R3231
10V
0.1
C3214
1k
R3230
XX
R3263
10V
0.1C3208
1k
R3216
10V
0.1
C3209
10V
0.1
C3205
1k
R3232
XX
R3223
1k
R3229
1k
R3222
XX
R3225
XX
R3228
10V
1
C3206
XX
R3237
6p
C3204
6p
C3213
RDATA[10]
RDATA[2]
RDATA[5]
RDATA[4]
RDATA[12]
RDATA[15]
RDATA[13]
RDATA[0]
RDATA[1]
RDATA[6]
RDATA[9]
ATX
RDATA[8]
RDATA[11]
RDATA[14]
RDATA[7]
NAND_ALE
NAND_CLE
RDATA[0]
RDATA[1]
RDATA[3]
RDATA[4]
RDATA[5]
RDATA[7]
RDATA[6]
RDATA[2]
RDATA[3]
NAND_RBB
DQ[14]
DCLK
DADD[2]
DQ[10]
DQM0
DBA1
DQ[9]
DADD[9]
DQ[12]
DADD[1]
DADD[12]
DADD[6]
DQ[6]
DCASB
DQ[7] DQ[8]
DADD[5]
DADD[0]
DVREF
DQ[4]
DQ[5]
DQ[11]
DQ[0]
DQ[3]
DADD[7]
DWEB
DVREF
DRASB
DADD[3]
DADD[10]
DQ[2]
DADD[11]
DQS1
DQ[1]
DCSB
DADD[4]
DQ[15]
DCLKB
DBA0
DQ[13]
DADD[8]
DQM1
DQS0
STRAP PINS
NAND FLASH
BIG ENDIAN
FULL MERGE
FULL MERGE
FIXED (DEBUG)
166MHz MAIN CPU CLOCK
166MHz MAIN CPU CLOCK
EDINT DISABLED
132.75 MHz DDR CLK
132.75 MHz DDR CLK
132.75 MHz DDR CLK
ROM BUS BIG ENDIAN
EXTERNAL BOOT
8 BIT MODE
NAND BOOT FCSB1
RESERVED
RESERVED
RESERVED
RDATA[0] = 1 -> MIPS32 IS BIG-ENDIAN
RDATA[2:1] = 10 -> FULL MERGE MODE
RDATA[3] = 0 -> FIXED (DEBUG)
RDATA[5:4] = 01 -> VRCLK = 166 MHz
RDATA[6] = 0 -> EDINT DISABLED
RDATA[9:7] = 011 -> MEMORY MCLK = 133 MHz
RDATA[10] = 1 -> ROM IS BIG ENDIAN
RDATA[11] = 0 -> NAND FLASH IS 256Mb OR LESS
RDATA[12] = 1 -> USE INTERNAL BOOT ROM
RDATA[15:13] = 000 -> USE NAND FLASH
ATX (SPDIF) = 1 -> USE FCS1B FOR NAND BOOT
PLACE THESE CAPACITORS CLOSE TO IC PINS.
DDR SDRAM
27MHZ CLOCK
PLACE THESE CLOSE TO PIN 49 OF IC
FIT FOR
EJTAG
JTAG
FIT FOR
PLACE ALL THE STRAP RESISTORS IN THE SAME LOCATION ON THE PWB
LAYOUT NOTE:-
REMOVE GND PLANE AROUND IC3201 AND X3200
AND ALSO FROM UNDERNEATH X3200 AND IC3201
INCLUDING TRACKS FROM XTAL TO IC.
N
2/7
N..-LE4B
TC58DVM72A1TG00
128-MB1T EEPROM
CRYSTAL CONTROLLED
OSCILLATOR
COMPONENTS MARKED AS XX ARE NOT FITTED ON THIS MODEL
DDR MEMORY

ABCDE F GHI JKLMN
1
2
3
4
5
6
7
8
9
10
11
O
- 63 -
~ N Board Schematic Diagram [ Digital I/F ] Page 3/7 ~
RDATA[0-15]
IN_TSD[0-7]
RADD[0-25]
FOEB
IN_TS_BCLK,IN_TS_PVAL,IN_TS_PSYNC
nCIPC_EN
nCIPC_EN
nCI_EN
nCIPC_EN
nCIPC_EN
nCI_EN
nCI_EN
nPC_EN
nPC_EN
nPC_EN
nBYPASS_EN
nBYPASS_EN
DIR
0uH
FB3300
CI_EN
PCCARD_EN
CI_BYPASS
FWEB
nPC_EN
nBYPASS_EN
nCI_EN
DIR
DIR
IREQB
CD1B
CD2B
VS1B
nCI_WAIT
IORDB
IOWRB
CARD_RESET
REGB
IOSI16B
PCE0B
FWEB
GCSB3
INPACKB
nCIPC_DATA_EN
nPC_DATA_EN
nPC_DATA_EN
nCIPC_DATA_EN
nDELAY_IOWR
nIOWR
nDELAY_IOWR
nIOWR
1
2
3
4
5
6
7
8
9
10
11
12
13
14
15
16
17
18
19
20
21
22
23
24
25
26
27
28
29
30
31
32
33
34
35
36
37
38
39
40
41
42
43
44
45
46
47
48
49
50
51
52
53
54
55
56
57
58
59
60
61
62
63
64
65
66
67
68
68P
CN3300
+3V3D +3V3D_31
+3V3D_31
+3V3D_31
+3V3D_31
+3V3D_31
+3V3D_31
+3V3D_31
+3V3D_31
+3V3D_31
+3V3D_31
+3V3D_31
+3V3D_31
+3V3D_31
+3V3D_31
+3V3D_31
+3V3D_31
+3V3D_31
+5VD_CI
Mount Mecha
181564021
A3300
10V
0.1
C3304
10V
0.1
C3326
10V
0.1
C3318
10k
R3310
CHIP
100
R3306
10V
0.1
C3321
10k
R3311
4.7k
R3317
1/16W
100
R3324
CHIP
R3308
100
10V
0.1
C3311
10V
0.1
C3314
10V
0.1
C3317
1000p
C3322
10V
0.1
C3313
1/16W
1k
R3303
10V
0.1
C3312
10V
0.1
C3310
10V
0.1
C3324
10V
4.7
C3320
10V
0.1
C3306
10V
0.1
C3309
47
R3325
10k
R3313
10k
R3312
10V
0.1
C3316
10V
0.1
C3315
10V
0.1
C3303
100
R3321
10V
0.1
C3301
10kR3314
10V
4.7
C3300
10V
0.1
C3308
0.1
C3323
1/16W
10k
R3318
10V
4.7
C3307
14 13 12 11 10 9 8
7654321
74LVC32A-PW
IC3315
1A
1B
1Y
2A
2B
2Y
GND 3Y
3A
3B
4Y
4A
4B
Vcc
14 13 12 11 10 9 8
7654321
74LVC00-PW
IC3303
1A
1B
1Y
2A
2B
2Y
GND 3Y
3A
3B
4Y
4A
4B
Vcc
20 19 18 17 16 15 14 13 12 11
109876
54321
74LVC541APW
IC3310
!OE1!
A0
A1
A2
A3
A4
A5
A6
A7
GND Y7
Y6
Y5
Y4
Y3
Y2
Y1
Y0
!OE2!
Vcc
20 19 18 17 16 15 14 13 12 11
109876
54321
74LVC541APW
IC3304
!OE1!
A0
A1
A2
A3
A4
A5
A6
A7
GND Y7
Y6
Y5
Y4
Y3
Y2
Y1
Y0
!OE2!
Vcc
20 19 18 17 16 15 14 13 12 11
109876
54321
74LVC541APW
IC3313
!OE1!
A0
A1
A2
A3
A4
A5
A6
A7
GND Y7
Y6
Y5
Y4
Y3
Y2
Y1
Y0
!OE2!
Vcc
20 19 18 17 16 15 14 13 12 11
109876
54321
74LVC541APW
IC3305
!OE1!
A0
A1
A2
A3
A4
A5
A6
A7
GND Y7
Y6
Y5
Y4
Y3
Y2
Y1
Y0
!OE2!
Vcc
20 19 18 17 16 15 14 13 12 11
109876
54321
74LVC541APW
IC3312
!OE1!
A0
A1
A2
A3
A4
A5
A6
A7
GND Y7
Y6
Y5
Y4
Y3
Y2
Y1
Y0
!OE2!
Vcc
20 19 18 17 16 15 14 13 12 11
109876
54321
74LVC541APW
IC3314
!OE1!
A0
A1
A2
A3
A4
A5
A6
A7
GND Y7
Y6
Y5
Y4
Y3
Y2
Y1
Y0
!OE2!
Vcc
20 19 18 17 16 15 14 13 12 11
109876
54321
74LVC541APW
IC3301
!OE1!
A0
A1
A2
A3
A4
A5
A6
A7
GND Y7
Y6
Y5
Y4
Y3
Y2
Y1
Y0
!OE2!
Vcc
20 19 18 17 16 15 14 13 12 11
109876
54321
74LVC541APW
IC3302
!OE1!
A0
A1
A2
A3
A4
A5
A6
A7
GND Y7
Y6
Y5
Y4
Y3
Y2
Y1
Y0
!OE2!
Vcc
20 19 18 17 16 15 14 13 12 11
109876
54321
74LVC541APW
IC3308
!OE1!
A0
A1
A2
A3
A4
A5
A6
A7
GND Y7
Y6
Y5
Y4
Y3
Y2
Y1
Y0
!OE2!
Vcc
20 19 18 17 16 15 14 13 12 11
109876
54321
74LVC541APW
IC3306
!OE1!
A0
A1
A2
A3
A4
A5
A6
A7
GND Y7
Y6
Y5
Y4
Y3
Y2
Y1
Y0
!OE2!
Vcc
20 19 18 17 16 15 14 13 12 11
109876
54321
74LVC541APW
IC3309
!OE1!
A0
A1
A2
A3
A4
A5
A6
A7
GND Y7
Y6
Y5
Y4
Y3
Y2
Y1
Y0
!OE2!
Vcc
0uH
FB3301
20 19 18 17 16 15 14 13 12 11
109876
54321
74LVT245PW
IC3307
DIR
A0
A1
A2
A3
A4
A5
A6
A7
GND B7
B6
B5
B4
B3
B2
B1
B0
!OE!
Vcc
20 19 18 17 16 15 14 13 12 11
109876
54321
74LVT245PW
IC3311
DIR
A0
A1
A2
A3
A4
A5
A6
A7
GND B7
B6
B5
B4
B3
B2
B1
B0
!OE!
Vcc
14 13 12 11 10 9 8
7654321
74LVC14APW
IC3316
1A
1Y
2A
2Y
3A
3Y
GND 4Y
4A
5Y
5A
6Y
6A
Vcc
nREG
MDI[4]
CA[2]
MDI[0]
MDI[6]
CA[5]
nCE1
CA[11]
MDI[5]
CA[3]
MDI[1]
CD[6]
MDO[5]
MDO[7]
CA[9]
CA[8]
CD[0]
CD[7]
MDI[2]
CD[3]
MDO[3]
CD[4]
CA[6]
CD[2]
CA[0]
MDO[4]
CD[1]
MOVAL
MOSTRT
MDO[6]
CA[4]
MDI[3]
CA[7]
PCCARD_RST
CD[5]
CA[1]
CA[8]
CA[9]
CA[10]
CA[11]
RADD[0]
RADD[1]
RADD[3]
RADD[4]
RADD[5]
RADD[6]
RADD[7]
RADD[8]
RADD[10]
RADD[11]
RDATA[8]
RDATA[9]
RDATA[10]
RDATA[11]
RDATA[12]
RDATA[13]
RDATA[14]
RDATA[15]
CD[0]
CD[1]
CD[2]
CD[3]
CD[4]
CD[5]
CD[6]
CD[7]
MDI[0]
MDI[1]
MDI[2]
MDI[3]
MDI[4]
MDI[5]
MDI[6]
MDI[7]
MICLK
MISTRT
MIVAL
MIVAL
MISTRT
MICLK
MDI[7]
MDI[7]
MDI[7]
MDI[6]
MDI[6]
MDI[5]
MDI[5]
MDI[4]
MDI[4]
MDI[3]
MDI[3]
MDI[2]
MDI[2]
MDI[1]
MDI[1]
MDI[0]
MDI[0]
MISTRT
MIVAL
MOVAL
MOSTRT
MOCLK
MOCLK
MDO[0]
MDO[1]
MDO[2]
MDO[0]
MDO[1]
MDO[2]
MDO[3]
MDO[4]
MDO[5]
MDO[6]
MDO[7]
MDO[0]
MDO[1]
MDO[2]
MDO[3]
MDO[4]
MDO[5]
MDO[6]
MDO[7]
RADD[12]
RADD[13]
RADD[14]
CA[12]
CA[13]
CA[14]
RADD[17]
RADD[16]
RADD[15]
RADD[19]
RADD[25]
RADD[24]
RADD[23]
RADD[22]
RADD[21]
RADD[18]
RADD[20]
RDATA[1]
RDATA[7]
RDATA[6]
RDATA[5]
RDATA[4]
RDATA[3]
RDATA[2]
nIREQ
nCD1
nCD2
VS1
nWAIT
RADD[18]
RADD[19]
RADD[20]
RADD[21]
RADD[22]
RADD[23]
RADD[24]
RADD[25]
RADD[16]
RADD[15]
RADD[17]
nCARD_WE
nCE2
nIORD
nIOSI16
nREG
PCCARD_RST
nIORD
nCE2
nCARD_WE
nCE1
REGB
CARD_RESET
IORDB
FWEB
CA[12]
CA[13]
CA[14]
CARD_OEB
CARD_OEB
RADD[21]
RADD[18]
RADD[19]
RADD[20]
RADD[22]
RADD[23]
RADD[24]
RADD[25]
RDATA[0]
IN_TSD[0]
IN_TSD[1]
IN_TSD[2]
IN_TSD[3]
IN_TSD[4]
IN_TSD[5]
IN_TSD[6]
IN_TSD[7]
IN_TS_PVAL
IN_TS_PSYNC
IN_TS_BCLK
IN_TS_PVAL
IN_TS_PSYNC
IN_TS_BCLK
IN_TSD[0]
IN_TSD[1]
IN_TSD[2]
IN_TSD[3]
IN_TSD[4]
IN_TSD[5]
IN_TSD[6]
IN_TSD[7]
RADD[16]
RADD[17]
RADD[15]
nCIPC_EN
CA[3]
CA[6]
CA[2]
CA[5]
CA[0]
RADD[2]
CA[7]
CA[4]
CA[1]
RADD[9]
nCIPC_EN
CA[10]
nCI_WAIT
CD1B
CD2B
VS1B
IREQB
nWAIT
VS1
nCD2
nCD1
IOWRB
INPACK
INPACK
INPACKB
nIOSI16
nIOSI16
GCSB3
GCSB3
GCSB3
nIOWR
MICLK
nIREQ
11 6
9
10
TS_IN[7:0] FROM COFDM
ADD[25:18]
ADD[17:15]
TS_BCLK,
TS_PSYNC,
TS_EN
FROM COFDM
TS_BCLK,
TP_SYNC,
TP_EN /
A[17:15]
TO DMX
8
7
D[7:0]
TS[7:0] TO DMX
5
32
12 13
D[15:8]
1
4
BYPASS MODE
A[25:15] / TS TO DMX
PCCARD MODE HI ADDRESS
TS_BCLK,
TS_PSYNC,
TS_EN
FROM COFDM
TS_IN[7:0] FROM COFDM
D3
GND
D4
D5
D6
D7
CE1#
A10
CARD_OEB
A11
A9
A8
A13
A14
WE#
IREQ#
VCC
VPP1
MIVAL/A16
MCLKI/A15
A12
A7
A6
A5
A4
A3
A2
A1
A0
D0
D1
D2
IOIS16#
GND
GND
CD1#
MDO3/D11
MDO4/D12
MDO5/D13
MDO6/D14
MDO7/D15
CE2#
VS1#
IORD#
IOWR#
MISTRT/A17
MDI0/A18
MDI1/A19
MDI2/A20
MDI3/A21
VCC
VPP2
MDI4/A22
MDI5/A23
MDI6/A24
MDI7/A25
MCLK0/VS2#
RESET
WAIT#
INPACK#
REG#
MOVAL/SPKR#
MOSTRT/STSCHG#
MDO0
MDO1
MDO2
CD2#
GND
PCCARD MODE LO ADDRESS
ADD[8:14]
ADD[0:7]
N
3/7
N..-LE4B
EXTERNAL CONNECTOR
OCTAL
TRANSCEIVER
OCTAL BUFFER
OCTAL BUFFER
OCTAL BUFFER
OCTAL BUFFER
OCTAL BUFFER
OCTAL BUFFER
OCTAL TRANSCEIVER
OCTAL BUFFER
OCTAL BUFFER
OCTAL BUFFER
OCTAL BUFFER
NAND GATES
OCTAL BUFFER
COMPONENTS MARKED AS XX ARE NOT FITTED ON THIS MODEL
4 OR GATES
SCHMITT TRIGGERS

ABCDE F GHI JKLMN
1
2
3
4
5
6
7
8
9
10
11
O
- 64 -
~ N Board Schematic Diagram [ Digital I/F ] Page 4/7 ~
+5VA
YUV_Y_OUT
CVBS
CVBS_OUT
YUV_V
YUV_U_OUT
YUV_V_OUT
YUV_U
YUV_Y
YC_C
YC_Y
+5VD
AMCK
ADO
ALRCK
ABCK
0uH
FB3401
8765
4321
IC3401
NJM3404AM-TE1
A_OUT
A-IN
A+INV-
B+IN B-IN B_OUT V+
LEFT_N
RIGHT_N
+9VA
1
2
3
4
5
6
7
8
9
10
11
12
13
14
BRN
14P
CN3401
SPDIF
GND
GND
SCL_TV
SDA_TV
GND
N_RST
GND
RIGHT
GND
LEFT
GND
CVBS
GND
1
2
3
4
5
6
7
8
9
10
11
12
13
14
15
BRN
15P
CN3400
GND
VDO[7]
VDO[6]
GND
VDO[5]
VDO[4]
GND
VDO[3]
VDO[2]
GND
VDO[1]
VDO[0]
GND
VCLK
GND
ADO_OUT
ABCK_OUT
ALRCK_OUT
ALRCK_OUT
ABCK_OUT
ADO_OUT
SDA_TV
SCL_TV
nBOARD_RST
RIGHT_N
YUV_Y_OUT
LEFT_N
YUV_V_OUT
CVBS_OUT YUV_U_OUT
VDO[0-7],VCK
+3V3D
+5VA
+3V3D
+3V3D
6.3V
100
C3412
1V8EMI
+2V5D
0uH
FB3403
16V
10
C3409
RB501V-40TE-17
D3402
+9VA
6.3V
100
C3413
0uH
FB3404
+1V5D
12345
PQ070XZ01ZPH
IC3403
Vin
Vc
Vo
Vadj
GND
+2V5D
0uH
FB3405
+5VD
0uH
FB3407
0uH
FB3406
12345
PQ070XZ01ZPH
IC3402
VIN
EN
VOUT
VREF
GND
16V
10
C3425
16V
10
C3407
6.3V
220
C3433
6.3V
100
C3434
6.3V
100
C3435
6.3V
100
C3436
0uH
FB3400
0uH
FB3402
1
2
3
4
5
6
7
8
9
10
11
11P
CN3403
+5VD
+5VD
+5VA
GND
GND
GND
+3V3D
+3V3D
GND
GND
GND
+5VD
nCI_OVR
+3V3D
CI_PWR_EN
nMODEM_OVR
MODEM_EN
8765
4321
LM3526MX-H/J5000396
IC3404
EN_A
FLAG_A
FLAG_B
EN_B
OUT_B
GND
Vcc
OUT_A
+5VD_MODEM
+5VD_CI
+3V3D
+3V3D
Q3408
2SC5658T2LQ/R
Q3409
2SC5658T2LQ/R
Q3407
2SC5658T2LQ/R
Q3400
2SC5658T2LQ/R
Q3406
2SC5658T2LQ/R
Q3403
2SA2029T2LQ/R
8765
4321
WM8727GED/RV
IC3400
DATA
BCKI
LRCK
MCK RO
VSS
VDD
LO
1
2
3
4
5
6
7
8
9
10
10P
CN3402
BRN
YUV_U
GND
YUV_V
GND
YUV_Y
GND
GND
ALRCK
ABCK
ADO
Q3401
2SC5658T2LQ/R
Q3405
2SA2029T2LQ/R
Q3402
2SC5658T2LQ/R
Q3410
2SA2029T2LQ/R
Q3411
2SA2029T2LQ/R
Q3404
2SC5658T2LQ/R
2SC5658T2LQ/R
Q3412
ATX
+3V3D
820
R3471
820
R3479
820
R3474
390
R3486
390
R3483
390
R3482
470
R3478
470
R3469
470
R3406
XX
R3405
39k
R3447
R3477
XX
0.1
C3423
0.1
C3402
0
R3440
1k
R3444
10k
R3462
1k
R3430
100p
C3419
0.1
C3414
15k
R3466
12k
R3400
10V
0.1
C3427
10V
0.1
C3426
15k
R3456
10V
0.1
C3418
47
R3422
47
R3433
10V
0.1
C3429
XX
R3412
10V
0.1
C3410
R3441
47
10V
0.1
C3431
0.1
C3405
1k
R3445
470
R3475
470
R3429
100p
C3420
10V
4.7
C3422
XX
R3413
25V
0.1
C3424
15k
R3490
39k
R3446
1/16W
1k
R3457
220
R3488
10V
0.1
C3403
0
R3421
10k
R3448
47
R3423
25V
0.1
C3443
1/16W
1k
R3464
47
R3435
470
R3472
0.1
C3447
100
R3459
15k
R3451
10V
0.1
C3415
470
R3442
15k
R3468
10V
1
C3441
XX
C3401
10p
C3452
12k
R3467
47
R3434
10k
R3461
470
R3470
100
R3458
470
R3427
10V
0.1
C3417
15k
R3449
10p
C3451
10V
0.1
C3430
12k
R3438
16V
0.01
C3404
220
R3487
10p
C3450
15k
R3453
25V
0.1
C3442
1/16W
47
R3455
0.1
C3448
25V
0.1
C3406 10
R3484
470
R3473
XX
R3410
15k
R3452
10V
4.7
C3421
1/16W
1k
R3463
0
R3439
10V
0.1
C3428
XX
R3402
470
R3415
1
10V
C3438
0.1
C3449
1k
R3492
0.1
C3439
10V
100
R3493
470
R3407
10V
1
C3440
XX
R3404
15k
R3401
100
R3481
1k
R3460
470
R3428
820
R3408
47
R3436
XX
R3409
10V
0.1
C3408
12k
R3465
10k
R3450
XX
R3411
15k
R3491
1/16W
390
R3454
220
R3489
220
R3424
100
R3480
R3476
XX
XX
R3403
10p
C3411
0.1
C3416
0
R3485
10V
0.1
C3432
RB706F-40
D3401
RB706F-40
D3400
1
2
3
4
5
6
7
8
9
9P
CN3404
+2V5D
+2V5D
+2V5D
GND
GND
GND
+9VA
GND
GND
6.3V
22
C3445
6.3V
22
C3444
6.3V
22
C3446
6.3V
22
C3400
0UH
FB3416
0UH
FB3417
0UH
FB3412
0UH
FB3420
0UH
FB3415
0UH
FB3418
0UH
FB3419
0UH
FB3413
0UH
FB3414
0uH
FB3408
0UH
FB3410
0UH
FB3409
0UH
FB3411
DAC_R
DAC_L
VDO[4]
VDO[6]
VDO[5]
VDO[7]
VDO[2]
VDO[3]
VCK
VDO[0]
VDO[1]
COMPOSITE
VIDEO
AUDIO DAC CIRCUIT
AMPLIFIER GAIN = 2.0
VIDEO CIRCUIT
GAIN = R3415 + (R3407 + R3408)
-----------------------
(R3407 + R3408)
OPEN/SHORTS COUNTERMEASURE
PLACE CLOSE TO IC
1V8 REG
Cu Heatsink
-----------
Add 20mmx20mm area
Connect to TAB of
Regulator
1V5 REG
Cu Heatsink
-----------
Add 20mmx20mm area
Connect to TAB of
Regulator
MODEM & CI PWR SWITCH
GAIN = R3483 + (R3473 + R3474)
-----------------------
(R3473 + R3474)
GAIN = R3486 + (R3478 + R3479)
-----------------------
(R3478 + R3479)
ALL VIDEO SIGNALS (YUV AND CVBS)
ARE NOT DESIGNED TO DRIVE A LOW IMPEDANCE LOAD
N
4/7
N..-LE4B
GAIN = R3482 + (R3470 + R3471)
-----------------------
(R3470 + R3471)
D/A CONVERTER
OPERATIONAL
AMPLIFIER
REGULATOR
REGULATOR
COMPONENTS MARKED AS XX ARE NOT FITTED ON THIS MODEL
5V POWER SWITCH
TO AG BOARD
CN2304
TO AG BOARD
CN2302
TO JB BOARD
CN5404

ABCDE F GHI JKLMN
1
2
3
4
5
6
7
8
9
10
11
O
- 65 -
~ N Board Schematic Diagram [ Digital I/F ] Page 5/7 ~
IN_TS_BCLK,IN_TS_PVAL,IN_TS_PSYNC
IN_TSD[0-7]
1
2
3
4
5
6
7
8
8P
CN3503
GND
DIGITAL IF1
DIGITAL IF2
GND
IF AGC
GND
SDA_TUNER
SCL_TUNER
+3V3D
0uH
FB3501
3V3_IIC
RB501V-40TE-17
D3504
0uH
FB3502
10uH
L3500
EMI
FL3500
3V3AVDD
1V8FILTER
3V3AVDD
nFE_RST
0uH
FB3503
0uH
FB3504
SCL_COFDM
0.1uH
L3504
12345678
910111213141516
17
18
19
20
21
22
29
28
27
26
25
24
23
30
31
32
33 34 35 36 37 38 39 40 41 42 43 44 45 46 47 48
49
50
51
52
53
54
55
56
57
58
59
60
61
62
63
64
IC3504
CXD1976R-T6
DVss
DVdd
INTRPTN
RESETN
TSCLK
TSVALID
TSSYNC
TSERR
CVss
CVdd
TSD0
TSD1
TSD2
TSD3
TSD4
TSD5
TSD6
TSD7
DVdd
DVss
CVdd
CVss
CVdd
CVss
XTALI
XTALO
CVss
CVdd
CVss
CVdd
CVss
CVdd
DVss
DVdd
TDO
TDI
TMS
TCK
TRSTN
CVss
CVdd
REF1 VIN
VCM
DAREFP
DAREFN
REXT
AVss
AVdd
AVss
AVdd
AVdd
AVss
AINP
AINN
CVdd
CVss
IFAGC
QSCLK
QSDA
RFAGC/GPO
TESTMODE
SDA
SCL
A0
3V3_IIC
0uH
FB3509
1V8EMI
47
RB3501
0.47uH
L3501
SDA_COFDM
1V8FILTER
3V3FILTER+
0.1uH
L3503
0uH
FB3505
3V3FILTER+
47
RB3500
0uH
FB3507
0.1uH
L3502
1V8FILTER
1V8FILTER
3V3AVDD
3V3FILTER+
3V3FILTER+
6.3V
100
C3513
RXD2B
0uH
FB3547
0uH
FB3553
FB3554
0uH
TXD1B
0uH
FB3551
nMODEM_EN
0uHFB3552
0uH
FB3557
0uH
FB3550
CTS1B
+3V3D
RXD1B
+3V3D_MODEM
0uH
FB3548
RTS1B
0uH
FB3546
0uH
FB3549
nMODEM_EN
nSMC_RST
MODEM_EN
nSMC_INT
+3V3D
TXD2B
Q3504
DTC114EKA-T146
FB3555
0uH
+5VD
+3V3D_MODEM
+5VD_MODEM
20.480MHz
X3500
JL3510
JL3511
JL3512
100
R3506
100
R3564
10k
R3504
100
R3562
1/16W
1.5k
R3558
4.7k
R3511
1/16W
R3548
10k
1/16W
2.2k
R3543
1/16W
10k
R3544
1/16W
100
R3561
1/16W
10k
R3518
1/16W
10k
R3542
2.2k
R3537
CHIP
10V
0.1
C3570
1/16W
2.2k
R3545
1/16W
47k
R3550
50V
82p
C3527
10V
0.1
C3521 CHIP
0
R3508
47
R3560
4.7k
R3510
R3517 47
1M
R3566
10V
0.1
C3571
10V
0.1
C3522
10V
0.1
C3514
16V
0.01
C3536
50V
27p
C3553
0.1
C3542
16V
0.01
C3544
16V
0.01
C3547
1/16W
47k
R3559
100
R3507
100
R3563
10V
0.1
C3520
0.01
C3534
50V
0.001
C3524
50V
100p
C3532
50V
0.001
C3531
50V
27p
C3552
0.01
C3546
50V
0.001
C3530
0.01
C3549
CHIP
0
R3501
16V
0.01
C3545
1k
R3509
0.1
C3539
0.1
C3518
10k
R3554
50V
0.001
C3525
47R3516
0.01
C3541
16V
0.01
C3535
1/16W
1k
R3505
XX
R3503
0.01
C3533
1/16W
100
R3546
0.1
C3540
10V
4.7
C3509
10V
0.1
C3523
16V
0.01
C3548
CHIP
0
R3500
16V
0.01
C3551
100
R3565
16V
0.01
C3537
CHIP
0
R3502
XX
R3553
16V
0.01
C3550
16V
0.01
C3543
16V
0.01
C3538
50V
82p
C3529
1/16W
100
R3547
50V
22p
C3528
1/16W
100
R3567
50V
22p
C3526
XX
R3549
0.1
C3504
10V
20 19 18 17 16 15 14 13 12 11
12345678910
IC3502
74LVC541APW
!OE1!
A0
A1
A2
A3
A4
A5
A6
A7
GND Y7
Y6
Y5
Y4
Y3
Y2
Y1
Y0
!OE2!
VCC
D3500
BZA862AVL
D3502
BZA862AVL
D3501
BZA862AVL
1
2
3
7654
8
9
10
CN3500
IN_TSD[0]
IN_TSD[3]
IN_TSD[1]
IN_TSD[2]
IN_TS_BCLK
IN_TSD[6]
IN_TS_PVAL
IN_TS_PSYNC
IN_TSD[7]
IN_TSD[5]
IN_TSD[4]
PIN 1 : GND
PIN 2 : nSMC_INT
PIN 3 : DTE-CTS
PIN 4 : DTE-RTS
PIN 5 : nSMC_RST
PIN 6 : SMC_RXD
PIN 7 : SMC_TXD
PIN 8 : DTE-TXD
PIN 9 : DTE-RXD
PIN 10: Vcc
SMARTCARD AND MODEM
SMC/MODEM Connector
COFDM
N
5/7
N..-LE4B
MODEM
OCTAL TRANSCEIVER
COMPONENTS MARKED AS XX ARE NOT FITTED ON THIS MODEL
TO AG BOARD
CN2303
COFDM DEMODULATOR

ABCDE F GHI JKLMN
1
2
3
4
5
6
7
8
9
10
11
O
- 66 -
~ N Board Schematic Diagram [ Digital I/F ] Page 6/7 ~
JIG_MODE
GCSB1
DAMON_INTB
TXD2B
NMI
TXD3B
RXD2B
+3V3D
RXD3B
+5VD
RADD[0-25]
nDAMON_RST
RDATA[0-15]
FCSB0
nRDY_DAMON
FOEB
FWEB
+3V3D
SDA_TV
SCL_TV
SDA_N
SCL_N
+3V3D
+3V3D
nMASTER_RESET
JIG_MODE
NMI
1
2
3
4
5
6
7
8
9
10
11
12
13
14
15
16
17
18
19
20
21
22
23
24
25
26
27
28
29
30
31
32
33
34
35
36
37
38
39
40
41
42
43
44
45
46
47
48
49
50
51
52
53
54
55
56
57
58
59
60
61
62
63
64
65
66
67
68
69
70
71
72
73
74
75
76
77
78
79
80
81
84
83
82
85
86
87
88
89
90
91
92
93
94
95
96
97
98
99
100
CN3607
XX
GND
FWEB
GND
FOEB
GND
GCSB
GND
FCSB
GND
nRDY
GND
nINT
GND
NMI
GND
NC
+3V3D
nRST
GND
JIG
GND
NC
GND
NC
GND
NC
+3V3D
NC
+5VD
NC
+3V3D
NC
GND
NC
GND
NC
GND
NC
GND
NC
GND
NC
GND
NC
GND
NC
+3V3D
TX2
RX2
GND
GND
ADD[0]
ADD[1]
ADD[2]
ADD[3]
ADD[4]
ADD[5]
ADD[6]
ADD[7]
ADD[8]
ADD[9]
ADD[10]
ADD[11]
ADD[12]
ADD[13]
ADD[14]
+3V3D
ADD[15]
ADD[16]
ADD[17]
ADD[18]
ADD[19]
ADD[20]
ADD[21]
ADD[22]
ADD[23]
ADD[24]
ADD[25]
+5VD
NC
DATA[0]
DATA[1]
DATA[2]
DATA[3]
DATA[4]
DATA[5]
DATA[6]
DATA[7]
DATA[8]
DATA[9]
DATA[10]
DATA[11]
DATA[12]
DATA[13]
DATA[14]
DATA[15]
+3V3D
TX1
RX1
GND
PMSINS
PMSSCLK
PMSBS
PMSPON
PMSDIO
+3V3D
RXD2B
TXD3B
RXD3B
JIG_MODE
+3V3D
1
2
3
4
5
6
7
8
9
10
11
12
13
14
15
16
17
18
19
20
CN3602
XX
+3V3D
GND
NC
NC
TXD1B_MAIN
RXD1B_MAIN
TXD2B_MAIN
RXD2B_MAIN
TXD3B_MAIN
RXD3B_MAIN
JIG_MAIN
+3V3D
GND
NC
NC
NC
NC
NC
NC
NC
TXD2B
JTDI
JTDO
1
2
3
4
5
6
7
8
9
10
11
12
CN3603
XX
GND
JTCK
JTDO
JTMS
JTRST
JTDI
GND
+3V3D
EDINT
nEMMA_RST
GND
NMI
nBOARD_RST
JTCK
JTRST
JTMS
JEDINT
NMI
TESTPIN
TMODE0
TMODE2
TMODE1
+3V3D_STRAPS +3V3D_STRAPS
RXD1B
TXD1B
D3603
XX
D3601
XX
D3602
XX D3604
XX
Q3600
XX Q3603
XX
Q3602
XX
Q3601
XX
R3620
100
R3621
100
10k
R3631
XX
R3605
10k
R3623
390
R3638
10kR3610
XX
R3608
XX
R3634
XX
R3632
XX
R3636
XX
R3627
10k
R3647
10k
R3633
XX
R3624
390
R3641
390
R3637
10k
R3645
XX
R3630
10k
R3646
100R3602
10kR3611
10k
R3635
XX
R3625
10kR3617
100R3609
XX
R3628
XX
R3606
390R3640
R3607
XX
100R3642
390R3639
10k
R3629
10k
R3616
100
R3613
XX
R3626
10kR3604
100
R3603
1k
R3601
1
2
3
4
5
6
CN3601
XX
+3V3D
PMSSCLK
PMSDIO
PMSBS
PMSINS
GND
1
2
3
4
5
6
7
8
9
10
11
12
CN3608
XX
GND
RDATA[11]
nMASTER_RESET
RDATA[12]
JIG switch
RDATA[13]
NMI
RDATA[14]
+3V3D
RDATA[15]
NC
NC
JL3628
RADD[3]
RADD[5]
RADD[0]
RADD[6]
RADD[1]
RADD[4]
RADD[2]
RDATA[15]
RDATA[14]
RDATA[13]
RDATA[12]
RDATA[11]
RDATA[10]
RDATA[9]
RDATA[8]
RDATA[7]
RDATA[0]
RADD[25]
RADD[24]
RADD[23]
RADD[22]
RADD[21]
RADD[20]
RADD[19]
RADD[18]
RADD[17]
RADD[16]
RADD[15]
RDATA[1]
RDATA[2]
RDATA[3]
RDATA[4]
RDATA[5]
RDATA[6]
RADD[14]
RADD[13]
RADD[12]
RADD[11]
RADD[10]
RADD[9]
RADD[8]
RADD[7]
RDATA[15]
RDATA[14]
RDATA[13]
RDATA[12]
RDATA[11]
DaMON CONNECTOR
JTAG/EJTAG CONNECTION
BOOT STRAP (DaMON/NAND FLASH)
I2C_TV I2C_N
FIT FOR
FIT FOR
EJTAG
JTAG
FIT FOR
EJTAG
JTAG
FIT FOR
DEGUG UARTS
MEMORY STICK
N
6/7
N..-LE4B
COMPONENTS MARKED AS XX ARE NOT FITTED ON THIS MODEL

ABCDE F GHI JKLMN
1
2
3
4
5
6
7
8
9
10
11
O
- 67 -
~ N Board Schematic Diagram [ Digital I/F ] Page 7/7 ~
nSW_FE_RESET
nFE_RST
CI_BYPASS
GPO_CLK
CI_PWR_EN
nCI_WAIT
nRDY_DAMON
20 19 18 17 16 15 14 13 12 11
12345678910
IC3801
74LVC273PW
!CL!
1Q
1D
2D
2Q
3Q
3D
4D
4Q
GND CLK
5Q
5D
6D
6Q
7Q
7D
8D
8Q
VCC
nSW_FE_RESET
nRESET
CI_EN
NVM_WP
20 19 18 17 16 15 14 13 12 11
12345678910
IC3802
74LVC273PW
!CL!
1Q
1D
2D
2Q
3Q
3D
4D
4Q
GND CLK
5Q
5D
6D
6Q
7Q
7D
8D
8Q
VCC
nRESET
MODEM_EN
PCCARD_EN
NVM_RST
JIG_MODE
+3V3D
nBOARD_RST
16V
10
C3802
nDAMON_RST
GCSB0
FWEB
FOEB
GPO_CLK
GND
nCI_EN
nPC_EN
nCIPC_EN
RDATA[0-15]
RADD[0-25]
PPORT12
PPORT3
PPORT4
PPORT13
PPORT1
+3V3D
GCSB0
nMASTER_RESET
SDA_N
SCL_N
NVM_WP
0uH
FB3803
nNAND_WP
+3V3D
Q3801
DTC114EKA-T146
Q3804
DTC114EKA-T146
Q3800
DTC114EKA-T146
DTC114EKA-T146
Q3805
D3802 XX
NVM_RST
8765
4321
IC3807
M24128-BWMN6T(A)
SD
!S1!
S2
VSS
SDA
SCL
TEST
VCC
+3V3D
+3V3D
+3V3D_81
+3V3D_81
D3801 XX
D3803 XX
D3804 XX
D3805 XX
nCI_OVR PPORT0
PPORT2
PPORT42
PPORT44
PPORT45
PPORT48
PPORT47
PPORT46
SPKRB
STSCHGB
VS2B
+3V3D
+3V3D
nSMC_RST
+3V3D
+3V3D
nSMC_INT
nMODEM_OVR
D3806 XX
+3V3D
GCSB2
GRDYB
+3V3D
0uH
FB3801
0uH
FB3804
0uH
FB3800
0uH
FB3802
2SC5658T2LQ/R
Q3806
Q3808
D3807 XX
nFTV2005_SEL
FTV_CONFIG0
FTV_CONFIG1
FTV_CONFIG2
FTV_CONFIG2
FTV_CONFIG1
FTV_CONFIG0
nFTV2005_SEL
+3V3D
nMASTER_RESET
1/16W
1k
R3839
1/16W
10k
R3841
100
R3857
100
R3803
10k
R3836
10V
0.1
C3807
XX
R3808
R3895
10k
1k
R3850
10V
0.1
C3817
10k
R3848
10V
0.1
C3810
100
R3806
XX
R3893
100
R3843
100R3810
100R3856
XXR3807
100
R3855
R3851
XX
10V
0.1
C3812
10k
R3837
100
R3815
10k
R3824
100R3854
100
R3849
100
R3830
50V
470p
C3811
XX
R3823
10V
0.1
C3800
100R3818
100
R3835
100
R3817
10V
0.1
C3808
10k
R3822
100
R3828
100R3858
10V
0.1
C3809
100
R3814
1/16W
4.7k
R3862
100
R3853
XX
R3860
0
R3832
XXR3834
XX
R3805
10k
R3838
CHIP
2.2k
R3804
100
R3826
100
R3809
1/16W
1k
R3801
10V
0.1
C3805
XX
C3803
XX
R3847
100
R3859 10V
0.1
C3806
100
R3852
100
R3842
100
R3831
10k
R3899
10k
R3896
100
R3802
XX
R3894
1k
R3827
100
R3821
10V
0.1
C3814
10k
R3825
100
R3861
XX
R3829
10V
0.1
C3801
XX
R3813
C3816
0.1
100
R3819
XX
R3897
10k
R3892
100
R3844
1/16W
470
R3846
XX
R3898
10V
0.1
C3804
10k
R3840
10V
0.1
C3813
100
R3816
100R3820
14 13 12 11 10 9 8
7
654321
74LVC32A-PW
IC3804
1A
1B
1Y
2A
2B
2Y
GND 3Y
3A
3B
4Y
4A
4B
Vcc
14 13 12 11 10 9 8
7
654321
IC3805
74LVC08APW
1A
1B
1Y
2A
2B
2Y
GND 3Y
3A
3B
4Y
4A
4B
VDD
54
321
TC7SH08FU(T5RSOYJF)
IC3806
A
B
GND Y
Vcc
54
321
TC7SH08FU(T5RSOYJF)
IC3803
A
B
GND Y
VCC
1/16W
22k
R3800
1PS184-115
D3800
0uH
FB3805
0uH
FB3806
SDA_COFDM
SCL_COFDM
43
12
PST3629UL
IC3800
GND
Vcc CD
OUT
RDATA[8]
RDATA[1]
RDATA[3]
RDATA[0]
RDATA[9]
RDATA[13]
nFE_RESET
RDATA[5]
RDATA[15]
RDATA[7]
RDATA[14]
RDATA[2]
RDATA[11] RDATA[12]
RDATA[10]
RDATA[6]
RADD[14]
RDATA[4]
SIGN11532
QUAD AND GATE
THIS RESISTOR AND
CAPACITOR TO BE PLACED
CLOSE TO IC3801 AND IC3802
GP OUTPUT
RESET SIGNAL GENERATION
GP INPUT TO EMMA
EEPROM
CI_PWR_EN
MODEM_EN
CI_BYPASS
MODEM_DTR
FASTBLK_GPIO
NVM_WE
PCCARD_EN
CI_EN
nSW_FE_RESET
NVM_RST
RDATA[12]
RDATA[6]
RDATA[1]
RDATA[11]
RDATA[10]
<- RDATA[15]
<- RDATA[13]
<- RDATA[7]
<- RDATA[3]
<- RDATA[14]
RDATA[9]
<- RDATA[5]
<- RDATA[4]
<- RDATA[2]
<- RDATA[8]
PLACE CLOSE TOGETHER
RDATA[0]
S/W OPTION SELECT R’s
N
7/7
N..-LE4B
2 I/P GATE AND
OCTAL D-TYPE
FLIP/FLOP
EEPROM
2SA2029T2LQ/R
2 I/P GATE AND
QUAD 2 I/P OR GATE
RESET IC
COMPONENTS MARKED AS XX ARE NOT FITTED ON THIS MODEL

ABCDE F GHI JKLMN
1
2
3
4
5
6
7
8
9
10
11
O
- 68 -
~ N Printed Wiring Board Conductor Side A ~
~ N Printed Wiring Board Conductor Side B ~
~ N Board Semiconductor Location Table Side A ~
~ N Board Semiconductor Location Table Side B ~
EDOID 4063D4-E5083D1-D1023CI2-G ROTSISNART 4043Q4-G9043Q4-G
1053D4-B1083D1-D6083D1-D5023CI2-E0043Q4-G5043Q3-G0143Q4-H
1063D5-G2083D1-D7083D1-D2053CI4-B1043Q3-G6043Q2-H1143Q4-G
2063D5-G3083D1-D CI 0083CI4-G2043Q4-G7043Q4-G6083Q4-F
3063D4-E4083D1-D0013CI2-G7083CI5-E3043Q4-G8043Q4-E8083Q4-E
EDOID 1033CI9-D8033CI8-F5133CI8-D4053CI01-F ROTSISNART
0043D01-B2033CI8-D9033CI8-F6133CI9-D1083CI8-E2143Q01-B
1043D01-B3033CI9-G0133CI8-F0043CI9-B2083CI7-F4053Q01-G
2043D01-E4033CI8-E1133CI8-E1043CI9-B3083CI9-G0083Q01-B
4053D01-E5033CI8-E2133CI9-E2043CI01-E4083CI8-G1083Q8-G
CI 6033CI8-F3133CI9-F3043CI7-B5083CI9-F4083Q9-G
0023CI7-D7033CI7-D4133CI9-E4043CI01-G6083CI9-G5083Q01-B

- 69 -
5-4. SEMICONDUCTORS
24LC21AT
74LVC541APW
74LVC08APW
74LVC14APW
74LVC273PW
74LVC32A-PW
74LVT245PW-T
BA18BC0FP-E
BA09ST_V5
CXAB070AP
LM318P
LM358N
LM393DT
LM393DT(A)
LM393N
M24C16-MN6T(A)
LM75C1MX-3
LM75C1MX-5
LM3526MX
M24128 BWMN6T A
M24128-BWMN6T
M24128-BWMN6T(A)
M24C32-WMN6T(B)
MC14053 BDR2
MCZ3001D
NJM2904M
MSP3411G-QA-B10
MSP3411G-QA-B11
74LVC32A-PW
74LVC00-PW
74LVC08A-PW
74LVC541A-PW
74LVC273-PW
NJM3404AM-T1
NJM4556AM
NJM4556AD
PCF8593/T118
PQ070XZ01ZPH
PQ1CG2032FZ

- 70 -
TC7SH08F-TE85R
TDA2822D
TDA7269A
TDA7482
UPC1093J-1-T
PQ20VZ-U
PQ30RV11
PQ30RV21
PST3629UL
TC7SH08FU(T5RSOYJF)

REF.NO. PART.NO DESCRIPTION REMARK REF.NO. PART.NO DESCRIPTION REMARK
- 71 -
KDF-E42/50A11E
RM-ED002
SECTION 6
EXPLODED VIEWS
NOTE :
Items with no part number and no description are not
stocked because they are seldom required for routine
service.
The construction parts of an assembled part are indicated
with a collation number in the remarks column.
Items marked “*” are not stocked
since they are seldom required for
routine service. Some delay should
be anticipated when ordering these
items.
6-1. SCREEN MIRROR BLOCK, COVERS
1 2-631-806-31 GRILLE, SPEAKER(42) (E42A11E)
2-631-808-31 GRILLE, SPEAKER(50) (E50A11E)
2 2-590-913-11 BUTTON, POWER
3 2-590-914-11 BUTTON, MULTI
4 1-826-219-11 LOUD SPEAKER (5.5X15CM)
5 4-058-870-01 SCREW, (4X16) W (+) P TAPPING
6 X-2067-166-1 FRAME ASSY SCREEN (E42A11E)
X-2067-114-1 FRAME ASSY SCREEN (E50A11E)
7 2-590-449-21 PLATE (42L), DIFFUSION (E42A11E)
2-590-451-21 PLATE (50L), DIFFUSION (E50A11E)
8 2-590-450-21 PLATE (42F), DIFFUSION (E42A11E)
2-590-452-11 PLATE (50F), DIFFUSION (E50A11E)
9 2-592-457-12 MIRROR (E42A11E)
2-592-456-11 MIRROR (E50A11E)
10 *2-649-045-01 BRACKET H3 (42) (E42A11E)
*2-637-136-01 BRACKET H3 (50) (E50A11E)
11 2-590-902-32 COVER, MIRROR (42) (E42A11E)
2-590-907-33 COVER, MIRROR (50) (E50A11E)
12 *A-1107-972-A H3 BOARD COMPLETE
13 2-631-704-11 COVER REAR (42) (E42A11E)
2-631-704-01 COVER REAR (50) (E50A11E)
14 2-591-156-21 DOOR, LAMP
15 4-097-548-01 CUSHION, FOOT
16 *2-590-915-21 TRAY, CONTROL
17 2-593-048-01 DAMPER
18 2-590-916-11 TRAY, CONTROL (TOP)
19 2-590-917-11 BRACKET, CONTROL TRAY
20 2-593-049-01 LATCH ASSY
21 2-590-918-21 GUIDE, LED
22 *A-1107-970-A H1 BOARD COMPLETE
23 *A-1107-971-A H2 BOARD COMPLETE
24 4-635-966-01 SCREW (HEX)
: 7-685-648-79 SCREW +BVTP 3X12 TYPE2 IT-3
: 7-685-663-79 SCREW +BVTP 4X16 TYPE2 IT-3
E42A11
E50A11
SECTION 6
EXPLODED VIEWS
NOTE :
Items with no part number and no description are not
stocked because they are seldom required for routine
service.
The construction parts of an assembled part are indicated
with a collation number in the remarks column.
Items marked “*” are not stocked
since they are seldom required for
routine service. Some delay should
be anticipated when ordering these
items.
6-1. SCREEN MIRROR BLOCK, COVERS
21
20
24
1
7
11
The components identified by shading
and mark are critical for safety.
Replace only with part number specified.
£
8
9
13
14
13
5
4
6
3
17
16
2
18
19
15
12
10
22
23

REF.NO. PART.NO DESCRIPTION REMARK REF.NO. PART.NO DESCRIPTION REMARK
KDF-E42/50A11E
RM-ED002
- 72 -
21 £ 1-823-715-21 CORD, POWER
22 3-701-810-72 SCREW, TERMINAL
23 4-065-070-01 HOLDER, AC CORD
24 X-2067-113-2 BLOCK, ADJUSTER ASSY
25 *A-1115-078-C P BOARD COMPLETE
26 *A-1151-514-A AG COMPLETE DIG ZAPPING
27 *A-1129-435-A JB WAX COMPLETE DIG
28 *A-1151-409-B N COMPLETE LE4B (ZAPPING)
29 *2-593-078-21 BRACKET, G
30 *2-595-154-02 SHEILD (UPPER A), HDMI
31 *2-632-907-01 BRACKET HDMI
32 *2-637-134-11 BRACKET, TERMINAL
33 *2-637-135-02 BRACKET F
34 *A-1087-559-A C BOARD COMPLETE
: 7-685-648-79 SCREW +BVTP 3X12 TYPE2 IT-3
: 7-685-663-79 SCREW +BVTP 4X16 TYPE2 IT-3
6-2. CHASSIS / BOTTOM BLOCK ASSEMBLY The components identified by shading
and mark are critical for safety.
Replace only with part number specified.
£
21
22
23
27
26
25
28
24
29
30
33
32
31
34

REF.NO. PART.NO DESCRIPTION REMARK REF.NO. PART.NO DESCRIPTION REMARK
KDF-E42/50A12U
RM-ED002
- 73 -
46 *A-1122-463-A T1 MOUNT
47 *2-590-723-21 COVER, SIROCCO FAN
48 *A-1127-037-A T2 MOUNT
49 A-1127-024-A LAMP BLOCK ASSY
50 A-1134-461-A OPTICS UNIT BLOCK ASSY (E50A10E/E50A10U)
51 £ 1-787-373-11 D.C. FAN
52 1-576-912-11 THERMOSTAT
: 7-685-648-79 SCREW +BVTP 3X12 TYPE2 IT-3
: 7-685-663-79 SCREW +BVTP 4X16 TYPE2 IT-3
6-3. LAMP DUCT ASSEMBLY, OPTICS UNIT BLOCK The components identified by shading
and mark are critical for safety.
Replace only with part number specified.
£
53 £ 1-468-936-11 POWER SUPPLY BLOCK
54 £ 1-787-231-11 D.C.FAN (SIROCCO)
55 2-630-699-11 CABINET,BOTTOM (E42A12U)
2-630-699-01 CABINET,BOTTOM (E50A12U)
56 2-590-737-21 KNOB,DOOR
57 2-590-735-11 DOOR,LAMP
58 2-590-736-11 LEVER,LOCK
50
49
51
52
53
54
46
47
48
55
56
57
58
Revision 2.0
(Click inside red box to see related change)
Revision 2.0
(Click inside red box to
see related change)

SECTION 7
ELECTRICAL PARTS LIST
PARTS LISTING TABLE OF CONTENTS
- 74 -
.OTE )TEMSMARKEDhvARENOTSTOCKEDSINCETHEYARESELDOMREQUIREDFORROUTINESERVICE
3OMEDELAYSHOULDBEANTICIPATEDWHENORDERINGTHESEITEMS
0ARTSINDICATED88ONTHE3CHEMATIC$IAGRAMARENOTUSEDINTHISMODELAND
THEREFOREDONOTAPPEARINTHE0ARTS,IST
Page
T1BOARD COMPLETE Parts List : ......................................................................................................................................... 75
C BOARD COMPLETE Parts List : .......................................................................................................................................... 75
T2 BOARD COMPLETE Parts List : ........................................................................................................................................ 80
H3 BOARD COMPLETE Parts List : ........................................................................................................................................ 80
JB BOARD COMPLETE Parts List : ....................................................................................................................................... 81
N BOARD COMPLETE Parts List : .......................................................................................................................................... 92
AG BOARD COMPLETE Parts List : ........................................................................................................................................ 99
H2 BOARD COMPLETE Parts List : ...................................................................................................................................... 104
H1 BOARD COMPLETE Parts List : ...................................................................................................................................... 104
MISCELLANEOUS : ............................................................................................................................................................... 105
ACCESSORIES AND CONNECTORS : ................................................................................................................................. 105
REMOTE COMMANDER : ....................................................................................................................................................... 105
Note: The P Board Schematic Diagram, Printed Wiring Board and Parts List are not indicated
in this manual as the PWB is regarded as a non service item for exchange only.

REF.NO. PART NO. DESCRIPTION REMARK REF.NO. PART NO. DESCRIPTION REMARK
- 75 -
C2519 1-164-505-11 CERAMIC CHIP 2.2UF 16V
C2520 1-128-992-21 ELECT CHIP 47UF 20% 25V
C2521 1-164-156-11 CERAMIC CHIP 0.1UF 25V
C2522 1-164-156-11 CERAMIC CHIP 0.1UF 25V
C2523 1-164-156-11 CERAMIC CHIP 0.1UF 25V
C2524 1-164-156-11 CERAMIC CHIP 0.1UF 25V
C2527 1-128-992-21 ELECT CHIP 47UF 20% 25V
C2529 1-164-156-11 CERAMIC CHIP 0.1UF 25V
C2530 1-164-156-11 CERAMIC CHIP 0.1UF 25V
C2531 1-164-156-11 CERAMIC CHIP 0.1UF 25V
C2551 1-164-156-11 CERAMIC CHIP 0.1UF 25V
C2552 1-164-156-11 CERAMIC CHIP 0.1UF 25V
C2553 1-128-992-21 ELECT CHIP 47UF 20% 25V
C2554 1-164-156-11 CERAMIC CHIP 0.1UF 25V
C2555 1-164-156-11 CERAMIC CHIP 0.1UF 25V
C2556 1-164-156-11 CERAMIC CHIP 0.1UF 25V
C2557 1-128-992-21 ELECT CHIP 47UF 20% 25V
C2558 1-164-156-11 CERAMIC CHIP 0.1UF 25V
C2601 1-164-156-11 CERAMIC CHIP 0.1UF 25V
C2602 1-117-370-11 CERAMIC CHIP 10UF 10V
C2603 1-164-156-11 CERAMIC CHIP 0.1UF 25V
C2605 1-164-156-11 CERAMIC CHIP 0.1UF 25V
C2606 1-164-505-11 CERAMIC CHIP 2.2UF 16V
C2607 1-164-156-11 CERAMIC CHIP 0.1UF 25V
C2609 1-117-370-11 CERAMIC CHIP 10UF 10V
C2610 1-164-156-11 CERAMIC CHIP 0.1UF 25V
C2612 1-164-156-11 CERAMIC CHIP 0.1UF 25V
C2613 1-164-156-11 CERAMIC CHIP 0.1UF 25V
C2615 1-164-156-11 CERAMIC CHIP 0.1UF 25V
C2616 1-126-396-11 ELECT CHIP 47UF 20.00% 16V
C2617 1-164-156-11 CERAMIC CHIP 0.1UF 25V
C2618 1-164-505-11 CERAMIC CHIP 2.2UF 16V
C2619 1-164-505-11 CERAMIC CHIP 2.2UF 16V
C2620 1-126-204-11 ELECT CHIP 47UF 20.00% 16V
C2621 1-164-156-11 CERAMIC CHIP 0.1UF 25V
C2622 1-164-156-11 CERAMIC CHIP 0.1UF 25V
C2623 1-164-156-11 CERAMIC CHIP 0.1UF 25V
C2624 1-164-156-11 CERAMIC CHIP 0.1UF 25V
C2625 1-164-156-11 CERAMIC CHIP 0.1UF 25V
C2626 1-164-156-11 CERAMIC CHIP 0.1UF 25V
C2627 1-126-396-11 ELECT CHIP 47UF 20.00% 16V
C2628 1-128-992-21 ELECT CHIP 47UF 20% 25V
C2629 1-164-156-11 CERAMIC CHIP 0.1UF 25V
C2630 1-164-156-11 CERAMIC CHIP 0.1UF 25V
C2631 1-128-992-21 ELECT CHIP 47UF 20% 25V
C2632 1-164-156-11 CERAMIC CHIP 0.1UF 25V
C2651 1-164-156-11 CERAMIC CHIP 0.1UF 25V
C2652 1-164-156-11 CERAMIC CHIP 0.1UF 25V
C2653 1-128-992-21 ELECT CHIP 47UF 20% 25V
C2654 1-164-156-11 CERAMIC CHIP 0.1UF 25V
* A-1122-463-A T1 BOARD COMPLETE
< CONNECTOR >
CN4306 1-564-705-11 PIN, CONNECTOR (SMALL TYPE) 3P
< SWITCH >
S4320 1-786-591-11 SWITCH, MICRO
* A-1087-559-A C BOARD COMPLETE
< CAPACITOR >
C1322 1-162-964-11 CERAMIC CHIP 0.001UF 10.00% 50V
C1350 1-100-566-91 CERAMIC CHIP 0.1UF 10.00% 25V
C1351 1-128-992-21 ELECT CHIP 47UF 20% 25V
C1366 1-100-566-91 CERAMIC CHIP 0.1UF 10.00% 25V
C1375 1-100-566-91 CERAMIC CHIP 0.1UF 10.00% 25V
C1376 1-162-964-11 CERAMIC CHIP 0.001UF 10.00% 50V
C1377 1-100-566-91 CERAMIC CHIP 0.1UF 10.00% 25V
C1378 1-164-227-11 CERAMIC CHIP 0.022UF 10.00% 25V
C1379 1-100-566-91 CERAMIC CHIP 0.1UF 10.00% 25V
C1380 1-100-566-91 CERAMIC CHIP 0.1UF 10.00% 25V
C1381 1-100-566-91 CERAMIC CHIP 0.1UF 10.00% 25V
C1382 1-162-970-11 CERAMIC CHIP 0.01UF 10.00% 25V
C1383 1-162-970-11 CERAMIC CHIP 0.01UF 10.00% 25V
C1390 1-128-992-21 ELECT CHIP 47UF 20% 25V
C1398 1-100-566-91 CERAMIC CHIP 0.1UF 10.00% 25V
C1399 1-100-566-91 CERAMIC CHIP 0.1UF 10.00% 25V
C2046 1-164-156-11 CERAMIC CHIP 0.1UF 25V
C2047 1-164-505-11 CERAMIC CHIP 2.2UF 16V
C2048 1-164-156-11 CERAMIC CHIP 0.1UF 25V
C2049 1-117-370-11 CERAMIC CHIP 10UF 10V
C2050 1-164-505-11 CERAMIC CHIP 2.2UF 16V
C2052 1-117-370-11 CERAMIC CHIP 10UF 10V
C2072 1-164-156-11 CERAMIC CHIP 0.1UF 25V
C2501 1-164-156-11 CERAMIC CHIP 0.1UF 25V
C2502 1-117-370-11 CERAMIC CHIP 10UF 10V
C2503 1-164-156-11 CERAMIC CHIP 0.1UF 25V
C2505 1-164-156-11 CERAMIC CHIP 0.1UF 25V
C2506 1-164-505-11 CERAMIC CHIP 2.2UF 16V
C2507 1-164-156-11 CERAMIC CHIP 0.1UF 25V
C2509 1-117-370-11 CERAMIC CHIP 10UF 10V
C2510 1-164-156-11 CERAMIC CHIP 0.1UF 25V
C2512 1-164-156-11 CERAMIC CHIP 0.1UF 25V
C2513 1-164-156-11 CERAMIC CHIP 0.1UF 25V
C2514 1-164-156-11 CERAMIC CHIP 0.1UF 25V
C2515 1-128-992-21 ELECT CHIP 47UF 20% 25V
C2516 1-128-992-21 ELECT CHIP 47UF 20% 25V
C2517 1-164-156-11 CERAMIC CHIP 0.1UF 25V
C2518 1-164-505-11 CERAMIC CHIP 2.2UF 16V
T1 CT1T1

REF.NO. PART NO. DESCRIPTION REMARK REF.NO. PART NO. DESCRIPTION REMARK
- 76 -
C2655 1-164-156-11 CERAMIC CHIP 0.1UF 25V
C2656 1-164-156-11 CERAMIC CHIP 0.1UF 25V
C2657 1-164-156-11 CERAMIC CHIP 0.1UF 25V
C2658 1-128-992-21 ELECT CHIP 47UF 20% 25V
C2659 1-164-156-11 CERAMIC CHIP 0.1UF 25V
C2661 1-128-992-21 ELECT CHIP 47UF 20% 25V
C2662 1-164-156-11 CERAMIC CHIP 0.1UF 25V
C2663 1-164-156-11 CERAMIC CHIP 0.1UF 25V
C2664 1-164-156-11 CERAMIC CHIP 0.1UF 25V
C2665 1-164-156-11 CERAMIC CHIP 0.1UF 25V
C2666 1-128-992-21 ELECT CHIP 47UF 20% 25V
C2678 1-162-970-11 CERAMIC CHIP 0.01UF 10.00% 25V
C2679 1-162-970-11 CERAMIC CHIP 0.01UF 10.00% 25V
C2681 1-162-970-11 CERAMIC CHIP 0.01UF 10.00% 25V
C2682 1-162-970-11 CERAMIC CHIP 0.01UF 10.00% 25V
C2684 1-162-970-11 CERAMIC CHIP 0.01UF 10.00% 25V
C2685 1-162-970-11 CERAMIC CHIP 0.01UF 10.00% 25V
C2694 1-162-970-11 CERAMIC CHIP 0.01UF 10.00% 25V
C2697 1-162-970-11 CERAMIC CHIP 0.01UF 10.00% 25V
C2698 1-100-159-91 CERAMIC CHIP 22UF 10% 6.3V
C2699 1-165-884-91 CERAMIC CHIP 2.2UF 10% 6.3V
C2700 1-162-970-11 CERAMIC CHIP 0.01UF 10.00% 25V
C2701 1-164-156-11 CERAMIC CHIP 0.1UF 25V
C2702 1-117-370-11 CERAMIC CHIP 10UF 10V
C2703 1-164-156-11 CERAMIC CHIP 0.1UF 25V
C2705 1-164-156-11 CERAMIC CHIP 0.1UF 25V
C2706 1-164-505-11 CERAMIC CHIP 2.2UF 16V
C2707 1-164-156-11 CERAMIC CHIP 0.1UF 25V
C2709 1-117-370-11 CERAMIC CHIP 10UF 10V
C2710 1-164-156-11 CERAMIC CHIP 0.1UF 25V
C2712 1-164-156-11 CERAMIC CHIP 0.1UF 25V
C2713 1-164-156-11 CERAMIC CHIP 0.1UF 25V
C2715 1-164-156-11 CERAMIC CHIP 0.1UF 25V
C2716 1-126-396-11 ELECT CHIP 47UF 20.00% 16V
C2717 1-164-156-11 CERAMIC CHIP 0.1UF 25V
C2718 1-164-505-11 CERAMIC CHIP 2.2UF 16V
C2719 1-164-505-11 CERAMIC CHIP 2.2UF 16V
C2720 1-126-396-11 ELECT CHIP 47UF 20.00% 16V
C2721 1-164-156-11 CERAMIC CHIP 0.1UF 25V
C2722 1-164-156-11 CERAMIC CHIP 0.1UF 25V
C2723 1-164-156-11 CERAMIC CHIP 0.1UF 25V
C2724 1-164-156-11 CERAMIC CHIP 0.1UF 25V
C2725 1-164-156-11 CERAMIC CHIP 0.1UF 25V
C2726 1-162-970-11 CERAMIC CHIP 0.01UF 10.00% 25V
C2727 1-126-396-11 ELECT CHIP 47UF 20.00% 16V
C2728 1-162-970-11 CERAMIC CHIP 0.01UF 10.00% 25V
C2729 1-164-156-11 CERAMIC CHIP 0.1UF 25V
C2730 1-162-970-11 CERAMIC CHIP 0.01UF 10.00% 25V
C2731 1-165-884-91 CERAMIC CHIP 2.2UF 10% 6.3V
C2732 1-165-989-11 CERAMIC CHIP 10UF 10% 6.3V
C2801 1-164-156-11 CERAMIC CHIP 0.1UF 25V
C2802 1-128-992-21 ELECT CHIP 47UF 20% 25V
C2804 1-128-992-21 ELECT CHIP 47UF 20% 25V
C2836 1-162-926-11 CERAMIC CHIP 82PF 5.00% 50V
C2837 1-162-926-11 CERAMIC CHIP 82PF 5.00% 50V
C2838 1-162-926-11 CERAMIC CHIP 82PF 5.00% 50V
C2839 1-162-926-11 CERAMIC CHIP 82PF 5.00% 50V
C3011 1-117-681-11 ELECT CHIP 100UF 20.00% 16V
C3013 1-117-681-11 ELECT CHIP 100UF 20.00% 16V
C3017 1-117-681-11 ELECT CHIP 100UF 20.00% 16V
C3018 1-126-204-11 ELECT CHIP 47UF 20.00% 16V
C3019 1-164-156-11 CERAMIC CHIP 0.1UF 25V
C3021 1-164-156-11 CERAMIC CHIP 0.1UF 25V
C3025 1-164-156-11 CERAMIC CHIP 0.1UF 25V
C3026 1-164-156-11 CERAMIC CHIP 0.1UF 25V
C3027 1-164-156-11 CERAMIC CHIP 0.1UF 25V
C3029 1-164-156-11 CERAMIC CHIP 0.1UF 25V
C3033 1-164-156-11 CERAMIC CHIP 0.1UF 25V
C3034 1-164-156-11 CERAMIC CHIP 0.1UF 25V
C3035 1-117-681-11 ELECT CHIP 100UF 20.00% 16V
C3037 1-117-681-11 ELECT CHIP 100UF 20.00% 16V
C3056 1-117-681-11 ELECT CHIP 100UF 20.00% 16V
C3057 1-126-204-11 ELECT CHIP 47UF 20.00% 16V
C3061 1-162-927-11 CERAMIC CHIP 100PF 5.00% 50V
C3062 1-162-927-11 CERAMIC CHIP 100PF 5.00% 50V
C3101 1-164-156-11 CERAMIC CHIP 0.1UF 25V
C3102 1-115-156-11 CERAMIC CHIP 1UF 10V
C3103 1-164-156-11 CERAMIC CHIP 0.1UF 25V
C3104 1-124-779-00 ELECT CHIP 10UF 20.00% 16V
C3105 1-164-156-11 CERAMIC CHIP 0.1UF 25V
C3106 1-126-204-11 ELECT CHIP 47UF 20.00% 16V
C3201 1-100-597-91 CERAMIC CHIP 0.1UF 10% 25V
C3202 1-100-597-91 CERAMIC CHIP 0.1UF 10% 25V
C3203 1-165-989-11 CERAMIC CHIP 10UF 10% 6.3V
C3204 1-100-597-91 CERAMIC CHIP 0.1UF 10% 25V
C3205 1-165-989-11 CERAMIC CHIP 10UF 10% 6.3V
C3206 1-100-597-91 CERAMIC CHIP 0.1UF 10% 25V
C3207 1-100-597-91 CERAMIC CHIP 0.1UF 10% 25V
C3208 1-165-989-11 CERAMIC CHIP 10UF 10% 6.3V
C3209 1-100-597-91 CERAMIC CHIP 0.1UF 10% 25V
C3210 1-100-597-91 CERAMIC CHIP 0.1UF 10% 25V
< CONNECTOR >
CN1306 * 1-691-591-11 PIN, CONNECTOR (1.5MM) (SMD)8P
CN2551 * 1-818-761-11 FFC/FPC CONNECTOR (ZIF) 32P
CN2601 * 1-818-761-11 FFC/FPC CONNECTOR (ZIF) 32P
CN2651 * 1-818-761-11 FFC/FPC CONNECTOR (ZIF) 32P
CN3002 * 1-760-388-11 CONNECTOR PIN (SMD) 9P
CN3004 * 1-695-223-21 PIN, CONNECTOR (SMD) 10P
C

REF.NO. PART NO. DESCRIPTION REMARK REF.NO. PART NO. DESCRIPTION REMARK
- 77 -
CN3200 * 1-819-817-11 CONNECTOR (RECEPTACLE) 14P
CN3201 1-694-981-21 EARTH TERMINAL (SMD)
CN3202 1-694-981-21 EARTH TERMINAL (SMD)
< DIODE >
D1320 8-719-069-55 DIODE UDZSTE-175.6B
D1321 6-500-697-01 DIODE UDZSTE-173.3B
< FERRITE BEAD >
FB2010 1-414-921-11 FERRITE 0UH
FB2012 1-414-921-11 FERRITE 0UH
FB2501 1-414-921-11 FERRITE 0UH
FB2502 1-414-921-11 FERRITE 0UH
FB2504 1-414-921-11 FERRITE 0UH
FB2505 1-414-921-11 FERRITE 0UH
FB2506 1-414-921-11 FERRITE 0UH
FB2601 1-414-921-11 FERRITE 0UH
FB2602 1-414-921-11 FERRITE 0UH
FB2603 1-414-921-11 FERRITE 0UH
FB2604 1-414-921-11 FERRITE 0UH
FB2651 1-414-921-11 FERRITE 0UH
FB2653 1-414-921-11 FERRITE 0UH
FB2654 1-414-921-11 FERRITE 0UH
FB2701 1-414-921-11 FERRITE 0UH
FB2702 1-414-921-11 FERRITE 0UH
FB2704 1-414-921-11 FERRITE 0UH
FB3201 1-414-921-11 FERRITE 0UH
FB3202 1-414-921-11 FERRITE 0UH
FB3203 1-414-921-11 FERRITE 0UH
< FILTER >
FL3001 1-233-830-11 FERRITE 37UH
FL3003 1-233-830-11 FERRITE 37UH
FL3007 1-233-830-11 FERRITE 37UH
FL3008 1-233-830-11 FERRITE 37UH
< IC >
IC1300 8-759-369-73 IC NJM4556AM
IC1301 8-759-701-01 IC NJM2904M
IC1302 8-759-701-01 IC NJM2904M
IC2006 8-759-490-41 IC TC74VHCT541AFT(EL)
IC2007 8-759-490-41 IC TC74VHCT541AFT(EL)
IC2009 8-759-476-80 IC LM75CIMX-3
IC2501 8-752-106-13 IC CXA7001R-T6
IC2601 8-752-106-13 IC CXA7001R-T6
IC2614 6-706-960-01 IC CXD9809GF
IC2701 8-752-106-13 IC CXA7001R-T6
IC2801 8-759-388-31 IC PQ20VZ1UJ00H
IC3101 6-703-695-01 IC S-80827CNMC-B8MT2G
IC3102 6-700-319-01 IC M24128-BWMN6T
IC3200 6-701-870-01 IC THC63LVDF84B-T
< JUMPER RESISTOR >
JR3000 1-216-864-11 SHORT CHIP 0
JR3001 1-216-864-11 SHORT CHIP 0
JR3002 1-216-864-11 SHORT CHIP 0
JR3003 1-216-864-11 SHORT CHIP 0
JR3004 1-216-864-11 SHORT CHIP 0
JR3005 1-216-864-11 SHORT CHIP 0
JR3006 1-216-864-11 SHORT CHIP 0
JR3007 1-216-864-11 SHORT CHIP 0
JR3008 1-216-864-11 SHORT CHIP 0
JR3009 1-216-864-11 SHORT CHIP 0
JR3010 1-216-864-11 SHORT CHIP 0
JR3011 1-216-864-11 SHORT CHIP 0
JR3012 1-216-864-11 SHORT CHIP 0
JR3013 1-216-864-11 SHORT CHIP 0
JR3014 1-216-864-11 SHORT CHIP 0
JR3015 1-216-864-11 SHORT CHIP 0
< COIL >
L1300 1-414-754-11 INDUCTOR 10UH
L1310 1-414-754-11 INDUCTOR 10UH
L2004 1-414-754-11 INDUCTOR 10UH
L2501 1-414-754-11 INDUCTOR 10UH
L2502 1-414-754-11 INDUCTOR 10UH
L2504 1-414-754-11 INDUCTOR 10UH
L2505 1-414-754-11 INDUCTOR 10UH
L2506 1-414-754-11 INDUCTOR 10UH
L2601 1-414-754-11 INDUCTOR 10UH
L2602 1-414-754-11 INDUCTOR 10UH
L2603 1-414-754-11 INDUCTOR 10UH
L2604 1-414-754-11 INDUCTOR 10UH
L2605 1-414-754-11 INDUCTOR 10UH
L2606 1-469-549-21 INDUCTOR 1UH
L2607 1-469-549-21 INDUCTOR 1UH
L2651 1-414-754-11 INDUCTOR 10UH
L2652 1-414-754-11 INDUCTOR 10UH
L2701 1-414-754-11 INDUCTOR 10UH
L2702 1-414-754-11 INDUCTOR 10UH
L2704 1-414-754-11 INDUCTOR 10UH
L3001 1-409-556-11 INDUCTOR 47UH
L3004 1-409-556-11 INDUCTOR 47UH
L3011 1-409-556-11 INDUCTOR 47UH
L3012 1-409-556-11 INDUCTOR 47UH
L3101 1-412-029-11 INDUCTOR 10UH
L3201 1-456-583-11 INDUCTOR 0UH
L3202 1-456-583-11 INDUCTOR 0UH
L3203 1-456-583-11 INDUCTOR 0UH
C

REF.NO. PART NO. DESCRIPTION REMARK REF.NO. PART NO. DESCRIPTION REMARK
- 78 -
L3204 1-456-583-11 INDUCTOR 0UH
L3205 1-456-583-11 INDUCTOR 0UH
< TRANSISTOR >
Q1300 8-729-010-29 TRANSISTOR MSD601-RST1
Q2502 8-729-013-28 TRANSISTOR HN1B01FU-TE85R
Q2504 8-729-013-28 TRANSISTOR HN1B01FU-TE85R
Q2602 8-729-013-28 TRANSISTOR HN1B01FU-TE85R
Q2604 8-729-013-28 TRANSISTOR HN1B01FU-TE85R
Q2606 8-729-027-43 TRANSISTOR DTC114EKA-T146
Q2702 8-729-013-28 TRANSISTOR HN1B01FU-TE85R
Q2704 8-729-013-28 TRANSISTOR HN1B01FU-TE85R
Q3101 8-729-422-33 TRANSISTOR 2SD601A-Q-TX
Q3102 8-729-027-23 TRANSISTOR DTA114EKA-T146
< RESISTOR >
R1300 1-216-809-11 METAL CHIP 100 5% 1/10W
R1301 1-216-864-11 SHORT CHIP 0
R1302 1-216-864-11 SHORT CHIP 0
R1303 1-216-864-11 SHORT CHIP 0
R1304 1-216-864-11 SHORT CHIP 0
R1305 1-216-809-11 METAL CHIP 100 5% 1/10W
R1334 1-216-864-11 SHORT CHIP 0
R1336 1-216-797-11 METAL CHIP 10 5% 1/10W
R1337 1-216-821-11 METAL CHIP 1K 5% 1/10W
R1338 1-216-821-11 METAL CHIP 1K 5% 1/10W
R1339 1-218-845-11 METAL CHIP 820 0.5% 1/10W
R1344 1-216-821-11 METAL CHIP 1K 5% 1/10W
R1348 1-216-817-11 METAL CHIP 470 5% 1/10W
R1350 1-216-821-11 METAL CHIP 1K 5% 1/10W
R1352 1-216-837-11 METAL CHIP 22K 5% 1/10W
R1353 1-216-821-11 METAL CHIP 1K 5% 1/10W
R1354 1-216-864-11 SHORT CHIP 0
R1355 1-216-819-11 METAL CHIP 680 5% 1/10W
R1356 1-216-830-11 METAL CHIP 5.6K 5% 1/10W
R1358 1-218-871-11 METAL CHIP 10K 0.5% 1/10W
R1359 1-218-871-11 METAL CHIP 10K 0.5% 1/10W
R1361 1-216-845-11 METAL CHIP 100K 5% 1/10W
R1363 1-216-841-11 METAL CHIP 47K 5% 1/10W
R1365 1-218-897-11 METAL CHIP 120K 0.5% 1/10W
R1366 1-218-879-11 METAL CHIP 22K 0.5% 1/10W
R1367 1-218-895-11 METAL CHIP 100K 0.5% 1/10W
R1368 1-218-871-11 METAL CHIP 10K 0.5% 1/10W
R1369 1-218-871-11 METAL CHIP 10K 0.5% 1/10W
R1370 1-216-849-11 METAL CHIP 220K 5% 1/10W
R1371 1-216-833-11 METAL CHIP 10K 5% 1/10W
R1372 1-216-841-11 METAL CHIP 47K 5% 1/10W
R1373 1-216-839-11 METAL CHIP 33K 5% 1/10W
R1374 1-216-841-11 METAL CHIP 47K 5% 1/10W
R1387 1-216-841-11 METAL CHIP 47K 5% 1/10W
R1398 1-216-864-11 SHORT CHIP 0
R1399 1-216-864-11 SHORT CHIP 0
R2059 1-216-864-11 SHORT CHIP 0
R2060 1-216-809-11 METAL CHIP 100 5% 1/10W
R2061 1-216-809-11 METAL CHIP 100 5% 1/10W
R2062 1-216-809-11 METAL CHIP 100 5% 1/10W
R2063 1-216-864-11 SHORT CHIP 0
R2064 1-216-797-11 METAL CHIP 10 5% 1/10W
R2065 1-216-797-11 METAL CHIP 10 5% 1/10W
R2066 1-216-797-11 METAL CHIP 10 5% 1/10W
R2067 1-216-797-11 METAL CHIP 10 5% 1/10W
R2073 1-216-805-11 METAL CHIP 47 5% 1/10W
R2074 1-216-805-11 METAL CHIP 47 5% 1/10W
R2077 1-216-864-11 SHORT CHIP 0
R2078 1-216-864-11 SHORT CHIP 0
R2079 1-216-864-11 SHORT CHIP 0
R2094 1-216-797-11 METAL CHIP 10 5% 1/10W
R2095 1-216-797-11 METAL CHIP 10 5% 1/10W
R2501 1-216-833-11 METAL CHIP 10K 5% 1/10W
R2502 1-216-864-11 SHORT CHIP 0
R2503 1-216-833-11 METAL CHIP 10K 5% 1/10W
R2504 1-216-813-11 METAL CHIP 220 5% 1/10W
R2505 1-216-805-11 METAL CHIP 47 5% 1/10W
R2506 1-216-805-11 METAL CHIP 47 5% 1/10W
R2507 1-216-864-11 SHORT CHIP 0
R2508 1-216-864-11 SHORT CHIP 0
R2509 1-216-864-11 SHORT CHIP 0
R2511 1-216-864-11 SHORT CHIP 0
R2512 1-216-864-11 SHORT CHIP 0
R2513 1-218-859-11 METAL CHIP 3.3K 0.5% 1/10W
R2514 1-218-845-11 METAL CHIP 820 0.5% 1/10W
R2516 1-218-863-11 METAL CHIP 4.7K 0.5% 1/10W
R2517 1-218-863-11 METAL CHIP 4.7K 0.5% 1/10W
R2519 1-216-823-11 METAL CHIP 1.5K 5% 1/10W
R2520 1-216-864-11 SHORT CHIP 0
R2521 1-216-864-11 SHORT CHIP 0
R2523 1-216-833-11 METAL CHIP 10K 5% 1/10W
R2524 1-216-864-11 SHORT CHIP 0
R2525 1-216-864-11 SHORT CHIP 0
R2526 1-216-864-11 SHORT CHIP 0
R2529 1-216-830-11 METAL CHIP 5.6K 5% 1/10W
R2537 1-216-804-11 METAL CHIP 39 5% 1/10W
R2538 1-216-804-11 METAL CHIP 39 5% 1/10W
R2541 1-216-797-11 METAL CHIP 10 5% 1/10W
R2543 1-216-825-11 METAL CHIP 2.2K 5% 1/10W
R2545 1-216-825-11 METAL CHIP 2.2K 5% 1/10W
R2548 1-216-789-11 METAL CHIP 2.2 5% 1/10W
R2549 1-216-789-11 METAL CHIP 2.2 5% 1/10W
R2553 1-216-797-11 METAL CHIP 10 5% 1/10W
R2601 1-216-833-11 METAL CHIP 10K 5% 1/10W
C

REF.NO. PART NO. DESCRIPTION REMARK REF.NO. PART NO. DESCRIPTION REMARK
- 79 -
R2602 1-216-864-11 SHORT CHIP 0
R2603 1-216-833-11 METAL CHIP 10K 5% 1/10W
R2604 1-216-813-11 METAL CHIP 220 5% 1/10W
R2605 1-216-864-11 SHORT CHIP 0
R2606 1-216-805-11 METAL CHIP 47 5% 1/10W
R2607 1-216-805-11 METAL CHIP 47 5% 1/10W
R2608 1-216-864-11 SHORT CHIP 0
R2610 1-216-864-11 SHORT CHIP 0
R2612 1-216-864-11 SHORT CHIP 0
R2613 1-216-864-11 SHORT CHIP 0
R2614 1-218-859-11 METAL CHIP 3.3K 0.5% 1/10W
R2615 1-218-845-11 METAL CHIP 820 0.5% 1/10W
R2617 1-218-863-11 METAL CHIP 4.7K 0.5% 1/10W
R2618 1-218-863-11 METAL CHIP 4.7K 0.5% 1/10W
R2619 1-216-823-11 METAL CHIP 1.5K 5% 1/10W
R2620 1-216-864-11 SHORT CHIP 0
R2621 1-216-864-11 SHORT CHIP 0
R2624 1-216-833-11 METAL CHIP 10K 5% 1/10W
R2625 1-216-864-11 SHORT CHIP 0
R2626 1-216-864-11 SHORT CHIP 0
R2627 1-216-864-11 SHORT CHIP 0
R2630 1-216-864-11 SHORT CHIP 0
R2631 1-216-864-11 SHORT CHIP 0
R2632 1-216-864-11 SHORT CHIP 0
R2633 1-216-804-11 METAL CHIP 39 5% 1/10W
R2634 1-216-804-11 METAL CHIP 39 5% 1/10W
R2635 1-216-830-11 METAL CHIP 5.6K 5% 1/10W
R2636 1-218-871-11 METAL CHIP 10K 0.5% 1/10W
R2638 1-218-863-11 METAL CHIP 4.7K 0.5% 1/10W
R2642 1-216-797-11 METAL CHIP 10 5% 1/10W
R2644 1-216-825-11 METAL CHIP 2.2K 5% 1/10W
R2646 1-216-825-11 METAL CHIP 2.2K 5% 1/10W
R2649 1-216-789-11 METAL CHIP 2.2 5% 1/10W
R2650 1-216-789-11 METAL CHIP 2.2 5% 1/10W
R2656 1-216-797-11 METAL CHIP 10 5% 1/10W
R2665 1-216-864-11 SHORT CHIP 0
R2668 1-216-864-11 SHORT CHIP 0
R2674 1-216-864-11 SHORT CHIP 0
R2677 1-216-833-11 METAL CHIP 10K 5% 1/10W
R2701 1-216-833-11 METAL CHIP 10K 5% 1/10W
R2702 1-216-864-11 SHORT CHIP 0
R2703 1-216-833-11 METAL CHIP 10K 5% 1/10W
R2704 1-216-805-11 METAL CHIP 47 5% 1/10W
R2705 1-216-805-11 METAL CHIP 47 5% 1/10W
R2706 1-216-864-11 SHORT CHIP 0
R2707 1-216-864-11 SHORT CHIP 0
R2708 1-216-864-11 SHORT CHIP 0
R2710 1-216-864-11 SHORT CHIP 0
R2711 1-216-864-11 SHORT CHIP 0
R2712 1-218-859-11 METAL CHIP 3.3K 0.5% 1/10W
R2713 1-218-845-11 METAL CHIP 820 0.5% 1/10W
R2715 1-218-863-11 METAL CHIP 4.7K 0.5% 1/10W
R2716 1-218-863-11 METAL CHIP 4.7K 0.5% 1/10W
R2717 1-216-823-11 METAL CHIP 1.5K 5% 1/10W
R2718 1-216-864-11 SHORT CHIP 0
R2719 1-216-864-11 SHORT CHIP 0
R2722 1-216-833-11 METAL CHIP 10K 5% 1/10W
R2723 1-216-864-11 SHORT CHIP 0
R2724 1-216-864-11 SHORT CHIP 0
R2725 1-216-864-11 SHORT CHIP 0
R2728 1-216-804-11 METAL CHIP 39 5% 1/10W
R2729 1-216-804-11 METAL CHIP 39 5% 1/10W
R2730 1-216-833-11 METAL CHIP 10K 5% 1/10W
R2731 1-216-801-11 METAL CHIP 22 5% 1/10W
R2732 1-216-805-11 METAL CHIP 47 5% 1/10W
R2733 1-216-830-11 METAL CHIP 5.6K 5% 1/10W
R2734 1-216-805-11 METAL CHIP 47 5% 1/10W
R2735 1-216-805-11 METAL CHIP 47 5% 1/10W
R2736 1-216-805-11 METAL CHIP 47 5% 1/10W
R2737 1-216-805-11 METAL CHIP 47 5% 1/10W
R2738 1-216-864-11 SHORT CHIP 0
R2739 1-216-805-11 METAL CHIP 47 5% 1/10W
R2740 1-216-797-11 METAL CHIP 10 5% 1/10W
R2741 1-216-864-11 SHORT CHIP 0
R2742 1-216-825-11 METAL CHIP 2.2K 5% 1/10W
R2743 1-216-805-11 METAL CHIP 47 5% 1/10W
R2744 1-216-825-11 METAL CHIP 2.2K 5% 1/10W
R2745 1-216-809-11 METAL CHIP 100 5% 1/10W
R2746 1-216-809-11 METAL CHIP 100 5% 1/10W
R2747 1-216-789-11 METAL CHIP 2.2 5% 1/10W
R2748 1-216-789-11 METAL CHIP 2.2 5% 1/10W
R2749 1-216-809-11 METAL CHIP 100 5% 1/10W
R2750 1-216-797-11 METAL CHIP 10 5% 1/10W
R2751 1-216-813-11 METAL CHIP 220 5% 1/10W
R2752 1-216-809-11 METAL CHIP 100 5% 1/10W
R2753 1-216-809-11 METAL CHIP 100 5% 1/10W
R2754 1-216-864-11 SHORT CHIP 0
R2801 1-218-871-11 METAL CHIP 10K 0.5% 1/10W
R2802 1-218-847-11 METAL CHIP 1K 0.5% 1/10W
R2803 1-216-864-11 SHORT CHIP 0
R3017 1-216-864-11 SHORT CHIP 0
R3019 1-216-864-11 SHORT CHIP 0
R3026 1-216-864-11 SHORT CHIP 0
R3027 1-216-864-11 SHORT CHIP 0
R3101 1-216-841-11 METAL CHIP 47K 5% 1/10W
R3102 1-216-819-11 METAL CHIP 680 5% 1/10W
R3104 1-216-833-11 METAL CHIP 10K 5% 1/10W
R3106 1-216-833-11 METAL CHIP 10K 5% 1/10W
R3107 1-216-805-11 METAL CHIP 47 5% 1/10W
R3109 1-216-833-11 METAL CHIP 10K 5% 1/10W
C

REF.NO. PART NO. DESCRIPTION REMARK REF.NO. PART NO. DESCRIPTION REMARK
- 80 -
R3110 1-216-833-11 METAL CHIP 10K 5% 1/10W
R3111 1-216-805-11 METAL CHIP 47 5% 1/10W
R3113 1-216-833-11 METAL CHIP 10K 5% 1/10W
R3176 1-216-829-11 METAL CHIP 4.7K 5% 1/10W
R3200 1-218-668-11 METAL CHIP 100 0.5% 1/10W
R3201 1-218-668-11 METAL CHIP 100 0.5% 1/10W
R3202 1-218-668-11 METAL CHIP 100 0.5% 1/10W
R3203 1-216-801-11 METAL CHIP 22 5% 1/10W
R3204 1-218-668-11 METAL CHIP 100 0.5% 1/10W
R3205 1-218-668-11 METAL CHIP 100 0.5% 1/10W
R3206 1-216-801-11 METAL CHIP 22 5% 1/10W
R3207 1-216-845-11 METAL CHIP 100K 5% 1/10W
R3208 1-216-805-11 METAL CHIP 47 5% 1/10W
< RESISTOR CHIP >
RB2013 1-233-796-11 RES, NETWORK (1608)
RB2501 1-233-574-11 RES, CHIP NETWORK 10 (3216)
RB2502 1-233-574-11 RES, CHIP NETWORK 10 (3216)
RB2503 1-233-574-11 RES, CHIP NETWORK 10 (3216)
RB2553 1-233-782-91 RES, NETWORK 10 (1608)
RB2601 1-233-782-91 RES, NETWORK 10 (1608)
RB2602 1-233-574-11 RES, CHIP NETWORK 10 (3216)
RB2603 1-233-574-11 RES, CHIP NETWORK 10 (3216)
RB2604 1-233-574-11 RES, CHIP NETWORK 10 (3216)
RB2629 1-233-785-91 RES, NETWORK 100 (1608)
RB2630 1-233-785-91 RES, NETWORK 100 (1608)
RB2631 1-233-785-91 RES, NETWORK 100 (1608)
RB2633 1-234-372-21 RES, NETWORK 100 (1005X4)
RB2634 1-234-372-21 RES, NETWORK 100 (1005X4)
RB2635 1-233-785-91 RES, NETWORK 100 (1608)
RB2636 1-234-372-21 RES, NETWORK 100 (1005X4)
RB2637 1-234-372-21 RES, NETWORK 100 (1005X4)
RB2640 1-233-785-91 RES, NETWORK 100 (1608)
RB2641 1-234-372-21 RES, NETWORK 100 (1005X4)
RB2642 1-234-372-21 RES, NETWORK 100 (1005X4)
RB2653 1-233-782-91 RES, NETWORK 10 (1608)
RB2701 1-233-574-11 RES, CHIP NETWORK 10 (3216)
RB2702 1-233-574-11 RES, CHIP NETWORK 10 (3216)
RB2703 1-233-574-11 RES, CHIP NETWORK 10 (3216)
RB3102 1-233-784-91 RES, NETWORK 47 (1608)
RB3104 1-233-789-11 RES, NETWORK 10K (1608)
RB3201 1-233-575-11 RES, CHIP NETWORK 22 (3216)
RB3202 1-233-575-11 RES, CHIP NETWORK 22 (3216)
RB3203 1-233-575-11 RES, CHIP NETWORK 22 (3216)
RB3204 1-233-575-11 RES, CHIP NETWORK 22 (3216)
RB3205 1-233-575-11 RES, CHIP NETWORK 22 (3216)
RB3206 1-233-796-11 RES, NETWORK (1608)
RB3207 1-233-796-11 RES, NETWORK (1608)
RB3208 1-233-796-11 RES, NETWORK (1608)
RB3209 1-233-575-11 RES, CHIP NETWORK 22 (3216)
C T2 H3
* A-1127-037-A T2 BOARD COMPLETE
< CONNECTOR >
CN4340 * 1-564-518-11 PLUG, CONNECTOR 3P
< SWITCH >
S4340 1-786-591-11 SWITCH, MICRO
* A-1107-972-A H3 BOARD COMPLETE
A9001 * 4-042-408-02 PIN(45), WIRE
< CAPACITOR >
C3856 1-162-964-11 CERAMIC CHIP 0.001UF 10.00% 50V
C3857 1-162-964-11 CERAMIC CHIP 0.001UF 10.00% 50V
C4300 1-107-826-11 CERAMIC CHIP 0.1UF 10.00% 16V
C4301 1-162-964-11 CERAMIC CHIP 0.001UF 10.00% 50V
C4303 1-162-964-11 CERAMIC CHIP 0.001UF 10.00% 50V
C4305 1-162-968-11 CERAMIC CHIP 0.0047UF 10.00% 50V
C4307 1-162-968-11 CERAMIC CHIP 0.0047UF 10.00% 50V
C4309 1-162-927-11 CERAMIC CHIP 100PF 5.00% 50V
< CONNECTOR >
CN4300 1-784-828-11 CONNECTOR, D SUB
CN4301 1-564-509-11 PLUG, CONNECTOR 6P
CN4302 1-764-334-11 PIN, CONNECTOR(PCB)(V TYPE)11P
CN4303 * 1-816-979-51 PLUG, CONNECTOR 8P
CN4304 1-565-666-12 TERMINAL, S 4P
CN4305 * 1-564-507-11 PLUG, CONNECTOR 4P
< DIODE >
D4300 8-719-069-55 DIODE UDZSTE-175.6B
D4301 8-719-016-73 DIODE STZ6.8T
D4302 8-719-016-73 DIODE STZ6.8T
D4303 8-719-016-73 DIODE STZ6.8T
D4304 8-719-016-73 DIODE STZ6.8T
D4305 8-719-016-73 DIODE STZ6.8T
D4306 8-719-016-73 DIODE STZ6.8T
D4307 8-719-069-55 DIODE UDZSTE-175.6B
D4308 8-719-069-55 DIODE UDZSTE-175.6B
D4309 8-719-069-55 DIODE UDZSTE-175.6B
D4310 8-719-069-55 DIODE UDZSTE-175.6B
D4311 8-719-069-55 DIODE UDZSTE-175.6B
D4312 8-719-069-55 DIODE UDZSTE-175.6B
D4313 8-719-069-55 DIODE UDZSTE-175.6B
< FERRITE BEAD >
FB4300 1-414-813-11 FERRITE 0UH

REF.NO. PART NO. DESCRIPTION REMARK REF.NO. PART NO. DESCRIPTION REMARK
- 81 -
< FILTER >
FL4300 1-239-897-22 FERRITE 0UH
FL4301 1-239-897-22 FERRITE 0UH
FL4302 1-239-897-22 FERRITE 0UH
< IC >
IC4300 8-759-661-55 IC ST24FC21M6TR
< SOCKET >
J4300 1-580-443-11 JACK, PIN 3P
J4301 1-566-822-21 JACK
J4302 1-568-267-11 JACK
< COIL >
L4301 1-414-189-31 INDUCTOR 100UH
L4302 1-414-189-31 INDUCTOR 100UH
L4303 1-410-985-42 INDUCTOR 0.22UH
< TRANSISTOR >
Q4300 8-729-010-05 TRANSISTOR MSB709-RT1
< RESISTOR >
R3881 1-216-853-11 METAL CHIP 470K 5% 1/10W
R3883 1-216-853-11 METAL CHIP 470K 5% 1/10W
R3889 1-216-864-11 SHORT CHIP 0
R3890 1-216-864-11 SHORT CHIP 0
R3891 1-216-864-11 SHORT CHIP 0
R3892 1-216-864-11 SHORT CHIP 0
R3893 1-216-864-11 SHORT CHIP 0
R4300 1-216-835-11 METAL CHIP 15K 5% 1/10W
R4301 1-216-805-11 METAL CHIP 47 5% 1/10W
R4302 1-216-835-11 METAL CHIP 15K 5% 1/10W
R4303 1-216-805-11 METAL CHIP 47 5% 1/10W
R4304 1-216-813-11 METAL CHIP 220 5% 1/10W
R4305 1-216-805-11 METAL CHIP 47 5% 1/10W
R4307 1-216-849-11 METAL CHIP 220K 5% 1/10W
R4308 1-216-849-11 METAL CHIP 220K 5% 1/10W
R4312 1-216-864-11 SHORT CHIP 0
R4313 1-216-864-11 SHORT CHIP 0
R4314 1-216-805-11 METAL CHIP 47 5% 1/10W
R4315 1-216-805-11 METAL CHIP 47 5% 1/10W
R4316 1-216-864-11 SHORT CHIP 0
R4317 1-216-821-11 METAL CHIP 1K 5% 1/10W
R4318 1-216-845-11 METAL CHIP 100K 5% 1/10W
R4321 1-216-864-11 SHORT CHIP 0
R4322 1-216-864-11 SHORT CHIP 0
R4323 1-216-864-11 SHORT CHIP 0
H3 JB
< VARISTOR >
VDR4300 1-803-974-21 VARISTOR, CHIP (1608)
VDR4301 1-803-974-21 VARISTOR, CHIP (1608)
* A-1129-435-A JB_WAX COMPLETE DIG
* 2-109-150-01 SHEET, RADIATION
4-087-203-01 PLASTIC RIVET
< CAPACITOR >
C1000 1-164-156-11 CERAMIC CHIP 0.1UF 25V
C1001 1-164-156-11 CERAMIC CHIP 0.1UF 25V
C1002 1-164-156-11 CERAMIC CHIP 0.1UF 25V
C1003 1-164-156-11 CERAMIC CHIP 0.1UF 25V
C1004 1-124-779-00 ELECT CHIP 10UF 20.00% 16V
C1005 1-124-779-00 ELECT CHIP 10UF 20.00% 16V
C1006 1-125-777-11 CERAMIC CHIP 0.1UF 10.00% 10V
C1007 1-124-779-00 ELECT CHIP 10UF 20.00% 16V
C1008 1-125-777-11 CERAMIC CHIP 0.1UF 10.00% 10V
C1009 1-125-777-11 CERAMIC CHIP 0.1UF 10.00% 10V
C1010 1-125-777-11 CERAMIC CHIP 0.1UF 10.00% 10V
C1011 1-125-777-11 CERAMIC CHIP 0.1UF 10.00% 10V
C1012 1-125-777-11 CERAMIC CHIP 0.1UF 10.00% 10V
C1014 1-125-777-11 CERAMIC CHIP 0.1UF 10.00% 10V
C1015 1-125-777-11 CERAMIC CHIP 0.1UF 10.00% 10V
C1016 1-164-874-11 CERAMIC CHIP 100PF 5.00% 50V
C1017 1-125-777-11 CERAMIC CHIP 0.1UF 10.00% 10V
C1018 1-164-874-11 CERAMIC CHIP 100PF 5.00% 50V
C1019 1-162-921-11 CERAMIC CHIP 33PF 5.00% 50V
C1020 1-125-777-11 CERAMIC CHIP 0.1UF 10.00% 10V
C1021 1-162-921-11 CERAMIC CHIP 33PF 5.00% 50V
C1022 1-164-874-11 CERAMIC CHIP 100PF 5.00% 50V
C1023 1-125-777-11 CERAMIC CHIP 0.1UF 10.00% 10V
C1024 1-164-874-11 CERAMIC CHIP 100PF 5.00% 50V
C1028 1-126-396-11 ELECT CHIP 47UF 20.00% 16V
C1029 1-126-396-11 ELECT CHIP 47UF 20.00% 16V
C1032 1-125-777-11 CERAMIC CHIP 0.1UF 10.00% 10V
C1037 1-127-715-91 CERAMIC CHIP 0.22UF 10% 16V
C1050 1-162-927-11 CERAMIC CHIP 100PF 5.00% 50V
C2500 1-126-396-11 ELECT CHIP 47UF 20.00% 16V
C2501 1-107-826-11 CERAMIC CHIP 0.1UF 10.00% 16V
C2502 1-107-826-11 CERAMIC CHIP 0.1UF 10.00% 16V
C2504 1-107-826-11 CERAMIC CHIP 0.1UF 10.00% 16V
C2505 1-126-396-11 ELECT CHIP 47UF 20.00% 16V
C2506 1-125-891-11 CERAMIC CHIP 0.47UF 10.00% 10V
C2507 1-162-970-11 CERAMIC CHIP 0.01UF 10.00% 25V
C2508 1-162-970-11 CERAMIC CHIP 0.01UF 10.00% 25V
C2509 1-125-889-91 CERAMIC CHIP 2.2UF 10% 10V
C2510 1-164-227-11 CERAMIC CHIP 0.022UF 10.00% 25V
C2511 1-162-970-11 CERAMIC CHIP 0.01UF 10.00% 25V

REF.NO. PART NO. DESCRIPTION REMARK REF.NO. PART NO. DESCRIPTION REMARK
- 82 -
C2516 1-162-970-11 CERAMIC CHIP 0.01UF 10.00% 25V
C2517 1-127-715-91 CERAMIC CHIP 0.22UF 10% 16V
C2518 1-162-915-11 CERAMIC CHIP 10PF 0.50PF 50V
C2519 1-126-394-11 ELECT CHIP 10UF 20.00% 16V
C2520 1-107-826-11 CERAMIC CHIP 0.1UF 10.00% 16V
C2521 1-162-970-11 CERAMIC CHIP 0.01UF 10.00% 25V
C2522 1-126-396-11 ELECT CHIP 47UF 20.00% 16V
C2523 1-107-826-11 CERAMIC CHIP 0.1UF 10.00% 16V
C2524 1-126-396-11 ELECT CHIP 47UF 20.00% 16V
C2526 1-107-826-11 CERAMIC CHIP 0.1UF 10.00% 16V
C2527 1-107-826-11 CERAMIC CHIP 0.1UF 10.00% 16V
C2528 1-107-826-11 CERAMIC CHIP 0.1UF 10.00% 16V
C2529 1-127-760-11 CERAMIC CHIP 4.7UF 10% 6.3V
C2530 1-162-970-11 CERAMIC CHIP 0.01UF 10.00% 25V
C2531 1-126-396-11 ELECT CHIP 47UF 20.00% 16V
C2532 1-126-396-11 ELECT CHIP 47UF 20.00% 16V
C2533 1-162-970-11 CERAMIC CHIP 0.01UF 10.00% 25V
C2534 1-107-826-11 CERAMIC CHIP 0.1UF 10.00% 16V
C2535 1-126-396-11 ELECT CHIP 47UF 20.00% 16V
C2536 1-107-826-11 CERAMIC CHIP 0.1UF 10.00% 16V
C2537 1-126-396-11 ELECT CHIP 47UF 20.00% 16V
C2543 1-107-826-11 CERAMIC CHIP 0.1UF 10.00% 16V
C2550 1-125-891-11 CERAMIC CHIP 0.47UF 10.00% 10V
C2551 1-125-891-11 CERAMIC CHIP 0.47UF 10.00% 10V
C2552 1-125-891-11 CERAMIC CHIP 0.47UF 10.00% 10V
C2553 1-125-891-11 CERAMIC CHIP 0.47UF 10.00% 10V
C2554 1-125-891-11 CERAMIC CHIP 0.47UF 10.00% 10V
C2555 1-125-891-11 CERAMIC CHIP 0.47UF 10.00% 10V
C2558 1-126-396-11 ELECT CHIP 47UF 20.00% 16V
C2559 1-125-891-11 CERAMIC CHIP 0.47UF 10.00% 10V
C2560 1-125-891-11 CERAMIC CHIP 0.47UF 10.00% 10V
C2591 1-126-394-11 ELECT CHIP 10UF 20.00% 16V
C2603 1-162-970-11 CERAMIC CHIP 0.01UF 10.00% 25V
C5000 1-100-566-91 CERAMIC CHIP 0.1UF 10.00% 25V
C5001 1-126-394-11 ELECT CHIP 10UF 20.00% 16V
C5003 1-124-779-00 ELECT CHIP 10UF 20.00% 16V
C5004 1-124-779-00 ELECT CHIP 10UF 20.00% 16V
C5005 1-126-394-11 ELECT CHIP 10UF 20.00% 16V
C5006 1-100-566-91 CERAMIC CHIP 0.1UF 10.00% 25V
C5007 1-100-566-91 CERAMIC CHIP 0.1UF 10.00% 25V
C5009 1-100-566-91 CERAMIC CHIP 0.1UF 10.00% 25V
C5010 1-100-566-91 CERAMIC CHIP 0.1UF 10.00% 25V
C5012 1-100-566-91 CERAMIC CHIP 0.1UF 10.00% 25V
C5013 1-100-566-91 CERAMIC CHIP 0.1UF 10.00% 25V
C5014 1-100-566-91 CERAMIC CHIP 0.1UF 10.00% 25V
C5015 1-100-566-91 CERAMIC CHIP 0.1UF 10.00% 25V
C5017 1-100-566-91 CERAMIC CHIP 0.1UF 10.00% 25V
C5018 1-100-566-91 CERAMIC CHIP 0.1UF 10.00% 25V
C5019 1-100-566-91 CERAMIC CHIP 0.1UF 10.00% 25V
C5020 1-100-566-91 CERAMIC CHIP 0.1UF 10.00% 25V
C5021 1-100-566-91 CERAMIC CHIP 0.1UF 10.00% 25V
C5022 1-100-566-91 CERAMIC CHIP 0.1UF 10.00% 25V
C5024 1-100-566-91 CERAMIC CHIP 0.1UF 10.00% 25V
C5026 1-100-566-91 CERAMIC CHIP 0.1UF 10.00% 25V
C5027 1-100-566-91 CERAMIC CHIP 0.1UF 10.00% 25V
C5028 1-100-566-91 CERAMIC CHIP 0.1UF 10.00% 25V
C5029 1-126-394-11 ELECT CHIP 10UF 20.00% 16V
C5030 1-124-779-00 ELECT CHIP 10UF 20.00% 16V
C5031 1-100-566-91 CERAMIC CHIP 0.1UF 10.00% 25V
C5032 1-100-566-91 CERAMIC CHIP 0.1UF 10.00% 25V
C5033 1-100-566-91 CERAMIC CHIP 0.1UF 10.00% 25V
C5034 1-100-566-91 CERAMIC CHIP 0.1UF 10.00% 25V
C5035 1-100-566-91 CERAMIC CHIP 0.1UF 10.00% 25V
C5036 1-100-566-91 CERAMIC CHIP 0.1UF 10.00% 25V
C5037 1-100-566-91 CERAMIC CHIP 0.1UF 10.00% 25V
C5038 1-162-918-11 CERAMIC CHIP 18PF 5.00% 50V
C5039 1-124-779-00 ELECT CHIP 10UF 20.00% 16V
C5040 1-124-779-00 ELECT CHIP 10UF 20.00% 16V
C5041 1-100-566-91 CERAMIC CHIP 0.1UF 10.00% 25V
C5042 1-162-966-11 CERAMIC CHIP 0.0022UF 10.00% 50V
C5043 1-100-566-91 CERAMIC CHIP 0.1UF 10.00% 25V
C5044 1-162-917-11 CERAMIC CHIP 15PF 5.00% 50V
C5045 1-162-966-11 CERAMIC CHIP 0.0022UF 10.00% 50V
C5046 1-100-566-91 CERAMIC CHIP 0.1UF 10.00% 25V
C5047 1-100-566-91 CERAMIC CHIP 0.1UF 10.00% 25V
C5048 1-100-566-91 CERAMIC CHIP 0.1UF 10.00% 25V
C5049 1-100-566-91 CERAMIC CHIP 0.1UF 10.00% 25V
C5050 1-124-779-00 ELECT CHIP 10UF 20.00% 16V
C5051 1-100-566-91 CERAMIC CHIP 0.1UF 10.00% 25V
C5052 1-100-566-91 CERAMIC CHIP 0.1UF 10.00% 25V
C5058 1-100-566-91 CERAMIC CHIP 0.1UF 10.00% 25V
C5059 1-100-566-91 CERAMIC CHIP 0.1UF 10.00% 25V
C5060 1-100-566-91 CERAMIC CHIP 0.1UF 10.00% 25V
C5061 1-100-566-91 CERAMIC CHIP 0.1UF 10.00% 25V
C5062 1-100-566-91 CERAMIC CHIP 0.1UF 10.00% 25V
C5063 1-100-566-91 CERAMIC CHIP 0.1UF 10.00% 25V
C5064 1-100-566-91 CERAMIC CHIP 0.1UF 10.00% 25V
C5065 1-100-566-91 CERAMIC CHIP 0.1UF 10.00% 25V
C5066 1-100-566-91 CERAMIC CHIP 0.1UF 10.00% 25V
C5067 1-100-566-91 CERAMIC CHIP 0.1UF 10.00% 25V
C5068 1-100-566-91 CERAMIC CHIP 0.1UF 10.00% 25V
C5069 1-124-779-00 ELECT CHIP 10UF 20.00% 16V
C5070 1-162-964-11 CERAMIC CHIP 0.001UF 10.00% 50V
C5071 1-162-964-11 CERAMIC CHIP 0.001UF 10.00% 50V
C5072 1-162-964-11 CERAMIC CHIP 0.001UF 10.00% 50V
C5073 1-162-964-11 CERAMIC CHIP 0.001UF 10.00% 50V
C5074 1-162-964-11 CERAMIC CHIP 0.001UF 10.00% 50V
C5075 1-162-964-11 CERAMIC CHIP 0.001UF 10.00% 50V
C5076 1-162-964-11 CERAMIC CHIP 0.001UF 10.00% 50V
C5077 1-162-964-11 CERAMIC CHIP 0.001UF 10.00% 50V
JB

REF.NO. PART NO. DESCRIPTION REMARK REF.NO. PART NO. DESCRIPTION REMARK
- 83 -
C5078 1-162-964-11 CERAMIC CHIP 0.001UF 10.00% 50V
C5079 1-162-962-11 CERAMIC CHIP 470PF 10.00% 50V
C5080 1-162-962-11 CERAMIC CHIP 470PF 10.00% 50V
C5081 1-100-566-91 CERAMIC CHIP 0.1UF 10.00% 25V
C5082 1-100-566-91 CERAMIC CHIP 0.1UF 10.00% 25V
C5083 1-100-566-91 CERAMIC CHIP 0.1UF 10.00% 25V
C5084 1-100-566-91 CERAMIC CHIP 0.1UF 10.00% 25V
C5085 1-100-566-91 CERAMIC CHIP 0.1UF 10.00% 25V
C5086 1-100-566-91 CERAMIC CHIP 0.1UF 10.00% 25V
C5087 1-100-566-91 CERAMIC CHIP 0.1UF 10.00% 25V
C5088 1-100-566-91 CERAMIC CHIP 0.1UF 10.00% 25V
C5089 1-100-566-91 CERAMIC CHIP 0.1UF 10.00% 25V
C5090 1-100-566-91 CERAMIC CHIP 0.1UF 10.00% 25V
C5091 1-100-566-91 CERAMIC CHIP 0.1UF 10.00% 25V
C5092 1-100-566-91 CERAMIC CHIP 0.1UF 10.00% 25V
C5093 1-100-566-91 CERAMIC CHIP 0.1UF 10.00% 25V
C5094 1-100-566-91 CERAMIC CHIP 0.1UF 10.00% 25V
C5095 1-100-566-91 CERAMIC CHIP 0.1UF 10.00% 25V
C5096 1-100-566-91 CERAMIC CHIP 0.1UF 10.00% 25V
C5097 1-100-566-91 CERAMIC CHIP 0.1UF 10.00% 25V
C5100 1-162-964-11 CERAMIC CHIP 0.001UF 10.00% 50V
C5101 1-162-964-11 CERAMIC CHIP 0.001UF 10.00% 50V
C5102 1-162-964-11 CERAMIC CHIP 0.001UF 10.00% 50V
C5103 1-162-964-11 CERAMIC CHIP 0.001UF 10.00% 50V
C5104 1-162-964-11 CERAMIC CHIP 0.001UF 10.00% 50V
C5105 1-162-964-11 CERAMIC CHIP 0.001UF 10.00% 50V
C5106 1-162-964-11 CERAMIC CHIP 0.001UF 10.00% 50V
C5107 1-162-964-11 CERAMIC CHIP 0.001UF 10.00% 50V
C5108 1-162-964-11 CERAMIC CHIP 0.001UF 10.00% 50V
C5109 1-162-964-11 CERAMIC CHIP 0.001UF 10.00% 50V
C5110 1-162-964-11 CERAMIC CHIP 0.001UF 10.00% 50V
C5111 1-162-964-11 CERAMIC CHIP 0.001UF 10.00% 50V
C5112 1-162-964-11 CERAMIC CHIP 0.001UF 10.00% 50V
C5113 1-162-964-11 CERAMIC CHIP 0.001UF 10.00% 50V
C5114 1-162-964-11 CERAMIC CHIP 0.001UF 10.00% 50V
C5115 1-162-964-11 CERAMIC CHIP 0.001UF 10.00% 50V
C5116 1-162-964-11 CERAMIC CHIP 0.001UF 10.00% 50V
C5117 1-162-964-11 CERAMIC CHIP 0.001UF 10.00% 50V
C5500 1-126-197-11 ELECT CHIP 10UF 20.00% 50V
C5501 1-107-826-11 CERAMIC CHIP 0.1UF 10.00% 16V
C5502 1-107-826-11 CERAMIC CHIP 0.1UF 10.00% 16V
C5503 1-100-566-91 CERAMIC CHIP 0.1UF 10.00% 25V
C5504 1-107-826-11 CERAMIC CHIP 0.1UF 10.00% 16V
C5505 1-107-826-11 CERAMIC CHIP 0.1UF 10.00% 16V
C5507 1-162-974-11 CERAMIC CHIP 0.01UF 50V
C5508 1-162-974-11 CERAMIC CHIP 0.01UF 50V
C5509 1-126-197-11 ELECT CHIP 10UF 20.00% 50V
C5510 1-162-974-11 CERAMIC CHIP 0.01UF 50V
C5511 1-162-974-11 CERAMIC CHIP 0.01UF 50V
C5512 1-162-974-11 CERAMIC CHIP 0.01UF 50V
C5513 1-162-970-11 CERAMIC CHIP 0.01UF 10.00% 25V
C5514 1-162-968-11 CERAMIC CHIP 0.0047UF 10.00% 50V
C5515 1-162-968-11 CERAMIC CHIP 0.0047UF 10.00% 50V
C5516 1-100-566-91 CERAMIC CHIP 0.1UF 10.00% 25V
C5700 1-164-004-11 CERAMIC CHIP 0.1UF 10.00% 25V
C5701 1-128-536-11 ELECT CHIP 100UF 20.00% 25V
C5702 1-128-536-11 ELECT CHIP 100UF 20.00% 25V
C5703 1-100-911-11 CERAMIC CHIP 4.7UF 10% 25V
C5704 1-100-911-11 CERAMIC CHIP 4.7UF 10% 25V
C5705 1-162-970-11 CERAMIC CHIP 0.01UF 10.00% 25V
C5706 1-162-970-11 CERAMIC CHIP 0.01UF 10.00% 25V
C5707 1-165-671-21 ELECT CHIP 470UF 20% 6.3V
C5709 1-165-671-21 ELECT CHIP 470UF 20% 6.3V
C5720 1-164-156-11 CERAMIC CHIP 0.1UF 25V
C5721 1-126-392-11 ELECT CHIP 100UF 20.00% 6.3V
C5722 1-164-156-11 CERAMIC CHIP 0.1UF 25V
C5723 1-126-392-11 ELECT CHIP 100UF 20.00% 6.3V
C5724 1-164-156-11 CERAMIC CHIP 0.1UF 25V
C5725 1-126-392-11 ELECT CHIP 100UF 20.00% 6.3V
C5726 1-164-156-11 CERAMIC CHIP 0.1UF 25V
C5727 1-126-392-11 ELECT CHIP 100UF 20.00% 6.3V
C5728 1-164-156-11 CERAMIC CHIP 0.1UF 25V
C5729 1-126-392-11 ELECT CHIP 100UF 20.00% 6.3V
C5730 1-164-156-11 CERAMIC CHIP 0.1UF 25V
C5731 1-126-392-11 ELECT CHIP 100UF 20.00% 6.3V
C5740 1-164-156-11 CERAMIC CHIP 0.1UF 25V
C5741 1-128-536-11 ELECT CHIP 100UF 20.00% 25V
C5742 1-164-156-11 CERAMIC CHIP 0.1UF 25V
C5743 1-128-536-11 ELECT CHIP 100UF 20.00% 25V
C6370 1-126-396-11 ELECT CHIP 47UF 20.00% 16V
C6371 1-126-396-11 ELECT CHIP 47UF 20.00% 16V
C6372 1-117-681-11 ELECT CHIP 100UF 20.00% 16V
C6373 1-126-396-11 ELECT CHIP 47UF 20.00% 16V
C6374 1-126-396-11 ELECT CHIP 47UF 20.00% 16V
C6375 1-107-826-11 CERAMIC CHIP 0.1UF 10.00% 16V
C6376 1-107-826-11 CERAMIC CHIP 0.1UF 10.00% 16V
C6398 1-162-970-11 CERAMIC CHIP 0.01UF 10.00% 25V
C6399 1-162-970-11 CERAMIC CHIP 0.01UF 10.00% 25V
C6500 1-164-346-11 CERAMIC CHIP 1UF 16V
C6501 1-164-346-11 CERAMIC CHIP 1UF 16V
C7590 1-162-970-11 CERAMIC CHIP 0.01UF 10.00% 25V
C7591 1-162-970-11 CERAMIC CHIP 0.01UF 10.00% 25V
C7800 1-162-964-11 CERAMIC CHIP 0.001UF 10.00% 50V
C7815 1-126-396-11 ELECT CHIP 47UF 20.00% 16V
C7817 1-164-004-11 CERAMIC CHIP 0.1UF 10.00% 25V
C7818 1-164-004-11 CERAMIC CHIP 0.1UF 10.00% 25V
C7819 1-162-966-11 CERAMIC CHIP 0.0022UF 10.00% 50V
C7821 1-107-823-11 CERAMIC CHIP 0.47UF 10.00% 16V
C7822 1-107-823-11 CERAMIC CHIP 0.47UF 10.00% 16V
C7825 1-162-906-11 CERAMIC CHIP 1.5PF 0.25PF 50V
JB

REF.NO. PART NO. DESCRIPTION REMARK REF.NO. PART NO. DESCRIPTION REMARK
- 84 -
C7826 1-162-966-11 CERAMIC CHIP 0.0022UF 10.00% 50V
C7827 1-162-966-11 CERAMIC CHIP 0.0022UF 10.00% 50V
C7828 1-162-966-11 CERAMIC CHIP 0.0022UF 10.00% 50V
C7830 1-107-823-11 CERAMIC CHIP 0.47UF 10.00% 16V
C7831 1-107-823-11 CERAMIC CHIP 0.47UF 10.00% 16V
C7833 1-162-906-11 CERAMIC CHIP 1.5PF 0.25PF 50V
C7834 1-162-927-11 CERAMIC CHIP 100PF 5.00% 50V
C7835 1-162-927-11 CERAMIC CHIP 100PF 5.00% 50V
C7836 1-162-968-11 CERAMIC CHIP 0.0047UF 10.00% 50V
C7838 1-126-396-11 ELECT CHIP 47UF 20.00% 16V
C7839 1-126-394-11 ELECT CHIP 10UF 20.00% 16V
C7840 1-164-004-11 CERAMIC CHIP 0.1UF 10.00% 25V
C7841 1-126-394-11 ELECT CHIP 10UF 20.00% 16V
C7842 1-164-004-11 CERAMIC CHIP 0.1UF 10.00% 25V
C7844 1-162-966-11 CERAMIC CHIP 0.0022UF 10.00% 50V
C7845 1-162-966-11 CERAMIC CHIP 0.0022UF 10.00% 50V
C7846 1-126-394-11 ELECT CHIP 10UF 20.00% 16V
C7847 1-126-394-11 ELECT CHIP 10UF 20.00% 16V
C7849 1-162-928-11 CERAMIC CHIP 120PF 5.00% 50V
C7850 1-164-004-11 CERAMIC CHIP 0.1UF 10.00% 25V
C7851 1-125-891-11 CERAMIC CHIP 0.47UF 10.00% 10V
C7852 1-126-396-11 ELECT CHIP 47UF 20.00% 16V
C7853 1-164-004-11 CERAMIC CHIP 0.1UF 10.00% 25V
C7993 1-165-908-11 CERAMIC CHIP 1UF 10% 10V
C7994 1-165-908-11 CERAMIC CHIP 1UF 10% 10V
C8535 1-164-874-11 CERAMIC CHIP 100PF 5.00% 50V
C9001 1-127-715-91 CERAMIC CHIP 0.22UF 10% 16V
C9004 1-127-715-91 CERAMIC CHIP 0.22UF 10% 16V
C9500 1-162-962-11 CERAMIC CHIP 470PF 10.00% 50V
C9502 1-162-962-11 CERAMIC CHIP 470PF 10.00% 50V
C9504 1-162-962-11 CERAMIC CHIP 470PF 10.00% 50V
C9506 1-162-962-11 CERAMIC CHIP 470PF 10.00% 50V
C9512 1-164-227-11 CERAMIC CHIP 0.022UF 10.00% 25V
C9513 1-162-964-11 CERAMIC CHIP 0.001UF 10.00% 50V
C9514 1-164-227-11 CERAMIC CHIP 0.022UF 10.00% 25V
C9515 1-162-964-11 CERAMIC CHIP 0.001UF 10.00% 50V
C9520 1-128-992-21 ELECT CHIP 47UF 20% 25V
C9521 1-164-227-11 CERAMIC CHIP 0.022UF 10.00% 25V
C9522 1-162-964-11 CERAMIC CHIP 0.001UF 10.00% 50V
C9523 1-164-227-11 CERAMIC CHIP 0.022UF 10.00% 25V
C9524 1-162-964-11 CERAMIC CHIP 0.001UF 10.00% 50V
C9539 1-128-992-21 ELECT CHIP 47UF 20% 25V
C9540 1-128-992-21 ELECT CHIP 47UF 20% 25V
C9541 1-162-970-11 CERAMIC CHIP 0.01UF 10.00% 25V
C9542 1-128-992-21 ELECT CHIP 47UF 20% 25V
C9543 1-128-992-21 ELECT CHIP 47UF 20% 25V
C9559 1-125-889-91 CERAMIC CHIP 2.2UF 10% 10V
C9560 1-125-889-91 CERAMIC CHIP 2.2UF 10% 10V
C9561 1-125-891-11 CERAMIC CHIP 0.47UF 10.00% 10V
C9562 1-125-889-91 CERAMIC CHIP 2.2UF 10% 10V
C9563 1-127-715-91 CERAMIC CHIP 0.22UF 10% 16V
C9565 1-127-861-11 CERAMIC CHIP 2.2UF 10% 16V
C9567 1-127-861-11 CERAMIC CHIP 2.2UF 10% 16V
C9568 1-127-861-11 CERAMIC CHIP 2.2UF 10% 16V
C9569 1-127-861-11 CERAMIC CHIP 2.2UF 10% 16V
C9570 1-117-681-11 ELECT CHIP 100UF 20.00% 16V
C9581 1-127-861-11 CERAMIC CHIP 2.2UF 10% 16V
C9583 1-127-861-11 CERAMIC CHIP 2.2UF 10% 16V
C9585 1-127-861-11 CERAMIC CHIP 2.2UF 10% 16V
C9586 1-127-861-11 CERAMIC CHIP 2.2UF 10% 16V
C9587 1-127-715-91 CERAMIC CHIP 0.22UF 10% 16V
C9588 1-127-715-91 CERAMIC CHIP 0.22UF 10% 16V
C9590 1-165-908-11 CERAMIC CHIP 1UF 10% 10V
C9591 1-165-908-11 CERAMIC CHIP 1UF 10% 10V
C9593 1-127-861-11 CERAMIC CHIP 2.2UF 10% 16V
C9594 1-125-889-91 CERAMIC CHIP 2.2UF 10% 10V
C9596 1-127-861-11 CERAMIC CHIP 2.2UF 10% 16V
C9597 1-127-861-11 CERAMIC CHIP 2.2UF 10% 16V
C9598 1-125-889-91 CERAMIC CHIP 2.2UF 10% 10V
C9600 1-127-715-91 CERAMIC CHIP 0.22UF 10% 16V
C9601 1-127-715-91 CERAMIC CHIP 0.22UF 10% 16V
C9602 1-127-715-91 CERAMIC CHIP 0.22UF 10% 16V
C9603 1-124-779-00 ELECT CHIP 10UF 20.00% 16V
C9604 1-127-715-91 CERAMIC CHIP 0.22UF 10% 16V
C9605 1-127-715-91 CERAMIC CHIP 0.22UF 10% 16V
C9615 1-127-861-11 CERAMIC CHIP 2.2UF 10% 16V
C9616 1-125-889-91 CERAMIC CHIP 2.2UF 10% 10V
C9617 1-127-861-11 CERAMIC CHIP 2.2UF 10% 16V
C9620 1-127-715-91 CERAMIC CHIP 0.22UF 10% 16V
C9621 1-127-715-91 CERAMIC CHIP 0.22UF 10% 16V
C9622 1-127-715-91 CERAMIC CHIP 0.22UF 10% 16V
C9623 1-127-715-91 CERAMIC CHIP 0.22UF 10% 16V
C9641 1-125-889-91 CERAMIC CHIP 2.2UF 10% 10V
C9652 1-164-346-11 CERAMIC CHIP 1UF 16V
C9653 1-164-346-11 CERAMIC CHIP 1UF 16V
C9654 1-164-004-11 CERAMIC CHIP 0.1UF 10.00% 25V
C9655 1-164-388-91 CERAMIC CHIP 270PF 5.00% 50V
C9656 1-162-927-11 CERAMIC CHIP 100PF 5.00% 50V
C9657 1-115-340-11 CERAMIC CHIP 0.22UF 10.00% 25V
< CONNECTOR >
CN5402 1-580-789-22 PIN, CONNECTOR (SMD) 6P
CN5404 1-695-209-21 PIN, CONNECTOR (PC BOARD) 15P
CN8550 1-764-079-21 PIN, CONNECTOR (PC BOARD) 4P
CN8551 * 1-695-890-21 PIN, CONNECTOR (PC BOARD) 12P
CN9500 1-695-549-11 SOCKET, PIN 21P
CN9501 1-695-549-11 SOCKET, PIN 21P
CN9505 1-695-209-21 PIN, CONNECTOR (PC BOARD) 15P
CN9506 1-695-889-21 PIN, CONNECTOR (PC BOARD) 10P
CN9507 * 1-779-268-21 PIN, CONNECTOR (1.5MM)(SMD)11P
JB

REF.NO. PART NO. DESCRIPTION REMARK REF.NO. PART NO. DESCRIPTION REMARK
- 85 -
CN9508 * 1-573-768-21 PIN, CONNECTOR (1.5MM) (SMD)5P
CN9509 1-573-290-21 PIN, CONNECTOR (1.5MM) (SMD)4P
CN9510 * 1-819-817-11 CONNECTOR (RECEPTACLE) 14P
CN9511 * 1-695-210-21 PIN, CONNECTOR (PC BOARD) 15P
CN9512 * 1-793-497-11 CONNECTOR, BOARD TO BOARD 40P
CN9513 1-573-806-21 PIN, CONNECTOR (1.5MM) (SMD)6P
CN9514 * 1-764-080-21 PIN, CONNECTOR (PC BOARD) 8P
< DIODE >
D2501 8-719-081-97 DIODE MMDL914T1
D2502 8-719-081-97 DIODE MMDL914T1
D2503 8-719-081-97 DIODE MMDL914T1
D5701 8-719-073-34 DIODE EC21QS03L-TE12L
D5703 8-719-073-34 DIODE EC21QS03L-TE12L
D5704 6-500-020-01 DIODE MM3Z4V3ST1
D5705 6-500-020-01 DIODE MM3Z4V3ST1
D7807 8-719-069-60 DIODE UDZSTE-179.1B
D9500 8-719-069-60 DIODE UDZSTE-179.1B
D9501 8-719-083-63 DIODE UDZSTE-1713B
D9502 8-719-069-55 DIODE UDZSTE-175.6B
D9503 8-719-069-60 DIODE UDZSTE-179.1B
D9504 8-719-069-55 DIODE UDZSTE-175.6B
D9505 8-719-069-60 DIODE UDZSTE-179.1B
D9506 8-719-069-55 DIODE UDZSTE-175.6B
D9507 8-719-069-60 DIODE UDZSTE-179.1B
D9508 8-719-083-63 DIODE UDZSTE-1713B
D9509 8-719-069-55 DIODE UDZSTE-175.6B
D9510 8-719-069-55 DIODE UDZSTE-175.6B
D9511 8-719-069-60 DIODE UDZSTE-179.1B
D9512 8-719-069-55 DIODE UDZSTE-175.6B
D9513 8-719-069-60 DIODE UDZSTE-179.1B
D9514 8-719-069-55 DIODE UDZSTE-175.6B
D9544 8-719-069-60 DIODE UDZSTE-179.1B
D9545 8-719-069-60 DIODE UDZSTE-179.1B
D9601 8-719-081-97 DIODE MMDL914T1
D9602 8-719-069-60 DIODE UDZSTE-179.1B
D9603 8-719-069-60 DIODE UDZSTE-179.1B
D9604 8-719-069-60 DIODE UDZSTE-179.1B
D9605 8-719-069-55 DIODE UDZSTE-175.6B
D9606 8-719-069-55 DIODE UDZSTE-175.6B
D9609 8-719-069-55 DIODE UDZSTE-175.6B
D9610 8-719-069-55 DIODE UDZSTE-175.6B
D9611 8-719-069-55 DIODE UDZSTE-175.6B
D9612 8-719-069-55 DIODE UDZSTE-175.6B
D9613 8-719-069-55 DIODE UDZSTE-175.6B
D9616 8-719-073-34 DIODE EC21QS03L-TE12L
D9617 8-719-069-55 DIODE UDZSTE-175.6B
D9618 8-719-069-55 DIODE UDZSTE-175.6B
D9619 8-719-069-55 DIODE UDZSTE-175.6B
JB
D9620 8-719-069-55 DIODE UDZSTE-175.6B
D9621 8-719-069-55 DIODE UDZSTE-175.6B
D9622 8-719-069-55 DIODE UDZSTE-175.6B
< FUSE >
F5700 £ 1-576-415-21 FUSE 2A 32V
< FERRITE BEAD >
FB1000 1-414-760-21 FERRITE 0UH
FB5500 1-400-179-21 INDUCTOR 0UH
FB5501 1-400-179-21 INDUCTOR 0UH
FB7800 1-414-760-21 FERRITE 0UH
FB7801 1-414-760-21 FERRITE 0UH
FB8563 1-400-244-11 FERRITE 0UH
< FILTER >
FL2500 1-233-765-21 FILTER
FL5000 1-234-177-21 FERRITE 0UH
FL5001 1-234-177-21 FERRITE 0UH
FL5002 1-234-177-21 FERRITE 0UH
FL5003 1-234-177-21 FERRITE 0UH
FL5004 1-234-177-21 FERRITE 0UH
FL5005 1-234-177-21 FERRITE 0UH
FL5006 1-234-177-21 FERRITE 0UH
FL5007 1-234-177-21 FERRITE 0UH
FL5500 1-234-177-21 FERRITE 0UH
FL5501 1-234-177-21 FERRITE 0UH
< IC >
IC1000 6-704-117-01 IC S-1111B33MC-NYSTFG
IC1001 6-706-640-01 IC BH25FB1WG-TR
IC1002 1-540-151-21 SOCKET, IC
IC1003 6-706-232-01 IC SDA5550M-QB-T
IC1005 6-704-573-01 IC M24C32-WMN6T(B)
IC1006 6-702-313-01 IC PST600IMT
IC1010 6-706-419-01 IC LM393DT (A)
IC2500 6-706-475-01 IC TC7SET02FU(T5RSOJF)
IC2501 8-753-212-10 IC CXA2163AQ-T6
IC2504 6-704-465-01 IC MC74LVX8053DTR2
IC2506 6-704-465-01 IC MC74LVX8053DTR2
IC2507 8-759-524-24 IC TC7WT241FU(TE12R)
IC2601 6-704-465-01 IC MC74LVX8053DTR2
IC5000 6-708-533-01 IC SVPEX-SREVB
IC5500 6-708-183-01 IC K4D263238G-VC36T
IC5700 6-704-407-01 IC PQ1CZ41H2ZPH
IC5701 6-704-407-01 IC PQ1CZ41H2ZPH
IC5720 8-759-832-05 IC BA18BC0FP-E2
IC5721 8-759-832-05 IC BA18BC0FP-E2
IC5722 6-700-394-01 IC BA25BC0FP-E2

REF.NO. PART NO. DESCRIPTION REMARK REF.NO. PART NO. DESCRIPTION REMARK
- 86 -
IC5740 8-759-533-85 IC L88M05T-FA-TL
IC6309 8-759-576-76 IC TDA2822D013TR
IC7402 8-752-072-94 IC CXA1875AM-T4
IC7403 6-706-137-01 IC K6F2008V2E-LF70T00
IC7804 6-701-031-11 IC MSP3411G-QA-B11
IC8500 8-752-072-94 IC CXA1875AM-T4
IC9500 8-752-089-33 IC CXA2069Q-TL
< SOCKET >
J2802 1-819-255-11 PIN JACK 2P
J9154 1-819-721-11 PIN JACK 5P
< COIL >
L1000 1-412-058-11 INDUCTOR 10UH
L2500 1-412-029-11 INDUCTOR 10UH
L2502 1-412-029-11 INDUCTOR 10UH
L2504 1-412-029-11 INDUCTOR 10UH
L2506 1-412-029-11 INDUCTOR 10UH
L2507 1-412-029-11 INDUCTOR 10UH
L2508 1-412-029-11 INDUCTOR 10UH
L2509 1-412-029-11 INDUCTOR 10UH
L2510 1-412-029-11 INDUCTOR 10UH
L5000 1-414-394-11 INDUCTOR 2.2UH
L5001 1-414-394-11 INDUCTOR 2.2UH
L5002 1-414-394-11 INDUCTOR 2.2UH
L5003 1-414-394-11 INDUCTOR 2.2UH
L5004 1-400-179-21 INDUCTOR 0UH
L5005 1-400-179-21 INDUCTOR 0UH
L5006 1-216-801-11 METAL CHIP 22 5% 1/10W
L5007 1-216-801-11 METAL CHIP 22 5% 1/10W
L5008 1-456-984-11 INDUCTOR 0UH
L5009 1-456-984-11 INDUCTOR 0UH
L5010 1-400-179-21 INDUCTOR 0UH
L5012 1-456-984-11 INDUCTOR 0UH
L5013 1-456-984-11 INDUCTOR 0UH
L5014 1-456-984-11 INDUCTOR 0UH
L5015 1-400-179-21 INDUCTOR 0UH
L5700 1-409-529-41 INDUCTOR 10UH
L5701 1-456-786-21 INDUCTOR 47UH
L5702 1-456-786-21 INDUCTOR 47UH
L5729 1-400-784-21 INDUCTOR 4.7UH
L6308 1-412-026-11 INDUCTOR 1UH
L6316 1-412-029-11 INDUCTOR 10UH
L6317 1-412-029-11 INDUCTOR 10UH
L7803 1-412-029-11 INDUCTOR 10UH
L7805 1-412-990-41 INDUCTOR 8.2UH
L7806 1-412-029-11 INDUCTOR 10UH
L7807 1-412-029-11 INDUCTOR 10UH
L9500 1-412-029-11 INDUCTOR 10UH
L9502 1-412-030-11 INDUCTOR 22UH
L9510 1-412-030-11 INDUCTOR 22UH
< TRANSISTOR >
Q2501 8-729-010-05 TRANSISTOR MSB709-RT1
Q2502 8-729-010-05 TRANSISTOR MSB709-RT1
Q2503 8-729-010-05 TRANSISTOR MSB709-RT1
Q2504 8-729-010-05 TRANSISTOR MSB709-RT1
Q2505 8-729-010-29 TRANSISTOR MSD601-RST1
Q2506 8-729-029-00 TRANSISTOR DTC115EUA-T106
Q2508 8-729-029-00 TRANSISTOR DTC115EUA-T106
Q2509 8-729-010-29 TRANSISTOR MSD601-RST1
Q2510 8-729-010-29 TRANSISTOR MSD601-RST1
Q2513 8-729-010-29 TRANSISTOR MSD601-RST1
Q2514 8-729-010-29 TRANSISTOR MSD601-RST1
Q2601 8-729-029-00 TRANSISTOR DTC115EUA-T106
Q3878 8-729-010-29 TRANSISTOR MSD601-RST1
Q3880 8-729-010-05 TRANSISTOR MSB709-RT1
Q3881 8-729-010-29 TRANSISTOR MSD601-RST1
Q5700 8-729-046-04 TRANSISTOR FDS6690A
Q7412 8-729-028-28 TRANSISTOR 2SK2036(TE85L)
Q7416 8-729-010-05 TRANSISTOR MSB709-RT1
Q7800 8-729-010-29 TRANSISTOR MSD601-RST1
Q7801 8-729-010-29 TRANSISTOR MSD601-RST1
Q7802 8-729-010-29 TRANSISTOR MSD601-RST1
Q7803 8-729-010-29 TRANSISTOR MSD601-RST1
Q7806 8-729-010-29 TRANSISTOR MSD601-RST1
Q7810 8-729-010-29 TRANSISTOR MSD601-RST1
Q7811 8-729-010-05 TRANSISTOR MSB709-RT1
Q8490 8-729-010-29 TRANSISTOR MSD601-RST1
Q9500 8-729-010-29 TRANSISTOR MSD601-RST1
Q9510 8-729-927-99 TRANSISTOR 2SC4617R
Q9511 8-729-927-99 TRANSISTOR 2SC4617R
Q9512 8-729-120-28 TRANSISTOR 2SC1623-L5L6
Q9514 8-729-120-28 TRANSISTOR 2SC1623-L5L6
Q9515 8-729-120-28 TRANSISTOR 2SC1623-L5L6
Q9516 8-729-120-28 TRANSISTOR 2SC1623-L5L6
Q9601 8-729-010-29 TRANSISTOR MSD601-RST1
Q9602 6-550-014-01 TRANSISTOR SSM6N15FU(TE85R)
Q9603 8-729-010-05 TRANSISTOR MSB709-RT1
Q9604 8-729-421-19 TRANSISTOR UN2213
Q9605 8-729-010-29 TRANSISTOR MSD601-RST1
Q9606 8-729-028-28 TRANSISTOR 2SK2036(TE85L)
Q9607 8-729-028-28 TRANSISTOR 2SK2036(TE85L)
< RESISTOR >
R1001 1-216-809-11 METAL CHIP 100 5% 1/10W
R1002 1-218-990-81 SHORT CHIP 0
R1003 1-218-990-81 SHORT CHIP 0
R1009 1-216-829-11 METAL CHIP 4.7K 5% 1/10W
JB

REF.NO. PART NO. DESCRIPTION REMARK REF.NO. PART NO. DESCRIPTION REMARK
- 87 -
R1010 1-218-990-81 SHORT CHIP 0
R1011 1-218-990-81 SHORT CHIP 0
R1012 1-218-990-81 SHORT CHIP 0
R1014 1-218-990-81 SHORT CHIP 0
R1016 1-218-990-81 SHORT CHIP 0
R1017 1-218-990-81 SHORT CHIP 0
R1018 1-218-990-81 SHORT CHIP 0
R1019 1-218-973-11 RES-CHIP 47K 5% 1/16W
R1020 1-218-973-11 RES-CHIP 47K 5% 1/16W
R1021 1-218-973-11 RES-CHIP 47K 5% 1/16W
R1027 1-218-990-81 SHORT CHIP 0
R1028 1-216-809-11 METAL CHIP 100 5% 1/10W
R1030 1-216-809-11 METAL CHIP 100 5% 1/10W
R1031 1-218-847-11 METAL CHIP 1K 0.5% 1/10W
R1033 1-218-847-11 METAL CHIP 1K 0.5% 1/10W
R1034 1-218-990-81 SHORT CHIP 0
R1039 1-218-929-11 RES-CHIP 10 5% 1/16W
R1040 1-216-809-11 METAL CHIP 100 5% 1/10W
R1041 1-216-809-11 METAL CHIP 100 5% 1/10W
R1042 1-218-990-81 SHORT CHIP 0
R1043 1-218-990-81 SHORT CHIP 0
R1044 1-218-990-81 SHORT CHIP 0
R1045 1-218-953-11 RES-CHIP 1K 5% 1/16W
R1046 1-218-990-81 SHORT CHIP 0
R1047 1-218-990-81 SHORT CHIP 0
R1059 1-216-809-11 METAL CHIP 100 5% 1/10W
R1060 1-216-817-11 METAL CHIP 470 5% 1/10W
R1063 1-216-809-11 METAL CHIP 100 5% 1/10W
R1064 1-216-809-11 METAL CHIP 100 5% 1/10W
R1065 1-216-809-11 METAL CHIP 100 5% 1/10W
R1069 1-218-965-11 RES-CHIP 10K 5% 1/16W
R1082 1-218-990-81 SHORT CHIP 0
R1083 1-218-965-11 RES-CHIP 10K 5% 1/16W
R1102 1-218-990-81 SHORT CHIP 0
R1103 1-218-990-81 SHORT CHIP 0
R1104 1-218-990-81 SHORT CHIP 0
R1105 1-218-990-81 SHORT CHIP 0
R1106 1-218-990-81 SHORT CHIP 0
R1115 1-216-864-11 SHORT CHIP 0
R1120 1-216-864-11 SHORT CHIP 0
R1126 1-218-941-81 RES-CHIP 100 5% 1/16W
R1127 1-216-864-11 SHORT CHIP 0
R1132 1-216-864-11 SHORT CHIP 0
R1133 1-216-864-11 SHORT CHIP 0
R1205 1-218-965-11 RES-CHIP 10K 5% 1/16W
R1209 1-218-965-11 RES-CHIP 10K 5% 1/16W
R1215 1-216-864-11 SHORT CHIP 0
R2500 1-216-864-11 SHORT CHIP 0
R2501 1-216-809-11 METAL CHIP 100 5% 1/10W
R2502 1-216-809-11 METAL CHIP 100 5% 1/10W
R2503 1-216-821-11 METAL CHIP 1K 5% 1/10W
R2506 1-216-838-11 METAL CHIP 27K 5% 1/10W
R2507 1-216-864-11 SHORT CHIP 0
R2508 1-216-828-11 METAL CHIP 3.9K 5% 1/10W
R2511 1-216-833-11 METAL CHIP 10K 5% 1/10W
R2512 1-216-833-11 METAL CHIP 10K 5% 1/10W
R2513 1-216-833-11 METAL CHIP 10K 5% 1/10W
R2514 1-216-864-11 SHORT CHIP 0
R2515 1-216-817-11 METAL CHIP 470 5% 1/10W
R2517 1-216-821-11 METAL CHIP 1K 5% 1/10W
R2518 1-216-864-11 SHORT CHIP 0
R2519 1-216-864-11 SHORT CHIP 0
R2520 1-216-864-11 SHORT CHIP 0
R2521 1-216-864-11 SHORT CHIP 0
R2522 1-218-867-11 METAL CHIP 6.8K 0.5% 1/10W
R2523 1-216-864-11 SHORT CHIP 0
R2524 1-218-867-11 METAL CHIP 6.8K 0.5% 1/10W
R2528 1-216-864-11 SHORT CHIP 0
R2529 1-216-864-11 SHORT CHIP 0
R2530 1-216-820-11 METAL CHIP 820 5% 1/10W
R2531 1-216-818-11 METAL CHIP 560 5% 1/10W
R2534 1-216-864-11 SHORT CHIP 0
R2535 1-216-809-11 METAL CHIP 100 5% 1/10W
R2537 1-216-809-11 METAL CHIP 100 5% 1/10W
R2538 1-216-809-11 METAL CHIP 100 5% 1/10W
R2539 1-216-809-11 METAL CHIP 100 5% 1/10W
R2540 1-216-809-11 METAL CHIP 100 5% 1/10W
R2542 1-216-809-11 METAL CHIP 100 5% 1/10W
R2544 1-216-830-11 METAL CHIP 5.6K 5% 1/10W
R2545 1-216-817-11 METAL CHIP 470 5% 1/10W
R2546 1-216-825-11 METAL CHIP 2.2K 5% 1/10W
R2547 1-216-825-11 METAL CHIP 2.2K 5% 1/10W
R2548 1-216-811-11 METAL CHIP 150 5% 1/10W
R2549 1-211-985-11 METAL CHIP 47 0.5% 1/10W
R2556 1-216-834-11 METAL CHIP 12K 5% 1/10W
R2558 1-216-864-11 SHORT CHIP 0
R2559 1-216-864-11 SHORT CHIP 0
R2560 1-216-864-11 SHORT CHIP 0
R2561 1-216-864-11 SHORT CHIP 0
R2562 1-216-833-11 METAL CHIP 10K 5% 1/10W
R2563 1-216-833-11 METAL CHIP 10K 5% 1/10W
R2564 1-216-833-11 METAL CHIP 10K 5% 1/10W
R2565 1-216-833-11 METAL CHIP 10K 5% 1/10W
R2566 1-216-833-11 METAL CHIP 10K 5% 1/10W
R2567 1-216-864-11 SHORT CHIP 0
R2568 1-216-864-11 SHORT CHIP 0
R2569 1-216-864-11 SHORT CHIP 0
R2571 1-216-864-11 SHORT CHIP 0
R2573 1-216-829-11 METAL CHIP 4.7K 5% 1/10W
R2574 1-216-829-11 METAL CHIP 4.7K 5% 1/10W
JB

REF.NO. PART NO. DESCRIPTION REMARK REF.NO. PART NO. DESCRIPTION REMARK
- 88 -
R2576 1-216-864-11 SHORT CHIP 0
R2577 1-216-864-11 SHORT CHIP 0
R2578 1-216-833-11 METAL CHIP 10K 5% 1/10W
R2579 1-216-833-11 METAL CHIP 10K 5% 1/10W
R2580 1-216-833-11 METAL CHIP 10K 5% 1/10W
R2581 1-216-833-11 METAL CHIP 10K 5% 1/10W
R2582 1-216-833-11 METAL CHIP 10K 5% 1/10W
R2583 1-216-833-11 METAL CHIP 10K 5% 1/10W
R2586 1-216-833-11 METAL CHIP 10K 5% 1/10W
R2587 1-216-864-11 SHORT CHIP 0
R2588 1-216-864-11 SHORT CHIP 0
R2589 1-216-829-11 METAL CHIP 4.7K 5% 1/10W
R2590 1-216-829-11 METAL CHIP 4.7K 5% 1/10W
R2591 1-216-809-11 METAL CHIP 100 5% 1/10W
R2592 1-216-833-11 METAL CHIP 10K 5% 1/10W
R2593 1-216-809-11 METAL CHIP 100 5% 1/10W
R2594 1-216-833-11 METAL CHIP 10K 5% 1/10W
R2595 1-216-821-11 METAL CHIP 1K 5% 1/10W
R2596 1-216-829-11 METAL CHIP 4.7K 5% 1/10W
R2597 1-218-867-11 METAL CHIP 6.8K 0.5% 1/10W
R2598 1-216-833-11 METAL CHIP 10K 5% 1/10W
R2599 1-216-809-11 METAL CHIP 100 5% 1/10W
R2600 1-216-833-11 METAL CHIP 10K 5% 1/10W
R2601 1-216-833-11 METAL CHIP 10K 5% 1/10W
R2602 1-216-833-11 METAL CHIP 10K 5% 1/10W
R2603 1-216-833-11 METAL CHIP 10K 5% 1/10W
R2604 1-216-857-11 METAL CHIP 1M 5% 1/10W
R2605 1-216-864-11 SHORT CHIP 0
R2607 1-216-864-11 SHORT CHIP 0
R2608 1-216-864-11 SHORT CHIP 0
R2610 1-216-864-11 SHORT CHIP 0
R2611 1-216-833-11 METAL CHIP 10K 5% 1/10W
R2612 1-216-833-11 METAL CHIP 10K 5% 1/10W
R2613 1-216-864-11 SHORT CHIP 0
R2615 1-216-864-11 SHORT CHIP 0
R2616 1-216-864-11 SHORT CHIP 0
R2618 1-216-864-11 SHORT CHIP 0
R2619 1-216-864-11 SHORT CHIP 0
R2620 1-216-833-11 METAL CHIP 10K 5% 1/10W
R2621 1-216-833-11 METAL CHIP 10K 5% 1/10W
R2622 1-216-864-11 SHORT CHIP 0
R2623 1-216-833-11 METAL CHIP 10K 5% 1/10W
R2624 1-216-864-11 SHORT CHIP 0
R2625 1-216-833-11 METAL CHIP 10K 5% 1/10W
R2627 1-216-864-11 SHORT CHIP 0
R5000 1-216-864-11 SHORT CHIP 0
R5001 1-216-864-11 SHORT CHIP 0
R5002 1-216-864-11 SHORT CHIP 0
R5003 1-216-821-11 METAL CHIP 1K 5% 1/10W
R5005 1-216-864-11 SHORT CHIP 0
R5007 1-216-864-11 SHORT CHIP 0
R5008 1-216-864-11 SHORT CHIP 0
R5009 1-216-864-11 SHORT CHIP 0
R5010 1-216-821-11 METAL CHIP 1K 5% 1/10W
R5012 1-216-829-11 METAL CHIP 4.7K 5% 1/10W
R5015 1-216-864-11 SHORT CHIP 0
R5023 1-216-864-11 SHORT CHIP 0
R5032 1-218-933-11 RES-CHIP 22 5% 1/16W
R5033 1-218-933-11 RES-CHIP 22 5% 1/16W
R5034 1-218-990-81 SHORT CHIP 0
R5043 1-216-841-11 METAL CHIP 47K 5% 1/10W
R5500 1-218-847-11 METAL CHIP 1K 0.5% 1/10W
R5501 1-218-847-11 METAL CHIP 1K 0.5% 1/10W
R5502 1-211-986-11 METAL CHIP 51 0.5% 1/10W
R5503 1-211-986-11 METAL CHIP 51 0.5% 1/10W
R5504 1-218-933-11 RES-CHIP 22 5% 1/16W
R5505 1-218-933-11 RES-CHIP 22 5% 1/16W
R5506 1-218-933-11 RES-CHIP 22 5% 1/16W
R5507 1-218-933-11 RES-CHIP 22 5% 1/16W
R5508 1-218-933-11 RES-CHIP 22 5% 1/16W
R5509 1-218-933-11 RES-CHIP 22 5% 1/16W
R5510 1-218-990-81 SHORT CHIP 0
R5511 1-218-990-81 SHORT CHIP 0
R5512 1-218-933-11 RES-CHIP 22 5% 1/16W
R5513 1-218-933-11 RES-CHIP 22 5% 1/16W
R5514 1-218-933-11 RES-CHIP 22 5% 1/16W
R5515 1-218-933-11 RES-CHIP 22 5% 1/16W
R5516 1-218-933-11 RES-CHIP 22 5% 1/16W
R5700 1-216-821-11 METAL CHIP 1K 5% 1/10W
R5701 1-216-821-11 METAL CHIP 1K 5% 1/10W
R5702 1-216-821-11 METAL CHIP 1K 5% 1/10W
R5704 1-216-841-11 METAL CHIP 47K 5% 1/10W
R5707 1-216-841-11 METAL CHIP 47K 5% 1/10W
R5710 1-218-855-11 METAL CHIP 2.2K 0.5% 1/10W
R5711 1-218-853-11 METAL CHIP 1.8K 0.5% 1/10W
R5714 1-218-855-11 METAL CHIP 2.2K 0.5% 1/10W
R5715 1-218-855-11 METAL CHIP 2.2K 0.5% 1/10W
R5716 1-218-855-11 METAL CHIP 2.2K 0.5% 1/10W
R5717 1-216-295-91 SHORT CHIP 0
R5718 1-216-295-91 SHORT CHIP 0
R5720 1-216-295-91 SHORT CHIP 0
R5722 1-216-295-91 SHORT CHIP 0
R5724 1-216-295-91 SHORT CHIP 0
R5726 1-216-295-91 SHORT CHIP 0
R5728 1-216-295-91 SHORT CHIP 0
R5732 1-218-863-11 METAL CHIP 4.7K 0.5% 1/10W
R6527 1-216-805-11 METAL CHIP 47 5% 1/10W
R6528 1-216-805-11 METAL CHIP 47 5% 1/10W
R6529 1-216-825-11 METAL CHIP 2.2K 5% 1/10W
R6530 1-216-825-11 METAL CHIP 2.2K 5% 1/10W
JB

REF.NO. PART NO. DESCRIPTION REMARK REF.NO. PART NO. DESCRIPTION REMARK
- 89 -
R6531 1-216-837-11 METAL CHIP 22K 5% 1/10W
R6532 1-216-837-11 METAL CHIP 22K 5% 1/10W
R6533 1-220-234-11 METAL CHIP 4.7 10% 1/4W
R6534 1-220-234-11 METAL CHIP 4.7 10% 1/4W
R6535 1-216-813-11 METAL CHIP 220 5% 1/10W
R6536 1-216-813-11 METAL CHIP 220 5% 1/10W
R6537 1-216-809-11 METAL CHIP 100 5% 1/10W
R6538 1-216-809-11 METAL CHIP 100 5% 1/10W
R6539 1-216-809-11 METAL CHIP 100 5% 1/10W
R6540 1-216-809-11 METAL CHIP 100 5% 1/10W
R6541 1-216-821-11 METAL CHIP 1K 5% 1/10W
R6542 1-216-821-11 METAL CHIP 1K 5% 1/10W
R6543 1-216-821-11 METAL CHIP 1K 5% 1/10W
R6545 1-216-864-11 SHORT CHIP 0
R7484 1-218-990-81 SHORT CHIP 0
R7485 1-218-990-81 SHORT CHIP 0
R7486 1-218-990-81 SHORT CHIP 0
R7487 1-218-990-81 SHORT CHIP 0
R7488 1-218-990-81 SHORT CHIP 0
R7489 1-218-990-81 SHORT CHIP 0
R7490 1-218-990-81 SHORT CHIP 0
R7491 1-218-990-81 SHORT CHIP 0
R7492 1-218-965-11 RES-CHIP 10K 5% 1/16W
R7493 1-218-965-11 RES-CHIP 10K 5% 1/16W
R7494 1-218-965-11 RES-CHIP 10K 5% 1/16W
R7495 1-216-841-11 METAL CHIP 47K 5% 1/10W
R7496 1-218-965-11 RES-CHIP 10K 5% 1/16W
R7497 1-218-965-11 RES-CHIP 10K 5% 1/16W
R7500 1-218-990-81 SHORT CHIP 0
R7504 1-216-809-11 METAL CHIP 100 5% 1/10W
R7505 1-216-809-11 METAL CHIP 100 5% 1/10W
R7506 1-216-809-11 METAL CHIP 100 5% 1/10W
R7507 1-216-809-11 METAL CHIP 100 5% 1/10W
R7508 1-218-847-11 METAL CHIP 1K 0.5% 1/10W
R7509 1-216-809-11 METAL CHIP 100 5% 1/10W
R7510 1-216-809-11 METAL CHIP 100 5% 1/10W
R7511 1-216-809-11 METAL CHIP 100 5% 1/10W
R7512 1-216-809-11 METAL CHIP 100 5% 1/10W
R7529 1-218-990-81 SHORT CHIP 0
R7531 1-218-990-81 SHORT CHIP 0
R7532 1-218-990-81 SHORT CHIP 0
R7533 1-218-990-81 SHORT CHIP 0
R7534 1-216-833-11 METAL CHIP 10K 5% 1/10W
R7537 1-218-990-81 SHORT CHIP 0
R7538 1-216-864-11 SHORT CHIP 0
R7541 1-218-990-81 SHORT CHIP 0
R7545 1-218-965-11 RES-CHIP 10K 5% 1/16W
R7551 1-218-990-81 SHORT CHIP 0
R7552 1-216-841-11 METAL CHIP 47K 5% 1/10W
R7553 1-216-841-11 METAL CHIP 47K 5% 1/10W
R7560 1-216-841-11 METAL CHIP 47K 5% 1/10W
R7561 1-216-841-11 METAL CHIP 47K 5% 1/10W
R7563 1-216-864-11 SHORT CHIP 0
R7564 1-216-864-11 SHORT CHIP 0
R7565 1-216-829-11 METAL CHIP 4.7K 5% 1/10W
R7566 1-216-829-11 METAL CHIP 4.7K 5% 1/10W
R7567 1-216-809-11 METAL CHIP 100 5% 1/10W
R7568 1-218-990-81 SHORT CHIP 0
R7571 1-218-990-81 SHORT CHIP 0
R7577 1-216-809-11 METAL CHIP 100 5% 1/10W
R7578 1-218-965-11 RES-CHIP 10K 5% 1/16W
R7580 1-218-965-11 RES-CHIP 10K 5% 1/16W
R7588 1-218-965-11 RES-CHIP 10K 5% 1/16W
R7592 1-218-965-11 RES-CHIP 10K 5% 1/16W
R7599 1-218-990-81 SHORT CHIP 0
R7602 1-216-845-11 METAL CHIP 100K 5% 1/10W
R7802 1-216-836-11 METAL CHIP 18K 5% 1/10W
R7803 1-216-836-11 METAL CHIP 18K 5% 1/10W
R7804 1-216-839-11 METAL CHIP 33K 5% 1/10W
R7805 1-216-829-11 METAL CHIP 4.7K 5% 1/10W
R7806 1-216-839-11 METAL CHIP 33K 5% 1/10W
R7807 1-218-841-11 METAL CHIP 560 0.5% 1/10W
R7808 1-218-841-11 METAL CHIP 560 0.5% 1/10W
R7822 1-216-845-11 METAL CHIP 100K 5% 1/10W
R7828 1-216-836-11 METAL CHIP 18K 5% 1/10W
R7829 1-216-839-11 METAL CHIP 33K 5% 1/10W
R7830 1-218-841-11 METAL CHIP 560 0.5% 1/10W
R7840 1-216-809-11 METAL CHIP 100 5% 1/10W
R7841 1-216-833-11 METAL CHIP 10K 5% 1/10W
R7843 1-216-809-11 METAL CHIP 100 5% 1/10W
R7844 1-216-845-11 METAL CHIP 100K 5% 1/10W
R7847 1-216-836-11 METAL CHIP 18K 5% 1/10W
R7848 1-216-839-11 METAL CHIP 33K 5% 1/10W
R7849 1-218-841-11 METAL CHIP 560 0.5% 1/10W
R7854 1-216-864-11 SHORT CHIP 0
R7856 1-216-864-11 SHORT CHIP 0
R7857 1-216-821-11 METAL CHIP 1K 5% 1/10W
R7859 1-216-829-11 METAL CHIP 4.7K 5% 1/10W
R7860 1-216-829-11 METAL CHIP 4.7K 5% 1/10W
R7864 1-216-805-11 METAL CHIP 47 5% 1/10W
R7865 1-216-821-11 METAL CHIP 1K 5% 1/10W
R7866 1-216-864-11 SHORT CHIP 0
R7867 1-216-864-11 SHORT CHIP 0
R7969 1-216-864-11 SHORT CHIP 0
R7970 1-216-864-11 SHORT CHIP 0
R7971 1-216-864-11 SHORT CHIP 0
R7972 1-216-864-11 SHORT CHIP 0
R8000 1-216-864-11 SHORT CHIP 0
R8003 1-216-824-11 METAL CHIP 1.8K 5% 1/10W
R8497 1-216-833-11 METAL CHIP 10K 5% 1/10W
JB

REF.NO. PART NO. DESCRIPTION REMARK REF.NO. PART NO. DESCRIPTION REMARK
- 90 -
R8498 1-216-833-11 METAL CHIP 10K 5% 1/10W
R8499 1-216-833-11 METAL CHIP 10K 5% 1/10W
R8529 1-216-864-11 SHORT CHIP 0
R8530 1-216-864-11 SHORT CHIP 0
R8531 1-216-864-11 SHORT CHIP 0
R8532 1-216-864-11 SHORT CHIP 0
R8538 1-216-864-11 SHORT CHIP 0
R8539 1-216-864-11 SHORT CHIP 0
R8541 1-216-809-11 METAL CHIP 100 5% 1/10W
R8560 1-216-864-11 SHORT CHIP 0
R8561 1-216-864-11 SHORT CHIP 0
R8562 1-216-864-11 SHORT CHIP 0
R8581 1-216-864-11 SHORT CHIP 0
R8590 1-216-864-11 SHORT CHIP 0
R8597 1-216-864-11 SHORT CHIP 0
R9500 1-216-864-11 SHORT CHIP 0
R9501 1-216-864-11 SHORT CHIP 0
R9503 1-216-815-11 METAL CHIP 330 5% 1/10W
R9504 1-216-049-11 RES-CHIP 1K 5% 1/10W
R9505 1-216-813-11 METAL CHIP 220 5% 1/10W
R9506 1-216-864-11 SHORT CHIP 0
R9507 1-216-853-11 METAL CHIP 470K 5% 1/10W
R9508 1-216-815-11 METAL CHIP 330 5% 1/10W
R9509 1-216-049-11 RES-CHIP 1K 5% 1/10W
R9510 1-216-029-00 RES-CHIP 150 5% 1/10W
R9511 1-216-813-11 METAL CHIP 220 5% 1/10W
R9512 1-216-864-11 SHORT CHIP 0
R9513 1-216-025-11 RES-CHIP 100 5% 1/10W
R9514 1-216-025-11 RES-CHIP 100 5% 1/10W
R9515 1-216-837-11 METAL CHIP 22K 5% 1/10W
R9516 1-216-853-11 METAL CHIP 470K 5% 1/10W
R9517 1-216-853-11 METAL CHIP 470K 5% 1/10W
R9518 1-216-853-11 METAL CHIP 470K 5% 1/10W
R9520 1-216-029-00 RES-CHIP 150 5% 1/10W
R9521 1-216-029-00 RES-CHIP 150 5% 1/10W
R9522 1-216-029-00 RES-CHIP 150 5% 1/10W
R9523 1-216-025-11 RES-CHIP 100 5% 1/10W
R9524 1-216-025-11 RES-CHIP 100 5% 1/10W
R9525 1-216-025-11 RES-CHIP 100 5% 1/10W
R9526 1-216-022-00 RES-CHIP 75 5% 1/10W
R9527 1-216-029-00 RES-CHIP 150 5% 1/10W
R9528 1-216-029-00 RES-CHIP 150 5% 1/10W
R9529 1-216-025-11 RES-CHIP 100 5% 1/10W
R9530 1-216-809-11 METAL CHIP 100 5% 1/10W
R9531 1-216-815-11 METAL CHIP 330 5% 1/10W
R9532 1-216-049-11 RES-CHIP 1K 5% 1/10W
R9533 1-216-815-11 METAL CHIP 330 5% 1/10W
R9534 1-216-821-11 METAL CHIP 1K 5% 1/10W
R9535 1-216-813-11 METAL CHIP 220 5% 1/10W
R9536 1-216-864-11 SHORT CHIP 0
R9537 1-216-813-11 METAL CHIP 220 5% 1/10W
R9538 1-216-853-11 METAL CHIP 470K 5% 1/10W
R9539 1-216-853-11 METAL CHIP 470K 5% 1/10W
R9540 1-216-049-11 RES-CHIP 1K 5% 1/10W
R9541 1-216-029-00 RES-CHIP 150 5% 1/10W
R9543 1-216-029-00 RES-CHIP 150 5% 1/10W
R9544 1-216-864-11 SHORT CHIP 0
R9545 1-216-025-11 RES-CHIP 100 5% 1/10W
R9546 1-216-025-11 RES-CHIP 100 5% 1/10W
R9547 1-216-025-11 RES-CHIP 100 5% 1/10W
R9548 1-216-837-11 METAL CHIP 22K 5% 1/10W
R9549 1-216-853-11 METAL CHIP 470K 5% 1/10W
R9550 1-216-853-11 METAL CHIP 470K 5% 1/10W
R9551 1-216-022-00 RES-CHIP 75 5% 1/10W
R9552 1-216-029-00 RES-CHIP 150 5% 1/10W
R9553 1-216-029-00 RES-CHIP 150 5% 1/10W
R9554 1-216-029-00 RES-CHIP 150 5% 1/10W
R9555 1-216-029-00 RES-CHIP 150 5% 1/10W
R9556 1-216-025-11 RES-CHIP 100 5% 1/10W
R9557 1-216-025-11 RES-CHIP 100 5% 1/10W
R9558 1-216-025-11 RES-CHIP 100 5% 1/10W
R9559 1-216-025-11 RES-CHIP 100 5% 1/10W
R9560 1-216-864-11 SHORT CHIP 0
R9561 1-216-864-11 SHORT CHIP 0
R9562 1-216-864-11 SHORT CHIP 0
R9564 1-216-864-11 SHORT CHIP 0
R9565 1-216-864-11 SHORT CHIP 0
R9566 1-218-285-11 METAL CHIP 75 5% 1/10W
R9567 1-216-864-11 SHORT CHIP 0
R9568 1-218-285-11 METAL CHIP 75 5% 1/10W
R9569 1-216-864-11 SHORT CHIP 0
R9570 1-218-285-11 METAL CHIP 75 5% 1/10W
R9588 1-216-834-11 METAL CHIP 12K 5% 1/10W
R9589 1-216-834-11 METAL CHIP 12K 5% 1/10W
R9606 1-216-864-11 SHORT CHIP 0
R9611 1-216-809-11 METAL CHIP 100 5% 1/10W
R9612 1-216-825-11 METAL CHIP 2.2K 5% 1/10W
R9613 1-216-809-11 METAL CHIP 100 5% 1/10W
R9614 1-216-864-11 SHORT CHIP 0
R9615 1-216-821-11 METAL CHIP 1K 5% 1/10W
R9616 1-216-825-11 METAL CHIP 2.2K 5% 1/10W
R9617 1-216-809-11 METAL CHIP 100 5% 1/10W
R9618 1-216-825-11 METAL CHIP 2.2K 5% 1/10W
R9619 1-216-825-11 METAL CHIP 2.2K 5% 1/10W
R9626 1-216-809-11 METAL CHIP 100 5% 1/10W
R9627 1-216-825-11 METAL CHIP 2.2K 5% 1/10W
R9628 1-216-825-11 METAL CHIP 2.2K 5% 1/10W
R9629 1-216-825-11 METAL CHIP 2.2K 5% 1/10W
R9630 1-216-809-11 METAL CHIP 100 5% 1/10W
R9631 1-216-809-11 METAL CHIP 100 5% 1/10W
JB

REF.NO. PART NO. DESCRIPTION REMARK REF.NO. PART NO. DESCRIPTION REMARK
- 91 -
R9632 1-216-864-11 SHORT CHIP 0
R9633 1-216-864-11 SHORT CHIP 0
R9634 1-216-864-11 SHORT CHIP 0
R9638 1-216-825-11 METAL CHIP 2.2K 5% 1/10W
R9639 1-216-809-11 METAL CHIP 100 5% 1/10W
R9640 1-216-825-11 METAL CHIP 2.2K 5% 1/10W
R9641 1-216-825-11 METAL CHIP 2.2K 5% 1/10W
R9642 1-216-809-11 METAL CHIP 100 5% 1/10W
R9643 1-216-809-11 METAL CHIP 100 5% 1/10W
R9644 1-216-864-11 SHORT CHIP 0
R9645 1-216-864-11 SHORT CHIP 0
R9652 1-216-825-11 METAL CHIP 2.2K 5% 1/10W
R9653 1-216-825-11 METAL CHIP 2.2K 5% 1/10W
R9656 1-216-809-11 METAL CHIP 100 5% 1/10W
R9658 1-216-830-11 METAL CHIP 5.6K 5% 1/10W
R9659 1-218-867-11 METAL CHIP 6.8K 0.5% 1/10W
R9660 1-218-859-11 METAL CHIP 3.3K 0.5% 1/10W
R9661 1-216-830-11 METAL CHIP 5.6K 5% 1/10W
R9662 1-218-867-11 METAL CHIP 6.8K 0.5% 1/10W
R9663 1-216-809-11 METAL CHIP 100 5% 1/10W
R9664 1-218-861-11 METAL CHIP 3.9K 0.5% 1/10W
R9666 1-216-809-11 METAL CHIP 100 5% 1/10W
R9672 1-216-821-11 METAL CHIP 1K 5% 1/10W
R9673 1-216-813-11 METAL CHIP 220 5% 1/10W
R9675 1-216-821-11 METAL CHIP 1K 5% 1/10W
R9676 1-216-821-11 METAL CHIP 1K 5% 1/10W
R9677 1-216-821-11 METAL CHIP 1K 5% 1/10W
R9678 1-216-821-11 METAL CHIP 1K 5% 1/10W
R9679 1-216-809-11 METAL CHIP 100 5% 1/10W
R9680 1-216-821-11 METAL CHIP 1K 5% 1/10W
R9681 1-216-809-11 METAL CHIP 100 5% 1/10W
R9689 1-216-821-11 METAL CHIP 1K 5% 1/10W
R9690 1-216-821-11 METAL CHIP 1K 5% 1/10W
R9691 1-216-853-11 METAL CHIP 470K 5% 1/10W
R9692 1-216-853-11 METAL CHIP 470K 5% 1/10W
R9693 1-216-029-00 RES-CHIP 150 5% 1/10W
R9694 1-216-864-11 SHORT CHIP 0
R9695 1-216-864-11 SHORT CHIP 0
R9696 1-216-864-11 SHORT CHIP 0
R9697 1-216-029-00 RES-CHIP 150 5% 1/10W
R9698 1-216-029-00 RES-CHIP 150 5% 1/10W
R9699 1-216-029-00 RES-CHIP 150 5% 1/10W
R9700 1-216-029-00 RES-CHIP 150 5% 1/10W
R9701 1-216-029-00 RES-CHIP 150 5% 1/10W
R9702 1-216-029-00 RES-CHIP 150 5% 1/10W
R9703 1-216-029-00 RES-CHIP 150 5% 1/10W
R9704 1-216-029-00 RES-CHIP 150 5% 1/10W
R9705 1-216-029-00 RES-CHIP 150 5% 1/10W
R9706 1-216-029-00 RES-CHIP 150 5% 1/10W
R9707 1-216-029-00 RES-CHIP 150 5% 1/10W
R9708 1-216-029-00 RES-CHIP 150 5% 1/10W
R9709 1-216-029-00 RES-CHIP 150 5% 1/10W
R9713 1-216-864-11 SHORT CHIP 0
R9722 1-218-875-11 METAL CHIP 15K 0.5% 1/10W
R9723 1-218-875-11 METAL CHIP 15K 0.5% 1/10W
R9725 1-216-864-11 SHORT CHIP 0
R9726 1-216-864-11 SHORT CHIP 0
R9727 1-216-864-11 SHORT CHIP 0
R9728 1-216-864-11 SHORT CHIP 0
R9729 1-216-864-11 SHORT CHIP 0
R9730 1-216-025-11 RES-CHIP 100 5% 1/10W
R9731 1-216-025-11 RES-CHIP 100 5% 1/10W
R9732 1-216-829-11 METAL CHIP 4.7K 5% 1/10W
R9733 1-216-829-11 METAL CHIP 4.7K 5% 1/10W
R9734 1-216-829-11 METAL CHIP 4.7K 5% 1/10W
R9735 1-216-829-11 METAL CHIP 4.7K 5% 1/10W
R9736 1-216-809-11 METAL CHIP 100 5% 1/10W
R9737 1-216-809-11 METAL CHIP 100 5% 1/10W
R9738 1-216-809-11 METAL CHIP 100 5% 1/10W
R9739 1-216-809-11 METAL CHIP 100 5% 1/10W
R9740 1-216-809-11 METAL CHIP 100 5% 1/10W
R9741 1-216-809-11 METAL CHIP 100 5% 1/10W
R9742 1-216-809-11 METAL CHIP 100 5% 1/10W
R9744 1-216-817-11 METAL CHIP 470 5% 1/10W
R9745 1-216-837-11 METAL CHIP 22K 5% 1/10W
R9746 1-216-849-11 METAL CHIP 220K 5% 1/10W
R9747 1-216-839-11 METAL CHIP 33K 5% 1/10W
R9748 1-216-839-11 METAL CHIP 33K 5% 1/10W
R9749 1-216-833-11 METAL CHIP 10K 5% 1/10W
R9750 1-216-821-11 METAL CHIP 1K 5% 1/10W
R9751 1-216-864-11 SHORT CHIP 0
R9752 1-216-022-00 RES-CHIP 75 5% 1/10W
R9753 1-216-022-00 RES-CHIP 75 5% 1/10W
R9754 1-216-025-11 RES-CHIP 100 5% 1/10W
R9759 1-216-864-11 SHORT CHIP 0
R9760 1-216-864-11 SHORT CHIP 0
R9761 1-216-864-11 SHORT CHIP 0
R9762 1-216-864-11 SHORT CHIP 0
R9763 1-216-864-11 SHORT CHIP 0
R9764 1-216-864-11 SHORT CHIP 0
R9766 1-218-965-11 RES-CHIP 10K 5% 1/16W
R9767 1-216-809-11 METAL CHIP 100 5% 1/10W
R9769 1-218-933-11 RES-CHIP 22 5% 1/16W
R9770 1-216-864-11 SHORT CHIP 0
R9773 1-216-864-11 SHORT CHIP 0
R9774 1-216-864-11 SHORT CHIP 0
R9775 1-218-827-11 METAL CHIP 150 0.5% 1/10W
R9776 1-218-827-11 METAL CHIP 150 0.5% 1/10W
R9777 1-218-827-11 METAL CHIP 150 0.5% 1/10W
R9778 1-218-827-11 METAL CHIP 150 0.5% 1/10W
JB

REF.NO. PART NO. DESCRIPTION REMARK REF.NO. PART NO. DESCRIPTION REMARK
- 92 -
R9779 1-218-827-11 METAL CHIP 150 0.5% 1/10W
R9780 1-218-827-11 METAL CHIP 150 0.5% 1/10W
R9781 1-216-833-11 METAL CHIP 10K 5% 1/10W
R9782 1-216-833-11 METAL CHIP 10K 5% 1/10W
< RESISTOR CHIP >
RB1000 1-234-371-21 RES, NETWORK 47 (1005X4)
RB1001 1-234-371-21 RES, NETWORK 47 (1005X4)
RB1002 1-234-372-21 RES, NETWORK 100 (1005X4)
RB1003 1-234-372-21 RES, NETWORK 100 (1005X4)
RB1004 1-234-372-21 RES, NETWORK 100 (1005X4)
RB1005 1-234-371-21 RES, NETWORK 47 (1005X4)
RB1006 1-234-371-21 RES, NETWORK 47 (1005X4)
RB1007 1-234-372-21 RES, NETWORK 100 (1005X4)
RB1008 1-234-377-21 RES, NETWORK 4.7K (1005X4)
RB1009 1-234-377-21 RES, NETWORK 4.7K (1005X4)
RB1010 1-234-372-21 RES, NETWORK 100 (1005X4)
RB1011 1-234-372-21 RES, NETWORK 100 (1005X4)
RB1012 1-234-371-21 RES, NETWORK 47 (1005X4)
RB1013 1-234-371-21 RES, NETWORK 47 (1005X4)
RB1014 1-234-372-21 RES, NETWORK 100 (1005X4)
RB1015 1-234-372-21 RES, NETWORK 100 (1005X4)
RB1016 1-234-372-21 RES, NETWORK 100 (1005X4)
RB1017 1-234-372-21 RES, NETWORK 100 (1005X4)
RB4703 1-234-370-21 RES, NETWORK 22 (1005X4)
RB4704 1-234-370-21 RES, NETWORK 22 (1005X4)
RB4705 1-234-370-21 RES, NETWORK 22 (1005X4)
RB4706 1-234-370-21 RES, NETWORK 22 (1005X4)
RB5500 1-234-370-21 RES, NETWORK 22 (1005X4)
RB5501 1-234-370-21 RES, NETWORK 22 (1005X4)
RB5502 1-234-370-21 RES, NETWORK 22 (1005X4)
RB5503 1-234-370-21 RES, NETWORK 22 (1005X4)
RB5504 1-234-370-21 RES, NETWORK 22 (1005X4)
RB5505 1-234-370-21 RES, NETWORK 22 (1005X4)
RB5506 1-234-370-21 RES, NETWORK 22 (1005X4)
RB5507 1-234-370-21 RES, NETWORK 22 (1005X4)
RB5509 1-234-370-21 RES, NETWORK 22 (1005X4)
RB5510 1-234-370-21 RES, NETWORK 22 (1005X4)
RB5511 1-234-370-21 RES, NETWORK 22 (1005X4)
RB5512 1-234-370-21 RES, NETWORK 22 (1005X4)
< VARISTOR >
VD012 1-803-974-21 VARISTOR, CHIP (1608)
VD013 1-803-974-21 VARISTOR, CHIP (1608)
VDR004 1-803-974-21 VARISTOR, CHIP (1608)
VDR005 1-803-974-21 VARISTOR, CHIP (1608)
VDR006 1-803-974-21 VARISTOR, CHIP (1608)
VDR007 1-803-974-21 VARISTOR, CHIP (1608)
VDR008 1-803-974-21 VARISTOR, CHIP (1608)
VDR009 1-803-974-21 VARISTOR, CHIP (1608)
JB N
VDR010 1-803-974-21 VARISTOR, CHIP (1608)
VDR011 1-803-974-21 VARISTOR, CHIP (1608)
< CRYSTAL >
X1000 1-795-537-21 VIBRATOR, CRYSTAL
X2500 1-781-730-11 VIBRATOR, CRYSTAL
X5000 1-795-790-11 VIBRATOR, CRYSTAL
X7800 1-795-612-11 VIBRATOR, CRYSTAL
* A-1151-409-B N COMPLETE LE4B (ZAPPING)
2-580-625-01 SCREW, +B M2X8
4-204-791-01 SCREW + B, 2X8
A3300 * 1-815-640-21 CONNECTOR, CARD (PCMCIA CARD)
< CAPACITOR >
C3100 1-165-908-11 CERAMIC CHIP 1UF 10% 10V
C3101 1-126-206-11 ELECT CHIP 100UF 20.00% 6.3V
C3102 1-165-908-11 CERAMIC CHIP 1UF 10% 10V
C3103 1-125-777-11 CERAMIC CHIP 0.1UF 10.00% 10V
C3104 1-125-777-11 CERAMIC CHIP 0.1UF 10.00% 10V
C3105 1-125-777-11 CERAMIC CHIP 0.1UF 10.00% 10V
C3106 1-125-777-11 CERAMIC CHIP 0.1UF 10.00% 10V
C3107 1-125-777-11 CERAMIC CHIP 0.1UF 10.00% 10V
C3108 1-125-777-11 CERAMIC CHIP 0.1UF 10.00% 10V
C3109 1-100-597-91 CERAMIC CHIP 0.1UF 10% 25V
C3110 1-100-597-91 CERAMIC CHIP 0.1UF 10% 25V
C3111 1-100-597-91 CERAMIC CHIP 0.1UF 10% 25V
C3112 1-100-597-91 CERAMIC CHIP 0.1UF 10% 25V
C3113 1-100-597-91 CERAMIC CHIP 0.1UF 10% 25V
C3114 1-100-597-91 CERAMIC CHIP 0.1UF 10% 25V
C3115 1-100-597-91 CERAMIC CHIP 0.1UF 10% 25V
C3116 1-100-597-91 CERAMIC CHIP 0.1UF 10% 25V
C3117 1-100-597-91 CERAMIC CHIP 0.1UF 10% 25V
C3118 1-117-720-11 CERAMIC CHIP 4.7UF 10V
C3119 1-100-597-91 CERAMIC CHIP 0.1UF 10% 25V
C3120 1-100-597-91 CERAMIC CHIP 0.1UF 10% 25V
C3121 1-100-597-91 CERAMIC CHIP 0.1UF 10% 25V
C3122 1-125-777-11 CERAMIC CHIP 0.1UF 10.00% 10V
C3123 1-100-597-91 CERAMIC CHIP 0.1UF 10% 25V
C3124 1-125-777-11 CERAMIC CHIP 0.1UF 10.00% 10V
C3125 1-100-597-91 CERAMIC CHIP 0.1UF 10% 25V
C3126 1-100-597-91 CERAMIC CHIP 0.1UF 10% 25V
C3127 1-100-597-91 CERAMIC CHIP 0.1UF 10% 25V
C3128 1-100-597-91 CERAMIC CHIP 0.1UF 10% 25V
C3129 1-100-597-91 CERAMIC CHIP 0.1UF 10% 25V
C3130 1-100-597-91 CERAMIC CHIP 0.1UF 10% 25V
C3131 1-100-597-91 CERAMIC CHIP 0.1UF 10% 25V
C3132 1-164-850-11 CERAMIC CHIP 10PF 0.50PF 50V
C3133 1-100-597-91 CERAMIC CHIP 0.1UF 10% 25V

REF.NO. PART NO. DESCRIPTION REMARK REF.NO. PART NO. DESCRIPTION REMARK
- 93 -
C3134 1-100-597-91 CERAMIC CHIP 0.1UF 10% 25V
C3135 1-100-597-91 CERAMIC CHIP 0.1UF 10% 25V
C3136 1-125-777-11 CERAMIC CHIP 0.1UF 10.00% 10V
C3137 1-125-777-11 CERAMIC CHIP 0.1UF 10.00% 10V
C3138 1-165-908-11 CERAMIC CHIP 1UF 10% 10V
C3200 1-125-777-11 CERAMIC CHIP 0.1UF 10.00% 10V
C3201 1-117-720-11 CERAMIC CHIP 4.7UF 10V
C3202 1-125-777-11 CERAMIC CHIP 0.1UF 10.00% 10V
C3203 1-125-777-11 CERAMIC CHIP 0.1UF 10.00% 10V
C3204 1-164-846-11 CERAMIC CHIP 6PF 0.50PF 50V
C3205 1-125-777-11 CERAMIC CHIP 0.1UF 10.00% 10V
C3206 1-165-908-11 CERAMIC CHIP 1UF 10% 10V
C3207 1-125-777-11 CERAMIC CHIP 0.1UF 10.00% 10V
C3208 1-125-777-11 CERAMIC CHIP 0.1UF 10.00% 10V
C3209 1-125-777-11 CERAMIC CHIP 0.1UF 10.00% 10V
C3210 1-125-777-11 CERAMIC CHIP 0.1UF 10.00% 10V
C3211 1-117-720-11 CERAMIC CHIP 4.7UF 10V
C3212 1-126-206-11 ELECT CHIP 100UF 20.00% 6.3V
C3213 1-164-846-11 CERAMIC CHIP 6PF 0.50PF 50V
C3214 1-125-777-11 CERAMIC CHIP 0.1UF 10.00% 10V
C3215 1-164-937-11 CERAMIC CHIP 0.001UF 10.00% 50V
C3216 1-125-777-11 CERAMIC CHIP 0.1UF 10.00% 10V
C3217 1-117-720-11 CERAMIC CHIP 4.7UF 10V
C3218 1-125-777-11 CERAMIC CHIP 0.1UF 10.00% 10V
C3219 1-125-777-11 CERAMIC CHIP 0.1UF 10.00% 10V
C3220 1-125-777-11 CERAMIC CHIP 0.1UF 10.00% 10V
C3230 1-164-937-11 CERAMIC CHIP 0.001UF 10.00% 50V
C3300 1-117-720-11 CERAMIC CHIP 4.7UF 10V
C3301 1-125-777-11 CERAMIC CHIP 0.1UF 10.00% 10V
C3303 1-125-777-11 CERAMIC CHIP 0.1UF 10.00% 10V
C3304 1-125-777-11 CERAMIC CHIP 0.1UF 10.00% 10V
C3306 1-125-777-11 CERAMIC CHIP 0.1UF 10.00% 10V
C3307 1-117-720-11 CERAMIC CHIP 4.7UF 10V
C3308 1-125-777-11 CERAMIC CHIP 0.1UF 10.00% 10V
C3309 1-125-777-11 CERAMIC CHIP 0.1UF 10.00% 10V
C3310 1-125-777-11 CERAMIC CHIP 0.1UF 10.00% 10V
C3311 1-125-777-11 CERAMIC CHIP 0.1UF 10.00% 10V
C3312 1-125-777-11 CERAMIC CHIP 0.1UF 10.00% 10V
C3313 1-125-777-11 CERAMIC CHIP 0.1UF 10.00% 10V
C3314 1-125-777-11 CERAMIC CHIP 0.1UF 10.00% 10V
C3315 1-125-777-11 CERAMIC CHIP 0.1UF 10.00% 10V
C3316 1-125-777-11 CERAMIC CHIP 0.1UF 10.00% 10V
C3317 1-125-777-11 CERAMIC CHIP 0.1UF 10.00% 10V
C3318 1-125-777-11 CERAMIC CHIP 0.1UF 10.00% 10V
C3320 1-117-720-11 CERAMIC CHIP 4.7UF 10V
C3321 1-125-777-11 CERAMIC CHIP 0.1UF 10.00% 10V
C3322 1-164-937-11 CERAMIC CHIP 0.001UF 10.00% 50V
C3323 1-125-777-11 CERAMIC CHIP 0.1UF 10.00% 10V
C3324 1-125-777-11 CERAMIC CHIP 0.1UF 10.00% 10V
C3326 1-125-777-11 CERAMIC CHIP 0.1UF 10.00% 10V
C3400 1-100-611-91 CERAMIC CHIP 22UF 20% 6.3V
C3402 1-125-777-11 CERAMIC CHIP 0.1UF 10.00% 10V
C3403 1-125-777-11 CERAMIC CHIP 0.1UF 10.00% 10V
C3404 1-164-943-81 CERAMIC CHIP 0.01UF 10.00% 16V
C3405 1-125-777-11 CERAMIC CHIP 0.1UF 10.00% 10V
C3406 1-100-597-91 CERAMIC CHIP 0.1UF 10% 25V
C3407 1-124-779-00 ELECT CHIP 10UF 20.00% 16V
C3408 1-125-777-11 CERAMIC CHIP 0.1UF 10.00% 10V
C3409 1-124-779-00 ELECT CHIP 10UF 20.00% 16V
C3410 1-125-777-11 CERAMIC CHIP 0.1UF 10.00% 10V
C3411 1-164-850-11 CERAMIC CHIP 10PF 0.50PF 50V
C3412 1-126-206-11 ELECT CHIP 100UF 20.00% 6.3V
C3413 1-126-206-11 ELECT CHIP 100UF 20.00% 6.3V
C3414 1-125-777-11 CERAMIC CHIP 0.1UF 10.00% 10V
C3415 1-125-777-11 CERAMIC CHIP 0.1UF 10.00% 10V
C3416 1-125-777-11 CERAMIC CHIP 0.1UF 10.00% 10V
C3417 1-125-777-11 CERAMIC CHIP 0.1UF 10.00% 10V
C3418 1-125-777-11 CERAMIC CHIP 0.1UF 10.00% 10V
C3419 1-164-874-11 CERAMIC CHIP 100PF 5.00% 50V
C3420 1-164-874-11 CERAMIC CHIP 100PF 5.00% 50V
C3421 1-117-720-11 CERAMIC CHIP 4.7UF 10V
C3422 1-117-720-11 CERAMIC CHIP 4.7UF 10V
C3423 1-125-777-11 CERAMIC CHIP 0.1UF 10.00% 10V
C3424 1-100-597-91 CERAMIC CHIP 0.1UF 10% 25V
C3425 1-124-779-00 ELECT CHIP 10UF 20.00% 16V
C3426 1-125-777-11 CERAMIC CHIP 0.1UF 10.00% 10V
C3427 1-125-777-11 CERAMIC CHIP 0.1UF 10.00% 10V
C3428 1-125-777-11 CERAMIC CHIP 0.1UF 10.00% 10V
C3429 1-125-777-11 CERAMIC CHIP 0.1UF 10.00% 10V
C3430 1-125-777-11 CERAMIC CHIP 0.1UF 10.00% 10V
C3431 1-125-777-11 CERAMIC CHIP 0.1UF 10.00% 10V
C3432 1-125-777-11 CERAMIC CHIP 0.1UF 10.00% 10V
C3433 1-100-354-21 ELECT CHIP 220UF 20% 6.3V
C3434 1-126-206-11 ELECT CHIP 100UF 20.00% 6.3V
C3435 1-126-206-11 ELECT CHIP 100UF 20.00% 6.3V
C3436 1-126-206-11 ELECT CHIP 100UF 20.00% 6.3V
C3438 1-165-908-11 CERAMIC CHIP 1UF 10% 10V
C3439 1-125-777-11 CERAMIC CHIP 0.1UF 10.00% 10V
C3440 1-165-908-11 CERAMIC CHIP 1UF 10% 10V
C3441 1-165-908-11 CERAMIC CHIP 1UF 10% 10V
C3442 1-100-597-91 CERAMIC CHIP 0.1UF 10% 25V
C3443 1-100-597-91 CERAMIC CHIP 0.1UF 10% 25V
C3444 1-100-611-91 CERAMIC CHIP 22UF 20% 6.3V
C3445 1-100-611-91 CERAMIC CHIP 22UF 20% 6.3V
C3446 1-100-611-91 CERAMIC CHIP 22UF 20% 6.3V
C3447 1-125-777-11 CERAMIC CHIP 0.1UF 10.00% 10V
C3448 1-125-777-11 CERAMIC CHIP 0.1UF 10.00% 10V
C3449 1-125-777-11 CERAMIC CHIP 0.1UF 10.00% 10V
C3450 1-164-850-11 CERAMIC CHIP 10PF 0.50PF 50V
C3451 1-164-850-11 CERAMIC CHIP 10PF 0.50PF 50V
N

REF.NO. PART NO. DESCRIPTION REMARK REF.NO. PART NO. DESCRIPTION REMARK
- 94 -
C3452 1-164-850-11 CERAMIC CHIP 10PF 0.50PF 50V
C3504 1-125-777-11 CERAMIC CHIP 0.1UF 10.00% 10V
C3509 1-117-720-11 CERAMIC CHIP 4.7UF 10V
C3513 1-126-206-11 ELECT CHIP 100UF 20.00% 6.3V
C3514 1-125-777-11 CERAMIC CHIP 0.1UF 10.00% 10V
C3518 1-125-777-11 CERAMIC CHIP 0.1UF 10.00% 10V
C3520 1-125-777-11 CERAMIC CHIP 0.1UF 10.00% 10V
C3521 1-125-777-11 CERAMIC CHIP 0.1UF 10.00% 10V
C3522 1-125-777-11 CERAMIC CHIP 0.1UF 10.00% 10V
C3523 1-125-777-11 CERAMIC CHIP 0.1UF 10.00% 10V
C3524 1-164-937-11 CERAMIC CHIP 0.001UF 10.00% 50V
C3525 1-164-937-11 CERAMIC CHIP 0.001UF 10.00% 50V
C3526 1-164-858-11 CERAMIC CHIP 22PF 5.00% 50V
C3527 1-164-872-11 CERAMIC CHIP 82PF 5.00% 50V
C3528 1-164-858-11 CERAMIC CHIP 22PF 5.00% 50V
C3529 1-164-872-11 CERAMIC CHIP 82PF 5.00% 50V
C3530 1-164-937-11 CERAMIC CHIP 0.001UF 10.00% 50V
C3531 1-164-937-11 CERAMIC CHIP 0.001UF 10.00% 50V
C3532 1-164-874-11 CERAMIC CHIP 100PF 5.00% 50V
C3533 1-164-943-81 CERAMIC CHIP 0.01UF 10.00% 16V
C3534 1-164-943-81 CERAMIC CHIP 0.01UF 10.00% 16V
C3535 1-164-943-81 CERAMIC CHIP 0.01UF 10.00% 16V
C3536 1-164-943-81 CERAMIC CHIP 0.01UF 10.00% 16V
C3537 1-164-943-81 CERAMIC CHIP 0.01UF 10.00% 16V
C3538 1-164-943-81 CERAMIC CHIP 0.01UF 10.00% 16V
C3539 1-125-777-11 CERAMIC CHIP 0.1UF 10.00% 10V
C3540 1-125-777-11 CERAMIC CHIP 0.1UF 10.00% 10V
C3541 1-164-943-81 CERAMIC CHIP 0.01UF 10.00% 16V
C3542 1-125-777-11 CERAMIC CHIP 0.1UF 10.00% 10V
C3543 1-164-943-81 CERAMIC CHIP 0.01UF 10.00% 16V
C3544 1-164-943-81 CERAMIC CHIP 0.01UF 10.00% 16V
C3545 1-164-943-81 CERAMIC CHIP 0.01UF 10.00% 16V
C3546 1-164-943-81 CERAMIC CHIP 0.01UF 10.00% 16V
C3547 1-164-943-81 CERAMIC CHIP 0.01UF 10.00% 16V
C3548 1-164-943-81 CERAMIC CHIP 0.01UF 10.00% 16V
C3549 1-164-943-81 CERAMIC CHIP 0.01UF 10.00% 16V
C3550 1-164-943-81 CERAMIC CHIP 0.01UF 10.00% 16V
C3551 1-164-943-81 CERAMIC CHIP 0.01UF 10.00% 16V
C3552 1-164-860-11 CERAMIC CHIP 27PF 5.00% 50V
C3553 1-164-860-11 CERAMIC CHIP 27PF 5.00% 50V
C3570 1-125-777-11 CERAMIC CHIP 0.1UF 10.00% 10V
C3571 1-125-777-11 CERAMIC CHIP 0.1UF 10.00% 10V
C3800 1-125-777-11 CERAMIC CHIP 0.1UF 10.00% 10V
C3801 1-125-777-11 CERAMIC CHIP 0.1UF 10.00% 10V
C3802 1-124-779-00 ELECT CHIP 10UF 20.00% 16V
C3804 1-125-777-11 CERAMIC CHIP 0.1UF 10.00% 10V
C3805 1-125-777-11 CERAMIC CHIP 0.1UF 10.00% 10V
C3806 1-125-777-11 CERAMIC CHIP 0.1UF 10.00% 10V
C3807 1-125-777-11 CERAMIC CHIP 0.1UF 10.00% 10V
C3808 1-125-777-11 CERAMIC CHIP 0.1UF 10.00% 10V
C3809 1-125-777-11 CERAMIC CHIP 0.1UF 10.00% 10V
C3810 1-125-777-11 CERAMIC CHIP 0.1UF 10.00% 10V
C3811 1-164-935-11 CERAMIC CHIP 470PF 10.00% 50V
C3812 1-125-777-11 CERAMIC CHIP 0.1UF 10.00% 10V
C3813 1-125-777-11 CERAMIC CHIP 0.1UF 10.00% 10V
C3814 1-125-777-11 CERAMIC CHIP 0.1UF 10.00% 10V
C3816 1-125-777-11 CERAMIC CHIP 0.1UF 10.00% 10V
C3817 1-125-777-11 CERAMIC CHIP 0.1UF 10.00% 10V
< CONNECTOR >
CN3300 * 1-815-641-11 CONNECTOR, CARD (PCMCIA CARD)
CN3400 1-695-209-21 PIN, CONNECTOR (PC BOARD) 15P
CN3401 1-764-087-21 PIN, CONNECTOR (PC BOARD) 14P
CN3402 1-695-889-21 PIN, CONNECTOR (PC BOARD) 10P
CN3403 * 1-779-268-21 PIN, CONNECTOR (1.5MM)(SMD)11P
CN3404 * 1-766-376-11 PIN, CONNECTOR (1.5MM)(SMD) 9P
CN3500 1-784-024-21 JACK 10P
CN3503 * 1-764-080-21 PIN, CONNECTOR (PC BOARD) 8P
< DIODE >
D3400 8-719-070-20 DIODE RB706F-40
D3401 8-719-070-20 DIODE RB706F-40
D3402 8-719-058-24 DIODE RB501V-40TE-17
D3500 6-501-233-01 DIODE BZA862AVL
D3501 6-501-233-01 DIODE BZA862AVL
D3502 6-501-233-01 DIODE BZA862AVL
D3504 8-719-058-24 DIODE RB501V-40TE-17
D3800 8-719-066-11 DIODE 1PS184-115
< FERRITE BEAD >
FB3100 1-469-869-21 FERRITE 0UH
FB3101 1-469-869-21 FERRITE 0UH
FB3102 1-469-869-21 FERRITE 0UH
FB3103 1-400-833-21 FERRITE 0UH
FB3104 1-469-869-21 FERRITE 0UH
FB3105 1-400-833-21 FERRITE 0UH
FB3106 1-400-833-21 FERRITE 0UH
FB3107 1-400-833-21 FERRITE 0UH
FB3108 1-400-833-21 FERRITE 0UH
FB3109 1-400-833-21 FERRITE 0UH
FB3110 1-400-833-21 FERRITE 0UH
FB3111 1-400-833-21 FERRITE 0UH
FB3112 1-400-833-21 FERRITE 0UH
FB3200 1-400-244-11 FERRITE 0UH
FB3201 1-400-244-11 FERRITE 0UH
FB3300 1-469-869-21 FERRITE 0UH
FB3301 1-469-869-21 FERRITE 0UH
FB3400 1-400-244-11 FERRITE 0UH
FB3401 1-400-244-11 FERRITE 0UH
FB3402 1-400-244-11 FERRITE 0UH
N

REF.NO. PART NO. DESCRIPTION REMARK REF.NO. PART NO. DESCRIPTION REMARK
- 95 -
FB3403 1-469-458-91 FERRITE 0UH
FB3404 1-469-869-21 FERRITE 0UH
FB3405 1-469-869-21 FERRITE 0UH
FB3406 1-469-869-21 FERRITE 0UH
FB3407 1-469-869-21 FERRITE 0UH
FB3408 1-400-461-21 FERRITE 0UH
FB3409 1-400-461-21 FERRITE 0UH
FB3410 1-400-461-21 FERRITE 0UH
FB3411 1-400-461-21 FERRITE 0UH
FB3412 1-400-834-11 FERRITE 0UH
FB3413 1-400-834-11 FERRITE 0UH
FB3414 1-400-834-11 FERRITE 0UH
FB3415 1-400-834-11 FERRITE 0UH
FB3416 1-400-834-11 FERRITE 0UH
FB3417 1-400-834-11 FERRITE 0UH
FB3418 1-400-834-11 FERRITE 0UH
FB3419 1-400-834-11 FERRITE 0UH
FB3420 1-400-834-11 FERRITE 0UH
FB3501 1-469-458-91 FERRITE 0UH
FB3502 1-469-458-91 FERRITE 0UH
FB3503 1-400-244-11 FERRITE 0UH
FB3504 1-400-244-11 FERRITE 0UH
FB3505 1-400-244-11 FERRITE 0UH
FB3507 1-400-244-11 FERRITE 0UH
FB3509 1-414-772-11 FERRITE 0UH
FB3546 1-400-244-11 FERRITE 0UH
FB3547 1-400-244-11 FERRITE 0UH
FB3548 1-400-244-11 FERRITE 0UH
FB3549 1-400-244-11 FERRITE 0UH
FB3550 1-400-244-11 FERRITE 0UH
FB3551 1-400-244-11 FERRITE 0UH
FB3552 1-400-244-11 FERRITE 0UH
FB3553 1-400-244-11 FERRITE 0UH
FB3554 1-469-869-21 FERRITE 0UH
FB3555 1-469-869-21 FERRITE 0UH
FB3557 1-400-244-11 FERRITE 0UH
FB3800 1-400-244-11 FERRITE 0UH
FB3801 1-400-244-11 FERRITE 0UH
FB3802 1-400-244-11 FERRITE 0UH
FB3803 1-400-244-11 FERRITE 0UH
FB3804 1-400-244-11 FERRITE 0UH
FB3805 1-400-244-11 FERRITE 0UH
FB3806 1-400-244-11 FERRITE 0UH
< FILTER >
FL3500 1-239-899-21 FERRITE 0UH
< IC >
IC3100 6-702-498-21 IC UPD61120AF1-100-JN1-A
IC3200 6-707-809-01 IC EDD1216AATA-6B-E
IC3201 6-705-271-01 IC KA5SDKASO1TSL
IC3206 6-704-621-01 IC TC58DVM72A1TG00
IC3301 8-759-644-48 IC 74LVC541APW
IC3302 8-759-644-48 IC 74LVC541APW
IC3303 8-759-564-22 IC 74LVC00-PW
IC3304 8-759-644-48 IC 74LVC541APW
IC3305 8-759-644-48 IC 74LVC541APW
IC3306 8-759-644-48 IC 74LVC541APW
IC3307 8-759-298-91 IC 74LVT245PW-T
IC3308 8-759-644-48 IC 74LVC541APW
IC3309 8-759-644-48 IC 74LVC541APW
IC3310 8-759-644-48 IC 74LVC541APW
IC3311 8-759-298-91 IC 74LVT245PW-T
IC3312 8-759-644-48 IC 74LVC541APW
IC3313 8-759-644-48 IC 74LVC541APW
IC3314 8-759-644-48 IC 74LVC541APW
IC3315 8-759-564-09 IC 74LVC32A-PW
IC3316 6-708-132-01 IC 74LVC14APW
IC3400 6-707-808-01 IC WM8727GED/RV
IC3401 8-759-701-40 IC NJM3404AM-T1
IC3402 6-705-403-01 IC PQ070XZ01ZPH
IC3403 6-705-403-01 IC PQ070XZ01ZPH
IC3404 6-705-789-01 IC LM3526MX-H/J5000396
IC3502 8-759-644-48 IC 74LVC541APW
IC3504 8-753-212-44 IC CXD1976R-T6
IC3800 6-703-175-01 IC PST3629UL
IC3801 8-759-670-18 IC 74LVC273PW
IC3802 8-759-670-18 IC 74LVC273PW
IC3803 6-706-487-01 IC TC7SH08FU(T5RSOYJF)
IC3804 8-759-564-09 IC 74LVC32A-PW
IC3805 8-759-564-91 IC 74LVC08APW
IC3806 6-706-487-01 IC TC7SH08FU(T5RSOYJF)
IC3807 6-704-067-01 IC M24128-BWMN6T(A)
< COIL >
L3100 1-400-859-41 INDUCTOR 0.82UH
L3500 1-412-006-31 INDUCTOR 10UH
L3501 1-469-842-21 INDUCTOR 0.47UH
L3502 1-410-981-42 INDUCTOR 0.1UH
L3503 1-410-981-42 INDUCTOR 0.1UH
L3504 1-410-981-42 INDUCTOR 0.1UH
< TRANSISTOR >
Q3400 6-550-237-01 TRANSISTOR 2SC5658T2LQ/R
Q3401 6-550-237-01 TRANSISTOR 2SC5658T2LQ/R
Q3402 6-550-237-01 TRANSISTOR 2SC5658T2LQ/R
Q3403 6-550-232-01 TRANSISTOR 2SA2029T2LQ/R
Q3404 6-550-237-01 TRANSISTOR 2SC5658T2LQ/R
N

REF.NO. PART NO. DESCRIPTION REMARK REF.NO. PART NO. DESCRIPTION REMARK
- 96 -
N
Q3405 6-550-232-01 TRANSISTOR 2SA2029T2LQ/R
Q3406 6-550-237-01 TRANSISTOR 2SC5658T2LQ/R
Q3407 6-550-237-01 TRANSISTOR 2SC5658T2LQ/R
Q3408 6-550-237-01 TRANSISTOR 2SC5658T2LQ/R
Q3409 6-550-237-01 TRANSISTOR 2SC5658T2LQ/R
Q3410 6-550-232-01 TRANSISTOR 2SA2029T2LQ/R
Q3411 6-550-232-01 TRANSISTOR 2SA2029T2LQ/R
Q3412 6-550-237-01 TRANSISTOR 2SC5658T2LQ/R
Q3504 8-729-027-43 TRANSISTOR DTC114EKA-T146
Q3800 8-729-027-43 TRANSISTOR DTC114EKA-T146
Q3801 8-729-027-43 TRANSISTOR DTC114EKA-T146
Q3804 8-729-027-43 TRANSISTOR DTC114EKA-T146
Q3805 8-729-027-43 TRANSISTOR DTC114EKA-T146
Q3806 6-550-237-01 TRANSISTOR 2SC5658T2LQ/R
Q3808 6-550-232-01 TRANSISTOR 2SA2029T2LQ/R
< RESISTOR >
R3100 1-218-937-11 RES-CHIP 47 5% 1/16W
R3101 1-218-941-81 RES-CHIP 100 5% 1/16W
R3102 1-218-937-11 RES-CHIP 47 5% 1/16W
R3103 1-218-937-11 RES-CHIP 47 5% 1/16W
R3104 1-218-937-11 RES-CHIP 47 5% 1/16W
R3105 1-218-937-11 RES-CHIP 47 5% 1/16W
R3106 1-218-937-11 RES-CHIP 47 5% 1/16W
R3107 1-218-937-11 RES-CHIP 47 5% 1/16W
R3108 1-218-937-11 RES-CHIP 47 5% 1/16W
R3109 1-218-941-81 RES-CHIP 100 5% 1/16W
R3110 1-218-937-11 RES-CHIP 47 5% 1/16W
R3111 1-218-937-11 RES-CHIP 47 5% 1/16W
R3112 1-218-937-11 RES-CHIP 47 5% 1/16W
R3113 1-218-937-11 RES-CHIP 47 5% 1/16W
R3114 1-218-937-11 RES-CHIP 47 5% 1/16W
R3115 1-218-941-81 RES-CHIP 100 5% 1/16W
R3116 1-218-937-11 RES-CHIP 47 5% 1/16W
R3117 1-218-937-11 RES-CHIP 47 5% 1/16W
R3118 1-218-937-11 RES-CHIP 47 5% 1/16W
R3119 1-218-965-11 RES-CHIP 10K 5% 1/16W
R3120 1-218-937-11 RES-CHIP 47 5% 1/16W
R3121 1-218-937-11 RES-CHIP 47 5% 1/16W
R3122 1-218-937-11 RES-CHIP 47 5% 1/16W
R3123 1-218-937-11 RES-CHIP 47 5% 1/16W
R3124 1-218-961-11 RES-CHIP 4.7K 5% 1/16W
R3125 1-218-961-11 RES-CHIP 4.7K 5% 1/16W
R3126 1-218-937-11 RES-CHIP 47 5% 1/16W
R3127 1-218-937-11 RES-CHIP 47 5% 1/16W
R3129 1-218-941-81 RES-CHIP 100 5% 1/16W
R3130 1-218-941-81 RES-CHIP 100 5% 1/16W
R3131 1-218-937-11 RES-CHIP 47 5% 1/16W
R3132 1-218-937-11 RES-CHIP 47 5% 1/16W
R3133 1-218-937-11 RES-CHIP 47 5% 1/16W
R3135 1-218-937-11 RES-CHIP 47 5% 1/16W
R3136 1-218-937-11 RES-CHIP 47 5% 1/16W
R3137 1-218-937-11 RES-CHIP 47 5% 1/16W
R3141 1-218-937-11 RES-CHIP 47 5% 1/16W
R3145 1-218-937-11 RES-CHIP 47 5% 1/16W
R3146 1-218-990-81 SHORT CHIP 0
R3147 1-218-937-11 RES-CHIP 47 5% 1/16W
R3148 1-218-937-11 RES-CHIP 47 5% 1/16W
R3149 1-218-937-11 RES-CHIP 47 5% 1/16W
R3156 1-218-937-11 RES-CHIP 47 5% 1/16W
R3157 1-218-965-11 RES-CHIP 10K 5% 1/16W
R3160 1-218-937-11 RES-CHIP 47 5% 1/16W
R3200 1-218-941-11 RES-CHIP 100 5% 1/16W
R3201 1-218-941-11 RES-CHIP 100 5% 1/16W
R3202 1-218-939-11 RES-CHIP 68 5% 1/16W
R3203 1-218-941-81 RES-CHIP 100 5% 1/16W
R3204 1-218-941-81 RES-CHIP 100 5% 1/16W
R3205 1-218-937-11 RES-CHIP 47 5% 1/16W
R3206 1-218-953-11 RES-CHIP 1K 5% 1/16W
R3211 1-218-957-11 RES-CHIP 2.2K 5% 1/16W
R3212 1-218-957-11 RES-CHIP 2.2K 5% 1/16W
R3213 1-218-957-11 RES-CHIP 2.2K 5% 1/16W
R3214 1-218-957-11 RES-CHIP 2.2K 5% 1/16W
R3216 1-218-953-11 RES-CHIP 1K 5% 1/16W
R3218 1-218-953-11 RES-CHIP 1K 5% 1/16W
R3220 1-218-957-11 RES-CHIP 2.2K 5% 1/16W
R3222 1-218-953-11 RES-CHIP 1K 5% 1/16W
R3224 1-218-953-11 RES-CHIP 1K 5% 1/16W
R3227 1-218-953-11 RES-CHIP 1K 5% 1/16W
R3229 1-218-953-11 RES-CHIP 1K 5% 1/16W
R3230 1-218-953-11 RES-CHIP 1K 5% 1/16W
R3232 1-218-953-11 RES-CHIP 1K 5% 1/16W
R3234 1-218-953-11 RES-CHIP 1K 5% 1/16W
R3236 1-218-953-11 RES-CHIP 1K 5% 1/16W
R3238 1-218-953-11 RES-CHIP 1K 5% 1/16W
R3239 1-218-965-11 RES-CHIP 10K 5% 1/16W
R3240 1-218-939-11 RES-CHIP 68 5% 1/16W
R3242 1-218-941-81 RES-CHIP 100 5% 1/16W
R3251 1-218-949-11 RES-CHIP 470 5% 1/16W
R3262 1-218-953-11 RES-CHIP 1K 5% 1/16W
R3303 1-218-953-11 RES-CHIP 1K 5% 1/16W
R3306 1-218-941-81 RES-CHIP 100 5% 1/16W
R3308 1-218-941-81 RES-CHIP 100 5% 1/16W
R3310 1-218-965-11 RES-CHIP 10K 5% 1/16W
R3311 1-218-965-11 RES-CHIP 10K 5% 1/16W
R3312 1-218-965-11 RES-CHIP 10K 5% 1/16W
R3313 1-218-965-11 RES-CHIP 10K 5% 1/16W
R3314 1-218-965-11 RES-CHIP 10K 5% 1/16W
R3317 1-218-961-11 RES-CHIP 4.7K 5% 1/16W
R3318 1-218-965-11 RES-CHIP 10K 5% 1/16W

REF.NO. PART NO. DESCRIPTION REMARK REF.NO. PART NO. DESCRIPTION REMARK
- 97 -
N
R3321 1-218-941-81 RES-CHIP 100 5% 1/16W
R3324 1-218-941-81 RES-CHIP 100 5% 1/16W
R3325 1-218-937-11 RES-CHIP 47 5% 1/16W
R3400 1-218-966-11 RES-CHIP 12K 5% 1/16W
R3401 1-218-967-11 RES-CHIP 15K 5% 1/16W
R3406 1-218-949-11 RES-CHIP 470 5% 1/16W
R3407 1-208-675-11 METAL CHIP 470 0.5% 1/16W
R3408 1-208-885-11 METAL CHIP 820 0.5% 1/16W
R3415 1-208-675-11 METAL CHIP 470 0.5% 1/16W
R3421 1-218-990-81 SHORT CHIP 0
R3422 1-218-937-11 RES-CHIP 47 5% 1/16W
R3423 1-218-937-11 RES-CHIP 47 5% 1/16W
R3424 1-218-945-11 RES-CHIP 220 5% 1/16W
R3427 1-218-949-11 RES-CHIP 470 5% 1/16W
R3428 1-218-949-11 RES-CHIP 470 5% 1/16W
R3429 1-218-949-11 RES-CHIP 470 5% 1/16W
R3430 1-218-953-11 RES-CHIP 1K 5% 1/16W
R3433 1-218-937-11 RES-CHIP 47 5% 1/16W
R3434 1-218-937-11 RES-CHIP 47 5% 1/16W
R3435 1-218-937-11 RES-CHIP 47 5% 1/16W
R3436 1-218-937-11 RES-CHIP 47 5% 1/16W
R3438 1-218-966-11 RES-CHIP 12K 5% 1/16W
R3439 1-218-990-81 SHORT CHIP 0
R3440 1-218-990-81 SHORT CHIP 0
R3441 1-218-937-11 RES-CHIP 47 5% 1/16W
R3442 1-218-949-11 RES-CHIP 470 5% 1/16W
R3444 1-208-683-11 METAL CHIP 1K 0.5% 1/16W
R3445 1-208-683-11 METAL CHIP 1K 0.5% 1/16W
R3446 1-218-972-11 RES-CHIP 39K 5% 1/16W
R3447 1-218-972-11 RES-CHIP 39K 5% 1/16W
R3448 1-218-965-11 RES-CHIP 10K 5% 1/16W
R3449 1-218-967-11 RES-CHIP 15K 5% 1/16W
R3450 1-218-965-11 RES-CHIP 10K 5% 1/16W
R3451 1-218-967-11 RES-CHIP 15K 5% 1/16W
R3452 1-218-967-11 RES-CHIP 15K 5% 1/16W
R3453 1-218-967-11 RES-CHIP 15K 5% 1/16W
R3454 1-218-948-11 RES-CHIP 390 5% 1/16W
R3455 1-218-937-11 RES-CHIP 47 5% 1/16W
R3456 1-218-967-11 RES-CHIP 15K 5% 1/16W
R3457 1-208-683-11 METAL CHIP 1K 0.5% 1/16W
R3458 1-218-941-11 RES-CHIP 100 5% 1/16W
R3459 1-218-941-11 RES-CHIP 100 5% 1/16W
R3460 1-208-683-11 METAL CHIP 1K 0.5% 1/16W
R3461 1-218-965-11 RES-CHIP 10K 5% 1/16W
R3462 1-218-965-11 RES-CHIP 10K 5% 1/16W
R3463 1-218-953-11 RES-CHIP 1K 5% 1/16W
R3464 1-218-953-11 RES-CHIP 1K 5% 1/16W
R3465 1-218-966-11 RES-CHIP 12K 5% 1/16W
R3466 1-218-967-11 RES-CHIP 15K 5% 1/16W
R3467 1-218-966-11 RES-CHIP 12K 5% 1/16W
R3468 1-218-967-11 RES-CHIP 15K 5% 1/16W
R3469 1-218-949-11 RES-CHIP 470 5% 1/16W
R3470 1-208-675-11 METAL CHIP 470 0.5% 1/16W
R3471 1-208-885-11 METAL CHIP 820 0.5% 1/16W
R3472 1-218-949-11 RES-CHIP 470 5% 1/16W
R3473 1-208-675-11 METAL CHIP 470 0.5% 1/16W
R3474 1-208-885-11 METAL CHIP 820 0.5% 1/16W
R3475 1-218-949-11 RES-CHIP 470 5% 1/16W
R3478 1-208-675-11 METAL CHIP 470 0.5% 1/16W
R3479 1-208-885-11 METAL CHIP 820 0.5% 1/16W
R3480 1-218-941-81 RES-CHIP 100 5% 1/16W
R3481 1-218-941-81 RES-CHIP 100 5% 1/16W
R3482 1-218-948-11 RES-CHIP 390 5% 1/16W
R3483 1-218-948-11 RES-CHIP 390 5% 1/16W
R3484 1-216-001-00 RES-CHIP 10 5% 1/10W
R3485 1-218-990-81 SHORT CHIP 0
R3486 1-218-948-11 RES-CHIP 390 5% 1/16W
R3487 1-218-945-11 RES-CHIP 220 5% 1/16W
R3488 1-218-945-11 RES-CHIP 220 5% 1/16W
R3489 1-218-945-11 RES-CHIP 220 5% 1/16W
R3490 1-218-967-11 RES-CHIP 15K 5% 1/16W
R3491 1-218-967-11 RES-CHIP 15K 5% 1/16W
R3492 1-218-953-11 RES-CHIP 1K 5% 1/16W
R3493 1-218-941-81 RES-CHIP 100 5% 1/16W
R3500 1-216-295-91 SHORT CHIP 0
R3501 1-216-295-91 SHORT CHIP 0
R3502 1-216-295-91 SHORT CHIP 0
R3504 1-218-965-11 RES-CHIP 10K 5% 1/16W
R3505 1-218-953-11 RES-CHIP 1K 5% 1/16W
R3506 1-218-941-81 RES-CHIP 100 5% 1/16W
R3507 1-218-941-81 RES-CHIP 100 5% 1/16W
R3508 1-216-295-91 SHORT CHIP 0
R3509 1-218-953-11 RES-CHIP 1K 5% 1/16W
R3510 1-218-961-11 RES-CHIP 4.7K 5% 1/16W
R3511 1-218-961-11 RES-CHIP 4.7K 5% 1/16W
R3516 1-218-937-11 RES-CHIP 47 5% 1/16W
R3517 1-218-937-11 RES-CHIP 47 5% 1/16W
R3518 1-218-965-11 RES-CHIP 10K 5% 1/16W
R3537 1-218-957-11 RES-CHIP 2.2K 5% 1/16W
R3542 1-218-965-11 RES-CHIP 10K 5% 1/16W
R3543 1-218-957-11 RES-CHIP 2.2K 5% 1/16W
R3544 1-218-965-11 RES-CHIP 10K 5% 1/16W
R3545 1-218-957-11 RES-CHIP 2.2K 5% 1/16W
R3546 1-218-941-81 RES-CHIP 100 5% 1/16W
R3547 1-218-941-81 RES-CHIP 100 5% 1/16W
R3548 1-218-965-11 RES-CHIP 10K 5% 1/16W
R3550 1-208-927-11 METAL CHIP 47K 0.5% 1/16W
R3554 1-218-965-11 RES-CHIP 10K 5% 1/16W
R3558 1-208-687-11 METAL CHIP 1.5K 0.5% 1/16W
R3559 1-208-927-11 METAL CHIP 47K 0.5% 1/16W

REF.NO. PART NO. DESCRIPTION REMARK REF.NO. PART NO. DESCRIPTION REMARK
- 98 -
N
R3560 1-218-937-11 RES-CHIP 47 5% 1/16W
R3561 1-218-941-81 RES-CHIP 100 5% 1/16W
R3562 1-218-941-81 RES-CHIP 100 5% 1/16W
R3563 1-218-941-81 RES-CHIP 100 5% 1/16W
R3564 1-218-941-81 RES-CHIP 100 5% 1/16W
R3565 1-218-941-81 RES-CHIP 100 5% 1/16W
R3566 1-218-989-11 RES-CHIP 1M 5% 1/16W
R3567 1-218-941-81 RES-CHIP 100 5% 1/16W
R3601 1-218-953-11 RES-CHIP 1K 5% 1/16W
R3602 1-218-941-81 RES-CHIP 100 5% 1/16W
R3603 1-218-941-81 RES-CHIP 100 5% 1/16W
R3604 1-218-965-11 RES-CHIP 10K 5% 1/16W
R3609 1-218-941-81 RES-CHIP 100 5% 1/16W
R3610 1-218-965-11 RES-CHIP 10K 5% 1/16W
R3611 1-218-965-11 RES-CHIP 10K 5% 1/16W
R3613 1-218-941-81 RES-CHIP 100 5% 1/16W
R3616 1-218-965-11 RES-CHIP 10K 5% 1/16W
R3617 1-218-965-11 RES-CHIP 10K 5% 1/16W
R3620 1-218-941-81 RES-CHIP 100 5% 1/16W
R3621 1-218-941-81 RES-CHIP 100 5% 1/16W
R3623 1-218-965-11 RES-CHIP 10K 5% 1/16W
R3629 1-218-965-11 RES-CHIP 10K 5% 1/16W
R3631 1-218-965-11 RES-CHIP 10K 5% 1/16W
R3633 1-218-965-11 RES-CHIP 10K 5% 1/16W
R3635 1-218-965-11 RES-CHIP 10K 5% 1/16W
R3637 1-218-948-11 RES-CHIP 390 5% 1/16W
R3638 1-218-948-11 RES-CHIP 390 5% 1/16W
R3639 1-218-948-11 RES-CHIP 390 5% 1/16W
R3640 1-218-948-11 RES-CHIP 390 5% 1/16W
R3641 1-218-948-11 RES-CHIP 390 5% 1/16W
R3642 1-218-941-81 RES-CHIP 100 5% 1/16W
R3645 1-218-965-11 RES-CHIP 10K 5% 1/16W
R3646 1-218-965-11 RES-CHIP 10K 5% 1/16W
R3647 1-218-965-11 RES-CHIP 10K 5% 1/16W
R3800 1-218-969-11 RES-CHIP 22K 5% 1/16W
R3801 1-218-953-11 RES-CHIP 1K 5% 1/16W
R3802 1-218-941-81 RES-CHIP 100 5% 1/16W
R3803 1-218-941-81 RES-CHIP 100 5% 1/16W
R3804 1-218-957-11 RES-CHIP 2.2K 5% 1/16W
R3806 1-218-941-81 RES-CHIP 100 5% 1/16W
R3809 1-218-941-81 RES-CHIP 100 5% 1/16W
R3810 1-218-941-81 RES-CHIP 100 5% 1/16W
R3814 1-218-941-81 RES-CHIP 100 5% 1/16W
R3815 1-218-941-81 RES-CHIP 100 5% 1/16W
R3816 1-218-941-81 RES-CHIP 100 5% 1/16W
R3817 1-218-941-81 RES-CHIP 100 5% 1/16W
R3818 1-218-941-81 RES-CHIP 100 5% 1/16W
R3819 1-218-941-81 RES-CHIP 100 5% 1/16W
R3820 1-218-941-81 RES-CHIP 100 5% 1/16W
R3821 1-218-941-81 RES-CHIP 100 5% 1/16W
R3822 1-218-965-11 RES-CHIP 10K 5% 1/16W
R3824 1-218-965-11 RES-CHIP 10K 5% 1/16W
R3825 1-218-965-11 RES-CHIP 10K 5% 1/16W
R3826 1-218-941-81 RES-CHIP 100 5% 1/16W
R3827 1-218-953-11 RES-CHIP 1K 5% 1/16W
R3828 1-218-941-81 RES-CHIP 100 5% 1/16W
R3830 1-218-941-81 RES-CHIP 100 5% 1/16W
R3831 1-218-941-81 RES-CHIP 100 5% 1/16W
R3832 1-218-990-81 SHORT CHIP 0
R3835 1-218-941-81 RES-CHIP 100 5% 1/16W
R3836 1-218-965-11 RES-CHIP 10K 5% 1/16W
R3837 1-218-965-11 RES-CHIP 10K 5% 1/16W
R3838 1-218-965-11 RES-CHIP 10K 5% 1/16W
R3839 1-218-953-11 RES-CHIP 1K 5% 1/16W
R3840 1-218-965-11 RES-CHIP 10K 5% 1/16W
R3841 1-218-965-11 RES-CHIP 10K 5% 1/16W
R3842 1-218-941-81 RES-CHIP 100 5% 1/16W
R3843 1-218-941-81 RES-CHIP 100 5% 1/16W
R3844 1-218-941-81 RES-CHIP 100 5% 1/16W
R3846 1-218-949-11 RES-CHIP 470 5% 1/16W
R3848 1-218-965-11 RES-CHIP 10K 5% 1/16W
R3849 1-218-941-81 RES-CHIP 100 5% 1/16W
R3850 1-218-953-11 RES-CHIP 1K 5% 1/16W
R3852 1-218-941-81 RES-CHIP 100 5% 1/16W
R3853 1-218-941-81 RES-CHIP 100 5% 1/16W
R3854 1-218-941-81 RES-CHIP 100 5% 1/16W
R3855 1-218-941-81 RES-CHIP 100 5% 1/16W
R3856 1-218-941-81 RES-CHIP 100 5% 1/16W
R3857 1-218-941-81 RES-CHIP 100 5% 1/16W
R3858 1-218-941-81 RES-CHIP 100 5% 1/16W
R3859 1-218-941-81 RES-CHIP 100 5% 1/16W
R3861 1-218-941-81 RES-CHIP 100 5% 1/16W
R3862 1-218-961-11 RES-CHIP 4.7K 5% 1/16W
R3892 1-218-965-11 RES-CHIP 10K 5% 1/16W
R3895 1-218-965-11 RES-CHIP 10K 5% 1/16W
R3896 1-218-965-11 RES-CHIP 10K 5% 1/16W
R3899 1-218-965-11 RES-CHIP 10K 5% 1/16W
< RESISTOR CHIP >
RB3100 1-234-370-21 RES, NETWORK 22 (1005X4)
RB3101 1-234-370-21 RES, NETWORK 22 (1005X4)
RB3102 1-234-370-21 RES, NETWORK 22 (1005X4)
RB3103 1-234-370-21 RES, NETWORK 22 (1005X4)
RB3104 1-234-370-21 RES, NETWORK 22 (1005X4)
RB3105 1-234-370-21 RES, NETWORK 22 (1005X4)
RB3106 1-234-370-21 RES, NETWORK 22 (1005X4)
RB3107 1-234-370-21 RES, NETWORK 22 (1005X4)
RB3108 1-234-370-21 RES, NETWORK 22 (1005X4)
RB3109 1-234-370-21 RES, NETWORK 22 (1005X4)

REF.NO. PART NO. DESCRIPTION REMARK REF.NO. PART NO. DESCRIPTION REMARK
- 99 -
AG
N
RB3110 1-234-370-21 RES, NETWORK 22 (1005X4)
RB3200 1-234-372-21 RES, NETWORK 100 (1005X4)
RB3201 1-234-372-21 RES, NETWORK 100 (1005X4)
RB3202 1-234-372-21 RES, NETWORK 100 (1005X4)
RB3203 1-234-702-11 RES, NETWORK 68 (1005X4)
RB3204 1-234-702-11 RES, NETWORK 68 (1005X4)
RB3206 1-234-372-21 RES, NETWORK 100 (1005X4)
RB3207 1-234-372-21 RES, NETWORK 100 (1005X4)
RB3208 1-234-702-11 RES, NETWORK 68 (1005X4)
RB3209 1-234-702-11 RES, NETWORK 68 (1005X4)
RB3500 1-234-371-21 RES, NETWORK 47 (1005X4)
RB3501 1-234-371-21 RES, NETWORK 47 (1005X4)
< CRYSTAL >
X3200 1-813-055-11 QUARTZ CRYSTAL UNIT
X3500 1-813-547-11 QUARTZ CRYSTAL UNIT
* A-1151-514-A AG COMPL DIG ZAPPING
4-382-854-01 SCREW (M3X8), P, SW (+)
< CAPACITOR >
C1001 1-164-156-11 CERAMIC CHIP 0.1UF 25V
C1003 1-164-156-11 CERAMIC CHIP 0.1UF 25V
C1005 1-164-004-11 CERAMIC CHIP 0.1UF 10.00% 25V
C1006 1-126-767-11 ELECT 1000UF 20.00% 16V
C1008 1-162-970-11 CERAMIC CHIP 0.01UF 10.00% 25V
C1010 1-162-970-11 CERAMIC CHIP 0.01UF 10.00% 25V
C1011 1-104-662-91 ELECT 22UF 20.00% 25V
C1012 1-162-970-11 CERAMIC CHIP 0.01UF 10.00% 25V
C1013 1-163-131-00 CERAMIC CHIP 390PF 5.00% 50V
C1014 1-162-970-11 CERAMIC CHIP 0.01UF 10.00% 25V
C1015 1-162-970-11 CERAMIC CHIP 0.01UF 10.00% 25V
C1016 1-125-891-11 CERAMIC CHIP 0.47UF 10.00% 10V
C1017 1-127-715-91 CERAMIC CHIP 0.22UF 10% 16V
C1018 1-162-964-11 CERAMIC CHIP 0.001UF 10.00% 50V
C1019 1-107-826-11 CERAMIC CHIP 0.1UF 10.00% 16V
C1020 1-164-004-11 CERAMIC CHIP 0.1UF 10.00% 25V
C1021 1-131-664-91 CERAMIC CHIP 0.15UF 10% 10V
C1024 1-162-919-11 CERAMIC CHIP 22PF 5.00% 50V
C1025 1-216-864-11 SHORT CHIP 0
C1026 1-162-970-11 CERAMIC CHIP 0.01UF 10.00% 25V
C1027 1-162-926-11 CERAMIC CHIP 82PF 5.00% 50V
C1028 1-164-388-91 CERAMIC CHIP 270PF 5.00% 50V
C1029 1-162-915-11 CERAMIC CHIP 10PF 0.50PF 50V
C1030 1-162-928-11 CERAMIC CHIP 120PF 5.00% 50V
C1031 1-162-970-11 CERAMIC CHIP 0.01UF 10.00% 25V
C1034 1-126-933-11 ELECT 100UF 20.00% 16V
C1035 1-165-908-11 CERAMIC CHIP 1UF 10% 10V
C1037 1-164-315-11 CERAMIC CHIP 470PF 5.00% 50V
C1039 1-165-176-11 CERAMIC CHIP 0.047UF 10.00% 16V
C1040 1-135-372-31 ELECT 470UF 20% 10V
C1103 1-162-927-11 CERAMIC CHIP 100PF 5.00% 50V
C1104 1-162-927-11 CERAMIC CHIP 100PF 5.00% 50V
C1106 1-164-156-11 CERAMIC CHIP 0.1UF 25V
C1220 1-126-933-11 ELECT 100UF 20.00% 16V
C1221 1-107-826-11 CERAMIC CHIP 0.1UF 10.00% 16V
C1222 1-107-826-11 CERAMIC CHIP 0.1UF 10.00% 16V
C1223 1-107-826-11 CERAMIC CHIP 0.1UF 10.00% 16V
C1224 1-107-826-11 CERAMIC CHIP 0.1UF 10.00% 16V
C1230 1-162-970-11 CERAMIC CHIP 0.01UF 10.00% 25V
C1231 1-162-970-11 CERAMIC CHIP 0.01UF 10.00% 25V
C1232 1-107-826-11 CERAMIC CHIP 0.1UF 10.00% 16V
C1233 1-162-970-11 CERAMIC CHIP 0.01UF 10.00% 25V
C1235 1-107-826-11 CERAMIC CHIP 0.1UF 10.00% 16V
C1237 1-126-964-11 ELECT 10UF 20.00% 50V
C1239 1-126-933-11 ELECT 100UF 20.00% 16V
C1242 1-107-826-11 CERAMIC CHIP 0.1UF 10.00% 16V
C1243 1-107-826-11 CERAMIC CHIP 0.1UF 10.00% 16V
C1244 1-126-933-11 ELECT 100UF 20.00% 16V
C1601 1-162-970-11 CERAMIC CHIP 0.01UF 10.00% 25V
C1604 £ 1-104-571-91 CERAMIC 0.0015UF 10.00% 2KV
C1605 £ 1-104-571-91 CERAMIC 0.0015UF 10.00% 2KV
C1607 £ 1-104-571-91 CERAMIC 0.0015UF 10.00% 2KV
C1608 £ 1-104-571-91 CERAMIC 0.0015UF 10.00% 2KV
C1609 1-163-021-91 CERAMIC CHIP 0.01UF 10.00% 50V
C1612 1-117-753-11 ELECT(BLOCK) 470UF 20.00% 450V
C1613 1-126-964-11 ELECT 10UF 20.00% 50V
C1614 1-126-967-11 ELECT 47UF 20.00% 50V
C1615 1-126-948-11 ELECT 100UF 20.00% 35V
C1618 1-136-497-81 FILM 0.1UF 5.00% 50V
C1620 1-107-902-11 ELECT 1UF 20% 50V
C1622 1-126-961-11 ELECT 2.2UF 20.00% 50V
C1623 1-136-479-11 FILM 0.001UF 5.00% 100V
C1624 1-126-963-11 ELECT 4.7UF 20.00% 50V
C1626 1-113-924-11 CERAMIC 0.0047UF 20.00% 250V
C1627 1-125-969-91 CERAMIC 680PF 10.00% 1KV
C1628 1-125-969-91 CERAMIC 680PF 10.00% 1KV
C1629 1-135-946-22 FILM 47000PF 3% 800V
C1630 1-126-939-11 ELECT 10000UF 20.00% 16V
C1631 1-107-914-11 ELECT 1000UF 20% 50V
C1632 1-126-964-11 ELECT 10UF 20.00% 50V
C1634 1-126-944-11 ELECT 3300UF 20.00% 25V
C1635 1-126-944-11 ELECT 3300UF 20.00% 25V
C1639 1-164-004-11 CERAMIC CHIP 0.1UF 10.00% 25V
C1640 1-107-888-11 ELECT 47UF 20% 25V
C1642 1-107-906-11 ELECT 10UF 20% 50V
C1648 1-163-021-91 CERAMIC CHIP 0.01UF 10.00% 50V
C1652 1-107-906-11 ELECT 10UF 20% 50V
C1653 1-107-909-11 ELECT 47UF 20% 50V

REF.NO. PART NO. DESCRIPTION REMARK REF.NO. PART NO. DESCRIPTION REMARK
- 100 -
AG
C1655 1-163-009-91 CERAMIC CHIP 0.001UF 10.00% 50V
C1656 1-163-009-91 CERAMIC CHIP 0.001UF 10.00% 50V
C1659 1-137-194-81 FILM 0.47UF 5.00% 50V
C1660 £ 1-165-530-11 MYLAR 0.47UF 10 275V
C1661 £ 1-119-887-51 CERAMIC 1000PF 20.00% 250V
C1662 £ 1-119-887-51 CERAMIC 1000PF 20.00% 250V
C1664 £ 1-165-530-11 MYLAR 0.47UF 10 275V
C1670 1-125-497-11 ELECT(BLOCK) 100UF 20% 400V
C1671 1-125-497-11 ELECT(BLOCK) 100UF 20% 400V
C1672 1-161-830-00 CERAMIC 0.0047UF 500V
C2002 1-128-528-11 ELECT 470UF 20% 25V
C2003 1-126-965-91 ELECT 22UF 20.00% 50V
C2025 1-162-964-11 CERAMIC CHIP 0.001UF 10.00% 50V
C2033 1-162-964-11 CERAMIC CHIP 0.001UF 10.00% 50V
C2302 1-164-156-11 CERAMIC CHIP 0.1UF 25V
C2304 1-164-156-11 CERAMIC CHIP 0.1UF 25V
C2305 1-164-156-11 CERAMIC CHIP 0.1UF 25V
C2306 1-164-156-11 CERAMIC CHIP 0.1UF 25V
C2502 1-164-156-11 CERAMIC CHIP 0.1UF 25V
C2503 1-164-156-11 CERAMIC CHIP 0.1UF 25V
C2504 1-125-891-11 CERAMIC CHIP 0.47UF 10.00% 10V
C2505 1-107-907-11 ELECT 22UF 20% 50V
C2506 1-126-965-91 ELECT 22UF 20.00% 50V
C2507 1-125-891-11 CERAMIC CHIP 0.47UF 10.00% 10V
C2511 1-164-156-11 CERAMIC CHIP 0.1UF 25V
C2512 1-164-004-11 CERAMIC CHIP 0.1UF 10.00% 25V
C2513 1-164-004-11 CERAMIC CHIP 0.1UF 10.00% 25V
C2514 1-107-715-11 ELECT 22UF 20% 50V
C3000 1-162-970-11 CERAMIC CHIP 0.01UF 10.00% 25V
C3001 1-162-970-11 CERAMIC CHIP 0.01UF 10.00% 25V
C3002 1-162-970-11 CERAMIC CHIP 0.01UF 10.00% 25V
C3003 1-162-970-11 CERAMIC CHIP 0.01UF 10.00% 25V
C3004 1-162-970-11 CERAMIC CHIP 0.01UF 10.00% 25V
C4200 1-127-715-91 CERAMIC CHIP 0.22UF 10% 16V
C4201 1-164-160-11 CERAMIC CHIP 20PF 5.00% 50V
C4202 1-115-456-21 DOUBLE LAYER 0.22F 5.5V
C6200 1-164-156-11 CERAMIC CHIP 0.1UF 25V
C6201 1-164-156-11 CERAMIC CHIP 0.1UF 25V
C6202 1-164-156-11 CERAMIC CHIP 0.1UF 25V
C6203 1-107-909-11 ELECT 47UF 20% 50V
C6205 1-164-156-11 CERAMIC CHIP 0.1UF 25V
C6208 1-128-526-11 ELECT 100UF 20% 25V
C6211 1-104-665-11 ELECT 100UF 20.00% 25V
C6213 1-164-156-11 CERAMIC CHIP 0.1UF 25V
C6214 1-128-526-11 ELECT 100UF 20% 25V
C6215 1-128-526-11 ELECT 100UF 20% 25V
C6217 1-126-767-11 ELECT 1000UF 20.00% 16V
C6218 1-126-767-11 ELECT 1000UF 20.00% 16V
C6223 1-164-156-11 CERAMIC CHIP 0.1UF 25V
C6224 1-164-156-11 CERAMIC CHIP 0.1UF 25V
C6226 1-128-942-31 ELECT 1000UF 20% 6.3V
C6227 1-128-942-31 ELECT 1000UF 20% 6.3V
C6229 1-128-528-11 ELECT 470UF 20% 25V
C6230 1-126-935-11 ELECT 470UF 20.00% 16V
C6235 1-164-156-11 CERAMIC CHIP 0.1UF 25V
C6236 1-164-156-11 CERAMIC CHIP 0.1UF 25V
C6238 1-128-526-11 ELECT 100UF 20% 25V
C6239 1-164-156-11 CERAMIC CHIP 0.1UF 25V
C6240 1-164-156-11 CERAMIC CHIP 0.1UF 25V
C6241 1-164-156-11 CERAMIC CHIP 0.1UF 25V
C6243 1-104-665-11 ELECT 100UF 20.00% 25V
C6244 1-126-947-11 ELECT 47UF 20.00% 35V
C6257 1-164-156-11 CERAMIC CHIP 0.1UF 25V
C6259 1-104-665-11 ELECT 100UF 20.00% 25V
C6260 1-164-156-11 CERAMIC CHIP 0.1UF 25V
C6263 1-164-156-11 CERAMIC CHIP 0.1UF 25V
C6264 1-164-156-11 CERAMIC CHIP 0.1UF 25V
C6265 1-164-156-11 CERAMIC CHIP 0.1UF 25V
C6266 1-164-156-11 CERAMIC CHIP 0.1UF 25V
C6300 £ 1-126-943-11 ELECT 2200UF 20.00% 25V
C6301 1-126-971-11 ELECT 470UF 20.00% 50V
C6303 1-126-964-11 ELECT 10UF 20.00% 50V
C8206 1-162-970-11 CERAMIC CHIP 0.01UF 10.00% 25V
< CONNECTOR >
CN1230 1-695-915-11 TAB (CONTACT)
CN1601 £ * 1-580-843-11 PIN, CONNECTOR (POWER)
CN1602 * 1-691-960-11 PIN, CONNECTOR (PC BOARD) 3P
CN1603 * 1-816-974-51 PLUG, CONNECTOR 3P
CN1610 1-695-915-11 TAB (CONTACT)
CN1611 1-695-915-11 TAB (CONTACT)
CN1612 1-695-915-11 TAB (CONTACT)
CN1616 £ * 1-691-960-11 PIN, CONNECTOR (PC BOARD) 3P
CN2001 1-695-915-11 TAB (CONTACT)
CN2002 1-695-915-11 TAB (CONTACT)
CN2003 * 1-564-507-11 PLUG, CONNECTOR 4P
CN2004 1-695-915-11 TAB (CONTACT)
CN2005 1-695-915-11 TAB (CONTACT)
CN2006 1-695-915-11 TAB (CONTACT)
CN2007 1-695-915-11 TAB (CONTACT)
CN2008 1-695-915-11 TAB (CONTACT)
CN2302 1-764-334-11 PIN, CONNECTOR(PCB)(V TYPE)11P
CN2303 * 1-816-985-71 PLUG, CONNECTOR 8P
CN2304 * 1-564-512-11 PLUG, CONNECTOR 9P
CN3000 1-764-333-11 PIN, CONNECTOR(PCB)(V TYPE)10P
CN3001 * 1-816-983-71 PLUG, CONNECTOR 6P
CN5201 * 1-823-330-11 CONNECTOR, BOARD TO BOARD 40P
CN5209 * 1-564-508-11 PLUG, CONNECTOR 5P
CN6204 1-695-915-11 TAB (CONTACT)
CN6205 1-695-915-11 TAB (CONTACT)

REF.NO. PART NO. DESCRIPTION REMARK REF.NO. PART NO. DESCRIPTION REMARK
- 101 -
AG
CN6208 * 1-564-512-11 PLUG, CONNECTOR 9P
< DIODE >
D1002 8-719-050-38 DIODE M1MA152WK-T1
D1005 8-719-081-97 DIODE MMDL914T1
D1007 8-719-081-67 DIODE M1FM3
D1008 8-719-073-69 DIODE PTZ-TE25-6.2A
D1230 8-719-083-87 DIODE UDZS-TE17-33B
D1601 8-719-054-36 DIODE FCH10A06
D1602 6-500-067-01 DIODE GSIB460L/45
D1607 8-719-979-64 DIODE UF4005/23
D1608 8-719-060-90 DIODE S2L60F
D1609 8-719-063-73 DIODE D1NL20U-TR
D1612 8-719-060-90 DIODE S2L60F
D1613 8-719-081-97 DIODE MMDL914T1
D1616 8-719-081-97 DIODE MMDL914T1
D1617 8-719-081-97 DIODE MMDL914T1
D1618 8-719-081-97 DIODE MMDL914T1
D1619 8-719-083-82 DIODE UDZS-TE17-12B
D1620 8-719-054-36 DIODE FCH10A06
D1621 8-719-018-84 DIODE D2S6M
D1624 8-719-060-88 DIODE D4SBS6
D1631 8-719-081-97 DIODE MMDL914T1
D1632 1-216-295-91 SHORT CHIP 0
D1635 8-719-060-90 DIODE S2L60F
D1636 8-719-060-90 DIODE S2L60F
D2004 8-719-081-97 DIODE MMDL914T1
D2005 8-719-081-97 DIODE MMDL914T1
D3001 8-719-050-38 DIODE M1MA152WK-T1
D4200 8-719-914-43 DIODE DAN202K
D6201 8-719-022-97 DIODE D2S4MF
D6202 8-719-022-97 DIODE D2S4MF
D6206 8-719-081-97 DIODE MMDL914T1
D6207 8-719-081-97 DIODE MMDL914T1
D6208 8-719-081-97 DIODE MMDL914T1
D6209 8-719-081-97 DIODE MMDL914T1
D6211 6-500-294-01 DIODE PTZ-TE25-3.9B
D6212 6-500-294-01 DIODE PTZ-TE25-3.9B
D6302 8-719-511-40 DIODE S1VB40
D6304 8-719-081-97 DIODE MMDL914T1
D6306 8-719-081-97 DIODE MMDL914T1
< FUSE >
F1601 £ 1-576-232-51 FUSE 5A 250V
< FERRITE BEAD >
FB1101 1-412-987-31 INDUCTOR 4.7UH
FB1200 1-469-869-21 FERRITE 0UH
FB1201 1-469-869-21 FERRITE 0UH
FB1230 1-469-869-21 FERRITE 0UH
FB1231 1-469-869-21 FERRITE 0UH
< CLIP FUSE >
FH1601 £ 1-533-725-11 FUSE HOLDER 0A 0V
< FILTER >
FL1230 1-239-899-21 FERRITE 0UH
< IC >
IC1001 6-704-747-01 IC TDA9886TS/V4,118
IC1002 6-704-120-01 IC MD3221N
IC1601 6-705-810-01 IC MCZ3001DB
IC1602 8-759-198-31 IC UPC1093J-1-T
IC2500 8-759-590-05 IC TDA7269A
IC4200 8-759-478-44 IC PCF8593/T118
IC6201 6-702-313-01 IC PST600IMT
IC6202 6-708-659-01 IC BA00BC0WT-V5
IC6203 8-759-098-24 IC PQ30RV11J00H
IC6204 8-759-394-36 IC BA09T
IC6205 8-759-098-24 IC PQ30RV11J00H
IC6207 8-759-640-19 IC PQ1CG2032FZ
IC6208 8-759-640-19 IC PQ1CG2032FZ
IC6210 8-759-520-49 IC PQ30RV21J00H
< JUMPER RESISTOR >
JR1 1-216-295-91 SHORT CHIP 0
JR2 1-216-295-91 SHORT CHIP 0
JR1002 1-216-864-11 SHORT CHIP 0
JR1003 1-216-864-11 SHORT CHIP 0
JR1004 1-216-864-11 SHORT CHIP 0
JR1008 1-216-864-11 SHORT CHIP 0
JR1009 1-216-864-11 SHORT CHIP 0
JR1011 1-216-864-11 SHORT CHIP 0
JR1012 1-216-864-11 SHORT CHIP 0
JR1201 1-216-864-11 SHORT CHIP 0
JR1202 1-216-864-11 SHORT CHIP 0
JR1230 1-216-864-11 SHORT CHIP 0
JR1231 1-216-864-11 SHORT CHIP 0
JR1232 1-216-864-11 SHORT CHIP 0
JR1233 1-216-864-11 SHORT CHIP 0
JR1234 1-216-864-11 SHORT CHIP 0
JR1235 1-216-864-11 SHORT CHIP 0
JR1236 1-216-864-11 SHORT CHIP 0
JR1237 1-216-864-11 SHORT CHIP 0
JR6224 1-216-864-11 SHORT CHIP 0
JR6225 1-216-864-11 SHORT CHIP 0
JR6238 1-216-864-11 SHORT CHIP 0

REF.NO. PART NO. DESCRIPTION REMARK REF.NO. PART NO. DESCRIPTION REMARK
- 102 -
AG
Q2500 8-729-010-29 TRANSISTOR MSD601-RST1
Q2501 8-729-010-29 TRANSISTOR MSD601-RST1
Q2502 8-729-010-29 TRANSISTOR MSD601-RST1
Q2503 8-729-010-29 TRANSISTOR MSD601-RST1
Q2504 8-729-027-38 TRANSISTOR DTA144EKA-T146
Q6201 8-729-027-43 TRANSISTOR DTC114EKA-T146
Q6202 8-729-027-43 TRANSISTOR DTC114EKA-T146
Q6203 8-729-010-29 TRANSISTOR MSD601-RST1
Q6302 8-729-901-06 TRANSISTOR DTA144EK
Q6305 8-729-010-29 TRANSISTOR MSD601-RST1
< RESISTOR >
R1004 1-216-845-11 METAL CHIP 100K 5% 1/10W
R1006 1-216-838-11 METAL CHIP 27K 5% 1/10W
R1007 1-216-827-11 METAL CHIP 3.3K 5% 1/10W
R1009 1-216-837-11 METAL CHIP 22K 5% 1/10W
R1010 1-216-818-11 METAL CHIP 560 5% 1/10W
R1011 1-216-825-11 METAL CHIP 2.2K 5% 1/10W
R1013 1-216-825-11 METAL CHIP 2.2K 5% 1/10W
R1014 1-216-825-11 METAL CHIP 2.2K 5% 1/10W
R1016 1-216-817-11 METAL CHIP 470 5% 1/10W
R1018 1-216-830-11 METAL CHIP 5.6K 5% 1/10W
R1019 1-216-827-11 METAL CHIP 3.3K 5% 1/10W
R1020 1-216-811-11 METAL CHIP 150 5% 1/10W
R1027 1-216-824-11 METAL CHIP 1.8K 5% 1/10W
R1028 1-216-813-11 METAL CHIP 220 5% 1/10W
R1029 1-216-809-11 METAL CHIP 100 5% 1/10W
R1030 1-216-819-11 METAL CHIP 680 5% 1/10W
R1032 1-216-822-11 METAL CHIP 1.2K 5% 1/10W
R1033 1-218-867-11 METAL CHIP 6.8K 0.5% 1/10W
R1034 1-216-807-11 METAL CHIP 68 5% 1/10W
R1035 1-216-807-11 METAL CHIP 68 5% 1/10W
R1036 1-216-814-11 METAL CHIP 270 5% 1/10W
R1037 1-216-829-11 METAL CHIP 4.7K 5% 1/10W
R1038 1-216-833-11 METAL CHIP 10K 5% 1/10W
R1039 1-216-801-11 METAL CHIP 22 5% 1/10W
R1041 1-216-812-11 METAL CHIP 180 5% 1/10W
R1043 1-216-837-11 METAL CHIP 22K 5% 1/10W
R1047 1-216-817-11 METAL CHIP 470 5% 1/10W
R1048 1-216-834-11 METAL CHIP 12K 5% 1/10W
R1050 1-216-809-11 METAL CHIP 100 5% 1/10W
R1051 1-216-809-11 METAL CHIP 100 5% 1/10W
R1052 1-216-845-11 METAL CHIP 100K 5% 1/10W
R1101 1-412-987-31 INDUCTOR 4.7UH
R1102 1-414-760-21 FERRITE 0UH
R1103 1-414-760-21 FERRITE 0UH
R1105 1-414-580-21 INDUCTOR 100NH
R1233 1-216-833-11 METAL CHIP 10K 5% 1/10W
R1234 1-216-809-11 METAL CHIP 100 5% 1/10W
R1235 1-216-809-11 METAL CHIP 100 5% 1/10W
< COIL >
L1001 1-414-934-21 INDUCTOR 10UH
L1002 1-414-934-21 INDUCTOR 10UH
L1003 1-406-663-21 INDUCTOR 47UH
L1004 1-216-864-11 SHORT CHIP 0
L1005 1-216-864-11 SHORT CHIP 0
L1006 1-410-509-11 INDUCTOR 10UH
L1007 1-414-934-21 INDUCTOR 10UH
L1008 1-457-154-11 INDUCTOR 10UH
L1009 1-406-663-21 INDUCTOR 47UH
L1010 1-406-663-21 INDUCTOR 47UH
L1012 1-216-864-11 SHORT CHIP 0
L1013 1-216-864-11 SHORT CHIP 0
L1100 1-414-580-21 INDUCTOR 100NH
L1101 1-414-580-21 INDUCTOR 100NH
L1102 1-414-934-21 INDUCTOR 10UH
L1230 1-412-006-31 INDUCTOR 10UH
L1601 1-412-525-31 INDUCTOR 10UH
L1602 1-469-578-11 FERRITE 1.1UH
L1603 1-469-578-11 FERRITE 1.1UH
L1609 1-406-659-11 INDUCTOR 10UH
L1616 1-406-984-11 INDUCTOR 1.5MH
L6202 1-456-803-11 INDUCTOR 100UH
L6203 1-456-803-11 INDUCTOR 100UH
L6207 1-412-525-31 INDUCTOR 10UH
L6208 1-412-525-31 INDUCTOR 10UH
L6210 1-414-928-21 INDUCTOR 1UH
< PHOTOCOUPLER >
PH1601 £ 6-600-187-01 PHOTO COUPLER PC123Y22JOOF
< PROTECTOR MODULE >
PS1600 £ 1-576-288-32 IC LINK 10A 90V
PS6202 £ 1-801-549-21 IC LINK 4A 0V
PS6204 £ 1-801-549-21 IC LINK 4A 0V
< TRANSISTOR >
Q1002 8-729-421-19 TRANSISTOR UN2213
Q1003 8-729-421-19 TRANSISTOR UN2213
Q1004 8-729-422-33 TRANSISTOR 2SD601A-Q-TX
Q1008 8-729-054-41 TRANSISTOR MUN2232T1
Q1009 8-729-010-05 TRANSISTOR MSB709-RT1
Q1603 8-729-010-29 TRANSISTOR MSD601-RST1
Q1604 8-729-010-05 TRANSISTOR MSB709-RT1
Q1605 8-729-010-29 TRANSISTOR MSD601-RST1
Q1606 8-729-052-32 TRANSISTOR IRFIB7N50A-LF31
Q1607 8-729-052-32 TRANSISTOR IRFIB7N50A-LF31
Q2001 8-729-010-05 TRANSISTOR MSB709-RT1

REF.NO. PART NO. DESCRIPTION REMARK REF.NO. PART NO. DESCRIPTION REMARK
- 103 -
AG
R2501 1-216-821-11 METAL CHIP 1K 5% 1/10W
R2502 1-216-818-11 METAL CHIP 560 5% 1/10W
R2503 1-216-818-11 METAL CHIP 560 5% 1/10W
R2504 1-216-841-11 METAL CHIP 47K 5% 1/10W
R2505 1-216-821-11 METAL CHIP 1K 5% 1/10W
R2506 1-216-836-11 METAL CHIP 18K 5% 1/10W
R2507 1-216-836-11 METAL CHIP 18K 5% 1/10W
R2508 1-216-809-11 METAL CHIP 100 5% 1/10W
R2509 1-216-830-11 METAL CHIP 5.6K 5% 1/10W
R2510 1-216-846-11 METAL CHIP 120K 5% 1/10W
R2511 1-216-832-11 METAL CHIP 8.2K 5% 1/10W
R2512 1-216-830-11 METAL CHIP 5.6K 5% 1/10W
R2513 1-216-864-11 SHORT CHIP 0
R2519 1-216-845-11 METAL CHIP 100K 5% 1/10W
R2520 1-216-845-11 METAL CHIP 100K 5% 1/10W
R2521 1-243-826-21 METAL OXIDE 4.7 5% 1W
R2522 1-243-826-21 METAL OXIDE 4.7 5% 1W
R2523 1-216-841-11 METAL CHIP 47K 5% 1/10W
R2524 1-216-864-11 SHORT CHIP 0
R2525 1-216-821-11 METAL CHIP 1K 5% 1/10W
R3001 1-216-833-11 METAL CHIP 10K 5% 1/10W
R3002 1-216-833-11 METAL CHIP 10K 5% 1/10W
R3003 1-216-841-11 METAL CHIP 47K 5% 1/10W
R4200 1-216-841-11 METAL CHIP 47K 5% 1/10W
R4201 1-216-809-11 METAL CHIP 100 5% 1/10W
R4202 1-216-809-11 METAL CHIP 100 5% 1/10W
R6200 1-218-835-11 METAL CHIP 330 0.5% 1/10W
R6201 1-218-839-11 METAL CHIP 470 0.5% 1/10W
R6202 1-218-860-11 METAL CHIP 3.6K 0.5% 1/10W
R6203 1-218-859-11 METAL CHIP 3.3K 0.5% 1/10W
R6206 1-218-847-11 METAL CHIP 1K 0.5% 1/10W
R6207 1-218-849-11 METAL CHIP 1.2K 0.5% 1/10W
R6209 1-216-864-11 SHORT CHIP 0
R6210 1-216-864-11 SHORT CHIP 0
R6211 1-218-850-11 METAL CHIP 1.3K 0.5% 1/10W
R6212 1-216-833-11 METAL CHIP 10K 5% 1/10W
R6214 1-216-846-11 METAL CHIP 120K 5% 1/10W
R6215 1-216-844-11 METAL CHIP 82K 5% 1/10W
R6216 1-218-883-11 METAL CHIP 33K 0.5% 1/10W
R6217 1-218-891-11 METAL CHIP 68K 0.5% 1/10W
R6218 1-218-915-11 METAL CHIP 680K 0.5% 1/10W
R6219 1-218-863-11 METAL CHIP 4.7K 0.5% 1/10W
R6220 1-218-837-11 METAL CHIP 390 0.5% 1/10W
R6221 1-218-883-11 METAL CHIP 33K 0.5% 1/10W
R6222 1-216-807-11 METAL CHIP 68 5% 1/10W
R6223 1-218-883-11 METAL CHIP 33K 0.5% 1/10W
R6229 1-216-833-11 METAL CHIP 10K 5% 1/10W
R6239 1-218-901-11 METAL CHIP 180K 0.5% 1/10W
R6240 1-218-865-11 METAL CHIP 5.6K 0.5% 1/10W
R6242 1-218-872-11 METAL CHIP 11K 0.5% 1/10W
R1237 1-216-821-11 METAL CHIP 1K 5% 1/10W
R1238 1-216-821-11 METAL CHIP 1K 5% 1/10W
R1239 1-216-841-11 METAL CHIP 47K 5% 1/10W
R1601 1-245-494-21 METAL 2.2M 2% 1/4W
R1602 1-245-494-21 METAL 2.2M 2% 1/4W
R1607 1-249-417-11 CARBON 1K 5% 1/4W
R1613 £ 1-202-933-61 FUSIBLE 0.1 10% 1/2W
R1616 1-249-393-11 CARBON 10 5% 1/4W
R1617 1-249-377-11 CARBON 0.47 5% 1/4W
R1618 1-260-288-11 CARBON 0.47 5% 1/2W
R1619 £ 1-220-886-11 FUSIBLE 0.1 10% 1W
R1620 1-216-073-91 RES-CHIP 10K 5% 1/10W
R1621 1-216-065-91 RES-CHIP 4.7K 5% 1/10W
R1622 1-216-073-91 RES-CHIP 10K 5% 1/10W
R1623 1-216-049-11 RES-CHIP 1K 5% 1/10W
R1625 1-245-478-21 METAL 470K 1% 1/4W
R1626 1-245-478-21 METAL 470K 1% 1/4W
R1628 1-208-810-11 METAL CHIP 15K 0.5% 1/10W
R1629 1-218-871-11 METAL CHIP 10K 0.5% 1/10W
R1630 1-216-073-91 RES-CHIP 10K 5% 1/10W
R1631 1-216-073-91 RES-CHIP 10K 5% 1/10W
R1632 1-216-797-11 METAL CHIP 10 5% 1/10W
R1633 1-216-073-91 RES-CHIP 10K 5% 1/10W
R1634 1-216-797-11 METAL CHIP 10 5% 1/10W
R1635 1-216-073-91 RES-CHIP 10K 5% 1/10W
R1638 1-202-965-11 METAL 0.02 10% 2W
R1641 1-216-049-11 RES-CHIP 1K 5% 1/10W
R1642 1-216-057-00 RES-CHIP 2.2K 5% 1/10W
R1643 1-218-853-11 METAL CHIP 1.8K 0.5% 1/10W
R1644 1-216-025-11 RES-CHIP 100 5% 1/10W
R1645 1-216-017-91 RES-CHIP 47 5% 1/10W
R1646 1-218-873-11 METAL CHIP 12K 0.5% 1/10W
R1647 1-216-041-00 RES-CHIP 470 5% 1/10W
R1649 1-216-049-11 RES-CHIP 1K 5% 1/10W
R1650 1-218-839-11 METAL CHIP 470 0.5% 1/10W
R1651 £ 1-205-998-11 CEMENTED 1 5% 10W
R1652 £ 1-205-998-11 CEMENTED 1 5% 10W
R1653 £ 1-202-719-00 SOLID 1M 20% 1/2W
R1654 1-260-288-11 CARBON 0.47 5% 1/2W
R1655 1-260-288-11 CARBON 0.47 5% 1/2W
R1656 1-215-904-11 METAL OXIDE 100K 5% 2W
R1657 1-215-904-11 METAL OXIDE 100K 5% 2W
R1662 £ 1-218-265-11 METAL 8.2M 5% 1W
R1664 1-216-295-91 SHORT CHIP 0
R2009 1-216-841-11 METAL CHIP 47K 5% 1/10W
R2024 1-216-841-11 METAL CHIP 47K 5% 1/10W
R2025 1-216-838-11 METAL CHIP 27K 5% 1/10W
R2026 1-216-864-11 SHORT CHIP 0
R2027 1-216-113-00 RES-CHIP 470K 5% 1/10W
R2500 1-216-841-11 METAL CHIP 47K 5% 1/10W

REF.NO. PART NO. DESCRIPTION REMARK REF.NO. PART NO. DESCRIPTION REMARK
- 104 -
H1AG H2
< IC >
IC1000 6-703-744-01 IC GP1UE26SXKOF
< TRANSISTOR >
Q1010 8-729-010-29 TRANSISTOR MSD601-RST1
Q1011 8-729-010-29 TRANSISTOR MSD601-RST1
Q1012 8-729-010-29 TRANSISTOR MSD601-RST1
Q1013 8-729-010-29 TRANSISTOR MSD601-RST1
< RESISTOR >
R6310 1-216-864-11 SHORT CHIP 0
R6311 1-216-833-11 METAL CHIP 10K 5% 1/10W
R6312 1-216-833-11 METAL CHIP 10K 5% 1/10W
R6313 1-216-817-11 METAL CHIP 470 5% 1/10W
R6314 1-216-813-11 METAL CHIP 220 5% 1/10W
R6315 1-216-817-11 METAL CHIP 470 5% 1/10W
R6316 1-216-817-11 METAL CHIP 470 5% 1/10W
R6317 1-216-833-11 METAL CHIP 10K 5% 1/10W
R6318 1-216-813-11 METAL CHIP 220 5% 1/10W
R6319 1-216-813-11 METAL CHIP 220 5% 1/10W
R6320 1-216-017-91 RES-CHIP 47 5% 1/10W
R6321 1-216-817-11 METAL CHIP 470 5% 1/10W
R6322 1-216-833-11 METAL CHIP 10K 5% 1/10W
R6323 1-218-837-11 METAL CHIP 390 0.5% 1/10W
< SWITCH >
S1000 1-692-431-21 SWITCH, TACTILE
* A-1107-970-A H1 BOARD COMPLETE
< CONNECTOR >
CN4404 * 1-564-519-11 PLUG, CONNECTOR 4P
< DIODE >
D4401 8-719-069-55 DIODE UDZSTE-175.6B
D4402 8-719-069-55 DIODE UDZSTE-175.6B
< RESISTOR >
R4420 1-218-855-11 METAL CHIP 2.2K 0.5% 1/10W
R4421 1-218-847-11 METAL CHIP 1K 0.5% 1/10W
R4422 1-216-864-11 SHORT CHIP 0
R4423 1-208-800-11 METAL CHIP 5.6K 0.5% 1/10W
R4424 1-218-837-11 METAL CHIP 390 0.5% 1/10W
R4425 1-218-827-11 METAL CHIP 150 0.5% 1/10W
< SWITCH >
S4400 1-692-431-21 SWITCH, TACTILE
S4402 1-692-431-21 SWITCH, TACTILE
R6256 1-216-841-11 METAL CHIP 47K 5% 1/10W
R6262 1-216-834-11 METAL CHIP 12K 5% 1/10W
R6263 1-216-833-11 METAL CHIP 10K 5% 1/10W
R6264 1-216-833-11 METAL CHIP 10K 5% 1/10W
R6267 1-216-833-11 METAL CHIP 10K 5% 1/10W
R6303 1-216-821-11 METAL CHIP 1K 5% 1/10W
R6308 1-216-829-11 METAL CHIP 4.7K 5% 1/10W
R6309 1-216-821-11 METAL CHIP 1K 5% 1/10W
< RELAY >
RY1601 £ 1-755-395-11 RELAY (AC POWER)
< FILTER >
SF1001 1-795-617-11 SAW FILTER
SF1003 1-767-083-11 FILTER, SURFACE WAVE
< TRANSFORMER >
T1200 1-417-646-11 RF SPLITTER
T1603 £ 1-435-512-21 TRANSFORMER, CONVERTER (PIT)
T1605 £ 1-433-488-31 TRANSFORMER, LINE FILTER
T6300 £ 1-443-114-11 TRANSFORMER, STANDBY
< TUNER >
TU1001 8-597-953-00 TUNER, FSS BTP-AC431
TU1230 8-597-998-00 TUNER, FSS BTP-DC411
< VARISTOR >
VD1602 £ 1-804-995-11 VARISTOR
< CRYSTAL >
X1001 1-767-704-11 VIBRATOR, CRYSTAL
X4200 1-760-105-11 VIBRATOR, CRYSTAL
* A-1107-971-A H2 BOARD COMPLETE
< CAPACITOR >
C2000 1-164-156-11 CERAMIC CHIP 0.1UF 25V
C9001 1-119-667-11 CERAMIC CHIP 22UF 10V
C9002 1-162-964-11 CERAMIC CHIP 0.001UF 10.00% 50V
< CONNECTOR >
CN1000 * 1-564-526-31 PLUG, CONNECTOR 11P
< DIODE >
D1700 8-719-069-55 DIODE UDZSTE-175.6B
D1701 8-719-069-55 DIODE UDZSTE-175.6B
D1702 8-719-064-11 DIODE SPR-325MVW
D1704 8-719-064-11 DIODE SPR-325MVW
D1705 8-719-053-43 DIODE SLR-325VCT31

REF.NO. PART NO. DESCRIPTION REMARK REF.NO. PART NO. DESCRIPTION REMARK
- 105 -
S4403 1-692-431-21 SWITCH, TACTILE
S4404 1-692-431-21 SWITCH, TACTILE
S4405 1-692-431-21 SWITCH, TACTILE
S4406 1-692-431-21 SWITCH, TACTILE
H1
MISCELLANEOUS
1-826-219-11 LOUD SPEAKER (5.5x15CM)
£ 1-823-715-21 CORD, POWER
£ 1-787-373-11 D.C. FAN
1-576-912-11 THERMOSTAT
£ 1-468-936-13 POWER SUPPLY BLOCK
£ 1-787-231-11 D.C. FAN (SIROCCO)
ACCESSORIES AND CONNECTORS
1-900-277-08 CONNECTOR ASSY 2P
1-910-017-08 CONNECTOR ASSY, 9P EHR-ZHR
1-910-017-09 CONNECTOR ASSY, 10P DF13-ZHR
1-910-017-10 CONNECTOR ASSY, 15P DF13-EHR
1-910-017-11 CONNECTOR ASSY, 8P EHR-DF13
1-910-017-12 CONNECTOR ASSY, 6P EHR-ZHR
1-910-017-13 CONNECTOR ASSY, 11P EHR-ZHR
1-910-017-14 CONNECTOR ASSY, 4P EHR-ZHR
1-910-017-15 CONNECTOR ASSY, 11P EHR-ZHR
1-910-017-16 CONNECTOR ASSY, 9P EHR-ZHR
1-910-017-17 CONNECTOR ASSY, 8P EHR-DF13
1-910-017-19 CONNECTOR ASSY, 14 PDF13-DF13
1-910-017-21 CONNECTOR ASSY, 5P ZHR-SHR
1-910-017-22 CONNECTOR ASSY, 3P VHR-VHR
1-910-017-23 CONNECTOR ASSY, 6P EHR-SMR
1-910-017-24 CONNECTOR ASSY, 10P EHR-AERIAL
1-910-017-25 CONNECTOR ASSY, 2P SMR-RHR
1-910-017-27 CONNECTOR ASSY, 15P GHR-DF13
1-910-017-28 CONNECTOR ASSY, 3P
1-910-018-74 CONNECTOR ASSY, 8P
1-910-018-75 CONNECTOR ASSY, 8P
1-910-018-91 CONNECTOR ASSY, 2P
2-590-739-12 CONNECTOR, HOLDER
*2-591-157-21 COVER, POD
*2-591-161-11 COVER, ADJUSTER
*2-631-704-11 COVER, REAR
2-657-538-11 INSTRUCTION MANUAL
2-657-538-21 INSTRUCTION MANUAL
2-657-538-31 INSTRUCTION MANUAL
REMOTE COMMANDER
1-479-392-12 REMOTE COMMANDER (RM-ED002)
9-927-530-02
Sony Corporation
Sony UK
Service Promotions Dept.
English
06KP7100-1
Printed in U.K.
© 2006.11