9 883 755 01 KDL40W3000
User Manual: KDL40W3000
Open the PDF directly: View PDF
.
Page Count: 139 [warning: Documents this large are best viewed by clicking the View PDF Link!]
- HISTORY INFORMATION
- FRONT COVER
- Table of Contents
- Specifications
- Warnings and Cautions
- Safety-Related Component Warning
- Safety Check-Out
- Self-Diagnostic Function
- SECTION 1: DISASSEMBLY
- 1-1. Rear Cover Removal
- 1-2. Arm and Stand Removal
- 1-3. Speaker, HW3 Board, and AC Inlet Removal
- 1-4. HW1 Board Removal
- 1-5. HW2 Board Removal
- 1-6 AU Board and FB1 Board Removal
- 1-7. TUU2 Board Removal
- 1-8. DF Board and GF Board Removal
- 1-9. Stay (Bracket) Removal
- 1-10. LCD Panel Removal
- 1-11. ETC-Inverter MT Board Removal
- SECTION 2: SERVICE ADJUSTMENTS
- SECTION 3: DIAGRAMS
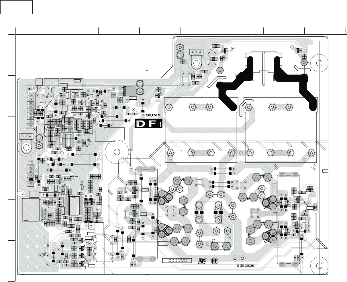
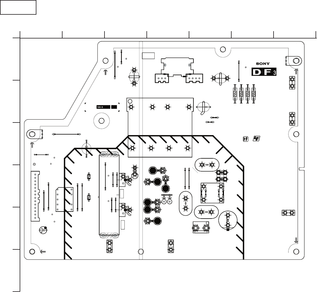
- 3-1. Circuit Boards Location
- 3-2. Printed Wiring Boards and Schematic Diagrams Information
- 3-3. Block Diagram
- 3-4. Schematics and Supporting Information
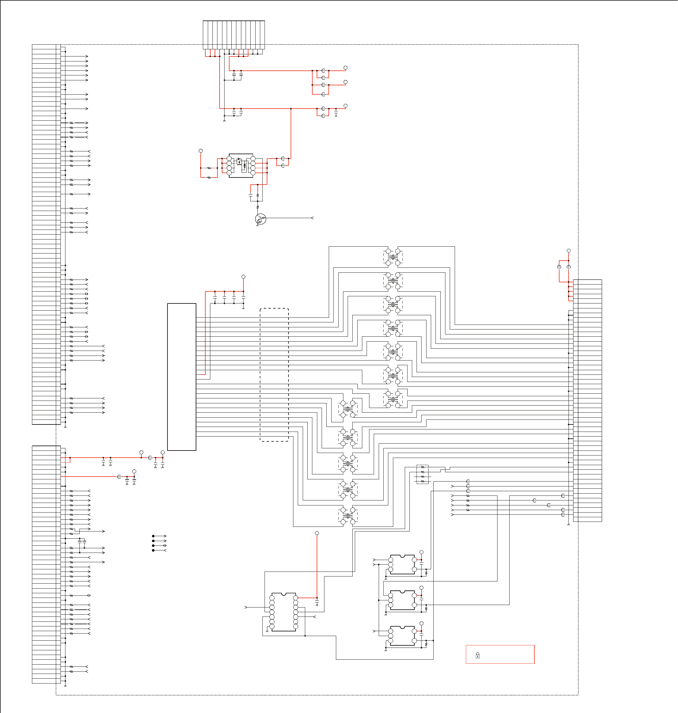
- AU Board Schematic Diagram (1 of 6)
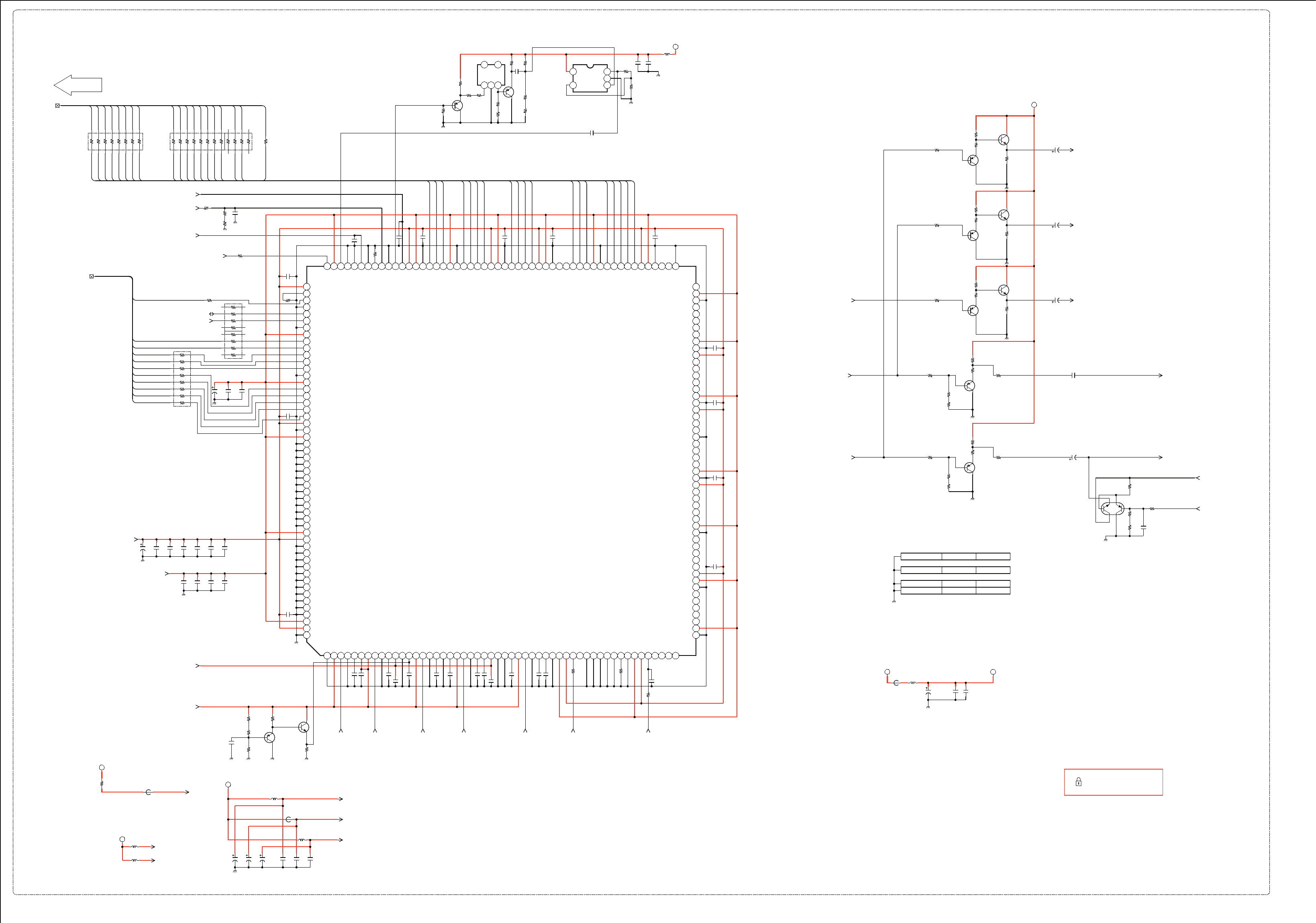
- AU Board Schematic Diagram (2 of 6)
- AU Board Schematic Diagram (3 of 6)
- AU Board Schematic Diagram (4 of 6)
- AU Board Schematic Diagram (5 of 6)
- AU Board Schematic Diagram (6 of 6)
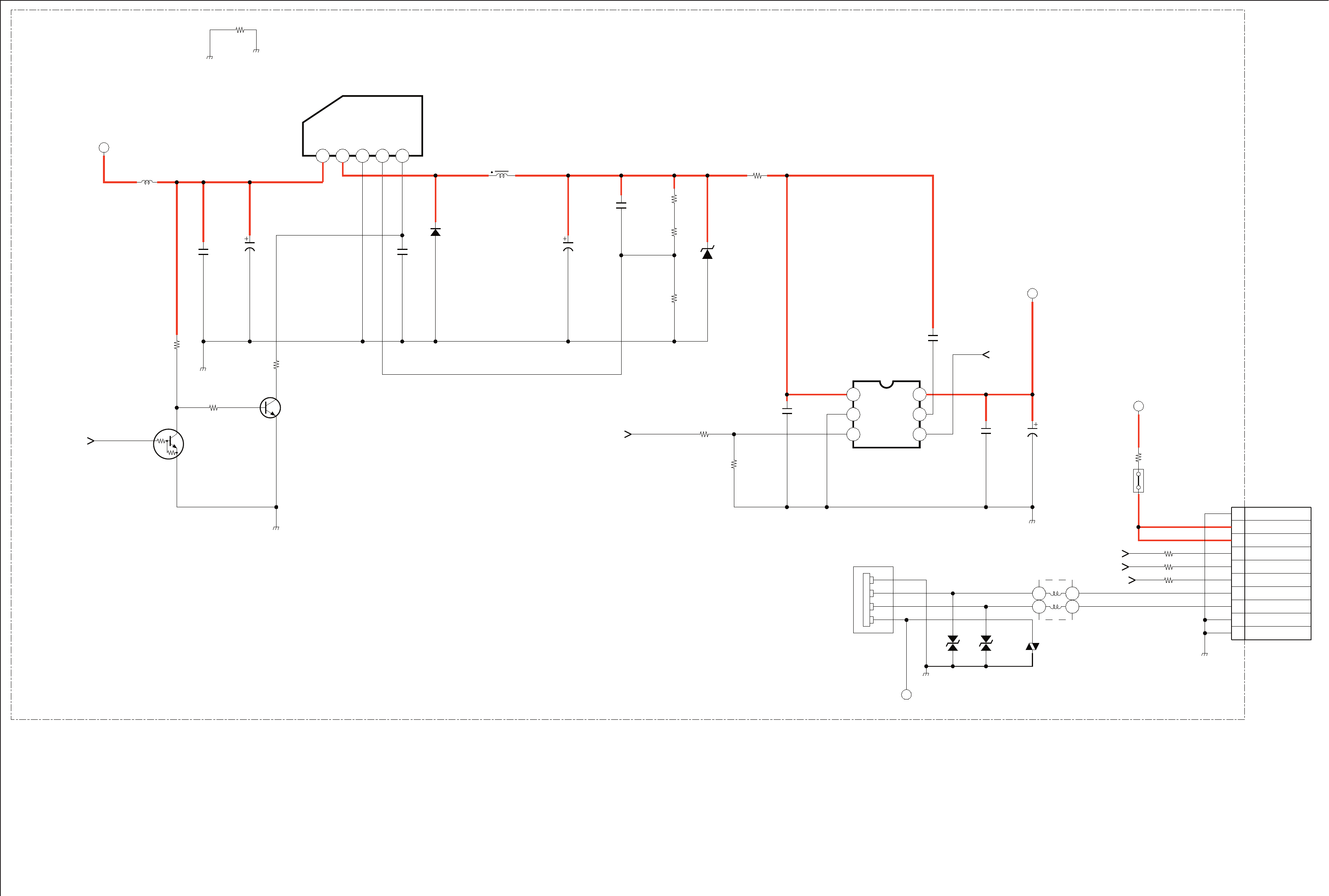
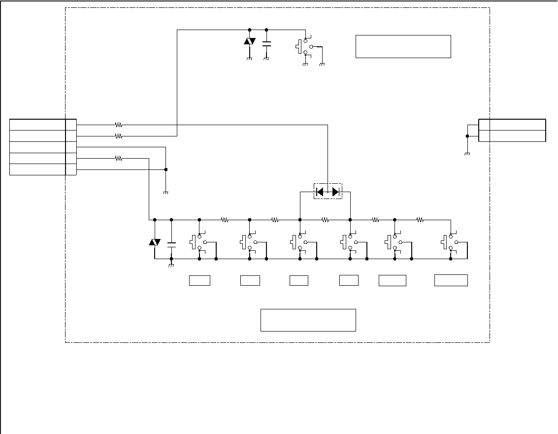
- DF1 Board Schematic Diagram (KDL-40W3000 Only)
- DF2 Board Schematic Diagram (KDL-46W3000 Only)
- DF3 Board Schematic Diagram (KDL-46W3000 Only)
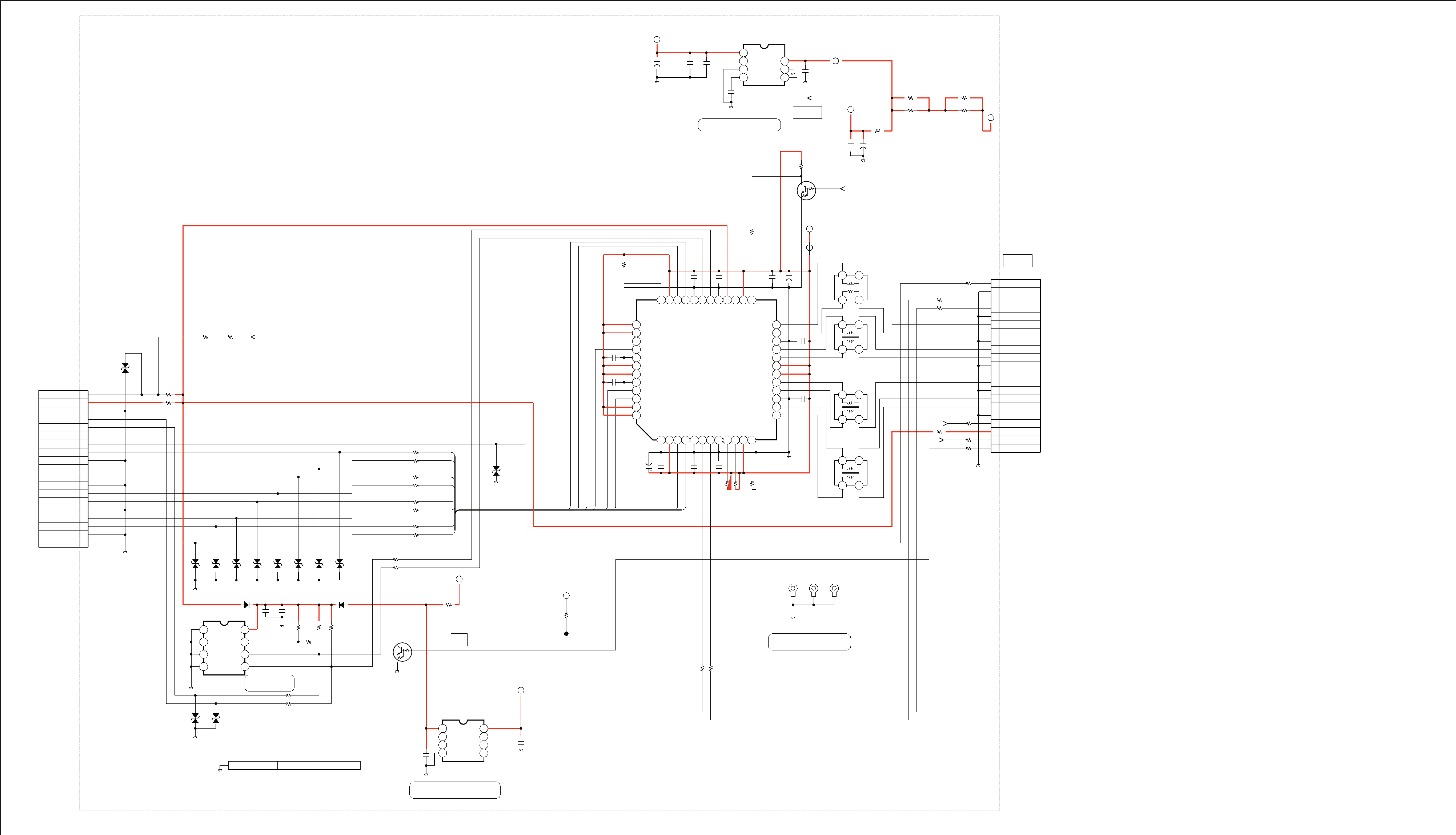
- FB1 Board Schematic Diagram (1 of 16)
- FB1 Board Schematic Diagram (2 of 16)
- FB1 Board Schematic Diagram (3 of 16)
- FB1 Board Schematic Diagram (4 of 16)
- FB1 Board Schematic Diagram (5 of 16)
- FB1 Board Schematic Diagram (6 of 16)
- FB1 Board Schematic Diagram (7 of 16)
- FB1 Board Schematic Diagram (8 of 16)
- FB1 Board Schematic Diagram (9 of 16)
- FB1 Board Schematic Diagram (10 of 16)
- FB1 Board Schematic Diagram (11 of 16)
- FB1 Board Schematic Diagram (12 of 16)
- FB1 Board Schematic Diagram (13 of 16)
- FB1 Board Schematic Diagram (14 of 16)
- FB1 Board Schematic Diagram (15 of 16)
- FB1 Board Schematic Diagram (16 of 16)
- GF1 Board Schematic Diagram
- HW1 Board Schematic Diagram
- HW2 Board Schematic Diagram (1 of 2)
- HW2 Board Schematic Diagram (2 of 2)
- HW3 Board Schematic Diagram
- TUU2 Board Schematic Diagram (1 of 2)
- TUU2 Board Schematic Diagram (2 of 2)
- 3-5. Semiconductors
- SECTION 4: EXPLODED VIEWS
- SECTION 5: ELECTRICAL PARTS LIST
- APPENDIX A: ENCRYPTION KEY COMPONENTS
- Tiled Schematic Note

LCD DIGITAL COLOR TELEVISION
SERVICE MANUAL
FIX2
CHASSIS
MODEL NAME REMOTE COMMANDER DESTINATION
9-883-755-01
KDL-40W3000
RM-YD017 US/CANADA
KDL-40W3000
RM-YD017 LATIN NORTH/LATIN SOUTH
KDL-46W3000
RM-YD017 US/CANADA
KDL-46W3000
RM-YD017 LATIN NORTH/LATIN SOUTH
HISTORY INFORMATION FOR THE FOLLOWING MANUAL:
ORIGINAL MANUAL ISSUE DATE: 7/2007
REVISION DATE SUBJECT
7/2007 No revisions or updates are applicable at this time.

LCD DIGITAL COLOR TELEVISION
SERVICE MANUAL
FIX2
CHASSIS
MODEL NAME REMOTE COMMANDER DESTINATION
9-883-755-01
KDL-40W3000
RM-YD017 US/CANADA
KDL-40W3000
RM-YD017 LATIN NORTH/LATIN SOUTH
KDL-46W3000
RM-YD017 US/CANADA
KDL-46W3000
RM-YD017 LATIN NORTH/LATIN SOUTH
Self Diagnosis
Supported model
KDL-46W3000 RM-YD017

3
KDL-40W3000/46W3000
KDL-40W3000/46W3000
TABLE OF CONTENTS
SECTION TITLE PAGE SECTION TITLE PAGE
Specifi cations ................................................................................. 4
Warnings and Cautions .................................................................. 6
Safety-Related Component Warning .............................................. 7
Safety Check-Out ........................................................................... 9
Self-Diagnostic Function ............................................................... 10
SECTION 1: DISASSEMBLY ............................................................... 12
1-1. Rear Cover Removal ............................................................ 12
1-2. Arm and Stand Removal ...................................................... 12
1-3. Speaker, HW3 Board, and AC Inlet Removal ....................... 13
1-4. HW1 Board Removal ........................................................... 13
1-5. HW2 Board Removal ........................................................... 14
1-6 AU Board and FB1 Board Removal ..................................... 14
1-7. TUU2 Board Removal .......................................................... 15
1-8. DF Board and GF Board Removal ....................................... 16
1-8-1. Replacing the Inverter Connector Assembly ........... 16
1-9. Stay (Bracket) Removal ....................................................... 17
1-10. LCD Panel Removal ............................................................. 17
1-11. ETC-Inverter MT Board Removal ......................................... 18
SECTION 2: SERVICE ADJUSTMENTS ............................................. 19
2-1. Remote Adjustment Buttons and Indicators ......................... 19
2-2. Accessing Service Adjustments ........................................... 19
2-3. Updating Model Information after
Replacing the FB1 Board ..................................................... 21
SECTION 3: DIAGRAMS ..................................................................... 22
3-1. Circuit Boards Location ........................................................ 22
3-2. Printed Wiring Boards and
Schematic Diagrams Information ......................................... 22
3-3. Block Diagram ...................................................................... 24
3-3-1. Connector Diagram (KDL-40W3000 Only) .............. 25
3-3-2. Connector Diagram (KDL-46W3000 Only) .............. 26
3-4. Schematics and Supporting Information .............................. 27
AU Board Schematic Diagram (1 of 6) ................................. 27
AU Board Schematic Diagram (2 of 6) ................................. 28
AU Board Schematic Diagram (3 of 6) ................................. 29
AU Board Schematic Diagram (4 of 6) ................................. 30
AU Board Schematic Diagram (5 of 6) ................................. 31
AU Board Schematic Diagram (6 of 6) ................................. 32
DF1 Board Schematic Diagram (KDL-40W3000 Only) ........ 34
DF2 Board Schematic Diagram (KDL-46W3000 Only) ........ 37
DF3 Board Schematic Diagram (KDL-46W3000 Only) ........ 40
FB1 Board Schematic Diagram (1 of 16) ............................. 43
FB1 Board Schematic Diagram (2 of 16) ............................. 44
FB1 Board Schematic Diagram (3 of 16) ............................. 45
FB1 Board Schematic Diagram (4 of 16) ............................. 46
FB1 Board Schematic Diagram (5 of 16) ............................. 47
FB1 Board Schematic Diagram (6 of 16) ............................. 48
FB1 Board Schematic Diagram (7 of 16) ............................. 49
FB1 Board Schematic Diagram (8 of 16) ............................. 50
FB1 Board Schematic Diagram (9 of 16) ............................. 51
FB1 Board Schematic Diagram (10 of 16) ........................... 52
FB1 Board Schematic Diagram (11 of 16) ........................... 53
FB1 Board Schematic Diagram (12 of 16) ........................... 54
FB1 Board Schematic Diagram (13 of 16) ........................... 55
FB1 Board Schematic Diagram (14 of 16) ........................... 56
FB1 Board Schematic Diagram (15 of 16) ........................... 57
FB1 Board Schematic Diagram (16 of 16) ........................... 58
GF1 Board Schematic Diagram ........................................... 60
HW1 Board Schematic Diagram .......................................... 63
HW2 Board Schematic Diagram (1 of 2) .............................. 65
HW2 Board Schematic Diagram (2 of 2) .............................. 66
HW3 Board Schematic Diagram .......................................... 69
TUU2 Board Schematic Diagram (1 of 2) ............................ 71
TUU2 Board Schematic Diagram (2 of 2) ............................ 72
3-5. Semiconductors ................................................................... 75
SECTION 4: EXPLODED VIEWS ........................................................ 76
4-1. Rear Cover Assembly and Stand Assembly ........................ 76
4-2. Chassis ................................................................................ 77
4-3. Connectors ........................................................................... 78
4-4. Speakers .............................................................................. 79
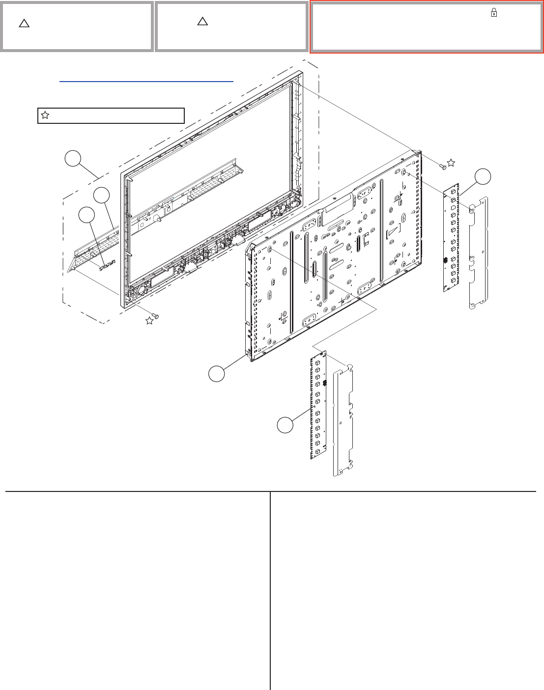
4-5. Bezel Assembly and LCD Panel .......................................... 80
SECTION 5: ELECTRICAL PARTS LIST ............................................ 81
APPENDIX A: ENCRYPTION KEY COMPONENTS ..........................A-1

4
KDL-40W3000/46W3000
KDL-40W3000/46W3000
SPECIFICATIONS
Design and specifi cations are subject to change without notice.
120V-240V AC, 50/60Hz
220W (KDL-40W3000 Only)
260W (KDL-46W3000 Only)
Less than 0.4W
VIDEO (IN) 1/2/3:
S Video (4-Pin Mini DIN (VIDEO 1 Only)
Y: 1.0 Vp-p, 75 ohms unbalanced, sync negative
C: 0.286 Vp-p (Burst signal), 75 ohms
Video
1.0 Vp-p, 75ohms unbalanced, sync negative
Audio
500 mVrms (100% modulation)
Impedance:47 kilohms
COMPONENT IN 1/2:
YPBPR (Component Video)
Y:1.0 Vp-p, 75 ohms unbalanced, sync negative
P
B:0.7 Vp-p, 75 ohms
P
R:0.7 Vp-p, 75 ohms
Signal format: 480i, 480p, 720p, 1080i, 1080p
AUDIO
500 mVrms (100% modulation)
Impedance: 47 kilohms
Power Requirements
Power Consumption (W)
In Use (Max)
In Standby
HDMI IN 1/2/3:
HDMI: Video:480i, 480p, 720p, 1080i,1080p, 1080/24p
Audio: Two channel linear PCM 32, 44.1 and
48 kHz, 16, 20 and 24 bits, Dolby Digital
AUDIO (for HDMI IN 8):
500 mVrms (100% modulation) (Fixed)
Impedance: 47 kilohms
AUDIO OUT:
500 mVrms (100% modulation) (Fixed)
1 Vrms at the maximum volume setting (Variable)
DIGITAL OUT (OPTICAL):
Optical Digital Audio Ouput (PCM/Dolby digital)
PC IN:
D-sub 15-pin, analog RGB, 0.7 Vp-p, 75 ohms, positive
PC AUDIO INPUT:
Stereo mini jack, 500 mVrms 1kh
HEADPHONES:
Stereo mini jack
Impedance: 16 ohms
Trademark Information
As an ENERGY STAR® Partner, Sony
Corporation has determined that this product
meets the ENERGY STAR® guidelines for
energy efficiency.
ENERGY STAR® is a U.S. registered mark.
This TV incorporates High-
Definition Multimedia Interface
(HDMI
™
) technology. HDMI, the HDMI logo and High-
Definition Multimedia Interface are trademarks or
registered trademarks of HDMI Licensing LLC.
This TV is manufactured under license from Dolby
Laboratories. “Dolby” and the double-D symbol are
trademarks of Dolby Laboratories.
Blu-ray Disc is a trademark.
“BRAVIA” and , BRAVIA ENGINE EX, “XMB”
and “XrossMediaBar”, S-Force, BRAVIA Theatre Sync, , DMx,
BRAVIA Internet Video Link Ready and “PS3” are trademarks
or registered marks of Sony Corporation and/or
Son
y
Computer Entertainment Inc.

5
KDL-40W3000/46W3000
KDL-40W3000/46W3000
Television system
NTSC American TV Standard
ATSC (8VSB terrestrial) ATSC compliant 8VSB
QAM on cable ANSI/SCTE 07 2000
Channel coverage
Analog
2-69 Terrestrial
1-125 Cable
Digital
2-69 Terrestrial
1-135 Cable
Antenna
75-ohm external terminal for VHF/UHF
Panel System
LCD (Liquid Crystal Display) Panel
Display Resolution (horizontal x vertical):
1,920 dots x 1,080 lines
Screen Size (measured diagonally)
KDL-40W3000 - ~40 inches
KDL-46W3000 - ~46 inches
Supplied Accessories
Remote Commander RM-YD017
Two Size AA (R6) Batteries
75-ohm coaxial cable
AC Power Cord
HD15-HD15 Cable
Suport Belt (Lock Assy, Rudder) Securing Screw,
and Wood Screw
(See Bag Assy, Rudder Lock in the Accessories and Packing
section of the Electrical Parts List in this manual.)
Cable Holder (1 attached to the TV)
Operating Instructions
Quick Setup Guide
Warranty Card
Optional Accessories
Headphones Plug Adaptor
Connecting Cables
Wall-Mount Bracket
SU-WL51
TV-Stand
RHT-G800
SU-FL300M
SU-FL300L (KDL-46W3000 Only)
KDL-40W3000 KDL-46W3000
Speakers
Output
Dimensions (W x H) 15/8 x 57/8 inches 21/8 x 61/8 inches
42 x 150 mm 55 x 155 mm
Tweete
r
Dimensions (H) 15/8 inches 15/8 inches
40 mm 40 mm
Dimensions (W x H x D)
with stand 391/8 x 271/8 x 101/2 inches 443/4 x 303/4 x 121/8 inches
992 x 688 x 265 mm 1135 x 799 x 306 mm
without stand 391/8 x 253/8 x 47/8 inches 443/4 x 29 x 47/8 inches
992 x 643 x 122 mm 1135 x 735 x 122 mm
wall-mount hole pattern 300 x 200 mm 300 x 200 mm
Mass
with stand 56 lbs. 71 lbs.
25.0 kg 32.0 kg
without stand 48 lbs. 62 lbs.
21.5 kg 28.0 kg
11W+11W
All measurements are approximations.

6
KDL-40W3000/46W3000
KDL-40W3000/46W3000
WARNINGS AND CAUTIONS
CAUTION
These servicing instructions are for use by qualifi ed service personnel only. To reduce the risk of electric shock, do not perform any servicing other
than that contained in the operating instructions unless you are qualifi ed to do so.
CARRYING THE TV
To avoid dropping the TV and causing serious injury, be sure to follow
these guidelines:
sBefore carrying the TV, disconnect all cables.
sCarrying the large size TV requires two or more people.
sWhen you carry the TV, place your hand as illustrated and hold it
securely. Do not put stress on the LCD panel.
sWhen lifting or moving the TV, hold it firmly from the bottom. Place
your palm directly under the panel.
sWhen carrying, do not subject the TV to shocks or vibration, or
excessive force.
KDL-40W3000/46W3000
WARNING!!
An isolation transformer should be used during any service to avoid possible shock hazard, because of live chassis. The chassis of this receiver is
directly connected to the ac power line.
! SAFETY-RELATED COMPONENT WARNING!!
Components identifi ed by shading and
!
mark on the schematic diagrams, exploded views, and in the parts list are critical for safe operation. Replace
these components with Sony parts whose part numbers appear as shown in this manual or in supplements published by Sony. Circuit adjustments that
are critical for safe operation are identifi ed in this manual. Follow these procedures whenever critical components are replaced or improper operation is
suspected.
ATTENTION!!
Ces instructions de service sont à l’usage du personnel de service qualifi é seulement. Pour prévenir le risque de choc électrique, ne pas faire
l’entretien autre que celui contenu dans le Mode d’emploi à moins que vous soyez qualifi é faire ainsi.
POUR TRANSPORTER LE TÉLÉVISEUR
Assurez-vous de suivre ces consignes pour éviter de laisser tomber le
téléviseur et de provoquer des blessures graves :
sAvant de transporter le téléviseur, débranchez tous les câbles.
sLe transport du téléviseur doit être effectué par au moins deux
personnes.
sLorsque vous le transportez, placez vos mains tel que cela est illustré
et tenez solidement l’appareil. N’appliquez pas de pression sur
l’écran ACL.
sLorsque vous levez ou déplacez le téléviseur, assurez-vous de tenir
solidement de la base. Placez la paume des mains directement sous
sLorsque vous transportez le téléviseur, ne le soumettez pas à des
chocs ou vibrations, ni à une force excessive.
le panneau.
KDL-40W3000/46W3000
Afi n d’eviter tout risque d’electrocution provenant d’un chássis sous tension, un transformateur d’isolement doit etre utilisé lors de tout dépannage. Le
chássis de ce récepteur est directement raccordé à l’alimentation du secteur.
! ATTENTION AUX COMPOSANTS RELATIFS A LA SECURITE!!
Les composants identifi es par une trame et par une marque
!
sur les schemas de principe, les vues explosees et les listes de pieces sont d’une
importance critique pour la securite du fonctionnement. Ne les remplacer que par des composants Sony dont le numero de piece est indique dans le
present manuel ou dans des supplements publies par Sony. Les reglages de circuit dont l’importance est critique pour la securite du fonctionnement
sont identifi es dans le present manuel. Suivre ces procedures lors de chaque remplacement de composants critiques, ou lorsqu’un mauvais
fonctionnement suspecte.

7
KDL-40W3000/46W3000
KDL-40W3000/46W3000
SAFETY-RELATED COMPONENT WARNING
There are critical components used in LCD color TVs that are important for safety. These components are identifi ed with shading and
!
mark on the schematic diagrams and the electrical parts list. It is essential that these critical parts be replaced only with the part number
specifi ed in the electrical parts list to prevent electric shock, fi re, or other hazard.
NOTE: Do not modify the original design without obtaining written permission from the manufacturer or you will void the original parts and
labor guarantee.
USE CAUTION WHEN HANDLING THE LCD PANEL
When repairing the LCD panel, be sure you are grounded by using a wrist band.
When installing the LCD panel on a wall, the LCD panel must be secured using the 4 mounting holes on the rear cover.
To avoid damaging the LCD panel:
do not press on the panel or frame edge to avoid the risk of electric shock.
do not scratch or press on the panel with any sharp objects.
do not leave the module in high temperatures or in areas of high humidity for an extended period of time.
do not expose the LCD panel to direct sunlight.
avoid contact with water. It may cause a short circuit within the module.
disconnect the AC adapter when replacing the backlight (CCFL) or inverter circuit.
(High voltage occurs at the inverter circuit at 650Vrms.)
always clean the LCD panel with a soft cloth material.
use care when handling the wires or connectors of the inverter circuit. Damaging the wires may cause a short.
protect the panel from ESD to avoid damaging the electronic circuit (C-MOS).
LEAKAGE CURRENT HOT CHECK CIRCUIT

8
KDL-40W3000/46W3000
KDL-40W3000/46W3000
The circuit boards used in these models have been processed using
Lead Free Solder. The boards are identified by the LF logo located
close to the board designation e.g. H1 etc [ see example ]. The
servicing of these boards requires special precautions to be taken as
outlined below.
example 1
It is strongly recommended to use Lead Free Solder material in order to guarantee optimal quality of new solder joints.
Lead Free Solder is available under the following part numbers :
Due to the higher melting point of Lead Free Solder the soldering iron tip temperature needs to be set to 370 degrees centigrade.
This requires soldering equipment capable of accurate temperature control coupled with a good heat recovery characteristics.
For more information on the use of Lead Free Solder, please refer to
http://www.sony-training.com
rebmuntraP retemaiD skrameR
91-500-046-7mm3.0gK52.0
02-500-046-7mm4.0gK05.0
12-500-046-7mm5.0gK05.0
22-500-046-7mm6.0gK52.0
32-500-046-7mm8.0gK00.1
42-500-046-7mm0.1gK00.1
52-500-046-7mm2.1gK00.1
62-500-046-7mm6.1gK00.1

9
KDL-40W3000/46W3000
KDL-40W3000/46W3000
SAFETY CHECK-OUT
After correcting the original service problem, perform the following
safety checks before releasing the set to the customer:
1. Check the area of your repair for unsoldered or poorly soldered
connections. Check the entire board surface for solder splashes and
bridges.
2. Check the interboard wiring to ensure that no wires are “pinched” or
touching high-wattage resistors.
3. Check that all control knobs, shields, covers, ground straps, and
mounting hardware have been replaced. Be absolutely certain that
you have replaced all the insulators.
4. Look for unauthorized replacement parts, particularly transistors,
that were installed during a previous repair. Point them out to the
customer and recommend their replacement.
5. Look for parts which, though functioning, show obvious signs of
deterioration. Point them out to the customer and recommend their
replacement.
6. Check the line cords for cracks and abrasion. Recommend the
replacement of any such line cord to the customer.
7. Check the antenna terminals, metal trim, “metallized” knobs, screws,
and all other exposed metal parts for AC leakage. Check leakage as
described below.
Leakage Test
The AC leakage from any exposed metal part to earth ground and
from all exposed metal parts to any exposed metal part having a
return to chassis, must not exceed 0.5 mA (500 microamperes).
Leakage current can be measured by any one of three methods.
1. A commercial leakage tester, such as the Simpson 229 or RCA
WT-540A. Follow the manufacturers’ instructions to use these
instructions.
2. A battery-operated AC milliampmeter. The Data Precision 245
digital multimeter is suitable for this job.
3. Measuring the voltage drop across a resistor by means of a VOM
or battery-operated AC voltmeter. The “limit” indication is 0.75
V, so analog meters must have an accurate low voltage scale.
The Simpson’s 250 and Sanwa SH-63TRD are examples of
passive VOMs that are suitable. Nearly all battery-operated digital
multimeters that have a 2 VAC range are suitable (see Figure A).
How to Find a Good Earth Ground
A cold-water pipe is a guaranteed earth ground; the cover-plate
retaining screw on most AC outlet boxes is also at earth ground. If the
retaining screw is to be used as your earth ground, verify that it is at
ground by measuring the resistance between it and a cold-water pipe
with an ohmmeter. The reading should be zero ohms.
If a cold-water pipe is not accessible, connect a 60- to 100-watt
trouble- light (not a neon lamp) between the hot side of the receptacle
and the retaining screw. Try both slots, if necessary, to locate the hot
side on the line; the lamp should light at normal brilliance if the screw
is at ground potential (see Figure B).
To Exposed Metal
Parts on Set
0.15 μF
Earth Ground
AC
Voltmeter
(0.75V)
Trouble Light
AC Outlet Box Ohmmeter
Cold-water Pipe
Figure A. Using an AC voltmeter to check AC leakage. Figure B. Checking for earth ground.

10
KDL-40W3000/46W3000
KDL-40W3000/46W3000
SELF-DIAGNOSTIC FUNCTION
Self Diagnosis
Supported model
Control Buttons
PIC OFF/TIMER STANDBY POWER
Description of LED Indictors
LED LED Type Description
* Light when the TV set is on
* If LED blinks continuously, this may indicate
that the TV needs servicing.
STANDBY LED
PIC OFF/
TIMER
LED
* Lights up in red when TV is in PC standby mode.
* Lights up in green when Picture Off is activated
* Lights up in orange when the timer is set
When timer is set, the LED remains lit even
when the TV is turned off.
POWER LED
Green or Orange
LED
Green LED
Red LED

11
KDL-40W3000/46W3000
KDL-40W3000/46W3000
The units in this manual contain a self-diagnostic function. If an error occurs, the STANDBY LED automatically begins to fl ash. The number of times
the LED fl ashes translates to a probable source of the problem. A defi nition of the STANDBY LED fl ash indicators is listed in the instruction manual for
the user’s knowledge and reference. If an error symptom is diffi cult to reproduce use the Remote Commander to display the record that is stored at the
internal NVM to specify the cause.
Number of times LED Flash
POW_ERR1 3 times
BACKLITE 6 times
LED ON : 0.3 sec
LED OFF : 0.3sec LED OFF
3.0 sec
LED OFF
3.0 sec
Example Diagnosis
- One flash is not used for self-diagnosis.
Diagnostic Indicators
When an error occurs, the STANDBY LED fl ashes a set number of times to indicate the possible cause of the problem. If there is more than one error,
the LED will identify the fi rst of the problem areas. If the errors occur simultaneously, the one that corresponds to the fewest fl ashes is identifi ed fi rst.
(Results for all of the following diagnostic items are displayed on screen. No error has occurred if the screen displays a “00”)
1. TV must be in standby mode. (Power off).
2. Press the following buttons on the Remote Commander within a second of each other:
DISPLAY Channel
5 Volume
-
TV POWER .
The Self Check list displays.
This differs from accessing Service Adjustments.
LED Displa
y
Contents
000 : ==== ------------ ------------ ------------ 00 Information Indicator ====
002 : POW_OVP ------------ ------------ ------------ 00 Power OVP
003 : POW_ERR1 ------------ ------------ ------------ 00 Power Error
005 : T_CON ------------ ------------ ------------ 00 T-CON Error
006 : BACKLITE ------------ ------------ ------------ 00 0 indicates no error was detected Backlight Error
007 : PANLTEMP ------------ ------------ ------------ 01 1 indicates an error was detected Panel Temp Error
008 : AUD_PROT ------------ ------------ ------------ 00 Audio Protector
009 : FAN_ERR ------------ ------------ ------------ 00 Only Used in XBR models
010: DTT_ERR ------------ ------------ ------------ 00
011: ==== ------------ ------------ ------------ 00 ====
013: BALANCER ------------ ------------ ------------ 00 Panel Error
101 : DTT_WDT ------------ ------------ ------------ 00 WDT- Watch Dog Timers
102 : TVM_WDT ------------ ------------ ------------ 00 (Watch Dog Timers
103 : BEM_WDT ------------ ------------ ------------ 00 are used to track
micro processors,
00279-00053-0000 Boot count and operation time not to record errors.)
SELF CHECK
Information Indicator Sample 0501210881 0412311234 0311111825
The last time the error occured The time before the second
to last time the error occured.
The time before the
last time the error occured
Boot Count and Operation Time 00279-00053-0000
Total hours of operation time
(max 65535)
Hours of Panel operation time
(max 65535)
Boot count (max 65535)
Resetting the Diagnostic Indicators
After completing the repair of the set, reset the Self Check screen to set all the display results to “00”.
1. TV must be in standby mode. (Power off).
2. Press DISPLAY Channel
5 Volume
-
TV POWER .
3. Press Channel 8, then press Channel 0. To exit press TV POWER .

12
KDL-40W3000/46W3000
KDL-40W3000/46W3000
1-1. REAR COVER REMOVAL
SECTION 1: DISASSEMBLY
1 Remove 15 screws from Rear Cover, +BVTP2 4X16
(KDL-40W3000),
Remove 19 screws from Rear Cover, +BVTP2 4X16
(KDL-46W3000)
2 Remove 2 screws from Rear Cover arm positions, +PSW M5X12
3 Remove 2 screws from Terminals, +BVTP 3X12 TYPE2 IT-3
12
3
Rear Cover
1-2. ARM AND STAND REMOVAL
1 Remove 4 screws from Arms, +PSW M5X8
2 Remove 4 screws from lower stays and Stand, +PSW M5X12
1
2
Arm (L)
Arm (R)
Stand Assembly

13
KDL-40W3000/46W3000
KDL-40W3000/46W3000
1-3. SPEAKER, HW3 BOARD, AND AC INLET REMOVAL
1-4. HW1 BOARD REMOVAL
5
1
1
2
2
3
4
Speaker (Tweeter) Loud Speaker
Speaker (Tweeter)
HW3 Board
AC Inlet
1 Remove 6 screws, +BVTP2 4X16
(KDL-46W3000 only)
2 Slide out Loudspeakers from Bezel
3 Remove 2 screws, +KTT 3X10
4 Disconnect one connector from HW3 Board
5 Release hook and remove HW3 Board
1 Remove from bezel
2 Disconnect one connector
3 Release hooks and remove HW1 Board
1
2
3
Multi Button Assembly
HW1 Board

14
KDL-40W3000/46W3000
KDL-40W3000/46W3000
1-5. HW2 BOARD REMOVAL
1 Remove three screws, +BVTP 3X12 TYPE2 IT-3
2 Disconnect two connectors
3 Remove 2 screws, +PVST 3X8
(KDL-40W3000)
Remove 2 screws, +PSW M3X5
(KDL-46W3000)
2
3
1HW2 Board
Side Terminal Bracket
1-6 AU BOARD AND FB1 BOARD REMOVAL
1 Slide out Card Bracket
2 Remove 2 screws, +PSW M3X5
3 Remove 2 screws, HEX
4 Remove 4 screws, +BVST 3X8
5 Remove 7 screws, +BVST 3X8
6 Disconnect 7 connectors
7 Disconnect 7 connectors
8 Remove 9 screws, +BVST 3X8
9 Remove 8 screws, +PSW M3X5
4
1
23
7
8
5
6
9
AU Board
Chassis Bracket
FB1 Board
FB Shield (Top)
Card Bracket

15
KDL-40W3000/46W3000
KDL-40W3000/46W3000
1-7. TUU2 BOARD REMOVAL
2
4
3
5
1
6
Chassis Bracket
TUU Shield (Top)
TUU Shield (Bottom)
TUU2 Board
Tuner Bracket
1 Remove 2 screws, +BVST 3X8
2 Remove one Hex. Nut from Tuner
3 Remove Tuner Bracket
4 Disconnect one connector
5 Remove 5 screws, +BVST 3X8
6 Remove 4 screws, +BVST 3X8

16
KDL-40W3000/46W3000
KDL-40W3000/46W3000
1
2
4
3
6
5
G/D Bracket
GF1 Board
DF3 Bracket
(KDL-46W3000)
DF3 Board(KDL-46W3000)
DF1 Board(KDL-40W3000)
DF2 Board(KDL-46W3000)
1
After inserting the connector
into the Inverter board,
push the middle section
of the inverter connector to
lock on the terminal.
Push the right section of
the inverter connector and
confirm it is securely
connected.
Push the left section of
the inverter connector and
confirm it is securely
connected.
23
Use the following procedure to confirm that the connector is securely attached to the In
v
1-8. DF1, DF2, DF3, BOARD AND GF1 BOARD REMOVAL
1-8-1. REPLACING THE INVERTER CONNECTOR ASSEMBLY
1 Remove 5 screws, +PSW 3SG
(KDL-46W3000 only)
2 Disconnect 3 connectors
(KDL-46W3000 only)
3 Disconnect 4 connectors
(KDL-40W3000)
Disconnect 4 connectors
(KDL-46W3000)
4 Remove 4 screws, +PSW 3SG
5 Disconnect 7 connectors
6 Remove 4 screws, +PSW 3SG

17
KDL-40W3000/46W3000
KDL-40W3000/46W3000
1-9. STAY (BRACKET) REMOVAL
4
4
3
2
1
Upper Stay (Left)
Stand Holder
Stand Holder
Lower Stay (Left)
Upper Stay (Right)
Lower Stay (Right)
3
5
1
2
3
LED Guide
LCD Panel
Bezel
Speaker Cover
1 Remove 2 screws, +PSW M5X8
2 Remove 2 screws, +BVTP2 4X16
3 Remove 4 screws, +PSW M5X8
4 Remove 4 screws, +BVTP2 4X16
5 Remove 4 screws, +BVTP 4X8
1 Remove 4 screws, +BVTP2 4X16
2 Remove 4 screws, +BVTP2 4X16
3 Pop off from Speaker Cover
1-10. LCD PANEL REMOVAL

18
KDL-40W3000/46W3000
KDL-40W3000/46W3000
Inverter Cover
1
2
Plastic Strip
holding
Lamp Socket
Plastic Strip
holding
Lamp Socket
Inverter Board
DO NOT
REMOVE
BACKLIGHT
SCREWS
SHIELD REMOVAL
INVERTER BOARD REMOVAL
WARNING
NEVER REMOVE THE
SCREWS SECURING THE
PLASTIC STRIP HOLDING
THE LAMP SOCKETS
DAMAGE TO THE
BACKLIGHT TUBES WILL
Only remove the screws securing the inverter
cover which may be metal or plastic. The
remaining plastic strip contains sockets for the
fluorescent backlights and should never be
loosened. The backlights will pop out of the
sockets and/or break the backlight requiring a
LCD panel replacement. The example shown
is a 32” model but applies to all models.
REMOVE SCREWS
SECURING
SHIELD
REMOVE
CONNECTOR AND
PULL BOARD TO
THE RIGHT
!
.
OCCUR!
BACKLIGHT
END VIEW
SOCKET
CAUTION:
Be sure to identify the inverter cover screws before proceeding. DO NOT remove the screws securing the plastic strip
holding the lamp sockets.
1 Remove screws securing the inverter cover.
2 Remove screws securing the inverter board
1-11. ETC-INVERTER MT BOARD REMOVAL

19
KDL-40W3000/46W3000
KDL-40W3000/46W3000
2-1. REMOTE ADJUSTMENT BUTTONS AND
INDICATORS
TV POWER
Onscreen cursor
and select button
DISPLAY
RM-YD017
5
VOLUME+
JUMP
SECTION 2: SERVICE ADJUSTMENTS
2-2. ACCESSING SERVICE ADJUSTMENTS
To adjust various set features, use the Remote Commander to put the set
into service mode to display the service menus.
1. TV must be in standby mode. (Power off).
2. Press the following buttons on the Remote Commander within a
second of each other:
DISPLAY Channel
5 Volume
+
TV POWER .
The fi rst service menu (TV) displays.
3. To display the service menu that contains the category you want to
adjust, press JUMP on the Remote Commander.
CHASSIS SERVICE
000 GR
000 GRMD 0
SUB SERVICE
000 VERS
000 MODEL
MODEL ID: XXXXXXXXXX
Press JUMP
BEM SERVICE
BOOT: 0. 026W00AU
MAIN: 0. 050W00AU
DATA: 0. 049A00LUW
Press JUMP
Press JUMP
DIGITAL
001 OP
000 000 VERS
<SUB><DIGITAL>
SMO.100W00AADM0. 159A00AA
SD0.010W00AADD0.000A00LU
SB1.000W00AA
<BE>
BM0.050W00AU
BD0.049A00LUW
BB0.029W00AU
M2.001C
Press JUMP
SERVICE

20
KDL-40W3000/46W3000
KDL-40W3000/46W3000
The screen displays the fi rst category in the selected service menu.
4. To change the category, press 2 or 5 on the Remote Commander.
Note: Pressing 2 or 5 only changes the categories within the service menu displayed.
To change a category on one of the other service menus, press the JUMP button until the
correct service menu is displayed.
5. To change the adjustment item, press 1 or 4 on the Remote Commander.
6. To change the data value, press 3 or 6 on the Remote Commander.
7. To write into memory, press MUTING then 0 on the Remote Commander.
8. To exit service mode, turn the power off.
6Decrease
Data value
ENT
0
Read data
from last
saved NVM
3Increase
Data value
RM-YD017
5Previous
Category
MUTING
Write into
memory
1
Next item
2
Next
Category
4
Previous
item
8
Restore User Control
and Channel Memory
TV POWER
JUMP Displays Service Menus

21
KDL-40W3000/46W3000
KDL-40W3000/46W3000
2-3. UPDATING MODEL INFORMATION
AFTER REPLACING THE FB1 BOARD
Complete the following steps to reset the model information to the
correct size after replacing the FB1 Board.
1. Access the Service Menu by pressing the following buttons on the
Remote Commander within a second:
DISPLAY Channel
5 Volume
+
TV POWER .
The service menu displays.
2. Press the JUMP button until the BEM micro service menu displays.
BEM SERVICE
BOOT: 0. 026W00AU
MAIN: 0. 050W00AU
DATA: 0. 049A00LUW
3. Press 2 until the 0001 MODEL_INFO category displays.
BEM SERVICE
0001 PANEL_SIZE 0
0001 MODEL_INFO
DIFF 1
4. Using the 3 or 6 on the remote commander to increase or decrease
the value, do one of the following:
If model size is 40” Set to 0
If model size is 46” Set to 1
5. To write into memory, press MUTING then 0 on the Remote
Commander.
8. To exit service mode, press TV POWER .

22
KDL-40W3000/46W3000
KDL-40W3000/46W3000
SECTION 3: DIAGRAMS
3-1. CIRCUIT BOARDS LOCATION
3-2. PRINTED
WIRING BOARDS AND
SCHEMATIC DIAGRAMS INFORMATION
All capacitors are in μF unless otherwise noted. pF : μμF 50WV or
less are not indicated except for electrolytics and tantalums.
All electrolytics are in 50V unless otherwise specifi ed.
All resistors are in ohms. kΩ=1000Ω, MΩ=1000kΩ
Indication of resistance, which does not have one for rating
electrical power, is as follows: Pitch : 5mm
Rating electrical power :
1/ 4 W
1/ 4 W in resistance, 1/10 W and 1/16 W in chip resistance.
: nonfl ammable resistor
: fusible resistor
: internal component
: panel designation and adjustment for repair
: earth ground
: earth-chassis
All variable and adjustable resistors have characteristic curve B,
unless otherwise noted.
Readings are taken with a color-bar signal input.
Readings are taken with a 10MΩ digital multimeter.
Voltages are DC with respect to ground unless otherwise noted.
Voltage variations may be noted due to normal production
tolerances.
All voltages are in V.
S : Measurement impossibility.
: B+line.
: B-line. (Actual measured value may be different).
: signal path. (RF)
Circled numbers are waveform references.
The components identifi ed by shading and
!
symbol are critical for safety. Replace
only with part number specifi ed.
The symbol indicates a fast operating fuse and is displayed on the component
side of the board. Replace only with fuse of the same rating as marked.
Les composants identifi es per un trame et une marque
!
sont critiques pour la
securite. Ne les remplacer que par une piece portant le numero specifi e.
Le symbole indique une fusible a action rapide. Doit etre remplace par une
fusible de meme yaleur, comme maque.
NOTE: The components identifi ed by a red outline and a mark contain confi dential
information. Specifi c instructions must be adhered to whenever these components
are repaired and/or replaced.
See Appendix A: Encryption Key Components in the back of this manual.
HW3
HW2
DF3 (KDL-46W3000)
AU TUU2 GF1
HW1
DF1 (KDL-40W3000)
DF2 (KDL-46W3000)
FB1

23
KDL-40W3000/46W3000
KDL-40W3000/46W3000
G
D
S
B1 E1
C2
B2 C1E2
2
3
4
5
6
7
8
9
0
!¡
!™
!¢
!§
!¶
!•
–
1
G
D
S
B2 E2
C1
B1 C2
E1
B2 E2
C1
B1 C2E1
B2 E2
C1
B1 C2E1
!ª
B1 E1
E2
C1(B2)
C2
@º
B1
E2
C1
C2
@™
@£
(B2)
E1
(B2)
E1
E2
B1
C2
C1
@¡
B1
E1
C2
B2
C1
E2
G
SS
D
G
D
B1
E1
C2
B2
C1
E2
B1
E2
C2C1(B2)
E2
B1
C1
C2E1(B2)
C2
B1
C1
E2E1(B2)
C2
B1
C1
E2
B2
E1
C2
Ver.1.6
Transistor
(FET)
Transistor
Transistor
Transistor
Transistor
Transistor
Transistor
Transistor
Transistor
Transistor
Discrete semiconductot
(Chip semiconductors that are not actually used are included.)
Diode
Diode
Diode
Diode
Diode
Diode
Diode
Diode
Diode
Diode
Source
Source
Anode Anode
(NC)
(NC)
Cathode
Anode
Cathode
Common
Cathode Cathode
Common
Cathode Cathode
Common
Common
Common
Common
Cathode
Anode
Base Emitter
Collector
Base Emitter
Collector
Drain
Gate
Gate
Drain
Device Printed symbol Terminal name Circuit
Terminal name of semiconductors in silk screen
printed circuit ( )
Anode
Anode
Anode Cathode
Anode Anode
Cathode
!£
Transistor
(FET)
Transistor
(FET)
!?
Emitter
Collector
Base
Transistor
Source
Gate
Drain
Cathode
Anode
Anode Cathode
Anode
Anode
*
REFERENCE INFORMATION
RESISTOR
: RN METAL FILM
: RC SOLID
: FPRD NONFLAMMABLE CARBON
: FUSE NONFLAMMABLE FUSIBLE
: RW NONFLAMMABLE WIREWOUND
: RS NONFLAMMABLE METAL OXIDE
: RB NONFLAMMABLE CEMENT
: ADJUSTMENT RESISTOR
COIL
: LF-8L MICRO INDUCTOR
CAPACITOR
: TA TANTALUM
: PS STYROL
: PP POLYPROPYLENE
: PT MYLAR
: MPS METALIZED POLYESTER
: MPP METALIZED POLYPROPYLENE
: ALB BIPOLAR
: ALT HIGH TEMPERATURE
: ALR HIGH RIPPLE

KDL-40W3000/46W3000
24
KDL-40W3000/46W3000
3-3. BLOCK DIAGRAM
HDMI IN 1
HDMI
Equalizer
CXB1444
NVM 2KB
EDID
USB2.0
(HS)
uPD720101
HDMI IN 3
USB
DDC1
DDC3
DDC
TMDS1
TMDS3
TMDS
NVM 2KB
EDID
Sel.
SN74LV4053
X2
Audio IN Audio L/ R
EMMA2TH
DDR2
SDRAM
512Mbit x2
DDR2
SDRAM
512Mbit x2
NOR
2Mbit NAND
32MB x2
NAND
64MB x2
RF- 1
EPP
Componennt2
SVideo1
Componennt1
Analog Y/Cb/ Cr
Audio L/ R
Audio L/ R
Analog CVBS Y/C
Audio L/ R
Analog Y/Cb/ Cr
Video3
Analog CVBS
RS232C
Video
SW1
CXA2239
14 Input
5Output
Audio DSP
TAS3208
D-
Modem
Sub15 Analog RGB H/V
Audio Mini
PCI
TS
Sub Chroma
CCP- XA
I2S
BE Micro
Main
Gfx
H/ V
DA
SPDIF
I2S(5.1ch)
UART
Audio L/ R
Audio L/ R
CVBS/YC
CVBS/YC/ YCbCr
YCbCr/ RGB
DDC
Flash
EEP
DDR2
SDRAM
256Mbit x2
DDR2
SDRAM
256Mbit x2
Full HD
S-PVA
CCFL BackLight
40”, 46”, 52”
LCD-Panel
LB
Micro
T-Con
Sub Micro
Rigel
L/R OUT
Opt. OUT
I2C
UART
Audio L/ R
SPDIF
MS Service
MS D/L
Demodulator
8VSB/6 4QAM
256QAM/QPSK
Tuner(Main)
Demodulator
NTSC/ BTSC
Analog CVBS
Audio L/ R
Local Bus
Buff
Power
AM
TEMP
P
I2C
I2C
I2C
I2C
I2C I2C
I2C
I2C
CEC
CEC
UART
SDRAM
64Mb
EEP
I2C
I2C
I2C
I2C
HDMI IN2
HDMI
Equalizer
CXB1443
NVM
2KB
EDID
DDC2
TMDS2
USB
HP OUT
Video2
Analog CVBS
Audio L/ R
Power Sw.
LED
KEY
LED control
KEYcontrol
CEC
SIRCS
HW1
HW3
HW2 T- Con
AU
TUU2
FB1
I2C GPIOFAT
10bitADC
Bus
SW
I2C
HDMIRx
V1.3
I2C
3-5
SPI
(DL)
SPI(DL)
Sensor
H_SYNC
SW(Buffer)

KDL-40W3000/46W3000
25
KDL-40W3000/46W3000
3-3-1. CONNECTOR DIAGRAM (KDL-40W3000 ONLY)
㪚㪥㪎㪇㪇㪈
㪚㪥㪌㪍㪇㪈 㪚㪥㪋㪊㪇㪉
㪚㪥㪍㪎㪇㪎㩿㪋㫇㪀 㪣㪭㪛㪪㪄㪌㪈㪧
㪚㪥㪍㪎㪇㪏㩿㪊㫇
㪀
㩷㪚㪥㪍㪎㪇㪈
㪚㪥㪌㪍㪇㪇
㪚㪥㪍㪍㪇㪇 㪚㪥㪍㪎㪇㪍
㩷㩷㩷㪚㪥㪉㪎㪇㪈 㪚㪥㪉㪐㪇㪇
㪝㪝㪚㪄㪋㪐㫇
㪚㪥㪍㪌㪇㪉 㪚㪥㪍㪈㪌㪊 㪝㪝㪚㪄㪋㪐㫇 㪚㪥㪈㪍㪇㪉
㪚㪥㪈㪇㪇㪊 㪚㪥㪇㪇㪈
㪚㪥㪍㪈㪌㪇 㪚㪥㪏㪇㪈
㪚㪥㪍㪈㪌㪋 㪚㪥㪇㪇㪉
㪚㪥㪍㪈㪌㪉 㩷㩷㩷㪚㪥㪇㪇㪋 㪣㪭㪛㪪㪄㪉㪈㫇
㩷㩷㩷㩷㪚㪥㪎㪇㪍㪈
㪚㪥㪎㪈㪌㪉
㩷㪚
㪚㪥㪎㪇㪉㪉
㪛㪝㪈
㩷㩷
㪞㪝㪈
㩷
㪟㪮㪊
㩷
㪟㪮㪈
㪟㪮㪉
㩷㩷㩷㩷
㪪㪧
㩷㩷㩷
㪪㪧
㪝㪙㪈
㩷㪝㪠㪯㪉㪄㪮㪋㪇
㪫㩷㪺㫆㫅
㪘㪬
㪫㪬㪬㪉
䇭㪙㪸㫃㪸㫅㪺㪼㫉㩷㪙㫆㪸㫉㪻

KDL-40W3000/46W3000
26
KDL-40W3000/46W3000
3-3-2. CONNECTOR DIAGRAM (KDL-46W3000 ONLY)
㪚㪥㪎㪇㪇㪈 㩷㩷㪚㪥㪍㪐㪇㪇 㪚㪥㪍㪐㪇㪊
㪚㪥㪍㪐㪇㪋
㩷㩷㩷㪚㪥㪍㪏㪇㪇
㪚㪥㪍㪎㪇㪎㩿㪋㫇㪀 㩷㩷㪚㪥㪍㪎㪇㪈 㩷㩷㩷㪚㪥㪌㪍㪇㪈
㪚㪥㪍㪎㪇㪏㩿㪊㫇㪀 㪣㪭㪛㪪㪄㪌㪈㪧 㪚㪥㪋㪊㪇㪉
㪚㪥㪍㪎㪇㪋
㪚㪥㪌㪍㪇㪇
㪚㪥㪍㪍㪇㪇 㪚㪥㪍㪎㪇㪍
㪚㪥㪉㪐㪇㪇
㩷㩷㪚㪥㪉㪎㪇㪈
㪝㪝㪚㪄㪋㪐㫇
㪚㪥㪍㪌㪇㪉 㪚㪥㪍㪈㪌㪊 㩷㩷㪚㪥㪍㪌㪇㪈 㪚㪥㪈㪇㪇㪊 㪚㪥㪈㪍㪇㪉
㪚㪥㪇㪇㪈
㪚㪥㪍㪈㪌㪇
㪚㪥㪍㪈㪌㪋 㪚㪥㪏㪇㪈
㪚㪥㪍㪈㪌㪉 㪚㪥㪇㪇㪉 㩷㩷㩷㩷㪚㪥㪇㪇㪋 㪣㪭㪛㪪㪄㪉㪈㫇
㩷㩷㩷㩷㪚㪥㪎㪇㪍㪈
㪚㪥㪎㪈㪌㪉
㩷㪚
㪚㪥㪎㪇㪉㪉
㪛㪝㪈
㩷㩷
㪞㪝㪈
㩷
㪟㪮㪊
㩷
㪟㪮㪉
㩷㩷㩷㩷
㪪㪧
㩷㩷㩷㩷
㪪㪧
㪝㪙㪈 㩷㪝㪠㪯㪉㪄㪮㪋㪍
㪛㪝㪊
㩷
㪟㪮㪈
㪫㩷
㪘㪬
㪫㪬㪬㪉
䇭㪙㪸㫃㪸㫅㪺㪼㫉㩷㪙㫆㪸㫉㪻 䇭㪙㪸㫃㪸㫅㪺㪼㫉㩷㪙㫆㪸㫉㪻

KDL-40W3000/46W3000
KDL-40W3000/46W3000 27
1 | 2 | 3 | 4 | 5 | 6 | 7 | 8 | 9 | 10 | 11 | 12 | 13 | 14 | 15 | 16 | 17 | 18 | 19 | 20 | 21 | 22 | 23 | 24 | 25
A
—
B
—
C
—
D
—
E
—
F
—
G
—
H
—
I
—
J
—
K
—
L
—
M
—
N
—
O
—
P
AU BOARD SCHEMATIC DIAGRAM (1 OF 6)
3-4. SCHEMATICS AND SUPPORTING INFORMATION
REC3.3V
0uH
FB006
V_DET
TV_M_LR_IN
004:7D
POWER_LED
STBY_LED
REC_LED
REC3.3V
KEY1
SIRCS
POWER_SW
ON_TIMER_LED
BL_IN
PMUTE_LED
AUDIO_VCC
EMI
G
FL001
TUHSYNC_MAIN
0uH
FB008
0uH
FB011
0uH
FB010
0uH
FB009
0uH
FB007
0uH
FB015
0uH
FB014
0uH
FB012
CHIP
R133 0
EMI
G
FL002
REC6.5V
12V
1
2
3
4
5
6
7
8
8P
CN002
12V
12V
GND
GND
GND
GND
AUDIO_VCC
AUDIO_VCC
0uH
FB001
12V
STBY3.3V
REC5V
R014
0
R016
0
R012
0
R013
0
FE_I2C_2
BEM_I2C_1
BEM_I2C_2
BEM_I2C_3
FE_I2C_0
TV_TXD
TV_RXD
BEM_TX0
BEM_RX0
MODE_BEM
EMMA_LOG_TX
BEM_RST
LBM_DMNS
LBM_VBUS
LBM_DPLS
EMMA_LOG_RX
JIG_RST
BEM_RX3
BEM_TX3
LOGO
HP_LR_OUT
V2_V_IN
HP_DET
001:8E
0
R031
0
R035
V2_LR_IN
0
R037
0
R028
STBY5V
22
R115
22
R117
DIMMER
BALLANCER_ERR
PFC_DET
BL_ON
STBY5V
AC_RLY
INV_FAIL
+B_OVP
BEM_I2C_2
TV_FLASH_M
AC_DET
1005
CHIP
R026
0
1005
50V
0.001
X7R
C005
1005
16V
0.1
C009
16V
470
C003
16V
470
C004
BE_ON
1
2
3
4
5
6
7
8
9
10
11
12
13
14
15
16
BLK
16P
CN008
GND
AVC_LOG(TX)
AVC_LOG(RX)
BEM_LOG(TX)
BEM_LOG(RX)
E2TH_SCL_0(400)
E2TH_SDA_0(400)
BEM_SCL_1(400)
BEM_SDA_1(400)
BEM_SCL_2(100)
BEM_SCL_2(100)
BEM_SCL_3(400)
BEM_SDA_3(400)
E2TH_SCL_2_VSW
E2TH_SDA_2_VSW
GND
BE_FAN_DRV1
EMMA2_AOLRCK
R091
0
BE_FAN_DRV2
MAIN_H_SYNC
R059
0
BALLANCER_ERR
AC_DET
EMMA_LOG_TX
R050
0
SPI_SCK
R084
0
BEM_TX0
R096
0
EMMA2_AOMCK
R058
0
FE_I2C_2
HDMI_DSP_MUTE2
HDMI_HOTPLUG_CTRL
R034
0
R098
0
DIMMER
R078
0
R079
0
R029
0
DTT_WDT
CEC_ON
BEM_RX3
R033
0
R062
0
PC_V_IN
R085
0
R060
0
MAIN_V_OUT
HDMI_STBY3.3V
EMMA_LOG_RX
REC5V-BE
BEM_TX3
BEM_I2C_1
R110
0
MODE_BEM
R075
0
HDMI_SEL_4
R090
0
I2C_TAS_SDA_1
LBM_DMNS
R046
0
R081
0
EMMA2_AOBCK
I2C_TAS_SCL_1
SPI_SI
R092
0
LBM_DPLS
R041
0
R094
0
HDMI_SEL_2
R056
0
EMMA2_AOD0
R108
0
BE_ON2
CEC_IN
R109
0
R061
0
EMMA_SPDIF
R030
0
HDMIPC_WP
R071
0
S_CR
EMMA2_AOD2
S_Y/CV
BL_IN
MAIN_COMP_OUT
DSP_INT
PC_H_IN
REC_ON
BE_ON
R104
0
BEM_RST
FE_I2C_0
R039
0
R036
0
R032
0
BE_WDT
BEM_I2C_3
PC_V_OUT
R057
0
R074
0
LBM_VBUS
PC_H_OUT
R093
0
DDC5V_DET_0
HDMI_SEL_1
R027
0
TV_EMMA_UART
BE_RST
S_C
R048
0
INV_FAIL
R087
0
R080
0
BEM_I2C_2
R073
0
R083
0
EMMA2_AOD1
DDC5V_DET_1
HP_DET
BL_ON
HDMI_SEL_3
EMI
G
FL003
R105
0
R086
0
R077
0
BEM_RX0
R076
0
DL_CS
R088
0
CEC_OUT
R089
0
1005
50V
X7R
C017
0.001
0uH
FB016
0uH
FB022
0uH
FB018
0uH
FB021
0uH
FB019
0uH
FB017
0uH
FB020
1005
50V
0.001
X7R
C001
1005
50V
X7R
C018
0.001
0uHFB002
1005
50V
0.001
X7R
C010
0uH
FB023
0uH
FB044
1005
50V
0.001
X7R
C014
0.001C013
0uH
FB032
0uH
FB037
0uH
FB029
0uH
FB028
0uH
FB025
0uH
FB036
0uH
FB033
0uH
FB026
0uH
FB034
0uH
FB031
0uH
FB027
FB024 0uH
0uH
FB030
0uH
FB035
REC_Y
REC_C
0.001
C019
1005
CHIP
*R106
0
22
RB001
22
RB002
22
RB003
22
RB004
0uH
FB045
0uH
FB046
0uH
FB047
0uH
FB048
0uH
FB051
1
2
3
4
5
6
7
8
9
10
11
12
12P
CN001
WHT
BALLANCER_ERR
INV_ERR
BL_ON
DIMMER
GND
AC_RLY
PFC_DET(AC_DET)
PS_ERR
STBY_5V
GND
GND
18V
1
2
3
4
5
6
7
8
9
10
11
12
13
14
15
16
17
18
19
20
21
22
23
24
25
26
27
28
29
30
31
32
33
34
35
36
37
38
39
40
40P
CN004
NC
BE_ON
REC5V
GND
GND
V2_V
V2_L
GND
GND
V2_R
HP_L
GND
GND
HP_R
HP_DET
GND
GND
STBY3.3V
LED_1(STBY)
LED_2(PMUTE)
LED_3(TSUSHIN)
LED_4(REC)
VED_5(POWER)
GND
SIRCS
REC_3.3V
BL_IN
NC
POWER_SW
GND
KEY
STBY5V
LOGO
GND
NC
STBY3.3V
IRO
GND
SET3.3V
NC
22
RB005
VD016
VD019
VD023
VD026
VD030
VD017
VD020
VD024
VD025
VD028
VD018
VD021
VD022
VD027
VD029
24V
5A
F001
12
3
5
7
9
11
13
15
17
19
21
23
25
27
29
31
33
35
37
39
41
43
45
47
4
6
8
10
12
14
16
18
20
22
24
26
28
30
32
34
36
38
40
42
44
46
48
5049
BRN
50P
CN003
GND
TV_S_L
GND
TV_S_R
GND
SUB_H
GND
TV_S_V
GND
TV_M_L
GND
TV_M_R
GND
MAIN_H
GND
TV_M_V
GND
TV_GR_V
GND
FE_XRST
EWS_ALERT
AGC_MON
REC_ON
EWS_ON
REC_3.3V
GND
GND
GND
REC_6.5V
REC_6.5V
REC_6.5V
REC_6.5V
REC_6.5V
REC_6.5V
GND
GND
GND
12V
12V
12V
12V
GND
GND
GND
GND
REC_3.3V
REC_3.3V
REC_3.3V
GND GND
0uH
FB052
0uH
FB053
0uH
FB038
8765
4321
ADT75ARZ-REEL
IC001
6.3V
220
C002
1
2
3
4
5
6
7
8
9
10
11
12
13
14
15
16
17
18
19
20
21
22
23
24
25
26
27
28
29
30
31
32
33
34
35
36
37
38
39
40
41
42
43
44
45
46
47
48
49
50
BLK
50P
CN005
GND
GND
REC5V
REC5V
GND
GND
STBY3.3V
AC_DET
GND
BL_ON
DIMMER
INV_FAIL1
BALLANCER_ERR
BL_IN
HP_DET
DSP_INT
DSP_MUTE2
DTT_PON
HDMI_WP
GND
GND
SET_ON2
SET_ON
BE_WDT
BE_RST
DDC_DET2
X_WDTRST
HPG_CTL
DDC_DET1
FE_SCL1
GND
FE_SDA1
GND
FE_SPDIF
EMMA2_AOBCK
EMMA2_AOLRCK
EMMA2_AOMCK
EMMA2_AOD2
EMMA2_AOD0
EMMA2_AOD1
GND
GND
ASUB_R
ASUB_L
GND
GND
REC_Y
REC_C
GND
GND
1
2
3
4
5
6
7
8
9
10
11
12
13
14
15
16
17
18
19
20
21
22
23
24
25
26
27
28
29
30
31
32
33
34
35
36
37
38
39
40
41
42
43
44
45
46
47
48
49
50
51
52
53
54
55
56
57
58
59
60
61
62
63
64
65
66
67
68
69
70
71
72
73
74
75
76
77
78
79
80
BLK
80P
CN006
GND
GND
M_YS
M_CB/B
M_CV/Y
M_CR/R
M_C
M_Y/G
GND
GND
S_C
S_CR
GND
S_CV/Y
GND
GND
PC_H_OUT
PC_V_OUT
PC_H_IN
PC_V_IN
GND
GND
EPP(CCPM)_HS
DL_SI
DL_SCK
DL_CS
GND
GND
HDMI_INSEL2
HDMI_INSEL1
HDMI_INSEL4
HDMI_INSEL3
HDMI_SCL
HDMI_SDA
CEC_IN
CEC_OUT
CEC_ON
FAN_DRIVE1
FAN_ERR
FAN_DRIVE2
X_MDM_RST
UART2_DCD
UART2_RST
UART2_CTS
UART2_TX
UART2_RX
GND
GND
GND
TV_EMMA_TX
FE_SCL0
TV_EMMA_RX
FE_SDA0
BEM_SDA3
BEM_SDA2
BEM_SCL3
BEM_SCL2
GND
GND
BEM_SCL1
FE_SDA2
BEM_SDA1
FE_SCL2
EMMA_LOG_TX
BEM_TX3
EMMA_LOG_RX
BEM_RX3
GND
GND
LBM_DPLS
LBM_DMNS
GND
GND
LBM_VBUS
BEM_TX0
BEM_RST
BEM_RX0
MODE_BEM
GND
GND
1
2
3
4
5
6
7
8
9
10
11
12
13
14
15
16
17
18
18P
CN007
GND
TV_TXD
TV_RXD
TV_FLASH_W
STBY3.3V
TV_RST
DTT_LOG_RXD
LBM_UDP
LBM_UDM
LBM_VBUS
BEM_RST
DTT_LOG_TXD
NC
NC
BE_FLASH_W
BEM_RXD
BEM_TXD
GND
STBY3.3V
0
R146
MAZ8056G0LS0D017
MAZ8056G0LS0
D019
MAZ8056G0LS0
D018
VD031
VD032
VD033
TV_M_R
V2_L
V2_R
HP_L
HP_R
TV_M_L
M_CR/R
M_Y/CV
M_Y/G
BEM_SCL3
BEM_SCL1
M_C
FE_SDA0
M_CB/B
TV_EMMA_TX
TV_EMMA_RX
FE_SDA2
FE_SCL2
BEM_SDA3
BEM_SCL3
BEM_SDA2
BEM_SDA1
BEM_SCL1
BEM_SCL2
FE_SDA0
FE_SCL0
BEM_SCL2
BEM_SDA2
FE_SCL0
BEM_SDA1
To G
To TUU2
To G
To JIG
CN7001
TO HW1 BOARDTO HW2 BOARD
CN7022
TO HW3 BOARD
CN7152
TO GF1 BOARD
CN6154
TO GF1 BOARD
CN6152
CN1001
A-1231-638-A <FIX2>AU-P1
CONNECTORS
AU 1/6
CN4001
TO FB1 BOARD
CN4002
TO FB1 BOARD

KDL-40W3000/46W3000
KDL-40W3000/46W3000 28
1 | 2 | 3 | 4 | 5 | 6 | 7 | 8 | 9 | 10 | 11 | 12 | 13 | 14 | 15 | 16 | 17 | 18 | 19 | 20 | 21 | 22 | 23 | 24 | 25 |
A
—
B
—
C
—
D
—
E
—
F
—
G
—
H
—
I
—
J
—
K
—
L
—
M
—
N
—
O
—
P
AU BOARD SCHEMATIC DIAGRAM (2 OF 6)
3216
25V
4.7
X7R
C202
1/16W
CHIP
10k
R204
1/16W
CHIP
10k
R207
REC_ON
REC3.3V
1/16W
CHIP
10k
R201
25V
1
C241
2012
1/16W
CHIP
1k
R274
5%
1/16W
CHIP
1k
R273
5%
12345
PQ070XNA1ZPH
IC207
Vin
Vc
Vo
Vadj
GND
25V
1
C240
2012
12345
PQ070XNA1ZPH
IC206
Vin
Vc
Vo
Vadj
GND
REC5V-BE
1/16W
RN-CP
1k
R294
0.5%
CHIP
0
R283
1/16W
CHIP
10k
R287
1/16W
RN-CP
4.7k
R291
0.5%
CHIP
0
R289
1/16W
RN-CP
1k
R293
0.5%
REC_ON
25V
4.7
C254
X7R
3216
12345
PQ200WNA1ZPH
IC208
Vin
Vc
Vo
Vadj
GND
2012
25V
1
C248
1/16W
CHIP
10k
R281
3216
25V
4.7
X7R
C252
1/16W
RN-CP
100
R292
0.5%
1005
R299
0
1608
0
R269
1608
0
R270
1608
0
R271
1608
0
R272
FB206
0
R233
D205
MA24D5000BS0
1/16W
RN-CP
8.2k
R237
0.5%
JL213
1608
16V
1
C224
B
0
R262
8765
4321
RSS040P03FD5TB
Q207
1234
5678
1005
16V
0.015
B
C227
JL212
3216
25V
4.7
X7R
C208
10k
R246
JL202
GND_1
0
R249
12V
12V
REC5V
REC6.5V
SET9V
PTZ-TE25-6.8B
D212
3216
25V
4.7
X7R
C231
10uH
L203
1/16W
CHIP
5%
1k
R206
1608
50V
C229
B
3300p
1608
50V
C230
B
3300p
1608
RN-CP
R260
1/10W
5%
15
1608
RN-CP
R259
1/10W
5%
15
1608
RN-CP
R252
1/10W
5%
15
3216
10V
X7R
C245
10
3216
10V
X7R
C244
10
2012
25V
1
C223
1608
16V
1
C220
B
1/16W
RN-CP
47k
R267
0.5%
1/16W
RN-CP
270k
R266
0.5%
1/16W
RN-CP
43k
R265
0.5%
REC9V
RT1N141C-TP-1
Q210
1005
50V
680p
B
C228
1005
50V
22p
CH
C233
1/16W
RN-CP
10k
R258
0.5%
1/16W
RN-CP
0.5%
56k
R268
RN-CP
R275
2.7k
1/16W
0.5%
RN-CP
R276
390
1/16W
0.5%
RN-CP
R277
1k
1/16W
0.5%
RN-CP
R278
2.7k
1/16W
0.5%
RN-CP
R279
390
1/16W
0.5%
RN-CP
R280
1k
1/16W
0.5%
TAS3.3V
12345
PQ070XNA1ZPH
IC210
Vin
Vc
Vo
Vadj
GND
RN-CP
R305
1k
1/16W
0.5%
1608
CHIP
R300
0
RN-CP
R304
1k
1/16W
0.5%
1608
CHIP
R301
0
1/16W
CHIP
1k
R302
5%
25V
1
C257
2012
2SC3052EF-T1-LEF
Q212
24V
3.15A
F201
MAZ8068G0LS0
D201
RT3WLMM-TP-1F
Q214
CHIP
0
R251
CHIP
0
R218
TAS3.3V
CHIP
0
R306
CHIP
0
R307
16V
47
C261
RN-CP
R303
680
1/16W
0.5%
FB202
0uH
10V
C259
10
X7R
3216
16 15 14 13 12 11 10 9
87
654321
IC205
BD9853AFV
Vcc
OUT1_1
OUT1_2
VB
RT
FB1
-INE1
CSCP1 CSCP2
-INE2
FB2
GND
CTL
OUT1_2
OUT2_1
VH
1608
CHIP
*R308
0
REC9V
REC5V-BE
REC3.3V
REC5V
REC6.5V SET9V_2
3.15A
TAS3.3V
A-1231-638-A
AU 2/6
POWER REGS
<FIX2>AU-P2

KDL-40W3000/46W3000
KDL-40W3000/46W3000 29
1 | 2 | 3 | 4 | 5 | 6 | 7 | 8 | 9 | 10 | 11 | 12 | 13 | 14 | 15 | 16 | 17 | 18 | 19 | 20 | 21 | 22 | 23 | 24
A
—
B
—
C
—
D
—
E
—
F
—
G
—
H
—
I
—
J
—
K
—
L
—
M
—
N
—
O
—
P
AU BOARD SCHEMATIC DIAGRAM (3 OF 6)
1/16W
100R522
1/16W
CHIP
5%
68k
R552
1/16W100
R494
1/16W
100
R530
1/16W
100
R492
S
SI2301BDS-T1
Q420
1/16W
R509 100
VSW_PW_CTRL
1/16W
CHIP
5%
47
R578
1/16W
100
R531
1/16W
CHIP
5%
10k
R594
FE_I2C_2
1/16W
CHIP 5%
68k
R553
PC_SYNC_INT
1/16W
CHIP
5%
47
R579
1/16W100
R495
1/16W
100R498
1/16W
100
R493
1/16W
100
R508
PC_SYNC_OUT
1/16W
100
R507
D1_V_IN
V1_IN
D2_V_IN
MAIN_V_OUT
1/16W
CHIP
22
R481
1/10W
RN-CP
330
R486
5%
1/10W
RN-CP
330
R478
5%
1/16W
CHIP
22
R475
1/10W
RN-CP
330
R474
5%
1/16W
CHIP
22
R512
1/16W
CHIP
22
R516
1/10W
RN-CP
330
R511
5%
1/10W
RN-CP
330
R515
5%
1/16W
CHIP
22
R517
1/16W
CHIP
5%
22
R546
1/16W
CHIP
5%
22
R548
MAIN_COMP_OUT
2SA1226-T1E3E4
Q407
2SA1226-T1E3E4
Q403
2SA1226-T1E3E4
Q406
V2_V_IN
1/16W100R541
CHIP
0
R453
CHIP
0
R510
1005
16V
0.1
C504
14 13 12 11 10 9 8
7
654321
ADA4861-3YRZ-RL7
IC401
PD1
PD2
PD3
VCC
IN+1
IN-1
OUT1OUT3
IN-3
IN+3
VEE
IN+2
IN-2
OUT2
RN-CP
R461
470
1/10W
0.5%
RN-CP
R455
470
1/10W
0.5%
RN-CP
R451
470
1/10W
0.5%
R572
0
R573
0
1/16W330k
R471
1/16W330k
R472
1/16W330k
R473
1005
CHIP
R589
0
4MHz
X401
V3_V
V3_V
D2_LR_IN
V1_LR_IN
CHIP
0
R416
CHIP
0
R415
D1_V_IN
D2_V_IN
V3_LR_IN
D1_LR_IN
V1_IN
L
R
J403
CHIP
0
R597
PC_LR_IN
J404
CHIP
0
R598
OPT_OUT
LINE_LR_OUT
REC5V
HDMI_LR
L
R
J402
CHIP
0
R600
CHIP
0
R599
REC5V
REC5V
STBY5V
REC5V
REC5V
1/10W
RN-CP
0.5%
10
R476
1/10W
RN-CP
0.5%
10
R477
1/10W
RN-CP
0.5%
10
R465
1/10W
RN-CP
0.5%
10
R466
1/10W
RN-CP
0.5%
10
R467
S_C
S_Y/CV
S_CR
1/16W
CHIP
5%
22
R543
CHIP
0
R583
CHIP
0
R584
REC9V
SET9V
2012
25V
1
C450
2012
25V
1
C426
2012
25V
1
C464
1005
16V
0.1
C453
1005
16V
0.1
C471
1005
16V
0.1
C474
1005
16V
0.1
C499
1005
16V
0.1
C502
1608
10V
1
X7R
C508
1005
16V
0.1
C514
1608
10V1X7RC485
1608
10V
1
X7R
C487
1005
25V
0.01
X7R
C486
1005
25V0.01 X7RC488
1005
16V
0.1
C495
100516V
C494
0.1
16V
10
C404
16V
10
C405
16V
10
C412
16V
10
C413
16V
10
C406
16V
10
C407
16V
10
C408
16V
10
C409
16V
C517
10
16V
C518
10
16V
C515
10
16V
C516
10
16V
47
C419
16V
47
C470
16V
47
C500
RT1N141C-TP-1
Q423
1005
50V
47p
CH
C512
1005
16V
0.1
C503
1/16W
CHIP
5%
470
R595
Q421
2SC3052EF-T1-LEF
1005
25V
0.01
X7R
C505
1005
50V
47p
CH
C511
C506
0.01
25V
X7R
1005
1/16W
CHIP
5%
470
R596
Q422
2SC3052EF-T1-LEF
C507
0.01
25V
X7R
1005
3216
10V
10
X7R
C509
3216
10V
10
X7R
C510
RT1N141C-TP-1
Q419
1/16W
CHIP
5%
10k
R591
PC_SYNC_IN
10V 10
X7R
C489
10V X7R
C490 10
1/16WR613 100
1/16WR614 100
2SC3052EF-T1-LEF
Q424
1/16W
CHIP
5%
100
R615
1/16W
RN-CP
0.5%
1k
R616
DATA_SLICER_MAIN
V_DET
1608
25V
0.1
C418
X7R
160810V1X7RC432
160810V1X7RC433
160810V1X7RC434
201216V2.2 X7RC439
201216V2.2 X7RC440
201216V2.2 X7RC443
2012
16V2.2 X7R
C447
201216V2.2 X7R
C448
201216V2.2 X7R
C449
201216V2.2 X7R
C454
201216V2.2 X7R
C455
201216V2.2 X7R
C456
201216V2.2 X7R
C472
201216V2.2 X7R
C475
1608
25V
0.1
X7R
C473
1/16W
RN-CP
10kR574 0.5%
D422
MC2838-T112-1
D421
MC2838-T112-1
REC_Y
REC_C
201216V2.2 X7RC437 1/16W
CHIP100
R575
1/16W
CHIP
5%
1M
R424
1/16W
CHIP
5%
1M
R425
1/16W
CHIP
5%
1M
R439
1/16W
CHIP
5%
1M
R440
1/16W
CHIP
5%
1M
R427
1/16W
CHIP
5%
1M
R428
1/16W
CHIP
5%
1M
R429
1/16W
CHIP
5%
1M
R430
1/16W
CHIP
5%
1M
R602
1/16W
CHIP
5%
1M
R604
1/16W
CHIP
5%
1M
R601
1/16W
CHIP
5%
1M
R603
CHIP
0
R618
CHIP
0
R617
10uH
L403
10uH
L405
10uH
L407
MAZ8100G0LS0
D402
VIN
VCC
GND
BLK
3P
TB404
1/10W
RN-CP
0.5%
75
R627
1/10W
RN-CP
0.5%
75
R628
0
R629
0
R630
0
R631 0
R632
0
R633 0
R634
1/10W
RN-CP
270
R537
5%
1/10W
RN-CP
270
R542
5%
1/10W
RN-CP
270
R532
5%
1/10W
RN-CP
0.5%
39
R529
1/10W
RN-CP
0.5%
39
R527
1/10W
RN-CP
0.5%
39
R528
VD440
VD445
VD450
VD455
VD460
VD465
VD441
VD446
VD451VD456VD461
VD466
VD442
VD447
VD452VD457
VD462
VD467
VD443
VD448VD453VD458
VD463
VD468
VD444
VD449
VD454
VD459
VD464
VD469
MA2J1110GLS0
D423
MA2J1110GLS0
D424
ISA1235AC1TP-1EF
Q408
ISA1235AC1TP-1EF
Q414
ISA1235AC1TP-1EF
Q415
ISA1235AC1TP-1EF
Q409
ISA1235AC1TP-1EF
Q416
R590
10k
1/16W
CHIP
5%
R592
10k
1/16W
CHIP
5%
10uH
L406
1/10W
RN-CP
5%
270
R637
1/10W
RN-CP
5%
270
R638
1/10W
RN-CP
5%
270
R639
1608
25V0.1C438 X7R
1/10W
RN-CP
0.5%
2.2k
R431
1/10W
RN-CP
0.5%
2.2k
R432
1/10W
RN-CP
0.5%
2.2k
R433
1/10W
RN-CP
0.5%
2.2k
R435
1/10W
RN-CP
0.5%
2.2k
R436
1/10W
RN-CP
0.5%
2.2k
R437
1/10W
RN-CP
0.5%
2.2k
R441
1/10W
RN-CP
0.5%
2.2k
R442
1/10W
RN-CP
0.5%
2.2k
R443
1/10W
RN-CP
0.5%
2.2k
R444
1/10W
RN-CP
0.5%
2.2k
R445
1/10W
RN-CP
0.5%
2.2k
R446
1/16W
CHIP
5%
3.3k
R593
160816V1B
C478
RB401
600
RB402
600
RB403
600
RB404
600
RB405
600
RB406
600
RB407
600
RB408
600
RB409
600
RB410
600
34
12
L1
R1
V1
L2
R2
V2
TB401
12
34
5
6
7
8
9
10
11
12
14
15
16
17
13
18
19
20
GRN
BLU
RED
WHT
RED
GRN
BLU
RED
WHT
RED
J405
10V
100
C524
10V
100
C525
6.3V
220
C498
6.3V
220
C466
REC5V
10uH
L404
10V
100
C458
6.3V
1000
C425
6.3V
220
C526
1608
16V
0.068
B
C527
12345678910 11 12 13 14 15 16 17 18 19 20 21 22 23 24 25 26 27 28 29 30
31
32
33
34
35
36
37
38
39
40
41
42
43
44
45
46
47
48
49
50
51
52
53
54
55
56
57
58
59
60
616263646566676869707172737475767778798081828384858687888990
91
92
93
94
95
96
97
98
99
100
101
102
103
104
105
106
107
108
109
110
111
112
113
114
115
116
117
118
119
120
CXA2240AR-TL
IC402
C/CB/B_IN8
Y/Y/G_IN8
CV/CR/R_IN8
MD3/S2-3
C/CB/B_IN7
Y/Y/G_IN7
CV/CR/R_IN7
S1-3
C/CB/B_IN6
Y/Y/G_IN6
CV/CR/R_IN6
MD2/S2-2
C/CB/B_IN5
Y/Y/G_IN5
CV/CR/R_IN5
S1-2
C/CB/B_IN4
Y/Y/G_IN4
CV/CR/R_IN4
S2-1
CV3
CV2
CV1
S1-1
IN1_L3
IN1_V/L2
IN1_H/L1
IN1_SW
IN2_L3
IN2_V/L2
IN2_H/L1
IN2_SW
IN3_L3
IN3_V/L2
IN3_H/L1
IN3_SW
IN4_V
IN4_H
GND_DEF
SYNC_OUT1
SYNC_IN1
H_PH1
V_PH1
SYNC_OUT2
SYNC_IN2
H_PH2
V_PH2
VCC_DEF
EXT_CLK/X’tal
PS_HVCS
IREF
GND5H_OUT
SELH_OUT1
SELV_OUT1
PC_ID
SELH_OUT2
SELV_OUT2
VCC5H_OUT
SDA
SCL
ADR
DC_OUT
C_OUT5
NC
Y_SAG
CV/Y_OUT5
NC
CV_SAG
CV_OUT5
VCC_9OUT
CV/Y_OUT4
CV/Y_OUT3
GND9_OUT
Y_PH2
Y_PH1
GND5_OUT
C/CB/B_OUT2
CV/Y/G_OUT2
C/CR/R_OUT2
VCC5_OUT
C/CB/B_OUT1_1
NC
CV/Y/G_OUT1_1
NC
C/CR/R_OUT1_1
VCC5_OUT1
FBLK_OUT
VCCFB_OUT
C_OUT1_2
CV_OUT1_2
NC
B_IN14
G_IN14
R_IN14
NC
CLP_CR2
CLP_CR1_1
CLP_CR1_2
FBLK_IN3
SC_B/C/CB/B_IN13
SC_G/Y/Y/G_IN13
SC_R/CV/CR/R_IN13
FBLK_IN2
SC_B/C/CB/B_IN12
SC_G/Y/YG_IN12
SC_R/CV/CR/R_IN12
VCC_IN
FBLK_IN1
SC_B/C/CB/B_IN11
SC_G/Y/Y/G_IN11
SC_R/CV/CR/R_IN11
MD4/S2-4
C/CB/B_IN10
Y/Y/G_IN10
CV/CR/R_IN10
S1-4
C/CB//B_IN9
Y/Y/G_IN9
CV/CR/R_IN9
GND_IN
68
R448
1/10W
68
R449
1/10W
68
R447
1/10W
1608
16V X7R
C492 0.47
1608
16V
X7R
C522
0.47
1005
1/16W
CHIP
5%
R581
100
160816V X7RC491 0.47
1005
1/16W
CHIP
5%
R582
100
1005
1/16W
CHIP
5%
R586
100
1608
16V
X7R
C519
0.47
1005
1/16W
CHIP
5%
R558
100
1608
16V
X7R
C520
0.47
1005
1/16W
CHIP
5%
R587
100
1005
1/16W
CHIP
5%
R557
100
1608
16V
X7R
C521
0.47
D2_CB
SIGN15050
M_C
M_Y/CV
V1_SSW
D2_Y
D2_CR
V1_C
V1_Y
V1_V
D1_R
D2_R
D2_L
D1_L
PC_AU_L
PC_AU_R
HDMI_L
HDMI_R
M_CB/B
M_CR/R
FE_SCL2
FE_SDA2
PC_V_OUT
PC_H_OUT
PC_H_IN
PC_V_IN
D1_Y
D1_CR
D1_CB
V1_L
V1_R
V3_R
V3_L
M_Y/G
LINE_R
LINE_L
V1_Y
V1_Y
V1_CV1_C
V1_V V1_V
D2_CRD2_CR
D2_CB D2_CB
D2_Y D2_Y
D1_Y D1_Y
D1_CB D1_CB
D1_CR D1_CR
V1_SSW
V
R
S
V
VIDEO1
L
L
R
PC Audio
o[q
„”oý
HDMI „ ” ý
VIDEO3
COMP1
COMP2
INPUTS
VIDEO SWITCH
A-1231-638-A
AU 3/6
VIDEO SW
3.6
3.6
3.6
3.6
3.6
3.6
3.6
3.6
1.0
1.0
1.0
3.6
3.6
3.6
3.6
3.6
3.6
3.6
3.6
OP-AMP
CV/Y
BUFFER
2.4
1.7
BUFFER
2.4
1.7
BUFFER
BUFFER
BUFFER
BUFFER
BUFFER
BUFFER
1.7
2.4
1.7
2.4
4.7
4.0
1.0
1.0
1.0
2.9
1.0
3.3
1.0
0.0
4.7
1.0
4.7
<FIX2>AU-P3

KDL-40W3000/46W3000
KDL-40W3000/46W3000 30
1 | 2 | 3 | 4 | 5 | 6 | 7 | 8 | 9 | 10 | 11 | 12 | 13 | 14 | 15 | 16 | 17 | 18 | 19 | 20 | 21 | 22 | 23 | 24 |
A
—
B
—
C
—
D
—
E
—
F
—
G
—
H
—
I
—
J
—
K
—
L
—
M
—
N
—
O
—
P
AU BOARD SCHEMATIC DIAGRAM (4 OF 6)
1/16W
CHIP
5%
47k
R931
1005
50V
X7R
C931
0.001
1/16W
CHIP
47k
R888
16V
47
C859
D1_LR_IN
I2C_TAS_SCL_1
001:7B
10k R854
0 R838
EMMA_SPDIF
001:8E
123
456
RT8H225C
IC811
R
VCC
IN C
GND
OUT
0 R837
REC9V
1005
50V
100p
CH
C925
A_SP_OUT_L
1/16W
CHIP
10k
R949
5%
A_SP_OUT_L
A_LINE_OUT_L
16V
47
C911
A_LINE_OUT_R
2012
6.3V
4.7
X6S
C826
1005
50V
0.001
X7R
C824
1/16W
CHIP
47k
R961
RT3AMMM
Q810
1C835
1/10W
RN-CP
220
R957
5%
10uH
L803
2012
25V1
C902
1/16W
CHIP
100k
R960
1/16W
RN-CP
10k
R943
0.5%
D2_LR_IN
GND_1
1005
50V
X7R
C930
0.001
1/16W
CHIP
47k
R894
5%
A_SP_OUT_R
1/16W
RN-CP
5.6k
R886
R825
47
I2C_TAS_SCL_2
EMMA2_AOD2
001:8C
100516V0.1C838
2012
6.3V
4.7
X6S
C806
1/16W
RN-CP
4.7k
R939
0.5%
1/16W
RN-CP
3.9k
R900
0.5%
1005
50V
0.001
X7R
C829
6.3V
47
C821
R84610k
2012
10V
2.2
X7R
C870
R8551k
1608
50V
2700p
B
C855
1005
6.3V
C811
X6S
1
2012
0
R955
V2_LR_IN
GND_1
AUDIO_VCC
8765
4321
NJM4558V-TE2
IC805
AOUT
A- IN
A+ IN
V-
B+ IN
B- IN
BOUT
V+
1/16W
RN-CP
47k
R945
0.5%
6.3V
47
C823
OPT_OUT
003:16C
1/10W
RN-CP
220
R956
5%
1/16W
CHIP
10k
R958
A_SP_OUT_R
I2C_TAS_SDA_2
EMMA2_AOD1
001:8C
0 R842
1/16W
CHIP
10k
R950
5%
V1_LR_IN
1005
50V
330p
CH
C862
R816
47 20120
R953
RT3AMMM
Q809
R815
47
1/16W
RN-CP
2.2k
R918
0.5%
1/16W
CHIP
47k
R923
2012
10V
2.2
X7R
C919
2012
25V1
C901
1005
50V
0.001
X7R
C897
1005
50V
0.001
X7R
C879
16V0.1C816
1005
50V
0.001
X7R
C807
1005
50V
0.001
X7R
C814
8765
4321
NJM4558V-TE2
IC804
AOUT
A- IN
A+ IN
V- B+ IN
B- IN
BOUT
V+
1/16W
RN-CP
5.6k
R887
A_HP_OUT_R
PC_LR_IN
1/16W
CHIP
47k
R889
1005
50V
0.001
X7R
C810
1005
50V
0.001
X7R
C820
EMMA2_AOD0
001:8E
REC9V
I2C_TAS_SDA_1
001:7B
1005
50V
0.001
X7R
C920
R84310k
0 R839
1/16W
CHIP
22k
R927
1/16W
CHIP
470k
R916
5%
1C834
R84910k
1/16W
CHIP
47k
R903
5%
1005
50V
0.001
X7R
C935
1005
50V
X7R
C933
0.001
A_HP_OUT_R
TV_M_LR_IN
REC9V
6.3V
47
C839
A_HP_OUT_L
1005
50V
0.001
X7R
C805
1/16W
RN-CP
10k
R940
A_LINE_OUT_R
47
R824
EMMA2_AOLRCK
001:8E
1005
50V
0.001
X7R
C840
SP_PROT
8765
4321
NJM3414AV(TE2)
IC810
AOUT
A- IN
A+ IN
V-
B+ IN
B- IN
BOUT
V+
2012
10V
2.2
X7R
C871
1005
50V
0.001
X7R
C921
16V
47
C864
1/16W
RN-CP
0.5%
15k
R904
REC9V
1/16W
RN-CP
4.7k
R938
0.5%
0 R835
1/16W
CHIP
22k
R928
HP_LR_OUT
L810
22uH
12
1/16W
CHIP
47k
R930
1005
50V
X7R
C932
0.001
A_LINE_OUT_L
1/16W
CHIP
6.8k
R951
1005
25V
0.01
X7R
C890
1/16W
RN-CP
47k
R944
0.5%
1/16W
CHIP
47k
R941
5%
2012
6.3V
4.7
X6S
C813
1005
16V
0.1
C833
1608
50V
2700p
B
C854
DSP_INT
001:7C
1/16W
CHIP
5%
100k
R959
EMMA2_AOBCK
001:8E
1005
50V
100p
CH
C924
1005
50V
330p
CH
C863
1/16W
RN-CP
3.9k
R901
0.5%
HDMI_LR_IN
2012
0
R954
123
456
RT8H225C
IC807
R
VCC
IN C
GND
OUT
LINE_LR_OUT
1M
R834
JL802
6.3V
47
C837
LINE_MUTE
HP_MUTE
1005
50V
0.001
X7R
C830
1/16W
RN-CP
2.2k
R919
0.5%
2012
10V
2.2
X7R
C923
0 R850
1005
50V
0.001
X7R
C898
1005
50V
0.001
X7R
C880
V3_LR_IN
6.3V
47
C938
SHUTDOWN_MUTE
2012
0
R952
1/16W
CHIP
47k
R942
5%
A_HP_OUT_L
EMMA2_AOMCK
001:8C
1/16W
CHIP
5%
100k
R932
1/16W
CHIP
470k
R915
5%
1/16W
RN-CP
0.5%
15k
R899
16V
47
C858
24kR871
RN-CP
0.5%
100k
R935
1005
16V
0.1
C866
1005
16V
0.1
C875
1
2
3
4
4P
CN801
R-
R+
L+
L-
GND_1
35V
220
C905
35V
220
C906
AC_OFF_MUTE
AC_OFF_MUTE
1/16W
CHIP
5%
100
R980
HDMI_DSP_MUTE2
DSP_MUTE
1005
1/16W
CHIP
5%
R981
100
AC_OFF_MUTE
123
456
RT8H225C
IC812
R
VCC
IN C
GND
OUT
GND_1
1/16W
CHIP
5%
100k
R974
1/16W
RN-CP
0.5%
120k
R946
1/16W
RN-CP
0.5%
120k
R947
3216
25V
4.7
C926
X7R
3216
25V
4.7
C927
X7R
GND_1
GND_1
GND_1
GND_1
50V330pC846
10k
RB803
50V330pC845
1
2
24.576MHz
X801
16V
0.1
C844
100 R853
R813
47
10uH
L805
10uH
L804
3216
10V
10
X7R
C849
3216
10V
10
X7R
C850
16V
10
C851
L809
10uH
16V
10
C916
SP_MUTE
TAS3.3V
1005
50V
330p
X7R
C955
1005
50V
330p
X7R
C956
12V
1005
50V
0.001
X7R
C889
123456789101112
13
14
15
16
17
18
19
20
21
22
23
24
252627282930313233343536
37
38
39
40
41
42
43
44
45
46
47
48
TPA3100D2PHPR
IC808
P1 GND
P2 RINN
P3 RINP
P4 AGND
P5 LINP
P6 LINN
P7 GAIN0
P8 GAIN0
P9 GAIN1
P10 MSTR/SLV
P11 SYNC
P12 GND
P13 GND
P14 ROSC
P15 VREG
P16 VBYP
P17 AGND
P18 BSLP
P19 LOUTP
P20 LOUTP
P21 LOUTN
P22 LOUTN
P23 BSLN
P24 GND
P25
GND
P26
PVCCL
P27
PVCCL
P28
PGNDL
P29
PGNDL
P30
VCLAMPL
P31
VCLAMPR
P32
PGNDR
P33
PGNDR
P34
PVCCR
P35
PVCCR
P36
GND
P37
GND
P38
BSRN
P39
ROUTN
P40
ROUTN
P41
ROUTP
P42
ROUTP
P43
BSRP
P44
SHUTDOWN
P45
MUTE
P46
FAULT
P47
AVCC
P48
AVCC
CHIP
10k
R979
1/16W
5%
DSP_RST
1005
CHIP
R997
0
1005
CHIP
R998
0
25V
100
C888
1608
25V
0.1
C887
X7R
1608
25V
0.1
C899
X7R
1608
25V
0.1
C903
X7R
1608
25V
0.1
X7R
C934
25V
C936
X7R
1608
0.1
1608
25V
0.1
X7R
C937
1005
16V
0.1
C952
1608
25V
0.22
X7R
C893
1608
25V
0.22
X7R
C894
1608
25V
0.22
X7R
C895
1608
25V
0.22
X7R
C896
10k
RB804 100k
RB802
2
1
4
3
6
5
8
7
RT3WLMM-TP-1F
Q806
RT1N141C-TP-1
Q811
16V
47
C928
16V
47
C929
MAZ8082G0LS0
D803
HDMI_MUTE
GND_1
1/16W
CHIP
5%
100
R976 1/16W
CHIP
5%
1k
R977
RT1N141C-TP-1
Q824
54
321
TC7SZ32FU(TE85R)
IC813
GND
VCC
REC3.3V HDMI_MUTE
HDMI_MUTE
RT1N141C-TP-1
Q826
RT1N141C-TP-1
Q827
HDMI_MUTE
CHIP
3.3k
R933
1/16W
CHIP
3.3k
R962
1/16W
50V
0.22
C914
MPS
50V
0.22
C915
MPS
50V
0.22
C912
MPS
50V
0.22
C913
MPS
25V
3300
C909
GND_1
GND_1
GND_1
2012
25V
1
C804
100
RB805
47
RB807
10k
RB808
2
1
4
3
1/16W
RN-CP
0.5%
4.7k
R895
1/16W
RN-CP
4.7k
R898
0.5%
1/16W
RN-CP
15k
R911
0.5%
1/16W
RN-CP
15k
R907
0.5%
1/16W
RN-CP
0.5%
6.8k
R909
1/16W
RN-CP
0.5%
6.8k
R910
1005
50V
100p
CH
C867
1005
50V
100p
CH
C868
1/16W
CHIP
10k
R892
1/16W
CHIP
10k
R893
1/16W
CHIP
10k
R905
5%
1/16W
CHIP
10k
R908
5%
1005
50V
0.001
X7R
C861
1005
50V
0.001
X7R
C860
RT3N11M-TP-1
Q829
AC_OFF_MUTE
CHIP
10k
R982
1/16W
5%
MC2836
D806
1/16W
CHIP
10k
R920
RT1N441C-TP-1
Q803
1005
CHIP
R862
0
1005
CHIP
R863
0
ATT_SW_HP
10k
RB801
10k
RB811
2
1
4
3
100
RB810
ATT_SW_LINE
2012
10V
4.7
X7R
C917
2012
10V
4.7
X7R
C918
2012
10V
4.7
X7R
C809 10V
4.7
C831
X7R
2012
10V
4.7
C828
X7R
2012
10V
4.7
C847
X7R
2012
10V
4.7
C848
X7R 2012
50V
0.22
C907
MPS
50V
0.22
C908
MPS
16V
47
C856
16V
47
C857
PFC_DET
CHIP
10k
R975
1/16W
R872 33k
R873 33k
R874 33k
R875 33k
R878 33k
R879 33k
R88033k
R881 33k
R882 33k
R883 33k
R884 33k
R885 33k
R87033k
R86933k
R86833k
R86633k
R858 47
R859 47
R860 47
R861 47
10V
100
C832
10V
100
C803
1005
16V
0.1
C922
1608
10V
C808
X7R
1
6.3V
47
C843
1/10W
RN-CP
220
R969
5%
1/10W
RN-CP
220
R986
5%
220
R833
1005
50V
12p CH
C812
1005
50V
12p CH
C815
1/16W
CHIP
100k
R948
RT3N77M-TP-1
Q828
123456789 101112131415161718192021222324 25
26
27
28
29
30
31
32
33
34
35
36
37
38
39
40
41
42
43
44
45
46
47
48
49
50
5152
535455565758596061626364656667
6869707172737475
76
77
78
79
80
81
82
83
84
85
86
87
88
89
90
91
92
93
94
95
96
97
98
99
100
CXD9890AQ
IC802
DVSS1
/VREG_EN
STEST
LS_LRCKOUT
LS_SCLKOUT
LS_SDOUT
LS_SDIN
MCLKOUT
LRCLKOUT
SCLKOUT
SDOUT1
SDOUT2/SPDIF_OUT
DVDD2
VR_DIG1
DVSS2
SPDIF_IN
SDIN1A
LRCLKINA
SCLKINA
MCLKINA
SDIN3
SDIN2
SDIN1
LRCLKIN
SCLKIN
MCLKIN
DVSS3
DVDD3
I2C_SDA2
I2C_SCL2
I2C_SDA1
I2C_SCL1
CS
GPIO1
GPIO2
/MUTE
/RESET
DVSS4
DVDD4
DVSS5
VR_DIG2
AVSS_ESD
LINEIN1L
LINEIN1R
AVDD_LI
LINEIN2L
LINEIN2R
AVSS_LI
LINEIN3L
LINEIN3R
LINEIN4L
LINEIN4R
AVDD_LI
LINEIN5L
LINEIN5R
AVSS_LI
LINEIN6L
LINEIN6R
AVDD_LI
LINEIN7L
LINEIN7R
AVSS_LI
LINEIN8L
LINEIN8R
AVDD_LI
LINEIN9L
LINEIN9R
AVSS_LI
LINEIN10L
LINEIN10R
AVDD_ADC
AVSS_ADC/REF
BIAS_REF
BG_REF
V1P5_REF
AVDD_REF
LINEOUT3L
LINEOUT3R
LINEOUT2L
LINEOUT2R
AVSS_LO
LINEOUT1L
LINEOUT1R
DACOUT1L
DACOUT1R
DACOUT2L
DACOUT2R
AVSS_DAC
AVDD_DAC
AVDD_HP
HPOUTL
AVSS_HP
HPOUTR
AVDD_HP
AVSS_ESD
XTAL_IN
XTAL_OUT
VR_ANA
AVDD_OSC
DVDD1
0uH
FB803
MA2J1110GLS0
D807
MA2J1110GLS0
D808
DTC614TUT106
Q805
DTC614TUT106
Q804
DTC614TUT106
Q812
DTC614TUT106
Q813
22uH
L811
22uH
L812
22uH
L813
22uH
L814
MAZ8056G0LS0
D809
MAZ8056G0LS0
D810
MAZ8056G0LS0
D811
MAZ8056G0LS0
D812
MAZ8056G0LS0
D813
16V
22
C883
16V
22
C884
C881
16V
22
16V
22
C882
16V
47
C891
32V
0.63A
F801
A_HP_OUT_L
A_HP_OUT_R
LINE_R
LINE_L
HP_R
HP_L
D2_L
D2_R
D1_L
D1_R
V3_L
V3_R
V1_L
V1_R
V2_L
V2_R
TV_M_L
PC_AU_L
PC_AU_R
HDMI_L HDMI_L
HDMI_R
TV_M_R
LINE_OUT
Audio_Vcc
D2/COMP2
PC
HDMI ana
TV_M
TO DETECT
HP_OUT
OPT_OUT
HEADPHONE OUTPUT
EMMA2_OPT_IN
EMMA2_Digital IN
REGEL I2C
EMMA2 I2C
MAX 300mA
MAX 155mA
HP_OUT
SP_OUT
LINE_OUT
VIDEO1
VIDEO2
VIDEO3
D1/COMP1
AUDIO DSP
AUDIO AMP
AU 4/6
AUDIO
A-1231-638-A<FIX2>AU-P4

KDL-40W3000/46W3000
KDL-40W3000/46W3000 31
1 | 2 | 3 | 4 | 5 | 6 | 7 | 8 | 9 | 10 | 11 | 12 | 13 | 14 | 15 | 16 | 17 | 18 | 19 | 20 |
A
—
B
—
C
—
D
—
E
—
F
—
G
—
H
—
I
—
J
—
K
—
L
—
M
—
N
—
O
—
P
AU BOARD SCHEMATIC DIAGRAM (5 OF 6)
1005 16V0.1C1229 X7R
1/16W
CHIP
5%
100
R1294
BE_ON
SPI_SCK
CHIP47
R1301 1/16W 5%
KEY1
1/16WCHIP
5%
100
R1329
1/16W
CHIP
5%
1k
R1233
2SC3052EF-T1-LEF
Q1208
1/16W
10k
R1260
100516V
0.1
C1235 X7R
1/16W
CHIP
5%
100
R1297
1/16W
CHIP
5%
100
R1289
CHIP
0
R1219
100516V
0.1
C1236 X7R
1005
16V
0.1
C1225
X7R
1005
16V
0.1
C1247
HDMI_STBY3.3V
ON_TIMER_LED
1/16W
CHIP
5%
47
R1272
CEC_IN
RESET
I2C_TAS_SDA_2
REC3.3V
100516V
0.1C1220 X7R
REC3.3V
1005
16V
0.1
C1223
X7R
1/16W
10k
R1364
1005
16V
0.1
C1230
X7R
1
2
3
4
5
6
7
8
9
10
11
12
13
14
14P
CN1202
UVCC
XTRST
XRSTIN
XINIT
BREAK
ICD3
ICD2
ICD1
ICD0
ICS2
ICS1
ICS0
GND
ICLK
BE_RST
1/16W
CHIP
1k
R1309
POWER_SW
1/16W
CHIP
5%
2.2k
R1321
CEC_ON
1005
1/16W
CHIP
5%
R1263
100k
STBY3.3V
1/16W
47
R1265
SPI_SI
1/16W
CHIP
5%
100
R1284
1/16WCHIP
5%
100
R1328
BE_ON2
1/16W
CHIP
5%
100
R1307
CHIP
47
R1221
1/16W
5%
1005
1/16W
CHIP
5%
R1322
10k
REC3.3V
1005
16V
0.1
C1214
1/16W
CHIP
5%
100
R1295
1005
1/16W
CHIP
R1340
10M
CHIP47
R1268
POWER_LED
CEC_OUT
1005
16V
0.1
C1227
X7R
RESET
I2C_TAS_SCL_2
1/16W
CHIP
5%10k
R1257
1/16W
CHIP
5%
1k
R1258
MAIN_H_SYNC
10k
R1280
1/16W
CHIP
5%
I
VSS
O
MM3123DPLE
IC1203
MC2838-T112-1
D1213
DTT_WDT
6.3V
22
C1219
STBY5V
1/16W
CHIP
5%
2.2k
R1220
6.3V
C1218
47
10uH
L1203
2012
6.3V
X6S
C1253
10
JL1214
TV_FAN_DRV
DDC5V_DET_1
1/16W
CHIP
5%
100
R1287
STBY_LED
1/16W
CHIP
5%
100
R1266
1005
16V
0.1
C1231
X7R
CHIP47
R1286 1/16W 5%
100516V
0.1
C1234 X7R
JL1223
1/16W
CHIP
5%
1k
R1236
DL_CS
1/16W
CHIP
5%
100
R1293
100516V
0.1
C1237 X7R
STBY3.3V
1005
16V
0.1
C1244
X7R
1/16W
CHIP
5%
100
R1247
1/16W
CHIP
5%
470
R1264
1005
25V
0.01
X7R
C1243
10uH
L1201
1/16W
47
R1237
MC2836
D1214
1/16W
CHIP
5%
100
R1248
TV_TXD
1005
1/16W
CHIP
5%
R1285
10k
RT1N141C-TP-1
Q1216
1/16W
47
R1278
HDMI_SEL_2
HDMI_SEL_4
CHIP
47
R1223
1/16W
5%
BE_WDT
1005
CHIP
R1363
0
I
VSS
O
MM3121JPLE
IC1202
10k
R12751/16W
CHIP
5%
DSP_MUTE
PFC_DET
001:4H
CHIP47
R1305 1/16W 5%
1/16W
CHIP
5%
100
R1292
DDC5V_DET_0
1/16W
CHIP
5%
10k
R1320
CEC_ON
12V
SIRCS
1/16W
CHIP
5%
1k
R1352
LINE_MUTE
1005
1/16W
CHIP
5%
R1344
10k
1/16W
CHIP
5%
100
R1303
TV_RXD
HP_MUTE
HDMI_HOTPLUG_CTRL
1/16WCHIP
5%
10k
R1339
JL1209
SHUTDOWN_MUTE
WAKE
1/16W
CHIP
5%
47
R1274
REC_LED
1005
16V
0.1
C1213
CHIP
0
R1226
1/16W
CHIP
5%
2.2k
R1353
HDMI_SEL_1
1005
16V
0.1
C1221
X7R
10uH
L1202
PMUTE_LED
1/16W
CHIP
5%
10k
R1270
HDMIPC_WP
1/16W
CHIP
100k
R1259
HDMI_SEL_3
SP_PROT
004:17C
1005
50V
0.001
X7R
C1239
1/16W
CHIP
5%
1k
R1296
1/16W
CHIP
5%
1k
R1326
1005
1/16W
CHIP
5%
R1228
10k
1005
16V
0.1
C1207
1/16W
CHIP
5%
1k
R1302
CHIP1k
R1338 1/16W 5%
1005
16V
0.1
C1246
X7R
JIG_RST
TV_EMMA_UART
1/16W
CHIP
5%
10k
R1288
PC_SYNC_INT
VSW_PW_CTRL
3216
10V
10
X7R
C1252
JL1205
1005
50V
18p
CH
C1232
LOGO
CHIP47
R1269
CHIP1k
R1283 1/16W 5%
1/16W
CHIP
5%
100
R1281
SP_MUTE
6.3V
C1222
22
1/16W
CHIP
5%
1k
R1290
1/16W
CHIP
5%
10k
R1300
1/16W
CHIP
5%
1k
R1337
1/16W
CHIP470
R1336 5%
100516V
0.1
C1238 X7R
+B_OVP
43
12
PST3629UL
IC1206
GND
VDD C
OUT
1/16W
CHIP
5%
100
R1249
CHIP1k
R1325 1/16W 5%
RT1N141C-TP-1
Q1213
1/16W
47
R1238
1/16W
CHIP
10k
R1312
1005
16V
0.1
C1224
1/16W
CHIP
5%
10k
R1360
S
RTR020P02TR
Q1217
TV_FAN_ERR
JL1212
1/16W
CHIP
5%
2.2k
R1222
TUHSYNC_MAIN
1/16W
CHIP
5%
1k
R1362
1005
16V
0.1
C1206
X7R
10k
R12731/16W
CHIP
5%
DATA_SLICER_MAIN
1005
1/16W
CHIP
5%
R1261
1M
1005
CHIP
R1452
0
CHIP
3.3k
R1451 1/16W
5%
1/16W
RN-CP
180
R1453
0.5%
1/16W
RN-CP
330
R1454
0.5%
1005
1/16W
R1456
560
0.5%
1005
R1462
0
1/16W
R1464
33
0.5%
1/16W
RN-CP
1k
R1463
0.5%
CHIP
0
R1455
L1451
10uH
1/16W
R1460
4.7k
0.5%
1005
R1461
0
1005
50V
C1454
82p
100
RB1205
100
RB1206
100
RB1207
100
RB1208
100
RB1209
AC_RLY
JL1208
JL1453
100
RB1210
REC_ON
100
RB1211
REC5V
1/16W
CHIP
5%
10k
R1291
JL1228JL1229JL1230
1/16W
CHIP
5%
10k
R1346
JL1452
JL1451 1/16W
CHIP
5%10k
R1469
1/16WCHIP
5%
10k
R1231
1/16W
CHIP 5%
10kR1210
1005
25V
0.01
X7R
C1212
1/16W
CHIP
5%
100k
R1211
1/16W
CHIP
5%
10k
R1215
PC_SYNC_INT
1005
1/16W
CHIP
5%
R1214
100k
1005
1/16W
CHIP 5%
R1213
10k
1005
1/16W
CHIP
5%
R1216
100k
HDMI_STBY3.3V
DDC5V_DET_1
1/16W
CHIP
5%
10k
R1212
POWER_SW
KEY1
SIRCS
DDC5V_DET_0
WAKE
1/16WCHIP
5%
47
R1217
1005
16V
C1451
0.1
10V
C1452
100
1005
16V
0.1
C1456
1005
50V
100p
CH
C1457
1005
6.3V
0.22
X6S
C1455
2SC3052EF-T1-LEF
Q1452
1
2
3
4
5
6
6P
CN1201
GND
STBY3.3V
CEC_ON
TX
GND
RX
STBY3.3V
GND_1
CEC_ON
CHIPR1202 1/16W 5%100
CHIP
R1203 1/16W
5%
100
1005
16V
0.1
C1201
1/16WCHIP
5%
1k
R1327
54
321
MC74VHC1G125DFT1
IC1209
OE
IN_A
GNDOUT_Y
VCC
TV_TXD
TV_FLASH_M
1/16W
CHIP
10k
R1234
1/16W
CHIP
5%
470
R1232
TV_RXD
RT1N141C-TP-1
Q1218
54
321
MC74VHC1G125DFT1
IC1208
OE
IN_A
GNDOUT_Y
VCC
1005
16V
0.1
C1254
X7R
MC2836
D1205
MC2836
D1206
10k
RB1203
10k
RB1204
47
RB1201
47
RB1202
DSP_RST
1005
25V
0.01
X7R
C1251
C1453
0.1
0uH
L1452
1005
1/16W
CHIP
5%
R1207
10k
CHIP
220k
R1342 1/16W
5%
RT3AMMM
Q1220
RT3AMMM
Q1221
RT3WLMM-TP-1F
Q1222
RT3T11M-TP-1
Q1224
2.2k
RB1215
2
1
4
3
10k
RB1216
ISA1235AC1TP-1EF
Q1451
1k
RB1213
1k
RB1212
1k
RB1214
10uH
L1205
PFC_DET_MUTE
1608
16V
1
B
C1210
1608
16V
1
B
C1211
RT1N441C-TP-1
Q1214
RT1P141C-TP-1
Q1215
CHIP
1k
R1315
1/16W
5%
1005
50V
22p
CH
C1233
1005
50V
8p
CH
C1241
1005
50V
9p
CH
C1242
16.5MHz
X1201
8765
4321
M24C16-WMN6T(B)
IC1204
DAT
CLK
WP
VCC
2
3
4
1
32.768kHz
X1202
123456789101112131415161718192021222324252627282930
31
32
33
34
35
36
37
38
39
40
41
42
43
44
45
46
47
48
49
50
51
52
53
54
55
56
57
58
59
60
616263646566676869707172737475767778798081828384858687888990
91
92
93
94
95
96
97
98
99
100
101
102
103
104
105
106
107
108
109
110
111
112
113
114
115
116
117
118
119
120
MB91F314APMC-G-101E1
IC1205
GND
1.8V
O_NVM_RST
IO_IIC_SDA1
IO_IIC_SCL1
O_NVM_WP
IO_IIC_SDA2
IO_IIC_SCL2
O_AC_RLY
O_EWS_ON
O_DTT_PON
O_REC_ON
O_BE_ON
O_BE_ON2
I_SIRCS
O_VSW_PW_CTRL
O_CEC_ON/USUART_ON
I_AC_DET
O_FE_RST
I_TUHSYNC_SUB
O_REC_RST
O_BE_RST
I_TUHSYNC_MAIN
I_BE_WDT
I_DTT_WDT
I_POWER_OVP
I_POWER_ERR
I_FAN_ERR
I_SP_PROT
3.3V
GND
3.3V(SL)
GND(SL)
I_CV_MAIN(UC)
(VCO_CTRL)
(CP_OUT)
3.3V(DCk_PLL)
GND(DCK_PLL)
I_CVHSYNC_MAIN
3.3V
GND
GND(A/D)
3.3(A/D ref)
3.3(A/D)
I_KEY
I_AGC_MON
I_PC_SYNC_INT
I_TILT_DET
I_DDC5V_DET 0
I_DDC5V_DET_1
O_DAC_RST
I_POWER_KEY
O_DSP_RST
O_FAN_DRV1
I_LAMP_IGN_INT
3.3V
INITX
SUB_CLK_O
SUB_CLK_I
GND
MAIN_CLK_I
MAIN_CLK_O
1.8V
MD0 (L)
MD1 (L)
MD2
O_LOGO_LED
I_SPI_Rx8
O_DL_CS
O_SPI_SCK8
O_AVM_CS
O_SPI_Tx9
O_SPI_SCK9
I_AVM_BUSY
O_HDMI_HOTPLUG_CTRL2
O_CEC_OUT
I_CEC_IN
O_HDMI_HOTPLUG_CTRL
TRSTX
ICD0
ICD1
ICD2
ICD3
ICS0
ICS1
ICS2
ICLK
IBREAK
3.3V
GND
1.8V
I_UART_Rx3
O_UART_Tx3
I_WAKE
I_UART_Rx4
O_UART_Tx4
I_EWS_ALERT
O_DSP_MUTE
IO_IIC_SDA5
IO_IIC_SCK5
O_HP_MUTE
O_MON_REC_MUTE
O_LINE_MUTE
O_SP_MUTE
O_SHUTDOWN_MUTE
O_STBY_LED
O_REC_LED
O_POWER_LED
O_TIMER_LED
O_PMUTE_LED
O_LAMP_LED
O_HDMI_SEL_1
O_HDMI_SEL_2
O_HDMI_SEL_3
O_HDMI_SEL_4
I_UART_Rx0
O_UART_Tx0
O_HDMIPC_WP
3.3V
1/16W
R1458
10k
0.5%
1/16W
CHIP
5%
10k
R1225
JL1454
0
R1235
STBY1.8V
TV_EMMA_RX
TV_EMMA_TX
RIGEL
SUB MICRO
A-1231-638-A
AU 5/6
RESET
EEPROM
<FIX2>AU-P5

KDL-40W3000/46W3000
KDL-40W3000/46W3000 32
1 | 2 | 3 | 4 | 5 | 6 | 7 | 8 | 9 | 10 | 11 | 12 | 13 | 14 | 15 | 16 | 17 | 18 | 19 | 20 | 21 | 22 | 23 | 24
A
—
B
—
C
—
D
—
E
—
F
—
G
—
H
—
I
—
J
—
K
—
L
—
M
—
N
—
O
—
P
AU BOARD SCHEMATIC DIAGRAM (6 OF 6)
GND_USB
GND_USB
3216
25V
4.7
X7R
C1601
PGB0010603NR
D1602
PPON
0R1608
10uH
L1601
FAULT
HM_ON
CHIP
0
R1602
USBVBUS
FAULT
V12V
1/16W
CHIP
1k
R1613
5%
PPON
RN-CP
1k
R1604
1/16W
0.5%
HM_ON
003:5E
GND_USB
V12V
RSX201L-30TE25
D1603
0R1609
GND_USB
1
2
3
4
5
6
7
8
9
10
10P
CN1602
WHT
GND
12V
12V
HM_ON
PPON
FAULT
D1+
D1-
GND
S_GND
0R1607
GND_USB
L1603
47uH
16V
100
C1602
1/16W
CHIP
10k
R1601
5%
GND_USB
3.15A
PS1601
0
R1606
GND_1
USBVBUS
PGB0010603NR
D1601
4P
CN1601
1005
50V
2200p
X7R
C1606
1005
16V
0.1
C1603
1005
16V
0.1
C1608
16V
150
C1605
10V
220
C1609
1608
10V
1
X7R
C1607
RT1N441C-TP-1
Q1601
2SC3052EF-T1-LEF
Q1602
0
R1620
1SMA5920BT
D1604
1
2
4
3
L1602
0
R1625
1005
1/16W
CHIP
5%
R1626
10k
12345
SI8008TM-TL
IC1601
VIN
VOUT
COM
0adj
ON/OFF
1/16W
RN-CP
3.9k
R1610
0.5%
1/16W
RN-CP
470
R1611
0.5%
1/16W
RN-CP
820
R1612
0.5%
123
456
MIC2005-0.5YM6TR
IC1602
V_IN
GND
ENABLE FAULT/
C_SLEW
V_OUT
VD1602
1005
50V
X7R
C1613
0.001
To FB
A-1231-638-A
AU 6/6
USB
TO FB1 BOARD
CN2900
<FIX2>AU-P6

KDL-40W3000/46W3000
KDL-40W3000/46W3000 33
[CONNECTORS, POWER REGS, VIDEO SWITCH INPUTS, AUDIO, SUB MICRO, USB]
AU COMPONENT SIDE
ET1554
CN005
cam7
c
CN006
ET1562
cam8
ET1561
C515
J402
J404
R445
R446
R601
R603
VD438
VD439
VD468
VD469
C204
C213
C517
CN1201 L202
R443
R604
VD436
VD464
C212
ET1558
C245
C247
CN003
IC207
Q210
Q212
Q213
R012
R013
R014
R016
R281
R283
R284
cam5
C017
C202
C208
C209
C231
C232
C239
C241
C243
C249
C251
C253
C909
F201
FB024
FB026
FB027
FB029
FB032
FB035
FB037
FB038
FB053
FL001
FL003
FL004
IC209
L203 L204
Q206
Q207
Q211
R078
R081
R083
R271
R272
R274 R278
R279
R280
R282
R286 R288
R290
R295
R296
R297
R298
cam9
cam10
cam15
cam16
C234C235
C236C237
C256
C257
C258
C259
D212 D213 FB205FB206
IC210
JL206
JL210
L805
R059
R061
R145
R262 R264
R300
R301
R302
R303
R304
R305
R306
R307
cam38
C260
C419
C525
D004
D006
D010
D012
D013
D014
D015
ET1553
JL1218
JL1219
JL1220
JL1224
JL1225
JL1226
L401
L404
Q426
R027
R029
R030
R032
R046
R048
R071
R075
R079
R090
R092
R094
R096
R104
R105
R108
R447
R449
R453
R489
C418
C450
C458
C464
C466
C470
C498 C516
C1452
CN007 CN008
D001
D002
D016
IC401
L402
L405 L406
L1451
Q407
R085
R087
R110
R146
R448
R450
R451
R452
R454
R455 R458
R461
R462
R465
R466
R468
R476
R477
R486
R510
R527
R528
R529
R532
R537
R542
R637
R638
R639
RB002
RB004
VD006 VD009
VD011
VD016
VD017
VD018
VD019
VD021 VD022
VD023
VD024
VD026
VD027 VD028 VD029
cam57
cam58
cam61
C1206
C1207 C1208
C1209
C1210
C1211
C1212
C1214
C1216
C1217
C1219
C1222
C1230
C1231
C1235
C1239
C1243
C1254
C1453
D1217
IC1202
IC1203
IC1208
IC1209
JL1202
JL1209
JL1214
JL1215 JL1228JL1229JL1230
L1201
L1202
L1204
L1205
Q1218
Q1220
Q1221
R597
R598
R1208
R1213
R1214
R1215
R1216
R1219
R1231
R1232
R1234
R1235
R1309
R1312
R1339
R1343
R1344
R1345
R1348
RB003
VD012 VD014
VD030
cam62
cam63
cam81
cam82
C203
C210
C211
C214
C215
C518
C1201
C1213
C1215
C1218
C1220
C1223
C1225
CN1202
D1207
D1208
D1209
D1210
D1211
D1212
JL1201
JL1203
JL1204
JL1205
JL1451 JL1452
L201
L1203
L1452
L1603
R444
R599
R600
R602
R1201
R1202
R1203
R1204
R1205 R1206R1207R1209
R1218
R1233 R1236
R1257
R1469
VD437
VD465
cam68
cam71
C1610
C1611
CN201 CN202
FB210
FB211
FB212
FB213
FB214
FB215
FB223
FB225
FB226
R310
R311
R312
R313
R314
R315
R323
R325
R326
R1621
R1622
R1623
cam69
cam70
A1555
CN001
ET1551
IC208
R293
R294
C004
C248
C250
C255
C261
C888
C905 C906
C912
C913
C930
C931C932 C933
CN801
L810
L815 L816
R285
R287R289
R291
R292
R952
R953
R954
R955
cam25
C856 C857
C858
C864
C881
C882
C883
C884
C887
C889
C891
C893
C894
C895
C896
C897 C898
C899 C903
C908
C916
C942
C943
C944
C945
C946
C947
C948
C949
D810
D811
IC808
L811
L812 L813
L814
R892 R893
R935
R970R971
R972 R973
R978
R987
R988 R989
RB808
cam23
C425
C523
C524
C803
C806
C809
C810
C813
C816
C820
C821
C823
C826
C828
C829
C830
C831
C832
C833
C837
C838
C839
C840
C843
C844
C911
C938
C957
C958
C960
C961
C962
D809
L408
L809
Q408
Q425Q814
Q815
Q816
R623
R624
R625
R626
R627 R628
R629
R630
R631 R632
R633 R634
R635
R636
R640
R641
R813
R819
R820
R821
R822
R823
R840
R843
R845
R846
R847
R851
R854
R862
R863
R936R937
R994
R995
R997
R998
R1002
R1004
R1005
R1006
C424
C437
C438
C439
C440
C443
C447
C448
C449
C454
C455
C456
C472
C526
C527
C952
FB803
IC402
IC813
L403
L803
Q403
Q406
Q409
Q414
Q415
Q416
R467
R471
R472
R473
R474
R475
R478
R481
R492
R493
R494
R495
R498
R504
R505
R506
R507
R508
R509
R511
R512
R515
R516
R517
R522
R530 R531
R541
R543 R546
R548
R613
R849R852
R853
R980
R981
R996
RB401
RB402
RB403
RB806
TB401
VD416VD417
VD440VD441
cam18
cam60
C475
C478
C489
C490
C497
C499
C500
C501
C502
C503
C504
C505
D419
D420
J405
JL401 JL402
JL1208
JL1221
JL1227
JL1454
L407
Q419
Q420
Q1214 Q1215
Q1224
R402
R403
R408
R409
R572
R573
R575
R578
R579
R583 R584
R589
R591
R594
R607
R608
R609
R614
R1211
R1212 R1217
R1302
R1320
R1321
R1360
R1552
RB404
VD418
VD419
VD442
VD445
X401
C508
C1221
C1224
C1604
C1605
C1606
C1609
C1612
CN1601
D1603
D1604
IC1204
JL403
JL1206
JL1207
JL1212
JL1216
JL1223
JL1453
L1604
Q423
Q1208
Q1222
R401
R404
R405
R406
R407
R410
R411
R412
R593
R610
R611
R612
R1221
R1222
R1223
R1225
R1226
R1230
R1258
R1259
R1260
R1262
R1263
R1267
R1270
R1610
R1611
R1612
R1625
RB1216
cam59
A1557
C1602
CN1602
D1601 D1602
ET1555
L1601
L1602
L1605
PS1601
R1607
R1608
R1609
R1620
VD1601
VD1602
cam26
cam64
c
C001
C002
ET1557
FB016
FB017
FB018
FB019
FB020
FB021
FB022
FB045
cam2
A1558
A1559
C003
C005
C013
C018
C914
C915
CN002
F001
FB001
FB052
cam6
cam13
A1554
C011
C907
C928
CN004
FB012
FB046
FB050
FL002
R134
R949
R956
R962
R969
R975
R983
R984
R985
VD031
VD032
VD033
VD034
VD035
cam14
A1553
C851
C859
C886 C929
F801
FB023
IC807
L804
Q804
Q805
Q812 Q813
R135
R136
R932
R950
R957
R986
R990
R991
cam19
C404
C405
C406
C407
C408
C409
C412
C413
R308
R309
R415
R416
R424
R425
R427
R428
R429
R430
R431
R432
R433
R435
R436
R437
R439
R440
R441
R442
VD428
VD429 VD430
VD431
VD443
VD444
VD446
VD447
VD432VD433 VD435 VD454VD455
VD462
VD463
VDR003
J403
R617
R618
TB404
VD426
VD427
VD466
VD467
C514
ET1559 cam21
6
1
C419
R447
R449
C466 C470 C498
R450
R451
R452
R461
R462
R465
R466
R468
R476
R477
R527
R528
C425
R505R508
C489
C490 C501
CN005
J404 J402
3.15A
F201
24V
CN003
IC207
IC209
C909
CN006
IC210
CN007
IC401
CN008
CN1202
CN1201
IC1202
IC1203
CN202CN201
A1555
IC208
IC808
IC813
IC402
IC1204
CN1601
CN1602
A1557
3.15A
PS1601
24V
CN001
5A
F001
24V
CN002
CN801
A1559
A1554
CN004
1-873-856-11
IC807
A1553
FAN
XX
0.63A 32V
F801
TB401
J405
TB404
638-A
A-1231-
J403
ET1554
CN005
cam7
c
CN006
ET1562
cam8
ET1561
C515
J402
J404
R445
R446
R601
R603
VD438
VD439
VD468
VD469
C204
C213
C517
CN1201 L202
R443
R604
VD436
VD464
C212
ET1558
C245
C247
CN003
IC207
Q210
Q212
Q213
R012
R013
R014
R016
R281
R283
R284
cam5
C017
C202
C208
C209
C231
C232
C239
C241
C243
C249
C251
C253
C909
F201
FB024
FB026
FB027
FB029
FB032
FB035
FB037
FB038
FB053
FL001
FL003
FL004
IC209
L203 L204
Q206
Q207
Q211
R078
R081
R083
R271
R272
R274 R278
R279
R280
R282
R286 R288
R290
R295
R296
R297
R298
cam9
cam10
cam15
cam16
C234C235
C236C237
C256
C257
C258
C259
D212 D213 FB205FB206
IC210
JL206
JL210
L805
R059
R061
R145
R262 R264
R300
R301
R302
R303
R304
R305
R306
R307
cam38
C260
C419
C525
D004
D006
D010
D012
D013
D014
D015
ET1553
JL1218
JL1219
JL1220
JL1224
JL1225
JL1226
L401
L404
Q426
R027
R029
R030
R032
R046
R048
R071
R075
R079
R090
R092
R094
R096
R104
R105
R108
R447
R449
R453
R489
C418
C450
C458
C464
C466
C470
C498 C516
C1452
CN007 CN008
D001
D002
D016
IC401
L402
L405 L406
L1451
Q407
R085
R087
R110
R146
R448
R450
R451
R452
R454
R455 R458
R461
R462
R465
R466
R468
R476
R477
R486
R510
R527
R528
R529
R532
R537
R542
R637
R638
R639
RB002
RB004
VD006 VD009
VD011
VD016
VD017
VD018
VD019
VD021 VD022
VD023
VD024
VD026
VD027 VD028 VD029
cam57
cam58
cam61
C1206
C1207 C1208
C1209
C1210
C1211
C1212
C1214
C1216
C1217
C1219
C1222
C1230
C1231
C1235
C1239
C1243
C1254
C1453
D1217
IC1202
IC1203
IC1208
IC1209
JL1202
JL1209
JL1214
JL1215 JL1228JL1229JL1230
L1201
L1202
L1204
L1205
Q1218
Q1220
Q1221
R597
R598
R1208
R1213
R1214
R1215
R1216
R1219
R1231
R1232
R1234
R1235
R1309
R1312
R1339
R1343
R1344
R1345
R1348
RB003
VD012 VD014
VD030
cam62
cam63
cam81
cam82
C203
C210
C211
C214
C215
C518
C1201
C1213
C1215
C1218
C1220
C1223
C1225
CN1202
D1207
D1208
D1209
D1210
D1211
D1212
JL1201
JL1203
JL1204
JL1205
JL1451 JL1452
L201
L1203
L1452
L1603
R444
R599
R600
R602
R1201
R1202
R1203
R1204
R1205 R1206R1207R1209
R1218
R1233 R1236
R1257
R1469
VD437
VD465
cam68
cam71
C1610
C1611
CN201 CN202
FB210
FB211
FB212
FB213
FB214
FB215
FB223
FB225
FB226
R310
R311
R312
R313
R314
R315
R323
R325
R326
R1621
R1622
R1623
cam69
cam70
A1555
CN001
ET1551
IC208
R293
R294
C004
C248
C250
C255
C261
C888
C905 C906
C912
C913
C930
C931C932 C933
CN801
L810
L815 L816
R285
R287R289
R291
R292
R952
R953
R954
R955
cam25
C856 C857
C858
C864
C881
C882
C883
C884
C887
C889
C891
C893
C894
C895
C896
C897 C898
C899 C903
C908
C916
C942
C943
C944
C945
C946
C947
C948
C949
D810
D811
IC808
L811
L812 L813
L814
R892 R893
R935
R970R971
R972 R973
R978
R987
R988 R989
RB808
cam23
C425
C523
C524
C803
C806
C809
C810
C813
C816
C820
C821
C823
C826
C828
C829
C830
C831
C832
C833
C837
C838
C839
C840
C843
C844
C911
C938
C957
C958
C960
C961
C962
D809
L408
L809
Q408
Q425Q814
Q815
Q816
R623
R624
R625
R626
R627 R628
R629
R630
R631 R632
R633 R634
R635
R636
R640
R641
R813
R819
R820
R821
R822
R823
R840
R843
R845
R846
R847
R851
R854
R862
R863
R936R937
R994
R995
R997
R998
R1002
R1004
R1005
R1006
C424
C437
C438
C439
C440
C443
C447
C448
C449
C454
C455
C456
C472
C526
C527
C952
FB803
IC402
IC813
L403
L803
Q403
Q406
Q409
Q414
Q415
Q416
R467
R471
R472
R473
R474
R475
R478
R481
R492
R493
R494
R495
R498
R504
R505
R506
R507
R508
R509
R511
R512
R515
R516
R517
R522
R530 R531
R541
R543 R546
R548
R613
R849R852
R853
R980
R981
R996
RB401
RB402
RB403
RB806
TB401
VD416VD417
VD440VD441
cam18
cam60
C475
C478
C489
C490
C497
C499
C500
C501
C502
C503
C504
C505
D419
D420
J405
JL401 JL402
JL1208
JL1221
JL1227
JL1454
L407
Q419
Q420
Q1214 Q1215
Q1224
R402
R403
R408
R409
R572
R573
R575
R578
R579
R583 R584
R589
R591
R594
R607
R608
R609
R614
R1211
R1212 R1217
R1302
R1320
R1321
R1360
R1552
RB404
VD418
VD419
VD442
VD445
X401
C508
C1221
C1224
C1604
C1605
C1606
C1609
C1612
CN1601
D1603
D1604
IC1204
JL403
JL1206
JL1207
JL1212
JL1216
JL1223
JL1453
L1604
Q423
Q1208
Q1222
R401
R404
R405
R406
R407
R410
R411
R412
R593
R610
R611
R612
R1221
R1222
R1223
R1225
R1226
R1230
R1258
R1259
R1260
R1262
R1263
R1267
R1270
R1610
R1611
R1612
R1625
RB1216
cam59
A1557
C1602
CN1602
D1601 D1602
ET1555
L1601
L1602
L1605
PS1601
R1607
R1608
R1609
R1620
VD1601
VD1602
cam26
cam64
C001
C002
ET1557
FB016
FB017
FB018
FB019
FB020
FB021
FB022
FB045
cam2
A1558
A1559
C003
C005
C013
C018
C914
C915
CN002
F001
FB001
FB052
cam6
cam13
A1554
C011
C907
C928
CN004
FB012
FB046
FB050
FL002
R134
R949
R956
R962
R969
R975
R983
R984
R985
VD031
VD032
VD033
VD034
VD035
cam14
A1553
C851
C859
C886 C929
F801
FB023
IC807
L804
Q804
Q805
Q812 Q813
R135
R136
R932
R950
R957
R986
R990
R991
cam19
C404
C405
C406
C407
C408
C409
C412
C413
R308
R309
R415
R416
R424
R425
R427
R428
R429
R430
R431
R432
R433
R435
R436
R437
R439
R440
R441
R442
VD428
VD429 VD430
VD431
VD443
VD444
VD446
VD447
VD432VD433 VD435 VD454VD455
VD462
VD463
VDR003
J403
R617
R618
TB404
VD426
VD427
VD466
VD467
C514
ET1559 cam21
1
A
B
C
D
E
F
G
H
I
J
2345678910111213
[CONNECTORS, POWER REGS, VIDEO SWITCH INPUTS, AUDIO, SUB MICRO, USB]
CONDUCTOR SIDE
AU
ET1552
C019
FB025
FB028
FB030
FB031
FB033
FB034
FB036
FB051
JL051 JL052
JL054
JL055
JL057
JL059
JL061
JL063
JL065
JL067
JL068
JL069
JL070
JL071
JL074
JL075
JL077
JL078
JL079
R041
R057
R060
R076
ET1564
JL081
JL083
JL084 JL086 JL088
JL090
JL091
R058
R144
JL092
JL093
JL095
JL097
JL099
JL101
JL103
JL105
JL107
JL109
JL110
JL111
JL112
JL113
JL114
JL115
JL116
JL117
JL118
JL119
JL120
JL122
JL124 J L126 JL128
JL129
JL130
JL131
R033
R034
R036
R039
R050
R073
R074
R077
R080
R084
R086
R088
R089
R091
R093
R098
R106
R107
R109
ET1563
JL444
JL446
C206
IC202
JL435
D203
ET1565
R211
R212
R214
R222
R223
R224
cam56
C244
C246
IC206
JL001
JL002
JL003
JL004
JL013
JL224
JL225
C201
C220
C223
C224
C225C226
C229C230
C238
C240
C242
C1251
C1252
C1253
D201
D204
D205
FB201
FB202
FB203
FB204
IC205
JL005
JL014
JL015
JL016
JL017
JL053
JL056
JL058
JL060
JL062
JL064
JL066
JL076
JL204
JL207
JL209
Q208 Q209
Q214
Q1216
Q1217
R056
R201
R204
R206
R207
R227
R230
R233
R234
R240
R241
R243
R246
R247
R249
R250
R252
R254
R257
R259
R260
R269
R270
R273 R275 R276 R277
R1361
R1362
R1363
R1364
cam11
cam12
cam20
cam24
C207
C216
C217 C227
C228
C233
D003
D005
JL072
JL073
JL080
JL082
JL085
JL087
JL089
JL201
JL202
JL203
JL205
JL208
JL211
JL212
JL213
JL223
R062
R215
R216
R217
R218
R225
R237 R248
R251
R258
R265
R266
R267
R268
C009
C020
ET1556
FB006
IC001
IC002
JL094
JL096
JL098
JL100
JL102
JL104
JL106
JL108 JL121 JL123
JL125
JL127
R069R070
R139
R140
R141
R142
R143
RB005 RB006
cam17
cam
83
C021
C022
D007
D008
D009
D011
JL023
JL132 JL133 JL134 JL135
JL136
JL137 JL138 JL139
JL140
JL141
JL142
JL143 JL144 JL145
JL445
R115
R117
RB001
VD001VD002
VD003
VD004
VD005
VD007
VD008
VD010
VD013
VD015
VD020
VD025
C1232
C1233
C1236
C1241 C1242
C1244
C1246
C1247
C1454
C1455
D1205
D1206
IC1206
JL146
JL147 JL148
JL149
JL150
Q1213
Q1452
R1210
R1291
R1293
R1295
R1297
R1301
R1303
R1305
R1307
R1315
R1318
R1325
R1326
R1327
R1328
R1329
R1336
R1337
R1338
R1340R1342
R1346
R1352
R1353
R1453R1454
R1457
R1458
R1459
R1460
R1461
R1462
R1463
R1464
R1465
RB1214
TP001
TP002
TP003
TP004
TP005
TP006
TP007
TP008
X1201
X1202
cam43
cam44cam45
cam78
C218
C219
C222
C1226
C1228
C1229
IC203
IC204
JL436
JL437 JL1261
JL1262
JL1263
JL1264
R226
R228
R235
R236
R239
R1237
R1238
R1247
R1248
R1249
R1264
R1265
R1278
R1281
R1283
R1286
R1288
R1289
R1616
RB1201RB1202
RB1203RB1204
RB1205 RB1206 RB1207
RB1215
cam54
C205
C221 C1601
D202
D214
D215
D216 FB216
FB217
FB218
FB219
FB220
FB221
FB222
FB224
FB227
IC201
JL216 JL217
JL218
JL219
JL220
JL221
JL222
JL226
JL227
JL228
JL229
JL230
Q201
Q215
R202
R203
R205
R208
R209
R210
R213
R219
R220
R221
R229
R231
R232
R238
R242
R244
R245
R316
R317
R318
R319
R320
R321
R322
R324
R327
RB201
RB202
cam53
cam67
cam77
JL006
JL007
JL008
JL009
JL011
C252
C254
C926 C927
JL214
JL215
JL803
JL804
JL805
JL806
JL807
JL808
JL809
JL810
Q809
Q810
R299
R946 R947
RB802
C860
C861
C867 C868
C875
C879
C880
C890
C901
C902
C904
C919
C934
C935
C937
D803 D812
D813
IC805
JL802
Q803
Q806
Q811
Q828
Q829
R895
R898
R905
R907
R908
R909
R910
R911
R920
R923
R927R928
R930
R931
R942
R948
R951
R958
R960
R961
R979
cam30
C804
C805
C807
C808
C811
C812
C814
C815
C822
C824
C834
C835
C836
C845
C846
C847
C848
C910
C917
C918
C920 C921
C923
C955
C956
IC810
Q820
Q823
Q831
R815
R816
R824
R825
R833
R834
R835
R837
R842
R850
R858
R859
R860
R861
R866
R867
R868
R869
R870
R871
R872
R873
R874
R875
R878
R879
R880
R881
R882
R883
R884
R885
R938
R939
R941
R999
R1001
R1003
RB801 RB803
RB804
RB805
RB807
RB810
RB811
X801
cam31
C426
C429
C430 C431
C432
C433
C434
C435
C436
C441
C442
C444
C445
C446
C453
C459
C460
C461
C462
C463
C465
C467
C468
C469
C471
C473
C474
C959
D402
JL404
JL405
JL406
Q424
Q824
R417
R419
R421
R422
R490
R491
R496
R497
R501
R502
R503
R533
R534
R538
R544 R545 R547
R549
R550
R551
R552
R553
R605
R606
R615
R616
R621
R838
R839
R848
R855
R976
R1551
C476
C477
C485
C486
C487
C488
C491
C492
C494
C495
C496
C506C507
C509
C510
C511
C512
C519
C520
C521
C522
C1234C1237 C1238
C1451
C1456
C1457
C1458
D421
D422
D423
D424
JL407
JL411
JL417
JL418
JL433
Q421
Q422
Q1451
R418
R420
R423
R426
R434
R438
R557
R558
R574
R581
R582
R586
R587
R590
R595
R596
R622
R1261
R1285
R1292
R1294
R1296
R1300
R1322
R1323
R1451
R1452
R1455
R1456
R1468
RB407
RB1211RB1212
RB1213
VD405
VD406
VD452
VD453
C1227
C1603
C1607
C1608
C1613
D1213
D1214
D1605
IC1602
JL416 JL421 JL422
JL423
JL1455
JL1456
JL1457
Q1602
R592
R1220
R1228
R1229
R1266
R1268
R1269
R1271
R1272
R1273
R1274
R1275
R1280
R1284 R1287
R1290
R1470
R1613
R1615
R1619
R1626
RB405
RB406
RB408
RB409
RB410
RB1208 RB1209
RB1210
VD401
VD402
VD403
VD404
VD407
VD408
VD409
VD410
VD411
VD412
VD448 VD449VD450 VD451 VD456 VD457 VD458 VD459
VD460
VD461
cam55
cam65
JL1605
JL1606
JL1607
JL1608
JL1611
Q1601
R1601
R1602
R1603
R1604
R1605
R1606
ET1560
JL010
JL012
JL018
Q003
R022 R023
R024
R025
R026
D019
FB014
FB015
JL019
JL020
JL021
JL022
JL043
JL045
JL047
JL048
JL049 JL050
C010
C012
C014
C925
C950
D017
D018
D806
FB002
FB007
FB008
FB009 FB010
FB011
FB044
FB047
FB048
FB049
IC811 IC812
JL024
JL026
JL027
JL028
JL029
JL034
JL035
JL036
JL037
JL038
JL039
JL040
JL041
JL042
JL044
Q827
R028
R031
R035
R037
R133
R940
R945
R959
R974
R977
R982
cam22
cam27
C849
C850
C854
C855
C862
C863
C866
C870
C871
C922
C924
C936
D807
D808
IC804
JL030JL031
JL032
JL033
Q826
R886
R887
R888
R889
R894
R899
R900
R901
R903
R904
R915
R916
R918 R919
R933
R943
R944
cam28
cam29
JL408
JL409
JL410
JL412
JL413
JL414
JL415
JL419
JL420
JL424
JL425
JL426
JL434
JL438
JL439
JL440
JL441
JL442
JL443
1
6
C509
C510
IC202
J402
IC206
IC205
IC001
J404
X1201
X1202
IC002
IC1206
IC1601
IC203
IC204
IC201
IC810
IC805
IC802
X801
IC1602
J405
IC1205
CN1601
---
IC811
IC812
IC804
1-873-856-11
TB401
TB404
J403
ET1552
C019
FB025
FB028
FB030
FB031
FB033
FB034
FB036
FB051
JL051 JL052
JL054
JL055
JL057
JL059
JL061
JL063
JL065
JL067
JL068
JL069
JL070
JL071
JL074
JL075
JL077
JL078
JL079
R041
R057
R060
R076
ET1564
JL081
JL083
JL084 JL086 JL088
JL090
JL091
R058
R144
JL092
JL093
JL095
JL097
JL099
JL101
JL103
JL105
JL107
JL109
JL110
JL111
JL112
JL113
JL114
JL115
JL116
JL117
JL118
JL119
JL120
JL122
JL124 J L126 JL128
JL129
JL130
JL131
R033
R034
R036
R039
R050
R073
R074
R077
R080
R084
R086
R088
R089
R091
R093
R098
R106
R107
R109
ET1563
JL444
JL446
C206
IC202
JL435
D203
ET1565
R211
R212
R214
R222
R223
R224
cam56
C244
C246
IC206
JL001
JL002
JL003
JL004
JL013
JL224
JL225
C201
C220
C223
C224
C225C226
C229C230
C238
C240
C242
C1251
C1252
C1253
D201
D204
D205
FB201
FB202
FB203
FB204
IC205
JL005
JL014
JL015
JL016
JL017
JL053
JL056
JL058
JL060
JL062
JL064
JL066
JL076
JL204
JL207
JL209
Q208 Q209
Q214
Q1216
Q1217
R056
R201
R204
R206
R207
R227
R230
R233
R234
R240
R241
R243
R246
R247
R249
R250
R252
R254
R257
R259
R260
R269
R270
R273 R275 R276 R277
R1361
R1362
R1363
R1364
cam11
cam12
cam20
cam24
C207
C216
C217 C227
C228
C233
D003
D005
JL072
JL073
JL080
JL082
JL085
JL087
JL089
JL201
JL202
JL203
JL205
JL208
JL211
JL212
JL213
JL223
R062
R215
R216
R217
R218
R225
R237 R248
R251
R258
R265
R266
R267
R268
C009
C020
ET1556
FB006
IC001
IC002
JL094
JL096
JL098
JL100
JL102
JL104
JL106
JL108 JL121 JL123
JL125
JL127
R069R070
R139
R140
R141
R142
R143
RB005 RB006
cam17
cam
83
C021
C022
D007
D008
D009
D011
JL023
JL132 JL133 JL134 JL135
JL136
JL137 JL138 JL139
JL140
JL141
JL142
JL143 JL144 JL145
JL445
R115
R117
RB001
VD001VD002
VD003
VD004
VD005
VD007
VD008
VD010
VD013
VD015
VD020
VD025
C1232
C1233
C1236
C1241 C1242
C1244
C1246
C1247
C1454
C1455
D1205
D1206
IC1205
IC1206
JL146
JL147 JL148
JL149
JL150
Q1213
Q1452
R1210
R1291
R1293
R1295
R1297
R1301
R1303
R1305
R1307
R1315
R1318
R1325
R1326
R1327
R1328
R1329
R1336
R1337
R1338
R1340R1342
R1346
R1352
R1353
R1453R1454
R1457
R1458
R1459
R1460
R1461
R1462
R1463
R1464
R1465
RB1214
TP001
TP002
TP003
TP004
TP005
TP006
TP007
TP008
X1201
X1202
cam43
cam44cam45
cam78
C218
C219
C222
C1226
C1228
C1229
IC203
IC204
IC1601
JL436
JL437 JL1261
JL1262
JL1263
JL1264
R226
R228
R235
R236
R239
R1237
R1238
R1247
R1248
R1249
R1264
R1265
R1278
R1281
R1283
R1286
R1288
R1289
R1616
RB1201RB1202
RB1203RB1204
RB1205 RB1206 RB1207
RB1215
cam54
C205
C221 C1601
D202
D214
D215
D216 FB216
FB217
FB218
FB219
FB220
FB221
FB222
FB224
FB227
IC201
JL216 JL217
JL218
JL219
JL220
JL221
JL222
JL226
JL227
JL228
JL229
JL230
Q201
Q215
R202
R203
R205
R208
R209
R210
R213
R219
R220
R221
R229
R231
R232
R238
R242
R244
R245
R316
R317
R318
R319
R320
R321
R322
R324
R327
RB201
RB202
cam53
cam67
cam77
JL006
JL007
JL008
JL009
JL011
C252
C254
C926 C927
JL214
JL215
JL803
JL804
JL805
JL806
JL807
JL808
JL809
JL810
Q809
Q810
R299
R946 R947
RB802
C860
C861
C867 C868
C875
C879
C880
C890
C901
C902
C904
C919
C934
C935
C937
D803 D812
D813
IC805
JL802
Q803
Q806
Q811
Q828
Q829
R895
R898
R905
R907
R908
R909
R910
R911
R920
R923
R927R928
R930
R931
R942
R948
R951
R958
R960
R961
R979
cam30
C804
C805
C807
C808
C811
C812
C814
C815
C822
C824
C834
C835
C836
C845
C846
C847
C848
C910
C917
C918
C920 C921
C923
C955
C956
IC802
IC810
Q820
Q823
Q831
R815
R816
R824
R825
R833
R834
R835
R837
R842
R850
R858
R859
R860
R861
R866
R867
R868
R869
R870
R871
R872
R873
R874
R875
R878
R879
R880
R881
R882
R883
R884
R885
R938
R939
R941
R999
R1001
R1003
RB801 RB803
RB804
RB805
RB807
RB810
RB811
X801
cam31
C426
C429
C430 C431
C432
C433
C434
C435
C436
C441
C442
C444
C445
C446
C453
C459
C460
C461
C462
C463
C465
C467
C468
C469
C471
C473
C474
C959
D402
JL404
JL405
JL406
Q424
Q824
R417
R419
R421
R422
R490
R491
R496
R497
R501
R502
R503
R533
R534
R538
R544 R545 R547
R549
R550
R551
R552
R553
R605
R606
R615
R616
R621
R838
R839
R848
R855
R976
R1551
C476
C477
C485
C486
C487
C488
C491
C492
C494
C495
C496
C506C507
C509
C510
C511
C512
C519
C520
C521
C522
C1234C1237 C1238
C1451
C1456
C1457
C1458
D421
D422
D423
D424
JL407
JL411
JL417
JL418
JL433
Q421
Q422
Q1451
R418
R420
R423
R426
R434
R438
R557
R558
R574
R581
R582
R586
R587
R590
R595
R596
R622
R1261
R1285
R1292
R1294
R1296
R1300
R1322
R1323
R1451
R1452
R1455
R1456
R1468
RB407
RB1211RB1212
RB1213
VD405
VD406
VD452
VD453
C1227
C1603
C1607
C1608
C1613
D1213
D1214
D1605
IC1602
JL416 JL421 JL422
JL423
JL1455
JL1456
JL1457
Q1602
R592
R1220
R1228
R1229
R1266
R1268
R1269
R1271
R1272
R1273
R1274
R1275
R1280
R1284 R1287
R1290
R1470
R1613
R1615
R1619
R1626
RB405
RB406
RB408
RB409
RB410
RB1208 RB1209
RB1210
VD401
VD402
VD403
VD404
VD407
VD408
VD409
VD410
VD411
VD412
VD448 VD449VD450 VD451 VD456 VD457 VD458 VD459
VD460
VD461
cam55
cam65
JL1605
JL1606
JL1607
JL1608
JL1611
Q1601
R1601
R1602
R1603
R1604
R1605
R1606
ET1560
JL010
JL012
JL018
Q003
R022 R023
R024
R025
R026
D019
FB014
FB015
JL019
JL020
JL021
JL022
JL043
JL045
JL047
JL048
JL049 JL050
C010
C012
C014
C925
C950
D017
D018
D806
FB002
FB007
FB008
FB009 FB010
FB011
FB044
FB047
FB048
FB049
IC811 IC812
JL024
JL026
JL027
JL028
JL029
JL034
JL035
JL036
JL037
JL038
JL039
JL040
JL041
JL042
JL044
Q827
R028
R031
R035
R037
R133
R940
R945
R959
R974
R977
R982
cam22
cam27
C849
C850
C854
C855
C862
C863
C866
C870
C871
C922
C924
C936
D807
D808
IC804
JL030JL031
JL032
JL033
Q826
R886
R887
R888
R889
R894
R899
R900
R901
R903
R904
R915
R916
R918 R919
R933
R943
R944
cam28
cam29
JL408
JL409
JL410
JL412
JL413
JL414
JL415
JL419
JL420
JL424
JL425
JL426
JL434
JL438
JL439
JL440
JL441
JL442
JL443
1
A
B
C
D
E
F
G
H
I
J
2345678910111213

KDL-40W3000/46W3000
KDL-40W3000/46W3000 34
1 | 2 | 3 | 4 | 5 | 6 | 7 | 8 | 9 | 10 | 11 | 12 | 13 | 14 | 15 | 16 | 17 | 18 | 19 | 20 | 21 | 22 | 23 | 24 | 25 | 26 | 27 | 28
A
—
B
—
C
—
D
—
E
—
F
—
G
—
H
—
I
—
J
—
K
—
L
—
M
—
N
—
O
—
P
DF1 BOARD SCHEMATIC DIAGRAM (KDL-40W3000 ONLY)
201216V 1
B
C6726
1/10W
RN-CP
R6605
5%
1608
4.7
1/10W
10k
R6707
RN-CP
5%
25V
B
C6747
0.1
1608
25V
B
C6743
0.1
1
GND_3
S3L60F
D6606
1/10W
R6606
10k
1
GND_3
VCC_12V
1PS226-115
D6704
INV_DRV_1L
INV_DRV_2L
1/10W
RN-CP 0.5%
R6736
39k
INV_DRV_1L
25V
0.1
B
C6702
1/10W
RN-CP
0.5%
10k
R6751
R6619
1M
1
GND_3
4.7
R6805
1/4W
FPRD
R6602
68
1/10W
RN-CP
0.5%
68k
R6725
MA2J1110GLS0
D6702
1608
25V
B
C6746
0.1
2012
25V
1
B
C6732
1/10W
RN-CP
5%
470
R6721
S3L60F
D6604
1608
50V
CH
C6719
470p
1/10W
RN-CP
5%
R6786
4.7k
1608
10V
1
B
C6721
16V
100
C6729
INV_DRV_1H
S3L60F
D6605
1
GND_3
1
GND_3
1608
25V
0.01
B
C6730
1608
1/10W
RN-CP
5%
R6607
10k
1/10W
RN-CP
0.5%
1k
R6776
MAZ8068G0LS0
D6710
16V
100
C6740
1/10W
RN-CP
5%
47k
R6727
1
GND_3
1
GND_2
C6739
0.01
25V
B
1608
2SB1122-ST-TD-E
Q6601
2SB1122-ST-TD-E
Q6600
E
ET6700
C6724
CH 100p
50V
R6601
2012
1/10W
5%
2.2k
1/10W
RN-CP
5%
R6795
47k
1/10W
R6771
10k
25V
0.01
B
C6707
1/10W
RN-CP
5%
100k
R6775
1608
R6789
47k
1/10W
RN-CP
0.5%
120k
R6722
1/10W
RN-CP
R6772
10k
1/10W
RN-CP
4.7
R6700
5%
250V
B
C6612
220p
R6600
2012
1/10W
5%2.2k
1
GND_3
S3L60F
D6607
1608
50V
150p
CH
C6717
C6658
0.1
25V
0.01
B
C6706
25V
0.1
B
C6703
MA2J1110GLS0
D6703
1/4W
FPRD
R6603
68
C6606
450V
1
1/4W
FPRD
1
R6804
1PS226-115
D6705
1/10W
10k
R6708
RN-CP
5%
25V
0.01
B
C6718
1/10W
R6604
1608
4.7
1/10W
RN-CP
R6770
4.7k
1/10W
RN-CP
5%
10k
R6783
1
GND_3
1/10W
RN-CP 0.5%
4.7k
R6733
20 19 18 17 16 15 14 13 12 11
10987
654321
LX1692BIDW
IC6701
VDDA
C_R
C_BST
C_TO
I_R
ENABLE
BRITE_A
VIN_SNS
BRITE_D
VCOMP OC_SNS
ICOMP
OV_SNS
ISNS
DOUT
COUT
GND
BOUT
AOUT
VDDP
1608
1/10W
RN-CP
5%
R6730
4.7k
INV_DRV_2H
INV_DRV_1H
1/10W
RN-CP
5%
10k
R6706
1/10W
RN-CP
5%
10k
R6705
1/10W
RN-CP
5%
4.7
R6703
1/10W
4.7
R6701
RN-CP
5%
INV_DRV_2L
INV_DRV_2H
1/10W
RN-CP
5%
1k
R6737
450V
MPS
C6600
1
1608
16V
0.1
B
C6754
1/10W
RN-CP
0.5%
R6723
10k
25V
0.01
B
C6716
1/10W
RN-CP
5%
4.7k
R6729
1/10W
RN-CP
5%
22k
R6731
1/10W
RN-CP
5%
10k
R6734
14 13 12 11 10 9 8
7654321
BA10339F-E2
IC6703
0
0
VCC
-
+
-
+-
+
-
+
GND
0
0
10k
R6794
1/10W
RN-CP
5%
10k
R6773
25V
0.1
B
C6744
25V
0.1
B
C6700
25V
0.1
B
C6701
1/10W
4.7
R6704
RN-CP
5%
1/10W
4.7
R6702
RN-CP
5%
MAZ8051GMLS0
D6701
MAZ8051GMLS0
D6700
2012
50V
B
C6604
0.1
1608
1/10W
RN-CP
5%
R6609
1M
CHIP0
R6788
1608
R6779
10k
1/10W
RN-CP
0.5%
1
GND_2
1
GND_2
1
GND_2
RN-CP
10k
R6802
1/10W
0.5%
FB6600
0uH FB6602
0uH
1W
RS
12
R6710
1W
RS
12
R6711
1W
RS
12
R6712
1W
RS
12
R6713
12345
PQ200WNA1ZPH
IC6702
DC INPUT
ON/OFF
DC OUT
REF
GND
1/10W
RN-CP
0.5%
1.8k
R6761
10V
1
B
C6738
10V
0.47
B
C6715
10V 1
B
C6723
10V
1
B
C6727
2SC3052EF-T1-LEF
Q6705
2SC3052EF-T1-LEF
Q6711
VCC_12V
1
3
3P
CN6600
WHT
3P
PFC_OUT
PRI_GND
FB6604
0uH
1/10W
RN-CP
5%
R6617
10k
S3L60F
D6612
S3L60F
D6615
FB6606
0uH
1/4W
FPRD
R6612
68
R6610
2012
1/10W
2.2k
1/4W
FPRD
R6613
68 1/10W
RN-CP
R6615
5%
1608
4.7
S3L60F
D6613
R6611
2012
1/10W
2.2k
S3L60F
D6614
2SB1122-ST-TD-E
Q6605
2SB1122-ST-TD-E
Q6604
1/10W
RN-CP
5%
R6616
10k
1/10W
RN-CP
R6614
1608
4.7
10V
1
B
C6741
E
ET6701
1
GND_3
S
2SK2009(TE85L)
Q6704
16V 0.1
B
C6725
MAZ8039G0LS0
D6715 MAZ8039G0LS0
D6714
R6754
33
1/10W
RN-CP
R6758
33
1/10W
RN-CP
R6756
33
1/10W
RN-CP
R6752
33
1/10W
RN-CP
CHIP
R6766
0
CHIP
R6780
0
1
GND_3
5%
R6715
22k
1/10W
RN-CP
1/10W
2.2k
R6716
RN-CP
5%
1608
RN-CP
R6809
2.2k
1/10W
5%
R6790
33k
1/10W
50V
10
C6753
UDZSTE-173.6B
D6620
UDZSTE-173.6B
D6621
UDZSTE-173.6B
D6623
UDZSTE-173.6B
D6624
1/10W
RN-CP
0.5%
4.7k
R6763
1/10W
RN-CP
0.5%
100k
R6750
25V
0.1
B
C6742
RN-CP
10k
R6811
1/10W
0.5%
25V
0.01
B
C6750
R6777
1/10W
100k
3
1
2
MM1431ATT(CN)
IC6704
1/10W
RN-CP
5%
R6909
1k
1/10W
RN-CP
0.5%
R6810
15k
CHIP
R6724
0
1608
25V
B
C6749
0.1
1608
50V
B
C6755
1000p
1608
25V
B
C6785
0.1
1
2
3
4
5
6
7
8
9
CN6706
GND
DIMMER
BACK_LIGHT
INV_ERR
GND
REG12V
BALANCER_ERR
NC
NC
10V
1000
C6745
1
GND_3
1/10W
R6793
10k
R6787
470
1/10W
5%
1608
10V
1
B
C6748
1
GND_3
1608
25V
0.1
B
C6794
R6821
0
R6822
0
1/10W10k
R6757
1608
16V
0.047
B
C6735
MA2J1110GLS0
D6718
25V
B
C6756
0.1
25V
B
C6757
0.1
16V
100
C6759
1/10W
R6755
2.2M
BAT54HT1
D6625
1608
50V
B
C6720
1000p
1608
25V
B
C6728
0.01
D6709
MAZ8068G0LS0
R6632
2012
2.2k
R6633
2012
2.2k
R6634
2012
2.2k
R6635
2012
2.2k
16V
0.1
B
C6609
50V 1000p
B
C6731
1
3
2
45
8
6
7
T6801
1
3
2
45
8
6
7
T6600
FB6608
0uH
FB6609
0uH
Mount Mecha 410314301
A6601 XX
FB6601
0.45uH FB6603
0.45uH
FB6605
0.45uH FB6607
0.45uH
S
3LP02C-TB-E
Q6700
S
3LN02C-TB-E
Q6701
S
3LP02C-TB-E
Q6702
S
3LN02C-TB-E
Q6703
R6764
47
1/10W
RN-CP
R6762
39
1/10W
RN-CP
16V
100
C6789
RN-CP
R6778
100k 1/10W
0.5%
ISA1235AC1TP-1EF
Q6712
ISA1235AC1TP-1EF
Q6714
1608
CHIPR6820
0
MC2838-T112-1
D6717
MA2J1110GLS0
D6708
50V
2700p
B
C6795
1PS226-115
D6720
16V
0.1 B
C6796
1/10W
RN-CP
5%
100k
R6911
D6721
MAZ8120GMLS0
1608
CHIP
R6913
0
1
2
3
4
5
5P
CN6701
LD
NC
GND
FB
12V
CHIP
0
R6636
CHIP
0
R6637
CHIP
0
R6638
CHIP
0
R6639
450V
MPS
C6797
1
C6709
39p
6.3kV
SL
C6711
39p
6.3kV
SL
1
47
9
10
2
3
65
T6800
MA2J1130GLS0
D6601
MA2J1130GLS0
D6600
MA2J1130GLS0
D6608
MA2J1130GLS0
D6609
1/10W
RN-CP
0.5%
1k
R6760
1/10W
RN-CP
0.5%
1k
R6914
CHIP
R6816
0
1/10W
RN-CP
5%
R6792
22k
1/10W
RN-CP
5%
R6767
5.6k
1
2
3
3P
CN6708
HV2
HV2
1
2
3
4
4P
CN6707
HV1
HV1
S
2SK3569
Q6603
S
2SK3569
Q6607
S
2SK3569
Q6602
S
2SK3569
Q6606
1/10W
RN-CP
5%
R6782
56k
C6710
4700p
50V
B
1608
C6712
4700p
50V
B
1608
R6714
5%
18k
1/10W
RN-CP
5
JW6601
5
JW6602
5
JW6603
5
JW6604
L6600
68uH
Mount Mecha 410314301
A6701
1
GND_3
Mount Mecha 263406661
A6607 Q6602,Q6603
Mount Mecha 263406661
A6608 Q6606,Q6607
DF1
INVERTER
TO BALANCER
DRIVE
DRIVE
DRIVE
DRIVE
COVERTER
COVERTER
COVERTER
COVERTER
392.0
10.0
9.6
0.8
10.0
0.8
9.6
195.0
414.0
197.0
197.6
195.0
414.0
197.0
197.6
3.0
238.0
2.4
238.0
2.4
3.0
0.0
2.3 4 .1
0.1
1.7
4.1
0.9
2.2
0.9
1.1
1.7
1.0
1.4
0.8
4.1
2.7
0.8
0.8
1.1
3.0
2.6
QUAD COMPARATOR
1.8
0.6
0.0
4.1
0.0
1.0
0.0
1.2
2.4
2.0
2.0
0.0
5V REG
SW
2.8
2.8
0.0
0.0
12.0
SW
SW
A-1256-156-B <FIX2>DF1
TO GF1 BOARD
CN6153
TO PANEL
TO PANEL
CN6502
TO GF1 BOARD

35
KDL-40W3000/46W3000
KDL-40W3000/46W3000
COMPONENT SIDE
[INVERTER]
DF1
13
GS
GS
GSGS
1915
14 13
13
GS
GS
GSGS
1915
14 13
C6709
C6711
FB6600
FB6602 FB6604
FB6606
EY6700 EY6701 EY6702 EY6703 EY6704 EY6705
C6729
EY6706 EY6707
IC6704
R6710
R6711
R6712
R6713
C6740
L6601
C6745
C6753
C6759
C6786
C6789
CN6600
C6600
G
S
Q6602
C6606
GS
Q6603
G
S
Q6606
G
S
Q6607
C6612
EY6600
EY6601
EY6602
EY6603
EY6604
D6604
EY6605
D6605
R6602
EY6606
D6606
R6603
EY6607
D6607
EY6608EY6609
EY6610
EY6611
EY6612
D6612
EY6613
D6613
R6804
EY6614
D6614
EY6615
D6615
R6612
EY6616
R6613
EY6617
EY6618 EY6619 EY6620 EY6621
EY6622EY6623
EY6626 EY6627
EY6628
EY6629
EY6630 EY6631
EY6632
EY6633
EY6634EY6635
EY6636 EY6637
EY6640 EY6641 EY6642 EY6643
JW6704
JW6705
JW6706
JW6707
JW6708
JW6709
T6600
JW6716
JW6717
JW6718
T6800
T6801
JW6719
JW6720
JW6722
JW6723
JW6735
JW6739
JW6751
JW6754
JW6758
JW6759
CN6701
19
CN6706
1-873-815-12
A-1256-
PFC_OUT
(BROWN)
PRE_GND
(BLACK) 1
3
12
HV1HV2
(172867112)
LD
NC
GND
FB
12V
NC
NC
BALANCER_ERR
REG12V
GND
INV_ERR
BACK_LIGHT
GND
DIMMER
1
9
31
JW6710
JW6760
JW6724
CN6700
JW6728
JW6734
JW6752
JW6727
JW6730
JW6748
JW6740
JW6755
JW6731
JW6756
JW6749
JW6753
FB6609
FB6608
FB6605 FB6607
FB6601
FB6603
EY6713
EY6712
EY6711 EY6710
15
JW6736
C6797
EY6714
EY6715
1413
CN6708 CN6707
HV1
HV1
HV2
HV2
HV2
HV1
HV1
JW6700
JW6701
JW6714
JW6715
L6600
JW6604
JW6603
JW6602
JW6601
EY6653EY6652
EY6655EY6654
ET6700
ET6701
A6607
A6608
A6702
EY6721
EY6720
EY6719EY6718
A6701
A6700
EY6717EY6716
EY6725
EY6724
EY6723
EY6722
BLK
1
A
B
C
D
E
F
2345678

36
KDL-40W3000/46W3000
KDL-40W3000/46W3000
[INVERTER]
CONDUCTOR SIDE
DF1
GS
BE
BE
BE
BE
BE
BE
110
11
20
15
1
8
7
14
JR
JR
JR
JR
JR
JR
JR
JR
JR
JR
JR
C
BE
C
BE
C
BE
C
BE
JR
JR
JR
JR
JR
GSGS
GS GS
JR
JR
JR
JR
GS
BE
BE
BE
BE
BE
BE
110
11
20
15
1
8
7
14
JR
JR
JR
JR
JR
JR
JR
JR
JR
JR
JR
C
BE
C
BE
C
BE
C
BE
JR
JR
JR
JR
JR
GSGS
GS GS
JR
JR
JR
JR
Q6704
C6708
Q6705
C6709
C6711
C6713
C6714
Q6711
C6715
Q6712
C6716
C6717
Q6714
C6718
C6719
Q6715
Q6716
FB6600
FB6602
FB6604
C6721
FB6606
C6723
D6700
C6724
D6701
C6725
D6702
C6726
D6703
C6727
R6700
D6704
R6701
D6705
C6729
R6702
R6703
R6704
D6708
R6705
D6709
R6706
R6707
R6708
C6730
IC6701
R6709
IC6702
C6732
IC6703
D6710
C6734
IC6704
C6735
C6736
C6737
R6710
C6738
D6714
R6711
C6739
D6715
R6712
R6713
D6717
D6718
R6714 R6715
R6909
R6716
C6740
C6741
C6742
C6743
L6601
C6744
C6745
C6746
C6747
C6748
R6721
C6749
R6722
R6723
R6724
R6725
R6727
C6750
R6729
C6753
C6754
C6755
R6730
C6759
R6731
R6732
R6733
R6734
R6735
R6736
R6737
R6747
R6748
R6750
R6751
R6752
R6753
R6754
R6756
PF LP
R6757
R6758
C6785
C6786
C6787
R6760
C6788
R6761
M
D
C6789
R6762
R6763
R6764
R6765
R6766
R6767
C6790 C6791
C6792 C6793
C6794
R6770
R6771R6772
R6773
R6775
R6776
R6777
R6778
R6779
JR6700
JR6701
JR6702
JR6703
R6780
JR6704
JR6705
R6783
JR6709
R6786
R6787
R6788
R6789
R6790
JR6714
R6792
R6793
JR6717
R6794
R6795
JL6600
R6798
JL6601
JR6721
CN6600
C6600
C6601
C6602
Q6600
C6604
Q6601
G
S
Q6602
C6606
G
S
Q6603
Q6604
Q6605
C6609
G
S
Q6606
G
S
Q6607
C6612
D6600
D6601
D6602
D6603
R6600
D6604
R6601
D6605
R6602
D6606
R6603
D6607
R6604
D6608
R6605
D6609
R6606 R6607
R6609
D6610
D6611
R6802
D6612
D6613
R6804
R6610
D6614
R6805
R6611
D6615
R6612
R6613
R6614
R6615
R6809
R6616 R6617
R6619
R6810
R6811
R6813
R6620
R6814
R6621
R6815
R6816
R6622
R6817
R6623
R6628
R6629
R6820
R6821
R6822
R6823
R6630
R6824
C6658
R6631
T6600
T6800
T6801
CN6701
1
9
CN6706
C6700
C6701
C6702
C6703
Q6700
C6704
Q6701
C6705
Q6702
C6706
Q6703
C6707
_LIGHT
DIMMER
GND
BACK
12V
FB
GND
NC
LD
2
HV2HV1
1
1
7
814
20
11
1
1-873-815-12
(172867112)
13
1
5
INV_ERR
GND
REG12V
BALANCER
_ERR
NC
NC
13
10
JL6712
JL6714
JL6711
C6756
C6757
R6755
JL6713
JL6710
R6768
R6910
JL6708
JR6707
JL6709
JL6707
JL6717
JL6718
JL6706
JR6719
D6625
JR6726
JR6724
C6731
C6728
C6720
R6634
R6635
R6633
R6632
PRE_GND
(BLACK)
PFC_OUT
(BROWN)
CN6700
JR6725
JR6718
FB6609
FB6608
FB6601
FB6603
FB6605
FB6607
1
5
C6795
R6913
D6720
JR6708
C6797
R6637
R6636
R6638
R6639
JR6710
JR6711
R6911
C6796
D6721
D6620
D6621
D6623
D6624
JR6706
14
13
CN6708CN6707
HV2
HV2
HV1
HV1
R6914
HV2
HV1
HV1
JL6719
JL6720
JL6721
JL6722
JL6723
JL6724
JL6725
JL6726
JL6727
JL6728
JL6730
JL6729
JL6731
JL6732
JL6733
JL6734
JL6735
JL6736
JL6737
JL6738
JL6739
R6782
C6712
C6710
L6600
ET6700
ET6701
A6607
A6608
A6700
A6701
A6702
R6915
R6916
1
A
B
C
D
E
F
2345678

KDL-40W3000/46W3000
KDL-40W3000/46W3000 37
1 | 2 | 3 | 4 | 5 | 6 | 7 | 8 | 9 | 10 | 11 | 12 | 13 | 14 | 15 | 16 | 17 | 18 | 19 | 20 | 21 | 22 | 23 | 24 | 25
A
—
B
—
C
—
D
—
E
—
F
—
G
—
H
—
I
—
J
—
K
—
L
—
M
—
N
—
O
—
P
DF2 BOARD SCHEMATIC DIAGRAM (KDL-46W3000 ONLY)
201216V 1
B
C6726
1/10W
10k
R6707
RN-CP
25V
B
C6747
0.1
1608
25V
B
C6743
0.1
1
GND_3
1
GND_3
VCC_12V
INV_DRV_1L
INV_DRV_2L
1/10W
RN-CP 0.5%
R6736
39k
INV_DRV_1L
25V
0.1
B
C6702
1/10W
RN-CP
0.5%
10k
R6751
1
GND_3
4.7
R6805
1/10W
RN-CP
0.5%
68k
R6725
MA2J1110GLS0
D6702
1608
25V
B
C6746
0.1
2012
25V
1
B
C6732
1/10W
RN-CP
5%
470
R6721
1608
50V
CH
C6719
470p
1/10W
RN-CP
5%
R6786
4.7k
1608
10V
1
B
C6721
16V
100
C6729
INV_DRV_1H
1
GND_3
1
GND_3
1608
25V
0.01
B
C6730
1/10W
RN-CP
0.5%
68k
R6776
MAZ8068G0LS0
D6710
16V
100
C6740
50V
B
C6602
1000p
1/10W
RN-CP
5%
47k
R6727
1
GND_3
1
GND_2
C6739
0.01
25V
B
1608
50V
B
C6601
1000p
E
ET6700
C6724
CH 100p
50V
1/10W
RN-CP
5%
R6795
47k
1608
1/10W
RN-CP
0.5%
R6771
1k
1/10W
RN-CP
5%
39k
R6775
1608
RN-CP
R6789
47k
0.5%
1/10W
RN-CP
0.5%
120k
R6722
1608
1/10W
RN-CP
0.5%
R6772
10k
1/10W
RN-CP
4.7
R6700
250V
B
C6612
220p
1
GND_3
1608
50V
150p
CH
C6717
25V
0.01
B
C6706
25V
0.1
B
C6703
450V
PT
1
C6606
1/4W
FPRD
1
R6804
1/10W
10k
R6708
RN-CP
L6600
100uH
25V
0.01
B
C6718
1608
1/10W
RN-CP
0.5%
R6770
39k
1/10W
RN-CP
5%
10k
R6783
1
GND_3
1/10W
RN-CP 0.5%
4.7k
R6733
20 19 18 17 16 15 14 13 12 11
10987
654321
LX1692BIDW
IC6701
VDDA
C_R
C_BST
C_TO
I_R
ENABLE
BRITE_A
VIN_SNS
BRITE_D
VCOMP OC_SNS
ICOMP
OV_SNS
ISNS
DOUT
COUT
GND
BOUT
AOUT
VDDP
1608
1/10W
RN-CP
5%
R6730
4.7k
INV_DRV_2H
INV_DRV_1H
1/10W
RN-CP
10k
R6706
1/10W
RN-CP
10k
R6705
1/10W
RN-CP
4.7
R6703
1/10W
4.7
R6701
RN-CP
INV_DRV_2L
INV_DRV_2H
1/10W
RN-CP
5%
1k
R6737
450V
PT
C6600
1
1608
16V
0.1
B
C6754
1/10W
RN-CP
0.5%
R6723
10k
25V
0.01
B
C6716
1/10W
RN-CP
5%
4.7k
R6729
1/10W
RN-CP
5%
22k
R6731
1/10W
RN-CP
5%
10k
R6734
14 13 12 11 10 9 8
7654321
BA10339F-E2
IC6703
0
0
VCC
-
+
-
+-
+
-
+
GND
0
0
10k
R6794
1/10W
RN-CP
5%
10k
R6773
25V
0.1
B
C6744
25V
0.1
B
C6700
25V
0.1
B
C6701
1/10W
4.7
R6704
RN-CP
1/10W
4.7
R6702
RN-CP
MAZ8051GMLS0
D6701
MAZ8051GMLS0
D6700
2012
50V
B
C6604
0.1
1608
1/10W
RN-CP
5%
R6609
1M
CHIP0
R6788
1608
R6779
10k
1/10W
RN-CP
0.5%
1
GND_2
1
GND_2
RN-CP
10k
R6802
1/10W
0.5%
1W
RS
33
R6710
1W
RS
33
R6711
12345
PQ200WNA1ZPH
IC6702
DC INPUT
ON/OFF
DC OUT
REF
GND
1/10W
RN-CP
0.5%
1.8k
R6761
10V
1
B
C6738
10V
0.47
B
C6715
10V 1
B
C6723 10V
1
B
C6727
2SC3052EF-T1-LEF
Q6705
2SC3052EF-T1-LEF
Q6711
VCC_12V
1
3
3P
CN6600
WHT
PFC_OUT
PRI_GND
FB6604
0uH
1/10W
RN-CP
R6617
10k
S3K60
D6612
S3K60
D6615
FB6606
0uH
1/4W
FPRD
R6612
68
1/4W
FPRD
R6613
68
1/10W
RN-CP
R6615
4.7
MA2J1130GLS0
D6609
S3K60
D6613
S3K60
D6614
2SB1122-ST-TD-E
Q6605
MA2J1130GLS0
D6608
2SB1122-ST-TD-E
Q6604
1/10W
RN-CP
R6616
10k
1/10W
RN-CP
R6614
4.7
INV_DRV_1H
INV_DRV_1L
5%
R6808
1
1/10W
RN-CP
INV_DRV_2L
INV_DRV_2H
1
GND_3
VCC_12V
10V
1
B
C6741
E
ET6701
1
GND_3
S
2SK2009(TE85L)
Q6704
16V 0.1
B
C6725
MAZ8039G0LS0
D6715
MAZ8039G0LS0
D6714
0.5%
R6754
33
1/10W
RN-CP 0.5%
R6758
47
1/10W
RN-CP
0.5%
R6756
39
1/10W
RN-CP
0.5%
R6752
33
1/10W
RN-CP
CHIP
R6766
0
CHIP
R6780
0
1
GND_3
5%
R6715
10k
1/10W
RN-CP
1/10W
2.2k
R6716
RN-CP
5%
1608
RN-CP
R6809
2.2k
1/10W
5%
1608
RN-CP
R6790
33k
1/10W
0.5%
50V
10
C6753
UDZSTE-173.6B
D6623
UDZSTE-173.6B
D6624
1/10W
RN-CP
0.5%
4.7k
R6763
1/10W
RN-CP
0.5%
100k
R6750
25V
0.1
B
C6742
R6714
5%
2.2k
1/10W
RN-CP
RN-CP
10k
R6811
1/10W
0.5%
25V
0.01
B
C6750
1608
RN-CP
R6777
1/10W
0.5%
100k
3
1
2
MM1431ATT(CN)
IC6704
1/10W
RN-CP
5%
R6909
1k
1/10W
RN-CP
0.5%
R6810
15k
CHIP
R6724
0
1
2
3
4
5
6
7
7P
CN6701
LD
LD
LD
NC
GND
FB
12V
1608
25V
B
C6749
0.1
1608
50V
B
C6755
1000p
1608
25V
B
C6785
0.1
1
2
3
4
5
6
7
8
9
CN6706
GND
DIMMER
BACK_LIGHT
INV_ERR
GND
REG12V
BALANCER_ERR
NC
NC
C6709
15p
6.3kV
SL
C6710
2200p
50V
B
C6711
15p
6.3kV
SL
C6712
2200p
50V B
10V
1000
C6745
1
GND_3
1608
1/10W
RN-CP
5%
R6793
10k
R6787
470
1/10W
5%
1608
10V
1
B
C6748
1
GND_3
1608
25V
0.1
B
C6794
1608
CHIP
R6816
0
R6821
0R6822
0
1/10W
RN-CP
5%
10k
R6757
1608
16V
0.047
B
C6735
MA2J1110GLS0
D6718
25V
B
C6756
0.1
25V
B
C6757
0.1
16V
100
C6759
1608
1/10W
RN-CP
5%
R6755
2.2M
BAT54HT1
D6625
1608
50V
B
C6720
1000p
1608
25V
B
C6728
0.01
D6709
MAZ8068G0LS0
R6635
2012
1/10W
CHIP
2.2k
16V
0.1
B
C6609
50V 1000p
B
C6731
1
3
2
45
8
6
7
T6801
FB6605
0.45uH FB6607
0.45uH
S
3LP02C-TB-E
Q6700
S
3LN02C-TB-E
Q6701
S
3LP02C-TB-E
Q6702
S
3LN02C-TB-E
Q6703
0.5%
R6764
56
1/10W
RN-CP
0.5%
R6762
56
1/10W
RN-CP
16V
100
C6789
RN-CP
R6778
100k 1/10W
0.5%
ISA1235AC1TP-1EF
Q6712
ISA1235AC1TP-1EF
Q6714
1608
CHIPR6820
0
MC2838-T112-1
D6717
MA2J1110GLS0
D6708
50V
1000p
B
C6795
16V
0.1 B
C6796
1/10W
RN-CP
5%
100k
R6911
D6721
MAZ8120GMLS0
1608
CHIP
R6913
0
1
2
3
4
5
6
7
8
9
10
11
12
13
14
CN6704
14P
OCP2
GND
INV-DRV-2L
GND
INV-DRV-2H
GND
INV-DRV-1L
GND
INV-DRV-1H
GND
V-FB1
NC
12V
CONN_DET
CHIP
0
R6638
CHIP
0
R6639
FB6609
0uH
R6611
2012
1/10W
CHIP
2.2k
R6610
2012
1/10W
CHIP
2.2k
R6634
2012
1/10W
CHIP
2.2k
450V
PT
C6797
1
S
2SK3569
Q6606
S
2SK3569
Q6607
1/10W
RN-CP
0.5%
1k
R6760
1/10W
RN-CP
0.5%
1k
R6759
1/10W
RN-CP
5%
R6792
22k
1/10W
RN-CP
5%
R6767
5.6k
1PS226-115
D6720
1PS226-115
D6705 1PS226-115
D6704
1
2
3
4
4P
CN6707
HV1
HV1
1
2
3
3P
CN6708
HV2
HV2
1
47
9
10
2
3
65
T6800
1/10W
RN-CP
5%
R6782
56k
5
JW6602
5
JW6603
5
JW6604
5
JW6601
MA2J1110GLS0
D6722
5
JW6605
Mount Mecha 410314301
A6701
1
GND_3
5
JW6606
10
JW6608
Mount Mecha 263406661
*A6608 Q6606,Q6607
DF2
INVERTER
TO DF3
TO BALANCER
391.0
DRIVE
DRIVE
DRIVE
DRIVE
10.0
10.0
0.8
9.6
0.8
9.6
197.6
238.0
414.0
195.0
2.4
197.0
0.0
2.3 4.1
2.6
1.0
1.7
4.1
3.0
1.1
4.1
1.7
1.1
2.2
2.7
0.8
0.8
0.8
1.4
0.9
0.9
0.1
QUAD COMPARATOR
1.2
2.0
0.0
0.0
2.0
2.4
0.6
0.0
0.0
1.8
1.0
4.1
SW
SW
SW
2.8
2.8
0.0
12.0
0.0
A-1253-585-B <FIX2>DF2
CN6153
TO GF1 BOARD
TO PANEL
TO PANEL
CN6900
CN6502
TO DF3 BOARD
CN
TO GF1 BOARD

38
KDL-40W3000/46W3000
KDL-40W3000/46W3000
COMPONENT SIDE
[INVERTER]
DF2
13
GSGS
1917141
14 13
13
GSGS
1917141
14 13
C6709
C6711
FB6604
FB6606
EY6700 EY6701 EY6702 EY6703
C6729
IC6704
R6710
R6711
R6712
R6713
C6740
EY6652
C6745
C6753
C6759
C6786
C6789
CN6600
C6600
C6606
G
S
Q6606
G
S
Q6607
C6612
EY6600
EY6601
EY6602
EY6603
D6612
D6613
R6804
D6614
D6615
R6612
EY6616
R6613
EY6617
EY6618 EY6619 EY6620 EY6621
EY6622EY6623
EY6626
EY6627
EY6628
EY6629
EY6630 EY6631
EY6632
EY6633
EY6634
EY6635
EY6636 EY6637
JW6713
JW6716
JW6717
JW6718
T6800
T6801
JW6719
JW6720
JW6721
JW6722
JW6723
JW6725
JW6726
JW6735
JW6738
JW6739
JW6750
JW6751
JW6754
JW6757
JW6758
19
CN6706
1-874-032-12
A-1253-
PFC_OUT
PRE_GND 1
3
12V
NC
V-FB1
GND
GND
GND
GND
GND
OCP2
INV-DRV
1
2
HV1
HV2
(172876212)
-1H
-1L
-2H
-2L
INV-DRV
INV-DRV
INV-DRV
LD
NC
GND
FB
12V
NC
NC
BALANCER_ERR
REG12V
GND
INV_ERR
BACK_LIGHT
GND
DIMMER
1
9
31
JW6710
JW6760
JW6724
CN6700
JW6728
JW6729
JW6734
JW6752
JW6727
JW6730
JW6748
JW6740
JW6755
JW6731
JW6756
JW6749
JW6753
FB6605 FB6607
EY6713
EY6712
1714
1
FB6609
R6611
EY6714
EY6715
C6797
CONN
_DET
LD
LD
CN6704
CN6701
14
JW6700
JW6701
1
3
CN6708 CN6707
HV2
HV2
HV2
HV1
HV1
HV1
HV1
BRN
JW6759
C6798
EY6653
EY6655EY6654
EY6648
EY6649
EY6647EY6646
D6618
D6619
JW6604
JW6603
JW6602
JW6601
L6601
L6600
ET6700
ET6701
A6608
JW6605
A6700
EY6705
EY6704
EY6707EY6706
A6701
A6702
EY6709EY6708
EY6717
EY6716
EY6719
EY6718
JW6606
YEL
JW6608
JW6607
1
A
B
C
D
E
F
2345678

39
KDL-40W3000/46W3000
KDL-40W3000/46W3000
[INVERTER]
CONDUCTOR SIDE
DF2
GS
BE
BE
BE
BE
BE
BE
110
11
20
15
1
8
7
14
JR
JR
JR
JR
JR
JR
JR
JR
JR
JR
C
BE
C
BE
JR
JR
JR
JR
JR
GSGS
GS GS
JR
JR
JR
JR
JR
Q6704
C6708
Q6705
C6709
C6710
C6711
C6712
C6713
C6714
Q6711
C6715
Q6712
C6716
C6717
Q6714
C6718
C6719
Q6715
Q6716
FB6604
C6721
FB6606
C6723
D6700
C6724
D6701
C6725
D6702
C6726
D6703
C6727
R6700
D6704
R6701
D6705
C6729
R6702
R6703
R6704
D6708
R6705
D6709
R6706
R6707
R6708
C6730
IC6701
R6709
IC6702
C6732
IC6703
D6710
C6734
IC6704
C6735
C6736
C6737
R6710
C6738
D6714
R6711
C6739
D6715
R6712
R6713
D6717
D6718
R6714 R6715
R6909
R6716
C6740
C6741
C6742
C6743
C6744
C6745
C6746
C6747
C6748
R6721
C6749
R6722
R6723
R6724
R6725
R6727
C6750
R6729
C6753
C6754
C6755
R6730
C6759
R6731
R6732
R6733
R6734
R6735
R6736
R6737
R6747
R6748
R6750
R6751
R6752
R6753
R6754
R6756
PF LP
R6757
R6758
C6785
C6786
C6787
R6760
C6788
R6761
M
D
C6789
R6762
R6763
R6764
R6765
R6766
R6767
C6792 C6793
C6794
R6770
R6771R6772
R6773
R6775
R6776
R6777
R6778
R6779
JR6701
JR6702
JR6703
R6780
JR6704
JR6705
R6783
JR6709
R6786
R6787
R6788
R6789
R6790
JR6714
R6792
R6793
JR6717
R6794
R6795
JL6600
R6798
JL6601
JR6721
CN6600
C6600
C6601
C6602
C6604
C6606
Q6604
Q6605
C6609
G
S
Q6606
G
S
Q6607
C6612
D6608
D6609
R6609
D6610
D6611
R6802
D6612
D6613
R6804
D6614
R6805
D6615
R6612
R6613
R6808
R6614
R6615
R6809
R6616 R6617
R6810
R6811
R6813
R6814
R6815
R6816
R6622
R6817
R6623
R6820
R6821
R6822
R6823
R6630
R6824
R6631
T6800
T6801
JL6700
JL6701
JL6702
JL6703
JL6704
JL6705
1
9
CN6706
C6700
C6701
C6702
C6703
Q6700
C6704
Q6701
C6705
Q6702
C6706
Q6703
C6707
12V
NC
V-FB1
GND
GND
GND
GND
OCP2
DRV-1H
DRV-1L
DRV-2H
DRV-2L
GND
INV-
INV-
INV-
INV-
_LIGHT
DIMMER
GND
BACK
12V
FB
GND
NC
LD
2
HV2
HV1
1
1
7
814
20
11
1
1-874-032-12
(172876212)
13
1
5
A
A
INV_ERR
GND
REG12V
BALANCER
_ERR
NC
NC
13
10
JL6716
C6751
JL6712
JL6714
C6758
C6752
JL6715
JL6711
C6756
C6757
R6755
JL6713
JL6710
R6768
R6910
JL6708
JR6707
JL6709
JL6707
JL6717
JL6718
JL6706
JR6719
D6625
JR6726
JR6724
C6731
C6728
C6720
R6634
R6635
PRE_GNDPFC_OUT
CN6700
JR6725
JR6718
FB6605
FB6607
C6795
R6913
D6720
JR6708
R6639
R6638
JR6710
JR6711
R6911
C6796
D6721
1
714
1
R6610
R6611
CONN
_DET
LD
LD
JR6706
CN6704
CN6701
C6797
FB6609
14
D6623
D6624
13
JR6712
CN6707 CN6708
HV2
HV2
HV2
HV1
HV1
HV1
HV1
R6759
C6798
JL6719
JL6720
JL6721
JL6722
JL6723
JL6724
JL6725
JL6726
JL6727
JL6728
JL6729
JL6730
JL6731
JL6732
JL6733
JL6734
JL6735
JL6736
JL6737
JL6738
R6782
D6619
D6618
L6601
L6600
ET6700
ET6701
A6608
D6722
A6700
A6701
A6702
R6784
R6785
1
A
B
C
D
E
F
2345678

KDL-40W3000/46W3000
KDL-40W3000/46W3000 40
1 | 2 | 3 | 4 | 5 | 6 | 7 | 8 | 9 | 10 | 11 | 12 | 13 | 14 | 15 | 16 | 17 | 18 | 19 | 20 | 21 | 22 | 23 | 24 | 25 | 26 | 27 | 28 |
A
—
B
—
C
—
D
—
E
—
F
—
G
—
H
—
I
—
J
—
K
—
L
—
M
—
N
—
O
—
P
DF3 BOARD SCHEMATIC DIAGRAM (KDL-46W3000 ONLY)
1/10W
RN-CP
4.7
R6835
1/10W
10k
R6921
RN-CP
1
GND_3
S3K60
D6814
1/10W
RN-CP
10k
R6838
VCC_12V
INV_DRV_1L
25V
0.1
B
C6903
1/10W
RN-CP
5%
R6827
1M
1/4W
FPRD
68
R6832
MA2J1110GLS0
D6902
S3K60
D6810
INV_DRV_1H
S3K60
D6811
1
GND_3
MA2J1130GLS0
D6801
1/10W
RN-CP
10k
R6839
50V
B
C6804
1000p
1
GND_2
2SB1122-ST-TD-E
Q6801
50V
B
C6803
1000p
2SB1122-ST-TD-E
Q6800
E
ET6900
1/10W
RN-CP
4.7
R6914
250V
B
C6816
220p
MA2J1130GLS0
D6800
S3K60
D6815
2012
50V
B
C6801
0.1
25V
0.01
B
C6907
25V
0.1
B
C6904 1/4W
FPRD
68
R6833
450V
PT
1
C6813
1/10W
10k
R6922
RN-CP
L6800
100uH
1/10W
RN-CP
4.7
R6834
1
GND_3
1/10W
RN-CP
10k
R6920
1/10W
RN-CP
10k
R6919
1/10W
RN-CP
4.7
R6917
1/10W
4.7
R6915
RN-CP
INV_DRV_2L
INV_DRV_2H
450V
PT
C6802
1
25V
0.1
B
C6900
25V
0.1
B
C6901
1/10W
4.7
R6918
RN-CP
1/10W
4.7
R6916
RN-CP
MAZ8051GMLS0
D6901
MAZ8051GMLS0
D6900
1
GND_2
0uH
FB6800 FB6802
0uH
0.45uH
FB6801 FB6804
0.45uH
1W
RS
33
R6924
1W
RS
33
R6925
1
3
3P
CN6800
WHT
PFC_OUT
PRI_GND
INV_DRV_1H
INV_DRV_1L
INV_DRV_2L
INV_DRV_2H
1
GND_3
VCC_12V
E
ET6901
1
GND_3
EY6805
Mount Mecha 410314301
A6801
EY6806
C6909
6.3kV
SL
15p
6.3kV
SL
C6912
15p
50V
4700p
B
C6911
50V
4700p
B
C6914
1
3
2
45
8
6
7
T6901
Mount Mecha 410314301
A6805
EY6808
EY6809
16V
100
C6902
S
3LP02C-TB-E
Q6900
S
3LN02C-TB-E
Q6901
S
3LP02C-TB-E
Q6902
S
3LN02C-TB-E
Q6903
1
2
3
4
5
6
7
8
9
10
11
12
13
14
CN6900
14P
OCP2
GND
INV-DRV-2L
GND
INV-DRV-2H
GND
INV-DRV-1L
GND
INV-DRV-1H
GND
V-FB1
NC
12V
CONN_DET
50V
1000p
B
C6917
1608
CHIP
R6901
0
UDZSTE-173.6B
D6804
UDZSTE-173.6B
D6805
CHIP
0
R6932
CHIP
0
R6933
FB6803
0uH
2012
1/10W
CHIP
2.2k
R6936
2012
1/10W
CHIP
2.2k
R6937
2.2k
R6828
2012
1/10W
CHIP
2.2k
R6829
2012
1/10W
CHIP
450V
PT
C6918
1
S
2SK3569
Q6804
1PS226-115
D6904
1PS226-115
D6905
1PS226-115
D6906
1
2
3
3P
CN6905
HV4
HV4
1
2
3
4
4P
CN6904
HV3
HV3
1
47
9
10
2
3
65
T6900
5
JW6802
5
JW6803
5
JW6804
5
JW6801
MA2J1110GLS0
D6907
5
JW6805
Mount Mecha 410314301
A6900
Mount Mecha 410314301
A6901
Mount Mecha 410314301
A6902
EY6900
EY6901
EY6902
EY6903
EY6906
EY6907
5
JW6806
20
*JW6807
1GND_3
Mount Mecha 263406661
A6802 Q6804,Q6805
S
2SK3569
Q6805
DF3
INVERTER
391.0
DRIVE
DRIVE
DRIVE
DRIVE
0.8
9.6
10.0
0.8
9.6
10.0
COVERTER
COVERTER
197.0
195.0
3.0
414.0
2.4
197.6
238.0
A-1253-586-B <FIX2>DF3
TO GF1 BOARD
CN6501
TO PANEL
TO PANEL
TO DF2
CN6704

41
KDL-40W3000/46W3000
KDL-40W3000/46W3000
COMPONENT SIDE
[INVERTER]
DF3
13
GS
GS
141
14 13
C6909
C6912
C6902
FB6800
FB6801
FB6802
FB6804
EY6858 EY6859 EY6860 EY6861
R6924
R6925
R6926
R6927
JW6803
A6801
CN6800
C6802
C6813
G
S
Q6804
GS
Q6805
C6816
EY6810
EY6811
EY6812
EY6813
D6810
EY6800
D6811
EY6801
D6814
EY6816
R6832
D6815
EY6817
R6833
EY6814EY6815
EY6805
EY6806
EY6818
EY6819
EY6820
EY6821
EY6824
EY6825
EY6822EY6823
EY6834 EY6835 EY6836 EY6837
EY6826
EY6827
T6900
T6901
CN6903
A-1253-
PFC_OUT
PRI_GND
13
12V
NC
V-FB1
GND
GND
GND
GND
GND
OCP2
INV-DRV
1
2
HV3
HV4
(172876212)
-1H
-1L
-2H
-2L
INV
INV-DRV
INV
1-873-817-12
EY6905 EY6904
A6805
EY6809
EY6808
14 1
CN6900
_DRV
_DRV
CONN_DET
FB6803
C6918
EY6909 EY6908
1
4
13
CN6905 CN6904
HV4
HV4
HV4
HV3
HV3
HV3
HV3
JW6900
JW6904
JW6905
JW6906
JW6907
JW6910
JW6911
JW6913
JW6914
JW6915
JW6921
JW6925
JW6926
JW6923
C6919
L6801
JW6804
JW6802
JW6801
D6817
D6816
EY6831 EY6830
EY6828
EY6829
EY6839
EY6838
EY6841
EY6840
L6800
ET6900
ET6901
A6802
JW6805
A6900A6901
A6902
EY6901EY6900EY6903EY6902
EY6906 EY6907
EY6911
EY6910
EY6912 EY6913
JW6806
JW6807
EY6916
EY6917
EY6914
EY6915
WHT
JW6808
1
A
B
C
D
E
F
234567

42
KDL-40W3000/46W3000
KDL-40W3000/46W3000
[INVERTER]
CONDUCTOR SIDE
DF3
JR
JR
JR
C
BE
C
BE
GS GS
GS
GS
C6909
C6911
C6912
C6914 C6915
C6916
C6902
FB6800
FB6801
FB6802
FB6804
D6900
D6901
D6902
D6903
D6904
R6914
D6905
R6915
R6916
R6917
R6918
R6919
R6920
R6921
R6922
R6923
R6924
R6925
R6926
R6927
PF LP
M
D
C6809 C6810
A6801
JL6800
JL6801
CN6800
C6802
C6803C6804
Q6800
Q6801
C6813
G
S
Q6804
G
S
Q6805
C6816
D6800
D6801
D6806
D6807
D6810
D6811
D6814
R6832
D6815
R6833
R6834
R6835
R6838 R6839
R6827
R6830
R6831
C6801
T6900
T6901
JL6900
JL6901
JL6902
JL6903
JL6904
JL6905
CN6903
C6900
C6901
C6903
C6904
C6905
Q6900
C6906
Q6901
C6907
Q6902
C6908
Q6903
12V
NC
V-FB1
GND
GND
GND
GND
OCP2
DRV-1H
DRV-1L
DRV-2H
DRV-2L
GND
INV-
INV-
INV-
INV-
2
HV4
HV3
1
1-873-817-12
(172876212)
1
PFC_OUT
3
PRI_GND
JL6907 JL6906
JL6908
14
1
C6917
R6901
D6906
R6936
R6828
R6937
R6829
R6929
R6933
CONN
_DET
CN6900
FB6803
A6805
R6932 R6928
C6918
1
4
D6804
D6805
1
3
CN6905CN6904
HV4
HV4
HV4
HV3
HV3
HV3
HV3
JR6901
JR6905
JR6906
C6919
JL6909
JL6910
JL6911
JL6912
JL6913
JL6914
JL6915
JL6916
JL6917
JL6921
JL6920
JL6918
JL6919
D6817
D6816
L6800
L6801
ET6900
ET6901
A6802
D6907
A6900 A6901
A6902
R6938
R6939
1
A
B
C
D
E
234567

KDL-40W3000/46W3000
KDL-40W3000/46W3000 43
1 | 2 | 3 | 4 | 5 | 6 | 7 | 8 | 9 | 10 | 11 | 12 | 13 | 14 | 15 |
A
—
B
—
C
—
D
—
E
—
F
—
G
—
H
—
I
—
J
—
K
—
L
—
M
—
N
—
O
—
P
FB1 BOARD SCHEMATIC DIAGRAM (1 OF 16)
EPP_HS
S_C
54
321
TC7SH08FU(T5RSOYJF)
IC5602
A
B
GND Y
VCC
BEM_SDA2
0
R4030
BEM_CODE_RX
TV_EMMA_TX
0
R4039
HDMI_STBY3.3V
X_CCP1_HSO
1608
CHIP
R5600
0
22
RB5600
2
1
4
3
6
5
8
7
0uH
FB5602
1005
1/16W
CHIP
5%
R5602
4.7k
0
R4059
CEC_OUT
0
R4046
0
R4081
0
R4072
0
R4094
FE_SCL0
EMMA2_AOBCK
FAN_ERR
BEM_LOG_TX
DTT_PON
1005
16V
C5618
0.1
3
12
4
0uH
L5607
1005
25V
0.01
X7R
C5601
BE_WDT
2012
6.3V
10
X6S
C5609
BEM_SCL2
FB5620
0uH
BEM_SCL3
0
R4053
SC_RST
HDMI_INSEL3
0
R4034
0
R4080
S_CV/Y
1005
1/16W
CHIP
5%
R5618
10k
FE_REC_5V
EMMA2_AOMCK
FB5610
0uH
25V
0.01
X7R
C4000
SET_ON
DSP_INT
0uH
FB5623
0uH
FB5606
0
R4042
0
R4068
0
R4090
JL4002
BALANCER_ERR
FB5601
0uH
54
321
TC7SH08FU(T5RSOYJF)
IC5601
A
B
GND Y
VCC
BL_ON/LAMP_ON
DDC_DET2
0
R4049
0
R4075
BEM_LOG_RX
0
R4097
BE_3.3V
EMMA_LOG_RX
0
R4064
BEM_SCL2
KA_SC_SDA
0
R4024
PC_V_IN
0
R4028
PC_H_IN
0uH
FB4004
FB5616 0uH
HDMI_INSELS
0
R4038
1005
50V
100p
CH
C5613
BE_7V
1005
1/16W
CHIP
5%
R5620
10k
CEC_IN
FE_SCL1
10V
10
X7R
C4003
EMMA2_AOLRCK
PC_H_OUT
FB5611
0uH
HP_DET
3
12
4
0uH
L5608
0.1
C4005
ACC
1
2
3
4
5
6
7
8
9
10
11
12
13
14
15
16
17
18
19
20
21
22
23
24
25
26
27
28
29
30
31
32
33
34
35
36
37
38
39
40
41
42
43
44
45
46
47
48
49
50
BLK
50P
CN4001
GND
GND
REC5V
REC5V
GND
GND
STBY3.3V
PFC_DET
GND
BL_ON
DIMMER
INV_FAIL
BALLANCER_ERR
BL_IN
HP_DET/TUE_TUNNER_SW
DSP_INT/SC_RST
DSP_MUTE2
DTT_PON
WP
GND
GND
SET_ON2
SET_ON
BE_WDT
BE_RST
DDC_DET2
X_WDTRST
HPG_CTL
DDC_DET1
FE_SCL1
GND
FE_SDA1
GND
FE_SPDIF
EMMA2_AOBCK/HDMI_INT
EMMA2_AOLRCK/HDMI_BCK
EMMA2_AOMCK/HDMI_RST
EMMA2_AOD2/HDMI_LRCK
EMMA2_AOD0/HDMI_MCK
EMMA2_AOD1/HDMI_DAT
GND
GND
ASUB_R
ASUB_L
GND
GND
REC_Y
REC_C
GND
GND
3
12
4
0uH
L5601
0
R4058
0
R4045
0
R4071
0
R4093
KA_SC_SCL
BE_3.3V
3
12
4
0uH
L5611
0
R4021
EMMA2_AOD0
SET_ON2
1005
50V
100p
CH
C5607
1
2
3
4
5
6
7
8
9
10
11
12
13
14
15
16
17
18
19
20
21
22
23
24
25
26
27
28
29
30
31
32
33
34
35
36
37
38
39
40
41
42
43
44
45
46
47
48
49
50
51
52
53
54
55
56
57
58
59
60
61
62
63
64
65
66
67
68
69
70
71
72
73
74
75
76
77
78
79
80
BLK
80P
CN4002
GND
GND
M_YS
M_CB/B
M_CV/Y
M_CR/R
M_C
M_Y/G
GND
GND
S_C
S_CR
GND
S_CV/Y
GND
GND
PC_H_OUT
PC_V_OUT
PC_H_IN
PC_V_IN
GND
GND
EPP(CCPM)_HS
DL_SI
DL_SCK
DL_CS
GND
GND
HDMI_INSELS
HDMI_INSEL1
HDMI_INSEL4
HDMI_INSEL3
HDMI_SCL
HDMI_SDA
CEC_IN
CEC_OUT
CEC_ON
FAN_DRIVE1
FAN_ERR
FAN_DRIVE2
X_MDM_RST/AVC_RX
UART2_DCD/AVC_TX
UART2_RTS/BEM_TX1
UART2_CTS/BEM_RX1
UART2_TX/BE_BUSY
UART2_RX/NC
GND
GND
GND
TV_EMMA_TX
FE_SCL0
TV_EMMA_RX
FE_SDA0
BEM_SDA3
BEM_SDA2
BEM_SCL3
BEM_SCL2
GND
GND
BEM_SCL1
FE_SDA2
BEM_SDA1
FE_SCL2
EMMA_LOG_TX
BEM_TX3
EMMA_LOG_RX
BEM_RX3
GND
GND
LBM_DPLS
LBM_DMNS
GND
GND
LBM_VBUS
BEM_TX0
JIG_BEM_RST
BEM_RX0
MODE_BEM
GND
GND
3216
25V
X7R
C5616
4.7
0
R4052
DL_SCK
R5611 0
0
R4033
0
R4079
M_YS
3
12
4
0uH
L5609
RT1N141C-TP-1
Q5601
3
12
4
0uH
L5600
1005
16V
0.1
C5619
54
321
TC7SH08FU(T5RSOYJF)
IC5603
A
B
GND Y
VCC
S_CR
BE_RST
1005
1/16W
CHIP
5%
R5603
4.7k
TCON_12V
0
R4041
BEM_SDA1
FE_SDA0
0uH
FB5609
R5610 0
3
12
4
0uH
L5602
DCC0
0
R4031
1608
CHIP
R5601
0
1
2
3
4
5
6
7
8
9
10
11
12
13
14
15
16
17
18
19
20
21
22
23
24
25
26
27
28
29
30
31
32
33
34
35
36
37
38
39
40
41
42
43
44
45
46
47
48
49
50
51
51P
CN5601
SIL
SEL1/PANEL_ON
TCON_RDY
LUTSEL2/CAYENNE_RST
LUTSEL1/SDA3
LUTSEL0/SCL3
DCCSEL1/CAYENNE_BINT
DCCSEL0/SET_ON2
ACCSEL/SET_ON
B-INT
VSYNC
TCON_SDA
TCON_SCL
GND
RE[4]P
RE[4]N
RE[3]P
RE[3]N
GND
RECLK+
RECLK-
GND
RE[2]P
RE[2]N
RE[1]P
RE[1]N
RE[0]P
RE[0]N
GND
RO[4]P
RO[4]N
RO[3]P
RO[3]N
GND
ROCLK+
ROCLK-
GND
RO[2]P
RO[2]N
RO[1]P
RO[1]N
RO[0]P
RO[0]N
GND
GND
GND
THERMO
POWER/GND
POWER/GND
POWER/GND
POWER/GND
POWER/GND
0
R4026
TCON_12V
0
R4000
0
R4048
IC4900
CXD4716GB
LVDS1_TAM T4
LVDS1_TAP T3
LVDS1_TBM T2
LVDS1_TBP T1
LVDS1_TCM R4
LVDS1_TCP R3
LVDS1_CKM R2
LVDS1_CKP R1
LVDS1_TDM P4
LVDS1_TDP P3
LVDS1_TEM P2
LVDS1_TEP P1
LVDS_DLLVDD N6
LVDS_DLLVSS P6
LVDS2_TAM N4
LVDS2_TAP N3
LVDS2_TBM N2
LVDS2_TBP N1
LVDS2_TCM M4
LVDS2_TCP M3
LVDS2_CKM M2
LVDS2_CKP M1
LVDS2_TDM L4
LVDS2_TDP L3
LVDS2_TEM L2
LVDS2_TEP L1
0
R4074
0
R4096
10V
10
X7R
C4013
DL_SI
PC_V_OUT
M_Y/G
JIG_BEM_RST
HPG_CTL
0
R4055
LUT0
0
R4037
3
12
4
0uH
L5604
TCON_BINT
0uH
FB5605
3
12
4
0uH
L5603
0
R4005
1005
50V
100p
CH
C5604
JL4000
0uH
FB4000
TV_EMMA_RX
EMMA2_AOD1
1005
16V
0.1
C5614
BEM_CODE_TX
0
R4057
0.1
C4006
8765
4321
S1 S2 S3 G
D1D2D3D4
RSS090P03FU7TB
Q5600
0
R4044
INV_FAIL/LAMP_PROT
0
R4070
0
R4092
DL_CS
1005
50V
100p
CH
C5605
1005
16V
0.1
C5606
DSP_MUTE2
1005
50V
0.001
X7R
C5600
1005
50V
100p
CH
C5608
LVDS_DLL1.2V
3
12
4
0uH
L5610
0uH
FB5607
FB5621
0uH
FE_12V
0
R4051 BE_3.3V
0
R4032
0
R4078
FE_SCL2
REC_Y
0
R4001
LUT2
M_CB/B
BEM_SDA2
DIMMER_DRV_OUT
FE_SDA1
M_C
FAN_DRIVE2/FAN_CONT
FB5600
0uH
JL4003
0
R4040
FB5625
0uH
3
12
4
0uH
L5605
DDC_DET1
MODE_BEM
0
R4060
0
R4047
0
R4083
0
R4073
0
R4095
HDMI_WP
FB5622
0uH
25V
0.01
X7R
C4011
1005
1/16W
CHIP
5%
R5619
10k
PANEL_ON
M_CR/R
0
R4054
M_CV/Y
EMMA_LOG_TX
0
R4035
EMMA2_AOD2
BL_IN
PANEL_ON
LUT1
X_WDTRST
BEM_SCL1
TCON_RDY
0
R4004
25V
0.01
X7R
C4001
FE_7V
1005
16V
C5617
0.1
JL4001
HDMI_INSEL1
0
R4056
0
R4043
0
R4069
0
R4091
0
R4099
REC_C
FE_SPDIF
FB5619 0uH
3
12
4
0uH
L5606
FAN_DRIVE1
BEM_SDA3
BE_3.3V
FE_SDA2
14 13 12 11 10 9 8
7123456
SN74LV4066APWR
IC5600
1A
1B
2B
2A
2C
3C
GND 3A
3B
4B
4A
4C
1C
VCC
0
R4025
0
R4050
0
R4076
0
R4098
0
R4065
COM_REC_5V
R5609 0
6.3V
10
X6S
C4002 DCC1
R5608 0
1
2
3
4
5
6
7
8
9
10
11
12
13
WHT
13P
CN5600
GND
GND
GND
UNREG7V
UNREG7V
UNREG7V
GND
GND
GND
REG12V
REG12V
REG12V
REG12V
0uH
FB5603
0uH
FB5604
PORTION6
CONNECTORS/LVDS
300mA
FB1 1/16
A-1256-286-A <FIX2>FB1-P1
BILATERAL SWITCH
LOGIC GATE
LOGIC GATE
LOGIC GATE
EPP
TO GF1 BOARD
CN6150
CN005
TO AU BOARD
TO AU BOARD
CN006
TO T-CONN

KDL-40W3000/46W3000
KDL-40W3000/46W3000 44
1 | 2 | 3 | 4 | 5 | 6 | 7 | 8 | 9 | 10 | 11 | 12 | 13 | 14 | 15 | 16 | 17 | 18 | 19 | 20 | 21 | 22
A
—
B
—
C
—
D
—
E
—
F
—
G
—
H
—
I
—
J
—
K
—
L
—
M
—
N
—
O
—
P
FB1 BOARD SCHEMATIC DIAGRAM (2 OF 16)
22
RB5436
2
1
4
3
6
5
8
7
10
9
12
11
14
13
16
15
50V0.001 X7R
C5443
FLASH_RDY
1/16W
CHIP
5%
68
R5583
12
10k
R5514
22 R5570
22R5467
BL_ON/LAMP_ON
1005
16V
0.1
C5401
DL_SCK
1005
50V
0.001
X7R
C5440
ISA1235AC1TP-1EF
Q5406
25V
0.01
C5460
X7R
1005
1005
16V
0.1
C5410
EPP_RST
BEM_SCL3
68
R5406
100525V X7R
C5429 0.01
47
RB5416
22
RB5437
2
1
4
3
6
5
8
7
10
9
12
11
14
13
16
15
TCON_BINT
BE_3.3V
INT_MAIN_V
LUT1
10kR5551
DIMMER_DRV_OUT
10k
R5427
47
R5410
100525V X7R
C5423 0.01
22
RB5427
2
1
4
3
6
5
8
7
MCUCS6
SUBC_HIZ
22
R5548
R5547 22
1234567
42434445464748 41 40 39 38 37 36 35 34 33
1615141312111098
32 31 30 29 28 27 26 25
17 18 19 20 21 22 23 24
S29JL032H70TFI010-FIX2-U100
IC5402
A15
A14
A13
A12
A11
A10
A9
A8
A19
NC
WE
RES
NC
NC
RY/BY
A18
A17
A7
A6
A5
A4
A3
A2
A1 A0
CE
VSS
OE
D0
D8
D1
D9
D2
D10
D3
D11
VCC
D4
D12
D5
D13
D6
D14
D7
D15/A-1
VSS
BYTE
A16
BE_RST
BALANCER_ERR
FE_BEM_RX
47
RB5449
2
1
4
3
6
5
8
7
10
9
12
11
14
13
16
15
100516V0.1C5446
1005
50V
0.001
X7R
C5442
1005 50V 0.001
X7R C5450
BEM_LOG_RX
1005
16V
0.1
C5415
DRC_CLK_SEL
100525V X7R
C5437 0.01
54
321
IC5403
R3112N291A-TR-FA
OUT
VDD
GNDNC
CD
54 45
10123456789
46
47484950515253 35
20
4042
13 17
44 43 41 39 38 37 36
19181611 12 14 15
34 28293031
3233
21 22 23 24 25 26 27
EDS6416AJTA-75-E
IC5400
VDD
DQ0
VDDQ
DQ1
DQ2
VSSQ
DQ3
DQ4
VDDQ
DQ5
DQ6
VSSQ
DQ7
VDD
LDQM
WE
CAS
RAS
CS
BA0
BA1
A10
A0
A1
A2
A3
VDD VSS
A4
A5
A6
A7
A8
A9
A11
NC
CKE
CLK
UDQM
NC
VSS
DQ8
VDDQ
DQ9
DQ10
VSSQ
DQ11
DQ12
VDDQ
DQ13
DQ14
VSSQ
DQ15
VSS
MCUA0
22
R5485
1005
25V
X7R
C5441
0.01
10k
R5472
68
RB5446
2
1
4
3
6
5
8
7
10
9
12
11
14
13
16
15
FAN_DRIVE2/FAN_CONT
CHIP
47
R5532
1/16W
5%
1005
16V
0.1
C5404
100525V X7R
C5427 0.01
JIG_BEM_RST
CHIP
0
R5450
DIMMER
0
R5452
1005
50V0.001 X7R
C5418
1/16W
CHIP
5%
47k
R5575
1005
50V0.001 X7R
C5434
22
R5468
1005
50V0.001 X7R
C5421
22
RB5453
2
1
4
3
6
5
8
7
10
9
12
11
14
13
16
15
BEM_SDA1
1005
16V
0.1
C5468
68
R5466
22
RB5505
BEM_SDA2
1005 25V
X7R C54490.01
MCUWE
1005
CHIP
R5572
0
MCUCAS
2.2kR5445
10k
RB5417
2
1
4
3
6
5
8
7
54
321
MC74VHC1G125DFT1
IC5405
OE(N)
IN A
GNDOUT Y
VCC
10k
R5476
LUT2
BEM_CODE_TX
1005 50V 0.001
X7R C5451
SS_SEL
BEM_LOG_TX
0R5482
MCUA0
TCON_RDY
JL5424
22
R5571
100
R5517
100525V X7RC5439 0.01
47k
R5525
4.7kR5438
100525V X7RC5433 0.01
47
RB5409
47
R5407
22
RB5454
2
1
4
3
6
5
8
7
10
9
12
11
14
13
16
15
22
RB5439
1005
CHIP
R5421
22
1/16W
5%
10k
R5417
1005
16V
0.1
C5400
22
R5431
22R5487
1005
16V
0.1
C5402
47
R5408
50V
0.001
X7R
C5438
22R5471
10k
R5498
22
R5483
INT_OUT_V
THERMO
FAN_DRIVE1
1005
50V0.001 X7R
C5436
4.7kR5449
SS_ON
2012
6.3V
10
X6S
C5414
47
RB5450
2
1
4
3
6
5
8
7
10
9
12
11
14
13
16
15
BEM_SCL2
BEM_SDA2
O_DRC_CTRL
22
R5432
10k
R5576
2.2kR5435
68
RB5434
2
1
4
3
6
5
8
7
10
9
12
11
14
13
16
15
0uH
FB5401
MCUCKE
1005
50V0.001 X7R
C5426
CHIP
0
R5506
50V
0.001
X7R
C5432
0uH
FB5400
1/16W
CHIP
5%
68
R5582
12
68R5537
1005
1/16W
CHIP
5%
R5544
22
IC4900
CXD4716GB
TMP
CPU_CK
D18
CPU_INT0
C18
CPU_INT1
B18
CPU_INT2
A18
CPU_INT3
D19
CPU_D0
C19
CPU_D1
B19
CPU_D2
A19
CPU_D3
D20
CPU_D4
C20
CPU_D5
B20
CPU_D6
A20
CPU_D7
D21
CPU_D8
C21
CPU_D9
B21
CPU_D10
A21
CPU_D11
D22
CPU_D12
C22
CPU_D13
B22
CPU_D14
A22
CPU_D15
D23
CPU_RDY
A23
CPU_CS_X
B23
CPU_RD_X
C23
CPU_WR_X
C24
CPU_AS_X
D24
CPU_ADD1
B24
CPU_ADD2
A24
CPU_ADD3
D25
CPU_ADD4
C25
CPU_ADD5
B25
CPU_ADD6
A25
CPU_ADD7
D26
CPU_ADD8
C26
CPU_ADD9
B26
CPU_ADD10
A26
CPU_ADD11
D27
CPU_ADD12
C27
CPU_ADD13
B27
CPU_ADD14
A27
CPU_ADD15
A28
BEM_1.8V
100
RB5452
2
1
4
3
6
5
8
7
10
9
12
11
14
13
16
15
68
R5405
1005
16V
0.1
C5409
1005
25V X7R
C5431 0.01
0RB5444
1/16W
CHIP
5%
68
R5580
12
22
RB5504
2
1
4
3
6
5
8
7
10k
R5430
1005
50V0.001 X7R
C5419
R5456 22
MCUCAS
INT_MAIN_V
JL5420
RT1P441C-TP-1
Q5405
100525V X7R
C5424 0.01
DL_CS
ACC
22R5553
LBM_DL_MODE
47
RB5420
0uH
FB5404
BEM_SDA3
100
RB5448
2
1
4
3
6
5
8
7
10
9
12
11
14
13
16
15
100k
R5590
10k
R5494
ADC_RST
10kR5473
FLASH_RDY
1005
25V
0.047
X7R
C5458
RT1P140C-TP-1
Q5401
MCURDY
BE_3.3V
MCURDY
10k
R5495
10k
RB5445
2
1
4
3
6
5
8
7
10
9
12
11
14
13
16
15
MCUA21
22
R5556
0R5478
22
RB5502
2
1
4
3
6
5
8
7
10
9
12
11
14
13
16
15
100k
R5588
1005
25V
X7R
C5444
0.01
R5492 0
1005
16V
0.1
C5417
BEM_SCL0
22
RB5441
2
1
4
3
6
5
8
7
MCUCS6
10k
R5519
INT_OUT_V
47
R5524
LUT0
PANEL_ON
47
R5480
100
RB5451
2
1
4
3
6
5
8
7
10
9
12
11
14
13
16
15
MCUCKE
2012
6.3V
10
X6S
C5464
BEM_SCL3
2.2kR5444
MODE_BEM
BE_3.3V
22
R5561
10kRB5433
2
1
4
3
6
5
8
7
33
RB5456
2
1
4
3
6
5
8
7
10
9
12
11
14
13
16
15
INV_FAIL/LAMP_PROT
2012
6.3V
10
X6S
C5416
100525V X7R
C5422 0.01
100
RB5447
2
1
4
3
6
5
8
7
10
9
12
11
14
13
16
15
1005
1/16W
CHIP
5%
R5586
1M
47
RB5421
100516V0.1C5447
BEM_CODE_RX
33
RB5455
2
1
4
3
6
5
8
7
10
9
12
11
14
13
16
15
INT_SUB_FILM
MCUWE
BEM_SCL2
DRC_HIZ
0
R5479
1 2 3 4 5 6 7 8 9 10 11 12 13 14 15 16 17 18 19 20 21 22 23 24 25 26 27 28 29 30 31 32 33 34 35 36 37 38 39 40 41 42 43 44
45
46
47
48
49
50
51
52
53
54
55
56
57
58
59
60
61
62
63
64
65
66
67
68
69
70
71
72
73
74
75
76
77
78
79
80
81
82
83
84
85
86
87
88
8990919293949596979899100101102103104105106107108109110111112113114115116117118119120121122123124125126127128129130131132
133
134
135
136
137
138
139
140
141
142
143
144
145
146
147
148
149
150
151
152
153
154
155
156
157
158
159
160
161
162
163
164
165
166
167
168
169
170
171
172
173
174
175
176
MB91305
IC5401
VCCE
VSS
VCCI
D8
D9
D10
D11
D12
D13
D14
D15
VCCE
VSS
VCCI
RDX
WR0X
WR1X
CS0
CS1
CAYENNE_BINT
TCON_BINT
CS6
DEBUG0
DEBUG1
DEBUG2
DEBUG3
SYSCLK
MCLKE
MCLK
SRAS
SCAS
SWE
VCCE
VSS
VCCI
A0
A1
A2
A3
A4
A5
A6
A7
A8
A9
A10
A11
A12
A13
A14
A15
VCCE
VSS
VCCI
A16
A17
A18
A19
A20
A21
DCC0/NACEL_MUTE
DCC1
VCCE
X0
VSS
X1
VCCI
RESET
MD0
MD1
MD2
MD3
AVCC
AVRH
AVSS
THERMO_0
BL_IN
INV_FAIL/LAMP_PROT
ADC_RST
DEV_RST
ACC/IRIS_FB
FAN_ERR
EPP_RST
CAYENNE_RST
LBM_MODE_SEL/NACEL_RST
ICS0
ICS1
ICS2
ICD0
ICD1
ICD2
ICD3
IBREAK
ICLK
TRSTX
VCCE
VSS
VCCI
SIN0(WRITE/CODE)
SOUT0(WRITE/CODE)
BE_WDT
SIN1(COMMUNICATION)
SOUT1(COMMUNICATION)
BEM_BUSY
SI(D/L)
CS(D/L)
SCK(D/L)
SIN3(LOG)
SOUT3(LOG)
PANEL_ON
SIN4(BALAST)
SOUT4(BALAST)
BALANCER_ERR/LAMP_COVER
SCL0(NVM)
SDA0(NVM)
SCL1(400K INT)
SDA1(400K INT)
SCL2(100K)
SDA2(100K)
SCL3(400K EXT)
SDA3(400K EXT)
DRC_HIZ
RPJ_LAMP_IGN_INT
VCCE
VSS
VSSI
NMX
TCON_RDY/HV_DET
FLASH_RDY
STAND_ALONE_MODE
PANELLESS_MODE
SS_ON
INT_OUT_V
INT_MAIN_V
INT_SUB_V
LBM_RESET/WP2
INT_SUB_FILM
O_DRC_CTRL
SS_SEL
DRC_CLK_SEL
LUT0
LUT1/LAMP_MODE
LUT2/E_BINT
VCCE
UDP
UDM
VSS
VCCI
FAN_DRIVE1
FAN_DRIVE2/FAN_CONT
DIMMER/IRIS_CTRL
LBM_DL_MODE/IRIS_GAIN
BL_ON/LAMP_ON
MODEL_SEL0
MODEL_SEL1
MODEL_SEL2
MODEL_SEL3
MODEL_SEL4
MODEL_SEL5
PD3
PD4
PD5
Heart_Beat
NVM_WP
SUBC_HIZ
VCCE
VSS
VCCI
D0
D1
D2
D3
D4
D5
D6
D7
DIMMER
INT_SUB_V
BEM_CLK
BE_3.3V
1005
50V0.001 X7R
C5420
100525V X7R
C5435 0.01
BE_WDT
INT_SUB_FILM
2.2kR5434
22
RB5443
22
R5437
6.3V10 X6SC5455
JL5421
DCC0
BEM_SCL1
0uH
FB5402
BEM_SDA0
50V
0.001
X7R
C5430
68
RB5400
22
R5411
1005
16V
0.1
C5403
22
RB5503
BEM_SDA1
FAN_ERR
10k
R5513
1005 25V
X7R C54480.01
JL5419
10k
RB5419
2
1
4
3
6
5
8
7
47
R5481
BE_BUSY
4.7kR5446
JL5422
22
R5412
BEM_SCL1
INT_SUB_V
JL5423
22
R5484
22
RB5438
DEV_RST
68
RB5435
2
1
4
3
6
5
8
7
10
9
12
11
14
13
16
15
BL_IN
1005
50V0.001 X7R
C5428
DL_SI
22
R5567
10k
R5453
1005
16V
0.1
C5454
BEM_SCL0
R5433 22
MCUA21
R5589
10k
CHIP
0
R5516
100525V X7R
C5425 0.01
68
R5409
10kR5550
1
2
3
4
5
6
7
8
9
10
11
12
13
14
14P
CN5401
UVCC
XTRST
XRSTIN
XINIT
BREAK
ICD3
ICD2
ICD1
ICD0
ICS2
ICS1
ICS0
GND
ICLK
BEM_SDA3
RT3N11M-TP-1
Q5402
FE_BEM_TX
1/16W
CHIP
5%
68
R5581
12
RB5418
22
4.7kR5436
100525V X7R
C5445 0.01
DCC1
47
R5501
10kRB5432
2
1
4
3
6
5
8
7
100
R5512
BEM_SDA0
PORTION5
for JT Board
OPEN DRAIN INPUT
OPEN DRAIN INPUT
STAND ALONE MODE
connected UVCC at ICE
FB1 2/16
BE Micro
A-1256-286-A <FIX2>FB1-P2
32 BIT RISC MICRO CONTROLLER
EPP
DRAM
FLASH
RESET
RESET

KDL-40W3000/46W3000
KDL-40W3000/46W3000 45
1 | 2 | 3 | 4 | 5 | 6 | 7 | 8 | 9 | 10 | 11 | 12 | 13 | 14 | 15 | 16 | 17 | 18 |
A
—
B
—
C
—
D
—
E
—
F
—
G
—
H
—
I
—
J
—
K
—
L
—
M
—
N
—
O
—
P
FB1 BOARD SCHEMATIC DIAGRAM (3 OF 16)
0
RB4318
2
1
4
3
6
5
8
7
1
2
3
4
5
6
7
8
9
10
11
12
13
14
15
16
17
18
19
19P
CN4300
BLK
D2+
E
D2-
D1+
E
D1-
D0+
E
DO-
CLK+
E
CLK-
CEC
NC
DDC CLK
DDC DAT
E
DDC +5V
HPD
1005
25V
0.01
X7R
C4314
1005
25V
0.01
X7R
C4306
0
RB4304
2
1
4
3
6
5
8
7
0
R4374
DDC_5V_1
1/16W
CHIP
5%
47k
R4367
R0X0-P
1/16W
CHIP
5%
1k
R4366
ESD SUPPRESSOR
D4315
0
R4410
CHIP
0
R4364
HDMI_INSEL3
0
R4346
1234567891011121314151617181920
21
22
23
24
25
26
27
28
29
30
31
32
33
34
35
36
37
38
39
40
4142434445464748495051525354555657585960
61
62
63
64
65
66
67
68
69
70
71
72
73
74
75
76
77
78
79
80
IC4313
CXB1444R-T6
RXTM
SDA_C
SCL_C
GND
CCLKN
CCLKP
VCC
CDT0N
CDT0P
GND
CDT1N
CDT1P
VCC
CDT2N
CDT2P
GND
VCC
REXT
OPACTRLN
CEC_TX
SELC
SELB
SELA
GND
YDT2P
YDT2N
VCC
YDT1P
YDT1N
GND
YDT0P
YDT0N
VCC
YCLKP
YCLKN
GND
GND
SCL_SINK
SDA_SINK
HPD_SINK
CEC_RX
OUTDIS
VCC
HPD_A
SDA_A
SCL_A
GND
ACLKN
ACLKP
VCC
ADT0N
ADT0P
GND
ADT1N
ADT1P
VCC
ADT2N
ADT2P
GND
CEC_LINE
CVCC
HPD_B
SDA_B
SCL_B
GND
GND
BCLKN
BCLKP
VCC
BDT0N
BDT0P
GND
BDT1N
BDT1P
VCC
BDT2N
BDT2P
GND
VCC
HPD_C
0
R4415
1/16W
CHIP
5%
47k
R4370
54
321
TC7SG17FU(TE87R,F)
IC4315
NC
A
GND Y
VCC
MC2838-T112-1
D4310
0
R4354
DDC_5V_S
2.2k
R4362 2.2k
R4365
MAZ8056G0LS0
D4301
2.2k
R4341
0
R4416
R0PWR5V_1
0
R4360
1005
25V
0.01
X7R
C4316
HDMI_INSELS
R0XC+P
ESD SUPPRESSOR
D4308
0
R4357
1/16W
CHIP
5%
1M
R4499
HDMI_STBY3.3V
1k
R4318
1/16W
RN-CP
0
R4355
HDMI_STBY3.3V
PQ5V
10V
10
C4344
X7R
3216
CHIP
R4315 0
0
R4413
MAZ8056G0LS0
D4336
DDC_5V_3
ESD SUPPRESSOR
D4303
0
R4411
1
2
3
4
5
6
7
8
9
10
11
12
13
14
15
16
17
18
19
20
21
21P
CN4302
BLK
CEC
GND
DDC_SDAS
DDC_SCLS
GND
TMDS CLK-
TMDS CLK+
GND
TMDS CH0-
TMDS CH0+
GND
TMDS CH1-
TMDS CH1+
GND
TMDS CH2-
TMDS CH2+
GND
HDMI_INSELS
DDC_5V_S
HPD_S
WP
0
R4358
CHIP
0
R4432
DSDA0P
0
R4412
0
R4361
MAZ8056G0LS0
D4337
16V
0.1
C4303
ESD SUPPRESSOR
D4318
0
R4308
ESD SUPPRESSOR
D4304
R0XC-P
0
R4311
VD4300
1/16W
RN-CP
0.5%
4.7k
R4372
HDMI_INSELS
ESD SUPPRESSOR
D4317
1/16W
RN-CP
0.5%
2.2k
R4304
16 15 14 13 12 11 10 9
87654321
TC7MB3253FK(EL)
IC4305
1OE
S1
1B4
1B3
1B2
1B1
1A
GND 2A
2B1
2B2
2B3
2B4
S0
2OE
Vcc
0
R4329
0.1
C4343
16V
25V
0.01
X7R
C4356
MC2838-T112-1
D4309
0
R4348
DDC_SCLS
CHIP
0
R4458
0uH
FB4301
DDC_5V_S
R0X2+P
0
R4307
0
R4418
ESD SUPPRESSOR
D4305
HDMI_WP
2012
6.3V
10
X6S
C4309
0
R4471
ESD SUPPRESSOR
D4316
1005
25V
0.01
X7R
C4311
1005
25V
0.01
X7R
C4315
DDC_5V_1
1/16W
CHIP
R4324
5%
47k
1005
25V
0.01
X7R
C4358
8765
4321
M24C02-WMN6T(B)
IC4300
A1
A0
A2
ESDA
SCL
WP
VCC
1/16W
CHIP
5%
100
R4463
1/16W
CHIP
5%
47k
R4368
1005
25V
0.01
X7R
C4359
16V
0.1
C4342
0
R4356
100
RB4300
2
1
4
3
6
5
8
7
16V
0.1
C4304
D4324
CEC_INCEC_OUT
ESD SUPPRESSOR
D4312
1005
25V
0.01
X7R
C4310
DSCL0P
0
R4352
BE_5V
0
R4347
CHIP
0
R4456
R0X2-P
VD4301
PQ5V
ESD SUPPRESSOR
D4321
PQ5V
0
RB4303
2
1
4
3
6
5
8
7
BE_3.3V
1/16W
RN-CP
0.5%
180
R4333
MA2SD32008S0
D4330
HDMI_INSEL1
DDC_SCLS
0uH
FB4300
0
R4419
1/16W
CHIP
5%
4.7k
R4345
1/16W
CHIP
10
R4316
0
R4353
0
R4417
1005
CHIP
R4331
0
0
R4351
DDC_5V_3
DDC_SDAS
R0X1-P
R4302
0
DDC_5V_S
ESD SUPPRESSOR
D4320
ESD SUPPRESSOR
D4319
HPG_CTL
0
RB4302
2
1
4
3
6
5
8
7
0uH
FB4302
R0X0+P
RB4314
0
2
1
4
3
6
5
8
7
ESD SUPPRESSOR
D4311
DDC_5V_3
1/16W
CHIP
5%
47k
R4369
R0X1+P
0
R4349
ESD SUPPRESSOR
D4314
0
R4310
1/16W
RN-CP
0.5%
470
R4337
PQ5V
ESD SUPPRESSOR
D4302
1/16W
RN-CP
0.5%
1.2k
R4336
1/16W
RN-CP
0.5%
2.2k
R4303
HDMI_STBY3.3V
1/16W
RN-CP
0.5%
1k
R4334
CEC
1005
25V
0.01
X7R
C4354
ESD SUPPRESSOR
D4306
0
R4359
ESD SUPPRESSOR
D4322
1/16W
CHIP
5%
4.7k
R4373
1005
25V
0.01
X7R
C4313
1005
25V
0.01
X7R
C4353
RT1N141C-TP-1
Q4307
ESD SUPPRESSOR
D4323
CHIP
0
R4339
25V
0.01
X7R
C4355
CHIP
0
R4320
1005
25V
0.01
X7R
C4357
ESD SUPPRESSOR
D4313
0
R4414
DDC_SDAS
CHIP
0
R4363
1005
CHIP
R4371
0
0
R4306
DDC_DET1
1/16W
CHIP
5%
100
R4462
CHIP
0
R4467
1005
CHIP
R4343
0
HDMI_STBY3.3V
100
RB4301
2
1
4
3
6
5
8
7
1005
CHIP
R4424
0
1
2
3
4
5
6
7
8
9
10
11
12
13
14
15
16
17
18
19
19P
CN4301
BLK
D2+
E
D2-
D1+
E
D1-
D0+
E
DO-
CLK+
E
CLK-
CEC
NC
DDC CLK
DDC DAT
E
DDC +5V
HPD
HPD_S
0.01
C4302
HPD_S
0
R4313
0
R4309
RT3N11M-TP-1
Q4300
3
2
1
6
5
4
0
R4350
1/16W
RN-CP
0.5%
33k
R4428
ESD SUPPRESSOR
D4307
1005
6.3V
1
X6S
C4317
1/16W
RN-CP
1k
R4319
PQ5V
1/16W
RN-CP
0.5%
150k
R4433
CEC
1/16W
RN-CP
0.5%
470
R4338
DDC_DET2
8765
4321
M24C02-WMN6T(B)
IC4301
A1
A0
A2
ESDA
SCL
WP
VCC
6.3V
10
C4341
X6S
2012
0
R4312
1005
25V
X7R
C4360
0.01
R4301
0
R4300
0
1/16W
CHIP
10
R4317
0uH
FB4303
Q4302
1/16W
RN-CP
0.5%
1.2k
R4332
PQ3.3V
DDC_5V_1
MAZ8056G0LS0
D4300
1/16W
RN-CP
0.5%
2.2k
R4498
HDMI_WP
PQ3.3V
FB1 3/16
HDMI
A-1256-286-A <FIX2>FB1-P3
FET MULTIPLEXER/DEMULTIPLEXER
EEPROM
EEPROM
BUFFER
TO HW2
CN7061

KDL-40W3000/46W3000
KDL-40W3000/46W3000 46
1 | 2 | 3 | 4 | 5 | 6 | 7 | 8 | 9 | 10 | 11 | 12 | 13 | 14 | 15 | 16 | 17 | 18 | 19 | 20 | 21 | 22 |
A
—
B
—
C
—
D
—
E
—
F
—
G
—
H
—
I
—
J
—
K
—
L
—
M
—
N
—
O
—
P
FB1 BOARD SCHEMATIC DIAGRAM (4 OF 16)
DVCC AVCC
HPLL_ADC
AUD_PLL
REGVCC
XTALVCC
DVDD_ADC
AVDD_ADC
VDCCVDDF
FB4502
0uH
6.3V
10
C4502
2012
X6S
COMPANION1.8V
1005
16V
0.1
C4508
1005
16V
0.1
C4513
1005
16V
0.1
C4519
1005
16V
0.1
C4528
1005
16V
0.1
C4531
1005
16V
0.1
C4524
DVDD_ADC
1005
16V
0.1
C4542
1005
16V
0.1
C4544
1005
16V
0.1
C4554
6.3V
10
C4538
2012
X6S
1005
16V
0.1
C4548
1005
16V
0.1
C4550
FB4507
0uH
1005
16V
0.1
C4552
AVDD_ADCVDCC
1005
16V
0.1
C4507
1005
16V
0.1
C4527
1005
16V
0.1
C4523
1005
16V
0.1
C4533
1005
16V
0.1
C4518
1005
16V
0.1
C4512
6.3V
10
C4501
2012
X6S
1005
16V
0.1
C4530
6.3V
10
C4504
2012
X6S
FB4504
0uH
1005
16V
0.1
C4515
1005
16V
0.1
C4510
HPLL_ADC
1005
16V
0.1
C4545
BE_3.3V_2 REGVCC
FB4508
0uH
6.3V
10
C4539
2012
X6S
1005
16V
0.1
C4546
6.3V
10
C4540
2012
X6S
FB4509
0uH
XTALVCC
FB4505
0uH
1005
16V
0.1
C4516
6.3V
10
C4505
2012
X6S
AUD_PLL
1005
16V
0.1
C4509
6.3V
10
C4503
2012
X6S
FB4503
0uH
1005
16V
0.1
C4514
1005
16V
0.1
C4520
DVCC
1005
16V
0.1
C4525
1005
16V
0.1
C4551
1005
16V
0.1
C4547
1005
16V
0.1
C4553
1005
16V
0.1
C4556
6.3V
10
C4537
2012
X6S
1005
16V
0.1
C4549
1005
16V
0.1
C4541
FB4506
0uH
1005
16V
0.1
C4543
AVCC
1005
16V
0.1
C4555
CHIP22
R4515 1/16W 5%
1005
16V
0.1
C4517
1005
16V
0.1
C4526
1005
16V
0.1
C4506
VDDF
1005
16V
0.1
C4511
1005
16V
0.1
C4522
1005
16V
0.1
C4529
FB4500
0uH
6.3V
10
C4500
2012
X6S 1005
16V
0.1
C4536
1005
16V
0.1
C4532
1005
16V
0.1
C4534
1005
16V
0.1
C4535
R0XC-P
X_HDMI_RST
BE_3.3V_2
COMPANION1.8V
BE_3.3V_2COMPANION1.8V
R0XC+P
R0X0+P
R0X0-P
R0X1-P
R0X1+P
R0X2+P
R0X2-P
1005
50V
0.001
X7R
C4521
1005 22 R4520
DSP_MUTE2
HDMI_INT
0
R4523
0
R4524 1005
16V
C4569
0.1
JL4505 JL4506
1/16W
CHIP
5%
10k
R4527
R0PWR5V_1
COMPANION1.8V
COMPANION1.8V
CHIP
0
R4538
BE_3.3V_2
COMP_27M 0R4539
CHIP
0
R4534
HDMI_SCL
HDMI_SDA
FB4501
0uH
DSCL0P
DSDA0P
1/16W
5%
4.7k
R4525
HDMI_MCK
HDMI_SCK
HDMI_LRCK
JL4501
HDMI_DAT
AD_OUT
COMPANION_OUT
33
RB4503
2
1
4
3
6
5
8
7
10
9
12
11
14
13
16
15
33
RB4505
2
1
4
3
6
5
8
7
10
9
12
11
14
13
16
15
33
RB4507
2
1
4
3
6
5
8
7
10
9
12
11
14
13
16
15
33
RB4512
2
1
4
3
6
5
8
7
10
9
12
11
14
13
16
15
33
RB4514
2
1
4
3
6
5
8
7
10
9
12
11
14
13
16
15
0
RB4517
2
1
4
3
6
5
8
7
JL4507
1/16W
CHIP
5%
47k
R4500
1005
1/16W
CHIP
5%
R4536
47k
1005
1/16W
CHIP
5%
R4535
47k
1/16W
CHIP
5%
47k
R4542
47k
RB4515
2
1
4
3
6
5
8
7
47k
RB4516
2
1
4
3
6
5
8
7
12345678910111213141516171819202122232425262728293031323334353637383940414243444546474849505152
53
54
55
56
57
58
59
60
61
62
63
64
65
66
67
68
69
70
71
72
73
74
75
76
77
78
79
80
81
82
83
84
85
86
87
88
89
90
91
92
93
94
95
96
97
98
99
100
101
102
103
104
105106107108109110111112113114115116117118119120121122123124125126127128129130131132133134135136137138139140141142143144145146147148149150151152153154155156
157
158
159
160
161
162
163
164
165
166
167
168
169
170
171
172
173
174
175
176
177
178
179
180
181
182
183
184
185
186
187
188
189
190
191
192
193
194
195
196
197
198
199
200
201
202
203
204
205
206
207
208
SII9151CLU
IC4500
R1PWR5V
DSCL1
DSDA1
CSDA
CSCL
MCLK
WS/DR0/CI2CA
SCK/DCLK
SD0/DL0
SPDIF
IOGND
IOVCC
CGND
CVCC
VSYNC4
HSYNC4
AVGND
ADCVCC18
VGAVCC33
PR4
AVGND
ADCVCC18
VGAVCC33
SOGIN4
YG4
AVGND
ADCVCC18
VGAVCC33
PB4
SPGND
SPVCC
RSVDNC
RSVDNC
AVGND
ADCVCC18
VGAVCC33
PR5
AVGND
ADCVCC18
VGAVCC33
SOGIN5
YG5
AVGND
ADCVCC18
VGAVCC33
PB5
SPGND
SPVCC
VSYNC5
HSYNC5
COAST
EVNODD
VSYNC
HSYNC
DE
Q35
Q34
Q33
Q32
IOGND
IOVCC
Q31
Q30
Q29
Q28
Q27
Q26
Q25
Q24
IOGND
IOVCC
CGND
CVCC
Q23
Q22
Q21
Q20
Q19
Q18
Q17
Q16
IOGND
ODCK
IOVCC
CGND
CVCC
Q15
Q14
Q13
Q12
Q11
Q10
Q9
Q8
IOGND
IOVCC
Q7
Q6
Q5
Q4
Q3
Q2
Q1
Q0
IOGND
IOVCC
CVCC
CVCC
CGND
HSADC9
HSADC8
HSADC7
HSADC6
HSADC5
HSADC4
HSADC3
HSADC2
HSADC1
HSADC0
CVCC
CGND
IOGND
DLINE3_5
IOVCC
VSYNC2
HSYNC2
P2D9
P2D8
P2D7
P2D6
P2D5
P2D4
P2CLKIN
CGND
DLINE3_4
CVCC
P2D3
P2D2
P2D1
P2D0
IOGND
IOVCC
VSYNC3
HSYNC3
P3D7
P3D6
P3D5
CVCC
CGND
P3CLKIN
P3D4
P3D3
P3D2
P3D1
P3D0
INT
AGND
AVCC18
AVCC33
R0XC-
R0XC+
AGND
AVCC33
R0X0-
R0X0+
AGND
AVCC33
R0X1-
R0X1+
AGND
AVCC33
R0X2-
R0X2+
AGND
AVCC18
AGND
AVCC18
RSVDNC
AVCC33
R1XC-
R1XC+
AGND
AVCC33
R1X0-
R1X0+
AGND
AVCC33
R1X1-
R1X1+
AGND
AVCC33
R1X2-
R1X2+
AGND
AVCC18
DVCC2
DGND2
XTALOUT
XTALIN
XTALVCC
REGVCC
RESETB
SCDT
RSVDL
MUTE
R0PWR5V
DSDA0
DSCL0
4.7k
RB4518
2
1
4
3
6
5
8
7
0.01
C4564
0.01
C4561
0.01
C4562 0.01
C4566
0.01
C4559
0.01
C4560
0.01
C45650.01
C4563
47
R4508
47
R4512
47
R4513
47
R4514
47
R4511
47
R4506
47
R4505
47
R4509
6.3V
2012
X6S
C4567
10 6.3V
2012
X6S
C4576
10
CHIP
0
R4502
BE_3.3VBE_3.3V BE_3.3V_2
32V
1.6A
F4500 32V
1.6A
F4501
68
*R4545
68
*R4546
33
R4547
*R4503681/16W5%
CLK0
Q26_R[0]
Q27_R[1]
Q28_R[2]
Q29_R[3]
Q30_R[4]
Q31_R[5]
Q32_R[6]
Q33_R[7]
Q34_R[8]
Q35_R[9]
DE
VSO
HSO
Q23_G[9]
Q19_G[5]
Q22_G[8]
Q18_G[4]
Q21_G[7]
Q17_G[3]
Q20_G[6]
Q16_G[2]
Q15_G[1]
Q14_G[0]
Q8_B[6]
Q7_B[5]
Q6_B[4]
Q3_B[1]
Q5_B[3]
Q2_B[0]
Q4_B[2]
Q11_B[9]
Q10_B[8]
Q9_B[7]
ADC_R[0]
ADC_R[1]
ADC_R[2]
ADC_R[3]
ADC_R[4]
ADC_R[5]
ADC_R[6]
ADC_R[7]
ADC_R[8]
ADC_R[9]
ADC_G[0]
ADC_G[1]
ADC_G[2]
ADC_G[3]
ADC_G[4]
ADC_G[5]
ADC_G[6]
ADC_G[7]
ADC_G[8]
ADC_G[9]
ADC_B[0]
ADC_B[1]
ADC_B[2]
ADC_B[3]
ADC_B[4]
ADC_B[5]
ADC_B[6]
ADC_B[7]
ADC_B[8]
ADC_B[9]
ADC_HS
ADC_VS
ADC_CK
FB1 4/16
HDMI (CONT.)
A-1256-286-A <FIX2>FB1-P4

KDL-40W3000/46W3000
KDL-40W3000/46W3000 47
1 | 2 | 3 | 4 | 5 | 6 | 7 | 8 | 9 | 10 | 11 | 12 | 13 | 14 | 15 | 16 | 17 | 18 | 19 | 20 | 21 | 22 | 23 | 24 | 25 | 26
A
—
B
—
C
—
D
—
E
—
F
—
G
—
H
—
I
—
J
—
K
—
L
—
M
—
N
—
O
—
P
FB1 BOARD SCHEMATIC DIAGRAM (5 OF 16)
1005
16V
0.1
C4619
1005
16V
0.1
C4628
1005
16V
0.1
C4631
1005
16V
0.1
C4636
1005
16V
0.1
C4639
1005
25V
0.01
X7R
C4642
2012
6.3V
10
X6S
C4641
0uH
FB4605
BE_3.3V
16V
0.1
C4643
1005
16V
0.1
C4644
1005
1/16W
RN-CP
0.5%
2.2k
R4660
1608
25V
0.01
B
C4629
1608
25V
5600p
B
C4633
FB4601
0uH
BE_3.3V
1005
16V
0.1
C4607
1005
16V
0.1
C4634
1005
16V
0.1
C4640
1005
16V
0.1
C4620
1005
16V
0.1
C4621
1005
16V
0.1
C4622
1/16W
CHIP
5%
47
R4646
1/16W
CHIP
5%
47
R4648
1/16W
CHIP 5%
47
R4649
1/16W
CHIP
5%
47
R4652
CHIP
10k
R4654
1/16W
5%
1005
16V
0.1
C4608
1005
16V
0.1
C4609
1005
16V
0.1
C4610
1005
50V
0.001
X7R
C4611
1005
16V
0.1
C4612
1005
50V
0.001 X7R
C4613
1005
16V
0.1
C4614
1005
16V
0.1
C4615
FB4600
0uH
47
RB4605
2
1
4
3
6
5
8
7
47
RB4604
2
1
4
3
6
5
8
7
AD_OUT
2SC4178-F13F14-T1
Q4604
R4608
560
2SC4178-F13F14-T1
Q4605
2SA1226-T1E3E4
Q4602
330
R4622
2SA1226-T1E3E4
Q4600
82
R4610
10uH
L4600
R4628
330
R4601
RN-CP
470
0.5%
R4600
RN-CP
0.5%
470
330
R4631
R4630
330
330
R4629
330
R4620
R4602
RN-CP
470
0.5%
COM_REC_5V
25V
0.01
X7R
C4604
2SC4178-F13F14-T1
Q4603
330
R4618
82
R4611
R4607
560
R4609
82
2SA1226-T1E3E4
Q4601
16V
100
C4603
R4606
560
2SC4178-F13F14-T1
Q4606
1/16W
CHIP
5%
10k
R4641
1005
6.3V
1
X6S
C4618
2012
6.3V
10
X6S
C4623
SSHSO
BEM_SCL1
BEM_SDA1
0uH
FB4603
R4637
0
R4636
0
2012
6.3V
10
X6S
C4632
FB4604
0uH
2012
6.3V
10
X6S
C4626
M_Y/G
M_CB/B
M_CR/R
ADC_RST 2012
6.3V
10
X6S
C4624
2012
6.3V
10
X6S
C4645
1608
50V
0.047
B
C4646
FB46060uH
FB4608 0uH
FB4607 0uH
MAZ8056G0LS0
D4602
MAZ8056G0LS0
D4603
MAZ8056G0LS0
D4604
1/16W
RN-CP
0.5%
2.2k
R4684
1/16W
RN-CP
0.5%
2.2k
R4685
8765
4321
M24C02-WMN6T(B)
IC4604
BE_3.3V
1/16W
RN-CP
0.5%
4.7k
R4692
1005
16V
0.1
C4647
PC_V_OUT
PC_H_OUT
PC_H_IN
PC_V_IN
1/16W
RN-CP
0.5%
100
R4693
RT1N141C-TP-1
Q4607
HDMI_WP
2012
6.3V
10
X6S
C4627
IO
G
MM1661JTRE
IC4601
6.3V
10
C4617
X6S
2012
54
321
MM3141JNRE
IC4603
MC2838-T112-1
D4605
2012
6.3V
10
X6S
C4649
CCP1_VSO
CCP1_HSO
2012
6.3V
10
X6S
C4650
VD4600 VD4601 VD4602
VD4603
VD4604
47
RB4608
2
1
4
3
6
5
8
7
0
RB4609
2
1
4
3
6
5
8
7
CHIP
47
R4662
1/16W
5%
47
RB4610
2
1
4
3
6
5
8
7
47
RB4611
2
1
4
3
6
5
8
7
10
9
12
11
14
13
16
15
47
RB4612
2
1
4
3
6
5
8
7
10
9
12
11
14
13
16
15
47
RB4613
2
1
4
3
6
5
8
7
10
9
12
11
14
13
16
15
1/16W
CHIP
5%
22
R4696
BLK
15P
CN4600
47
RB4617
2
1
4
3
6
5
8
7
10k
RB4618
2
1
4
3
6
5
8
7
47
RB4619
2
1
4
3
6
5
8
7
600
RB4614
600
RB4616
600
RB4615
1 2 3 4 5 6 7 8 9 1011121314151617181920
21
22
23
24
25
26
27
28
29
30
31
32
33
34
35
36
37
38
39
40
4142434445464748495051525354555657585960
61
62
63
64
65
66
67
68
69
70
71
72
73
74
75
76
77
78
79
80
THC7981-17
IC4602
VD{1.8V}
BAIN0
GND
BAIN1
VD{1.8V}
GAIN0
GND
SOGIN0
VD{1.8V}
GAIN1
GND
SOGIN1
VD{1.8V}
RAIN0
GND
RAIN1
RST
REFLO
REFCM
REFHI
O/E FIELD
VSOUT/A0
HSOUT
SOGOUT
DATACK
VDD{3.3V}
GND
RED9
RED8
RED7
RED6
RED5
RED4
RED3
RED2
RED1
RED0
VDD{3.3V}
GND
GND
DAVDD
GREEN9
GREEN8
GREEN7
GREEN6
GREEN5
GREEN4
GREEN3
GREEN2
GREEN1
GREEN0
VDD
GND
BLUE9
BLUE8
BLUE7
BLUE6
BLUE5
BLUE4
BLUE3
BLUE2
BLUE1
BLUE0
VDD{3.3V}
GND
SDA
SCL
HSYNC1
VSYNC1
HSYNC0
VSYNC0
EXTCLK/COAST
CLAMP
PVD{1.8V}
GND
PVD{1.8V}
GND
FILT
PVD{1.8V}
GND
50V
0.5A
F4600
10
R4619
10
R4621
10
R4623
0
R4640 100
R4642
0
R4644
RED0
RED1
RED2
RED3
RED4
RED5
RED6
RED7
RED8
RED9
BLUE3
BLUE4
BLUE5
BLUE6
BLUE7
BLUE8
BLUE9
GREEN0
GREEN1
GREEN2
GREEN3
GREEN4
GREEN5
GREEN6
GREEN7
GREEN8
GREEN9
BLUE0
BLUE1
BLUE2
BLUE0
BLUE1
BLUE2
BLUE3
BLUE4
BLUE5
BLUE6
BLUE7
BLUE8
BLUE9
GREEN0
GREEN1
GREEN2
GREEN3
GREEN4
GREEN5
GREEN6
GREEN7
GREEN8
GREEN9
RED0
RED1
RED2
RED3
RED4
RED5
RED6
RED7
RED8
RED9
ADC_CK
ADC_B[0]
ADC_B[1]
ADC_B[2]
ADC_B[3]
ADC_B[4]
ADC_B[5]
ADC_B[6]
ADC_B[7]
ADC_B[8]
ADC_B[9]
ADC_G[0]
ADC_G[1]
ADC_G[2]
ADC_G[3]
ADC_G[4]
ADC_G[5]
ADC_G[6]
ADC_G[7]
ADC_G[8]
ADC_G[9]
ADC_R[0]
ADC_R[1]
ADC_R[2]
ADC_R[3]
ADC_R[4]
ADC_R[5]
ADC_R[6]
ADC_R[7]
ADC_R[8]
ADC_R[9]
ADC_CLAMP
ADC_CLKIN
ADC_HS
ADC_VS
G
B
R
FB1 5/16
ADC/PC IN
A-1256-286-A <FIX2>FB1-P5
VIDEO SIGNAL DIGITIZER
BUFF
BUFF
BUFF
BUFF
BUFF
BUFF
BUFF
EEPROM
1.8V REG
1.8V REG

KDL-40W3000/46W3000
KDL-40W3000/46W3000 48
1 | 2 | 3 | 4 | 5 | 6 | 7 | 8 | 9 | 10 | 11 | 12 | 13 | 14 | 15 | 16 | 17 | 18 | 19 | 20 | 21 | 22 | 23
A
—
B
—
C
—
D
—
E
—
F
—
G
—
H
—
I
—
J
—
K
—
L
—
M
—
N
—
O
—
P
FB1 BOARD SCHEMATIC DIAGRAM (6 OF 16)
10V
X7R
C4744
1
BE_3.3V
RN-CP
0.5%
270
R4788
C4737
0.01
C4725
0.01
Mount Mecha 267488102
A4702
SUB_YS/C
C4721
0.01
2SC3052EF-T1-LEF
Q4713
BE_1.8V/2.5V
RN-CP
R4727
100
0.5%
C4704
100p
C4708
0.01
C4747
0.1
SUB_CLPSW
C4750
0.01
C4718
100
C4732
0.01
AVDAD_S
CCP1.8V
C4720
0.01
RN-CP
R4720
100
0.5%
RN-CP
1.5k
R4738
0.5%
DVDAD_S
AVD_S
RN-CP
0.5%
270
R4790
C4729
10
C4713
0.01
0
R4763
C4724
0.01
RN-CP
R4721
100
0.5%
2SC3052EF-T1-LEF
Q4718
R4732
0
R4717
2.7k
RN-CP
R4764
6.8k
0.5%
C4730
0.01
12345678910111213141516171819202122232425262728293031323334353637383940414243444546474849505152
53
54
55
56
57
58
59
60
61
62
63
64
65
66
67
68
69
70
71
72
73
74
75
76
77
78
79
80
81
82
83
84
85
86
87
88
89
90
91
92
93
94
95
96
97
98
99
100
101
102
103
104
105106107108109110111112113114115116117118119120121122123124125126127128129130131132133134135136137138139140141142143144145146147148149150151152153154155156
157
158
159
160
161
162
163
164
165
166
167
168
169
170
171
172
173
174
175
176
177
178
179
180
181
182
183
184
185
186
187
188
189
190
191
192
193
194
195
196
197
198
199
200
201
202
203
204
205
206
207
208
IC4700
CXD3815Q
VSS
AVDAD1
AIN1
AVSAD1
VRM1
VRT123
AVDAD2
AIN2
AVSAD2
VRM2
DVDAD123
DVSAD123
VRB123
AVDAD3
AIN3
AVSAD3
VRM3
VSS
VRT4
AVDAD4
AIN4
AVSAD4
VRM4
VRB4
DVDAD45
DVSAD45
VSS
VRT5
AVDAD5
AIN5
AVSAD5
VRM5
VRB5
VSS
AVD
DVD
AD4_SEL
AD5_SEL
VSS
TEST0
TEST1
TEST2
TEST3(SCAN_SW)
TRST
VSS
AVD
DVD
XRST
DQ0
DQ1
DQ2
DQ3
VSS
AVD
DQ4
DQ5
DQ6
DQ7
DQ8
VSS
AVD
DVD
DQ9
DQ10
DQ11
DQ12
DQ13
VSS
AVD
DQ14
DQ15
ADDR0
ADDR1
ADDR2
DVD
VSS
AVD
ADDR3
ADDR4
ADDR5
ADDR6
VSS
ADDR7
ADDR8
ADDR9
DVD
VSS
AVD
ADDR10
ADDR11
XCAS
XRAS
XWE
DVD
VSS
AVD
XCS
BA0
BA1
DQM
CKE
VSS
AVD
SDCLK
EXT_V
OUT1Y0
OUT1Y1
VSS
AVD
DVD
OUT1Y2
OUT1Y3
OUT1Y4
OUT1Y5
OUT1Y6
VSS
AVD
OUT1Y7
OUT1Y8
OUT1Y9
OUT1C0
OUT1C1
VSS
AVD
DVD
OUT1C2
OUT1C3
OUT1C4
OUT1C5
VSS
AVD
DVD
OUT1C6
OUT1C7
OUT1C8
OUT1C9
VSS
AVD
OUT1CLK
OUT1H
OUT1V
VSS
AVD
DVD
DAAVD2
AOUT2
DAAVS2
DAVREF2
DAVRO2
VSS
AVDPL
AVSPL
VSS
DTOCLK_IN
AVD
REFCLK_IN
DVD
SADSEL0
IRAM_MODE
IRAM_SEL
SDA
SCL
VSS
AVD
OUTR0
OUTR1
OUTR2
OUTR3
OUTR4
VSS
AVD
OUTR5
OUTR6
OUTR7
OUTR8
OUTR9
DVD
VSS
AVD
D2Y0
D2Y1
D2Y2
D2Y3
D2Y4
D2Y5
D2Y6
D2Y7
D2Y8
D2Y9
D2C0
D2C1
VSS
AVD
DVD
D2C2
D2C3
D2C4
D2C5
D2C6
D2C7
D2C8
D2C9
D2HTIM
D2VTIM
D2CLK
AVD
DVD
VSS
ISA1235AC1TP-1EF
Q4703
C4738
0.01
RN-CP
1.2k
R4703
0.5%
123
46
FL4701
R4706
220
R4705
4.7k
L4702
1uH
R4735
0
SUB_V
C4710
0.01
RN-CP
R4731
3.3k
0.5%
RN-CP
0.5%
330
R4747
0
R4700
C4743
0.01
C4740
0.1
CCPS_OUT
R4730
0
R4756
1k
54
321
AD8061ARTZ-REEL7
IC4701
OUT
-VS
+IN-IN
+VS
CHIP
0
R4748
CCPX_S_CLK
RT3WLMM-TP-1F
Q4715
RN-CP
0.5%
330
R4749
SUB_CV/Y
16V
C4759
0.1
C4751
0.01
C4742
0.1
16V
C4739
0.1
ISA1235AC1TP-1EF
Q4702
C4706
0.01
R4712
22
0.1
C4772
R4770
RN-CP
22
0.5%
FB4702
0uH
BUFFER_5V
RB4701
47
2
1
4
3
6
5
8
7
10
9
12
11
14
13
16
15
SUB_V
AVDAD_S
DEV_RST
BEM_SCL1
SUB_Y
16V
100
C4765
DVD_S
C4726
0.1
R4753
0
C4733
10
R4710 0
ISA1235AC1TP-1EF
Q4708
16V
C4770
0.1
RB4700
47
2
1
4
3
6
5
8
7
10
9
12
11
14
13
16
15
RN-CP
1.8k
R4702
0.5%
SUB_U
R4718
150
C4752
0.01
DVDAD_S
C4753
0.01
C4735
10
AVDPL_S
R4799
330
FB4700
0uH
R4719
680
DVD_S
RN-CP
27
R4793
0.5%
DAAVD_S
R4724
1k
R4745
2.7k
L4703
1uH
DAAVD_S
C4715
0.1
16V
100
C4764
AVDAD_S
RN-CP
27
R4789
0.5%
CCP_DS656
S_CV/Y
ISA1235AC1TP-1EF
Q4700
C4741
10
1608
39
R4728
1/10W
RN-CP
R4722
100
0.5%
S_CR
C4727
10
S_C
RN-CP
27
R4791
0.5%
C4711
100
CHIP
0
R4750
33
RB4709
ISA1235AC1TP-1EF
Q4709
R4714
330
2SC3052EF-T1-LEF
Q4711
R4742
2.7k
C4760
100
RN-CP
R4723
100
0.5%
SUB_YS/C
C4702
100
RN-CP
3.3k
R4701
0.5%
16V
C4719
100
BEM_SDA1
C4723
0.01
R4716
10k
SUB_CLPSW
L4704
10uH
RN-CP
R4726
1k
0.5%
C4728
10
C4748
0.01
BE_5V
C4709
0.01
C4734
0.1
SUB_Y
C4714
0.01
ISA1235AC1TP-1EF
Q4707
Mount Mecha 169497421
A4700
R4752
0
L4700
1uH
C4716
100
R4746
100
DAAVD_S
C4705
100p
10V
C4745
X7R
10
RN-CP
R4725
10k
0.5%
25V
X7R
C4746
0.01
C4703
100p
C4712
0.01
AVD_S
33
R4772
6.3V
10
X6S
C4771
RN-CP
R4762
560
0.5%
SUB_CV/Y
C4722
0.01
RN-CP
1.5k
R4737
0.5%
C4731
0.1
R4798
330
47
RB4710
2
1
4
3
6
5
8
7
AVDPL_S
Mount Mecha 169497421
A4701
RN-CP
0.5%
270
R4792
C4717
0.01
SUB_U
RN-CP
470
R4704
0.5%
33
RB4712
2
1
4
3
6
5
8
7
L4701
1uH
RN-CP
R4734
820
0.5%
C4736
10
ISA1235AC1TP-1EF
Q4717
C4707
0.01
ISA1235AC1TP-1EF
Q4701
22
RB4711
2
1
4
3
6
5
8
7
2SC3052EF-T1-LEF
Q4712
R4766
22
R4707
4.7k R4768
22
R4743
100
16V
100
C4763
BUFFER_5V
FB5901
0uH
C5900
16V
100 10V
C5902
1
X7R
L5900
1uH
COM_REC_5V
16V
C5903
0.1
EPPorDRC
A-1256-286-A <FIX2>FB1-P6
FB1 6/16
SUB CHROMA-CCPXA

KDL-40W3000/46W3000
KDL-40W3000/46W3000 49
1 | 2 | 3 | 4 | 5 | 6 | 7 | 8 | 9 | 10 | 11 | 12 | 13 | 14 | 15 | 16 | 17 | 18 | 19 | 20 | 21 | 22 |
A
—
B
—
C
—
D
—
E
—
F
—
G
—
H
—
I
—
J
—
K
—
L
—
M
—
N
—
O
—
P
FB1 BOARD SCHEMATIC DIAGRAM (7 OF 16)
2012
6.3V
10
X6S
C4911
2012
6.3V
10
X6S
C4914
VDDIO3.3V
EPP_3.3V
0uH
FB4900
0uH
FB4901
0uH
FB4902
1005
25V
0.01
X7R
C4903
1005
25V
0.01
X7R
C4905
1005
25V
0.01
X7R
C4907
16V
100
C4904
16V
100
C4906
16V
100
C4908
VDDIO3.3V
PLL1_AVD3.3V
AD_AVD3.3V
VDD1.2V
EPP1.2V
0uH
FB4903
0uH
FB4904
0uH
FB4905
0uH
FB4906
0uH
FB4907
1005
25V
0.01
X7R
C4916
1005
25V
0.01
X7R
C4919
1005
25V
0.01
X7R
C4923
1005
25V
0.01
X7R
C4925
16V
100
C4918
16V
100
C4927
LVDS_DLL1.2V
PLL2_AVD1.2V
PLL3_AVD1.2V
VDDDLL1.2V
AD_AVDAD_1.8V
1005
25V
0.01
X7R
C4932
0uH
FB4909
1005
25V
0.01
X7R
C4934
16V
100
C4935
16V
100
C4933
0uH
FB4908
AD_DVD1.8V
16V
100
C4931
0uH
FB4910
1005
25V
0.01
X7R
C4929
AD_DVDAD1.8V
1005
16V
0.1
C4962
1005
16V
0.1
C4948
1005
16V
0.1
C4954
1005
16V
0.1
C4958
1005
16V
0.1
C4976
VDD1.2V
1005
16V
0.1
C4959
1005
16V
0.1
C4973
1005
16V
0.1
C4957
1005
16V
0.1
C4960
1005
16V
0.1
C4953
1005
16V
0.1
C4972
1005
16V
0.1
C4940
1005
16V
0.1
C4951
VDDIO3.3V
1005
16V
0.1
C4964
1005
16V
0.1
C4970
1005
16V
0.1
C4949
1005
16V
0.1
C4961
1005
16V
0.1
C4950
1005
16V
0.1
C4963
1005
16V
0.1
C4969
1005
16V
0.1
C4941
1005
16V
0.1
C4956
1005
16V
0.1
C4966
1005
16V
0.1
C4967
1005
16V
0.1
C4955
AOUT
PNL_CK
AD_AVDAD_1.8V
PLL3_AVD1.2V
DA_DVD2.5V
1/16W
RN-CP
100
R4922
0.5%
AD_DVD1.8V
1/16W
RN-CP
1k
R4916
0.5%
2012
6.3V
10
C4946 X6S
2012
6.3V
10
C4943 X6S
AD_AVD3.3V
1005
16V
0.1
C4971
DA_AVD2.5V
CCP_LLC_CK
EPP_RST
1005
16V
0.1
C4947
PLL2_AVD1.2V
1005
16V
0.1
C4944
1/16W
RN-CP
1.5k
R4921
0.5%
PLL1_AVD3.3V
EPP_RST
1/16W
RN-CP
1.5k
R4915
0.5%
JL4900
1005
16V
0.1
C4945
1/16W
RN-CP
220
R4927
0.5%
CCPX_M_CLK
1005
16V
0.1
C4942
AD_DVDAD1.8V
1005
16V
0.1
C4900
BE_5V
1005
16V
0.1
C4917
AD_AVD3.3V
1005
16V
0.1
C4938
PLL3_AVD1.2V
0uH
FB4912
1005
16V
0.1
C4926
AD_AVDAD_1.8V
1005
16V
0.1
C4910
1005
16V
0.1
C4901
1005
16V
0.1
C4939
1005
16V
0.1
C4928
DA_DVD2.5VAD_DVDAD1.8VAD_DVD1.8V
1005
16V
0.1
C4930
1005
16V
0.1
C4902
1005
16V
0.1
C4952
PLL2_AVD1.2V DA_AVD2.5VPLL1_AVD3.3V
1005
16V
0.1
C4909
1/16W
CHIP
5%
10k
R4929
EPP_3.3V
AOUT RN-CP
100
R4961
1/16W
0.5%
1005
16V
0.1
C5006
RN-CP
3.3k
R5012
1/16W
0.5%
RN-CP
1k
R4976
1/16W
0.5%
1/16W
RN-CP
0.5%
680
R4960
CCP_LLC_CK
RN-CP
100
R4970
1/16W
0.5%
RN-CP
820
R5002
1/16W
0.5%
RN-CP
100
R4991
0.5%
RN-CP
10k
R4990
0.5%
123
46
FL4900
IN GND OUT
46
CHIP
0
R4943
RN-CP
1k
R4974
1/16W
0.5%
1608
10V
1
X7R
C4984
1005
16V
0.1
C4988
1608
1/10W
RN-CP
330
R4948
L4906
1uH
1/16W
RN-CP
1.5k
R4934
1/16W
RN-CP
2.7k
R4935
RN-CP
R5005
6.8k
1/16W
R4994
1k
1/16W
RN-CP
2.7k
R4938
16V
100
C5001
16V
0.1
C4989
1005
M_CV/Y
1/16W
RN-CP
1.5k
R4933
AD_CVBSIN
AD4_SEL
COM_REC_5V
1005
25V
X7R
C5004
0.01
16V
100
C5002
AD_AVDAD_1.8V
M_C
AD_CIN
1608
1/10W
RN-CP
330
R4946
1005
16V
C5003
0.1
RN-CP
R4996
560
1/16W
10uH
L4901
EPP_3.3V
AD_CIN
AD_CVBSIN
VDD1.2V
1005
25V
0.01
X7R
C4921
EPP_ADC1.8V
DA_DVD2.5V
1005
25V
0.01
X7R
C4979
0uH
FB4915
DA_AVD2.5V
1005
25V
0.01
X7R
C4978
0uH
FB4914
EPP_DA2.5V
1005
25V
0.01
X7R
C4986
1005
16V
0.1
C4985
CHIP
0
R4997
CHIP
330
R4941
1/16W
CHIP
0
R4939
CHIP
0
R4936
*R4968
0
0
R4967
1/16W
CHIP
33
R4919
0uH
FB4913
1005
25V
0.01
X7R
C4974
1005
16V
0.1
C4977
10uH
L4900
1/16W
CHIP
33
R4918
EPP_3.3V
RN-CP
100
R4969
1/16W
0.5%
RN-CP
100
R4959
1/16W
0.5%
1/16W
RN-CP
100
R4925
0.5%
1/16W
RN-CP
1.5k
R4924
0.5%
6.3V
10
C4980
2012
X6S
C4981
6.3V
10
2012
X6S
2012
6.3V
10
X6S
C5010
1005
16V
0.1
C5011
1005
16V
0.1
C5012
1005
16V
0.1
C5013
1005
16V
0.1
C5014
SS_ON
1/16W
CHIP
5%
47k
R5014
JL4901
JL4902
JL4903
JL4904
JL4905
JL4906
JL4907
JL4908
6.3V
10
C4920
X6S
2012
0
R5016
0.1
C5015
1005
50V
0.001
X7R
C5016
1005
50V
0.001
X7R
C5017
1005
50V
0.001
X7R
C5018
1005
50V
0.001
X7R
C5019
6.3V
10
C4924
X6S
2012
6.3V
10
C4922
X6S
2012
16V
100
C5020
1005
25V
0.01
X7R
C5021
10uH
L4907
Mount Mecha 169497421
A4900
Mount Mecha 169497421
A4901
Mount Mecha 169497421
A4902
Mount Mecha 169497421
A4903
0
R5017
C5024
0.1
SS_SEL
2012
6.3V
10
X6S
C5025
ISA1235AC1TP-1EF
Q4900
ISA1235AC1TP-1EF
Q4901
0uH
FB4916
10V
10
C5005
X7R
3216
PNL_CK
33
R5019
BEM_CLK
33
R4942
33
R5006
COMP_27M
1005
1/16W
CHIP
5%
*R4904
1k
1005
16V
0.1
C5026
0
R4978
ISA1235AC1TP-1EF
Q4907
ISA1235AC1TP-1EF
Q4904
6.3V
0.1
C4915
X6S
0510
6.3V
0.1
C4912
X6S
0510
RT3WLMM-TP-1F
Q4909
1005
25V
0.01
X7R
C4913
0uH
FB4911
EPP_3.3V
CCPX_S_CLK
1005
16V
0.1
C4937
33
*R4905
CCPX_M_CLK
10uH
L4902
1/16W
CHIP
33
R4903
EPP_3.3VBE_3.3V
BE_3.3V
1608
CHIP
R4908
0
54
321
AD8061ARTZ-REEL7
IC4903
OUT
-VS
+IN-IN
+VS
0uH
FB4917
GND
E/D VDD
OUT
24.0000MHz
X4900
GND
E/ D VDD
OUT
79.99188313MHz
X4902
0
R5020
0
R5021
Mount Mecha 309440111
A4904
Mount Mecha 169497421
A4905
20 19 18 17 16 15 14 13 12 11
12345678910
IDT6V40006APGG
IC4901
GND
SS_0.5/1
SS_67/33
VDD
74M/148M
OE_DRC
27M
27M
GND
X1/CLK X2
VDD
74.47M
GND
48M
108M
GND
SEL_DRC
VDD
SS_ON
IC4900
CXD4716GB
TMP
AD_CVBSIN
AG1
AD_CIN
AJ1
AD_VRT1
AF2
AD_VRM1
AF3
AD_VRB1
AG3
AD_VRT2
AH2
AD_VRM2
AJ4
AD_VRB2
AJ3
AD_XRST
AE5
AD_AVD
AM1
AD_AVD
AM2
AD_AVD
AM3
AD_AVD
AF5
AD_AVD
AG4
AD_AVD
AG5
AD_DVD
AL3
AD_DVD
AK4
AD_VSS
AK2
AD_VSS
AK3
AD_VSS
AL1
AD_VSS
AL2
AD_VSS
AE1
AD_VSS
AE3
AD_VSS
AE4
AD_VSS
AF4
AD_AVDAD1
AG2
AD_AVSAD1
AH1
AD_AVDAD2
AJ2
AD_AVSAD2
AK1
AD_DVDAD
AF1
AD_DVSAD
AH3
AD_DVDAD
AH4
AD_DVSAD
AE2
IC4900
CXD4716GB
TMP
PLL1_AVD
F26
PLL1_AVS
F27
RESET_X
C29
SYS_CK
A30
MSR_CK
B30
PLL1_REGOUT
A31
PLL2_AVD
W6
PLL2_AVS
V6
PNL_CK
V1
PLL3_AVD
AC6
PLL3_AVS
AB6
CCP_LLC_CK
AA1
CCP_CK
V2
DA_DVD
AB3
DA_DVS
AB4
DA_AVD
AA6
DA_AVS
Y6
DA_VG
AC1
DA_VB
AC2
DA_VRF
AC3
DA_IRF
AC4
DA_XIO
AB1
DA_IO
AB2
IC4900
CXD4716GB
TMP
TEST0
AA5
TEST1
AA4
TEST2
AA3
TEST3
AA2
IRAM_CK
Y1
IRAM_MODE
Y2
IRAM_SEL
Y3
TEST_MODE
Y4
IC4900
CXD4716GB
TMP
TCK
W1
TMS
W2
TRST
W3
TDI
W4
TDO
W5
IC4900
CXD4716GB
TMP
VSS
V29
VSS
Y29
VSS
AC29
VSS
AE29
VSS
AG29
VSS
AH29
VSS
H30
VSS
J30
VSS
K30
VSS
M30
VSS
P30
VSS
V30
VSS
W30
VSS
AA30
VSS
AC30
VSS
AD30
VSS
AE30
VSS
AH30
VSS
J31
VSS
M31
VSS
N31
VSS
R31
VSS
V31
VSS
AB31
VSS
AD31
VSS
H32
VSS
L32
VSS
T32
VSS
U32
VSS
AB32
VSS
AE32
VSS
AL32
VSS
AM32
VSS
AN32
VSS
AP32
VSS
G33
VSS
K33
VSS
T33
VSS
U33
VSS
AC33
VSS
AF33
VSS
AM33
VSS
AN33
VSS
AP33
VSS
J34
VSS
R34
VSS
V34
VSS
AD34
VSS
AG34
VSS
AM34
VSS
AN34
VSS
AL31
VSS P20
VSS R20
VSS V20
VSS W20
VSS P21
VSS R21
VSS V21
VSS W21
VSS AJ8
VSS AJ7
VSS AJ12
VSS AJ14
VSS AJ16
VSS AJ18
VSS AJ20
VSS AJ22
VSS AJ24
VSS AJ26
VSS AJ28
VSS AJ29
VSS AJ30
VSS AK7
VSS AK9
VSS AK11
VSS AK13
VSS AK15
VSS AK17
VSS AK19
VSS AK21
VSS AK23
VSS AK25
VSS AK27
VSS AK29
VSS AK30
VSS AK31
VSS B28
VSS C28
VSS D28
VSS A29
VSS B29
VSS D29
VSS C30
VSS D30
VSS B31
VSS C31
VSS A32
VSS B32
VSS A33
VSS H29
VSS K29
VSS L29
VSS R29
IC4900
CXD4716GB
TMP
VDD
AB5
VDD
L6
VDD
F8
VDD
F12
VDD
F16
VDD
F20
VDD
F24
VDD
P14
VDD
R14
VDD
V14
VDD
W14
VDD
P15
VDD
R15
VDD
V15
VDD
W15
VDD
T16
VDD
U16
VDD
Y16
VDD
AA16
VDD
T17
VDD
U17
VDD
Y17
VDD
AA17
VDD
P18
VDD
R18
VDD
V18
VDD
W18
VDD
P19
VDD
R19
VDD
V19
VDD
W19
VDD
T20
VDD
U20
VDD
Y20
VDD
AA20
VDD
T21
VDD
U21
VDD
Y21
VDD
AA21
VDD
AJ10
VDD
AJ11
VDD
AJ15
VDD
AJ19
VDD
AJ23
VDD
AJ27
VDD
M29
VDD
N29
VDD
AA29
VDD
AB29
VDD
N30
VDD
AB30
VSS E8
VSS E10
VSS E12
VSS E14
VSS E16
VSS E18
VSS E20
VSS E22
VSS E24
VSS E26
VSS E27
VSS E28
VSS E29
VSS E30
VSS F7
VSS F9
VSS F11
VSS F13
VSS F15
VSS F17
VSS F19
VSS F21
VSS F23
VSS F25
VSS F28
VSS F29
VSS F34
VSS T14
VSS U14
VSS Y14
VSS AA14
VSS T15
VSS U15
VSS Y15
VSS AA15
VSS P16
VSS R16
VSS V16
VSS W16
VSS P17
VSS R17
VSS V17
VSS W17
VSS T18
VSS U18
VSS Y18
VSS AA18
VSS T19
VSS U19
VSS Y19
VSS AA19
IC4900
CXD4716GB
TMP
VDDIO
H5
VDDIO
M5
VDDIO
P5
VDDIO
T5
VDDIO
V5
VDDIO
Y5
VDDIO
AC5
VDDIO
J6
VDDIO
R6
VDDIO
E7
VDDIO
E9
VDDIO
E11
VDDIO
E13
VDDIO
E15
VDDIO
E17
VDDIO
E19
VDDIO
E21
VDDIO
E23
VDDIO
E25
VDDIO
F10
VDDIO
F14
VDDIO
F18
VDDIO
F22
VDDIO
AJ9
VDDIO
AJ13
VDDIO
AJ17
VDDIO
AJ21
VDDIO
AJ25
VDDIO
AK8
VDDIO
AK10
VDDIO
AK12
VDDIO
AK14
VDDIO
AK16
VDDIO
AK18
VDDIO
AK20
VDDIO
AK22
VDDIO
AK24
VDDIO
AK26
VDDIO
AK28
VSS AL4
VSS AM4
VSS AN4
VSS AP4
VSS D5
VSS E5
VSS F5
VSS G5
VSS J5
VSS K5
VSS L5
VSS N5
VSS R5
VSS U5
VSS AD5
VSS AH5
VSS AJ5
VSS AK5
VSS AL5
VSS AM5
VSS AN5
VSS E6
VSS F6
VSS G6
VSS H6
VSS K6
VSS M6
VSS T6
VSS U6
VSS AD6
VSS AE6
VSS AF6
VSS AG6
VSS AH6
VSS AJ6
VSS AK6
VSS AL6
VSS D14
VSS D17
1005
50V
10p
CH
C4982
1005
50V
12p
CH
C4983
1
2
27MHz
X4901
32V
1A
F4900
50V
0.5A
F4901
32V
1.6A
F4902
1k
R5015
RB4816
10k
2
1
4
3
6
5
8
7
10
9
12
11
14
13
16
15
RB4817
10k
DRCIN
1005
1/16W
CHIP
5%
R4881
10k
1005
1/16W
CHIP
5%
R4880
10k
1005
1/16W
CHIP
5%
R4882
10k
1005
1/16W
CHIP
5%
R4883
10k
PORTION13
PORTION12 PORTION14
PORTION1
PORTION7
PORTION8 PORTION9
EPP
EPP POWER AND CLOCK
A-1256-286-A <FIX2>FB1-P7
FB1 7/16

KDL-40W3000/46W3000
KDL-40W3000/46W3000 50
1 | 2 | 3 | 4 | 5 | 6 | 7 | 8 | 9 | 10 | 11 | 12 | 13 | 14 | 15 | 16 | 17 | 18 | 19 | 20 | 21 | 22 | 23 | 24
A
—
B
—
C
—
D
—
E
—
F
—
G
—
H
—
I
—
J
—
K
—
L
—
M
—
N
—
O
—
P
FB1 BOARD SCHEMATIC DIAGRAM (8 OF 16)
0
R5191
AD_OUT
DS656
47
RB5111
2
1
4
3
6
5
8
7
CCP2_VS
33
R5133
1/16W
5%
CCP1_CK1
22
R5194
R5145
0
CCP1_HSO
IC4900
CXD4716GB
TMP
VIN1_VS
AN14
VIN1_HS
AM14
VIN1_CK
AP5
VIN1_HSAD
AM13
VIN1_DE
AL14
VIN1_D0
AN13
VIN1_D1
AP13
VIN1_D2
AM12
VIN1_D3
AN12
VIN1_D4
AP12
VIN1_D5
AM11
VIN1_D6
AN11
VIN1_D7
AP11
VIN1_D8
AM10
VIN1_D9
AN10
VIN1_D10
AP10
VIN1_D11
AM9
VIN1_D12
AN9
VIN1_D13
AP9
VIN1_D14
AM8
VIN1_D15
AN8
VIN1_D16
AP8
VIN1_D17
AM7
VIN1_D18
AN7
VIN1_D19
AP7
VIN1_D20
AL13
VIN1_D21
AL12
VIN1_D22
AL11
VIN1_D23
AL10
VIN1_D24
AL9
VIN1_D25
AL8
VIN1_D26
AL7
VIN1_D27
AM6
VIN1_D28
AN6
VIN1_D29
AP6
CCP1_CK
AP14
CCP1_GAIN_P
AN15
CCP1_CLP
AP15
MUTE
AM15
AD4_SEL
AL16
AD5_SEL
AL15
1005
CHIP
R5169
0
EMMA2_GPX
22
R5126
CCP2_VS
0R5120
0
RB5126
2
1
4
3
6
5
8
7
10
9
12
11
14
13
16
15
1/16W
CHIP
5%
10k
R5182
8765
4321
TC7WZ34FK(TE85R)
IC5103
1A
3Y
2A
GND 2Y
3A
1Y
VCC
IC4900
CXD4716GB
TMP
VINEG_VS
C5
VINEG_HS
B5
VINEG_CK
A5
VINEG_A0
D6
VINEG_A1
C6
VINEG_A2
B6
VINEG_A3
A6
VINEG_A4
D7
VINEG_A5
C7
VINEG_A6
B7
VINEG_A7
A7
VINEG_R0
D8
VINEG_R1
C8
VINEG_R2
B8
VINEG_R3
A8
VINEG_R4
D9
VINEG_R5
C9
VINEG_R6
B9
VINEG_R7
A9
VINEG_B0
D10
VINEG_B1
C10
VINEG_B2
B10
VINEG_B3
A10
VINEG_B4
D11
VINEG_B5
C11
VINEG_B6
B11
VINEG_B7
A11
VINEG_G0
D12
VINEG_G1
C12
VINEG_G2
B12
VINEG_G3
A12
VINEG_G4
D13
VINEG_G5
C13
VINEG_G6
B13
VINEG_G7
A13
CCP3_VS
C17
CCP3_HS
B17
CCP3_CK
A17
CCP3_D0
D15
CCP3_D1
C15
CCP3_D2
B15
CCP3_D3
A15
CCP3_D4
D16
CCP3_D5
C16
CCP3_D6
B16
CCP3_D7
A16
VIN2_VS
J3
VIN2_HS
J2
VIN2_CK
J1
VIN2_D0
H4
VIN2_D1
H3
VIN2_D2
H2
VIN2_D3
H1
VIN2_D4
G4
VIN2_D5
G3
VIN2_D6
G2
VIN2_D7
G1
VIN2_D8
F4
VIN2_D9
F3
VIN2_D10
F2
VIN2_D11
F1
VIN2_D12
E2
VIN2_D13
E1
VIN2_D14
D2
VIN2_D15
D1
GX_VS
C14
GX_HS
B14
GX_CK
A14
RB5118
0
2
1
4
3
6
5
8
7
10
9
12
11
14
13
16
15
22
R5155
0R5119
0
R5121
RB5119
0
2
1
4
3
6
5
8
7
10
9
12
11
14
13
16
15
22
R5125
0
RB5141
2
1
4
3
6
5
8
7
IC4900
CXD4716GB
TMP
VIN3_VS
AM21
VIN3_HS
AN21
VIN3_CK
AP21
VIN3_D0
AM31
VIN3_D1
AN31
VIN3_D2
AP31
VIN3_D3
AL30
VIN3_D4
AM30
VIN3_D5
AN30
VIN3_D6
AP30
VIN3_D7
AL29
VIN3_D8
AM29
VIN3_D9
AN29
VIN3_D10
AP29
VIN3_D11
AL28
VIN3_D12
AM28
VIN3_D13
AN28
VIN3_D14
AP28
VIN3_D15
AL27
VIN3_D16
AM27
VIN3_D17
AN27
VIN3_D18
AP27
VIN3_D19
AL26
VIN3_D20
AM26
VIN3_D21
AN26
VIN3_D22
AP26
VIN3_D23
AL25
VIN3_D24
AM25
VIN3_D25
AN25
VIN3_D26
AP25
VIN3_D27
AL24
VIN3_D28
AM24
VIN3_D29
AN24
VIN3_D30
AP24
VIN3_D31
AL23
VIN3_D32
AM23
VIN3_D33
AN23
VIN3_D34
AP23
VIN3_D35
AL22
VIN3_D36
AM22
VIN3_D37
AN22
VIN3_D38
AP22
VIN3_D39
AL21
CCP2_VS
AM16
CCP2_HS
AN16
CCP2_CK
AP16
CCP2_C0
AL20
CCP2_C1
AM20
CCP2_C2
AN20
CCP2_C3
AP20
CCP2_C4
AL19
CCP2_C5
AM19
CCP2_C6
AN19
CCP2_C7
AP19
CCP2_Y0
AL18
CCP2_Y1
AM18
CCP2_Y2
AN18
CCP2_Y3
AP18
CCP2_Y4
AL17
CCP2_Y5
AM17
CCP2_Y6
AN17
CCP2_Y7
AP17
22
R5131
1/16W
CHIP
47
R5199
EMMA2_VIDEO
EMMA2_YS_MUTE
22
R5124
SSHSO
10k
RB5145
2
1
4
3
6
5
8
7
22
R5154
47R5123
RB5129
0
2
1
4
3
6
5
8
7
47
RB5123
2
1
4
3
6
5
8
7
10
9
12
11
14
13
16
15
0
R5196
1005
16V
0.1
C5107
0
R5130
1/16W
CHIP
47
R5198
CCP1_CK1
CCPS_OUT
10k
RB5144
2
1
4
3
6
5
8
7
10k
RB5142
2
1
4
3
6
5
8
7
10
9
12
11
14
13
16
15
DRCIN
AD5_SEL
EPP_HS
0
RB5109
2
1
4
3
6
5
8
7
COMPANION_OUT
1/16W
CHIP
5%
22
R5197
CCP1_GAIN_P
22
R5193
47
RB5115
2
1
4
3
6
5
8
7
22
R5129
47
RB5122
2
1
4
3
6
5
8
7
10
9
12
11
14
13
16
15
CCP1_CK0
0
R5195
10k
RB5143
2
1
4
3
6
5
8
7
10
9
12
11
14
13
16
15
EPP_DS656
AD4_SEL
47
R5134
EPP_V
RB5127
10k
2
1
4
3
6
5
8
7
10
9
12
11
14
13
16
15
RB5128
10k
2
1
4
3
6
5
8
7
10k
R5122
CCP1_GAIN_P
0uH
FB5131
CCP1_CK0
14 13 12 11 10 9 8
7123456
TC74VCX74FT(EL)
IC5102
1CLR
1D
1CK
1PR
1Q
1Q
GND 2Q
2Q
2PR
2CK
2D
2CLR
VCC
0
R5128
1005
16V
0.1
C5106
CCP_DS656
CCP1_VSO
BE_3.3V
1005
CHIP
R5139
0
CCPXA
PORTION4
PORTION3
PORTION2
EPP IN/OUT
A-1256-286-A <FIX2>FB1-P8
FB1 8/16

KDL-40W3000/46W3000
KDL-40W3000/46W3000 51
1 | 2 | 3 | 4 | 5 | 6 | 7 | 8 | 9 | 10 | 11 | 12 | 13 | 14 | 15 | 16 | 17 | 18 | 19 | 20 | 21 | 22 | 23 |
A
—
B
—
C
—
D
—
E
—
F
—
G
—
H
—
I
—
J
—
K
—
L
—
M
—
N
—
O
—
P
FB1 BOARD SCHEMATIC DIAGRAM (9 OF 16)
1005
25V
0.047
X7R
C5200
4V
330
C5209
8765
4321
S1 S2 S3 G
D1D2D3D4
RSS100N03TB
Q5201
V18DDR
1005
16V
220p
CH
C5201
1/16W
CHIP
5%
1k
R5204 CHIP
0
R5210
1005
16V
0.1
C5208
8765
4321
S1 S2 S3 G
D1D2D3D4
RSS100N03TB
Q5200
CHIP
0
R5207
3216
25V
4.7
X7R
C5204
1/16W
CHIP
3.3k
R5209 5%
1608
25V
680p
CH
C5202 CHIP
0
R5205
1/16W
CHIP
5%
22k
R5203
3216
25V
4.7
X7R
C5203
BE_7V
2.2uH
L5200
1608
10V
1
X7R
C5206
2012
6.3V
10
X6S
C5257
1005
6.3V
1
C5251
X6S
1005
6.3V
1
C5262
X6S
V18DDR
V18DDR
10
RB5202
2
1
4
3
6
5
8
7
1005
6.3V
1
C5277
X6S
10
RB5200
2
1
4
3
6
5
8
7
1005
6.3V
1
C5254
X6S
10
R5222 CHIP
1/16W 5%
3216
10V
10
C5287
X7R
CHIP
1
R5225
1/16W
5%
V09REF
1005
6.3V
1
C5275
X6S
2012
6.3V
10
X6S
C5233
VDDDLL1.2V
1005
6.3V
1
C5268
X6S
1/16W
CHIP
150
R5217
5%
1005
6.3V
1
C5248
X6S
1005
6.3V
1
C5279
X6S
1005
6.3V
1
C5285
X6S
2012
6.3V
10
X6S
C5212
CHIP
0
R5216
CHIP
0
R5224
V09REF
1005
6.3V
1
C5239
X6S
2012
6.3V
10
X6S
C5288
10
RB5203
2
1
4
3
6
5
8
7
1005
6.3V
1
C5258
X6S
1005
6.3V
1
C5283
X6S
10
R5219 CHIP
1/16W 5%
V18DDR
CHIP
0
R5223
1005
6.3V
1
C5266
X6S 1005
6.3V
1
C5271
X6S
CHIP
0
R5218
1005
6.3V
1
C5242
X6S
10
RB5201
2
1
4
3
6
5
8
7
10
R5221 CHIP
1/16W 5%
V18DDR
1005
6.3V
1
C5281
X6S
10
RB5204
2
1
4
3
6
5
8
7
2012
6.3V
10
X6S
C5270
1005
6.3V
1
C5284
X6S
1005
6.3V
1
C5282
X6S
1005
6.3V
1
C5245
X6S
V18DDR
V18DDR
V09REF
10
R5220 CHIP
1/16W 5%
1005
6.3V
1
C5273
X6S
V09REF
2012
6.3V
10
X6S
C5286
6.3V
100
C5290
BE_5V
3.15A
F5200
24V
1005
6.3V
1
C5241
X6S
V18DDR
6.3V
0.1
C5224
X6S
0510
6.3V
0.1
C5226
X6S
0510
6.3V
0.1
C5228
X6S
0510
6.3V
0.1
C5267
X6S
0510
6.3V
0.1
C5238
X6S
0510
6.3V
0.1
C5269
X6S
0510
6.3V
0.1
C5256
X6S
0510
6.3V
0.1
C5237
X6S
0510
6.3V
0.1
C5276
X6S
0510
6.3V
0.1
C5250
X6S
0510
6.3V
0.1
C5216
X6S
0510
6.3V
0.1
C5213
X6S
0510
6.3V
0.1
C5218
X6S
0510
6.3V
0.1
C5272
X6S
0510
6.3V
0.1
C5220
X6S
0510
6.3V
0.1
C5214
X6S
0510
6.3V
0.1
C5219
X6S
0510
6.3V
0.1
C5261
X6S
0510
6.3V
0.1
C5247
X6S
0510
6.3V
0.1
C5280
X6S
0510
6.3V
0.1
C5225
X6S
0510
6.3V
0.1
C5260
X6S
0510
6.3V
0.1
C5244
X6S
0510
6.3V
0.1
C5230
X6S
0510
6.3V
0.1
C5259
X6S
0510
6.3V
0.1
C5252
X6S
0510
6.3V
0.1
C5234
X6S
0510
6.3V
0.1
C5215
X6S
0510
6.3V
0.1
C5222
X6S
0510
6.3V
0.1
C5240
X6S
0510
6.3V
0.1
C5231
X6S
0510
6.3V
0.1
C5289
X6S
0510
6.3V
0.1
C5232
X6S
0510
6.3V
0.1
C5235
X6S
0510
6.3V
0.1
C5278
X6S
0510
6.3V
0.1
C5227
X6S
0510
6.3V
0.1
C5243
X6S
0510
6.3V
0.1
C5253
X6S
0510
6.3V
0.1
C5265
X6S
0510
6.3V
0.1
C5217
X6S
0510
6.3V
0.1
C5221
X6S
0510
6.3V
0.1
C5264
X6S
0510
6.3V
0.1
C5255
X6S
0510
6.3V
0.1
C5223
X6S
0510
6.3V
0.1
C5249
X6S
0510
6.3V
0.1
C5246
X6S
0510
6.3V
0.1
C5274
X6S
0510
6.3V
0.1
C5229
X6S
0510
6.3V
0.1
C5263
X6S
0510
6.3V
0.1
C5236
X6S
0510
20 19 18 17 16 15 14 13 12 11
12345678910
SN0608006PWPR
IC5200
VLDOIN
VTT
VTTGND
VTTSNS
GND
MODE
VTTREF
COMP
VDDQSNS
VDDQSET S3
S5
PGOOD
V5IN
CS
PGND
DRVL
LL
DRVH
VBST
HYB18TC256160AF-3S
IC5201
A12
R2
A11
P7
A10
M2
A9
P3
A8
P8
A7
P2
A6
N7
A5
N3
A4
N8
A3
N2
A2
M7
A1
M3
A0
M8
/CS
L8
/RAS
K7
/CAS
L7
/WE
K3
BA1
L3
BA0
L2
ODT
K9
CKE
K2
CK
J8
/CK
K8
VSS
A3
VSS
E3
VSS
J3
VSS
N1
VSS
P9
VSSQ
A7
VSSQ
B2
VSSQ
B8
VSSQ
D2
VSSQ
D8
VSSQ
E7
VSSQ
F2
VSSQ
F8
VSSQ
H2
VSSQ
H8
VSSDL
J7
NC R8
NC R7
NC R3
NC L1
NC E2
NC A2
LDM F3
UDM B3
/LDQS E8
LDQS F7
/UDQS A8
UDQS B7
DQ0 G8
DQ1 G2
DQ2 H7
DQ3 H3
DQ4 H1
DQ5 H9
DQ6 F1
DQ7 F9
DQ8 C8
DQ9 C2
DQ10 D7
DQ11 D3
DQ12 D1
DQ13 D9
DQ14 B1
DQ15 B9
VREF J2
VDDL J1
VDDQ G9
VDDQ G7
VDDQ G3
VDDQ G1
VDDQ E9
VDDQ C9
VDDQ C7
VDDQ C3
VDDQ C1
VDDQ A9
VDD R1
VDD M9
VDD J9
VDD E1
VDD A1
HYB18TC256160AF-3S
IC5203
A12
R2
A11
P7
A10
M2
A9
P3
A8
P8
A7
P2
A6
N7
A5
N3
A4
N8
A3
N2
A2
M7
A1
M3
A0
M8
/CS
L8
/RAS
K7
/CAS
L7
/WE
K3
BA1
L3
BA0
L2
ODT
K9
CKE
K2
CK
J8
/CK
K8
VSS
A3
VSS
E3
VSS
J3
VSS
N1
VSS
P9
VSSQ
A7
VSSQ
B2
VSSQ
B8
VSSQ
D2
VSSQ
D8
VSSQ
E7
VSSQ
F2
VSSQ
F8
VSSQ
H2
VSSQ
H8
VSSDL
J7
NC R8
NC R7
NC R3
NC L1
NC E2
NC A2
LDM F3
UDM B3
/LDQS E8
LDQS F7
/UDQS A8
UDQS B7
DQ0 G8
DQ1 G2
DQ2 H7
DQ3 H3
DQ4 H1
DQ5 H9
DQ6 F1
DQ7 F9
DQ8 C8
DQ9 C2
DQ10 D7
DQ11 D3
DQ12 D1
DQ13 D9
DQ14 B1
DQ15 B9
VREF J2
VDDL J1
VDDQ G9
VDDQ G7
VDDQ G3
VDDQ G1
VDDQ E9
VDDQ C9
VDDQ C7
VDDQ C3
VDDQ C1
VDDQ A9
VDD R1
VDD M9
VDD J9
VDD E1
VDD A1
IC4900
CXD4716GB
TMP
DDR2_A_DQ0
AH33
DDR2_A_DQ1
AJ31
DDR2_A_DQ2
AH31
DDR2_A_DQ3
AJ32
DDR2_A_DQ4
AL34
DDR2_A_DQ5
AK33
DDR2_A_DQ6
AK32
DDR2_A_DQ7
AG32
DDR2_A_DQ8
AD33
DDR2_A_DQ9
AE31
DDR2_A_DQ10
AC31
DDR2_A_DQ11
AE33
DDR2_A_DQ12
AF31
DDR2_A_DQ13
AC32
DDR2_A_DQ14
AF32
DDR2_A_DQ15
AD32
DDR2_A_VREF
AD29
DDR2_A_LDM
AL33
DDR2_A_UDM
AG33
DDR2_A_LDQSN
AH34
DDR2_A_LDQSP
AJ34
DDR2_A_UDQSN
AE34
DDR2_A_UDQSP
AF34
DDR_SA0
AB33
DDR_SA1
R33
DDR_SA2
Y32
DDR_SA3
M32
DDR_SA4
AB34
DDR_SA5
P33
DDR_SA6
Y31
DDR_SA7
N32
DDR_SA8
AA32
DDR_SA9
P34
DDR_SA10
M33
DDR_SA11
AA33
DDR_SA12
N34
DDR_CS_X
AC34
DDR_RAS_X
W34
DDR_CAS_X
Y34
DDR_WE_X
W33
DDR_BA0
L33
DDR_BA1
V33
DDR_ODT
K34
DDR_CKE
L34
DDR_CK_X
T34
DDR_CK
U34
DDR_DQS_MSKI
L30
DDR_DQS_MSKO
L31
DDR2_B_DQ0
G32
DDR2_B_DQ1
K31
DDR2_B_DQ2
H31
DDR2_B_DQ3
J33
DDR2_B_DQ4
J32
DDR2_B_DQ5
H33
DDR2_B_DQ6
K32
DDR2_B_DQ7
G31
DDR2_B_DQ8
C32
DDR2_B_DQ9
E33
DDR2_B_DQ10
D31
DDR2_B_DQ11
D32
DDR2_B_DQ12
F32
DDR2_B_DQ13
B34
DDR2_B_DQ14
E31
DDR2_B_DQ15
C33
DDR2_B_VREF
J29
DDR2_B_LDM
F33
DDR2_B_UDM
B33
DDR2_B_LDQSN
G34
DDR2_B_LDQSP
H34
DDR2_B_UDQSN
D34
DDR2_B_UDQSP
E34
IC4900
CXD4716GB
TMP
VDDIODDR
AK34
VDDIODDR
AJ33
VDDIODDR
AH32
VDDIODDR
AG31
VDDIODDR
AF30
VDDIODDR
AG30
VDDIODDR
AF29
VDDIODDR
AA34
VDDIODDR
Y33
VDDIODDR
V32
VDDIODDR
W32
VDDIODDR
W31
VDDIODDR
AA31
VDDIODDR
Y30
VDDIODDR
W29
VDDIODDR
P32
VDDIODDR
R32
VDDIODDR
M34
VDDIODDR
N33
VDDIODDR
P31
VDDIODDR
R30
VDDIODDR
P29
VDDIODDR
G29
VDDIODDR
F30
VDDIODDR
G30
VDDIODDR
F31
VDDIODDR
E32
VDDIODDR
D33
VDDIODDR
C34
VDDDLL
T29
VDDDLL
T30
VDDDLL
T31
VDDDLL
U29
VDDDLL
U30
VDDDLL
U31
VSS B1
VSS C1
VSS K1
VSS U1
VSS AD1
VSS AN1
VSS A2
VSS B2
VSS C2
VSS K2
VSS U2
VSS AD2
VSS AN2
VSS AP2
VSS A3
VSS B3
VSS C3
VSS D3
VSS E3
VSS K3
VSS U3
VSS V3
VSS AD3
VSS AN3
VSS AP3
VSS A4
VSS B4
VSS C4
VSS D4
VSS E4
VSS J4
VSS K4
VSS U4
VSS V4
VSS AD4
0
R5212
EPP_DDR2_A_DQ15
EPP_DDR2_B_DQ1
EPP_DDR2_A_UDQSN
EPP_CKE
EPP_DDR2_CAS
DDR2_SA5
DDR2_SA7 EPP_DDR2_A_DQ14
EPP_DDR2_B_DQ2
EPP_DDR2_A_LDM
EPP_SA1
DDR2_SA4
EPP_DDR2_A_DQ13
EPP_DDR2_B_DQ3
EPP_DDR2_A_LDQSP
EPP_SA9
DDR2_SA10
EPP_DDR2_RAS
EPP_DDR2_A_DQ12
EPP_DDR2_B_DQ4
EPP_DDR2_A_LDQSN
DDR2_CKN
EPP_SA5
EPP_DDR2_A_DQ11
EPP_DDR2_B_DQ5
EPP_DDR2_B_CS
EPP_DDR2_B_LDQSN
DDR2_CKP
EPP_SA12
EPP_DDR2_A_DQ10
EPP_DDR2_B_DQ6
EPP_DDR2_B_LDQSP
EPP_DDR2_A_DQ1
EPP_DDR2_A_ODT
EPP_DDR2_A_DQ2
EPP_SA8
EPP_DDR2_A_CS
DDR2_SA12
EPP_DDR2_B_DQ7
DDR2_SA1
EPP_DDR2_B_DQ0
EPP_DDR2_B_LDM
EPP_DDR2_B_DQ4
EPP_DDR2_BA0
EPP_DDR2_BA1
EPP_SA7
EPP_DDR2_B_DQ10
DDR2_SA6
EPP_SA0
EPP_DDR2_B_UDM
DDR2_SA4
DDR2_SA10
EPP_SA3
EPP_DDR2_B_UDM
EPP_DDR2_A_ODT
EPP_DDR2_B_DQ11
DDR2_SA11
EPP_DDR2_B_DQ5
DDR2_SA2
DDR2_SA0
EPP_DDR2_CAS
DDR2_SA7
EPP_SA10
EPP_DDR2_B_LDM
EPP_DDR2_B_DQ2
EPP_DDR2_B_DQ12
EPP_DDR2_A_DQ9
DDR2_SA10
DDR2_SA8
EPP_DDR2_A_CS
DDR2_SA3
EPP_DDR2_WE
EPP_DDR2_B_LDQSP
EPP_BA1
EPP_DDR2_A_DQ14
EPP_DDR2_B_DQ13
EPP_DDR2_B_DQ14
DDR2_SA0
EPP_DDR2_B_CS
DDR2_CKP
EPP_DDR2_CKE
EPP_DDR2_RAS
EPP_DDR2_B_LDQSN
DDR2_SA3
EPP_RAS
EPP_DDR2_B_DQ14
DDR2_SA2
EPP_BA0
DDR2_SA1
EPP_DDR2_B_UDQSN
EPP_DDR2_B_DQ3
EPP_SA12
EPP_WE
DDR2_SA6
DDR2_SA9
EPP_DDR2_A_DQ15
EPP_SA11
EPP_SA6
DDR2_SA11
DDR2_SA5
DDR2_SA9
EPP_CAS
DDR2_SA12
DDR2_SA11
EPP_SA9
EPP_DDR2_A_DQ3
EPP_SA11
DDR2_SA8
EPP_DDR2_A_DQ6
EPP_DDR2_A_UDQSP
EPP_DDR2_B_DQ6
EPP_SA8
EPP_DDR2_A_DQ4
EPP_SA4
EPP_DDR2_B_DQ1
DDR2_SA6
EPP_DDR2_A_UDQSN
EPP_DDR2_B_DQ12
EPP_SA7
DDR2_SA2
EPP_DDR2_A_DQ8
EPP_DDR2_B_UDQSP
EPP_DDR2_A_LDQSP
EPP_SA6
DDR2_SA8
DDR2_SA4
DDR2_SA12
EPP_DDR2_A_DQ0
EPP_DDR2_CKE
EPP_DDR2_B_UDQSP
EPP_SA5
DDR2_SA5
DDR2_SA0
DDR2_CKN
EPP_DDR2_A_DQ13
EPP_SA1
EPP_RAS
EPP_SA4
EPP_DDR2_B_DQ7
EPP_DDR2_B_DQ15
DDR2_SA7
EPP_A_ODT
DDR2_SA1
EPP_CAS
EPP_SA3
EPP_DDR2_B_DQ13
EPP_DDR2_A_DQ5
EPP_CKP
EPP_DDR2_BA0
EPP_WE
EPP_SA2
EPP_DDR2_B_DQ8
EPP_CKN
EPP_DDR2_A_LDM
EPP_DDR2_B_UDQSN
EPP_BA0
EPP_DDR2_B_DQ9
EPP_A_ODT
EPP_DDR2_A_UDM
EPP_DDR2_BA1
EPP_BA1
DDR2_SA9
EPP_DDR2_A_LDQSN
EPP_CKP
EPP_DDR2_A_DQ10 EPP_DDR2_B_DQ10
EPP_DDR2_B_DQ15
EPP_SA0
EPP_CKN
EPP_DDR2_A_DQ11 EPP_DDR2_B_DQ11
EPP_DDR2_WE
EPP_DDR2_B_DQ9
EPP_SA2
EPP_DDR2_A_UDQSP
EPP_DDR2_A_DQ7
DDR2_SA3
EPP_DDR2_B_DQ8
EPP_DDR2_B_DQ0
EPP_CKE
EPP_DDR2_A_UDM
EPP_DDR2_A_DQ12
EPP_DDR2_A_DQ0
EPP_DDR2_A_DQ1
EPP_DDR2_A_DQ2
EPP_DDR2_A_DQ3
EPP_DDR2_A_DQ4
EPP_DDR2_A_DQ5
EPP_DDR2_A_DQ6
EPP_DDR2_A_DQ7
EPP_DDR2_A_DQ8
EPP_DDR2_A_DQ9
EPP_SA10
PORTION10
PORTION11
EPP DDR2 I/F
A-1256-286-A <FIX2>FB1-P9
FB1 9/16
Tracking Voltage Regulator

KDL-40W3000/46W3000
KDL-40W3000/46W3000 52
1 | 2 | 3 | 4 | 5 | 6 | 7 | 8 | 9 | 10 | 11 | 12 | 13 | 14 | 15 | 16 | 17 | 18 | 19 | 20 | 21 | 22 | 23 | 24
A
—
B
—
C
—
D
—
E
—
F
—
G
—
H
—
I
—
J
—
K
—
L
—
M
—
N
—
O
—
P
FB1 BOARD SCHEMATIC DIAGRAM (10 OF 16)
R4177
10
R4181
0
CHIP
0
R4103
JL4116
R4173
470
JL4124
0
R4102
1/16W
RN-CP
120k
R4146
0.5%
10V
10
C4129
X7R
1/16W
RN-CP
120k
R4148
0.5%
3216
10V
10
X7R
C4196
BE_1.8V/2.5V
E
ET4103
D4100
M1FM3
CCP1.8V
COMPANION1.8V
BE_7V
8765
4321
S1 S2 S3 G
D1D2D3D4
RSS050P03FTB
Q4102
0uH
FB4123
1/16W
RN-CP
220k
R4105
0.5%
E
ET4106
2012
25V
1
C4114
1005
50V
2200p
X7R
C4130 1/16W
RN-CP
15k
R4160
0.5%
1608
25V
0.015
B
C4112
1005
50V
470p
X7R
C4143
E
ET4118
8765
4321
S1 S2 S3 G
D1D2D3D4
RSS100N03TB
Q4110
E
ET4116
1005
50V
0.001
X7R
C4166
R4106 0
E
ET4111
16 15 14 13 12 11 10 9
87654321
CXA3738N-T4
IC4105
Vcc
OUT1_1
OUT1_2
VB
RT
FB1
-INE1
CSCP1 CSCP2
-INE2
FB2
GND
CTL
OUT1_2
OUT2_1
VH
BE_3.3V
1/16W
CHIP
5%
1k
R4202
10uH
L4100
E
ET4113
1/16W
RN-CP
15k
R4100
0.5%
R4121
0
0
R4117
1/16W
RN-CP
0.5%
22k
R4166
0
R4206
1/16W
RN-CP
39k
R4164
0.5%
6.3V
10
C4164
X6S
0uH
FB4108
1/16W
RN-CP
120k
R4162
0.5%
1005
50V
0.001
X7R
C4121 F4102
3.15A
24V
1005
16V
0.1
C4163
1/16W
RN-CP
220k
R4104
0.5%
E
ET4108
F4100
3.15A
24V
CHIP
0
R4207
1/16W
RN-CP
22k
R4141
0.5%
50V
470p
X7R
C4138
BE_5V
R4111
10
3216
25V
4.7
X7R
C4154
1005
50V
0.001
X7R
C4120
6.3V
10
C4155
X6S
2012
0
R4208
1/16W
RN-CP
56k
R4163
0.5%
E
ET4100
0uH
FB4122
R4128
10
1005
50V
2200p
X7R
C4158
3216
25V
4.7
X7R
C4149
2012
25V
1
C4165
1005
50V
470p
X7R
C4139 1005
16V
0.1
C4151
D4108
M1FM3
1SMA5915BT
D4105
2012
6.3V
10
C4146
X6S
EPP1.2V
R4116
0
E
ET4102
1SMA5915BT
D4104
10uH
L4105
1005
50V
56p
CH
C4136
R4165 0
1/16W
RN-CP
10k
R4172
0.5%
8765
4321
S1 S2 S3 G
D1D2D3D4
RSS050P03FTB
Q4108
E
ET4105
3216
25V
4.7
X7R
C4101
1608
25V
0.015
B
C4159
10k
R4131
R4115
10
E
ET4119
12345
PQ070XNA1ZPH
IC4104
E
ET4115
50V
470p
X7R
C4177
1/16W
RN-CP
8.2k
R4122
0.5%
RT3N11M-TP-1
Q4101
JL4100
3216
25V
4.7
X7R
C4100
1005
16V
0.1
C4150
E
ET4110
RT1N141C-TP-1
Q4117
3216
25V
4.7
X7R
C4105
8765
4321
S1 S2 S3 G
D1D2D3D4
RSS100N03TB
Q4105
6.3V
10
C4157
X6S
2012
0uH
FB4109
EPP_ADC1.8V
BE_7V
4.7uH
L4101
S
RTR020P02TR
Q4115
1/16W
RN-CP
0.5%
15k
R4152
2012
25V
1
C4118
1005
50V
0.001
X7R
C4122
10k
R4178
E
ET4107
1SMA5915BT
D4111
EPP_DA2.5V
R4171
0
0
R4169
3216
25V
4.7
X7R
C4108
2012
6.3V
10
X6S
C4147
3216
10V
10
X7R
C4131
1005
50V
56p
CH
C4103
R4119
10
1608
25V
0.015
B
C4128
R4120
0
EPP_3.3V
2012
25V
1
C4160
10k
R4201
SET_ON
1005
25V
0.01
X7R
C4195
0
R4144
0
R4161
54
321
MM3292FNRE
IC4103
2012
25V
1
C4162
3216
10V
X7R
C4197
10
1005
50V
56p
CH
C4153
8765
4321
S1 S2 S3 G
D1D2D3D4
RSS100N03TB
Q4104
10V
10
C4171
X7R
R4174
0
1/16W
RN-CP
0.5%
6.8k
R4112
E
ET4104
54
321
MM3141JNRE
IC4102
1/16W
RN-CP
120k
R4147
0.5%
E
ET4112
1005
50V
0.001
X7R
C4167
E
ET4117
E
ET4114
10k
R4129 0
R4127
6.3V
C4161
X6S
1
8765
4321
S1 S2 S3 G
D1D2D3D4
RSS050P03FTB
Q4100
SET_ON2
2012
25V
1
C4116
1005
50V
2200p
X7R
C4110
1005
50V
0.001
X7R
C4123
BE_7V
D4101
M1FM3
16 15 14 13 12 11 10 9
87654321
CXA3738N-T4
IC4100
Vcc
OUT1_1
OUT1_2
VB
RT
FB1
-INE1
CSCP1 CSCP2
-INE2
FB2
GND
CTL
OUT1_2
OUT2_1
VH
SET_ON2
50V
470p
X7R
C4175
E
ET4109
JL4132
0
R4138
R4130
10
R4175
1k
50V
470p
X7R
C4142
COM_REC_5V
BEM_1.8V
E
ET4101
SET_ON
CHIP
0
R4188
3.15A
BE POWER
3.15A
A-1256-286-A <FIX2>FB1-P10
FB1 10/16

KDL-40W3000/46W3000
KDL-40W3000/46W3000 53
1 | 2 | 3 | 4 | 5 | 6 | 7 | 8 | 9 | 10 | 11 | 12 | 13 | 14 | 15 | 16 | 17 | 18 | 19 | 20 | 21 | 22 | 23 | 24
A
—
B
—
C
—
D
—
E
—
F
—
G
—
H
—
I
—
J
—
K
—
L
—
M
—
N
—
O
—
P
FB1 BOARD SCHEMATIC DIAGRAM (11 OF 16)
Mount Mecha 169497421
A2104
1/16W
CHIP 5%
100
R2205
X_UART23_CSI0_SW
PCI_CLK_USB
1005
25V
0.01
X7R
C2124
CHIP
0
R2225
1/16W
CHIP
5%
10k
R2216
PWR_CTRL_NAND
ISA1235AC1TP-1EF
Q2101
1
2
3
LB_XNAND_BSY
PCI_CLK_EMMA
1005
25V
0.01
X7R
C2115
SYS_CLK
1005
50V
100p
CH
C2107
1005
50V
100p
CH
C2116
PLD_TDI
47
RB2102
2
1
4
3
6
5
8
7
Mount Mecha 169497421
A2102
1/16W
RN-CP
100k
R2102
0.5%
SCRST
FE_REC_5V
1005
25V
0.01
X7R
C2127
PWR_CTRL_EMMA_1.05V
1005
50V
100p
CH
C2129
X_NAND_WP
1005
50V
0.001
X7R
C2105
54
321
S-80929CNMC-G8ZT2G
IC2105
1
2
24.576MHz
X2101
X_BOOT_RST
1/16W
CHIP 5%
1k
R2201
CHIP
820
R2208
1/16W
5%
F_NAND_MASK
1/16W
CHIP
5%
10k
R2107
CPLD_3.3V
CPLD_3.3V
SCDET
1
2
3
4
5
6
6P
CN2101
TMS
TDI
3.3V
TDO
GND
TCK
1/16W
RN-CP
4.7k
R2105
0.5%
X_PWR_DWN_2
CARD_DATA
1005
50V
0.001
X7R
C2102
1/16W
CHIP
5%
10k
R2109
FE_SCL1
47
R2145
47
RB2117
2
1
4
3
6
5
8
7
CPLD_3.3V
54
321
TC7SHU04FU(T5RSOJF)
IC2103
NC
A
GND Y
VCC
X_WDT_TO
X_PWR_DWN_1
FE_SDA2
CHIP
0
R2229
X_WDTRST
PWR_CTRL_DDR2
1005
50V
100p
CH
C2103
1/16W
CHIP
5%
4.7k
R2106
1/16W
CHIP
5%
22
R2233
8765
4321
TC7WZ08FK(TE85R)
IC2108
1A
1B
2Y
GND 2A
2B
1Y
Vcc
4.7k
RB2114
2
1
4
3
6
5
8
7
1005
50V
100p
CH
C2130
Mount Mecha 309440111
A2105
UART2_DCD
LB_XRCS2
1/16W
CHIP 5%47
R2220
DTT_PON
E2TH_3.3V
E2TH_3.3V
SC0CMDV
FE_7V_CHK
54
321
S-80929CNMC-G8ZT2G
IC2102
1/16W
RN-CP
0.5%
1.5k
R2120
JL2118
0uH
FB2100
CPLD_3.3V
1005
50V
100p
CH
C2117
1005
50V
100p
CH
C2125
1005
50V
9p
CH
C2122
1005
25V
0.01
X7R
C2114
1/16W
CHIP
100k
R2114
5%
FE_12V_CHK
X_NAND_WP_IN
X_BOOT_RST
10k
RB2104
2
1
4
3
6
5
8
7
LB_XNAND_WE_MSK
PWR_CTRL_3.3V
10k
RB2107
2
1
4
3
6
5
8
7
10k
RB2109
2
1
4
3
6
5
8
7
SYM_CLK
100
RB2123
2
1
4
3
6
5
8
7
1005
50V
100p
CH
C2106
E2TH_3.3V
LB_XNAND_CS_MSK
8765
4321
TC7WBD125AFK (T5L.F)
IC2109
OE1
A1
B2
GND A2
B1
OE2
Vcc
HM_ON
1005
50V
10p
CH
C2123
1005
50V
100p
CH
C2128
X_PWR_DWN_1
X_WDT_TO
54
321
TC7SH08FU(T5RSOYJF)
IC2110
A
B
GND Y
VCC
DL_CS
JL2116
UPD61162F1-RNA-A
IC2000
SYSRSTB
K5
SYSWRSTB
J3
PONR
AJ15
NMI
E2
SYSCKI1
J4
SYSCKI0
J5
CLK24O
G5
JTRST
F3
JTDI
F5
JTDO
E3
JTMS
F4
JTCK
E4
EJDINT
D3
TEST
L7
TM0
R7
TM1
N7
TM2
C11
TMS0
G9
TMS1
G11
TMS2
G13
TMS3
G15
SYSXI AB7
SYSXO AC6
PRCG1 G4
PRCG2 G3
PRCG3 H5
PRCG4 H4
PRCG5 H3
CPLD_3.3V
4MHz
X2100
12
3
E2TH_3.3V
1/16W
CHIP 5%47
R2219
10k
RB2122
2
1
4
3
FE_SCL0
DL_SI
EMMA_LOG_TX
Mount Mecha 169497421
A2103
PLD_TCK
JL2121
47
R2207
DL_SCK
BE_3.3V
1/16W
CHIP
5%
10k
R2163
FE_SDA0
FE_SDA1
1/16W
RN-CP
0.5%
1.5k
R2232
X_CPLD_RST
X_CPLD_RST
BE_RST
X_CRD_RST
JL2109
RB2120
0
2
1
4
3
6
5
8
7
E2TH_3.3V
E2TH_3.3V
1/16W
CHIP
5%
100k
R2230
1/16W
CHIP
5%
R2110
4.7k
1/16W
CHIP
5%
4.7k
R2108
50V
0.001
C2104
X7R
1005
X_PWR_DWN_2
1005
50V
0.001
X7R
C2100
1/16W
CHIP 5%
R2200
47
SYS_CLK
FE_BEM_RX_BUF
10k
RB2121
2
1
4
3
6
5
8
7
1005
50V
100p
CH
C2108
1005
50V
100p
CH
C2126
1005
25V
0.01
X7R
C2111
1005
25V
0.01
X7R
C2109
1005
50V
0.001
X7R
C2101
Mount Mecha 169497421
A2101
1/16W
CHIP
5%
1M
R2118
CPLD_3.3V
SYM_CLK
1k
RB2111
2
1
4
3
6
5
8
7
FE_BEM_TX
1/16W
CHIP
100k
R2116
5%
ISA1235AC1TP-1EF
Q2100
1
2
3
1005
1/16W
CHIP
5%
R2215
10k
FE_SCL2
CPLD_3.3V
1005
50V
100p
CH
C2120
UPD61162F1-RNA-A
IC2000
CSI0TxD/URT2TX B8
CSI0RxD/URT2RX A8
CSI0CSB/URT2RTSB B7
CSI0CLKB/URT2CTSB A7
CSI1TxD B6
CSI1RxD A6
CSI1CSB B5
CSI1CLKB A5
SCITRD/GADD0/CIOIS16B AM6
SCICMDV/GADD2/CIOWR AM7
SCIOFF/CINPACKB AN5
SCIRST/CREGB AN7
SCICLK/GADD1/CIORD AN6
URT0TX D7
URT0RX C7
URT1TX C6
URT1RX E7
URT1DTRB D5
URT1DSRB C5
URT1DCDB C4
URT1CTSB D6
URT1RTSB E6
SCL0 M33
SDA0 M32
SCL1 AL13
SDA1 AK13
SCL2 AJ13
SDA2 AJ14
UART23_CSI0_SW
1005
25V
0.01
X7R
C2113
PLD_TDO
1234567891011
12
13
14
15
16
17
18
19
20
21
22
2324252627282930313233
34
35
36
37
38
39
40
41
42
43
44
7PRC0-EPM3064ATC44-10N
IC2100
I/O/TDI
I/O
I/O
GND
I/O
I/O
I/O/TMS
I/O
VCC
I/O
GND
I/O
I/O
I/O
I/O
GND
VCC
I/O
I/O
I/O
I/O
I/O
I/O
GND
I/O
I/O/TCK
I/O
I/O
VCC
GND
I/O
I/O/TDO
I/O
I/O
I/O
GND
INPUT/GCLK1
INPUT/OE1
INPUT/GCLRn
INPUT/OE2/GCLK2
VCC
I/O
I/O
I/O
54
321
S-80929CNMC-G8ZT2G
IC2101
1/16W
CHIP 5%
47
R2209
10k
RB2108
2
1
4
3
6
5
8
7
10
9
12
11
14
13
16
15
1/16W
RN-CP
12k
R2104
0.5%
2.2k
RB2115
2
1
4
3
E2TH_3.3V
PLD_TMS
1/16W
RN-CP
3.3k
R2103
0.5%
1/16W
RN-CP
0.5%
1.5k
R2231
1005
RN-CP
R2100
1/16W
6.8k
0.5%
EMMA_LOG_RX
X_BE_IF_ENA
1005
25V
0.01
X7R
C2121
LB_XNAND_WE
1/16W
RN-CP
3.3k
R2101
0.5%
X_HW_RST
E2TH_3.3V
CHIP
0
R2228
RESET/CLK/UART/IC2
CPLD Writer
Connecter
MODEM
(PCI_CLK_33M)
Reset CPLD
IC2100
Portion10
LOG
Portion4
(UART_DCD)
IC2000
EMMA2TH
Portion4
IC2000
EMMA2TH
Portion10
Down Load
CLK24_Out
BE
4M_CLK
FB1 11/16
A-1256-286-A <FIX2>FB1-P11

KDL-40W3000/46W3000
KDL-40W3000/46W3000 54
1 | 2 | 3 | 4 | 5 | 6 | 7 | 8 | 9 | 10 | 11 | 12 | 13 | 14 | 15 | 16 | 17 | 18 | 19 | 20 | 21 | 22 | 23 |
A
—
B
—
C
—
D
—
E
—
F
—
G
—
H
—
I
—
J
—
K
—
L
—
M
—
N
—
O
—
P
FB1 BOARD SCHEMATIC DIAGRAM (12 OF 16)
JL2302
E2TH_3.3V
E2TH_3.3V
1005
1/16W
CHIP
5%
*R2308
10k
1/16W
CHIP
5%
330
R2300
SML-310DTT86
D2300
X_PCI_INT_A
X_PCI_INT_B
X_PCI_INT_C
HDMI_INT_EMMA
DSP_INT
E2TH_3.3V
LA0
LA1
LA3
LA2
PLD_TMS
PLD_TDI
LB_XRCS1
LB_XRCS0
LA22
LA21
LA23
LA20
LA24
LA25
X_ROMOE
X_ROMWE
CPLD_3.3V
JL2300
JL2301
LA4
LA5
LA7
LA6
LA10
LA11
LA8
LA9
LA13
LA17
LA18
LA14
LA19
LA16
LA15
LA12
X_ROMOE
LA15
LA6
X_BOOT_RST
LA10
LB_XRCS1
LA13
LA7
NAND_3.3V
E2TH_3.3V
X_ROMWE
LB_XRCS0
LA3
LA5
LA4
LA17
LA12
LA1
LA9
CHIP
10k
R2369
1/16W
5%
E2TH_3.3V
LA14
LB_XNAND_CS_MSK
LA2
LA8
LA16
LA11
1005
1/16W
CHIP
5%
R2316
100k
1005
1/16W
CHIP
5%
R2315
100k
3.3V
X_NAND_WP
E2TH_3.3V
1/16W
CHIP
5%
10k
R2349
10k
RB2302
2
1
4
3
6
5
8
7
10
9
12
11
14
13
16
15
10k
RB2303
2
1
4
3
6
5
8
7
10
9
12
11
14
13
16
15
E2TH_3.3V
10k
RB2304
2
1
4
3
6
5
8
7
10
9
12
11
14
13
16
15
10k
RB2305
2
1
4
3
6
5
8
7
10
9
12
11
14
13
16
15
E2TH_3.3V
1005
25V
0.01
X7R
C2300
1005
25V
0.01
X7R
C2301
1005
25V
X7R
C2306
0.01
1005
25V
X7R
C2313
0.01
1005
25V
0.01
X7R
C2309
1005
25V
0.01
X7R
C2310
1005
25V
0.01 X7R
C2317
1005
25V
0.01 X7R
C2319
1005
25V
0.01 X7R
C2318
1005
25V
0.01 X7R
C2315
1005
25V
0.01 X7R
C2316
1005
25V
0.01 X7R
C2321
1005
25V
0.01 X7R
C2333
1005
25V
0.01 X7R
C2331
1005
25V
0.01 X7R
C2327
1005
25V
0.01 X7R
C2323
1005
25V
0.01 X7R
C2325
1005
25V
0.01 X7R
C2329
1005
25V
0.01 X7R
C2335
1005
25V
0.01 X7R
C2339
1005
25V
0.01 X7R
C2337
1005
25V
0.01 X7R
C2341
1005
25V
0.01 X7R
C2345
1005
25V
0.01 X7R
C2349
1005
25V
0.01 X7R
C2347
1005
25V
0.01 X7R
C2351
1005
25V
0.01 X7R
C2343
1005
25V
0.01 X7R
C2355
1005
25V
0.01 X7R
C2353
1005
25V
0.01 X7R
C2320
1005
25V
0.01 X7R
C2357
1005
25V
0.01 X7R
C2361
1005
25V
0.01 X7R
C2359
A1 B1
A2
A3
A4
A5
A6
A7
A8
A9
A10
A11
A12
A13
A14
A15
A16
A17
A18
A19
A20
A21
A22
A23
A24
B2
B3
B4
B5
B6
B7
B8
B9
B10
B11
B12
B13
B14
B15
B16
B17
B18
B19
B20
B21
B22
B23
B24
B25A25
A30
B26
A34
B30
B34
A29
A33
B29
B33
A28
A32
B28
B32
A27
A31
B27
A35
B31
B35
A26
70P
CN2300
1LA0
2LD0
3LA1
4LD1
5LA2
6LD2
7LA3
8LD3
9PLD_TCK
10 LD4
11 PLD_TMS
12 LD5
13 PLD_TDI
14 LD6
15 PLD_TDO
16 LD7
17 NC
18 LD8
19 NC
20 LD9
21 NC
22 LD10
23 NC
24 LD11
47
X_ROMOE
48
LA8
49
GND
50
LA9
51
3.3V
52
LA10
53
3.3V
54
LA11
55
GND
56
LA12
57
GND
58
LA13
59
JM_SENSE
60
LA14
61
GND
62
LA15
63
GND
64
LA16
41
LA24
42
LA5
43
LA25
44
LA6
45
X_ROMWE
46
LA7
25 NC
65
GND
26 LD12
27 NC
28 LD13
29 RCS1
30 LD14
31 RCS0
32 LD15
33 LA20
34 GND
35 LA21
66
LA17
67
NC
68
LA18
69
NC
70
LA19
36
GND
37
LA22
38
GND
39
LA23
40
LA4
MS_INS_EMMA
EMMA2TH_1.05V
54
321
TC7SH08FU(T5RSOYJF)
IC2304
A
B
GND Y
VCC
1/16W
CHIP
5%
100k
R2307
1/16W
CHIP
5%
100k
R2311
1/16W
CHIP
5%
100k
R2305
1/16W
CHIP
5%
1k
R2352
22
RB2300
2
1
4
3
6
5
8
7
10
9
12
11
14
13
16
15
22
RB2301
2
1
4
3
6
5
8
7
10
9
12
11
14
13
16
15
HP_DET
AFT_UP
SHORT_DET
REGION_DET
X_MDM_RST
CARD_DIV
UART23_CSI0_SW
X_FE_RST
EMMA2_YS_MUTE
X_HDMI_RST
F_NAND_MASK
X_NAND_WP_IN
MS_PON_EMMA
X_ROMOE
LB_XRCS2
X_ROMWE
LB_XRCS1
LB_XRCS0
LA18
LA10
LA0
LA14
LA24
LA7
LA3
LA8
LA22
LA1
LA19
LA16
LA12
LA20
LA5
LA15
LA25
LA11
LA2
LA17
LA23
LA9
LA4
LA13
LA21
LA6
LD8
LD10
LD15
LD12
LD0
LD11
LD2
LD9
LD13
LD1
LD4
LD3
LD6
LD14
LD5
LD7
EMMA2TH_1.05V
LD10
LD5
LD13
LD15
LD11
LD9
LD12
LD14
LD2
LD3
LD6
LD7
LD4
LD1
LD0
LD8
LD12
LD14
LD4
LD6
LD15
LD0
LD11
LD13
LD7
LD10
LD3
LD2
LD9
LD1
LD8
LD5
LD13
LD1
LD12
LD2
LD15
LD0
LD3
LD4
LD6
LD5
LD7
LD11
LD8
LD9
LD10
LD14
PLD_TCK
PLD_TDO
JM_SENSE
1005
16V
0.1
C2305
1/16W
CHIP
5%
10k
R2371
1005
16V
0.1
C2334
1005
16V
0.1
C2362
1005
16V
0.1
C2354
1005
16V
0.1
C2330
1005
16V
0.1
C2322
1005
16V
0.1
C2338
1005
16V
0.1
C2358
1005
16V
0.1
C2332
1005
16V
0.1
C2356
1005
16V
0.1
C2342
1005
16V
0.1
C2346
1005
16V
0.1
C2344
1005
16V
0.1
C2326
1005
16V
0.1
C2324
1005
16V
0.1
C2360
1005
16V
0.1
C2352
1005
16V
0.1
C2350
1005
16V
0.1
C2340
1005
16V
0.1
C2348
1005
16V
0.1
C2328
1005
16V
0.1
C2336
LAMP_IGN_INT
10k
RB2315
2
1
4
3
6
5
8
7
10k
RB2316
2
1
4
3
6
5
8
7
10k
RB2317
2
1
4
3
6
5
8
7
1/16W
CHIP
5%
4.7k
R2372
FB2300
0uH
FB2301
0uH
FB2302
0uH
UPD61162F1-RNA-A
IC2000
GPIO0
A4
GPIO1
B4
GPIO2
A3
GPIO3
B3
GPIO4
C2
GPIO5
C1
GPIO6
D2
GPIO7
D1
GPIO8
Y1
GPIO9
Y2
GPIO10
Y3
GPIO11
Y4
GPIO12
AK14
GPIO13
AL14
GPIO14/IR_Rx
AM14
GPIO15/IR_Tx
AN14
GPIO24
AK1
GPIO25
AK2
GPIO26
AL1
GPIO27
AL2
GPIO28
AN3
GPIO29
AM3
GPIO30
AN4
GPIO31
AM4
GCSB0
AK6
GCSB1
AL6
GCSB2
AJ7
GCSB3
AK7
GRDYB
AK3
RDQ0 AJ2
RDQ1 AH2
RDQ2 AG2
RDQ3 AF2
RDQ4 AE2
RDQ5 AD2
RDQ6 AC2
RDQ7 AB2
RDQ8 AJ1
RDQ9 AH1
RDQ10 AG1
RDQ11 AF1
RDQ12 AE1
RDQ13 AD1
RDQ14 AC1
RDQ15 AB1
RADD0 AJ4
RADD1 AJ3
RADD2 AH5
RADD3 AH4
RADD4 AH3
RADD5 AG5
RADD6 AG4
RADD7 AG3
RADD8 AF5
RADD9 AF4
RADD10 AF3
RADD11 AE5
RADD12 AE4
RADD13 AE3
RADD14 AD5
RADD15 AD4
RADD16 AD3
RADD17 AC5
RADD18 AC4
RADD19 AC3
RADD20 AB5
RADD21 AB4
RADD22 AB3
RADD23 AA5
RADD24 AA4
RADD25 AA3
RCSB0 AL4
RCSB1 AK5
RCSB2 AL5
RCSB3 AJ6
ROEB AA2
RWEB AA1
NALE AM2
NCLE AL3
NOEB AJ5
NWEB AK4
NRBB AM5
UPD61162F1-RNA-A
IC2000
NC
AF27
NC
AG26
NC
AG27
NC
AG28
NC
AH18
NC
AH27
NC
AH28
NC
AJ29
NC
AK30
NC
AM32
NC
V28
IOVDD
F7
IOVDD
F9
IOVDD
F11
IOVDD
F13
IOVDD
F15
IOVDD
F17
IOVDD
F19
IOVDD
F25
IOVDD
F27
IOVDD
G6
IOVDD
G8
IOVDD
G10
IOVDD
G12
IOVDD
G14
IOVDD
G16
IOVDD
G18
IOVDD
G24
IOVDD
G26
IOVDD
G28
IOVDD
H27
IOVDD
J6
IOVDD
J28
IOVDD
K7
IOVDD
K27
IOVDD
L6
IOVDD
M7
IOVDD
N6
IOVDD
P7
IOVDD
P27
IOVDD
R6
IOVDD
T7
IOVDD
U6
IOVDD
V7
IOVDD
W6
IOVDD
Y5
IOVDD
Y7
IOVDD
AA6
IOVDD
AE7
IOVDD
AG10
IOVDD
AG12
IOVDD
AH6
IOVDD
AH9
IOVDD
AH11
GND A28
GND B2
GND B28
GND B32
GND C3
GND C31
GND C33
GND D4
GND D28
GND D30
GND D32
GND E5
GND E27
GND E28
GND E29
GND E31
GND F6
GND F8
GND F10
GND F12
GND F14
GND F16
GND F18
GND F20
GND F22
GND F24
GND F26
GND F28
GND F30
GND G7
GND G17
GND G19
GND G21
GND G23
GND G25
GND G27
GND G29
GND H6
GND H28
GND J27
GND K6
GND K28
GND M6
GND P6
GND P28
GND P29
GND R27
GND R28
GND R29
GND R30
GND R31
GND R32
GND R33
GND T6
GND T32
GND U7
GND V6
GND V30
GND W7
GND W27
GND W28
GND W29
GND W31
GND W33
GND Y6
GND Y29
GND Y30
GND Y32
GND AA7
GND AA31
GND AA33
GND AB6
GND AC7
GND AC27
GND AC28
GND AC29
GND AD6
GND AD30
GND AE27
GND AE28
GND AE31
GND AE33
GND AF6
GND AF28
GND AF29
GND AG7
GND AG9
GND AG11
GND AG14
GND AG19
GND AG23
GND AG25
GND AG29
GND AH8
GND AH10
GND AH13
GND AH15
GND AH19
GND AH23
GND AH25
GND AH26
GND AH31
GND AJ19
GND AJ20
GND AJ23
GND AJ26
GND AJ27
GND AJ32
GND AK15
GND AK18
GND AK20
GND AK24
GND AK33
GND AL15
GND AL19
GND AL21
GND AL25
GND AL28
GND AM15
GND AM16
GND AM20
GND AM29
GND AN15
GND AN19
GND AN21
GND AN25
GND AN30
UPD61162F1-RNA-A
IC2000
CVDD
N14
CVDD
N16
CVDD
N18
CVDD
N20
CVDD
P13
CVDD
P15
CVDD
P17
CVDD
P19
CVDD
P21
CVDD
R14
CVDD
R16
CVDD
R18
CVDD
R20
CVDD
T13
CVDD
T15
CVDD
T17
CVDD
T19
CVDD
T21
CVDD
U14
CVDD
U16
CVDD
U18
CVDD
U20
CVDD
V13
CVDD
V15
CVDD
V17
CVDD
V19
CVDD
V21
CVDD
W14
CVDD
W16
CVDD
W18
CVDD
W20
CVDD
Y13
CVDD
Y15
CVDD
Y17
CVDD
Y19
CVDD
Y21
CVDD
AA14
CVDD
AA16
CVDD
AA18
CVDD
AA20
GND N13
GND N15
GND N17
GND N19
GND N21
GND P14
GND P16
GND P18
GND P20
GND R13
GND R15
GND R17
GND R19
GND R21
GND T14
GND T16
GND T18
GND T20
GND U13
GND U15
GND U17
GND U19
GND U21
GND V14
GND V16
GND V18
GND V20
GND W13
GND W15
GND W17
GND W19
GND W21
GND Y14
GND Y16
GND Y18
GND Y20
GND AA13
GND AA15
GND AA17
GND AA19
GND AA21
2012
6.3V
4.7 X6S
C2364
10k
RB2318
2
1
4
3
6
5
8
7
2012
6.3V
4.7
X6S
C2365
100
RB2309
2
1
4
3
6
5
8
7
100
RB2310
2
1
4
3
6
5
8
7
100
RB2308
2
1
4
3
6
5
8
7
100
RB2312
2
1
4
3
6
5
8
7
100
RB2314
2
1
4
3
6
5
8
7
100
RB2311
2
1
4
3
6
5
8
7
100
RB2307
2
1
4
3
6
5
8
7
100
RB2313
2
1
4
3
6
5
8
7
1234567
42434445464748 41 40 39 38 37 36 35 34 33
1615141312111098
32 31 30 29 28 27 26 25
17 18 19 20 21 22 23 24
K9F5608U0D-PIB0T
IC2301
N.C
N.C
N.C
N.C
N.C
N.C
RY_BY
RE
CE
N.C
N.C
VCC
GND
N.C
N.C
CLE
ALE
WE
WP
N.C
N.C
N.C
N.C
N.C N.C
N.C
N.C
N.C
IO1
IO2
IO3
IO4
N.C
N.C
N.C
GND
VCC
N.C
N.C
N.C
IO5
IO6
IO7
IO8
N.C
N.C
N.C
N.C
1234567
42434445464748 41 40 39 38 37 36 35 34 33
1615141312111098
32 31 30 29 28 27 26 25
17 18 19 20 21 22 23 24
K9F5608U0D-PIB0T
IC2302
N.C
N.C
N.C
N.C
N.C
N.C
RY_BY
RE
CE
N.C
N.C
VCC
GND
N.C
N.C
CLE
ALE
WE
WP
N.C
N.C
N.C
N.C
N.C N.C
N.C
N.C
N.C
IO1
IO2
IO3
IO4
N.C
N.C
N.C
GND
VCC
N.C
N.C
N.C
IO5
IO6
IO7
IO8
N.C
N.C
N.C
N.C
LB_XNAND_BSY
LB_XNAND_WE
LB_XNAND_WE_MSK
1/16W
CHIP
5%
10k
R2373
1234567
42434445464748 41 40 39 38 37 36 35 34 33
1615141312111098
32 31 30 29 28 27 26 25
17 18 19 20 21 22 23 24
MBM29LV200TC-90PFTN-M2.001C
IC2300
A15
A14
A13
A12
A11
A10
A9
A8
NC
NC
WE
RESET
NC
NC
RY/BY
NC
NC
A7
A6
A5
A4
A3
A2
A1 A0
CE
VSS
OE
DQ0
DQ8
DQ1
DQ9
DQ2
DQ10
DQ3
DQ11
VCC
DQ4
DQ12
DQ5
DQ13
DQ6
DQ14
DQ7
DQ15/A-1
VSS
BYTE
A16
0
R2367
CHIP0
R2374
1M
R2350
LA12
LD3
LD4
LD3
LA10
LD12
LD10
LA15
LD14
LD9
LD9
LD10
LA11
LD6
LD5
LA4
LD7
LD8
LD8
LD15
LD6
LD12
LD11
LD12
LD5
LD3
LD15
LD14
LD8
LD7
LD7
LD11
LA14
LD13
LD0
LD5
LD4
LA7
LD4
LD2
LD0
LA2
LD13
LA17
LA3
LD15
LA16
LD2
LD9
LA1
LD10
LD1
LD14
LD1
LD11
LA5
LA8
LA9
LD2
LD6
LA6
LD0
LA13
LD1
LD13
LA16
LA15
LA14
LA13
LA12
LA11
LA10
LA9
LA8
LA7
LA6
LA5
LA4
LA3
LA2
LA17
LA1
LD0
LD8
LD1
LD9
LD2
LD10
LD3
LD11
LD4
LD12
LD5
LD13
LD6
LD14
LD7
LD15
LA19
LA1
LA4
LA5
LA15
LA8
LA3
LA9
LA13
LA7
LA11
LA6
LA12
LA0
LA14
LA16
LA2
LA10
LA16
LA15
LA14
LA13
LA12
LA11
LA0
LA1
LA2
LA3
LA4
LA5
LA6
LA7
LA10
LA9
LA18
LA18
LA20
LA21
LA22
LA17
LA23
LA24
LA25
LA25
LA24
LA0
LA1
LA2
LA3
LA6
LA4
LA5
LA7
LA15
LA10
LA8
LA14
LA9
LA13
LA11
LA12
LA23
LA18
LA19
LA17
LA22
LA20
LA21
LA16 LA8
LA17
Portion8
ROM&GPIO/VDD/GND FOR E2TH
Portion2
Portion9
LOCAL BUS CONNECTOR <FOR DEBUG>
E2TH LB
E2TH LB
E2TH LB
NOR FLASH
E2TH LB
RESET
CLK
E2TH LB
NAND Flash
IC2000 EMMA2TH Portion8 IC2000 EMMA2TH Portion9
IC2000
EMMA2TH
Portion2
SENCE_LINE
FB1 12/16
A-1256-286-A <FIX2>FB1-P12

KDL-40W3000/46W3000
KDL-40W3000/46W3000 55
1 | 2 | 3 | 4 | 5 | 6 | 7 | 8 | 9 | 10 | 11 | 12 | 13 | 14 | 15 | 16 | 17 | 18 | 19 |
A
—
B
—
C
—
D
—
E
—
F
—
G
—
H
—
I
—
J
—
K
—
L
—
M
—
N
—
O
—
P
FB1 BOARD SCHEMATIC DIAGRAM (13 OF 16)
1/16W
CHIP 5%
22
R2508
1/16W
CHIP 5%
22
R2509
1/16W
CHIP 5%
22
R2510
1/16W
CHIP 5%
22
R2511
1/16W
CHIP 5%
22
R2512
1/16W
CHIP 5%
22
R2514
1/16W
CHIP 5%
22
R2513
DDR2_1.8V
1/16W
CHIP
5%
33
R2503
DDR2_VREF_0.9V
DDR2_1.8V
DDR2_VREF_0.9V
DDR2_1.8V
1/16W
CHIP
5%
150
R2519
1/16W
CHIP
5%
150
R2520
DDR2_1.8V
JL2500
22
RB2500
2
1
4
3
6
5
8
7
22
RB2502
2
1
4
3
6
5
8
7
22
RB2501
2
1
4
3
6
5
8
7
22
RB2503
2
1
4
3
6
5
8
7
22
RB2504
2
1
4
3
6
5
8
7
1005
50V
0.001
X7R
C2514
1005
50V
0.001
X7R
C2506
1005
50V
0.001
X7R
C2515
1005
50V
0.001
X7R
C2507
1005
50V
0.001
X7R
C2518
1005
50V
0.001
X7R
C2510
1005
50V
0.001
X7R
C2519
1005
50V
0.001
X7R
C2511
1005
6.3V
1
X6S
C2503
2012
6.3V
10
X6S
C2532
2012
6.3V
10
X6S
C2529
1005
6.3V
1
X6S
C2502
2012
6.3V
10
X6S
C2530
2012
6.3V
10
X6S
C2531
1005
50V
0.001
C2524
X7R
1005
50V
0.001
C2526
X7R
1005
50V
0.001
C2523
X7R
1005
50V
0.001
C2525
X7R
1005
50V
0.001
C2508
X7R 1005
50V
0.001
C2512
X7R
1005
50V
0.001
C2504
X7R 1005
50V
0.001
C2516
X7R
1005
50V
0.001
C2513
X7R
1005
50V
0.001
C2500
X7R 1005
50V
0.001
C2505
X7R 1005
50V
0.001
C2509
X7R
1005
50V
0.001
C2501
X7R
1005
6.3V
1
X6S
C2521
1005
6.3V
1
X6S
C2527
1005
6.3V
1
X6S
C2528
1005
6.3V
1
X6S
C2533
1005
6.3V
1
X6S
C2562
1005
6.3V
1
X6S
C2563
1005
6.3V
1
X6S
C2564
1005
6.3V
1
X6S
C2565
1005
6.3V
1
X6S
C2566
1005
6.3V
1
X6S
C2567
DDR2_VREF_0.9V
1005
6.3V
1
C2536
X6S
1005
6.3V
1
C2537
X6S
1/16W
RN-CP
0.5%
150
R2505
1/16W
RN-CP
0.5%
150
R2504
6.3V
0.1
C2556
X6S
0510
6.3V
0.1
C2549
X6S
0510
6.3V
0.1
C2539
X6S
0510
6.3V
0.1
C2546
X6S
0510
6.3V
0.1
C2542
X6S
0510
6.3V
0.1
C2557
X6S
0510
6.3V
0.1
C2544
X6S
0510
6.3V
0.1
C2552
X6S
0510
6.3V
0.1
C2538
X6S
0510
6.3V
0.1
C2548
X6S
0510
6.3V
0.1
C2541
X6S
0510
6.3V
0.1
C2553
X6S
0510
6.3V
0.1
C2561
X6S
0510
6.3V
0.1
C2551
X6S
0510
6.3V
0.1
C2560
X6S
0510
6.3V
0.1
C2559
X6S
0510
6.3V
0.1
C2555
X6S
0510
6.3V
0.1
C2543
X6S
0510
6.3V
0.1
C2547
X6S
0510
6.3V
0.1
C2570
X6S
0510
6.3V
0.1
C2550
X6S
0510
6.3V
0.1
C2540
X6S
0510
6.3V
0.1
C2545
X6S
0510
6.3V
0.1
C2571
X6S
0510
6.3V
0.1
C2554
X6S
0510
6.3V
0.1
C2558
X6S
0510
IC2501
EDE1116ABSE-6E-E
TMP
A0
R8
A1
R3
A2
R7
A3
T2
A4
T8
A5
T3
A6
T7
A7
U2
A8
U8
A9
U3
A10
R2
A11
U7
A12
V2
BA0
P2
BA1
P3
BA2
P1
UDM
E3
LDM
J3
UDQS
E7
UDQS#
D8
LDQS
J7
LDQS#
H8
CK
M8
CK#
N8
CKE
N2
CS#
P8
RAS#
N7
CAS#
P7
WE#
N3
ODT
N9
VSS
D3
VSS
H3
VSS
M3
VSS
T1
VSS
U9
VSSQ
D7
VSSQ
E2
VSSQ
E8
VSSQ
G2
VSSQ
G8
VSSQ
H7
VSSQ
J2
VSSQ
J8
VSSQ
L2
VSSQ
L8
DQ0 K8
DQ1 K2
DQ2 L7
DQ3 L3
DQ4 L1
DQ5 L9
DQ6 J1
DQ7 J9
DQ8 F8
DQ9 F2
DQ10 G7
DQ11 G3
DQ12 G1
DQ13 G9
DQ14 E1
DQ15 E9
NC A1
NC A2
NC A8
NC A9
NC D2
NC H2
NC V3
NC V7
NC V8
NC AA1
NC AA2
NC AA8
NC AA9
VREF M2
VDDL M1
VSSDL M7
VDD D1
VDD H1
VDD M9
VDD R9
VDD V1
VDDQ D9
VDDQ F1
VDDQ F3
VDDQ F7
VDDQ F9
VDDQ H9
VDDQ K1
VDDQ K3
VDDQ K7
VDDQ K9
UPD61162F1-RNA-A
IC2000
UMVDD
T29
UMVDD
T30
UMVDD
U31
UMVDD
U33
UMVDD
V27
UMVDD
V29
UMVDD
V32
UMVDD
AB27
UMVDD
AB28
UMVDD
AB29
UMVDD
AB30
UMVDD
AB32
UMVDD
AC31
UMVDD
AC33
UMVDD
AD28
UMVDD
AD29
UMVDD
AD32
UMVDD
AE29
UMVDD
AF30
UMVDD
AF32
UMVDD
AG18
UMVDD
AG22
UMVDD
AG33
UMVDD
AH22
UMVDD
AH24
UMVDD
AJ16
UMVDD
AJ18
UMVDD
AJ22
UMVDD
AJ24
UMVDD
AJ25
UMVDD
AK16
UMVDD
AK22
UMVDD
AK26
UMVDD
AL17
UMVDD
AL23
UMVDD
AM18
UMVDD
AM22
UMVDD
AM24
UMVDD
AM26
UMVDD
AN17
UMVDD
AN23
UMVDD
AN27
UMDLVDD
T27
UMDLVDD
T28
UMDLVDD
Y27
UMDLVDD
Y28
UMDLVDD
AG16
UMDLVDD
AG20
UMDLVDD
AH16
UMDLVDD
AH20
UMDLGND
U27
UMDLGND
U29
UMDLGND
AA27
UMDLGND
AA28
UMDLGND
AA29
UMDLGND
AG17
UMDLGND
AG21
UMDLGND
AH21
UMDLGND
AJ17
UMDLGND
AJ21
UMVREF0
AH17
UMVREF1
U28
UMRQ0
AG24
UMRQ1
AD27
UMCKERSTB
AM28
UMDQ0 AN16
UMDQ1 AK17
UMDQ2 AL16
UMDQ3 AL18
UMDQ4 AN22
UMDQ5 AN20
UMDQ6 AL20
UMDQ7 AK19
UMDQ8 AM21
UMDQ9 AN24
UMDQ10 AK21
UMDQ11 AK23
UMDQ12 AL26
UMDQ13 AM25
UMDQ14 AK25
UMDQ15 AN26
UMDQ16 AF33
UMDQ17 AE30
UMDQ18 AE32
UMDQ19 AF31
UMDQ20 AC30
UMDQ21 AA30
UMDQ22 AD33
UMDQ23 AA32
UMDQ24 W30
UMDQ25 Y31
UMDQ26 Y33
UMDQ27 AB33
UMDQ28 V31
UMDQ29 T31
UMDQ30 U30
UMDQ31 T33
UMA0 AK29
UMA1 AL31
UMA2 AH29
UMA3 AJ30
UMA4 AJ31
UMA5 AK31
UMA6 AL32
UMA7 AL33
UMA8 AH32
UMA9 AH30
UMA10 AG32
UMA11 AK32
UMA12 AG31
UMA13 AG30
UMBA0 AL29
UMBA1 AK28
UMCSB0 AM30
UMCSB1 AL27
UMDM0 AM19
UMDM1 AL24
UMDM2 AD31
UMDM3 W32
UMODT0 AM31
UMODT1 AK27
UMDQS0 AM17
UMDQSB0 AN18
UMDQS1 AL22
UMDQSB1 AM23
UMDQS2 AB31
UMDQSB2 AC32
UMDQS3 U32
UMDQSB3 V33
UMCK0 AN28
UMCKB0 AN29
UMCK1 AH33
UMCKB1 AJ33
UMCKE AM27
UMRASB AJ28
UMCASB AL30
UMWEB AN31
1005
25V
0.01
X7R
C2574
1005
25V
0.01
X7R
C2575
1005
25V
0.01
X7R
C2576
1005
25V
0.01
X7R
C2577
EDE5116AHSE-6E-E
IC2502
A0
M8
A1
M3
A2
M7
A3
N2
A4
N8
A5
N3
A6
N7
A7
P2
A8
P8
A9
P3
A10
M2
A11
P7
A12
R2
BA0
L2
BA1
L3
BA2
L1
UDM
B3
LDM
F3
UDQS
B7
UDQS#
A8
LDQS
F7
LDQS#
E8
CK
J8
CK#
K8
CKE
K2
CS#
L8
RAS#
K7
CAS#
L7
WE#
K3
ODT
K9
VSS
A3
VSS
E3
VSS
J3
VSS
N1
VSS
P9
VSSQ
A7
VSSQ
B2
VSSQ
B8
VSSQ
D2
VSSQ
D8
VSSQ
E7
VSSQ
F2
VSSQ
F8
VSSQ
H2
VSSQ
H8
DQ0 G8
DQ1 G2
DQ2 H7
DQ3 H3
DQ4 H1
DQ5 H9
DQ6 F1
DQ7 F9
DQ8 C8
DQ9 C2
DQ10 D7
DQ11 D3
DQ12 D1
DQ13 D9
DQ14 B1
DQ15 B9
NC A2
NC E2
NC R3
NC R7
NC R8
VREF J2
VDDL J1
VSSDL J7
VDD A1
VDD E1
VDD J9
VDD M9
VDD R1
VDDQ A9
VDDQ C1
VDDQ C3
VDDQ C7
VDDQ C9
VDDQ E9
VDDQ G1
VDDQ G3
VDDQ G7
VDDQ G9
DDR2_A7
EMMA_BA1
EMMA_A5
DDR2_A11
EMMA_A4
DDR2_A9
DDR2_A0
DDR2_WE
DDR2_A1
EMMA_A11
EMMA_CKE
DDR2_BA0
EMMA_A7
EMMA_A9
DDR2_CKE
DDR2_BA1
EMMA_A0
EMMA_WE
DDR2_A4
EMMA_A8
EMMA_BA0
EMMA_A10
DDR2_A5
DDR2_A8
EMMA_RAS
EMMA_A6
EMMA_A2
DDR2_RAS
DDR2_A2
EMMA_CAS DDR2_CAS
EMMA_A_CKP
EMMA_A_CKN
DDR2_A6
EMMA_B_CKN
EMMA_B_CKP
EMMA_B_ODT
EMMA_A_CS
EMMA_A_ODT
DDR2_B_CKN
DDR2_B_CKP
DDR2_A_CKN
DDR2_A_CKP
DDR2_B_DQ4
EMMA_CAS
EMMA_BA1
DDR2_B_DQ5
EMMA_RAS
DDR2_A_DQ10
DDR2_A_DQ0
EMMA_BA0
DDR2_B_DQ6
EMMA_CKE
EMMA_A12
DDR2_B_DQ7
DDR2_A_DQ1
DDR2_A_DQ11
DDR2_A_DQ2
EMMA_A_CKN
EMMA_B_ODT
EMMA_B_CKP
DDR2_A_DQ12
EMMA_A11
EMMA_A_CKP
EMMA_A10
DDR2_B_DQ15
DDR2_B_DQ0
EMMA_B_CKN
DDR2_A_LDM
DDR2_B_DQ1
DDR2_B_DQ8
DDR2_A_UDM
DDR2_B_DQ2
DDR2_B_DQ9
DDR2_B_LDM
EMMA_A3
DDR2_B_DQ10
EMMA_WE
DDR2_B_UDM
DDR2_A_DQ7
DDR2_A_DQ5
DDR2_A_LDQSP
EMMA_A9
DDR2_A_DQ3
DDR2_A_DQ8
EMMA_A2
DDR2_A_LDQSN
EMMA_A8
DDR2_A_DQ4
DDR2_A_DQ9
EMMA_A0
DDR2_B_LDQSN
DDR2_A_UDQSP
EMMA_A4
DDR2_A_DQ6
DDR2_B_UDQSP
DDR2_B_DQ11
DDR2_B_UDQSN
DDR2_B_DQ12
DDR2_A_UDQSN
EMMA_A_CS
DDR2_B_DQ13
EMMA_B_CS
DDR2_B_LDQSP
DDR2_B_DQ14
EMMA_A_ODT
EMMA_A5
EMMA_A6
DDR2_A_DQ13
DDR2_A_DQ14
EMMA_A1
EMMA_A7
DDR2_A_DQ15
DDR2_B_DQ3
DDR2_A0
DDR2_A1
DDR2_A3
DDR2_A2
DDR2_A6
DDR2_A5
DDR2_A4
DDR2_A7
DDR2_A10
DDR2_A9
DDR2_A8
DDR2_A11
DDR2_A12
DDR2_BA1
DDR2_BA0
DDR2_A_DQ12
DDR2_A_DQ6
DDR2_A_DQ5
DDR2_A_DQ2
DDR2_A_DQ9
DDR2_A_DQ14
DDR2_A_DQ8
DDR2_A_DQ11
DDR2_A_DQ1
DDR2_A_DQ0
DDR2_A_DQ4
DDR2_A_DQ10
DDR2_A_DQ3
DDR2_A_DQ7
DDR2_A_DQ13
DDR2_A_DQ15
DDR2_A_UDM
DDR2_A_LDM
DDR2_A_UDQSP
DDR2_A_UDQSN
DDR2_A_LDQSN
DDR2_A_LDQSP
DDR2_CKE
DDR2_A_CS
DDR2_RAS
DDR2_WE
DDR2_CAS
DDR2_A_ODT
DDR2_A12
DDR2_A6
DDR2_A5
DDR2_B_DQ11
DDR2_A2
DDR2_B_DQ5
DDR2_B_UDM
DDR2_B_DQ15
DDR2_B_DQ4
DDR2_B_DQ1
DDR2_A9
DDR2_B_DQ6
DDR2_B_LDQSP
DDR2_CKE
DDR2_B_DQ14
DDR2_B_LDQSN
DDR2_A_ODT
DDR2_RAS
DDR2_CAS
DDR2_B_DQ2
DDR2_BA1
DDR2_A8
DDR2_B_UDQSN
DDR2_B_DQ8
DDR2_A11
DDR2_A1
DDR2_A0
DDR2_A_CS
DDR2_A4
DDR2_B_UDQSP
DDR2_A10
DDR2_B_DQ13
DDR2_WE
DDR2_B_DQ3
DDR2_B_DQ0
DDR2_A3
DDR2_A7
DDR2_BA0
DDR2_B_DQ7
DDR2_B_DQ9
DDR2_B_LDM
DDR2_B_DQ10
DDR2_B_DQ12
DDR2_A_ODT
DDR2_A_CS
EMMA_A1
DDR2_A10
EMMA_A3 DDR2_A3
DDR2_B_CKP
DDR2_B_CKN
DDR2_A_CKP
DDR2_A_CKN
EMMA_A12 DDR2_A12
DDR2_BA2
DDR2 FOR EMMA2TH
Portion1
IC2000
EMMA2TH
Portion1
DDR Data BUS (I/O)
DDR Control BUS
EMMA2
DDR Aside
IC2501
EMMA2
DDR Bside
IC2502
FB1 13/16
A-1256-286-A <FIX2>FB1-P13

KDL-40W3000/46W3000
KDL-40W3000/46W3000 56
1 | 2 | 3 | 4 | 5 | 6 | 7 | 8 | 9 | 10 | 11 | 12 | 13 | 14 | 15 | 16 | 17 | 18 | 19 | 20
A
—
B
—
C
—
D
—
E
—
F
—
G
—
H
—
I
—
J
—
K
—
L
—
M
—
N
—
O
—
P
FB1 BOARD SCHEMATIC DIAGRAM (14 OF 16)
CHIP
47
R2786
1/16W
HDMI_DAT
HDMI_MCK
HDMI_LRCK
HDMI_SCK
CHIP
47
R2793 1/16W
EMMA2_GPX
JL2709
E2TH_3.3V
1/16W
680
R2729
RN-CP
0.5%
PLL_1.05V
E2TH_3.3V
PLL_1.05V
+5V_FETDRV
1005
16V
0.1
C2710
VIDEO_3.3V
2SB1462J-QR(TX).SO
Q2701
1005
6.3V
1
X6S
C2721
1005
50V
100p
CH
C2720
1/16W
CHIP
5%
470
R2761
UN5211-TX
Q2700
3.3V
MS_PON_EMMA
1/16W
RN-CP
0.5%
1k
R2731
1/16W
RN-CP
0.5%
1.5k
R2732
TV_EMMA_TX
JL2707
EMMA2_VIDEO
RB2702
10k 2
1
4
3
6
5
8
7
10
9
12
11
14
13
16
15
FE_SCL0
1
2
3
4
5
6
7
8
9
10
11
12
13
14
15
16
17
18
19
20
21
22
23
24
25
26
27
28
29
30
31
32
33
34
35
36
37
38
39
40
41
42
43
44
45
46
47
48
49
WHT
49P
CN2701
GND
TS3_VAL
GND
TS3_DATA
GND
TS3_SCLK
GND
TS3_SYNC
GND
TS2_VAL
GND
TS2_DATA
GND
TS2_SCLK
GND
TS2_SYNC
GND
TS1_VAL
GND
TS1_DATA
GND
TS1_SCLK
GND
TS1_SYNC
GND
TS0_VAL
GND
TS0_DATA
GND
TS0_SCLK
GND
TS0_SYNC
GND
I2C_SDA0
GND
I2C_SCL0
GND
I2C_SDA1
GND
I2C_SCL1
GND
FE_XRST
SHORT_DET
AFT_DN
V_DET
AFT_UP
GND
REGION_DET
GND
E2TH_3.3V
X_FE_RST
RB2703
10k 2
1
4
3
6
5
8
7
10
9
12
11
14
13
16
15
TS0_BSCS0_DT
TS0_BSCS0_EN
TS0_BSCS0_ST
TS0_BSCS0_CK
DS656
FE_SCL2
CHIP0
R2705
CHIP
0
R2706
0
R2707
0
R2708
TS0_BSCS0_EN
TS0_BSCS0_CK
TS0_BSCS0_ST
TS0_BSCS0_DT
FE_SDA2
FE_SDA0
AFT_UP
AFT_DN
V_DET
EMMA2_AOD2
EMMA2_AOD1
EMMA2_AOD0
EMMA2_AOLRCK
EMMA2_AOBCK
EMMA2_AOMCK
FE_SPDIF
MS_INS_EMMA
TV_EMMA_RX
2012
6.3V
4.7
C2724
X6S
100k
RB2706
2
1
4
3
6
5
8
7
10
9
12
11
14
13
16
15
100k
RB2707
2
1
4
3
6
5
8
7
10
9
12
11
14
13
16
15
2012
6.3V
4.7
X6S
C2716
X_MS_SW
X_MS_SW
FE_SDA0
FE_SCL0
3.3V
1/16W
CHIP
5%
10k
R2819
HDMI_SDA
HDMI_SCL
1005
16V
0.1
C2701
1005
16V
0.1
C2700
1005
16V
0.1
C2705
1005
16V
0.1
C2703
1005
16V
0.1
C2702
1005
16V
0.1
C2704
1005
16V
0.1
C2706
1005
16V
0.1
C2707
1005
16V
0.1
C2711
1005
16V
0.1
C2712
1005
16V
0.1
C2715
1005
16V
0.1
C2713
1005
16V
0.1
C2714
1005
16V
0.1
C2719
10k
RB2700
2
1
4
3
6
5
8
7
10
9
12
11
14
13
16
15
10k
RB2701
2
1
4
3
6
5
8
7
47
RB2717
2
1
4
3
6
5
8
7
X_BE_IF_ENA
HDMI_INT
HDMI_INT_EMMA
100k
RB2705
2
1
4
3
6
5
8
7
1608
10V
1
X7R
C2732
1/16W
CHIP 5%47
R2821
1/16W
CHIP 5%47
R2823
1/16W
CHIP 5%47
R2824
1/16W
CHIP 5%47
R2825
10k
RB2718
2
1
4
3
6
5
8
7
10
9
12
11
14
13
16
15
E2TH_3.3V
1/16W
CHIP
5%
10k
R2829
FE_BEM_RX
FE_BEM_RX_BUF
47
RB2708
2
1
4
3
6
5
8
7
10
9
12
11
14
13
16
15
47
RB2709
2
1
4
3
6
5
8
7
10
9
12
11
14
13
16
15
68
RB2712
2
1
4
3
6
5
8
7
10
9
12
11
14
13
16
15
68
RB2715
2
1
4
3
6
5
8
7
10
9
12
11
14
13
16
15
68
RB2714
2
1
4
3
6
5
8
7
10
9
12
11
14
13
16
15
68
RB2713
2
1
4
3
6
5
8
7
10
9
12
11
14
13
16
15
MM3Z3V9ST1
D2700
47
RB2727
2
1
4
3
47
RB2728
2
1
4
3
6
5
8
7
47
RB2730
2
1
4
3
100k
RB2724
2
1
4
3
68
RB2729
2
1
4
3
6
5
8
7
UPD61162F1-RNA-A
IC2000
ST0CLK
AN13
ST0SYN
AM13
ST0DAT
AM12
ST0ENA
AN12
ST1CLK
AN11
ST1SYN
AM11
ST1DAT
AM10
ST1ENA
AN10
ST2CLK
AN9
ST2SYN
AM9
ST2DAT
AM8
ST2ENA
AN8
ST3CLK/GADD12
AL12
ST3SYN/CMISTRT
AK12
ST3DAT/CMDI0
AL11
ST3ENA/CMIVAL
AJ12
ST4CLK/CMCLKI
AK11
ST4SYN/CMDI1
AJ11
ST4DAT/CMDI3
AK10
ST4ENA/CMDI2
AL10
ST5CLK/CMDI4
AJ10
ST5SYN/CMDI5
AL9
ST5DAT/CMDI7
AJ9
ST5ENA/CMDI6
AK9
STOCLK
AL8
STOSYN
AK8
STODAT
AL7
STOENA
AJ8
LTDP0
C29
LTDN0
D29
LTDP1
B29
LTDN1
A29
LTDP2
A30
LTDN2
B30
LTDP3
B31
LTDN3
A31
LTDP4
C32
LTDN4
D31
LTCP
E30
LTCN
C30
LTVDD
D33
LTVREF
C28
UPD61162F1-RNA-A
IC2000
EVIR0/MVDCO0
E26
EVIR1/MVDCO1
D26
EVIR2/MVDCO2
C26
EVIR3/MVDCO3
E25
EVIR4/MVDCO4
D25
EVIR5/MVDCO5
C25
EVIR6/MVDCO6
E24
EVIR7/MVDCO7
D24
EVIR8/MVDCO8
C24
EVIR9/MVDCO9
E23
EVIG0/MVDYO0
B23
EVIG1/MVDYO1
A23
EVIG2/MVDYO2
B22
EVIG3/MVDYO3
A22
EVIG4/MVDYO4
B21
EVIG5/MVDYO5
A21
EVIG6/MVDYO6
B20
EVIG7/MVDYO7
A20
EVIG8/MVDYO8
B19
EVIG9/MVDYO9
A19
EVIB0
D27
EVIB1
C27
EVIB2
B27
EVIB3
A27
EVIB4
B26
EVIB5
A26
EVIB6
B25
EVIB7
A25
EVIB8
B24
EVIB9
A24
EVI1YC2/CMDO0
E20
EVI1YC3/CMDO1
D20
EVI1YC4/CMDO2
C20
EVI1YC5/CMDO3
E19
EVI1YC6/CMDO4
D19
EVI1YC7/CMDO5
C19
EVI1YC8/CMDO6
E18
EVI1YC9/CMDO7
D18
EVIHS/MVDHSO
D22
EVIVS/MVDVSO
C22
EVIPC/MVDPCO
E22
EVIDE/MVDFDO
E21
EVI1HS/CMOSTRT
C21
EVI1VS/CMOVAL
D21
EVI1PC
C18
EAI0DAT
K32
EAI0LRCK
L32
EAI0BCK
K33
EAI0MCK
L33
EAI1DAT
H32
EAI1LRCK
J32
EAI1BCK
H33
EAI1MCK
J33
EGPR2 C17
EGPR3 E16
EGPR4 D16
EGPR5 C16
EGPR6 E15
EGPR7 D15
EGPR8 C15
EGPR9 E14
EGPB2 B17
EGPB3 A17
EGPB4 B16
EGPB5 A16
EGPB6 B15
EGPB7 A15
EGPB8 B14
EGPB9 A14
EGPG2 B12
EGPG3 A12
EGPG4 B11
EGPG5 A11
EGPG6 B10
EGPG7 A10
EGPG8 B9
EGPG9 A9
EGPA0 B13
EGPA1 A13
EGPA2 E17
EGPA3 D17
EGPA4 B18
EGPA5 A18
EGPA6 D14
EGPA7 C14
EGPHSID13
EGPVSI C13
EGPPCI E13
EGPDEI E12
EGPHSO C12
EGPVSO E11
EGPPCO D12
EGPDEOD11
MAOD0 K30
MAOD1 K29
MAOD2 J31
MAOD3 J30
MAOLRCK L30
MAOBCK K31
MAOMCK L31
SAOD3 H29
SAOLRCK H30
SAOBCK H31
SAOMCK J29
MAO958 L29
UPD61162F1-RNA-A
IC2000
VDHLCO
N28
VDHLCI
M28
VDHCBP
N29
VDFSCO
P32
VDFSCI
N32
VDFCBP
P31
PLUMVDD
AG15
PLUMVDD
AH14
PLURVDD
AG13
PLURVDD
AH12
PLMVVDD
AG8
PLMVVDD
AH7
PLLDVDD
AF7
PLLDVDD
AG6
PLSYVDD
AD7
PLSYVDD
AE6
VDHPVDD1
L28
VDFPVDD1
M30
PLAUVDD
F23
PLAUVDD
G22
PLSVVDD
F21
PLSVVDD
G20
VDHDVDD3
N27
VDFDVDD3
P33
VDHAVDD3
M27
VDFAVDD3
N33
VDHPGND1
L27
VDFPGND1
M31
VDHAGND3
M29
VDFDGND3
P30
VDFAGND3
N31
VDHDGND3
N30
SVDYC0/MSDATA0 E10
SVDYC1/MSDATA1 D10
SVDYC2/MSDATA2 C10
SVDYC3/MSDATA3 E9
SVDYC4/MSBSD9
SVDYC5/MSDIR C9
SVDYC6/URT4TX E8
SVDYC7/URT4RX D8
SVDCLK/MSCLK C8
VDCSC C23
VDCCPO D23
SVAY E32
SVAC F31
SVAREF G33
SVARSET G32
SVACOMP G30
VRVDD H7
VRGND J7
SVADVDD3 F29
SVAVDD3 F33
SVAVDD3 E33
SVAGND3 G31
SVAGND3 F32
1005
25V
0.01
C2731
X7R
+5V_FETDRV
123
456
MM1671XNRE
IC2704
VOUT
VIN
GND
VOC
1/16W
CHIP
5%
1M
R2831
1608
10V
1
X7R
C2733
1005
16V
0.1
C2734
RN-CP
10
R2836
1/16W
0.5% REC_Y
123
456
MM1674XNRE
IC2705
VOUT
VIN
GND
VOC
1005
16V
0.1
C2736
1005
16V
0.1
C2737
RN-CP
10
R2847
1/16W
0.5%
REC_C
CHIP
33
*R27041/16W
CHIP
0
R2721
CHIP
0
R2722
CHIP
0
R2723
*R2735CHIP
0
22
*RB2720
2
1
4
3
6
5
8
7
100k
RB2735
2
1
4
3
6
5
8
7
22
RB2736
2
1
4
3
6
5
8
7
1/10W
RN-CP
0.5%
68
R2833
1/10W
RN-CP
0.5%
68
R2832
1/10W
RN-CP
0.5%
91
R2834
1/10W
RN-CP
0.5%
91
R2835
1/16W
CHIP 5%22
R2850
CHIP
22
R2805
1/16W
CHIP 5%22
R2769
100k
RB2723
2
1
4
3
6
5
8
7
1005
6.3V
1
X6S
C2739
54
321
NJM2878F3-33(TE2)
IC2702
CONT
GND
NP VOUT
VIN
20 19 18 17 16 15 14 13 12 11
10987
654321
TC7MBL3244AFK
IC2703
-1OE
1A1
2B4
1A2
2B3
1A3
2B2
1A4
2B1
GND 2A1
1B4
2A2
1B3
2A3
1B2
2A4
1B1
-2OE
Vcc
100k
RB2737
2
1
4
3
6
5
8
7
47
RB2732
2
1
4
3
1
2
3
4
5
6
7
8
9
10
BLK
10P
CN2702
GND
MS_BS
MS_DATA1
MS_SDA
MS_DATA2
MS_INS
MS_DATA3
MS_SCK
Vcc
GND
6.3V
100
C2738
CHIP
0
R2852
2012
10V
2.2
X7R
C2740
EMMA2_GPX_R[0]
EMMA2_GPX_R[1]
EMMA2_GPX_R[2]
EMMA2_GPX_R[3]
EMMA2_GPX_R[4]
EMMA2_GPX_R[5]
EMMA2_GPX_R[6]
EMMA2_GPX_R[7]
EMMA2_GPX_B[2]
EMMA2_GPX_B[7]
EMMA2_GPX_B[3]
EMMA2_GPX_B[6]
EMMA2_GPX_B[4]
EMMA2_GPX_B[1]
EMMA2_GPX_B[5]
EMMA2_GPX_B[0]
EMMA2_GPX_G[0]
EMMA2_GPX_G[2]
EMMA2_GPX_G[6]
EMMA2_GPX_G[5]
EMMA2_GPX_G[4]
EMMA2_GPX_G[7]
EMMA2_GPX_G[1]
EMMA2_GPX_G[3]
EMMA2_GPX_CK
EMMA2_GPX_A[2]
EMMA2_GPX_A[3]
EMMA2_GPX_A[7]
DS656_HS
DS656_CK
DS656_D[1]
DS656_D[0]
DS656_D[4]
DS656_D[7]
DS656_VS
EMMA2_VIDEO_D[8]
EMMA2_VIDEO_D[9]
EMMA2_VIDEO_D[10]
EMMA2_GPX_A[5]
EMMA2_GPX_A[1]
EMMA2_GPX_A[6]
EMMA2_GPX_A[4]
EMMA2_GPX_A[0]
DS656_D[2]
DS656_D[5]
DS656_D[3]
DS656_D[6]
EMMA2_VIDEO_HS
EMMA2_VIDEO_CK
EMMA2_GPX_HS
EMMA2_GPX_VS
EMMA2_VIDEO_D[11]
EMMA2_VIDEO_D[15]
EMMA2_VIDEO_D[12]
EMMA2_VIDEO_D[14]
EMMA2_VIDEO_D[13]
EMMA2_VIDEO_D[0]
EMMA2_VIDEO_D[7]
EMMA2_VIDEO_D[2]
EMMA2_VIDEO_D[3]
EMMA2_VIDEO_D[6]
EMMA2_VIDEO_D[1]
EMMA2_VIDEO_D[4]
EMMA2_VIDEO_D[5]
EMMA2_VIDEO_VS
EPP_GPX_HS
EPP_GPX_VS
EPP_GPX_CK
Portion7
Portion6
TS/AV
Sub Micro
TS0
Portion5
IC2000
EMMA2TH
Portion5
IC2000
EMMA2TH Portion7
EMMA2 Digital MAIN Video Output BUS
EMMA2 Graphic
Output BUS
DS656 Video
Input BUS
HDMI Digital Audio Input (1ch)
Memory Stick
connecter
EMMA2
Digital Audio
Output(5.1ch)
IC2000
EMMA2TH
Portion6
400kHz_I2C
100kHz_I2C
TS0
(EMMA2 Video 3.3V)
FB1 14/16
A-1256-286-A <FIX2>FB1-P14
CN1003
To TUU2

KDL-40W3000/46W3000
KDL-40W3000/46W3000 57
1 | 2 | 3 | 4 | 5 | 6 | 7 | 8 | 9 | 10 | 11 | 12 | 13 | 14 | 15 | 16 | 17 | 18 | 19 | 20 |
A
—
B
—
C
—
D
—
E
—
F
—
G
—
H
—
I
—
J
—
K
—
L
—
M
—
N
—
O
—
P
FB1 BOARD SCHEMATIC DIAGRAM (15 OF 16)
10k
R2941
X_PCI_GNT_MAC
47
RB2905
2
1
4
3
6
5
8
7
10
9
12
11
14
13
16
15
12
3
5
7
9
11
13
15
17
19
4
6
8
10
12
14
16
18
20
20P
CN2900
FAULT
D1+
D1-
GND
S-GND
SW5V
GND
CARD_RST
CMDV
CARD_DIV
GND
CARD_DET
3.3V
PON_RESET
GND
12V
12V
HM_ON
PP-ON
CARD_DATA
0.01
C2929
0.01
C2915
X_PCI_FRAME
X_PCI_CBE
X_PCI_REQ_USB
100k
R2942
X_PCI_INT_B
0uH
FB2913
12p
C2916
10k
RB2924
2
1
4
3
6
5
8
7
0uH
FB2912
10
C2918
47
RB2914
2
1
4
3
6
5
8
7
10
9
12
11
14
13
16
15
0.01
C2941
0.1
C2919
BE_BUSY
X_PCI_DEVSEL
VSEL
1/16W
CHIP
4.7k
R2961
HM_ON
47
RB2907
2
1
4
3
6
5
8
7
X_PCI_REQ_USB
0.01
C2907
0.01
C2940
3.3V
47
RB2903
2
1
4
3
6
5
8
7
10
9
12
11
14
13
16
15
12p
C2910
15k
R2957
22
RB2923
2
1
4
3
6
5
8
7
0.01
C2927
0.01C2935
JL2901
0uH
FB2914
0.01
C2923
39
R2955
X_AU_DM_SUB_RST
0uH
FB2903
FE_12V
47
RB2912
2
1
4
3
6
5
8
7
10
9
12
11
14
13
16
15
47R2915
PCI_CLK_EMMA
3
12
4
0uH
L2900
15k
R2956
47
RB2922
2
1
4
3
6
5
8
7
10k
RB2920
2
1
4
3
6
5
8
7
10
9
12
11
14
13
16
15
0.01C2902
123456789 1011121314151617181920212223 24 25 26 27 28 29 30 31 32 33 34 35 36
37
38
39
40
41
42
43
44
45
46
47
48
49
50
51
52
53
54
55
56
57
58
59
60
61
62
63
64
65
66
67
68
69
70
71
72
7374757677787980818283848586
87888990919293949596979899100
101102103104105106107108
109
110
111
112
113
114
115
116
117
118
119
120
121
122
123
124
125
126
127
128
129
130
131
132
133
134
135
136
137
138
139
140
141
142
143
144
IC2900
VDD
VDD
OCI1
PPON1
OCI2
PPON2
OCI3
PPON3
OCI4
PPON4
OCI5
PPON5
VCCRST0
PME0
PCLK
VBBRST0
VDDPCI
VSS
VDD
INTA0
INTB0
INTC0
GNT0
REQ0
AD31
AD30
AD29
AD28
AD27
AD26
AD25
AD24
CBE30
IDSEL
VSS
VDD
VSS
VSS
AD23
AD22
AD21
AD20
VDD
AD19
AD18
AD17
AD16
CBE20
FRAME0
IRDY0
TRDY0
DEVSEL0
STOP0
VSS
VDD
VDDPCI
PERR0
SERR0
PAR
CBE10
AD15
AD14
AD13
AD12
AD11
AD10
AD9
AD8
CBE00
AD7
VSS
VSS
VDD
VDD
AD6
AD5
AD4
AD3
AD2
VDDPCI
AD1
AD0
CRUN0
NC
NC
SMI0
AMC
TEB
SMC
LEGC
TEST
NTEST1
VDD
XT2
XT1/SCLK
SRCLK
SRMOD
SRDTA
NANDTEST
VSS
VSS
AVDD
RREF
AVSS(R)
AVSS
AVDD
AVSS
VDD
VSS
VSS
RSDM1
DM1
VDD
DP1
RSDP1
VSS
RSDM2
DM2
VDD
DP2
RSDP2
VSS
VSS
VDD
VSS
RSDM3
DM3
VDD
DP3
RSDP3
VSS
RSDM4
DM4
VDD
DP4
RSDP4
VSS
RSDM5
DM5
VDD
DP5
RSDP5
VSS
VSS
0.01
C2938
1/16W
CHIP
5%
4.7k
R2966
X_PCI_SERR
0.1
C2913
22
RB2917
2
1
4
3
6
5
8
7
39
R2952
PCI_PAR
0.01
C2908
X_HW_RST
0.01C2933
100
R2930
V_DET
0.01
C2925
47
RB2911
2
1
4
3
6
5
8
7
10
9
12
11
14
13
16
15
E2TH_3.3V
10k
RB2919
2
1
4
3
6
5
8
7
10
9
12
11
14
13
16
15
470R2953
4.7k
RB2918
2
1
4
3
6
5
8
7
10
9
12
11
14
13
16
15
0.01
C2924
PCI_CLK_USB
47
RB2913
2
1
4
3
6
5
8
7
10
9
12
11
14
13
16
15
X2900
1
2
X_PCI_GNT_USB
3.3V
X_PCI_IRDY
UPD61162F1-RNA-A
IC2000
AD0 V4
AD1 U1
AD2 V5
AD3 U2
AD4 U3
AD5 T1
AD6 U4
AD7 T2
AD8 R1
AD9 T3
AD10 R2
AD11 T4
AD12 P1
AD13 T5
AD14 P2
AD15 R3
AD16 P5
AD17 K1
AD18 N3
AD19 K2
AD20 N4
AD21 J1
AD22 N5
AD23 J2
AD24 M4
AD25 H2
AD26 M5
AD27 G1
AD28 L3
AD29 G2
AD30 L4
AD31 F1
IDSEL M3
CBEB0 U5
CBEB1 N1
CBEB2 L2
CBEB3 H1
FRAMEB P4
IRDYB L1
TRDYB P3
DEVSELB M2
REQB0 F2
GNTB0 L5
REQB1 K3
GNTB1 K4
GPIO16/REQB2 V1
GPIO17/GNTB2 V2
GPIO18/REQB3 W1
GPIO19/GNTB3 W2
GPIO20/REQB4/LAO_MSTR_CLK V3
GPIO21/GNTB4/LAO_LR_CLK W3
GPIO22/REQB5/LAO_BIT_CLK W4
GPIO23/GNTB5/LAO_DATA W5
PERRB M1
SERRB N2
PAR R4
STOPB R5
PCICLK E1
X_PCI_INT_A
10k
RB2916 2
1
4
3
6
5
8
7
10
9
12
11
14
13
16
15
0.1
C2904
47
RB2915
2
1
4
3
6
5
8
7
10
9
12
11
14
13
16
15
47R2916
1/16W
CHIP
R2900
220
47
RB2906
2
1
4
3
6
5
8
7
10
9
12
11
14
13
16
15
0.01C2900
47R2914
X_PCI_GNT_USB
X_PCI_PERR
47
RB2904
2
1
4
3
6
5
8
7
10
9
12
11
14
13
16
15
0.01
C2912
0.01
C2931
AFT_DN
PCI_AD
X_PCI_TRDY
X_PCI_INT_C
0.01
C2922
PCI_AD
0.01
C2939
47
RB2902
2
1
4
3
6
5
8
7
10
9
12
11
14
13
16
15
4.7k
RB2908
2
1
4
3
6
5
8
7
E2TH_3.3V
JL2900
470R2954
0uH
FB2902
VSEL
X_PCI_CBE
0.1
C2909
X_PCI_REQ_MAC
SCDET
X_PCI_STOP
Portion3
PCI Control BUS
PCI Address/Data BUS (I/O)
PCI/USB/CARD I/F
IC2000
EMMA2TH
Portion3
USB & CARD I/F
Connecter
USB HOST IC2900
FB1 15/16
A-1256-286-A <FIX2>FB1-P15
TO AU BOARD
CN1602

KDL-40W3000/46W3000
KDL-40W3000/46W3000 58
1 | 2 | 3 | 4 | 5 | 6 | 7 | 8 | 9 | 10 | 11 | 12 | 13 | 14 | 15 | 16 | 17 | 18 | 19 | 20 | 21 |
A
—
B
—
C
—
D
—
E
—
F
—
G
—
H
—
I
—
J
—
K
—
L
—
M
—
N
—
O
—
P
FB1 BOARD SCHEMATIC DIAGRAM (16 OF 16)
CPLD_3.3V
3216
25V
4.7
X7R
C3303
1/16W
CHIP
5%
1k
R3304
CHIP
10k
R3309
1/16W
5%
PWR_CTRL_DDR2
CHIP
0
R3311
DDR2_1.8V
3.15A
PS3300
FE_7V
4V
330
C3307
PLL_1.05V
+5V_FETDRV
4V
330
C3337
3.3V
PWR_CTRL_3.3V
10050R3324
8765
4321
S1 S2 S3 G
D1D2D3D4
RSS100N03TB
Q3306
+5V_FETDRV
10050R3341
PWR_CTRL_EMMA_1.05V
+5V_FETDRV
10050R3342
EMMA2TH_1.05V
10050R3323
EMMA2TH_1.05V
PWR_CTRL_NAND
NAND_3.3V
1/16W
CHIP
10k
R3338
S
RTR020P02TR
Q3304
1
2
3
CHIP
1k
R3344
1/16W
5%
FE_12V
100516V0.1C3323 100516V0.1C3332
DDR2_VREF_0.9V
1005
16V
0.1
C3300
8765
4321
S1 S2 S3 G
D1D2D3D4
RSS100N03TB
Q3307
1005
16V
0.1
C3306
2012
6.3V
10
C3310
X6S
2012
6.3V
10
C3317
X6S
1608
10V
1
X7R
C3338
1005
16V
0.1
C3339
1005
50V
0.001
X7R
C3302
1/16W
RN-CP
0.5%
15k
R3305
1/16W
CHIP
10k
R3310 5%
FE_7V_CHK
FE_12V_CHK
2012
10V
4.7
X7R
C3321
C3312
6.3V
100
16V
470
C3311
3216
25V
4.7
X7R
C3319
3216
25V
4.7
X7R
C3334
MA24D5000BS0
D3300
2.2uH
L3300
2.2uH
L3304
0uH
FB3300
E2TH_3.3V
RT1N431C-TP-1
Q3305
1
2
3
3.15A
PS3302
1/16W
RN-CP
0.5%
560
R3325
1/16W
RN-CP
0.5%
33k
R3326
1005
1/16W
RN-CP
0.5%
10k
R3331
1/16W
CHIP
5%
10k
R3333
1/16W
RN-CP
0.5%
4.7k
R3335
1005
1/16W
RN-CP
0.5%
10k
R3337
1/16W
RN-CP
0.5%
560
R3339
1/16W
RN-CP
0.5%
3.3k
R3343
1005
1/16W
RN-CP
0.5%
100
R3346
CHIP
0
R3351
10k
RB3300
2
1
4
3
6
5
8
7
10k
RB3301
2
1
4
3
6
5
8
7
54
321
MM3141ZNRE(1.07V)
IC3302
VDD
GND
CE N.C
Vout
12345
PQ200WNA1ZPH
IC3303
Vin
Vc
Vo
Vadj
GND
2012
25V
1
C3343
1/16W
RN-CP
0.5%
22
R3354
1/16W
RN-CP
0.5%
470
R3355
1/16W
RN-CP
0.5%
2k
R3356
S
RTR040N03TL
Q3300
1
2
3
S
RTR040N03TL
Q3301
1
2
3
S
RTR040N03TL
Q3302
1
2
3
S
RTR040N03TL
Q3303
1
2
3
2012
6.3V
10
X6S
C3345
4.7uH
L3301
123456
9
10
11
12
131415161718
19
20
21
22
23
24
8
7
IC3301
TPS51124PWPRG4
VO1
VFB1
GND
TONSEL
VFB2
VO2
VBST2
DRVH2
LL2
DRVL2
PGND2
TRIP2
V5FILT
V5IN
TRIP1
PGND1
DRVL1
LL1
DRVH1
VBST1
EN1
PGOOD1PGOOD2
EN2
20 19 18 17 16 15 14 13 12 11
123456789 10
SN0608006PWPR
IC3300
VLDOIN
VTT
VTTGND
VTTSNS
GND
MODE
VTTREF
COMP
VDDQSNS
VDDQSET S3
S5
PGOOD
V5IN
CS
PGND
DRVL
LL
DRVH
VBST
1005
6.3V
1
X6S
C3330
12345
PQ200WNA1ZPH
IC3307
Vin
Vc
Vo
Vadj
GND
2012
25V
1
C3347
CHIP
0
R3359
1/16W
RN-CP
0.5%
1.8k
R3360
1/16W
RN-CP
0.5%
2k
R3361
2012
10V
4.7
X7R
C3348
2012
10V
4.7
X7R
C3349
+5V_FETDRV
1608
50V
680p
B
C3301
1/10W
RN-CP
3.3
R3334
5%
2012
10V
2.2
X7R
C3350
2012
10V
2.2
X7R
C3327
10k
RB3302
2
1
4
3
CHIP
0
R3365
POWER
+3.3V supply
Unreg7V Input
FET Device power 5V
Output
EMMA2
DDR 1.8V Output
Front End 3.3V Output EMMA2 1.05V Output
(without PLL)
CPLD3.3V Output
EMMA2 PLL 1.05V
Output
NAND 3.3V Output
Unreg12V Input
SENCE_LINE
FB1 16/16
A-1256-286-A <FIX2>FB1-P16

KDL-40W3000/46W3000
KDL-40W3000/46W3000 59
COMPONENT SIDE
[CONNECTORS, LVDS, BE MICRO, HDMI, ADC, PC IN, SUB CHROMA-CCPXA, EPP POWER AND CLOCK, EPP IN/OUT, EPP DDR2 I/F, BE POWER, RESET, CLOCK, UART, IC2, ROM & GPIO, VDD, GND FOR E2TH, DDR2 FOR EMMA2TH, TS, AV, PCI, USB, CARD I/F, POWER]
CONDUCTOR SIDE
FB1
C3347
C3348
CN5600
IC3307
R3360
R3361
RB3302
cam142
C2365
C3311
C3313
C3319
C3334
C3337
C3340
C3341
C3349
C5602C5603
C5604
C5605
C5607
C5608
C5611
C5612
C5613
CN2300
D3300
D3306
ET4100
FB2300
FB4001
FB5600
FB5601
FB5602
FB5603
FB5604
FB5605
FB5606
FB5607
FB5627
JL2300 JL2301
PS3300
PS3302
Q3302
Q3306
Q3307
R2336
R2350
R2351
R2352
R2373
R3359 R3362
R3363
RB2111
RB2305
cam99
cam122
C2100 C2101
C2104
C2105
C2107
C2108
C2109
C2110
C2111
C2112
C2113
C2114
C2125
C2126
C2128
C2900
C2901
C2902
C2903
C2904
C2906
C2908 C2909
C2910
C2914
C2915
C2916
C2921
C2924
C2927
C2928
C2929
C2930
C2931
C2932
C2933
C2934
C2935
C2936
C2938
C2939
C2940
C2941
C3312
C3330
C3343
C3345
C3346
CN2900
D2907
D3304
FB2903
FB2904 FB2909
FB2912
FB2913
FB2914
FB3300
IC2100
IC2101 IC2102
IC2103
IC2104
IC3303
JL2118
L3301
L3304
Q3303
Q3304
Q3305
R2100 R2101
R2102R2103 R2104R2105
R2113
R2114
R2115
R2116
R2118 R2120
R2124
R2154
R2161
R2225
R2226
R2227
R2228
R2229
R2930 R2931
R3317
R3332
R3338
R3344
R3354R3355R3356
RB2109
RB2122RB2123
RB2922
RB2924
X2100
X2900
cam22
cam103
cam121
C2905
C2911
C2912
C2913
C2920
C2922
C2925
C2926
C2937
C4100C4101
C4105C4108
C4116
C4120
C4121
C4122
C4129
C4131
C4138
C4139
C4143
C4931
C4935
C5022
C5615
CN4900
CN5601
D2900
D2901
D2902
D4100
D4101
D4104
D4105
ET4101
F4100
FB2905
FB2906
FB2907
FB2908
FB2910
FB2911
FB4108
FB4109
FB5620
FB5624
FB5625
FL4901
JL4106
JL4110
JL4116
L4101
L5605
Q4100
Q4102
Q4104
Q4105
R2963
R4111
R4113
R4117
R4128
R4129
R4134
R5021
R5632
R5633
RB2915
RB2923
cam123
cam124
cam125
cam126
A4900
A4904
C4142
C4929
C4934
C4942
C4943
C4944
C4945
C4971
C5024
C5026
C5618
C5619
FB4910
FB5608
FB5609
FB5610
FB5611
FB5613
FB5614
FB5616 FB5619
FB5621
FB5622
FB5623
FB5626
IC4900
IC5602
JL4903JL4904
JL4905
JL4906 JL4907
L5600
L5601
L5602
L5603
L5604
L5606
L5607
L5608
L5609
L5610
L5611
R4915
R4916
R4917
R4920
R4921
R4923
R4924
R4926
R4927
R4929
R4930
R5014
R5015
R5017
R5020
R5124
R5126
R5154
R5544
R5619 R5620
R5630 R5631
RB5114
RB5115
RB5434
RB5435
cam82
cam113
cam114
A4901
C5242
C5245 C5248
C5284
C5287
C5470
C5478
C5479
C5480
C5481 C5482
C5617
IC5201
IC5203
IC5408
IC5411
IC5601
IC5603
JL4900
Q5407
R5217
R5219
R5220
R5221
R5222
R5565
R5574
R5592
R5593
R5594
R5595
R5596
R5597
R5598
R5618
RB5200 RB5201
RB5202
RB5203RB5204
RB5436
RB5437
cam92
cam101
temp1
A4903
C2127
C5239
C5241
C5251
C5254
C5279
C5440
C5441
C5442
C5444
C5455
C5456
C5457
C5466
C5469
C5471
C5472
C5483
C5484
C5485
C5486
C5487
CN5401
D5403
IC2110
IC5401
IC5407
IC5409
JL5417
JL5418
JL5419
JL5420
JL5421
R2233
R5408
R5410
R5418
R5419
R5420R5421
R5422
R5441
R5466
R5468
R5473
R5480
R5481
R5482
R5487
R5494R5495
R5501
R5506
R5507
R5513
R5516
R5547
R5548
R5549
R5553
R5559
R5560
R5561
R5571
R5572
R5573
R5578
R5579
R5580
R5583
R5599
RB5409
RB5416
RB5417
RB5420
RB5421
RB5432RB5433
RB5438RB5439
RB5449
RB5450
cam98
cam116
C5426
C5427
C5428
C5429
C5434
C5435
C5436
C5437
C5477
CN2702 CN5400
D5400
ET4102
FB5402
FB5406
FB5407
FB5408
FB5409
FB5410
JL5422JL5423
Q5400
Q5408
Q5409
R5413
R5424
R5425
R5426
R5428
R5429
R5431
R5432
R5437
R5442
R5452
R5453
R5454
R5456
R5486
R5543
R5545
R5546
R5557
R5558
R5566
R5570
R5584
R5586
R5590
RB5418
RB5441
RB5443 RB5451
RB5452
RB5504
S5400
cam95
cam102
cam115
CN2101
ET4103
cam38
A2101
A2104
A2105
C2132
C2133
C2303
C2306
C2363
C2536
C2563
C2578
FB2301
IC2000
IC2303
IC2304
IC2501
IC2503
JL5425
Q2102
Q2103
Q2104
R2367
R2371 R2372
R2503
R2508
R2509
R2523
R2739
R2743
RB2114
RB2115
RB2304
RB2315
RB2719
RB2720
RB2721
RB2722
cam21
cam147
JL2109
JL2900
JL2901
R2316
R2900
R2966
R2967
R3346
R3349
RB2300 RB2301
RB2902 RB2903 RB2904 RB2905
RB2906
RB2907
RB2920
cam19
C4107
C4109
C4111
C4123
C4517
D2300
D2301
D2302
D2303
ET4105
IC4101
IC4500
L4100
R2145
R2163
R2215
R2300
R2301
R2302R2303
R2304
R2305
R2306
R2307
R2308
R2309
R2310
R2311
R2829
R4101 R4107 R4108 R4115
R4118
R4130
R4205
R4207
R4535
R4536
R5155
R5191
RB2102
RB2104
RB2708 RB2709
RB2713 RB2714
RB2718 RB2723 RB2727
RB2737
RB2917
RB4503
RB5126
RB5127 RB5128
RB5141
A4500
A4802
C4559
C4560
C4561
C4562
C4563
C4564
C4565
C4566
C4946
C4947
C5001
C5002
C5020
FB4908
JL4504
JL4505
JL4506
L4906L4907
Q4900
R4503
R4505
R4506
R4508
R4509
R4511
R4512
R4513
R4514
R4515
R4525
R4933 R4935 R4936
R4946
R4982
R5119
R5122
R5141
R5142
R5143
R5193
R5197
RB4505 RB4507 RB4512 RB4514
RB4515
RB4516
RB5113
A4902
C4913
C5266
C5268
C5281
C5282
IC4800
JL4807
R4812
R4815
R4823
R4824
R4829
R4830
R4831
R4832
R4833
R4903
R4905
R5128
R5130
RB4800 RB4801 RB4802 RB4803
RB4823 RB4827
RB5109
RB5112
RB5122
RB5123 RB5142
RB5144
RB5145
X4902
cam76
cam91
cam138
A4702
A4801
A4905
C4149C4152
C4154C4156
C4168 C4169
C4173
C4708
C4715
C4721
C4732
C4853
C4854
C4878 C4879
C4888
C5209
C5262C5283
D4110 D4111
F4102
FB4120
FB4121
IC4700
IC5901
JL4126
JL4130
JL4131
JL4808 JL4809
JL5905
JL5910
JL5912
JL5913
JL5921
L4104
L5200
Q4108
Q4109
R4124
R4125
R4127
R4178
R4179
R4180
R4182
R4705
R4706
R4707
R4710
R4712
R4715
R4716
R4717
R4772
R5169 R5179
R5231
R5232
R5233
R5234
R5235
R5930
R5939
RB4700
RB4709
RB4710
RB4712
RB4810
RB4815
RB4824
RB4828
RB5118
RB5120
RB5129
RB5132
RB5900
RB5902
RB5903
cam127
cam128
A4701
C4166 C4167
C4171
C4177
C4702C4711
C4717
C4719
C4743 C4748
C4750C4751C4752
C5291
C5907
D5402
ET4104
FB4122
FB4123
IC5204
JL4127
JL4132
JL5200
JL5201
JL5906
JL5907
JL5908
JL5909 JL5911
JL5914
JL5915 JL5916
JL5917 JL5918
JL5919
JL5920
L4105
R4119
R4123
R4177
R5230
R5933
R5936
R5942
RB4701
RB5119
RB5121
RB5901
RB5905 RB5906
S5401
CN2701
R2821
R2822
R2823
cam100
C3307
C3339
C4000
C4002
C4003
C4005
C4006
C4011
C4013
C4113
C4195
C4196
C4197
D3302
ET4106
FB4000
FB4004
IC2502
JL2700
JL2701
JL2702
JL2703
JL4004
L3300
Q4115
Q4117
R2224
R2514
R2704
R2705
R2706
R2707
R2708
R2709
R2710
R2711
R2712
R2713
R2714
R2715
R2716
R2717
R2718
R2719
R2720
R2721
R2722
R2723
R3313
R3314
R4031
R4037
R4051
R4054
R4056
R4057
R4076
R4082
R4083
R4201
R4202
A2103
C2118
C2131
C2537
C2579
C2714
C2724
C2726
C2728
C2732 C2736
C2737
C2738
C2740
CN2100
ET4118
IC2107
IC2705
JL2710 JL2711JL2712JL2713
L2700
L2701 Q2703
R2222
R2223
R2231
R2232
R2510
R2511
R2512
R2729
R2731
R2732
R2793
R2830 R2833
R2844
R2845
R2846
R2847
R2848
R2849
R2851
R2852
R3311
R4012 R4013
R4014 R4015
R4016
R4017 R4018
R4019
R4020
R4034
R4074
R4075
R4090
R4093
R4094
R4096
R5612
R5613 R5614
R5615
R5616
R5617
RB2107
RB2119
RB2701
cam16
cam45
cam148
cam151
A2102
A4600
A4602
C3106
C3107
C3109
C4148
C4191
C4192
C4503
C4575
C4607
C4617
C4627
C4629
C4630
C4632
C4633
C4636 C4637
C4638
C4646
D3104
D3105
D3106
FB4503
FB4600
FB4604
IC2702
IC3100
IC4106
IC4603
JL3100
JL3101
JL3102
JL3103
JL3104
JL3105
JL4003
L4601
R2798
R2835
R3101R3102 R3103R3104
R3107R3108 R3109R3110
R3112
R3113 R3114
R3115
R3117
R3118
R3119
R3127
R3133
R3135
R3146
R3147
R3148
R3151
R4001
R4005
R4025
R4026
R4032
R4033
R4041
R4044
R4045
R4046
R4047
R4052
R4060
R4061
R4062
R4063
R4068
R4069
R4070
R4071
R4072
R4073
R4078
R4079
R4080
R4084
R4085
R4086
R4087
R4088
R4089
R4154
R4410
R4411
R4500
R4523
R4533
R4534
R4636
R4637
R4660
RB3100 RB3101
RB3102 RB3104 RB3105
RB4608
X3100
cam55
cam136
A4601
C3133
C3134
C3135
C4543C4547C4553C4555
C4569
C4570 C4571
C4600
C4601
C4602
C4608
C4610
C4611
C4614
C4628 C4631
C4652
C4657
C4658
C4659
C4892
CN3100
D3100 D3101
D3102 D3103
ET4107
FB4805
IC4602
JL4000
JL4001
JL4002
R4412
R4413
R4414
R4415
R4416
R4417
R4502
R4524
R4527
R4542
R4543
R4544
R4613
R4614
R4615
R4646
R4648
R4649
R4652
R4662
R4673R4674R4675
R4696
R5127
RB4517
RB4518
RB4605
RB4610
RB4611
RB4613
T3100
cam69
cam71
cam104
cam117
A4800
C4302
C4303
C4306
C4353
C4361
C4870 C4871 C4872 C4873 C4874
C4880 C4881 C4882 C4883 C4884
C4890
C4894
CN4300
CN4600
D4318 D4320
D4322
D4323
D4602
D4603
D4604
F4600
FB4606
FB4607
FB4608
IC4300
IC4305
IC4316
Q4300
Q4302
Q4307
R4303
R4304
R4328
R4329
R4331
R4333
R4334
R4341
R4345 R4362
R4365
R4366
R4367
R4374
R4462
R4498
R4638R4671R4672
R4684R4685
R4694R4695
R4875
RB4300
RB4314
RB4318
RB4614
RB4615
RB4616
RB4618
RB4619
RB4811 RB4813
RB4819
VD4600VD4601VD4602
VD4603 VD4604
cam62
cam63
cam112
A4700
C4360
C4718
C4724
C4727
C4728
C4729
C4731
C4733
C4734
C4735
C4736
C4740
C4763
C4764
C4765
C4875 C4876 C4877
C4885
C4886 C4887
C4891
C4893
C4895
C5900
C5914
C5915
C5916
C5918
CN4301
D4313 D4315
D4319 D4321
FB4702
FB4806
IC4313
IC4315
JL5900
JL5901 JL5902
JL5904
Q4711
R4306
R4307
R4308
R4309
R4310
R43
11
R4312
R4313
R4314
R4330
R4346
R4347
R4348
R4349
R4350
R4351
R4352
R4353
R4354
R43
55
R4356
R43
57
R43
58
R4359
R4360
R43
61
R4368
R4369
R4370
R4372
R4373
R4456
R4458
R4459
R4794
R4798
R4879
RB4302
RB4303
RB4304
RB4307
RB4317
RB4814
cam67
cam73
cam74
C4193
C4194
C4343
C4344
C4716
C4741
C4742
C4747
C4753
C4760
C4770
C5902
C5903
C5919
C5921
C5922
C5940
CN4302
D4114
D4314 D4316
D4324
ET4108
FB4132
FB4303 FL4300
IC4107
JL5903
Q4715
R4155
R4156R4157
R4158
R4300
R4305
R4315
R4320
R4324
R4418
R4419
R4467
R4471
R4730
R4732
R4735
R4756
R4761
R4762
R4763
R4764
R4775
R5928
R5941
cam111
R2824
R2825
R2826
C4001
CN4001
R4021
R4028
R4035
R4050
R4053
R4055
R4081
R4099
cam105
CN4002
R4030
R4064
R4065
R4066
R4067
R4091
R4092
R4095
cam106
R4000
R4004
R4024
R4042
R4043
R4048
R4049
R4058
R4059
R4097
R4098
R4038
R4039
R4040
D4302 D4305
D4307D4311
cam107 cam108
D4303 D4306
D4308D4312
18
PS3302 CCP2B63
CN2900 CN5601
F3.15A L24VF4100:
PS3300:CCP2B63
CN5600
PS3300
CN2300
IC2100
F4100
IC4900
CN4900
CN5401
IC5203
CN2702 CN5400
IC5401
CN2101
IC2501/IC2503
284-B
A-1256-
IC2000
IC4500
IC5201
F4102
F 3.15A L 24VF4102:
CN2701
IC2502
CN2100
UC,K
X
J
WVLB
IC3100
IC4800
IC4602
CN3100
IC5901
IC4313
IC4700
1-873-846-14
CN4302
CN4001 CN4002
CN4300
CN4600
L50VF0.5A
F4600
CN4301
C3347
C3348
CN5600
IC3307
R3360
R3361
RB3302
cam142
C2365
C3311
C3313
C3319
C3334
C3337
C3340
C3341
C3349
C5602C5603
C5604
C5605
C5607
C5608
C5611
C5612
C5613
CN2300
D3300
D3306
ET4100
FB2300
FB4001
FB5600
FB5601
FB5602
FB5603
FB5604
FB5605
FB5606
FB5607
FB5627
JL2300 JL2301
PS3300
PS3302
Q3302
Q3306
Q3307
R2336
R2350
R2351
R2352
R2373
R3359 R3362
R3363
RB2111
RB2305
cam99
cam122
C2100 C2101
C2104
C2105
C2107
C2108
C2109
C2110
C2111
C2112
C2113
C2114
C2125
C2126
C2128
C2900
C2901
C2902
C2903
C2904
C2906
C2908 C2909
C2910
C2914
C2915
C2916
C2921
C2924
C2927
C2928
C2929
C2930
C2931
C2932
C2933
C2934
C2935
C2936
C2938
C2939
C2940
C2941
C3312
C3330
C3343
C3345
C3346
CN2900
D2907
D3304
FB2903
FB2904 FB2909
FB2912
FB2913
FB2914
FB3300
IC2100
IC2101 IC2102
IC2103
IC2104
IC3303
JL2118
L3301
L3304
Q3303
Q3304
Q3305
R2100 R2101
R2102R2103 R2104R2105
R2113
R2114
R2115
R2116
R2118 R2120
R2124
R2154
R2161
R2225
R2226
R2227
R2228
R2229
R2930 R2931
R3317
R3332
R3338
R3344
R3354R3355R3356
RB2109
RB2122RB2123
RB2922
RB2924
X2100
X2900
cam22
cam103
cam121
C2905
C2911
C2912
C2913
C2920
C2922
C2925
C2926
C2937
C4100C4101
C4105C4108
C4116
C4120
C4121
C4122
C4129
C4131
C4138
C4139
C4143
C4931
C4935
C5022
C5615
CN4900
CN5601
D2900
D2901
D2902
D4100
D4101
D4104
D4105
ET4101
F4100
FB2905
FB2906
FB2907
FB2908
FB2910
FB2911
FB4108
FB4109
FB5620
FB5624
FB5625
FL4901
JL4106
JL4110
JL4116
L4101
L5605
Q4100
Q4102
Q4104
Q4105
R2963
R4111
R4113
R4117
R4128
R4129
R4134
R5021
R5632
R5633
RB2915
RB2923
cam123
cam124
cam125
cam126
A4900
A4904
C4142
C4929
C4934
C4942
C4943
C4944
C4945
C4971
C5024
C5026
C5618
C5619
FB4910
FB5608
FB5609
FB5610
FB5611
FB5613
FB5614
FB5616 FB5619
FB5621
FB5622
FB5623
FB5626
IC4900
IC5602
JL4903JL4904
JL4905
JL4906 JL4907
L5600
L5601
L5602
L5603
L5604
L5606
L5607
L5608
L5609
L5610
L5611
R4915
R4916
R4917
R4920
R4921
R4923
R4924
R4926
R4927
R4929
R4930
R5014
R5015
R5017
R5020
R5124
R5126
R5154
R5544
R5619 R5620
R5630 R5631
RB5114
RB5115
RB5434
RB5435
cam82
cam113
cam114
A4901
C5242
C5245 C5248
C5284
C5287
C5470
C5478
C5479
C5480
C5481 C5482
C5617
IC5201
IC5203
IC5408
IC5411
IC5601
IC5603
JL4900
Q5407
R5217
R5219
R5220
R5221
R5222
R5565
R5574
R5592
R5593
R5594
R5595
R5596
R5597
R5598
R5618
RB5200 RB5201
RB5202
RB5203RB5204
RB5436
RB5437
cam92
cam101
temp1
A4903
C2127
C5239
C5241
C5251
C5254
C5279
C5440
C5441
C5442
C5444
C5455
C5456
C5457
C5466
C5469
C5471
C5472
C5483
C5484
C5485
C5486
C5487
CN5401
D5403
IC2110
IC5401
IC5407
IC5409
JL5417
JL5418
JL5419
JL5420
JL5421
R2233
R5408
R5410
R5418
R5419
R5420R5421
R5422
R5441
R5466
R5468
R5473
R5480
R5481
R5482
R5487
R5494R5495
R5501
R5506
R5507
R5513
R5516
R5547
R5548
R5549
R5553
R5559
R5560
R5561
R5571
R5572
R5573
R5578
R5579
R5580
R5583
R5599
RB5409
RB5416
RB5417
RB5420
RB5421
RB5432RB5433
RB5438RB5439
RB5449
RB5450
cam98
cam116
C5426
C5427
C5428
C5429
C5434
C5435
C5436
C5437
C5477
CN2702 CN5400
D5400
ET4102
FB5402
FB5406
FB5407
FB5408
FB5409
FB5410
JL5422JL5423
Q5400
Q5408
Q5409
R5413
R5424
R5425
R5426
R5428
R5429
R5431
R5432
R5437
R5442
R5452
R5453
R5454
R5456
R5486
R5543
R5545
R5546
R5557
R5558
R5566
R5570
R5584
R5586
R5590
RB5418
RB5441
RB5443 RB5451
RB5452
RB5504
S5400
cam95
cam102
cam115
CN2101
ET4103
cam38
A2101
A2104
A2105
C2132
C2133
C2303
C2306
C2363
C2536
C2563
C2578
FB2301
IC2000
IC2303
IC2304
IC2501
IC2503
JL5425
Q2102
Q2103
Q2104
R2367
R2371 R2372
R2503
R2508
R2509
R2523
R2739
R2743
RB2114
RB2115
RB2304
RB2315
RB2719
RB2720
RB2721
RB2722
cam21
cam147
JL2109
JL2900
JL2901
R2316
R2900
R2966
R2967
R3346
R3349
RB2300 RB2301
RB2902 RB2903 RB2904 RB2905
RB2906
RB2907
RB2920
cam19
C4107
C4109
C4111
C4123
C4517
D2300
D2301
D2302
D2303
ET4105
IC4101
IC4500
L4100
R2145
R2163
R2215
R2300
R2301
R2302R2303
R2304
R2305
R2306
R2307
R2308
R2309
R2310
R2311
R2829
R4101 R4107 R4108 R4115
R4118
R4130
R4205
R4207
R4535
R4536
R5155
R5191
RB2102
RB2104
RB2708 RB2709
RB2713 RB2714
RB2718 RB2723 RB2727
RB2737
RB2917
RB4503
RB5126
RB5127 RB5128
RB5141
A4500
A4802
C4559
C4560
C4561
C4562
C4563
C4564
C4565
C4566
C4946
C4947
C5001
C5002
C5020
FB4908
JL4504
JL4505
JL4506
L4906L4907
Q4900
R4503
R4505
R4506
R4508
R4509
R4511
R4512
R4513
R4514
R4515
R4525
R4933 R4935 R4936
R4946
R4982
R5119
R5122
R5141
R5142
R5143
R5193
R5197
RB4505 RB4507 RB4512 RB4514
RB4515
RB4516
RB5113
A4902
C4913
C5266
C5268
C5281
C5282
IC4800
JL4807
R4812
R4815
R4823
R4824
R4829
R4830
R4831
R4832
R4833
R4903
R4905
R5128
R5130
RB4800 RB4801 RB4802 RB4803
RB4823 RB4827
RB5109
RB5112
RB5122
RB5123 RB5142
RB5144
RB5145
X4902
cam76
cam91
cam138
A4702
A4801
A4905
C4149C4152
C4154C4156
C4168 C4169
C4173
C4708
C4715
C4721
C4732
C4853
C4854
C4878 C4879
C4888
C5209
C5262C5283
D4110 D4111
F4102
FB4120
FB4121
IC4700
IC5901
JL4126
JL4130
JL4131
JL4808 JL4809
JL5905
JL5910
JL5912
JL5913
JL5921
L4104
L5200
Q4108
Q4109
R4124
R4125
R4127
R4178
R4179
R4180
R4182
R4705
R4706
R4707
R4710
R4712
R4715
R4716
R4717
R4772
R5169 R5179
R5231
R5232
R5233
R5234
R5235
R5930
R5939
RB4700
RB4709
RB4710
RB4712
RB4810
RB4815
RB4824
RB4828
RB5118
RB5120
RB5129
RB5132
RB5900
RB5902
RB5903
cam127
cam128
A4701
C4166 C4167
C4171
C4177
C4702C4711
C4717
C4719
C4743 C4748
C4750C4751C4752
C5291
C5907
D5402
ET4104
FB4122
FB4123
IC5204
JL4127
JL4132
JL5200
JL5201
JL5906
JL5907
JL5908
JL5909 JL5911
JL5914
JL5915 JL5916
JL5917 JL5918
JL5919
JL5920
L4105
R4119
R4123
R4177
R5230
R5933
R5936
R5942
RB4701
RB5119
RB5121
RB5901
RB5905 RB5906
S5401
CN2701
R2821
R2822
R2823
cam100
C3307
C3339
C4000
C4002
C4003
C4005
C4006
C4011
C4013
C4113
C4195
C4196
C4197
D3302
ET4106
FB4000
FB4004
IC2502
JL2700
JL2701
JL2702
JL2703
JL4004
L3300
Q4115
Q4117
R2224
R2514
R2704
R2705
R2706
R2707
R2708
R2709
R2710
R2711
R2712
R2713
R2714
R2715
R2716
R2717
R2718
R2719
R2720
R2721
R2722
R2723
R3313
R3314
R4031
R4037
R4051
R4054
R4056
R4057
R4076
R4082
R4083
R4201
R4202
A2103
C2118
C2131
C2537
C2579
C2714
C2724
C2726
C2728
C2732 C2736
C2737
C2738
C2740
CN2100
ET4118
IC2107
IC2705
JL2710 JL2711JL2712JL2713
L2700
L2701 Q2703
R2222
R2223
R2231
R2232
R2510
R2511
R2512
R2729
R2731
R2732
R2793
R2830 R2833
R2844
R2845
R2846
R2847
R2848
R2849
R2851
R2852
R3311
R4012 R4013
R4014 R4015
R4016
R4017 R4018
R4019
R4020
R4034
R4074
R4075
R4090
R4093
R4094
R4096
R5612
R5613 R5614
R5615
R5616
R5617
RB2107
RB2119
RB2701
cam16
cam45
cam148
cam151
A2102
A4600
A4602
C3106
C3107
C3109
C4148
C4191
C4192
C4503
C4575
C4607
C4617
C4627
C4629
C4630
C4632
C4633
C4636 C4637
C4638
C4646
D3104
D3105
D3106
FB4503
FB4600
FB4604
IC2702
IC3100
IC4106
IC4603
JL3100
JL3101
JL3102
JL3103
JL3104
JL3105
JL4003
L4601
R2798
R2835
R3101R3102 R3103R3104
R3107R3108 R3109R3110
R3112
R3113 R3114
R3115
R3117
R3118
R3119
R3127
R3133
R3135
R3146
R3147
R3148
R3151
R4001
R4005
R4025
R4026
R4032
R4033
R4041
R4044
R4045
R4046
R4047
R4052
R4060
R4061
R4062
R4063
R4068
R4069
R4070
R4071
R4072
R4073
R4078
R4079
R4080
R4084
R4085
R4086
R4087
R4088
R4089
R4154
R4410
R4411
R4500
R4523
R4533
R4534
R4636
R4637
R4660
RB3100 RB3101
RB3102 RB3104 RB3105
RB4608
X3100
cam55
cam136
A4601
C3133
C3134
C3135
C4543C4547C4553C4555
C4569
C4570 C4571
C4600
C4601
C4602
C4608
C4610
C4611
C4614
C4628 C4631
C4652
C4657
C4658
C4659
C4892
CN3100
D3100 D3101
D3102 D3103
ET4107
FB4805
IC4602
JL4000
JL4001
JL4002
R4412
R4413
R4414
R4415
R4416
R4417
R4502
R4524
R4527
R4542
R4543
R4544
R4613
R4614
R4615
R4646
R4648
R4649
R4652
R4662
R4673R4674R4675
R4696
R5127
RB4517
RB4518
RB4605
RB4610
RB4611
RB4613
T3100
cam69
cam71
cam104
cam117
A4800
C4302
C4303
C4306
C4353
C4361
C4870 C4871 C4872 C4873 C4874
C4880 C4881 C4882 C4883 C4884
C4890
C4894
CN4300
CN4600
D4318 D4320
D4322
D4323
D4602
D4603
D4604
F4600
FB4606
FB4607
FB4608
IC4300
IC4305
IC4316
Q4300
Q4302
Q4307
R4303
R4304
R4328
R4329
R4331
R4333
R4334
R4341
R4345 R4362
R4365
R4366
R4367
R4374
R4462
R4498
R4638R4671R4672
R4684R4685
R4694R4695
R4875
RB4300
RB4314
RB4318
RB4614
RB4615
RB4616
RB4618
RB4619
RB4811 RB4813
RB4819
VD4600VD4601VD4602
VD4603 VD4604
cam62
cam63
cam112
A4700
C4360
C4718
C4724
C4727
C4728
C4729
C4731
C4733
C4734
C4735
C4736
C4740
C4763
C4764
C4765
C4875 C4876 C4877
C4885
C4886 C4887
C4891
C4893
C4895
C5900
C5914
C5915
C5916
C5918
CN4301
D4313 D4315
D4319 D4321
FB4702
FB4806
IC4313
IC4315
JL5900
JL5901 JL5902
JL5904
Q4711
R4306
R4307
R4308
R4309
R4310
R43
11
R4312
R4313
R4314
R4330
R4346
R4347
R4348
R4349
R4350
R4351
R4352
R4353
R4354
R43
55
R4356
R43
57
R43
58
R4359
R4360
R43
61
R4368
R4369
R4370
R4372
R4373
R4456
R4458
R4459
R4794
R4798
R4879
RB4302
RB4303
RB4304
RB4307
RB4317
RB4814
cam67
cam73
cam74
C4193
C4194
C4343
C4344
C4716
C4741
C4742
C4747
C4753
C4760
C4770
C5902
C5903
C5919
C5921
C5922
C5940
CN4302
D4114
D4314 D4316
D4324
ET4108
FB4132
FB4303 FL4300
IC4107
JL5903
Q4715
R4155
R4156R4157
R4158
R4300
R4305
R4315
R4320
R4324
R4418
R4419
R4467
R4471
R4730
R4732
R4735
R4756
R4761
R4762
R4763
R4764
R4775
R5928
R5941
cam111
R2824
R2825
R2826
C4001
CN4001
R4021
R4028
R4035
R4050
R4053
R4055
R4081
R4099
cam105
CN4002
R4030
R4064
R4065
R4066
R4067
R4091
R4092
R4095
cam106
R4000
R4004
R4024
R4042
R4043
R4048
R4049
R4058
R4059
R4097
R4098
R4038
R4039
R4040
D4302 D4305
D4307D4311
cam107 cam108
D4303 D4306
D4308D4312
1
A
B
C
D
E
F
G
H
I
J
23456789101112
cam25
C2300C2301
C2309
C2310
C5610
C5616 D5600
ET4109
IC2301
IC2302
JL4019
JL4020
JL4022
PS5600
R2221
R2349
R2365
R2366
R2369
R5600
R5601
R5602
R5603
RB2307 RB2308
RB2309 RB2310
RB2311 RB2312RB2313 RB2314 cam7
cam48
cam50
cam118
C2102
C2103
C2106
C2115
C2116 C2117
C2130
C2918
C2919
C2923
C3310
C3316
C3317
C3321
C3323
C3325
C3327
C3331
C3332
C3350
D2903
D3307
FB2902
IC2105
IC2900
IC3301
IC3302
JL2121
JL3301
L2900
Q2100
Q2101
R2106
R2107
R2108
R2109
R2110
R2111 R2112
R2126
R2914
R2915
R2916
R2941
R2942
R2952
R2953R2954
R2955
R2956 R2957
R3319
R3323
R3324
R3325
R3326
R3331
R3333
R3334
R3335
R3337
R3339
R3341
R3342
R3343
R3365
RB2121
RB2911RB2912RB2913RB2914
RB2919
RB2925
RB3300
RB3301
cam49
C2731
C2907
C4103
C4110
C4112
C4114
C4118
C4128
C4130 C4136
C5005
C5006
D2904
D2905
D2906
ET4110
FB4100
FB4102
FB4103
FB4106
FB4912
FL4900
IC4100
IC4903
JL4100
JL4102
JL4104
JL4108
JL4111
JL4118
JL4119
JL4122
Q4101
Q4904
R2207
R2819
R2961
R4100
R4102
R4103
R4104
R4105
R4106
R4112
R4114
R4116
R4120
R4121
R4122
R4126
R4131
R4135
R4138
R4141
R4144
R4146R4147
R4148
R4152
R4959
R4960
R4961
R4974
RB2736
RB2916
cam53
cam54
cam58
C4147
C4151
C4155
C4900
C4902
C4903
C4906
C4907
C4909
C4916
C4917
C4919
C4920
C4921 C4922
C4923
C4924
C4926
C4930
C4932
C4938
C4939
C4940
C4941
C4948
C4949
C4950
C4951
C4952
C4953
C4954
C4956
C4957
C4958
C4959
C4960
C4961
C4962
C4963
C4966
C4969
C4973
C4976
C4978
C4979
C4980
C4981
C4984
C4988
C5011 C5013
C5014
C5016
C5017
C5600
C5601
C5606
C5609
C5614
D5601
F4901
FB4900
FB4903
FB4904
FB4905
FB4906
FB4907
FB4909
FB4914
FB4915
FB4917
JL4901JL4902
JL4908
JL4909
Q4907
R4922 R4925
R4943 R4951
R4976
R4990
R4991
R5002R5008
R5012
R5125
R5144
R5145
R5146
R5532
R5606
RB5600
C4905
C4911
C4912
C4914
C4915
C4925
C4928
C4955
C4964
C4967
C4970
C4972
C4974
C4975
C4977
C5012
C5015
C5018
C5019
C5214
C5216
C5217
C5218
C5219
C5220
C5221
C5222
C5223
C5224
C5226
C5228
C5230
C5231
C5233
C5234
C5235
C5236
C5237
C5238C5240
C5244
C5247
C5249
C5250
C5252
C5253
C5255
C5257
C5259
C5261
C5263
C5264
C5265
C5269
C5270
C5271
C5272
C5273
C5274
C5275
C5276
C5277
C5278
C5285
C5286
C5288
C5289
C5290
C5489
FB4901
FB4913
JL4023
L4900
L5400
R4918
R4919
R5016
R5218
R5223
R5224
R5225
R5226
R5440
R5537
R5607
RB5503
X4900
cam86
cam139
C5215
C5243
C5267
C5403
C5404
C5408
C5412
C5414
C5415
C5416
C5417
C5438
C5439
C5443
C5445
C5446
C5447
C5448
C5449
C5450
C5451
C5452
C5453
C5454
C5459
C5460
C5461
C5462
C5463
C5465
C5475
C5476
FB5401
FB5403
FB5404
IC5403
IC5404
IC5405
JL5405
JL5406
JL5407
JL5424
Q5200
Q5201
R5405
R5406
R5407
R5409
R5411
R5412
R5417
R5423
R5427
R5430
R5439
R5444
R5445
R5446
R5449
R5467
R5471
R5472
R5476
R5478
R5479
R5483
R5484
R5485
R5488
R5492
R5493
R5498
R5508 R5509
R5512
R5514
R5515
R5517
R5518
R5519
R5542
R5550
R5551
R5555
R5556
R5567
R5575
R5581
R5582
R5587
R5588
R5589
R5608
R5611
R5623
R5626
RB5400
RB5427
RB5444
RB5446
RB5453
RB5454
RB5500
RB5502
RB5505
X5400
cam96
cam131
cam133
C2720
C2721
C2722
C2739
C5202
C5208
C5400
C5401C5402
C5405
C5406
C5407
C5409C5410
C5411
C5413
C5418C5419
C5420
C5421
C5422C5423
C5424
C5425
C5430
C5431
C5432
C5433
C5458
C5464
C5468
D2700
D5401
FB5400
IC5200
JL2725 JL2726
JL2727
JL2728
JL2729
JL2730
Q2700
Q2701
Q5402
R2761
R2762
R5204
R5210
R5414
R5415
R5416
R5433
R5434
R5435
R5436
R5438
R5448
R5450
R5451
R5524
R5525
R5552
R5563
R5564
R5576
R5577
R5585
R5609
R5610
R5624
R5625
RB2735
RB5419
RB5445
RB5447RB5448
RB5455 RB5456
cam90
cam94
C2124
C2302
C2313
C2366
C2500
C2501
C2503
C2521
C2527
C2538
C2540
C2541
C2544
C2545
C2548
C2549
C2552
C2553
C2556
C2557
C2560
C2564
C2568
C2572
C2574
FB2302
IC2109
R2230
R2315
R2374
R2507
R2519
R2735
R2747
RB2302RB2303
RB2500
RB2700
RB2702
RB2703
cam47
C2122
C2123
C2305
C2315 C2316 C2317
C2318
C2319
C2320
C2321
C2322 C2323 C2324 C2325 C2326 C23 27 C2328
C2329 C2330 C2331 C2332
C2333
C2334
C2335
C2336C2337
C2338
C2339
C2340
C2341
C2342
C2343
C2344
C2345
C2346C2347
C2348
C2349
C2350
C2351
C2352 C2353
C2354
C2355
C2356
C2357
C2358
C2359
C2360
C2361 C2362
C2364
C2504
C2505
C2506
C2507
C2508
C2509
C2510
C2511
C2512
C2513
C2514
C2515
C2516
C2518
C2519
C2523C2524
C2525 C2526
C2529C2530
C2531
C2532
C2565
C2566
C2570
C2571
C2576
C2577
C2700
C2701
C2702
C2703
C2704
C2705
C2706
C2707
C2710
C2711
C2712
C2713
C2715
C2719
C3342
D3305
JL2116
JL2302
JL2500
JL2708
JL2709
JL3302
R2188
R2191
R2200
R2201
R2208
R2210
R2216
R2219
R2220
R2368
R2500
R2501
R2502
R2504
R2505
R2506
R2513
R2769
RB2108
RB2117
RB2316
RB2318
RB2724
RB2732
RB2918
X2101
cam134
C2120
C2121
C4500
C4507
C4518
C4523
C4526
C4527
C4532
C4535
C4567
F4501
FB2100
FB4500
IC2108
R2194
R2195
R2205
R2206
R2209
R2805
R2850
R4969
R4970
R5188
RB2317
RB2705
RB2706
RB2707
RB2712 RB2715
RB2728RB2729
RB2908
RB5125
RB5146
cam46
C4146
C4150
C4157
C4501
C4502
C4504
C4505
C4506
C4508
C4510
C4511C4512
C4513 C4515
C4516
C4519
C4521
C4522
C4524C4528 C4529C4530
C4531
C4533C4534
C4536
C4538
C4542C4544C4548 C4550
C4552
C4554
C4557 C4558
C4568
C4572
C4573
C4574
C4577
C4901 C4910
C4965
C4968
C4982
C4983
C4986
C4987
C4989
C4993
C4997
C5003
C5004
C5010
C5021
C5025
F4900
F4902
FB4501
FB4502
FB4504
FB4505
FB4507
FB4902
FB4916
FB5130
IC4102
IC4901
IC4902
JL4500
JL4501
JL4502 JL4503
JL4507
JL4508
JL4509
L4901
L4905
Q4901
Q4909
Q4911
Q4912
R4501
R4507
R4510
R4520
R4539
R4540
R4545
R4546
R4900
R4902
R4904
R4906
R4934
R4938
R4939
R4941R4945
R4948
R4966
R4967
R4968
R4971
R4972
R4980
R4984
R4989 R4992
R4994
R4995
R4996R4997
R4999
R5000
R5001
R5003
R5004
R5005
R5006
R5007
R5013
R5120
R5121
R5131
R5140
R5194
X4500
X4901
cam83
cam84
cam137
cam140
C4801
C4803
C4805
C4806
C4807
C4809
C4812
C4817
C4826
C4828
C4829
C4830
C4831
C4832
C4833C4834
C4835
C4836
C4837
C4838
C4839
C4840
C4841
C4842
C4843
C4845
C4846
C4847
C4849
C4850
C4852
C4855
C4857
C4858
C4860
C4862
C4863
C4864
C4865
C4867
C4868
C4896
C4936
C4937
C4985
C5108
C5212
C5213
C5225
C5227
C5229
C5232 C5246C5256
C5258
C5260
FB4802
FB4803
FB4807
FB4808
FB4809
FB4911
IC4801
IC4804
IC4805
IC4806
JL4801
JL4802JL4803
L4902
Q4700
Q4902
Q4903
R4810
R4827
R4837
R4841
R4842
R4845
R4846
R4848
R4849
R4850
R4851
R4852
R4853
R4854
R4855
R4856
R4857
R4880
R4881
R4882
R4883
R4884
R4887
R4888
R4889
R4907
R4908
R4942
R4962
R4978
R4993
R5018
R5019
R5129
R5132
R5135
R5136
R5137
R5138
R5139
R5182
R5216
RB4816 RB4817
RB4820
RB4822
RB5108
RB5110
RB5111
RB5133
RB5143
cam40
cam77
cam78
cam81
C4102
C4104
C4106
C4153
C4158
C4159
C4160
C4162
C4165
C4170
C4172
C4174
C4176
C4178
C4700
C4706C4714
C4722
C4723
C4725
C4726
C4738
C4739
C4744
C4745
C4746
C4772
C4800
C4802
C4889
C5203
C5204
C5280
C5467
C5904
C5906
C5932
C5935
C5936C5939
D4109
F5200
FB4116
FB4117
FB4118
FB4119
FB5405
FL4800
IC4701
IC4808
JL4124
JL4125
JL4128
JL4133JL4134
JL4135
JL5202
JL5205
L4700
L4704
L5903
Q4110
Q4111
Q4701
R4160
R4162R4163
R4164
R4165
R4166
R4167
R4168R4169
R4170
R4171
R4172
R4176
R4181
R4184
R4185
R4186R4187
R4188
R4189
R4204
R4206
R4718 R4719
R4720 R4721
R4722R4723
R4724
R4725
R4726
R4727
R4731
R4733
R4734
R4890
R4891
R5159
R5185
RB4711
RB4809
RB5116
RB5124
RB5130
RB5139
RB5501
cam61
cam87
cam97
cam130
cam132
C4175
C4701
C4710 C4712
C5105
C5200
C5201
C5205
C5206
C5905
C5911
C5913
C5923
C5927
C5933C5934
C5937 C5938
D4108
FB4700
FB4701
FB4704
FB5126
FB5132
FB5902
JL4136
JL5203
JL5204
L4701
L4703
L5901
Q5202
Q5203
R4161
R4700
R4797
R5164
R5200
R5201
R5202
R5203
R5205
R5206
R5207
R5208
R5209
R5211
R5212
R5227
R5228
R5229
RB5117
RB5904
cam129
C2129
C2502
C3303
C3304
C3305
C3309
C4004
ET4112
JL3300
JL4013
JL4014
JL4015
JL4016
JL4017
JL4018JL4021
Q3300
R3301
R3302
R3303 R3307
R3309
R3364
RB2501
RB2502
RB2503 RB2504
C2528
C2533
C2539
C2542
C2543
C2546
C2547
C2550
C2551
C2554
C2555
C2558
C2559
C2561
C2562
C2567
C2569
C2573
C2575
C2716
C2727
C2729 C2730
C2733
C2734
C2735
C3300
C3301
C3302
C3306
C3338
IC2700
JL2707
JL2714
JL2715
JL2716
JL2717
JL2721
JL2722JL2723
JL2724
JL4005
JL4006
Q2702
R2520
R2786
R2811 R2814
R2815
R2831
R2832
R2834
R2836
R2837
R2838
R2839
R2840
R2841
R2842
R2843
R3304
R3305
R3310
R3351
RB2120
RB2717RB2730 RB2731
RB2733
RB2734
cam51
cam93
cam150
C3102
C3103
C3104
C3105 C3110C3111 C3112 C3113
C3114C3115
C3116C3117
C3118C3119
C3120
C3121
C3122
C3123
C3124
C3125
C3126
C3127
C3128
C3129 C3130C3131 C3132
C3322
C3329
C3333
C3336
C4525
C4549
C4618
C4626
C4651
FB3100
FB3101
FB3102
FB3105
IC3101
IC4601
JL4007 JL4008
JL4009 JL4011
JL4012
R3105
R3106
R3111
R3130
R3140
R3336
R3348
cam56
C4509
C4514
C4520
C4537
C4539
C4540
C4541
C4545
C4546
C4551
C4556
C4576
C4578
C4579
C4603
C4604
C4605
C4606
C4609 C4612 C4613 C4615
C4616
C4619C4620 C4621 C4622
C4623C4624
C4625
C4634 C4635
C4639
C4640
C4641
C4642
C4643
C4644
C4645
C4648
C4649
C4650
C4653 C4654
C4655
C4656
C4660
C4661
C5106
C5107
D4605
F4500
FB4506
FB4508
FB4509
FB4601
FB4602
FB4603
FB4605
FB5129
FB5131
IC5102
IC5103
L4600
Q4320
Q4321
Q4600
Q4601
Q4602
Q4603Q4604 Q4605Q4606
Q4607
Q4608
R3120
R3121
R4440
R4449
R4537
R4538
R4541
R4547
R4600
R4601
R4602
R4606
R4607 R4608
R4609
R4610 R4611
R4612
R4616
R4617
R4618
R4619
R4620
R4621
R4622
R4623
R4624
R4625
R4626
R4627
R4628
R4629 R4630
R4631
R4639
R4640
R4641
R4642
R4643
R4644
R4645
R4647
R4654
R4655
R4663
R4664
R4686
R5123
R5133
R5134
R5195 R5196
R5198
R5199
RB4604
RB4609
RB4612
cam88
cam89
C4308
C4346
C4349
C4351
C4647
C4808
C4810
C4811
C4813
C4814
C4815
C4816
C4818
C4819
C4820
C4821
C4822
C4823
C4824
C4825
C4827
C4844
C4848
C4851
C4859
C4861
D4309
D4330
FB4804
IC4303
IC4604
JL4800
Q4318
Q4319
Q4322
R4363
R4371
R4425
R4428
R4429
R4433
R4434
R4435
R4452
R4453
R4454
R4455
R4460
R4461
R4687R4692
R4693
R4873
RB4308
RB4310
RB4313
RB4315
RB4617
RB4804 RB4806
RB4818
RB4821
RB4825
cam65
cam72
cam79
C4161
C4163
C4300
C4301
C4304
C4309
C4310
C4311
C4312
C4313
C4314
C4315
C4316
C4317
C4341
C4342
C4352
C4354
C4355
C4356
C4357
C4358
C4359
C4704
C4730C4737
C4771
C5917
C5924C5928
C5930
D4300
D4304D4317
D4336
FB4300
FB4301
FB4302
Q4708
Q4709
Q4712
Q4713
Q4717
Q5900
R4203
R4208
R4301
R4316
R4318
R4321
R4322
R4323
R4325
R4326
R4327
R4332
R4335
R4336
R4337
R4338
R4339
R4340
R4342
R4343
R4344
R4375
R4423
R4424
R4432
R4463
R4486
R4489
R4491
R4499
R4701
R4702
R4703
R4704
R4714
R4728
R4765 R4766
R4767
R4768
R4769
R4770
R4778
R4779
R4781 R4782 R4784 R4785
R4788
R4789
R4790
R4791 R4792 R4793
R4795
R4796
R4799
R4874
R5900 R5901
R5902
R5903
R5904 R5905
R5907
R5908
R5909
R5910
R5911
R5913
R5914
R5915
R5916
R5918
R5920
RB4301
RB4311
RB4312
RB4807
RB4826
VD4300
cam64
cam68
cam80
cam145
C4164
C4703
C4705
C4707
C4709
C4713
C4720
C4759
C5920
C5925 C5926
C5931
D4301
D4337
FB5901
L4702
L5900
Q4702
Q4703
Q4704
Q4705
Q5901
R4173R4174
R4175
R4302
R4317
R4319
R4364
R4737
R4738
R4739
R4740
R4742 R4743
R4745
R4746
R4747
R4748
R4749
R4750
R4752
R4753
R4754
R4755
R5906
R5912R5917
R5919
R5921
VD4301
JL4010
R3149
R3150
JL4024
81
JAE-2402-322 ---
1-873-846-14
PS5600
IC3301
IC2900
F4901
F4902
F 0.5A L50V
F4901:
F4902:F1.6AL36V
F4900
F4900:
F1.0AL32V
F5200 F 3.15A
L24V
W191
F4501
F1.6A
L36V
F4500
F4500:F 1.6A L 36V
cam25
C2300C2301
C2309
C2310
C5610
C5616 D5600
ET4109
IC2300
IC2301
IC2302
JL4019
JL4020
JL4022
PS5600
Q5600
Q5601
R2221
R2349
R2365
R2366
R2369
R5600
R5601
R5602
R5603
RB2307 RB2308
RB2309 RB2310
RB2311 RB2312RB2313 RB2314 cam7
cam48
cam50
cam118
C2102
C2103
C2106
C2115
C2116 C2117
C2130
C2918
C2919
C2923
C3310
C3316
C3317
C3321
C3323
C3325
C3327
C3331
C3332
C3350
D2903
D3303
D3307
FB2902
IC2105
IC2900
IC3301
IC3302
JL2121
JL3301
L2900
Q2100
Q2101
R2106
R2107
R2108
R2109
R2110
R2111 R2112
R2126
R2914
R2915
R2916
R2941
R2942
R2952
R2953R2954
R2955
R2956 R2957
R3319
R3323
R3324
R3325
R3326
R3331
R3333
R3334
R3335
R3337
R3339
R3341
R3342
R3343
R3365
RB2121
RB2911RB2912RB2913RB2914
RB2919
RB2925
RB3300
RB3301
cam49
C2731
C2907
C4103
C4110
C4112
C4114
C4118
C4128
C4130 C4136
C4918
C5005
C5006
C5023
D2904
D2905
D2906
ET4110
FB4100
FB4102
FB4103
FB4106
FB4912
FL4900
IC2703
IC4100
IC4903
JL4100
JL4102
JL4104
JL4108
JL4111
JL4118
JL4119
JL4122
Q4101
Q4904
R2207
R2819
R2961
R4100
R4102
R4103
R4104
R4105
R4106
R4112
R4114
R4116
R4120
R4121
R4122
R4126
R4131
R4135
R4138
R4141
R4144
R4146R4147
R4148
R4152
R4959
R4960
R4961
R4974
RB2736
RB2916
cam53
cam54
cam58
C4147
C4151
C4155
C4900
C4902
C4903
C4904
C4906
C4907
C4908
C4909
C4916
C4917
C4919
C4920
C4921 C4922
C4923
C4924
C4926
C4927
C4930
C4932
C4933
C4938
C4939
C4940
C4941
C4948
C4949
C4950
C4951
C4952
C4953
C4954
C4956
C4957
C4958
C4959
C4960
C4961
C4962
C4963
C4966
C4969
C4973
C4976
C4978
C4979
C4980
C4981
C4984
C4988
C5011 C5013
C5014
C5016
C5017
C5600
C5601
C5606
C5609
C5614
D5601
F4901
FB4900
FB4903
FB4904
FB4905
FB4906
FB4907
FB4909
FB4914
FB4915
FB4917
IC4103
IC5600
JL4901JL4902
JL4908
JL4909
Q4907
R4922 R4925
R4943 R4951
R4976
R4990
R4991
R5002R5008
R5012
R5125
R5144
R5145
R5146
R5532
R5606
RB5600
C4905
C4911
C4912
C4914
C4915
C4925
C4928
C4955
C4964
C4967
C4970
C4972
C4974
C4975
C4977
C5012
C5015
C5018
C5019
C5214
C5216
C5217
C5218
C5219
C5220
C5221
C5222
C5223
C5224
C5226
C5228
C5230
C5231
C5233
C5234
C5235
C5236
C5237
C5238C5240
C5244
C5247
C5249
C5250
C5252
C5253
C5255
C5257
C5259
C5261
C5263
C5264
C5265
C5269
C5270
C5271
C5272
C5273
C5274
C5275
C5276
C5277
C5278
C5285
C5286
C5288
C5289
C5290
C5489
FB4901
FB4913
JL4023
L4900
L5400
R4918
R4919
R5016
R5218
R5223
R5224
R5225
R5226
R5440
R5537
R5607
RB5503
X4900
cam86
cam139
C5215
C5243
C5267
C5403
C5404
C5408
C5412
C5414
C5415
C5416
C5417
C5438
C5439
C5443
C5445
C5446
C5447
C5448
C5449
C5450
C5451
C5452
C5453
C5454
C5459
C5460
C5461
C5462
C5463
C5465
C5475
C5476
FB5401
FB5403
FB5404
IC5400
IC5402
IC5403
IC5404
IC5405
IC5406
JL5405
JL5406
JL5407
JL5424
Q5200
Q5201
Q5401
Q5405
Q5406
R5405
R5406
R5407
R5409
R5411
R5412
R5417
R5423
R5427
R5430
R5439
R5444
R5445
R5446
R5449
R5467
R5471
R5472
R5476
R5478
R5479
R5483
R5484
R5485
R5488
R5492
R5493
R5498
R5508 R5509
R5512
R5514
R5515
R5517
R5518
R5519
R5542
R5550
R5551
R5555
R5556
R5567
R5575
R5581
R5582
R5587
R5588
R5589
R5608
R5611
R5623
R5626
RB5400
RB5427
RB5444
RB5446
RB5453
RB5454
RB5500
RB5502
RB5505
X5400
cam96
cam131
cam133
C2720
C2721
C2722
C2739
C5202
C5208
C5400
C5401C5402
C5405
C5406
C5407
C5409C5410
C5411
C5413
C5418C5419
C5420
C5421
C5422C5423
C5424
C5425
C5430
C5431
C5432
C5433
C5458
C5464
C5468
D2700
D5401
ET4113
FB5400
IC5200
JL2725 JL2726
JL2727
JL2728
JL2729
JL2730
Q2700
Q2701
Q5402
R2761
R2762
R5204
R5210
R5414
R5415
R5416
R5433
R5434
R5435
R5436
R5438
R5448
R5450
R5451
R5524
R5525
R5552
R5563
R5564
R5576
R5577
R5585
R5609
R5610
R5624
R5625
RB2735
RB5419
RB5445
RB5447RB5448
RB5455 RB5456
cam90
cam94
ET4111
C2124
C2302
C2313
C2366
C2500
C2501
C2503
C2521
C2527
C2538
C2540
C2541
C2544
C2545
C2548
C2549
C2552
C2553
C2556
C2557
C2560
C2564
C2568
C2572
C2574
FB2302
IC2109
R2230
R2315
R2374
R2507
R2519
R2735
R2747
RB2302RB2303
RB2500
RB2700
RB2702
RB2703
cam47
C2122
C2123
C2305
C2315 C2316 C2317
C2318
C2319
C2320
C2321
C2322 C2323 C2324 C2325 C2326 C23 27 C2328
C2329 C2330 C2331 C2332
C2333
C2334
C2335
C2336C2337
C2338
C2339
C2340
C2341
C2342
C2343
C2344
C2345
C2346C2347
C2348
C2349
C2350
C2351
C2352 C2353
C2354
C2355
C2356
C2357
C2358
C2359
C2360
C2361 C2362
C2364
C2504
C2505
C2506
C2507
C2508
C2509
C2510
C2511
C2512
C2513
C2514
C2515
C2516
C2518
C2519
C2523C2524
C2525 C2526
C2529C2530
C2531
C2532
C2565
C2566
C2570
C2571
C2576
C2577
C2700
C2701
C2702
C2703
C2704
C2705
C2706
C2707
C2710
C2711
C2712
C2713
C2715
C2719
C3342
D3305
JL2116
JL2302
JL2500
JL2708
JL2709
JL3302
R2188
R2191
R2200
R2201
R2208
R2210
R2216
R2219
R2220
R2368
R2500
R2501
R2502
R2504
R2505
R2506
R2513
R2769
RB2108
RB2117
RB2316
RB2318
RB2724
RB2732
RB2918
X2101
cam134
C2120
C2121
C4500
C4507
C4518
C4523
C4526
C4527
C4532
C4535
C4567
ET4117
F4501
FB2100
FB4500
IC2108
R2194
R2195
R2205
R2206
R2209
R2805
R2850
R4969
R4970
R5188
RB2317
RB2705
RB2706
RB2707
RB2712 RB2715
RB2728RB2729
RB2908
RB5125
RB5146
cam46
C4146
C4150
C4157
C4501
C4502
C4504
C4505
C4506
C4508
C4510
C4511C4512
C4513 C4515
C4516
C4519
C4521
C4522
C4524C4528 C4529C4530
C4531
C4533C4534
C4536
C4538
C4542C4544C4548 C4550
C4552
C4554
C4557 C4558
C4568
C4572
C4573
C4574
C4577
C4901 C4910
C4965
C4968
C4982
C4983
C4986
C4987
C4989
C4993
C4997
C5003
C5004
C5010
C5021
C5025
F4900
F4902
FB4501
FB4502
FB4504
FB4505
FB4507
FB4902
FB4916
FB5130
IC4102
IC4901
IC4902
JL4500
JL4501
JL4502 JL4503
JL4507
JL4508
JL4509
L4901
L4905
Q4901
Q4909
Q4911
Q4912
R4501
R4507
R4510
R4520
R4539
R4540
R4545
R4546
R4900
R4902
R4904
R4906
R4934
R4938
R4939
R4941R4945
R4948
R4966
R4967
R4968
R4971
R4972
R4980
R4984
R4989 R4992
R4994
R4995
R4996R4997
R4999
R5000
R5001
R5003
R5004
R5005
R5006
R5007
R5013
R5120
R5121
R5131
R5140
R5194
X4500
X4901
cam83
cam84
cam137
cam140
C4801
C4803
C4805
C4806
C4807
C4809
C4812
C4817
C4826
C4828
C4829
C4830
C4831
C4832
C4833C4834
C4835
C4836
C4837
C4838
C4839
C4840
C4841
C4842
C4843
C4845
C4846
C4847
C4849
C4850
C4852
C4855
C4857
C4858
C4860
C4862
C4863
C4864
C4865
C4867
C4868
C4896
C4936
C4937
C4985
C5108
C5212
C5213
C5225
C5227
C5229
C5232 C5246C5256
C5258
C5260
FB4802
FB4803
FB4807
FB4808
FB4809
FB4911
IC4801
IC4803
IC4804
IC4805
IC4806
IC4809
IC5104
JL4801
JL4802JL4803
L4902
Q4700
Q4902
Q4903
R4810
R4827
R4837
R4841
R4842
R4845
R4846
R4848
R4849
R4850
R4851
R4852
R4853
R4854
R4855
R4856
R4857
R4880
R4881
R4882
R4883
R4884
R4887
R4888
R4889
R4907
R4908
R4942
R4962
R4978
R4993
R5018
R5019
R5129
R5132
R5135
R5136
R5137
R5138
R5139
R5182
R5216
RB4816 RB4817
RB4820
RB4822
RB5108
RB5110
RB5111
RB5133
RB5143
cam40
cam77
cam78
cam81
C4102
C4104
C4106
C4153
C4158
C4159
C4160
C4162
C4165
C4170
C4172
C4174
C4176
C4178
C4700
C4706C4714
C4722
C4723
C4725
C4726
C4738
C4739
C4744
C4745
C4746
C4772
C4800
C4802
C4889
C5203
C5204
C5280
C5467
C5904
C5906
C5932
C5935
C5936C5939
D4109
F5200
FB4116
FB4117
FB4118
FB4119
FB5405
FL4701
FL4800
IC4105
IC4108
IC4701
IC4808
IC5101
JL4124
JL4125
JL4128
JL4133JL4134
JL4135
JL5202
JL5205
L4700
L4704
L5903
Q4110
Q4111
Q4701
R4160
R4162R4163
R4164
R4165
R4166
R4167
R4168R4169
R4170
R4171
R4172
R4176
R4181
R4184
R4185
R4186R4187
R4188
R4189
R4204
R4206
R4718 R4719
R4720 R4721
R4722R4723
R4724
R4725
R4726
R4727
R4731
R4733
R4734
R4890
R4891
R5159
R5185
RB4711
RB4809
RB5116
RB5124
RB5130
RB5139
RB5501
X5900
cam61
cam87
cam97
cam130
cam132
C4175
C4701
C4710 C4712
C5105
C5200
C5201
C5205
C5206
C5905
C5911
C5913
C5923
C5927
C5933C5934
C5937 C5938
D4108
ET4114
FB4700
FB4701
FB4704
FB5126
FB5132
FB5902
JL4136
JL5203
JL5204
L4701
L4703
L5901
Q5202
Q5203
R4161
R4700
R4797
R5164
R5200
R5201
R5202
R5203
R5205
R5206
R5207
R5208
R5209
R5211
R5212
R5227
R5228
R5229
RB5117
RB5904
cam129
C2129
C2502
C3303
C3304
C3305
C3309
C4004
ET4112
IC3305
JL3300
JL4013
JL4014
JL4015
JL4016
JL4017
JL4018JL4021
Q3300
Q3301
R3301
R3302
R3303 R3307
R3309
R3364
RB2501
RB2502
RB2503 RB2504
C2528
C2533
C2539
C2542
C2543
C2546
C2547
C2550
C2551
C2554
C2555
C2558
C2559
C2561
C2562
C2567
C2569
C2573
C2575
C2716
C2727
C2729 C2730
C2733
C2734
C2735
C3300
C3301
C3302
C3306
C3338
ET4119
IC2700
IC2704
IC3300
JL2707
JL2714
JL2715
JL2716
JL2717
JL2721
JL2722JL2723
JL2724
JL4005
JL4006
Q2702
R2520
R2786
R2811 R2814
R2815
R2831
R2832
R2834
R2836
R2837
R2838
R2839
R2840
R2841
R2842
R2843
R3304
R3305
R3310
R3351
RB2120
RB2717RB2730 RB2731
RB2733
RB2734
cam51
cam93
cam150
C3102
C3103
C3104
C3105 C3110C3111 C3112 C3113
C3114C3115
C3116C3117
C3118C3119
C3120
C3121
C3122
C3123
C3124
C3125
C3126
C3127
C3128
C3129 C3130C3131 C3132
C3322
C3329
C3333
C3336
C4525
C4549
C4618
C4626
C4651
FB3100
FB3101
FB3102
FB3105
IC3101
IC3304
IC3306
IC4601
JL4007 JL4008
JL4009 JL4011
JL4012
R3105
R3106
R3111
R3130
R3140
R3336
R3348
cam56
C4509
C4514
C4520
C4537
C4539
C4540
C4541
C4545
C4546
C4551
C4556
C4576
C4578
C4579
C4603
C4604
C4605
C4606
C4609 C4612 C4613 C4615
C4616
C4619C4620 C4621 C4622
C4623C4624
C4625
C4634 C4635
C4639
C4640
C4641
C4642
C4643
C4644
C4645
C4648
C4649
C4650
C4653 C4654
C4655
C4656
C4660
C4661
C5106
C5107
D4605
ET4116
F4500
FB4506
FB4508
FB4509
FB4601
FB4602
FB4603
FB4605
FB5129
FB5131
IC5102
IC5103
L4600
Q4320
Q4321
Q4600
Q4601
Q4602
Q4603Q4604 Q4605Q4606
Q4607
Q4608
R3120
R3121
R4440
R4449
R4537
R4538
R4541
R4547
R4600
R4601
R4602
R4606
R4607 R4608
R4609
R4610 R4611
R4612
R4616
R4617
R4618
R4619
R4620
R4621
R4622
R4623
R4624
R4625
R4626
R4627
R4628
R4629 R4630
R4631
R4639
R4640
R4641
R4642
R4643
R4644
R4645
R4647
R4654
R4655
R4663
R4664
R4686
R5123
R5133
R5134
R5195 R5196
R5198
R5199
RB4604
RB4609
RB4612
cam88
cam89
C4308
C4346
C4349
C4351
C4647
C4808
C4810
C4811
C4813
C4814
C4815
C4816
C4818
C4819
C4820
C4821
C4822
C4823
C4824
C4825
C4827
C4844
C4848
C4851
C4856
C4859
C4861
D4309
D4330
FB4804
IC4303
IC4604
IC4807
JL4800
Q4318
Q4319
Q4322
R4363
R4371
R4425
R4428
R4429
R4433
R4434
R4435
R4452
R4453
R4454
R4455
R4460
R4461
R4687R4692
R4693
R4873
RB4308
RB4310
RB4313
RB4315
RB4617
RB4804 RB4806
RB4818
RB4821
RB4825
cam65
cam72
cam79
C4161
C4163
C4300
C4301
C4304
C4309
C4310
C4311
C4312
C4313
C4314
C4315
C4316
C4317
C4341
C4342
C4352
C4354
C4355
C4356
C4357
C4358
C4359
C4704
C4730C4737
C4771
C5917
C5924C5928
C5930
D4300
D4304D4317
D4336
FB4300
FB4301
FB4302
IC4104
IC4301
IC4302
IC4314
Q4707
Q4708
Q4709
Q4712
Q4713
Q4717
Q4718
Q5900
Q5902
R4203
R4208
R4301
R4316
R4318
R4321
R4322
R4323
R4325
R4326
R4327
R4332
R4335
R4336
R4337
R4338
R4339
R4340
R4342
R4343
R4344
R4375
R4423
R4424
R4432
R4463
R4486
R4489
R4491
R4499
R4701
R4702
R4703
R4704
R4714
R4728
R4765 R4766
R4767
R4768
R4769
R4770
R4778
R4779
R4781 R4782 R4784 R4785
R4788
R4789
R4790
R4791 R4792 R4793
R4795
R4796
R4799
R4874
R5900 R5901
R5902
R5903
R5904 R5905
R5907
R5908
R5909
R5910
R5911
R5913
R5914
R5915
R5916
R5918
R5920
RB4301
RB4311
RB4312
RB4807
RB4826
VD4300
cam64
cam68
cam80
cam145
C4164
C4703
C4705
C4707
C4709
C4713
C4720
C4759
C5920
C5925 C5926
C5931
D4301
D4310
D4337
ET4115
FB5901
L4702
L5900
Q4702
Q4703
Q4704
Q4705
Q5901
Q5903
R4173R4174
R4175
R4302
R4317
R4319
R4364
R4737
R4738
R4739
R4740
R4742 R4743
R4745
R4746
R4747
R4748
R4749
R4750
R4752
R4753
R4754
R4755
R5906
R5912R5917
R5919
R5921
VD4301
JL4010
R3149
R3150
JL4024
1
A
B
C
D
E
F
G
H
I
J
23456789101112
[CONNECTORS, LVDS, BE MICRO, HDMI, ADC, PC IN, SUB CHROMA-CCPXA, EPP POWER AND CLOCK, EPP IN/OUT, EPP DDR2 I/F, BE POWER, RESET, CLOCK, UART, IC2, ROM & GPIO, VDD, GND FOR E2TH, DDR2 FOR EMMA2TH, TS, AV, PCI, USB, CARD I/F, POWER]
FB1

KDL-40W3000/46W3000
KDL-40W3000/46W3000 60
1 | 2 | 3 | 4 | 5 | 6 | 7 | 8 | 9 | 10 | 11 | 12 | 13 | 14 | 15 | 16 | 17 | 18 | 19 | 20 | 21 | 22 | 23 | 24 | 25
A
—
B
—
C
—
D
—
E
—
F
—
G
—
H
—
I
—
J
—
K
—
L
—
M
—
N
—
O
—
P
GF1 BOARD SCHEMATIC DIAGRAM
1/10W
RN-CP
10k
R6429
5%
2012
1/10W
RN-CP
220k
R6533
1/10W
RN-CP
330k
R6539
5%
1/10W
RN-CP
0.5%
6.8k
R6535
2W
RS
R6524
6.8
1/10W
RN-CP
1.5k
R6517
5%
2012
1/10W
RN-CP
150k
R6534
1/10W
RN-CP
1k
R6428
5%
1/10W
RN-CP
10k
R6310
5%
GND_1
1/10W
RN-CP
0.5%
100
R6536
2012
1/10W
RN-CP
220k
R6531
1/10W
RN-CP
100k
R6514
5%
GND_1
S
2SK3934(LBS1SONY.Q
Q6503
*F6000
6.3A
1/10W
RN-CP
5.6k
R6309
0.5%
GND_1
EY6025
1/10W
RN-CP
5%
33k
R6413
1/10W
RN-CP
R6015
5%
1M
2W
RS
R6512
22
1/10W
RN-CP
0.5%
220k
R6302
1/10W
RN-CP
220k
R6540
5%
1/10W
RN-CP
100
R6541
5%
10ERB20-TB3
D6204
PC123Y22JOOF
PH6300
1
23
4
1W
RS
100k
R6202
1/10W
RN-CP
1k
R6408
5%
1/10W
RN-CP
R6317
5%
4.7k
1/10W
RN-CP
47k
R6518
5%
EY6024
1/10W
RN-CP
10k
R6520
5%
1/4W
FPRD
2.2
R6203
1/2W
RF
0.1
R6110
GND_1
1/10W
RN-CP
1k
R6319
5%
1/10W
10k
R6516
5%
1/10W
RN-CP
4.7k
R6311
5%
10ERB20-TB3
D6203
1/10W
RN-CP
5%
10k
R6416
EY6026
S
2SK3934(LBS1SONY.Q
Q6502
1/10W
RN-CP
10k
R6521
5%
87 5
4321
MIP2H2
IC6200
VDD
FB
OLP
VCC DRAIN
SOURCE
SOURCE
1/10W
RN-CP
470
R6511
5%
1/10W
RN-CP
5%
R6014
1M
2012
1/10W
RN-CP
270k
R6530
50V
1
C6510
50V
100
C6205
PC123Y22JOOF
PH6301
1
23
4
1/10W
RN-CP
5%
1k
R6433
2SB1122-ST-TD-E
Q6303
1/10W
RN-CP
0.5%
39k
R6303
1
3
*CN6000
3P
AC IN<N>
AC IN<L>
GND_1
1/10W
RN-CP
0.5%
5.6k
R6201
1/10W
RN-CP
0.5%
4.7k
R6304
50V
C6518
10
1/10W
RN-CP
10k
R6430
5%
47k
R6312
1/10W
RN-CP
5%
EY6027
50V
10
C6521
PC123Y22JOOF
PH6200
1
23
4
1/10W
RN-CP
22k
R6538
5%
2012
1/10W
RN-CP
220k
R6532
450V
180
C6016
450V
180
C6017
1/10W
47k
R6510
5%
1/10W
RN-CP
5%
33k
R6415
EET6001
DIPA[X[q´
EET6002
DIPA[X[q´
3
1
2
MM1431ATT(CN)
IC6301
3
1
2
MM1431ATT(CN)
IC6300
TH6301
1/10W
RN-CP
R6308
5%
220k
*VD6000
250V
4700p
C6014
F
50V
1000p
C6206
B
1608
1608
50V
4700p
B
C6505
1608
50V
1000p
B
C6506
16V
0.1
B
C6410
50V
1000p
B
C6302
250V
4700p
C6015
F
2012
50V
B
C6019
0.01
50V
1000p
B
C6305
50V
100p
CH
C6201
25V
0.1 B
C6508
C6512
50V
CH
330p
450V
1.5
C6503
PT
2012
50V
B
C6020
0.01
50V
2200p
B
C6507
16V
0.1
B
C6200
25V
B
C6402
0.01
C6511
50V
CH
470p
BAT54HT1
D6502
E
ET6000
DIPA[X[q´
8765
4321
L6562
IC6500
INV
COMP
MULT
CS ZCD
GND
GD
VCC
260uH
L6500
250V
B
C6006
680p 250V
680p
B
C6010
*FH6000
*FH6001
16V
470
C6250
1/10W
RN-CP
0.5%
10k
R6255
GND_1
50V
1
C6202
50V
2.2
C6204 16V
0.1
B
C6251
2.2k
R6251
1/10W
RN-CP
5%
1/10W
RN-CP
5%
1k
R6250
1/10W
RN-CP
0.5%
10k
R6254
1/10W
RN-CP
5%
47
R6252
GND_1
25V
0.01
B
C6522
1/4W
FPRD
1k
R6525
2SB1122-ST-TD-E
Q6505
2012
1/10W
RN-CP
R6504
220k
1/10W
RN-CP
270k
R6543
2012
1/10W
RN-CP
R6505
220k
2012
1/10W
RN-CP
R6501
220k
2012
1/10W
RN-CP
R6542
470k
2012
1/10W
RN-CP
R6500
220k
2012
1/10W
RN-CP
R6503
100k
1/10W
RN-CP
0.5%
18k
R6546
RN-CP
3.9k
R6545
1/10W
0.5%
1/10W
RN-CP
5%
470
R6515
M1FM3
D6100
1/10W
RN-CP
0.5%
R6102
4.7k
1/10W
RN-CP
1k
R6150
5%
2W
RS
R6121
0.47
1/10W
RN-CP
0.5%
4.7k
R6156
BAT54HT1
D6101
25V
0.01 B
C6100
GND_1
1/10W
CHIP
22
R6117
5%
1608
25V
0.01
B
C6106
UF4005PKG23
D6104
1/10W
CHIP
22
R6116
2012
5%
50V
4.7
C6103
M1FM3
D6105
1/10W
RN-CP
0.5%
18k
R6112
2012
50V
0.01
B
C6112
2012
1/10W
RN-CP
1M
R6106
1/10W
RN-CP
1k
R6151
5%
1/10W
RN-CP
0.5%
12k
R6154
1/10W
RN-CP
1M
R6107
2012
1/10W
0.5%
39k
R6100
25V
47
C6107
18 16 15 14 12 11 10
987654321
CXD9841P
IC6100
VSEN
FB
CT
RT
GND
PROT
SS
VC1
OCP VC2
PGND
VGL
VB
VS
VGH
VD
2012
1/10W
RN-CP
220k
R6111
1/10W
RN-CP
1M
R6109
2012
1/10W
RN-CP
0.5%
100
R6115
50V 1000p
C6101 CH
1/10W
RN-CP
1k
R6123
0.5%
50V10
C6102
2012
1/10W
RN-CP
1M
R6108
R6118
1/10W
RN-CP
10k
5%
35V
100
C6104
1/10W
0.5%
100
R6103
25V
0.22
C6108 B
2012
1/10W 0.5%18k
R6104
PC123Y22JOOF
PH6100
1
23
4
1/10W
RN-CP
1k
R6152
5%
1/10W
RN-CP
1M
R6122
50V
0.047
B
C6150
3
1
2
MM1431ATT(CN)
IC6150
R6119
1/10W
RN-CP
5%
10k
GND_1
R6332
2.2
1/4W
FPRD
RN-CP
6.8k
R6153
1/10W
0.5%
2SC3052EF-T1-LEF
Q6500
2SC3052EF-T1-LEF
Q6304
2SC3052EF-T1-LEF
Q6406
2SC3052EF-T1-LEF
Q6403
10uH
L6250
C6408
10V
B
1
1608
25V
0.1
B
C6304
1608
25V
0.1
B
C6517
1kV
470p
D
C6110
1kV
C6513
470p
D
1kV
C6514
470p
D
1kV
C6515
D
470p
1kV
C6516
D
470p
05NU42-TPA2
D6201
FB6100
0uH FB6101
0uH
10V
B
C6303
1
‘
‘
D15XB60
D6000
1
2
3
4
Mount Mecha 410314301
A6010
2SC3052EF-T1-LEF
Q6407
2012
50V
B
C6167
0.1
25V
B
C6162
0.01
1/10W
RN-CP
47k
R6164
1/10W
RN-CP
4.7
R6165
1
2
3
4
5
6
7
8
9
10
11
12
13
13P
CN6150
GND
GND
GND
6V
6V
NC
GND
GND
GND
12V
12V
12V
12V
GND_1
GND_1
GND_1
4.7uH
L6152
1
2
GND_1
GND_1
10uH
L6150
25V
B
C6155
0.01
GND_1
GND_1
1
2
3
4
5
6
7
8
9
10
11
12
12P
CN6154
18V
GND
GND
STBY5V
PS_ERR
PFC_DET
AC_RLY
GND
DIMMER
BACK_LIGHT
INV_ERR
BALANCER_ERR
1/10W
RN-CP
5%
470
R6414
1/10W
RN-CP
10k
R6439
5%
16V
0.1
B
C6405
1/10W
RN-CP
33k
R6440
5%
1/10W
RN-CP
10k
R6441
5%
1/10W
RN-CP
22k
R6442
5%
CHIP
0
R6412
25V
B
C6209
0.01
2SC3052EF-T1-LEF
Q6307
PC123Y22JOOF
PH6302
1
23
4
1/10W
RN-CP
5%
4.7k
R6307
1/10W
RN-CP
5%
1k
R6315
1/10W
RN-CP
4.7k
R6434
5%
4.7k
R6571
1/10W
RN-CP
5%
GND_1
GND_1
D1NS6-TR2
D6250
2012
1/10W
RN-CP
R6502
100k
2012
1/10W
RN-CP
R6506
100k
1/10W
RN-CP
270k
R6544
2SC3052EF-T1-LEF
Q6301
1/10W
RN-CP
5%
R6321
10k
1/10W
RN-CP
5%
R6320
22k
1/10W
RN-CP
5%
R6305
100k
25V
B
C6306
0.01
EY6030
EY6031
Mount Mecha 410314301
A6011
450V
1
C6500
PT
450V
1.5
C6501
PT
SG10SC6-F5
D6150
12
3
SG10SC6-F5
D6151
CHIP
0
R6410
RLY_VCC
PROTECT-1
1/10W
RN-CP
R6405
5%
100k
R6009
10W
RB
6.8
GND_1
PC123Y22JOOF
PH6303
1
23
4
1/10W
RN-CP
R6404
5%
1k
RY6000
1
2
3
4
1/10W
RN-CP
R6324
5%
33k
CHIP
0
R6402
REG_12V
GND_1
PROTECT-2
C6012
275V
PT
0.68
VD6001
PROTECT-2
1
2
3
4
5
6
7
8
9
9P
CN6153
GND
DIMMER
BACK_LIGHT
INV_ERR
GND
REG12V
BALANCER_ERR
NC
NC
10k
R6406
1/10W
RN-CP
5%
2SC3052EF-T1-LEF
Q6402
GND_1
1/10W
RN-CP
10k
R6411
5%
1/10W
RN-CP
1k
R6438
5%
10k
R6407
1/10W
RN-CP
5%
1/10W
RN-CP
10k
R6437
5%
1/10W
RN-CP
10k
R6436
5%
Mount Mecha 410314301
A6005
16V
1500
C6152
16V
1500
C6153
16V
2200
C6160
1/10W
RN-CP
5%
47k
R6157
GND_1
EP05FA20
D6509
0.022
C6111
1kV
PP
1608
CHIP
R6328
0
C6307
1608
50V
1000p
B
25V
C6165
3300
1
2
3
4
5
6
6P
CN6151
6V
GND
GND
GMD
12V
12V
3
1
2
MM1431ATT(CN)
IC6250
FB6150
0uH
FB6152
0uH
FB6151
0uH
FB6153
0uH
1
2
3
4
5
6
7
8
8P
CN6152
AUDIO_VCC
AUDIO_VCC
AUDIO_GND
AUDIO_GND
GND
GND
12V
12V
RLY_VCC
REG_12V
1/10W
RN-CP
R6522
5%
10
1/10W
RN-CP
R6523
5%
10
1/4W
FPRD
47
R6526
1/4W
FPRD
47
R6527
S
2SK3561(LBS2SONY,Q)
Q6100
S
2SK3561(LBS2SONY,Q)
Q6101
GND_1
GND_1
GND_1
250V
E
C6024
1000p
EET6003
DIPA[X[q´
GND_1
CA6002
4.0mm
CA6001
4.0mm
ISA1235AC1TP-1EF
Q6501
ISA1235AC1TP-1EF
Q6405
ISA1235AC1TP-1EF
Q6404
ISA1235AC1TP-1EF
Q6506
SG10SC6-F5
D6153
MC2838-T112-1
D6500
MC2838-T112-1
D6401
2W
RS
R6126
0.47
10W
RB
0.11
R6513
1
2
5
6
12
10
8
7
L6502
300uH
250V
B
C6007
470p
250V
B
C6011
470p
1
23
4
L6002
9mH
1
23
4
*L6000
9mH
TMP
MAZ8150G0LS0
D6102
MA2J1110GLS0
D6202
MA2J1110GLS0
D6305
MA2J1110GLS0
D6306
MA2J1110GLS0
D6307
MA2J1110GLS0
D6402
MA2J1110GLS0
D6503
MA2J1110GLS0
D6512
MA2J1130GLS0
D6308
SF5L60
D6506
MC2838-T112-1
D6405
1/10W
RN-CP
5%
1k
R6418
MAZ8100G0LS0
D6406
MAZ8150G0LS0
D6400
1608
50V
1000p
B
C6310
0
R6318
0.45uH
FB6001 0.45uH
FB6002
Mount Mecha
263406632
A6004 D6000
Mount Mecha
263406632
A6003 D6150,D6151,D6153
1/10W
RN-CP
5%
1k
R6419
1/10W
RN-CP
5%
100k
R6420
2SC3052EF-T1-LEF
Q6408
GND_1
T6200
1
3
2
10
114
6
8
15
16
T6100
1
3
8
9
10
11
12
15
13
14
4
5
7
6
2
R6323
2W
RS
47k
C6407
10V
1000
630V
0.001
C6203
PP
Mount Mecha 263406611
A6001 Q6502,Q6503,D6506,TH6301
Mount Mecha 234989221
A6002 Q6100,Q6101
1/2W
RF
10
R6200
1
3
3P
CN6501
WHT
3P
PFC_OUT
PRI_GND
1
3
3P
CN6502
WHT
3P
PFC_OUT
PRI_GND
FB6501
0uH
FB6502
0uH
MA2J1130GLS0
D6507
MA2J1130GLS0
D6508
1608
CHIP
R6547
0
400
400
400
400 400
POWER ON
STBY FB
PFC @OVP
PFC_DET
POWER_SUPPLY
GF1
PFC | OTP
MAIN FB
TO D1 or D2
AUDIO @2A
12V @4.5A
6V @4A
PROTECT
TO UB-board XBR ONLY
D10xL20
SWITCH
SWITCH
4.9
4.9
102.9
POWER CONTROL
16.9
2.5
1.4
0.0
5.2
4.5
4.2
FEED FORWARD
SOFT START
FEED FORWARD
DRIVER
SWITCH
SWITCH
3.9
1.8
16.4
0.0
2.6
2.6
2.3
0.0
259.7
268.8
276.1
4.8
10.6
394.5
SWITCHING
6.0
393.0
1.8
0.0
11.9
A-1361-280-A <FIX2>GF1
TO AU BOARD
CN001
TO AU BOARD
CN002
TO FB1 BOARD
CN5600
TO DF1 OR DF2 BOARD
CN6706
CN6600
TO DF1 OR DF2 BOARD
CN6800
TO DF3 BOARD

61
KDL-40W3000/46W3000
KDL-40W3000/46W3000
[POWER SUPPLY]
GF1COMPONENT SIDE
12
34
12
34
18 10
91
12
34
13
12
34
14
58
12
34
11311 2
81
19
12
34
14
58
13 13
GSGS
GSGS
16
16
7
12
21
4
32
1
4
32
1
1
910
18
4
32
1
4
3
2
1
8
5
1
4
4
3
2
1
1
13
1
12
18
19
4
3
21
C6514
EY6108
C6515
EY6109
C6516
C6518
IC6100
EY6110
EY6111
EY6112
EY6113
R6110
C6521
EY6500
IC6300
EY6501
IC6301
EY6502
EY6503
EY6504
EY6505
EY6506
EY6507
CN6150
EY6509
CN6152
CN6153
CN6154
IC6500
R6121
EY6510
TH6301
C6152
R6512
C6153
R6513
C6154
EY6518
R6323
JW6001
JW6002
JW6003
JW6004
JW6005
EY6522
JW6006
JW6007
JW6008
R6524
R6525
R6332
JW6011
JW6012
JW6013
JW6014
JW6016
JW6017
JW6018
JW6019
D6150
EY6150
D6151
EY6151EY6152
D6153
EY6153
JW6020
EY6154
JW6021
EY6155
JW6022
EY6156
JW6023
EY6157
JW6024
EY6158
EY6159
JW6026
IC6150
EY6160
EY6161
EY6162
EY6163
JW6030
JW6031
JW6032
EY6166
EY6167
JW6035
EY6168
JW6036
R6166
JW6037
JW6038
JW6039
EY6170
EY6171
EY6172
EY6173
JW6040
JW6041
JW6043
JW6044
JW6045
JW6046
L6250
JW6049
JW6050
EY6184
JW6051
EY6185
JW6052
EY6186
EY6187
A6001
A6002
A6005
A6010
A6011
CN6000
CN6001
CN6002
C6000
C6001
C6002 C6003
C6004
C6005
C6006
C6007
C6008
C6009
C6202
C6203
C6204
C6010
PH6100
C6011
C6205
C6012
C6014
C6015
C6016
C6017
RY6000
PH6300
PH6301
C6406
PH6302
C6407
PH6303
C6022
EY6000
D6000
EY6001
EY6002
EY6003
FB6100
EY6022
FB6101
EY6007
EY6008
EY6009
R6006
EY6200
D6201
R6009
EY6202
D6203
EY6010
D6204
EY6204
R6200
EY6011
EY6012
R6202
EY6013
R6203
EY6014
EY6015
EY6016
EY6017
EY6018
EY6019
R6401
EY6020
EY6021
EY6023
EY6024
VD6000
EY6025
VD6001
EY6026 EY6027
EY6028
EY6029
EY6030
EY6031
EY6032
EY6033
C6250
L6500
F6000
D6250
IC6250
L6150
C6102
C6103
C6104 C6107
C6109
C6110
PH6200
C6111
C6500
C6501
C6502
C6503
C6504
D6104
C6510
EY6104 EY6105
C6513
12V
12V
GND
GND
GND
6V
12V
12V
GND
GND
GND
12V
12V
GND
GND
GND
6V
6V
NC
AUDIO
AUDIO
_VCC
_GND
AUDIO
AUDIO
_GND
GND
GND
12V
12V
_VCC
NC
NC
BALANCER
12V
GND
INV_ERR
_LIGHT
BACK
DIMMER
GND
_ERR
GND
STBY5V
PS_ERR
PFC_DET
AC_RLY
GND
DIMMER
BACK
_LIGHT
INV_ERR
BALANCER
_ERR
NC
GND
T6.3AH
250V
PFC_OUT
1
3
PFC_GNDPFC_OUTPFC_GND
1
3
1AC_IN(N)
3AC_IN(L)
1
3
31
1
3
A-1362-
1-873-813-13
1
3
EY6523
EY6524
JW6015
JW6053
L6152
EY6193
EY6192
C6166
EY6183
EY6182
C6165
1
8
5
4
IC6200
EY6201
CN6501
CN6502
EY6517
EY6521
GS
Q6100
EY6100
EY6101
GS
Q6101
EY6102
EY6103
D6506
G
S
Q6503
G
S
Q6502
EY6513
EY6514
EY6511
EY6512
EY6174
EY6175
C6160
FB6153
FB6152
FB6150
FB6151
R6527
R6526
JW6034
JW6048
JW6054
BRN WHT
L6153
EY6195
EY6194
C6024
16
CN6151
JW6029
JW6055
EY6181
EY6180
JW6033
JW6042
T6100
R6126
7
12
C6013
L6502
JW6057
JW6056
JW6058
EY6005
EY6038
JW6047
JW6025
FB6001FB6002
T6200
EY6203
JW6028
JW6027
EY6515
EY6516
FH6000FH6001
C6161
EY6177
EY6176
EY6199 EY6198
EY6197
EY6196
EY6191
EY6190
EY6189
EY6188
FB6502
FB6501
EY6525
EY6527
EY6528
EY6526
C6018
EY6039
EY6040
CN6003
AC_IN(N)
AC_IN(L)
1
2
A6008
EY6041 EY6042
D6309
L6000 L6002
ET6000
ET6001
ET6002
ET6003
A6003
A6004
JW6009
6
1
1
A
B
C
D
E
F
23456

62
KDL-40W3000/46W3000
KDL-40W3000/46W3000
[POWER SUPPLY]
GF1CONDUCTOR SIDE
BE
BE
BE
BE
C
BE
C
BE
BE
BE
JR
BE
BE
BE
BE
BE
BE
C
BE
BE
JR
JR
JR
JR
JR
JR
JR
JR
JR
JR
JR
JR
JR
JR
JR
JR
JR
JR
JR
JR
JR
JR
JR
BE
12
34
12
34
19
1018
12
34
12
34
5
8
1
4
12
34
1
13
1
12
1
81
9
12
34
R6104
R6105
R6106
C6517
R6107 R6108
R6109
D6303
D6304D6305
D6306
R6302
D6307
R6303
R6304
R6305
R6111
C6522
R6306
R6112
R6113
R6307
D6500
R6308
R6114
R6309
R6115
D6502
R6116
D6503
R6117
D6310
R6500
D6504
R6118
R6501
D6505
R6119
R6502
R6503
D6507
D6508
R6504
R6310
D6509
R6505
R6311
R6506
R6312
R6313
R6314
R6315
R6509
R6316
R6122
R6317
R6123
R6319
D6512
C6150
R6510
C6151
R6511
R6320
R6514
R6321
C6155
R6515
R6516
R6517
R6324
R6518
R6328
R6520
R6521
C6162 C6167
R6530
R6531
R6532
R6533R6534
R6535 R6536
R6150
R6538
R6151
R6539
R6152
R6153
R6154
R6155
R6156
R6157
R6540
R6541
R6542
R6543R6544
R6545
R6546
R6164
R6165
R6571
JL6000
JL6001
JL6002
JL6400
JL6401
JL6402
JL6403
JL6404
JL6405
JL6406
C6200
C6201
C6206
CA6000
C6209
CA6001
CA6002
CA6003
C6401
C6019
C6402
C6403
C6404
C6405
Q6402
Q6403
C6020
C6408
Q6404
Q6405
Q6406
Q6407
R6000
C6410 C6411
R6001
R6002
R6003
R6004
R6005
R6007
D6200
R6008
D6202
R6201
D6400
R6014
R6015
D6401
D6402
D6403
D6404
D6405
R6402
R6403
R6404
R6405
R6406
R6407
R6408
R6409
R6410
R6411
R6412
R6413
R6414
R6415
R6416
R6417
C6251
R6428 R6429
R6430
R6433
R6434
R6436
R6437
R6438
R6439
R6440
R6441
R6442
R6250
R6251
R6252
R6253
R6254
R6255
JR6001
JR6003
JR6005
JR6006
JR6007
JR6008
JR6009
JR6010
JR6011
JR6012
JR6013
JR6014
JR6019
JR6020
JR6021
JR6022
JR6023
JL6300
JL6301
JL6304
JL6305
JL6500
C6100
C6101
C6105
C6106
C6108
C6301
C6302
C6303
C6304
Q6301
C6305
C6306
C6112
C6307
C6113
Q6303
Q6304
Q6305
Q6307
JL6150
Q6500
C6505
Q6501
C6506
C6507
JL6154
Q6504
C6508
C6509
Q6505
JL6155
Q6506
JL6157
JL6158
D6100
JL6159
D6101
D6102
R6100
D6105
C6511
R6102
D6106
C6512
D6107
R6103
C6153
C6152
L6150
CN6150
C6154
D6150
D6151
CN6152
D6153
CN6153
IC6250
CN6154
C6250
D6250
C6407
RY6000
PH6303
R6009
C6006
C6007
C6010
C6011
C6008
C6009
R6323
C6203
D6201
R6202
D6203
D6204
C6022
R6203
C6205
C6204
C6202
PH6200
C6406
A6005
IC6150
13
PH6301
PH6300
PH6302
PH6100
C6111
R6121
3
IC6301
R6332
IC6300
13
R6200
C6012
C6014
R6006
VD6001
D6000
C6015
C6500
L6500
C6521
R6525
C6518
C6510
IC6500
C6110
C6107
D6104
C6109
IC6100
A6011
FB6100
FB6101
C6102
C6103
C6104
TH6301
R6513
A6001
R6512
C6516
C6515
R6524
C6514
C6513
C6002
C6003
VD6000
C6004
CN6001 CN6002
C6005
F6000
C6501
CN6000
C6000
A6010
C6001
C6503
C6017
C6016
R6110
6V
GND
GND
GND
12V
12V
NC
6V
6V
GND
GND
GND
12V
12V
GND
GND
GND
12V
12V
_VCC
12V
12V
GND
GND
_GND
AUDIO
AUDIO
_GND
_VCC
AUDIO
AUDIO
_ERR
GND
DIMMER
BACK
_LIGHT
INV_ERR
GND
12V
BALANCER
NC
NC
GND
NC
_ERR
BALANCER
INV_ERR
_LIGHT
BACK
DIMMER
GND
AC_RLY
PFC_DET
PS_ERR
STBY5V
GND
PFC_OUT PFC_GND PFC_OUT PFC_GND
3
1
3
1
T6.3AH
250V
AC_IN(L)
3
1
AC_IN(N)
3
1
1-873-813-13
PF LP
M
D
R6401
L6250
C6504
C6502
JR6018
JR6002
L6152
C6166
C6165
8
5
4
1
IC6200
CN6501 CN6502
GS
Q6100
G
S
Q6101
D6506
GS
Q6503
G
S
Q6502
C6160
FB6150 FB6151
FB6152
FB6153
JR6015
R6166
R6522
R6523
R6527
R6526
R6508
R6547
JR6024
L6153
C6024
1
6
CN6151
R6120
JR6028
JR6026
T6100
R6126
12
7
C6013
L6502
C6026
R6017
C6025
R6016
D6308
JR6004
C6018
FB6001 FB6002
T6200
C6309
C6308
JL6407
D6406 R6418
FH6000 FH6001
C6161
R6331
R6330
R6329
R6318 C6310
FB6502
FB6501
AC_IN(N)
AC_IN(L)
12
CN6003
JL6004
JL6003
A6008
D6309
1
R6421
R6419
R6420
Q6408
JL6156
JL6408
JL6409
R6333
L6000
L6002
ET6000
ET6001
ET6002
ET6003
A6003
A6004
A6002
6
1
R6435
R6507
FB6503
R6550
R6551 FB6504
1
A
B
C
D
E
F
23456

63
KDL-40W3000/46W3000
KDL-40W3000/46W3000
1 | 2 | 3 | 4 | 5 | 6 | 7 | 8
A
—
B
—
C
—
D
—
E
—
F
—
HW1 BOARD SCHEMATIC DIAGRAM
VD7000
1005
16V
0.01
X7R
C7000
S7000
12
3
45
S7002
12
3
45
S7001
12
3
45
DAP202K-T-146
D7000
VD7001
1
2
S7003
12
3
45
S7005
12
3
45
1005
16V
0.01
X7R
C7001
S7004
12
3
45
1
2
2P
CN7000
GND
GND
S7006
12
3
45
10050R7005
10050R7006
10050R7007
1/10W
RN-CP
0.5%
120
R7000
1/10W
RN-CP
0.5%
150
R7001
1/10W
RN-CP
0.5%
270
R7002
1/10W
RN-CP
0.5%
560
R7003
1/10W
RN-CP
0.5%
1.5k
R7004
1
2
3
4
5
5P
CN7001
KEY_WAKE
POWER_SW
GND
KEY
GND
ENTERCH-VOL+ HOME
CH+
VOL-
Power SW
Key
A-1226-202-B <FIX2>HW1
CN004
TO AU BOARD
HW1 BOARD
USER CONTROL

64
KDL-40W3000/46W3000
KDL-40W3000/46W3000
[USER CONTROL]
COMPONENT SIDE
HW1
S7001
R7004
S7005
S7006
S7000
R7000 R7001
cam1
D7000
R7002
S7003
R7003
S7004
C7001
S7002
VD7001
VOL-
S7000 VOL+
S7001
S7003
CH-
S7004
S7005
HOME
ENTER
(172868012)
1-873-857-12
S7006
A-1226- 202-B
CH+
POWER
S7002
S7001
R7004
S7005
S7006
S7000
R7000 R7001
D7000
R7002
S7003
R7003
S7004
C7001
S7002
VD7001
1
A
B
234567
CN7000
C7000
JL7000
JL7001
JL7004JL7005
R7005
R7006
R7007
VD7000
cam27
cam2
CN7001
CN7000
1-873-857-12
(172868012)
--|----
CN7001
CN7000
C7000
JL7000
JL7001
JL7004JL7005
R7005
R7006
R7007
VD7000
cam27
cam2
1
A
B
234567
[USER CONTROL]
CONDUCTOR SIDE
HW1

KDL-40W3000/46W3000
KDL-40W3000/46W3000 65
1 | 2 | 3 | 4 | 5 | 6 | 7 | 8 | 9 | 10 | 11 | 12 | 13 | 14 | 15 | 16 | 17 | 18 | 19 | 20 | 21 | 22 | 23 | 24 | 25 | 26 |
A
—
B
—
C
—
D
—
E
—
F
—
G
—
H
—
I
—
J
—
K
—
L
—
M
—
N
—
O
—
P
HW2 BOARD SCHEMATIC DIAGRAM (1 OF 2)
CHIP
0
R7038
MAZ8075G0LS0
D7021
1/10W
RN-CP
5%
1M
R7046
GND_D
5%
100
R7056
R7049
22
CHIP
0
R7039
1608
CHIP
R7023
0
1005
50V
0.001
X7R
C7038
E
ET7021
1/10W
RN-CP
5%
2.2k
R7151
1/10W
RN-CP
5%
1M
R7047
GND_D
1005
50V
470p
CH
C7034
R7045
0
0uH
FB7021
16V
10
C7029
VD7026
1
2
E
ET7020
16V
10
C7030
R7030
0
1608 1/10W
RN-CP
5%
2.2k
R7150
R7032
220
0uH
FB7022
R7041
220
R7035
220
5%
100
R7053
C7031
82p
VD7021
1
2
VD7020
1
2
5V
1005
100p
CH
C7037
R7025
0
J7021
1
2
3
4
5
6
7
1005
0
R7057
VD7022
1
2
3
4
5
6
7
8
9
10
11
12
13
14
15
16
17
18
19
20
20P
CN7022
5V
BE_ON
V2_S2
GND
V2_C
V2_S
GND
GND
V2_V
V2_Y
GND
GND
V2_R
V2_L
GND
GND
HP_R
HP_L
GND
HP_DET
1005
50V
470p
CH
C7036
0uH
FB7020
VD7025
1
2
BE_ON
L
R
V
J7020
Video IN 2
L
R
VIDEO2/HEADPHONE JACK
HW2 1/2
A-1252-950-A <FIX2>HW2P1
CN004
TO AU BOARD

KDL-40W3000/46W3000
KDL-40W3000/46W3000 66
1 | 2 | 3 | 4 | 5 | 6 | 7 | 8 | 9 | 10 | 11 | 12 | 13 | 14 | 15 | 16 | 17 | 18 | 19 | 20 | 21 | 22 | 23 | 24 | 25 | 26 | 27 | 28 |
A
—
B
—
C
—
D
—
E
—
F
—
G
—
H
—
I
—
J
—
K
—
L
—
M
—
N
—
O
—
P
HW2 BOARD SCHEMATIC DIAGRAM (2 OF 2)
0
R7098
16V
C7066
10
5V
3.3V
0.1
B
C7080
10V
0
R7101
16V
10
C7081
0
R7099
1005
10V
0.1
B
C7068
0
R7097
CHIP
1
2
3
4
5
6
7
8
9
10
11
12
13
14
15
16
17
18
19
20
21
BLK
182066711
21P
CN7061
WP_2
HPD_2
HPD_DET2
HDMI_INSEL2
GND_DorNC
RX2_2R+
RX2_2R-
GND_D
RX1_2R+
RX1_2R-
GND
RX0_2R+
RX0_2R-
GND_D
RXC_2R+
RXC_2R-
GND or NC
SCL
SDA
GND
CEC
765
4321
MM1563DFBE
IC7063
Vo
NC
GND
Cn Con
Sub
Vin
0
R7100
D5V
FB7060
0uH
PGB0010603NR
D7061
1
2
3
4
5
6
7
8
9
10
11
12
13
14
15
16
17
18
19
181840011
19P
CN7060
BLK
D2+
E
D2-
D1+
E
D1-
D0+
E
DO-
CLK+
E
CLK-
CEC
NC
DDC CLK
DDC DAT
E
DDC +5V
HPD
PGB0010603NR
D7062
R7102 47 1/16W 5%
R7104 47 1/16W 5%
1005
16V
0.01
X7R
C7061
R7103 47 1/16W 5%
8765
4321
PCA9517DP
IC7061
VCCA
SCLA
SDAA
GND EN
SDAB
SCLB
VCCB
1005
16V
0.01
X7R
C7062
3.3V
100
R7066
100
R7065
1/16W CHIP
10
R7080 5%
1/16W CHIP
10
R7075
5%
16V
C7065
10
VD7064
1/16W
RN-CP
1k
R7061
0.5%
16V
10
C7076
1/16W
CHIP
5%
47k
R7068
50V
C7072
0.001
DTC114EUA-T106
Q7062
1/16W
CHIP
10
R7060
5%
10V
0.1
C7060
CHIP
0
R7083
1/16W CHIP
10
R7078 5%
MMDL914T1
D7063
1/16W
RN-CP
4.7k
R7094
0.5%
C7064
0.001
4.7k
R7064
1/16W
CHIP
5%
47
R7093
1/16W CHIP
10
R7079
5%
1/16W
0.5%
10k
R7087
0.001
C7069
VD7067VD7063
0.001
C7063
MMDL914T1
D7064
VD7060
VD7066
16V
C7067
0.01
8765
4321
M24C02-WMN6T(B)
IC7060
A1
A0
A2
ESDA
SCL
WP
VCC
D5V
VD7065
50V
C7077
0.001
100
R7067
50V
C7070
0.001
0.001
C7078
1/16W CHIP
10
R7077
5%
VD7061
3.3V
16V
0.01
C7075
1/16W CHIP
10
R7081
5%
1/16W CHIP
10
R7076 5%
1/16W CHIP
10
R7074
5%
1/16W
CHIP
5%
47k
R7069
VD7062
0.001
C7073
PGB0010603NR
D7065
1/16W
RN-CP
0.5%
10k
R7091
PGB0010603NR
D7060
BE_ON
HDMI_INS
HDMI_INS
10050R7105
10050R7106
10050R7107
1005
50V
0.001
C7082 3.3V
1/16W
CHIP
5%
10k
R7109
JL7060
0uH
FB7061
1005
0
R7110
E
ET7060
E
ET7061
E
ET7062
1/16W
RN-CP
0.5%
10k
R7112
CHIP
0
R7070
CHIP
0
R7071
CHIP
0
R7089
CHIP
0
R7090
HPD_2
HPD_2
CHIP
0
R7114
DTC114EUA-T106
Q7063
CHIP
0
R7117
1/16W
CHIP
5%
10k
R7115
2012
10V
2.2
X7R
C7079
1005
50V
470p
X7R
C7074
2012
6.3V
10
X6S
C7071
1
4
2
3
FL7063
1
4
2
3
FL7062
1
4
2
3
FL7064
1
4
2
3
FL7065
Mount Mecha 309529801
A7020
123456789101112
13
14
15
16
17
18
19
20
21
22
23
24
252627282930313233343536
37
38
39
40
41
42
43
44
45
46
47
48
CXB1443R-T4
IC7062
P1 TEST
P2 VCC
P3 DN
P4 DP
P5 GND
P6 SCL3
P7 SDA3
P8 DDCGND
P9 IPACTRL
P10 OPACTRL
P11 VCC
P12 REXT
P13
ZP
P14
ZN
P15
GND
P16
YP
P17
YN
P18
VCC
P19
VCC
P20
XP
P21
XN
P22
GND
P23
WP
P24
WN
P25
CE
P26
VCC
P27
HPD
P28
DDC5V
P29
DDCGND
P30
SDA5
P31
SCL5
P32
GND
P33
AN
P34
AP
P35
VCC
P36
RXTM
P37 VCC
P38 VCC
P39 BN
P40 BP
P41 GND
P42 VCC
P43 VCC
P44 GND
P45 CN
P46 CP
P47 VCC
P48 VCC
RX1_2R-
SIGN540
SIGN550
RX2_2R+
SIGN553
RX0_2R+
RX1_2R-
SIGN544
SIGN555
SIGN546
RX1_2R+
RX2_2R+
SIGN547
SIGN563
RX0_2R-
RXC_2R+
RX0_2R-
RXC_2R-
RX2_2R-
RXC_2R+
RXC_2R-
RX0_2R+
RX1_2R+
RX2_2R-
Level shift form 5v to 3v for I2C driving
Level shift form 5v to 3v for power
to FB
Open-Collector Driving Part for I2C
(about 2k capacity)
EDID data memory
WP
SET_ON
HW2 2/2
VIDEO3/HDMI INPUT
A-1252-950-A <FIX2>HW2P2
TO FB1 BOARD
CN4302
HDMI INPUT

67
KDL-40W3000/46W3000
KDL-40W3000/46W3000
A7020 C7076
CN7060
CN7061
D7061
D7062
ET7020
ET7060 ET7061
FL7062
FL7063
FL7064 FL7065
IC7062
R7065
R7066
R7074
R7075
R7076
R7077
R7078
R7079
R7080
R7081
R7091
R7092
R7093
R7094
R7102
R7103
R7105
R7111
R7112
R7115
VD7066 VD7067
cam1
cam3
C7065
C7128
C7129
C7130
CN7120
CN7121
D7120 D7121
ET7062
FB7061
L7121
PS7120
R7072
R7073
R7095
R7096
R7125
VD7060VD7061
VD7062VD7063
VD7064VD7065
VD7120
cam14
cam41
cam44 C7029C7030
C7121
C7123
C7124
D7122
D7123
J7020
L7120
L7122
L7123
R7139
C7026
C7066
C7068
C7071
C7074
C7081
FB7020
IC7063
R7026
cam15
cam16
C7027
C7028
C7034
C7035
C7036
C7038
C7079
C7080
CN7022
D7021
F7060
FB7021
FB7022
FB7060
FL7060
J7021
R7040
R7053
R7056
R7097
R7098
R7099
R7100
R7101
VD7020 VD7021
cam5
cam40
cam45
IC7062
CN7060
CN7061
CN7120
3.15APS7120
CN7121
J7020
950-A
A-1252-
1-873-858-11
(172868111)
J7021
CN7022
24V3.15A
F7060
A7020 C7076
CN7060
CN7061
D7061
D7062
ET7020
ET7060 ET7061
FL7062
FL7063
FL7064 FL7065
IC7062
R7065
R7066
R7074
R7075
R7076
R7077
R7078
R7079
R7080
R7081
R7091
R7092
R7093
R7094
R7102
R7103
R7105
R7111
R7112
R7115
VD7066 VD7067
cam1
cam3
C7065
C7128
C7129
C7130
CN7120
CN7121
D7120 D7121
ET7062
FB7061
L7121
PS7120
R7072
R7073
R7095
R7096
R7125
VD7060VD7061
VD7062VD7063
VD7064VD7065
VD7120
cam14
cam41
cam44 C7029C7030
C7121
C7123
C7124
D7122
D7123
J7020
L7120
L7122
L7123
R7139
C7026
C7066
C7068
C7071
C7074
C7081
FB7020
IC7063
R7026
cam15
C7027
C7028
C7034
C7035
C7036
C7038
C7079
C7080
CN7022
D7021
F7060
FB7021
FB7022
FB7060
FL7060
J7021
R7040
R7053
R7056
R7097
R7098
R7099
R7100
R7101
VD7020 VD7021
cam5
cam40
cam45
1
A
B
C
2345678
[VIDEO2, HEADPHONE JACK, VIDEO3, HDMI INPUT ]
COMPONENT SIDE
HW2

68
KDL-40W3000/46W3000
KDL-40W3000/46W3000
C7060
C7063
C7064
C7067
C7069
C7070
C7072
C7073
C7075
C7077C7078
C7082
D7060
D7063
D7065
IC7060
JL7060
JL7061
Q7060
Q7061
Q7062
Q7063
R7060
R7061
R7062
R7063
R7064R7067
R7068
R7069
R7070
R7071
R7082
R7087
R7088
R7104
R7106
R7107
R7108
R7109
R7110
R7113
R7114
R7116
R7117
cam6
C7061
C7062
D7064
IC7061
R7083
R7084
R7085
R7086
R7089
R7090
R7126
R7127
R7128
cam2
C7020C7021 C7024
C7120
C7122
C7127
C7131
C7132
IC7120
IC7121
Q7120
Q7121
Q7122
R7030
R7038R7039
R7047
R7120
R7121
R7122
R7123
R7124
R7130
R7131
R7132
R7138
R7143
R7144
R7145
R7151 VD7025
VD7026
cam60
cam63
C7023
C7031
C7125
D7020
L7020
L7021
R7021
R7022
R7023
R7024
R7025
R7029
R7032
R7035
R7041
R7043
R7045
R7046
R7049
R7054
R7055
R7129
R7150
VD7022
C7022
C7025
C7032
C7033
L7022
R7020
R7027
R7028
R7031
R7033
R7034
R7036
R7037
R7042
R7044
R7048
R7050
R7051
R7052
R7057
R7058
VD7023
VD7024
C7037
1-873-858-11
(172868111)
---
C7060
C7063
C7064
C7067
C7069
C7070
C7072
C7073
C7075
C7077C7078
C7082
D7060
D7063
D7065
IC7060
JL7060
JL7061
Q7060
Q7061
Q7062
Q7063
R7060
R7061
R7062
R7063
R7064R7067
R7068
R7069
R7070
R7071
R7082
R7087
R7088
R7104
R7106
R7107
R7108
R7109
R7110
R7113
R7114
R7116
R7117
cam6
C7061
C7062
D7064
IC7061
R7083
R7084
R7085
R7086
R7089
R7090
R7126
R7127
R7128
cam2
C7020C7021 C7024
C7120
C7122
C7127
C7131
C7132
IC7120
IC7121
Q7120
Q7121
Q7122
R7030
R7038R7039
R7047
R7120
R7121
R7122
R7123
R7124
R7130
R7131
R7132
R7138
R7143
R7144
R7145
R7151 VD7025
VD7026
cam60
cam63
C7023
C7031
C7125
D7020
L7020
L7021
R7021
R7022
R7023
R7024
R7025
R7029
R7032
R7035
R7041
R7043
R7045
R7046
R7049
R7054
R7055
R7129
R7150
VD7022
C7022
C7025
C7032
C7033
L7022
R7020
R7027
R7028
R7031
R7033
R7034
R7036
R7037
R7042
R7044
R7048
R7050
R7051
R7052
R7057
R7058
VD7023
VD7024
C7037
1
A
B
C
2345678
[VIDEO2, HEADPHONE JACK, VIDEO3, HDMI INPUT ]
CONDUCTOR SIDE
HW2

KDL-40W3000/46W3000
KDL-40W3000/46W3000 69
1 | 2 | 3 | 4 | 5 | 6 | 7 | 8 | 9 | 10 | 11 | 12 | 13 | 14 | 15 | 16 | 17 | 18 | 19 | 20 | 21 | 22 | 23 | 24 | 25
A
—
B
—
C
—
D
—
E
—
F
—
G
—
H
—
I
—
J
—
K
—
L
—
M
—
N
—
O
—
P
HW3 BOARD SCHEMATIC DIAGRAM
DTA114EUA-T106
Q7157
CHIP
0
R7155
DTC114EUA-T106
Q7156
CHIP
0
R7160
DTC114EUA-T106
Q7155
DTA114EUA-T106
Q7154
DTC114EUA-T106
Q7152
DTA114EUA-T106
Q7153
1005
10V
X7R
C7156
0.1
DTC144EUA-T106
Q7151
6.3V
47
C7155
DTA144EUA-T106
Q7150
DTA114EUA-T106
Q7158
DTC114EUA-T106
Q7159
10050R7162
10050
R7163
1005
0
R7164
1005
0
R7165
1005
0
R7166
1005
50V
0.001
X7R
C7157
1/10W
RN-CP
R7183
1k
470
R7171
1/10W
1005
10V
X7R
C7174
0.1
VCC
OUT
GND
GP1UE26RK0VF
IC7170
1
23
54
321
TPS853(SONY)
IC7171
VCC
GND
NC NC
OUT
CHIP
R7184
0
1/10W
RN-CP
R7180
10k
C7170
47
1005
16V
CH
C7173
220p
DTC114EUA-T106
Q7171
1/10W
RN-CP
5%
10k
R7173
1005
10V
X7R
C7172
0.1
CHIP
R7170
0
2PA1576R-115
Q7170
2PA1576R-115
Q7172
1/10W
RN-CP
5%
47
R7176
CHIP
R7172
0
MM3Z9V1ST1
D7170
1/10W
RN-CP
R7181
33k
1005
10V
X7R
C7171
0.1
1/10W
RN-CP
5%
1.5k
R7150
SML-512UW
D7150
1/10W
RN-CP
5%
680
R7153
1/10W
RN-CP
5%
330
R7154
CL-165HR/SYG-D-T
D7151
1
2
34
1/10W
RN-CP
5%
680
R7158
1/10W
RN-CP
5%
330
R7159
CL-165HR/SYG-D-T
D7152
1
2
34
1005
50V
0.001
X7R
C7179
6.3V
22
C7180
1
2
2P
CN7150
GND
GND
MA8091-TX
D7153
MA8091-TX
D7154
MA8091-TX
D7155
MA8091-TX
D7156
MA8091-TX
D7157
MA8091-TX
D7158
1
2
3
4
5
6
7
8
9
10
11
11P
CN7152
WHT
GND
STBY3.3V
LED_1(STBY)
LED_2(PMUTE)
LED_3(TSUSHIN)
LED_4(REC)
LED_5(POWER)
GND
SIRCS
REC_3.3V
BL_IN
1/10W
RN-CP
5%
1.5k
R7175
CHIP
0
R7178
1/10W
RN-CP
5%
82k
R7179
POWERREC TIMER
STBY
TSUSHIN PMUTE
HW3 BOARD
SIRCS/LEDS
TO AU BOARD
CN004
A-1226-204-B <FIX2>HW3

70
KDL-40W3000/46W3000
KDL-40W3000/46W3000
BE
BE
BE
OVCC
C7154
C7155
C7170
C7174
C7176
D7152
IC7170
IC7171
O
VCC
4
A-1226-204-B
BE
BE
BE
OVCC
C7150
C7151
C7152
Q7150
C7155
Q7153
C7170
C7171
C7172
D7150
C7174
D7151
D7152
Q7172
C7176
R7150
R7151
R7152
R7153
D7158
R7154
R7156
C7180
R7161
R7172
R7174
R7175
R7176
R7177
R7178
IC7171
R7179
R7180
R7181
R7182
R7183
1
A
B
234
12
11 1
BE
BE
BE
BE
BE
BE
BE
BE
BE
BE
JL7171
JL7172
JL7173
CN7150
CN7152
C7153
Q7151
Q7152
C7156
C7157
Q7154
Q7155
Q7156
Q7157
Q7158
Q7159
C7173
Q7170
Q7171
D7153
D7154
C7179
D7155
D7156
D7157
R7155
R7157
R7158
R7159
R7160
R7162
R7163
R7164
R7165
R7166
D7170
D7171
R7170
R7171
R7173
R7184
OVCC
>EP-(GW+GN)<
(172868012)
CN7152
CN7150
1-873-859-12
12
11 1
BE
BE
BE
BE
BE
BE
BE
BE
BE
BE
1
A
B
234
[SIRC, LEDS]
COMPONENT SIDE
HW3
[SIRC, LEDS]
CONDUCTOR SIDE
HW3

KDL-40W3000/46W3000
KDL-40W3000/46W3000 71
1 | 2 | 3 | 4 | 5 | 6 | 7 | 8 | 9 | 10 | 11 | 12 | 13 | 14 | 15 | 16 | 17 | 18 | 19 | 20 | 21 | 22 | 23 | 24 | 25 | 26 | 27
A
—
B
—
C
—
D
—
E
—
F
—
G
—
H
—
I
—
J
—
K
—
L
—
M
—
N
—
O
—
P
TUU2 BOARD SCHEMATIC DIAGRAM (1 OF 2)
1005
50V
4700p
X7R
C1116
1005
16V
0.1
C1045
1/16W
CHIP
5%
100
R1110
0.39uH
L1005
12
RB501V-40TE-17
D1006
0.22uH
L1009
12
1005
16V
0.1
C1077
3.3k
R1076
1005
16V
0.1
C1125
1005
50V
0.001
X7R
C1121
1005
25V
0.022
X7R
C1128
6.3V
1000
C1123
10uH
L1011
1/16W
CHIP
10
R1048
5%
1005
16V
0.1
C1068
0.33uH
L1010
12
1005
50V
2200p
X7R
C1115
1/16W
RN-CP
2.2k
R1093
1005
16V
0.1
C1022
VREF-2
0.33uH
L1006
12
9V
1005
16V
0.1
C1075
AVDD_FAT-2
C1105
1p
1005
10V
470
C1118
RN-CP
1k
R1091
1/16W
0.5%
1005
25V
0.01
X7R
C1097
1005
16V
0.1
C1066
1.0V
1.0V
3.3VDDC-2
1.0V
0uH
FB1005
M_AU_L
3.4V
3.3VDDC-2
1005
39p
CH
C1083
12
1.8VDDC-2
1/16W
RN-CP
0.5%
15k
R1045
1/16W
CHIP
5%
1k
R1089
CHIP
0
R1037
1005
16V
0.1
C1064
1.0V
1608
16V
0.22
X7R
C1100
1.8VDDC-2
1.8VDDC-2
1005
25V
0.01
X7R
C1124
XRESET_FE
1005
16V
0.1
C1062
1/16W
RN-CP
0.5%
100k
R1087
5V
S_FAT_IF+
0uH
FB1006
1005
16V
0.1
C1056
1005
25V
0.01
X7R
C1127
1005
6.3V
1
C1047
1005
25V
0.01
X7R
C1119
1.0V
1005
16V
0.1
C1043
S_FAT_IF-
JL1002
1005
16V
0.1
C1110
1005
16V
0.1
C1053
1005
50V
C1130
CH
47p
2SC3052EF-T1-LEF
Q1007
1.8VDDC-2
9V
1/16W
CHIP
5%
4.7k
R1065
1.8VDDC-2
AVDD_FDC-2
1005
16V
0.1
C1041
3.3VDDC-2
9V
1005
1/16W
RN-CP
0.5%
R1066
27k
10uH
L1017
1005
50V
33p
CH
C1058
12
1005
16V
0.1
C1051
8765
4321
NJM3404AV(TE2)
IC1003
1/16W
CHIP
5%
1k
R1040
1/16W
CHIP
100
R1046
5%
1/16W
CHIP
10
R1043
5%
1005
6.3V
1
C1029
0uH
FB1009
1.8VDDC-2
1005
16V
0.1
C1039
0
*R1059
1/16W
CHIP
5%
1k
R1041
1234567891011121314151617181920212223242526272829303132333435363738
39
40
41
42
43
44
45
46
47
48
49
50
51
52
53
54
55
56
57
58
59
60
61
62
63
64
6566676869707172737475767778798081828384858687888990919293949596979899100101102
103
104
105
106
107
108
109
110
111
112
113
114
115
116
117
118
119
120
121
122
123
124
125
126
127
128
218T312ZGA21G
IC1002
VDD3.3
DGND
VDD1.0
DGND
VDD1.8
OSC_XTAL_OUT
OSC_XTAL_IN
AGND
AVDD_ADC
ADC_INP
ADC_INN
AVDD_ACC
AGND
AADC_VREF_P
AVDD_ADC
AGND
ADC_VREF_N
AGND
AGND
AVDD
AGND
N/C
AVDD
AGND
N/C
DGND
AVDD
AVDD
AGND
AGND
N/C
N/C
VDD1.8
DGND
VDD1.0
DGND
VDD3.3
VDD3.3
N/C
N/C
MPEG_DATA_0
MPEG_DATA1
VDD3.3
VDD1.8
VDD1.0
DGND
MPEG_DATA_2
MPGEG_DATA3
DGND
MPEG_DATA_4
MPEG_CLK
DD1.0
DGND
MPEG_DATA_5
VDD3.3
VDD1.8
MPEG_DATA_6
DGND
MPEG_DATA_7/SER_DATA
DGND
VDD1.0
DGND
MPEG_DATA_EN
VDD3.3
MPEG_ERR
MPEG_PKT_SYNC
I2C_SCL
VDD3.3
VDD1.8
VDD1.0
I2C_SDA
/POWER_RESET
TDI
DGND
DGND
TRST
TMS
TCK
VDD3.3
VDD1.8
VDD1.0
TDO
GPIO_10
GPIO_9
DGND
DGND
GPIO_8
GPIO_7
GPIO_6
VDD3.3
VDD1.8
VDD1.0
GPIO_5
I2C_ADDR0
I2C_ADDR1
DGND
DGND
GPIO_4
GPIO_3
GPIO_2/PDET_COMP_IN
DGND
VDD3.3
GPIO_1
GPIO_0
VDD3.3
VDD1.8
VDD1.0
DGND
DGND
VREF
PDET_REF_OUT
VDD1.0
DGND
RF_AGC
VDD3.3
VDD1.8
AFX_AGC
N/C
IF_AGC
VDD3.3
DGND
VDD1.0
DGND
AGND
AVDD_PLL
N/C
N/C
N/C
1/16W
RN-CP
0.5%
56k
R1070
1005
50V
C1131
CH
47p
1/16W
CHIP
5%
1k
R1042
1005
16V
0.1
C1036
1/16W
CHIP
10
R1055
5%
10uH
L1012
S_FAT_IF-
1/16W
CHIP
5%
1k
R1050
1005
16V
0.1
C1034
3.4V
S_FAT_IF+
1005
6.3V
1
C1028
1005
50V
22p
CH
C1085
12
0.68uH
L1007
12
1/16W
CHIP
10
R1060
5%
JL1003
MPEG_ENA1
1/16W
CHIP
4.7
R1036
1005
50V
33p
CH
C1060
12
1005
16V
0.1
C1032
10V
22
C1095
1/16W
CHIP
100
R1047
5%
0
*R1061
C1103
33p
1005
16V
0.1
C1082
0.22uH
L1008
12
0uH
FB1002
1/16W
CHIP
5%
1M
R1077
2012
6.3V
22
X6S
C1120
C1106
22p
50V
CH
1005
1005
16V
0.1
C1049
1005
16V
0.1
C1089
1.0V
3.3VDDC-2
0uH
FB1008
1/16W
RN-CP
0.5%
390
R1106
1005
6.3V
1
C1044
1005
16V
0.1
C1080
1/16W
RN-CP
0.5%
2.7k
R1096
C1135
0.1
16V
1005
CHIP
0
R1116
1.0V
1/16W
CHIP
5%
1M
R1098
1005
16V
0.1
C1046
0
R1108
25V
100
C1108
1005
16V
0.1
C1078
M_AFT
1.0V
5V
0uH
FB1004
1005
50V
0.001
X7R
C1024
3.3VDDC-2
1005
16V
0.1
C1069
M_HSYNC
IF_AGC-2
1.0V
1005
22p
CH
C1074
12
CHIP
0
R1064
CHIP
0
R1094
1005
6.3V
1
C1026
1005
56p
CH
C1071
12
1005
16V
0.1
C1076
3.3VDDC-2
C1104
1p
1005
1.8VDDC-2
1005
50V
CH
C1133
33p
1005
16V
0.1
C1067
L1014
0.47uH
2012
10V
2.2
X7R
C1114
1005
16V
0.1
C1065
1/16W
RN-CP
0.5%
2.7k
R1090
1005
16V
0.1
C1094
1/16W
CHIP
10
R1058
5%
AVDD_OSC-2
3.3VDDC-2
10uH
L1015
1005
16V
0.1
C1063
AVDD_FDC-2
1/16W
CHIP
5%
10k
R1088
16V
47
C1136
1005
25V
0.01
X7R
C1023
1005
16V
0.1
C1057
16V
47
C1126
1005
50V
22p
CH
C1084
12
1/16W
CHIP
5%
1k
R1086
ISA1235AC1TP-1EF
Q1011
1.8VDDC-2
1005
16V
0.1
C1061
3.3VDDC-2
1005
16V
0.1
C1091
10uH
L1019
10uH
L1018
10V
22
C1109
ISA1602AM1TP-1EF
Q1006
1005
16V
0.1
C1055
AVDD_FS-2
3.3VDDC-2
1005
16V
0.1
C1087
1005
16V
0.1
C1042
1005
16V
0.1
C1096
0.68uH
L1004
12
AVDD_FAT-2
3.3VDDC-2
1005
39p
CH
C1059
12
1005
6.3V
1
C1050
1005
16V
0.1
C1052
1005
16V
0.1
C1092
5V
1/16W
RN-CP
0.5%
150k
R1073
1005
16V
0.1
C1040
AVDD_PLL-2
0uH
FB1001
3.3VDDC-2
1005
16V
0.1
C1037
1005
22p
CH
C1072
12
1.0V
FE_SDA
CHIP
0
R1054
1005
16V
0.1
C1038
1/16W
CHIP
5%
470
R1072
0uH
FB1007
0.39uH
L1003
12
1.0V
1005
6.3V
1
C1027
VREF-2
1.8V
1005
16V
0.1
C1035
25.14MHz
X1000
1/16W
CHIP
5%
10k
R1114
3.3VDDC-2
MPEG_SYNC1
1005
56p
CH
C1073
12
1/16W
CHIP
4.7
R1035
CHIP
0
R1053
1005
16V
0.1
C1033
MPEG_SDATA1
0uH
FB1003
1005
16V
0.1
C1086
0uH
FB1010
1/16W
CHIP
470
R1038
1005
16V
0.1
C1088
C1102
33p
3.3VDDC-2
1.8VDDC-2
10uH
L1016
1005
6.3V
1
C1030
1/16W
CHIP
5%
100
R1067
AVDD_FS-2
1/16W
RN-CP
0.5%
15k
R1044
3.3VDDC-2
CHIP
100
R1105
1/16W
5%
AVDD_PLL-2
1005
16V
0.1
C1081
1005
16V
0.1
C1134
AVDD_OSC-2
1/16W
RN-CP
0.5%
3.9k
R1095
1005
25V
0.01
X7R
C1093
1.8VDDC-2
1.0V
C1107
22p
50V
CH
1005
M_AU_R
1005
16V
0.1
C1048
1/16W
RN-CP
0.5%
2.2k
R1097
1005
25V
0.01
C1113
X7R
L1013
0.47uH
1/16W
RN-CP
0.5%
2.2k
R1107
1005
16V
0.1
C1137
1005
16V
0.1
C1079
5V
1/16W
CHIP
5%
4.7k
R1109
FE_SCL
1005
6.3V
1
C1031
3.3VDDC-2
MPEG_CLK1
M_V_DET
1/16W
RN-CP
0.5%
120k
R1115
IF_AGC-2
3.3VDDC-2
JL1014
R1128
2.2k
2.2k
R1129
3.4V
AGC_MUTE
8765
4321
NJM2903V(TE2)
IC1000
1005
25V
0.01
X7R
C1002
M_AFT
5V
1005
25V
0.01
X7R
C1000
1/16W
CHIP
5%
100
R1015
1/16W
CHIP
5%
100
R1016
1/16W
CHIP
5%
100
R1009
M_AFT_UP
1/16W
CHIP
5%
100
R1017
1/16W
CHIP
5%
22k
R1006
1005
6.3V
1
C1001
1/16W
RN-CP
0.5%
51k
R1011
1/16W
RN-CP
0.5%
51k
R1007
1/16W
CHIP
5%
22k
R1012
M_AFT_DN
2SC3052EF-T1-LEF
Q1003
1/16W
RN-CP
0.5%
27k
R1019
1005
50V
0.001
X7R
C1003
1/16W
CHIP
5%
10k
R1018
AGC_MUTE
M_V_DET
M_AFT_UP
1
2
3
4
5
6
7
8
9
10
11
12
13
14
15
16
17
18
19
20
21
22
23
24
25
26
27
28
29
30
31
32
33
34
35
36
37
38
39
40
41
42
43
44
45
46
47
48
49
WHT
49P
CN1003
GND
REGION_DER
GND
AFT_UP
V_DET
AFT_DN
FE_XRST
GND
GND
GND
I2C_SCL0
GND
I2C_SDA0
GND
TS0_SYNC
GND
TS0_CLK
GND
TS0_DATA
GND
TS0_VAL
GND
GND
GND
GND
GND
GND
GND
GND
GND
NC
GND
NC
GND
NC
GND
NC
GND
XRESET_FE
M_AFT_DN
10uH
L1000
10V
470
C1004
JL1000
1005
25V
0.01
X7R
C1005
5V
1005
50V
0.001
X7R
C1006
MPEG_ENA1
MPEG_SDATA1
MPEG_CLK1
MPEG_SYNC1
1/16W
10
R1026
1/16W
10
R1027
FE_SDA
FE_SCL
1/16W
CHIP
10
R1148
1005
1/16W
CHIP
5%
R1149
10
10k
*R1156
CHIP
10k
R1159
1/16W
5%
CHIP
R1160
0
1/16W
RN-CP
0.5%
47k
R1161
CHIP
0
R1162
1/16W
RN-CP
0.5%
47k
R1163
2012
10V
2.2
X7R
C1143
1/16W
CHIP
5%
100
R1112
2SC4154TP-1EF
Q1019
1/16W
CHIP
5%
1k
R1165
ISA1602AM1TP-1EF
Q1014
M_V
6.3V
10
C1021
X6S
2012
6.3V
10
C1070
X6S
2012
6.3V
10
C1054
X6S
2012
6.3V
10
C1025
X6S
2012
2012
6.3V
10
C1020
X6S
6.3V
10
C1019
X6S
2012
RT2A00M-TP
Q1020
1
2
3
4
5
10V
2.2
C1099
X7R
3216
25V
4.7
C1139
MPX_SCL
MPX_SDA
1005
CHIP
*R1175
0
1005
50V
CH
C1159
100p
1005
CHIP
*R1178
0
MPX_SDA
1005
CHIP
R1078
5%
1/16W
10k
1005
CHIP
R1079
5%
1/16W
10k
3.4V
3.4V
1/16W
RN-CP
0.5%
5.6k
R1167
CHIP
22
R1140
5%
CHIP
22
R1141
5%
CHIP
22
R1142
5%
CHIP
22
R1143
5%
CHIP
10
R1130
5%
ADR
AGC_IN
A5V
IF_OUT
NC
D_IF1
D_IF2
A5V_VIF
MODE
A9V_MPX
TU_SDA
TU_SCL
IF_AGC
AFT_OUT
F_MONO
L_OUT
A5V_DD
R_OUT
DET_OUT
AGND
ST_ID
SAP_ID
*TU1000
1/16W
CHIP
5%
10k
R1400
1/16W
CHIP
5%
10k
R1401
1/16W
CHIP
5%
10k
R1402
1005
16V
0.1
C1151
1005
16V
220p
CH
C1302
1005
16V
220p
CH
C1303
1005
50V
X7R
C1301
0.001
0uHFB1301
0uHFB1300
JL1103
JL1104
1005
25V
X7R
C1305
0.01
1.0V
A-
B-
BO
V+
B+
A+
V-
AO
CN TO FB BOARD (BOX)
DEMOD
TUU2 BOARD1/2
DEMOD
A-1269-502-A
TO FB1
CN2701
<FIX2>TUU2-P1

KDL-40W3000/46W3000
KDL-40W3000/46W3000 72
1 | 2 | 3 | 4 | 5 | 6 | 7 | 8 | 9 | 10 | 11 | 12 | 13 | 14 | 15 | 16 | 17 | 18 | 19 | 20 | 21 | 22 | 23 | 24 | 25 | 26 | 27
A
—
B
—
C
—
D
—
E
—
F
—
G
—
H
—
I
—
J
—
K
—
L
—
M
—
N
—
O
—
P
TUU2 BOARD SCHEMATIC DIAGRAM (2 OF 2)
E
ET1000
M_HSYNC
3216
25V
4.7
C1154
6.3V
22
C1209
1005
50V
100p
CH
C1212
REG6.5V
FB1013
MPZ2012S101A
REG6.5V
54
321
MIC5235YM5TR
IC1006
CHIP
0
R1138
E
ET1005
JL1029
12V
1/16W
CHIP
5%
4.7k
R1209
25V
220
C1007
9V
16V
100
C1142 1005
50V
470p
X7R
C1203
M_AU_R
1/16W
RN-CP
0.5%
200
R1022
10uH
L1200
REG6.5V
RT3CLLM
Q1201
JL1020
1005
50V
470p
X7R
C1208
F1200
2A
36V
3216
25V
4.7
C1156
6.5V
1/16W
RN-CP
0.5%
47k
R1211
E
ET1002
1/16W
RN-CP
0.5%
2.7k
R1302
PON33
PON33
0uH
FB1014
REG6.5V
5V
6.5V
8765
4321
MM1661JHBE
IC1007
VO
NC
GND
Cn
Cont
NC
NC
VIN
12345
NJM2846DL3-05(TE2)
IC1004
1/16W
CHIP
5%
10k
R1202
REG6.5V
10V
100
C1145
16V
0.1
C1149
PON01
25V
100
C1201
1/16W
RN-CP
0.5%
68k
R1137
16V
470
C1010
10V
100
C1144
CHIP
0
R1131
1/16W
RN-CP
0.5%
6.8k
R1139
JL1018
1/16W
RN-CP
0.5%
1k
R1023
E
ET1007
CHIP
0
R1133
1005
16V
0.1
C1155
6.3V
C1204
100
1005
25V
0.01
X7R
C1211
12345
SI8008TM-TL
IC1001
VIN
VOUT
COM
0ADJ
ON/OFF
UDZSTE-1710B
D1008
2012
25V
1C1200
1.8V
1/16W
CHIP
5%
1k
R1208
47uH
L1001
54
321
PST3645NR
IC1009
OUT
VDD
GNDNC
Cd
1/16W
CHIP
5%
3.3k
R1300
1005
16V
C1300
0.1
16V
100
C1012
JL1027
1/16W
RN-CP
0.5%
3.9k
R1025
16V
0.1
C1147
CHIP
4.7k
R1205
JL1021
C1008
10
8765
4321
MM1663DHBE
IC1008
VO
NC
GND
Cn
Cont
NC
NC
VIN
1/16W
CHIP
22k
R1134
E
ET1003
2012
16V
0.33
B
C1207
E
ET1001
1/16W
RN-CP
0.5%
10k
R1303
8765
4321
S1 S2 S3 G
D1D2D3D4
FDS6690A
Q1200
RSX201L-30TE25
D1001
REG6.5V
3216
25V
4.7
X7R
C1153
PON01
E
ET1006
CHIP
100
R1203
3.4V
1/16W
RN-CP
0.5%
470k
R1136
RT3CLLM
Q1300
M_V
JL1017
1005
25V
0.01
X7R
C1210
1608
FB1000
1.0V
1608
25V
0.1
C1152
X7R
1/16W
CHIP
5%
330
R1201
1.0V
12V
16V
47
C1141
2012
16V
1
B
C1206
1005
16V
C1214
0.1
1
2
3
4
5
6
7
8
9
10
11
12
13
14
15
16
17
18
19
20
21
22
23
24
25
26
27
28
29
30
31
32
33
34
35
36
37
38
39
40
41
42
43
44
45
46
47
48
49
50
CN1001
GND
GND
NC
GND
GND
GND
NC
REC_3.3V
GND
REC_3.3V
NC
REC_3.3V
GND
REC_3.3V
NC
GND
GND
GND
TV_M_L
GND
GND
REC_6.5V
TV_M_R
REC_6.5V
GND
REC_6.5V
MAIN_H
REC_6.5V
GND
REC_6.5V
NC
REC_6.5V
GND
GND
TV_GR_V
GND
GND
GND
NC
12V
NC
12V
NC
12V
NC
12V
NC
GND
GND
GND
2012
16V
0.33
B
C1202
E
ET1004
PON33
FB1011
MPZ2012S101A
CHIP
0
R1132
1/16W
CHIP
5%
3.3k
R1301
1005
16V
B
C1009
4700p
M_AU_L
2012
16V
1
B
C1205
MM3Z3V9ST1
D1002
1/16W
CHIP
5%
1k
R1200
REG6.5V
1/16W
CHIP
4.7k
R1207
VIN
ON/OFF
2/2
VOUT
GND
NC
VOUT
TUU2 BOARD
A-1269-502-A
VIN
9V
5V
CTRL
5V REGULATOR
VADJ
POWER REGS
GND
30mA
CN003
To AU
<FIX2>TUU2-P2

73
KDL-40W3000/46W3000
KDL-40W3000/46W3000
TU1000
C1027
FB1004
FB1008
R1036
X1000
C1028
C1038
C1039
C1047
C1048
C1049
C1064 C1065
C1068
C1069
C1075
C1076
C1084
C1085
C1091
C1092
C1093
C1311
FB1007
IC1002
R1035
R1037
R1040
R1041
R1042
cam036
C1041
C1157
C1302
C1303
ET1004
FB1100
Q1100
R1046
R1047
R1048
R1050
R1059
R1060
R1061
R1078
R1079
R1080
R1128
R1129
R1156
C1147 C1149
IC1004
L1001
R1134
cam004
cam026
C1118
C1119
C1121
C1144
C1145
C1156
C1206
C1207
C1208
C1209
C1214
IC1008
R1205
R1206
cam027 C1108
C1123
C1124
C1126
C1137
C1139
C1143
C1154
C1155
D1007
D1008
IC1003
IC1006
L1015
L1016
L1019
Q1016
Q1019
Q1020
R1112
R1136
R1137
R1139
R1161R1162
R1164
R1165
cam029
C1004
C1005
C1006
C1099
C1100
C1113
C1115
C1116
C1127
C1128
C1136
C1213
L1000
L1017
Q1007
Q1011
R1067
R1070
R1071
R1075
R1076
R1090
R1091
R1092
R1095
R1096
R1097
R1098R1109
R1110
R1111
R1203
R1204
C1019
C1021
C1022 C1024
C1029
C1030
C1031
C1044
C1202 C1203
C1204
C1205
C1215
FB1001
FB1003
FB1006
IC1007
cam031
C1023
C1025
C1026
C1045
C1046
C1050
C1054
C1055C1062
C1066
C1067
C1070
C1080C1081C1082
C1307 C1309
CN1003
D1004
FB1002
FB1005
Q1005
R1026
R1027
R1028
R1043
R1055
R1130
R1140
R1141
R1142
R1143
R1175
R1176
C1042 C1078
C1151
ET1002
R1053
R1054
R1057
R1058
R1063
R1064
R1126
R1157
R1158
R1159
R1400
R1401
R1402
C1010
C1012
C1314
D1001
D1003
ET1000
FB1000
c
C1007
C1008
C1142
C1201
D1000
F1200
IC1001
L1200
cam028 C1110
C1111
C1112
C1114
C1141
C1150
C1152
C1153
FB1011
FB1013
FB1014
R1086 R1087
R1088
R1089
R1160
R1202
C1095
C1096
C1097
C1109
CN1002
D1006
ET1003
L1011
L1018
Q1006
R1065
R1066
R1072
R1073
R1077
cam030
cam038
cam037
27
13
7
11
(1-728-810-11) 1-874-137-11
---
IC1002
A-1269- 502-A
IC1004
IC1008
IC1006
IC1007
CN1003
IC1001
F1200
2A 36V
IC1003
CN1002
---
1
1-728-810-11
TU1000
C1027
FB1004
FB1008
R1036
X1000
C1028
C1038
C1039
C1047
C1048
C1049
C1064 C1065
C1068
C1069
C1075
C1076
C1084
C1085
C1091
C1092
C1093
C1311
FB1007
IC1002
R1035
R1037
R1040
R1041
R1042
cam036
C1041
C1157
C1302
C1303
ET1004
FB1100
Q1100
R1046
R1047
R1048
R1050
R1059
R1060
R1061
R1078
R1079
R1080
R1128
R1129
R1156
C1147 C1149
IC1004
L1001
R1134
cam004
cam026
C1118
C1119
C1121
C1144
C1145
C1156
C1206
C1207
C1208
C1209
C1214
IC1008
R1205
R1206
cam027 C1108
C1123
C1124
C1126
C1137
C1139
C1143
C1154
C1155
D1007
D1008
IC1003
IC1006
L1015
L1016
L1019
Q1016
Q1019
Q1020
R1112
R1136
R1137
R1139
R1161R1162
R1164
R1165
cam029
C1004
C1005
C1006
C1099
C1100
C1113
C1115
C1116
C1127
C1128
C1136
C1213
L1000
L1017
Q1007
Q1011
R1067
R1070
R1071
R1075
R1076
R1090
R1091
R1092
R1095
R1096
R1097
R1098R1109
R1110
R1111
R1203
R1204
C1019
C1021
C1022 C1024
C1029
C1030
C1031
C1044
C1202 C1203
C1204
C1205
C1215
FB1001
FB1003
FB1006
IC1007
cam031
C1023
C1025
C1026
C1045
C1046
C1050
C1054
C1055C1062
C1066
C1067
C1070
C1080C1081C1082
C1307 C1309
CN1003
D1004
FB1002
FB1005
Q1005
R1026
R1027
R1028
R1043
R1055
R1130
R1140
R1141
R1142
R1143
R1175
R1176
C1042 C1078
C1151
ET1002
R1053
R1054
R1057
R1058
R1063
R1064
R1126
R1157
R1158
R1159
R1400
R1401
R1402
C1010
C1012
C1314
D1001
D1003
ET1000
FB1000
c
C1007
C1008
C1142
C1201
D1000
F1200
IC1001
L1200
cam028 C1110
C1111
C1112
C1114
C1141
C1150
C1152
C1153
FB1011
FB1013
FB1014
R1086 R1087
R1088
R1089
R1160
R1202
C1095
C1096
C1097
C1109
CN1002
D1006
ET1003
L1011
L1018
Q1006
R1065
R1066
R1072
R1073
R1077
cam030
cam038
cam037
1
A
B
C
D
E
234567
[DEMOD, POWER REGS]
COMPONENT SIDE
TUU2

74
KDL-40W3000/46W3000
KDL-40W3000/46W3000
C1003
C1122
C1130C1131
C1133 C1140
C1168 C1169
FB1009
FB1010
FB1300
FB1301
JL1014
R1018
R1019
C1058
C1059
C1060
C1071 C1072
C1073 C1074
C1102C1103
C1104
C1105
C1106C1107
C1134
C1135
C1312
L1006
L1013
L1014
R1115
R1116
C1083
C1086
C1087
L1010
R1038
R1039
C1032
C1033
C1034 C1035
C1036
C1040
C1056
C1089
R1044
R1045
C1077
C1305
C1132
C1301
C1313
R1114
C1210
C1211C1212
C1300
JL1002
JL1021 Q1300
R1207
R1208
R1209
R1210R1211
R1300
R1301
R1302
R1303
cam042
C1125
C1158
C1166
C1167
JL1003
JL1020
R1093
R1094
R1105
R1106
R1107 R1108
R1144
R1145
R1148
R1149
R1163
R1166
R1169
R1170
C1304
JL1000
R1009
R1167
C1000
C1001
C1002
JL1047
JL1049
R1006
R1007
R1011
R1012
R1015
R1016
R1017
cam016
C1013
C1014
C1037
C1051
C1052
C1053
C1057
C1061
C1063
C1088
C1090
C1094
C1159
C1160
C1306
C1308
C1310
JL1038
JL1039JL1042
JL1043
JL1044
JL1045
JL1046
JL1048
JL1050
JL1101
JL1102
JL1103
JL1104
C1043
C1079
JL1040
R1127
R1178
R1179
ET1007
JL1001
C1009
C1011
Q1200
R1021
R1022
R1023
R1024
R1025
R1200
R1201
cam035
cam040
cam047
JL1026
JL1029
R1131
ET1006
JL1025
JL1027
JL1028
R1132
R1133
R1138
cam046
JL1017
JL1018
1713 27
1
---
7
(1-728-810-11)
13
1-874-137-11
27
IC1009
IC1000
Q1200
CN1001
1-728-810-11
---
C1003
C1120
C1122
C1130C1131
C1133 C1140
C1168 C1169
FB1009
FB1010
FB1300
FB1301
JL1014
Q1003
R1018
R1019
C1058
C1059
C1060
C1071 C1072
C1073 C1074
C1102C1103
C1104
C1105
C1106C1107
C1134
C1135
C1312
L1003
L1004
L1005
L1006
L1007
L1008
L1009
L1013
L1014
R1115
R1116
C1083
C1086
C1087
L1010
R1038
R1039
C1032
C1033
C1034 C1035
C1036
C1040
C1056
C1089
R1044
R1045
C1077
C1305
ET1005
C1132
C1301
C1313
R1114
C1210
C1211C1212
C1300
IC1009
JL1002
JL1021
L1012
Q1201
Q1300
R1207
R1208
R1209
R1210R1211
R1300
R1301
R1302
R1303
cam042
C1125
C1158
C1166
C1167
JL1003
JL1020
Q1014
R1093
R1094
R1105
R1106
R1107 R1108
R1144
R1145
R1148
R1149
R1163
R1166
R1169
R1170
C1304
JL1000
R1009
R1167
C1000
C1001
C1002
IC1000
JL1047
JL1049
R1006
R1007
R1011
R1012
R1015
R1016
R1017
cam016
C1013
C1014
C1020
C1037
C1051
C1052
C1053
C1057
C1061
C1063
C1088
C1090
C1094
C1159
C1160
C1306
C1308
C1310
JL1038
JL1039JL1042
JL1043
JL1044
JL1045
JL1046
JL1048
JL1050
JL1101
JL1102
JL1103
JL1104
C1043
C1079
ET1001
JL1040
R1127
R1178
R1179
ET1007
JL1001
C1009
C1011
C1200
D1002
Q1200
R1021
R1022
R1023
R1024
R1025
R1200
R1201
cam035
cam040
cam047
CN1001
JL1026
JL1029
R1131
ET1006
JL1025
JL1027
JL1028
R1132
R1133
R1138
cam046
JL1017
JL1018
1
A
B
C
D
E
23456
[DEMOD, POWER REGS]
CONDUCTOR SIDE
TUU2

KDL-40W3000/46W3000
KDL-40W3000/46W3000
75
3-5. SEMICONDUCTORS
CI
5V-TSA00AB
5
1
2E-PF50AB
2E-PF90AB
GFTSYN-CM33B1111-S
G2TY8G-CMNC82908-S
)R58ET(UF521ZS7CT
1
PIHC niP5
2E-PF0CB81AB
2E-PF0CB52AB
12
3
2
2EW-F20L42RB
RZSK-5334SC
1ET-N1055AF
3-XMIC57ML
)A(T6NMWB-82142M
)B(T6NMW-20C42M
)2ET(V1252MJN
)2ET(VA4143MJN
RD8554CR
RWP8554CR
WEIV POT
1
POS niP8
RSNB2504DC
X61MA8146SMF
WEIV POT
1
POS niP61
4T-Q8812AXC
OT PWEIV
1
PFQ niP04
GM5-IB0239A6ME
WEIV MOTTOB 1
A
AGP niP441
VXF93A2963346DH
4AD-VXF4963F46DH
RPHP2D4003APT
WEI
V POT
1
PFQ niP84
10-18621-8732F46DH
WEIV POT
1
PFQ niP441
LT-AF-T50M88L
ET-PF74325M
OT PWEIV
1
POS niP02
TTA1341MM
1
2
3
1HFA9411WJN
911
02
23
3315
25
46
TWEIV PO
PZ2301YC1QP
HPZ2H14ZC1QP
1
niV :1
tuoV :2
MOC :3
jdaO :4
F
FO/NO :5
2345
BF-2E-A783C5VR
POTWEIV
1
001GTC3999IIS
OTP WEIV
1
PFQ niP001
RWPA231VL47NS
RWPA41CVL47NS
POT WEIV
1
POS niP41
9616A-RTS
WEIV POT
1
PID niP8
LTM91811KT
1
PIHC niP6
ROTSISNART
UE411CTD
601TFAUE411CTD
DNG
NI
TUO
601
T-AUE411C
TD
601T-AUE511CTD
641T-AKW441CTD
641-
T-KT413C
TD
KT323CTD
641TKT323CTD
1T1122NUM
1T2122NUM
1T3125N
UM
5
11-KE411CTDP
1122NU
511-R6751AP2
511-R1804CP2
511-RA1
06DP2
RQ-641T-KA
7
301AS2
R-64
1T-KA7301AS2
RQ-601T-A6751AS2
R4771AS2
RQ-LT4771AS2
6L5L-3261CS2
RQ-641-T-K2142CS2
R-1804CS2
R601T1804CS2
R7164CS2
RQ-LT7164CS2
K4112DS2
XT-Q-A106DS2
E
B
C
A0966SDF
SSSG
DDD
D
R58ET-UF10B1NH
5
4
6
3
1
2
1
2
3
6
5
4
)R58ET(UF51N6MSS
1S
1G
2D
1D
2G
2S
S-2211BS
2
E-DT-TS-2211BS2
TS-1261DS2
E-DT-TS1261DS2
E
B
C
641TK4112DS2
BCE
B2T-
8
512KS2
S
G
D
EDOID
511-613SA
B
02AF50PE
1TV01
Z
3M
M
1TV1
1Z3MM
1TV31Z3MM
1TSV81Z3MM
1TV22Z3MM
1T4V2Z3MM
1TS6V5Z3MM
1TS2V6Z3MM
1TS8V6Z3MM
1TS2V8Z3MM
1
2
1
2
1TH45TAB
B01ZTD
FRTG6.5UZH
)X
T
(-311AM
1T419LDMM
1T-BS6.5DR
B81-71-ET-ZDU
B2.6-71-ET-Z
DU
B8.6-71-ET-ZDU
EDOH
TAC
EDONA
4SBS01D
F4SBS01
D
40F-A06BS2D
L06BS4D
~
~
+
_
~~
+–
M6C
S
01D
12
3
123
2AT-04LN1D
2RT-04LN1D
80-22ARE
EDOHTAC
EDONA
6SN1D
RT-6SN1D
TBRVA60-22ARE
32GKP
5
004FU
3BT-02BRE01
UT4045N1
E
DOHTAC
EDONA
40-SQ
0
1CE
5L21
ET-40SQ01CE
KRAMEDOHTAC
L21ET-L30SQ12CE
5-A03JBMS6P
B9.3-52ET-ZTP
ED
O
NA
EDOHTAC
BLFK80-22ARE
EDOHT
A
C
EDONA
06A50FSF
EDOHTAC
E
DONA
L58ET-UF30
D1NH
R58ET-UF30D1NH
5
3
2
1
6
4
5
3
2
1
6
4
3MF1M
EDOHTAC
EDONA
KW231AM
XT-K
W231AM
XT-KW151AM
481SS1
1
2
3
1
2
3
B0171-ETSZDU
E
DOHTAC
E
DO
NA
601TN61ZMU
1
2
3
1
2
3
203
SP1
1
2
3
1
2
3
68T-TVM020-LMS
4
3
2
4
2
1
3
1
68TTL013-LMS
EDOHTAC
EDONA

76
KDL-40W3000/46W3000
KDL-40W3000/46W3000
REF. NO. PART NO. DESCRIPTION [ASSEMBLY INCLUDES]
Components not identifi ed by a part number or
description are not stocked because they are seldom
required for routine service.
The component parts of an assembly are indicated by the
reference numbers in the far right column of the parts list
and within the dotted lines of the diagram.
* Items marked with an asterisk are not stocked since
they are seldom required for routine service. Expect
some delay when ordering these components.
REF. NO. PART NO. DESCRIPTION [ASSEMBLY INCLUDES]
NOTE: Les composants identifi es per un trame et
une marque
!
sont critiques pour la securite.
Ne les remplacer que par une piece portant le
numero specifi e.
NOTE: The components identifi ed by shading
and
!
mark are critical for safety. Replace only
with part number specifi ed.
NOTE: The components identifi ed by a red outline and a mark contain
confi dential information. Specifi c instructions must be adhered to whenever
these components are repaired and/or replaced.
See Appendix A: Encryption Key Components in the back of this manual.
SECTION 4: EXPLODED VIEWS
1 X-2179-890-1 REAR COVER ASSEMBLY (40)
(KDL-40W3000 ONLY)
1 X-2179-891-1 REAR COVER ASSEMBLY (46)
(KDL-46W3000 ONLY)
2 3-106-918-01 LABEL, REAR TERMINAL
3 3-106-917-01 LABEL, HDMI
4 2-673-535-11 SERVICE COVER
4-1. REAR COVER ASSEMBLY AND STAND ASSEMBLY
7-685-648-79 SCREW +BVTP 3X12 TYPE2 IT-3
2-580-640-01 SCREW, +BVTP2 4X16
2-580-607-01 SCREW, +PSW M5X12
2-580-644-01 SCREW, +KTP2 3X8
* 5 3-210-611-01 LABEL, INFORMATION
(KDL-40W3000 ONLY)
* 5 3-218-448-01 LABEL, INFORMATION
(KDL-46W3000 ONLY)
6 A-1257-997-A STAND (ML) ASSEMBLY
(KDL-40W3000 ONLY)
6 A-1257-998-A STAND (L) ASSEMBLY
(KDL-46W3000 ONLY)
7 3-094-362-01 FOOT (15X30)
1
6
7
5
23
4
(Check the Sony Electronics Service Information website for any additional service related issues for this model.)

77
KDL-40W3000/46W3000
KDL-40W3000/46W3000
NOTE: Les composants identifi es per un trame et
une marque
!
sont critiques pour la securite.
Ne les remplacer que par une piece portant le
numero specifi e.
NOTE: The components identifi ed by shading
and
!
mark are critical for safety. Replace only
with part number specifi ed.
NOTE: The components identifi ed by a red outline and a mark contain
confi dential information. Specifi c instructions must be adhered to whenever
these components are repaired and/or replaced.
See Appendix A: Encryption Key Components in the back of this manual.
7-685-648-79 SCREW +BVTP 3X12 TYPE2 IT-3
2-580-629-01 SCREW, +BVST 3X8
2-580-591-01 SCREW, +PSW M3X5
4-635-966-01 SCREW (HEX)
3-682-691-00 NUT, WASHER HEXAGON
2-674-965-51 SCREW, +PSW 3SG
51
53
54
55
56 57
58
59
60
61
62
63
52
4-2. CHASSIS
51 X-2176-664-1 BUTTON, MULTI ASSEMBLY
52 A-1226-202-B HW1 BOARD, MOUNTED
53 A-1253-586-B DF3 BOARD, MOUNTED (STT)
(KDL-46W3000 ONLY)
(When replacing the Inverter board for this model, refer to the instructions
for “Replacing the Inverter Connector Assembly” in the Disassembly section of
this manual.)
54 X-2178-833-2 SIDE TERMINAL ASSEMBLY
55 A-1361-955-A HW2 BOARD, COMPLETE
56 A-1362-638-A FB1 BOARD, COMPLETE
57 3-106-942-02 BRACKET, CARD
58 3-270-441-01 COVER, MS (H)
59 A-1362-635-A AU BOARD, COMPLETE
60 A-1269-502-A TUU2 BOARD, MOUNTED
61 A-1256-154-B GF1 BOARD, COMPLETE
(Use this P/N for US models only)
61 A-1361-280-A GF1BOARD, COMPLETE KIT (STT)
(Use this P/N for all destinations, including US after consumption of A-1256-154-B)
62 A-1256-156-B DF1 BOARD, COMPLETE(STT)
(KDL-40W3000 ONLY)
(When replacing the Inverter board for this model, refer to the instructions
for “Replacing the Inverter Connector Assembly” in the Disassembly section of
this manual.)
62 A-1253-585-B DF2 BOARD, MOUNTED(STT)
(KDL-46W3000 ONLY)
(When replacing the Inverter board for this model, refer to the instructions
for “Replacing the Inverter Connector Assembly” in the Disassembly section of
this manual.)
63 A-1226-204-B HW3 BOARD, MOUNTED
REF. NO. PART NO. DESCRIPTION [ASSEMBLY INCLUDES] REF. NO. PART NO. DESCRIPTION [ASSEMBLY INCLUDES]
(Check the Sony Electronics Service Information website for any additional service related issues for this model.)

78
KDL-40W3000/46W3000
KDL-40W3000/46W3000
NOTE: Les composants identifi es per un trame et
une marque
!
sont critiques pour la securite.
Ne les remplacer que par une piece portant le
numero specifi e.
NOTE: The components identifi ed by shading
and
!
mark are critical for safety. Replace only
with part number specifi ed.
NOTE: The components identifi ed by a red outline and a mark contain
confi dential information. Specifi c instructions must be adhered to whenever
these components are repaired and/or replaced.
See Appendix A: Encryption Key Components in the back of this manual.
112
113
114
115
102
116
108
109
110
111
101
102
103
104
106 105
107
4-3. CONNECTORS
101 1-834-308-11 LEAD WIRE WITH CONNECTOR (LVDS)
102 1-834-261-11 CONNECTOR ASSEMBLY
(KDL-40W3000 ONLY)
(When replacing the Inverter board for this model, refer to the instructions
for “Replacing the Inverter Connector Assembly” in the Disassembly section of
this manual.)
102 1-834-263-11 CONNECTOR ASSEMBLY
(KDL-46W3000 ONLY)
(When replacing the Inverter board for this model, refer to the instructions
for “Replacing the Inverter Connector Assembly” in the Disassembly section of
this manual.)
103 1-910-036-91 CONNECTOR ASSEMBLY (DF3)
(KDL-46W3000 ONLY)
(When replacing the Inverter board for this model, refer to the instructions
for “Replacing the Inverter Connector Assembly” in the Disassembly section of
this manual.)
* 104 1-910-039-50 FASTEN CONNECTOR ASSEMBLY (HW2)
105 1-834-140-11 LEAD WIRE WITH CONNECTOR (LVDS)
106 1-910-037-40 MO1929 CONNECTOR ASSEMBLY (BF) 20P
107 1-821-375-11 BOARD TO BOARD CONNECTOR 80P
108 1-821-376-11 BOARD TO BOARD CONNECTOR 50P
109 1-910-037-36 MO1929 CONNECTOR ASSEMBLY (H) 40P
(KDL-40W3000 ONLY)
109 1-910-037-37 MO1929 CONNECTOR ASSEMBLY (H) 40P
(KDL-46W3000 ONLY)
110 1-910-036-83 VH CONNECTORASSEMBLY (SP) 4P
(KDL-40W3000 ONLY)
110 1-910-036-88 VH CONNECTOR ASSEMBLY (SP) 4P
(KDL-46W3000 ONLY)
111 1-910-036-74 FFC CONNECTOR ASSEMBLY (TU) 49P
112 1-910-036-80 XA CONNECTOR ASSEMBLY (A)
(KDL-40W3000 ONLY)
112 1-910-036-87 XA CONNECTORASSEMBLY (A)
(KDL-46W3000 ONLY)
113 1-910-036-82 XA CONNECTORASSEMBLY (DF1) 9P
114 1-910-036-79 XA CONNECTORASSEMBLY (FB) 13P
115 1-910-036-86 XA CONNECTOR ASSEMBLY (BL) 5P
(KDL-40W3000 ONLY)
115 1-910-036-92 XA CONNECTOR ASSEMBLY (BL) 7P
(KDL-46W3000 ONLY)
116 1-910-036-81 VH CONNECTORASSEMBLY (DF1) 3P
REF. NO. PART NO. DESCRIPTION [ASSEMBLY INCLUDES] REF. NO. PART NO. DESCRIPTION [ASSEMBLY INCLUDES]
(Check the Sony Electronics Service Information website for any additional service related issues for this model.)

79
KDL-40W3000/46W3000
KDL-40W3000/46W3000
NOTE: Les composants identifi es per un trame et
une marque
!
sont critiques pour la securite.
Ne les remplacer que par une piece portant le
numero specifi e.
NOTE: The components identifi ed by shading
and
!
mark are critical for safety. Replace only
with part number specifi ed.
NOTE: The components identifi ed by a red outline and a mark contain
confi dential information. Specifi c instructions must be adhered to whenever
these components are repaired and/or replaced.
See Appendix A: Encryption Key Components in the back of this manual.
REF. NO. PART NO. DESCRIPTION [ASSEMBLY INCLUDES] REF. NO. PART NO. DESCRIPTION [ASSEMBLY INCLUDES]
2-580-640-01 SCREW, +BVTP2 4X16
2-596-649-01 +KTT 3X10 (S TYPE)
2-580-606-01 SCREW, +PSW M5X8
!
151 1-819-729-14 INLET, AC (WITH NOISE FILTER)
(KDL-40W3000 ONLY)
!
151 1-821-380-11 INLET, AC (WITH NOISE FILTER)
(KDL-46W3000 ONLY)
152 1-826-699-11 LOUDSPEAKER (4.2X15CM)
(KDL-40W3000 ONLY)
152 1-826-698-11 LOUD SPEAKER (5.5X15.5CM)
(KDL-46W3000 ONLY)
153 1-826-695-11 LOUDSPEAKER (40MM TWEETER)
(KDL-46W3000 ONLY)
153
153
152
152
151
4-4. SPEAKERS
(Check the Sony Electronics Service Information website for any additional service related issues for this model.)

80
KDL-40W3000/46W3000
KDL-40W3000/46W3000
NOTE: Les composants identifi es per un trame et
une marque
!
sont critiques pour la securite.
Ne les remplacer que par une piece portant le
numero specifi e.
NOTE: The components identifi ed by shading
and
!
mark are critical for safety. Replace only
with part number specifi ed.
NOTE: The components identifi ed by a red outline and a mark contain
confi dential information. Specifi c instructions must be adhered to whenever
these components are repaired and/or replaced.
See Appendix A: Encryption Key Components in the back of this manual.
4-5. BEZEL ASSEMBLY AND LCD PANEL
201 X-2176-737-1 BEZEL ASSEMBLY (40) [202-203]
(KDL-40W3000 ONLY)
201 X-2176-738-1 BEZEL ASSEMBLY (46) [202-203]
(KDL-46W3000 ONLY)
202 3-198-631-01 GUIDE, LIGHT SENSOR
203 X-2177-932-1 SPEAKER COVER ASSEMBLY (40)
(KDL-40W3000 ONLY)
203 X-2177-933-1 SPEAKER COVER ASSEMBLY (46)
(KDL-46W3000 ONLY)
204 1-802-488-12 LCD PANEL (40INCH FHD TFT)
(KDL-40W3000 ONLY)
204 1-802-486-12 LCD PANEL (46INCH FHD TFT)
(KDL-46W3000 ONLY)
205 1-789-838-11 ETC-INVERTER MT BOARD
(KDL-40W3000 ONLY)
205 1-789-839-11 ETC-INVERTER MT BOARD (LEFT)
(KDL-46W3000 ONLY)
(When replacing the Inverter board for this model, refer to the instructions
for “Replacing the Inverter Connector Assembly” in the Disassembly section of
this manual.)
206 1-789-840-11 ETC-INVERTER MT BOARD (RIGHT)
(KDL-46W3000 ONLY)
(When replacing the Inverter board for this model, refer to the instructions
for “Replacing the Inverter Connector Assembly” in the Disassembly section of
this manual.)
2-580-640-01 SCREW, +BVTP2 4X16
202
203
201
204
205
206
REF. NO. PART NO. DESCRIPTION [ASSEMBLY INCLUDES] REF. NO. PART NO. DESCRIPTION [ASSEMBLY INCLUDES]
(Check the Sony Electronics Service Information
website for any additional service related issues
for this model.)

KDL-40W3000/46W3000
KDL-40W3000/46W3000
81
* Items marked with an asterisk are not stocked since they
are seldom required for routine service. Expect some delay
when ordering these components.
RESISTORS
• All resistors are in ohms
• F : nonfl ammable
• All variable and adjustable resistors
have characteristic curve B, unless
otherwise noted.
REF. NO. PART NO. DESCRIPTION VALUES
When ordering parts by reference
number, please include the board name.
REF. NO. PART NO. DESCRIPTION VALUES
AU
NOTE: The components identifi ed by shading
and
!
mark are critical for safety. Replace only
with part number specifi ed.
NOTE: Les composants identifi es per un trame et
une marque
!
sont critiques pour la securite.
Ne les remplacer que par une piece portant le
numero specifi e.
NOTE: The components identifi ed by a red outline and a mark
contain confi dential information. Specifi c instructions must be
adhered to whenever these components are repaired and/or
replaced.
See Appendix A: Encryption Key Components in the back of this
manual.
SECTION 5: ELECTRICAL PARTS LIST
AU
A-1362-635-A AU BOARD, COMPLETE
CAPACITOR
C001 1-100-905-11 CERAMIC CHIP 0.001μF 10% 50V
C002 1-100-421-21 ELECT CHIP 220μF 20% 6.3V
C003 1-137-993-21 ELECT CHIP 470μF 20% 16V
C004 1-137-993-21 ELECT CHIP 470μF 20% 16V
C005 1-100-905-11 CERAMIC CHIP 0.001μF 10% 50V
C009 1-100-916-11 CERAMIC CHIP 0.1μF 10% 16V
C010 1-100-905-11 CERAMIC CHIP 0.001μF 10% 50V
C013 1-100-905-11 CERAMIC CHIP 0.001μF 10% 50V
C014 1-100-905-11 CERAMIC CHIP 0.001μF 10% 50V
C017 1-100-905-11 CERAMIC CHIP 0.001μF 10% 50V
C018 1-100-905-11 CERAMIC CHIP 0.001μF 10% 50V
C019 1-100-905-11 CERAMIC CHIP 0.001μF 10% 50V
C202 1-100-911-11 CERAMIC CHIP 4.7μF 10% 25V
C208 1-100-911-11 CERAMIC CHIP 4.7μF 10% 25V
* C220 1-112-298-91 CERAMIC CHIP 1μF 10% 16V
C223 1-100-912-11 CERAMIC CHIP 1μF 10% 25V
* C224 1-112-298-91 CERAMIC CHIP 1μF 10% 16V
C227 1-127-988-81 CERAMIC CHIP 0.015μF 10% 16V
C228 1-164-936-11 CERAMIC CHIP 680pF 10% 50V
C229 1-162-967-11 CERAMIC CHIP 0.0033μF 10% 50V
C230 1-162-967-11 CERAMIC CHIP 0.0033μF 10% 50V
C231 1-100-911-11 CERAMIC CHIP 4.7μF 10% 25V
C233 1-164-858-11 CERAMIC CHIP 22pF 5% 50V
C240 1-100-912-11 CERAMIC CHIP 1μF 10% 25V
C241 1-100-912-11 CERAMIC CHIP 1μF 10% 25V
C244 1-112-066-11 CERAMIC CHIP 10μF 10% 10V
C245 1-112-066-11 CERAMIC CHIP 10μF 10% 10V
C248 1-100-912-11 CERAMIC CHIP 1μF 10% 25V
C252 1-100-911-11 CERAMIC CHIP 4.7μF 10% 25V
C254 1-100-911-11 CERAMIC CHIP 4.7μF 10% 25V
C257 1-100-912-11 CERAMIC CHIP 1μF 10% 25V
C259 1-112-066-11 CERAMIC CHIP 10μF 10% 10V
C261 1-126-396-11 ELECT CHIP 47μF 20% 16V
C404 1-126-394-11 ELECT CHIP 10μF 20% 16V
C405 1-126-394-11 ELECT CHIP 10μF 20% 16V
C406 1-126-394-11 ELECT CHIP 10μF 20% 16V
C407 1-126-394-11 ELECT CHIP 10μF 20% 16V
C408 1-126-394-11 ELECT CHIP 10μF 20% 16V
C409 1-126-394-11 ELECT CHIP 10μF 20% 16V
C412 1-126-394-11 ELECT CHIP 10μF 20% 16V
C413 1-126-394-11 ELECT CHIP 10μF 20% 16V
C418 1-114-325-11 CERAMIC CHIP 0.1μF 10% 25V
C419 1-126-396-11 ELECT CHIP 47μF 20% 16V
C425 1-112-161-21 ELECT CHIP 1000μF 20% 6.3V
C426 1-100-912-11 CERAMIC CHIP 1μF 10% 25V
C432 1-112-781-11 CERAMIC CHIP 1μF 10% 10V
C433 1-112-781-11 CERAMIC CHIP 1μF 10% 10V
C434 1-112-781-11 CERAMIC CHIP 1μF 10% 10V
C437 1-114-330-11 CERAMIC CHIP 2.2μF 10% 16V
C438 1-114-325-11 CERAMIC CHIP 0.1μF 10% 25V
C439 1-114-330-11 CERAMIC CHIP 2.2μF 10% 16V
C440 1-114-330-11 CERAMIC CHIP 2.2μF 10% 16V
C443 1-114-330-11 CERAMIC CHIP 2.2μF 10% 16V
C447 1-114-330-11 CERAMIC CHIP 2.2μF 10% 16V
C448 1-114-330-11 CERAMIC CHIP 2.2μF 10% 16V
C449 1-114-330-11 CERAMIC CHIP 2.2μF 10% 16V
C450 1-100-912-11 CERAMIC CHIP 1μF 10% 25V
C453 1-100-916-11 CERAMIC CHIP 0.1μF 10% 16V
C454 1-114-330-11 CERAMIC CHIP 2.2μF 10% 16V
C455 1-114-330-11 CERAMIC CHIP 2.2μF 10% 16V
C456 1-114-330-11 CERAMIC CHIP 2.2μF 10% 16V
C458 1-131-661-21 ELECT CHIP 100μF 20% 10V
C464 1-100-912-11 CERAMIC CHIP 1μF 10% 25V
C466 1-100-421-21 ELECT CHIP 220μF 20% 6.3V
C470 1-126-396-11 ELECT CHIP 47μF 20% 16V

KDL-40W3000/46W3000
KDL-40W3000/46W3000
82
REF. NO. PART NO. DESCRIPTION VALUES REF. NO. PART NO. DESCRIPTION VALUES
AU
C471 1-100-916-11 CERAMIC CHIP 0.1μF 10% 16V
C472 1-114-330-11 CERAMIC CHIP 2.2μF 10% 16V
C473 1-114-325-11 CERAMIC CHIP 0.1μF 10% 25V
C474 1-100-916-11 CERAMIC CHIP 0.1μF 10% 16V
C475 1-114-330-11 CERAMIC CHIP 2.2μF 10% 16V
* C478 1-112-298-91 CERAMIC CHIP 1μF 10% 16V
C485 1-112-781-11 CERAMIC CHIP 1μF 10% 10V
C486 1-112-777-11 CERAMIC CHIP 0.01μF 10% 25V
C487 1-112-781-11 CERAMIC CHIP 1μF 10% 10V
C488 1-112-777-11 CERAMIC CHIP 0.01μF 10% 25V
C489 1-112-066-11 CERAMIC CHIP 10μF 10% 10V
C490 1-112-066-11 CERAMIC CHIP 10μF 10% 10V
C491 1-112-780-11 CERAMIC CHIP 0.47μF 10% 16V
C492 1-112-780-11 CERAMIC CHIP 0.47μF 10% 16V
C494 1-100-916-11 CERAMIC CHIP 0.1μF 10% 16V
C495 1-100-916-11 CERAMIC CHIP 0.1μF 10% 16V
C498 1-100-421-21 ELECT CHIP 220μF 20% 6.3V
C499 1-100-916-11 CERAMIC CHIP 0.1μF 10% 16V
C500 1-126-396-11 ELECT CHIP 47μF 20% 16V
C502 1-100-916-11 CERAMIC CHIP 0.1μF 10% 16V
C503 1-100-916-11 CERAMIC CHIP 0.1μF 10% 16V
C504 1-100-916-11 CERAMIC CHIP 0.1μF 10% 16V
C505 1-112-777-11 CERAMIC CHIP 0.01μF 10% 25V
C506 1-112-777-11 CERAMIC CHIP 0.01μF 10% 25V
C507 1-112-777-11 CERAMIC CHIP 0.01μF 10% 25V
C508 1-112-781-11 CERAMIC CHIP 1μF 10% 10V
C509 1-112-066-11 CERAMIC CHIP 10μF 10% 10V
C510 1-112-066-11 CERAMIC CHIP 10μF 10% 10V
C511 1-164-866-11 CERAMIC CHIP 47pF 5% 50V
C512 1-164-866-11 CERAMIC CHIP 47pF 5% 50V
C514 1-100-916-11 CERAMIC CHIP 0.1μF 10% 16V
C515 1-126-394-11 ELECT CHIP 10μF 20% 16V
C516 1-126-394-11 ELECT CHIP 10μF 20% 16V
C517 1-126-394-11 ELECT CHIP 10μF 20% 16V
C518 1-126-394-11 ELECT CHIP 10μF 20% 16V
C519 1-112-780-11 CERAMIC CHIP 0.47μF 10% 16V
C520 1-112-780-11 CERAMIC CHIP 0.47μF 10% 16V
C521 1-112-780-11 CERAMIC CHIP 0.47μF 10% 16V
C522 1-112-780-11 CERAMIC CHIP 0.47μF 10% 16V
C524 1-131-661-21 ELECT CHIP 100μF 20% 10V
C525 1-131-661-21 ELECT CHIP 100μF 20% 10V
C526 1-100-421-21 ELECT CHIP 220μF 20% 6.3V
C527 1-110-563-11 CERAMIC CHIP 0.068μF 10% 16V
C803 1-131-661-21 ELECT CHIP 100μF 20% 10V
C804 1-100-912-11 CERAMIC CHIP 1μF 10% 25V
C805 1-100-905-11 CERAMIC CHIP 0.001μF 10% 50V
C806 1-112-046-11 CERAMIC CHIP 4.7μF 10% 6.3V
C807 1-100-905-11 CERAMIC CHIP 0.001μF 10% 50V
C808 1-112-781-11 CERAMIC CHIP 1μF 10% 10V
C809 1-114-331-11 CERAMIC CHIP 4.7μF 10% 10V
C810 1-100-905-11 CERAMIC CHIP 0.001μF 10% 50V
C811 1-114-130-11 CERAMIC CHIP 1μF 6.3V
C812 1-164-852-11 CERAMIC CHIP 12pF 5% 50V
C813 1-112-046-11 CERAMIC CHIP 4.7μF 10% 6.3V
C814 1-100-905-11 CERAMIC CHIP 0.001μF 10% 50V
C815 1-164-852-11 CERAMIC CHIP 12pF 5% 50V
C816 1-100-916-11 CERAMIC CHIP 0.1μF 10% 16V
C820 1-100-905-11 CERAMIC CHIP 0.001μF 10% 50V
C821 1-126-391-11 ELECT CHIP 47μF 20% 6.3V
C823 1-128-589-11 ELECT CHIP 47μF 20% 6.3V
C824 1-100-905-11 CERAMIC CHIP 0.001μF 10% 50V
C826 1-112-046-11 CERAMIC CHIP 4.7μF 10% 6.3V
C828 1-114-331-11 CERAMIC CHIP 4.7μF 10% 10V
C829 1-100-905-11 CERAMIC CHIP 0.001μF 10% 50V
C830 1-100-905-11 CERAMIC CHIP 0.001μF 10% 50V
C831 1-114-331-11 CERAMIC CHIP 4.7μF 10% 10V
C832 1-131-661-21 ELECT CHIP 100μF 20% 10V
C833 1-100-916-11 CERAMIC CHIP 0.1μF 10% 16V
C834 1-114-130-11 CERAMIC CHIP 1μF 6.3V
C835 1-114-130-11 CERAMIC CHIP 1μF 6.3V
C837 1-126-391-11 ELECT CHIP 47μF 20% 6.3V
C838 1-100-916-11 CERAMIC CHIP 0.1μF 10% 16V
C839 1-126-391-11 ELECT CHIP 47μF 20% 6.3V
C840 1-100-905-11 CERAMIC CHIP 0.001μF 10% 50V
C843 1-126-391-11 ELECT CHIP 47μF 20% 6.3V
C844 1-100-916-11 CERAMIC CHIP 0.1μF 10% 16V
C845 1-100-904-11 CERAMIC CHIP 330pF 10% 50V
C846 1-100-904-11 CERAMIC CHIP 330pF 10% 50V
C847 1-114-331-11 CERAMIC CHIP 4.7μF 10% 10V
C848 1-114-331-11 CERAMIC CHIP 4.7μF 10% 10V
C849 1-112-066-11 CERAMIC CHIP 10μF 10% 10V
C850 1-112-066-11 CERAMIC CHIP 10μF 10% 10V
C851 1-126-394-11 ELECT CHIP 10μF 20% 16V
C854 1-162-979-11 CERAMIC CHIP 0.0027μF 10% 50V
C855 1-162-979-11 CERAMIC CHIP 0.0027μF 10% 50V
C856 1-126-396-11 ELECT CHIP 47μF 20% 16V
C857 1-126-396-11 ELECT CHIP 47μF 20% 16V
C858 1-126-396-11 ELECT CHIP 47μF 20% 16V
C859 1-126-396-11 ELECT CHIP 47μF 20% 16V
C860 1-100-905-11 CERAMIC CHIP 0.001μF 10% 50V

KDL-40W3000/46W3000
KDL-40W3000/46W3000
83
REF. NO. PART NO. DESCRIPTION VALUES REF. NO. PART NO. DESCRIPTION VALUES
C861 1-100-905-11 CERAMIC CHIP 0.001μF 10% 50V
C862 1-112-672-81 CERAMIC CHIP 330pF 5% 50V
C863 1-112-672-81 CERAMIC CHIP 330pF 5% 50V
C864 1-126-396-11 ELECT CHIP 47μF 20% 16V
C866 1-100-916-11 CERAMIC CHIP 0.1μF 10% 16V
C867 1-164-874-11 CERAMIC CHIP 100pF 5% 50V
C868 1-164-874-11 CERAMIC CHIP 100pF 5% 50V
C870 1-112-064-11 CERAMIC CHIP 2.2μF 10% 10V
C871 1-112-064-11 CERAMIC CHIP 2.2μF 10% 10V
C875 1-100-916-11 CERAMIC CHIP 0.1μF 10% 16V
C879 1-100-905-11 CERAMIC CHIP 0.001μF 10% 50V
C880 1-100-905-11 CERAMIC CHIP 0.001μF 10% 50V
C881 1-113-701-21 ELECT CHIP 22μF 20% 16V
C882 1-113-701-21 ELECT CHIP 22μF 20% 16V
C883 1-137-893-11 ELECT CHIP 22μF 20% 16V
C884 1-137-893-11 ELECT CHIP 22μF 20% 16V
C887 1-114-325-11 CERAMIC CHIP 0.1μF 10% 25V
C888 1-128-536-11 ELECT CHIP 100μF 20% 25V
C889 1-100-905-11 CERAMIC CHIP 0.001μF 10% 50V
C890 1-112-777-11 CERAMIC CHIP 0.01μF 10% 25V
C891 1-126-396-11 ELECT CHIP 47μF 20% 16V
C893 1-114-326-11 CERAMIC CHIP 0.22μF 10% 25V
C894 1-114-326-11 CERAMIC CHIP 0.22μF 10% 25V
C895 1-114-326-11 CERAMIC CHIP 0.22μF 10% 25V
C896 1-114-326-11 CERAMIC CHIP 0.22μF 10% 25V
C897 1-100-905-11 CERAMIC CHIP 0.001μF 10% 50V
C898 1-100-905-11 CERAMIC CHIP 0.001μF 10% 50V
C899 1-114-325-11 CERAMIC CHIP 0.1μF 10% 25V
C901 1-100-912-11 CERAMIC CHIP 1μF 10% 25V
C902 1-100-912-11 CERAMIC CHIP 1μF 10% 25V
C903 1-114-325-11 CERAMIC CHIP 0.1μF 10% 25V
C905 1-115-670-11 ELECT CHIP 220μF 20% 35V
C906 1-115-670-11 ELECT CHIP 220μF 20% 35V
C907 1-131-696-11 FILM 0.22μF 5% 50V
C908 1-131-696-11 FILM 0.22μF 5% 50V
C909 1-112-835-11 ELECT 3300μF 20% 25V
C911 1-126-396-11 ELECT CHIP 47μF 20% 16V
C912 1-131-696-11 FILM 0.22μF 5% 50V
C913 1-131-696-11 FILM 0.22μF 5% 50V
C914 1-131-696-11 FILM 0.22μF 5% 50V
C915 1-131-696-11 FILM 0.22μF 5% 50V
C916 1-126-394-11 ELECT CHIP 10μF 20% 16V
C917 1-114-331-11 CERAMIC CHIP 4.7μF 10% 10V
C918 1-114-331-11 CERAMIC CHIP 4.7μF 10% 10V
C919 1-112-064-11 CERAMIC CHIP 2.2μF 10% 10V
C920 1-100-905-11 CERAMIC CHIP 0.001μF 10% 50V
C921 1-100-905-11 CERAMIC CHIP 0.001μF 10% 50V
C922 1-100-916-11 CERAMIC CHIP 0.1μF 10% 16V
C923 1-112-064-11 CERAMIC CHIP 2.2μF 10% 10V
C924 1-164-874-11 CERAMIC CHIP 100pF 5% 50V
C925 1-164-874-11 CERAMIC CHIP 100pF 5% 50V
C926 1-100-911-11 CERAMIC CHIP 4.7μF 10% 25V
C927 1-100-911-11 CERAMIC CHIP 4.7μF 10% 25V
C928 1-126-396-11 ELECT CHIP 47μF 20% 16V
C929 1-126-396-11 ELECT CHIP 47μF 20% 16V
C930 1-100-905-11 CERAMIC CHIP 0.001μF 10% 50V
C931 1-100-905-11 CERAMIC CHIP 0.001μF 10% 50V
C932 1-100-905-11 CERAMIC CHIP 0.001μF 10% 50V
C933 1-100-905-11 CERAMIC CHIP 0.001μF 10% 50V
C934 1-114-325-11 CERAMIC CHIP 0.1μF 10% 25V
C935 1-100-905-11 CERAMIC CHIP 0.001μF 10% 50V
C936 1-114-325-11 CERAMIC CHIP 0.1μF 10% 25V
C937 1-114-325-11 CERAMIC CHIP 0.1μF 10% 25V
C938 1-128-589-11 ELECT CHIP 47μF 20% 6.3V
C952 1-100-916-11 CERAMIC CHIP 0.1μF 10% 16V
C955 1-100-904-11 CERAMIC CHIP 330pF 10% 50V
C956 1-100-904-11 CERAMIC CHIP 330pF 10% 50V
C1201 1-100-916-11 CERAMIC CHIP 0.1μF 10% 16V
C1206 1-100-916-11 CERAMIC CHIP 0.1μF 10% 16V
C1207 1-100-916-11 CERAMIC CHIP 0.1μF 10% 16V
* C1210 1-112-298-91 CERAMIC CHIP 1μF 10% 16V
* C1211 1-112-298-91 CERAMIC CHIP 1μF 10% 16V
C1212 1-112-777-11 CERAMIC CHIP 0.01μF 10% 25V
C1213 1-100-916-11 CERAMIC CHIP 0.1μF 10% 16V
C1214 1-100-916-11 CERAMIC CHIP 0.1μF 10% 16V
C1218 1-126-391-11 ELECT CHIP 47μF 20% 6.3V
C1219 1-126-390-11 ELECT CHIP 22μF 20% 6.3V
C1220 1-100-916-11 CERAMIC CHIP 0.1μF 10% 16V
C1221 1-100-916-11 CERAMIC CHIP 0.1μF 10% 16V
C1222 1-126-390-11 ELECT CHIP 22μF 20% 6.3V
C1223 1-100-916-11 CERAMIC CHIP 0.1μF 10% 16V
C1224 1-100-916-11 CERAMIC CHIP 0.1μF 10% 16V
C1225 1-100-916-11 CERAMIC CHIP 0.1μF 10% 16V
C1227 1-100-916-11 CERAMIC CHIP 0.1μF 10% 16V
C1229 1-100-916-11 CERAMIC CHIP 0.1μF 10% 16V
C1230 1-100-916-11 CERAMIC CHIP 0.1μF 10% 16V
C1231 1-100-916-11 CERAMIC CHIP 0.1μF 10% 16V
C1232 1-164-856-81 CERAMIC CHIP 18pF 5% 50V
C1233 1-164-858-11 CERAMIC CHIP 22pF 5% 50V
C1234 1-100-916-11 CERAMIC CHIP 0.1μF 10% 16V
AU

KDL-40W3000/46W3000
KDL-40W3000/46W3000
84
REF. NO. PART NO. DESCRIPTION VALUES REF. NO. PART NO. DESCRIPTION VALUES
C1235 1-100-916-11 CERAMIC CHIP 0.1μF 10% 16V
C1236 1-100-916-11 CERAMIC CHIP 0.1μF 10% 16V
C1237 1-100-916-11 CERAMIC CHIP 0.1μF 10% 16V
C1238 1-100-916-11 CERAMIC CHIP 0.1μF 10% 16V
C1239 1-100-905-11 CERAMIC CHIP 0.001μF 10% 50V
C1241 1-164-848-11 CERAMIC CHIP 8pF 0.50pF 50V
C1242 1-164-849-11 CERAMIC CHIP 9pF 0.50pF 50V
C1243 1-112-777-11 CERAMIC CHIP 0.01μF 10% 25V
C1244 1-100-916-11 CERAMIC CHIP 0.1μF 10% 16V
C1246 1-100-916-11 CERAMIC CHIP 0.1μF 10% 16V
C1247 1-100-916-11 CERAMIC CHIP 0.1μF 10% 16V
C1251 1-112-777-11 CERAMIC CHIP 0.01μF 10% 25V
C1252 1-112-066-11 CERAMIC CHIP 10μF 10% 10V
C1253 1-100-909-11 CERAMIC CHIP 10μF 10% 6.3V
C1254 1-100-916-11 CERAMIC CHIP 0.1μF 10% 16V
C1451 1-100-916-11 CERAMIC CHIP 0.1μF 10% 16V
C1452 1-131-661-21 ELECT CHIP 100μF 20% 10V
C1453 1-114-325-11 CERAMIC CHIP 0.1μF 10% 25V
C1454 1-164-872-11 CERAMIC CHIP 82pF 5% 50V
C1455 1-114-320-11 CERAMIC CHIP 0.22μF 10% 6.3V
C1456 1-100-916-11 CERAMIC CHIP 0.1μF 10% 16V
C1457 1-164-874-11 CERAMIC CHIP 100pF 5% 50V
C1601 1-100-911-11 CERAMIC CHIP 4.7μF 10% 25V
C1602 1-117-681-11 ELECT CHIP 100μF 20% 16V
C1603 1-100-916-11 CERAMIC CHIP 0.1μF 10% 16V
C1605 1-112-861-11 ELECT CHIP 150μF 20% 16V
C1606 1-112-775-11 CERAMIC CHIP 0.0022μF 10% 50V
C1607 1-112-781-11 CERAMIC CHIP 1μF 10% 10V
C1608 1-100-916-11 CERAMIC CHIP 0.1μF 10% 16V
C1609 1-128-360-11 ELECT CHIP 220μF 20% 10V
C1613 1-100-905-11 CERAMIC CHIP 0.001μF 10% 50V
CONNECTOR
CN001 1-819-339-11 HEADER ASSEMBLY FOR PWB
CN004 1-821-077-11 HEADER ASSEMBLY FOR PWB
CN005 1-821-378-11 BOARD TO BOARD CONNECTOR
CN006 1-821-377-11 BOARD TO BOARD CONNECTOR
CN007 1-779-936-51 CONNECTOR, FFC/FPC 18P
CN008 1-779-071-51 CONNECTOR, FFC/FPC 16P
* CN801 1-580-838-11 PIN, CONNECTOR (PC BOARD) 4P
CN1201 1-778-226-21 CONNECTOR, BOARD TO BOARD 6P
CN1602 1-819-337-11 HEADER ASSEMBLY FOR PWB
DIODE
* D017 6-501-732-01 DIODE MAZ8056G0LS0
* D018 6-501-732-01 DIODE MAZ8056G0LS0
* D019 6-501-732-01 DIODE MAZ8056G0LS0
D201 6-501-740-01 DIODE MAZ8068G0LS0
D205 6-501-657-01 DIODE MA24D5000BS0
D212 6-500-579-01 DIODE PTZ-TE25-6.8B
D402 6-501-758-01 DIODE MAZ8100G0LS0
D421 6-500-335-01 DIODE MC2838-T112-1
D422 6-500-335-01 DIODE MC2838-T112-1
D423 6-501-817-01 DIODE MA2J1110GLS0
D424 6-501-817-01 DIODE MA2J1110GLS0
D803 6-501-749-01 DIODE MAZ8082G0LS0
D806 6-500-334-01 DIODE MC2836-T112-1
D807 6-501-817-01 DIODE MA2J1110GLS0
D808 6-501-817-01 DIODE MA2J1110GLS0
* D809 6-501-732-01 DIODE MAZ8056G0LS0
* D810 6-501-732-01 DIODE MAZ8056G0LS0
* D811 6-501-732-01 DIODE MAZ8056G0LS0
* D812 6-501-732-01 DIODE MAZ8056G0LS0
* D813 6-501-732-01 DIODE MAZ8056G0LS0
D1205 6-500-334-01 DIODE MC2836-T112-1
D1206 6-500-334-01 DIODE MC2836-T112-1
D1213 6-500-335-01 DIODE MC2838-T112-1
D1214 6-500-334-01 DIODE MC2836-T112-1
D1601 6-500-701-01 DIODE PGB1010603NR
D1602 6-500-701-01 DIODE PGB1010603NR
D1603 6-501-336-01 DIODE RSX201L-30TE25
D1604 6-501-529-01 DIODE 1SMA5920BT3G
EARTH TERMINAL
ET1551 1-780-482-11 EARTH TERMINAL
ET1552 1-780-482-11 EARTH TERMINAL
ET1553 1-780-482-11 EARTH TERMINAL
ET1554 1-780-482-11 EARTH TERMINAL
ET1555 1-780-482-11 EARTH TERMINAL
ET1556 1-780-482-11 EARTH TERMINAL
ET1557 1-780-482-11 EARTH TERMINAL
ET1558 1-780-482-11 EARTH TERMINAL
ET1559 1-780-482-11 EARTH TERMINAL
ET1560 1-780-482-11 EARTH TERMINAL
ET1561 1-780-482-11 EARTH TERMINAL
ET1562 1-780-482-11 EARTH TERMINAL
ET1563 1-780-482-11 EARTH TERMINAL
ET1564 1-780-482-11 EARTH TERMINAL
ET1565 1-780-482-11 EARTH TERMINAL
AU

KDL-40W3000/46W3000
KDL-40W3000/46W3000
85
REF. NO. PART NO. DESCRIPTION VALUES REF. NO. PART NO. DESCRIPTION VALUES
FUSE
F001 1-576-933-21 FUSE 5A 24V
F201 1-576-603-21 FUSE 3.15A 24V
F801 1-576-842-11 FUSE 0.63A 32V
FERRITE BEAD
FB001 1-400-089-21 FERRITE 0μH
FB002 1-469-082-21 FERRITE 0μH
FB006 1-469-082-21 FERRITE 0μH
FB007 1-469-082-21 FERRITE 0μH
FB008 1-469-082-21 FERRITE 0μH
FB009 1-469-082-21 FERRITE 0μH
FB010 1-469-082-21 FERRITE 0μH
FB011 1-469-082-21 FERRITE 0μH
FB012 1-469-082-21 FERRITE 0μH
FB014 1-469-082-21 FERRITE 0μH
FB015 1-469-082-21 FERRITE 0μH
FB016 1-469-082-21 FERRITE 0μH
FB017 1-469-082-21 FERRITE 0μH
FB018 1-469-082-21 FERRITE 0μH
FB019 1-469-082-21 FERRITE 0μH
FB020 1-469-082-21 FERRITE 0μH
FB021 1-469-082-21 FERRITE 0μH
FB022 1-469-082-21 FERRITE 0μH
FB023 1-469-082-21 FERRITE 0μH
FB024 1-469-082-21 FERRITE 0μH
FB025 1-469-082-21 FERRITE 0μH
FB026 1-469-082-21 FERRITE 0μH
FB027 1-469-082-21 FERRITE 0μH
FB028 1-469-082-21 FERRITE 0μH
FB029 1-469-082-21 FERRITE 0μH
FB030 1-469-082-21 FERRITE 0μH
FB031 1-469-082-21 FERRITE 0μH
FB032 1-469-082-21 FERRITE 0μH
FB033 1-469-082-21 FERRITE 0μH
FB034 1-469-082-21 FERRITE 0μH
FB035 1-469-082-21 FERRITE 0μH
FB036 1-469-082-21 FERRITE 0μH
FB037 1-469-082-21 FERRITE 0μH
FB038 1-400-089-21 FERRITE 0μH
FB044 1-469-082-21 FERRITE 0μH
FB045 1-400-179-21 FERRITE 0μH
FB046 1-400-179-21 FERRITE 0μH
FB047 1-400-179-21 FERRITE 0μH
FB048 1-400-179-21 FERRITE 0μH
FB051 1-400-179-21 FERRITE 0μH
FB052 1-400-089-21 FERRITE 0μH
FB053 1-400-089-21 FERRITE 0μH
FB202 1-400-180-21 FERRITE 0μH
FB206 1-400-794-21 FERRITE 0μH
FB803 1-400-833-21 FERRITE 0μH
FILTER
FL001 1-234-494-21 FILTER, EMI REMOVAL (SMD)
FL002 1-234-494-21 FILTER, EMI REMOVAL (SMD)
FL003 1-234-494-21 FILTER, EMI REMOVAL (SMD)
IC
IC001 6-709-731-01 IC ADT75ARZ-REEL
IC205 6-710-922-01 IC BD9853AFV-E2
IC206 6-708-603-01 IC PQ070XNA1ZPH
IC207 6-708-603-01 IC PQ070XNA1ZPH
IC208 6-708-762-01 IC PQ200WNA1ZPH
IC210 6-708-603-01 IC PQ070XNA1ZPH
IC401 6-709-777-01 IC ADA4861-3YRZ-RL7
IC402 8-753-289-65 IC CXA2240AR-TL
IC802 6-711-253-01 IC CXD9890AQ
IC804 8-759-278-58 IC NJM4558V-TE2
IC805 8-759-278-58 IC NJM4558V-TE2
IC807 6-709-927-01 IC RT8H225C-TP-2
IC808 6-710-904-01 IC TPA3100D2PHPR
IC810 8-759-359-49 IC NJM3414AV(TE2)
IC811 6-709-927-01 IC RT8H225C-TP-2
IC812 6-709-927-01 IC RT8H225C-TP-2
IC813 8-759-592-48 IC TC7SZ32FU(TE85R)
IC1202 6-709-901-01 IC MM3121JPLE
IC1203 6-705-373-01 IC MM3123DPLE
IC1204 6-704-607-01 IC M24C16-WMN6T(B)
IC1205 6-807-553-01 IC MB91F314APMC-G-101E1
IC1206 6-703-175-01 IC PST3629UL
IC1208 6-701-185-01 IC MC74VHC1G125DFT1
IC1209 6-701-185-01 IC MC74VHC1G125DFT1
IC1601 6-709-441-01 IC SI8008TM-TL
IC1602 6-711-288-01 IC MIC2005-0.5YM6TR
JACK
* J402 1-819-358-11 PHONO JACK
* J403 1-819-358-11 PHONO JACK
J404 1-507-792-00 JACK
J405 1-821-064-11 PHONO JACK 10P
AU

KDL-40W3000/46W3000
KDL-40W3000/46W3000
86
REF. NO. PART NO. DESCRIPTION VALUES REF. NO. PART NO. DESCRIPTION VALUES
COIL
L203 1-424-922-21 INDUCTOR 10μH
L403 1-481-234-21 INDUCTOR 10μH
L404 1-481-234-21 INDUCTOR 10μH
L405 1-481-234-21 INDUCTOR 10μH
L406 1-481-234-21 INDUCTOR 10μH
L407 1-481-234-21 INDUCTOR 10μH
L803 1-469-555-21 INDUCTOR 10μH
L804 1-469-555-21 INDUCTOR 10μH
L805 1-469-555-21 INDUCTOR 10μH
L809 1-469-555-21 INDUCTOR 10μH
L810 1-481-083-11 INDUCTOR 22μH
L811 1-457-485-11 INDUCTOR 22μH
L812 1-457-485-11 INDUCTOR 22μH
L813 1-457-485-11 INDUCTOR 22μH
L814 1-457-485-11 INDUCTOR 22μH
L1201 1-469-555-21 INDUCTOR 10μH
L1202 1-469-555-21 INDUCTOR 10μH
L1203 1-469-555-21 INDUCTOR 10μH
L1205 1-481-234-21 INDUCTOR 10μH
L1451 1-469-555-21 INDUCTOR 10μH
L1452 1-400-179-21 FERRITE 0μH
L1601 1-416-344-11 INDUCTOR 10μH
* L1602 1-813-308-11 INDUCTOR 0μH
L1603 1-416-606-11 INDUCTOR 47μH
IC LINK
PS1601 1-576-736-41 IC LINK 3.15A 24V
TRANSISTOR
Q207 6-551-382-01 TRANSISTOR RSS040P03FD5TB
Q210 8-729-027-43 TRANSISTOR DTC114EKA-T146
Q212 8-729-620-07 TRANSISTOR 2SC3052EF-T1-LEF
Q214 6-551-321-01 TRANSISTOR RT3WLMM-TP-1F
Q403 8-729-122-63 TRANSISTOR 2SA1226-E4
Q406 8-729-122-63 TRANSISTOR 2SA1226-E4
Q407 8-729-122-63 TRANSISTOR 2SA1226-E4
Q408 6-551-696-01 TRANSISTOR ISA1235AC1TP-1EF
Q409 6-551-696-01 TRANSISTOR ISA1235AC1TP-1EF
Q414 6-551-696-01 TRANSISTOR ISA1235AC1TP-1EF
Q415 6-551-696-01 TRANSISTOR ISA1235AC1TP-1EF
Q416 6-551-696-01 TRANSISTOR ISA1235AC1TP-1EF
Q419 8-729-027-43 TRANSISTOR DTC114EKA-T146
Q420 6-550-832-01 TRANSISTOR SI2301BDS-T1
Q421 8-729-620-07 TRANSISTOR 2SC3052EF-T1-LE
Q422 8-729-620-07 TRANSISTOR 2SC3052EF-T1-LEF
Q423 8-729-027-43 TRANSISTOR DTC114EKA-T146
Q424 8-729-620-07 TRANSISTOR 2SC3052EF-T1-LEF
Q803 8-729-038-28 TRANSISTOR RT1N441C-TP-1
Q804 6-551-364-01 TRANSISTOR DTC614TUT106
Q805 6-551-364-01 TRANSISTOR DTC614TUT106
Q806 6-551-321-01 TRANSISTOR RT3WLMM-TP-1F
Q809 6-551-271-01 TRANSISTOR RT3AMMM
Q810 6-551-271-01 TRANSISTOR RT3AMMM
Q811 8-729-027-43 TRANSISTOR DTC114EKA-T146
Q812 6-551-364-01 TRANSISTOR DTC614TUT106
Q813 6-551-364-01 TRANSISTOR DTC614TUT106
Q824 8-729-027-43 TRANSISTOR DTC114EKA-T146
Q826 8-729-027-43 TRANSISTOR DTC114EKA-T146
Q827 8-729-027-43 TRANSISTOR DTC114EKA-T146
Q828 6-551-551-01 TRANSISTOR RT3N77M-TP-1
Q829 6-551-690-01 TRANSISTOR RT3N11M-TP-1
Q1208 8-729-620-07 TRANSISTOR 2SC3052EF-T1-LEF
Q1213 8-729-027-43 TRANSISTOR DTC114EKA-T146
Q1214 8-729-038-28 TRANSISTOR RT1N441C-TP-1
Q1215 8-729-027-23 TRANSISTOR DTA114EKA-T146
Q1216 8-729-027-43 TRANSISTOR DTC114EKA-T146
Q1217 6-551-456-01 TRANSISTOR RTR020P02TL
Q1218 8-729-027-43 TRANSISTOR DTC114EKA-T146
Q1220 6-551-271-01 TRANSISTOR RT3AMMM
Q1221 6-551-271-01 TRANSISTOR RT3AMMM
Q1222 6-551-321-01 TRANSISTOR RT3WLMM-TP-1F
Q1224 6-551-693-01 TRANSISTOR RT3T11M-TP-1
Q1451 6-551-696-01 TRANSISTOR ISA1235AC1TP-1EF
Q1452 8-729-620-07 TRANSISTOR 2SC3052EF-T1-LEF
Q1601 8-729-038-28 TRANSISTOR RT1N441C-TP-1
Q1602 8-729-620-07 TRANSISTOR 2SC3052EF-T1-LEF
RESISTOR
R012 1-218-990-81 SHORT CHIP
R013 1-218-990-81 SHORT CHIP
R014 1-218-990-81 SHORT CHIP
R016 1-218-990-81 SHORT CHIP
R026 1-218-990-81 SHORT CHIP
R027 1-218-990-81 SHORT CHIP
R028 1-218-990-81 SHORT CHIP
R029 1-218-990-81 SHORT CHIP
R030 1-218-990-81 SHORT CHIP
R031 1-218-990-81 SHORT CHIP
AU

KDL-40W3000/46W3000
KDL-40W3000/46W3000
87
REF. NO. PART NO. DESCRIPTION VALUES REF. NO. PART NO. DESCRIPTION VALUES
R032 1-218-990-81 SHORT CHIP
R033 1-218-990-81 SHORT CHIP
R034 1-218-990-81 SHORT CHIP
R035 1-218-990-81 SHORT CHIP
R036 1-218-990-81 SHORT CHIP
R037 1-218-990-81 SHORT CHIP
R039 1-218-990-81 SHORT CHIP
R041 1-218-990-81 SHORT CHIP
R046 1-218-990-81 SHORT CHIP
R048 1-218-990-81 SHORT CHIP
R050 1-218-990-81 SHORT CHIP
R056 1-218-990-81 SHORT CHIP
R057 1-218-990-81 SHORT CHIP
R058 1-218-990-81 SHORT CHIP
R059 1-218-990-81 SHORT CHIP
R060 1-218-990-81 SHORT CHIP
R061 1-218-990-81 SHORT CHIP
R062 1-218-990-81 SHORT CHIP
R071 1-218-990-81 SHORT CHIP
R073 1-218-990-81 SHORT CHIP
R074 1-218-990-81 SHORT CHIP
R075 1-218-990-81 SHORT CHIP
R076 1-218-990-81 SHORT CHIP
R077 1-218-990-81 SHORT CHIP
R078 1-218-990-81 SHORT CHIP
R079 1-218-990-81 SHORT CHIP
R080 1-218-990-81 SHORT CHIP
R081 1-218-990-81 SHORT CHIP
R083 1-218-990-81 SHORT CHIP
R084 1-218-990-81 SHORT CHIP
R085 1-218-990-81 SHORT CHIP
R086 1-218-990-81 SHORT CHIP
R087 1-218-990-81 SHORT CHIP
R088 1-218-990-81 SHORT CHIP
R089 1-218-990-81 SHORT CHIP
R090 1-218-990-81 SHORT CHIP
R091 1-218-990-81 SHORT CHIP
R092 1-218-990-81 SHORT CHIP
R093 1-218-990-81 SHORT CHIP
R094 1-218-990-81 SHORT CHIP
R096 1-218-990-81 SHORT CHIP
R098 1-218-990-81 SHORT CHIP
R104 1-218-990-81 SHORT CHIP
R105 1-218-990-81 SHORT CHIP
R106 1-218-990-81 SHORT CHIP
R108 1-218-990-81 SHORT CHIP
R109 1-218-990-81 SHORT CHIP
R110 1-218-990-81 SHORT CHIP
R115 1-218-933-11 RES-CHIP 22 5% 1/16W
R117 1-218-933-11 RES-CHIP 22 5% 1/16W
R133 1-218-990-81 SHORT CHIP
R146 1-216-864-11 SHORT CHIP
R201 1-218-965-11 RES-CHIP 10K 5% 1/16W
R204 1-218-965-11 RES-CHIP 10K 5% 1/16W
R206 1-218-953-11 RES-CHIP 1K 5% 1/16W
R207 1-218-965-11 RES-CHIP 10K 5% 1/16W
R218 1-218-990-81 SHORT CHIP
R233 1-218-990-81 SHORT CHIP
R237 1-208-909-11 METAL CHIP 8.2K 0.50% 1/16W
R246 1-218-965-11 RES-CHIP 10K 5% 1/16W
R249 1-218-990-81 SHORT CHIP
R251 1-218-990-81 SHORT CHIP
R252 1-216-799-11 METAL CHIP 15 5% 1/10W
R258 1-208-911-11 METAL CHIP 10K 0.50% 1/16W
R259 1-216-799-11 METAL CHIP 15 5% 1/10W
R260 1-216-799-11 METAL CHIP 15 5% 1/10W
R262 1-218-990-81 SHORT CHIP
R265 1-218-886-11 METAL CHIP 43K 0.50% 1/10W
R266 1-218-982-11 RES-CHIP 270K 5% 1/16W
R267 1-208-927-11 METAL CHIP 47K 0.50% 1/16W
R268 1-208-929-81 METAL CHIP 56K 0.50% 1/16W
R269 1-216-864-11 SHORT CHIP
R270 1-216-864-11 SHORT CHIP
R271 1-216-864-11 SHORT CHIP
R272 1-216-864-11 SHORT CHIP
R273 1-218-953-11 RES-CHIP 1K 5% 1/16W
R274 1-218-953-11 RES-CHIP 1K 5% 1/16W
R275 1-218-958-11 RES-CHIP 2.7K 5% 1/16W
R276 1-218-948-11 RES-CHIP 390 5% 1/16W
R277 1-208-683-11 METAL CHIP 1K 0.50% 1/16W
R278 1-218-958-11 RES-CHIP 2.7K 5% 1/16W
R279 1-218-948-11 RES-CHIP 390 5% 1/16W
R280 1-208-683-11 METAL CHIP 1K 0.50% 1/16W
R281 1-218-965-11 RES-CHIP 10K 5% 1/16W
R283 1-218-990-81 SHORT CHIP
R287 1-218-965-11 RES-CHIP 10K 5% 1/16W
R289 1-218-990-81 SHORT CHIP
R291 1-208-699-11 METAL CHIP 4.7K 0.50% 1/16W
R292 1-218-941-11 RES-CHIP 100 5% 1/16W
R293 1-208-683-11 METAL CHIP 1K 0.50% 1/16W
AU

KDL-40W3000/46W3000
KDL-40W3000/46W3000
88
REF. NO. PART NO. DESCRIPTION VALUES REF. NO. PART NO. DESCRIPTION VALUES
R294 1-208-683-11 METAL CHIP 1K 0.50% 1/16W
R299 1-218-990-81 SHORT CHIP
R300 1-216-864-11 SHORT CHIP
R301 1-216-864-11 SHORT CHIP
R302 1-218-953-11 RES-CHIP 1K 5% 1/16W
R303 1-208-883-81 METAL CHIP 680 0.50% 1/16W
R304 1-208-683-11 METAL CHIP 1K 0.50% 1/16W
R305 1-208-683-11 METAL CHIP 1K 0.50% 1/16W
R306 1-216-864-11 SHORT CHIP
R307 1-216-864-11 SHORT CHIP
R308 1-216-864-11 SHORT CHIP
R415 1-218-990-81 SHORT CHIP
R416 1-218-990-81 SHORT CHIP
R424 1-218-989-11 RES-CHIP 1M 5% 1/16W
R425 1-218-989-11 RES-CHIP 1M 5% 1/16W
R427 1-218-989-11 RES-CHIP 1M 5% 1/16W
R428 1-218-989-11 RES-CHIP 1M 5% 1/16W
R429 1-218-989-11 RES-CHIP 1M 5% 1/16W
R430 1-218-989-11 RES-CHIP 1M 5% 1/16W
R431 1-218-855-11 METAL CHIP 2.2K 0.50% 1/10W
R432 1-218-855-11 METAL CHIP 2.2K 0.50% 1/10W
R433 1-218-855-11 METAL CHIP 2.2K 0.50% 1/10W
R435 1-218-855-11 METAL CHIP 2.2K 0.50% 1/10W
R436 1-218-855-11 METAL CHIP 2.2K 0.50% 1/10W
R437 1-218-855-11 METAL CHIP 2.2K 0.50% 1/10W
R439 1-218-989-11 RES-CHIP 1M 5% 1/16W
R440 1-218-989-11 RES-CHIP 1M 5% 1/16W
R441 1-218-855-11 METAL CHIP 2.2K 0.50% 1/10W
R442 1-218-855-11 METAL CHIP 2.2K 0.50% 1/10W
R443 1-218-855-11 METAL CHIP 2.2K 0.50% 1/10W
R444 1-218-855-11 METAL CHIP 2.2K 0.50% 1/10W
R445 1-218-855-11 METAL CHIP 2.2K 0.50% 1/10W
R446 1-218-855-11 METAL CHIP 2.2K 0.50% 1/10W
R447 1-211-989-11 METAL CHIP 68 0.50% 1/10W
R448 1-211-989-11 METAL CHIP 68 0.50% 1/10W
R449 1-211-989-11 METAL CHIP 68 0.50% 1/10W
R451 1-218-839-11 METAL CHIP 470 0.50% 1/10W
R453 1-216-864-11 SHORT CHIP
R455 1-218-839-11 METAL CHIP 470 0.50% 1/10W
R461 1-218-839-11 METAL CHIP 470 0.50% 1/10W
R465 1-211-969-11 METAL CHIP 10 0.50% 1/10W
R466 1-211-969-11 METAL CHIP 10 0.50% 1/10W
R467 1-211-969-11 METAL CHIP 10 0.50% 1/10W
R471 1-218-983-11 RES-CHIP 330K 5% 1/16W
R472 1-218-983-11 RES-CHIP 330K 5% 1/16W
R473 1-218-983-11 RES-CHIP 330K 5% 1/16W
R474 1-216-815-11 METAL CHIP 330 5% 1/10W
R475 1-218-933-11 RES-CHIP 22 5% 1/16W
R476 1-211-969-11 METAL CHIP 10 0.50% 1/10W
R477 1-211-969-11 METAL CHIP 10 0.50% 1/10W
R478 1-216-815-11 METAL CHIP 330 5% 1/10W
R481 1-218-933-11 RES-CHIP 22 5% 1/16W
R486 1-216-815-11 METAL CHIP 330 5% 1/10W
R492 1-218-941-81 RES-CHIP 100 5% 1/16W
R493 1-218-941-81 RES-CHIP 100 5% 1/16W
R494 1-218-941-81 RES-CHIP 100 5% 1/16W
R495 1-218-941-81 RES-CHIP 100 5% 1/16W
R498 1-218-941-81 RES-CHIP 100 5% 1/16W
R507 1-218-941-81 RES-CHIP 100 5% 1/16W
R508 1-218-941-81 RES-CHIP 100 5% 1/16W
R509 1-218-941-81 RES-CHIP 100 5% 1/16W
R510 1-216-864-11 SHORT CHIP
R511 1-216-815-11 METAL CHIP 330 5% 1/10W
R512 1-218-933-11 RES-CHIP 22 5% 1/16W
R515 1-216-815-11 METAL CHIP 330 5% 1/10W
R516 1-218-933-11 RES-CHIP 22 5% 1/16W
R517 1-218-933-11 RES-CHIP 22 5% 1/16W
R522 1-218-941-81 RES-CHIP 100 5% 1/16W
R527 1-211-983-11 METAL CHIP 39 0.50% 1/10W
R528 1-211-983-11 METAL CHIP 39 0.50% 1/10W
R529 1-211-983-11 METAL CHIP 39 0.50% 1/10W
R530 1-218-941-81 RES-CHIP 100 5% 1/16W
R531 1-218-941-81 RES-CHIP 100 5% 1/16W
R532 1-216-814-11 METAL CHIP 270 5% 1/10W
R537 1-216-814-11 METAL CHIP 270 5% 1/10W
R541 1-218-941-81 RES-CHIP 100 5% 1/16W
R542 1-216-814-11 METAL CHIP 270 5% 1/10W
R543 1-218-933-11 RES-CHIP 22 5% 1/16W
R546 1-218-933-11 RES-CHIP 22 5% 1/16W
R548 1-218-933-11 RES-CHIP 22 5% 1/16W
R552 1-218-975-11 RES-CHIP 68K 5% 1/16W
R553 1-218-975-11 RES-CHIP 68K 5% 1/16W
R557 1-218-941-81 RES-CHIP 100 5% 1/16W
R558 1-218-941-81 RES-CHIP 100 5% 1/16W
R572 1-218-990-81 SHORT CHIP
R573 1-218-990-81 SHORT CHIP
R574 1-208-911-11 METAL CHIP 10K 0.50% 1/16W
R575 1-218-941-81 RES-CHIP 100 5% 1/16W
R578 1-218-937-11 RES-CHIP 47 5% 1/16W
R579 1-218-937-11 RES-CHIP 47 5% 1/16W
AU

KDL-40W3000/46W3000
KDL-40W3000/46W3000
89
REF. NO. PART NO. DESCRIPTION VALUES REF. NO. PART NO. DESCRIPTION VALUES
R581 1-218-941-81 RES-CHIP 100 5% 1/16W
R582 1-218-941-81 RES-CHIP 100 5% 1/16W
R583 1-218-990-81 SHORT CHIP
R584 1-218-990-81 SHORT CHIP
R586 1-218-941-81 RES-CHIP 100 5% 1/16W
R587 1-218-941-81 RES-CHIP 100 5% 1/16W
R589 1-218-990-81 SHORT CHIP
R590 1-218-965-11 RES-CHIP 10K 5% 1/16W
R591 1-218-965-11 RES-CHIP 10K 5% 1/16W
R592 1-218-965-11 RES-CHIP 10K 5% 1/16W
R593 1-218-959-11 RES-CHIP 3.3K 5% 1/16W
R594 1-218-965-11 RES-CHIP 10K 5% 1/16W
R595 1-218-949-11 RES-CHIP 470 5% 1/16W
R596 1-218-949-11 RES-CHIP 470 5% 1/16W
R597 1-216-864-11 SHORT CHIP
R598 1-216-864-11 SHORT CHIP
R599 1-216-864-11 SHORT CHIP
R600 1-216-864-11 SHORT CHIP
R601 1-218-989-11 RES-CHIP 1M 5% 1/16W
R602 1-218-989-11 RES-CHIP 1M 5% 1/16W
R603 1-218-989-11 RES-CHIP 1M 5% 1/16W
R604 1-218-989-11 RES-CHIP 1M 5% 1/16W
R613 1-218-941-81 RES-CHIP 100 5% 1/16W
R614 1-218-941-81 RES-CHIP 100 5% 1/16W
R615 1-218-941-81 RES-CHIP 100 5% 1/16W
R616 1-208-683-11 METAL CHIP 1K 0.50% 1/16W
R617 1-216-864-11 SHORT CHIP
R618 1-216-864-11 SHORT CHIP
R627 1-211-990-11 METAL CHIP 75 0.50% 1/10W
R628 1-211-990-11 METAL CHIP 75 0.50% 1/10W
R629 1-218-990-81 SHORT CHIP
R630 1-218-990-81 SHORT CHIP
R631 1-218-990-81 SHORT CHIP
R632 1-218-990-81 SHORT CHIP
R633 1-218-990-81 SHORT CHIP
R634 1-218-990-81 SHORT CHIP
R637 1-216-814-11 METAL CHIP 270 5% 1/10W
R638 1-216-814-11 METAL CHIP 270 5% 1/10W
R639 1-216-814-11 METAL CHIP 270 5% 1/10W
R813 1-218-937-11 RES-CHIP 47 5% 1/16W
R815 1-218-937-11 RES-CHIP 47 5% 1/16W
R816 1-218-937-11 RES-CHIP 47 5% 1/16W
R824 1-208-855-81 METAL CHIP 47 0.50% 1/16W
R825 1-208-855-81 METAL CHIP 47 0.50% 1/16W
R833 1-218-945-11 RES-CHIP 220 5% 1/16W
R834 1-218-989-11 RES-CHIP 1M 5% 1/16W
R835 1-218-990-81 SHORT CHIP
R837 1-218-990-81 SHORT CHIP
R838 1-218-990-81 SHORT CHIP
R839 1-218-990-81 SHORT CHIP
R842 1-218-990-81 SHORT CHIP
R843 1-218-965-11 RES-CHIP 10K 5% 1/16W
R846 1-218-965-11 RES-CHIP 10K 5% 1/16W
R849 1-218-965-11 RES-CHIP 10K 5% 1/16W
R850 1-218-990-81 SHORT CHIP
R853 1-218-941-81 RES-CHIP 100 5% 1/16W
R854 1-218-965-11 RES-CHIP 10K 5% 1/16W
R855 1-218-953-11 RES-CHIP 1K 5% 1/16W
R858 1-208-855-81 METAL CHIP 47 0.50% 1/16W
R859 1-208-855-81 METAL CHIP 47 0.50% 1/16W
R860 1-208-855-81 METAL CHIP 47 0.50% 1/16W
R861 1-208-855-81 METAL CHIP 47 0.50% 1/16W
R862 1-218-990-81 SHORT CHIP
R863 1-218-990-81 SHORT CHIP
R866 1-208-923-11 METAL CHIP 33K 0.50% 1/16W
R868 1-208-923-11 METAL CHIP 33K 0.50% 1/16W
R869 1-208-923-11 METAL CHIP 33K 0.50% 1/16W
R870 1-208-923-11 METAL CHIP 33K 0.50% 1/16W
R871 1-220-199-81 RES-CHIP 24K 5% 1/16W
R872 1-208-923-11 METAL CHIP 33K 0.50% 1/16W
R873 1-208-923-11 METAL CHIP 33K 0.50% 1/16W
R874 1-208-923-11 METAL CHIP 33K 0.50% 1/16W
R875 1-208-923-11 METAL CHIP 33K 0.50% 1/16W
R878 1-208-923-11 METAL CHIP 33K 0.50% 1/16W
R879 1-208-923-11 METAL CHIP 33K 0.50% 1/16W
R880 1-208-923-11 METAL CHIP 33K 0.50% 1/16W
R881 1-208-923-11 METAL CHIP 33K 0.50% 1/16W
R882 1-208-923-11 METAL CHIP 33K 0.50% 1/16W
R883 1-208-923-11 METAL CHIP 33K 0.50% 1/16W
R884 1-208-923-11 METAL CHIP 33K 0.50% 1/16W
R885 1-208-923-11 METAL CHIP 33K 0.50% 1/16W
R886 1-208-905-11 METAL CHIP 5.6K 0.50% 1/16W
R887 1-208-905-11 METAL CHIP 5.6K 0.50% 1/16W
R888 1-218-973-11 RES-CHIP 47K 5% 1/16W
R889 1-218-973-11 RES-CHIP 47K 5% 1/16W
R892 1-218-965-11 RES-CHIP 10K 5% 1/16W
R893 1-218-965-11 RES-CHIP 10K 5% 1/16W
R894 1-218-973-11 RES-CHIP 47K 5% 1/16W
R895 1-208-699-11 METAL CHIP 4.7K 0.50% 1/16W
R898 1-208-699-11 METAL CHIP 4.7K 0.50% 1/16W
AU

KDL-40W3000/46W3000
KDL-40W3000/46W3000
90
REF. NO. PART NO. DESCRIPTION VALUES REF. NO. PART NO. DESCRIPTION VALUES
R899 1-208-711-11 METAL CHIP 15K 0.50% 1/16W
R900 1-208-697-11 METAL CHIP 3.9K 0.50% 1/16W
R901 1-208-697-11 METAL CHIP 3.9K 0.50% 1/16W
R903 1-218-973-11 RES-CHIP 47K 5% 1/16W
R904 1-208-711-11 METAL CHIP 15K 0.50% 1/16W
R905 1-218-965-11 RES-CHIP 10K 5% 1/16W
R907 1-208-711-11 METAL CHIP 15K 0.50% 1/16W
R908 1-218-965-11 RES-CHIP 10K 5% 1/16W
R909 1-208-703-11 METAL CHIP 6.8K 0.50% 1/16W
R910 1-208-703-11 METAL CHIP 6.8K 0.50% 1/16W
R911 1-208-711-11 METAL CHIP 15K 0.50% 1/16W
R915 1-218-985-11 RES-CHIP 470K 5% 1/16W
R916 1-218-985-11 RES-CHIP 470K 5% 1/16W
R918 1-208-691-11 METAL CHIP 2.2K 0.50% 1/16W
R919 1-208-691-11 METAL CHIP 2.2K 0.50% 1/16W
R920 1-218-965-11 RES-CHIP 10K 5% 1/16W
R923 1-218-973-11 RES-CHIP 47K 5% 1/16W
R927 1-218-969-11 RES-CHIP 22K 5% 1/16W
R928 1-218-969-11 RES-CHIP 22K 5% 1/16W
R930 1-218-973-11 RES-CHIP 47K 5% 1/16W
R931 1-218-973-11 RES-CHIP 47K 5% 1/16W
R932 1-218-977-11 RES-CHIP 100K 5% 1/16W
R933 1-218-959-11 RES-CHIP 3.3K 5% 1/16W
R935 1-208-935-11 METAL CHIP 100K 0.50% 1/16W
R938 1-208-699-11 METAL CHIP 4.7K 0.50% 1/16W
R939 1-208-699-11 METAL CHIP 4.7K 0.50% 1/16W
R940 1-208-911-11 METAL CHIP 10K 0.50% 1/16W
R941 1-218-973-11 RES-CHIP 47K 5% 1/16W
R942 1-218-973-11 RES-CHIP 47K 5% 1/16W
R943 1-208-911-11 METAL CHIP 10K 0.50% 1/16W
R944 1-208-927-11 METAL CHIP 47K 0.50% 1/16W
R945 1-208-927-11 METAL CHIP 47K 0.50% 1/16W
R946 1-218-978-11 RES-CHIP 120K 5% 1/16W
R947 1-218-978-11 RES-CHIP 120K 5% 1/16W
R948 1-218-977-11 RES-CHIP 100K 5% 1/16W
R949 1-218-965-11 RES-CHIP 10K 5% 1/16W
R950 1-218-965-11 RES-CHIP 10K 5% 1/16W
R951 1-218-963-11 RES-CHIP 6.8K 5% 1/16W
R952 1-216-295-91 SHORT CHIP
R953 1-216-295-91 SHORT CHIP
R954 1-216-295-91 SHORT CHIP
R955 1-216-295-91 SHORT CHIP
R956 1-216-813-11 METAL CHIP 220 5% 1/10W
R957 1-216-813-11 METAL CHIP 220 5% 1/10W
R958 1-218-965-11 RES-CHIP 10K 5% 1/16W
R959 1-218-977-11 RES-CHIP 100K 5% 1/16W
R960 1-218-977-11 RES-CHIP 100K 5% 1/16W
R961 1-218-973-11 RES-CHIP 47K 5% 1/16W
R962 1-218-959-11 RES-CHIP 3.3K 5% 1/16W
R969 1-216-813-11 METAL CHIP 220 5% 1/10W
R974 1-218-977-11 RES-CHIP 100K 5% 1/16W
R975 1-218-965-11 RES-CHIP 10K 5% 1/16W
R976 1-218-941-81 RES-CHIP 100 5% 1/16W
R977 1-218-953-11 RES-CHIP 1K 5% 1/16W
R979 1-218-965-11 RES-CHIP 10K 5% 1/16W
R980 1-218-941-81 RES-CHIP 100 5% 1/16W
R981 1-218-941-81 RES-CHIP 100 5% 1/16W
R982 1-218-965-11 RES-CHIP 10K 5% 1/16W
R986 1-216-813-11 METAL CHIP 220 5% 1/10W
R997 1-218-990-81 SHORT CHIP
R998 1-218-990-81 SHORT CHIP
R1202 1-218-941-81 RES-CHIP 100 5% 1/16W
R1203 1-218-941-81 RES-CHIP 100 5% 1/16W
R1207 1-218-965-11 RES-CHIP 10K 5% 1/16W
R1210 1-218-965-11 RES-CHIP 10K 5% 1/16W
R1211 1-218-977-11 RES-CHIP 100K 5% 1/16W
R1212 1-218-965-11 RES-CHIP 10K 5% 1/16W
R1213 1-218-965-11 RES-CHIP 10K 5% 1/16W
R1214 1-218-977-11 RES-CHIP 100K 5% 1/16W
R1215 1-218-965-11 RES-CHIP 10K 5% 1/16W
R1216 1-218-977-11 RES-CHIP 100K 5% 1/16W
R1217 1-218-937-11 RES-CHIP 47 5% 1/16W
R1219 1-218-990-81 SHORT CHIP
R1220 1-218-957-11 RES-CHIP 2.2K 5% 1/16W
R1221 1-218-937-11 RES-CHIP 47 5% 1/16W
R1222 1-218-957-11 RES-CHIP 2.2K 5% 1/16W
R1223 1-218-937-11 RES-CHIP 47 5% 1/16W
R1225 1-218-965-11 RES-CHIP 10K 5% 1/16W
R1226 1-218-990-81 SHORT CHIP
R1228 1-218-965-11 RES-CHIP 10K 5% 1/16W
R1231 1-218-965-11 RES-CHIP 10K 5% 1/16W
R1232 1-218-949-11 RES-CHIP 470 5% 1/16W
R1233 1-218-953-11 RES-CHIP 1K 5% 1/16W
R1234 1-218-965-11 RES-CHIP 10K 5% 1/16W
R1236 1-218-953-11 RES-CHIP 1K 5% 1/16W
R1237 1-218-937-11 RES-CHIP 47 5% 1/16W
R1238 1-218-937-11 RES-CHIP 47 5% 1/16W
R1247 1-218-941-81 RES-CHIP 100 5% 1/16W
R1248 1-218-941-81 RES-CHIP 100 5% 1/16W
R1249 1-218-941-81 RES-CHIP 100 5% 1/16W
AU

KDL-40W3000/46W3000
KDL-40W3000/46W3000
91
REF. NO. PART NO. DESCRIPTION VALUES REF. NO. PART NO. DESCRIPTION VALUES
R1257 1-218-965-11 RES-CHIP 10K 5% 1/16W
R1258 1-218-953-11 RES-CHIP 1K 5% 1/16W
R1259 1-218-977-11 RES-CHIP 100K 5% 1/16W
R1260 1-218-965-11 RES-CHIP 10K 5% 1/16W
R1261 1-218-989-11 RES-CHIP 1M 5% 1/16W
R1263 1-218-977-11 RES-CHIP 100K 5% 1/16W
R1264 1-218-949-11 RES-CHIP 470 5% 1/16W
R1265 1-218-937-11 RES-CHIP 47 5% 1/16W
R1266 1-218-941-81 RES-CHIP 100 5% 1/16W
R1268 1-218-937-11 RES-CHIP 47 5% 1/16W
R1269 1-218-937-11 RES-CHIP 47 5% 1/16W
R1270 1-218-965-11 RES-CHIP 10K 5% 1/16W
R1272 1-218-937-11 RES-CHIP 47 5% 1/16W
R1273 1-218-965-11 RES-CHIP 10K 5% 1/16W
R1274 1-218-937-11 RES-CHIP 47 5% 1/16W
R1275 1-218-965-11 RES-CHIP 10K 5% 1/16W
R1278 1-218-937-11 RES-CHIP 47 5% 1/16W
R1280 1-218-965-11 RES-CHIP 10K 5% 1/16W
R1281 1-218-941-81 RES-CHIP 100 5% 1/16W
R1283 1-218-953-11 RES-CHIP 1K 5% 1/16W
R1284 1-218-941-81 RES-CHIP 100 5% 1/16W
R1285 1-218-965-11 RES-CHIP 10K 5% 1/16W
R1286 1-218-937-11 RES-CHIP 47 5% 1/16W
R1287 1-218-941-81 RES-CHIP 100 5% 1/16W
R1288 1-218-965-11 RES-CHIP 10K 5% 1/16W
R1289 1-218-941-81 RES-CHIP 100 5% 1/16W
R1290 1-218-953-11 RES-CHIP 1K 5% 1/16W
R1291 1-218-965-11 RES-CHIP 10K 5% 1/16W
R1292 1-218-941-81 RES-CHIP 100 5% 1/16W
R1293 1-218-941-81 RES-CHIP 100 5% 1/16W
R1294 1-218-941-81 RES-CHIP 100 5% 1/16W
R1295 1-218-941-81 RES-CHIP 100 5% 1/16W
R1296 1-218-953-11 RES-CHIP 1K 5% 1/16W
R1297 1-218-941-81 RES-CHIP 100 5% 1/16W
R1300 1-218-965-11 RES-CHIP 10K 5% 1/16W
R1301 1-218-937-11 RES-CHIP 47 5% 1/16W
R1302 1-218-953-11 RES-CHIP 1K 5% 1/16W
R1303 1-218-941-81 RES-CHIP 100 5% 1/16W
R1305 1-218-937-11 RES-CHIP 47 5% 1/16W
R1307 1-218-941-81 RES-CHIP 100 5% 1/16W
R1309 1-218-953-11 RES-CHIP 1K 5% 1/16W
R1312 1-218-965-11 RES-CHIP 10K 5% 1/16W
R1315 1-218-953-11 RES-CHIP 1K 5% 1/16W
R1320 1-218-965-11 RES-CHIP 10K 5% 1/16W
R1321 1-218-957-11 RES-CHIP 2.2K 5% 1/16W
R1322 1-218-965-11 RES-CHIP 10K 5% 1/16W
R1325 1-218-953-11 RES-CHIP 1K 5% 1/16W
R1326 1-218-953-11 RES-CHIP 1K 5% 1/16W
R1327 1-218-953-11 RES-CHIP 1K 5% 1/16W
R1328 1-218-941-81 RES-CHIP 100 5% 1/16W
R1329 1-218-941-81 RES-CHIP 100 5% 1/16W
R1336 1-218-949-11 RES-CHIP 470 5% 1/16W
R1337 1-218-953-11 RES-CHIP 1K 5% 1/16W
R1338 1-218-953-11 RES-CHIP 1K 5% 1/16W
R1339 1-218-965-11 RES-CHIP 10K 5% 1/16W
R1340 1-245-604-11 METAL CHIP 10M 5% 1/16W
R1342 1-218-981-91 RES-CHIP 220K 5% 1/16W
R1344 1-218-965-11 RES-CHIP 10K 5% 1/16W
R1346 1-218-965-11 RES-CHIP 10K 5% 1/16W
R1352 1-218-953-11 RES-CHIP 1K 5% 1/16W
R1353 1-218-957-11 RES-CHIP 2.2K 5% 1/16W
R1360 1-218-965-11 RES-CHIP 10K 5% 1/16W
R1362 1-218-953-11 RES-CHIP 1K 5% 1/16W
R1363 1-218-990-81 SHORT CHIP
R1364 1-218-965-11 RES-CHIP 10K 5% 1/16W
R1451 1-218-959-11 RES-CHIP 3.3K 5% 1/16W
R1452 1-218-990-81 SHORT CHIP
R1453 1-208-869-11 METAL CHIP 180 0.50% 1/16W
R1454 1-208-671-11 METAL CHIP 330 0.50% 1/16W
R1455 1-218-990-81 SHORT CHIP
R1456 1-208-677-11 METAL CHIP 560 0.50% 1/16W
R1458 1-208-911-11 METAL CHIP 10K 0.50% 1/16W
R1460 1-208-699-11 METAL CHIP 4.7K 0.50% 1/16W
R1461 1-218-990-81 SHORT CHIP
R1462 1-218-990-81 SHORT CHIP
R1463 1-208-683-11 METAL CHIP 1K 0.50% 1/16W
R1464 1-208-647-11 METAL CHIP 33 0.50% 1/16W
R1469 1-218-965-11 RES-CHIP 10K 5% 1/16W
R1601 1-218-965-11 RES-CHIP 10K 5% 1/16W
R1602 1-218-990-81 SHORT CHIP
R1604 1-208-683-11 METAL CHIP 1K 0.50% 1/16W
R1606 1-216-864-11 SHORT CHIP
R1607 1-218-990-81 SHORT CHIP
R1608 1-218-990-81 SHORT CHIP
R1609 1-218-990-81 SHORT CHIP
R1610 1-208-697-11 METAL CHIP 3.9K 0.50% 1/16W
R1611 1-208-675-11 METAL CHIP 470 0.50% 1/16W
R1612 1-208-885-11 METAL CHIP 820 0.50% 1/16W
R1613 1-218-953-11 RES-CHIP 1K 5% 1/16W
R1620 1-216-864-11 SHORT CHIP
AU

KDL-40W3000/46W3000
KDL-40W3000/46W3000
92
REF. NO. PART NO. DESCRIPTION VALUES REF. NO. PART NO. DESCRIPTION VALUES
R1625 1-216-295-91 SHORT CHIP
R1626 1-218-965-11 RES-CHIP 10K 5% 1/16W
RESISTOR BRIDGE
RB001 1-234-943-21 RES, NETWORK 22 (1005X4)
RB002 1-234-943-21 RES, NETWORK 22 (1005X4)
RB003 1-234-943-21 RES, NETWORK 22 (1005X4)
RB004 1-234-711-21 RES, CHIP NETWORK 22X8 (3816)
RB005 1-239-666-81 RESISTOR, NETWORK 22
RB401 1-246-204-21 RES, CHIP NETWORK 600X8 (3816)
RB402 1-246-204-21 RES, CHIP NETWORK 600X8 (3816)
RB403 1-246-204-21 RES, CHIP NETWORK 600X8 (3816)
RB404 1-246-204-21 RES, CHIP NETWORK 600X8 (3816)
RB405 1-246-204-21 RES, CHIP NETWORK 600X8 (3816)
RB406 1-246-204-21 RES, CHIP NETWORK 600X8 (3816)
RB407 1-246-204-21 RES, CHIP NETWORK 600X8 (3816)
RB408 1-246-204-21 RES, CHIP NETWORK 600X8 (3816)
RB409 1-246-204-21 RES, CHIP NETWORK 600X8 (3816)
RB410 1-246-204-21 RES, CHIP NETWORK 600X8 (3816)
RB801 1-239-698-11 RESISTOR, NETWORK 10K
RB802 1-234-381-21 RES, NETWORK 100K (1005X4)
RB803 1-234-378-11 RES, NETWORK 10K (1005X4)
RB804 1-234-378-11 RES, NETWORK 10K (1005X4)
RB805 1-239-674-81 RESISTOR, NETWORK 100
RB807 1-234-944-21 RES, NETWORK 47 (1005X4)
RB808 1-239-698-11 RESISTOR, NETWORK 10K
RB810 1-239-674-81 RESISTOR, NETWORK 100
RB811 1-239-698-11 RESISTOR, NETWORK 10K
RB1201 1-234-944-21 RES, NETWORK 47 (1005X4)
RB1202 1-234-944-21 RES, NETWORK 47 (1005X4)
RB1203 1-234-378-11 RES, NETWORK 10K (1005X4)
RB1204 1-234-378-11 RES, NETWORK 10K (1005X4)
RB1205 1-234-945-21 RES, NETWORK 100 (1005X4)
RB1206 1-234-945-21 RES, NETWORK 100 (1005X4)
RB1207 1-234-945-21 RES, NETWORK 100 (1005X4)
RB1208 1-234-945-21 RES, NETWORK 100 (1005X4)
RB1209 1-234-945-21 RES, NETWORK 100 (1005X4)
RB1210 1-234-945-21 RES, NETWORK 100 (1005X4)
RB1211 1-234-945-21 RES, NETWORK 100 (1005X4)
RB1212 1-234-375-21 RES, NETWORK 1K (1005X4)
RB1213 1-234-375-21 RES, NETWORK 1K (1005X4)
RB1214 1-234-375-21 RES, NETWORK 1K (1005X4)
RB1215 1-239-690-81 RESISTOR, NETWORK 2.2K
RB1216 1-239-698-11 RESISTOR, NETWORK 10K
TRANSFORMER
TB401 1-780-487-11 S TERMINAL BLOCK
TB404 1-821-026-11 OPTICAL OUT TERMINAL
VARISTOR
VD016 1-802-090-21 VARISTOR, CHIP
VD017 1-802-090-21 VARISTOR, CHIP
VD018 1-802-090-21 VARISTOR, CHIP
VD019 1-802-090-21 VARISTOR, CHIP
VD020 1-802-090-21 VARISTOR, CHIP
VD021 1-802-090-21 VARISTOR, CHIP
VD022 1-802-090-21 VARISTOR, CHIP
VD023 1-802-090-21 VARISTOR, CHIP
VD024 1-802-090-21 VARISTOR, CHIP
VD025 1-802-090-21 VARISTOR, CHIP
VD026 1-802-090-21 VARISTOR, CHIP
VD027 1-802-090-21 VARISTOR, CHIP
VD028 1-802-090-21 VARISTOR, CHIP
VD029 1-802-090-21 VARISTOR, CHIP
VD030 1-802-090-21 VARISTOR, CHIP
VD031 1-802-090-21 VARISTOR, CHIP
VD032 1-802-090-21 VARISTOR, CHIP
VD033 1-802-090-21 VARISTOR, CHIP
VD440 1-802-090-21 VARISTOR, CHIP
VD441 1-802-090-21 VARISTOR, CHIP
VD442 1-802-090-21 VARISTOR, CHIP
VD443 1-802-090-21 VARISTOR, CHIP
VD444 1-802-090-21 VARISTOR, CHIP
VD445 1-802-090-21 VARISTOR, CHIP
VD446 1-802-090-21 VARISTOR, CHIP
VD447 1-802-090-21 VARISTOR, CHIP
VD448 1-802-090-21 VARISTOR, CHIP
VD449 1-802-090-21 VARISTOR, CHIP
VD450 1-802-090-21 VARISTOR, CHIP
VD451 1-802-090-21 VARISTOR, CHIP
VD452 1-802-090-21 VARISTOR, CHIP
VD453 1-802-090-21 VARISTOR, CHIP
VD454 1-802-090-21 VARISTOR, CHIP
VD455 1-802-090-21 VARISTOR, CHIP
VD456 1-802-090-21 VARISTOR, CHIP
VD457 1-802-090-21 VARISTOR, CHIP
VD458 1-802-090-21 VARISTOR, CHIP
VD459 1-802-090-21 VARISTOR, CHIP
VD460 1-802-090-21 VARISTOR, CHIP
VD461 1-802-090-21 VARISTOR, CHIP
AU

KDL-40W3000/46W3000
KDL-40W3000/46W3000
93
REF. NO. PART NO. DESCRIPTION VALUES REF. NO. PART NO. DESCRIPTION VALUES
NOTE: The components identifi ed by shading
and
!
mark are critical for safety. Replace only
with part number specifi ed.
NOTE: Les composants identifi es per un trame et une
marque
!
sont critiques pour la securite. Ne les remplacer
que par une piece portant le numero specifi e.
VD462 1-802-090-21 VARISTOR, CHIP
VD463 1-802-090-21 VARISTOR, CHIP
VD464 1-802-090-21 VARISTOR, CHIP
VD465 1-802-090-21 VARISTOR, CHIP
VD466 1-802-090-21 VARISTOR, CHIP
VD467 1-802-090-21 VARISTOR, CHIP
VD468 1-802-090-21 VARISTOR, CHIP
VD469 1-802-090-21 VARISTOR, CHIP
VD1602 1-802-090-21 VARISTOR, CHIP
CRYSTAL
X401 1-813-124-21 VIBRATOR, CERAMIC
X801 1-813-462-11 VIBRATOR, CRYSTAL 24.576MHZ
X1201 1-813-999-11 VIBRATOR, CRYSTAL
X1202 1-814-004-11 VIBRATOR, CRYSTAL
DF1
A-1256-156-B DF1 BOARD, COMPLETE(STT)
(KDL-40W3000 ONLY)
2-580-592-01 SCREW, +PSW M3X8
CAPACITOR
!
C6600 1-165-794-21 MYLAR 1μF 10% 450V
C6604 1-115-339-11 CERAMIC CHIP 0.1μF 10% 50V
!
C6606 1-165-794-21 MYLAR 1μF 10% 450V
C6609 1-107-826-11 CERAMIC CHIP 0.1μF 10% 16V
C6612 1-119-891-51 CERAMIC 220pF 10% 250V
C6658 1-115-339-11 CERAMIC CHIP 0.1μF 10% 50V
C6700 1-100-566-91 CERAMIC CHIP 0.1μF 10% 25V
C6701 1-100-566-91 CERAMIC CHIP 0.1μF 10% 25V
C6702 1-100-566-91 CERAMIC CHIP 0.1μF 10% 25V
C6703 1-100-566-91 CERAMIC CHIP 0.1μF 10% 25V
C6706 1-162-970-11 CERAMIC CHIP 0.01μF 10% 25V
C6707 1-162-970-11 CERAMIC CHIP 0.01μF 10% 25V
C6709 1-165-157-11 CERAMIC 39pF 5% 6.3KV
C6710 1-162-968-11 CERAMIC CHIP 0.0047μF 10% 50V
C6711 1-165-157-11 CERAMIC 39pF 5% 6.3KV
C6712 1-162-968-11 CERAMIC CHIP 0.0047μF 10% 50V
C6715 1-125-891-11 CERAMIC CHIP 0.47μF 10% 10V
C6716 1-162-970-11 CERAMIC CHIP 0.01μF 10% 25V
C6717 1-164-217-11 CERAMIC CHIP 150pF 5% 50V
C6718 1-162-970-11 CERAMIC CHIP 0.01μF 10% 25V
C6719 1-164-315-11 CERAMIC CHIP 470pF 5% 50V
C6720 1-162-964-11 CERAMIC CHIP 0.001μF 10% 50V
C6721 1-165-908-11 CERAMIC CHIP 1μF 10% 10V
C6723 1-165-908-11 CERAMIC CHIP 1μF 10% 10V
C6724 1-127-804-91 CERAMIC CHIP 100pF 1% 50V
C6725 1-107-826-11 CERAMIC CHIP 0.1μF 10% 16V
C6726 1-127-573-11 CERAMIC CHIP 1μF 10% 16V
C6727 1-165-908-11 CERAMIC CHIP 1μF 10% 10V
C6728 1-162-970-11 CERAMIC CHIP 0.01μF 10% 25V
C6729 1-107-882-91 ELECT 100μF 20% 16V
C6730 1-162-970-11 CERAMIC CHIP 0.01μF 10% 25V
C6731 1-162-964-11 CERAMIC CHIP 0.001μF 10% 50V
C6732 1-100-591-91 CERAMIC CHIP 1μF 10% 25V
C6735 1-165-176-11 CERAMIC CHIP 0.047μF 10% 16V
C6738 1-165-908-11 CERAMIC CHIP 1μF 10% 10V
C6739 1-162-970-11 CERAMIC CHIP 0.01μF 10% 25V
C6740 1-107-882-91 ELECT 100μF 20% 16V
C6741 1-165-908-11 CERAMIC CHIP 1μF 10% 10V
C6742 1-100-566-91 CERAMIC CHIP 0.1μF 10% 25V
C6743 1-100-566-91 CERAMIC CHIP 0.1μF 10% 25V
C6744 1-100-566-91 CERAMIC CHIP 0.1μF 10% 25V
C6745 1-107-877-11 ELECT 1000μF 20% 10V
C6746 1-100-566-91 CERAMIC CHIP 0.1μF 10% 25V
C6747 1-100-566-91 CERAMIC CHIP 0.1μF 10% 25V
C6748 1-165-908-11 CERAMIC CHIP 1μF 10% 10V
C6749 1-100-566-91 CERAMIC CHIP 0.1μF 10% 25V
C6750 1-162-970-11 CERAMIC CHIP 0.01μF 10% 25V
C6753 1-107-906-11 ELECT 10μF 20% 50V
C6754 1-107-826-11 CERAMIC CHIP 0.1μF 10% 16V
C6755 1-162-964-11 CERAMIC CHIP 0.001μF 10% 50V
C6756 1-100-566-91 CERAMIC CHIP 0.1μF 10% 25V
C6757 1-100-566-91 CERAMIC CHIP 0.1μF 10% 25V
C6759 1-107-882-91 ELECT 100μF 20% 16V
C6785 1-100-566-91 CERAMIC CHIP 0.1μF 10% 25V
C6789 1-107-882-91 ELECT 100μF 20% 16V
C6794 1-100-566-91 CERAMIC CHIP 0.1μF 10% 25V
C6795 1-162-979-11 CERAMIC CHIP 0.0027μF 10% 50V
C6796 1-107-826-11 CERAMIC CHIP 0.1μF 10% 16V
!
C6797 1-165-794-21 MYLAR 1μF 10% 450V
CONNECTOR
*
!
CN6600 1-793-660-11 PIN, CONNECTOR (PC BOARD) 3P
* CN6707 1-779-944-21 PIN, CONNECTOR (PC BOARD) 4P
* CN6708 1-785-701-21 PIN, CONNECTOR (PC BOARD) 3P
DIODE
D6600 6-501-818-01 DIODE MA2J1130GLS0
D6601 6-501-818-01 DIODE MA2J1130GLS0
D6604 6-501-497-01 DIODE S3L60F
D6605 6-501-497-01 DIODE S3L60F
AU DF1

KDL-40W3000/46W3000
KDL-40W3000/46W3000
94
REF. NO. PART NO. DESCRIPTION VALUES REF. NO. PART NO. DESCRIPTION VALUES
NOTE: The components identifi ed by shading
and
!
mark are critical for safety. Replace only
with part number specifi ed.
NOTE: Les composants identifi es per un trame et une
marque
!
sont critiques pour la securite. Ne les remplacer
que par une piece portant le numero specifi e.
D6606 6-501-497-01 DIODE S3L60F
D6607 6-501-497-01 DIODE S3L60F
D6608 6-501-818-01 DIODE MA2J1130GLS0
D6609 6-501-818-01 DIODE MA2J1130GLS0
D6612 6-501-497-01 DIODE S3L60F
D6613 6-501-497-01 DIODE S3L60F
D6614 6-501-497-01 DIODE S3L60F
D6615 6-501-497-01 DIODE S3L60F
D6620 8-719-083-57 DIODE UDZSTE-173.6B
D6621 8-719-083-57 DIODE UDZSTE-173.6B
D6623 8-719-083-57 DIODE UDZSTE-173.6B
D6624 8-719-083-57 DIODE UDZSTE-173.6B
D6625 6-500-137-01 DIODE BAT54HT1
D6700 6-501-730-01 DIODE MAZ8051GMLS0
D6701 6-501-730-01 DIODE MAZ8051GMLS0
D6702 6-501-817-01 DIODE MA2J1110GLS0
D6703 6-501-817-01 DIODE MA2J1110GLS0
D6704 8-719-062-51 DIODE 1PS226-115
D6705 8-719-062-51 DIODE 1PS226-115
D6708 6-501-817-01 DIODE MA2J1110GLS0
D6709 6-501-740-01 DIODE MAZ8068G0LS0
D6710 6-501-740-01 DIODE MAZ8068G0LS0
D6714 6-501-717-01 DIODE MAZ8039G0LS0
D6715 6-501-717-01 DIODE MAZ8039G0LS0
D6717 6-500-335-01 DIODE MC2838-T112-1
D6718 6-501-817-01 DIODE MA2J1110GLS0
D6720 8-719-062-51 DIODE 1PS226-115
D6721 6-501-768-01 DIODE MAZ8120GMLS0
GROUND TERMINAL BOARD
ET6700 1-537-770-21 TERMINAL BOARD, GROUND
ET6701 1-537-770-21 TERMINAL BOARD, GROUND
FERRITE BEAD
FB6600 1-412-911-11 FERRITE 0μH
FB6601 1-410-396-41 FERRITE 0.45μH
FB6602 1-412-911-11 FERRITE 0μH
FB6603 1-410-396-41 FERRITE 0.45μH
FB6604 1-412-911-11 FERRITE 0μH
FB6605 1-410-396-41 FERRITE 0.45μH
FB6606 1-412-911-11 FERRITE 0μH
FB6607 1-410-396-41 FERRITE 0.45μH
FB6608 1-481-256-11 FERRITE 0μH
FB6609 1-481-256-11 FERRITE 0μH
IC
IC6702 6-708-762-01 IC PQ200WNA1ZPH
* IC6703 8-759-575-27 IC BA10339F-E2
IC6704 6-709-368-01 IC MM1431ATT (CN)
CHIP CONDUCTOR
JR6700 1-216-296-11 SHORT CHIP
JR6701 1-216-296-11 SHORT CHIP
JR6702 1-216-296-11 SHORT CHIP
JR6703 1-216-296-11 SHORT CHIP
JR6704 1-216-296-11 SHORT CHIP
JR6705 1-216-296-11 SHORT CHIP
JR6706 1-216-296-11 SHORT CHIP
JR6707 1-216-296-11 SHORT CHIP
JR6708 1-216-296-11 SHORT CHIP
JR6709 1-216-296-11 SHORT CHIP
JR6710 1-216-296-11 SHORT CHIP
JR6711 1-216-864-11 SHORT CHIP
JR6714 1-216-296-11 SHORT CHIP
JR6717 1-216-864-11 SHORT CHIP
JR6718 1-216-864-11 SHORT CHIP
JR6719 1-216-296-11 SHORT CHIP
JR6721 1-216-296-11 SHORT CHIP
JR6724 1-216-296-11 SHORT CHIP
JR6725 1-216-864-11 SHORT CHIP
JR6726 1-216-296-11 SHORT CHIP
COIL
!
L6600 1-406-976-11 INDUCTOR 68μH
TRANSISTOR
Q6600 8-729-804-41 TRANSISTOR 2SB1122-S
Q6601 8-729-804-41 TRANSISTOR 2SB1122-S
Q6604 8-729-804-41 TRANSISTOR 2SB1122-S
Q6605 8-729-804-41 TRANSISTOR 2SB1122-S
Q6704 8-729-028-27 TRANSISTOR 2SK2009(TE85L)
Q6705 8-729-620-07 TRANSISTOR 2SC3052EF-T1-LEF
Q6711 8-729-620-07 TRANSISTOR 2SC3052EF-T1-LEF
Q6712 6-551-696-01 TRANSISTOR ISA1235AC1TP-1EF
Q6714 6-551-696-01 TRANSISTOR ISA1235AC1TP-1EF
RESISTOR
R6600 1-216-057-00 RES-CHIP 2.2K 5% 1/10W
R6601 1-216-057-00 RES-CHIP 2.2K 5% 1/10W
R6602 1-249-403-11 CARBON 68 5% 1/4W
DF1

KDL-40W3000/46W3000
KDL-40W3000/46W3000
95
REF. NO. PART NO. DESCRIPTION VALUES REF. NO. PART NO. DESCRIPTION VALUES
R6603 1-249-403-11 CARBON 68 5% 1/4W
R6604 1-216-793-11 METAL CHIP 4.7 5% 1/10W
R6605 1-216-793-11 METAL CHIP 4.7 5% 1/10W
R6606 1-216-833-11 METAL CHIP 10K 5% 1/10W
R6607 1-216-833-11 METAL CHIP 10K 5% 1/10W
R6609 1-216-857-11 METAL CHIP 1M 5% 1/10W
R6610 1-216-057-00 RES-CHIP 2.2K 5% 1/10W
R6611 1-216-057-00 RES-CHIP 2.2K 5% 1/10W
R6612 1-249-403-11 CARBON 68 5% 1/4W
R6613 1-249-403-11 CARBON 68 5% 1/4W
R6614 1-216-793-11 METAL CHIP 4.7 5% 1/10W
R6615 1-216-793-11 METAL CHIP 4.7 5% 1/10W
R6616 1-216-833-11 METAL CHIP 10K 5% 1/10W
R6617 1-216-833-11 METAL CHIP 10K 5% 1/10W
R6619 1-216-857-11 METAL CHIP 1M 5% 1/10W
R6632 1-216-057-00 RES-CHIP 2.2K 5% 1/10W
R6633 1-216-057-00 RES-CHIP 2.2K 5% 1/10W
R6634 1-216-057-00 RES-CHIP 2.2K 5% 1/10W
R6635 1-216-057-00 RES-CHIP 2.2K 5% 1/10W
R6636 1-216-864-11 SHORT CHIP
R6637 1-216-864-11 SHORT CHIP
R6638 1-216-864-11 SHORT CHIP
R6639 1-216-864-11 SHORT CHIP
R6700 1-216-793-11 METAL CHIP 4.7 5% 1/10W
R6701 1-216-793-11 METAL CHIP 4.7 5% 1/10W
R6702 1-216-793-11 METAL CHIP 4.7 5% 1/10W
R6703 1-216-793-11 METAL CHIP 4.7 5% 1/10W
R6704 1-216-793-11 METAL CHIP 4.7 5% 1/10W
R6705 1-216-833-11 METAL CHIP 10K 5% 1/10W
R6706 1-216-833-11 METAL CHIP 10K 5% 1/10W
R6707 1-216-833-11 METAL CHIP 10K 5% 1/10W
R6708 1-216-833-11 METAL CHIP 10K 5% 1/10W
R6710 1-243-831-71 METAL OXIDE 12 5% 1W
R6711 1-243-831-71 METAL OXIDE 12 5% 1W
R6712 1-243-831-71 METAL OXIDE 12 5% 1W
R6713 1-243-831-71 METAL OXIDE 12 5% 1W
R6714 1-216-836-11 METAL CHIP 18K 5% 1/10W
R6715 1-216-837-11 METAL CHIP 22K 5% 1/10W
R6716 1-216-825-11 METAL CHIP 2.2K 5% 1/10W
R6721 1-216-817-11 METAL CHIP 470 5% 1/10W
R6722 1-218-897-11 METAL CHIP 120K 0.50% 1/10W
R6723 1-218-871-11 METAL CHIP 10K 0.50% 1/10W
R6724 1-216-864-11 SHORT CHIP
R6725 1-218-891-11 METAL CHIP 68K 0.50% 1/10W
R6727 1-216-841-11 METAL CHIP 47K 5% 1/10W
R6729 1-216-829-11 METAL CHIP 4.7K 5% 1/10W
R6730 1-216-829-11 METAL CHIP 4.7K 5% 1/10W
R6731 1-216-837-11 METAL CHIP 22K 5% 1/10W
R6733 1-218-863-11 METAL CHIP 4.7K 0.50% 1/10W
R6734 1-216-833-11 METAL CHIP 10K 5% 1/10W
R6736 1-218-885-11 METAL CHIP 39K 0.50% 1/10W
R6737 1-216-821-11 METAL CHIP 1K 5% 1/10W
R6750 1-218-895-11 METAL CHIP 100K 0.50% 1/10W
R6751 1-218-871-11 METAL CHIP 10K 0.50% 1/10W
R6752 1-211-981-11 METAL CHIP 33 0.50% 1/10W
R6754 1-211-981-11 METAL CHIP 33 0.50% 1/10W
R6755 1-216-861-11 METAL CHIP 2.2M 5% 1/10W
R6756 1-211-981-11 METAL CHIP 33 0.50% 1/10W
R6757 1-216-833-11 METAL CHIP 10K 5% 1/10W
R6758 1-211-981-11 METAL CHIP 33 0.50% 1/10W
R6760 1-218-847-11 METAL CHIP 1K 0.50% 1/10W
R6761 1-218-853-11 METAL CHIP 1.8K 0.50% 1/10W
R6762 1-211-983-11 METAL CHIP 39 0.50% 1/10W
R6763 1-218-863-11 METAL CHIP 4.7K 0.50% 1/10W
R6764 1-211-985-11 METAL CHIP 47 0.50% 1/10W
R6766 1-216-864-11 SHORT CHIP
R6767 1-216-830-11 METAL CHIP 5.6K 5% 1/10W
R6770 1-218-863-11 METAL CHIP 4.7K 0.50% 1/10W
R6771 1-218-871-11 METAL CHIP 10K 0.50% 1/10W
R6772 1-218-871-11 METAL CHIP 10K 0.50% 1/10W
R6773 1-216-833-11 METAL CHIP 10K 5% 1/10W
R6775 1-216-845-11 METAL CHIP 100K 5% 1/10W
R6776 1-218-847-11 METAL CHIP 1K 0.50% 1/10W
R6777 1-218-895-11 METAL CHIP 100K 0.50% 1/10W
R6778 1-218-895-11 METAL CHIP 100K 0.50% 1/10W
R6779 1-218-871-11 METAL CHIP 10K 0.50% 1/10W
R6780 1-216-864-11 SHORT CHIP
R6782 1-216-842-11 METAL CHIP 56K 5% 1/10W
R6783 1-216-833-11 METAL CHIP 10K 5% 1/10
R6786 1-216-829-11 METAL CHIP 4.7K 5% 1/10W
R6787 1-216-817-11 METAL CHIP 470 5% 1/10W
R6788 1-216-864-11 SHORT CHIP
R6789 1-218-887-11 METAL CHIP 47K 0.50% 1/10W
R6790 1-218-883-11 METAL CHIP 33K 0.50% 1/10W
R6792 1-216-837-11 METAL CHIP 22K 5% 1/10W
R6793 1-216-833-11 METAL CHIP 10K 5% 1/10W
R6794 1-218-871-11 METAL CHIP 10K 0.50% 1/10W
R6795 1-216-841-11 METAL CHIP 47K 5% 1/10W
R6802 1-218-871-11 METAL CHIP 10K 0.50% 1/10W
R6804 1-249-381-11 CARBON 1 5% 1/4W
DF1

KDL-40W3000/46W3000
KDL-40W3000/46W3000
96
REF. NO. PART NO. DESCRIPTION VALUES REF. NO. PART NO. DESCRIPTION VALUES
NOTE: The components identifi ed by shading
and
!
mark are critical for safety. Replace only
with part number specifi ed.
NOTE: Les composants identifi es per un trame et une
marque
!
sont critiques pour la securite. Ne les remplacer
que par une piece portant le numero specifi e.
R6805 1-216-793-11 METAL CHIP 4.7 5% 1/10W
R6809 1-216-825-11 METAL CHIP 2.2K 5% 1/10W
R6810 1-218-875-11 METAL CHIP 15K 0.50% 1/10W
R6811 1-218-871-11 METAL CHIP 10K 0.50% 1/10W
R6816 1-216-864-11 SHORT CHIP
R6820 1-216-864-11 SHORT CHIP
R6821 1-216-864-11 SHORT CHIP
R6822 1-216-864-11 SHORT CHIP
R6909 1-216-821-11 METAL CHIP 1K 5% 1/10W
R6911 1-216-845-11 METAL CHIP 100K 5% 1/10W
R6913 1-216-864-11 SHORT CHIP
R6914 1-218-847-11 METAL CHIP 1K 0.50% 1/10W
TRANSFORMER
!
T6600 8-597-057-00 TRANSFORMER, HIGH-VOLTAGE INSU
!
T6800 1-445-237-11 TRANSFORMER, DRIVE
!
T6801 8-597-057-00 TRANSFORMER, HIGH-VOLTAGE INSU
DF2
DF3
* A-1253-585-B DF2 BOARD, MOUNTED (STT)
* A-1253-586-B DF3 BOARD, MOUNTED (STT)
(KDL-46W3000 ONLY)
The following are the components of the DF2 Board and the DF3 Board.
2-580-592-01 SCREW, +PSW M3X8
2-580-592-01 SCREW, +PSW M3X8
CAPACITOR
!
C6600 1-112-744-61 MYLAR 1μF 10% 450V
C6601 1-162-964-11 CERAMIC CHIP 0.001μF 10% 50V
C6602 1-162-964-11 CERAMIC CHIP 0.001μF 10% 50V
C6604 1-115-339-11 CERAMIC CHIP 0.1μF 10% 50V
!
C6606 1-112-744-61 MYLAR 1μF 10% 450V
C6609 1-107-826-11 CERAMIC CHIP 0.1μF 10% 16V
C6612 1-119-891-51 CERAMIC 220pF 10% 250V
C6700 1-100-566-91 CERAMIC CHIP 0.1μF 10% 25V
C6701 1-100-566-91 CERAMIC CHIP 0.1μF 10% 25V
C6702 1-100-566-91 CERAMIC CHIP 0.1μF 10% 25V
C6703 1-100-566-91 CERAMIC CHIP 0.1μF 10% 25V
C6706 1-162-970-11 CERAMIC CHIP 0.01μF 10% 25V
C6710 1-162-966-11 CERAMIC CHIP 0.0022μF 10% 50V
C6712 1-162-966-11 CERAMIC CHIP 0.0022μF 10% 50V
C6715 1-125-891-11 CERAMIC CHIP 0.47μF 10% 10V
C6716 1-162-970-11 CERAMIC CHIP 0.01μF 10% 25V
C6717 1-164-217-11 CERAMIC CHIP 150pF 5% 50V
C6718 1-162-970-11 CERAMIC CHIP 0.01μF 10% 25V
C6719 1-164-315-11 CERAMIC CHIP 470pF 5% 50V
C6720 1-162-964-11 CERAMIC CHIP 0.001μF 10% 50V
C6721 1-165-908-11 CERAMIC CHIP 1μF 10% 10V
C6723 1-165-908-11 CERAMIC CHIP 1μF 10% 10V
C6724 1-127-804-91 CERAMIC CHIP 100pF 1% 50V
C6725 1-107-826-11 CERAMIC CHIP 0.1μF 10% 16V
C6726 1-127-573-11 CERAMIC CHIP 1μF 10% 16V
C6727 1-165-908-11 CERAMIC CHIP 1μF 10% 10V
C6728 1-162-970-11 CERAMIC CHIP 0.01μF 10% 25V
C6729 1-107-882-91 ELECT 100μF 20% 16V
C6730 1-162-970-11 CERAMIC CHIP 0.01μF 10% 25V
C6731 1-162-964-11 CERAMIC CHIP 0.001μF 10% 50V
C6732 1-100-591-91 CERAMIC CHIP 1μF 10% 25V
C6735 1-165-176-11 CERAMIC CHIP 0.047μF 10% 16V
C6738 1-165-908-11 CERAMIC CHIP 1μF 10% 10V
C6739 1-162-970-11 CERAMIC CHIP 0.01μF 10% 25V
C6740 1-107-882-91 ELECT 100μF 20% 16V
C6741 1-165-908-11 CERAMIC CHIP 1μF 10% 10V
C6742 1-100-566-91 CERAMIC CHIP 0.1μF 10% 25V
C6743 1-100-566-91 CERAMIC CHIP 0.1μF 10% 25V
C6744 1-100-566-91 CERAMIC CHIP 0.1μF 10% 25V
C6745 1-107-877-11 ELECT 1000μF 20% 10V
C6746 1-100-566-91 CERAMIC CHIP 0.1μF 10% 25V
C6747 1-100-566-91 CERAMIC CHIP 0.1μF 10% 25V
C6748 1-165-908-11 CERAMIC CHIP 1μF 10% 10V
C6749 1-100-566-91 CERAMIC CHIP 0.1μF 10% 25V
C6750 1-162-970-11 CERAMIC CHIP 0.01μF 10% 25V
C6753 1-107-906-11 ELECT 10μF 20% 50V
C6754 1-107-826-11 CERAMIC CHIP 0.1μF 10% 16V
C6755 1-162-964-11 CERAMIC CHIP 0.001μF 10% 50V
C6756 1-100-566-91 CERAMIC CHIP 0.1μF 10% 25V
C6757 1-100-566-91 CERAMIC CHIP 0.1μF 10% 25V
C6759 1-107-882-91 ELECT 100μF 20% 16V
C6785 1-100-566-91 CERAMIC CHIP 0.1μF 10% 25V
C6789 1-107-882-91 ELECT 100μF 20% 16V
C6794 1-100-566-91 CERAMIC CHIP 0.1μF 10% 25V
C6795 1-162-964-11 CERAMIC CHIP 0.001μF 10% 50V
C6796 1-107-826-11 CERAMIC CHIP 0.1μF 10% 16V
!
C6797 1-112-744-61 MYLAR 1μF 10% 450V
C6801 1-115-339-11 CERAMIC CHIP 0.1μF 10% 50V
!
C6802 1-112-744-61 MYLAR 1μF 10% 450V
C6803 1-162-964-11 CERAMIC CHIP 0.001μF 10% 50V
DF2 DF3
DF1

KDL-40W3000/46W3000
KDL-40W3000/46W3000
97
REF. NO. PART NO. DESCRIPTION VALUES REF. NO. PART NO. DESCRIPTION VALUES
NOTE: The components identifi ed by shading
and
!
mark are critical for safety. Replace only
with part number specifi ed.
NOTE: Les composants identifi es per un trame et une
marque
!
sont critiques pour la securite. Ne les remplacer
que par une piece portant le numero specifi e.
C6804 1-162-964-11 CERAMIC CHIP 0.001μF 10% 50V
!
C6813 1-112-744-61 MYLAR 1μF 10% 450V
C6816 1-119-891-51 CERAMIC 220pF 10% 250V
C6900 1-100-566-91 CERAMIC CHIP 0.1μF 10% 25V
C6901 1-100-566-91 CERAMIC CHIP 0.1μF 10% 25V
C6902 1-107-882-91 ELECT 100μF 20% 16V
C6903 1-100-566-91 CERAMIC CHIP 0.1μF 10% 25V
C6904 1-100-566-91 CERAMIC CHIP 0.1μF 10% 25V
C6907 1-162-970-11 CERAMIC CHIP 0.01μF 10% 25V
C6911 1-162-968-11 CERAMIC CHIP 0.0047μF 10% 50V
C6914 1-162-968-11 CERAMIC CHIP 0.0047μF 10% 50V
C6917 1-162-964-11 CERAMIC CHIP 0.001μF 10% 50V
!
C6918 1-112-744-61 MYLAR 1μF 10% 450V
CONNECTOR
*
!
CN6600 1-793-660-11 PIN, CONNECTOR (PC BOARD)
* CN6704 1-793-236-11 PIN, CONNECTOR (PC BOARD) 14P
* CN6707 1-779-944-21 PIN, CONNECTOR (PC BOARD) 4P
* CN6708 1-785-701-21 PIN, CONNECTOR (PC BOARD)
*
!
CN6800 1-793-660-11 PIN, CONNECTOR (PC BOARD)
* CN6900 1-793-236-11 PIN, CONNECTOR (PC BOARD) 14P
* CN6904 1-779-944-21 PIN, CONNECTOR (PC BOARD) 4P
* CN6905 1-785-701-21 PIN, CONNECTOR (PC BOARD)
DIODE
D6608 6-501-818-01 DIODE MA2J1130GLS0
D6609 6-501-818-01 DIODE MA2J1130GLS0
D6623 8-719-083-57 DIODE UDZSTE-173.6B
D6624 8-719-083-57 DIODE UDZSTE-173.6B
D6625 6-500-137-01 DIODE BAT54HT1
D6700 6-501-730-01 DIODE MAZ8051GMLS0
D6701 6-501-730-01 DIODE MAZ8051GMLS0
D6702 6-501-817-01 DIODE MA2J1110GLS0
D6704 8-719-062-51 DIODE 1PS226-115
D6705 8-719-062-51 DIODE 1PS226-115
D6708 6-501-817-01 DIODE MA2J1110GLS0
D6709 6-501-740-01 DIODE MAZ8068G0LS0
D6710 6-501-740-01 DIODE MAZ8068G0LS0
D6714 6-501-717-01 DIODE MAZ8039G0LS0
D6715 6-501-717-01 DIODE MAZ8039G0LS0
D6717 6-500-335-01 DIODE MC2838-T112-1
D6718 6-501-817-01 DIODE MA2J1110GLS0
D6720 8-719-062-51 DIODE 1PS226-115
D6721 6-501-768-01 DIODE MAZ8120GMLS0
D6722 6-501-817-01 DIODE MA2J1110GLS0
D6800 6-501-818-01 DIODE MA2J1130GLS0
D6801 6-501-818-01 DIODE MA2J1130GLS0
D6804 8-719-083-57 DIODE UDZSTE-173.6B
D6805 8-719-083-57 DIODE UDZSTE-173.6B
D6900 6-501-730-01 DIODE MAZ8051GMLS0
D6901 6-501-730-01 DIODE MAZ8051GMLS0
D6902 6-501-817-01 DIODE MA2J1110GLS0
D6904 8-719-062-51 DIODE 1PS226-115
D6905 8-719-062-51 DIODE 1PS226-115
D6906 8-719-062-51 DIODE 1PS226-115
D6907 6-501-817-01 DIODE MA2J1110GLS0
GROUND TERMINAL BOARD
ET6700 1-537-770-21 TERMINAL BOARD, GROUND
ET6701 1-537-770-21 TERMINAL BOARD, GROUND
ET6900 1-537-770-21 TERMINAL BOARD, GROUND
ET6901 1-537-770-21 TERMINAL BOARD, GROUND
FERRITE BEAD
FB6604 1-412-911-11 FERRITE 0μH
FB6605 1-410-396-41 FERRITE 0.45μH
FB6606 1-412-911-11 FERRITE 0μH
FB6607 1-410-396-41 FERRITE 0.45μH
FB6609 1-481-256-11 FERRITE 0μH
FB6800 1-412-911-11 FERRITE 0μH
FB6801 1-410-396-41 FERRITE 0.45μH
FB6802 1-412-911-11 FERRITE 0μH
FB6803 1-481-256-11 FERRITE 0μH
FB6804 1-410-396-41 FERRITE 0.45μH
IC
IC6702 6-708-762-01 IC PQ200WNA1ZPH
* IC6703 8-759-575-27 IC BA10339F-E2
IC6704 6-709-368-01 IC MM1431ATT (CN)
CHIP CONDUCTOR
JR6701 1-216-296-11 SHORT CHIP
JR6702 1-216-296-11 SHORT CHIP
JR6703 1-216-296-11 SHORT CHIP
JR6704 1-216-296-11 SHORT CHIP
JR6705 1-216-296-11 SHORT CHIP
JR6706 1-216-864-11 SHORT CHIP
JR6707 1-216-296-11 SHORT CHIP
JR6708 1-216-296-11 SHORT CHIP
JR6709 1-216-296-11 SHORT CHIP
JR6710 1-216-296-11 SHORT CHIP
DF2 DF3

KDL-40W3000/46W3000
KDL-40W3000/46W3000
98
REF. NO. PART NO. DESCRIPTION VALUES REF. NO. PART NO. DESCRIPTION VALUES
NOTE: The components identifi ed by shading
and
!
mark are critical for safety. Replace only
with part number specifi ed.
NOTE: Les composants identifi es per un trame et une
marque
!
sont critiques pour la securite. Ne les remplacer
que par une piece portant le numero specifi e.
JR6711 1-216-864-11 SHORT CHIP
JR6712 1-216-296-11 SHORT CHIP
JR6714 1-216-296-11 SHORT CHIP
JR6717 1-216-864-11 SHORT CHIP
JR6718 1-216-864-11 SHORT CHIP
JR6719 1-216-296-11 SHORT CHIP
JR6721 1-216-296-11 SHORT CHIP
JR6724 1-216-296-11 SHORT CHIP
JR6725 1-216-864-11 SHORT CHIP
JR6726 1-216-296-11 SHORT CHIP
JR6901 1-216-296-11 SHORT CHIP
JR6905 1-216-296-11 SHORT CHIP
JR6906 1-216-296-11 SHORT CHIP
COIL
!
L6600 1-406-977-21 INDUCTOR 100μH
!
L6800 1-406-977-21 INDUCTOR 100μH
TRANSISTOR
Q6604 8-729-804-41 TRANSISTOR 2SB1122-S
Q6605 8-729-804-41 TRANSISTOR 2SB1122-S
Q6704 8-729-028-27 TRANSISTOR 2SK2009(TE85L)
Q6705 8-729-620-07 TRANSISTOR 2SC3052EF-T1-LEF
Q6711 8-729-620-07 TRANSISTOR 2SC3052EF-T1-LEF
Q6712 6-551-696-01 TRANSISTOR ISA1235AC1TP-1EF
Q6714 6-551-696-01 TRANSISTOR ISA1235AC1TP-1EF
Q6800 8-729-804-41 TRANSISTOR 2SB1122-S
Q6801 8-729-804-41 TRANSISTOR 2SB1122-S
RESISTOR
R6609 1-216-857-11 METAL CHIP 1M 5% 1/10W
R6610 1-216-057-00 RES-CHIP 2.2K 5% 1/10W
R6611 1-216-057-00 RES-CHIP 2.2K 5% 1/10W
R6612 1-249-403-11 CARBON 68 5% 1/4W
R6613 1-249-403-11 CARBON 68 5% 1/4W
R6614 1-216-793-11 METAL CHIP 4.7 5% 1/10W
R6615 1-216-793-11 METAL CHIP 4.7 5% 1/10W
R6616 1-216-833-11 METAL CHIP 10K 5% 1/10W
R6617 1-216-833-11 METAL CHIP 10K 5% 1/10W
R6634 1-216-057-00 RES-CHIP 2.2K 5% 1/10W
R6635 1-216-057-00 RES-CHIP 2.2K 5% 1/10W
R6638 1-216-864-11 SHORT CHIP
R6639 1-216-864-11 SHORT CHIP
R6700 1-216-793-11 METAL CHIP 4.7 5% 1/10W
R6701 1-216-793-11 METAL CHIP 4.7 5% 1/10W
R6702 1-216-793-11 METAL CHIP 4.7 5% 1/10W
R6703 1-216-793-11 METAL CHIP 4.7 5% 1/10W
R6704 1-216-793-11 METAL CHIP 4.7 5% 1/10W
R6705 1-216-833-11 METAL CHIP 10K 5% 1/10W
R6706 1-216-833-11 METAL CHIP 10K 5% 1/10W
R6707 1-216-833-11 METAL CHIP 10K 5% 1/10W
R6708 1-216-833-11 METAL CHIP 10K 5% 1/10W
R6710 1-243-681-71 METAL OXIDE 33 5% 1W
R6711 1-243-681-71 METAL OXIDE 33 5% 1W
R6714 1-216-825-11 METAL CHIP 2.2K 5% 1/10W
R6715 1-216-833-11 METAL CHIP 10K 5% 1/10W
R6716 1-216-825-11 METAL CHIP 2.2K 5% 1/10W
R6721 1-216-817-11 METAL CHIP 470 5% 1/10W
R6722 1-218-897-11 METAL CHIP 120K 0.50% 1/10W
R6723 1-218-871-11 METAL CHIP 10K 0.50% 1/10W
R6724 1-216-864-11 SHORT CHIP
R6725 1-218-891-11 METAL CHIP 68K 0.50% 1/10W
R6727 1-216-841-11 METAL CHIP 47K 5% 1/10W
R6729 1-216-829-11 METAL CHIP 4.7K 5% 1/10W
R6730 1-216-829-11 METAL CHIP 4.7K 5% 1/10W
R6731 1-216-837-11 METAL CHIP 22K 5% 1/10W
R6733 1-218-863-11 METAL CHIP 4.7K 0.50% 1/10W
R6734 1-216-833-11 METAL CHIP 10K 5% 1/10W
R6736 1-218-885-11 METAL CHIP 39K 0.50% 1/10W
R6737 1-216-821-11 METAL CHIP 1K 5% 1/10W
R6750 1-218-895-11 METAL CHIP 100K 0.50% 1/10W
R6751 1-218-871-11 METAL CHIP 10K 0.50% 1/10W
R6752 1-211-981-11 METAL CHIP 33 0.50% 1/10W
R6754 1-211-981-11 METAL CHIP 33 0.50% 1/10W
R6755 1-216-861-11 METAL CHIP 2.2M 5% 1/10W
R6756 1-211-983-11 METAL CHIP 39 0.50% 1/10W
R6757 1-216-833-11 METAL CHIP 10K 5% 1/10W
R6758 1-211-985-11 METAL CHIP 47 0.50% 1/10W
R6759 1-218-847-11 METAL CHIP 1K 0.50% 1/10W
R6760 1-218-847-11 METAL CHIP 1K 0.50% 1/10W
R6761 1-218-853-11 METAL CHIP 1.8K 0.50% 1/10W
R6762 1-211-987-11 METAL CHIP 56 0.50% 1/10W
R6763 1-218-863-11 METAL CHIP 4.7K 0.50% 1/10W
R6764 1-211-987-11 METAL CHIP 56 0.50% 1/10W
R6766 1-216-864-11 SHORT CHIP
R6767 1-216-830-11 METAL CHIP 5.6K 5% 1/10W
R6770 1-218-885-11 METAL CHIP 39K 0.50% 1/10W
R6771 1-218-847-11 METAL CHIP 1K 0.50% 1/10W
R6772 1-218-871-11 METAL CHIP 10K 0.50% 1/10W
R6773 1-216-833-11 METAL CHIP 10K 5% 1/10W
DF2 DF3

KDL-40W3000/46W3000
KDL-40W3000/46W3000
99
REF. NO. PART NO. DESCRIPTION VALUES REF. NO. PART NO. DESCRIPTION VALUES
NOTE: The components identifi ed by a red outline and a mark contain
confi dential information. Specifi c instructions must be adhered to whenever
these components are repaired and/or replaced.
See Appendix A: Encryption Key Components in the back of this manual.
R6775 1-216-840-11 METAL CHIP 39K 5% 1/10W
R6776 1-218-891-11 METAL CHIP 68K 0.50% 1/10W
R6777 1-218-895-11 METAL CHIP 100K 0.50% 1/10W
R6778 1-218-895-11 METAL CHIP 100K 0.50% 1/10W
R6779 1-218-871-11 METAL CHIP 10K 0.50% 1/10W
R6780 1-216-864-11 SHORT CHIP
R6782 1-216-842-11 METAL CHIP 56K 5% 1/10W
R6783 1-216-833-11 METAL CHIP 10K 5% 1/10W
R6786 1-216-829-11 METAL CHIP 4.7K 5% 1/10W
R6787 1-216-817-11 METAL CHIP 470 5% 1/10W
R6788 1-216-864-11 SHORT CHIP
R6789 1-218-887-11 METAL CHIP 47K 0.50% 1/10W
R6790 1-218-883-11 METAL CHIP 33K 0.50% 1/10W
R6792 1-216-837-11 METAL CHIP 22K 5% 1/10W
R6793 1-216-833-11 METAL CHIP 10K 5% 1/10W
R6794 1-218-871-11 METAL CHIP 10K 0.50% 1/10W
R6795 1-216-841-11 METAL CHIP 47K 5% 1/10W
R6802 1-218-871-11 METAL CHIP 10K 0.50% 1/10W
R6804 1-249-381-11 CARBON 1 5% 1/4W
R6805 1-216-793-11 METAL CHIP 4.7 5% 1/10W
R6808 1-218-446-11 METAL CHIP 1 5% 1/10W
R6809 1-216-825-11 METAL CHIP 2.2K 5% 1/10W
R6810 1-218-875-11 METAL CHIP 15K 0.50% 1/10W
R6811 1-218-871-11 METAL CHIP 10K 0.50% 1/10W
R6816 1-216-864-11 SHORT CHIP
R6820 1-216-864-11 SHORT CHIP
R6821 1-216-864-11 SHORT CHIP
R6822 1-216-864-11 SHORT CHIP
R6827 1-216-857-11 METAL CHIP 1M 5% 1/10W
R6828 1-216-057-00 RES-CHIP 2.2K 5% 1/10W
R6829 1-216-057-00 RES-CHIP 2.2K 5% 1/10W
R6832 1-249-403-11 CARBON 68 5% 1/4W
R6833 1-249-403-11 CARBON 68 5% 1/4W
R6834 1-216-793-11 METAL CHIP 4.7 5% 1/10W
R6835 1-216-793-11 METAL CHIP 4.7 5% 1/10W
R6838 1-216-833-11 METAL CHIP 10K 5% 1/10W
R6839 1-216-833-11 METAL CHIP 10K 5% 1/10W
R6901 1-216-864-11 SHORT CHIP
R6909 1-216-821-11 METAL CHIP 1K 5% 1/10W
R6911 1-216-845-11 METAL CHIP 100K 5% 1/10W
R6913 1-216-864-11 SHORT CHIP
R6914 1-216-793-11 METAL CHIP 4.7 5% 1/10W
R6915 1-216-793-11 METAL CHIP 4.7 5% 1/10W
R6916 1-216-793-11 METAL CHIP 4.7 5% 1/10W
R6917 1-216-793-11 METAL CHIP 4.7 5% 1/10W
R6918 1-216-793-11 METAL CHIP 4.7 5% 1/10W
R6919 1-216-833-11 METAL CHIP 10K 5% 1/10W
R6920 1-216-833-11 METAL CHIP 10K 5% 1/10W
R6921 1-216-833-11 METAL CHIP 10K 5% 1/10W
R6922 1-216-833-11 METAL CHIP 10K 5% 1/10W
R6924 1-243-681-71 METAL OXIDE 33 5% 1W
R6925 1-243-681-71 METAL OXIDE 33 5% 1W
R6932 1-216-864-11 SHORT CHIP
R6933 1-216-864-11 SHORT CHIP
R6936 1-216-057-00 RES-CHIP 2.2K 5% 1/10W
R6937 1-216-057-00 RES-CHIP 2.2K 5% 1/10W
TRANSFORMER
!
T6801 8-597-058-00 TRANSFORMER, HIGH-VOLTAGE INSU
!
T6901 8-597-058-00 TRANSFORMER, HIGH-VOLTAGE INSU
FB1
A-1362-638-A FB1 BOARD, COMPLETE
A2101 1-694-974-21 CONTACT TERMINAL
A2102 1-694-974-21 CONTACT TERMINAL
A2103 1-694-974-21 CONTACT TERMINAL
A2104 1-694-974-21 CONTACT TERMINAL
A4700 1-694-974-21 CONTACT TERMINAL
A4701 1-694-974-21 CONTACT TERMINAL
A4900 1-694-974-21 CONTACT TERMINAL
A4901 1-694-974-21 CONTACT TERMINAL
A4902 1-694-974-21 CONTACT TERMINAL
A4903 1-694-974-21 CONTACT TERMINAL
A4905 1-694-974-21 CONTACT TERMINAL
CAPACITOR
C2100 1-100-905-11 CERAMIC CHIP 0.001μF 10% 50V
C2101 1-100-905-11 CERAMIC CHIP 0.001μF 10% 50V
C2102 1-100-905-11 CERAMIC CHIP 0.001μF 10% 50V
C2103 1-164-874-11 CERAMIC CHIP 100pF 5% 50V
C2104 1-100-905-11 CERAMIC CHIP 0.001μF 10% 50V
C2105 1-100-905-11 CERAMIC CHIP 0.001μF 10% 50V
C2106 1-164-874-11 CERAMIC CHIP 100pF 5% 50V
C2107 1-164-874-11 CERAMIC CHIP 100pF 5% 50V
C2108 1-164-874-11 CERAMIC CHIP 100pF 5% 50V
C2109 1-112-777-11 CERAMIC CHIP 0.01μF 10% 25V
C2111 1-112-777-11 CERAMIC CHIP 0.01μF 10% 25V
C2113 1-112-777-11 CERAMIC CHIP 0.01μF 10% 25V
C2114 1-112-777-11 CERAMIC CHIP 0.01μF 10% 25V
C2115 1-112-777-11 CERAMIC CHIP 0.01μF 10% 25V
C2116 1-164-874-11 CERAMIC CHIP 100pF 5% 50V
FB1
DF2 DF3

KDL-40W3000/46W3000
KDL-40W3000/46W3000
100
REF. NO. PART NO. DESCRIPTION VALUES REF. NO. PART NO. DESCRIPTION VALUES
C2117 1-164-874-11 CERAMIC CHIP 100pF 5% 50V
C2120 1-164-874-11 CERAMIC CHIP 100pF 5% 50V
C2121 1-112-777-11 CERAMIC CHIP 0.01μF 10% 25V
C2122 1-164-849-11 CERAMIC CHIP 9pF 0.50pF 50V
C2123 1-164-850-11 CERAMIC CHIP 10pF 0.50pF 50V
C2124 1-112-777-11 CERAMIC CHIP 0.01μF 10% 25V
C2125 1-164-874-11 CERAMIC CHIP 100pF 5% 50V
C2126 1-164-874-11 CERAMIC CHIP 100pF 5% 50V
C2127 1-112-777-11 CERAMIC CHIP 0.01μF 10% 25V
C2128 1-164-874-11 CERAMIC CHIP 100pF 5% 50V
C2129 1-164-874-11 CERAMIC CHIP 100pF 5% 50V
C2130 1-164-874-11 CERAMIC CHIP 100pF 5% 50V
C2131 1-100-916-11 CERAMIC CHIP 0.1μF 10% 16V
C2132 1-100-916-11 CERAMIC CHIP 0.1μF 10% 16V
C2133 1-100-916-11 CERAMIC CHIP 0.1μF 10% 16V
C2300 1-112-777-11 CERAMIC CHIP 0.01μF 10% 25V
C2301 1-112-777-11 CERAMIC CHIP 0.01μF 10% 25V
C2305 1-100-916-11 CERAMIC CHIP 0.1μF 10% 16V
C2306 1-112-777-11 CERAMIC CHIP 0.01μF 10% 25V
C2309 1-112-777-11 CERAMIC CHIP 0.01μF 10% 25V
C2310 1-112-777-11 CERAMIC CHIP 0.01μF 10% 25V
C2313 1-112-777-11 CERAMIC CHIP 0.01μF 10% 25V
C2315 1-112-777-11 CERAMIC CHIP 0.01μF 10% 25V
C2316 1-112-777-11 CERAMIC CHIP 0.01μF 10% 25V
C2317 1-112-777-11 CERAMIC CHIP 0.01μF 10% 25V
C2318 1-112-777-11 CERAMIC CHIP 0.01μF 10% 25V
C2319 1-112-777-11 CERAMIC CHIP 0.01μF 10% 25V
C2320 1-112-777-11 CERAMIC CHIP 0.01μF 10% 25V
C2321 1-112-777-11 CERAMIC CHIP 0.01μF 10% 25V
C2322 1-100-916-11 CERAMIC CHIP 0.1μF 10% 16V
C2323 1-112-777-11 CERAMIC CHIP 0.01μF 10% 25V
C2324 1-100-916-11 CERAMIC CHIP 0.1μF 10% 16V
C2325 1-112-777-11 CERAMIC CHIP 0.01μF 10% 25V
C2326 1-100-916-11 CERAMIC CHIP 0.1μF 10% 16V
C2327 1-112-777-11 CERAMIC CHIP 0.01μF 10% 25V
C2328 1-100-916-11 CERAMIC CHIP 0.1μF 10% 16V
C2329 1-112-777-11 CERAMIC CHIP 0.01μF 10% 25V
C2330 1-100-916-11 CERAMIC CHIP 0.1μF 10% 16V
C2331 1-112-777-11 CERAMIC CHIP 0.01μF 10% 25V
C2332 1-100-916-11 CERAMIC CHIP 0.1μF 10% 16V
C2333 1-112-777-11 CERAMIC CHIP 0.01μF 10% 25V
C2334 1-100-916-11 CERAMIC CHIP 0.1μF 10% 16V
C2335 1-112-777-11 CERAMIC CHIP 0.01μF 10% 25V
C2336 1-100-916-11 CERAMIC CHIP 0.1μF 10% 16V
C2337 1-112-777-11 CERAMIC CHIP 0.01μF 10% 25V
C2338 1-100-916-11 CERAMIC CHIP 0.1μF 10% 16V
C2339 1-112-777-11 CERAMIC CHIP 0.01μF 10% 25V
C2340 1-100-916-11 CERAMIC CHIP 0.1μF 10% 16V
C2341 1-112-777-11 CERAMIC CHIP 0.01μF 10% 25V
C2342 1-100-916-11 CERAMIC CHIP 0.1μF 10% 16V
C2343 1-112-777-11 CERAMIC CHIP 0.01μF 10% 25V
C2344 1-100-916-11 CERAMIC CHIP 0.1μF 10% 16V
C2345 1-112-777-11 CERAMIC CHIP 0.01μF 10% 25V
C2346 1-100-916-11 CERAMIC CHIP 0.1μF 10% 16V
C2347 1-112-777-11 CERAMIC CHIP 0.01μF 10% 25V
C2348 1-100-916-11 CERAMIC CHIP 0.1μF 10% 16V
C2349 1-112-777-11 CERAMIC CHIP 0.01μF 10% 25V
C2350 1-100-916-11 CERAMIC CHIP 0.1μF 10% 16V
C2351 1-112-777-11 CERAMIC CHIP 0.01μF 10% 25V
C2352 1-100-916-11 CERAMIC CHIP 0.1μF 10% 16V
C2353 1-112-777-11 CERAMIC CHIP 0.01μF 10% 25V
C2354 1-100-916-11 CERAMIC CHIP 0.1μF 10% 16V
C2355 1-112-777-11 CERAMIC CHIP 0.01μF 10% 25V
C2356 1-100-916-11 CERAMIC CHIP 0.1μF 10% 16V
C2357 1-112-777-11 CERAMIC CHIP 0.01μF 10% 25V
C2358 1-100-916-11 CERAMIC CHIP 0.1μF 10% 16V
C2359 1-112-777-11 CERAMIC CHIP 0.01μF 10% 25V
C2360 1-100-916-11 CERAMIC CHIP 0.1μF 10% 16V
C2361 1-112-777-11 CERAMIC CHIP 0.01μF 10% 25V
C2362 1-100-916-11 CERAMIC CHIP 0.1μF 10% 16V
C2364 1-112-046-11 CERAMIC CHIP 4.7μF 10% 6.3V
C2365 1-112-046-11 CERAMIC CHIP 4.7μF 10% 6.3V
C2500 1-100-905-11 CERAMIC CHIP 0.001μF 10% 50V
C2501 1-100-905-11 CERAMIC CHIP 0.001μF 10% 50V
C2502 1-114-130-11 CERAMIC CHIP 1μF 6.3V
C2503 1-114-130-11 CERAMIC CHIP 1μF 6.3V
C2504 1-100-905-11 CERAMIC CHIP 0.001μF 10% 50V
C2505 1-100-905-11 CERAMIC CHIP 0.001μF 10% 50V
C2506 1-100-905-11 CERAMIC CHIP 0.001μF 10% 50V
C2507 1-100-905-11 CERAMIC CHIP 0.001μF 10% 50V
C2508 1-100-905-11 CERAMIC CHIP 0.001μF 10% 50V
C2509 1-100-905-11 CERAMIC CHIP 0.001μF 10% 50V
C2510 1-100-905-11 CERAMIC CHIP 0.001μF 10% 50V
C2511 1-100-905-11 CERAMIC CHIP 0.001μF 10% 50V
C2512 1-100-905-11 CERAMIC CHIP 0.001μF 10% 50V
C2513 1-100-905-11 CERAMIC CHIP 0.001μF 10% 50V
C2514 1-100-905-11 CERAMIC CHIP 0.001μF 10% 50V
C2515 1-100-905-11 CERAMIC CHIP 0.001μF 10% 50V
C2516 1-100-905-11 CERAMIC CHIP 0.001μF 10% 50V
C2518 1-100-905-11 CERAMIC CHIP 0.001μF 10% 50V
FB1

KDL-40W3000/46W3000
KDL-40W3000/46W3000
101
REF. NO. PART NO. DESCRIPTION VALUES REF. NO. PART NO. DESCRIPTION VALUES
C2519 1-100-905-11 CERAMIC CHIP 0.001μF 10% 50V
C2521 1-114-130-11 CERAMIC CHIP 1μF 6.3V
C2523 1-100-905-11 CERAMIC CHIP 0.001μF 10% 50V
C2524 1-100-905-11 CERAMIC CHIP 0.001μF 10% 50V
C2525 1-100-905-11 CERAMIC CHIP 0.001μF 10% 50V
C2526 1-100-905-11 CERAMIC CHIP 0.001μF 10% 50V
C2527 1-114-130-11 CERAMIC CHIP 1μF 6.3V
C2528 1-114-130-11 CERAMIC CHIP 1μF 6.3V
C2529 1-100-909-11 CERAMIC CHIP 10μF 10% 6.3V
C2530 1-100-909-11 CERAMIC CHIP 10μF 10% 6.3V
C2531 1-100-909-11 CERAMIC CHIP 10μF 10% 6.3V
C2532 1-100-909-11 CERAMIC CHIP 10μF 10% 6.3V
C2533 1-114-130-11 CERAMIC CHIP 1μF 6.3V
C2536 1-114-130-11 CERAMIC CHIP 1μF 6.3V
C2537 1-114-130-11 CERAMIC CHIP 1μF 6.3V
C2538 1-114-367-11 CERAMIC CHIP 0.1μF 20% 6.3V
C2539 1-114-367-11 CERAMIC CHIP 0.1μF 20% 6.3V
C2540 1-114-367-11 CERAMIC CHIP 0.1μF 20% 6.3V
C2541 1-114-367-11 CERAMIC CHIP 0.1μF 20% 6.3V
C2542 1-114-367-11 CERAMIC CHIP 0.1μF 20% 6.3V
C2543 1-114-367-11 CERAMIC CHIP 0.1μF 20% 6.3V
C2544 1-114-367-11 CERAMIC CHIP 0.1μF 20% 6.3V
C2545 1-114-367-11 CERAMIC CHIP 0.1μF 20% 6.3V
C2546 1-114-367-11 CERAMIC CHIP 0.1μF 20% 6.3V
C2547 1-114-367-11 CERAMIC CHIP 0.1μF 20% 6.3V
C2548 1-114-367-11 CERAMIC CHIP 0.1μF 20% 6.3V
C2549 1-114-367-11 CERAMIC CHIP 0.1μF 20% 6.3V
C2550 1-114-367-11 CERAMIC CHIP 0.1μF 20% 6.3V
C2551 1-114-367-11 CERAMIC CHIP 0.1μF 20% 6.3V
C2552 1-114-367-11 CERAMIC CHIP 0.1μF 20% 6.3V
C2553 1-114-367-11 CERAMIC CHIP 0.1μF 20% 6.3V
C2554 1-114-367-11 CERAMIC CHIP 0.1μF 20% 6.3V
C2555 1-114-367-11 CERAMIC CHIP 0.1μF 20% 6.3V
C2556 1-114-367-11 CERAMIC CHIP 0.1μF 20% 6.3V
C2557 1-114-367-11 CERAMIC CHIP 0.1μF 20% 6.3V
C2558 1-114-367-11 CERAMIC CHIP 0.1μF 20% 6.3V
C2559 1-114-367-11 CERAMIC CHIP 0.1μF 20% 6.3V
C2560 1-114-367-11 CERAMIC CHIP 0.1μF 20% 6.3V
C2561 1-114-367-11 CERAMIC CHIP 0.1μF 20% 6.3V
C2562 1-114-130-11 CERAMIC CHIP 1μF 6.3V
C2563 1-114-130-11 CERAMIC CHIP 1μF 6.3V
C2564 1-114-130-11 CERAMIC CHIP 1μF 6.3V
C2565 1-114-130-11 CERAMIC CHIP 1μF 6.3V
C2566 1-114-130-11 CERAMIC CHIP 1μF 6.3V
C2567 1-114-130-11 CERAMIC CHIP 1μF 6.3V
C2570 1-114-367-11 CERAMIC CHIP 0.1μF 20% 6.3V
C2571 1-114-367-11 CERAMIC CHIP 0.1μF 20% 6.3V
C2574 1-112-777-11 CERAMIC CHIP 0.01μF 10% 25V
C2575 1-112-777-11 CERAMIC CHIP 0.01μF 10% 25V
C2576 1-112-777-11 CERAMIC CHIP 0.01μF 10% 25V
C2577 1-112-777-11 CERAMIC CHIP 0.01μF 10% 25V
C2700 1-100-916-11 CERAMIC CHIP 0.1μF 10% 16V
C2701 1-100-916-11 CERAMIC CHIP 0.1μF 10% 16V
C2702 1-100-916-11 CERAMIC CHIP 0.1μF 10% 16V
C2703 1-100-916-11 CERAMIC CHIP 0.1μF 10% 16V
C2704 1-100-916-11 CERAMIC CHIP 0.1μF 10% 16V
C2705 1-100-916-11 CERAMIC CHIP 0.1μF 10% 16V
C2706 1-100-916-11 CERAMIC CHIP 0.1μF 10% 16V
C2707 1-100-916-11 CERAMIC CHIP 0.1μF 10% 16V
C2710 1-100-916-11 CERAMIC CHIP 0.1μF 10% 16V
C2711 1-100-916-11 CERAMIC CHIP 0.1μF 10% 16V
C2712 1-100-916-11 CERAMIC CHIP 0.1μF 10% 16V
C2713 1-100-916-11 CERAMIC CHIP 0.1μF 10% 16V
C2714 1-100-916-11 CERAMIC CHIP 0.1μF 10% 16V
C2715 1-100-916-11 CERAMIC CHIP 0.1μF 10% 16V
C2716 1-112-046-11 CERAMIC CHIP 4.7μF 10% 6.3V
C2719 1-100-916-11 CERAMIC CHIP 0.1μF 10% 16V
C2720 1-164-874-11 CERAMIC CHIP 100pF 5% 50V
C2721 1-114-130-11 CERAMIC CHIP 1μF 6.3V
C2724 1-112-046-11 CERAMIC CHIP 4.7μF 10% 6.3V
C2731 1-112-777-11 CERAMIC CHIP 0.01μF 10% 25V
C2732 1-112-781-11 CERAMIC CHIP 1μF 10% 10V
C2733 1-112-781-11 CERAMIC CHIP 1μF 10% 10V
C2734 1-100-916-11 CERAMIC CHIP 0.1μF 10% 16V
C2736 1-100-916-11 CERAMIC CHIP 0.1μF 10% 16V
C2737 1-100-916-11 CERAMIC CHIP 0.1μF 10% 16V
C2738 1-114-343-11 ELECT CHIP 100μF 20% 6.3V
C2739 1-114-130-11 CERAMIC CHIP 1μF 6.3V
C2740 1-112-064-11 CERAMIC CHIP 2.2μF 10% 10V
C2900 1-112-777-11 CERAMIC CHIP 0.01μF 10% 25V
C2902 1-112-777-11 CERAMIC CHIP 0.01μF 10% 25V
C2904 1-100-916-11 CERAMIC CHIP 0.1μF 10% 16V
C2907 1-112-777-11 CERAMIC CHIP 0.01μF 10% 25V
C2908 1-112-777-11 CERAMIC CHIP 0.01μF 10% 25V
C2909 1-100-916-11 CERAMIC CHIP 0.1μF 10% 16V
C2910 1-164-852-11 CERAMIC CHIP 12pF 5% 50V
C2912 1-112-777-11 CERAMIC CHIP 0.01μF 10% 25V
C2913 1-100-916-11 CERAMIC CHIP 0.1μF 10% 16V
C2915 1-112-777-11 CERAMIC CHIP 0.01μF 10% 25V
C2916 1-164-852-11 CERAMIC CHIP 12pF 5% 50V
FB1

KDL-40W3000/46W3000
KDL-40W3000/46W3000
102
REF. NO. PART NO. DESCRIPTION VALUES REF. NO. PART NO. DESCRIPTION VALUES
C2918 1-100-909-11 CERAMIC CHIP 10μF 10% 6.3V
C2919 1-100-916-11 CERAMIC CHIP 0.1μF 10% 16V
C2922 1-112-777-11 CERAMIC CHIP 0.01μF 10% 25V
C2923 1-112-777-11 CERAMIC CHIP 0.01μF 10% 25V
C2924 1-112-777-11 CERAMIC CHIP 0.01μF 10% 25V
C2925 1-112-777-11 CERAMIC CHIP 0.01μF 10% 25V
C2927 1-112-777-11 CERAMIC CHIP 0.01μF 10% 25V
C2929 1-112-777-11 CERAMIC CHIP 0.01μF 10% 25V
C2931 1-112-777-11 CERAMIC CHIP 0.01μF 10% 25V
C2933 1-112-777-11 CERAMIC CHIP 0.01μF 10% 25V
C2935 1-112-777-11 CERAMIC CHIP 0.01μF 10% 25V
C2938 1-112-777-11 CERAMIC CHIP 0.01μF 10% 25V
C2939 1-112-777-11 CERAMIC CHIP 0.01μF 10% 25V
C2940 1-112-777-11 CERAMIC CHIP 0.01μF 10% 25V
C2941 1-112-777-11 CERAMIC CHIP 0.01μF 10% 25V
C3300 1-100-916-11 CERAMIC CHIP 0.1μF 10% 16V
C3301 1-162-963-11 CERAMIC CHIP 680pF 10% 50V
C3302 1-100-905-11 CERAMIC CHIP 0.001μF 10% 50V
C3303 1-100-911-11 CERAMIC CHIP 4.7μF 10% 25V
C3306 1-100-916-11 CERAMIC CHIP 0.1μF 10% 16V
C3307 1-112-786-11 ELECT CHIP 330μF 20% 4V
C3310 1-100-909-11 CERAMIC CHIP 10μF 10% 6.3V
C3311 1-100-769-21 ELECT CHIP 470μF 20% 16V
C3312 1-114-343-11 ELECT CHIP 100μF 20% 6.3V
C3317 1-100-909-11 CERAMIC CHIP 10μF 10% 6.3V
C3319 1-100-911-11 CERAMIC CHIP 4.7μF 10% 25V
C3321 1-114-331-11 CERAMIC CHIP 4.7μF 10% 10V
C3323 1-100-916-11 CERAMIC CHIP 0.1μF 10% 16V
C3327 1-112-064-11 CERAMIC CHIP 2.2μF 10% 10V
C3330 1-114-130-11 CERAMIC CHIP 1μF 6.3V
C3332 1-100-916-11 CERAMIC CHIP 0.1μF 10% 16V
C3334 1-100-911-11 CERAMIC CHIP 4.7μF 10% 25V
C3337 1-112-786-11 ELECT CHIP 330μF 20% 4V
C3338 1-112-781-11 CERAMIC CHIP 1μF 10% 10V
C3339 1-100-916-11 CERAMIC CHIP 0.1μF 10% 16V
C3343 1-100-912-11 CERAMIC CHIP 1μF 10% 25V
C3345 1-100-909-11 CERAMIC CHIP 10μF 10% 6.3V
C3347 1-100-912-11 CERAMIC CHIP 1μF 10% 25V
C3348 1-114-331-11 CERAMIC CHIP 4.7μF 10% 10V
C3349 1-114-331-11 CERAMIC CHIP 4.7μF 10% 10V
C3350 1-112-064-11 CERAMIC CHIP 2.2μF 10% 10V
C4000 1-112-777-11 CERAMIC CHIP 0.01μF 10% 25V
C4001 1-112-777-11 CERAMIC CHIP 0.01μF 10% 25V
C4002 1-100-909-11 CERAMIC CHIP 10μF 10% 6.3V
C4003 1-112-066-11 CERAMIC CHIP 10μF 10% 10V
C4005 1-100-916-11 CERAMIC CHIP 0.1μF 10% 16V
C4006 1-100-916-11 CERAMIC CHIP 0.1μF 10% 16V
C4011 1-112-777-11 CERAMIC CHIP 0.01μF 10% 25V
C4013 1-112-066-11 CERAMIC CHIP 10μF 10% 10V
C4100 1-100-911-11 CERAMIC CHIP 4.7μF 10% 25V
C4101 1-100-911-11 CERAMIC CHIP 4.7μF 10% 25V
C4103 1-164-868-11 CERAMIC CHIP 56pF 5% 50V
C4105 1-100-911-11 CERAMIC CHIP 4.7μF 10% 25V
C4108 1-100-911-11 CERAMIC CHIP 4.7μF 10% 25V
C4110 1-112-775-11 CERAMIC CHIP 0.0022μF 10% 50V
C4112 1-164-245-11 CERAMIC CHIP 0.015μF 10% 25V
C4114 1-100-912-11 CERAMIC CHIP 1μF 10% 25V
C4116 1-100-912-11 CERAMIC CHIP 1μF 10% 25V
C4118 1-100-912-11 CERAMIC CHIP 1μF 10% 25V
C4120 1-100-905-11 CERAMIC CHIP 0.001μF 10% 50V
C4121 1-100-905-11 CERAMIC CHIP 0.001μF 10% 50V
C4122 1-100-905-11 CERAMIC CHIP 0.001μF 10% 50V
C4123 1-100-905-11 CERAMIC CHIP 0.001μF 10% 50V
C4128 1-164-245-11 CERAMIC CHIP 0.015μF 10% 25V
C4129 1-112-066-11 CERAMIC CHIP 10μF 10% 10V
C4130 1-112-775-11 CERAMIC CHIP 0.0022μF 10% 50V
C4131 1-112-066-11 CERAMIC CHIP 10μF 10% 10V
C4136 1-164-868-11 CERAMIC CHIP 56pF 5% 50V
C4138 1-112-774-11 CERAMIC CHIP 470pF 10% 50V
C4139 1-112-774-11 CERAMIC CHIP 470pF 10% 50V
C4142 1-112-774-11 CERAMIC CHIP 470pF 10% 50V
C4143 1-112-774-11 CERAMIC CHIP 470pF 10% 50V
C4146 1-100-909-11 CERAMIC CHIP 10μF 10% 6.3V
C4147 1-100-909-11 CERAMIC CHIP 10μF 10% 6.3V
C4149 1-100-911-11 CERAMIC CHIP 4.7μF 10% 25V
C4150 1-100-916-11 CERAMIC CHIP 0.1μF 10% 16V
C4151 1-100-916-11 CERAMIC CHIP 0.1μF 10% 16V
C4153 1-164-868-11 CERAMIC CHIP 56pF 5% 50V
C4154 1-100-911-11 CERAMIC CHIP 4.7μF 10% 25V
C4155 1-100-909-11 CERAMIC CHIP 10μF 10% 6.3V
C4157 1-100-909-11 CERAMIC CHIP 10μF 10% 6.3V
C4158 1-112-775-11 CERAMIC CHIP 0.0022μF 10% 50V
C4159 1-164-245-11 CERAMIC CHIP 0.015μF 10% 25V
C4160 1-100-912-11 CERAMIC CHIP 1μF 10% 25V
C4161 1-114-130-11 CERAMIC CHIP 1μF 6.3V
C4162 1-100-912-11 CERAMIC CHIP 1μF 10% 25V
C4163 1-100-916-11 CERAMIC CHIP 0.1μF 10% 16V
C4164 1-100-909-11 CERAMIC CHIP 10μF 10% 6.3V
C4165 1-100-912-11 CERAMIC CHIP 1μF 10% 25V
C4166 1-100-905-11 CERAMIC CHIP 0.001μF 10% 50V
FB1

KDL-40W3000/46W3000
KDL-40W3000/46W3000
103
REF. NO. PART NO. DESCRIPTION VALUES REF. NO. PART NO. DESCRIPTION VALUES
C4167 1-100-905-11 CERAMIC CHIP 0.001μF 10% 50V
C4171 1-112-066-11 CERAMIC CHIP 10μF 10% 10V
C4175 1-112-774-11 CERAMIC CHIP 470pF 10% 50V
C4177 1-112-774-11 CERAMIC CHIP 470pF 10% 50V
C4195 1-112-777-11 CERAMIC CHIP 0.01μF 10% 25V
C4196 1-112-066-11 CERAMIC CHIP 10μF 10% 10V
C4197 1-112-066-11 CERAMIC CHIP 10μF 10% 10V
C4302 1-112-777-11 CERAMIC CHIP 0.01μF 10% 25V
C4303 1-100-916-11 CERAMIC CHIP 0.1μF 10% 16V
C4304 1-100-916-11 CERAMIC CHIP 0.1μF 10% 16V
C4306 1-112-777-11 CERAMIC CHIP 0.01μF 10% 25V
C4309 1-100-909-11 CERAMIC CHIP 10μF 10% 6.3V
C4310 1-112-777-11 CERAMIC CHIP 0.01μF 10% 25V
C4311 1-112-777-11 CERAMIC CHIP 0.01μF 10% 25V
C4313 1-112-777-11 CERAMIC CHIP 0.01μF 10% 25V
C4314 1-112-777-11 CERAMIC CHIP 0.01μF 10% 25V
C4315 1-112-777-11 CERAMIC CHIP 0.01μF 10% 25V
C4316 1-112-777-11 CERAMIC CHIP 0.01μF 10% 25V
C4317 1-114-130-11 CERAMIC CHIP 1μF 6.3V
C4341 1-100-909-11 CERAMIC CHIP 10μF 10% 6.3V
C4342 1-100-916-11 CERAMIC CHIP 0.1μF 10% 16V
C4343 1-100-916-11 CERAMIC CHIP 0.1μF 10% 16V
C4344 1-112-066-11 CERAMIC CHIP 10μF 10% 10V
C4353 1-112-777-11 CERAMIC CHIP 0.01μF 10% 25V
C4354 1-112-777-11 CERAMIC CHIP 0.01μF 10% 25V
C4355 1-112-777-11 CERAMIC CHIP 0.01μF 10% 25V
C4356 1-112-777-11 CERAMIC CHIP 0.01μF 10% 25V
C4357 1-112-777-11 CERAMIC CHIP 0.01μF 10% 25V
C4358 1-112-777-11 CERAMIC CHIP 0.01μF 10% 25V
C4359 1-112-777-11 CERAMIC CHIP 0.01μF 10% 25V
C4360 1-112-777-11 CERAMIC CHIP 0.01μF 10% 25V
C4500 1-100-909-11 CERAMIC CHIP 10μF 10% 6.3V
C4501 1-100-909-11 CERAMIC CHIP 10μF 10% 6.3V
C4502 1-100-909-11 CERAMIC CHIP 10μF 10% 6.3V
C4503 1-100-909-11 CERAMIC CHIP 10μF 10% 6.3V
C4504 1-100-909-11 CERAMIC CHIP 10μF 10% 6.3V
C4505 1-100-909-11 CERAMIC CHIP 10μF 10% 6.3V
C4506 1-100-916-11 CERAMIC CHIP 0.1μF 10% 16V
C4507 1-100-916-11 CERAMIC CHIP 0.1μF 10% 16V
C4508 1-100-916-11 CERAMIC CHIP 0.1μF 10% 16V
C4509 1-100-916-11 CERAMIC CHIP 0.1μF 10% 16V
C4510 1-100-916-11 CERAMIC CHIP 0.1μF 10% 16V
C4511 1-100-916-11 CERAMIC CHIP 0.1μF 10% 16V
C4512 1-100-916-11 CERAMIC CHIP 0.1μF 10% 16V
C4513 1-100-916-11 CERAMIC CHIP 0.1μF 10% 16V
C4514 1-100-916-11 CERAMIC CHIP 0.1μF 10% 16V
C4515 1-100-916-11 CERAMIC CHIP 0.1μF 10% 16V
C4516 1-100-916-11 CERAMIC CHIP 0.1μF 10% 16V
C4517 1-100-916-11 CERAMIC CHIP 0.1μF 10% 16V
C4518 1-100-916-11 CERAMIC CHIP 0.1μF 10% 16V
C4519 1-100-916-11 CERAMIC CHIP 0.1μF 10% 16V
C4520 1-100-916-11 CERAMIC CHIP 0.1μF 10% 16V
C4521 1-100-905-11 CERAMIC CHIP 0.001μF 10% 50V
C4522 1-100-916-11 CERAMIC CHIP 0.1μF 10% 16V
C4523 1-100-916-11 CERAMIC CHIP 0.1μF 10% 16V
C4524 1-100-916-11 CERAMIC CHIP 0.1μF 10% 16V
C4525 1-100-916-11 CERAMIC CHIP 0.1μF 10% 16V
C4526 1-100-916-11 CERAMIC CHIP 0.1μF 10% 16V
C4527 1-100-916-11 CERAMIC CHIP 0.1μF 10% 16V
C4528 1-100-916-11 CERAMIC CHIP 0.1μF 10% 16V
C4529 1-100-916-11 CERAMIC CHIP 0.1μF 10% 16V
C4530 1-100-916-11 CERAMIC CHIP 0.1μF 10% 16V
C4531 1-100-916-11 CERAMIC CHIP 0.1μF 10% 16V
C4532 1-100-916-11 CERAMIC CHIP 0.1μF 10% 16V
C4533 1-100-916-11 CERAMIC CHIP 0.1μF 10% 16V
C4534 1-100-916-11 CERAMIC CHIP 0.1μF 10% 16V
C4535 1-100-916-11 CERAMIC CHIP 0.1μF 10% 16V
C4536 1-100-916-11 CERAMIC CHIP 0.1μF 10% 16V
C4537 1-100-909-11 CERAMIC CHIP 10μF 10% 6.3V
C4538 1-100-909-11 CERAMIC CHIP 10μF 10% 6.3V
C4539 1-100-909-11 CERAMIC CHIP 10μF 10% 6.3V
C4540 1-100-909-11 CERAMIC CHIP 10μF 10% 6.3V
C4541 1-100-916-11 CERAMIC CHIP 0.1μF 10% 16V
C4542 1-100-916-11 CERAMIC CHIP 0.1μF 10% 16V
C4543 1-100-916-11 CERAMIC CHIP 0.1μF 10% 16V
C4544 1-100-916-11 CERAMIC CHIP 0.1μF 10% 16V
C4545 1-100-916-11 CERAMIC CHIP 0.1μF 10% 16V
C4546 1-100-916-11 CERAMIC CHIP 0.1μF 10% 16V
C4547 1-100-916-11 CERAMIC CHIP 0.1μF 10% 16V
C4548 1-100-916-11 CERAMIC CHIP 0.1μF 10% 16V
C4549 1-100-916-11 CERAMIC CHIP 0.1μF 10% 16V
C4550 1-100-916-11 CERAMIC CHIP 0.1μF 10% 16V
C4551 1-100-916-11 CERAMIC CHIP 0.1μF 10% 16V
C4552 1-100-916-11 CERAMIC CHIP 0.1μF 10% 16V
C4553 1-100-916-11 CERAMIC CHIP 0.1μF 10% 16V
C4554 1-100-916-11 CERAMIC CHIP 0.1μF 10% 16V
C4555 1-100-916-11 CERAMIC CHIP 0.1μF 10% 16V
C4556 1-100-916-11 CERAMIC CHIP 0.1μF 10% 16V
C4559 1-112-777-11 CERAMIC CHIP 0.01μF 10% 25V
C4560 1-112-777-11 CERAMIC CHIP 0.01μF 10% 25V
FB1

KDL-40W3000/46W3000
KDL-40W3000/46W3000
104
REF. NO. PART NO. DESCRIPTION VALUES REF. NO. PART NO. DESCRIPTION VALUES
C4561 1-112-777-11 CERAMIC CHIP 0.01μF 10% 25V
C4562 1-112-777-11 CERAMIC CHIP 0.01μF 10% 25V
C4563 1-112-777-11 CERAMIC CHIP 0.01μF 10% 25V
C4564 1-112-777-11 CERAMIC CHIP 0.01μF 10% 25V
C4565 1-112-777-11 CERAMIC CHIP 0.01μF 10% 25V
C4566 1-112-777-11 CERAMIC CHIP 0.01μF 10% 25V
C4567 1-100-909-11 CERAMIC CHIP 10μF 10% 6.3V
C4569 1-100-916-11 CERAMIC CHIP 0.1μF 10% 16V
C4576 1-100-909-11 CERAMIC CHIP 10μF 10% 6.3V
C4603 1-135-366-11 ELECT CHIP 100μF 20% 16V
C4604 1-112-777-11 CERAMIC CHIP 0.01μF 10% 25V
C4607 1-100-916-11 CERAMIC CHIP 0.1μF 10% 16V
C4608 1-100-916-11 CERAMIC CHIP 0.1μF 10% 16V
C4609 1-100-916-11 CERAMIC CHIP 0.1μF 10% 16V
C4610 1-100-916-11 CERAMIC CHIP 0.1μF 10% 16V
C4611 1-100-905-11 CERAMIC CHIP 0.001μF 10% 50V
C4612 1-100-916-11 CERAMIC CHIP 0.1μF 10% 16V
C4613 1-100-905-11 CERAMIC CHIP 0.001μF 10% 50V
C4614 1-100-916-11 CERAMIC CHIP 0.1μF 10% 16V
C4615 1-100-916-11 CERAMIC CHIP 0.1μF 10% 16V
C4617 1-100-909-11 CERAMIC CHIP 10μF 10% 6.3V
C4618 1-114-130-11 CERAMIC CHIP 1μF 6.3V
C4619 1-100-916-11 CERAMIC CHIP 0.1μF 10% 16V
C4620 1-100-916-11 CERAMIC CHIP 0.1μF 10% 16V
C4621 1-100-916-11 CERAMIC CHIP 0.1μF 10% 16V
C4622 1-100-916-11 CERAMIC CHIP 0.1μF 10% 16V
C4623 1-100-909-11 CERAMIC CHIP 10μF 10% 6.3V
C4624 1-100-909-11 CERAMIC CHIP 10μF 10% 6.3V
C4626 1-100-909-11 CERAMIC CHIP 10μF 10% 6.3V
C4627 1-100-909-11 CERAMIC CHIP 10μF 10% 6.3V
C4628 1-100-916-11 CERAMIC CHIP 0.1μF 10% 16V
C4629 1-162-970-11 CERAMIC CHIP 0.01μF 10% 25V
C4631 1-100-916-11 CERAMIC CHIP 0.1μF 10% 16V
C4632 1-100-909-11 CERAMIC CHIP 10μF 10% 6.3V
C4633 1-164-172-11 CERAMIC CHIP 0.0056μF 10% 25V
C4634 1-100-916-11 CERAMIC CHIP 0.1μF 10% 16V
C4636 1-100-916-11 CERAMIC CHIP 0.1μF 10% 16V
C4639 1-100-916-11 CERAMIC CHIP 0.1μF 10% 16V
C4640 1-100-916-11 CERAMIC CHIP 0.1μF 10% 16V
C4641 1-100-909-11 CERAMIC CHIP 10μF 10% 6.3V
C4642 1-112-777-11 CERAMIC CHIP 0.01μF 10% 25V
C4643 1-100-916-11 CERAMIC CHIP 0.1μF 10% 16V
C4644 1-100-916-11 CERAMIC CHIP 0.1μF 10% 16V
C4645 1-100-909-11 CERAMIC CHIP 10μF 10% 6.3V
C4646 1-100-756-91 CERAMIC CHIP 0.047μF 50V
C4647 1-100-916-11 CERAMIC CHIP 0.1μF 10% 16V
C4649 1-100-909-11 CERAMIC CHIP 10μF 10% 6.3V
C4650 1-100-909-11 CERAMIC CHIP 10μF 10% 6.3V
C4702 1-135-366-11 ELECT CHIP 100μF 20% 16V
C4703 1-164-874-11 CERAMIC CHIP 100pF 5% 50V
C4704 1-164-874-11 CERAMIC CHIP 100pF 5% 50V
C4705 1-164-874-11 CERAMIC CHIP 100pF 5% 50V
C4706 1-112-777-11 CERAMIC CHIP 0.01μF 10% 25V
C4707 1-112-777-11 CERAMIC CHIP 0.01μF 10% 25V
C4708 1-112-777-11 CERAMIC CHIP 0.01μF 10% 25V
C4709 1-112-777-11 CERAMIC CHIP 0.01μF 10% 25V
C4710 1-112-777-11 CERAMIC CHIP 0.01μF 10% 25V
C4711 1-135-366-11 ELECT CHIP 100μF 20% 16V
C4712 1-112-777-11 CERAMIC CHIP 0.01μF 10% 25V
C4713 1-112-777-11 CERAMIC CHIP 0.01μF 10% 25V
C4714 1-112-777-11 CERAMIC CHIP 0.01μF 10% 25V
C4715 1-100-916-11 CERAMIC CHIP 0.1μF 10% 16V
C4716 1-135-366-11 ELECT CHIP 100μF 20% 16V
C4717 1-112-777-11 CERAMIC CHIP 0.01μF 10% 25V
C4718 1-135-366-11 ELECT CHIP 100μF 20% 16V
C4719 1-135-366-11 ELECT CHIP 100μF 20% 16V
C4720 1-112-777-11 CERAMIC CHIP 0.01μF 10% 25V
C4721 1-112-777-11 CERAMIC CHIP 0.01μF 10% 25V
C4722 1-112-777-11 CERAMIC CHIP 0.01μF 10% 25V
C4723 1-112-777-11 CERAMIC CHIP 0.01μF 10% 25V
C4724 1-112-777-11 CERAMIC CHIP 0.01μF 10% 25V
C4725 1-112-777-11 CERAMIC CHIP 0.01μF 10% 25V
C4726 1-100-916-11 CERAMIC CHIP 0.1μF 10% 16V
C4727 1-100-909-11 CERAMIC CHIP 10μF 10% 6.3V
C4728 1-100-909-11 CERAMIC CHIP 10μF 10% 6.3V
C4729 1-100-909-11 CERAMIC CHIP 10μF 10% 6.3V
C4730 1-112-777-11 CERAMIC CHIP 0.01μF 10% 25V
C4731 1-100-916-11 CERAMIC CHIP 0.1μF 10% 16V
C4732 1-112-777-11 CERAMIC CHIP 0.01μF 10% 25V
C4733 1-100-909-11 CERAMIC CHIP 10μF 10% 6.3V
C4734 1-100-916-11 CERAMIC CHIP 0.1μF 10% 16V
C4735 1-100-909-11 CERAMIC CHIP 10μF 10% 6.3V
C4736 1-100-909-11 CERAMIC CHIP 10μF 10% 6.3V
C4737 1-112-777-11 CERAMIC CHIP 0.01μF 10% 25V
C4738 1-112-777-11 CERAMIC CHIP 0.01μF 10% 25V
C4739 1-100-916-11 CERAMIC CHIP 0.1μF 10% 16V
C4740 1-100-916-11 CERAMIC CHIP 0.1μF 10% 16V
C4741 1-100-909-11 CERAMIC CHIP 10μF 10% 6.3V
C4742 1-100-916-11 CERAMIC CHIP 0.1μF 10% 16V
C4743 1-112-777-11 CERAMIC CHIP 0.01μF 10% 25V
FB1

KDL-40W3000/46W3000
KDL-40W3000/46W3000
105
REF. NO. PART NO. DESCRIPTION VALUES REF. NO. PART NO. DESCRIPTION VALUES
C4744 1-112-781-11 CERAMIC CHIP 1μF 10% 10V
C4745 1-112-066-11 CERAMIC CHIP 10μF 10% 10V
C4746 1-112-777-11 CERAMIC CHIP 0.01μF 10% 25V
C4747 1-100-916-11 CERAMIC CHIP 0.1μF 10% 16V
C4748 1-112-777-11 CERAMIC CHIP 0.01μF 10% 25V
C4750 1-112-777-11 CERAMIC CHIP 0.01μF 10% 25V
C4751 1-112-777-11 CERAMIC CHIP 0.01μF 10% 25V
C4752 1-112-777-11 CERAMIC CHIP 0.01μF 10% 25V
C4753 1-112-777-11 CERAMIC CHIP 0.01μF 10% 25V
C4759 1-100-916-11 CERAMIC CHIP 0.1μF 10% 16V
C4760 1-135-366-11 ELECT CHIP 100μF 20% 16V
C4763 1-135-366-11 ELECT CHIP 100μF 20% 16V
C4764 1-135-366-11 ELECT CHIP 100μF 20% 16V
C4765 1-135-366-11 ELECT CHIP 100μF 20% 16V
C4770 1-100-916-11 CERAMIC CHIP 0.1μF 10% 16V
C4771 1-100-909-11 CERAMIC CHIP 10μF 10% 6.3V
C4772 1-100-916-11 CERAMIC CHIP 0.1μF 10% 16V
C4900 1-100-916-11 CERAMIC CHIP 0.1μF 10% 16V
C4901 1-100-916-11 CERAMIC CHIP 0.1μF 10% 16V
C4902 1-100-916-11 CERAMIC CHIP 0.1μF 10% 16V
C4903 1-112-777-11 CERAMIC CHIP 0.01μF 10% 25V
C4904 1-135-366-11 ELECT CHIP 100μF 20% 16V
C4905 1-112-777-11 CERAMIC CHIP 0.01μF 10% 25V
C4906 1-135-366-11 ELECT CHIP 100μF 20% 16V
C4907 1-112-777-11 CERAMIC CHIP 0.01μF 10% 25V
C4908 1-135-366-11 ELECT CHIP 100μF 20% 16V
C4909 1-100-916-11 CERAMIC CHIP 0.1μF 10% 16V
C4910 1-100-916-11 CERAMIC CHIP 0.1μF 10% 16V
C4911 1-100-909-11 CERAMIC CHIP 10μF 10% 6.3V
C4912 1-114-367-11 CERAMIC CHIP 0.1μF 20% 6.3V
C4913 1-112-777-11 CERAMIC CHIP 0.01μF 10% 25V
C4914 1-100-909-11 CERAMIC CHIP 10μF 10% 6.3V
C4915 1-114-367-11 CERAMIC CHIP 0.1μF 20% 6.3V
C4916 1-112-777-11 CERAMIC CHIP 0.01μF 10% 25V
C4917 1-100-916-11 CERAMIC CHIP 0.1μF 10% 16V
C4918 1-135-366-11 ELECT CHIP 100μF 20% 16V
C4919 1-112-777-11 CERAMIC CHIP 0.01μF 10% 25V
C4920 1-100-909-11 CERAMIC CHIP 10μF 10% 6.3V
C4921 1-112-777-11 CERAMIC CHIP 0.01μF 10% 25V
C4922 1-100-909-11 CERAMIC CHIP 10μF 10% 6.3V
C4923 1-112-777-11 CERAMIC CHIP 0.01μF 10% 25V
C4924 1-100-909-11 CERAMIC CHIP 10μF 10% 6.3V
C4925 1-112-777-11 CERAMIC CHIP 0.01μF 10% 25V
C4926 1-100-916-11 CERAMIC CHIP 0.1μF 10% 16V
C4927 1-135-366-11 ELECT CHIP 100μF 20% 16V
C4928 1-100-916-11 CERAMIC CHIP 0.1μF 10% 16V
C4929 1-112-777-11 CERAMIC CHIP 0.01μF 10% 25V
C4930 1-100-916-11 CERAMIC CHIP 0.1μF 10% 16V
C4931 1-135-366-11 ELECT CHIP 100μF 20% 16V
C4932 1-112-777-11 CERAMIC CHIP 0.01μF 10% 25V
C4933 1-135-366-11 ELECT CHIP 100μF 20% 16V
C4934 1-112-777-11 CERAMIC CHIP 0.01μF 10% 25V
C4935 1-135-366-11 ELECT CHIP 100μF 20% 16V
C4937 1-100-916-11 CERAMIC CHIP 0.1μF 10% 16V
C4938 1-100-916-11 CERAMIC CHIP 0.1μF 10% 16V
C4939 1-100-916-11 CERAMIC CHIP 0.1μF 10% 16V
C4940 1-100-916-11 CERAMIC CHIP 0.1μF 10% 16V
C4941 1-100-916-11 CERAMIC CHIP 0.1μF 10% 16V
C4942 1-100-916-11 CERAMIC CHIP 0.1μF 10% 16V
C4943 1-100-909-11 CERAMIC CHIP 10μF 10% 6.3V
C4944 1-100-916-11 CERAMIC CHIP 0.1μF 10% 16V
C4945 1-100-916-11 CERAMIC CHIP 0.1μF 10% 16V
C4946 1-100-909-11 CERAMIC CHIP 10μF 10% 6.3V
C4947 1-100-916-11 CERAMIC CHIP 0.1μF 10% 16V
C4948 1-100-916-11 CERAMIC CHIP 0.1μF 10% 16V
C4949 1-100-916-11 CERAMIC CHIP 0.1μF 10% 16V
C4950 1-100-916-11 CERAMIC CHIP 0.1μF 10% 16V
C4951 1-100-916-11 CERAMIC CHIP 0.1μF 10% 16V
C4952 1-100-916-11 CERAMIC CHIP 0.1μF 10% 16V
C4953 1-100-916-11 CERAMIC CHIP 0.1μF 10% 16V
C4954 1-100-916-11 CERAMIC CHIP 0.1μF 10% 16V
C4955 1-100-916-11 CERAMIC CHIP 0.1μF 10% 16V
C4956 1-100-916-11 CERAMIC CHIP 0.1μF 10% 16V
C4957 1-100-916-11 CERAMIC CHIP 0.1μF 10% 16V
C4958 1-100-916-11 CERAMIC CHIP 0.1μF 10% 16V
C4959 1-100-916-11 CERAMIC CHIP 0.1μF 10% 16V
C4960 1-100-916-11 CERAMIC CHIP 0.1μF 10% 16V
C4961 1-100-916-11 CERAMIC CHIP 0.1μF 10% 16V
C4962 1-100-916-11 CERAMIC CHIP 0.1μF 10% 16V
C4963 1-100-916-11 CERAMIC CHIP 0.1μF 10% 16V
C4964 1-100-916-11 CERAMIC CHIP 0.1μF 10% 16V
C4966 1-100-916-11 CERAMIC CHIP 0.1μF 10% 16V
C4967 1-100-916-11 CERAMIC CHIP 0.1μF 10% 16V
C4969 1-100-916-11 CERAMIC CHIP 0.1μF 10% 16V
C4970 1-100-916-11 CERAMIC CHIP 0.1μF 10% 16V
C4971 1-100-916-11 CERAMIC CHIP 0.1μF 10% 16V
C4972 1-100-916-11 CERAMIC CHIP 0.1μF 10% 16V
C4973 1-100-916-11 CERAMIC CHIP 0.1μF 10% 16V
C4974 1-112-777-11 CERAMIC CHIP 0.01μF 10% 25V
C4976 1-100-916-11 CERAMIC CHIP 0.1μF 10% 16V
FB1

KDL-40W3000/46W3000
KDL-40W3000/46W3000
106
REF. NO. PART NO. DESCRIPTION VALUES REF. NO. PART NO. DESCRIPTION VALUES
C4977 1-100-916-11 CERAMIC CHIP 0.1μF 10% 16V
C4978 1-112-777-11 CERAMIC CHIP 0.01μF 10% 25V
C4979 1-112-777-11 CERAMIC CHIP 0.01μF 10% 25V
C4980 1-100-909-11 CERAMIC CHIP 10μF 10% 6.3V
C4981 1-100-909-11 CERAMIC CHIP 10μF 10% 6.3V
C4982 1-164-850-11 CERAMIC CHIP 10pF 0.50pF 50V
C4983 1-164-852-11 CERAMIC CHIP 12pF 5% 50V
C4984 1-112-781-11 CERAMIC CHIP 1μF 10% 10V
C4985 1-100-916-11 CERAMIC CHIP 0.1μF 10% 16V
C4986 1-112-777-11 CERAMIC CHIP 0.01μF 10% 25V
C4988 1-100-916-11 CERAMIC CHIP 0.1μF 10% 16V
C4989 1-100-916-11 CERAMIC CHIP 0.1μF 10% 16V
C5001 1-135-366-11 ELECT CHIP 100μF 20% 16V
C5002 1-135-366-11 ELECT CHIP 100μF 20% 16V
C5003 1-100-916-11 CERAMIC CHIP 0.1μF 10% 16V
C5004 1-112-777-11 CERAMIC CHIP 0.01μF 10% 25V
C5005 1-112-066-11 CERAMIC CHIP 10μF 10% 10V
C5006 1-100-916-11 CERAMIC CHIP 0.1μF 10% 16V
C5010 1-100-909-11 CERAMIC CHIP 10μF 10% 6.3V
C5011 1-100-916-11 CERAMIC CHIP 0.1μF 10% 16V
C5012 1-100-916-11 CERAMIC CHIP 0.1μF 10% 16V
C5013 1-100-916-11 CERAMIC CHIP 0.1μF 10% 16V
C5014 1-100-916-11 CERAMIC CHIP 0.1μF 10% 16V
C5015 1-100-916-11 CERAMIC CHIP 0.1μF 10% 16V
C5016 1-100-905-11 CERAMIC CHIP 0.001μF 10% 50V
C5017 1-100-905-11 CERAMIC CHIP 0.001μF 10% 50V
C5018 1-100-905-11 CERAMIC CHIP 0.001μF 10% 50V
C5019 1-100-905-11 CERAMIC CHIP 0.001μF 10% 50V
C5020 1-135-366-11 ELECT CHIP 100μF 20% 16V
C5021 1-112-777-11 CERAMIC CHIP 0.01μF 10% 25V
C5024 1-100-916-11 CERAMIC CHIP 0.1μF 10% 16V
C5025 1-100-909-11 CERAMIC CHIP 10μF 10% 6.3V
C5026 1-100-916-11 CERAMIC CHIP 0.1μF 10% 16V
C5106 1-100-916-11 CERAMIC CHIP 0.1μF 10% 16V
C5107 1-100-916-11 CERAMIC CHIP 0.1μF 10% 16V
C5200 1-112-779-11 CERAMIC CHIP 0.047μF 10% 25V
C5201 1-164-882-11 CERAMIC CHIP 220pF 5% 16V
C5202 1-115-412-11 CERAMIC CHIP 680pF 5% 25V
C5203 1-100-911-11 CERAMIC CHIP 4.7μF 10% 25V
C5204 1-100-911-11 CERAMIC CHIP 4.7μF 10% 25V
C5206 1-112-781-11 CERAMIC CHIP 1μF 10% 10V
C5208 1-100-916-11 CERAMIC CHIP 0.1μF 10% 16V
C5209 1-112-786-11 ELECT CHIP 330μF 20% 4V
C5212 1-100-909-11 CERAMIC CHIP 10μF 10% 6.3V
C5213 1-114-367-11 CERAMIC CHIP 0.1μF 20% 6.3V
C5214 1-114-367-11 CERAMIC CHIP 0.1μF 20% 6.3V
C5215 1-114-367-11 CERAMIC CHIP 0.1μF 20% 6.3V
C5216 1-114-367-11 CERAMIC CHIP 0.1μF 20% 6.3V
C5217 1-114-367-11 CERAMIC CHIP 0.1μF 20% 6.3V
C5218 1-114-367-11 CERAMIC CHIP 0.1μF 20% 6.3V
C5219 1-114-367-11 CERAMIC CHIP 0.1μF 20% 6.3V
C5220 1-114-367-11 CERAMIC CHIP 0.1μF 20% 6.3V
C5221 1-114-367-11 CERAMIC CHIP 0.1μF 20% 6.3V
C5222 1-114-367-11 CERAMIC CHIP 0.1μF 20% 6.3V
C5223 1-114-367-11 CERAMIC CHIP 0.1μF 20% 6.3V
C5224 1-114-367-11 CERAMIC CHIP 0.1μF 20% 6.3V
C5225 1-114-367-11 CERAMIC CHIP 0.1μF 20% 6.3V
C5226 1-114-367-11 CERAMIC CHIP 0.1μF 20% 6.3V
C5227 1-114-367-11 CERAMIC CHIP 0.1μF 20% 6.3V
C5228 1-114-367-11 CERAMIC CHIP 0.1μF 20% 6.3V
C5229 1-114-367-11 CERAMIC CHIP 0.1μF 20% 6.3V
C5230 1-114-367-11 CERAMIC CHIP 0.1μF 20% 6.3V
C5231 1-114-367-11 CERAMIC CHIP 0.1μF 20% 6.3V
C5232 1-114-367-11 CERAMIC CHIP 0.1μF 20% 6.3V
C5233 1-100-909-11 CERAMIC CHIP 10μF 10% 6.3V
C5234 1-114-367-11 CERAMIC CHIP 0.1μF 20% 6.3V
C5235 1-114-367-11 CERAMIC CHIP 0.1μF 20% 6.3V
C5236 1-114-367-11 CERAMIC CHIP 0.1μF 20% 6.3V
C5237 1-114-367-11 CERAMIC CHIP 0.1μF 20% 6.3V
C5238 1-114-367-11 CERAMIC CHIP 0.1μF 20% 6.3V
C5239 1-114-130-11 CERAMIC CHIP 1μF 6.3V
C5240 1-114-367-11 CERAMIC CHIP 0.1μF 20% 6.3V
C5241 1-114-130-11 CERAMIC CHIP 1μF 6.3V
C5242 1-114-130-11 CERAMIC CHIP 1μF 6.3V
C5243 1-114-367-11 CERAMIC CHIP 0.1μF 20% 6.3V
C5244 1-114-367-11 CERAMIC CHIP 0.1μF 20% 6.3V
C5245 1-114-130-11 CERAMIC CHIP 1μF 6.3V
C5246 1-114-367-11 CERAMIC CHIP 0.1μF 20% 6.3V
C5247 1-114-367-11 CERAMIC CHIP 0.1μF 20% 6.3V
C5248 1-114-130-11 CERAMIC CHIP 1μF 6.3V
C5249 1-114-367-11 CERAMIC CHIP 0.1μF 20% 6.3V
C5250 1-114-367-11 CERAMIC CHIP 0.1μF 20% 6.3V
C5251 1-114-130-11 CERAMIC CHIP 1μF 6.3V
C5252 1-114-367-11 CERAMIC CHIP 0.1μF 20% 6.3V
C5253 1-114-367-11 CERAMIC CHIP 0.1μF 20% 6.3V
C5254 1-114-130-11 CERAMIC CHIP 1μF 6.3V
C5255 1-114-367-11 CERAMIC CHIP 0.1μF 20% 6.3V
C5256 1-114-367-11 CERAMIC CHIP 0.1μF 20% 6.3V
C5257 1-100-909-11 CERAMIC CHIP 10μF 10% 6.3V
C5258 1-114-130-11 CERAMIC CHIP 1μF 6.3V
FB1

KDL-40W3000/46W3000
KDL-40W3000/46W3000
107
REF. NO. PART NO. DESCRIPTION VALUES REF. NO. PART NO. DESCRIPTION VALUES
C5259 1-114-367-11 CERAMIC CHIP 0.1μF 20% 6.3V
C5260 1-114-367-11 CERAMIC CHIP 0.1μF 20% 6.3V
C5261 1-114-367-11 CERAMIC CHIP 0.1μF 20% 6.3V
C5262 1-114-130-11 CERAMIC CHIP 1μF 6.3V
C5263 1-114-367-11 CERAMIC CHIP 0.1μF 20% 6.3V
C5264 1-114-367-11 CERAMIC CHIP 0.1μF 20% 6.3V
C5265 1-114-367-11 CERAMIC CHIP 0.1μF 20% 6.3V
C5266 1-114-130-11 CERAMIC CHIP 1μF 6.3V
C5267 1-114-367-11 CERAMIC CHIP 0.1μF 20% 6.3V
C5268 1-114-130-11 CERAMIC CHIP 1μF 6.3V
C5269 1-114-367-11 CERAMIC CHIP 0.1μF 20% 6.3V
C5270 1-100-909-11 CERAMIC CHIP 10μF 10% 6.3V
C5271 1-114-130-11 CERAMIC CHIP 1μF 6.3V
C5272 1-114-367-11 CERAMIC CHIP 0.1μF 20% 6.3V
C5273 1-114-130-11 CERAMIC CHIP 1μF 6.3V
C5274 1-114-367-11 CERAMIC CHIP 0.1μF 20% 6.3V
C5275 1-114-130-11 CERAMIC CHIP 1μF 6.3V
C5276 1-114-367-11 CERAMIC CHIP 0.1μF 20% 6.3V
C5277 1-114-130-11 CERAMIC CHIP 1μF 6.3V
C5278 1-114-367-11 CERAMIC CHIP 0.1μF 20% 6.3V
C5279 1-114-130-11 CERAMIC CHIP 1μF 6.3V
C5280 1-114-367-11 CERAMIC CHIP 0.1μF 20% 6.3V
C5281 1-114-130-11 CERAMIC CHIP 1μF 6.3V
C5282 1-114-130-11 CERAMIC CHIP 1μF 6.3V
C5283 1-114-130-11 CERAMIC CHIP 1μF 6.3V
C5284 1-114-130-11 CERAMIC CHIP 1μF 6.3V
C5285 1-114-130-11 CERAMIC CHIP 1μF 6.3V
C5286 1-100-909-11 CERAMIC CHIP 10μF 10% 6.3V
C5287 1-112-066-11 CERAMIC CHIP 10μF 10% 10V
C5288 1-100-909-11 CERAMIC CHIP 10μF 10% 6.3V
C5289 1-114-367-11 CERAMIC CHIP 0.1μF 20% 6.3V
C5290 1-114-343-11 ELECT CHIP 100μF 20% 6.3V
C5291 1-100-916-11 CERAMIC CHIP 0.1μF 10% 16V
C5400 1-100-916-11 CERAMIC CHIP 0.1μF 10% 16V
C5401 1-100-916-11 CERAMIC CHIP 0.1μF 10% 16V
C5402 1-100-916-11 CERAMIC CHIP 0.1μF 10% 16V
C5403 1-100-916-11 CERAMIC CHIP 0.1μF 10% 16V
C5404 1-100-916-11 CERAMIC CHIP 0.1μF 10% 16V
C5409 1-100-916-11 CERAMIC CHIP 0.1μF 10% 16V
C5410 1-100-916-11 CERAMIC CHIP 0.1μF 10% 16V
C5414 1-100-909-11 CERAMIC CHIP 10μF 10% 6.3V
C5415 1-100-916-11 CERAMIC CHIP 0.1μF 10% 16V
C5416 1-100-909-11 CERAMIC CHIP 10μF 10% 6.3V
C5417 1-100-916-11 CERAMIC CHIP 0.1μF 10% 16V
C5418 1-100-905-11 CERAMIC CHIP 0.001μF 10% 50V
C5419 1-100-905-11 CERAMIC CHIP 0.001μF 10% 50V
C5420 1-100-905-11 CERAMIC CHIP 0.001μF 10% 50V
C5421 1-100-905-11 CERAMIC CHIP 0.001μF 10% 50V
C5422 1-112-777-11 CERAMIC CHIP 0.01μF 10% 25V
C5423 1-112-777-11 CERAMIC CHIP 0.01μF 10% 25V
C5424 1-112-777-11 CERAMIC CHIP 0.01μF 10% 25V
C5425 1-112-777-11 CERAMIC CHIP 0.01μF 10% 25V
C5426 1-100-905-11 CERAMIC CHIP 0.001μF 10% 50V
C5427 1-112-777-11 CERAMIC CHIP 0.01μF 10% 25V
C5428 1-100-905-11 CERAMIC CHIP 0.001μF 10% 50V
C5429 1-112-777-11 CERAMIC CHIP 0.01μF 10% 25V
C5430 1-100-905-11 CERAMIC CHIP 0.001μF 10% 50V
C5431 1-112-777-11 CERAMIC CHIP 0.01μF 10% 25V
C5432 1-100-905-11 CERAMIC CHIP 0.001μF 10% 50V
C5433 1-112-777-11 CERAMIC CHIP 0.01μF 10% 25V
C5434 1-100-905-11 CERAMIC CHIP 0.001μF 10% 50V
C5435 1-112-777-11 CERAMIC CHIP 0.01μF 10% 25V
C5436 1-100-905-11 CERAMIC CHIP 0.001μF 10% 50V
C5437 1-112-777-11 CERAMIC CHIP 0.01μF 10% 25V
C5438 1-100-905-11 CERAMIC CHIP 0.001μF 10% 50V
C5439 1-112-777-11 CERAMIC CHIP 0.01μF 10% 25V
C5440 1-100-905-11 CERAMIC CHIP 0.001μF 10% 50V
C5441 1-112-777-11 CERAMIC CHIP 0.01μF 10% 25V
C5442 1-100-905-11 CERAMIC CHIP 0.001μF 10% 50V
C5443 1-100-905-11 CERAMIC CHIP 0.001μF 10% 50V
C5444 1-112-777-11 CERAMIC CHIP 0.01μF 10% 25V
C5445 1-112-777-11 CERAMIC CHIP 0.01μF 10% 25V
C5446 1-100-916-11 CERAMIC CHIP 0.1μF 10% 16V
C5447 1-100-916-11 CERAMIC CHIP 0.1μF 10% 16V
C5448 1-112-777-11 CERAMIC CHIP 0.01μF 10% 25V
C5449 1-112-777-11 CERAMIC CHIP 0.01μF 10% 25V
C5450 1-100-905-11 CERAMIC CHIP 0.001μF 10% 50V
C5451 1-100-905-11 CERAMIC CHIP 0.001μF 10% 50V
C5454 1-100-916-11 CERAMIC CHIP 0.1μF 10% 16V
C5455 1-100-909-11 CERAMIC CHIP 10μF 10% 6.3V
C5458 1-112-779-11 CERAMIC CHIP 0.047μF 10% 25V
C5460 1-112-777-11 CERAMIC CHIP 0.01μF 10% 25V
C5464 1-100-909-11 CERAMIC CHIP 10μF 10% 6.3V
C5468 1-100-916-11 CERAMIC CHIP 0.1μF 10% 16V
C5600 1-100-905-11 CERAMIC CHIP 0.001μF 10% 50V
C5601 1-112-777-11 CERAMIC CHIP 0.01μF 10% 25V
C5604 1-164-874-11 CERAMIC CHIP 100pF 5% 50V
C5605 1-164-874-11 CERAMIC CHIP 100pF 5% 50V
C5606 1-100-916-11 CERAMIC CHIP 0.1μF 10% 16V
C5607 1-164-874-11 CERAMIC CHIP 100pF 5% 50V
FB1

KDL-40W3000/46W3000
KDL-40W3000/46W3000
108
REF. NO. PART NO. DESCRIPTION VALUES REF. NO. PART NO. DESCRIPTION VALUES
C5608 1-164-874-11 CERAMIC CHIP 100pF 5% 50V
C5609 1-100-909-11 CERAMIC CHIP 10μF 10% 6.3V
C5613 1-164-874-11 CERAMIC CHIP 100pF 5% 50V
C5614 1-100-916-11 CERAMIC CHIP 0.1μF 10% 16V
C5616 1-100-911-11 CERAMIC CHIP 4.7μF 10% 25V
C5617 1-100-916-11 CERAMIC CHIP 0.1μF 10% 16V
C5618 1-100-916-11 CERAMIC CHIP 0.1μF 10% 16V
C5619 1-100-916-11 CERAMIC CHIP 0.1μF 10% 16V
C5900 1-135-366-11 ELECT CHIP 100μF 20% 16V
C5902 1-112-781-11 CERAMIC CHIP 1μF 10% 10V
C5903 1-100-916-11 CERAMIC CHIP 0.1μF 10% 16V
CONNECTOR
* CN2101 1-819-474-11 HEADER ASSEMBLY FOR PWB
CN2701 1-819-390-51 FFC/FPC CONNECTOR (ZIF) 49P
CN2702 1-821-180-11 MEMORY STICK CONNECTOR
CN2900 1-820-581-11 HEADER ASSEMBLY FOR PWB
CN4001 1-821-378-11 BOARD TO BOARD CONNECTOR
CN4002 1-821-377-11 BOARD TO BOARD CONNECTOR
CN4300 1-818-737-11 HDMI CONNECTOR
CN4301 1-818-737-11 HDMI CONNECTOR
CN4302 1-821-186-11 HEADER ASSEMBLY FOR PWB
CN4600 1-821-013-11 D SUB CONNECTOR
* CN5600 1-819-797-11 HEADER ASSEMBLY FOR PWB
CN5601 1-821-034-11 HEADER ASSEMBLY FOR PWB
DIODE
D2300 8-719-053-08 DIODE SML-310DTT86
D2700 6-500-019-01 DIODE MM3Z3V9ST1
D3300 6-501-657-01 DIODE MA24D5000BS0
D4100 8-719-081-67 DIODE M1FM3
D4101 8-719-081-67 DIODE M1FM3
D4104 6-501-528-01 DIODE 1SMA5915BT3G
D4105 6-501-528-01 DIODE 1SMA5915BT3G
D4108 8-719-081-67 DIODE M1FM3
D4111 6-501-528-01 DIODE 1SMA5915BT3G
* D4300 6-501-732-01 DIODE MAZ8056G0LS0
* D4301 6-501-732-01 DIODE MAZ8056G0LS0
D4302 1-802-245-11 ESD SUPPRESSOR
D4303 1-802-245-11 ESD SUPPRESSOR
D4304 1-802-245-11 ESD SUPPRESSOR
D4305 1-802-245-11 ESD SUPPRESSOR
D4306 1-802-245-11 ESD SUPPRESSOR
D4307 1-802-245-11 ESD SUPPRESSOR
D4308 1-802-245-11 ESD SUPPRESSOR
D4309 6-500-335-01 DIODE MC2838-T112-1
D4310 6-500-335-01 DIODE MC2838-T112-1
D4311 1-802-245-11 ESD SUPPRESSOR
D4312 1-802-245-11 ESD SUPPRESSOR
D4313 1-802-245-11 ESD SUPPRESSOR
D4314 1-802-245-11 ESD SUPPRESSOR
D4315 1-802-245-11 ESD SUPPRESSOR
D4316 1-802-245-11 ESD SUPPRESSOR
D4317 1-802-245-11 ESD SUPPRESSOR
D4318 1-802-245-11 ESD SUPPRESSOR
D4319 1-802-245-11 ESD SUPPRESSOR
D4320 1-802-245-11 ESD SUPPRESSOR
D4321 1-802-245-11 ESD SUPPRESSOR
D4322 1-802-245-11 ESD SUPPRESSOR
D4323 1-802-245-11 ESD SUPPRESSOR
* D4324 6-501-732-01 DIODE MAZ8056G0LS0
D4330 6-500-813-01 DIODE MA2SD32008S0
* D4336 6-501-732-01 DIODE MAZ8056G0LS0
* D4337 6-501-732-01 DIODE MAZ8056G0LS0
* D4602 6-501-732-01 DIODE MAZ8056G0LS0
* D4603 6-501-732-01 DIODE MAZ8056G0LS0
* D4604 6-501-732-01 DIODE MAZ8056G0LS0
D4605 6-500-335-01 DIODE MC2838-T112-1
EARTH TERMINAL
ET4100 1-780-482-11 EARTH TERMINAL
ET4101 1-780-482-11 EARTH TERMINAL
ET4102 1-780-482-11 EARTH TERMINAL
ET4103 1-780-482-11 EARTH TERMINAL
ET4104 1-780-482-11 EARTH TERMINAL
ET4105 1-780-482-11 EARTH TERMINAL
ET4106 1-780-482-11 EARTH TERMINAL
ET4107 1-780-482-11 EARTH TERMINAL
ET4108 1-780-482-11 EARTH TERMINAL
ET4109 1-780-482-11 EARTH TERMINAL
ET4110 1-780-482-11 EARTH TERMINAL
ET4111 1-780-482-11 EARTH TERMINAL
ET4112 1-780-482-11 EARTH TERMINAL
ET4113 1-780-482-11 EARTH TERMINAL
ET4114 1-780-482-11 EARTH TERMINAL
ET4115 1-780-482-11 EARTH TERMINAL
ET4116 1-780-482-11 EARTH TERMINAL
ET4117 1-780-482-11 EARTH TERMINAL
ET4118 1-780-482-11 EARTH TERMINAL
ET4119 1-780-482-11 EARTH TERMINAL
FB1

KDL-40W3000/46W3000
KDL-40W3000/46W3000
109
REF. NO. PART NO. DESCRIPTION VALUES REF. NO. PART NO. DESCRIPTION VALUES
FUSE
F4100 1-576-603-21 FUSE 3.15A 24V
F4102 1-576-603-21 FUSE 3.15A 24V
F4500 1-576-913-11 FUSE 1.6A 36V
F4501 1-576-913-11 FUSE 1.6A 36V
F4600 1-576-646-11 FUSE 0.5A 50V
F4900 1-576-596-21 FUSE 1A 32V
F4901 1-576-646-11 FUSE 0.5A 50V
F4902 1-576-913-11 FUSE 1.6A 36V
F5200 1-576-603-21 FUSE 3.15A 24V
FERRITE BEAD
FB2100 1-400-382-11 FERRITE 0μH
FB2300 1-400-382-11 FERRITE 0μH
FB2301 1-400-382-11 FERRITE 0μH
FB2302 1-400-382-11 FERRITE 0μH
FB2902 1-400-382-11 FERRITE 0μH
FB2903 1-400-382-11 FERRITE 0μH
FB2912 1-400-461-21 FERRITE 0μH
FB2913 1-400-461-21 FERRITE 0μH
FB2914 1-400-461-21 FERRITE 0μH
FB3300 1-400-382-11 FERRITE 0μH
FB4000 1-400-499-21 FERRITE 0μH
FB4004 1-400-499-21 FERRITE 0μH
FB4108 1-400-580-21 FERRITE 0μH
FB4109 1-400-580-21 FERRITE 0μH
FB4122 1-400-580-21 FERRITE 0μH
FB4123 1-400-580-21 FERRITE 0μH
FB4300 1-400-382-11 FERRITE 0μH
FB4301 1-400-382-11 FERRITE 0μH
FB4302 1-400-382-11 FERRITE 0μH
FB4303 1-400-461-21 FERRITE 0μH
FB4500 1-400-499-21 FERRITE 0μH
FB4501 1-400-382-11 FERRITE 0μH
FB4502 1-400-499-21 FERRITE 0μH
FB4503 1-400-499-21 FERRITE 0μH
FB4504 1-400-499-21 FERRITE 0μH
FB4505 1-400-499-21 FERRITE 0μH
FB4506 1-400-499-21 FERRITE 0μH
FB4507 1-400-499-21 FERRITE 0μH
FB4508 1-400-499-21 FERRITE 0μH
FB4509 1-400-499-21 FERRITE 0μH
FB4600 1-400-382-11 FERRITE 0μH
FB4601 1-400-382-11 FERRITE 0μH
FB4603 1-400-382-11 FERRITE 0μH
FB4604 1-400-382-11 FERRITE 0μH
FB4605 1-400-382-11 FERRITE 0μH
FB4606 1-469-100-21 FERRITE 0μH
FB4607 1-469-100-21 FERRITE 0μH
FB4608 1-469-100-21 FERRITE 0μH
FB4700 1-400-382-11 FERRITE 0μH
FB4702 1-400-461-21 FERRITE 0μH
FB4900 1-400-499-21 FERRITE 0μH
FB4901 1-400-499-21 FERRITE 0μH
FB4902 1-400-499-21 FERRITE 0μH
FB4903 1-400-580-21 FERRITE 0μH
FB4904 1-400-499-21 FERRITE 0μH
FB4905 1-400-499-21 FERRITE 0μH
FB4906 1-400-499-21 FERRITE 0μH
FB4907 1-400-499-21 FERRITE 0μH
FB4908 1-400-499-21 FERRITE 0μH
FB4909 1-400-499-21 FERRITE 0μH
FB4910 1-400-499-21 FERRITE 0μH
FB4911 1-400-499-21 FERRITE 0μH
FB4912 1-400-499-21 FERRITE 0μH
FB4913 1-400-499-21 FERRITE 0μH
FB4914 1-400-499-21 FERRITE 0μH
FB4915 1-400-499-21 FERRITE 0μH
FB4916 1-400-499-21 FERRITE 0μH
FB4917 1-400-580-21 FERRITE 0μH
FB5131 1-400-461-21 FERRITE 0μH
FB5400 1-400-461-21 FERRITE 0μH
FB5401 1-400-461-21 FERRITE 0μH
FB5402 1-400-461-21 FERRITE 0μH
FB5404 1-400-461-21 FERRITE 0μH
FB5600 1-400-580-21 FERRITE 0μH
FB5601 1-400-580-21 FERRITE 0μH
FB5602 1-400-580-21 FERRITE 0μH
FB5603 1-400-580-21 FERRITE 0μH
FB5604 1-400-580-21 FERRITE 0μH
FB5605 1-400-580-21 FERRITE 0μH
FB5606 1-400-580-21 FERRITE 0μH
FB5607 1-400-580-21 FERRITE 0μH
FB5609 1-400-499-21 FERRITE 0μH
FB5610 1-400-499-21 FERRITE 0μH
FB5611 1-400-499-21 FERRITE 0μH
FB5616 1-400-499-21 FERRITE 0μH
FB5619 1-400-499-21 FERRITE 0μH
FB5620 1-400-580-21 FERRITE 0μH
FB5621 1-400-499-21 FERRITE 0μH
FB1

KDL-40W3000/46W3000
KDL-40W3000/46W3000
110
REF. NO. PART NO. DESCRIPTION VALUES REF. NO. PART NO. DESCRIPTION VALUES
FB5622 1-400-499-21 FERRITE 0μH
FB5623 1-400-499-21 FERRITE 0μH
FB5625 1-400-580-21 FERRITE 0μH
FB5901 1-400-499-21 FERRITE 0μH
FILTER
FL4701 1-234-560-21 FILTER, LOW PASS
FL4900 1-234-560-21 FILTER, LOW PASS
IC
IC2000 6-711-624-01 IC UPD61162F1-RNA-A-U
IC2100 6-807-439-01 IC 7PRC0-EPM3064ATC44-10N
IC2101 6-702-913-01 IC S-80929CNMC-G8ZT2G
IC2102 6-702-913-01 IC S-80929CNMC-G8ZT2G
IC2103 6-706-492-01 IC TC7SHU04FU(T5RSOJF)
IC2105 6-702-913-01 IC S-80929CNMC-G8ZT2G
IC2108 6-704-099-01 IC TC7WZ08FK(TE85R)
IC2109 6-709-743-01 IC TC7WBD125AFK (T5L.F)
IC2110 6-706-487-01 IC TC7SH08FU(T5RSOYJF)
IC2300 6-807-555-01 IC MBM29LV200TC-90PFTNM2.001C
IC2304 6-706-487-01 IC TC7SH08FU(T5RSOYJF)
IC2501 6-710-270-11 IC EDE5116AHSE-6E-E-TR
IC2502 6-710-270-11 IC EDE5116AHSE-6E-E-TR
IC2702 6-711-237-01 IC NJM2878F3-33 (TE2)
IC2703 6-711-194-01 IC TC7MBL3244AFK (EL)
IC2704 6-600-495-01 IC MM1671XNRE
IC2705 6-709-513-01 IC MM1674XNRE
IC2900 6-706-130-11 IC UPD720101GJ-UEN-E2-A
IC3300 6-710-949-01 IC SN0608006PWPR
IC3301 6-711-145-01 IC TPS51124RGER
IC3302 6-710-941-01 IC MM3141ZNRE(1.07V)
IC3303 6-708-762-01 IC PQ200WNA1ZPH
IC3307 6-708-762-01 IC PQ200WNA1ZPH
IC4100 8-753-272-40 IC CXA3738N-T4
IC4102 6-709-703-01 IC MM3141JNRE
IC4103 6-710-080-01 IC MM3292FNRE
IC4104 6-708-603-01 IC PQ070XNA1ZPH
IC4105 8-753-272-40 IC CXA3738N-T4
IC4300 6-704-600-01 IC M24C02-WMN6T(B)
IC4301 6-704-600-01 IC M24C02-WMN6T(B)
IC4305 8-759-680-47 IC TC7MB3253FK(EL)
IC4313 8-753-282-08 IC CXB1444R-T6
IC4315 6-711-332-01 IC TC7SG17FU(TE87R,F)
IC4601 6-707-739-01 IC MM1661JTRE
IC4602 6-711-220-01 IC THC7981-17
IC4603 6-709-703-01 IC MM3141JNRE
IC4604 6-704-600-01 IC M24C02-WMN6T(B)
IC4700 8-753-252-69 IC CXD3815Q
IC4701 6-702-436-01 IC AD8061ARTZ-REEL7
IC4900 8-753-278-14 IC CXD4716GB
IC4901 6-711-289-01 IC IDT6V40006APGGI
IC4903 6-702-436-01 IC AD8061ARTZ-REEL7
IC5102 6-703-181-01 IC TC74VCX74FT(EL)
IC5103 6-703-238-01 IC TC7WZ34FK(TE85R)
IC5200 6-710-949-01 IC SN0608006PWPR
IC5201 6-711-261-01 IC HYB18TC256160AF-3S
IC5203 6-711-261-01 IC HYB18TC256160AF-3S
IC5204 6-706-478-01 IC TC7SET08FU(T5RSOJF)
IC5400 6-707-897-01 IC EDS6416AHTA-75-E
IC5401 6-708-219-01 IC MB91305PMC-G-BNDE1
IC5402 6-807-749-01 IC S29JL032H70TFI010-FIX2-U200
IC5403 6-704-566-01 IC R3112N291A-TR-FA
IC5405 6-701-185-01 IC MC74VHC1G125DFT1
IC5600 8-759-596-29 IC SN74LV4066APWR
IC5601 6-706-487-01 IC TC7SH08FU(T5RSOYJF)
IC5602 6-706-487-01 IC TC7SH08FU(T5RSOYJF)
IC5603 6-706-487-01 IC TC7SH08FU(T5RSOYJF)
COIL
L2900 1-457-223-11 INDUCTOR 0μH
L3300 1-481-246-11 INDUCTOR 2.2μH
L3301 1-481-257-11 INDUCTOR 4.7μH
L3304 1-481-246-11 INDUCTOR 2.2μH
L4100 1-424-918-21 INDUCTOR 10μH
L4101 1-457-247-21 INDUCTOR 4.7μH
L4105 1-456-787-21 INDUCTOR 10μH
L4600 1-469-555-21 INDUCTOR 10μH
L4700 1-469-549-21 INDUCTOR 1μH
L4701 1-469-549-21 INDUCTOR 1μH
L4702 1-469-549-21 INDUCTOR 1μH
L4703 1-469-549-21 INDUCTOR 1μH
L4704 1-469-555-21 INDUCTOR 10μH
L4900 1-469-555-21 INDUCTOR 10μH
L4901 1-469-555-21 INDUCTOR 10μH
L4902 1-469-555-21 INDUCTOR 10μH
L4906 1-469-549-21 INDUCTOR 1μH
L4907 1-469-555-21 INDUCTOR 10μH
L5200 1-481-246-11 INDUCTOR 2.2μH
L5600 1-456-583-11 INDUCTOR 0μH
FB1

KDL-40W3000/46W3000
KDL-40W3000/46W3000
111
REF. NO. PART NO. DESCRIPTION VALUES REF. NO. PART NO. DESCRIPTION VALUES
L5601 1-456-583-11 INDUCTOR 0μH
L5602 1-456-583-11 INDUCTOR 0μH
L5603 1-456-583-11 INDUCTOR 0μH
L5604 1-456-583-11 INDUCTOR 0μH
L5605 1-456-583-11 INDUCTOR 0μH
L5606 1-456-583-11 INDUCTOR 0μH
L5607 1-456-583-11 INDUCTOR 0μH
L5608 1-456-583-11 INDUCTOR 0μH
L5609 1-456-583-11 INDUCTOR 0μH
L5610 1-456-583-11 INDUCTOR 0μH
L5611 1-456-583-11 INDUCTOR 0μH
L5900 1-469-549-21 INDUCTOR 1μH
IC LINK
PS3300 1-576-925-11 IC LINK 3.15A 0V
PS3302 1-576-925-11 IC LINK 3.15A 0V
TRANSISTOR
Q2100 6-551-696-01 TRANSISTOR ISA1235AC1TP-1EF
Q2101 6-551-696-01 TRANSISTOR ISA1235AC1TP-1EF
Q2102 8-729-015-76 TRANSISTOR UN5211
Q2103 8-729-015-76 TRANSISTOR UN5211
Q2104 8-729-015-76 TRANSISTOR UN5211
Q2700 8-729-015-76 TRANSISTOR UN5211
Q2701 8-729-037-53 TRANSISTOR 2SB1462J-QR(TX).SO
Q3300 6-551-639-01 TRANSISTOR RTR040N03TL
Q3301 6-551-639-01 TRANSISTOR RTR040N03TL
Q3302 6-551-639-01 TRANSISTOR RTR040N03TL
Q3303 6-551-639-01 TRANSISTOR RTR040N03TL
Q3304 6-551-456-01 TRANSISTOR RTR020P02TL
Q3305 6-551-276-01 TRANSISTOR RT1N431C-TP-1
* Q3306 6-550-663-01 TRANSISTOR RSS100N03TB
* Q3307 6-550-663-01 TRANSISTOR RSS100N03TB
Q4100 6-550-851-01 TRANSISTOR RSS050P03FTB
Q4101 6-551-690-01 TRANSISTOR RT3N11M-TP-1
Q4102 6-550-851-01 TRANSISTOR RSS050P03FTB
* Q4104 6-550-663-01 TRANSISTOR RSS100N03TB
* Q4105 6-550-663-01 TRANSISTOR RSS100N03TB
Q4108 6-550-851-01 TRANSISTOR RSS050P03FTB
* Q4110 6-550-663-01 TRANSISTOR RSS100N03TB
Q4115 6-551-456-01 TRANSISTOR RTR020P02TL
Q4117 8-729-027-43 TRANSISTOR DTC114EKA-T146
Q4300 6-551-690-01 TRANSISTOR RT3N11M-TP-1
Q4302 8-729-027-43 TRANSISTOR DTC114EKA-T146
Q4307 8-729-027-43 TRANSISTOR DTC114EKA-T146
Q4600 8-729-122-63 TRANSISTOR 2SA1226-E4
Q4601 8-729-122-63 TRANSISTOR 2SA1226-E4
Q4602 8-729-122-63 TRANSISTOR 2SA1226-E4
Q4603 8-729-117-73 TRANSISTOR 2SC4178-F14
Q4604 8-729-117-73 TRANSISTOR 2SC4178-F14
Q4605 8-729-117-73 TRANSISTOR 2SC4178-F14
Q4606 8-729-117-73 TRANSISTOR 2SC4178-F14
Q4607 8-729-027-43 TRANSISTOR DTC114EKA-T146
Q4700 6-551-696-01 TRANSISTOR ISA1235AC1TP-1EF
Q4701 6-551-696-01 TRANSISTOR ISA1235AC1TP-1EF
Q4702 6-551-696-01 TRANSISTOR ISA1235AC1TP-1EF
Q4703 6-551-696-01 TRANSISTOR ISA1235AC1TP-1EF
Q4707 6-551-696-01 TRANSISTOR ISA1235AC1TP-1EF
Q4708 6-551-696-01 TRANSISTOR ISA1235AC1TP-1EF
Q4709 6-551-696-01 TRANSISTOR ISA1235AC1TP-1EF
Q4711 8-729-620-07 TRANSISTOR 2SC3052EF-T1-LEF
Q4712 8-729-620-07 TRANSISTOR 2SC3052EF-T1-LEF
Q4713 8-729-620-07 TRANSISTOR 2SC3052EF-T1-LEF
Q4715 6-551-321-01 TRANSISTOR RT3WLMM-TP-1F
Q4717 6-551-696-01 TRANSISTOR ISA1235AC1TP-1EF
Q4718 8-729-620-07 TRANSISTOR 2SC3052EF-T1-LEF
Q4900 6-551-696-01 TRANSISTOR ISA1235AC1TP-1EF
Q4901 6-551-696-01 TRANSISTOR ISA1235AC1TP-1EF
Q4904 6-551-696-01 TRANSISTOR ISA1235AC1TP-1EF
Q4907 6-551-696-01 TRANSISTOR ISA1235AC1TP-1EF
Q4909 6-551-321-01 TRANSISTOR RT3WLMM-TP-1F
* Q5200 6-550-663-01 TRANSISTOR RSS100N03TB
* Q5201 6-550-663-01 TRANSISTOR RSS100N03TB
Q5401 8-729-038-11 TRANSISTOR RT1P140C-TP-1
Q5402 6-551-690-01 TRANSISTOR RT3N11M-TP-1
Q5405 8-729-027-38 TRANSISTOR DTA144EKA-T146
Q5406 6-551-696-01 TRANSISTOR ISA1235AC1TP-1EF
Q5601 8-729-027-43 TRANSISTOR DTC114EKA-T146
RESISTOR
R2100 1-208-703-11 METAL CHIP 6.8K 0.50% 1/16W
R2101 1-208-695-11 METAL CHIP 3.3K 0.50% 1/16W
R2102 1-208-935-11 METAL CHIP 100K 0.50% 1/16W
R2103 1-208-695-11 METAL CHIP 3.3K 0.50% 1/16W
R2104 1-208-709-11 METAL CHIP 12K 0.50% 1/16W
R2105 1-208-699-11 METAL CHIP 4.7K 0.50% 1/16W
R2106 1-218-961-11 RES-CHIP 4.7K 5% 1/16W
R2107 1-218-965-11 RES-CHIP 10K 5% 1/16W
R2108 1-218-961-11 RES-CHIP 4.7K 5% 1/16W
R2109 1-218-965-11 RES-CHIP 10K 5% 1/16W
FB1

KDL-40W3000/46W3000
KDL-40W3000/46W3000
112
REF. NO. PART NO. DESCRIPTION VALUES REF. NO. PART NO. DESCRIPTION VALUES
R2110 1-218-961-11 RES-CHIP 4.7K 5% 1/16W
R2114 1-218-977-11 RES-CHIP 100K 5% 1/16W
R2116 1-218-977-11 RES-CHIP 100K 5% 1/16W
R2118 1-218-989-11 RES-CHIP 1M 5% 1/16W
R2120 1-208-687-11 METAL CHIP 1.5K 0.50% 1/16W
R2145 1-218-937-11 RES-CHIP 47 5% 1/16W
R2163 1-218-965-11 RES-CHIP 10K 5% 1/16W
R2200 1-218-937-11 RES-CHIP 47 5% 1/16W
R2201 1-218-953-11 RES-CHIP 1K 5% 1/16W
R2205 1-218-941-81 RES-CHIP 100 5% 1/16W
R2207 1-218-937-11 RES-CHIP 47 5% 1/16W
R2208 1-218-952-11 RES-CHIP 820 5% 1/16W
R2209 1-218-937-11 RES-CHIP 47 5% 1/16W
R2215 1-218-965-11 RES-CHIP 10K 5% 1/16W
R2216 1-218-965-11 RES-CHIP 10K 5% 1/16W
R2219 1-218-937-11 RES-CHIP 47 5% 1/16W
R2220 1-218-937-11 RES-CHIP 47 5% 1/16W
R2225 1-218-990-81 SHORT CHIP
R2228 1-218-990-81 SHORT CHIP
R2229 1-218-990-81 SHORT CHIP
R2230 1-218-977-11 RES-CHIP 100K 5% 1/16W
R2231 1-208-687-11 METAL CHIP 1.5K 0.50% 1/16W
R2232 1-208-687-11 METAL CHIP 1.5K 0.50% 1/16W
R2233 1-218-933-11 RES-CHIP 22 5% 1/16W
R2300 1-218-947-11 RES-CHIP 330 5% 1/16W
R2305 1-218-977-11 RES-CHIP 100K 5% 1/16W
R2307 1-218-977-11 RES-CHIP 100K 5% 1/16W
R2308 1-218-965-11 RES-CHIP 10K 5% 1/16W
R2311 1-218-977-11 RES-CHIP 100K 5% 1/16W
R2315 1-218-977-11 RES-CHIP 100K 5% 1/16W
R2316 1-218-977-11 RES-CHIP 100K 5% 1/16W
R2349 1-218-965-11 RES-CHIP 10K 5% 1/16W
R2350 1-218-989-11 RES-CHIP 1M 5% 1/16W
R2352 1-218-953-11 RES-CHIP 1K 5% 1/16W
R2367 1-218-990-81 SHORT CHIP
R2369 1-218-965-11 RES-CHIP 10K 5% 1/16W
R2371 1-218-965-11 RES-CHIP 10K 5% 1/16W
R2372 1-218-961-11 RES-CHIP 4.7K 5% 1/16W
R2373 1-218-965-11 RES-CHIP 10K 5% 1/16W
R2374 1-218-990-81 SHORT CHIP
R2503 1-218-935-11 RES-CHIP 33 5% 1/16W
R2504 1-208-663-11 METAL CHIP 150 0.50% 1/16W
R2505 1-208-663-11 METAL CHIP 150 0.50% 1/16W
R2508 1-218-933-11 RES-CHIP 22 5% 1/16W
R2509 1-218-933-11 RES-CHIP 22 5% 1/16W
R2510 1-218-933-11 RES-CHIP 22 5% 1/16W
R2511 1-218-933-11 RES-CHIP 22 5% 1/16W
R2512 1-218-933-11 RES-CHIP 22 5% 1/16W
R2513 1-218-933-11 RES-CHIP 22 5% 1/16W
R2514 1-218-933-11 RES-CHIP 22 5% 1/16W
R2519 1-218-943-11 RES-CHIP 150 5% 1/16W
R2520 1-218-943-11 RES-CHIP 150 5% 1/16W
R2704 1-218-935-11 RES-CHIP 33 5% 1/16W
R2705 1-218-990-81 SHORT CHIP
R2706 1-218-990-81 SHORT CHIP
R2707 1-218-990-81 SHORT CHIP
R2708 1-218-990-81 SHORT CHIP
R2721 1-218-990-81 SHORT CHIP
R2722 1-218-990-81 SHORT CHIP
R2723 1-218-990-81 SHORT CHIP
R2729 1-208-883-81 METAL CHIP 680 0.50% 1/16W
R2731 1-208-683-11 METAL CHIP 1K 0.50% 1/16W
R2732 1-208-687-11 METAL CHIP 1.5K 0.50% 1/16W
R2735 1-218-990-81 SHORT CHIP
R2761 1-218-949-11 RES-CHIP 470 5% 1/16W
R2769 1-218-933-11 RES-CHIP 22 5% 1/16W
R2786 1-218-937-11 RES-CHIP 47 5% 1/16W
R2793 1-218-937-11 RES-CHIP 47 5% 1/16W
R2805 1-218-933-11 RES-CHIP 22 5% 1/16W
R2819 1-218-965-11 RES-CHIP 10K 5% 1/16W
R2821 1-218-937-11 RES-CHIP 47 5% 1/16W
R2823 1-218-937-11 RES-CHIP 47 5% 1/16W
R2824 1-218-937-11 RES-CHIP 47 5% 1/16W
R2825 1-218-937-11 RES-CHIP 47 5% 1/16W
R2829 1-218-965-11 RES-CHIP 10K 5% 1/16W
R2831 1-218-989-11 RES-CHIP 1M 5% 1/16W
R2832 1-211-989-11 METAL CHIP 68 0.50% 1/10W
R2833 1-211-989-11 METAL CHIP 68 0.50% 1/10W
R2834 1-211-992-11 METAL CHIP 91 0.50% 1/10W
R2835 1-211-992-11 METAL CHIP 91 0.50% 1/10W
R2836 1-208-635-11 METAL CHIP 10 0.50% 1/16W
R2847 1-208-635-11 METAL CHIP 10 0.50% 1/16W
R2850 1-218-933-11 RES-CHIP 22 5% 1/16W
R2852 1-216-864-11 SHORT CHIP
R2900 1-218-945-11 RES-CHIP 220 5% 1/16W
R2914 1-218-937-11 RES-CHIP 47 5% 1/16W
R2915 1-218-937-11 RES-CHIP 47 5% 1/16W
R2916 1-218-937-11 RES-CHIP 47 5% 1/16W
R2930 1-218-941-81 RES-CHIP 100 5% 1/16W
R2941 1-208-911-11 METAL CHIP 10K 0.50% 1/16W
FB1

KDL-40W3000/46W3000
KDL-40W3000/46W3000
113
REF. NO. PART NO. DESCRIPTION VALUES REF. NO. PART NO. DESCRIPTION VALUES
R2942 1-208-935-11 METAL CHIP 100K 0.50% 1/16W
R2952 1-220-884-81 METAL CHIP 39 0.50% 1/16W
R2953 1-208-675-11 METAL CHIP 470 0.50% 1/16W
R2954 1-208-675-11 METAL CHIP 470 0.50% 1/16W
R2955 1-220-884-81 METAL CHIP 39 0.50% 1/16W
R2956 1-208-711-11 METAL CHIP 15K 0.50% 1/16W
R2957 1-208-711-11 METAL CHIP 15K 0.50% 1/16W
R2961 1-218-961-11 RES-CHIP 4.7K 5% 1/16W
R2966 1-218-961-11 RES-CHIP 4.7K 5% 1/16W
R3304 1-218-953-11 RES-CHIP 1K 5% 1/16W
R3305 1-208-711-11 METAL CHIP 15K 0.50% 1/16W
R3309 1-218-965-11 RES-CHIP 10K 5% 1/16W
R3310 1-218-965-11 RES-CHIP 10K 5% 1/16W
R3311 1-216-864-11 SHORT CHIP
R3323 1-218-990-81 SHORT CHIP
R3324 1-218-990-81 SHORT CHIP
R3325 1-208-677-11 METAL CHIP 560 0.50% 1/16W
R3326 1-208-923-11 METAL CHIP 33K 0.50% 1/16W
R3331 1-208-911-11 METAL CHIP 10K 0.50% 1/16W
R3333 1-218-965-11 RES-CHIP 10K 5% 1/16W
R3334 1-216-791-11 METAL CHIP 3.3 5% 1/10W
R3335 1-208-699-11 METAL CHIP 4.7K 0.50% 1/16W
R3337 1-208-911-11 METAL CHIP 10K 0.50% 1/16W
R3338 1-218-965-11 RES-CHIP 10K 5% 1/16W
R3339 1-208-677-11 METAL CHIP 560 0.50% 1/16W
R3341 1-218-990-81 SHORT CHIP
R3342 1-218-990-81 SHORT CHIP
R3343 1-208-695-11 METAL CHIP 3.3K 0.50% 1/16W
R3344 1-218-953-11 RES-CHIP 1K 5% 1/16W
R3346 1-218-941-11 RES-CHIP 100 5% 1/16W
R3351 1-218-990-81 SHORT CHIP
R3354 1-208-643-11 METAL CHIP 22 0.50% 1/16W
R3355 1-208-675-11 METAL CHIP 470 0.50% 1/16W
R3356 1-208-894-81 METAL CHIP 2K 0.50% 1/16W
R3359 1-218-990-81 SHORT CHIP
R3360 1-208-893-11 METAL CHIP 1.8K 0.50% 1/16W
R3361 1-208-894-81 METAL CHIP 2K 0.50% 1/16W
R3365 1-218-990-81 SHORT CHIP
R4000 1-218-990-81 SHORT CHIP
R4001 1-218-990-81 SHORT CHIP
R4004 1-218-990-81 SHORT CHIP
R4005 1-218-990-81 SHORT CHIP
R4015 1-216-864-11 SHORT CHIP
R4021 1-218-990-81 SHORT CHIP
R4024 1-218-990-81 SHORT CHIP
R4025 1-218-990-81 SHORT CHIP
R4026 1-218-990-81 SHORT CHIP
R4028 1-218-990-81 SHORT CHIP
R4030 1-218-990-81 SHORT CHIP
R4031 1-218-990-81 SHORT CHIP
R4032 1-218-990-81 SHORT CHIP
R4033 1-218-990-81 SHORT CHIP
R4034 1-218-990-81 SHORT CHIP
R4035 1-218-990-81 SHORT CHIP
R4037 1-218-990-81 SHORT CHIP
R4038 1-218-990-81 SHORT CHIP
R4039 1-218-990-81 SHORT CHIP
R4040 1-218-990-81 SHORT CHIP
R4041 1-218-990-81 SHORT CHIP
R4042 1-218-990-81 SHORT CHIP
R4043 1-218-990-81 SHORT CHIP
R4044 1-218-990-81 SHORT CHIP
R4045 1-218-990-81 SHORT CHIP
R4046 1-218-990-81 SHORT CHIP
R4047 1-218-990-81 SHORT CHIP
R4048 1-218-990-81 SHORT CHIP
R4049 1-218-990-81 SHORT CHIP
R4050 1-218-990-81 SHORT CHIP
R4051 1-218-990-81 SHORT CHIP
R4052 1-218-990-81 SHORT CHIP
R4053 1-218-990-81 SHORT CHIP
R4054 1-218-990-81 SHORT CHIP
R4055 1-218-990-81 SHORT CHIP
R4056 1-218-990-81 SHORT CHIP
R4057 1-218-990-81 SHORT CHIP
R4058 1-218-990-81 SHORT CHIP
R4059 1-218-990-81 SHORT CHIP
R4060 1-218-990-81 SHORT CHIP
R4064 1-218-990-81 SHORT CHIP
R4065 1-218-990-81 SHORT CHIP
R4068 1-218-990-81 SHORT CHIP
R4069 1-218-990-81 SHORT CHIP
R4070 1-218-990-81 SHORT CHIP
R4071 1-218-990-81 SHORT CHIP
R4072 1-218-990-81 SHORT CHIP
R4073 1-218-990-81 SHORT CHIP
R4074 1-218-990-81 SHORT CHIP
R4075 1-218-990-81 SHORT CHIP
R4076 1-218-990-81 SHORT CHIP
R4078 1-218-990-81 SHORT CHIP
FB1

KDL-40W3000/46W3000
KDL-40W3000/46W3000
114
REF. NO. PART NO. DESCRIPTION VALUES REF. NO. PART NO. DESCRIPTION VALUES
R4079 1-218-990-81 SHORT CHIP
R4080 1-218-990-81 SHORT CHIP
R4081 1-218-990-81 SHORT CHIP
R4083 1-218-990-81 SHORT CHIP
R4090 1-218-990-81 SHORT CHIP
R4091 1-218-990-81 SHORT CHIP
R4092 1-218-990-81 SHORT CHIP
R4093 1-218-990-81 SHORT CHIP
R4094 1-218-990-81 SHORT CHIP
R4095 1-218-990-81 SHORT CHIP
R4096 1-218-990-81 SHORT CHIP
R4097 1-218-990-81 SHORT CHIP
R4098 1-218-990-81 SHORT CHIP
R4099 1-218-990-81 SHORT CHIP
R4100 1-208-711-11 METAL CHIP 15K 0.50% 1/16W
R4102 1-218-990-81 SHORT CHIP
R4103 1-218-990-81 SHORT CHIP
R4104 1-208-943-11 METAL CHIP 220K 0.50% 1/16W
R4105 1-208-943-11 METAL CHIP 220K 0.50% 1/16W
R4106 1-218-990-81 SHORT CHIP
R4111 1-218-929-11 RES-CHIP 10 5% 1/16W
R4112 1-208-703-11 METAL CHIP 6.8K 0.50% 1/16W
R4115 1-218-929-11 RES-CHIP 10 5% 1/16W
R4116 1-218-990-81 SHORT CHIP
R4117 1-218-990-81 SHORT CHIP
R4119 1-218-929-11 RES-CHIP 10 5% 1/16W
R4120 1-218-990-81 SHORT CHIP
R4121 1-218-990-81 SHORT CHIP
R4122 1-208-909-11 METAL CHIP 8.2K 0.50% 1/16W
R4127 1-218-990-81 SHORT CHIP
R4128 1-218-929-11 RES-CHIP 10 5% 1/16W
R4129 1-218-965-11 RES-CHIP 10K 5% 1/16W
R4130 1-218-929-11 RES-CHIP 10 5% 1/16W
R4131 1-218-965-11 RES-CHIP 10K 5% 1/16W
R4138 1-218-990-81 SHORT CHIP
R4141 1-208-715-11 METAL CHIP 22K 0.50% 1/16W
R4144 1-218-990-81 SHORT CHIP
R4146 1-218-978-11 RES-CHIP 120K 5% 1/16W
R4147 1-218-978-11 RES-CHIP 120K 5% 1/16W
R4148 1-218-978-11 RES-CHIP 120K 5% 1/16W
R4152 1-208-711-11 METAL CHIP 15K 0.50% 1/16W
R4160 1-208-711-11 METAL CHIP 15K 0.50% 1/16W
R4161 1-218-990-81 SHORT CHIP
R4162 1-218-978-11 RES-CHIP 120K 5% 1/16W
R4163 1-208-929-81 METAL CHIP 56K 0.50% 1/16W
R4164 1-208-721-11 METAL CHIP 39K 0.50% 1/16W
R4165 1-218-990-81 SHORT CHIP
R4166 1-208-715-11 METAL CHIP 22K 0.50% 1/16W
R4169 1-218-990-81 SHORT CHIP
R4171 1-218-990-81 SHORT CHIP
R4172 1-208-911-11 METAL CHIP 10K 0.50% 1/16W
R4173 1-208-675-11 METAL CHIP 470 0.50% 1/16W
R4174 1-218-990-81 SHORT CHIP
R4175 1-208-683-11 METAL CHIP 1K 0.50% 1/16W
R4177 1-218-929-11 RES-CHIP 10 5% 1/16W
R4178 1-218-965-11 RES-CHIP 10K 5% 1/16W
R4181 1-218-990-81 SHORT CHIP
R4188 1-218-990-81 SHORT CHIP
R4201 1-218-965-11 RES-CHIP 10K 5% 1/16W
R4202 1-218-953-11 RES-CHIP 1K 5% 1/16W
R4206 1-216-864-11 SHORT CHIP
R4207 1-216-864-11 SHORT CHIP
R4208 1-216-864-11 SHORT CHIP
R4300 1-218-990-81 SHORT CHIP
R4301 1-218-990-81 SHORT CHIP
R4302 1-218-990-81 SHORT CHIP
R4303 1-208-691-11 METAL CHIP 2.2K 0.50% 1/16W
R4304 1-208-691-11 METAL CHIP 2.2K 0.50% 1/16W
R4306 1-218-990-81 SHORT CHIP
R4307 1-218-990-81 SHORT CHIP
R4308 1-218-990-81 SHORT CHIP
R4309 1-218-990-81 SHORT CHIP
R4310 1-218-990-81 SHORT CHIP
R4311 1-218-990-81 SHORT CHIP
R4312 1-218-990-81 SHORT CHIP
R4313 1-218-990-81 SHORT CHIP
R4315 1-218-990-81 SHORT CHIP
R4316 1-218-929-11 RES-CHIP 10 5% 1/16W
R4317 1-218-929-11 RES-CHIP 10 5% 1/16W
R4318 1-208-683-11 METAL CHIP 1K 0.50% 1/16W
R4319 1-208-683-11 METAL CHIP 1K 0.50% 1/16W
R4320 1-218-990-81 SHORT CHIP
R4324 1-218-973-11 RES-CHIP 47K 5% 1/16W
R4329 1-218-990-81 SHORT CHIP
R4331 1-218-990-81 SHORT CHIP
R4332 1-208-889-11 METAL CHIP 1.2K 0.50% 1/16W
R4333 1-208-869-11 METAL CHIP 180 0.50% 1/16W
R4334 1-208-683-11 METAL CHIP 1K 0.50% 1/16W
R4336 1-208-889-11 METAL CHIP 1.2K 0.50% 1/16W
R4337 1-208-675-11 METAL CHIP 470 0.50% 1/16W
FB1

KDL-40W3000/46W3000
KDL-40W3000/46W3000
115
REF. NO. PART NO. DESCRIPTION VALUES REF. NO. PART NO. DESCRIPTION VALUES
R4338 1-208-675-11 METAL CHIP 470 0.50% 1/16W
R4339 1-218-990-81 SHORT CHIP
R4341 1-208-691-11 METAL CHIP 2.2K 0.50% 1/16W
R4343 1-218-990-81 SHORT CHIP
R4345 1-218-961-11 RES-CHIP 4.7K 5% 1/16W
R4346 1-218-990-81 SHORT CHIP
R4347 1-218-990-81 SHORT CHIP
R4348 1-218-990-81 SHORT CHIP
R4349 1-218-990-81 SHORT CHIP
R4350 1-218-990-81 SHORT CHIP
R4351 1-218-990-81 SHORT CHIP
R4352 1-218-990-81 SHORT CHIP
R4353 1-218-990-81 SHORT CHIP
R4354 1-218-990-81 SHORT CHIP
R4355 1-218-990-81 SHORT CHIP
R4356 1-218-990-81 SHORT CHIP
R4357 1-218-990-81 SHORT CHIP
R4358 1-218-990-81 SHORT CHIP
R4359 1-218-990-81 SHORT CHIP
R4360 1-218-990-81 SHORT CHIP
R4361 1-218-990-81 SHORT CHIP
R4362 1-208-691-11 METAL CHIP 2.2K 0.50% 1/16W
R4363 1-218-990-81 SHORT CHIP
R4364 1-218-990-81 SHORT CHIP
R4365 1-208-691-11 METAL CHIP 2.2K 0.50% 1/16W
R4366 1-218-953-11 RES-CHIP 1K 5% 1/16W
R4367 1-218-973-11 RES-CHIP 47K 5% 1/16W
R4368 1-218-973-11 RES-CHIP 47K 5% 1/16W
R4369 1-218-973-11 RES-CHIP 47K 5% 1/16W
R4370 1-218-973-11 RES-CHIP 47K 5% 1/16W
R4371 1-218-990-81 SHORT CHIP
R4372 1-208-699-11 METAL CHIP 4.7K 0.50% 1/16W
R4373 1-218-961-11 RES-CHIP 4.7K 5% 1/16W
R4374 1-218-990-81 SHORT CHIP
R4410 1-218-990-81 SHORT CHIP
R4411 1-218-990-81 SHORT CHIP
R4412 1-218-990-81 SHORT CHIP
R4413 1-218-990-81 SHORT CHIP
R4414 1-218-990-81 SHORT CHIP
R4415 1-218-990-81 SHORT CHIP
R4416 1-218-990-81 SHORT CHIP
R4417 1-218-990-81 SHORT CHIP
R4418 1-218-990-81 SHORT CHIP
R4419 1-218-990-81 SHORT CHIP
R4424 1-218-990-81 SHORT CHIP
R4428 1-208-923-11 METAL CHIP 33K 0.50% 1/16W
R4432 1-216-864-11 SHORT CHIP
R4433 1-208-939-11 METAL CHIP 150K 0.50% 1/16W
R4456 1-218-990-81 SHORT CHIP
R4458 1-218-990-81 SHORT CHIP
R4462 1-218-941-81 RES-CHIP 100 5% 1/16W
R4463 1-218-941-81 RES-CHIP 100 5% 1/16W
R4467 1-218-990-81 SHORT CHIP
R4471 1-218-990-81 SHORT CHIP
R4498 1-208-691-11 METAL CHIP 2.2K 0.50% 1/16W
R4499 1-218-989-11 RES-CHIP 1M 5% 1/16W
R4500 1-218-973-11 RES-CHIP 47K 5% 1/16W
R4502 1-218-990-81 SHORT CHIP
R4503 1-218-939-11 RES-CHIP 68 5% 1/16W
R4505 1-218-937-11 RES-CHIP 47 5% 1/16W
R4506 1-218-937-11 RES-CHIP 47 5% 1/16W
R4508 1-218-937-11 RES-CHIP 47 5% 1/16W
R4509 1-218-937-11 RES-CHIP 47 5% 1/16W
R4511 1-218-937-11 RES-CHIP 47 5% 1/16W
R4512 1-218-937-11 RES-CHIP 47 5% 1/16W
R4513 1-218-937-11 RES-CHIP 47 5% 1/16W
R4514 1-218-937-11 RES-CHIP 47 5% 1/16W
R4515 1-218-933-11 RES-CHIP 22 5% 1/16W
R4520 1-218-933-11 RES-CHIP 22 5% 1/16W
R4523 1-218-990-81 SHORT CHIP
R4524 1-218-990-81 SHORT CHIP
R4525 1-218-961-11 RES-CHIP 4.7K 5% 1/16W
R4527 1-218-965-11 RES-CHIP 10K 5% 1/16W
R4534 1-216-864-11 SHORT CHIP
R4535 1-218-973-11 RES-CHIP 47K 5% 1/16W
R4536 1-218-973-11 RES-CHIP 47K 5% 1/16W
R4538 1-216-864-11 SHORT CHIP
R4539 1-218-990-81 SHORT CHIP
R4542 1-218-973-11 RES-CHIP 47K 5% 1/16W
R4545 1-218-939-11 RES-CHIP 68 5% 1/16W
R4546 1-218-939-11 RES-CHIP 68 5% 1/16W
R4547 1-218-935-11 RES-CHIP 33 5% 1/16W
R4600 1-208-675-11 METAL CHIP 470 0.50% 1/16W
R4601 1-208-675-11 METAL CHIP 470 0.50% 1/16W
R4602 1-208-675-11 METAL CHIP 470 0.50% 1/16W
R4606 1-208-677-11 METAL CHIP 560 0.50% 1/16W
R4607 1-208-677-11 METAL CHIP 560 0.50% 1/16W
R4608 1-208-677-11 METAL CHIP 560 0.50% 1/16W
R4609 1-208-861-81 METAL CHIP 82 0.50% 1/16W
R4610 1-208-861-81 METAL CHIP 82 0.50% 1/16W
FB1

KDL-40W3000/46W3000
KDL-40W3000/46W3000
116
REF. NO. PART NO. DESCRIPTION VALUES REF. NO. PART NO. DESCRIPTION VALUES
R4611 1-208-861-81 METAL CHIP 82 0.50% 1/16W
R4618 1-218-835-11 METAL CHIP 330 0.50% 1/10W
R4619 1-218-929-11 RES-CHIP 10 5% 1/16W
R4620 1-218-835-11 METAL CHIP 330 0.50% 1/10W
R4621 1-218-929-11 RES-CHIP 10 5% 1/16W
R4622 1-218-835-11 METAL CHIP 330 0.50% 1/10W
R4623 1-218-929-11 RES-CHIP 10 5% 1/16W
R4628 1-216-815-11 METAL CHIP 330 5% 1/10W
R4629 1-216-815-11 METAL CHIP 330 5% 1/10W
R4630 1-216-815-11 METAL CHIP 330 5% 1/10W
R4631 1-216-815-11 METAL CHIP 330 5% 1/10W
R4636 1-218-990-81 SHORT CHIP
R4637 1-218-990-81 SHORT CHIP
R4640 1-218-990-81 SHORT CHIP
R4641 1-218-965-11 RES-CHIP 10K 5% 1/16W
R4642 1-218-941-81 RES-CHIP 100 5% 1/16W
R4644 1-218-990-81 SHORT CHIP
R4646 1-218-937-11 RES-CHIP 47 5% 1/16W
R4648 1-218-937-11 RES-CHIP 47 5% 1/16W
R4649 1-218-937-11 RES-CHIP 47 5% 1/16W
R4652 1-218-937-11 RES-CHIP 47 5% 1/16W
R4654 1-218-965-11 RES-CHIP 10K 5% 1/16W
R4660 1-208-691-11 METAL CHIP 2.2K 0.50% 1/16W
R4662 1-218-937-11 RES-CHIP 47 5% 1/16W
R4684 1-208-691-11 METAL CHIP 2.2K 0.50% 1/16W
R4685 1-208-691-11 METAL CHIP 2.2K 0.50% 1/16W
R4692 1-208-699-11 METAL CHIP 4.7K 0.50% 1/16W
R4693 1-218-941-11 RES-CHIP 100 5% 1/16W
R4696 1-218-933-11 RES-CHIP 22 5% 1/16W
R4700 1-216-864-11 SHORT CHIP
R4701 1-208-695-11 METAL CHIP 3.3K 0.50% 1/16W
R4702 1-208-893-11 METAL CHIP 1.8K 0.50% 1/16W
R4703 1-208-889-11 METAL CHIP 1.2K 0.50% 1/16W
R4704 1-208-675-11 METAL CHIP 470 0.50% 1/16W
R4705 1-208-699-11 METAL CHIP 4.7K 0.50% 1/16W
R4706 1-208-871-81 METAL CHIP 220 0.50% 1/16W
R4707 1-208-699-11 METAL CHIP 4.7K 0.50% 1/16W
R4710 1-218-990-81 SHORT CHIP
R4712 1-218-933-11 RES-CHIP 22 5% 1/16W
R4714 1-216-815-11 METAL CHIP 330 5% 1/10W
R4716 1-218-965-11 RES-CHIP 10K 5% 1/16W
R4717 1-218-958-11 RES-CHIP 2.7K 5% 1/16W
R4718 1-218-943-11 RES-CHIP 150 5% 1/16W
R4719 1-218-951-11 RES-CHIP 680 5% 1/16W
R4720 1-218-941-11 RES-CHIP 100 5% 1/16W
R4721 1-218-941-11 RES-CHIP 100 5% 1/16W
R4722 1-218-941-11 RES-CHIP 100 5% 1/16W
R4723 1-218-941-11 RES-CHIP 100 5% 1/16W
R4724 1-218-953-11 RES-CHIP 1K 5% 1/16W
R4725 1-208-911-11 METAL CHIP 10K 0.50% 1/16W
R4726 1-208-683-11 METAL CHIP 1K 0.50% 1/16W
R4727 1-218-941-11 RES-CHIP 100 5% 1/16W
R4728 1-216-804-11 METAL CHIP 39 5% 1/10W
R4730 1-218-990-81 SHORT CHIP
R4731 1-208-695-11 METAL CHIP 3.3K 0.50% 1/16W
R4732 1-218-990-81 SHORT CHIP
R4734 1-208-885-11 METAL CHIP 820 0.50% 1/16W
R4735 1-218-990-81 SHORT CHIP
R4737 1-208-687-11 METAL CHIP 1.5K 0.50% 1/16W
R4738 1-208-687-11 METAL CHIP 1.5K 0.50% 1/16W
R4742 1-218-958-11 RES-CHIP 2.7K 5% 1/16W
R4743 1-218-941-11 RES-CHIP 100 5% 1/16W
R4745 1-218-958-11 RES-CHIP 2.7K 5% 1/16W
R4746 1-218-941-11 RES-CHIP 100 5% 1/16W
R4747 1-218-835-11 METAL CHIP 330 0.50% 1/10W
R4748 1-216-864-11 SHORT CHIP
R4749 1-218-835-11 METAL CHIP 330 0.50% 1/10W
R4750 1-216-864-11 SHORT CHIP
R4752 1-218-990-81 SHORT CHIP
R4753 1-218-990-81 SHORT CHIP
R4756 1-218-953-11 RES-CHIP 1K 5% 1/16W
R4762 1-208-677-11 METAL CHIP 560 0.50% 1/16W
R4763 1-218-990-81 SHORT CHIP
R4764 1-208-703-11 METAL CHIP 6.8K 0.50% 1/16W
R4766 1-208-643-11 METAL CHIP 22 0.50% 1/16W
R4768 1-208-643-11 METAL CHIP 22 0.50% 1/16W
R4770 1-208-643-11 METAL CHIP 22 0.50% 1/16W
R4772 1-218-935-11 RES-CHIP 33 5% 1/16W
R4788 1-218-833-11 METAL CHIP 270 0.50% 1/10W
R4789 1-211-979-11 METAL CHIP 27 0.50% 1/10W
R4790 1-218-833-11 METAL CHIP 270 0.50% 1/10W
R4791 1-211-979-11 METAL CHIP 27 0.50% 1/10W
R4792 1-218-833-11 METAL CHIP 270 0.50% 1/10W
R4793 1-211-979-11 METAL CHIP 27 0.50% 1/10W
R4798 1-216-815-11 METAL CHIP 330 5% 1/10W
R4799 1-216-815-11 METAL CHIP 330 5% 1/10W
R4880 1-218-965-11 RES-CHIP 10K 5% 1/16W
R4881 1-218-965-11 RES-CHIP 10K 5% 1/16W
R4882 1-218-965-11 RES-CHIP 10K 5% 1/16W
R4883 1-218-965-11 RES-CHIP 10K 5% 1/16W
FB1

KDL-40W3000/46W3000
KDL-40W3000/46W3000
117
REF. NO. PART NO. DESCRIPTION VALUES REF. NO. PART NO. DESCRIPTION VALUES
R4903 1-218-935-11 RES-CHIP 33 5% 1/16W
R4904 1-218-953-11 RES-CHIP 1K 5% 1/16W
R4905 1-218-935-11 RES-CHIP 33 5% 1/16W
R4908 1-216-864-11 SHORT CHIP
R4915 1-208-687-11 METAL CHIP 1.5K 0.50% 1/16W
R4916 1-208-683-11 METAL CHIP 1K 0.50% 1/16W
R4918 1-218-935-11 RES-CHIP 33 5% 1/16W
R4919 1-218-935-11 RES-CHIP 33 5% 1/16W
R4921 1-208-687-11 METAL CHIP 1.5K 0.50% 1/16W
R4922 1-218-941-11 RES-CHIP 100 5% 1/16W
R4924 1-208-687-11 METAL CHIP 1.5K 0.50% 1/16W
R4925 1-218-941-11 RES-CHIP 100 5% 1/16W
R4927 1-208-871-81 METAL CHIP 220 0.50% 1/16W
R4929 1-218-965-11 RES-CHIP 10K 5% 1/16W
R4933 1-208-687-11 METAL CHIP 1.5K 0.50% 1/16W
R4934 1-208-687-11 METAL CHIP 1.5K 0.50% 1/16W
R4935 1-218-958-11 RES-CHIP 2.7K 5% 1/16W
R4936 1-218-990-81 SHORT CHIP
R4938 1-218-958-11 RES-CHIP 2.7K 5% 1/16W
R4939 1-218-990-81 SHORT CHIP
R4941 1-218-947-11 RES-CHIP 330 5% 1/16W
R4942 1-218-935-11 RES-CHIP 33 5% 1/16W
R4943 1-218-990-81 SHORT CHIP
R4946 1-216-815-11 METAL CHIP 330 5% 1/10W
R4948 1-216-815-11 METAL CHIP 330 5% 1/10W
R4959 1-218-941-11 RES-CHIP 100 5% 1/16W
R4960 1-208-883-81 METAL CHIP 680 0.50% 1/16W
R4961 1-218-941-11 RES-CHIP 100 5% 1/16W
R4967 1-218-990-81 SHORT CHIP
R4968 1-218-990-81 SHORT CHIP
R4969 1-218-941-11 RES-CHIP 100 5% 1/16W
R4970 1-218-941-11 RES-CHIP 100 5% 1/16W
R4974 1-208-683-11 METAL CHIP 1K 0.50% 1/16W
R4976 1-208-683-11 METAL CHIP 1K 0.50% 1/16W
R4978 1-218-990-81 SHORT CHIP
R4990 1-208-911-11 METAL CHIP 10K 0.50% 1/16W
R4991 1-218-941-11 RES-CHIP 100 5% 1/16W
R4994 1-218-953-11 RES-CHIP 1K 5% 1/16W
R4996 1-208-677-11 METAL CHIP 560 0.50% 1/16W
R4997 1-218-990-81 SHORT CHIP
R5002 1-208-885-11 METAL CHIP 820 0.50% 1/16W
R5005 1-208-703-11 METAL CHIP 6.8K 0.50% 1/16W
R5006 1-218-935-11 RES-CHIP 33 5% 1/16W
R5012 1-208-695-11 METAL CHIP 3.3K 0.50% 1/16W
R5014 1-218-973-11 RES-CHIP 47K 5% 1/16W
R5015 1-218-953-11 RES-CHIP 1K 5% 1/16W
R5016 1-218-990-81 SHORT CHIP
R5017 1-218-990-81 SHORT CHIP
R5019 1-218-935-11 RES-CHIP 33 5% 1/16W
R5020 1-216-864-11 SHORT CHIP
R5021 1-216-864-11 SHORT CHIP
R5119 1-218-990-81 SHORT CHIP
R5120 1-218-990-81 SHORT CHIP
R5121 1-218-990-81 SHORT CHIP
R5122 1-218-965-11 RES-CHIP 10K 5% 1/16W
R5123 1-218-937-11 RES-CHIP 47 5% 1/16W
R5124 1-218-933-11 RES-CHIP 22 5% 1/16W
R5125 1-218-933-11 RES-CHIP 22 5% 1/16W
R5126 1-218-933-11 RES-CHIP 22 5% 1/16W
R5128 1-218-990-81 SHORT CHIP
R5129 1-218-933-11 RES-CHIP 22 5% 1/16W
R5130 1-218-990-81 SHORT CHIP
R5131 1-218-933-11 RES-CHIP 22 5% 1/16W
R5133 1-218-935-11 RES-CHIP 33 5% 1/16W
R5134 1-218-937-11 RES-CHIP 47 5% 1/16W
R5139 1-218-990-81 SHORT CHIP
R5145 1-218-990-81 SHORT CHIP
R5154 1-218-933-11 RES-CHIP 22 5% 1/16W
R5155 1-218-933-11 RES-CHIP 22 5% 1/16W
R5169 1-218-990-81 SHORT CHIP
R5182 1-218-965-11 RES-CHIP 10K 5% 1/16W
R5191 1-218-990-81 SHORT CHIP
R5193 1-218-933-11 RES-CHIP 22 5% 1/16W
R5194 1-218-933-11 RES-CHIP 22 5% 1/16W
R5195 1-218-990-81 SHORT CHIP
R5196 1-218-990-81 SHORT CHIP
R5197 1-218-933-11 RES-CHIP 22 5% 1/16W
R5198 1-218-937-11 RES-CHIP 47 5% 1/16W
R5199 1-218-937-11 RES-CHIP 47 5% 1/16W
R5203 1-218-969-11 RES-CHIP 22K 5% 1/16W
R5204 1-218-953-11 RES-CHIP 1K 5% 1/16W
R5205 1-218-990-81 SHORT CHIP
R5207 1-218-990-81 SHORT CHIP
R5209 1-218-959-11 RES-CHIP 3.3K 5% 1/16W
R5210 1-218-990-81 SHORT CHIP
R5216 1-218-990-81 SHORT CHIP
R5217 1-218-943-11 RES-CHIP 150 5% 1/16W
R5218 1-218-990-81 SHORT CHIP
R5219 1-218-929-11 RES-CHIP 10 5% 1/16W
R5220 1-218-929-11 RES-CHIP 10 5% 1/16W
FB1

KDL-40W3000/46W3000
KDL-40W3000/46W3000
118
REF. NO. PART NO. DESCRIPTION VALUES REF. NO. PART NO. DESCRIPTION VALUES
R5221 1-218-929-11 RES-CHIP 10 5% 1/16W
R5222 1-218-929-11 RES-CHIP 10 5% 1/16W
R5223 1-218-990-81 SHORT CHIP
R5224 1-218-990-81 SHORT CHIP
R5225 1-242-967-81 RES-CHIP 1 5% 1/16W
R5230 1-218-990-81 SHORT CHIP
R5405 1-218-939-11 RES-CHIP 68 5% 1/16W
R5406 1-218-939-11 RES-CHIP 68 5% 1/16W
R5407 1-218-937-11 RES-CHIP 47 5% 1/16W
R5408 1-218-937-11 RES-CHIP 47 5% 1/16W
R5409 1-218-939-11 RES-CHIP 68 5% 1/16W
R5410 1-218-937-11 RES-CHIP 47 5% 1/16W
R5411 1-218-933-11 RES-CHIP 22 5% 1/16W
R5412 1-218-933-11 RES-CHIP 22 5% 1/16W
R5417 1-218-965-11 RES-CHIP 10K 5% 1/16W
R5421 1-218-933-11 RES-CHIP 22 5% 1/16W
R5427 1-218-965-11 RES-CHIP 10K 5% 1/16W
R5430 1-218-965-11 RES-CHIP 10K 5% 1/16W
R5431 1-218-933-11 RES-CHIP 22 5% 1/16W
R5432 1-218-933-11 RES-CHIP 22 5% 1/16W
R5433 1-218-933-11 RES-CHIP 22 5% 1/16W
R5434 1-208-691-11 METAL CHIP 2.2K 0.50% 1/16W
R5435 1-208-691-11 METAL CHIP 2.2K 0.50% 1/16W
R5436 1-218-961-11 RES-CHIP 4.7K 5% 1/16W
R5437 1-218-933-11 RES-CHIP 22 5% 1/16W
R5438 1-218-961-11 RES-CHIP 4.7K 5% 1/16W
R5444 1-208-691-11 METAL CHIP 2.2K 0.50% 1/16W
R5445 1-208-691-11 METAL CHIP 2.2K 0.50% 1/16W
R5446 1-218-961-11 RES-CHIP 4.7K 5% 1/16W
R5449 1-218-961-11 RES-CHIP 4.7K 5% 1/16W
R5450 1-218-990-81 SHORT CHIP
R5452 1-218-990-81 SHORT CHIP
R5453 1-218-965-11 RES-CHIP 10K 5% 1/16W
R5456 1-218-933-11 RES-CHIP 22 5% 1/16W
R5466 1-218-939-11 RES-CHIP 68 5% 1/16W
R5467 1-218-933-11 RES-CHIP 22 5% 1/16W
R5468 1-218-933-11 RES-CHIP 22 5% 1/16W
R5471 1-218-933-11 RES-CHIP 22 5% 1/16W
R5472 1-218-965-11 RES-CHIP 10K 5% 1/16W
R5473 1-218-965-11 RES-CHIP 10K 5% 1/16W
R5476 1-218-965-11 RES-CHIP 10K 5% 1/16W
R5478 1-218-990-81 SHORT CHIP
R5479 1-218-990-81 SHORT CHIP
R5480 1-218-937-11 RES-CHIP 47 5% 1/16W
R5481 1-218-937-11 RES-CHIP 47 5% 1/16W
R5482 1-218-990-81 SHORT CHIP
R5483 1-218-933-11 RES-CHIP 22 5% 1/16W
R5484 1-218-933-11 RES-CHIP 22 5% 1/16W
R5485 1-218-933-11 RES-CHIP 22 5% 1/16W
R5487 1-218-933-11 RES-CHIP 22 5% 1/16W
R5492 1-218-990-81 SHORT CHIP
R5494 1-218-965-11 RES-CHIP 10K 5% 1/16W
R5495 1-218-965-11 RES-CHIP 10K 5% 1/16W
R5498 1-218-965-11 RES-CHIP 10K 5% 1/16W
R5501 1-218-937-11 RES-CHIP 47 5% 1/16W
R5506 1-218-990-81 SHORT CHIP
R5512 1-218-941-81 RES-CHIP 100 5% 1/16W
R5513 1-218-965-11 RES-CHIP 10K 5% 1/16W
R5514 1-218-965-11 RES-CHIP 10K 5% 1/16W
R5516 1-218-990-81 SHORT CHIP
R5517 1-218-941-81 RES-CHIP 100 5% 1/16W
R5519 1-218-965-11 RES-CHIP 10K 5% 1/16W
R5524 1-218-937-11 RES-CHIP 47 5% 1/16W
R5525 1-218-973-11 RES-CHIP 47K 5% 1/16W
R5532 1-218-937-11 RES-CHIP 47 5% 1/16W
R5537 1-218-939-11 RES-CHIP 68 5% 1/16W
R5544 1-218-933-11 RES-CHIP 22 5% 1/16W
R5547 1-218-933-11 RES-CHIP 22 5% 1/16W
R5548 1-218-933-11 RES-CHIP 22 5% 1/16W
R5550 1-218-965-11 RES-CHIP 10K 5% 1/16W
R5551 1-218-965-11 RES-CHIP 10K 5% 1/16W
R5553 1-218-933-11 RES-CHIP 22 5% 1/16W
R5556 1-218-933-11 RES-CHIP 22 5% 1/16W
R5561 1-218-933-11 RES-CHIP 22 5% 1/16W
R5567 1-218-933-11 RES-CHIP 22 5% 1/16W
R5570 1-218-933-11 RES-CHIP 22 5% 1/16W
R5571 1-218-933-11 RES-CHIP 22 5% 1/16W
R5575 1-218-973-11 RES-CHIP 47K 5% 1/16W
R5576 1-218-965-11 RES-CHIP 10K 5% 1/16W
R5580 1-218-939-11 RES-CHIP 68 5% 1/16W
R5581 1-218-939-11 RES-CHIP 68 5% 1/16W
R5582 1-218-939-11 RES-CHIP 68 5% 1/16W
R5583 1-218-939-11 RES-CHIP 68 5% 1/16W
R5586 1-218-989-11 RES-CHIP 1M 5% 1/16W
R5588 1-218-977-11 RES-CHIP 100K 5% 1/16W
R5589 1-218-965-11 RES-CHIP 10K 5% 1/16W
R5590 1-218-977-11 RES-CHIP 100K 5% 1/16W
R5600 1-216-864-11 SHORT CHIP
R5601 1-216-864-11 SHORT CHIP
R5602 1-218-961-11 RES-CHIP 4.7K 5% 1/16W
FB1

KDL-40W3000/46W3000
KDL-40W3000/46W3000
119
REF. NO. PART NO. DESCRIPTION VALUES REF. NO. PART NO. DESCRIPTION VALUES
R5603 1-218-961-11 RES-CHIP 4.7K 5% 1/16W
R5608 1-218-990-81 SHORT CHIP
R5609 1-218-990-81 SHORT CHIP
R5610 1-218-990-81 SHORT CHIP
R5611 1-218-990-81 SHORT CHIP
R5618 1-218-965-11 RES-CHIP 10K 5% 1/16W
R5619 1-218-965-11 RES-CHIP 10K 5% 1/16W
R5620 1-218-965-11 RES-CHIP 10K 5% 1/16W
RESISTOR BRIDGE
RB2102 1-234-944-21 RES, NETWORK 47 (1005X4)
RB2104 1-234-378-11 RES, NETWORK 10K (1005X4)
RB2107 1-234-378-11 RES, NETWORK 10K (1005X4)
RB2108 1-234-799-21 RES, CHIP NETWORK 10KX8 (3816)
RB2109 1-234-378-11 RES, NETWORK 10K (1005X4)
RB2111 1-234-375-21 RES, NETWORK 1K (1005X4)
RB2114 1-234-376-11 RES, NETWORK 2.2K (1005X4)
RB2115 1-239-690-81 RESISTOR, NETWORK 2.2K
RB2117 1-234-944-21 RES, NETWORK 47 (1005X4)
RB2120 1-234-795-21 RES, NETWORK 0X4 (2010)
RB2121 1-234-378-11 RES, NETWORK 10K (1005X4)
RB2122 1-239-698-11 RESISTOR, NETWORK 10K
RB2123 1-234-945-21 RES, NETWORK 100 (1005X4)
RB2300 1-234-711-21 RES, CHIP NETWORK 22X8 (3816)
RB2301 1-234-711-21 RES, CHIP NETWORK 22X8 (3816)
RB2302 1-234-799-21 RES, CHIP NETWORK 10KX8 (3816)
RB2303 1-234-799-21 RES, CHIP NETWORK 10KX8 (3816)
RB2304 1-234-799-21 RES, CHIP NETWORK 10KX8 (3816)
RB2305 1-234-799-21 RES, CHIP NETWORK 10KX8 (3816)
RB2307 1-234-945-21 RES, NETWORK 100 (1005X4)
RB2308 1-234-945-21 RES, NETWORK 100 (1005X4)
RB2309 1-234-945-21 RES, NETWORK 100 (1005X4)
RB2310 1-234-945-21 RES, NETWORK 100 (1005X4)
RB2311 1-234-945-21 RES, NETWORK 100 (1005X4)
RB2312 1-234-945-21 RES, NETWORK 100 (1005X4)
RB2313 1-234-945-21 RES, NETWORK 100 (1005X4)
RB2314 1-234-945-21 RES, NETWORK 100 (1005X4)
RB2315 1-234-378-11 RES, NETWORK 10K (1005X4)
RB2316 1-234-378-11 RES, NETWORK 10K (1005X4)
RB2317 1-234-378-11 RES, NETWORK 10K (1005X4)
RB2318 1-234-378-11 RES, NETWORK 10K (1005X4)
RB2500 1-234-943-21 RES, NETWORK 22 (1005X4)
RB2501 1-234-943-21 RES, NETWORK 22 (1005X4)
RB2502 1-234-943-21 RES, NETWORK 22 (1005X4)
RB2503 1-234-943-21 RES, NETWORK 22 (1005X4)
RB2504 1-234-943-21 RES, NETWORK 22 (1005X4)
RB2700 1-234-799-21 RES, CHIP NETWORK 10KX8 (3816)
RB2701 1-234-378-11 RES, NETWORK 10K (1005X4)
RB2702 1-234-799-21 RES, CHIP NETWORK 10KX8 (3816)
RB2703 1-234-799-21 RES, CHIP NETWORK 10KX8 (3816)
RB2705 1-234-381-21 RES, NETWORK 100K (1005X4)
RB2706 1-234-883-21 RES, CHIP NETWORK 100KX8(3816)
RB2707 1-234-883-21 RES, CHIP NETWORK 100KX8(3816)
RB2708 1-234-710-21 RES, CHIP NETWORK 47X8 (3816)
RB2709 1-234-710-21 RES, CHIP NETWORK 47X8 (3816)
RB2712 1-245-943-21 RES, CHIP NETWORK 68X8 (3816)
RB2713 1-245-943-21 RES, CHIP NETWORK 68X8 (3816)
RB2714 1-245-943-21 RES, CHIP NETWORK 68X8 (3816)
RB2715 1-245-943-21 RES, CHIP NETWORK 68X8 (3816)
RB2717 1-234-944-21 RES, NETWORK 47 (1005X4)
RB2718 1-234-799-21 RES, CHIP NETWORK 10KX8 (3816)
RB2720 1-234-944-21 RES, NETWORK 47 (1005X4)
RB2723 1-234-381-21 RES, NETWORK 100K (1005X4)
RB2724 1-239-710-11 RESISTOR, NETWORK 100K
RB2727 1-239-670-81 RESISTOR, NETWORK 47
RB2728 1-234-944-21 RES, NETWORK 47 (1005X4)
RB2729 1-234-702-11 RES, NETWORK 68 (1005X4)
RB2730 1-239-670-81 RESISTOR, NETWORK 47
RB2732 1-239-670-81 RESISTOR, NETWORK 47
RB2735 1-234-381-21 RES, NETWORK 100K (1005X4)
RB2736 1-234-943-21 RES, NETWORK 22 (1005X4)
RB2737 1-234-381-21 RES, NETWORK 100K (1005X4)
RB2902 1-234-710-21 RES, CHIP NETWORK 47X8 (3816)
RB2903 1-234-710-21 RES, CHIP NETWORK 47X8 (3816)
RB2904 1-234-710-21 RES, CHIP NETWORK 47X8 (3816)
RB2905 1-234-710-21 RES, CHIP NETWORK 47X8 (3816)
RB2906 1-234-710-21 RES, CHIP NETWORK 47X8 (3816)
RB2907 1-234-944-21 RES, NETWORK 47 (1005X4)
RB2908 1-234-377-21 RES, NETWORK 4.7K (1005X4)
RB2911 1-234-710-21 RES, CHIP NETWORK 47X8 (3816)
RB2912 1-234-710-21 RES, CHIP NETWORK 47X8 (3816)
RB2913 1-234-710-21 RES, CHIP NETWORK 47X8 (3816)
RB2914 1-234-710-21 RES, CHIP NETWORK 47X8 (3816)
RB2915 1-234-710-21 RES, CHIP NETWORK 47X8 (3816)
RB2916 1-234-799-21 RES, CHIP NETWORK 10KX8 (3816)
RB2917 1-234-943-21 RES, NETWORK 22 (1005X4)
RB2918 1-234-880-21 RES, CHIP NETWORK 4.7KX8(3816)
RB2919 1-234-799-21 RES, CHIP NETWORK 10KX8 (3816)
RB2920 1-234-799-21 RES, CHIP NETWORK 10KX8 (3816)
RB2922 1-234-944-21 RES, NETWORK 47 (1005X4)
FB1

KDL-40W3000/46W3000
KDL-40W3000/46W3000
120
REF. NO. PART NO. DESCRIPTION VALUES REF. NO. PART NO. DESCRIPTION VALUES
RB2923 1-234-943-21 RES, NETWORK 22 (1005X4)
RB2924 1-234-378-11 RES, NETWORK 10K (1005X4)
RB3300 1-234-378-11 RES, NETWORK 10K (1005X4)
RB3301 1-234-378-11 RES, NETWORK 10K (1005X4)
RB3302 1-239-698-11 RESISTOR, NETWORK 10K
RB4300 1-234-945-21 RES, NETWORK 100 (1005X4)
RB4301 1-234-945-21 RES, NETWORK 100 (1005X4)
RB4302 1-234-795-21 RES, NETWORK 0X4 (2010)
RB4303 1-234-795-21 RES, NETWORK 0X4 (2010)
RB4304 1-234-795-21 RES, NETWORK 0X4 (2010)
RB4314 1-234-795-21 RES, NETWORK 0X4 (2010)
RB4318 1-234-795-21 RES, NETWORK 0X4 (2010)
RB4503 1-234-892-21 RES, CHIP NETWORK 33X8 (3816)
RB4505 1-234-892-21 RES, CHIP NETWORK 33X8 (3816)
RB4507 1-234-892-21 RES, CHIP NETWORK 33X8 (3816)
RB4512 1-234-892-21 RES, CHIP NETWORK 33X8 (3816)
RB4514 1-234-892-21 RES, CHIP NETWORK 33X8 (3816)
RB4515 1-234-380-21 RES, NETWORK 47K (1005X4)
RB4516 1-234-380-21 RES, NETWORK 47K (1005X4)
RB4517 1-234-795-21 RES, NETWORK 0X4 (2010)
RB4518 1-234-377-21 RES, NETWORK 4.7K (1005X4)
RB4604 1-234-944-21 RES, NETWORK 47 (1005X4)
RB4605 1-234-944-21 RES, NETWORK 47 (1005X4)
RB4608 1-234-944-21 RES, NETWORK 47 (1005X4)
RB4609 1-234-795-21 RES, NETWORK 0X4 (2010)
RB4610 1-234-944-21 RES, NETWORK 47 (1005X4)
RB4611 1-234-710-21 RES, CHIP NETWORK 47X8 (3816)
RB4612 1-234-710-21 RES, CHIP NETWORK 47X8 (3816)
RB4613 1-234-710-21 RES, CHIP NETWORK 47X8 (3816)
RB4614 1-246-204-21 RES, CHIP NETWORK 600X8 (3816)
RB4615 1-246-204-21 RES, CHIP NETWORK 600X8 (3816)
RB4616 1-246-204-21 RES, CHIP NETWORK 600X8 (3816)
RB4617 1-234-944-21 RES, NETWORK 47 (1005X4)
RB4618 1-234-378-11 RES, NETWORK 10K (1005X4)
RB4619 1-234-944-21 RES, NETWORK 47 (1005X4)
RB4700 1-234-711-21 RES, CHIP NETWORK 22X8 (3816)
RB4701 1-234-711-21 RES, CHIP NETWORK 22X8 (3816)
RB4709 1-234-892-21 RES, CHIP NETWORK 33X8 (3816)
RB4710 1-234-944-21 RES, NETWORK 47 (1005X4)
RB4711 1-234-943-21 RES, NETWORK 22 (1005X4)
RB4712 1-242-963-21 RES, NETWORK 33 (1005X4)
RB4816 1-234-799-21 RES, CHIP NETWORK 10KX8 (3816)
RB4817 1-234-799-21 RES, CHIP NETWORK 10KX8 (3816)
RB5109 1-234-795-21 RES, NETWORK 0X4 (2010)
RB5111 1-234-944-21 RES, NETWORK 47 (1005X4)
RB5115 1-234-944-21 RES, NETWORK 47 (1005X4)
RB5118 1-234-887-21 RES, CHIP NETWORK 0X8 (3816)
RB5119 1-234-887-21 RES, CHIP NETWORK 0X8 (3816)
RB5122 1-245-943-21 RES, CHIP NETWORK 68X8 (3816)
RB5123 1-245-943-21 RES, CHIP NETWORK 68X8 (3816)
RB5126 1-234-887-21 RES, CHIP NETWORK 0X8 (3816)
RB5127 1-234-799-21 RES, CHIP NETWORK 10KX8 (3816)
RB5128 1-234-378-11 RES, NETWORK 10K (1005X4)
RB5129 1-234-795-21 RES, NETWORK 0X4 (2010)
RB5141 1-234-795-21 RES, NETWORK 0X4 (2010)
RB5142 1-234-799-21 RES, CHIP NETWORK 10KX8 (3816)
RB5143 1-234-799-21 RES, CHIP NETWORK 10KX8 (3816)
RB5144 1-234-378-11 RES, NETWORK 10K (1005X4)
RB5145 1-234-378-11 RES, NETWORK 10K (1005X4)
RB5200 1-234-369-21 RES, NETWORK 10 (1005X4)
RB5201 1-234-369-21 RES, NETWORK 10 (1005X4)
RB5202 1-234-369-21 RES, NETWORK 10 (1005X4)
RB5203 1-234-369-21 RES, NETWORK 10 (1005X4)
RB5204 1-234-369-21 RES, NETWORK 10 (1005X4)
RB5400 1-234-702-11 RES, NETWORK 68 (1005X4)
RB5409 1-234-944-21 RES, NETWORK 47 (1005X4)
RB5416 1-234-944-21 RES, NETWORK 47 (1005X4)
RB5417 1-234-378-11 RES, NETWORK 10K (1005X4)
RB5418 1-234-943-21 RES, NETWORK 22 (1005X4)
RB5419 1-234-378-11 RES, NETWORK 10K (1005X4)
RB5420 1-234-944-21 RES, NETWORK 47 (1005X4)
RB5421 1-234-710-21 RES, CHIP NETWORK 47X8 (3816)
RB5427 1-234-943-21 RES, NETWORK 22 (1005X4)
RB5432 1-234-378-11 RES, NETWORK 10K (1005X4)
RB5433 1-234-378-11 RES, NETWORK 10K (1005X4)
RB5434 1-245-943-21 RES, CHIP NETWORK 68X8 (3816)
RB5435 1-245-943-21 RES, CHIP NETWORK 68X8 (3816)
RB5436 1-234-711-21 RES, CHIP NETWORK 22X8 (3816)
RB5437 1-234-711-21 RES, CHIP NETWORK 22X8 (3816)
RB5438 1-234-943-21 RES, NETWORK 22 (1005X4)
RB5439 1-234-943-21 RES, NETWORK 22 (1005X4)
RB5441 1-234-943-21 RES, NETWORK 22 (1005X4)
RB5443 1-234-943-21 RES, NETWORK 22 (1005X4)
RB5444 1-234-887-21 RES, CHIP NETWORK 0X8 (3816)
RB5445 1-234-799-21 RES, CHIP NETWORK 10KX8 (3816)
RB5446 1-245-943-21 RES, CHIP NETWORK 68X8 (3816)
RB5447 1-234-785-21 RES, CHIP NETWORK 100X8(3816)
RB5448 1-234-785-21 RES, CHIP NETWORK 100X8(3816)
RB5449 1-234-710-21 RES, CHIP NETWORK 47X8 (3816)
RB5450 1-234-710-21 RES, CHIP NETWORK 47X8 (3816)
FB1

KDL-40W3000/46W3000
KDL-40W3000/46W3000
121
REF. NO. PART NO. DESCRIPTION VALUES REF. NO. PART NO. DESCRIPTION VALUES
NOTE: The components identifi ed by shading
and
!
mark are critical for safety. Replace only
with part number specifi ed.
NOTE: Les composants identifi es per un trame et une
marque
!
sont critiques pour la securite. Ne les remplacer
que par une piece portant le numero specifi e.
RB5451 1-234-785-21 RES, CHIP NETWORK 100X8(3816)
RB5452 1-234-785-21 RES, CHIP NETWORK 100X8(3816)
RB5453 1-234-711-21 RES, CHIP NETWORK 22X8 (3816)
RB5454 1-234-711-21 RES, CHIP NETWORK 22X8 (3816)
RB5455 1-234-892-21 RES, CHIP NETWORK 33X8 (3816)
RB5456 1-234-892-21 RES, CHIP NETWORK 33X8 (3816)
RB5502 1-245-943-21 RES, CHIP NETWORK 68X8 (3816)
RB5503 1-234-943-21 RES, NETWORK 22 (1005X4)
RB5504 1-234-943-21 RES, NETWORK 22 (1005X4)
RB5505 1-234-943-21 RES, NETWORK 22 (1005X4)
RB5600 1-234-943-21 RES, NETWORK 22 (1005X4)
VARISTOR
VD4300 1-805-774-21 VARISTOR, CHIP
VD4301 1-805-774-21 VARISTOR, CHIP
VD4600 1-804-988-21 VARISTOR, CHIP (1608)
VD4601 1-804-988-21 VARISTOR, CHIP (1608)
VD4602 1-804-988-21 VARISTOR, CHIP (1608)
VD4603 1-804-988-21 VARISTOR, CHIP (1608)
VD4604 1-804-988-21 VARISTOR, CHIP (1608)
CRYSTAL
X2100 1-781-646-21 VIBRATOR, CERAMIC
X2101 1-813-462-11 VIBRATOR, CRYSTAL 24.576MHZ
X2900 1-813-990-11 QUARTS CRYSTAL 30MHZ
X4900 1-813-985-11 QUARTZ CRYSTAL OSCILLATOR
X4901 1-814-023-11 QUARTS CRYSTAL UNIT
X4902 1-813-984-11 OSCILLATOR, CRYSTAL
GF1
* A-1256-154-B GF1 BOARD, COMPLETE
(Use this P/N for US models only)
2-580-592-01 SCREW, +PSW M3X8
CAPACITOR
!
C6006 1-114-153-51 CERAMIC 680pF 10% 250V
!
C6007 1-119-892-51 CERAMIC 470pF 10% 250V
!
C6010 1-114-153-51 CERAMIC 680pF 10% 250V
!
C6011 1-119-892-51 CERAMIC 470pF 10% 250V
!
C6012 1-165-533-11 MYLAR 0.68μF 10% 275V
C6014 1-161-964-91 CERAMIC 0.0047μF 250V
C6015 1-161-964-91 CERAMIC 0.0047μF 250V
C6016 1-135-361-11 ELECT(BLOCK) 180μF 20% 450V
C6017 1-135-361-11 ELECT(BLOCK) 180μF 20% 450V
C6019 1-163-021-91 CERAMIC CHIP 0.01μF 10% 50V
C6020 1-163-021-91 CERAMIC CHIP 0.01μF 10% 50V
C6024 1-119-887-51 CERAMIC 1000pF 20% 250V
C6100 1-162-970-11 CERAMIC CHIP 0.01μF 10% 25V
C6101 1-100-831-91 CERAMIC CHIP 0.001μF 2% 50V
C6102 1-107-906-11 ELECT 10μF 20% 50V
C6103 1-107-905-11 ELECT 4.7μF 20% 50V
C6104 1-107-910-11 ELECT 100μF 20% 50V
C6106 1-162-970-11 CERAMIC CHIP 0.01μF 10% 25V
C6107 1-107-888-11 ELECT 47μF 20% 25V
C6108 1-115-340-11 CERAMIC CHIP 0.22μF 10% 25V
C6111 1-100-731-11 FILM 22000pF 3% 1KV
C6112 1-163-021-91 CERAMIC CHIP 0.01μF 10% 50V
C6150 1-104-760-11 CERAMIC CHIP 0.047μF 10% 50V
C6152 1-112-229-21 ELECT 1500μF 20% 16V
C6153 1-112-229-21 ELECT 1500μF 20% 16V
C6155 1-162-970-11 CERAMIC CHIP 0.01μF 10% 25V
C6160 1-112-231-21 ELECT 2200μF 20% 16V
C6162 1-162-970-11 CERAMIC CHIP 0.01μF 10% 25V
C6165 1-112-835-11 ELECT 3300μF 20% 25V
C6167 1-115-339-11 CERAMIC CHIP 0.1μF 10% 50V
C6200 1-107-826-11 CERAMIC CHIP 0.1μF 10% 16V
C6201 1-162-927-11 CERAMIC CHIP 100pF 5% 50V
C6202 1-107-902-11 ELECT 1μF 20% 50V
C6203 1-100-139-31 FILM 0.001μF 5% 630V
C6204 1-107-903-11 ELECT 2.2μF 20% 50V
C6205 1-107-910-11 ELECT 100μF 20% 50V
C6206 1-162-964-11 CERAMIC CHIP 0.001μF 10% 50V
C6209 1-162-970-11 CERAMIC CHIP 0.01μF 10% 25V
C6250 1-128-949-31 ELECT 470μF 20% 16V
C6251 1-107-826-11 CERAMIC CHIP 0.1μF 10% 16V
C6302 1-162-964-11 CERAMIC CHIP 0.001μF 10% 50V
C6303 1-165-908-11 CERAMIC CHIP 1μF 10% 10V
C6304 1-100-566-91 CERAMIC CHIP 0.1μF 10% 25V
C6305 1-162-964-11 CERAMIC CHIP 0.001μF 10% 50V
C6306 1-162-970-11 CERAMIC CHIP 0.01μF 10% 25V
C6307 1-162-964-11 CERAMIC CHIP 0.001μF 10% 50V
C6310 1-162-964-11 CERAMIC CHIP 0.001μF 10% 50V
C6402 1-162-970-11 CERAMIC CHIP 0.01μF 10% 25V
C6405 1-107-826-11 CERAMIC CHIP 0.1μF 10% 16V
C6407 1-107-877-11 ELECT 1000μF 20% 10V
C6408 1-165-908-11 CERAMIC CHIP 1μF 10% 10V
C6410 1-107-826-11 CERAMIC CHIP 0.1μF 10% 16V
!
C6500 1-112-744-61 MYLAR 1μF 10% 450V
!
C6501 1-112-188-11 MYLAR 1.5μF 5% 450V
FB1 GF1

KDL-40W3000/46W3000
KDL-40W3000/46W3000
122
REF. NO. PART NO. DESCRIPTION VALUES REF. NO. PART NO. DESCRIPTION VALUES
NOTE: The components identifi ed by shading
and
!
mark are critical for safety. Replace only
with part number specifi ed.
NOTE: Les composants identifi es per un trame et une
marque
!
sont critiques pour la securite. Ne les remplacer
que par une piece portant le numero specifi e.
!
C6503 1-112-188-11 MYLAR 1.5μF 5% 450V
C6505 1-162-968-11 CERAMIC CHIP 0.0047μF 10% 50V
C6506 1-162-964-11 CERAMIC CHIP 0.001μF 10% 50V
C6507 1-162-966-11 CERAMIC CHIP 0.0022μF 10% 50V
C6508 1-100-566-91 CERAMIC CHIP 0.1μF 10% 25V
C6510 1-107-902-11 ELECT 1μF 20% 50V
C6511 1-164-315-11 CERAMIC CHIP 470pF 5% 50V
C6512 1-162-959-11 CERAMIC CHIP 330pF 5% 50V
C6517 1-100-566-91 CERAMIC CHIP 0.1μF 10% 25V
C6518 1-107-906-11 ELECT 10μF 20% 50V
C6521 1-107-906-11 ELECT 10μF 20% 50V
C6522 1-162-970-11 CERAMIC CHIP 0.01μF 10% 25V
CONNECTOR
*
!
CN6000 1-793-660-11 PIN, CONNECTOR (PC BOARD)
* CN6150 1-793-235-11 PIN, CONNECTOR (PC BOARD) 13P
* CN6151 1-785-703-21 PIN, CONNECTOR (PC BOARD) 6P
* CN6152 1-778-853-11 PIN, CONNECTOR (PC BOARD) 8P
* CN6154 1-785-708-11 PIN, CONNECTOR (PC BOARD) 12P
*
!
CN6501 1-793-660-11 PIN, CONNECTOR (PC BOARD)
*
!
CN6502 1-793-660-11 PIN, CONNECTOR (PC BOARD)
DIODE
D6000 8-719-054-89 DIODE D15XB60
D6100 8-719-081-67 DIODE M1FM3
D6101 6-500-137-01 DIODE BAT54HT1
D6102 6-501-774-01 DIODE MAZ8150G0LS0
D6104 8-719-979-64 DIODE UF4005/23
D6105 8-719-081-67 DIODE M1FM3
D6150 6-501-545-01 DIODE SG10SC6-F5
D6151 6-501-545-01 DIODE SG10SC6-F5
D6153 6-501-545-01 DIODE SG10SC6-F5
D6201 8-719-058-74 DIODE 05NU42-TPA2
D6202 6-501-817-01 DIODE MA2J1110GLS0
D6203 6-500-567-31 DIODE 10ERB20-TB3
D6204 6-500-567-31 DIODE 10ERB20-TB3
D6250 6-501-526-01 DIODE D1NS6-TR2
D6305 6-501-817-01 DIODE MA2J1110GLS0
D6306 6-501-817-01 DIODE MA2J1110GLS0
D6307 6-501-817-01 DIODE MA2J1110GLS0
D6308 6-501-818-01 DIODE MA2J1130GLS0
D6400 6-501-774-01 DIODE MAZ8150G0LS0
D6401 6-500-335-01 DIODE MC2838-T112-1
D6402 6-501-817-01 DIODE MA2J1110GLS0
D6405 6-500-335-01 DIODE MC2838-T112-1
D6406 6-501-758-01 DIODE MAZ8100G0LS0
D6500 6-500-335-01 DIODE MC2838-T112-1
D6502 6-500-137-01 DIODE BAT54HT1
D6503 6-501-817-01 DIODE MA2J1110GLS0
* D6506 8-719-055-38 DIODE SF5L60
D6509 6-500-108-01 DIODE EP05FA20
D6512 6-501-817-01 DIODE MA2J1110GLS0
GROUND TERMINAL BOARD
ET6000 1-537-770-21 TERMINAL BOARD, GROUND
ET6001 1-537-770-21 TERMINAL BOARD, GROUND
ET6002 1-537-770-21 TERMINAL BOARD, GROUND
ET6003 1-537-770-21 TERMINAL BOARD, GROUND
FUSE
!
F6000 1-576-233-51 FUSE 6.3A 250V
FERRITE BEAD
FB6001 1-410-396-41 FERRITE 0.45μH
FB6002 1-410-396-41 FERRITE 0.45μH
FB6100 1-412-911-11 FERRITE 0μH
FB6101 1-412-911-11 FERRITE 0μH
FB6150 1-412-911-11 FERRITE 0μH
FB6151 1-412-911-11 FERRITE 0μH
FB6152 1-412-911-11 FERRITE 0μH
FB6153 1-412-911-11 FERRITE 0μH
FB6501 1-412-911-11 FERRITE 0μH
FB6502 1-412-911-11 FERRITE 0μH
FUSE HOLDER
!
FH6000 1-533-223-11 FUSE HOLDER 0A 0V
!
FH6001 1-533-223-11 FUSE HOLDER 0A 0V
IC
IC6100 6-707-749-01 IC CXD9841P
IC6150 6-709-368-01 IC MM1431ATT (CN)
IC6200 6-708-801-01 IC MIP2H2
IC6250 6-709-368-01 IC MM1431ATT (CN)
IC6300 6-709-368-01 IC MM1431ATT (CN)
IC6301 6-709-368-01 IC MM1431ATT (CN)
IC6500 6-709-791-01 IC L6562N
CHIP CONDUCTOR
JR6001 1-216-295-91 SHORT CHIP
JR6002 1-216-295-91 SHORT CHIP
JR6003 1-216-296-11 SHORT CHIP
GF1

KDL-40W3000/46W3000
KDL-40W3000/46W3000
123
REF. NO. PART NO. DESCRIPTION VALUES REF. NO. PART NO. DESCRIPTION VALUES
NOTE: The components identifi ed by shading
and
!
mark are critical for safety. Replace only
with part number specifi ed.
NOTE: Les composants identifi es per un trame et une
marque
!
sont critiques pour la securite. Ne les remplacer
que par une piece portant le numero specifi e.
JR6004 1-216-296-11 SHORT CHIP
JR6005 1-216-296-11 SHORT CHIP
JR6006 1-216-296-11 SHORT CHIP
JR6007 1-216-295-91 SHORT CHIP
JR6008 1-216-295-91 SHORT CHIP
JR6009 1-216-296-11 SHORT CHIP
JR6010 1-216-296-11 SHORT CHIP
JR6011 1-216-295-91 SHORT CHIP
JR6012 1-216-296-11 SHORT CHIP
JR6013 1-216-296-11 SHORT CHIP
JR6014 1-216-864-11 SHORT CHIP
JR6015 1-216-864-11 SHORT CHIP
JR6018 1-216-296-11 SHORT CHIP
JR6019 1-216-296-11 SHORT CHIP
JR6021 1-216-296-11 SHORT CHIP
JR6022 1-216-296-11 SHORT CHIP
JR6023 1-216-295-91 SHORT CHIP
JR6024 1-216-296-11 SHORT CHIP
JR6026 1-216-864-11 SHORT CHIP
JR6028 1-216-864-11 SHORT CHIP
COIL
L6150 1-406-659-11 INDUCTOR 10μH
L6152 1-406-657-11 INDUCTOR 4.7μH
L6250 1-414-183-41 INDUCTOR 10μH
!
L6500 1-457-277-11 INDUCTOR 260μH
!
L6502 1-457-445-11 INDUCTOR 290μH
PHOTO COUPLER
!
PH6100 6-600-187-01 PHOTO COUPLER PC123Y22JOOF
!
PH6200 6-600-187-01 PHOTO COUPLER PC123Y22JOOF
!
PH6300 6-600-187-01 PHOTO COUPLER PC123Y22JOOF
!
PH6301 6-600-187-01 PHOTO COUPLER PC123Y22JOOF
!
PH6302 6-600-187-01 PHOTO COUPLER PC123Y22JOOF
!
PH6303 6-600-187-01 PHOTO COUPLER PC123Y22JOOF
TRANSISTOR
Q6100 6-551-302-01 TRANSISTOR 2SK3561(LBS1SONY,Q
Q6101 6-551-302-01 TRANSISTOR 2SK3561(LBS1SONY,Q
Q6301 8-729-620-07 TRANSISTOR 2SC3052EF-T1-LEF
Q6303 8-729-804-41 TRANSISTOR 2SB1122-S
Q6304 8-729-620-07 TRANSISTOR 2SC3052EF-T1-LEF
Q6307 8-729-620-07 TRANSISTOR 2SC3052EF-T1-LEF
Q6402 8-729-620-07 TRANSISTOR 2SC3052EF-T1-LEF
Q6403 8-729-620-07 TRANSISTOR 2SC3052EF-T1-LEF
Q6404 6-551-696-01 TRANSISTOR ISA1235AC1TP-1EF
Q6405 6-551-696-01 TRANSISTOR ISA1235AC1TP-1EF
Q6406 8-729-620-07 TRANSISTOR 2SC3052EF-T1-LEF
Q6407 8-729-620-07 TRANSISTOR 2SC3052EF-T1-LEF
Q6408 8-729-620-07 TRANSISTOR 2SC3052EF-T1-LEF
Q6500 8-729-620-07 TRANSISTOR 2SC3052EF-T1-LEF
Q6501 6-551-696-01 TRANSISTOR ISA1235AC1TP-1EF
Q6502 6-551-336-01 TRANSISTOR 2SK3934(LBS1SONY.Q
Q6503 6-551-336-01 TRANSISTOR 2SK3934(LBS1SONY.Q
Q6505 8-729-804-41 TRANSISTOR 2SB1122-S
Q6506 6-551-696-01 TRANSISTOR ISA1235AC1TP-1EF
RESISTOR
R6009 1-240-251-92 METAL 6.8 5% 10W
R6014 1-216-857-11 METAL CHIP 1M 5% 1/10W
R6015 1-216-857-11 METAL CHIP 1M 5% 1/10W
R6100 1-218-885-11 METAL CHIP 39K 0.50% 1/10W
R6102 1-218-863-11 METAL CHIP 4.7K 0.50% 1/10W
R6103 1-218-823-11 METAL CHIP 100 0.50% 1/10W
R6104 1-218-877-11 METAL CHIP 18K 0.50% 1/10W
R6106 1-208-854-11 METAL CHIP 1M 0.50% 1/10W
R6107 1-208-854-11 METAL CHIP 1M 0.50% 1/10W
R6108 1-208-854-11 METAL CHIP 1M 0.50% 1/10W
R6109 1-208-854-11 METAL CHIP 1M 0.50% 1/10W
R6110 1-202-933-61 FUSIBLE 0.1 10% 1/2W
R6111 1-218-760-11 METAL CHIP 220K 0.50% 1/10W
R6112 1-218-877-11 METAL CHIP 18K 0.50% 1/10W
R6115 1-218-823-11 METAL CHIP 100 0.50% 1/10W
R6116 1-216-009-91 RES-CHIP 22 5% 1/10W
R6117 1-216-009-91 RES-CHIP 22 5% 1/10W
R6118 1-216-833-11 METAL CHIP 10K 5% 1/10W
R6119 1-216-833-11 METAL CHIP 10K 5% 1/10W
R6121 1-243-949-71 METAL OXIDE 0.47 5% 2W
R6122 1-216-857-11 METAL CHIP 1M 5% 1/10W
R6123 1-218-847-11 METAL CHIP 1K 0.50% 1/10W
R6126 1-243-949-71 METAL OXIDE 0.47 5% 2W
R6150 1-216-821-11 METAL CHIP 1K 5% 1/10W
R6151 1-216-821-11 METAL CHIP 1K 5% 1/10W
R6152 1-216-821-11 METAL CHIP 1K 5% 1/10W
R6153 1-218-867-11 METAL CHIP 6.8K 0.50% 1/10W
R6154 1-218-873-11 METAL CHIP 12K 0.50% 1/10W
R6156 1-218-863-11 METAL CHIP 4.7K 0.50% 1/10W
R6157 1-216-841-11 METAL CHIP 47K 5% 1/10W
GF1

KDL-40W3000/46W3000
KDL-40W3000/46W3000
124
REF. NO. PART NO. DESCRIPTION VALUES REF. NO. PART NO. DESCRIPTION VALUES
NOTE: The components identifi ed by shading
and
!
mark are critical for safety. Replace only
with part number specifi ed.
NOTE: Les composants identifi es per un trame et une
marque
!
sont critiques pour la securite. Ne les remplacer
que par une piece portant le numero specifi e.
R6164 1-216-841-11 METAL CHIP 47K 5% 1/10W
R6165 1-216-793-11 METAL CHIP 4.7 5% 1/10W
R6200 1-212-958-00 FUSIBLE 10 5% 1/2W
R6201 1-218-865-11 METAL CHIP 5.6K 0.50% 1/10W
R6202 1-243-725-71 METAL OXIDE 100K 5% 1W
R6203 1-249-385-11 CARBON 2.2 5% 1/4W
R6250 1-216-821-11 METAL CHIP 1K 5% 1/10W
R6251 1-216-825-11 METAL CHIP 2.2K 5% 1/10W
R6252 1-216-805-11 METAL CHIP 47 5% 1/10W
R6254 1-218-871-11 METAL CHIP 10K 0.50% 1/10W
R6255 1-218-871-11 METAL CHIP 10K 0.50% 1/10W
R6302 1-218-903-11 METAL CHIP 220K 0.50% 1/10W
R6303 1-218-885-11 METAL CHIP 39K 0.50% 1/10W
R6304 1-218-863-11 METAL CHIP 4.7K 0.50% 1/10W
R6305 1-216-845-11 METAL CHIP 100K 5% 1/10W
R6307 1-216-829-11 METAL CHIP 4.7K 5% 1/10W
R6308 1-216-849-11 METAL CHIP 220K 5% 1/10W
R6309 1-218-865-11 METAL CHIP 5.6K 0.50% 1/10W
R6310 1-216-833-11 METAL CHIP 10K 5% 1/10W
R6311 1-216-829-11 METAL CHIP 4.7K 5% 1/10W
R6312 1-216-841-11 METAL CHIP 47K 5% 1/10W
R6315 1-216-821-11 METAL CHIP 1K 5% 1/10W
R6317 1-216-829-11 METAL CHIP 4.7K 5% 1/10W
R6318 1-216-864-11 SHORT CHIP
R6319 1-216-821-11 METAL CHIP 1K 5% 1/10W
R6320 1-216-837-11 METAL CHIP 22K 5% 1/10W
R6321 1-216-833-11 METAL CHIP 10K 5% 1/10W
R6323 1-243-596-71 METAL OXIDE 47K 5% 2W
R6324 1-216-839-11 METAL CHIP 33K 5% 1/10W
R6328 1-216-864-11 SHORT CHIP
R6332 1-249-385-11 CARBON 2.2 5% 1/4W
R6402 1-216-864-11 SHORT CHIP
R6404 1-216-821-11 METAL CHIP 1K 5% 1/10W
R6405 1-216-845-11 METAL CHIP 100K 5% 1/10W
R6406 1-216-833-11 METAL CHIP 10K 5% 1/10W
R6407 1-216-833-11 METAL CHIP 10K 5% 1/10W
R6408 1-216-821-11 METAL CHIP 1K 5% 1/10W
R6410 1-216-864-11 SHORT CHIP
R6411 1-216-833-11 METAL CHIP 10K 5% 1/10W
R6412 1-216-864-11 SHORT CHIP
R6413 1-216-839-11 METAL CHIP 33K 5% 1/10W
R6414 1-216-817-11 METAL CHIP 470 5% 1/10W
R6415 1-216-839-11 METAL CHIP 33K 5% 1/10W
R6416 1-216-833-11 METAL CHIP 10K 5% 1/10W
R6418 1-216-821-11 METAL CHIP 1K 5% 1/10W
R6419 1-216-821-11 METAL CHIP 1K 5% 1/10W
R6420 1-216-845-11 METAL CHIP 100K 5% 1/10W
R6428 1-216-821-11 METAL CHIP 1K 5% 1/10W
R6429 1-216-833-11 METAL CHIP 10K 5% 1/10W
R6430 1-216-833-11 METAL CHIP 10K 5% 1/10W
R6433 1-216-821-11 METAL CHIP 1K 5% 1/10W
R6434 1-216-829-11 METAL CHIP 4.7K 5% 1/10W
R6436 1-216-833-11 METAL CHIP 10K 5% 1/10W
R6437 1-216-833-11 METAL CHIP 10K 5% 1/10W
R6438 1-216-821-11 METAL CHIP 1K 5% 1/10W
R6439 1-216-833-11 METAL CHIP 10K 5% 1/10W
R6440 1-216-839-11 METAL CHIP 33K 5% 1/10W
R6441 1-216-833-11 METAL CHIP 10K 5% 1/10W
R6442 1-216-837-11 METAL CHIP 22K 5% 1/10W
!
R6500 1-218-760-11 METAL CHIP 220K 0.50% 1/10W
!
R6501 1-218-760-11 METAL CHIP 220K 0.50% 1/10W
!
R6502 1-208-830-11 METAL CHIP 100K 0.50% 1/10W
!
R6503 1-208-830-11 METAL CHIP 100K 0.50% 1/10W
!
R6504 1-218-760-11 METAL CHIP 220K 0.50% 1/10W
!
R6505 1-218-760-11 METAL CHIP 220K 0.50% 1/10W
R6506 1-208-830-11 METAL CHIP 100K 0.50% 1/10W
R6508 1-216-864-11 SHORT CHIP
R6510 1-216-841-11 METAL CHIP 47K 5% 1/10W
R6511 1-216-817-11 METAL CHIP 470 5% 1/10W
R6512 1-215-882-00 METAL OXIDE 22 5% 2W
R6514 1-216-845-11 METAL CHIP 100K 5% 1/10W
R6515 1-216-817-11 METAL CHIP 470 5% 1/10W
R6516 1-216-833-11 METAL CHIP 10K 5% 1/10W
R6517 1-216-823-11 METAL CHIP 1.5K 5% 1/10W
R6518 1-216-841-11 METAL CHIP 47K 5% 1/10W
R6520 1-216-833-11 METAL CHIP 10K 5% 1/10W
R6521 1-216-833-11 METAL CHIP 10K 5% 1/10W
R6522 1-216-797-11 METAL CHIP 10 5% 1/10W
R6523 1-216-797-11 METAL CHIP 10 5% 1/10W
R6524 1-243-550-71 METAL OXIDE 6.8 5% 2W
R6525 1-249-417-11 CARBON 1K 5% 1/4W
R6526 1-249-401-11 CARBON 47 5% 1/4W
R6527 1-249-401-11 CARBON 47 5% 1/4W
R6530 1-208-840-11 METAL CHIP 270K 0.50% 1/10W
R6531 1-218-760-11 METAL CHIP 220K 0.50% 1/10W
R6532 1-218-760-11 METAL CHIP 220K 0.50% 1/10W
R6533 1-218-760-11 METAL CHIP 220K 0.50% 1/10W
R6534 1-208-834-11 METAL CHIP 150K 0.50% 1/10W
GF1

KDL-40W3000/46W3000
KDL-40W3000/46W3000
125
REF. NO. PART NO. DESCRIPTION VALUES REF. NO. PART NO. DESCRIPTION VALUES
NOTE: The components identifi ed by shading
and
!
mark are critical for safety. Replace only
with part number specifi ed.
NOTE: Les composants identifi es per un trame et une
marque
!
sont critiques pour la securite. Ne les remplacer
que par une piece portant le numero specifi e.
R6534 1-208-834-11 METAL CHIP 150K 0.50% 1/10W
R6535 1-218-867-11 METAL CHIP 6.8K 0.50% 1/10W
R6536 1-218-823-11 METAL CHIP 100 0.50% 1/10W
R6538 1-216-837-11 METAL CHIP 22K 5% 1/10W
R6539 1-216-851-11 METAL CHIP 330K 5% 1/10W
R6540 1-216-849-11 METAL CHIP 220K 5% 1/10W
R6541 1-216-809-11 METAL CHIP 100 5% 1/10W
R6542 1-208-846-11 METAL CHIP 470K 0.50% 1/10W
R6543 1-208-840-11 METAL CHIP 270K 0.50% 1/10W
R6544 1-208-840-11 METAL CHIP 270K 0.50% 1/10W
R6545 1-218-861-11 METAL CHIP 3.9K 0.50% 1/10W
R6546 1-218-877-11 METAL CHIP 18K 0.50% 1/10W
R6571 1-216-829-11 METAL CHIP 4.7K 5% 1/10W
RELAY
!
RY6000 1-755-516-11 RELAY (AC POWER)
TRANSFORMER
!
T6100 1-445-275-11 CONVERTER TRANSFORMER (PIT)
!
T6200 1-445-279-11 CONVERTER TRANSFORMER (SBT)
THERMISTOR
TH6301 1-809-789-71 THERMISTOR, POSITIVE
VARISTOR
!
VD6000 1-804-996-21 VARISTOR
!
VD6001 1-804-996-21 VARISTOR
GF1
A-1361-280-A GF1 BOARD, COMPLETE KIT (STT)
(Use this P/N for all destinations, including US after
consumption of A-1256-154-B)
2-580-592-01 SCREW, +PSW M3X8
CAPACITOR
!
C6006 1-114-153-51 CERAMIC 680pF 10% 250V
!
C6007 1-119-892-51 CERAMIC 470pF 10% 250V
!
C6010 1-114-153-51 CERAMIC 680pF 10% 250V
!
C6011 1-119-892-51 CERAMIC 470pF 10% 250V
!
C6012 1-165-533-11 MYLAR 0.68μF 10% 275V
C6014 1-161-964-91 CERAMIC 0.0047μF 250V
C6015 1-161-964-91 CERAMIC 0.0047μF 250V
C6016 1-135-361-11 ELECT(BLOCK) 180μF 20% 450V
C6017 1-135-361-11 ELECT(BLOCK) 180μF 20% 450V
C6019 1-163-021-91 CERAMIC CHIP 0.01μF 10% 50V
C6020 1-163-021-91 CERAMIC CHIP 0.01μF 10% 50V
C6024 1-119-887-51 CERAMIC 1000pF 20% 250V
C6100 1-162-970-11 CERAMIC CHIP 0.01μF 10% 25V
C6101 1-100-831-91 CERAMIC CHIP 0.001μF 2% 50V
C6102 1-107-906-11 ELECT 10μF 20% 50V
C6103 1-107-905-11 ELECT 4.7μF 20% 50V
C6104 1-107-910-11 ELECT 100μF 20% 50V
C6106 1-162-970-11 CERAMIC CHIP 0.01μF 10% 25V
C6107 1-107-888-11 ELECT 47μF 20% 25V
C6108 1-115-340-11 CERAMIC CHIP 0.22μF 10% 25V
C6111 1-100-731-11 FILM 22000pF 3% 1KV
C6112 1-163-021-91 CERAMIC CHIP 0.01μF 10% 50V
C6150 1-104-760-11 CERAMIC CHIP 0.047μF 10% 50V
C6152 1-112-229-21 ELECT 1500μF 20% 16V
C6153 1-112-229-21 ELECT 1500μF 20% 16V
C6155 1-162-970-11 CERAMIC CHIP 0.01μF 10% 25V
C6160 1-112-231-21 ELECT 2200μF 20% 16V
C6162 1-162-970-11 CERAMIC CHIP 0.01μF 10% 25V
C6165 1-112-835-11 ELECT 3300μF 20% 25V
C6167 1-115-339-11 CERAMIC CHIP 0.1μF 10% 50V
C6200 1-107-826-11 CERAMIC CHIP 0.1μF 10% 16V
C6201 1-162-927-11 CERAMIC CHIP 100pF 5% 50V
C6202 1-107-902-11 ELECT 1μF 20% 50V
C6203 1-100-139-31 FILM 0.001μF 5% 630V
C6204 1-107-903-11 ELECT 2.2μF 20% 50V
C6205 1-107-910-11 ELECT 100μF 20% 50V
C6206 1-162-964-11 CERAMIC CHIP 0.001μF 10% 50V
C6209 1-162-970-11 CERAMIC CHIP 0.01μF 10% 25V
C6250 1-128-949-31 ELECT 470μF 20% 16V
C6251 1-107-826-11 CERAMIC CHIP 0.1μF 10% 16V
C6302 1-162-964-11 CERAMIC CHIP 0.001μF 10% 50V
C6303 1-165-908-11 CERAMIC CHIP 1μF 10% 10V
C6304 1-100-566-91 CERAMIC CHIP 0.1μF 10% 25V
C6305 1-162-964-11 CERAMIC CHIP 0.001μF 10% 50V
C6306 1-162-970-11 CERAMIC CHIP 0.01μF 10% 25V
C6307 1-162-964-11 CERAMIC CHIP 0.001μF 10% 50V
C6310 1-162-964-11 CERAMIC CHIP 0.001μF 10% 50V
C6402 1-162-970-11 CERAMIC CHIP 0.01μF 10% 25V
C6405 1-107-826-11 CERAMIC CHIP 0.1μF 10% 16V
C6407 1-107-877-11 ELECT 1000μF 20% 10V
C6408 1-165-908-11 CERAMIC CHIP 1μF 10% 10V
C6410 1-107-826-11 CERAMIC CHIP 0.1μF 10% 16V
!
C6500 1-112-744-61 MYLAR 1μF 10% 450V
!
C6501 1-112-188-11 MYLAR 1.5μF 5% 450V
GF1

KDL-40W3000/46W3000
KDL-40W3000/46W3000
126
REF. NO. PART NO. DESCRIPTION VALUES REF. NO. PART NO. DESCRIPTION VALUES
NOTE: The components identifi ed by shading
and
!
mark are critical for safety. Replace only
with part number specifi ed.
NOTE: Les composants identifi es per un trame et une
marque
!
sont critiques pour la securite. Ne les remplacer
que par une piece portant le numero specifi e.
C6505 1-162-968-11 CERAMIC CHIP 0.0047μF 10% 50V
C6506 1-162-964-11 CERAMIC CHIP 0.001μF 10% 50V
C6507 1-162-966-11 CERAMIC CHIP 0.0022μF 10% 50V
C6508 1-100-566-91 CERAMIC CHIP 0.1μF 10% 25V
C6510 1-107-902-11 ELECT 1μF 20% 50V
C6511 1-164-315-11 CERAMIC CHIP 470pF 5% 50V
C6512 1-162-959-11 CERAMIC CHIP 330pF 5% 50V
C6517 1-100-566-91 CERAMIC CHIP 0.1μF 10% 25V
C6518 1-107-906-11 ELECT 10μF 20% 50V
C6521 1-107-906-11 ELECT 10μF 20% 50V
C6522 1-162-970-11 CERAMIC CHIP 0.01μF 10% 25V
CONNECTOR
*
!
CN6000 1-793-660-11 PIN, CONNECTOR (PC BOARD)
* CN6150 1-793-235-11 PIN, CONNECTOR (PC BOARD) 13P
* CN6151 1-785-703-21 PIN, CONNECTOR (PC BOARD) 6P
* CN6152 1-778-853-11 PIN, CONNECTOR (PC BOARD) 8P
* CN6154 1-785-708-11 PIN, CONNECTOR (PC BOARD) 12P
*
!
CN6501 1-793-660-11 PIN, CONNECTOR (PC BOARD)
*
!
CN6502 1-793-660-11 PIN, CONNECTOR (PC BOARD)
DIODE
D6000 8-719-054-89 DIODE D15XB60
D6100 8-719-081-67 DIODE M1FM3
D6101 6-500-137-01 DIODE BAT54HT1
D6102 6-501-774-01 DIODE MAZ8150G0LS0
D6104 8-719-979-64 DIODE UF4005/23
D6105 8-719-081-67 DIODE M1FM3
D6150 6-501-545-01 DIODE SG10SC6-F5
D6151 6-501-545-01 DIODE SG10SC6-F5
D6153 6-501-545-01 DIODE SG10SC6-F5
D6201 8-719-058-74 DIODE 05NU42-TPA2
D6202 6-501-817-01 DIODE MA2J1110GLS0
D6203 6-500-567-31 DIODE 10ERB20-TB3
D6204 6-500-567-31 DIODE 10ERB20-TB3
D6250 6-501-526-01 DIODE D1NS6-TR2
D6305 6-501-817-01 DIODE MA2J1110GLS0
D6306 6-501-817-01 DIODE MA2J1110GLS0
D6307 6-501-817-01 DIODE MA2J1110GLS0
D6308 6-501-818-01 DIODE MA2J1130GLS0
D6400 6-501-774-01 DIODE MAZ8150G0LS0
D6401 6-500-335-01 DIODE MC2838-T112-1
D6402 6-501-817-01 DIODE MA2J1110GLS0
D6405 6-500-335-01 DIODE MC2838-T112-1
D6406 6-501-758-01 DIODE MAZ8100G0LS0
D6500 6-500-335-01 DIODE MC2838-T112-1
D6502 6-500-137-01 DIODE BAT54HT1
D6503 6-501-817-01 DIODE MA2J1110GLS0
* D6506 8-719-055-38 DIODE SF5L60
D6507 6-501-818-01 DIODE MA2J1130GLS0
D6508 6-501-818-01 DIODE MA2J1130GLS0
D6509 6-500-108-01 DIODE EP05FA20
D6512 6-501-817-01 DIODE MA2J1110GLS0
GROUND TERMINAL BOARD
ET6000 1-537-770-21 TERMINAL BOARD, GROUND
ET6001 1-537-770-21 TERMINAL BOARD, GROUND
ET6002 1-537-770-21 TERMINAL BOARD, GROUND
ET6003 1-537-770-21 TERMINAL BOARD, GROUND
FUSE
!
F6000 1-576-233-51 FUSE 6.3A 250V
FERRITE BEAD
FB6001 1-410-396-41 FERRITE 0.45μH
FB6002 1-410-396-41 FERRITE 0.45μH
FB6100 1-412-911-11 FERRITE 0μH
FB6101 1-412-911-11 FERRITE 0μH
FB6150 1-412-911-11 FERRITE 0μH
FB6151 1-412-911-11 FERRITE 0μH
FB6152 1-412-911-11 FERRITE 0μH
FB6153 1-412-911-11 FERRITE 0μH
FB6501 1-412-911-11 FERRITE 0μH
FB6502 1-412-911-11 FERRITE 0μH
FUSE HOLDER
!
FH6000 1-533-223-11 FUSE HOLDER 0A 0V
!
FH6001 1-533-223-11 FUSE HOLDER 0A 0V
IC
IC6100 6-707-749-01 IC CXD9841P
IC6150 6-709-368-01 IC MM1431ATT (CN)
IC6200 6-708-801-01 IC MIP2H2
IC6250 6-709-368-01 IC MM1431ATT (CN)
IC6300 6-709-368-01 IC MM1431ATT (CN)
IC6301 6-709-368-01 IC MM1431ATT (CN)
IC6500 6-709-791-01 IC L6562N
CHIP CONDUCTOR
JR6001 1-216-295-91 SHORT CHIP
JR6002 1-216-295-91 SHORT CHIP
GF1

KDL-40W3000/46W3000
KDL-40W3000/46W3000
127
REF. NO. PART NO. DESCRIPTION VALUES REF. NO. PART NO. DESCRIPTION VALUES
NOTE: The components identifi ed by shading
and
!
mark are critical for safety. Replace only
with part number specifi ed.
NOTE: Les composants identifi es per un trame et une
marque
!
sont critiques pour la securite. Ne les remplacer
que par une piece portant le numero specifi e.
JR6003 1-216-296-11 SHORT CHIP
JR6004 1-216-296-11 SHORT CHIP
JR6005 1-216-296-11 SHORT CHIP
JR6006 1-216-296-11 SHORT CHIP
JR6007 1-216-295-91 SHORT CHIP
JR6008 1-216-295-91 SHORT CHIP
JR6009 1-216-296-11 SHORT CHIP
JR6010 1-216-296-11 SHORT CHIP
JR6011 1-216-295-91 SHORT CHIP
JR6012 1-216-296-11 SHORT CHIP
JR6013 1-216-296-11 SHORT CHIP
JR6014 1-216-864-11 SHORT CHIP
JR6015 1-216-864-11 SHORT CHIP
JR6018 1-216-296-11 SHORT CHIP
JR6019 1-216-296-11 SHORT CHIP
JR6021 1-216-296-11 SHORT CHIP
JR6022 1-216-296-11 SHORT CHIP
JR6023 1-216-295-91 SHORT CHIP
JR6024 1-216-296-11 SHORT CHIP
JR6026 1-216-864-11 SHORT CHIP
JR6028 1-216-864-11 SHORT CHIP
COIL
L6150 1-406-659-11 INDUCTOR 10μH
L6152 1-406-657-11 INDUCTOR 4.7μH
L6250 1-414-183-41 INDUCTOR 10μH
!
L6500 1-457-277-11 INDUCTOR 260μH
!
L6502 1-457-445-11 INDUCTOR 290μH
PHOTO COUPLER
!
PH6100 6-600-187-01 PHOTO COUPLER PC123Y22JOOF
!
PH6200 6-600-187-01 PHOTO COUPLER PC123Y22JOOF
!
PH6300 6-600-187-01 PHOTO COUPLER PC123Y22JOOF
!
PH6301 6-600-187-01 PHOTO COUPLER PC123Y22JOOF
!
PH6302 6-600-187-01 PHOTO COUPLER PC123Y22JOOF
!
PH6303 6-600-187-01 PHOTO COUPLER PC123Y22JOOF
TRANSISTOR
Q6100 6-551-302-01 TRANSISTOR 2SK3561(LBS1SONY,Q
Q6101 6-551-302-01 TRANSISTOR 2SK3561(LBS1SONY,Q
Q6301 8-729-620-07 TRANSISTOR 2SC3052EF-T1-LEF
Q6303 8-729-804-41 TRANSISTOR 2SB1122-S
Q6304 8-729-620-07 TRANSISTOR 2SC3052EF-T1-LEF
Q6307 8-729-620-07 TRANSISTOR 2SC3052EF-T1-LEF
Q6402 8-729-620-07 TRANSISTOR 2SC3052EF-T1-LEF
Q6403 8-729-620-07 TRANSISTOR 2SC3052EF-T1-LEF
Q6404 6-551-696-01 TRANSISTOR ISA1235AC1TP-1EF
Q6405 6-551-696-01 TRANSISTOR ISA1235AC1TP-1EF
Q6406 8-729-620-07 TRANSISTOR 2SC3052EF-T1-LEF
Q6407 8-729-620-07 TRANSISTOR 2SC3052EF-T1-LEF
Q6408 8-729-620-07 TRANSISTOR 2SC3052EF-T1-LEF
Q6500 8-729-620-07 TRANSISTOR 2SC3052EF-T1-LEF
Q6501 6-551-696-01 TRANSISTOR ISA1235AC1TP-1EF
Q6502 6-551-336-01 TRANSISTOR 2SK3934(LBS1SONY.Q
Q6503 6-551-336-01 TRANSISTOR 2SK3934(LBS1SONY.Q
Q6505 8-729-804-41 TRANSISTOR 2SB1122-S
Q6506 6-551-696-01 TRANSISTOR ISA1235AC1TP-1EF
RESISTOR
R6009 1-240-251-92 METAL 6.8 5% 10W
R6014 1-216-857-11 METAL CHIP 1M 5% 1/10W
R6015 1-216-857-11 METAL CHIP 1M 5% 1/10W
R6100 1-218-885-11 METAL CHIP 39K 0.50% 1/10W
R6102 1-218-863-11 METAL CHIP 4.7K 0.50% 1/10W
R6103 1-218-823-11 METAL CHIP 100 0.50% 1/10W
R6104 1-218-877-11 METAL CHIP 18K 0.50% 1/10W
R6106 1-208-854-11 METAL CHIP 1M 0.50% 1/10W
R6107 1-208-854-11 METAL CHIP 1M 0.50% 1/10W
R6108 1-208-854-11 METAL CHIP 1M 0.50% 1/10W
R6109 1-208-854-11 METAL CHIP 1M 0.50% 1/10W
R6110 1-202-933-61 FUSIBLE 0.1 10% 1/2W
R6111 1-218-760-11 METAL CHIP 220K 0.50% 1/10W
R6112 1-218-877-11 METAL CHIP 18K 0.50% 1/10W
R6115 1-218-823-11 METAL CHIP 100 0.50% 1/10W
R6116 1-216-009-91 RES-CHIP 22 5% 1/10W
R6117 1-216-009-91 RES-CHIP 22 5% 1/10W
R6118 1-216-833-11 METAL CHIP 10K 5% 1/10W
R6119 1-216-833-11 METAL CHIP 10K 5% 1/10W
R6121 1-243-949-71 METAL OXIDE 0.47 5% 2W
R6122 1-216-857-11 METAL CHIP 1M 5% 1/10W
R6123 1-218-847-11 METAL CHIP 1K 0.50% 1/10W
R6126 1-243-949-71 METAL OXIDE 0.47 5% 2W
R6150 1-216-821-11 METAL CHIP 1K 5% 1/10W
R6151 1-216-821-11 METAL CHIP 1K 5% 1/10W
R6152 1-216-821-11 METAL CHIP 1K 5% 1/10W
R6153 1-218-867-11 METAL CHIP 6.8K 0.50% 1/10W
R6154 1-218-873-11 METAL CHIP 12K 0.50% 1/10W
R6156 1-218-863-11 METAL CHIP 4.7K 0.50% 1/10W
R6157 1-216-841-11 METAL CHIP 47K 5% 1/10W
R6164 1-216-841-11 METAL CHIP 47K 5% 1/10W
GF1

KDL-40W3000/46W3000
KDL-40W3000/46W3000
128
REF. NO. PART NO. DESCRIPTION VALUES REF. NO. PART NO. DESCRIPTION VALUES
NOTE: The components identifi ed by shading
and
!
mark are critical for safety. Replace only
with part number specifi ed.
NOTE: Les composants identifi es per un trame et une
marque
!
sont critiques pour la securite. Ne les remplacer
que par une piece portant le numero specifi e.
R6165 1-216-793-11 METAL CHIP 4.7 5% 1/10W
R6200 1-212-958-00 FUSIBLE 10 5% 1/2W
R6201 1-218-865-11 METAL CHIP 5.6K 0.50% 1/10W
R6202 1-243-725-71 METAL OXIDE 100K 5% 1W
R6203 1-249-385-11 CARBON 2.2 5% 1/4W
R6250 1-216-821-11 METAL CHIP 1K 5% 1/10W
R6251 1-216-825-11 METAL CHIP 2.2K 5% 1/10W
R6252 1-216-805-11 METAL CHIP 47 5% 1/10W
R6254 1-218-871-11 METAL CHIP 10K 0.50% 1/10W
R6255 1-218-871-11 METAL CHIP 10K 0.50% 1/10W
R6302 1-218-903-11 METAL CHIP 220K 0.50% 1/10W
R6303 1-218-885-11 METAL CHIP 39K 0.50% 1/10W
R6304 1-218-863-11 METAL CHIP 4.7K 0.50% 1/10W
R6305 1-216-845-11 METAL CHIP 100K 5% 1/10W
R6307 1-216-829-11 METAL CHIP 4.7K 5% 1/10W
R6308 1-216-849-11 METAL CHIP 220K 5% 1/10W
R6309 1-218-865-11 METAL CHIP 5.6K 0.50% 1/10W
R6310 1-216-833-11 METAL CHIP 10K 5% 1/10W
R6311 1-216-829-11 METAL CHIP 4.7K 5% 1/10W
R6312 1-216-841-11 METAL CHIP 47K 5% 1/10W
R6315 1-216-821-11 METAL CHIP 1K 5% 1/10W
R6317 1-216-829-11 METAL CHIP 4.7K 5% 1/10W
R6318 1-216-864-11 SHORT CHIP
R6319 1-216-821-11 METAL CHIP 1K 5% 1/10W
R6320 1-216-837-11 METAL CHIP 22K 5% 1/10W
R6321 1-216-833-11 METAL CHIP 10K 5% 1/10W
R6323 1-243-596-71 METAL OXIDE 47K 5% 2W
R6324 1-216-839-11 METAL CHIP 33K 5% 1/10W
R6328 1-216-864-11 SHORT CHIP
R6332 1-249-385-11 CARBON 2.2 5% 1/4W
R6402 1-216-864-11 SHORT CHIP
R6404 1-216-821-11 METAL CHIP 1K 5% 1/10W
R6405 1-216-845-11 METAL CHIP 100K 5% 1/10W
R6406 1-216-833-11 METAL CHIP 10K 5% 1/10W
R6407 1-216-833-11 METAL CHIP 10K 5% 1/10W
R6408 1-216-821-11 METAL CHIP 1K 5% 1/10W
R6410 1-216-864-11 SHORT CHIP
R6411 1-216-833-11 METAL CHIP 10K 5% 1/10W
R6412 1-216-864-11 SHORT CHIP
R6413 1-216-839-11 METAL CHIP 33K 5% 1/10W
R6414 1-216-817-11 METAL CHIP 470 5% 1/10W
R6415 1-216-839-11 METAL CHIP 33K 5% 1/10W
R6416 1-216-833-11 METAL CHIP 10K 5% 1/10W
R6418 1-216-821-11 METAL CHIP 1K 5% 1/10W
R6419 1-216-821-11 METAL CHIP 1K 5% 1/10W
R6420 1-216-845-11 METAL CHIP 100K 5% 1/10W
R6428 1-216-821-11 METAL CHIP 1K 5% 1/10W
R6429 1-216-833-11 METAL CHIP 10K 5% 1/10W
R6430 1-216-833-11 METAL CHIP 10K 5% 1/10W
R6433 1-216-821-11 METAL CHIP 1K 5% 1/10W
R6434 1-216-829-11 METAL CHIP 4.7K 5% 1/10W
R6436 1-216-833-11 METAL CHIP 10K 5% 1/10W
R6437 1-216-833-11 METAL CHIP 10K 5% 1/10W
R6438 1-216-821-11 METAL CHIP 1K 5% 1/10W
R6439 1-216-833-11 METAL CHIP 10K 5% 1/10W
R6440 1-216-839-11 METAL CHIP 33K 5% 1/10W
R6441 1-216-833-11 METAL CHIP 10K 5% 1/10W
R6442 1-216-837-11 METAL CHIP 22K 5% 1/10W
!
R6500 1-218-760-11 METAL CHIP 220K 0.50% 1/10W
!
R6501 1-218-760-11 METAL CHIP 220K 0.50% 1/10W
!
R6502 1-208-830-11 METAL CHIP 100K 0.50% 1/10W
!
R6503 1-208-830-11 METAL CHIP 100K 0.50% 1/10W
!
R6504 1-218-760-11 METAL CHIP 220K 0.50% 1/10W
!
R6505 1-218-760-11 METAL CHIP 220K 0.50% 1/10W
!
R6506 1-208-830-11 METAL CHIP 100K 0.50% 1/10W
R6510 1-216-841-11 METAL CHIP 47K 5% 1/10W
R6511 1-216-817-11 METAL CHIP 470 5% 1/10W
R6512 1-215-882-00 METAL OXIDE 22 5% 2W
R6514 1-216-845-11 METAL CHIP 100K 5% 1/10W
R6515 1-216-817-11 METAL CHIP 470 5% 1/10W
R6516 1-216-833-11 METAL CHIP 10K 5% 1/10W
R6517 1-216-823-11 METAL CHIP 1.5K 5% 1/10W
R6518 1-216-841-11 METAL CHIP 47K 5% 1/10W
R6520 1-216-833-11 METAL CHIP 10K 5% 1/10W
R6521 1-216-833-11 METAL CHIP 10K 5% 1/10W
R6522 1-216-797-11 METAL CHIP 10 5% 1/10W
R6523 1-216-797-11 METAL CHIP 10 5% 1/10W
R6524 1-243-550-71 METAL OXIDE 6.8 5% 2W
R6525 1-249-417-11 CARBON 1K 5% 1/4W
R6526 1-249-401-11 CARBON 47 5% 1/4W
R6527 1-249-401-11 CARBON 47 5% 1/4W
R6530 1-208-840-11 METAL CHIP 270K 0.50% 1/10W
R6531 1-218-760-11 METAL CHIP 220K 0.50% 1/10W
R6532 1-218-760-11 METAL CHIP 220K 0.50% 1/10W
R6533 1-218-760-11 METAL CHIP 220K 0.50% 1/10W
R6534 1-208-834-11 METAL CHIP 150K 0.50% 1/10W
R6535 1-218-867-11 METAL CHIP 6.8K 0.50% 1/10W
R6536 1-218-823-11 METAL CHIP 100 0.50% 1/10W
R6538 1-216-837-11 METAL CHIP 22K 5% 1/10W
GF1

KDL-40W3000/46W3000
KDL-40W3000/46W3000
129
REF. NO. PART NO. DESCRIPTION VALUES REF. NO. PART NO. DESCRIPTION VALUES
NOTE: The components identifi ed by shading
and
!
mark are critical for safety. Replace only
with part number specifi ed.
NOTE: Les composants identifi es per un trame et une
marque
!
sont critiques pour la securite. Ne les remplacer
que par une piece portant le numero specifi e.
R6539 1-216-851-11 METAL CHIP 330K 5% 1/10W
R6540 1-216-849-11 METAL CHIP 220K 5% 1/10W
R6541 1-216-809-11 METAL CHIP 100 5% 1/10W
R6542 1-208-846-11 METAL CHIP 470K 0.50% 1/10W
R6543 1-208-840-11 METAL CHIP 270K 0.50% 1/10W
R6544 1-208-840-11 METAL CHIP 270K 0.50% 1/10W
R6545 1-218-861-11 METAL CHIP 3.9K 0.50% 1/10W
R6546 1-218-877-11 METAL CHIP 18K 0.50% 1/10W
R6547 1-216-864-11 SHORT CHIP
R6571 1-216-829-11 METAL CHIP 4.7K 5% 1/10W
RELAY
!
RY6000 1-755-516-11 RELAY (AC POWER)
TRANSFORMER
!
T6100 1-445-275-11 CONVERTER TRANSFORMER (PIT)
!
T6200 1-445-279-11 CONVERTER TRANSFORMER (SBT)
THERMISTOR
TH6301 1-809-789-71 THERMISTOR, POSITIVE
VARISTOR
!
VD6000 1-804-996-21 VARISTOR
!
VD6001 1-804-996-21 VARISTOR
HW1
* A-1226-202-B HW1 BOARD, MOUNTED
CAPACITOR
C7000 1-100-906-11 CERAMIC CHIP 0.01μF 10% 16V
C7001 1-100-906-11 CERAMIC CHIP 0.01μF 10% 16V
CONNECTOR
* CN7000 1-819-472-11 HEADER ASSEMBLY FOR PWB
CN7001 1-821-132-11 HEADER ASSEMBLY FOR PWB
DIODE
D7000 8-719-914-44 DIODE DAP202K
RESISTOR
R7000 1-218-825-11 METAL CHIP 120 0.50% 1/10W
R7001 1-218-827-11 METAL CHIP 150 0.50% 1/10W
R7002 1-218-833-11 METAL CHIP 270 0.50% 1/10W
R7003 1-218-841-11 METAL CHIP 560 0.50% 1/10W
R7004 1-218-851-11 METAL CHIP 1.5K 0.50% 1/10W
R7005 1-218-990-81 SHORT CHIP
R7006 1-218-990-81 SHORT CHIP
R7007 1-218-990-81 SHORT CHIP
SWITCH
S7000 1-572-595-11 SWITCH, TACTILE
S7001 1-572-595-11 SWITCH, TACTILE
S7002 1-572-595-11 SWITCH, TACTILE
S7003 1-572-595-11 SWITCH, TACTILE
S7004 1-572-595-11 SWITCH, TACTILE
S7005 1-572-595-11 SWITCH, TACTILE
S7006 1-572-595-11 SWITCH, TACTILE
VARISTOR
VD7000 1-803-974-21 VARISTOR, CHIP (1608)
VD7001 1-803-974-21 VARISTOR, CHIP (1608)
HW2
A-1361-955-A HW2 BOARD, COMPLETE
CAPACITOR
C7029 1-124-779-00 ELECT CHIP 10μF 20% 16V
C7030 1-124-779-00 ELECT CHIP 10μF 20% 16V
C7031 1-164-872-11 CERAMIC CHIP 82pF 5% 50V
C7034 1-114-214-81 CERAMIC CHIP 470pF 5% 50V
C7036 1-114-214-81 CERAMIC CHIP 470pF 5% 50V
C7037 1-164-874-11 CERAMIC CHIP 100pF 5% 50V
C7038 1-100-905-11 CERAMIC CHIP 0.001μF 10% 50V
C7060 1-100-907-11 CERAMIC CHIP 0.1μF 10% 10V
C7061 1-100-906-11 CERAMIC CHIP 0.01μF 10% 16V
C7062 1-100-906-11 CERAMIC CHIP 0.01μF 10% 16V
C7063 1-100-905-11 CERAMIC CHIP 0.001μF 10% 50V
C7064 1-100-905-11 CERAMIC CHIP 0.001μF 10% 50V
C7065 1-124-779-00 ELECT CHIP 10μF 20% 16V
C7066 1-124-779-00 ELECT CHIP 10μF 20% 16V
C7067 1-100-906-11 CERAMIC CHIP 0.01μF 10% 16V
C7068 1-125-777-11 CERAMIC CHIP 0.1μF 10% 10V
C7069 1-100-905-11 CERAMIC CHIP 0.001μF 10% 50V
C7070 1-100-905-11 CERAMIC CHIP 0.001μF 10% 50V
C7071 1-100-909-11 CERAMIC CHIP 10μF 10% 6.3V
C7072 1-100-905-11 CERAMIC CHIP 0.001μF 10% 50V
C7073 1-100-905-11 CERAMIC CHIP 0.001μF 10% 50V
C7074 1-112-774-11 CERAMIC CHIP 470pF 10% 50V
C7075 1-100-906-11 CERAMIC CHIP 0.01μF 10% 16V
GF1 HW2
HW1

KDL-40W3000/46W3000
KDL-40W3000/46W3000
130
REF. NO. PART NO. DESCRIPTION VALUES REF. NO. PART NO. DESCRIPTION VALUES
C7076 1-124-779-00 ELECT CHIP 10μF 20% 16V
C7077 1-100-905-11 CERAMIC CHIP 0.001μF 10% 50V
C7078 1-100-905-11 CERAMIC CHIP 0.001μF 10% 50V
C7079 1-112-064-11 CERAMIC CHIP 2.2μF 10% 10V
C7080 1-125-777-11 CERAMIC CHIP 0.1μF 10% 10V
C7081 1-124-779-00 ELECT CHIP 10μF 20% 16V
C7082 1-100-905-11 CERAMIC CHIP 0.001μF 10% 50V
CONNECTOR
CN7022 1-820-581-11 HEADER ASSEMBLY FOR PWB
* CN7060 1-818-400-11 HDMI CONNECTOR
CN7061 1-820-667-11 HEADER ASSEMBLY FOR PWB
DIODE
D7021 6-501-745-01 DIODE MAZ8075G0LS0
D7060 6-500-701-01 DIODE PGB1010603NR
D7061 6-500-701-01 DIODE PGB1010603NR
D7062 6-500-701-01 DIODE PGB1010603NR
D7063 8-719-081-97 DIODE MMDL914T1
D7064 8-719-081-97 DIODE MMDL914T1
D7065 6-500-701-01 DIODE PGB1010603NR
EARTH TERMINAL
ET7020 1-780-482-11 EARTH TERMINAL
ET7021 1-780-482-11 EARTH TERMINAL
* ET7060 1-780-431-11 ON-BOARD CONTACT
* ET7061 1-780-431-11 ON-BOARD CONTACT
* ET7062 1-780-431-11 ON-BOARD CONTACT
FERRITE BEAD
FB7020 1-400-333-21 FERRITE 0μH
FB7021 1-400-333-21 FERRITE 0μH
FB7022 1-400-461-21 FERRITE 0μH
FB7060 1-400-382-11 FERRITE 0μH
FB7061 1-469-082-21 FERRITE 0μH
FILTER
* FL7062 1-813-880-11 INDUCTOR 0μH
* FL7063 1-813-880-11 INDUCTOR 0μH
* FL7064 1-813-880-11 INDUCTOR 0μH
* FL7065 1-813-880-11 INDUCTOR 0μH
IC
IC7060 6-704-600-01 IC M24C02-WMN6T(B)
IC7061 6-708-758-01 IC PCA9517DP.118
IC7062 8-753-278-35 IC CXB1443R-T4
IC7063 6-702-362-01 IC MM1563DFBE
HW2
JACK
J7020 1-821-115-11 PHONO JACK (RIGHT ANGLE)
J7021 1-815-325-11 JACK
TRANSISTOR
Q7062 8-729-907-00 TRANSISTOR DTC114EU
Q7063 8-729-907-00 TRANSISTOR DTC114EU
RESISTOR
R7023 1-216-864-11 SHORT CHIP
R7025 1-216-864-11 SHORT CHIP
R7030 1-216-864-11 SHORT CHIP
R7032 1-216-813-11 METAL CHIP 220 5% 1/10W
R7035 1-216-813-11 METAL CHIP 220 5% 1/10W
R7038 1-216-864-11 SHORT CHIP
R7039 1-216-864-11 SHORT CHIP
R7041 1-216-813-11 METAL CHIP 220 5% 1/10W
R7045 1-216-864-11 SHORT CHIP
R7046 1-216-857-11 METAL CHIP 1M 5% 1/10W
R7047 1-216-857-11 METAL CHIP 1M 5% 1/10W
R7049 1-216-801-11 METAL CHIP 22 5% 1/10W
R7053 1-216-809-11 METAL CHIP 100 5% 1/10W
R7056 1-216-809-11 METAL CHIP 100 5% 1/10W
R7057 1-218-990-81 SHORT CHIP
R7060 1-218-929-11 RES-CHIP 10 5% 1/16W
R7061 1-208-683-11 METAL CHIP 1K 0.50% 1/16W
R7064 1-218-961-11 RES-CHIP 4.7K 5% 1/16W
R7065 1-218-941-81 RES-CHIP 100 5% 1/16W
R7066 1-218-941-81 RES-CHIP 100 5% 1/16W
R7067 1-218-941-81 RES-CHIP 100 5% 1/16W
R7068 1-218-973-11 RES-CHIP 47K 5% 1/16W
R7069 1-218-973-11 RES-CHIP 47K 5% 1/16W
R7070 1-218-990-81 SHORT CHIP
R7071 1-218-990-81 SHORT CHIP
R7074 1-218-929-11 RES-CHIP 10 5% 1/16W
R7075 1-218-929-11 RES-CHIP 10 5% 1/16W
R7076 1-218-929-11 RES-CHIP 10 5% 1/16W
R7077 1-218-929-11 RES-CHIP 10 5% 1/16W
R7078 1-218-929-11 RES-CHIP 10 5% 1/16W
R7079 1-218-929-11 RES-CHIP 10 5% 1/16W
R7080 1-218-929-11 RES-CHIP 10 5% 1/16W
R7081 1-218-929-11 RES-CHIP 10 5% 1/16W
R7083 1-218-990-81 SHORT CHIP
R7087 1-208-911-11 METAL CHIP 10K 0.50% 1/16W

KDL-40W3000/46W3000
KDL-40W3000/46W3000
131
REF. NO. PART NO. DESCRIPTION VALUES REF. NO. PART NO. DESCRIPTION VALUES
R7089 1-218-990-81 SHORT CHIP
R7090 1-218-990-81 SHORT CHIP
R7091 1-208-911-11 METAL CHIP 10K 0.50% 1/16W
R7093 1-218-937-11 RES-CHIP 47 5% 1/16W
R7094 1-208-699-11 METAL CHIP 4.7K 0.50% 1/16W
R7097 1-216-864-11 SHORT CHIP
R7098 1-218-990-81 SHORT CHIP
R7099 1-218-990-81 SHORT CHIP
R7100 1-218-990-81 SHORT CHIP
R7101 1-218-990-81 SHORT CHIP
R7102 1-218-937-11 RES-CHIP 47 5% 1/16W
R7103 1-218-937-11 RES-CHIP 47 5% 1/16W
R7104 1-218-937-11 RES-CHIP 47 5% 1/16W
R7105 1-218-990-81 SHORT CHIP
R7106 1-218-990-81 SHORT CHIP
R7107 1-218-990-81 SHORT CHIP
R7109 1-218-965-11 RES-CHIP 10K 5% 1/16W
R7110 1-218-990-81 SHORT CHIP
R7112 1-208-911-11 METAL CHIP 10K 0.50% 1/16W
R7114 1-218-990-81 SHORT CHIP
R7115 1-218-965-11 RES-CHIP 10K 5% 1/16W
R7117 1-218-990-81 SHORT CHIP
R7150 1-216-825-11 METAL CHIP 2.2K 5% 1/10W
R7151 1-216-825-11 METAL CHIP 2.2K 5% 1/10W
VARISTOR
VD7020 1-803-974-21 VARISTOR, CHIP (1608)
VD7021 1-803-974-21 VARISTOR, CHIP (1608)
VD7022 1-803-974-21 VARISTOR, CHIP (1608)
VD7025 1-803-974-21 VARISTOR, CHIP (1608)
VD7026 1-803-974-21 VARISTOR, CHIP (1608)
VD7060 1-802-245-11 ESD SUPPRESSOR
VD7061 1-802-245-11 ESD SUPPRESSOR
VD7062 1-802-245-11 ESD SUPPRESSOR
VD7063 1-802-245-11 ESD SUPPRESSOR
VD7064 1-802-245-11 ESDSUPPRESSOR
VD7065 1-802-245-11 ESD SUPPRESSOR
VD7066 1-802-245-11 ESD SUPPRESSOR
VD7067 1-802-245-11 ESD SUPPRESSOR
HW3
* A-1226-204-B HW3 BOARD, MOUNTED
CAPACITOR
C7155 1-126-205-11 ELECT CHIP 47μF 20% 6.3V
C7156 1-100-907-11 CERAMIC CHIP 0.1μF 10% 10V
C7157 1-100-905-11 CERAMIC CHIP 0.001μF 10% 50V
C7170 1-126-391-11 ELECT CHIP 47μF 20% 6.3V
C7171 1-100-907-11 CERAMIC CHIP 0.1μF 10% 10V
C7172 1-100-907-11 CERAMIC CHIP 0.1μF 10% 10V
C7173 1-164-882-11 CERAMIC CHIP 220pF 5% 16V
C7174 1-100-907-11 CERAMIC CHIP 0.1μF 10% 10V
C7179 1-100-905-11 CERAMIC CHIP 0.001μF 10% 50V
C7180 1-124-778-00 ELECT CHIP 22μF 20% 6.3V
CONNECTOR
* CN7150 1-819-472-11 HEADER ASSEMBLY FOR PWB
CN7152 1-821-138-11 HEADER ASSEMBLY FOR PWB
DIODE
D7150 6-500-817-01 DIODE (LED) SML-512UWT86
D7151 8-719-085-26 DIODE CL-165HR/SYG-D-T
D7152 8-719-085-26 DIODE CL-165HR/SYG-D-T
D7153 8-719-422-91 DIODE MA8091
D7154 8-719-422-91 DIODE MA8091
D7155 8-719-422-91 DIODE MA8091
D7156 8-719-422-91 DIODE MA8091
D7157 8-719-422-91 DIODE MA8091
D7158 8-719-422-91 DIODE MA8091
D7170 6-500-028-01 DIODE MM3Z9V1ST1
IC
IC7170 6-600-502-01 HIC GP1UE26RK0VF
IC7171 6-600-447-01 IC TPS853(SONY)
TRANSISTOR
Q7150 8-729-028-91 TRANSISTOR DTA144EUA-T106
Q7151 8-729-029-14 TRANSISTOR DTC144EUA-T106
Q7152 8-729-907-00 TRANSISTOR DTC114EU
Q7153 8-729-028-73 TRANSISTOR DTA114EUA-T106
Q7154 8-729-028-73 TRANSISTOR DTA114EUA-T106
Q7155 8-729-907-00 TRANSISTOR DTC114EU
Q7156 8-729-907-00 TRANSISTOR DTC114EU
Q7157 8-729-028-73 TRANSISTOR DTA114EUA-T106
HW2 HW3

KDL-40W3000/46W3000
KDL-40W3000/46W3000
132
REF. NO. PART NO. DESCRIPTION VALUES REF. NO. PART NO. DESCRIPTION VALUES
Q7158 8-729-028-73 TRANSISTOR DTA114EUA-T106
Q7159 8-729-907-00 TRANSISTOR DTC114EU
Q7170 6-550-586-01 TRANSISTOR 2PA1576R-115
Q7171 8-729-907-00 TRANSISTOR DTC114EU
Q7172 6-550-586-01 TRANSISTOR 2PA1576R-115
RESISTOR
R7150 1-216-823-11 METAL CHIP 1.5K 5% 1/10W
R7153 1-216-819-11 METAL CHIP 680 5% 1/10W
R7154 1-216-815-11 METAL CHIP 330 5% 1/10W
R7155 1-216-864-11 SHORT CHIP
R7158 1-216-819-11 METAL CHIP 680 5% 1/10W
R7159 1-216-815-11 METAL CHIP 330 5% 1/10W
R7160 1-216-864-11 SHORT CHIP
R7162 1-218-990-81 SHORT CHIP
R7163 1-218-990-81 SHORT CHIP
R7164 1-218-990-81 SHORT CHIP
R7165 1-218-990-81 SHORT CHIP
R7166 1-218-990-81 SHORT CHIP
R7170 1-216-864-11 SHORT CHIP
R7171 1-216-817-11 METAL CHIP 470 5% 1/10W
R7172 1-216-864-11 SHORT CHIP
R7173 1-216-833-11 METAL CHIP 10K 5% 1/10W
R7175 1-216-823-11 METAL CHIP 1.5K 5% 1/10W
R7176 1-216-805-11 METAL CHIP 47 5% 1/10W
R7178 1-216-864-11 SHORT CHIP
R7179 1-216-844-11 METAL CHIP 82K 5% 1/10W
R7180 1-216-833-11 METAL CHIP 10K 5% 1/10W
R7181 1-216-839-11 METAL CHIP 33K 5% 1/10W
R7183 1-216-821-11 METAL CHIP 1K 5% 1/10W
R7184 1-216-864-11 SHORT CHIP
TUU2
* A-1269-502-A TUU2 BOARD, MOUNTED
CAPACITOR
C1000 1-112-777-11 CERAMIC CHIP 0.01μF 10% 25V
C1001 1-114-148-11 CERAMIC CHIP 1μF 6.3V
C1002 1-112-777-11 CERAMIC CHIP 0.01μF 10% 25V
C1003 1-100-905-11 CERAMIC CHIP 0.001μF 10% 50V
C1004 1-128-361-11 ELECT CHIP 470μF 20% 10V
C1005 1-112-777-11 CERAMIC CHIP 0.01μF 10% 25V
C1006 1-100-905-11 CERAMIC CHIP 0.001μF 10% 50V
C1007 1-110-648-11 ELECT CHIP 220μF 20% 25V
C1008 1-112-066-11 CERAMIC CHIP 10μF 10% 10V
C1009 1-164-941-11 CERAMIC CHIP 0.0047μF 10% 16V
C1010 1-112-794-11 ELECT CHIP 470μF 20% 16V
C1012 1-135-366-11 ELECT CHIP 100μF 20% 16V
C1019 1-100-909-11 CERAMIC CHIP 10μF 10% 6.3V
C1020 1-100-909-11 CERAMIC CHIP 10μF 10% 6.3V
C1021 1-100-909-11 CERAMIC CHIP 10μF 10% 6.3V
C1022 1-100-916-11 CERAMIC CHIP 0.1μF 10% 16V
C1023 1-112-777-11 CERAMIC CHIP 0.01μF 10% 25V
C1024 1-100-905-11 CERAMIC CHIP 0.001μF 10% 50V
C1025 1-100-909-11 CERAMIC CHIP 10μF 10% 6.3V
C1026 1-114-148-11 CERAMIC CHIP 1μF 6.3V
C1027 1-114-148-11 CERAMIC CHIP 1μF 6.3V
C1028 1-114-148-11 CERAMIC CHIP 1μF 6.3V
C1029 1-114-148-11 CERAMIC CHIP 1μF 6.3V
C1030 1-114-148-11 CERAMIC CHIP 1μF 6.3V
C1031 1-114-148-11 CERAMIC CHIP 1μF 6.3V
C1032 1-100-916-11 CERAMIC CHIP 0.1μF 10% 16V
C1033 1-100-916-11 CERAMIC CHIP 0.1μF 10% 16V
C1034 1-100-916-11 CERAMIC CHIP 0.1μF 10% 16V
C1035 1-100-916-11 CERAMIC CHIP 0.1μF 10% 16V
C1036 1-100-916-11 CERAMIC CHIP 0.1μF 10% 16V
C1037 1-100-916-11 CERAMIC CHIP 0.1μF 10% 16V
C1038 1-100-916-11 CERAMIC CHIP 0.1μF 10% 16V
C1039 1-100-916-11 CERAMIC CHIP 0.1μF 10% 16V
C1040 1-100-916-11 CERAMIC CHIP 0.1μF 10% 16V
C1041 1-100-916-11 CERAMIC CHIP 0.1μF 10% 16V
C1042 1-100-916-11 CERAMIC CHIP 0.1μF 10% 16V
C1043 1-100-916-11 CERAMIC CHIP 0.1μF 10% 16V
C1044 1-114-148-11 CERAMIC CHIP 1μF 6.3V
C1045 1-100-916-11 CERAMIC CHIP 0.1μF 10% 16V
C1046 1-100-916-11 CERAMIC CHIP 0.1μF 10% 16V
C1047 1-114-148-11 CERAMIC CHIP 1μF 6.3V
C1048 1-100-916-11 CERAMIC CHIP 0.1μF 10% 16V
C1049 1-100-916-11 CERAMIC CHIP 0.1μF 10% 16V
C1050 1-114-148-11 CERAMIC CHIP 1μF 6.3V
C1051 1-100-916-11 CERAMIC CHIP 0.1μF 10% 16V
C1052 1-100-916-11 CERAMIC CHIP 0.1μF 10% 16V
C1053 1-100-916-11 CERAMIC CHIP 0.1μF 10% 16V
C1054 1-100-909-11 CERAMIC CHIP 10μF 10% 6.3V
C1055 1-100-916-11 CERAMIC CHIP 0.1μF 10% 16V
C1056 1-100-916-11 CERAMIC CHIP 0.1μF 10% 16V
C1057 1-100-916-11 CERAMIC CHIP 0.1μF 10% 16V
C1058 1-164-862-11 CERAMIC CHIP 33pF 5% 50V
C1059 1-164-864-11 CERAMIC CHIP 39pF 5% 50V
C1060 1-164-862-11 CERAMIC CHIP 33pF 5% 50V
C1061 1-100-916-11 CERAMIC CHIP 0.1μF 10% 16V
HW3 TUU2

KDL-40W3000/46W3000
KDL-40W3000/46W3000
133
REF. NO. PART NO. DESCRIPTION VALUES REF. NO. PART NO. DESCRIPTION VALUES
C1062 1-100-916-11 CERAMIC CHIP 0.1μF 10% 16V
C1063 1-100-916-11 CERAMIC CHIP 0.1μF 10% 16V
C1064 1-100-916-11 CERAMIC CHIP 0.1μF 10% 16V
C1065 1-100-916-11 CERAMIC CHIP 0.1μF 10% 16V
C1066 1-100-916-11 CERAMIC CHIP 0.1μF 10% 16V
C1067 1-100-916-11 CERAMIC CHIP 0.1μF 10% 16V
C1068 1-100-916-11 CERAMIC CHIP 0.1μF 10% 16V
C1069 1-100-916-11 CERAMIC CHIP 0.1μF 10% 16V
C1070 1-100-909-11 CERAMIC CHIP 10μF 10% 6.3V
C1071 1-164-868-11 CERAMIC CHIP 56pF 5% 50V
C1072 1-164-858-11 CERAMIC CHIP 22pF 5% 50V
C1073 1-164-868-11 CERAMIC CHIP 56pF 5% 50V
C1074 1-164-858-11 CERAMIC CHIP 22pF 5% 50V
C1075 1-100-916-11 CERAMIC CHIP 0.1μF 10% 16V
C1076 1-100-916-11 CERAMIC CHIP 0.1μF 10% 16V
C1077 1-100-916-11 CERAMIC CHIP 0.1μF 10% 16V
C1078 1-100-916-11 CERAMIC CHIP 0.1μF 10% 16V
C1079 1-100-916-11 CERAMIC CHIP 0.1μF 10% 16V
C1080 1-100-916-11 CERAMIC CHIP 0.1μF 10% 16V
C1081 1-100-916-11 CERAMIC CHIP 0.1μF 10% 16V
C1082 1-100-916-11 CERAMIC CHIP 0.1μF 10% 16V
C1083 1-164-864-11 CERAMIC CHIP 39pF 5% 50V
C1084 1-164-858-11 CERAMIC CHIP 22pF 5% 50V
C1085 1-164-858-11 CERAMIC CHIP 22pF 5% 50V
C1086 1-100-916-11 CERAMIC CHIP 0.1μF 10% 16V
C1087 1-100-916-11 CERAMIC CHIP 0.1μF 10% 16V
C1088 1-100-916-11 CERAMIC CHIP 0.1μF 10% 16V
C1089 1-100-916-11 CERAMIC CHIP 0.1μF 10% 16V
C1091 1-100-916-11 CERAMIC CHIP 0.1μF 10% 16V
C1092 1-100-916-11 CERAMIC CHIP 0.1μF 10% 16V
C1093 1-112-777-11 CERAMIC CHIP 0.01μF 10% 25V
C1094 1-100-916-11 CERAMIC CHIP 0.1μF 10% 16V
C1095 1-128-993-21 ELECT CHIP 22μF 20% 10V
C1096 1-100-916-11 CERAMIC CHIP 0.1μF 10% 16V
C1097 1-112-777-11 CERAMIC CHIP 0.01μF 10% 25V
C1099 1-112-064-11 CERAMIC CHIP 2.2μF 10% 10V
C1100 1-112-067-11 CERAMIC CHIP 0.22μF 10% 16V
C1102 1-164-862-11 CERAMIC CHIP 33pF 5% 50V
C1103 1-164-862-11 CERAMIC CHIP 33pF 5% 50V
C1104 1-164-840-11 CERAMIC CHIP 1pF 0.25pF 50V
C1105 1-164-840-11 CERAMIC CHIP 1pF 0.25pF 50V
C1106 1-164-858-11 CERAMIC CHIP 22pF 5% 50V
C1107 1-164-858-11 CERAMIC CHIP 22pF 5% 50V
C1108 1-128-536-11 ELECT CHIP 100μF 20% 25V
C1109 1-128-993-21 ELECT CHIP 22μF 20% 10V
C1110 1-100-916-11 CERAMIC CHIP 0.1μF 10% 16V
C1113 1-112-777-11 CERAMIC CHIP 0.01μF 10% 25V
C1114 1-112-064-11 CERAMIC CHIP 2.2μF 10% 10V
C1115 1-112-775-11 CERAMIC CHIP 0.0022μF 10% 50V
C1116 1-112-776-11 CERAMIC CHIP 0.0047μF 10% 50V
C1118 1-128-361-11 ELECT CHIP 470μF 20% 10V
C1119 1-112-777-11 CERAMIC CHIP 0.01μF 10% 25V
C1120 1-114-332-11 CERAMIC CHIP 22μF 10% 6.3V
C1121 1-100-905-11 CERAMIC CHIP 0.001μF 10% 50V
C1123 1-114-183-11 ELECT CHIP 1000μF 20% 6.3V
\
C1124 1-112-777-11 CERAMIC CHIP 0.01μF 10% 25V
C1125 1-100-916-11 CERAMIC CHIP 0.1μF 10% 16V
C1126 1-126-396-11 ELECT CHIP 47μF 20% 16V
C1127 1-112-777-11 CERAMIC CHIP 0.01μF 10% 25V
C1128 1-112-778-11 CERAMIC CHIP 0.022μF 10% 25V
C1130 1-164-866-11 CERAMIC CHIP 47pF 5% 50V
C1131 1-164-866-11 CERAMIC CHIP 47pF 5% 50V
C1133 1-164-862-11 CERAMIC CHIP 33pF 5% 50V
C1134 1-100-916-11 CERAMIC CHIP 0.1μF 10% 16V
C1135 1-100-916-11 CERAMIC CHIP 0.1μF 10% 16V
C1136 1-126-204-11 ELECT CHIP 47μF 20% 16V
C1137 1-100-916-11 CERAMIC CHIP 0.1μF 10% 16V
C1139 1-100-911-11 CERAMIC CHIP 4.7μF 10% 25V
C1141 1-137-765-21 ELECT CHIP 47μF 20% 16V
C1142 1-117-681-11 ELECT CHIP 100μF 20% 16V
C1143 1-112-064-11 CERAMIC CHIP 2.2μF 10% 10V
C1144 1-165-492-21 ELECT CHIP 100μF 20% 10V
C1145 1-165-492-21 ELECT CHIP 100μF 20% 10V
C1147 1-100-916-11 CERAMIC CHIP 0.1μF 10% 16V
C1149 1-100-916-11 CERAMIC CHIP 0.1μF 10% 16V
C1151 1-100-916-11 CERAMIC CHIP 0.1μF 10% 16V
C1152 1-114-325-11 CERAMIC CHIP 0.1μF 10% 25V
C1153 1-100-911-11 CERAMIC CHIP 4.7μF 10% 25V
C1154 1-100-911-11 CERAMIC CHIP 4.7μF 10% 25V
C1155 1-100-916-11 CERAMIC CHIP 0.1μF 10% 16V
C1156 1-100-911-11 CERAMIC CHIP 4.7μF 10% 25V
C1159 1-164-874-11 CERAMIC CHIP 100pF 5% 50V
C1200 1-100-912-11 CERAMIC CHIP 1μF 10% 25V
C1201 1-128-536-11 ELECT CHIP 100μF 20% 25V
C1202 1-110-501-11 CERAMIC CHIP 0.33μF 10% 16V
C1203 1-112-774-11 CERAMIC CHIP 470pF 10% 50V
C1204 1-126-392-11 ELECT CHIP 100μF 20% 6.3V
C1205 1-127-573-11 CERAMIC CHIP 1μF 10% 16V
C1206 1-127-573-11 CERAMIC CHIP 1μF 10% 16V
C1207 1-110-501-11 CERAMIC CHIP 0.33μF 10% 16V
TUU2

KDL-40W3000/46W3000
KDL-40W3000/46W3000
134
REF. NO. PART NO. DESCRIPTION VALUES REF. NO. PART NO. DESCRIPTION VALUES
C1208 1-112-774-11 CERAMIC CHIP 470pF 10% 50V
C1209 1-124-778-00 ELECT CHIP 22μF 20% 6.3V
C1210 1-112-777-11 CERAMIC CHIP 0.01μF 10% 25V
C1211 1-112-777-11 CERAMIC CHIP 0.01μF 10% 25V
C1212 1-164-874-11 CERAMIC CHIP 100pF 5% 50V
C1214 1-100-916-11 CERAMIC CHIP 0.1μF 10% 16V
C1300 1-100-916-11 CERAMIC CHIP 0.1μF 10% 16V
C1301 1-100-905-11 CERAMIC CHIP 0.001μF 10% 50V
C1302 1-164-882-11 CERAMIC CHIP 220pF 5% 16V
C1303 1-164-882-11 CERAMIC CHIP 220pF 5% 16V
C1305 1-112-777-11 CERAMIC CHIP 0.01μF 10% 25V
CONNECTOR
CN1003 1-819-390-51 FFC/FPC CONNECTOR (ZIF) 49P
DIODE
D1001 6-501-336-01 DIODE RSX201L-30TE25
D1002 6-500-019-01 DIODE MM3Z3V9ST1
D1006 8-719-058-24 DIODE RB501V-40TE-17
D1008 8-719-977-28 DIODE DTZ10B
EARTH TERMINAL
ET1000 1-780-482-11 EARTH TERMINAL
ET1001 1-780-482-11 EARTH TERMINAL
ET1002 1-780-482-11 EARTH TERMINAL
ET1003 1-780-482-11 EARTH TERMINAL
ET1004 1-780-482-11 EARTH TERMINAL
ET1005 1-780-482-11 EARTH TERMINAL
ET1006 1-780-482-11 EARTH TERMINAL
ET1007 1-780-482-11 EARTH TERMINAL
FUSE
F1200 1-576-415-11 FUSE 2A 32V
FERRITE BEAD
FB1000 1-400-794-21 FERRITE 0μH
FB1001 1-414-226-21 FERRITE 0μH
FB1002 1-414-226-21 FERRITE 0μH
FB1003 1-414-229-11 FERRITE 0μH
FB1004 1-414-229-11 FERRITE 0μH
FB1005 1-414-226-21 FERRITE 0μH
FB1006 1-414-229-11 FERRITE 0μH
FB1007 1-414-229-11 FERRITE 0μH
FB1008 1-414-229-11 FERRITE 0μH
FB1009 1-500-329-21 FERRITE 0μH
FB1010 1-500-329-21 FERRITE 0μH
FB1011 1-400-089-21 FERRITE 0μH
FB1013 1-400-089-21 FERRITE 0μH
FB1014 1-400-089-21 FERRITE 0μH
FB1300 1-500-283-11 FERRITE 0μH
FB1301 1-500-283-11 FERRITE 0μH
IC
IC1000 8-759-338-95 IC NJM2903V(TE2)
IC1001 6-709-441-01 IC SI8008TM-TL
IC1002 6-711-063-01 IC 218T312ZGA21G
IC1003 8-759-058-43 IC NJM3404AV
IC1004 6-709-556-01 IC NJM2846DL3-05(TE2)
IC1006 6-708-171-01 IC MIC5235YM5TR
IC1007 6-706-838-01 IC MM1661JHBE
IC1008 6-709-584-01 IC MM1663DHBE
IC1009 6-706-087-01 IC PST3645NR
COIL
L1000 1-469-555-21 INDUCTOR 10μH
L1001 1-456-786-21 INDUCTOR 47μH
L1003 1-412-974-41 INDUCTOR 0.39μH
L1005 1-412-974-41 INDUCTOR 0.39μH
L1006 1-412-973-11 INDUCTOR 0.33μH
L1008 1-412-971-31 INDUCTOR 0.22μH
L1009 1-412-971-31 INDUCTOR 0.22μH
L1010 1-412-973-11 INDUCTOR 0.33μH
L1011 1-469-555-21 INDUCTOR 10μH
L1012 1-469-555-21 INDUCTOR 10μH
L1013 1-412-975-31 INDUCTOR 0.47μH
L1014 1-412-975-31 INDUCTOR 0.47μH
L1015 1-469-555-21 INDUCTOR 10μH
L1016 1-469-555-21 INDUCTOR 10μH
L1017 1-469-555-21 INDUCTOR 10μH
L1018 1-469-555-21 INDUCTOR 10μH
L1019 1-469-555-21 INDUCTOR 10μH
L1200 1-416-740-11 INDUCTOR 10μH
TRANSISTOR
Q1003 8-729-620-07 TRANSISTOR 2SC3052EF-T1-LEF
Q1006 6-551-699-01 TRANSISTOR ISA1602AM1TP-1EF
Q1007 8-729-620-07 TRANSISTOR 2SC3052EF-T1-LEF
Q1011 6-551-696-01 TRANSISTOR ISA1235AC1TP-1EF
Q1014 6-551-699-01 TRANSISTOR ISA1602AM1TP-1EF
Q1019 8-729-620-13 TRANSISTOR 2SC4154TP-1EF
Q1020 6-551-150-01 TRANSISTOR RT2A00M-TP
TUU2

KDL-40W3000/46W3000
KDL-40W3000/46W3000
135
REF. NO. PART NO. DESCRIPTION VALUES REF. NO. PART NO. DESCRIPTION VALUES
Q1200 8-729-046-04 TRANSISTOR FDS6690A
Q1201 6-551-272-01 TRANSISTOR RT3CLLM
Q1300 6-551-272-01 TRANSISTOR RT3CLLM
RESISTOR
R1006 1-218-969-11 RES-CHIP 22K 5% 1/16W
R1007 1-208-928-11 METAL CHIP 51K 0.50% 1/16W
R1009 1-218-941-81 RES-CHIP 100 5% 1/16W
R1011 1-208-928-11 METAL CHIP 51K 0.50% 1/16W
R1012 1-218-969-11 RES-CHIP 22K 5% 1/16W
R1015 1-218-941-81 RES-CHIP 100 5% 1/16W
R1016 1-218-941-81 RES-CHIP 100 5% 1/16W
R1017 1-218-941-81 RES-CHIP 100 5% 1/16W
R1018 1-218-965-11 RES-CHIP 10K 5% 1/16W
R1019 1-218-970-11 RES-CHIP 27K 5% 1/16W
R1022 1-220-174-11 RES-CHIP 200 5% 1/16W
R1023 1-208-683-11 METAL CHIP 1K 0.50% 1/16W
R1025 1-208-697-11 METAL CHIP 3.9K 0.50% 1/16W
R1026 1-218-929-11 RES-CHIP 10 5% 1/16W
R1027 1-218-929-11 RES-CHIP 10 5% 1/16W
R1035 1-220-803-81 RES-CHIP 4.7 5% 1/16W
R1036 1-220-803-81 RES-CHIP 4.7 5% 1/16W
R1037 1-218-990-81 SHORT CHIP
R1038 1-218-949-11 RES-CHIP 470 5% 1/16W
R1040 1-218-953-11 RES-CHIP 1K 5% 1/16W
R1041 1-218-953-11 RES-CHIP 1K 5% 1/16W
R1042 1-218-953-11 RES-CHIP 1K 5% 1/16W
R1043 1-218-929-11 RES-CHIP 10 5% 1/16W
R1044 1-208-711-11 METAL CHIP 15K 0.50% 1/16W
R1045 1-208-711-11 METAL CHIP 15K 0.50% 1/16W
R1046 1-218-941-81 RES-CHIP 100 5% 1/16W
R1047 1-218-941-81 RES-CHIP 100 5% 1/16W
R1048 1-218-929-11 RES-CHIP 10 5% 1/16W
R1050 1-218-953-11 RES-CHIP 1K 5% 1/16W
R1053 1-218-990-81 SHORT CHIP
R1054 1-218-990-81 SHORT CHIP
R1055 1-218-929-11 RES-CHIP 10 5% 1/16W
R1058 1-218-929-11 RES-CHIP 10 5% 1/16W
R1059 1-218-990-81 SHORT CHIP
R1060 1-218-929-11 RES-CHIP 10 5% 1/16W
R1061 1-218-990-81 SHORT CHIP
R1064 1-218-990-81 SHORT CHIP
R1065 1-218-961-11 RES-CHIP 4.7K 5% 1/16W
R1066 1-218-970-11 RES-CHIP 27K 5% 1/16W
R1067 1-218-941-81 RES-CHIP 100 5% 1/16W
R1070 1-208-929-81 METAL CHIP 56K 0.50% 1/16W
R1072 1-218-949-11 RES-CHIP 470 5% 1/16W
R1073 1-208-939-11 METAL CHIP 150K 0.50% 1/16W
R1076 1-218-959-11 RES-CHIP 3.3K 5% 1/16W
R1077 1-218-989-11 RES-CHIP 1M 5% 1/16W
R1078 1-218-965-11 RES-CHIP 10K 5% 1/16W
R1079 1-218-965-11 RES-CHIP 10K 5% 1/16W
R1086 1-218-953-11 RES-CHIP 1K 5% 1/16W
R1087 1-208-935-11 METAL CHIP 100K 0.50% 1/16W
R1088 1-218-965-11 RES-CHIP 10K 5% 1/16W
R1089 1-218-953-11 RES-CHIP 1K 5% 1/16W
R1090 1-218-958-11 RES-CHIP 2.7K 5% 1/16W
R1091 1-208-683-11 METAL CHIP 1K 0.50% 1/16W
R1093 1-208-691-11 METAL CHIP 2.2K 0.50% 1/16W
R1094 1-218-990-81 SHORT CHIP
R1095 1-208-697-11 METAL CHIP 3.9K 0.50% 1/16W
R1096 1-218-958-11 RES-CHIP 2.7K 5% 1/16W
R1097 1-208-691-11 METAL CHIP 2.2K 0.50% 1/16W
R1098 1-218-989-11 RES-CHIP 1M 5% 1/16W
R1105 1-218-941-81 RES-CHIP 100 5% 1/16W
R1106 1-218-948-11 RES-CHIP 390 5% 1/16W
R1107 1-208-691-11 METAL CHIP 2.2K 0.50% 1/16W
R1108 1-218-990-81 SHORT CHIP
R1109 1-218-961-11 RES-CHIP 4.7K 5% 1/16W
R1110 1-218-941-81 RES-CHIP 100 5% 1/16W
R1112 1-218-941-81 RES-CHIP 100 5% 1/16W
R1114 1-218-965-11 RES-CHIP 10K 5% 1/16W
R1115 1-218-978-11 RES-CHIP 120K 5% 1/16W
R1116 1-218-990-81 SHORT CHIP
R1128 1-218-957-11 RES-CHIP 2.2K 5% 1/16W
R1129 1-218-957-11 RES-CHIP 2.2K 5% 1/16W
R1130 1-218-929-11 RES-CHIP 10 5% 1/16W
R1131 1-218-990-81 SHORT CHIP
R1132 1-218-990-81 SHORT CHIP
R1133 1-218-990-81 SHORT CHIP
R1134 1-218-969-11 RES-CHIP 22K 5% 1/16W
R1136 1-218-985-11 RES-CHIP 470K 5% 1/16W
R1137 1-208-931-11 METAL CHIP 68K 0.50% 1/16W
R1138 1-218-990-81 SHORT CHIP
R1139 1-208-703-11 METAL CHIP 6.8K 0.50% 1/16W
R1140 1-218-933-11 RES-CHIP 22 5% 1/16W
R1141 1-218-933-11 RES-CHIP 22 5% 1/16W
R1142 1-218-933-11 RES-CHIP 22 5% 1/16W
R1143 1-218-933-11 RES-CHIP 22 5% 1/16W
TUU2

KDL-40W3000/46W3000
KDL-40W3000/46W3000
136
REF. NO. PART NO. DESCRIPTION VALUES REF. NO. PART NO. DESCRIPTION VALUES
NOTE: The components identifi ed by shading
and
!
mark are critical for safety. Replace only
with part number specifi ed.
NOTE: Les composants identifi es per un trame et une
marque
!
sont critiques pour la securite. Ne les remplacer
que par une piece portant le numero specifi e.
R1148 1-218-929-11 RES-CHIP 10 5% 1/16W
R1149 1-218-929-11 RES-CHIP 10 5% 1/16W
R1156 1-218-965-11 RES-CHIP 10K 5% 1/16W
R1159 1-218-965-11 RES-CHIP 10K 5% 1/16W
R1160 1-218-990-81 SHORT CHIP
R1161 1-208-927-11 METAL CHIP 47K 0.50% 1/16W
R1162 1-218-990-81 SHORT CHIP
R1163 1-208-927-11 METAL CHIP 47K 0.50% 1/16W
R1165 1-218-953-11 RES-CHIP 1K 5% 1/16W
R1167 1-208-905-11 METAL CHIP 5.6K 0.50% 1/16W
R1169 1-218-990-81 SHORT CHIP
R1175 1-218-990-81 SHORT CHIP
R1200 1-218-953-11 RES-CHIP 1K 5% 1/16W
R1201 1-218-947-11 RES-CHIP 330 5% 1/16W
R1202 1-218-965-11 RES-CHIP 10K 5% 1/16W
R1203 1-218-941-81 RES-CHIP 100 5% 1/16W
R1205 1-218-961-11 RES-CHIP 4.7K 5% 1/16W
R1207 1-218-961-11 RES-CHIP 4.7K 5% 1/16W
R1208 1-218-953-11 RES-CHIP 1K 5% 1/16W
R1209 1-218-961-11 RES-CHIP 4.7K 5% 1/16W
R1211 1-208-927-11 METAL CHIP 47K 0.50% 1/16W
R1300 1-218-959-11 RES-CHIP 3.3K 5% 1/16W
R1301 1-218-959-11 RES-CHIP 3.3K 5% 1/16W
R1302 1-218-958-11 RES-CHIP 2.7K 5% 1/16W
R1303 1-208-911-11 METAL CHIP 10K 0.50% 1/16W
R1400 1-218-965-11 RES-CHIP 10K 5% 1/16W
R1401 1-218-965-11 RES-CHIP 10K 5% 1/16W
R1402 1-218-965-11 RES-CHIP 10K 5% 1/16W
CRYSTAL
X1000 1-813-946-21 VIBRATOR, CRYSTAL
ACCESSORIES AND PACKING
!
1-832-937-11 AC POWER-SUPPLY CORD SET
X-2186-601-1 BAG ASSY, RUDDER LOCK
(Contains the 3 items below)
* X-2186-603-1 LOCK ASSY, RUDDER (Contains the belt)
2-580-663-01 SCREW, WOOD 3.8X20
2-593-320-02 SCREW, CION (M6X18)
* 2-678-266-01 BAG, PROTECTION
(KDL-46W3000 ONLY)
* 2-678-265-01 BAG, PROTECTION
KDL-40W3000 ONLY)
* 3-217-306-01 CARTON, INDIVIDUAL
(KDL-40W3000 ONLY)
* 3-211-516-01 CARTON, INDIVIDUAL
(KDL-46W3000 ONLY)
* 3-217-310-01 CUSHION (LOWER)
(KDL-40W3000 ONLY)
* 3-211-520-01 CUSHION, LOWER
(KDL-46W3000 ONLY)
* 3-217-309-01 CUSHION (UPPER)
(KDL-40W3000 ONLY)
* 3-211-519-01 CUSHION, UPPER
(KDL-46W3000 ONLY)
3-212-601-11 GUIDE, QUICK SET UP (English Version)
3-212-601-21 GUIDE, QUICK SET UP (French Version)
3-212-601-31 GUIDE, QUICK SET UP (Spanish Version)
3-212-598-11 MANUAL, INSTRUCTION (English Version)
3-212-598-21 MANUAL, INSTRUCTION (French Version)
3-212-598-31 MANUAL, INSTRUCTION (Spanish Version)
* 3-217-308-01 TRAY, TOP
(KDL-40W3000 ONLY)
* 3-211-518-01 TRAY, TOP
(KDL-46W3000 ONLY)
* 3-217-307-01 TRAY
(KDL-40W3000 ONLY)
* 3-211-517-01 TRAY
(KDL-46W3000 ONLY)
* 3-197-114-01 TRAY
TUU2

KDL-40W3000/46W3000
KDL-40W3000/46W3000
137
Sony Corporation
Sony Technology Center
Technical Services
Service Promotion Department
9-883-755-01
English
2007GJ74WEB-1
Printed in USA
© 2007.07
REF. NO. PART NO. DESCRIPTION VALUES REF. NO. PART NO. DESCRIPTION VALUES
MISCELLANEOUS
2-595-155-02 CLAMP
* 4-092-814-02 CUSHION D
3-270-545-01 TAPE, LVDS
* 3-269-273-01 SPACER, BUTTON
2-580-599-01 SCREW, +PSW M4X6
2-580-630-01 SCREW, +BVST 4X8
REMOTE COMMANDER
1-480-301-11 REMOTE COMMANDER (RM-YD017)

A-1
KDL-40W3000/46W3000
KDL-40W3000/46W3000
APPENDIX A: ENCRYPTION KEY COMPONENTS
Encryption key components developed by Sony Corporation contain confi dential
information, and shall be handled under the non-disclosure obligations provided in the
applicable agreement with Sony Corporation (and/or its subsidiary).
As part of this agreement specifi c instructions must be adhered to whenever a Circuit
Board containing encryption key components is repaired and/or replaced pursuant to the
following:
1) In the service manual the Circuit Board(s) containing encryption key components
shall be identifi ed with a red outline and a .
2) Only repair boards or components listed in the service manual shall be utilized for
replacement and/or repair.
3) Disassembly, decryption, or reverse-engineering component(s) is strictly prohibited.
4) Any board in which the Servicer replaces an encryption key component must be
placed back into the set it orignally came from and the replaced defective component
MUST BE DESTROYED. Boards cannot be swapped.
5) If a Circuit Board identifi ed with a red outline and a in the service manual is deemed
to be defective:
a) and if a core charge is imposed and is covered under the product warranty, the
defective un-repaired or modifi ed board MUST BE RETURNED to Sony.
b) and if the core charge is NOT covered under the product warranty, the defective
un-repaired or modifi ed board MUST BE DESTROYED.
5) If a unit is destroyed (such as fi eld scrap), the Circuit Board identifi ed with a
red outline and a in the service manual MUST BE DESTROYED.

SERVICE MANUAL
FIX2
CHASSIS
In an effort to reduce the size of this pdf file the tiled
schematics are not attached to this Service Manual. To receive
a complete set of the tiled schematics for this manual please
submit a request to the Service Promotion Department at
Service_Promotion@am.sony.com.