ProNet Series User's Manual_V2.02 L010939 Pro Net Users Manual V2.02
User Manual: L010939 - ProNet Series Users Manual_V2.02
Open the PDF directly: View PDF
.
Page Count: 182 [warning: Documents this large are best viewed by clicking the View PDF Link!]

ProNet Series AC Servo User's Manual
Version V2.02
ESTUN AUTOMATION TECHNOLOGY CO., LTD

Revision History
Date Rev. No. Section Revised Content Remark
2009-09 V1.00 V1.05 First edition
2010-02 V1.06 All chapters Completely revised
Appendix A
1Revision: Pn002
2Revision: Pn840
3Revision: Pn006.2
4Addition: Pn411
5Addition: Pn412
2010-06 V1.07
4.6.5 Addition: Low frequency vibration
suppression function
4.6.3 Revision: Position reference
2010-10 V1.08
Appendix A Revision: Pn006.3
All chapters
1Addition: ProNet-02A/04A
2Addition: Pn139 and Pn140
2010-11 V1.09
5.1.6 Addition: Un017
2011-04 V1.10 4.9.2 Revision: External Torque Limit
All chapters
1Addition: Wire-saving incremental encoder
2Revision: Internal setting speed
3Addition: Description of OT signal
4Addition: Description of /ALM signal
5Addition: Description of /CLT signal
4.6 Addition: 4.6.8 Position Control (contact
reference)
2011-07 V1.20
Chapter 4 Addition: 4.12 Online Autotuning
2011-08 V1.21 Appendix A Revision: Pn006.3
Appendix A
Revision: Pn102 Pn107 Pn139 Pn14
Pn413 Pn414 Pn511
2011-09 V1.22
Chapter 4 Addition: Description of /RD signal
All chapters Addition: ProNet-2BD
3.3.1 Revision: Encoder wiring
2011-12 V1.23
4.5.8 Revision: Encoder signal output phase form
4.6.9 Addition: Homing function
All chapters Addition: ProNet-10D/15D
2012-02 V1.24
Appendix B Addition: Alarm A67 and A69

2012-03 V1.25 Chapter 1 and 3
Appendix
Revision: ProNet-7.5kW~15kW
appearance
2Addition: Resolver description
3Addition: Reserved some parameters
4Addition: Pn301 and Pn415
2012-05 V1.26 All chapters
Revision: Pn307, Pn304, Pn681, Pn840
2Addition: Alarm A19,A22, Pn523, Pn525,
Pn526
3Deletion: A20
4Deletion: Incremental wire-saving encoder
5Addition: 3.6
6Addition: 3.7 Installation Conditions of EMC
Directives
7Addition: 3.8 Using More than One Servo
Drive
2012-10 V2.00 All chapters
1 Add ProNet-E Servo Drive
2 Add three phase 400V power supply
models
ProNet-10D 75D/ ProNet-E-10D 50D
ProNet-1AD 2BD
3 Delete EML model
2012-12 V2.01 4.6.1 Revision:Connection Example for
Open-Collector Gate Output
3.1.2
ProNet-02A 04A/ ProNet-E-02A 04A
Add and revise note
3.5.1 ProNet-02A 04A/ ProNet-E-02A 04A
Add and revise note
2013-1 V2.02
Appendix A.3 Add note

Copyright © 2011 ESTUN AUTOMATION TECHNOLOGY CO., LTD
All rights reserved. No part of this publication may be reproduced, stored in a retrieval system, or transmitted, in any form, or
by any means, mechanical, electronic, photocopying, recording, or otherwise, without the prior written permission of ESTUN.
No patent liability is assumed with respect to the use of the information contained herein.

- 1 -
About this manual
This manual describes the following information required for designing and maintaining ProNet series servo drives.
!Specification of the servo drives and servomotors.
!Procedures for installing the servo drives and servomotors.
!Procedures for wiring the servo drives and servomotors.
!Procedures for operation of the servo drives.
!Procedures for using the panel operator.
!Communication protocols.
!Ratings and characteristics.
Intended Audience:
!Those designing ProNet series servo drive systems.
!Those installing or wiring ProNet series servo drives.
!Those performing trial operation or adjustments of ProNet series servo drives.
!Those maintaining or inspecting ProNet series servo drives.

- 2 -
Safety Precautions
Do not connect the servomotor directly to the local electrical network.
Failure to observe this may result in damage to servomotor.
Do not plug or unplug connectors from servo drive after power is on.
Failure to observe this may result in damage to servo drive and servomotor.
Note that residual voltage still remains in the servo drive even after the power is turned off.
Please be noted that even after the power is turned off, residual voltage still remains in the capacitor inside the
servo drive. If inspection is to be performed after the power is turned off, always wait at least 5 minutes to avoid the
risk of an electrical shock.
Keep servo drives and other devices separated by at least 10mm.
The servo drive generates heat. Install the servo drive so that it can radiate heat freely. When installing servo drives
with other devices in a control panel, provide at least 10mm space between them and 50mm space above and below
them.Please install servo drives in an environment free from condensation, vibration and shock.
Perform noise reduction and grounding properly.
Please comply with the following instructions strictly to avoid the noisy generated by signal lines.
1. Separate high-voltage cables from low-voltage cables.
2. Use cables as short as possible.
3. Sigle point grounding is required for the servomotor and servo drive (grounding resistance 100 or below).
4. Never use a line filter for the power supply in the circuit.
Conduct a voltage resistance test for the servo drive under the following conditions:
1. Input voltage: AC 1500Vrms, 1 minute
2. Braking current: 100mA
3. Frequency:50/60Hz
4. Voltage applied point: Between L1, L2,L3 terminals and frame ground.
Use a fast-response type ground-fault interrupter.
For a ground-fault interrupter, always use a fast-response type or one designed for PWM inverters. Do not use a
time-delay type.
Do not make any extreme adjustments or setting changes of parameters.
Failure to observe this caution may result in injury or damage to the product due to unstable operation.
The servomotor cannot be operated by turning the power on and off.
Frequently turning the power ON and OFF causes the internal circuit elements to deteriorate, resulting in unexpected
problems.Always start or stop the servomotor by using reference pulses.

- 3 -
—Contents—
About this manual...........................................................................................................................................................- 1 -
Safety Precautions..........................................................................................................................................................- 2 -
Chapter 1........................................................................................................................................................................- 7 -
Checking Products and Parts Names.............................................................................................................................- 7 -
1.1 Checking Products on Delivery.........................................................................................................................- 7 -
1.1.1 Servomotor............................................................................................................................................- 7 -
1.1.2 Servo drive............................................................................................................................................- 8 -
1.2 Part Names.....................................................................................................................................................- 14 -
1.2.1 Servomotor..........................................................................................................................................- 14 -
1.2.2 Servo drive..........................................................................................................................................- 14 -
Chapter 2......................................................................................................................................................................- 18 -
Installation.....................................................................................................................................................................- 18 -
2.1 Servomotor.....................................................................................................................................................- 18 -
2.1.1 Storage................................................................................................................................................- 18 -
2.1.2 Installation Sites..................................................................................................................................- 18 -
2.1.3 Installation Alignment...........................................................................................................................- 19 -
2.1.4 Installation Orientation.........................................................................................................................- 19 -
2.1.5 Handling Oil and Water........................................................................................................................- 19 -
2.1.6 Cable Tension......................................................................................................................................- 20 -
2.2 Servo drive......................................................................................................................................................- 20 -
2.2.1 Storage................................................................................................................................................- 20 -
2.2.2 Installation Sites..................................................................................................................................- 20 -
2.2.3 Installation Orientation.........................................................................................................................- 20 -
2.2.4 Installation Method..............................................................................................................................- 21 -
Chapter 3......................................................................................................................................................................- 22 -
Wiring............................................................................................................................................................................- 22 -
3.1 Main Circuit Wiring..........................................................................................................................................- 22 -
3.1.1 Names and Functions of Main Circuit Terminals..................................................................................- 22 -
3.1.2 Typical Main Circuit Wiring Examples..................................................................................................- 23 -
3.2 I/O Signals......................................................................................................................................................- 26 -
3.2.1 Examples of I/O Signal Connections...................................................................................................- 26 -
3.2.2 I/O Signal Names and Functions.........................................................................................................- 27 -
3.2.3 I/O Signal Connector (CN1) Terminal Layout......................................................................................- 29 -
3.2.4 Interface Circuit...................................................................................................................................- 30 -
3.3 Wiring Encoders..............................................................................................................................................- 31 -
3.3.1 Connecting an Encoder(CN2)..............................................................................................................- 31 -
3.3.2 Encoder Connector(CN2) Terminal Layout.........................................................................................- 33 -
3.4 Communication Connection............................................................................................................................- 33 -
3.4.1 Communication Connector(CN3) Terminal Layout..............................................................................- 33 -
3.4.2 Communication Connector(CN4) Terminal Layout..............................................................................- 34 -
3.5 Standard Wiring Examples..............................................................................................................................- 35 -
3.5.1 Single-phase 200V ProNet-02A 04A/ProNet-E-02A 04A...............................................................- 35 -

- 4 -
3.5.2 Three-phase 200V ProNet-08A 50A/ProNet-E-08A 50A................................................................- 35 -
3.5.3 Three-phase 400V ProNet-10D 75D/ProNet-E-10D 50D...............................................................- 37 -
3.5.4 Three-phase 400V ProNet-1AD 2BD................................................................................................- 38 -
3.5.5 Position Control Mode.........................................................................................................................- 39 -
3.5.6 Speed Control Mode............................................................................................................................- 40 -
3.5.7 Torque Control Mode...........................................................................................................................- 41 -
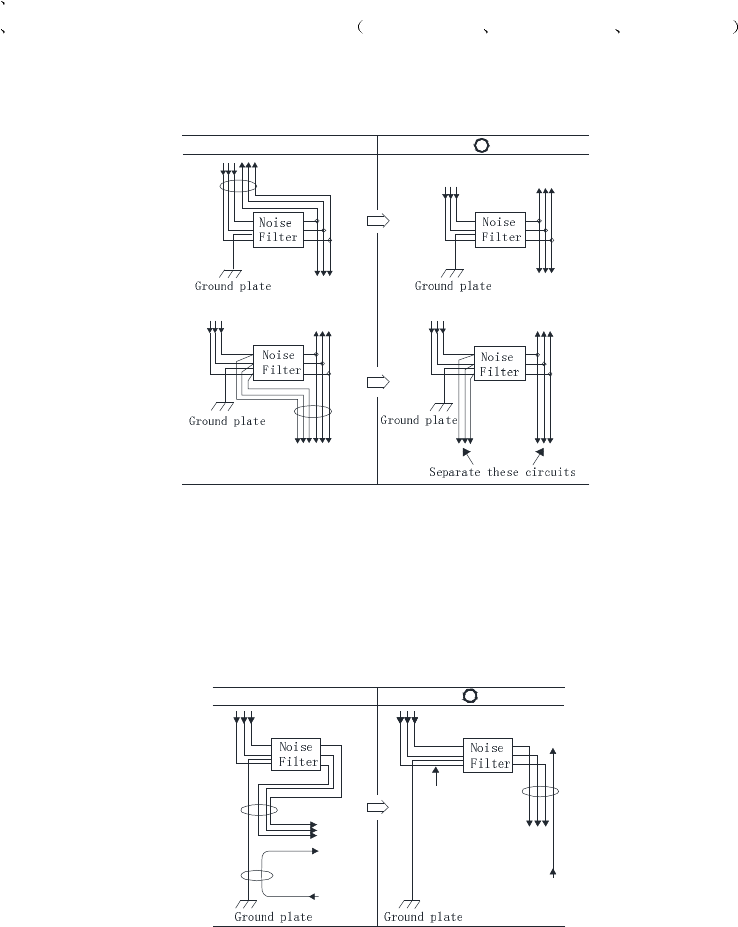
3.6 Wiring for Noise Control..................................................................................................................................- 42 -
3.6.1 Noise Control.......................................................................................................................................- 42 -
3.6.2 Precautions on Connecting Noise Filter..............................................................................................- 43 -
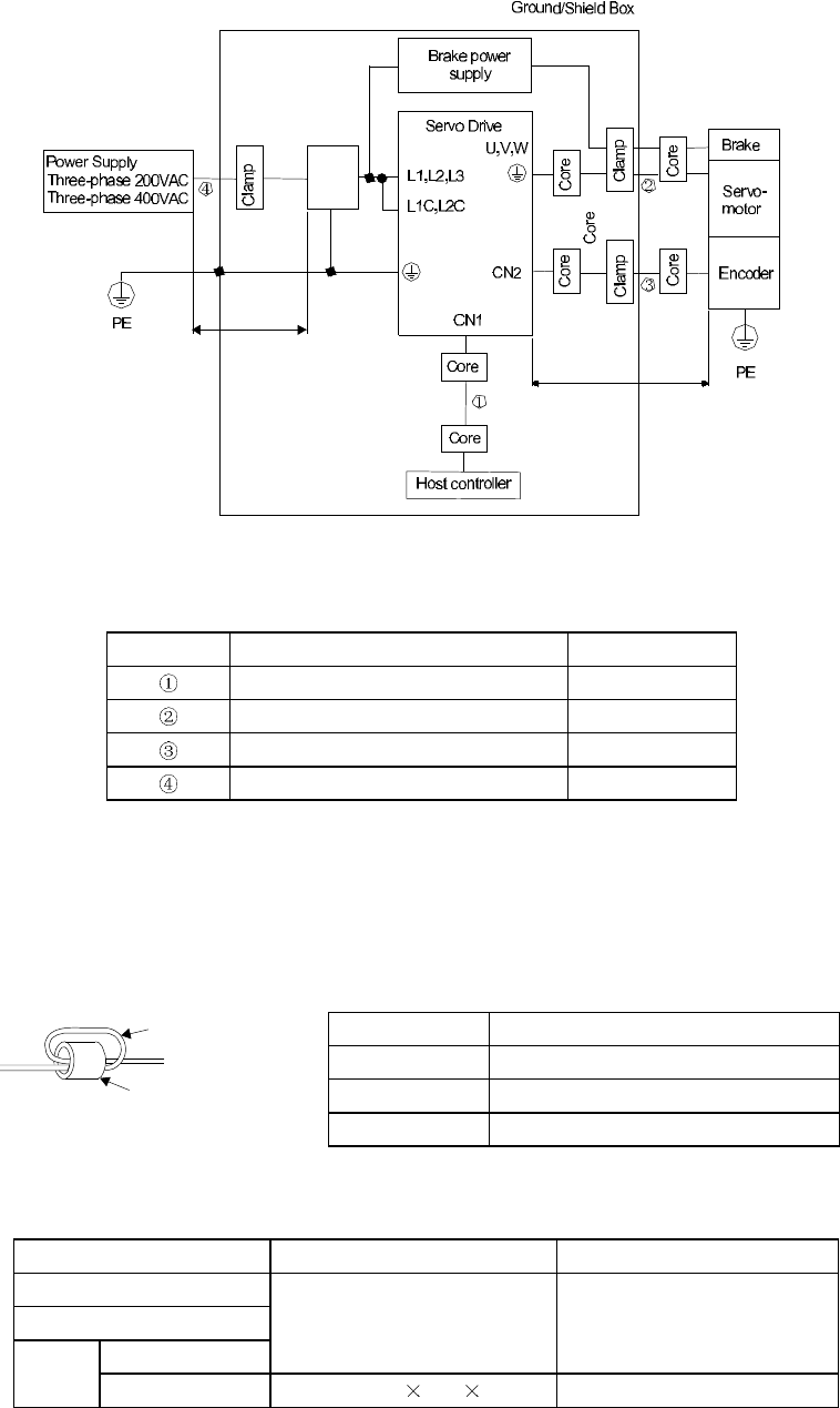
3.7 Installation Conditions of EMC Directives.......................................................................................................- 45 -
3.8 Using More than One Servo Drive..................................................................................................................- 47 -
Chapter 4......................................................................................................................................................................- 49 -
Operation......................................................................................................................................................................- 49 -
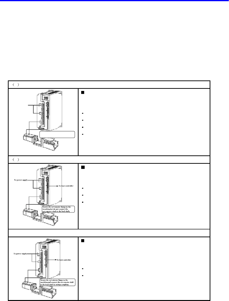
4.1 Trial Operation................................................................................................................................................- 49 -
4.1.1 Trial Operation for Servomotor Without Load......................................................................................- 51 -
4.1.2 Trial Operation for Servomotor without Load from Host Reference.....................................................- 53 -
4.1.3 Trial Operation with the Servomotor Connected to the Machine..........................................................- 57 -
4.1.4 Trial Operation for Servomotor with Brakes.........................................................................................- 58 -
4.1.5 Position Control by Host Controller......................................................................................................- 58 -
4.2 Control Mode Selection...................................................................................................................................- 59 -
4.3 Setting Common Basic Functions...................................................................................................................- 60 -
4.3.1 Setting the Servo ON Signal................................................................................................................- 60 -
4.3.2 Switching the Servomotor Rotation Direction......................................................................................- 61 -
4.3.3 Setting the Overtravel Limit Function...................................................................................................- 62 -
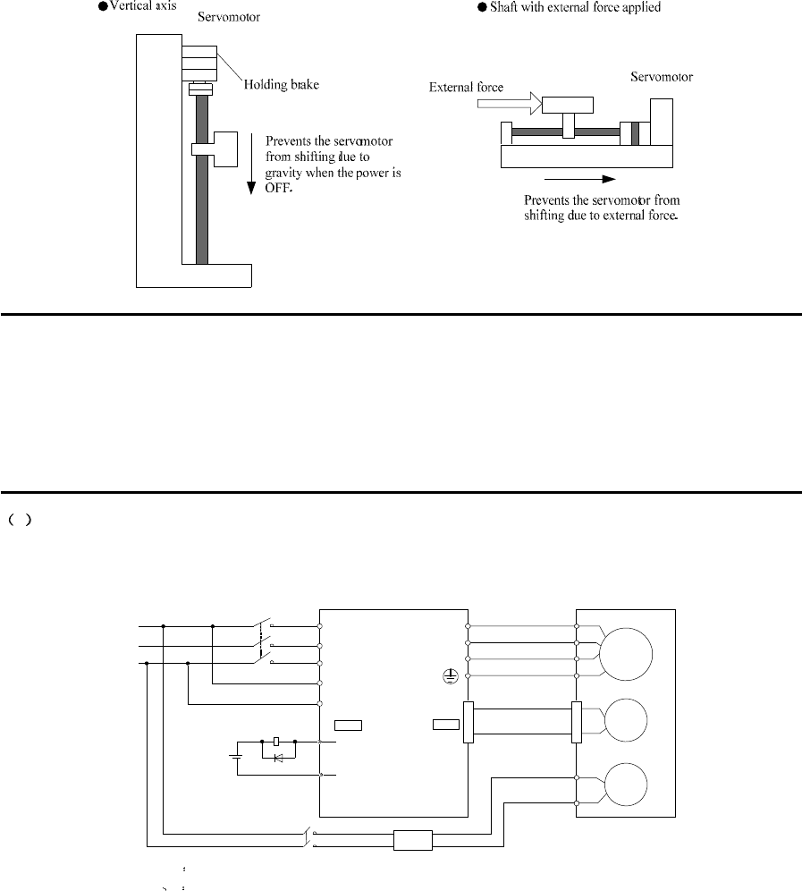
4.3.4 Setting for Holding Brakes...................................................................................................................- 65 -
4.3.5 Instantaneous Power Loss Settings.....................................................................................................- 68 -
4.4 Absolute Encoders..........................................................................................................................................- 69 -
4.4.1 Selecting an Absolute Encoder............................................................................................................- 69 -
4.4.2 Handling Battery..................................................................................................................................- 70 -
4.4.3 Replacing Battery................................................................................................................................- 71 -
4.4.4 Absolute Encoder Setup(Fn010 Fn011)............................................................................................- 71 -
4.5 Operating Using Speed Control with Analog Reference..................................................................................- 72 -
4.5.1 Setting Parameters..............................................................................................................................- 72 -
4.5.2 Setting Input Signals............................................................................................................................- 73 -
4.5.3 Adjusting Reference Offset..................................................................................................................- 74 -
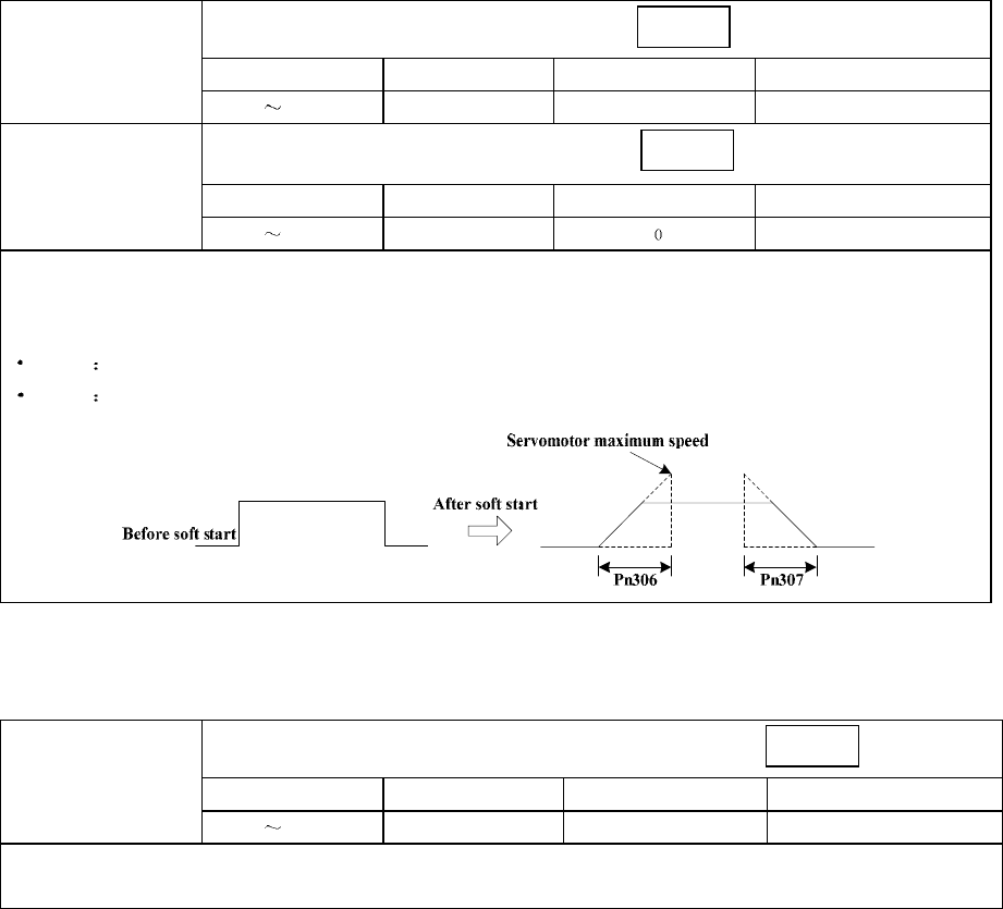
4.5.4 Soft Start..............................................................................................................................................- 77 -
4.5.5 Speed Reference Filter Time Constant................................................................................................- 77 -
4.5.6 S-curve Risetime.................................................................................................................................- 78 -
4.5.7 Using the Zero Clamp Function...........................................................................................................- 78 -
4.5.8 Encoder Signal Output........................................................................................................................- 80 -
4.5.9 Speed coincidence output...................................................................................................................- 81 -
4.6 Operating Using Position Control....................................................................................................................- 82 -
4.6.1 Basic Setting in Position Control..........................................................................................................- 82 -
4.6.2 Setting the Clear Signal.......................................................................................................................- 86 -
4.6.3 Setting the Electronic Gear..................................................................................................................- 86 -
4.6.4 Smoothing...........................................................................................................................................- 89 -
- 5 -
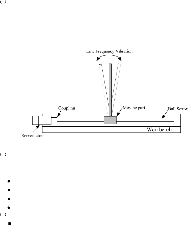
4.6.5 Low Frequency Vibration Suppression................................................................................................- 90 -
4.6.6 Positioning Completion Output Signal.................................................................................................- 92 -
4.6.7 Reference Pulse Inhibit Function(INHIBIT)..........................................................................................- 93 -
4.6.8Position Control (contact reference)...................................................................................................- 94 -
4.6.9 Position Homing Control (Homing Function)........................................................................................- 97 -
4.7 Operating Using Torque Control....................................................................................................................- 100 -
4.7.1 Setting Parameters............................................................................................................................- 100 -
4.7.2 Torque Reference Input.....................................................................................................................- 101 -
4.7.3 Adjusting the Reference Offset..........................................................................................................- 102 -
4.7.4 Limiting Servomotor Speed During Torque Control............................................................................- 103 -
4.8 Operating Using Speed Control with an Internally Set Speed.......................................................................- 104 -
4.8.1 Setting Parameters............................................................................................................................- 105 -
4.8.2 Input Signal Settings..........................................................................................................................- 106 -
4.8.3 Operating Using an Internally Set Speed...........................................................................................- 106 -
4.9 Limiting Torque..............................................................................................................................................- 107 -
4.9.1 Internal Torque Limit..........................................................................................................................- 107 -
4.9.2 External Torque Limit.........................................................................................................................- 108 -
4.9.3 Torque Limiting Using an Analog Voltage Reference........................................................................- 109 -
4.10 Control Mode Selection...............................................................................................................................- 110 -
4.10.1 Setting Parameters..........................................................................................................................- 110 -
4.10.2 Switching the Control Mode.............................................................................................................- 110 -
4.11 Other Output Signals...................................................................................................................................- 111 -
4.11.1 Servo alarm output...........................................................................................................................- 111 -
4.11.2 Rotation Detection Output Signal(/TGON).......................................................................................- 112 -
4.11.3 Servo Ready(/S-RDY) Output..........................................................................................................- 112 -
4.11.4 Encoder C Pluse Output (/PGC)......................................................................................................- 112 -
4.11.5 Over travel signal output(OT)...........................................................................................................- 113 -
4.11.6 Servo Enabled Motor Excitation Output(/RD)..................................................................................- 113 -
4.11.7 Torque Limit Detection Output (/CLT)...............................................................................................- 113 -
4.12 Online Autotuning........................................................................................................................................- 115 -
4.12.1 Online Autotuning............................................................................................................................- 115 -
4.12.2 Online Autotuning Procedure...........................................................................................................- 115 -
4.12.3 Setting Online Autotuning................................................................................................................- 116 -
4.12.4 Machine Rigidity Setting for Online Autotuning................................................................................- 116 -
Chapter 5....................................................................................................................................................................- 117 -
Panel Operator............................................................................................................................................................- 117 -
5.1 Basic Operation............................................................................................................................................- 117 -
5.1.1 Functions on Panel Operator.............................................................................................................- 117 -
5.1.2 Resetting Servo Alarms.....................................................................................................................- 117 -
5.1.3 Basic Mode Selection........................................................................................................................- 118 -
5.1.4 Status Display Mode..........................................................................................................................- 118 -
5.1.5 Operation in Parameter Setting Mode...............................................................................................- 120 -
5.1.6 Operation in Monitor Mode................................................................................................................- 121 -
5.2 Operation in Utility Function Mode................................................................................................................- 124 -
5.2.1 Alarm Traceback Data Display...........................................................................................................- 124 -
5.2.2 Parameter Settings Initialization........................................................................................................- 125 -
- 6 -
5.2.3 Operation in JOG Mode.....................................................................................................................- 126 -
5.2.4 Automatic Adjustment of the Speed Reference Offset.......................................................................- 127 -
5.2.5 Manual Adjustment of the Speed Reference Offset...........................................................................- 128 -
5.2.6 Offset-adjustment of Servomotor Current Detection Signal...............................................................- 129 -
5.2.7 Software Version Display...................................................................................................................- 131 -
5.2.8 Position Teaching Function................................................................................................................- 131 -
5.2.9 Static Inertia Detection.......................................................................................................................- 131 -
5.2.10 Absolute Encoder Multiturn Data and Alarm Reset..........................................................................- 132 -
5.2.11 Absolute Encoder Related Alarms Reset.........................................................................................- 132 -
Chapter 6....................................................................................................................................................................- 133 -
MODBUS Communication...........................................................................................................................................- 133 -
6.1 RS-485 Communication Wiring.....................................................................................................................- 133 -
6.2 MODBUS Communication Related Parameters...........................................................................................- 134 -
6.3 MODBUS Communication Protocol..............................................................................................................- 135 -
6.3.1 Code Meaning...................................................................................................................................- 135 -
6.3.2 Communication Error Disposal..........................................................................................................- 141 -
6.3.3 Data Communication Address of Servo State....................................................................................- 142 -
Chapter 7....................................................................................................................................................................- 145 -
Specifications and Characters.....................................................................................................................................- 145 -
7.1 Servo drive Specifications and Models.........................................................................................................- 145 -
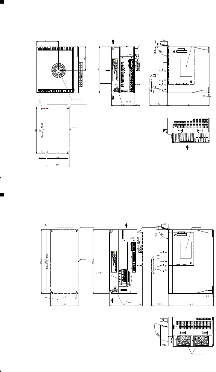
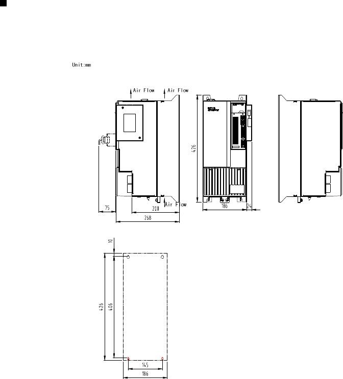
7.2 Servo drive Dimensional Drawings...............................................................................................................- 147 -
Appendix A..................................................................................................................................................................- 150 -
Parameter...................................................................................................................................................................- 150 -
A.1 Parameter List..............................................................................................................................................- 150 -
A.2 Description of Parameter Type.....................................................................................................................- 157 -
A.3 Parameters in detail......................................................................................................................................- 158 -
Appendix B..................................................................................................................................................................- 175 -
Alarm Display..............................................................................................................................................................- 175 -

- 7 -
Chapter 1
Checking Products and Parts Names
1.1 Checking Products on Delivery
If any of the above items are faulty or incorrect, contact your ESTUN representative or the dealer from whom you
purchased the products.
1.1.1 Servomotor
Servomotor Model Designation
EMG 10 A D A 1 1
ESTUN Servomoto
r
EMG Model 1+2 3 4 5 6 7
1+2 Rated Output 4 Encoder 7 Option
Code Rated Output Code Encoder Code Option
10 1.0kW D Incremental encoder 131072P/R 1 None
15 1.5kW S Absolute encoder 131072P/R 2 With oil seal
20 2.0kW R Resolver 3 With brake(DC 24V)
30 3.0kW P Incremental Wire-saving Type 2500P/R 4 With oil seal and brake(DC 24V)
50 5.0kW
3Voltage 5Designing Sequence 6Shaft End
Code Voltage Code Designing Sequence CodeShaft End
A 200V AC A Designing sequence 1 Straight without key(Standard)
D 400VAC 2 Straight with key and tap
Notes
1. The EMG-30 , EMG-50 servomotors are not mounted the incremental encoder.
2. There is no brake in EMG D servomotor.
Check Items Comments
Are the delivered products the
ones that were ordered?
Check the model numbers marked on the nameplate on the
servomotor and servo drive.
Is there any damage? Check the overall appearance, and check for damage or scratches
that may have occurred during shipping.
Dose the servomotor shaft rotate
smoothly?
If the servomotor shaft is smoothly turned by hand, it is normal.
However, if the servomotor has brakes, it cannot be turned manually.

- 8 -
Appearance and Nameplate
1.1.2 Servo drive
ProNet Servo drive Model Designation
PRONET 10 A E A -P
Note:
1Resolver, with the feature of high reliability and long service life, is suitable for harsh environment and wide temperature
or humidity range conditions. The factory setting for resolver precision used in ESTUN servo drive is 4096.
2ProNet- E Support AE100 model. ProNet- M does not support extended module.
Rated Output
02 0.2kW
04 0.4 kW
08 0.75 kW
10 1.0 kW
15 1.5 kW
20 2.0 kW
30 3.0 kW
50 5.0 kW
75 7.5 kW
1A 11 kW
1E 15 Kw
2B 22kW
Voltage
A200VAC
D400VAC
Control Mode
M Speed control, torque control, position control
E Speed control, torque control, position control (support extended module)
Encoder
A 17-bit serial encoder
B Resolver 1
ProNet Model Extended module type
-D DP100
-E EC100
-P PL100

- 9 -
ProNet-E Servo drive Model Designation
PRONET E 10 A
Note:
1 ProNet-E is only equipped with wire-saving incremental encoder(2500 P/R).
2ProNet-E does not support extended module.
ProNet Servo Drive Appearance
ProNet-02A/04A ProNet-08A/10A
L1
L2
L3
L1C
L2C
B1
B2
B3
U
V
W
1
2
CHARGEPOWER
Rated Output
02 0.2kW
04 0.4 kW
08 0.75 kW
10 1.0 kW
15 1.5 kW
20 2.0 kW
30 3.0 kW
50 5.0 kW
Voltage
A 200VAC
D400VAC
ProNet-E Model

- 10 -
ProNet-15A/20A ProNet-10D/15D/20D
L1
L2
L3
L1C
L2C
B1
B2
B3
U
V
W
1
2
CHARGEPOWER
L1
L2
L3
24V
B1
B2
B3
U
V
W
1
2
CHARGE POWER
GND
ProNet-30A/50A ProNet-30D/50D/75D
CHARGE POWER
L1
L2
L3
L1C
L2C
B1
B2
B3
U
V
W
1
2
CHARGE POWER
L1
L2
L3
24V
GND
B1
B2
B3
U
V
W
1
2

- 11 -
ProNet-1AD/1ED/2BD
ProNet-E Servo Drive Appearance
ProNet-E-02A/04A ProNet-E-08A/10A
L1
L2
FG
L1C
L2C
1
2
B1
B2
B3
W
V
U
CHARGE

- 12 -
ProNet-E-15A/20A ProNet-E-10D/15D/20D
L1
L2
L3
L1C
L2C
B1
B2
B3
U
V
W
1
2
CHARGE POWER
L1
L2
L3
24V
GND
B1
B2
B3
U
V
W
1
2
CHARGEPOWER
ProNet-E-30A/50A ProNet-E-30D/50D
CHARGE POWER
L1
L2
L3
L1C
L2C
B1
B2
B3
U
V
W
1
2
CHARGE POWER
L1
L2
L3
24V
GND
B1
B2
B3
U
V
W
1
2

- 13 -
ProNet Servo Drive Nameplate
Servodrive model
Applicable power
supply
Applicable servomotor
capacity
Serial number
ProNet-E Servo Drive Nameplate

- 14 -
1.2 Part Names
1.2.1 Servomotor
Servomotor without gear and brake.
Encoder
Shell
Flange
Output shaft
Mounting hole
1.2.2 Servo drive
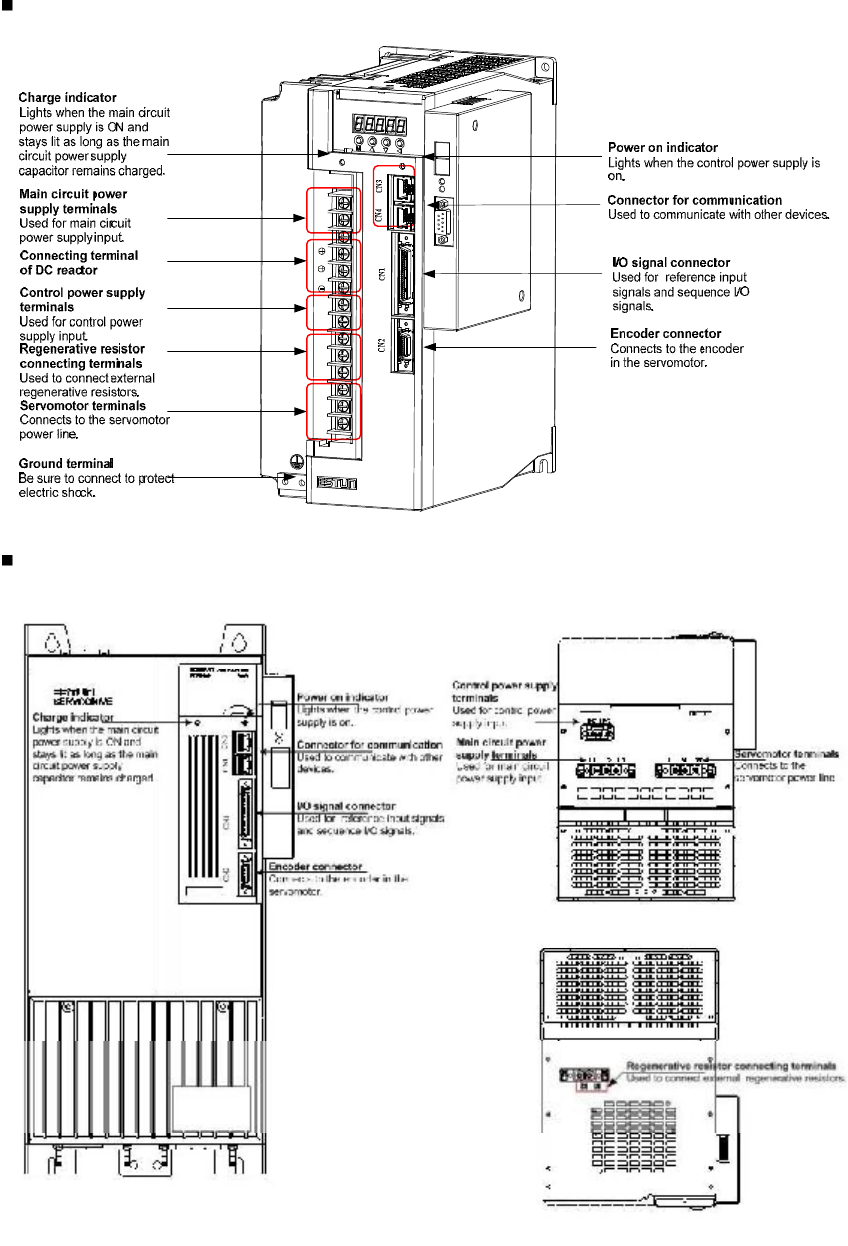
ProNet-02A/04A/ProNet-E-02A/04A
Charge indicator
Lights when the main circuit power supply is
ON and stays lit as long as the main circuit
power supply capacitor remains charged.
Ground terminal
Be sure to connect to protect electric shock.
Servomotor terminals
Connects to the servomotor power line.
Regenerative resistor connecting terminals
Used to connect external regenerative resistors.
Control power supply terminals
Used for control power supply input.
Connecting terminal of DC reactor
Main circuit power supply terminals
Used for main circuit power supply input.
Connector for communication
Used to communicate with other devices.
I/O signal connector
Used for reference input signals
and sequence I/O signals.
Encoder connector
Connects to the encoder in the
servomotor.

- 15 -
ProNet-08A/10A /ProNet-E-08A/10A
ProNet-15A/20A/ ProNet-E-15A/20A
L1
L2
L3
L1C
L2C
B1
B2
B3
U
V
W
1
2
CHARGE POWER

- 16 -
ProNet-10D/15D/20D/ProNet-E-10D/15D/20D
L1
L2
L3
24V
B1
B2
B3
U
V
W
1
2
CHARGEPOWER
GND
ProNet-30A/50A/ ProNet-E-30A/50A
CHARGE POWER
L1
L2
L3
L1C
L2C
B1
B2
B3
U
V
W
1
2

- 17 -
ProNet-30D/50D/75D/ ProNet-E-30D/50D
CHARGE POWER
L1
L2
L3
24V
GND
B1
B2
B3
U
V
W
1
2
ProNet-1AD/1ED/2BD

- 18 -
Chapter 2
Installation
2.1 Servomotor
Servomotor can be installed either horizontally or vertically. However, if the servomotor is installed incorrectly, the
service life of the servomotor will be shortened or unexpected problems will occur.
Please observe the installation instructions described below to install the servomotor correctly.
Before installation:
Anticorrosive paint is coated on the edge of the servomotor shaft. Clean off the anticorrosive paint thoroughly using
a cloth moistened with thinner.
Avoid getting thinner on other parts of the servomotor when cleaning the shaft.
2.1.1 Storage
When the servomotor is not used, store it in the temperature between -25 and 60 with the power cable
disconnected.
2.1.2 Installation Sites
The servomotor is designed for indoor use.Install the servomotor in an environment which meets the following
conditions.
Free from corrosive and explosive gases.
Well-ventilated and free from dust and moisture.
Ambient temperature from0 to 40 .
Relative humidity from 26% to 80%( non-condensing).
Facilitates inspection and cleaning.

- 19 -
2.1.3 Installation Alignment
Align the shaft of the servomotor with that of the machinery to be controlled, and then connect the shafts with elastic
couplings.
Install the servomotor so that alignment accurancy falls within the range shown below.
Measure this distance at four different positions in the circumference. The difference between the maximum and
minimum measurements must be 0.03mm or less.(Turn together with couplings.)
Note:
If the alignment accurancy is incorrect , vibration will occur, resulting in damage to the bearings.
Mechanical shock to the shaft end is forbidden, otherwise it may result in damage to the encoder of the servomotor.
2.1.4 Installation Orientation
Servomotor can be installed ethier horizontally or vertically.
2.1.5 Handling Oil and Water
If the servomotor is used in a location that is subject to water or oil drops, make sure of the servomotor protective
specification. If the servomotor is required to meet the protective specification to the through shaft section by default,
use a servomotor with an oil seal.
Through shaft section:
It refers to the gap where the shaft protrudes from the end of the servomotor.

- 20 -
2.1.6 Cable Tension
When connecting the cables, the bending radius should not be too small, do not bend or apply tension to cables.
Since the conductor of a signal cable is very thin (0.2 to 0.3 mm), handle it with adequate care.
2.2 Servo drive
ProNet series servo drive is a base-mounted type. Incorrect installation will cause problems. Always observe the
installation instructions described below.
2.2.1 Storage
When the servo drive is not used, store it in the temperature between -25 and 55 with the power cable
disconnected.
2.2.2 Installation Sites
Notes on installation are shown below.
Situation Notes on installation
When installed in a control
panel
Design the control panel size, unit layout, and cooling method so that the temperature
around the periphery of the servo drive does not exceed 55 .
When installed near a
heating unit
Suppress radiation heat from the heating unit and a temperature rise caused by
convection so that the temperature around the periphery of the servo drive does not
exceed 55 .
When installed near a
source of vibration Install a vibration isolator underneath the servo drive to prevent it from receving vibration.
When installed in a location
subject to corrosive gases
Take appropriate action to prevent corrosive gases. Corrosive gases do not immediately
affect the servo drive, but will eventually cause contactor-related devices to malfunction.
Others Avoid installation in a hot and humid site or where excessive dust or iron powder is
present in the air.
2.2.3 Installation Orientation
Install the servo drive perpendicular to the wall as shown in the figure. The servo drive must be oriented this way
because it is designed to be cooled by natural convection or a cooling fan if required. Firmly secure the servo drive
through two mounting holes.

- 21 -
2.2.4 Installation Method
When installing multiple servo drives side by side in a control panel, observe the following installation method.
Installation Orientation
Install servo drive perpendicular to the wall so that the front panel (containing connectors) faces outward.
Cooling
Provide sufficient space around each servo drive to allow cooling by natural convection or fans.
Installing side by side
When installing servo drives side by side, provide at least 10 mm space between them and at least 50 mm space
above and below them as shown in the figure above. Make sure that the temperature inside the control panel is
evenly, and prevent the temperature around each servo drive from increasing excessively. Install cooling fans above
the servo drives if required.
Working conditions
1 Temperature -20~ 55
2 Humidity 5%~95%RH
3 Vibration 4.9m/s2 or less
4 Ambient temperature to ensure long-term reliability: 45 or less 5.Condensation and Freezing: None
Cooling Fan Cooling Fan

-
23
-
Chapter 3
Wiring
3.1 Main Circuit Wiring
Please observe the following instructions while wiring the main circuit.
CAUTION
Do not bundle or run power and signal lines together in the same duct. Keep power and signal lines
separated by at least 300 mm.
Use twisted-pair shielded wires or multi-core twisted-pair shielded wires for signal and encoder feedback
lines.
The maximum length is 3 m for reference input lines and is 20 m for encoder feedback lines.
Do not touch the power terminals for 5 minutes after turning power OFF because high voltage may still
remain in the servo drive.
3.1.1 Names and Functions of Main Circuit Terminals
Terminal
Symbol
Name
Main
Circuit
Voltage(V)
Servo
Drive
Model
ProNet-
Servo
Drive
Model
Pronet-E
-
Functions
L1,L2 Main circuit
power supply
input terminal
200 02A-04A
02A-04A
Single-phase 200 230VAC +10% -15% (50/60Hz)
L1,L2,L3
08A-50A
08A-50A
Three-phase 200 230VAC +10% -15% (50/60Hz)
400 10D-75D
10D-50D
Three-phase 380 480VAC +10% -15% (50/60Hz)
1AD-2BD
Three-phase 380 440VAC +10% -15% (50/60Hz)
FG FG 200 02A-04A
02A-04A
Normally not connected.
U,V,W
Servomotor
connection
terminals
Connect to the servomotor.
L1C,L2C
Control circuit
power supply
input terminal
200 02A-50A
02A-50A
Single-phase 200 230VAC +10% -15% (50/60Hz)
400 1AD-2BD
Single-phase 380 440VAC +10% -15% (50/60Hz)
24V,GND
10D-75D
10D-50D
24VDC +10% -10%
Ground terminals
Connects to the power supply ground terminals and
servomotor ground terminal.
B1,B2,B3
External
regenerative
resistor
connection
200
02A-04A
02A-04A
Connect an external regenerative resistor(provided
by customer) between B1 and B2.
08A-50A
08A-50A
If use an internal regenerative resistor, please short
B2 and B3. Remove the wire between B2 and B3 and
400 10D-75D
10D-
50D

- 23 -
Terminal
Symbol Name
Main
Circuit
Voltage(V)
Servo
Drive
Model
ProNet-
Servo
Drive
Model
Pronet-E-
Functions
connect an external regenerative resistor(provided
by customer) between B1 and B2, if the capacity of
the internal regenerative resistor is insufficient.
B1,B2
terminal
1AD-2BD Connect an external regenerative resistor between
B1 and B2.
200 02A-50A 02A-50A
DC reactor for
harmonic
suppression
terminal
400 10D-75D10D-50D
Normally short +1and +2.
If a countermeasure against power supply harmonic
waves is needed, connect a DC reactor between +
1and +2.
200 02A-50A 02A-50A
Main circuit
minus terminal 400 10D-75D10D-50D
Normally not connected.
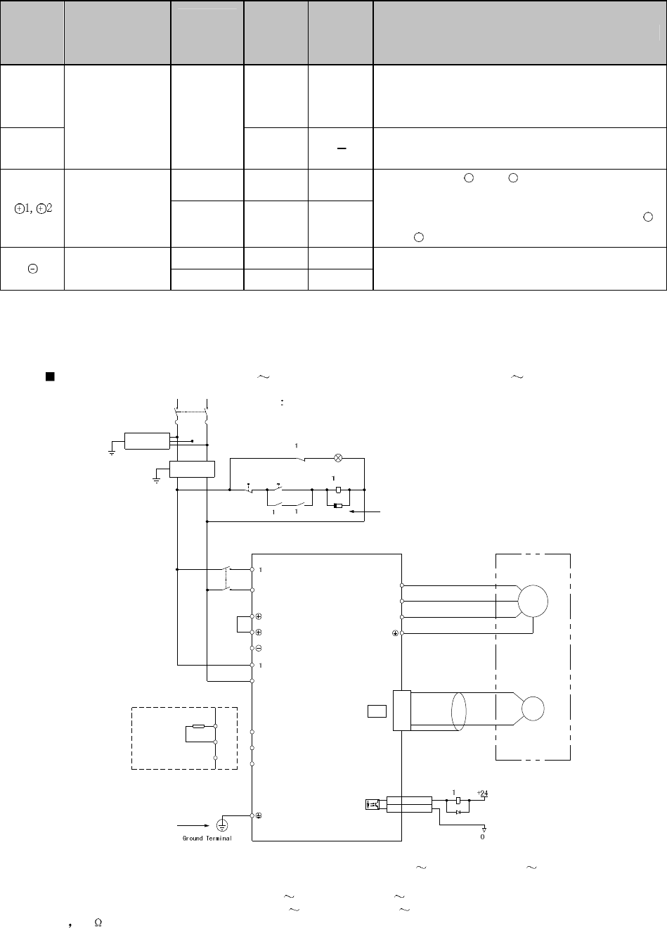
3.1.2 Typical Main Circuit Wiring Examples
Single-phase 200V ProNet-02A 04A/ Single-phase 200V ProNet-E-02A 04A
L1L2 Single-phase 200~230V (50/60Hz)
10%
15%
Power OFFPower ON
KM1SUP
KM
Ry
L
L2
W
V
U
M
PG
A(1)
B(2)
C(3)
D(4)
L2C
L C
CN2
Ry
1D
V
V
Ry
1PL (Servo Alarm Display)
ALM+7
ALM-8
ProNet
Series Servodrive
1
2
Encoder
Servodrive
Magnetic Contactor
Molded-case Circuit Breaker
Surge Protector
Noise Filter
Be sure to connect a surge suppressor to the
excitation coil of the magnetic contactor and relay.
B1
B2
B3
B1
B2
B3
External regenerator resistor
Note 1.The L1,L2,L3 and L1C,L2C terminals wiring method of ProNet-02A 04A/ProNet-E-02A 04A servo drives is
different from other ProNet series servo drives. Please note the specific terminal definition while wiring.
2.The main circuit power supply of ProNet-02A 04A/ProNet-E-02A 04A is Single-phase 200V
3. External regenerative resistor for ProNet-02A 04A/ProNet-E-02A 04A is provided by customer, the model of
60W 50 resistor is recommended.
4.Change Pn521.0 from "1# to "0# when using the external regenerative resistor in ProNet-02/04 servo drives.

- 24 -
·Three-phase 200V ProNet-08A 50A/ Three-phase 200V ProNet-E-08A 50A
Noise Filter
L1L2L3 Three-phase 200~230V (50/60Hz)
10%
15%
Power OFFPower ON
KM1SUP
KM
Ry
L
L2
L3
W
V
U
M
PG
Servomotor
Encoder
A(1)
B(2)
C(3)
D(4)
L2C
L C
CN2
Ry
1D
V
V
Surge Protector
Molded-case Circuit Breaker
Ry
1PL (Servo Alarm Display)
ALM+7
ALM-8
Be sure to connect a surge suppressor to the
excitation coil of the magnetic contactor and relay.
ProNet
Series Servodrives
1
2
B1
B2
B3
B2
B1
B3
Three-phase 400V ProNet-10D 75D/ Three-phase 400V ProNet-E-10D 50D
Noise Filter
L1L2L3 Three-phase 380~440V (50/60Hz)
10%
15%
Power OFFPower ON
KM1SUP
KM
Ry
L
L2
L3
W
V
U
M
PG
Servomotor
Encoder
A(1)
B(2)
C(3)
D(4)
CN2
Ry
1D
V
V
Surge Protector
Molded-case Circuit Breaker
Ry
1PL (Servo Alarm Display)
ALM+7
ALM-8
Be sure to connect a surge suppressor to the
excitation coil of the magnetic contactor and relay.
ProNet
Series Servodrives
1
2
B1
B2
B3
B2
B1
B3
GND
24V

- 25 -
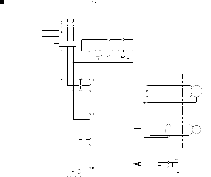
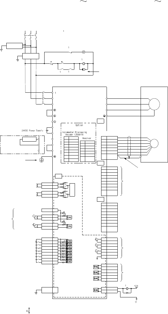
Three-phase 400V ProNet-1AD 2BD
L1L2L3 Three-phase 380~440V (50/60Hz)
10%
15%
Power OFFPower ON
KM1SUP
KM
Ry
L
L2
L3
W
V
U
M
PG
A(1)
B(2)
C(3)
D(4)
L2C
L C
CN2
Ry
1D
V
V
Ry
1PL (Servo Alarm Display)
ALM+7
ALM-8
ProNet
Series Servodrive
B1
B2
External Regenerative Resistor
Encoder
Servodrive
Molded-case Circuit Breaker
Surge Protector
Be sure to connect a surge
suppressor to the excitation coil of
the magnetic contactor and relay.
Magnetic Contactor
Noise Filter
Notes:
1. The resistor of 2000W/18R is recommended for the external regenerative resistor of ProNet-1AD.
2. The resistor of 3000W/11R is recommended for the external regenerative resistor of ProNet-1ED.
3. The resistor of 4000W/9R is recommended for the external regenerative resistor of ProNet-2BD.

- 26 -
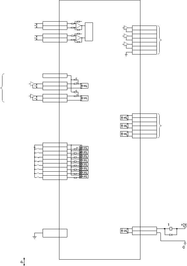
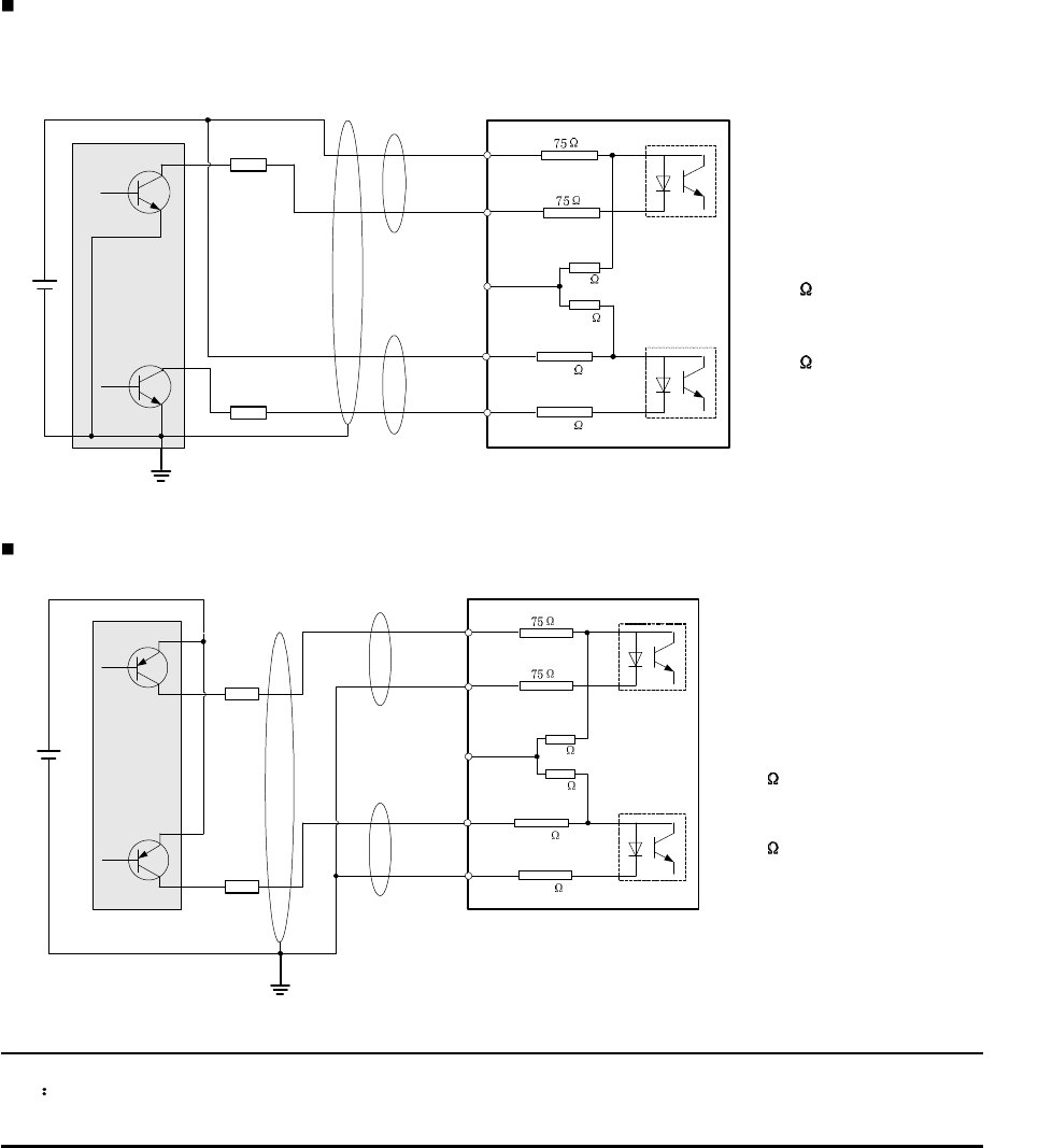
3.2 I/O Signals
3.2.1 Examples of I/O Signal Connections
+
A/D
2K
150
150
2K
PULS / CW / A
SIGN / CCW / B
Connect Shield to Connector Shell
Open-Collector Reference
Use
Speed Reference(±0~10V/Rated Speed)
Torque Reference(±0~10V/Rated Torque)
Position Reference
Signal Allocations can be Modified:
S-ON: Servo ON
P-CON: Proportion Control
P-OT:Forward Run Prohibited
N-OT:Reverse Run Prohibited
ALM-RST: Alarm Reset
CLR: Clear Error Pulse
P-CL:Forward Torque Limit
N-CL:Reverse Torque Limit
SHOM: Home
ORG: Zero Position
+24V
PG Divided Ratio Output
Applicable Line Output
AM26LS32A Manufactured by TI or the Equivalent.
Signal Allocations can be Modified:
V-CMP: Speed Coincidence
COIN: Positioning Completion
TGON:Rotation Detection
S-RDY:Servo Ready
CLT:Torque Limit Detection
BK:Brake Interlock
PGC: Encoder C-Pulse Output
OT: Over Travel
RD: Servo Enabled Motor Excitation Output
HOME: Home Completion Output
Represents Twisted-pair Wires
ALM: Servo Alarm Output
Photocoupler Output:
Maximum Operating Voltage:DC30V
Maximum Output Current:DC50mA
-
-
+
ref
ref
40K
10K
40K
10K
Ry
1D
V
V
PAO+20
PAO-21
PBO+22
PBO-23
PCO+24
PCO-25
DGND50
TGON+
5
TGON-
6
S-RDY+9
S-RDY-10
V-CMP+11
V-CMP-12
ALM+7
ALM-8
VREF+1
VREF-2
TREF+26
TREF-27
PPI34
PULS+30
PULS-31
SIGN+32
SIGN-33
DICOM13
S-ON14
P-CON15
P-OT16
N-OT17
ALM-RST 39
CLR40
P-CL41
N-CL42
Shield
ProNet
Series Servodrive
3.3K

- 27 -
3.2.2 I/O Signal Names and Functions
Input Signals
Control
Mode
Signal
Name
Pin
No. Function
/S-ON 14 Servo ON: Turns the servomotor on.
Function selected by parameter.
Proportional
control reference
Switches the speed control loop from PI to P control when
ON.
Direction
reference
With the internally set speed selection: Switch the rotation
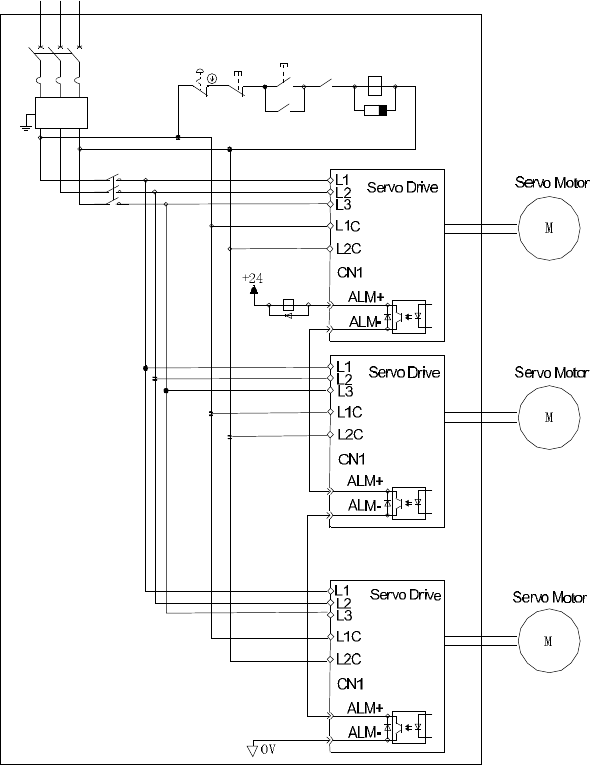
direction.
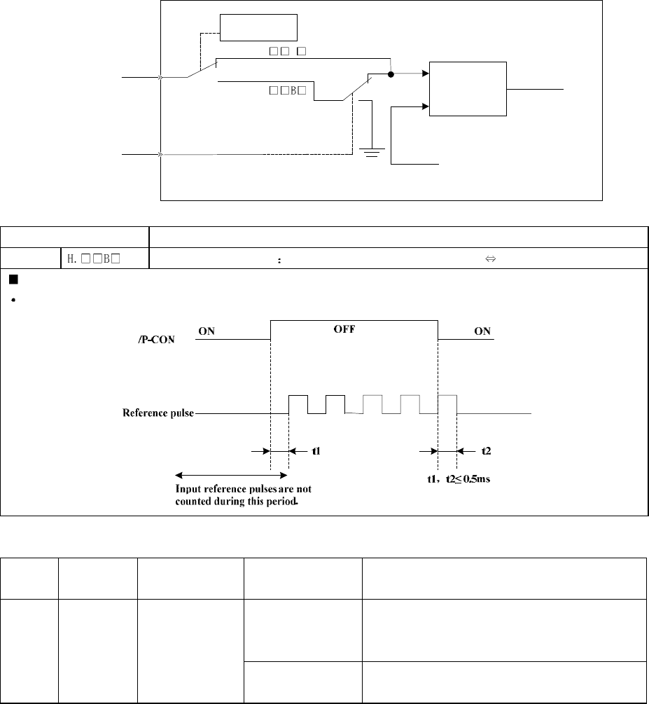
Control mode
switching Enables control mode switching.
Zero-clamp
reference
Speed control with zero-clamp function: Reference speed is
zero when ON.
/P-CON 15
Reference pulse
block
Position control with reference pulse: Stops reference pulse
input when ON.
P-OT
N-OT
16
17
Forward run
prohibited
Reverse run
prohibited
Overtravel prohibited: Stops servomotor when OFF.
Function selected by parameter.
Forward external
torque limit ON
Reverse external
torque limit ON
Current limit function enabled when ON.
/PCL
/NCL
41
42
Internal speed
switching
With the internally set speed selection: Switches the internal
speed settings.
/ALM-RST 39 Alarm reset: Releases the servo alarm state.
Speed
Position
Torque
DICOM 13 Control power supply input for I/O signals: Provide the +24V DC power supply
VREF+ 1
Speed
VREF- 2
Speed reference input: ±10V.
PULS+ 30
PULS- 31
SIGN+ 32
SIGN- 33
Pulse reference input mode
Sign + pulse train
CCW + CW pulse
Two-phase pulse (90º phase differential)
PPI 34 Power supply input for open collector reference (2K /0.5W resistor is built into the
servo drive).
/CLR 40 Positional error pulse clear input: Clear the positional error pulse during position
control.
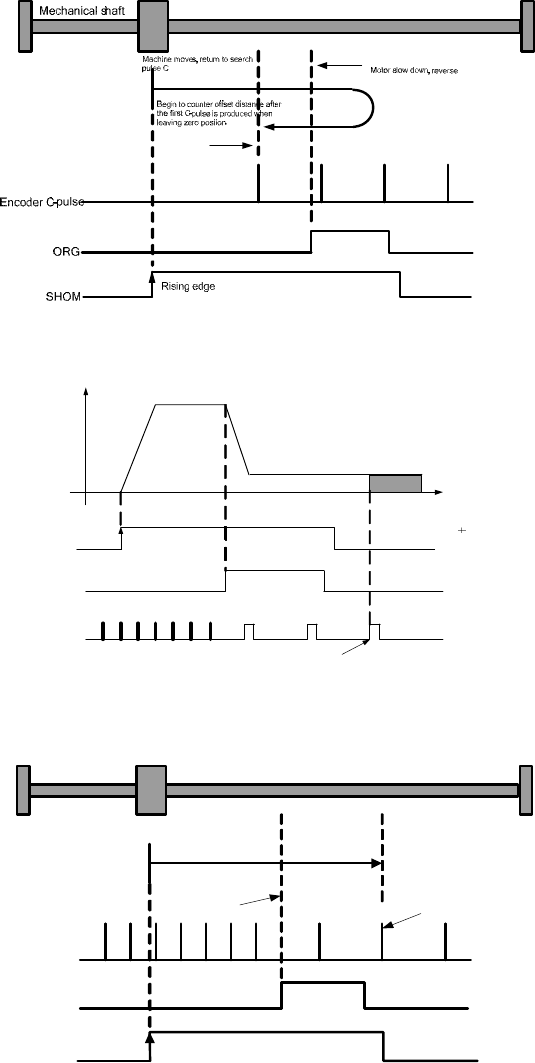
SHOM - Homing trigger signal(effective at the rising edge),allocated by Pn509 or Pn510
Position
ORG - Zero Position(effective at high level), allocated by Pn509 or Pn510
T-REF+ 26
Torque
T-REF- 27
Torque reference input: ±10V.

- 28 -
Output signals
Control
Mode
Signal
Name Pin No. Function
/TGON+ 5
/TGON- 6
Detects when the servomotor is rotating at a speed higher than the motor
speed seeting.
ALM+ 7
ALM- 8
Servo alarm:
Turns off when an error is detected.
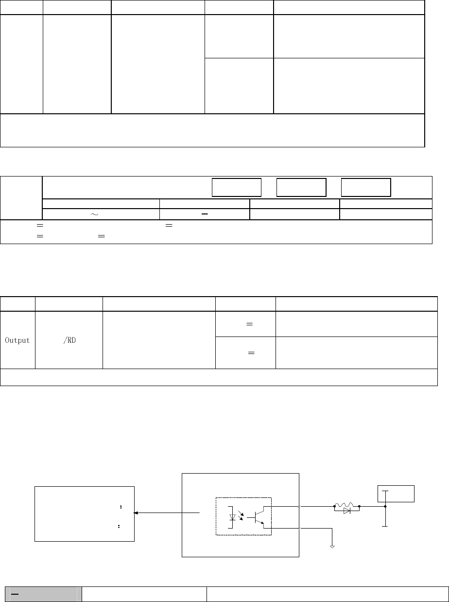
/S-RDY+ 9
/S-RDY- 10
Servo ready:
ON if there is no servo alarm when the control/main circuit power supply
is turned ON.
PAO+ 20
PAO- 21 Phase-A signal
PBO+ 22
PBO- 23 Phase-B signal
Converted two-phase pulse(phases A and B)
encoder output.
PCO+ 24
PCO- 25 Phase-C signal Zero-point pulse(Phase-C) signal
Speed
Position
Torque
FG Shell Connected to frame ground if the shield wire of the
I/O signal cable is connected to the connector shell.
/V-CMP+ 11
Speed
/V-CMP- 12
Speed coincidence:
Detects whether the motor speed is within the setting range and if it
matches the reference speed value.
/COIN+ 11
Position
/COIN- 12
Positioning completion:
Turns ON when the number of positional error pulses reaches the value
set. The setting is the number of positional error pulses set in the
reference units.
/CLT
/BK
'
Reserved terminals:
The functions allocated to /TGON, /S-RDY, and /V-CMP (/COIN) can be
changed by using the parameters.
/CLT: Torque limit output
Turns on when it reaches the value set.
/BK: Brake interlock output
Releases the brake when ON,
/PGC C pulse output
OT Over travel signal output
/RD Servo enabled motor excitation output
/HOME: Home completion output
Reserved
'
4,18,19,29,35
36,37,38,43
44,45,47,49
Not used.

- 29 -
3.2.3 I/O Signal Connector (CN1) Terminal Layout
Terminal
No. Name Function Terminal
No. Name Function
1 VREF+ 26 T-REF+
2 VREF-
Speed reference input:±10V
27 T-REF-
Torque referenceinput:±10V
3 DGND DGND 28 DGND DGND
4 ' Reserved 29 ' Reserved
5 /TGON+ 30 PULS+
6 /TGON-
Running signal output
31 PULS-
Reference pulse input
7 ALM+ 32 SIGN+
8 ALM-
Servo alarm
33 SIGN-
Reference sign input
9 /S-RDY+ 34 PPI Open collector reference
power supply
10 /S-RDY-
Servo ready
35 ' Reserved
11 /COIN+ 36 ' Reserved
12 /COIN- Positioning completion 37 ' Reserved
13 DICOM I/O signal power supply 24V
DC 38 ' Reserved
14 /S-ON Servo ON 39 /ALM-RST Alarm reset
15 /P-CON P/PI control input 40 /CLR Position error pulse clear input
16 P-OT Forward run prohibit input 41 /PCL Forward torque limit input
17 N-OT Reverse run prohibit run 42 /NCL Reverse torque limit input
18 ' Reserved 43 ' Reserved
19 ' Reserved 44 ' Reserved
20 PAO+ 45 ' Reserved
21 PAO-
PG dividing
pulse output
phase A 46 DGND DGND
22 PBO+ 47 ' Reserved
23 PBO-
PG dividing
pulse output
phase B
PG
dividing
pulse
output
48 DGND DGND
24 PCO+ 49 ' Reserved
25 PCO-
PG dividing
pulse output
phase C
Zero-point
pulse 50 DGND DGND
Note: The functions allocated to the following input and output signals can be changed by using the parameters.
Input signals: /S-ON,/P-CON,P-OT,N-OT,/ALM-RST,/CLR,/PCL,/NCL,SHOM,ORG
Output signals: /TGON,/S-RDY,/COIN,/HOME
Please refer to A.3 Parameters in details for detailed information.

- 30 -
3.2.4 Interface Circuit
This section shows examples of servo drive I/O signal connection to the host controller.
Interface for Analog Reference Input Circuit
Analog signals are either speed or torque reference signals at about 40k impedance, and the maximum allowable
voltages for input signals is ±10V.
Reference speed input Reference torque input
10V
470
1
2
3
2K V-REF
GND
About 40K
0V
Servodrive
Interface for sequence input circuit
The sequence input circuit interface connects through a relay or open-collector transistor circuit.Select a low-current relay
otherwise a faulty contact will result.
Interface for line driver output circuit
The amount of two-phase (phase A and phase B) pulse output signals (PAO,/PAO,PBO,/PBO) and zero-point pulse
signals(PCO,/PCO) are output via line-driver output circuits.Normally, the servo drive uses this output circuit in speed
control to comprise the position control system at the host controller. Connect the line-driver output circuit through a line
receiver circuit at the host controller.
Interface for sequence output circuit
Photocoupler output circuits are used for Servo Alarm (ALM), Servo Ready(S-RDY), and other sequence output signal
circuits.Connect a photocoupler output circuit through a relay circuit.

- 31 -
3.3 Wiring Encoders
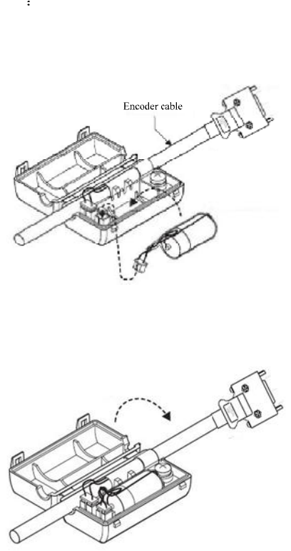
3.3.1 Connecting an Encoder(CN2)
Wire-saving Incremental Encoder 2500P/R Waterproof
Wire-saving Incremental
Encoder Servodrive
PG
1(A)
2(B)
3(C)
4(D)
5(E)
6(F)
PA
/PA
PB
/PB
PC
/PC
7(H)
8(G)
PAO
/PAO
20
21
P
P
P
P
*
*
PG5V
PG0V
P
*
1CN
2CN
2-1
2-2
2-3
2-4
2-5
2-6
2-7 2-8 2-9
2-17 2-18 2-19
FG
PBO
/PBO
22
23 P
PCO
/PCO
24
25 P
0V
SG
0V 1-18
1-36
9(J)
Output line driver
AM26LS31 manufactured
by TI or the equivalent.
shielded wires
Connector shell
Connector shell
Shell
Applicable line-
receiver SN75175
manufactured by TI
or the equivalent.
Host controller
Represents multi-core twisted pair shielded wires.
Phase-A
Phase-B
Phase-C
Wire-saving Incremental Encoder 2500P/R Standard
PG
1(A)
4(B)
2(C)
5(D)
3(E)
6(F)
PA
/PA
PB
/PB
PC
/PC
7(H)
8(G)
PAO
/PAO
20
21
P
P
P
P
*
*
PG5V
PG0V
P
*
1CN
2CN
2-1
2-2
2-3
2-4
2-5
2-6
2-7 2-8 2-9
2-17 2-18 2-19
FG
PBO
/PBO
22
23 P
PCO
/PCO
24
25 P
0V
SG
0V 1-18
1-36
9(J)
Wire-saving Incremental
Encoder Servodrive Host controller
Represents multi-core twisted pair shielded wires.
Phase-A
Phase-B
Phase-C
Output line driver
AM26LS31 manufactured
by TI or the equivalent.
Applicable line-
receiver SN75175
manufactured by TI
or the equivalent.
shielded wires
Connector shell
Connector shell
Shell

- 32 -
17 bit Incremental/Absolute Encoders
Incremental/Absolute Encoders Servodrive
PG
K(1)
L(2)
T(3)
S(4)
PS
/PS
BAT+
BAT-
H(5)
G(6)
PAO
/PAO
20
21
P
P
P
*
*
PG5V
PG0V
Connector shell
Connector shellshielded wires
PRepresents multi-core twisted pair shielded wires.
*
Phase-A
Output line driver
AM26LS31 manufactured
by TI or the equivalent.
CN1
CN2
7
8
17
18
9
19
FG
Applicable line-
receiver SN75175
manufactured by TI
or the equivalent.
PBO
/PBO
22
23 P
Phase-B
PCO
/PCO
24
25 P
Phase-C
0V
DGND
0V 50
Shell
Note: (1)There are no BAT+ and BAT- signals in incremental encoder.
(2)The pin numbers for the connector wiring differ depending on the servomotors.
Host controller
J(7)
Resolver
Resolver Servodrive
PG
K
L
T
S
SIN+
SIN-
COS+
COS-
H
G
PAO
/PAO
20
21
P
P
P
*
*
R1
R2
Connect shell
Connector shell
shielded wires
PRepresents multi-core twisted pair shielded wires.*
Phase-A
Output line-driver
AM26LS31
manufactured by TI
or equivalent.
CN1
CN2
7
8
17
18
9
19
FG
Applicable line-
receiver SN75175
manufactured by
TI or equivalent.
PBO
/PBO
22
23 P
Phase-B
PCO
/PCO
24
25 P
Phase-C
0V
DGND
0V 50
Shell
Host controller
J

- 33 -
3.3.2 Encoder Connector(CN2) Terminal Layout
Wire-saving Incremental Encoder 2500P/R
Terminal No. Name Function Terminal No. Name Function
PG input phase A PG input phase B
PG input phase /A PG input phase /B
PG input phase B PG power supply +5V
PG input phase /B PG power supply 0V
17 Bit Incremental/ Absolute Encoder
Terminal No. Name Function Terminal No. Name Function
7 PS PG serial signal input 17 BAT+ Battery(+)
(For an absolute encoder)
8 /PS PG serial signal input 18 BAT- Battery(-)
(For an absolute encoder)
9 PG5V PG power supply +5V 19 GND PG power supply 0V
Resolver
Terminal No. Name Function Terminal No. Name Function
7 SIN+ Differential Sine Signal17 COS+ Differential Cosine Signal
8 SIN- Differential Sine Signal 18 COS- Differential Cosine Signal
9 R1 Excitation signal 19 R2 Excitation Signal
3.4 Communication Connection
3.4.1 Communication Connector(CN3) Terminal Layout
Terminal No. Name Function
1 '
2 '
Reserved
3 485+ RS-485 communication terminal
4 ISO_GND
5 ISO_GND
Isolated ground
6 485- RS-485 communication terminal
7 CANH CAN communication terminal
8 CANL CAN communication terminal
Note: Do not short terminal 1 and 2 of CN3.

- 34 -
3.4.2 Communication Connector(CN4) Terminal Layout
Terminal No. Name Function
1 '
2 '
Reserved
3 485+ RS-485 communication terminal
4 ISO_GND
5 ISO_GND
Isolated ground
6 485- RS-485 communication terminal
7 CANH CAN communication terminal
8 CANL CAN communication terminal

- 35 -
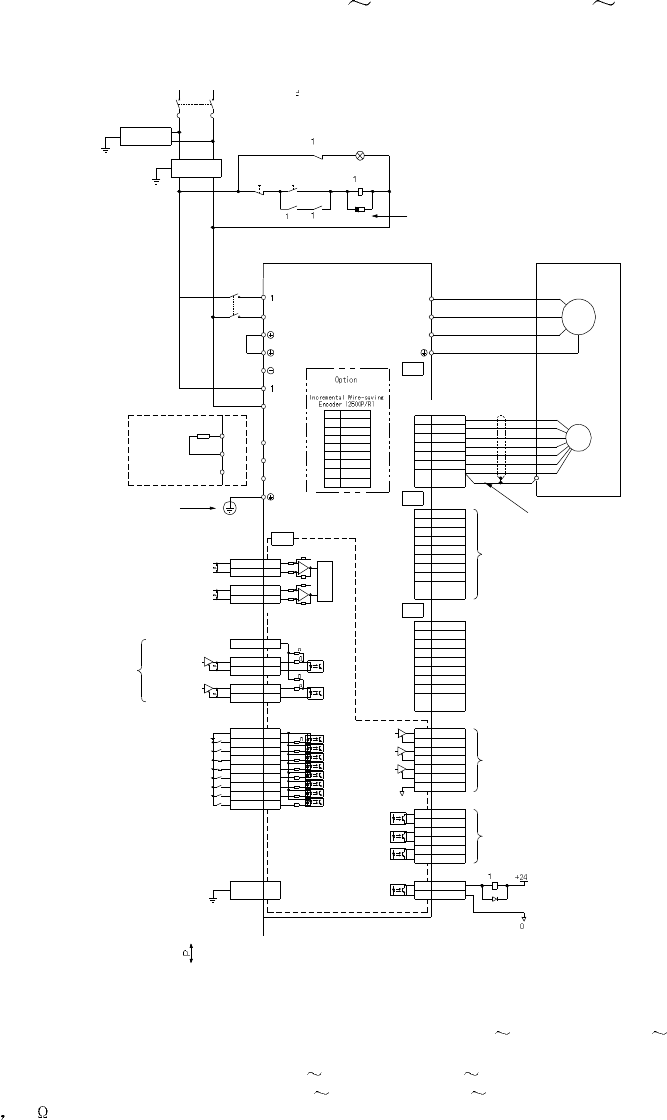
3.5 Standard Wiring Examples
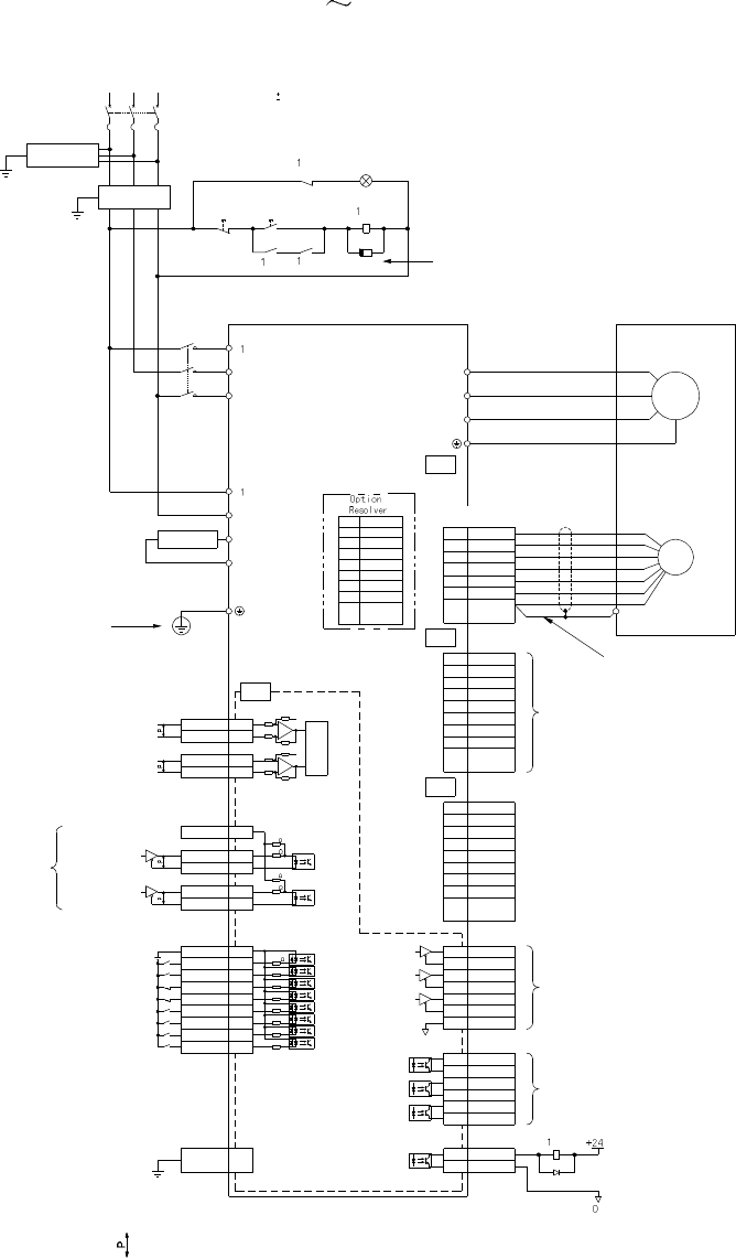
3.5.1 Single-phase 200V ProNet-02A 04A/ProNet-E-02A 04A
Noise Filter
L1L2 Three-phase 200~230V (50/60Hz)
10%
15%
Power OFFPower ON
KM1SUP
KM
Ry
L
L2
1
2
W
V
U
M
PG
Servomotor
Encoder
A(1)
B(2)
C(3)
D(4)
L2C
L C
+
A/D
CN1
CN2
2K
150
150
2K
PULS / CW / A
SIGN / CCW / B
Connect Shield to Connector Shell.
ProNet
Series Servodrives
Open-collector Reference Use
Speed Reference( ±0~10V/Rated Speed)
Torque Reference (±0~10V / Rated Torque)
Position Reference
Signal allocatons can be modified:
S-ON: Servo ON
P-CON: P Control
P-OT: Forward Run Prohibited
N-OT: Reverse Run Prohibited
ALM-RST: Alarm Reset
CLR: Clear Error Pulse
P-CL: Forward Torque Limit
N-CL: Reverse Torque Limit
SHOM: Home
ORG: Zero Position
+24V
PG Divided Ratio Output:
Applicable Line Receiver
AM26LS32A Manufactured by TI or the Equivalent.
Represents Twisted-pair Wires
-
-
+
ref
ref
40K
10K
40K
10K
CN3
CN4
Use special communication cable to connect
PC(Personal Computer).
Ry
1D
V
V
Surge Protector
Magnetic Contactor
Molded-case Circuit Breaker
Ry
1PL (Servo Alarm Display )
1
2
485+3
ISO_GND
4
ISO_GND
5
485-6
CANH7
CANL8
N.C.1
N.C.2
485+3
ISO_GND
4
ISO_GND
5
485-6
CANH7
CANL8
PAO+20
PAO-21
PBO+22
PBO-
23
PCO+24
PCO-25
DGND50
TGON+5
TGON-6
S-RDY+9
S-RDY-
10
V-CMP+11
V-CMP-12
ALM+7
ALM-8
VREF+1
VREF-2
TREF+26
TREF-27
PPI34
PULS+30
PULS-31
SIGN+32
SIGN-33
DICOM13
S-ON14
P-CON15
P-OT 16
N-OT17
ALM-RST39
CLR40
P-CL41
N-CL42
Shield Shell
S+7
S-8
BAT+17
BAT-18
PG5V9
PG0V19
Shield
Serial Encoder
Shell
Shield
Shell
Shield
Shell
Be sure to connect a surge suppressor to the
excitation coil of the magnetic contactor and relay.
Be sure to prepare the end of the
shielded wire properly.
Be sure to ground
Signal Allocations can be Modified:
V-CMP: Speed Coincidence
COIN: Positioning Completion
TGON:Rotation Detection
S-RDY:Servo Ready
CLT:Torque Limit Detection
BK:Brake Interlock
PGC: Encoder C-Pulse Output
OT:Over Travel
RD: Servo Enabled Motor Excitation Output
HOME: Home Completion Output
ALM: Servo Alarm Output
Photocoupler Output:
Maximum Operating Voltage:DC30V
Maximum Output Current:DC50mA
3.3K
N.C.
N.C.
Note: Do not short terminal 1 and 2 of CN3.
B1
B2
B3
B1
B2
B3
External Regenerator Resistor
A+1
A-2
B+3
B-4
C+5
C-6
ShellShield
7,8,9
17,18,19
PG5V
PG0V
Note 1.The L1,L2,L3 and L1C,L2C terminals wiring method of ProNet-02A 04A/ProNet-E-02A 04A servo drives is
different from other ProNet series servo drives. Please note the specific terminal definition while wiring.
2.The main circuit power supply of ProNet-02A 04A/ProNet-E-02A 04A is Single-phase 200V
3. External regenerative resistor for ProNet-02A 04A/ProNet-E-02A 04A is provided by customer, the model of
60W 50 resistor is recommended.
4.Change Pn521.0 from "1# to "0# when using the external regenerative resistor in ProNet-02/04 servo drives.

- 36 -
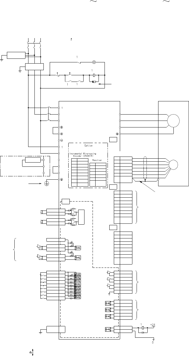
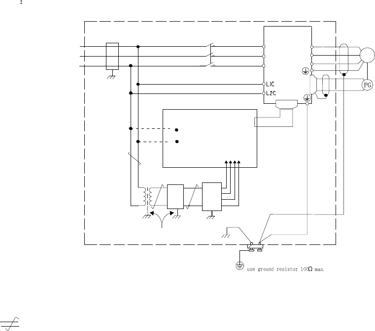
3.5.2 Three-phase 200V ProNet-08A 50A/ProNet-E-08A 50A
Noise Filter
L1L2L3 Three-phase 200~230V (50/60Hz)
10%
15%
Power OFFPower ON
KM1SUP
KM
Ry
L
L2
L3
1
2
W
V
U
M
PG
Servomotor
Encoder
A(1)
B(2)
C(3)
D(4)
L2C
L C
B1
B2
B3
+
A/D
CN1
CN2
2K
150
150
2K
PULS / CW / A
SIGN / CCW / B
Connect Shield to Connector Shell.
ProNet
Series Servodrives
Open-collector Reference Use
Speed Reference(±0~10V/Rated Speed)
Torque Reference (±0~10V/Rated Torque)
Position Reference
Signal allocatons can be modified:
S-ON: Servo ON
P-CON: P Control
P-OT: Forward Run Prohibited
N-OT: Reverse Run Prohibited
ALM-RST: Alarm Reset
CLR: Clear Error Pulse
P-CL: Forward Torque Limit
N-CL: Reverse Torque Limit
SHOM: Home
ORG: Zero Position
+24V
PG Divided Ratio Output:
Applicable Line Receiver
AM26LS32A Manufactured by TI or the Equivalent.
Represents Twisted-pair Wires
-
-
+
ref
ref
40K
10K
40K
10K
CN3
CN4
Use special communication cable to connect
PC(Personal Computer).
Ry
1D
V
V
Surge Protector
Magnetic Contactor
Molded-case Circuit Breaker
Ry
1PL (Servo Alarm Display )
1
2
485+3
ISO_GND
4
ISO_GND
5
485-6
CANH7
CANL8
N.C.1
N.C.2
485+3
ISO_GND
4
ISO_GND
5
485-6
CANH7
CANL8
PAO+20
PAO-21
PBO+22
PBO-23
PCO+24
PCO-25
DGND50
TGON+5
TGON-6
S-RDY+9
S-RDY-10
V-CMP+11
V-CMP-12
ALM+7
ALM-8
VREF+1
VREF-2
TREF+26
TREF-27
PPI34
PULS+30
PULS-31
SIGN+32
SIGN-33
DICOM13
S-ON14
P-CON15
P-OT16
N-OT17
ALM-RST39
CLR40
P-CL41
N-CL42
Shield Shell
S+7
S-8
BAT+17
BAT-18
PG5V9
PG0V19
Shield
Serial Encoder
B2
B1
External Regenerator Resisotr
B3
Shell
Shield
Shell
Shield
Shell
Be sure to connect a surge suppressor to the
excitation coil of the magnetic contactor and relay.
Be sure to prepare the end of the
shielded wire properly.
Be sure to ground
Signal Allocations can be Modified:
V-CMP: Speed Coincidence
COIN: Positioning Completion
TGON:Rotation Detection
S-RDY:Servo Ready
CLT:Torque Limit Detection
BK:Brake Interlock
PGC: Encoder C-Pulse Output
OT:Over Travel
RD: Servo Enabled Motor Excitation Output
HOME: Home Completion Output
ALM: Servo Alarm Output
Photocoupler Output:
Maximum Operating Voltage:DC30V
Maximum Output Current:DC50mA
3.3K
N.C.
N.C.
Note: Do not short terminal 1 and 2 of CN3.
SIN+7
SIN-8
COS+17
COS-18
R19
R2
19
ShieldShell
A+1
A-2
B+3
B-4
C+5
C-6
Shell Shield
7,8,9
17,18,19
PG5V
PG0V

- 37 -
3.5.3 Three-phase 400V ProNet-10D 75D/ProNet-E-10D 50D
Noise Filter
L1L2L3 Three-phase 380~480V (50/60Hz)
10%
15%
Power OFFPower ON
KM1SUP
KM
Ry
L
L2
L3
1
2
W
V
U
M
PG
Servomotor
Encoder
A(1)
B(2)
C(3)
D(4)
B1
B2
B3
+
A/D
CN1
CN2
2K
150
150
2K
PULS / CW / A
SIGN / CCW / B
Connect Shield to Connector Shell.
ProNet
Series Servodrives
Open-collector Reference Use
Speed Reference(±0~10V/Rated Speed)
Torque Reference (±0~10V/Rated Torque)
Position Reference
Signal allocatons can be modified:
S-ON: Servo ON
P-CON: P Control
P-OT: Forward Run Prohibited
N-OT: Reverse Run Prohibited
ALM-RST: Alarm Reset
CLR: Clear Error Pulse
P-CL: Forward Torque Limit
N-CL: Reverse Torque Limit
SHOM: Home
ORG: Zero Position
+24V
PG Divided Ratio Output:
Applicable Line Receiver
AM26LS32A Manufactured by TI or the Equivalent.
Represents Twisted-pair Wires
-
-
+
ref
ref
40K
10K
40K
10K
CN3
CN4
Use special communication cable to connect
PC(Personal Computer).
Ry
1D
V
V
Surge Protector
Magnetic Contactor
Molded-case Circuit Breaker
Ry
1PL (Servo Alarm Display)
1
2
485+3
ISO_GND
4
ISO_GND
5
485-6
CANH7
CANL8
N.C.1
N.C.2
485+3
ISO_GND
4
ISO_GND
5
485-6
CANH7
CANL8
PAO+20
PAO-21
PBO+22
PBO-23
PCO+24
PCO-25
DGND50
TGON+5
TGON-6
S-RDY+9
S-RDY-10
V-CMP+11
V-CMP-12
ALM+7
ALM-8
VREF+1
VREF-2
TREF+26
TREF-27
PPI34
PULS+ 30
PULS-31
SIGN+32
SIGN-33
DICOM13
S-ON14
P-CON15
P-OT16
N-OT17
ALM-RST39
CLR40
P-CL41
N-CL42
Shield Shell
S+7
S-8
BAT+17
BAT-18
PG5V9
PG0V19
Shield
Serial Encoder
B2
B1
External Regenerator Resisotr
B3
Shell
Shield
Shell
Shield
Shell
Be sure to connect a surge suppressor to the
excitation coil of the magnetic contactor and relay.
Be sure to prepare the end of the
shielded wire properly.
Be sure to ground
Signal Allocations can be Modified:
V-CMP: Speed Coincidence
COIN: Positioning Completion
TGON:Rotation Detection
S-RDY:Servo Ready
CLT:Torque Limit Detection
BK:Brake Interlock
PGC: Encoder C-Pulse Output
OT:Over Travel
RD: Servo Enabled Motor Excitation Output
HOME: Home Completion Output
ALM: Servo Alarm Output
Photocoupler Output:
Maximum Operating Voltage:DC30V
Maximum Output Current:DC50mA
3.3K
N.C.
N.C.
Note: Do not short terminal 1 and 2 of CN3.
SIN+7
SIN-8
COS+17
COS-18
R19
R219
ShieldShell
A+1
A-2
B+3
B-4
C+5
C-6
ShellShield
7,8,9
17,18,19
PG5V
PG0V
GND
24V

- 38 -
3.5.4 Three-phase 400V ProNet-1AD 2BD
Noise Filter
L1L2L3 Three-phase 380~440V (50/60Hz)
10%
15%
Power OFFPower ON
KM1SUP
KM
Ry
L
L2
L3
W
V
U
M
PG
Servomotor
Encoder
A(1)
B(2)
C(3)
D(4)
L2C
L C
+
A/D
CN1
CN2
2K
150
150
2K
PULS / CW / A
SIGN / CCW / B
Connect Shield to Connector Shell.
ProNet
Series Servodrives
Open-collector Reference Use
Speed Reference(±0~10V/Rated Speed)
Torque Reference (±0~10V/Rated Torque)
Position Reference
Signal allocatons can be modified:
S-ON: Servo ON
P-CON: P Control
P-OT: Forward Run Prohibited
N-OT: Reverse Run Prohibited
ALM-RST: Alarm Reset
CLR: Clear Error Pulse
P-CL: Forward Torque Limit
N-CL: Reverse Torque Limit
SHOM: Home
ORG: Zero Position
+24V
PG Divided Ratio Output:
Applicable Line Receiver
AM26LS32A Manufactured by TI or the Equivalent.
Represents Twisted-pair Wires
-
-
+
ref
ref
40K
10K
40K
10K
CN3
CN4
Use special communication cable to connect
PC(Personal Computer).
Ry
1D
V
V
Surge Protector
Magnetic Contactor
Molded-case Circuit Breaker
Ry
1PL (Servo Alarm Display)
1
2
485+3
ISO_GND
4
ISO_GND
5
485-6
CANH7
CANL8
N.C.1
N.C.
2
485+3
ISO_GND
4
ISO_GND
5
485-6
CANH7
CANL8
PAO+20
PAO-21
PBO+22
PBO-
23
PCO+24
PCO-25
DGND50
TGON+5
TGON-6
S-RDY+9
S-RDY-10
V-CMP+11
V-CMP-12
ALM+7
ALM-8
VREF+1
VREF-2
TREF+26
TREF-27
PPI34
PULS+30
PULS-31
SIGN+32
SIGN-33
DICOM13
S-ON14
P-CON15
P-OT 16
N-OT17
ALM-RST39
CLR40
P-CL41
N-CL42
Shield Shell
S+7
S-8
BAT+17
BAT-18
PG5V9
PG0V19
Shield
Serial Encoder
B2
B1
External Regenerator Resisotr
Shell
ShieldShell
Shield
Shell
Be sure to connect a surge suppressor to the
excitation coil of the magnetic contactor and relay.
Be sure to prepare the end of the
shielded wire properly.
Be sure to ground
Signal Allocations can be Modified:
V-CMP: Speed Coincidence
COIN: Positioning Completion
TGON:Rotation Detection
S-RDY:Servo Ready
CLT:Torque Limit Detection
BK:Brake Interlock
PGC: Encoder C-Pulse Output
OT:Over Travel
RD: Servo Enabled Motor Excitation Output
HOME: Home Completion Output
ALM: Servo Alarm Output
Photocoupler Output:
Maximum Operating Voltage:DC30V
Maximum Output Current:DC50mA
3.3K
Note: Do not short terminal 1 and 2 of CN3.
N.C.
N.C.
SIN+7
SIN-8
COS+17
COS-18
R19
R219
ShieldShell
Sensor 11
Sensor 23
Notes:
1. The resistor of 2000W/18R is recommended for the external regenerative resistor of ProNet-1AD.
2. The resistor of 3000W/11R is recommended for the external regenerative resistor of ProNet-1ED.
3. The resistor of 4000W/9R is recommended for the external regenerative resistor of ProNet-2BD.

- 39 -
3.5.5 Position Control Mode
2K
150
150
2K
PULS / CW / A
SIGN / CCW / B
+24V
Ry
1D
V
V
PAO+20
PAO-21
PBO+22
PBO-23
PCO+24
PCO-25
DGND50
TGON+
5
TGON-6
S-RDY+9
S-RDY-10
COIN+11
COIN-12
ALM+7
ALM-8
PPI34
PULS+30
PULS-31
SIGN+32
SIGN-33
DICOM13
S-ON14
P-CON15
P-OT16
N-OT17
ALM-RST39
CLR40
P-CL41
N-CL42
Shield
ProNet
Series Servodrives
Open-collector Reference Use
Position Reference
Signal allocatons can be modified:
S-ON: Servo ON
P-CON: P Control
P-OT: Forward Run Prohibited
N-OT: Reverse Run Prohibited
ALM-RST: Alarm Reset
CLR: Clear Error Pulse
P-CL: Forward Torque Limit
N-CL: Reverse Torque Limit
SHOM: Home
ORG: Zero Position
Shell
Connect Shield to Connector Shell.
Represents Twisted-pair Wires
ALM: Servo Alarm Output
Photocoupler Output:
Maximum Operating Voltage:DC30V
Maximum Output Current:DC50mA
Signal Allocations can be Modified:
V-CMP: Speed Coincidence
COIN: Positioning Completion
TGON:Rotation Detection
S-RDY:Servo Ready
CLT:Torque Limit Detection
BK:Brake Interlock
PGC: Encoder C-Pulse Output
OT:Over Travel
RD: Servo Enabled Motor Excitation Output
HOME: Home Completion Output
PG Divided Ratio Output:
Applicable Line Receiver
AM26LS32A Manufactured by TI or the Equivalent.
3.3K

- 40 -
3.5.6 Speed Control Mode
+
A/D
+24V
-
ref
40K
10K
40K
10K
Ry
1D
V
V
PAO+20
PAO-21
PBO+22
PBO-23
PCO+24
PCO-25
DGND50
TGON+5
TGON-6
S-RDY+9
S-RDY-10
V-CMP+11
V-CMP-12
ALM+7
ALM-8
VREF+1
VREF-2
DICOM 13
S-ON14
P-CON 15
P-OT16
N-OT17
ALM-RST39
CLR40
P-CL41
N-CL42
Shield
ALM: Servo Alarm Output
Photocoupler Output:
Maximum Operating Voltage:DC30V
Maximum Output Current:DC50mA
Represents Twisted-pair Wires
Shell
Connect Shield to Connector Shell.
Signal allocatons can be modified:
S-ON: Servo ON
P-CON: P Control
P-OT: Forward Run Prohibited
N-OT: Reverse Run Prohibited
ALM-RST: Alarm Reset
CLR: Clear Error Pulse
P-CL: Forward Torque Limit
N-CL: Reverse Torque Limit
SHOM: Home
ORG: Zero Position
Signal Allocations can be Modified:
V-CMP: Speed Coincidence
COIN: Positioning Completion
TGON:Rotation Detection
S-RDY:Servo Ready
CLT:Torque Limit Detection
BK:Brake Interlock
PGC: Encoder C-Pulse Output
OT:Over Travel
RD: Servo Enabled Motor Excitation Output
HOME: Home Completion Output
PG Divided Ratio Output:
Applicable Line Receiver
AM26LS32A Manufactured by TI or the Equivalent.
ProNet
Series Servodrives
Speed Reference(±0~10V/Rated Speed)
3.3K

- 41 -
3.5.7 Torque Control Mode
A/D
+24V
-
+
ref
Ry
1D
V
V
PAO+
20
PAO-21
PBO+22
PBO-23
PCO+24
PCO-25
DGND50
TGON+5
TGON-6
S-RDY+9
S-RDY-10
V-CMP+11
V-CMP-12
ALM+7
ALM-8
TREF+26
TREF-27
DICOM13
S-ON14
P-CON15
P-OT16
N-OT17
ALM-RST39
CLR40
P-CL41
N-CL42
Shield
ProNet
Series Servodrives
Torque Reference (±0~10V/Rated Torque)
Signal allocatons can be modified:
S-ON: Servo ON
P-CON: P Control
P-OT: Forward Run Prohibited
N-OT: Reverse Run Prohibited
ALM-RST: Alarm Reset
CLR: Clear Error Pulse
P-CL: Forward Torque Limit
N-CL: Reverse Torque Limit
SHOM: Home
ORG: Zero Position
Connect Shield to Connector Shell.
Represents Twisted-pair Wires
Shell
ALM: Servo Alarm Output
Photocoupler Output:
Maximum Operating Voltage:DC30V
Maximum Output Current:DC50mA
Signal Allocations can be Modified:
V-CMP: Speed Coincidence
COIN: Positioning Completion
TGON:Rotation Detection
S-RDY:Servo Ready
CLT:Torque Limit Detection
BK:Brake Interlock
PGC: Encoder C-Pulse Output
OT:Over Travel
RD: Servo Enabled Motor Excitation Output
HOME: Home Completion Output
PG Divided Ratio Output:
Applicable Line Receiver
AM26LS32A Manufactured by TI or the Equivalent.
3.3K

- 42 -
3.6 Wiring for Noise Control
3.6.1 Noise Control
The servo drive uses high-speed switching elements in the main circuit. It may receive "switching noise" from these
high-speed switching elements.
To prevent malfunction due to noise, take the following actions:
! Position the input reference device and noise filter as close to the servo drive as possible.
! Always install a surge absorber in the relay, solenoid and electromagnetic contactor coils.
! The distance between a power line (servomotor main circuit cable) and a signal line must be at least 30 cm.Do not put
the power and signal lines in the same duct or bundle them together.
! Do not share the power supply with an electric welder or electrical discharge machine. When the servo drive is placed
near a high-frequency generator, install a noise filter on the input side of the power supply line. As for the wiring of noise
filter, refer to (1) Noise Filter shown below.
! Take the grounding measures correctly. As for the grounding, refer to (2) Correct Grounding.
(1) Noise Filter
Please installing a noise filter in the appropriate place to protect servo drive from external noise as much as possible.
Notice
AC 200V
AC 400V
Servo Drive
Noise filter *3
2*1
Operation relay sequence
Signal generation circuit
*3*2
Noise
filter
DC
power
*1
(ground plate)
Wires of *1
Ground: Ground to an independent ground
L1
L2
L3
CN1
CN2
M
(FG)
Servomotor
(ground plate) (ground
plate)
(ground plate)
(ground plate)
3.5mmmin.
2
3.5mmmin.
2
3.5mmmin.
2
3.5mmmin.
2
2mmmin.
!For ground wires connected to the ground plate, use a thick wire with a thickness of at least 3.5 mm2 (preferably, plain
stitch cooper wire)
!should be twisted-pair wires.
!When using a noise filter, follow the precautions in 3.6.2 Precautions on Connecting Noise Filter.

- 43 -
(2) Correct Grounding
Take the following grounding measures to prevent the malfunction due to noise.
Grounding the Motor Frame
If the servomotor is grounded via the machine, a switching noise current will flow from the servo drive main circuit through
servomotor stray capacitance.
Always connect servomotor frame terminal FG to the servo drive ground terminal. Also be sure to ground the ground
terminal .
Noise on the I/O Signal Line
If the I/O signal line receives noise, ground the 0 V line (SG) of the reference input line. If the main circuit wiring for the
motor is accommodated in a metal conduit, ground the conduit and its junction box. For all grounding, ground at one point
only.
3Precautions on installing on control panel
When the servo drive installing on control panel, a piece of metal plate should be fixed. It is used for fixing the servo drive
and other peripheral devices. Noise filter should be installed on metal plate, and closed to the hole drill through power
lines on control panel. Use screws to fix the noise filter to the metal plate. The grounding terminals of noise filter connect
to the grounding terminals of control panel.
Servo drive should be fixed on a piece of metal plate. Make sure the heat sink towards ground. The grounding terminals
of servo drive connect to the grounding terminals of control panel.
3.6.2 Precautions on Connecting Noise Filter
(1) Noise Filter Brake Power Supply
Use the noise filter Manufactured by SCHAFFNER at the brake power input for servomotors with holding brakes.
Relationship between servo drive power and noise filter current:
Servo Drive Power Noise Filter Current
0.2kW 1A
0.4kW 2A
0.75kW 4A
1 kW 4A
1.5 kW 6A
2 kW 8A
3 kW 12A
5 kW 20A
7.5kW 30A
11kW 44A
15kW 60A
22kW 88A

- 44 -
Note:
1 Single phase servo should apply two phase filter. Three phase servo drive should apply three phase filter.
2 Choose the right filter according to the items operate voltage operate current manufacturer
(2) Precautions on Using Noise Filters
Do not put the input and output lines in the same duct or bundle them together.
x
Separate the noise filter ground wire from the output lines.
Do not accommodate the noise filter ground wire, output lines and other signal lines in the same duct or bundle them
together.
X
Connect the noise filter ground wire directly to the ground plate. Do not connect the noise filter ground wire to other
ground wires.

- 45 -
x
If a noise filter is located inside a control panel, connect the noise filter ground wire and the ground wires from other
devices inside the control panel to the ground plate for the control panel first, then ground these wires.
3.7 Installation Conditions of EMC Directives
To adapt a combination of a servomotor and a servodrive to EMC Directives (EN61326-1:2006), the following conditions
must be satisfied.
(1) EMC Installation Conditions
This section describes the installation conditions that satisfy EMC guidelines for each model of the servodrive.
This section describes the EMC installation conditions satisfied in test conditions prepared by ESTUN. Theactual EMC
level may differ depending on the actual system(s configuration, wiring, and other conditions.

- 46 -
Aprox.2m
Noise
filter
Aprox.5m
Notes: The example above shows three-phase 200VAC servo drive connection.
(2) Cable Core and Cable Clamp
(a) Attaching the Ferrite Core
The diagram shows two turns in the cable.
The table shows the cable and the position where the ferrite core is attached.
Cable
Ferrite core
(b) Recommended Ferrite-core
Cable Name Ferrite Core Model Manufacturer
I/O signals cable
Encoder cable
400W or less
ESD-SR-25 TOKIN
Motor
cable 750W or less PC40T96 20 70 TDK
Symbol Cable Name Specifications
I/O signal cable Shield cable
Servomotor cable Shield cable
Encoder cable Shield cable
AC line cable Shield cable
Cable Name Mounting Position of the Core
I/O signals cableNear the host controller and servodrive.
Motor cable Near the servodrive and servomotor.
Encoder cable Near the servodrive and servomotor.

- 47 -
(c) Fixing the Cable
Fix and ground the cable shield using a piece of conductive metal.
! Example of Cable Clamp
Host controller side
Ground plate
Cable
Cable clamp
Shield(cable sheath stripped)
Fix and ground the cable shield
using a piece of conductive metal.
Remove paint on mounting surface
(d) Shield Box
A shield box, which is a closed metallic enclosure, should be used for shielding magnetic interference. The structure of the
box should allow the main body, door, and cooling unit to be attached to the ground. The box opening should be as small
as possible.
3.8 Using More than One Servo Drive
The following diagram is an example of the wiring when more than one Servodrive is used.
Connect the alarm output (ALM) terminals for the three Servodrives in series to enable alarm detection relay 1RY to
operate.
When the alarm occurs, the ALM output signal transistor is turned OFF.
Multiple servos can share a single molded-case circuit breaker (QF) or noise filter. Always select a QF or noise filter that
has enough capacity for the total power capacity (load conditions) of those servos.

- 48 -
Power supply
QF
Noise
filter
1KM
Power
OFF
Power
ON
1KM
1KM
1RY
SA
RST
1RY
Notes:
1. Power supply phase-S should connect to ground terminals.
2. The example above shows three-phase 200VAC servo drive connection.

- 49 -
Chapter 4
Operation
4.1 Trial Operation
Make sure that all wiring has been completed prior to trial operation.
Perform the following three types of trial operation in order. Instructions are given for speed control mode (standard setting)
and position control mode. Unless otherwise specified, the standard parameters for speed control mode (factory settings)
are used.
1Trial Operation for Servomotor Without Load (Refer to 4.1.1)
To power supply
Secure the servomotor flange to the
machine, but do not connect the motor
shaft to the load shaft.
Purpose
The servomotor is operated without connecting the shaft to the
machine in order to confirm the following wiring is correct.
Power supply circuit wiring
Servomotor wiring
Encoder wiring
Rotation direction and speed of servomotor.
(Please refer to step 1-4)
2 Trial operation for servomotor with host reference (Refer to 4.1.2)
Purpose
The servomotor is operated without connecting the shaft to the
machine in order to confirm the following wiring is correct.
I/O signal wiring with host controller
Rotation direction, speed and number of rotations of servomotor.
Check the operation of the brake, overtravel and other protective
functions.
(Please refer to step 5-8)
(3) Trial operation for servomotor and machine combined. (Refer to 4.1.3)
Purpose
Perform the trial operation with the servomotor
connected to the machine. The servo drive is adjusted to match the
machine characteristics.
Servomotor speed and machine travel distance.
Set the necessary parameters.
(Please refer to step 9-11)

- 50 -
Step Item Description Reference
Installation
Install the servomotor and servo drive according to the installation
conditions. (Do not connect the servomotor to the machine because the
servomotor will be operated first under the no-load condition for checking.)
2
Wiring
Connect the power supply circuit (L1, L2 and L3), servomotor wiring (U, V,
W), I/O signal wiring (CN1), and encoder wiring (CN2). But during (1) Trial
Operation for Servomotor Without Load, disconnect the CN1 connector.
3 Turn the power
ON
Turn the power ON. Using the panel operator to make sure that the servo
drive is running normally. If using a servomotor equipped with an absolute
encoder, please perform the setup for the absolute encoder.
4 Execute JOG
operation
Execute JOG operation with the servomotor alone under the no-load
condition.
JOG
Operation
5 Connect input
signals
Connect the input signals (CN1) necessary for trial operation to the
servo drive.
6 Check input
signals
Use the internal monitor function to check the input signals.
Turn the power ON, and check the emergency stop, brake, overtravel, and
other protective functions for correct operation.
7
Input the
Servo-ON
signal
Input the Servo-ON signal, and turn ON the servomotor. Host
Reference
8 Input reference Input the reference necessary for control mode, and check the servomotor
for correct operation.
Host
Reference
9
Protective
operation
Turn the power OFF, and connect the servomotor to the machine.
If using a servomotor equipped with an absolute encoder, set up the absolute
encoder and make the initial settings for the host controller to match the
machine(s zero position.
10 Set necessary
parameters.
Using the same procedure as you did to input a reference in step 8,operate
the servomotor via the host controller and set the parameter to make sure
the machine(s travel direction, travel distance, and travel speed all
correspond to the reference.
Host
Reference
11 Operation The servomotor can now be operated. Adjust the servo gain if necessary. Host
Reference

- 51 -
4.1.1 Trial Operation for Servomotor Without Load
Release the coupling between the servomotor and the machine, and secure only the servomotor without a load.
To prevent accidents, initially perform the trial operation for servomotor under no-load conditions (with all couplings
and belts disconnected).
In this section, confirm the cable connections of the main circuit power supply, servomotor and encoder. Incorrect wiring is
generally the reason why servomotors fail to operate properly during the trial operation.
Confirm the wiring, and then conduct the trial operation for servomotor without load according to the following steps.
Step Description Check Method and Remarks
1
Secure the servomotor. Secure the servomotor flange to the machine in order
to prevent the servomotor from moving during
operation.
Do not connect the servomotor shaft to the machine.
The servomotor may tip over during rotation.
2
Check the power supply circuit, servomotor, and encoder
wiring.
With the I/O signal connector (CN1) disconnected,
check the power supply circuit and servomotor wiring.
Refer to 3.1 Main Circuit Wiring.
3
Turn ON the control power supply and main circuit power
supply.
Normal Display
Alternate Display
Example of Alarm Display
If the power is correctly supplied, the panel operator
display on the front panel of the servo drive will appear
as shown on the left. The display on the left indicates
that forward run prohibited (P-OT) and reverse run
prohibited (N-OT).
If an alarm display appears, the power supply circuit,
servomotor wiring, or encoder wiring is incorrect. If an
alarm is displayed, turn OFF the power, find the
problem, and correct it.
4
Release the brake before driving the servomotor when a
servomotor with brake is used.
When using a servomotor equipped with an absolute
encoder, encoder setup is required before driving the
servomotor.
Please refer to 4.3.4 Setting for Holding Brakes
Please refer to 4.5 Operating Using Speed Control
with Analog Reference

- 52 -
Step Description Check Method and Remarks
5
Use the panel operator to operate the servomotor with
utility function Fn002 (JOG Mode Operation)Check that
the servomotor rotates in the forward direction by INC key,
and reverse direction by DEC key.
The operation is completed when the operation is
performed as described below and the alarm display does
not appear.
Complete the Fn002 (JOG Mode Operation) and turn OFF
the power.
For operation method of the panel operator, refer to
Chapter 5 Panel Operator
The servomotor speed can be changed using the Pn305
(JOG Speed).The factory setting for JOG speed is
500rpm.
JOG Mode Operation (Fn002)
Step Display after operation Panel operator Description
MODE key Press the MODE key to select the function
mode.
INC or DEC key Press the INC key or DEC key to select
Fn002.
ENTER key Press the ENTER key, and the servomotor will enter
JOG operation mode.
MODE key Press the MODE key. This will turn ON the power to
the servomotor.
INC or DEC key
The servomotor will run in forward direction when INC
key pressed or in reverse direction when DEC key
pressed. The servomotor will operate as long as the
key is pressed.
MODE key Press the MODE key. This will turn OFF the power to
the servomotor.
ENTER key
Press the ENTER key to return to the Fn002 display
of the utility function mode. Now, the servo drive is
servo OFF.
Note
The servomotor(s rotation direction depends on the setting of parameter Pn001.0(Direction Selection).
The example above describes operation with Pn001.0 in the factory setting.

- 53 -
JOG Speed
Setting Range Setting Unit Factory Setting Setting Validation
Pn305
0~6000 rpm 500 Immediately
Set the utility function Fn002 (JOG Mode Operation) to the reference value of servomotor speed.
The servomotor can be operated using only the panel operator without reference from the host controller.
Pay attention that the Forward Run Prohibited (P-OT) and Reverse Run Prohibited (N-OT) signals are invalid during JOG
mode operation.
4.1.2 Trial Operation for Servomotor without Load from Host Reference
Check that the servomotor move reference or I/O signals are correctly set from the host controller to the servo drive.
Also check the wiring and polarity between the host controller and servo drive, and the servo drive operation setting are
correct. This is final check before connecting the servomotor to the machine.
(1)Servo ON Command from the Host
The following circuits are required: External input signal circuit or equivalent.
0V
+24V
/S-ON
P-OT
N-OT
V-REF
13
30
17
16
14
CN1
13
1
17
16
14
CN1
32
+24V
/S-ON
P-OT
N-OT
PULS
SIGN
Speed Control
(Standard Setting)
[Pn005=H.
Position Control
[Pn005=H.
0V
S
p
eed Position Tor
q
ue

- 54 -
(2)Operating Procedure in Speed Control Mode (Pn005=H )
The following circuit is required: External input signal circuit or equivalent.
+24V
/S-ON
P-OT
N-OT
1
17
16
14
13
2
3
V-REF+
V-REF-
GND
CN1
V-REF+
V-REF-
0V
Servodrive
Max. Voltage (12V)
Step Description Check Method and Remarks
Check the power and input signal circuits again,
and check that the speed reference input (voltage
between the V-REF+ and V-REF-) is 0V.
Refer to the above figure for input signal circuit.
Turn ON the servo ON (/S-ON) input signal.
If the servomotor rotates at extremely slow speed, refer to
4.5.3 Adjusting Reference Offset,and use the reference
voltage offset to keep the servomotor from moving.
Generally increase the speed reference input
voltage between V-REF+ and V-REF- from 0 V. The factory setting is 6V/rated rotation speed.
Check the speed reference input to the servo drive
(Un001[rpm]) Refer to 5.1.6 Operation in Monitor Mode.
Check the Un000 (motor speed [rpm]) Refer to 5.1.6 Operation in Monitor Mode.
Check that the Un001 and Un000 values in steps 4
and 5 are equal.
Change the speed reference input voltage and check that
Un001 and Un000 are equal for multiple speed references.
Check the speed reference input gain and
servomotor rotation direction.
Refer to the following equation to change the speed reference
input gain (Pn300).
Un001 (V-REF Voltage)[V]×Pn300
To change the servomotor rotation direction without changing
polarity for speed reference input voltage, refer to 4.3.2
Switching the Servomotor Rotation Direction.
Perform the operation from step 2 again after the servomotor
rotation direction is changed.
When the speed reference input is set to 0 V and
servo OFF status enters, trial operation for
servomotor without load is completed.

- 55 -
When Position Control is configured at the Host
When the servo drive conducts speed control and position control is conducted at the host controller, perform the
operation below,following the operation in Operation Procedure in Speed Control Mode (Pn005=H ).
Step Description Check Method and Remarks
Check the input signal circuit again, and check that
the speed reference input (between the V-REF+ and
V-REF-) is 0 V.
Refer to the above figure for input signal circuit.
Turn the servo ON input signal (/S-ON) ON.
If the servomotor rotates at extremely slow speed, refer
to 4.5.3 Adjusting Reference
Offset, and use the reference voltage offset to keep the
servomotor from moving.
Send the command for the number of servomotor
rotation easy to check ( for example, one servomotor
revolution) from the host controller in advance, and
check the sent number of rotation and actual number
of rotation by visual inspection and the Un004(rotation
angle)[pulse]
Refer to 5.1.6 Operation in Monitor Mode for how it is
displayed.
Un004(rotation angle)[pulse]: The number of pulses
from the zero point.
If the sent number of rotation and actual number of
rotation in step 11 are not equal, correctly set the
Pn200 (PG divided ratio) outputting the encoder pulse
from the servo drive.
Refer to 4.5.8 Encoder Signal Output for how to set
PG divided ratio (Pn200[P/Rev]):The
number of encoder pulses per revolution.
When the speed reference input is set to 0 V and
servo OFF status enters, the trial operation for
position control with the host controller is completed.
'

- 56 -
(3)Operating Procedure in Position Control Mode (Pn005=H )
The following circuit is required: External input signal circuit or equivalent.
13
40
17
16
14
CN1
30
+24V
/S-ON
P-OT
N-OT
CLR
PULS
31
32
33
/PULS
SIGN
/SIGN
Servodrive
Reference pulse
according to parameter
Pn004.2 setting.
Step Description Check Method and Remarks
Match the reference pulse form with the pulse output form
from the host controller.
Set the reference pulse form with Pn004.2.
Set the reference unit and electronic gear ratio so that it
coincides with the host controller setting.
Set the electronic gear ratio with Pn201(or
Pn203)/Pn202.
Turn the power and the servo ON input signal ON.
Send the slow speed pulse reference for the number of
servomotor rotation easy to check (for example, one
servomotor revolution) from the host controller in advance.
Set the servomotor speed of several 100rpm for the
reference pulse speed because such speed is safe.
Check the number of reference pulses input to the servo
drive by the changed amount before and after the Un013 and
Un014(input reference pulse counter)[pulse] were executed.
Refer to 5.1.6 Operation in Monitor Mode for how
it is displayed.
Check whether the actual number of servomotor rotation
Un009 Un010 coincides with the number of input reference
pulse.
Refer to 5.1.6 Operation in Monitor Mode for how
it is displayed.
Check that the servomotor rotation direction is the same as
the reference.
Check the input pulse polarity and input reference
pulse form.
Input the pulse reference with the large number of
servomotor rotation from the host controller to obtain the
constant speed.
Set the servomotor speed of serval 100rpm for
the reference pulse speed because such speed is
safe.
Check the reference pulse speed input to the servo drive
using the Un008(input reference pulse speed)[rpm].
Refer to 5.1.6 Operation in Monitor Mode for how
it is displayed.
Check the servomotor speed using the Un000 (servomotor
speed) [rpm].
Refer to 5.1.6 Operation in Monitor Mode for how
it is displayed.
Check the servomotor rotation direction.
To change the servomotor rotation direction without
changing the input reference pulse form, refer to
4.3.2 Switching the Servomotor Rotation
Direction. Perform the operation from step 8 again
after the servomotor rotation direction is changed.
When the pulse reference input is stopped and servo OFF
status enters, the trial operation for servomotor without load
in position control mode is completed.
'

- 57 -
4.1.3 Trial Operation with the Servomotor Connected to the Machine
Follow the procedure below for trial operation precisely as given.
Malfunctions that occur after the servomotor is connected to the machine not only damage the machine, but may
also cause an accident resulting death or injury.
Follow the procedure below to perform the trial operation.
Step Description Check Method and Remarks
1 Turn the power ON and make the settings for
mechanical configuration related to protective
functions such as overtravel and brake.
Refer to 4.3 Setting Common Basic Functions.
When a servomotor with brake is used, take advance
measures to prevent vibration due to gravity acting on
the machine or external forces before checking the
brake operation. Check that both servomotor and brake
operations are correct.
For details, refer to 4.3.4 Setting for Holding Brakes.
2 Set the necessary parameters for control mode used.
Refer to 4.5 Operating Using Speed Control with
Analog Reference,4.6 Operating Using Position
Control, and 4.7 Operating Using Torque Control for
control mode used.
3 Connect the servomotor to the machine with
coupling,etc.,while the power is turned OFF.
4 Check that the servo drive is servo OFF status and
then turn ON the power to the machine (host
controller). Check again that the protective function in
step 1 operates normally.
Refer to 4.3 Setting Common Basic Functions.
For the following steps, take advance measures for
emergency stop so that the servomotor can stop safely
when an error occurs during operation.
5 Perform trial operation with the servomotor connected
to the machine, following each section in 4.1.2 Trial
Operation for Servomotor without Load from Host
Reference.
Check that the trial operation is completed with as the
trial operation for servomotor without load. Also, check
the settings for machine such as reference unit.
6 Check the settings of parameters for control mode
used set in step 2 again.
Check that the servomotor rotates matching the
machine operating specifications.
7 Adjust the servo gain and improve the servomotor
response characteristics, if necessary.
The servomotor will not be broken in completely during
the trial operation. Therefore, let the system run for a
sufficient amount of additional time to ensure that it is
properly broken in.
8 Thus, the trial operation with the servomotor
connected to the machine is completed.

- 58 -
4.1.4 Trial Operation for Servomotor with Brakes
Holding brake operation of the servomotor with brake can be controlled with the brake interlock output (/BK) signal of the
servo drive.
When checking the brake operation,take advance measures to prevent vibration due to gravity acting on the machine or
external forces. Check the servomotor operation and holding brake operation with the servomotor separated from the
machine.If both operations are correct, connect the servomotor with the machine and perform trial operation.
Refer to 4.3.4 Setting for Holding Brakes for wiring on a servomotor with brakes and parameter settings.
4.1.5 Position Control by Host Controller
As described above, be sure to separate the servomotor and machine before performing trial operation of the servomotor
without a load. Refer to the following table, and check the servomotor operation and specifications in advance.
Reference from the Host
Controller Check Item Check Method Review Items
JOG Operation
(Constan speed reference
input from host controller)
Servomotor speedCheck servomotor speed as
follows:
Use the servomotor speed
monitor(Un000) on the panel
operator.
Run the servomotor at low speed.
For example, input a reference
speed of 60rpm, and check to see if
the servomotor makes one
revolution per second.
Check the parameter setting at
Pn300 to see if reference
speed gain is correct.
Simple positioning Number of
servomotor
rotation
Input a reference equivalent to one
servomotor rotation and visually
check to see if the shaft makes one
revolution.
Check the parameter setting at
Pn200 to see if the number of
PG dividing pulses is correct.
Overtravel (P-OT and
N-OT Used)
Whether the
servomotor stops
rotating when
P-OT and
N-OT signals
are input.
Check to see if the servomotor
stops when P-OT and N-OT signals
are input during continuous
servomotor operation.
Review P-OT and N-OT wiring
if the servomotor does not
stop.

- 59 -
4.2 Control Mode Selection
The control modes supported by the ProNet series servo drives are described below.
Parameter Control Mode Reference Section
Speed Control (Analog voltage reference)
Controls servomotor speed using analog voltage speed reference.
Use in the following instances.
To control speed
For position control using the encoder feedback division output from
the servo drive to form a position loop in the hsot controller.
Position Control(Pulse train reference)
Controls the position of the servomotor using pulse train position
reference.
Controls the position with the number of input pulses, and controls the
speed with the input pulse frequency.
Use when positioning is required.
Torque Control (Analog voltage reference)
Controls the servomotor(s output torque with analog voltage torque
reference. Use to output the required amount of torque for operations
such as pressing.
Speed Control(contact reference) Speed Control
(zero reference)
Use the three input signals /P-CON /P-CL and /N-CL to control the
speed as set in advance in the servo drive.
Three operating speeds can be set in the servo drive. (In this case, an
analog reference is not necessary.)
Pn005
These are swithing modes for using the four control methods
described above in combination. Select the control method switching
mode that best suits the application.

- 60 -
4.3 Setting Common Basic Functions
4.3.1 Setting the Servo ON Signal
This sets the servo ON signal (/S-ON) that determines whether the servomotor power is ON or OFF.
(1)Servo ON signal(/S-ON)
Type Name Connector Pin
Number Setting Meaning
ON(low level) Servomotor power ON. Servomotor can be operated.
Input /S-ON CN1-14
(Factory setting) OFF(high level) Servomotor power OFF. Servomotor cannot be
operated.
Important
Always input the servo ON signal before inputting the input reference to start or stop the servomotor.
Do not input the input reference first and then use the /S-ON signal to start or stop. Doing so will degrade internal
elements and result to malfunction.
A parameter can be used to re-allocate the input connector number for the /S-ON signal. Refer to 3.2.2 I/O Signal Names
and Functions.
(2) Enabling/Disabling the Servo ON Signal
A parameter can be always used to set the servo ON condition. This eliminates the need to wire /S-ON, but care must be
taken because the servo drive can operate as soon as the power is turned ON.
Parameter Meaning
b0 External S-ON signal enabled (Factory setting)
Pn000 b1 External S-ON signal disabled, the servomotor excitation signal is
opened automatically after outputting the S-RDY signal.
After changing these parameters, turn OFF the main circuit and control power supplies and then turn them ON again to
enable the new settings.

- 61 -
4.3.2 Switching the Servomotor Rotation Direction
The rotation direction of the servomotor can be switched without changing the reference pulse to the servo drive or the
reference voltage polarity.
This causes the travel direction(+,-) of the shaft reverse. The output signal polarity such as encoder pulse output and
analog monitor signal from the servo drive does not change.
The standard setting for "forward rotation# is counterclockwise as viewed from the servomotor load end.
Reference
Parameter Name Forward reference Reverse reference
b. 0 Standard setting
(CCW=forward)
(factory setting)
PBO
CCW
PAO
Encoder pulse division output
PAO
PBO
CW Encoder pulse division output
Pn001 b. 1
Reverse rotation
mode
(CW=forward)
CW
PAO
PBO
Encoder pulse division output
CCW
PAO
PBO
Encoder pulse division output
The direction of P-OT and N-OT change. For Pn001=b. 0(standard setting), counterclockwise is P-OT. For
Pn001=b. 1(reverse rotation mode), clockwise is P-OT.

- 62 -
4.3.3 Setting the Overtravel Limit Function
The overtravel limit function forces movable machine parts to stop if they exceed the allowable range of motion and turn
ON a limit switch.
(1)Connecting the overtravel signal
To use the overtravel function, connect the following overtravel limit switch to the sorresponding pin number of servo drive
CN1 connector correctly.
Type Signal NamePin No. Setting Meaning
ON(low level) Forward rotation allowed. (Normal
operation status.)
Input P-OT CN1-16
(factory setting)
OFF(high level) Forward rotation prohibited.
(Forward overtravel)
ON(low level) Reverse rotation (Normal operation
status.)
Input N-OT CN1-17
(factory setting)
OFF(high level) Reverse rotation prohibited.
(Reverse overtravel)
Connect limit switches as shown below to prevent damage
to the devices during linear motion.
Rotation in the opposite direction is possible during
overtravel.
For example, reverse rotation is possible during forward
overtravel.
Servomotor forward rotation direction.
Servodrive
Servomotor
Limit switchLimit switch P-OT
N-OT
CN1
16
17
Important
When using overtravel to stop the servomotor during position control, the position error pulses are present. A clear
signal(CLR)input is required to clear the error pulses.
When using the servomotor on a vertical axis, the workpiece may fall in the overtravel condition.
To prevent this, always set the zero clamp after stopping with Pn004.0=5.

- 63 -
(2)Enabling/Disabling the Overtravel Signal
A parameter can be set to disable the overtravel signal. If the parameter is set, there is no need to wire the overtravel input
signal.
Parameter Meaning
Inputs the forward rotation prohibited(P-OT) signal from
CN1-16(factory setting).
Disables the forward rotation prohibited (P-OT) signal. (Allows constant
forward rotation.)
Inputs the reverse rotation prohibited(N-OT) signal from CN1-17.(factory
setting)
Pn000
Disables the reverse rotation prohibited(N-OT) signal. (Allows constant
reverse rotation.)
Applicable control modes: Speed control, position control, and torque control.
After changing these parameters, turn OFF the main circuit and control power supplies and then turn them ON againg
to enable the new settings.
A parameter can be used to re-allocate input connector number for the P-OT and N-OT signals. Refer to 3.2.2 I/O Signal
Names and Functions.
3Selecting the Servomotor Stop Method
This is used to set the stop method when an overtravel(P-OT,N-OT)signal is input while the servomotor is operating.
Parameter Stop Mode Mode After
Stopping Meaning
H Stop by dynamic
brake
Rapidlly stops the servomotor by dynamic braking(DB),
then places it into coast(power OFF) mode.
H Coast to a stop
Coast Stops the servomotor in the same way as when the
servo is OFF(coast to a stop ), then places it into
coast(power OFF) mode.
H
Stops the servomotor by dynamic braking (DB) when
servo OFF, stops the servomotor by plug braking when
overtravel, and then places it into coast (power OFF)
mode.
H
Coast
Makes the servomotor coast to a stop state when servo
OFF, stops the servomotor by plug braking when
overtravel, and then places it into coast (power OFF)
mode.
H
Stops the servomotor by dynamic braking (DB) when
servo OFF, stops the servomotor by plug braking when
overtravel, and then places it into zero clamp mode.
Pn004
H
S-OFF
/Overtravel
Zero Clamp
Makes the servomotor coast to a stop state when servo
OFF, stops the servomotor by plug braking when
overtravel, then places it into zero clamp mode.

- 64 -
After changing these parameters, turn OFF the main circuit and control power
supplies and then turn them ON again to enable the new settings.
Stop by dynamic brake: Stops by using the dynamic brake (with short-circuiting
by a circuit of servo drive).
Coast to a stop: Stops naturally, with no brake, by using the friction resistance
of the servomotor in operation.
Plug braking: Stops by using plug braking limit torque.
Zero Clamp Mode: A mode forms a position loop by using the position
reference zero.
Dynamic brake is an emergency stop function, and one of the general methods to cause a servomotor sudden stop.
Dynamic brake suddenly stops a servomotor by shorting its electrical circuit.
If the servomotor is frequently started and stopped by turning the power ON/OFF or using the servo ON signal(/S-ON),
the DB circuit will also be repeatedly operated, degrading the servo drive(s internal elements.
Use the speed input reference and position reference to control the starting and the stopping of the servomotor.
(4)Setting the Stop Torque for Overtravel
Plug braking torque limit`
Setting Range Setting Unit Factory Setting Setting Validation
Pn405
0300 1% 300 Immediately
This sets the stop torque for when the overtravel signal(P-OT,N-OT) is input.
The setting unit is a percentage of the rated torque.(the rated torque is 100%)
The value large enough to be the servomotor maximum torque, 300% is set as the factory setting for plug braking limit
torque.However, the actual output plug braking limit torque is determined by servomotor ratings.
S
p
eed Position Tor
q
ue

- 65 -
4.3.4 Setting for Holding Brakes
The holding brake is used when the servo drive controls a vertical axis.
A servomotor with brake prevents the movable part from shifting due to gravity when the servo drive power goes OFF.
(Refer to 4.1.4 Trial Operation for Servomotor with Brakes.)
1. The brake built into the servomotor with brakes is a deenergization brake, which is used to hold and cannot be used for
braking. Use the holding brake only to hold a stopped servomotor.
2. When operating using only a speed loop, turn OFF the servo and set the input reference to 0V when the brake is
applied.
3. When forming a position loop, do not use a mechanical brake while the servomotor is stopped because the servomotor
enters servolock status.
1Wiring Example
Use the servo drive sequence output signal /BK and the brake power supply to form a brake ON/OFF circuit.
The following diagram shows a standard wiring example.
M
PG
BK
U
V
W
L1
L2
L3
L1C
L2C
*1
*2
CN1
Power supply
R
S
T
Servodrive
BK-RY (/BK+)
(/BK-)
+24V
BK-RY
Brake power supply
Yellow or blue
White
Red
Black
AC DC
Servomotor with brake
BK-RY Brake control relay
1* 2* The output terminals allocated with Pn511.
CN2

- 66 -
2Brake interlock output
Type Signal Name Connector Pin Number Setting Meaning
ON(Low level) Releases the brake.
Output /BK Must be allocated OFF(High level) Applies the brake.
This output signal controls the brake and is used only for a servomotor with a brake. This output signal is not used with
the factory setting.The output signal must be allocated by Pn511. It does not need to be connected for servomotor
without a brake.
3Allocating Brake Interlock Output (/Bk)
Brake interlock output (/BK) is not used with the factory setting.The output signal must be allocated.
Connector Pin Number
Parameter + Terminal - Terminal Meaning
Pn511 H4 CN1-11 CN1-12 The /BK signal is output from output
terminal CN1-11,12.
Pn511 H4 CN1-5 CN1-6 The /BK signal is output from output
terminal CN1-5,6.
Pn511 H4 CN1-9 CN1-10 The /BK signal is output from output
terminal CN1-9,10.
Important
When set to the factory setting, the brake signal is invalid.
For the allocation of servo drive output signals other than /BK signal, refer to 3.2.2 I/O Signal Names and Functions.
Parameter Pn511 description as following
0 /COIN(/V-CMP)output
1 /TGON rotation detecting output
2 /S-RDY servo drive get ready output
3 /CLT torque limit output
4 /BK brake interlock output
5 /PGC encoder C pulse output
6 OT overtravel signal output
7 /RD servo enabled motor excitation output
8 /HOME home completion output
Related parameter
Parameter
No. Name Unit Setting
Range Default
Pn505 Servo ON waiting time ms -2000~2000 0
Pn506 Basic waiting flow 10ms 0~500 0
Pn507 Brake waiting speed rpm 10 100 100
Pn508 Brake waiting time 10ms 10 100 50

- 67 -
4Setting the Brake ON/OFF Timing after the Servomotor Stops
With the factory setting, the /BK signal is output at the same time as the servo is turned OFF. The servo OFF timing can be
changed with a parameter.
Servo ON waiting time
Setting Range Setting Unit Factory Setting Setting Validation
Pn505
-2000 2000 ms 0 Immediately
Basic waiting flow
Setting Range Setting Unit Factory Setting Setting Validation
Pn506
0 500 10ms 0 Immediately
When using the servomotor to control a vertical axis, the machine movable part may shift slightly depending on the brake
ON/ OFF timing due to gravity or an external force. By using this parameter to delay turning the servo ON/ OFF, this slight
shift can be eliminated.
For details on brake operation while the servomotor is operating, refer to (5) Setting the Brake ON/ OFF Timing When
Servomotor Running in this section.
Important
The servomotor will turn OFF immediately when an alarm occurs, regardless of the setting of this parameter.
The machine movable part may shift due to gravity or external force during the time until the brake operates.
Servo ON
Servo OFF
Brake released Using brakes
brake
Power to
servomotor
No power to
servomotor
Pn506 Pn505
/S-ON (CN1-14)
/BK Output
Power to Servomotor Power to
servomotor
Brake released
Servo ON

- 68 -
5Setting the Brake ON/OFF Timing When Servomotor Running
The following parameters can be used to change the /BK signal output conditions when a stop reference is output during
servomotor operation due to the servo OFF or an alarm occuring.
Brake Waiting Speed
Setting Range Setting Unit Factory Setting Setting Validation
Pn507
10 100 1rpm 100 Immediately
Brake Waiting Time
Setting Range Setting Unit Factory Setting Setting Validation
Pn508
10 100 10ms 50 Immediately
/BK Signal Output Conditions When Servomotor Running
The /BK signal goes to high level(brake ON) when either of the following conditions is satisfied:
When the servomotor speed falls below the level set in Pn507 after servo OFF.
When the time set in Pn508 is exceeded after servo OFF.
4.3.5 Instantaneous Power Loss Settings
Determines whether to continue operation or turn the servo OFF when the power supply voltage to the servo drive main
circuit is instantaneously interrupted.
Parameter Signal Name and Meaning
b Continue operation when the power supply voltage to servo drive main circuit is
instantaneously interrupted.
Pn000
b An alarm occurs when the power supply voltage to servo drive main circuit is
instantaneously interrupted.
S
p
eed Position Tor
q
ue
S
p
eed Position Tor
q
ue
Pn508
Brake held
Brake released
/BK Output
Servomotor Speed
/S-ON input
or alarm or
power OFF
Servo ON Servo OFF
Servomotor stopped
by applying DB or
coasting.
(Pn004.0)
Pn507

- 69 -
4.4 Absolute Encoders
Absolute Encoder
Type Resolution Output Range of
Multiturn Data Action when limit is exceeded
ProNet Series 16-bit/multiturn
17-bit/singleturn -32768 +32767
When the upper limit(+32767)is exceeded in the
forward direction, the multiturn data is -32768
When the lower limit(-32768)is exceeded
in the reverse direction, the multiturn data is
+32767.
The absolute position can be read by the MODBUS protocol. In the actual control, the MODBUS protocol can read the
initial position when the servomotor is stopped (S-OFF), then the real-time position during the servomotor is running can
be learnt from the number of PG divided output pulses.
4.4.1 Selecting an Absolute Encoder
An absolute encoder can also be used as an incremental encoder.
Parameter Meaning
b Use the absolute encoder as an absolute encoder.(Factory setting) Pn002
b Use the absolute encoder as an incremental encoder.
The back-up battery are not required when using the absolute encoder as an incremental encoder.
After changing these parameters, turn OFF the main circuit and control power supplies and then turn them ON
again to enable the new settings.

- 70 -
4.4.2 Handling Battery
In order for the absolute encoder to retain position data when the power is turned OFF, the data must be backedup by a
battery.
Please purchase the special cable and battery case mabe by Estun if an absolute encoder is used.
Install the battary to the encoder cable
A.Open the shell of the battery case.
B.Install the battery according to the following diagram.
C.Cover the shell of the battery case.

- 71 -
4.4.3 Replacing Battery
The servo drive will generate an absolute encoder battery alarm(A.48) when the battery voltage drops below about 3.1V.
Battery Replacement Procedure
1. Replace the battery with only the servo drive control power supply turned ON.
2. After replacing the battery, using the panel operator with utility function Fn011 to cancel the absolute encoder battery
alarm(A.48).
3. Turn ON the servo drive power back again. If it operates without any problems, the battery replacement has been
completed.
Note:
The servo drive will generate an absolute encoder battery alarm(A.48) when the battery voltage drops below about 3.1V.
If an absolute encoder battery alarm(A.47) occurred, it represents that the battery voltage drops below about 2.5V,and
the multiturn data is lost.Please reset the absolute encoder after changing the battery.
4.4.4 Absolute Encoder Setup(Fn010 Fn011)
Setting up the absolute encoder in the following cases.
When starting the machine for the first time,set Pn002.2 to 0.
When an encoder error alarm (A.45 A.48, A.51) is generated.
Use the panel operator in the servo drive for setup.
Note:
1. Encoder setup operation is only possible when the servo is OFF.
2. If the absolute encoder alarms(A.45 A.48 A.51 ) are displayed, cancel the alarm by using the same method as the
setup. They cannot be canceled with the servo drive alarm reset input signal(/ALM-RST).
3. Any other alarms that monitor the inside of the encoder should be canceled by turning OFF the power.

- 72 -
4.5 Operating Using Speed Control with Analog Reference
4.5.1 Setting Parameters
Parameter Meaning
Pn005 H Control mode selection:Speed control(analog reference)(factory setting)
Speed Reference Input Gain
Setting Range Setting Unit Factory Setting Setting Validation
Pn300
03000 rpm/v 150 Immediately
Sets the analog voltage level for the speed reference(V-REF) necessary to operate the servomotor at the rated speed.
EXAMPLE
Pn300=150 1V input is equivalent to the servomotor speed of 150rpm(factory setting).
S
p
eed Position Tor
q
ue

- 73 -
4.5.2 Setting Input Signals
1Speed Reference Input
Input the speed reference to the servo drive using the analog voltage reference to control the servomotor speed in
proportion to the input voltage.
Type Signal Name Connector Pin Number Name
V-Ref+ CN1-1 Speed Reference Input
Input V-Ref- CN1-2 Speed Reference Input
The above inputs are used for speed control(analog voltage reference).(Pn005.1=0 4 7 9 A) Pn300 is used to set the
speed reference input gain.Refer to 4.5.1 Setting Parameters.
2Proportional Control Reference (/P-CON)
Tpye Signal Connector Pin
Number Setting Meaning
ON(low level) Operates the servo drive with proportional
control
Input /P-CON CN1-15
OFF(high level) Operates the servo drive with proportional
integral control.
/P-CON signal selects either the PI(proportional integral) or P(proportional) Speed Control Mode.
Switching to P control reduces servomotor rotation and minute vibrations due to speed reference input drift.
Input reference: At 0V, the servomotor rotation due to drift will be reduced, but servomotor rigidity (holding force) drops when
the servomotor is stopped.
Note: A parameter can be used to reallocate the input connector number for the /P-CON signal. Refer to 3.2.2 I/O Signal
Names and Functions.

- 74 -
4.5.3 Adjusting Reference Offset
When using the speed control, the servomotor may rotate slowly even if 0V is specified as the analog voltage reference.
This happens if the host controller or external circuit has a slight offset (in the unit of mV) in the reference voltage.
Adjustments can be done manually or automatically by using the panel operator. Refer to 5.2 Operation in Utility
Function Mode.
The servo drive automatically adjusts the offset when the host controller or external circuit has the offset in the reference
voltage.
After completion of the automatic adjustment, the amount of offset is stored in the servo drive. The amount of offset can be
checked in the speed reference offset manual adjustment mode (Fn004). Refer to 4.5.3 (2) Manual Adjustment of the
Speed Reference Offset.
(1) Automatic Adjustment of the Speed Reference Offset
The automatic adjustment of reference offset (Fn003) cannot be used when a position loop has been formed with a host
controller and the error pulse is changed to zero at the servomotor stop due to servolock. Use the speed reference offset
manual adjustment (Fn004) described in the next section for a position loop.
The zero-clamp speed control function can be used to force the servomotor to stop while the zero speed reference is
given. Refer to 4.5.7 Using the Zero Clamp Function.
Note:The speed reference offset must be automatically adjusted with the servo OFF.
Adjust the speed reference offset automatically in the following procedure.
1.Turn OFF the servo drive and input the 0V reference voltage from the host controller or external circuit.
2.Press the MODE key to select the utility function mode.
3.Press the INC or DEC key to select parameter Fn003.

- 75 -
4.Press the ENTER key to enter into the speed reference offset automatic adjustment mode.
5.Press the MODE key for more than one second, the reference offset will be automatically adjusted.
7.Press ENTER key to return to the Fn003 display of the utility function mode.
8.Thus, the speed reference offset automatic adjustment is completed.

- 76 -
2Manual Adjustment of the Speed Reference Offset
Use the speed reference offset manual adjustment (Fn004) in the following situations:
If a loop is formed with the host controller and the postion error pulse is set to be zero when servolock is stopped.
To deliberately set the offset to some value
To check the offset data set in the speed reference offset automatic adjustment mode.
This function operates in the same way as the reference offset automatic adjustment mode (Fn003), except that the
amount of offset is directly input during the adjustment.
The offset setting range and setting unit are as follows:
Adjust the speed reference offset manually in the following procedure.
1. Press the MODE key to select the utility function mode.
2. Press the INC or DEC key to select parameter Fn004.
3. Press the ENTER key to enter into the speed reference offset manual adjustment mode.
4. Turn ON the servo ON (/S-ON) signal. The display will be shown as below.
5. Press the ENTER key for one second to display the speed reference offset amount.
6. Press the INC or DEC key to adjust the amount of offset.
7. Press the ENTER key for one second to return to the display in step 4.
8. Press the ENTER key to return to the Fn004 display of the utility function mode.
9. Thus, the speed reference offset manual adjustment is completed.

- 77 -
4.5.4 Soft Start
The soft start function converts the stepwise speed reference inside the servo drive to a consistent rate of acceleration
and deceleration.
Pn310 can be used to select the soft start form:
0: Slope; 1: S curve; 2: 1st-order filter; 3: 2nd-order filter
Soft Start Acceleration Time
Setting Range Setting Unit Factory Setting Setting Validation
Pn306
010000 1ms 0 Immediately
Soft Start Deceleration Time
Setting Range Setting Unit Factory Setting Setting Validation
Pn307
010000 1ms Immediately
The soft start function enables smooth speed control when inputting a stepwise speed reference or when selecting
internally set speeds. Set both Pn306 and Pn307 to "0# for normal speed control.
Set these parameters as follows:
Pn306 The time interval from the time the servomotor starts until the servomotor maximum speed is reached.
Pn307 The time interval from the time the servomotor is operating at the servomotor maximum speed until it stops.
4.5.5 Speed Reference Filter Time Constant
Speed Reference Filter Time Constant
Setting Range Setting Unit Factory Setting Setting Validation
Pn308
010000 1ms 0 Immediately
This smoothens the speed reference by applying a 1st *order delay filter to the analog speed reference (V-REF) input. A
value that is too large, however, will slow down response.
S
p
eed
S
p
eed
S
p
eed

- 78 -
4.5.6 S-curve Risetime
S-curve Risetime
Setting Range Setting Unit Factory Setting Setting Validation
Pn309
010000 1ms 0 Immediately
4.5.7 Using the Zero Clamp Function
1Zero Clamp Function
The zero clamp function is used for systems where the host controller does not form a position loop for the speed
reference input. When the zero clamp signal /P-CON is ON, a position loop is formed inside the servo drive as soon as
the input voltage of the speed reference (V-REF) drops below the servomotor zero clamp speed. The servomotor ignores
the speed reference and then quickly stops and locks the servomotor.
The servomotor is clamped within ±1 pulse when the zero clamp function is turned ON, and will still return to the zero
clamp position even if it is forcibly rotated by external force.
S
p
eed

- 79 -
2Parameter Setting
Parameter Meaning
Pn005 H. A Control mode: Speed control(analog voltage reference) Zero Clamp
Zero Clamp Conditions:
Zero clamp is performed with Pn005=H A when the following two conditions are both satisfied:
/P-CON is ON (low level)
Speed reference (V-REF) drops below the setting of Pn502.
CN1
1
15
V-REF
/P-CON
Speed reference
Zero clamp
Servodrive V-REF speed reference
Time
Speed
Preset value for zero
clamping Pn502
Open OFF)Closed ON)
/P-CON input
Zero clamp is performed. ON OFFOFF
ON ON
Zero clamp speed
Setting Range Setting Unit Factory Setting Setting Validation
Pn502
03000 rpm 10 Immediately
Sets the servomotor speed at which the zero clamp is performed if zero clamp speed control(Pn005=H. A is
selected. Even if this value is set higher than the maximum speed of the servomotor, the maximum speed will be used.
3Input Signal Setting
Type Signal Name Connector Pin Number Setting Meaning
ON(low level) Zero clamp function
ON(enabled)
Input /P-CON CN1-15
OFF(high level) Zero clamp function
OFF(disabled)
/P-CON is the input signal to switch to the zero clamp function.
S
p
eed

- 80 -
4.5.8 Encoder Signal Output
Encoder feedback pulses processed inside the servo drive can be output externally.
Type Signal Name Connector Pin Number Name
PAO CN1-20 Encoder output phase A
Output
/PAO CN1-21 Encoder output phase /A
PBO CN1-22 Encoder output phase B
Output /PBO CN1-23 Encoder output phase /B
PCO CN1-24 Encoder output phase C(zero-point pulse)
Output
/PCO CN1-25 Encoder output phase /C(zero-point pulse)
Host Controller
PG
Encoder
Serial Data CN2 Frequency
dividing
circuit
CN1
Phase A(PAO)
Phase B(PBO)
Phase C(PCO)
These outputs explained here.
*
Servodrive
The dividing output phase form is the same as the standard setting(Pn001.0=0) even if in the reverse rotation
mode(Pn001.0=1).
Output phase form
If a servomotor is not equipped with the absolute encoder,servomotor needs two circles rotation before using the serivedr
ive's phase-C pulse output for zero point reference.
Dividing: The dividing means that the divider converts data into the pulse density(Pn200) based on the pulse data of the
encoder installed on the servomotor, and outputs it. The setting unit is the number of pulses/revolution.

- 81 -
Pulse Dividing Ratio Setting
PG Dividing Ratio
Setting Range Setting Unit Factory Setting Setting Validation
Pn200
16~16384 1Puls 16384 After restart
Set the number of pulses for PG output signals(PAO,/PAO,PBO,/PBO) externally from the servo drive.
Feedback pulses from the encoder per revolution are divided inside the servo drive by the number set in Pn200 before
being output. (Set according to the system specifications of the machine or host controller.)
The setting range varies with the number of encoder pulses for the servomotor used.
Output Example
Pn200=16(when 16 pulses are output per revolution)
4.5.9 Speed coincidence output
The speed coincidence (/V-CMP) output signal is output when the actual servomotor speed during speed control is the
same as the speed reference input. The host controller uses the signal as an interlock.
Type Signal Name Connector Pin Number Setting Meaning
ON(low level) Speed coincides.
Output /V-CMP(/COIN) CN1-11 12
(factory setting) OFF(high level) Speed does not coincide.
Coincidence Difference
Setting Range Setting Unit Factory Setting Setting Validation
Pn501
0100 rpm 10 Immediately
The /V-CMP signal is output when the difference between the speed reference and actual servomotor speed is less than
Pn501.
Example
The /V-CMP signal turns ON at 1900 to 2100rpm if the Pn501 parameter is set to 100 and the reference speed is
2000rpm.
Note
This pin outputs the /COIN signal in position control mode, and the /V-CMP signal in speed control mode.
Speed Position Torque
Speed

- 82 -
4.6 Operating Using Position Control
Set the following parameters for position control using pulse trains.
Parameter Meaning
Pn005 H 1 Control mode selection position control(pulse train reference)
A block diagram for position control is shown as below.
Differential Feed forward B
A
Feed forward
filter time
constant Offset
Positioning
complete
Current loopSpeed loop
KP
Error counter
Smoothing
×1
×2
×4
dividing
×4
B
A
Servodrive(in position control)
Pn112Pn201
Pn202
Pn113
Pn111
Pn500
Pn004.2
Pn204 Pn201
Pn202
Pn200
Reference pulse
PG signal output
Pn104
M
PG
Servomotor
Encoder
-
+
++
+
4.6.1 Basic Setting in Position Control
(1)Setting a reference pulse sign
Type Signal Name Connector Pin Number Name
PULS CN1-30 Reference pulse input
/PULS CN1-31 Reference pulse input
SIGN CN1-32 Reference sign input
Input
/SIGN CN1-33 Reference sign input
(2)Setting reference input filter for open collector signal
0 when pulse is difference input, servo receiving pulse frequency 4M
1 when pulse is difference input, servo receiving pulse frequency 650K
Pn006
2 when pulse is difference input, servo receiving pulse frequency 150K

- 83 -
(3) Setting a Reference Pulse Form
Set the input form for the servo drive using parameter Pn004.2 according to the host controller specifications.
Parameter Reference
Pulse Form
Input Pulse
Multiplier
Forward Rotation
Reference
Reverse Rotation
Reverse
H
Sign+pulse train
(positive logic)
(factory setting)
'
PULS
(CN1-30)
SIGN
(CN1-32) H
PULS
(CN1-30)
SIGN
(CN1-32) L
H CW+CCW
(positive logic)
'
PULS
(CN1-30)
SIGN
(CN1-32)
LPULS
(CN1-30)
SIGN
(CN1-32) L
H ×1
H ×2
H
Two-phase pulse
train with 90°
phase differential
(positive logic) ×4
Note:
The input pulse multiplier can be set for the two-phase pulse train with 90° phase differential reference pulse form.
Forward RotationReverse Rotation
PULS
(CN1-30)
SIGN
(CN1-32)
Internal processing
×1
×2
×4
Servomotor movement
reference pulses.
(4)Inverses PULS and SIGN reference
Do not inverse PULS reference and SIGN reference
Do not inverse PULS reference; Inverses SIGN reference
Inverse PULS reference; Do not inverse SIGN reference
Pn004
Inverse PULS reference and SIGN reference

- 84 -
(5)Reference Pulse Input Signal Timing
Reference pulse signal form Electrical specifications Remarks
Sign+pulse train input
(SIGN+PULS signal)
Maximum reference frequency
500kpps (For open-collector output
200kpps)
t1 t2=0.1µs
t3 t7=0.1µs
t4 t5 t6>3µs
t=1.0µs
(t /T)×100 = 50
%
SIGN
PULS
t1 t2
t3
t4 t
T
Forward referenceReverse reference
t5t6
t7
SIGN
H=forward reference
L=reverse reference
CW pulse+CCW pulse Maximum
reference frequency:500kpps
(For open-collector output 200kpps)
t1
CCW
CW
t2
T
t3
t
Forward reference Reverse reference
t1 t2=0.1µs
t3>3µs
t=1.0µs
(t /T)×100 = 50%
Two-phase pulse train with 90° phase
differential(phase A +B)
Maximum reference frequency
×1 input pulse multiplier 500kpps
×2 input pulse multiplier 400kpps
×4 input pulse multiplier
200kpps
Reverse reference
Phase B lags B by 90º.
Forward reference
Phase B leads A by 90º.
t1 t2
Phase A
Phase B
T
t
t1 t2=0.1µs
t=1.0µs
(t /T)×100 = 50%
A parameter
Pn004.2 can be
used to switch of
the input pulse
multiplier mode.
(6)Connection Example
The pulse train output form from the host controller corresponds to the following:
! Line-driver Output
! +24V Open-collector output
! +12V/+5V Open-collector output
(a)Connection Example for Line-driver Output
Applicable line driver: SN75174 manufactured by TI or MC3487 or the equivalent.
Host controller
Line-driver *
Servodrive
Photocoupler
PULS
/PULS
30
31
150
CN1
SIGN
/SIGN
32
33
150
*
Represents twisted-pair wires

- 85 -
(b)Connection Example for Open-Collector Gate Output
NPN OC GATE OUTPUT
VDC
R
/SIGN
GND
2K
75
1CN-30
1CN-31
1CN-34
1CN-32
1CN-33
2K
R
SIGN
/PULS
PULS
NOTE:
VDC=12~24V
R=(VDC-1.5Volt)/10mA-150
VDC=12V,
R=1K /0.25W
VDC=24V,
R=2K /0.25W
75
Host controller
Servodrive
PNP OC GATE OUTPUT
VDC
R
/SIGN
GND
2K
75
1CN-30
1CN-31
1CN-34
1CN-32
1CN-33
2K
R
SIGN
/PULS
PULS
NOTE:
VDC=12~24V
R=(VDC-1.5Volt)/10mA-150
VDC=12V,
R=1K /0.25W
VDC=24V,
R=2K /0.25W
75
Servodrive
Host controller
Note When the host controller applied by open-collector signal output, input signal noise margin lowers. When a position
error caused by the noise occurs, set the parameter Pn006.3.

- 86 -
4.6.2 Setting the Clear Signal
1Setting the Clear Signal
Type Sign Name Connector Pin Numbe Function
Input /CLR 1CN-40 error counter clear
When the /CLR signal is set to low level, clear error counter:
The error counter inside the servo drive is set to "0#
Position loop operation is disabled.
2Setting the Clear Signal Mode
In position control mode, pulses will be still presented in the servo drive when servo OFF, thus it should be cleared when
servo drive is turned ON. Setting Pn004 to choose whether clearing the pulses automatically when servo OFF.
Clear the error pulse when S-OFF, do not when overtravel.
Do not clear the error pulse.
Clear the error pulse when S-OFF or overtravel (excep for zero clamp)
4.6.3 Setting the Electronic Gear
1 Electronic Gear
The electronic gear enables the workpiece travel distance per input reference pulse from the host controller to be set to
any value.
One reference pulse from the host controller, i.e., the minimum position data unit, is called a reference unit.
When the Electronic Gear is Not UsedWhen the Electronic Gear is Used
workpiece workpiece
No. of encoder
pulses 32768 Ball screw pitch 6mm No. of encoder
pulses 32768 Ball screw pitch 6mm
One revolution is 6mm. Therefore 10÷6
1.6666 revolutions.
32768×4 pulses is one revolution.
Therefore, 1.6666×32768×4 218445
pulses. 218445 pulses are input as
reference pulses.
The equation must be calculated at the
host controller.
To move a workpiece 10mm :
The reference unit is 1µm. Therefore, to
move the workpiece 10mm (10000µm),
1pulse=1µm, so 10000/1 10000 pulses.
Input 10000 pulses per 10mm of
workpiece movement.
To move a workpiece 10mm using
reference units:
Reference unit 1µm

- 87 -
2Related Parameters
Electronic Gear Ratio(Numerator)
Setting Range Setting Unit Factory Setting Setting Validation
Pn201
165535 ' 1 After restart
Electronic Gear Ratio(Denominator)
Setting Range Setting Unit Factory Setting Setting Validation
Pn202
165535 ' 1 After restart
If the deceleration ratio of the servomotor and the load shaft is given as n/m where m is the
rotation of the servomotor and n is the rotation of the load shaft.
Electronic gear ratio:
202
201
Pn
Pn
A
B
n
m
unitsreferencerevolutionshaft
loadpercedisTravel
pulsesencoderofNo
)(
tan
4.
If the ratio is outside the setting range, reduce the fraction (both numerator and denominator) until you obtain integers
within the range.
Be careful not to change the electronic gear ratio (B/A).
Important
Electronic gear ratio setting range: 0.01 electronic gear ratio(B/A) 100
If the electronic gear ratio is outside this range, the servo drive will not operate properly. In this case, modify the load
configuration or reference unit.
(3)Procedure for Setting the Electronic Gear Ratio
Use the following procedure to set the electronic gear ratio.
Step Operation Description
1 Check machine specifications. Check the deceleration ratio, ball screw pitch and pulley
diameter.
2 Check the number of encoder
pulses. Check the number of encoder pulses for the servomotor used.
3 Determine the reference unit used.
Determine the reference unit from the host controller,
considering the machine specifications and positioning
accuracy.
4 Calculate the travel distance per load shaft
revolution.
Calculate the number of reference units necessary to turn the load shaft
one revolution based on the previously determined reference units.s
5 Calculate the electronic gear ratio. Use the electronic gear ratio equation to calculate the ratio (B/A).
6 Set parameters. Set parameters using the calculated values.
Position
Position

- 88 -
(4)Electronic Gear Ratio Setting Examples
The following examples show electronic gear ratio settings for different load configurations.
Load Configuration
Ball Screw Disc Table Belt and Pulley
Step Operation
17-bit encoder Ball screw pitch 6mm
Reference unit 0.001mm
Load shaft
Reference unit 0.01mm
Load shaft
Deceleration ratio:
2 1
17-bit encoder
Pulley diameter:
F100mm
1 Check machine
specifications.
Ball screw pitch:mm
Deceleration ratio:/1
Rotation angle per revolution
:360° eceleration ratio:3/1
Pulley diameter:100 mm
(pulley circumference:314 mm)
·Deceleration ratio:2/1
2 Encoder 17-bit:32768P/R 17-bit:32768P/R 17-bit:32768P/R
3
Determine the
rference unit
used
1 reference unit:
0.001mm(1 m) 1 reference unit:0.1° 1 reference unit:0.01mm
4
Calculate the
travel distance
per load shaft
revolution
6mm/0.001mm=6000 360°/0.1°=3600 314mm/0.01mm=31400
Calculate the
electronic gear
ratio 1
1
6000
432768
A
B 1
3
3600
432768
A
B 1
2
31400
432768
A
B
Pn201 131072 Pn201 393216 Pn201 262144
Set parameters Pn202 6000 Pn202 3600 Pn202 31400
Pn201 32768 Pn201 32768 Pn201 32768
7 Final Result Pn202 1500 Pn202 300 Pn202 3925
Reduce the fraction (both numerator and denominator) if the calculated result will not be within the setting range.
For example, reduce the above numerators and denominators by four or other numbers to obtain the final results in step
7 and complete the settings.
(5)Electronic Gear Ratio Equation
Deceleration ratio
Reference pulse
)/( Pmm
B
A
+Speed
loop
×4
n
Pitch P mm/rev
m
Servomotor
PG(P/rev))
:)/( Pmm Reference unit
Encoder pulses
P mm/rev Ball screw pitch
n
m
mP
A
Bpn G4)(
n
m
P
P
pn
mP
A
BGG 44
)( Set A and B with the following parameters
A B
Pn202 Pn201
PG(P/rev))
Position
loop

- 89 -
4.6.4 Smoothing
A filter can be applied in the servo drive to a constant-frequency reference pulse.
(1)Selecting a Position Reference Filter
After changing the parameter, turn OFF the power once and turn it ON again to enable the new setting.
(2)Filter-related Parameters
Position Reference Acceleration/Deceleration Time Constant
Setting Range Setting Unit Factory Setting Setting Validation
Pn204
032767 0.1ms 0 Immediately
Important
When the position reference acceleration/deceleration time constant (Pn204) is changed, a value with no reference
pulse input and a position error of 0 will be enabled. To ensure that the setting value is correctly reflected, stop the
reference pulse from the host controller and input the clear signal (CLR), or turn OFF to clear the error.
This function provides smooth servomotor operating in the following cases.
When the host controller that outputs a reference cannot perform acceleration/deceleration processing.
When the reference pulse frequency is too low.
When the reference electronic gear ratio is too high (i.e., 10× or more)
Parameter Description
0 1st-order filter
Pn205
1 2nd-order filter
Position

- 90 -
4.6.5 Low Frequency Vibration Suppression
1Note:
For the low rigidity load, low frequency vibration will be occurred continually at the front end of the load during fast starting
or fast stopping. The vibration may delay positioning time and affect the productive efficiency.
The function of low frequency vibration suppression is embedded in ProNet series servo drives by calculating the load
position and compensating.
2Application:
Low frequency vibration suppression function is enabled in both speed control mode and position control mode.
Low frequency vibration suppression function is disabled or can not reach the expected effect in the following condition.
Vibration is pricked up due to external force.
Vibration frequency is out of 5.0Hz to 50.0Hz
There is mechanical clearance at the mechanical connection part.
The time for movement is less than one vibration period.
3How to operate:
Measuring Vibration frequency
Write the frequency data that measured(unit:0.1Hz) directly to Parameter Pn411, if the vibration frequency can be
measured by instrument (such as laser interferometer).And it also can be measured indirectly by communication
software ESView or FFT analyse function.

- 91 -
Related Parameters
Parameter Meaning
Pn006
0:Low frequency vibration suppression function disabled
1:Low frequency vibration suppression function enabled
Low frequency vibration frequency
Setting Range Setting Unit Factory Setting Setting Validation
Pn411
50 500 0.1Hz 100 Immediately
Low frequency vibration damp
Setting Range Setting Unit Factory Setting Setting Validation
Pn412
0200 ' 25 Immediately
Writing the frequency data to parameter Pn411 can adjust Pn411 slightly to obtain best suppression effect.
If the servomotor stopped with continuous vibration, Pn412(Do not change in general) should be increased properly.
Parameter Pn411 and Pn412 are enabled when Pn006.2=1(Setting validation: after restart).
Position
S
p
eed
Position
S
p
eed

- 92 -
4.6.6 Positioning Completion Output Signal
This signal indicates that servomotor movement has been completed during position control. Use the signal as an
interlock to confirm that positioning has been completed at the host controller.
Type Signal Name Connector Pin Number Setting Meaning
ON(low level) Positioning has been
completed.
Output /COIN
CN1-11,CN1-12
(Factory setting)
OFF(high level) Positioning is not
completed.
This output signal can be allocated to an output terminal with parameter Pn511. Refer to 3.2.2 I/O Signal Names and
Functions.
The factory setting is allocated to CN1-11,12.
Positioning Error
Setting Range Setting Unit Factory Setting Setting Validation
Pn500
05000 1Puls 10 Immediately
Position complete time
Setting Range Setting Unit Factory Setting Setting Validation
Pn520
Immediately
The positioning completion (/COIN) signal is output when the difference (position error pulse) between the number of
reference pulses output by the host controller and the travel distance of the servomotor less than the value set in this
parameter and the stabilization time more than the value of Pn520.
Set the number of error pulses in reference unit (the number of input pulses defined using the electronic gear).
Too large a value at this parameter may output only a small error during low-speed operation that will cause the /COIN
signal to be output continuously.
The positioning error setting has no effect on final positioning accuracy.
Reference Servomotor speed
Pn500
Speed
Error pulse
(Un011,Un012)
/COIN
(CN1-11,12)
Note
/COIN is a position control signal.
This signal is used for the speed coincidence output /V-CMP for speed control, and it always OFF(high level) for torque
control.
Position
Position

- 93 -
4.6.7 Reference Pulse Inhibit Function(INHIBIT)
(1)Description
This function inhibits the servo drive from counting input pulses during position control.
The servomotor remains locked (clamped) while pulses are inhibited.
Error Counter
+
-
Feedback pulse
OFF
ON
Pn005.1
Pn005=H. 1
Pn005=H.
Reference pulse
/P-CON /P-CON
Servodrive
(2)Setting Parameters
Parameter Meaning
Pn005 Control mode selection position control(pulse train reference) INHIBIT
Inhibit(INHIBIT) switching condition
/P-CON signal ON (low level)
(3)Setting Input Signals
Type Signal
Name
Connector Pin
Number Setting Meaning
ON(low level)
Turns the INHIBIT function ON.
(Inhibit the servopack from counting
reference pulses) Input /P-CON CN1-15
OFF(high level) Turns the INHIBIT function OFF.
(Counters reference pulses.)

- 94 -
4.6.8Position Control (contact reference)
Position control under contact reference (parameter Pn005.1 C). In this mode, servo drive can position with a single
axes without a host controller.
There are 16 position control points with each could set move distance, running speed, constants for position reference
filter time and the stop time when positioning completed. Two speeds (1. speed moving towards distance switch "speed of
looking for reference point#. 2. Speed moving away from distance switch "moving speed.#) of reference points could be set
as:
Two position modes: 1. Absolute position mode 2. Relative position mode
Two running modes: 1. Circling mode 2. Non-circling mode
Two step switching method: 1. Delay step switching 2. /P-CON signal switching
Method of looking for reference points: 1. Forward direction 2. Reverse direction
Adjusting offset
Offset of each points has two correspondent parameters: one unit of the parameter is x 10000 reference pulse and the
other is x 1 reference pulse . Setting range of both parameters is: (-9999----+9999), while offset value equals sum of
those two values.
For example:
No.0 offset correspond to parameter Pn600 x 10000 reference pulse and Pn601 x 1 reference pulse . Set Pn600
= 100, Pn601=-100.
No.0 offset value = Pn600x10000 reference pulse + Pn601x1 reference pulse
= 100x10000 reference pulse + (-100)x1 reference pulse
= 999900 reference pulse
With the same principle, we can conclude: in order to get the same results, we also can set Pn600 = 99 and Pn601 =
9900.
Thus, we can see when the two parameters are not zero; we can get same result by two ways: one is to set the two
parameters both negative or both positive, or one negative the other positive.
Speed
Speed mention here refers to the steady speed during motor running, which is similar to the pulse frequency given from
external in ordinary position control. However, this speed has nothing to do with electronic gear; it is just the actual speed
of the motor.
Position reference filter time constant
Same as position reference filter time constant Pn204 in common position control.
Time for change steps after desired position reached
Apply internally delay of changing steps to valid parameter Pn681.1.
Time for change steps outputs from positioning completed signal CON/, from Servo ON, or from the time when reference
point is found till the Servo performs the program to control position of the point. Such period of time depends on step
changing time required by a point number among start point in program.
When running point control program, if error counter is set as "not clear error counter when Servo OFF#, then the error
counter might flood. If it does not flood, then the servo drive will probably run at the max. running speed when Servo ON
again. PLEASE PAY ATTENTION TO THE SAFETY OF INSTRUMENT.

- 95 -
Para. No. Name and description Setting
range Default
Pn004.1
[0] Clear error pulse when S-0FF, not clear error pulse
when overtravel.
[1] Not clear error pulse
[2] Clear error pulse When S-OFF or over travel
0~2 0
Looking for the reference point
Looking for the reference point is for establishing a zero physical point of the operating platform, which is used as zero
point in the coordinates during point position control. And users may choose to find a reference point either in forward side
or reverse side.
How to find a reference point
Mount a limit switch in the forward or reverse side, find a reference point in the forward direction after connect to /PCL
and in the reverse direction after connect to /NCL. When the operating platform bump into the limit switch, motor will first
stop according to the way set by Pn004.0 and then rotates again against limit switch. When the operating platform leaves
the limit switch and the motor reaches the position of first photo encoder Phase C pulse. Then position of operating
platform is set to be the zero point of the coordinates.
How to find related parameters of reference point
Speed towards limit switch is called "speed of looking for reference point ", and the speed moving away from limit switch is
called " moving speed#. These two speeds could be set by following parameters:
Para. No. Description Unit Setting range Default
Pn685 Speed of looking for reference point (hits
the limit switch) rpm 0~3000 1500
Pn686 Moving speed (move away from limit
switch) rpm 0~200 30
Usually, if the set speed of the reference point (Pn685) is high and the Moving speed (Pn686) is low. Note: if moving
speed is too high, precision of finding a reference point would be affected.
Besides, /PCL and /NCL is no longer functioned to limiting external current when looking for a reference point.

- 96 -
Related parameter
Para. No. Description Observation
Pn681.0
Choose between cycle run and single run.
0: cycle run, /PCL as start signal, /NCL reverse to look
for reference point.
1: Single run, /PCL as start signal, /NCL reverse to
look for reference point.
2. Cycle run, /NCL as start signal, /PCL reverse to
look for reference point.
3. Single run, /NCL as start signal, /PCL reverse to
look for reference point.
Changing steps will be performed till
the end point completed and the
next change will start from the start
point during multi-points cycle run,
Point control program will not
change steps after the end point
completed during multi- points single
run.
Pn681.1
Change step and start mode
0: Delay changing steps, the start signal is not
needed.
1: Change steps by /P-CON, no need of the start
signal
2. Delay changing steps, need start signal.
3. Change steps by /P-CON, need start signal
Change steps by external /P-CON
signals. The signal will be valid when
drive output reaches the desired
position. When input signal changes
the signal is valid, then steps will be
changed by consequence from start
point to end point.
Pn681.2
Change step input signal mode
[0] High or low level
[1] sign pulse
Pn682 0: Incremental
1: Absolute
Incremental: relative moving
distance (distance from current point
to next point) programming
Absolute: absolute moving distance
(distance between operating
platform and the reference point)
programming.

- 97 -
4.6.9 Position Homing Control (Homing Function)
In position control mode, servomotor always need to operate in a fixed position, this position is normally regarded as zero
position. When the host controller is turned on, zero position adjustment is required before processing. This zero position
will be regarded as the reference point. ESTUN servo drive can perform this by the homing function.
(1)Homing Mode Setting
Para. No. Description
b Homing in the forward direction
b Homing in the reverse direction
b Return to search C-Pulse when homing
b Directly search C-Pulse when homing
b Homing function disabled
Pn689
b Homing triggered by SHOM signal(rising edge)
Applicable control mode:position control
Homing operation can only be operated when /COIN is ON.
Pulses sending from the host controller is disabled when homing
Homing operation is disabled when switching control mode,
Control mode switching is not allowed during homing.
After changing these parameters, turn OFF the main circuit and control power supplies and then turn
them ON again to enable the new settings.
A parameter can be used to re-allocate input connector number for the SHOM and ORG signals. Refer
to 3.2.2 I/O Signal Names and Functions.
(2)Related parameter:
Speed of finding reference point(Hitting the origin signal ORG)
Setting Range Setting Unit Factory Setting Setting Validation
Pn685
0~3000 rpm 1500 Immediately
Speed of finding reference point(Leaving the origin signal ORG)
Setting Range Setting Unit Factory Setting Setting Validation
Pn686
0~200 rpm 30 Immediately
Number of error pulses during homing
Setting Range Setting Unit Factory Setting Setting Validation
Pn690
0~9999 10000 pulses 0 Immediately
Number of error pulses during homing
Setting Range Setting Unit Factory Setting Setting Validation
Pn691
0~9999 1 pulse 0 Immediately

- 98 -
Speed
(rpm)
Pn 685
Pn 686
ORG
0rpm
SHOM Rising edge
Encoder C-pulse
Homing offset distance
Pn 690 *10000 Pn 691
Return to find C-pulse
Begin to counter offset distance after the first C-
pulse is produced when leaving zero posiion.
(3)Input Signal Setting
Type Signal Connector Pin Setting Meaning
ON= rising edge Homing is enabled
Input SHOM Must be allocated by
Pn509,Pn510 OFF(not rising edge)Homing is disabled
ON=H ORG is enabled
Input ORG Must be allocated by
Pn509,Pn510 OFF=L ORG is disabled
After changing Pn509 and Pn510, turn OFF the main circuit and control power supplies and then turn
them ON again to enable the new settings.
Allocating Homing Output Signal (/HOME)
Connector Pin Number
Parameter
+ Terminal - Terminal
Meaning
Pn511 H. CN1-11 CN1-12 The signal is output from output terminal CN1-11,12.
Pn511 H. CN1-5 CN1-6 The signal is output from output terminal CN1-5,6
Pn511 H. CN1-9 CN1-10 The signal is output from output terminal CN1-9,10
After changing Pn510, turn OFF the main circuit and control power supplies and then turn them ON again to enable
the new settings.
/HOME signal is only enabled at low level.
(4)Description of Homing Operation
Please set Pn689 according to the actual operation in position control mode. Starting homing function, the servomotor will
run at the speed of Pn685 when detecting the rising edge of SHOM signal; the servomotor will run at the speed of Pn686
according to the setting of Pn689.1 when detecting the valid ORG signal.
When ORG is disabled and detecting encoder C-pulse, servo drive will begin to calculate the number of homing offset
pulses. When offset pulses is completed, the servomotor stops and outputs homing completion signal /HOME, then
homing control is completed.
Pn685 (Hitting the origin signal (ORG)) is usually set at high speed, Pn686 (Leaving the origin signal ORG) is usually set
at low speed.
Please be attention that if Pn686 is setting too high, the precision of mechanical zero position will be affected.
After hitting the origin signal ORG, the motor will return to find C-pulse; the figure is shown as below:

- 99 -
Corresponding position:
After hitting the origin signal ORG, the motor will find C-pulse directly; the figure is shown as below:
Speed
rpm
Pn 685
Pn 686
Find C-pulse without
returning
0rpm
SHOM
Rising edge
ORG
Homing offset distance
Pn 690 10000 Pn 691
Encoder C-pulse
Begin to counter offset distance after the first C-pulse
is produced when leaving zero posiion.
×
Corresponding position:
Motor slow down
SHOM
Rising edge
Mechanical shaft
ORG
Encoder C-pulse
Machine moves, return to search
pulse C
Begin to counter offset distance after
the first C-pulse is produced when
leaving zero posiion.

- 100 -
4.7 Operating Using Torque Control
4.7.1 Setting Parameters
The following parameters must be set for torque control operation with analog voltage reference.
Parameter Meaning
Pn005 Control mode selection Torque control(analog voltage reference)
Torque Reference Input Gain
Setting Range Setting Unit Factory Setting Setting Validation
Pn400
10 100 0.1V/100% 33 Immediately
This sets the analog voltage level for the torque reference(T-REF) that is necessary to operate the servomotor at the
rated torque.
Example
Pn400=30 The servomotor operates at the rated torque with 3V input (factory setting).
Pn400=100 The servomotor operates at the rated torque with 10V input.
Pn400=20 The servomotor operates at the rated torque with 2V input.
Tor
q
ue
Position
S
p
eed

- 101 -
4.7.2 Torque Reference Input
By applying a torque reference determined by the analog voltage reference to the servo drive, the servomotor torque can
be controlled in proportion with the input voltage.
Type Signal Name Connector Pin Number Meaning
T-REF+ CN1-26
Input
T-REF- CN1-27
Torque Reference Input
Used during torque control (analog voltage reference)
(Pn005.1=2689)
The torque reference input gain is set in Pn400. For setting
details, refer to 4.7.1 Setting Parameters.
Input specifications
Input range:DC±0±10V/rated torque
Factory setting
Pn400=30 Rated torque at 3V
+3V input Rated torque in forward direction
+9V input 300% rated torque in forward direction
-0.3V input 10% rated torque in reverse direction
The voltage input range can be changed with parameter Pn400.
Input circuit example
Use twisted-pair wires as a countermeasure against noise.
Checking the internal torque reference
Checking the internal torque reference with the panel operator.
Use the Monitor Mode(Un003). Refer to 5.1.6 Operation in Monitor Mode.
Checking the internal torque reference with an analog monitor.
The internal torque reference can also be checked with an analog monitor.
100
200
300
Reference torque %
034 812
Input voltage(V)
-100
-200
-300
Set the slope with Pn400.
-4-8
-12
Factory setting
CN1
26
27
T-REF+
T-REF-
470O
1/2W min.
2KO
+12V
Servodrive
GND

- 102 -
4.7.3 Adjusting the Reference Offset
(1)Automatic Adjustment of the Torque Reference Offset
When using torque control, the servomotor may rotate slowly even when 0V is specified as the analog reference voltage.
This occurs when the host controller or external circuit has a slight offset (measured in mv) in the reference voltage. In this
case, the reference offset can be adjusted automatically and manually using the panel operator.
The automatic adjustment of analog(speed,torque) reference offset(Fn003) automatically measures the offset and adjusts
the reference voltage.
The servo drive performs the following automatic adjustment when the host controller or external circuit has an offset in
the reference voltage.
After completion of the automatic adjustment, the amount of offset is stored in the servo drive. The amount of offset can
be checked in the manual adjustment of torque reference offset(Fn004).
The automatic adjustment of analog reference offset(Fn003) cannot be used when a position loop has been formed with
the host controller and the error pulse is changed to zero at the servomotor stop due to servolock.
Use the torque reference offset manual adjustment(Fn004).
Note
The analog reference offset must be automatically adjusted with the servo OFF.
(2)Manual Adjustment of the Torque Reference Offset
Manual adjustment of the torque reference offset(Fn004) is used in the following cases.
If a position loop is formed with the host controller and the error is zeroed when servolock is stopped.
To deliberately set the offset to some value.
Use this mode to check the offset data that was set in the automatic adjustment mode of the torque reference offset.
This mode operates in the same way as the automatic adjustment mode(Fn003), except that the amount of offset is
directly input during the adjustment.
The offset adjustment range and setting unit are as follows.

- 103 -
4.7.4 Limiting Servomotor Speed During Torque Control
During torque control, the servomotor is controlled to output the specified torque, which means that the servomotor speed
is not controlled. Accordingly, when an excessive reference torque is set for the mechanical load torque, it will prevail over
the mechanical load torque and the servomotor speed will greatly increase.
This function serves to limit the servomotor speed during torque control to protect the machine.
Without Speed Limit With Speed Limit
(1)Speed Limit Enable
Parameter Description
Use the value set in Pn406 as the speed limit Internal speed limit
Pn001
Use the lower speed between V-REF and Pn406 as an external speed limit
input.(External speed limit)
(2)Speed Limit During Torque Control
Speed Limit During Torque Control
Setting Range Setting Unit Factory Setting Setting Validation
Pn406
06000 rpm 1500 Immediately
Set the servomotor speed limit value during torque control.
The servomotor(s maximum speed will be used when the setting in this parameter exceeds the maximum speed of the
servomotor used.
Torque

- 104 -
(3)External Speed Limit Function
Type Signal Name Connector Pin Number Name
V-REF+ CN1-1
Input V-REF- CN1-2 External Speed Limit Input
Inputs an analog voltage reference as the servomotor speed limit value during torque control.
The smaller value is enabled, the speed limit input from V-REF or the Pn406 (speed limit during torque control) when
Pn005=H.
The setting in Pn300 determines the voltage level to be input as the limit value. Polarity has no effect.
Speed Reference Input Gain
Setting Range Setting Unit Factory Setting Setting Validation
Pn300
0~3000 rpm/v 150 Immediately
Set the voltage level for the speed that is to be externally limited during torque control.
4.8 Operating Using Speed Control with an Internally Set Speed
The function of internally set speed selection allows speed control operation by externally selecting an input signal from
among seven servomotor speed setting made in advance with parameters in the servo drive. The speed control
operations within the three settings are valid. There is no need for an external speed or pulse generator.
Position Tor
q
ue S
p
eed

- 105 -
4.8.1 Setting Parameters
Parameter Meaning
Pn005 Control mode selection:
Speed control(contact reference) Speed control(zero reference)
Internal set speed 1
Setting Range Setting Unit Factory Setting Setting Validation
Pn316
Immediately
Internal set speed 2
Setting Range Setting Unit Factory Setting Setting Validation
Pn317
Immediately
Internal set speed 3
Setting Range Setting Unit Factory Setting Setting Validation
Pn318
Immediately
Internal set speed 4
Setting Range Setting Unit Factory Setting Setting Validation
Pn319
Immediately
Internal set speed 5
Setting Range Setting Unit Factory Setting Setting Validation
Pn320
Immediately
Internal set speed 6
Setting Range Setting Unit Factory Setting Setting Validation
Pn321
Immediately
Internal set speed 7
Setting Range Setting Unit Factory Setting Setting Validation
Pn322
Immediately
(Note):The servomotor(s maximum speed will be used whenever a speed setting for the exceeds the
maximum speed.
s
p
eed
s
p
eed
s
p
eed
s
p
eed
s
p
eed
s
p
eed
s
p
eed

- 106 -
4.8.2 Input Signal Settings
The following input signals are used to switch the operating speed.
Type Signal Name Connector Pin Number Meaning
Input /P-CON CN1-15 Selects the internally set speed.
Input /P-CL CN1-41 Selects the internally set speed.
Input /N-CL CN1-42 Selects the internally set speed.
4.8.3 Operating Using an Internally Set Speed
Use ON/OFF combinations of the following input signals to operate with the internally set speeds.
When Pn005.1=3: Selects the internally set speed (contact reference) Speed control (zero reference)
Input Signal
/P-CON /P-CL /N-CL
Speed
OFF(H) OFF(H) Speed control (zero reference)
OFF(H) ON(L) SPEED1
ON(L) OFF(H) SPEED2
OFF(H)
ON(L) ON(L) SPEED3
OFF(H) OFF(H) SPEED4
OFF(H) ON(L) SPEED5
ON(L) OFF(H) SPEED6
ON(L)
ON(L) ON(L) SPEED7
Note: OFF= High level; ON= Low level
Control Mode Switching
When Pn005.1 = 4 5 6, and either /P-CL or /N-CL is OFF (high level), the control mode will switch.
Example:
When Pn005.1=5: Speed control(contact reference) Position control (pulse train)
Input Signal
/P-CON /P-CL /N-CL
Speed
OFF(H) OFF(H) Pulse train reference input (position control)
OFF(H) ON(L) SPEED1
ON(L) OFF(H) SPEED2
OFF(H)
ON(L) ON(L) SPEED3
OFF(H) OFF(H) SPEED4
OFF(H) ON(L) SPEED5
ON(L) OFF(H) SPEED6
ON(L)
ON(L) ON(L) SPEED7

- 107 -
4.9 Limiting Torque
The servo drive provides the following three methods for limiting output torque to protect the machine.
NO. Limiting Method Reference Section
1 Internal torque limit 4.9.1
2 External torque limit 4.9.2
3 Torque limiting by analog voltage reference 4.9.3
4.9.1 Internal Torque Limit
Maximum torque is always limited to the values set in the following parameters.
Forward Torque Limit
Setting Range Setting Unit Factory Seeting Setting Validation
Pn401
0300 1% 300 Immediately
Reverse Torque Limit
Setting Range Setting Unit Factory Seeting Setting Validation
Pn402
0300 1% 300 Immediately
The setting unit is a percentage of rated torque.
The maximum torque of the servomotor is used, even though the torque limit is set higher than the maximum torque of
the servomotor. (as is the case with the 300% factory setting)
t
Speed
Maximum torque
t
Speed
Limiting torque
Pn402
Pn401
With No Internal Torque Limit
Maximum torque can be output With Internal Torque Limit
Note:
Too small a torque limit setting will result in insufficient torque during acceleration and deceleration.
Position Tor
q
ue S
p
eed
Position Tor
q
ue
S
p
eed

- 108 -
4.9.2 External Torque Limit
This function allows the torque to be limited at specific times during machine operation, for example, during press stops
and hold operations for robot workpieces.
An input signal is used to enable the torque limits previously set in parameters.
(1)Related Parameters
Forward External Torque Limit
Setting Range Setting Unit Factory Setting Setting Validation
Pn403
0300 1% 100 Immediately
Reverse External Torque Limit
Setting Range Setting Unit Factory Setting Setting Validation
Pn404
0300 1% 100 Immediately
Note: The setting unit is a percentage of rated torque (i.e., the rated torque is 100%).
(2)Input Signals
Type Signal
Name
Connector Pin
Number Setting Meaning Limit Value
ON(low level) Forward external torque limit Pn403
Input /P-CL CN1-41
(factory setting) OFF(high level) Forward internal torque limit Pn401
ON(low level) Reverse external torque limit Pn404
Input /N-CL CN1-42
(factory setting) OFF(high level) Reverse internal torque limit Pn402
When using this function, make sure that there are no other signals allocated to the same terminals as /P-CL and /N-CL.
(3)Changes in Output Torque during External Torque Limiting
Example: External torque limit (Pn401 Pn402) set to 300%
/P-CL(Forward External Torque Limit Input)
High level Low level
High
level
Speed
Torque
Pn402
0
Pn403
/N-CL
(Reverse
External
Torque
Limit Input)
Low
level
Speed
Torque
Pn401
0
Pn404
Note: Select the servomotor rotation direction by setting Pn001=b. 0 (standard setting, CCW=Forward direction).
Position Tor
q
ueS
p
eed
Position Tor
q
ueS
p
eed

- 109 -
4.9.3 Torque Limiting Using an Analog Voltage Reference
Torque limiting by analog voltage reference limits torque by assigning a torque limit in an analog voltage to the T-REF
terminals (CN1-26,27). This function can be used only during speed or position control, not during torque control.
Refer to the following block diagram when the torque limit with an analog voltage reference is used for speed control.
Important
There is no polarity in the input voltage of the analog voltage reference for torque limiting.
The absolute values of both + and * voltages are input, and a torque limit value corresponding to that absolute
value is applied in the forward or reverse direction.
Related Parameters
Parameter Meaning
Pn001 Use the T-REF terminal to be used as an external torque limit input.

- 110 -
4.10 Control Mode Selection
The methods and conditions for switching servo drive control modes are described below.
4.10.1 Setting Parameters
he following combinations of control modes can be selected according to the application of customers.
Parameter Control Method
Speed control(contact reference) Speed control(analog voltage reference)
Speed control(contact reference) Position control(pulse train reference)
Speed control(contact reference) Torque control(analog voltage reference)
Position control(pulse train reference) Speed control(analog voltage reference)
Position control(pulse train reference) Torque control(analog voltage reference)
Torque control(analog voltage reference) Speed control(analog voltage reference)
Speed control(analog voltage reference) Zero clamp
Pn005
Position control(pulse train reference) Position control(inhibit)
4.10.2 Switching the Control Mode
Switching Speed Control(Pn005.1=456)
With the sequence input signals in the factory setting, the control mode will switch when both /P-CL and /N- CL signals
are OFF (high level).
Type Signal Name Connector Pin Number Setting Meaning
Input /P-CL CN1-41(factory setting) OFF(high level)
Input /N-CL CN1-42(factory setting) OFF(high level)
Switches control mode.

- 111 -
4.11 Other Output Signals
4.11.1 Servo alarm output
The following diagram shows the right way to connect Alarm Output.
External +24V I/O power supply is required, since there is no +24V power supply available inside servo drive.
Output ALM+ 1CN- 7 Servo alarm output
Output ALM- 1CN- 8 Servo alarm output uses grounding signal
The signal outputs when servo drive is detected abnormal.
Normally, the external circuit consists of /ALM should be able to switch off power of servo drive.
Signal Status Output level Comments
ON 1CN-7 "L# level Normal state
ALM OFF 1CN-8 "H# level Alarm state
When "servo alarm(ALM)# happens, always remove alarm reasons first , and then turn the input signal "/ALM-RST" to ON
position to reset alarm status.
Input /ALM-RST 1CN- 39 alarm reset input
Signal Status Input level Comments
ON 1CN-39 !L" level Reset servo alarm
/ALM-RST OFF 1CN-39 !H" level Do not reset servo alarm
Normally, the external circuit can switch off power supply of servo drive when alarm occurs. When servo drive is
re-switched on, it removes alarm automatically, so normally alarm reset signal is not required to be connected.
In addition, alarm reset are enabled with panel operator.
Note When alarm occurs always remove alarm reasons before resetting alarms.

- 112 -
4.11.2 Rotation Detection Output Signal(/TGON)
Type Signal Name Connector Pin Number Setting Meaning
ON(low level) Servomotor is operating(Servomotor
speed is above the setting in Pn503).
Output /TGON CN1-5,CN1-6
(Factory setting) OFF(high
level)
Servomotor is not
operating(Servomotor
speed is below the setting in Pn503).
This signal is output to indicate that the servomotor is currently operating above the setting in parameter Pn503.
Related parameter
Rotation Detection Speed TGON
Setting range Setting unit Factory setting Setting validation
Pn503
03000 rpm 20 Immediately
Sets the range in which the rotation detection output signal (/TGON) is output in this parameter.
When the servomotor rotation speed is above the value set in the Pn503, it is judged that servomotor rotation speed
signal (/TGON) is output.
The rotation detection signal can also be checked on the panel operator.
4.11.3 Servo Ready(/S-RDY) Output
Type Signal Name Connector Pin Number Setting Meaning
ON(low level) Servo is ready.
Output /S-RDY CN1-9,CN1-10
(factory setting) OFF(high level) Servo is not ready.
This signal indicates that the servo drive received the servo ON signal and completed all preparations.
It is output when there are no servo alarms and the main circuit power supply is turned ON.
4.11.4 Encoder C Pluse Output (/PGC)
Type Signal Name Connector Pin Number Setting Meaning
ON(low level) With encoder C pluse output
Output /PGC
Not including this setting in
the default setting,
please choose terminal
output by setting
parameter Pn511
OFF(high level) Without encoder C pluse
output
This signal indicates that when servo drive circumrotate to position of C pluse there is a correlation between the width
of C pluse and the speed of servo drive.
Position Torque Speed

- 113 -
4.11.5 Over travel signal output(OT)
Type Signal Name Connector Pin NumberSetting Meaning
ON(low level)
Without forward rotation
prohibited(POT) and reverse rotation
prohibited(NOT)signal
Output OT
Not including this
setting in the default
setting,please choose
terminal output by
setting parameter
Pn511
OFF(high level)
With forward rotation
prohibited(POT )and reverse rotation
prohibited(NOT)signal
When machine is on over travel state,OT signal is OFF;Host controller can use this signal to stop sending
reference.
Related parameter
POT/NOT
Setting Range Unit Factory Setting Setting Validation
Pn000
01111 0 After restart
Pn000.1 1,external POT disabled;Pn000.2 1, external NOT disabled;
Pn000.1 1 and Pn000.2 1,OT signal is ON.
4.11.6 Servo Enabled Motor Excitation Output(/RD)
Type Signal Name Connector Pin Number Setting Meaning
ON L Servo enabled motor excitation
Not including this setting in
the default setting,please
choose terminal output by
setting parameter Pn511
OFF H Servo disabled motor not excitation
/RD is on when servo enabled motor excitation.
4.11.7 Torque Limit Detection Output (/CLT)
The application of output signal /CLT is as follows:
>Output /CLT Torque limit output Speed, torque control, position control
Position Tor
q
ue S
p
eed
24V Power
supply
+24V
Servo Drive
1CN-
1CN-
/CLT+
/CLT-
Photocoupler output
Max.applicable Voltage
DC30V
Max.applicable current
DC50mA

- 114 -
Indicates the output torque (current) of motor is limited.
Type Signal Name Connector Pin Number Setting Meaning
ON L
Motor output torque under limit
(Internal torque reference is higher than
setting value )
Not including this setting in
the default setting,please
choose terminal output by
setting parameter Pn511 OFF H
No torque limit
(Internal torque reference is lower than
setting value )
Please use the following user constants to define output signals and pins when using /CLT signal.
Connector Pin Number
Para. No.
+Terminal -Terminal
Meaning
Pn511 H. 3 CN1-11 CN1-12 Output signal of CN1-11 CN1-12 is /CLT
Pn511 H. 3 CN1-05 CN1-06 Output signal of CN1-5 CN1-6 is /CLT
Pn511 H. 3 CN1-09 CN1-10 Output signal of CN1-9 CN1-10 is /CLT
Parameter Pn511 description as following
0 /COIN(/V-CMP)output
1 /TGON rotation detecting output
2 /S-RDY servo drive get ready output
3 /CLT torque limit output
4 /BK brake interlock output
5 /PGC encoder C pulse output
6 OT overtravel signal output
7 /RD servo enabled motor excitation output
8 /HOME home completion output
/CLT
Torque limit
output
Pn511.0=3
1CN-11,1CN-12
Pn511.1=3
1CN-05,1CN-06
Pn511.2=3
1CN-09,1CN-10
Output terminal

- 115 -
4.12 Online Autotuning
4.12.1 Online Autotuning
Online autotuning calculates the load moment of inertia during operation of the servo drive and sets parameters so that
the servo gains consistent with the machine rigidity are achieved.
Online autotuning may not be effective in the following cases.
! The motor high speed is lower than 100 rpm
! The motor acceleration or deceleration is lower than 5000rpm/s
! Load rigidity is low and mechanical vibration occurs easily or friction is high.
!The speed load moment is changed greatly
! Mechanical gas is very large.
If the condition meets one of the above cases or the desired operation cannot be achieved by the online autotuning,
set the value in Pn106 (Load inertia percentage) and performthe adjustment manually.
4.12.2 Online Autotuning Procedure
Do not perform extreme adjustment or setting changes causing unstable servo operation.Failure to observe
this warning may result in injury and damages to the machine.
Adjust the gains slowly while confirming motor operation.
Start
Operate with factor setting.
Set Pn100=1
Operation OK
Load moment of inertia
varies?
Continuous online autotuning
Pn100=1 2 3 4 5 6
Operation OK?
Adjust the machine rigidity setting
Set at Pn101
Operation OK
Do not perform online autotuning.
Set Pn100=0
End
Yes
No
No
No
No
Yes
Yes
Yes

- 116 -
4.12.3 Setting Online Autotuning
Related parameters:
Parameter
No. Name Unit Setting
Range
Factory
Setting
Setting
Invalidation
Pn100
Online autotuning setting
0:Manual gain adjustment
1,2,3=Normal mode;4,5,6=Vertical load
1,4 = Load inertia without variation;
2,5 = Load inertia with little variation;
3,6=Load inertia with great variation
0~6 1 After restart
Pn101 Machine rigidity setting 0~15 5 Immediately
Pn128
Speed gain acceleration relationship during
online autotuning
If the setting is greater, the servo gain will
increase.
0~3 3 Immediately
4.12.4 Machine Rigidity Setting for Online Autotuning
There are 16 machine rigidity settings for online autotuning, When the machine rigidity setting is selected, the servo
gains (speed loop gain, speed loop integral time constant, position loop gain) are determined automatically. The
factory setting for the machine rigidity setting is 5.
Machine
Rigidity Setting
Position Loop Gain s-1
Pn104
Speed Loop Gain Hz
Pn102=Pn104*( Pn128+1)
Speed Loop Integral Time
Constant 0.1ms
Pn103
0 10 40 800
1 15 60 600
2 20 80 450
3 25 100 400
4 30 120 300
5 40 160 200
6 65 260 140
7 80 320 110
8 100 400 90
9 120 480 80
10 140 560 70
11 160 640 60
12 180 720 55
13 210 840 50
14 250 1000 40
15 300 1200 30

- 117 -
Chapter 5
Panel Operator
5.1 Basic Operation
5.1.1 Functions on Panel Operator
Panel operator is a built-in operator that consists of display part and keys located on the front panel of the servo drive.
Parameter setting, status display and execution of utility function are enabled using the panel operator.
The names and functions of the keys on the panel operator are shown as follows.
MODEINCDECENTER
Note: In this manual, the Panel Symbol is represented by Corresponding Key Name for easy understanding.
5.1.2 Resetting Servo Alarms
Servo alarms can be reset by pressing the ENTER key when the panel operator in display mode. Servo alarms can also
be reset the CN1-39(/ALM-RST) input signal.
There is no need to clear the servo alarms if it turns the main circuit power supply OFF.
Note After an alarm occurs, remove the cause of the alarm before resetting it.
Panel
Symbol
Corresponding
Key Name Function
INC key
DEC key
To display the parameter settings and setting values.
To increase the setting value.
To decrease the setting value.
M MODE key
To select a basic mode, such as the display mode, parameter setting
mode, monitor mode or utility function mode.
To save the setting during parameter setting and exit.
ENTER key To display the parameter settings and setting values, and release ararm.

- 118 -
5.1.3 Basic Mode Selection
The basic modes include status display mode, parameter setting mode, monitor mode, and utility function mode. Each
time the MODE key is pressed, the next mode in the sequence is selected.
Select a basic mode to display the operation status, set parameters and operation references.
The basic mode is selected in the following order.
Power ON
Status display mode
Parameter setting mode
Monitor mode
Utility function mode
5.1.4 Status Display Mode
The status display mode displays the servo drive status as bit data and codes.
Selecting Status Display Mode
The status display mode is selected when the power supply is turned ON. If it is not displayed, select this mode by
pressing MODE key.
Note that the display differs between the speed/torque control and position control types.

- 119 -
Bit Data Display
Speed/Torque Control Mode Position Control Mode
No. Bit Data Description Bit Data Description
Speed
Coincidence
Lit when the difference between the
servomotor and reference speed is the
same as or less than the preset value.
Preset value:Pn501(factory setting is
10rpm )
Always lit in torque control mode.
Positioning
Completion
Lit if error between position reference
and actual servomotor position is below
preset value.
Preset value:Pn500(10 pulse is factory
setting)
Base lock Lit for base block. Not lit at servo ON. Base block Lit for base block. Not lit at servo ON.
Control
power ON Lit when servo drive control power is ON. Control
power ON
Lit when servo drive control power is
ON.
Speed
reference
input
Lit if input speed reference exceeds preset
value.Not lit if input speed reference is
below preset value.
Preset value Pn503(factory setting is 20
rpm)
Reference
pulse input
Lit if reference pulse is input.
Not lit if no reference pulse is input.
Torque
reference
input
Lit if input torque reference exceeds preset
value.
Not lit if input torque reference is below
preset value.
Preset value 10 of rated torque
Error
counter clear
signal input
Lit when error counter clear signal is
input. Not lit when error counter clear
signal is not input.
Power ready
Lit when main circuit power supply is ON
and normal.
Not lit when main circuit power supply is
OFF.
Power ready
Lit when main circuit power supply is
ON and normal.
Not lit when main circuit power supply is
OFF.
Rotation
detection
/TGON
Lit if servomotor speed exceeds preset
value.Not lit if servomotor speed is below
preset value.
Preset value: Pn503(factory setting is 20
rpm)
Rotation
detection
/TGON
Lit if servomotor speed exceeds preset
value.Not lit if servomotor speed is
below preset value.
Preset value: Pn503(factory setting is
20 rpm)
Codes Display
Code Meaning
Baseblock
Servo OFF(servomotor power OFF)
Run
Servo ON servomotor power ON
Forward Run Prohibited
CN1-16 P-OT is OFF.
Reverse Run Prohibited
CN1-17 N-OT is OFF.
Alarm Status
Displays the alarm number.
Press ENTER key to clear the present servo alarm.

- 120 -
5.1.5 Operation in Parameter Setting Mode
The servo drive offers a large number of functions, which can be selected or adjusted by the parameter settings. Refer to
A.1 Parameter List for details.
Parameter Setting Procedures
The parameter settings can be used for changing parameter data. Before changing the data, check the permitted range of
the parameter.
The example below shows how to change parameter Pn102 from "100# to "85#.
1 Press MODE key to select the parameter setting mode.
2 Press INC key or DEC key to select parameter number.
3 Press ENTER key to display the current data of Pn102.
4 Press the INC or DEC key to change the data to the desired number 00085. Hold the key to accelerate the changing
of value. When the maximum value or minimum value is reached, pressing INC or DEC key will have no effect.
5 Press the ENTER or MODE key once to return to the display of Pn102.
In addition, press MODE and ENTER keys at the same time to enter into parameter number shifting status to modify
parameter number, and then execute the same action to exit parameter number shifting status.
In step 3 and 4, press the ENTER key for longer time to enter into parameter shifting status to modify parameter, and then
press the MODE key to save and exit or press the ENTER key to return to parameter number display.

- 121 -
5.1.6 Operation in Monitor Mode
The monitor mode allows the reference values input into the servo drive, I/O signal status, and servo drive internal status
to be monitored.
Using the Monitor Mode
The example below shows how to display 1500,the contents of monitor number Un001.
Press MODE key to select the monitor mode.
Press the INC or DEC key to select the monitor number to display.
Press the ENTER key to display the data for the monitor number selected at step 2.
Press the ENTER key once more to return to the monitor number display.

- 122 -
List of Monitor Modes
Contents of Monitor Mode Display
Monitor Number Monitor Display
Un000 Actual servomotor speed Unit: rpm
Un001 Input speed reference Unit:rpm
Un002 Input torque reference Unit:%
(with respect to rated torque)
Un003 Internal torque reference Unit:%
(with respect to rated torque)
Un004 Number of encoder rotation angle pulses
Un005 Input signal monitor
Un006 Encoder signal monitor
Un007 Output signal monitor
Un008 Frequency given by pulse Unit:1kHZ
Un009 Number of servomotor rotation pulses
Un010 Pulse rate of servomotor rotated x104
Un011 Error pulse counter lower 16 digit
Un012 Error pulse counter higher 16 digit
Un013 Number of pulses given
Un014 Number of pulses given ×10000
Un015 Load inertia percentage
Un016 Servomotor overload ratio
Internal status bit display
Un017 Servomotor winding temperature Only used in ProNet-7.5kW 22kW when
equipped with resolver.
01
2
3
4
5
6
7

- 123 -
Contents of Bit Display
Monitor Number Display LED Number Content
0 /S-ON CN1-14
1 /PCON CN1-15
2 P-OT CN1-16
3 N-OT CN1-17
4 /ALM-RST CN1-39
5 /CLR CN1-40
6 /PCL CN1-41
Un005
7 /NCL CN1-42
Monitor Number Display LED Number Content
0 Not used
1 Not used
2 Not used
3 Phase-C
4 Phase-B
5 Phase-A
6 Not used
Un006
7 Not used
Monitor Number Display LED Number Content
0 CN1_05 CN1_06
1 CN1_07 CN1_08
2 CN1_09 CN1_10
Un007
3 CN1_11 CN1_12

- 124 -
5.2 Operation in Utility Function Mode
In utility function mode, the panel operator can be used to run and adjust the servo drive and servomotor.
The following table shows the parameters in the utility function mode.
Note: Fn010 Fn011 only can be used when the servomotor mounted the absolute encoder.
5.2.1 Alarm Traceback Data Display
The alarm traceback display can display up to 10 previously occurred alarms.The alarm is displayed on Fn000, which is
stored in the alarm traceback data.
Follow the procedures below to confirm alarms which have been generated.
1. Press the MODE key to select the utility function mode.
2. Press the INC or DEC key to select the function number of alarm trace back data display.
3. Press the ENTER key once, the latest alarm data is displayed.
Alarm Sequence Number Alarm Code
4. Press the INC or DEC key to display other alarms occurred in recent.
5. Press the ENTER key, the display will return to Fn000.
Note: Hold the ENTER key for one second with alarm code displaying, all the alarm traceback datas will be cleared.
Parameter No. Function
Fn000 Alarm traceback data display
Fn001 Parameter setting initialization
Fn002 JOG mode operation
Fn003 Automatic adjustment of speed reference offset
Fn004 Manual adjustment of speed reference offset
Fn005 Automatic adjustment of servomotor current detection
Fn006 Manual adjustment of servomotor current detection
Fn007 Software version display
Fn008 Position teaching
Fn009 Static inertia detection
Fn010 Absolute encoder multiturn data and alarm reset
Fn011 Absolute encoder related alarms reset

- 125 -
5.2.2 Parameter Settings Initialization
Follow the procedures below to execute the parameter settings initialization.
1. Press the MODE key to select the utility function mode.
2. Press the INC or DEC key to select the function number of parameter settings initialization.
3. Press the ENTER key to enter into parameter settings mode.
4. Hold the ENTER key for one second, the parameters will be initialized.
5. Release the ENTER key to ruturn to the utility function mode display Fn001.
Note
Press the ENTER key during servo ON does not initialize the parameter settings.
Initialize the parameter settings with the servo OFF.

- 126 -
5.2.3 Operation in JOG Mode
Follow the procedures below to operate the servomotor in JOG mode.
1. Press the MODE key to select the utility function mode.
2. Press the INC or DEC key to select the function number of JOG mode operation.
3. Press the ENTER key to enter into JOG operation mode.
4. Press the MODE key to enter into servo ON(servomotor power ON) status.
5. Press the MODE key to switch between the servo ON and servo OFF status.The servo drive must be in servo ON
status when the servomotor is running.
6. Press the INC or DEC key to rotate the servomotor.
7. Press the ENTER key to return to utility function mode display Fn002.Now the servo is OFF(servomotor power OFF).

- 127 -
5.2.4 Automatic Adjustment of the Speed Reference Offset
When using the speed/torque (analog reference) control, the servomotor may rotate slowly even if 0V is specified as the
analog voltage reference.
This happens if the host controller or external circuit has a slight offset (in the unit of mV) in the reference voltage.
The reference offset automatic adjustment mode automatically measures the offset and adjusts the reference voltage. It
can adjust both speed and torque reference offset.
The servo drive automatically adjusts the offset when the host controller or external circuit has the offset in the reference
voltage.
After completion of the automatic adjustment, the amount of offset is stored in the servo drive. The amount of offset can be
checked in the speed reference offset manual adjustment mode (Fn004). Refer to 4.5.3 (2) Manual Adjustment of the
Speed Reference Offset.
The automatic adjustment of reference offset (Fn003) cannot be used when a position loop has been formed with a host
controller and the error pulse is changed to zero at the servomotor stop due to servolock. Use the speed reference offset
manual adjustment for a position loop.
The zero-clamp speed control function can be used to force the servomotor to stop while the zero speed reference is
given.
Note: The speed reference offset must be automatically adjusted with the servo OFF.
Adjust the speed reference offset automatically in the following procedure.
1. Turn OFF the servo drive and input the 0V reference voltage from the host controller or external circuit.
2. Press the MODE key to select the utility function mode.
3. Press the INC or DEC key to select the utility function number Fn003.
4. Press the ENTER key to enter into the speed reference offset automatic adjustment mode.
5. Press the MODE key for more than one second, the reference offset will be automatically adjusted.

- 128 -
6. Press ENTER key to return to the utility function mode display Fn003.
7. Thus, the speed reference offset automatic adjustment is completed.
5.2.5 Manual Adjustment of the Speed Reference Offset
Manual adjustment of the speed/torque reference offset is used in the following cases.
If a position loop is formed with the host controller and the error is zeroed when servolock is stopped.
To deliberately set the offset to some value.
Use this mode to check the offset data that was set in the automatic adjustment mode of the speed/torque reference
offset.
This mode operates in the same way as the automatic adjustment mode, except that the amount of offset is directly input
during the adjustment.
The offset adjustment range and setting unit are as follows.
Note:
When the offset using in automatic adjustment exceeds manual adjustment range (-1024~+1024 manual
adjustment will be invalid.
Adjust the analog reference offset manually in the following procedure.
1. Press the MODE key to select the utility function mode.
2. Press the INC or DEC key to select the utility function number Fn004.
3. Press the ENTER key to enter into the speed reference offset manual adjustment mode.

- 129 -
4. Turn ON the servo-ON signal, the display is shown as follows:
5. Hold the ENTER key for one second, the speed reference offset will be displayed.
6. Press the INC or DEC key to change the offset.
7. Hold the ENTER key for one second to return to the display in step 4.
8. Press ENTER key to return to the utility function mode display Fn004..
Thus, the speed reference offset manual adjustment is completed.
5.2.6 Offset-adjustment of Servomotor Current Detection Signal
Automatic servomotor current detection offset adjustment has performed at ESTUN before shipping. Basically, the user
need not perform this adjustment.
Perform this adjustment only if highly accurate adjustment is required for reducing torque ripple caused by current offset.
This section describes the automatic and manual servomotor current detection offset adjustment.
Note
Offset-adjustment of the servomotor current detection signal is possible only while power is supplied to the main
circuit power supply and with the servo is OFF.
Execute the automatic offset adjustment if the torque ripple is too big when compared with that of other servo
drives.
If this function, particularly manual adjustment, is executed carelessly, it may worsen the characteristics.
Automatic Offset-adjustment of Servomotor Current Detection Signal
Adjust the servomotor current detection signal automatically in the following procedure.
1. Press the MODE key to select the utility function mode.
2. Press the INC or DEC key to select the utility function number Fn005.
3. Press the ENTER key to enter into the automatic adjustment of the servomotor current detection signal mode.
4. Press the MODE key,the display will blinks for one second. The offset will be automatically adjusted.
5. Press the ENTER key to return to the utility function mode display Fn005.

- 130 -
Thus, the automatic offset-adjustment of the servomotor current detection signal is completed.
Manual Offset-adjustment of Servomotor Current Detection Signal
Adjust the servomotor current detection signal manually in the following procedure.
1. Press the MODE key to select the utility function mode.
2. Press the INC or DEC key to select the utility function number Fn006.
3. Press the ENTER key to enter into the manual adjustment of the servomotor current detection signal mode.
4. Press the MODE key to switch between the phase U(o _ CuA) and phase V(1_ Cub) servomotor current detection
offset adjustment.
5. Hold the ENTER key for one second to display the phase V offset amount.
6. Press the INC or DEC key to adjust the offset.
7. Press the ENTER key for one second to return to the display in step 3 or 4.
8. Press the ENTER key to return to the utility function mode display Fn006.
Thus, the manual offset-adjustment of the servomotor current detection signal is completed.
Note:
The adjusting range of the servomotor current detection offset is -1024 to +1024.

- 131 -
5.2.7 Software Version Display
Set the Fn007 to select the software version check mode to check the servo drive software version.
1. Press the MODE key to select the utility function mode.
2. Press the INC or DEC key to select the utility function number Fn007.
3. Press the ENTER key to display the DSP software version (the highest bit displays d or E or F or 0).
4. Press the MODE key to display the FGPA/CPLD software version (the highest bit displays P).
5. Press the MODE key to return to DSP software version display.
6. Press the ENTER key to return to the utility function mode display Fn007.
5.2.8 Position Teaching Function
Perform the position teaching function in the following procedure.
1. Press the MODE key to select the utility function mode.
2. Press the INC or DEC key to select the utility function number Fn008.
3. Press the ENTER key, the display will be shown as below.
4. Press the ENTER key, the display will be shown as below.
5. Release the ENTER key to complete position teaching function.
5.2.9 Static Inertia Detection
1. Press the MODE key to select the utility function mode.
2. Press the INC or DEC key to select the utility function number Fn009.
3. Press the ENTER key, the display will be shown as below.
4. Press the MODE key to rotate the servomotor, and the servomotor dynamic speed will be displayed.
5. The unit of the servomotor and load total inertia displayed when servomotor stops is kg.cm²

- 132 -
Thus, the static inertia detection is completed.
Note Make sure that the servomotor has 6 circles travel displacement in the CCW direction at least before
detection.
5.2.10 Absolute Encoder Multiturn Data and Alarm Reset
1. Press the MODE key to select the utility function mode.
2. Press the INC or DEC key to select the utility function number Fn010.
3. Press the ENTER key, the display will be shown as below.
4. Press the MODE key to reset the absolute encoder multiturn data and alarm.
5. Thus the absolute encoder multiturn data and alarm reset is completed.
Important:
This function will clear the absolute position of the encoder; the mechanical safety must be noted.
When the multiturn data is cleared, other encoder alarms will be reset at the same time.
5.2.11 Absolute Encoder Related Alarms Reset
1. Press the MODE key to select the utility function mode.
2. Press the INC or DEC key to select the utility function number Fn011.
3. Press the ENTER key, the display will be shown as below.
4. Press the MODE key to clear the alarms.
5. Thus the absolute encoder related alarms reset is completed.

- 133 -
Chapter 6
MODBUS Communication
6.1 RS-485 Communication Wiring
ProNet series servo drives provide the MODBUS communication function with RS-485 interface,
which can be used to easily set parameters or to perform monitoring operations and so on.
The definitions of the servo drive communication connector terminals are as follows.
CN3
Terminal No. Name Function
1 '
2 '
Reserved
3 485+ RS-485 communication terminal
4 ISO_GND
5 ISO_GND
Isolated ground
6 485- RS-485 communication terminal
7 CANH CAN communication terminal
8 CANL CAN communication terminal
Note: Do not short terminal 1 and 2 of CN3.
CN4
Terminal No. Name Function
1 ' Reserved
2 ' Reserved
3 485+ RS-485 communication terminal
4 ISO_GND
5 ISO_GND Isolated ground
6 485- RS-485 communication terminal
7 CANH CAN communication terminal
8 CANL CAN communication terminal
Note
1. The length of the cable should be less than 100 meters in a less disturbed environment. However, if transmission speed
is above 9600bps, please use the communication cable within 15 meters to ensure the accuracy of transmission.
2. A maximum of 31 servo drives can be connected when RS485 is used. Terminating resistances are used at both ends
of the 485 network. If more devices are wanted to connect, use the repeaters to expand.
3. CN3 of servo drive is always used as communication cable input terminal and CN4 is always used as communication
cable output terminal(If still need to connect slave stations the communication cable is connected from CN4 terminal to
the next slave station; if need not, add balance resistor in CN4 terminal).It is prohibited to connect CN3 of any two servo
drives directly when multiple ProNet series servo drives are connected.

- 134 -
Example:
When RS-485 network is composed of a PLC and A B C three servo drives, the cable wiring is shown as follows:
PLC CN3 of A, CN4 of A CN3 of B, CN4 of B CN3 of C, CN4 of C 120 terminating resistance.
6.2 MODBUS Communication Related Parameters
Parameter No. Description Setting
Validation Control Mode Meaning
Pn700 Hex After restart ALL
Pn700.0 MODBUS baud rate
[0] 4800bps
[1] 9600bps
[2] 19200bps
Pn700.1 Communication protocol
selection
[0] 7 N 2 MODBUS,ASCII
[1] 7 E 1 MODBUS,ASCII
[2] 7 O 1 MODBUS,ASCII
[3] 8 N 2 MODBUS,ASCII
[4] 8 E 1 MODBUS,ASCII
[5] 8 O 1 MODBUS,ASCII
[6] 8 N 2 MODBUS,RTU
[7] 8 E 1 MODBUS,RTU
[8] 8 O 1 MODBUS,RTU
Pn700.2 Communication protocol
selection
[0] SCI communication with no
protocol
[1] MODBUS SCI communication
Pn700.3 Reserved
Pn701 Axis address After restart ALL Axis address of MODBUS protocol
communication

- 135 -
6.3 MODBUS Communication Protocol
MODBUS communication protocol is only used when Pn700.2 is set to 1. There are two modes for MODBUS
communication: ASCII (American Standard Code for information interchange) mode and RTU (Remote Terminal Unit)
mode.
The next section describes the two communication modes.
6.3.1 Code Meaning
ASCII Mode
Every 8-bit data is consisted by two ASCII characters. For example: One 1-byte data 64 H Hexadecimal expression is
expressed as ASCII code .64(, which contains .6( as ASCII code 36H and .4(as ASCII code 34H.
ASCII code for number 0 to 9 character A to F are as follows:
Character .0( .1( .2( .3( .4( .5( .6( .7(
ASCII Code 30 H 31 H 32 H 33 H 34 H 35 H 36 H 37 H
Character .8( .9( .A( .B( .C( .D( .E( .F(
ASCII Code 38 H 39 H 41 H 42 H 43 H 44 H 45 H 46 H
RTU Mode
Every 8-bit data is consisted by two 4-bit hexadecimal data, that is to say, a normal hexadecimal data. For example:
decimal data 100 can be expressed as 64H by 1-byte RTU data.
Data Structure
10-bit character form 7-bit data

- 136 -
11-bit character form 8-bit data
Communication protocol structure
Data format of communication protocol
ASCII Mode
STX Start character. ( (3A H)
ADR Communication address 1-byte contains two ASCII codes
CMD Reference code 1-byte contains two ASCII codes
DATA(n-1)
//
DATA(0)
Data content n-word=2n-byte contain 4n ASCII codes n 12
LRC Checking code 1-byte contains two ASCII codes
End 1 End code 1 0D H CR
End 0 End code 0 0A H LF
RTU Mode
STX Sleep interval of at least 4 bytes transmission time.
ADR Communication address 1-byte
CMD Reference code 1-byte
DATA(n-1)
//
DATA(0)
Data content n-word=2n-byte n 12
CRC CRC checking code 1-byte
End 1 Sleep interval of at least 4 bytes transmission time.
Communication protocol data format instructions are as follows
STX communication start
ASCII mode .: (character

- 137 -
RTU mode: Sleep interval of at least 4 bytes transmission time automatically changed according to different
communication speed .
ADR communication address
Valid communication address 1 to 254
For example: communicate with the servo drive which address is 32 20 in hex
ASCII mode ADR=.2( .0(=.2(=32H.0(=30H
RTU mode ADR=20H
CMD command reference and DATA data
Data structure is determined by command code. Regular command code is shown as follows:
Command code: 03H read N words(word) N 20.
For example: read 2 words starting from 0200 H from the servo drive which address is 01 H.
ASCII mode
Reference information Response information
STX " #
.0(
ADR .1(
.0(
CMD .3(
.0(
.2(
.0(
Data start address
.0(
.0(
.0(
.0(
Data number
(count as word
.2(
.F(
LRC checking .8(
End 1 (0D H)(CR)
End 0 (0A H)(LF)
RTU mode
Reference information Response information
STX " #
.0(
ADR .1(
.0(
CMD .3(
.0( Data number
count as byte .4(
.0(
.0(
.B(
Content of data start
address 0200H
.1(
.1(
.F(
.4(
Content of second data
address 0201 H
.0(
.E(
LRC checking .8(
End 1 (0D H )(CR)
End 0 (0A H )(LF)
ADR 01 H
CMD 03 H
02 H (high-bit)
Data start address 00 H (low-bit)
00 H Data number
count as word 02 H
CRC checking C5 H (low-bit)
CRC checking B3 H (high-bit)
ADR 01 H
CMD 03 H
Data number
count as byte 04 H
00 H (high-bit) Content of data start
address 0200H B1 H (low-bit)
1F H (high-bit) Content of second data
address 0201 H 40 H (low-bit)
CRC checking A3 H (low-bit)
CRC checking D3 H (high-bit)

- 138 -
Reference code: 06Hwrite in one word
For example: write 100 0064 Hinto 01H servo address 0200 H .
ASCII mode
Reference information Response information
STX " #
.0(
ADR .1(
.0(
CMD .6(
.0(
.2(
.0(
Data start address
.0(
.0(
.0(
.6(
Data content
.4(
.9(
LRC checking .3(
End 1 (0D H)(CR)
End 0 (0A H)(LF)
RTU mode
Reference information Response information
LRC ASCII mode and CRC RTU mode error detection value calculation
LRC calculation in ASCII mode:
ASCII mode uses LRC (Longitudinal Redundancy Check) error detection value. The exceeded parts (e.g. the total value is
128H of hex, then take 28H only) is taken off by the unit of 256 in the total value from ADR to the last information, then
calculate and compensate, the final result is LRC error detection value.
STX " #
.0(
ADR .1(
.0(
CMD .6(
.0(
.2(
.0(
Data start address
.0(
.0(
.0(
.6(
Content of data start
address 0200H
.4(
.9(
LRC checking .3(
End 1 (0D H )(CR)
End 0 (0A H )(LF)
ADR 01 H
CMD 06 H
02 H (high-bit)
Data start address
00 H (low-bit)
00 H (high-bit)
Data content
64 H (low-bit)
CRC checking 89 H (low-bit)
CRC checking 99 H (high-bit)
ADR 01 H
CMD 06 H
02 H (high-bit)
Data start address
00 H (low-bit)
00 H (high-bit)
Data content
64 H (low-bit)
CRC checking 89 H (low-bit)
CRC checking 99 H (high-bit)

- 139 -
For example: read 1 word from 01H servo address 0201H
STX . (
.0(
ADR .1(
.0(
CMD .3(
.0(
.2(
.0(
Data start address
.1(
.0(
.0(
.0(
Data number
count as word
.1(
.F(
LRC checking .8(
End 1 (0D H)(CR)
End 0 (0A H)(LF)
Add from ADR data to the last data.
01 H +03 H +02 H +01 H +00 H +01 H =08 H
The compensate value is F8H when 2 is used to compensate 08H, so LRC is "F#,#8#.
CRC calculation of RTU mode:
RTU mode uses CRC (Cyclical Redundancy Check) error detection value.
The process of CRC error detection value calculation is shown as follows:
Step 1: Load in a 16-bit register of FFFFH, named "CRC# register.
Step 2: Run XOR calculation between the first bit (bit 0) of instruction information and 16-bit CRC register(s low bit (LSB),
and the result is saved to CRC register.
Step 3: Check the lowest bit (LSB) of CRC register, if it is 0, CRC register moves one bit to right; if it is 1, CRC register
moves one bit to right, then run XOR calculation with A001H;
Step 4: Go to step 5 till the third step has been executed for 8 times, otherwise return to step 3.
Step 5: Repeat the steps from 2 to 4 for the next bit of instruction information, the comment of CRC register is the CRC
error detection value while all the bits have been executed by the same way.
Note: After calculating out the CRC error detection value, the CRC low bit should be filled first in instruction information,
and then fill the high bit of CRC.
Please refer to the following example:
Read 2 words from the 0101H address of 01H servo. The final CRC register content calculated from ADR to the last bit of
data is 3794H, and then the instruction information is shown as follows,
Please be sure that 94H is transmitted before 37H.
ADR 01 H
CMD 03 H
01H (high-bit)
Data start address 01H (low-bit)
00 H (high-bit) Data number
count as word 02H (low-bit)
CRC checking 94H (low-bit)
CRC checking 37H (high-bit)
End1 End0 Communication is complete.

- 140 -
ASCII mode
Communication is end with (0DH) namely character.\r(carriage return and (0AH) namely character.\n(new line .
RTU mode
When the time exceeds the sleep interval of at least 4 bytes transmission time in current communication speed means the
communication is finished.
Example
The following example uses C language to generate CRC value. The function needs two parameters.
unsigned char * data;
unsigned char length;
The function will return unsigned integer type CRC value.
unsigned int crc_chk(unsigned char * data,unsigned char length){
int i,j;
unsigned int crc_reg=oxFFFF;
While(length- -){
crc_ reg ^=*data++;
for(j=0;j<8;j++){
If(crc_reg & 0x01){
crc_reg=( crc_reg >>1)^0xA001;
}else{
crc_reg crc_reg >>1;
}
}
}
return crc_reg;
}

- 141 -
6.3.2 Communication Error Disposal
Problems that occur during communication are resulted by the following reasons:
Data address is incorrect while reading/writing parameters.
The data is not within the parameter setting range while writing.
Data transmission fault or checking code fault when communication is disturbed.
When the first and second communication faults occur, the servo drive is running normally, and will feed back an error
frame.
When the third communication fault occurs, transmission data will be recognized as invalid to give up, and no error frame
is returned.
The format of error frame
Host controller data frame
start Slave station address Command Data address,content Checking
command
Servo drive feeds back error frame:
start Slave station address Response code Error code Checking
command 80 H
Error frame responses code=command+80H
Error code 00HNormal communication
01HServo drive cannot identify the required functions
02H: The required data address does not exist in the servo drive
03HThe required data in servo drive is not allowed. (Beyond the maximum or minimum
value of the parameter)
04HServo drive starts to perform the requirement, but cannot achieve it.
For example: Servo drive axis number is 03Hwrite data 06H into parameter Pn100 is not allowed , because the range of
parameter Pn100 is 0~6. The servo drive will feedback an error frame, the error code is 03H (Beyond the parameter(s
maximum value or minimum value).
Host controller data frame
start Slave station address Command Data address,content Checking
03H 06H 0002H 0006H
Servo drive feedback error frame
start Slave station address Response code Error code Checking
03H 86H 03H
Besides, if the data frame sent from host controller slave station address is 00H, it represents this data is broadcast data,
servo drives will not feed back any frames.

- 142 -
6.3.3 Data Communication Address of Servo State
The communication parameters addresses are shown in the following table:
Communication
data address
Hex
Meaning Description Operation
0000 ~ 02FD Parameter area Corresponding parameters in
parameter list
Read/write
07F1 ~07FA Alarm information memory area Ten alarms historical record Read only
07FB Speed reference zero offset Read/write
07FC Torque reference zero offset Read/write
07FD Iu zero offset Read only
07FE Iv zero offset Read only
0806 ~ 0814 Monitor data (corresponding with
displayed data)
0806 Speed feedback Unit:rpm Read only
0807 Input speed reference value Unit:rpm Read only
0808 Input torque reference percentage Relative rated
torque
Read only
0809 Internal torque reference
percentage
Relative rated
torque
Read only
080A Number of encoder rotation pulses Read only
080B Input signal state Read only
080C Encoder signal state Read only
080D Output signal state Read only
080E Pulse settign Read only
080F Low bits of present location Unit:1 reference pulse Read only
0810 High bits of present location Unit:10000
reference pulses
Read only
0811 Error pulse counter low 16 bits Read only
0812 Error pulse counter high 16 bits Read only
0813 Setting pulse counter low bits Unit:1 reference pulse Read only
0814 Setting pulse counter high bits Unit:10000 reference pulses Read only
0815 Load inertia percentage % Read only
0816 Servomotor overloading proportion% Read only
0817 Current alarm Read only
0818 Servomotor winding temperature Read only
0900 MODBUS communication IO signalDonot save when
power off.
Read/write
090E DSP version Version is expressed by digit. Read only
090F CPLD version Version is expressed by digit. Read only

- 143 -
Communication
data address
Hex
Meaning Description Operation
1010 17-bit encoder multi-turn
information
Unit:1 revolution
1011 17-bit encoder single-turn
information
Unit:1 pulse
Read only.
Only for 17-bit
Encoder.
Multi-turn:16 bits
Single-turn:17 bits
1012 17-bit encoder single-turn
information high bits
1021 Clear historical alarms 01:Clear Write only
1022 Clear current alarms 01:Clear Write only
1023 JOG servo enabled 01:Enable
00:Disable
Write only
1024 JOG forward rotation 01:Forward rotation
00:Stop
Write only
1025 JOG reverse rotation 01:Reverse rotation
00:Stop
Write only
1026 JOG forward rotation at node
position( start signal has been set)
01:Forward rotation
00:Stop
1027 JOG reverse rotation at node
position(start signal has been set)
01:Reverse rotation
00:Stop
1028 Pause at node position 01:Pause
00:Cancel pause
1040 Clear encoder alarm 01:Clear
1041 Clear encoder multi-turn data 01:Clear
Write only
Only 17-bit encoder
Note:
1. Parameter area communication address 0000 00DEH
Parameter address is relevant to the parameters in the parameter list.
For example, parameter Pn000 is relevant to communication address 0000H; parameter Pn101 is relevant to
communication address 0065H. Read/write operation to address 0000H is the read/write operation to Pn000. If the
communication input data is not within the parameter range, the data will be aborted and servo drive will return an
operation unsuccessful signal.
2. Alarm information storage area 07F1 07FAH
Historical alarm number Description Communication address
0 Historical alarm 1
the latest alarm
07F1H
1 ~ 8 Historical alarm 1 ~ 9 07F2H ~ 07F9H
9 Historical alarm 10 the furthest alarm 07FAH
3. Monitor data area 0806 0816H
The monitor data is corresponding to servo drive panel displays Un000~Un016.
For example: the corresponding data of communication address 0807H (speed setting) is FB16H.
Therefore, the speed setting is -1258r/m.

- 144 -
4. MODBUS communication IO signal
Use communication to control digital IO signal. This data will not be saved after power off.
It is operated with Pn512 and Pn513 as the communication input IO signal. That is to say, when the parameters setting in
Pn512 and Pn513 enable the IO bit, the IO can be controlled by communication.
5. Software version 090FH
Use digit to represent servo drive software version. For example, if the read out data is D201Hit means the software
version is D-2.01.

- 145 -
Chapter 7
Specifications and Characters
7.1 Servo drive Specifications and Models
Servo drive Model ProNet-
Servo drive Model ProNet-E-
Applicable
Servomotor
Model
Continuous Output Current [Arms]
Max. Output Current [Arms]
Main Input Power Supply Capacity [kVA]
DC24V Power Supply Capacity [W]
Main Circuit
Single-
phase
200
230VAC
+10%
-15%
(50/60Hz)
Three-phase
200 230VAC
+10% -15% (50/60Hz)
Three-phase
380 480VAC
+10% -15%(50/60Hz)
Three-phase
380 440VAC
+10% -15%(50/60Hz)
Input Power Supply
Control Circuit
Single-phase
200 230VAC
+10% -15% (50/60Hz)
24VDC
+10% -15%
Single-phase
380 440VAC
+10% -15%(50/60Hz)
Control Method SVPWM Control
Serial Encoder 131072P/R
Feedback
Resolver 65536P/R Max.
Ambient/Storage
Temperature
Ambient temperature -20 +55
Storage temperature -25 +55
Ambient/Storage
Humidit
y
5% 95% RH (with no condensation)
Elevation 1000m or less
Operating Conditions
Vibration/ShockRe
sistance Vibration Resistance 4.9m/s2Impact Resistance 19.6m/s2
Configuration Base-mounted
Speed Control Range 1:5000
Load
Regulation 0100% load ±0.01% or less at rated speed
Voltage
Regulation Rated voltage ±10% 0% at rated speed
Performance Speed
Regulation
Temperature
Regulation 25±25 ±0.1% or less at rated speed

- 146 -
Servo drive Model ProNet-
Servo drive Model ProNet-E-
Applicable
Servomotor
Model
Reference
Voltage
±10VDC at rated torque Variable setting range:±0 10VDC
Max. input voltage ±12V
Input
Impedance About 10M or above
Torque
Control
Analog
Reference
Input
Circuit Time
Constant 10 s
Reference
Voltage
±10VDC at rated speed Variable setting range:±0 10VDC
Max. input voltage ±12V
Input
Id
About 10M or above
Analog
Input
Reference Circuit
Time
Constant
10 s
Rotation
Direction
Selection
With /P-CON signal
Speed
Selection
Speed Speed 1 to 7
Speed
Control
Function
Soft
Start
Setting
010s Can be set individually for acceleration and deceleration.
Type Sign + pulse train;CCW + CW pulse train;
90°phase difference 2-phase (phase A + phase B)
Form Non-insulated linde driver (about + 5V), open collector
Pulse
Reference
Frequency
×1 multiplier 4Mpps
×2 multiplier 2Mpps
×4 multiplier 1Mpps
Open collector 200Kpps
Frequency will begin to decline when the duty ratio error occurs..
Position
Control
Position
Reference
Setting
Position
Setting 16 postion nodes can be set.
Encoder Dividing Pulses
Output
Phase-A, phase-B, phase-C, line driver output
Number of dividing pulses any
Number of
channels 8 channels
Sequence
Input Function
Signal allocations and positive/negative logic modifications:
Servo ON /S-ON P control /P-CON alarm reset /ALM-RST position error clear /CLR forward run prohibited
P-OT reverse run prohibited N-OT forward current limit /P-CL reverse current limit /N-CL and so on.
Number of
channels 4 channels
Sequence
Output Function
Signal allocations and positive/negative logic modifications:
Positioning completion(/COIN), speed coincidence(/V-CMP),servomotor rotation detection(/TGON), servo
ready(/S-RDY),torque limit output(/CLT), brake interlock output (/BK), encoder C pulse(/PGC) and Over travel /OT .
Regenerative Functions 0.75kW 7.5kW internal regenerative resistor 11kW 22kW external regenerative resistor
Protection Functions Overcurrent, overvoltage,low voltage, overload,regeneration error,overspeed,etc.
Utility Function Alarm trace back JOG operation load inertia detection, etc.
Display Function CHARGE Red POWER Green five 7-segment LEDS (Built-in panel operator)
I/O Signals
Communication Functiion RS-485 communication port,MODBUS protocol ;CAN communication port,CANopen protocol;
EtherCAT communication module,CiA402 protocol;POWERLINK communication module,CiA402 protocol

- 147 -
7.2 Servo drive Dimensional Drawings
ProNet-02A/04A
ProNet-E-02A/04A
Note ProNet-E does not support extended module.
ProNet-08A/10A
ProNet-E-08A/10A
Unit: mm
Cooling Fan
Extended Module
Air Flow
Nameplate
Air Flow
Mounting Hole Diagram
D P 1 0 0
L1
1
2
L2
L3
L1C
L2C
B1
B2
B3
U
V
W
CHARGEPOWER
Air Flow
Air Flow
Note ProNet-E does not support extended module.

- 148 -
ProNet-10D/15A/15D/20A/20D
ProNet-10D/15A/15D/20A/20D
U
V
W
L1C
L2C
B1
B2
B3
L1
1
2
L2
L3
POWERCHARGE
200V
PRONET-10A
SERVODRIVE
Air Flow
Air Flow
D P 1 0 0
Mounting Hole Diagram
Figure
4-M4 Screw Holes
Cooling Fan
Three Terminals
Nameplate
Extended Module
Ground Terminal
2-M4
Air Flow
Unit:mm
Air Flow
Note ProNet-E does not support extended module.
ProNet-30A/30D/50A/50D/75D
ProNet-E-30A/30D/50A/50D
POWER
CHARGE
200V
PRONET-50A
SERVODRIVE
Mounting Pitch
Air Flow
Air Flow
Mounting Hole Diagram
D P 1 0 0
Ground Terminal
2-M4
Extended Module Nameplate
Cooling Fan
4-M5 Screw Holes
Figure
Terminal
Screw
Unit:mm
Note ProNet-E does not support extended module.

- 149 -
ProNet-1AD/1ED/2BD

- 150 -
Appendix A
Parameter
A.1 Parameter List
Parameter
No. Name Unit Setting
Range
Factory
Setting
Setting
Invalidation
Pn000
Binary
Pn000.0 Servo ON
Pn000.1 Forward rotation input signal
prohibited P-OT
Pn000.2 Reverse rotation input signal
prohibited N-OT
Pn000.3 Alarm output when
instantaneous power loss
' 0~1111 0 After restart
Pn001
Binary
Pn001.0 CCW,CW selection
Pn001.1 Analog speed limit enabled
Pn001.2 Analog torque limit enabled
Pn001.3 2nd electronic gear enabled
' 0~1111 0 After restart
Pn002
Binary
Pn002.0 Electronic gear switching mode
Pn002.1 Reserved
Pn002.2 Absolute encoder selection
Pn002.3 Reserved
' 0~0111 0010 After restart
Pn003
Binary
Pn003.0: Reserved
Pn003.1 Reserved
Pn003.2 Low speed compensation
Pn003.3 Overload enhancement
' 0~1111 0 After restart
Pn004
Hex
Pn004.0: Stop mode
Pn004.1: Error counter clear mode
Pn004.2: Reference pulse form
Pn004.3: Inverses pulse
' 0~0x3425 0 After restart

- 151 -
Parameter
No. Name Unit Setting
Range
Factory
Setting
Setting
Invalidation
Pn005
Hex
Pn005.0: Torque feedforward mode
Pn005.1: Control mode
[0] Speed control(analog reference)
[1] Position control(pulse train)
[2] Torque control(analog reference)
[3]Speedcontrol(contact reference)
speed control(zero reference)
[4] Speed control(contact reference)
speed control(analog reference)
[5] Speed control(contact reference)
position control(pulse train)
[6] Speed control(contact reference)
torque control(analog reference)
[7] Position control(pulse train)
speed control(analog reference)
[8] Position control(pulse train)
torque control(analog reference)
[9] Torque control(analog reference)
speed control(analog reference)
[A] Speed control(analog reference)
zero clamp
[B] Position control(pulse train)
position control(inhibit)
[C] Position control (contact reference)
[D] Speed control(parameter reference)
[E] Special control
Pn005.2:Out-of-tolerance alarm selection
Pn005.3:Servomotor model
' 0~0x33E3 0 After restart
Pn006
Hex
Pn006.0: Bus mode
Pn006.1: Reserved
Pn006.2: Low frequency jitter suppersion
switch
Pn006.3: Reference input filter for open
collector signal
' 0~0x2133 0x0020 After restart
Pn007
Binary
Pn007.0 wider the width of C pulse or not
Pn007.1 Reserved
Pn007.2 Reserved
Pn007.3 Reserved
0~0001 0 After restart
Pn100
Online autotuning setting
0:Manual gain adjustment
1,2,3=Normal mode;4,5,6=Vertical load
' 0~6 1 After restart

- 152 -
Parameter
No. Name Unit Setting
Range
Factory
Setting
Setting
Invalidation
1,4 = Load inertia without variation;
2,5 = Load inertia with little variation;
3,6=Load inertia with great variation
Pn101 Machine rigidity setting ' 0~15 5 Immediately
Pn102 Speed loop gain Hz 1~4000 160 Immediately
Pn103 Speed loop integral time constant 0.1ms 1~4096 200 Immediately
Pn104 Position loop gain 1/s 0~1000 40 Immediately
Pn105 Torque reference filter time constant 0.1ms 0~250 4 Immediately
Pn106 Load inertia percentage ' 0~20000 0 Immediately
Pn107 2nd speed loop gain Hz 1~4000 40 Immediately
Pn108 2nd speed loop integral time constant 0.1ms 1~4096 200 Immediately
Pn109 2nd position loop gain Hz 0~1000 40 Immediately
Pn110 2nd torque reference filter time constant 0.1ms 0~250 4 Immediately
Pn111 Speed bias rpm 0~300 0 Immediately
Pn112 Feedforward % 0~100 0 Immediately
Pn113 Feedforward filter 0.1ms 0~640 0 Immediately
Pn114 Torque feedforward % 0~100 0 Immediately
Pn115 Torque feedforward filter 0.1ms 0~640 0 Immediately
Pn116
P/PI switching condition
0:Torque reference percentage
1:Value of offset counter
2:Value of acceleration speed setting
3:Value of speed setting
4:Fixed PI
' 0~4 0 After restart
Pn117 Torque switching threshold % 0~300 200 Immediately
Pn118 Offset counter switching threshold reference
pulse 0~10000 0 Immediately
Pn119 Setting acceleration speed switching
threshold 10rpm/s 0~3000 0 Immediately
Pn120 Setting speed switching threshold rpm 0~10000 0 Immediately
Pn121
Gain switching condition
0:Fix to 1st group gain
1:External switch gain switching
2:Torque percentage
3:Value of offset counter
4:Value of acceleration speed setting
5:Value of speed setting
6:Speed reference input
' 0~6 0 After start
Pn122 Switching delay time 0.1ms 0~20000 0 Immediately
Pn123 Threshold switching level 0~20000 0 Immediately
Pn124 Reserved
Pn125 Position gain switching time 0.1ms 0~20000 0 Immediately
Pn126 Hysteresis switching ' 0~20000 0 Immediately

- 153 -
Parameter
No. Name Unit Setting
Range
Factory
Setting
Setting
Invalidation
Pn127 Low speed detection filter 0.1ms 0~100 10 Immediately
Pn128 Speed gain acceleration relationship
during online autotuning ' 0~3 3 Immediately
Pn129 Low speed correction coefficient ' 0~30000 0 Immediately
Pn130 Friction load 0.1% 0~3000 0 Immediately
Pn131 Friction compensation speed hysteresis
area rpm 0~100 0 Immediately
Pn132 Sticking friction load 0.1%/1000rp
m 0~1000 0 Immediately
Pn133 Reserved
Pn134 Reserved
Pn135 Reserved
Pn136 Reserved
Pn137 Reserved
Pn138 Reserved
Pn139 Reserved
Pn140 Reserved
Pn141 Reserved
Pn142 Reserved
Pn143 Reserved
Pn144 Reserved
Pn200 PG divided ratio Puls 16~16384 16384 After restart
Pn201 1st electronic gear numerator ' 1~65535 1 After restart
Pn202 Electronic gear denominator ' 1~65535 1 After restart
Pn203 2nd electronic gear numerator ' 1~65535 1 After restart
Pn204 Position reference Acceleration
/deceleration time constant 0.1ms 0~32767 0 Immediately
Pn205 Position reference filter form selection ' 0~1 0 After restart
Pn300 Speed reference input gain rpm/v 0~3000 150 Immediately
Pn301 Analog speed given zero bias 10mv -1000~1000 0 Immediately
Pn302 Reserved
Pn303 Reserved
Pn304 Parameter speed rpm -6000~6000 500 Immediately
Pn305 JOG speed rpm 0~6000 500 Immediately
Pn306 Soft start acceleration time ms 0~10000 0 Immediately
Pn307 Soft start deceleration time ms 0~10000 0 Immediately
Pn308 Speed filter time constant ms 0~10000 0 Immediately
Pn309 S curve risetime ms 0~10000 0 Immediately
Pn310
Speed reference curve form
0:Slope
1:S curve
2:1st order filter
3:2nd order filter
' 0~3 0 After restart

- 154 -
Parameter
No. Name Unit Setting
Range
Factory
Setting
Setting
Invalidation
Pn311 S form selection ' 0~3 0 Immediately
Pn312 DP communication JOG speed rpm -6000~6000 500 Immediately
Pn313 Reserved ' ' ' '
Pn314 Reserved ' ' ' '
Pn315 Reserved ' ' ' '
Pn316 Internal speed 1 rpm -6000~6000 100 Immediately
Pn317 Internal speed 2 rpm -6000~6000 200 Immediately
Pn318 Internal speed 3 rpm -6000~6000 300 Immediately
Pn319 Internal speed 4 rpm -6000~6000 -100 Immediately
Pn320 Internal speed 5 rpm -6000~6000 -200 Immediately
Pn321 Internal speed 6 rpm -6000~6000 -300 Immediately
Pn322 Internal speed 7 rpm -6000~6000 500 Immediately
Pn400 Torque reference gain 0.1V/100% 10~100 33 Immediately
Pn401 Forward torque internal limit 1 % 0~300 300 Immediately
Pn402 Reverse torque internal limit 1 % 0~300 300 Immediately
Pn403 Forward external torque limit 1 % 0~300 100 Immediately
Pn404 Reverse external torque limit 1 % 0~300 100 Immediately
Pn405 Plug braking torque limit % 0~300 300 Immediately
Pn406 Speed limit during torque control rpm 0~6000 1500 Immediately
Pn407 Notch filter 1 frequency Hz 50~5000 5000 Immediately
Pn408 Notch filter 1 depth ' 0~11 1 Immediately
Pn409 Notch filter 2 frequency Hz 50~5000 5000 Immediately
Pn410 Notch filter 2 depth ' 0~11 1 Immediately
Pn411 Low frequency jitter frequency 0.1Hz 50~500 100 Immediately
Pn412 Low frequency jitter damp ' 0~200 25 Immediately
Pn413 Torque control delay time 0.1ms 1~2000 100 Immediately
Pn414 Torque control speed hysteresis rpm 10~1000 50 Immediately
Pn415 Analog torque given zero bias 10mv -1000~1000 0 Immediately
Pn500 Positioning error Puls 0~5000 10 Immediately
Pn501 Coincidence difference rpm 0~100 10 Immediately
Pn502 Zero clamp speed rpm 0~3000 10 Immediately
Pn503 Rotation detection speed TGON rpm 0~3000 20 Immediately
Pn504 Offset counter overflow alarm 256Puls 1~32767 1024 Immediately
Pn505 Servo ON waiting time ms -2000~2000 0 Immediately
Pn506 Basic waiting flow 10ms 0~500 0 Immediately
Pn507 Brake waiting speed rpm 10~100 100 Immediately
Pn508 Brake waiting time 10ms 10~100 50 Immediately
Pn509 Allocate input signal to terminal ' 0~0xEEEE 0x3210 After restart
Pn510 Allocate input signal to terminal ' 0~0xEEEE 0x7654 After restart
Pn511 Allocate output signal to terminal ' 0~0x0888 0x0210 After restart
Pn512 Bus control input node low-bit enable ' 0~1111 0 Immediately
Pn513 Bus control input node low-bit enable ' 0~1111 0 Immediately
Pn514 Input port filter 0.2ms 0~1000 1 Immediately

- 155 -
Parameter
No. Name Unit Setting
Range
Factory
Setting
Setting
Invalidation
Pn515 Alarm port filter 0.2ms 0~3 1 Immediately
Pn516 Input port signal inversion ' 0~1111 0 Immediately
Pn517 Input port signal inversion ' 0~1111 0 Immediately
Pn518 Dynamic brake time 0.5ms 50~2000 125 0.5ms
Pn519 Serial encoder error time 0.1ms 0~10000 3 0.1ms
Pn520 Position complete time 0.1ms 0~60000 500 0.1ms
Pn521 Reserved ' ' ' '
Pn522 Reserved ' ' ' '
Pn523 Reserved ' ' ' '
Pn524 Reserved
Pn525 Overload alarm threshold % 100~150 100 Immediately
Pn526
Temperature threshold of motor overheat
alarm
Only enabled in ProNet*75/1A/1E/2B
50~180 110 Immediately
Pn600 Position pulse in point to point control 10000P -9999~9999 0 Immediately
Pn601 Position pulse in point to point control 1P -9999~9999 0 Immediately
//
Pn630 Position pulse in point to point control 1P -9999~9999 0 Immediately
Pn631 Position pulse in point to point control 1P -9999~9999 0 Immediately
Pn632 Point to point speed control rpm 0~3000 500 Immediately
//
Pn647 Point to point speed control rpm 0~3000 500 Immediately
Pn648 Point to point 1st order filter 0.1ms 0~32767 0 Immediately
//
Pn663 Point to point 1st order filter 0.1ms 0~32767 0 Immediately
Pn664 Stop time 50ms 0~300 10 Immediately
//
Pn679 Stop time 50ms 0~300 10 Immediately
Pn680 Reserved
Pn681
Hex
Pn681.0:Single/cyclic, start/reference point
selection
Pn681.1:Change step and start mode
Pn681.2:Change step input signal mode
Pn681.3:Reserved
' 0~0x0133 0x0000 Immediately
Pn682 Programme mode ' 0~1 0 Immediately
Pn683 Programme start step ' 0~15 0 Immediately
Pn684 Programme stop step ' 0~15 1 Immediately
Pn685
Search travel speed in position
control(contact reference);
Speed of finding reference point(Hitting the
origin signal ORG) in position homing
control.
rpm 0~3000 1500 Immediately

- 156 -
Parameter
No. Name Unit Setting
Range
Factory
Setting
Setting
Invalidation
Pn686
Leave travel switch speed in position
control(contact reference);
Speed of finding reference point(Leaving
the origin signal ORG) in position homing
control.
rpm 0~200 30 Immediately
Pn687 Position teaching pulse 10000P -9999~9999 0 Immediately
Pn688 Position teaching pulse 1P -9999~9999 0 Immediately
Pn689 Homing Mode Setting 0~0111 0 After restart
Pn690 Number of error pulses during homing 10000pulse0~9999 0 Immediately
Pn691 Number of error pulses during homing 1pulse 0~9999 0 Immediately
Pn700
Hex
Pn700.0: MODBUS communication baud
rate
Pn700.1: MODBUS protocol selection
Pn700.2:Communication protocol
selection
Pn700.3: Reserved
' 0~0x0182 0x0151 After restart
Pn701 MODBUS axis address ' 1~247 1 After restart
Pn702 Reserved
Pn703 CAN communication speed 0x0005 0x0004 After restart
Pn704 CAN communication contact 1~127 1 After restart
Pn840
Hex
Pn840.0 Encoder model selection
Pn840.1 Reserved
Pn840.2 Reserved
Pn840.3 Reserved
' 0x0003~
0x0B06 ' After restart
Note: 1The setting range and factory setting of Pn401 to Pn405 are depending on the actual overload
capacity.

- 157 -
A.2 Description of Parameter Type
Type Parameter No. Description
Funtion selection switches Pn000~Pn006 Control mode, stop mode, and some functions selection
Parameters of servo gain Pn100~Pn129 Position gain, speed gain,rigidity,etc.
Position control related parameters Pn200~Pn205 PG divided ratio, electronic gear, etc.
Speed control related parameters Pn300~Pn322 Speed reference input, soft start, etc.
Torque control related parameters Pn400~Pn406 Torque limit, etc.
Parameters to control I/O port Pn500~Pn520 Allocation of I/O port function
Point-to-point control and homing control
related parameters
Pn600~Pn686 Internal point-to-point control and homing control related
parameters
Communication parameters Pn700~Pn701 Setting of communication parameters

- 158 -
A.3 Parameters in detail
Parameter
No. Description Setting
Validation
Control
Mode Function and Meaning
Pn000 Binary After restart ALL
Pn000.0 Servo ON
[0] External S-ON enabled
[1]External S-ON disabled. servomotor excitation
signal is turned ON automatically after S-RDY is
output.
Pn000.1 Forward rotation input signal prohibited
P-OT
[0]External P-OT enabled. Operate in the time
sequence setting in Pn004.0 when travel limit occurs.
[1] External P-OT disabled.
Pn000.2 Reverse rotation input signal prohibited
(N-OT)
[0]External N-OT enabled. Operate in the time
sequence setting in Pn004.0 when travel limit occurs.
[1] External N-OT disabled.
Pn000.3 Alarm output when instantaneous power
loss
[0]Instantaneous power loss for one period with no
alarm output
[1]Instantaneous power loss for one period without
alarm output
Pn001 Binary After restart
Pn001.0
ALL
Pn001.1
T
Pn001.2
PS
Pn001.3
P
Pn001.0 CCW,CW selection
[0] Sets CCW as forward direction
[1] Sets CW as forward direction
Pn001.1 Analog speed limit enabled
[0] Sets the value of Pn406 as the speed limit value
during torque control.
[1]Use the lower speed between V-REF and Pn406 as
an external speed limit input.
Pn001.2 Analog torque limit enabled
[0] Sets Pn401~Pn404 as torque limit.
[1]Sets the value corresponding to Vref input analog
voltage as torque limit.
Pn001.3 2nd electronic gear enabled
[0]Without 2nd electronic gear, PCON signal is used to
switch P/PI
[1]2nd electronic gear is enabled, PCON signal is only
used as 2nd electronic gear when Pn005.3 is set to 1.
Pn002 Binary After restart ALL
Pn002.0 Electronic gear switching mode
[0]Corresponding time sequence

- 159 -
Parameter
No. Description Setting
Validation
Control
Mode Function and Meaning
t1 t2
PCON disabled
PCON enabled
PCON disabled
Reference pulse
Pn201
Electronic gear numerator 1
Pn203
Electronic gear numerator 2 Pn201
Electronic gear numerator 1
t1 t2>1ms
[1] Corresponding time sequence
Time sequence when Pn002.0=0 or 1
Error time sequence
Pn002.1 Reserved
Pn002.2 Absolute encoder selection
[0] Use absolute encoder as an absolute encoder
[1] Use absolute encoder as an incremental encoder
Pn002.3 Reserved
Pn003 Binary After restart ALL
Pn003.0 Reserved
Pn003.1 Reserved
Pn003.2 Low speed compensation
[0] Without low speed correction
[1]With low speed correction to avoid servomotor
creeping, but the degree of correction is
determined by the setting in Pn219.
Pn003.3 Overload enhancement
[0] Without overload enhancement function
[1]With overload enhancement function, which can
enhance the overload capacity when servomotor
exceeds the 2 times rated overload. It is used in
frequent power ON/OFF occasions.

- 160 -
Parameter
No. Description Setting
Validation
Control
Mode Function and Meaning
Pn004 Hex After restart
Pn004.0
ALL
Pn004.1
P
Pn004.2
P
Pn004.3
P
Pn004.0 Stop Mode
[0]Stops the servomotor by applying DB and then
releases DB.
[1]Coast to a stop.
[2] Stops the servomotor by DB when servo OFF,
stops the servomotor by plug braking when overtravel,
then places it into coast (power OFF) mode.
[3]Makes the servomotor coast to a stop state when
servo OFF, stops the servomotor by plug braking
when overtravel, then places it into coast (power OFF)
mode.
[4]Stops the servomotor by DB when servo OFF,
stops the servomotor by plug braking when overtravel,
then places it into zero clamp mode.
[5]Makes the servomotor coast to a stop state when
servo OFF, stops the servomotor by plug braking
when overtravel, then places it into zero clamp mode.
Pn004.1 Error counter clear mode
[0]Clear error pulse when S-OFF, do not when
overtravel.
[1]Do not clear error pulse.
[2]Clear error pulse when S-OFF orovertravel
(excep for zero clamp)
Pn004.2 Reference pulse form
[0]Sign + Pulse
[1]CW+CCW CW + CCW
[2]A + B (×1)
[3]A + B (×2)
[4]A + B (×4)
Pn004.3 Inverses pulse
[0]Do not inverse PULS reference and SIGN reference
[1]Do not inverse PULS reference; Inverses SIGN
reference
[2]Inverse PULS reference; Do not inverse SIGN
reference
[3]Inverse PULS reference and SIGN reference.
Pn005 Hex After restart
Pn005.0
PS
Pn005.1
ALL
Pn005.2
P
Pn005.0 Torque feedforward form
[0]Use general torque feedforward,external
analog(Tref) feedforward input is invalid.
[1]Usegeneral torque feedforward,external
analog(Tref) feedforward input is valid.
[2]Use high-speed torque feedforward,external
analog(Tref) feedforward input is invalid.
[3]Use high-speed torque feedforward,external

- 161 -
Parameter
No. Description Setting
Validation
Control
Mode Function and Meaning
analog(Tref) feedforward input is valid.
Pn005.1 Control mode
[0]Speed control(analog reference)
PCON OFF PI control ON P control
[1]Position control(pulse train reference)
PCON OFF PI control ON P control
[2]Torque control(analog reference)
PCON is invalid.
[3]Speed control(contact reference) speed
control(zero reference)
PCON PCL NCL OFF Switches to position
control(zero reference)
[4]Speed control(contact reference) speed
control(analog reference)
PCON PCL NCL OFF Switches to position
control(analog reference)
[5]Speed control(contact reference) position
control(pulse train reference)
PCON PCL NCL OFF Switches to position
control(pulse train reference)
[6]Speed control(contact reference) torque
control(analog reference)
PCON PCL NCL OFF Switches to position
control(analog reference)
[7]Position control(pulse train reference) speed
control(analog reference)
PCON OFF position control(pulse train
reference) ON speed control(analog reference)
[8]Position control(pulse train reference) Torque
control(analog reference)
PCON OFF position control(pulse train
reference) ON torque control(analog reference)
[9]Torque control(analog reference) speed
control(analog reference)
PCON OFF Torque control(analog reference) ON
Speed control(analog reference)
[A]Speed control(analog reference) zero clamp
Control
PCON OFF Speed control(analog reference) ON
zero clamp control
[B]Positin control(pulse train reference) position
control(INHIBIT)
PCON OFF Position control(pulse train
reference) ON position control(INHIBIT)

- 162 -
Parameter
No. Description Setting
Validation
Control
Mode Function and Meaning
[C]Position control(contact reference)
PCON Used to change step
PCL NCL Used to search reference point or start
[D]Speed control(parameter reference)
PCON PCL NCL invalid
[E ]Special control
PCON invalid
Pn005.2 Out-of-tolerance alarm selection
[0]Out-of-tolerance alarm disabled
[1]Out-of-tolerance alarm enabled. Outputs alarm
when the value of error counter exceeds Pn504
setting value.
[2] Reserved
[3] Reserved
Pn005.3 Servomotor model selection
[0]EMJ
[1]EMG
[2]Reserved
[3]EMB
Pn006 Hex After restart
Pn006.0 Bus type selection
[0]No bus
[1]PROFIBUS-DP V0/V1
[2]PROFIBUS-DP V2
3CANopen
Pn006.1 Reserved
Pn006.2 Low-frequency vibration suppression
switch
[0]Low-frequency vibration suppression function
disabled
[1]Low-frequency vibration suppression function
enabled
Pn006.3 Reference input filter for open collector
signal
[0] when pulse is difference input, The max value of
servo receiving pulse frequency 2 4M
[1] when pulse is difference input, The max value of
servo receiving pulse frequency 2 650K
[2] when pulse is difference input, The max value of
servo receiving pulse frequency 2150K
Pn007 Binary After restart
Pn007.0 wider the width of C pulse or not
[0] standard width of C pulse
[1] wider the width of C pulse
Pn007.1 reserved
Pn007.2 reserved

- 163 -
Parameter
No. Description Setting
Validation
Control
Mode Function and Meaning
Pn007.3 reserved
Pn100
Online autotuning
setting
After restart P S
[0] Manual gain adjustment
[1,2,3] Normal mode
[4,5,6] Vertical load
[1,4] Load inertia without variation
[2,5] Load inertia with little variation
[3,6] Load inertia with great variation
Note
1.Autotuning is invalid when servomotor max.speed is
less than 100rpm.Manual gain adjustment is used.
2.Autotuning is invalid when servomotor acceleration
/deceleration speed is less than 5000rpm/s. Manual
gain adjustment is used.
3.Autotuning is invalid when mechanical clearance is
too big during operation. Manual gain adjustment is
used.
4.Autotuning is invalid when the difference of different
speed load is too great. Manual gain adjustment is
used.
Pn101 Machine rigidity
setting Immediately PS
The response speed of servo system is determined by
this parameter. Normally, the rigidity should be set a
little larger. However, if it is too large, it would suffer
mechanical impact. It should be set a little smaller
when large vibration is present. This parameter is only
valid in autotuning.
Pn102 Speed loop gain Immediately PS This parameter determines speed loop gain.
Unit: Hz
Pn103 Speed loop integral
time constant Immediately P S
Decreases the value of this parameter to shorten
positioning time and enhance speed response.
Unit: 0.1ms
Pn104 Position loop gain Immediately P
This parameter determines position loop gain.
Decreases this value to enhance servo rigidity, but
vibration will occur if the value is too large.
Unit: 1/s
Pn105 Torque reference
filter time constant Immediately P S T
Torque reference filter can eliminate or lighten
mechanical vibration. But incorrect setting will result to
mechanical vibration. Unit:0.1ms
Pn106 Load inertia
percentage Immediately P S Setting value=(load inertia/rotor inertia) 100
Unit: %
Pn107 2nd speed loop gain Immediately P S
Pn108 2nd speed loop
integral time constant Immediately P S
The meanings of these parameters are the same as
Pn102~Pn105.
These parameters are only needed to set when two

- 164 -
Parameter
No. Description Setting
Validation
Control
Mode Function and Meaning
Pn109 2nd position loop
gain Immediately P
Pn110 2nd torque reference
filter time constant Immediately P S T
types of gain function are enabled.
Pn111 Speed bias Immediately P
This parameter setting can shorten positioning time.
However, if it is too large or does not cooperate with
Pn111 correctly, vibration will occur.
The relationship with speed reference, error counter,
positioning error is shown in the following chart.
Pn112 Feedforward Immediately P
It is used to set position feedforward. The response
speed is faster and position error is less when this
parameter setting is higher. Vibration will occur if the
value is set too large.
Unit: %
Pn113 Feedforward filter Immediately P
It is used to ease mechanical vibration due to position
feedforward. The feedforward lag will be enlarged and
result to vibration if the value is set too large.
Unit: 0.1ms
Pn114 Torque feedforward Immediately P S
It is used to set torque feedforward, and enhance
response speed.
Set the load inertia percentage(Pn106) correctly to
enable this function in manual gain adjustment mode.
Unit: %
Pn115 Torque feedforward
filter Immediately P S
It is used to ease mechanical vibration due to torque
feedforward.
Unit: 0.1ms
Pn116 P/PI switching
condition After restart P S
0:Torque reference percentage
1:Value of offset counter
2:Value of acceleration speed setting
3:Value of speed setting
4: Fixed PI
Pn117 Torque switching
threshold After restart P S Threshold of torque to switch PI control to P control.
Unit: %

- 165 -
Parameter
No. Description Setting
Validation
Control
Mode Function and Meaning
Pn118 Offset counter
switching threshold Immediately P
Threshold of error counter to switch PI control to P
control.
Unit: pulse
Pn119
Setting acceleration
speed switching
threshold
Immediately P S
Threshold of acceleration speed to switch PI control to
P control.
Unit: 10rpm/s
Pn120 Setting speed
switching threshold Immediately P S Threshold of speed to switch PI control to P control.
Unit: rpm
Pn121
Gain switching
condition
After restart PS
0:Fix to 1st group gain
1:External switch gain switching(G-SEL)
2:Torque percentage
3:Value of offset counter
4:Value of acceleration speed setting 10rpm
5:Value of speed setting
6:Speed reference input
Pn122 Switching delay time Immediately PS Delay time of switching gain when switching condition
is satisfied.
Pn123 Switch threshold level Immediately P S Gain switching trigger level
Pn124 Reserved
Pn125 Position gain
switching time Immediately P This parameter is used to smooth transition if the
change of the two groups of gain is too large.
Pn126 Hysteresis switching Immediately PS This parameter is used to set the operation hysteresis
of gain switching.
Pn127 Low speed detection
filter Immediately P S
This parameter is used to filter in low speed detection.
The speed detection will be lagged if the value is too
large.
Pn128
Speed gain
acceleration
relationship during
online autotuning
Immediately P S
The increasing multiple of speed loop gain in the same
rigidity during online autotuning. The speed loop gain
is larger when this value is higher.
Pn129 Low speed correction
coefficient Immediately P S The intensity of anti-friction and anti-creeping at low
speed. Vibration will occur if this value is set too large.
Pn130 Friction Load Immediately PS Frictin load or fixed load compensation
Pn131
Friction
compensation speed
hysteresis area
Immediately P S Threshold of friction compensation start
Pn132 Sticking friction load Immediately P S Sticking damp which is in direct proportion to speed.
Pn133 Reserved ' ' '
Pn134 Reserved ' ' '
Pn135 Reserved ' ' '
Pn136 Reserved ' ' '
Pn137 Reserved ' ' '
Pn138 Reserved ' ' '

- 166 -
Parameter
No. Description Setting
Validation
Control
Mode Function and Meaning
Pn139 Reserved ' ' '
Pn140 Reserved ' ' '
Pn141 Reserved ' ' '
Pn142 Reserved ' ' '
Pn143 Reserved ' ' '
Pn144 Reserved ' ' '
Pn200 PG divided
ratio After restart P S T
Analog encoder output orthogonal difference pulses.
The meaning of this value is the number of analog
encoder output orthogonal difference pulses per one
servomotor rotation.
Pn201 1st electronic gear
numerator After restart P
Pn202 Electronic gear
denominator After restart P
Pn203 2nd electronic gear
numerator After restart P
The electornic gear enables the reference pulse relate
with the servomotor travel distance, so the host
controller need not to care mechanical deceleration
ratio and encoder pulses.In fact it is the setting of
frequency doubling or frequency division to the
reference pulses .
)202(min
)203201(
PnatorDeno
PnorPnNumerator
Pn204
Position reference
acceleration
/deceleration time
constant
Immediately P
This value is used to smooth the input pulses. The
effect of smoothness is better when the value is
higher. But lag will occur if the value is too large.
Pn205 Position reference
filter form selection After restart P [0] 1st order filter
[1] 2nd order filter
Pn300 Speed reference
input gain Immediately S The corresponding speed to 1V analog input
Pn301 Analog speed given
zero bias Immediately S
This parameter is used to set zero bias of analog
speed given, and it is related with speed reference
input gain (Pn300),
Speed reference=(External speed given input
analog-Analog speed given zero bias) Speed
reference input gain
Pn302 Reserved
Pn303 Reserved
Pn304 Parameter speed Immediately S
The parameter can be set to positive or negative.
When control mode is set to D, it determines the
speed of motor
The servomotor speed is determined by this
parameter when Pn005.1=D
Pn305 JOG speed Immediately S
It is used to set JOG rotation speed, and the direction
is determined by the pressing key during JOG
operation.
Pn306 Soft start acceleration
time Immediately S The time for trapeziform acceleration to accelerate to 1000rpm.
Unit: ms

- 167 -
Parameter
No. Description Setting
Validation
Control
Mode Function and Meaning
Pn307 Soft start
deceleration time Immediately S
The time for trapeziform deceleration to decelerate to
1000rpm.
Unit: ms
Pn308 Speed filter time
constant Immediately S 1st order filter time constant
Unit: ms
Pn309 S curve
risetime Immediately S The time for transition from one point to another point
in S curve.
Pn310
Speed reference
curve form
After restart S
0:Slope
1:S curve
2:1st order filter
3:2nd order filter
Pn311 S form selection After restart S This value determines the transition form of S curve.
Pn312 DP communication
JOG speed Immediately P S T Communication speed of bus JOG.
It can be set to positive or negative.
Pn313 Reserved ' ' '
Pn314 Reserved ' ' '
Pn315 Reserved ' ' '
Pn316 Speed internal 1 Immediately S
Pn317 Speed internal 2 Immediately S
Pn318 Speed internal 3 Immediately S
Pn319 Speed internal 4 Immediately S
Pn320 Speed internal 5 Immediately S
Pn321 Speed internal 6 Immediately S
Pn322 Speed internal 7 Immediately S
Internal speed is enabled when Pn005.1=3~6
Input signal
/P-CON /P-CL /N-CL
operating speed
OFF(H) OFF(H) Zero speed or switch
OFF(H) ON(L) SPEED1
ON(L) OFF(H) SPEED2
OFF(H)
ON(L) ON(L) SPEED3
OFF(H) OFF(H) SPEED4
OFF(H) ON(L) SPEED5
ON(L) OFF(H) SPEED6
ON(L)
ON(L) ON(L) SPEED7
Pn400 Torque reference
gain Immediately T The meaning of this parameter is the needed analog
input voltage to reach the rated torque.
Pn401 Forward torque
internal limit Immediately P S T
Pn402 Reverse torque
internal limit Immediately P S T
Pn403 Forward external
torque limit Immediately P S T
Pn404 Reverse external
torque limit Immediately P S T
Pn405 Plug braking torque
limit Immediately P S T
Servomotor output torque limit value depending on
the actual overload capacity.
Pn406 Speed limit during Immediately T Servomotor output torque limit value during torque

- 168 -
Parameter
No. Description Setting
Validation
Control
Mode Function and Meaning
torque control control
Pn407 Notch filter 1
frequency Immediately P S T Notch filter 1 frequency
Pn408 Notch filter 1 depth Immediately P S T Notch filter 1 depth
Pn409 Notch filter 2
frequency Immediately P S T Notch filter 2 frequency
Pn410 Notch filter 2 depth Immediately P S T Notch filter 2 depth
1. In some conditions,
vibration will be picked
up and response will be
lagged after notch filter
is set.
2. When notch filter
frequency is set to
5000, the notch filter is
invalid.
Pn411 Low frequency
vibration frequency Immediately P S Frequency of low frequency vibration with load.
Pn412 Low frequency
vibration damp Immediately P S Attenuation damp of low frequency vibration with load.
It does not need to change.
Pn413 Torque control delay
time Immediately T
Pn414 Torque control speed
hysteresis Immediately T
These parameters are only enabled in position control
mode.
Pn415 Analog torque given
zero bias Immediately T
This parameter is used to set zero bias of analog
torque given, and it is related with torque reference
input gain (Pn400),
Torque reference=(External torque given input
analog-Analog torque given zero bias) Torque
reference input gain
Pn500 Positioning error Immediately P Outputs /COIN signal when error counter is less than
this value.
Pn501 Coincidence
difference Immediately P
Outputs /VCMP signal when the difference between
speed reference value and speed feedback value is
less than this value.
Pn502 Zero clamp speed Immediately S
The servomotor is locked in the form of temporary
position loop when the speed corresponding to the
analog input is less than this value.
Pn503 Rotation detection
speed TGON Immediately P S T
When the servomotor speed exceeds this parameter
setting value, it means that the servomotor has
already rotated steadily and outputs /TGON signal.
Pn504 Offset counter
overflow alarm Immediately P
When the value in error counter exceeds this
parameter setting value, it means that error counter
alarm has occurred and outputs alarm signal.
Pn505 Servo ON waiting
time Immediately P S T
These parameters are only enabled when the port
output parameters are allocated with /BK signal
output.
These parameters are used to keep braking (prevent

- 169 -
Parameter
No. Description Setting
Validation
Control
Mode Function and Meaning
Pn506 Basic waiting flow Immediately P S T
Pn507 Brake waiting speed Immediately P S T
Pn508 Brake waiting time Immediately P S T
from gravity glissade or continuous outside force on
servomotor) time sequence.
Servo ON waiting time
1For the parameter is plus,/BK signal is output firstly
when servo-ON signal is input, and then servomotor
excitation signal is created after delaying the
parameter setting time.
2For the parameter is minus, servomotor excitation
signal is output firstly when servo-ON signal is input,
and then /BK signal is created after delaying the
parameter setting time.
Basic waiting flow:
Standard setting: /BK output (braking action) and
servo-OFF are at the same time.
Now, the machine movable part may shift slightly due
to gravity according to mechanical configuration and
character. But it can be eliminated by using
parameters which are only enabled when the
servomotor is stop or at low speed.
Brake waiting speed:
/BK signal is output when the servomotor speed is
decreased to the below of this parameter setting value
at servo-OFF.
Brake waiting time
BK signal is output when the delay time exceeds the
parameter setting value after servo-OFF.
/BK signal is output as long as either of the brake
waiting speed or brake waiting time is satisfied.
Pn509
Allocate input port to
signal, one port with
four bits(hex)
After restart P S T
Pn510
Allocate input port to
signal, one port with
four bits(hex)
After restart P S T
Pn509.0 corresponding port CN1_14
Pn509.1 corresponding port CN1_15
Pn509.2 corresponding port CN1_16
Pn509.3 corresponding port CN1_17
Pn510.0 corresponding port CN1_39
Pn510.1 corresponding port CN1_40
Pn510.2 corresponding port CN1_41
Pn510.3 corresponding port CN1_42
Terminal PRI CN1_14< CN1_15< CN1_16<
CN1_17< CN1_39< CN1_40< CN1_41< CN1_42
Corresponding signal of each data is shown as
following
0S-ON
1 P-CON
2P-OT
3N-OT

- 170 -
Parameter
No. Description Setting
Validation
Control
Mode Function and Meaning
4ALMRST
5CLR
6 P-CL
7N-CL
8G-SEL
9 JDPOS-JOG+
AJDPOS-JOG-
BJDPOS-HALT
CHmRef
DSHOM
EORG
Pn511
Output signal
allocation After restart P S T
Pn511.0 corresponding port CN1_11 CN1_12
Pn511.1 corresponding port CN1_05 CN1_06
Pn511.2 corresponding port CN1_09 CN1_10
Corresponding signal of each data is shown as
follows:
0 /COIN/VCMP
1/TGON
2/S-RDY
3/CLT
4/BK
5/PGC
6 OT
7/RD
8/HOME
Pn512 Bus control input
node low-bit enabled Immediately P S T
Pn513 Bus control input
node low-bit enabled Immediately P S T
Bus communication input port enabled:
[0] Disabled
[1] Enabled
Pn512.0 CN1_14
Pn512.1 CN1_15
Pn512.2 CN1_16
Pn512.3 CN1_17
Pn513.0 CN1_39
Pn513.1 CN1_40
Pn513.2 CN1_41
Pn513.3 CN1_42
Pn514 Input port filter Immediately P S T It is used to set input port filter time. The signal will be
lagged if the parameter setting is too high.
Pn515 Reserved
Pn516
Input port signal
inversion
Immediately P S T
[0] Do not inverse signal.
[1] Inverse signal
Pn516.0 CN1_14 inversion
Pn516.1 CN1_15 inversion

- 171 -
Parameter
No. Description Setting
Validation
Control
Mode Function and Meaning
Pn517
Input port signal
inversion
Immediately P S T
Pn516.2 CN1_16 inversion
Pn516.3 CN1_17 inversion
Pn517.0 CN1_39 inversion
Pn517.1 CN1_40 inversion
Pn517.2 CN1_41 inversion
Pn517.3 CN1_42 inversion
Pn518 Reserved
Pn519 Reserved
Pn520 Reserved
Pn521 Binary Immediately P,S,T
If connect externally regenerative resistor
0connect externally regenerative resistor between B1
and B2
1dose not connect externally regenerative resistor,
relay on internal capacitance.
This parameter is in effect only on ProNet-02/04
Pn522 Reserved
Pn523 Binary Immediately P,S,T
Pn523.0 IGBT overheat alarm Only enabled in
ProNet 2B
[0] IGBT overheat alarm enabled
[1] IGBT overheat alarm disabled
Pn523.1 Motor overheat alarm Only enabled in
ProNet 75/1A/1E/2B
[0] Motor overheat alarm enabled
[1] Motor overheat alarm disabled
Pn524 Reserved
Pn525
Overload alarm
threshold
Immediately P S T
When load percentage larger than overload alarm
threshold, A04 will occur soon.
Pn525 is recommended to set below 120, otherwise
the servo drive and motor will be damaged.
Pn526
Temperature
threshold of motor
overheat alarm
(Only enabled in
ProNet*75/1A/1E/2B)
Immediately P S T
When servomotor winding temperature exceeds
Pn526 setting, A19 will occur.(Only enabled in0
ProNet*75/1A/1E/2B )
Pn600
JPOS0 Position pulse
in point to point
control
Immediately P
Pn601
JPOS0
Position pulse in
point to point control
Immediately P
The two parameters are used in combination, and the
algebraic sum of them is the position of JPOS0 needs
to reach.(The number of servomotor rotation
revolutions is related with the programme mode of
point to point control.)
Pn600 Unit 10000P
Pn601 Unit 1P
//
The meaning of other point to point control related
parameters are the same.

- 172 -
Parameter
No. Description Setting
Validation
Control
Mode Function and Meaning
Pn630
JPOS15 Position
pulse in point to point
control
Immediately P
Pn631
JPOS15 Position
pulse in point to point
control
Immediately P
The two parameters are used in combination, and the
algebraic sum of them is the position of JPOS0 needs
to reach.(The number of servomotor rotation
revolutions is related with the programme mode of
point to point control.)
Pn632 JPOS0 Point to point
speed control Immediately P JPOS0 Point to point speed control
Unit rpm
// The speed of other point to point control
Pn647 JPOS15 Point to
point speed control Immediately P The speed of JPOS15 point to point control
Unit rpm
Pn648
JPOS0
Point to point
1st order filter
Immediately P 1st order filter time of JPOS0 point to point control can
stop or start the servomotor mildly.
// 1st order filter of other point to point control.
Pn663 JPOS15 Point to
point 1st order filter Immediately P 1st order filter time of JPOS15 point to point control
can stop or start the servomotor mildly.
Pn664 JPOS0 point to point
control stop time Immediately P JPOS0 point to point control stop time
Unit 50ms
// Other point to point control stop time
Pn679
JPOS15 point to
point control stop
time
Immediately P JPOS15 point to point control stop time
Unit 50ms
Pn680 Reserved
Pn681 Hex Immediately P
Pn681.0 Single/cyclic, start/reference point selection
[0]Cyclic operation, PCL start signal, NCL search
reference point in forward direction.
[1]Single operation, PCL start signal, NCL search
reference point in forward direction.
[2]Cyclic operation, NCL start operation, PCL search
reference point in forward direction.
[3] Single operation, NCL start operation, PCL search
reference point in forward direction.
Pn681.1 Change step and start mode
[0]Delay to change step, no need of start signal, delay
to start after S-ON.
[1]PCON change step, no need of start signal, PCON
delay to start after S-ON, but inside pulse can not
stop when PCON off.
[2]Delay to change step, need start signal, canceling
start signal can immediately stop inside pulse.
Return to programme start point process step when
reset.
[3]PCON change step, need start signal, canceling
start signal can immediately stop inside pulse. Return
to programme start point process step when reset.

- 173 -
Parameter
No. Description Setting
Validation
Control
Mode Function and Meaning
Pn681.2 Change step input signal mode
[0] Change step input signal electrical level mode
[1] Change step input signal pulse mode
Pn681.3 Reserved
Pn682 Programme mode Immediately P
[0] Incremental programme
[1] Absolute programme
Pn683 Programme start step Immediately P Select the start point of the point to point control
Pn684 Programme stop step Immediately P Select the stop point of the point to point control.
Pn685
Search travel speed
in position
control(contact
reference);
Speed of finding
reference
point(Hitting the
origin signal ORG) in
position homing
control.
Immediately P Search the servomotor speed in the direction of
reference point towards travel switch.
Pn686
Leave travel switch
speed in position
control(contact
reference);
Speed of finding
reference
point(Leaving the
origin signal ORG) in
position homing
control.
Immediately P Search the servomotor speed when the reference
point leaves travel switch.
Pn687 Position teaching
pulse Immediately P
Pn688 Position teaching
pulse Immediately P
The two parameters are used in combination, and the
algebraic sum of them is the current position of
position teaching. When perform the position teaching
by utility function, the algebraic sum of the two
parameters are given to the current position
Pn687 unit 10000P
Pn688 unit 1P
Pn689 Homing Mode Setting Immediately P
Pn689.0 Homing Mode
[0] Homing in the forward direction
[1] Homing in the reverse direction
Pn689.1 Search C-Pulse Mode
[0] Return to search C-Pulse when homing
[1] Directly search C-Pulse when homing
Pn689.2 Homing trigger starting mode
[0] Homing function disabled
[1] Homing triggered by SHOM signal(rising edge)
Pn689.3 Reserved

- 174 -
Parameter
No. Description Setting
Validation
Control
Mode Function and Meaning
Pn690 Number of error
pulses during homing Immediately P unit 10000P
Pn691 Number of error
pulses during homing Immediately P unit 1P
Pn700 Hex After restart ALL
Pn700.0 MODBUS communication baud rate
[0] 4800bps
[1] 9600bps
[2] 19200bps
Pn700.1 MODBUS protocol selection
[0] 7 N 2 MODBUS,ASCII
[1] 7 E 1 MODBUS,ASCII
[2] 7 O 1 MODBUS,ASCII
[3] 8 N 2 MODBUS,ASCII
[4] 8 E 1 MODBUS,ASCII
[5] 8 O 1 MODBUS,ASCII
[6] 8 N 2 MODBUS,RTU
[7] 8 E 1 MODBUS,RTU
[8] 8 O 1 MODBUS,RTU
Pn700.2 Communication protocol selection
[0] No protocol SCI communication
[1] MODBUS SCI communication
Pn700.3 Reserved
Pn701 MODBUS Axis
address After restart ALL Axis address of MODBUS protocol communication
Pn702 Reserved
Pn703 CAN communication
speed After restart ALL
Pn703.0 CAN communication baud rate
[0] 50Kbps
[1] 100Kbps
[2] 125Kbps
[3] 250Kbps
[4] 500Kbps
[5] 1Mbps
Pn704 CAN communication
contact After restart ALL CANopen Aix address of communication
Pn840 Hex After restart ALL
Pn840.0 Encoder model selection
[0]-[2] Reserved For factory using
[3] 17-bit absolute encoder
[4] 17-bit incremental encoder
[5] Resolver
[6] Wire-saving incremental encoder
Pn840.1 Reserved For factory using
Pn840.2 Reserved For factory using
Pn840.3 Reserved For factory using
Note
When connecting to EMJ-04A H Pn005.3 should be set as “1”.
“the max value of servo receiving pulse frequency” ,it means the sufficient max value of pulse
frequency receiving by servo hardware.

- 175 -
Appendix B
Alarm Display
Alarm
Display
Alarm
Output Alarm Name Meaning
A01 Parameter breakdown The checksum results of parameters are abnormal.
A02 AD shift channels breakdown AD related electrical circuit is faulty
A 03 Overspeed The servomotor speed is excessively high and the
servomotor is out of control.
A04 Overload The servomotor is operating continuously under a torque
largely exceeding ratings.
A05 Position error counter overflow Internal counter overflow
A06 Position error pulse overflow Position error pulse exceeded parameter(Pn504)
A07
The setting of electronic gear or
given pulse frequency is not
reasonable.
The setting of electronic gear is not reasonable or the
given pulse frequency is too high.
A08
The 1st channel of current
detection is wrong. Something wrong with the inside chip of the 1st channel.
A09
The 2nd channel of current
detection is wrong. Something wrong with the inside chip of the 2nd channel.
A10 Incremental Encoder is break off. At least one of Incremental Encoder PA,PB,PC is break off.
A12 Overcurrent An overcurrent flowed through the IPM.
A13 Overvoltage Main circuit voltage for servomotor rotation is excessively
high.
A14 Undervoltage Main circuit voltage for servomotor rotation is excessively
low.
A15 Bleeder resistor error Bleeder resistor is faulty.
A16 Regeneration error Regenerative circuit error
A17 Resolver error The communication of resolver is abnormal.
A18 IGBT superheat alarm IGBT temperature is too high.
A19 Motor overheat alarm Motor temperature is too high.
A20 power line phase shortage one phase does not bring into main circuit power supply.
A 21 Instantaneous power off alarm An power off for more than one period is occurred in AC.
A22
Motor temperature detection sensor
is break off. Encoder cable is error.
A23 Brake overcurrent alarm Bleeder resistor is too small. Or bleeder module is faulty.

- 176 -
Alarm
Display
Alarm
Output Alarm Name Meaning
A41 Reserved Reserved
A 42 Servomotor type error The parameter setting of servo drive does not match the
servomotor.
A43 Servo drive type error The parameter setting of servo drive does not match the
servomotor.
A44 Reserved Reserved
A 45 Absolute encoder multiturn
information error Absolute encoder multiturn information is faulty.
A46 Absolute encoder multiturn
information overflow Absolute encoder multiturn information is overflow.
A47 Battery voltage below 2.5V Absolute encoder multiturn information is loss.
A48 Battery voltage below 3.1V Battery voltage is too low.
A50 Serial encoder communication
overtime
Encoder disconnected; encoder signal disturbed; encoder
error or encoder decoding circuit error.
A51 Absolute encoder overspeed alarm
detected
Absolute encoder multiturn information may be faulty.
Error reasons
1.The battery is not connected or the battery voltage is
insufficient.
2.The power supply to servo drive is not turned ON when
the battery voltage is normal, or the servomotor running
acceleration is too high due to external reason.
A52 Absolute state of serial encoder
error Encoder or the encoder decoding circuit is faulty.
A53 Serial encoder calcaution error Encoder or the encoder decoding circuit is faulty.
A54 Parity bit or end bit in serial encoder
control domain error
Encoder signal is disturbed or the encoder decoding circuit
is faulty.
A55 Serial encoder communication data
checking error
Encoder signal is disturbed or the encoder decoding circuit
is faulty.
A56 End bit in serial encoder control
domain error
Encoder signal is disturbed or the encoder decoding circuit
is faulty.
A58 Serial encoder data empty The EEPROM data of serial encoder is empty.
A59 Serial encoder data format error The EEPROM data format of serial encoder is incorrect.
A60 Communication module not
detected
Communication module is not plugged or the
communication module is faulty.
A61 Communication unsuccessful CPU of communication module operated abnormally.
A62
Servo drive can not receive the
period data of communication
module.
Receive channel of servo drive data or send channel of
communication module is faulty.
A63
Communication module can not
receive the servo drive response
data.
Communication module is faulty.

- 177 -
Alarm
Display
Alarm
Output Alarm Name Meaning
A64 Communication module and bus
connectionless Bus communication is faulty.
A66 CAN communication abnormal CAN communication is faulty because of abnormal
communication connection or disturbance.
A67 Receiving heartbeat timeout The master station sends heartbeat time timeout
A69 Synchronization signal monitoring
cycle is longer than setting
The filling time and the cycle of the synchronous signal
does not match.
A00 Not an error Normal operation status.
Output transistor is ON. Output transistor is OFF.
A.45 A.46 A.47 A.51 only can be reset when the absolute encoder related alarm is cleared.
The multiturn data should be cleared because of the multiturn information is incorrect.
