LC1100VC LC1100
User Manual: LC1100
Open the PDF directly: View PDF
.
Page Count: 45

LIVE CAM Service Manual
Grundig Service
Hotline Deutschland...
TV
TV
SAT
VCR/LiveCam
HiFi/Audio
Car Audio
Telekommunikation
Fax:
Planatron
(8.00-22.00
Uhr)
0180/52318-41
0180/52318-49
0180/52318-48
0180/52318-42
0180/52318-43
0180/52318-44
0180/52318-45
0180/52318-51
0180/52318-99
...Mo.-Fr. 8.00-18.00 Uhr
0180/52318-40
0180/52318-50
Telefon:
Fax:
Technik:
Ersatzteil-Verkauf: ...Mo.-Fr. 8.00-19.00 Uhr
Livance LC 1100
GMI7900
Materialnummer/Part Number 7201005408000
Änderungen vorbehalten/Subject to alteration • Printed in Germany
E-BS-SA14 0601
http://www.grundig.com
Zusätzlich erforderliche Unterlagen für den Komplettservice
Additionally required Service Documents for the Complete Service
Service
Manual
Sicherheit
Safety
Materialnr./Part No.
720108000000

1 INTRODUCTION 3
1.1. INTRODUCTION1 3
1.2. INTRODUCTION2 3
1.3. FEATURE COMPARISON CHART 3
2 SERVICE CAUTION 4
2.1. EEPROM DATA FOR SPARE PARTS OF THE MAIN
C.B.A. 4
2.2. SERVICE EXTENSION CABLES. 4
2.3. SET-UP FOR ADJUSTMENT OF TATSUJIN. 5
3 SERVICE INFORMATION 6
3.1. SERVICE INFORMATION DISPLAY (GENERAL
DESCRIPTION) 6
3.2. SERVICE MODE 3 (ERROR CODE DISPLAY) 6
3.3. INSERTING THE BUTTON-TYPE BATTERY 7
4 ADJUSTMENT PROCEDURES 8
4.1. DISASSEMBLY PROCEDURES 8
4.2. DISASSEMBLY PROCEDURES OF LENS UNIT 10
5 ABBREVIATIONS 11
6 WAVEFORM TABLE 13
7 BLOCK DIAGRAMS 15
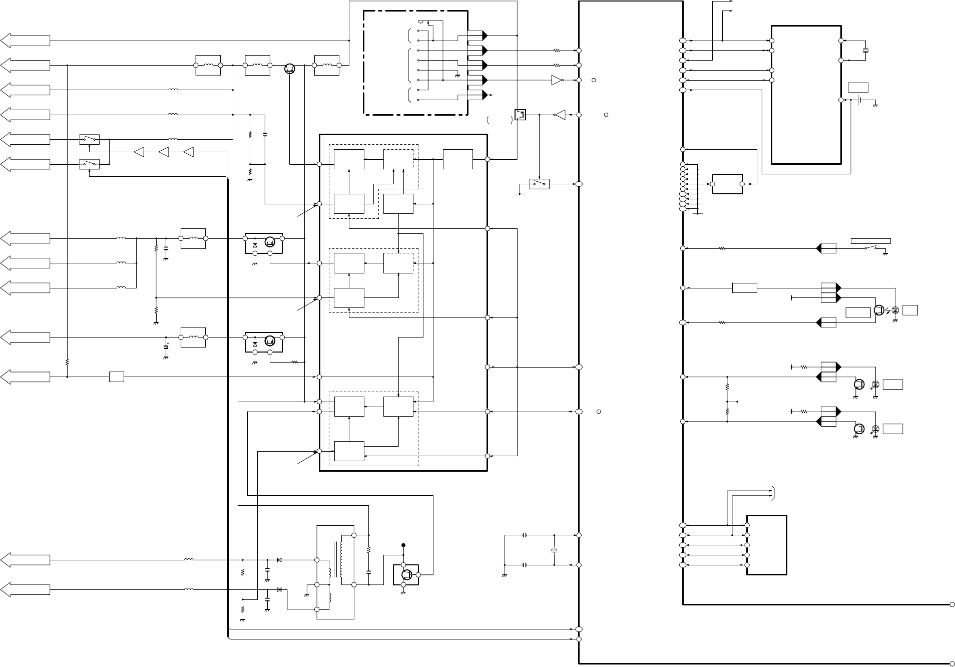
7.1. OVERALL BLOCK DIAGRAM 15
7.2. BLOCK DIAGRAM OF CONNECTION 15
7.3. SYSTEM CONTROL& SERVO/ POWER BLOCK
DIAGRAM 16
7.4. CAMERA BLOCK DIAGRAM 18
7.5. VIDEO BLOCK DIAGRAM 19
8 SCHEMATIC DIAGRAMS 21
8.1. LENS DRIVE SCHEMATIC DIAGRAM 21
8.2. CAMERA 1 SCHEMATIC DIAGRAM 22
8.3. CAMERA 2 SCHEMATIC DIAGRAM 23
8.4. VIDEO SCHEMATIC DIAGRAM 25
8.5. SYSTEM CONTROL& SERVO SCHEMATIC DIAGRAM 27
8.6. AUDIO SCHEMATIC DIAGRAM 30
8.7. POWER SCHEMATIC DIAGRAM 31
8.8. SUB SERVO SCHEMATIC DIAGRAM 33
8.9. AVS OUT SCHEMATIC DIAGRAM 34
8.10. B/W-E.V.F. SCHEMATIC DIAGRAM 34
8.11. MIC UNIT SCHEMATIC DIAGRAM 35
8.12. CCD FLEX. CARD SCHEMATIC DIAGRAM 35
9 CIRCUIT BOARD ASSEMBLIES 37
9.1. MAIN C.B.A. ADDRESS INFORMATION 37
9.2. MAIN C.B.A. (COMPONENT SIDE) 38
9.3. MAIN C.B.A. (FOIL SIDE) 39
9.4. MIC UNIT 40
9.5. B/W-E.V.F. C.B.A. 40
9.6. CCD FLEX. CARD C.B.A. 40
EXPLODED VIEWS 41
11 REPLACEMENT PARTS LIST 43
CONTENTS
Page Page

1 INTRODUCTION
1.1. INTRODUCTION1
This service manual contains technical information which will be allowed service personnelí s to understand and service this model.
Please use part number on the parts list to make order for spare part and do not use reference number on the drawing.
If the circuit is changed or modified, this information will be followed by supplement service manual.
Note 1:
The service manual for Mechanism-Chassis is separated as another one.
Please refer to the following manual for detail of adjustment procedure for Mechanism-Chassis.
Order number for service manual of Mechanism-Chassis : VMD9912044C8
1.2. INTRODUCTION2
Note 1:
Differences are mentioned as follows for RZ9 series.
Description EN ENC
Packing case VPG0H93 VPG0J57
Note 2:
Differences are mentioned as follows for RZ10 series.
Description EG EGM
Packing case VPG0H79 VPG0H80
Operating manual VQT9062 VQT9063
Note 3:
Differences are mentioned as follows for RZ10 series.
Description EG EGE
Operating manual VQT9062 VQT9198
1.3. FEATURE COMPARISON CHART
RZ9 RZ10
EN EG B EN A
CCD CCD Image Sensor 1/5" 1/5" 1/5" 1/5" 1/5"
CCD Capacity (Pixels) 450k 450k 450k 450k 450k
B/W-EVF B/W EVF LCD Monitor 0.24" 0.24" 0.24" 0.24" 0.24"
EVF LCD Capacity (Pixels) 76,800 76,800 76,800 76,800 76,800
SPEED Recording/Playback mode SP/LP SP SP/LP SP/LP SP/LP
LENS Optical Zoom Ratio x22 x22 x22 x22 x22
Shortest Image Distance (From 1st Lens) 1.8m 1.8m 1.8m 1.8m 1.8m
DIG.ZOOM Digital Zoom (x45/x100/x250) O/O/O O/O/O O/O/O O/O/O O/O/O
Voice zoom OOOOO
ACCESSORY Remote controller X O O O O
AV cord X X O X X
3

2 SERVICE CAUTION
2.1. EEPROM DATA FOR SPARE PARTS OF THE MAIN C.B.A.
When the Main C.B.A. is replaced, the fixed and average data must be re-installed to EEPROM by Tatsujin kit according to the
suffix for Movie camera.
Then, confirm and/or adjust the VTR and Camera adjustment one by one.
2.2. SERVICE EXTENSION CABLES.
This model is required the following extension cables for all connections.
As a convenient way, please prepare the Rear case U(K4ZZ15000013) as extra to repair easily.
(K4ZZ15000013 can be purchased through service route.)
Ref. Parts No. Pin Part name Connection Qíty Remarks
(a) VFK1582A2120 21 Flat Cable FP701-Lens Unit 1
(b) VFK1582D1225 12 Flat Cable PP301-Lens Unit 1
(c) VFK1582E0720 7Flat Cable FP2002-Cylinder 1
(d) VFK1582A1325 13 Flat Cable FP6002-CAM. OP. 1
(e) VFK1582A1625 16 Flat Cable FP6004-S/S ZOOM VTR OP. 1
(f) VFK1582A0920 9Flat Cable FP4001-A/C Head 1
(g) VFK1582A1025 10 Flat Cable FP1001-EVF 1
(h) VFK1582A1925 19 Flat Cable FP2001-Capstan 1
(i) VFK1582A2125 21 Flat Cable FP6001-Mecha. FPC. 1
(j) VFK1582A1620 16 Flat Cable FP4002-Front 1
NOTE:
New Parts numbers consist 4 blocks. And they has meaning as follows.
How to use extension cables.
4

2.3. SET-UP FOR ADJUSTMENT OF TATSUJIN.
For adjustment ofì TATSUJINì, please open the small cover which is located at bottm of side case(L) using small screwdriver as
follows.
And then connect the JIG board and TATSUJIN cable as follows.
5

3 SERVICE INFORMATION
3.1. SERVICE INFORMATION DISPLAY (GENERAL DESCRIPTION)
·
This Movie Camera has SERVICE INFORMATION DISPLAY function which enables quick trouble-shooting.
·
The Service Information Display is available with the following prcedures.
·
The Service Information is displayed on the EVF and LCD monitor. (There are 4 kinds of SERVICE MODES as follow.)
In the OSD Line Output Mode, the service Information can be displayed even on TV.
MODE NAME FUNCTION How to use.
OSD Line Output Mode Checking the EVF information on the
TV monitor Push the following keys simultaneously more than 2 sec.
FOCUS/SET STOP DATE/TITLE
(SIDE CASE(R)) (TOP PANEL) (SIDE CASE
(L) TOP)
SERVICE MODE 1 Remaining Battery A/D value.
Safety Device
Capstan/Cylinder injuctions.
Push the following keys simultaneously more than 2 sec.
COLOR STOP DATE/TITLE
(SIDE CASE(R)) (TOP PANEL) (SIDE CASE
(L) TOP)
SERVICE MODE 2 Remaining Voltage A/D value.
Mechanism position
Serial key code
After chosing SERVICE MODE 1, push [DATE/TITLE] key.
SERVICE MODE 3 ERROR CODE Display After chosing SERVICE MODE 2, push [DATE/TITLE] key.
SERVICE MODE 4 PG SHIFTER ADJUSTMENT After chosing SERVICE MODE 3, push [DATE/TITLE] key.
NOTE1:
The content of all service modes (service Mode 1 to 4) are the same as previous models.
Please refer to the following Technical Information.
Order number for Technical Information :VMD9512M138
NOTE2:
When an undesirable condition occurs, the power will be turned off except zoom& focus motor lock condition. (Since this
model,ìER ROR CODEî is not automatically displayed on the EVF and LCD monitor, even the CAMERA LEDis not flashed.)
By turning on Service Mode 3, it is possible to check what kind of undesirale condition has occurred, even after the ERROR
CODE has disappeared. Because of The ERROR CODE is memorized to EEPROM-IC.
3.2. SERVICE MODE 3 (ERROR CODE DISPLAY)
·
ERROR CODE appears on counter display position as follows. (SeeFig.1).
Fig.1
6

3.3. INSERTING THE BUTTON-TYPE BATTERY
Note:
The lithium battery is a critical component (Type No.: CR2025 Manufactured by Panasonic.)
It must never be subjected to excessive heat or discharge.
It must therefore only be fitted in equipment designed specifically for its use.
Replacement batteries must be of the same type and manufacture.
They must be fitted in the same manner and location as the original battery, with the correct polarity contacts observed.
Do not attempt to re-charge the old battery or re-use it for any other purpose.
It should be disposed of in waste products destined for burial rather than incineration.
7

Flow-Chart for Disassembly Procedure
No. Item/Part Fig. Removal (Screw)
1Side Case (L)
Unit Fig.1 4-Screws (F)
Fig.2 1-Screw (A)
1-Screw (B)
1-Screw (C)
3-Screws (D)
1-Screw (E)
Fig.3 Locking Tab (a)
Slightly open the Side Case (L) Unit.
Disconnect FP6004.
2Front Case
Unit Fig.4 4-Locking Tabs (b)
Disconnect FP4002.
3Main C.B.A. Fig.5 2-Screws (G)
Remove the Shield Case.
Disconnect the following connectors.
FP6002, FP2001, PP301, FP701,
FP4001, FP2002, FP5001, FP6001,
FP1001, PS3510, PS1003
4Cassette
Cover Unit Fig.6 1-Screw (H)
5Rear Case
Unit Fig.7 1-Screw (K)
2-Locking Tabs (c)
6 EVF Unit Fig.8 2-Screws (L)
7Mechanism
Unit Fig.9 3-Screws (M)
1-Screw (Mí)
8Lens Unit Fig.10 1-Screw (N)
9Main Frame
Unit Fig.6 1-Screw (I)
2-Screws (J)
Fig.11 1-Screw (O)
7-Locking Tabs (d)
Fig.1
Fig.2
Fig.3
Fig.4
4 ADJUSTMENT PROCEDURES
4.1. DISASSEMBLY PROCEDURES
8

Fig.5
Fig.6
Fig.7
Fig.8
Fig.9
Fig.10
Fig.11
9

4.2. DISASSEMBLY PROCEDURES OF LENS UNIT
·
The following flowchart describes order or steps for removing the lens units and certain printed circuit boards in order to make
access to the item needing service.
·
To reassemble the unit follow the steps in reverse order.
Fig. L1
Fig. L2
10

5 ABBREVIATIONS
11

12

6 WAVEFORM TABLE
IC701-12, 14 POWER ON
6.0 Vp-p (5msec./div.)
ZOOM MOTOR DRIVING
IC5001-8
3.0 Vp-p (20msec./div.)
COLOR BAR
IC6003-14 FF/REW
2.2 Vp-p (50msec./div.) IC6003-16 FF/REW
3.0 Vp-p (20msec./div.)
IC6003-144, IC2001-40 REC/PLAY
5.2 Vp-p (1µsec./div.)
IC6003-145 REC/PLAY
5.4 Vp-p (1µsec./div.) IC6003-155, IC2001-26 REC/PLAY
3.0 Vp-p (10msec./div.)
IC6003-157, IC2001-25 REC/PLAY
3.0 Vp-p (0.2msec./div.)
IC6003-159, IC2001-27 REC/PLAY
3.0 Vp-p (1msec./div.)
IC6003-174 STOP
5.4 Vp-p (0.5µsec./div.)
IC2001-59, 61, 63 REC/PLAY
2.8 Vp-p (1msec./div.)
IC2001-52, 53, 54 REC/PLAY
2.8 Vp-p (20msec./div.)
IC2001-21 REC/PLAY
0.6 Vp-p (0.5µsec./div.)
IC302-10 STOP
1.2 Vp-p (20µsec./div.)
GRAY SCALE
IC302-26 STOP
0.6 Vp-p (20µsec./div.)
GRAY SCALE
IC1001-9 STOP
1.0 Vp-p (1µsec./div.)
IC1001-11 STOP
1.4 Vp-p (1µsec./div.) IC1001-15 STOP
1.3 Vp-p (1µsec./div.)
IC1001-27 STOP
0.6 Vp-p (1µsec./div.)
Q1001-2 STOP
11.8 Vp-p (1µsec./div.)
Q1003-4 STOP
12.0 Vp-p (1µsec./div.)
Q1004-2 STOP
18.0 Vp-p (1µsec./div.) Q1061-4 ST
IC401-80 REC
0.6Vp-p (20µsec./div.)
COLOR BAR
IC401-85 REC
1.0Vp-p (20µsec./div.)
COLOR BAR
IC3301-25 REC/PLAY
3.5Vp-p (20µsec./div.)
COLOR BAR
IC3301-20 REC
1.8Vp-p (20µsec./div.)
COLOR BAR
OP
0.2 Vp-p (1µsec./div.)
Q1062-4 STOP
0.2 Vp-p (1µsec./div.)
IC801-5 STOP (B/W EVF)
1.0 Vp-p (20µsec./div.)
COLOR BAR
IC5001-47 PLAY
0.2 Vp-p (2msec./div.)
COLOR BAR
IC6003-66 STOP
2.6 Vp-p (50nsec./div.)
13
14

7 BLOCK DIAGRAMS
7.1. OVERALL BLOCK DIAGRAM
IC302
(CDS/AGC)
CCD
(1/5")
LENS
CDS IN
H1/H2/R
IC315
(V DRIVE)
IC701
(AF/ZOOM DRIVE)
FOCUS MOTOR CTL
ZOOM MOTOR CTL
E2SBI/O
(SERIAL DATA)
CAMERA OP.
VTR OP.
IC6003
(SYSTEM CTL,SERVO,DSP,SIS &AF
MICROPROCESSOR)
X6001
(16MHz)
CYL FG/PG
CYL CTL
CAP CTL
CAP FG
LOAD CTL
IC2001
(CAP/CYL/LOADING DRIVE)
IC401
(AD/DSP/WB/AF/SIS/ZOOM/DNR/TBC/VIDEO/DA)
REC Y/C
IC5001
(REC/PLAY HEAD AMP)
D/D
CYLINDER
CAP
V1-V4/SUB
IC6008
(EEPROM)
LOAD
MOTOR
AV JACK
EVF LCD
X301
(45.0625MHz)
IC3301
(VIDEO)
PB Y/C
IRIS
PWM
7.2. BLOCK DIAGRAM OF CONNECTION
EVR
K1KA40A00110
PP3001
SPEAKER
AUDIO
VIDEO
DC JACK
REAR CASE U.
VJS4005B006
PS1003
VJS4005B004
PS3510
MAIN C.B.A.
MIC UNIT
A/C HEAD
VJP3331B002
P6802
CYLINDER
VJS2959B013
FP5001
VJS3931B016
FP4002
VJS3931B019
FP2002
VJS3931B009
FP4001
VJS3319B021
FP701
LENS U.
VJP3358A012
PP301
CAPSTAN
VJS3931B019
FP2001
CAM.OP.U.
VJS3930B013
FP6002
VTR.OP.U.
VJS3930B016
FP6004
VJS3931B010
FP1001
MECHA. FPC
VJB000F3
VJS3931B021
FP6001
B/W E.V.F.
LCD
VJS4365B020
FP802
VJS4297B010
FP803
VJS3498A016
FP6801
VJB20796
15

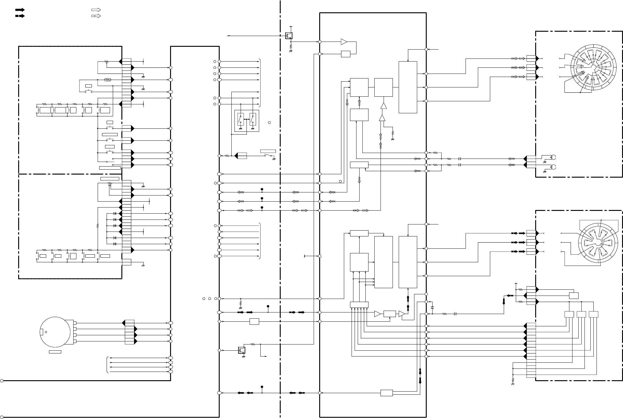
7.3. SYSTEM CONTROL& SERVO/ POWER BLOCK DIAGRAM
IC6003
(SYSTEM CONTROL & SERVO MICROPROCESSOR)
90
97
17
BATT D
BATT T
BAT
TO
IC6002-14
76
POWER ON
Q6007
SW
NC
-
+
D
T
-
+
-
+
4P SOCKET
LI-ION BATT.
LI BATT.
PS1003
4
PS1003
1
PS1003
2
PS1003
3
PS1003
6
REAR CASE UNIT
104
B REF AD
TO
SUB SERVO
TO
CAMERA
TO
SUB SERVO
TO
CAMERA
NOREG
CAP VM
TRI WAVE
CAM 15V
CAM -8V
12
1
L1001
21
L1007
L1061
1
53
7
2
T1001
(POWER CONTROL)
21
(SWITCHING 4.8V)
L1002
TO
SYSTEM/CAMERA/
SUB SERVO
IN1+
OUT1
OUT2
ERROR VOLTAGE
INPUT TERMINAL
1
IN2+
ERROR VOLTAGE
INPUT TERMINAL
2
VCC
OUT3
IN3+
ERROR VOLTAGE
INPUT TERMINAL
3
3
21
4
Q1061
(SWITCHING CAP VM)
Q1003
(SWITCHING 3V)
3
21
4
12
CL1003
1
3
2
21
ERROR
AMP
11
PWM
COMPARATOR
&BUFFER
VOLTAGE
CTL
TRI-WAVE
OSC
VOLTAGE
CTL
VOLTAGE
CTL
25
REFERENCE
VOLTAGE
9
30
PWM
COMPARATOR
&BUFFER
15
14
PWM
COMPARATOR
&BUFFER
22
ERROR
AMP
23
IC1001(SWITCHING REGURATOR)
ERROR
AMP
1
26
CH1
CH3
CH2
CTL2
V.REF
2
31
CASSETTE DOWN SW
FP6001
19
FP6001
7
LED DRIVE
Q6003,QR6005
17
FP6001
SUPPLY
PHOTO TR.
SENSOR
LED
FP6001
3
FP6001
2
FP6001
6
FP6001
5
T REEL
SENSOR
S REEL
SENSOR
23
75
101
16
14
SENSOR LED
SPHT AD
TAKE-UP REEL PULSE
SUPPLY REEL PULSE
194
195
196
188
185
2
3
4
1
7
CK
SI
SO
CS
R/B
IC6008
(EEPROM)
TO
CAMERA
E2BST
E2SBO
E2SBI
E2PCS
E2R/B
QR1001
A
B
Q1001
2
L1003
27
CT
BUFFER
QR1061
Q1004
109
CP ON
VCC
IN1-
IN2-
IN3-
QR6009
CAS DOWN
REG 4.8V
TO
SYSTEM/VIDEO/AUDIO/
MIC/CAMERA/
SP DRIVE/AVS OUT
TO
SP DRIVE SPEAK 5V
ST 4.8V
TO
VIDEO/AUDIO
TO
EVF
EVF 5V
BL 5V
TO
BACK LIGHT
TO
VIDEO/CAMERA/
AUDIO
REG 3V
REG 3V
TO
SYSTEM
TO
CAMERA REG 3V
Q1008
QR1003
Q1002
66
65
X6001
151
69
L1014
L1014
L1004
L1008
L1015
L1006
105
BATT AD
QR6012
OSC1
OSC2
EVF CTL
BL CTL
RESET
IC6009
21
211
213
214
154
118
135
60
15
31
49
55
67
85
109
140
186
212
TO IC404-3
TO IC404-1
IC6002
(RTC/REG/RESET)
SCLK
SIO
CS
/INT
VDD
OSC OUT
OSC IN
X6002
LITHIUM
BATTERY
6
7
5
1
8
2
3
VTRSBT
VTRSBO
VTRSBI
ADCS
TM1M
XON/H
RESET
VDDH
VDDB
VDDB
PVDD
VDDH
VDDH
AVDD
VDDH
VDDH
VDDH
EVF CTL
BL CTL
QR1002
QR1701
FP6001
16
SWITCHING
NOREG
H
H
H
16

155
145
11
CYLINDER PG
CYLINDER TORQUE
FP2002
FP2002
FP2002
4
5
3
MAIN COIL 1
MAIN COIL 2
MAIN COIL 3
FP2002
FP2002
6
1
FG
PG
DD CYLINDER MOTOR
FP2001
FP2001
FP2001
12,13
7,8
1,2
DD CAPSTAN MOTOR
FP2001
FP2001
FP2001
FP2001
FP2001
FP2001
FP2001
14
16
3
5
11
HALL
IC3
HALL
IC1
HALL
IC2
CAPSTAN R /S /F
S
S
S
S
S
S
S
S
N
N
N
N
N
N
N
N
M3
M1
M2
M3
M1
M2
M3
M1
M2 M3
M1
M2
QR2001
159
175
174
CYLINDER FG
CYLINDER ON
CYLINDER
DRIVE CLOCK
FP2001
9
FP2001
MAIN COIL 1
MAIN COIL 2
MAIN COIL 3
59
61
63
FP2001
19
FP2001
18
FP2001
6
FG
TORQUE LIMIT
12
157
CAPSTAN FG
84
CAP SW
10
4
15
35
BUFFER
QR6014
TO
POWER
144
CAPSTAN TORQUE
34
44
45
49
46
50
51
DRIVE
TRANSISTOR
CONTROL
ACTIVE COIL
SWITCHING
LOGIC
SLOPE
ADDITION
29
31
FG AMP
COMPARATOR
DRIVE
TRANSISTOR
CONTROL
DIRECTION
SWITCHING
DIRECTION
DETECTOR
DIRECTION
LOGIC
MATRIX
36
40
41
IC2001
(CAP/CYL/LOADING MOTOR DRIVE)
21
18
AMP
CAP SW
TRIWAVE
+
-
19
14
27
26
6
DRIVE CLOCK
CYLINDER ON
FG
PG
CYLINDER EC
PG AMP
COMPARATOR
22
VCC
CAPSTAN R/S/F
CAPSTAN TORQUE
TORQUE LIMIT
LIMITER
-
+
-
+
25
FG
FG AMP
COMP.
149
13
10
FP6001
FP6001
FP6001
FP6001
11
10
9
8
3
C
1
2
POS-COM
POS-1
POS-2
POS-3
MODE SW
134
138
103
H.SW
VORP
ENV AD
71
SUB SERVO
SECTION
40
CL6207
CL6012
CL6206
CL6208
143
ENVGAIN
:CAPSTAN SERVO PHASE LOOP
:CAPSTAN SERVO SPEED LOOP
22
SAFETY TAB
FP6001
18
(S TAB :ON)
88
86
DELAY REC
R ERASE ON
78
77
74
142
TO
VIDEO
SAFETY SW
PB
EE
AUDIO MUTE
AUDIO FADE
66
20
152
72
133
125
LINE
FACT MODE
REMOTE CTL
TALLY
HASW
LP
FROM/TO
VIDEO
Q6002
30
A
B
:CYLINDER SERVO SPEED LOOP
:CYLINDER SERVO PHASE LOOP
FROM/TO
VIDEO
FROM
POWER
TRI WAVE
SYSTEM CTL
SECTION
QR6050
M2
M1
M3
M2
M1
M3
S
S
S
SN
N
N
N
DEW SENSOR
WB
PAUSE
BLC
PLAY
FADE
STOP
SEARCH-
REW
SEARCH+
FF
S/S
DATA/TITLE
EJECT
SET
MENU PROG
AE
COLOUR
STORE
MF/TRACKING
ZOOM
WT
REC
FP6004
FP6004
FP6004
FP6004
FP6004
FP6004
FP6004
FP6004
1
2
3
4
5
6
7
8
FP6004
FP6004
FP6004
FP6004
FP6004
9
10
12
14
16
FP6002
FP6002
FP6002
FP6002
FP6002
FP6002
FP6002
FP6002
FP6002
FP6002
FP6002
FP6002
FP6002
13
12
11
10
9
8
7
6
5
4
3
2
1
VTR OP.U.
CAMERA OP.U.
96
102
113
92
70
119
115
120
95
100
182
181
184
183
5
91
8
ZM-AD
DEW-AD
SUBREC
KEY1
DATA/TITLE
S/S
EJECT SW
VTR PER
POWER SW
VR1
VR2
CAMLED
EFFECT LED
SISLED
AUTOLED
KEY0
VCRLED
FROM
POWER
28
54
55
52
FROM
POWER
43
5
CYL VM
CAP VM
POWER/VCR/CAM
CL6014
L
LHM
L
H
H
H
H
H
L
L
H
H
17

7.4. CAMERA BLOCK DIAGRAM
5
IC315
(CCD DRIVE)
3
17
18
1
8
7
9
14
13
12
10
CH1
V1
V2
V3
CH2
V4
FROM
POWER
SECTION
+15V
-8V
V3
CCD IMAGE SENSOR
V4 V2 V1
H1 H2
1
3
4
9
1012 1113
2
76
8
FROM
POWER
SECTION
BUFFER
Q291
IC302(CDS/AGC)
26
CCD UNIT
VRT
AIN
VRB
RE
DSP Y
A/D
CONVERTER
DSP C
DATA
Y/C
D.S.P
ENC
8bit AD OUT
ENC.C
ENC.Y
(CG)
CLOCK
GEN.(2)
BEND
3
7
4
5
8
6
9
141
142
143
140
139
42
38
40
ZOOM
IC401(DSP)
6
PS291
PS291
4
5
PS291
1
PS291
2
PS291
12
PS291
11
PS291
10
PS291
9
PS291
8
PS291
3
PS291
PP301
6
4
PP301
5
PP301
1
PP301
PP301
12
PP301
11
PP301
10
PP301
9
PP301
8
PP301
3
PP301
2
H1
R
H2
60
AF Y
CH1
V1
V2
V3
CH2
V4
SUB
R
H1
H2
DS2
DS1
FCK
CG1
FCKU
DIS
ADCLK
2FCKU
2FCK
SSG
DB-DIS
19
SYNC,BA
CBLK,ID
FP
OSC
18
ZOOM.C
ZOOM.Y
DAC
FTG
DAC
OSC
-
AF
DSP MICON INTERFACE
80
VD
85
6264 65
FROM
CG
59 72
HD
DATA
FGP
2FCK
FCK
VD
DCP
FH2
HD
HCLR
4FCK
50 58
WE
63
125
:VIDEO MAIN SIGNAL PATH
2/3
FCK
66 68
VREFC
76
67
FROM EVR
HALL IN(-)
HALL IN(+)
HALL OUT(-)
ALC MAIN
HALL OUT(+)
IC711
IC706
6
5
7
1
5
6
1
2
3
7
3
2
4
FP701
6
5
3
2
8
FP701
FP701
FP701
FP701
FP701
Q704
AMP
-
-
+
+
+
-
-
+
IC701(MOTOR DRIVE)
SUB
QR701
LED
DRIVE
ZOOM
ENCODER
HALL
SENSOR
IRIS
MOTOR
MM
ZOOM
MOTOR FOCUS
MOTOR
IRIS
ZOOM LENS
FOCUS LENS
FOCUS
ENCODER
114
-
DM CHR
SIDEI
24
30
26
28
16
10
14
12
ZMT4
51
ZMT3
53 39
ZOOM ENCODER
41
LED CTL
FOCUS ENCODER
FMT4
20
21
18
FP701
FP701
FP701
FP701
FP701
FP701
FP701
FP701
FP701
11
10
9
A2
12
16
15
14
17
B2
A1
B1
C1
D2
C2
D1
FP701
RESET
FMT3
OSCIN
SCLK
SDATA
LATCH
VD
EXTZ
EXTF
38
36
35
34
33
32
31
22
48
ZMT2
FMT1
FMT2
ZMT1
RE WE
BEND
FP701
LENS UNIT
91
148
PDN
TO
VIDEO
AMP MIX
13
FP701
70
117
V1V2 CGCS
29
12
R/W
18
47
38
TO EVF
TO LCD
IC413
(DIGITAL MEMORY)
TO VIDEO
TO SP-DRIVE
10
43
42
41
37
30 31 19 18
123
44 40 39
CDS AGC
KNEE BUFF
D/A
V REF
GEN.
DS2 DS1
VBOT VTOP
SPK VOL
TVOL CLV
Y CTL
WVOL CRE
PWMB
HALL
GAIN
HALL
BIAS
CSNSCK
SDATA
X401
129
10 11
PWM
E2SBT E2SBO POWER
DOWN V1V2 CGCS
R/W
FCKO
5
9
46
45
12
11
48 44
4
47
8
FCK
DMY
SDTI
SCLK
VD
HD
C RST
CS
DMCHR
PREP
OKH
8
14 19 20 13
123
17 15 18
NRD
NRD BLK
NRD1
EXD
RD VD HD
RDBLK
CLK
CS
DATA NRD1
NRD
BLK NRD
IC404
(OSD)
1
2
3
4
7
IC6008(EEPROM)
CS
CK
SI
SO
R/B
187
188
194
195
196
185
E2PCS
E2SBT
E2SBO
E2SBI
E2R/B
IC6003
AD0-AD8
211 204 213
VTRSBT
OSDCS
VTRSBO
28
27
87
192
DMPPOF
OKH
DSPRST
DMCS
127128
31
202201169
AF
DREXF
AF
DREXZ
AF
DRVD
AF
DRCS
AF
DRSBI
AF
DRSBTF-CLK
AF
DRRST
0LUX
CNT
ZENC
LED
CNT
FENC
189 190 172 131
5
CSN
Q405 Q404
TVOL
DS2
DS1
SYSTEM CONTROL & SERVO
MICOROPROCESSOR
CHARA.IN
DMY
SYSTEM CONTROL SECTION
TO AUDIO
18

7.5. VIDEO BLOCK DIAGRAM
MIX
D REC
VIDEO HEAD CTL
LOGIC
CT.SW2
FP5001
7
6
HEAD L1
CT.SW1
CT.SW3
CT.SW4
HA.SW
FP5001
H.SW
8
7
FP5001
11
RE ON
FP5001
12
HEAD L2
H.SW
H.A.SW
CT.SW
CT.SW
FE
2
FP5001
1
FP5001
HEAD R2
10
FP5001
9
FP5001
CT.SW
CT.SW
33
FROM
SYSTEM CTL
FE
CTL
FROM
CAMERA
AGC
C
G.CTL
REC Y CTL
ROTARY ERASE
DRIVE
REC C CTL
Y
G.CTL
IC5001
(REC/PLAY HEAD AMP)
Q5001
(HEAD SW)
FROM
SYSTEM
CTL
Q5002
(HEAD SW)
21
3
2
4
5
47
26
24
19
20
23
16
14
11
13
18
17
35
ST 4.8V
FROM
POWER
Q5003
FP5001
4
FP5001
5
HEAD R1
H.SW
HEAD
AMP
2
3
6
4
1
5
5
6
3
2
4
1
FROM
IC6001
EE
LP
H SW FROM
IC6001
YNR
GCA CCD
LPF DOC
HSS
DET
AGC
LIM
NC
HPF
MAIN
LPF
HPF
LIM
NIL
NLDE
SUB
LPF
FM
DEM LIM
ENV
DET
AGC
DET
RF
AGC
ATT
AMP
MUTE
Y/C
MIX CLP
MAIN
EMPH
FM
MOD
FO
DET
W/D
CLIP
BPF
NTSC
PAL
COMB
AMP
CCD
BPF
4.43
BPF
BURST
DOWN
BURST
UP
MAIN
BM
ACC
629KHz
LPF
ACC
DET
KILLER
ID
X2
VXO
PHASE
ROTATION
1/4
1/4 SUB
BM
1/40
F.DET
SIDE
LOCK
AFCAFC
VCO
4.43MHz
FROM
CAMERA
VTR SYNC
VIDEO OUT
CAMERA Y IN
ART
TRAP
C3305,C3306
L3303
TO
CAMERA
11
9
29
16
27
FILTER
IC3302
20
25
30
1
3
12
FROM
CAMERA
TO
LCD/
MONITOR
FROM
IC6001
14
16
FILTER
IC3302
10
MESECAM
PAL
EE
VV
SP
LP
VV EE
EE
VV
82 77 79
VV EE
FH
+
EE VV EE VV
EE VV
Y+C
C
VV
EE
EE
VV
VV
EE
EE
VV
53 48 46 44 56
2
Y
41
36
C
VV
EE
49
P.B:Y
REC:Y+C
Y
C
SP/LP
EE/
VV/
TRICK
QR3308
QR3311
QR3310
QR3309
:VIDEO MAIN SIGNAL PATH IN REC MODE
:VIDEO MAIN SIGNAL PATH IN PLAYBACK MODE
IC3301
(VIDEO SIGNAL PROCESSOR)
H
H
H
H
19
20

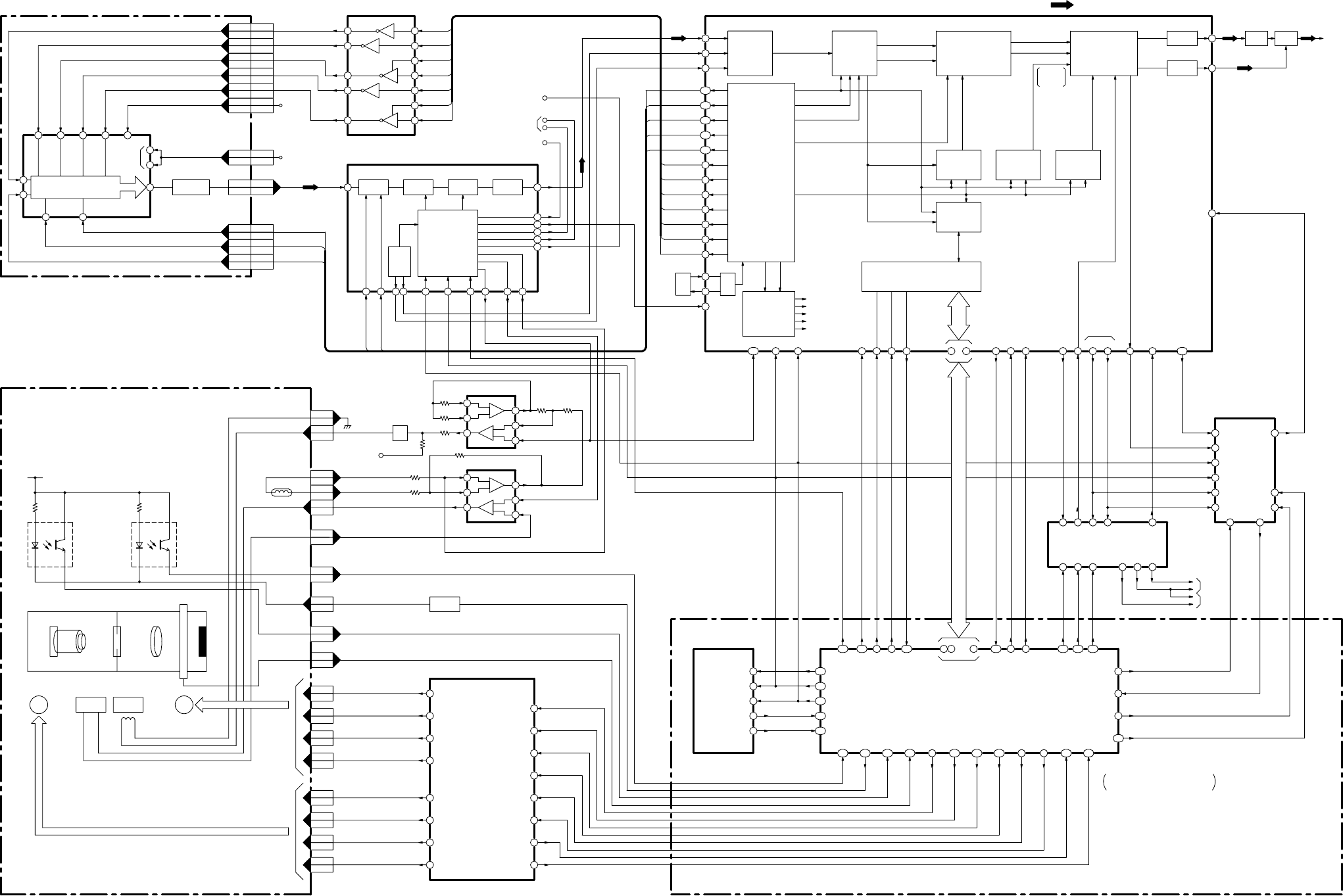
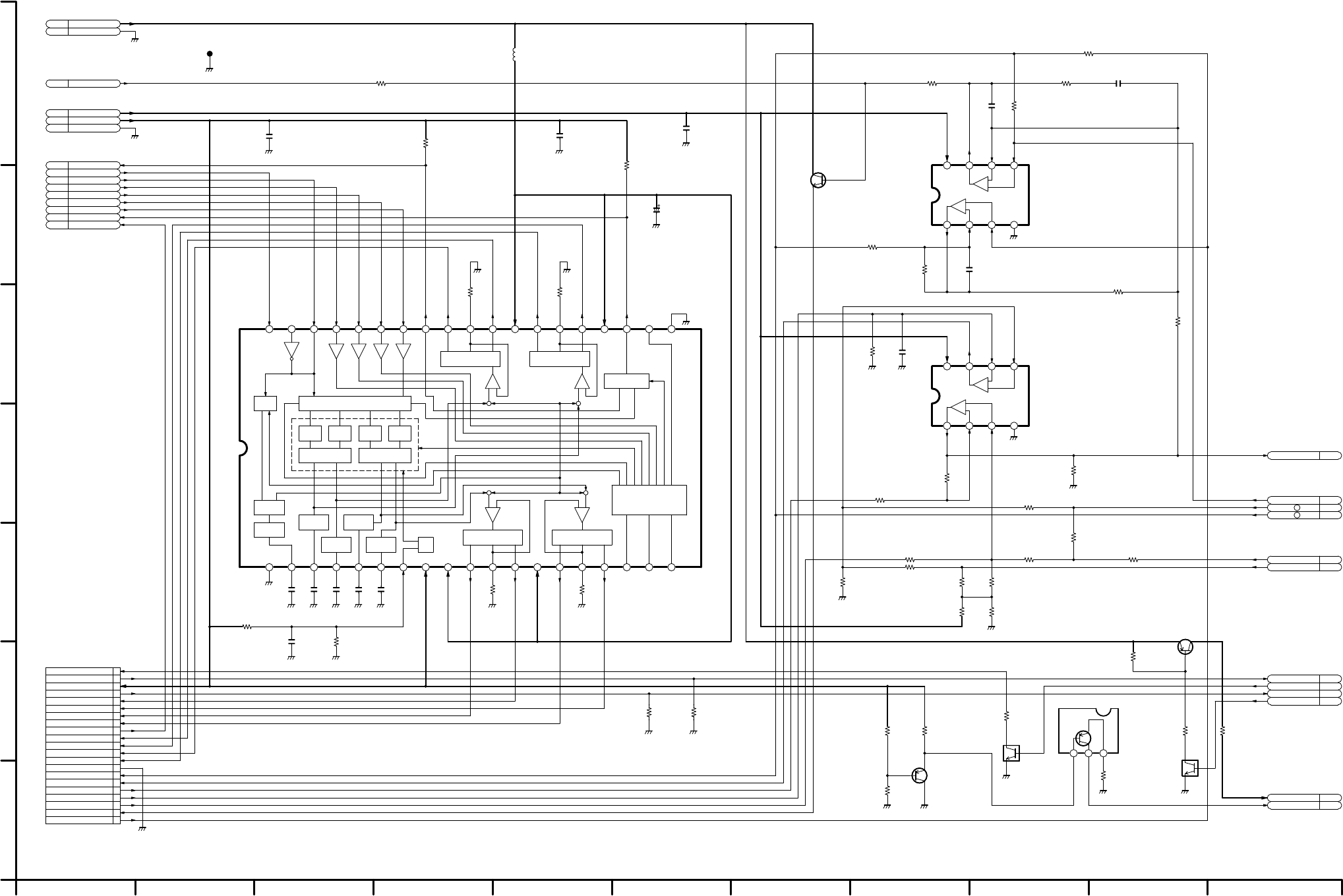
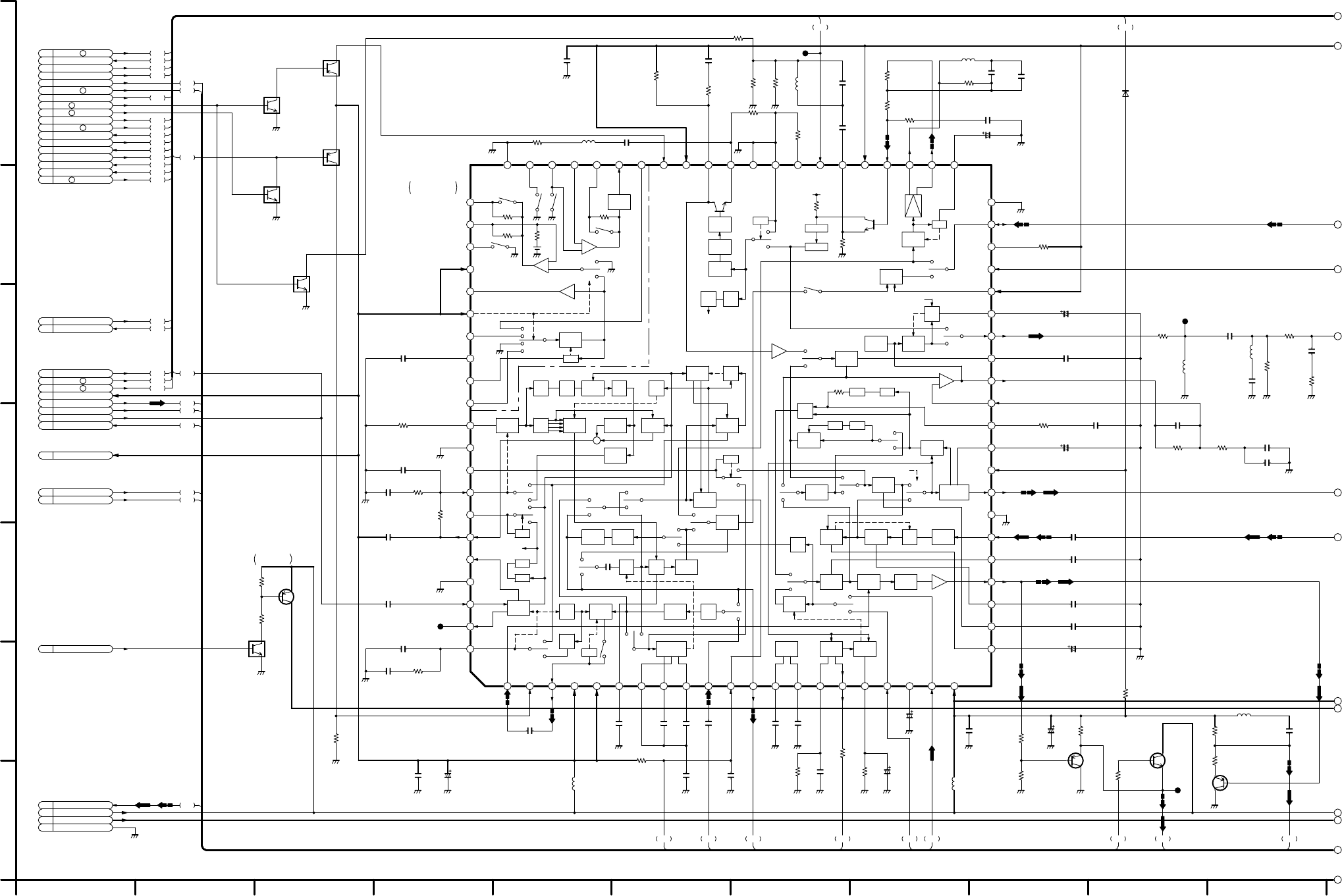
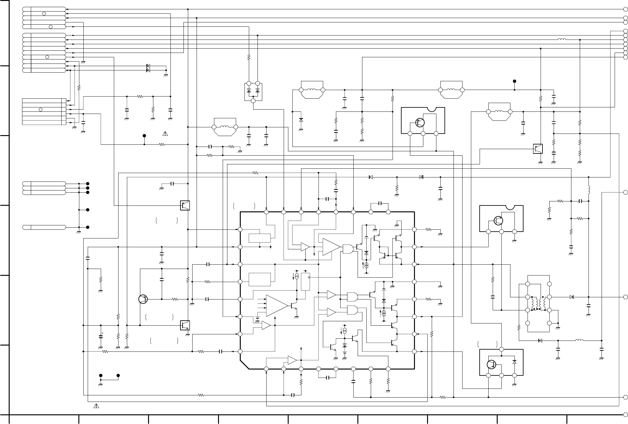
8 SCHEMATIC DIAGRAMS
8.1. LENS DRIVE SCHEMATIC DIAGRAM
L
H
10K
R715
47K
R711
47K
R708
LGND EXP2EXP1EXP0
C1
FBC
C2
VM4
D1
FBD
D2
VM3VDD
VREFFILDFILCFILBFILACOSC
PGNDEXP3EXTF
VM1
A1
FBA
A2
VM2
B1
FBB
B2
EXTZ
VD
LATCHSDATA
SCLK
OSCINRESET
OSCOUT
4
8
7
93
95
96
94
30
29
5
3
5
0.01
C703
680
R726
1
C713
84
91
90
89
88
87
86
85
92
6
2
1
6
2
1
UPD16878GS
IC701
ALC CTL(+)
ALC MAIN(+)
HALL OUT(+)
HALL IN(-)
HALL OUT(-)
HALL IN(+)
ALC CTL(-)
ALC MAIN(-)
FM T3
FM T2
FM T1
FM T4
O LUX SW
ZM T3
ZM T2
ZM T1
ZM T4
F ENC
F ENC VCC
Z ENC
LED CONT
FP701
LENS FLEX.
TO
4.7
R705
4.7
R704
R712 10K
C708 0.1
C707 0.1
C706 0.1
C704 0.1
C701 100P
1K
R714
0.01
C709
16V47
C711
4.7
R702
4.7
R701
100K
R703
100K
R706
2SA1036
Q782
15
R783
RN1103F
QR782
2200
R785
15
R780
1200
R782
2SA1832FY
Q781
RN1102F
QR701
100
R707
1K
R781
2200
R784
2200
R713
150K
R738
R740 120K
R737 680K
R727 27K
10K
R728
R729 33K
R734 12K
R735 12K
D1BB2201A010
R761
R723 D1BB2200A010
GND
VCC
1500
R722
6800P
C721
R745 10K
2SC2712GR
Q704
GND
VCC
D1BB75010002
R743
1000P
C719
C702 0.22
R718 22K
R709 10K
R716 1K
1
C712
1
C705
R717 56
8200
R730
27K
R732
68K
R731
560K
R733
680K
R736
CAMERA1
TO
HALL GAIN
VIDEO
TO
FNO
IR LED OUT
O LUX CNT
ABSF
LED CNT
NJM2143R
IC711
-
+
-
+
8765
4321
10u
L703
1
2
3
4
5
6
7
8
9
10
11
12
13
14
15
16
17
18
19
20
21
+
++
+
SELECTOR
EXTOUT
1/N
OSC
DECODER
SERIAL-PARARELLE
EVR2EVR1
CURRENT SET
PULSE GENERATER
X2
CURRENT SET
EVR2EVR1
FILTER
FILTER
FILTER
FILTER
SELECTOR
2
+-
H BRIDGE 2ch
-+
H BRIDGE 1ch
-+
H BRIDGE 2ch
-+
H BRIDGE 1ch
20212223242526272829303132333435363738
19181716151413121110
98765431
SYSTEM
TO
CAMERA2
TO
VIDEO
TO
O LUX SW
AF DR EX F
AF DR VD
AF DR CS
AF DR SB0
AF DR SBT
AF DR 4M
AF DR RST
AF DR EX Z
CAM GND
REG 3V
REG 4.8V
IRIS OPEN
AF GND
POWER
TO
NOREG
B1ABMD000004
Q780
123
SYSTEM
TO
1110
98765
HALL BIAS
IR NOREG
4321
F
E
D
C
B
A
NOTE:THE MEASUREMENT MODE OF THE DC VOLTAGE ON THIS DIAGRAM IS STOP MODE.
Z ENC
CAMERA2
TO
V REF
PWM(A)
AUDIO
TO
V REF
ORDERING.WHEN YOU ORDER A PART,PLEASE REFER TO PARTS LIST.
NOTE:DO NOT USE ANY PART NUMBER SHOWN ON THIS SCHEMATIC DIAGRAM FOR
G
NJM2115V
IC706
-
+
-
+
8765
4321
0
2.7
0
0.7
1.0
2.7 0.6 0.6
0.30.30.8
2.0 2.0 2.0
4.8
2.12.14.7
4.6
3.9
6.9
-
-
-
0
0
0.1
7.0
0
0
0.1
7.0
2.9
0.3
0.2
0.2
0.1
0.3
0.3
-
2.9
7.0
0.9
0
0.7
7.0
0.8
0
0.7
0.1
0
3.0
3.0
3.0
1.5
-
3.0
6.9
6.9
0
0
0.7
0
2.4
0
0
0.7
0
2.4
(MOTOR DRIVE)
(SWITCHING NOREG)
(LED DRIVE) (LED DRIVE)
(INV.)
(LED DRIVE)
(AMP)
CL702
21

8.2. CAMERA 1 SCHEMATIC DIAGRAM
L
H
VLP0153
LB301
17
3.3M
R219
100K
R311 100K
R310
AUDIO
TO
T VOL
2SA1832FY
Q304
10K
R302
6200
R301
16
32
78
17
31
30
29
28
27
26
25
24
23
22
21
20
19
16
15
14
13
12
11
10
9
8
7
6
5
4
3
2
1
2200
R303
MN31121SA
IC315
C5ZBZ0000005
IC302
:VIDEO MAIN SIGNAL PATH
PS291
TO
PT
V1
V2
V3
V4
PW
R
H2
H1
SUB
15V
OUT
PP301
CCD
TO
C306 0.01
R307 100
R306 0
R305 0
R304 270
2SC4627
Q301
12P
C305
0.1
C311
MA111
D301
100K
R308
0.01
C312
1500
R312
22P
C326
R315 330R313 560
CAMERA2
TO
POWER
TO
0.1
C325
F3F0J1060005
C320
F3F0J1060005
C321
0.1
C318
4700
R309
0.1
C317
C322 0.1
R316 0
C328 0.1
R201 0
0.015
C319
1
C314
L305 10u
10V100
C307
1
C310
AUDIO
TO
SPK VOL
SYSTEM
TO
CSN
VIDEO
TO
C CTL
CAM -8V
12
11
10
9
8
7
6
5
4
3
2
1
HN1B04FUGRR
Q303
654
123
R PULSE
H2
H1
CG 3.3V
V REF
V REF
Y GAIN
B LEVEL
PWM(B)
REFIN
CAMIN
VOS
VSS
VDD
SHD
SHR
MCK
OBP
CLP
VDD
VSS
VCLP
NC
IBIAS
VSS
VDD
VBOT
VTOP
VCOM
NC
PBYIN
NC
PBCIN
COUT
VOB
AOUT
VSS
VDD
TEST2
TEST1
TEST0
RSTN
CSN
SCK
SDATA
+
+
DAO11
DAO10
DAO9
DAO8
DAO7
DAO6
DAO5
DAO4
DAO3
DAO2
DAO1
DAO0
CLAMP
OBP DAC
KNEE DAC
PGA
PGA
PGA
CDS
GEN.
IREF
VREF/
KNEE BUFF
PGA
BUFF
REGISTER
SERIAL
EVRDAC 0-11
48
47
46
45
44
43
42
41
40
39
38
37
36 35 34 33 32 31 30 29 28 27 26 25
24
23
22
21
20
19
18
17
16
15
14
13
121110
987654321
NOTE:THE MEASUREMENT MODE OF THE DC VOLTAGE ON THIS DIAGRAM IS STOP MODE.
ORDERING.WHEN YOU ORDER A PART,PLEASE REFER TO PARTS LIST.
NOTE:DO NOT USE ANY PART NUMBER SHOWN ON THIS SCHEMATIC DIAGRAM FOR
V1
CH1
V2
ISUB
NC
VHH
VM24
V4V3
GND
VH
OSUB
VLV2
VM13
VCC
V1
V3V4
CH2
10
9876543 12
201918171615141311 12
CONVERTER
LEVEL
CONVERTER
LEVEL
CONVERTER
LEVEL
DRIVER
3 STATE
CONVERTER
LEVEL
CONVERTER
LEVEL
CONVERTER
LEVEL
CONVERTER
LEVEL
DRIVER
3 STATE
LENS DRIVE
TO
HALL GAIN
POWER
TO
CAM 15V
E2 SBT
E2 SBO
REG 3V
CPOB
FCK
DS1
DS2
AD Y IN
V1
V2
V3
V4
CH1
CH2
CAMERA2
TO
SUB
VIDEO
TO
10
98765
HALL BIAS
4321
F
E
D
C
B
A
Y CTL
CAMERA2
TO
CLV
1.7
15.0
1.9
1.50.9
1.50.93.3
0.7
1.5
15.1
-7.5
-7.4
15.1
2.6
2.8
2.6
-
-7.9
-7.9
-0.3
-0.3
2.8
0.1
2.8
0.1
2.8
1.8
1.9
1.1
2.9
0.3
0.3
1.4
0.1
2.9
2.9
-
0.7
0.9
2.9
-
-
-
2.9
3.0
2.9
3.0
-
-
1.1
2.0
0.6
2.9
1.2
1.8
1.6
1.5
-
-
2.5
0.8
0
2.9
0.8
0.7
1.8
1.3
(MUTE)
(CCD DRIVE)
(CDS/AGC)
(AMP)
(AMP)
22

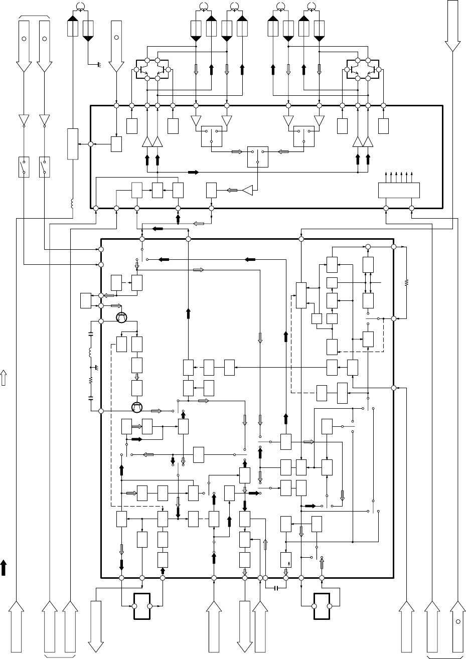
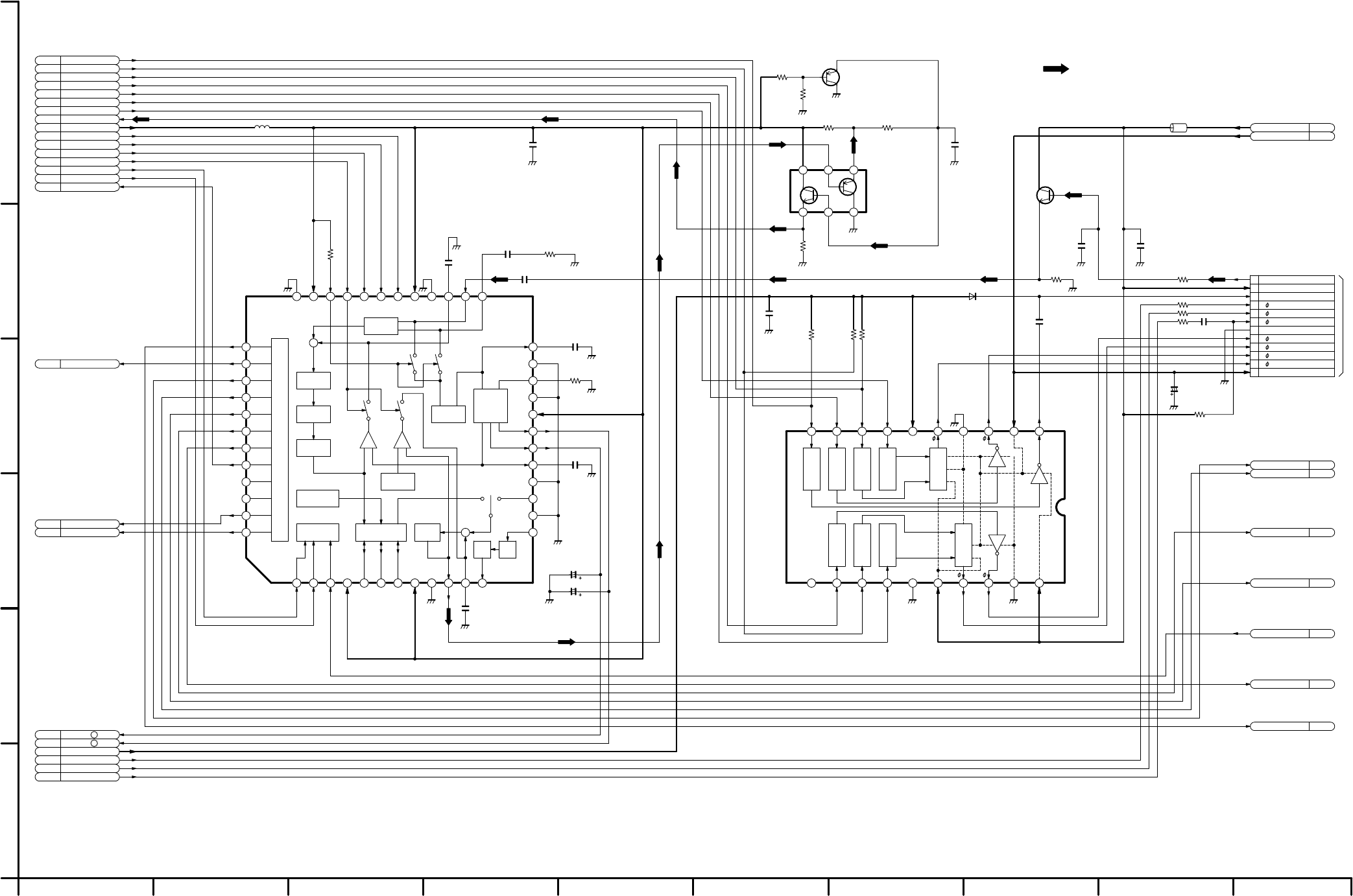
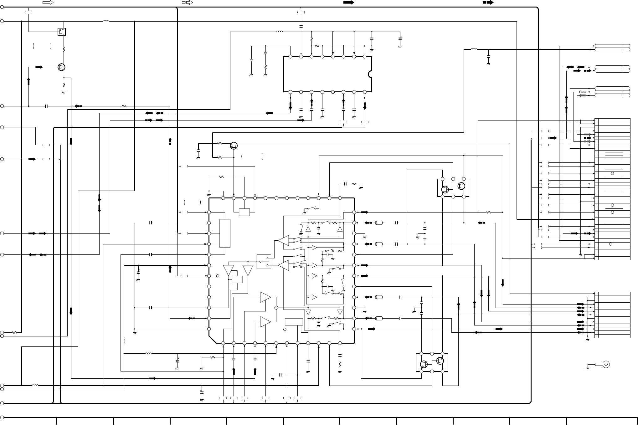
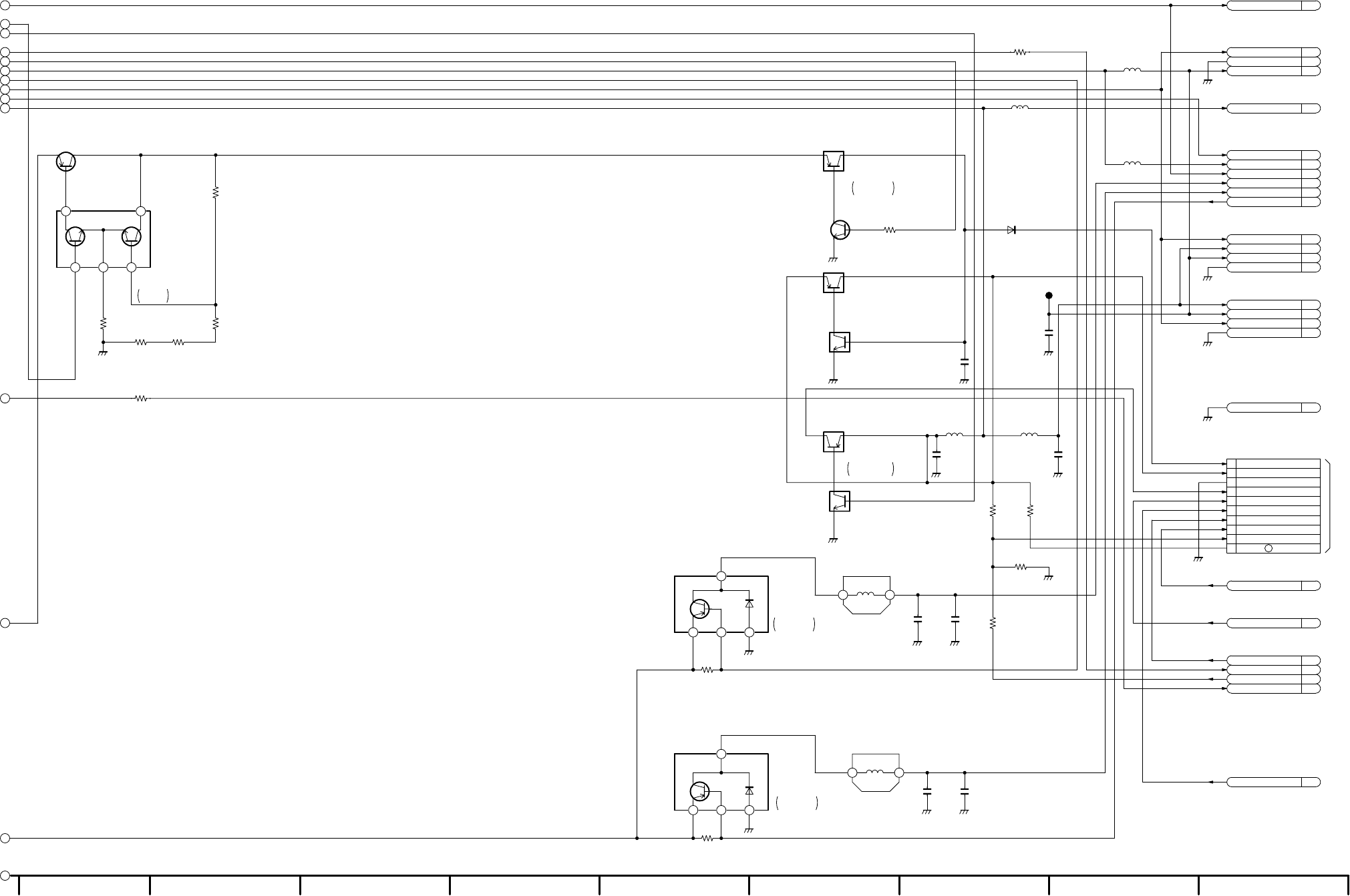
8.3. CAMERA 2 SCHEMATIC DIAGRAM
H
H
H
L
6
UCOM 3V
12
50
70
76
71
49
5
4
69
54
51
75
66
77
73
74
67
68
3
65
2
1
53
52
72
64
63
62
61
60
59
58
57
56
55
9
8
7
6
5
4
3
2
1
V
U
T
S
R
Q
P
O
N
M
L
K
J
I
H
G
F
E
D
C
B
A
U4
1500
R436
U5
100
R438
U2
U1
V1V2
BEND
RE
WE
R W
ALE
AD8
AD7
AD6
AD5
AD4
AD3
AD2
AD1
AD0
MN7E002B2S1
IC413
6V47
C485
0.01
C483
1K
R413
4700P
C429
3900
R451
4700
R450
0.01
C427
R446 1K
4
3
S817A33ANB
IC403
2
1
0.01
C435 3300
R406
C1AB00001328
IC404
10K
R444
10K
R445
MA111
D401
10K
R437
RN2107F
QR402
RN2103F
QR401
1500P
C417
RN1704R
QR404
123
45
HD
VD
OSD
NRD1
NRD BLK
RD
RDBLK
LD
GND
TEST
EXD
XD
CMDCT
VDD
TCL
DATA
CS
CLK
20191817161514131211
10
987654321
OSD IN
POWER
TO
OSD RST
V DATA
OSD CS
V CLK
CAM TEST
SCR
ART V
SYS VD
OSD V SPL
DSP RST
P DOWN
DM PROF
DM CS
E2 SBO
E2 SBT
OK
REF25
ENC RST
CG CS
V1V2
BEND
RE
WE
R W
ALE
AD8
AD7
AD6
AD5
AD4
AD3
AD2
AD1
AD0
SYSTEM
TO
CAM GND
V REF
PWM(A)
V REF
REG 3V
REG 4.8V
LENS DRIVE
TO
CAM GND
REG 3V
REG 4.8V
POWER
TO
PREP
CS
SDTI
SCLK
OKH
VDD
GND
FI
VDD
GND
VDD
GND
VD
HD
DMY
DMCHR
VDD
GND
FCK
C RST
RST
484746454443424140393837
36
35
34
33
32
31
30
29
28
27
26
25
24 23 22 21 20 19 18 17 16 15 14 13
12
11
10
9
8
7
6
5
4
3
2
1
1110
987654321
F
E
D
C
B
A
G
H
3.0
3.0
3.03.03.02.9
0
3.0
3.0
3.0
1.4
3.0
0
2.9
2.7
2.9
2.9
0
0
2.8
2.9
0
2.82.9
2.9 2.9
4.8 3.3
2.7
2.9
0
-
-
0
0
0
0
-
2.6
2.9
2.7
3.0
2.9
2.7
-
1.4
(DIGITAL MEMORY)
(REG 3.3V)
(OSD)
(SCR :ON)
(SCR:ON)
(VD BUFFER)
23

H
L
H
L
0.01
C463
22u
L407
1K
R405
NOTE:THE MEASUREMENT MODE OF THE DC VOLTAGE ON THIS DIAGRAM IS STOP MODE.
ORDERING.WHEN YOU ORDER A PART,PLEASE REFER TO PARTS LIST.
NOTE:DO NOT USE ANY PART NUMBER SHOWN ON THIS SCHEMATIC DIAGRAM FOR
12
11
10
14
7
13
8
9
12
31
13
23
11
10
26
24
25
7
6
5
4
3
2
1
14
15
8
21
16
22
9
D1BB10020004
R416
V
U
T
S
R
Q
P
O
N
M
L
K
J
I
H
G
F
E
D
C
B
A
F712524CPBW
IC401
0
R431
4700
R412
0.01
C439
U4
U3 U6
U5
U2U1U6U3
0.01
C438
1000P
C414
:VIDEO MAIN SIGNAL PATH
BEND
V1V2
WE
RE
AD0
AD1
AD2
AD3
AD4
AD5
AD6
AD7
AD8
ALE
R W
3300
R459
RN1104F
QR405
R404 1K
R403 1K
R434 100
10K
R440
2200
R420
0.01
C424
0.01
C422
0.01
C423
G1C220K00013
L401
0
R414
VLP0175
LB404
R402 1K
R476 10K
0.01
C415
1K
R423
0.01
C433
1
C404
F3F0J1060005
C402
C408 0.01
C405 1
12K
R409
47K
R408
0.01
C413
HN1A01FUYR
Q405
D1BB39010002
R428
D1BB62000001
R427
22P
C436
47P
C437
22u
L408
2SA1774HR
Q404
1500
R418
D1BB9100A010
R419
820
R422 4700
R430
123
654
F3F0J1060005
C434
TC7SH04FU
IC405
22P
C440
54
321
39u
L403
820
R479
33P
C403
150
R433
2700
R417
R482 10K
R481 4700
R480 2200
R470 1K
R458 470
C430 1
R424 120K
DS1
DS2
R PULSE
H1
H2
DS1
DS2
R PULSE
H1
H2
D1BB91020002
R425
D1BB47020003
R477
1
C418
VLP0175
LB402
0.01
C431
15P
C432
1000P
C420
12P
C425
X402 VSX1100
680
R415
1M
R421
V1
V2
V3
V4
CH1
CH2
SUB
SUB
CH2
CH1
V4
V3
V2
V1
VTR SYNC
SYS VD
4.43MHz
V REF
V REF
VIDEO
TO
L DATA
CAM Y/C IN
VTR 4.8V
VIDEO
TO
FCK
CLV
CPOB
CG 3.3V
E2 SBO
E2 SBT
DS1
DS2
R PULSE
H1
H2
V1
V2
V3
V4
CH1
CH2
SUB
AD Y IN
V REF
PWM(B)
V REF
REG 3V
CAMERA1
TO
FMCI0
GNDCG
H2
H1
R
DS2
DS1
VDDS
GNDCG
GND
VDD
TB7
TB6
TB5
TB4
TB3/BLK
PWM
OE
RE
RSTR
FCKO
FMYO0
FMYO1
FMYO2
FMYO3
FMYO4
FMYO5
FMYO6
FMYO7
FMCO0
FMCO1
FMCO2
FMCO3
FMCI3
FMCI2
FMCI1
GND
VDD
FMYI7
FMYI6
FMYI5
FMYI4
FMYI3
FMYI2
FMYI1
FMYI0
RSTW
WE
IE
PBSYNCI
OSDMODE
POR
CMPSH
PBH
SCAN2
VREFY
BIASY
VCCDAY
VSSDAY
AOUTY
IREFY
GNDDA
VDDDA
IREFC
AOUTC
VSSDAC
VCCDAC
BIASC
VREFC
SCAN1
VDD
GND
BEND
VD
V1V2
HSW
CHRAI
SIDEI
FCK23
OSDHD
OSDVD
DMCHR
DMY
AFMCK
WR
RD
DB0
DB1
DB2
DB3
DB4
DB5
DB6
DB7
DB8
REF25
ALE
R/W
VSSAD
HD
VDD
GND
GNDAD
VRB
AIN
VCCAD
VRT
VDDAD
VDD
GND
2FCK
TA7
TA6
TA5
TA4
TA3
TA2
TA1
TA0
ENCRST
RANTST
TEST4
TEST3
TEST2
VDD
XO
XI
GND
TEST1
510/590
GNDCG
VDDCG
CSCG
SDTCG
SCLKCG
SUB
CH2
CH1
V4
V3
V2
V1
CPOB
PBLK
144
143
142
141
140
139
138
137
136
135
134
133
132
131
130
129
128
127
126
125
124
123
122
121
120
119
118
117
116
115
114
113
112
111
110
109
108107106105104103102101100
999897969594939291908988878685848382818079787776757473
72
71
70
69
68
67
66
65
64
63
62
61
60
59
58
57
56
55
54
53
52
51
50
49
48
47
46
45
44
43
42
41
40
39
38
37
36 35 34 33 32 31 30 29 28 27 26 25 24 23 22 21 20 19 18 17 16 15 14 13 12 11 10
987654321
2221201918171615141312
(MIX)
(AMP)
1.41.4
0
2.9
CL414
0.7
2.9
2.9
-
-
-
-
-
-
-
-
-
-
-
0.2
3.0
3.0
0
1.6
1.8
2.9
-
2.9
-
0.3
2.9
2.0
0.7
2.9
0.6
-
0.1
0.1
2.8
2.8
2.9
2.9
2.9
2.0
2.9
3.0
2.9
-
1.3
1.3
2.9
3.0
0
0
0
0
0
0
0
0
0
2.9
-
-
-
-
-
-
-
-
-
-
-
-
-
-
-
-
1.4
-
-
-
2.9
1.4
1.4
1.4
1.4
1.4
3.3
0.2
0.2
0.7
1.8
1.5
0
0
0
2.8
0
0
1.4
2.7
2.8
0
2.9
-
3.0
3.0
0.2
0.2
0.3
0
0.2
0.1
0.1
0.2
0.2
-
0
2.9
-
2.9
0.6
0.9
2.9
2.0
2.9
0.71.3
1.30.7
0.7
1.3
1.9
0
2.8
(DSP)
CL402
CL401
CL403
(SWITCHING)
CL407
CL404
CL405
CL406
CL408
CL409
CL410
CL411
CL412
CL413
24

8.4. VIDEO SCHEMATIC DIAGRAM
L
H
L
H
H
H
H
H
1K
R3338
82u
L3308
15
AVS OUT
TO
VTR 4.8V
6V47
C3340
H
I
C
A
B
A4
1500
R3335
D1BB30000002
R3310
10P
C3306
68P
C3305
1500
R3311
L3303 22u
0.01
C3312
3300
R3336
R3305 1200
RN1104F
QR3303
3300
R3005
1800
R3017
SYSTEM
TO
RN1103F
QR3002
2SB1219
Q3001
45
P DOWN
GND(A)
NC
PB IN
NC
NC
NC
NC
LP/M
4.43MHz
EMP.C
M.DE.EM.
EMP.E
M.DE.EM.
PB NTSC OFF
YEXTPBFM
PAL/M
ROTARY
SQPB
RFPEAKING/
RF VCC
PS/IN
PS/N
PS/P
RF AGC OUT
RFGND
PB RF IN
ID
TUNER/L
REC FM IN
FO DET
OUT
MOD
CLAMP3
ME/W/C
ME/VVEDIT
NC
YNR DET
ARTV
TOCCD
V GND
FROMCCD
CLAMP4
V OUT
CLAMP2
CLAMP1
AGCDET
CCD
Y VCC
TUNORIN
VREG
LINE IN
AGC DET
HSS OUT
SYNC DIT
SECDET2
SECDET1
TOCOMB
CK DET
FROM COMB
L
F ACC
H
F ACC
ACC DET
MBDCDET
VCXC2
C
VCC1
C
OUT
PB C
VV/TRICK
CIN
RECAPC
NC
X TAL IN
C GND
3.58XTAL
DET
LOCK
SIDE
OUT
2FSC
PBAPC
RECAFC/
/OUT
ACC/CK
GND
VCO
FVCO
NC
NC
VCC
1/2
NC
NA MUTE IN
NC
NAVCC
NC
NC
NC
DOP
EE ON
SP ON
MUTE
VV/
EE
ON
LP/SLP
TRAP
FH
ON
SLP
ON
EE
-
+
-
+
NOR
MUTE
VV
L
DET
AGC
(VIDEO)(AUDIO)
BM
SUB
-1
1/4
1/40
ID
SELECT
4PHASE
DP
DOP
ENV
DO
D-LIM
DEM
LPF
SUB DET
TRAP2
TRAP1
DET
CK OFF
EE
VV
AGC
RF
+-
+
MIX
Y/C
2FSC
DET
FO
EE
VV
NOR
TEST1
CLIP
W/D MOD
EE
VV
3
CLAMP
-
+
HPFLIM
NC
MIX
YNR
HPFLIM
NLDE
NLE
DO
NOR
EE
VV
EE
VV
1
CLAMP
LPF
MAIN
PROCESS
YNR
GCA LPF
CCD
2
CLAMP
DET
MUTE
MIX
Y/C
4
CLAMP
EE
VV
L
T
DETHSS
SECAM
AGC
ATT
SP
TRICK
LP/
VV
EE
NOR
OFF
CK VV EE
SECAM
PAL
EE
VV
EE
VV
VV
EE
EE
FODET
VV
VV
EE
DET
BPF
X2
VXO
*PAL
NTSC
VCO
FH
PC
FH
DET DET
ACC
BPF
CCD
AMP
COMB
BPF
4.43
DOWN
BURST
ACC
BM UP
BURST
LPF
629
DET
APC
FDET
AFC
LOCK
SIDE
ROTARY
1/4
KILLER
VCO
T
21
20
19
18
17
16
14
13
12
11
10
9
8
7
6
5
22
114
112
113
43
29
44
111
21
110
26
23
25
27
20
28
42
24
B9
B15
B5
B4
B14
B6
B13B12B11
A5
B9
B8
B7
B6
B5
B4
A26
A24
A23
A22
A21
A20
A25
B2
B1
A14
A13
A12
A11
A10
A9
A8
A7
A6
A5
A4
A3
A2
A1
C3323 0.01
MA111
D3303
0.01
C3307
6V47
C3359
0.01
C3335
AN3501NFBP
IC3301
POWER
TO
CAMERA1
TO
TO CAMERA2
LENS DRIVE
TO
L
K
J
G
F
E
D
C3303 27P
R3301 1K
D1BB33010002
R3312
R3307 47K
C3311 82P C3310 18P
L3302 12u
R3314 470
D1BB30000002
R3306
820P
C3301
D1BB3601A010
R3308
F3F0J1060005
C3360
R3334 100K
680
R3004
22P
C3002
1K
R3002
470P
C3007
120u
L3005
82u
L3001
R3003 2200
C3001 68PR3001 560
C3353 220P
C3354 820P
D1BB2200A010
R3318
C3304 22P
D1BB1001A010
R3316
C3317 16V10
C3316 0.01R3320 2200
C3315 0.1
C3352 16V10
C3318 0.1
C3319 0.01
C3320 0.1
C3321 0.01
C3322 16V10
47K
R3317
33u
L3320
39P
C3380
1K
R3351
1200
R3350
2SA1832FY
Q3320
2SC4738FY
Q3303
2200
R3346
2SA1832FY
Q3302
1800
R3042
D1BB33010002
R3041
D1BB4301A010
R3040
47u
L3305
6V47
C3325
16V10
C3326
R3309 1.2M
R3333 1K
C3327 0.01
R3323 150K C3362 0.01
C3361 0.01
22K
R3322
C3329 0.01
C3328 0.01
C3332 0.01
C3330 0.1
C3331 0.1
C3333 0.1
C3357 0.01
47K
R3325
47K
R3319
0.1
C3356
C3355 0.01
CL3302
22K
R3328
2200
R3332
1
C3337
C3336 0.01
R3327 D1BB2400A010
C3358 0.01
RN1104F
QR3309
RN2103F
QR3308
RN2103F
QR3311
RN1104F
QR3310
C3339 0.01
1
C3338
47u
L3306
REG 4.8V
Y IN1
ANA GND
REG 3V
C CTL
Y CTL
L DATA
CAM Y/C IN
VTR 4.8V
V REF
V REF
SYS VD
VTR SYNC
4.43MHz
IRIS OPEN
FNO
84
83
82
81
80
79
78
77
76
75
74
73
72
71
70
69
68
67
66
65
64 42
41
40
39
38
37
36
35
34
33
32
31
30
29
28
27
26
25
24
23
22
212019181716151413121110
987654321
63 62 61 60 59 58 57 56 55 54 53 52 51 50 49 48 47 46 45 44 43
PB
EVR CAM CL
EVR SBI
EVR SBO
FACT MODE
HA SW
CAM TEST
RESET
S TAB
EE
LP
H SW
D REC
V HEAD CTL
ART V
GAIN CTL
ENV DET
RE ON
1110
G
M
SYSTEM
TO
F
E
D
C
B
A
987654321
(0)
3.1
(4.8)
0
(4.8)
4.1
(0)
4.7
4.8
0
4.7
(3.3)
0
(4.6)
2.2
4.7
(0)
4.7
4.8
(4.7)
3.8
(0)
0.9
(2.7)
3.1
2.5
2.5
2.5
4.8
1.2
1.7
0.7
.
-
-
-
-
2.3
-
(4.7)
0
2.5
2.5
(2.8)
2.6
3.1
(2.2)
1.7
2.0
0
(2.1)
2.5
2.3
1.9
1.9
0.4
2.2
(3.8)
2.4
(2.0)
0.7
(2.0)
0.7
(2.2)
2.5
2.2
(2.1)
1.4
4.8
0.7
(2.9)
2.0
1.0
4.2
(4.6)
2.2
(4.2)
2.0
4.7
(3.2)
2.6
4.7
2.8
2.3
0
(2.9)
2.3
-
2.6
2.3
2.1
-
2.1
-
0
0.6
-
-
(0.1)
2.6
-
2.3
-
4.7
4.7
-
-
-
4.4
1.9
(1.9)
3.0
(1.9)
3.0
(1.3)
1.6
CL6018
(SWITCHING)
(INV.)
REG 4.8V
SWITCHING
2.1
2.6
1.6
4.7
0
1.6
1.0
4.7
0.7
4.6
4.6
0
CL3003
CL3302
(AMP)
CL3303
(AMP)
(AMP)
PROCESSOR
VIDEO SIGNAL
(INV.)
(SWITCHING)
(INV.)
(SWITCHING)
25

L
L
H
H
H
H
0
R3313
H
I
CK DET
B11
:AUDIO MAIN SIGNAL PATH IN REC MODE :AUDIO MAIN SIGNAL PATH IN PLAYBACK MODE
28
27
26
25
24
23
22
A26
B1B2B8B7
B18B19
B14
B17
A6
A9
A8
A7
A24
A11
A12
A13
A22
A23
A20
A21
A10
B15
B19
47u
L5004
0.01
C5012
B12B13
6V47
C3345
0.01
C3347
R3344 47K
47K
R3345
0.01
C3348
VLP0319A241
LB5003
VLP0319A241
LB5001
VLP0319A241
LB5004
VLP0319A241
LB5002
100u
L5001
A3
A2
A1
B18
B17
A14
A25
TO FRAME GND
ON THIS DIAGRAM IS PLAYBACK MODE.
THE MEASUREMENT MODE OF THE DC VOLTAGE OUT OF THE BRACKETS
RECORD MODE.(SP MODE)
NOTE: THE MEASUREMENT MODE OF THE DC VOLTAGE IN THE BRAKETS ( ) ON THIS DIAGRAM IS
NOTE: DO NOT USE ANY PART NUMBER SHOWN ON THIS SCHEMATIC DIAGRAM FOR
:VIDEO MAIN SIGNAL PATH IN REC MODE :VIDEO MAIN SIGNAL PATH IN PLAYBACK MODE
ORDERING. WHEN YOU ORDER A PART, PLEASE REFER TO PARTS LIST.
L
K
J
G
F
E
D
C
B
AUDIO
TO
AVS OUT
TO
POWER
TO
PP3001
TO EVR
TL5001
TL5001
GND
LINE IN
LINE
EVF ADJ
S TAB
V OUT
HA SW
CAM TEST
REG 5V
R
RESET
V REF
GND
SBO
SBI
CAM CLK
VD
V REF
FNO
IRIS OPEN
CTL OUT
FACT MODE
A OUT
ANA Y OUT
MIC IN
V ENV
GND
TL5002
TL5002
TL8850AF
IC3302
GND
VCC
GND
VCC
GND
SW
FSCIN
PLLFIL
COUT
VOB
CIN
NC
VGG
YIN
YOB
YOUT
C3341 0.01
C3351 0.01
C3342 0.1
C3343 0.01
C3344 0.01
47u
L3307
820
R3331
0.01
C3349
4700P
C3350
RN2103F
QR3301
R3303 0
2SA1832FY
Q3301
330
R3302
1K
R3326
C3313 0.01
9
10 11 12 13 14 15 16
87654321
L3304 47u
EVF ADJ
ST 4.8V
V IC OUT
V OUT
40
39
38
37
36
35
34
33
32
31
30
29
28
27
26
25
24
23
22
21
20
19
18
17
16
15
14
13
12
11
10
9
8
7
6
5
4
3
2
1
MIC IN
A OUT
2221
F3F0J1060005
C5014
47u
L5003
47u
L5002
GND
L2(S)
L2(F)
R2(S)
R2(F)
GND
L1(S)
L1(F)
R1(S)
R1(F)
GND
RE(F)
RE(S)
FP5001
CYLINDER UINT
TO
AN3355FHP
IC5001
0.1
C5022
2SA812
Q5003
560
R5007
4.7
R5008
D1BB1102A010
R5005
68
R5002
0.01
C5009
10
R5001
27P
C5007
27P
C5005
0.01
C5003
0.01
C5001
27P
C5008
27P
C5006
0.01
C5004
0.01
C5002
13
12
11
10
9
8
7
6
5
4
3
1
2
XN4501
Q5001
XN4501
Q5002
456
321
456
321
100P
C5041
F3F0J1060005
C5018
0.01
C5020
68
R5003
0.01
C5010
C5011 0.01
F3F0J1060005
C5016
0.01
C5015
R5004 3300
0.01
C5023
1
C5019
0.01
C5021
SW3
CT
SW2
CT
GND
24
23
22
21
20
19
18
17
16
15
14
13
GND
N.C.
AGC DET
AGC OUT
AT IN
GND
CTL
AT
37
38
39
40
41
42
43
44
45
46
47
48
FE OUT
36 35 34 33 32 31 30 29 28 27 26 25
123456789
10 11 12
N.C.
PB
VCC3
VCC4
DET
AT
AT OUT
GND
FEFO
FEH
N.C.
N.C.
N.C.
N.C.
N.C.
DET
AT
FE
GCA
DET
AMP
C
MA4
MA2
MA3
MA1
-
ON
PB
RA2-
HA2/
+
RA4-
HA4/
RA4+
RA3+
RA2+
RA3-
HA3/
RA1-
HA1/
RA1+
DMP13
CT SW1
+
-
+
-
-+
HSW
V-LOGIC
GCR
Y
GCR
C
+
MIX
Y IN
OUT
HA
Y CTL
C IN
C CTL
D.REC
CTL
HEAD
SW
REC
DMP24
VCC1
VCC2
SW4
CT
20191817161514
M
A
CTL OUT
1312
(4.2)
4.8
4.8
(4.8)
0
(2.5)
0.6
(2.3)
0.6
(2.2)
0
(2.3)
0.5
(2.4)
0
(2.4)
0
(2.4)
0.5
(2.2)
0.6
(2.2)
0.6
(2.4)
0
(2.3)
0.5
(2.4)
0
(2.4)
0
(2.3)
0.5
(2.4)
0
(2.5)
0
(1.7)
2.5
1.9
(2.3)
1.2
4.8
0
(2.4)
0
(0)
1.4
(2.3)
0.4
(2.4)
0
-
-
-
-
2.9
-
(3.0)
0
0.6
(4.2)
4.8
(2.4)
0
(0)
3.0
-
-
(2.4)
1.9
(2.4)
1.9
(2.3)
0.5
(2.4)
0
(2.3)
0.5
(2.5)
0
(0)
1.4
(2.3)
0.5
4.8
1.7
0.1
(2.8)
0
2.9
2.2
2.6
1.5
2.6
(3.3)
2.0
(0)
1.8
(0)
2.3
-
(0)
4.7
(0)
4.7
(0)
1.8
(0)
3.1
(0)
2.2
(0)
10.0
-
(0)
2.3
(0)
16.2
(0)
3.1
(2.4)
0
(3.9)
-
(3.3)
2.6
(4.7)
-
4.7
(0)
4.7
(HEAD SW)
(HEAD SW)
HEAD AMP
REC/PLAY
ERASE DRIVE
ROTARY
(FILTER)
(AMP)
REG 4.8V
SWITCHING
26

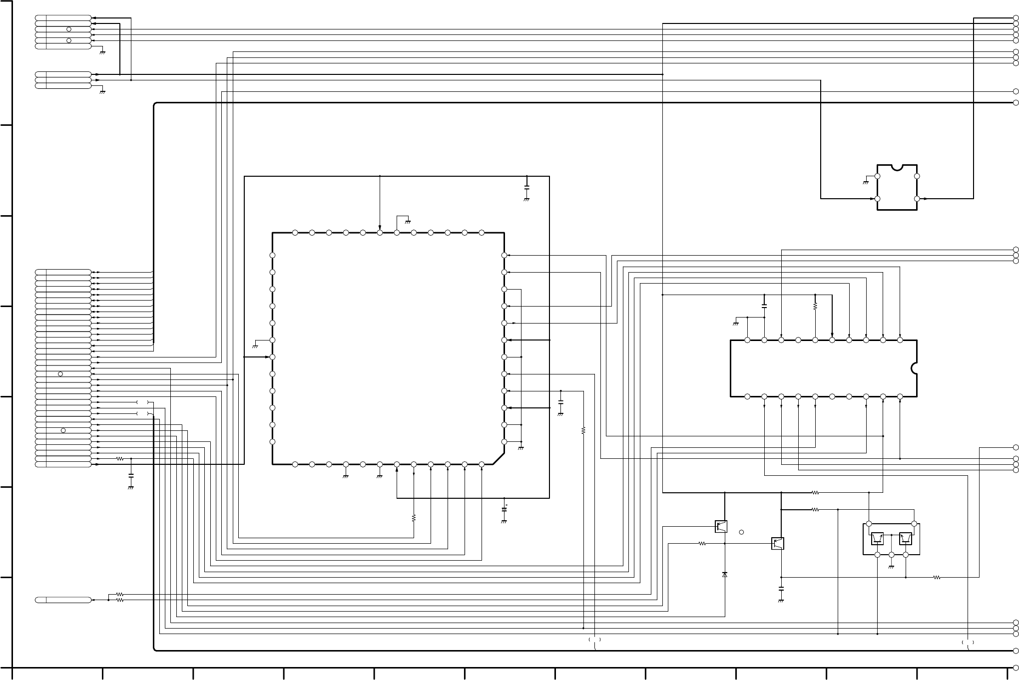
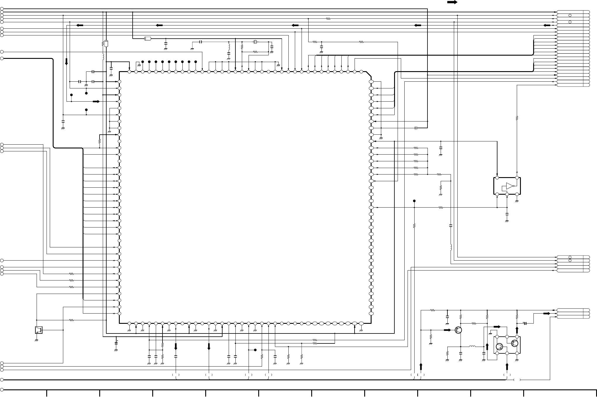
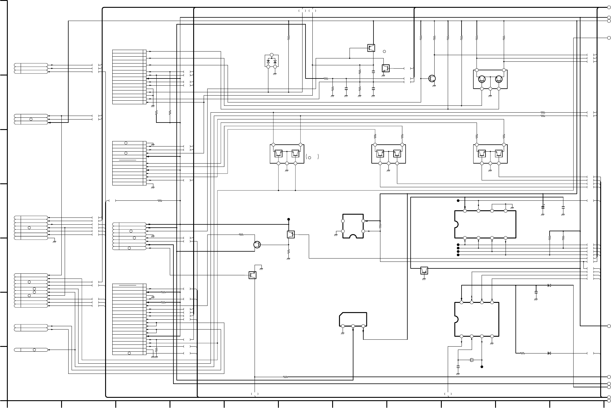
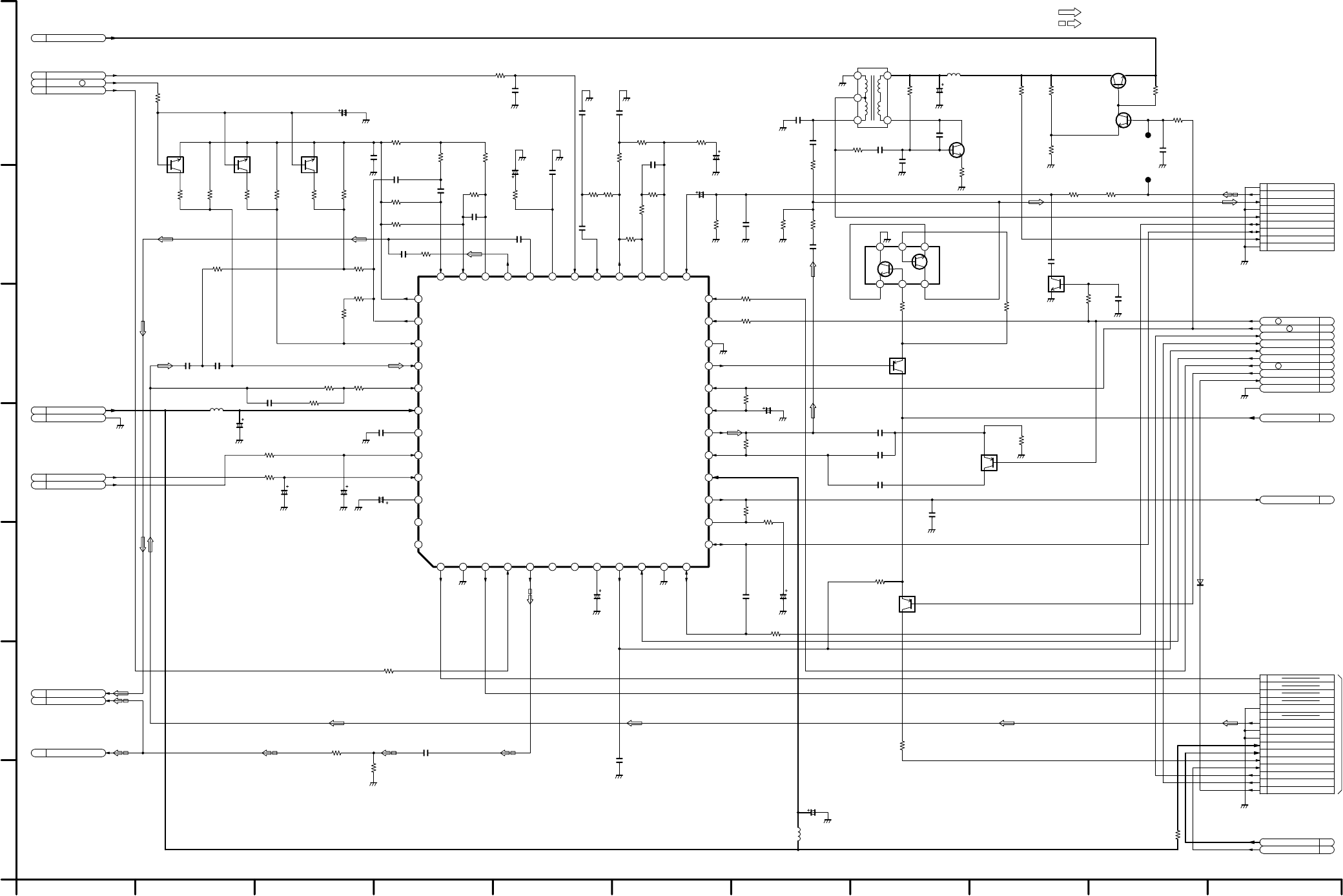
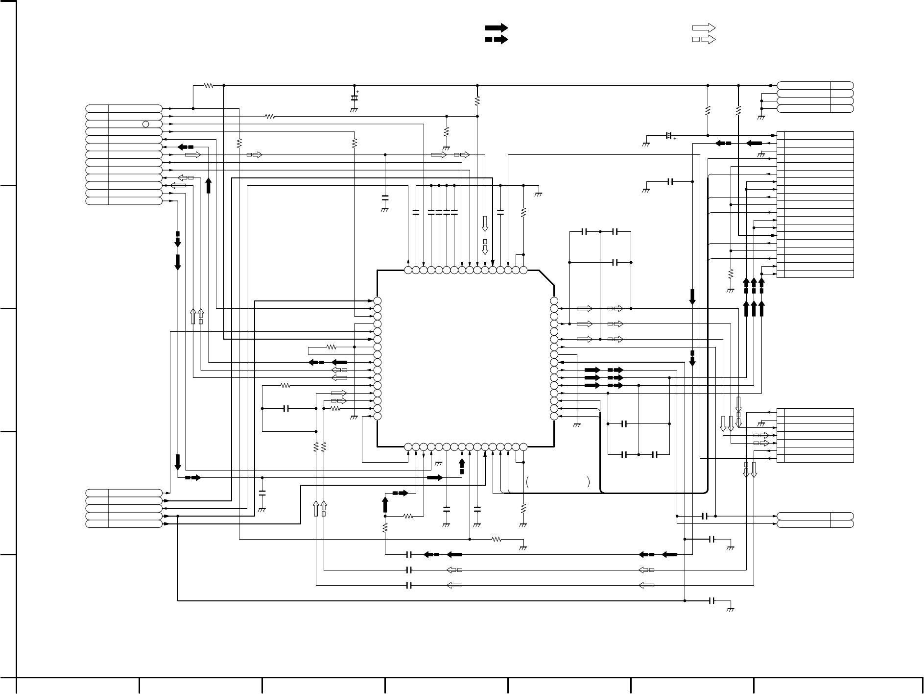
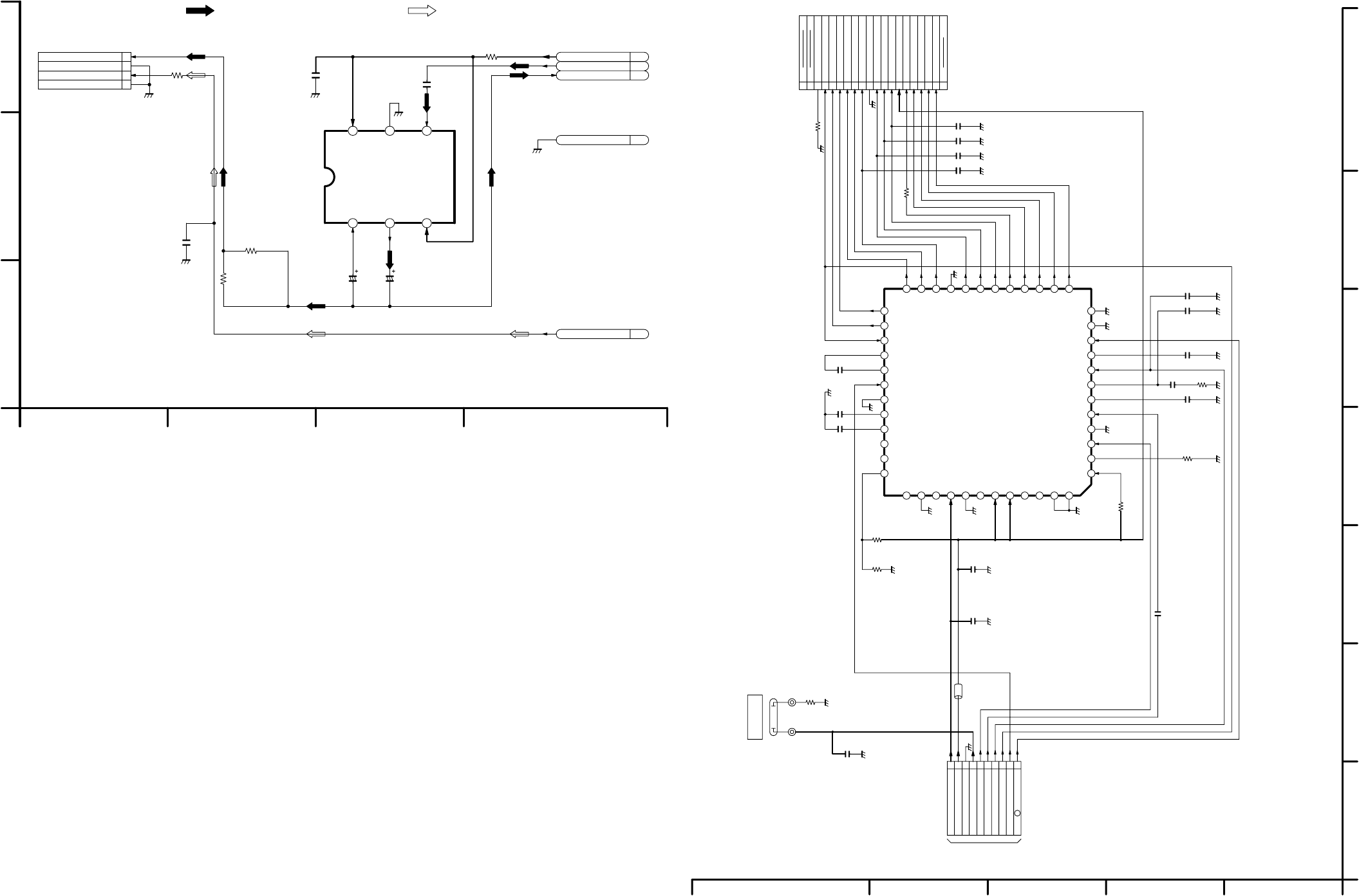
8.5. SYSTEM CONTROL& SERVO SCHEMATIC DIAGRAM
H
H
H
H
H
H
H
H
H
H
L
H
L
K3
41
40
39
37
36
35
34
33
32
31
30
29
28
27
26
25
24
23
22
21
20
19
18
17
16
15
14
13
6
5
4
3
2
1
K24
33K
R6010
NC
NC
NC
UN911EJ
QR6002
K81
S TAPE
UCOM 3V
K22
1K
R6009
MA111
D6004
K80
1
C6001
1SS388
D6005
K23
K21
9P
C6034
VSX0601
X6002
K20
4321
5678
VSS
COUT
CIN
/INT
CS
/SCK
SID
VDD
K18
A36
A35
K33
K32
K31
K30
K29
K28
K27
K26
K25
A34
A33
A32
A31
A30
6V47
C6038
RN2103F
QR6005
A29
A28
A27
A26A25
K17
A24
K16
A23
A22
A21
K15
K14
K13
A19
A17
A16
A15
A14
A13
A12
A11
68K
R6067
K12
K11
K10
K9
A10
K8
K7
K6
K5
A9
A8
A4
A3
K1
A2
A1
L
K
J
I
G
F
D
C
B
A
R6095 150
R6001 150
68K
R6068
RN1113F
QR6009
68K
R6043
12
R6041
10K
R6003
22K
R6042
2SC4738FY
Q6003
MA133
D6016
300K
R6029
3
21
RN1102F
QR6007
47K
R6059
18K
R6058
1
C6027
1M
R6061 1000P
C6028
1M
R6046 1000P
C6011
RN2111F
QR6013
2SC4738FY
Q6004
470K
R6007
470K
R6006
470K
R6023
470K
R6004
470K
R6022
470K
R6021
2SC4944YR
Q6006
123
45
1K
R6133
1K
R6132
150
R6005
82
R6033
150
R6040
150
R6039
RN1704R
QR6050
RN1711R
QR6003
RN1711R
QR6004
54
321
54
321 123
45
100K
R6038
S80825ANNP
IC6009
VDD
R/B
RESET
GND
SO
SI
CK
CS
0.01
C6021
4700
R6032
2200
R6060
4
32
1
XC62FP3002PR
IC6011
OUT
IN
GND
321
S3514AEFSTB
IC6002
AK6480AM
IC6008
8765
4321
D REC
AUDIO
TO
M2
M1
SUB SERVO
TO
GND
CAS DOWN
S TAB
S PHOTO(-)
S PHOTO(+)
LOAD F
LOAD F
LOAD R
LOAD R
COM
POS1
POS2
POS3
SNS LED
S REEL LED
S REEL
NOREG GND
T REEL LED
T REEL
21
20
19
18
17
16
15
14
13
12
11
10
9
8
7
6
5
4
3
2
1
FP6001
MECHA.
TO
HA SW
GAIN CTL
V HEAD CTL
LP
D REC
RE ON
H SW
PB
S TAB
ART V
VIDEO
TO
SYS GND
A FADE
REC CTL
LP
REMOTE CTL
TALLY
A MUTE
AUDIO
TO
SCR
ART V
CAMERA2
TO
BAT
REG 4.8V
EVF CTL
C P ON
NOREG GND
P ON
NOREG
S REG 3V
POWER
TO
GND
KEY 0
SYS LED
EFFECT LED
+B
CAM LED
VCR LED
+B
V REF
VR2
VR1
V REF
1
2
3
4
5
6
7
8
9
10
11
12
13
FP6002
CAMERA OP.
TO
ENC RST
V1V2
BEND
CAMERA2
TO
ZOOM(+)
ZOOM VR
ZOOM(-)
DEW
GND
SUB REC
KEY 1
+B
S/S
DATA/TITLE
EJECT
VCR
CAM
1
2
3
4
5
6
7
8
9
10
11
12
13
14
15
16
FP6004
VTR OP.
TO
1110
987654321
F
E
D
C
B
A
G
H
L
(REG)
CL6024
CL6022
:ON
S TAB
(INV.)
CL6001
CL6002
CL6003
CL6017
(RESET)
(SNS LED DRIVE)
CL6102
(SNS LED DRIVE)
(INV.)
(P ON :ON)
(INV.)
(INV.)
DRIVE)
(EFFECT LED
DRIVE)
(CAM LED
DRIVE)
(VCR LED
DRIVE)
(SYS LED
(REG 3V)
(RTC)
(EEP ROM)
27

H
L
L
H
H
H
119
118
117
116
115
114
113
112
111
110
109
108
107
106
105
104
103
102
101
100
99
98
97
96
95
94
93
92
91
90
89
88
87
86
85
84
83
82
81
78
77
76
75
74
73
72
71
70
69
68
67
66
65
64
63
62
61
60
59
58
57
56
55
54
53
52
51
50
49
48
47
46
45
44
43
42
HD_ST1
SCR_L
K82
VOICE ZM
K82
ORDER A PART,PLEASE REFER TO PARTS LIST.
SCHEMATIC DIAGRAM FOR ORDERING.WHEN YOU
DO NOT USE ANY PART NUMBER SHOWN ON THIS
NOTE:
K81
K80
2700
R6098
2700
R6096
68K
R6074
68K
R6073
R6076 1K
R6077 1K
R6084 1K
R6087 1K
R6090 1K
R6091 1K
K18
17
BATTH
P DOWN
LI BATT
R6075 1K
:CYLINDER SERVO PHASE LOOP:CYLINDER SERVO SPEED LOOP
:CAPSTAN SERVO PHASE LOOP:CAPSTAN SERVO SPEED LOOP
K46
K47
K61
K62
K63
K24
A44
K36
K68
K42
K40
K41
K45
K44
K43
K50
K51
K67
K54
K53
K49
K39
K38
K37
K71
K72
K59
K58
K48
K70
A38
A40
K56
K57
K52
K55
K60
A39
A48
K64
K65
A37
K66
A42
A43
A45
A46
A47
A41
MN103004KMA
IC6003
K72
K71
K70
K25
A12
K68
K67
K15
K14
A48
A47
K17
A46
OKH
DMPROF
CGCS
ALE
AD8
AD7
AD6
AD5
AD4
AD3
AD2
AD1
AD0
ALE
OKH
DMPROF
CGCS
AD8
AD6
AD5
AD5
AD4
AD3
AD2
AD0
AD0
K66
K65
K64K22
K23
K63
K62
K61
K3
K60
K59
K58K57
K56
K33
K32
K31K55K54
K53
K30
K52
K29
K26
K27K28
K1
K51
K50K49K48
K47
K46
K45
R6051 1K
A26
A36A45
A9A8
A35
A27
A44
A10A43A33
A42
A34A17
A15
A29
A16
A24
A25
A41
A40
A28
A11
A13
0.01
C6018
K44
K43
K21
K42
K5
K13
K16
A39
A4
K41
K40
K11
K8
K10
K7
A3
K9
K12
A38
K39
K38
K37
K36
K6
A32
A30
K20
A2
A37
A31
A1
A14
A19
0.1
C6019
0.1
C6009
A21
A22
A23
L
K
J
I
G
F
D
C
B
A
C6007 0.01
C6004 0.01
D6020 1SS388
R6120 47K
R6116 68K
R6117 10K
R6012 47K
R6119 47K
3.3M
R6025
R6118 68K
R6019 1K
R6121 1K
R6011 1K
R6114 1K
R6113 1K
4700
R6092
4700
R6094
15K
R6123
0.01
C6026
15K
R6093
0.01
C6020
R6111 330K
R6112 100K
R6110 470
R6104 1K
1
C6042
VSX0917
X6001
C6041 15P
R6109 100K
C6040 15P
RN1111F
QR6014
R6107 82K
C6044 0.01
C6016 0.01
2200
R6101
68K
R6100
R6008 1K
0.01
C6013
0.01
C6006
1M
R6031
0.01
C6005
1M
R6028
R6089 1K
C6057 2200P
C6058 2200P
R6088 1K
1200
R6017
R6105 100K
0.01
C6045
R6108 1K
R6106 33K
1K
R6035
3300
R6080
B0ADEJ000011
D6010
3
2
1
10K
R6078
68K
R6057
R6056 1K
R6018 1K
R6082 68K
R6036 47K
R6024 1K
R6037 47K
R6055 470K
R6079 1K
68K
R6131
R6085 22K
R6086 22K
C6029 0.1
R6064 36K
C6031 0.1
R6065 47K
R6066 2200
POSCOM
HSW
R6070 3900
2SA1832FY
Q6002
220K
R6122
470K
R6211
MA111
D6201
R6063 47K
0.01
C6056
D1BB33020002
R6020
6.3V47
C6010
D1BB22020002
R6026
2SC3295A
Q6001
100P
C6017
R6054 2200
R6053 1K
R6052 68K
R6014 1K
R6062 47K
R6030 470K
R6044 1K
R6048 1K
R6002 22K
R6083 1K
4700
R6081
1SS388
D6002
R6103 22K
R6097 4700
EVR CAM CL
EVR SBO
EVR SBI
RESET
EE
VIDEO
TO
PB CTL
EE
IR OUT
AUDIO
TO
DM CS
LED CTL
ABSF
Z ENC
O LUX CTL
AF DR EX Z
AF DR EX F
AF DR VD
AF DR CS
AF DR SBO
AF DR SBT
AF DR 4M
AF DR RST
UNLOAD
TL
LOAD S
LOAD M
CAP EC
CYL EC
PG
CYL FG
CAP FG
DRIVE CK
CYL ON
R/S/F
CAP SW
SUB SERVO
TO
O LUX SW
LENS DRIVE
TO
LI BATT(+)
CAP SW
V REF
POWER
TO
CSN
CAMERA1
TO
OSD CS
P DOWN
E2 SBT
E2 SBO
R W
V CLK
V DATA
SYS VD
REF25
OK
DM PROF
CG CS
ALE
AD8
AD7
AD6
AD5
AD4
AD3
AD2
AD1
AD0
CAM TEST
OSD V SPL
RE
WE
DSP RST
OSD RST
CAMERA2
TO
BL CTL
BATT T
BATT D
POWER
TO
CAM TEST
FACT MODE
ENV DET
VIDEO
TO
FADE
DFBUG
VSS
VTRSBI
VTRSBO
VDDH
VTRSBT
EVRSBI
EVRSBO
EVRSBT
LCD/EVF
VSS
OSDCS
AFDRSBI
AFDRSBO
AFDRSBT
SHSBI
VDD
SHSBO
SHCLK
E2SBI
E2SBO
E2SBT
VSS
DMCS
VPP
ENC-LED
F-ENC
E2PCS
CSN
VDDH
E2R/B
VCR LED
CAM_LED
LCDBL
EFFLED
CLK STOP
VSS
SHDET
ENCRST
SHRST
CYLON/L
DRIVCK
VDD
Z-ENC
EE_TBC_H
F-CLK
LINCNT
VSS
FADE
CYLFG-T
VSS
STAPE H
VSS
LOAD
PBCTL
CYLFG
REF25
CAPFG
VDD
CYLPG
ADCS
LOAD
REMO
EVFCTL
VSS
PDN
OSTILLH
SCR/H
CYLEC
CAPEC
ENVGAIN
A FADE
LCDENV
VDDH
R/YORP
VORP
RECCTL
VLP2
CNH
HASW
OLUX
OLUXCNT
VSS
SHFLON H
AFDREXZ
AFDREXF
UNLOAD
LP/H
WIDE
MON CTL
TELE
VDD
POWER SW
EJECT SW
TM1M
V1V2
SYSVD
VTR PER
BEND
SUBREC
VSS
MMIRQ
VSS
CPON/H
AVDD
VSS
VREFH
BAT-AD
BREF-AD
ENV-AD
DEW-AD
SPHT-AD
VR2
T BATT
ZM-AD
VR1
IR
EYESENS
KEY1
KEY0
D BATT
AVSS
VDREC/H
DSPRST
RERASE
VDDH
CAPSW
L/R
UP/DOWN
SDET
OSDRST
VSS
PB/H
EE/H
PON/H
SENSLED
A MUTE
VDD
TALLY
POS1
DATE/TITLE
BLCTL
SYSCLK
VDDH
OSC2
OSC1
EXMODE0
EXMODE1
VSS
FRQS
PVSS
RESET
MMODEO
MMODE1
VSS
PVDD
VSS
WE
RE
OSD/V
VDDB
AD0
AD1
AD2
AD3
AD4
AD5
AD6
AD7
VSS
AD8
VDDB
VOICE ZM
CGCS
DMPROF
OKH
CAMTEST
CASDOWN
REF25IO
VSS
STAB
TAIMEN
FACT.M
ALE
R/W
NC
TREEL
VDDH
SREEL
POS2
CAPTL
CAPRSF
POS3
LOADS
S/S
VHS H
VSS
SYSLED
AFDRST
AFDRVD
VSS
AFDRCS
216215214213212211210209208207206205204203202201200199198197196195194193192191190189188187186185184183182181180179178177176175174173172171170169168167166165164163
162
161
160
159
158
157
156
155
154
153
152
151
150
149
148
147
146
145
144
143
142
141
140
139
138
137
136
135
134
133
132
131
130
129
128
127
126
125
124
123
122
121
120
119
118
117
116
115
114
113
112
111
110
109
108 107 106 105 104 103 102 101 100
99 98 97 96 95 94 93 92 91 90 89 88 87 86 85 84 83 82 81 80 79 78 77 76 75 74 73 72 71 70 69 68 67 66 65 64 63 62 61 60 59 58 57 5 6 55
54
53
52
51
50
49
48
47
46
45
44
43
42
41
40
39
38
37
36
35
34
33
32
31
30
29
28
27
26
25
24
23
22
21
20
19
18
16
15
14
13
12
11
10
9
8
7
6
5
4
3
2
1
2221201918171615141312
SERVO MICROPROCESSOR
SYSTEM CONTROL &
CL6015CL6011
CL6206
CL6207
CL6208
CL6023
(INV.)
CL6019
CL6013
CL6004
CL6005
CL6008
CL6009
CL6010
CL6006
CL6007
CL6101
CL6014
CL6012
(BUFFER)
(AMP)
CL6021
28

8.5.1. SYSTEM CONTROL& SERVO DC VOLTAGE CHART (SP MODE)
Ref No.
MODE 12345678
STOP 3.0 2.0 2.9 2.9 0.0 0.0 2.9 2.9
PLAY 3.0 2.0 2.9 2.9 0.0 0.0 2.9 2.9
REC. 3.0 2.0 2.9 2.9 0.0 0.0 2.9 2.9
F.F. 3.0 2.0 2.9 2.9 0.0 0.0 2.9 2.9
REW 3.0 2.0 2.9 2.9 0.0 0.0 2.9 2.9
Ref No.
MODE 1234 123
STOP 3.0 3.0 - 0.0 0.0 6.9 3.0
PLAY 3.0 3.0 - 0.0 0.0 6.8 3.0
REC. 3.0 3.0 - 0.0 0.0 6.8 3.0
F.F. 3.0 3.0 - 0.0 0.0 6.8 3.0
REW 3.0 3.0 - 0.0 0.0 6.8 3.0
Ref No.
MODE ECBECBECBECB12345
STOP 0.0 4.8 -0.3 0.0 0.0 0.0 0.1 6.9 0.0 0.0 0.0 0.5 0.5 0.0 0.0 2.9 0.0
PLAY 0.0 4.8 -0.3 3.0 3.0 2.4 0.1 6.8 0.0 0.0 0.0 0.5 0.0 0.0 0.5 0.0 2.9
REC. 0.0 4.8 -0.3 3.0 3.0 2.4 0.1 6.8 0.0 0.0 0.0 0.5 0.5 0.0 0.0 2.9 0.0
F.F. 0.0 4.8 -0.3 3.0 3.0 2.4 0.2 6.8 0.1 0.0 0.0 0.5 0.0 0.0 0.5 0.0 2.9
REW 0.0 4.8 -0.3 3.0 3.0 2.4 0.2 6.8 0.1 0.0 0.0 0.5 0.0 0.0 0.5 0.0 2.9
Ref No.
MODE ECB12345 12345 ECB
STOP 3.3 3.3 0.0 0.0 0.0 0.0 2.2 2.2 3.0 0.0 3.0 0.1 0.1 2.9 0.0 3.0
PLAY 3.3 3.3 0.0 0.0 0.0 0.0 2.0 2.0 0.0 0.0 3.0 0.1 1.9 2.9 0.0 3.0
REC. 3.3 3.3 0.0 0.0 0.0 0.0 2.2 2.2 3.0 0.0 3.0 0.1 0.1 2.9 0.0 3.0
F.F. 3.3 3.3 0.0 0.0 0.0 0.0 2.2 2.2 0.0 0.0 0.0 2.4 2.6 2.9 0.1 2.9
REW 3.3 3.3 3.0 0.0 0.0 0.0 2.2 2.2 0.0 0.0 0.0 2.4 2.6 2.9 0.1 2.9
Ref No.
MODE ECBECBECBECB
STOP 0.0 0.0 3.0 0.0 3.0 0.0 3.0 3.0 0.0 0.0 6.2 0.0
PLAY 0.0 0.0 3.0 0.0 3.0 0.0 3.0 3.0 0.0 0.0 6.5 0.0
REC. 0.0 0.0 3.0 0.0 3.0 0.0 3.0 3.0 0.0 0.0 6.5 0.0
F.F. 0.0 0.0 3.0 0.0 3.0 0.0 3.0 3.0 0.0 0.0 6.3 0.0
REW 0.0 0.0 3.0 0.0 3.0 0.0 3.0 3.0 0.0 0.0 6.3 0.0
Ref No.
MODE 12345
STOP 0.0 0.0 0.0 0.1 0.0
PLAY 0.0 0.0 0.0 0.1 0.0
REC. 0.0 0.0 0.0 2.8 3.0
F.F. 0.0 0.0 0.0 0.1 0.0
REW 0.0 0.0 0.0 0.1 0.0
IC6009 IC6011
IC6008
QR6007 QR6009 QR6013
Q6006
QR6002 QR6003 QR6004 QR6005
Q6001 Q6002 Q6003 Q6004
QR6014
QR6050
Ref No.
MODE 12345678
STOP 3.0 0.4 0.5 0.0 0.2 2.6 2.6 -
PLAY 3.0 0.4 0.5 0.0 0.2 2.6 2.6 -
REC. 3.0 0.4 0.5 0.0 0.2 2.6 2.6 -
F.F. 3.0 0.4 0.5 0.0 0.2 2.6 2.6 -
REW 3.0 0.4 0.5 0.0 0.2 2.6 2.6 -
Ref No.
MODE 123456789
1011121314151617181920
STOP 3.0 0.0 0.0 3.0 3.0 0.0 3.0 2.9 0.0 3.0 0.0 0.0 3.0 0.1 3.0 2.6 3.0 2.9 0.0 3.0
PLAY 3.0 0.0 0.0 3.0 3.0 0.0 3.0 2.9 0.0 3.0 0.0 3.0 3.0 0.1 3.0 1.4 3.0 2.9 0.0 3.0
REC. 3.0 0.0 0.0 3.0 3.0 0.0 3.0 2.9 0.0 3.0 0.0 3.0 3.0 2.7 3.0 1.4 3.0 2.9 0.0 3.0
F.F. 3.0 0.0 0.0 3.0 0.0 0.0 3.0 2.9 0.0 3.0 0.0 3.0 3.0 1.4 3.0 1.4 3.0 2.9 0.0 3.0
REW 3.0 0.0 0.0 3.0 0.0 0.0 3.0 2.9 0.0 3.0 3.0 3.0 3.0 1.4 3.0 1.4 3.0 2.9 0.0 3.0
Ref No.
MODE 21 22 23 24 25 26 27 28 29 30 31 32 33 34 35 36 37 38 39 40
STOP 0.0 0.0 0.0 0.5 0.0 0.0 0.0 3.0 3.0 3.0 3.0 0.5 0.5 0.5 0.5 0.5 0.5 0.5 0.5 0.0
PLAY 0.0 0.0 0.0 0.5 0.0 0.0 0.0 3.0 3.0 3.0 3.0 0.5 0.2 0.3 0.3 0.2 0.3 0.2 0.4 0.0
REC. 0.0 0.0 0.0 0.5 0.0 0.0 0.0 3.0 3.0 3.0 3.0 0.3 0.2 0.2 0.2 0.2 0.2 0.2 0.2 0.0
F.F. 0.0 0.0 0.0 0.5 0.0 0.0 0.0 3.0 3.0 3.0 3.0 0.6 0.2 0.6 0.3 0.2 0.6 0.5 0.4 0.0
REW 0.0 0.0 0.0 0.5 0.0 0.0 0.0 3.0 3.0 3.0 3.0 0.6 0.5 0.6 0.3 0.5 0.6 0.5 0.6 0.0
Ref No.
MODE 41 42 43 44 45 46 47 48 49 50 51 52 53 54 55 56 57 58 59 60
STOP 0.5 0.5 0.5 0.5 0.5 0.5 0.5 0.6 3.0 3.0 3.0 3.0 2.9 0.0 3.0 0.0 0.0 0.0 2.9 3.0
PLAY 0.3 0.3 0.4 0.4 0.3 0.3 0.2 0.4 3.0 0.0 3.0 3.0 2.9 0.0 3.0 0.0 0.0 0.0 2.9 3.0
REC. 0.3 0.2 0.2 0.2 0.2 0.3 0.2 0.3 3.0 3.0 3.0 3.0 2.9 0.0 3.0 0.0 0.0 0.0 2.9 3.0
F.F. 0.6 0.3 0.4 0.6 0.4 0.6 0.5 0.6 3.0 3.0 3.0 3.0 3.0 0.0 3.0 0.0 0.0 0.0 2.9 3.0
REW 0.6 0.6 0.6 0.6 0.6 0.7 0.6 0.7 3.0 3.0 3.0 3.0 3.0 0.0 3.0 0.0 0.0 0.0 2.9 3.0
Ref No.
MODE 61 62 63 64 65 66 67 68 69 70 71 72 73 74 75 76 77 78 79 80
STOP 0.0 0.0 3.0 0.0 1.4 1.5 3.0 1.4 0.0 2.9 0.0 3.0 2.6 0.0 3.0 3.0 3.0 0.0 0.0 3.0
PLAY 0.0 0.0 3.0 0.0 1.4 1.5 3.0 1.4 0.0 2.9 0.0 3.0 2.6 0.0 3.0 3.0 0.0 3.0 0.0 3.0
REC. 0.0 0.0 3.0 0.0 1.4 1.5 3.0 1.4 0.0 2.9 0.0 0.0 2.6 0.0 3.0 3.0 3.0 0.0 0.0 3.0
F.F. 0.0 0.0 3.0 0.0 1.4 1.4 3.0 1.4 0.0 2.9 0.0 3.0 2.6 3.0 2.9 3.0 3.0 0.0 0.0 3.0
REW 0.0 0.0 3.0 0.0 1.4 1.4 3.0 1.4 0.0 2.9 0.0 3.0 2.6 3.0 2.9 3.0 3.0 0.0 0.0 3.0
Ref No.
MODE 81 82 83 84 85 86 87 88 89 90 91 92 93 94 95 96 97 98 99 100
STOP 0.0 3.0 0.0 0.0 3.0 0.0 3.0 0.0 0.0 3.0 2.9 2.9 2.9 0.0 0.0 1.5 3.0 0.0 0.0 1.9
PLAY 0.0 3.0 0.0 0.0 3.0 0.0 3.0 0.0 0.0 3.0 2.9 2.9 2.9 0.0 0.0 1.5 3.0 0.0 0.0 1.9
REC. 0.0 3.0 0.0 0.0 3.0 3.0 3.0 3.0 0.0 3.0 2.9 2.9 2.9 0.0 0.0 1.5 3.0 0.0 0.0 1.9
F.F. 0.0 3.0 0.0 0.0 3.0 0.0 3.0 0.0 0.0 3.0 2.9 2.9 2.9 0.0 0.0 1.5 3.0 0.0 0.0 1.9
REW 0.0 3.0 0.0 0.0 3.0 0.0 3.0 0.0 0.0 3.0 2.9 2.9 2.9 0.0 0.0 1.5 3.0 0.0 0.0 1.9
Ref No.
MODE 101 102 103 104 105 106 107 108 109 110 111 112 113 114 115 116 117 118 119 120
STOP 0.0 0.0 1.6 1.7 1.9 3.0 0.0 3.0 3.0 0.0 3.0 0.0 2.9 0.1 0.0 0.1 0.0 3.0 0.0 2.9
PLAY 0.0 0.0 2.5 1.7 2.0 3.0 0.0 3.0 0.0 0.0 3.0 0.0 2.9 0.1 2.9 0.1 0.0 3.0 0.0 0.0
REC. 0.0 0.0 1.7 1.7 2.0 3.0 0.0 3.0 3.0 0.0 3.0 0.0 2.9 0.1 0.0 0.1 0.0 3.0 0.0 2.9
F.F. 0.0 0.0 1.6 1.7 2.0 3.0 0.0 3.0 3.0 0.0 3.0 0.0 2.9 0.1 2.9 0.1 0.0 3.0 0.0 0.0
REW 0.0 0.0 1.6 1.7 2.0 3.0 0.0 3.0 3.0 0.0 3.0 0.0 2.9 0.1 2.9 0.1 0.0 3.0 0.0 0.0
Ref No.
MODE 121 122 123 124 125 126 127 128 129 130 131 132 133 134 135 136 137 138 139 140
STOP 2.6 3.0 3.0 3.0 0.0 0.0 2.9 0.1 2.8 0.0 0.0 0.0 1.5 1.5 0.0 0.0 0.0 0.0 0.1 3.0
PLAY 2.6 3.0 3.0 3.0 0.0 0.0 2.9 0.1 2.9 0.0 0.0 0.0 1.5 1.5 0.0 0.0 0.0 0.0 0.1 3.0
REC. 2.6 3.0 3.0 3.0 0.0 0.0 2.9 0.1 2.9 0.0 0.0 0.0 1.5 1.5 0.0 0.0 1.8 0.0 0.1 3.0
F.F. 2.6 3.0 3.0 3.0 0.0 0.0 2.9 0.1 2.9 0.0 0.0 0.0 1.5 1.5 0.0 0.0 0.0 0.0 0.1 3.0
REW 2.6 3.0 3.0 3.0 0.0 0.0 2.9 0.1 2.9 0.0 0.0 0.0 1.5 1.5 0.0 0.0 0.0 0.0 0.1 3.0
Ref No.
MODE 141 142 143 144 145 146 147 148 149 150 151 152 153 154 155 156 157 158 159 160
STOP 0.0 0.0 2.3 0.2 1.6 0.0 0.0 0.0 0.0 0.0 3.0 2.9 0.0 0.2 0.1 2.6 0.5 0.5 1.5 0.0
PLAY 0.0 0.5 1.2 1.2 1.6 0.0 0.0 1.3 0.0 0.0 3.0 2.9 0.0 0.2 0.1 2.5 1.5 0.5 1.5 0.0
REC. 0.0 0.0 2.3 1.2 1.6 0.0 0.0 0.0 0.0 0.0 3.0 2.9 0.0 0.2 0.1 2.6 1.5 0.5 1.5 0.6
F.F. 0.0 0.0 0.0 1.1 1.6 0.0 0.0 0.0 0.0 0.0 3.0 2.9 0.0 0.2 0.1 2.6 1.5 0.5 1.5 1.6
REW 0.0 0.0 1.1 1.1 1.6 0.0 0.0 0.0 0.0 0.0 3.0 2.9 0.0 0.2 0.1 2.6 1.5 0.5 1.5 1.6
Ref No.
MODE 161 162 163 164 165 166 167 168 169 170 171 172 173 174 175 176 177 178 179 180
STOP 0.0 0.0 2.8 0.0 0.1 2.9 0.0 2.6 1.5 3.0 3.0 0.0 2.6 1.5 0.0 3.0 3.0 2.8 0.0 1.6
PLAY 0.0 0.0 2.8 0.0 0.1 2.9 0.0 0.0 1.5 0.0 0.0 0.0 2.6 1.5 0.0 3.0 3.0 2.8 0.0 1.6
REC. 0.0 0.0 2.8 0.0 0.1 2.9 0.0 1.7 1.8 3.0 3.0 0.0 2.6 1.5 0.0 0.0 3.0 2.8 0.0 1.6
F.F. 0.0 0.0 2.9 0.0 0.1 2.9 0.0 1.6 1.5 3.0 3.0 0.0 2.5 1.5 0.0 1.3 3.0 2.8 0.0 1.6
REW 0.0 0.0 2.9 0.0 0.1 2.9 0.0 1.6 1.5 3.0 3.0 0.0 2.6 1.5 0.0 0.0 3.0 2.8 0.0 1.6
Ref No.
MODE 181 182 183 184 185 186 187 188 189 190 191 192 193 194 195 196 197 198 199 200
STOP 0.0 3.0 0.0 0.0 2.9 3.0 3.0 3.0 0.0 0.0 2.9 3.0 0.0 2.9 3.0 2.9 1.0 3.0 2.6 2.9
PLAY 0.0 0.0 0.0 3.0 2.9 3.0 3.0 0.0 0.0 0.0 2.9 3.0 0.0 2.9 3.0 2.9 0.9 3.0 2.6 2.9
REC. 0.0 3.0 0.0 0.0 2.9 3.0 3.0 3.0 0.0 0.0 2.9 3.0 0.0 2.9 3.0 2.9 3.0 3.0 2.6 3.1
F.F. 0.0 0.0 0.0 3.0 2.9 3.0 3.0 3.0 0.0 0.0 2.9 3.0 0.0 2.9 3.0 2.9 3.0 3.0 2.6 3.1
REW 0.0 0.0 0.0 3.0 2.9 3.0 3.0 3.0 0.0 0.0 2.9 3.0 0.0 2.9 3.0 2.9 3.0 3.0 2.6 3.1
Ref No.
MODE 201 202 203 204 205 206 207 208 209 210 211 212 213 214 215 216
STOP 3.0 3.0 3.0 2.9 0.0 0.0 3.0 3.0 3.0 3.0 2.8 3.0 2.9 2.7 0.0 0.0
PLAY 3.0 3.0 3.0 2.9 0.0 0.0 3.0 3.0 3.0 3.0 2.8 3.0 2.9 2.7 0.0 0.0
REC. 3.0 3.0 3.0 2.9 0.0 0.0 3.0 3.0 3.0 3.0 2.9 3.0 2.9 2.7 0.0 0.0
F.F. 3.0 3.0 3.0 2.9 0.0 0.0 3.0 3.0 3.0 3.0 2.8 3.0 2.9 2.7 0.0 0.0
REW 3.0 3.0 3.0 2.9 0.0 0.0 3.0 3.0 3.0 3.0 2.8 3.0 2.9 2.7 0.0 0.0
IC6003
IC6003
IC6003
IC6003
IC6003
IC6003
IC6003
IC6003
IC6003
IC6002
IC6003
IC6003
29

8.6. AUDIO SCHEMATIC DIAGRAM
H
H
H
H
0
R4095
0.22
C4074
1500
R4097
5
27
28
32
17
4
2
13
119
18
1
26
6
19
15
14
116
17
117
115
118
32
16
8
7
ON THIS DIAGRAM IS PLAYBACK MODE.
THE MEASUREMENT MODE OF THE DC VOLTAGE OUT OF THE BRACKETS
RECORD MODE.(SP MODE)
NOTE: THE MEASUREMENT MODE OF THE DC VOLTAGE IN THE BRAKETS( )ON THIS DIAGRAM IS
NOTE: DO NOT USE ANY PART NUMBER SHOWN ON THIS SCHEMATIC DIAGRAM FOR
ORDERING. WHEN YOU ORDER A PART, PLEASE REFER TO PARTS LIST.
FP6801
TO
F3F0J1060005
C4020
16V10
C4014
2200
R4009
16V10
C4012
4700
R4010
1
C4019
R4003 560
C4002 0.047
2200
R4002
0
R4073
1
C4007
16V10
C4005
4700
R4006
2200
R4020
18K
R4021
18K
R4025
33K
R4015
0.015
C4006
0.012
C4003
68K
R4013
82K
R4012
RN1111F
QR4001
22K
R4019
15K
R4017
RN1111F
QR4002
22K
R4024
100K
R4023
12K
R4080
0.047
C4022
27K
R4032
2200
R4031
0.047
C4024
10K
R4029
12K
R4028
27K
R4033
270P
C4025
1
C4026
16V4.7
C4028
100K
R4053
0.47
C4059
RN1111F
QR4003
1
C4011
0
R4014
1000P
C4071
1
C4033
16V3.3
C4037
430
R4048
18K
R4044
18K
R4041
0
R4093
0
R4039
1
C4030
0.015
C4036
330K
R4046
5600
R4045
3900
R4042
1SS388
D6099
35V0.33
C4035
1200P
C4039
33K
R4050
1
C4065
22K
R4083
RN1102F
QR4008
3300P
C4001
10
R4001
:AUDIO MAIN SIGNAL PATH IN PLAYBACK MODE
:AUDIO MAIN SIGNAL PATH IN REC MODE
0
R4081
6800P
C4042
5600P
C4043
2700P
C4045
270
R4058
RN1103F
QR4004
4700
R4056
4700
R4063
XP4501
Q4009
654
321
1
C4044
22K
R4076
18K
R4054
15K
R4055
1000P
C4047
4700P
C4046
16V10
C4040
3.9K
R4051
0.22
C4054
22K
R4070
2SC4617HR
Q4008
1K
R4067
2200
R4066
22K
R4068
68
R4065
100u
L4004
6V22
C4052
2SB1219
Q4007
2SD602A-R
Q4006
27K
R4064
4700P
C4051
4700
R4062
0.015
C4050
6800P
C4049
68
R4057
VLQ0905
T4001
4
6
3
2
1
12K
R4052
6V47
C4008
100u
L4001
16V10
C4041
100u
L4003
100
R6802
16V10
C4038
1200
R4049
1.8M
R4047
4700P
C4021
4700P
C4055
390
R4071
15K
R4082
180
R6801
RN2111F
QR6801
RN2103F
QR4005
0.01
C4032
16V10
C4031
100K
R4087
560
R4016
22K
R4018
1
C4015
47K
R4077
FP4002
MIC UNIT
TO
REMOTE CTL
IR OUT
FADE
IR LED OUT
TALLY LED
IR NOREG
SYS REG 5V
SYS GND
SYS GND
ECM OUT
ECM GND
1
2
3
4
5
6
7
8
9
10
11
12
13
14
15
16
VIDEO
TO
CTL OUT
POWER
TO
REG 3V
SYS GND
REMOTE CTL
TALLY
EE
REC CTL
PB CTL
IR OUT
FADE
D REC
LP
SYSTEM
TO
CE GND
CE
CTL(+)
CTL(-)
AEH
AEH GND
AH(R)
AH(P)
A GND
FP4001
AC HEAD
TO
1
2
3
4
5
6
7
8
9
A GND
IR LED OUT
IR NOREG
LENS DRIVE
TO
A OUT
AVS OUT
TO
A OUT
MIC IN
VIDEO
TO
REG 4.8V
POWER
TO
SPK VOL
T VOL
CAMERA1
TO
A MUTE
VOICE ZM
SYSTEM
TO
A FADE
POWER
TO
ST 4.8V
AN12998A-V
IC4001
SPVCC
SP EVR
VREF IN
EVRBCH
EVRACH
REG C
VCC
AVREG
ACH+
ACH-
ACHOUT
VREF OUT
CTL+
PBCTL
MCH OUT
VCC CTL
RECMF
RECOUT
DELAY
REC/PB
HSW DRIVE
GND
SP/LP
EE/PB
IN
PB
PBMF
PBEQSW
PBOUT
PBLINE IN
FADE
ALC
MICOUT
BCHOUT
BCH-
BCH+
CTL-
CYLGND
CYLIN
CYLOUT
VREFCTL
SP ON/OFF
SPIN
AOUT
MUTE
SP+
SPGND
SP-
48
47
46
45
44
43
42
41
40
39
38
37
36 35 34 33 32 31 30 29 28 27 26 25
24
23
22
21
20
19
18
17
16
15
14
13
121110
987654321
1110
987654321
F
E
D
C
B
A
G
(1.8)
0
0.2
0
0
0.2
0
0
0.2
0
0
-
-
0
2.8
2.8
0.2
4.7
0.6
0.7
0
0
0.2
(1.8)
1.31.14.7
--
2.3
0
2.02.0
2.31.70.11.61.6
0
(0.5)
0
2.32.3
000
(2.2)
1.3
1.1
1.7
4.7
0
0
(1.5)
0
(2.8)
0
(2.9)
0
0
(3.0)
0
(0)
2.9
(2.8)
-0.6
2.9
0
0
0
2.9
(2.9)
0
(-17.8)
0
0
(-18.1)
0
(-8.8)
0
(-8.8)
0
(-18.1)
0
0
0
(0.4)
0
(4.3)
0
(2.2)
0
(2.7)
0
(4.1)
4.8
4.8
(4.6)
0
(INV.) (INV.) (INV.)
(MUTE)
CL4002
(MUTE)
(MUTE)
CL4004
(POWER CTL)
(SWITCHING 4.8V)
(BIAS OSC)
(TALLY LED DRIVE)
(MUTE)
PROCESSOR)
(AUDIO SIGNAL
30

8.7. POWER SCHEMATIC DIAGRAM
H
H
L
H
L
470P
C1036
0.1
C1601
1000P
C1082
1K
R1087
2
9
7
8
46
47
83
35
48
40
82
33
39
37
36
81
41
34
LENS DRIVE
TO
SUB SERVO
TO
AF GND
LD GND
CYL GND
CAP GND
1800
R1057
O
N
M
K
J
I
H
G
F
E
D
C
A
MA111
D1002
1
C1017
100u
L1011
0.1
C1022
0.33
C1020
MA111
D1003
47
R1035
L1015 47u
10K
R1063
B0ADEJ000013
D1004
21
3
SYSTEM
TO
NOREG
BAT
V REF
NOREG GND
C P ON
EVF CTL
S REG 3V
CAP SW
REG 4.8V
BL CTL
45
MPL1
Q1003
DC IN
NOREG GND
2SB1424
Q1001
321
02DZ16Y
D1604
02DZ16Y
D1602
BATT D
BATT T
0.1
C1602
6
5
VREF
2.2
C1003
EC10QS03L12
D1015
R1013 47K
WHEN REPLACING ANY OF THESE COMPONENTS,USE ONLY THE SAME TYPE.
HAVE THE SPECIAL CHARACTERISTICS FOR SAFETY.
COMPONENTS IDENTIFIED WITH THE MARK
IMPORTANT SAFETY NOTICE:
1000P
C1004
R1025 1K
1000P
C1603
RN2111F
QR1061
BA9706K
IC1001
F
E
D
C
B
A
987654321
1
C1005
10u
L1010
D1009 02DZ22Y
D1020 MA111
0.33
C1019
1500
R1009
D1BB1100A010
R1040
18K
R1008
1000P
C1014
VTP05351
T1001
33
R1007
1000P
C1012
2SD2210
Q1004
123
6
7
8
3
2
1
100K
R1072
1K
R1071
321
4
4.7u
L1003
21
8200
R1001
2400
R1002
0.047
C1080
D1BB33000002
R1038
1K
R1085
22u
L1002
12
4700
R1005
2700
R1006
0.047
C1081
D1BB5600A010
R1039
1K
R1086
1500P
C1009
2.2
C1008
47u
L1007
12
4.7u
L1001
1
C1071
2.2
C1001
21
RN2102F
QR1001
0.33
C1051
82K
R1052
0.1
C1025
1800
R1023
22
R1022
1000P
C1032
150
R1020
100
R1073
1000P
C1034
33
R1021
1000P
C1033
100K
R1069
R1012 18.7K
C1024 1
3300
R1019
1K
R1017
16V10
C1026
1800
R1015
1800
R1014
2SA1832FY
Q1010
3900
R1068
RN1112F
QR1005
0.01
C1046
3900
R1066
22K
R1067
0.01
C1041
120K
R1602
680K
R1603
4700P
C1030
150
R1018
0.47
C1028
15K
R1016
100P
C1027
0.033
C1037
47
R1024
1000P
C1035
VSF0092
R1601
1K
R1699
LI BATT(+)
BATT
BATT T
PS1003
REAR CASE UNIT
TO
BATT D
4
3
2
1
LI BATT(+)
P ON
A
OSCILLATOR
WAVE
TRAIANGLE
SCP
LATCH
VREF
VREF
S
FF
R
A
C
B
+
-
-
-
B
AMPLIFIER
ERROR
+
-
COMPARATOR
PWM
-
+
+
-
VREF
COMPARATOR
PWM
VREF
VREF
FB1
IN1-
IN1+
SCP
RT
CT
VREF
VCC
25
26
27
28
29
30
31
32
AMPLIFIER
ERROR
C
-
+
+
AMPLIFIER
ERROR
+
-
OX1
OY1
OX2
OY2
FB2
IN2-
IN2+
VE2
87654321
REGULATOR
REFFERENCE
OUT2
DTC1
OUT1
VE1
VSS
VCC
OUT3
VE3
16
15
14
13
12
11
10
9
AMPLIFIER
ERROR
-
+
OY3
DTC
FB3
IN3-
IN3+
CTL2
CTL1
OX3
1718192021222324
6.66.9
6.4 4.9
3.3
6.9
0.3
1.6
6.3
2.4
6.7
1.2
1.2
1.8
1.1
6.6
0
6.4
2.7
0.4
6.9
0.3
0
0.3
1.6
1.2
1.2
0
0.9
1.7
2.4
6.9
1.2
0
1.2
1.9
6.9
6.9
0.2
6.9
6.9
0
6.9
1.7
7.00.3
1.7
2.3
CL1001
CL1605
CL1604
CL1603
CL1602
CL1601
TL1003TL1001
DET
ERROR VOLTAGE
DET
ERROR VOLTAGE
NOREG
SWITCHING
REGURATOR
SWITCHING
3V
SWITCHING
(POWER CONTROL)
(SWITCHING 4.8V)
(BUFFER)
TL1002
31

H
0
R1835
0
R1822
L
PAL
22K
R1710
RN1104F
QR1704
18
28
19
27
20
12
22
1
4
2
6
1
21
20
23
19
3
2
5
4
6
1
3
7
9
8
1
1
C1010
1
C1057
FP803
TO
VIDEO
TO
CAMERA1
TO
CAMERA2
TO
VIDEO
TO
FP1001
EVF
TO
AVS OUT
TO
AUDIO
TO
VIDEO
TO
SUB SERVO
TO
AUDIO
TO
CAMERA2
TO
LENS DRIVE
TO
NOTE:THE MEASUREMENT MODE OF THE DC VOLTAGE ON THIS DIAGRAM IS STOP MODE.(EVF:ON)
18171615141312
O
N
M
K
J
I
H
G
F
E
D
C
A
MA111
D1701
10K
R1004
0.01
C1006
RN1104F
QR1703
2SC4738FY
Q1002
68K
R1041
4700
R1043
D1BB10000002
R1053
15K
R1042
1200
R1044
2SA1832FY
Q1006
8200
R1706
4700
R1707
4700
R1705
10u
L1801
4.7u
L1008
10u
L1006
RN2103F
QR1003
RN2102F
QR1002
10u
L1014
B LEVEL
EVF ADJ
Y GAIN
Y IN
OSD IN
BL 5V
EVF GND
EVF 5V
EVF 12V
10
9
8
7
6
5
4
3
2
1
Y IN1
CAM -8V
B LEVEL
CAM 15V
Y GAIN
OSD IN
EVF ADJ
ANA GND
REG 4.8V
REG 3V
ST 4.8V
A GND
REG 3V
ANA GND
ST 4.8V
REG 4.8V
CYL SW
CYL VM
CAP VM
NOREG
SS REG 3V
TRI WAVE
SPEAK 5V
REG 3V
CAM GND
REG 4.8V
NOREG
2SC4944YR
Q1007
54
321
MPL1
Q1062
1
C1066
1
C1064
1200
R1064
4
33u
L1062
21
231
10u
L1004
1
C1055
ORDERING.WHEN YOU ORDER A PART,PLEASE REFER TO PARTS LIST.
NOTE:DO NOT USE ANY PART NUMBER SHOWN ON THIS SCHEMATIC DIAGRAM FOR
1110
1
C1065
1200
R1065
MPL1
Q1061
321
4
1
C1063
33u
L1061
12
RN2111F
QR1701
15.0 11.8
11.814.4
2.51.92.5
6.26.9
6.9
6.6
6.9
2.9
0.6
0
0
4.84.7
0.6
0
4.2
4.24.8
0
0.6
0
11.711.8
CL1012
CYL VM
SWITCHING
CAP VM
SWITCHING
(POWER CONTROL)
BL 5V
SWITCHING
(SWITCHING 5V)
(POWER CONTROL)
(POWER CONTROL)
EVF 12V
SWITCHING
(REG EVF 12V)
EVF 12V
REG
32

8.8. SUB SERVO SCHEMATIC DIAGRAM
L
105
98
102
103
108
106
104
101
97
100
99
107
109
31
30
9
8
7
6
R2023 100K
5
4
3
2
1
C2037 0.01
C2032 1
0.1
C2003
0.1
C2002
16V10
C2001
H2-
H2+
H1-
H1+
H3-
H3+
E
D
C
B
A
7654321
THE MEASUREMENT MODE OF THE DC VOLTAGE IN THE BRACKETS( )ON THIS DIAGRAM IS RECORD MODE.(SP MODE)
THE MEASUREMENT MODE OF THE DC VOLTAGE OUT OF THE BRACKETS ON THIS DIAGRAM IS PLAYBACK MODE.
NOTE:
ORDERING.WHEN YOU ORDER A PART,PLEASE REFER TO PARTS LIST.
DO NOT USE ANY PART NUMBER SHOWN ON THIS SCHEMATIC DIAGRAM FOR
NOTE:
H2+
H3+
H3-
H1+
H1-
H2-
C0GBG0000015
IC2001
:CYLINDER SERVO PHASE LOOP
:CYLINDER SERVO SPEED LOOP
:CAPSTAN SERVO PHASE LOOP
:CAPSTAN SERVO SPEED LOOP
0.22
R2012
3300P
C2018
16V10
C2017
100
R2018
470
R2017
470
R2016
POWER
TO
SYSTEM
TO
SYSTEM
TO
FP2002
TO CYLINDER MOTOR
FP2001
TO CAPSTAN MOTOR
POWER
TO
1
C2016
0.1
C2015
0.1
C2013
0.1
C2014
M2
M1
M1
M COM
FG(+)
M2
M3
PG(-)
PG(+)
7
6
5
4
3
2
1
LD GND
CAP GND
CYL GND
SS REG 3V
VH(-)
M3
M3
H2(-)
H2(+)
VH(+)
M2
M2
H1(-)
VH(-)
H1(+)
M1
M1
H3(-)
VH(-)
H3(+)
GND
FG
V MR
1
2
3
4
5
6
7
8
9
10
11
12
13
14
15
16
17
18
19
C2006 1
C2007 1
C2005 1
220K
R2005
1K
R2004
3900
R2009
470K
R2008
1500P
C2004
2200
R2006
150K
R2007
0.27
R2011
10K
R2013
100K
R2019
27K
R2002
C2019
0.1
27K
R2014
33K
R2015
C2024 1
C2020
0.01
C2021
0.01
C2022
0.01
C2023 1
0.1
C2012
0.1
C2011
0.1
C2010
0.01
C2009
1
C2008
2200
R2010
YATC
YCS
YCOM
YPCI
YVM
YEC
VCONT
IN1
IN2
REF
SUL2
SUL1
AGC
STB
YPCS
YSW
H2+
H3+
H3-
CM3
CM2
CM1
OUT2
VB
L.GND
OUT1
YM1
YMI1
YM2
YMI2
YM3
YMI3
CATC
CCS
H2-
H1-
H1+
CVM
CPCI
CTL
CEC
CECR
CPCS
CGND
RSF
CFG2O
CFG2I
CFG1I
GFG1O
YPGO
YPGI
YFGI
YFGO
YFG
YPG
CFG
CFG2
GND
VCC
FC
YGND
YCK
CSW
NOREG
49
50
51
52
53
54
55
56
57
58
59
60
61
62
64
63
484746454443424140393837363533 34
32
31
30
29
28
27
26
25
24
23
22
21
20
19
18
17
123456789
10111213141516
CAP VM
NOREG
CYL SW
CYL VM
TRI WAVE
470K
R2001
CAP EC
R/S/F
CYL FG
PG
UNLOAD
LOAD M
CYL EC
CAP FG
CAP SW
DRIVE CK
CYL ON
LOAD S
TL
0.1
0.1
1.5
1.5
1.5
2.4
2.3
1.1
1.2
-
1.8
0
1.1
1.1
1.5
1.5
1.5
1.2
1.2
1.2
0
6.9
1.1
-
1.5
-
1.5
-
1.5
0
0
0
1.5
2.4
6.2
6.5
1.7
0
1.7
0.3
0.3
1.1
0
0
1.2
1.6
1.1
1.1
1.1
1.1
1.1
1.6
0.1
1.5
-
3.0
1.7
1.5
6.5
6.9
MOTOR DRIVE
CAP/CYL/LOADING
33

8.9. AVS OUT SCHEMATIC DIAGRAM
5
1
24
25
15
6V47
C3512
560
R3501
D1BB62R0A010
R3504
1
C3518
POWER
TO
4
1000P
C3552
:AUDIO SIGNAL PATH:VIDEO SIGNAL PATH
ORDERING. WHEN YOU ORDER APART,PLEASE REFER TO PARS LIST.
NOTE: DO NOT USE ANY PART NUMBER SHOWN ON THIS SCHEMATIC DIAGRAM FOR
THE BRACKETS ON THIS DIAGRAM IS PLAYBACK MODE.
THE MEASUREMENT MODE OF THE DC VOLTAGE OUT OF
BRAKETS ( ) ON THIS DIAGRAM IS RECORD MODE.(SP MODE)
NOTE: THE MEASUREMENT MODE OF THE DC VOLTAGE IN THE
330
R3551
AUDIO
TO
A OUT
V IC OUT
V OUT
0
R3513
0.01
C3506
ANA GND
VTR 4.8V
VIDEO
TO
GND
A OUT
GND
V OUT
1
2
3
4
PS3510
REAR CASE UNIT
TO
C1AB00001161
IC3503
16V10
C3513
SD
GND
IN
VCC
OUT
SAG
65
321
4321
C
B
A
4.82.32.3
2.64.8
8.10. B/W-E.V.F. SCHEMATIC DIAGRAM
H
0.1
C807
R811 0
PAL
0.1
C810
C0HBA0000070
IC801
ORDER A PART,PLEASE REFER TO PARTS LIST.
SCHEMATIC DIAGRAM FOR ORDERING. WHEN YOU
NOTE:DO NOT USE ANY PART NUMBER SHOWN ON THIS
NOTE:THE MEASUREMENT MODE OF THE DC VOLTAGE ON THIS DIAGREM IS STOP MODE.(EVF:ON)
1
C814
C819 0.01
C817 0.022
C815 0.1
C818 0.1
R805 1100
C816 1
0
R809
VLP0175
LB801
1
C809
1
C808
UNIT
BACK LIGHT
TL801 TL802
120K
R810
10K
R803
33K
R804
1200
R807
B LEVEL
EVF ADJ
Y GAIN
Y IN
OSD IN
BL 5V
EVF GND
EVF 5V
EVF 12V
FP1001
TO
FP803
POWER
TO
10
9
8
7
6
5
4
3
2
1
0.1
C806
1K
R802
1000P
C805
C804 0.1
C803 0.1
C802 0.1
C801 0.1
PDR
VIDH
V CK
V PL
HODL
HLTOR
V COM
VEE
VDD
VSS
V REF
H PL
H CK
RENE
RENO
VIDL
TCL
FP802
EVF LCD PANEL
TO
20
19
18
17
16
15
14
13
12
11
10
9
8
7
6
5
4
3
2
1
48
47
46
45
44
43
42
41
40
39
38
37
36 35 34 33 32 31 30 29 28 27 26 25
24
23
22
21
20
19
18
17
16
15
14
13
121110
987654321
765
E
D
C
4321
B
A
-
1.4
1.6
1.6
2.7
2.9
0.1
4.8
0
3.2
3.2
3.7
0.2
10.8
2.4
-
1.2
0
0
-
4.8
7.3
7.8
4.8
-
2.2
2.0
9.0
2.6
2.4
4.8
0.8
-
4.8
4.8
-
-
11.0
-
(EVF DRIVE)
34

8.11. MIC UNIT SCHEMATIC DIAGRAM
(NV-RZ10 ONLY)
TALLY LAMP
B3AAA0000429
D6801
REMOTE CTL
IR OUT
FADE
IR LED OUT
TALLY LED
IR NOREG
SYS REG 5V
SYS GND
SYS GND
ECM OUT
ECM GND
3
16
15
14
13
12
11
10
9
8
7
6
5
4
2
1
IR LED
IR LED
:AUDIO MAIN SIGNAL PATH
PNA4611M05VT
IC6801
R OUT
GND
VCC
1
2
3
FADE
EVQ6QF02K
SW6801
PH310
D6802
B3EA00000029
D6803
IR LED
B3EA00000029
D6804
JB
JA
MICROPHONE
FP4002
TO
FP6801
AUDIO
TO
ORDERING.WHEN YOU ORDER APART,PLEASE REFER TO PARS LIST.
DO NOT USE ANY PART NUMBER SHOWN ON THIS SCHEMATIC DIAGRAM FOR
NOTE:
THE BRACKETS ON THIS DIAGRAM IS PLAYBACK MODE.
THE MEASUREMENT MODE OF THE DC VOLTAGE OUT OF
BRAKETS( )ON THIS DIAGRAM IS RECORD MODE.(SP MODE)
THE MEASUREMENT MODE OF THE DC VOLTAGE IN THE
NOTE:
4321
C
B
A
SENSOR
REMOTE CONTROL
TL6803
8.12. CCD FLEX. CARD SCHEMATIC DIAGRAM
:VIDEO MAIN SIGNAL PATH
DIAGRAM IS STOP MODE.
NOTE:THE MEASUREMENT MODE OF THE DC VOLTAGE ON THIS
ORDER A PART.PLEASE REFER TO PARTS LIST.
SCHEMATIC DIAGRAM FOR ORDERING.WHEN YOU
NOTE:DO NOT USE ANY PART NUMBER SHOWN ON THIS
02DZ16Y
D291
PP301
TO
PS291
CAMERA1
TO
IC291
1500
R292
56
R291
0.1
C295
1
C292
2SC2295
Q291
0
R293
OUT
15V
SUB
H1
H2
R
PW
V4
V3
V2
V1
PT
1
2
3
4
5
6
7
8
9
10
11
12
PW
V4
V3
V2
V1
PT
SUB
H1
H2
LG
VO
RD
R
OD
14 13 12 11 10
98
7654321
C
4321
B
A
11.0
11.7
14.9
(CCD)
(AMP)
35
36

9 CIRCUIT BOARD ASSEMBLIES
9.1. MAIN C.B.A. ADDRESS INFORMATION
Inte
g
rated Circuit QR6005 C-5 FCKK5 E-6 CCKZ11 C-7 CL407 E-5 CC437 D-4 FC3001 A-4 FC4037 C-6 CR313 E-2 FR785 B-1 FR3306 B-4 CR4077 C-2 FR6085 D-2 C
IC302 E-2 FQR6007 D-2 CCKK6 E-6 CCKZ13 B-7 CL408 C-4 FC438 D-4 FC3002 A-3 FC4038 C-4 CR315 E-2 FR1001 B-2 CR3307 B-4 FR4080 B-1 FR6086 D-2 C
IC315 E-5 CQR6009 C-6 FCKK8 E-6 CCKZ14 B-7 CL703 D-2 FC439 D-3 FC3007 A-4 FC4039 C-1 FR316 E-2 FR1002 B-2 CR3308 B-4 CR4081 C-6 CR6087 E-5 F
IC401 D-5 CQR6013 D-2 CCKK9 E-5 CCKZ15 B-7 CL1001 B-1 CC440 D-3 FC3301 B-4 CC4040 C-4 CR402 D-3 FR1004 B-2 CR3309 C-4 FR4082 C-6 CR6088 D-2 C
IC403 D-3 FQR6014 C-5 FCKK11 E-5 CCKZ16 B-7 CL1002 A-1 CC463 D-4 CC3303 B-4 FC4041 A-6 CR403 E-4 FR1005 B-2 CR3310 B-4 CR4083 C-2 FR6089 D-2 C
IC404 E-4 CQR6050 C-6 FCKK13 E-5 CCL401 D-7 CL1003 C-2 CC483 D-4 FC3304 B-3 FC4042 C-6 CR404 E-4 FR1006 B-2 CR3311 B-4 CR4087 C-3 FR6090 C-5 F
IC405 D-3 FQR6801 B-6 CCKK14 E-5 CCL402 E-6 CL1004 C-6 FC485 D-4 CC3305 B-4 CC4043 C-6 CR405 D-3 FR1007 A-6 FR3312 B-4 FR4093 C-6 CR6091 D-6 F
IC413 D-4 FCKK16 E-5 CCL403 C-5 CL1006 B-5 FC701 D-2 FC3306 B-4 CC4044 C-6 CR406 E-4 FR1008 B-3 CR3313 C-4 FR4095 C-1 FR6092 C-2 C
IC701 D-2 FFP701 E-7 CCKK18 E-5 CCL404 E-4 CL1007 B-2 CC702 E-1 FC3307 B-4 CC4045 C-6 CR408 D-4 FR1009 B-3 CR3314 B-4 CR4097 C-6 CR6093 C-2 C
IC706 E-1 FFP1001 E-3 CCKK19 E-5 CCL405 E-4 CL1008 B-6 FC703 D-1 FC3310 B-4 FC4046 D-6 CR409 D-4 FR1012 A-3 CR3316 B-3 FR5001 B-5 CR6094 C-2 C
IC711 D-1 FFP2001 E-5 CCKP1 D-7 CCL406 E-4 CL1010 B-5 FC704 D-2 FC3311 B-4 FC4047 D-6 CR412 D-5 CR1013 A-3 CR3317 B-3 FR5002 B-3 FR6095 E-2 C
IC1001 A-5 FFP2002 C-7 CCKP2 D-7 CCL407 D-5 CL1011 B-5 FC705 D-2 FC3312 B-4 CC4049 D-6 CR413 D-4 FR1014 B-3 CR3318 B-3 FR5003 B-3 FR6096 E-5 F
IC2001 E-3 FFP4001 D-7 CCKP3 D-7 CCL408 E-4 CL1014 C-6 FC706 D-2 FC3313 B-4 CC4050 D-6 CR414 D-3 FR1015 A-3 CR3319 C-5 FR5004 B-5 CR6097 E-5 F
IC3301 B-4 FFP4002 B-7 CCKP4 D-7 CCL409 E-4 CL1015 B-6 FC707 D-2 FC3315 B-3 FC4051 D-6 CR415 E-5 CR1016 B-5 FR3320 C-4 CR5005 B-3 FR6098 E-5 F
IC3302 C-4 CFP5001 A-5 CCKP5 D-7 CCL410 E-4 CL1061 B-1 CC708 D-2 FC3316 B-4 CC4052 D-6 CR416 C-4 FR1017 A-3 CR3322 C-4 FR5007 A-3 FR6100 E-6 F
IC3503 D-1 CFP6001 E-2 CCKP6 D-7 CCL411 E-4 CL1062 B-2 CC709 D-2 FC3317 B-4 CC4054 D-2 FR417 D-5 CR1018 B-3 CR3323 C-4 FR5008 A-3 FR6101 E-7 F
IC4001 C-2 FFP6002 F-5 CCKP9 E-6 CCL412 E-4 CL1801 C-6 FC711 D-6 CC3318 C-3 FC4055 C-2 FR418 D-4 FR1019 B-3 CR3325 C-4 FR6001 E-6 FR6103 E-5 F
IC5001 B-3 FFP6004 E-4 CCKP10 E-7 CCL413 E-4 CL3001 A-4 FC712 E-6 CC3319 C-3 FC4059 C-1 FR419 D-3 FR1020 B-5 FR3326 B-4 CR6002 E-5 FR6104 C-5 F
IC6002 D-3 CPP301 E-6 CCKP11 E-6 CCL414 D-4 CL3005 B-4 FC713 D-2 FC3320 C-3 FC4065 C-6 CR420 D-4 CR1021 A-5 FR3327 B-3 CR6003 E-5 FR6105 C-6 F
IC6003 D-5 FPP3001 A-4 CCKP12 E-7 CCL603 B-6 CL3302 A-4 FC719 E-1 FC3321 C-3 FC4071 B-6 CR421 E-5 CR1022 A-5 FR3328 B-4 CR6004 E-4 CR6106 C-6 F
IC6008 D-2 CPS1003 B-7 FCKP13 E-6 CCL702 C-6 CL3303 B-4 CC721 E-1 FC3322 B-5 CC4074 C-6 CR422 D-3 FR1023 A-5 FR3331 B-4 CR6005 E-3 CR6107 C-6 F
IC6009 C-5 FPS3510 D-7 FCKP14 E-7 CCL1001 C-2 CL3304 C-3 FC1001 B-1 CC3323 C-4 FC5001 A-3 FR423 D-3 FR1024 A-5 FR3332 B-4 CR6006 E-3 CR6108 C-5 F
IC6011 C-6 FCKP15 E-6 CCL1012 C-2 CL3305 C-4 FC1003 A-6 FC3325 C-4 CC5002 A-3 FR424 D-2 FR1025 B-5 FR3333 C-4 FR6007 E-4 CR6109 D-3 C
CKA1 E-3 CCKP16 E-7 CCL1601 B-2 CL3306 C-4 FC1004 B-2 CC3326 C-4 CC5003 A-3 FR425 D-3 FR1035 A-6 FR3334 B-3 FR6008 C-6 FR6110 D-3 C
Q301 E-6 CCKA2 E-3 CCKP17 E-6 CCL1602 B-2 CL3307 D-4 CC1005 C-3 CC3327 C-4 FC5004 A-3 FR427 C-4 FR1038 B-2 CR3335 B-4 CR6009 D-2 CR6111 D-3 C
Q303 E-2 FCKA3 E-3 CCKP18 E-7 CCL1603 B-2 CL3308 B-5 FC1006 B-3 CC3328 C-4 FC5005 A-3 FR428 C-4 FR1039 B-2 CR3336 B-4 CR6010 D-2 CR6112 D-3 C
Q304 D-2 FCKA4 E-3 CCKP19 C-6 CCL1604 B-2 CL3320 C-3 FC1008 B-2 CC3329 C-4 CC5006 A-3 FR430 C-4 FR1040 B-3 CR3338 B-4 CR6011 E-6 FR6113 D-5 F
Q404 D-4 FCKA5 E-3 CCKP20 E-7 CCL1605 B-2 CL4001 B-2 FC1009 B-2 CC3330 C-4 FC5007 A-3 FR431 D-3 FR1041 B-5 FR3344 C-3 CR6012 E-7 FR6114 D-4 F
Q405 D-3 FCKA6 E-3 CCKP21 E-7 CCL3003 A-4 CL4003 C-5 CC1010 C-2 CC3331 C-4 FC5008 A-3 FR433 D-3 FR1042 B-5 FR3345 C-3 CR6014 E-2 CR6116 D-5 F
Q704 D-1 FCKA7 E-3 CCKQ1 E-4 CCL3302 C-3 CL4004 D-6 CC1012 A-6 FC3332 C-4 FC5009 B-3 FR434 D-4 CR1043 C-5 FR3346 C-3 FR6017 D-5 FR6117 D-4 F
Q780 B-1 FCKA8 E-3 CCKQ2 E-4 CCL3303 C-5 CL5001 B-5 CC1014 B-3 CC3333 C-4 FC5010 B-3 FR436 E-4 FR1044 C-5 FR3350 C-3 FR6018 D-2 CR6118 D-5 F
Q781 B-1 FCKA9 E-2 CCKQ3 E-5 CCL4002 C-7 CL5002 B-5 CC1017 A-6 FC3335 C-4 FC5011 B-3 FR437 E-4 FR1052 A-5 FR3351 C-3 FR6019 E-5 FR6119 E-6 F
Q782 B-1 FCKA10 E-2 CCKQ4 E-4 CCL4004 D-6 CL5003 B-5 CC1019 B-3 CC3336 B-4 CC5012 B-5 CR438 D-3 FR1053 C-5 FR3501 D-1 CR6020 C-2 CR6120 E-4 F
Q1001 A-7 FCKB3 C-1 CCKQ6 E-4 CCL6001 E-2 CL5004 B-5 CC1020 A-6 FC3337 B-4 CC5014 B-5 CR440 D-4 CR1057 B-3 CR3504 D-1 CR6021 E-3 CR6121 E-6 F
Q1002 B-3 CCKB6 C-1 CCKQ7 E-4 CCL6002 E-2 CLB301 E-6 CC1022 B-3 CC3338 B-3 CC5015 B-5 CR444 E-4 CR1063 B-3 CR3513 D-1 CR6022 E-3 CR6122 E-5 F
Q1003 B-6 FCKC1 C-7 CCKQ9 E-4 CCL6003 E-2 CLB402 D-3 FC1024 B-3 CC3339 B-3 CC5016 B-5 CR445 E-4 FR1064 B-6 FR3551 C-1 CR6023 E-3 CR6123 C-2 C
Q1004 A-6 FCKC2 C-6 CCKQ10 E-4 CCL6004 E-3 CLB404 D-3 FC1025 A-3 CC3340 B-4 CC5018 B-5 CR446 D-4 FR1065 B-7 FR4001 C-1 FR6024 D-2 CR6131 D-7 F
Q1006 B-5 FCKC3 C-6 CCKQ12 E-4 CCL6005 E-2 CLB5001 A-3 FC1026 A-3 CC3341 C-4 CC5019 B-3 FR450 E-4 FR1066 B-5 FR4002 B-2 FR6025 C-2 CR6132 C-6 F
Q1007 B-5 FCKC4 C-6 CCKQ14 E-4 CCL6006 D-2 CLB5002 A-3 FC1027 B-5 FC3342 C-4 CC5020 B-3 FR451 E-4 FR1067 B-5 FR4003 B-2 FR6026 C-2 CR6133 C-6 F
Q1010 B-5 FCKC5 C-6 CCKQ16 E-4 CCL6007 D-2 CLB5003 A-3 FC1028 A-3 CC3343 C-4 CC5021 B-3 FR458 D-5 CR1068 B-5 FR4006 C-5 CR6028 C-2 CR6211 E-4 F
Q1061 B-7 FCKC6 C-6 CCKS9 A-7 CCL6008 E-3 CLB5004 A-3 FC1030 B-3 CC3344 C-4 CC5022 A-3 FR459 C-5 CR1069 B-6 FR4009 C-6 CR6029 D-2 CR6801 B-6 C
Q1062 B-6 FCKC7 C-6 CCKS10 A-7 CCL6009 E-3 CC1032 B-5 FC3345 C-4 CC5023 B-3 FR470 D-5 CR1071 A-3 CR4010 C-6 CR6030 E-5 FR6802 B-6 C
Q3001 C-3 FCKD2 E-2 CCKS11 A-7 CCL6010 E-3 CT1001 A-2 CC1033 A-5 FC3347 C-3 CC5041 B-5 CR476 D-4 CR1072 A-3 CR4012 B-2 FR6031 C-2 C
Q3301 B-4 CCKD3 E-2 CCKS12 A-7 CCL6011 C-2 CT4001 D-6 CC1034 A-3 CC3348 B-3 CC6001 D-3 CR477 D-3 FR1073 A-3 CR4013 B-2 FR6032 E-3 C
Q3302 C-3 FCKD5 E-2 CCKS13 A-7 CCL6012 E-2 CC1035 A-5 FC3349 B-4 CC6004 E-5 FR479 D-3 FR1085 B-2 CR4014 C-2 FR6033 E-3 C
Q3303 C-3 FCKD6 E-2 CCKS14 A-7 CCL6013 E-3 CX402 E-5 CC1036 A-5 FC3350 B-4 CC6005 C-2 CR480 D-5 CR1086 B-2 CR4015 B-2 FR6034 E-2 C
Q3320 C-3 FCKD7 E-2 CCKS15 A-7 CCL6014 D-2 CX6001 D-3 CC1037 A-5 FC3351 C-4 CC6006 C-2 CR481 D-5 CR1087 B-3 CR4016 C-5 CR6035 C-2 C
Q4006 D-2 FCKD8 E-2 CCKS16 B-6 CCL6015 C-2 CX6002 D-3 CC1041 C-1 CC3352 B-4 CC6007 E-5 FR482 D-5 CR1601 B-6 FR4017 B-1 FR6036 D-6 F
Q4007 D-1 FCKD9 E-2 CCKS17 A-7 CCL6017 D-2 CC1046 B-5 FC3353 B-3 FC6009 D-5 FR701 C-2 FR1602 C-2 CR4018 C-5 CR6037 D-6 F
Q4008 D-2 FCKD10 E-2 CCKS18 B-7 CCL6018 B-4 CC305 E-6 CC1051 A-3 CC3354 B-3 FC6010 D-3 CR702 C-2 FR1603 C-1 CR4019 B-1 FR6038 C-5 F
Q4009 C-1 FCKD11 E-2 CCKS19 A-7 CCL6019 D-2 CC306 D-5 CC1055 C-6 FC3355 C-5 FC6011 D-2 CR703 C-2 FR1699 C-1 CR4020 B-2 FR6039 E-6 F
Q5001 A-3 FCKD12 E-1 CCKS20 B-7 CCL6020 C-2 CC307 E-6 CC1057 C-2 CC3356 C-5 FC6013 C-6 FR704 D-2 FR1705 E-3 CR4021 B-1 FR6040 E-6 F
Q5002 A-3 FCKD14 E-1 CCKS21 A-6 CCL6021 E-3 CC310 E-6 CC1063 B-7 FC3357 C-4 FC6014 C-3 CR705 D-2 FR1706 E-3 CR4023 B-2 FR6041 C-5 F
Q5003 A-3 FCKD17 E-1 CCKS22 B-7 CCL6022 D-2 CC311 E-6 CC1064 A-6 FC3358 B-3 CC6016 E-6 FR706 C-2 FR1707 E-3 CR4024 B-2 FR6042 C-5 F
Q6001 C-2 CCKD18 E-1 CCKS23 B-7 CCL6023 D-3 CC312 E-6 CC1065 B-7 FC3359 B-3 CC6017 C-2 CR707 E-7 CR1710 E-3 CR4025 B-2 FR6043 C-6 F
Q6002 E-4 FCKD19 E-1 CCKS24 B-7 CCL6024 D-2 CC314 E-1 FC1066 B-6 FC3360 B-4 FC6018 C-6 FR708 E-6 CR1822 B-5 FR4028 C-1 FR6044 E-5 F
Q6003 C-5 FCKD21 E-1 CCKS25 B-6 CCL6101 D-2 CC317 E-2 FC1071 A-6 FC3361 C-4 FC6019 C-5 FR709 D-6 CR1835 B-5 FR4029 C-1 FR6046 D-2 C
Q6004 E-4 CCKE1 A-5 CCKS26 B-7 CCL6102 C-2 CC318 E-2 FC1080 B-2 CC3362 C-4 FC6020 C-2 CR711 E-6 CR2001 E-3 FR4031 B-1 FR6048 E-5 F
Q6006 E-3 CCKE5 A-5 CCKW2 D-7 CCL6206 E-2 CC319 E-2 FC1081 B-2 CC3380 C-3 FC6021 E-2 CR712 D-2 FR2002 F-3 FR4032 C-1 FR6051 E-6 F
CKE6 A-5 CCKW3 D-6 CCL6207 E-2 CC320 E-2 FC1082 B-3 CC3506 D-1 CC6026 C-2 CR713 D-1 FR2004 F-3 FR4033 C-1 FR6052 E-6 F
QR401 E-4 FCKE7 B-5 CCKW4 D-7 CCL6208 E-2 CC321 E-2 FC1601 C-6 FC3512 D-1 CC6027 D-2 CR714 D-2 FR2005 F-3 FR4039 C-6 CR6053 E-7 F
QR402 E-4 FCKE9 B-5 CCKW5 D-6 CTL1001 B-2 CC322 E-6 CC1602 C-1 CC3513 E-1 CC6028 D-2 CR715 B-1 FR2006 E-3 FR4041 C-6 CR6054 E-7 F
QR404 E-4 FCKE10 A-5 CCKW7 D-7 CTL1002 B-2 CC325 E-2 FC1603 B-1 CC3518 D-1 CC6029 D-7 FR716 D-1 FR2007 E-3 FR4042 C-6 CR6055 D-6 F
QR405 D-4 CCKE11 A-5 CCKW9 D-7 CTL1003 C-2 CC326 E-2 FC2001 E-5 CC3552 C-1 CC6031 D-7 FR717 D-1 FR2008 E-3 FR4044 C-6 CR6056 D-6 F
QR701 E-6 CCKE12 B-5 CCKY4 A-4 CC328 E-2 FC2002 E-3 FC4001 C-1 FC6034 D-2 CR718 E-1 FR2009 E-3 FR4045 C-6 CR6057 C-1 C
QR782 B-1 FCKF2 E-5 CCKY5 A-4 CD301 E-6 CC402 D-4 FC2003 E-3 FC4002 B-2 FC6038 D-3 CR722 E-1 FR2010 F-3 FR4046 C-6 CR6058 D-2 C
QR1001 B-5 FCKF3 E-4 CCKY8 A-4 CD401 E-4 FC403 D-5 CC2004 E-3 FC4003 B-2 FC6040 D-3 CR723 E-1 FR2011 E-2 FR4047 C-2 FR6059 D-2 C
QR1002 C-3 CCKF4 E-4 CCKY9 A-4 CD1002 A-6 FC404 D-4 CC2005 E-3 FC4005 C-5 CC6041 D-3 CR726 D-1 FR2012 E-3 FR4048 C-6 CR6060 D-3 C
QR1003 B-3 CCKF6 E-5 CCKY13 A-4 CD1003 A-6 FC405 D-4 CC2006 E-3 FC4006 B-2 FC6042 C-5 FR727 E-1 FR2013 E-3 FR4049 C-2 FR6061 D-2 C
QR1005 B-6 FCKF7 E-4 CCKY14 A-4 CD1004 B-2 CC408 C-4 CC2007 E-3 FC4007 C-1 FC6044 C-6 FR728 E-1 FR2014 E-5 CR4050 C-1 FR6062 E-6 F
QR1061 B-3 CCKF11 E-5 CCKY18 A-4 CD1009 B-5 FC413 C-5 CC2008 F-3 FC4008 C-5 CC6045 C-6 FR729 E-1 FR2015 E-5 CR4051 C-2 FR6063 E-2 C
QR1701 E-3 CCKF12 E-5 CCKY19 A-3 CD1015 A-2 CC414 E-4 CC2009 F-3 FC4011 C-2 FC6056 C-2 CR730 D-1 FR2016 F-2 FR4052 C-6 CR6064 D-6 F
QR1703 C-3 CCKG1 E-6 CCKY20 A-3 CD1020 B-5 FC415 D-4 FC2010 E-2 FC4012 C-5 CC6057 D-2 CR731 E-2 FR2017 E-5 CR4053 C-1 FR6065 D-6 F
QR1704 E-3 CCKG2 E-6 CCKY22 A-3 CD1602 C-1 CC417 E-4 FC2011 E-2 FC4014 C-5 CC6058 D-2 CR732 E-2 FR2018 E-5 CR4054 C-6 CR6066 D-6 F
QR3002 C-3 FCKG3 E-6 CCKY23 A-3 CD1604 C-1 CC418 D-3 FC2012 E-2 FC4015 C-5 CR733 D-2 FR2019 E-5 CR4055 D-1 FR6067 C-5 F
QR3301 B-4 CCKG4 E-6 CCKY27 A-3 CD1701 C-3 CC420 E-5 CC2013 E-2 FC4019 B-2 FR201 E-2 FR734 D-2 FR2023 E-3 FR4056 C-2 FR6068 E-4 F
QR3303 B-4 FCKG5 E-6 CCKY31 A-3 CD3303 B-3 FC422 D-4 CC2014 E-2 FC4020 B-2 FR219 E-6 CR735 D-1 FR3001 A-4 FR4057 D-6 CR6070 E-6 F
QR3308 B-4 CCKG6 E-6 CCKY32 A-4 CD6002 E-5 FC423 D-4 CC2015 E-2 FC4021 C-6 CR301 D-2 FR736 D-1 FR3002 A-4 FR4058 C-6 CR6073 E-3 C
QR3309 B-4 CCKG7 F-6 CCKY36 B-4 CD6004 D-2 CC424 D-4 CC2016 E-5 CC4022 B-1 FR302 E-2 FR737 D-2 FR3003 A-4 FR4062 D-6 CR6074 E-5 F
QR3310 C-4 FCKG8 F-6 CCKY37 A-4 CD6005 D-3 CC425 E-5 CC2017 E-5 CC4024 C-1 FR303 E-6 CR738 E-1 FR3004 A-3 FR4063 C-2 FR6075 E-6 F
QR3311 C-4 FCKG9 F-6 CCKY40 A-5 CD6010 C-2 CC427 D-4 FC2018 E-3 FC4025 C-1 FR304 E-6 CR740 D-2 FR3005 C-3 FR4064 D-1 FR6076 D-3 C
QR4001 B-2 FCKG10 F-6 CCKZ1 B-7 CD6016 D-2 CC429 D-4 FC2019 E-3 FC4026 C-6 CR305 D-5 CR743 E-2 FR3017 C-3 FR4065 D-2 FR6077 E-6 F
QR4002 B-1 FCKG11 F-6 CCKZ2 B-7 CD6020 D-4 FC430 D-5 CC2020 E-3 FC4028 C-1 FR306 D-5 CR745 E-2 FR3040 C-4 FR4066 D-2 FR6078 D-6 F
QR4003 B-2 FCKG12 F-6 CCKZ3 B-6 CD6099 B-6 CC431 E-5 CC2021 D-3 FC4030 C-6 CR307 D-5 CR761 D-1 FR3041 C-4 FR4067 D-2 FR6079 D-6 F
QR4004 C-6 CCKJ2 C-1 CCKZ4 B-7 CD6201 E-4 FC432 E-5 CC2022 E-3 FC4031 C-4 CR308 E-5 CR780 B-1 FR3042 C-3 FR4068 D-1 FR6080 C-2 C
QR4005 C-2 FCKJ4 D-1 CCKZ5 B-7 CC433 D-3 FC2023 E-3 FC4032 C-2 FR309 E-2 FR781 B-1 FR3301 B-3 CR4070 D-2 FR6081 E-5 F
QR4008 C-1 FCKK2 E-6 CCKZ6 B-7 CL305 D-2 FC434 C-3 FC2024 E-3 FC4033 C-6 CR310 E-5 CR782 B-1 FR3302 B-4 CR4071 C-2 FR6082 D-6 F
QR6003 E-6 FCKK3 E-6 CCKZ7 B-7 CL401 D-3 FC435 E-4 FC2032 E-2 FC4035 C-1 FR311 E-5 CR783 B-1 FR3303 B-4 CR4073 B-6 CR6083 E-5 F
QR6004 E-3 CCKK4 E-6 CCKZ10 B-7 CL403 D-5 CC436 C-4 FC2037 E-3 FC4036 C-6 CR312 E-2 FR784 B-1 FR3305 B-4 CR4076 C-6 CR6084 E-5 F
Connector
Test Point
Main C.B.A.
Transistor
Transistor & Resistor
Diode
Coil
Transformer
Crystal Oscillator
Capacitor
Resistor
37

9.2. MAIN C.B.A. (COMPONENT SIDE)
C310
C1014
C1082
C4043
LB301
R305
R306
R1040
R3303
T1001
C305
C306
C307
C311
C312
C322
C403
C404
C405
C408
C413
C414
C420
C422
C423
C424
C425
C430
C431
C432
C463
C485
C711
C712
CKA1CKA2
CKA3
CKA4 CKA5
CKA6 CKA7
CKA8
CKA9
CKB3
CKB6 CKC1
CKC2
CKC3
CKC4
CKC5
CKC6
CKC7
CKD2
CKD3
CKD5
CKD6
CKD7
CKD8
CKD9
CKE1 CKE5
CKE6
CKE7 CKE9
CKF2
CKF3
CKF4
CKF6
CKF7
CKG1
CKG2
CKG3
CKG4
CKG5
CKG6
CKG7
CKG8
CKG9
CKJ2
CKJ4
CKK2
CKK3
CKK4
CKK5
CKK6
CKK8CKK9
CKP1
CKP2
CKP3
CKP4
CKP5
CKP6
CKP9
CKQ1
CKQ2
CKQ3
CKQ4
CKQ6
CKQ7
CKQ9
CKS9
CKW2
CKW3
CKW4
CKW5 CKW7
CKW9
CKY4
CKY5
CKY8
CKY9
CKZ1
CKZ2CKZ3
CKZ4
CKZ5
CKZ6
CKZ7
D301
L403
L407
Q301
R219
R303
R304
R307
R308
R310
R311
R412
R415
R417
R420
R421
R434
R440
R444
R458
R459
R470
R476
R480
R481
R482
R707
R708
R709
R711
X402
C1001
C1004
C1005
C1006
C1008
C1009
C1010
C1019
C1022
C1024
C1025
C1026
C1028
C1030
C1034
C1041
C1051
C1057
C1080
C1081
C1602
C1603
C2001
C2016
C2017
C3301
C3305
C3306
C3307
C3312
C3313
C3316
C3317 C3322
C3325
C3326
C3329
C3336
C3337
C3338
C3339
C3340
C3341
C3342
C3343
C3344
C3345
C3347
C3348
C3349
C3350
C3351
C3352
C3358
C3359
C3506
C3512
C3513
C3518
C3552
C4005
C4008
C4012
C4014
C4015
C4021
C4026
C4030
C4031
C4033
C4036
C4037
C4038
C4040
C4041
C4042
C4044
C4045
C4046
C4047
C4049
C4050
C4051
C4052
C4065
C4071
C4074
C5012
C5014
C5015
C5016
C5018
C5041
C6001
C6005
C6006
C6010
C6011
C6014
C6017
C6020
C6021
C6026
C6027
C6028
C6034
C6038
C6040C6041
C6056
C6057
C6058
CKA10
CKD10
CKD11
CKD12
CKD14
CKD17
CKD18
CKD19
CKD21
CKE10
CKE11
CKE12
CKF11
CKF12
CKG10
CKG11
CKG12
CKK11
CKK13
CKK14
CKK16
CKK18
CKK19
CKP10
CKP11
CKP12
CKP13
CKP14
CKP15
CKP16
CKP17
CKP18
CKP19
CKP20
CKP21
CKQ10
CKQ12
CKQ14
CKQ16
CKS10
CKS11
CKS12
CKS13
CKS14
CKS15
CKS16 CKS17
CKS18
CKS19
CKS20
CKS21
CKS22
CKS23
CKS24
CKS25
CKS26
CKY13
CKY14
CKY18
CKY19
CKY20
CKY22
CKY23
CKY27
CKY31
CKY32 CKY36
CKY37
CKY40
CKZ10
CKZ11
CKZ13
CKZ14
CKZ15
CKZ16
CL401
CL402
CL403
CL404 CL405
CL406
CL407
CL408
CL409
CL410
CL411
CL412
CL413
CL414
CL603
CL702
D1004
D1015
D1602
D1604
D1701
D6004
D6005
D6010
D6016
D6099
FP701
IC315
IC401
IC404
L1001
L1002
L1003
L1007
L1061
L1062
L3303
L3307
L4003
L4004
L5001
L5002
L5003
L5004
PP301
Q1002
Q3301
Q6001
Q6004
Q6006
QR405
QR701
R1001
R1002
R1004
R1005
R1006
R1008
R1009
R1012
R1013
R1014
R1015
R1017
R1018
R1019
R1038
R1039
R1057
R1063
R1071
R1072
R1073
R1085
R1086
R1087
R1602
R1603
R1699
R1705
R1706
R1707
R1710
R2014
R2015
R2017
R2018
R2019
R3301
R3302
R3305
R3306
R3308
R3310
R3311
R3314
R3320
R3326
R3327
R3328
R3331
R3332
R3335
R3336
R3338
R3344R3345
R3501
R3504
R3513
R3551
R4006
R4009 R4010
R4016
R4018
R4039
R4041
R4042
R4044
R4045
R4046
R4048
R4052
R4054
R4057
R4058
R4062
R4073
R4076
R4081
R4082
R4093
R4097
R5001
R5004
R6004
R6005
R6006
R6007
R6009
R6010
R6014
R6018
R6020
R6021
R6022
R6023
R6024
R6025
R6026
R6028
R6029
R6031
R6032
R6033
R6034
R6035
R6046
R6057
R6058
R6059
R6060
R6061
R6063
R6073
R6076
R6080
R6085
R6086
R6088
R6089
R6092
R6093 R6094
R6095
R6109
R6110
R6111
R6112
R6123
R6801
R6802
T4001
X6001
X6002
CL1001
CL1012
CL1601
CL1602
CL1603
CL1604
CL1605
CL3003
CL3302
CL3303
CL4002
CL4004
CL6001
CL6002
CL6003
CL6004
CL6005
CL6006
CL6007
CL6008
CL6009
CL6010
CL6011
CL6012
CL6013
CL6014
CL6015
CL6017
CL6018
CL6019
CL6020
CL6021
CL6022
CL6023
CL6024
CL6101
CL6102
CL6206
CL6207
CL6208
FP1001
FP2001
FP2002 FP4001
FP4002
FP5001
FP6001
FP6002
FP6004
IC3302
IC3503
IC6002
IC6008
PP3001
QR1002
QR1003
QR1061
QR1701
QR1703
QR1704
QR3301
QR3308
QR3309
QR4004
QR6004
QR6007QR6013
QR6801
TL1001TL1002
TL1003
1
45
8
6
2
4
31
1234
56
7
8
123
45
123
4
5
4039383736353421
20 765432 18910111213141516
33323130292827262524
17
23
18
22
19
564321
121110 9 8 7
1
2
1
2
1
2
1
2
1
2
1
2
1
45
8
321
456
161514131211109
87654321
1510
11 15 20
1
5
10
15
20
25
30
35
36
37
40
45
50
55
60
65
70
72
73
75
80
85
90
95
100
105
108
109
110
115
120
125
130
135
140
144
1510
11 15 20
15101516
151013
1510152021
1
5
10
13
1 5 10 1516 159
7654321
15101519
1510
1
5
10
15
21
20
NR2
NR1
1
A
C
E
B
D
F
357246
IMPORTANT SAFETY NOTICE:
COMPONENTS IDENTIFIED WITH THE MARK HAVE THE SPECIAL CHARACTERISTICS FOR SAFETY.
WHEN REPLACING ANY OF THESE COMPONENTS, USE ONLY THE SAME TYPE.
(COMPONENT SIDE)
VEP23522B
38

9.3. MAIN C.B.A. (FOIL SIDE)
C713
C1036
C1037
D1009
R201
R1025
R1835
MR1
MR2 MR3
MR4
C314
C317
C318
C319
C320
C321
C325
C326
C328
C402
C415
C417
C418
C426
C427
C429
C433
C434
C435
C436
C437
C438
C439
C440
C483
C701
C702
C703
C704
C705
C706C707
C708
C709
C719
C721
D401
L305
L401
L408
L703
Q303
Q304
Q404
Q405
Q704
Q780
Q781
Q782
R301
R302
R309
R312
R313 R315
R316
R402
R403
R404
R405
R406
R408
R409
R413
R414
R416
R418
R419
R422 R423
R424
R425
R427
R428
R430
R431
R433
R436
R437
R438
R445
R446
R450
R451
R477
R479
R701
R702
R703
R704
R705
R706
R712
R713
R714
R715
R716
R717
R718
R722
R723
R726
R727
R728
R729
R730
R731
R732
R733
R734
R735
R736
R737
R738
R740
R743
R745
R761
R780
R781
R782
R783
R784
R785
C1003
C1012
C1017
C1020
C1027
C1032
C1033
C1035
C1046
C1055
C1063
C1064
C1065
C1066
C1071
C1601
C2002
C2003
C2004
C2005
C2006
C2007
C2008
C2009
C2010
C2011
C2012
C2013
C2014
C2015
C2018
C2019
C2020
C2021
C2022
C2023
C2024
C2032
C2037
C3001
C3002
C3007
C3303
C3304
C3310
C3311
C3315
C3318
C3319
C3320
C3321
C3323
C3327
C3328
C3330
C3331
C3332
C3333
C3335
C3353
C3354
C3355
C3356
C3357
C3360
C3361
C3362
C3380
C4001
C4002
C4003 C4006
C4007
C4011
C4019
C4020
C4022
C4024
C4025
C4028
C4032
C4035
C4039
C4054
C4055
C4059
C5001
C5002 C5003
C5004
C5005
C5006 C5007
C5008
C5009
C5010
C5011
C5019 C5020
C5021
C5022
C5023
C6004
C6007
C6009
C6013
C6016
C6018
C6019
C6029
C6031
C6042
C6044
C6045
D1002
D1003
D1020
D3303
D6002
D6020
D6201
IC302
IC403
IC405
IC413
IC701
IC706
IC711
L1004
L1006
L1008
L1010
L1011
L1014
L1015
L1801
L3001
L3005
L3302
L3304
L3305
L3306
L3308
L3320
L4001
LB402
LB404
Q1001
Q1003
Q1004
Q1006
Q1007
Q1010
Q1061
Q1062
Q3001
Q3302
Q3303
Q3320
Q4006 Q4007
Q4008
Q4009
Q5001
Q5002
Q5003
Q6002
Q6003
QR401
QR402
QR404
QR782
R1007
R1016
R1020
R1021
R1022
R1023
R1024
R1035
R1041
R1042
R1043
R1044
R1052
R1053
R1064
R1065
R1066
R1067
R1068
R1069
R1601
R2001
R2002
R2004
R2005
R2006
R2007
R2008 R2009
R2010
R2011
R2012
R2013
R2016
R2023
R3001
R3002
R3003
R3004
R3005
R3017
R3040
R3041
R3042
R3307
R3309
R3312
R3313
R3316
R3317
R3318
R3319
R3322
R3323
R3325
R3333
R3334
R3346
R3350
R3351
R4001
R4002
R4003
R4012
R4013
R4014
R4015
R4019
R4020
R4021
R4023R4024
R4025
R4028
R4029
R4031
R4032
R4033
R4047
R4049
R4050
R4051
R4053
R4055
R4056
R4063
R4064
R4065
R4066
R4067
R4068
R4070
R4071
R4077
R4080
R4083
R4087
R4095
R5002
R5003
R5005
R5007
R5008
R6001
R6002
R6003
R6008
R6011
R6012
R6017
R6019
R6030
R6036
R6037
R6038
R6039
R6040
R6041
R6042
R6043
R6044
R6048
R6051 R6052
R6053
R6054
R6055
R6056
R6062
R6064
R6065
R6066
R6067
R6068
R6070
R6074
R6075
R6077
R6078
R6079
R6081
R6082
R6083
R6084
R6087
R6090
R6091
R6096
R6097
R6098
R6100
R6101
R6103
R6104
R6105
R6106
R6107
R6108
R6113
R6114
R6116
R6117
R6118
R6119
R6120
R6121
R6122
R6131
R6132
R6133
R6211
IC1001
IC2001
IC3301
IC4001
IC5001
IC6003
IC6009
IC6011
LB5001LB5002 LB5003LB5004
PS1003 PS3510
QR1001
QR1005
QR3002
QR3303
QR3310
QR3311
QR4001
QR4002
QR4003
QR4005
QR4008
QR6003
QR6005
QR6009
QR6014
QR6050
123
4
5
123
4
5
123
4
5
321
654
321
654
123
654
123
4
123
4
123
4
5
1
2
3
123
4
1
2
3
1
2
3
123
654
123
654
1234
1234 65
1
2
3
12
34
1
5
10
15
20
25
30
35
40
45
50
54
55
60
65
70
75
80
85
90
95
100
105
108
109
110
115
120
125
130
135
140
145
150
155
160
162
163
165
170
175
180
185
190
195
200
205
210
215
216
48
45
40
37
36
35
30
25
24
20
15
13
12
10
5
1
48
45
40
37
36
35
30
25
24
20
15
13
12
10
5
1
84
83
82
81
80
79
78
77
76
75
74
73
72
71
70
69
68
67
66
65
64 42
41
40
39
38
37
36
35
34
33
32
31
30
29
28
27
26
25
24
23
22
636261605958575655545352515049484746454443
212019181716151413121110987654321
64
60
55
50
49
48
45
40
35
33
32
30
25
20
17
16
15
10
5
1
1234567 8
1718192021222324
9
15
16
14
13
12
11
10
25
26
27
28
29
30
31
32
14
58
23
67
1
45
8
1 5 10 15 19
2025303538
48
45
40
37
36
35
30
25
24
20
15
13
12
10
5
1
123
4
5
12
34
48
45
40
37
36
35
30
25
24
20
15
13
12
10
5
1
R1822
N2
N1
1
A
C
E
B
D
F
357246
(FOIL SIDE)
NOTE:MULTILAYER C.B.A.
THIS C.B.A. IS Multi-Layer C.B.A. THIS CIRCUIT BOARD SHOWS COMPONENT LAYOUT-PATTERN
FOR COMPONENT SIDE AND FOIL SIDE. LAYOUT-PATTERNS ARE SINGLE PATTERN FOR EACH
SIDE THAT MAKE EASY TO SIGHT THE COMPONENT LAYOUT.
IMPORTANT SAFETY NOTICE:
COMPONENTS IDENTIFIED WITH THE MARK HAVE THE SPECIAL CHARACTERISTICS FOR SAFETY.
WHEN REPLACING ANY OF THESE COMPONENTS, USE ONLY THE SAME TYPE.
VEP23522B
39

9.4. MIC UNIT
IC6801
D6801
D6802 D6803 D6804
SW6801
12
123
12
(NV-RZ10 ONLY)
VEK9266 : NV-RZ9
VEK9251 : NV-RZ10
A
B
12
JA
JB
FP6801
TL6801
TL6802
TL6803
16
15
14
13
12
11
10
9
8
7
6
5
4
3
2
1
9.5. B/W-E.V.F. C.B.A.
VEP28283A
(COMPONENT SIDE) (FOIL SIDE)
A
B
1234
MR1
MR2
MR3
C801
C805
C806
C808
C809
C810
C815
C816
C817
R805
FP802
FP803
IC801
TL801
TL802
15 1510 20
1510
1
5
10
12
13
15
20
24
25
30
35
36
37
40
45
48
C802
C803
C804
C807
C814
C818
C819
R802
R803
R804
R807
R809
R810
R811
LB801
9.6. CCD FLEX. CARD C.B.A.
C292
C295
CKZ1
CKZ2
CKZ3
CKZ4CKZ5
CKZ6
CKZ7
CKZ8
CKZ9
D291
Q291
R291
R292
R293
CKZ10
CKZ11
CKZ12
PS291
156
7
1012
IC291
157
8
10 14
1
A
B
2
VEP22304A
40

Explosionszeichnungen und Ersatzteilliste / Exploded Views and Spare Parts List LC 1100 VC
41 GRUNDIG Service
Laufwerk (2) / VTR Mechanism Section (2)
Explosionszeichnungen / Exploded Views
Laufwerk (1) / VTR Mechanism Section (1)
12

LC 1100 VC Explosionszeichnungen und Ersatzteilliste / Exploded Views and Spare Parts List
GRUNDIG Service 42
4
Optik / Camera Lens Section
3
Laufwerk (3) / VTR Mechanism Section (3)

Explosionszeichnungen und Ersatzteilliste / Exploded Views and Spare Parts List LC 1100 VC
43 GRUNDIG Service
5
Gehäuse (1) / Frame & Casing Section
ÄNDERUNGEN VORBEHALTEN / SUBJECT TO ALTERATION
Ersatzteilliste
Spare Parts List
LIVANCE LC 1100 VC
LIVE CAM
MATERIAL-NR. / PART NO.: 758698100000
BESTELL-NR. / ORDER NO.: GMI7900
ǵ
4 / 2001
POS. NR. ABB. MATERIAL-NR. ANZ. BEZEICHNUNG DESCRIPTION
POS. NO. FIG. PART NUMBER QTY. d©
758698100000 LIVANCE LC 1100 VC LIVANCE LC 1100 VC
KEIN E-TEIL NO SPARE PART
0001.000 1 759813761400 KOPFRAD KPL HEAD WHEEL ASSY
0002.000 1 759813769000 DREHHEBEL ROTARY LEVER
0003.000 1 759813769100 LADERING LOADING RING
0006.000 1 759813769200 BANDFUEHRUNG LINKS LEVER, TAPE TENSION
0008.000 1 759813769300 FUEHRUNGSSEGMENT RECHTS GUIDE RAIL
0010.000 1 759813769400 STOPPER PIN RECHTS STOPPER PIN RIGHT
0011.000 1 759813769500 T-FUEHRUNG STOPPER T-GUIDE STOPPER
0012.000 1 759813769600 AUDIOKOPF KPL AC HEAD UNIT
0013.000 1 759813769700 FEDER AUDIOKOPF SPRING AC HEAD
0014.000 1 759813769800 JUSTAGEPLATTE AC ADJ. PLATE AC
0015.000 1 759813769900 EINHEIT T4 U UNIT T4 U
0016.000 1 759813780000 SCHWENKARM LEVER
0017.000 1 759813780100 HEBEL ANDRUCKROLLE KPL ARM PRESSURE ROLLER
0018.000 1 759813912300 ZAHNRAD T DRIVE GEAR T
0019.000 1 759813780300 DREHFEDER REW REW TORQUE SPRING
0020.000 1 759813780400 STOPPER FUEHRUNG LINKS KPL. STOPPER GUIDE LEFT CPL.
0021.000 1 759813762100 LADEMOTOR KPL LOADING MOTOR CPL
0022.000 1 759813780500 HALTER MOTOR HOLDER MOTOR
0023.000 1 759813780600 ZAHNRAD A BRAKE GEAR A
0024.000 1 759813780700 ZAHNRAD B BRAKE GEAR B
0025.000 1 759813780800 ZAHNRAD C BRAKE GEAR C
0026.000 1 759813400000 VERBINDER LINK
0027.000 1 759813781000 BANDZUGHEBEL M. ZUGFEDER BANDZUGHEBEL
0028.000 1 759813780900 ZUGFEDER ZUGFEDER
0029.000 1 759813781100 BANDZUGHEBEL BANDZUGHEBEL
0030.000 1 759813781200 STEUERSCHIEBER LEVER UNIT
0031.000 1 759875873500 ZUGFEDER ZUGFEDER
0032.000 1 759813782000 SCHALTER AUFNAHMESPERRE SWITCH RECORD SAFETY
0033.000 1 759813781400 ZAHNRAD CAM GEAR
0034.000 1 759813762600 FUNKTIONSWAHLSCHALTER MODE SWITCH
0035.000 1 759813781500 AUSWURFHEBEL EJECT LEVER
0036.000 1 759813781600 VERRIEGELUNGSEINHEIT LOCK BASE UNIT
0037.000 1 759875874300 FEDER SPRING
0038.000 1 759813781900 FUEHRUNGFEDER GUIDE SPRING
0039.000 1 759813781700 WICKELTELLER S REEL BASE S
0040.000 1 759813781800 ZAHNRAD ZAHNRAD
B 00001 1 759813789500 SCHRAUBE XQN14+A14 SCREW XQN14+A14
B 00002 1 759813789500 SCHRAUBE XQN14+A14 SCREW XQN14+A14
B 00003 1 759813789400 SCHRAUBE VHD1319 SCREW VHD1319
B 00004 1 759813789000 SCHRAUBE VHD1320 SCREW VHD1320
B 00005 1 759813789300 SCHRAUBE VHD1337 SCREW VHD1337
B 00006 1 759813789200 SCHRAUBE VHD1338 SCREW VHD1338
B 00007 1 759813789500 SCHRAUBE XQN14+A14 SCREW XQN14+A14
B 00008 1 759813788800 SCHRAUBE XQN14+B25FY SCREW XQN14+B25FY
B 00009 1 759813788800 SCHRAUBE XQN14+B25FY SCREW XQN14+B25FY
B 00010 1 759813788800 SCHRAUBE XQN14+B25FY SCREW XQN14+B25FY
B 00011 1 759813788800 SCHRAUBE XQN14+B25FY SCREW XQN14+B25FY
B 00012 1 759813788800 SCHRAUBE XQN14+B25FY SCREW XQN14+B25FY
B 00013 1 759813788800 SCHRAUBE XQN14+B25FY SCREW XQN14+B25FY
B 00014 1 759813788800 SCHRAUBE XQN14+B25FY SCREW XQN14+B25FY
B 00015 1 759813788800 SCHRAUBE XQN14+B25FY SCREW XQN14+B25FY
B 00016 1 759813788800 SCHRAUBE XQN14+B25FY SCREW XQN14+B25FY
B 00017 1 759813788800 SCHRAUBE XQN14+B25FY SCREW XQN14+B25FY
B 00018 1 759813788800 SCHRAUBE XQN14+B25FY SCREW XQN14+B25FY

LC 1100 VC Explosionszeichnungen und Ersatzteilliste / Exploded Views and Spare Parts List
GRUNDIG Service 44
ÄNDERUNGEN VORBEHALTEN / SUBJECT TO ALTERATION
POS. NR. ABB. MATERIAL-NR. ANZ. BEZEICHNUNG DESCRIPTION
POS. NO. FIG. PART NUMBER QTY. d©
ÄNDERUNGEN VORBEHALTEN / SUBJECT TO ALTERATION
POS. NR. ABB. MATERIAL-NR. ANZ. BEZEICHNUNG DESCRIPTION
POS. NO. FIG. PART NUMBER QTY. d©
B 00019 1 759813788800 SCHRAUBE XQN14+B25FY SCREW XQN14+B25FY
B 00020 1 759813611700 SCHRAUBE XQN14+B4 DLC1 SCREW XQN14+B4 DLC1
B 00021 1 759813789100 SCHRAUBE XQN14+C35R SCREW XQN14+C35R
B 00022 1 759813789100 SCHRAUBE XQN14+C35R SCREW XQN14+C35R
B 00023 1 759813789100 SCHRAUBE XQN14+C35R SCREW XQN14+C35R
W 00001 1 759813789800 SCHEIBE VMX2026 WASHER VMX2026
W 00002 1 759813789800 SCHEIBE VMX2026 WASHER VMX2026
W 00003 1 759813789800 SCHEIBE VMX2026 WASHER VMX2026
W 00004 1 759813789800 SCHEIBE VMX2026 WASHER VMX2026
W 00005 1 759813789800 SCHEIBE VMX2026 WASHER VMX2026
W 00006 1 759813789800 SCHEIBE VMX2026 WASHER VMX2026
W 00007 1 759813617000 SCHEIBE VMX2027 WASHER VMX2027
W 00008 1 759813617000 SCHEIBE VMX2027 WASHER VMX2027
W 00009 1 759813617000 SCHEIBE VMX2027 WASHER VMX2027
W 00010 1 759813617000 SCHEIBE VMX2027 WASHER VMX2027
W 00011 1 759813789700 SCHEIBE VMX2974 WASHER VMX2974
W 00012 1 759813789700 SCHEIBE VMX2974 WASHER VMX2974
W 00013 1 759813789700 SCHEIBE VMX2974 WASHER VMX2974
W 00014 1 759813820200 SCHEIBE VMX2979 WASHER VNX2979
W 00015 1 759813789900 SCHEIBE VMX3000 WASHER VMX3000
W 00016 1 759813820100 SCHEIBE XWGV2D4G WASHER XWGV2D4G
0102.000 2 759813782100 ROTOR KPL ROTOR UNIT
0103.000 2 759813782200 HEBEL ZWISCHENRAD PIVOTING LEVER
0104.000 2 759813782300 KUPPLUNGSEINHEIT CLUTCH UNIT
0105.000 2 759813782400 RIEMEN CAPSTAN CAPSTAN BELT
0106.000 2 759813782500 FLEXIBLE PLATTE FLEXIBLE PLATE
0107.000 2 759813782900 LED LED
0108.000 2 759813782700 FOTOTRANSISTOR PHOTOTRANSISTOR
0109.000 2 759813782800 SENSOR SENSOR
0110.000 2 759813782800 SENSOR SENSOR
0111.000 2 759813782600 SCHALTER SWITCH
0112.000 2 759813782600 SCHALTER SWITCH
B 00101 2 759813820300 SCHRAUBE XQN14+A3 SCREW XQN14+A3
B 00102 2 759813820300 SCHRAUBE XQN14+A3 SCREW XQN14+A3
B 00103 2 759813820300 SCHRAUBE XQN14+A3 SCREW XQN14+A3
B 00104 2 759813788800 SCHRAUBE XQN14+B25FY SCREW XQN14+B25FY
B 00105 2 759813788800 SCHRAUBE XQN14+B25FY SCREW XQN14+B25FY
B 00106 2 759813788800 SCHRAUBE XQN14+B25FY SCREW XQN14+B25FY
W 00101 2 759813912400 SCHEIBE WASHER
W 00102 2 759813820400 SCHEIBE VMX2939 WASHER VMX2939
0151.000 3 759813783000 KASSETTENSCHACHT KPL. CASSETTE COMPARTMENT CPL.
0152.000 3 759813783200 BANDFUEHRUNG TAPE GUIDE
0153.000 3 759813783300 MASSEKONTAKT EARTH BRUSH
0154.000 3 759813783100 DAEMPFUNG DAMPING
0155.000 3 759875876600 HEBEL LEVER
B 00151 3 759813820500 SCHRAUBE VHD0838 SCREW VHD0838
B 00152 3 759813820500 SCHRAUBE VHD0838 SCREW VHD0838
B 00153 3 759813820500 SCHRAUBE VHD0838 SCREW VHD0838
B 00154 3 759813820500 SCHRAUBE VHD0838 SCREW VHD0838
B 00155 3 759813820800 SCHRAUBE VHD0711 SCREW VHD0711
B 00156 3 759813820700 SCHRAUBE XQN14+BF2 SCREW XQN14+BF2
B 00157 3 759813820700 SCHRAUBE XQN14+BF2 SCREW XQN14+BF2
B 00158 3 759813820600 SCHRAUBE XQN16+AJ8 SCREW XQN16+AJ8
W 00151 3 759813820800 SCHRAUBE VHD0711 SCREW VHD0711
0201.000 4 759813785100 TRAEGER SENSOR SENSOR BARRIER
0202.000 4 759813761600 CCD EINHEIT CCD UNIT
0203.000 4 759813785400 FIXIERPLATTE CCD CCD FIXING PLATE
0204.000 4 759813786600 DAEMPFUNG CCD CCD CUSHION
0205.000 4 759813762700 LINSENEINHEIT LENS UNIT
0206.000 4 759813912500 FOTOWIDERSTAND PHOTOINTERRUPTER
0207.000 4 759813912500 FOTOWIDERSTAND PHOTOINTERRUPTER
0208.000 4 759813785500 HAUPTFLANSCH MASTER FLANGE
0210.000 4 759813785700 FEDER F F SPRING
0211.000 759813785600 LEITUNG FLACHBAND FLAT CARD CABLE
0212.000 4 759813785700 FEDER F F SPRING
0213.000 4 759813785800 HEBEL LEVER
0214.000 4 759813823100 SCHUTZEINLAGE PROTECT SHEET
0215.000 4 759813785900 POLFUEHRUNG GUIDE POLE
0216.000 4 759813785900 POLFUEHRUNG GUIDE POLE
0217.000 4 759813786100 2. BEWEGL. LINSENRAHMEN 2ND. MOVING FRAME
0218.000 4 759813786200 4. BEWEGL. LINSENRAHMEN 4. TH. MOVING FRAME
0219.000 4 759813786300 RAHMEN OPTIK-VORDERTEIL MAIN FRAME
0220.000 4 759813786400 3. BEWEGL. LINSENRAHMEN 3. RD. MOVING FRAME
0221.000 4 759813823200 FIXIERRAHMEN FIX FRAME
0222.000 4 759813786500 POLFUEHRUNG F F GUIDE POLE
0223.000 4 759813823300 F RAHMEN F FRAME
0224.000 4 759813762200 ZOOMMOTOR ZOOMMOTOR
0225.000 4 759813762300 FOKUSMOTOR FOCUSMOTOR
0226.000 4 759813786000 BLENDE KPL IRIS UNIT
B 00201 4 759813823500 SCHRAUBE VHD0852 SCREW VHD0852
B 00202 4 759813823500 SCHRAUBE VHD0852 SCREW VHD0852
B 00203 4 759813823500 SCHRAUBE VHD0852 SCREW VHD0852
B 00204 4 759813606100 SCHRAUBE XQN16+CJ5 SCREW XQN16+CJ5
B 00205 4 759813606100 SCHRAUBE XQN16+CJ5 SCREW XQN16+CJ5
B 00206 4 759813606100 SCHRAUBE XQN16+CJ5 SCREW XQN16+CJ5
B 00207 4 759813606100 SCHRAUBE XQN16+CJ5 SCREW XQN16+CJ5
B 00208 4 759813606100 SCHRAUBE XQN16+CJ5 SCREW XQN16+CJ5
B 00209 4 759813606100 SCHRAUBE XQN16+CJ5 SCREW XQN16+CJ5
B 00210 4 759813606100 SCHRAUBE XQN16+CJ5 SCREW XQN16+CJ5
B 00211 4 759813606100 SCHRAUBE XQN16+CJ5 SCREW XQN16+CJ5
B 00212 4 759813606100 SCHRAUBE XQN16+CJ5 SCREW XQN16+CJ5
B 00213 4 759813606100 SCHRAUBE XQN16+CJ5 SCREW XQN16+CJ5
B 00214 4 759813823600 SCHRAUBE XQN16+CJ8 SCREW XQN16+CJ8
B 00215 4 759813823600 SCHRAUBE XQN16+CJ8 SCREW XQN16+CJ8
B 00216 4 759813823600 SCHRAUBE XQN16+CJ8 SCREW XQN16+CJ8
B 00217 4 759813823600 SCHRAUBE XQN16+CJ8 SCREW XQN16+CJ8
B 00218 4 759813823600 SCHRAUBE XQN16+CJ8 SCREW XQN16+CJ8
0301.000 5 759813820900 SCHUTZPLATTE H.A. SHIELD CASE H.A.
0302.000 5 759813821000 SCHUTZPLATTE OBEN, NETZTEIL SHIELD CASE UPPER, POWER
0303.000 5 759813821100 SCHUTZPLATTE UNTEN, NETZTEIL SHIELD CASE LOWER, POWER
0304.000 5 759813912600 GEH.-RUECKTEIL REAR CASE
0305.000 5 759813784100 GEHAEUSE SUCHER EVF CASE
0306.000 5 759813912700 HINTERGRUNDBELEUCHTUNG BACK LIGHT
0307.000 5 759813912800 MECH. GRUNDPLATTE MECHA. EARTH PLATE
0309.000 5 759813783800 SUCHEREINLAGE EVF SHEET
0310.000 5 759813783900 FLEXIBLE LEITUNG SUCHER FLEXIBLE CABLE EVF
0311.000 5 759813784000 MONTAGESTUECK SUCHER EVF MOUNT PIECE
0312.000 5 759813784100 GEHAEUSE SUCHER EVF CASE
0313.000 5 759813912900 EVF ANGEL EVF HINGE
0314.000 5 759813912000 AUGENMUSCHEL EYE CUP
0315.000 5 759813821600 ABDECKUNG SUCHER EVR COVER
0316.000 5 759813784400 LINSENRAHMEN LENS FRAME
0317.000 5 759813784500 GEGENSTUECK TALLY PANEL
0318.000 5 759813784600 FUEHRUNG FUNKTIONSWAHLSCHALTER GUIDE SELECT KNOB
0319.000 5 759813784700 KNOPF ABGLEICH KNOB FADE
0320.000 5 759813784800 FUNKTIONSWAHLSCHALTER SELECT KNOB
0321.000 5 759813911900 GEH.-VORDERTEIL KPL. FRONT CASE UNIT
0322.000 5 759813912100 LINSENRAHMEN LENS FRAME
0324.000 5 759813785000 BEFESTIGUNG LAUTSPRECHER PIECE SPEAKER
0326.000 5 759813912200 SEITENLICHTBLENDE SIDE LIGHT FRAME
0327.000 5 759813910100 GEH.-SEITENTEIL LINKS KPL SIDE CASE LEFT UNIT
0330.000 5 759813911600 ABDECKUNG LINSE KPL. LENS COVER UNIT
0335.000 5 759813784300 AUGENMUSCHEL EYE CUP
0336.000 5 759813790800 HALTERIEMEN GRIP BELT
0337.000 5 759813790700 ABDECKUNG AV-BUCHSE AV JACK COVER
0338.000 5 759813913100 KNOPF VERRIEGELUNG KASS. KNOB LOCK CASSETTE
0339.000 5 759813702200 FEDER CASSETTENFACHKLAPPE CASSETTE COIL SPRING
0340.000 5 759813910400 ABDECKUNG KASSETTENFACHKL CASETTE COVER
0341.000 5 759813910800 GEH.-SEITENTEIL RECHTS KPL. SIDE CASE RIGHT UNIT
B 00301 5 759813719400 SCHRAUBE XQN2+BJ5FZ SCREW XQN2+BJ5FZ
B 00302 5 759813719400 SCHRAUBE XQN2+BJ5FZ SCREW XQN2+BJ5FZ
B 00303 5 759813719400 SCHRAUBE XQN2+BJ5FZ SCREW XQN2+BJ5FZ
B 00304 5 759813719400 SCHRAUBE XQN2+BJ5FZ SCREW XQN2+BJ5FZ
B 00305 5 759813821700 SCHRAUBE VHD1140 SCREW VHD1140
B 00306 5 759813821800 SCHRAUBE XQN2+BJ5 SCREW XQN2+BJ5

Explosionszeichnungen und Ersatzteilliste / Exploded Views and Spare Parts List LC 1100 VC
45 GRUNDIG Service
ÄNDERUNGEN VORBEHALTEN / SUBJECT TO ALTERATION
POS. NR. ABB. MATERIAL-NR. ANZ. BEZEICHNUNG DESCRIPTION
POS. NO. FIG. PART NUMBER QTY. d© POS. NR. MATERIAL-NR. BEZEICHNUNG
POS. NO. PART NUMBER DESCRIPTION
POS. NR. MATERIAL-NR. BEZEICHNUNG
POS. NO. PART NUMBER DESCRIPTION
ÄNDERUNGEN VORBEHALTEN / SUBJECT TO ALTERATION
B 00307 5 759813821800 SCHRAUBE XQN2+BJ5 SCREW XQN2+BJ5
B 00308 5 759813821800 SCHRAUBE XQN2+BJ5 SCREW XQN2+BJ5
B 00309 5 759813821800 SCHRAUBE XQN2+BJ5 SCREW XQN2+BJ5
B 00310 5 759813821800 SCHRAUBE XQN2+BJ5 SCREW XQN2+BJ5
B 00311 5 759813821800 SCHRAUBE XQN2+BJ5 SCREW XQN2+BJ5
B 00312 5 759813821800 SCHRAUBE XQN2+BJ5 SCREW XQN2+BJ5
B 00313 5 759813821800 SCHRAUBE XQN2+BJ5 SCREW XQN2+BJ5
B 00314 5 759813821800 SCHRAUBE XQN2+BJ5 SCREW XQN2+BJ5
B 00315 5 759813822000 SCHRAUBE XQN14+C2 SCREW XQN14+C2
B 00316 5 759813822000 SCHRAUBE XQN14+C2 SCREW XQN14+C2
B 00317 5 759813821800 SCHRAUBE XQN2+BJ5 SCREW XQN2+BJ5
B 00318 5 759813821800 SCHRAUBE XQN2+BJ5 SCREW XQN2+BJ5
B 00319 5 759813822200 SCHRAUBE XQN2+CF4 SCREW XQN2+BJ4
B 00320 5 759813822300 SCHRAUBE XQN2+CF5 SCREW XQN2+BJ5
B 00321 5 759813822300 SCHRAUBE XQN2+CF5 SCREW XQN2+BJ5
B 00322 5 759813822400 SCHRAUBE XQN2+CF8FN SCREW XQN2+CF8FN
B 00324 5 759813822600 SCHRAUBE XQN2+CJ4FZ SCREW XQN2+CJ4FZ
B 00325 5 759813822700 SCHRAUBE XQN2+CJ5 SCREW XQN2+CJ5
B 00326 5 759813822700 SCHRAUBE XQN2+CJ5 SCREW XQN2+CJ5
B 00327 5 759813822700 SCHRAUBE XQN2+CJ5 SCREW XQN2+CJ5
B 00329 5 759813719500 SCHRAUBE XQN2+CJ6FZ SCREW XQN2+CJ6FZ
B 00330 5 759813719500 SCHRAUBE XQN2+CJ6FZ SCREW XQN2+CJ6FZ
B 00331 5 759813719500 SCHRAUBE XQN2+CJ6FZ SCREW XQN2+CJ6FZ
B 00332 5 759813719500 SCHRAUBE XQN2+CJ6FZ SCREW XQN2+CJ6FZ
B 00333 5 759813719500 SCHRAUBE XQN2+CJ6FZ SCREW XQN2+CJ6FZ
B 00334 5 759813719500 SCHRAUBE XQN2+CJ6FZ SCREW XQN2+CJ6FZ
B 00335 5 759813822800 SCHRAUBE XQN2+CJ8FZ SCREW XQN2+CJ8FZ
B 00336 5 759813913200 SCHRAUBE SCREW
B 00337 5 759813913200 SCHRAUBE SCREW
B 00338 5 759813725400 SCHRAUBE XQN16+BJ5FZ SCREW XQN16+BJ5FZ
B 00339 5 759813604900 SCHRAUBE VHD0794 DLC1 SCREW VHD0794 DLC1
B 00340 5 759813604900 SCHRAUBE VHD0794 DLC1 SCREW VHD0794 DLC1
B 00341 5 759813823000 SCHRAUBE XQN2+CF11FZ SCREW XQN2+CF11FZ
B 00342 5 759813822600 SCHRAUBE XQN2+CJ4FZ SCREW XQN2+CJ4FZ
B 00343 5 759813719500 SCHRAUBE XQN2+CJ6FZ SCREW XQN2+CJ6FZ
B 00344 5 759813719500 SCHRAUBE XQN2+CJ6FZ SCREW XQN2+CJ6FZ
B 00345 5 759813822900 SCHRAUBE XQN2+CJ35FZ SCREW XQN2+CJ35FZ
B 00346 5 759813822900 SCHRAUBE XQN2+CJ35FZ SCREW XQN2+CJ35FZ
ZUBEHOER ACCESSORIES
720116001000 BEDIENUNGSANLEITUNG D/F/NL/I OPERATING INSTRUCTION D/F/NL/I
720116001100 BEDIENUNGSANLEITUNG GB/E/S/DK OPERATING INSTRUCTION GB/E/S/DK
720105408000 SERVICE MANUAL D/GB SERVICE MANUAL D/GB
S759813267700 NETZKABEL POWER CABLE
759813877400 DC-KABEL DC-CABLE
S759813915000 NETZTEIL NA1100 POWER SUPPLY
759813710900 BATTERIE PACK BPL99 BATTERY PACK BPL99
759813042400 DC-KABEL DC CABLE
759874628800 AV-KABEL AV CABLE
759813402800 SCHULTERRIEMEN SHOULDER BELT
SERVICEMITTEL SERVICE JIGS AND TOOLS
759813823800 FLEXIBLE LEITUNG 21 P. VF FLEXIBLE CABLE 21 P. VFK1
759813824800 FLEXIBLE LEITUNG 12 P. VF FLEXIBLE CABLE 12 P. VFK1
759813823900 FLEXIBLE LEITUNG 7 P. VFK FLEXIBLE CABLE 7 P. VFK15
759813824000 FLEXIBLE LEITUNG 13 P. VF FLEXIBLE CABLE 13 P. VFK1
759813824100 FLEXIBLE LEITUNG 16 P. VF FLEXIBLE CABLE 16 P. VFK1
759813824200 FLEXIBLE LEITUNG 9 P. VFK FLEXIBLE CABLE 9 P. VFK15
759813824300 FLEXIBLE LEITUNG 10 P. VF FLEXIBLE CABLE 10 P. VFK1
759813824400 FLEXIBLE LEITUNG 19 P. VF FLEXIBLE CABLE 19 P. VFK1
759813824500 FLEXIBLE LEITUNG 21 P. VF FLEXIBLE CABLE 21 P. VFK1
759813824600 FLEXIBLE LEITUNG 16 P. VF FLEXIBLE CABLE 16 P. VFK1
759813910300 LP-HAUPTMODUL KPL.
MAINBOARD C.B.A
D 00301 759875288200 DIODE MA 111
D 00401 759875288200 DIODE MA 111
D 01002 759875288200 DIODE MA 111
D 01003 759875288200 DIODE MA 111
D 01009 759813763600 DIODE O2DZ22Y
D 01020 759875288200 DIODE MA 111
D 01701 759875288200 DIODE MA 111
D 03303 759875288200 DIODE MA 111
D 06004 759875288200 DIODE MA 111
D 06016 759875506100 DIODE MA 133
D 06201 759875288200 DIODE MA 111
FP 02001 759813787100 VERBINDER 19POL (FEMALE)
FP 04001 759813787300 VERBINDER 9POL (FEMALE)
FP 04002 759813787400 VERBINDER 16POL (FEMALE)
FP 06001 759813787600 VERBINDER 21POL (FEMALE)
FP 06002 759813787700 VERBINDER 13POL (FEMALE)
FP 06004 759813787800 VERBINDER 16POL (FEMALE)
IC 00302 759813760300 IC C8269
IC 00315 759813470400 IC MN 31121SA
IC 00401 759813760400 IC F712524CPBW
IC 00403 759813761000 IC S817A33ANB
IC 00405 759813763700 IC TC7SH04FU
IC 00701 759813761200 IC UPD16878GS
IC 00706 759813321100 IC NJM 2115 V
IC 01001 759813036600 IC BA 9706 K
IC 03301 759813760100 IC AN3501NFBP
IC 03302 759813522400 IC TL 8850AF
IC 05001 759813320000 IC AN 3355 FHP
IC 06002 759813705700 IC S3514AEFSTB
IC 06009 759813706300 IC S80825ANNP
L 00305 759813763900 SPULE 10UH
L 00407 759813764000 SPULE 2.2UH
L 00408 759813764100 SPULE 22UH
L 00703 759875514000 SPULE 10 UH
L 01002 759813706800 SPULE VLQ0827M220
L 01004 759875514000 SPULE 10 UH
L 01006 759813763900 SPULE 10UH
L 01007 759813705000 SPULE VLQ0827M470
L 01008 759813429600 SPULE
L 01010 759813769900 EINHEIT T4 U
L 01061 759813705100 SPULE VLQ0827M330
L 01062 759813705100 SPULE VLQ0827M330
L 01801 759813763900 SPULE 10UH
L 03001 759813706200 SPULE ELJFA820JB
L 03303 759813764100 SPULE 22UH
L 03304 759813764400 SPULE 47UH
L 03305 759813764400 SPULE 47UH
L 03306 759813764400 SPULE 47UH
L 03307 759813764400 SPULE 47UH
L 03308 759813706200 SPULE ELJFA820JB
L 03320 759813764500 SPULE 33UH
L 04001 759874837800 SMD DR 1210 100UH 10% LEM
L 04003 759874837800 SMD DR 1210 100UH 10% LEM
L 04004 759874837800 SMD DR 1210 100UH 10% LEM
LB 00301 759874837800 SMD DR 1210 100UH 10% LEM
LB 00402 759813315900 SPULE VLP0175
PS 01003 759813788100 VERBINDER 6POL (FEMALE)
Q 05003 759813766200 TRANS 2SA812
Q 06001 759813768300 QUARZ 45.062M
Q 06002 759813765300 TRANS 2SA1832FY
Q 06004 759813765400 TRANS 2SC4738FY
Q 06006 759813765500 TRANS 2SC4944YR
QR 00401 759813766500 TRANS. RN2103F
QR 00402 759813766600 TRANS. RN2107F
QR 00404 759813766700 TRANS. RN1704R
QR 00405 759813766800 TRANS. RN1104F
QR 00701 759813766900 TRANS. RN1102F
QR 00782 759813767100 TRANS. RN1103F
QR 01001 759813767200 TRANS. RN2102F
QR 01003 759813766500 TRANS. RN2103F
QR 01005 759813767300 TRANS. RN1112F
QR 01061 759813767400 TRANS. RN2111F
QR 01102 759813767200 TRANS. RN2102F
QR 01701 759813767400 TRANS. RN2111F
QR 01703 759813766800 TRANS. RN1104F
QR 01704 759813766800 TRANS. RN1104F
QR 03002 759813767100 TRANS. RN1103F
QR 03301 759813766500 TRANS. RN2103F
QR 03303 759813767400 TRANS. RN2111F
QR 03308 759813766500 TRANS. RN2103F
QR 03309 759813766800 TRANS. RN1104F
QR 03310 759813766800 TRANS. RN1104F
QR 03311 759813766500 TRANS. RN2103F
QR 04001 759813767500 TRANS. RN1111F
QR 04002 759813767500 TRANS. RN1111F
QR 04003 759813767500 TRANS. RN1111F
QR 04004 759813767100 TRANS. RN1103F
QR 04005 759813766500 TRANS. RN2103F
QR 04008 759813766900 TRANS. RN1102F
QR 06003 759813767700 TRANS. RN1711R
QR 06004 759813767700 TRANS. RN1711R
QR 06005 759813766500 TRANS. RN2103F
QR 06007 759813766900 TRANS. RN1102F
QR 06009 759813767900 TRANS. RN1113F
QR 06013 759813767400 TRANS. RN2111F
QR 06014 759813767500 TRANS. RN1111F
QR 06050 759813766700 TRANS. RN1704R
QR 06801 759813767400 TRANS. RN2111F
R 01601 S759875863400 SI.-WIDERSTAND
T 01001 759813768100 TRAFO
T 04001 759813768200 OSZ. SPULE VLQ0905
X 00402 759813768300 QUARZ 45.062M
X 06001 759813634700 QUARZ 16000 KHZ
X 06002 759813768400 QUARZ 32.768K
759813911300 LP-SUCHERMODUL KPL.
EVF C.B.A
FP 00802 759813788300 VERBINDER 20POL (FEMALE)
FP 00803 759813788400 VERBINDER 10POL (FEMALE)
LB 00801 759813315900 SPULE VLP0175
759813910200 LP-MICROFONMODUL KPL.
MICROPHON UNIT
D 06801 759813485200 DIODE BR2202S-20B1
D 06802 759813508000 IR EMPFAENGEREINH. PH310
D 06804 759813768600 LED KLAR
IC 06801 759813768700 IR EMPFAENGER
759813915100 CCD FLEXIBLE PLATTE
CCD FLEX. BOARD
D 00291 759813763400 DIODE O2DZ16Y
Q 00291 759812796400 SMD TRANS. 2 SC 2295 B
759813790200
LP-MODUL FLEXIBLE LINSENMODUL
FLEX. LENS CARD
759813823400 HALL SENSOR
759813788700 SCHALTER 0-LUX