LG KC560 Manual
User Manual: LG-KC560-Manual
Open the PDF directly: View PDF
.
Page Count: 157 [warning: Documents this large are best viewed by clicking the View PDF Link!]

Service Manual Model : KC560
Service Manual
KC560
Date: November, 2008 / Issue 1.0
Internal Use Only

- 3 -
Copyright © 2008 LG Electronics. Inc. All right reserved.
Only for training and service purposes
LGE Internal Use Only
REVISED HISTORY
Editor Date Issue Contents of Changes S/W Version
J
.G.PARK 6/02 0.1
* The information in this manual is subject to change without notice and should not be
construed as a commitment by LGE Inc. Furthermore, LGE Inc. reserves the right, without
notice, to make changes to equipment design as advances in engineering and manufacturing
methods warrant.
This manual provides the information necessary to install, program, operate and
maintain the KC560.

- 4 -
LGE Internal Use Only Copyright © 2008 LG Electronics. Inc. All right reserved.
Only for training and service purposes

- 5 -
Copyright © 2008 LG Electronics. Inc. All right reserved.
Only for training and service purposes
LGE Internal Use Only
Table Of Contents
1. INTRODUCTION ...............................................9
1.1 Purpose ......................................................................9
1.2 Regulatory Information .................................................9
2. PERFORMANCE .............................................11
2.1 H/W Feature..............................................................11
2.2 Technical specifi cation ...............................................13
3. TECHNICAL BRIEF .........................................19
3.1 KC560 Functional Block diagram ...............................19
3.2 Baseband Processor (BBP) Introduction ......................20
3.3 Power management IC...............................................29
3.4 Power ON/OFF ..........................................................34
3.5 SIM & uSD interface ..................................................35
3.6 Memory ....................................................................37
3.7 LCD Display ..............................................................38
3.8 Keypad Switching & Scanning ....................................39
3.9 Keypad back-light illumination ....................................40
3.10 LCD back-light illumination ......................................41
3.11 ALC ........................................................................42
3.12 Battery current consumption monitor ........................43
3.13 JTAG & ETM interface connector ..............................43
3.14 Audio ......................................................................44
3.15 charging circuit .......................................................45
3.16 FM radio & BLUETOOTH...........................................46
3.17 18pin Multi Media Interface connector ......................49
3.18 General Description .................................................50
3.19 Receiver part ...........................................................52
3.20 Transmitter part .......................................................52
3.21 RF synthesizer .........................................................53
3.22 DCXO .....................................................................53
3.23 Front End Module control .........................................54
3.24 Power Amplifi er Module ...........................................54
3.25 Mode Selection .......................................................55
3.26 PAM Schematic .......................................................56
4. PCB layout .................................................... 57
4.1 Main & Sub PCB component placement ......................57
5. TROUBLE SHOOTING ..................................... 61
5.1 Trouble shooting test setup ........................................61
5.2 Power on Trouble .......................................................62
5.3 Charging trouble........................................................65
5.4 LCD display trouble ...................................................67
5.5 Camera Trouble .........................................................69
5.6 Receiver & Speaker trouble ........................................71
5.7 Microphone trouble ...................................................73
5.8 Vibrator trouble ..........................................................74
5.9 Keypad back light trouble ...........................................75
5.10 SIM & uSD trouble ...................................................76
5.11 Photo sensor trouble ................................................79
5.12 RGB LED trouble ......................................................80
5.13 Trouble Shooting of Receiver Part .............................81
5.14 Trouble Shooting of Transmitter Part .........................87
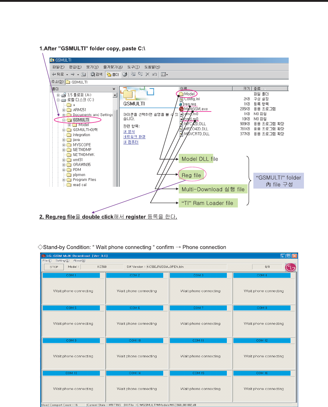
6. Multi-Download ........................................... 96
7. BLOCK DIAGRAM ........................................ 100
8. CIRCUIT DIAGRAM ...................................... 101
9. BGA Pin Map ..............................................109
10. PCB LAYOUT .............................................111
11. RF Calibration ..........................................121
11.1 Test Equipment Setup ............................................121
11.2 Calibration Step .....................................................121
12. STAND-ALONE TEST .................................126
12.1 Test Program Setting .............................................126
12.2 Tx Test ..................................................................128
12.3 Rx Test ..................................................................129
13. ENGINEERING MODE .................................131
14. EXPLODED VIEW & REPLACEMENT
PART LIST ................................................. 133
14.1 EXPLODED VIEW ...................................................133
14.2 Replacement Parts ................................................135
14.3 Accessory .............................................................157

- 6 -
LGE Internal Use Only Copyright © 2008 LG Electronics. Inc. All right reserved.
Only for training and service purposes

ABBREVIATION
For the purposes of this manual, following abbreviations apply:
APC Automatic Power Control
BB Baseband
BER Bit Error Ratio
CC-CV Constant Current – Constant Voltage
CLA Cigar Lighter Adapter
DAC Digital to Analog Converter
DCS Digital Communication System
dBm dB relative to 1 milli-watt
DSP Digital Signal Processing
EEPROM Electrical Erasable Programmable Read-Only Memory
G
EGPRS
G G G G G G G
lGnGwGyGzG
EL Electroluminescence
ESD Electrostatic Discharge
FPCB Flexible Printed Circuit Board
GMSK Gaussian Minimum Shift Keying
GPIB General Purpose Interface Bus
GPRS General Packet Radio Service
GSM Global System for Mobile Communications
IPUI International Portable User Identity
IF Intermediate Frequency
LCD Liquid Crystal Display
LDO Low Drop Output
LED Light Emitting Diode
LGE LG Electronics
OPLL Offset Phase Locked Loop
PAM Power Amplifier Module
PCB Printed Circuit Board
PGA Programmable Gain Amplifier
PLL Phase Locked Loop
PSTN Public Switched Te lephone Network
RF Radio Frequency
RLR Receiving Loudness Rating
RMS Root Mean Square
RTC Real Time Clock
SAW Surface Acoustic Wave
SIM Subscriber Identity Module
SLR Sending Loudness Rating
- 7 -
Copyright © 2008 LG Electronics. Inc. All right reserved.
Only for training and service purposes
LGE Internal Use Only

- 8 -
LGE Internal Use Only Copyright © 2008 LG Electronics. Inc. All right reserved.
Only for training and service purposes
SRAM Static Random Access Memory
STMR Side Tone Masking Rating
TA Travel Adapter
TDD Time Division Duplex
TDMA Time Division Multiple Access
UART Universal Asynchronous Receiver/Transmitter
VCO Voltage Controlled Oscillator
DCXO Digitally Controlled Crystal Oscillator
WAP Wireless Application Protocol
8PSK 8 Phase Shift Keying

- 9 -
Copyright © 2008 LG Electronics. Inc. All right reserved.
Only for training and service purposes
LGE Internal Use Only
1. INTRODUCTION
1. INTRODUCTION
1.1. Purpose
This manual provides the information necessary to repair, calibration, description and
download the features of the KC560.
1.2. Regulatory Information
1.2.1. Security
Toll fraud, the unauthorized use of telecommunications system by an unauthorized part (for
example, persons other than your company’s employees, agents, subcontractors, or person
working on your company’s behalf) can result in substantial additional charges you’re your
telecommunications services. System users are responsible for the security of own system.
There are may be risks of toll fraud associated with your telecommunications system. System
users are responsible for programming and configuring the equipment to prevent unauthorized
use. LGE does not warrant that this product is immune from the above case but will prevent
unauthorized use of common-carrier telecommunication service of facilities accessed through
or connected to it. LGE will not be responsible for any charges that result from such
unauthorized use.
1.2.2. Incidence of Harm
If a telephone company determines that the equipment provided to customer is faulty and
possibly causing harm or interruption in service to the telephone network, it should disconnect
telephone service until repair can be done. A telephone company may temporarily disconnect
service as long as repair is not done.
1.2.3. Changes in Service
A local telephone company may make changes in its communications facilities or procedure.
If these changes could reasonably be expected to affect the use of the KC560 or compatibility
with the network, the telephone company is required to give advanced written notice to the
user, allowing the user to take appropriate steps to maintain telephone service.
1.2.4. Maintenance Limitations
Maintenance limitations on the KC560 must be performed only at the LGE or its authorized
agents. The user may not make any changes and/or repairs expect as specifically noted in this
manual. Therefore, note that unauthorized alternations or repair may affect the regulatory
status of the system and may void any remaining warranty.
1.2.5. Notice of Radiated Emissions
The KC560 complies with rules regarding radiation and radio frequency emission as defined
by local regulatory agencies. In accordance with these agencies, you may be required to
provide information such as the following to the end user.

- 10 -
LGE Internal Use Only Copyright © 2008 LG Electronics. Inc. All right reserved.
Only for training and service purposes
1. INTRODUCTION
1.2.6. Pictures
The pictures in this manual are for illustrative purposes only; your actual hardware may look
slightly different.
1.2.7. Interference and Attenuation
The KC560 may interfere with sensitive laboratory equipment, medical equipment, etc.
Interference from unsuppressed engines or electric motors may cause problems.
1.2.8. Electrostatic Sensitive Devices
ATTENTION
Boards, which contains Electrostatic Sensitive Device(ESD), are indicated by the sign.
Following information is ESD handling: Service personnel should ground themselves by using
a wrist strap when exchange system boards.
When repairs are made to a system board, they should spread the floor with anti-static mat
which is also grounded. Use a suitable, grounded soldering iron. Keep sensitive parts in these
protective packages until these are used. When returning system boards or parts such as
EEPROM to the factory, use the protective package as described.

- 11 -
Copyright © 2008 LG Electronics. Inc. All right reserved.
Only for training and service purposes
LGE Internal Use Only
2. PERFORMANCE
2. PERFORMANCE
2.1 H/W Feature
Item Feature Comment
Form Factor
Slide
1) Capacity
Standard : Li-Ion, 900mAh
Battery
2) Packing Type : Soft Pack
Size Standard :
103.8 X 51.4 X 14.9 mm
Weight TBD With Battery
Volume ??cc
PCB Staggered 10Layers , 0.8t
Stand by time 250 hrs @ Paging Period 9
Charging time 3 hrs @ Power Off / 900mAh
Talk time Min : 3.0 hrs @ Power Level 7 @ EGSM / 900mAh
RX sensitivity EGSM : -105 dBm
DCS 1800 : -105 dBm
PCS 1900 : -105 dBm
GSM/
GPRS
EGSM : 32.7 dBm
DCS 1800 : 31dBm
PCS 1900 : 30 dBm
Class4 (EGSM)
Class1 (PCS)
Class1 (DCS)
TX output power
EDGE EGSM : 26 dBm
DCS 1800 : 25 dBm
PCS 1900 : 25 dBm
E2 (EGSM)
E2 (PCS)
E2 (DCS)
GPRS compatibility GPRS Class 10
EDGE compatibility EDGE Class 10
SIM card type Plug-In SIM
3V /1.8V

- 12 -
LGE Internal Use Only Copyright © 2008 LG Electronics. Inc. All right reserved.
Only for training and service purposes
2. PERFORMANCE
Display 1. Main LCD
2. 262K Color TFT (320 x 240)
Backlight : White LED
Built-in Camera 3M CMOS Camera (QXGA) One button access
Status Indicator None
Keypad Alphanumeric Key : 12
Function Key : 10
Side Key : 4
Total No of Keys :26
Function Key:
4 Key Navigation, OK, F1, F2, CLR,
SND, END
Side Key :
Jog wheel, CAM, Task
ANT Main : Internal Fixed Type
System connector 18 Pin
Ear Phone Jack 18pin, Stereo
PC synchronization Yes
Memory NAND Flash : 1Gbit
SDRAM : 512Mbit
Speech coding FR, EFR, HR,AMR
Data & Fax Built in Data & Fax support
Vibrator Built in Vibrator
Blue Tooth V2.1
MIDI(for Buzzer
Function)
64Poly, MP3 ringtone
Music Player MP3/ WMA/AAC/AAC+/AAC++ With Graphic EQ
Video Player MPEG4, H.263,
Camcorder MPEG4, H.263,
Voice Recording Yes
Speaker Phone mode
Support
Yes
Travel Adapter Yes
CDROM No
Stereo Headset Yes
Data Cable No
T-Flash(External Memory) No

- 13 -
Copyright © 2008 LG Electronics. Inc. All right reserved.
Only for training and service purposes
LGE Internal Use Only
2. PERFORMANCE
2.2 Technical specification
Item Description Specification
1 Frequency Band
GSM900
1) PGSM
TX: 890 + 0.2 x n MHz
RX: 935 + 0.2 x n MHz ( n = 1 ~ 124 )
2) EGSM
TX: 890 + 0.2 x (n-1024) MHz
RX: 935 + 0.2 x (n-1024) MHz ( n = 975 ~ 1023 )
DCS1800
TX: 1710.2 + 0.2 x (n-512) MHz
RX: 1805.2 + 0.2 x (n-512) MHz (n = 512 ∼ 885)
PCS1900
TX: 1850 + ( n-511 ) × 0.2 MHz
RX: 1930 + ( n-511 ) × 0.2 MHz (n = 512 ∼ 810)
2 Phase Error RMS < 5 degrees,
Peak < 20 degrees
3 Frequency Error < 0.1ppm
GSM900
Level Power Toler. Level Power Toler.
5 33 dBm –2dB 13 17 dBm –3dB
6 31 dBm –3dB 14 15 dBm –3dB
7 29 dBm –3dB 15 13 dBm –3dB
8 27 dBm –3dB 16 11 dBm –5dB
9 25 dBm –3dB 17 9 dBm –5dB
10 23 dBm –3dB 18 7 dBm –5dB
11 21 dBm –3dB 19 5 dBm –5dB
12 19 dBm –3dB
DCS / PCS
Level Power Toler. Level Power Toler.
0 30 dBm –2dB 8 14 dBm –3dB
1 28 dBm –3dB 9 12 dBm –4dB
2 26 dBm –3dB 10 10 dBm –4dB
3 24 dBm –3dB 11 8 dBm –4dB
4 22 dBm –3dB 12 6 dBm –4dB
5 20 dBm –3dB 13 4 dBm –4dB
6 18 dBm –3dB 14 2 dBm –5dB
4 Power Level
7 16 dBm –3dB 15 0 dBm –5dB
GSM900
Offset from Carrier (kHz). Max. dBc
100 +0.5
5 Output RF Spectrum
( due to modulation)
200 -30

- 14 -
LGE Internal Use Only Copyright © 2008 LG Electronics. Inc. All right reserved.
Only for training and service purposes
2. PERFORMANCE
250 -33
400 -60
600 ~ 1,200 -60
1,200 ~ 1,800 -60
1,800 ~ 3,000 -63
3,000 ~ 6,000 -65
6,000 -71
DCS / PCS
Offset from Carrier (kHz). Max. dBc
100 +0.5
200 -30
250 -33
400 -60
600 ~ 1,200 -60
1,200 ~ 1,800 -60
1,800 ~ 3,000 -65
3,000 ~ 6,000 -65
6,000 -73
GSM900
Offset from Carrier (kHz) Max. (dBm)
400 -19
600 -21
1,200 -21
1,800 -24
DCS / PCS
Offset from Carrier (kHz) Max. (dBm)
400 -22
600 -24
1,200 -24
6Output RF Spectrum
(due to switching)
1,800 -27
7 Spurious Emissions Conduction, Emission Status
Conduction, Emission Status
8 Bit Error Ratio
GSM900
BER (Class II) < 2.439% @-102dBm
DCS / PCS
BER (Class II) < 2.439% @-102dBm
9 Rx Level Report accuracy ± 3 dB
10 SLR 8± 3 dB
Frequency (Hz) Max.(dB) Min.(dB)
100 -12 /
11 Sending Response
200 0 /

- 15 -
Copyright © 2008 LG Electronics. Inc. All right reserved.
Only for training and service purposes
LGE Internal Use Only
2. PERFORMANCE
300 0 -12
1,000 0 -6
2,000 4 -6
3,000 4 -6
3,400 4 -9
4,000 0 /
12 RLR 2± 3 dB
Frequency (Hz) Max.(dB) Min.(dB)
100 -6 /
200 2 /
300 2 -9
1,000 2 -7
3,400 2 -12
13 Receiving Response
4,000 2
14 STMR > 17 dB
15 Echo Loss > 44 dB
16 Idle Noise Sending < -64 dBm0p
17 Idle Noise Receiving < -54 dBm0p
18
<Change> System
frequency
(13 MHz) tolerance
≤ 2.5ppm
19 <Change>32.768KHz
tolerance ≤ 30ppm
20 Power consumption
Full power
< 340mA (GSM900) ; < 260mA (DCS / PCS)
Standby
- Normal Mode ≤ 4.0mA(Max. power)
- Using Test mode on DSP Sleep function ≤ 6mA
21 Talk Time
GSM900/Level7 (Battery 900mA):230 Min
GSM900/Level12(Battery 900mA):390 Min
PCS1800/Level5 (Battery 900mA):340 Min
PCS1800/Level10(Battery 900mA):430 Min
22 Standby Time
Under conditions, at least 250 hours:
Brand new and full 900mAh battery
Full charge, no receive/send and keep GSM
in the mode. Broadcast set off.
Signal strength display set at 3 level above.
Backlight of phone set off.
23 Ringer Volume
At least 55 dB under below conditions:
1. Ringer set as ringer.
2. Test distance set as 1 m
24 Charge Voltage Fast Charge : < 500 mA

- 16 -
LGE Internal Use Only Copyright © 2008 LG Electronics. Inc. All right reserved.
Only for training and service purposes
2. PERFORMANCE
Slow Charge: < 120 mA
Antenna Bar Number Power
7->5 -93¡3dBm
5->4 -98¡3dBm
4->2 -101¡3dBm
2->1 -104¡3dBm
25 Antenna Display
1->0 -106¡3dBm
Battery Bar Number Voltage
Cut Off 3.20V ~ 3.30V (3.25V)
1->Blinking 3.50V ~ 3.60V (3.55V)
2->1 3.58V ~ 3.68V (3.63V)
3->2 3.68V ~ 3.78V (3.73V)
3 ~ 4.20V
26 Battery Indicator
Call, Blinking Voltage 3.52V ~ 3.62V (3.57V)
3.57 ¡ 0.05 V (Call / Warning tone once per one minutes)
27 Low Voltage Warning 3.55 ¡ 0.05 V (Standby / Warning tone once per three minutes)
28 Forced shut down Voltage 3.25 ¡ 0.05 V
29 Battery Type
Li-Ion Battery, Soft pack,
Standard Voltage = 3.7 V
Battery full charge voltage = 4.2 V,
Capacity: 900mAh
30 Travel Charger
Switching-mode charger
Input: 100 ∼ 240 V, 50/60Hz
Out put: 5.1V, 700mA

- 17 -
Copyright © 2008 LG Electronics. Inc. All right reserved.
Only for training and service purposes
LGE Internal Use Only
2. PERFORMANCE
p(p )
Item Description Specification
1 RMS EVM 9%
2 Peak EVM 30%
3 95th Percentile EVM 15%
4 Origin Offset Suppression 30dB
GSM900/EGSM
Level Power Toler. Level Power Toler.
5 26dBm –3dB 13 17dBm –3dB
6 26dBm –3dB 14 15dBm –3dB
7 26dBm –3dB 15 13dBm –3dB
8 25dBm –3dB 16 11dBm –5dB
9 25dBm –3dB 17 9dBm –5dB
10 23dBm –3dB 18 7dBm –5dB
11 21dBm –3dB 19 5dBm –5dB
12 19dBm –3dB
DCS1800, PCS1900
Level Power Toler. Level Power Toler.
0 25/25dBm –3dB 8 14dBm –3dB
1 25/25dBm –3dB 9 12dBm –4dB
2 25/25dBm –3dB 10 10dBm –4dB
3 24dBm –3dB 11 8dBm –4dB
4 22dBm –3dB 12 6dBm –4dB
5 20dBm –3dB 13 4dBm –4dB
6 18dBm –3dB 14 2dBm –5dB
5 Power Level
7 16dBm –3dB 15 0dBm –5dB
GSM900/EGSM
Offset from carrier(kHz) Max. dBc
100 +0.5
200 -30
250 -33
400 -54
600~<1,200 -60
1,200~<1,800 -60
1,800~<3,000 -63
3,000~<6,000 -65
6,000 -71
DCS1800, PCS1900
Offset from carrier(kHz) Max. dBc
100 +0.5
200 -30
250 -33
6 Output RF Spectrum
(due to modulation)
400 -54
EDGE RF Specifi cation (Option: is not serviced for ”EDGE mode”)

- 18 -
LGE Internal Use Only Copyright © 2008 LG Electronics. Inc. All right reserved.
Only for training and service purposes
2. PERFORMANCE
600~<1,200 -60
1,200~<1,800 -60
1,800~<3,000 -63
3,000~<6,000 -65
6,000 -71
GSM900/EGSM
Offset from carrier(kHz) Max. dBm
400 -23
600 -26
1,200 -27
1,800 -30
DCS1800, PCS1900
Offset from carrier(kHz) Max. dBm
400 -23
600 -26
1,200 -27
7Output RF Spectrum
(due to switching transient)
1,800 -30

- 19 -
Copyright © 2008 LG Electronics. Inc. All right reserved.
Only for training and service purposes
LGE Internal Use Only
3. TECHNICAL BRIEF
3. TECHNICAL BRIEF
III-1 Baseband circuit
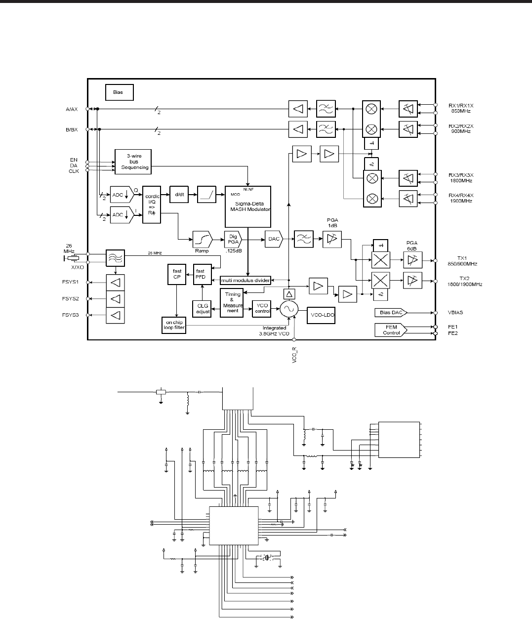
3.1. KC560 Functional Block diagram.
The functional component arrangement is mentioned below diagram.
Figure 2 KC560 Functional block diagram

- 20 -
LGE Internal Use Only Copyright © 2008 LG Electronics. Inc. All right reserved.
Only for training and service purposes
3. TECHNICAL BRIEF
3.2. Baseband Processor (BBP) Introduction
Figure 3 Top level block diagram of the S-GOLD3TM (PMB8877)
3.2.1. General Description
S-GOLD3TM is a GSM/EDGE single chip mixed signal Baseband IC containing all analog and digital
functionality of a cellular radio. Additionally S-GOLD3TM Provides multimedia extensions such as camera,
software MIDI, MP3 sound. It is designed as a single chip solution, integrating the digital and mixed
signal portions of the base band in 0.09um, 1.2V technology.
The chip will fully support the FR, EFR, HR and AMR-NB vocoding.
S-GOLD3TM support multi-slot operation modes HSCSD (up to class 10), GPRS for high speed data
application (up to class 12) and EGPRS (up to class 12) without additional external hardware.
3.2.2. Block Description
Processing core
ARM926EJ-S 32 bit processor core for controller functions. The ARM926EJ-S includes an MMU, and
the Jazelle Java extension for Java acceleration.
- TEAKLite DSP core
ARM-Memory
- 32k Byte Boot ROM on the AHB
- 96k Byte SRAM on the AHB, flexibly usable as program or data RAM
- 16k Byte Cache for Program (internal)

- 21 -
Copyright © 2008 LG Electronics. Inc. All right reserved.
Only for training and service purposes
LGE Internal Use Only
3. TECHNICAL BRIEF
- 8k Byte tightly coupled memory for Program(internal)
- 8k Byte Cache for Data(internal)
- 8k Byte tightly coupled memory for Data(internal)
DSP-Memory
- 104K x 16bit Program ROM
- 8k x 16bit Program RAM
- 60k x 16bit Data ROM
- 37k x 16bit Data RAM
- Incremental Redundancy(IR) Memory of 35904 words of 16bit
Shared Memory Block
1.5K x 32bit Shared RAM(dual ported) between controller system and TEAKLite.
Controller Bus system
The processor cores and their peripherals are connected by powerful buses.
Multi-layer AHB for connecting the ARM and the other master capable building blocks with the internal
and external memories and with the peripheral buses.
Clock system
The clock system allows widely independent selection of frequencies for the essential parts of the
S-GOLD3. Thus power consumption and performance can be optimized for each application.
Functional Hardware block
- CPU and DSP Timers
- MOVE coprocessor performing motion estimation for video encoding algorithms
(H.263, MPEG-4)
- Programmable PLL with additional phase shifters for system clock generation
- GSM Timer Module that off-loads the CPU from radio channel timing
- GMSK / 8-PSK Modulator according to GSM-standard 05.04 (5/2000)
- GMSK Modulator: gauss-filter with B*T=0.3
- EDGE Modulator: 8PSK-modulation with linearized GMSK-Pulse-Filter
- Hardware accelerators for equalizer and channel decoding.
- Incremental Redundancy memory for EDGE class 12 support
- A5/1, A5/2, A5/3 Cipher unit
- GEA1, GEA2, GEA3 Cipher Unit to support GPRS data transmission
- Advanced static and dynamic power management features including TDMA-Frame
synchronous low power mode and enhanced CPU modes(idle and sleep modes)
- Pulse Number Modulation output for Automatic Frequency Correction(AFC)
- Serial RF Control interface: support of direct conversion RF
- A Universal Serial Interface(USIF) enabling asynchronous (UART) of synchronous (SPI)
serial data transmission
- 3 USIF with auto baud detection, hardware flow control and integrated
- A dedicated Fast IrDA Controller supporting IrDAs SIR,MIR and FIR standards
(up to 4Mbps)
- I2C-bus interface (e.g. connection to S/M power)
- A fast display interface supporting serial and parallel interconnection
- An ITU-R BT.656 compatible Camera interface.
- Programmable clock output for a camera
- An multimedia/Secure Digital Card Interface (MMCI/SD:SDIO capable)

- 22 -
LGE Internal Use Only Copyright © 2008 LG Electronics. Inc. All right reserved.
Only for training and service purposes
3. TECHNICAL BRIEF
3.2.3. External Devices connected to memory interface
Table 1. Memory interface
Device Name Maker Remark
FLASH K5E1H12ACM-D075 Samsung Synchronous / A synchronous
DDR K5E1H12ACM-D075 Samsung Synchronous 133MHz
LCD IM240DBNCA LGIT 16bit access
CAMERA C3AA-M197B LGIT 8bit data Interface
3.2.4. RF Interface (T_OUT)
S-Gold3 uses this interface to control RF IC and Peripherals. 13 signals are provided switch on/off RF
ICs Periodically each TDMA frame.
Table 2. RF Interface Spec.
T_OUT
Resource Interconnection Description
T_OUT0 TXON_PA PAM Power on
T_OUT1 FE2 FEM control
T_OUT2 PA_BAND TX RF band select
T_OUT3 FE1 FEM control
T_OUT4 Other operation -
T_OUT5 Other operation -
T_OUT6 PA MODE PAM Mode select
3.2.5. USIF Interface
KC560 have three USIF Drivers as follow :
- USIF1 : Hardware Flow Control / SW upgrade / Calibration
- USIF2 : MON used Rx, Tx and CTS, RTS use BT Interface
- USIF3 : BT Interface
Table 3. USIF Interface Spec.
Resource Name Remark
USIF1
USIF1_TXD UART_TX Transmit Data
USIF1_RXD UART_RX Receive Data
USIF1_CTS USB_SE0_VM
USIF1_RTS USB_DAT_VP
USIF2
USIF2_TXD N.C ,
USIF2_RXD N.C
USIF2_CTS UART_BT_CTS
USIF2_RTS UART_BT_RTS.
USIF3
USIF3_TXD UART_BT_TX BT Transmit tx
USIF3_RXD UART_BT_RX BT Receive rx

- 23 -
Copyright © 2008 LG Electronics. Inc. All right reserved.
Only for training and service purposes
LGE Internal Use Only
3. TECHNICAL BRIEF
3.2.6. ADC channel
BBP ADC block is composed of 7 external ADC channel. This block operates charging process and
other related process by reading battery voltage and other analog values.
Table 4. S-Gold3 ADC channel usage
ADC channel
Resource Interconnection Description
M0 BAT_ID Battery temperature measure
M1 RF_TEMP RF block temperature measure
M2 REMOTE_ADC Remote Control
M3 JACK_TYPE Accessory type detect
M4 N.C
M5 2V62_VIO PCB revision
M6 N.C
M7 N.C
M8 VSUPPLY Battery supply voltage measure
M9 LOAD Current consumption measure
M10 N.C
3.2.7. GPIO map
Over a hundred allowable resources, KC560 is using as follows except dedicated to SIM and Memory.
KC560 GPIO(General Purpose Input/Output) Map, describing application, I/O state, and enable level, is
shown in below table
Table 5 S-Gold3 GPIO pin Map
Port Function Net Name Description
KEY MATRIX
KP_IN0 KP_ROW0
KP_IN1 KP_ROW1
KP_IN2 KP_ROW2
KP_IN3 KP_ROW3
KP_IN4 KP_ROW4
KP_IN5 KP_ROW5
KP_IN6 KP_ROW6
KP_OUT0 KP_COL0
KP_OUT1 KP_COL1
KP_OUT2 KP_COL2
KP_OUT3 KP_COL3
USIF1
USIF1_RXD RXD UART, RS232 Data
USIF1_TXD TXD UART, RS232 Data
USIF1_RTS_N USB_DAT_VP USB Data
USIF1_CTS_N USB_SE0_VM USB Data
USIF2
USIF2 _RXD Not used

- 24 -
LGE Internal Use Only Copyright © 2008 LG Electronics. Inc. All right reserved.
Only for training and service purposes
3. TECHNICAL BRIEF
USIF2 _TXD Not used
USIF2_RTS_N UART_BT_RTS Bluetooth RTS
USIF2_CTS_N UART_BT_CTS Bluetooth CTS
USIF3
USIF3 _RXD UART_BT_RX Bluetooth RX
USIF3 _TXD UART_BT_TX Bluetooth TX
CLK
CLK32K CLK32k For FM Radio, BT CLK32K
GPIO_22 Not used
CAMERA I/F
CIF_D0 CIF_D0 Camera DATA[0]
CIF_D1 CIF_D1 Camera DATA[1]
CIF_D2 CIF_D2 Camera DATA[2]
CIF_D3 CIF_D3 Camera DATA[3]
CIF_D4 CIF_D4 Camera DATA[4]
CIF_D5 CIF_D5 Camera DATA[5]
CIF_D6 CIF_D6 Camera DATA[6]
CIF_D7 CIF_D7 Camera DATA[7]
CIF_PCLK CIF_PCLK Camera pixel clock
CIF_HSYNC CIF_HSYNC Camera H sync
CIF_VSYNC CIF_VSYNC Camera V sync
CLKOUT CIF_MCLK Camera main clock
CIF_PD CIF_PD Camera power down(active high)
CIF_RESET CIF_RESET Camera reset
LCD I/F
DIF_D0 DIF_D0 LCD data[0]
DIF_D1 DIF_D1 LCD data[1]
DIF_D2 DIF_D2 LCD data[2]
DIF_D3 DIF_D3 LCD data[3]
DIF_D4 DIF_D4 LCD data[4]
DIF_D5 DIF_D5 LCD data[5]
DIF_D6 DIF_D6 LCD data[6]
DIF_D7 DIF_D7 LCD data[7]
DIF_D8 Not used
DIF_CS1 DIF_CS MAIN LCD chip select
DIF_CS2 Not used
DIF_CD DIF_CD Command Data switch
DIF_WR DIF_WR LCD Write
DIF_RESET1 DIF_RESET LCD Reset
DIF_RESET2 REMOTE_INT
I2C
I2C_SCL SCL For FM/BT/Amp/Camera
I2C_SDA SDA For FM/BT/Amp/Camera
PM_INT (EINT) PM_INT
SIM I/F
CC_IO SIM_IO SIM CARD I/O
CC_CLK SIM_CLK SIM CARD CLOCK

- 25 -
Copyright © 2008 LG Electronics. Inc. All right reserved.
Only for training and service purposes
LGE Internal Use Only
3. TECHNICAL BRIEF
CC_RST SIM_RST SIM CARD RESET
I2S2
I2S2_CLK0 _EO C _EO C
GPIO_102 LCD_ID LCD_ID
I2S2_RX _PPR _PPR
I2S2_TX BT_INT BT_INT
I2S2_WA0 Not used Not used
GPIO_103 Key_EN Key_EN
External Memory
MMCI_CMD MMC_CMD T-flash
MMCI_DAT[0] MMC_DAT(0) T-flash
MMCI_CLK MMC_CLK T-flash
IrDA
IrDA_TX USB_OEn USB_OEn
IrDA_RX SLIDE_OPEN SLIDE_OPEN
I2S1
I2S1_CLK0 I2S1_CLK For Bluetooth
EINT_0 MMC_DETECT MMC_DETECT
I2S1_RX I2S1_RX For Bluetooth
I2S1_TX I2S1_TX For Bluetooth
I2S1_WA0 I2S1_WA0 For Bluetooth
External Memory
MMCI_DAT[1] MMC_DAT(1) T-flash
MMCI_DAT[2] MMC_DAT(2) T-flash
MMCI_DAT[3] MMC_DAT(3) T-flash
Audio I/F
EPN1 RCV_N For Receiver
EPP1 RCV_P For Receiver
EPPA1 BBP_SND_L For Speaker
EPREF Reference
EPPA2 BBP_SND_R For Speaker
MICN1 MAIN_MIC_N For Mic
MICP1 MAIN_MIC_P For Mic
MICN2 HS_MIC_N For Headset Mic
MICP2 HS_MIC_N For Headset Mic
VMICP VMIC_P Power for MIC
VMICN VMIC_N Power for MIC
ADC
M0 BAT_ID Battery temperature measure
M1 RF_TEMP RF block temperature measure
M2 REMOTE_ADC Remote Control
M3 JACK_TYPE Accessory type detect
M7 H/W VERSION S-Gold H/W version detect
M8 VSUPPLY Battery supply voltage measure
M9 LOAD Current consumption measure
M10 N.C

- 26 -
LGE Internal Use Only Copyright © 2008 LG Electronics. Inc. All right reserved.
Only for training and service purposes
3. TECHNICAL BRIEF
Reference
VREF VREF
IREF
JTAG I/F
TDO TDO JTAG
TDI TDI JTAG
TMS TMS JTAG
TCK TCK JTAG
TRST_n TRSTn JTAG
RTCK RTCK JTAG
ETM I/F
TRIG_IN TRIG_IN ETM (Embedded Trace Macro Cell)
MON1 2V62_VIO ETM
MON2 MON2 ETM
TRACESYNC TRACESYNC ETM
TRACECLK TRACECLK ETM
PIPESTAT[2] PIPESTAT2 ETM
PIPESTAT[1] PIPESTAT1 ETM
PIPESTAT[0] PIPESTAT0 ETM
TRACEPKT[0] TRACEPKT0 ETM
TRACEPKT[1] TRACEPKT1 ETM
TRACEPKT[2] TRACEPKT2 ETM
TRACEPKT[3] TRACEPKT3 ETM
TRACEPKT[4] TRACEPKT4 ETM
TRACEPKT[5] TRACEPKT5 ETM
TRACEPKT[6] TRACEPKT6 ETM
TRACEPKT[7] TRACEPKT7 ETM
Memory
MEM_AD[0] DATA(0)
MEM _AD[1] DATA (1)
MEM _AD[2] DATA (2)
MEM _AD[3] DATA (3)
MEM _AD[4] DATA (4)
MEM _AD[5] DATA (5)
MEM _AD[6] DATA (6)
MEM _AD[7] DATA (7)
MEM _AD[8] DATA (8)
MEM _AD[9] DATA (9)
MEM _AD[10] DATA (10)
MEM _AD[11] DATA (11)
MEM _AD[12] DATA (12)
MEM _AD[13] DATA (13)
MEM _AD[14] DATA (14)
MEM _AD[15] DATA (15)
MEM _WRN _WR
MEM _RDN _RD
MEM _BC0_N _BC0

- 27 -
Copyright © 2008 LG Electronics. Inc. All right reserved.
Only for training and service purposes
LGE Internal Use Only
3. TECHNICAL BRIEF
MEM _BC1_n _BC1
MEM _A[0] ADD(0)
MEM _A[1] ADD (1)
MEM _A[2] ADD (2)
MEM _A[3] ADD (3)
MEM _A[4] ADD (4)
MEM _A[5] ADD (5)
MEM _A[6] ADD (6)
MEM _A[7] ADD (7)
MEM _A[8] ADD (8)
MEM _A[9] ADD (9)
MEM _A[10] ADD (10)
MEM _A[11] ADD (11)
MEM _A[12] ADD (12)
MEM _A[13] ADD (13)
MEM _A[14] ADD (14)
MEM _A[15] ADD (15)
MEM _A[16] ADD (16)
MEM _A[17] ADD (17)
MEM _A[18] ADD (18)
MEM _A[19] ADD (19)
MEM _A[20] ADD (20)
MEM _A[21] ADD (21)
MEM _A[22] ADD (22)
MEM _A[23] ADD (23)
MEM _A[24] ADD (24)
MEM _CS0_N _NAND_CS
MEM _CS1_N _RAM_CS
MEM _CS2_N TP103 Not used
MEM _CS3_N N.C Not used
MEM _ADVN N.C
MEM _RAS_N _RAS
MEM _CAS_N _CAS
MEM _WAITN N.C
MEM _SDCLKO SDCLKO For Burst mode
MEM _BFCLKO2 SDCLKI For Burst mode
MEM _BFCLKO1 N.C For Burst mode
MEM _CKE CKE
Memory
FCDP_RBN FCDP
TDMA I/F
T_OUT0 TXON_PA PAM
T_OUT1 FE2
T_OUT2 PA_BAND PAM
T_OUT3 FE1
T_OUT4 DBB_INT
T_OUT5 MULTIKEY_BL

- 28 -
LGE Internal Use Only Copyright © 2008 LG Electronics. Inc. All right reserved.
Only for training and service purposes
3. TECHNICAL BRIEF
T_OUT6 PA_MODE PAM
KP_OUT4 N.C
GPIO_51 FLASH_TORCH_EN
T_OUT9 DSR
CC1CC7IO JACK_DETECT
GPIO_54 BT_LDO_EN
RF I/F
RF_STR0 RF_EN
RF_STR1 N.C
RF_DATA RF_DA
RF_CLK RF_CLK
System Port
AFC N.C
CLKOUT0 RPWRON_EN
F26M 26MHZ_MCLK 26M Main Clock
F32K F32K to 32k crystal
OSC32K OSC32K to 32k crystal
RESET_N _RESET
TRIG_IN TRIG_IN
RTC_OUT RTC_OUT
SPCU_RC_OUT0 VCXO_EN
DSP
DSPIN0 CLK32K
DSPOUT1 WDOG
DSPIN1 N.C

- 29 -
Copyright © 2008 LG Electronics. Inc. All right reserved.
Only for training and service purposes
LGE Internal Use Only
3. TECHNICAL BRIEF
3.3. Power management IC
3.3.1. General Description
SM-POWER is a highly integrated Power and Battery Management IC for mobile handsets. It has been
specially designed for usage with S-Gold3. Although optimized for usage with the Infineon S-GOLD
baseband device it is suitable for the S-GOLD lite and the E-GOLD+ baseband devices as well. It also
supports the cellular RF devices like SMARTi-DC, SMARTi-DC+, SMARTi-SD and the Bluemoon
Single, Infineon’s single chip solution for Bluetooth. If used with S-GOLD3 it provides all power supply
functions (except for the RF PA) for a complete advanced GSM Edge smart phone minimizing external
device count.
Block Description
Highly efficient step-down converter for main digital baseband supply including Core, DSP and
Memory interface (External Bus Unit).
Support of S-GOLD standby power-down concept
Low-drop-out (LDO) regulators for Flash and mobile RAM memory devices
Voltage independent switching of two SIM cards
LDO regulators for baseband I/O supply
LDO regulator for analog mixed-signal section of S-GOLD
Low-noise LDO regulators for RF devices
Supply for Bluemoon Single, Infineon’s single chip solution for Bluetooth
Audio amplifier 8 Ohms for Handsfree operation and ringing
Charge Control for charging Li-Ion/Polymer batteries under software control
Pre-charge current generator with selectable current level
RTC regulator with ultra-low quiescent current
USB interface support for peripheral and mini-host mode
Backlight LEDs driver with current selection and PWM dimming function
Two single LED driver outputs for signaling
Vibrator driver with adjustable voltage
Fully controllable by software via I2C – Bus
Temperature and battery voltage sensors
Interrupt channels for peripherals
System debug mode
VQFN 48 package with heat sink and non-protruding leads
Compatible with the Infineon E-GOLD+ V2 and V3
SM-POWER is a further step on the successful E-Power product line with enhanced and optimized
functionality.
SM-POWER features a baseband supply concept with a DC/DC step-down converter cascaded by two
linear regulators
SM-POWER’s DC/DC converter makes up to 40 % reduction of battery current for smart phone
functions (e.g. organizer functions, games, MP3 decoding) possible.
SDBB has high efficiency up to 95% and also a power save mode.
Memory Interface is directly supported by the SDBB
SDBB can also act as main supply voltage for E-GOLD+ or S-GOLDlite baseband devices.
For S-GOLD two linear regulators for DSP and Core are cascaded after the SDBB.

- 30 -
LGE Internal Use Only Copyright © 2008 LG Electronics. Inc. All right reserved.
Only for training and service purposes
3. TECHNICAL BRIEF
SM-POWER supports the standby power-down concept of S-GOLD by temporarily switching off the
linear regulator for the DSP during mobile standby whenever this subsystem is not used. In this phase
the ARM controller and most peripherals including parts of the on-chip SRAM are kept powered-up with
power being supplied by the other linear regulator.
SM-POWER includes a fully differential audio amplifier able to drive loads down to a nominal value of 8
Ohm for usage in hands-free phones and for ringing
450 mW maximum output power
adjustable gain
mute switch SM-POWER also integrates a charging function for Li-Ion, Li-Polymer batteries
click and pop -protection SM-POWER also integrates a charging function for Li-Ion, Li-Polymer batteries
Precharge current source with two current levels
Constant current / constant voltage charging with 3 different termination voltages
Programmable charge current limitation for use with different batteries
Freely programmable pulse charging to reduce the thermal power dissipation in the constant voltage
charging phase
op-off charge current sensing SM-POWER completes the USB interface of S-GOLD
Regulated voltage for S-GOLD USB interface including reverse current and overvoltage protection
Switch to supply USB pull-up resistor
ni-host pull down resistor functionality
Charge pump with internal switching capacitor for USB host VBUS supply voltage SM-POWER fully
supports LED and Vibra Motor functionality
no external components needed
driver for backlight LEDs adjustable in steps up to 140mA and with soft turn on and off by PWM dimming
wo driver outputs for single LEDs for precharge indication and signaling with i.e. change of color
driver for Vibra Motor with adjustable voltages, soft startup / shutdown and current limitation
SM-POWER offers several control functions
Power-on Reset Generator with logic state machine
I2C bus interface
I2C bus configurable mode control logic with ON (push-button or RTC), VCXOEN and LRF3EN (wake-up
by Bluetooth) inputs
Programmable interrupt channels to handle peripherals like SIM, MMC and USB
onitoring of charging functions
Under voltage Shut-Down
Error flags (volatile or non-volatile) from many power-supply functions and thermal sensor in order to debug
system
Over temperature Shut-Down
Over temperature Warning
Support of S-GOLD standby power-down concept
Support of S-GOLD Power-Down Pad Tristate Function

- 31 -
Copyright © 2008 LG Electronics. Inc. All right reserved.
Only for training and service purposes
LGE Internal Use Only
3. TECHNICAL BRIEF
Table 6. LDO Output Table of SM-Power
LDO Net name Output Voltage Output Current Usage
SD1 1V35_Core 1.35V 600mA Core & for LDO
SD2 1V8_SD 1.8V 300mA Memory
VAUX 2V85_VAF 2.85V 100mA Cam Auto Focus
VIO 2V62_VIO 2.62V 100mA Peripherals
VSIM 2V9_SIM 2.9V 70mA SIM card
VMME 2V8_VMME 2.9V 150mA u-SD
VUMTS 2V85_AMP 2.85V 110mA Headset AMP
VUSB VUSB 3.1V 40mA Not used
VLED VLED 2.9V 10mA Not used
VAUDIOa 2V5_VAUDA 2.5V 200mA Stereo headset, Mono earpiece
VAUDIOb 2V5_VAUDB 2.5V 50mA Analog parts of S-Gold
VRF1 2V85_VRF 2.85V 150mA 2.85 V supply for SMARTi-PM
RF transceiver
VRF2 1V5_VRF 1,53V 100mA 1.5 V supply for SMARTi-PM
RF transceiver
VRF3 2V65_VBT 2.7V 150mA Bluetooth
VPLL 1V35_VPLL 1.35V 30mA S-GOLD3 PLL
VRTC 2V11_RTC 2.11V 4mA Real Time Clock
VAFC 2V7_VRF 2.65V 5mA Not used
VVIB 2V8_CAM_A 2.8V 140mA CAMERA
Figure 4 PMIC Circuit
PMIC
2V85_CAM
R625
100K
C22810u
1u
C224
D200
KDR331V
3
1
2
R209 4.7K
R202
DNI
C239
1u
VBAT
VBAT
2V62_VIO
FB201
TP201
2V8_CAM_A
1u
C209
C208
0.1u
27K
R200
VBAT
2.2u
2V5_VAUDB
C223
1V8_SD
C230
10u
0.1u
C237 10u
C232
10u C229
1u
R208 4.7K
VBAT
C202
4.7KR206
C205 1u
C241
1u
4.7KR211
RB521S-30
D202
J11
VUSB A4
F11
VVIB
L3
WDOG
G9
H5 VSS27
VSS28
H6
H7 VSS29
VSS3
D5
VSS30
J6
D6 VSS4
VSS5
D7
D8 VSS6
VSS7
E4
E5 VSS8
VSS9
E6
VSS_MONO C7
H8 VSS_SD1
VSS_SD2
H4
VSS_VREF
D9
VUMTS
E8
E9 VSS12
VSS13
F3
F4 VSS14
VSS15
F5
F6 VSS16
VSS17
F7
F8 VSS18
VSS19
F9
D4 VSS2
G3 VSS20
VSS21
G4
G5 VSS22
G6 VSS23
VSS24
G7
G8 VSS25
VSS26
A8
D3 VMIN
VMME
C11
VPIN
C2
A10
VPLL
C8
VREF
A5
VREFEX_M
VRF1 F10
D11
VRF2
VRF3 E10
H10
VRTC
L11
VSD1
L1
VSD2
G10
VSIM
VSS1
C6
E7 VSS10
VSS11
VDDAUDIOA
VDDAUDIOB
G2
H1 VDDAUX
C10
VDDMME
VDDPLLIO B9
E11
VDDRF13_AFC
VDDRF2 D10
K11
VDDSD1
K1 VDDSD2
VDDSIMVIB G11
H9
VDDUMTS
VDD_CHARGE K9
VDD_MONO B7
J9
VDD_REF
VDD_USB B5
VIO A11
VLED
SD2_FBL
SE0_VM B2
L9
SENSE_IN1
SENSE_IN2 K10
SLEEP1_N
E2
E1 SLEEP2_N
SU1_FB
H3
SU1_GATE
J1
J2 SU1_GND
J3 SU1_ISENSE
SUSPEND A3
B10
TXONPA
VA FC H11
VAUDIOA
F2
G1 VAUDIOB
VAU X
H2
F1
K4
L4
ON_OFF2
ON_OFF_OUT L5
J4
OUTPORT
POWER_ON K3
PUMS1 A1
B4
PUMS2
PUMS3 B11
B1 RCV
D1 RESET2_N
RESET_N
E3
J5
RESOURCE_CRTL
RREF B8
SD1_FB J10
L10
SD1_FBLSD2_FB
K2
L2
CHARGE_UC
L7
CH_CNTRL
CH_SOURCE K8
D+
C1
D2 D-
A2
DAT_VP
FLASH_ON C9
A9
FLASH_SHINK
I2C_CLK J7
K6
I2C_DAT
I2C_INT K5
C5
MONO_INN
B6
MONO_INP
A6
MONO_OUTN
A7
MONO_OUTP
C4
OE_N
ON_OFF1
U201
PMB6821
AC+ B3
C3
AC-
BL1_PWM L6
K7
BL2_PWM
BL3_PWM J8
L8
C238
1u
2V11_RTC2V5_VAUDA
10uHL201
SP_INT
C200
0.1u
C231
10u
C204
33 uF
2.2u
C246
VUSB
VBAT
4.7KR207
C201
2.2u
C247
2.2u
1V35_VPLL
1u
C240 C245
2.2u
1V35_CO RE
D201
RB521S-30
2.2u
2V85_VRF
C243
C222
2.2u
VBAT
VBAT
TP200
C248
2.2u2.2u
C236
R212 100K
C242
1u 2.2u
C244
FB200
VBAT
C210 1u
10uH 1V5_VRF
L200
C233
0.1uC234
U_RCV
2V9_SIM
22u
2V9_VFM
2V62_VIO
2.2uC206
2.2uC207
1V8_SD
U_PMIN
2.2u
C235
C203 1u
2V9_VMME
U_VMIN
2V65_VBT
PMRSTn
VBAT
PWRON
OVP_VCHG
OVP_VUSB
RTC_OUT ON_OFF2
WDOG
PMRSTn
USB_OEn
ON_OFF2
RESOURCE_CTRL
VCXO_EN
BT_VCXO_EN
TXON_PA
USB_DAT_VP
USB_SE0_VM
USB_DP
USB_DM
KEY_EN
NUMKEY_BL
SCL
SDA
SPOWER_INT

- 32 -
LGE Internal Use Only Copyright © 2008 LG Electronics. Inc. All right reserved.
Only for training and service purposes
3. TECHNICAL BRIEF
Figure 5 SM-Power Circuit Diagram of KC560
(1%)
Charging IC
(1%)
2V62_VIO
R239
18K
100K
R246 R247
1u
100K
R242
15K
R244
VUSB_USB VCHG
R240
100K
5.1K
R243
1u
C654
2V62_VIO
1u
C653
VBAT
BAT 11
8
GND
6IMIN
IUSB 7
IVDC 9
13
PGND
10
USB_BYP
VDC
1
VDC_BYP 12
2VUSB
_CHG
4
_EN
5
3_PPR
U204 ISL9221
OVP_VUSB
OVP_VC HG
_EOC
_PPR
CHG_EN
VBAT
2.2K
R229
GND 2
3
IOUT
LOAD
51
NC
VIN
4
U202
ZXCT1010E5TA
0.1u
C249
C256
1u
C251
1u
R223
47mohm
LOAD
Cruuent Monitor
Figure 6 SM-Power circuit diagrams with charging part

- 33 -
Copyright © 2008 LG Electronics. Inc. All right reserved.
Only for training and service purposes
LGE Internal Use Only
3. TECHNICAL BRIEF
3.3.2. Charging
SM-POWER provides together with an external p-channel FET Siliconix Si3455 an external
AC-adapter a complete charge control function for charging of Li-Ion or Li-Ion-Polymer batteries.
Either a 1-cell Li-Ion or Li-Ion-Polymer battery with 4.1, 4.2 or 4.4 Volts may be used.
4.2V~3.69V 3.78V~3.68V 3.68V~3.58V 3.60V~3.50V
Figure 7 Battery Block Indications
1. Charging method : CC-CV
2. Charger detect voltage : 4.0 V
3. Charging time : 2h 50m
4. Charging current : 434mA
5. CV voltage : 4.2 V
6. Cutoff current : 107mA
7. Full charge indication current (icon stop current) : 107mA
8. Recharge voltage : 4.15 V
9. Low battery alarm
a. Idle : 3.25 V ~ 3.55 V
b. Dedicated : 3.25 V ~ 3.57 V
10. Low battery alarm interval
a. Idle : 3 min
b. Dedicated : 1 min
11. Switch-off voltage : 3.25 V
12. Charging temperature adc range
a. ~ -10 : low charging voltage operation (3.6 V ~ 3.9 V) .
b. -10 G~ 50 : standard charging (up to 4.2 V)
c. 50 ~ : low charging voltage operation (3.6V ~ 3.9V)

- 34 -
LGE Internal Use Only Copyright © 2008 LG Electronics. Inc. All right reserved.
Only for training and service purposes
3. TECHNICAL BRIEF
3.4. Power ON/OFF
KC560 Power State : Defined 3cases as follow
¢” Power-ON : Power key detect (SM-Powers ON port)
¢” Power-ON-charging : Charger detect.
Figure 8 Power on application.
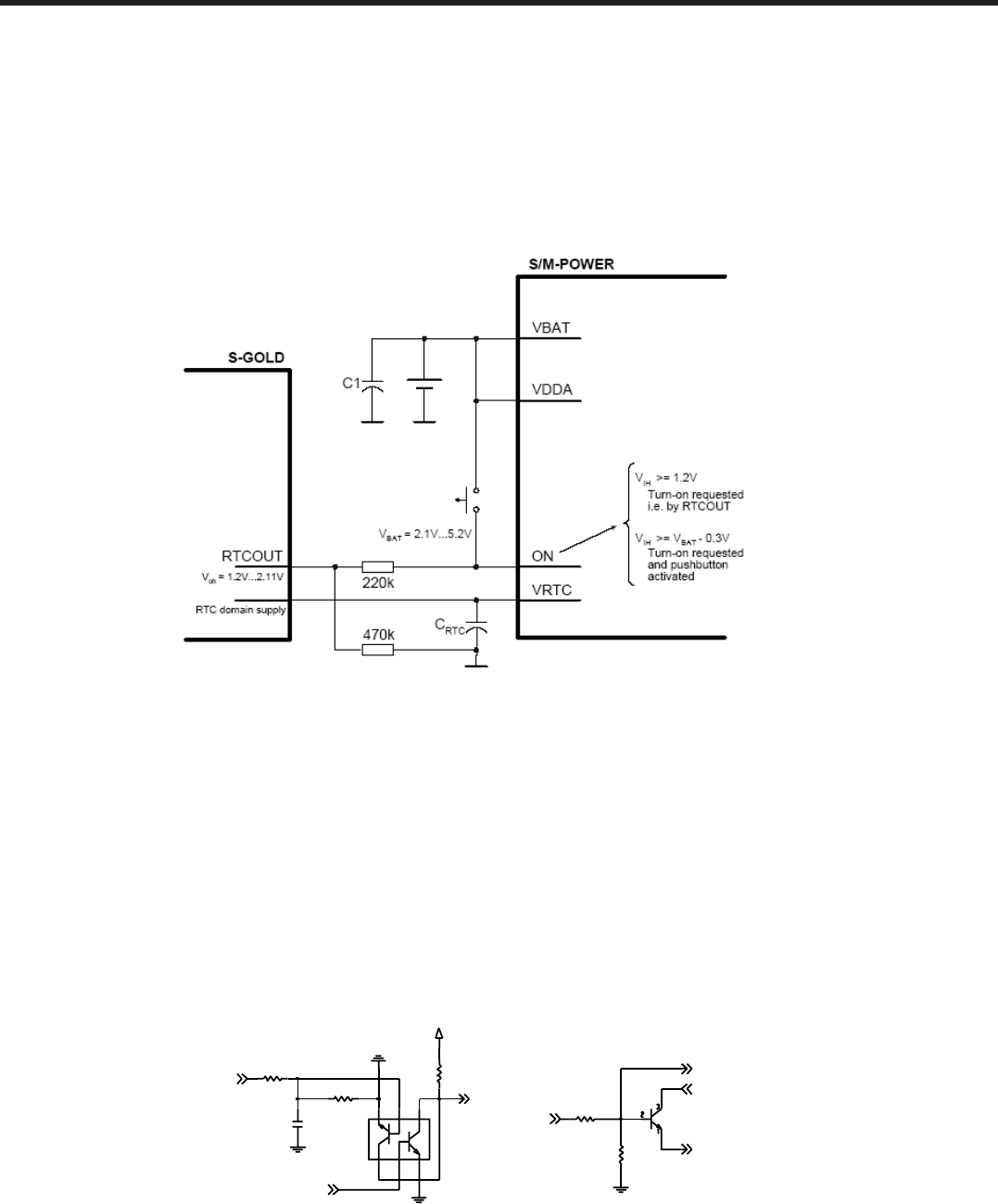
Input ON is a power-on input for SM-POWER with 2 active high levels (see Figure 8). It might be
triggered by a push button or by the RTCOUT output of the S-GOLD device as well. To detect if the
push-button is pressed during system operation the logical level at pin ON or its change (if Bit 1 EION in
INTCTRL2 is asserted) is recorded in bit LON of the ISF register. If the high level of voltage at pin ON
does not reach VIHdet (Vbat-0.8 ~ Vbat-0.3) the above-mentioned bit wont be set.
To support Remote power on function for factory mass production, applied an analog
switch as following figure. As monitoring the RPWRON and Key matrix KP_OUT(2) &
KP_IN(0), KC560 system recognize whether remote power on or End-key pushed
Figure 9 Remote power on and End-key power on circuit
Remote Power On
END
R222
3.3M Q201
KTC4075E
4.7K
R225
56
31
4
3.3M
R220
Q200
EMX18
2
C252
2.2u
2V11_RTC
100K
R228
R221
100K
RPWRON_EN
KEY_COL0
KEY_ROW0
END_KEY_IN
END_KEY_IN
PWRON
END_KEY

- 35 -
Copyright © 2008 LG Electronics. Inc. All right reserved.
Only for training and service purposes
LGE Internal Use Only
3. TECHNICAL BRIEF
3.5. SIM & uSD interface
KC560 supports 1.8V & 2.9V plug in SIM, SIM interface scheme is shown in (Figure 10).
SIM_IO, SIM_CLK, SIM_RST ports are used to communicate with BBP(S-Gold3) and the SIM power
supply enabled by PMIC.
SIM Interface
SIM_CLK : SIM card reference clock
SIM_RST : SIM card Async /sync reset
SIM_IO : SIM card bidirectional reset
Figure 10 SIM & Micro SD Circuit
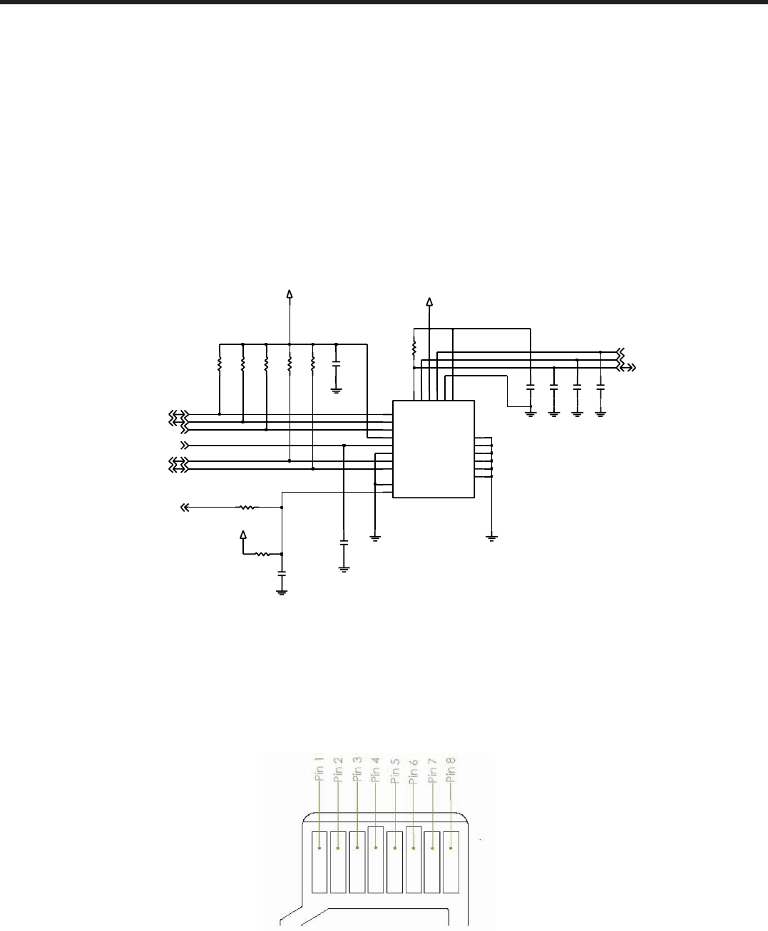
The Micro SD Memory Module has eight exposed contacts on one side. The S-Gold3 is connected to the
module using a dedicated eight-pin connector
Micro SD Memory Card Detection Scheme
C263
1000p
2V9_VMME
DNI
C262
C257
1u
R235
DNI
4.7K
R227
100K
R234
R238
47K
0.1u
C259
R232
100K
100K
R231
47
R237
C6
C6
C7
C7
16
GND1
GND2 15
GND3 14
13
GND4
GND5 12
11
GND6
SWA
10
9SWB
S200
1
1
22
3
3
44
5
5
66
7
7
8
8
C1
C1
C2 C2
C3 C3
C5 C5
27p
C260
R230
100K
2V62_VIO
2V9_SIM
27p
C261
100K
R233
MMC_CLK
MMC_CMD
MMC_D(1)
MMC_DETECT
MMC_D(0)
MMC_D(3)
MMC_D(2)
SIM_RST
SIM_CLK
SIM_IO

- 36 -
LGE Internal Use Only Copyright © 2008 LG Electronics. Inc. All right reserved.
Only for training and service purposes
3. TECHNICAL BRIEF
Table 7 Micro SD memory pad assign.
SD mode
Pin No. Name Type Description
1 DAT2 I/O Data bit [2]
2 CD/DAT3 I/O Data bit [3]
3CMD I/O Command response
4 VDD Power Power supply
5 CLK I Clock
6 VSS Ground Power ground
7 DAT0 I/O Data bit [0]
8 DAT1 I/O Data bit [1]
Table 8 Micro SD memory card detect truth table.
Micro SD card status
it is removed it is inserted
MMC_DETECT High Low

- 37 -
Copyright © 2008 LG Electronics. Inc. All right reserved.
Only for training and service purposes
LGE Internal Use Only
3. TECHNICAL BRIEF
3.6. Memory
1Gbit NAND & 512Mbit DDRAM employed on KC560 with 8 & 16 bit parallel data buses thru ADD(0)
~ ADD(28). The 1Gbit NAND Flash memory with DDRAM stacked device family offers multiple
high-performance solutions.
TP100
E7
_RE
E5
_WE
D6
_WED
F8
_WP
F5
VDDQ2 K2
VDDQ3
VSS1C2
F9
VSS2G2
VSS3
VSS4N4
B5
VSS5N5
VSS6
VSS7N8
E2
VSSQ1
VSSQ2 J2
L2
VSSQ3
_CAS
F7
C6 _CE
G4 _CK
_CS
E9
_RAS
F6
NC6
G5
NC7
G6
NC8
H5
NC9
H6
E6 R__B
UDQM
H3
UDQS J3
VCC1 B6
N7
VCC2
N6
VCCQ
VDD1 B4
VDD2 G9
H2
VDD3 M2
VDD4
D2
VDDQ1 F2
IO2
L6 IO3
IO4
J7
IO5
L7
J8 IO6
L8 IO7
K5 IO8
IO9
M5
LDQM
G3
LDQS F3
B2
NC1
NC10
N2
NC11
N9
B7
NC2 B9
NC3 E8
NC4
NC5
C3
D4 DQ3
D3 DQ4
E4 DQ5
DQ6
E3
F4 DQ7
J4 DQ8
DQ9
K3
IO0
J5
IO1
L5
IO10
K6
IO11
M6
IO12
K7
M7 IO13
K8 IO14
IO15
M8
J6
DNU2
DNU3 A10
DNU4 B1
DNU5 B10
N1
DNU6
DNU7 N10
P1
DNU8
DNU9 P2
B3 DQ0
C4 DQ1
K4 DQ10
DQ11
L3
L4 DQ12
DQ13
M3
M4 DQ14
N3 DQ15
DQ2 B8
A4 M9
L9
A5
A6 K9
A7 J9
A8 H7
H8
A9
ALE
D5
BA0
D7
BA1
D8
CKE
G8
CLE
C5
H4 CLK
DNU1 A2
P9
DNU10
DNU11 P10
A9
K5E1H12ACM-D075
U100
A0 C7
C8
A1
A10 D9
A11 H9
A12 G7
A2 C9
A3
TP102
C129
0.1u
C131
0.1u
1V8_SD
R112
10K
0.1u
C130
TP101
TP108
1V8_SD
1V8_SD
0.1uC127
TP107
R110
3300
0.1u
C125
C124 0.1u
R111 10
0.1u
C128
C126 0.1u
1V8_SD
_RAM_CS
ADD(20)
ADD(21)
ADD(22)
ADD(23)
ADD(24)
ADD(25)
ADD(16:28)
DATA(8)
DATA(9)
DATA(10)
DATA(11)
DATA(12)
DATA(13)
DATA(14)
DATA(15)
ADD(16)
ADD(17)
ADD(26)
ADD(27)
ADD(28)
ADD(18)
ADD(19)
_BC1
_NAND_CS
ADD(16)
ADD(17)
_RD
_WR
FCDP
SDCLKI
DATA(0)
DATA(1)
DATA(2)
DATA(3)
DATA(4)
DATA(5)
DATA(6)
DATA(7)
ADD(0:15)
DATA(0:15)
ADD(6)
ADD(7)
ADD(8)
ADD(9)
ADD(10)
ADD(11)
ADD(12)
ADD(13)
ADD(14)
ADD(15)
ADD(29)
ADD(30)
CKE
_CAS
_RAS
SDCLKO
_WR
_BC0
LDQS
UDQS
ADD(0)
ADD(1)
ADD(2)
ADD(3)
ADD(4)
ADD(5)
Figure 11 Flash memory & DDR RAM MCP circuit diagram

- 38 -
LGE Internal Use Only Copyright © 2008 LG Electronics. Inc. All right reserved.
Only for training and service purposes
3. TECHNICAL BRIEF
3.7. LCD Display
LCD module includes:
- Main LCD: 2.2¡– 240x320 QVGA, 262K color TFT
- Backlight : 5 piece of white LED
LCD FPC Interface Spec:
Table 9 LCD FPC Interface Spec.

- 39 -
Copyright © 2008 LG Electronics. Inc. All right reserved.
Only for training and service purposes
LGE Internal Use Only
3. TECHNICAL BRIEF
3.8. Keypad Switching & Scanning
The keypad interface is a peripheral which can be used for scanning keypads up to 8 rows (outputs from
Port Control Logic) and 8 columns (inputs to PCL). The number of rows and columns used depends on
the settings of the port control logic.
Figure 12 Key pad part key matrix
END
END
VBAT
END_KEY
Q201
KTC4075E
4.7K
R225
100K
R228
KEY_COL0
KEY_ROW0
END_KEY_IN
END_KEY
CALL
DOWN OK
RSK CLEARLSK
LEFTUP
RIGHT
KEY_COL3
KEY_ROW5
KEY_ROW6
KEY_ROW0
KEY_COL0
KEY_COL1
KEY_COL2
456
78
0#
MULTI
AF
Shutter
123
9
*
105
SHARP
102
109
MULTI_TASK
AF_CAM
1
23
4
106
103
STAR
107
104
101
100
108
KEY_COL2
KEY_ROW0
KEY_ROW3
KEY_ROW2
KEY_ROW1
KEY_COL1
KEY_COL0
KEY_ROW4
KEY_COL3

- 40 -
LGE Internal Use Only Copyright © 2008 LG Electronics. Inc. All right reserved.
Only for training and service purposes
3. TECHNICAL BRIEF
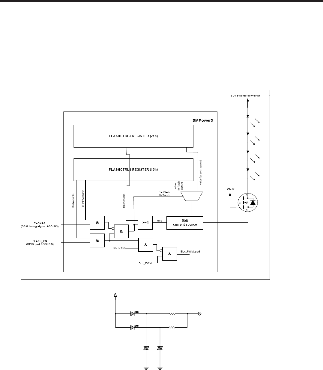
3.9. Keypad back-light illumination
There are 2 snow white color LEDs on Key FPCB for keypad illumination. Keypad Back-light is
controlled by SM-Power Flash LED port which has constant current control function. The whole
configuration of the SM-POWER Flash LED drivers is shown in below Figure14.
Figure 14 Keypad Back-light LEDs
R103
VBAT
10
LD100
LEWWS44-E
10
VA100
ICVN0505X150FR
R105
ICVN0505X150FR
VA101
LEWWS44-E LD101
NUMKEY_BL

- 41 -
Copyright © 2008 LG Electronics. Inc. All right reserved.
Only for training and service purposes
LGE Internal Use Only
3. TECHNICAL BRIEF
3.10. LCD back-light illumination
The AS3675 is a highly-integrated CMOS Power and Lighting Management Unit for operating with
lithium-ion/polymer batteries. And AS3675 support 13 Current sinks, the RGB and white LEDs. The
AS3675 is capable of driving up to three LEDs at a total of 500mA. The current sinks may be operated
individually or in parallel for driving higher current LEDs. To maximize power efficiency, the charge pump
operates in 1X, 1.5X, or 2X mode, where the mode of operation is automatically selected by comparing
the forward voltage of each LED with the input voltage.
LCD PWM BACKLIGHT
1V8_CAM
2.2u
C507
1u
C513
C512
1u
VBAT
V2_5
E6
A2 VANA_GPI
C4
VBAT
VSS
C3
VSS_CP B2
CURR30 C5
CURR31 D4
E3
CURR32 D3
CURR33
C1 CURR41
CURR42
E1
CURR43
D1
CURR6 E4
A6
DATA
D6
DCDC_FB
B5
DCDC_GATE C6
DCDC_SNS
GPIO
A1
RG B1
D2
E2 RG B2
RG B3
C2
AUDIO_IN
B1
B3
C1_N
A4
C1_P
C2_N A3
C2_P B4
B6
CLK
CP_OUT A5
CURR1 E5
CURR2 D5
U501
AS3675
1u
C510
C511
1u
1u
C509
1u
C508
0R510
R509 0
MULTIKEY_BL2
PHOTO_ADC_IN
RGB1_1
RGB1_2
RGB1_3
AUDIO_IN
SDA
SCL
MULTIKEY_BL1
MLED5
MLED4
MLED2
MLED
MLED1
MLED3
RGB2_1
RGB2_2
RGB2_3
1u
C505
R507 0
0R506
C500
1u
1u
C506
1uC504
C503 1u
CURR43
E4
CURR6
DATA A6
DCDC_FB D6
DCDC_GATE B5
DCDC_SNS C6
A1 GPIO
D2 RG B1
RG B2
E2
C2 RG B3
E6 V2_5
VANA_GPI
A2
VBAT C4
C3 VSS
B2
VSS_CP
B1 AUDIO_IN
C1_N B3
C1_P A4
A3
C2_N
B4
C2_P
CLK B6
A5
CP_OUT
E5
CURR1 D5
CURR2
C5
CURR30 D4
CURR31
CURR32 E3
CURR33 D3
CURR41
C1
E1 CURR42
D1
AS3675
U500
C502
VBAT
1u
RGB6_1
RGB5_1
RGB5_3
RGB4_1
RGB4_2
RGB4_3
RGB3_1
RGB3_2
RGB3_3
AUDIO_IN
CIF_SDA
CIF_SCL
RGB6_2
RGB6_3
RGB5_2
RGB_MLED
Figure 15 LCD Back light unit and Flash LED charge pump IC

- 42 -
LGE Internal Use Only Copyright © 2008 LG Electronics. Inc. All right reserved.
Only for training and service purposes
3. TECHNICAL BRIEF
The AS3675 is controlled using serial interface pins CLK and DATA. The clock line CLK is never held
Low by the AS3675(as the AS3675 does not use clock stretching of the bus)
Fast Mode Capability(Maximum Clock Frequency is 400 kHZ)
Write Formats
Write Formats (-. Single-Byte Write , -. Page-Write)
Read Formats (-. Current-Address Read -. Random-Read, - Sequential Read)
DATA Input Delay and CLK Spike Filtering by Integrated RC address.
Figure 16 I2C Serial data port control method
3.11 ALC
The automatic luminance control (ALC) circuit adjusts the LED dimming by changing the LED current
automatically in response to the brightness of the surroundings. An external photodiode or similar
luminance sensor must be connected for the ALC automatic control to function. The luminance sensor is
connected to PD and must be set to increase the PD input current in response to increasing luminance
of the surroundings. In the typical application circuit in section 13, the SM8152A VREF terminal is used
and the luminance sensor photodiode is connected between PD and VREF
Figure 17 Average Iout vs Lux on photo sensor

- 43 -
Copyright © 2008 LG Electronics. Inc. All right reserved.
Only for training and service purposes
LGE Internal Use Only
3. TECHNICAL BRIEF
3.12 Battery current consumption monitor
KC560 use a current monitoring function to calculate the battery capacity and the remaining time, as
monitoring current flow from the battery thru 47mohm resistor.
Figure 18 Current monitor circuits
3.13 JTAG & ETM interface connector
Figure 19 JTAG & ETM(Embedded Trace Module) interface connector
In case of KC560 mass production, the JTAG & ETM interface connector will not be mount on board.
That is only for developing and software debugging purpose.( It will not be mounted on mass production
PCB)
VBAT
2.2K
R229
GND 2
3
IOUT
LOAD
51
NC
VIN
4
U202
ZXCT1010E5TA
0.1u
C249
C256
1u
C251
1u
R223
47mohm
LOAD
28
29
30
17
18
19
20
21
22
23
24
G1 G2
G3 G4
12
13
14
15
2
3
4
5
6
7
8
9
16
25
26
27
AXT430124
CN100
1
10
11
2V62_VIO 1V8_SD
RTCK
TDO
EXTRSTn
TRIG_IN
TRACEPKT0
TRACEPKT1
TRACEPKT2
TRACEPKT3
TRACEPKT4
TRACEPKT5
TRACEPKT6
TRACEPKT7
TRACECLK
PIPESTAT0
PIPESTAT1
PIPESTAT2
TRACESYNC
TRSTn
TDI
TMS
TCK

- 44 -
LGE Internal Use Only Copyright © 2008 LG Electronics. Inc. All right reserved.
Only for training and service purposes
3. TECHNICAL BRIEF
3.14. Audio
KC560 Audio signal flow diagram as following diagram.
Figure 20 Audio signal flow diagram
3.14.1. Audio amplifier
Audio amplifier sub system IC is an audio power amplifier capable of delivering 1.2 W of continuous
average power into a mono 8 load, 50mW per channel of continuous average power into stereo 32
single-ended (SE) loads. The MAX9877 features a 32-step digital volume control and ten distinct output
modes. The digital volume control, output modes (mono/SE/OCL) are programmed through a two-wire
I2C interface that allows flexibility in routing and mixing audio channels.
Figure 21 Audio amplifier PM IC
BT+FM
MAX
9877
MIC
BBP
PMB8877
SPK
RCV
FM
Ear M IC
OI /nip81
1uC211
1000p
C215
C227
27p
C221
1u
1KR215
1uC219
1uC217
8.2R218
27p
C226
C220
C218 1u
1u
8.2R219
1uC216
R216 20K
VBAT
VBAT
1uC212
A3
D3
A2
HPL
A1
HPR
D2 INA1
D1 INA2
INB1
C2 INB2
C1
D5
OUT+
OUT- B5
PGND
C4
PVDD C5
D4 RXIN+
RXIN-
B4
C3 SCL
B3 SDA
VDD B1
VSS
U200
MAX9877AEWP_TG45
BIAS
B2
A4 C1N
A5 C1P
GND
1uC214
1uC213
RCV_P
RCV_N
AUDIO_IN
BB_SND_R
BB_SND_L
FM_SND_R
FM_SND_L
SDA
SCL
SPK_RCV_P
SPK_RCV_N
HSO_L
HSO_R

- 45 -
Copyright © 2008 LG Electronics. Inc. All right reserved.
Only for training and service purposes
LGE Internal Use Only
3. TECHNICAL BRIEF
3.14.2. Microphone circuit
Figure 22 Microphone circuit
3.15. charging circuit
ISL9221 accepts two power inputs, normally one from a USB (Universal Serial Bus) port and the other
from a desktop cradle.
The ISL9221 features 28V and 7V maximum voltages for the cradle and the USB inputs respectively.
Due to the 28V rating for the cradle input, low-cost, large output tolerance adapters can be used safely.
Figure 23 charging circuit
27p
C102
C103
27p
SPM0204LE5-QB
MIC100
2
G1
3
G2
4
G3
G4
6
1
OUT
PWR
5
100nHL101
L100 100nH
ICVN0505X150FR
VA102
VA103
ICVN0505X150FR
C104
1u
L102 100nH
VMIC_N
VMIC_P
MAIN_MIC_P
MAIN_MIC_N
(1%) (1%)
2V62_VIO
R239
18K
100K
R246 R24
7
1u
100K
R242
15K
R244
VUSB_USB VCHG
R240
100K
5.1K
R243
1u
C654
2V62_VIO
1u
C653
VBAT
BAT 11
8
GND
6IMIN
IUSB 7
IVDC 9
13
PGND
10
USB_BYP
VDC
1
VDC_BYP 12
2VUSB
_CHG
4
_EN
5
3_PPR
U204 ISL9221
OVP_VUSB
OVP_VCHG
_EOC
_PPR
CHG_EN

- 46 -
LGE Internal Use Only Copyright © 2008 LG Electronics. Inc. All right reserved.
Only for training and service purposes
3. TECHNICAL BRIEF
3.16 FM radio & BLUETOOTH
FM radio
Simultaneous operation with Bluetooth
Support of US/Europe (87.5 to 108 MHz) and Japanese (76 to 90 MHz) FM band
Wide dynamic range AGC
Soft mute and stereo blend
Adjustment-free stereo decoder and AFC
Autonomous search tuning function (up/down) with programmability (threshold setting)
RDS demodulator
Audio output available over Bluetooth audio interface or dedicated audio output
Control of FM via Bluetooth HCI or I2C
Adaptive filter to suppress narrow band interference in the FM channel
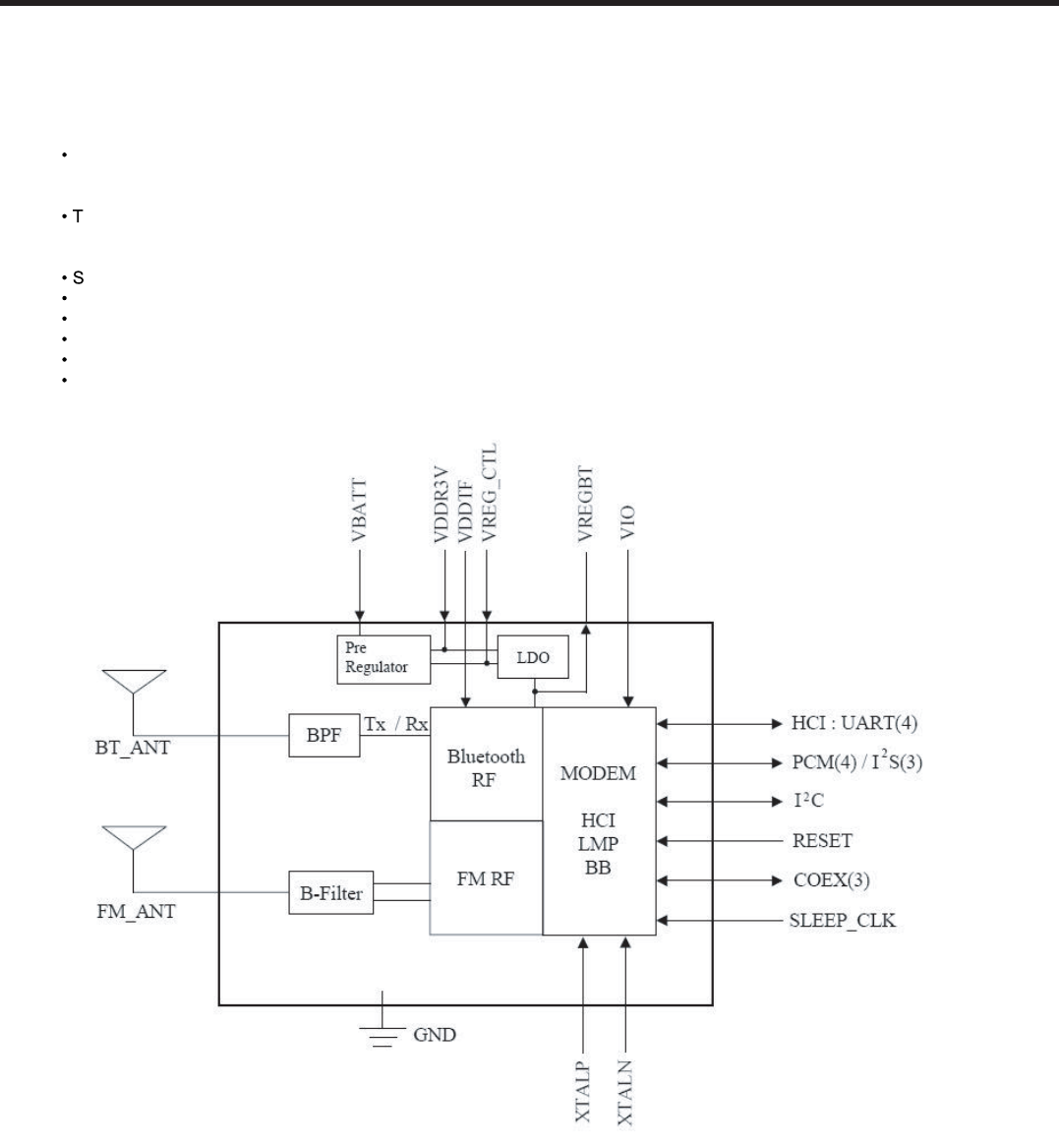
Bluetooth
General Features
- Small outline by LTCC substrate built-in RF function and Resin mold
-Integrated top BPF for Bluetooth and FM radio
-Integrated RDS/RBDS demodulator and decoder
-Bluetooth®2.1+EDR conformity
- Secure Simple Pairing (SSP)
- Encryption Pause Resume (EPR)
- Enhance Inquiry Response (EIR)
- Link Supervision Time Out (LSTO)
- Sniff Sub Rating (SSR)
- Erroneous Data (ED)
- Packet Boundary Flag (PBF)
-WLAN coexistence including 802.15.2 three-wire coexistence support
-UART Interface
-PCM Interface
-I2S Interface
-I2C Interface

- 47 -
Copyright © 2008 LG Electronics. Inc. All right reserved.
Only for training and service purposes
LGE Internal Use Only
3. TECHNICAL BRIEF
Figure 24 Bluetooth / FM Radio Circuit Diagram
Bluetooth Radio
Common TX/RX terminal simplifies external matching, eliminates external antenna switch
No external trimming is required In production
Bluetooth v2.1 + EDR Specification compliant
Bluetooth Transmitter
dBm RF Transmit power with level control from on-chip 6-bit DAC over a dynamic range > 30dB
Class 2 and Class 3 support without the need for an external power amplifier or TX/RX switch.
Bluetooth Receiver
Integrated channel filters
Digital demodulator for improved sensitivity and co-channel rejection
Real time digitized RSSI available on HCI interface
Fast AGC for enhanced dynamic range
Channel classification for AFH
Synthesizer
ully integrated synthesizer requires no external VCO varactor diode, resonator or loop filter
Compatible with crystals between 7.5 and 40MHz(in multiples of 250KHz) or an external clock
Audio
Single-ended stereo analogue output
16-bit 48 kHz digital audio bit stream output
Baseband and Software
Internal 48Kbyte RAM, allows full speed data transfer, mixed voice and data, and full piconet operation,
including all medium rate packet types
VBATT 36
VDDR3V 37
28
VDDTF
13
VIO
VREGBT 35
VREG_CTL 34
18
XTALN 19
XTALP
PCM_IN 2
38
PCM_OUT_I2S_OUT
PCM_SYNC_I2S_WS 4
PGND1
39
40 PGND2
PGND3
41
42 PGND4
RESET
33
SLEEP_CLK 30
14
TM0
11
UART_CTS
8
UART_RTS
UART_RX 9
UART_TX 10
16 VA FL
VA FR
15
A_GPIO6
26
A_GPIO7
29
6BT_ANT
32 FM_ANT
1GND1
GND2
5
GND3
7
GND4
12
20 GND5
31 GND6
GPIO0
21
GPIO1
17
GPIO2
25
GPIO5
22
27 GPIO6
3
PCM_CLK_I2S_CLK
M1
EWFNLBAXX
23 A_GPIO4
24 A_GPIO5
C442
DNI
0.1u C453
TP406
100p
C443
R410
DNI
2V65_VBT
100pC437
TP411
PAD201PAD200
C460
1000p
R408
DNI
DNI
C441
TP413
TP412
2V62_VIO
C461
1u
TP401
1u
C451 1u
C462
TP404
DNI
R409
1u
VBAT
600
FB401
C459
TP407
TP405
TP410
1000p C452
TP402
2V65_VBT
TP403
DBB_INT
BT_INT
UART_BT_TX
BT_LDO_EN
BT_CLK
CLK32K
BT_RESETn
FM_SND_L
FM_SND_R
UART_BT_CTS
UART_BT_RTS
UART_BT_RX
BT_VCXO_EN
I2S1_TX
I2S1_RX
I2S1_WA0
I2S1_CLK
FM_ANT

- 48 -
LGE Internal Use Only Copyright © 2008 LG Electronics. Inc. All right reserved.
Only for training and service purposes
3. TECHNICAL BRIEF
Logic for forward error correction, header error control, access code correlation. CRC, demodulation,
encryption bit stream generation, whitening and transmit pulse shaping. Supports all Bluetooth v 2.1 + EDR
features incl. ESCO and AFH
ranscoders for A-law, u-law and linear voice from host and A-law, u-law and CVSD voice over air
Physical Interfaces
ynchronous serial interface up to 4Mbits/s for system debugging
UART interface with programmable baud rate up to 4Mbits/s with an optional bypass mode
USB v1.1 interface
I2C slave for FM
Two audio PCM interfaces (input and output)
Analogue stereo (output only)
Figure 25 Bluetooth / FM Radio Block Diagram

- 49 -
Copyright © 2008 LG Electronics. Inc. All right reserved.
Only for training and service purposes
LGE Internal Use Only
3. TECHNICAL BRIEF
3.17. 18pin Multi Media Interface connector
Table 10 Multi media interface pin assign
Figure 26 MMI 18pin connector circuit
7 : USB-/Remote_ADC/RX D
17 : D/ RX
12,13 : C HG
8 : JACK_D
11 : R/ON
6 : USB+/Remot e_INT/TXD
5 : HSO_R
2 : Headset MIC
15 : VUSB
4 : HSO_L
3 : Jack type
16 : D/ TX
9,10 : BATT
14 : DSR
1000FB306
47R318
R303
220K
EVSC5S04F050
P11
2P2
P3 3
P4 4
5P5
P6 6
FL307
P11
2P2
3P3
P4 4
5P5
P6 6
FL306
EVSC5S04F050
27p
C320
10KR305
1.5K
R304
R315 47
R339
20
C317
2V62_VIO
680p
C314 39p
C304
VSUPPLY
24p
FB301
DNIR311
2V62_VIO
20
R344
R316 47
C316
680p
C340
27p
100nHL302
1M
R301
22n
C308
47R312 FB305 1000
22n
C303
C305
10p
R317 47
270nH
L300
FB302
C315 1u
100KR306
C307
10p
R302
47
C301
120p
15
16
17
18
19
2
20
3
4
5
6
7
8
9
CN301
HSEJ-18S04-25PC
1
10
11
12
13
14
C302
27p
GND2
INOUT
FL302
ICVFP10181E301FR
GND1
24pC318
FL303
GND1GND2
INOUT
2V5_VAUDB
ICVFP10181E301FR
10u
C310
R307 22K
100nHL301
C309
27p
GND
2
1
OUT
VCC
5
VIN+
3
4
VIN-
U300
NCS2200SQ2T2G
VCHG
2V5_VAUDB
VUSB_USB
R308 2.2K
C319
27p
HSO_L
HSO_R
HOOK_DETECT
HS_MIC_N
HS_MIC_P
RPWRON_EN
JACK_DETECT
UART_RX
UART_TX
JACK_TYPE
MULTI_PORT _1
MULTI_PORT _0
DSR
FM_ANT

- 50 -
LGE Internal Use Only Copyright © 2008 LG Electronics. Inc. All right reserved.
Only for training and service purposes
3. TECHNICAL BRIEF
III-2. RF circuit
*RF Block Diagram
Figure 27 KC560 RF block diagram
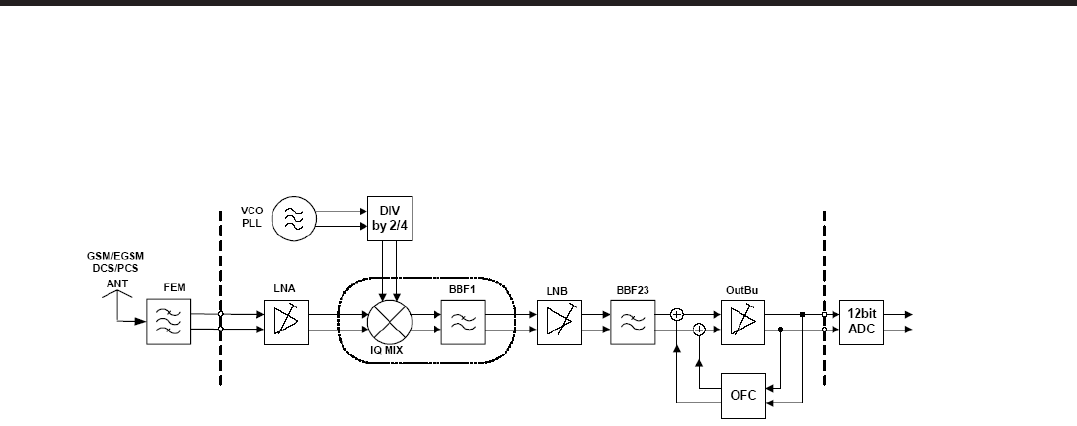
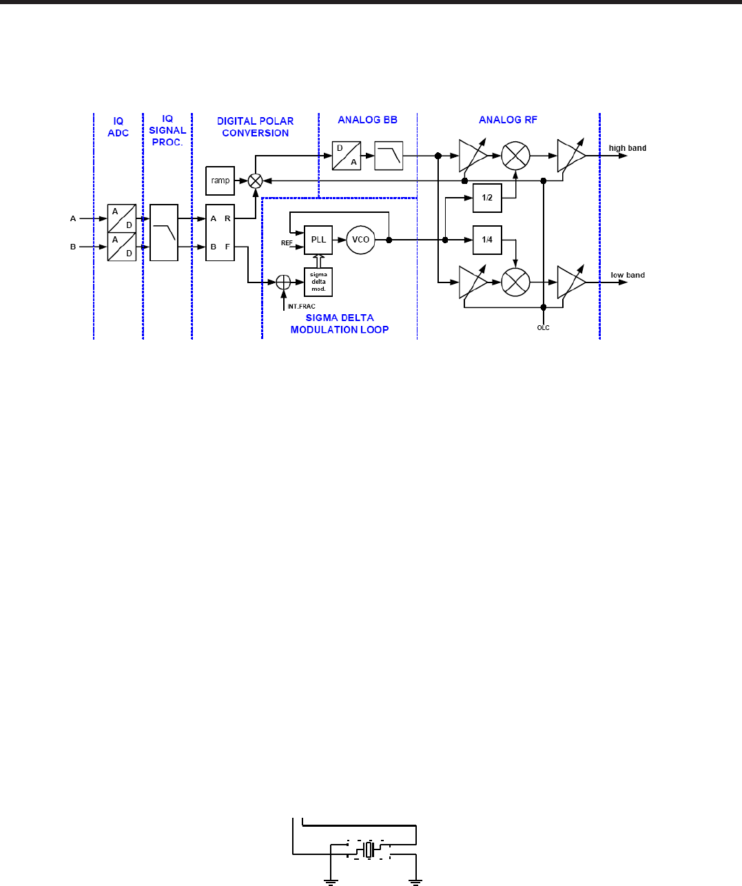
3.18. General Description
The RF transceiver (PMB 6272 SMARTi-PM) is an integrated single chip, quad-band transceiver for
GSM850/GSM900/GSM1800/GSM1900 designed for voice and data transfer applications. The
transceiver provides an analog I/Q baseband interface and consists of a direct conversion receiver and a
quad-band polar transmitter for GSM and EDGE with integrated PGA functionality. Further on a
completely integrated SD-synthesizer with HSCSD and GPRS/EDGE capability, a digitally controlled
reference oscillator with three outputs, a fully integrated quad-band RF oscillator and a three wire bus
interface with all necessary control circuits complete the transceiver.
RF Part
BB Part
PMB6272(SMARTi PM)
TQM7M500
LNA
SAW
MODE
FEM(D5008
PGA
Polar
Modulato
r
/4
/2
3.8GHz
Fractional
N-PLL
ADC
Sigma-Delta
Modulator
Loop filter
TX
TX
1800/1900MHz
PMB887
(S-GOLD3
PA_LEVEL
I/IX
Q/QX
PA_BAND
TXON_PA
RF_EN
RF_DA
RF_CLK
PA_LEVEL
PA_BAND
TXON_PA
MODE
3-Wire
Bus
interface
26MHz_MCLK
BT_CLK
Decoder
ANT_SW1
ANT_SW2
RF Control
Unit
GSM
Timer Unit
PMB682
(
SM-Powe
r
RF2.85V
RF1.5V
26MHz
V
BAT X-TAL
RF2.85V RF1.5V
2.85V
26MHz_MCLK RF2.8V
V
SUPPL
PA
Control
Hardware
ANT_SW1
ANT_SW2
SAW
RX
1800MHz
RX
1900MHz
900MHz RX
RX
850MHz
Sw itch
NOT
USED

- 51 -
Copyright © 2008 LG Electronics. Inc. All right reserved.
Only for training and service purposes
LGE Internal Use Only
3. TECHNICAL BRIEF
Figure 28 RF transceiver PMB6272 SMARTi-PM functional block diagram
Figure 29 RF transceiver PMB6272 SMARTi-PM schematic
GSM900 DCS1800
D5008(Ep co s)
TQM7M5005(5x
5)
PCS1900GSM850
C465
0.01u
22p
2.5p
C414
13 BY_CA P1
BY_CA P2
9
1
DCS_PCS_INDCS_PCS_OUT
12
14
GND1
GND2 11
GND3 8
7
GSM850_900_IN
10 GSM850_900_OUT
2
MODE_SELECT
15 PGND
TX_EN
6
4
VBATT
VRAMP
5
C439
U400
TQM7M5005
BS
3
0.1u
17
VDDXO2V8 15
XO
11
12 XOX
C433
0.1u
RX 3X
RX4 22
23
RX 4X
36 TX1
37 TX2
34 VBIAS
VCO_RC 18
31
VDDBIAS2V8
8VDDDIG1V5
VDDDIG2V8
5
21
VDDLNA1V5
VDDMIX2V8
39
VDDRX1V5 19
20
VDDRX2V8VDDTX1V5
35
38 VDDTX2V8 VDDVCO2V8
DA
16
EN
FE1
32
FE2
33
14
FSYS1
10 FSYS2
FSYS3
9
13
GND1
GND2 26
40 GND3
GND4
41
29
RX1
RX 1X 30
27
RX2
RX 2X 28
RX3 24
25
U401
PMB6272
A
1
2AX
B
3
4BX
CLK
7
6
C463
100p
C410
C413
2.5p
DNI
0.1u
C421
1p
C435
220n
C446
3.3nH
L406
0.1u
C432
C426
1V5_VRF
0.1u
C427
4.7n
2.2p
C415 C416
2.2p
10
R407
C434
0.1u
1.8p
C422
1V5_VRF
R406
2
GND1
GND2
4
1HOT1
HOT2 3
10
26MHz
X400 NX3225SA
C436
47n
C466
0.01u
10 GSM1800_1900_TX
GSM1800_RX 1
5
GSM1800_RX 2
6
7GSM1900_RX 1
GSM1900_RX 2
8
GSM850_900_TX
15
1GSM850_RX1
GSM850_RX2
2
3GSM900_RX1
4GSM900_RX2
DGM1110M014
ANT
17
100nH
L400
L401
22nH
L403
5.1nH
820
R405
18nH
C420
1.5p
L402
C418
G2 RF
2.2p
SW400
GRS301-2S-H26-E3000
ANT G1
0.1u
C440
1000p
C438
2.2p
C417
1V5_VRF
C419
2V85_VRF
2V85_VRF
2V85_VRF 2V85_VRF
1.5p
68nH
L405
0.1u
C447
2V85_VRF
5.1nH
L404
HBAND_PAM_IN
LBAND_PAM_IN
I
IX
Q
QX
RF_CLK
RF_DA
RF_EN
BT_CLK
26MHZ_MCLK

- 52 -
LGE Internal Use Only Copyright © 2008 LG Electronics. Inc. All right reserved.
Only for training and service purposes
3. TECHNICAL BRIEF
3.19. Receiver part
Figure 30 Receiver part block diagram
The constant gain direct conversion receiver contains all active circuits for a complete receiver chain for
GSM/GPRS/EDGE (see Figure 33). The GSM850/900/DCS1800/ PCS1900 LNAs with balanced inputs
are fully integrated. No inter-stage filtering is needed. The orthogonal LO signals are generated by a
divider-by-four for GSM850/900 band and a divider-by-two for the DCS1800/PCS1900 band. Down
conversion to baseband domain is performed by low/high band quadrature direct down conversion
mixers. The baseband chain contains a LNB (low noise buffer), channel filter, output buffer and
DC-offset compensation. The 3rd order low pass filter is fully integrated and provides sufficient
suppression of blocking signals as well as adjacent channel interferers and avoids anti-aliasing through
the baseband ADC. The receive path is fully differential to suppress on-chip interferences. Several gain
steps are implemented to cope with the dynamic range of the input signals. Depending on the baseband
ADC dynamic range, single- or multiple gain step switching schemes are applicable. Furthermore an
automatic DC-offset compensation can be used (depending on the gain setting) to reduce the DC-offset
at baseband-output. A programmable gain correction can be applied to correct for front end- and
receiver gain tolerances.
3.20. Transmitter part
The GMSK transmitter supports power class 4 for GSM850 and GSM900 as well as power class 1 for
DCS1800 and PCS1900. The digital transmitter architecture is based on a very low power fractional-N
Sigma-Delta synthesizer without any external components (see Figure34). The analog I/Q modulation
data from the baseband is converted to digital, filtered and transformed to polar coordinates. The
phase/frequency signal is further on processed by the Sigma-Delta modulation loop. The output of its
associated VCO is divided by four or two, respectively, and connected via an output buffer to the
appropriate single ended output pin. This configuration ensures minimum noise level. The 8PSK
transmitter supports power class E2 for GSM850 and GSM900 as well as for DCS1800 and PCS1900.
The digital transmitter architecture is based on a polar modulation architecture, where the analog
modulation data (rectangular I/Q coordinates) is converted to digital data stream and is subsequently
transformed to polar coordinates by means of a CORDIC algorithm. The resulting amplitude information
is fed into a digital multiplier for power ramping and level control. The ready processed amplitude signal
is applied to a DAC followed by a low pass filter which reconstructs the analog amplitude information.
The phase signal from the CORDIC is applied to the Sigma-Delta fractional-N modulation loop. The
divided output of its associated VCO is fed to a highly linear amplitude modulator, recombining amplitude
and phase information. The output of the amplitude modulator is connected to a single ended output RF
PGA for digitally setting the wanted transmit power. The PA interface of SMARTi-PM supports direct
control of standard dual mode power amplifiers (PAs) which usually have a power control input VAPC
and an optional bias

- 53 -
Copyright © 2008 LG Electronics. Inc. All right reserved.
Only for training and service purposes
LGE Internal Use Only
3. TECHNICAL BRIEF
Figure 31 Transmitter part block diagram
control pin VBIAS for efficiency enhancement. In GMSK mode, the PA is in saturated high efficiency
mode and is controlled via its VAPC pin directly by the baseband ramping DAC. In this way both up- /
down-ramping and output power level are set. In 8PSK mode, the ramping functionality is assured by an
on-chip ramping generator, whereas output power is controlled by the PGAs as described above.
3.21. RF synthesizer
The transceiver contains a fractional-N sigma-delta synthesizer for the frequency synthesis in the RX
operation mode. For TX operation mode the fractional-N sigma-delta synthesizer is used as Sigma-Delta
modulation loop to process the phase/frequency signal. The 26MHz reference signal is provided by the
internal crystal oscillator. This frequency serves as comparison frequency of the phase detector and as
clock frequency for all digital circuitry. The divider in the feedback path of the synthesizer is carried out
as a multi-modulus divider (MMD). The loop filter is fully integrated and the loop bandwidth is about
100 kHz to allow the transfer of the phase modulation. The loop bandwidth is automatically adjusted
prior to each slot (OLGA†). To overcome the statistical spread of the loop filter element values an
automatic loop filter adjustment (ALFA) is performed before each synthesizer startup. The fully
integrated quad-band VCO is designed for the four GSM bands (850, 900, 1800, 1900 MHz) and
operates at double or four times transmit or receive frequency. To cover the wide frequency range the
VCO is automatically aligned by a binary automatic band selection (BABS) before each synthesizer
startup.
3.22. DCXO
The DCXO (X400) supply 26MHz reference clock and controlled by AFC input to generate a strict
system clock. The 26MHz clock is used to Transceiver(U401), Bluetooth chip(M1) and S-Gold3 (U101).
Figure32 DCXO Schematic
2
GND1
GND2
4
1HOT1
HOT2 3
26MHz
X400 NX3225SA

- 54 -
LGE Internal Use Only Copyright © 2008 LG Electronics. Inc. All right reserved.
Only for training and service purposes
3. TECHNICAL BRIEF
3.23. Front End Module control
Implemented in the S-Gold3 (FL400) are three outputs which are FE1, FE2 for direct control of front end
modules with two logic input pins to select RX and TX mode as well as low and high band operation.
Table 11 FEM Control Logic
VDD VC1(FE1) VC2(FE2)
GSM850/900 TX H L H
DCS/PCS TX H H H
GSM850/900 RX H L L
DCS/PCS RX H H L
Figure 33 FEM schematic
3.24. Power Amplifier Module
The The TQM7M5005 is an extremely small (5x5x1.1mm3) multi-mode power amplifier module for
GSM/EDGE applications. This module has been optimized for high EDGE efficiency and EDGE power
class E2 operation while maintaining high GSM/GPRS efficiency. In EDGE mode, the Vramp pin
provides a continuously variable bias control to minimize current consumption during backed-off power
conditions. The module incorporates two highly integrated InGaP power amplifier die with a CMOS
controller. The CMOS controller implements a fully integrated closed-loop power control within the
module for GSM Operation. This eliminates the need for any external couplers, power detectors, current
sensing etc., to assure the output power level. The latter is set directly from the Vramp input from the
DAC. The module has Tx enable, band select, mode (EDGE or GSM) inputs. Module construction is a
low-profile over-molded land-grid array on laminate.
D5008(Ep co s)
LS Cable
22p
C407
2
G1
G2 3
UFL-R-SMT10
CN401
ANT
C463
100p
2V85_VRF
0.1u
C400
18
GND4 19
GND5 20
GND6
10 GSM1800_1900_TX
GSM1800_RX1
5
GSM1800_RX2
6
7GSM1900_RX1
GSM1900_RX2
8
GSM850_900_TX
15
1GSM850_RX1
GSM850_RX2
2
3GSM900_RX1
4GSM900_RX2
VC1 14
VC2 13
12
VDD
FL400
DGM1110M014
ANT
17
9
GND1 11
GND2
GND3 16
100nH
L400
C401
100p
G2 RF
SW400
GRS301-2S-H26-E3000
ANT G1
C448
100p
39p
C404
FE2
FE1

- 55 -
Copyright © 2008 LG Electronics. Inc. All right reserved.
Only for training and service purposes
LGE Internal Use Only
3. TECHNICAL BRIEF
Table 12 PAM pin description
PIN Name Description
1 DCS / PCS in DCS/PCS RF input -- DC blocked
2 MODE SELECT
MODE = High, the PAM operates in EDGE (8PSK) mode
MODE = Low, the PAM operates in GMSK mode.
3BAND SELECT
(BS) BAND SELECT = Low, Low-Band active
BAND SELECT = High, High-Band active
4 VBATT Battery supply voltage, typ. 3.0 4.5 V, nom. 1.6A
5 VRAMP
DAC Control Signal (analog). Nominal Vramp range is 0.2 to
1.6V
GMSK mode Controls ramp profile and output power.
EDGE mode Continuous bias adjustment. Reducing Vramp
from max of 1.6V reduces
current when used at lower power levels.
6 TX_EN TX_EN = High, PA is enabled for operation.
TX_EN = Low, PA is in sleep mode
7 GSM850 / 900 in GSM850 / GSM900 RF input -- DC blocked
10 GSM850 / 900 out GSM850 / GSM900 RF output -- DC blocked
12 DCS / PCS out DCS / PCS RF output -- DC blocked
9,13 Bypass Cap Connect 0.01uF bypass capacitor as close to pin as practical
8,11,14 GND Ground
3.25. Mode Selection
Table 13 Mode Selection
MODE MODE RF INPUT VRAMP TX ENABLE
GSM Low Fixed Vramp control output Power High
EDGE High Ramp Burst Control Vramp sets PA bias condition,
fixed gain PA High
MODE circuitry selects GMSK modulation (logic 0) or EDGE modulation (logic 1).
VRAMP controls the output power for GMSK modulation and provides bias
optimization for EDGE modulation depending on the state of MODE control.

- 56 -
LGE Internal Use Only Copyright © 2008 LG Electronics. Inc. All right reserved.
Only for training and service purposes
3. TECHNICAL BRIEF
3.26. PAM Schematic
Figure 34 PAM schematic
TQM7M5005(5x5)
C465
0.01u
C412
33 uF
13 BY_CA P1
BY_CA P2
9
1
DCS_PCS_INDCS_PCS_OUT
12
14
GND1
GND2 11
GND3 8
7
GSM850_900_IN
10 GSM850_900_OUT 2
MODE_SELECT
15 PGND
TX_EN 6
4
VBATT
VRAMP 5
U400
TQM7M5005
BS 3
VSUPPLY
10KR411
C423 C402
0.1u 100p
C466
0.01u
1u
C424
47p
C464
27p
C425
LBAND_PAM_IN
PA_BAND
PA_LEVEL
PA_MODE
TXON_PA
HBAND_PAM_IN

- 57 -
Copyright © 2008 LG Electronics. Inc. All right reserved.
Only for training and service purposes
LGE Internal Use Only
4. PCB layout
4. PCB layout
4.1 Main & Sub PCB component placement
Main PCB Top
Main PCB Top placement

- 58 -
LGE Internal Use Only Copyright © 2008 LG Electronics. Inc. All right reserved.
Only for training and service purposes
4. PCB layout
Main PCB bottom
Main PCB bottom placement

- 59 -
Copyright © 2008 LG Electronics. Inc. All right reserved.
Only for training and service purposes
LGE Internal Use Only
4. PCB layout
Back up
battery
FEM.
Transciever.
26M X-tal
PAM
Main to Slide
Conn
Charging IC
Charge pump
PMIC.
Audio Amp
18pin Conn
Memory
Main to key
Conn
32M X-tal
JTAG
conn
BT & Radio IC
Main IC
RF S/W
Battery
conn
SIM & MicroSD
conn

- 60 -
LGE Internal Use Only Copyright © 2008 LG Electronics. Inc. All right reserved.
Only for training and service purposes
4. PCB layout
KEY FPCB
LCD FPCB
MultiKey PCB CAMERA FPCB
MIC
Hall IC
Multi-Function
Key
Camera
Key
SPEAKER Light
Sensor
FLASH
Charge
Pump
RGB LED

- 61 -
Copyright © 2008 LG Electronics. Inc. All right reserved.
Only for training and service purposes
LGE Internal Use Only
5. TROUBLE SHOOTING
5. TROUBLE SHOOTING
5.1 Trouble shooting test setup
Equipment setup
Power on all of test equipment
-Connect PIF-UNION JIG or dummy battery to the DUT for power up.
-Connect mobile switch cable between Communication test set and DUT when you need to make a
phone call.
-Follow trouble shooting procedure

- 62 -
LGE Internal Use Only Copyright © 2008 LG Electronics. Inc. All right reserved.
Only for training and service purposes
5. TROUBLE SHOOTING
5.2 Power on Trouble
Check Points
-Battery Voltage( Need to over 3.35V)
-Power-On Key detection (PWRON signal)
-Outputs of LDOs from PMIC
R222
3.3M
56
31
4
3.3M
R220
Q200
EMX18
2
C252
2.2u
2V11_RTC
R221
100K
RPWRON_EN
END_KEY_IN
PWRON
A2
6B1 2
B2
4GND
8
VCC 1
Y1
5Y2
NC7WZ08L8X
U203
7A1
3
0.1u
C264
100K
R241
2V62_VIO 2V11_RTC
EXTRSTn
SPOWER_INT PM_INT
PMRSTn_RESET
TP1 If Power On Key is pressed,
TP1 is low
TP2
To Boot the phone, TP2 signal is high

- 63 -
Copyright © 2008 LG Electronics. Inc. All right reserved.
Only for training and service purposes
LGE Internal Use Only
5. TROUBLE SHOOTING
LDO Net name Output Voltage Output Current Usage
SD1 1V35_Core 1.35V 600mA Core & for LDO
SD2 1V8_SD 1.8V 300mA Memory
VAUX 2V9_VAF 2.9V 100mA Cam Auto Focus
VIO 2V62_VIO 2.62V 100mA Peripherals
VSIM 2V9_SIM 2.9V 70mA SIM card
VMME 2V8_VMME 2.9V 150mA u-SD
VUMTS 2V85_AMP 2.85V 110mA Headset AMP
VUSB VUSB 3.1V 40mA Not used
VLED VLED 2.9V 10mA Not used
VAUDIOa 2V5_VAUDA 2.5V 200mA Stereo headset, Mono earpiece
VAUDIOb 2V5_VAUDB 2.5V 50mA Analog parts of S-Gold
VRF1 2V85_VRF 2.85V 150mA 2.85 V supply for SMARTi-PM
RF transceiver
VRF2 1V5_VRF 1,53V 100mA 1.5 V supply for SMARTi-PM
RF transceiver
VRF3 2V65_VBT 2.7V 150mA Bluetooth
VPLL 1V35_VPLL 1.35V 30mA S-GOLD3 PLL
VRTC 2V11_RTC 2.11V 4mA Real Time Clock
VAFC VAFC 2.65V 5mA Not used
VVIB 2V8_VLCD 2.8V 140mA LCD
All Port on U201 have to output proper voltage level.
PMIC
2V85_CA M
R625
100K
C22810u
1u
C224
D200
KDR331V
3
1
2
R209 4.7K
R202
DNI
C239
1u
VBAT
VBAT
2V62_VIO
FB201
TP201
2V8_CAM_A
1u
C209
C208
0.1u
27K
R200
VBAT
2.2u
2V5_VAUDB
C223
1V8_SD
C230
10u
0.1u
C237 10u
C232
10u C229
1u
R208 4.7K
VBAT
C202
4.7KR206
C205 1u
C241
1u
4.7KR211
RB521S-30
D202
J11
VUSB A4
F11
VVIB
L3
WDOG
G9
H5 VSS27
VSS28
H6
H7 VSS29
VSS3
D5
VSS30
J6
D6 VSS4
VSS5
D7
D8 VSS6
VSS7
E4
E5 VSS8
VSS9
E6
VSS_MONO C7
H8 VSS_SD1
VSS_SD2
H4
VSS_VREF
D9
VUMTS
E8
E9 VSS12
VSS13
F3
F4 VSS14
VSS15
F5
F6 VSS16
VSS17
F7
F8 VSS18
VSS19
F9
D4 VSS2
G3 VSS20
VSS21
G4
G5 VSS22
G6 VSS23
VSS24
G7
G8 VSS25
VSS26
A8
D3 VMIN
VMME
C11
VPIN
C2
A10
VPLL
C8
VREF
A5
VREFEX_M
VRF1 F10
D11
VRF2
VRF3 E10
H10
VRTC
L11
VSD1
L1
VSD2
G10
VSIM
VSS1
C6
E7 VSS10
VSS11
VDDAUDIOA
VDDAUDIOB
G2
H1 VDDAUX
C10
VDDMME
VDDPLLIO B9
E11
VDDRF13_AFC
VDDRF2 D10
K11
VDDSD1
K1 VDDSD2
VDDSIMVIB G11
H9
VDDUMTS
VDD_CHARGE K9
VDD_MONO B7
J9
VDD_REF
VDD_USB B5
VIO A11
VLED
SD2_FBL
SE0_VM B2
L9
SENSE_IN1
SENSE_IN2 K10
SLEEP1_N
E2
E1 SLEEP2_N
SU1_FB
H3
SU1_GATE
J1
J2 SU1_GND
J3 SU1_ISENSE
SUSPEND A3
B10
TXONPA
VA FC H11
VAUDIOA
F2
G1 VAUDIOB
VAU X
H2
F1
K4
L4
ON_OFF2
ON_OFF_OUT L5
J4
OUTPORT
POWER_ON K3
PUMS1 A1
B4
PUMS2
PUMS3 B11
B1 RCV
D1 RESET2_N
RESET_N
E3
J5
RESOURCE_CRTL
RREF B8
SD1_FB J10
L10
SD1_FBLSD2_FB
K2
L2
CHARGE_UC
L7
CH_CNTRL
CH_SOURCE K8
D+
C1
D2 D-
A2
DAT_VP
FLASH_ON C9
A9
FLASH_SHINK
I2C_CLK J7
K6
I2C_DAT
I2C_INT K5
C5
MONO_INN
B6
MONO_INP
A6
MONO_OUTN
A7
MONO_OUTP
C4
OE_N
ON_OFF1
U201
PMB6821
AC+ B3
C3
AC-
BL1_PWM L6
K7
BL2_PWM
BL3_PWM J8
L8
C238
1u
2V11_RTC2V5_VAUDA
10uHL201
SP_INT
C200
0.1u
C231
10u
C204
33 uF
2.2u
C246
VUSB
VBAT
4.7KR207
C201
2.2u
C247
2.2u
1V35_VPLL
1u
C240 C245
2.2u
1V35_CO RE
D201
RB521S-30
2.2u
2V85_VRF
C243
C222
2.2u
VBAT
VBAT
TP200
C248
2.2u2.2u
C236
R212 100K
C242
1u 2.2u
C244
FB200
VBAT
C210 1u
10uH 1V5_VRF
L200
C233
0.1uC234
U_RCV
2V9_SIM
22u
2V9_VFM
2V62_VIO
2.2uC206
2.2uC207
1V8_SD
U_PMIN
2.2u
C235
C203 1u
2V9_VMME
U_VMIN
2V65_VBT
PMRSTn
VBAT
PWRON
OVP_VCHG
OVP_VUSB
RTC_OUT ON_OFF2
WDOG
PMRSTn
USB_OEn
ON_OFF2
RESOURCE_CTRL
VCXO_EN
BT_VCXO_EN
TXON_PA
USB_DAT_VP
USB_SE0_VM
USB_DP
USB_DM
KEY_EN
NUMKEY_BL
SCL
SDA
SPOWER_INT
TP3
All outputs on U201 have to
operate properly.
Check TP3.
TP3

- 64 -
LGE Internal Use Only Copyright © 2008 LG Electronics. Inc. All right reserved.
Only for training and service purposes
5. TROUBLE SHOOTING
START
Check the all LDO’s
output
Is it correct?
Is the 26MHz
clock From U401
signal correct?
Replace main PCB
Check the
RPWRON,
replace Q200
Check solder
U203 or replace it
Check solder
U201 or replace it
Check solder X400, U401
or replace it
Check 3 pin of X400
Or Check 14 pin of U401
Yes
Yes
Yes
Yes
Yes
No
No
No
No
Connect power
supply to the DUT
Vbat = over 3.35V
Q200
U201
U401
TP1
TP2
X400

- 65 -
Copyright © 2008 LG Electronics. Inc. All right reserved.
Only for training and service purposes
LGE Internal Use Only
5. TROUBLE SHOOTING
5.3 Charging trouble
Check Points
- Connection of TA (check TA voltage 5.1V)
-Charging Current Path component voltage drop
- Battery voltage
1 Charging method : CC-CV
2 Charger detect voltage : 4.0 V
3 Charging time : 2h 50m
4 Charging current : 434 mA
5 CV voltage : 4.2 V
6 Cutoff current : 107 mA
7 Full charge indication current (icon stop current) : 107 mA
8 Recharge voltage : 4.15 V
4.2V~3.78V 3.78V~3.68V 3.68V~3.58V 3.60V~3.50V
(1%) (1%)
2V62_VIO
R239
18K
100K
R246 R24
7
1u
100K
R242
15K
R244
VUSB_USB VCHG
R240
100K
5.1K
R243
1u
C654
2V62_VIO
1u
C653
VBAT
BAT 11
8
GND
6IMIN
IUSB 7
IVDC 9
13
PGND
10
USB_BYP
VDC
1
VDC_BYP 12
2VUSB
_CHG
4
_EN
5
3_PPR
U204 ISL9221
OVP_VUSB
OVP_VCHG
_EOC
_PPR
CHG_EN
TP1
TP2

- 66 -
LGE Internal Use Only Copyright © 2008 LG Electronics. Inc. All right reserved.
Only for training and service purposes
5. TROUBLE SHOOTING
START
18pin IO(CN301)
Is soldered ?
Source pin
of FL303 =
5.1V ?
Output pin
of U204 =4.2V?
Resolder the
CN301
Battery voltage
is over 3.4V?
Charge is operating
Check solder
FL303 or replace
it
Check solder
U204 or replace it
Waiting until
battery
Voltage goes up
to 3.4V
Yes
Yes
Yes
Yes
Yes
No
No
No
No
Battery thermistor
value
is about 10K?
Change the
Battery
retest
No
18pin IO(CN301)
FL303
TP1: Source pin
U204
TP2: Output pin

- 67 -
Copyright © 2008 LG Electronics. Inc. All right reserved.
Only for training and service purposes
LGE Internal Use Only
5. TROUBLE SHOOTING
5.4 LCD display trouble
Check Points
-LCD assembly status ( LCD FPCB, Connector on FPCB)
-EMI filter soldering
-Connector combination
Check signal flow via EMI
filter
Check the connection LCD FPCB
Connector
Charge Pump
FPCB To SLIDE Connector
So ck et
VA303
ICVE10184E050R101FR
FL309
G1
5
G2
10
INOUT_A1 1
INOUT_A2 2
INOUT_A3 3
INOUT_A4 4
9INOUT_B1
INOUT_B2
8
7INOUT_B3
INOUT_B4
6
2V9_VFM
0R620
2V62_VIO
5G1
10 G2
1
INOUT_A1 2
INOUT_A2 3
INOUT_A3 4
INOUT_A4
INOUT_B1
9
8INOUT_B2
INOUT_B3
7
6INOUT_B4
3
INOUT_A3 4
INOUT_A4
INOUT_B1
9
8INOUT_B2
INOUT_B3
7
6INOUT_B4
FL310
ICVE10184E050R101FR
FL308
ICVE10184E050R101FR
5G1
10 G2
1
INOUT_A1 2
INOUT_A2
1V8_CA M
C329
47p
47p
C332
VA304
33
34
41
42
43
44
27
45
46
47
48
49
50
28
29
30
31
32
24
25
3
4
5
6
7
8
9
26
35
36
37
38
39
40
1
10
11
12
13
14
15
16
17
18
19
2
20
21
22
23
CN303
VBAT
0 R621
27p
C331
DIF_VSYNC
CIF_SDA
KEY_COL1 DIF_CD
DIF_RD
DIF_WR
DIF_CS
DIF_RESE
T
KEY_COL0
KEY_ROW5
AUDIO_IN
SDA
LCD_ID
END_KEY
CIF_SCL
SPK_RCV_P
SPK_RCV_N
KEY_COL2
DIF_D(6)
DIF_D(7)
KEY_ROW0
KEY_ROW6
DIF_D(0)
DIF_D(1)
DIF_D(2)
DIF_D(3)
KEY_COL3
SCL
DIF_D(4)
DIF_D(5)
PIN 4
PIN 5
PIN 3
C501
1u
30
31
32
33
34
35
36
37
4
5
6
7
8
9
16
17
18
19
2
20
21
22
23
24
25
26
27
28
29
3
CN501
1
10
11
12
13
14
15
2V62_VIO
2V62_VIO
EVLC14S02050
VA507
R502
100K
MLED5
MLED4
MLED3
MLED2
MLED1
MLED
DIF_VSYNC
DIF_RD
DIF_WR
DIF_CD
DIF_CS
DIF_D(7)
DIF_D(6)
DIF_D(5)
DIF_D(4)
DIF_D(3)
DIF_D(2)
DIF_D(1)
DIF_D(0)
LCD_ID
DIF_RESET

- 68 -
LGE Internal Use Only Copyright © 2008 LG Electronics. Inc. All right reserved.
Only for training and service purposes
5. TROUBLE SHOOTING
START
Is LCD FPCB
normal?
Signal is normal on
DIF Signal
FL308, FL309, FL310
Assemble
Replace LCD FPCB
Check solder and
repair
Damaged filter
Yes
Yes
No
No
Check LCD connector
combination then LCD test
with New LCD
FL308, FL309, FL310

- 69 -
Copyright © 2008 LG Electronics. Inc. All right reserved.
Only for training and service purposes
LGE Internal Use Only
5. TROUBLE SHOOTING
5.5 Camera Trouble
Check Points
-Connectors combination
-FPCB status
Check the connector
combination
3M A/F CAMERA CONNECTOR
0.1uC300
0.1u
C306
EVLC18S02003
VA300
FL305
ICVE10184E050R101FR
5
G1 10
G2
1INOUT_A1
INOUT_A2
2
3INOUT_A3
INOUT_A4
4
INOUT_B1 9
8
INOUT_B2
INOUT_B3 7
6
INOUT_B4
R618
DNI
R300
24
10u
C312
DNI
R616
C311
10u
FB300
9
8
INOUT_B2
INOUT_B3 7
6
INOUT_B4
FL300 ICVE10184E050R101FR
5
G1 10
G2
1INOUT_A1
INOUT_A2
2
3INOUT_A3
INOUT_A4
4
INOUT_B1
R310
24
FL301
5G1
10 G2
1INOUT_A1
INOUT_A2
2
3INOUT_A3
INOUT_A4
4
INOUT_B1 9
8
INOUT_B2
INOUT_B3 7
6
INOUT_B4
ICVE10184E050R101FR
2V8_CAM_A
3
30
31
32
33
34
4
5
6
7
8
9
15
16
17 18
19
2
20
21
22
23
24
25
26
27
28
29
CN300
G1 G2
G3 G4
1
10
11
12
13
14
0.1u
C313
VA301
EVLC18S02003
2V85_CAM
DNI
R619
R617
DNI
3INOUT_A3
INOUT_A4
4
INOUT_B1 9
8
INOUT_B2
INOUT_B3 7
6
INOUT_B4
ICVE10184E050R101FRFL304
5
G1 10
G2
1INOUT_A1
INOUT_A2
2
1V8_CAM
CIF_MCLK CIF_CIN
CIF_SCL
CIF_SDA
CIF_RESET
CIF_PCLK
CIF_HS
CIF_VS
FLASH_LED_EN
CIF_CIN
CIF_D7
CIF_D6
CIF_D5
CIF_D4
CIF_D3
CIF_D2
CIF_D1
CIF_D0
CIF_HSYNC
CIF_VSYNC
CIF_MCLK
CIF_PD
CIF_HS
CIF_VS
CIF_CIN

- 70 -
LGE Internal Use Only Copyright © 2008 LG Electronics. Inc. All right reserved.
Only for training and service purposes
5. TROUBLE SHOOTING
START
Replace New
Camera module
Working properly?
Assemble
Yes
Yes
No
Check camera connector,
34pin main PCB connector
combination then Camera test
with equipped camera module
Replace Camera module
Yes
Replace
Main
PCB

- 71 -
Copyright © 2008 LG Electronics. Inc. All right reserved.
Only for training and service purposes
LGE Internal Use Only
5. TROUBLE SHOOTING
5.6 Receiver & Speaker trouble
Check Points
-Speaker contact
-Audio amp soldering
1uC211
1000p
C215
C227
27p
C221
1u
1KR215
1uC219
1uC217
8.2R218
27p
C226
C220
C218 1u
1u
8.2R219
1uC216
R216 20K
VBAT
VBAT
1uC212
A3
D3
A2
HPL
A1
HPR
D2 INA1
D1 INA2
INB1
C2 INB2
C1
D5
OUT+
OUT- B5
PGND
C4
PVDD C5
D4 RXIN+
RXIN-
B4
C3 SCL
B3 SDA
VDD B1
VSS
U200
MAX9877AEWP_TG 45
BIAS
B2
A4 C1N
A5 C1P
GND
1uC214
1uC213
RCV_P
RCV_N
AUDIO_IN
BB_SND_R
BB_SND_L
FM_SND_R
FM_SND_L
SDA
SCL
SPK_RCV_P
SPK_RCV_N
HSO_L
HSO_R
S
0R620
C329
47p
47p
C332
24
25
3
4
5
6
7
8
9
1
10
11
12
13
14
15
16
17
18
19
2
20
21
22
23
0 R621
27p
C331
CIF_SDA
KEY_COL1
KEY_COL0
KEY_ROW5
AUDIO_IN
SDA
LCD_ID
END_KEY
CIF_SCL
SPK_RCV_P
SPK_RCV_N
KEY_COL2
KEY_ROW0
KEY_ROW6
KEY_COL3
SCL
C103
47p47p
C102
VA100
EVLC18S02015EVLC18S02015
VA101
L101
100nH
1
2
100nH
L100
SPK100
C100
100p
SPK_RCV_N
SPK_RCV_P

- 72 -
LGE Internal Use Only Copyright © 2008 LG Electronics. Inc. All right reserved.
Only for training and service purposes
5. TROUBLE SHOOTING
START
Input Signal is
High(C216,C217
) ?
Output Signal is
High(C226,C227
)?
Replace Main Board
Replace Audio
AMP(U200).
Yes
Resolder/Replace
Speaker
No
No
Yes
No
Yes
Pin22,23 of sub
board
Connector
(CN303) is
High?
No
Yes
No
Replace FPCB_LCD
L100,L101 of
FPCB_Folder
are High?
Assemble
Yes
Replace
FPCB_Folder
Speaker contact
U200
C226
C227
L100 L101

- 73 -
Copyright © 2008 LG Electronics. Inc. All right reserved.
Only for training and service purposes
LGE Internal Use Only
5. TROUBLE SHOOTING
5.7 Microphone trouble
Check Points
-Microphone hole
-Mic. Bias voltage level & signal line
START
M ic bias O N w hen call?
Check TP2
CN700 connector is
correct? TP3
Assem ble
Yes
Check m icrophone sound hole
Check TP1
Check Signal L100,
L101?
Check
TP4
Yes
TP1
Check m ic. Bias line
& replace Key FPCB
M ake reconnection
on
C
C
N
N
1
1
0
0
0
0
No
No
No
Replace m icrophone
(
M
M
I
I
C
C
1
1
0
0
0
0)
L101
L100
TP4
TP3
27p
C102
C103
27p
SPM0204LE5-QB
MIC100
2
G1
3
G2
4
G3
G4
6
1
OUT
PWR
5
100nHL101
L100 100nH
ICVN0505X150FR
VA102
VA103
ICVN0505X150FR
C104
1u
L102 100nH
VMIC_N
VMIC_P
MAIN_MIC_P
MAIN_MIC_N
L103
100nH
1000p
C136
100nH
L102
C140
15p
22n
C137
100nH
C139
L100
15p
C138
22n
100nH
L101
MAIN_MIC_N
HS_MIC_N
MAIN_MIC_P
HS_MIC_P
VMIC_P
VMIC_N
TP2
TP4

- 74 -
LGE Internal Use Only Copyright © 2008 LG Electronics. Inc. All right reserved.
Only for training and service purposes
5. TROUBLE SHOOTING
5.8 Vibrator trouble
Check Points
-Vibrator soldering
-IC is working correct
START
Pin1 of U304
(VIB_EN) is high?
Check FPCB_LCD
or replace it
Yes
No
Check Vibrator sodering
Yes
Pin3 of U304(VIB) is
high?
Yes
No
Replace Vibrator
Assemble
Check solder of
U304 or replace it
Vibrator contact
TP1TP2
R
C328
1u
10
R337
VB301
1
2
U304
SUY98005LT 1G
2
GND
VIN
13
VOUT
VBAT
100nH
L304
R336
1K
0.1u
C330
R338
100K
L305 82nH
VIB_EN
TP1 TP2

- 75 -
Copyright © 2008 LG Electronics. Inc. All right reserved.
Only for training and service purposes
LGE Internal Use Only
5. TROUBLE SHOOTING
5.9 Keypad back light trouble
Check Points
-Signal path is connected well
START
Yes
No
No
Check All of LEDs solder
Yes
Check TP1,TP2
is 0V?
No
Check TP3 is
2.62V?
Check U201 of main
PCB
CN302 / CN303 is
correct ?
Replace conn.
(CN302 / 303)
Replace KEY FPCB
/ SLIDE PCB
Assemble
Check U501 of
SLIDE PCB
TP1
TP2
TP3
LD505
VA515
VA514
LD507
MLED
MULTIKEY_BL2
MULTIKEY_BL1
R103
VBAT
10
LD100
LEWWS44-E
10
VA100
ICVN0505X150FR
R105
ICVN0505X150FR
VA101
LEWWS44-E LD101
NUMKEY_BL
TP2
TP1
TP3

- 76 -
LGE Internal Use Only Copyright © 2008 LG Electronics. Inc. All right reserved.
Only for training and service purposes
5. TROUBLE SHOOTING
5.10 SIM & uSD trouble
SIM Check Points
-Power is working
-Socket soldering
-Proper SIM is used

- 77 -
Copyright © 2008 LG Electronics. Inc. All right reserved.
Only for training and service purposes
LGE Internal Use Only
5. TROUBLE SHOOTING
START
6 pins are
soldered well?
Check Proper
SIM Card
Assemble
Resolder pin
Replace Main Board
Yes
Yes
No
Check All of SIM card voltage
KC560 support
2.9V SIM only
C263
1000p
2V9_VMME
DNI
C262
C257
1u
R235
DNI
4.7K
R227
100K
R234
R238
47K
0.1u
C259
R232
100K
100K
R231
47
R237
C6
C6
C7
C7
16
GND1
GND2 15
GND3 14
13
GND4
GND5 12
11
GND6
SWA
10
9SWB
S200
1
1
22
3
3
44
5
5
66
7
7
8
8
C1
C1
C2 C2
C3 C3
C5 C5
27p
C260
R230
100K
2V62_VIO
2V9_SIM
27p
C261
100K
R233
MMC_CLK
MMC_CMD
MMC_D(1)
MMC_DETECT
MMC_D(0)
MMC_D(3)
MMC_D(2)
SIM_RST
SIM_CLK
SIM_IO

- 78 -
LGE Internal Use Only Copyright © 2008 LG Electronics. Inc. All right reserved.
Only for training and service purposes
5. TROUBLE SHOOTING
uSD Check Points
-Power is working
-Socket soldering
-Card detect is working
MMC-DETECT PIN
Card insert Card Deject
MMC_DETECT SIGNAL
TP1
TP2
TP3
TP4
START
TF socket pins
are well soldered
Check proper
uSD?
Assemble
Resolder it
(check data line
TP 1~4 is 2.9V
Signal)
Replace Main Board
Yes
Yes
No
Check Micro SD card voltage
(2V9_VMME)

- 79 -
Copyright © 2008 LG Electronics. Inc. All right reserved.
Only for training and service purposes
LGE Internal Use Only
5. TROUBLE SHOOTING
5.11 Photo sensor trouble
Check Points
- photo senser soldering‘
- FPCB_Folder Crack
START
TP2 of U100 is
high?
FPCB is Crack?
Resolder or
Replace photo
senser
Check and Replace
charge pump.
(
U501
)
Yes
No
No
TP1 of photo senser(U100)
is high(2.9v)?
Yes
No Check Fpcb_folder
and replace
Yes
U100(Photo senser)
Replace FPCB_Folder and
Assemble
DNI
C101
2V9_VFM
12K
R100
APDS-9005-020U100
2NC1
NC2
3NC3 4
5
NC4
OUT 6
VCC
1PHOTO_ADC_IN
LCD PWM BACKLIGHT
1V8_CAM
2.2u
C507
1u
C513
C512
1u
VBAT
V2_5
E6
A2 VANA_GPI
C4
VBAT
VSS
C3
VSS_CP B2
CURR30 C5
CURR31 D4
E3
CURR32 D3
CURR33
C1 CURR41
CURR42
E1
CURR43
D1
CURR6 E4
A6
DATA
D6
DCDC_FB
B5
DCDC_GATE C6
DCDC_SNS
GPIO
A1
RG B1
D2
E2 RG B2
RG B3
C2
AUDIO_IN
B1
B3
C1_N
A4
C1_P
C2_N A3
C2_P B4
B6
CLK
CP_OUT A5
CURR1 E5
CURR2 D5
U501
AS3675
1u
C510
C511
1u
1u
C509
1u
C508
0R510
R509 0
MULTIKEY_BL2
PHOTO_ADC_IN
RGB1_1
RGB1_2
RGB1_3
AUDIO_IN
SDA
SCL
MULTIKEY_BL1
MLED5
MLED4
MLED2
MLED
MLED1
MLED3
RGB2_1
RGB2_2
RGB2_3
TP1 TP2

- 80 -
LGE Internal Use Only Copyright © 2008 LG Electronics. Inc. All right reserved.
Only for training and service purposes
5. TROUBLE SHOOTING
5.12 RGB LED trouble
Check Points
-Signal path is connected well
START
Check TP1 is
hl
g
h
(
5.5V
)
?
Check TP2 is
high?(5.5v)
Assemble
Check and Replace
charge pump.
(U501)
Check and Replace
charge pump.
(U500)
Yes
No
No
Check All of LEDs solder
Yes
U500 U501
T
P1
TP2
LCD PWM BACKLIGHT
1V8_CAM
2.2u
C507
1u
C513
C512
1u
VBAT
V2_5
E6
A2 VANA_GPI
C4
VBAT
VSS
C3
VSS_CP B2
CURR30 C5
CURR31 D4
E3
CURR32 D3
CURR33
C1 CURR41
CURR42
E1
CURR43
D1
CURR6 E4
A6
DATA
D6
DCDC_FB
B5
DCDC_GATE C6
DCDC_SNS
GPIO
A1
RG B1
D2
E2 RG B2
RG B3
C2
AUDIO_IN
B1
B3
C1_N
A4
C1_P
C2_N A3
C2_P B4
B6
CLK
CP_OUT A5
CURR1 E5
CURR2 D5
U501
AS3675
1u
C510
C511
1u
1u
C509
1u
C508
0R510
R509 0
MULTIKEY_BL2
PHOTO_ADC_IN
RGB1_1
RGB1_2
RGB1_3
AUDIO_IN
SDA
SCL
MULTIKEY_BL1
MLED5
MLED4
MLED2
MLED
MLED1
MLED3
RGB2_1
RGB2_2
RGB2_3
VA508
VA509
VA512
LD500
2
1
6
5
4
3
VA513
LD501
2
1
6
5
4
3
VA510
VA511
LD502
1
2
3
4
R512 0
0R511 RGB1_1
RGB2_1
RGB1_2
RGB1_3
MLED
RGB2_2
RGB2_3
VA
50
VA516
VA518
VA517
VA527
VA524
VA
50
VA
5
VA519
VA525
VA520
VA
5
VA521
LD506
1
2
3
4
VA
51
VA526
VA522
VA
5
LD502
1
2
3
4
0R515
R516 0
R514 0
0R513
1
2
3
4
1
2
3
4
LD504
VA523
LD503
RGB5_1
RGB6_1
RGB3_3
RGB3_2
RGB4_3
RGB5_3
RGB_MLED
RGB6_3
RGB6_2
RGB3_1
RGB4_1
RGB5_2
RGB4_2
1u
C505
R507 0
0R506
C500
1u
1u
C506
1uC504
C503 1u
CURR43
E4
CURR6
DATA A6
DCDC_FB D6
DCDC_GATE B5
DCDC_SNS C6
A1 GPIO
D2 RG B1
RG B2
E2
C2 RG B3
E6 V2_5
VANA_GPI
A2
VBAT C4
C3 VSS
B2
VSS_CP
B1 AUDIO_IN
C1_N B3
C1_P A4
A3
C2_N
B4
C2_P
CLK B6
A5
CP_OUT
E5
CURR1 D5
CURR2
C5
CURR30 D4
CURR31
CURR32 E3
CURR33 D3
CURR41
C1
E1 CURR42
D1
AS3675
U500
C502
VBAT
1u
RGB6_1
RGB5_1
RGB5_3
RGB4_1
RGB4_2
RGB4_3
RGB3_1
RGB3_2
RGB3_3
AUDIO_IN
CIF_SDA
CIF_SCL
RGB6_2
RGB6_3
RGB5_2
RGB_MLED
TP1
TP1
TP2
TP2

- 81 -
Copyright © 2008 LG Electronics. Inc. All right reserved.
Only for training and service purposes
LGE Internal Use Only
5. TROUBLE SHOOTING
5.13. Trouble Shooting of Receiver Part
START
Check point
DCXO
Setup Test Equipment
Cell Power : 4dBm
EGSM CH30
DCS CH699
Re-Download S/W & CAL
Check point ྛ
RX I/
Q
Si
g
nal
Checking Flow
Main PCB Bottom Top
Checking Points
Check point ྚ
Mobile SW & FEM

- 82 -
LGE Internal Use Only Copyright © 2008 LG Electronics. Inc. All right reserved.
Only for training and service purposes
5. TROUBLE SHOOTING
5.13.1. Checking DCXO Circuit
Replace X400
Yes
No
DCXO Circuit is OK.
See next page to check
PLL Circuit.
Checking Flow
TP1(C438) : 26MHz
Checking Points
DCXO Circuit Diagram
DCXO Cicuit
Waveform
DCXO Waveform
Is the waveform
of TP1(C438) Similar to Fig.6?
X400
TP1 (C438)
17
VDDXO2V8 15
XO
11
12 XOX
C433
0.1u
RX 3X
RX4 22
23
RX 4X
36 TX1
37 TX2
34 VBIAS
VCO_RC 18
31
VDDBIAS2V8
8VDDDIG1V5
VDDDIG2V8
5
21
VDDLNA1V5
VDDMIX2V8
39
VDDRX1V5 19
20
VDDRX2V8VDDTX1V5
35
38 VDDTX2V8 VDDVCO2V8
DA
16
EN
FE1
32
FE2
33
14
FSYS1
10 FSYS2
FSYS3
9
13
GND1
GND2 26
40 GND3
GND4
41
29
RX1
RX 1X 30
27
RX2
RX 2X 28
RX3 24
25
U401
PMB6272
A
1
2AX
B
3
4BX
CLK
7
6
0.1u
C435
n
6
0.1u
C432 C434
0.1u
R406
2
GND1
GND2
4
1HOT1
HOT2 3
10
26MHz
X400 NX3225SA
C436
47n
820
R405
0
1000p
C438
2V85_VRF
0.1u
C447
RF_EN
26MHZ_MCLK
TP1

- 83 -
Copyright © 2008 LG Electronics. Inc. All right reserved.
Only for training and service purposes
LGE Internal Use Only
5. TROUBLE SHOOTING
5.13.2. Checking PLL Control signals
Check U401
Yes
No
No
Yes
Control Signal is OK.
See next page to check
Mobile SW & FEM.
No
Yes
Checking Flow
Check U401
Check U401
TP1 (RF_EN)
TP3 (RF_CLK) TP2 (RF_DATA)
U401
Checking Points
Transceiver Circuit
Waveform
PLL Control Waveform
RF Transceiver Circuit Diagram
EN Signal(TP1) is OK ?
DA(Data,TP2) is Normal
?
CLK(Clock,TP3) is Normal
?
RF_EN(TP1)
RF_CLK(TP2)
RF_DATA(TP3)
17
VDDXO2V8 15
XO
11
12 XOX
C433
0.1u
RX 3X
RX4 22
23
RX 4X
36 TX1
37 TX2
34 VBIAS
VCO_RC 18
31
VDDBIAS2V8
8VDDDIG1V5
VDDDIG2V8
5
21
VDDLNA1V5
VDDMIX2V8
39
VDDRX1V5 19
20
VDDRX2V8VDDTX1V5
35
38 VDDTX2V8 VDDVCO2V8
DA
16
EN
FE1
32
FE2
33
14
FSYS1
10 FSYS2
FSYS3
9
13
GND1
GND2 26
40 GND3
GND4
41
29
RX1
RX 1X 30
27
RX2
RX 2X 28
RX3 24
25
U401
PMB6272
A
1
2AX
B
3
4BX
CLK
7
6
0.1u
C435
0.1u
C432 C434
0.1u
2
GND1
GND2
4
1HOT1
HOT2 3
26MHz
X400 NX3225SA
C436
47n
820
R405
1000p
C438
7
I
IX
Q
QX
RF_CLK
RF_DA
RF_EN
BT_CLK
26MHZ_MCLK
TP1
TP3
TP2

- 84 -
LGE Internal Use Only Copyright © 2008 LG Electronics. Inc. All right reserved.
Only for training and service purposes
5. TROUBLE SHOOTING
5.13.3 Checking Mobile SW & FEM
Mobile SW & FEM Circuit Diagram
Mobile SW & FEM Circuit
Checking Points
Mobile SW & FEM
DCS/PCS H
H
VDD
H
L
FE1
L
LGSM900
FE2 RX Mode
FEM RX Control Logic
TP1(SW400)
TP2(C407)
TP3(C448) TP4 (C401) TP5(C400)
TP6
~
TP8
FL400
D5008(Ep co s)
LS Cable
22p
C407
2
G1
G2 3
UFL-R-SMT10
CN401
ANT
2V85_VRF
0.1u
C400
18
GND4 19
GND5 20
GND6
10 GSM1800_1900_TX
GSM1800_RX 1
5
GSM1800_RX 2
6
7GSM1900_RX 1
GSM1900_RX 2
8
GSM850_900_TX
15
1GSM850_RX1
GSM850_RX2
2
3GSM900_RX1
4GSM900_RX2
VC1 14
VC2 13
12
VDD
FL400
DGM1110M014
ANT
17
9
GND1 11
GND2
GND3 16
100nH
L400
C401
100p
G2 RF
SW400
GRS301-2S-H26-E3000
ANT G1
C448
100p
39p
C404
FE2
FE1
TP1 TP2

- 85 -
Copyright © 2008 LG Electronics. Inc. All right reserved.
Only for training and service purposes
LGE Internal Use Only
5. TROUBLE SHOOTING
Check TP1 of SW400
with RF Cable and TP2 of C407
TP1 Signal same
as TP2?
Replace Mobile SW
(SW400)
Yes
No
Yes
Mobile SW & FEM is OK.
Check Antenna.
Check FL400
(TP3, TP4 )
Control Signal is
OK
?
No
Yes
Check TP3, TP4,TP5
of FL400
?
Replace FEM (U400)
TP6~8 Signal is
OK
?
No
Yes
Checking Flow
Mobile SW (SW400) FEM Control Signals
EGSM RX
FE1
FE2

- 86 -
LGE Internal Use Only Copyright © 2008 LG Electronics. Inc. All right reserved.
Only for training and service purposes
5. TROUBLE SHOOTING
5.13.4. Checking RX I/Q Signals
RX I/Q Circuit
Check RX I/Q signals(TP1~TP4)
Signals are
Normal? Replace
Transceiver
PMB
6
272
(U
4
0
1
)
Yes
N
RX Part is OK.
Check Base Band Circuit
or
Re-Download S/W and Cal
Checking Flow
17
VDDXO2V8 15
XO
11
12 XOX
C433
0.1u
RX 3X
RX4 22
23
RX 4X
36 TX1
37 TX2
34 VBIAS
VCO_RC 18
31
VDDBIAS2V8
8VDDDIG1V5
VDDDIG2V8
5
21
VDDLNA1V5
VDDMIX2V8
39
VDDRX1V5 19
20
VDDRX2V8VDDTX1V5
35
38 VDDTX2V8 VDDVCO2V8
DA
16
EN
FE1
32
FE2
33
14
FSYS1
10 FSYS2
FSYS3
9
13
GND1
GND2 26
40 GND3
GND4
41
29
RX1
RX 1X 30
27
RX2
RX 2X 28
RX3 24
25
U401
PMB6272
A
1
2AX
B
3
4BX
CLK
7
6
0
.1
C
43
0.1u
C432 C434
0.1u
2
GND1
GND2
4
1HOT1
HOT2 3
26MHz
X400 NX3225SA
C436
47n
820
R405
RF
.1
u
44
7
I
IX
Q
QX
RF_CLK
RF_DA
BT_CLK
TP1(I)
TP2(IX)
TP3(Q)
TP4(QX)

- 87 -
Copyright © 2008 LG Electronics. Inc. All right reserved.
Only for training and service purposes
LGE Internal Use Only
5. TROUBLE SHOOTING
5.14. Trouble Shooting of Transmitter Part
GG
GG
Check point
DCXO
Check point
G G
PLL Control
Setup Test Equipment
Cell Power : 74dBm
EGSM CH30
DCS CH699
Check point
TX LOW
BAND/HI BAND
Signal
Check point
G G
Transceiver
Check point
PAM Control
Check
FEM & Mobile
SW
Checking Flow
Checking Points
Re-Download S/W & RF
CAL
ྜྷ

- 88 -
LGE Internal Use Only Copyright © 2008 LG Electronics. Inc. All right reserved.
Only for training and service purposes
5. TROUBLE SHOOTING
5.14.3. Checking TX I/Q Signals
Figure 19. TX I/Q
Check TX I/Q Signals(TP1 P4)
Signals are
Normal ?
Replace
Transceiver
PMB6272(U401)
Yes
N
TX Part is OK.
Check Base Band Circuit
or
Re-Download S/W and Cal
Checking Flow
TX I/Q Circuit
17
VDDXO2V8 15
XO
11
12 XOX
C433
0.1u
RX 3X
RX4 22
23
RX 4X
36 TX1
37 TX2
34 VBIAS
VCO_RC 18
31
VDDBIAS2V8
8VDDDIG1V5
VDDDIG2V8
5
21
VDDLNA1V5
VDDMIX2V8
39
VDDRX1V5 19
20
VDDRX2V8VDDTX1V5
35
38 VDDTX2V8 VDDVCO2V8
DA
16
EN
FE1
32
FE2
33
14
FSYS1
10 FSYS2
FSYS3
9
13
GND1
GND2 26
40 GND3
GND4
41
29
RX1
RX 1X 30
27
RX2
RX 2X 28
RX3 24
25
U401
PMB6272
A
1
2AX
B
3
4BX
CLK
7
6
0
.1
C
43
0.1u
C432 C434
0.1u
2
GND1
GND2
4
1HOT1
HOT2 3
26MHz
X400 NX3225SA
C436
47n
820
R405
RF
.1
u
44
7
I
IX
Q
QX
RF_CLK
RF_DA
BT_CLK
TP1(I)
TP2(IX)
TP3(Q)
TP4(QX)

- 89 -
Copyright © 2008 LG Electronics. Inc. All right reserved.
Only for training and service purposes
LGE Internal Use Only
5. TROUBLE SHOOTING
5.14.4. Checking Transceiver Output Signals
Checking Points
I
Q
I
Q
TX I/Q Waveform
U401
TP2
(
I
X
)
TX
TP1(I)
TP3(Q)
TP4(QX)
Transceiver Output Circuit
C439
0.1u
17
VDDXO2V8 15
XO
11
12 XOX
RX 3X
RX4 22
23
RX 4X
36 TX1
37 TX2
34 VBIAS
VCO_RC 18
31
VDDBIAS2V8
8VDDDIG1V5
VDDDIG2V8
5
21
VDDLNA1V5
VDDMIX2V8
39
VDDRX1V5 19
20
VDDRX2V8VDDTX1V5
35
38 VDDTX2V8 VDDVCO2V8
DA
16
EN
FE1
32
FE2
33
14
FSYS1
10 FSYS2
FSYS3
9
13
GND1
GND2 26
40 GND3
GND4
41
29
RX1
RX 1X 30
27
RX2
RX 2X 28
RX3 24
25
U401
PMB6272
A
1
2AX
B
3
4BX
CLK
7
6
220n
C446
0.1u
C432
10
R407
1V5_VRF
R406
2
GND1
GND2
4
1HOT1
HOT2 3
10
26MHz
X400 NX3225SA
C4
36
47
n
820
R405
0.1u
C440
2V85_VRF
0.1u
C447
HBAND_PAM_IN
LBAND_PAM_IN
TP1(LBNAD_PAM_IN)
TP2(HBNAD_PAM_IN)

- 90 -
LGE Internal Use Only Copyright © 2008 LG Electronics. Inc. All right reserved.
Only for training and service purposes
5. TROUBLE SHOOTING
Checking Points
Transceiver Output
Transceiver Output Operation
Ramp Burst Control 8PSK
Fixed GSMK
Transceiver Output MODE
TP1(LBNAD_PAM_IN)
TP2(HBNAD_PAM_IN)

- 91 -
Copyright © 2008 LG Electronics. Inc. All right reserved.
Only for training and service purposes
LGE Internal Use Only
5. TROUBLE SHOOTING
Signals are
Normal ?
Replace
PMB6272(U401)
Yes
N
Transceiver is OK.
See next page to check
PAM Control Circuit.
Checking Flow
Transceiver Output (8PSK)
Transceiver Output (GMSK)
LBAND_PAM_IN (MODE: GMSK) : TP1 LBAND_PAM_IN (MODE: 8PSK) : TP1
EGSM 30CH EGSM 30CH
Check Output Signal
(TP1, TP2)

- 92 -
LGE Internal Use Only Copyright © 2008 LG Electronics. Inc. All right reserved.
Only for training and service purposes
5. TROUBLE SHOOTING
5.14.5. Checking PAM Control Signals
Checking Points
Transceiver Output
PAM Mode Operation
opnoGjGhGG GopnoG_wzrG
opnoGyGiGjGsv~GntzrG
{
{vuwhGwhsl}lsGtvklGtvklG
PAM Control Signals Circuit
U403
TP2
(
TXON PA
)
TP1
(
PA
_
LEVEL
)
TQM7M5005(5x5)
C412
33 uF
13 BY_CA P1
BY_CA P2
9
1
DCS_PCS_INDCS_PCS_OUT
12
14
GN
D1
GN
D2 11
GN
D3 8
7
GSM850_900_IN
10 GSM850_900_OUT 2
MODE_SELECT
15 PGND
TX_EN 6
4
VBATT
VRAMP 5
U400
TQM7M5005
BS 3
VSUPPLY
10KR411
C423 C402
0.1u 100p
6
u
1u
C424
47p
C464
27p
C425
LBAND_PAM_IN
PA_BAND
PA_LEVEL
PA_MODE
TXON_PA
HBAND_PAM_IN
TP1(PA LEVEL) TP2 (TXON PA)

- 93 -
Copyright © 2008 LG Electronics. Inc. All right reserved.
Only for training and service purposes
LGE Internal Use Only
5. TROUBLE SHOOTING
Signals are
Normal ?
Check
PMB8877(U102)
Yes
N
PAM Control Signal is
OK.
See next page to check
FEM & Mobile SW Circuit.
Checking Flow
GSMK Control Signal 8PSK Control Signal
Check Control Signals
(
TP1
,
TP2
,
TP3
)
TP1 (PA_LEVEL) : R612
TP2 (TXON_PA) : C402
TP1
(
PA LEVEL
)
TP2
TP1
(
PA LEVEL
)
TP2
(
TXON PA
)
TP1
(
PA LEVEL
)
TP2

- 94 -
LGE Internal Use Only Copyright © 2008 LG Electronics. Inc. All right reserved.
Only for training and service purposes
5. TROUBLE SHOOTING
5.14.6. Checking FEM & Mobile SW
TP6, TP7
Mobile SW & FEM Circuit Diagram
Mobile SW & FEM Circuit
Mobile SW & FEM
H
H
VDD
H
L
FE1
HDCS/PCS
HGSM900
FE2 TX Mode
FEM TX Control Logic
TP1(SW400)
TP2(C407)
TP3
(
FE2
)
TP4 (FE1)
FL400
TP5(VDD)
D5008(Ep co s)
LS Cable
22p
C407
2
G1
G2 3
UFL-R-SMT10
CN401
ANT
2V85_VRF
0.1u
C400
18
GND4 19
GND5 20
GND6
10 GSM1800_1900_TX
GSM1800_RX 1
5
GSM1800_RX 2
6
7GSM1900_RX 1
GSM1900_RX 2
8
GSM850_900_TX
15
1GSM850_RX1
GSM850_RX2
2
3GSM900_RX1
4GSM900_RX2
VC1 14
VC2 13
12
VDD
FL400
DGM1110M014
ANT
17
9
GND1 11
GND2
GND3 16
100nH
L400
C401
100p
G2 RF
SW400
GRS301-2S-H26-E3000
ANT G1
C448
100p
39p
C404
FE2
FE1
TP1 TP2

- 95 -
Copyright © 2008 LG Electronics. Inc. All right reserved.
Only for training and service purposes
LGE Internal Use Only
5. TROUBLE SHOOTING
Check TP6 of SW400
with RF Cable and TP5 of C403
TP1 Signal same
as TP2?
Replace Mobile SW
(SW400)
Yes
No
Yes
Mobile SW & FEM is OK.
Check Antenna.
Check PMB8877
(TP3, TP4, TP5 for U101)
Control Signal is
OK
?
No
Yes
Check TP3,TP4,TP5
of FL400
?
Replace FEM (FL400)
TP2 Signal is
OK
?
No
Yes
Checking Flow

- 96 -
LGE Internal Use Only Copyright © 2008 LG Electronics. Inc. All right reserved.
Only for training and service purposes
6. Multi-Download
6. Multi-Download

- 97 -
Copyright © 2008 LG Electronics. Inc. All right reserved.
Only for training and service purposes
LGE Internal Use Only
6. Multi-Download

- 98 -
LGE Internal Use Only Copyright © 2008 LG Electronics. Inc. All right reserved.
Only for training and service purposes
6. Multi-Download

- 99 -
Copyright © 2008 LG Electronics. Inc. All right reserved.
Only for training and service purposes
LGE Internal Use Only
6. Multi-Download

- 100 -
LGE Internal Use Only Copyright © 2008 LG Electronics. Inc. All right reserved.
Only for training and service purposes
7. BLOCK DIAGRAM
7. BLOCK DIAGRAM
Figure 2 KC560 Functional block diagram

- 101 -
8. CIRCUIT DIAGRAM
LGE Internal Use OnlyCopyright © 2008 LG Electronics. Inc. All right reserved.
Only for training and service purposes
LGMC
PWR
URXD
UTXD
3G 2.5G
GND
RX
TX
VCHAR
ON_SW
VBAT
7
B
7
Small Block : R119 -> 10K, R115 -> NA
4
4 9
H
1G NAND(Large Block x16bit) +512M DDR SDRAM
Boot Mode
12
5
B
BASE BAND PROCESSOR
2 10
E
2 11
Rev.C CN100 180 rotate
89
D
E
D
8 11 12
1
ON BOARD ARM9 JTAG & ETM INTERFACE
C
A
10
A
3
56
1
F
3
G
6
UART
C
G
H
Large Block : R119 -> NA, R115-> 1K
F
1KR116
L103
100nH
1uC100
C123 1u
R118
22K
2V62_VIO
R106
390K
TP100
TP103
680R131
E7
_RE
E5
_WE
D6
_WED
F8
_WP
F5
TP104
VDDQ2 K2
VDDQ3
VSS1C2
F9
VSS2G2
VSS3
VSS4N4
B5
VSS5N5
VSS6
VSS7N8
E2
VSSQ1
VSSQ2 J2
L2
VSSQ3
_CAS
F7
C6 _CE
G4 _CK
_CS
E9
_RAS
F6
NC6
G5
NC7
G6
NC8
H5
NC9
H6
E6 R__B
UDQM
H3
UDQS J3
VCC1 B6
N7
VCC2
N6
VCCQ
VDD1 B4
VDD2 G9
H2
VDD3 M2
VDD4
D2
VDDQ1 F2
IO2
L6 IO3
IO4
J7
IO5
L7
J8 IO6
L8 IO7
K5 IO8
IO9
M5
LDQM
G3
LDQS F3
B2
NC1
NC10
N2
NC11
N9
B7
NC2 B9
NC3 E8
NC4
NC5
C3
D4 DQ3
D3 DQ4
E4 DQ5
DQ6
E3
F4 DQ7
J4 DQ8
DQ9
K3
IO0
J5
IO1
L5
IO10
K6
IO11
M6
IO12
K7
M7 IO13
K8 IO14
IO15
M8
J6
DNU2
DNU3 A10
DNU4 B1
DNU5 B10
N1
DNU6
DNU7 N10
P1
DNU8
DNU9 P2
B3 DQ0
C4 DQ1
K4 DQ10
DQ11
L3
L4 DQ12
DQ13
M3
M4 DQ14
N3 DQ15
DQ2 B8
A4 M9
L9
A5
A6 K9
A7 J9
A8 H7
H8
A9
ALE
D5
BA0
D7
BA1
D8
CKE
G8
CLE
C5
H4 CLK
DNU1 A2
P9
DNU10
DNU11 P10
A9
K5E1H12ACM-D075
U100
A0 C7
C8
A1
A10 D9
A11 H9
A12 G7
A2 C9
A3
C110
TP102
0.1u
R134 1.5K
0.1uC104
C101 0.1u
12
2V62_VIO
32.768KHz
X100
CM315_12_5PF
C129
0.1u
C131
0.1u
C120 1u
22p
C133
OVP_VCHG
0.1uC117
1000p
C136
C134
22p
C107
C119
1V35_VPLL
0.1u
1V8_SD
0.1u
R107
100K
0.1uC118
10KR117
2V62_VIO
R128 680
R112
10K
1V8_SD
2V5_VAUDB
75K
R135
R115 1K
TP105
10K
R623
0.1u
C130
2V62_VIO
TP101
TP108
680R127
1V8_SD
10R114
100nH
L102
C115 0.1u
9.1K
R624
1V8_SD
0.1uC127
R130 680
TP107
C135
0.1u
R110
3300
680R123
OJ3
VSUPPLY
1V8_SD
OJ2
C106 1u
C140
15p
OJ4
R133 1.5K
28
29
30
17
18
19
20
21
22
23
24
G1 G2
G3 G4
12
13
14
15
2
3
4
5
6
7
8
9
16
25
26
27
AXT430124
CN100
1
10
11
0.1u
C125
C124 0.1u
TP106
0.1uC108
680R129
R111 10
C121 0.1u
0.01uC102
0.1u
VCHG VUSB_USB
C128
22n
C137
1R102
2V62_VIO
R122 680
1V35_CO RE
C132 220n
2V62_VIO
C126 0.1u
100nH
2V11_RTC
C139
L100
OJ1
15p
1V8_SD
C138
22n
680
12K
R136
R132
NC1
NC2 7
8
NC3
NC4 9
ON_SW
5
RTS 11
RX 2
TX 3
VBAT 6
100nH
L101
UART
UT100
12
CTS
10
DSR
1
GND
4
VSSP_MEM_ETM1 U1
V2
VSSP_MEM_ETM2 W1
VSSP_MEM_ETM3
VSSP_MEM_ETM4 W10
K12
VSS_MAIN1
VSS_MAIN2 K11
VSS_MAIN3 K10
K9
VSS_MAIN4 K8
VSS_MAIN5 M11
VSS_MAIN6
VSS_MAIN7 M10
VSS_MAIN8 M9
M8
VSS_MAIN9
T12
VSS_PLL
AA14
VSS_RTC
VDD_RTC AA13
VMICN
U16
T15 VMICP
VREFN P16
VREFP R16
VSSA_BB L15
U14
VSSA_BG
T14
VSSA_D
VSSA_M W15
R17
VSSA_VBR1
U17
VSSA_VBR2
N17
VSSA_VBT
H2
VSSP_DIG1
VSSP_DIG2 A7
VSSP_DIG3 J17
B10
VSSP_DIG4
Y1
VDDP_MEM_ETM4
VDDP_MEM_ETM5 P1
A13
VDDP_MMC
VDDP_SIM K19
VDD_FUSE_FS L2
J11
VDD_MAIN1
VDD_MAIN10 N9
VDD_MAIN2 J10
J9
VDD_MAIN3
VDD_MAIN4 L12
VDD_MAIN5 L11
L10
VDD_MAIN6
VDD_MAIN7 L9
L8
VDD_MAIN8 N10
VDD_MAIN9
W13
VDD_PLL
VDDA_BB P15
VDDA_BG T13
T16
VDDA_D
U13
VDDA_M
T17
VDDA_VBR1
VDDA_VBR2 W19
VDDA_VBT N18
VDDP_DIGA F17
A5
VDDP_DIGB
VDDP_DIGC1 A16
VDDP_DIGC2 C17
B2
VDDP_DIGD
VDDP_DIGE H1
VDDP_MEM_ETM1 AA10
VDDP_MEM_ETM2 AA3
AA6
VDDP_MEM_ETM3
T_OUT5
F12
B13 T_OUT6
C11 T_OUT7
T_OUT8
E12
C12 T_OUT9
USIF1_CTS _N
F4
E1 USIF1_RTS_N
USIF1_RXD_MRST
F5
F3 USIF1_TXD_MTSR
F14 USIF2_CTS _N
USIF2_RTS_N
G16
H19 USIF2_RXD_MRST
USIF2_TXD_MTSR
J16
E3 USIF3_RXD_MRST
E4 USIF3_SCLK
USIF3_TXD_MTSR
E2
AA11
TRACEPKT3
TRACEPKT4 AA9
Y15
TRACEPKT5
TRACEPKT6 Y11
Y12
TRACEPKT7
TRACESYNC
AA7
E14 TRIG_IN
TRST_N
F13
B15 T_IN0
C13 T_IN1
E13 T_OUT0
T_OUT1
B14
T_OUT10
B12
F11 T_OUT2
T_OUT3
A15
E11 T_OUT4
RSTOUT_N H18
RTCK
F16
RTC_OUT Y14
SPCU_RC_OUT0 H17
SPCU_RQ_IN0 J18
J19
SPCU_RQ_IN1
G18
SPCU_RQ_IN2
SWIF_TXRX
H15
C16 TCK
B18 TDI
TDO
A18
TMS
C15
U11 TRACECLK
TRACEPKT0 AA8
Y10
TRACEPKT1
TRACEPKT2 AA12
W16 M_7
M_8
AA17
Y16 M_9
N11
NC
OSC32K AA15
K16 PAOUT11
PAOUT12
M12
PIPESTAT0
Y8
T10 PIPESTAT1
Y9 PIPESTAT2
Y13 PM_INT
RESET_N W14
RF_CLK
B17 RF_DATA
E15
RF_STR0
D17
D18 RF_STR1
C9 MMCI1_DAT1
F10 MMCI1_DAT2
MMCI1_DAT3
A14
MMCI2_CLK
F6
D3 MMCI2_CMD
D2 MMCI2_DAT0
MON1
B16
MON2
C10
M_0
W18
V17 M_1
M_10
U15
M_2
Y19
Y18 M_3
M_4
W17
AA18 M_5
M_6
Y17
MEM_CSA0_N U3
MEM_CSA1_N U4
MEM_CSA2_N T6
MEM_CSA3_N T5
Y7
MEM_RAS_N
L1
MEM_RDN
Y2
MEM_SDCLKO
K2
MEM_WAITN
R3
MEM_WRN
N19 MICN1
MICN2
M18 MICP1
P19
M17 MICP2
MMCI1_CLK
A12 MMCI1_CMD
E10
B11 MMCI1_DAT0
N2
MEM_AD7
MEM_AD8 J4
MEM_AD9 K4
MEM_ADVN M1
MEM_BC0_N AA2
V3
MEM_BC1_N U5
MEM_BC2_N
MEM_BC3_N Y4
W3
MEM_BFCLKO1
MEM_BFCLKO2 Y3
MEM_CAS_N W8
MEM_CKE U10
R2
MEM_CS0_N
MEM_CS1_N P3
N3
MEM_CS2_N N4
MEM_CS3_N
MEM_A7 U7
Y5
MEM_A8 AA5
MEM_A9
MEM_AD0 M2
L3
MEM_AD1
K5
MEM_AD10
MEM_AD11 L4
R1
MEM_AD12
MEM_AD13 M5
M4
MEM_AD14
MEM_AD15 P4
MEM_AD2 J3
L5
MEM_AD3
MEM_AD4 M3
N1
MEM_AD5 P2
MEM_AD6
MEM_A16 V1
N5
MEM_A17 U2
MEM_A18 W2
MEM_A19
MEM_A2 T8
MEM_A20 R5
T1
MEM_A21
MEM_A22 R4
MEM_A23 T2
P5
MEM_A24
MEM_A25 T3
MEM_A26 T4
MEM_A3 U6
W5
MEM_A4
MEM_A5 AA4
T7
MEM_A6
KP_IN3
H5
J2 KP_IN4
KP_IN5
J1
KP_IN6
K3
KP_OUT0
G4
G3 KP_OUT1
F1 KP_OUT2
KP_OUT3
G5
U8
MEM_A0 W4
MEM_A1
W6
MEM_A10
MEM_A11 T9
MEM_A12 W7
MEM_A13 Y6
MEM_A14 U9
W9
MEM_A15
D19 I2S1_CLK1
E18 I2S1_RX
E17 I2S1_TX
I2S1_WA0
B19
G19 I2S2_CLK0
G15 I2S2_CLK1
I2S2_RX
F18
I2S2_TX
E19
F19 I2S2_WA0
I2S2_WA1
G17
IRDA_RX
G2
F2 IRDA_TX
IREF R15
G1 KP_IN0
J5 KP_IN1
KP_IN2
H3
T18 EPPA 1 1
EPPA 1 2
T19
EPPA 2 1
V18
V19 EPPA 2 2
EPREF1
U18
U19 EPREF2
F26M
U12
AA16
F32K
FCDP_RBN T11
W11 FWP
GUARD J15
I2C1_SCL
C14
A17 I2C1_SDA
C19 I2C2_SCL
I2C2_SDA
F15
I2S1_CLK0
E16
DIF_D6
B3
B4 DIF_D7
DIF_D8
C2
DIF_HD
C4
B1 DIF_RD
F8 DIF_RESET1
C7 DIF_RESET2
DIF_VD
D1
DIF_WR
C3
DSPIN0
H4
DSPIN1
K1
E6 DSPOUT1
EPN11
P17
P18 EPN12
R18 EPP11
EPP12
R19
A4 CIF_VSYNC
W12 CLKOUT0
B6 CLKOUT2
CORNER_A1 A1
A19
CORNER_A2 AA1
CORNER_AA1
CORNER_AA2 AA19
C5 DIF_CD
C1 DIF_CS1
DIF_CS2
E5
F7 DIF_D0
DIF_D1
C6
DIF_D2
B5
E7 DIF_D3
A3 DIF_D4
DIF_D5
A2
BB_QX
K15
K18 CC_CLK
CC_IO
H16
CC_RST
K17
CIF_D0
F9
CIF_D1
A11
A9 CIF_D2
C8 CIF_D3
B8 CIF_D4
CIF_D5
B9
A8 CIF_D6
E8 CIF_D7
CIF_HSYNC
E9 CIF_PCLK
B7
CIF_PD
A6
CIF_RESET
A10
C18 AFC
N16
AGND
L16 AUXGND
L17 AUXN1
AUXN2
L19 AUXP1
M19
L18 AUXP2
N15 BB_I
BB_IX
M15
BB_Q
M16
0.1u
U101
PMB8877
0.1uC116
C122
R125
C111 0.1u
680
C112 0.1u
C113 0.1u
C114
2V9_VMME
0.1u
1V8_SD
C105 0.1u
2V9_SIM
R124 680
C103 1u
0.1u
2V5_VAUDA
C109
R126 680
FLASH_TORCH_EN
_RAM_CS
REMOTE_INT
DIF_RD
CIF_D0
CIF_D1
CIF_D2
CIF_D3
CIF_D4
CIF_D5
CIF_D6
CIF_D7
CIF_HSYNC
CIF_PCLK
CIF_PD
CIF_RESET
CIF_VSYNC
CIF_MCLK
CHG_EN
DSR
PA_LEVEL
DBB_INT
BT_LDO_EN
HOOK_DETECT
DIF_CD
DIF_CS
DIF_D(0)
DIF_D(1)
DIF_D(2)
DIF_D(3)
DIF_D(4)
DIF_D(5)
DIF_D(6)
DIF_D(7)
DIF_RESET
DIF_WR
DIF_VSYNC
KEY_ROW5
MAIN_MIC_N
HS_MIC_N
MAIN_MIC_P
HS_MIC_P
I
IX
Q
QX
FE2
TXON_PA
PA_BAND
FE1
PA_MODE
JACK_DETECT
KEY_ROW4
KEY_ROW6
DATA(7)
DATA(2)
DATA(0:15)
DATA(8)
DATA(9)
DATA(11)
DATA(12)
DATA(13)
DATA(14)
DATA(15)
DATA(10)
USB_DM
USB_DP
SLIDE_OPEN
ADD(20)
ADD(21)
ADD(22)
ADD(23)
ADD(24)
ADD(25)
ADD(16:28)
DATA(8)
DATA(9)
DATA(10)
DATA(11)
DATA(12)
DATA(13)
DATA(14)
DATA(15)
DATA(0)
DATA(1)
DATA(3)
DATA(4)
DATA(5)
DATA(6)
ADD(16)
ADD(17)
ADD(26)
ADD(27)
ADD(28)
ADD(18)
ADD(19)
_BC1
_NAND_CS
ADD(16)
ADD(17)
_RD
_WR
FCDP
SDCLKI
DATA(0)
DATA(1)
DATA(2)
DATA(3)
DATA(4)
DATA(5)
DATA(6)
DATA(7)
ADD(0:15)
DATA(0:15)
ADD(6)
ADD(7)
ADD(8)
ADD(9)
ADD(10)
ADD(11)
ADD(12)
ADD(13)
ADD(14)
ADD(15)
ADD(29)
ADD(30)
CKE
_CAS
_RAS
SDCLKO
_WR
_BC0
MMC_DETECT
I2S1_CLK
KEY_ROW0
LDQS
UDQS
ADD(0)
ADD(1)
ADD(2)
ADD(3)
ADD(4)
ADD(5)
ADD(0:26)
ADD(26)
ADD(27)
ADD(28)
ADD(29)
ADD(30)
LDQS
UDQS
JACK_TYPE
RTCK
TDO
EXTRSTn
TRIG_IN
TRACEPKT0
TRACEPKT1
TRACEPKT2
TRACEPKT3
TRACEPKT4
TRACEPKT5
TRACEPKT6
TRACEPKT7
TRACECLK
PIPESTAT0
PIPESTAT1
PIPESTAT2
TRACESYNC
UART_BT_CTS
UART_BT_RTS
CIF_SCL
CIF_SDA
BB_SND_R
TRSTn
TDI
TMS
TCK
KEY_ROW3
KEY_ROW2
KEY_COL0
KEY_COL3
RPWRON_EN
WDOG
KEY_EN
SDCLKI
MMC_CLK
MMC_CMD
MMC_D(0)
MMC_D(3)
VIB_EN
USB_SE0_VM
CLK32K
_PPR
USB_OEn
KEY_COL2
LCD_ID
KEY_COL1
KEY_ROW1
VMIC_P
VREFN
VREFN
SDCLKO
TRACEPKT2
TRACEPKT3
TRACEPKT4
TRACEPKT5
TRACEPKT6
TRACEPKT7
TRACESYNC
TRIG_IN
TRSTn
UART_BT_RX
UART_RX
UART_BT_TX
MMC_D(2)
MMC_D(1)
VCXO_EN
VMIC_N
LOAD
PIPESTAT0
PIPESTAT1
PIPESTAT2
PM_INT
_RESET
RF_CLK
RF_DA
RF_EN
RTCK
RTC_OUT
SCL
SDA
TCK
TDI
TDO
TMS
TRACECLK
TRACEPKT0
TRACEPKT1
RCV_P
BB_SND_L
26MHZ_MCLK
I2S1_RX
I2S1_TX
I2S1_WA0
BT_INT
_EOC
BAT_ID
RF_TEMP
REMOTE_ADC
ADD(7)
ADD(13)
ADD(8)
ADD(14)
ADD(9)
ADD(15)
ADD(16)
ADD(17)
ADD(18)
ADD(19)
ADD(2)
ADD(20)
ADD(21)
ADD(22)
ADD(23)
ADD(24)
ADD(3)
ADD(4)
ADD(25)
_NAND_CS
_BC0
_BC1
FCDP
_CAS
CKE
_RAM_CS
_RD
_WR
RCV_N
RPWRON_EN
UART_RX
DSR
UART_TX
VSUPPLY
RESOURCE_CTRL
BT_RESETn
_RAS
SIM_CLK
SIM_IO
SIM_RST
USB_DAT_VP
UART_TX
ADD(0)
ADD(1)
ADD(10)
ADD(5)
ADD(11)
ADD(6)
ADD(12)

8. CIRCUIT DIAGRAM
- 102 -
LGE Internal Use Only Copyright © 2008 LG Electronics. Inc. All right reserved.
Only for training and service purposes
LGMC
11 12
E
3 5
Remote Power On
B
Battery Connector & Current Monitor
6
(1%)
Charging IC
9
SIM & MMC Connetor
F
9
EXTERNAL RESET
H
5
BACKUP BATTERY
Jog Swi t ch
AUDIO AMP SUB SYSTEM & SIGNAL DISTRIBUTOR
11
PMIC
2 6
1
12
104
1783
F
4
(1%)
8
G
C
A
D
END
E
7
C
D
A
B
H
10
2
G
1uC211
R222
3.3M
C263
VBAT
1000p
2V62_VIO
BAT200
1000p
C215
2.2K
R229
2V85_CAM
R625
100K
C227
27p
2V9_VMME
DNI
C262
C257
1u
C22810u
1u
C224
R235
DNI
D200
KDR331V
3
1
2
Q201
KTC4075E
4.7K
R227
R209 4.7K
R202
DNI
100K
R239
R234
18K
100K
R246
C221
1u
R238
47K
1KR215
C239
GND 2
3
IOUT
LOAD
51
NC
VIN
4
1u
VBAT
VBAT
U202
ZXCT1010E5TA
4.7K
R225
1K
R226
2V62_VIO
FB201
0.1u
C259
1u
2V11_RTC
A2
6B1 2
B2
4GND
8
VCC 1
Y1
5Y2
C219
NC7WZ08L8X
U203
7A1
3
1uC217
TP201
C254
27p
0.1u
C249
56
31
4
3.3M
R220
Q200
EMX18
2
8.2
100p
C258
R218
R247
27p
C226
1u
100K
R242
2V8_CAM_A
1u
C209
C208
0.1u
C220
C218 1u
1u
27K
R200
0.1u
VBAT
C255
10p
1u
C264
2.2u
C250
2V5_VAUDB
C223
R232
100K
100K
R231
15K
R244
1V8_SD
VUSB_USB
C230
10u
0.1u
C237
8.2R219
47
R237
C256
1u
10u
C232
C6
C6
C7
C7
16
GND1
GND2 15
GND3 14
13
GND4
GND5 12
11
GND6
SWA
10
9SWB
S200
1
1
22
3
3
44
5
5
66
7
7
8
8
C1
C1
C2 C2
C3 C3
C5 C5
10u C229
1u
R208 4.7K
VBAT
C202
4.7KR206
1u
CN200
D1
D2
1
2
3
C216
C205 1u
C251
1u
C241
1u
27p
C260
C252
2.2u
100K
R241
4.7KR211
RB521S-30
D202
47p
J11
VUSB A4
F11
VVIB
L3
WDOG
C253
G9
H5 VSS27
VSS28
H6
H7 VSS29
VSS3
D5
VSS30
J6
D6 VSS4
VSS5
D7
D8 VSS6
VSS7
E4
E5 VSS8
VSS9
E6
VSS_MONO C7
H8 VSS_SD1
VSS_SD2
H4
VSS_VREF
D9
VUMTS
E8
E9 VSS12
VSS13
F3
F4 VSS14
VSS15
F5
F6 VSS16
VSS17
F7
F8 VSS18
VSS19
F9
D4 VSS2
G3 VSS20
VSS21
G4
G5 VSS22
G6 VSS23
VSS24
G7
G8 VSS25
VSS26
A8
D3 VMIN
VMME
C11
VPIN
C2
A10
VPLL
C8
VREF
A5
VREFEX_M
VRF1 F10
D11
VRF2
VRF3 E10
H10
VRTC
L11
VSD1
L1
VSD2
G10
VSIM
VSS1
C6
E7 VSS10
VSS11
VDDAUDIOA
VDDAUDIOB
G2
H1 VDDAUX
C10
VDDMME
VDDPLLIO B9
E11
VDDRF13_AFC
VDDRF2 D10
K11
VDDSD1
K1 VDDSD2
VDDSIMVIB G11
H9
VDDUMTS
VDD_CHARGE K9
VDD_MONO B7
J9
VDD_REF
VDD_USB B5
VIO A11
VLED
SD2_FBL
SE0_VM B2
L9
SENSE_IN1
SENSE_IN2 K10
SLEEP1_N
E2
E1 SLEEP2_N
SU1_FB
H3
SU1_GATE
J1
J2 SU1_GND
J3 SU1_ISENSE
SUSPEND A3
B10
TXONPA
VA FC H11
VAUDIOA
F2
G1 VAUDIOB
VAUX
H2
F1
K4
L4
ON_OFF2
ON_OFF_OUT L5
J4
OUTPORT
POWER_ON K3
PUMS1 A1
B4
PUMS2
PUMS3 B11
B1 RCV
D1 RESET2_N
RESET_N
E3
J5
RESOURCE_CRT L
RREF B8
SD1_FB J10
L10
SD1_FBLSD2_FB
K2
L2
CHARGE_UC
L7
CH_CNTRL
CH_SOURCE K8
D+
C1
D2 D-
A2
DAT_VP
FLASH_ON C9
A9
FLASH_SHINK
I2C_CLK J7
K6
I2C_DAT
I2C_INT K5
C5
MONO_INN
B6
MONO_INP
A6
MONO_OUTN
A7
MONO_OUTP
C4
OE_N
ON_OFF1
U201
PMB6821
AC+ B3
C3
AC-
BL1_PWM L6
K7
BL2_PWM
BL3_PWM J8
L8
C238
1u
2V11_RTC2V5_VAUDA
R230
100K
VCHG
R216 20K
10uHL201
SP_INT
2V62_VIO
C200
0.1u
C231
10u
C204
VBAT
VBAT
2V9_SIM
33 uF
1u
2.2u
C246
VUSB
VBAT
C212
4.7KR207
A3
C201
2.2u
D3
A2
HPL
A1
HPR
D2 INA1
D1 INA2
INB1
C2 INB2
C1
D5
OUT+
OUT- B5
PGND
C4
PVDD C5
D4 RXIN+
RXIN-
B4
C3 SCL
B3 SDA
VDD B1
VSS
U200
MAX9877AEWP_TG45
BIAS
B2
A4 C1N
A5 C1P
GND
R240
100K
C247
2.2u
1V35_VPLL
1u
C240 C245
2.2u
5.1K
1V35_CO RE
D201
R243
RB521S-30
1u
C654
2.2u
2V85_VRF
56
2
1
3
4
78
C243
C222
SW200
2V62_VIO
2.2u
VBAT
VBAT
TP200
2V11_RTC
VSUPPLY
C248
2.2u2.2u
C236
D203
MSMF05C-P
100K
R228
R212 100K
C242
1u 2.2u
C244
FB200
VBAT
C210 1u
R223
47mohm
10uH 1V5_VRF
2V62_VIO
1u
L200
C653
2V11_RTC
C233
0.1u
R245
4.7K
27p
C261
C234
U_RCV
2V9_SIM
22u
1uC214
1u
2V9_VFM
2V62_VIO
C213
VBAT
2.2uC206
2.2uC207
1V8_SD
U_PMIN
2.2u
C235
C203 1u
2V9_VMME
100K
R233
U_VMIN
R221
100K
2V65_VBT
PMRSTn
BAT 11
8
GND
6IMIN
IUSB 7
IVDC 9
13
PGND
10
USB_BYP
VDC
1
VDC_BYP 12
2VUSB
_CHG
4
_EN
5
3_PPR
VBAT
U204 ISL9221
KEY_COL3
PWRON
RPWRON_EN
KEY_COL0
KEY_ROW0
MMC_CLK
MMC_CMD
MMC_D(1)
MMC_DETECT
KEY_COL3
KEY_ROW4
KEY_ROW3
KEY_ROW2
BAT_ID
LOAD
RCV_P
RCV_N
AUDIO_IN
MMC_D(0)
MMC_D(3)
MMC_D(2)
SIM_RST
SIM_CLK
SIM_IO
BB_SND_R
BB_SND_L
FM_SND_R
FM_SND_L
SDA
SCL
SPK_RCV_P
SPK_RC V _N
OVP_VUSB
OVP_VCHG
_EOC
_PPR
HSO_L
HSO_R
OVP_VCHG
OVP_VUSB
END_KEY_IN
END_KEY_IN
PWRON
END_KEY
CHG_EN
RTC_OUT ON_OFF2
WDOG
PMRSTn
USB_OEn
ON_OFF2
RESOURCE_CTRL
VCXO_EN
BT_VCXO_EN
TXON_PA
EXTRSTn
SPOWER_INT PM_INT
PMRSTn_RESET
USB_DAT_VP
USB_SE0_VM
USB_DP
USB_DM
KEY_EN
NUMKEY_BL
SCL
SDA
SPOWER_INT

- 103 -
8. CIRCUIT DIAGRAM
LGE Internal Use OnlyCopyright © 2008 LG Electronics. Inc. All right reserved.
Only for training and service purposes
LGMC
7 : USB-/Remote_ADC/RX D
11
H
17 : D/ RX
2
D
5
3M A/F CAMERA CONNECTOR
E
F
2
12,13 : C HG
7
8 : JACK_D
C
4
Anode
B
FPCB To SLIDE Connector
11 : R/ON
9
Cathode
6
6 : USB+/Remot e_INT/TXD
3
5 : HSO_R
2 : Headset MIC
H
1
10
C
18PIN MULTIPORT RECEPTAC EL
A
8
12
B to B(Key PCB)
12
8
11
3
E
G
15 : VUSB
F
7
MP TEST PA D
6
G
B
1
MULTI-PORT SWITCH 1
4 : HSO_L
4
D
5
3 : Jack type
9
CAMERA FLASH LED DRIVER
VIBRATOR
16 : D/ TX
9,10 : BATT
14 : DSR
So ck et
1000FB306
47R318
C328
1u
R340
1K
0.1uC300
R303
220K
DNI
EVSC5S04F050
P11
2P2
P3 3
P4 4
5P5
P6 6
R333
FL307
P11
2P2
3P3
P4 4
5P5
P6 6
FL306
EVSC5S04F050
27p
C320
0.1u
C306
10K
UART_TX
R305
UART_RX
1.5K
C324
0.1u
R304
R315 47
R339
20
VA303
C317
2V62_VIO
EVLC18S02003
VA300
680p
C314 39p
VBAT
C323
4.7u
C304
10
VSUPPLY
24p
R337
FL305
ICVE10184E050R101FR
5
G1 10
G2
1INOUT_A1
INOUT_A2
2
3INOUT_A3
INOUT_A4
4
INOUT_B1 9
8
INOUT_B2
INOUT_B3 7
6
INOUT_B4
R618
DNI
FB301
R320
R300
24
33
0
R335
DNIR311
R325
100K
DSR
2V62_VIO
R321
DNI
20
R344
ICVE10184E050R101FR
FL309
G1
5
G2
10
INOUT_A1 1
INOUT_A2 2
INOUT_A3 3
INOUT_A4 4
9INOUT_B1
INOUT_B2
8
7INOUT_B3
INOUT_B4
6
10u
C312
R316 47
DNI
R616
R326
13K
C316
C311
VUSB
2V9_VFM
680p
10u
VB301
1
2
5
SW
7TX
4VIN
VIO
9
C340
27p
LM3553SDX-NOPB
U301
2
D1
D2 11
FEN
3
ISET
1
12
M_F
6
OVP
PGND
13
SCL
8
10 SDA
0R620
FB300
100nHL302
VBAT
9
8
INOUT_B2
INOUT_B3 7
6
INOUT_B4
FL300 ICVE10184E050R101FR
5
G1 10
G2
1INOUT_A1
INOUT_A2
2
3INOUT_A3
INOUT_A4
4
INOUT_B1
R310
24
1M
R301
22n
C308
1u
C322
FL301
5G1
10 G2
1INOUT_A1
INOUT_A2
2
3INOUT_A3
INOUT_A4
4
INOUT_B1 9
8
INOUT_B2
INOUT_B3 7
6
INOUT_B4
ICVE10184E050R101FR
47R312
2V62_VIO
R334 33
2.2uHL303
FB305 1000
5G1
10 G2
1
INOUT_A1 2
INOUT_A2 3
INOUT_A3 4
INOUT_A4
INOUT_B1
9
8INOUT_B2
INOUT_B3
7
6INOUT_B4
3
INOUT_A3 4
INOUT_A4
INOUT_B1
9
8INOUT_B2
INOUT_B3
7
6INOUT_B4
2V8_CAM_A
FL310
ICVE10184E050R101FR
FL308
ICVE10184E050R101FR
5G1
10 G2
1
INOUT_A1 2
INOUT_A2
22n
2V62_VIO
192
20
3
4
5
6
7
8
9
C303
CN302
1
10 11
12
13
14
15
16
17
18
C305
10p
1V8_CAM
FLA_C
R317 47
120p
C325
C329
47p
3
30
31
32
33
34
4
5
6
7
8
9
15
16
17 18
19
2
20
21
22
23
24
25
26
27
28
29
CN300
G1 G2
G3 G4
1
10
11
12
13
14 270nH
L300
FB302
C315 1u
RPWRON_EN
0.1u
C313
VA301
EVLC18S02003
47p
C332
100KR306
C307
10p
R302
47
C301
120p
U304
SUY98005LT 1G
2
GND
VIN
13
VOUT
FLA_A
15
16
17
18
19
2
20
3
4
5
6
7
8
9
CN301
HSEJ-18S04-25PC
1
10
11
12
13
14
C302
27p
VA304
DNI
R626
2V85_CAM
GND2
INOUT
DNI
R619
FL302
ICVFP10181E301FR
GND1
33
34
R327
DNI
41
42
43
44
27
45
46
47
48
49
50
28
29
30
31
32
24
25
3
4
5
6
7
8
9
26
35
36
37
38
39
40
1
10
11
12
13
14
15
16
17
18
19
2
20
21
22
23
CN303
24pC318
R617
DNI
4.7u
C321
VBAT
FL303
GND1GND2
INOUT
2V5_VAUDB
ICVFP10181E301FR
0 R621
10u
C310
D300
RB070M-30
VBAT
100nH
L304
VBAT
R307 22K
100nH
R336
1K
L301
C309
27p
GND
2
1
OUT
VCC
5
VIN+
3
4
VIN-
U300
NCS2200SQ2T2G
0.1u
C330 27p
VCHG
3INOUT_A3
INOUT_A4
4
INOUT_B1 9
8
INOUT_B2
INOUT_B3 7
6
INOUT_B4
C331
VCC
ICVE10184E050R101FRFL304
5
G1 10
G2
1INOUT_A1
INOUT_A2
2
SLAS4717EPMTR2G
U302
3CO M1
9
CO M2
6
GND
IN1
4
IN2 8
5NC1
NC2 7
NO1
2
NO2 101
2V5_VAUDB
VUSB_USB
R324
10K
R308 2.2K
1V8_CAM
C319
27p
R338
100K
ICVL0505101V150FR
VA302
L305 82nH
DSR
DIF_VSYNC
CIF_SDA
CIF_MCLK CIF_CIN
CIF_RESET
2V62_VIO
KEY_COL1 DIF_CD
DIF_RD
DIF_WR
DIF_CS
DIF_RESET
RPWRON_EN
UART_TX
UART_RX
KEY_COL0
KEY_ROW5
AUDIO_IN
SDA
LCD_ID
END_KEY
CIF_SCL
REMOTE_ADC
MULTI_PORT _0
MULTI_PORT _1
JACK_DETECT
USB_DP
SCL
SDA
SPK_RCV_P
SPK_RCV_N
FLASH_LED_EN
FLASH_TORCH_EN
VIB_EN
KEY_COL2
CIF_SCL
CIF_SDA
CIF_RESET
CIF_PCLK
CIF_HS
CIF_VS
FLASH_LED_EN
CIF_CIN
HSO_L
HSO_R
CIF_D7
CIF_D6
CIF_D5
CIF_D4
CIF_D3
CIF_D2
CIF_D1
CIF_D0
CIF_HSYNC
CIF_VSYNC
CIF_MCLK
CIF_PD
NUMKEY_BL
KEY_COL0
KEY_COL1
KEY_COL2
KEY_COL3
TXON_PA
CIF_HS
CIF_VS
CIF_CIN
DIF_D(6)
DIF_D(7)
SLIDE_OPEN
MAIN_MIC_N
MAIN_MIC_P
VMIC_N
VMIC_P
KEY_ROW0
KEY_ROW1
KEY_ROW2
KEY_ROW3
KEY_ROW4
KEY_ROW0
KEY_ROW6
DIF_D(0)
DIF_D(1)
DIF_D(2)
DIF_D(3)
KEY_COL3
SCL
DIF_D(4)
DIF_D(5)
HOOK_DETECT
HS_MIC_N
HS_MIC_P
REMOTE_INT
USB_DM
RPWRON_EN
JACK_DETECT
UART_RX
UART_TX
JACK_TYPE
MULTI_PORT _1
MULTI_PORT _0
DSR
FM_ANT

8. CIRCUIT DIAGRAM
- 104 -
LGE Internal Use Only Copyright © 2008 LG Electronics. Inc. All right reserved.
Only for training and service purposes
LGMC
H
GSM900
5
DCS1800
HH
7
3 6
H
L
B
10 11
E
F
H
C
D
4 8
H
E
L
2
D5008(Ep co s)
H
A
8 12421
L
1
10
VC1 (FE1)
TQM7M5005(5x5)
PCS1900GSM850
C
A
3
9
D
VDD
96
L
GSM850 / 900_TX
GSM 1800 / 1900_ TX
LS Cable
F
H
7
VC2 (FE2)
GG
H
5
B
BLUETOOTH_FM_MODULE(TAIYO YUDEN)
GSM850 / 900_RX
GSM 1800 / 1900_ RX
H
11
C465
VBATT 36
VDDR3V 37
28
VDDTF
13
VIO
VREGBT 35
VREG_CTL 34
18
XTALN 19
XTALP
0.01u
PCM_IN 2
38
PCM_OUT_I2S_OUT
PCM_SYNC_I2S_WS 4
PGND1
39
40 PGND2
PGND3
41
42 PGND4
RESET
33
SLEEP_CLK 30
14
TM0
11
UART_CTS
8
UART_RTS
UART_RX 9
UART_TX 10
16 VA FL
VA FR
15
A_GPIO6
26
A_GPIO7
29
6BT_ANT
32 FM_ANT
1GND1
GND2
5
GND3
7
GND4
12
20 GND5
31 GND6
GPIO0
21
GPIO1
17
GPIO2
25
GPIO5
22
27 GPIO6
3
PCM_CLK_I2S_CLK
M1
EWFNLBAXX
23 A_GPIO4
24 A_GPIO5
C442
DNI
22p
C407
0.1u C453
2
3
4
5
6
7
8
9
C412
33 uF
SC400
1
10
TP406
2
G1
G2 3
100p
C443
UFL-R-SMT10
CN401
ANT
R410
DNI
2V65_VBT
2.5p
C414
13 BY_CA P1
BY_CA P2
9
1
DCS_PCS_INDCS_PCS_OUT
12
14
GND1
GND2 11
GND3 8
7
GSM850_900_IN
10 GSM850_900_OUT 2
MODE_SELECT
15 PGND
TX_EN 6
4
VBATT
VRAMP 5
C439
U400
TQM7M5005
BS 3
VSUPPLY
0.1u
17
VDDXO2V8 15
XO
11
12 XOX
C433
0.1u
RX 3X
RX4 22
23
RX 4X
36 TX1
37 TX2
34 VBIAS
VCO_RC 18
31
VDDBIAS2V8
8VDDDIG1V5
VDDDIG2V8
5
21
VDDLNA1V5
VDDMIX2V8
39
VDDRX1V5 19
20
VDDRX2V8VDDTX1V5
35
38 VDDTX2V8 VDDVCO2V8
DA
16
EN
FE1
32
FE2
33
14
FSYS1
10 FSYS2
FSYS3
9
13
GND1
GND2 26
40 GND3
GND4
41
29
RX1
RX 1X 30
27
RX2
RX 2X 28
RX3 24
25
U401
PMB6272
A
1
2AX
B
3
4BX
CLK
7
6
100pC437
C463
100p
C410
C413
2.5p
DNI
0.1u
C421
1p
C435
220n
C446
3.3nH
L406
TP411
10KR411
0.1u
C432
C426
PAD201
1V5_VRF
0.1u
C427
4.7n
2.2p
C415 C416
2.2p
10
R407
C434
0.1u
1.8p
C422
1V5_VRF
R406
2
GND1
GND2
4
1HOT1
HOT2 3
2V85_VRF
10
26MHz
X400 NX3225SA
C436
47n
0.1u
C400
C423 C402
0.1u 100p
C466
PAD200
C460
0.01u
1000p
18
GND4 19
GND5 20
GND6
10 GSM1800_1900_TX
GSM1800_RX1
5
GSM1800_RX2
6
7GSM1900_RX1
GSM1900_RX2
8
GSM850_900_TX
15
1GSM850_RX1
GSM850_RX2
2
3GSM900_RX1
4GSM900_RX2
VC1 14
VC2 13
12
VDD
FL400
DGM1110M014
ANT
17
9
GND1 11
GND2
GND3 16
100nH
L400
C401
1u
C424
100p
L401
22nH
R408
DNI
DNI
C441
L403
5.1nH
820
R405
18nH
C420
1.5p
L402
C418
G2 RF
2.2p
SW400
GRS301-2S-H26-E3000
ANT G1
0.1u
C440
TP413
1000p
C438
2.2p
TP412
C417
2V62_VIO
C461
1u
R402 22K
TP401
1V5_VRF
1u
C451 1u
C462
TP404
DNI
R409
10KR403
C419
2V85_VRF
2V85_VRF
2V85_VRF 2V85_VRF
1.5p
68nH
C448
100p
L405
39p
C404
0.1u
C447
2V85_VRF
5.1nH
L404
1u
VBAT
600
FB401
C459
47p
C464
TP407
TP405
TP410
1000p C452
TP402
2V65_VBT
27p
TP403
DBB_INT
BT_INT
C425
UART_BT_TX
BT_LDO_EN
BT_CLK
CLK32K
BT_RESETn
FM_SND_L
FM_SND_R
UART_BT_CTS
UART_BT_RTS
UART_BT_RX
BT_VCXO_EN
I2S1_TX
I2S1_RX
I2S1_WA0
I2S1_CLK
LBAND_PAM_IN
PA_BAND
PA_LEVEL
PA_MODE
TXON_PA
FM_ANT
FE2
HBAND_PAM_IN
HBAND_PAM_IN
LBAND_PAM_IN
RF_TEMP
FE1
I
IX
Q
QX
RF_CLK
RF_DA
RF_EN
BT_CLK
26MHZ_MCLK

- 105 -
8. CIRCUIT DIAGRAM
LGE Internal Use OnlyCopyright © 2008 LG Electronics. Inc. All right reserved.
Only for training and service purposes
LGMC
L
4 11
G
10
D
5 9
G
END
8
HL
Multi KEY MATRIX
So ck et
F
E
LCD PWM BACKLIGHT
PIN 4
LCD FILTER, ZIF CONNECTOR
11
D
E
F
B
A
6
123
H
C
8910
NEC vs HIMAX IF SET
PIN 5
B
PIN 3
ILLUMINATING LED
ILLUMINATING LED DRIVER FPCB To SLIDE Connector
12
SLIDE PCB
7
C
A
6
H
12
H HIMAX
MULTI KEY BACKLIGHT
PIN4 PIN5 MODE(8bit + 8bit)
H
12
H
NEC
5
PIN3
34 7
VA500
VA508
1V8_CAM
2.2u
C507
1u
C505
C501
1V8_CAM
2V62_VIO
1u
VA501
30
31
32
33
34
35
36
37
4
5
6
7
8
9
16
17
18
19
2
20
21
22
23
24
25
26
27
28
29
3
CN501
1
10
11
12
13
14
15
VA503
VA516
VA518
CALL
DOWN OK
VA517
1u
LD505
C513
R507 0
0R506
C500
1u
VA527
VA524
VA515
29
RSK
32
33
34
35
36
37
38
39
22
40
23
24
25
26
27
28
16
17
18
19
2
20
3
4
5
6
7
8
9
21
30
31
CN500
1
10
11
12
13
14
15
VA509
1u
C506
2V62_VIO
VA512
VA519
1uC504
C503 1u
VA504
2V62_VIO
VA525
LD500
2
1
6
5
4
3
EVLC14S02050
VA507
CURR43
E4
CURR6
DATA A6
DCDC_FB D6
DCDC_GATE B5
DCDC_SNS C6
A1 GPIO
D2 RG B1
RG B2
E2
C2 RG B3
E6 V2_5
VANA_GPI
A2
VBAT C4
C3 VSS
B2
VSS_CP
B1 AUDIO_IN
C1_N B3
C1_P A4
A3
C2_N
B4
C2_P
CLK B6
A5
CP_OUT
E5
CURR1 D5
CURR2
C5
CURR30 D4
CURR31
CURR32 E3
CURR33 D3
CURR41
C1
E1 CURR42
D1
AS3675
U500
VA514
C502
LD507
VBAT
1u
C512
1u
VA506
VA520
VA513
VA521
R502
100K
LD506
1
2
3
4
VBAT
LD501
2
1
6
5
4
3
V2_5
E6
A2 VANA_GPI
C4
VBAT
VSS
C3
VSS_CP B2
CURR30 C5
CURR31 D4
E3
CURR32 D3
CURR33
C1 CURR41
CURR42
E1
CURR43
D1
CURR6 E4
A6
DATA
D6
DCDC_FB
B5
DCDC_GATE C6
DCDC_SNS
GPIO
A1
RG B1
D2
E2 RG B2
RG B3
C2
AUDIO_IN
B1
B3
C1_N
A4
C1_P
C2_N A3
C2_P B4
B6
CLK
CP_OUT A5
CURR1 E5
CURR2 D5
U501
AS3675
END
1u
C510
C511
1u
1u
CLEAR
C509
LSK
LEFT
VA510
VA526
1u
C508
VA522
VBAT
UP
VA511
LD502
1
2
3
4
0R510
R509 0
VA502
VA505
VBAT
0R515
R516 0
R514 0
0R513
R512 0
0R511
1
2
3
4
RIGHT
1
2
3
4
LD504
VA523
LD503
RGB5_1
RGB6_1
RGB3_3
RGB3_2
RGB4_3
RGB5_3
RGB_MLED
RGB6_3
RGB6_2
LCD_ID
RGB1_1
RGB2_1
RGB3_1
RGB4_1
DIF_WR
DIF_RD
DIF_VSYNC
DIF_RESET
CIF_SDA
MULTIKEY_BL2
RGB5_2
RGB4_2
RGB1_2
RGB1_3
MLED
RGB2_2
RGB2_3
PHOTO_ADC_IN
RGB1_1
RGB1_2
RGB1_3
AUDIO_IN
SDA
SCL
MULTIKEY_BL1
MLED5
MLED4
DIF_CS
DIF_CD
KEY_COL0
KEY_COL2
CIF_SCL
MLED2
MLED
MLED1
MLED3
RGB2_1
RGB2_2
RGB2_3
KEY_COL1
END_KEY
KEY_ROW5
DIF_D(1)
DIF_D(3)
DIF_D(5)
DIF_D(7)
SCL
SDA
KEY_ROW0
KEY_ROW6
PHOTO_ADC_IN
AUDIO_I
N
END_KEY
RGB6_1
MLED
DIF_D(0)
DIF_D(2)
DIF_D(4)
DIF_D(6)
KEY_COL3
RGB5_1
RGB5_3
RGB4_1
RGB4_2
RGB4_3
RGB3_1
RGB3_2
RGB3_3
AUDIO_IN
CIF_SDA
CIF_SCL
RGB6_2
RGB6_3
KEY_COL3
KEY_ROW5
KEY_ROW6
KEY_ROW0
RGB5_2
MULTIKEY_BL2
MULTIKEY_BL1
RGB_MLED
MLED5
MLED4
MLED3
MLED2
MLED1
MLED
DIF_VSYNC
DIF_RD
DIF_WR
DIF_CD
KEY_COL0
KEY_COL1
KEY_COL2
DIF_CS
DIF_D(7)
DIF_D(6)
DIF_D(5)
DIF_D(4)
DIF_D(3)
DIF_D(2)
DIF_D(1)
DIF_D(0)
LCD_ID
DIF_RESET

8. CIRCUIT DIAGRAM
- 106 -
LGE Internal Use Only Copyright © 2008 LG Electronics. Inc. All right reserved.
Only for training and service purposes
LGMC
116 12
12
F
9
F
5
4
3
C
B
101
B
3
4
2 86
1
5
D
C
D
G
1087
E
PHOTO SENSOR
LCD FPCB
SPK
G
FPCB To MAIN Connector
PLUG
E
7
A
HH
FPCB To SLIDE Connector
PLUG
9
11
2
A
1V8_CAMVBAT
2V62_VIO
C103
47p47p
C102
DNI
C101
2V9_VFM
12K
R100
APDS-9005-020U100
2NC1
NC2
3NC3 4
5
NC4
OUT 6
VCC
1
24
25
26
27
28
29
8
9
21
30
31
32
33
34
35
36
37
38
39
22
40
23
11
12
13
14
15
16
17
18
19
2
20
3
4
5
6
7
1V8_CAM2V9_VFM
CN102
1
10
VBAT
32
33
34
40
41
42
43
44
27
45
46
47
48
49
50
28
29
30
31
22
23
24
25
3
4
5
6
7
8
9
26
35
36
37
38
39
1
10
11
12
13
14
15
16
17
18
19
2
20
21
CN101
VA100
EVLC18S02015EVLC18S02015
VA101
L101
100nH
1
2
2V62_VIO
100nH
L100
SPK100
LCD_ID
C100
100p
SCL
PHOTO_ADC_IN
END_KEY
AUDIO_IN
KEY_ROW6
KEY_ROW5
CIF_SCL
DIF_CS
DIF_CD
DIF_WR
DIF_RD
DIF_VSYNC
DIF_RESET
CIF_SDA
CIF_SDA
DIF_D(1)
DIF_D(2)
DIF_D(3)
DIF_D(4)
DIF_D(5)
DIF_D(6)
DIF_D(7)
KEY_ROW0
KEY_COL3
KEY_COL2
KEY_COL1
KEY_COL0
SDA
DIF_D(5)
DIF_D(6)
AUDIO_IN
SPK_RCV_P
SPK_RCV_N
KEY_COL2
DIF_CS
KEY_COL1
DIF_CD
KEY_COL0
CIF_SCL
END_KEY
LCD_ID
DIF_D(0)
DIF_D(7)
KEY_COL3
DIF_RESET
DIF_VSYNC
DIF_RD
DIF_WR
KEY_ROW0
KEY_ROW5
KEY_ROW6
DIF_D(1)
DIF_D(2)
SCL
SDA
PHOTO_ADC_IN
SPK_RCV_N
SPK_RCV_P
DIF_D(0)
DIF_D(3)
DIF_D(4)

- 107 -
8. CIRCUIT DIAGRAM
LGE Internal Use OnlyCopyright © 2008 LG Electronics. Inc. All right reserved.
Only for training and service purposes
LGMC
F
G
H
A
B
C
D
456
78
0#
MULTI
AF
Shutter
F
9101112
1 723
MIC
Numeric KEY BACKLIGHT
KEYPAD
KEY PCB
HALL EFFECT S/W
456 8910
E
C
D
E
123
11 12
A
B
B to B(Key PCB)
ANTENNA COAXIAL CABLE CONNECTOR
G
78
H
123456
9
*
VA109
VA108
100KR104
ANT100
7
8
9
1
10 11
12
13
14
15
16
17
18
192
20
3
4
5
6
CN100
105
SHARP
102
109
4.7p
C107
MULTI_TASK
3.3nH
L103
VA104
R103
27p
VBAT
10
C102
ANT
G1
G2
C103
27p
2V62_VIO
SW100
UFL-R-SMT10
VA112
R107
1
SPM0204LE5-QB
MIC100
2
G1
3
G2
4
G3
G4
6
1
OUT
PWR
5
100nHL101
L100 100nH
LD100
LEWWS44-E
VA107
10
VA100
ICVN0505X150FR
R105
ICVN0505X150FR
VA101
LEWWS44-E LD101
AF_CAM
1
23
4
106
2V62_VIO
103
VBAT
1u
C105
ICVN0505X150FR
VA102
VA103
ICVN0505X150FR
C104
1u
L102 100nH
VA111
VA110
R101
DNI
C106
100p
ANT101
0.1u
C100
U100EM-0781-T5
3NC OUT 2
VDD 14 VSS
STAR
107
104
0.1u
C101
101
100
108
VA106
KEY_COL2
KEY_ROW0
KEY_ROW3
KEY_ROW2
KEY_ROW1
KEY_COL1
VA105
VMIC_N
KEY_COL0 SLIDE_OPEN
MAIN_MIC_N
MAIN_MIC_P
VMIC_N
VMIC_P
KEY_ROW0
KEY_ROW1
KEY_ROW2
KEY_ROW3
KEY_ROW4
NUMKEY_BL
KEY_COL0
KEY_COL1
KEY_COL2
KEY_COL3
VMIC_P
MAIN_MIC_P
MAIN_MIC_N
NUMKEY_BL
KEY_ROW4
KEY_COL3
SLIDE_OPEN

8. CIRCUIT DIAGRAM
- 108 -
LGE Internal Use Only Copyright © 2008 LG Electronics. Inc. All right reserved.
Only for training and service purposes
LGMC
H
E
F
4 11
123
7
2
G
10
10
D
11
C
H
5
9
B
1 12
1 8
3
A
C
86
E
Anode
Cathode
G
A
D
2
6
B
F
1
5
74 9
LD1
CN1
CN2
1

- 109 -
Copyright © 2008 LG Electronics. Inc. All right reserved.
Only for training and service purposes
LGE Internal Use Only
9. BGA Pin Map
9. BGA Pin Map
BGA Pin MAP
S-gold3 Pin MAP

- 110 -
LGE Internal Use Only Copyright © 2008 LG Electronics. Inc. All right reserved.
Only for training and service purposes
9. BGA Pin Map
Memory Pin Out
USE
USE
Not IN
USE

- 111 -
10. PCB LAYOUT
LGE Internal Use OnlyCopyright © 2008 LG Electronics. Inc. All right reserved.
Only for training and service purposes
LGMC
CN303
Connector
No Sound
No Image
U201
PMB6821
No Power
U204
ISL9221
No Charging
U200
MAX9877
No sound
EMI Filter
No or Poor
Image
U101
PMB8877
No power on
U100
Memory
No power on

10. PCB LAYOUT
- 112 -
LGE Internal Use Only Copyright © 2008 LG Electronics. Inc. All right reserved.
Only for training and service purposes
C459
Capacitor
Can’t activate the
BT
SW200
Jog Key
No Volume
Operation
EMI Filter
No or Poor
Image
X400
DCXO 26MHz
Can’t activate
Transceiver
CN302
Connector
No Numeric Key
Operation
CN300
Connector
No Image
U302
SLAS4717
No USB Work
No Ear MIC
U301
LM3553
No Flash
U400
PAM TQ7M5005
Can’t make a call
Low TX Power
No service
SW400
RF Mobile Switch
Can’t make a call
Low TX Power
Low RX Power
No service
CN401
RF mobile
connector to
Antenna
Can’t make a call
No service
FL400
FEM EPCOS D5008
Can’t make a call
Low TX Power
Low RX power
No service
U401
Transceiver
Can’t make a call
Low TX Power
No service
S200
SIM Connector
Insert SIM Card
C460
Capacitor
Can’t activate the
BT
C437
Capacitor
Low FM signal
C453 (CLK32K)
Capacitor
Can’t activate the
BT
FB401
Capacitor
Can’t activate the
BT
C452 (BT_CLK)
Capacitor
Can’t activate the
BT

- 113 -
10. PCB LAYOUT
LGE Internal Use OnlyCopyright © 2008 LG Electronics. Inc. All right reserved.
Only for training and service purposes

10. PCB LAYOUT
- 114 -
LGE Internal Use Only Copyright © 2008 LG Electronics. Inc. All right reserved.
Only for training and service purposes

- 115 -
10. PCB LAYOUT
LGE Internal Use OnlyCopyright © 2008 LG Electronics. Inc. All right reserved.
Only for training and service purposes
LGMC

10. PCB LAYOUT
- 116 -
LGE Internal Use Only Copyright © 2008 LG Electronics. Inc. All right reserved.
Only for training and service purposes

- 117 -
10. PCB LAYOUT
LGE Internal Use OnlyCopyright © 2008 LG Electronics. Inc. All right reserved.
Only for training and service purposes
LGMC

10. PCB LAYOUT
- 118 -
LGE Internal Use Only Copyright © 2008 LG Electronics. Inc. All right reserved.
Only for training and service purposes

- 119 -
10. PCB LAYOUT
LGE Internal Use OnlyCopyright © 2008 LG Electronics. Inc. All right reserved.
Only for training and service purposes
LGMC

10. PCB LAYOUT
- 120 -
LGE Internal Use Only Copyright © 2008 LG Electronics. Inc. All right reserved.
Only for training and service purposes
LGMC

- 121 -
Copyright © 2008 LG Electronics. Inc. All right reserved.
Only for training and service purposes
LGE Internal Use Only
11. RF Calibration
11. RF Calibration
๎
11.1. Test Equipment Setup
4.00 V 0.000
A
11.2. Calibration Step
11.2.1. Turn on the Phone.

- 122 -
LGE Internal Use Only Copyright © 2008 LG Electronics. Inc. All right reserved.
Only for training and service purposes
11. RF Calibration
11.2.4.
G
11.2.3.

- 123 -
Copyright © 2008 LG Electronics. Inc. All right reserved.
Only for training and service purposes
LGE Internal Use Only
11. RF Calibration
11.2.5
11.2.6
PWR : Power Supply
CELL :Call-Test Equipment
Setup UART Port
Operation Mode
1. By-Pass: not control by GPIB
2. Normal : control b
y
GPIB

- 124 -
LGE Internal Use Only Copyright © 2008 LG Electronics. Inc. All right reserved.
Only for training and service purposes
11. RF Calibration
11.2
11.2.8.
11.2.9. RF Calibration finishes.
G
G
G

- 125 -
Copyright © 2008 LG Electronics. Inc. All right reserved.
Only for training and service purposes
LGE Internal Use Only
11. RF Calibration
11.2.10. Calibration data will be saved to the following folder.

- 126 -
LGE Internal Use Only Copyright © 2008 LG Electronics. Inc. All right reserved.
Only for training and service purposes
12. STAND-ALONE TEST
12. STAND-ALONE TEST
๏
12.1. Test Program Setting

- 127 -
Copyright © 2008 LG Electronics. Inc. All right reserved.
Only for training and service purposes
LGE Internal Use Only
12. STAND-ALONE TEST
G
G
G
G
G
Connected
Not Connected

- 128 -
LGE Internal Use Only Copyright © 2008 LG Electronics. Inc. All right reserved.
Only for training and service purposes
12. STAND-ALONE TEST
G
G
G
G
G
12.2.Tx Test
G
G
Ԙ
G
ԝ
Ԝ
Change “ptest mood”

- 129 -
Copyright © 2008 LG Electronics. Inc. All right reserved.
Only for training and service purposes
LGE Internal Use Only
12. STAND-ALONE TEST
G

- 130 -
LGE Internal Use Only Copyright © 2008 LG Electronics. Inc. All right reserved.
Only for training and service purposes
12. STAND-ALONE TEST
G

- 131 -
Copyright © 2008 LG Electronics. Inc. All right reserved.
Only for training and service purposes
LGE Internal Use Only
13. ENGINEERING MODE
13. ENGINEERING MODE
¥‚
Engineering mode is designed to allow a service man/engineer to view and test the basic functions
provided by a handset. The key sequence for switching the engineering mode on is 1809#*560# Select.
Pressing END will switch back to non-engineering mode operation. Use Up and Down key to select a
menu and press select key to progress the test. Pressing back key will switch back to the original test
menu.
[1] Device TEST
[9-1] Blutooth Test Menu
[1-1] Function Test
[1-2] Main LCD
[6-3] UART Setting
[7] Band Selection
[6] Eng Mode
[9] Others
[8] Network Info
[5] Usage Info
[6-1] Battery Info
[5-1] Call Timer
[6-2]
A
udio Tunning
[6-4] BT Testing
[7-1]
A
uto
[7-2] GSM 850
[7-3] GSM 900
[7-4] DCS 1800
[7-5] PCS 1900
[9-4] Aging Test
[9-5] Trace
[9-6] PS Attach Mode
[9-7] Streaming settings
[1-5] Key Backlight
[2] ELT Mode
[1-4] LCD Backlight
[1-6] Speaker
[1-7]
V
ibrator
[1-8] Camera
[1-9] MicRcv
[1-10] Key Press Test
[1-11] Lighting
[2-1]
A
utomatic
[2-2] Manual
[3]
V
ersion Info
[3-1] Main SW
[4] Factory Reset
[8-1] Cell Env. (Idle)
[8-2] Cell Env. (Ded)
[9-8] Debug setting
[9-9] MMS Test
[9-10] DRM Test Set

- 132 -
LGE Internal Use Only Copyright © 2008 LG Electronics. Inc. All right reserved.
Only for training and service purposes

- 133 -
14. EXPLODED VIEW & REPLACEMENT PART LIST
14.1 EXPLODED VIEW
LGE Internal Use OnlyCopyright © 2008 LG Electronics. Inc. All right reserved.
Only for training and service purposes
XZ[
]
^_
XW XX XY X[
X^
X] X_ YY Y[ YZ Y^ Y` Y_ ZW
^\
^[
^W
]^
\_
^X
^Y
^Z
]Z
]Y
]X
]W
]`
]_
]\
]]
][
Y]
Y\
\\
\Z
X`
YX
YW
[] [_ [` \W
\Y
\]
\`
\Z
\X
\^
[^
[[
Z`
Z^
Z]
ZZ
ZY
Z[ Z\
Z_
`
[W
[Z
[Y
X\ [\
[X
XZ
\[
ZX
Y
\

ASS’Y EXPLODED VIEW
- 134 -
LGE Internal Use Only Copyright © 2008 LG Electronics. Inc. All right reserved.
Only for training and service purposes
AB
C
E
FH
I
MN
L
K
J
G
DOP
J
I
H
G
F
E
D
C
B
A
P
O
N
M
L
K

- 135 -
Copyright © 2008 LG Electronics. Inc. All right reserved.
Only for training and service purposes
LGE Internal Use Only
14. EXPLODED VIEW & REPLACEMENT PART LIST
by SBOM standard on GCSC
Level Location
No. Description Part Number Spec Color Remark
1 GSM(SLIDE) TGLL0020201 Black
2 AAAY00 ADDITION AAAY0342201 WITHOUT
COLOR
3 ACGA00 COVER ASSY,BATTERY ACGA0025201 Black P
4 MCJA00 COVER,BATTERY MCJA0071001 PRESS, Al Alloy, 0.63, , , , Black 75
4 MTAA00 TAPE,DECO MTAA0177701 COMPLEX, (empty), , , , , Black
3 MLAA00 LABEL,APPROVAL MLAA0059401 COMPLEX, (empty), , , , , Without
Color
4 MPBZ00 PAD MPBZ0219601 COMPLEX, (empty), , 503, 860, 145, Without
Color 26
4 MPCY00 PALLET MPCY0013203 COMPLEX, (empty), , , , , Blue
3 MBAD00 BAG,VINYL(PE) MBAD0005201 COMPLEX, (empty), , , , , DARK BLUE
3 MLAC00 LABEL,BARCODE MLAC0004538 PRINTING, (empty), , , , , Without
Color
2 APEY00 PHONE APEY0656201 Open UKRBK (to see UADS) Black
3 ACGM00 COVER ASSY,REAR ACGM0118901 BLACK N
4 MBJC00 BUTTON,FUNCTION MBJC0027901 COMPLEX, (empty), , , , , Black 71
4 MCCC00 CAP,EARPHONE JACK MCCC0058201 COMPLEX, (empty), , , , , Black 54
4 MCCG00 CAP,MULTIMEDIA CARD MCCG0015201 COMPLEX, (empty), , , , , Black 70
4 MCJN00 COVER,REAR MCJN0089201 MOLD, PC LUPOY SC-1004A, , , , , Black 61
4 MDAD00 DECO,CAMERA MDAD0038601 MOLD, PC LUPOY SC-1004A, , , , , Black 68
4 MDAK00 DECO,REAR MDAK0015901 MOLD, PC LUPOY SC-1004A, , , , , Black 63
4 MIDZ00 INSULATOR MIDZ0185901 COMPLEX, (empty), , , , , Without
Color 72
4 MLCE00 LENS,FLASH MLCE0010301 MOLD, PC LUPOY SC-1004A, , , , , Black 55
4 MLEA00 LOCKER,BATTERY MLEA0047001 MOLD, PC LUPOY SC-1004A, , , , , Black 64
4 MPBJ00 PAD,MOTOR MPBJ0056901 COMPLEX, (empty), , , , , Black
4 MPBT00 PAD,CAMERA MPBT0063201 COMPLEX, (empty), , , , , Black 59
4 MPBU00 PAD,CONNECTOR MPBU0038501 COMPLEX, (empty), , , , , Black 57
4 MPBZ00 PAD MPBZ0214001 COMPLEX, (empty), , , , , Black
4 MSDB00 SPRING,COIL MSDB0006101 COMPLEX, (empty), , , , , Without
Color 65
14.2 Replacement Parts Note: This Chapter is used for reference, Part order is ordered
<Mechanic component>

- 136 -
LGE Internal Use Only Copyright © 2008 LG Electronics. Inc. All right reserved.
Only for training and service purposes
14. EXPLODED VIEW & REPLACEMENT PART LIST
Level Location
No. Description Part Number Spec Color Remark
4 MSDD00 SPRING,PLATE MSDD0007801 PRESS, STS, 0.2, , , , Black 56
4 MSIY00 SHAFT MSIY0002401 PRESS, STS, , , , , Without
Color 66
4 MTAA00 TAPE,DECO MTAA0166701 COMPLEX, (empty), , , , , Black 67
4 MTAA01 TAPE,DECO MTAA0166601 COMPLEX, (empty), , , , , Black 62
4 MWAE00 WINDOW,CAMERA MWAE0039101 CUTTING, Quartz Glass, , , , , Black 69
3 ACGQ00 COVER ASSY,SLIDE ACGQ0031901 Black
4 ABGG00 BUTTON ASSY,SUB ABGG0006601 Black D, 13
4 ACGK00 COVER ASSY,FRONT ACGK0119801 Black J
5 MCJK00 COVER,FRONT MCJK0092801 MOLD, PC LUPOY SC-1004A, , , , , Black 32
5 MPBH00 PAD,MIKE MPBH0040601 COMPLEX, (empty), , , , , Black 33
4 ACGS00 COVER
ASSY,SLIDE(UPPER) ACGS0022901 Black B
5 MCJW00 COVER,SLIDE(UPPER) MCJW0021001 CASTING, Al Alloy, , , , , Black 8
5 MDAH00 DECO,RECEIVER MDAH0025001 MOLD, PC LUPOY SC-1004A, , , , , Black 1
5 MMAA00 MAGNET,SWITCH MMAA0008201 COMPLEX, (empty), , , , , Metal Silver 9
5 MPBN00 PAD,SPEAKER MPBN0060401 COMPLEX, (empty), , , , , Black 7
5 MPBN01 PAD,SPEAKER MPBN0060402 Black
5 MTAA00 TAPE,DECO MTAA0166501 COMPLEX, (empty), , , , , Black 3
5 MTAD00 TAPE,WINDOW MTAD0092202 Black
5 MTAD01 TAPE,WINDOW MTAD0092201 COMPLEX, (empty), , , , , Black 5
5 MTAJ00 TAPE,FLEXIBLE PCB MTAJ0014301 COMPLEX, (empty), , , , , Without
Color 37
5 MTAJ01 TAPE,FLEXIBLE PCB MTAJ0014401 COMPLEX, (empty), , , , , Without
Color
5 MTAZ01 TAPE MTAZ0219401 COMPLEX, (empty), , , , , Black 4
5 MWAE00 WINDOW,CAMERA MWAE0041601 COMPLEX, (empty), , , , , Without
Color 6
4 ADBY00 DECO ASSY ADBY0013101 LIGHT FRAME Black E
5 MBFZ00 BRACKET MBFZ0031801 MOLD, PC LUPOY SC-1004A, , , , , Without
Color
5 MFEZ00 FRAME MFEZ0016801 MOLD, PC LUPOY SC-1004A, , , , , Black 22
5 MPBU01 PAD,CONNECTOR MPBU0038201 COMPLEX, (empty), , , , , Black 20
5 MSLA00 STRING,LIGHT MSLA0000201 EXTRUSION, LDPE, , , , , Black 18
5 MTAZ00 TAPE MTAZ0219901 COMPLEX, (empty), , , , , Black
4 AKAC00 KEYPAD ASSY,MAIN AKAC0003701 Black K, 34

- 137 -
Copyright © 2008 LG Electronics. Inc. All right reserved.
Only for training and service purposes
LGE Internal Use Only
14. EXPLODED VIEW & REPLACEMENT PART LIST
Level Location
No. Description Part Number Spec Color Remark
4 ARDY00 RAIL ASSY,SLIDE ARDY0007101 BLACK I, 27, 38
5 MDAC00 DECO,SIDE MDAC0023701 MOLD, PC LUPOY SC-1004A, , , , , Black 43
5 MGAD00 GASKET,SHIELD FORM MGAD0177301 COMPLEX, (empty), , , , , Without
Color 24
5 MGDA00 GUIDE,LEFT MGDA0014701 MOLD, PC LUPOY SC-1004A, , , , , Black 28
5 MGDB00 GUIDE,RIGHT MGDB0009401 MOLD, POM TX-31, , , , , Black 29
5 MIDZ00 INSULATOR MIDZ0187101 COMPLEX, (empty), , , , , Without
Color 41
5 MIDZ01 INSULATOR MIDZ0187201 COMPLEX, (empty), , , , , Without
Color 40
5 MIDZ02 INSULATOR MIDZ0192101 COMPLEX, (empty), , , , , Without
Color
5 MIDZ06 INSULATOR MIDZ0193701 COMPLEX, (empty), , , , , Without
Color
5 MLAB00 LABEL,A/S MLAB0001102 C2000 USASV DIA 4.0 White
5 MPBF00 PAD,FLEXIBLE PCB MPBF0034801 COMPLEX, (empty), , , , , Black
5 MPBG01 PAD,LCD MPBG0082301 COMPLEX, (empty), , , , , Black 25, 42
5 MPBN00 PAD,SPEAKER MPBN0060501 COMPLEX, (empty), , , , , Black 23
5 MTAG00 TAPE,BUTTON MTAG0008701 COMPLEX, (empty), , , , , Black 39
4 GMEY00 SCREW MACHINE,BIND GMEY0010601 1.4 mm,2.5 mm,MSWR3(BK) ,N ,+ ,NYLOK Black 30, 74
4 MBFF00 BRACKET,LCD MBFF0021801 PRESS, STS, , , , , Black C, 11
5 MBFF BRACKET,LCD MBFF0023501 PRESS, STS, , , , , Silver
5 MBFF00 BRACKET,LCD MBFF0023401 PRESS, STS, , , , , Without
Color
5 MGAD00 GASKET,SHIELD FORM MGAD0180301 COMPLEX, (empty), , , , , Without
Color
5 MPBG00 PAD,LCD MPBG0082201 COMPLEX, (empty), , , , , Black 12
5 MTAA00 TAPE,DECO MTAA0175801 COMPLEX, (empty), , , , , Transparent
5 MTAD00 TAPE,WINDOW MTAD0092301 COMPLEX, (empty), , , , , Black 10
4 MCCH00 CAP,SCREW MCCH0135601 COMPLEX, (empty), , , , , Black 31
4 MIDZ00 INSULATOR MIDZ0192201 COMPLEX, (empty), , , , , Without
Color
4 MIDZ01 INSULATOR MIDZ0194601 COMPLEX, (empty), , , , , Without
Color
4 MIDZ02 INSULATOR MIDZ0194701 COMPLEX, (empty), , , , , Without
Color
4 MLAZ01 LABEL MLAZ0038303 PRINTING, (empty), , , , , White

- 138 -
LGE Internal Use Only Copyright © 2008 LG Electronics. Inc. All right reserved.
Only for training and service purposes
14. EXPLODED VIEW & REPLACEMENT PART LIST
Level Location
No. Description Part Number Spec Color Remark
4 MTAB00 TAPE,PROTECTION MTAB0277801 COMPLEX, (empty), , , , , Without
Color
4 MTAB01 TAPE,PROTECTION MTAB0277901 COMPLEX, (empty), , , , , Without
Color
4 MTAB02 TAPE,PROTECTION MTAB0281801 COMPLEX, (empty), , , , , Transparent
4 MWAC00 WINDOW,LCD MWAC0106001 CUTTING, PMMA MR 200, , , , , Black A, 2
6 ADCA00 DOME ASSY,METAL ADCA0085901 BLACK 35
6 ADCA00 DOME ASSY,METAL ADCA0089201 Without
Color
3 GMEY00 SCREW MACHINE,BIND GMEY0010601 1.4 mm,2.5 mm,MSWR3(BK) ,N ,+ ,NYLOK Black
3 MLAK00 LABEL,MODEL MLAK0018616 PRINTING, (empty), , , , , Without
Color
5 ABFZ00 BRACKET ASSY ABFZ0014501 MOTOR Black
6 MBFZ00 BRACKET MBFZ0031701 MOLD, PC LUPOY SC-1004A, , , , , Without
Color 49
6 MPBU00 PAD,CONNECTOR MPBU0038601 COMPLEX, (empty), , , , , Black 48
6 MTAF00 TAPE,MOTOR MTAF0020901 COMPLEX, (empty), , , , , Black 50
5 ACKA01 CAN ASSY,SHIELD ACKA0011501 Without
Color
5 MKBZ00 KNOB MKBZ0003401 MOLD, PC LUPOY SC-1004A, , , , , Black
5 MLAZ00 LABEL MLAZ0038301 PID Label 4 Array Without
Color
6 SC400 CAN ASSY,SHIELD ACKA0009601 Black
7 MCBA00 CAN,SHIELD MCBA0037101 PRESS, STS, 0.1, , , , Black 44
7 MCBA01 CAN,SHIELD MCBA0035401 PRESS, STS, , , , , Without
Color 47

- 139 -
Copyright © 2008 LG Electronics. Inc. All right reserved.
Only for training and service purposes
LGE Internal Use Only
14. EXPLODED VIEW & REPLACEMENT PART LIST
by SBOM standard on GCSC
Level Location
No. Description Part Number Spec Color Remark
4 SNGF00 ANTENNA,GSM,FIXED SNGF0038201 3.0 ,-5 dBd,, ,internal, GSM900/1800/1900 ,; ,TRIPLE ,-
5.0 ,50 ,3.0 60
4 SNGF01 ANTENNA,GSM,FIXED SNGF0038302 3.0 ,-5.0 dBd,, ,internal, bluetooth ,; ,SINGLE ,-5.0 ,50
,3.0 58
4 SACY00 PCB ASSY,FLEXIBLE SACY0081801 F-LCD L, 45
5 SACE PCB ASSY,FLEXIBLE,SMT SACE0076401 F-LCD
6 SACC00 PCB ASSY,FLEXIBLE,SMT
BOTTOM SACC0052301 F-LCD
7 C100 CAP,CHIP,MAKER ECZH0000813 100 pF,50V ,J ,NP0 ,TC ,1005 ,R/TP
7 C102 CAP,CERAMIC,CHIP ECCH0000122 47 pF,50V,J,NP0,TC,1005,R/TP
7 C103 CAP,CERAMIC,CHIP ECCH0000122 47 pF,50V,J,NP0,TC,1005,R/TP
7 L100 RES,CHIP ERHY0000201 0 ohm,1/16W,J,1005,R/TP
7 L101 RES,CHIP ERHY0000201 0 ohm,1/16W,J,1005,R/TP
7 VA100 VARISTOR SEVY0003801 18 V, ,SMD ,
7 VA101 VARISTOR SEVY0003801 18 V, ,SMD ,
6 SACD00 PCB ASSY,FLEXIBLE,SMT
TOP SACD0065201
7 CN101 CONNECTOR,BOARD TO
BOARD ENBY0040401 50 PIN,0.4 mm,ETC , ,H=1.0, Plug
7 CN102 CONNECTOR,BOARD TO
BOARD ENBY0035901 40 PIN,0.4 mm,ETC , ,H=1.0, Plug
7 R100 RES,CHIP,MAKER ERHZ0002401 12 Kohm,1/16W ,J ,1005 ,R/TP
7 U100 IC EUSY0331801 Photo sensor IC, 6 PIN, Vcc 1.8 to 5.5V ,6 PIN,R/TP
,Photo sensor IC
6 SPCY00 PCB,FLEXIBLE SPCY0149001 POLYI ,0.2 mm,DOUBLE , ,; , , , , , , , , ,
4 SACY01 PCB ASSY,FLEXIBLE SACY0082001 F-KEY H, 16
5 SACB PCB
ASSY,FLEXIBLE,INSERT SACB0049601 F-KEY
5 SACE PCB ASSY,FLEXIBLE,SMT SACE0076301 F-KEY 36
6 SACC00 PCB ASSY,FLEXIBLE,SMT
BOTTOM SACC0052201 F-KEY
7 C106 CAP,CHIP,MAKER ECZH0000813 100 pF,50V ,J ,NP0 ,TC ,1005 ,R/TP
7 C107 CAP,CHIP,MAKER ECZH0000839 4.7 pF,50V ,C ,NP0 ,TC ,1005 ,R/TP
7 L103 INDUCTOR,CHIP ELCH0004709 3.3 nH,S ,1005 ,R/TP ,
14.2 Replacement Parts Note: This Chapter is used for reference, Part order is ordered
<Main component>

- 140 -
LGE Internal Use Only Copyright © 2008 LG Electronics. Inc. All right reserved.
Only for training and service purposes
14. EXPLODED VIEW & REPLACEMENT PART LIST
Level Location
No. Description Part Number Spec Color Remark
7 MIC100 MICROPHONE SUMY0010610 UNIT ,-42 dB,4.72*3.76*1.25 ,mems TDMA Improve ,; , ,
,OMNI ,[empty] , ,SMD
7 R107 RES,CHIP,MAKER ERHZ0000434 1 ohm,1/16W ,J ,1005 ,R/TP
7 SW100 CONN,RF SWITCH ENWY0003901 ,SMD , dB,
7 U100 IC EUSY0313401 QFN ,4 PIN,R/TP ,1.8X1.2X0.5 size wide input voltage
Hall Switch
6 SACD00 PCB ASSY,FLEXIBLE,SMT
TOP SACD0065101 F-KEY
7 AF_CAM SWITCH,TACT ESCY0005301 1 V,1 A,HORIZONTAL ,1 G, ,; ,10C2P ,[empty] ,[empty]
,[empty] , ,[empty]
7 C100 CAP,CHIP,MAKER ECZH0003103 0.1 uF,10V ,K ,X7R ,HD ,1005 ,R/TP
7 C101 CAP,CHIP,MAKER ECZH0003103 0.1 uF,10V ,K ,X7R ,HD ,1005 ,R/TP
7 C102 CAP,CERAMIC,CHIP ECCH0000117 27 pF,50V,J,NP0,TC,1005,R/TP
7 C103 CAP,CERAMIC,CHIP ECCH0000117 27 pF,50V,J,NP0,TC,1005,R/TP
7 C104 CAP,CERAMIC,CHIP ECCH0004904 1 uF,6.3V ,K ,X5R ,TC ,1005 ,R/TP
7 C105 CAP,CHIP,MAKER ECZH0001215 1 uF,10V ,K ,X5R ,TC ,1005 ,R/TP
7 CN100 CONNECTOR,BOARD TO
BOARD ENBY0039501 20 PIN,0.4 mm,ETC , ,H=1.0, Plug
7 L100 INDUCTOR,CHIP ELCH0003842 100 nH,J ,1005 ,R/TP ,MLCI
7 L101 INDUCTOR,CHIP ELCH0003842 100 nH,J ,1005 ,R/TP ,MLCI
7 L102 INDUCTOR,CHIP ELCH0003842 100 nH,J ,1005 ,R/TP ,MLCI
7 LD100 DIODE,LED,CHIP EDLH0013701 WHITE ,ETC ,R/TP ,SIDEVIEW ,; ,[empty] ,2.9~3.75
,30mA , , ,120mW ,[empty] ,[empty] ,2P
7 LD101 DIODE,LED,CHIP EDLH0013701 WHITE ,ETC ,R/TP ,SIDEVIEW ,; ,[empty] ,2.9~3.75
,30mA , , ,120mW ,[empty] ,[empty] ,2P
7 R103 RES,CHIP,MAKER ERHZ0000402 10 ohm,1/16W ,J ,1005 ,R/TP
7 R104 RES,CHIP,MAKER ERHZ0000406 100 Kohm,1/16W ,J ,1005 ,R/TP
7 R105 RES,CHIP,MAKER ERHZ0000402 10 ohm,1/16W ,J ,1005 ,R/TP
7 VA100 VARISTOR SEVY0004101 5.6 V, ,SMD ,360pF, 1005
7 VA101 VARISTOR SEVY0004101 5.6 V, ,SMD ,360pF, 1005
7 VA102 VARISTOR SEVY0004101 5.6 V, ,SMD ,360pF, 1005
7 VA103 VARISTOR SEVY0004101 5.6 V, ,SMD ,360pF, 1005
7 VA104 VARISTOR SEVY0003601 5.6 V, ,SMD ,100pF, 1005
7 VA105 VARISTOR SEVY0003601 5.6 V, ,SMD ,100pF, 1005
7 VA106 VARISTOR SEVY0003601 5.6 V, ,SMD ,100pF, 1005
7 VA107 VARISTOR SEVY0003601 5.6 V, ,SMD ,100pF, 1005

- 141 -
Copyright © 2008 LG Electronics. Inc. All right reserved.
Only for training and service purposes
LGE Internal Use Only
14. EXPLODED VIEW & REPLACEMENT PART LIST
Level Location
No. Description Part Number Spec Color Remark
7 VA108 VARISTOR SEVY0003601 5.6 V, ,SMD ,100pF, 1005
7 VA109 VARISTOR SEVY0003601 5.6 V, ,SMD ,100pF, 1005
7 VA110 VARISTOR SEVY0003601 5.6 V, ,SMD ,100pF, 1005
7 VA111 VARISTOR SEVY0003601 5.6 V, ,SMD ,100pF, 1005
7 VA112 VARISTOR SEVY0003601 5.6 V, ,SMD ,100pF, 1005
6 SPCY00 PCB,FLEXIBLE SPCY0149201 POLYI ,0.2 mm,DOUBLE , ,; , , , , , , , , ,
4 SAEY00 PCB ASSY,KEYPAD SAEY0063901 G, 15
5 SAEB00 PCB
ASSY,KEYPAD,INSERT SAEB0026501
5 SAEE00 PCB ASSY,KEYPAD,SMT SAEE0031001
6 SAEC00 PCB ASSY,KEYPAD,SMT
BOTTOM SAEC0029801
7 C500 CAP,CERAMIC,CHIP ECCH0004904 1 uF,6.3V ,K ,X5R ,TC ,1005 ,R/TP
7 C501 CAP,CHIP,MAKER ECZH0001215 1 uF,10V ,K ,X5R ,TC ,1005 ,R/TP
7 C502 CAP,CHIP,MAKER ECZH0001215 1 uF,10V ,K ,X5R ,TC ,1005 ,R/TP
7 C503 CAP,CHIP,MAKER ECZH0001215 1 uF,10V ,K ,X5R ,TC ,1005 ,R/TP
7 C504 CAP,CHIP,MAKER ECZH0001215 1 uF,10V ,K ,X5R ,TC ,1005 ,R/TP
7 C505 CAP,CHIP,MAKER ECZH0001215 1 uF,10V ,K ,X5R ,TC ,1005 ,R/TP
7 C506 CAP,CERAMIC,CHIP ECCH0004904 1 uF,6.3V ,K ,X5R ,TC ,1005 ,R/TP
7 C507 CAP,CERAMIC,CHIP ECCH0000198 2.2 uF,6.3V ,M ,X5R ,TC ,1005 ,R/TP
7 C508 CAP,CERAMIC,CHIP ECCH0004904 1 uF,6.3V ,K ,X5R ,TC ,1005 ,R/TP
7 C509 CAP,CHIP,MAKER ECZH0001215 1 uF,10V ,K ,X5R ,TC ,1005 ,R/TP
7 C510 CAP,CHIP,MAKER ECZH0001215 1 uF,10V ,K ,X5R ,TC ,1005 ,R/TP
7 C511 CAP,CHIP,MAKER ECZH0001215 1 uF,10V ,K ,X5R ,TC ,1005 ,R/TP
7 C512 CAP,CHIP,MAKER ECZH0001215 1 uF,10V ,K ,X5R ,TC ,1005 ,R/TP
7 C513 CAP,CERAMIC,CHIP ECCH0004904 1 uF,6.3V ,K ,X5R ,TC ,1005 ,R/TP
7 CN500 CONNECTOR,BOARD TO
BOARD ENBY0036001 40 PIN,0.4 mm,ETC , ,H=1.0, Socket
7 CN501 CONNECTOR,FFC/FPC ENQY0014301 37 PIN,0.3 mm,STRAIGHT , , ,; , ,0.30MM ,FFC/FPC
,STRAIGHT ,BOTH ,SMD ,[empty] ,[empty] ,
7 LD500 DIODE,LED,7-SEG EDLS0001501 R/G/B ,3 DIGIT,R/TP , ,; ,[empty] ,3 , , , ,190mW ,[empty]
,[empty] ,6P
7 LD501 DIODE,LED,7-SEG EDLS0001501 R/G/B ,3 DIGIT,R/TP , ,; ,[empty] ,3 , , , ,190mW ,[empty]
,[empty] ,6P
7 LD502 DIODE,LED,7-SEG EDLS0001601 R/G/B ,3 DIGIT,R/TP , ,; ,[empty] ,3 , , , ,125mW
,COMMON ANODE ,[empty] ,4P

- 142 -
LGE Internal Use Only Copyright © 2008 LG Electronics. Inc. All right reserved.
Only for training and service purposes
14. EXPLODED VIEW & REPLACEMENT PART LIST
Level Location
No. Description Part Number Spec Color Remark
7 LD503 DIODE,LED,7-SEG EDLS0001601 R/G/B ,3 DIGIT,R/TP , ,; ,[empty] ,3 , , , ,125mW
,COMMON ANODE ,[empty] ,4P
7 LD504 DIODE,LED,7-SEG EDLS0001601 R/G/B ,3 DIGIT,R/TP , ,; ,[empty] ,3 , , , ,125mW
,COMMON ANODE ,[empty] ,4P
7 LD506 DIODE,LED,7-SEG EDLS0001601 R/G/B ,3 DIGIT,R/TP , ,; ,[empty] ,3 , , , ,125mW
,COMMON ANODE ,[empty] ,4P
7 R502 RES,CHIP,MAKER ERHZ0000406 100 Kohm,1/16W ,J ,1005 ,R/TP
7 R506 PCB ASSY,MAIN,PAD
SHORT SAFP0000501
7 R507 PCB ASSY,MAIN,PAD
SHORT SAFP0000501
7 R509 PCB ASSY,MAIN,PAD
SHORT SAFP0000501
7 R510 PCB ASSY,MAIN,PAD
SHORT SAFP0000501
7 R511 PCB ASSY,MAIN,PAD
SHORT SAFP0000501
7 R512 PCB ASSY,MAIN,PAD
SHORT SAFP0000501
7 R513 PCB ASSY,MAIN,PAD
SHORT SAFP0000501
7 R514 PCB ASSY,MAIN,PAD
SHORT SAFP0000501
7 R515 PCB ASSY,MAIN,PAD
SHORT SAFP0000501
7 R516 PCB ASSY,MAIN,PAD
SHORT SAFP0000501
7 U500 IC EUSY0360901 CSP ,30 ,R/TP ,DCDC/Charge pump/ALC/LDO etc ,;
,IC,Charge Pump
7 U501 IC EUSY0360901 CSP ,30 ,R/TP ,DCDC/Charge pump/ALC/LDO etc ,;
,IC,Charge Pump
7 VA500 VARISTOR SEVY0004101 5.6 V, ,SMD ,360pF, 1005
7 VA501 VARISTOR SEVY0004101 5.6 V, ,SMD ,360pF, 1005
7 VA502 VARISTOR SEVY0004101 5.6 V, ,SMD ,360pF, 1005
7 VA503 VARISTOR SEVY0004101 5.6 V, ,SMD ,360pF, 1005
7 VA504 VARISTOR SEVY0004101 5.6 V, ,SMD ,360pF, 1005
7 VA505 VARISTOR SEVY0004101 5.6 V, ,SMD ,360pF, 1005
7 VA506 VARISTOR SEVY0004101 5.6 V, ,SMD ,360pF, 1005
7 VA507 VARISTOR SEVY0001001 14 V, ,SMD ,50pF, 1005
7 VA508 VARISTOR SEVY0004101 5.6 V, ,SMD ,360pF, 1005
7 VA509 VARISTOR SEVY0004101 5.6 V, ,SMD ,360pF, 1005
7 VA510 VARISTOR SEVY0004101 5.6 V, ,SMD ,360pF, 1005
7 VA511 VARISTOR SEVY0004101 5.6 V, ,SMD ,360pF, 1005
7 VA512 VARISTOR SEVY0004101 5.6 V, ,SMD ,360pF, 1005
7 VA513 VARISTOR SEVY0004101 5.6 V, ,SMD ,360pF, 1005

- 143 -
Copyright © 2008 LG Electronics. Inc. All right reserved.
Only for training and service purposes
LGE Internal Use Only
14. EXPLODED VIEW & REPLACEMENT PART LIST
Level Location
No. Description Part Number Spec Color Remark
7 VA514 VARISTOR SEVY0004101 5.6 V, ,SMD ,360pF, 1005
7 VA515 VARISTOR SEVY0004101 5.6 V, ,SMD ,360pF, 1005
7 VA516 VARISTOR SEVY0004101 5.6 V, ,SMD ,360pF, 1005
7 VA517 VARISTOR SEVY0004101 5.6 V, ,SMD ,360pF, 1005
7 VA518 VARISTOR SEVY0004101 5.6 V, ,SMD ,360pF, 1005
7 VA519 VARISTOR SEVY0004101 5.6 V, ,SMD ,360pF, 1005
7 VA520 VARISTOR SEVY0004101 5.6 V, ,SMD ,360pF, 1005
7 VA521 VARISTOR SEVY0004101 5.6 V, ,SMD ,360pF, 1005
7 VA522 VARISTOR SEVY0004101 5.6 V, ,SMD ,360pF, 1005
7 VA523 VARISTOR SEVY0004101 5.6 V, ,SMD ,360pF, 1005
7 VA524 VARISTOR SEVY0004101 5.6 V, ,SMD ,360pF, 1005
7 VA525 VARISTOR SEVY0004101 5.6 V, ,SMD ,360pF, 1005
7 VA526 VARISTOR SEVY0004101 5.6 V, ,SMD ,360pF, 1005
7 VA527 VARISTOR SEVY0004101 5.6 V, ,SMD ,360pF, 1005
6 SAED00 PCB ASSY,KEYPAD,SMT
TOP SAED0029301
7 LD505 DIODE,LED,CHIP EDLH0013701 WHITE ,ETC ,R/TP ,SIDEVIEW ,; ,[empty] ,2.9~3.75
,30mA , , ,120mW ,[empty] ,[empty] ,2P
7 LD507 DIODE,LED,CHIP EDLH0013701 WHITE ,ETC ,R/TP ,SIDEVIEW ,; ,[empty] ,2.9~3.75
,30mA , , ,120mW ,[empty] ,[empty] ,2P
6 SPEY00 PCB,KEYPAD SPEY0058701 FR-4 ,0.5 mm,BUILD-UP 4 , ,; , , , , , , , , ,
4 SUSY00 SPEAKER SUSY0027203 ASSY ,8 ohm,90 dB,1812 mm,10mm ,; , , , , , , ,WIRE 17
4 SVLM00 LCD MODULE SVLM0030001 MAIN ,240*320(2.4") ,37.9*56.4 ,262k ,TFT ,TM
,uPD161710 , F, 14
4 SWCC00 CABLE,COAXIAL SWCC0005801 64 mm, LINE, ,; ,[empty] ,[empty] ,[empty] , ,[empty] ,
,[empty]
3 SAFY00 PCB ASSY,MAIN SAFY0281501
4 SAFB00 PCB ASSY,MAIN,INSERT SAFB0089401
5 SACY PCB ASSY,FLEXIBLE SACY0081901 F-FLASH
6 SACE PCB ASSY,FLEXIBLE,SMT SACE0076201
7 EDLM00 DIODE,LED,MODULE EDLM0009501 white ,1 LED,2.0x1.6x0.7t ,R/TP ,
7 SPCY PCB,FLEXIBLE SPCY0148601 POLYI ,0.2 mm,DOUBLE , ,; , , , , , , , , ,
5 SJMY00 VIBRATOR,MOTOR SJMY0007106 3 V,.08 A,10*3.0T ,17mm ,; ,3V , , ,12000 rpm , , , , 51
5 SVCY00 CAMERA SVCY0016201 CMOS ,MEGA ,3M AF [Micron 1/4" SOC3130, FPCB] 52
4 SAFF00 PCB ASSY,MAIN,SMT SAFF0195801 M, 46

- 144 -
LGE Internal Use Only Copyright © 2008 LG Electronics. Inc. All right reserved.
Only for training and service purposes
14. EXPLODED VIEW & REPLACEMENT PART LIST
Level Location
No. Description Part Number Spec Color Remark
5 SAFC00 PCB ASSY,MAIN,SMT
BOTTOM SAFC0114801
6 BAT200 BATTERY,CELL,LITHIUM SBCL0001701 2 V,0.5 mAh,CYLINDER ,Reflow type BB, Max T 1.67, phi
4.8, Pb-Free
6 C100 CAP,CERAMIC,CHIP ECCH0004904 1 uF,6.3V ,K ,X5R ,TC ,1005 ,R/TP
6 C101 CAP,CHIP,MAKER ECZH0003103 0.1 uF,10V ,K ,X7R ,HD ,1005 ,R/TP
6 C102 CAP,CERAMIC,CHIP ECCH0000155 10 nF,16V,K,X7R,HD,1005,R/TP
6 C103 CAP,CERAMIC,CHIP ECCH0004904 1 uF,6.3V ,K ,X5R ,TC ,1005 ,R/TP
6 C104 CAP,CHIP,MAKER ECZH0003103 0.1 uF,10V ,K ,X7R ,HD ,1005 ,R/TP
6 C105 CAP,CHIP,MAKER ECZH0003103 0.1 uF,10V ,K ,X7R ,HD ,1005 ,R/TP
6 C106 CAP,CERAMIC,CHIP ECCH0004904 1 uF,6.3V ,K ,X5R ,TC ,1005 ,R/TP
6 C107 CAP,CHIP,MAKER ECZH0003103 0.1 uF,10V ,K ,X7R ,HD ,1005 ,R/TP
6 C108 CAP,CHIP,MAKER ECZH0003103 0.1 uF,10V ,K ,X7R ,HD ,1005 ,R/TP
6 C109 CAP,CHIP,MAKER ECZH0003103 0.1 uF,10V ,K ,X7R ,HD ,1005 ,R/TP
6 C110 CAP,CHIP,MAKER ECZH0003103 0.1 uF,10V ,K ,X7R ,HD ,1005 ,R/TP
6 C111 CAP,CHIP,MAKER ECZH0003103 0.1 uF,10V ,K ,X7R ,HD ,1005 ,R/TP
6 C112 CAP,CHIP,MAKER ECZH0003103 0.1 uF,10V ,K ,X7R ,HD ,1005 ,R/TP
6 C113 CAP,CHIP,MAKER ECZH0003103 0.1 uF,10V ,K ,X7R ,HD ,1005 ,R/TP
6 C114 CAP,CHIP,MAKER ECZH0003103 0.1 uF,10V ,K ,X7R ,HD ,1005 ,R/TP
6 C115 CAP,CHIP,MAKER ECZH0003103 0.1 uF,10V ,K ,X7R ,HD ,1005 ,R/TP
6 C116 CAP,CHIP,MAKER ECZH0003103 0.1 uF,10V ,K ,X7R ,HD ,1005 ,R/TP
6 C117 CAP,CHIP,MAKER ECZH0003103 0.1 uF,10V ,K ,X7R ,HD ,1005 ,R/TP
6 C118 CAP,CHIP,MAKER ECZH0003103 0.1 uF,10V ,K ,X7R ,HD ,1005 ,R/TP
6 C119 CAP,CHIP,MAKER ECZH0003103 0.1 uF,10V ,K ,X7R ,HD ,1005 ,R/TP
6 C120 CAP,CERAMIC,CHIP ECCH0004904 1 uF,6.3V ,K ,X5R ,TC ,1005 ,R/TP
6 C121 CAP,CHIP,MAKER ECZH0003103 0.1 uF,10V ,K ,X7R ,HD ,1005 ,R/TP
6 C122 CAP,CHIP,MAKER ECZH0003103 0.1 uF,10V ,K ,X7R ,HD ,1005 ,R/TP
6 C123 CAP,CERAMIC,CHIP ECCH0004904 1 uF,6.3V ,K ,X5R ,TC ,1005 ,R/TP
6 C124 CAP,CHIP,MAKER ECZH0003103 0.1 uF,10V ,K ,X7R ,HD ,1005 ,R/TP
6 C125 CAP,CHIP,MAKER ECZH0003103 0.1 uF,10V ,K ,X7R ,HD ,1005 ,R/TP
6 C126 CAP,CHIP,MAKER ECZH0003103 0.1 uF,10V ,K ,X7R ,HD ,1005 ,R/TP
6 C127 CAP,CHIP,MAKER ECZH0003103 0.1 uF,10V ,K ,X7R ,HD ,1005 ,R/TP
6 C128 CAP,CHIP,MAKER ECZH0003103 0.1 uF,10V ,K ,X7R ,HD ,1005 ,R/TP

- 145 -
Copyright © 2008 LG Electronics. Inc. All right reserved.
Only for training and service purposes
LGE Internal Use Only
14. EXPLODED VIEW & REPLACEMENT PART LIST
Level Location
No. Description Part Number Spec Color Remark
6 C129 CAP,CHIP,MAKER ECZH0003103 0.1 uF,10V ,K ,X7R ,HD ,1005 ,R/TP
6 C130 CAP,CHIP,MAKER ECZH0003103 0.1 uF,10V ,K ,X7R ,HD ,1005 ,R/TP
6 C131 CAP,CHIP,MAKER ECZH0003103 0.1 uF,10V ,K ,X7R ,HD ,1005 ,R/TP
6 C132 CAP,CHIP,MAKER ECZH0001216 220 nF,10V ,K ,X5R ,TC ,1005 ,R/TP
6 C133 CAP,CERAMIC,CHIP ECCH0000115 22 pF,50V,J,NP0,TC,1005,R/TP
6 C134 CAP,CERAMIC,CHIP ECCH0000115 22 pF,50V,J,NP0,TC,1005,R/TP
6 C135 CAP,CHIP,MAKER ECZH0003103 0.1 uF,10V ,K ,X7R ,HD ,1005 ,R/TP
6 C136 CAP,CERAMIC,CHIP ECCH0000143 1 nF,50V,K,X7R,HD,1005,R/TP
6 C137 CAP,CERAMIC,CHIP ECCH0000179 22 nF,16V ,K ,X5R ,HD ,1005 ,R/TP
6 C138 CAP,CERAMIC,CHIP ECCH0000179 22 nF,16V ,K ,X5R ,HD ,1005 ,R/TP
6 C139 CAP,CERAMIC,CHIP ECCH0000112 15 pF,50V,J,NP0,TC,1005,R/TP
6 C140 CAP,CERAMIC,CHIP ECCH0000112 15 pF,50V,J,NP0,TC,1005,R/TP
6 C200 CAP,CHIP,MAKER ECZH0003103 0.1 uF,10V ,K ,X7R ,HD ,1005 ,R/TP
6 C201 CAP,CERAMIC,CHIP ECCH0000198 2.2 uF,6.3V ,M ,X5R ,TC ,1005 ,R/TP
6 C202 CAP,CHIP,MAKER ECZH0001215 1 uF,10V ,K ,X5R ,TC ,1005 ,R/TP
6 C203 CAP,CHIP,MAKER ECZH0001215 1 uF,10V ,K ,X5R ,TC ,1005 ,R/TP
6 C204 CAP,TANTAL,CHIP ECTH0004804 33 uF,10V ,M ,L_ESR ,3216 ,R/TP
6 C205 CAP,CERAMIC,CHIP ECCH0004904 1 uF,6.3V ,K ,X5R ,TC ,1005 ,R/TP
6 C206 CAP,CERAMIC,CHIP ECCH0000198 2.2 uF,6.3V ,M ,X5R ,TC ,1005 ,R/TP
6 C207 CAP,CERAMIC,CHIP ECCH0000198 2.2 uF,6.3V ,M ,X5R ,TC ,1005 ,R/TP
6 C208 CAP,CHIP,MAKER ECZH0003103 0.1 uF,10V ,K ,X7R ,HD ,1005 ,R/TP
6 C209 CAP,CERAMIC,CHIP ECCH0004904 1 uF,6.3V ,K ,X5R ,TC ,1005 ,R/TP
6 C210 CAP,CERAMIC,CHIP ECCH0004904 1 uF,6.3V ,K ,X5R ,TC ,1005 ,R/TP
6 C211 CAP,CHIP,MAKER ECZH0001215 1 uF,10V ,K ,X5R ,TC ,1005 ,R/TP
6 C212 CAP,CERAMIC,CHIP ECCH0004904 1 uF,6.3V ,K ,X5R ,TC ,1005 ,R/TP
6 C213 CAP,CHIP,MAKER ECZH0001215 1 uF,10V ,K ,X5R ,TC ,1005 ,R/TP
6 C214 CAP,CERAMIC,CHIP ECCH0004904 1 uF,6.3V ,K ,X5R ,TC ,1005 ,R/TP
6 C215 CAP,CERAMIC,CHIP ECCH0000143 1 nF,50V,K,X7R,HD,1005,R/TP
6 C216 CAP,CERAMIC,CHIP ECCH0004904 1 uF,6.3V ,K ,X5R ,TC ,1005 ,R/TP
6 C217 CAP,CERAMIC,CHIP ECCH0004904 1 uF,6.3V ,K ,X5R ,TC ,1005 ,R/TP
6 C218 CAP,CERAMIC,CHIP ECCH0004904 1 uF,6.3V ,K ,X5R ,TC ,1005 ,R/TP
6 C219 CAP,CERAMIC,CHIP ECCH0004904 1 uF,6.3V ,K ,X5R ,TC ,1005 ,R/TP

- 146 -
LGE Internal Use Only Copyright © 2008 LG Electronics. Inc. All right reserved.
Only for training and service purposes
14. EXPLODED VIEW & REPLACEMENT PART LIST
Level Location
No. Description Part Number Spec Color Remark
6 C220 CAP,CERAMIC,CHIP ECCH0004904 1 uF,6.3V ,K ,X5R ,TC ,1005 ,R/TP
6 C221 CAP,CERAMIC,CHIP ECCH0004904 1 uF,6.3V ,K ,X5R ,TC ,1005 ,R/TP
6 C222 CAP,CERAMIC,CHIP ECCH0000198 2.2 uF,6.3V ,M ,X5R ,TC ,1005 ,R/TP
6 C223 CAP,CERAMIC,CHIP ECCH0000198 2.2 uF,6.3V ,M ,X5R ,TC ,1005 ,R/TP
6 C224 CAP,CERAMIC,CHIP ECCH0004904 1 uF,6.3V ,K ,X5R ,TC ,1005 ,R/TP
6 C226 CAP,CERAMIC,CHIP ECCH0000117 27 pF,50V,J,NP0,TC,1005,R/TP
6 C227 CAP,CERAMIC,CHIP ECCH0000117 27 pF,50V,J,NP0,TC,1005,R/TP
6 C228 CAP,CERAMIC,CHIP ECCH0005604 10000000 pF,6.3V ,M ,X5R ,TC ,1608 ,R/TP , , ,[empty]
,[empty] ,[empty] ,[empty] ,[empty] ,[empty] ,0.8 mm
6 C229 CAP,CERAMIC,CHIP ECCH0005604 10000000 pF,6.3V ,M ,X5R ,TC ,1608 ,R/TP , , ,[empty]
,[empty] ,[empty] ,[empty] ,[empty] ,[empty] ,0.8 mm
6 C230 CAP,CERAMIC,CHIP ECCH0005604 10000000 pF,6.3V ,M ,X5R ,TC ,1608 ,R/TP , , ,[empty]
,[empty] ,[empty] ,[empty] ,[empty] ,[empty] ,0.8 mm
6 C231 CAP,CERAMIC,CHIP ECCH0005604 10000000 pF,6.3V ,M ,X5R ,TC ,1608 ,R/TP , , ,[empty]
,[empty] ,[empty] ,[empty] ,[empty] ,[empty] ,0.8 mm
6 C233 CAP,CHIP,MAKER ECZH0003103 0.1 uF,10V ,K ,X7R ,HD ,1005 ,R/TP
6 C234 CAP,CERAMIC,CHIP ECCH0000393 22000000 pF,6.3V ,M ,X5R ,HD ,2012 ,R/TP , , ,[empty]
,[empty] ,[empty] ,[empty] ,[empty] ,[empty] ,1.25 mm
6 C235 CAP,CERAMIC,CHIP ECCH0000198 2.2 uF,6.3V ,M ,X5R ,TC ,1005 ,R/TP
6 C236 CAP,CERAMIC,CHIP ECCH0000198 2.2 uF,6.3V ,M ,X5R ,TC ,1005 ,R/TP
6 C237 CAP,CHIP,MAKER ECZH0003103 0.1 uF,10V ,K ,X7R ,HD ,1005 ,R/TP
6 C238 CAP,CHIP,MAKER ECZH0001215 1 uF,10V ,K ,X5R ,TC ,1005 ,R/TP
6 C239 CAP,CHIP,MAKER ECZH0001215 1 uF,10V ,K ,X5R ,TC ,1005 ,R/TP
6 C240 CAP,CERAMIC,CHIP ECCH0004904 1 uF,6.3V ,K ,X5R ,TC ,1005 ,R/TP
6 C241 CAP,CERAMIC,CHIP ECCH0004904 1 uF,6.3V ,K ,X5R ,TC ,1005 ,R/TP
6 C242 CAP,CERAMIC,CHIP ECCH0004904 1 uF,6.3V ,K ,X5R ,TC ,1005 ,R/TP
6 C243 CAP,CERAMIC,CHIP ECCH0000198 2.2 uF,6.3V ,M ,X5R ,TC ,1005 ,R/TP
6 C244 CAP,CERAMIC,CHIP ECCH0000198 2.2 uF,6.3V ,M ,X5R ,TC ,1005 ,R/TP
6 C245 CAP,CERAMIC,CHIP ECCH0000198 2.2 uF,6.3V ,M ,X5R ,TC ,1005 ,R/TP
6 C246 CAP,CERAMIC,CHIP ECCH0000198 2.2 uF,6.3V ,M ,X5R ,TC ,1005 ,R/TP
6 C247 CAP,CERAMIC,CHIP ECCH0000198 2.2 uF,6.3V ,M ,X5R ,TC ,1005 ,R/TP
6 C248 CAP,CERAMIC,CHIP ECCH0000198 2.2 uF,6.3V ,M ,X5R ,TC ,1005 ,R/TP
6 C249 CAP,CHIP,MAKER ECZH0003103 0.1 uF,10V ,K ,X7R ,HD ,1005 ,R/TP
6 C251 CAP,CHIP,MAKER ECZH0001215 1 uF,10V ,K ,X5R ,TC ,1005 ,R/TP
6 C252 CAP,CERAMIC,CHIP ECCH0000198 2.2 uF,6.3V ,M ,X5R ,TC ,1005 ,R/TP

- 147 -
Copyright © 2008 LG Electronics. Inc. All right reserved.
Only for training and service purposes
LGE Internal Use Only
14. EXPLODED VIEW & REPLACEMENT PART LIST
Level Location
No. Description Part Number Spec Color Remark
6 C256 CAP,CERAMIC,CHIP ECCH0004904 1 uF,6.3V ,K ,X5R ,TC ,1005 ,R/TP
6 C264 CAP,CHIP,MAKER ECZH0003103 0.1 uF,10V ,K ,X7R ,HD ,1005 ,R/TP
6 C301 CAP,CERAMIC,CHIP ECCH0000129 120 pF,50V,J,NP0,TC,1005,R/TP
6 C302 CAP,CERAMIC,CHIP ECCH0000117 27 pF,50V,J,NP0,TC,1005,R/TP
6 C303 CAP,CERAMIC,CHIP ECCH0000179 22 nF,16V ,K ,X5R ,HD ,1005 ,R/TP
6 C304 CAP,CHIP,MAKER ECZH0000901 24 pF,50V ,J ,NP0 ,TC ,1005 ,R/TP
6 C305 CAP,CERAMIC,CHIP ECCH0000110 10 pF,50V,D,NP0,TC,1005,R/TP
6 C307 CAP,CERAMIC,CHIP ECCH0000110 10 pF,50V,D,NP0,TC,1005,R/TP
6 C308 CAP,CERAMIC,CHIP ECCH0000179 22 nF,16V ,K ,X5R ,HD ,1005 ,R/TP
6 C309 CAP,CERAMIC,CHIP ECCH0000117 27 pF,50V,J,NP0,TC,1005,R/TP
6 C310 CAP,CERAMIC,CHIP ECCH0005604 10000000 pF,6.3V ,M ,X5R ,TC ,1608 ,R/TP , , ,[empty]
,[empty] ,[empty] ,[empty] ,[empty] ,[empty] ,0.8 mm
6 C314 CAP,CERAMIC,CHIP ECCH0000120 39 pF,50V,J,NP0,TC,1005,R/TP
6 C315 CAP,CHIP,MAKER ECZH0001215 1 uF,10V ,K ,X5R ,TC ,1005 ,R/TP
6 C316 CAP,CHIP,MAKER ECZH0001122 680 pF,50V ,K ,X7R ,HD ,1005 ,R/TP
6 C317 CAP,CHIP,MAKER ECZH0001122 680 pF,50V ,K ,X7R ,HD ,1005 ,R/TP
6 C318 CAP,CHIP,MAKER ECZH0000901 24 pF,50V ,J ,NP0 ,TC ,1005 ,R/TP
6 C319 CAP,CERAMIC,CHIP ECCH0000117 27 pF,50V,J,NP0,TC,1005,R/TP
6 C320 CAP,CERAMIC,CHIP ECCH0000117 27 pF,50V,J,NP0,TC,1005,R/TP
6 C329 CAP,CERAMIC,CHIP ECCH0000122 47 pF,50V,J,NP0,TC,1005,R/TP
6 C330 CAP,CHIP,MAKER ECZH0003103 0.1 uF,10V ,K ,X7R ,HD ,1005 ,R/TP
6 C331 CAP,CERAMIC,CHIP ECCH0000117 27 pF,50V,J,NP0,TC,1005,R/TP
6 C332 CAP,CERAMIC,CHIP ECCH0000122 47 pF,50V,J,NP0,TC,1005,R/TP
6 C340 CAP,CERAMIC,CHIP ECCH0000117 27 pF,50V,J,NP0,TC,1005,R/TP
6 C653 CAP,CHIP,MAKER ECZH0003503 1 uF,25V ,K ,X5R ,HD ,1608 ,R/TP
6 C654 CAP,CHIP,MAKER ECZH0003503 1 uF,25V ,K ,X5R ,HD ,1608 ,R/TP
6 CN100 CONNECTOR,BOARD TO
BOARD ENBY0029001 30 PIN,0.4 mm,ETC , ,P4S, Header
6 CN200 CONNECTOR,ETC ENZY0019401 3 PIN,3.0 mm,ETC , ,H=5.3
6 CN301 CONNECTOR,I/O ENRY0006501 18 PIN,0.4 mm,ETC , ,1.2 Offset
6 CN303 CONNECTOR,BOARD TO
BOARD ENBY0040501 50 PIN,0.4 mm,ETC , ,H=1.0, Socket
6 D200 DIODE,SWITCHING EDSY0017301 VSM ,15 V,100 mA,R/TP ,PB-FREE

- 148 -
LGE Internal Use Only Copyright © 2008 LG Electronics. Inc. All right reserved.
Only for training and service purposes
14. EXPLODED VIEW & REPLACEMENT PART LIST
Level Location
No. Description Part Number Spec Color Remark
6 D201 DIODE,SWITCHING EDSY0011901 EMD2 ,30 V,1 A,R/TP ,VF=1.5V(IF=200mA) ,
IR=30uA(VR=10V)
6 D202 DIODE,SWITCHING EDSY0011901 EMD2 ,30 V,1 A,R/TP ,VF=1.5V(IF=200mA) ,
IR=30uA(VR=10V)
6 D203 DIODE,TVS EDTY0008604 SOT-563 ,6 V,100 W,R/TP ,PB-FREE
6 FB200 FILTER,BEAD,CHIP SFBH0001003 220 ohm,2012 ,
6 FB301 FILTER,BEAD,CHIP SFBH0008103 1000 ohm,1005 ,chip bead, 200mA,DCR0.9ohm ,; , ,
,SMD ,R/TP
6 FB302 FILTER,BEAD,CHIP SFBH0008103 1000 ohm,1005 ,chip bead, 200mA,DCR0.9ohm ,; , ,
,SMD ,R/TP
6 FB305 FILTER,BEAD,CHIP SFBH0008103 1000 ohm,1005 ,chip bead, 200mA,DCR0.9ohm ,; , ,
,SMD ,R/TP
6 FB306 FILTER,BEAD,CHIP SFBH0008103 1000 ohm,1005 ,chip bead, 200mA,DCR0.9ohm ,; , ,
,SMD ,R/TP
6 FL302 FILTER,EMI/POWER SFEY0007101 SMD ,1CH,1608Feedthru ESD/EMI filter for power Pb-free
6 FL303 FILTER,EMI/POWER SFEY0007101 SMD ,1CH,1608Feedthru ESD/EMI filter for power Pb-free
6 FL306 VARISTOR SEVY0008302 5.5 V,30% ,SMD ,1409Size (4CH)
6 FL307 VARISTOR SEVY0008302 5.5 V,30% ,SMD ,1409Size (4CH)
6 FL308 FILTER,EMI/POWER SFEY0015501 SMD ,Pb-free_4ch_5p-100ohm-5p ,; ,Filter,LCR
6 FL309 FILTER,EMI/POWER SFEY0015501 SMD ,Pb-free_4ch_5p-100ohm-5p ,; ,Filter,LCR
6 FL310 FILTER,EMI/POWER SFEY0015501 SMD ,Pb-free_4ch_5p-100ohm-5p ,; ,Filter,LCR
6 L100 INDUCTOR,CHIP ELCH0001430 100 nH,J ,1005 ,R/TP ,PBFREE
6 L101 INDUCTOR,CHIP ELCH0001430 100 nH,J ,1005 ,R/TP ,PBFREE
6 L102 INDUCTOR,CHIP ELCH0001430 100 nH,J ,1005 ,R/TP ,PBFREE
6 L103 INDUCTOR,CHIP ELCH0001430 100 nH,J ,1005 ,R/TP ,PBFREE
6 L200 INDUCTOR,SMD,POWER ELCP0006703 10 uH,M ,3.2*2.6*1.0 ,R/TP ,
6 L201 INDUCTOR,SMD,POWER ELCP0005104 10 uH,M ,3.8*3.8*1.8 ,R/TP ,power inductor/ 850mA
6 L300 INDUCTOR,CHIP ELCH0010402 270 nH,M ,1005 ,R/TP ,CHIP
6 L301 INDUCTOR,CHIP ELCH0003842 100 nH,J ,1005 ,R/TP ,MLCI
6 L302 INDUCTOR,CHIP ELCH0010302 100 nH,J ,1608 ,R/TP ,chip coil
6 L304 INDUCTOR,CHIP ELCH0003842 100 nH,J ,1005 ,R/TP ,MLCI
6 Q200 TR,BJT,NPN EQBN0013701 EMT6 ,150 mW,R/TP ,DUAL TRANSISTORS
6 Q201 TR,BJT,NPN EQBN0007601 SOT-23 ,0.15 W,R/TP ,EMT3
6 R102 RES,CHIP,MAKER ERHZ0000434 1 ohm,1/16W ,J ,1005 ,R/TP

- 149 -
Copyright © 2008 LG Electronics. Inc. All right reserved.
Only for training and service purposes
LGE Internal Use Only
14. EXPLODED VIEW & REPLACEMENT PART LIST
Level Location
No. Description Part Number Spec Color Remark
6 R106 RES,CHIP ERHY0000166 390 Kohm,1/16W ,F ,1005 ,R/TP
6 R107 RES,CHIP,MAKER ERHZ0000204 100 Kohm,1/16W ,F ,1005 ,R/TP
6 R110 RES,CHIP,MAKER ERHZ0000465 3300 ohm,1/16W ,J ,1005 ,R/TP
6 R111 RES,CHIP,MAKER ERHZ0000402 10 ohm,1/16W ,J ,1005 ,R/TP
6 R112 RES,CHIP,MAKER ERHZ0000203 10 Kohm,1/16W ,F ,1005 ,R/TP
6 R114 RES,CHIP,MAKER ERHZ0000402 10 ohm,1/16W ,J ,1005 ,R/TP
6 R115 RES,CHIP,MAKER ERHZ0000404 1 Kohm,1/16W ,J ,1005 ,R/TP
6 R116 RES,CHIP,MAKER ERHZ0000404 1 Kohm,1/16W ,J ,1005 ,R/TP
6 R117 RES,CHIP,MAKER ERHZ0000203 10 Kohm,1/16W ,F ,1005 ,R/TP
6 R118 RES,CHIP,MAKER ERHZ0000444 22 Kohm,1/16W ,J ,1005 ,R/TP
6 R122 RES,CHIP,MAKER ERHZ0000505 680 ohm,1/16W ,J ,1005 ,R/TP
6 R123 RES,CHIP,MAKER ERHZ0000505 680 ohm,1/16W ,J ,1005 ,R/TP
6 R124 RES,CHIP,MAKER ERHZ0000505 680 ohm,1/16W ,J ,1005 ,R/TP
6 R125 RES,CHIP,MAKER ERHZ0000505 680 ohm,1/16W ,J ,1005 ,R/TP
6 R126 RES,CHIP,MAKER ERHZ0000505 680 ohm,1/16W ,J ,1005 ,R/TP
6 R127 RES,CHIP,MAKER ERHZ0000505 680 ohm,1/16W ,J ,1005 ,R/TP
6 R128 RES,CHIP,MAKER ERHZ0000505 680 ohm,1/16W ,J ,1005 ,R/TP
6 R129 RES,CHIP,MAKER ERHZ0000505 680 ohm,1/16W ,J ,1005 ,R/TP
6 R130 RES,CHIP,MAKER ERHZ0000505 680 ohm,1/16W ,J ,1005 ,R/TP
6 R131 RES,CHIP,MAKER ERHZ0000505 680 ohm,1/16W ,J ,1005 ,R/TP
6 R132 RES,CHIP,MAKER ERHZ0000505 680 ohm,1/16W ,J ,1005 ,R/TP
6 R133 RES,CHIP,MAKER ERHZ0000529 1.5 Kohm,1/16W ,J ,1005 ,R/TP
6 R134 RES,CHIP,MAKER ERHZ0000529 1.5 Kohm,1/16W ,J ,1005 ,R/TP
6 R135 RES,CHIP ERHY0000277 75K ohm,1/16W,J,1005,R/TP
6 R136 RES,CHIP,MAKER ERHZ0002401 12 Kohm,1/16W ,J ,1005 ,R/TP
6 R200 RES,CHIP,MAKER ERHZ0000454 27 Kohm,1/16W ,J ,1005 ,R/TP
6 R206 RES,CHIP ERHY0000254 4.7K ohm,1/16W,J,1005,R/TP
6 R207 RES,CHIP ERHY0000254 4.7K ohm,1/16W,J,1005,R/TP
6 R208 RES,CHIP ERHY0000254 4.7K ohm,1/16W,J,1005,R/TP
6 R209 RES,CHIP,MAKER ERHZ0000485 4700 ohm,1/16W ,J ,1005 ,R/TP
6 R211 RES,CHIP,MAKER ERHZ0000485 4700 ohm,1/16W ,J ,1005 ,R/TP
6 R212 RES,CHIP,MAKER ERHZ0000204 100 Kohm,1/16W ,F ,1005 ,R/TP

- 150 -
LGE Internal Use Only Copyright © 2008 LG Electronics. Inc. All right reserved.
Only for training and service purposes
14. EXPLODED VIEW & REPLACEMENT PART LIST
Level Location
No. Description Part Number Spec Color Remark
6 R215 RES,CHIP,MAKER ERHZ0000404 1 Kohm,1/16W ,J ,1005 ,R/TP
6 R216 RES,CHIP,MAKER ERHZ0000438 20 Kohm,1/16W ,J ,1005 ,R/TP
6 R218 RES,CHIP,MAKER ERHZ0000534 8.2 ohm,1/16W ,J ,1005 ,R/TP
6 R219 RES,CHIP,MAKER ERHZ0000534 8.2 ohm,1/16W ,J ,1005 ,R/TP
6 R220 RES,CHIP ERHY0000298 3.3M ohm,1/16W,J,1005,R/TP
6 R221 RES,CHIP,MAKER ERHZ0000406 100 Kohm,1/16W ,J ,1005 ,R/TP
6 R222 RES,CHIP ERHY0000298 3.3M ohm,1/16W,J,1005,R/TP
6 R223 RES,CHIP ERHY0011901 47 mohm,1/4W ,F ,2012 ,R/TP
6 R225 RES,CHIP ERHY0000254 4.7K ohm,1/16W,J,1005,R/TP
6 R228 RES,CHIP,MAKER ERHZ0000406 100 Kohm,1/16W ,J ,1005 ,R/TP
6 R229 RES,CHIP,MAKER ERHZ0000443 2200 ohm,1/16W ,J ,1005 ,R/TP
6 R239 RES,CHIP,MAKER ERHZ0000406 100 Kohm,1/16W ,J ,1005 ,R/TP
6 R240 RES,CHIP,MAKER ERHZ0000406 100 Kohm,1/16W ,J ,1005 ,R/TP
6 R241 RES,CHIP,MAKER ERHZ0000406 100 Kohm,1/16W ,J ,1005 ,R/TP
6 R242 RES,CHIP,MAKER ERHZ0000406 100 Kohm,1/16W ,J ,1005 ,R/TP
6 R243 RES,CHIP,MAKER ERHZ0000294 5100 ohm,1/16W ,F ,1005 ,R/TP
6 R244 RES,CHIP ERHY0000128 15K ohm,1/16W,F,1005,R/TP
6 R245 RES,CHIP ERHY0000254 4.7K ohm,1/16W,J,1005,R/TP
6 R246 RES,CHIP ERHY0000129 18K ohm,1/16W,F,1005,R/TP
6 R247 CAP,CERAMIC,CHIP ECCH0004904 1 uF,6.3V ,K ,X5R ,TC ,1005 ,R/TP
6 R301 RES,CHIP,MAKER ERHZ0000407 1000 Kohm,1/16W ,J ,1005 ,R/TP
6 R302 RES,CHIP,MAKER ERHZ0000483 47 ohm,1/16W ,J ,1005 ,R/TP
6 R303 RES,CHIP,MAKER ERHZ0000445 220 Kohm,1/16W ,J ,1005 ,R/TP
6 R304 RES,CHIP,MAKER ERHZ0000529 1.5 Kohm,1/16W ,J ,1005 ,R/TP
6 R305 RES,CHIP,MAKER ERHZ0000203 10 Kohm,1/16W ,F ,1005 ,R/TP
6 R306 RES,CHIP,MAKER ERHZ0000406 100 Kohm,1/16W ,J ,1005 ,R/TP
6 R307 RES,CHIP,MAKER ERHZ0000244 22 Kohm,1/16W ,F ,1005 ,R/TP
6 R308 RES,CHIP,MAKER ERHZ0000443 2200 ohm,1/16W ,J ,1005 ,R/TP
6 R312 RES,CHIP,MAKER ERHZ0000483 47 ohm,1/16W ,J ,1005 ,R/TP
6 R315 RES,CHIP,MAKER ERHZ0000483 47 ohm,1/16W ,J ,1005 ,R/TP
6 R316 RES,CHIP,MAKER ERHZ0000483 47 ohm,1/16W ,J ,1005 ,R/TP
6 R317 RES,CHIP,MAKER ERHZ0000483 47 ohm,1/16W ,J ,1005 ,R/TP

- 151 -
Copyright © 2008 LG Electronics. Inc. All right reserved.
Only for training and service purposes
LGE Internal Use Only
14. EXPLODED VIEW & REPLACEMENT PART LIST
Level Location
No. Description Part Number Spec Color Remark
6 R318 RES,CHIP,MAKER ERHZ0000483 47 ohm,1/16W ,J ,1005 ,R/TP
6 R336 RES,CHIP,MAKER ERHZ0000404 1 Kohm,1/16W ,J ,1005 ,R/TP
6 R337 RES,CHIP,MAKER ERHZ0000402 10 ohm,1/16W ,J ,1005 ,R/TP
6 R338 RES,CHIP,MAKER ERHZ0000406 100 Kohm,1/16W ,J ,1005 ,R/TP
6 R339 RES,CHIP,MAKER ERHZ0000240 20 ohm,1/16W ,F ,1005 ,R/TP
6 R344 RES,CHIP,MAKER ERHZ0000240 20 ohm,1/16W ,F ,1005 ,R/TP
6 R620 PCB ASSY,MAIN,PAD
SHORT SAFP0000501
6 R621 PCB ASSY,MAIN,PAD
SHORT SAFP0000501
6 R623 RES,CHIP,MAKER ERHZ0000203 10 Kohm,1/16W ,F ,1005 ,R/TP
6 R624 RES,CHIP,MAKER ERHZ0000519 9100 ohm,1/16W ,J ,1005 ,R/TP
6 R625 RES,CHIP,MAKER ERHZ0000406 100 Kohm,1/16W ,J ,1005 ,R/TP
6 U100 IC EUSY0335803 FBGA ,107 PIN,ETC ,FULLY 1.8V 1G(LB/64Mx16)
NAND+512M(DDR/8Mx4x16) SDRAM ,; ,IC,MCP
6 U101 IC EUSY0322801 BGA ,293 PIN,R/TP ,Multimedia Extension EDGE BB
6 U200 IC EUSY0360201 CSP ,20 ,R/TP ,Class D(mono) + Capless HP + A/S ,;
,IC,Audio Sub System
6 U201 IC EUSY0323901 BGA PG-WFSGA ,121 PIN,R/TP ,SMPOWER3
6 U202 IC EUSY0286901 SOT23-5 ,5 PIN,R/TP ,2.5V Sense voltage(max), current
monitor
6 U203 IC EUSY0102802 Micropak ,8 PIN,R/TP ,Daul 2 input AND gate,
6 U204 IC EUSY0351601 DFN ,12 PIN,R/TP ,Dual Charger IC (Bypass) ,;
,IC,Charger
6 U300 IC EUSY0250501 SC70 ,5 PIN,R/TP ,Comparator, pin compatible to
EUSY0077701
6 U304 IC EUSY0160401 SOT-23 ,3 PIN,R/TP ,DC MOTOR DRIVER /
INTEGERATED RELAY
6 VA303 VARISTOR SEVY0004101 5.6 V, ,SMD ,360pF, 1005
6 VA304 VARISTOR SEVY0004101 5.6 V, ,SMD ,360pF, 1005
6 X100 X-TAL EXXY0024301
32.768 KHz,20 PPM,12.5 pF,70 Kohm,SMD ,3.2*1.5*0.9
,-40'C ~ +85'C, C0 1.05pF, C1 fF ,; ,32.768 ,20PPM ,12.5
, , ,SMD ,R/TP
5 SAFD00 PCB ASSY,MAIN,SMT TOP SAFD0113301
6 C232 CAP,CERAMIC,CHIP ECCH0005604 10000000 pF,6.3V ,M ,X5R ,TC ,1608 ,R/TP , , ,[empty]
,[empty] ,[empty] ,[empty] ,[empty] ,[empty] ,0.8 mm
6 C250 CAP,CHIP,MAKER ECZH0001215 1 uF,10V ,K ,X5R ,TC ,1005 ,R/TP
6 C253 CAP,CERAMIC,CHIP ECCH0000122 47 pF,50V,J,NP0,TC,1005,R/TP

- 152 -
LGE Internal Use Only Copyright © 2008 LG Electronics. Inc. All right reserved.
Only for training and service purposes
14. EXPLODED VIEW & REPLACEMENT PART LIST
Level Location
No. Description Part Number Spec Color Remark
6 C254 CAP,CERAMIC,CHIP ECCH0000117 27 pF,50V,J,NP0,TC,1005,R/TP
6 C255 CAP,CERAMIC,CHIP ECCH0000110 10 pF,50V,D,NP0,TC,1005,R/TP
6 C257 CAP,CERAMIC,CHIP ECCH0004904 1 uF,6.3V ,K ,X5R ,TC ,1005 ,R/TP
6 C258 CAP,CHIP,MAKER ECZH0000813 100 pF,50V ,J ,NP0 ,TC ,1005 ,R/TP
6 C259 CAP,CHIP,MAKER ECZH0003103 0.1 uF,10V ,K ,X7R ,HD ,1005 ,R/TP
6 C260 CAP,CERAMIC,CHIP ECCH0000117 27 pF,50V,J,NP0,TC,1005,R/TP
6 C261 CAP,CERAMIC,CHIP ECCH0000117 27 pF,50V,J,NP0,TC,1005,R/TP
6 C263 CAP,CERAMIC,CHIP ECCH0000143 1 nF,50V,K,X7R,HD,1005,R/TP
6 C300 CAP,CHIP,MAKER ECZH0003103 0.1 uF,10V ,K ,X7R ,HD ,1005 ,R/TP
6 C306 CAP,CHIP,MAKER ECZH0003103 0.1 uF,10V ,K ,X7R ,HD ,1005 ,R/TP
6 C311 CAP,CERAMIC,CHIP ECCH0005604 10000000 pF,6.3V ,M ,X5R ,TC ,1608 ,R/TP , , ,[empty]
,[empty] ,[empty] ,[empty] ,[empty] ,[empty] ,0.8 mm
6 C312 CAP,CERAMIC,CHIP ECCH0005604 10000000 pF,6.3V ,M ,X5R ,TC ,1608 ,R/TP , , ,[empty]
,[empty] ,[empty] ,[empty] ,[empty] ,[empty] ,0.8 mm
6 C313 CAP,CHIP,MAKER ECZH0003103 0.1 uF,10V ,K ,X7R ,HD ,1005 ,R/TP
6 C321 CAP,CERAMIC,CHIP ECCH0007802 4.7 uF,10V ,M ,X5R ,TC ,1608 ,R/TP
6 C322 CAP,CHIP,MAKER ECZH0001215 1 uF,10V ,K ,X5R ,TC ,1005 ,R/TP
6 C323 CAP,CERAMIC,CHIP ECCH0007802 4.7 uF,10V ,M ,X5R ,TC ,1608 ,R/TP
6 C324 CAP,CHIP,MAKER ECZH0003103 0.1 uF,10V ,K ,X7R ,HD ,1005 ,R/TP
6 C325 CAP,CERAMIC,CHIP ECCH0000129 120 pF,50V,J,NP0,TC,1005,R/TP
6 C328 CAP,CHIP,MAKER ECZH0001215 1 uF,10V ,K ,X5R ,TC ,1005 ,R/TP
6 C400 CAP,CHIP,MAKER ECZH0003103 0.1 uF,10V ,K ,X7R ,HD ,1005 ,R/TP
6 C401 CAP,CHIP,MAKER ECZH0000813 100 pF,50V ,J ,NP0 ,TC ,1005 ,R/TP
6 C402 CAP,CHIP,MAKER ECZH0000813 100 pF,50V ,J ,NP0 ,TC ,1005 ,R/TP
6 C404 CAP,CERAMIC,CHIP ECCH0000120 39 pF,50V,J,NP0,TC,1005,R/TP
6 C407 CAP,CERAMIC,CHIP ECCH0009216 22 pF,25V ,J ,X7R ,TC ,0603 ,R/TP
6 C412 CAP,TANTAL,CHIP ECTH0004804 33 uF,10V ,M ,L_ESR ,3216 ,R/TP
6 C413 CAP,CERAMIC,CHIP ECCH0004906 2.5 pF,50V ,C ,X7R ,TC ,1005 ,R/TP
6 C414 CAP,CERAMIC,CHIP ECCH0004906 2.5 pF,50V ,C ,X7R ,TC ,1005 ,R/TP
6 C415 CAP,CERAMIC,CHIP ECCH0000901 2.2 pF,50V ,C ,NP0 ,TC ,1005 ,R/TP
6 C416 CAP,CERAMIC,CHIP ECCH0000901 2.2 pF,50V ,C ,NP0 ,TC ,1005 ,R/TP
6 C417 CAP,CERAMIC,CHIP ECCH0000901 2.2 pF,50V ,C ,NP0 ,TC ,1005 ,R/TP
6 C418 CAP,CERAMIC,CHIP ECCH0000901 2.2 pF,50V ,C ,NP0 ,TC ,1005 ,R/TP

- 153 -
Copyright © 2008 LG Electronics. Inc. All right reserved.
Only for training and service purposes
LGE Internal Use Only
14. EXPLODED VIEW & REPLACEMENT PART LIST
Level Location
No. Description Part Number Spec Color Remark
6 C419 CAP,CHIP,MAKER ECZH0000822 1.5 pF,50V ,C ,NP0 ,TC ,1005 ,R/TP
6 C420 CAP,CHIP,MAKER ECZH0000822 1.5 pF,50V ,C ,NP0 ,TC ,1005 ,R/TP
6 C421 CAP,CHIP,MAKER ECZH0000802 1 pF,50V ,C ,NP0 ,TC ,1005 ,R/TP
6 C422 CAP,CERAMIC,CHIP ECCH0000183 1.8 pF,50V ,C ,NP0 ,TC ,1005 ,R/TP
6 C423 CAP,CHIP,MAKER ECZH0003103 0.1 uF,10V ,K ,X7R ,HD ,1005 ,R/TP
6 C424 CAP,CHIP,MAKER ECZH0001215 1 uF,10V ,K ,X5R ,TC ,1005 ,R/TP
6 C425 CAP,CERAMIC,CHIP ECCH0000117 27 pF,50V,J,NP0,TC,1005,R/TP
6 C426 CAP,CHIP,MAKER ECZH0003103 0.1 uF,10V ,K ,X7R ,HD ,1005 ,R/TP
6 C427 CAP,CERAMIC,CHIP ECCH0000151 4.7 nF,25V,K,X7R,HD,1005,R/TP
6 C432 CAP,CHIP,MAKER ECZH0003103 0.1 uF,10V ,K ,X7R ,HD ,1005 ,R/TP
6 C433 CAP,CHIP,MAKER ECZH0003103 0.1 uF,10V ,K ,X7R ,HD ,1005 ,R/TP
6 C434 CAP,CHIP,MAKER ECZH0003103 0.1 uF,10V ,K ,X7R ,HD ,1005 ,R/TP
6 C435 CAP,CHIP,MAKER ECZH0003103 0.1 uF,10V ,K ,X7R ,HD ,1005 ,R/TP
6 C436 CAP,CERAMIC,CHIP ECCH0002002 47000 pF,10V ,K ,B ,HD ,1005 ,R/TP
6 C437 CAP,CHIP,MAKER ECZH0000813 100 pF,50V ,J ,NP0 ,TC ,1005 ,R/TP
6 C438 CAP,CERAMIC,CHIP ECCH0000143 1 nF,50V,K,X7R,HD,1005,R/TP
6 C439 CAP,CHIP,MAKER ECZH0003103 0.1 uF,10V ,K ,X7R ,HD ,1005 ,R/TP
6 C440 CAP,CHIP,MAKER ECZH0003103 0.1 uF,10V ,K ,X7R ,HD ,1005 ,R/TP
6 C443 CAP,CHIP,MAKER ECZH0000813 100 pF,50V ,J ,NP0 ,TC ,1005 ,R/TP
6 C446 CAP,CHIP,MAKER ECZH0001216 220 nF,10V ,K ,X5R ,TC ,1005 ,R/TP
6 C447 CAP,CHIP,MAKER ECZH0003103 0.1 uF,10V ,K ,X7R ,HD ,1005 ,R/TP
6 C448 CAP,CHIP,MAKER ECZH0000813 100 pF,50V ,J ,NP0 ,TC ,1005 ,R/TP
6 C451 CAP,CERAMIC,CHIP ECCH0004904 1 uF,6.3V ,K ,X5R ,TC ,1005 ,R/TP
6 C452 CAP,CERAMIC,CHIP ECCH0000143 1 nF,50V,K,X7R,HD,1005,R/TP
6 C453 CAP,CHIP,MAKER ECZH0003103 0.1 uF,10V ,K ,X7R ,HD ,1005 ,R/TP
6 C459 CAP,CERAMIC,CHIP ECCH0004904 1 uF,6.3V ,K ,X5R ,TC ,1005 ,R/TP
6 C460 CAP,CERAMIC,CHIP ECCH0000143 1 nF,50V,K,X7R,HD,1005,R/TP
6 C461 CAP,CERAMIC,CHIP ECCH0004904 1 uF,6.3V ,K ,X5R ,TC ,1005 ,R/TP
6 C462 CAP,CERAMIC,CHIP ECCH0004904 1 uF,6.3V ,K ,X5R ,TC ,1005 ,R/TP
6 C463 CAP,CHIP,MAKER ECZH0000813 100 pF,50V ,J ,NP0 ,TC ,1005 ,R/TP
6 C464 CAP,CERAMIC,CHIP ECCH0000122 47 pF,50V,J,NP0,TC,1005,R/TP
6 C465 CAP,CERAMIC,CHIP ECCH0000155 10 nF,16V,K,X7R,HD,1005,R/TP

- 154 -
LGE Internal Use Only Copyright © 2008 LG Electronics. Inc. All right reserved.
Only for training and service purposes
14. EXPLODED VIEW & REPLACEMENT PART LIST
Level Location
No. Description Part Number Spec Color Remark
6 C466 CAP,CERAMIC,CHIP ECCH0000155 10 nF,16V,K,X7R,HD,1005,R/TP
6 CN300 CONNECTOR,BOARD TO
BOARD ENBY0015601 34 PIN,0.4 mm,STRAIGHT ,AU ,0.9MM HEIGHT
6 CN302 CONNECTOR,BOARD TO
BOARD ENBY0039601 20 PIN,0.4 mm,ETC , ,H=1.0, Socket
6 CN401 CONN,RF SWITCH ENWY0003901 ,SMD , dB,
6 D300 DIODE,SWITCHING EDSY0015001 PMDU ,30 V,1.5 A,R/TP ,
6 FB201 FILTER,BEAD,CHIP SFBH0001003 220 ohm,2012 ,
6 FB300 FILTER,BEAD,CHIP SFBH0007102 10 ohm,1005 ,Ferrite Bead
6 FB401 FILTER,BEAD,CHIP SFBH0000903 600 ohm,1005 ,
6 FL300 FILTER,EMI/POWER SFEY0015501 SMD ,Pb-free_4ch_5p-100ohm-5p ,; ,Filter,LCR
6 FL301 FILTER,EMI/POWER SFEY0015501 SMD ,Pb-free_4ch_5p-100ohm-5p ,; ,Filter,LCR
6 FL304 FILTER,EMI/POWER SFEY0015501 SMD ,Pb-free_4ch_5p-100ohm-5p ,; ,Filter,LCR
6 FL305 FILTER,EMI/POWER SFEY0015501 SMD ,Pb-free_4ch_5p-100ohm-5p ,; ,Filter,LCR
6 FL400 FILTER,SEPERATOR SFAY0011101 850.900 ,1800.1900 ,3.8 dB,4.1 dB, dB, dB,4532
,4.5X3.2 Size Quad Band FEM
6 L303 INDUCTOR,SMD,POWER ELCP0009405
2.2 uH,M ,3x3x1.2 ,R/TP ,coil power inductor ,; ,2,2uH
,20% ,; ,1.5A ,; ,; ,; ,SHIELD ,3.2X3.2X1.2MM ,[empty]
,P/TP ,Inductor,Wire Wound,Chip
6 L305 INDUCTOR,CHIP ELCH0001425 82 nH,J ,1005 ,R/TP ,PBFREE
6 L400 INDUCTOR,CHIP ELCH0005009 100 nH,J ,1005 ,R/TP ,
6 L401 INDUCTOR,CHIP ELCH0004711 22 nH,J ,1005 ,R/TP ,
6 L402 INDUCTOR,CHIP ELCH0001052 18 nH,J ,1005 ,R/TP ,PBFREE
6 L403 INDUCTOR,CHIP ELCH0009110 5.1 nH,J ,1005 ,R/TP ,chip coil
6 L404 INDUCTOR,CHIP ELCH0009110 5.1 nH,J ,1005 ,R/TP ,chip coil
6 L405 INDUCTOR,CHIP ELCH0005019 68 nH,J ,1005 ,R/TP ,
6 L406 INDUCTOR,CHIP ELCH0004709 3.3 nH,S ,1005 ,R/TP ,
6 M1 MODULE,ETC SMZY0019201 Bluetooth+FM Module(BCM2048B0,6.3x5.3x1.4) ,;
,Bluetooth
6 R226 RES,CHIP,MAKER ERHZ0000404 1 Kohm,1/16W ,J ,1005 ,R/TP
6 R227 RES,CHIP,MAKER ERHZ0000485 4700 ohm,1/16W ,J ,1005 ,R/TP
6 R230 RES,CHIP,MAKER ERHZ0000406 100 Kohm,1/16W ,J ,1005 ,R/TP
6 R231 RES,CHIP,MAKER ERHZ0000406 100 Kohm,1/16W ,J ,1005 ,R/TP
6 R232 RES,CHIP,MAKER ERHZ0000406 100 Kohm,1/16W ,J ,1005 ,R/TP
6 R233 RES,CHIP,MAKER ERHZ0000406 100 Kohm,1/16W ,J ,1005 ,R/TP

- 155 -
Copyright © 2008 LG Electronics. Inc. All right reserved.
Only for training and service purposes
LGE Internal Use Only
14. EXPLODED VIEW & REPLACEMENT PART LIST
Level Location
No. Description Part Number Spec Color Remark
6 R234 RES,CHIP,MAKER ERHZ0000406 100 Kohm,1/16W ,J ,1005 ,R/TP
6 R237 RES,CHIP,MAKER ERHZ0000483 47 ohm,1/16W ,J ,1005 ,R/TP
6 R238 RES,CHIP,MAKER ERHZ0000486 47 Kohm,1/16W ,J ,1005 ,R/TP
6 R300 RES,CHIP,MAKER ERHZ0000522 24 ohm,1/16W ,J ,1005 ,R/TP
6 R310 RES,CHIP,MAKER ERHZ0000522 24 ohm,1/16W ,J ,1005 ,R/TP
6 R320 PCB ASSY,MAIN,PAD
SHORT SAFP0000501
6 R321 PCB ASSY,MAIN,PAD
OPEN SAFO0000501 0OHM_1005_DNI
6 R324 RES,CHIP,MAKER ERHZ0000405 10 Kohm,1/16W ,J ,1005 ,R/TP
6 R325 RES,CHIP,MAKER ERHZ0000406 100 Kohm,1/16W ,J ,1005 ,R/TP
6 R326 RES,CHIP ERHY0000127 13K ohm,1/16W,F,1005,R/TP
6 R334 RES,CHIP,MAKER ERHZ0000463 33 ohm,1/16W ,J ,1005 ,R/TP
6 R335 RES,CHIP,MAKER ERHZ0000463 33 ohm,1/16W ,J ,1005 ,R/TP
6 R340 RES,CHIP ERHY0003201 1000 ohm,1/16W ,F ,1005 ,R/TP
6 R402 RES,CHIP,MAKER ERHZ0000244 22 Kohm,1/16W ,F ,1005 ,R/TP
6 R403 THERMISTOR SETY0006301 NTC ,10000 ohm,SMD ,1005, 3350~3399k, J, R/T,
PBFREE
6 R405 RES,CHIP ERHY0000185 820 ohm,1/16W ,F ,1005 ,R/TP
6 R406 RES,CHIP,MAKER ERHZ0000402 10 ohm,1/16W ,J ,1005 ,R/TP
6 R407 RES,CHIP,MAKER ERHZ0000206 10 ohm,1/16W ,F ,1005 ,R/TP
6 R411 RES,CHIP,MAKER ERHZ0000405 10 Kohm,1/16W ,J ,1005 ,R/TP
6 R616 PCB ASSY,MAIN,PAD
OPEN SAFO0000501 0OHM_1005_DNI
6 R617 PCB ASSY,MAIN,PAD
OPEN SAFO0000501 0OHM_1005_DNI
6 R618 PCB ASSY,MAIN,PAD
OPEN SAFO0000501 0OHM_1005_DNI
6 R619 PCB ASSY,MAIN,PAD
OPEN SAFO0000501 0OHM_1005_DNI
6 R626 PCB ASSY,MAIN,PAD
OPEN SAFO0000501 0OHM_1005_DNI
6 S200 CONN,SOCKET ENSY0017901 14 PIN,ETC , ,2.54 mm,Micro-SD, UIM Dupli Socket
6 SPFY PCB,MAIN SPFY0183101 FR-4 ,0.8 mm,STAGGERED-10 , ,; , , , , , , , , ,
6 SW200 SWITCH,ROCKER ESKY0001301 5 V,0.01 A,HORIZONTAL ,2 G,
6 SW400 CONN,RF SWITCH ENWY0006201 ,SMD ,0.3 dB, ,; ,0.40MM ,STRAIGHT ,SOCKET ,[empty]
,[empty] ,[empty] , ,

- 156 -
LGE Internal Use Only Copyright © 2008 LG Electronics. Inc. All right reserved.
Only for training and service purposes
14. EXPLODED VIEW & REPLACEMENT PART LIST
Level Location
No. Description Part Number Spec Color Remark
6 U301 IC EUSY0227206 LLP ,12 ,R/TP ,1.2V, 3x3x0.8,0 ,; ,IC,DC,DC Converter
6 U302 IC EUSY0317101 WQFN ,10 PIN,R/TP ,1.8*1.4*0.75
6 U400 PAM SMPY0017901 dBm, %, A, dBc, dB,5x5 ,SMD ,IFX Linear Edge ,; , , , , , ,
, ,R/TP ,R/TP ,
6 U401 IC EUSY0274801 VQFN ,40 PIN,R/TP ,GPRS, EDGE TRANSCEIVER
6 VA300 VARISTOR SEVY0004001 18 V, ,SMD ,3pF, 1005
6 VA301 VARISTOR SEVY0004001 18 V, ,SMD ,3pF, 1005
6 VA302 VARISTOR SEVY0003601 5.6 V, ,SMD ,100pF, 1005
6 X400 X-TAL EXXY0018404
26 MHz,10 PPM,8 pF,40 ohm,SMD ,3.2*2.5*0.6 ,12ppm
at -30'C ~ +85'C, C0 1.0pF, C1 3.6fF ,; ,26 ,10PPM ,8 , ,
,SMD ,R/TP

- 157 -
Copyright © 2008 LG Electronics. Inc. All right reserved.
Only for training and service purposes
LGE Internal Use Only
14. EXPLODED VIEW & REPLACEMENT PART LIST
by SBOM standard on GCSC
Level Location
No. Description Part Number Spec Color Remark
3 SBPL00 BATTERY PACK,LI-ION SBPL0097501
3.7 V,900 mAh,1 CELL,PRISMATIC
,553443,INNERPACK,WW ,; ,3.7 ,900 ,180 ,PRISMATIC
,5.5X34X43 ,6.1X44X37.5 ,BLACK ,INNERPACK ,WW
LABEL
Black O, 73
3 SGDY00 DATA CABLE SGDY0014401 ; ,[empty] ,[empty] ,1.2M , ,BLACK ,4, 18Pin Plug USB
Datacable ,N
3 SGEY00 EAR PHONE/EAR MIKE
SET SGEY0003721
; ,RMS 20mW(0.56V,RMS) ,16Ohm+/-2.4Ohm 1KHZ
,116dB+/-3dB 1KHZ,3mW ,116dB 1KHZ ,96dB 100HZ
,[empty] ,BLACK ,18P MMI CONNECTOR ,
,Earphone,Stereo
3 SSAD00 ADAPTOR,AC-DC SSAD0024902
100-240V ,5060 Hz,5.1 V,.7 A,CB/GOST ,AC-DC
ADAPTOR ,; ,100Vac~350Vac ,5.1V (+0.15,-0.2) ,700mA
,5060 , ,WALL 2P ,I/O CONNECTOR ,
14.3 Accessory Note: This Chapter is used for reference, Part order is ordered

- 158 -
LGE Internal Use Only Copyright © 2008 LG Electronics. Inc. All right reserved.
Only for training and service purposes
Note