Ya708 LT42Z49
User Manual: LT42Z49
Open the PDF directly: View PDF
.
Page Count: 98
- JVC_LT-42Z49_SERVICE.pdf
- JVC_LT-42Z49_SCHEMATICS.pdf
- JVC_LT-42Z49_PARTS.pdf
- USING P.W. BOARD & REMOTE CONTROL UNIT
- EXPLODED VIEW PARTS LIST
- EXPLODED VIEW
- PRINTED WIRING BOARD PARTS LIST [LT-42Z49/AT] [LT-42Z49/EAT]
- PRINTED WIRING BOARD PARTS LIST [LT-42Z49/MAT]
- PRINTED WIRING BOARD PARTS LIST [LT-42Z49/SAT]
- PRINTED WIRING BOARD PARTS LIST [LT-42Z49/VAT]
- PRINTED WIRING BOARD PARTS LIST [LT-42Z49/NASK]
- PRINTED WIRING BOARD PARTS LIST [LT-42Z49/BAT]
- PRINTED WIRING BOARD PARTS LIST [LT-42Z49/RACK]
- REMOTE CONTROL UNIT PARTS LIST (RM-C2510-1C)
- PACKING
- PACKING PARTS LIST

SERVICE MANUAL
COPYRIGHT © 2009 Victor Company of Japan, Limited No.YA708<Rev.002>
2009/8
LCD COLOUR TELEVISION
YA708<Rev.002>20098SERVICE MANUAL
LT-42Z49/AT, LT-42Z49/BAT,
LT-42Z49/EAT, LT-42Z49/MAT,
LT-42Z49/NASK, LT-42Z49/RACK,
LT-42Z49/SAT, LT-42Z49/VAT
COPYRIGHT © 2009 Victor Company of Japan, Limited
<FU3 CHASSIS LINEUP>
TABLE OF CONTENTS
1 PRECAUTION. . . . . . . . . . . . . . . . . . . . . . . . . . . . . . . . . . . . . . . . . . . . . . . . . . . . . . . . . . . . . . . . . . . . . . . . . 1-5
2 SPECIFIC SERVICE INSTRUCTIONS . . . . . . . . . . . . . . . . . . . . . . . . . . . . . . . . . . . . . . . . . . . . . . . . . . . . . . 1-9
3 DISASSEMBLY . . . . . . . . . . . . . . . . . . . . . . . . . . . . . . . . . . . . . . . . . . . . . . . . . . . . . . . . . . . . . . . . . . . . . . 1-14
4 ADJUSTMENT . . . . . . . . . . . . . . . . . . . . . . . . . . . . . . . . . . . . . . . . . . . . . . . . . . . . . . . . . . . . . . . . . . . . . . . 1-22
5 TROUBLESHOOTING . . . . . . . . . . . . . . . . . . . . . . . . . . . . . . . . . . . . . . . . . . . . . . . . . . . . . . . . . . . . . . . . . 1-26
No.YA702: LT-32EX19 No.YA703: LT-32BX19
No.YA704: LT-42EX19 No.YA708: LT-42Z49
BASIC CHASSIS
FU3

1-2 (No.YA708<Rev.002>)
SPECIFICATION
LT-42Z49/AT, LT-42Z49/BAT, LT-42Z49/EAT, LT-42Z49/NASK, LT-42Z49/SAT, LT-42Z49/VAT
Design & specifications are subject to change without notice.
Items Contents
Dimensions (W × H × D) [without stand] 101.4 cm × 69.5 cm × 27.9 cm [101.4 cm × 64.60cm × 10.90 cm]
Mass [without stand] 20.0 kg [19.0 kg]
Power Input AC110V - AC240 V, 50 Hz / 60 Hz (Other models)
AC220V - AC240 V, 50 Hz (LT-42Z49/EAT, LT-42Z49/NASK)
Power Consumption 160 W (Standby:1.3 W)
TV RF System B, G, I, D, K, M
Colour System PAL / SECAM / NTSC 3.58 / NTSC 4.43
Stereo System A2 (B/G, D/K), NICAM (B/G, I, D/K)
Teletext System FLOF (Fastext), WST (World Standard System)
Receiving
Frequency
VHF Low
VHF High
UHF
CATV
46.25 MHz - 140.25 MHz
147.25 MHz - 423.25 MHz
431.25 MHz - 863.25 MHz
Mid (X - Z+2, S1 - S10) / Super (S11 - S20) / Hyper (S21 - S41) bands
Intermediate
Frequency
VIF
SIF
38.9 MHz (B, G, I, D, K, M)
32.26 MHz (5.74 MHz: B), 32.15 MHz (5.85 MHz: G), 31.45 MHz (6.55 MHz: I)
31.75 MHz (6.25 MHz: D), 32.15 MHz (5.85 MHz: K)
Colour Sub
Carrier
PAL
SECAM
NTSC
4.43 MHz
4.40625 MHz / 4.25 MHz
3.58 MHz / 4.43 MHz
LCD panel 42V-inch wide aspect (16 : 9)
Screen Size Diagonal: 105.0 cm (H: 93.0 cm × V: 52.3 cm)
Display Pixels Horizontal : 1920 pixels × Vertical : 1080 pixels
Audio Power Output 10 W + 10 W
Speaker 4.0 cm × 16.0 cm, oval type × 2
Aerial terminal (VHF/UHF) 75 Ω unbalanced, coaxial
Video / Audio
Input-1/2
Component Video
750p / 1125i
625p / 525p / 625i / 525i
RCA pin jack × 3
Y : 1V (p-p) (Sync signal: ±0.35V(p-p), 3-value sync.), 75 Ω / Pb/Pr : ±0.35V(p-p), 75 Ω
Y : 1V (p-p), Positive (Negative sync provided), 75 Ω / Pb/Pr : 0.7V(p-p), 75 Ω
Video 1V (p-p), Positive (Negative sync provided), 75 Ω, RCA pin jack × 2
Audio 500mV (rms), High impedance, RCA pin jack × 4
PC (RGB) Input Video D-sub 15 pin × 1
R/G/B : 0.7 V (p-p), 75Ω
HD / VD : 1 V (p-p) to 5 V (p-p), high impedance
< Available signal >
VGA : 640 pixels × 480 pixels (Horizontal : 31.5 kHz / Vertical : 60 Hz)
XGA : 1024 pixels × 768 pixels (Horizontal : 48.4 kHz / Vertical : 60 Hz)
Audio 3.5 mm stereo mini jack × 1
HDMI Input Video/Audio(Digital) HDMI connector × 3
(Digital-input terminal is not compatible with picture signals of computer signal)
Audio (Analog) 500mV(rms) (-4dBs), high impedance, RCA pin jack × 2 [HDMI-1]
Video / Audio Output Video 1V (p-p), Positive (Negative sync provided), 75 Ω, RCA pin jack × 1
Audio 500mV (rms), Low impedance, RCA pin jack × 2
Headphone 3.5 mm stereo mini jack × 1
Remote Control Unit RM-C2510 (AAA/R6 dry cell battery × 2)

(No.YA708<Rev.002>)1-3
LT-42Z49/MAT
Design & specifications are subject to change without notice.
Items Contents
Dimensions (W × H × D) [without stand] 101.4 cm × 69.5 cm × 27.9 cm [101.4 cm × 64.60cm × 10.90 cm]
Mass [without stand] 20.0 kg [19.0 kg]
Power Input AC110V - AC240 V, 50 Hz / 60 Hz
Power Consumption 160 W (Standby:1.3 W)
TV RF System For Area-1 setting : B, G, I, D, K, M
For Area-2 setting : M, N
Colour System For Area-1 setting : PAL / SECAM / NTSC 3.58 / NTSC 4.43
For Area-2 setting : NTSC / PAL-M / PAL-N
Stereo System For Area-1 setting : A2 (B/G, D/K), NICAM (B/G. I,DK)
For Area-2 setting : MTS (Multi-channel Television Sound)
Teletext System For Area-1 setting : FLOF (Fastext), WST (World Standard System)
For Area-2 setting : CLOSED CAPTION
Receiving
Frequency
VHF Low
VHF High
UHF
CATV
46.25 MHz - 140.25 MHz (Area-1) / 55.25MHz - 127.25MHz (Area-2)
147.25 MHz - 423.25 MHz (Area-1) / 133.25MHz - 361.25MHz (Area-2)
431.25 MHz - 863.25 MHz (Area-1) / 367.25MHz - 801.25MHz (Area-2)
Mid (X - Z+2, S1 - S10) / Super (S11 - S20) / Hyper (S21 - S41) bands
Intermediate
Frequency
VIF
SIF
38.9 MHz (B, G, I, D, K, M)
32.26 MHz (5.74 MHz: B), 32.15 MHz (5.85 MHz: G), 31.45 MHz (6.55 MHz: I)
31.75 MHz (6.25 MHz: D), 32.15 MHz (5.85 MHz: K)
Colour Sub
Carrier
PAL
SECAM
NTSC
4.43 MHz
4.40625 MHz / 4.25 MHz
3.58 MHz / 4.43 MHz
LCD panel 42V-inch wide aspect (16 : 9)
Screen Size Diagonal: 106.7 cm (H: 93.0 cm × V: 52.3 cm)
Display Pixels Horizontal : 1920 pixels × Vertical : 1080 pixels
Audio Power Output 10 W + 10 W
Speaker 4.0 cm × 16.0 cm, oval type × 2
Aerial terminal (VHF/UHF) 75 Ω unbalanced, coaxial
Video / Audio
Input-1/2
Component Video
750p / 1125i
625p / 525p / 625i / 525i
RCA pin jack × 3
Y : 1V (p-p) (Sync signal: ±0.35V(p-p), 3-value sync.), 75 Ω / Pb/Pr : ±0.35V(p-p), 75 Ω
Y : 1V (p-p), Positive (Negative sync provided), 75 Ω / Pb/Pr : 0.7V(p-p), 75 Ω
Video 1V (p-p), Positive (Negative sync provided), 75 Ω, RCA pin jack × 2
Audio 500mV (rms), High impedance, RCA pin jack × 4
PC (RGB) Input Video D-sub 15 pin × 1
R/G/B : 0.7 V (p-p), 75Ω
HD / VD : 1 V (p-p) to 5 V (p-p), high impedance
< Available signal >
VGA : 640 pixels × 480 pixels (Horizontal : 31.5 kHz / Vertical : 60 Hz)
XGA : 1024 pixels × 768 pixels (Horizontal : 48.4 kHz / Vertical : 60 Hz)
Audio 3.5 mm stereo mini jack × 1
HDMI Input Video/Audio(Digital) HDMI connector × 3
(Digital-input terminal is not compatible with picture signals of computer signal)
Audio (Analog) 500mV(rms) (-4dBs), high impedance, RCA pin jack × 2 [HDMI-1]
Video / Audio Output Video 1V (p-p), Positive (Negative sync provided), 75 Ω, RCA pin jack × 1
Audio 500mV (rms), Low impedance, RCA pin jack × 2
Headphone 3.5 mm stereo mini jack × 1
Remote Control Unit RM-C2510 (AAA/R6 dry cell battery × 2)

1-4 (No.YA708<Rev.002>)
LT-42Z49/RACK
Design & specifications are subject to change without notice.
Items Contents
Dimensions (W × H × D) [without stand] 101.4 cm × 69.5 cm × 27.9 cm [101.4 cm × 64.60cm × 10.90 cm]
Mass [without stand] 20.0 kg [19.0 kg]
Power Input
AC110V - AC240 V, 50 Hz / 60 Hz
Power Consumption 160 W (Standby:1.3 W)
TV RF System M, N
Colour System NTSC / PAL-M / PAL-N
Stereo System MTS (Multi-channel Television Sound)
Teletext System CLOSED CAPTION
Receiving
Frequency
VHF Low
VHF High
UHF
CATV
46.25 MHz - 140.25 MHz
147.25 MHz - 423.25 MHz
431.25 MHz - 863.25 MHz
Mid (X - Z+2, S1 - S10) / Super (S11 - S20) / Hyper (S21 - S41) bands
Intermediate
Frequency
VIF
SIF
38.0 MHz
33.5 MHz (4.5 MHz)
Colour Sub
Carrier
PAL
SECAM
NTSC
4.43 MHz
4.40625 MHz / 4.25 MHz
3.58 MHz / 4.43 MHz
LCD panel 42V-inch wide aspect (16 : 9)
Screen Size Diagonal: 106.7 cm (H: 93.0 cm × V: 52.3 cm)
Display Pixels Horizontal : 1920 pixels × Vertical : 1080 pixels
Audio Power Output 10 W + 10 W
Speaker 4.0 cm × 16.0 cm, oval type × 2
Aerial terminal (VHF/UHF) 75 Ω unbalanced, coaxial
Video / Audio
Input-1/2
Component Video
750p / 1125i
625p / 525p / 625i / 525i
RCA pin jack × 3
Y : 1V (p-p) (Sync signal: ±0.35V(p-p), 3-value sync.), 75 Ω / Pb/Pr : ±0.35V(p-p), 75 Ω
Y : 1V (p-p), Positive (Negative sync provided), 75 Ω / Pb/Pr : 0.7V(p-p), 75 Ω
Video 1V (p-p), Positive (Negative sync provided), 75 Ω, RCA pin jack × 2
Audio 500mV (rms), High impedance, RCA pin jack × 4
PC (RGB) Input Video D-sub 15 pin × 1
R/G/B : 0.7 V (p-p), 75Ω
HD / VD : 1 V (p-p) to 5 V (p-p), high impedance
< Available signal >
VGA : 640 pixels × 480 pixels (Horizontal : 31.5 kHz / Vertical : 60 Hz)
XGA : 1024 pixels × 768 pixels (Horizontal : 48.4 kHz / Vertical : 60 Hz)
Audio 3.5 mm stereo mini jack × 1
HDMI Input Video/Audio(Digital) HDMI connector × 3
(Digital-input terminal is not compatible with picture signals of computer signal)
Audio (Analog) 500mV(rms) (-4dBs), high impedance, RCA pin jack × 2 [HDMI-1]
Video / Audio Output Video 1V (p-p), Positive (Negative sync provided), 75 Ω, RCA pin jack × 1
Audio 500mV (rms), Low impedance, RCA pin jack × 2
Headphone 3.5 mm stereo mini jack × 1
Remote Control Unit RM-C2510 (AAA/R6 dry cell battery × 2)

(No.YA708<Rev.002>)1-5
SECTION 1
PRECAUTION
1.1 SAFETY PRECAUTIONS
(1) The design of this product contains special hardware,
many circuits and components specially for safety
purposes. For continued protection, no changes should be
made to the original design unless authorized in writing by
the manufacturer. Replacement parts must be identical to
those used in the original circuits. Service should be
performed by qualified personnel only.
(2) Alterations of the design or circuitry of the products should
not be made. Any design alterations or additions will void
the manufacturer's warranty and will further relieve the
manufacturer of responsibility for personal injury or
property damage resulting therefrom.
(3) Many electrical and mechanical parts in the products have
special safety-related characteristics. These
characteristics are often not evident from visual inspection
nor can the protection afforded by them necessarily be
obtained by using replacement components rated for
higher voltage, wattage, etc. Replacement parts which
have these special safety characteristics are identified in
the parts list of Service manual. Electrical components
having such features are identified by shading on the
schematics and by ( ) on the parts list in Service
manual. The use of a substitute replacement which does
not have the same safety characteristics as the
recommended replacement part shown in the parts list of
Service manual may cause shock, fire, or other hazards.
(4) Don't short between the LIVE side ground and
ISOLATED (NEUTRAL) side ground or EARTH side
ground when repairing.
Some model's power circuit is partly different in the GND.
The difference of the GND is shown by the LIVE : ( ) side
GND, the ISOLATED (NEUTRAL) : ( ) side GND and
EARTH : ( ) side GND.
Don't short between the LIVE side GND and ISOLATED
(NEUTRAL) side GND or EARTH side GND and never
measure the LIVE side GND and ISOLATED (NEUTRAL)
side GND or EARTH side GND at the same time with a
measuring apparatus (oscilloscope etc.). If above note will
not be kept, a fuse or any parts will be broken.
(5) When service is required, observe the original lead dress.
Extra precaution should be given to assure correct lead
dress in the high voltage circuit area. Where a short circuit
has occurred, those components that indicate evidence of
overheating should be replaced. Always use the
manufacturer's replacement components.
(6) Isolation Check (Safety for Electrical Shock Hazard)
After re-assembling the product, always perform an
isolation check on the exposed metal parts of the cabinet
(antenna terminals, video/audio input and output terminals,
Control knobs, metal cabinet, screw heads, earphone jack,
control shafts, etc.) to be sure the product is safe to operate
without danger of electrical shock.
a) Dielectric Strength Test
The isolation between the AC primary circuit and all metal
parts exposed to the user, particularly any exposed metal
part having a return path to the chassis should withstand a
voltage of 3000V AC (r.m.s.) for a period of one second. (.
. . . Withstand a voltage of 1100V AC (r.m.s.) to an
appliance rated up to 120V, and 3000V AC (r.m.s.) to an
appliance rated 200V or more, for a period of one second.)
This method of test requires a test equipment not generally
found in the service trade.
b) Leakage Current Check
Plug the AC line cord directly into the AC outlet (do not use
a line isolation transformer during this check.). Using a
"Leakage Current Tester", measure the leakage current
from each exposed metal part of the cabinet, particularly
any exposed metal part having a return path to the chassis,
to a known good earth ground (water pipe, etc.). Any
leakage current must not exceed 0.5mA AC (r.m.s.).
However, in tropical area, this must not exceed 0.2mA AC
(r.m.s.).
Alternate Check Method
Plug the AC line cord directly into the AC outlet (do not
use a line isolation transformer during this check.). Use
an AC voltmeter having 1000Ω per volt or more
sensitivity in the following manner. Connect a 1500Ω
10W resistor paralleled by a 0.15µF AC-type capacitor
between an exposed metal part and a known good earth
ground (water pipe, etc.). Measure the AC voltage
across the resistor with the AC voltmeter. Move the
resistor connection to each exposed metal part,
particularly any exposed metal part having a return path
to the chassis, and measure the AC voltage across the
resistor. Now, reverse the plug in the AC outlet and
repeat each measurement. Any voltage measured must
not exceed 0.75V AC (r.m.s.). This corresponds to
0.7mA AC (r.m.s.).
However, in tropical area, this must not exceed 0.35V
AC (r.m.s.). This corresponds to 0.3mA AC (r.m.s.).
AC VOLTMETER
(HAVING 1000 /V,
OR MORE SENSITIVITY)
PLACE THIS PROBE
ON EACH EXPOSED
METAL PART
1500 10W
0.15 F AC-TYPE
GOOD EARTH GROUND

1-6 (No.YA708<Rev.002>)
1.2 INSTALLATION
1.2.1 ATTACH THE STAND TO THE TV
When installing the unit on the floor, it is required to attach the
supplied stand.
To attach the stand to the TV, follow the procedure below.
1.2.2 HEAT DISSIPATION
If the heat dissipation vent behind this unit is blocked, cooling
efficiency may deteriorate and temperature inside the unit will
rise. The temperature sensor that protects the unit will be
activated when internal temperature exceeds the pre-determined
level and power will be turned off automatically.Therefore,
please make sure pay attention not to block the heat dissipation
vent as well as the ventilation outlet behind the unit and ensure
that there is room for ventilation around it.
1.2.3 INSTALLATION REQUIREMENTS
Ensure that the minimal distance is maintained, as specified
below, between the unit with and the surrounding walls, as well
as the floor etc.Install the unit on stable flooring or stands.
To ensure safety in an emergency such as an earthquake, and
to prevent accidents, ensure that measures are taken to prevent
the TV dropping or falling over.
*Diagram differs from actual appearance.
VENTILATION HOLE
*Diagram differs from actual appearance.
*Diagram differs from actual appearance.
150 mm
200 mm
150 mm
200 mm
50 mm
POWER
*Diagram differs from actual appearance.
Hole for belt
(under the stand)
Belt (provided)Screw (not provided)
Screw for attach
the belt to the
stand (provided)
To prevent the TV from falling, thread the belt through the
hole on the back of the stand and secure it to the TV rack.
(No.YA708<Rev.002>)1-7
1.2.4 NOTES ON HANDLING
When taking the unit out of a packing case, do not grasp the
upper part of the unit. If you take the unit out while grasping the
upper part, the LCD PANEL may be damaged because of a
pressure. Instead of grasping the upper part, put your hands on
the lower backside or sides of the unit.
1.3 HANDLING LCD PANEL
1.3.1 PRECAUTIONS FOR TRANSPORTATION
When transporting the unit, pressure exerted on the internal LCD
panel due to improper handling (such as tossing and dropping)
may cause damages even when the unit is carefully packed. To
prevent accidents from occurring during transportation, pay
careful attention before delivery, such as through explaining the
handling instructions to transporters.
Ensure that the following requirements are met during
transportation, as the LCD panel of this unit is made of glass and
therefore fragile:
(1) USE A SPECIAL PACKING CASE FOR THE LCD PANEL
When transporting the LCD panel of the unit, use a special
packing case (packing materials). A special packing case
is used when a LCD panel is supplied as a service spare
part.
(2) ATTACH PROTECTION SHEET TO THE FRONT
Since the front (display part) of the panel is vulnerable,
attach the protection sheet to the front of the LCD panel
before transportation. Protection sheet is used when a LCD
panel is supplied as a service spare part.
(3) AVOID VIBRATIONS AND IMPACTS
The unit may be broken if it is toppled sideways even when
properly packed. Continuous vibration may shift the gap of
the panel, and the unit may not be able to display images
properly. Ensure that the unit is carried by at least 2
persons and pay careful attention not to exert any vibration
or impact on it.
(4) DO NOT PLACE EQUIPMENT HORIZONTALLY
Ensure that it is placed upright and not horizontally during
transportation and storage as the LCD panel is very
vulnerable to lateral impacts and may break. During
transportation, ensure that the unit is loaded along the
traveling direction of the vehicle, and avoid stacking them
on one another. For storage, ensure that they are stacked
in 2 layers or less even when placed upright.
1.3.2 OPTICAL FILTER (ON THE FRONT OF THE LCD PANEL)
(1) Avoid placing the unit under direct sunlight over a
prolonged period of time. This may cause the optical filter
to deteriorate in quality and COLOUR.
(2) Clean the filter surface by wiping it softly and lightly with a
soft and lightly fuzz cloth (such as outing flannel).
(3) Do not use solvents such as benzene or thinner to wipe the
filter surface. This may cause the filter to deteriorate in
quality or the coating on the surface to come off. When
cleaning the filter, usually use the neutral detergent diluted
with water. When cleaning the dirty filter, use water-diluted
ethanol.
(4) Since the filter surface is fragile, do not scratch or hit it with
hard materials. Be careful enough not to touch the front
surface, especially when taking the unit out of the packing
case or during transportation.
1.3.3 PRECAUTIONS FOR REPLACEMENT OF EXTERIOR
PARTS
Take note of the following when replacing exterior parts (REAR
COVER, FRONT PANEL, etc.):
(1) Do not exert pressure on the front of the LCD panel (filter
surface). It may cause irregular COLOUR.
(2) Pay careful attention not to scratch or stain the front of the
LCD panel (filter surface) with hands.
(3) When replacing exterior parts, the front (LCD panel) should
be placed facing downward. Place a mat, etc. underneath
to avoid causing scratches to the front (filter surface).

1-8 (No.YA708<Rev.002>)
1.3.4 HOW TO CHECK THE OPERATING TIME
This model has a function to count and record the LCD panel
operating time. The operating time can be checked in the
following procedure.
• Maximum count time = 131072 hours
(1) Press the [DISPLAY] key and [MUTING] key simultaneously,
then enter the SERVICE MODE.
(2) When the Main Menu is displayed, press [2] key to enter
the self check mode.
(3) The operating time of the LCD panel is displayed in 6
-digit decimal number.(Refer to the below figure)
1.3.5 HOW TO RESET THE OPERATING TIME
(1) Press the [DISPLAY] key and [MUTING] key
simultaneously, then enter the SERVICE MODE.
(2) When the Main Menu is displayed, press [2] key to enter
the self check mode.
(3) When the self check screen is displayed, press [ZOOM]
key to reset the operating time.
NOTE:
• When the LCD PANEL UNIT is replaced, be sure to reset the
operating time following the above method.
• Cannot reset Toytal operating time.
Press [2] key
*When the power is turned off with the remote control unit or the power
button of the main unit, the count restarts from the turn off time.
*When the power is turned off by disconnecting the power cord from the
AC outlet, the recorded time count less than 2 hours is not counted.
*When the operating time exceeds the maximum count time, "MAX" is
displayed to the right of the counted time, and the following count is
discontinued.
SERVICE MODE SCREEN
SELF CHECK MODE SCREEN
SERVICE MENU Ver.xxx
1. ADJUST
2. SELF CHECK
3. I2C STOP
The operating time is displayed.
MAX is displayed when the maximum
count time is exceeded.
The total operating time is displayed.
[Can not reset.]
LOB 9 AV SW
MEM 0 MEI 3
TUN 0 HDM 3
SYN NG SMD 3
CMD 0 HDMI SW 0
SCL2:H SDA2:H SMD RST0000
TIME 685536
TOTAL 1371072 MAX

(No.YA708<Rev.002>)1-9
SECTION 2
SPECIFIC SERVICE INSTRUCTIONS
2.1 FEATURES
Clear SD
LCD picture is unstable due to a large number of signal noise.
Such noise appears extensively especially when an LCD
displays SD signals. Clear SD mode resolves disadvantage for
better picture quality.
HDMI INPUT
By connecting a HDMI compatible device, high definition
pictures can be displayed on your TV in their digital form.
COLOUR MANAGEMENT
This function ensures dull colours are compensated to
produce natural hues.
2.2 MAIN DIFFERENCE LIST
Item LT-42Z49/AT LT-42Z49/BAT LT-42Z49/EAT LT-42Z49/MAT
Power Input AC110V - AC240V AC110V - AC240V AC220V - AC240V AC110V - AC240V
Plug Type Round pin type Round pin type (TISI Plug) Round pin type Round pin type
Osd Language Eng, Chi, Rus, Ara, Fre,
Thai, Viet, Ukr, Spa, Mal
Eng, Chi, Rus, Ara, Fre,
Thai, Viet, Ukr, Spa, Mal
Eng, Chi, Rus, Ara, Fre,
Thai, Viet, Ukr, Spa, Mal
Eng, Spa, Por, Rus, Chi
Stereo System A2/NICAM A2/NICAM A2/NICAM A2/NICAM (Area-1)
MTS (Area-2)
Teletext TELETEXT TELETEXT TELETEXT TELETEXT (Area-1)
CLOSED CAPTION (Area-2)
DIGITAL PWB SFU0D622A-H2 SFU0D622A-H8 SFU0D622A-H2 SFU0D632A-H2
LED PWB SFU-8601A-H2 SFU-8601A-H8 SFU-8601A-H2 SFU-8601A-H2
SW PWB SFU-7601A-H2 SFU-7601A-H8 SFU-7601A-H2 SFU-7601A-H2
REMOTE PWB SFU-7606A-H2 SFU-7606A-H8 SFU-7606A-H2 SFU-7606A-H2
ANALOG PWB SFU-1601A-H2 SFU-1601A-H8 SFU-1601A-H2 SFU-1601A-H2
POWER PWB SFU-9602A-H2 SFU-9602A-H8 SFU-9602A-H2 SFU-9602A-H2
Item LT-42Z49/NASK LT-42Z49/RACK LT-42Z49/SAT LT-42Z49/VAT
Power Input AC220V - AC240V AC110V - AC240V AC110V - AC240V AC110V - AC240V
Plug Type Round pin type Flat 2pin UK 3PIN type Round pin type
Osd Language Eng, Chi, Rus, Ara, Fre,
Thai, Viet, Ukr, Spa, Mal
Eng, Spa, Por, Rus, Chi Eng, Chi, Rus, Ara, Fre,
Thai, Viet, Ukr, Spa, Mal
Eng, Chi, Rus, Ara, Fre,
Thai, Viet, Ukr, Spa, Mal
Stereo System A2/NICAM MTS A2/NICAM A2/NICAM
Teletext TELETEXT CLOSED CAPTION TELETEXT TELETEXT
DIGITAL PWB SFU0D626A-H2 SFU0D634A-CK SFU0D624A-H2 SFU0D625A-H2
LED PWB SFU-8603A-H2 SFU-8606A-CK SFU-8601A-H2 SFU-8601A-H2
SW PWB SFU-7604A-H2 SFU-7610A-CK SFU-7601A-H2 SFU-7601A-H2
REMOTE PWB SFU-7609A-H2 SFU-7611A-CK SFU-7606A-H2 SFU-7606A-H2
ANALOG PWB SFU-1604A-H6 SFU-1606A-CK SFU-1601A-H2 SFU-1601A-H2
POWER PWB SFU-9602A-H2 SFU-9609A-CK SFU-9602A-H2 SFU-9602A-H2

1-10 (No.YA708<Rev.002>)
2.3 HOW TO IDENTIFY MODELS
Distinguish name is added at the bottom of the rating label.
LT-42Z49
LT-42Z49BAT
LT-42Z49VAT
LT-42Z49
LT-42Z49SAT
LT-42Z49AT
MODEL No.
LT-42Z49
LT-42Z49EAT
LT-42Z49MAT
42Z49NA-SK
42Z49RA-SK

(No.YA708<Rev.002>)1-11
2.4 TECHNICAL INFORMATION
2.4.1 LCD PANEL
This unit uses the flat type panel LCD (Liquid Crystal Display) panel that occupies as little space as possible, instead of the
conventional CRT (Cathode Ray Tube), as a display unit.
Since the unit has the two polarizing filter that are at right angles to each other, the unit adopts "normally black" mode, where light
does not pass through the polarizing filter and the screen is black when no voltage is applied to the liquid crystals.
2.4.1.1 SPECIFICATIONS
The following table shows the specifications of this unit.
2.4.1.2 PIXEL FAULT
There are three pixel faults - bright fault, dark fault and flicker fault - that are respectively defined as follows.
BRIGHT FAULT
In this pixel fault, a cell that should not light originally is lighting on and off.
For checking this pixel fault, input ALL BLACK SCREEN and find out the cell that is lighting on and off.
DARK FAULT
In this pixel fault, a cell that should light originally is not lighting or lighting with the brightness twice as brighter as originally lighting.
For checking this pixel fault, input 100% of each R/G/B colour and find out the cell that is not lighting.
FLICKER FAULT
In the pixel fault, a cell that should light originally or not light originally is flashing on and off.
For checking this pixel fault, input ALL BLACK SCREEN signal or 100% of each RGB colour and find out the cell that is flashing on
and off.
Item Specifications
Maximum dimensions ( W × H × D ) 98.30 cm × 57.6 cm × 5.8 cm
Weight 10.4 kg
Screen size Diagonal: 105.0 cm (H: 93.0 cm × V: 52.3 cm)
Aspect ratio 16 : 9
Drive device / system a-Si-TFT active matrix system
Resolution Horizontally 1920 × Vertically 1080 × RGB <W-UXGA> 6220800 dots in total
Pixel pitch (pixel size) Horizontally: 0.1615 mm, Vertically: 0.4845 mm
Displayed colour 16777216 colours 256 colours for R G and B
Brightness 500cd/m2
Contrast ratio 4000 : 1
Response time (Tr) less than 6.5 ms
View angle (Horizontally) 176°
View angle (Vertically) 176°
Surface polarizer Anti-Glare type Low reflective coat
Colour filter Vertical stripe
Backlight Cold cathode fluorescent lamp × 12
Power supply voltage in LCD 12 V
Power supply voltage in inverter 24 V
Panel interface system LVDS (Low Voltage Differential Signaling)

1-12 (No.YA708<Rev.002>)
2.4.2 MAIN CPU PIN FUNCTION [IC7001 : DIGITAL PWB]
Pin Pin name I/O Function
1 SDVDD - 3.3V power supply
2 VDD33BIAS - 3.3V power supply
3 REFRIN I Bias setting for LVDS
4 VSS33GIAS - GND
5 OTXOUT4P - Not used
6 OTXOUT4M - Not used
7 OTXOUT3P - Not used
8 OTXOUT3M - Not used
9 OTXCLKOUTP - Not used
10 OTXCLKOUTM - Not used
11 VDD33LVDS - 3.3V power supply
12 OTXOUT2P - Not used
13 OTXOUT2M - Not used
14 VSS33LVDS - GND
15 OTXOUT1P - Not used
16 OTXOUT1M - Not used
17 OTXOUT0P - Not used
18 OTXOUT0M - Not used
19 LPF2 I LPF setting for PLL
20 PLLAVDD - 3.3V power supply
21 VCCQ33 - 3.3V power supply
22 VCCQ10 - 1.05V power supply
23 VCCQ10 - 1.05V power supply
24 SXIN I 36.864MHz oscillation for sampling clock
25 SXOUT O 36.864MHz oscillation for sampling clock
26 GPIO13/CSIO0_TXD/
UART0_TXD/MSQ
O Reset for HDMI-2 [Reset=L]
27 GPIO14/CSIO0_RXD/
UART0_RXD/MSD
O Power LED(blue lighting [ON=H]
28 GPIO15/CSIO0_SCLK/
MST
- Not used
29 GPIO16/CSIO0_RTS/
UART0_RTS/MSN
- Not used
30 GPIO17/CSIO0_CTS/
UART0_CTS
O Power on/off control main power [ON=L]
31 GPIO20/CSIO1_TXD/
UART1_TXED
O Power on/off control PFC [ON=L]
32 I2SMCLK O Master clock for I2S BUS
33 I2SSD1 I/O Data for I2S bus
34 VCCQ33 - 3.3V power supply
35 I2SWS1 O Word select for I2S bus
36 I2SSCLK1 O Clock for I2S bus
37 GPIO21/CSIO1_RXD/
UART1_RXD
O
Power on/off control for low bias line [ON= L]
38 GPIO22/CSIO1_SCLK/
SODIF
O Reset for HDMI-1 [Reset=L]
39 SDVDD - 3.3V power supply
40 VCCQ10 - 1.05V power supply
41 VCCQ10 - 1.05V power supply
42 VBUSUSB - Not used
43 R_OUT1 O Audio out R for Monitor
44 SDAVSS1 - GND
45 VCOM1_DAC O Reference voltage setting
46 SDAVDD1 - 3.3V power supply
47 L_OUT1 O Audio out L for Monitor
48 VCCQ33 - 3.3V power supply
49 R_OUT2 O Audio out R for Main
50 SDAVSS2 - GND
51 VCOM2_DAC O Reference voltage setting
52 SDAVDD2 - 3.3V power supply
53 L_OUT2 - Audio out L for Main
54 SDVDD - 3.3V power supply
55 DGND - GND
56 SMUX_AVDD33 O 3.3V power supply
57 SMUX_AVSS - GND
58 VREF1 I Reference voltage setting
59 VREF2 I Reference voltage setting
60 SIF I SIF for VHF/UHF tuner
61 SADC_AVDD33 - 3.3V power supply
62 SADC_AVSS - GND
63 R_IN/I2SWS3 I Audio input R
64 DMY/I2SSCK3 - Not used
65 SADC_AVSS - GND
66 SADC_AVDD33 - 3.3V power supply
67 VCOM_SOUNDADC I Reference voltage setting
68 SADC_AVDD33 - 3.3V power supply
69 SADC_AVSS - GND
70 L_IN/I2SSD3 I Audio input L
71 SADC_AVSS - GND
72 SADC_AVDD33 - 3.3V power supply
73 VCCQ10 - 1.05V power supply
74 VCCQ33 - 3.3V power supply
75 DFPUSB - Not Used
76 DFMUSB - Not Used
77 VCCQ10 - 1.05V power supply
78 VCCQ10 - 1.05V power supply
79 VCCQ10 - 1.05V power supply
80 AVDDPLL - 3.3V power supply
81 PLLXFCA I Filter setting for HDMI
82 AVSSPLL - GND
83 PLLXFCP I Filter setting for HDMI
84 AVSSPLL - GND
85 PLLXFCX I Filter setting for HDMI
86 AVSSPLL - GND
87 PWR I Power status detect for HDMI
88 HDMISCL I Clock for I2C bus (for HDMI)
89 HDMISCA I/O Data for I2C bus (for HDMI)
90 VSSE - GND
91 VDDE - 3.3V power supply
92 AVDDHDMI - 3.3V power supply
93 RXCN I TMDS clock for HDMI
94 RXCP I TMDS clock for HDMI
95 AVSSHDMI - GND
96 RX0N I TMDS data for HDMI
97 RX0P I TMDS data for HDMI
98 AVDDHDMI - 3.3V power supply
99 AVSSHDMI - GND
100 RX1N I TMDS data for HDMI
101 RX1P I TMDS data for HDMI
102 AVDDHDMI - 3.3V power supply
103 RX2N I TMDS data for HDMI
104 RX2P I TMDS data for HDMI
105 AVSSHDMI - GND
106 EXTRES I For external resister
107 PVDD - 3.3V power supply
108 PVSS - GND
109 DGND - GND
110 VCCQ10 - 1.05V power supply
111 SDVDD - 3.3V power supply
112 VDDQ - GND
113 XOUT O 27MHz oscillation for CPU system clock
114 XIN I 27MHz oscillation for CPU system clock
115 VCCQ10 - 1.05V power supply
116 VCCQ33 - 3.3V power supply
117 MPSEL I Mode select for external operation [Exter-
nal=L]
118 SDO O Data for external flash memory
Pin Pin name I/O Function

(No.YA708<Rev.002>)1-13
119 SDI I Data for external flash memory
120 CS O Chip select for external flash memory
121 RESET I CPU reset [Reset=L]
122 VCCQ10 - 1.05V power supply
123 SCK O Clock for external flash memory
124 GOIO23/CSIO1_RTS/
UART1_RTS/
UART3_TXD
- Not used
125 GOIO24/CSIO1_CTS/
UART1_CTS/
UART3_RXD
- Not used
126 SDITDO O Data for external flash memory
127 SDITDI I Data for external flash memory
128 SDITCK I Clock for external flash memory
129 VCCQ10 - 1.05V power supply
130 SDVDD - 3.3V power supply
131 VCCQ33 - 3.3V power supply
132 SDITRST I Reset for external flash memory
133 SDITMS I Mode select for external flash memory
134 GPIO00/MFT0A/MFT1B/
PWD0
O DC dimming control for back-light inverter
135 GPIO01/MFT1A/MFT0B/
PWD1
O
PWM dimming control for back-light inverter
136 GPIO02/MFT2A/MFT7B/
UART2_TXD
O
Power on/off control for back-light [60Hz=H]
137 GPIO03/MFT3A/MFT2B/
UART2_RXD
I Headphone detect [Detect=H]
138 GPIO04/MFT4A/MFT3B/
CSIO2_TXD
O Power on/off control for LCD [ON=L]
139 GPIO05/MFT5A/MFT4B/
CSIO2_RXD
I Remote control sensor input
140 GPIO06/MFT6A/MFT5B/
CSIO2_SCLK
O Rest for HDMI-3
141 GPIO07/SCL0 O Clock for I2C bus (EEPROM)
142 GPIO10/_SDA0 I/O Data for I2C bus (EEPROM)
143 VCCQ10 - 1.05V power supply
144 GPIO11/SCL1 O Clock for I2C bus (fro tuner/audio/HDMI)
145 GPIO12/SDA1 I/O Data for I2C bus (fro tuner/audio/HDMI)
146 HDIN(PC) I H sync for PC
147 VDIN(PC) I V sync for PC
148 VCCQ33 - 3.3V power supply
149 PLLSAVDD - 3.3V power supply
150 SDVDD - 3.3V power supply
151 PLLDVDD - 3.3V power supply
152 PLLMAVDD - 3.3V power supply
153 ADIN4/INPUT04/
CSIO_CTS/UART0_CTS
I AFT voltage for VHF/UHF tuner
154 ADIN3/INPUT03 I Key scan for side control (Input/Vol+/Vol-)
155 ADIN2/INPUT02/INT2 I Key scan for side control (Power/ CH+/
CH-/Menu)
156 ADIN1/INPUT01/INT1 - Not used
157 ADIN0/INPUT00/INT0 I Power abnormality detection [Emer-
gent=H]
158 MAVDD - 3.3V power supply
159 SSIN1 I Y sync input
160 SSIN2 - Not used
161 VINFB - Not used
162 DGND - GND
163 ADCVDDA18 - 1.8V power supply
164 VIN1A I PC G for input-PC
165 ADCVSSA - GND
166 VIN2A I Y for input-1
167 ADCVDDA18 - 1.8V power supply
168 VVIN3A - Not used
169 ADCVSSA - GND
170 VREFA I Reference voltage setting
171 ADCVDDA33 - 3.3V power supply
Pin Pin name I/O Function
172 AVSSSL - GND
173 AVDDSL - 3.3V power supply
174 ADCVDDMX33 - 3.3V power supply
175 ADCVDDMX18 - 1.8V power supply
176 REXT I For external resistor
177 VRP I Reference voltage setting
178 VRM I Reference voltage setting
179 ADCVSSMX - GND
180 ADCVDDB18 - 1.8V power supply
181 VIN1B I PC B for input-PC
182 ADCVSSB - GND
183 VIN2B I Pb for input-1
184 ADCVDDB18 - 1.8V power supply
185 VIN3B - Not used
186 ADCVSSB - GND
187 VREFB I Reference voltage setting
188 ADCVDDB33 - 3.3V power supply
189 ADCVDDC18 - 1.8V power supply
190 VIN1C I PC R for input-PC
191 ADCVSSC - GND
192 VIN2C I Pr for input-1
193 ADCVDDC18 - 1.8V power supply
194 VREFC I Reference voltage setting
195 ADCVSSC - GND
196 ADCVDDC33 - 3.3V power supply
197 PLL1VDD33A - 3.3V power supply
198 LPF1 I LPF setting for PLL
199 PLL1VSS33A - GND
200 PLL1VDDD - 3.3V power supply
201 PLL1VSSD - GND
202 VCCQ10 - 1.05V power supply
203 ETXOUT4P - Not used
204 ETXOUT4M - Not used
205 ETXOUT3P O LVDS data for LCD panel
206 ETXOUT3M O LVDS data for LCD panel
207 ETXCLKOUTP O LVDS data for LCD panel
208 ETXCLKOUTM O LVDS data for LCD panel
209 VDD33LVDS - 3.3V power supply
210 ETXOUT2P O LVDS data for LCD panel
211 ETXOUT2M O LVDS data for LCD panel
212 VSS33LVDS - GND
213 ETXOUT1P O LVDS data for LCD panel
214 ETXOUT1M O LVDS data for LCD panel
215 ETXOUT0P O LVDS data for LCD panel
216 ETXOUT0M O LVDS data for LCD panel
Pin Pin name I/O Function
1-14 (No.YA708<Rev.002>)
SECTION 3
DISASSEMBLY
3.1 CAUTION AT DISASSEMBLY
• Make sure that the power cord is disconnected from the outlet.
• Pay special attention not to break or damage the parts.
• Make sure that there is no bent or stain on the connectors before inserting, and firmly insert the connectors.
• Be sure to reattach the wire clamps removed during the procedure to the original positions. (Attaching the wire clamps in wrong
positions may affect the performance.)
REFERENCE:
When removing each board, remove the connector if necessary. The operation is easier if you write down the connection points
(connector numbers) of the connector. For connection of each board, refer to the "WIRING DIAGRAM" of the Standard Circuit
Diagram.
3.2 DISASSEMBLY PROCEDURE (MAIN UNIT)
3.2.1 REMOVING THE REAR COVER (Fig.3-1)
(1) Remove the 1 screw [A].
(2) Remove the POWER CORD COVER.
(3) Remove the POWER CORD.
(4) Remove the 5 screws [B], 13 screws [C] and 3 screws [D].
(5) Remove the REAR COVER.
3.2.2 REMOVING THE POWER PWB (Fig.3-1)
• Remove the REAR COVER.
• Remove the POWER CORD.
(1) Remove the 8 screws [E].
(2) Remove the POWER PWB.
3.2.3 REMOVING THE ANALOG PWB (Fig.3-1)
• Remove the REAR COVER.
(1) Remove the 4 screws [F].
(2) Remove the ANALOG PWB.
3.2.4 REMOVING THE DIGITAL PWB (Fig.3-1)
• Remove the REAR COVER.
(1) Remove the 1 screw [G].
(2) Remove the TERMINAL BASE.
(3) Remove the 4 screws [H].
(4) Remove the DIGITAL PWB.
3.2.5 REMOVING THE SW PWB (Fig.3-1)
• Remove the REAR COVER.
(1) Remove the 2 hooks [a].
(2) Remove the CONTROL KNOB with SW PWB.
(3) Remove the SW PWB from the CONTROL KNOB.
3.2.6 REMOVING THE REMOTE PWB (Fig.3-1)
• Remove the REAR COVER.
(1) Remove the 1 screw [J].
(2) Remove the REMOTE PWB.
3.2.7 REMOVING THE SPEAKER (Fig.3-1)
• Remove the REAR COVER.
(1) Remove the SPEKAER.
3.2.8 REMOVING THE STAND (Fig.3-1)
(1) Remove the 4 screws [K].
(2) Remove the STAND.
3.2.9 REMOVING THE LED PWB (Fig.3-1)
• Remove the REAR COVER.
• Remove the STAND.
(1) Remove the 7 screws [L].
(2) Remove the MAIN BASE.
(3) Remove the 2 screws [M] and 2 screws [N].
(4) Remove the BOTTOM FRAME.
(5) Remove the 2 screws [P].
(6) Remove the LED PWB.
3.2.10 REMOVING THE LCD PANEL UNIT (Fig.3-1)
• Remove the REAR COVER.
• Remove the STAND.
• Remove the MAIN BASE.
• Remove the BOTTOM FRAME.
• Remove the REMOTE PWB.
(1) Remove the 1 screw [J] and 3 screws [Q].
(2) Remove the LCD SUPPORT BRACKET.
(3) Remove the 3 screws [R] and 2 screws [S].
(4) Remove the TOP FRAME.
(5) Remove the LCD PANEL UNIT from the FRONT PANEL.

(No.YA708<Rev.002>)1-15
Fig.3-1
FRONT
CC
AA
EE
FF
HH
GG
LL
LL
NN
MM
QQ
QQ
PP
SS
RR
QQ JJ
LL
LL
BB DD
BB
aa
REAR COVER
POWER CORD
POWER CORD
COVER
POWER PWB
DIGITAL PWB
ANALOG PWB
MAIN BASE
SPEAKER
LCD SUPPORT BRACKET
LCD SUPPORT BRACKET
LCD SUPPORT
BRACKET
LCD SUPPORT
BRACKET
BOTTOM FRAME
SPEAKER
LED PWB
REMOTE PWB
SW PWB
CONTROL
ASSY
TERMINAL BASE
TOP FRAME
LCD PANEL UNIT
K
STAND

1-16 (No.YA708<Rev.002>)
3.3 DISASSEMBLY PROCEDURE (LCD PANEL UNIT)
3.3.1 REMOVING THE LCD CONTROL PWB (Fig.3-2)
• Remove the REAR COVER.
• Remove the STAND.
• Remove the MAIN BASE.
• Remove the BOTTOM FRAME.
(1) Remove the 4 screws [A].
(2) Remove the LCD CONTROL PWB COVER.
(3) Remove the LCD CONTROL PWB.
3.3.2 REMOVING THE INVERTER PWB (Fig.3-2)
• Remove the REAR COVER.
(1) Remove the 6 screws [B].
(2) Remove the INVERTER PWB COVER.
(3) Remove the INVERTER PWB.
Fig.3-2
INVERTER PWB
COVER LCD CONTROL
PWB COVER
INVERTER PWB
B
ALCD CONTROL PWB
LCD PANEL UNIT

(No.YA708<Rev.002>)1-17
3.4 MEMORY IC REPLACEMENT
• This model uses the memory IC.
• This memory IC stores data for proper operation of the video and drive circuits.
• When replacing, be sure to use an IC containing this (initial value) data.
3.4.1 MEMORY IC TABLE
3.4.2 MEMORY IC REPLACEMENT PROCEDURE
1. POWER OFF
Switch off the power and disconnect the power plug from the
AC outlet.
2. REPLACE THE MEMORY IC
Be sure to use the memory IC written with the initial setting
values.
3. POWER ON
Connect the power plug to the AC outlet and switch on the
power.
4. SERVICE MODE SETTING [SYSTEM CONSTANT SETTING]
(1) Press the [DISPLAY] key and [MUTING] key
simultaneously, then enter the SERVICE MODE.
(2) Press the [8] key, then enter the SYSTEM CONSTANT
SET SCREEN.
(3) Check the setting values of the SYSTEM CONSTANT
SET. If the value is different, set the correct value with
the [FUNCTION /] key.
5. RECEIVING CHANNEL SETTING
Refer to the OPERATING INSTRUCTIONS and set the
receive channels (Channels Preset) as described.
6. USER SETTING
Check the user setting items according to the given in page
later. Where these do not agree, refer to the OPERATING
INSTRUCTIONS and set the items as described.
7. SERVICE MODE SETTING [ADJUST MODE SETTING]
Verify what to set in the SERVICE MODE, and set whatever is
necessary (Fig.3-4). Refer to the SERVICE ADJUSTMENT for
setting.
* Input PAL White Raster signal 75% ( Y = 525 mV and SYNC
= 0.3 V ) at VDO 2 for adjustment.
SERVICE MODE SCREEN
Fig.3-4
Symbol Number of pins Mounting PWB Main content of data
IC7002 8-pin DIGITAL PWB Setting value of IC7001 (MAIN CPU) is memorized.
IC7003 8-pin DIGITAL PWB Programming data of IC7001 (MAIN CPU) is memorized.
Setting mode Iitem No. Setting items
1.ADJUST S001 R DRIVE MID
S002 G DRIVE MID
S003 B DRIVE MID
S004 R DRIVE COOL
S005 G DRIVE COOL
S006 B DRIVE COOL
S007 R DRIVE WARM
S008 G DRIVE WARM
S009 B DRIVE WARM
SERVICE MODE SCREEN
Press [1] key
Press [8] key
ADJUST MODE SCREEN
SERVICE MENU Ver.xxx
1. ADJUST
2. SELF CHECK
3. I2C STOP
S001 R DRIVE MID 128
PAL FULL STD M
System Constant
1. For Saudi Arabia : xxx
2. Area Menu : xxx
3. Area : xxx
4. For Argentina : xxx
5. For Philippines : xxx
6. Language Number : xxx
7. HDMI : xxx
8. Clear SD : xxx
9. ECO : xxx
10. Panel Inch : xxx
Version
Model=xxxxxx
Soft=x.xx, E2PROM =xxxx
Trans ver=x.xx
Para ver=xxxxxx
Date=xxxxxxx
SYSTEM CONSTANT SCREEN

1-18 (No.YA708<Rev.002>)
SYSTEM CONSTANT SETTING
3.4.3
SETTINGS OF FACTORY SHIPMENT [LT-42Z49/AT, LT-42Z49/BAT, LT-42Z49/EAT, LT-42Z49/NASK, LT-42Z49/SAT, LT-42Z49/VAT]
3.4.3.1 BUTTON OPERATION
3.4.3.2 REMOTE CONTROL DIRECT OPERATION
3.4.3.3 REMOTE CONTROL MENU OPERATION
(1) PICTURE
(2) SOUND
(3) FEATURES
(4) SET UP
Setting item Setting value
Other models LT-42Z49/SAT LT-42Z49/MAT LT-42Z49/RACK
1.For Saudi Arabia No Yes No No
2.Area Menu Off Off On Off
3.Area 1112
4.For Argentina No No No No
5.For Philipines No No No No
6.Language Number 10 10 5 5
7.HDMI 3 3 3 3
8.Clear SD RV RV RV RV
9.ECO Sensor Sensor Sensor Sensor
10.Panel Inch 42 inch 42 inch 42 inch 42 inch
Setting item Setting position
Power Off
Channel PR1
Volume 15
TV/AV TV
Setting item Setting position
Channel PR1
Volume 15
Sub Power Off
Setting item Setting position
Picture Mode Bright
White balance Cool
FEATURES
Clear SD RF Mode-1
Ohter Off
Digital VNR On
DigiPure On
Pull Down Off
Colour Management On
Picture Management On
Smart Picture On
Dynamic Backlight On
MPEG Noise Reduction Off
Colour System TV Depends on PR/CH
EXT Auto
Zoom Auto (Panoramic)
Setting item Setting position
STEREO / I•II Stereo sound
Sound Meister Dynamic
Treble -
Bass -
Surround -
Balance Centre
Voice Enhancer Off
Al Volume On
Setting item Setting position
On Timer 00:00
Sleep Timer Off
Channel Guard Off (ID:0000)
Blue Back On
Child Lock Off
Auto Shutoff Off
Favourite Setting Blank
Power Lamp On
Eco Sensor Off
Setting item Setting position
Auto Program TV channel automatically set
Edit/manual Preset CH only
Language English
Video-1 Setting Component [Other models]
Video [LT-42Z49/BAT]
Appearance Size-1
Teletext Language Group-1
HDMI SETTING
HDMI-1/2/3 Size Auto
HDMI-1 Audio Auto
HDMI-1/2/3 Mode 1
PC Setting Center

(No.YA708<Rev.002>)1-19
3.4.4 SETTINGS OF FACTORY SHIPMENT [LT-42Z49/MAT]
3.4.4.1 BUTTON OPERATION
3.4.4.2 REMOTE CONTROL DIRECT OPERATION
3.4.4.3 REMOTE CONTROL MENU OPERATION
(1) PICTURE
(2) SOUND
(3) FEATURES
(4) SET UP
Setting item Setting position
POWER Off
CHANNEL PR01 (Area-1)
CH 02 (Area-2)
VOLUME 15
TV/AV TV
Setting item Setting position
CHANNEL PR01 (Area-1)
CH 02 (Area-2)
VOLUME 15
SUB POWER OFF
Setting item Setting position
Picture Mode Bright
White balance Cool
FEATURES
Clear SD RF Mode-1
Ohter Off
Digital VNR On
DigiPure On
Pull Down Off
Color Management On
Picture Management On
Smart Picture On
Dynamic Backlight On
MPEG Noise Reduction Off
Color System TV Depends on PR/CH
EXT Auto
Zoom Auto (Panoramic)
Setting item Setting position
STEREO / I•II (Area-1) Stereo sound
MTS (Area-2) Stereo
Sound Meister Dynamic
Treble -
Bass -
Surround -
Balance Centre
Voice Enhancer Off
Al Volume On
Setting item Setting position
On Timer 00:00 (PR01) (Area-1)
00:00 (PR02) (Area-2)
Sleep Timer Off
Channel Guard Off (ID:0000)
Blue Back On
Child Lock Off
Auto Shutoff Off
Favorite Setting Blank
Power Lamp On
Eco Sensor Off
Setting item Setting position
Auto Program TV channel automatically set
Edit/manual (Area-1) Preset CH only
Channel Summary (Area-2) Preset CH only
Language English
Video-1 Setting Component
AI Volume On
Appearance Size-1
Teletext Language (Area-1) Group-1
HDMI SETTING
HDMI-1/2/3 Size Auto
HDMI-1 Audio Auto
HDMI-1/2/3 Mode 1
PC Setting Center
Closed caption (Area-2) Off (Caption: CC1, Text: T1)

1-20 (No.YA708<Rev.002>)
3.4.5 SETTINGS OF FACTORY SHIPMENT [LT-42Z49/RACK]
3.4.5.1 BUTTON OPERATION
3.4.5.2 REMOTE CONTROL DIRECT OPERATION
3.4.5.3 REMOTE CONTROL MENU OPERATION
(1) PICTURE
(2) SOUND
(3) FEATURES
(4) SET UP
3.4.6 VSM PRESET SETTING VALUES
Setting item Setting position
POWER Off
CHANNEL CH 02
VOLUME 15
TV/AV TV
Setting item Setting position
CHANNEL CH 02
VOLUME 15
SUB POWER OFF
Setting item Setting position
Picture Mode Bright
White balance Cool
FEATURES
Clear SD RF Mode-1
Ohter Off
Digital VNR On
DigiPure On
Pull Down Off
Color Management On
Picture Management On
Smart Picture On
Dynamic Backlight On
MPEG Noise Reduction Off
Color System TV Depends on PR/CH
EXT Auto
Zoom Auto (Panoramic)
Setting item Setting position
MTS Stereo
Sound Meister Dynamic
Treble -
Bass -
Surround -
Balance Centre
Voice Enhancer Off
Al Volume On
Setting item Setting position
On Timer 00:00 (PR02)
Sleep Timer Off
Channel Guard Off (ID:0000)
Blue Back On
Child Lock Off
Favorite Setting Blank
Power Lamp On
Eco Sensor Off
Setting item Setting position
Auto Program TV channel automatically set
Channel Summary Preset CH only
Language English
Video-1 Setting Component
AI Volume On
Appearance Size-1
HDMI SETTING
HDMI-1/2/3 Size Auto
HDMI-1 Audio Auto
HDMI-1/2/3 Mode 1
PC Setting Center
Closed caption Off (Caption: CC1, Text: T1)
Soft Bright Standard Game Mode White MID COOL WARM
Back Light 16 32 24 16 R*-142+50
Contrast 16 18 16 16
Bright 16 16 16 16 G*-47+10
Sharp 16201616
Colour 16 16 16 16 B*+30-138
Tint 16 16 16 16

(No.YA708<Rev.002>)1-21
3.5 REPLACEMENT OF CHIP COMPONENT
3.5.1 CAUTIONS
(1) Avoid heating for more than 3 seconds.
(2) Do not rub the electrodes and the resist parts of the pattern.
(3) When removing a chip part, melt the solder adequately.
(4) Do not reuse a chip part after removing it.
3.5.2 SOLDERING IRON
(1) Use a high insulation soldering iron with a thin pointed end of it.
(2) A 30w soldering iron is recommended for easily removing parts.
3.5.3 REPLACEMENT STEPS
1. How to remove Chip parts
[Resistors, capacitors, etc.]
(1) As shown in the figure, push the part with tweezers and
alternately melt the solder at each end.
(2) Shift with the tweezers and remove the chip part.
[Transistors, diodes, variable resistors, etc.]
(1) Apply extra solder to each lead.
(2) As shown in the figure, push the part with tweezers and
alternately melt the solder at each lead. Shift and remove
the chip part.
NOTE :
After removing the part, remove remaining solder from the
pattern.
2. How to install Chip parts
[Resistors, capacitors, etc.]
(1) Apply solder to the pattern as indicated in the figure.
(2) Grasp the chip part with tweezers and place it on the
solder. Then heat and melt the solder at both ends of the
chip part.
[Transistors, diodes, variable resistors, etc.]
(1) Apply solder to the pattern as indicated in the figure.
(2) Grasp the chip part with tweezers and place it on the
solder.
(3) First solder lead A as indicated in the figure.
(4) Then solder leads B and C.
SOLDER SOLDER
A
B
C
A
B
C

1-22 (No.YA708<Rev.002>)
SECTION 4
ADJUSTMENT
4.1 ADJUSTMENT PREPARATION
(1) This TV is adjusted by using REMOTE CONTROL UNIT.
(2) The adjustment using the REMOTE CONTROL UNIT is made on the basic of the initial setting values. The setting values
which adjust the screen to the optimum condition can be different from the initial setting values.
(3) Make sure that connection is correctly made AC to AC power source.
(4) Turn on the power of the TV and measuring instruments for warming up for at least 30 minutes before starting adjustments.
(5) If the receive or input signal is not specified, use the most appropriate signal for adjustment.
(6) Never touch the parts (such as variable resistors, transformers and condensers) not shown in the adjustment items of this service
adjustment.
4.2 PRESET SETTING BEFORE ADJUSTMENTS
Unless otherwise specified in the adjustment items, preset the
following functions with the REMOTE CONTROL UNIT.
4.3 MEASURING INSTRUMENT AND FIXTURES
• Signal generator (Pattern generator)[PAL]
• Remote control unit
4.4 BASIC OPERATION OF SERVICE MODE
4.4.1 HOW TO ENTER THE SERVICE MODE
(1) Press [DISPLAY] key and [MUTING] key on the remote
control unit simultaneously to enter the SERVICE MODE
SCREEN.
4.4.2 HOW TO EXIT THE SERVICE MODE
Press the [MENU] key to exit the Service mode.
4.4.3 CHANGE AND MEMORY OF SETTING VALUE
SELECTION OF SETTING ITEM
• [[FUNCTION /] key.
For scrolling up / down the setting items.
CHANGE OF SETTING VALUE (DATA)
•[[FUNCTION /] key.
For scrolling up / down the setting values.
MEMORY OF SETTING VALUE (DATA)
The setting value will be stored automatically when release the
REMOTE CONTROL UNIT keys.
4.4.4 SERVICE MODE SELECT KEY LOCATION
Setting item Settings position
Picture Mode Standard
PICTURE adjustments Centre
White Balance Mid
SERVICE MODE SCREEN
NOT USED
Refer to SECTION5
SERVICE MENU Ver.XXX
1. ADJUST
2. SELF CHECK
3. I2C STOP
[FUNCTION /] key
[Function/] key
[MUTING] key +
[DISPLAY] key
Enter The Service Mode.
Scrolling up / down the
setting value. Select the setting item.

(No.YA708<Rev.002>)1-23
4.4.5 ADJUSTMENT MODE
This mode is used to adjust the VIDEO CIRCUIT.
4.4.5.1 HOW TO ENTER THE ADJUSTMENT MODE
When the SERVICE MENU SCREEN of SERVICE MODE is
displayed, press [1] key to enter the ADJUSTMENT MODE.
NOTE:
• When a number key other than the [1] key is pressed in the
SERVICE MODE SCREEN, the other relevant screen may
be displayed.
This is not used in the adjustment procedure. Press the
[MENU] key to return to the SERVICE MODE SCREEN.
4.4.5.2 DESCRIPTION OF STATUS DISPLAY
(1) SIGNAL SYSTEM
The signal displayed on the screen is displayed.
(2) ZOOM MODE
State of the ZOOM MODE is displayed.
(3) PICTURE MODE
State of the PICTURE MODE is displayed.
(4) WHITE BALANCE MODE
State of the WHITE BALANCE MODE is displayed.
(5) SETTING ITEM No.
State of the Setting Item No. are displayed.
(6) SETTING ITEM NAME
Setting item name are displayed.
(7) SETTING VALUE (DATA)
The SETTING VALUE is displayed.
PAL50 : PAL50Hz
PAL60 : PAL60Hz
SECAM : SECAM
NTSC3 : NTSC3.58
NTSC4 : NTSC4.43
525I : 525i
525P : 525p
625I : 625i
625P : 625p
750P5 : 750p 50Hz
750P6 : 750p 60Hz
1125I5 : 1125i 50Hz
1125I6 : 1125i 60Hz
1125P5 : 1125P 50Hz
1125P6 : 1125P 60Hz
--- : Others
HXGA : HDMI XGA
SERVICE MODE SCREEN
Press [1] key
(1)SIGNAL SYSTEM
(2)ZOOM MODE
(7)
SETTING VALUE (DATA)
(5)SETTING ITEM No.
(6)SETTING ITEM
(4)WHITE BALANCE
(3)PICTURE MODE
S001 R DRIVE MID 128
NTSC3 FULL STD M
ADJUST MODE SCREEN
SERVICE MENU Ver.XXX
1. ADJUST
2. SELF CHECK
3. I2C STOP
PCVGA : PC VGA/60
PCXGA : PC XGA/60
PCSXGA : SXGA/60
PCSVGA : PC SVGA/60
PCWXGA : WideXGA(1360)/60
H525I : HDMI 525i
H525P : HDMI 525p
H625I : HDMI 625i
H625P : HDMI 625p
H750P5 : HDMI 750p 50Hz
H750P6 : HDMI 750p 60Hz
H125I5 : HDMI 1125i 50Hz
H125I6 : HDMI 1125i 60Hz
H125P5 : HDMI 1125P 50Hz
H125P6 : HDMI 1125P 60Hz
H125P2 : HDMI 1125P 24Hz
HXGA : HDMI XGA
FUL : Full
PANO : Panoramic
1609 : 16 : 9 Zoom
REGU : Regular
14Z : 14 : 9 Zoom
TEXT : TEXT
SLIM : Slim
SUBT : 16:9 Zoom Subtitle
PANZ : Panoramic Zoom
FULN : Full Native
STD : Standard
BRI : Bright
SOFT : Soft
GAME : Game mode
H: Cool
M: Mid
L: Warm

1-24 (No.YA708<Rev.002>)
4.4.6 VSM PRESET MODE
This mode is used to adjust the VSM.
4.4.6.1 HOW TO ENTER THE VSM PRESET MODE
When the SERVICE MENU SCREEN of SERVICE MODE is
displayed, press [6] key to enter the VSM PRESET MODE.
4.4.6.2 DESCRIPTION OF STATUS DISPLAY
(1) SETTING ITEM NAME
Setting item name are displayed.
(2) PICTURE MODE
The picture mode name are dispalayed.
(3) SETTING VALUE (DATA)
The setting values are displayed. The setting value to be
displayed are listed below.
4.5 INITIAL SETTING VALUES IN THE SERVICE MODE
• Perform fine-tuning based on the "initial values" using the remote control when in the Service mode.
• The "initial values" serve only as an indication rough standard and therefore the values with which optimal display can be achieved
may be different from the default values.
• <S004> to <S009> are the off set values.
4.5.1 ADJUSTMENT MODE
Note: " ∗ " Adjustable range is -256 ~ 00 only and one colour(R or G or B) should be "00"
SERVICE MODE SCREEN
Press [6] key
(1)SETTING ITEM
(2)PICTURE MODE
(3)
SETTING VALUE (DATA)
VSM PRESET MODE SCREEN
SERVICE MENU Ver.XXX
1. ADJUST
2. SELF CHECK
3. I2C STOP
VSM PRESET
Sof Bri Sta Gam
Back Light XX XX XX XX
Contrast XX XX XX XX
Bright XX XX XX XX
Sharp XX XX XX XX
Colour XX XX XX XX
Tint XX XX XX XX
Soft Bright Standard
Game mode
Back Light 16 32 24 16
Contrast 16 18 16 16
Bright 16 16 16 16
Sharp 16201616
Colour 16 16 16 16
Tint 16 16 16 16
Item No. Item name Variable range Setting value
S001 R DRIVE MID 0000 - 0255 ∗
S002 G DRIVE MID 0000 - 0255 ∗
S003 B DRIVE MID 0000 - 0255 ∗
S004 R DRIVE COOL 0000 - 0255 -142
S005 G DRIVE COOL 0000 - 0255 -47
S006 B DRIVE COOL 0000 - 0255 +30
S007 R DRIVE WARM 0000 - 0255 +50
S008 G DRIVE WARM 0000 - 0255 +10
S009 B DRIVE WARM 0000 - 0255 -138

(No.YA708<Rev.002>)1-25
4.6 ADJUSTMENT PROCEDURE
4.6.1 VIDEO CIRCUIT
Item Measuring
instrument Adjustment part Description
WHITE BALANCE
(HIGH LIGHT)
Remote
control unit
Signal
generator
[1.ADJUST]
S001: R DRIVE MID
S002: G DRIVE MID
S003: B DRIVE MID
(1) Receive a PAL 75% all white signal.
(2) Set PICTURE MODE to "STANDARD".
(3) Set ZOOM to "FULL".
(4) Set WHITE BALANCE. to "MID".
(5) Select "1.ADJUST" from the SERVICE MODE.
(6) Adjustment is select item from <S001>(R DRIVE
MID), <S002>(G DRIVE MID), <S003>(B
DRIVE MID).
(7) Select <S001> item fix to 128 Other color
<S002>, <S003> should be less than 128.
NOTE:
Adjusttable range is 0000-0128 only (Don't
over "0128").
(8) Must check white balance adjustment correctry
with low light to high light.
VSM PRESET Remote
control unit
[VSM PRESET]
Back Light
Contrast
Bright
Sharp
Colour
Tint
(1) Select "VSM PRESET" from the SERVICE
MODE.
(2) Set the initilal setting value of <Back Light> -
<Tint>.

1-26 (No.YA708<Rev.002>)
SECTION 5
TROUBLESHOOTING
5.1 SELF CHECK FEATURE
5.1.1 OUTLINE
This unit comes with the "Self check" feature, which checks the
operational state of the circuit and displays/saves it during
failure.Diagnosis is performed when power is turned on, and
information input to the main microcomputer is monitored at all
time.Diagnosis is displayed in 2 ways via screen display and LED
flashes. Failure detection is based on input state of I2C bus and
the various control lines connected to the main microcomputer.
5.1.2 HOW TO ENTER THE SELF CHECK MODE
(1) Press the [DISPLAY] key and [MUTING] key
simultaneously, then enter the SERVICE MODE.
(2) Press the [2] key then enter the SELF CHECK MODE.
NOTE:
When a number key other than the [2] key is pressed in the
SERVICE MODE screen, the other relevant screen may be
displayed.
This is not used in the SELF CHECK MODE. Press the
[MENU] key to return to the MAIN MENU SCREEN.
5.1.3 HOW TO EXIT THE SELF CHECK MODE
To Save Failure History:
Turn off the power by unplugging the AC power cord plug when
in the Self check display mode.
To Clear (Reset) Failure History:
Turn off the power by pressing the [POWER] key on the remote
control unit when in the Self check display mode.
5.1.4 FAILURE HISTORY
Failure history can be counted up to 9 times for each item. When
the number exceeds 9, display will remain as 9. Failure history
will be stored in the memory unless it has been deleted.
NOTE:
Only SYNC (with/without sync signals) will be neither counted
nor stored.
5.1.5 POINTS TO NOTE WHEN USING THE SELF CHECK
FEATURE
In addition to circuit failures (abnormal operation), the following
cases may also be diagnosed as "Abnormal" and counted.
(1) Temporary defective transmissions across circuits due to
pulse interruptions.
(2) Misalignment in the on/off timing of power for I2C bus (Vcc)
when turning on/off the main power.
Therefore, turn on the main power, and then wait for about 3
seconds before starting Self check.
If recurrences are expected, ensure to clear (reset) the failure
history and record the new diagnosis results.
Fig.5-1
Press [2] key
SERVICE MODE SCREEN
SELF CHECK MODE SCREEN
SERVICE MENU Ver.xxx
1. ADJUST
2. SELF CHECK
3. I2C STOP
NOT USED
Refer to SECTION1
Failure history
Diagnosis
OK:Normal
NG:Abnormal
LOB 9 AV SW
MEM 0 MEI 3
TUN 0 HDM 3
SYN NG SMD 3
CMD 0 HDMI SW 0
SCL2:H SDA2:H SMD RST0000
TIME 685536
TOTAL 1371072 MAX

(No.YA708<Rev.002>)1-27
5.1.6 DETAILS
Self check is performed for the following items:
5.1.7 METHOD OF DISPLAY WHEN A RASTER IS NOT OUTPUT
In the state where a raster is not output by breakdown of the set, an error is displayed by blink of the POWER LED.
< Explanation of operation >
If error is detected, the power is turned off. Shortly after the power is turned off, POWER LED will be blinked.
When the protection of low bias line short operates, the power cannot be turned on until the power cord takes out and inserts, after
the power is turned off.
Item OSD Content Condition to detect
LOB protect LOB LOB protect detected? Start to detect 3sec after LOB is turned on.
Power off if it is being NG for 200ms.
Count is 0-9
EEPROM MEMORY MEN Total count of I2C error of EEPROM Start to detect 3sec after LOB is turned on.
Count NG of acquisition I2C or NACK.
Count is 0-9
Sound Meister MEI Total count of I2C error of Eala IC. Start to detect 3sec after LOB is turned on.
Count NG of acquisition I2C or NACK.
Count is 0-9
RF Tuner TUN Total count of I2C error of RF Tuner Start to detect 3sec after LOB is turned on.
Count NG of acquisition I2C or NACK.
Count is 0-9
HDMI HDM Total count of I2C error of HDMI Start to detect 3sec after LOB is turned on.
Count NG of acquisition I2C or NACK.
Count is 0-9
Synchronous SYN Whether there is Synchronous signal or not? It displays it to the input selecte signal.
The display is OK or NG.
Lamp using time TIME Display of panel drive time When LOB is turned It will be displayed in every
one hour. (Refer to Secton 1)
Clear motion drive CMD - Not used.
AV SW AV SW Total count of I2C error of AV SW Start to detect 3sec after LOB is turned on.
Count NG of acquisition I2C or NACK.
Count is 0-9
HDMI SW HDMI SW Total count of I2C error of HDMI SW Start to detect 3sec after LOB is turned on.
Count NG of acquisition I2C or NACK.
Count is 0-9
Type of error POWER LED flash cycle
Low bias line short protection Power LED turnig on and off at 1 second intervals.

(No.YA708<Rev.002>)
VSE
Printed in Japan
Victor Company of Japan, Limited
Display Division 12, 3-chome, Moriya-cho, Kanagawa-ku, Yokohama-city, Kanagawa-prefecture, 221-8528, Japan

BASIC CHASSIS
FU3
DVD-ROM No.SML2009Q1
COPYRIGHT © 2009 Victor Company of Japan, Limited. No.YA708<Rev.001>
2009/6
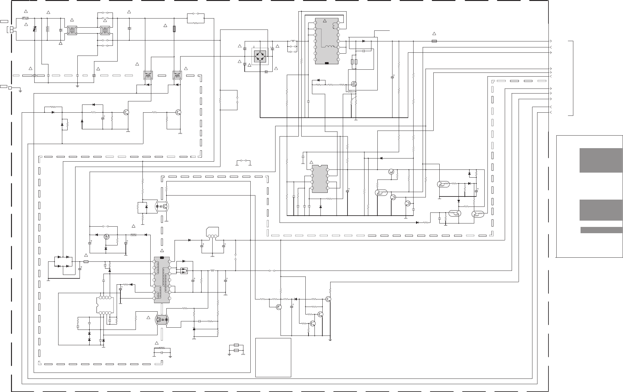
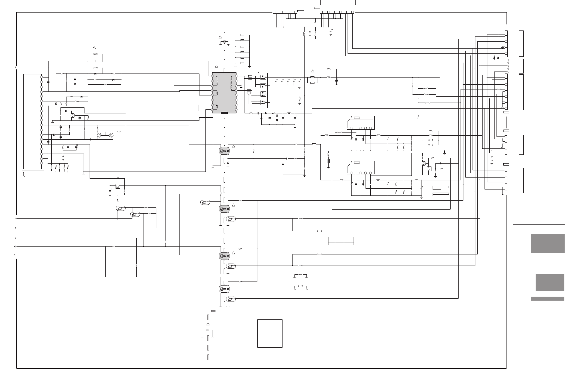
SCHEMATIC DIAGRAMS
LCD COLOUR TELEVISION
LT-42Z49/AT, LT-42Z49/BAT,
LT-42Z49/EAT, LT-42Z49/MAT,
LT-42Z49/NASK, LT-42Z49/RACK,
LT-42Z49/SAT, LT-42Z49/VAT

(No.YA708<Rev.001>)2-1
5.NOTE FOR REPAIRING SERVICE
This model's power circuit is partly different in the GND. The
difference of the GND is shown by the LIVE : ( ) side GND and the
ISOLATED(NEUTRAL) : ( ) side GND. Therefore, care must be
taken for the following points.
(1)Do not touch the LIVE side GND or the LIVE side GND and the
ISOLATED(NEUTRAL) side GND simultaneously. if the above
caution is not respected, an electric shock may be caused.
Therefore, make sure that the power cord is surely removed from
the receptacle when, for example, the chassis is pulled out.
(2)Do not short between the LIVE side GND and ISOLATED(NEUTRAL)
side GND or never measure with a measuring apparatus measure
with a measuring apparatus ( oscilloscope, etc.) the LIVE side GND
and ISOLATED(NEUTRAL) side GND at the same time.
If the above precaution is not respected, a fuse or any parts will be broken.
Since the circuit diagram is a standard one, the circuit and
circuit constants may be subject to change for improvement
without any notice.
NOTE
Due improvement in performance, some part numbers show
in the circuit diagram may not agree with those indicated in
the part list.
When ordering parts, please use the numbers that appear
in the Parts List.
STANDARD CIRCUIT DIAGRAM
NOTE ON USING CIRCUIT DIAGRAMS
(7)Ground symbol
: LIVE side ground
: ISOLATED(NEUTRAL) side ground
: EARTH ground
: DIGITAL ground
(6)Connecting method
: Connector : Wrapping or soldering
: Receptacle
(5)Test point
: Test point : Only test point display
Respective voltage values are indicated
: B1
: 9V : 5V
: B2 (12V)
(4)Power Supply
Type
MM : Metalized mylar capacitor
PP : Polypropylene capacitor
MPP : Metalized polypropylene capacitor
MF : Metalized film capacitor
TF : Thin film capacitor
BP : Bipolar electrolytic capacitor
TAN : Tantalum capacitor
(3)Coils
No unit
Others
: [µH]
: As specified
No indication : Ceramic capacitor
(2)Capacitors
Capacitance value
1 or higher : [pF]
less than 1 : [µF]
Withstand voltage
No indication : DC50[V]
Others : DC withstand voltage [V]
AC indicated : AC withstand voltage [V]
Electrolytic Capacitors
47/50[Example]: Capacitance value [µF]/withstand voltage[V]
Composition resistor 1/2 [W] is specified as 1/2S or Comp.
Type
No indication : Carbon resistor
OMR : Oxide metal film resistor
MFR : Metal film resistor
MPR : Metal plate resistor
UNFR : Uninflammable resistor
FR : Fusible resistor
4.INDICATIONS ON THE CIRCUIT DIAGRAM
(1)Resistors
Resistance value
No unit : [Ω]
K: [kΩ]
M
Rated allowable power
No indication : 1/16 [W]
Others : As specified
: [MΩ]
3.INDICATION OF PARTS SYMBOL [EXAMPLE]
In the PW board : R1209 R209
1.SAFETY
The components identified by the symbol and shading are
critical for safety. For continued safety replace safety ciritical
components only with manufactures recommended parts.
Since the voltage values of signal circuit vary to some extent
according to adjustments, use them as reference values.
2.SPECIFIED VOLTAGE AND WAVEFORM VALUES
The voltage and waveform values have been measured under the
following conditions.
(1)Input signal : Colour bar signal
(2)Setting positions of
each knob/button and
variable resistor
(3)Internal resistance of tester : DC 20kΩ/V
(4)Oscilloscope sweeping time : H 20µs / div
: V 5ms / div
: Othters Sweeping time is
specified
(5)Voltage values : All DC voltage values
: Original setting position
when shipped
LT-42Z49
/AT
, LT-42Z49
/BAT
, LT-42Z49
/EAT
, LT-42Z49
/MAT
,
LT-42Z49
/NASK
, LT-42Z49
/RACK
, LT-42Z49
/SAT
, LT-42Z49
/VAT
2-2(No.YA708<Rev.001>)
CONTENTS
SEMICONDUCTOR SHAPES......................................................................2-4
WIRING DIAGRAM .......................................................................................2-5
BLOCK DIAGRAM........................................................................................2-7
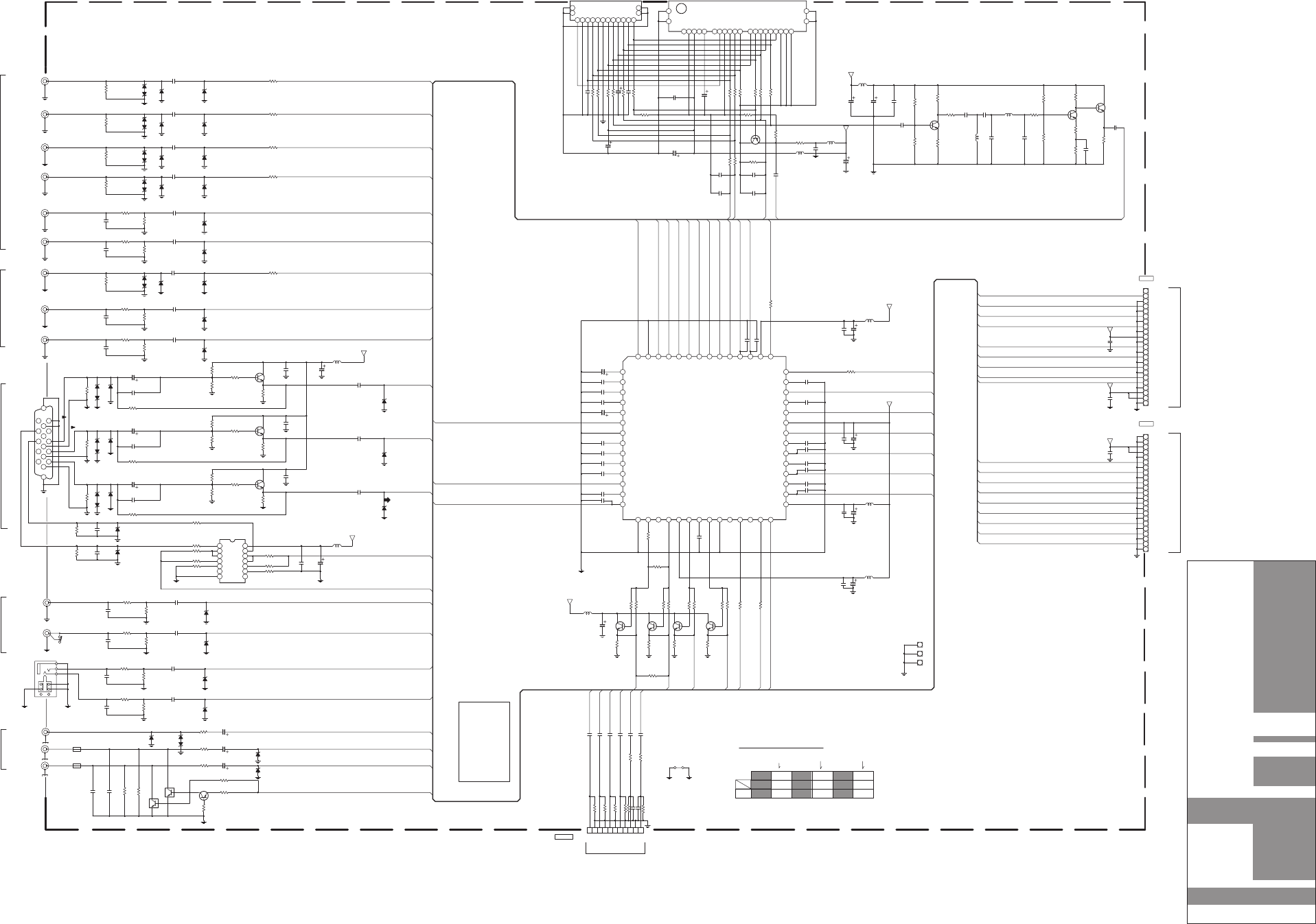
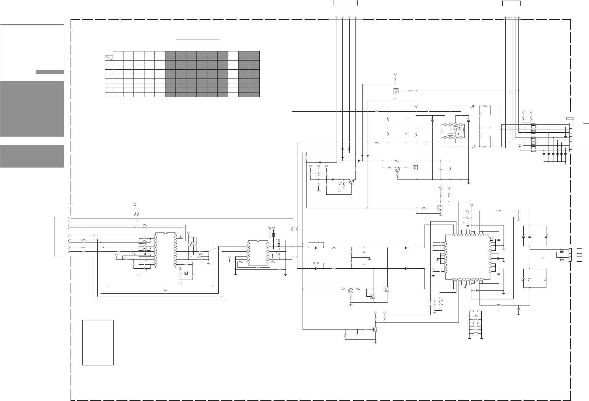
CIRCUIT DIAGRAMS ...................................................................................2-9
ANALOG PWB CIRCUIT DIAGRAM ........................................................................................................... 2-9
DIGITAL PWB CIRCUIT DIAGRAM .......................................................................................................... 2-11
POWER PWB CIRCUIT DIAGRAM ........................................................................................................... 2-17
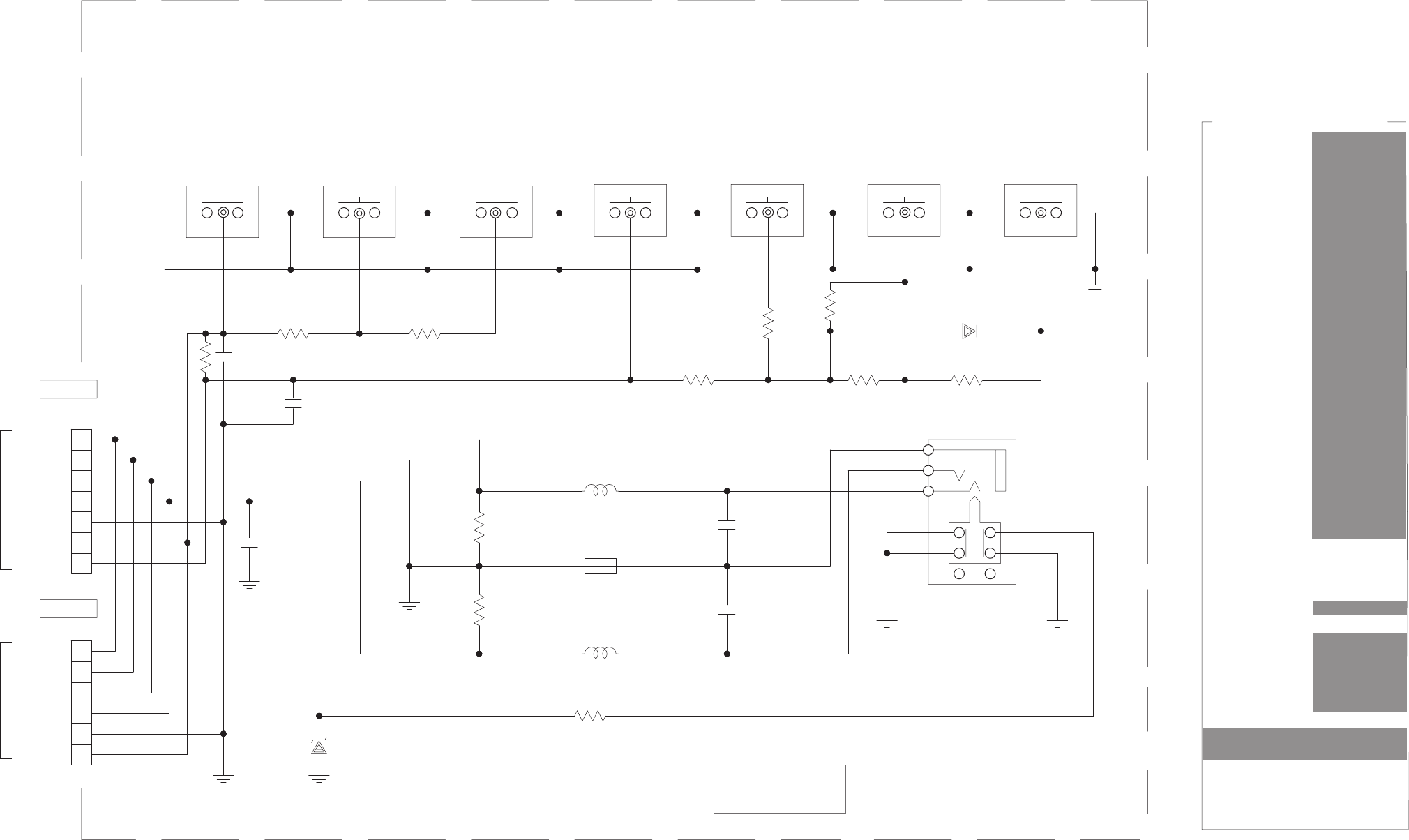
SW PWB CIRCUIT DIAGRAM .................................................................................................................. 2-21
LED PWB CIRCUIT DIAGRAM ................................................................................................................. 2-23
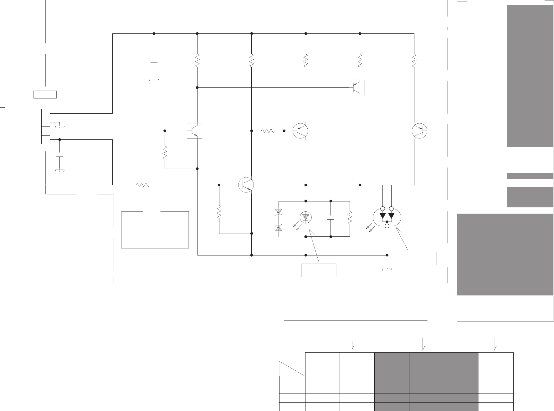
REMOTE PWB CIRCUIT DIAGRAM ......................................................................................................... 2-25
PATTERN DIAGRAMS .............................................................................. 2-27
ANALOG PWB PATTERN ........................................................................................................................ 2-27
DIGITAL PWB PATTERN ......................................................................................................................... 2-29
POWER PWB PATTERN .......................................................................................................................... 2-33
SW PWB PATTERN ................................................................................................................................. 2-35
LED PWB PATTERN ................................................................................................................................ 2-35
REMOTE PWB PATTERN ........................................................................................................................ 2-36
VOLTAGE CHARTS................................................................................... 2-37
WAVEFORMS ............................................................................................ 2-38

(No.YA708<Rev.001>)2-3
USING P.W. BOARD
P.W.B ASS’Y name
ANALOG P.W. BOARD
SW P.W. BOARD
REMOTE P.W. BOARD
LED P.W. BOARD
POWER P.W. BOARD
DIGITAL P.W. BOARD
LT-42Z49/AT LT-42Z49/EAT LT-42Z49/MAT LT-42Z49/SAT
LT-42Z49/VAT LT-42Z49/NASK LT-42Z49/BAT
SFU-1601A-H2
SFU-7601A-H2
SFU-7606A-H2
SFU-8601A-H2
SFU-9602A-H2
SFU0D622A-H2 SFU0D632A-H2 SFU0D624A-H2
P.W.B ASS’Y name
ANALOG P.W. BOARD
SW P.W. BOARD
REMOTE P.W. BOARD
LED P.W. BOARD
POWER P.W. BOARD
DIGITAL P.W. BOARD
LT-42Z49/RACK
SFU-1601A-H2
SFU-7601A-H2
SFU-7606A-H2
SFU-8601A-H2
SFU-9602A-H2
SFU0D625A-H2 SFU0D626A-H2
SFU-1604A-H6
SFU-7604A-H2
SFU-7609A-H2
SFU-8603A-H2
SFU-1601A-H8
SFU-7601A-H8
SFU-7606A-H8
SFU-8601A-H8
SFU-9602A-H8
SFU0D622A-H8
SFU-1606A-CK
SFU-7610A-CK
SFU-7611A-CK
SFU-8606A-CK
SFU-9609A-CK
SFU0D634A-CK

SEMICONDUCTOR SHAPES
2-4(No.YA708<Rev.001>)
IC
BOTTOM VIEW FRONT VIEW TOP VIEW
1 N
N
1
OUT
E
IN
IN OUTE
1 N
TOP VIEW
N
1
N
N
N
1
N
CHIP IC
TRANSISTOR
BOTTOM VIEW FRONT VIEW TOP VIEW
CHIP TR
E
C
B
ECB
C
BE
B
(G)
E
(S)
C
(D)
ECB
ECB

2-6(No.YA708<Rev.001>)(No.YA708<Rev.001>)2-5
TOP
TOP
TOP
TOP
TOP
TOP
LED PWB
DIGITAL PWB
ANALOG PWB
POWER PWB
SW PWB
REMOTE
PWB
SPEAKER(L) SPEAKER(R)
CN700G
CN700G
CN0PW
CN700R
CN10A
1
1
12
23
1
23
1
10
14 1
CN10F
CN1002
CN1001
CN00R
CN0LV CN00U CN00F
CN00A
CN0LR
CN002
CN001
CN00P
1
8
1
23
1
23
1
10
1
4
1
9
30
1
4
1
8
1
1
19
7
7
POWER CORD
F9001
250V/6.3A
LCD PANEL UNIT
[INVERTER PWB]
LCD PANEL UNIT
[LCD CONTROL PWB]
CN800U
14
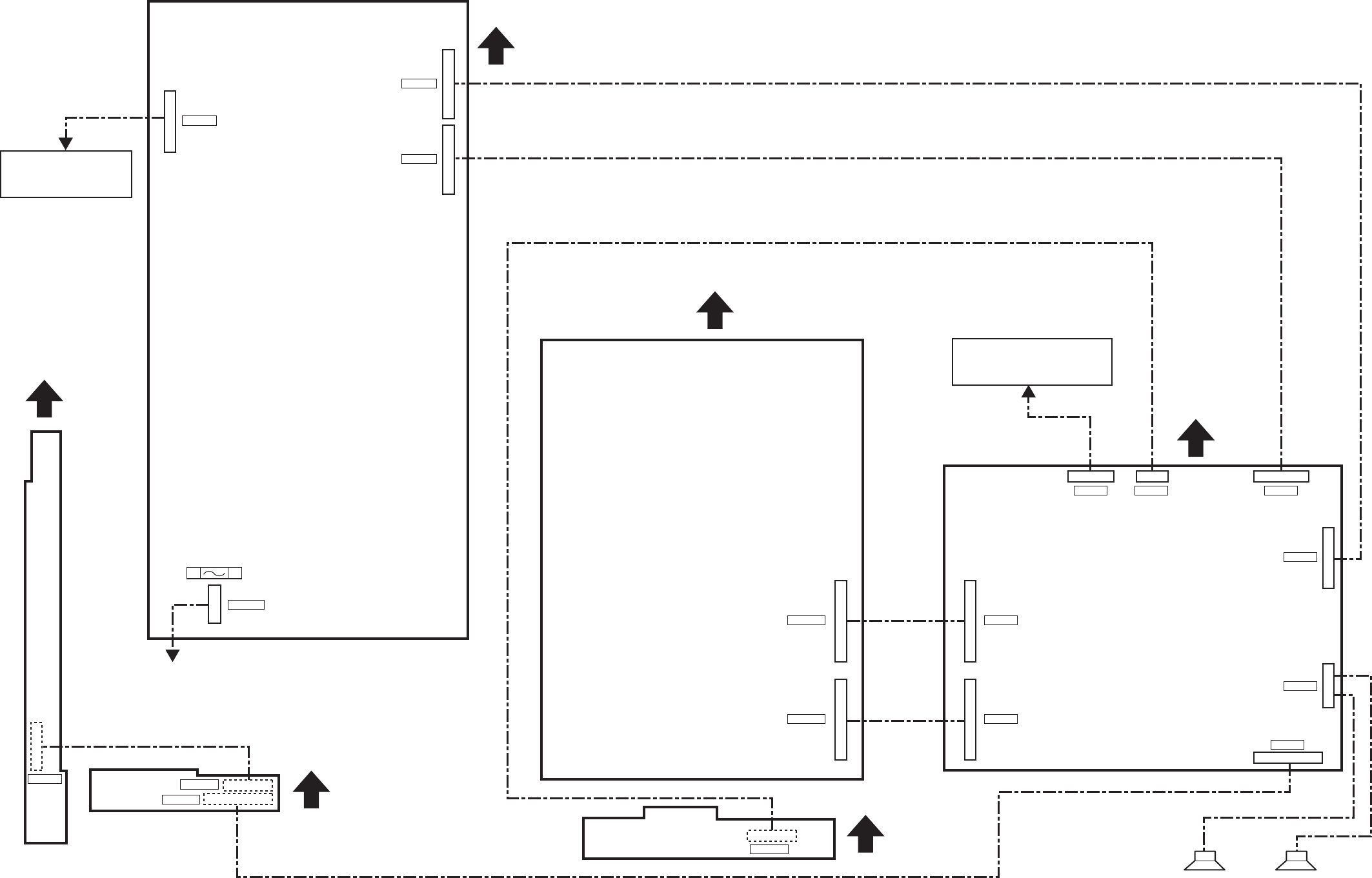
WIRING DIAGRAM

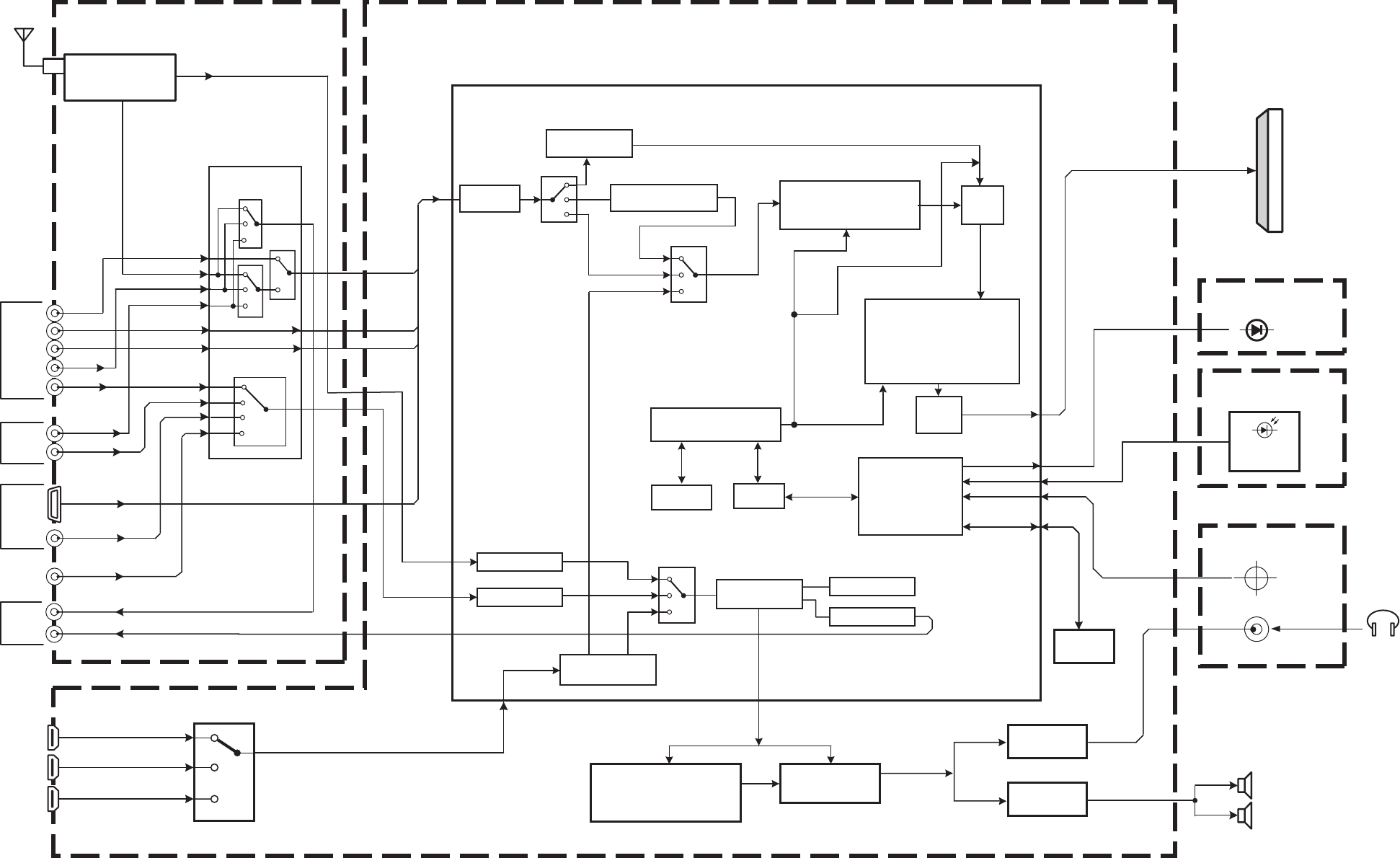
(No.YA708<Rev.001>)2-7 2-8(No.YA708<Rev.001>)
LED PWB
REMOTE PWB
SW PWB
DIGITAL PWB
ANALOG PWB
SPEAKER (R)
SPEAKER (L)
KEY1/2
D8901
IC7302
REMOTE
POWER
IR RECEIVE
MAIN_L/R
MAIN_L/R IC6001
AUDIO OUT
IC6002
HP AMP
HP_L/R
IC7001
SIF
HDMI-1
HDMI-2
HDMI-3
HDMI SELECT
IC7002
J7001 HEADPHONE
POWER/
CONTROL
SWITCH
S7101㨪S7107
LCD PANEL
SDA0
SCL0
MEMORY
LVDS_0+/-
LVDS_1+/-
LVDS_2+/-
LVDS_3+/-
MICROCOMPUTER/IF PROCESS/VIDEO PROCESS/AUDIO PROCESS/
RGB PROCESS/A-D CONVERT/LVDS
LVDS
DRIVE
AUDIO
CONTROL
D-A CONVERT
D-A CONVERT
DETAIL ENHANCEMENT/
NATURAL COLOUR MATRIX/
GAMMA CORRECTION
BLACK ENHANCEMENT/
CONTRAST/BRIGHTNESS
DIGITAL CLAMP/
SCALE CONVERT
PERIPHERAL
INTERFACE
CPU
MEMORY
MEMORY CONTROL
Y/C SEPARATE/
COLOUR DECODE MIX
Pb
Pr
Y
IC8501
HM_RX0P/N
HM_RX1P/N
HM_RX2P/N
TV_CVBS
V1_Y
V1_CV
V2_CV
MOUT_CV
PC_G/B/R
A-D CONVERT
HDMI
INTERFACE
A-D
CONVERT
OSD
COMPOSITION
A-D CONVERT
L/R
AUDIO
I2SWS1
I2SSCK1
I2SSD1
VIDEO
L/R
SDA0
SCL0
IC6661
AUDIO CONTROL /
SURROUND PROCESSOR
IC6771
D-A
CONVERT
IC1001
VIDEO SELECT/
AUDIO SELECT
MOUT_CV
MOUT_L/R
Y
V
INPUT-1
AUDIO/VIDEO OUT
Pb
Pr
DIGITAL-IN(ANALOG) AUDIO
L/R
V
L/R
PC_AL/AR
PC_L/R
PC
L/R
RGB
(D-SUB)
L/R
PC_G/B/R
INPUT-2
V
L/R
DVI_L/R
DVI_L/R
TV_CVBS
SIF
TU1001
VHF/UHF TUNER
V1
L1/R1 V1_L/R
Y1
PB1 V1_PB
PR1 V1_PR
V2
L2/R2
V2_L/R
POWER_LED
BLOCK DIAGRAM

2-10(No.YA708<Rev.001>)(No.YA708<Rev.001>)2-9
Or ISA1530AC1/QR/X
(OLLC16018-03)
SFU-1606A
NOTE
NRSA63J-0R0X
OPTION(NON MOUNT)
:
:
:
:
:
ZD8.2
ZD3.6
DI
RKZ5.6B2KG-X
OPEN
0
or 2SA1530A/QR/-X
or 2SC3928A/QR/-X
2SA812A/5-6/-X
2SC1623A/5-6/-X
:
:
PNP
NPN
:
UDZW8.2B-X
UDZW3.6B-X
L10
UDZW6.8B-X
RA0 NRZ0034-0R0W
42Z49RA-PCK
(OLLC16203)
SFU-1605A 32EX19RB-EPH
32EX19RB-PCK
(OLLC16127)
SFU-1604A
42Z49CSA-SH
42Z49NA-SK
42EX19NA-SK
32EX19CSB-SH
32EX29NB-SK
32Z49NA-SK
42EX19CSA-SH
32Z49CSA-SH
32EX29CSB-SH
32EX19NB-SK
LT-42EX19PA
LT-32EX19PA
LT-32EX19PB
LT-32BX19PA
(OLLC16114)
SFU-1603A
LT-42EX19BA
LT-42Z49BA
LT-32Z49BA
LT-32BZ49BA
LT42EX19VASK
LT42Z49VASK
LT-42Z49SA
LT-42EX19A
LT-42EX19SA
LT-42Z49EA
LT-42Z49MA
LT-42Z49A
LT-42EX19MA
LT-32EX19BB
LT-42EX19EA
LT-32EX19SA
LT-32Z49MA
LT32EX19VBSK
LT32Z49VASK
LT-32Z49SA
LT-32Z49A
LT-32BX19BA
LT-32BX19A
LT-32BX19EA
LT-32Z49EA
LT-32EX19SB
LT-32EX19MA
LT32BX19VASK
(OLLC16018-02)
SFU-1601A
LT-32EX19MB
LT-32EX19EA
ZD3.9 UDZW3.9B-X:
LT-32EX19EB
LT-32EX19B
LT-32BZ49MA
LT-32BZ49EA
DIFFERENCE PART LIST
LT-32BZ49A
(OLLC16018)
LT-32EX19A
SFU-1601A
ASSY NO. - MODEL LIST
ZD10
42Z49RA-PCK
Y
32EX19RB-PCK
RKZ10B2GK-X
32EX19NB-SK
:
LT-32BX19PA
R
L
Pr
Pb
LT-32BX19BA
LT-32EX19A
R
L
R
NQL79GM-4R7X:
: ZD5.6
L4.7
NQL79GM-100X
R
L
V
V
:
:
V
ZD6.8
1SS355W-X
L
AGND
AGND
AGND
AGND
AGND
AGND
AGND
AGND
AGND
AGND
AGND
AGND
AGND
AGND
AGND
AGND
AGND
AGND
AGND
AGND
AGND
PC_VD
PC_HD
AGND
AGND
AGND
AGND
AGND
SCL1
AGND
AGND
AGND
AGND
AGND
V1_CV
AGND
AGND
AGND
SDA1
V1_R
AGND
AGND
DTV_CR
A3.3V_A
AGND
DTV_CB
AGND
DTV_Y
AGND
SDA1
AGND
AGND
AGND
AGND
AGND
AGND
DVI_R
DVI_L
V2_R
V2_L
AGND
AGND
AGND
AGND
AGND
AGND
DTV_CV
AGND
V1_CV
AGND
Y_SYNC
Y
PB
5V
AGND
TV_CVBS
AGND
V1_L
AGND
AGND
V1_L
AGND
DTV_CV
AGND
V1_R
V2_CV
PB
Y
Y_SYNC
SW_L
AGND
V2_R
MONI_R
MOUT_CV
MONI_L
V2_L
OFF_MUTE
MONI_L
PC_AR
PC_AL
AGND
TV_CVBS
PC_B
PC_G
PC_R
AGND
MONI_R
V1_PR
V1_PB
V1_Y
V2_CV
AGND
AGND
MOUT_CV
AGND
AGND
AGND
AGND
AGND
9V
AGND
AGND
SW_R
DTV_L
AGND
5V
DTV_R
AGND
AGND
DVI_L
SCL1
SIF
AFC
AGND
PC_VD
PR
DVI_R
AGND
AGND
AGND
AGND
SW_R
AGND
9V
A3.3V_A
AGND
AGND
SCL1
DTV_CB
DTV_CR
AFC
DTV_L
5V
PC_G
DTV_R
AGND
SIF
AGND
PC_B
DTV_Y
AGND
SDA1
V1_PR
V1_PB
V1_Y
AGND
AGND
AGND
AGND
SW_L
AGND
AGND
AGND
AGND
AGND
AGND
AGND
AGND
5V
AGND
PC_AR
PC_AL
AGND
9V
AGNDAGND
PC_HD
AGND
OFF_MUTE
PC_R
PR
5V
1
1
1
1
1
1
1
1
1
1
1
1
1
1
11
1
1
-03
OLLC16018
OLLC16203OLLC16127OLLC16114
-001
QAU0506
-001
QAU0506
OPEN
-001
QAU0515
-001
QAU0506
-001
QAU0506
6A
SFU-160
5A
SFU-160
4A
SFU-160
3A
SFU-160
*
1A
SFU-160
1A
SFU-160
-02
OLLC16018
OLLC16018
TU1001
R1105
75
R1103
75
R1101
75
C111 3
.0047
D111 8
ZD10
D111 9
ZD10
C1031 OPEN
R1038 OPEN
C1030 OPEN
R1039
OPEN
R1030 OPEN
R1031 OPEN
R1034 OPEN
R111 8
33K
R111 6
33K
R1036 OPEN
R1026 0
R1025 0
C1006
OPEN
R1022 0
R1021 0
R1033 OPEN
R1037 OPEN
R1028 0
QUY160-050Y
Y1001
R1023 0
C1022 OPEN
16
15
TU1002
14
13
TU1002
121110987654321
VEDIOOUT
AUDIOOUT
AFT
AGC
SIF
BP
AS
SDA
SCL
BT
IF_OUT
NC
TU1002
OPEN
R1219
OPEN
R1218
0
R1217
OPEN
D1149
OPEN
D1150
OPEN
D1130
ZD5.6
R1131
75
C1111
.0047
D1122
ZD5.6
R111 9
75
R1120
0
C1126
OPEN
R1124
OPEN
Q1101
OPEN
R1123
OPEN
R1122
OPEN
R1121
OPEN
C1124
OPEN
D1125
ZD5.6
R1125
75
R1126
0
C1131
OPEN
R1130
OPEN
Q1102
OPEN
R1129
OPEN
R1128
OPEN
R1127
OPEN
C1129
OPEN
R1132
0
C1135
OPEN
R1135
OPEN
Q1103
OPEN
R1158
OPEN
R1134
OPEN
R1133
OPEN
D1148
OPEN
R1214 100
R1213 100
D1147
OPEN
Q1201
OPEN
R1212
OPEN
R1210
OPEN R1211
0
R1209
OPEN
Q1204
OPEN
R1207
OPEN
R1208
0
D1146
OPEN
R1205
0
R1206
OPEN
Q1203
OPEN
R1204
OPEN
D1145
OPEN
R1203
OPEN
D1127
OPEN
D1126
OPEN
D1124
OPEN
D1123
OPEN
D1121
OPEN
D1120
OPEN
C1138
10/16
L1101
OPEN
C1009
0.1
C1133
OPEN
D1142
OPEN
C1304
OPEN
NQR0339-001X
L1002
C1308
OPEN
56
55
54
53
52
51
50
49
48
47
46
45
44
43
4241403938373635343332313029
28
27
26
25
24
23
22
21
20
19
18
17
16
15
1413121110987654321
R2A11018FP
CVBSIN1
AU_GND
R1IN
L1IN
R2IN
L2IN
R3IN
L3IN
R4IN
L4IN
R5IN
L5IN
VCC9V
L1OUT
R1OUT
S2-4/SCART
G/CYIN1
LINE_DET
B/PBIN1
VCC5V
R_PRIN1
LINE_DET
G/CYIN2
LINE3_DET
B/PBIN2
FBC_CVBS
R/PRIN2
VCC5V
S2/OUTS2_DET3
CVBSOUT2
SDA
COUT2
SCL
YOUT2
GND
R/PROUT1
FBC_Y2
B/PBOUT
VCC5V
G/CYOUT1
CVBSOUT
GND
CVBSIN4
FBC2
CVBSIN3
FBC1
YIN2
S2-2/SCART
CIN2
CVBSIN2
GND
BG
YIN1
S2-1/SCART
CIN1
AU_VCC
IC1001
R1305 OPEN
R1306 OPEN
R1307 OPEN
R1308 OPEN
C1307
OPEN
C1306
OPEN
C1305
OPEN
NCB31HK-391X
C1156
NCB31HK-391X
C1155
1
CN0E7
X
1
CN0E6
X
C1105
1/16
C1151
.0047
R1108
0
C1108
.0047
D111 3
ZD10
D111 4
ZD10
R111 2
33K
R111 0
33K
C1106
.0047
R1111
2.2K
C111 0
1/16
R1109
2.2K
C1107
1/16
R1107
75
D1111
OPEN
D1143
OPEN
D111 0
OPEN D111 2
ZD5.6
R111 7
2.2K
NCB31AK-474X
C1104
C1153
1/16
R111 5
2.2K
C111 2
1/16
C1301 OPEN
C1232 0.1
NCB31HK-104X
C1231
C1228 0.1
C1302 OPEN
C1226 0.1
R1301 OPEN
D1144
OPEN
D1140
ZD10
R1302 OPEN
C1218 0.47/10
R1303 OPEN
C1127
OPEN
Q1202
OPEN
R1201
OPEN
17
16
15
14
13
12
11
10
9
8
7
6
5
4
3
2
1
QNZ1012-001
J1003
C1220
47/16
QQL244K-100Z
L1102
R1304 OPEN
C1137
0.1
D1132
OPEN
D1131
OPEN
D1108
OPEN
D1107
OPEN
D1105
OPEN
D1104
OPEN
D1102
OPEN
D1101
OPEN
R1202
0
C1134
OPEN
C1130
OPEN
C1125
OPEN
R1138
2.2K
R1136
2.2K
L1201
OPEN
C1212
1/50
D1141
ZD10
R1163
33K
R1161
33K
C1219
0.1
C1206 0.1
C1201 4.7/50
C1207 0.1
C1150
.0047
R111 3
75
R1162
2.2K
3
4
J1002
1
2
QNN0725-002
J1002
5
6
J1002
9
10
11
12
7
8
QNN0725-002
J1002
D111 6
OPEN
C1139
1/16
R1160
2.2K
C1154
1/16
C1208 0.1
5
3
4
1
2
QNN0833-001
J1005
1
CN0E5
X
C1203 0.1
D111 5
OPEN
R111 4
0
D111 7
ZD5.6
C1222
47/16
NCB31AK-474X
C1109
NCB31AK-474X
C1019
C1136
0.1/50
C1132
0.1/50
R1139 100
R1137 100
C1224
0.47/10
NQR0389-003X
K1101
NQR0389-003X
K1102
D1135
ZD10
NQL79GM-101X
L1202
D1137
ZD10
R1003
75
R1005
2.2K
Q1001
PNP
C1144
10/16
C1143
10/16
QQL244K-4R7Z
L1001
R1152
390
R1151
390
C1205 10/16
C1003
47/16
C1204 0.1
C1128
0.1/50
C1005
OPEN
C1004
OPEN
C1008
OPEN
C1002
100/16
C1001
0.1/50
R1142 10K
R1155
OPEN
R1156
1K
R1017
1K
BUFFER
Q1004
NPN
R1157
100K
Q1106
PNP
C1210 0.47/10
MUTING
UN2226-X
Q1105
MUTING
UN2226-X
Q1104
R1154
82K
C1230
47/16
C1018
.01
Q1002
NPN
R1008
390
R1010
330
R1007
1K
R1006
2.2K
C1229
0.1
C1221
0.1
NQL79GM-101X
L1203
C1202 0.1
C1010
10/16
CH
C1014
47p
C1013
820p
C1017
0.01
R1016
270
R1015
47
CH
C1015
47p
QQL244K-220Z
L1003
QQL244K-180Z
L1004
CH
C1016
18p
R1001 100
R1002 100
C1007
OPEN
R1153
82K
R1004
OPEN
R1011
180
R1013
1K
C1209 0.47/10
R1143 10K
R1012
2.2K
R1144 OPEN
R1145 0
R1106
0
R1104
0
R1102
0
D1103
ZD5.6
C1025
0.1
24
23 22
21
2019181716151413121110987654321
NC
NC
NC
NC
SIF OUT
AUDIO OUT
AFC
VIDEO OUT
NC
AS
SCL
SDA
GND
NC
TP
AGC
NC
+B
GND
BB CRT
TU1001
*
D1106
ZD5.6 AMP
Q1003
NPN
C1011
0.1
R1014
270
R1141 OPEN
C1024
0.1
C1012
.01
C1023
0.1
R1216
200
C1021
100/16
D1139
ZD5.6
C1020
100/16
C1238 0.1
C1237 0.1
R1009
1K
D1109
ZD5.6
C1234
0.1
C1233
47/16
R1140 0
NQR0339-001X
L1005
R1215
200
C1142
.0047
C1140
.0047
9
4
5
8
6
7
2
1
3
QNS0051-001
RL
J1004
C1217
470/16
D1134
ZD10
D1133
ZD10
C1141
1/16
D1138
ZD5.6
R1149
33K
R1147
33K
R1146
2.2K
R1148
2.2K
NQL79GM-101X
L1204
1234567
8 9 10 11 12 13 14
SN74LV04ANS-X
4Y
4A
5Y
5A
6Y
6A
VCC
GND
3Y
3A
2Y
2A
1Y
1A
IC1002
C1303
OPEN
C1146
.0047
C1211 0.1
C1227 0.1
11
10
9
8
7
6
5
4
3
2
1
D_R
D_L
GND
CR
Y
CB
CV
GND
GND
GND
GND
CN10UV
OPEN
C1145
.0047
NCB31AK-474X
C1103
R1150
75
23
22
21
20
19
18
17
16
15
14
13
12
11
10
9
8
7
6
5
4
3
2
1
QGB1231M1-23
AGND
5V
5V
AGND
SDA1
SCL1
AGND
SIF
AGND
AFC
AGND
PC_VD
AGND
A3.3V_A
AGND
PC_HD
AGND
PC_R
AGND
PC_G
AGND
PC_B
NC
CN1001
C1225 0.1
9
10
QNN0725-004
J1001
11
12
QNN0725-004
J1001 7
8
QNN0725-004
J1001
5
6
3
4
1
2
QNN0725-004
J1001
C1223 0.1
23
22
21
20
19
18
17
16
15
14
13
12
11
10
9
8
7
6
5
4
3
2
1
QGB1231M1-23
AGND
AGND
AGND
PR
AGND
AGND
AGND
Y_SYNC
AGND
SW_L
AGND
SW_R
PB
MONI_R
Y
MONI_L
AGND
OFF_MUTE
AGND
9V
9V
AGND
AGND
CN1002
NCB31AK-474X
C1102
NCB31AK-474X
C1101
VIDEO SELECT/
AUDIO SELECT
VHF/UHF TUNER
ANALOG PWB ASS'Y
SFU-1601A-H2 [LT-42Z49/AT, LT-42Z49/EAT, LT-42Z49/MAT, LT-42Z49/SAT, LT-42Z49/VAT]
SFU-1604A-H6 [LT-42Z49/NASK], SFU-1601A-H8 [LT-42Z49/BAT],
SFU-1606A-CK [LT-42Z49/RACK]
DIGITAL PWB(1/3)
CN001
DIGITAL PWB(1/3)
CN002
DIGITAL-IN(ANALOG) AUDIO L/R
INPUT_1
INPUT_2
AUDIO/VIDEO OUT
PC
OPEN
ggs10034001a_0518_1/1_0.0
CIRCUIT DIAGRAMS
ANALOG PWB CIRCUIT DIAGRAM

(No.YA708<Rev.001>)2-11 2-12(No.YA708<Rev.001>)
DIGITAL PWB(2/3)
ANALOG PWB
CN1002
ANALOG PWB
CN1001
DIGITAL INPUT BLOCK DIGITAL PWB(2/3) DIGITAL PWB(3/3)
DIGITAL PWB(2/3),DIGITAL INPUT BLOCK
LCD PANEL UNIT
[LCD CONTROL PWB]
OPEN
OPEN
OPEN
OPEN
LED PWB
CN800U
DIGITAL PWB(3/3)
NOTE : Refer to the part list for the part number of IC7002 and IC7003
DIFFERENCE PART LIST
LT-42Z49BA
LT-42Z49SA
42Z49VA-SK
42Z49NA-SK
LT-32Z49A
LT-32Z49BA
LT-32Z49SA
LT-32Z49MA
32Z49VA-SK
32Z49NA-SK
LT-42Z49MA
LT-32BZ49A
LT-42Z49A
LT-32BZ49BA
LT-42Z49BA
LT-42Z49SA
42Z49VA-SK
42Z49NA-SK
LT-32Z49A
LT-32Z49BA
LT-32Z49SA
LT-32Z49MA
32Z49VA-SK
32Z49NA-SK
(OLLC16223-08)
. . .
LT-32BZ49BASFU-0D633A
LT-32BZ49EA(OLLC16223-07)
. . .
LT-32BZ49ASFU-0D633A
(OLLC16183-06)
. . .
LT-42Z49MADFU-0D632A
32Z49NA-SK(OLLC16223-06)
. . .
32Z49SCA-SHSFU-0D631A
(OLLC16223-05)
. . .
32Z49VA-SKSFU-0D630A
(OLLC16223-04)
. . .
SFU-0D627A
. . .
(OLLC16183-05)
. . .
42Z49VA-SK
LT-32Z49EA
. . .
LT-32Z49MA
SFU-0D625A
SFU-0D629A
(OLLC16183-04)
. . .
. . .
LT-42Z49BA
(OLLC16183-02)
LT-32Z49A
DIFFERENCE PART LIST
SFU-0D622A
(OLLC16183-03)
(OLLC16223-02)
. . .
LT-42Z49A
LT-42Z49MA
LT-32BZ49A
. . .
42Z49NA-SK
LT-32Z49SA
(OLLC16223-03)
. . .
LT-42Z49EAT
LT-42Z49SA
SFU-0D628A
GND
VCC
Pre.AMP
42Z49CSA-SH
LT-32Z49BA
(IC7006 is use for M25P80-VMN6P-X or same size only)
SFU-0D627A
LT-42Z49A
LT-32BZ49BA
(OLLC16223-01)
SFU-0D622A
ASSY NO. - MODEL LIST
SFU-0D626A
SFU-0D624A
(OLLC16183)
GND LVDS
NOTE.
NRSA02J-0R0X
OPTION(NON MOUNT)
:
:
:
:
:
ZD8.2
ZD3.9
DI
UDZW5.6B-X
OPEN
CBW
or 2SA1530A/QR/-X
or 2SC3928A/QR/-X
2SA812A/5-6/-X
2SC1623A/5-6/-X
:
:
PNP
NPN
:
UDZW8.2B-X
UDZW3.9B-X
L10
UDZW6.8B-X
RA0 NRZ0034-0R0W
: *1
:
ZD3.3 UDZW3.3B-X
NQR0199-004X
NRSA63J-0R0X
NQL79GM-4R7X:
: ZD5.6
L4.7
NQL79GM-100X
0
:
:
ZD6.8
1SS355W-X
DSP_RST
DAMP_STB
POW_LED
BL_5060
VCC
CS2
CS1
CS0
GND DIN_RWSW
DTV_RST
BL_ON
LCD_POW
NC
SCL
SDA
(Do not use with IC7003 at the same time)
DGND
AGND DGND
AGND
AGND DGND
AGND
AGND_A
DGND
DGND
AGND
5VSTB3.3V_D
D1.0V
DGND
LCD12V
LVDS4+_EVEN
LVDS4-_EVEN
RESET1
LVDS4+_ODD
LVDS4-_ODD
DIN_RWSW
LVDS3+_ODD
AGND
LVDS3-_ODD
LVDSCLK+_ODD
LVDSCLK-_ODD
LVDS2+_ODD
STB3.3V_D_L7023
STB3.3V_D
DGND
DGND
DGND
RESET1
LVDS2-_ODD
LVDS1+_ODD
DAMP_STB
LVDS1-_ODD
AGND
AGND
LVDS0-_ODD
LVDS0+_ODD
OFF_MUTE
A3.3V_A
I2SMCLK
DSP_RST
HP_DET
PFC_POW1
DIN_HOTP3
MAIN_R
DIN_HOTP2
LB_POW1
DTV_RST
DIN_HOTP1
LVDS4+_EVEN
LVDS4-_EVEN
LVDS3+_EVEN
LVDS3-_EVEN
MAIN_L
MONI_TUOUT1_L
MONI_TUOUT_R
LVDSCLK+_EVEN
AGND
MONI_TUOUT_L
A3.3V_A
LCD_POW1
DGNDAGND
SW_R
SW_L
PC_R_FIXOUT_MU
LCD12V
DGND
SDA0
DGND
AGND
SCL0
LVDSCLK-_EVEN
STB3.3V_D
STB3.3V_D
LVDS2+_EVEN
DGND
SDITMS
RESET_CON
SDITCK
STB3.3V_D
SDITDI
SDITRST
SDITDO
DGND
SCL0_R7123
SDA0_R7124
SCL1_R7125
SDA1_R7126
DGND
SDA1
BL_5060
STB3.3V_D
32V
SCL1
SDA0
MONI_TUOUT1_R
SCL0
MSN
MONI_TUOUT1_L
LVDS2-_EVEN
SCL1
AGND
FB
FB
HDMI_PDOWN
SDA1
LCD_POW1
DIN_RWSW
BL_5060
DSP_RST
LVDS1+_EVEN
A_PWM_DIM1
STB3.3V_D
PC_R_FIXOUT_MU
SCL0
SDA0
SCL0_R7043
SDA0_R7044
SCL1
DGND
STB3.3V_D
A3.3V_A
A3.3V_A
MAIN_POW1
LCD12V
SCL1_R7045
STB3.3V_D
STB3.3V_D
DGND
AFC
MST
MSD
MSQ
MPSEL
DGND
AGND
DGND
A3.3V_A
STB3.3V_D
FIX_DIM1
POWER_LED
BL_ON1
DAMP_STB
DGND DIN_RWSW
BL_5060
DGND
LVDS1-_EVEN
DGND
LVDS0+_EVEN
I2SSCK1
I2SWS1
I2SSD1
STB3.3V_D
STB3.3V_D
HM_SCL
DGND
STB3.3V_D
I2SMCLK
HM_SDA
STB3.3V_D
DGND
DGND
I2SSD1
I2SWS1
STB3.3V_D
STB3.3V_D
DGND
DSP_RST
SW_R
RESET
STB3.3V_D
DGND
ECO_SENSOR
REMOTE
KEY2
I2SSCK1
DGND
POWER_LED
STB3.3V_D
D3.3V_L7012
SDO
STB3.3V_D
STB3.3V_D STB5V
4V_ID
DGND
LVDS0-_EVEN
LVDS4+_ODD
STB3.3V_D_L7021
STB3.3V_D
STB3.3V_D_L7022
DGND
LVDS4-_ODD
STB3.3V_D
A3.3V_H_L7008
DGND
LCD12V
A3.3V_H_L7009
BL_ON1
SDA1
PC_B_AGC
1.8V_L7017
LVDS3+_ODD
AGND
KEY2
LVDS3-_ODD
DGND
LVDSCLK+_ODD
ECO_SENSOR
LVDSCLK-_ODD
9V
REMOTE
LVDS2+_ODD
Y_SYNC DGND
LVDS2-_ODD
DGND
LCD_POW1
HP_DET
BL_ON1
AGND
RESET
DTV_RX
SCK
MPSEL
SDO
SDI
CS
SDITMS
LVDS1+_ODD
DTV_TX
SDITRST
SDITCK
LVDS1-_ODD
KEY1
PC_B_AGC
PB
KEY1
PR
PC_B_R7066
PB_R7068
PC_R_FIXOUT_MU
PC_G
Y
PR_R7070
AGND
PROTECTOR
PC_R_R7069
Y_R7064
PC_G_R7063
SDA1
SDA1_R7046
PC_HD
PC_HD_R7051
A3.3V_H
SDITDI
A3.3V_H_L7003
HM_PWR
HM_SDA
HM_SCL
HM_RX2+
HM_RX2-
HM_RX1+
STB3.3V_D
MONI_TUOUT1_R
HM_RX1-
HM_RX0+
HM_RX0-
HM_RXC+
HM_RXC-
SIF
LVDS0+_ODD
AGND
SIF_R7021
OFF_MUTE
AGND
A3.3V_H_L7006
HDMI_PDOWN
AGND
LVDS3-_EVEN
SXOUT
A3.3V_H_L7007
SDI
MONI_TUOUT_R
AGND
AGND
AGND
A3.3V_H_L7005
SW_L
Y_SYNC
AGND
SCL1
AGND
SDA1
A3.3V_H
SIF
AFC
Y
PC_HD
PC_VD
D3.3V_L7016
SCL1
PC_VD_R7052
DGND
STB3.3V_D
LVDSCLK+_EVEN
DGND
CS
STB3.3V_D
DTV_RX
SCK
D1.0V_L7010
PC_VD
PB
SXIN
LVDS3+_EVEN
D1.0V
DGND
DGND
MAIN_L
DTV_RST
PC_G
DGND
MAIN_OUT_L_R7018
D3.3V_L7002
A3.3V_H_L7004
D3.3V_L7001
MONI_TUOUT_L
MAIN_R
LVDSCLK-_EVEN
D1.0V_L7011
D3.3V
DGND
PR
PROTECTOR
SDITDO
D3.3V
MSN
MST
MSD
MSQ
HM_RX0+
HM_RX0-
HM_RX2+
HM_RX2-
HM_RX1+
HM_RX1-
HM_RXC+
PC_B_AGC
5V
HM_RXC-
HM_SDA_R7028
HM_SCL_R7027
HM_PWR
REMOTE_R7040
DTV_TX
AGND
A3.3V_A
LVDS2+_EVEN
LVDS2-_EVEN
A3.3V_A_L7020
LVDS1+_EVEN
A3.3V_A_L7018
A3.3V_A_L7019
LVDS1-_EVEN
LVDS0+_EVEN
AGND
LVDS0-_EVEN
D3.3V_L7014
A_PWM_DIM1
BL_5060
D3.3V_L7013
AGND
LCD12V
MAIN_OUT_R__R7017
MONI_TUOUT1_L
D3.3V_L7015
AGND
MONI_L_R7016
DGND
AGND
AGND
FIX_DIM1
DGND
XOUT
XIN
D3.3V
DIN_HOTP3
DIN_HOTP1
MONI_TUOUT1_R
RESET_CON
LVDS0-_ODD
SW_R_R7022
1.8V
DGND
DGND
MAIN_POW1
A3.3V_A
9V
PFC_POW1
LB_POW1
MONI_R_R7015
SW_L_R7023
DGND
POWER_LED
DIN_HOTP2
DAMP_STB
MAIN_L
MAIN_R
DSP_RST
BL_5060A
A_PWM_DIM
DIN_HOTP3
PFC_POW
DIN_HOTP1
BL_ON
DIN_HOTP2
HDMI_PDOWN
FIX_DIM
I2SSD1
I2SWS1
I2SMCLK
I2SSCK1
A_MUTE
HP_MUTE
LB_POW
HP_DET
KEY1
KEY2
ECO_SENSOR
LCD_POW
MAIN_POW
SCL1
SDA1
HM_PWR
HM_SDA
HM_SCL
HM_RX2+
HM_RX2-
HM_RX1+
HM_RX1-
HM_RX0+
HM_RX0-
HM_RXC+
HM_RXC-
OFF_MUTE
DIN_RWSW
PROTECTOR
REMOTE
CBW
CBW
100
OPEN
10K
0.1/50
10/10
0.1/50
/5-6/-X
2SA812A
SSM3K02F-X
CBW CBW
CBW CBW
100 100
OPEN OPEN
10K 10K
0.1/50 0.1/50
10/10 10/10
0.1/50 0.1/50
/5-6/-X
2SA812A
/5-6/-X
2SA812A
SSM3K02F-X SSM3K02F-X
CBW
CBW
100
OPEN
10K
0.1/50
10/10
0.1/50
/5-6/-X
2SA812A
SSM3K02F-X
CBW
CBW
100
OPEN
10K
0.1/50
10/10
/5-6/-X
2SA812A
0.1/50
SSM3K02F-X
OPEN OPEN
OPEN OPEN
OPEN OPEN
0 0
OPEN OPEN
OPEN OPEN
OPEN OPEN
OPEN OPEN
OPEN OPEN
OPEN OPEN
OPEN OPEN
OPEN OPEN
OPEN OPEN
0 0
OPEN OPEN
OPEN OPEN
OPEN OPEN
OPEN OPEN
OPEN OPEN
OPEN OPEN
OPEN OPEN
OPEN OPEN
OPEN OPEN
629A
SFU-OD
OLLC16223
630A
SFU-OD
631A
SFU-OD
632A
SFU-OD
633A
SFU-OD
633A
SFU-OD
628A
SFU-OD
627A
SFU-OD
626A
SFU-OD
624A
SFU-OD
625A
SFU-OD
622A
SFU-OD
OLLC16183 -06
OLLC16183 OLLC16223
-07
OLLC16223
-05
OLLC16223
-06
OLLC16223
-08
OLLC16223
-03
OLLC16223
-02
OLLC16223
-04
-04
OLLC16183
-05
OLLC16183
-02
OLLC16183
-03
OLLC16183
0 0
OPEN OPEN
OPEN OPEN
OPEN OPEN
OPEN OPEN
OPEN OPEN
OPEN OPEN
OPEN
OPEN
OPEN
0
*
627A
SFU-OD
622A
SFU-OD
OPEN
OPEN
OPEN
OPEN
OPENOPEN
OPEN
OPEN
Q7006 /5-6/-X
2SA812A
10KR7199
0
1K
10K
330
1K
47K
1K
0 0
1K 1K
10K 10K
330 330
1K 1K
47K 47K
1K 1K
0
1K
10K
330
1K
47K
1K
0
1K
10K
330
1K
47K
1K
OPEN OPEN OPEN
OPEN OPEN OPEN
OPEN OPEN OPEN
OPEN OPEN OPEN
0 0 0
10K 10K 10K
OPEN OPEN OPEN
OPEN
OPEN
OPEN
OPEN
0
10K
OPEN
OPEN
OPEN
OPEN
OPEN
0
10K
OPEN
OPEN
OPEN
OPEN
OPEN
0
10K
OPEN
OPEN
OPEN
OPEN
OPEN
0
10K
OPEN
OPEN
R7088 10K
629A
SFU-OD
OLLC16223
630A
SFU-OD
631A
SFU-OD
632A
SFU-OD
633A
SFU-OD
633A
SFU-OD
628A
SFU-OD
627A
SFU-OD
626A
SFU-OD
624A
SFU-OD
625A
SFU-OD
622A
SFU-OD
OLLC16183 -06
OLLC16183 OLLC16223
-07
OLLC16223
-05
OLLC16223
-06
OLLC16223
-08
OLLC16223
-03
OLLC16223
-02
OPEN
0.1/50C7174
OLLC16223
-04
-04
OLLC16183
OPEN
10/10C7173
OPEN
0.1/50
C7169
0OPEN
R7112
-05
OLLC16183
-02
OLLC16183
-03
OLLC16183
OPEN
OPENCBWY7033
100
R7107
OPEN
CBW
Y7030
OPEN1K
R7095
10K47K
R7094
01KR7093
OPEN
OPEN
1KR7085
330
R7092
OPEN
R7013 0
OPEN
SSM3K02F-X
Q7010
*
627A
SFU-OD
622A
SFU-OD
OPEN OPEN OPEN OPEN OPEN 0 0 0 0 0 0 OPEN 0 0
R7116
LC42153-001B-H
H7001
Y6112 0
Y6103 0
Y7037 OPEN
Y7036 OPEN
Y7035 OPEN
Y7034 OPEN
Y7032 OPEN
Y7031 OPEN
Y7019 OPEN
Y7018 OPEN
Y7017 OPEN
Y7016 OPEN
Y7015 CBW
Y7014 OPEN
Y7013 OPEN
Y7012 OPEN
Y7011 OPEN
Y7010 OPEN
Y7009 OPEN
R7166 10K
NQR0499-002X
K7001
R7126
1K
K7002
OPEN
Y7033 *
Y7030 *
Y7029 OPEN
Y7028 OPEN
Y7027 OPEN
Y7026 OPEN
Y7025 OPEN
Y7024 OPEN
Y7023 OPEN
R7124
OPEN
R7118
OPEN
Y7022 OPEN
Y7021 OPEN
Y7020 OPEN
CH
C7095 56p
CH
C7094
33p
K7004 0
NCJ21CK-106X-D
C6303
D7001
OPEN
NCB11AK-106X
C7152
R7121
1K
R7122
1K
R7123
47K
R7119
OPEN
SSM3K02F-X
Q7007
R9714
OPEN
R9713
0
R9717
68K
R9716
33K
R7168
10K
R9715
6.8K
B2
C7153
0.1
C7035 OPEN
R7120
330
R7022
22K
C7167
.01/50
MA8024-X
D9706 Q9704
NPN
R7192
OPEN
R7116
*
R7193
OPEN
Q7009
OPEN
D7002
OPEN
R7194
OPEN
R3004 0
R7199
*
R7198
10K
R3003 0
R3002 0
R7197
10K
Q7011
OPEN
R3001 0
R7099
OPEN
R7114 0
R7074
0
C7086 0.1
C7085 0.1
C7083 0.1
C7084 0.1
R7104 OPEN
23
22
21
20
19
18
17
16
15
14
13
12
11
10
9
8
7
6
5
4
3
2
1
QGB1231L2-23W
AGND
AGND
BL_5060
OFF_MUTE
AGND
AGND
AGND
Y
AGND
Y_SYNC
AGND
SW_L
PR
SW_R
PB
MONI_R
AGND
MONI_L
AGND
9V
9V
AGND
AGND
CN002
23
22
21
20
19
18
17
16
15
14
13
12
11
10
9
8
7
6
5
4
3
2
1
QGB1231L2-23W
AGND
5V
5V
AGND
SCL1
SDA1
SIF
AGND
AGND
A3.3V_A/32V
AFC
AGND
PC_VD/TU_OUTR
AGND
AGND
PC_HD/TU_OUTL
AGND
PC_R
AGND
PC_G/FB
AGND
PC_B/AGC
NC
CN001
R7103 OPEN
R7111 OPEN
R7101 OPEN
R7110 0
R7113 OPEN
R7112 *
R7102 OPEN
R7105 OPEN
52
53
54
55
56
57
58
59
60
61
62
63
CN0LV
51
50
49
48
47
46
45
44
43
42
41
40
39
38
37
36
35
34
33
32
31
30
29
28
27
26
25
24
23
22
21
20
19
18
17
16
15
14
13
12
11
10
9
8
7
6
5
4
3
2
1
QGA0504F1-51X
TCLK2+
TCLK2-
TC2+
TC2-
TB2+
TB2-
TA2 +
TA2 -
TE1+
TE1-
TD1-
TD1+
TCLK1+
TCLK1-
TC1+
TC1-
TB1+
TB1-
TA1 +
TA1 -
GND
GND
GND
GND
GND
GND
GND
GND
GND
GND
LCD5V
LCD5V
LCD5V
LCD5V
LCD5V
GND
GND
GND
GND
GND
GND
SLE
SCK
SDATA
DISPEN
GND
TE2+
TE2-
TD2+
TD2-
GND
CN0LV
R7076
15K
C7040 OPEN
5
6
7
8
4
3
2
1
NRZ0034-0R0W
RA7005
5
6
7
8
4
3
2
1
NRZ0034-0R0W
RA7004
R7075
15K
5
6
7
8
4
3
2
1
NRZ0034-0R0W
RA7003
5
6
7
8
4
3
2
1
NRZ0034-0R0W
RA7002
5
6
7
8
4
3
2
1
NRZ0034-0R0W
RA7001
C7175 OPEN
C7176 OPEN
R7070 OPEN
R7068 OPEN
R7067 0
Y7003 OPEN
Y7002 OPEN
R7148
10K
R7147
10K
D7019
ZD5.6
Y7001 OPEN
C7177
OPEN
D7018
ZD5.6
D7015
ZD5.6
D7013
ZD5.6
D7016
ZD5.6
D7014
ZD5.6
C7091
OPEN
R7146 100
R7137
10K
D7012
ZD5.6
D7010
ZD5.6
D7008
ZD5.6
C7089
OPEN
C7088
0.1
R7064
OPEN
R7060
10K
Y7005 OPEN
Y7008 OPEN
Y7006 0
Y7007 0
5
6
7
8
4
3
2
1
NRZ0034-0R0W
RA7006
/50
C7154
.1
R7129
1K
R7130
10K
NENA0JM-476X
N
C7082
R7073
10K
R7072 OPEN
R7156
10K
R7155
10K
R7086
10K R7087
10K R7088
*
R7082
OPEN
R7083
OPEN
R7085
*
Q7004
PNP
R7084
1K
R7080
OPEN
R7079
OPEN
R7081
OPEN
D7011
ZD5.6 6
5
4
3
2
1
GND
MPSEL
MSN
MST
MSD
MSQ
QGA1501C5-06W
CN0PC
D7009
ZD5.6
R7141
OPEN
R7140
OPEN
R7139
10K
R7138
10K R7142 100
R7143 100
R7144 100
R7145 100
R7077
1K
Q7005
PNP
R7096
OPEN
R7190
OPEN
D7022
OPEN
B1
C7173
*
R7095
*
R7093
*
R7094
*
R7091
OPEN
D7006
ZD5.6
D7005
ZD5.6
D7004
ZD5.6 D7007
ZD5.6
NCB10JK-106X
C7158
C7157 .1
8
7
6
5
4
3
2
1
GND
STB3.3V
RESET
SDITMS
SDITCK
SDITDI
SDITRST
SDITDO
QGA1501C5-08W
CN0C2
R7180 OPEN
R7136 100
R7135 100
R7134 100
6
5
4
3
2
1
QGA1501C5-06W
SDA1
SDA0
GND
SCL1
SCL0
STB3.3V
CN0C1
R7133 100
C7150
OPEN
Q7010
*
NQR0339-001X
L7012
C7174
*
R7131
47k
R7092
*
R7128
1K
R7127
OPEN
R7189 OPEN
R7023
22K
R7187
OPEN
R7161
10K
D7020
OPEN
C7165
.1/16
R7164
10
C7164
.01
21
43
OUT
CD VDD
VSS
S-80928CLNB-G-W
IC7005
R7162
OPEN
NCB31CK-105X
C7160
C7161
.1
NCB31CK-105X
C7162
NQR0339-001X
L7023
R7160
OPEN
C7163
OPEN
Q7008
NPN
R7163
1K
R7125
OPEN
R7186
0
C7113
OPEN
NQR0339-001X
L7013
C6305
0.047
R6305 150
C6308
0.047
R7184 OPEN
R6309 150
C6302
0.1
1234
5678
MC4558CD-X
IC6003
C6304 100K
C6307 100K
K7003
0
R7185
OPEN
R7188
OPEN
R7154 100
R7153 100
R7152 100
R7151 100
R6308
100K
R6304
100K
R7150 100
R6307
12K
R6303
12K
R6306
OPEN
R6302
OPEN
5
4
3
2
1
DTV_RST
NC
GND
DTV_RX
DTV_TX
CN00D
OPEN
R6301
5.6k
RKZ5.1B2KG-X
D6301
NCB21AK-475X
C6309
NCB21AK-475X
C6306
NCJ21CK-106X-D
C6301
Q7006
*
R7179 OPEN
C7172
OPEN
R7167
OPEN
Q7003
PNP
R7097
OPEN
R7013 *
R7028 0
R7027 0
4
3
2
1
QGA2018C1-04X
GND
POWER_LED
NC
STB5V
CN00U
R7109 OPEN
R7098
OPEN
NQR0339-001X
L7020
C7123
OPEN
NQR0339-001X
L7019
C7121
220/4
R7181
OPEN
R7182
0
C7122
OPEN
C7124
OPEN
C7151
220/4
R7057
OPEN
R7055 0
NQR0339-001X
L7018
Y7004
OPEN
R7004
0
C7169
*
R7003
OPEN
Q7002
OPEN
R7002
0
R7177
OPEN
R7001
OPEN
R7042
OPEN
R7059 0
R7058 1K
R7041 OPEN
C7102 OPEN
C7076 OPEN
R7012 0
R7037 0
Q7001
OPEN
1234
5678
TC7WH08FU-X
GND
2Y
1B
1A
2A
2B
1Y
VCC
IC7004
NCB31CK-105X
C7030
R7050 6.8K
R7049 6.8K
R7048 2.7K
R7047 2.7K
NQR0339-001X
L7021
R7043 100
R7044 100
R7045 100
R7046 100
R7054 33K
C7 111
0.1
R7053
150K
C7110
0.1
R7061
10K
R7062
10K
R7019
100
R7020
100
1234
5678
VSS
E2V
E1
E0
SDA
SCL
WC
VCC
IC7002
R7066 0
C7092
0.1
C7087
OPEN
R7063 0
C7090
0.1
R7038 0
R7051 0
R7052 0
C7093 0.1
C7170
OPEN
R7178
OPEN
12345678
910111213141516
IC7007
OPEN
C7168
OPEN
R7171 OPEN
R7174
OPEN
R7173
OPEN
R7170 OPEN
R7172 OPEN
R7175
OPEN
R7176
OPEN
C7115
OPEN
NQR0339-001X
L7006
C7066
220/4
R7108 OPEN
C7064
OPEN
R7039 0
C7148 0.1
C7147 0.1
C7146 1000P
C7145 0.1
C7143 1000P
C7142 0.1
C7141 0.1
C7140
OPEN
C7137 0.1
C7139 0.1
C7138 0.1
C7136 0.1
C7135 0.1
C7134 0.1
C7133 0.1
C7132 0.1
C7131 0.1
C7130 0.1
C7129 0.1
C7128 OPEN
C7127 0.1
C7126 0.1
C7125 0.1
C7112 0.1
C7109 0.1
C7108 0.1
C7107 0.1
C7106 1000p
C7105 0.1
C7104 0.1
C7103
0.1
C7101 0.1
C7080 0.1
C7079 0.1
C7075 0.1
C7078 0.1
C7074 0.1
C7071 0.1
C7070 0.1
C7059 0.01
R7029 470
C7061
0.1
C7060
1000p
C7058 0.1
C7057 0.1
C7056 0.1
C7055 0.1
C7048 1000p
C7045 0.1
C7047 0.1
C7046 0.1
C7044 0.1
C7043 0.1
C7042 OPEN
C7041 0.1
C7039 0.1
C7036OPEN
C7034 0.1
C7031
OPEN
C7025 0.1
C7024
0.1
C7021
0.1
C7020
0.1
R7040 0
NEHL1CM-106X
C7166
CH
C7013
9p
R7010
330
4
2
X7001
3
1
NAX1051-001X
X7001
R7035 OPEN
CH
C7012
22p
NQR0339-001X
L7007
R7107 *
R7034 100
NQR0339-001X
L7008
NQR0339-001X
L7014
R7036 OPEN
C7002
220/4
C7119
220/4
R7069 0
C7029
OPEN
R7014 0
NQR0339-001X
L7005
R7106 OPEN
216
215
214
213
212
211
210
209
208
207
206
205
204
203
202
201
200
199
198
197
196
195
194
193
192
191
190
189
188
187
186
185
184
183
182
181
180
179
178
177
176
175
174
173
172
171
170
169
168
167
166
165
164
163
16216116015915815715615515415315215115014914814714614514414314214114013913813713613513413313213113012912812712612512412312212112011911811711611511411 311 2111110109
108
107
106
105
104
103
102
101
100
99
98
97
96
95
94
93
92
91
90
89
88
87
86
85
84
83
82
81
80
79
78
77
76
75
74
73
72
71
70
69
68
67
66
65
64
63
62
61
60
59
58
57
56
55
54 53 52 51 50 49 48 47 46 45 44 43 42 41 40 39 38 37 36 35 34 33 32 31 30 29 28 27 26 25 24 23 22 21 20 19 18 17 16 15 14 13 12 11 10 9 8 7 6 5 4 3 2 1
ADCVDDA18
VIN1A
ADCVSSA
ADCVSSA
VREFA
ADCVDDA33
AVSSSL
AVDDSL
ETXOUT1P
ETXOUT1M
ETXOUT0P
ETXOUT0M
SDVDD
R8J66616FPA
DGND
VCCQ10
VDDQ
PVSS
PVDD
SDVDD
L_OUT2
ADCVDDA18
VIN3A
VSS33LVDS
ETXOUT2M
ETXOUT2P
ETXCLKOUTM
ETXCLKOUTP
ETXOUT3M
ETXOUT3P
ETXOUT4M
ETXOUT4P
VCCQ10
PLL1VSSD
PLL1VDDD
PLL1VSS33A
VDD33LVDS
LPF1
PLL1VDD33A
ADCVDDC33
ADCVSSC
VREFC
ADCVDDC18
VIN2C
ADCCSSC
VIN1C
ADCVDDC18
ADCVDDB33
VREFB
VDCVSS6
VIN3B
ADCVDDB18
VIN2B
VCCVSS6
VIN1B
ADCVDDB18
ADCVSSMX
VRM
VRP
REXT
ADCVDDMX18
ADCVDDMX33
VIN2A
DGND
VINF8
SSIN2
SSIN1
MAVDD
ADIN0/INPUT00/INT0
ADIN1/INPUT01/INT1
ADIN2/INPUT02/INT2
ADIN3/INPUT03
ADIN4/INPUTO4/UARTO_CTS/CSIOD_CTS
PLLMVVDD
PLLDVDD
SDVDD
PLLSAVDD
VCCQ33
VDIN(PC)
HDIN(PC)
GPIO12/SDA1
GPIO11/SCL1
VCCQ10
GPIO10/SDA0
GPIO07/SCL0
GPIO06/MFT6A/MFT5B/CS02_SCK
GPIO05/MFT5A/MFT4B/CS02_RXD
GPIO04/MFT4A/MFT3B/CS02_TXD
GPIO03/MFT3A/MFT2B/UART2_RXD
GPIO02/MFT2A/MFT7B/UART2_TXD
GPIO01/MFT1A/MFT0B/PWD1
GPIO00/MFT0A/MFT1B/PWD0
SDITMS
SDITRST
VCCQ33
SDVDD
VCCQ10
SDITCK
SDITDI
SDITD0
GPI024/CSI01_CTS/UART1_CTS/UART3_RXD
GPI023/CSI01_RTS/UART1_RTS/UART3_TXD
SCK
VCCQ10
RESET
SDVDD
CS
SDI
SDO
MPSEL
VCCQ33
XOUT
VCCQ10
XIN
EXTRES
AVSSHDMI
RX2P
RX2N
AVDDHDMI
RX1P
RX1N
AVSSHDMI
AVDDHDMI
RX0P
RX0N
AVSSHDMI
RXCP
RXCN
AVDDHDMI
VDDE
VSSE
HDMISDA
HDMISCL
PWR
AVSSPLL
PLLXFCX
AVSSPLL
PLLXFCP
AVSSPLL
PLLXFCA
AVDDPLL
VCCQ10
VCCQ10
VCCQ10
DFMUSB
DFPUSB
VCCQ33
VCCQ10
SADC_AVDD33
SADC_AVSS
L_IN/I2SSD3
SADC_AVSS
SADC_AVDD33
VCOM_SOUNDADC
SADC_AVDD33
SADC_AVSS
DMY/I2SSCK3
R_IN/I2SWS3
SADC_AVSS
SADC_AVDD33
SIF
VREF2
VREF1
SMUX_AVSS
SMUX_AVDD33
DGND
R_OUT2
SDAVSS2
SDAVDD2
VCOM2_DAC
VCCQ33
L_OUT1
SDAVDD1
VCOM1_DAC
SDAVSS1
R_OUT1
VBUSUSB
VCCQ10
VCCQ10
SDVDD
GPI022/CSI01_SCLK/SPDIF
GPIO21/CSI01_RXD/UART1_RXD
I2SSCK1
I2SWS1
VCCQ33
I2SSD1
I2SMCLK
GPIO20/CSI01_TXD/UART1_TXD
GPIO17/CSIO0_CTS/UARTO_CTS
GPIO16/CSI00_RTS/UARTO_RTS/MSN
GPIO15/CSIOO_SCLK/MST
GPIO14/CSI00_RXD/UARTO_RXD/MSD
GPIO13/CSI00_TXD/UARTO_TXD/MSQ
SXOUT
SXIN
VCCQ10
VCCQ10
VCCQ33
PLLAVDD
LPF2
OTXOUT0M
OTXOUT0P
OTXOUT1M
OTXOUT1P
VSS33LVDS
OTXOUT2M
OTXOUT2P
VDD33LVDS
OTXCLKOUTM
OTXCLKOUTP
OTXOUT3M
OTXOUT3P
OTXOUT4M
OTXOUT4P
VSS33BIAS
REFRIN
VDD33BIAS
IC7001
NQR0339-001X
L7004
NENA0JM-476X
N
C7081
R7149 100
R7005 0
R7006 0
R7132
OPEN
C7116
OPEN
C7028
220/4
R7078
10K
C7026
OPEN
C7038
100/6.3
NQR0339-001X
L7003
R7021
0
C7022
0.1
NQR0339-001X
L7009
NQR0339-001X
L7022
Q9705
NPN
C7120
OPEN
NCB20JK-106X
C7023
R7018 OPEN
NCB31CK-105X
C7159
NQR0339-001X
L7017
C7067
0.1
R7159
10K
R7158
10K
1234
5678
VSS
W
Q
S
D
C
HOLD
VCC
IC7003
NQR0339-001X
L7015
R7157
10K
C7114
220/4
C7118
0.1
R7115 0
R7017
OPEN
R7016 0
NQR0339-001X
L7010
R7009
1M
R7011 560
C7010 0.1
C7011 0.1
C7003
0.1
R7015 0
C7018 0.1
NQR0339-001X
L7002
C7065
OPEN
NQR0339-001X
L7016
1234
5678
VSS
W
Q
S
D
C
HOLD
VCC
IC7006
OPEN
C7068
220/4
NCB20JK-106X
C7019
C7016 OPEN
C7015 0.1
C7017 0.1
C7014 0.1
C7009 0.1
C70080.1
C7007
1000p
R7008
1K
C7006 0.01
C7171 0.1
R7007 5.6K
C7005 OPEN
C7001
OPEN
C7063
OPEN
NQR0339-001X
L7001
C7004 0.1
C7069
0.1
C7062
OPEN
C7027
0.1
NQR0339-001X
L7011
C7144
0.1
R7071 1K
R7065
6.8K
C7054 1000p
C7052
OPEN
C7050
0.1
C7053 27000p
C7051
2200p
CH
C7072
15p
R7033
0
4
2
X7002
3
1
NAX0983-001X
X7002 CH
C7073
15p
R7031
1M
R7032 1.8K
NCB20JK-475X
C7049
R7026 6.8k
R7025 3k
R7024
3.9k
R7030
0
C7033 0.1
C7032 0.1
MICROCOMPUTER/IF PROCESS/VIDEO PROCESS/AUDIO PROCESS/
RGB PROCESS/A-D CONVERT/LVDS
DIGITAL PWB ASS'Y(1/3)
SFU0D622A-H2
[LT-42Z49/AT, LT-42Z49/EAT]
SFU0D632A-H2 [LT-42Z49/MAT]
SFU0D624A-H2 [LT-42Z49/SAT]
SFU0D625A-H2 [LT-42Z49/VAT]
SFU0D626A-H2 [LT-42Z49/NASK]
SFU0D622A-H8 [LT-42Z49/BAT]
SFU0D634A-CK [LT-42Z49/RACK]
ggs10038001a_0521_1/4_0.0
DIGITAL PWB CIRCUIT DIAGRAM(1/3)

2-14(No.YA708<Rev.001>)(No.YA708<Rev.001>)2-13
LT-42Z49BA
LT-42Z49SA
42Z49VA-SK
42Z49NA-SK
LT-32Z49A
LT-32Z49BA
LT-32Z49SA
LT-32Z49MA
32Z49VA-SK
32Z49NA-SK
DIFFERENCE PART LIST
LT-42Z49MA
LT-32BZ49A
LT-42Z49A
LT-32BZ49BA
(OLLC16223-08)
. . .
LT-32BZ49BASFU-0D633A
LT-32BZ49EA(OLLC16223-07)
. . .
LT-32BZ49ASFU-0D633A
(OLLC16183-06)
. . .
LT-42Z49MADFU-0D632A
32Z49NA-SK(OLLC16223-06)
. . .
32Z49SCA-SHSFU-0D631A
(OLLC16223-05)
. . .
32Z49VA-SKSFU-0D630A
(OLLC16223-04)
. . .
SFU-0D627A
. . .
(OLLC16183-05)
or 2SA1530A/QR/-X
or 2SC3928A/QR/-X
2SA812A/5-6/-X
2SC1623A/5-6/-X
:
:
. . .
42Z49VA-SK
LT-32Z49EA
PNP
NPN
. . .
LT-32Z49MA
SFU-0D625A
SFU-0D629A
(OLLC16183-04)
. . .
. . .
LT-42Z49BA
(OLLC16183-02)
ZD6.2 UDZW6.2B-X
LT-32Z49A
SFU-0D622A
(OLLC16183-03)
:
: RA0 NRZ0034-0R0W
NOTE.
NRSA63J-0R0X
OPTION(NON MOUNT)
:
:
:
:
:
ZD8.2
ZD3.6
DI
UDZW5.6B-X
OPEN
0
:
(OLLC16223-02)
. . .
LT-42Z49A
. . .
42Z49NA-SK
LT-32Z49SA
UDZW8.2B-X
UDZW3.6B-X
L22
UDZW6.8B-X
L27 NQL79GM-270X
NQL79GM-100X:
: ZD5.6
L10
NQL79GM-220X
:
:
ZD6.8
HSU119-X
(OLLC16223-03)
. . .
LT-42Z49EAT
LT-42Z49SA
SFU-0D628A
42Z49CSA-SH
LT-32Z49BASFU-0D627A
(OLLC16223-01)
SFU-0D622A
ASSY NO. - MODEL LIST
SFU-0D626A
SFU-0D624A
(OLLC16183)
: *1 MA111-X
: NRSA02J-0R0X
GND
VCC BIAS
MUTE
6dB
CBW
5V
AGND
AGND
STB5VA3.3V_A
24V9V
STB5V
AGND
5V
AGND
AGND_A
5V
AGND_A
5V
STB5V
AGND
STB3.3V_D
STB3.3V_D
AGND
DGND
AGND
DGND
STB3.3V_D
DGND
AGND_A
DGND
AGND_A
AGND_A
STB3.3V_D
DGND
5V
AGND_A
AGND
AGND_A
AGND_A
HP_GND
AGND
STB5V
AGND
AGND_A
AGND_A
AU+20V
AGND_A
STB5V
AGND
STB3.3V_D
AGND
HP_DET
KEY1
I2SSD1
DSP_RST
I2SWS1
I2SMCLK
I2SSCK1
OFF_MUTE
A_MUTE
REMOTE
KEY2
SDA1
SCL1
DAMP_STB
ECO_SENSOR
HP_MUTE
MAIN_R
MAIN_L
C6109 -106X
NEHL1HM
-108
QEHQ1MV
OPEN
OPEN
OPEN
OPEN
-108
QEHQ1VM
-106X
NEHL1HM
-106X
NEHL1HM
-108
QEHQ1MV
-108
QEHQ1MV
OPEN OPEN
OPEN OPEN
OPEN OPEN
OPEN OPEN
-108
QEHQ1VM
-108
QEHQ1VM
-106X
NEHL1HM
-108
QEHQ1MV
OPEN
OPEN
OPEN
OPEN
-108
QEHQ1VM
-227X
NEHQ1VM
-108
QEHQ1VM
OPEN
OPEN
OPEN
OPEN
-108
QEHQ1VM
-227X
NEHQ1VM
-227X
NEHQ1VM
-227X
NEHQ1VM
OPEN OPEN OPEN
QEHQ1VM
-227X
QEHQ1VM
-227X
QEHQ1VM
-227X
QEHQ1VM
-227X
QEHQ1VM
-227X
QEHQ1VM
-227X
QEHQ1VM
-227X
QEHQ1VM
-227X
QEHQ1VM
-227X
QEHQ1VM
-227X
QEHQ1VM
-227X
QEHQ1VM
-227X
OPEN OPEN OPEN
-227X
NEHQ1VM
OPEN
QEHQ1VM
-227X
QEHQ1VM
-227X
QEHQ1VM
-227X
QEHQ1VM
-227X
OPEN
-227X
NEHQ1VM
OPEN
QEHQ1VM
-227X
QEHQ1VM
-227X
QEHQ1VM
-227X
QEHQ1VM
-227X
OPEN
-227X
NEHQ1VM
OPEN
QEHQ1VM
-227X
QEHQ1VM
-227X
QEHQ1VM
-227X
QEHQ1VM
-227X
OPEN
10K 10K10K
-227X
NEHQ1VM
OPEN
QEHQ1VM
-227X
QEHQ1VM
-227X
QEHQ1VM
-227X
QEHQ1VM
-227X
OPEN
10K10K 10K
629A
SFU-OD
OLLC16223
630A
SFU-OD
631A
SFU-OD
632A
SFU-OD
633A
SFU-OD
633A
SFU-OD
628A
SFU-OD
627A
SFU-OD
626A
SFU-OD
624A
SFU-OD
625A
SFU-OD
622A
SFU-OD
OLLC16183 -06
OLLC16183 OLLC16223
-07
OLLC16223
-05
OLLC16223
-06
OLLC16223
-08
OLLC16223
-03
OLLC16223
-02
OLLC16223
-04
-04
OLLC16183
-05
OLLC16183
-02
OLLC16183
-03
OLLC16183
10K10K OPEN
OPEN OPEN OPEN OPEN OPEN
R6504
OPEN
QEHQ1VM
-227X
OPEN
C6126
-108
QEHQ1VM
C6127
QEHQ1VM
-227X
OPENC6125
*
627A
SFU-OD
622A
SFU-OD
QEHQ1VM
-227X
QEHQ1VM
-227X
OPEN
C6123
OPENC6124
OPEN
-108
QEHQ1MV
C6121
-227X
NEHQ1VM
-106X
NEHL1HM
C6502
OPEN
C6127
*
C6121
*
K6115 CBW
R6777 0
NEHL1CM-106X
C6771
NQR0339-001XK6 111
NQR0339-001XK6112
NQR0339-001XK6113
NQR0339-001XK6114
C6774
0.1
Y6 111
0
R6685 OPEN
Y6104
0
NRSA02J-0R0X
K6110
R6522
OPEN
R6521
0
K6108 CBW
K6109 CBW
C6520
0.1
K6106 CBW
K6104 CBW
K6103 CBW
K6101 CBW
K6105 CBW
R6116
0
K6107 CBW
C6516
0.1
NQR0413-002XK6102
C6518
0.1
R6684 OPEN
C6519
OPEN
Y6110
OPEN
C6515
0.1
R6117
OPEN
Q6105
NPN C6108
OPEN
C6109
*
Y6109
OPEN
R6519
OPEN
D6772 OPEN
1
2
3
4
5
NC
QGA2001C6-04X
R+
R-
L-
L+
CN0LR
K6661
CBW
C6666
OPEN
R6779
0
R6780
0
R6776
OPEN
R6661
OPEN
R6672
3.3K
R6673 1M
R6682 3.3K
R6674 OPEN
R6675 3.3K
R6678 OPEN
123456789101112
13 14 15 16 17 18 19 20 21 22 23 24
NJU26123VC2-X
AUDIO CONTROL /
SURROUND PROCESSOR
CLKOUT
CLK
SLAVEb
AD1
PROC
WDC
SDO0
SDO1
SDO2
SDA
SCL
TEST
VREGO
VSS
STBYb
VSS
VDD
MCK
SDI0
SDI1
SDI2
BCK
LR
RESETb
IC6661
Y6108 0
NCB21EK-224X
C6117
Y6107 0
R6679 OPEN
C6116
0.1/50
Y6101 0
Y6102 OPEN
R6107 OPEN
CH C6665
10p
CH
C6664
10p
NAX0932-001X
X6661
R6670 0
R6523
OPEN
R6671
OPEN
R6108 OPEN
R6106 33K
D6503
*1
NCB11AK-106X
C6112
D6771 OPEN
NEHL1HM-475X
C6663
NCB21EK-224X
C6122
R6680 3.3K
R6520
2.7K
R6509
OPEN
Y6106 0
C6505
.022/16
C6504
.022/16
/50
C6514
.1
R6518
22
R6517
1K
NEHL1CM-476X
C6511
/50
C6513
0.1
R6515
22
R6516
1k
R6508
OPEN
C6662 0.1
NEHL1CM-107X
C6507
NEHL0GM-227X
C6512
5678
4321
BH3547F-X
IC6002
HP AMP
B2
C6106
1/10
R6512
47k
Q6503
NPN
R6511
OPEN
C6661 OPEN
Q6502
OPEN
R6510
OPEN
Q6501
PNP
C6125
*
NEHL1CM-107X
C6501
C6104
OPEN
C6103
OPEN
R6104
OPEN
R6101
4.7K
R6102
4.7K
R6103
OPEN
NCB11AK-106X
C6 111
R6 111
2.7K
R6113
OPEN
R6115
OPEN
R6114
OPEN
B2
C6508
4.7/10
B2
C6506
4.7/10
R6668 3.3K
R6667 3.3K
R6666 3.3K
R6665 3.3K
R6681 OPEN
Q6101
OPEN
D6505
*1
R6772 0
R6676 OPEN
R6664 100
R6663 100
R6669 3.3K
R6662
OPEN
R6774 0 R6683 3.3K
B3
C6102
10/10
R6775
0
D6501
*1
R6504
*
B3
C6101
10/10
NEHL0GM-227X
C6510
R6771 0
R6118
1K
R6505
18K
R6503
100K
R6502
56K
R6501
OPEN
R6119
2.7K
Q6104
NPN
K6771
OPEN
Y6105 0
Q6102
OPEN
Q6103
OPEN
C6115
OPEN
C6120
0.1/50
NEHL1CM-106X
C6773
D6502
*1
R6109
47K
R6110
OPEN
C6772 0.1
R6524
47K
C6126
*
C6118
0.1/50
C6124
*
NQLF3EM-330X
L6102
C6123
*
C6110
OPEN
D6507
OPEN
R6112
OPEN
D6506
OPEN
NQLF3EM-330X
L6101
R6506
1K
C6107
0.1/50
NCB11AK-106X
C6119
B2
C6509
1/10
D6504
*1
NCB11AK-106X
C6113
C6114
1/10
B2
C6105
1/10
R6514
OPEN
49
IC6001
48
47
46
45
44
43
42
41
40
39
38
37
363534333231302928272625
24
23
22
21
20
19
18
17
16
15
14
13
121110987654321
R2A15112FP-X
AUDIO OUT
N.C.
VS1
VS1
N.C.
HB1
N.C.
DVDD
HB2
N.C.
VS2
VS2
OUT2
N.C.
VD2
VD2
N.C.
N.C.
N.C.
N.C.
MUTEL
GAIN2
VREF
CLOCK
N.C.
N.C.
N.C.
N.C.
N.C.
GND
AVC C
ROSC
GAIN1
STBYL
N.C.
N.C.
N.C.
N.C.
VD1
VD1
N.C.
OUT1
PROT
CBIAS
N.C.
OUT2
IN2 IN1
OUT1
IC6001
D6110 OPEN
K6772
CBW
R6507
1K
R6773 0
R6778 OPEN
11
10
9
8
7
6
5
4
3
2
1
5V
ECO_SENSER
KEY2
REMOTE
STB5V
QGA2001C6-11X
HP_DET
HP_R
HP_GND
HP_L
GND
KEY1
CN00R
12345678
9 1011 1213141516
AK4384ET-X
P/S
AOUTR
AOUTL
VCOM
VSS
VDD
DZFR
DZFL
DIFO/CDTI
ACKS/CCLK
SMUTE/CSN
PDN
LRCK
SDTI
BICK
MCLK
IC6771
D-A CONVERT
Q6504
OPEN
R6513
OPEN
DIGITAL PWB ASS'Y(2/3)
SFU0D622A-H2 [LT-42Z49/AT, LT-42Z49/EAT]
SFU0D632A-H2 [LT-42Z49/MAT]
SFU0D624A-H2 [LT-42Z49/SAT]
SFU0D625A-H2 [LT-42Z49/VAT]
SFU0D626A-H2 [LT-42Z49/NASK]
SFU0D622A-H8 [LT-42Z49/BAT]
SFU0D634A-CK [LT-42Z49/RACK]
ggs10038001a_0521_2/4_0.0
REMOTE PWB
CN702R
SPEAKER(L)
SPEAKER(R)
DIGITAL PWB(1/3)
DIGITAL PWB(1/3) DIGITAL PWB(1/3)
DIGITAL PWB CIRCUIT DIAGRAM(2/3)

(No.YA708<Rev.001>)2-15 2-16(No.YA708<Rev.001>)
(3.3V)
(1.8V)
VO2
VO1
GND
NC
VIN2
VIN1
PS1
PS2
(OLLC16223-08)
. . .
LT-32BZ49BASFU-0D633A
LT-32BZ49EA(OLLC16223-07)
. . .
LT-32BZ49ASFU-0D633A
(OLLC16183-06)
. . .
or 2SA1530A/QR/-X
or 2SC3928A/QR/-X
NOTE
2SA812A/5-6/-X
2SC1623A/5-6/-X
NRSA63J-0R0X
OPTION(NON MOUNT)
:
:
:
:
:
:
:
ZD8.2
ZD3.6
DI
PNP
NPN
LT-42Z49MA
UDZW5.6B-X
OPEN
0
DFU-0D632A
:
UDZW8.2B-X
UDZW3.6B-X
RA0
UDZW6.8B-X
CBW NRSA02J-0R0X
NQL79GM-100X:
: ZD5.6
L10
32Z49NA-SK
NRZ0034-0R0W
LCD5V/LCD12V
5V
:
:
ZD6.8
(OLLC16223-06)
Vad j
Vad j
. . .
IN
OUT
GND
GND
OUT
IN
32Z49SCA-SH
ON/OFF
ON/OFF
SFU-0D631A
(OLLC16223-05)
. . .
1SS355W-X
32Z49VA-SKSFU-0D630A
(OLLC16223-04)
. . .
SFU-0D627A
. . .
(OLLC16183-05)
. . .
42Z49VA-SK
LT-32Z49EA
. . .
LT-32Z49MA
SFU-0D625A
SFU-0D629A
(OLLC16183-04)
. . .
. . .
LT-42Z49BA
(OLLC16183-02)
LT-32Z49A
SFU-0D622A
(OLLC16183-03)
(OLLC16223-02)
. . .
LT-42Z49A
. . .
42Z49NA-SK
LT-32Z49SA
(OLLC16223-03)
. . .
LT-42Z49EAT
LT-42Z49SA
SFU-0D628A
42Z49CSA-SH
LT-32Z49BASFU-0D627A
(OLLC16223-01)
SFU-0D622A
ASSY NO. - MODEL LIST
SFU-0D626A
SFU-0D624A
(OLLC16183)
STB1.0V
9V
IDTV_12V
IDTV_4V
Vad j
IN
OUT
GND
ON/OFF
IDTV_5V
Vadj
IN
OUT
GND
ON/OFF
24V
DGND
AGND
AGND
A3.3V_A
A3.3V_H
A3.3V_MAXX
DGND
DGND
AGND
DGND
DGND
24V_K9401
DGND
DGND
DGND
D1.0V_IC9251
AGND
LCD12V_IC9401
DGND
AU+20V
AGND
3.3V_DIGITAL
9V
AGND
DGND
D1.0V
AGND
DGND
AGND
AGND
1.8V
AGND
AGND
32V
DGND
DGND
STB3.3V_D
STB5V_K9201
4V_ID
STB5V
24V_K9601
AGND
AGND
AGND
LCD12V
AGND
AGND
LCD12V_L9401
PROTECTOR
24V
4V_ID_IC9701
24V
AGND_A
AGND
AGND
STB5V_CN00A
AGND
5V_IC9601
AGND
AGND
5V
AGND
AGND
AGND
STB5V_K9101
AGND
12V
4V_ID_L9701
14V
3.3V_ANALOG
14V_K9701
AGND
STB5V_L9251 STB5V_K9231
DGND
STB5V_K9202
STB5V_CN00F
DGND
STB5V_R9201
DGND
AGND
D3.3V
1
LB_POW
BL_5060A
PFC_POW
PROTECTOR
MAIN_POW
LCD_POW
FIX_DIM
A_PWM_DIM
BL_ON
NCJ41HK-335X-U
C9401
C9717
OPEN
C9718
OPEN
C9714
OPEN
10
9
8
7
6
5
4
3
2
1
QGA2018C1-10X
PFC_POW
BT32
GND
STB5V
PROTECTOR
MAIN_POW
BL_5060A
FIX_DIM
BL_ON
A_PWM_DIM
CN00A
C9715
OPEN
R7183
0
C9711
OPEN
C9242
100/6.3
C9209
1/10
C9208
1/10
C9207
1/10
NQR0339-001X
K9205
NQR0339-001X
K9204
NQR0339-001X
K9203
NQLD7EM-150X
L9241
C9502
22/16
C9501
22/16
R9501
4.7K
54321
PQ090DNA1Z-X
GNDNCVOON/OFFVIN
IC9501
NQR0339-001X
K9402
NCJ41EK-106X-U
C9404
R9204
2.2K
NQR0339-001X
K9201
8
7
6
5
4
3
2
1
QGA2018C1-08X
14V
GND
AU+25V
DGND
DGND
STB5V
STB5V
24V
CN00F
R9203
2.2K
R9405
5.1K
NQLD7EM-150X
L9401
EC30QSA045-X
D9402
C9259
0.1/50
NRSA63D-822X
R9254
PTZ16B-X
D9403
R9404
150K
D9704
OPEN
R9708
OPEN
NRSA63D-223X
R9712
NEHL1HM-105X
C9712
RKZ3.0B2KG-X
D9705
Q9701
OPEN
R9707
OPEN
R9706
OPEN
C9408
.01
C9258
.01
R9255
5.1K
NRSA63D-243X
R9253
NQLD7EM-150X
L9251
EC30QSA045-X
D9251
NCJ41HK-335X-U
C9402
C9410
X
NRS016J-100X
R9201
EC30QSA045-X
D9401
NCJ41EK-106X-U
C9403
C9202
1/10
NEHL0JM-107X
C9241
R9252
5.6K
C9256
.0033
C9255
.0022
NCJ41EK-106X-U
C9253
C9257
OPEN
MA111-X
D9404
R9408
18K
2SC1623A/5-6/-X
Q9703
R9407
1.8K
R9406
6.8K
C9406
0.01
R9402
10K
CH
C9405
100p
C9409
0.1/50
R9410
100K
R9409
4.7K
C9407
OPEN
EC30QSA045-X
D9252
NCJ41HK-335X-U
C9252
R9256
2.2K
NEHM1CM-106X
C9205
NRS016J-100X
R9202
C9206
.33/10
R9206
OPEN
NEHM1CM-106X
C9203
R9403
560K
NRSA02J-0R0X
K9231
C9235
22/16
C9231
1/10
CH
C9234
470p
NEHM1CM-106X
C9232
C9233
.33/10
R9231
X
C9204
.33/10
R9205
OPEN
NRSA02J-0R0X
K9202
R7191 OPEN
C9201
1/10
1234
5678
SI-8015Q-X
9
IC9251
1234
5678
SI-8005Q-X
9
IC9401
1234
5678
MM1663DH-X
9
IC9231
C9243
1/10
NQR0339-001X
K9241
MA111-X
D9604
R9608
18K
2SC1623A/5-6/-X
Q9702
R9607
1.8K
9
8
7
6
5
4
3
2
1
GND
GND
GND
GND
12V_ID
4V_ID
4V_ID
4V_ID
5V_ID
CN00B
R9606
3.9K
C9701
OPEN C9704
OPEN
9
IC9201
1234
5678
MM1689AH-X
IC9201
R9705
OPEN
L9701
OPEN
D9702
OPEN
D9703
OPEN
R9704
OPEN
C9708
OPEN
C9702
OPEN
C9710
OPEN
R9711
OPEN
D9701
OPEN
C9703
OPEN
C9706
OPEN
R9702
OPEN
CH
C9705
OPEN
C9709
OPEN
C9716
OPEN
NCJ41EK-106X-U
C9254
NRSA02J-680X
R9401
NQR0339-001X
K9401
C9237
1/10
R9710
OPEN
NQR0339-001X
K9251
NCJ41HK-335X-U
C9251
R9709
OPEN
C9707
OPEN
9
IC9701
1234
5678
IC9701
OPEN
R9703
OPEN
R9701
OPEN
K9701
OPEN
NCJ41HK-335X-U
C9601
NCJ41EK-106X-U
C9604
NRSA63D-512X
R9605
NQLD7EM-150X
L9601
EC30QSA045-X
D9602
PTZ6.8B-X
D9603
NRSA63D-154X
R9604
C9608
.01
NRSA02J-0R0X
K9233
C9610
X
R9611
4.7K
EC30QSA045-X
D9601
NCJ41EK-106X-U
C9603
C9606
0.01
R9602
10K
CH
C9605
100p
C9609
0.1/50
R9610
100K
R9609
OPEN
C9607
OPEN
9
IC9601
1234
5678
SI-8005Q-X
NRSA63D-683X
R9603
NRSA02J-680X
R9601
NQR0339-001X
K9601
C9552
OPEN
C9551
OPEN
R9551
OPEN
54321
GNDNCVOON/OFFVIN
IC9551
OPEN
K9702
OPEN
NRSA02J-680X
R9251
C9553
X
R9552
OPEN
C9503
X
R9502
100K
C9236
1/10
NRSA02J-0R0X
K9232
DIGITAL PWB ASS'Y(3/3)
SFU0D622A-H2
[LT-42Z49/AT, LT-42Z49/EAT]
SFU0D632A-H2 [LT-42Z49/MAT]
SFU0D624A-H2 [LT-42Z49/SAT]
SFU0D625A-H2 [LT-42Z49/VAT]
SFU0D626A-H2 [LT-42Z49/NASK]
SFU0D622A-H8 [LT-42Z49/BAT]
SFU0D634A-CK [LT-42Z49/RACK]
ggs10038001a_0521_4/4_0.0
POWER PWB(2/2)
CN10A
POWER PWB(2/2)
CN10F
OPEN
DIGITAL PWB(1/3)
DIGITAL PWB CIRCUIT DIAGRAM(3/3)

2-18(No.YA708<Rev.001>)(No.YA708<Rev.001>)2-17
LIVE
COUNTER
FREQ.
LT-42Z49MA
LT-42Z49SA
42Z49CSA-SH
42EX19NA-SK
orTS25P05G-C2
*1
LT-42Z49EA
D25XB60
42Z49VA-SK
42Z49NA-SK
:
42EX19VA-SK
PFC_CONTROL
DIODE
BRIDGE
SFU-9609A ... 42Z49RA-PCK
LT-42EX19EA
LT-42EX19MA
SFU-9602A ... LT-42EX19BA
450V
or 2SA1530A/QR/-X
or 2SC3928A/QR/-X
2SA812A/5-6/-X
2SC1623A/5-6/-X
SW
:
:
PNP
NPN
: NRSA02J-0R0XCBW
NOTE
NRSA63J-0R0X
OPTION(NON MOUNT)
:
SW
SW
SW
:
:
SW
SW
:
BW10
BW
QUY160-150Y
SW
(STBY)
AC IN
OPEN
TRANSF
0
QUY160-075Y:
ERROR AMP
SW
BW7.5
QUY360-100H
PFC-POW
:
.
.
AC275V
AC250V
AC250V
AC250V
(OLLC16103-02)
BW15
*1
AC250V
GND3
LT-42Z49A
LT-42Z49BA
QUY160-050Y
42EX19CSA-SH
SFU-9602 ... LT42EX19A
SW
ASSY NO. - MODEL LIST
ISOLATED
(OLLC16103-03)
LT-42EX19SA
(OLLC16103)
M-POW
LT-42EX19PA
PFC COIL
GND1
DGND
GND3
DGND
GND2
GND3 GND2
DGND
DGND
GND1
GND1
GND1
GND2
GND3
DGND
GND2 DGND
GND3
GND2
GND1GND3
GND3
GND1
GND2
GND1
375V
STB5V_B
STB5V_A
PFC_POW
PON
PFC_CTR
18V
POW_GOOD
SW18V
MAIN_POW
LC33293-001A
H9502
H9001
OPEN
4
12
3
QQR1655-001
LF9003
4
12
3
QQR1281-005
LF9002
1
2
QGA7905C1-02
CN0PW
QFZ9072-105
C9001
QAF0028-621
VA9001
QMF5AD2-6R3-J1
F9001
QCZ9071-331
C9003
C9004
OPEN
QMFZ043-5R0Z-J1
CP9501
R9521
100K
QRE121J-824Y
R9513
QEZ0739-337
C9501
K9202
OPEN
K9201
OPEN
R9509
220K
C9508
47/35
C9505
0.01
R9514
18K
R9508
220K
R9506
9.1K
R9510
100
1/8W
R9518
390K
1/8W
R9516
330K
1/8W
R9517
330K
2SK3522-01
SG
D
Q9501
YG972S6R
D9501
QCZ9078-222
C9007
2200p
QFZ0231-225
MPP450V
C9503
QCZ9078-222
C9006
2200p
QCZ9078-222
C9008
2200p
QFZ9072-105
C9002
QCZ9078-222
C9009
2200p
QRE121J-824Y
R9511
QRE121J-824Y
R9512
QRM059J-R15
R9502
QRM059J-R15
R9501
1/8W
R9504
470K
1/8W
R9503
470K
2
4
1
3
D25XB60
D9001
2
41
3
QSK0162-001
RY9002
R9532
47K
D9211
OPEN EM1A-T2
D9212
EM1A-T2
D9214
EM1A-T2
D9213
R9534
47K
UN2212-X
Q9508
NRSA02J-562X
R9533
Y9010
OPEN
Y9502
OPEN
Y9501
OPEN
QRZ0260-4R7
R9010
QCZ9071-471
C9010
MA8150/M/-X
D9217
2
3
1
FCH20A10
D9208
R9008
OPEN
C9215
OPEN
C9012
OPEN
R9006
0
D9006
OPEN
D9004
OPEN
QEZ0709-106
C9204 QQLZ026-140
L9201
QEHR1AM-228Z
C9211
MA8150/M/-X
D9216
Y9201
OPEN
1234567
891011121314
QQR1789-001
L9501
D9005
OPEN
1
CN0E1
OPEN
R9220
OPEN
NCB31HK-103X
C9220
C9221
OPEN
UDZW3.9B-X
D9007
C9222
OPEN
R9222
100K
R9543
OPEN
UDZW20B-X
D9219
Y9009
OPEN
D1FL20U-X
D9220
QRZ0260-4R7
R9009
D9206
OPEN
QUY160-125Y
Y9253
R9210
1.8K
2SK2018-01S-W
S
G
D
Q9201
QRZ0107-474Z
R9001
R9214
100
TL431/A/-T
IC9203
C9210
0.1 R9212
560
R9260
OPEN
R9259
OPEN
R9256
OPEN
R9258
OPEN Q9254
OPEN
R9213
10k
R9215
10K
Q9253
OPEN
C9251
OPEN
QCB32HK-103
C9205
EG01C-T2
D9203
2
41
3
QSK0162-001
RY9001
Q9001
NPN
R9002
2.2K
R9003
47K
D9251
OPEN
R9251
OPEN
1SS355W-X
D9002
1/2W
R9205
220K
R9253
OPEN
R9252
OPEN
R9250
OPEN
C9208
0.0022
R9254
OPEN
R9208
3.3K
41
23
PS2581AL1/QW/
PC9202
R9255
OPEN
D9231
OPEN
R9004
2.2K
UN2212-X
Q9505
C9511
100/50
C9510
0.1
MA8100/M/-X
D9507
1SS355W-X
D9506
RF101L2S-X
D9505
1SS355W-X
D9508
R9527
47K
R9528
220K
R9522
15K
R9523
47K
R9525
820K
R9524
0
UN2213-X
Q9504
C9504
0.0022
Y9004
OPEN
Y9003
OPEN
Y9001
OPEN
Y9002
OPEN
QQR0621-002Z
K9503
R9207
470K
C9207
0.1
C9206
1/50
1/2W
R9206
22
SJPX-H6-W
D9204
1234567
8 9 10 11 12 13 14
QQS0394-003
T9201
R9234
OPEN
QECR1AM-128Z
C9212
R9233
OPEN
R9216
OPEN
D9207
OPEN
R9232
OPEN
C9509
0.01
Q9503
NPN
C9011
OPEN
R9231
OPEN
R9211
3.3k
Q9251
OPEN
41
23
PC9201
OPEN
UN2212-X
Q9506
C9217
OPEN
RF101L2S-X
D9502
R9257
OPEN
R9520
68K
2SB1188/QR/-W
Q9507
QCZ0340-331
C9502
Q9252
OPEN
1/2W
R9529
100
QQR0621-002Z
K9502
MA8330/M/-X
D9215
Y9252
BW7.5
R9515
220K
Q9002
NPN
QMFZ052-2R0Z-E
CP
CP9201
1234
5678
MIP2F30MSSCF
D
S
S
VCC
CL
FB
VDD
IC9201
1SS355W-X
D9503
QRZ9046-825Z
R9209
R9540
CBW
QRZ9017-220
R9221
22
1/2W
R9526
1K
QAD0174-250
TH9001
QQR1513-001
L9502
C9209
OPEN
CH
C9507
0.001
1/8W
R9505
330K
1/8W
R9519
470K
1/2W
R9507
22K
R9005
47K
SJPX-H6-W
D9218
1SS355W-X
D9003
QQR1113-001Z
Y9251 1SS355W-X
D9504
CB2
C9506
0.1
C9512
0.1
321
IC9202
OPEN
1/2W
R9530
22
Q9502
NPN
2KV
C9214
OPEN
QEHR1VM-107Z
C9219
100/35
4321
5678
ZCD
GND
OUT
VCC
IS
MUL
COMP
FB
FA5500AN-W
IC9502
POWER PWB ASS'Y(1/2)
SFU-9602A-H2
[LT-42Z49/AT, LT-42Z49/EAT, LT-42Z49/MAT,
LT-42Z49/SAT, LT-42Z49/VAT, LT-42Z49/NASK]
SFU-9602A-H8[LT-42Z49/BAT]
SFU-9609A-CK[LT-42Z49/RACK]
ggb10039001a_0508_1/2_0.0
!
!
!
!
!
!
!
!
!
!
!
!
!
!
!
!
!
!!
!
!
!
!
!
!
POWER PWB CIRCUIT DIAGRAM(1/2)
POWER PWB(2/2)

(No.YA708<Rev.001>)2-19 2-20(No.YA708<Rev.001>)
POWER PWB(1/2)
PC9503PC9502
PFC_POW
PFC_POW
LB_POW
MAIN_POW37/42
47
LB_POW
PFC_POW
TRANSF
FEED BACK
SW
SW
SW
SW
SW
SW
LT-42Z49MA
LT-42Z49SA
42Z49CSA-SH
42EX19NA-SK
LT-42Z49EA
SW
42Z49VA-SK
SW
42Z49NA-SK
42EX19VA-SK
SFU-9609A ... 42Z49RA-PCK
LT-42EX19EA
:
:
*2
*1
1SS133-T2
KTA1267/YG/-T
: *3
SW
KTC3199/YG/-T
or 2SA1530A/QR/-X
or 2SC3928A/QR/-X
2SA812A/5-6/-X
2SC1623A/5-6/-X
:
:
PNP
NPN
: NRSA02J-0R0XCBW
NOTE
NRSA63J-0R0X
OPTION(NON MOUNT)
:
:
:
LCD_POW
FEED BACK
VOLTAGE
ERROR AMP
/16V
:
LCD5V/12V
AUDIO+13.5V
LT-42EX19MA
ON/OFF
Vad j
GND
BW2
OUT
IN
REG.
REG.
BW
QUY160-150Y
OPEN
0
QUY160-075Y
1K
68K10K
:
12.24v
BW7.5
QUY160-100Y
:
SFU-9602A ... LT-42EX19BA
BW15
1K
39K3.3K
QUY160-050Y
(OLLC16103-02)
LT-42Z49A
LT-42Z49BA
42EX19CSA-SH
SFU-9602 ... LT42EX19A
5.09v
ASSY NO. - MODEL LIST
(OLLC16103-03)
LT-42EX19SA
(OLLC16103)
PFC_POW
MAIN_POW
LT-42EX19PA
ISOLATED
LIVE
FEED BACK
VOLTAGE
FEED BACK
IS
S-GND
VW
D1
G2
S1
S1
P-GND
VCC
IC_GND
ON/OFF
Vad j
GND
OUT
IN
D2
FB
GND2
FEED BACK
VOLTAGE
CON
STB
AUDIO_VCC
VOLTAGE
MAIN POWER
GND1
AU_GND
GND24GND2
GND2 DGND
STB5V_A
DGND
GND2
GND2
GND2
GND2
DGNDGND1
GND24
GND2
GND1
GND1
DGND
GND1
STB5V_B
GND1
GND1
GND2
DGND
GND24 GND24
Vcc_GND
GND2
GND24
GND24
GND2
GND2
PFC_POW
GND24
GND24
GND2
GND1
GND24
GND24
IC_GND
1
PFC_CTR
PON
GND1
STB5V_A
PFC_POW
MAIN_POW
STB5V_B
18V
SW18V
POW_GOOD
375V
H9751 OPEN
H9701 OPEN
LC32802-001B
H9601
LC32819-001B
H9501
D9653
OPEN
QQR0621-002Z
K9610
QQR0621-002Z
K9609
QQR0621-002Z
K9608
QQR0621-002Z
K9607
QCZ9071-102
C9591
1/2W
R9603
OPEN
QECQ1VM-128
C9610
Y9755
OPEN
Y9753
OPEN
Y9631
BW
Y9632
OPEN
ICP-N70-T
CP
CP9601
K9603
BW
K9604
BW
1
3
2
TL431/A/-T
IC9601
K9601
BW
K9606
BW
1/2W
R9552
47
C9552
OPEN
NQR0499-002X
K9751
C9754
OPEN
R9754
OPEN
R9755
OPEN
23
22
20
19
18
15
7
14
6
3
13
1
12
11
10
2
8
5
4
NC
NC
NC
NC
NC
NC
MP2A5038-F233
IC9501
D9557
OPEN
QEHR1CM-107Z
C9556
C9553
820p
R9752
OPEN
R9751
OPEN
C9752
OPEN
D9752 OPEN
D9751 OPEN
R9604
10k
Y9622
OPEN
R9758
OPEN
R9709
OPEN
R9708
OPEN
Q9701
OPEN
CP
CP9603
OPEN
NRSA02J-683X
R9531
QRL039J-181
R9759
Y9621
BW
NRSA02J-103X
R9605
QUY160-100Y
L9752
D9611
OPEN
K9605
BW
R9608
100k
R9609
3.9k
R9607
1.8K
D9551
OPEN
1/8W
R9561
10K
QEHR1HM-107Z
C9562
L9703
OPEN
C9705
OPEN
CP
CP9602
OPEN
Y9757
OPEN
D9703
OPEN
10
9
8
7
6
5
4
3
2
1
QGA2501C5-10
PFC_POW
BT32
GND
STB5V
LB_PRO
MAIN_POW
BL_5060A
PWM_DIM/A_DIM
BL_ON
A_DIM/NC
CN10A
R9554
OPEN
8
7
6
5
4
3
2
1
QGA2501C5-08
14V
AU+12V
AU_GND
DGND
DGND
STB5V
STB5V
24V
CN10F
Y9758
BW
D9252
OPEN
QECQ1VM-128
C9753
D9253
OPEN
QUY160-050Y
Y9756
R9576
100K
R9580
OPEN
R9631
1.8K
UN2212-X
Q9603
C9654
OPEN
K9602
BW
L9651
OPEN
C9653
OPEN
D9654
OPEN
C9652
OPEN
D9652
OPEN
D9651
OPEN
C9704
OPEN
UN2213-X
Q9558
R9704
OPEN
1/8W
R9553
22k
C9555
330p
R9705
OPEN
R9702
OPEN
R9701
OPEN
C9702
OPEN
D9702
OPEN
D9701
OPEN
R9651
OPEN
L9702
OPEN C9703
OPEN
R9641
OPEN
Q9604
OPEN
C9701
OPEN
N
C9651
OPEN
41
23
PC9504
OPEN
R9579
CBW
L9701
OPEN
R9703
OPEN
R9706
OPEN
R9707
OPEN
QECR1VM-337Z
C9751
Y9551
OPEN
1/2W
R9555
22 SD883-04-X
D9552
2
1
3
FCHS20A08
D9603
R9566
OPEN
R9567
OPEN
R9577
100K
1/2W
R9565
820
C9554
0.0018
54321
IC9701 OPEN
QQL26AM-4R7Z
L9753
R9625
OPEN
QUY160-075Y
Y9752
C9557
0.1
QQL26AK-100Z
L9751
QFZ0230-563
C9551
1/8W
R9557
1K
2
1
3
FCHS20A08
D9602
C9559
0.001
R9574
68K
NCB31CK-105X
C9558
NRSA02J-223X
R9559
R9753
OPEN
R9562
OPEN
1/8W
R9564
68K
C9561
0.1
R9575
OPEN
NRSA02J-562X
R9573
QUY160-075Y
Y9751
C9564
OPEN
Q9551
NPN
R9572
47K
Q9553
OPEN
Q9552
OPEN
R9563
OPEN
SD883-04-X
D9555
UN2213-X
Q9557
UN2212-X
Q9556
2SB1188/QR/-W
Q9555
NRZ0096-R010X
R9568
54321
IC9751
OPEN
PTZ27B-X
D9553
PTZ27B-X
D9554
2
3
1
FCHS20A08
D9604
1SS355W-X
D9561
NRZ0096-R010X
R9569
NCB21HK-104X
C9612
R9606
33K
R9652
OPEN
Y9602
BW
R9621
1.8K
Y9601
BW
QECQ1VM-128
C9601
1200/35
41
23
PS2581AL1/QW/
PC9501
L9601
OPEN
Y9254
BW7.5
QRZ9046-105Z
1/2W
R9551
1M
C9611
OPEN
UN2212-X
Q9602
41
23
PS2581AL1/QW/
PC9502
K9551
OPEN
1/2W
R9578
150
1/8W
R9556
100K
1/8W
R9560
18k
C9560
0.047
Y9255
BW7.5
UDZW3.9B-X
D9556
Q9702
OPEN
11
10
9
8
7
6
5
4
3
2
1
MAIN_POW
LB_POW
LCD_POW
PFC_POW
LB_PRO
POW_GOOD
DC_DIM
BL__5060A
PWM_DIM
ON/OFF
GND
CN00A
OPEN
1/8W
R9558
10K
QCZ9071-331
C9592
QECQ1VM-128
C9604
1200/35
10
9
8
7
6
5
4
3
2
124V
24V
24V
24V
24V
GND
GND
GND
GND
GND
QGA2013C2-10
CN00Q
R9757
OPEN
QECQ1VM-128
C9605
1200/35
41
23
PS2581AL1/QW/
PC9503
QECQ1VM-128
C9602
1200/35
15
14
13
12
11
10
9
8
7
6
5
4
3
2
1
16V
BT32/AC_IN
GND
GND
GND
GND
LCD5/12V
24V
24V/16V
STB3.3V
STB_5V
LCD_POW
AU_GND
LB_PRO
AU_VCC
CN00F
OPEN
C9603
OPEN
R9756
OPEN
QQL26AM-5R6Z
L9602
2
3
1
FCHS20A08
D9601
14
13
12
11
10
9
8
7
6
5
4
3
2
1
24V
24V
24V
24V
24V
GND
GND
GND
GND
GND
DC_DIM
BL__5060A
PWM_DIM
ON/OFF
QGA2013C2-14
CN00P
Y9754
0
12
11
10
9
13
141516
1
2
3456
7
8
QQS0451-001
T9501
POWER PWB ASS'Y(2/2)
SFU-9602A-H2
[LT-42Z49/AT, LT-42Z49/EAT, LT-42Z49/MAT,
LT-42Z49/SAT, LT-42Z49/VAT, LT-42Z49/NASK]
SFU-9602A-H8[LT-42Z49/BAT]
SFU-9609A-CK[LT-42Z49/RACK]
ggb10039001a_0518_2/2_0.0
!
!
!
!
!
!
!
!
POWER PWB CIRCUIT DIAGRAM(2/2)
POWER PWB(1/2)
DIGITAL PWB(3/3)
CN00A
DIGITAL PWB(3/3)
CN00F
OPEN
OPEN
LCD PANEL UNIT
[INVERTER PWB]
OPEN

2-22(No.YA708<Rev.001>)(No.YA708<Rev.001>)2-21
OPEN
REMOTE PWB
CN700G
42Z49RA-PCK
(OLLC16016-03)
SFU-7610A
32EX19RB-PCK
32EX19RB-EPH
(OLLC16201-01)
SFU-7607A
LT-42EX19BA
LT-42Z49BA
LT-32EX19BB
LT-32Z49BA
LT-32BZ49BA
LT-32BX19BA
(OLLC16016-02)
SFU-7601A
LT-32BX19PA
LT42EX19VASK
LT42Z49VASK
LT-42Z49SA
LT-42EX19A
LT-42EX19SA
LT-42Z49EA
LT-42Z49MA
LT-42Z49A
LT-42EX19MA
LT-42EX19PA
LT-42EX19EA
LT-32EX19SA
LT-32Z49MA
LT32EX19VBSK
LT32Z49VASK
LT-32Z49SA
LT-32Z49A
LT-32BZ49A
LT-32BX19A
LT-32BX19EA
LT-32Z49EA
LT-32EX19SB
LT-32EX19MA
LT32BX19VASK
LT-32EX19PA
LT-32EX19PB
LT-32EX19MB
LT-32EX19EA
LT-32EX19EB
LT-32EX19B
ASSY NO. - MODEL LIST
LT-32EX19A
(OLLC16016)
SFU-7601A
ZD3.9:UDZW3.9B-X
INPUT
VOL+VOL-
DI :1SS355W-X
0 :NRSA63J-0R0X
OPEN :OPTION(NON MOUNT)
NOTE
CH UP CH DOWN
MENU
POW
GND
GND
HP_GND HP_GND
GND
HP_GND
GND
6
5
4
3
2
1
HP_DET
HP_R
HP_GND
HP_L
GND
KEY1
CN701G
OPEN
R7108
OPEN
R7107
OPEN
C7005
OPEN
C7004
OPEN
C7002
OPEN
R7101
3.3K
C7001
OPEN
NRSA02J-0R0X
L7002
8
5
4
9
7
6
2
3
1QNS0072-001
RL
J7001
NRSA02J-0R0X
L7001
K7001
0
R7002
OPEN
R7001
OPEN
R7106
0
R7102
5.6K
D7101
OPEN
R7005
100
MA8056/M/-X
D7001
C7003
OPEN
R7104
5.6K R7105
12K
R7103
3.3k
31
QSW1131-001Z
S7103
2
QSW1131-001Z
S7103
31
QSW1131-001Z
S7101
2
QSW1131-001Z
S7101
7
6
5
4
3
2
1
HP_DET
HP_R
HP_GND
HP_L
GND
KEY2
KEY1
CN700G
OPEN
31
QSW1131-001Z
S7102
2
QSW1131-001Z
S7102
31
QSW1131-001Z
S7107
2
QSW1131-001Z
S7107
31
QSW1131-001Z
S7106
2
QSW1131-001Z
S7106
31
QSW1131-001Z
S7104
2
QSW1131-001Z
S7104
31
QSW1131-001Z
S7105
2
QSW1131-001Z
S7105
SW PWB ASS'Y
SFU-7601-H2[LT-42Z49/AT, LT-42Z49/EAT,LT-42Z49/MAT,LT-42Z49/SAT,LT-42Z49/VAT]
SFU-7604-H2[LT-42Z49/NASK]
SFU-7601-H8[LT-42Z49/BAT]
SFU-7610-CK[LT-42Z49/RACK]
ggs20033001a_0518_1/1_0.0
SW PWB CIRCUIT DIAGRAM

(No.YA708<Rev.001>)2-23 2-24(No.YA708<Rev.001>)
DIGITAL PWB
(1/3)
CN00U
DIFFERENCE PART LIST
42Z49RA-PCK
LT-32BX19BA
LT-32BX19A
32EX19RB-PCK
LT-32EX19BB
LT-32EX19A
42Z49RA-PCK
(OLLC16015-03)
SFU-8606A
LT-32BX19BA
(OLLC16144-02)
SFU-8605A
LT-32BZ49BA
LT-32BX19A
LT-32BZ49EA
(OLLC16144-01)
SFU-8605A
32BX19VA-EPH
32BX19VA-SK
LT-32BZ49MA
LT-32BX19PA
LT-32BZ49A
LT-32BX19EA
32EX19RB-EPH
(OLLC16200-01)
SFU-8604A
32EX19RB-PCK
LT-32EX19BB
(OLLC16015-02)
SFU-8601A
LT-42EX19BA
LT-42Z49BA
LT-32Z49BA
LT42EX19VASK
LT42Z49VASK
LT-42Z49SA
LT-42EX19A
LT-42EX19SA
LT-42Z49EA
LT-42Z49MA
LT-42Z49A
LT-42EX19MA
LT-42EX19PA
LT-42EX19EA
LT-32EX19SA
LT-32Z49MA
LT32EX19VBSK
LT32Z49VASK
LT-32Z49SA
LT-32Z49A
ASSY NO. - MODEL LIST
LT-32EX19A
LT-32Z49EA
LT-32EX19SB
LT-32EX19MA
(OLLC16015)
SFU-8601A
0 : NRSA63J-0R0X
LT-32EX19PA
OPEN : OPTION(NON MOUNT)
NOTE
LT-32EX19PB
GND
LT-32EX19MB
LT-32EX19EA
LT-32EX19EB
ZD6.8: UDZW6.8B-X
[GREEN/RED]
POWER LED
(BLUE)
POWER LED
DI : 1SS355W-X
POWER_LED
LT-32EX19B
STB5V
PNP : 2SA812A/5-6/-X
NPN : 2SC1623A/5-6/-X
DIMMER
GND
GND
GND
GND
SFU-8606ASFU-8605ASFU-8605ASFU-8604ASFU-8601ASFU-8601A
150
10K
/EF/T
SELT5E20CS
C8904
4.7K4.7K
OPENOPEN
T-T
SLR343BC7
T-T
SLR343BC7
150
10K
/EF/T
SELT5E20CS
.01/50
150
10K
R8902
/EF/T
SELT5E20CS
.01/50
-03
OLLC16015
-02
OLLC16144
OLLC16144OLLC16200
150
10K
/EF/T
SELT5E20CS
.01/50 OPEN OPEN .01/50
*
D8901
-02
OLLC16015
OLLC16015
R8912
C8901
OPEN
D8902
OPEN
D8903
OPEN
R8904
OPEN
R8905
OPEN
R8902
*
R8901
10K
UN2212-X
Q8901
Q8904
OPEN
C8904
*
Q8903
OPEN
R8910
OPEN
R8911
OPEN
R8909
OPEN
D8904
OPEN
R8912
*
Q8905
OPEN
D8901
POWER
*
UN2110-X
Q8902
C8903
OPEN
R8903
OPEN
R8908
OPEN
1
2
3
4
QGA2547F1-04
CN800U
ggs20032001a_0518_1/1_0.0
LED PWB ASS'Y
SFU-8601-H2
[LT-42Z49/AT, LT-42Z49/EAT, LT-42Z49/MAT,LT-42Z49/SAT, LT-42Z49/VAT]
SFU-8603-H2[LT-42Z49/NASK]
SFU-8601-H8[LT-42Z49/BAT]
SFU-8606-CK[LT-42Z49/RACK]
LED PWB CIRCUIT DIAGRAM

2-26(No.YA708<Rev.001>)(No.YA708<Rev.001>)2-25
OPEN
DIFFERENCE PART LIST
42Z49RA-PCK
32EX19RB-PCK
LT-32BZ49BA
LT-32BZ49A
LT-32BX19BA
LT-32EX19A
42Z49RA-PCK
(OLLC16185-03)
SFU-7611A
32EX19RB-PCK
32EX19RB-EPH
(OLLC16202)
SFU-7608A
LT-42Z49BA
LT-32Z49BA
LT-32BZ49BA
(OLLC16185-02)
SFU-7606A
LT-42Z49EA
42Z49VA-SK
LT-42Z49SA
32Z49VA-SK
LT-42Z49MA
LT-32Z49EA
LT-32Z49SA
LT-42Z49A
LT-32Z49MA
LT-32BZ49MA
LT-32Z49A
LT-32BZ49EA
LT-32BZ49A
(OLLC16185)
SFU-7606A
LT-42EX19BA
LT-32EX19BB
LT32EX19VBSK
LT32BX19VASK
LT-42EX19A
LT-42EX19SA
LT-32BX19BA
(OLLC16017-02)
LT42EX19VASK
LT-42EX19MA
LT-42EX19PA
LT-42EX19EA
ZD5.6:UDZW5.6B-X
LT-32EX19SA
LT-32BX19PA
SFU-7602A
32BX19VA-EPH
32EX19VB-EPH
LT-32BX19A
LT-32BX19EA
LT-32EX19SB
LT-32EX19MA
LT-32EX19PA
LT-32EX19PB
LT-32EX19MB
LT-32EX19EA
LT-32EX19EB
LT-32EX19B
ASSY NO. - MODEL LIST
DI :1SS355W-X
LT-32EX19A
IR DETECT UNIT
0 :NRSA63J-0R0X
(OLLC16017)
OPEN :OPTION(NON MOUNT)
NOTE
SFU-7602A
WITH EE SENSOR MODEL
[LC42542-001B-HK]
EE SAPCER
EE SENSOR
GND
GND
GND
GND
GND
GND
HP_GND
SFU-7611SFU-7608ASFU-7606ASFU-7606ASFU-7602ASFU-7602A
PIC96337
100
390K
56K
120K
10/50
OPEN OPENOPEN
OPENOPEN
OPEN
OPEN
OPEN
OPEN
OPEN
OPEN
OPEN OPEN
OPEN
OPEN
OPEN
OPEN
OPENIC7301
OPEN
OPEN
OPEN OPEN
-03
OLLC16185
OLLC16202
-02
OLLC16185
OLLC16185
OPEN
OPEN
OPENOPEN
OPEN
OPEN
OPEN
R7304
OPEN
C7302
*
R7303
R7302
-02
OLLC16017
OLLC16017
R7301
11
10
9
8
7
6
5
4
3
2
1
KEY2
5V
HP_GND
HP_L
ECO
STB5V
REMOTE
5V
KEY1
GND
HP_DET
HP_R
CN701R
OPEN
9
8
7
6
5
4
3
2
1
STB5V
REMOTE
KEY2
KEY1
GND
HP_DET
HP_R
HP_GND
HP_L
CN700R
OPEN
10
9
8
7
6
5
4
3
2
1
ECO
QGA2547C1-10
HP_DET
REM0TE
STB5V
HP_GND
HP_R
HP_L
GND
KEY_1
CN702R
QUY160-050Y
Y7301
D7301
ZD5.6
D7302
ZD5.6
R7306
OPEN
C7309
OPEN
C7308
OPEN
C7302
*
7
6
5
4
3
2
1
QJL001-072022-E
KEY_2
GND
HP_DET
HP_R
HP_GND
HP_L
KEY_1
CN700G
6
5
4
3
2
1
KEY1
GND
HP_DET
HP_R
HP_GND
HP_L
CN701G
OPEN
B1
C7304
10/10
B1
C7305
10/10
C7307
OPEN
C7301
OPEN
R7305
1K
C7303
OPEN
C7306
OPEN
321
GP1UE281RKC1
IC7302
IR RECEIVE
21
IC7301
*
R7301
*R7303
*
R7304
*
R7302
*
REMOTE PWB ASS'Y
SFU-7606-H2
[LT-42Z49/AT, LT-42Z49/EAT,LT-42Z49/MAT,LT-42Z49/SAT,LT-42Z49/VAT]
SFU-7609-H2[LT-42Z49/NASK]
SFU-7606-H8[LT-42Z49/BAT]
SFU-7611-CK[LT-42Z49/RACK]
ggs20034001a_0518_1/1_0.0
SW PWB
CN700G
DIGITAL PWB(2/3)
CN00R
OPEN
OPEN
REMOTE PWB CIRCUIT DIAGRAM

(No.YA708<Rev.001>)2-27 2-28(No.YA708<Rev.001>)
B
4
00
1
2
3
4
F
F
3
2
1
DCBA
E
A
C
DE
ANALOG PWBGGB90036 -001DH
NC
12
AFT
OUT
VIDEO
OUT
AUDIO
AGC
SIF
BP
AS
SDA
SCL
BT
OUT
IF
NC
12 10
15 10
5 1
20 6 5 1
GND
BB CRT
+B
AGC
NC
TP
NC
GND
SDA
SCL
AS
NC
NC
NC
SIF OUT
NC
NC
VIDEO OUT
AFC
AUDIO OUT
751
14 10 8
6
5
4
8
7
11 10
20
10
20 10
23 1515123 51020 15
5 1
4
6
72
5
1
3
1
3
2
9
8
7
5
45
56
50
40
30
1
1
11
4
2
1
9
11
10
12 6
3
2
3
1
15
5
106
11
12
10
TU1002
R1038
W1508
R1028
C1022
R1026
R1025
C1006
R1023
R1022
R1021
W1211
C1031
C1030
R1037
R1036
W1212
R1034
R1033
W1210
W1207
R1031
R1030
R1219
W1109
R1218
W1306
R1217
D1138
D1150
D1149
W1206
W1205
W1204
W1203
W1202
D1148
D1147
W1201
CN0E7
CN0E6
CN0E5
D1146
D1145
D1144
D1143
UL
MARK
A
D1142
W1305
W1608
W1607
W1606
W1605
W1108
W1505
W1403
W1604
W1504
W1609
W1209
W1503
W1502
C1308C1307
W1107
W1106
W1105
W1104
W1103
C1156
W1804
C1155
W1803
W1304
W1402
W1303
W1806
W1805
W1302
W1301
W1507
W1506
W1102
W1603
W1602
W1802
W1208
W1501
W1601
W1101
W1401
W1801
C1306
R1308
R1307
R1306
R1
305
R1304
R1303
C1305
TU1001
R1302 R1301
R1216
R1215
R1214
R1213
R1212 R1211
R1210
R1209 R1208
R1207
R1206 R1205
R1204
R1203 R1202
R1201
R1163
R1162
R1161
R1160
R1158
R1157
R1156
R1155
R1154
R1153
R1152
R1151
R1150
R1149
R1148
R1147
R1146
45
R11
R1144
R1143
R1142
R1141
R1140
R1139
R1138
R1137
R1136
R1135
R1134
R1133
R1132
R1131
R1130
R1129
R1128
R1127
R1126
R1125
R1124
R1123
R1122
R1121
R1120
R1119
R1118
R1117
R1116
R1115
R1114
R1113
R1112
R1111
R1110
R1109
R1108
R1107
R1106
R1105
R1104
R1103
R1102
R1101
R1017
R1016
R1015
R1014
R1013
R1012
R1011
R1010
R1009
R1008
R1007
R1006
R1005R1004
R1003
R1002
R1001
Q1204
Q1203
Q1202
Q1201
Q1106
Q1105
Q1104
Q1103
Q1102
Q1101
Q1004
Q1003
Q1002
Q1001
L1204
L1203
L1202
L1201
L1102
L1101
L1005
L1004 L1003
L1002
L1001
K1102
K1101
IC1002
D1141
D1140
D1137
D1135
D1134
D1133
D1132D1131
D1130
D1127
D1126
D1125
D1124
D1123
D1122
D1121
D1120
D1119
D1118
D1117
D1116D1115
D1114
D1113
D1112
J1005
J1003
J1002
J1001
D1111 D1110
D1109
D1108
D1107
D1106
D1105
D1104
D1103
D1102D1101
C1304
C1303
C1302 C1301
C1238
C12
37
C1234
C1233
C1232
C1231
C1230
C1229
C1228
C1227
C1226
C1225
C1224
C1223
C1222
C1221
C1220
C1219
C1218
C1217
R1039
Y1001
D1139
C1212
C1211
C1210
C1209
C1208
C1207
C1206
C1205
C1204
C1203 C1202 C1201
C1154
C1153
C1151
C1150
C1146
C1145
C1144
C1143
C1142
C1141
C1140
C1139
C1138
C1137
C1136
C1135
C1134
C1133
C1132
C1131
C1130
C1129
C1128
C1127
C1126
C1125
C1124
C1113
C1112
C1111
C1110
C1109
C1108
C1107
C1106
C1105
C1104
C1103
C1102
C1101
C1025
C1024
C1023
C1021
C1020
C1019
C1018
C1017
C1016
C1015
C1014
C1013
C1012
C1011
C1010
C1009
C1008
C1007
C1005
C1004
C1003
C1002
C1001
IC1001
CN10UV
CN1002CN1001
J1004
PATTERN DIAGRAMS
A
NALOG PWB PATTERN
TOP

2-30(No.YA708<Rev.001>)(No.YA708<Rev.001>)2-29
T
OP
B
D
C
8
1
A
I
H
G
F
E
J
234567
8.APR'09
GGB10105 -001BH
58
DIGITAL PWB
41
1
8
C7094
C7095
K7002
K7001
Y7037
Y7036
Y7035
Y7034
Y7033
Y7032
Y7031
Y7030
Y7029
Y7028
Y7027
Y7026
Y7025
Y7024
Y7023
Y7022
Y7021
Y7020
C6502
K6115
Y6111
R7194
R7099
R7098
R7097
R7042
D6772
Y7008
D6771
Y7004
Y7003
Y7002
Y7001
R7085
Q7010
Y6104
TP8306
TP8305
TP8304
TP8303
TP8302
TP8301
TP8206
TP8205
TP8204
TP8203
TP8202
TP8201
TP8106
TP8105
TP8104
TP8103
TP8102
TP8101
C6127
C6121
K7004
R7191
R7116
R9712
R9708
R9707
R9706
R9608
R9607
R9606
R9408
R9407
R9406
R8317
R8316
Y7006
Y7005
R8313
R8312
R8311
R8310
R8309
R8308
R8307
R8306
R8305
R8304
R8303
R8302 R8301
R8217
R8216
R7070
R8213
R8212
R8211
R8210
R8209
R8208
R8207
R8206
R8205
R8204
R8203
R8202
R8201
R8117
R8116
R8113
R8112
R8111
R8110
R8109
R8108
R8107
R8106
R8105
R8104
R8103
R8102
R8101
R8030
R8029
R8028 R8024
R8023
R8021
R8020
R8018
R8017
R8014
R8013
R8012
R8011
R8010
R8009
R8008 R8007
R8003
R8002
R7182
R7181
R7180
R7168
R7167
R7166
R7162
R7161
R7159
R7158 R7157
R7154
R7153
R7152
R7151
R7150
R7149
R7132
R7131
R7130
R7129
R7128
R7127
R7126
R7125
K7003
R7109
R7107
R7106
R7105
R7104
R7103
R7102
R7101
R7076
R7075
R7073
R7071
R7065
R7064
R7060
R7057
R7041
R7036
R7035
R7034
R7030
R7029
R7026
R7025
R7024
R7020
R7019
R7008
R7007
R7004
R7003
R7002
R7001
R6662
R6661
R6523
R6522
R6521
R6520
R6519
R6518
R6517
R6516
R6515
R6514
R6513
R6512
R6511
R6510
R6309
R6305
R6304
R6301
R6116
Q9703
Q9702
Q9701
Q8302
Q8301
Q8202
Q8201
Q8102
Q8101
Q7008
Q7002
Q7001
Q6504
Q6503
Q6502
L7023
L7022
L7021
L7020
L7019
L7018
L7016
L7015
L7014
L7013
L7012
L7011
L7010
L7009
L7008
L7007
L7006
L7005
L7004
L7003
L7002
L7001
K9702
K9402
K9205
K9204
K9203
K6110
K6109
K6108
K6107
K6106
K6105
K6104
K6103 K6102
K6101
IC7006
D9705
D9704
D9703
D9604
D9603
D9404
D9403
D8304
D8303
D8204
D8203
D8104
D8103
D7019
D7018
D7016
D7015
D7014
D7013
D7012
D7011
D7010
D7009
D7008
D7002
R7190
D6506
D6505
D6301
C9717
C9716
C9715
C9714
C9711
C9209
C9208
C9207
C8303
C8302
C8203
C8202
C8103
C8102
C8006
C8005
C8004
C8003
C8002
C8001
CN0C2
C7171
C7170
C7169
C7167
C7162
C7159
C7158
C7157
C7154
C7150
C7148
C7147
C7146
C7145
C7144
C7143
C7142
C7141
C7140
C7139
C7138
C7137
C7136
C7135
C7132
C7131
C7130
C7129
C7128
C7127
C7126
C7125
C7124
C7123
C7122
C7120
C7118
C7116
C7115
C7113
C7112
C7109
C7108
C7107
C7106
C7105
C7104
C7103
C7102
C7101
C7086
C7085
C7084
C7083
C7080
C7079
C7078
C7076
C7075
C7074
C7071
C7070
C7069
C7067
C7065
C7064
C7063
C7062
C7061
C7060
C7059
C7058
C7057
C7056
C7055
C7054
C7053
C7052
C7051
C7050
C7049
C7048
C7047
C7046
C7045
C7044
C7043
C7042
C7041
C7039
C7036
C7034
C7031
C7030
C7029
C7027
C7026
C7025
C7024
C7023
C7022
C7021
C7020
C7019
C7018
C7017
C7016
C7015
C7014
C7011
C7010
C7009
C7008
C7007
C7006
C7005
C7004
C7003
C7001
R7096
R7095
R7094
R7093
R7092
R7091 R7081
R7080 R7079
Q7011
D7022
C7174
C7173
R7186
C6520
C6519
C6518
C6516
C6515
C6514
C6513
C6509
C6309
C6308
C6306
C6305
C6303
C6116 C6107
Y6108
Y6106
Y6105
R9202
R9201
C6108
SIDE.B
A
321 321
313025
20
151051 313025
20
151051
1261 1261
MARK
UL
DIGITAL PWB PATTERN [SOLDER SIDE]

(No.YA708<Rev.001>)2-31 2-32(No.YA708<Rev.001>)
50 40 30 20 10
GGA10105-
15
Stick the PB Label.
SFU0D A
15
9
DIGITAL PB ASS'Y
10 20
15
5
23
2220
15
10
5
5
5
55
10 5
1
12
13
24
1
8
1
4
58
0 D
23
16
2
2
22
11
A
H
F
B
C
D
E
G
I
1
8
J
765432
Y7017
Y6114
Y6113
Y7016
Y7015
006
RA7
RA7005
RA7004
RA7003
RA7002
Y7019
Y7018
RA7001
Y7014
Y7013
Y7012
Y6112
Y7011
Y7010
Y7009
Y6103
K6114
K6113
R7193
R7192
R6685
R6684
R9717
R9716
R9715
R9714
R9713
D9706
Q9705
Q9704
R7199
R7198
R7197
Y6110
Y6109
Y7007
C7177
R7185 R7184
R6683
R6682
R6681
R6680
R6679
R6678
R6673
R6672
R6670
K6771
C6665
C6664
C6662
C6661
IC9231
R9711
Y6102
Y6101
X7002
X7001
X6661
RA8004
RA8003
RA8002
RA8001
C6127
C6121
R7115
R9710
R9709
R9705
R9704
R9703
R9702
R9701
R9611
R9610
R9609
R9605
R9604
R9603
R9602
R9601
R9552
R9551
R9502
R9501
R9410
R9409
R9405
R9404
R9403
R9402
R9401
R9256
R9255
R9254
R9253
R9252
R9251
R9231
R9206
R9205
R9204
R9203
R7114
R7068
R7067
R8034
R8033
R8032
R8031
C7176
K6112
R8019
R8016
R8015
R8006
R8005
R8004
R8001
R7183
R7179 R7178
R7177
R7176
R7175
R7174
R7173
R7172
R7171
R7170
R7164
R7163
R7160
R7156
R7155
R7148
R7147
R7146
R7145
R7144
R7143
R7142
R7141
R7140
R7139
R7138
R7137
R7136
R7135
R7134
R7133
R7124
R7123
R7122
R7121
R7120
R7119
R7118
R7113
R7112
R6777
K6772
R7111
R7110
R7108
R7074
R7072
C7093
R7069
C7092
R7066
R7063
R7062
R7061
R7059
R7058
C7175
R7055
R7054
R7053
R7052
R7051
R7050
R7049
R7048
R7047
R7046
R7045
R7044
R7043
R7040
R7039
R7038
R7037
R7033
R7032
R7031
R7028
R7027
R7023
R7022
R7021
R7018
R7017
R7016
R7015
R7
014
R7013
R7012
R7011
R7010
R7009
R7006
R7005
R7084
R7082
R6780
R6779
R6778
R7083
R6776
R6775
R6774
R6773
R6772
R6771
R6676
R6675
R66
74
R6671
R6669
R6668
R6667
R6666
R6665
R6664 R6663
R6524
R6509
R6508
R6507
R6506
R6505
R6504
R6503
R6502
R6501
R6308
R6307
R6306
R6303
R6302
R6119
R6118
R6117
R6115
R6114
R6113
R6112
R6111
R6110
R6109
R6108
R6107
R6106
R6104
R6103
R6102
R6101
R3004
R3003
R3002
R3001
C7091
C7090
Q8001
Q7009
Q7007
Q7006
Q7005
Q7004
Q7003
Q6501
Q6105
Q6104
Q6103
Q6102
Q6101
L9701
L9601
L9401
L9251
L9241
L7017
L6102
L6101
K9701
K9601
K9401
K9251
K9241
K9233
K9232
K9231
K9202
K9201
K8001
K6111
C6774
R7088
R7087
R7086
IC9701
5
4
1
8
85
4
1IC9601
IC9551
5
1
5
1
IC9501
85
4
1
IC9401
C6663
85
4
1IC9251
IC9201
IC8501
1
64
49
48
33
32 17
16
IC8301
4
8
1
IC8201
8
5
41
IC8101
8
5
41
16
8
1
IC7007
IC7005
58
1
IC7004
IC7003
41
8
5
IC7002
8
5
41
IC7001
216
108
5554
1
162
IC6771
IC6661
8
5
41
IC6003
85
41
IC6002
DA8302
DA8301
D9702
D9701
D9602
D9601
D9402
D9401
D9252
D9251
D8302
D8301
D8202
D8201
D8102
D8101
C7089
C7088
C7087
D7020
D7007
D7006
D7005
D7004
D7001
D6507
D6504
D6503
D6502
D6501
D6110
C9718
C9712
C9710
C9709
C9708
C9707
C9706
C9705
C9704
C9703
C9702
C9701
C9610
C9609
C9608
C9607
C9606
C9605
C9604
C9603
C9601
C9553
C9552
C9551
C9503
C9502
C9501
C9410
C9409
C9408
C9407
C9406
C9405
C9404
C9403
C9402
C9401
C9259
C9258
C9257
C9256
C9255
C9254
C9253
C9252
C9251
C9243
C9242
C9241
C9237
C9236
C9235
C9234
C9233
C9232
C9231
C9206
C9205
C9204
C9203
C9202
8
5
4
1
C9201
C8304 C8301
C8204 C8201
C8104 C8101
C8008
C8007
CN0LR
CN0C1
C7172
C7168
C7166
C7165
C7164
C7163
C7161
C7160
C7153
C7152
C7151
C7134
C7133
C7121
C7119
C7114
C7111
C7110
C7073
C7072
C7068
C7066
C7040
C7038
C7035
C7033
C7032
C7028
C7013
C7012
C7002
R7189
R7188
C6773
C6772
C6771
R7078
R7077
R7187
K6661
C6666
C6512 C6511
C6510
C6508
C6507
C6506
C6505
C6504
C6501
C6307
C6304
C6302
C6301
C6122
C6120
C6119
C6118
C6117
C6115
C6114
C6113
C6112
C6111
C6110
C6106
C6105
C6104
C6103
C6102
C6101
C7082
C7081
Y6107
37
48
IC6001
12
24
25
36
1
DA8202
DA8201
DA8102
DA8101
C6124
C6126
C6125
C6123
C6109
C6108
CN0PC
1
6
CN00B
9
1
8
1
CN00F
10
1
CN00A
CN00U
4
1
CN00D 5
1
SIDE.A
321 321 313025
20
151051 313025
20
151051 1261 1261
PbF
CN00R
11 1
19 1
J8103
19 1
J8102
19 1J8101
CN0LV
1
51
CN002 CN001
DIGITAL PWB PATTERN [PARTS SIDE]
T
OP

2-34(No.YA708<Rev.001>)(No.YA708<Rev.001>)2-33
should be kept more than 7.0 mm.
Primary and Secondary circuit
7
1
A
A
1
12
3
4
5
6
7
8
910
1112
12 11 10 9 86
5432
B
C
D
E
F
G G
F
E
D
C
B
2.APR'09
GGB90038 -001CH
A
41
58
51
8
10 5 1
C
A
13 15
711
14
12
5
C
MAIN POWER PWB
5
15
B
3
ల㔚ㇱ
LIVE
㕖ల㔚ㇱ
ISOLATED
10
1
14
10 51
10 51
51
11 10
14
B
20
10
8
19
7
23
1
7
85
41
1211109
15 14 13
6
532
13 12 11 10 9 8
98
1011
12
13
14
234567
2
4
531
2
4
531
14
58
K9202
K9201
K9610
K9609
K9608
K9607
W9616
W9712
Y9
755
W9408
W9206
Y9754
R9543
R9540
R9008
R9006
L9703
D9006
D9005
D9004
C9705
C9012
CP9601
Y9632
Y9631
Y9622
Y9621
Y9251
Y9756
W9216
W9215
W9605
W9809
W9811
W9507
W9210
W9810
W9610
321 321
313025
20
151051 313025
20
151051
1261 1261
A
N
R9009
Q9702
Q9701
R9709
R97 08
R9758
W9203
W9305
W9802
W9201
Y9255
D9 654
Y9254
Y9606
W9706
W9403
W9711
W9709
W9708
W9503
W9402
W9207
W9209
W9401
W9208
W9407
W9404
W9406
W9214
W9213
W9615
W9302
W9202
W9609
Y9253
R9260
W9303
W9803
W9306
R9259
W9606
W9705
W9301
W9501
W9614
R9258
R9257
R9256
Y9252
R9255
R9254
W9612
R9253
Y9010
W9405
Y9753
IC9 203
R9232
W9601
W9602
R9231
W9703
W9211
W9613
W9804
W9308
W9704
W9807
W9702
W9307
Y9502
Y9758
Y9605
Y9201
W9 309
Y9604
Y9603
W9808
W9715
Y9757
W9701
Q9254
Q9253
Q9252
D9231
R9222
D9253
PC9201
Y9501
Q9201
W9212
W9504
R9010
W9607
W9611
W9608
W9801
W9409
W9710
W9603
IC9202
Q9251
Y9009
D9220
W9604
F9001
C9503
D9214
D9213
D9212
D9211
Q9501
TH9001
T9501
IC9501
H9601
H9502
L9752
L9702
L9502
CN00P
D9219
C9551
D9217
LF9003
LF9002
CP9603
D9208
L9501
D9207
W9505
H9501
D9252
CP9501
R9567
R9566
C9222
W9713
Y9752
Y9751
Y9602
Y9601
K9551
Y9551
D9007
R9759
Y9004
Y9003
Y9002
Y9001
VA9
001
T9201
RY9002
001
RY9
C9217
W9806
W9805
W9714
W9506
CP9602
R9757
R9756
R9755
R9754
R9753
R9752R9751
R9707
R9706
R9705R9704
R9703
R9702R9701
R9652
R9651
R9641
R9631
R9625
R9621
R9609
R9608
R9607
R9606
R9605
R9604
R9603
R9580
R9579
R9578
R9577
R9576
R9575
R9574
R9573
R9572
R9569
R9568
R9565
R9564
R9563
R9562
R9561
R9560
R9559
R9558
R9557
R9556
R9555
R9554
R9553
R9552
R9551
R9534
R9533
R9532
R9530
R9529
R9528
R9527
R9526
R9525
R9524
R9523
R9522
R9521
R9520
R9519
R9518
R9517
R9516
R9515
R9514
R9513 R9512
R9511
R9510
R9509
R9508
R9507
R9506
R9505
R9504
R9503
R9502
R9501
R9252
R9251
R9250
R9234
R9233
R9221
R9220
R9216
R9215
R9214
R9213
R9212 R9211
R9210
R9209
R9208
R9207
R9206
R9205
R9
005
R9004
003R9
R9002
R9001
Q9604
Q9603
Q9602
Q9558
Q9557
Q9556
Q9555
Q9553
Q9552
Q9551
Q9508
Q9507
Q9506
Q9505
Q9504
Q9503
Q9502
Q9002
Q9001
PC9 504
PC9503
PC9502
PC9501
C9251
PC9202
L9753
L9751
L9701
L9651
L9602
L9601
201L9
K9751
K9606
K9605
K9604
K9603
K9602
K9601
K9503 K9502
IC9751
IC9701
IC9601
IC9502
IC9201
H9751
H9701
H9001
002
FC9
FC9
001
D9752
D9751
D9703
D9702
D9701
D9653
D9652
D9651
D9611
D9604D9603 D9602D9601
D9561
D9557
D9556
D9555
D9554
D9553
D9552
D9551
D9508
D9507
D9506
D9505
D9504
D9503
D9502
D9501
D9251
D9 218
D9216
D9215
206D9
C9215
D9204
D9203
D9
003
D9
002
D9001
CP9201
PW
E1
CN00Q
W9102
W9502
W9205
CN00F
CN10F
CN00A
W9204
CN10A
MARK
UL
R9531
W9304
C9754
C9753
C9752
C9751
C9704
C9703
C9702
C9701
C9654
C9653
C9652
C9651
C9612
C9611
C9610
C9605
C9604
C9603
C9602
C9601
C9592
C9591
C9
564
C9562
C9561
C9560
C9559
C9
558
C9557
C9556
C9555
C9554
C9553
C9552
C9512
C9511
C9510
C9509
C9508
C9507
C9506
C9505
C9504
C9502
C9501
C9221
C9220
C9219
C9214
C9212
C9211
C9
210
C9209
C9208
C9207
C9206
C9205
C9204
C9011
C9010
C9009
C9008
C9007
C9006
W9101
C9004
C9003
C9002
C9001
POWER PWB PATTERN
TOP

(No.YA708<Rev.001>)2-35 2-36(No.YA708<Rev.001>)
GGB90035 -001DH
1511109
REMOTE PWB
31
7165
CN702R
CL7001
R7306
Y7301
D7302D7301
C7305
C7307
09C73
CN701R
CN700R
C73
08
C7301
CN700G
C7303
C7304
CN701G
IC7302
IC7301
R7305
R7304
R7303
R7302
C7306
R7301
C7302
GGB90033 -001CHSW PWB
4
75
2
6
7
15
3
1
TV/VDO MENU VOL-VOL+CH-CH+ POWER
W7102
CN701G
K7001
R7002
R7001
C7002
C7001
L7002
01
L70
R7106
R7107
D7101
R71
08
C70
05
UL
MARK
S7103
J7001
CN700G
S7102
R7005
W7101
S7107
S7106
S7105
R7105
R7104
R7103
S7101
D7001
C7004
C7003
R7102 R7101
S7104
GGB90034 -001CH
LED PWB
14
D8903
D8902
Q8905
R8911 R8910
Q8901
R8909
Q8904 R8908
Q8902
R8905
R8902
R8904
R8903
R8901
C8901C8903
CN800U
D8904
C8904
R8912
Q8903
D8901
TOP
TOP
GGB90011 -001EHSW PWB
4
75
2
6
7
15
3
1
TV/VDO MENU VOL-VOL+CH-CH+ POWER
W7102
CN701G
K7001
R7002
R7001
C7002
C7001
L7002
01
L70
R7106
R7107
D7101
R71
08
C70
05
UL
MARK
S7103
J7001
CN700G
S7102
R7005
W7101
S7107
S7106
S7105
R7105
R7104
R7103
S7101
D7001
C7004
C7003
R7102 R7101
S7104
GGB90012 -001GH
LED PWB
14
D8903
D8902
Q8905
R8911 R8910
Q8901
R8909
Q8904 R8908
Q8902
R8905
R8902
R8904
R8903
R8901
C8901C8903
CN800U
D8904
C8904
R8912
Q8903
D8901
GGB90018 -001EH
1511109
REMOTE PWB
31
7165
CN702R
CL7001
R7306
Y7301
D7302D7301
C7305
C7307
09C73
CN701R
CN700R
C73
08
C7301
CN700G
C7303
C7304
CN701G
IC7302
IC7301
R7305
R7304
R7303
R7302
C7306
R7301
C7302
SW PWB PATTERN
[LT-42Z49/AT, LT-42Z49/BAT, LT-42Z49/EAT, LT-42Z49/MAT, LT-42Z49/RACK, LT-42Z49/SAT, LT-42Z49/VAT ]
LED PWB PATTERN
[LT-42Z49/AT, LT-42Z49/BAT, LT-42Z49/EAT, LT-42Z49/MAT, LT-42Z49/RACK, LT-42Z49/SAT, LT-42Z49/VAT ]
REMOTE PWB PATTERN
[LT-42Z49/AT, LT-42Z49/BAT, LT-42Z49/EAT, LT-42Z49/MAT, LT-42Z49/RACK, LT-42Z49/SAT, LT-42Z49/VAT ]
TOP
FRONT
SW PWB PATTERN[LT-42Z49/NASK]
LED PWB PATTERN[LT-42Z49/NASK]
REMOTE PWB PATTERN[LT-42Z49/NASK]
TOP
FRONT

(No.YA708<Rev.001>)2-37
<ANLOG PWB>
MODE DC (V)
PIN NO.
MODE DC (V)
PIN NO.
IC1001
1 4.3
2 2.1
3 4.7
4 2.4
5 2.7
6 2.4
7 0
8 2.1
9 4.7
10 2.4
11 0.6
12 2.4
13 0.6
14 2.4
15 0
16 2.4
17 0
18 2.4
19 0
20 2.4
21 1.3
22 1.9
23 0
24 1.5
25 3.2
26 2.3
27 3.2
28 1.6
29 4.9
30 2.4
31 1.3
32 2.4
33 0.1
34 2.4
35 0.1
36 2.4
37 4.8
38 2.4
39 0.1
40 2.4
41 4.8
42 4.4
43 4.4
44 8.8
45 4.4
46 4.4
47 4.4
48 4.4
49 4.4
50 4.4
51 4.4
52 4.4
53 4.4
54 4.4
55 0
56 2.4
IC1002
1 0
2 3.2
3 3.2
4 0
5 0
6 3.2
7 0
8 3.2
9 0
10 0
11 3.2
12 3.2
13 0
14 3.2
Q1001
E 1.7
C 0
B 1.1
Q1002
E 2
C 6.3
B 2.7
Q1003
E 2
C 7
B 2.7
Q1004
E 6.4
C 8.9
B 7
Q1104
E 0
C 0
B -0.7
Q1105
E 0
C 0
B -0.7
Q1106
E 0.1
C -0.8
B 0.1
TU1001
1 NC
2 0
3 4.9
4 NC
5 4.1
6 NC
7 NC
8 0
9 3.2
10 3.2
11 0
12 NC
13 1
14 3.8
15 NC
16 2
17 NC
18 NC
19 NC
20 NC
<DIGITAL PWB>
MODE DC (V)
PIN NO.
MODE DC (V)
PIN NO.
MODE DC (V)
PIN NO.
MODE DC (V)
PIN NO.
IC6003
1 4.8
2 0
3 4.8
4 0
5 4.8
6 4.8
7 4.8
8 8.9
IC7001
1 3.2
2 3.2
3 1.2
4 0
5 NC
6 NC
7 NC
8 NC
9 NC
10 NC
11 3.2
12 NC
13 NC
14 0
15 NC
16 NC
17 NC
18 NC
19 0
20 3.2
21 3.2
22 1
23 1
24 1.1
25 1.1
26 0
27 3.2
28 0
29 3.1
30 0.1
31 0
32 1.5
33 0.3
34 3.2
35 1.5
36 1.3
37 0
38 0
39 3.2
40 1
41 1
42 0
43 1.6
44 0
45 1.6
46 3.2
47 1.6
48 3.2
49 1.6
50 0
51 1.6
52 3.2
53 1.6
54 3.2
55 0
56 3.2
57 0
58 1.4
59 0.6
60 1
61 3.2
62 0
63 1.5
64 0
65 0
66 3.2
67 1.6
68 3.2
69 0
70 1.5
71 0
72 3.2
73 1
74 3.2
75 0
76 0
77 1
78 1
79 1
80 3.2
81 0
82 0
83 0
84 0
85 0
86 0
87 0
88 3.2
89 3.2
90 0
91 3.2
92 3.2
93 0.2
94 0.2
95 0
96 0.2
97 0.2
98 3.2
99 0
100 0.2
101 0.2
102 3.2
103 0.2
104 0.2
105 0
106 3.2
107 3.2
108 0
109 0
110 1
111 3.2
112 0
113 1.4
114 1.4
115 1
116 3.2
117 3.2
118 3.2
119 0
120 3.2
121 3.2
122 1
123 3.2
124 3.2
125 3.2
126 0
127 3.2
128 0
129 1
130 3.2
131 3.2
132 0
133 3.2
134 2
135 2.5
136 0.1
137 0
138 0
139 2.3
140 0
141 3.2
142 3.2
143 1
144 3.2
145 3.2
146 3.2
147 3.2
148 3.2
149 3.2
150 3.2
151 3.2
152 3.2
153 3.1
154 3.2
155 3.2
156 0
157 0
158 3.2
159 0
160 0
161 0
162 0
163 1.7
164 0
165 0
166 0.3
167 1.7
168 0
169 0
170 0.6
171 3.2
172 0
173 3.2
174 3.2
175 1.7
176 0.7
177 0.9
178 0.3
179 0
180 1.7
181 0
182 0
183 0.1
184 1.7
185 0
186 0
187 0
188 3.2
189 1.7
190 0
191 0
192 0.1
193 1.7
194 0
195 0
196 3.2
197 3.2
198 3.2
199 0
200 3.2
201 0
202 1
203 0.1
204 0.1
205 1
206 1.3
207 1.2
208 1.1
209 3.2
210 1.1
211 1.2
212 0
213 1
214 1.2
215 1
216 1.3
IC7002
1 0
2 0
3 0
4 0
5 2
6 2
7 0
8 3.2
IC7003
1 3.2
2 0.1
3 0
4 0
5 3.2
6 3.2
7 3.2
8 3.2
IC7004
1 3.2
2 3.2
3 NC
4 0
5 0
6 0
7 3.2
8 3.2
IC7005
1 0
2 3.2
3 0
4 3.2
Q7003
E 3.2
C 3.2
B 0
Q7004
E 3.2
C 3.2
B 0
Q7005
E 3.2
C 3.2
B 0
Q7006
E 3.2
C 3.2
B 0
Q7007
E 0
C 2.4
B 0.1
Q7008
E 0
C 1.8
B 0.1
MODE DC (V)
PIN NO.
MODE DC (V)
PIN NO.
IC6001
1 0.1
2 0.1
3 0
4 20.3
5 20.2
6 0
7 0
8 0
9 0
10 0
11 0
12 0.1
13 0
14 0
15 0
16 0
17 0
18 0
19 0
20 0
21 0
22 0
23 0
24 0.1
25 0.1
26 0
27 0
28 0
29 0
30 0
31 0
32 0
33 0
34 0
35 0
36 0
37 0
38 0
39 0
40 0
41 0.1
42 0
43 0
44 0.1
45 0
46 0
47 0
48 0
IC6002
1 1.9
2 4
3 1.9
4 0
5 1.9
6 1.9
7 1.9
8 4.9
IC6661
1 3.2
2 1.5
3 1.5
4 0
5 0
6 0.4
7 1.5
8 3.2
9 0
10 3.2
11 0
12 1.7
13 1.5
14 1.4
15 3
16 0
17 3.2
18 1.6
19 0
20 0
21 0
22 3.2
23 3.2
24 0
IC6771
1 1.4
2 1.5
3 0
4 1.5
5 3.2
6 0
7 0
8 3.2
9 4.9
10 0
11 24
12 2.4
13 0
14 4.9
15 0
16 0
Q6104
E 0
C 0
B 0.6
Q6105
E 0
C 0
B 0.6
Q6501
E 7
C 0.1
B 7.4
Q6503
E 0
C 3.9
B 0.1
MODE DC (V)
PIN NO.
<POWER PWB>
MODE DC (V)
PIN NO.
IC9501
1 313
2 0
3 21.3
4 1.6
5 2.5
6 0
7 3.4
Q9501
E 0
C 38.1
B 22.5
Q9551
E 0
C 0
B 3.1
Q9552
E 0
C 15.3
B 0
Q9602
E 0
C 0
B 0.6
PC9501
1 22.5
2 21.5
3 1.6
4 0
<REMOTE PWB>
MODE DC (V)
PIN NO.
IC7302
1 2.9
2 4.9
3 0
<LED PWB>
MODE DC (V)
PIN NO.
Q8901
E 0
C 4.9
B 0
Q8902
E 0
C 0
B 4.9
MODE DC (V)
PIN NO.
IC9201
1 4.9
2 1.7
3 4.4
4 4.9
5 3.2
6 1.7
7 0
8 NC
IC9231
1 3.2
2 NC
3 0
4 1.8
5 1.7
6 NC
7 NC
8 4.9
IC9251
1 6.1
2 4.9
3 1
4 0
5 0.4
6 0.7
7 4.9
8 4.7
IC9401
1 22.8
2 23.9
3 11.8
4 0
5 0.4
6 0.8
7 3
8 4.8
IC9501
1 18.2
2 2.8
3 8.9
4 NC
5 0
IC9601
1 15.7
2 23.9
3 4.9
4 0
5 0.4
6 0.7
7 3.1
8 4.8
Q9702
E 0
C 0
B 0.6
Q9703
E 0
C 0
B 0.6
[P.2-9 - P.2-10]
[P.2-11 - P.2-12]
[P.2-13 - P.2-14]
[P.2-15- P.2-16]
[P.2-15 - P.2-16]
[P.2-23 - P.2-24]
[P.2-25 - P.2-26]
VOLTAGE CHARTS

2-38(No.YA708<Rev.001>)
ANALOG PWB
DIGITAL PWB(1/3)
TU1001-13
1.8 Vp-p
(H)
IC7001-114
2.1 Vp-p
(1µs)
IC7001-113
2.1 Vp-p
(1µs)
IC1001-28
0.3Vp-p
(H)
IC1001-18
0.1 Vp-p
(H)
IC7001-166
0.1 Vp-p
(H)
WAVEFORMS

(No.YA708<Rev.001>)
Display Division 12, 3-chome, Moriya-cho, Kanagawa-ku, Yokohama-city, Kanagawa-prefecture, 221-8528, Japan
Victor Company of Japan, Limited
VSE
Printed in Japan

(No.YA708<Rev.001>)3-1
PARTS LIST
CAUTION
JThe parts identified by the symbol are important for the safety . Whenever replacing these parts, be sure to use specified ones to secure the
safety.
JThe parts not indicated in this Parts List and those which are filled with lines --- in the Parts No. columns will not be supplied.
JP.W. BOARD Ass'y will not be supplied, but those which are filled with the Parts No. in the Parts No. columns will be supplied.
ABBREVIATIONS OF RESISTORS, CAPACITORS AND TOLERANCES
RESISTORS CAPACITORS
CR Carbon Resistor C CAP. Ceramic Capacitor
FR Fusible Resistor E CAP. Electrolytic Capacitor
PR Plate Resistor M CAP. Mylar Capacitor
VR Variable Resistor CH CAP. Chip Capacitor
HV R High Voltage Resistor HV CAP. High Voltage Capacitor
MF R Metal Film Resistor MF CAP. Metalized Film Capacitor
MG R Metal Glazed Resistor MM CAP. Metalized Mylar Capacitor
MP R Metal Plate Resistor MP CAP. Metalized Polystyrol Capacitor
OM R Metal Oxide Film Resistor PP CAP. Polypropylene Capacitor
CMF R Coating Metal Film Resistor PS CAP. Polystyrol Capacitor
UNF R Non-Flammable Resistor TF CAP. Thin Film Capacitor
CH V R Chip Variable Resistor MPP CAP. Metalized Polypropylene Capacitor
CH MG R Chip Metal Glazed Resistor TAN. CAP. Tantalum Capacitor
COMP. R Composition Resistor CH C CAP. Chip Ceramic Capacitor
LPTC R Linear Positive Temperature Coefficient Resistor BP E CAP. Bi-Polar Electrolytic Capacitor
CH AL E CAP. Chip Aluminum Electrolytic Capacitor
CH AL BP CAP. Chip Aluminum Bi-Polar Capacitor
CH TAN. E CAP. Chip Tantalum Electrolytic Capacitor
CH AL BP E CAP. Chip Tantalum Bi-Polar Electrolytic Capacitor
RESISTORS
FGJ KMNRHZP
±1% ±2% ±5% ±10% ±20% ±30% +30%
-10%
+50%
-10%
+80%
-20%
+100%
-0%
3-2(No.YA708<Rev.001>)
CONTENTS
USING P.W. BOARD & REMOTE CONTROL UNIT ................................................................................................... 3-3
EXPLODED VIEW PARTS LIST ................................................................................................................................. 3-4
EXPLODED VIEW ....................................................................................................................................................... 3-5
PRINTED WIRING BOARD PARTS LIST [LT-42Z49/AT] [LT-42Z49/EAT] ............................................................... 3-6
ANALOG P.W. BOARD ASS'Y (SFU-1601A-H2) .............................................................................................. 3-6
SW P.W. BOARD ASS'Y (SFU-7601A-H2) ....................................................................................................... 3-7
REMOTE P.W. BOARD ASS'Y (SFU-7606A-H2) .............................................................................................. 3-7
LED P.W. BOARD ASS'Y (SFU-8601A-H2) ...................................................................................................... 3-7
POWER P.W. BOARD ASS'Y (SFU-9602A-H2) ................................................................................................ 3-7
DIGITAL P.W. BOARD ASS'Y (SFU0D622A-H2) .............................................................................................. 3-9
PRINTED WIRING BOARD PARTS LIST [LT-42Z49/MAT] ..................................................................................... 3-13
ANALOG P.W. BOARD ASS'Y (SFU-1601A-H2) ............................................................................................ 3-13
SW P.W. BOARD ASS'Y (SFU-7601A-H2) ..................................................................................................... 3-13
REMOTE P.W. BOARD ASS'Y (SFU-7606A-H2) ............................................................................................ 3-13
LED P.W. BOARD ASS'Y (SFU-8601A-H2) .................................................................................................... 3-13
POWER P.W. BOARD ASS'Y (SFU-9602A-H2) .............................................................................................. 3-13
DIGITAL P.W. BOARD ASS'Y (SFU0D632A-H2) ............................................................................................ 3-13
PRINTED WIRING BOARD PARTS LIST [LT-42Z49/SAT] ...................................................................................... 3-17
ANALOG P.W. BOARD ASS'Y (SFU-1601A-H2) ............................................................................................ 3-17
SW P.W. BOARD ASS'Y (SFU-7601A-H2) ..................................................................................................... 3-17
REMOTE P.W. BOARD ASS'Y (SFU-7606A-H2) ............................................................................................ 3-17
LED P.W. BOARD ASS'Y (SFU-8601A-H2) .................................................................................................... 3-17
POWER P.W. BOARD ASS'Y (SFU-9602A-H2) .............................................................................................. 3-17
DIGITAL P.W. BOARD ASS'Y (SFU0D624A-H2) ............................................................................................ 3-17
PRINTED WIRING BOARD PARTS LIST [LT-42Z49/VAT] ...................................................................................... 3-21
ANALOG P.W. BOARD ASS'Y (SFU-1601A-H2) ............................................................................................ 3-21
SW P.W. BOARD ASS'Y (SFU-7601A-H2) ..................................................................................................... 3-21
REMOTE P.W. BOARD ASS'Y (SFU-7606A-H2) ............................................................................................ 3-21
LED P.W. BOARD ASS'Y (SFU-8601A-H2) .................................................................................................... 3-21
POWER P.W. BOARD ASS'Y (SFU-9602A-H2) .............................................................................................. 3-21
DIGITAL P.W. BOARD ASS'Y (SFU0D625A-H2) ............................................................................................ 3-21
PRINTED WIRING BOARD PARTS LIST [LT-42Z49/NASK] ................................................................................... 3-25
ANALOG P.W. BOARD ASS'Y (SFU-1604A-H6) ............................................................................................ 3-25
SW P.W. BOARD ASS'Y (SFU-7604A-H2) ..................................................................................................... 3-26
REMOTE P.W. BOARD ASS'Y (SFU-7609A-H2) ............................................................................................ 3-26
LED P.W. BOARD ASS'Y (SFU-8603A-H2) .................................................................................................... 3-26
POWER P.W. BOARD ASS'Y (SFU-9602A-H2) .............................................................................................. 3-26
DIGITALP.W. BOARD ASS'Y (SFU0D626A-H2) ............................................................................................. 3-26
PRINTED WIRING BOARD PARTS LIST [LT-42Z49/BAT] ..................................................................................... 3-31
ANALOG P.W. BOARD ASS'Y (SFU-1601A-H8) ............................................................................................ 3-31
SW P.W. BOARD ASS'Y (SFU-7601A-H8) ..................................................................................................... 3-32
REMOTE P.W. BOARD ASS'Y (SFU-7606A-H8) ............................................................................................ 3-32
LED P.W. BOARD ASS'Y (SFU-8601A-H8) .................................................................................................... 3-32
POWER P.W. BOARD ASS'Y (SFU-9602A-H8) .............................................................................................. 3-32
DIGITAL P.W. BOARD ASS'Y (SFU0D622A-H8) ............................................................................................ 3-34
PRINTED WIRING BOARD PARTS LIST [LT-42Z49/RACK] .................................................................................. 3-38
ANALOG P.W. BOARD ASS'Y (SFU-1606A-CK) ............................................................................................ 3-38
SW P.W. BOARD ASS'Y (SFU-7610A-CK) ..................................................................................................... 3-39
REMOTE P.W. BOARD ASS'Y (SFU-7611A-CK) ........................................................................................... 3-39
LED P.W. BOARD ASS'Y (SFU-8606A-CK) .................................................................................................... 3-39
POWER P.W. BOARD ASS'Y (SFU-9609A-CK) ............................................................................................. 3-39

(No.YA708<Rev.001>)3-3
DIGITAL P.W. BOARD ASS'Y (SFU0D634A-CK) ........................................................................................... 3-41
REMOTE CONTROL UNIT PARTS LIST (RM-C2510-1C) ....................................................................................... 3-44
PACKING ................................................................................................................................................................... 3-45
PACKING PARTS LIST ............................................................................................................................................. 3-46
USING P.W. BOARD & REMOTE CONTROL UNIT
P.W.B ASS'Y name
P.W.B ASS'Y No.
LT-42Z49/AT LT-42Z49/EAT LT-42Z49/MAT LT-42Z49/SAT
ANALOG P.W.B SFU-1601A-H2 ←←←
SW P.W.B SFU-7601A-H2 ←←←
REMOTE P.W.B SFU-7606A-H2 ←←←
LED P.W.B SFU-8601A-H2 ←←←
POWER P.W.B SFU-9602A-H2 ←←←
DIGITAL P.W.B SFU0D622A-H2 ←SFU0D632A-H2 SFU0D624A-H2
REMOTE CONTROL UNIT RM-C2510-1C ←←←
P.W.B ASS'Y name
P.W.B ASS'Y No.
LT-42Z49/VAT LT-42Z49/NASK LT-42Z49/BAT LT-42Z49/RACK
ANALOG P.W.B SFU-1601A-H2 SFU-1604A-H6 SFU-1601A-H8 SFU-1606A-CK
SW P.W.B SFU-7601A-H2 SFU-7604A-H2 SFU-7601A-H8 SFU-7610A-CK
REMOTE P.W.B SFU-7606A-H2 SFU-7609A-H2 SFU-7606A-H8 SFU-7611A-CK
LED P.W.B SFU-8601A-H2 SFU-8603A-H2 SFU-8601A-H8 SFU-8606A-CK
POWER P.W.B SFU-9602A-H2 ←SFU-9602A-H8 SFU-9609A-CK
DIGITAL P.W.B SFU0D625A-H2 SFU0D626A-H2 SFU0D622A-H8 SFU0D634A-CK
REMOTE CONTROL UNIT RM-C2510-1C ←←←

3-4(No.YA708<Rev.001>)
EXPLODED VIEW PARTS LIST
Ref.No. Part No. Part Name Description Local
LV1 WJW0090-002A-E DIGITAL(LVDS) CABLE DIGITAL CN0LV-LCD PANEL UNIT
TU1 QAU0506-001 TUNER LT-42Z49NASK
1 GG10597-003A-H REAR COVER
LT-42Z49AT,LT-42Z49BAT,LT-42Z49EAT,LT-42Z49MAT,LT-42Z49RACK,LT-42Z49SAT,LT-42Z49VAT
1 GG10597-003A-HK REAR COVER LT-42Z49NASK
2 GG10561-013A-H FRONT PANEL
LT-42Z49AT,LT-42Z49BAT,LT-42Z49EAT,LT-42Z49MAT,LT-42Z49SAT,LT-42Z49VAT
2 GG10561-013A-HK FRONT PANEL LT-42Z49NASK
2 GG10561-007F-H FRONT PANEL LT-42Z49RACK
3 QLD0623-001-JMT LCD PANEL UNIT
LT-42Z49AT,LT-42Z49EAT,LT-42Z49MAT,LT-42Z49NASK,LT-42Z49SAT,LT-42Z49VAT
3 QLD0623-001-JET LCD PANEL UNIT LT-42Z49BAT
3 QLD0623-001-AUD LCD PANEL UNIT LT-42Z49RACK
5 QAS0590-001 SPEAKER (x2)
7 QMPRD10-170-JS POWER CORD 1.7m BLACK
LT-42Z49AT,LT-42Z49EAT,LT-42Z49MAT,LT-42Z49VAT
7 QMPRA90-165-Q1 POWER CORD 1.65m BLACK LT-42Z49BAT
7 QMPRC20-180-Q1 POWER CORD 1.8m BLACK LT-42Z49NASK
7 QMPRC50-165-Q1 POWER CORD 1.65m BLACK LT-42Z49RACK
7 QMPN370-170-JC POWER CORD 1.7m BLACK LT-42Z49SAT
8 GG20205-005A-H TERMINAL BASE
9 GG10584-001E-H MAIN BASE
LT-42Z49AT,LT-42Z49BAT,LT-42Z49EAT,LT-42Z49MAT,LT-42Z49NASK,LT-42Z49SAT,LT-42Z49VAT
9 GG10584-001E-HK MAIN BASE LT-42Z49RACK
11 GG20210-001B-H WALL BRACKET (x2)
LT-42Z49AT,LT-42Z49BAT,LT-42Z49EAT,LT-42Z49MAT,LT-42Z49RACK,LT-42Z49SAT,LT-42Z49VAT
11 GG20210-001B-HK WALL BRACKET (x2) LT-42Z49NASK
16 LC43175-003A-C STAND BASE UNIT
17 LC34390-001B-C SUPPORT UNIT
20 LC34028-002A-H POWER CORD COVER
21 GG30203-004A-H CONTROL ASSY
23 GG40042-001A-H CORD CLAMP
24 GG10583-003A-H TOP FRAME
LT-42Z49AT,LT-42Z49BAT,LT-42Z49EAT,LT-42Z49MAT,LT-42Z49NASK,LT-42Z49SAT,LT-42Z49VAT
24 GG10583-001B-H TOP FRAME LT-42Z49RACK
33 GG30274-002A-H LCD SUPPORT BRACKET (x2)
LT-42Z49AT,LT-42Z49BAT,LT-42Z49EAT,LT-42Z49MAT,LT-42Z49NASK,LT-42Z49SAT,LT-42Z49VAT
33 GG30205-003A-H LCD SUPPORT BRACKET (x2) LT-42Z49RACK
34 GG30274-001A-H LCD SUPPORT BRACKET (x2)
LT-42Z49AT,LT-42Z49BAT,LT-42Z49EAT,LT-42Z49MAT,LT-42Z49NASK,LT-42Z49SAT,LT-42Z49VAT
34 GG30205-003A-H LCD SUPPORT BRACKET (x2) LT-42Z49RACK
37 GG10582-001A-H BOTTOM FRAME
50 QYSBSFG3014ZA TAP SCREW M3 x 14mm(x13)
51 QYSBSGG3008ZA TAP SCREW M3 x 8mm(x5)
52 QYSBSFG3014ZA TAP SCREW M3 x 14mm
53 QYSBSF3010ZA TAP SCREW M3 x 10mm(x3)
54 CM34837-010-H STICK SHEET (x2)
55 QQR0491-001 FERRITE CORE
LT-42Z49AT,LT-42Z49EAT,LT-42Z49MAT,LT-42Z49NASK,LT-42Z49RACK,LT-42Z49SAT,LT-42Z49VAT
56 QQR0490-001 NOISE FILTER
LT-42Z49AT,LT-42Z49EAT,LT-42Z49MAT,LT-42Z49NASK,LT-42Z49RACK,LT-42Z49SAT,LT-42Z49VAT
57 WJZ0354-005A-E WIRE DIGITAL-LED/REMOTE/SPEAKER
58 QYSBSFG3014ZA TAP SCREW M3 x 14mm
59 GG40076-001A-H SPACER SHEET
60 QZW0156-002 WIRE CLAMP (x3)
61 WJZ0316-002A-E WIRE POWER PWB-DIGITAL PWB
62 GG30206-001B-H EARTH PLATE (x5)
63 GG30206-002A-H EARTH PLATE (x8)
64 LC33965-014A ALUMINUM TAPE (x2)
LT-42Z49AT,LT-42Z49EAT,LT-42Z49MAT,LT-42Z49NASK,LT-42Z49RACK,LT-42Z49SAT,LT-42Z49VAT
65 WJJ1062-001A-E WIRE POWER PWB-LCD PANEL UNIT
66 QZW0028-001 WIRE CLAMP
67 GG40069-001A-H W FACE TAPE (x5)
200 SFU-9602A-H2 POWER PWB
LT-42Z49AT,LT-42Z49EAT,LT-42Z49MAT,LT-42Z49NASK,LT-42Z49SAT,LT-42Z49VAT
200 SFU-9602A-H8 POWER PWB LT-42Z49BAT
200 SFU-9609A-CK POWER PWB LT-42Z49RACK
201 SFU-1601A-H2 ANALOG PWB
LT-42Z49AT,LT-42Z49EAT,LT-42Z49MAT,LT-42Z49SAT,LT-42Z49VAT
201 SFU-1601A-H8 ANALOG PWB LT-42Z49BAT
201 SFU-1604A-H6 ANALOG PWB
Please note that the TUNER is not included in ANALOG PWB
LT-42Z49NASK
201 SFU-1606A-CK ANALOG PWB LT-42Z49RACK
202 SFU0D622A-H2 DIGITAL PWB LT-42Z49AT,LT-42Z49EAT
202 SFU0D622A-H8 DIGITAL PWB LT-42Z49BAT
202 SFU0D632A-H2 DIGITAL PWB LT-42Z49MAT
202 SFU0D626A-H2 DIGITAL PWB LT-42Z49NASK
202 SFU0D634A-CK DIGITAL PWB LT-42Z49RACK
202 SFU0D624A-H2 DIGITAL PWB LT-42Z49SAT
202 SFU0D625A-H2 DIGITAL PWB LT-42Z49VAT
203 SFU-7601A-H2 SW PWB
LT-42Z49AT,LT-42Z49EAT,LT-42Z49MAT,LT-42Z49SAT,LT-42Z49VAT
203 SFU-7601A-H8 SW PWB LT-42Z49BAT
203 SFU-7604A-H2 SW PWB LT-42Z49NASK
203 SFU-7610A-CK SW PWB LT-42Z49RACK
204 SFU-8601A-H2 LED PWB
LT-42Z49AT,LT-42Z49EAT,LT-42Z49MAT,LT-42Z49SAT,LT-42Z49VAT
204 SFU-8601A-H8 LED PWB LT-42Z49BAT
204 SFU-8603A-H2 LED PWB LT-42Z49NASK
204 SFU-8606A-CK LED PWB LT-42Z49RACK
208 SFU-7606A-H2 REMOTE PWB
LT-42Z49AT,LT-42Z49EAT,LT-42Z49MAT,LT-42Z49SAT,LT-42Z49VAT
208 SFU-7606A-H8 REMOTE PWB LT-42Z49BAT
208 SFU-7609A-H2 REMOTE PWB LT-42Z49NASK
208 SFU-7611A-CK REMOTE PWB LT-42Z49RACK

(No.YA708<Rev.001>)3-5
EXPLODED VIEW
FRONT
AA
BB
BB
6363
6262
50 50 5151
11
200200
2424
3434
3434
203203
2121
3333
3737
22
6565
6666
204204
208208
3333
55
55
201201
202202
88
5656
5454
5454
LV1LV1
5858
5757
5959
6060
6060
6060
99
6161
77
2020
5252 5151 5353
2323
1111
1111
AA
BB
RATING LABEL
TU1TU1
<REAR COVER (INNER SIDE)>
6464
6464
1616
1717
5555
<FRONT PANEL (INNER SIDE)>
6767
3

3-6(No.YA708<Rev.001>)
PRINTED WIRING BOARD PARTS LIST [LT-42Z49/AT] [LT-42Z49/EAT]
ANALOG P.W. BOARD ASS'Y (SFU-1601A-H2)
Ref No. Part No. Part Name Description Local
IC1001 R2A11018FP IC
IC1002 SN74LV04ANS-X IC
Q1001 2SA812A/5-6/-X TRANSISTOR
Q1002 2SC1623A/5-6/-X TRANSISTOR
Q1003 2SC1623A/5-6/-X TRANSISTOR
Q1004 2SC1623A/5-6/-X TRANSISTOR
Q1104 UN2226-X DIGI TRANSISTOR
Q1105 UN2226-X DIGI TRANSISTOR
Q1106 2SA812A/5-6/-X TRANSISTOR
D1103 RKZ5.6B2KG-X Z DIODE
D1106 RKZ5.6B2KG-X Z DIODE
D1109 RKZ5.6B2KG-X Z DIODE
D1112 RKZ5.6B2KG-X Z DIODE
D1113 RKZ10B2KG-X Z DIODE
D1114 RKZ10B2KG-X Z DIODE
D1117 RKZ5.6B2KG-X Z DIODE
D1118 RKZ10B2KG-X Z DIODE
D1119 RKZ10B2KG-X Z DIODE
D1122 RKZ5.6B2KG-X Z DIODE
D1125 RKZ5.6B2KG-X Z DIODE
D1130 RKZ5.6B2KG-X Z DIODE
D1133 RKZ10B2KG-X Z DIODE
D1134 RKZ10B2KG-X Z DIODE
D1135 RKZ10B2KG-X Z DIODE
D1137 RKZ10B2KG-X Z DIODE
D1138 RKZ5.6B2KG-X Z DIODE
D1139 RKZ5.6B2KG-X Z DIODE
D1140 RKZ10B2KG-X Z DIODE
D1141 RKZ10B2KG-X Z DIODE
C1001 NCB31HK-104X C CAPACITOR 0.1uF 50V K
C1002 QETN1CM-107Z E CAPACITOR 100uF 16V M
C1003 QETN1CM-476Z E CAPACITOR 47uF 16V M
C1009 NCB31HK-104X C CAPACITOR 0.1uF 50V K
C1010 QETN1CM-106Z E CAPACITOR 10uF 16V M
C1011 NCB31HK-104X C CAPACITOR 0.1uF 50V K
C1012 NCB31HK-103X C CAPACITOR 0.01uF 50V K
C1013 NCB31HK-821X C CAPACITOR 820pF 50V K
C1014 NDC31HJ-470X C CAPACITOR 47pF 50V J
C1015 NDC31HJ-470X C CAPACITOR 47pF 50V J
C1016 NDC31HJ-180X C CAPACITOR 18pF 50V J
C1017 NCB31HK-103X C CAPACITOR 0.01uF 50V K
C1018 NCB31HK-103X C CAPACITOR 0.01uF 50V K
C1019 NCB31AK-474X C CAPACITOR 0.47uF 10V K
C1020 QETN1CM-107Z E CAPACITOR 100uF 16V M
C1021 QETN1CM-107Z E CAPACITOR 100uF 16V M
C1023 NCB31HK-104X C CAPACITOR 0.1uF 50V K
C1024 NCB31HK-104X C CAPACITOR 0.1uF 50V K
C1025 NCB31HK-104X C CAPACITOR 0.1uF 50V K
C1101 NCB31AK-474X C CAPACITOR 0.47uF 10V K
C1102 NCB31AK-474X C CAPACITOR 0.47uF 10V K
C1103 NCB31AK-474X C CAPACITOR 0.47uF 10V K
C1104 NCB31AK-474X C CAPACITOR 0.47uF 10V K
C1105 NCB31CK-105X C CAPACITOR 1uF 16V K
C1106 NCB31HK-472X C CAPACITOR 4700pF 50V K
C1107 NCB31CK-105X C CAPACITOR 1uF 16V K
C1108 NCB31HK-472X C CAPACITOR 4700pF 50V K
C1109 NCB31AK-474X C CAPACITOR 0.47uF 10V K
C1110 NCB31CK-105X C CAPACITOR 1uF 16V K
C1111 NCB31HK-472X C CAPACITOR 4700pF 50V K
C1112 NCB31CK-105X C CAPACITOR 1uF 16V K
C1113 NCB31HK-472X C CAPACITOR 4700pF 50V K
C1128 NCB31HK-104X C CAPACITOR 0.1uF 50V K
C1132 NCB31HK-104X C CAPACITOR 0.1uF 50V K
C1136 NCB31HK-104X C CAPACITOR 0.1uF 50V K
C1137 NCB31HK-104X C CAPACITOR 0.1uF 50V K
C1138 QETN1CM-106Z E CAPACITOR 10uF 16V M
C1139 NCB31CK-105X C CAPACITOR 1uF 16V K
C1140 NCB31HK-472X C CAPACITOR 4700pF 50V K
C1141 NCB31CK-105X C CAPACITOR 1uF 16V K
C1142 NCB31HK-472X C CAPACITOR 4700pF 50V K
C1143 QETN1CM-106Z E CAPACITOR 10uF 16V M
C1144 QETN1CM-106Z E CAPACITOR 10uF 16V M
C1145 NCB31HK-472X C CAPACITOR 4700pF 50V K
C1146 NCB31HK-472X C CAPACITOR 4700pF 50V K
C1150 NCB31HK-472X C CAPACITOR 4700pF 50V K
C1151 NCB31HK-472X C CAPACITOR 4700pF 50V K
C1153 NCB31CK-105X C CAPACITOR 1uF 16V K
C1154 NCB31CK-105X C CAPACITOR 1uF 16V K
C1155 NCB31HK-391X C CAPACITOR 390pF 50V K
C1156 NCB31HK-391X C CAPACITOR 390pF 50V K
C1201 QETN1HM-475Z E CAPACITOR 4.7uF 50V M
C1202 NCB31HK-104X C CAPACITOR 0.1uF 50V K
C1203 NCB31HK-104X C CAPACITOR 0.1uF 50V K
C1204 NCB31HK-104X C CAPACITOR 0.1uF 50V K
C1205 QETN1CM-106Z E CAPACITOR 10uF 16V M
C1206 NCB31HK-104X C CAPACITOR 0.1uF 50V K
C1207 NCB31HK-104X C CAPACITOR 0.1uF 50V K
C1208 NCB31HK-104X C CAPACITOR 0.1uF 50V K
C1209 NCB31AK-474X C CAPACITOR 0.47uF 10V K
C1210 NCB31AK-474X C CAPACITOR 0.47uF 10V K
C1211 NCB31HK-104X C CAPACITOR 0.1uF 50V K
C1212 QETN1HM-105Z E CAPACITOR 1uF 50V M
C1217 QETN1CM-477Z E CAPACITOR 470uF 16V M
C1218 NCB31AK-474X C CAPACITOR 0.47uF 10V K
C1219 NCB31HK-104X C CAPACITOR 0.1uF 50V K
C1220 QETN1CM-476Z E CAPACITOR 47uF 16V M
C1221 NCB31HK-104X C CAPACITOR 0.1uF 50V K
C1222 QETN1CM-476Z E CAPACITOR 47uF 16V M
C1223 NCB31HK-104X C CAPACITOR 0.1uF 50V K
C1224 NCB31AK-474X C CAPACITOR 0.47uF 10V K
C1225 NCB31HK-104X C CAPACITOR 0.1uF 50V K
C1226 NCB31HK-104X C CAPACITOR 0.1uF 50V K
C1227 NCB31HK-104X C CAPACITOR 0.1uF 50V K
C1228 NCB31HK-104X C CAPACITOR 0.1uF 50V K
C1229 NCB31HK-104X C CAPACITOR 0.1uF 50V K
C1230 QETN1CM-476Z E CAPACITOR 47uF 16V M
C1231 NCB31HK-104X C CAPACITOR 0.1uF 50V K
C1232 NCB31HK-104X C CAPACITOR 0.1uF 50V K
C1233 QETN1CM-476Z E CAPACITOR 47uF 16V M
C1234 NCB31HK-104X C CAPACITOR 0.1uF 50V K
C1237 NCB31HK-104X C CAPACITOR 0.1uF 50V K
C1238 NCB31HK-104X C CAPACITOR 0.1uF 50V K
R1001 NRSA63J-101X MG RESISTOR 100
Ω
1/16W J
R1002 NRSA63J-101X MG RESISTOR 100
Ω
1/16W J
R1003 NRSA63J-750X MG RESISTOR 75
Ω
1/16W J
R1005 NRSA63J-222X MG RESISTOR 2.2k
Ω
1/16W J
R1006 NRSA63J-222X MG RESISTOR 2.2k
Ω
1/16W J
R1007 NRSA63J-102X MG RESISTOR 1k
Ω
1/16W J
R1008 NRSA63J-391X MG RESISTOR 390
Ω
1/16W J
R1009 NRSA63J-102X MG RESISTOR 1k
Ω
1/16W J
R1010 NRSA63J-331X MG RESISTOR 330
Ω
1/16W J
R1011 NRSA63J-181X MG RESISTOR 180
Ω
1/16W J
R1012 NRSA63J-222X MG RESISTOR 2.2k
Ω
1/16W J
R1013 NRSA63J-102X MG RESISTOR 1k
Ω
1/16W J
R1014 NRSA63J-271X MG RESISTOR 270
Ω
1/16W J
R1015 NRSA63J-470X MG RESISTOR 47
Ω
1/16W J
R1016 NRSA63J-271X MG RESISTOR 270
Ω
1/16W J
R1017 NRSA63J-102X MG RESISTOR 1k
Ω
1/16W J
R1021 NRSA63J-0R0X MG RESISTOR 0
Ω
1/10W J
R1022 NRSA63J-0R0X MG RESISTOR 0
Ω
1/10W J
R1023 NRSA63J-0R0X MG RESISTOR 0
Ω
1/10W J
R1025 NRSA63J-0R0X MG RESISTOR 0
Ω
1/10W J
R1026 NRSA63J-0R0X MG RESISTOR 0
Ω
1/10W J
R1028 NRSA63J-0R0X MG RESISTOR 0
Ω
1/10W J
R1101 NRSA63J-750X MG RESISTOR 75
Ω
1/16W J
R1102 NRSA63J-0R0X MG RESISTOR 0
Ω
1/10W J
R1103 NRSA63J-750X MG RESISTOR 75
Ω
1/16W J
R1104 NRSA63J-0R0X MG RESISTOR 0
Ω
1/10W J
R1105 NRSA63J-750X MG RESISTOR 75
Ω
1/16W J
R1106 NRSA63J-0R0X MG RESISTOR 0
Ω
1/10W J
R1107 NRSA63J-750X MG RESISTOR 75
Ω
1/16W J
R1108 NRSA63J-0R0X MG RESISTOR 0
Ω
1/10W J
R1109 NRSA63J-222X MG RESISTOR 2.2k
Ω
1/16W J
R1110 NRSA63J-333X MG RESISTOR 33k
Ω
1/16W J
R1111 NRSA63J-222X MG RESISTOR 2.2k
Ω
1/16W J
R1112 NRSA63J-333X MG RESISTOR 33k
Ω
1/16W J
R1113 NRSA63J-750X MG RESISTOR 75
Ω
1/16W J
R1114 NRSA63J-0R0X MG RESISTOR 0
Ω
1/10W J
R1115 NRSA63J-222X MG RESISTOR 2.2k
Ω
1/16W J
R1116 NRSA63J-333X MG RESISTOR 33k
Ω
1/16W J
R1117 NRSA63J-222X MG RESISTOR 2.2k
Ω
1/16W J
R1118 NRSA63J-333X MG RESISTOR 33k
Ω
1/16W J
R1119 NRSA63J-750X MG RESISTOR 75
Ω
1/16W J
R1120 NRSA63J-0R0X MG RESISTOR 0
Ω
1/10W J
R1125 NRSA63J-750X MG RESISTOR 75
Ω
1/16W J
R1126 NRSA63J-0R0X MG RESISTOR 0
Ω
1/10W J
R1131 NRSA63J-750X MG RESISTOR 75
Ω
1/16W J
R1132 NRSA63J-0R0X MG RESISTOR 0
Ω
1/10W J
R1136 NRSA63J-222X MG RESISTOR 2.2k
Ω
1/16W J
R1137 NRSA63J-101X MG RESISTOR 100
Ω
1/16W J
R1138 NRSA63J-222X MG RESISTOR 2.2k
Ω
1/16W J
R1139 NRSA63J-101X MG RESISTOR 100
Ω
1/16W J
R1140 NRSA63J-0R0X MG RESISTOR 0
Ω
1/10W J
R1142 NRSA63J-103X MG RESISTOR 10k
Ω
1/16W J
R1143 NRSA63J-103X MG RESISTOR 10k
Ω
1/16W J
R1145 NRSA63J-0R0X MG RESISTOR 0
Ω
1/10W J
Ref No. Part No. Part Name Description Local

(No.YA708<Rev.001>)3-7
SW P.W. BOARD ASS'Y (SFU-7601A-H2)
REMOTE P.W. BOARD ASS'Y (SFU-7606A-H2)
LED P.W. BOARD ASS'Y (SFU-8601A-H2)
POWER P.W. BOARD ASS'Y (SFU-9602A-H2)
R1146 NRSA63J-222X MG RESISTOR 2.2k
Ω
1/16W J
R1147 NRSA63J-333X MG RESISTOR 33k
Ω
1/16W J
R1148 NRSA63J-222X MG RESISTOR 2.2k
Ω
1/16W J
R1149 NRSA63J-333X MG RESISTOR 33k
Ω
1/16W J
R1150 NRSA63J-750X MG RESISTOR 75
Ω
1/16W J
R1151 NRSA63J-391X MG RESISTOR 390
Ω
1/16W J
R1152 NRSA63J-391X MG RESISTOR 390
Ω
1/16W J
R1153 NRSA63J-823X MG RESISTOR 82k
Ω
1/16W J
R1154 NRSA63J-823X MG RESISTOR 82k
Ω
1/16W J
R1156 NRSA63J-102X MG RESISTOR 1k
Ω
1/16W J
R1157 NRSA63J-104X MG RESISTOR 100k
Ω
1/16W J
R1160 NRSA63J-222X MG RESISTOR 2.2k
Ω
1/16W J
R1161 NRSA63J-333X MG RESISTOR 33k
Ω
1/16W J
R1162 NRSA63J-222X MG RESISTOR 2.2k
Ω
1/16W J
R1163 NRSA63J-333X MG RESISTOR 33k
Ω
1/16W J
R1202 NRSA63J-0R0X MG RESISTOR 0
Ω
1/10W J
R1205 NRSA63J-0R0X MG RESISTOR 0
Ω
1/10W J
R1208 NRSA63J-0R0X MG RESISTOR 0
Ω
1/10W J
R1211 NRSA63J-0R0X MG RESISTOR 0
Ω
1/10W J
R1213 NRSA63J-101X MG RESISTOR 100
Ω
1/16W J
R1214 NRSA63J-101X MG RESISTOR 100
Ω
1/16W J
R1215 NRSA63J-201X MG RESISTOR 200
Ω
1/16W J
R1216 NRSA63J-201X MG RESISTOR 200
Ω
1/16W J
R1218 NRSA63J-0R0X MG RESISTOR 0
Ω
1/10W J
L1001 QQL244K-4R7Z PEAKING COIL 4.7uH K
L1002 NQR0339-001X FERRITE BEADS
L1003 QQL244K-220Z P COIL 22uH K
L1004 QQL244K-180Z PEAKING COIL 18uH K
L1005 NQR0339-001X FERRITE BEADS
L1102 QQL244K-100Z PEAKING COIL 10uH K
L1202 NQL79GM-101X COIL 100uH M
L1203 NQL79GM-101X COIL 100uH M
L1204 NQL79GM-101X COIL 100uH M
CN1001 QGB1231M1-23 CONNECTOR B-B (1-23)
CN1002 QGB1231M1-23 CONNECTOR B-B (1-23)
J1001 QNN0725-004 PIN JACK VIDEO-1/OUT PUT
J1002 QNN0725-002 PIN JACK VIDEO-1/VIDEO-2
J1003 QNZ1012-001 D CONNECTOR PC IN
J1004 QNS0051-001 3.5 JACK DVI ANALOG AUDIO
J1005 QNN0833-001 PIN JACK PC AUDIO
K1101 NQR0389-003X FERRITE BEADS
K1102 NQR0389-003X FERRITE BEADS
TU1001 QAU0506-001 TUNER
Ref No. Part No. Part Name Description Local
D7001 RKZ5.6B2KG-X Z DIODE
R7005 NRSA63J-101X MG RESISTOR 100
Ω
1/16W J
R7101 NRSA63J-332X MG RESISTOR 3.3k
Ω
1/16W J
R7102 NRSA63J-562X MG RESISTOR 5.6k
Ω
1/16W J
R7103 NRSA63J-332X MG RESISTOR 3.3k
Ω
1/16W J
R7104 NRSA63J-562X MG RESISTOR 5.6k
Ω
1/16W J
R7105 NRSA63J-123X MG RESISTOR 12k
Ω
1/16W J
R7106 NRSA63J-0R0X MG RESISTOR 0
Ω
1/10W J
L7001 NRSA02J-0R0X MG RESISTOR 0
Ω
1/10W J
L7002 NRSA02J-0R0X MG RESISTOR 0
Ω
1/10W J
J7001 QNS0072-001 HEADPHONE JACK
K7001 NRSA63J-0R0X MG RESISTOR 0
Ω
1/10W J
S7101 QSW1131-001Z TACT SWITCH VOL-
S7102 QSW1131-001Z TACT SWITCH VOL+
S7103 QSW1131-001Z TACT SWITCH TV/VIDEO
S7104 QSW1131-001Z TACT SWITCH POWER
S7105 QSW1131-001Z TACT SWITCH MENU/OK
S7106 QSW1131-001Z TACT SWITCH CH+
S7107 QSW1131-001Z TACT SWITCH CH-
Ref No. Part No. Part Name Description Local
IC7301 PIC96337 PHOTO CONDUCTOR
IC7302 GP1UE281RKC1 IR DETECT UNIT
D7301 RKZ5.6B2KG-X Z DIODE
Ref No. Part No. Part Name Description Local
D7302 RKZ5.6B2KG-X Z DIODE
C7302 QETN1HM-106Z E CAPACITOR 10uF 50V M
C7304 NCB11AK-106X C CAPACITOR 10uF 10V K
C7305 NCB11AK-106X C CAPACITOR 10uF 10V K
R7301 NRSA63J-101X MG RESISTOR 100
Ω
1/16W J
R7302 NRSA63J-394X MG RESISTOR 390k
Ω
1/16W J
R7303 NRSA63J-563X MG RESISTOR 56k
Ω
1/16W J
R7304 NRSA63J-124X MG RESISTOR 120k
Ω
1/16W J
R7305 NRSA63J-102X MG RESISTOR 1k
Ω
1/16W J
CN700G QJL001-072022-E SIN CR B-B WIRE
Ref No. Part No. Part Name Description Local
Q8901 UN2212-X DIGI TRANSISTOR
Q8902 UN2110-X DIGI TRANSISTOR
D8901 SELT5E20CS/EF/T LED POWER
C8904 NCB31HK-103X C CAPACITOR 0.01uF 50V K
R8901 NRSA63J-103X MG RESISTOR 10k
Ω
1/16W J
R8902 NRSA63J-151X MG RESISTOR 150
Ω
1/16W J
R8912 NRSA63J-103X MG RESISTOR 10k
Ω
1/16W J
Ref No. Part No. Part Name Description Local
IC9201 MIP2F30MSSCF IC
IC9203 TL431/A/-T IC
IC9501 MP2A5038-F233 IC
IC9502 FA5500AN-W IC
IC9601 TL431/A/-T IC
Q9001 2SC1623A/5-6/-X TRANSISTOR
Q9002 2SC1623A/5-6/-X TRANSISTOR
Q9201 2SK2018-01S-W POWER MOS FET
Q9501 2SK3522-01 POWER MOS FET
Q9502 2SC1623A/5-6/-X TRANSISTOR
Q9503 2SC1623A/5-6/-X TRANSISTOR
Q9504 UN2213-X DIGI TRANSISTOR
Q9505 UN2212-X DIGI TRANSISTOR
Q9506 UN2212-X DIGI TRANSISTOR
Q9507 2SB1188/QR/-W TRANSISTOR
Q9508 UN2212-X DIGI TRANSISTOR
Q9551 2SC1623A/5-6/-X TRANSISTOR
Q9555 2SB1188/QR/-W TRANSISTOR
Q9556 UN2212-X DIGI TRANSISTOR
Q9557 UN2213-X DIGI TRANSISTOR
Q9558 UN2213-X DIGI TRANSISTOR
Q9602 UN2212-X DIGI TRANSISTOR
Q9603 UN2212-X DIGI TRANSISTOR
D9001 TS25P05G-C2 BRIDGE DIODE
D9002 1SS355W-X DIODE
D9003 1SS355W-X DIODE
D9007 UDZW3.9B-X Z DIODE
D9203 EG01C-T2 SI DIODE
D9204 SJPX-H6-W DIODE
D9208 FCH20A10 SB DIODE
D9212 EM1A-T2 SI DIODE
D9213 EM1A-T2 SI DIODE
D9214 EM1A-T2 SI DIODE
D9215 MA8330/M/-X Z DIODE
D9216 MA8150/M/-X Z DIODE
D9217 MA8150/M/-X Z DIODE
D9218 SJPX-H6-W DIODE
D9219 UDZW20B-X Z DIODE
D9220 D1FL20U-X SI DIODE
D9501 YG972S6R SI DIODE
D9502 RF101L2S-X DIODE
D9503 1SS355W-X DIODE
D9504 1SS355W-X DIODE
D9505 RF101L2S-X DIODE
D9506 1SS355W-X DIODE
D9507 MA8100/M/-X Z DIODE
Ref No. Part No. Part Name Description Local

3-8(No.YA708<Rev.001>)
D9508 1SS355W-X DIODE
D9552 SD883-04-X SB DIODE
D9553 PTZ27B-X Z DIODE
D9554 PTZ27B-X Z DIODE
D9555 SD883-04-X SB DIODE
D9556 UDZW3.9B-X Z DIODE
D9561 1SS355W-X DIODE
D9601 FCHS20A08 SB DIODE
D9602 FCHS20A08 SB DIODE
D9603 FCHS20A08 SB DIODE
D9604 FCHS20A08 SB DIODE
C9001 QFZ9084-105 MM CAPACITOR 1uF
C9002 QFZ9084-105 MM CAPACITOR 1uF
C9003 QCZ9071-331 C CAPACITOR 330pF AC400V K
C9006 QCZ9078-222 C CAPACITOR 2200pF AC250V M
C9007 QCZ9078-222 C CAPACITOR 2200pF AC250V M
C9008 QCZ9078-222 C CAPACITOR 2200pF AC250V M
C9009 QCZ9078-222 C CAPACITOR 2200pF AC250V M
C9010 QCZ9071-471 C CAPACITOR 470pF AC400V K
C9204 QEZ0709-106 E CAPACITOR 10uF 450V M
C9205 QCB32HK-103 C CAPACITOR 0.01uF 500V K
C9206 QEHR1HM-105Z E CAPACITOR 1uF 50V M
C9207 NCB31HK-104X C CAPACITOR 0.1uF 50V K
C9208 NCB31HK-222X C CAPACITOR 2200pF 50V K
C9210 NCB31HK-104X C CAPACITOR 0.1uF 50V K
C9211 QEHR1AM-228Z E CAPACITOR 2200uF 10V M
C9212 QECR1AM-128Z E CAPACITOR 1200uF 10V M
C9219 QEHR1VM-107Z E CAPACITOR 100uF 35V M
C9220 NCB31HK-103X C CAPACITOR 0.01uF 50V K
C9501 QEZ0739-337 E CAPACITOR 330uF
C9502 QCZ0340-331 C CAPACITOR 330pF 2kV K
C9503 QFZ0231-225 MM CAPACITOR 2.2uF
C9504 NCB31HK-222X C CAPACITOR 2200pF 50V K
C9505 NCB31HK-103X C CAPACITOR 0.01uF 50V K
C9506 NCB21HK-104X C CAPACITOR 0.1uF 50V K
C9507 NDC31HJ-102X C CAPACITOR 1000pF 50V J
C9508 QEHR1VM-476Z E CAPACITOR 47uF 35V M
C9509 NCB31HK-103X C CAPACITOR 0.01uF 50V K
C9510 NCB31HK-104X C CAPACITOR 0.1uF 50V K
C9511 QEHR1HM-107Z E CAPACITOR 100uF 50V M
C9512 NCB31HK-104X C CAPACITOR 0.1uF 50V K
C9551 QFZ0230-563 MPP CAPACITOR 0.056uF
C9553 NCB31HK-821X C CAPACITOR 820pF 50V K
C9554 NCB31HK-182X C CAPACITOR 1800pF 50V K
C9555 NCB31HK-331X C CAPACITOR 330pF 50V K
C9556 QEHR1CM-107Z E CAPACITOR 100uF 16V M
C9557 NCB31HK-104X C CAPACITOR 0.1uF 50V K
C9558 NCB31CK-105X C CAPACITOR 1uF 16V K
C9559 NCB31HK-102X C CAPACITOR 1000pF 50V K
C9560 NCB31HK-473X C CAPACITOR 0.047uF 50V K
C9561 NCB31HK-104X C CAPACITOR 0.1uF 50V K
C9562 QEHR1HM-107Z E CAPACITOR 100uF 50V M
C9591 QCZ9071-102 C CAPACITOR 1000pF AC400V M
C9592 QCZ9071-331 C CAPACITOR 330pF AC400V K
C9601 QECQ1VM-128 E CAPACITOR 1200uF 35V M
C9602 QECQ1VM-128 E CAPACITOR 1200uF 35V M
C9604 QECQ1VM-128 E CAPACITOR 1200uF 35V M
C9605 QECQ1VM-128 E CAPACITOR 1200uF 35V M
C9610 QECQ1VM-128 E CAPACITOR 1200uF 35V M
C9612 NCB21HK-104X C CAPACITOR 0.1uF 50V K
C9751 QECR1VM-337Z E CAPACITOR 330uF 35V M
C9753 QECQ1VM-128 E CAPACITOR 1200uF 35V M
R9001 QRZ0107-474Z C RESISTOR 470k
Ω
1/2W K
R9002 NRSA63J-222X MG RESISTOR 2.2k
Ω
1/16W J
R9003 NRSA63J-473X MG RESISTOR 47k
Ω
1/16W J
R9004 NRSA63J-222X MG RESISTOR 2.2k
Ω
1/16W J
R9005 NRSA63J-473X MG RESISTOR 47k
Ω
1/16W J
R9006 NRSA63J-0R0X MG RESISTOR 0
Ω
1/10W J
R9009 QRZ0260-4R7 UNF WW RESISTOR 4.7
Ω
R9010 QRZ0260-4R7 UNF WW RESISTOR 4.7
Ω
R9205 NRS12BJ-224W MG RESISTOR 220k
Ω
1/2W J
R9206 NRS12BJ-220W MG RESISTOR 22
Ω
1/2W J
R9207 NRSA63J-474X MG RESISTOR 470k
Ω
1/16W J
R9208 NRSA63J-332X MG RESISTOR 3.3k
Ω
1/16W J
R9209 QRZ9046-825Z C RESISTOR 8.2M
Ω
1/2W K
R9210 NRSA63J-182X MG RESISTOR 1.8k
Ω
1/16W J
R9211 NRSA63J-332X MG RESISTOR 3.3k
Ω
1/16W J
R9212 NRSA63J-561X MG RESISTOR 560
Ω
1/16W J
R9213 NRSA63D-103X MG RESISTOR 10k
Ω
1/16W D
R9214 NRSA63J-101X MG RESISTOR 100
Ω
1/16W J
R9215 NRSA63D-103X MG RESISTOR 10k
Ω
1/16W D
R9221 QRZ9017-220 FUSI RESISTOR 22
Ω
1/4W J
R9222 NRSA63J-104X MG RESISTOR 100k
Ω
1/16W J
R9501 QRM059J-R15 MP RESISTOR 0.15
Ω
5W J
R9502 QRM059J-R15 MP RESISTOR 0.15
Ω
5W J
R9503 NRS181J-474X MG RESISTOR 470k
Ω
1/8W J
R9504 NRS181J-474X MG RESISTOR 470k
Ω
1/8W J
Ref No. Part No. Part Name Description Local
R9505 NRS181J-334X MG RESISTOR 330k
Ω
1/8W J
R9506 NRSA63D-912X MG RESISTOR 9.1k
Ω
1/16W D
R9507 NRS12BJ-223W MG RESISTOR 22k
Ω
1/2W J
R9508 NRSA63J-224X MG RESISTOR 220k
Ω
1/16W J
R9509 NRSA63J-224X MG RESISTOR 220k
Ω
1/16W J
R9510 NRSA63J-101X MG RESISTOR 100
Ω
1/16W J
R9511 QRE121J-824Y C RESISTOR 820k
Ω
1/2W J
R9512 QRE121J-824Y C RESISTOR 820k
Ω
1/2W J
R9513 QRE121J-824Y C RESISTOR 820k
Ω
1/2W J
R9514 NRSA63D-183X MG RESISTOR 18k
Ω
1/16W D
R9515 NRSA63D-224X MG RESISTOR 220k
Ω
1/16W D
R9516 NRS181J-334X MG RESISTOR 330k
Ω
1/8W J
R9517 NRS181J-334X MG RESISTOR 330k
Ω
1/8W J
R9518 NRS181J-394X MG RESISTOR 390k
Ω
1/8W J
R9519 NRS181J-474X MG RESISTOR 470k
Ω
1/8W J
R9520 NRSA63J-683X MG RESISTOR 68k
Ω
1/16W J
R9521 NRSA63J-104X MG RESISTOR 100k
Ω
1/16W J
R9522 NRSA63J-153X MG RESISTOR 15k
Ω
1/16W J
R9523 NRSA63J-473X MG RESISTOR 47k
Ω
1/16W J
R9524 NRSA63J-0R0X MG RESISTOR 0
Ω
1/10W J
R9525 NRSA63J-824X MG RESISTOR 820k
Ω
1/16W J
R9526 NRS12BJ-102W MG RESISTOR 1k
Ω
1/2W J
R9527 NRSA63J-473X MG RESISTOR 47k
Ω
1/16W J
R9528 NRSA63J-224X MG RESISTOR 220k
Ω
1/16W J
R9529 NRS12BJ-101W MG RESISTOR 100
Ω
1/2W J
R9530 NRS12BJ-220W MG RESISTOR 22
Ω
1/2W J
R9531 NRSA02J-683X MG RESISTOR 68k
Ω
1/10W J
R9532 NRSA63J-473X MG RESISTOR 47k
Ω
1/16W J
R9533 NRSA02J-562X MG RESISTOR 5.6k
Ω
1/10W J
R9534 NRSA63J-473X MG RESISTOR 47k
Ω
1/16W J
R9540 NRSA02J-0R0X MG RESISTOR 0
Ω
1/10W J
R9551 QRZ9046-105Z C RESISTOR 1M
Ω
1/2W K
R9552 NRS12BJ-470W MG RESISTOR 47
Ω
1/2W J
R9553 NRS181J-223X MG RESISTOR 22k
Ω
1/8W J
R9555 NRS12BJ-220W MG RESISTOR 22
Ω
1/2W J
R9556 NRS181J-104X MG RESISTOR 100k
Ω
1/8W J
R9557 NRS181J-102X MG RESISTOR 1k
Ω
1/8W J
R9558 NRS181J-103X MG RESISTOR 10k
Ω
1/8W J
R9559 NRSA02J-223X MG RESISTOR 22k
Ω
1/10W J
R9560 NRS181J-183X MG RESISTOR 18k
Ω
1/8W J
R9561 NRS181J-103X MG RESISTOR 10k
Ω
1/8W J
R9564 NRS181J-683X MG RESISTOR 68k
Ω
1/8W J
R9565 NRS12BJ-821W MG RESISTOR 820
Ω
1/2W J
R9568 NRZ0096-R010X MP RESISTOR 0.01
Ω
R9569 NRZ0096-R010X MP RESISTOR 0.01
Ω
R9572 NRSA63J-473X MG RESISTOR 47k
Ω
1/16W J
R9573 NRSA02J-562X MG RESISTOR 5.6k
Ω
1/10W J
R9574 NRSA63J-683X MG RESISTOR 68k
Ω
1/16W J
R9576 NRSA63J-104X MG RESISTOR 100k
Ω
1/16W J
R9577 NRSA63J-104X MG RESISTOR 100k
Ω
1/16W J
R9578 NRS12BJ-151W MG RESISTOR 150
Ω
1/2W J
R9579 NRSA02J-0R0X MG RESISTOR 0
Ω
1/10W J
R9604 NRSA63J-103X MG RESISTOR 10k
Ω
1/16W J
R9605 NRSA02J-103X MG RESISTOR 10k
Ω
1/10W J
R9606 NRSA63D-333X MG RESISTOR 33k
Ω
1/16W D
R9607 NRSA63D-182X MG RESISTOR 1.8k
Ω
1/16W D
R9608 NRSA63J-104X MG RESISTOR 100k
Ω
1/16W J
R9609 NRSA63D-392X MG RESISTOR 3.9k
Ω
1/16W D
R9621 NRSA63J-182X MG RESISTOR 1.8k
Ω
1/16W J
R9631 NRSA63J-182X MG RESISTOR 1.8k
Ω
1/16W J
R9759 QRL039J-181 OMF RESISTOR 180
Ω
3W J
L9201 QQLZ026-140 COIL 14uH
L9501 QQR1789-001 CHOKE COIL
L9502 QQR1513-001 CHOKE COIL
L9602 QQL26AM-5R6Z CHOKE COIL 5.6uH M
L9751 QQL26AK-100Z CHOKE COIL 10uH K
L9753 QQL26AM-4R7Z COIL 4.7uH M
T9201 QQS0394-003 SW TRANSF
T9501 QQS0451-001 SW TRANSF
CP9201 QMFZ052-2R0Z-E FUSE 2A
CP9501 QMFZ043-5R0Z-J1 FUSE 5A AC250V
CP9601 ICP-N70-T IC PROTECTOR 2.5A
F9001 QMF5AD2-6R3-J1 FUSE 6.3A AC250V
K9502 QQR0621-002Z FERRITE BEADS
K9503 QQR0621-002Z FERRITE BEADS
K9607 QQR0621-002Z FERRITE BEADS
K9608 QQR0621-002Z FERRITE BEADS
K9609 QQR0621-002Z FERRITE BEADS
K9610 QQR0621-002Z FERRITE BEADS
K9751 NQR0499-002X FERRITE BEADS
LF9002 QQR1281-005 LINE FILTER
LF9003 QQR1655-001 LINE FILTER
PC9202 PS2581AL1/QW/ PHOTO COUPLER
PC9501 PS2581AL1/QW/ PHOTO COUPLER
PC9502 PS2581AL1/QW/ PHOTO COUPLER
PC9503 PS2581AL1/QW/ PHOTO COUPLER
RY9001 QSK0162-001 RELAY
Ref No. Part No. Part Name Description Local

(No.YA708<Rev.001>)3-9
DIGITAL P.W. BOARD ASS'Y (SFU0D622A-H2)
RY9002 QSK0162-001 RELAY
TH9001 QAD0174-250 P THERMISTOR 25
Ω
VA9001 QAF0028-621 VARISTOR 620V
Ref No. Part No. Part Name Description Local
IC6001 R2A15112FP-X IC
IC6002 BH3547F-X IC
IC6003 MC4558CD-X IC
IC6661 NJU26123VC2-X IC
IC6771 AK4384ET-X IC
IC7001 R8J66616FPA IC
IC7002 ATF64-42Z49A IC (SERVICE)
IC7003 25VF080B42Z49A IC(MICRO C ROM) (SERVICE)
IC7004 TC7WH08FU-X IC
IC7005 S-80928CLNB-G-W IC
IC9201 MM1689AH-X IC
IC9231 MM1663DH-X IC
IC9251 SI-8015Q-X IC
IC9401 SI-8005Q-X IC
IC9501 PQ090DNA1Z-X IC
IC9601 SI-8005Q-X IC
Q6104 2SC1623A/5-6/-X TRANSISTOR
Q6105 2SC1623A/5-6/-X TRANSISTOR
Q6501 2SA812A/5-6/-X TRANSISTOR
Q6503 2SC1623A/5-6/-X TRANSISTOR
Q7003 2SA812A/5-6/-X TRANSISTOR
Q7004 2SA812A/5-6/-X TRANSISTOR
Q7005 2SA812A/5-6/-X TRANSISTOR
Q7006 2SA812A/5-6/-X TRANSISTOR
Q7007 SSM3K02F-X MOS FET
Q7008 2SC1623A/5-6/-X TRANSISTOR
Q7010 SSM3K02F-X MOS FET
Q9702 2SC1623A/5-6/-X TRANSISTOR
Q9703 2SC1623A/5-6/-X TRANSISTOR
Q9704 2SC1623A/5-6/-X TRANSISTOR
Q9705 2SC1623A/5-6/-X TRANSISTOR
D6301 RKZ5.1B2KG-X Z DIODE
D6501 HSU119-X SI DIODE
D6502 HSU119-X SI DIODE
D6503 HSU119-X SI DIODE
D6504 HSU119-X SI DIODE
D6505 HSU119-X SI DIODE
D7004 RKZ5.6B2KG-X Z DIODE
D7005 RKZ5.6B2KG-X Z DIODE
D7006 RKZ5.6B2KG-X Z DIODE
D7007 RKZ5.6B2KG-X Z DIODE
D7008 RKZ5.6B2KG-X Z DIODE
D7009 RKZ5.6B2KG-X Z DIODE
D7010 RKZ5.6B2KG-X Z DIODE
D7011 RKZ5.6B2KG-X Z DIODE
D7012 RKZ5.6B2KG-X Z DIODE
D7013 RKZ5.6B2KG-X Z DIODE
D7014 RKZ5.6B2KG-X Z DIODE
D7015 RKZ5.6B2KG-X Z DIODE
D7016 RKZ5.6B2KG-X Z DIODE
D7018 RKZ5.6B2KG-X Z DIODE
D7019 RKZ5.6B2KG-X Z DIODE
D9251 SJPB-L4-X SB DIODE
D9252 SJPB-L4-X SB DIODE
D9401 SJPB-L4-X SB DIODE
D9402 SJPB-L4-X SB DIODE
D9403 PTZ16B-X Z DIODE
D9404 HSU119-X SI DIODE
D9601 SJPB-L4-X SB DIODE
D9602 SJPB-L4-X SB DIODE
D9603 PTZ6.8B-X Z DIODE
D9604 HSU119-X SI DIODE
D9705 RKZ3.0B2KG-X Z DIODE
D9706 MA8024-X Z DIODE
C6101 NCB11AK-106X C CAPACITOR 10uF 10V K
C6102 NCB11AK-106X C CAPACITOR 10uF 10V K
C6105 NCB21AK-105X C CAPACITOR 1uF 10V K
C6106 NCB21AK-105X C CAPACITOR 1uF 10V K
C6107 NCB31HK-104X C CAPACITOR 0.1uF 50V K
C6109 NEHL1HM-106X E CAPACITOR 10uF 50V M
C6111 NCB11AK-106X C CAPACITOR 10uF 10V K
C6112 NCB11AK-106X C CAPACITOR 10uF 10V K
C6113 NCB11AK-106X C CAPACITOR 10uF 10V K
C6114 NCB31AK-105X C CAPACITOR 1uF 10V K
Ref No. Part No. Part Name Description Local
C6116 NCB31HK-104X C CAPACITOR 0.1uF 50V K
C6117 NCB21EK-224X C CAPACITOR 0.22uF 25V K
C6118 NCB31HK-104X C CAPACITOR 0.1uF 50V K
C6119 NCB11AK-106X C CAPACITOR 10uF 10V K
C6120 NCB31HK-104X C CAPACITOR 0.1uF 50V K
C6121 QEHQ1VM-108 E CAPACITOR 1000uF 35V M
C6122 NCB21EK-224X C CAPACITOR 0.22uF 25V K
C6127 QEHQ1VM-108 E CAPACITOR 1000uF 35V M
C6301 NCJ21CK-106X-D C CAPACITOR 10uF 16V K
C6302 NCB31HK-104X C CAPACITOR 0.1uF 50V K
C6303 NCJ21CK-106X-D C CAPACITOR 10uF 16V K
C6304 NRSA63J-104X MG RESISTOR 100k
Ω
1/16W J
C6305 NCB31HK-473X C CAPACITOR 0.047uF 50V K
C6306 NCB21AK-475X C CAPACITOR 4.7uF 10V K
C6307 NRSA63J-104X MG RESISTOR 100k
Ω
1/16W J
C6308 NCB31HK-473X C CAPACITOR 0.047uF 50V K
C6309 NCB21AK-475X C CAPACITOR 4.7uF 10V K
C6501 NEHL1CM-107X E CAPACITOR 100uF 16V M
C6504 NCB31CK-223X C CAPACITOR 0.022uF 16V K
C6505 NCB31CK-223X C CAPACITOR 0.022uF 16V K
C6506 NCB21AK-475X C CAPACITOR 4.7uF 10V K
C6507 NEHL1CM-107X E CAPACITOR 100uF 16V M
C6508 NCB21AK-475X C CAPACITOR 4.7uF 10V K
C6509 NCB21AK-105X C CAPACITOR 1uF 10V K
C6510 NEHL0GM-227X E CAPACITOR 220uF 4V M
C6511 NEHL1CM-476X E CAPACITOR 47uF 16V M
C6512 NEHL0GM-227X E CAPACITOR 220uF 4V M
C6513 NCB31HK-104X C CAPACITOR 0.1uF 50V K
C6514 NCB31HK-104X C CAPACITOR 0.1uF 50V K
C6515 NCB31HK-104X C CAPACITOR 0.1uF 50V K
C6516 NCB31HK-104X C CAPACITOR 0.1uF 50V K
C6518 NCB31HK-104X C CAPACITOR 0.1uF 50V K
C6520 NCB31HK-104X C CAPACITOR 0.1uF 50V K
C6662 NCB31HK-104X C CAPACITOR 0.1uF 50V K
C6663 NEHL1HM-475X E CAPACITOR 4.7uF 50V M
C6664 NDC31HJ-100X C CAPACITOR 10pF 50V J
C6665 NDC31HJ-100X C CAPACITOR 10pF 50V J
C6771 NEHL1CM-106X E CAPACITOR 10uF 16V M
C6772 NCB31HK-104X C CAPACITOR 0.1uF 50V K
C6773 NEHL1CM-106X E CAPACITOR 10uF 16V M
C6774 NCB31HK-104X C CAPACITOR 0.1uF 50V K
C7002 NEHL0GM-227X E CAPACITOR 220uF 4V M
C7003 NCB31HK-104X C CAPACITOR 0.1uF 50V K
C7004 NCB31HK-104X C CAPACITOR 0.1uF 50V K
C7006 NCB31HK-103X C CAPACITOR 0.01uF 50V K
C7007 NCB31HK-102X C CAPACITOR 1000pF 50V K
C7008 NCB31HK-104X C CAPACITOR 0.1uF 50V K
C7009 NCB31HK-104X C CAPACITOR 0.1uF 50V K
C7010 NCB31HK-104X C CAPACITOR 0.1uF 50V K
C7011 NCB31HK-104X C CAPACITOR 0.1uF 50V K
C7012 NDC31HJ-220X C CAPACITOR 22pF 50V J
C7013 NDC31HJ-9R0X C CAPACITOR 9pF 50V J
C7014 NCB31HK-104X C CAPACITOR 0.1uF 50V K
C7015 NCB31HK-104X C CAPACITOR 0.1uF 50V K
C7017 NCB31HK-104X C CAPACITOR 0.1uF 50V K
C7018 NCB31HK-104X C CAPACITOR 0.1uF 50V K
C7019 NCB20JK-106X C CAPACITOR 10uF 6.3V K
C7020 NCB31HK-104X C CAPACITOR 0.1uF 50V K
C7021 NCB31HK-104X C CAPACITOR 0.1uF 50V K
C7022 NCB31HK-104X C CAPACITOR 0.1uF 50V K
C7023 NCB20JK-106X C CAPACITOR 10uF 6.3V K
C7024 NCB31HK-104X C CAPACITOR 0.1uF 50V K
C7025 NCB31HK-104X C CAPACITOR 0.1uF 50V K
C7027 NCB31HK-104X C CAPACITOR 0.1uF 50V K
C7028 NEHL0GM-227X E CAPACITOR 220uF 4V M
C7030 NCB31CK-105X C CAPACITOR 1uF 16V K
C7032 NCB31HK-104X C CAPACITOR 0.1uF 50V K
C7033 NCB31HK-104X C CAPACITOR 0.1uF 50V K
C7034 NCB31HK-104X C CAPACITOR 0.1uF 50V K
C7038 NEHL0JM-107X E CAPACITOR 100uF 6.3V M
C7039 NCB31HK-104X C CAPACITOR 0.1uF 50V K
C7041 NCB31HK-104X C CAPACITOR 0.1uF 50V K
C7043 NCB31HK-104X C CAPACITOR 0.1uF 50V K
C7044 NCB31HK-104X C CAPACITOR 0.1uF 50V K
C7045 NCB31HK-104X C CAPACITOR 0.1uF 50V K
C7046 NCB31HK-104X C CAPACITOR 0.1uF 50V K
C7047 NCB31HK-104X C CAPACITOR 0.1uF 50V K
C7048 NCB31HK-102X C CAPACITOR 1000pF 50V K
C7049 NCB20JK-475X C CAPACITOR 4.7uF 6.3V K
C7050 NCB31HK-104X C CAPACITOR 0.1uF 50V K
C7051 NCB31HK-222X C CAPACITOR 2200pF 50V K
C7053 NCB31HK-273X C CAPACITOR 0.027uF 50V K
C7054 NCB31HK-102X C CAPACITOR 1000pF 50V K
C7055 NCB31HK-104X C CAPACITOR 0.1uF 50V K
C7056 NCB31HK-104X C CAPACITOR 0.1uF 50V K
C7057 NCB31HK-104X C CAPACITOR 0.1uF 50V K
C7058 NCB31HK-104X C CAPACITOR 0.1uF 50V K
C7059 NCB31HK-103X C CAPACITOR 0.01uF 50V K
C7060 NCB31HK-102X C CAPACITOR 1000pF 50V K
Ref No. Part No. Part Name Description Local

3-10(No.YA708<Rev.001>)
C7061 NCB31HK-104X C CAPACITOR 0.1uF 50V K
C7066 NEHL0GM-227X E CAPACITOR 220uF 4V M
C7067 NCB31HK-104X C CAPACITOR 0.1uF 50V K
C7068 NEHL0GM-227X E CAPACITOR 220uF 4V M
C7069 NCB31HK-104X C CAPACITOR 0.1uF 50V K
C7070 NCB31HK-104X C CAPACITOR 0.1uF 50V K
C7071 NCB31HK-104X C CAPACITOR 0.1uF 50V K
C7072 NDC31HJ-150X C CAPACITOR 15pF 50V J
C7073 NDC31HJ-150X C CAPACITOR 15pF 50V J
C7074 NCB31HK-104X C CAPACITOR 0.1uF 50V K
C7075 NCB31HK-104X C CAPACITOR 0.1uF 50V K
C7078 NCB31HK-104X C CAPACITOR 0.1uF 50V K
C7079 NCB31HK-104X C CAPACITOR 0.1uF 50V K
C7080 NCB31HK-104X C CAPACITOR 0.1uF 50V K
C7081 NENA0JM-476X BP E CAPACITOR 47uF 6.3V M
C7082 NENA0JM-476X BP E CAPACITOR 47uF 6.3V M
C7083 NCB31HK-104X C CAPACITOR 0.1uF 50V K
C7084 NCB31HK-104X C CAPACITOR 0.1uF 50V K
C7085 NCB31HK-104X C CAPACITOR 0.1uF 50V K
C7086 NCB31HK-104X C CAPACITOR 0.1uF 50V K
C7088 NCB31HK-104X C CAPACITOR 0.1uF 50V K
C7090 NCB31HK-104X C CAPACITOR 0.1uF 50V K
C7092 NCB31HK-104X C CAPACITOR 0.1uF 50V K
C7093 NCB31HK-104X C CAPACITOR 0.1uF 50V K
C7094 NDC31HJ-330X C CAPACITOR 33pF 50V J
C7095 NDC31HJ-560X C CAPACITOR 56pF 50V J
C7101 NCB31HK-104X C CAPACITOR 0.1uF 50V K
C7103 NCB31HK-104X C CAPACITOR 0.1uF 50V K
C7104 NCB31HK-104X C CAPACITOR 0.1uF 50V K
C7105 NCB31HK-104X C CAPACITOR 0.1uF 50V K
C7106 NCB31HK-102X C CAPACITOR 1000pF 50V K
C7107 NCB31HK-104X C CAPACITOR 0.1uF 50V K
C7108 NCB31HK-104X C CAPACITOR 0.1uF 50V K
C7109 NCB31HK-104X C CAPACITOR 0.1uF 50V K
C7110 NCB31HK-104X C CAPACITOR 0.1uF 50V K
C7111 NCB31HK-104X C CAPACITOR 0.1uF 50V K
C7112 NCB31HK-104X C CAPACITOR 0.1uF 50V K
C7114 NEHL0GM-227X E CAPACITOR 220uF 4V M
C7118 NCB31HK-104X C CAPACITOR 0.1uF 50V K
C7119 NEHL0GM-227X E CAPACITOR 220uF 4V M
C7121 NEHL0GM-227X E CAPACITOR 220uF 4V M
C7125 NCB31HK-104X C CAPACITOR 0.1uF 50V K
C7126 NCB31HK-104X C CAPACITOR 0.1uF 50V K
C7127 NCB31HK-104X C CAPACITOR 0.1uF 50V K
C7129 NCB31HK-104X C CAPACITOR 0.1uF 50V K
C7130 NCB31HK-104X C CAPACITOR 0.1uF 50V K
C7131 NCB31HK-104X C CAPACITOR 0.1uF 50V K
C7132 NCB31HK-104X C CAPACITOR 0.1uF 50V K
C7133 NCB31HK-104X C CAPACITOR 0.1uF 50V K
C7134 NCB31HK-104X C CAPACITOR 0.1uF 50V K
C7135 NCB31HK-104X C CAPACITOR 0.1uF 50V K
C7136 NCB31HK-104X C CAPACITOR 0.1uF 50V K
C7137 NCB31HK-104X C CAPACITOR 0.1uF 50V K
C7138 NCB31HK-104X C CAPACITOR 0.1uF 50V K
C7139 NCB31HK-104X C CAPACITOR 0.1uF 50V K
C7141 NCB31HK-104X C CAPACITOR 0.1uF 50V K
C7142 NCB31HK-104X C CAPACITOR 0.1uF 50V K
C7143 NCB31HK-102X C CAPACITOR 1000pF 50V K
C7144 NCB31HK-104X C CAPACITOR 0.1uF 50V K
C7145 NCB31HK-104X C CAPACITOR 0.1uF 50V K
C7146 NCB31HK-102X C CAPACITOR 1000pF 50V K
C7147 NCB31HK-104X C CAPACITOR 0.1uF 50V K
C7148 NCB31HK-104X C CAPACITOR 0.1uF 50V K
C7151 NEHL0GM-227X E CAPACITOR 220uF 4V M
C7152 NCB11AK-106X C CAPACITOR 10uF 10V K
C7153 NCB31HK-104X C CAPACITOR 0.1uF 50V K
C7154 NCB31HK-104X C CAPACITOR 0.1uF 50V K
C7157 NCB31HK-104X C CAPACITOR 0.1uF 50V K
C7158 NCB10JK-106X C CAPACITOR 10uF 6.3V K
C7159 NCB31CK-105X C CAPACITOR 1uF 16V K
C7160 NCB31CK-105X C CAPACITOR 1uF 16V K
C7161 NCB31HK-104X C CAPACITOR 0.1uF 50V K
C7162 NCB31CK-105X C CAPACITOR 1uF 16V K
C7164 NCB31HK-103X C CAPACITOR 0.01uF 50V K
C7165 NCB31CK-104X C CAPACITOR 0.1uF 16V K
C7166 NEHL1CM-106X E CAPACITOR 10uF 16V M
C7167 NCB31HK-103X C CAPACITOR 0.01uF 50V K
C7169 NCB31HK-104X C CAPACITOR 0.1uF 50V K
C7171 NCB31HK-104X C CAPACITOR 0.1uF 50V K
C7173 NCB11AK-106X C CAPACITOR 10uF 10V K
C7174 NCB31HK-104X C CAPACITOR 0.1uF 50V K
C9201 NCB31AK-105X C CAPACITOR 1uF 10V K
C9202 NCB31AK-105X C CAPACITOR 1uF 10V K
C9203 NEHM1CM-106X E CAPACITOR 10uF 16V M
C9204 NCB31AK-334X C CAPACITOR 0.33uF 10V K
C9205 NEHM1CM-106X E CAPACITOR 10uF 16V M
C9206 NCB31AK-334X C CAPACITOR 0.33uF 10V K
C9207 NCB31AK-105X C CAPACITOR 1uF 10V K
C9208 NCB31AK-105X C CAPACITOR 1uF 10V K
Ref No. Part No. Part Name Description Local
C9209 NCB31AK-105X C CAPACITOR 1uF 10V K
C9231 NCB31AK-105X C CAPACITOR 1uF 10V K
C9232 NEHM1CM-106X E CAPACITOR 10uF 16V M
C9233 NCB31AK-334X C CAPACITOR 0.33uF 10V K
C9234 NDC31HJ-471X C CAPACITOR 470pF 50V J
C9235 NEHL1CM-226X E CAPACITOR 22uF 16V M
C9236 NCB31AK-105X C CAPACITOR 1uF 10V K
C9237 NCB31AK-105X C CAPACITOR 1uF 10V K
C9241 NEHL0JM-107X E CAPACITOR 100uF 6.3V M
C9242 NEHL0JM-107X E CAPACITOR 100uF 6.3V M
C9243 NCB31AK-105X C CAPACITOR 1uF 10V K
C9251 NCJ41HK-335X-U C CAPACITOR 3.3uF 50V K
C9252 NCJ41HK-335X-U C CAPACITOR 3.3uF 50V K
C9253 NCJ41EK-106X-U C CAPACITOR 10mF 25V K
C9254 NCJ41EK-106X-U C CAPACITOR 10mF 25V K
C9255 NCB31HK-222X C CAPACITOR 2200pF 50V K
C9256 NCB31HK-332X C CAPACITOR 3300pF 50V K
C9258 NCB31HK-103X C CAPACITOR 0.01uF 50V K
C9259 NCB31HK-104X C CAPACITOR 0.1uF 50V K
C9401 NCJ41HK-335X-U C CAPACITOR 3.3uF 50V K
C9402 NCJ41HK-335X-U C CAPACITOR 3.3uF 50V K
C9403 NCJ41EK-106X-U C CAPACITOR 10mF 25V K
C9404 NCJ41EK-106X-U C CAPACITOR 10mF 25V K
C9405 NDC31HJ-101X C CAPACITOR 100pF 50V J
C9406 NCB31HK-103X C CAPACITOR 0.01uF 50V K
C9408 NCB31HK-103X C CAPACITOR 0.01uF 50V K
C9409 NCB31HK-104X C CAPACITOR 0.1uF 50V K
C9501 NEHL1CM-226X E CAPACITOR 22uF 16V M
C9502 NEHL1CM-226X E CAPACITOR 22uF 16V M
C9601 NCJ41HK-335X-U C CAPACITOR 3.3uF 50V K
C9603 NCJ41EK-106X-U C CAPACITOR 10mF 25V K
C9604 NCJ41EK-106X-U C CAPACITOR 10mF 25V K
C9605 NDC31HJ-101X C CAPACITOR 100pF 50V J
C9606 NCB31HK-103X C CAPACITOR 0.01uF 50V K
C9608 NCB31HK-103X C CAPACITOR 0.01uF 50V K
C9609 NCB31HK-104X C CAPACITOR 0.1uF 50V K
C9712 NEHL1HM-105X E CAPACITOR 1uF 50V M
R3001 NRSA63J-0R0X MG RESISTOR 0
Ω
1/10W J
R3002 NRSA63J-0R0X MG RESISTOR 0
Ω
1/10W J
R3003 NRSA63J-0R0X MG RESISTOR 0
Ω
1/10W J
R3004 NRSA63J-0R0X MG RESISTOR 0
Ω
1/10W J
R6101 NRSA63J-472X MG RESISTOR 4.7k
Ω
1/16W J
R6102 NRSA63J-472X MG RESISTOR 4.7k
Ω
1/16W J
R6106 NRSA63J-333X MG RESISTOR 33k
Ω
1/16W J
R6109 NRSA63J-473X MG RESISTOR 47k
Ω
1/16W J
R6111 NRSA63J-272X MG RESISTOR 2.7k
Ω
1/16W J
R6116 NRSA63J-0R0X MG RESISTOR 0
Ω
1/10W J
R6118 NRSA63J-102X MG RESISTOR 1k
Ω
1/16W J
R6119 NRSA63J-272X MG RESISTOR 2.7k
Ω
1/16W J
R6301 NRSA63J-562X MG RESISTOR 5.6k
Ω
1/16W J
R6303 NRSA63J-123X MG RESISTOR 12k
Ω
1/16W J
R6304 NRSA63J-104X MG RESISTOR 100k
Ω
1/16W J
R6305 NRSA63J-151X MG RESISTOR 150
Ω
1/16W J
R6307 NRSA63J-123X MG RESISTOR 12k
Ω
1/16W J
R6308 NRSA63J-104X MG RESISTOR 100k
Ω
1/16W J
R6309 NRSA63J-151X MG RESISTOR 150
Ω
1/16W J
R6502 NRSA63J-563X MG RESISTOR 56k
Ω
1/16W J
R6503 NRSA63J-104X MG RESISTOR 100k
Ω
1/16W J
R6505 NRSA63J-183X MG RESISTOR 18k
Ω
1/16W J
R6506 NRSA63J-102X MG RESISTOR 1k
Ω
1/16W J
R6507 NRSA63J-102X MG RESISTOR 1k
Ω
1/16W J
R6512 NRSA63J-473X MG RESISTOR 47k
Ω
1/16W J
R6515 NRSA63J-220X MG RESISTOR 22
Ω
1/16W J
R6516 NRSA63J-102X MG RESISTOR 1k
Ω
1/16W J
R6517 NRSA63J-102X MG RESISTOR 1k
Ω
1/16W J
R6518 NRSA63J-220X MG RESISTOR 22
Ω
1/16W J
R6520 NRSA63J-272X MG RESISTOR 2.7k
Ω
1/16W J
R6522 NRSA63J-0R0X MG RESISTOR 0
Ω
1/10W J
R6524 NRSA63J-473X MG RESISTOR 47k
Ω
1/16W J
R6663 NRSA63J-101X MG RESISTOR 100
Ω
1/16W J
R6664 NRSA63J-101X MG RESISTOR 100
Ω
1/16W J
R6665 NRSA63J-332X MG RESISTOR 3.3k
Ω
1/16W J
R6666 NRSA63J-332X MG RESISTOR 3.3k
Ω
1/16W J
R6667 NRSA63J-332X MG RESISTOR 3.3k
Ω
1/16W J
R6668 NRSA63J-332X MG RESISTOR 3.3k
Ω
1/16W J
R6669 NRSA63J-332X MG RESISTOR 3.3k
Ω
1/16W J
R6670 NRSA63J-0R0X MG RESISTOR 0
Ω
1/10W J
R6672 NRSA63J-332X MG RESISTOR 3.3k
Ω
1/16W J
R6673 NRSA63J-105X MG RESISTOR 1M
Ω
1/16W J
R6675 NRSA63J-332X MG RESISTOR 3.3k
Ω
1/16W J
R6680 NRSA63J-332X MG RESISTOR 3.3k
Ω
1/16W J
R6682 NRSA63J-332X MG RESISTOR 3.3k
Ω
1/16W J
R6683 NRSA63J-332X MG RESISTOR 3.3k
Ω
1/16W J
R6771 NRSA63J-0R0X MG RESISTOR 0
Ω
1/10W J
R6772 NRSA63J-0R0X MG RESISTOR 0
Ω
1/10W J
R6773 NRSA63J-0R0X MG RESISTOR 0
Ω
1/10W J
R6774 NRSA63J-0R0X MG RESISTOR 0
Ω
1/10W J
R6775 NRSA63J-0R0X MG RESISTOR 0
Ω
1/10W J
Ref No. Part No. Part Name Description Local

(No.YA708<Rev.001>)3-11
R6777 NRSA63J-0R0X MG RESISTOR 0
Ω
1/10W J
R6779 NRSA63J-0R0X MG RESISTOR 0
Ω
1/10W J
R6780 NRSA63J-0R0X MG RESISTOR 0
Ω
1/10W J
R7002 NRSA63J-0R0X MG RESISTOR 0
Ω
1/10W J
R7004 NRSA63J-0R0X MG RESISTOR 0
Ω
1/10W J
R7005 NRSA63J-0R0X MG RESISTOR 0
Ω
1/10W J
R7006 NRSA63J-0R0X MG RESISTOR 0
Ω
1/10W J
R7007 NRSA63J-562X MG RESISTOR 5.6k
Ω
1/16W J
R7008 NRSA63J-102X MG RESISTOR 1k
Ω
1/16W J
R7009 NRSA63J-105X MG RESISTOR 1M
Ω
1/16W J
R7010 NRSA63J-331X MG RESISTOR 330
Ω
1/16W J
R7011 NRSA63J-561X MG RESISTOR 560
Ω
1/16W J
R7012 NRSA63J-0R0X MG RESISTOR 0
Ω
1/10W J
R7013 NRSA63J-0R0X MG RESISTOR 0
Ω
1/10W J
R7014 NRSA63J-0R0X MG RESISTOR 0
Ω
1/10W J
R7015 NRSA63J-0R0X MG RESISTOR 0
Ω
1/10W J
R7016 NRSA63J-0R0X MG RESISTOR 0
Ω
1/10W J
R7019 NRSA63J-101X MG RESISTOR 100
Ω
1/16W J
R7020 NRSA63J-101X MG RESISTOR 100
Ω
1/16W J
R7021 NRSA63J-0R0X MG RESISTOR 0
Ω
1/10W J
R7022 NRSA63J-223X MG RESISTOR 22k
Ω
1/16W J
R7023 NRSA63J-223X MG RESISTOR 22k
Ω
1/16W J
R7024 NRSA63D-392X MG RESISTOR 3.9k
Ω
1/16W D
R7025 NRSA63D-302X MG RESISTOR 3k
Ω
1/16W D
R7026 NRSA63D-682X MG RESISTOR 6.8k
Ω
1/16W D
R7027 NRSA63J-0R0X MG RESISTOR 0
Ω
1/10W J
R7028 NRSA63J-0R0X MG RESISTOR 0
Ω
1/10W J
R7029 NRSA63J-471X MG RESISTOR 470
Ω
1/16W J
R7030 NRSA63J-0R0X MG RESISTOR 0
Ω
1/10W J
R7031 NRSA63J-105X MG RESISTOR 1M
Ω
1/16W J
R7032 NRSA63J-182X MG RESISTOR 1.8k
Ω
1/16W J
R7033 NRSA63J-0R0X MG RESISTOR 0
Ω
1/10W J
R7034 NRSA63J-101X MG RESISTOR 100
Ω
1/16W J
R7037 NRSA63J-0R0X MG RESISTOR 0
Ω
1/10W J
R7038 NRSA63J-0R0X MG RESISTOR 0
Ω
1/10W J
R7039 NRSA63J-0R0X MG RESISTOR 0
Ω
1/10W J
R7040 NRSA63J-0R0X MG RESISTOR 0
Ω
1/10W J
R7043 NRSA63J-101X MG RESISTOR 100
Ω
1/16W J
R7044 NRSA63J-101X MG RESISTOR 100
Ω
1/16W J
R7045 NRSA63J-101X MG RESISTOR 100
Ω
1/16W J
R7046 NRSA63J-101X MG RESISTOR 100
Ω
1/16W J
R7047 NRSA63J-272X MG RESISTOR 2.7k
Ω
1/16W J
R7048 NRSA63J-272X MG RESISTOR 2.7k
Ω
1/16W J
R7049 NRSA63J-682X MG RESISTOR 6.8k
Ω
1/16W J
R7050 NRSA63J-682X MG RESISTOR 6.8k
Ω
1/16W J
R7051 NRSA63J-0R0X MG RESISTOR 0
Ω
1/10W J
R7052 NRSA63J-0R0X MG RESISTOR 0
Ω
1/10W J
R7053 NRSA63J-154X MG RESISTOR 150k
Ω
1/16W J
R7054 NRSA63J-333X MG RESISTOR 33k
Ω
1/16W J
R7055 NRSA63J-0R0X MG RESISTOR 0
Ω
1/10W J
R7058 NRSA63J-102X MG RESISTOR 1k
Ω
1/16W J
R7059 NRSA63J-0R0X MG RESISTOR 0
Ω
1/10W J
R7060 NRSA63J-103X MG RESISTOR 10k
Ω
1/16W J
R7061 NRSA63J-103X MG RESISTOR 10k
Ω
1/16W J
R7062 NRSA63J-103X MG RESISTOR 10k
Ω
1/16W J
R7063 NRSA63J-0R0X MG RESISTOR 0
Ω
1/10W J
R7065 NRSA63D-682X MG RESISTOR 6.8k
Ω
1/16W D
R7066 NRSA63J-0R0X MG RESISTOR 0
Ω
1/10W J
R7067 NRSA63J-0R0X MG RESISTOR 0
Ω
1/10W J
R7069 NRSA63J-0R0X MG RESISTOR 0
Ω
1/10W J
R7071 NRSA63J-102X MG RESISTOR 1k
Ω
1/16W J
R7073 NRSA63J-103X MG RESISTOR 10k
Ω
1/16W J
R7074 NRSA63J-0R0X MG RESISTOR 0
Ω
1/10W J
R7075 NRSA63J-153X MG RESISTOR 15k
Ω
1/16W J
R7076 NRSA63J-153X MG RESISTOR 15k
Ω
1/16W J
R7077 NRSA63J-102X MG RESISTOR 1k
Ω
1/16W J
R7078 NRSA63J-103X MG RESISTOR 10k
Ω
1/16W J
R7084 NRSA63J-102X MG RESISTOR 1k
Ω
1/16W J
R7085 NRSA63J-102X MG RESISTOR 1k
Ω
1/16W J
R7086 NRSA63J-103X MG RESISTOR 10k
Ω
1/16W J
R7087 NRSA63J-103X MG RESISTOR 10k
Ω
1/16W J
R7088 NRSA63J-103X MG RESISTOR 10k
Ω
1/16W J
R7092 NRSA63J-331X MG RESISTOR 330
Ω
1/16W J
R7093 NRSA63J-102X MG RESISTOR 1k
Ω
1/16W J
R7094 NRSA63J-473X MG RESISTOR 47k
Ω
1/16W J
R7095 NRSA63J-102X MG RESISTOR 1k
Ω
1/16W J
R7107 NRSA63J-101X MG RESISTOR 100
Ω
1/16W J
R7110 NRSA63J-0R0X MG RESISTOR 0
Ω
1/10W J
R7114 NRSA63J-0R0X MG RESISTOR 0
Ω
1/10W J
R7115 NRSA63J-0R0X MG RESISTOR 0
Ω
1/10W J
R7120 NRSA63J-331X MG RESISTOR 330
Ω
1/16W J
R7121 NRSA63J-102X MG RESISTOR 1k
Ω
1/16W J
R7122 NRSA63J-102X MG RESISTOR 1k
Ω
1/16W J
R7123 NRSA63J-473X MG RESISTOR 47k
Ω
1/16W J
R7126 NRSA63J-102X MG RESISTOR 1k
Ω
1/16W J
R7128 NRSA63J-102X MG RESISTOR 1k
Ω
1/16W J
R7129 NRSA63J-102X MG RESISTOR 1k
Ω
1/16W J
R7130 NRSA63J-103X MG RESISTOR 10k
Ω
1/16W J
R7131 NRSA63J-473X MG RESISTOR 47k
Ω
1/16W J
Ref No. Part No. Part Name Description Local
R7133 NRSA63J-101X MG RESISTOR 100
Ω
1/16W J
R7134 NRSA63J-101X MG RESISTOR 100
Ω
1/16W J
R7135 NRSA63J-101X MG RESISTOR 100
Ω
1/16W J
R7136 NRSA63J-101X MG RESISTOR 100
Ω
1/16W J
R7137 NRSA63J-103X MG RESISTOR 10k
Ω
1/16W J
R7138 NRSA63J-103X MG RESISTOR 10k
Ω
1/16W J
R7139 NRSA63J-103X MG RESISTOR 10k
Ω
1/16W J
R7142 NRSA63J-101X MG RESISTOR 100
Ω
1/16W J
R7143 NRSA63J-101X MG RESISTOR 100
Ω
1/16W J
R7144 NRSA63J-101X MG RESISTOR 100
Ω
1/16W J
R7145 NRSA63J-101X MG RESISTOR 100
Ω
1/16W J
R7146 NRSA63J-101X MG RESISTOR 100
Ω
1/16W J
R7147 NRSA63J-103X MG RESISTOR 10k
Ω
1/16W J
R7148 NRSA63J-103X MG RESISTOR 10k
Ω
1/16W J
R7149 NRSA63J-101X MG RESISTOR 100
Ω
1/16W J
R7150 NRSA63J-101X MG RESISTOR 100
Ω
1/16W J
R7151 NRSA63J-101X MG RESISTOR 100
Ω
1/16W J
R7152 NRSA63J-101X MG RESISTOR 100
Ω
1/16W J
R7153 NRSA63J-101X MG RESISTOR 100
Ω
1/16W J
R7154 NRSA63J-101X MG RESISTOR 100
Ω
1/16W J
R7155 NRSA63J-103X MG RESISTOR 10k
Ω
1/16W J
R7156 NRSA63J-103X MG RESISTOR 10k
Ω
1/16W J
R7157 NRSA63J-103X MG RESISTOR 10k
Ω
1/16W J
R7158 NRSA63J-103X MG RESISTOR 10k
Ω
1/16W J
R7159 NRSA63J-103X MG RESISTOR 10k
Ω
1/16W J
R7161 NRSA63J-103X MG RESISTOR 10k
Ω
1/16W J
R7163 NRSA63J-102X MG RESISTOR 1k
Ω
1/16W J
R7164 NRSA63J-100X MG RESISTOR 10
Ω
1/16W J
R7166 NRSA63J-103X MG RESISTOR 10k
Ω
1/16W J
R7168 NRSA63J-103X MG RESISTOR 10k
Ω
1/16W J
R7182 NRSA63J-0R0X MG RESISTOR 0
Ω
1/10W J
R7183 NRSA63J-0R0X MG RESISTOR 0
Ω
1/10W J
R7186 NRSA63J-0R0X MG RESISTOR 0
Ω
1/10W J
R7197 NRSA63J-103X MG RESISTOR 10k
Ω
1/16W J
R7198 NRSA63J-103X MG RESISTOR 10k
Ω
1/16W J
R7199 NRSA63J-103X MG RESISTOR 10k
Ω
1/16W J
R9201 NRS016J-100X MG RESISTOR 10
Ω
1W J
R9202 NRS016J-100X MG RESISTOR 10
Ω
1W J
R9203 NRSA63J-222X MG RESISTOR 2.2k
Ω
1/16W J
R9204 NRSA63J-222X MG RESISTOR 2.2k
Ω
1/16W J
R9251 NRSA02J-680X MG RESISTOR 68
Ω
1/10W J
R9252 NRSA63J-562X MG RESISTOR 5.6k
Ω
1/16W J
R9253 NRSA63D-243X MG RESISTOR 24k
Ω
1/16W D
R9254 NRSA63D-822X MG RESISTOR 8.2k
Ω
1/16W D
R9255 NRSA63D-512X MG RESISTOR 5.1k
Ω
1/16W D
R9256 NRSA63J-222X MG RESISTOR 2.2k
Ω
1/16W J
R9401 NRSA02J-680X MG RESISTOR 68
Ω
1/10W J
R9402 NRSA63J-103X MG RESISTOR 10k
Ω
1/16W J
R9403 NRSA63D-564X MG RESISTOR 560k
Ω
1/16W D
R9404 NRSA63D-154X MG RESISTOR 150k
Ω
1/16W D
R9405 NRSA63D-512X MG RESISTOR 5.1k
Ω
1/16W D
R9406 NRSA63J-682X MG RESISTOR 6.8k
Ω
1/16W J
R9407 NRSA63J-182X MG RESISTOR 1.8k
Ω
1/16W J
R9408 NRSA63J-183X MG RESISTOR 18k
Ω
1/16W J
R9409 NRSA63J-472X MG RESISTOR 4.7k
Ω
1/16W J
R9410 NRSA63J-104X MG RESISTOR 100k
Ω
1/16W J
R9501 NRSA63J-472X MG RESISTOR 4.7k
Ω
1/16W J
R9502 NRSA63J-104X MG RESISTOR 100k
Ω
1/16W J
R9601 NRSA02J-680X MG RESISTOR 68
Ω
1/10W J
R9602 NRSA63J-103X MG RESISTOR 10k
Ω
1/16W J
R9603 NRSA63D-683X MG RESISTOR 68k
Ω
1/16W D
R9604 NRSA63D-154X MG RESISTOR 150k
Ω
1/16W D
R9605 NRSA63D-512X MG RESISTOR 5.1k
Ω
1/16W D
R9606 NRSA63J-392X MG RESISTOR 3.9k
Ω
1/16W J
R9607 NRSA63J-182X MG RESISTOR 1.8k
Ω
1/16W J
R9608 NRSA63J-183X MG RESISTOR 18k
Ω
1/16W J
R9610 NRSA63J-104X MG RESISTOR 100k
Ω
1/16W J
R9611 NRSA63J-472X MG RESISTOR 4.7k
Ω
1/16W J
R9712 NRSA63D-223X MG RESISTOR 22k
Ω
1/16W D
R9713 NRSA63J-0R0X MG RESISTOR 0
Ω
1/10W J
R9715 NRSA63J-682X MG RESISTOR 6.8k
Ω
1/16W J
R9716 NRSA63J-333X MG RESISTOR 33k
Ω
1/16W J
R9717 NRSA63J-683X MG RESISTOR 68k
Ω
1/16W J
RA7001 NRZ0034-0R0W NET RESISTOR 0
Ω
1/32W J x4
RA7002 NRZ0034-0R0W NET RESISTOR 0
Ω
1/32W J x4
RA7003 NRZ0034-0R0W NET RESISTOR 0
Ω
1/32W J x4
RA7004 NRZ0034-0R0W NET RESISTOR 0
Ω
1/32W J x4
RA7005 NRZ0034-0R0W NET RESISTOR 0
Ω
1/32W J x4
RA7006 NRZ0034-0R0W NET RESISTOR 0
Ω
1/32W J x4
L6101 NQLF3EM-330X COIL 33uH M
L6102 NQLF3EM-330X COIL 33uH M
L7001 NQR0339-001X FERRITE BEADS
L7002 NQR0339-001X FERRITE BEADS
L7003 NQR0339-001X FERRITE BEADS
L7004 NQR0339-001X FERRITE BEADS
L7005 NQR0339-001X FERRITE BEADS
L7006 NQR0339-001X FERRITE BEADS
L7007 NQR0339-001X FERRITE BEADS
Ref No. Part No. Part Name Description Local

3-12(No.YA708<Rev.001>)
L7008 NQR0339-001X FERRITE BEADS
L7009 NQR0339-001X FERRITE BEADS
L7010 NQR0339-001X FERRITE BEADS
L7011 NQR0339-001X FERRITE BEADS
L7012 NQR0339-001X FERRITE BEADS
L7013 NQR0339-001X FERRITE BEADS
L7014 NQR0339-001X FERRITE BEADS
L7015 NQR0339-001X FERRITE BEADS
L7016 NQR0339-001X FERRITE BEADS
L7017 NQR0339-001X FERRITE BEADS
L7018 NQR0339-001X FERRITE BEADS
L7019 NQR0339-001X FERRITE BEADS
L7020 NQR0339-001X FERRITE BEADS
L7021 NQR0339-001X FERRITE BEADS
L7022 NQR0339-001X FERRITE BEADS
L7023 NQR0339-001X FERRITE BEADS
L7024 NRSA02J-0R0X MG RESISTOR 0
Ω
1/10W J
L9241 NQLD7EM-150X COIL 15uH M
L9251 NQLD7EM-150X COIL 15uH M
L9401 NQLD7EM-150X COIL 15uH M
L9601 NQLD7EM-150X COIL 15uH M
CN001 QGB1231L2-23W CONNECTOR B-B (1-23)
CN002 QGB1231L2-23W CONNECTOR B-B (1-23)
J8101 NNZ0190-001X HDMI CONNECTOR DIGITAL IN
J8102 NNZ0190-001X HDMI CONNECTOR DIGITAL IN
J8103 NNZ0190-001X HDMI CONNECTOR DIGITAL IN
K6101 NRSA02J-0R0X MG RESISTOR 0
Ω
1/10W J
K6102 NQR0413-002X FERRITE BEADS
K6103 NRSA02J-0R0X MG RESISTOR 0
Ω
1/10W J
K6104 NRSA02J-0R0X MG RESISTOR 0
Ω
1/10W J
K6105 NRSA02J-0R0X MG RESISTOR 0
Ω
1/10W J
K6106 NRSA02J-0R0X MG RESISTOR 0
Ω
1/10W J
K6107 NRSA02J-0R0X MG RESISTOR 0
Ω
1/10W J
K6108 NRSA02J-0R0X MG RESISTOR 0
Ω
1/10W J
K6109 NRSA02J-0R0X MG RESISTOR 0
Ω
1/10W J
K6110 NRSA02J-0R0X MG RESISTOR 0
Ω
1/10W J
K6111 NQR0339-001X FERRITE BEADS
K6112 NQR0339-001X FERRITE BEADS
K6113 NQR0339-001X FERRITE BEADS
K6114 NQR0339-001X FERRITE BEADS
K6115 NRSA02J-0R0X MG RESISTOR 0
Ω
1/10W J
K6661 NRSA02J-0R0X MG RESISTOR 0
Ω
1/10W J
K6772 NRSA02J-0R0X MG RESISTOR 0
Ω
1/10W J
K7001 NQR0499-002X FERRITE BEADS
K7003 NRSA63J-0R0X MG RESISTOR 0
Ω
1/10W J
K7004 NRSA63J-0R0X MG RESISTOR 0
Ω
1/10W J
K9201 NQR0339-001X FERRITE BEADS
K9202 NRSA02J-0R0X MG RESISTOR 0
Ω
1/10W J
K9203 NQR0339-001X FERRITE BEADS
K9204 NQR0339-001X FERRITE BEADS
K9205 NQR0339-001X FERRITE BEADS
K9231 NRSA02J-0R0X MG RESISTOR 0
Ω
1/10W J
K9232 NRSA02J-0R0X MG RESISTOR 0
Ω
1/10W J
K9233 NRSA02J-0R0X MG RESISTOR 0
Ω
1/10W J
K9241 NQR0339-001X FERRITE BEADS
K9251 NQR0339-001X FERRITE BEADS
K9401 NQR0339-001X FERRITE BEADS
K9402 NQR0339-001X FERRITE BEADS
K9601 NQR0339-001X FERRITE BEADS
X6661 NAX0932-001X CRYSTAL 12.288MHz
X7001 NAX1051-001X CRYSTAL 36.864MHz
X7002 NAX0983-001X CRYSTAL 27.000MHz
Ref No. Part No. Part Name Description Local

(No.YA708<Rev.001>)3-13
PRINTED WIRING BOARD PARTS LIST [LT-42Z49/MAT]
ANALOG P.W. BOARD ASS'Y (SFU-1601A-H2)
REFER TO PARTS LIST IN PAGE 3-6 FOR THIS P.W. BOARD.
SW P.W. BOARD ASS'Y (SFU-7601A-H2)
REFER TO PARTS LIST IN PAGE 3-7 FOR THIS P.W. BOARD.
REMOTE P.W. BOARD ASS'Y (SFU-7606A-H2)
REFER TO PARTS LIST IN PAGE 3-7 FOR THIS P.W. BOARD.
LED P.W. BOARD ASS'Y (SFU-8601A-H2)
REFER TO PARTS LIST IN PAGE 3-7 FOR THIS P.W. BOARD.
POWER P.W. BOARD ASS'Y (SFU-9602A-H2)
REFER TO PARTS LIST IN PAGE 3-7 FOR THIS P.W. BOARD.
DIGITAL P.W. BOARD ASS'Y (SFU0D632A-H2)
Ref No. Part No. Part Name Description Local
IC6001 R2A15112FP-X IC
IC6002 BH3547F-X IC
IC6003 MC4558CD-X IC
IC6661 NJU26123VC2-X IC
IC6771 AK4384ET-X IC
IC7001 R8J66616FPA IC
IC7002 ATF64-42Z49M IC (SERVICE)
IC7003 25VF080B42Z49A IC(MICRO C ROM) (SERVICE)
IC7004 TC7WH08FU-X IC
IC7005 S-80928CLNB-G-W IC
IC9201 MM1689AH-X IC
IC9231 MM1663DH-X IC
IC9251 SI-8015Q-X IC
IC9401 SI-8005Q-X IC
IC9501 PQ090DNA1Z-X IC
IC9601 SI-8005Q-X IC
Q6104 2SC1623A/5-6/-X TRANSISTOR
Q6105 2SC1623A/5-6/-X TRANSISTOR
Q6501 2SA812A/5-6/-X TRANSISTOR
Q6503 2SC1623A/5-6/-X TRANSISTOR
Q7003 2SA812A/5-6/-X TRANSISTOR
Q7004 2SA812A/5-6/-X TRANSISTOR
Q7005 2SA812A/5-6/-X TRANSISTOR
Q7006 2SA812A/5-6/-X TRANSISTOR
Q7007 SSM3K02F-X MOS FET
Q7008 2SC1623A/5-6/-X TRANSISTOR
Q7010 SSM3K02F-X MOS FET
Q9702 2SC1623A/5-6/-X TRANSISTOR
Q9703 2SC1623A/5-6/-X TRANSISTOR
Q9704 2SC1623A/5-6/-X TRANSISTOR
Q9705 2SC1623A/5-6/-X TRANSISTOR
D6301 RKZ5.1B2KG-X Z DIODE
D6501 HSU119-X SI DIODE
D6502 HSU119-X SI DIODE
D6503 HSU119-X SI DIODE
D6504 HSU119-X SI DIODE
D6505 HSU119-X SI DIODE
D7004 RKZ5.6B2KG-X Z DIODE
D7005 RKZ5.6B2KG-X Z DIODE
D7006 RKZ5.6B2KG-X Z DIODE
D7007 RKZ5.6B2KG-X Z DIODE
D7008 RKZ5.6B2KG-X Z DIODE
D7009 RKZ5.6B2KG-X Z DIODE
D7010 RKZ5.6B2KG-X Z DIODE
D7011 RKZ5.6B2KG-X Z DIODE
D7012 RKZ5.6B2KG-X Z DIODE
D7013 RKZ5.6B2KG-X Z DIODE
D7014 RKZ5.6B2KG-X Z DIODE
D7015 RKZ5.6B2KG-X Z DIODE
D7016 RKZ5.6B2KG-X Z DIODE
D7018 RKZ5.6B2KG-X Z DIODE
D7019 RKZ5.6B2KG-X Z DIODE
D9251 EC30QSA045-X SB DIODE
D9252 EC30QSA045-X SB DIODE
D9401 EC30QSA045-X SB DIODE
D9402 EC30QSA045-X SB DIODE
D9403 PTZ16B-X Z DIODE
D9404 HSU119-X SI DIODE
D9601 EC30QSA045-X SB DIODE
D9602 EC30QSA045-X SB DIODE
D9603 PTZ6.8B-X Z DIODE
D9604 HSU119-X SI DIODE
D9705 RKZ3.0B2KG-X Z DIODE
D9706 MA8024-X Z DIODE
C6101 NCB11AK-106X C CAPACITOR 10uF 10V K
C6102 NCB11AK-106X C CAPACITOR 10uF 10V K
C6105 NCB21AK-105X C CAPACITOR 1uF 10V K
C6106 NCB21AK-105X C CAPACITOR 1uF 10V K
C6107 NCB31HK-104X C CAPACITOR 0.1uF 50V K
C6109 NEHL1HM-106X E CAPACITOR 10uF 50V M
C6111 NCB11AK-106X C CAPACITOR 10uF 10V K
C6112 NCB11AK-106X C CAPACITOR 10uF 10V K
C6113 NCB11AK-106X C CAPACITOR 10uF 10V K
C6114 NCB31AK-105X C CAPACITOR 1uF 10V K
C6116 NCB31HK-104X C CAPACITOR 0.1uF 50V K
C6117 NCB21EK-224X C CAPACITOR 0.22uF 25V K
C6118 NCB31HK-104X C CAPACITOR 0.1uF 50V K
C6119 NCB11AK-106X C CAPACITOR 10uF 10V K
C6120 NCB31HK-104X C CAPACITOR 0.1uF 50V K
C6121 QEHQ1VM-108 E CAPACITOR 1000uF 35V M
C6122 NCB21EK-224X C CAPACITOR 0.22uF 25V K
C6127 QEHQ1VM-108 E CAPACITOR 1000uF 35V M
C6301 NCJ21CK-106X-D C CAPACITOR 10uF 16V K
C6302 NCB31HK-104X C CAPACITOR 0.1uF 50V K
C6303 NCJ21CK-106X-D C CAPACITOR 10uF 16V K
C6304 NRSA63J-104X MG RESISTOR 100k
Ω
1/16W J
C6305 NCB31HK-473X C CAPACITOR 0.047uF 50V K
C6306 NCB21AK-475X C CAPACITOR 4.7uF 10V K
C6307 NRSA63J-104X MG RESISTOR 100k
Ω
1/16W J
C6308 NCB31HK-473X C CAPACITOR 0.047uF 50V K
C6309 NCB21AK-475X C CAPACITOR 4.7uF 10V K
C6501 NEHL1CM-107X E CAPACITOR 100uF 16V M
C6504 NCB31CK-223X C CAPACITOR 0.022uF 16V K
C6505 NCB31CK-223X C CAPACITOR 0.022uF 16V K
C6506 NCB21AK-475X C CAPACITOR 4.7uF 10V K
C6507 NEHL1CM-107X E CAPACITOR 100uF 16V M
C6508 NCB21AK-475X C CAPACITOR 4.7uF 10V K
C6509 NCB21AK-105X C CAPACITOR 1uF 10V K
C6510 NEHL0GM-227X E CAPACITOR 220uF 4V M
C6511 NEHL1CM-476X E CAPACITOR 47uF 16V M
C6512 NEHL0GM-227X E CAPACITOR 220uF 4V M
C6513 NCB31HK-104X C CAPACITOR 0.1uF 50V K
C6514 NCB31HK-104X C CAPACITOR 0.1uF 50V K
C6515 NCB31HK-104X C CAPACITOR 0.1uF 50V K
C6516 NCB31HK-104X C CAPACITOR 0.1uF 50V K
C6518 NCB31HK-104X C CAPACITOR 0.1uF 50V K
C6520 NCB31HK-104X C CAPACITOR 0.1uF 50V K
C6662 NCB31HK-104X C CAPACITOR 0.1uF 50V K
C6663 NEHL1HM-475X E CAPACITOR 4.7uF 50V M
C6664 NDC31HJ-100X C CAPACITOR 10pF 50V J
C6665 NDC31HJ-100X C CAPACITOR 10pF 50V J
C6771 NEHL1CM-106X E CAPACITOR 10uF 16V M
C6772 NCB31HK-104X C CAPACITOR 0.1uF 50V K
C6773 NEHL1CM-106X E CAPACITOR 10uF 16V M
C6774 NCB31HK-104X C CAPACITOR 0.1uF 50V K
C7002 NEHL0GM-227X E CAPACITOR 220uF 4V M
C7003 NCB31HK-104X C CAPACITOR 0.1uF 50V K
C7004 NCB31HK-104X C CAPACITOR 0.1uF 50V K
C7006 NCB31HK-103X C CAPACITOR 0.01uF 50V K
C7007 NCB31HK-102X C CAPACITOR 1000pF 50V K
C7008 NCB31HK-104X C CAPACITOR 0.1uF 50V K
C7009 NCB31HK-104X C CAPACITOR 0.1uF 50V K
C7010 NCB31HK-104X C CAPACITOR 0.1uF 50V K
C7011 NCB31HK-104X C CAPACITOR 0.1uF 50V K
C7012 NDC31HJ-220X C CAPACITOR 22pF 50V J
C7013 NDC31HJ-9R0X C CAPACITOR 9pF 50V J
C7014 NCB31HK-104X C CAPACITOR 0.1uF 50V K
C7015 NCB31HK-104X C CAPACITOR 0.1uF 50V K
C7017 NCB31HK-104X C CAPACITOR 0.1uF 50V K
C7018 NCB31HK-104X C CAPACITOR 0.1uF 50V K
C7019 NCB20JK-106X C CAPACITOR 10uF 6.3V K
C7020 NCB31HK-104X C CAPACITOR 0.1uF 50V K
C7021 NCB31HK-104X C CAPACITOR 0.1uF 50V K
C7022 NCB31HK-104X C CAPACITOR 0.1uF 50V K
C7023 NCB20JK-106X C CAPACITOR 10uF 6.3V K
C7024 NCB31HK-104X C CAPACITOR 0.1uF 50V K
C7025 NCB31HK-104X C CAPACITOR 0.1uF 50V K
Ref No. Part No. Part Name Description Local

3-14(No.YA708<Rev.001>)
C7027 NCB31HK-104X C CAPACITOR 0.1uF 50V K
C7028 NEHL0GM-227X E CAPACITOR 220uF 4V M
C7030 NCB31CK-105X C CAPACITOR 1uF 16V K
C7032 NCB31HK-104X C CAPACITOR 0.1uF 50V K
C7033 NCB31HK-104X C CAPACITOR 0.1uF 50V K
C7034 NCB31HK-104X C CAPACITOR 0.1uF 50V K
C7038 NEHL0JM-107X E CAPACITOR 100uF 6.3V M
C7039 NCB31HK-104X C CAPACITOR 0.1uF 50V K
C7041 NCB31HK-104X C CAPACITOR 0.1uF 50V K
C7043 NCB31HK-104X C CAPACITOR 0.1uF 50V K
C7044 NCB31HK-104X C CAPACITOR 0.1uF 50V K
C7045 NCB31HK-104X C CAPACITOR 0.1uF 50V K
C7046 NCB31HK-104X C CAPACITOR 0.1uF 50V K
C7047 NCB31HK-104X C CAPACITOR 0.1uF 50V K
C7048 NCB31HK-102X C CAPACITOR 1000pF 50V K
C7049 NCB20JK-475X C CAPACITOR 4.7uF 6.3V K
C7050 NCB31HK-104X C CAPACITOR 0.1uF 50V K
C7051 NCB31HK-222X C CAPACITOR 2200pF 50V K
C7053 NCB31HK-273X C CAPACITOR 0.027uF 50V K
C7054 NCB31HK-102X C CAPACITOR 1000pF 50V K
C7055 NCB31HK-104X C CAPACITOR 0.1uF 50V K
C7056 NCB31HK-104X C CAPACITOR 0.1uF 50V K
C7057 NCB31HK-104X C CAPACITOR 0.1uF 50V K
C7058 NCB31HK-104X C CAPACITOR 0.1uF 50V K
C7059 NCB31HK-103X C CAPACITOR 0.01uF 50V K
C7060 NCB31HK-102X C CAPACITOR 1000pF 50V K
C7061 NCB31HK-104X C CAPACITOR 0.1uF 50V K
C7066 NEHL0GM-227X E CAPACITOR 220uF 4V M
C7067 NCB31HK-104X C CAPACITOR 0.1uF 50V K
C7068 NEHL0GM-227X E CAPACITOR 220uF 4V M
C7069 NCB31HK-104X C CAPACITOR 0.1uF 50V K
C7070 NCB31HK-104X C CAPACITOR 0.1uF 50V K
C7071 NCB31HK-104X C CAPACITOR 0.1uF 50V K
C7072 NDC31HJ-150X C CAPACITOR 15pF 50V J
C7073 NDC31HJ-150X C CAPACITOR 15pF 50V J
C7074 NCB31HK-104X C CAPACITOR 0.1uF 50V K
C7075 NCB31HK-104X C CAPACITOR 0.1uF 50V K
C7078 NCB31HK-104X C CAPACITOR 0.1uF 50V K
C7079 NCB31HK-104X C CAPACITOR 0.1uF 50V K
C7080 NCB31HK-104X C CAPACITOR 0.1uF 50V K
C7081 NENA0JM-476X BP E CAPACITOR 47uF 6.3V M
C7082 NENA0JM-476X BP E CAPACITOR 47uF 6.3V M
C7083 NCB31HK-104X C CAPACITOR 0.1uF 50V K
C7084 NCB31HK-104X C CAPACITOR 0.1uF 50V K
C7085 NCB31HK-104X C CAPACITOR 0.1uF 50V K
C7086 NCB31HK-104X C CAPACITOR 0.1uF 50V K
C7088 NCB31HK-104X C CAPACITOR 0.1uF 50V K
C7090 NCB31HK-104X C CAPACITOR 0.1uF 50V K
C7092 NCB31HK-104X C CAPACITOR 0.1uF 50V K
C7093 NCB31HK-104X C CAPACITOR 0.1uF 50V K
C7094 NDC31HJ-330X C CAPACITOR 33pF 50V J
C7095 NDC31HJ-560X C CAPACITOR 56pF 50V J
C7101 NCB31HK-104X C CAPACITOR 0.1uF 50V K
C7103 NCB31HK-104X C CAPACITOR 0.1uF 50V K
C7104 NCB31HK-104X C CAPACITOR 0.1uF 50V K
C7105 NCB31HK-104X C CAPACITOR 0.1uF 50V K
C7106 NCB31HK-102X C CAPACITOR 1000pF 50V K
C7107 NCB31HK-104X C CAPACITOR 0.1uF 50V K
C7108 NCB31HK-104X C CAPACITOR 0.1uF 50V K
C7109 NCB31HK-104X C CAPACITOR 0.1uF 50V K
C7110 NCB31HK-104X C CAPACITOR 0.1uF 50V K
C7111 NCB31HK-104X C CAPACITOR 0.1uF 50V K
C7112 NCB31HK-104X C CAPACITOR 0.1uF 50V K
C7114 NEHL0GM-227X E CAPACITOR 220uF 4V M
C7118 NCB31HK-104X C CAPACITOR 0.1uF 50V K
C7119 NEHL0GM-227X E CAPACITOR 220uF 4V M
C7121 NEHL0GM-227X E CAPACITOR 220uF 4V M
C7125 NCB31HK-104X C CAPACITOR 0.1uF 50V K
C7126 NCB31HK-104X C CAPACITOR 0.1uF 50V K
C7127 NCB31HK-104X C CAPACITOR 0.1uF 50V K
C7129 NCB31HK-104X C CAPACITOR 0.1uF 50V K
C7130 NCB31HK-104X C CAPACITOR 0.1uF 50V K
C7131 NCB31HK-104X C CAPACITOR 0.1uF 50V K
C7132 NCB31HK-104X C CAPACITOR 0.1uF 50V K
C7133 NCB31HK-104X C CAPACITOR 0.1uF 50V K
C7134 NCB31HK-104X C CAPACITOR 0.1uF 50V K
C7135 NCB31HK-104X C CAPACITOR 0.1uF 50V K
C7136 NCB31HK-104X C CAPACITOR 0.1uF 50V K
C7137 NCB31HK-104X C CAPACITOR 0.1uF 50V K
C7138 NCB31HK-104X C CAPACITOR 0.1uF 50V K
C7139 NCB31HK-104X C CAPACITOR 0.1uF 50V K
C7141 NCB31HK-104X C CAPACITOR 0.1uF 50V K
C7142 NCB31HK-104X C CAPACITOR 0.1uF 50V K
C7143 NCB31HK-102X C CAPACITOR 1000pF 50V K
C7144 NCB31HK-104X C CAPACITOR 0.1uF 50V K
C7145 NCB31HK-104X C CAPACITOR 0.1uF 50V K
C7146 NCB31HK-102X C CAPACITOR 1000pF 50V K
C7147 NCB31HK-104X C CAPACITOR 0.1uF 50V K
C7148 NCB31HK-104X C CAPACITOR 0.1uF 50V K
Ref No. Part No. Part Name Description Local
C7151 NEHL0GM-227X E CAPACITOR 220uF 4V M
C7152 NCB11AK-106X C CAPACITOR 10uF 10V K
C7153 NCB31HK-104X C CAPACITOR 0.1uF 50V K
C7154 NCB31HK-104X C CAPACITOR 0.1uF 50V K
C7157 NCB31HK-104X C CAPACITOR 0.1uF 50V K
C7158 NCB10JK-106X C CAPACITOR 10uF 6.3V K
C7159 NCB31CK-105X C CAPACITOR 1uF 16V K
C7160 NCB31CK-105X C CAPACITOR 1uF 16V K
C7161 NCB31HK-104X C CAPACITOR 0.1uF 50V K
C7162 NCB31CK-105X C CAPACITOR 1uF 16V K
C7164 NCB31HK-103X C CAPACITOR 0.01uF 50V K
C7165 NCB31CK-104X C CAPACITOR 0.1uF 16V K
C7166 NEHL1CM-106X E CAPACITOR 10uF 16V M
C7167 NCB31HK-103X C CAPACITOR 0.01uF 50V K
C7169 NCB31HK-104X C CAPACITOR 0.1uF 50V K
C7171 NCB31HK-104X C CAPACITOR 0.1uF 50V K
C7173 NCB11AK-106X C CAPACITOR 10uF 10V K
C7174 NCB31HK-104X C CAPACITOR 0.1uF 50V K
C9201 NCB31AK-105X C CAPACITOR 1uF 10V K
C9202 NCB31AK-105X C CAPACITOR 1uF 10V K
C9203 NEHM1CM-106X E CAPACITOR 10uF 16V M
C9204 NCB31AK-334X C CAPACITOR 0.33uF 10V K
C9205 NEHM1CM-106X E CAPACITOR 10uF 16V M
C9206 NCB31AK-334X C CAPACITOR 0.33uF 10V K
C9207 NCB31AK-105X C CAPACITOR 1uF 10V K
C9208 NCB31AK-105X C CAPACITOR 1uF 10V K
C9209 NCB31AK-105X C CAPACITOR 1uF 10V K
C9231 NCB31AK-105X C CAPACITOR 1uF 10V K
C9232 NEHM1CM-106X E CAPACITOR 10uF 16V M
C9233 NCB31AK-334X C CAPACITOR 0.33uF 10V K
C9234 NDC31HJ-471X C CAPACITOR 470pF 50V J
C9235 NEHL1CM-226X E CAPACITOR 22uF 16V M
C9236 NCB31AK-105X C CAPACITOR 1uF 10V K
C9237 NCB31AK-105X C CAPACITOR 1uF 10V K
C9241 NEHL0JM-107X E CAPACITOR 100uF 6.3V M
C9242 NEHL0JM-107X E CAPACITOR 100uF 6.3V M
C9243 NCB31AK-105X C CAPACITOR 1uF 10V K
C9251 NCJ41HK-335X-U C CAPACITOR 3.3uF 50V K
C9252 NCJ41HK-335X-U C CAPACITOR 3.3uF 50V K
C9253 NCJ41EK-106X-U C CAPACITOR 10mF 25V K
C9254 NCJ41EK-106X-U C CAPACITOR 10mF 25V K
C9255 NCB31HK-222X C CAPACITOR 2200pF 50V K
C9256 NCB31HK-332X C CAPACITOR 3300pF 50V K
C9258 NCB31HK-103X C CAPACITOR 0.01uF 50V K
C9259 NCB31HK-104X C CAPACITOR 0.1uF 50V K
C9401 NCJ41HK-335X-U C CAPACITOR 3.3uF 50V K
C9402 NCJ41HK-335X-U C CAPACITOR 3.3uF 50V K
C9403 NCJ41EK-106X-U C CAPACITOR 10mF 25V K
C9404 NCJ41EK-106X-U C CAPACITOR 10mF 25V K
C9405 NDC31HJ-101X C CAPACITOR 100pF 50V J
C9406 NCB31HK-103X C CAPACITOR 0.01uF 50V K
C9408 NCB31HK-103X C CAPACITOR 0.01uF 50V K
C9409 NCB31HK-104X C CAPACITOR 0.1uF 50V K
C9501 NEHL1CM-226X E CAPACITOR 22uF 16V M
C9502 NEHL1CM-226X E CAPACITOR 22uF 16V M
C9601 NCJ41HK-335X-U C CAPACITOR 3.3uF 50V K
C9603 NCJ41EK-106X-U C CAPACITOR 10mF 25V K
C9604 NCJ41EK-106X-U C CAPACITOR 10mF 25V K
C9605 NDC31HJ-101X C CAPACITOR 100pF 50V J
C9606 NCB31HK-103X C CAPACITOR 0.01uF 50V K
C9608 NCB31HK-103X C CAPACITOR 0.01uF 50V K
C9609 NCB31HK-104X C CAPACITOR 0.1uF 50V K
C9712 NEHL1HM-105X E CAPACITOR 1uF 50V M
R3001 NRSA63J-0R0X MG RESISTOR 0
Ω
1/10W J
R3002 NRSA63J-0R0X MG RESISTOR 0
Ω
1/10W J
R3003 NRSA63J-0R0X MG RESISTOR 0
Ω
1/10W J
R3004 NRSA63J-0R0X MG RESISTOR 0
Ω
1/10W J
R6101 NRSA63J-472X MG RESISTOR 4.7k
Ω
1/16W J
R6102 NRSA63J-472X MG RESISTOR 4.7k
Ω
1/16W J
R6106 NRSA63J-333X MG RESISTOR 33k
Ω
1/16W J
R6109 NRSA63J-473X MG RESISTOR 47k
Ω
1/16W J
R6111 NRSA63J-272X MG RESISTOR 2.7k
Ω
1/16W J
R6116 NRSA63J-0R0X MG RESISTOR 0
Ω
1/10W J
R6118 NRSA63J-102X MG RESISTOR 1k
Ω
1/16W J
R6119 NRSA63J-272X MG RESISTOR 2.7k
Ω
1/16W J
R6301 NRSA63J-562X MG RESISTOR 5.6k
Ω
1/16W J
R6303 NRSA63J-123X MG RESISTOR 12k
Ω
1/16W J
R6304 NRSA63J-104X MG RESISTOR 100k
Ω
1/16W J
R6305 NRSA63J-151X MG RESISTOR 150
Ω
1/16W J
R6307 NRSA63J-123X MG RESISTOR 12k
Ω
1/16W J
R6308 NRSA63J-104X MG RESISTOR 100k
Ω
1/16W J
R6309 NRSA63J-151X MG RESISTOR 150
Ω
1/16W J
R6502 NRSA63J-563X MG RESISTOR 56k
Ω
1/16W J
R6503 NRSA63J-104X MG RESISTOR 100k
Ω
1/16W J
R6505 NRSA63J-183X MG RESISTOR 18k
Ω
1/16W J
R6506 NRSA63J-102X MG RESISTOR 1k
Ω
1/16W J
R6507 NRSA63J-102X MG RESISTOR 1k
Ω
1/16W J
R6512 NRSA63J-473X MG RESISTOR 47k
Ω
1/16W J
Ref No. Part No. Part Name Description Local

(No.YA708<Rev.001>)3-15
R6515 NRSA63J-220X MG RESISTOR 22
Ω
1/16W J
R6516 NRSA63J-102X MG RESISTOR 1k
Ω
1/16W J
R6517 NRSA63J-102X MG RESISTOR 1k
Ω
1/16W J
R6518 NRSA63J-220X MG RESISTOR 22
Ω
1/16W J
R6520 NRSA63J-272X MG RESISTOR 2.7k
Ω
1/16W J
R6522 NRSA63J-0R0X MG RESISTOR 0
Ω
1/10W J
R6524 NRSA63J-473X MG RESISTOR 47k
Ω
1/16W J
R6663 NRSA63J-101X MG RESISTOR 100
Ω
1/16W J
R6664 NRSA63J-101X MG RESISTOR 100
Ω
1/16W J
R6665 NRSA63J-332X MG RESISTOR 3.3k
Ω
1/16W J
R6666 NRSA63J-332X MG RESISTOR 3.3k
Ω
1/16W J
R6667 NRSA63J-332X MG RESISTOR 3.3k
Ω
1/16W J
R6668 NRSA63J-332X MG RESISTOR 3.3k
Ω
1/16W J
R6669 NRSA63J-332X MG RESISTOR 3.3k
Ω
1/16W J
R6670 NRSA63J-0R0X MG RESISTOR 0
Ω
1/10W J
R6672 NRSA63J-332X MG RESISTOR 3.3k
Ω
1/16W J
R6673 NRSA63J-105X MG RESISTOR 1M
Ω
1/16W J
R6675 NRSA63J-332X MG RESISTOR 3.3k
Ω
1/16W J
R6680 NRSA63J-332X MG RESISTOR 3.3k
Ω
1/16W J
R6682 NRSA63J-332X MG RESISTOR 3.3k
Ω
1/16W J
R6683 NRSA63J-332X MG RESISTOR 3.3k
Ω
1/16W J
R6771 NRSA63J-0R0X MG RESISTOR 0
Ω
1/10W J
R6772 NRSA63J-0R0X MG RESISTOR 0
Ω
1/10W J
R6773 NRSA63J-0R0X MG RESISTOR 0
Ω
1/10W J
R6774 NRSA63J-0R0X MG RESISTOR 0
Ω
1/10W J
R6775 NRSA63J-0R0X MG RESISTOR 0
Ω
1/10W J
R6777 NRSA63J-0R0X MG RESISTOR 0
Ω
1/10W J
R6779 NRSA63J-0R0X MG RESISTOR 0
Ω
1/10W J
R6780 NRSA63J-0R0X MG RESISTOR 0
Ω
1/10W J
R7002 NRSA63J-0R0X MG RESISTOR 0
Ω
1/10W J
R7004 NRSA63J-0R0X MG RESISTOR 0
Ω
1/10W J
R7005 NRSA63J-0R0X MG RESISTOR 0
Ω
1/10W J
R7006 NRSA63J-0R0X MG RESISTOR 0
Ω
1/10W J
R7007 NRSA63J-562X MG RESISTOR 5.6k
Ω
1/16W J
R7008 NRSA63J-102X MG RESISTOR 1k
Ω
1/16W J
R7009 NRSA63J-105X MG RESISTOR 1M
Ω
1/16W J
R7010 NRSA63J-331X MG RESISTOR 330
Ω
1/16W J
R7011 NRSA63J-561X MG RESISTOR 560
Ω
1/16W J
R7012 NRSA63J-0R0X MG RESISTOR 0
Ω
1/10W J
R7013 NRSA63J-0R0X MG RESISTOR 0
Ω
1/10W J
R7014 NRSA63J-0R0X MG RESISTOR 0
Ω
1/10W J
R7015 NRSA63J-0R0X MG RESISTOR 0
Ω
1/10W J
R7016 NRSA63J-0R0X MG RESISTOR 0
Ω
1/10W J
R7019 NRSA63J-101X MG RESISTOR 100
Ω
1/16W J
R7020 NRSA63J-101X MG RESISTOR 100
Ω
1/16W J
R7021 NRSA63J-0R0X MG RESISTOR 0
Ω
1/10W J
R7022 NRSA63J-223X MG RESISTOR 22k
Ω
1/16W J
R7023 NRSA63J-223X MG RESISTOR 22k
Ω
1/16W J
R7024 NRSA63D-392X MG RESISTOR 3.9k
Ω
1/16W D
R7025 NRSA63D-302X MG RESISTOR 3k
Ω
1/16W D
R7026 NRSA63D-682X MG RESISTOR 6.8k
Ω
1/16W D
R7027 NRSA63J-0R0X MG RESISTOR 0
Ω
1/10W J
R7028 NRSA63J-0R0X MG RESISTOR 0
Ω
1/10W J
R7029 NRSA63J-471X MG RESISTOR 470
Ω
1/16W J
R7030 NRSA63J-0R0X MG RESISTOR 0
Ω
1/10W J
R7031 NRSA63J-105X MG RESISTOR 1M
Ω
1/16W J
R7032 NRSA63J-182X MG RESISTOR 1.8k
Ω
1/16W J
R7033 NRSA63J-0R0X MG RESISTOR 0
Ω
1/10W J
R7034 NRSA63J-101X MG RESISTOR 100
Ω
1/16W J
R7037 NRSA63J-0R0X MG RESISTOR 0
Ω
1/10W J
R7038 NRSA63J-0R0X MG RESISTOR 0
Ω
1/10W J
R7039 NRSA63J-0R0X MG RESISTOR 0
Ω
1/10W J
R7040 NRSA63J-0R0X MG RESISTOR 0
Ω
1/10W J
R7043 NRSA63J-101X MG RESISTOR 100
Ω
1/16W J
R7044 NRSA63J-101X MG RESISTOR 100
Ω
1/16W J
R7045 NRSA63J-101X MG RESISTOR 100
Ω
1/16W J
R7046 NRSA63J-101X MG RESISTOR 100
Ω
1/16W J
R7047 NRSA63J-272X MG RESISTOR 2.7k
Ω
1/16W J
R7048 NRSA63J-272X MG RESISTOR 2.7k
Ω
1/16W J
R7049 NRSA63J-682X MG RESISTOR 6.8k
Ω
1/16W J
R7050 NRSA63J-682X MG RESISTOR 6.8k
Ω
1/16W J
R7051 NRSA63J-0R0X MG RESISTOR 0
Ω
1/10W J
R7052 NRSA63J-0R0X MG RESISTOR 0
Ω
1/10W J
R7053 NRSA63J-154X MG RESISTOR 150k
Ω
1/16W J
R7054 NRSA63J-333X MG RESISTOR 33k
Ω
1/16W J
R7055 NRSA63J-0R0X MG RESISTOR 0
Ω
1/10W J
R7058 NRSA63J-102X MG RESISTOR 1k
Ω
1/16W J
R7059 NRSA63J-0R0X MG RESISTOR 0
Ω
1/10W J
R7060 NRSA63J-103X MG RESISTOR 10k
Ω
1/16W J
R7061 NRSA63J-103X MG RESISTOR 10k
Ω
1/16W J
R7062 NRSA63J-103X MG RESISTOR 10k
Ω
1/16W J
R7063 NRSA63J-0R0X MG RESISTOR 0
Ω
1/10W J
R7065 NRSA63D-682X MG RESISTOR 6.8k
Ω
1/16W D
R7066 NRSA63J-0R0X MG RESISTOR 0
Ω
1/10W J
R7067 NRSA63J-0R0X MG RESISTOR 0
Ω
1/10W J
R7069 NRSA63J-0R0X MG RESISTOR 0
Ω
1/10W J
R7071 NRSA63J-102X MG RESISTOR 1k
Ω
1/16W J
R7073 NRSA63J-103X MG RESISTOR 10k
Ω
1/16W J
R7074 NRSA63J-0R0X MG RESISTOR 0
Ω
1/10W J
Ref No. Part No. Part Name Description Local
R7075 NRSA63J-153X MG RESISTOR 15k
Ω
1/16W J
R7076 NRSA63J-153X MG RESISTOR 15k
Ω
1/16W J
R7077 NRSA63J-102X MG RESISTOR 1k
Ω
1/16W J
R7078 NRSA63J-103X MG RESISTOR 10k
Ω
1/16W J
R7084 NRSA63J-102X MG RESISTOR 1k
Ω
1/16W J
R7085 NRSA63J-102X MG RESISTOR 1k
Ω
1/16W J
R7086 NRSA63J-103X MG RESISTOR 10k
Ω
1/16W J
R7087 NRSA63J-103X MG RESISTOR 10k
Ω
1/16W J
R7088 NRSA63J-103X MG RESISTOR 10k
Ω
1/16W J
R7092 NRSA63J-331X MG RESISTOR 330
Ω
1/16W J
R7093 NRSA63J-102X MG RESISTOR 1k
Ω
1/16W J
R7094 NRSA63J-473X MG RESISTOR 47k
Ω
1/16W J
R7095 NRSA63J-102X MG RESISTOR 1k
Ω
1/16W J
R7107 NRSA63J-101X MG RESISTOR 100
Ω
1/16W J
R7110 NRSA63J-0R0X MG RESISTOR 0
Ω
1/10W J
R7114 NRSA63J-0R0X MG RESISTOR 0
Ω
1/10W J
R7115 NRSA63J-0R0X MG RESISTOR 0
Ω
1/10W J
R7120 NRSA63J-331X MG RESISTOR 330
Ω
1/16W J
R7121 NRSA63J-102X MG RESISTOR 1k
Ω
1/16W J
R7122 NRSA63J-102X MG RESISTOR 1k
Ω
1/16W J
R7123 NRSA63J-473X MG RESISTOR 47k
Ω
1/16W J
R7126 NRSA63J-102X MG RESISTOR 1k
Ω
1/16W J
R7128 NRSA63J-102X MG RESISTOR 1k
Ω
1/16W J
R7129 NRSA63J-102X MG RESISTOR 1k
Ω
1/16W J
R7130 NRSA63J-103X MG RESISTOR 10k
Ω
1/16W J
R7131 NRSA63J-473X MG RESISTOR 47k
Ω
1/16W J
R7133 NRSA63J-101X MG RESISTOR 100
Ω
1/16W J
R7134 NRSA63J-101X MG RESISTOR 100
Ω
1/16W J
R7135 NRSA63J-101X MG RESISTOR 100
Ω
1/16W J
R7136 NRSA63J-101X MG RESISTOR 100
Ω
1/16W J
R7137 NRSA63J-103X MG RESISTOR 10k
Ω
1/16W J
R7138 NRSA63J-103X MG RESISTOR 10k
Ω
1/16W J
R7139 NRSA63J-103X MG RESISTOR 10k
Ω
1/16W J
R7142 NRSA63J-101X MG RESISTOR 100
Ω
1/16W J
R7143 NRSA63J-101X MG RESISTOR 100
Ω
1/16W J
R7144 NRSA63J-101X MG RESISTOR 100
Ω
1/16W J
R7145 NRSA63J-101X MG RESISTOR 100
Ω
1/16W J
R7146 NRSA63J-101X MG RESISTOR 100
Ω
1/16W J
R7147 NRSA63J-103X MG RESISTOR 10k
Ω
1/16W J
R7148 NRSA63J-103X MG RESISTOR 10k
Ω
1/16W J
R7149 NRSA63J-101X MG RESISTOR 100
Ω
1/16W J
R7150 NRSA63J-101X MG RESISTOR 100
Ω
1/16W J
R7151 NRSA63J-101X MG RESISTOR 100
Ω
1/16W J
R7152 NRSA63J-101X MG RESISTOR 100
Ω
1/16W J
R7153 NRSA63J-101X MG RESISTOR 100
Ω
1/16W J
R7154 NRSA63J-101X MG RESISTOR 100
Ω
1/16W J
R7155 NRSA63J-103X MG RESISTOR 10k
Ω
1/16W J
R7156 NRSA63J-103X MG RESISTOR 10k
Ω
1/16W J
R7157 NRSA63J-103X MG RESISTOR 10k
Ω
1/16W J
R7158 NRSA63J-103X MG RESISTOR 10k
Ω
1/16W J
R7159 NRSA63J-103X MG RESISTOR 10k
Ω
1/16W J
R7161 NRSA63J-103X MG RESISTOR 10k
Ω
1/16W J
R7163 NRSA63J-102X MG RESISTOR 1k
Ω
1/16W J
R7164 NRSA63J-100X MG RESISTOR 10
Ω
1/16W J
R7166 NRSA63J-103X MG RESISTOR 10k
Ω
1/16W J
R7168 NRSA63J-103X MG RESISTOR 10k
Ω
1/16W J
R7182 NRSA63J-0R0X MG RESISTOR 0
Ω
1/10W J
R7183 NRSA63J-0R0X MG RESISTOR 0
Ω
1/10W J
R7186 NRSA63J-0R0X MG RESISTOR 0
Ω
1/10W J
R7197 NRSA63J-103X MG RESISTOR 10k
Ω
1/16W J
R7198 NRSA63J-103X MG RESISTOR 10k
Ω
1/16W J
R7199 NRSA63J-103X MG RESISTOR 10k
Ω
1/16W J
R9201 NRS016J-100X MG RESISTOR 10
Ω
1W J
R9202 NRS016J-100X MG RESISTOR 10
Ω
1W J
R9203 NRSA63J-222X MG RESISTOR 2.2k
Ω
1/16W J
R9204 NRSA63J-222X MG RESISTOR 2.2k
Ω
1/16W J
R9251 NRSA02J-680X MG RESISTOR 68
Ω
1/10W J
R9252 NRSA63J-562X MG RESISTOR 5.6k
Ω
1/16W J
R9253 NRSA63D-243X MG RESISTOR 24k
Ω
1/16W D
R9254 NRSA63D-822X MG RESISTOR 8.2k
Ω
1/16W D
R9255 NRSA63D-512X MG RESISTOR 5.1k
Ω
1/16W D
R9256 NRSA63J-222X MG RESISTOR 2.2k
Ω
1/16W J
R9401 NRSA02J-680X MG RESISTOR 68
Ω
1/10W J
R9402 NRSA63J-103X MG RESISTOR 10k
Ω
1/16W J
R9403 NRSA63D-564X MG RESISTOR 560k
Ω
1/16W D
R9404 NRSA63D-154X MG RESISTOR 150k
Ω
1/16W D
R9405 NRSA63D-512X MG RESISTOR 5.1k
Ω
1/16W D
R9406 NRSA63J-682X MG RESISTOR 6.8k
Ω
1/16W J
R9407 NRSA63J-182X MG RESISTOR 1.8k
Ω
1/16W J
R9408 NRSA63J-183X MG RESISTOR 18k
Ω
1/16W J
R9409 NRSA63J-472X MG RESISTOR 4.7k
Ω
1/16W J
R9410 NRSA63J-104X MG RESISTOR 100k
Ω
1/16W J
R9501 NRSA63J-472X MG RESISTOR 4.7k
Ω
1/16W J
R9502 NRSA63J-104X MG RESISTOR 100k
Ω
1/16W J
R9601 NRSA02J-680X MG RESISTOR 68
Ω
1/10W J
R9602 NRSA63J-103X MG RESISTOR 10k
Ω
1/16W J
R9603 NRSA63D-683X MG RESISTOR 68k
Ω
1/16W D
R9604 NRSA63D-154X MG RESISTOR 150k
Ω
1/16W D
R9605 NRSA63D-512X MG RESISTOR 5.1k
Ω
1/16W D
Ref No. Part No. Part Name Description Local

3-16(No.YA708<Rev.001>)
R9606 NRSA63J-392X MG RESISTOR 3.9k
Ω
1/16W J
R9607 NRSA63J-182X MG RESISTOR 1.8k
Ω
1/16W J
R9608 NRSA63J-183X MG RESISTOR 18k
Ω
1/16W J
R9610 NRSA63J-104X MG RESISTOR 100k
Ω
1/16W J
R9611 NRSA63J-472X MG RESISTOR 4.7k
Ω
1/16W J
R9712 NRSA63D-223X MG RESISTOR 22k
Ω
1/16W D
R9713 NRSA63J-0R0X MG RESISTOR 0
Ω
1/10W J
R9715 NRSA63J-682X MG RESISTOR 6.8k
Ω
1/16W J
R9716 NRSA63J-333X MG RESISTOR 33k
Ω
1/16W J
R9717 NRSA63J-683X MG RESISTOR 68k
Ω
1/16W J
RA7001 NRZ0034-0R0W NET RESISTOR 0
Ω
1/32W J x4
RA7002 NRZ0034-0R0W NET RESISTOR 0
Ω
1/32W J x4
RA7003 NRZ0034-0R0W NET RESISTOR 0
Ω
1/32W J x4
RA7004 NRZ0034-0R0W NET RESISTOR 0
Ω
1/32W J x4
RA7005 NRZ0034-0R0W NET RESISTOR 0
Ω
1/32W J x4
RA7006 NRZ0034-0R0W NET RESISTOR 0
Ω
1/32W J x4
L6101 NQLF3EM-330X COIL 33uH M
L6102 NQLF3EM-330X COIL 33uH M
L7001 NQR0339-001X FERRITE BEADS
L7002 NQR0339-001X FERRITE BEADS
L7003 NQR0339-001X FERRITE BEADS
L7004 NQR0339-001X FERRITE BEADS
L7005 NQR0339-001X FERRITE BEADS
L7006 NQR0339-001X FERRITE BEADS
L7007 NQR0339-001X FERRITE BEADS
L7008 NQR0339-001X FERRITE BEADS
L7009 NQR0339-001X FERRITE BEADS
L7010 NQR0339-001X FERRITE BEADS
L7011 NQR0339-001X FERRITE BEADS
L7012 NQR0339-001X FERRITE BEADS
L7013 NQR0339-001X FERRITE BEADS
L7014 NQR0339-001X FERRITE BEADS
L7015 NQR0339-001X FERRITE BEADS
L7016 NQR0339-001X FERRITE BEADS
L7017 NQR0339-001X FERRITE BEADS
L7018 NQR0339-001X FERRITE BEADS
L7019 NQR0339-001X FERRITE BEADS
L7020 NQR0339-001X FERRITE BEADS
L7021 NQR0339-001X FERRITE BEADS
L7022 NQR0339-001X FERRITE BEADS
L7023 NQR0339-001X FERRITE BEADS
L7024 NRSA02J-0R0X MG RESISTOR 0
Ω
1/10W J
L9241 NQLD7EM-150X COIL 15uH M
L9251 NQLD7EM-150X COIL 15uH M
L9401 NQLD7EM-150X COIL 15uH M
L9601 NQLD7EM-150X COIL 15uH M
CN001 QGB1231L2-23W CONNECTOR B-B (1-23)
CN002 QGB1231L2-23W CONNECTOR B-B (1-23)
J8101 NNZ0215-001X HDMI CONNECTOR DIGITAL IN
J8102 NNZ0215-001X HDMI CONNECTOR DIGITAL IN
J8103 NNZ0215-001X HDMI CONNECTOR DIGITAL IN
K6101 NRSA02J-0R0X MG RESISTOR 0
Ω
1/10W J
K6102 NQR0413-002X FERRITE BEADS
K6103 NRSA02J-0R0X MG RESISTOR 0
Ω
1/10W J
K6104 NRSA02J-0R0X MG RESISTOR 0
Ω
1/10W J
K6105 NRSA02J-0R0X MG RESISTOR 0
Ω
1/10W J
K6106 NRSA02J-0R0X MG RESISTOR 0
Ω
1/10W J
K6107 NRSA02J-0R0X MG RESISTOR 0
Ω
1/10W J
K6108 NRSA02J-0R0X MG RESISTOR 0
Ω
1/10W J
K6109 NRSA02J-0R0X MG RESISTOR 0
Ω
1/10W J
K6110 NRSA02J-0R0X MG RESISTOR 0
Ω
1/10W J
K6111 NQR0339-001X FERRITE BEADS
K6112 NQR0339-001X FERRITE BEADS
K6113 NQR0339-001X FERRITE BEADS
K6114 NQR0339-001X FERRITE BEADS
K6115 NRSA02J-0R0X MG RESISTOR 0
Ω
1/10W J
K6661 NRSA02J-0R0X MG RESISTOR 0
Ω
1/10W J
K6772 NRSA02J-0R0X MG RESISTOR 0
Ω
1/10W J
K7001 NQR0499-002X FERRITE BEADS
K7003 NRSA63J-0R0X MG RESISTOR 0
Ω
1/10W J
K7004 NRSA63J-0R0X MG RESISTOR 0
Ω
1/10W J
K9201 NQR0339-001X FERRITE BEADS
K9202 NRSA02J-0R0X MG RESISTOR 0
Ω
1/10W J
K9203 NQR0339-001X FERRITE BEADS
K9204 NQR0339-001X FERRITE BEADS
K9205 NQR0339-001X FERRITE BEADS
K9231 NRSA02J-0R0X MG RESISTOR 0
Ω
1/10W J
K9232 NRSA02J-0R0X MG RESISTOR 0
Ω
1/10W J
K9233 NRSA02J-0R0X MG RESISTOR 0
Ω
1/10W J
K9241 NQR0339-001X FERRITE BEADS
K9251 NQR0339-001X FERRITE BEADS
K9401 NQR0339-001X FERRITE BEADS
K9402 NQR0339-001X FERRITE BEADS
K9601 NQR0339-001X FERRITE BEADS
X6661 NAX0932-001X CRYSTAL 12.288MHz
X7001 NAX1051-001X CRYSTAL 36.864MHz
X7002 NAX0983-001X CRYSTAL 27.000MHz
Ref No. Part No. Part Name Description Local

(No.YA708<Rev.001>)3-17
PRINTED WIRING BOARD PARTS LIST [LT-42Z49/SAT]
ANALOG P.W. BOARD ASS'Y (SFU-1601A-H2)
REFER TO PARTS LIST IN PAGE 3-6 FOR THIS P.W. BOARD.
SW P.W. BOARD ASS'Y (SFU-7601A-H2)
REFER TO PARTS LIST IN PAGE 3-7 FOR THIS P.W. BOARD.
REMOTE P.W. BOARD ASS'Y (SFU-7606A-H2)
REFER TO PARTS LIST IN PAGE 3-7 FOR THIS P.W. BOARD.
LED P.W. BOARD ASS'Y (SFU-8601A-H2)
REFER TO PARTS LIST IN PAGE 3-7 FOR THIS P.W. BOARD.
POWER P.W. BOARD ASS'Y (SFU-9602A-H2)
REFER TO PARTS LIST IN PAGE 3-7 FOR THIS P.W. BOARD.
DIGITAL P.W. BOARD ASS'Y (SFU0D624A-H2)
Ref No. Part No. Part Name Description Local
IC6001 R2A15112FP-X IC
IC6002 BH3547F-X IC
IC6003 MC4558CD-X IC
IC6661 NJU26123VC2-X IC
IC6771 AK4384ET-X IC
IC7001 R8J66616FPA IC
IC7002 ATF64-42Z49S IC (SERVICE)
IC7003 25VF080B42Z49A IC(MICRO C ROM) (SERVICE)
IC7004 TC7WH08FU-X IC
IC7005 S-80928CLNB-G-W IC
IC9201 MM1689AH-X IC
IC9231 MM1663DH-X IC
IC9251 SI-8015Q-X IC
IC9401 SI-8005Q-X IC
IC9501 PQ090DNA1Z-X IC
IC9601 SI-8005Q-X IC
Q6104 2SC1623A/5-6/-X TRANSISTOR
Q6105 2SC1623A/5-6/-X TRANSISTOR
Q6501 2SA812A/5-6/-X TRANSISTOR
Q6503 2SC1623A/5-6/-X TRANSISTOR
Q7003 2SA812A/5-6/-X TRANSISTOR
Q7004 2SA812A/5-6/-X TRANSISTOR
Q7005 2SA812A/5-6/-X TRANSISTOR
Q7006 2SA812A/5-6/-X TRANSISTOR
Q7007 SSM3K02F-X MOS FET
Q7008 2SC1623A/5-6/-X TRANSISTOR
Q7010 SSM3K02F-X MOS FET
Q9702 2SC1623A/5-6/-X TRANSISTOR
Q9703 2SC1623A/5-6/-X TRANSISTOR
Q9704 2SC1623A/5-6/-X TRANSISTOR
Q9705 2SC1623A/5-6/-X TRANSISTOR
D6301 RKZ5.1B2KG-X Z DIODE
D6501 HSU119-X SI DIODE
D6502 HSU119-X SI DIODE
D6503 HSU119-X SI DIODE
D6504 HSU119-X SI DIODE
D6505 HSU119-X SI DIODE
D7004 RKZ5.6B2KG-X Z DIODE
D7005 RKZ5.6B2KG-X Z DIODE
D7006 RKZ5.6B2KG-X Z DIODE
D7007 RKZ5.6B2KG-X Z DIODE
D7008 RKZ5.6B2KG-X Z DIODE
D7009 RKZ5.6B2KG-X Z DIODE
D7010 RKZ5.6B2KG-X Z DIODE
D7011 RKZ5.6B2KG-X Z DIODE
D7012 RKZ5.6B2KG-X Z DIODE
D7013 RKZ5.6B2KG-X Z DIODE
D7014 RKZ5.6B2KG-X Z DIODE
D7015 RKZ5.6B2KG-X Z DIODE
D7016 RKZ5.6B2KG-X Z DIODE
D7018 RKZ5.6B2KG-X Z DIODE
D7019 RKZ5.6B2KG-X Z DIODE
D9251 EC30QSA045-X SB DIODE
D9252 EC30QSA045-X SB DIODE
D9401 EC30QSA045-X SB DIODE
D9402 EC30QSA045-X SB DIODE
D9403 PTZ16B-X Z DIODE
D9404 HSU119-X SI DIODE
D9601 EC30QSA045-X SB DIODE
D9602 EC30QSA045-X SB DIODE
D9603 PTZ6.8B-X Z DIODE
D9604 HSU119-X SI DIODE
D9705 RKZ3.0B2KG-X Z DIODE
D9706 MA8024-X Z DIODE
C6101 NCB11AK-106X C CAPACITOR 10uF 10V K
C6102 NCB11AK-106X C CAPACITOR 10uF 10V K
C6105 NCB21AK-105X C CAPACITOR 1uF 10V K
C6106 NCB21AK-105X C CAPACITOR 1uF 10V K
C6107 NCB31HK-104X C CAPACITOR 0.1uF 50V K
C6109 NEHL1HM-106X E CAPACITOR 10uF 50V M
C6111 NCB11AK-106X C CAPACITOR 10uF 10V K
C6112 NCB11AK-106X C CAPACITOR 10uF 10V K
C6113 NCB11AK-106X C CAPACITOR 10uF 10V K
C6114 NCB31AK-105X C CAPACITOR 1uF 10V K
C6116 NCB31HK-104X C CAPACITOR 0.1uF 50V K
C6117 NCB21EK-224X C CAPACITOR 0.22uF 25V K
C6118 NCB31HK-104X C CAPACITOR 0.1uF 50V K
C6119 NCB11AK-106X C CAPACITOR 10uF 10V K
C6120 NCB31HK-104X C CAPACITOR 0.1uF 50V K
C6121 QEHQ1VM-108 E CAPACITOR 1000uF 35V M
C6122 NCB21EK-224X C CAPACITOR 0.22uF 25V K
C6127 QEHQ1VM-108 E CAPACITOR 1000uF 35V M
C6301 NCJ21CK-106X-D C CAPACITOR 10uF 16V K
C6302 NCB31HK-104X C CAPACITOR 0.1uF 50V K
C6303 NCJ21CK-106X-D C CAPACITOR 10uF 16V K
C6304 NRSA63J-104X MG RESISTOR 100k
Ω
1/16W J
C6305 NCB31HK-473X C CAPACITOR 0.047uF 50V K
C6306 NCB21AK-475X C CAPACITOR 4.7uF 10V K
C6307 NRSA63J-104X MG RESISTOR 100k
Ω
1/16W J
C6308 NCB31HK-473X C CAPACITOR 0.047uF 50V K
C6309 NCB21AK-475X C CAPACITOR 4.7uF 10V K
C6501 NEHL1CM-107X E CAPACITOR 100uF 16V M
C6504 NCB31CK-223X C CAPACITOR 0.022uF 16V K
C6505 NCB31CK-223X C CAPACITOR 0.022uF 16V K
C6506 NCB21AK-475X C CAPACITOR 4.7uF 10V K
C6507 NEHL1CM-107X E CAPACITOR 100uF 16V M
C6508 NCB21AK-475X C CAPACITOR 4.7uF 10V K
C6509 NCB21AK-105X C CAPACITOR 1uF 10V K
C6510 NEHL0GM-227X E CAPACITOR 220uF 4V M
C6511 NEHL1CM-476X E CAPACITOR 47uF 16V M
C6512 NEHL0GM-227X E CAPACITOR 220uF 4V M
C6513 NCB31HK-104X C CAPACITOR 0.1uF 50V K
C6514 NCB31HK-104X C CAPACITOR 0.1uF 50V K
C6515 NCB31HK-104X C CAPACITOR 0.1uF 50V K
C6516 NCB31HK-104X C CAPACITOR 0.1uF 50V K
C6518 NCB31HK-104X C CAPACITOR 0.1uF 50V K
C6520 NCB31HK-104X C CAPACITOR 0.1uF 50V K
C6662 NCB31HK-104X C CAPACITOR 0.1uF 50V K
C6663 NEHL1HM-475X E CAPACITOR 4.7uF 50V M
C6664 NDC31HJ-100X C CAPACITOR 10pF 50V J
C6665 NDC31HJ-100X C CAPACITOR 10pF 50V J
C6771 NEHL1CM-106X E CAPACITOR 10uF 16V M
C6772 NCB31HK-104X C CAPACITOR 0.1uF 50V K
C6773 NEHL1CM-106X E CAPACITOR 10uF 16V M
C6774 NCB31HK-104X C CAPACITOR 0.1uF 50V K
C7002 NEHL0GM-227X E CAPACITOR 220uF 4V M
C7003 NCB31HK-104X C CAPACITOR 0.1uF 50V K
C7004 NCB31HK-104X C CAPACITOR 0.1uF 50V K
C7006 NCB31HK-103X C CAPACITOR 0.01uF 50V K
C7007 NCB31HK-102X C CAPACITOR 1000pF 50V K
C7008 NCB31HK-104X C CAPACITOR 0.1uF 50V K
C7009 NCB31HK-104X C CAPACITOR 0.1uF 50V K
C7010 NCB31HK-104X C CAPACITOR 0.1uF 50V K
C7011 NCB31HK-104X C CAPACITOR 0.1uF 50V K
C7012 NDC31HJ-220X C CAPACITOR 22pF 50V J
C7013 NDC31HJ-9R0X C CAPACITOR 9pF 50V J
C7014 NCB31HK-104X C CAPACITOR 0.1uF 50V K
C7015 NCB31HK-104X C CAPACITOR 0.1uF 50V K
C7017 NCB31HK-104X C CAPACITOR 0.1uF 50V K
C7018 NCB31HK-104X C CAPACITOR 0.1uF 50V K
C7019 NCB20JK-106X C CAPACITOR 10uF 6.3V K
C7020 NCB31HK-104X C CAPACITOR 0.1uF 50V K
C7021 NCB31HK-104X C CAPACITOR 0.1uF 50V K
C7022 NCB31HK-104X C CAPACITOR 0.1uF 50V K
C7023 NCB20JK-106X C CAPACITOR 10uF 6.3V K
C7024 NCB31HK-104X C CAPACITOR 0.1uF 50V K
C7025 NCB31HK-104X C CAPACITOR 0.1uF 50V K
Ref No. Part No. Part Name Description Local

3-18(No.YA708<Rev.001>)
C7027 NCB31HK-104X C CAPACITOR 0.1uF 50V K
C7028 NEHL0GM-227X E CAPACITOR 220uF 4V M
C7030 NCB31CK-105X C CAPACITOR 1uF 16V K
C7032 NCB31HK-104X C CAPACITOR 0.1uF 50V K
C7033 NCB31HK-104X C CAPACITOR 0.1uF 50V K
C7034 NCB31HK-104X C CAPACITOR 0.1uF 50V K
C7038 NEHL0JM-107X E CAPACITOR 100uF 6.3V M
C7039 NCB31HK-104X C CAPACITOR 0.1uF 50V K
C7041 NCB31HK-104X C CAPACITOR 0.1uF 50V K
C7043 NCB31HK-104X C CAPACITOR 0.1uF 50V K
C7044 NCB31HK-104X C CAPACITOR 0.1uF 50V K
C7045 NCB31HK-104X C CAPACITOR 0.1uF 50V K
C7046 NCB31HK-104X C CAPACITOR 0.1uF 50V K
C7047 NCB31HK-104X C CAPACITOR 0.1uF 50V K
C7048 NCB31HK-102X C CAPACITOR 1000pF 50V K
C7049 NCB20JK-475X C CAPACITOR 4.7uF 6.3V K
C7050 NCB31HK-104X C CAPACITOR 0.1uF 50V K
C7051 NCB31HK-222X C CAPACITOR 2200pF 50V K
C7053 NCB31HK-273X C CAPACITOR 0.027uF 50V K
C7054 NCB31HK-102X C CAPACITOR 1000pF 50V K
C7055 NCB31HK-104X C CAPACITOR 0.1uF 50V K
C7056 NCB31HK-104X C CAPACITOR 0.1uF 50V K
C7057 NCB31HK-104X C CAPACITOR 0.1uF 50V K
C7058 NCB31HK-104X C CAPACITOR 0.1uF 50V K
C7059 NCB31HK-103X C CAPACITOR 0.01uF 50V K
C7060 NCB31HK-102X C CAPACITOR 1000pF 50V K
C7061 NCB31HK-104X C CAPACITOR 0.1uF 50V K
C7066 NEHL0GM-227X E CAPACITOR 220uF 4V M
C7067 NCB31HK-104X C CAPACITOR 0.1uF 50V K
C7068 NEHL0GM-227X E CAPACITOR 220uF 4V M
C7069 NCB31HK-104X C CAPACITOR 0.1uF 50V K
C7070 NCB31HK-104X C CAPACITOR 0.1uF 50V K
C7071 NCB31HK-104X C CAPACITOR 0.1uF 50V K
C7072 NDC31HJ-150X C CAPACITOR 15pF 50V J
C7073 NDC31HJ-150X C CAPACITOR 15pF 50V J
C7074 NCB31HK-104X C CAPACITOR 0.1uF 50V K
C7075 NCB31HK-104X C CAPACITOR 0.1uF 50V K
C7078 NCB31HK-104X C CAPACITOR 0.1uF 50V K
C7079 NCB31HK-104X C CAPACITOR 0.1uF 50V K
C7080 NCB31HK-104X C CAPACITOR 0.1uF 50V K
C7081 NENA0JM-476X BP E CAPACITOR 47uF 6.3V M
C7082 NENA0JM-476X BP E CAPACITOR 47uF 6.3V M
C7083 NCB31HK-104X C CAPACITOR 0.1uF 50V K
C7084 NCB31HK-104X C CAPACITOR 0.1uF 50V K
C7085 NCB31HK-104X C CAPACITOR 0.1uF 50V K
C7086 NCB31HK-104X C CAPACITOR 0.1uF 50V K
C7088 NCB31HK-104X C CAPACITOR 0.1uF 50V K
C7090 NCB31HK-104X C CAPACITOR 0.1uF 50V K
C7092 NCB31HK-104X C CAPACITOR 0.1uF 50V K
C7093 NCB31HK-104X C CAPACITOR 0.1uF 50V K
C7094 NDC31HJ-330X C CAPACITOR 33pF 50V J
C7095 NDC31HJ-560X C CAPACITOR 56pF 50V J
C7101 NCB31HK-104X C CAPACITOR 0.1uF 50V K
C7103 NCB31HK-104X C CAPACITOR 0.1uF 50V K
C7104 NCB31HK-104X C CAPACITOR 0.1uF 50V K
C7105 NCB31HK-104X C CAPACITOR 0.1uF 50V K
C7106 NCB31HK-102X C CAPACITOR 1000pF 50V K
C7107 NCB31HK-104X C CAPACITOR 0.1uF 50V K
C7108 NCB31HK-104X C CAPACITOR 0.1uF 50V K
C7109 NCB31HK-104X C CAPACITOR 0.1uF 50V K
C7110 NCB31HK-104X C CAPACITOR 0.1uF 50V K
C7111 NCB31HK-104X C CAPACITOR 0.1uF 50V K
C7112 NCB31HK-104X C CAPACITOR 0.1uF 50V K
C7114 NEHL0GM-227X E CAPACITOR 220uF 4V M
C7118 NCB31HK-104X C CAPACITOR 0.1uF 50V K
C7119 NEHL0GM-227X E CAPACITOR 220uF 4V M
C7121 NEHL0GM-227X E CAPACITOR 220uF 4V M
C7125 NCB31HK-104X C CAPACITOR 0.1uF 50V K
C7126 NCB31HK-104X C CAPACITOR 0.1uF 50V K
C7127 NCB31HK-104X C CAPACITOR 0.1uF 50V K
C7129 NCB31HK-104X C CAPACITOR 0.1uF 50V K
C7130 NCB31HK-104X C CAPACITOR 0.1uF 50V K
C7131 NCB31HK-104X C CAPACITOR 0.1uF 50V K
C7132 NCB31HK-104X C CAPACITOR 0.1uF 50V K
C7133 NCB31HK-104X C CAPACITOR 0.1uF 50V K
C7134 NCB31HK-104X C CAPACITOR 0.1uF 50V K
C7135 NCB31HK-104X C CAPACITOR 0.1uF 50V K
C7136 NCB31HK-104X C CAPACITOR 0.1uF 50V K
C7137 NCB31HK-104X C CAPACITOR 0.1uF 50V K
C7138 NCB31HK-104X C CAPACITOR 0.1uF 50V K
C7139 NCB31HK-104X C CAPACITOR 0.1uF 50V K
C7141 NCB31HK-104X C CAPACITOR 0.1uF 50V K
C7142 NCB31HK-104X C CAPACITOR 0.1uF 50V K
C7143 NCB31HK-102X C CAPACITOR 1000pF 50V K
C7144 NCB31HK-104X C CAPACITOR 0.1uF 50V K
C7145 NCB31HK-104X C CAPACITOR 0.1uF 50V K
C7146 NCB31HK-102X C CAPACITOR 1000pF 50V K
C7147 NCB31HK-104X C CAPACITOR 0.1uF 50V K
C7148 NCB31HK-104X C CAPACITOR 0.1uF 50V K
Ref No. Part No. Part Name Description Local
C7151 NEHL0GM-227X E CAPACITOR 220uF 4V M
C7152 NCB11AK-106X C CAPACITOR 10uF 10V K
C7153 NCB31HK-104X C CAPACITOR 0.1uF 50V K
C7154 NCB31HK-104X C CAPACITOR 0.1uF 50V K
C7157 NCB31HK-104X C CAPACITOR 0.1uF 50V K
C7158 NCB10JK-106X C CAPACITOR 10uF 6.3V K
C7159 NCB31CK-105X C CAPACITOR 1uF 16V K
C7160 NCB31CK-105X C CAPACITOR 1uF 16V K
C7161 NCB31HK-104X C CAPACITOR 0.1uF 50V K
C7162 NCB31CK-105X C CAPACITOR 1uF 16V K
C7164 NCB31HK-103X C CAPACITOR 0.01uF 50V K
C7165 NCB31CK-104X C CAPACITOR 0.1uF 16V K
C7166 NEHL1CM-106X E CAPACITOR 10uF 16V M
C7167 NCB31HK-103X C CAPACITOR 0.01uF 50V K
C7169 NCB31HK-104X C CAPACITOR 0.1uF 50V K
C7171 NCB31HK-104X C CAPACITOR 0.1uF 50V K
C7173 NCB11AK-106X C CAPACITOR 10uF 10V K
C7174 NCB31HK-104X C CAPACITOR 0.1uF 50V K
C9201 NCB31AK-105X C CAPACITOR 1uF 10V K
C9202 NCB31AK-105X C CAPACITOR 1uF 10V K
C9203 NEHM1CM-106X E CAPACITOR 10uF 16V M
C9204 NCB31AK-334X C CAPACITOR 0.33uF 10V K
C9205 NEHM1CM-106X E CAPACITOR 10uF 16V M
C9206 NCB31AK-334X C CAPACITOR 0.33uF 10V K
C9207 NCB31AK-105X C CAPACITOR 1uF 10V K
C9208 NCB31AK-105X C CAPACITOR 1uF 10V K
C9209 NCB31AK-105X C CAPACITOR 1uF 10V K
C9231 NCB31AK-105X C CAPACITOR 1uF 10V K
C9232 NEHM1CM-106X E CAPACITOR 10uF 16V M
C9233 NCB31AK-334X C CAPACITOR 0.33uF 10V K
C9234 NDC31HJ-471X C CAPACITOR 470pF 50V J
C9235 NEHL1CM-226X E CAPACITOR 22uF 16V M
C9236 NCB31AK-105X C CAPACITOR 1uF 10V K
C9237 NCB31AK-105X C CAPACITOR 1uF 10V K
C9241 NEHL0JM-107X E CAPACITOR 100uF 6.3V M
C9242 NEHL0JM-107X E CAPACITOR 100uF 6.3V M
C9243 NCB31AK-105X C CAPACITOR 1uF 10V K
C9251 NCJ41HK-335X-U C CAPACITOR 3.3uF 50V K
C9252 NCJ41HK-335X-U C CAPACITOR 3.3uF 50V K
C9253 NCJ41EK-106X-U C CAPACITOR 10mF 25V K
C9254 NCJ41EK-106X-U C CAPACITOR 10mF 25V K
C9255 NCB31HK-222X C CAPACITOR 2200pF 50V K
C9256 NCB31HK-332X C CAPACITOR 3300pF 50V K
C9258 NCB31HK-103X C CAPACITOR 0.01uF 50V K
C9259 NCB31HK-104X C CAPACITOR 0.1uF 50V K
C9401 NCJ41HK-335X-U C CAPACITOR 3.3uF 50V K
C9402 NCJ41HK-335X-U C CAPACITOR 3.3uF 50V K
C9403 NCJ41EK-106X-U C CAPACITOR 10mF 25V K
C9404 NCJ41EK-106X-U C CAPACITOR 10mF 25V K
C9405 NDC31HJ-101X C CAPACITOR 100pF 50V J
C9406 NCB31HK-103X C CAPACITOR 0.01uF 50V K
C9408 NCB31HK-103X C CAPACITOR 0.01uF 50V K
C9409 NCB31HK-104X C CAPACITOR 0.1uF 50V K
C9501 NEHL1CM-226X E CAPACITOR 22uF 16V M
C9502 NEHL1CM-226X E CAPACITOR 22uF 16V M
C9601 NCJ41HK-335X-U C CAPACITOR 3.3uF 50V K
C9603 NCJ41EK-106X-U C CAPACITOR 10mF 25V K
C9604 NCJ41EK-106X-U C CAPACITOR 10mF 25V K
C9605 NDC31HJ-101X C CAPACITOR 100pF 50V J
C9606 NCB31HK-103X C CAPACITOR 0.01uF 50V K
C9608 NCB31HK-103X C CAPACITOR 0.01uF 50V K
C9609 NCB31HK-104X C CAPACITOR 0.1uF 50V K
C9712 NEHL1HM-105X E CAPACITOR 1uF 50V M
R3001 NRSA63J-0R0X MG RESISTOR 0
Ω
1/10W J
R3002 NRSA63J-0R0X MG RESISTOR 0
Ω
1/10W J
R3003 NRSA63J-0R0X MG RESISTOR 0
Ω
1/10W J
R3004 NRSA63J-0R0X MG RESISTOR 0
Ω
1/10W J
R6101 NRSA63J-472X MG RESISTOR 4.7k
Ω
1/16W J
R6102 NRSA63J-472X MG RESISTOR 4.7k
Ω
1/16W J
R6106 NRSA63J-333X MG RESISTOR 33k
Ω
1/16W J
R6109 NRSA63J-473X MG RESISTOR 47k
Ω
1/16W J
R6111 NRSA63J-272X MG RESISTOR 2.7k
Ω
1/16W J
R6116 NRSA63J-0R0X MG RESISTOR 0
Ω
1/10W J
R6118 NRSA63J-102X MG RESISTOR 1k
Ω
1/16W J
R6119 NRSA63J-272X MG RESISTOR 2.7k
Ω
1/16W J
R6301 NRSA63J-562X MG RESISTOR 5.6k
Ω
1/16W J
R6303 NRSA63J-123X MG RESISTOR 12k
Ω
1/16W J
R6304 NRSA63J-104X MG RESISTOR 100k
Ω
1/16W J
R6305 NRSA63J-151X MG RESISTOR 150
Ω
1/16W J
R6307 NRSA63J-123X MG RESISTOR 12k
Ω
1/16W J
R6308 NRSA63J-104X MG RESISTOR 100k
Ω
1/16W J
R6309 NRSA63J-151X MG RESISTOR 150
Ω
1/16W J
R6502 NRSA63J-563X MG RESISTOR 56k
Ω
1/16W J
R6503 NRSA63J-104X MG RESISTOR 100k
Ω
1/16W J
R6505 NRSA63J-183X MG RESISTOR 18k
Ω
1/16W J
R6506 NRSA63J-102X MG RESISTOR 1k
Ω
1/16W J
R6507 NRSA63J-102X MG RESISTOR 1k
Ω
1/16W J
R6512 NRSA63J-473X MG RESISTOR 47k
Ω
1/16W J
Ref No. Part No. Part Name Description Local

(No.YA708<Rev.001>)3-19
R6515 NRSA63J-220X MG RESISTOR 22
Ω
1/16W J
R6516 NRSA63J-102X MG RESISTOR 1k
Ω
1/16W J
R6517 NRSA63J-102X MG RESISTOR 1k
Ω
1/16W J
R6518 NRSA63J-220X MG RESISTOR 22
Ω
1/16W J
R6520 NRSA63J-272X MG RESISTOR 2.7k
Ω
1/16W J
R6522 NRSA63J-0R0X MG RESISTOR 0
Ω
1/10W J
R6524 NRSA63J-473X MG RESISTOR 47k
Ω
1/16W J
R6663 NRSA63J-101X MG RESISTOR 100
Ω
1/16W J
R6664 NRSA63J-101X MG RESISTOR 100
Ω
1/16W J
R6665 NRSA63J-332X MG RESISTOR 3.3k
Ω
1/16W J
R6666 NRSA63J-332X MG RESISTOR 3.3k
Ω
1/16W J
R6667 NRSA63J-332X MG RESISTOR 3.3k
Ω
1/16W J
R6668 NRSA63J-332X MG RESISTOR 3.3k
Ω
1/16W J
R6669 NRSA63J-332X MG RESISTOR 3.3k
Ω
1/16W J
R6670 NRSA63J-0R0X MG RESISTOR 0
Ω
1/10W J
R6672 NRSA63J-332X MG RESISTOR 3.3k
Ω
1/16W J
R6673 NRSA63J-105X MG RESISTOR 1M
Ω
1/16W J
R6675 NRSA63J-332X MG RESISTOR 3.3k
Ω
1/16W J
R6680 NRSA63J-332X MG RESISTOR 3.3k
Ω
1/16W J
R6682 NRSA63J-332X MG RESISTOR 3.3k
Ω
1/16W J
R6683 NRSA63J-332X MG RESISTOR 3.3k
Ω
1/16W J
R6771 NRSA63J-0R0X MG RESISTOR 0
Ω
1/10W J
R6772 NRSA63J-0R0X MG RESISTOR 0
Ω
1/10W J
R6773 NRSA63J-0R0X MG RESISTOR 0
Ω
1/10W J
R6774 NRSA63J-0R0X MG RESISTOR 0
Ω
1/10W J
R6775 NRSA63J-0R0X MG RESISTOR 0
Ω
1/10W J
R6777 NRSA63J-0R0X MG RESISTOR 0
Ω
1/10W J
R6779 NRSA63J-0R0X MG RESISTOR 0
Ω
1/10W J
R6780 NRSA63J-0R0X MG RESISTOR 0
Ω
1/10W J
R7002 NRSA63J-0R0X MG RESISTOR 0
Ω
1/10W J
R7004 NRSA63J-0R0X MG RESISTOR 0
Ω
1/10W J
R7005 NRSA63J-0R0X MG RESISTOR 0
Ω
1/10W J
R7006 NRSA63J-0R0X MG RESISTOR 0
Ω
1/10W J
R7007 NRSA63J-562X MG RESISTOR 5.6k
Ω
1/16W J
R7008 NRSA63J-102X MG RESISTOR 1k
Ω
1/16W J
R7009 NRSA63J-105X MG RESISTOR 1M
Ω
1/16W J
R7010 NRSA63J-331X MG RESISTOR 330
Ω
1/16W J
R7011 NRSA63J-561X MG RESISTOR 560
Ω
1/16W J
R7012 NRSA63J-0R0X MG RESISTOR 0
Ω
1/10W J
R7013 NRSA63J-0R0X MG RESISTOR 0
Ω
1/10W J
R7014 NRSA63J-0R0X MG RESISTOR 0
Ω
1/10W J
R7015 NRSA63J-0R0X MG RESISTOR 0
Ω
1/10W J
R7016 NRSA63J-0R0X MG RESISTOR 0
Ω
1/10W J
R7019 NRSA63J-101X MG RESISTOR 100
Ω
1/16W J
R7020 NRSA63J-101X MG RESISTOR 100
Ω
1/16W J
R7021 NRSA63J-0R0X MG RESISTOR 0
Ω
1/10W J
R7022 NRSA63J-223X MG RESISTOR 22k
Ω
1/16W J
R7023 NRSA63J-223X MG RESISTOR 22k
Ω
1/16W J
R7024 NRSA63D-392X MG RESISTOR 3.9k
Ω
1/16W D
R7025 NRSA63D-302X MG RESISTOR 3k
Ω
1/16W D
R7026 NRSA63D-682X MG RESISTOR 6.8k
Ω
1/16W D
R7027 NRSA63J-0R0X MG RESISTOR 0
Ω
1/10W J
R7028 NRSA63J-0R0X MG RESISTOR 0
Ω
1/10W J
R7029 NRSA63J-471X MG RESISTOR 470
Ω
1/16W J
R7030 NRSA63J-0R0X MG RESISTOR 0
Ω
1/10W J
R7031 NRSA63J-105X MG RESISTOR 1M
Ω
1/16W J
R7032 NRSA63J-182X MG RESISTOR 1.8k
Ω
1/16W J
R7033 NRSA63J-0R0X MG RESISTOR 0
Ω
1/10W J
R7034 NRSA63J-101X MG RESISTOR 100
Ω
1/16W J
R7037 NRSA63J-0R0X MG RESISTOR 0
Ω
1/10W J
R7038 NRSA63J-0R0X MG RESISTOR 0
Ω
1/10W J
R7039 NRSA63J-0R0X MG RESISTOR 0
Ω
1/10W J
R7040 NRSA63J-0R0X MG RESISTOR 0
Ω
1/10W J
R7043 NRSA63J-101X MG RESISTOR 100
Ω
1/16W J
R7044 NRSA63J-101X MG RESISTOR 100
Ω
1/16W J
R7045 NRSA63J-101X MG RESISTOR 100
Ω
1/16W J
R7046 NRSA63J-101X MG RESISTOR 100
Ω
1/16W J
R7047 NRSA63J-272X MG RESISTOR 2.7k
Ω
1/16W J
R7048 NRSA63J-272X MG RESISTOR 2.7k
Ω
1/16W J
R7049 NRSA63J-682X MG RESISTOR 6.8k
Ω
1/16W J
R7050 NRSA63J-682X MG RESISTOR 6.8k
Ω
1/16W J
R7051 NRSA63J-0R0X MG RESISTOR 0
Ω
1/10W J
R7052 NRSA63J-0R0X MG RESISTOR 0
Ω
1/10W J
R7053 NRSA63J-154X MG RESISTOR 150k
Ω
1/16W J
R7054 NRSA63J-333X MG RESISTOR 33k
Ω
1/16W J
R7055 NRSA63J-0R0X MG RESISTOR 0
Ω
1/10W J
R7058 NRSA63J-102X MG RESISTOR 1k
Ω
1/16W J
R7059 NRSA63J-0R0X MG RESISTOR 0
Ω
1/10W J
R7060 NRSA63J-103X MG RESISTOR 10k
Ω
1/16W J
R7061 NRSA63J-103X MG RESISTOR 10k
Ω
1/16W J
R7062 NRSA63J-103X MG RESISTOR 10k
Ω
1/16W J
R7063 NRSA63J-0R0X MG RESISTOR 0
Ω
1/10W J
R7065 NRSA63D-682X MG RESISTOR 6.8k
Ω
1/16W D
R7066 NRSA63J-0R0X MG RESISTOR 0
Ω
1/10W J
R7067 NRSA63J-0R0X MG RESISTOR 0
Ω
1/10W J
R7069 NRSA63J-0R0X MG RESISTOR 0
Ω
1/10W J
R7071 NRSA63J-102X MG RESISTOR 1k
Ω
1/16W J
R7073 NRSA63J-103X MG RESISTOR 10k
Ω
1/16W J
R7074 NRSA63J-0R0X MG RESISTOR 0
Ω
1/10W J
Ref No. Part No. Part Name Description Local
R7075 NRSA63J-153X MG RESISTOR 15k
Ω
1/16W J
R7076 NRSA63J-153X MG RESISTOR 15k
Ω
1/16W J
R7077 NRSA63J-102X MG RESISTOR 1k
Ω
1/16W J
R7078 NRSA63J-103X MG RESISTOR 10k
Ω
1/16W J
R7084 NRSA63J-102X MG RESISTOR 1k
Ω
1/16W J
R7085 NRSA63J-102X MG RESISTOR 1k
Ω
1/16W J
R7086 NRSA63J-103X MG RESISTOR 10k
Ω
1/16W J
R7087 NRSA63J-103X MG RESISTOR 10k
Ω
1/16W J
R7088 NRSA63J-103X MG RESISTOR 10k
Ω
1/16W J
R7092 NRSA63J-331X MG RESISTOR 330
Ω
1/16W J
R7093 NRSA63J-102X MG RESISTOR 1k
Ω
1/16W J
R7094 NRSA63J-473X MG RESISTOR 47k
Ω
1/16W J
R7095 NRSA63J-102X MG RESISTOR 1k
Ω
1/16W J
R7107 NRSA63J-101X MG RESISTOR 100
Ω
1/16W J
R7110 NRSA63J-0R0X MG RESISTOR 0
Ω
1/10W J
R7114 NRSA63J-0R0X MG RESISTOR 0
Ω
1/10W J
R7115 NRSA63J-0R0X MG RESISTOR 0
Ω
1/10W J
R7120 NRSA63J-331X MG RESISTOR 330
Ω
1/16W J
R7121 NRSA63J-102X MG RESISTOR 1k
Ω
1/16W J
R7122 NRSA63J-102X MG RESISTOR 1k
Ω
1/16W J
R7123 NRSA63J-473X MG RESISTOR 47k
Ω
1/16W J
R7126 NRSA63J-102X MG RESISTOR 1k
Ω
1/16W J
R7128 NRSA63J-102X MG RESISTOR 1k
Ω
1/16W J
R7129 NRSA63J-102X MG RESISTOR 1k
Ω
1/16W J
R7130 NRSA63J-103X MG RESISTOR 10k
Ω
1/16W J
R7131 NRSA63J-473X MG RESISTOR 47k
Ω
1/16W J
R7133 NRSA63J-101X MG RESISTOR 100
Ω
1/16W J
R7134 NRSA63J-101X MG RESISTOR 100
Ω
1/16W J
R7135 NRSA63J-101X MG RESISTOR 100
Ω
1/16W J
R7136 NRSA63J-101X MG RESISTOR 100
Ω
1/16W J
R7137 NRSA63J-103X MG RESISTOR 10k
Ω
1/16W J
R7138 NRSA63J-103X MG RESISTOR 10k
Ω
1/16W J
R7139 NRSA63J-103X MG RESISTOR 10k
Ω
1/16W J
R7142 NRSA63J-101X MG RESISTOR 100
Ω
1/16W J
R7143 NRSA63J-101X MG RESISTOR 100
Ω
1/16W J
R7144 NRSA63J-101X MG RESISTOR 100
Ω
1/16W J
R7145 NRSA63J-101X MG RESISTOR 100
Ω
1/16W J
R7146 NRSA63J-101X MG RESISTOR 100
Ω
1/16W J
R7147 NRSA63J-103X MG RESISTOR 10k
Ω
1/16W J
R7148 NRSA63J-103X MG RESISTOR 10k
Ω
1/16W J
R7149 NRSA63J-101X MG RESISTOR 100
Ω
1/16W J
R7150 NRSA63J-101X MG RESISTOR 100
Ω
1/16W J
R7151 NRSA63J-101X MG RESISTOR 100
Ω
1/16W J
R7152 NRSA63J-101X MG RESISTOR 100
Ω
1/16W J
R7153 NRSA63J-101X MG RESISTOR 100
Ω
1/16W J
R7154 NRSA63J-101X MG RESISTOR 100
Ω
1/16W J
R7155 NRSA63J-103X MG RESISTOR 10k
Ω
1/16W J
R7156 NRSA63J-103X MG RESISTOR 10k
Ω
1/16W J
R7157 NRSA63J-103X MG RESISTOR 10k
Ω
1/16W J
R7158 NRSA63J-103X MG RESISTOR 10k
Ω
1/16W J
R7159 NRSA63J-103X MG RESISTOR 10k
Ω
1/16W J
R7161 NRSA63J-103X MG RESISTOR 10k
Ω
1/16W J
R7163 NRSA63J-102X MG RESISTOR 1k
Ω
1/16W J
R7164 NRSA63J-100X MG RESISTOR 10
Ω
1/16W J
R7166 NRSA63J-103X MG RESISTOR 10k
Ω
1/16W J
R7168 NRSA63J-103X MG RESISTOR 10k
Ω
1/16W J
R7182 NRSA63J-0R0X MG RESISTOR 0
Ω
1/10W J
R7183 NRSA63J-0R0X MG RESISTOR 0
Ω
1/10W J
R7186 NRSA63J-0R0X MG RESISTOR 0
Ω
1/10W J
R7197 NRSA63J-103X MG RESISTOR 10k
Ω
1/16W J
R7198 NRSA63J-103X MG RESISTOR 10k
Ω
1/16W J
R7199 NRSA63J-103X MG RESISTOR 10k
Ω
1/16W J
R9201 NRS016J-100X MG RESISTOR 10
Ω
1W J
R9202 NRS016J-100X MG RESISTOR 10
Ω
1W J
R9203 NRSA63J-222X MG RESISTOR 2.2k
Ω
1/16W J
R9204 NRSA63J-222X MG RESISTOR 2.2k
Ω
1/16W J
R9251 NRSA02J-680X MG RESISTOR 68
Ω
1/10W J
R9252 NRSA63J-562X MG RESISTOR 5.6k
Ω
1/16W J
R9253 NRSA63D-243X MG RESISTOR 24k
Ω
1/16W D
R9254 NRSA63D-822X MG RESISTOR 8.2k
Ω
1/16W D
R9255 NRSA63D-512X MG RESISTOR 5.1k
Ω
1/16W D
R9256 NRSA63J-222X MG RESISTOR 2.2k
Ω
1/16W J
R9401 NRSA02J-680X MG RESISTOR 68
Ω
1/10W J
R9402 NRSA63J-103X MG RESISTOR 10k
Ω
1/16W J
R9403 NRSA63D-564X MG RESISTOR 560k
Ω
1/16W D
R9404 NRSA63D-154X MG RESISTOR 150k
Ω
1/16W D
R9405 NRSA63D-512X MG RESISTOR 5.1k
Ω
1/16W D
R9406 NRSA63J-682X MG RESISTOR 6.8k
Ω
1/16W J
R9407 NRSA63J-182X MG RESISTOR 1.8k
Ω
1/16W J
R9408 NRSA63J-183X MG RESISTOR 18k
Ω
1/16W J
R9409 NRSA63J-472X MG RESISTOR 4.7k
Ω
1/16W J
R9410 NRSA63J-104X MG RESISTOR 100k
Ω
1/16W J
R9501 NRSA63J-472X MG RESISTOR 4.7k
Ω
1/16W J
R9502 NRSA63J-104X MG RESISTOR 100k
Ω
1/16W J
R9601 NRSA02J-680X MG RESISTOR 68
Ω
1/10W J
R9602 NRSA63J-103X MG RESISTOR 10k
Ω
1/16W J
R9603 NRSA63D-683X MG RESISTOR 68k
Ω
1/16W D
R9604 NRSA63D-154X MG RESISTOR 150k
Ω
1/16W D
R9605 NRSA63D-512X MG RESISTOR 5.1k
Ω
1/16W D
Ref No. Part No. Part Name Description Local

3-20(No.YA708<Rev.001>)
R9606 NRSA63J-392X MG RESISTOR 3.9k
Ω
1/16W J
R9607 NRSA63J-182X MG RESISTOR 1.8k
Ω
1/16W J
R9608 NRSA63J-183X MG RESISTOR 18k
Ω
1/16W J
R9610 NRSA63J-104X MG RESISTOR 100k
Ω
1/16W J
R9611 NRSA63J-472X MG RESISTOR 4.7k
Ω
1/16W J
R9712 NRSA63D-223X MG RESISTOR 22k
Ω
1/16W D
R9713 NRSA63J-0R0X MG RESISTOR 0
Ω
1/10W J
R9715 NRSA63J-682X MG RESISTOR 6.8k
Ω
1/16W J
R9716 NRSA63J-333X MG RESISTOR 33k
Ω
1/16W J
R9717 NRSA63J-683X MG RESISTOR 68k
Ω
1/16W J
RA7001 NRZ0034-0R0W NET RESISTOR 0
Ω
1/32W J x4
RA7002 NRZ0034-0R0W NET RESISTOR 0
Ω
1/32W J x4
RA7003 NRZ0034-0R0W NET RESISTOR 0
Ω
1/32W J x4
RA7004 NRZ0034-0R0W NET RESISTOR 0
Ω
1/32W J x4
RA7005 NRZ0034-0R0W NET RESISTOR 0
Ω
1/32W J x4
RA7006 NRZ0034-0R0W NET RESISTOR 0
Ω
1/32W J x4
L6101 NQLF3EM-330X COIL 33uH M
L6102 NQLF3EM-330X COIL 33uH M
L7001 NQR0339-001X FERRITE BEADS
L7002 NQR0339-001X FERRITE BEADS
L7003 NQR0339-001X FERRITE BEADS
L7004 NQR0339-001X FERRITE BEADS
L7005 NQR0339-001X FERRITE BEADS
L7006 NQR0339-001X FERRITE BEADS
L7007 NQR0339-001X FERRITE BEADS
L7008 NQR0339-001X FERRITE BEADS
L7009 NQR0339-001X FERRITE BEADS
L7010 NQR0339-001X FERRITE BEADS
L7011 NQR0339-001X FERRITE BEADS
L7012 NQR0339-001X FERRITE BEADS
L7013 NQR0339-001X FERRITE BEADS
L7014 NQR0339-001X FERRITE BEADS
L7015 NQR0339-001X FERRITE BEADS
L7016 NQR0339-001X FERRITE BEADS
L7017 NQR0339-001X FERRITE BEADS
L7018 NQR0339-001X FERRITE BEADS
L7019 NQR0339-001X FERRITE BEADS
L7020 NQR0339-001X FERRITE BEADS
L7021 NQR0339-001X FERRITE BEADS
L7022 NQR0339-001X FERRITE BEADS
L7023 NQR0339-001X FERRITE BEADS
L7024 NRSA02J-0R0X MG RESISTOR 0
Ω
1/10W J
L9241 NQLD7EM-150X COIL 15uH M
L9251 NQLD7EM-150X COIL 15uH M
L9401 NQLD7EM-150X COIL 15uH M
L9601 NQLD7EM-150X COIL 15uH M
CN001 QGB1231L2-23W CONNECTOR B-B (1-23)
CN002 QGB1231L2-23W CONNECTOR B-B (1-23)
J8101 NNZ0190-001X HDMI CONNECTOR DIGITAL IN
J8102 NNZ0190-001X HDMI CONNECTOR DIGITAL IN
J8103 NNZ0190-001X HDMI CONNECTOR DIGITAL IN
K6101 NRSA02J-0R0X MG RESISTOR 0
Ω
1/10W J
K6102 NQR0413-002X FERRITE BEADS
K6103 NRSA02J-0R0X MG RESISTOR 0
Ω
1/10W J
K6104 NRSA02J-0R0X MG RESISTOR 0
Ω
1/10W J
K6105 NRSA02J-0R0X MG RESISTOR 0
Ω
1/10W J
K6106 NRSA02J-0R0X MG RESISTOR 0
Ω
1/10W J
K6107 NRSA02J-0R0X MG RESISTOR 0
Ω
1/10W J
K6108 NRSA02J-0R0X MG RESISTOR 0
Ω
1/10W J
K6109 NRSA02J-0R0X MG RESISTOR 0
Ω
1/10W J
K6110 NRSA02J-0R0X MG RESISTOR 0
Ω
1/10W J
K6111 NQR0339-001X FERRITE BEADS
K6112 NQR0339-001X FERRITE BEADS
K6113 NQR0339-001X FERRITE BEADS
K6114 NQR0339-001X FERRITE BEADS
K6115 NRSA02J-0R0X MG RESISTOR 0
Ω
1/10W J
K6661 NRSA02J-0R0X MG RESISTOR 0
Ω
1/10W J
K6772 NRSA02J-0R0X MG RESISTOR 0
Ω
1/10W J
K7001 NQR0499-002X FERRITE BEADS
K7003 NRSA63J-0R0X MG RESISTOR 0
Ω
1/10W J
K7004 NRSA63J-0R0X MG RESISTOR 0
Ω
1/10W J
K9201 NQR0339-001X FERRITE BEADS
K9202 NRSA02J-0R0X MG RESISTOR 0
Ω
1/10W J
K9203 NQR0339-001X FERRITE BEADS
K9204 NQR0339-001X FERRITE BEADS
K9205 NQR0339-001X FERRITE BEADS
K9231 NRSA02J-0R0X MG RESISTOR 0
Ω
1/10W J
K9232 NRSA02J-0R0X MG RESISTOR 0
Ω
1/10W J
K9233 NRSA02J-0R0X MG RESISTOR 0
Ω
1/10W J
K9241 NQR0339-001X FERRITE BEADS
K9251 NQR0339-001X FERRITE BEADS
K9401 NQR0339-001X FERRITE BEADS
K9402 NQR0339-001X FERRITE BEADS
K9601 NQR0339-001X FERRITE BEADS
X6661 NAX0932-001X CRYSTAL 12.288MHz
X7001 NAX1051-001X CRYSTAL 36.864MHz
X7002 NAX0983-001X CRYSTAL 27.000MHz
Ref No. Part No. Part Name Description Local

(No.YA708<Rev.001>)3-21
PRINTED WIRING BOARD PARTS LIST [LT-42Z49/VAT]
ANALOG P.W. BOARD ASS'Y (SFU-1601A-H2)
REFER TO PARTS LIST IN PAGE 3-6 FOR THIS P.W. BOARD.
SW P.W. BOARD ASS'Y (SFU-7601A-H2)
REFER TO PARTS LIST IN PAGE 3-7 FOR THIS P.W. BOARD.
REMOTE P.W. BOARD ASS'Y (SFU-7606A-H2)
REFER TO PARTS LIST IN PAGE 3-7 FOR THIS P.W. BOARD.
LED P.W. BOARD ASS'Y (SFU-8601A-H2)
REFER TO PARTS LIST IN PAGE 3-7 FOR THIS P.W. BOARD.
POWER P.W. BOARD ASS'Y (SFU-9602A-H2)
REFER TO PARTS LIST IN PAGE 3-7 FOR THIS P.W. BOARD.
DIGITAL P.W. BOARD ASS'Y (SFU0D625A-H2)
Ref No. Part No. Part Name Description Local
IC6001 R2A15112FP-X IC
IC6002 BH3547F-X IC
IC6003 MC4558CD-X IC
IC6661 NJU26123VC2-X IC
IC6771 AK4384ET-X IC
IC7001 R8J66616FPA IC
IC7002 ATF64-42Z49V IC (SERVICE)
IC7003 25VF080B42Z49A IC(MICRO C ROM) (SERVICE)
IC7004 TC7WH08FU-X IC
IC7005 S-80928CLNB-G-W IC
IC9201 MM1689AH-X IC
IC9231 MM1663DH-X IC
IC9251 SI-8015Q-X IC
IC9401 SI-8005Q-X IC
IC9501 PQ090DNA1Z-X IC
IC9601 SI-8005Q-X IC
Q6104 2SC1623A/5-6/-X TRANSISTOR
Q6105 2SC1623A/5-6/-X TRANSISTOR
Q6501 2SA812A/5-6/-X TRANSISTOR
Q6503 2SC1623A/5-6/-X TRANSISTOR
Q7003 2SA812A/5-6/-X TRANSISTOR
Q7004 2SA812A/5-6/-X TRANSISTOR
Q7005 2SA812A/5-6/-X TRANSISTOR
Q7006 2SA812A/5-6/-X TRANSISTOR
Q7007 SSM3K02F-X MOS FET
Q7008 2SC1623A/5-6/-X TRANSISTOR
Q7010 SSM3K02F-X MOS FET
Q9702 2SC1623A/5-6/-X TRANSISTOR
Q9703 2SC1623A/5-6/-X TRANSISTOR
Q9704 2SC1623A/5-6/-X TRANSISTOR
Q9705 2SC1623A/5-6/-X TRANSISTOR
D6301 RKZ5.1B2KG-X Z DIODE
D6501 HSU119-X SI DIODE
D6502 HSU119-X SI DIODE
D6503 HSU119-X SI DIODE
D6504 HSU119-X SI DIODE
D6505 HSU119-X SI DIODE
D7004 RKZ5.6B2KG-X Z DIODE
D7005 RKZ5.6B2KG-X Z DIODE
D7006 RKZ5.6B2KG-X Z DIODE
D7007 RKZ5.6B2KG-X Z DIODE
D7008 RKZ5.6B2KG-X Z DIODE
D7009 RKZ5.6B2KG-X Z DIODE
D7010 RKZ5.6B2KG-X Z DIODE
D7011 RKZ5.6B2KG-X Z DIODE
D7012 RKZ5.6B2KG-X Z DIODE
D7013 RKZ5.6B2KG-X Z DIODE
D7014 RKZ5.6B2KG-X Z DIODE
D7015 RKZ5.6B2KG-X Z DIODE
D7016 RKZ5.6B2KG-X Z DIODE
D7018 RKZ5.6B2KG-X Z DIODE
D7019 RKZ5.6B2KG-X Z DIODE
D9251 EC30QSA045-X SB DIODE
D9252 EC30QSA045-X SB DIODE
D9401 EC30QSA045-X SB DIODE
D9402 EC30QSA045-X SB DIODE
D9403 PTZ16B-X Z DIODE
D9404 HSU119-X SI DIODE
D9601 EC30QSA045-X SB DIODE
D9602 EC30QSA045-X SB DIODE
D9603 PTZ6.8B-X Z DIODE
D9604 HSU119-X SI DIODE
D9705 RKZ3.0B2KG-X Z DIODE
D9706 MA8024-X Z DIODE
C6101 NCB11AK-106X C CAPACITOR 10uF 10V K
C6102 NCB11AK-106X C CAPACITOR 10uF 10V K
C6105 NCB21AK-105X C CAPACITOR 1uF 10V K
C6106 NCB21AK-105X C CAPACITOR 1uF 10V K
C6107 NCB31HK-104X C CAPACITOR 0.1uF 50V K
C6109 NEHL1HM-106X E CAPACITOR 10uF 50V M
C6111 NCB11AK-106X C CAPACITOR 10uF 10V K
C6112 NCB11AK-106X C CAPACITOR 10uF 10V K
C6113 NCB11AK-106X C CAPACITOR 10uF 10V K
C6114 NCB31AK-105X C CAPACITOR 1uF 10V K
C6116 NCB31HK-104X C CAPACITOR 0.1uF 50V K
C6117 NCB21EK-224X C CAPACITOR 0.22uF 25V K
C6118 NCB31HK-104X C CAPACITOR 0.1uF 50V K
C6119 NCB11AK-106X C CAPACITOR 10uF 10V K
C6120 NCB31HK-104X C CAPACITOR 0.1uF 50V K
C6121 QEHQ1VM-108 E CAPACITOR 1000uF 35V M
C6122 NCB21EK-224X C CAPACITOR 0.22uF 25V K
C6127 QEHQ1VM-108 E CAPACITOR 1000uF 35V M
C6301 NCJ21CK-106X-D C CAPACITOR 10uF 16V K
C6302 NCB31HK-104X C CAPACITOR 0.1uF 50V K
C6303 NCJ21CK-106X-D C CAPACITOR 10uF 16V K
C6304 NRSA63J-104X MG RESISTOR 100k
Ω
1/16W J
C6305 NCB31HK-473X C CAPACITOR 0.047uF 50V K
C6306 NCB21AK-475X C CAPACITOR 4.7uF 10V K
C6307 NRSA63J-104X MG RESISTOR 100k
Ω
1/16W J
C6308 NCB31HK-473X C CAPACITOR 0.047uF 50V K
C6309 NCB21AK-475X C CAPACITOR 4.7uF 10V K
C6501 NEHL1CM-107X E CAPACITOR 100uF 16V M
C6504 NCB31CK-223X C CAPACITOR 0.022uF 16V K
C6505 NCB31CK-223X C CAPACITOR 0.022uF 16V K
C6506 NCB21AK-475X C CAPACITOR 4.7uF 10V K
C6507 NEHL1CM-107X E CAPACITOR 100uF 16V M
C6508 NCB21AK-475X C CAPACITOR 4.7uF 10V K
C6509 NCB21AK-105X C CAPACITOR 1uF 10V K
C6510 NEHL0GM-227X E CAPACITOR 220uF 4V M
C6511 NEHL1CM-476X E CAPACITOR 47uF 16V M
C6512 NEHL0GM-227X E CAPACITOR 220uF 4V M
C6513 NCB31HK-104X C CAPACITOR 0.1uF 50V K
C6514 NCB31HK-104X C CAPACITOR 0.1uF 50V K
C6515 NCB31HK-104X C CAPACITOR 0.1uF 50V K
C6516 NCB31HK-104X C CAPACITOR 0.1uF 50V K
C6518 NCB31HK-104X C CAPACITOR 0.1uF 50V K
C6520 NCB31HK-104X C CAPACITOR 0.1uF 50V K
C6662 NCB31HK-104X C CAPACITOR 0.1uF 50V K
C6663 NEHL1HM-475X E CAPACITOR 4.7uF 50V M
C6664 NDC31HJ-100X C CAPACITOR 10pF 50V J
C6665 NDC31HJ-100X C CAPACITOR 10pF 50V J
C6771 NEHL1CM-106X E CAPACITOR 10uF 16V M
C6772 NCB31HK-104X C CAPACITOR 0.1uF 50V K
C6773 NEHL1CM-106X E CAPACITOR 10uF 16V M
C6774 NCB31HK-104X C CAPACITOR 0.1uF 50V K
C7002 NEHL0GM-227X E CAPACITOR 220uF 4V M
C7003 NCB31HK-104X C CAPACITOR 0.1uF 50V K
C7004 NCB31HK-104X C CAPACITOR 0.1uF 50V K
C7006 NCB31HK-103X C CAPACITOR 0.01uF 50V K
C7007 NCB31HK-102X C CAPACITOR 1000pF 50V K
C7008 NCB31HK-104X C CAPACITOR 0.1uF 50V K
C7009 NCB31HK-104X C CAPACITOR 0.1uF 50V K
C7010 NCB31HK-104X C CAPACITOR 0.1uF 50V K
C7011 NCB31HK-104X C CAPACITOR 0.1uF 50V K
C7012 NDC31HJ-220X C CAPACITOR 22pF 50V J
C7013 NDC31HJ-9R0X C CAPACITOR 9pF 50V J
C7014 NCB31HK-104X C CAPACITOR 0.1uF 50V K
C7015 NCB31HK-104X C CAPACITOR 0.1uF 50V K
C7017 NCB31HK-104X C CAPACITOR 0.1uF 50V K
C7018 NCB31HK-104X C CAPACITOR 0.1uF 50V K
C7019 NCB20JK-106X C CAPACITOR 10uF 6.3V K
C7020 NCB31HK-104X C CAPACITOR 0.1uF 50V K
C7021 NCB31HK-104X C CAPACITOR 0.1uF 50V K
C7022 NCB31HK-104X C CAPACITOR 0.1uF 50V K
C7023 NCB20JK-106X C CAPACITOR 10uF 6.3V K
C7024 NCB31HK-104X C CAPACITOR 0.1uF 50V K
C7025 NCB31HK-104X C CAPACITOR 0.1uF 50V K
Ref No. Part No. Part Name Description Local

3-22(No.YA708<Rev.001>)
C7027 NCB31HK-104X C CAPACITOR 0.1uF 50V K
C7028 NEHL0GM-227X E CAPACITOR 220uF 4V M
C7030 NCB31CK-105X C CAPACITOR 1uF 16V K
C7032 NCB31HK-104X C CAPACITOR 0.1uF 50V K
C7033 NCB31HK-104X C CAPACITOR 0.1uF 50V K
C7034 NCB31HK-104X C CAPACITOR 0.1uF 50V K
C7038 NEHL0JM-107X E CAPACITOR 100uF 6.3V M
C7039 NCB31HK-104X C CAPACITOR 0.1uF 50V K
C7041 NCB31HK-104X C CAPACITOR 0.1uF 50V K
C7043 NCB31HK-104X C CAPACITOR 0.1uF 50V K
C7044 NCB31HK-104X C CAPACITOR 0.1uF 50V K
C7045 NCB31HK-104X C CAPACITOR 0.1uF 50V K
C7046 NCB31HK-104X C CAPACITOR 0.1uF 50V K
C7047 NCB31HK-104X C CAPACITOR 0.1uF 50V K
C7048 NCB31HK-102X C CAPACITOR 1000pF 50V K
C7049 NCB20JK-475X C CAPACITOR 4.7uF 6.3V K
C7050 NCB31HK-104X C CAPACITOR 0.1uF 50V K
C7051 NCB31HK-222X C CAPACITOR 2200pF 50V K
C7053 NCB31HK-273X C CAPACITOR 0.027uF 50V K
C7054 NCB31HK-102X C CAPACITOR 1000pF 50V K
C7055 NCB31HK-104X C CAPACITOR 0.1uF 50V K
C7056 NCB31HK-104X C CAPACITOR 0.1uF 50V K
C7057 NCB31HK-104X C CAPACITOR 0.1uF 50V K
C7058 NCB31HK-104X C CAPACITOR 0.1uF 50V K
C7059 NCB31HK-103X C CAPACITOR 0.01uF 50V K
C7060 NCB31HK-102X C CAPACITOR 1000pF 50V K
C7061 NCB31HK-104X C CAPACITOR 0.1uF 50V K
C7066 NEHL0GM-227X E CAPACITOR 220uF 4V M
C7067 NCB31HK-104X C CAPACITOR 0.1uF 50V K
C7068 NEHL0GM-227X E CAPACITOR 220uF 4V M
C7069 NCB31HK-104X C CAPACITOR 0.1uF 50V K
C7070 NCB31HK-104X C CAPACITOR 0.1uF 50V K
C7071 NCB31HK-104X C CAPACITOR 0.1uF 50V K
C7072 NDC31HJ-150X C CAPACITOR 15pF 50V J
C7073 NDC31HJ-150X C CAPACITOR 15pF 50V J
C7074 NCB31HK-104X C CAPACITOR 0.1uF 50V K
C7075 NCB31HK-104X C CAPACITOR 0.1uF 50V K
C7078 NCB31HK-104X C CAPACITOR 0.1uF 50V K
C7079 NCB31HK-104X C CAPACITOR 0.1uF 50V K
C7080 NCB31HK-104X C CAPACITOR 0.1uF 50V K
C7081 NENA0JM-476X BP E CAPACITOR 47uF 6.3V M
C7082 NENA0JM-476X BP E CAPACITOR 47uF 6.3V M
C7083 NCB31HK-104X C CAPACITOR 0.1uF 50V K
C7084 NCB31HK-104X C CAPACITOR 0.1uF 50V K
C7085 NCB31HK-104X C CAPACITOR 0.1uF 50V K
C7086 NCB31HK-104X C CAPACITOR 0.1uF 50V K
C7088 NCB31HK-104X C CAPACITOR 0.1uF 50V K
C7090 NCB31HK-104X C CAPACITOR 0.1uF 50V K
C7092 NCB31HK-104X C CAPACITOR 0.1uF 50V K
C7093 NCB31HK-104X C CAPACITOR 0.1uF 50V K
C7094 NDC31HJ-330X C CAPACITOR 33pF 50V J
C7095 NDC31HJ-560X C CAPACITOR 56pF 50V J
C7101 NCB31HK-104X C CAPACITOR 0.1uF 50V K
C7103 NCB31HK-104X C CAPACITOR 0.1uF 50V K
C7104 NCB31HK-104X C CAPACITOR 0.1uF 50V K
C7105 NCB31HK-104X C CAPACITOR 0.1uF 50V K
C7106 NCB31HK-102X C CAPACITOR 1000pF 50V K
C7107 NCB31HK-104X C CAPACITOR 0.1uF 50V K
C7108 NCB31HK-104X C CAPACITOR 0.1uF 50V K
C7109 NCB31HK-104X C CAPACITOR 0.1uF 50V K
C7110 NCB31HK-104X C CAPACITOR 0.1uF 50V K
C7111 NCB31HK-104X C CAPACITOR 0.1uF 50V K
C7112 NCB31HK-104X C CAPACITOR 0.1uF 50V K
C7114 NEHL0GM-227X E CAPACITOR 220uF 4V M
C7118 NCB31HK-104X C CAPACITOR 0.1uF 50V K
C7119 NEHL0GM-227X E CAPACITOR 220uF 4V M
C7121 NEHL0GM-227X E CAPACITOR 220uF 4V M
C7125 NCB31HK-104X C CAPACITOR 0.1uF 50V K
C7126 NCB31HK-104X C CAPACITOR 0.1uF 50V K
C7127 NCB31HK-104X C CAPACITOR 0.1uF 50V K
C7129 NCB31HK-104X C CAPACITOR 0.1uF 50V K
C7130 NCB31HK-104X C CAPACITOR 0.1uF 50V K
C7131 NCB31HK-104X C CAPACITOR 0.1uF 50V K
C7132 NCB31HK-104X C CAPACITOR 0.1uF 50V K
C7133 NCB31HK-104X C CAPACITOR 0.1uF 50V K
C7134 NCB31HK-104X C CAPACITOR 0.1uF 50V K
C7135 NCB31HK-104X C CAPACITOR 0.1uF 50V K
C7136 NCB31HK-104X C CAPACITOR 0.1uF 50V K
C7137 NCB31HK-104X C CAPACITOR 0.1uF 50V K
C7138 NCB31HK-104X C CAPACITOR 0.1uF 50V K
C7139 NCB31HK-104X C CAPACITOR 0.1uF 50V K
C7141 NCB31HK-104X C CAPACITOR 0.1uF 50V K
C7142 NCB31HK-104X C CAPACITOR 0.1uF 50V K
C7143 NCB31HK-102X C CAPACITOR 1000pF 50V K
C7144 NCB31HK-104X C CAPACITOR 0.1uF 50V K
C7145 NCB31HK-104X C CAPACITOR 0.1uF 50V K
C7146 NCB31HK-102X C CAPACITOR 1000pF 50V K
C7147 NCB31HK-104X C CAPACITOR 0.1uF 50V K
C7148 NCB31HK-104X C CAPACITOR 0.1uF 50V K
Ref No. Part No. Part Name Description Local
C7151 NEHL0GM-227X E CAPACITOR 220uF 4V M
C7152 NCB11AK-106X C CAPACITOR 10uF 10V K
C7153 NCB31HK-104X C CAPACITOR 0.1uF 50V K
C7154 NCB31HK-104X C CAPACITOR 0.1uF 50V K
C7157 NCB31HK-104X C CAPACITOR 0.1uF 50V K
C7158 NCB10JK-106X C CAPACITOR 10uF 6.3V K
C7159 NCB31CK-105X C CAPACITOR 1uF 16V K
C7160 NCB31CK-105X C CAPACITOR 1uF 16V K
C7161 NCB31HK-104X C CAPACITOR 0.1uF 50V K
C7162 NCB31CK-105X C CAPACITOR 1uF 16V K
C7164 NCB31HK-103X C CAPACITOR 0.01uF 50V K
C7165 NCB31CK-104X C CAPACITOR 0.1uF 16V K
C7166 NEHL1CM-106X E CAPACITOR 10uF 16V M
C7167 NCB31HK-103X C CAPACITOR 0.01uF 50V K
C7169 NCB31HK-104X C CAPACITOR 0.1uF 50V K
C7171 NCB31HK-104X C CAPACITOR 0.1uF 50V K
C7173 NCB11AK-106X C CAPACITOR 10uF 10V K
C7174 NCB31HK-104X C CAPACITOR 0.1uF 50V K
C9201 NCB31AK-105X C CAPACITOR 1uF 10V K
C9202 NCB31AK-105X C CAPACITOR 1uF 10V K
C9203 NEHM1CM-106X E CAPACITOR 10uF 16V M
C9204 NCB31AK-334X C CAPACITOR 0.33uF 10V K
C9205 NEHM1CM-106X E CAPACITOR 10uF 16V M
C9206 NCB31AK-334X C CAPACITOR 0.33uF 10V K
C9207 NCB31AK-105X C CAPACITOR 1uF 10V K
C9208 NCB31AK-105X C CAPACITOR 1uF 10V K
C9209 NCB31AK-105X C CAPACITOR 1uF 10V K
C9231 NCB31AK-105X C CAPACITOR 1uF 10V K
C9232 NEHM1CM-106X E CAPACITOR 10uF 16V M
C9233 NCB31AK-334X C CAPACITOR 0.33uF 10V K
C9234 NDC31HJ-471X C CAPACITOR 470pF 50V J
C9235 NEHL1CM-226X E CAPACITOR 22uF 16V M
C9236 NCB31AK-105X C CAPACITOR 1uF 10V K
C9237 NCB31AK-105X C CAPACITOR 1uF 10V K
C9241 NEHL0JM-107X E CAPACITOR 100uF 6.3V M
C9242 NEHL0JM-107X E CAPACITOR 100uF 6.3V M
C9243 NCB31AK-105X C CAPACITOR 1uF 10V K
C9251 NCJ41HK-335X-U C CAPACITOR 3.3uF 50V K
C9252 NCJ41HK-335X-U C CAPACITOR 3.3uF 50V K
C9253 NCJ41EK-106X-U C CAPACITOR 10mF 25V K
C9254 NCJ41EK-106X-U C CAPACITOR 10mF 25V K
C9255 NCB31HK-222X C CAPACITOR 2200pF 50V K
C9256 NCB31HK-332X C CAPACITOR 3300pF 50V K
C9258 NCB31HK-103X C CAPACITOR 0.01uF 50V K
C9259 NCB31HK-104X C CAPACITOR 0.1uF 50V K
C9401 NCJ41HK-335X-U C CAPACITOR 3.3uF 50V K
C9402 NCJ41HK-335X-U C CAPACITOR 3.3uF 50V K
C9403 NCJ41EK-106X-U C CAPACITOR 10mF 25V K
C9404 NCJ41EK-106X-U C CAPACITOR 10mF 25V K
C9405 NDC31HJ-101X C CAPACITOR 100pF 50V J
C9406 NCB31HK-103X C CAPACITOR 0.01uF 50V K
C9408 NCB31HK-103X C CAPACITOR 0.01uF 50V K
C9409 NCB31HK-104X C CAPACITOR 0.1uF 50V K
C9501 NEHL1CM-226X E CAPACITOR 22uF 16V M
C9502 NEHL1CM-226X E CAPACITOR 22uF 16V M
C9601 NCJ41HK-335X-U C CAPACITOR 3.3uF 50V K
C9603 NCJ41EK-106X-U C CAPACITOR 10mF 25V K
C9604 NCJ41EK-106X-U C CAPACITOR 10mF 25V K
C9605 NDC31HJ-101X C CAPACITOR 100pF 50V J
C9606 NCB31HK-103X C CAPACITOR 0.01uF 50V K
C9608 NCB31HK-103X C CAPACITOR 0.01uF 50V K
C9609 NCB31HK-104X C CAPACITOR 0.1uF 50V K
C9712 NEHL1HM-105X E CAPACITOR 1uF 50V M
R3001 NRSA63J-0R0X MG RESISTOR 0
Ω
1/10W J
R3002 NRSA63J-0R0X MG RESISTOR 0
Ω
1/10W J
R3003 NRSA63J-0R0X MG RESISTOR 0
Ω
1/10W J
R3004 NRSA63J-0R0X MG RESISTOR 0
Ω
1/10W J
R6101 NRSA63J-472X MG RESISTOR 4.7k
Ω
1/16W J
R6102 NRSA63J-472X MG RESISTOR 4.7k
Ω
1/16W J
R6106 NRSA63J-333X MG RESISTOR 33k
Ω
1/16W J
R6109 NRSA63J-473X MG RESISTOR 47k
Ω
1/16W J
R6111 NRSA63J-272X MG RESISTOR 2.7k
Ω
1/16W J
R6116 NRSA63J-0R0X MG RESISTOR 0
Ω
1/10W J
R6118 NRSA63J-102X MG RESISTOR 1k
Ω
1/16W J
R6119 NRSA63J-272X MG RESISTOR 2.7k
Ω
1/16W J
R6301 NRSA63J-562X MG RESISTOR 5.6k
Ω
1/16W J
R6303 NRSA63J-123X MG RESISTOR 12k
Ω
1/16W J
R6304 NRSA63J-104X MG RESISTOR 100k
Ω
1/16W J
R6305 NRSA63J-151X MG RESISTOR 150
Ω
1/16W J
R6307 NRSA63J-123X MG RESISTOR 12k
Ω
1/16W J
R6308 NRSA63J-104X MG RESISTOR 100k
Ω
1/16W J
R6309 NRSA63J-151X MG RESISTOR 150
Ω
1/16W J
R6502 NRSA63J-563X MG RESISTOR 56k
Ω
1/16W J
R6503 NRSA63J-104X MG RESISTOR 100k
Ω
1/16W J
R6505 NRSA63J-183X MG RESISTOR 18k
Ω
1/16W J
R6506 NRSA63J-102X MG RESISTOR 1k
Ω
1/16W J
R6507 NRSA63J-102X MG RESISTOR 1k
Ω
1/16W J
R6512 NRSA63J-473X MG RESISTOR 47k
Ω
1/16W J
Ref No. Part No. Part Name Description Local

(No.YA708<Rev.001>)3-23
R6515 NRSA63J-220X MG RESISTOR 22
Ω
1/16W J
R6516 NRSA63J-102X MG RESISTOR 1k
Ω
1/16W J
R6517 NRSA63J-102X MG RESISTOR 1k
Ω
1/16W J
R6518 NRSA63J-220X MG RESISTOR 22
Ω
1/16W J
R6520 NRSA63J-272X MG RESISTOR 2.7k
Ω
1/16W J
R6522 NRSA63J-0R0X MG RESISTOR 0
Ω
1/10W J
R6524 NRSA63J-473X MG RESISTOR 47k
Ω
1/16W J
R6663 NRSA63J-101X MG RESISTOR 100
Ω
1/16W J
R6664 NRSA63J-101X MG RESISTOR 100
Ω
1/16W J
R6665 NRSA63J-332X MG RESISTOR 3.3k
Ω
1/16W J
R6666 NRSA63J-332X MG RESISTOR 3.3k
Ω
1/16W J
R6667 NRSA63J-332X MG RESISTOR 3.3k
Ω
1/16W J
R6668 NRSA63J-332X MG RESISTOR 3.3k
Ω
1/16W J
R6669 NRSA63J-332X MG RESISTOR 3.3k
Ω
1/16W J
R6670 NRSA63J-0R0X MG RESISTOR 0
Ω
1/10W J
R6672 NRSA63J-332X MG RESISTOR 3.3k
Ω
1/16W J
R6673 NRSA63J-105X MG RESISTOR 1M
Ω
1/16W J
R6675 NRSA63J-332X MG RESISTOR 3.3k
Ω
1/16W J
R6680 NRSA63J-332X MG RESISTOR 3.3k
Ω
1/16W J
R6682 NRSA63J-332X MG RESISTOR 3.3k
Ω
1/16W J
R6683 NRSA63J-332X MG RESISTOR 3.3k
Ω
1/16W J
R6771 NRSA63J-0R0X MG RESISTOR 0
Ω
1/10W J
R6772 NRSA63J-0R0X MG RESISTOR 0
Ω
1/10W J
R6773 NRSA63J-0R0X MG RESISTOR 0
Ω
1/10W J
R6774 NRSA63J-0R0X MG RESISTOR 0
Ω
1/10W J
R6775 NRSA63J-0R0X MG RESISTOR 0
Ω
1/10W J
R6777 NRSA63J-0R0X MG RESISTOR 0
Ω
1/10W J
R6779 NRSA63J-0R0X MG RESISTOR 0
Ω
1/10W J
R6780 NRSA63J-0R0X MG RESISTOR 0
Ω
1/10W J
R7002 NRSA63J-0R0X MG RESISTOR 0
Ω
1/10W J
R7004 NRSA63J-0R0X MG RESISTOR 0
Ω
1/10W J
R7005 NRSA63J-0R0X MG RESISTOR 0
Ω
1/10W J
R7006 NRSA63J-0R0X MG RESISTOR 0
Ω
1/10W J
R7007 NRSA63J-562X MG RESISTOR 5.6k
Ω
1/16W J
R7008 NRSA63J-102X MG RESISTOR 1k
Ω
1/16W J
R7009 NRSA63J-105X MG RESISTOR 1M
Ω
1/16W J
R7010 NRSA63J-331X MG RESISTOR 330
Ω
1/16W J
R7011 NRSA63J-561X MG RESISTOR 560
Ω
1/16W J
R7012 NRSA63J-0R0X MG RESISTOR 0
Ω
1/10W J
R7013 NRSA63J-0R0X MG RESISTOR 0
Ω
1/10W J
R7014 NRSA63J-0R0X MG RESISTOR 0
Ω
1/10W J
R7015 NRSA63J-0R0X MG RESISTOR 0
Ω
1/10W J
R7016 NRSA63J-0R0X MG RESISTOR 0
Ω
1/10W J
R7019 NRSA63J-101X MG RESISTOR 100
Ω
1/16W J
R7020 NRSA63J-101X MG RESISTOR 100
Ω
1/16W J
R7021 NRSA63J-0R0X MG RESISTOR 0
Ω
1/10W J
R7022 NRSA63J-223X MG RESISTOR 22k
Ω
1/16W J
R7023 NRSA63J-223X MG RESISTOR 22k
Ω
1/16W J
R7024 NRSA63D-392X MG RESISTOR 3.9k
Ω
1/16W D
R7025 NRSA63D-302X MG RESISTOR 3k
Ω
1/16W D
R7026 NRSA63D-682X MG RESISTOR 6.8k
Ω
1/16W D
R7027 NRSA63J-0R0X MG RESISTOR 0
Ω
1/10W J
R7028 NRSA63J-0R0X MG RESISTOR 0
Ω
1/10W J
R7029 NRSA63J-471X MG RESISTOR 470
Ω
1/16W J
R7030 NRSA63J-0R0X MG RESISTOR 0
Ω
1/10W J
R7031 NRSA63J-105X MG RESISTOR 1M
Ω
1/16W J
R7032 NRSA63J-182X MG RESISTOR 1.8k
Ω
1/16W J
R7033 NRSA63J-0R0X MG RESISTOR 0
Ω
1/10W J
R7034 NRSA63J-101X MG RESISTOR 100
Ω
1/16W J
R7037 NRSA63J-0R0X MG RESISTOR 0
Ω
1/10W J
R7038 NRSA63J-0R0X MG RESISTOR 0
Ω
1/10W J
R7039 NRSA63J-0R0X MG RESISTOR 0
Ω
1/10W J
R7040 NRSA63J-0R0X MG RESISTOR 0
Ω
1/10W J
R7043 NRSA63J-101X MG RESISTOR 100
Ω
1/16W J
R7044 NRSA63J-101X MG RESISTOR 100
Ω
1/16W J
R7045 NRSA63J-101X MG RESISTOR 100
Ω
1/16W J
R7046 NRSA63J-101X MG RESISTOR 100
Ω
1/16W J
R7047 NRSA63J-272X MG RESISTOR 2.7k
Ω
1/16W J
R7048 NRSA63J-272X MG RESISTOR 2.7k
Ω
1/16W J
R7049 NRSA63J-682X MG RESISTOR 6.8k
Ω
1/16W J
R7050 NRSA63J-682X MG RESISTOR 6.8k
Ω
1/16W J
R7051 NRSA63J-0R0X MG RESISTOR 0
Ω
1/10W J
R7052 NRSA63J-0R0X MG RESISTOR 0
Ω
1/10W J
R7053 NRSA63J-154X MG RESISTOR 150k
Ω
1/16W J
R7054 NRSA63J-333X MG RESISTOR 33k
Ω
1/16W J
R7055 NRSA63J-0R0X MG RESISTOR 0
Ω
1/10W J
R7058 NRSA63J-102X MG RESISTOR 1k
Ω
1/16W J
R7059 NRSA63J-0R0X MG RESISTOR 0
Ω
1/10W J
R7060 NRSA63J-103X MG RESISTOR 10k
Ω
1/16W J
R7061 NRSA63J-103X MG RESISTOR 10k
Ω
1/16W J
R7062 NRSA63J-103X MG RESISTOR 10k
Ω
1/16W J
R7063 NRSA63J-0R0X MG RESISTOR 0
Ω
1/10W J
R7065 NRSA63D-682X MG RESISTOR 6.8k
Ω
1/16W D
R7066 NRSA63J-0R0X MG RESISTOR 0
Ω
1/10W J
R7067 NRSA63J-0R0X MG RESISTOR 0
Ω
1/10W J
R7069 NRSA63J-0R0X MG RESISTOR 0
Ω
1/10W J
R7071 NRSA63J-102X MG RESISTOR 1k
Ω
1/16W J
R7073 NRSA63J-103X MG RESISTOR 10k
Ω
1/16W J
R7074 NRSA63J-0R0X MG RESISTOR 0
Ω
1/10W J
Ref No. Part No. Part Name Description Local
R7075 NRSA63J-153X MG RESISTOR 15k
Ω
1/16W J
R7076 NRSA63J-153X MG RESISTOR 15k
Ω
1/16W J
R7077 NRSA63J-102X MG RESISTOR 1k
Ω
1/16W J
R7078 NRSA63J-103X MG RESISTOR 10k
Ω
1/16W J
R7084 NRSA63J-102X MG RESISTOR 1k
Ω
1/16W J
R7085 NRSA63J-102X MG RESISTOR 1k
Ω
1/16W J
R7086 NRSA63J-103X MG RESISTOR 10k
Ω
1/16W J
R7087 NRSA63J-103X MG RESISTOR 10k
Ω
1/16W J
R7088 NRSA63J-103X MG RESISTOR 10k
Ω
1/16W J
R7092 NRSA63J-331X MG RESISTOR 330
Ω
1/16W J
R7093 NRSA63J-102X MG RESISTOR 1k
Ω
1/16W J
R7094 NRSA63J-473X MG RESISTOR 47k
Ω
1/16W J
R7095 NRSA63J-102X MG RESISTOR 1k
Ω
1/16W J
R7107 NRSA63J-101X MG RESISTOR 100
Ω
1/16W J
R7110 NRSA63J-0R0X MG RESISTOR 0
Ω
1/10W J
R7114 NRSA63J-0R0X MG RESISTOR 0
Ω
1/10W J
R7115 NRSA63J-0R0X MG RESISTOR 0
Ω
1/10W J
R7120 NRSA63J-331X MG RESISTOR 330
Ω
1/16W J
R7121 NRSA63J-102X MG RESISTOR 1k
Ω
1/16W J
R7122 NRSA63J-102X MG RESISTOR 1k
Ω
1/16W J
R7123 NRSA63J-473X MG RESISTOR 47k
Ω
1/16W J
R7126 NRSA63J-102X MG RESISTOR 1k
Ω
1/16W J
R7128 NRSA63J-102X MG RESISTOR 1k
Ω
1/16W J
R7129 NRSA63J-102X MG RESISTOR 1k
Ω
1/16W J
R7130 NRSA63J-103X MG RESISTOR 10k
Ω
1/16W J
R7131 NRSA63J-473X MG RESISTOR 47k
Ω
1/16W J
R7133 NRSA63J-101X MG RESISTOR 100
Ω
1/16W J
R7134 NRSA63J-101X MG RESISTOR 100
Ω
1/16W J
R7135 NRSA63J-101X MG RESISTOR 100
Ω
1/16W J
R7136 NRSA63J-101X MG RESISTOR 100
Ω
1/16W J
R7137 NRSA63J-103X MG RESISTOR 10k
Ω
1/16W J
R7138 NRSA63J-103X MG RESISTOR 10k
Ω
1/16W J
R7139 NRSA63J-103X MG RESISTOR 10k
Ω
1/16W J
R7142 NRSA63J-101X MG RESISTOR 100
Ω
1/16W J
R7143 NRSA63J-101X MG RESISTOR 100
Ω
1/16W J
R7144 NRSA63J-101X MG RESISTOR 100
Ω
1/16W J
R7145 NRSA63J-101X MG RESISTOR 100
Ω
1/16W J
R7146 NRSA63J-101X MG RESISTOR 100
Ω
1/16W J
R7147 NRSA63J-103X MG RESISTOR 10k
Ω
1/16W J
R7148 NRSA63J-103X MG RESISTOR 10k
Ω
1/16W J
R7149 NRSA63J-101X MG RESISTOR 100
Ω
1/16W J
R7150 NRSA63J-101X MG RESISTOR 100
Ω
1/16W J
R7151 NRSA63J-101X MG RESISTOR 100
Ω
1/16W J
R7152 NRSA63J-101X MG RESISTOR 100
Ω
1/16W J
R7153 NRSA63J-101X MG RESISTOR 100
Ω
1/16W J
R7154 NRSA63J-101X MG RESISTOR 100
Ω
1/16W J
R7155 NRSA63J-103X MG RESISTOR 10k
Ω
1/16W J
R7156 NRSA63J-103X MG RESISTOR 10k
Ω
1/16W J
R7157 NRSA63J-103X MG RESISTOR 10k
Ω
1/16W J
R7158 NRSA63J-103X MG RESISTOR 10k
Ω
1/16W J
R7159 NRSA63J-103X MG RESISTOR 10k
Ω
1/16W J
R7161 NRSA63J-103X MG RESISTOR 10k
Ω
1/16W J
R7163 NRSA63J-102X MG RESISTOR 1k
Ω
1/16W J
R7164 NRSA63J-100X MG RESISTOR 10
Ω
1/16W J
R7166 NRSA63J-103X MG RESISTOR 10k
Ω
1/16W J
R7168 NRSA63J-103X MG RESISTOR 10k
Ω
1/16W J
R7182 NRSA63J-0R0X MG RESISTOR 0
Ω
1/10W J
R7183 NRSA63J-0R0X MG RESISTOR 0
Ω
1/10W J
R7186 NRSA63J-0R0X MG RESISTOR 0
Ω
1/10W J
R7197 NRSA63J-103X MG RESISTOR 10k
Ω
1/16W J
R7198 NRSA63J-103X MG RESISTOR 10k
Ω
1/16W J
R7199 NRSA63J-103X MG RESISTOR 10k
Ω
1/16W J
R9201 NRS016J-100X MG RESISTOR 10
Ω
1W J
R9202 NRS016J-100X MG RESISTOR 10
Ω
1W J
R9203 NRSA63J-222X MG RESISTOR 2.2k
Ω
1/16W J
R9204 NRSA63J-222X MG RESISTOR 2.2k
Ω
1/16W J
R9251 NRSA02J-680X MG RESISTOR 68
Ω
1/10W J
R9252 NRSA63J-562X MG RESISTOR 5.6k
Ω
1/16W J
R9253 NRSA63D-243X MG RESISTOR 24k
Ω
1/16W D
R9254 NRSA63D-822X MG RESISTOR 8.2k
Ω
1/16W D
R9255 NRSA63D-512X MG RESISTOR 5.1k
Ω
1/16W D
R9256 NRSA63J-222X MG RESISTOR 2.2k
Ω
1/16W J
R9401 NRSA02J-680X MG RESISTOR 68
Ω
1/10W J
R9402 NRSA63J-103X MG RESISTOR 10k
Ω
1/16W J
R9403 NRSA63D-564X MG RESISTOR 560k
Ω
1/16W D
R9404 NRSA63D-154X MG RESISTOR 150k
Ω
1/16W D
R9405 NRSA63D-512X MG RESISTOR 5.1k
Ω
1/16W D
R9406 NRSA63J-682X MG RESISTOR 6.8k
Ω
1/16W J
R9407 NRSA63J-182X MG RESISTOR 1.8k
Ω
1/16W J
R9408 NRSA63J-183X MG RESISTOR 18k
Ω
1/16W J
R9409 NRSA63J-472X MG RESISTOR 4.7k
Ω
1/16W J
R9410 NRSA63J-104X MG RESISTOR 100k
Ω
1/16W J
R9501 NRSA63J-472X MG RESISTOR 4.7k
Ω
1/16W J
R9502 NRSA63J-104X MG RESISTOR 100k
Ω
1/16W J
R9601 NRSA02J-680X MG RESISTOR 68
Ω
1/10W J
R9602 NRSA63J-103X MG RESISTOR 10k
Ω
1/16W J
R9603 NRSA63D-683X MG RESISTOR 68k
Ω
1/16W D
R9604 NRSA63D-154X MG RESISTOR 150k
Ω
1/16W D
R9605 NRSA63D-512X MG RESISTOR 5.1k
Ω
1/16W D
Ref No. Part No. Part Name Description Local

3-24(No.YA708<Rev.001>)
R9606 NRSA63J-392X MG RESISTOR 3.9k
Ω
1/16W J
R9607 NRSA63J-182X MG RESISTOR 1.8k
Ω
1/16W J
R9608 NRSA63J-183X MG RESISTOR 18k
Ω
1/16W J
R9610 NRSA63J-104X MG RESISTOR 100k
Ω
1/16W J
R9611 NRSA63J-472X MG RESISTOR 4.7k
Ω
1/16W J
R9712 NRSA63D-223X MG RESISTOR 22k
Ω
1/16W D
R9713 NRSA63J-0R0X MG RESISTOR 0
Ω
1/10W J
R9715 NRSA63J-682X MG RESISTOR 6.8k
Ω
1/16W J
R9716 NRSA63J-333X MG RESISTOR 33k
Ω
1/16W J
R9717 NRSA63J-683X MG RESISTOR 68k
Ω
1/16W J
RA7001 NRZ0034-0R0W NET RESISTOR 0
Ω
1/32W J x4
RA7002 NRZ0034-0R0W NET RESISTOR 0
Ω
1/32W J x4
RA7003 NRZ0034-0R0W NET RESISTOR 0
Ω
1/32W J x4
RA7004 NRZ0034-0R0W NET RESISTOR 0
Ω
1/32W J x4
RA7005 NRZ0034-0R0W NET RESISTOR 0
Ω
1/32W J x4
RA7006 NRZ0034-0R0W NET RESISTOR 0
Ω
1/32W J x4
L6101 NQLF3EM-330X COIL 33uH M
L6102 NQLF3EM-330X COIL 33uH M
L7001 NQR0339-001X FERRITE BEADS
L7002 NQR0339-001X FERRITE BEADS
L7003 NQR0339-001X FERRITE BEADS
L7004 NQR0339-001X FERRITE BEADS
L7005 NQR0339-001X FERRITE BEADS
L7006 NQR0339-001X FERRITE BEADS
L7007 NQR0339-001X FERRITE BEADS
L7008 NQR0339-001X FERRITE BEADS
L7009 NQR0339-001X FERRITE BEADS
L7010 NQR0339-001X FERRITE BEADS
L7011 NQR0339-001X FERRITE BEADS
L7012 NQR0339-001X FERRITE BEADS
L7013 NQR0339-001X FERRITE BEADS
L7014 NQR0339-001X FERRITE BEADS
L7015 NQR0339-001X FERRITE BEADS
L7016 NQR0339-001X FERRITE BEADS
L7017 NQR0339-001X FERRITE BEADS
L7018 NQR0339-001X FERRITE BEADS
L7019 NQR0339-001X FERRITE BEADS
L7020 NQR0339-001X FERRITE BEADS
L7021 NQR0339-001X FERRITE BEADS
L7022 NQR0339-001X FERRITE BEADS
L7023 NQR0339-001X FERRITE BEADS
L7024 NRSA02J-0R0X MG RESISTOR 0
Ω
1/10W J
L9241 NQLD7EM-150X COIL 15uH M
L9251 NQLD7EM-150X COIL 15uH M
L9401 NQLD7EM-150X COIL 15uH M
L9601 NQLD7EM-150X COIL 15uH M
CN001 QGB1231L2-23W CONNECTOR B-B (1-23)
CN002 QGB1231L2-23W CONNECTOR B-B (1-23)
J8101 NNZ0215-001X HDMI CONNECTOR DIGITAL IN
J8102 NNZ0215-001X HDMI CONNECTOR DIGITAL IN
J8103 NNZ0215-001X HDMI CONNECTOR DIGITAL IN
K6101 NRSA02J-0R0X MG RESISTOR 0
Ω
1/10W J
K6102 NQR0413-002X FERRITE BEADS
K6103 NRSA02J-0R0X MG RESISTOR 0
Ω
1/10W J
K6104 NRSA02J-0R0X MG RESISTOR 0
Ω
1/10W J
K6105 NRSA02J-0R0X MG RESISTOR 0
Ω
1/10W J
K6106 NRSA02J-0R0X MG RESISTOR 0
Ω
1/10W J
K6107 NRSA02J-0R0X MG RESISTOR 0
Ω
1/10W J
K6108 NRSA02J-0R0X MG RESISTOR 0
Ω
1/10W J
K6109 NRSA02J-0R0X MG RESISTOR 0
Ω
1/10W J
K6110 NRSA02J-0R0X MG RESISTOR 0
Ω
1/10W J
K6111 NQR0339-001X FERRITE BEADS
K6112 NQR0339-001X FERRITE BEADS
K6113 NQR0339-001X FERRITE BEADS
K6114 NQR0339-001X FERRITE BEADS
K6115 NRSA02J-0R0X MG RESISTOR 0
Ω
1/10W J
K6661 NRSA02J-0R0X MG RESISTOR 0
Ω
1/10W J
K6772 NRSA02J-0R0X MG RESISTOR 0
Ω
1/10W J
K7001 NQR0499-002X FERRITE BEADS
K7003 NRSA63J-0R0X MG RESISTOR 0
Ω
1/10W J
K7004 NRSA63J-0R0X MG RESISTOR 0
Ω
1/10W J
K9201 NQR0339-001X FERRITE BEADS
K9202 NRSA02J-0R0X MG RESISTOR 0
Ω
1/10W J
K9203 NQR0339-001X FERRITE BEADS
K9204 NQR0339-001X FERRITE BEADS
K9205 NQR0339-001X FERRITE BEADS
K9231 NRSA02J-0R0X MG RESISTOR 0
Ω
1/10W J
K9232 NRSA02J-0R0X MG RESISTOR 0
Ω
1/10W J
K9233 NRSA02J-0R0X MG RESISTOR 0
Ω
1/10W J
K9241 NQR0339-001X FERRITE BEADS
K9251 NQR0339-001X FERRITE BEADS
K9401 NQR0339-001X FERRITE BEADS
K9402 NQR0339-001X FERRITE BEADS
K9601 NQR0339-001X FERRITE BEADS
X6661 NAX0932-001X CRYSTAL 12.288MHz
X7001 NAX1051-001X CRYSTAL 36.864MHz
X7002 NAX0983-001X CRYSTAL 27.000MHz
Ref No. Part No. Part Name Description Local

(No.YA708<Rev.001>)3-25
PRINTED WIRING BOARD PARTS LIST [LT-42Z49/NASK]
ANALOG P.W. BOARD ASS'Y (SFU-1604A-H6)
Ref No. Part No. Part Name Description Local
IC1001 R2A11018FP IC
IC1002 SN74LV04ANS-X IC
Q1001 2SA812A/5-6/-X TRANSISTOR
Q1002 2SC1623A/5-6/-X TRANSISTOR
Q1003 2SC1623A/5-6/-X TRANSISTOR
Q1004 2SC1623A/5-6/-X TRANSISTOR
Q1104 UN2226-X DIGI TRANSISTOR
Q1105 UN2226-X DIGI TRANSISTOR
Q1106 2SA812A/5-6/-X TRANSISTOR
D1103 RKZ5.6B2KG-X Z DIODE
D1106 RKZ5.6B2KG-X Z DIODE
D1109 RKZ5.6B2KG-X Z DIODE
D1112 RKZ5.6B2KG-X Z DIODE
D1113 RKZ10B2KG-X Z DIODE
D1114 RKZ10B2KG-X Z DIODE
D1117 RKZ5.6B2KG-X Z DIODE
D1118 RKZ10B2KG-X Z DIODE
D1119 RKZ10B2KG-X Z DIODE
D1122 RKZ5.6B2KG-X Z DIODE
D1125 RKZ5.6B2KG-X Z DIODE
D1130 RKZ5.6B2KG-X Z DIODE
D1133 RKZ10B2KG-X Z DIODE
D1134 RKZ10B2KG-X Z DIODE
D1135 RKZ10B2KG-X Z DIODE
D1137 RKZ10B2KG-X Z DIODE
D1138 RKZ5.6B2KG-X Z DIODE
D1139 RKZ5.6B2KG-X Z DIODE
D1140 RKZ10B2KG-X Z DIODE
D1141 RKZ10B2KG-X Z DIODE
C1001 NCB31HK-104X C CAPACITOR 0.1uF 50V K
C1002 QETN1CM-107Z E CAPACITOR 100uF 16V M
C1003 QETN1CM-476Z E CAPACITOR 47uF 16V M
C1009 NCB31HK-104X C CAPACITOR 0.1uF 50V K
C1010 QETN1CM-106Z E CAPACITOR 10uF 16V M
C1011 NCB31HK-104X C CAPACITOR 0.1uF 50V K
C1012 NCB31HK-103X C CAPACITOR 0.01uF 50V K
C1013 NCB31HK-821X C CAPACITOR 820pF 50V K
C1014 NDC31HJ-470X C CAPACITOR 47pF 50V J
C1015 NDC31HJ-470X C CAPACITOR 47pF 50V J
C1016 NDC31HJ-180X C CAPACITOR 18pF 50V J
C1017 NCB31HK-103X C CAPACITOR 0.01uF 50V K
C1018 NCB31HK-103X C CAPACITOR 0.01uF 50V K
C1019 NCB31AK-474X C CAPACITOR 0.47uF 10V K
C1020 QETN1CM-107Z E CAPACITOR 100uF 16V M
C1021 QETN1CM-107Z E CAPACITOR 100uF 16V M
C1023 NCB31HK-104X C CAPACITOR 0.1uF 50V K
C1024 NCB31HK-104X C CAPACITOR 0.1uF 50V K
C1025 NCB31HK-104X C CAPACITOR 0.1uF 50V K
C1101 NCB31AK-474X C CAPACITOR 0.47uF 10V K
C1102 NCB31AK-474X C CAPACITOR 0.47uF 10V K
C1103 NCB31AK-474X C CAPACITOR 0.47uF 10V K
C1104 NCB31AK-474X C CAPACITOR 0.47uF 10V K
C1105 NCB31CK-105X C CAPACITOR 1uF 16V K
C1106 NCB31HK-472X C CAPACITOR 4700pF 50V K
C1107 NCB31CK-105X C CAPACITOR 1uF 16V K
C1108 NCB31HK-472X C CAPACITOR 4700pF 50V K
C1109 NCB31AK-474X C CAPACITOR 0.47uF 10V K
C1110 NCB31CK-105X C CAPACITOR 1uF 16V K
C1111 NCB31HK-472X C CAPACITOR 4700pF 50V K
C1112 NCB31CK-105X C CAPACITOR 1uF 16V K
C1113 NCB31HK-472X C CAPACITOR 4700pF 50V K
C1128 NCB31HK-104X C CAPACITOR 0.1uF 50V K
C1132 NCB31HK-104X C CAPACITOR 0.1uF 50V K
C1136 NCB31HK-104X C CAPACITOR 0.1uF 50V K
C1137 NCB31HK-104X C CAPACITOR 0.1uF 50V K
C1138 QETN1CM-106Z E CAPACITOR 10uF 16V M
C1139 NCB31CK-105X C CAPACITOR 1uF 16V K
C1140 NCB31HK-472X C CAPACITOR 4700pF 50V K
C1141 NCB31CK-105X C CAPACITOR 1uF 16V K
C1142 NCB31HK-472X C CAPACITOR 4700pF 50V K
C1143 QETN1CM-106Z E CAPACITOR 10uF 16V M
C1144 QETN1CM-106Z E CAPACITOR 10uF 16V M
C1145 NCB31HK-472X C CAPACITOR 4700pF 50V K
C1146 NCB31HK-472X C CAPACITOR 4700pF 50V K
C1150 NCB31HK-472X C CAPACITOR 4700pF 50V K
C1151 NCB31HK-472X C CAPACITOR 4700pF 50V K
C1153 NCB31CK-105X C CAPACITOR 1uF 16V K
C1154 NCB31CK-105X C CAPACITOR 1uF 16V K
C1155 NCB31HK-391X C CAPACITOR 390pF 50V K
C1156 NCB31HK-391X C CAPACITOR 390pF 50V K
C1201 QETN1HM-475Z E CAPACITOR 4.7uF 50V M
C1202 NCB31HK-104X C CAPACITOR 0.1uF 50V K
C1203 NCB31HK-104X C CAPACITOR 0.1uF 50V K
C1204 NCB31HK-104X C CAPACITOR 0.1uF 50V K
C1205 QETN1CM-106Z E CAPACITOR 10uF 16V M
C1206 NCB31HK-104X C CAPACITOR 0.1uF 50V K
C1207 NCB31HK-104X C CAPACITOR 0.1uF 50V K
C1208 NCB31HK-104X C CAPACITOR 0.1uF 50V K
C1209 NCB31AK-474X C CAPACITOR 0.47uF 10V K
C1210 NCB31AK-474X C CAPACITOR 0.47uF 10V K
C1211 NCB31HK-104X C CAPACITOR 0.1uF 50V K
C1212 QETN1HM-105Z E CAPACITOR 1uF 50V M
C1217 QETN1CM-477Z E CAPACITOR 470uF 16V M
C1218 NCB31AK-474X C CAPACITOR 0.47uF 10V K
C1219 NCB31HK-104X C CAPACITOR 0.1uF 50V K
C1220 QETN1CM-476Z E CAPACITOR 47uF 16V M
C1221 NCB31HK-104X C CAPACITOR 0.1uF 50V K
C1222 QETN1CM-476Z E CAPACITOR 47uF 16V M
C1223 NCB31HK-104X C CAPACITOR 0.1uF 50V K
C1224 NCB31AK-474X C CAPACITOR 0.47uF 10V K
C1225 NCB31HK-104X C CAPACITOR 0.1uF 50V K
C1226 NCB31HK-104X C CAPACITOR 0.1uF 50V K
C1227 NCB31HK-104X C CAPACITOR 0.1uF 50V K
C1228 NCB31HK-104X C CAPACITOR 0.1uF 50V K
C1229 NCB31HK-104X C CAPACITOR 0.1uF 50V K
C1230 QETN1CM-476Z E CAPACITOR 47uF 16V M
C1231 NCB31HK-104X C CAPACITOR 0.1uF 50V K
C1232 NCB31HK-104X C CAPACITOR 0.1uF 50V K
C1233 QETN1CM-476Z E CAPACITOR 47uF 16V M
C1234 NCB31HK-104X C CAPACITOR 0.1uF 50V K
C1237 NCB31HK-104X C CAPACITOR 0.1uF 50V K
C1238 NCB31HK-104X C CAPACITOR 0.1uF 50V K
R1001 NRSA63J-101X MG RESISTOR 100
Ω
1/16W J
R1002 NRSA63J-101X MG RESISTOR 100
Ω
1/16W J
R1003 NRSA63J-750X MG RESISTOR 75
Ω
1/16W J
R1005 NRSA63J-222X MG RESISTOR 2.2k
Ω
1/16W J
R1006 NRSA63J-222X MG RESISTOR 2.2k
Ω
1/16W J
R1007 NRSA63J-102X MG RESISTOR 1k
Ω
1/16W J
R1008 NRSA63J-391X MG RESISTOR 390
Ω
1/16W J
R1009 NRSA63J-102X MG RESISTOR 1k
Ω
1/16W J
R1010 NRSA63J-331X MG RESISTOR 330
Ω
1/16W J
R1011 NRSA63J-181X MG RESISTOR 180
Ω
1/16W J
R1012 NRSA63J-222X MG RESISTOR 2.2k
Ω
1/16W J
R1013 NRSA63J-102X MG RESISTOR 1k
Ω
1/16W J
R1014 NRSA63J-271X MG RESISTOR 270
Ω
1/16W J
R1015 NRSA63J-470X MG RESISTOR 47
Ω
1/16W J
R1016 NRSA63J-271X MG RESISTOR 270
Ω
1/16W J
R1017 NRSA63J-102X MG RESISTOR 1k
Ω
1/16W J
R1021 NRSA63J-0R0X MG RESISTOR 0
Ω
1/10W J
R1022 NRSA63J-0R0X MG RESISTOR 0
Ω
1/10W J
R1023 NRSA63J-0R0X MG RESISTOR 0
Ω
1/10W J
R1025 NRSA63J-0R0X MG RESISTOR 0
Ω
1/10W J
R1026 NRSA63J-0R0X MG RESISTOR 0
Ω
1/10W J
R1028 NRSA63J-0R0X MG RESISTOR 0
Ω
1/10W J
R1101 NRSA63J-750X MG RESISTOR 75
Ω
1/16W J
R1102 NRSA63J-0R0X MG RESISTOR 0
Ω
1/10W J
R1103 NRSA63J-750X MG RESISTOR 75
Ω
1/16W J
R1104 NRSA63J-0R0X MG RESISTOR 0
Ω
1/10W J
R1105 NRSA63J-750X MG RESISTOR 75
Ω
1/16W J
R1106 NRSA63J-0R0X MG RESISTOR 0
Ω
1/10W J
R1107 NRSA63J-750X MG RESISTOR 75
Ω
1/16W J
R1108 NRSA63J-0R0X MG RESISTOR 0
Ω
1/10W J
R1109 NRSA63J-222X MG RESISTOR 2.2k
Ω
1/16W J
R1110 NRSA63J-333X MG RESISTOR 33k
Ω
1/16W J
R1111 NRSA63J-222X MG RESISTOR 2.2k
Ω
1/16W J
R1112 NRSA63J-333X MG RESISTOR 33k
Ω
1/16W J
R1113 NRSA63J-750X MG RESISTOR 75
Ω
1/16W J
R1114 NRSA63J-0R0X MG RESISTOR 0
Ω
1/10W J
R1115 NRSA63J-222X MG RESISTOR 2.2k
Ω
1/16W J
R1116 NRSA63J-333X MG RESISTOR 33k
Ω
1/16W J
R1117 NRSA63J-222X MG RESISTOR 2.2k
Ω
1/16W J
R1118 NRSA63J-333X MG RESISTOR 33k
Ω
1/16W J
R1119 NRSA63J-750X MG RESISTOR 75
Ω
1/16W J
R1120 NRSA63J-0R0X MG RESISTOR 0
Ω
1/10W J
R1125 NRSA63J-750X MG RESISTOR 75
Ω
1/16W J
R1126 NRSA63J-0R0X MG RESISTOR 0
Ω
1/10W J
R1131 NRSA63J-750X MG RESISTOR 75
Ω
1/16W J
R1132 NRSA63J-0R0X MG RESISTOR 0
Ω
1/10W J
R1136 NRSA63J-222X MG RESISTOR 2.2k
Ω
1/16W J
R1137 NRSA63J-101X MG RESISTOR 100
Ω
1/16W J
R1138 NRSA63J-222X MG RESISTOR 2.2k
Ω
1/16W J
R1139 NRSA63J-101X MG RESISTOR 100
Ω
1/16W J
R1140 NRSA63J-0R0X MG RESISTOR 0
Ω
1/10W J
R1142 NRSA63J-103X MG RESISTOR 10k
Ω
1/16W J
R1143 NRSA63J-103X MG RESISTOR 10k
Ω
1/16W J
R1145 NRSA63J-0R0X MG RESISTOR 0
Ω
1/10W J
Ref No. Part No. Part Name Description Local

3-26(No.YA708<Rev.001>)
SW P.W. BOARD ASS'Y (SFU-7604A-H2)
REMOTE P.W. BOARD ASS'Y (SFU-7609A-H2)
LED P.W. BOARD ASS'Y (SFU-8603A-H2)
POWER P.W. BOARD ASS'Y (SFU-9602A-H2)
REFER TO PARTS LIST IN PAGE 3-7 FOR THIS P.W. BOARD.
DIGITALP.W. BOARD ASS'Y (SFU0D626A-H2)
R1146 NRSA63J-222X MG RESISTOR 2.2k
Ω
1/16W J
R1147 NRSA63J-333X MG RESISTOR 33k
Ω
1/16W J
R1148 NRSA63J-222X MG RESISTOR 2.2k
Ω
1/16W J
R1149 NRSA63J-333X MG RESISTOR 33k
Ω
1/16W J
R1150 NRSA63J-750X MG RESISTOR 75
Ω
1/16W J
R1151 NRSA63J-391X MG RESISTOR 390
Ω
1/16W J
R1152 NRSA63J-391X MG RESISTOR 390
Ω
1/16W J
R1153 NRSA63J-823X MG RESISTOR 82k
Ω
1/16W J
R1154 NRSA63J-823X MG RESISTOR 82k
Ω
1/16W J
R1156 NRSA63J-102X MG RESISTOR 1k
Ω
1/16W J
R1157 NRSA63J-104X MG RESISTOR 100k
Ω
1/16W J
R1160 NRSA63J-222X MG RESISTOR 2.2k
Ω
1/16W J
R1161 NRSA63J-333X MG RESISTOR 33k
Ω
1/16W J
R1162 NRSA63J-222X MG RESISTOR 2.2k
Ω
1/16W J
R1163 NRSA63J-333X MG RESISTOR 33k
Ω
1/16W J
R1202 NRSA63J-0R0X MG RESISTOR 0
Ω
1/10W J
R1205 NRSA63J-0R0X MG RESISTOR 0
Ω
1/10W J
R1208 NRSA63J-0R0X MG RESISTOR 0
Ω
1/10W J
R1211 NRSA63J-0R0X MG RESISTOR 0
Ω
1/10W J
R1213 NRSA63J-101X MG RESISTOR 100
Ω
1/16W J
R1214 NRSA63J-101X MG RESISTOR 100
Ω
1/16W J
R1215 NRSA63J-201X MG RESISTOR 200
Ω
1/16W J
R1216 NRSA63J-201X MG RESISTOR 200
Ω
1/16W J
R1218 NRSA63J-0R0X MG RESISTOR 0
Ω
1/10W J
L1001 QQL244K-4R7Z PEAKING COIL 4.7uH K
L1002 NQR0339-001X FERRITE BEADS
L1003 QQL244K-220Z P COIL 22uH K
L1004 QQL244K-180Z PEAKING COIL 18uH K
L1005 NQR0339-001X FERRITE BEADS
L1102 QQL244K-100Z PEAKING COIL 10uH K
L1202 NQL79GM-101X COIL 100uH M
L1203 NQL79GM-101X COIL 100uH M
L1204 NQL79GM-101X COIL 100uH M
CN1001 QGB1231M1-23 CONNECTOR B-B (1-23)
CN1002 QGB1231M1-23 CONNECTOR B-B (1-23)
J1001 QNN0725-004 PIN JACK VIDEO-1/OUT PUT
J1002 QNN0725-002 PIN JACK VIDEO-1/VIDEO-2
J1003 QNZ1012-001 D CONNECTOR PC IN
J1004 QNS0051-001 3.5 JACK DVI ANALOG AUDIO
J1005 QNN0833-001 PIN JACK PC AUDIO
K1101 NQR0389-003X FERRITE BEADS
K1102 NQR0389-003X FERRITE BEADS
Ref No. Part No. Part Name Description Local
D7001 RKZ5.6B2KG-X Z DIODE
R7005 NRSA63J-101X MG RESISTOR 100
Ω
1/16W J
R7101 NRSA63J-332X MG RESISTOR 3.3k
Ω
1/16W J
R7102 NRSA63J-562X MG RESISTOR 5.6k
Ω
1/16W J
R7103 NRSA63J-332X MG RESISTOR 3.3k
Ω
1/16W J
R7104 NRSA63J-562X MG RESISTOR 5.6k
Ω
1/16W J
R7105 NRSA63J-123X MG RESISTOR 12k
Ω
1/16W J
R7106 NRSA63J-0R0X MG RESISTOR 0
Ω
1/10W J
L7001 NRSA02J-0R0X MG RESISTOR 0
Ω
1/10W J
L7002 NRSA02J-0R0X MG RESISTOR 0
Ω
1/10W J
J7001 QNS0072-001 HEADPHONE JACK
K7001 NRSA63J-0R0X MG RESISTOR 0
Ω
1/10W J
S7101 QSW1131-001Z TACT SWITCH VOL-
S7102 QSW1131-001Z TACT SWITCH VOL+
S7103 QSW1131-001Z TACT SWITCH TV/VIDEO
S7104 QSW1131-001Z TACT SWITCH POWER
S7105 QSW1131-001Z TACT SWITCH MENU/OK
S7106 QSW1131-001Z TACT SWITCH CH+
S7107 QSW1131-001Z TACT SWITCH CH-
Ref No. Part No. Part Name Description Local
IC7301 PIC96337 PHOTO CONDUCTOR
IC7302 GP1UE281RKC1 IR DETECT UNIT
D7301 RKZ5.6B2KG-X Z DIODE
D7302 RKZ5.6B2KG-X Z DIODE
Ref No. Part No. Part Name Description Local
C7302 QETN1HM-106Z E CAPACITOR 10uF 50V M
C7304 NCB11AK-106X C CAPACITOR 10uF 10V K
C7305 NCB11AK-106X C CAPACITOR 10uF 10V K
R7301 NRSA63J-101X MG RESISTOR 100
Ω
1/16W J
R7302 NRSA63J-394X MG RESISTOR 390k
Ω
1/16W J
R7303 NRSA63J-563X MG RESISTOR 56k
Ω
1/16W J
R7304 NRSA63J-124X MG RESISTOR 120k
Ω
1/16W J
R7305 NRSA63J-102X MG RESISTOR 1k
Ω
1/16W J
CN700G QJL001-072022-E SIN CR B-B WIRE
Ref No. Part No. Part Name Description Local
Q8901 UN2212-X DIGI TRANSISTOR
Q8902 UN2110-X DIGI TRANSISTOR
D8901 SELT5E20CS/EF/T LED POWER
C8904 NCB31HK-103X C CAPACITOR 0.01uF 50V K
R8901 NRSA63J-103X MG RESISTOR 10k
Ω
1/16W J
R8902 NRSA63J-151X MG RESISTOR 150
Ω
1/16W J
R8912 NRSA63J-103X MG RESISTOR 10k
Ω
1/16W J
Ref No. Part No. Part Name Description Local
IC6001 R2A15112FP-X IC
IC6002 BH3547F-X IC
IC6003 MC4558CD-X IC
IC6661 NJU26123VC2-X IC
IC6771 AK4384ET-X IC
IC7001 R8J66616FPA IC
IC7002 ATF64-42Z49N IC (SERVICE)
IC7003 25VF080B42Z49A IC(MICRO C ROM) (SERVICE)
IC7004 TC7WH08FU-X IC
IC7005 S-80928CLNB-G-W IC
IC9201 MM1689AH-X IC
IC9231 MM1663DH-X IC
IC9251 SI-8015Q-X IC
IC9401 SI-8005Q-X IC
IC9501 PQ090DNA1Z-X IC
IC9601 SI-8005Q-X IC
Q6104 2SC1623A/5-6/-X TRANSISTOR
Q6105 2SC1623A/5-6/-X TRANSISTOR
Q6501 2SA812A/5-6/-X TRANSISTOR
Q6503 2SC1623A/5-6/-X TRANSISTOR
Q7003 2SA812A/5-6/-X TRANSISTOR
Q7004 2SA812A/5-6/-X TRANSISTOR
Q7005 2SA812A/5-6/-X TRANSISTOR
Q7006 2SA812A/5-6/-X TRANSISTOR
Q7007 SSM3K02F-X MOS FET
Q7008 2SC1623A/5-6/-X TRANSISTOR
Q7010 SSM3K02F-X MOS FET
Q9702 2SC1623A/5-6/-X TRANSISTOR
Q9703 2SC1623A/5-6/-X TRANSISTOR
Q9704 2SC1623A/5-6/-X TRANSISTOR
Q9705 2SC1623A/5-6/-X TRANSISTOR
D6301 RKZ5.1B2KG-X Z DIODE
D6501 HSU119-X SI DIODE
D6502 HSU119-X SI DIODE
D6503 HSU119-X SI DIODE
D6504 HSU119-X SI DIODE
D6505 HSU119-X SI DIODE
D7004 RKZ5.6B2KG-X Z DIODE
D7005 RKZ5.6B2KG-X Z DIODE
D7006 RKZ5.6B2KG-X Z DIODE
D7007 RKZ5.6B2KG-X Z DIODE
Ref No. Part No. Part Name Description Local

(No.YA708<Rev.001>)3-27
D7008 RKZ5.6B2KG-X Z DIODE
D7009 RKZ5.6B2KG-X Z DIODE
D7010 RKZ5.6B2KG-X Z DIODE
D7011 RKZ5.6B2KG-X Z DIODE
D7012 RKZ5.6B2KG-X Z DIODE
D7013 RKZ5.6B2KG-X Z DIODE
D7014 RKZ5.6B2KG-X Z DIODE
D7015 RKZ5.6B2KG-X Z DIODE
D7016 RKZ5.6B2KG-X Z DIODE
D7018 RKZ5.6B2KG-X Z DIODE
D7019 RKZ5.6B2KG-X Z DIODE
D9251 EC30QSA045-X SB DIODE
D9252 EC30QSA045-X SB DIODE
D9401 EC30QSA045-X SB DIODE
D9402 EC30QSA045-X SB DIODE
D9403 PTZ16B-X Z DIODE
D9404 HSU119-X SI DIODE
D9601 EC30QSA045-X SB DIODE
D9602 EC30QSA045-X SB DIODE
D9603 PTZ6.8B-X Z DIODE
D9604 HSU119-X SI DIODE
D9705 RKZ3.0B2KG-X Z DIODE
D9706 MA8024-X Z DIODE
C6101 NCB11AK-106X C CAPACITOR 10uF 10V K
C6102 NCB11AK-106X C CAPACITOR 10uF 10V K
C6105 NCB21AK-105X C CAPACITOR 1uF 10V K
C6106 NCB21AK-105X C CAPACITOR 1uF 10V K
C6107 NCB31HK-104X C CAPACITOR 0.1uF 50V K
C6109 NEHL1HM-106X E CAPACITOR 10uF 50V M
C6111 NCB11AK-106X C CAPACITOR 10uF 10V K
C6112 NCB11AK-106X C CAPACITOR 10uF 10V K
C6113 NCB11AK-106X C CAPACITOR 10uF 10V K
C6114 NCB31AK-105X C CAPACITOR 1uF 10V K
C6116 NCB31HK-104X C CAPACITOR 0.1uF 50V K
C6117 NCB21EK-224X C CAPACITOR 0.22uF 25V K
C6118 NCB31HK-104X C CAPACITOR 0.1uF 50V K
C6119 NCB11AK-106X C CAPACITOR 10uF 10V K
C6120 NCB31HK-104X C CAPACITOR 0.1uF 50V K
C6121 QEHQ1VM-108 E CAPACITOR 1000uF 35V M
C6122 NCB21EK-224X C CAPACITOR 0.22uF 25V K
C6127 QEHQ1VM-108 E CAPACITOR 1000uF 35V M
C6301 NCJ21CK-106X-D C CAPACITOR 10uF 16V K
C6302 NCB31HK-104X C CAPACITOR 0.1uF 50V K
C6303 NCJ21CK-106X-D C CAPACITOR 10uF 16V K
C6304 NRSA63J-104X MG RESISTOR 100k
Ω
1/16W J
C6305 NCB31HK-473X C CAPACITOR 0.047uF 50V K
C6306 NCB21AK-475X C CAPACITOR 4.7uF 10V K
C6307 NRSA63J-104X MG RESISTOR 100k
Ω
1/16W J
C6308 NCB31HK-473X C CAPACITOR 0.047uF 50V K
C6309 NCB21AK-475X C CAPACITOR 4.7uF 10V K
C6501 NEHL1CM-107X E CAPACITOR 100uF 16V M
C6504 NCB31CK-223X C CAPACITOR 0.022uF 16V K
C6505 NCB31CK-223X C CAPACITOR 0.022uF 16V K
C6506 NCB21AK-475X C CAPACITOR 4.7uF 10V K
C6507 NEHL1CM-107X E CAPACITOR 100uF 16V M
C6508 NCB21AK-475X C CAPACITOR 4.7uF 10V K
C6509 NCB21AK-105X C CAPACITOR 1uF 10V K
C6510 NEHL0GM-227X E CAPACITOR 220uF 4V M
C6511 NEHL1CM-476X E CAPACITOR 47uF 16V M
C6512 NEHL0GM-227X E CAPACITOR 220uF 4V M
C6513 NCB31HK-104X C CAPACITOR 0.1uF 50V K
C6514 NCB31HK-104X C CAPACITOR 0.1uF 50V K
C6515 NCB31HK-104X C CAPACITOR 0.1uF 50V K
C6516 NCB31HK-104X C CAPACITOR 0.1uF 50V K
C6518 NCB31HK-104X C CAPACITOR 0.1uF 50V K
C6520 NCB31HK-104X C CAPACITOR 0.1uF 50V K
C6662 NCB31HK-104X C CAPACITOR 0.1uF 50V K
C6663 NEHL1HM-475X E CAPACITOR 4.7uF 50V M
C6664 NDC31HJ-100X C CAPACITOR 10pF 50V J
C6665 NDC31HJ-100X C CAPACITOR 10pF 50V J
C6771 NEHL1CM-106X E CAPACITOR 10uF 16V M
C6772 NCB31HK-104X C CAPACITOR 0.1uF 50V K
C6773 NEHL1CM-106X E CAPACITOR 10uF 16V M
C6774 NCB31HK-104X C CAPACITOR 0.1uF 50V K
C7002 NEHL0GM-227X E CAPACITOR 220uF 4V M
C7003 NCB31HK-104X C CAPACITOR 0.1uF 50V K
C7004 NCB31HK-104X C CAPACITOR 0.1uF 50V K
C7006 NCB31HK-103X C CAPACITOR 0.01uF 50V K
C7007 NCB31HK-102X C CAPACITOR 1000pF 50V K
C7008 NCB31HK-104X C CAPACITOR 0.1uF 50V K
C7009 NCB31HK-104X C CAPACITOR 0.1uF 50V K
C7010 NCB31HK-104X C CAPACITOR 0.1uF 50V K
C7011 NCB31HK-104X C CAPACITOR 0.1uF 50V K
C7012 NDC31HJ-220X C CAPACITOR 22pF 50V J
C7013 NDC31HJ-9R0X C CAPACITOR 9pF 50V J
C7014 NCB31HK-104X C CAPACITOR 0.1uF 50V K
C7015 NCB31HK-104X C CAPACITOR 0.1uF 50V K
C7017 NCB31HK-104X C CAPACITOR 0.1uF 50V K
Ref No. Part No. Part Name Description Local
C7018 NCB31HK-104X C CAPACITOR 0.1uF 50V K
C7019 NCB20JK-106X C CAPACITOR 10uF 6.3V K
C7020 NCB31HK-104X C CAPACITOR 0.1uF 50V K
C7021 NCB31HK-104X C CAPACITOR 0.1uF 50V K
C7022 NCB31HK-104X C CAPACITOR 0.1uF 50V K
C7023 NCB20JK-106X C CAPACITOR 10uF 6.3V K
C7024 NCB31HK-104X C CAPACITOR 0.1uF 50V K
C7025 NCB31HK-104X C CAPACITOR 0.1uF 50V K
C7027 NCB31HK-104X C CAPACITOR 0.1uF 50V K
C7028 NEHL0GM-227X E CAPACITOR 220uF 4V M
C7030 NCB31CK-105X C CAPACITOR 1uF 16V K
C7032 NCB31HK-104X C CAPACITOR 0.1uF 50V K
C7033 NCB31HK-104X C CAPACITOR 0.1uF 50V K
C7034 NCB31HK-104X C CAPACITOR 0.1uF 50V K
C7038 NEHL0JM-107X E CAPACITOR 100uF 6.3V M
C7039 NCB31HK-104X C CAPACITOR 0.1uF 50V K
C7041 NCB31HK-104X C CAPACITOR 0.1uF 50V K
C7043 NCB31HK-104X C CAPACITOR 0.1uF 50V K
C7044 NCB31HK-104X C CAPACITOR 0.1uF 50V K
C7045 NCB31HK-104X C CAPACITOR 0.1uF 50V K
C7046 NCB31HK-104X C CAPACITOR 0.1uF 50V K
C7047 NCB31HK-104X C CAPACITOR 0.1uF 50V K
C7048 NCB31HK-102X C CAPACITOR 1000pF 50V K
C7049 NCB20JK-475X C CAPACITOR 4.7uF 6.3V K
C7050 NCB31HK-104X C CAPACITOR 0.1uF 50V K
C7051 NCB31HK-222X C CAPACITOR 2200pF 50V K
C7053 NCB31HK-273X C CAPACITOR 0.027uF 50V K
C7054 NCB31HK-102X C CAPACITOR 1000pF 50V K
C7055 NCB31HK-104X C CAPACITOR 0.1uF 50V K
C7056 NCB31HK-104X C CAPACITOR 0.1uF 50V K
C7057 NCB31HK-104X C CAPACITOR 0.1uF 50V K
C7058 NCB31HK-104X C CAPACITOR 0.1uF 50V K
C7059 NCB31HK-103X C CAPACITOR 0.01uF 50V K
C7060 NCB31HK-102X C CAPACITOR 1000pF 50V K
C7061 NCB31HK-104X C CAPACITOR 0.1uF 50V K
C7066 NEHL0GM-227X E CAPACITOR 220uF 4V M
C7067 NCB31HK-104X C CAPACITOR 0.1uF 50V K
C7068 NEHL0GM-227X E CAPACITOR 220uF 4V M
C7069 NCB31HK-104X C CAPACITOR 0.1uF 50V K
C7070 NCB31HK-104X C CAPACITOR 0.1uF 50V K
C7071 NCB31HK-104X C CAPACITOR 0.1uF 50V K
C7072 NDC31HJ-150X C CAPACITOR 15pF 50V J
C7073 NDC31HJ-150X C CAPACITOR 15pF 50V J
C7074 NCB31HK-104X C CAPACITOR 0.1uF 50V K
C7075 NCB31HK-104X C CAPACITOR 0.1uF 50V K
C7078 NCB31HK-104X C CAPACITOR 0.1uF 50V K
C7079 NCB31HK-104X C CAPACITOR 0.1uF 50V K
C7080 NCB31HK-104X C CAPACITOR 0.1uF 50V K
C7081 NENA0JM-476X BP E CAPACITOR 47uF 6.3V M
C7082 NENA0JM-476X BP E CAPACITOR 47uF 6.3V M
C7083 NCB31HK-104X C CAPACITOR 0.1uF 50V K
C7084 NCB31HK-104X C CAPACITOR 0.1uF 50V K
C7085 NCB31HK-104X C CAPACITOR 0.1uF 50V K
C7086 NCB31HK-104X C CAPACITOR 0.1uF 50V K
C7088 NCB31HK-104X C CAPACITOR 0.1uF 50V K
C7090 NCB31HK-104X C CAPACITOR 0.1uF 50V K
C7092 NCB31HK-104X C CAPACITOR 0.1uF 50V K
C7093 NCB31HK-104X C CAPACITOR 0.1uF 50V K
C7094 NDC31HJ-330X C CAPACITOR 33pF 50V J
C7095 NDC31HJ-560X C CAPACITOR 56pF 50V J
C7101 NCB31HK-104X C CAPACITOR 0.1uF 50V K
C7103 NCB31HK-104X C CAPACITOR 0.1uF 50V K
C7104 NCB31HK-104X C CAPACITOR 0.1uF 50V K
C7105 NCB31HK-104X C CAPACITOR 0.1uF 50V K
C7106 NCB31HK-102X C CAPACITOR 1000pF 50V K
C7107 NCB31HK-104X C CAPACITOR 0.1uF 50V K
C7108 NCB31HK-104X C CAPACITOR 0.1uF 50V K
C7109 NCB31HK-104X C CAPACITOR 0.1uF 50V K
C7110 NCB31HK-104X C CAPACITOR 0.1uF 50V K
C7111 NCB31HK-104X C CAPACITOR 0.1uF 50V K
C7112 NCB31HK-104X C CAPACITOR 0.1uF 50V K
C7114 NEHL0GM-227X E CAPACITOR 220uF 4V M
C7118 NCB31HK-104X C CAPACITOR 0.1uF 50V K
C7119 NEHL0GM-227X E CAPACITOR 220uF 4V M
C7121 NEHL0GM-227X E CAPACITOR 220uF 4V M
C7125 NCB31HK-104X C CAPACITOR 0.1uF 50V K
C7126 NCB31HK-104X C CAPACITOR 0.1uF 50V K
C7127 NCB31HK-104X C CAPACITOR 0.1uF 50V K
C7129 NCB31HK-104X C CAPACITOR 0.1uF 50V K
C7130 NCB31HK-104X C CAPACITOR 0.1uF 50V K
C7131 NCB31HK-104X C CAPACITOR 0.1uF 50V K
C7132 NCB31HK-104X C CAPACITOR 0.1uF 50V K
C7133 NCB31HK-104X C CAPACITOR 0.1uF 50V K
C7134 NCB31HK-104X C CAPACITOR 0.1uF 50V K
C7135 NCB31HK-104X C CAPACITOR 0.1uF 50V K
C7136 NCB31HK-104X C CAPACITOR 0.1uF 50V K
C7137 NCB31HK-104X C CAPACITOR 0.1uF 50V K
C7138 NCB31HK-104X C CAPACITOR 0.1uF 50V K
C7139 NCB31HK-104X C CAPACITOR 0.1uF 50V K
Ref No. Part No. Part Name Description Local

3-28(No.YA708<Rev.001>)
C7141 NCB31HK-104X C CAPACITOR 0.1uF 50V K
C7142 NCB31HK-104X C CAPACITOR 0.1uF 50V K
C7143 NCB31HK-102X C CAPACITOR 1000pF 50V K
C7144 NCB31HK-104X C CAPACITOR 0.1uF 50V K
C7145 NCB31HK-104X C CAPACITOR 0.1uF 50V K
C7146 NCB31HK-102X C CAPACITOR 1000pF 50V K
C7147 NCB31HK-104X C CAPACITOR 0.1uF 50V K
C7148 NCB31HK-104X C CAPACITOR 0.1uF 50V K
C7151 NEHL0GM-227X E CAPACITOR 220uF 4V M
C7152 NCB11AK-106X C CAPACITOR 10uF 10V K
C7153 NCB31HK-104X C CAPACITOR 0.1uF 50V K
C7154 NCB31HK-104X C CAPACITOR 0.1uF 50V K
C7157 NCB31HK-104X C CAPACITOR 0.1uF 50V K
C7158 NCB10JK-106X C CAPACITOR 10uF 6.3V K
C7159 NCB31CK-105X C CAPACITOR 1uF 16V K
C7160 NCB31CK-105X C CAPACITOR 1uF 16V K
C7161 NCB31HK-104X C CAPACITOR 0.1uF 50V K
C7162 NCB31CK-105X C CAPACITOR 1uF 16V K
C7164 NCB31HK-103X C CAPACITOR 0.01uF 50V K
C7165 NCB31CK-104X C CAPACITOR 0.1uF 16V K
C7166 NEHL1CM-106X E CAPACITOR 10uF 16V M
C7167 NCB31HK-103X C CAPACITOR 0.01uF 50V K
C7169 NCB31HK-104X C CAPACITOR 0.1uF 50V K
C7171 NCB31HK-104X C CAPACITOR 0.1uF 50V K
C7173 NCB11AK-106X C CAPACITOR 10uF 10V K
C7174 NCB31HK-104X C CAPACITOR 0.1uF 50V K
C9201 NCB31AK-105X C CAPACITOR 1uF 10V K
C9202 NCB31AK-105X C CAPACITOR 1uF 10V K
C9203 NEHM1CM-106X E CAPACITOR 10uF 16V M
C9204 NCB31AK-334X C CAPACITOR 0.33uF 10V K
C9205 NEHM1CM-106X E CAPACITOR 10uF 16V M
C9206 NCB31AK-334X C CAPACITOR 0.33uF 10V K
C9207 NCB31AK-105X C CAPACITOR 1uF 10V K
C9208 NCB31AK-105X C CAPACITOR 1uF 10V K
C9209 NCB31AK-105X C CAPACITOR 1uF 10V K
C9231 NCB31AK-105X C CAPACITOR 1uF 10V K
C9232 NEHM1CM-106X E CAPACITOR 10uF 16V M
C9233 NCB31AK-334X C CAPACITOR 0.33uF 10V K
C9234 NDC31HJ-471X C CAPACITOR 470pF 50V J
C9235 NEHL1CM-226X E CAPACITOR 22uF 16V M
C9236 NCB31AK-105X C CAPACITOR 1uF 10V K
C9237 NCB31AK-105X C CAPACITOR 1uF 10V K
C9241 NEHL0JM-107X E CAPACITOR 100uF 6.3V M
C9242 NEHL0JM-107X E CAPACITOR 100uF 6.3V M
C9243 NCB31AK-105X C CAPACITOR 1uF 10V K
C9251 NCJ41HK-335X-U C CAPACITOR 3.3uF 50V K
C9252 NCJ41HK-335X-U C CAPACITOR 3.3uF 50V K
C9253 NCJ41EK-106X-U C CAPACITOR 10mF 25V K
C9254 NCJ41EK-106X-U C CAPACITOR 10mF 25V K
C9255 NCB31HK-222X C CAPACITOR 2200pF 50V K
C9256 NCB31HK-332X C CAPACITOR 3300pF 50V K
C9258 NCB31HK-103X C CAPACITOR 0.01uF 50V K
C9259 NCB31HK-104X C CAPACITOR 0.1uF 50V K
C9401 NCJ41HK-335X-U C CAPACITOR 3.3uF 50V K
C9402 NCJ41HK-335X-U C CAPACITOR 3.3uF 50V K
C9403 NCJ41EK-106X-U C CAPACITOR 10mF 25V K
C9404 NCJ41EK-106X-U C CAPACITOR 10mF 25V K
C9405 NDC31HJ-101X C CAPACITOR 100pF 50V J
C9406 NCB31HK-103X C CAPACITOR 0.01uF 50V K
C9408 NCB31HK-103X C CAPACITOR 0.01uF 50V K
C9409 NCB31HK-104X C CAPACITOR 0.1uF 50V K
C9501 NEHL1CM-226X E CAPACITOR 22uF 16V M
C9502 NEHL1CM-226X E CAPACITOR 22uF 16V M
C9601 NCJ41HK-335X-U C CAPACITOR 3.3uF 50V K
C9603 NCJ41EK-106X-U C CAPACITOR 10mF 25V K
C9604 NCJ41EK-106X-U C CAPACITOR 10mF 25V K
C9605 NDC31HJ-101X C CAPACITOR 100pF 50V J
C9606 NCB31HK-103X C CAPACITOR 0.01uF 50V K
C9608 NCB31HK-103X C CAPACITOR 0.01uF 50V K
C9609 NCB31HK-104X C CAPACITOR 0.1uF 50V K
C9712 NEHL1HM-105X E CAPACITOR 1uF 50V M
R3001 NRSA63J-0R0X MG RESISTOR 0
Ω
1/10W J
R3002 NRSA63J-0R0X MG RESISTOR 0
Ω
1/10W J
R3003 NRSA63J-0R0X MG RESISTOR 0
Ω
1/10W J
R3004 NRSA63J-0R0X MG RESISTOR 0
Ω
1/10W J
R6101 NRSA63J-472X MG RESISTOR 4.7k
Ω
1/16W J
R6102 NRSA63J-472X MG RESISTOR 4.7k
Ω
1/16W J
R6106 NRSA63J-333X MG RESISTOR 33k
Ω
1/16W J
R6109 NRSA63J-473X MG RESISTOR 47k
Ω
1/16W J
R6111 NRSA63J-272X MG RESISTOR 2.7k
Ω
1/16W J
R6116 NRSA63J-0R0X MG RESISTOR 0
Ω
1/10W J
R6118 NRSA63J-102X MG RESISTOR 1k
Ω
1/16W J
R6119 NRSA63J-272X MG RESISTOR 2.7k
Ω
1/16W J
R6301 NRSA63J-562X MG RESISTOR 5.6k
Ω
1/16W J
R6303 NRSA63J-123X MG RESISTOR 12k
Ω
1/16W J
R6304 NRSA63J-104X MG RESISTOR 100k
Ω
1/16W J
R6305 NRSA63J-151X MG RESISTOR 150
Ω
1/16W J
R6307 NRSA63J-123X MG RESISTOR 12k
Ω
1/16W J
Ref No. Part No. Part Name Description Local
R6308 NRSA63J-104X MG RESISTOR 100k
Ω
1/16W J
R6309 NRSA63J-151X MG RESISTOR 150
Ω
1/16W J
R6502 NRSA63J-563X MG RESISTOR 56k
Ω
1/16W J
R6503 NRSA63J-104X MG RESISTOR 100k
Ω
1/16W J
R6505 NRSA63J-183X MG RESISTOR 18k
Ω
1/16W J
R6506 NRSA63J-102X MG RESISTOR 1k
Ω
1/16W J
R6507 NRSA63J-102X MG RESISTOR 1k
Ω
1/16W J
R6512 NRSA63J-473X MG RESISTOR 47k
Ω
1/16W J
R6515 NRSA63J-220X MG RESISTOR 22
Ω
1/16W J
R6516 NRSA63J-102X MG RESISTOR 1k
Ω
1/16W J
R6517 NRSA63J-102X MG RESISTOR 1k
Ω
1/16W J
R6518 NRSA63J-220X MG RESISTOR 22
Ω
1/16W J
R6520 NRSA63J-272X MG RESISTOR 2.7k
Ω
1/16W J
R6522 NRSA63J-0R0X MG RESISTOR 0
Ω
1/10W J
R6524 NRSA63J-473X MG RESISTOR 47k
Ω
1/16W J
R6663 NRSA63J-101X MG RESISTOR 100
Ω
1/16W J
R6664 NRSA63J-101X MG RESISTOR 100
Ω
1/16W J
R6665 NRSA63J-332X MG RESISTOR 3.3k
Ω
1/16W J
R6666 NRSA63J-332X MG RESISTOR 3.3k
Ω
1/16W J
R6667 NRSA63J-332X MG RESISTOR 3.3k
Ω
1/16W J
R6668 NRSA63J-332X MG RESISTOR 3.3k
Ω
1/16W J
R6669 NRSA63J-332X MG RESISTOR 3.3k
Ω
1/16W J
R6670 NRSA63J-0R0X MG RESISTOR 0
Ω
1/10W J
R6672 NRSA63J-332X MG RESISTOR 3.3k
Ω
1/16W J
R6673 NRSA63J-105X MG RESISTOR 1M
Ω
1/16W J
R6675 NRSA63J-332X MG RESISTOR 3.3k
Ω
1/16W J
R6680 NRSA63J-332X MG RESISTOR 3.3k
Ω
1/16W J
R6682 NRSA63J-332X MG RESISTOR 3.3k
Ω
1/16W J
R6683 NRSA63J-332X MG RESISTOR 3.3k
Ω
1/16W J
R6771 NRSA63J-0R0X MG RESISTOR 0
Ω
1/10W J
R6772 NRSA63J-0R0X MG RESISTOR 0
Ω
1/10W J
R6773 NRSA63J-0R0X MG RESISTOR 0
Ω
1/10W J
R6774 NRSA63J-0R0X MG RESISTOR 0
Ω
1/10W J
R6775 NRSA63J-0R0X MG RESISTOR 0
Ω
1/10W J
R6777 NRSA63J-0R0X MG RESISTOR 0
Ω
1/10W J
R6779 NRSA63J-0R0X MG RESISTOR 0
Ω
1/10W J
R6780 NRSA63J-0R0X MG RESISTOR 0
Ω
1/10W J
R7002 NRSA63J-0R0X MG RESISTOR 0
Ω
1/10W J
R7004 NRSA63J-0R0X MG RESISTOR 0
Ω
1/10W J
R7005 NRSA63J-0R0X MG RESISTOR 0
Ω
1/10W J
R7006 NRSA63J-0R0X MG RESISTOR 0
Ω
1/10W J
R7007 NRSA63J-562X MG RESISTOR 5.6k
Ω
1/16W J
R7008 NRSA63J-102X MG RESISTOR 1k
Ω
1/16W J
R7009 NRSA63J-105X MG RESISTOR 1M
Ω
1/16W J
R7010 NRSA63J-331X MG RESISTOR 330
Ω
1/16W J
R7011 NRSA63J-561X MG RESISTOR 560
Ω
1/16W J
R7012 NRSA63J-0R0X MG RESISTOR 0
Ω
1/10W J
R7013 NRSA63J-0R0X MG RESISTOR 0
Ω
1/10W J
R7014 NRSA63J-0R0X MG RESISTOR 0
Ω
1/10W J
R7015 NRSA63J-0R0X MG RESISTOR 0
Ω
1/10W J
R7016 NRSA63J-0R0X MG RESISTOR 0
Ω
1/10W J
R7019 NRSA63J-101X MG RESISTOR 100
Ω
1/16W J
R7020 NRSA63J-101X MG RESISTOR 100
Ω
1/16W J
R7021 NRSA63J-0R0X MG RESISTOR 0
Ω
1/10W J
R7022 NRSA63J-223X MG RESISTOR 22k
Ω
1/16W J
R7023 NRSA63J-223X MG RESISTOR 22k
Ω
1/16W J
R7024 NRSA63D-392X MG RESISTOR 3.9k
Ω
1/16W D
R7025 NRSA63D-302X MG RESISTOR 3k
Ω
1/16W D
R7026 NRSA63D-682X MG RESISTOR 6.8k
Ω
1/16W D
R7027 NRSA63J-0R0X MG RESISTOR 0
Ω
1/10W J
R7028 NRSA63J-0R0X MG RESISTOR 0
Ω
1/10W J
R7029 NRSA63J-471X MG RESISTOR 470
Ω
1/16W J
R7030 NRSA63J-0R0X MG RESISTOR 0
Ω
1/10W J
R7031 NRSA63J-105X MG RESISTOR 1M
Ω
1/16W J
R7032 NRSA63J-182X MG RESISTOR 1.8k
Ω
1/16W J
R7033 NRSA63J-0R0X MG RESISTOR 0
Ω
1/10W J
R7034 NRSA63J-101X MG RESISTOR 100
Ω
1/16W J
R7037 NRSA63J-0R0X MG RESISTOR 0
Ω
1/10W J
R7038 NRSA63J-0R0X MG RESISTOR 0
Ω
1/10W J
R7039 NRSA63J-0R0X MG RESISTOR 0
Ω
1/10W J
R7040 NRSA63J-0R0X MG RESISTOR 0
Ω
1/10W J
R7043 NRSA63J-101X MG RESISTOR 100
Ω
1/16W J
R7044 NRSA63J-101X MG RESISTOR 100
Ω
1/16W J
R7045 NRSA63J-101X MG RESISTOR 100
Ω
1/16W J
R7046 NRSA63J-101X MG RESISTOR 100
Ω
1/16W J
R7047 NRSA63J-272X MG RESISTOR 2.7k
Ω
1/16W J
R7048 NRSA63J-272X MG RESISTOR 2.7k
Ω
1/16W J
R7049 NRSA63J-682X MG RESISTOR 6.8k
Ω
1/16W J
R7050 NRSA63J-682X MG RESISTOR 6.8k
Ω
1/16W J
R7051 NRSA63J-0R0X MG RESISTOR 0
Ω
1/10W J
R7052 NRSA63J-0R0X MG RESISTOR 0
Ω
1/10W J
R7053 NRSA63J-154X MG RESISTOR 150k
Ω
1/16W J
R7054 NRSA63J-333X MG RESISTOR 33k
Ω
1/16W J
R7055 NRSA63J-0R0X MG RESISTOR 0
Ω
1/10W J
R7058 NRSA63J-102X MG RESISTOR 1k
Ω
1/16W J
R7059 NRSA63J-0R0X MG RESISTOR 0
Ω
1/10W J
R7060 NRSA63J-103X MG RESISTOR 10k
Ω
1/16W J
R7061 NRSA63J-103X MG RESISTOR 10k
Ω
1/16W J
R7062 NRSA63J-103X MG RESISTOR 10k
Ω
1/16W J
Ref No. Part No. Part Name Description Local

(No.YA708<Rev.001>)3-29
R7063 NRSA63J-0R0X MG RESISTOR 0
Ω
1/10W J
R7065 NRSA63D-682X MG RESISTOR 6.8k
Ω
1/16W D
R7066 NRSA63J-0R0X MG RESISTOR 0
Ω
1/10W J
R7067 NRSA63J-0R0X MG RESISTOR 0
Ω
1/10W J
R7069 NRSA63J-0R0X MG RESISTOR 0
Ω
1/10W J
R7071 NRSA63J-102X MG RESISTOR 1k
Ω
1/16W J
R7073 NRSA63J-103X MG RESISTOR 10k
Ω
1/16W J
R7074 NRSA63J-0R0X MG RESISTOR 0
Ω
1/10W J
R7075 NRSA63J-153X MG RESISTOR 15k
Ω
1/16W J
R7076 NRSA63J-153X MG RESISTOR 15k
Ω
1/16W J
R7077 NRSA63J-102X MG RESISTOR 1k
Ω
1/16W J
R7078 NRSA63J-103X MG RESISTOR 10k
Ω
1/16W J
R7084 NRSA63J-102X MG RESISTOR 1k
Ω
1/16W J
R7085 NRSA63J-102X MG RESISTOR 1k
Ω
1/16W J
R7086 NRSA63J-103X MG RESISTOR 10k
Ω
1/16W J
R7087 NRSA63J-103X MG RESISTOR 10k
Ω
1/16W J
R7088 NRSA63J-103X MG RESISTOR 10k
Ω
1/16W J
R7092 NRSA63J-331X MG RESISTOR 330
Ω
1/16W J
R7093 NRSA63J-102X MG RESISTOR 1k
Ω
1/16W J
R7094 NRSA63J-473X MG RESISTOR 47k
Ω
1/16W J
R7095 NRSA63J-102X MG RESISTOR 1k
Ω
1/16W J
R7107 NRSA63J-101X MG RESISTOR 100
Ω
1/16W J
R7110 NRSA63J-0R0X MG RESISTOR 0
Ω
1/10W J
R7114 NRSA63J-0R0X MG RESISTOR 0
Ω
1/10W J
R7115 NRSA63J-0R0X MG RESISTOR 0
Ω
1/10W J
R7120 NRSA63J-331X MG RESISTOR 330
Ω
1/16W J
R7121 NRSA63J-102X MG RESISTOR 1k
Ω
1/16W J
R7122 NRSA63J-102X MG RESISTOR 1k
Ω
1/16W J
R7123 NRSA63J-473X MG RESISTOR 47k
Ω
1/16W J
R7126 NRSA63J-102X MG RESISTOR 1k
Ω
1/16W J
R7128 NRSA63J-102X MG RESISTOR 1k
Ω
1/16W J
R7129 NRSA63J-102X MG RESISTOR 1k
Ω
1/16W J
R7130 NRSA63J-103X MG RESISTOR 10k
Ω
1/16W J
R7131 NRSA63J-473X MG RESISTOR 47k
Ω
1/16W J
R7133 NRSA63J-101X MG RESISTOR 100
Ω
1/16W J
R7134 NRSA63J-101X MG RESISTOR 100
Ω
1/16W J
R7135 NRSA63J-101X MG RESISTOR 100
Ω
1/16W J
R7136 NRSA63J-101X MG RESISTOR 100
Ω
1/16W J
R7137 NRSA63J-103X MG RESISTOR 10k
Ω
1/16W J
R7138 NRSA63J-103X MG RESISTOR 10k
Ω
1/16W J
R7139 NRSA63J-103X MG RESISTOR 10k
Ω
1/16W J
R7142 NRSA63J-101X MG RESISTOR 100
Ω
1/16W J
R7143 NRSA63J-101X MG RESISTOR 100
Ω
1/16W J
R7144 NRSA63J-101X MG RESISTOR 100
Ω
1/16W J
R7145 NRSA63J-101X MG RESISTOR 100
Ω
1/16W J
R7146 NRSA63J-101X MG RESISTOR 100
Ω
1/16W J
R7147 NRSA63J-103X MG RESISTOR 10k
Ω
1/16W J
R7148 NRSA63J-103X MG RESISTOR 10k
Ω
1/16W J
R7149 NRSA63J-101X MG RESISTOR 100
Ω
1/16W J
R7150 NRSA63J-101X MG RESISTOR 100
Ω
1/16W J
R7151 NRSA63J-101X MG RESISTOR 100
Ω
1/16W J
R7152 NRSA63J-101X MG RESISTOR 100
Ω
1/16W J
R7153 NRSA63J-101X MG RESISTOR 100
Ω
1/16W J
R7154 NRSA63J-101X MG RESISTOR 100
Ω
1/16W J
R7155 NRSA63J-103X MG RESISTOR 10k
Ω
1/16W J
R7156 NRSA63J-103X MG RESISTOR 10k
Ω
1/16W J
R7157 NRSA63J-103X MG RESISTOR 10k
Ω
1/16W J
R7158 NRSA63J-103X MG RESISTOR 10k
Ω
1/16W J
R7159 NRSA63J-103X MG RESISTOR 10k
Ω
1/16W J
R7161 NRSA63J-103X MG RESISTOR 10k
Ω
1/16W J
R7163 NRSA63J-102X MG RESISTOR 1k
Ω
1/16W J
R7164 NRSA63J-100X MG RESISTOR 10
Ω
1/16W J
R7166 NRSA63J-103X MG RESISTOR 10k
Ω
1/16W J
R7168 NRSA63J-103X MG RESISTOR 10k
Ω
1/16W J
R7182 NRSA63J-0R0X MG RESISTOR 0
Ω
1/10W J
R7183 NRSA63J-0R0X MG RESISTOR 0
Ω
1/10W J
R7186 NRSA63J-0R0X MG RESISTOR 0
Ω
1/10W J
R7197 NRSA63J-103X MG RESISTOR 10k
Ω
1/16W J
R7198 NRSA63J-103X MG RESISTOR 10k
Ω
1/16W J
R7199 NRSA63J-103X MG RESISTOR 10k
Ω
1/16W J
R9201 NRS016J-100X MG RESISTOR 10
Ω
1W J
R9202 NRS016J-100X MG RESISTOR 10
Ω
1W J
R9203 NRSA63J-222X MG RESISTOR 2.2k
Ω
1/16W J
R9204 NRSA63J-222X MG RESISTOR 2.2k
Ω
1/16W J
R9251 NRSA02J-680X MG RESISTOR 68
Ω
1/10W J
R9252 NRSA63J-562X MG RESISTOR 5.6k
Ω
1/16W J
R9253 NRSA63D-243X MG RESISTOR 24k
Ω
1/16W D
R9254 NRSA63D-822X MG RESISTOR 8.2k
Ω
1/16W D
R9255 NRSA63D-512X MG RESISTOR 5.1k
Ω
1/16W D
R9256 NRSA63J-222X MG RESISTOR 2.2k
Ω
1/16W J
R9401 NRSA02J-680X MG RESISTOR 68
Ω
1/10W J
R9402 NRSA63J-103X MG RESISTOR 10k
Ω
1/16W J
R9403 NRSA63D-564X MG RESISTOR 560k
Ω
1/16W D
R9404 NRSA63D-154X MG RESISTOR 150k
Ω
1/16W D
R9405 NRSA63D-512X MG RESISTOR 5.1k
Ω
1/16W D
R9406 NRSA63J-682X MG RESISTOR 6.8k
Ω
1/16W J
R9407 NRSA63J-182X MG RESISTOR 1.8k
Ω
1/16W J
R9408 NRSA63J-183X MG RESISTOR 18k
Ω
1/16W J
R9409 NRSA63J-472X MG RESISTOR 4.7k
Ω
1/16W J
Ref No. Part No. Part Name Description Local
R9410 NRSA63J-104X MG RESISTOR 100k
Ω
1/16W J
R9501 NRSA63J-472X MG RESISTOR 4.7k
Ω
1/16W J
R9502 NRSA63J-104X MG RESISTOR 100k
Ω
1/16W J
R9601 NRSA02J-680X MG RESISTOR 68
Ω
1/10W J
R9602 NRSA63J-103X MG RESISTOR 10k
Ω
1/16W J
R9603 NRSA63D-683X MG RESISTOR 68k
Ω
1/16W D
R9604 NRSA63D-154X MG RESISTOR 150k
Ω
1/16W D
R9605 NRSA63D-512X MG RESISTOR 5.1k
Ω
1/16W D
R9606 NRSA63J-392X MG RESISTOR 3.9k
Ω
1/16W J
R9607 NRSA63J-182X MG RESISTOR 1.8k
Ω
1/16W J
R9608 NRSA63J-183X MG RESISTOR 18k
Ω
1/16W J
R9610 NRSA63J-104X MG RESISTOR 100k
Ω
1/16W J
R9611 NRSA63J-472X MG RESISTOR 4.7k
Ω
1/16W J
R9712 NRSA63D-223X MG RESISTOR 22k
Ω
1/16W D
R9713 NRSA63J-0R0X MG RESISTOR 0
Ω
1/10W J
R9715 NRSA63J-682X MG RESISTOR 6.8k
Ω
1/16W J
R9716 NRSA63J-333X MG RESISTOR 33k
Ω
1/16W J
R9717 NRSA63J-683X MG RESISTOR 68k
Ω
1/16W J
RA7001 NRZ0034-0R0W NET RESISTOR 0
Ω
1/32W J x4
RA7002 NRZ0034-0R0W NET RESISTOR 0
Ω
1/32W J x4
RA7003 NRZ0034-0R0W NET RESISTOR 0
Ω
1/32W J x4
RA7004 NRZ0034-0R0W NET RESISTOR 0
Ω
1/32W J x4
RA7005 NRZ0034-0R0W NET RESISTOR 0
Ω
1/32W J x4
RA7006 NRZ0034-0R0W NET RESISTOR 0
Ω
1/32W J x4
L6101 NQLF3EM-330X COIL 33uH M
L6102 NQLF3EM-330X COIL 33uH M
L7001 NQR0339-001X FERRITE BEADS
L7002 NQR0339-001X FERRITE BEADS
L7003 NQR0339-001X FERRITE BEADS
L7004 NQR0339-001X FERRITE BEADS
L7005 NQR0339-001X FERRITE BEADS
L7006 NQR0339-001X FERRITE BEADS
L7007 NQR0339-001X FERRITE BEADS
L7008 NQR0339-001X FERRITE BEADS
L7009 NQR0339-001X FERRITE BEADS
L7010 NQR0339-001X FERRITE BEADS
L7011 NQR0339-001X FERRITE BEADS
L7012 NQR0339-001X FERRITE BEADS
L7013 NQR0339-001X FERRITE BEADS
L7014 NQR0339-001X FERRITE BEADS
L7015 NQR0339-001X FERRITE BEADS
L7016 NQR0339-001X FERRITE BEADS
L7017 NQR0339-001X FERRITE BEADS
L7018 NQR0339-001X FERRITE BEADS
L7019 NQR0339-001X FERRITE BEADS
L7020 NQR0339-001X FERRITE BEADS
L7021 NQR0339-001X FERRITE BEADS
L7022 NQR0339-001X FERRITE BEADS
L7023 NQR0339-001X FERRITE BEADS
L7024 NRSA02J-0R0X MG RESISTOR 0
Ω
1/10W J
L9241 NQLD7EM-150X COIL 15uH M
L9251 NQLD7EM-150X COIL 15uH M
L9401 NQLD7EM-150X COIL 15uH M
L9601 NQLD7EM-150X COIL 15uH M
CN001 QGB1231L2-23W CONNECTOR B-B (1-23)
CN002 QGB1231L2-23W CONNECTOR B-B (1-23)
J8101 NNZ0215-001X HDMI CONNECTOR DIGITAL IN
J8102 NNZ0215-001X HDMI CONNECTOR DIGITAL IN
J8103 NNZ0215-001X HDMI CONNECTOR DIGITAL IN
K6101 NRSA02J-0R0X MG RESISTOR 0
Ω
1/10W J
K6102 NQR0413-002X FERRITE BEADS
K6103 NRSA02J-0R0X MG RESISTOR 0
Ω
1/10W J
K6104 NRSA02J-0R0X MG RESISTOR 0
Ω
1/10W J
K6105 NRSA02J-0R0X MG RESISTOR 0
Ω
1/10W J
K6106 NRSA02J-0R0X MG RESISTOR 0
Ω
1/10W J
K6107 NRSA02J-0R0X MG RESISTOR 0
Ω
1/10W J
K6108 NRSA02J-0R0X MG RESISTOR 0
Ω
1/10W J
K6109 NRSA02J-0R0X MG RESISTOR 0
Ω
1/10W J
K6110 NRSA02J-0R0X MG RESISTOR 0
Ω
1/10W J
K6111 NQR0339-001X FERRITE BEADS
K6112 NQR0339-001X FERRITE BEADS
K6113 NQR0339-001X FERRITE BEADS
K6114 NQR0339-001X FERRITE BEADS
K6115 NRSA02J-0R0X MG RESISTOR 0
Ω
1/10W J
K6661 NRSA02J-0R0X MG RESISTOR 0
Ω
1/10W J
K6772 NRSA02J-0R0X MG RESISTOR 0
Ω
1/10W J
K7001 NQR0499-002X FERRITE BEADS
K7003 NRSA63J-0R0X MG RESISTOR 0
Ω
1/10W J
K7004 NRSA63J-0R0X MG RESISTOR 0
Ω
1/10W J
K9201 NQR0339-001X FERRITE BEADS
K9202 NRSA02J-0R0X MG RESISTOR 0
Ω
1/10W J
K9203 NQR0339-001X FERRITE BEADS
K9204 NQR0339-001X FERRITE BEADS
K9205 NQR0339-001X FERRITE BEADS
K9231 NRSA02J-0R0X MG RESISTOR 0
Ω
1/10W J
K9232 NRSA02J-0R0X MG RESISTOR 0
Ω
1/10W J
K9233 NRSA02J-0R0X MG RESISTOR 0
Ω
1/10W J
Ref No. Part No. Part Name Description Local

3-30(No.YA708<Rev.001>)
K9241 NQR0339-001X FERRITE BEADS
K9251 NQR0339-001X FERRITE BEADS
K9401 NQR0339-001X FERRITE BEADS
K9402 NQR0339-001X FERRITE BEADS
K9601 NQR0339-001X FERRITE BEADS
X6661 NAX0932-001X CRYSTAL 12.288MHz
X7001 NAX1051-001X CRYSTAL 36.864MHz
X7002 NAX0983-001X CRYSTAL 27.000MHz
Ref No. Part No. Part Name Description Local

(No.YA708<Rev.001>)3-31
PRINTED WIRING BOARD PARTS LIST [LT-42Z49/BAT]
ANALOG P.W. BOARD ASS'Y (SFU-1601A-H8)
Ref No. Part No. Part Name Description Local
IC1001 R2A11018FP IC
IC1002 SN74LV04ANS-X IC
Q1001 2SA812A/5-6/-X TRANSISTOR
Q1002 2SC1623A/5-6/-X TRANSISTOR
Q1003 2SC1623A/5-6/-X TRANSISTOR
Q1004 2SC1623A/5-6/-X TRANSISTOR
Q1104 UN2226-X DIGI TRANSISTOR
Q1105 UN2226-X DIGI TRANSISTOR
Q1106 2SA812A/5-6/-X TRANSISTOR
D1103 RKZ5.6B2KG-X Z DIODE
D1106 RKZ5.6B2KG-X Z DIODE
D1109 RKZ5.6B2KG-X Z DIODE
D1112 RKZ5.6B2KG-X Z DIODE
D1113 RKZ10B2KG-X Z DIODE
D1114 RKZ10B2KG-X Z DIODE
D1117 RKZ5.6B2KG-X Z DIODE
D1118 RKZ10B2KG-X Z DIODE
D1119 RKZ10B2KG-X Z DIODE
D1122 RKZ5.6B2KG-X Z DIODE
D1125 RKZ5.6B2KG-X Z DIODE
D1130 RKZ5.6B2KG-X Z DIODE
D1133 RKZ10B2KG-X Z DIODE
D1134 RKZ10B2KG-X Z DIODE
D1135 RKZ10B2KG-X Z DIODE
D1137 RKZ10B2KG-X Z DIODE
D1138 RKZ5.6B2KG-X Z DIODE
D1139 RKZ5.6B2KG-X Z DIODE
D1140 RKZ10B2KG-X Z DIODE
D1141 RKZ10B2KG-X Z DIODE
C1001 NCB31HK-104X C CAPACITOR 0.1uF 50V K
C1002 QETN1CM-107Z E CAPACITOR 100uF 16V M
C1003 QETN1CM-476Z E CAPACITOR 47uF 16V M
C1009 NCB31HK-104X C CAPACITOR 0.1uF 50V K
C1010 QETN1CM-106Z E CAPACITOR 10uF 16V M
C1011 NCB31HK-104X C CAPACITOR 0.1uF 50V K
C1012 NCB31HK-103X C CAPACITOR 0.01uF 50V K
C1013 NCB31HK-821X C CAPACITOR 820pF 50V K
C1014 NDC31HJ-470X C CAPACITOR 47pF 50V J
C1015 NDC31HJ-470X C CAPACITOR 47pF 50V J
C1016 NDC31HJ-180X C CAPACITOR 18pF 50V J
C1017 NCB31HK-103X C CAPACITOR 0.01uF 50V K
C1018 NCB31HK-103X C CAPACITOR 0.01uF 50V K
C1019 NCB31AK-474X C CAPACITOR 0.47uF 10V K
C1020 QETN1CM-107Z E CAPACITOR 100uF 16V M
C1021 QETN1CM-107Z E CAPACITOR 100uF 16V M
C1023 NCB31HK-104X C CAPACITOR 0.1uF 50V K
C1024 NCB31HK-104X C CAPACITOR 0.1uF 50V K
C1025 NCB31HK-104X C CAPACITOR 0.1uF 50V K
C1101 NCB31AK-474X C CAPACITOR 0.47uF 10V K
C1102 NCB31AK-474X C CAPACITOR 0.47uF 10V K
C1103 NCB31AK-474X C CAPACITOR 0.47uF 10V K
C1104 NCB31AK-474X C CAPACITOR 0.47uF 10V K
C1105 NCB31CK-105X C CAPACITOR 1uF 16V K
C1106 NCB31HK-472X C CAPACITOR 4700pF 50V K
C1107 NCB31CK-105X C CAPACITOR 1uF 16V K
C1108 NCB31HK-472X C CAPACITOR 4700pF 50V K
C1109 NCB31AK-474X C CAPACITOR 0.47uF 10V K
C1110 NCB31CK-105X C CAPACITOR 1uF 16V K
C1111 NCB31HK-472X C CAPACITOR 4700pF 50V K
C1112 NCB31CK-105X C CAPACITOR 1uF 16V K
C1113 NCB31HK-472X C CAPACITOR 4700pF 50V K
C1128 NCB31HK-104X C CAPACITOR 0.1uF 50V K
C1132 NCB31HK-104X C CAPACITOR 0.1uF 50V K
C1136 NCB31HK-104X C CAPACITOR 0.1uF 50V K
C1137 NCB31HK-104X C CAPACITOR 0.1uF 50V K
C1138 QETN1CM-106Z E CAPACITOR 10uF 16V M
C1139 NCB31CK-105X C CAPACITOR 1uF 16V K
C1140 NCB31HK-472X C CAPACITOR 4700pF 50V K
C1141 NCB31CK-105X C CAPACITOR 1uF 16V K
C1142 NCB31HK-472X C CAPACITOR 4700pF 50V K
C1143 QETN1CM-106Z E CAPACITOR 10uF 16V M
C1144 QETN1CM-106Z E CAPACITOR 10uF 16V M
C1145 NCB31HK-472X C CAPACITOR 4700pF 50V K
C1146 NCB31HK-472X C CAPACITOR 4700pF 50V K
C1150 NCB31HK-472X C CAPACITOR 4700pF 50V K
C1151 NCB31HK-472X C CAPACITOR 4700pF 50V K
C1153 NCB31CK-105X C CAPACITOR 1uF 16V K
C1154 NCB31CK-105X C CAPACITOR 1uF 16V K
C1155 NCB31HK-391X C CAPACITOR 390pF 50V K
C1156 NCB31HK-391X C CAPACITOR 390pF 50V K
C1201 QETN1HM-475Z E CAPACITOR 4.7uF 50V M
C1202 NCB31HK-104X C CAPACITOR 0.1uF 50V K
C1203 NCB31HK-104X C CAPACITOR 0.1uF 50V K
C1204 NCB31HK-104X C CAPACITOR 0.1uF 50V K
C1205 QETN1CM-106Z E CAPACITOR 10uF 16V M
C1206 NCB31HK-104X C CAPACITOR 0.1uF 50V K
C1207 NCB31HK-104X C CAPACITOR 0.1uF 50V K
C1208 NCB31HK-104X C CAPACITOR 0.1uF 50V K
C1209 NCB31AK-474X C CAPACITOR 0.47uF 10V K
C1210 NCB31AK-474X C CAPACITOR 0.47uF 10V K
C1211 NCB31HK-104X C CAPACITOR 0.1uF 50V K
C1212 QETN1HM-105Z E CAPACITOR 1uF 50V M
C1217 QETN1CM-477Z E CAPACITOR 470uF 16V M
C1218 NCB31AK-474X C CAPACITOR 0.47uF 10V K
C1219 NCB31HK-104X C CAPACITOR 0.1uF 50V K
C1220 QETN1CM-476Z E CAPACITOR 47uF 16V M
C1221 NCB31HK-104X C CAPACITOR 0.1uF 50V K
C1222 QETN1CM-476Z E CAPACITOR 47uF 16V M
C1223 NCB31HK-104X C CAPACITOR 0.1uF 50V K
C1224 NCB31AK-474X C CAPACITOR 0.47uF 10V K
C1225 NCB31HK-104X C CAPACITOR 0.1uF 50V K
C1226 NCB31HK-104X C CAPACITOR 0.1uF 50V K
C1227 NCB31HK-104X C CAPACITOR 0.1uF 50V K
C1228 NCB31HK-104X C CAPACITOR 0.1uF 50V K
C1229 NCB31HK-104X C CAPACITOR 0.1uF 50V K
C1230 QETN1CM-476Z E CAPACITOR 47uF 16V M
C1231 NCB31HK-104X C CAPACITOR 0.1uF 50V K
C1232 NCB31HK-104X C CAPACITOR 0.1uF 50V K
C1233 QETN1CM-476Z E CAPACITOR 47uF 16V M
C1234 NCB31HK-104X C CAPACITOR 0.1uF 50V K
C1237 NCB31HK-104X C CAPACITOR 0.1uF 50V K
C1238 NCB31HK-104X C CAPACITOR 0.1uF 50V K
R1001 NRSA63J-101X MG RESISTOR 100
Ω
1/16W J
R1002 NRSA63J-101X MG RESISTOR 100
Ω
1/16W J
R1003 NRSA63J-750X MG RESISTOR 75
Ω
1/16W J
R1005 NRSA63J-222X MG RESISTOR 2.2k
Ω
1/16W J
R1006 NRSA63J-222X MG RESISTOR 2.2k
Ω
1/16W J
R1007 NRSA63J-102X MG RESISTOR 1k
Ω
1/16W J
R1008 NRSA63J-391X MG RESISTOR 390
Ω
1/16W J
R1009 NRSA63J-102X MG RESISTOR 1k
Ω
1/16W J
R1010 NRSA63J-331X MG RESISTOR 330
Ω
1/16W J
R1011 NRSA63J-181X MG RESISTOR 180
Ω
1/16W J
R1012 NRSA63J-222X MG RESISTOR 2.2k
Ω
1/16W J
R1013 NRSA63J-102X MG RESISTOR 1k
Ω
1/16W J
R1014 NRSA63J-271X MG RESISTOR 270
Ω
1/16W J
R1015 NRSA63J-470X MG RESISTOR 47
Ω
1/16W J
R1016 NRSA63J-271X MG RESISTOR 270
Ω
1/16W J
R1017 NRSA63J-102X MG RESISTOR 1k
Ω
1/16W J
R1021 NRSA63J-0R0X MG RESISTOR 0
Ω
1/10W J
R1022 NRSA63J-0R0X MG RESISTOR 0
Ω
1/10W J
R1023 NRSA63J-0R0X MG RESISTOR 0
Ω
1/10W J
R1025 NRSA63J-0R0X MG RESISTOR 0
Ω
1/10W J
R1026 NRSA63J-0R0X MG RESISTOR 0
Ω
1/10W J
R1028 NRSA63J-0R0X MG RESISTOR 0
Ω
1/10W J
R1101 NRSA63J-750X MG RESISTOR 75
Ω
1/16W J
R1102 NRSA63J-0R0X MG RESISTOR 0
Ω
1/10W J
R1103 NRSA63J-750X MG RESISTOR 75
Ω
1/16W J
R1104 NRSA63J-0R0X MG RESISTOR 0
Ω
1/10W J
R1105 NRSA63J-750X MG RESISTOR 75
Ω
1/16W J
R1106 NRSA63J-0R0X MG RESISTOR 0
Ω
1/10W J
R1107 NRSA63J-750X MG RESISTOR 75
Ω
1/16W J
R1108 NRSA63J-0R0X MG RESISTOR 0
Ω
1/10W J
R1109 NRSA63J-222X MG RESISTOR 2.2k
Ω
1/16W J
R1110 NRSA63J-333X MG RESISTOR 33k
Ω
1/16W J
R1111 NRSA63J-222X MG RESISTOR 2.2k
Ω
1/16W J
R1112 NRSA63J-333X MG RESISTOR 33k
Ω
1/16W J
R1113 NRSA63J-750X MG RESISTOR 75
Ω
1/16W J
R1114 NRSA63J-0R0X MG RESISTOR 0
Ω
1/10W J
R1115 NRSA63J-222X MG RESISTOR 2.2k
Ω
1/16W J
R1116 NRSA63J-333X MG RESISTOR 33k
Ω
1/16W J
R1117 NRSA63J-222X MG RESISTOR 2.2k
Ω
1/16W J
R1118 NRSA63J-333X MG RESISTOR 33k
Ω
1/16W J
R1119 NRSA63J-750X MG RESISTOR 75
Ω
1/16W J
R1120 NRSA63J-0R0X MG RESISTOR 0
Ω
1/10W J
R1125 NRSA63J-750X MG RESISTOR 75
Ω
1/16W J
R1126 NRSA63J-0R0X MG RESISTOR 0
Ω
1/10W J
R1131 NRSA63J-750X MG RESISTOR 75
Ω
1/16W J
R1132 NRSA63J-0R0X MG RESISTOR 0
Ω
1/10W J
R1136 NRSA63J-222X MG RESISTOR 2.2k
Ω
1/16W J
R1137 NRSA63J-101X MG RESISTOR 100
Ω
1/16W J
R1138 NRSA63J-222X MG RESISTOR 2.2k
Ω
1/16W J
R1139 NRSA63J-101X MG RESISTOR 100
Ω
1/16W J
R1140 NRSA63J-0R0X MG RESISTOR 0
Ω
1/10W J
R1142 NRSA63J-103X MG RESISTOR 10k
Ω
1/16W J
R1143 NRSA63J-103X MG RESISTOR 10k
Ω
1/16W J
R1145 NRSA63J-0R0X MG RESISTOR 0
Ω
1/10W J
Ref No. Part No. Part Name Description Local

3-32(No.YA708<Rev.001>)
SW P.W. BOARD ASS'Y (SFU-7601A-H8)
REMOTE P.W. BOARD ASS'Y (SFU-7606A-H8)
LED P.W. BOARD ASS'Y (SFU-8601A-H8)
POWER P.W. BOARD ASS'Y (SFU-9602A-H8)
R1146 NRSA63J-222X MG RESISTOR 2.2k
Ω
1/16W J
R1147 NRSA63J-333X MG RESISTOR 33k
Ω
1/16W J
R1148 NRSA63J-222X MG RESISTOR 2.2k
Ω
1/16W J
R1149 NRSA63J-333X MG RESISTOR 33k
Ω
1/16W J
R1150 NRSA63J-750X MG RESISTOR 75
Ω
1/16W J
R1151 NRSA63J-391X MG RESISTOR 390
Ω
1/16W J
R1152 NRSA63J-391X MG RESISTOR 390
Ω
1/16W J
R1153 NRSA63J-823X MG RESISTOR 82k
Ω
1/16W J
R1154 NRSA63J-823X MG RESISTOR 82k
Ω
1/16W J
R1156 NRSA63J-102X MG RESISTOR 1k
Ω
1/16W J
R1157 NRSA63J-104X MG RESISTOR 100k
Ω
1/16W J
R1160 NRSA63J-222X MG RESISTOR 2.2k
Ω
1/16W J
R1161 NRSA63J-333X MG RESISTOR 33k
Ω
1/16W J
R1162 NRSA63J-222X MG RESISTOR 2.2k
Ω
1/16W J
R1163 NRSA63J-333X MG RESISTOR 33k
Ω
1/16W J
R1202 NRSA63J-0R0X MG RESISTOR 0
Ω
1/10W J
R1205 NRSA63J-0R0X MG RESISTOR 0
Ω
1/10W J
R1208 NRSA63J-0R0X MG RESISTOR 0
Ω
1/10W J
R1211 NRSA63J-0R0X MG RESISTOR 0
Ω
1/10W J
R1213 NRSA63J-101X MG RESISTOR 100
Ω
1/16W J
R1214 NRSA63J-101X MG RESISTOR 100
Ω
1/16W J
R1215 NRSA63J-201X MG RESISTOR 200
Ω
1/16W J
R1216 NRSA63J-201X MG RESISTOR 200
Ω
1/16W J
L1001 QQL244K-4R7Z PEAKING COIL 4.7uH K
L1002 NQR0339-001X FERRITE BEADS
L1003 QQL244K-220Z P COIL 22uH K
L1004 QQL244K-180Z PEAKING COIL 18uH K
L1005 NQR0339-001X FERRITE BEADS
L1102 QQL244K-100Z PEAKING COIL 10uH K
L1202 NQL79GM-101X COIL 100uH M
L1203 NQL79GM-101X COIL 100uH M
L1204 NQL79GM-101X COIL 100uH M
CN1001 QGB1231M1-23 CONNECTOR B-B (1-23)
CN1002 QGB1231M1-23 CONNECTOR B-B (1-23)
J1001 QNN0725-004 PIN JACK VIDEO-1/OUT PUT
J1002 QNN0725-002 PIN JACK VIDEO-1/VIDEO-2
J1003 QNZ1012-001 D CONNECTOR PC IN
J1004 QNS0051-001 3.5 JACK DVI ANALOG AUDIO
J1005 QNN0833-001 PIN JACK PC AUDIO
K1101 NQR0389-003X FERRITE BEADS
K1102 NQR0389-003X FERRITE BEADS
TU1001 QAU0506-001 TUNER
Ref No. Part No. Part Name Description Local
D7001 RKZ5.6B2KG-X Z DIODE
R7005 NRSA63J-101X MG RESISTOR 100
Ω
1/16W J
R7101 NRSA63J-332X MG RESISTOR 3.3k
Ω
1/16W J
R7102 NRSA63J-562X MG RESISTOR 5.6k
Ω
1/16W J
R7103 NRSA63J-332X MG RESISTOR 3.3k
Ω
1/16W J
R7104 NRSA63J-562X MG RESISTOR 5.6k
Ω
1/16W J
R7105 NRSA63J-123X MG RESISTOR 12k
Ω
1/16W J
R7106 NRSA63J-0R0X MG RESISTOR 0
Ω
1/10W J
L7001 NRSA02J-0R0X MG RESISTOR 0
Ω
1/10W J
L7002 NRSA02J-0R0X MG RESISTOR 0
Ω
1/10W J
J7001 QNS0072-001 HEADPHONE JACK
K7001 NRSA63J-0R0X MG RESISTOR 0
Ω
1/10W J
S7101 QSW1131-001Z TACT SWITCH VOL-
S7102 QSW1131-001Z TACT SWITCH VOL+
S7103 QSW1131-001Z TACT SWITCH TV/VIDEO
S7104 QSW1131-001Z TACT SWITCH POWER
S7105 QSW1131-001Z TACT SWITCH MENU/OK
S7106 QSW1131-001Z TACT SWITCH CH+
S7107 QSW1131-001Z TACT SWITCH CH-
Ref No. Part No. Part Name Description Local
IC7301 PIC96337 PHOTO CONDUCTOR
IC7302 GP1UE281RKC1 IR DETECT UNIT
D7301 RKZ5.6B2KG-X Z DIODE
D7302 RKZ5.6B2KG-X Z DIODE
Ref No. Part No. Part Name Description Local
C7302 QETN1HM-106Z E CAPACITOR 10uF 50V M
C7304 NCB11AK-106X C CAPACITOR 10uF 10V K
C7305 NCB11AK-106X C CAPACITOR 10uF 10V K
R7301 NRSA63J-101X MG RESISTOR 100
Ω
1/16W J
R7302 NRSA63J-394X MG RESISTOR 390k
Ω
1/16W J
R7303 NRSA63J-563X MG RESISTOR 56k
Ω
1/16W J
R7304 NRSA63J-124X MG RESISTOR 120k
Ω
1/16W J
R7305 NRSA63J-102X MG RESISTOR 1k
Ω
1/16W J
CN700G QJL001-072022-E SIN CR B-B WIRE
Ref No. Part No. Part Name Description Local
Q8901 UN2212-X DIGI TRANSISTOR
Q8902 UN2110-X DIGI TRANSISTOR
D8901 SELT5E20CS/EF/T LED POWER
C8904 NCB31HK-103X C CAPACITOR 0.01uF 50V K
R8901 NRSA63J-103X MG RESISTOR 10k
Ω
1/16W J
R8902 NRSA63J-151X MG RESISTOR 150
Ω
1/16W J
R8912 NRSA63J-103X MG RESISTOR 10k
Ω
1/16W J
Ref No. Part No. Part Name Description Local
IC9201 MIP2F30MSSCF IC
IC9203 TL431/A/-T IC
IC9501 MP2A5038-F233 IC
IC9502 FA5500AN-W IC
IC9601 TL431/A/-T IC
Q9001 2SC1623A/5-6/-X TRANSISTOR
Q9002 2SC1623A/5-6/-X TRANSISTOR
Q9201 2SK2018-01S-W POWER MOS FET
Q9501 2SK3522-01 POWER MOS FET
Q9502 2SC1623A/5-6/-X TRANSISTOR
Q9503 2SC1623A/5-6/-X TRANSISTOR
Q9504 UN2213-X DIGI TRANSISTOR
Q9505 UN2212-X DIGI TRANSISTOR
Q9506 UN2212-X DIGI TRANSISTOR
Q9507 2SB1188/QR/-W TRANSISTOR
Q9508 UN2212-X DIGI TRANSISTOR
Q9551 2SC1623A/5-6/-X TRANSISTOR
Q9555 2SB1188/QR/-W TRANSISTOR
Q9556 UN2212-X DIGI TRANSISTOR
Q9557 UN2213-X DIGI TRANSISTOR
Q9558 UN2213-X DIGI TRANSISTOR
Q9602 UN2212-X DIGI TRANSISTOR
Q9603 UN2212-X DIGI TRANSISTOR
D9001 TS25P05G-C2 BRIDGE DIODE
D9002 1SS355W-X DIODE
D9003 1SS355W-X DIODE
D9007 UDZW3.9B-X Z DIODE
D9203 EG01C-T2 SI DIODE
D9204 SJPX-H6-W DIODE
D9208 FCH20A10 SB DIODE
D9212 EM1A-T2 SI DIODE
D9213 EM1A-T2 SI DIODE
D9214 EM1A-T2 SI DIODE
D9215 MA8330/M/-X Z DIODE
D9216 MA8150/M/-X Z DIODE
D9217 MA8150/M/-X Z DIODE
D9218 SJPX-H6-W DIODE
D9219 UDZW20B-X Z DIODE
D9220 D1FL20U-X SI DIODE
D9501 YG972S6R SI DIODE
D9502 RF101L2S-X DIODE
D9503 1SS355W-X DIODE
D9504 1SS355W-X DIODE
D9505 RF101L2S-X DIODE
D9506 1SS355W-X DIODE
D9507 MA8100/M/-X Z DIODE
D9508 1SS355W-X DIODE
Ref No. Part No. Part Name Description Local

(No.YA708<Rev.001>)3-33
D9552 SD883-04-X SB DIODE
D9553 PTZ27B-X Z DIODE
D9554 PTZ27B-X Z DIODE
D9555 SD883-04-X SB DIODE
D9556 UDZW3.9B-X Z DIODE
D9561 1SS355W-X DIODE
D9601 FCHS20A08 SB DIODE
D9602 FCHS20A08 SB DIODE
D9603 FCHS20A08 SB DIODE
D9604 FCHS20A08 SB DIODE
C9001 QFZ9084-105 MM CAPACITOR 1uF
C9002 QFZ9084-105 MM CAPACITOR 1uF
C9003 QCZ9071-331 C CAPACITOR 330pF AC400V K
C9006 QCZ9078-222 C CAPACITOR 2200pF AC250V M
C9007 QCZ9078-222 C CAPACITOR 2200pF AC250V M
C9008 QCZ9078-222 C CAPACITOR 2200pF AC250V M
C9009 QCZ9078-222 C CAPACITOR 2200pF AC250V M
C9010 QCZ9071-471 C CAPACITOR 470pF AC400V K
C9204 QEZ0709-106 E CAPACITOR 10uF 450V M
C9205 QCB32HK-103 C CAPACITOR 0.01uF 500V K
C9206 QEHR1HM-105Z E CAPACITOR 1uF 50V M
C9207 NCB31HK-104X C CAPACITOR 0.1uF 50V K
C9208 NCB31HK-222X C CAPACITOR 2200pF 50V K
C9210 NCB31HK-104X C CAPACITOR 0.1uF 50V K
C9211 QEHR1AM-228Z E CAPACITOR 2200uF 10V M
C9212 QECR1AM-128Z E CAPACITOR 1200uF 10V M
C9219 QEHR1VM-107Z E CAPACITOR 100uF 35V M
C9220 NCB31HK-103X C CAPACITOR 0.01uF 50V K
C9501 QEZ0739-337 E CAPACITOR 330uF
C9502 QCZ0340-331 C CAPACITOR 330pF 2kV K
C9503 QFZ0231-225 MM CAPACITOR 2.2uF
C9504 NCB31HK-222X C CAPACITOR 2200pF 50V K
C9505 NCB31HK-103X C CAPACITOR 0.01uF 50V K
C9506 NCB21HK-104X C CAPACITOR 0.1uF 50V K
C9507 NDC31HJ-102X C CAPACITOR 1000pF 50V J
C9508 QEHR1VM-476Z E CAPACITOR 47uF 35V M
C9509 NCB31HK-103X C CAPACITOR 0.01uF 50V K
C9510 NCB31HK-104X C CAPACITOR 0.1uF 50V K
C9511 QEHR1HM-107Z E CAPACITOR 100uF 50V M
C9512 NCB31HK-104X C CAPACITOR 0.1uF 50V K
C9551 QFZ0230-563 MPP CAPACITOR 0.056uF
C9553 NCB31HK-821X C CAPACITOR 820pF 50V K
C9554 NCB31HK-182X C CAPACITOR 1800pF 50V K
C9555 NCB31HK-331X C CAPACITOR 330pF 50V K
C9556 QEHR1CM-107Z E CAPACITOR 100uF 16V M
C9557 NCB31HK-104X C CAPACITOR 0.1uF 50V K
C9558 NCB31CK-105X C CAPACITOR 1uF 16V K
C9559 NCB31HK-102X C CAPACITOR 1000pF 50V K
C9560 NCB31HK-473X C CAPACITOR 0.047uF 50V K
C9561 NCB31HK-104X C CAPACITOR 0.1uF 50V K
C9562 QEHR1HM-107Z E CAPACITOR 100uF 50V M
C9591 QCZ9071-102 C CAPACITOR 1000pF AC400V M
C9592 QCZ9071-331 C CAPACITOR 330pF AC400V K
C9601 QECQ1VM-128 E CAPACITOR 1200uF 35V M
C9602 QECQ1VM-128 E CAPACITOR 1200uF 35V M
C9604 QECQ1VM-128 E CAPACITOR 1200uF 35V M
C9605 QECQ1VM-128 E CAPACITOR 1200uF 35V M
C9610 QECQ1VM-128 E CAPACITOR 1200uF 35V M
C9612 NCB21HK-104X C CAPACITOR 0.1uF 50V K
C9751 QECR1VM-337Z E CAPACITOR 330uF 35V M
C9753 QECQ1VM-128 E CAPACITOR 1200uF 35V M
R9001 QRZ0107-474Z C RESISTOR 470k
Ω
1/2W K
R9002 NRSA63J-222X MG RESISTOR 2.2k
Ω
1/16W J
R9003 NRSA63J-473X MG RESISTOR 47k
Ω
1/16W J
R9004 NRSA63J-222X MG RESISTOR 2.2k
Ω
1/16W J
R9005 NRSA63J-473X MG RESISTOR 47k
Ω
1/16W J
R9006 NRSA63J-0R0X MG RESISTOR 0
Ω
1/10W J
R9009 QRZ0260-4R7 UNF WW RESISTOR 4.7
Ω
R9010 QRZ0260-4R7 UNF WW RESISTOR 4.7
Ω
R9205 NRS12BJ-224W MG RESISTOR 220k
Ω
1/2W J
R9206 NRS12BJ-220W MG RESISTOR 22
Ω
1/2W J
R9207 NRSA63J-474X MG RESISTOR 470k
Ω
1/16W J
R9208 NRSA63J-332X MG RESISTOR 3.3k
Ω
1/16W J
R9209 QRZ9046-825Z C RESISTOR 8.2M
Ω
1/2W K
R9210 NRSA63J-182X MG RESISTOR 1.8k
Ω
1/16W J
R9211 NRSA63J-332X MG RESISTOR 3.3k
Ω
1/16W J
R9212 NRSA63J-561X MG RESISTOR 560
Ω
1/16W J
R9213 NRSA63D-103X MG RESISTOR 10k
Ω
1/16W D
R9214 NRSA63J-101X MG RESISTOR 100
Ω
1/16W J
R9215 NRSA63D-103X MG RESISTOR 10k
Ω
1/16W D
R9221 QRZ9017-220 FUSI RESISTOR 22
Ω
1/4W J
R9222 NRSA63J-104X MG RESISTOR 100k
Ω
1/16W J
R9501 QRM059J-R15 MP RESISTOR 0.15
Ω
5W J
R9502 QRM059J-R15 MP RESISTOR 0.15
Ω
5W J
R9503 NRS181J-474X MG RESISTOR 470k
Ω
1/8W J
R9504 NRS181J-474X MG RESISTOR 470k
Ω
1/8W J
R9505 NRS181J-334X MG RESISTOR 330k
Ω
1/8W J
Ref No. Part No. Part Name Description Local
R9506 NRSA63D-912X MG RESISTOR 9.1k
Ω
1/16W D
R9507 NRS12BJ-223W MG RESISTOR 22k
Ω
1/2W J
R9508 NRSA63J-224X MG RESISTOR 220k
Ω
1/16W J
R9509 NRSA63J-224X MG RESISTOR 220k
Ω
1/16W J
R9510 NRSA63J-101X MG RESISTOR 100
Ω
1/16W J
R9511 QRE121J-824Y C RESISTOR 820k
Ω
1/2W J
R9512 QRE121J-824Y C RESISTOR 820k
Ω
1/2W J
R9513 QRE121J-824Y C RESISTOR 820k
Ω
1/2W J
R9514 NRSA63D-183X MG RESISTOR 18k
Ω
1/16W D
R9515 NRSA63D-224X MG RESISTOR 220k
Ω
1/16W D
R9516 NRS181J-334X MG RESISTOR 330k
Ω
1/8W J
R9517 NRS181J-334X MG RESISTOR 330k
Ω
1/8W J
R9518 NRS181J-394X MG RESISTOR 390k
Ω
1/8W J
R9519 NRS181J-474X MG RESISTOR 470k
Ω
1/8W J
R9520 NRSA63J-683X MG RESISTOR 68k
Ω
1/16W J
R9521 NRSA63J-104X MG RESISTOR 100k
Ω
1/16W J
R9522 NRSA63J-153X MG RESISTOR 15k
Ω
1/16W J
R9523 NRSA63J-473X MG RESISTOR 47k
Ω
1/16W J
R9524 NRSA63J-0R0X MG RESISTOR 0
Ω
1/10W J
R9525 NRSA63J-824X MG RESISTOR 820k
Ω
1/16W J
R9526 NRS12BJ-102W MG RESISTOR 1k
Ω
1/2W J
R9527 NRSA63J-473X MG RESISTOR 47k
Ω
1/16W J
R9528 NRSA63J-224X MG RESISTOR 220k
Ω
1/16W J
R9529 NRS12BJ-101W MG RESISTOR 100
Ω
1/2W J
R9530 NRS12BJ-220W MG RESISTOR 22
Ω
1/2W J
R9531 NRSA02J-683X MG RESISTOR 68k
Ω
1/10W J
R9532 NRSA63J-473X MG RESISTOR 47k
Ω
1/16W J
R9533 NRSA02J-562X MG RESISTOR 5.6k
Ω
1/10W J
R9534 NRSA63J-473X MG RESISTOR 47k
Ω
1/16W J
R9540 NRSA02J-0R0X MG RESISTOR 0
Ω
1/10W J
R9551 QRZ9046-105Z C RESISTOR 1M
Ω
1/2W K
R9552 NRS12BJ-470W MG RESISTOR 47
Ω
1/2W J
R9553 NRS181J-223X MG RESISTOR 22k
Ω
1/8W J
R9555 NRS12BJ-220W MG RESISTOR 22
Ω
1/2W J
R9556 NRS181J-104X MG RESISTOR 100k
Ω
1/8W J
R9557 NRS181J-102X MG RESISTOR 1k
Ω
1/8W J
R9558 NRS181J-103X MG RESISTOR 10k
Ω
1/8W J
R9559 NRSA02J-223X MG RESISTOR 22k
Ω
1/10W J
R9560 NRS181J-183X MG RESISTOR 18k
Ω
1/8W J
R9561 NRS181J-103X MG RESISTOR 10k
Ω
1/8W J
R9564 NRS181J-683X MG RESISTOR 68k
Ω
1/8W J
R9565 NRS12BJ-821W MG RESISTOR 820
Ω
1/2W J
R9568 NRZ0096-R010X MP RESISTOR 0.01
Ω
R9569 NRZ0096-R010X MP RESISTOR 0.01
Ω
R9572 NRSA63J-473X MG RESISTOR 47k
Ω
1/16W J
R9573 NRSA02J-562X MG RESISTOR 5.6k
Ω
1/10W J
R9574 NRSA63J-683X MG RESISTOR 68k
Ω
1/16W J
R9576 NRSA63J-104X MG RESISTOR 100k
Ω
1/16W J
R9577 NRSA63J-104X MG RESISTOR 100k
Ω
1/16W J
R9578 NRS12BJ-151W MG RESISTOR 150
Ω
1/2W J
R9579 NRSA02J-0R0X MG RESISTOR 0
Ω
1/10W J
R9604 NRSA63J-103X MG RESISTOR 10k
Ω
1/16W J
R9605 NRSA02J-103X MG RESISTOR 10k
Ω
1/10W J
R9606 NRSA63D-333X MG RESISTOR 33k
Ω
1/16W D
R9607 NRSA63D-182X MG RESISTOR 1.8k
Ω
1/16W D
R9608 NRSA63J-104X MG RESISTOR 100k
Ω
1/16W J
R9609 NRSA63D-392X MG RESISTOR 3.9k
Ω
1/16W D
R9621 NRSA63J-182X MG RESISTOR 1.8k
Ω
1/16W J
R9631 NRSA63J-182X MG RESISTOR 1.8k
Ω
1/16W J
R9759 QRL039J-181 OMF RESISTOR 180
Ω
3W J
L9201 QQLZ026-140 COIL 14uH
L9501 QQR1789-001 CHOKE COIL
L9502 QQR1513-001 CHOKE COIL
L9602 QQL26AM-5R6Z CHOKE COIL 5.6uH M
L9751 QQL26AK-100Z CHOKE COIL 10uH K
L9753 QQL26AM-4R7Z COIL 4.7uH M
T9201 QQS0394-003 SW TRANSF
T9501 QQS0451-001 SW TRANSF
CP9201 QMFZ052-2R0Z-E FUSE 2A
CP9501 QMFZ043-5R0Z-J1 FUSE 5A AC250V
CP9601 ICP-N70-T IC PROTECTOR 2.5A
F9001 QMF5AD2-6R3-J1 FUSE 6.3A AC250V
K9502 QQR0621-002Z FERRITE BEADS
K9503 QQR0621-002Z FERRITE BEADS
K9607 QQR0621-002Z FERRITE BEADS
K9608 QQR0621-002Z FERRITE BEADS
K9609 QQR0621-002Z FERRITE BEADS
K9610 QQR0621-002Z FERRITE BEADS
K9751 NQR0499-002X FERRITE BEADS
LF9002 QQR1281-005 LINE FILTER
LF9003 QQR1655-001 LINE FILTER
PC9202 PS2581AL1/QW/ PHOTO COUPLER
PC9501 PS2581AL1/QW/ PHOTO COUPLER
PC9502 PS2581AL1/QW/ PHOTO COUPLER
PC9503 PS2581AL1/QW/ PHOTO COUPLER
RY9001 QSK0162-001 RELAY
RY9002 QSK0162-001 RELAY
Ref No. Part No. Part Name Description Local

3-34(No.YA708<Rev.001>)
DIGITAL P.W. BOARD ASS'Y (SFU0D622A-H8)
TH9001 QAD0174-250 P THERMISTOR 25
Ω
VA9001 QAF0028-621 VARISTOR 620V
Ref No. Part No. Part Name Description Local
IC6001 R2A15112FP-X IC
IC6002 BH3547F-X IC
IC6003 MC4558CD-X IC
IC6661 NJU26123VC2-X IC
IC6771 AK4384ET-X IC
IC7001 R8J66616FPA IC
IC7002 ATF64-42Z49B IC (SERVICE)
IC7003 25VF080B42Z49A IC(MICRO C ROM) (SERVICE)
IC7004 TC7WH08FU-X IC
IC7005 S-80928CLNB-G-W IC
IC9201 MM1689AH-X IC
IC9231 MM1663DH-X IC
IC9251 SI-8015Q-X IC
IC9401 SI-8005Q-X IC
IC9501 PQ090DNA1Z-X IC
IC9601 SI-8005Q-X IC
Q6104 2SC1623A/5-6/-X TRANSISTOR
Q6105 2SC1623A/5-6/-X TRANSISTOR
Q6501 2SA812A/5-6/-X TRANSISTOR
Q6503 2SC1623A/5-6/-X TRANSISTOR
Q7003 2SA812A/5-6/-X TRANSISTOR
Q7004 2SA812A/5-6/-X TRANSISTOR
Q7005 2SA812A/5-6/-X TRANSISTOR
Q7006 2SA812A/5-6/-X TRANSISTOR
Q7007 SSM3K02F-X MOS FET
Q7008 2SC1623A/5-6/-X TRANSISTOR
Q7010 SSM3K02F-X MOS FET
Q9702 2SC1623A/5-6/-X TRANSISTOR
Q9703 2SC1623A/5-6/-X TRANSISTOR
Q9704 2SC1623A/5-6/-X TRANSISTOR
Q9705 2SC1623A/5-6/-X TRANSISTOR
D6301 RKZ5.1B2KG-X Z DIODE
D6501 HSU119-X SI DIODE
D6502 HSU119-X SI DIODE
D6503 HSU119-X SI DIODE
D6504 HSU119-X SI DIODE
D6505 HSU119-X SI DIODE
D7004 RKZ5.6B2KG-X Z DIODE
D7005 RKZ5.6B2KG-X Z DIODE
D7006 RKZ5.6B2KG-X Z DIODE
D7007 RKZ5.6B2KG-X Z DIODE
D7008 RKZ5.6B2KG-X Z DIODE
D7009 RKZ5.6B2KG-X Z DIODE
D7010 RKZ5.6B2KG-X Z DIODE
D7011 RKZ5.6B2KG-X Z DIODE
D7012 RKZ5.6B2KG-X Z DIODE
D7013 RKZ5.6B2KG-X Z DIODE
D7014 RKZ5.6B2KG-X Z DIODE
D7015 RKZ5.6B2KG-X Z DIODE
D7016 RKZ5.6B2KG-X Z DIODE
D7018 RKZ5.6B2KG-X Z DIODE
D7019 RKZ5.6B2KG-X Z DIODE
D9251 SJPB-L4-X SB DIODE
D9252 SJPB-L4-X SB DIODE
D9401 SJPB-L4-X SB DIODE
D9402 SJPB-L4-X SB DIODE
D9403 PTZ16B-X Z DIODE
D9404 HSU119-X SI DIODE
D9601 SJPB-L4-X SB DIODE
D9602 SJPB-L4-X SB DIODE
D9603 PTZ6.8B-X Z DIODE
D9604 HSU119-X SI DIODE
D9705 RKZ3.0B2KG-X Z DIODE
D9706 MA8024-X Z DIODE
C6101 NCB11AK-106X C CAPACITOR 10uF 10V K
C6102 NCB11AK-106X C CAPACITOR 10uF 10V K
C6105 NCB21AK-105X C CAPACITOR 1uF 10V K
C6106 NCB21AK-105X C CAPACITOR 1uF 10V K
C6107 NCB31HK-104X C CAPACITOR 0.1uF 50V K
C6109 NEHL1HM-106X E CAPACITOR 10uF 50V M
C6111 NCB11AK-106X C CAPACITOR 10uF 10V K
C6112 NCB11AK-106X C CAPACITOR 10uF 10V K
C6113 NCB11AK-106X C CAPACITOR 10uF 10V K
C6114 NCB31AK-105X C CAPACITOR 1uF 10V K
C6116 NCB31HK-104X C CAPACITOR 0.1uF 50V K
Ref No. Part No. Part Name Description Local
C6117 NCB21EK-224X C CAPACITOR 0.22uF 25V K
C6118 NCB31HK-104X C CAPACITOR 0.1uF 50V K
C6119 NCB11AK-106X C CAPACITOR 10uF 10V K
C6120 NCB31HK-104X C CAPACITOR 0.1uF 50V K
C6121 QEHQ1VM-108 E CAPACITOR 1000uF 35V M
C6122 NCB21EK-224X C CAPACITOR 0.22uF 25V K
C6127 QEHQ1VM-108 E CAPACITOR 1000uF 35V M
C6301 NCJ21CK-106X-D C CAPACITOR 10uF 16V K
C6302 NCB31HK-104X C CAPACITOR 0.1uF 50V K
C6303 NCJ21CK-106X-D C CAPACITOR 10uF 16V K
C6304 NRSA63J-104X MG RESISTOR 100k
Ω
1/16W J
C6305 NCB31HK-473X C CAPACITOR 0.047uF 50V K
C6306 NCB21AK-475X C CAPACITOR 4.7uF 10V K
C6307 NRSA63J-104X MG RESISTOR 100k
Ω
1/16W J
C6308 NCB31HK-473X C CAPACITOR 0.047uF 50V K
C6309 NCB21AK-475X C CAPACITOR 4.7uF 10V K
C6501 NEHL1CM-107X E CAPACITOR 100uF 16V M
C6504 NCB31CK-223X C CAPACITOR 0.022uF 16V K
C6505 NCB31CK-223X C CAPACITOR 0.022uF 16V K
C6506 NCB21AK-475X C CAPACITOR 4.7uF 10V K
C6507 NEHL1CM-107X E CAPACITOR 100uF 16V M
C6508 NCB21AK-475X C CAPACITOR 4.7uF 10V K
C6509 NCB21AK-105X C CAPACITOR 1uF 10V K
C6510 NEHL0GM-227X E CAPACITOR 220uF 4V M
C6511 NEHL1CM-476X E CAPACITOR 47uF 16V M
C6512 NEHL0GM-227X E CAPACITOR 220uF 4V M
C6513 NCB31HK-104X C CAPACITOR 0.1uF 50V K
C6514 NCB31HK-104X C CAPACITOR 0.1uF 50V K
C6515 NCB31HK-104X C CAPACITOR 0.1uF 50V K
C6516 NCB31HK-104X C CAPACITOR 0.1uF 50V K
C6518 NCB31HK-104X C CAPACITOR 0.1uF 50V K
C6520 NCB31HK-104X C CAPACITOR 0.1uF 50V K
C6662 NCB31HK-104X C CAPACITOR 0.1uF 50V K
C6663 NEHL1HM-475X E CAPACITOR 4.7uF 50V M
C6664 NDC31HJ-100X C CAPACITOR 10pF 50V J
C6665 NDC31HJ-100X C CAPACITOR 10pF 50V J
C6771 NEHL1CM-106X E CAPACITOR 10uF 16V M
C6772 NCB31HK-104X C CAPACITOR 0.1uF 50V K
C6773 NEHL1CM-106X E CAPACITOR 10uF 16V M
C6774 NCB31HK-104X C CAPACITOR 0.1uF 50V K
C7002 NEHL0GM-227X E CAPACITOR 220uF 4V M
C7003 NCB31HK-104X C CAPACITOR 0.1uF 50V K
C7004 NCB31HK-104X C CAPACITOR 0.1uF 50V K
C7006 NCB31HK-103X C CAPACITOR 0.01uF 50V K
C7007 NCB31HK-102X C CAPACITOR 1000pF 50V K
C7008 NCB31HK-104X C CAPACITOR 0.1uF 50V K
C7009 NCB31HK-104X C CAPACITOR 0.1uF 50V K
C7010 NCB31HK-104X C CAPACITOR 0.1uF 50V K
C7011 NCB31HK-104X C CAPACITOR 0.1uF 50V K
C7012 NDC31HJ-220X C CAPACITOR 22pF 50V J
C7013 NDC31HJ-9R0X C CAPACITOR 9pF 50V J
C7014 NCB31HK-104X C CAPACITOR 0.1uF 50V K
C7015 NCB31HK-104X C CAPACITOR 0.1uF 50V K
C7017 NCB31HK-104X C CAPACITOR 0.1uF 50V K
C7018 NCB31HK-104X C CAPACITOR 0.1uF 50V K
C7019 NCB20JK-106X C CAPACITOR 10uF 6.3V K
C7020 NCB31HK-104X C CAPACITOR 0.1uF 50V K
C7021 NCB31HK-104X C CAPACITOR 0.1uF 50V K
C7022 NCB31HK-104X C CAPACITOR 0.1uF 50V K
C7023 NCB20JK-106X C CAPACITOR 10uF 6.3V K
C7024 NCB31HK-104X C CAPACITOR 0.1uF 50V K
C7025 NCB31HK-104X C CAPACITOR 0.1uF 50V K
C7027 NCB31HK-104X C CAPACITOR 0.1uF 50V K
C7028 NEHL0GM-227X E CAPACITOR 220uF 4V M
C7030 NCB31CK-105X C CAPACITOR 1uF 16V K
C7032 NCB31HK-104X C CAPACITOR 0.1uF 50V K
C7033 NCB31HK-104X C CAPACITOR 0.1uF 50V K
C7034 NCB31HK-104X C CAPACITOR 0.1uF 50V K
C7038 NEHL0JM-107X E CAPACITOR 100uF 6.3V M
C7039 NCB31HK-104X C CAPACITOR 0.1uF 50V K
C7041 NCB31HK-104X C CAPACITOR 0.1uF 50V K
C7043 NCB31HK-104X C CAPACITOR 0.1uF 50V K
C7044 NCB31HK-104X C CAPACITOR 0.1uF 50V K
C7045 NCB31HK-104X C CAPACITOR 0.1uF 50V K
C7046 NCB31HK-104X C CAPACITOR 0.1uF 50V K
C7047 NCB31HK-104X C CAPACITOR 0.1uF 50V K
C7048 NCB31HK-102X C CAPACITOR 1000pF 50V K
C7049 NCB20JK-475X C CAPACITOR 4.7uF 6.3V K
C7050 NCB31HK-104X C CAPACITOR 0.1uF 50V K
C7051 NCB31HK-222X C CAPACITOR 2200pF 50V K
C7053 NCB31HK-273X C CAPACITOR 0.027uF 50V K
C7054 NCB31HK-102X C CAPACITOR 1000pF 50V K
C7055 NCB31HK-104X C CAPACITOR 0.1uF 50V K
C7056 NCB31HK-104X C CAPACITOR 0.1uF 50V K
C7057 NCB31HK-104X C CAPACITOR 0.1uF 50V K
C7058 NCB31HK-104X C CAPACITOR 0.1uF 50V K
C7059 NCB31HK-103X C CAPACITOR 0.01uF 50V K
C7060 NCB31HK-102X C CAPACITOR 1000pF 50V K
C7061 NCB31HK-104X C CAPACITOR 0.1uF 50V K
Ref No. Part No. Part Name Description Local

(No.YA708<Rev.001>)3-35
C7066 NEHL0GM-227X E CAPACITOR 220uF 4V M
C7067 NCB31HK-104X C CAPACITOR 0.1uF 50V K
C7068 NEHL0GM-227X E CAPACITOR 220uF 4V M
C7069 NCB31HK-104X C CAPACITOR 0.1uF 50V K
C7070 NCB31HK-104X C CAPACITOR 0.1uF 50V K
C7071 NCB31HK-104X C CAPACITOR 0.1uF 50V K
C7072 NDC31HJ-150X C CAPACITOR 15pF 50V J
C7073 NDC31HJ-150X C CAPACITOR 15pF 50V J
C7074 NCB31HK-104X C CAPACITOR 0.1uF 50V K
C7075 NCB31HK-104X C CAPACITOR 0.1uF 50V K
C7078 NCB31HK-104X C CAPACITOR 0.1uF 50V K
C7079 NCB31HK-104X C CAPACITOR 0.1uF 50V K
C7080 NCB31HK-104X C CAPACITOR 0.1uF 50V K
C7081 NENA0JM-476X BP E CAPACITOR 47uF 6.3V M
C7082 NENA0JM-476X BP E CAPACITOR 47uF 6.3V M
C7083 NCB31HK-104X C CAPACITOR 0.1uF 50V K
C7084 NCB31HK-104X C CAPACITOR 0.1uF 50V K
C7085 NCB31HK-104X C CAPACITOR 0.1uF 50V K
C7086 NCB31HK-104X C CAPACITOR 0.1uF 50V K
C7088 NCB31HK-104X C CAPACITOR 0.1uF 50V K
C7090 NCB31HK-104X C CAPACITOR 0.1uF 50V K
C7092 NCB31HK-104X C CAPACITOR 0.1uF 50V K
C7093 NCB31HK-104X C CAPACITOR 0.1uF 50V K
C7094 NDC31HJ-330X C CAPACITOR 33pF 50V J
C7095 NDC31HJ-560X C CAPACITOR 56pF 50V J
C7101 NCB31HK-104X C CAPACITOR 0.1uF 50V K
C7103 NCB31HK-104X C CAPACITOR 0.1uF 50V K
C7104 NCB31HK-104X C CAPACITOR 0.1uF 50V K
C7105 NCB31HK-104X C CAPACITOR 0.1uF 50V K
C7106 NCB31HK-102X C CAPACITOR 1000pF 50V K
C7107 NCB31HK-104X C CAPACITOR 0.1uF 50V K
C7108 NCB31HK-104X C CAPACITOR 0.1uF 50V K
C7109 NCB31HK-104X C CAPACITOR 0.1uF 50V K
C7110 NCB31HK-104X C CAPACITOR 0.1uF 50V K
C7111 NCB31HK-104X C CAPACITOR 0.1uF 50V K
C7112 NCB31HK-104X C CAPACITOR 0.1uF 50V K
C7114 NEHL0GM-227X E CAPACITOR 220uF 4V M
C7118 NCB31HK-104X C CAPACITOR 0.1uF 50V K
C7119 NEHL0GM-227X E CAPACITOR 220uF 4V M
C7121 NEHL0GM-227X E CAPACITOR 220uF 4V M
C7125 NCB31HK-104X C CAPACITOR 0.1uF 50V K
C7126 NCB31HK-104X C CAPACITOR 0.1uF 50V K
C7127 NCB31HK-104X C CAPACITOR 0.1uF 50V K
C7129 NCB31HK-104X C CAPACITOR 0.1uF 50V K
C7130 NCB31HK-104X C CAPACITOR 0.1uF 50V K
C7131 NCB31HK-104X C CAPACITOR 0.1uF 50V K
C7132 NCB31HK-104X C CAPACITOR 0.1uF 50V K
C7133 NCB31HK-104X C CAPACITOR 0.1uF 50V K
C7134 NCB31HK-104X C CAPACITOR 0.1uF 50V K
C7135 NCB31HK-104X C CAPACITOR 0.1uF 50V K
C7136 NCB31HK-104X C CAPACITOR 0.1uF 50V K
C7137 NCB31HK-104X C CAPACITOR 0.1uF 50V K
C7138 NCB31HK-104X C CAPACITOR 0.1uF 50V K
C7139 NCB31HK-104X C CAPACITOR 0.1uF 50V K
C7141 NCB31HK-104X C CAPACITOR 0.1uF 50V K
C7142 NCB31HK-104X C CAPACITOR 0.1uF 50V K
C7143 NCB31HK-102X C CAPACITOR 1000pF 50V K
C7144 NCB31HK-104X C CAPACITOR 0.1uF 50V K
C7145 NCB31HK-104X C CAPACITOR 0.1uF 50V K
C7146 NCB31HK-102X C CAPACITOR 1000pF 50V K
C7147 NCB31HK-104X C CAPACITOR 0.1uF 50V K
C7148 NCB31HK-104X C CAPACITOR 0.1uF 50V K
C7151 NEHL0GM-227X E CAPACITOR 220uF 4V M
C7152 NCB11AK-106X C CAPACITOR 10uF 10V K
C7153 NCB31HK-104X C CAPACITOR 0.1uF 50V K
C7154 NCB31HK-104X C CAPACITOR 0.1uF 50V K
C7157 NCB31HK-104X C CAPACITOR 0.1uF 50V K
C7158 NCB10JK-106X C CAPACITOR 10uF 6.3V K
C7159 NCB31CK-105X C CAPACITOR 1uF 16V K
C7160 NCB31CK-105X C CAPACITOR 1uF 16V K
C7161 NCB31HK-104X C CAPACITOR 0.1uF 50V K
C7162 NCB31CK-105X C CAPACITOR 1uF 16V K
C7164 NCB31HK-103X C CAPACITOR 0.01uF 50V K
C7165 NCB31CK-104X C CAPACITOR 0.1uF 16V K
C7166 NEHL1CM-106X E CAPACITOR 10uF 16V M
C7167 NCB31HK-103X C CAPACITOR 0.01uF 50V K
C7169 NCB31HK-104X C CAPACITOR 0.1uF 50V K
C7171 NCB31HK-104X C CAPACITOR 0.1uF 50V K
C7173 NCB11AK-106X C CAPACITOR 10uF 10V K
C7174 NCB31HK-104X C CAPACITOR 0.1uF 50V K
C9201 NCB31AK-105X C CAPACITOR 1uF 10V K
C9202 NCB31AK-105X C CAPACITOR 1uF 10V K
C9203 NEHM1CM-106X E CAPACITOR 10uF 16V M
C9204 NCB31AK-334X C CAPACITOR 0.33uF 10V K
C9205 NEHM1CM-106X E CAPACITOR 10uF 16V M
C9206 NCB31AK-334X C CAPACITOR 0.33uF 10V K
C9207 NCB31AK-105X C CAPACITOR 1uF 10V K
C9208 NCB31AK-105X C CAPACITOR 1uF 10V K
C9209 NCB31AK-105X C CAPACITOR 1uF 10V K
Ref No. Part No. Part Name Description Local
C9231 NCB31AK-105X C CAPACITOR 1uF 10V K
C9232 NEHM1CM-106X E CAPACITOR 10uF 16V M
C9233 NCB31AK-334X C CAPACITOR 0.33uF 10V K
C9234 NDC31HJ-471X C CAPACITOR 470pF 50V J
C9235 NEHL1CM-226X E CAPACITOR 22uF 16V M
C9236 NCB31AK-105X C CAPACITOR 1uF 10V K
C9237 NCB31AK-105X C CAPACITOR 1uF 10V K
C9241 NEHL0JM-107X E CAPACITOR 100uF 6.3V M
C9242 NEHL0JM-107X E CAPACITOR 100uF 6.3V M
C9243 NCB31AK-105X C CAPACITOR 1uF 10V K
C9251 NCJ41HK-335X-U C CAPACITOR 3.3uF 50V K
C9252 NCJ41HK-335X-U C CAPACITOR 3.3uF 50V K
C9253 NCJ41EK-106X-U C CAPACITOR 10mF 25V K
C9254 NCJ41EK-106X-U C CAPACITOR 10mF 25V K
C9255 NCB31HK-222X C CAPACITOR 2200pF 50V K
C9256 NCB31HK-332X C CAPACITOR 3300pF 50V K
C9258 NCB31HK-103X C CAPACITOR 0.01uF 50V K
C9259 NCB31HK-104X C CAPACITOR 0.1uF 50V K
C9401 NCJ41HK-335X-U C CAPACITOR 3.3uF 50V K
C9402 NCJ41HK-335X-U C CAPACITOR 3.3uF 50V K
C9403 NCJ41EK-106X-U C CAPACITOR 10mF 25V K
C9404 NCJ41EK-106X-U C CAPACITOR 10mF 25V K
C9405 NDC31HJ-101X C CAPACITOR 100pF 50V J
C9406 NCB31HK-103X C CAPACITOR 0.01uF 50V K
C9408 NCB31HK-103X C CAPACITOR 0.01uF 50V K
C9409 NCB31HK-104X C CAPACITOR 0.1uF 50V K
C9501 NEHL1CM-226X E CAPACITOR 22uF 16V M
C9502 NEHL1CM-226X E CAPACITOR 22uF 16V M
C9601 NCJ41HK-335X-U C CAPACITOR 3.3uF 50V K
C9603 NCJ41EK-106X-U C CAPACITOR 10mF 25V K
C9604 NCJ41EK-106X-U C CAPACITOR 10mF 25V K
C9605 NDC31HJ-101X C CAPACITOR 100pF 50V J
C9606 NCB31HK-103X C CAPACITOR 0.01uF 50V K
C9608 NCB31HK-103X C CAPACITOR 0.01uF 50V K
C9609 NCB31HK-104X C CAPACITOR 0.1uF 50V K
C9712 NEHL1HM-105X E CAPACITOR 1uF 50V M
R3001 NRSA63J-0R0X MG RESISTOR 0
Ω
1/10W J
R3002 NRSA63J-0R0X MG RESISTOR 0
Ω
1/10W J
R3003 NRSA63J-0R0X MG RESISTOR 0
Ω
1/10W J
R3004 NRSA63J-0R0X MG RESISTOR 0
Ω
1/10W J
R6101 NRSA63J-472X MG RESISTOR 4.7k
Ω
1/16W J
R6102 NRSA63J-472X MG RESISTOR 4.7k
Ω
1/16W J
R6106 NRSA63J-333X MG RESISTOR 33k
Ω
1/16W J
R6109 NRSA63J-473X MG RESISTOR 47k
Ω
1/16W J
R6111 NRSA63J-272X MG RESISTOR 2.7k
Ω
1/16W J
R6116 NRSA63J-0R0X MG RESISTOR 0
Ω
1/10W J
R6118 NRSA63J-102X MG RESISTOR 1k
Ω
1/16W J
R6119 NRSA63J-272X MG RESISTOR 2.7k
Ω
1/16W J
R6301 NRSA63J-562X MG RESISTOR 5.6k
Ω
1/16W J
R6303 NRSA63J-123X MG RESISTOR 12k
Ω
1/16W J
R6304 NRSA63J-104X MG RESISTOR 100k
Ω
1/16W J
R6305 NRSA63J-151X MG RESISTOR 150
Ω
1/16W J
R6307 NRSA63J-123X MG RESISTOR 12k
Ω
1/16W J
R6308 NRSA63J-104X MG RESISTOR 100k
Ω
1/16W J
R6309 NRSA63J-151X MG RESISTOR 150
Ω
1/16W J
R6502 NRSA63J-563X MG RESISTOR 56k
Ω
1/16W J
R6503 NRSA63J-104X MG RESISTOR 100k
Ω
1/16W J
R6505 NRSA63J-183X MG RESISTOR 18k
Ω
1/16W J
R6506 NRSA63J-102X MG RESISTOR 1k
Ω
1/16W J
R6507 NRSA63J-102X MG RESISTOR 1k
Ω
1/16W J
R6512 NRSA63J-473X MG RESISTOR 47k
Ω
1/16W J
R6515 NRSA63J-220X MG RESISTOR 22
Ω
1/16W J
R6516 NRSA63J-102X MG RESISTOR 1k
Ω
1/16W J
R6517 NRSA63J-102X MG RESISTOR 1k
Ω
1/16W J
R6518 NRSA63J-220X MG RESISTOR 22
Ω
1/16W J
R6520 NRSA63J-272X MG RESISTOR 2.7k
Ω
1/16W J
R6522 NRSA63J-0R0X MG RESISTOR 0
Ω
1/10W J
R6524 NRSA63J-473X MG RESISTOR 47k
Ω
1/16W J
R6663 NRSA63J-101X MG RESISTOR 100
Ω
1/16W J
R6664 NRSA63J-101X MG RESISTOR 100
Ω
1/16W J
R6665 NRSA63J-332X MG RESISTOR 3.3k
Ω
1/16W J
R6666 NRSA63J-332X MG RESISTOR 3.3k
Ω
1/16W J
R6667 NRSA63J-332X MG RESISTOR 3.3k
Ω
1/16W J
R6668 NRSA63J-332X MG RESISTOR 3.3k
Ω
1/16W J
R6669 NRSA63J-332X MG RESISTOR 3.3k
Ω
1/16W J
R6670 NRSA63J-0R0X MG RESISTOR 0
Ω
1/10W J
R6672 NRSA63J-332X MG RESISTOR 3.3k
Ω
1/16W J
R6673 NRSA63J-105X MG RESISTOR 1M
Ω
1/16W J
R6675 NRSA63J-332X MG RESISTOR 3.3k
Ω
1/16W J
R6680 NRSA63J-332X MG RESISTOR 3.3k
Ω
1/16W J
R6682 NRSA63J-332X MG RESISTOR 3.3k
Ω
1/16W J
R6683 NRSA63J-332X MG RESISTOR 3.3k
Ω
1/16W J
R6771 NRSA63J-0R0X MG RESISTOR 0
Ω
1/10W J
R6772 NRSA63J-0R0X MG RESISTOR 0
Ω
1/10W J
R6773 NRSA63J-0R0X MG RESISTOR 0
Ω
1/10W J
R6774 NRSA63J-0R0X MG RESISTOR 0
Ω
1/10W J
R6775 NRSA63J-0R0X MG RESISTOR 0
Ω
1/10W J
R6777 NRSA63J-0R0X MG RESISTOR 0
Ω
1/10W J
Ref No. Part No. Part Name Description Local

3-36(No.YA708<Rev.001>)
R6779 NRSA63J-0R0X MG RESISTOR 0
Ω
1/10W J
R6780 NRSA63J-0R0X MG RESISTOR 0
Ω
1/10W J
R7002 NRSA63J-0R0X MG RESISTOR 0
Ω
1/10W J
R7004 NRSA63J-0R0X MG RESISTOR 0
Ω
1/10W J
R7005 NRSA63J-0R0X MG RESISTOR 0
Ω
1/10W J
R7006 NRSA63J-0R0X MG RESISTOR 0
Ω
1/10W J
R7007 NRSA63J-562X MG RESISTOR 5.6k
Ω
1/16W J
R7008 NRSA63J-102X MG RESISTOR 1k
Ω
1/16W J
R7009 NRSA63J-105X MG RESISTOR 1M
Ω
1/16W J
R7010 NRSA63J-331X MG RESISTOR 330
Ω
1/16W J
R7011 NRSA63J-561X MG RESISTOR 560
Ω
1/16W J
R7012 NRSA63J-0R0X MG RESISTOR 0
Ω
1/10W J
R7013 NRSA63J-0R0X MG RESISTOR 0
Ω
1/10W J
R7014 NRSA63J-0R0X MG RESISTOR 0
Ω
1/10W J
R7015 NRSA63J-0R0X MG RESISTOR 0
Ω
1/10W J
R7016 NRSA63J-0R0X MG RESISTOR 0
Ω
1/10W J
R7019 NRSA63J-101X MG RESISTOR 100
Ω
1/16W J
R7020 NRSA63J-101X MG RESISTOR 100
Ω
1/16W J
R7021 NRSA63J-0R0X MG RESISTOR 0
Ω
1/10W J
R7022 NRSA63J-223X MG RESISTOR 22k
Ω
1/16W J
R7023 NRSA63J-223X MG RESISTOR 22k
Ω
1/16W J
R7024 NRSA63D-392X MG RESISTOR 3.9k
Ω
1/16W D
R7025 NRSA63D-302X MG RESISTOR 3k
Ω
1/16W D
R7026 NRSA63D-682X MG RESISTOR 6.8k
Ω
1/16W D
R7027 NRSA63J-0R0X MG RESISTOR 0
Ω
1/10W J
R7028 NRSA63J-0R0X MG RESISTOR 0
Ω
1/10W J
R7029 NRSA63J-471X MG RESISTOR 470
Ω
1/16W J
R7030 NRSA63J-0R0X MG RESISTOR 0
Ω
1/10W J
R7031 NRSA63J-105X MG RESISTOR 1M
Ω
1/16W J
R7032 NRSA63J-182X MG RESISTOR 1.8k
Ω
1/16W J
R7033 NRSA63J-0R0X MG RESISTOR 0
Ω
1/10W J
R7034 NRSA63J-101X MG RESISTOR 100
Ω
1/16W J
R7037 NRSA63J-0R0X MG RESISTOR 0
Ω
1/10W J
R7038 NRSA63J-0R0X MG RESISTOR 0
Ω
1/10W J
R7039 NRSA63J-0R0X MG RESISTOR 0
Ω
1/10W J
R7040 NRSA63J-0R0X MG RESISTOR 0
Ω
1/10W J
R7043 NRSA63J-101X MG RESISTOR 100
Ω
1/16W J
R7044 NRSA63J-101X MG RESISTOR 100
Ω
1/16W J
R7045 NRSA63J-101X MG RESISTOR 100
Ω
1/16W J
R7046 NRSA63J-101X MG RESISTOR 100
Ω
1/16W J
R7047 NRSA63J-272X MG RESISTOR 2.7k
Ω
1/16W J
R7048 NRSA63J-272X MG RESISTOR 2.7k
Ω
1/16W J
R7049 NRSA63J-682X MG RESISTOR 6.8k
Ω
1/16W J
R7050 NRSA63J-682X MG RESISTOR 6.8k
Ω
1/16W J
R7051 NRSA63J-0R0X MG RESISTOR 0
Ω
1/10W J
R7052 NRSA63J-0R0X MG RESISTOR 0
Ω
1/10W J
R7053 NRSA63J-154X MG RESISTOR 150k
Ω
1/16W J
R7054 NRSA63J-333X MG RESISTOR 33k
Ω
1/16W J
R7055 NRSA63J-0R0X MG RESISTOR 0
Ω
1/10W J
R7058 NRSA63J-102X MG RESISTOR 1k
Ω
1/16W J
R7059 NRSA63J-0R0X MG RESISTOR 0
Ω
1/10W J
R7060 NRSA63J-103X MG RESISTOR 10k
Ω
1/16W J
R7061 NRSA63J-103X MG RESISTOR 10k
Ω
1/16W J
R7062 NRSA63J-103X MG RESISTOR 10k
Ω
1/16W J
R7063 NRSA63J-0R0X MG RESISTOR 0
Ω
1/10W J
R7065 NRSA63D-682X MG RESISTOR 6.8k
Ω
1/16W D
R7066 NRSA63J-0R0X MG RESISTOR 0
Ω
1/10W J
R7067 NRSA63J-0R0X MG RESISTOR 0
Ω
1/10W J
R7069 NRSA63J-0R0X MG RESISTOR 0
Ω
1/10W J
R7071 NRSA63J-102X MG RESISTOR 1k
Ω
1/16W J
R7073 NRSA63J-103X MG RESISTOR 10k
Ω
1/16W J
R7074 NRSA63J-0R0X MG RESISTOR 0
Ω
1/10W J
R7075 NRSA63J-153X MG RESISTOR 15k
Ω
1/16W J
R7076 NRSA63J-153X MG RESISTOR 15k
Ω
1/16W J
R7077 NRSA63J-102X MG RESISTOR 1k
Ω
1/16W J
R7078 NRSA63J-103X MG RESISTOR 10k
Ω
1/16W J
R7084 NRSA63J-102X MG RESISTOR 1k
Ω
1/16W J
R7085 NRSA63J-102X MG RESISTOR 1k
Ω
1/16W J
R7086 NRSA63J-103X MG RESISTOR 10k
Ω
1/16W J
R7087 NRSA63J-103X MG RESISTOR 10k
Ω
1/16W J
R7088 NRSA63J-103X MG RESISTOR 10k
Ω
1/16W J
R7092 NRSA63J-331X MG RESISTOR 330
Ω
1/16W J
R7093 NRSA63J-102X MG RESISTOR 1k
Ω
1/16W J
R7094 NRSA63J-473X MG RESISTOR 47k
Ω
1/16W J
R7095 NRSA63J-102X MG RESISTOR 1k
Ω
1/16W J
R7107 NRSA63J-101X MG RESISTOR 100
Ω
1/16W J
R7110 NRSA63J-0R0X MG RESISTOR 0
Ω
1/10W J
R7114 NRSA63J-0R0X MG RESISTOR 0
Ω
1/10W J
R7115 NRSA63J-0R0X MG RESISTOR 0
Ω
1/10W J
R7120 NRSA63J-331X MG RESISTOR 330
Ω
1/16W J
R7121 NRSA63J-102X MG RESISTOR 1k
Ω
1/16W J
R7122 NRSA63J-102X MG RESISTOR 1k
Ω
1/16W J
R7123 NRSA63J-473X MG RESISTOR 47k
Ω
1/16W J
R7126 NRSA63J-102X MG RESISTOR 1k
Ω
1/16W J
R7128 NRSA63J-102X MG RESISTOR 1k
Ω
1/16W J
R7129 NRSA63J-102X MG RESISTOR 1k
Ω
1/16W J
R7130 NRSA63J-103X MG RESISTOR 10k
Ω
1/16W J
R7131 NRSA63J-473X MG RESISTOR 47k
Ω
1/16W J
R7133 NRSA63J-101X MG RESISTOR 100
Ω
1/16W J
Ref No. Part No. Part Name Description Local
R7134 NRSA63J-101X MG RESISTOR 100
Ω
1/16W J
R7135 NRSA63J-101X MG RESISTOR 100
Ω
1/16W J
R7136 NRSA63J-101X MG RESISTOR 100
Ω
1/16W J
R7137 NRSA63J-103X MG RESISTOR 10k
Ω
1/16W J
R7138 NRSA63J-103X MG RESISTOR 10k
Ω
1/16W J
R7139 NRSA63J-103X MG RESISTOR 10k
Ω
1/16W J
R7142 NRSA63J-101X MG RESISTOR 100
Ω
1/16W J
R7143 NRSA63J-101X MG RESISTOR 100
Ω
1/16W J
R7144 NRSA63J-101X MG RESISTOR 100
Ω
1/16W J
R7145 NRSA63J-101X MG RESISTOR 100
Ω
1/16W J
R7146 NRSA63J-101X MG RESISTOR 100
Ω
1/16W J
R7147 NRSA63J-103X MG RESISTOR 10k
Ω
1/16W J
R7148 NRSA63J-103X MG RESISTOR 10k
Ω
1/16W J
R7149 NRSA63J-101X MG RESISTOR 100
Ω
1/16W J
R7150 NRSA63J-101X MG RESISTOR 100
Ω
1/16W J
R7151 NRSA63J-101X MG RESISTOR 100
Ω
1/16W J
R7152 NRSA63J-101X MG RESISTOR 100
Ω
1/16W J
R7153 NRSA63J-101X MG RESISTOR 100
Ω
1/16W J
R7154 NRSA63J-101X MG RESISTOR 100
Ω
1/16W J
R7155 NRSA63J-103X MG RESISTOR 10k
Ω
1/16W J
R7156 NRSA63J-103X MG RESISTOR 10k
Ω
1/16W J
R7157 NRSA63J-103X MG RESISTOR 10k
Ω
1/16W J
R7158 NRSA63J-103X MG RESISTOR 10k
Ω
1/16W J
R7159 NRSA63J-103X MG RESISTOR 10k
Ω
1/16W J
R7161 NRSA63J-103X MG RESISTOR 10k
Ω
1/16W J
R7163 NRSA63J-102X MG RESISTOR 1k
Ω
1/16W J
R7164 NRSA63J-100X MG RESISTOR 10
Ω
1/16W J
R7166 NRSA63J-103X MG RESISTOR 10k
Ω
1/16W J
R7168 NRSA63J-103X MG RESISTOR 10k
Ω
1/16W J
R7182 NRSA63J-0R0X MG RESISTOR 0
Ω
1/10W J
R7183 NRSA63J-0R0X MG RESISTOR 0
Ω
1/10W J
R7186 NRSA63J-0R0X MG RESISTOR 0
Ω
1/10W J
R7197 NRSA63J-103X MG RESISTOR 10k
Ω
1/16W J
R7198 NRSA63J-103X MG RESISTOR 10k
Ω
1/16W J
R7199 NRSA63J-103X MG RESISTOR 10k
Ω
1/16W J
R9201 NRS016J-100X MG RESISTOR 10
Ω
1W J
R9202 NRS016J-100X MG RESISTOR 10
Ω
1W J
R9203 NRSA63J-222X MG RESISTOR 2.2k
Ω
1/16W J
R9204 NRSA63J-222X MG RESISTOR 2.2k
Ω
1/16W J
R9251 NRSA02J-680X MG RESISTOR 68
Ω
1/10W J
R9252 NRSA63J-562X MG RESISTOR 5.6k
Ω
1/16W J
R9253 NRSA63D-243X MG RESISTOR 24k
Ω
1/16W D
R9254 NRSA63D-822X MG RESISTOR 8.2k
Ω
1/16W D
R9255 NRSA63D-512X MG RESISTOR 5.1k
Ω
1/16W D
R9256 NRSA63J-222X MG RESISTOR 2.2k
Ω
1/16W J
R9401 NRSA02J-680X MG RESISTOR 68
Ω
1/10W J
R9402 NRSA63J-103X MG RESISTOR 10k
Ω
1/16W J
R9403 NRSA63D-564X MG RESISTOR 560k
Ω
1/16W D
R9404 NRSA63D-154X MG RESISTOR 150k
Ω
1/16W D
R9405 NRSA63D-512X MG RESISTOR 5.1k
Ω
1/16W D
R9406 NRSA63J-682X MG RESISTOR 6.8k
Ω
1/16W J
R9407 NRSA63J-182X MG RESISTOR 1.8k
Ω
1/16W J
R9408 NRSA63J-183X MG RESISTOR 18k
Ω
1/16W J
R9409 NRSA63J-472X MG RESISTOR 4.7k
Ω
1/16W J
R9410 NRSA63J-104X MG RESISTOR 100k
Ω
1/16W J
R9501 NRSA63J-472X MG RESISTOR 4.7k
Ω
1/16W J
R9502 NRSA63J-104X MG RESISTOR 100k
Ω
1/16W J
R9601 NRSA02J-680X MG RESISTOR 68
Ω
1/10W J
R9602 NRSA63J-103X MG RESISTOR 10k
Ω
1/16W J
R9603 NRSA63D-683X MG RESISTOR 68k
Ω
1/16W D
R9604 NRSA63D-154X MG RESISTOR 150k
Ω
1/16W D
R9605 NRSA63D-512X MG RESISTOR 5.1k
Ω
1/16W D
R9606 NRSA63J-392X MG RESISTOR 3.9k
Ω
1/16W J
R9607 NRSA63J-182X MG RESISTOR 1.8k
Ω
1/16W J
R9608 NRSA63J-183X MG RESISTOR 18k
Ω
1/16W J
R9610 NRSA63J-104X MG RESISTOR 100k
Ω
1/16W J
R9611 NRSA63J-472X MG RESISTOR 4.7k
Ω
1/16W J
R9712 NRSA63D-223X MG RESISTOR 22k
Ω
1/16W D
R9713 NRSA63J-0R0X MG RESISTOR 0
Ω
1/10W J
R9715 NRSA63J-682X MG RESISTOR 6.8k
Ω
1/16W J
R9716 NRSA63J-333X MG RESISTOR 33k
Ω
1/16W J
R9717 NRSA63J-683X MG RESISTOR 68k
Ω
1/16W J
RA7001 NRZ0034-0R0W NET RESISTOR 0
Ω
1/32W J x4
RA7002 NRZ0034-0R0W NET RESISTOR 0
Ω
1/32W J x4
RA7003 NRZ0034-0R0W NET RESISTOR 0
Ω
1/32W J x4
RA7004 NRZ0034-0R0W NET RESISTOR 0
Ω
1/32W J x4
RA7005 NRZ0034-0R0W NET RESISTOR 0
Ω
1/32W J x4
RA7006 NRZ0034-0R0W NET RESISTOR 0
Ω
1/32W J x4
L6101 NQLF3EM-330X COIL 33uH M
L6102 NQLF3EM-330X COIL 33uH M
L7001 NQR0339-001X FERRITE BEADS
L7002 NQR0339-001X FERRITE BEADS
L7003 NQR0339-001X FERRITE BEADS
L7004 NQR0339-001X FERRITE BEADS
L7005 NQR0339-001X FERRITE BEADS
L7006 NQR0339-001X FERRITE BEADS
L7007 NQR0339-001X FERRITE BEADS
L7008 NQR0339-001X FERRITE BEADS
Ref No. Part No. Part Name Description Local

(No.YA708<Rev.001>)3-37
L7009 NQR0339-001X FERRITE BEADS
L7010 NQR0339-001X FERRITE BEADS
L7011 NQR0339-001X FERRITE BEADS
L7012 NQR0339-001X FERRITE BEADS
L7013 NQR0339-001X FERRITE BEADS
L7014 NQR0339-001X FERRITE BEADS
L7015 NQR0339-001X FERRITE BEADS
L7016 NQR0339-001X FERRITE BEADS
L7017 NQR0339-001X FERRITE BEADS
L7018 NQR0339-001X FERRITE BEADS
L7019 NQR0339-001X FERRITE BEADS
L7020 NQR0339-001X FERRITE BEADS
L7021 NQR0339-001X FERRITE BEADS
L7022 NQR0339-001X FERRITE BEADS
L7023 NQR0339-001X FERRITE BEADS
L7024 NRSA02J-0R0X MG RESISTOR 0
Ω
1/10W J
L9241 NQLD7EM-150X COIL 15uH M
L9251 NQLD7EM-150X COIL 15uH M
L9401 NQLD7EM-150X COIL 15uH M
L9601 NQLD7EM-150X COIL 15uH M
CN001 QGB1231L2-23W CONNECTOR B-B (1-23)
CN002 QGB1231L2-23W CONNECTOR B-B (1-23)
J8101 NNZ0190-001X HDMI CONNECTOR DIGITAL IN
J8102 NNZ0190-001X HDMI CONNECTOR DIGITAL IN
J8103 NNZ0190-001X HDMI CONNECTOR DIGITAL IN
K6101 NRSA02J-0R0X MG RESISTOR 0
Ω
1/10W J
K6102 NQR0413-002X FERRITE BEADS
K6103 NRSA02J-0R0X MG RESISTOR 0
Ω
1/10W J
K6104 NRSA02J-0R0X MG RESISTOR 0
Ω
1/10W J
K6105 NRSA02J-0R0X MG RESISTOR 0
Ω
1/10W J
K6106 NRSA02J-0R0X MG RESISTOR 0
Ω
1/10W J
K6107 NRSA02J-0R0X MG RESISTOR 0
Ω
1/10W J
K6108 NRSA02J-0R0X MG RESISTOR 0
Ω
1/10W J
K6109 NRSA02J-0R0X MG RESISTOR 0
Ω
1/10W J
K6110 NRSA02J-0R0X MG RESISTOR 0
Ω
1/10W J
K6111 NQR0339-001X FERRITE BEADS
K6112 NQR0339-001X FERRITE BEADS
K6113 NQR0339-001X FERRITE BEADS
K6114 NQR0339-001X FERRITE BEADS
K6115 NRSA02J-0R0X MG RESISTOR 0
Ω
1/10W J
K6661 NRSA02J-0R0X MG RESISTOR 0
Ω
1/10W J
K6772 NRSA02J-0R0X MG RESISTOR 0
Ω
1/10W J
K7001 NQR0499-002X FERRITE BEADS
K7003 NRSA63J-0R0X MG RESISTOR 0
Ω
1/10W J
K7004 NRSA63J-0R0X MG RESISTOR 0
Ω
1/10W J
K9201 NQR0339-001X FERRITE BEADS
K9202 NRSA02J-0R0X MG RESISTOR 0
Ω
1/10W J
K9203 NQR0339-001X FERRITE BEADS
K9204 NQR0339-001X FERRITE BEADS
K9205 NQR0339-001X FERRITE BEADS
K9231 NRSA02J-0R0X MG RESISTOR 0
Ω
1/10W J
K9232 NRSA02J-0R0X MG RESISTOR 0
Ω
1/10W J
K9233 NRSA02J-0R0X MG RESISTOR 0
Ω
1/10W J
K9241 NQR0339-001X FERRITE BEADS
K9251 NQR0339-001X FERRITE BEADS
K9401 NQR0339-001X FERRITE BEADS
K9402 NQR0339-001X FERRITE BEADS
K9601 NQR0339-001X FERRITE BEADS
X6661 NAX0932-001X CRYSTAL 12.288MHz
X7001 NAX1051-001X CRYSTAL 36.864MHz
X7002 NAX0983-001X CRYSTAL 27.000MHz
Ref No. Part No. Part Name Description Local

3-38(No.YA708<Rev.001>)
PRINTED WIRING BOARD PARTS LIST [LT-42Z49/RACK]
ANALOG P.W. BOARD ASS'Y (SFU-1606A-CK)
Ref No. Part No. Part Name Description Local
IC1001 R2A11018FP IC
IC1002 SN74LV04ANS-X IC
Q1001 2SA812A/5-6/-X TRANSISTOR
Q1002 2SC1623A/5-6/-X TRANSISTOR
Q1003 2SC1623A/5-6/-X TRANSISTOR
Q1004 2SC1623A/5-6/-X TRANSISTOR
Q1104 UN2226-X DIGI TRANSISTOR
Q1105 UN2226-X DIGI TRANSISTOR
Q1106 2SA812A/5-6/-X TRANSISTOR
D1103 RKZ5.6B2KG-X Z DIODE
D1106 RKZ5.6B2KG-X Z DIODE
D1109 RKZ5.6B2KG-X Z DIODE
D1112 RKZ5.6B2KG-X Z DIODE
D1113 RKZ10B2KG-X Z DIODE
D1114 RKZ10B2KG-X Z DIODE
D1117 RKZ5.6B2KG-X Z DIODE
D1118 RKZ10B2KG-X Z DIODE
D1119 RKZ10B2KG-X Z DIODE
D1122 RKZ5.6B2KG-X Z DIODE
D1125 RKZ5.6B2KG-X Z DIODE
D1130 RKZ5.6B2KG-X Z DIODE
D1133 RKZ10B2KG-X Z DIODE
D1134 RKZ10B2KG-X Z DIODE
D1135 RKZ10B2KG-X Z DIODE
D1137 RKZ10B2KG-X Z DIODE
D1138 RKZ5.6B2KG-X Z DIODE
D1139 RKZ5.6B2KG-X Z DIODE
D1140 RKZ10B2KG-X Z DIODE
D1141 RKZ10B2KG-X Z DIODE
C1001 NCB31HK-104X C CAPACITOR 0.1uF 50V K
C1002 QETN1CM-107Z E CAPACITOR 100uF 16V M
C1003 QETN1CM-476Z E CAPACITOR 47uF 16V M
C1009 NCB31HK-104X C CAPACITOR 0.1uF 50V K
C1010 QETN1CM-106Z E CAPACITOR 10uF 16V M
C1011 NCB31HK-104X C CAPACITOR 0.1uF 50V K
C1012 NCB31HK-103X C CAPACITOR 0.01uF 50V K
C1013 NCB31HK-821X C CAPACITOR 820pF 50V K
C1014 NDC31HJ-470X C CAPACITOR 47pF 50V J
C1015 NDC31HJ-470X C CAPACITOR 47pF 50V J
C1016 NDC31HJ-180X C CAPACITOR 18pF 50V J
C1017 NCB31HK-103X C CAPACITOR 0.01uF 50V K
C1018 NCB31HK-103X C CAPACITOR 0.01uF 50V K
C1019 NCB31AK-474X C CAPACITOR 0.47uF 10V K
C1020 QETN1CM-107Z E CAPACITOR 100uF 16V M
C1021 QETN1CM-107Z E CAPACITOR 100uF 16V M
C1023 NCB31HK-104X C CAPACITOR 0.1uF 50V K
C1024 NCB31HK-104X C CAPACITOR 0.1uF 50V K
C1025 NCB31HK-104X C CAPACITOR 0.1uF 50V K
C1101 NCB31AK-474X C CAPACITOR 0.47uF 10V K
C1102 NCB31AK-474X C CAPACITOR 0.47uF 10V K
C1103 NCB31AK-474X C CAPACITOR 0.47uF 10V K
C1104 NCB31AK-474X C CAPACITOR 0.47uF 10V K
C1105 NCB31CK-105X C CAPACITOR 1uF 16V K
C1106 NCB31HK-472X C CAPACITOR 4700pF 50V K
C1107 NCB31CK-105X C CAPACITOR 1uF 16V K
C1108 NCB31HK-472X C CAPACITOR 4700pF 50V K
C1109 NCB31AK-474X C CAPACITOR 0.47uF 10V K
C1110 NCB31CK-105X C CAPACITOR 1uF 16V K
C1111 NCB31HK-472X C CAPACITOR 4700pF 50V K
C1112 NCB31CK-105X C CAPACITOR 1uF 16V K
C1113 NCB31HK-472X C CAPACITOR 4700pF 50V K
C1128 NCB31HK-104X C CAPACITOR 0.1uF 50V K
C1132 NCB31HK-104X C CAPACITOR 0.1uF 50V K
C1136 NCB31HK-104X C CAPACITOR 0.1uF 50V K
C1137 NCB31HK-104X C CAPACITOR 0.1uF 50V K
C1138 QETN1CM-106Z E CAPACITOR 10uF 16V M
C1139 NCB31CK-105X C CAPACITOR 1uF 16V K
C1140 NCB31HK-472X C CAPACITOR 4700pF 50V K
C1141 NCB31CK-105X C CAPACITOR 1uF 16V K
C1142 NCB31HK-472X C CAPACITOR 4700pF 50V K
C1143 QETN1CM-106Z E CAPACITOR 10uF 16V M
C1144 QETN1CM-106Z E CAPACITOR 10uF 16V M
C1145 NCB31HK-472X C CAPACITOR 4700pF 50V K
C1146 NCB31HK-472X C CAPACITOR 4700pF 50V K
C1150 NCB31HK-472X C CAPACITOR 4700pF 50V K
C1151 NCB31HK-472X C CAPACITOR 4700pF 50V K
C1153 NCB31CK-105X C CAPACITOR 1uF 16V K
C1154 NCB31CK-105X C CAPACITOR 1uF 16V K
C1155 NCB31HK-391X C CAPACITOR 390pF 50V K
C1156 NCB31HK-391X C CAPACITOR 390pF 50V K
C1201 QETN1HM-475Z E CAPACITOR 4.7uF 50V M
C1202 NCB31HK-104X C CAPACITOR 0.1uF 50V K
C1203 NCB31HK-104X C CAPACITOR 0.1uF 50V K
C1204 NCB31HK-104X C CAPACITOR 0.1uF 50V K
C1205 QETN1CM-106Z E CAPACITOR 10uF 16V M
C1206 NCB31HK-104X C CAPACITOR 0.1uF 50V K
C1207 NCB31HK-104X C CAPACITOR 0.1uF 50V K
C1208 NCB31HK-104X C CAPACITOR 0.1uF 50V K
C1209 NCB31AK-474X C CAPACITOR 0.47uF 10V K
C1210 NCB31AK-474X C CAPACITOR 0.47uF 10V K
C1211 NCB31HK-104X C CAPACITOR 0.1uF 50V K
C1212 QETN1HM-105Z E CAPACITOR 1uF 50V M
C1217 QETN1CM-477Z E CAPACITOR 470uF 16V M
C1218 NCB31AK-474X C CAPACITOR 0.47uF 10V K
C1219 NCB31HK-104X C CAPACITOR 0.1uF 50V K
C1220 QETN1CM-476Z E CAPACITOR 47uF 16V M
C1221 NCB31HK-104X C CAPACITOR 0.1uF 50V K
C1222 QETN1CM-476Z E CAPACITOR 47uF 16V M
C1223 NCB31HK-104X C CAPACITOR 0.1uF 50V K
C1224 NCB31AK-474X C CAPACITOR 0.47uF 10V K
C1225 NCB31HK-104X C CAPACITOR 0.1uF 50V K
C1226 NCB31HK-104X C CAPACITOR 0.1uF 50V K
C1227 NCB31HK-104X C CAPACITOR 0.1uF 50V K
C1228 NCB31HK-104X C CAPACITOR 0.1uF 50V K
C1229 NCB31HK-104X C CAPACITOR 0.1uF 50V K
C1230 QETN1CM-476Z E CAPACITOR 47uF 16V M
C1231 NCB31HK-104X C CAPACITOR 0.1uF 50V K
C1232 NCB31HK-104X C CAPACITOR 0.1uF 50V K
C1233 QETN1CM-476Z E CAPACITOR 47uF 16V M
C1234 NCB31HK-104X C CAPACITOR 0.1uF 50V K
C1237 NCB31HK-104X C CAPACITOR 0.1uF 50V K
C1238 NCB31HK-104X C CAPACITOR 0.1uF 50V K
R1001 NRSA63J-101X MG RESISTOR 100
Ω
1/16W J
R1002 NRSA63J-101X MG RESISTOR 100
Ω
1/16W J
R1003 NRSA63J-750X MG RESISTOR 75
Ω
1/16W J
R1005 NRSA63J-222X MG RESISTOR 2.2k
Ω
1/16W J
R1006 NRSA63J-222X MG RESISTOR 2.2k
Ω
1/16W J
R1007 NRSA63J-102X MG RESISTOR 1k
Ω
1/16W J
R1008 NRSA63J-391X MG RESISTOR 390
Ω
1/16W J
R1009 NRSA63J-102X MG RESISTOR 1k
Ω
1/16W J
R1010 NRSA63J-331X MG RESISTOR 330
Ω
1/16W J
R1011 NRSA63J-181X MG RESISTOR 180
Ω
1/16W J
R1012 NRSA63J-222X MG RESISTOR 2.2k
Ω
1/16W J
R1013 NRSA63J-102X MG RESISTOR 1k
Ω
1/16W J
R1014 NRSA63J-271X MG RESISTOR 270
Ω
1/16W J
R1015 NRSA63J-470X MG RESISTOR 47
Ω
1/16W J
R1016 NRSA63J-271X MG RESISTOR 270
Ω
1/16W J
R1017 NRSA63J-102X MG RESISTOR 1k
Ω
1/16W J
R1021 NRSA63J-0R0X MG RESISTOR 0
Ω
1/10W J
R1022 NRSA63J-0R0X MG RESISTOR 0
Ω
1/10W J
R1023 NRSA63J-0R0X MG RESISTOR 0
Ω
1/10W J
R1025 NRSA63J-0R0X MG RESISTOR 0
Ω
1/10W J
R1026 NRSA63J-0R0X MG RESISTOR 0
Ω
1/10W J
R1028 NRSA63J-0R0X MG RESISTOR 0
Ω
1/10W J
R1101 NRSA63J-750X MG RESISTOR 75
Ω
1/16W J
R1102 NRSA63J-0R0X MG RESISTOR 0
Ω
1/10W J
R1103 NRSA63J-750X MG RESISTOR 75
Ω
1/16W J
R1104 NRSA63J-0R0X MG RESISTOR 0
Ω
1/10W J
R1105 NRSA63J-750X MG RESISTOR 75
Ω
1/16W J
R1106 NRSA63J-0R0X MG RESISTOR 0
Ω
1/10W J
R1107 NRSA63J-750X MG RESISTOR 75
Ω
1/16W J
R1108 NRSA63J-0R0X MG RESISTOR 0
Ω
1/10W J
R1109 NRSA63J-222X MG RESISTOR 2.2k
Ω
1/16W J
R1110 NRSA63J-333X MG RESISTOR 33k
Ω
1/16W J
R1111 NRSA63J-222X MG RESISTOR 2.2k
Ω
1/16W J
R1112 NRSA63J-333X MG RESISTOR 33k
Ω
1/16W J
R1113 NRSA63J-750X MG RESISTOR 75
Ω
1/16W J
R1114 NRSA63J-0R0X MG RESISTOR 0
Ω
1/10W J
R1115 NRSA63J-222X MG RESISTOR 2.2k
Ω
1/16W J
R1116 NRSA63J-333X MG RESISTOR 33k
Ω
1/16W J
R1117 NRSA63J-222X MG RESISTOR 2.2k
Ω
1/16W J
R1118 NRSA63J-333X MG RESISTOR 33k
Ω
1/16W J
R1119 NRSA63J-750X MG RESISTOR 75
Ω
1/16W J
R1120 NRSA63J-0R0X MG RESISTOR 0
Ω
1/10W J
R1125 NRSA63J-750X MG RESISTOR 75
Ω
1/16W J
R1126 NRSA63J-0R0X MG RESISTOR 0
Ω
1/10W J
R1131 NRSA63J-750X MG RESISTOR 75
Ω
1/16W J
R1132 NRSA63J-0R0X MG RESISTOR 0
Ω
1/10W J
R1136 NRSA63J-222X MG RESISTOR 2.2k
Ω
1/16W J
R1137 NRSA63J-101X MG RESISTOR 100
Ω
1/16W J
R1138 NRSA63J-222X MG RESISTOR 2.2k
Ω
1/16W J
R1139 NRSA63J-101X MG RESISTOR 100
Ω
1/16W J
R1140 NRSA63J-0R0X MG RESISTOR 0
Ω
1/10W J
R1142 NRSA63J-103X MG RESISTOR 10k
Ω
1/16W J
R1143 NRSA63J-103X MG RESISTOR 10k
Ω
1/16W J
Ref No. Part No. Part Name Description Local

(No.YA708<Rev.001>)3-39
SW P.W. BOARD ASS'Y (SFU-7610A-CK)
REMOTE P.W. BOARD ASS'Y (SFU-7611A-CK)
LED P.W. BOARD ASS'Y (SFU-8606A-CK)
POWER P.W. BOARD ASS'Y (SFU-9609A-CK)
R1145 NRSA63J-0R0X MG RESISTOR 0
Ω
1/10W J
R1146 NRSA63J-222X MG RESISTOR 2.2k
Ω
1/16W J
R1147 NRSA63J-333X MG RESISTOR 33k
Ω
1/16W J
R1148 NRSA63J-222X MG RESISTOR 2.2k
Ω
1/16W J
R1149 NRSA63J-333X MG RESISTOR 33k
Ω
1/16W J
R1150 NRSA63J-750X MG RESISTOR 75
Ω
1/16W J
R1151 NRSA63J-391X MG RESISTOR 390
Ω
1/16W J
R1152 NRSA63J-391X MG RESISTOR 390
Ω
1/16W J
R1153 NRSA63J-823X MG RESISTOR 82k
Ω
1/16W J
R1154 NRSA63J-823X MG RESISTOR 82k
Ω
1/16W J
R1156 NRSA63J-102X MG RESISTOR 1k
Ω
1/16W J
R1157 NRSA63J-104X MG RESISTOR 100k
Ω
1/16W J
R1160 NRSA63J-222X MG RESISTOR 2.2k
Ω
1/16W J
R1161 NRSA63J-333X MG RESISTOR 33k
Ω
1/16W J
R1162 NRSA63J-222X MG RESISTOR 2.2k
Ω
1/16W J
R1163 NRSA63J-333X MG RESISTOR 33k
Ω
1/16W J
R1202 NRSA63J-0R0X MG RESISTOR 0
Ω
1/10W J
R1205 NRSA63J-0R0X MG RESISTOR 0
Ω
1/10W J
R1208 NRSA63J-0R0X MG RESISTOR 0
Ω
1/10W J
R1211 NRSA63J-0R0X MG RESISTOR 0
Ω
1/10W J
R1213 NRSA63J-101X MG RESISTOR 100
Ω
1/16W J
R1214 NRSA63J-101X MG RESISTOR 100
Ω
1/16W J
R1215 NRSA63J-201X MG RESISTOR 200
Ω
1/16W J
R1216 NRSA63J-201X MG RESISTOR 200
Ω
1/16W J
R1218 NRSA63J-0R0X MG RESISTOR 0
Ω
1/10W J
L1001 QQL244K-4R7Z PEAKING COIL 4.7uH K
L1002 NQR0339-001X FERRITE BEADS
L1003 QQL244K-220Z P COIL 22uH K
L1004 QQL244K-180Z PEAKING COIL 18uH K
L1005 NQR0339-001X FERRITE BEADS
L1102 QQL244K-100Z PEAKING COIL 10uH K
L1202 NQL79GM-101X COIL 100uH M
L1203 NQL79GM-101X COIL 100uH M
L1204 NQL79GM-101X COIL 100uH M
CN1001 QGB1231M1-23 CONNECTOR B-B (1-23)
CN1002 QGB1231M1-23 CONNECTOR B-B (1-23)
J1001 QNN0725-004 PIN JACK VIDEO-1/OUT PUT
J1002 QNN0725-002 PIN JACK VIDEO-1/VIDEO-2
J1003 QNZ1012-001 D CONNECTOR PC IN
J1004 QNS0051-001 3.5 JACK DVI ANALOG AUDIO
J1005 QNN0833-001 PIN JACK PC AUDIO
K1101 NQR0389-003X FERRITE BEADS
K1102 NQR0389-003X FERRITE BEADS
TU1001 QAU0506-001 TUNER
Ref No. Part No. Part Name Description Local
D7001 RKZ5.6B2KG-X Z DIODE
R7005 NRSA63J-101X MG RESISTOR 100
Ω
1/16W J
R7101 NRSA63J-332X MG RESISTOR 3.3k
Ω
1/16W J
R7102 NRSA63J-562X MG RESISTOR 5.6k
Ω
1/16W J
R7103 NRSA63J-332X MG RESISTOR 3.3k
Ω
1/16W J
R7104 NRSA63J-562X MG RESISTOR 5.6k
Ω
1/16W J
R7105 NRSA63J-123X MG RESISTOR 12k
Ω
1/16W J
R7106 NRSA63J-0R0X MG RESISTOR 0
Ω
1/10W J
L7001 NRSA02J-0R0X MG RESISTOR 0
Ω
1/10W J
L7002 NRSA02J-0R0X MG RESISTOR 0
Ω
1/10W J
J7001 QNS0072-001 HEADPHONE JACK
K7001 NRSA63J-0R0X MG RESISTOR 0
Ω
1/10W J
S7101 QSW1131-001Z TACT SWITCH VOL-
S7102 QSW1131-001Z TACT SWITCH VOL+
S7103 QSW1131-001Z TACT SWITCH TV/VIDEO
S7104 QSW1131-001Z TACT SWITCH POWER
S7105 QSW1131-001Z TACT SWITCH MENU/OK
S7106 QSW1131-001Z TACT SWITCH CH+
S7107 QSW1131-001Z TACT SWITCH CH-
Ref No. Part No. Part Name Description Local
IC7301 PIC96337 PHOTO CONDUCTOR
IC7302 GP1UE281RKC1 IR DETECT UNIT
Ref No. Part No. Part Name Description Local
D7301 RKZ5.6B2KG-X Z DIODE
D7302 RKZ5.6B2KG-X Z DIODE
C7302 QETN1HM-106Z E CAPACITOR 10uF 50V M
C7304 NCB11AK-106X C CAPACITOR 10uF 10V K
C7305 NCB11AK-106X C CAPACITOR 10uF 10V K
R7301 NRSA63J-101X MG RESISTOR 100
Ω
1/16W J
R7302 NRSA63J-394X MG RESISTOR 390k
Ω
1/16W J
R7303 NRSA63J-563X MG RESISTOR 56k
Ω
1/16W J
R7304 NRSA63J-124X MG RESISTOR 120k
Ω
1/16W J
R7305 NRSA63J-102X MG RESISTOR 1k
Ω
1/16W J
CN700G QJL001-072022-E SIN CR B-B WIRE
Ref No. Part No. Part Name Description Local
Q8901 UN2212-X DIGI TRANSISTOR
Q8902 UN2110-X DIGI TRANSISTOR
D8901 SELT5E20CS/EF/T LED POWER
C8904 NCB31HK-103X C CAPACITOR 0.01uF 50V K
R8901 NRSA63J-103X MG RESISTOR 10k
Ω
1/16W J
R8902 NRSA63J-151X MG RESISTOR 150
Ω
1/16W J
R8912 NRSA63J-103X MG RESISTOR 10k
Ω
1/16W J
Ref No. Part No. Part Name Description Local
IC9201 MIP2F30MSSCF IC
IC9203 TL431/A/-T IC
IC9501 MP2A5038-F233 IC
IC9502 FA5500AN-W IC
IC9601 TL431/A/-T IC
Q9001 2SC1623A/5-6/-X TRANSISTOR
Q9002 2SC1623A/5-6/-X TRANSISTOR
Q9201 2SK2018-01S-W POWER MOS FET
Q9501 2SK3522-01 POWER MOS FET
Q9502 2SC1623A/5-6/-X TRANSISTOR
Q9503 2SC1623A/5-6/-X TRANSISTOR
Q9504 UN2213-X DIGI TRANSISTOR
Q9505 UN2212-X DIGI TRANSISTOR
Q9506 UN2212-X DIGI TRANSISTOR
Q9507 2SB1188/QR/-W TRANSISTOR
Q9508 UN2212-X DIGI TRANSISTOR
Q9551 2SC1623A/5-6/-X TRANSISTOR
Q9555 2SB1188/QR/-W TRANSISTOR
Q9556 UN2212-X DIGI TRANSISTOR
Q9557 UN2213-X DIGI TRANSISTOR
Q9558 UN2213-X DIGI TRANSISTOR
Q9602 UN2212-X DIGI TRANSISTOR
Q9603 UN2212-X DIGI TRANSISTOR
D9001 TS25P05G-C2 BRIDGE DIODE
D9002 1SS355W-X DIODE
D9003 1SS355W-X DIODE
D9007 UDZW3.9B-X Z DIODE
D9203 EG01C-T2 SI DIODE
D9204 SJPX-H6-W DIODE
D9208 FCH20A10 SB DIODE
D9212 EM1A-T2 SI DIODE
D9213 EM1A-T2 SI DIODE
D9214 EM1A-T2 SI DIODE
D9215 MA8330/M/-X Z DIODE
D9216 MA8150/M/-X Z DIODE
D9217 MA8150/M/-X Z DIODE
D9218 SJPX-H6-W DIODE
D9219 UDZW20B-X Z DIODE
D9220 D1FL20U-X SI DIODE
D9501 YG972S6R SI DIODE
D9502 RF101L2S-X DIODE
D9503 1SS355W-X DIODE
D9504 1SS355W-X DIODE
D9505 RF101L2S-X DIODE
D9506 1SS355W-X DIODE
Ref No. Part No. Part Name Description Local

3-40(No.YA708<Rev.001>)
D9507 MA8100/M/-X Z DIODE
D9508 1SS355W-X DIODE
D9552 SD883-04-X SB DIODE
D9553 PTZ27B-X Z DIODE
D9554 PTZ27B-X Z DIODE
D9555 SD883-04-X SB DIODE
D9556 UDZW3.9B-X Z DIODE
D9561 1SS355W-X DIODE
D9601 FCHS20A08 SB DIODE
D9602 FCHS20A08 SB DIODE
D9603 FCHS20A08 SB DIODE
D9604 FCHS20A08 SB DIODE
C9001 QFZ9084-105 MM CAPACITOR 1uF
C9002 QFZ9084-105 MM CAPACITOR 1uF
C9003 QCZ9071-331 C CAPACITOR 330pF AC400V K
C9006 QCZ9078-222 C CAPACITOR 2200pF AC250V M
C9007 QCZ9078-222 C CAPACITOR 2200pF AC250V M
C9008 QCZ9078-222 C CAPACITOR 2200pF AC250V M
C9009 QCZ9078-222 C CAPACITOR 2200pF AC250V M
C9010 QCZ9071-471 C CAPACITOR 470pF AC400V K
C9204 QEZ0709-106 E CAPACITOR 10uF 450V M
C9205 QCB32HK-103 C CAPACITOR 0.01uF 500V K
C9206 QEHR1HM-105Z E CAPACITOR 1uF 50V M
C9207 NCB31HK-104X C CAPACITOR 0.1uF 50V K
C9208 NCB31HK-222X C CAPACITOR 2200pF 50V K
C9210 NCB31HK-104X C CAPACITOR 0.1uF 50V K
C9211 QEHR1AM-228Z E CAPACITOR 2200uF 10V M
C9212 QECR1AM-128Z E CAPACITOR 1200uF 10V M
C9219 QEHR1VM-107Z E CAPACITOR 100uF 35V M
C9220 NCB31HK-103X C CAPACITOR 0.01uF 50V K
C9501 QEZ0739-337 E CAPACITOR 330uF
C9502 QCZ0340-331 C CAPACITOR 330pF 2kV K
C9503 QFZ0231-225 MM CAPACITOR 2.2uF
C9504 NCB31HK-222X C CAPACITOR 2200pF 50V K
C9505 NCB31HK-103X C CAPACITOR 0.01uF 50V K
C9506 NCB21HK-104X C CAPACITOR 0.1uF 50V K
C9507 NDC31HJ-102X C CAPACITOR 1000pF 50V J
C9508 QEHR1VM-476Z E CAPACITOR 47uF 35V M
C9509 NCB31HK-103X C CAPACITOR 0.01uF 50V K
C9510 NCB31HK-104X C CAPACITOR 0.1uF 50V K
C9511 QEHR1HM-107Z E CAPACITOR 100uF 50V M
C9512 NCB31HK-104X C CAPACITOR 0.1uF 50V K
C9551 QFZ0230-563 MPP CAPACITOR 0.056uF
C9553 NCB31HK-821X C CAPACITOR 820pF 50V K
C9554 NCB31HK-182X C CAPACITOR 1800pF 50V K
C9555 NCB31HK-331X C CAPACITOR 330pF 50V K
C9556 QEHR1CM-107Z E CAPACITOR 100uF 16V M
C9557 NCB31HK-104X C CAPACITOR 0.1uF 50V K
C9558 NCB31CK-105X C CAPACITOR 1uF 16V K
C9559 NCB31HK-102X C CAPACITOR 1000pF 50V K
C9560 NCB31HK-473X C CAPACITOR 0.047uF 50V K
C9561 NCB31HK-104X C CAPACITOR 0.1uF 50V K
C9562 QEHR1HM-107Z E CAPACITOR 100uF 50V M
C9591 QCZ9071-102 C CAPACITOR 1000pF AC400V M
C9592 QCZ9071-331 C CAPACITOR 330pF AC400V K
C9601 QECQ1VM-128 E CAPACITOR 1200uF 35V M
C9602 QECQ1VM-128 E CAPACITOR 1200uF 35V M
C9604 QECQ1VM-128 E CAPACITOR 1200uF 35V M
C9605 QECQ1VM-128 E CAPACITOR 1200uF 35V M
C9610 QECQ1VM-128 E CAPACITOR 1200uF 35V M
C9612 NCB21HK-104X C CAPACITOR 0.1uF 50V K
C9751 QECR1VM-337Z E CAPACITOR 330uF 35V M
C9753 QECQ1VM-128 E CAPACITOR 1200uF 35V M
R9001 QRZ0107-474Z C RESISTOR 470k
Ω
1/2W K
R9002 NRSA63J-222X MG RESISTOR 2.2k
Ω
1/16W J
R9003 NRSA63J-473X MG RESISTOR 47k
Ω
1/16W J
R9004 NRSA63J-222X MG RESISTOR 2.2k
Ω
1/16W J
R9005 NRSA63J-473X MG RESISTOR 47k
Ω
1/16W J
R9006 NRSA63J-0R0X MG RESISTOR 0
Ω
1/10W J
R9009 QRZ0260-4R7 UNF WW RESISTOR 4.7
Ω
R9010 QRZ0260-4R7 UNF WW RESISTOR 4.7
Ω
R9205 NRS12BJ-224W MG RESISTOR 220k
Ω
1/2W J
R9206 NRS12BJ-220W MG RESISTOR 22
Ω
1/2W J
R9207 NRSA63J-474X MG RESISTOR 470k
Ω
1/16W J
R9208 NRSA63J-332X MG RESISTOR 3.3k
Ω
1/16W J
R9209 QRZ9046-825Z C RESISTOR 8.2M
Ω
1/2W K
R9210 NRSA63J-182X MG RESISTOR 1.8k
Ω
1/16W J
R9211 NRSA63J-332X MG RESISTOR 3.3k
Ω
1/16W J
R9212 NRSA63J-561X MG RESISTOR 560
Ω
1/16W J
R9213 NRSA63D-103X MG RESISTOR 10k
Ω
1/16W D
R9214 NRSA63J-101X MG RESISTOR 100
Ω
1/16W J
R9215 NRSA63D-103X MG RESISTOR 10k
Ω
1/16W D
R9221 QRZ9017-220 FUSI RESISTOR 22
Ω
1/4W J
R9222 NRSA63J-104X MG RESISTOR 100k
Ω
1/16W J
R9501 QRM059J-R15 MP RESISTOR 0.15
Ω
5W J
R9502 QRM059J-R15 MP RESISTOR 0.15
Ω
5W J
R9503 NRS181J-474X MG RESISTOR 470k
Ω
1/8W J
Ref No. Part No. Part Name Description Local
R9504 NRS181J-474X MG RESISTOR 470k
Ω
1/8W J
R9505 NRS181J-334X MG RESISTOR 330k
Ω
1/8W J
R9506 NRSA63D-912X MG RESISTOR 9.1k
Ω
1/16W D
R9507 NRS12BJ-223W MG RESISTOR 22k
Ω
1/2W J
R9508 NRSA63J-224X MG RESISTOR 220k
Ω
1/16W J
R9509 NRSA63J-224X MG RESISTOR 220k
Ω
1/16W J
R9510 NRSA63J-101X MG RESISTOR 100
Ω
1/16W J
R9511 QRE121J-824Y C RESISTOR 820k
Ω
1/2W J
R9512 QRE121J-824Y C RESISTOR 820k
Ω
1/2W J
R9513 QRE121J-824Y C RESISTOR 820k
Ω
1/2W J
R9514 NRSA63D-183X MG RESISTOR 18k
Ω
1/16W D
R9515 NRSA63D-224X MG RESISTOR 220k
Ω
1/16W D
R9516 NRS181J-334X MG RESISTOR 330k
Ω
1/8W J
R9517 NRS181J-334X MG RESISTOR 330k
Ω
1/8W J
R9518 NRS181J-394X MG RESISTOR 390k
Ω
1/8W J
R9519 NRS181J-474X MG RESISTOR 470k
Ω
1/8W J
R9520 NRSA63J-683X MG RESISTOR 68k
Ω
1/16W J
R9521 NRSA63J-104X MG RESISTOR 100k
Ω
1/16W J
R9522 NRSA63J-153X MG RESISTOR 15k
Ω
1/16W J
R9523 NRSA63J-473X MG RESISTOR 47k
Ω
1/16W J
R9524 NRSA63J-0R0X MG RESISTOR 0
Ω
1/10W J
R9525 NRSA63J-824X MG RESISTOR 820k
Ω
1/16W J
R9526 NRS12BJ-102W MG RESISTOR 1k
Ω
1/2W J
R9527 NRSA63J-473X MG RESISTOR 47k
Ω
1/16W J
R9528 NRSA63J-224X MG RESISTOR 220k
Ω
1/16W J
R9529 NRS12BJ-101W MG RESISTOR 100
Ω
1/2W J
R9530 NRS12BJ-220W MG RESISTOR 22
Ω
1/2W J
R9531 NRSA02J-683X MG RESISTOR 68k
Ω
1/10W J
R9532 NRSA63J-473X MG RESISTOR 47k
Ω
1/16W J
R9533 NRSA02J-562X MG RESISTOR 5.6k
Ω
1/10W J
R9534 NRSA63J-473X MG RESISTOR 47k
Ω
1/16W J
R9540 NRSA02J-0R0X MG RESISTOR 0
Ω
1/10W J
R9551 QRZ9046-105Z C RESISTOR 1M
Ω
1/2W K
R9552 NRS12BJ-470W MG RESISTOR 47
Ω
1/2W J
R9553 NRS181J-223X MG RESISTOR 22k
Ω
1/8W J
R9555 NRS12BJ-220W MG RESISTOR 22
Ω
1/2W J
R9556 NRS181J-104X MG RESISTOR 100k
Ω
1/8W J
R9557 NRS181J-102X MG RESISTOR 1k
Ω
1/8W J
R9558 NRS181J-103X MG RESISTOR 10k
Ω
1/8W J
R9559 NRSA02J-223X MG RESISTOR 22k
Ω
1/10W J
R9560 NRS181J-183X MG RESISTOR 18k
Ω
1/8W J
R9561 NRS181J-103X MG RESISTOR 10k
Ω
1/8W J
R9564 NRS181J-683X MG RESISTOR 68k
Ω
1/8W J
R9565 NRS12BJ-821W MG RESISTOR 820
Ω
1/2W J
R9568 NRZ0096-R010X MP RESISTOR 0.01
Ω
R9569 NRZ0096-R010X MP RESISTOR 0.01
Ω
R9572 NRSA63J-473X MG RESISTOR 47k
Ω
1/16W J
R9573 NRSA02J-562X MG RESISTOR 5.6k
Ω
1/10W J
R9574 NRSA63J-683X MG RESISTOR 68k
Ω
1/16W J
R9576 NRSA63J-104X MG RESISTOR 100k
Ω
1/16W J
R9577 NRSA63J-104X MG RESISTOR 100k
Ω
1/16W J
R9578 NRS12BJ-151W MG RESISTOR 150
Ω
1/2W J
R9579 NRSA02J-0R0X MG RESISTOR 0
Ω
1/10W J
R9604 NRSA63J-103X MG RESISTOR 10k
Ω
1/16W J
R9605 NRSA02J-103X MG RESISTOR 10k
Ω
1/10W J
R9606 NRSA63D-333X MG RESISTOR 33k
Ω
1/16W D
R9607 NRSA63D-182X MG RESISTOR 1.8k
Ω
1/16W D
R9608 NRSA63J-104X MG RESISTOR 100k
Ω
1/16W J
R9609 NRSA63D-392X MG RESISTOR 3.9k
Ω
1/16W D
R9621 NRSA63J-182X MG RESISTOR 1.8k
Ω
1/16W J
R9631 NRSA63J-182X MG RESISTOR 1.8k
Ω
1/16W J
R9759 QRL039J-181 OMF RESISTOR 180
Ω
3W J
L9201 QQLZ026-140 COIL 14uH
L9501 QQR1789-001 CHOKE COIL
L9502 QQR1513-001 CHOKE COIL
L9602 QQL26AM-5R6Z CHOKE COIL 5.6uH M
L9751 QQL26AK-100Z CHOKE COIL 10uH K
L9753 QQL26AM-4R7Z COIL 4.7uH M
T9201 QQS0394-003 SW TRANSF
T9501 QQS0451-001 SW TRANSF
CP9201 QMFZ052-2R0Z-E FUSE 2A
CP9501 QMFZ043-5R0Z-J1 FUSE 5A AC250V
CP9601 ICP-N70-T IC PROTECTOR 2.5A
F9001 QMF5AD2-6R3-J1 FUSE 6.3A AC250V
K9502 QQR0621-002Z FERRITE BEADS
K9503 QQR0621-002Z FERRITE BEADS
K9607 QQR0621-002Z FERRITE BEADS
K9608 QQR0621-002Z FERRITE BEADS
K9609 QQR0621-002Z FERRITE BEADS
K9610 QQR0621-002Z FERRITE BEADS
K9751 NQR0499-002X FERRITE BEADS
LF9002 QQR1281-005 LINE FILTER
LF9003 QQR1655-001 LINE FILTER
PC9202 PS2581AL1/QW/ PHOTO COUPLER
PC9501 PS2581AL1/QW/ PHOTO COUPLER
PC9502 PS2581AL1/QW/ PHOTO COUPLER
PC9503 PS2581AL1/QW/ PHOTO COUPLER
Ref No. Part No. Part Name Description Local

(No.YA708<Rev.001>)3-41
DIGITAL P.W. BOARD ASS'Y (SFU0D634A-CK)
RY9001 QSK0162-001 RELAY
RY9002 QSK0162-001 RELAY
TH9001 QAD0174-250 P THERMISTOR 25
Ω
VA9001 QAF0028-621 VARISTOR 620V
Ref No. Part No. Part Name Description Local
IC6001 R2A15112FP-X IC
IC6002 BH3547F-X IC
IC6003 MC4558CD-X IC
IC6661 NJU26123VC2-X IC
IC6771 AK4384ET-X IC
IC7001 R8J66616FP IC
IC7002 ATF64-42Z49R IC (SERVICE)
IC7003 25VF080B42Z49A IC(MICRO C ROM) (SERVICE)
IC7004 TC7WH08FU-X IC
IC7005 S-80928CLNB-G-W IC
IC9201 MM1689AH-X IC
IC9231 MM1663DH-X IC
IC9251 SI-8015Q-X IC
IC9401 SI-8005Q-X IC
IC9501 PQ090DNA1Z-X IC
IC9601 SI-8005Q-X IC
Q6104 2SC1623A/5-6/-X TRANSISTOR
Q6105 2SC1623A/5-6/-X TRANSISTOR
Q6501 2SA812A/5-6/-X TRANSISTOR
Q6503 2SC1623A/5-6/-X TRANSISTOR
Q7003 2SA812A/5-6/-X TRANSISTOR
Q7004 2SA812A/5-6/-X TRANSISTOR
Q7005 2SA812A/5-6/-X TRANSISTOR
Q7006 2SA812A/5-6/-X TRANSISTOR
Q7007 SSM3K02F-X MOS FET
Q7008 2SC1623A/5-6/-X TRANSISTOR
Q7010 SSM3K02F-X MOS FET
Q9702 2SC1623A/5-6/-X TRANSISTOR
Q9703 2SC1623A/5-6/-X TRANSISTOR
Q9704 2SC1623A/5-6/-X TRANSISTOR
Q9705 2SC1623A/5-6/-X TRANSISTOR
D6301 RKZ5.1B2KG-X Z DIODE
D6501 HSU119-X SI DIODE
D6502 HSU119-X SI DIODE
D6503 HSU119-X SI DIODE
D6504 HSU119-X SI DIODE
D6505 HSU119-X SI DIODE
D7004 RKZ5.6B2KG-X Z DIODE
D7005 RKZ5.6B2KG-X Z DIODE
D7006 RKZ5.6B2KG-X Z DIODE
D7007 RKZ5.6B2KG-X Z DIODE
D7008 RKZ5.6B2KG-X Z DIODE
D7009 RKZ5.6B2KG-X Z DIODE
D7010 RKZ5.6B2KG-X Z DIODE
D7011 RKZ5.6B2KG-X Z DIODE
D7012 RKZ5.6B2KG-X Z DIODE
D7013 RKZ5.6B2KG-X Z DIODE
D7014 RKZ5.6B2KG-X Z DIODE
D7015 RKZ5.6B2KG-X Z DIODE
D7016 RKZ5.6B2KG-X Z DIODE
D7018 RKZ5.6B2KG-X Z DIODE
D7019 RKZ5.6B2KG-X Z DIODE
D9251 EC30QSA045-X SB DIODE
D9252 EC30QSA045-X SB DIODE
D9401 EC30QSA045-X SB DIODE
D9402 EC30QSA045-X SB DIODE
D9403 PTZ16B-X Z DIODE
D9404 HSU119-X SI DIODE
D9601 EC30QSA045-X SB DIODE
D9602 EC30QSA045-X SB DIODE
D9603 PTZ6.8B-X Z DIODE
D9604 HSU119-X SI DIODE
D9705 RKZ3.0B2KG-X Z DIODE
D9706 MA8024-X Z DIODE
C6101 NCB11AK-106X C CAPACITOR 10uF 10V K
C6102 NCB11AK-106X C CAPACITOR 10uF 10V K
C6105 NCB21AK-105X C CAPACITOR 1uF 10V K
C6106 NCB21AK-105X C CAPACITOR 1uF 10V K
C6107 NCB31HK-104X C CAPACITOR 0.1uF 50V K
C6109 NEHQ1VM-227X E CAPACITOR 220uF 35V M
C6111 NCB11AK-106X C CAPACITOR 10uF 10V K
C6112 NCB11AK-106X C CAPACITOR 10uF 10V K
C6113 NCB11AK-106X C CAPACITOR 10uF 10V K
Ref No. Part No. Part Name Description Local
C6114 NCB31AK-105X C CAPACITOR 1uF 10V K
C6116 NCB31HK-104X C CAPACITOR 0.1uF 50V K
C6117 NCB21EK-224X C CAPACITOR 0.22uF 25V K
C6118 NCB31HK-104X C CAPACITOR 0.1uF 50V K
C6119 NCB11AK-106X C CAPACITOR 10uF 10V K
C6120 NCB31HK-104X C CAPACITOR 0.1uF 50V K
C6122 NCB21EK-224X C CAPACITOR 0.22uF 25V K
C6123 NEHQ1VM-227X E CAPACITOR 220uF 35V M
C6124 NEHQ1VM-227X E CAPACITOR 220uF 35V M
C6125 NEHQ1VM-227X E CAPACITOR 220uF 35V M
C6126 NEHQ1VM-227X E CAPACITOR 220uF 35V M
C6301 NCJ21CK-106X-D C CAPACITOR 10uF 16V K
C6302 NCB31HK-104X C CAPACITOR 0.1uF 50V K
C6303 NCJ21CK-106X-D C CAPACITOR 10uF 16V K
C6304 NRSA63J-104X MG RESISTOR 100k
Ω
1/16W J
C6305 NCB31HK-473X C CAPACITOR 0.047uF 50V K
C6306 NCB21AK-475X C CAPACITOR 4.7uF 10V K
C6307 NRSA63J-104X MG RESISTOR 100k
Ω
1/16W J
C6308 NCB31HK-473X C CAPACITOR 0.047uF 50V K
C6309 NCB21AK-475X C CAPACITOR 4.7uF 10V K
C6501 NEHL1CM-107X E CAPACITOR 100uF 16V M
C6504 NCB31CK-223X C CAPACITOR 0.022uF 16V K
C6505 NCB31CK-223X C CAPACITOR 0.022uF 16V K
C6506 NCB21AK-475X C CAPACITOR 4.7uF 10V K
C6507 NEHL1CM-107X E CAPACITOR 100uF 16V M
C6508 NCB21AK-475X C CAPACITOR 4.7uF 10V K
C6509 NCB21AK-105X C CAPACITOR 1uF 10V K
C6510 NEHL0GM-227X E CAPACITOR 220uF 4V M
C6511 NEHL1CM-476X E CAPACITOR 47uF 16V M
C6512 NEHL0GM-227X E CAPACITOR 220uF 4V M
C6513 NCB31HK-104X C CAPACITOR 0.1uF 50V K
C6514 NCB31HK-104X C CAPACITOR 0.1uF 50V K
C6515 NCB31HK-104X C CAPACITOR 0.1uF 50V K
C6516 NCB31HK-104X C CAPACITOR 0.1uF 50V K
C6518 NCB31HK-104X C CAPACITOR 0.1uF 50V K
C6520 NCB31HK-104X C CAPACITOR 0.1uF 50V K
C6662 NCB31HK-104X C CAPACITOR 0.1uF 50V K
C6663 NEHL1HM-475X E CAPACITOR 4.7uF 50V M
C6664 NDC31HJ-100X C CAPACITOR 10pF 50V J
C6665 NDC31HJ-100X C CAPACITOR 10pF 50V J
C6771 NEHL1CM-106X E CAPACITOR 10uF 16V M
C6772 NCB31HK-104X C CAPACITOR 0.1uF 50V K
C6773 NEHL1CM-106X E CAPACITOR 10uF 16V M
C6774 NCB31HK-104X C CAPACITOR 0.1uF 50V K
C7002 NEHL0GM-227X E CAPACITOR 220uF 4V M
C7003 NCB31HK-104X C CAPACITOR 0.1uF 50V K
C7004 NCB31HK-104X C CAPACITOR 0.1uF 50V K
C7006 NCB31HK-103X C CAPACITOR 0.01uF 50V K
C7007 NCB31HK-102X C CAPACITOR 1000pF 50V K
C7008 NCB31HK-104X C CAPACITOR 0.1uF 50V K
C7009 NCB31HK-104X C CAPACITOR 0.1uF 50V K
C7010 NCB31HK-104X C CAPACITOR 0.1uF 50V K
C7011 NCB31HK-104X C CAPACITOR 0.1uF 50V K
C7012 NDC31HJ-220X C CAPACITOR 22pF 50V J
C7013 NDC31HJ-9R0X C CAPACITOR 9pF 50V J
C7014 NCB31HK-104X C CAPACITOR 0.1uF 50V K
C7015 NCB31HK-104X C CAPACITOR 0.1uF 50V K
C7017 NCB31HK-104X C CAPACITOR 0.1uF 50V K
C7018 NCB31HK-104X C CAPACITOR 0.1uF 50V K
C7019 NCB20JK-106X C CAPACITOR 10uF 6.3V K
C7020 NCB31HK-104X C CAPACITOR 0.1uF 50V K
C7021 NCB31HK-104X C CAPACITOR 0.1uF 50V K
C7022 NCB31HK-104X C CAPACITOR 0.1uF 50V K
C7023 NCB20JK-106X C CAPACITOR 10uF 6.3V K
C7024 NCB31HK-104X C CAPACITOR 0.1uF 50V K
C7025 NCB31HK-104X C CAPACITOR 0.1uF 50V K
C7027 NCB31HK-104X C CAPACITOR 0.1uF 50V K
C7028 NEHL0GM-227X E CAPACITOR 220uF 4V M
C7030 NCB31CK-105X C CAPACITOR 1uF 16V K
C7032 NCB31HK-104X C CAPACITOR 0.1uF 50V K
C7033 NCB31HK-104X C CAPACITOR 0.1uF 50V K
C7034 NCB31HK-104X C CAPACITOR 0.1uF 50V K
C7038 NEHL0JM-107X E CAPACITOR 100uF 6.3V M
C7039 NCB31HK-104X C CAPACITOR 0.1uF 50V K
C7041 NCB31HK-104X C CAPACITOR 0.1uF 50V K
C7043 NCB31HK-104X C CAPACITOR 0.1uF 50V K
C7044 NCB31HK-104X C CAPACITOR 0.1uF 50V K
C7045 NCB31HK-104X C CAPACITOR 0.1uF 50V K
C7046 NCB31HK-104X C CAPACITOR 0.1uF 50V K
C7047 NCB31HK-104X C CAPACITOR 0.1uF 50V K
C7048 NCB31HK-102X C CAPACITOR 1000pF 50V K
C7049 NCB20JK-475X C CAPACITOR 4.7uF 6.3V K
C7050 NCB31HK-104X C CAPACITOR 0.1uF 50V K
C7051 NCB31HK-222X C CAPACITOR 2200pF 50V K
C7053 NCB31HK-273X C CAPACITOR 0.027uF 50V K
C7054 NCB31HK-102X C CAPACITOR 1000pF 50V K
C7055 NCB31HK-104X C CAPACITOR 0.1uF 50V K
C7056 NCB31HK-104X C CAPACITOR 0.1uF 50V K
C7057 NCB31HK-104X C CAPACITOR 0.1uF 50V K
Ref No. Part No. Part Name Description Local

3-42(No.YA708<Rev.001>)
C7058 NCB31HK-104X C CAPACITOR 0.1uF 50V K
C7059 NCB31HK-103X C CAPACITOR 0.01uF 50V K
C7060 NCB31HK-102X C CAPACITOR 1000pF 50V K
C7061 NCB31HK-104X C CAPACITOR 0.1uF 50V K
C7066 NEHL0GM-227X E CAPACITOR 220uF 4V M
C7067 NCB31HK-104X C CAPACITOR 0.1uF 50V K
C7068 NEHL0GM-227X E CAPACITOR 220uF 4V M
C7069 NCB31HK-104X C CAPACITOR 0.1uF 50V K
C7070 NCB31HK-104X C CAPACITOR 0.1uF 50V K
C7071 NCB31HK-104X C CAPACITOR 0.1uF 50V K
C7072 NDC31HJ-150X C CAPACITOR 15pF 50V J
C7073 NDC31HJ-150X C CAPACITOR 15pF 50V J
C7074 NCB31HK-104X C CAPACITOR 0.1uF 50V K
C7075 NCB31HK-104X C CAPACITOR 0.1uF 50V K
C7078 NCB31HK-104X C CAPACITOR 0.1uF 50V K
C7079 NCB31HK-104X C CAPACITOR 0.1uF 50V K
C7080 NCB31HK-104X C CAPACITOR 0.1uF 50V K
C7081 NENA0JM-476X BP E CAPACITOR 47uF 6.3V M
C7082 NENA0JM-476X BP E CAPACITOR 47uF 6.3V M
C7083 NCB31HK-104X C CAPACITOR 0.1uF 50V K
C7084 NCB31HK-104X C CAPACITOR 0.1uF 50V K
C7085 NCB31HK-104X C CAPACITOR 0.1uF 50V K
C7086 NCB31HK-104X C CAPACITOR 0.1uF 50V K
C7088 NCB31HK-104X C CAPACITOR 0.1uF 50V K
C7090 NCB31HK-104X C CAPACITOR 0.1uF 50V K
C7092 NCB31HK-104X C CAPACITOR 0.1uF 50V K
C7093 NCB31HK-104X C CAPACITOR 0.1uF 50V K
C7094 NDC31HJ-330X C CAPACITOR 33pF 50V J
C7095 NDC31HJ-560X C CAPACITOR 56pF 50V J
C7101 NCB31HK-104X C CAPACITOR 0.1uF 50V K
C7103 NCB31HK-104X C CAPACITOR 0.1uF 50V K
C7104 NCB31HK-104X C CAPACITOR 0.1uF 50V K
C7105 NCB31HK-104X C CAPACITOR 0.1uF 50V K
C7106 NCB31HK-102X C CAPACITOR 1000pF 50V K
C7107 NCB31HK-104X C CAPACITOR 0.1uF 50V K
C7108 NCB31HK-104X C CAPACITOR 0.1uF 50V K
C7109 NCB31HK-104X C CAPACITOR 0.1uF 50V K
C7110 NCB31HK-104X C CAPACITOR 0.1uF 50V K
C7111 NCB31HK-104X C CAPACITOR 0.1uF 50V K
C7112 NCB31HK-104X C CAPACITOR 0.1uF 50V K
C7114 NEHL0GM-227X E CAPACITOR 220uF 4V M
C7118 NCB31HK-104X C CAPACITOR 0.1uF 50V K
C7119 NEHL0GM-227X E CAPACITOR 220uF 4V M
C7121 NEHL0GM-227X E CAPACITOR 220uF 4V M
C7125 NCB31HK-104X C CAPACITOR 0.1uF 50V K
C7126 NCB31HK-104X C CAPACITOR 0.1uF 50V K
C7127 NCB31HK-104X C CAPACITOR 0.1uF 50V K
C7129 NCB31HK-104X C CAPACITOR 0.1uF 50V K
C7130 NCB31HK-104X C CAPACITOR 0.1uF 50V K
C7131 NCB31HK-104X C CAPACITOR 0.1uF 50V K
C7132 NCB31HK-104X C CAPACITOR 0.1uF 50V K
C7133 NCB31HK-104X C CAPACITOR 0.1uF 50V K
C7134 NCB31HK-104X C CAPACITOR 0.1uF 50V K
C7135 NCB31HK-104X C CAPACITOR 0.1uF 50V K
C7136 NCB31HK-104X C CAPACITOR 0.1uF 50V K
C7137 NCB31HK-104X C CAPACITOR 0.1uF 50V K
C7138 NCB31HK-104X C CAPACITOR 0.1uF 50V K
C7139 NCB31HK-104X C CAPACITOR 0.1uF 50V K
C7141 NCB31HK-104X C CAPACITOR 0.1uF 50V K
C7142 NCB31HK-104X C CAPACITOR 0.1uF 50V K
C7143 NCB31HK-102X C CAPACITOR 1000pF 50V K
C7144 NCB31HK-104X C CAPACITOR 0.1uF 50V K
C7145 NCB31HK-104X C CAPACITOR 0.1uF 50V K
C7146 NCB31HK-102X C CAPACITOR 1000pF 50V K
C7147 NCB31HK-104X C CAPACITOR 0.1uF 50V K
C7148 NCB31HK-104X C CAPACITOR 0.1uF 50V K
C7151 NEHL0GM-227X E CAPACITOR 220uF 4V M
C7152 NCB11AK-106X C CAPACITOR 10uF 10V K
C7153 NCB31HK-104X C CAPACITOR 0.1uF 50V K
C7154 NCB31HK-104X C CAPACITOR 0.1uF 50V K
C7157 NCB31HK-104X C CAPACITOR 0.1uF 50V K
C7158 NCB10JK-106X C CAPACITOR 10uF 6.3V K
C7159 NCB31CK-105X C CAPACITOR 1uF 16V K
C7160 NCB31CK-105X C CAPACITOR 1uF 16V K
C7161 NCB31HK-104X C CAPACITOR 0.1uF 50V K
C7162 NCB31CK-105X C CAPACITOR 1uF 16V K
C7164 NCB31HK-103X C CAPACITOR 0.01uF 50V K
C7165 NCB31CK-104X C CAPACITOR 0.1uF 16V K
C7166 NEHL1CM-106X E CAPACITOR 10uF 16V M
C7167 NCB31HK-103X C CAPACITOR 0.01uF 50V K
C7169 NCB31HK-104X C CAPACITOR 0.1uF 50V K
C7171 NCB31HK-104X C CAPACITOR 0.1uF 50V K
C7173 NCB11AK-106X C CAPACITOR 10uF 10V K
C7174 NCB31HK-104X C CAPACITOR 0.1uF 50V K
C9201 NCB31AK-105X C CAPACITOR 1uF 10V K
C9202 NCB31AK-105X C CAPACITOR 1uF 10V K
C9203 NEHM1CM-106X E CAPACITOR 10uF 16V M
C9204 NCB31AK-334X C CAPACITOR 0.33uF 10V K
C9205 NEHM1CM-106X E CAPACITOR 10uF 16V M
Ref No. Part No. Part Name Description Local
C9206 NCB31AK-334X C CAPACITOR 0.33uF 10V K
C9207 NCB31AK-105X C CAPACITOR 1uF 10V K
C9208 NCB31AK-105X C CAPACITOR 1uF 10V K
C9209 NCB31AK-105X C CAPACITOR 1uF 10V K
C9231 NCB31AK-105X C CAPACITOR 1uF 10V K
C9232 NEHM1CM-106X E CAPACITOR 10uF 16V M
C9233 NCB31AK-334X C CAPACITOR 0.33uF 10V K
C9234 NDC31HJ-471X C CAPACITOR 470pF 50V J
C9235 NEHL1CM-226X E CAPACITOR 22uF 16V M
C9236 NCB31AK-105X C CAPACITOR 1uF 10V K
C9237 NCB31AK-105X C CAPACITOR 1uF 10V K
C9241 NEHL0JM-107X E CAPACITOR 100uF 6.3V M
C9242 NEHL0JM-107X E CAPACITOR 100uF 6.3V M
C9243 NCB31AK-105X C CAPACITOR 1uF 10V K
C9251 NCJ41HK-335X-U C CAPACITOR 3.3uF 50V K
C9252 NCJ41HK-335X-U C CAPACITOR 3.3uF 50V K
C9253 NCJ41EK-106X-U C CAPACITOR 10mF 25V K
C9254 NCJ41EK-106X-U C CAPACITOR 10mF 25V K
C9255 NCB31HK-222X C CAPACITOR 2200pF 50V K
C9256 NCB31HK-332X C CAPACITOR 3300pF 50V K
C9258 NCB31HK-103X C CAPACITOR 0.01uF 50V K
C9259 NCB31HK-104X C CAPACITOR 0.1uF 50V K
C9401 NCJ41HK-335X-U C CAPACITOR 3.3uF 50V K
C9402 NCJ41HK-335X-U C CAPACITOR 3.3uF 50V K
C9403 NCJ41EK-106X-U C CAPACITOR 10mF 25V K
C9404 NCJ41EK-106X-U C CAPACITOR 10mF 25V K
C9405 NDC31HJ-101X C CAPACITOR 100pF 50V J
C9406 NCB31HK-103X C CAPACITOR 0.01uF 50V K
C9408 NCB31HK-103X C CAPACITOR 0.01uF 50V K
C9409 NCB31HK-104X C CAPACITOR 0.1uF 50V K
C9501 NEHL1CM-226X E CAPACITOR 22uF 16V M
C9502 NEHL1CM-226X E CAPACITOR 22uF 16V M
C9601 NCJ41HK-335X-U C CAPACITOR 3.3uF 50V K
C9603 NCJ41EK-106X-U C CAPACITOR 10mF 25V K
C9604 NCJ41EK-106X-U C CAPACITOR 10mF 25V K
C9605 NDC31HJ-101X C CAPACITOR 100pF 50V J
C9606 NCB31HK-103X C CAPACITOR 0.01uF 50V K
C9608 NCB31HK-103X C CAPACITOR 0.01uF 50V K
C9609 NCB31HK-104X C CAPACITOR 0.1uF 50V K
C9712 NEHL1HM-105X E CAPACITOR 1uF 50V M
R3001 NRSA63J-0R0X MG RESISTOR 0
Ω
1/10W J
R3002 NRSA63J-0R0X MG RESISTOR 0
Ω
1/10W J
R3003 NRSA63J-0R0X MG RESISTOR 0
Ω
1/10W J
R3004 NRSA63J-0R0X MG RESISTOR 0
Ω
1/10W J
R6101 NRSA63J-472X MG RESISTOR 4.7k
Ω
1/16W J
R6102 NRSA63J-472X MG RESISTOR 4.7k
Ω
1/16W J
R6106 NRSA63J-333X MG RESISTOR 33k
Ω
1/16W J
R6109 NRSA63J-473X MG RESISTOR 47k
Ω
1/16W J
R6111 NRSA63J-272X MG RESISTOR 2.7k
Ω
1/16W J
R6116 NRSA63J-0R0X MG RESISTOR 0
Ω
1/10W J
R6118 NRSA63J-102X MG RESISTOR 1k
Ω
1/16W J
R6119 NRSA63J-272X MG RESISTOR 2.7k
Ω
1/16W J
R6301 NRSA63J-562X MG RESISTOR 5.6k
Ω
1/16W J
R6303 NRSA63J-123X MG RESISTOR 12k
Ω
1/16W J
R6304 NRSA63J-104X MG RESISTOR 100k
Ω
1/16W J
R6305 NRSA63J-151X MG RESISTOR 150
Ω
1/16W J
R6307 NRSA63J-123X MG RESISTOR 12k
Ω
1/16W J
R6308 NRSA63J-104X MG RESISTOR 100k
Ω
1/16W J
R6309 NRSA63J-151X MG RESISTOR 150
Ω
1/16W J
R6502 NRSA63J-563X MG RESISTOR 56k
Ω
1/16W J
R6503 NRSA63J-104X MG RESISTOR 100k
Ω
1/16W J
R6504 NRSA63J-563X MG RESISTOR 56k
Ω
1/16W J
R6505 NRSA63J-183X MG RESISTOR 18k
Ω
1/16W J
R6506 NRSA63J-102X MG RESISTOR 1k
Ω
1/16W J
R6507 NRSA63J-102X MG RESISTOR 1k
Ω
1/16W J
R6512 NRSA63J-473X MG RESISTOR 47k
Ω
1/16W J
R6515 NRSA63J-220X MG RESISTOR 22
Ω
1/16W J
R6516 NRSA63J-102X MG RESISTOR 1k
Ω
1/16W J
R6517 NRSA63J-102X MG RESISTOR 1k
Ω
1/16W J
R6518 NRSA63J-220X MG RESISTOR 22
Ω
1/16W J
R6520 NRSA63J-272X MG RESISTOR 2.7k
Ω
1/16W J
R6522 NRSA63J-0R0X MG RESISTOR 0
Ω
1/10W J
R6524 NRSA63J-473X MG RESISTOR 47k
Ω
1/16W J
R6663 NRSA63J-101X MG RESISTOR 100
Ω
1/16W J
R6664 NRSA63J-101X MG RESISTOR 100
Ω
1/16W J
R6665 NRSA63J-332X MG RESISTOR 3.3k
Ω
1/16W J
R6666 NRSA63J-332X MG RESISTOR 3.3k
Ω
1/16W J
R6667 NRSA63J-332X MG RESISTOR 3.3k
Ω
1/16W J
R6668 NRSA63J-332X MG RESISTOR 3.3k
Ω
1/16W J
R6669 NRSA63J-332X MG RESISTOR 3.3k
Ω
1/16W J
R6670 NRSA63J-0R0X MG RESISTOR 0
Ω
1/10W J
R6672 NRSA63J-332X MG RESISTOR 3.3k
Ω
1/16W J
R6673 NRSA63J-105X MG RESISTOR 1M
Ω
1/16W J
R6675 NRSA63J-332X MG RESISTOR 3.3k
Ω
1/16W J
R6680 NRSA63J-332X MG RESISTOR 3.3k
Ω
1/16W J
R6682 NRSA63J-332X MG RESISTOR 3.3k
Ω
1/16W J
R6683 NRSA63J-332X MG RESISTOR 3.3k
Ω
1/16W J
R6771 NRSA63J-0R0X MG RESISTOR 0
Ω
1/10W J
Ref No. Part No. Part Name Description Local

(No.YA708<Rev.001>)3-43
R6772 NRSA63J-0R0X MG RESISTOR 0
Ω
1/10W J
R6773 NRSA63J-0R0X MG RESISTOR 0
Ω
1/10W J
R6774 NRSA63J-0R0X MG RESISTOR 0
Ω
1/10W J
R6775 NRSA63J-0R0X MG RESISTOR 0
Ω
1/10W J
R6777 NRSA63J-0R0X MG RESISTOR 0
Ω
1/10W J
R6779 NRSA63J-0R0X MG RESISTOR 0
Ω
1/10W J
R6780 NRSA63J-0R0X MG RESISTOR 0
Ω
1/10W J
R7002 NRSA63J-0R0X MG RESISTOR 0
Ω
1/10W J
R7004 NRSA63J-0R0X MG RESISTOR 0
Ω
1/10W J
R7005 NRSA63J-0R0X MG RESISTOR 0
Ω
1/10W J
R7006 NRSA63J-0R0X MG RESISTOR 0
Ω
1/10W J
R7007 NRSA63J-562X MG RESISTOR 5.6k
Ω
1/16W J
R7008 NRSA63J-102X MG RESISTOR 1k
Ω
1/16W J
R7009 NRSA63J-105X MG RESISTOR 1M
Ω
1/16W J
R7010 NRSA63J-331X MG RESISTOR 330
Ω
1/16W J
R7011 NRSA63J-561X MG RESISTOR 560
Ω
1/16W J
R7012 NRSA63J-0R0X MG RESISTOR 0
Ω
1/10W J
R7013 NRSA63J-0R0X MG RESISTOR 0
Ω
1/10W J
R7014 NRSA63J-0R0X MG RESISTOR 0
Ω
1/10W J
R7015 NRSA63J-0R0X MG RESISTOR 0
Ω
1/10W J
R7016 NRSA63J-0R0X MG RESISTOR 0
Ω
1/10W J
R7019 NRSA63J-101X MG RESISTOR 100
Ω
1/16W J
R7020 NRSA63J-101X MG RESISTOR 100
Ω
1/16W J
R7021 NRSA63J-0R0X MG RESISTOR 0
Ω
1/10W J
R7022 NRSA63J-223X MG RESISTOR 22k
Ω
1/16W J
R7023 NRSA63J-223X MG RESISTOR 22k
Ω
1/16W J
R7024 NRSA63D-392X MG RESISTOR 3.9k
Ω
1/16W D
R7025 NRSA63D-302X MG RESISTOR 3k
Ω
1/16W D
R7026 NRSA63D-682X MG RESISTOR 6.8k
Ω
1/16W D
R7027 NRSA63J-0R0X MG RESISTOR 0
Ω
1/10W J
R7028 NRSA63J-0R0X MG RESISTOR 0
Ω
1/10W J
R7029 NRSA63J-471X MG RESISTOR 470
Ω
1/16W J
R7030 NRSA63J-0R0X MG RESISTOR 0
Ω
1/10W J
R7031 NRSA63J-105X MG RESISTOR 1M
Ω
1/16W J
R7032 NRSA63J-182X MG RESISTOR 1.8k
Ω
1/16W J
R7033 NRSA63J-0R0X MG RESISTOR 0
Ω
1/10W J
R7034 NRSA63J-101X MG RESISTOR 100
Ω
1/16W J
R7037 NRSA63J-0R0X MG RESISTOR 0
Ω
1/10W J
R7038 NRSA63J-0R0X MG RESISTOR 0
Ω
1/10W J
R7039 NRSA63J-0R0X MG RESISTOR 0
Ω
1/10W J
R7040 NRSA63J-0R0X MG RESISTOR 0
Ω
1/10W J
R7043 NRSA63J-101X MG RESISTOR 100
Ω
1/16W J
R7044 NRSA63J-101X MG RESISTOR 100
Ω
1/16W J
R7045 NRSA63J-101X MG RESISTOR 100
Ω
1/16W J
R7046 NRSA63J-101X MG RESISTOR 100
Ω
1/16W J
R7047 NRSA63J-272X MG RESISTOR 2.7k
Ω
1/16W J
R7048 NRSA63J-272X MG RESISTOR 2.7k
Ω
1/16W J
R7049 NRSA63J-682X MG RESISTOR 6.8k
Ω
1/16W J
R7050 NRSA63J-682X MG RESISTOR 6.8k
Ω
1/16W J
R7051 NRSA63J-0R0X MG RESISTOR 0
Ω
1/10W J
R7052 NRSA63J-0R0X MG RESISTOR 0
Ω
1/10W J
R7053 NRSA63J-154X MG RESISTOR 150k
Ω
1/16W J
R7054 NRSA63J-333X MG RESISTOR 33k
Ω
1/16W J
R7055 NRSA63J-0R0X MG RESISTOR 0
Ω
1/10W J
R7058 NRSA63J-102X MG RESISTOR 1k
Ω
1/16W J
R7059 NRSA63J-0R0X MG RESISTOR 0
Ω
1/10W J
R7060 NRSA63J-103X MG RESISTOR 10k
Ω
1/16W J
R7061 NRSA63J-103X MG RESISTOR 10k
Ω
1/16W J
R7062 NRSA63J-103X MG RESISTOR 10k
Ω
1/16W J
R7063 NRSA63J-0R0X MG RESISTOR 0
Ω
1/10W J
R7065 NRSA63D-682X MG RESISTOR 6.8k
Ω
1/16W D
R7066 NRSA63J-0R0X MG RESISTOR 0
Ω
1/10W J
R7067 NRSA63J-0R0X MG RESISTOR 0
Ω
1/10W J
R7069 NRSA63J-0R0X MG RESISTOR 0
Ω
1/10W J
R7071 NRSA63J-102X MG RESISTOR 1k
Ω
1/16W J
R7073 NRSA63J-103X MG RESISTOR 10k
Ω
1/16W J
R7074 NRSA63J-0R0X MG RESISTOR 0
Ω
1/10W J
R7075 NRSA63J-153X MG RESISTOR 15k
Ω
1/16W J
R7076 NRSA63J-153X MG RESISTOR 15k
Ω
1/16W J
R7077 NRSA63J-102X MG RESISTOR 1k
Ω
1/16W J
R7078 NRSA63J-103X MG RESISTOR 10k
Ω
1/16W J
R7084 NRSA63J-102X MG RESISTOR 1k
Ω
1/16W J
R7085 NRSA63J-102X MG RESISTOR 1k
Ω
1/16W J
R7086 NRSA63J-103X MG RESISTOR 10k
Ω
1/16W J
R7087 NRSA63J-103X MG RESISTOR 10k
Ω
1/16W J
R7088 NRSA63J-103X MG RESISTOR 10k
Ω
1/16W J
R7092 NRSA63J-331X MG RESISTOR 330
Ω
1/16W J
R7093 NRSA63J-102X MG RESISTOR 1k
Ω
1/16W J
R7094 NRSA63J-473X MG RESISTOR 47k
Ω
1/16W J
R7095 NRSA63J-102X MG RESISTOR 1k
Ω
1/16W J
R7107 NRSA63J-101X MG RESISTOR 100
Ω
1/16W J
R7110 NRSA63J-0R0X MG RESISTOR 0
Ω
1/10W J
R7114 NRSA63J-0R0X MG RESISTOR 0
Ω
1/10W J
R7115 NRSA63J-0R0X MG RESISTOR 0
Ω
1/10W J
R7120 NRSA63J-331X MG RESISTOR 330
Ω
1/16W J
R7121 NRSA63J-102X MG RESISTOR 1k
Ω
1/16W J
R7122 NRSA63J-102X MG RESISTOR 1k
Ω
1/16W J
R7123 NRSA63J-473X MG RESISTOR 47k
Ω
1/16W J
R7126 NRSA63J-102X MG RESISTOR 1k
Ω
1/16W J
Ref No. Part No. Part Name Description Local
R7128 NRSA63J-102X MG RESISTOR 1k
Ω
1/16W J
R7129 NRSA63J-102X MG RESISTOR 1k
Ω
1/16W J
R7130 NRSA63J-103X MG RESISTOR 10k
Ω
1/16W J
R7131 NRSA63J-473X MG RESISTOR 47k
Ω
1/16W J
R7133 NRSA63J-101X MG RESISTOR 100
Ω
1/16W J
R7134 NRSA63J-101X MG RESISTOR 100
Ω
1/16W J
R7135 NRSA63J-101X MG RESISTOR 100
Ω
1/16W J
R7136 NRSA63J-101X MG RESISTOR 100
Ω
1/16W J
R7137 NRSA63J-103X MG RESISTOR 10k
Ω
1/16W J
R7138 NRSA63J-103X MG RESISTOR 10k
Ω
1/16W J
R7139 NRSA63J-103X MG RESISTOR 10k
Ω
1/16W J
R7142 NRSA63J-101X MG RESISTOR 100
Ω
1/16W J
R7143 NRSA63J-101X MG RESISTOR 100
Ω
1/16W J
R7144 NRSA63J-101X MG RESISTOR 100
Ω
1/16W J
R7145 NRSA63J-101X MG RESISTOR 100
Ω
1/16W J
R7146 NRSA63J-101X MG RESISTOR 100
Ω
1/16W J
R7147 NRSA63J-103X MG RESISTOR 10k
Ω
1/16W J
R7148 NRSA63J-103X MG RESISTOR 10k
Ω
1/16W J
R7149 NRSA63J-101X MG RESISTOR 100
Ω
1/16W J
R7150 NRSA63J-101X MG RESISTOR 100
Ω
1/16W J
R7151 NRSA63J-101X MG RESISTOR 100
Ω
1/16W J
R7152 NRSA63J-101X MG RESISTOR 100
Ω
1/16W J
R7153 NRSA63J-101X MG RESISTOR 100
Ω
1/16W J
R7154 NRSA63J-101X MG RESISTOR 100
Ω
1/16W J
R7155 NRSA63J-103X MG RESISTOR 10k
Ω
1/16W J
R7156 NRSA63J-103X MG RESISTOR 10k
Ω
1/16W J
R7157 NRSA63J-103X MG RESISTOR 10k
Ω
1/16W J
R7158 NRSA63J-103X MG RESISTOR 10k
Ω
1/16W J
R7159 NRSA63J-103X MG RESISTOR 10k
Ω
1/16W J
R7161 NRSA63J-103X MG RESISTOR 10k
Ω
1/16W J
R7163 NRSA63J-102X MG RESISTOR 1k
Ω
1/16W J
R7164 NRSA63J-100X MG RESISTOR 10
Ω
1/16W J
R7166 NRSA63J-103X MG RESISTOR 10k
Ω
1/16W J
R7168 NRSA63J-103X MG RESISTOR 10k
Ω
1/16W J
R7182 NRSA63J-0R0X MG RESISTOR 0
Ω
1/10W J
R7183 NRSA63J-0R0X MG RESISTOR 0
Ω
1/10W J
R7186 NRSA63J-0R0X MG RESISTOR 0
Ω
1/10W J
R7197 NRSA63J-103X MG RESISTOR 10k
Ω
1/16W J
R7198 NRSA63J-103X MG RESISTOR 10k
Ω
1/16W J
R7199 NRSA63J-103X MG RESISTOR 10k
Ω
1/16W J
R9201 NRS016J-100X MG RESISTOR 10
Ω
1W J
R9202 NRS016J-100X MG RESISTOR 10
Ω
1W J
R9203 NRSA63J-222X MG RESISTOR 2.2k
Ω
1/16W J
R9204 NRSA63J-222X MG RESISTOR 2.2k
Ω
1/16W J
R9251 NRSA02J-680X MG RESISTOR 68
Ω
1/10W J
R9252 NRSA63J-562X MG RESISTOR 5.6k
Ω
1/16W J
R9253 NRSA63D-243X MG RESISTOR 24k
Ω
1/16W D
R9254 NRSA63D-822X MG RESISTOR 8.2k
Ω
1/16W D
R9255 NRSA63D-512X MG RESISTOR 5.1k
Ω
1/16W D
R9256 NRSA63J-222X MG RESISTOR 2.2k
Ω
1/16W J
R9401 NRSA02J-680X MG RESISTOR 68
Ω
1/10W J
R9402 NRSA63J-103X MG RESISTOR 10k
Ω
1/16W J
R9403 NRSA63D-564X MG RESISTOR 560k
Ω
1/16W D
R9404 NRSA63D-154X MG RESISTOR 150k
Ω
1/16W D
R9405 NRSA63D-512X MG RESISTOR 5.1k
Ω
1/16W D
R9406 NRSA63J-682X MG RESISTOR 6.8k
Ω
1/16W J
R9407 NRSA63J-182X MG RESISTOR 1.8k
Ω
1/16W J
R9408 NRSA63J-183X MG RESISTOR 18k
Ω
1/16W J
R9409 NRSA63J-472X MG RESISTOR 4.7k
Ω
1/16W J
R9410 NRSA63J-104X MG RESISTOR 100k
Ω
1/16W J
R9501 NRSA63J-472X MG RESISTOR 4.7k
Ω
1/16W J
R9502 NRSA63J-104X MG RESISTOR 100k
Ω
1/16W J
R9601 NRSA02J-680X MG RESISTOR 68
Ω
1/10W J
R9602 NRSA63J-103X MG RESISTOR 10k
Ω
1/16W J
R9603 NRSA63D-683X MG RESISTOR 68k
Ω
1/16W D
R9604 NRSA63D-154X MG RESISTOR 150k
Ω
1/16W D
R9605 NRSA63D-512X MG RESISTOR 5.1k
Ω
1/16W D
R9606 NRSA63J-392X MG RESISTOR 3.9k
Ω
1/16W J
R9607 NRSA63J-182X MG RESISTOR 1.8k
Ω
1/16W J
R9608 NRSA63J-183X MG RESISTOR 18k
Ω
1/16W J
R9610 NRSA63J-104X MG RESISTOR 100k
Ω
1/16W J
R9611 NRSA63J-472X MG RESISTOR 4.7k
Ω
1/16W J
R9712 NRSA63D-223X MG RESISTOR 22k
Ω
1/16W D
R9713 NRSA63J-0R0X MG RESISTOR 0
Ω
1/10W J
R9715 NRSA63J-682X MG RESISTOR 6.8k
Ω
1/16W J
R9716 NRSA63J-333X MG RESISTOR 33k
Ω
1/16W J
R9717 NRSA63J-683X MG RESISTOR 68k
Ω
1/16W J
RA7001 NRZ0034-0R0W NET RESISTOR 0
Ω
1/32W J x4
RA7002 NRZ0034-0R0W NET RESISTOR 0
Ω
1/32W J x4
RA7003 NRZ0034-0R0W NET RESISTOR 0
Ω
1/32W J x4
RA7004 NRZ0034-0R0W NET RESISTOR 0
Ω
1/32W J x4
RA7005 NRZ0034-0R0W NET RESISTOR 0
Ω
1/32W J x4
RA7006 NRZ0034-0R0W NET RESISTOR 0
Ω
1/32W J x4
L6101 NQLF3EM-330X COIL 33uH M
L6102 NQLF3EM-330X COIL 33uH M
L7001 NQR0339-001X FERRITE BEADS
L7002 NQR0339-001X FERRITE BEADS
L7003 NQR0339-001X FERRITE BEADS
Ref No. Part No. Part Name Description Local

3-44(No.YA708<Rev.001>)
REMOTE CONTROL UNIT PARTS LIST (RM-C2510-1C)
L7004 NQR0339-001X FERRITE BEADS
L7005 NQR0339-001X FERRITE BEADS
L7006 NQR0339-001X FERRITE BEADS
L7007 NQR0339-001X FERRITE BEADS
L7008 NQR0339-001X FERRITE BEADS
L7009 NQR0339-001X FERRITE BEADS
L7010 NQR0339-001X FERRITE BEADS
L7011 NQR0339-001X FERRITE BEADS
L7012 NQR0339-001X FERRITE BEADS
L7013 NQR0339-001X FERRITE BEADS
L7014 NQR0339-001X FERRITE BEADS
L7015 NQR0339-001X FERRITE BEADS
L7016 NQR0339-001X FERRITE BEADS
L7017 NQR0339-001X FERRITE BEADS
L7018 NQR0339-001X FERRITE BEADS
L7019 NQR0339-001X FERRITE BEADS
L7020 NQR0339-001X FERRITE BEADS
L7021 NQR0339-001X FERRITE BEADS
L7022 NQR0339-001X FERRITE BEADS
L7023 NQR0339-001X FERRITE BEADS
L7024 NRSA02J-0R0X MG RESISTOR 0
Ω
1/10W J
L9241 NQLD7EM-150X COIL 15uH M
L9251 NQLD7EM-150X COIL 15uH M
L9401 NQLD7EM-150X COIL 15uH M
L9601 NQLD7EM-150X COIL 15uH M
CN001 QGB1231L2-23W CONNECTOR B-B (1-23)
CN002 QGB1231L2-23W CONNECTOR B-B (1-23)
J8101 NNZ0215-001X HDMI CONNECTOR DIGITAL IN
J8102 NNZ0215-001X HDMI CONNECTOR DIGITAL IN
J8103 NNZ0215-001X HDMI CONNECTOR DIGITAL IN
K6101 NRSA02J-0R0X MG RESISTOR 0
Ω
1/10W J
K6102 NQR0413-002X FERRITE BEADS
K6103 NRSA02J-0R0X MG RESISTOR 0
Ω
1/10W J
K6104 NRSA02J-0R0X MG RESISTOR 0
Ω
1/10W J
K6105 NRSA02J-0R0X MG RESISTOR 0
Ω
1/10W J
K6106 NRSA02J-0R0X MG RESISTOR 0
Ω
1/10W J
K6107 NRSA02J-0R0X MG RESISTOR 0
Ω
1/10W J
K6108 NRSA02J-0R0X MG RESISTOR 0
Ω
1/10W J
K6109 NRSA02J-0R0X MG RESISTOR 0
Ω
1/10W J
K6110 NRSA02J-0R0X MG RESISTOR 0
Ω
1/10W J
K6111 NQR0339-001X FERRITE BEADS
K6112 NQR0339-001X FERRITE BEADS
K6113 NQR0339-001X FERRITE BEADS
K6114 NQR0339-001X FERRITE BEADS
K6115 NRSA02J-0R0X MG RESISTOR 0
Ω
1/10W J
K6661 NRSA02J-0R0X MG RESISTOR 0
Ω
1/10W J
K6772 NRSA02J-0R0X MG RESISTOR 0
Ω
1/10W J
K7001 NQR0499-002X FERRITE BEADS
K7003 NRSA63J-0R0X MG RESISTOR 0
Ω
1/10W J
K7004 NRSA63J-0R0X MG RESISTOR 0
Ω
1/10W J
K9201 NQR0339-001X FERRITE BEADS
K9202 NRSA02J-0R0X MG RESISTOR 0
Ω
1/10W J
K9203 NQR0339-001X FERRITE BEADS
K9204 NQR0339-001X FERRITE BEADS
K9205 NQR0339-001X FERRITE BEADS
K9231 NRSA02J-0R0X MG RESISTOR 0
Ω
1/10W J
K9232 NRSA02J-0R0X MG RESISTOR 0
Ω
1/10W J
K9233 NRSA02J-0R0X MG RESISTOR 0
Ω
1/10W J
K9241 NQR0339-001X FERRITE BEADS
K9251 NQR0339-001X FERRITE BEADS
K9401 NQR0339-001X FERRITE BEADS
K9402 NQR0339-001X FERRITE BEADS
K9601 NQR0339-001X FERRITE BEADS
X6661 NAX0932-001X CRYSTAL 12.288MHz
X7001 NAX1051-001X CRYSTAL 36.864MHz
X7002 NAX0983-001X CRYSTAL 27.000MHz
Ref No. Part No. Part Name Description Local
Ref.No. Part No. Part Name Description Local
10030-0047400 BATTERY COVER

(No.YA708<Rev.001>)3-45
PACKING
2020
44 55
4545
1313 4646
66
2222
2121
2121
4040
4343
1010
4242
4444
11
22
22
22
22
11
4141
4848
STAND
33
33
1010
1414
1414
77
4747
2020
44 55 4545
66
2222
[LT-42Z49/RACK only]
[Other models]

3-46(No.YA708<Rev.001>)
PACKING PARTS LIST
Ref.No. Part No. Part Name Description Local
1 GG10595-004A-H PACKING CASE
LT-42Z49AT,LT-42Z49BAT,LT-42Z49EAT,LT-42Z49MAT,LT-42Z49SAT,LT-42Z49VAT
1 GG10638-004A PACKING CASE LT-42Z49NASK
1 GG10359-014A-D PACKING CASE LT-42Z49RACK
2 GG10611-001A-D CUSHION ASSY 4pcs in 1set LT-42Z49RACK
3 RM-C2510-1C
REMOTE CONTROL UNIT
4 ------------ BATTERY AAA/R03(x2)
5 GGT0312-001A-H INST BOOK English LT-42Z49AT,LT-42Z49SAT
5 GGT0315-001A-H INST BOOK English/Thai LT-42Z49BAT
5 GGT0316-001A-H INST BOOK Russian/Ukrainian LT-42Z49EAT,LT-42Z49NASK
5 GGT0318-002A-H INST BOOK English/Castellano/Russian/Portugal LT-42Z49MAT
5 GGT0321-001A-D INST BOOK Castellano LT-42Z49RACK
5 GGT0317-001A-E INST BOOK English/Vietnam LT-42Z49VAT
6 GGT0328-001A-H INST BOOK
English/French/Russia/Arabic/Persian/Thai/Simplified Chinese/Melayu/Castellano/Ukrainian/Portuguese
LT-42Z49AT,LT-42Z49BAT,LT-42Z49EAT,LT-42Z49MAT,LT-42Z49NASK,LT-42Z49RACK,LT-42Z49SAT
7 GGT0313-001A-H INST BOOK Russian/French/Simplified Chinese/Arabic /Persian LT-42Z49AT,LT-42Z49SAT
7 GGT0329-001A-E INST BOOK English/Vietnam LT-42Z49VAT
10 GGT0229-001A-H INST SHEET
English/Thai/Arabic/Persian/French/Russian/Ukrainian/Chinese/Spanish
LT-42Z49AT,LT-42Z49BAT,LT-42Z49EAT,LT-42Z49MAT,LT-42Z49NASK,LT-42Z49RACK,LT-42Z49SAT
10 GGT0239-001A-E INST SHEET English/Vietnam LT-42Z49VAT
13 ------------ WARRANTY CARD BT-54039-1H LT-42Z49EAT,LT-42Z49NASK
14 LC32958-001A JOINT (x4)
LT-42Z49AT,LT-42Z49BAT,LT-42Z49EAT,LT-42Z49MAT,LT-42Z49NASK,LT-42Z49SAT,LT-42Z49VAT
20 GG30096-001B-H POLY BAG
LT-42Z49AT,LT-42Z49BAT,LT-42Z49EAT,LT-42Z49MAT,LT-42Z49NASK,LT-42Z49SAT,LT-42Z49VAT
20 GG30123-001A-D POLY BAG LT-42Z49RACK
21 GG30225-002A-H FOAM SHEET
LT-42Z49AT,LT-42Z49BAT,LT-42Z49EAT,LT-42Z49MAT,LT-42Z49NASK,LT-42Z49SAT,LT-42Z49VAT
21 GG30124-006B-D POLY BAG LT-42Z49RACK
22 QPA00500705 POLY BAG 5cm x 7cm
40 GG10579-002A-H CUSHION B.LEFT
LT-42Z49AT,LT-42Z49BAT,LT-42Z49EAT,LT-42Z49MAT,LT-42Z49NASK,LT-42Z49SAT,LT-42Z49VAT
41 GG10579-003A-H CUSHION B.RIGHT
LT-42Z49AT,LT-42Z49BAT,LT-42Z49EAT,LT-42Z49MAT,LT-42Z49NASK,LT-42Z49SAT,LT-42Z49VAT
42 GG10698-005A-H CUSHION T.FRONT
LT-42Z49AT,LT-42Z49BAT,LT-42Z49EAT,LT-42Z49MAT,LT-42Z49NASK,LT-42Z49SAT,LT-42Z49VAT
43 GG10579-004A-H CUSHION T.LEFT
LT-42Z49AT,LT-42Z49BAT,LT-42Z49EAT,LT-42Z49MAT,LT-42Z49NASK,LT-42Z49SAT,LT-42Z49VAT
44 GG10579-005A-H CUSHION T.RIGHT
LT-42Z49AT,LT-42Z49BAT,LT-42Z49EAT,LT-42Z49MAT,LT-42Z49NASK,LT-42Z49SAT,LT-42Z49VAT
45 QYSPSPD5008MA SCREW For STAND(x4)
46 QAM0921-001 ATTACHED PLUG LT-42Z49MAT
47 QAM0112-002 CONVERSION PLUG LT-42Z49MAT
48 GG20294-001A-H SUPPORT CUSHION
LT-42Z49AT,LT-42Z49BAT,LT-42Z49EAT,LT-42Z49MAT,LT-42Z49NASK,LT-42Z49SAT,LT-42Z49VAT