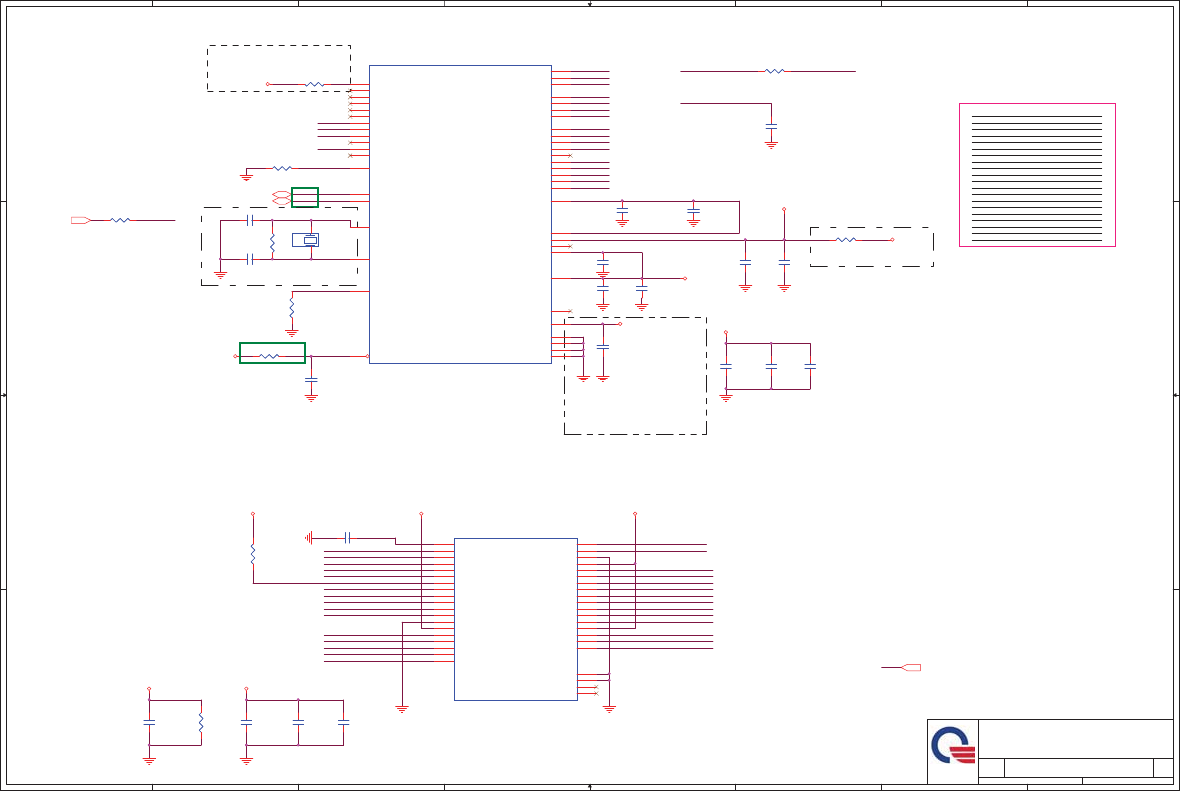
Lx_dis_0202 LX6 7 Schematic
User Manual:
Open the PDF directly: View PDF
.
Page Count: 44

1
1
2
2
3
3
4
4
5
5
6
6
7
7
8
8
A A
B B
C C
D D
Size Document Number Rev
Date: Sheet of
4XDQWD&RPSXWHU,QF
352-(&7/;B/;
1%
BLOCK DIAGRAM
1A
Custom
144Tuesday, February 02, 2010
Size Document Number Rev
Date: Sheet of
4XDQWD&RPSXWHU,QF
352-(&7/;B/;
1%
BLOCK DIAGRAM
1A
Custom
144Tuesday, February 02, 2010
Size Document Number Rev
Date: Sheet of
4XDQWD&RPSXWHU,QF
352-(&7/;B/;
1%
BLOCK DIAGRAM
1A
Custom
144Tuesday, February 02, 2010
01
PAGE 19-20
Dis.
LX6/7 (Liverpool) BLOCK DIAGRAM
3&%67$&.83
PAGE 38
6
4
.H\ERDUG
BlueTooth
7RXFK3DG
Audio
LPC
ENE KBC
PAGE 33
6<67(0)$1
Azalia
Webcam w/ Mic
PAGE 39
VCCP +1.05V/+1.8V(RT8204)
PAGE 35
PAGE 37
PAGE 41
PCI-E 100M
PAGE 26
SYSTEM POWER RT8206B
CPU CORE (ADP3212)
SYSTEM CHARGER(P2806)
PAGE 32
,'7+'
-DFNWR
6SHDNHU
PAGE 25
32.768KHz
14.318MHz
CLOCK GEN
$XGLR-DFN
+HDGSKRQH0,&
PAGE 02
PAGE 25
PAGE 28
PAGE 36
USB2.0 48M
KB3926 D2
GMT G9931P1U
/
/$<(56*1'
/$<(5,1/RZ
/$<(569&&
/$<(5723
/$<(5%27
/$<(5,1+LJK
PAGE 24
5-in-1
flash media
slot(SD/MS/MMC/
XD/MSP)
PAGE 24
Card Reader
Realtek
RTS5159
ATI Park XT
(64bit)
PAGE 42
BATTERY SELECTOR (Wireless LAN
Shirley Peak
802.11a/b/g/n)
half size
mini-card
PAGE 33
;
RTL8111(D)
GigaLAN
Realtek
PCIE-LAN
LAN
;
RJ45
PAGE 29
25MHz
PAGE 29
10
9LRS3197
Intel Clarksfield
( rPGA 989 )
CPU 45Watt
32.768KHz
DMI*4
PAGE 3-6
LCD CONN for
dual channel
(15.6",17")
3&,([SUHVV
*HQ;
BCLK133M
DMI100M
DP120M
HDMI CON
(1920*1200)
PAGE 14-18
(FCBGA)
962p 29X29mm
PAGE 31
PAGE 22
'XDO&KDQQHO/9'6
Platform
Controller
Hub
PCH 3.5Watt
PAGE 7-11
4 Core
133M BCLK
100M PCIE
96M DOT
REF CLK
100M PCIE
VRAM DDR3*8
(512Mb,1Gb,2Gb)
27MHz
'0,&
PAGE 22
/LJKW6HQVRU
%,26
6<67(0%,26
PAGE 32
DDR3 800,1066,1333 MT/s
DDR3-SODIMM1
DDR3 800,1066,1333 MT/s
PAGE 12
DDR3-SODIMM2
PAGE 13
8,9
PAGE 32
11
USB2.0 Port
PAGE 28
3
Touchscreen
PAGE 28
73$'
$PSOLILHU
PAGE 27
-DFNWR
6XE:RRIHU
PAGE 27
6$7$0%V
6$7$0%V
6$7$0%V
(6$7$86%3RUW
6$7$&'520
PAGE 26
PAGE 30
PAGE 28
PAGE 30
6$7$0%V
$FFHOHURPHWHU
+3'/75
60%86
6$7$VW+''
PAGE 30
6$7$QG+''
63,520
PAGE 7
0X[
CRT
PAGE 23
CRT
LVDS
HDMI
PAGE 21
Arrandale
35Watt
Madison Pro
(128bit)
USB2.0 Port ;
PAGE 28
2
Fingerprint
PAGE 28 Form 15"
Form 17"
7
USB2.0 Port
PAGE 28
Form 15"
PAGE 22
HDD LED
0
USB2.0 Port
PAGE 28
HDMI
Level
Shifter
PAGE 31
CRT
LVDS
iGPU HDMI
HDMI
VGACORE/VDDCI(RT8208/RT9018A)
+1.05V_VTT and GPU
+1.8V/+3V(VT358)
PAGE 40
DDR III SMDDR_VTERM and
GPU+1.5V/+1.0V(RT8207G)
POWER LED
HDD LED
POWER LED
http://hobi-elektronika.net

1
1
2
2
3
3
4
4
5
5
6
6
7
7
8
8
A A
B B
C C
D D
CK_PWRGD_R
XTAL_IN XTAL_OUT
CLK_BUF_BCLK_P_R
CLK_BUF_BCLK_N_R
CLK_BUF_PCIE_3GPLL#_R
CLK_BUF_PCIE_3GPLL_R
CLK_BUF_DREFCLK_R
CLK_BUF_DREFCLK#_R
CLK_BUF_DREFSSCLK_R
CLK_BUF_DREFSSCLK#_R
CLK_VGA_27M_NOSS
CLK_VGA_27M_SS
XTAL_IN
XTAL_OUT
CPU_SELCLK_ICH_14M
CK_PWRGD_R
CPU_SEL
VR_PWRGD_CLKEN#37
CLK_ICH_14M8
CGCLK_SMB8,12,13,26,33 CGDAT_SMB8,12,13,26,33
CLK_BUF_DREFCLK 8
CLK_BUF_DREFCLK# 8
CLK_BUF_PCIE_3GPLL 8
CLK_BUF_PCIE_3GPLL# 8
CLK_BUF_DREFSSCLK 8
CLK_BUF_DREFSSCLK# 8
CLK_BUF_BCLK_P 8
CLK_BUF_BCLK_N 8
+1.05V 7,8,9,11,36,37,43
+1.5V 33,41
+3V 3,7,8,9,10,11,12,13,21,22,23,24,25,26,27,28,29,30,31,32,33,34,37,40,41
CLK_27M_SS 16
CLK_27M_NONSS 16
+3V
+3V
+VDDIO_CLK+1.05V +3V
+3V +VDDCORE_CLK
+VDDIO_CLK
+VDDSE_CLK
+VDDCORE_CLK
+VDDSE_CLK+3V
Size Document Number Rev
Date: Sheet of
4XDQWD&RPSXWHU,QF
352-(&7/;B/;
1%
Clock Gen(9LRS3197)/HOLES
1A
Custom
244Tuesday, February 02, 2010
Size Document Number Rev
Date: Sheet of
4XDQWD&RPSXWHU,QF
352-(&7/;B/;
1%
Clock Gen(9LRS3197)/HOLES
1A
Custom
244Tuesday, February 02, 2010
Size Document Number Rev
Date: Sheet of
4XDQWD&RPSXWHU,QF
352-(&7/;B/;
1%
Clock Gen(9LRS3197)/HOLES
1A
Custom
244Tuesday, February 02, 2010
02
Place each 0.1uF cap close to pin
CPU_SEL
01
CPU0/1=133MHz
(default)
CPU0/1=100MHz
25mA 150mA
Place each 0.1uF cap close to pin Place each 0.1uF cap close to pin
150mA
Place within 0.5"
of C/G
Place R8044 within 0.5" of C/G
+2/(
CPU
GPU
FOR SG/DIS
H14
*H-TC276BC197D150P2
H14
*H-TC276BC197D150P2
1
C323 *10U/6.3V_8SC323 *10U/6.3V_8S
RP20 0_4P2R_4RP20 0_4P2R_4
2
41
3
R194 33_4R194 33_4
H17
*H-TC315BC354D118P2
H17
*H-TC315BC354D118P2
1
R219
100K/F_4
R219
100K/F_4
C342 0.1U/10V_4C342 0.1U/10V_4
H7
*H-TC276BC197D150P2
H7
*H-TC276BC197D150P2
1
L19
HCB1608KF-181T15_6
L19
HCB1608KF-181T15_6
1 2
C360 0.1U/10V_4C360 0.1U/10V_4
H4
H-C217D126P2
H4
H-C217D126P2
1
C344 0.1U/10V_4C344 0.1U/10V_4
H9
H-C217D126P2
H9
H-C217D126P2
1
H10
*H-TC276BC197D150P2
H10
*H-TC276BC197D150P2
1
R218
*10K/F_4
R218
*10K/F_4
C384 *10P/50V_4C384 *10P/50V_4
C375 0.1U/10V_4C375 0.1U/10V_4
H6
*H-TC276BC197D150P2
H6
*H-TC276BC197D150P2
1
H13
*H-TC276BC197D150P2
H13
*H-TC276BC197D150P2
1
R220
1K/F_4
R220
1K/F_4
C365 0.1U/10V_4C365 0.1U/10V_4
H19
*H-TC315BC354D118P2
H19
*H-TC315BC354D118P2
1
H11
*H-TC276BC197D150P2
H11
*H-TC276BC197D150P2
1
R216 33_4R216 33_4
H18
*H-TC315BC354D118P2
H18
*H-TC315BC354D118P2
1
C325 4.7U/6.3V_6C325 4.7U/6.3V_6
H12
*H-TC276BC197D150P2
H12
*H-TC276BC197D150P2
1
H16
*H-TC315BC354D118P2
H16
*H-TC315BC354D118P2
1
R217
10K/F_4
R217
10K/F_4
9LRS3197
QFN32
U15
9LRS3197
9LRS3197
QFN32
U15
9LRS3197
VDD_CPU_IO
18
SATA 10
VDD_SRC_IO
15
VSS_USB
2
27MHz_SS 7
DOT96C_LPR 4
SRC-1 13
SRC-1# 14
SATA# 11
27MHz_nonSS 6
DOT96T_LPR 3
VSS_CPU 21
CPU-1 20
CPU-0# 22
CPU-0 23
VDD_LCD
5
VDD_SRC
17
VDD_CPU
24
VDD_USB
1
VSS_LCD
8VSS_SRC 12
REF_0/CPU_SEL
30 CPU_STOP#
16
CPU-1# 19
VSS_REF 26
VDD_REF
29
XOUT
27
XIN
28
SCLK
32 SDATA
31
CK_PWRGD/PD#_3.3
25
GND 33
VSS_SATA
9
RP22 0_4P2R_4RP22 0_4P2R_4
2
41
3
L20
HCB1608KF-181T15_6
L20
HCB1608KF-181T15_6
1 2
C377
33P/50V_4
C377
33P/50V_4
12
R201 33_4R201 33_4
H3
*H-TC315BC354D118P2
H3
*H-TC315BC354D118P2
1
C378
33P/50V_4
C378
33P/50V_4
12
RP23 0_4P2R_4RP23 0_4P2R_4
2
41
3
C322 0.1U/10V_4C322 0.1U/10V_4
H1
*H-TC315BC354D118P2
H1
*H-TC315BC354D118P2
1
Y2
14.318MHZ
Y2
14.318MHZ
1 2
C349 10U/6.3V_6SC349 10U/6.3V_6S
L22
HCB1608KF-181T15_6
L22
HCB1608KF-181T15_6
1 2
C389 4.7U/6.3V_6C389 4.7U/6.3V_6
H15
*H-TC315BC354D118P2
H15
*H-TC315BC354D118P2
1
PAD1
SPAD-RE118X197NP
*pad-re236x394np
PAD1
SPAD-RE118X197NP
*pad-re236x394np
1
RP19 0_4P2R_4RP19 0_4P2R_4
2
41
3
R198 10K/F_4R198 10K/F_4
C338 0.1U/10V_4C338 0.1U/10V_4
PAD2
SPAD-RE118X197NP
*pad-re236x394np
PAD2
SPAD-RE118X197NP
*pad-re236x394np
1
H5
*H-TC315BC354D118P2
H5
*H-TC315BC354D118P2
1
H20
*H-TC236BC354D130P2
H20
*H-TC236BC354D130P2
1
Q11
2N7002E
Q11
2N7002E
3
2
1
H8
*H-TC315BC335D118P2
H8
*H-TC315BC335D118P2
1
H2 *H-TC236BC354D130P2H2 *H-TC236BC354D130P2
1
http://hobi-elektronika.net

1
1
2
2
3
3
4
4
5
5
6
6
7
7
8
8
A A
B B
C C
D D
PEG_RX#15
PEG_RX0
PEG_RX#11
PEG_RX#10
PEG_RX#8
PEG_RX#9
PEG_RBIAS
PEG_RX8
PEG_RX9
PEG_RX13
PEG_RX10
PEG_RX11
PEG_RX12
PEG_RX14
PEG_RX#14
PEG_COMP
PEG_RX#7
PEG_RX#2
PEG_RX#3
PEG_RX#1
PEG_RX#0
PEG_RX#6
PEG_RX#4
PEG_RX#5
PEG_RX15
PEG_RX#13
PEG_RX#12
PEG_RX1
PEG_RX2
PEG_RX3
PEG_RX4
PEG_RX5
PEG_RX6
PEG_RX7
H_VTTPWRGD
CPU_PLTRST#
SM_RCOMP_2
SM_RCOMP_0
SM_RCOMP_1
H_CATERR#
PM_EXT_TS#0
PM_EXT_TS#1
FDI_TXN2
FDI_TXN6
FDI_TXN7
FDI_TXN0
FDI_TXN1
FDI_TXN3
FDI_TXN4
FDI_TXN5
FDI_TXP3
FDI_TXP4
FDI_TXP2
FDI_TXP0
FDI_TXP1
FDI_TXP6
FDI_TXP5
FDI_INT
FDI_FSYNC0
FDI_FSYNC1
FDI_LSYNC0
FDI_LSYNC1
FDI_TXP7
DREFSSCLK#_R
DREFSSCLK_R
XDP_TRST#
XDP_TCLK
XDP_TDO_R
XDP_TDI_M
XDP_TDO_M
XDP_TDI_R
XDP_TRST#
XDP_TMS
PEG_TX#14
PEG_TX#9
PEG_TX#15
PEG_TX#10
PEG_TX#11
PEG_TX#1
PEG_TX#2
PEG_TX#12
PEG_TX#3
PEG_TX#4
PEG_TX#0
PEG_TX#5
PEG_TX#6
PEG_TX#7
PEG_TX#13
PEG_TX#8
C_PEG_TX#15
C_PEG_TX#0
C_PEG_TX#12
C_PEG_TX#9
C_PEG_TX#6
C_PEG_TX#3
C_PEG_TX#1
C_PEG_TX#13
C_PEG_TX#10
C_PEG_TX#7
C_PEG_TX#4
C_PEG_TX#2
C_PEG_TX#14
C_PEG_TX#11
C_PEG_TX#8
C_PEG_TX#5
PEG_TX14
PEG_TX9
PEG_TX15
PEG_TX11
PEG_TX1
PEG_TX2
PEG_TX12
PEG_TX3
PEG_TX4
PEG_TX0
PEG_TX5
PEG_TX6
PEG_TX7
PEG_TX13
PEG_TX8
PEG_TX10
C_PEG_TX15
C_PEG_TX0
C_PEG_TX12
C_PEG_TX9
C_PEG_TX6
C_PEG_TX3
C_PEG_TX1
C_PEG_TX13
C_PEG_TX10
C_PEG_TX7
C_PEG_TX4
C_PEG_TX2
C_PEG_TX14
C_PEG_TX11
C_PEG_TX8
C_PEG_TX5
H_COMP1
H_COMP2
H_COMP3
H_COMP0
XDP_TDI_R
XDP_PREQ#
XDP_TCLK
XDP_TMS
H_PROCHOT#
CPU_PLTRST#
XDP_TDO_R
H_CATERR#
PM_DRAM_PW RGD
DDR3_DRAMRST#_C
XDP_PREQ#
HWPG_1 H_VTTPWRGD
HWPG
HWPG_1
H_PROCHOT#
PEG_RX#[0..15] 14
PEG_RX[0..15] 14
DMI_TXN09 DMI_TXN19 DMI_TXN29 DMI_TXN39
DMI_TXP09DMI_TXP19DMI_TXP29DMI_TXP39
DMI_RXN09 DMI_RXN19 DMI_RXN29 DMI_RXN39
DMI_RXP09 DMI_RXP19 DMI_RXP29 DMI_RXP39 PM_SYNC9
H_PW RGOOD10
PM_DRAM_PW RGD9
PLTRST#9,29,32,33,34
H_PECI10 H_PROCHOT#32,37PM_THRMTRIP#10,32
PM_EXTTS#1 12,13
PM_EXTTS#0 12
FDI_TXN[7:0]9
FDI_TXP[7:0]9
FDI_FSYNC09
FDI_INT9
FDI_LSYNC09FDI_LSYNC19
FDI_FSYNC19
DREFSSCLK# 8
DREFSSCLK 8
CLK_CPU_BCLK 10
CLK_PCIE_3GPLL# 8
CLK_CPU_BCLK# 10
CLK_PCIE_3GPLL 8
XDP_DBRESET# 9
PEG_TX#[0..15] 14
PEG_TX[0..15] 14
+1.05V_VTT 5,10,11,32,37,38,43
+3V 2,7,8,9,10,11,12,13,21,22,23,24,25,26,27,28,29,30,31,32,33,34,37,40,41
DDR3_DRAMRST#_C 12
+1.5VSUS_L 5,41
HWPG32,35,36,38,39,40,43
+3VS5 8,9,10,11,41
+1.05V_VTT
+1.05V_VTT
+1.05V_VTT
+1.5VSUS_L
+3V
+3VS5
Size Document Number Rev
Date: Sheet of
4XDQWD&RPSXWHU,QF
352-(&7/;B/;
1%
PROCESSER 1/4(HOST&PEX)
1A
Custom
344Tuesday, February 02, 2010
Size Document Number Rev
Date: Sheet of
4XDQWD&RPSXWHU,QF
352-(&7/;B/;
1%
PROCESSER 1/4(HOST&PEX)
1A
Custom
344Tuesday, February 02, 2010
Size Document Number Rev
Date: Sheet of
4XDQWD&RPSXWHU,QF
352-(&7/;B/;
1%
PROCESSER 1/4(HOST&PEX)
1A
Custom
344Tuesday, February 02, 2010
03
2.7GT/s data rate
FDI_FSYNC can
gang all these
4 signals
together and
tie them with
only one 1K
resistor to GND
( Check list
1.0 ).
Rc
Ra
Rb
Rc 0 ohm NA
NA
0 ohm
Ra
Rb
DIS SG/UMA
0 ohm
NA
JTAG MAPPING
Scan Chain
(Default)
CPU Only
GMCH Only
STUFF -> Ra, Rc, Re
NO STUFF -> Rb, Rd
STUFF -> Ra, Rb
NO STUFF -> Rc, Rd, Re
STUFF -> Rd, Re
NO STUFF -> Ra, Rb, Rc
SI Del R416,R393,R407,R406,R395,Q31,Q30,Q32
SI2 Modidy
FOR DIS ONLY FOR SG/DIS
MV Modify MV Change
MV Add
R269 750/F_4R269 750/F_4
R273 0_4P2R_4R273 0_4P2R_4
2
4
1
3
R24 49.9/F_4R24 49.9/F_4
R425 10K/J_4R425 10K/J_4
PCI EXPRESS -- GRAPHICS
DMI
Intel(R) FDI
U25A
IC,AUB_CFD_rPGA,R1P0
PCI EXPRESS -- GRAPHICS
DMI
Intel(R) FDI
U25A
IC,AUB_CFD_rPGA,R1P0
DMI_RX#[0]
A24
DMI_RX#[1]
C23
DMI_RX#[2]
B22
DMI_RX#[3]
A21
DMI_RX[0]
B24
DMI_RX[1]
D23
DMI_RX[2]
B23
DMI_RX[3]
A22
DMI_TX#[0]
D24
DMI_TX#[1]
G24
DMI_TX#[2]
F23
DMI_TX#[3]
H23
DMI_TX[0]
D25
DMI_TX[1]
F24
DMI_TX[3]
G23 DMI_TX[2]
E23
FDI_TX#[0]
E22
FDI_TX#[1]
D21
FDI_TX#[2]
D19
FDI_TX#[3]
D18
FDI_TX#[4]
G21
FDI_TX#[5]
E19
FDI_TX#[6]
F21
FDI_TX#[7]
G18
FDI_TX[0]
D22
FDI_TX[1]
C21
FDI_TX[2]
D20
FDI_TX[3]
C18
FDI_TX[4]
G22
FDI_TX[5]
E20
FDI_TX[6]
F20
FDI_TX[7]
G19
FDI_FSYNC[0]
F17
FDI_FSYNC[1]
E17
FDI_INT
C17
FDI_LSYNC[0]
F18
FDI_LSYNC[1]
D17
PEG_ICOMPI B26
PEG_ICOMPO A26
PEG_RBIAS A25
PEG_RCOMPO B27
PEG_RX#[0] K35
PEG_RX#[1] J34
PEG_RX#[2] J33
PEG_RX#[3] G35
PEG_RX#[4] G32
PEG_RX#[5] F34
PEG_RX#[6] F31
PEG_RX#[7] D35
PEG_RX#[8] E33
PEG_RX#[9] C33
PEG_RX#[10] D32
PEG_RX#[11] B32
PEG_RX#[12] C31
PEG_RX#[13] B28
PEG_RX#[14] B30
PEG_RX#[15] A31
PEG_RX[0] J35
PEG_RX[1] H34
PEG_RX[2] H33
PEG_RX[3] F35
PEG_RX[4] G33
PEG_RX[5] E34
PEG_RX[6] F32
PEG_RX[7] D34
PEG_RX[8] F33
PEG_RX[9] B33
PEG_RX[10] D31
PEG_RX[11] A32
PEG_RX[12] C30
PEG_RX[13] A28
PEG_RX[14] B29
PEG_RX[15] A30
PEG_TX#[0] L33
PEG_TX#[1] M35
PEG_TX#[2] M33
PEG_TX#[3] M30
PEG_TX#[4] L31
PEG_TX#[5] K32
PEG_TX#[6] M29
PEG_TX#[7] J31
PEG_TX#[8] K29
PEG_TX#[9] H30
PEG_TX#[10] H29
PEG_TX#[11] F29
PEG_TX#[12] E28
PEG_TX#[13] D29
PEG_TX#[14] D27
PEG_TX#[15] C26
PEG_TX[0] L34
PEG_TX[1] M34
PEG_TX[2] M32
PEG_TX[3] L30
PEG_TX[4] M31
PEG_TX[5] K31
PEG_TX[6] M28
PEG_TX[7] H31
PEG_TX[8] K28
PEG_TX[9] G30
PEG_TX[10] G29
PEG_TX[11] F28
PEG_TX[12] E27
PEG_TX[13] D28
PEG_TX[14] C27
PEG_TX[15] C25
R95 *51/J_4R95 *51/J_4
T4T4
R270 49.9/F_4R270 49.9/F_4
R91 *51/J_4R91 *51/J_4
T19T19
T11T11
T8T8
C456 0.1U/10V_4C456 0.1U/10V_4
T7T7
C516 0.1U/10V_4C516 0.1U/10V_4
R397 24.9/F_4R397 24.9/F_4
C1006 100P/50V_4C1006 100P/50V_4
R405 49.9/F_4R405 49.9/F_4
C504 0.1U/10V_4C504 0.1U/10V_4
R663
1.5K/F_4
R663
1.5K/F_4
R401 20/F_4R401 20/F_4
C519 0.1U/10V_4C519 0.1U/10V_4
C538 0.1U/10V_4C538 0.1U/10V_4
R28 1K/F_4R28 1K/F_4
C484 0.1U/10V_4C484 0.1U/10V_4
C493 0.1U/10V_4C493 0.1U/10V_4
R109 *68/J_4R109 *68/J_4
C460 0.1U/10V_4C460 0.1U/10V_4
U45
*MC74VHC1G08DFT2G
U45
*MC74VHC1G08DFT2G
2
14
3 5
R86 56.2/F_4R86 56.2/F_4
R427 *0/short_4R427 *0/short_4
R396 100/F_4R396 100/F_4
R421
2K/F_4
R421
2K/F_4
T9T9
C450 0.1U/10V_4C450 0.1U/10V_4
C486 0.1U/10V_4C486 0.1U/10V_4
R274 *0_4R274 *0_4
R97 51/F_4R97 51/F_4
C515 0.1U/10V_4C515 0.1U/10V_4
C472 0.1U/10V_4C472 0.1U/10V_4
C457 0.1U/10V_4C457 0.1U/10V_4
T20T20
C459 0.1U/10V_4C459 0.1U/10V_4
R27 *0_4R27 *0_4
R664
750/F_4
R664
750/F_4
C526 0.1U/10V_4C526 0.1U/10V_4
C449 0.1U/10V_4C449 0.1U/10V_4
C801 *0.1U/10V_4C801 *0.1U/10V_4
C476 0.1U/10V_4C476 0.1U/10V_4
C467 0.1U/10V_4C467 0.1U/10V_4
C464 0.1U/10V_4C464 0.1U/10V_4
R424 *0/short_4R424 *0/short_4
C520 0.1U/10V_4C520 0.1U/10V_4 U30
MC74VHC1G08DFT2G
U30
MC74VHC1G08DFT2G
2
14
3 5
R400 20/F_4R400 20/F_4
C532 0.1U/10V_4C532 0.1U/10V_4
R426 10K/J_4R426 10K/J_4
C466 0.1U/10V_4C466 0.1U/10V_4
R107 750/F_4R107 750/F_4
R76 49.9/F_4R76 49.9/F_4
CLOCKS
MISC
THERMAL
DDR3
MISC
JTAG & BPM
PWR MANAGEMENT
U25B
IC,AUB_CFD_rPGA,R1P0
CLOCKS
MISC
THERMAL
DDR3
MISC
JTAG & BPM
PWR MANAGEMENT
U25B
IC,AUB_CFD_rPGA,R1P0
SM_RCOMP[1] AM1
SM_RCOMP[2] AN1
SM_DRAMRST# F6
SM_RCOMP[0] AL1
BCLK# B16
BCLK A16
BCLK_ITP# AT30
BCLK_ITP AR30
PEG_CLK# D16
PEG_CLK E16
DPLL_REF_SSCLK# A17
DPLL_REF_SSCLK A18
CATERR#
AK14
COMP3
AT23
PECI
AT15
PROCHOT#
AN26
THERMTRIP#
AK15
RESET_OBS#
AP26
VCCPWRGOOD_1
AN14
VCCPWRGOOD_0
AN27
SM_DRAMPWROK
AK13
VTTPWRGOOD
AM15
RSTIN#
AL14
PM_EXT_TS#[0] AN15
PM_EXT_TS#[1] AP15
PRDY# AT28
PREQ# AP27
TCK AN28
TMS AP28
TRST# AT27
TDI AT29
TDO AR27
TDI_M AR29
TDO_M AP29
DBR# AN25
BPM#[0]
AJ22
BPM#[1]
AK22
BPM#[2]
AK24
BPM#[3]
AJ24
BPM#[4]
AJ25
BPM#[5]
AH22
BPM#[6]
AK23
BPM#[7]
AH23
COMP2
AT24
PM_SYNC
AL15
TAPPWRGOOD
AM26
COMP1
G16
COMP0
AT26
SKTOCC#
AH24
C489 0.1U/10V_4C489 0.1U/10V_4
C534 0.1U/10V_4C534 0.1U/10V_4
C473 0.1U/10V_4C473 0.1U/10V_4
R93 *51/J_4R93 *51/J_4
R398 130/F_4R398 130/F_4
C478 0.1U/10V_4C478 0.1U/10V_4
R394
51/F_4
R394
51/F_4
R662
*1.5K/F_4
R662
*1.5K/F_4
C452 0.1U/10V_4C452 0.1U/10V_4
C463 0.1U/10V_4C463 0.1U/10V_4
R94 *51/J_4R94 *51/J_4
R108 1.5K/F_4R108 1.5K/F_4
R417
1K/F_4
R417
1K/F_4
R272 *0_4R272 *0_4
T10T10
T6T6
C498 0.1U/10V_4C498 0.1U/10V_4
C491 0.1U/10V_4C491 0.1U/10V_4
T5T5
R26 *0_4R26 *0_4
C507 0.1U/10V_4C507 0.1U/10V_4
R422
*1.1K/F_4
R422
*1.1K/F_4
C529 0.1U/10V_4C529 0.1U/10V_4
R21 1K/F_4R21 1K/F_4
R25 *0_4R25 *0_4
R423
*3K/F_4
R423
*3K/F_4
http://hobi-elektronika.net

1
1
2
2
3
3
4
4
5
5
6
6
7
7
8
8
A A
B B
C C
D D
M_A_DM1
M_A_DM0
M_A_DM3
M_A_DM2
M_A_DM5
M_A_DM6
M_A_DM4
M_A_DM7
M_A_DQS#1
M_A_DQS#0
M_A_DQS#3
M_A_DQS#2
M_A_DQS#5
M_A_DQS#6
M_A_DQS#4
M_A_DQS#7
M_A_DQS1
M_A_DQS2
M_A_DQS3
M_A_DQS0
M_A_DQS4
M_A_DQS6
M_A_DQS5
M_A_DQS7
M_A_A1
M_A_A9
M_A_A10
M_A_A11
M_A_A8
M_A_A12
M_A_A15
M_A_A14
M_A_A13
M_A_A2
M_A_A3
M_A_A0
M_A_A5
M_A_A6
M_A_A7
M_A_A4
M_B_DQ2
M_B_DQ3
M_B_DQ34
M_B_DQ35
M_B_DQ37
M_B_DQ36
M_B_DQ39
M_B_DQ38
M_B_DQ32
M_B_DQ41
M_B_DQ40
M_B_DQ46
M_B_DQ47
M_B_DQ44
M_B_DQ45
M_B_DQ43
M_B_DQ42
M_B_DQ33
M_B_DQ53
M_B_DQ51
M_B_DQ50
M_B_DQ63
M_B_DQ62
M_B_DQ56
M_B_DQ57
M_B_DQ48
M_B_DQ54
M_B_DQ55
M_B_DQ52
M_B_DQ49
M_B_DQ58
M_B_DQ59
M_B_DQ61
M_B_DQ60
M_B_DQ6
M_B_DQ7
M_B_DQ4
M_B_DQ5
M_B_DQ0
M_B_DQ10
M_B_DQ11
M_B_DQ13
M_B_DQ12
M_B_DQ15
M_B_DQ14
M_B_DQ8
M_B_DQ9
M_B_DQ1
M_B_DQ18
M_B_DQ19
M_B_DQ21
M_B_DQ20
M_B_DQ23
M_B_DQ22
M_B_DQ16
M_B_DQ25
M_B_DQ24
M_B_DQ30
M_B_DQ31
M_B_DQ28
M_B_DQ29
M_B_DQ27
M_B_DQ26
M_B_DQ17
M_B_DQS#1
M_B_DQS#0
M_B_DQS#3
M_B_DQS#2
M_B_DQS#5
M_B_DQS#6
M_B_DQS#4
M_B_DQS#7
M_B_DQS1
M_B_DQS0
M_B_DQS3
M_B_DQS2
M_B_DQS5
M_B_DQS6
M_B_DQS4
M_B_DQS7
M_B_A1
M_B_A9
M_B_A10
M_B_A11
M_B_A8
M_B_A12
M_B_A15
M_B_A14
M_B_A13
M_B_A2
M_B_A3
M_B_A0
M_B_A5
M_B_A6
M_A_DQ2
M_B_A7
M_B_A4
M_A_DQ3
M_A_DQ4
M_A_DQ5
M_A_DQ6
M_B_DM1
M_B_DM0
M_B_DM3
M_B_DM2
M_B_DM5
M_B_DM6
M_B_DM4
M_B_DM7
M_A_DQ7
M_A_DQ10
M_A_DQ11
M_A_DQ13
M_A_DQ12
M_A_DQ14
M_A_DQ15
M_A_DQ8
M_A_DQ9
M_A_DQ0
M_A_DQ18
M_A_DQ19
M_A_DQ21
M_A_DQ20
M_A_DQ22
M_A_DQ23
M_A_DQ24
M_A_DQ31
M_A_DQ30
M_A_DQ28
M_A_DQ29
M_A_DQ27
M_A_DQ26
M_A_DQ25
M_A_DQ16
M_A_DQ17
M_A_DQ1
M_A_DQ34
M_A_DQ35
M_A_DQ37
M_A_DQ36
M_A_DQ38
M_A_DQ39
M_A_DQ40
M_A_DQ47
M_A_DQ46
M_A_DQ44
M_A_DQ45
M_A_DQ43
M_A_DQ42
M_A_DQ41
M_A_DQ32
M_A_DQ54
M_A_DQ52
M_A_DQ53
M_A_DQ51
M_A_DQ50
M_A_DQ58
M_A_DQ59
M_A_DQ61
M_A_DQ60
M_A_DQ62
M_A_DQ63
M_A_DQ56
M_A_DQ55
M_A_DQ49
M_A_DQ48
M_A_DQ57
M_A_DQ33
M_A_CLK1# 12
M_A_CKE1 12
M_A_CLK1 12
M_A_DM[7:0] 12
M_A_CS#0 12
M_A_CS#1 12
M_A_DQS#[7:0] 12
M_A_ODT0 12
M_A_ODT1 12
M_A_DQS[7:0] 12
M_A_A[15:0] 12
M_A_CLK0 12
M_A_CLK0# 12
M_A_CKE0 12
M_B_WE#13 M_B_RAS#13 M_B_CAS#13
M_B_DQ[63:0]13
M_B_DQS#[7:0] 13
M_B_DQS[7:0] 13
M_B_CLK1# 13
M_B_CKE1 13
M_B_CLK1 13
M_B_A[15:0] 13
M_B_CLK0# 13
M_B_CKE0 13
M_B_CLK0 13
M_B_CS#0 13
M_B_CS#1 13
M_B_ODT1 13
M_B_ODT0 13
M_B_DM[7:0] 13
M_A_DQ[63:0]12
M_A_BS#012
M_A_WE#12 M_A_RAS#12
M_A_BS#112 M_A_BS#212
M_A_CAS#12
M_B_BS#113 M_B_BS#213
M_B_BS#013
Size Document Number Rev
Date: Sheet of
4XDQWD&RPSXWHU,QF
352-(&7/;B/;
1%
PROCESSER 2/4(DDR)
1A
Custom
444Tuesday, February 02, 2010
Size Document Number Rev
Date: Sheet of
4XDQWD&RPSXWHU,QF
352-(&7/;B/;
1%
PROCESSER 2/4(DDR)
1A
Custom
444Tuesday, February 02, 2010
Size Document Number Rev
Date: Sheet of
4XDQWD&RPSXWHU,QF
352-(&7/;B/;
1%
PROCESSER 2/4(DDR)
1A
Custom
444Tuesday, February 02, 2010
04
DM signals are not present on Clarkfield
processor. All DM signal can be left as
NC on Clarkfield and connect directly to
GND on So-DIMM side for Clarkfield
design only
DM signals are not present on Clarkfield
processor. All DM signal can be left as
NC on Clarkfield and connect directly to
GND on So-DIMM side for Clarkfield
design only
AUBURNDALE/CLARKSFIELD PROCESSOR (DDR3)
DDR SYSTEM MEMORY B
U25D
IC,AUB_CFD_rPGA,R1P0
DDR SYSTEM MEMORY B
U25D
IC,AUB_CFD_rPGA,R1P0
SB_BS[0]
AB1
SB_BS[1]
W5
SB_BS[2]
R7
SB_CAS#
AC5
SB_RAS#
Y7
SB_WE#
AC6
SB_CK[0] W8
SB_CK[1] V7
SB_CK#[0] W9
SB_CK#[1] V6
SB_CKE[0] M3
SB_CKE[1] M2
SB_CS#[0] AB8
SB_CS#[1] AD6
SB_ODT[0] AC7
SB_ODT[1] AD1
SB_DM[0] D4
SB_DM[1] E1
SB_DM[2] H3
SB_DM[3] K1
SB_DM[4] AH1
SB_DM[5] AL2
SB_DM[6] AR4
SB_DM[7] AT8
SB_DQS[4] AG2
SB_DQS#[4] AH2
SB_DQS[5] AL5
SB_DQS#[5] AL4
SB_DQS[6] AP5
SB_DQS#[6] AR5
SB_DQS[7] AR7
SB_DQS#[7] AR8
SB_DQS[0] C5
SB_DQS#[0] D5
SB_DQS[1] E3
SB_DQS#[1] F4
SB_DQS[2] H4
SB_DQS#[2] J4
SB_DQS[3] M5
SB_DQS#[3] L4
SB_MA[0] U5
SB_MA[1] V2
SB_MA[2] T5
SB_MA[3] V3
SB_MA[4] R1
SB_MA[5] T8
SB_MA[6] R2
SB_MA[7] R6
SB_MA[8] R4
SB_MA[9] R5
SB_MA[10] AB5
SB_MA[11] P3
SB_MA[12] R3
SB_MA[13] AF7
SB_MA[14] P5
SB_MA[15] N1
SB_DQ[0]
B5
SB_DQ[1]
A5
SB_DQ[2]
C3
SB_DQ[3]
B3
SB_DQ[4]
E4
SB_DQ[5]
A6
SB_DQ[6]
A4
SB_DQ[7]
C4
SB_DQ[8]
D1
SB_DQ[9]
D2
SB_DQ[10]
F2
SB_DQ[11]
F1
SB_DQ[12]
C2
SB_DQ[13]
F5
SB_DQ[14]
F3
SB_DQ[15]
G4
SB_DQ[16]
H6
SB_DQ[17]
G2
SB_DQ[18]
J6
SB_DQ[19]
J3
SB_DQ[20]
G1
SB_DQ[21]
G5
SB_DQ[22]
J2
SB_DQ[23]
J1
SB_DQ[24]
J5
SB_DQ[25]
K2
SB_DQ[26]
L3
SB_DQ[27]
M1
SB_DQ[28]
K5
SB_DQ[29]
K4
SB_DQ[30]
M4
SB_DQ[31]
N5
SB_DQ[32]
AF3
SB_DQ[33]
AG1
SB_DQ[34]
AJ3
SB_DQ[35]
AK1
SB_DQ[36]
AG4
SB_DQ[37]
AG3
SB_DQ[38]
AJ4
SB_DQ[39]
AH4
SB_DQ[40]
AK3
SB_DQ[41]
AK4
SB_DQ[42]
AM6
SB_DQ[43]
AN2
SB_DQ[44]
AK5
SB_DQ[45]
AK2
SB_DQ[46]
AM4
SB_DQ[47]
AM3
SB_DQ[48]
AP3
SB_DQ[49]
AN5
SB_DQ[50]
AT4
SB_DQ[51]
AN6
SB_DQ[52]
AN4
SB_DQ[53]
AN3
SB_DQ[54]
AT5
SB_DQ[55]
AT6
SB_DQ[56]
AN7
SB_DQ[57]
AP6
SB_DQ[58]
AP8
SB_DQ[59]
AT9
SB_DQ[60]
AT7
SB_DQ[61]
AP9
SB_DQ[62]
AR10
SB_DQ[63]
AT10
DDR SYSTEM MEMORY A
U25C
IC,AUB_CFD_rPGA,R1P0
DDR SYSTEM MEMORY A
U25C
IC,AUB_CFD_rPGA,R1P0
SA_BS[0]
AC3
SA_BS[1]
AB2
SA_BS[2]
U7
SA_CAS#
AE1
SA_RAS#
AB3
SA_WE#
AE9
SA_CK[0] AA6
SA_CK[1] Y6
SA_CK#[0] AA7
SA_CK#[1] Y5
SA_CKE[0] P7
SA_CKE[1] P6
SA_CS#[0] AE2
SA_CS#[1] AE8
SA_ODT[0] AD8
SA_ODT[1] AF9
SA_DM[0] B9
SA_DM[1] D7
SA_DM[2] H7
SA_DM[3] M7
SA_DM[4] AG6
SA_DM[5] AM7
SA_DM[6] AN10
SA_DM[7] AN13
SA_DQS[0] C8
SA_DQS#[0] C9
SA_DQS[1] F9
SA_DQS#[1] F8
SA_DQS[2] H9
SA_DQS#[2] J9
SA_DQS[3] M9
SA_DQS#[3] N9
SA_DQS[4] AH8
SA_DQS#[4] AH7
SA_DQS[5] AK10
SA_DQS#[5] AK9
SA_DQS[6] AN11
SA_DQS#[6] AP11
SA_DQS[7] AR13
SA_DQS#[7] AT13
SA_MA[0] Y3
SA_MA[1] W1
SA_MA[2] AA8
SA_MA[3] AA3
SA_MA[4] V1
SA_MA[5] AA9
SA_MA[6] V8
SA_MA[7] T1
SA_MA[8] Y9
SA_MA[9] U6
SA_MA[10] AD4
SA_MA[11] T2
SA_MA[12] U3
SA_MA[13] AG8
SA_MA[14] T3
SA_MA[15] V9
SA_DQ[0]
A10
SA_DQ[1]
C10
SA_DQ[2]
C7
SA_DQ[3]
A7
SA_DQ[4]
B10
SA_DQ[5]
D10
SA_DQ[6]
E10
SA_DQ[7]
A8
SA_DQ[8]
D8
SA_DQ[9]
F10
SA_DQ[10]
E6
SA_DQ[11]
F7
SA_DQ[12]
E9
SA_DQ[13]
B7
SA_DQ[14]
E7
SA_DQ[15]
C6
SA_DQ[16]
H10
SA_DQ[17]
G8
SA_DQ[18]
K7
SA_DQ[19]
J8
SA_DQ[20]
G7
SA_DQ[21]
G10
SA_DQ[22]
J7
SA_DQ[23]
J10
SA_DQ[24]
L7
SA_DQ[25]
M6
SA_DQ[26]
M8
SA_DQ[27]
L9
SA_DQ[28]
L6
SA_DQ[29]
K8
SA_DQ[30]
N8
SA_DQ[31]
P9
SA_DQ[32]
AH5
SA_DQ[33]
AF5
SA_DQ[34]
AK6
SA_DQ[35]
AK7
SA_DQ[36]
AF6
SA_DQ[37]
AG5
SA_DQ[38]
AJ7
SA_DQ[39]
AJ6
SA_DQ[40]
AJ10
SA_DQ[41]
AJ9
SA_DQ[42]
AL10
SA_DQ[43]
AK12
SA_DQ[44]
AK8
SA_DQ[45]
AL7
SA_DQ[46]
AK11
SA_DQ[47]
AL8
SA_DQ[48]
AN8
SA_DQ[49]
AM10
SA_DQ[50]
AR11
SA_DQ[51]
AL11
SA_DQ[52]
AM9
SA_DQ[53]
AN9
SA_DQ[54]
AT11
SA_DQ[55]
AP12
SA_DQ[56]
AM12
SA_DQ[57]
AN12
SA_DQ[58]
AM13
SA_DQ[59]
AT14
SA_DQ[60]
AT12
SA_DQ[61]
AL13
SA_DQ[62]
AR14
SA_DQ[63]
AP14
http://hobi-elektronika.net

1
1
2
2
3
3
4
4
5
5
6
6
7
7
8
8
A A
B B
C C
D D
GFX_VR_EN
CPU_VID5
CPU_VID0
CPU_VID6
CPU_VID1
DPRSLPVR
CPU_VID2
H_PSI#
CPU_VID3
CPU_VID4
MAIND
+1.5VSUS_L
I_MON 37
VTT_SENSE 38
H_PSI# 37
DPRSLPVR 37
CPU_VID0 37
CPU_VID1 37
CPU_VID2 37
CPU_VID3 37
CPU_VID4 37
CPU_VID5 37
CPU_VID6 37
+1.5VSUS12,13,39,40,41 +1.05V_VTT3,10,11,32,37,38,43
+1.8V10,11,21,36,41
+VCORE37
GFXVR_VID_0 43
VSS_AXG_SENSE 43
VCC_AXG_SENSE 43
GFXVR_VID_4 43
GFXVR_VID_3 43
GFXVR_VID_2 43
GFXVR_VID_1 43
GFXVR_EN 43
GFXVR_DPRSLPVR 43
GFXVR_VID_6 43
GFXVR_VID_5 43
GFXVR_IMON 43
VCCSENSE 37
VSSSENSE 37
VSS_SENSE_VTT 38
H_VTTVID1 38
MAIND41
+1.5VSUS_L3,41
+1.05V_VTT
+1.05V_VTT
+1.05V_VTT
+1.8V
+VGACORE_IGPU
+VCORE
+VCORE +1.05V_VTT
+1.05V_VTT
+1.05V_VTT
+1.5VSUS
+1.5VSUS_L
+1.5VSUS
Size Document Number Rev
Date: Sheet of
4XDQWD&RPSXWHU,QF
352-(&7/;B/;
1%
PROCESSER 3/4(POWER)
1A
Custom
544Tuesday, February 02, 2010
Size Document Number Rev
Date: Sheet of
4XDQWD&RPSXWHU,QF
352-(&7/;B/;
1%
PROCESSER 3/4(POWER)
1A
Custom
544Tuesday, February 02, 2010
Size Document Number Rev
Date: Sheet of
4XDQWD&RPSXWHU,QF
352-(&7/;B/;
1%
PROCESSER 3/4(POWER)
1A
Custom
544Tuesday, February 02, 2010
VTT Rail Values are
Auburndal VTT=1.05V
Clarksfield VTT=1.1V
H_VTTVID1=Low, 1.1V
H_VTTVID1=High, 1.05V
05
Ra
Please note that +VCC_GFX_CORE
should be 1.05V in Auburndale
Ra 0 ohm
DIS NA
SG/UMA
NA
Rd
NA
0 ohm
0 ohm
Re
Rc
Re
Rf
Rf
470NARc
Rd
DIS
NA
SG/UMA
NA
18A
2A
HFM_VID : Max 1.4V
LFM_VID : Min 0.65V
SI Del BOM
NA STUFFRb
Rb
SI2 Add
SI2 change
PV Add
C138 10U/6.3V_8C138 10U/6.3V_8
C64 22U/6.3V_8SC64 22U/6.3V_8S
C570 22U/6.3V_8SC570 22U/6.3V_8S
R362 1K/J_4R362 1K/J_4
C514 22U/6.3V_8SC514 22U/6.3V_8S
R84 100/F_4R84 100/F_4
C51 1U/6.3V_4C51 1U/6.3V_4
C513 22U/6.3V_8SC513 22U/6.3V_8S
C509 10U/6.3V_8C509 10U/6.3V_8
C16 22U/6.3V_8SC16 22U/6.3V_8S
C423 10U/6.3V_8C423 10U/6.3V_8
C111 22U/6.3V_8SC111 22U/6.3V_8S
C25 10U/6.3V_8C25 10U/6.3V_8
C161 0.1U/10V_4C161 0.1U/10V_4
C94 22U/6.3V_8SC94 22U/6.3V_8S
C92 10U/6.3V_8C92 10U/6.3V_8
C24 22U/6.3V_8SC24 22U/6.3V_8S
C581 22U/6.3V_8SC581 22U/6.3V_8S
C429 1U/6.3V_4C429 1U/6.3V_4
C113 22U/6.3V_8SC113 22U/6.3V_8S
R402 470_4R402 470_4
D
S
G
Q1
AON6426L
D
S
G
Q1
AON6426L
4
2
1
35
R83 100/F_4R83 100/F_4
R369 *1K/J_4R369 *1K/J_4
C66 22U/6.3V_8SC66 22U/6.3V_8S
C137 10U/6.3V_8C137 10U/6.3V_8
R360 1K/J_4R360 1K/J_4
C973
0.1U/10V_4
C973
0.1U/10V_4
C569 22U/6.3V_8SC569 22U/6.3V_8S
+
C984 100u_6.3V_3528
+
C984 100u_6.3V_3528
1 2
R373 1K/J_4R373 1K/J_4
C165 10U/6.3V_8C165 10U/6.3V_8
R345 *0_4R345 *0_4
C139 10U/6.3V_8C139 10U/6.3V_8
C535 10U/6.3V_8C535 10U/6.3V_8
C584 10U/6.3V_8C584 10U/6.3V_8
C167 10U/6.3V_8C167 10U/6.3V_8
R382 *1K/J_4R382 *1K/J_4
POWER
GRAPHICS VIDs
GRAPHICS
DDR3 - 1.5V RAILS
FDI PEG & DMI
SENSE
LINES
1.1V1.8V
U25G
IC,AUB_CFD_rPGA,R1P0
POWER
GRAPHICS VIDs
GRAPHICS
DDR3 - 1.5V RAILS
FDI PEG & DMI
SENSE
LINES
1.1V1.8V
U25G
IC,AUB_CFD_rPGA,R1P0
GFX_VID[0] AM22
GFX_VID[1] AP22
GFX_VID[2] AN22
GFX_VID[3] AP23
GFX_VID[4] AM23
GFX_VID[5] AP24
GFX_VID[6] AN24
GFX_VR_EN AR25
GFX_DPRSLPVR AT25
GFX_IMON AM24
VAXG_SENSE AR22
VSSAXG_SENSE AT22
VAXG1
AT21
VAXG2
AT19
VAXG3
AT18
VAXG4
AT16
VAXG5
AR21
VAXG6
AR19
VAXG7
AR18
VAXG8
AR16
VAXG9
AP21
VAXG10
AP19
VAXG11
AP18
VAXG12
AP16
VAXG13
AN21
VAXG14
AN19
VAXG15
AN18
VAXG16
AN16
VAXG17
AM21
VAXG18
AM19
VAXG19
AM18
VAXG20
AM16
VAXG21
AL21
VAXG22
AL19
VAXG23
AL18
VAXG24
AL16
VAXG25
AK21
VAXG26
AK19
VAXG27
AK18
VAXG28
AK16
VAXG29
AJ21
VAXG30
AJ19
VAXG31
AJ18
VAXG32
AJ16
VAXG33
AH21
VAXG34
AH19
VAXG35
AH18
VAXG36
AH16
VTT1_45
J24
VTT1_46
J23
VTT1_47
H25
VTT1_48
K26
VTT1_49
J27
VTT1_50
J26
VTT1_51
J25
VTT1_52
H27
VTT1_53
G28
VTT1_54
G27
VTT1_55
G26
VTT1_56
F26
VTT1_57
E26
VTT1_58
E25
VDDQ1 AJ1
VDDQ2 AF1
VDDQ3 AE7
VDDQ4 AE4
VDDQ5 AC1
VDDQ6 AB7
VDDQ7 AB4
VDDQ8 Y1
VDDQ9 W7
VDDQ10 W4
VDDQ11 U1
VDDQ12 T7
VDDQ13 T4
VDDQ14 P1
VDDQ15 N7
VDDQ16 N4
VDDQ17 L1
VDDQ18 H1
VTT0_59 P10
VTT0_60 N10
VTT0_61 L10
VTT0_62 K10
VCCPLL1 L26
VCCPLL2 L27
VCCPLL3 M26
VTT1_63 J22
VTT1_64 J20
VTT1_65 J18
VTT1_66 H21
VTT1_67 H20
VTT1_68 H19
C22 22U/6.3V_8SC22 22U/6.3V_8S
+
C11 330U_2.5V_7343
+
C11 330U_2.5V_7343
R383 0_4R383 0_4
C159 0.1U/10V_4C159 0.1U/10V_4
C525 10U/6.3V_8C525 10U/6.3V_8
R380 *1K/J_4R380 *1K/J_4
R385 *1K/J_4R385 *1K/J_4
C21 22U/6.3V_8SC21 22U/6.3V_8S
C52 2.2U/6.3V_6C52 2.2U/6.3V_6
POWER
CPU CORE SUPPLY
1.1V RAIL POWERSENSE LINES CPU VIDS
U25F
IC,AUB_CFD_rPGA,R1P0
POWER
CPU CORE SUPPLY
1.1V RAIL POWERSENSE LINES CPU VIDS
U25F
IC,AUB_CFD_rPGA,R1P0
ISENSE AN35
VTT_SENSE B15
PSI# AN33
VID[0] AK35
VID[1] AK33
VID[2] AK34
VID[3] AL35
VID[4] AL33
VID[5] AM33
VID[6] AM35
PROC_DPRSLPVR AM34
VTT_SELECT G15
VCC_SENSE AJ34
VSS_SENSE_VTT A15
VCC1
AG35
VCC2
AG34
VCC3
AG33
VCC4
AG32
VCC5
AG31
VCC6
AG30
VCC7
AG29
VCC8
AG28
VCC9
AG27
VCC10
AG26
VCC11
AF35
VCC12
AF34
VCC13
AF33
VCC14
AF32
VCC15
AF31
VCC16
AF30
VCC17
AF29
VCC18
AF28
VCC19
AF27
VCC20
AF26
VCC21
AD35
VCC22
AD34
VCC23
AD33
VCC24
AD32
VCC25
AD31
VCC26
AD30
VCC27
AD29
VCC28
AD28
VCC29
AD27
VCC30
AD26
VCC31
AC35
VCC32
AC34
VCC33
AC33
VCC34
AC32
VCC35
AC31
VCC36
AC30
VCC37
AC29
VCC38
AC28
VCC39
AC27
VCC40
AC26
VCC41
AA35
VCC42
AA34
VCC43
AA33
VCC44
AA32
VCC45
AA31
VCC46
AA30
VCC47
AA29
VCC48
AA28
VCC49
AA27
VCC50
AA26
VCC51
Y35
VCC52
Y34
VCC53
Y33
VCC54
Y32
VCC55
Y31
VCC56
Y30
VCC57
Y29
VCC58
Y28
VCC59
Y27
VCC60
Y26
VCC61
V35
VCC62
V34
VCC63
V33
VCC64
V32
VCC65
V31
VCC66
V30
VCC67
V29
VCC68
V28
VCC69
V27
VCC70
V26
VCC71
U35
VCC72
U34
VCC73
U33
VCC74
U32
VCC75
U31
VCC76
U30
VCC77
U29
VCC78
U28
VCC79
U27
VCC80
U26
VCC81
R35
VCC82
R34
VCC83
R33
VCC84
R32
VCC85
R31
VCC86
R30
VCC87
R29
VCC88
R28
VCC89
R27
VCC90
R26
VCC91
P35
VCC92
P34
VCC93
P33
VCC94
P32
VCC95
P31
VCC96
P30
VCC97
P29
VCC98
P28
VCC99
P27
VCC100
P26
VTT0_33 AF10
VTT0_34 AE10
VTT0_35 AC10
VTT0_36 AB10
VTT0_37 Y10
VTT0_38 W10
VTT0_39 U10
VTT0_40 T10
VTT0_41 J12
VTT0_42 J11
VTT0_1 AH14
VTT0_2 AH12
VTT0_3 AH11
VTT0_4 AH10
VTT0_5 J14
VTT0_6 J13
VTT0_7 H14
VTT0_8 H12
VTT0_9 G14
VTT0_10 G13
VTT0_11 G12
VTT0_12 G11
VTT0_13 F14
VTT0_14 F13
VTT0_15 F12
VTT0_16 F11
VTT0_17 E14
VTT0_18 E12
VTT0_19 D14
VTT0_20 D13
VTT0_21 D12
VTT0_22 D11
VTT0_23 C14
VTT0_24 C13
VTT0_25 C12
VTT0_26 C11
VTT0_27 B14
VTT0_28 B12
VTT0_29 A14
VTT0_30 A13
VTT0_31 A12
VTT0_32 A11
VSS_SENSE AJ35
VTT0_43 J16
VTT0_44 J15
C93 10U/6.3V_8C93 10U/6.3V_8
C95 22U/6.3V_8SC95 22U/6.3V_8S
C574 22U/6.3V_8SC574 22U/6.3V_8S
C23 22U/6.3V_8SC23 22U/6.3V_8S
R384 1K/J_4R384 1K/J_4
C411 22U/6.3V_8SC411 22U/6.3V_8S
C68 22U/6.3V_8SC68 22U/6.3V_8S
C434 1U/6.3V_4C434 1U/6.3V_4
C124 22U/6.3V_8SC124 22U/6.3V_8S
C510 10U/6.3V_8C510 10U/6.3V_8
C59 1U/6.3V_4C59 1U/6.3V_4
C67 22U/6.3V_8SC67 22U/6.3V_8S
C86 10U/6.3V_8C86 10U/6.3V_8
C573 10U/6.3V_8C573 10U/6.3V_8
C166 10U/6.3V_8C166 10U/6.3V_8
C98 22U/6.3V_8SC98 22U/6.3V_8S
C168 10U/6.3V_8C168 10U/6.3V_8 R101 0_4R101 0_4
C559 22U/6.3V_8SC559 22U/6.3V_8S
C126 10U/6.3V_8C126 10U/6.3V_8
C543 10U/6.3V_8C543 10U/6.3V_8
C425 1U/6.3V_4C425 1U/6.3V_4
C553 22U/6.3V_8SC553 22U/6.3V_8S
C91 10U/6.3V_8C91 10U/6.3V_8
R372 *1K/J_4R372 *1K/J_4
R375 *1K/J_4R375 *1K/J_4
R367 *1K/J_4R367 *1K/J_4
R381 1K/J_4R381 1K/J_4
C6
*0.1U/10V_4
C6
*0.1U/10V_4
C112 10U/6.3V_8C112 10U/6.3V_8
R399 *1K/J_4R399 *1K/J_4
C512 22U/6.3V_8SC512 22U/6.3V_8S
R361 *1K/J_4R361 *1K/J_4
C974
0.1U/10V_4
C974
0.1U/10V_4
C560 10U/6.3V_8C560 10U/6.3V_8
R366 1K/J_4R366 1K/J_4
C971
0.1U/10V_4
C971
0.1U/10V_4
C65 22U/6.3V_8SC65 22U/6.3V_8S
C432 1U/6.3V_4C432 1U/6.3V_4
C972
0.1U/10V_4
C972
0.1U/10V_4
C572 10U/6.3V_8C572 10U/6.3V_8
R363 *1K/J_4R363 *1K/J_4
C571 10U/6.3V_8C571 10U/6.3V_8
C422 22U/6.3V_8SC422 22U/6.3V_8S
R370 1K/J_4R370 1K/J_4
C511 10U/6.3V_8C511 10U/6.3V_8
C413 22U/6.3V_8SC413 22U/6.3V_8S
C69 4.7U/6.3V_6C69 4.7U/6.3V_6
R376 1K/J_4R376 1K/J_4
C5 1U/6.3V_4C5 1U/6.3V_4
C164 22U/6.3V_8SC164 22U/6.3V_8S
R379 1K/J_4R379 1K/J_4
C26 10U/6.3V_8C26 10U/6.3V_8
C63 22U/6.3V_8SC63 22U/6.3V_8S

1
1
2
2
3
3
4
4
5
5
6
6
7
7
8
8
A A
B B
C C
D D
CFG3
CFG7
CFG4
CFG0
RSVD64_R
RSVD65_R
TP_RSVD18_R
TP_RSVD17_R
CFG3
CFG7
CFG4
CFG0
DDR_VREF_DQ113 DDR_VREF_DQ012
Size Document Number Rev
Date: Sheet of
4XDQWD&RPSXWHU,QF
352-(&7/;B/;
1%
PROCESSER 4/4 (GND)
1A
Custom
644Tuesday, February 02, 2010
Size Document Number Rev
Date: Sheet of
4XDQWD&RPSXWHU,QF
352-(&7/;B/;
1%
PROCESSER 4/4 (GND)
1A
Custom
644Tuesday, February 02, 2010
Size Document Number Rev
Date: Sheet of
4XDQWD&RPSXWHU,QF
352-(&7/;B/;
1%
PROCESSER 4/4 (GND)
1A
Custom
644Tuesday, February 02, 2010
AUBURNDALE/CLARKSFIELD PROCESSOR (GND)
06
AUBURNDALE/CLARKSFIELD PROCESSOR( RESERVED, CFG)
CFG[ 1:0 ] - PCI_Epress Configuration Select
* 11= 1 x 16 PEG
* 10= 2 x 8 PEG
CFG0
(PCI-Epress
Configuration Select) Bifurcation enabled
Disabled; No Physical Display Port
attached to Embedded Diplay Port
Enabled; An external Display port
device is connected to the Embedded
Display port
CFG4
(Display Port
Presence)
CFG3
(PCI-Epress Static
Lane Reversal)
10
Normal Operation Lane Numbers Reversed
15 -> 0 , 14 -> 1
Single PEG
The Clarkfield processor's PCI Express interface may
not meet PCI Express 2.0 jitter specifications. Intel
recommends placing a 3.01K +/- 5% pull down resistor to
VSS on CFG[7] pin for both rPGA and BGA components.
This pull down resistor should be removed when this
issue is fixed.
R79 NA NA
NA
NA
R90
R77
UMA SG/DIS
NA
3.01K
R87 NA NA
VSS
NCTF
U25I
IC,AUB_CFD_rPGA,R1P0
VSS
NCTF
U25I
IC,AUB_CFD_rPGA,R1P0
VSS161
K27
VSS162
K9
VSS163
K6
VSS164
K3
VSS165
J32
VSS166
J30
VSS167
J21
VSS168
J19
VSS169
H35
VSS170
H32
VSS171
H28
VSS172
H26
VSS173
H24
VSS174
H22
VSS175
H18
VSS176
H15
VSS177
H13
VSS178
H11
VSS179
H8
VSS180
H5
VSS181
H2
VSS182
G34
VSS183
G31
VSS184
G20
VSS185
G9
VSS186
G6
VSS187
G3
VSS188
F30
VSS189
F27
VSS190
F25
VSS191
F22
VSS192
F19
VSS193
F16
VSS194
E35
VSS195
E32
VSS196
E29
VSS197
E24
VSS198
E21
VSS199
E18
VSS200
E13
VSS201
E11
VSS202
E8
VSS203
E5
VSS204
E2
VSS205
D33
VSS206
D30
VSS207
D26
VSS208
D9
VSS209
D6
VSS210
D3
VSS211
C34
VSS212
C32
VSS213
C29
VSS214
C28
VSS215
C24
VSS216
C22
VSS217
C20
VSS218
C19
VSS219
C16
VSS220
B31
VSS221
B25
VSS222
B21
VSS223
B18
VSS224
B17
VSS225
B13
VSS226
B11
VSS227
B8
VSS228
B6
VSS229
B4
VSS230
A29
VSS_NCTF1
AT35
VSS_NCTF2
AT1
VSS_NCTF3
AR34
VSS_NCTF4
B34
VSS_NCTF5
B2
VSS_NCTF6
B1
VSS_NCTF7
A35
VSS231
A27
VSS232
A23
VSS233
A9
R87 *3.01K/F_4R87 *3.01K/F_4
R418 *0_4R418 *0_4
VSS
U25H
IC,AUB_CFD_rPGA,R1P0
VSS
U25H
IC,AUB_CFD_rPGA,R1P0
VSS1
AT20
VSS2
AT17
VSS3
AR31
VSS4
AR28
VSS5
AR26
VSS6
AR24
VSS7
AR23
VSS8
AR20
VSS9
AR17
VSS10
AR15
VSS11
AR12
VSS12
AR9
VSS13
AR6
VSS14
AR3
VSS15
AP20
VSS16
AP17
VSS17
AP13
VSS18
AP10
VSS19
AP7
VSS20
AP4
VSS21
AP2
VSS22
AN34
VSS23
AN31
VSS24
AN23
VSS25
AN20
VSS26
AN17
VSS27
AM29
VSS28
AM27
VSS29
AM25
VSS30
AM20
VSS31
AM17
VSS32
AM14
VSS33
AM11
VSS34
AM8
VSS35
AM5
VSS36
AM2
VSS37
AL34
VSS38
AL31
VSS39
AL23
VSS40
AL20
VSS41
AL17
VSS42
AL12
VSS43
AL9
VSS44
AL6
VSS45
AL3
VSS46
AK29
VSS47
AK27
VSS48
AK25
VSS49
AK20
VSS50
AK17
VSS51
AJ31
VSS52
AJ23
VSS53
AJ20
VSS54
AJ17
VSS55
AJ14
VSS56
AJ11
VSS57
AJ8
VSS58
AJ5
VSS59
AJ2
VSS60
AH35
VSS61
AH34
VSS62
AH33
VSS63
AH32
VSS64
AH31
VSS65
AH30
VSS66
AH29
VSS67
AH28
VSS68
AH27
VSS69
AH26
VSS70
AH20
VSS71
AH17
VSS72
AH13
VSS73
AH9
VSS74
AH6
VSS75
AH3
VSS76
AG10
VSS77
AF8
VSS78
AF4
VSS79
AF2
VSS80
AE35
VSS81 AE34
VSS82 AE33
VSS83 AE32
VSS84 AE31
VSS85 AE30
VSS86 AE29
VSS87 AE28
VSS88 AE27
VSS89 AE26
VSS90 AE6
VSS91 AD10
VSS92 AC8
VSS93 AC4
VSS94 AC2
VSS95 AB35
VSS96 AB34
VSS97 AB33
VSS98 AB32
VSS99 AB31
VSS100 AB30
VSS101 AB29
VSS102 AB28
VSS103 AB27
VSS104 AB26
VSS105 AB6
VSS106 AA10
VSS107 Y8
VSS108 Y4
VSS109 Y2
VSS110 W35
VSS111 W34
VSS112 W33
VSS113 W32
VSS114 W31
VSS115 W30
VSS116 W29
VSS117 W28
VSS118 W27
VSS119 W26
VSS120 W6
VSS121 V10
VSS122 U8
VSS123 U4
VSS124 U2
VSS125 T35
VSS126 T34
VSS127 T33
VSS128 T32
VSS129 T31
VSS130 T30
VSS131 T29
VSS132 T28
VSS133 T27
VSS134 T26
VSS135 T6
VSS136 R10
VSS137 P8
VSS138 P4
VSS139 P2
VSS140 N35
VSS141 N34
VSS142 N33
VSS143 N32
VSS144 N31
VSS145 N30
VSS146 N29
VSS147 N28
VSS148 N27
VSS149 N26
VSS150 N6
VSS151 M10
VSS152 L35
VSS153 L32
VSS154 L29
VSS155 L8
VSS156 L5
VSS157 L2
VSS158 K34
VSS159 K33
VSS160 K30
R90 *3.01K_NCR90 *3.01K_NC
RESERVED
U25E
IC,AUB_CFD_rPGA,R1P0
RESERVED
U25E
IC,AUB_CFD_rPGA,R1P0
CFG[0]
AM30
CFG[1]
AM28
CFG[2]
AP31
CFG[3]
AL32
CFG[4]
AL30
CFG[5]
AM31
CFG[6]
AN29
CFG[7]
AM32
CFG[8]
AK32
CFG[9]
AK31
CFG[10]
AK28
CFG[11]
AJ28
CFG[12]
AN30
CFG[13]
AN32
CFG[14]
AJ32
CFG[15]
AJ29
CFG[16]
AJ30
CFG[17]
AK30
RSVD34
AH25
RSVD35
AK26
RSVD38
AJ26
RSVD_NCTF_42 AT3
RSVD39
AJ27
RSVD_NCTF_40
AP1
RSVD_NCTF_41 AT2
RSVD_NCTF_43 AR1
RSVD_TP_86
H16
RSVD45 AL28
RSVD46 AL29
RSVD47 AP30
RSVD48 AP32
RSVD49 AL27
RSVD50 AT31
RSVD51 AT32
RSVD52 AP33
RSVD53 AR33
RSVD_NCTF_54 AT33
RSVD_NCTF_55 AT34
RSVD_NCTF_56 AP35
RSVD_NCTF_57 AR35
RSVD58 AR32
RSVD_NCTF_30
C35
RSVD_NCTF_31
B35
RSVD_NCTF_28
A34
RSVD_NCTF_29
A33
RSVD27
J28 RSVD26
J29
RSVD16
A19 RSVD15
B19
RSVD17
A20
RSVD18
B20
RSVD20
T9 RSVD19
U9
RSVD22
AB9 RSVD21
AC9
RSVD_NCTF_23
C1
RSVD_NCTF_24
A3
RSVD_TP_66 AA5
RSVD_TP_67 AA4
RSVD_TP_68 R8
RSVD_TP_71 AA2
RSVD_TP_72 AA1
RSVD_TP_73 R9
RSVD_TP_69 AD3
RSVD_TP_74 AG7
RSVD_TP_70 AD2
RSVD_TP_75 AE3
RSVD_TP_76 V4
RSVD_TP_77 V5
RSVD_TP_78 N2
RSVD_TP_81 W3
RSVD_TP_82 W2
RSVD_TP_83 N3
RSVD_TP_79 AD5
RSVD_TP_84 AE5
RSVD_TP_80 AD7
RSVD_TP_85 AD9
RSVD36
AL26
RSVD_NCTF_37
AR2
RSVD1
AP25
RSVD2
AL25
RSVD3
AL24
RSVD4
AL22
RSVD5
AJ33
RSVD6
AG9
RSVD7
M27
RSVD8
L28
SA_DIMM_VREF
J17
SB_DIMM_VREF
H17
RSVD11
G25
RSVD12
G17
RSVD13
E31
RSVD14
E30
RSVD32
AJ13
RSVD33
AJ12
RSVD_TP_59 E15
RSVD_TP_60 F15
KEY A2
RSVD62 D15
RSVD63 C15
RSVD64 AJ15
RSVD65 AH15
VSS AP34
R23 *0_4R23 *0_4
R22 *0_4R22 *0_4
R79 *3.01K_NCR79 *3.01K_NC
R77 3.01K/F_4R77 3.01K/F_4
R419 *0_4R419 *0_4
http://hobi-elektronika.net

1
1
2
2
3
3
4
4
5
5
6
6
7
7
8
8
A A
B B
C C
D D
SATA_LED#
ACZ_RST#
ACZ_SYNC
ACZ_BCLK
SATA_TXN0_C
SRTC_RST#
SM_INTRUDER#
RTC_RST#
PCH_INVRMEN
SPI_CS1#
SPI_CS0#_R
SPI_CLK_R
SATA_TXN1_C
SATA_TXP1_C
SATA_TXP0_C
SATA_COMP
SPI_SO
SPI_SI_R
SPI_SO
SPI_SI_R
SPI_CS0#_R
SPI_CLK_R
SPI_HOLD#
SPI_WP#
SPI_CLK
SPI_CS0#
SPI_SI
SPI_SO_R
SM_INTRUDER#
SRTC_RST#
+3VRTC_2 RTC_RST#
+3VRTC_1
ACZ_SDOUT
ACZ_SYNC
ACZ_BCLK
ACZ_RST#
DAC_IREF
L_CTRL_DATA
L_CTRL_CLK
LVDS_IBG
LVDS_VBG
ACZ_SDOUT
PCH_JTAG_TCK
PCH_JTAG_TMS
PCH_JTAG_TDI
PCH_JTAG_TDO
PCH_JTAG_RST#
RTC_X1
RTC_X2
SATA_LED#
SATA_RXN4_C
SATA_RXP4_C
SATA_RXN5_C
SATA_RXP5_C
SATA_TXN5_C
SATA_TXP5_C
SATA_TXN4_C
SATA_TXP4_C
DPB_LANE0_N
DPB_LANE1_P
DPB_LANE1_N
DPB_LANE0_P
DPB_LANE3_N
DPB_LANE2_P
DPB_LANE2_N
DPB_LANE3_P
DPB_CTRL_DATA
DPB_CTRL_CLK
DPB_HPD_Q
DPB_LANE0_N
DPB_LANE2_N
DPB_LANE0_P
DPB_LANE1_P
DPB_LANE1_N
DPB_LANE3_N
DPB_LANE2_P
DPB_CTRL_DATA
DPB_CTRL_CLK
DPB_LANE3_P
DPB_HPD_Q
LAD3_C
LAD2_C
LAD1_C
LAD0_C
LFRAME#_C
GPIO33
GPIO33_E
DGT_RESET
DGT_STOP#
DGT_STOP#
DGT_RESET
ACZ_SDIN025
ACZ_SPKR10,25
LFRAME#_C 32,33
LAD0_C 32,33
LAD1_C 32,33
LAD2_C 32,33
LAD3_C 32,33
SATA_LED# 28
SERIRQ 32
SATA_RXN0_C 30
SATA_RXP0_C 30
SATA_RXN1_C 30
SATA_RXP1_C 30
ACZ_SDOUT_AUDIO25
ACZ_SYNC_AUDIO25
BIT_CLK_AUDIO25
ACZ_RST#_AUDIO25
+3VPCU22,28,32,33,34,35,36,39,41,42,43 +3V2,3,8,9,10,11,12,13,21,22,23,24,25,26,27,28,29,30,31,32,33,34,37,40,41 +1.05V2,8,9,11,36,37,43HDMI_HPD_CON 31
SATA_TXN1 30
SATA_TXP1 30
SATA_TXN0 30
SATA_TXP0 30
IN_D2 31
IN_D0 31
IN_D1# 31
IN_D1 31
IN_D2# 31
SDVO_DATA 31
IN_CLK# 31
IN_CLK 31
IN_D0# 31
SDVO_CLK 31
PCH_DPST_PWM21
PCH_DISP_ON21
PCH_LVDS_BLON21
PCH_EDIDCLK21PCH_EDIDDATA21
PCH_LA_CLK21
PCH_LA_DATAN121 PCH_LA_DATAN221
PCH_LA_DATAN021
PCH_LA_DATAP021 PCH_LA_DATAP121 PCH_LA_DATAP221
PCH_LB_CLK21
PCH_LB_DATAN021 PCH_LB_DATAN121
PCH_LB_CLK#21
PCH_LB_DATAN221
PCH_LA_CLK#21
PCH_LB_DATAP121 PCH_LB_DATAP021
PCH_LB_DATAP221
PCH_CRT_B21
PCH_CRT_G21
PCH_CRT_R21
PCH_DDCCLK21PCH_DDCDATA21
PCH_VSYNC21 PCH_HSYNC21
SATA_TXN5 28
SATA_TXP5 28
SATA_RXN5_C 28
SATA_RXP5_C 28
SATA_TXN4 30
SATA_TXP4 30
SATA_RXN4_C 30
SATA_RXP4_C 30
+RTC_CELL11
GPIO33_E32
DGT_STOP# 28
DGT_RESET 28
+3V
+RTC_CELL
+1.05V
+3V
+3V
+3VPCU
+RTC_CELL
+3V
+1.05V
+3V
+3V
Size Document Number Rev
Date: Sheet of
4XDQWD&RPSXWHU,QF
352-(&7/;B/;
1%
PCH 1/5 (SATA,HDA,LPC)
1A
Custom
744Tuesday, February 02, 2010
Size Document Number Rev
Date: Sheet of
4XDQWD&RPSXWHU,QF
352-(&7/;B/;
1%
PCH 1/5 (SATA,HDA,LPC)
1A
Custom
744Tuesday, February 02, 2010
Size Document Number Rev
Date: Sheet of
4XDQWD&RPSXWHU,QF
352-(&7/;B/;
1%
PCH 1/5 (SATA,HDA,LPC)
1A
Custom
744Tuesday, February 02, 2010
INTVRMEN - Integrated SUS 1.1V VRM Enable
High - Enable Internal VRs
IBEX PEAK-M (HDA,JTAG,SATA)
07
For AUDIO
IBEX PEAK-M (LVDS,DDI)
RTC
Socket:
AKE391P0N00WINBOND
AKE39FP0Z00
MXIC
DG008000031
1mA
UMA CRT,LVDS&HDMI signals
4M byte SPI ROM
HDD
ODD
1205 The SATALED# signal is
open-collector and requires a
weak external pull-up (8.2 k
to 10 k ) to +V3.3.
E-SATA
SATA HDD2
UMA HDMI signals
SI Add
SI2 ADD
PV Change to Short Pad
PV change short pad
C809
*33P/50V_4
C809
*33P/50V_4
R464 *51_4R464 *51_4
J1 *SHORT_ PAD1J1 *SHORT_ PAD1
1 2
R483 *0_4/S
short0402
R483 *0_4/S
short0402
R173 37.4/F_4R173 37.4/F_4
R512 33_4R512 33_4
R466 *0_4/S
short0402
R466 *0_4/S
short0402
C711.01U/16V_4 C711.01U/16V_4
R215 10K/F_4R215 10K/F_4
R227 1M_4R227 1M_4
R229 20K/F_4R229 20K/F_4
C811
*33P/50V_4
C811
*33P/50V_4
C369 *.1U/10V_4C369 *.1U/10V_4
R496 330K/J_6R496 330K/J_6
C723 *10P/50V_4C723 *10P/50V_4
CR1RB500V-40 CR1RB500V-40
R200 *0_4/S
short0402
R200 *0_4/S
short0402
R524 33_4R524 33_4
R214 1K/F_4R214 1K/F_4
C362 *.1U/10V_4C362 *.1U/10V_4
R230 150/F_4R230 150/F_4
C734 *10P/50V_4C734 *10P/50V_4
R455 *0_4/S
short0402
R455 *0_4/S
short0402
C808
*33P/50V_4
C808
*33P/50V_4
R231 150/F_4R231 150/F_4
Digital Display Interface
CRT
LVDS--A
LVDS--B
DISPLAY PORT BDISPLAY PORT CDISPLAY PORT D
SDVO
Ibex-M
4 OF 10
U37D
IbexPeak-M_Rev1_0
Digital Display Interface
CRT
LVDS--A
LVDS--B
DISPLAY PORT BDISPLAY PORT CDISPLAY PORT D
SDVO
Ibex-M
4 OF 10
U37D
IbexPeak-M_Rev1_0
L_BKLTCTL
Y48
L_BKLTEN
T48
L_CTRL_CLK
AB46
L_CTRL_DATA
V48
L_DDC_CLK
AB48
L_DDC_DATA
Y45
L_VDD_EN
T47
LVDSA_CLK#
AV53
LVDSA_CLK
AV51
LVDSA_DATA#0
BB47
LVDSA_DATA#1
BA52
LVDSA_DATA#2
AY48
LVDSA_DATA#3
AV47
LVDSA_DATA0
BB48
LVDSA_DATA1
BA50
LVDSA_DATA2
AY49
LVDSA_DATA3
AV48
LVDSB_CLK#
AP48
LVDSB_CLK
AP47
LVDSB_DATA#0
AY53
LVDSB_DATA#1
AT49
LVDSB_DATA#2
AU52
LVDSB_DATA#3
AT53
LVDSB_DATA0
AY51
DDPB_0N BD42
DDPB_1N BJ42
LVD_VREFH
AT43
LVD_VREFL
AT42
DDPD_2N BF37
DDPD_3N BE36
DDPB_2N BB40
DDPB_3N AW38
DDPC_0N BE40
DDPC_1N BF41
DDPC_2N BD38
DDPC_3N BB36
DDPD_0N BJ40
DDPD_1N BJ38
DDPB_0P BC42
DDPB_1P BG42
DDPD_2P BH37
DDPD_3P BD36
DDPB_2P BA40
DDPB_3P BA38
LVDSB_DATA1
AT48
LVDSB_DATA2
AU50
LVDSB_DATA3
AT51
LVD_IBG
AP39
LVD_VBG
AP41
DDPC_1P BH41
DDPC_0P BD40
DDPC_2P BC38
DDPC_3P BA36
DDPD_0P BG40
DDPD_1P BG38
CRT_BLUE
AA52
CRT_DDC_CLK
V51
CRT_DDC_DATA
V53
CRT_GREEN
AB53
CRT_HSYNC
Y53
CRT_IRTN
AB51
CRT_RED
AD53
CRT_VSYNC
Y51
DAC_IREF
AD48
SDVO_CTRLCLK T51
SDVO_CTRLDATA T53
DDPC_CTRLCLK Y49
DDPC_CTRLDATA AB49
DDPD_CTRLCLK U50
DDPD_CTRLDATA U52
DDPB_AUXN BG44
DDPC_AUXN BE44
DDPD_AUXN BC46
DDPB_AUXP BJ44
DDPC_AUXP BD44
DDPD_AUXP BD46
DDPB_HPD AU38
DDPC_HPD AV40
DDPD_HPD AT38
SDVO_TVCLKINP BG46
SDVO_TVCLKINN BJ46
SDVO_STALLP BG48
SDVO_STALLN BJ48
SDVO_INTP BH45
SDVO_INTN BF45
TP17TP17
R661 10K/J_4R661 10K/J_4
R234
*100K/F_4
R234
*100K/F_4
R156 10K/J_4R156 10K/J_4
R545 *0_4R545 *0_4
TP11TP11
R228 20K/F_4R228 20K/F_4
R467 10K/F_4R467 10K/F_4
BT1
BAT_CONN
BT1
BAT_CONN
1 2
R203 2.37K/F_4R203 2.37K/F_4
Q12
*2N7002K
Q12
*2N7002K
3
2
1
R544 *0_4R544 *0_4
C719 18P/50V_4C719 18P/50V_4
R469 10K/F_4R469 10K/F_4
C372 1U/6.3V_4C372 1U/6.3V_4
CR2RB500V-40 CR2RB500V-40
R233 *0_4R233 *0_4
RTC
IHDA
SATA
LPC
SPI
JTAG
(+3V)
(+3V_S5)
(+3V)
(+3V)
(+3V_S5)
Ibex-M
1 OF 10
U37A
IbexPeak-M_Rev1_0
RTC
IHDA
SATA
LPC
SPI
JTAG
(+3V)
(+3V_S5)
(+3V)
(+3V)
(+3V_S5)
Ibex-M
1 OF 10
U37A
IbexPeak-M_Rev1_0
RTCX1
B13
RTCX2
D13
INTVRMEN
A14
INTRUDER#
A16
HDA_BCLK
A30
HDA_SYNC
D29
HDA_RST#
C30
HDA_SDIN0
G30
HDA_SDIN1
F30
HDA_SDIN2
E32
HDA_SDO
B29
SATALED# T3
FWH0 / LAD0 D33
FWH1 / LAD1 B33
FWH2 / LAD2 C32
FWH3 / LAD3 A32
LDRQ1# / GPIO23 F34
FWH4 / LFRAME# C34
LDRQ0# A34
RTCRST#
C14
HDA_SDIN3
F32
HDA_DOCK_EN# / GPIO33
H32
HDA_DOCK_RST# / GPIO13
J30
SRTCRST#
D17
SATA0RXN AK7
SATA0RXP AK6
SATA0TXN AK11
SATA0TXP AK9
SATA1RXN AH6
SATA1RXP AH5
SATA1TXN AH9
SATA1TXP AH8
SATA2RXN AF11
SATA2RXP AF9
SATA2TXN AF7
SATA2TXP AF6
SATA3RXN AH3
SATA3RXP AH1
SATA3TXN AF3
SATA3TXP AF1
SATA4RXN AD9
SATA4RXP AD8
SATA4TXN AD6
SATA4TXP AD5
SATA5RXN AD3
SATA5RXP AD1
SATA5TXN AB3
SATA5TXP AB1
SATAICOMPI AF15
SPI_CLK
BA2
SPI_CS0#
AV3
SPI_CS1#
AY3
SPI_MOSI
AY1
SPI_MISO
AV1 SATA0GP / GPIO21 Y9
SATA1GP / GPIO19 V1
JTAG_TCK
M3
JTAG_TMS
K3
JTAG_TDI
K1
JTAG_TDO
J2
TRST#
J4
SERIRQ AB9
SPKR
P1
SATAICOMPO AF16
R514 33_4R514 33_4
J2 *SHORT_ PAD1J2 *SHORT_ PAD1
1 2
C370 *.1U/10V_4C370 *.1U/10V_4
R502 33_4R502 33_4
C293.01U/16V_4 C293.01U/16V_4
C357 *.1U/10V_4C357 *.1U/10V_4
R167 10K/J_4R167 10K/J_4
C710 0.1U/10V_4C710 0.1U/10V_4
U34
W25Q32BVSSIG
U34
W25Q32BVSSIG
CE# 1
SCK 6
SI 5
SO 2
WP# 3
VDD
8
VSS
4
HOLD#
7
R236 1K/F_4R236 1K/F_4
C388 1U/6.3V_4C388 1U/6.3V_4
Y5
32.768KHZ
Y5
32.768KHZ
4 1
23
R449 *51_4R449 *51_4
C291.01U/16V_4 C291.01U/16V_4
C720 18P/50V_4C720 18P/50V_4
C374 *.1U/10V_4C374 *.1U/10V_4
C346 *.1U/10V_4C346 *.1U/10V_4
C810
*33P/50V_4
C810
*33P/50V_4
C736 *10P/50V_4C736 *10P/50V_4
C807
*33P/50V_4
C807
*33P/50V_4
R494
10M/J_4
R494
10M/J_4
C713.01U/16V_4 C713.01U/16V_4
R470 10K/J_4R470 10K/J_4
C714.01U/16V_4 C714.01U/16V_4
R222 10K/F_4R222 10K/F_4
R453 51_4R453 51_4
R232 150/F_4R232 150/F_4
R472 *51_4R472 *51_4
C368 1U/6.3V_4C368 1U/6.3V_4
C355 *.1U/10V_4C355 *.1U/10V_4
C292.01U/16V_4 C292.01U/16V_4
C294.01U/16V_4 C294.01U/16V_4
C712.01U/16V_4 C712.01U/16V_4
R451 10K/J_4R451 10K/J_4
C373 *.1U/10V_4C373 *.1U/10V_4
R473 *51_4R473 *51_4
R475 *0_4/S
short0402
R475 *0_4/S
short0402
http://hobi-elektronika.net

5
5
4
4
3
3
2
2
1
1
D D
C C
B B
A A
PEG_CLKREQ#
CLK_FLEX0
CLK_FLEX1
PCIE_RXN0
PCIE_TXP0_C
PCIE_TXN0_C
PCIE_RXP0
PCIE_TXP1_C
PCIE_TXN1_C
SMBALERT#
SML1ALERT#
SMBL0ALERT#
SMB_DATA_ME0
PCLK_SMB
SMB_CLK_ME0
PDAT_SMB
SMB_CLK_ME1
SMB_DATA_ME1
PCIE_CLK_REQ0#
PCIE_CLK_REQ4#
CLK_PCI_FB
PCIE_CLK_REQ5#
XCLK_RCOMP
CLK_FLEX3CLK_FLEX3
PCIE_RXP1_LAN
PCIE_RXN1_LAN
CLK_FLEX2
XTAL25_IN
XTAL25_OUT
PCIE_CLK_REQ3#
PCIE_CLK_REQB#_R
PCIE_CLK_REQ4#
PCIE_CLK_REQ0#
CLK1_OE#
CLK2_OE#
PCIE_CLK_REQ5#
PEG_CLKREQ#
SMB_DATA_ME1
SMB_CLK_ME1
PCIE_CLK_REQB#_R
CLK2_OE#
PCLK_SMB
PDAT_SMB XTAL25_IN
XTAL25_OUT
PCIE_CLK_REQ1#33
CLK_PCIE_3GPLL# 3
CLK_PCIE_3GPLL 3
PCIE_CLK_REQ3#29
PCIE_RXP033 PCIE_RXN033
PCIE_TXP033 PCIE_TXN033
PCIE_TXP1_LAN29 PCIE_TXN1_LAN29
CLK_BUF_PCIE_3GPLL# 2
CLK_BUF_PCIE_3GPLL 2
CLK_BUF_BCLK_N 2
CLK_BUF_BCLK_P 2
CLK_BUF_DREFCLK 2
CLK_BUF_DREFSSCLK 2
CLK_ICH_14M 2
CLK_BUF_DREFCLK# 2
CLK_BUF_DREFSSCLK# 2
CLK_PCIE_LAN29CLK_PCIE_LAN#29
CLK_PCIE_WLAN33 CLK_PCIE_WLAN#33
+3V2,3,7,9,10,11,12,13,21,22,23,24,25,26,27,28,29,30,31,32,33,34,37,40,41 +3VS53,9,10,11,41
CLK_PCI_FB 9
DREFSSCLK 3
DREFSSCLK# 3
CLK_48M_CR 24
PCIE_RXP1_LAN29 PCIE_RXN1_LAN29
CLK_PCIE_VGA 14
CLK_PCIE_VGA# 14
CLK1_OE#33
CGDAT_SMB 2,12,13,26,33
CGCLK_SMB 2,12,13,26,33
MBCLK2 12,17,32
MBDATA2 12,17,32
+1.05V2,7,9,11,36,37,43
+3VS5
+1.05V
+3V
+3VS5
+3V
+3V
Size Document Number Rev
Date: Sheet of
4XDQWD&RPSXWHU,QF
352-(&7/;B/;
1%
PCH 2/5 (PCIE, SMBUS, CK)
1A
Custom
844Tuesday, February 02, 2010
Size Document Number Rev
Date: Sheet of
4XDQWD&RPSXWHU,QF
352-(&7/;B/;
1%
PCH 2/5 (PCIE, SMBUS, CK)
1A
Custom
844Tuesday, February 02, 2010
Size Document Number Rev
Date: Sheet of
4XDQWD&RPSXWHU,QF
352-(&7/;B/;
1%
PCH 2/5 (PCIE, SMBUS, CK)
1A
Custom
844Tuesday, February 02, 2010
[WLAN]
[LAN]
LAN
IBEX PEAK-M (PCI-E,SMBUS,CLK)
MiniWLAN
08
IBEX PEAK-M (GND)
DIS only
FOR UMA/SG
SI Change footprint
SI Del L21
PV Change to 27P
R170 10K/J_4R170 10K/J_4
T23T23
R536 22_4R536 22_4
R48910K/F_4 R48910K/F_4
R1484.7K_4 R1484.7K_4
R17210K/F_4 R17210K/F_4
Y6
25MHZ
Y6
25MHZ
R4862.2K_4 R4862.2K_4
U37I
IbexPeak-M_Rev1_0
U37I
IbexPeak-M_Rev1_0
VSS[159]
AY7
VSS[160]
B11
VSS[161]
B15
VSS[162]
B19
VSS[163]
B23
VSS[164]
B31
VSS[165]
B35
VSS[166]
B39
VSS[167]
B43
VSS[168]
B47
VSS[169]
B7
VSS[170]
BG12
VSS[171]
BB12
VSS[172]
BB16
VSS[173]
BB20
VSS[174]
BB24
VSS[175]
BB30
VSS[176]
BB34
VSS[177]
BB38
VSS[178]
BB42
VSS[179]
BB49
VSS[180]
BB5
VSS[181]
BC10
VSS[182]
BC14
VSS[183]
BC18
VSS[184]
BC2
VSS[185]
BC22
VSS[186]
BC32
VSS[187]
BC36
VSS[188]
BC40
VSS[189]
BC44
VSS[190]
BC52
VSS[191]
BH9
VSS[192]
BD48
VSS[193]
BD49
VSS[194]
BD5
VSS[195]
BE12
VSS[196]
BE16
VSS[197]
BE20
VSS[198]
BE24
VSS[199]
BE30
VSS[200]
BE34
VSS[201]
BE38
VSS[202]
BE42
VSS[203]
BE46
VSS[204]
BE48
VSS[205]
BE50
VSS[206]
BE6
VSS[207]
BE8
VSS[208]
BF3
VSS[209]
BF49
VSS[210]
BF51
VSS[211]
BG18
VSS[212]
BG24
VSS[213]
BG4
VSS[214]
BG50
VSS[215]
BH11
VSS[216]
BH15
VSS[217]
BH19
VSS[218]
BH23
VSS[219]
BH31
VSS[220]
BH35
VSS[221]
BH39
VSS[222]
BH43
VSS[223]
BH47
VSS[224]
BH7
VSS[225]
C12
VSS[226]
C50
VSS[227]
D51
VSS[228]
E12
VSS[229]
E16
VSS[230]
E20
VSS[231]
E24
VSS[232]
E30
VSS[233]
E34
VSS[234]
E38
VSS[235]
E42
VSS[236]
E46
VSS[237]
E48
VSS[264] K47
VSS[265] K7
VSS[266] L14
VSS[267] L18
VSS[268] L2
VSS[269] L22
VSS[270] L32
VSS[271] L36
VSS[272] L40
VSS[273] L52
VSS[274] M12
VSS[275] M16
VSS[276] M20
VSS[277] N38
VSS[278] M34
VSS[279] M38
VSS[280] M42
VSS[281] M46
VSS[282] M49
VSS[283] M5
VSS[284] M8
VSS[285] N24
VSS[286] P11
VSS[288] P22
VSS[289] P30
VSS[290] P32
VSS[291] P34
VSS[292] P42
VSS[293] P45
VSS[294] P47
VSS[295] R2
VSS[296] R52
VSS[297] T12
VSS[298] T41
VSS[299] T46
VSS[300] T49
VSS[301] T5
VSS[302] T8
VSS[303] U30
VSS[304] U31
VSS[305] U32
VSS[306] U34
VSS[307] P38
VSS[308] V11
VSS[309] P16
VSS[310] V19
VSS[311] V20
VSS[312] V22
VSS[313] V30
VSS[314] V31
VSS[315] V32
VSS[316] V34
VSS[238]
E6
VSS[239]
E8
VSS[240]
F49
VSS[241]
F5
VSS[242]
G10
VSS[243]
G14
VSS[244]
G18
VSS[245]
G2
VSS[246]
G22
VSS[247]
G32
VSS[248]
G36
VSS[249]
G40
VSS[250]
G44
VSS[251]
G52
VSS[317] V35
VSS[318] V38
VSS[319] V43
VSS[320] V45
VSS[321] V46
VSS[322] V47
VSS[323] V49
VSS[324] V5
VSS[325] V7
VSS[326] V8
VSS[327] W2
VSS[328] W52
VSS[329] Y11
VSS[330] Y12
VSS[331] Y15
VSS[332] Y19
VSS[333] Y23
VSS[334] Y28
VSS[335] Y30
VSS[336] Y31
VSS[337] Y32
VSS[338] Y38
VSS[339] Y43
VSS[340] Y46
VSS[342] Y5
VSS[343] Y6
VSS[344] Y8
VSS[341] P49
VSS[345] P24
VSS[287] AD15
VSS[252]
AF39
VSS[253]
H16
VSS[254]
H20
VSS[255]
H30
VSS[256]
H34
VSS[257]
H38
VSS[258]
H42
VSS[346] T43
VSS[347] AD51
VSS[348] AT8
VSS[349] AD47
VSS[350] Y47
VSS[351] AT12
VSS[352] AM6
VSS[353] AT13
VSS[354] AM5
VSS[355] AK45
VSS[356] AK39
VSS[366] AV14
VSS[262] K11
VSS[263] K43
VSS[259] H49
VSS[260] H5
VSS[261] J24
C334 0.1U/10V_4C334 0.1U/10V_4
R446 10K/J_4R446 10K/J_4
R4782.2K_4 R4782.2K_4
Q9 2N7002EQ9 2N7002E
3
2
1
R141 10K/J_4R141 10K/J_4
R471 10K/J_4R471 10K/J_4
T14T14
C794 *5.6P/50V_4C794 *5.6P/50V_4
Q8 2N7002EQ8 2N7002E
3
2
1
C350 0.1U/10V_4C350 0.1U/10V_4
R210 90.9/F_4R210 90.9/F_4
T15T15
R462 10K/J_4R462 10K/J_4
R530 *0_4R530 *0_4
R4632.2K_4 R4632.2K_4
T25T25
C343 0.1U/10V_4C343 0.1U/10V_4
C340 0.1U/10V_4C340 0.1U/10V_4
R487 10K/J_4R487 10K/J_4
T13T13
R1662.2K_4 R1662.2K_4
R159
10K/F_4
R159
10K/F_4
R164 10K/J_4R164 10K/J_4
T24T24
R531
1M/F_4
R531
1M/F_4
R1614.7K_4 R1614.7K_4
Q37 2N7002EQ37 2N7002E
3
2
1
PCI-E*
SMBus
Controller
From CLK BUFFER
PEG
Clock Flex
Link
(+3V_S5)
(+3V)
(+3V_S5)
(+3V)
(+3V_S5)
(+3V_S5)
(+3V_S5)
(+3V_S5)
(+3V_S5)
(+3V_S5)
(+3V)
(+3V)
(+3V)
(+3V)
(+3V_S5)
(+3V_S5)
(+3V_S5)
Ibex-M
2 OF 10
U37B
IbexPeak-M_Rev1_0
PCI-E*
SMBus
Controller
From CLK BUFFER
PEG
Clock Flex
Link
(+3V_S5)
(+3V)
(+3V_S5)
(+3V)
(+3V_S5)
(+3V_S5)
(+3V_S5)
(+3V_S5)
(+3V_S5)
(+3V_S5)
(+3V)
(+3V)
(+3V)
(+3V)
(+3V_S5)
(+3V_S5)
(+3V_S5)
Ibex-M
2 OF 10
U37B
IbexPeak-M_Rev1_0
PERN1
BG30
PERP1
BJ30
PERN2
AW30
PERP2
BA30
PERN3
AU30
PERP3
AT30
PERN4
BA32
PERP4
BB32
PERN5
BF33
PERP5
BH33
PERN6
BA34
PERP6
AW34
PERN7
AT34
PERP7
AU34
PERN8
BG34
PERP8
BJ34
PETN1
BF29
PETP1
BH29
PETN2
BC30
PETP2
BD30
PETN3
AU32
PETP3
AV32
PETN4
BD32
PETP4
BE32
PETN5
BG32
PETP5
BJ32
PETN6
BC34
PETP6
BD34
PETN7
AU36
PETP7
AV36
PETN8
BG36
PETP8
BJ36
SMBALERT# / GPIO11 B9
SMBCLK H14
SMBDATA C8
SML0CLK C6
SML0DATA G8
CLKOUT_PCIE0N
AK48
CLKOUT_PCIE0P
AK47
CLKOUT_PCIE1N
AM43
CLKOUT_PCIE1P
AM45
CLKOUT_PCIE2N
AM47
CLKOUT_PCIE2P
AM48
CLKOUT_PCIE3N
AH42
CLKOUT_PCIE3P
AH41
CLKOUT_PCIE4N
AM51
CLKOUT_PCIE4P
AM53
CLKOUT_PCIE5N
AJ50
CLKOUT_PCIE5P
AJ52
SML0ALERT# / GPIO60 J14
CL_CLK1 T13
CL_DATA1 T11
CL_RST1# T9
CLKIN_BCLK_N AP3
CLKIN_BCLK_P AP1
CLKIN_DMI_N AW24
CLKIN_DMI_P BA24
CLKIN_DOT_96N F18
CLKIN_DOT_96P E18
CLKIN_SATA_N / CKSSCD_N AH13
CLKIN_SATA_P / CKSSCD_P AH12
XTAL25_IN AH51
XTAL25_OUT AH53
REFCLK14IN P41
CLKIN_PCILOOPBACK J42
CLKOUT_PEG_A_N AD43
CLKOUT_PEG_A_P AD45
PEG_A_CLKRQ# / GPIO47 H1
PCIECLKRQ0# / GPIO73
P9
PCIECLKRQ1# / GPIO18
U4
PCIECLKRQ2# / GPIO20
N4
PCIECLKRQ3# / GPIO25
A8
PCIECLKRQ4# / GPIO26
M9
PCIECLKRQ5# / GPIO44
H6
CLKOUTFLEX0 / GPIO64 T45
CLKOUTFLEX1 / GPIO65 P43
CLKOUTFLEX2 / GPIO66 T42
CLKOUTFLEX3 / GPIO67 N50
CLKOUT_DMI_N AN4
CLKOUT_DMI_P AN2
PEG_B_CLKRQ# / GPIO56
P13
CLKOUT_PEG_B_P
AK51 CLKOUT_PEG_B_N
AK53
SML1ALERT# / GPIO74 M14
SML1CLK / GPIO58 E10
SML1DATA / GPIO75 G12
XCLK_RCOMP AF38
CLKOUT_DP_P / CLKOUT_BCLK1_P AT3
CLKOUT_DP_N / CLKOUT_BCLK1_N AT1
Q39
2N7002E
Q39
2N7002E
3
2
1
C750 27P/50V_4C750 27P/50V_4
T22T22
R162
10K/F_4
R162
10K/F_4
R474 10K/J_4R474 10K/J_4
R17710K/F_4 R17710K/F_4
C751 27P/50V_4C751 27P/50V_4
http://hobi-elektronika.net

1
1
2
2
3
3
4
4
5
5
6
6
7
7
8
8
A A
B B
C C
D D
USB_OC0#
USB_OC1#
USB_OC3#
USB_OC2#
PCI_PLOCK#
USB_OC4#
USB_OC7#
USB_OC6#
USB_OC5#
CLK_PCI_FB_C
PCI_PIRQD#
PCI_PIRQC#
PCI_PIRQB#
PCI_PIRQA#
PCI_DEVSEL#
PCI_IRDY#
PCI_PERR#
PCI_SERR#
CLK_33M_DEBUG_R
PLTRST#
PCI_TRDY#
PCI_STOP#
PCI_FRAME#
CLK_33M_KBC_R
USB_BIAS
PME#
PM_BATLOW#
SLP_S5#
PCH_PWROK
PM_RI#
DMI_COMP
RSV_ICH_LAN_RST#
SLP_M#
PCI_GNT2#
PCH_PWROK
RSV_ICH_LAN_RST#
RSMRST#
PIRQG#
PIRQF#
PIRQE#
REQ2#
XDP_DBRESET#
CLKRUN#
AC_PRESENT
PM_RI#
PM_BATLOW#
PCIE_WAKE#
SUS_PWR_ACK
PCI_SERR#
PCI_STOP# BT_COMBO_EN#
PCI_PIRQA#
PCI_PIRQD#
PCI_FRAME#
PCI_PIRQC#
PCI_IRDY#
USB_OC5#
USB_OC6# USB_OC3#
USB_OC7#
USB_OC2#
USB_OC4# USB_OC0#
USB_OC1#
PCI_TRDY# PCI_PIRQB#
PCI_PLOCK#
REQ0#
INTH#
PCI_DEVSEL# PCI_PERR#REQ3#
REQ2#
REQ3#
REQ0#
INTH#
PIRQE#
PIRQG#
PIRQF#
NV_RCOMP
PCI_GNT2#
SATA2GPREQ2#
REQ3# SATA4GP
TACH0
BT_COMBO_EN#
PLTRST#
PCI_SERR#32
CLK_33M_KBC32
USBP4- 22
USBP2- 28
USBP1- 28
USBP4+ 22
USBP2+ 28
USBP1+ 28
GNT3#10
GNT1#10 GNT0#10
CLK_33M_DEBUG33
SUSC# 32
SUSB# 32
CLKRUN# 32
SUS_PWR_ACK 32
AC_PRESENT 32
ECPWROK22,32
IMVP_PWRGD37
DMI_RXN03 DMI_RXN13 DMI_RXN23 DMI_RXN33
DMI_RXP03 DMI_RXP13 DMI_RXP23 DMI_RXP33
DMI_TXN03 DMI_TXN13 DMI_TXN23 DMI_TXN33
DMI_TXP03DMI_TXP13DMI_TXP23DMI_TXP33
PCIE_WAKE#29,33 PM_SYNC3
PM_DRAM_PW RGD3 RSMRST#32
XDP_DBRESET#3
+3V2,3,7,8,10,11,12,13,21,22,23,24,25,26,27,28,29,30,31,32,33,34,37,40,41 +1.05V2,7,8,11,36,37,43
+3VS53,8,10,11,41
CLK_PCI_FB8
PLTRST#3,29,32,33,34
FDI_TXN3 3
FDI_TXN4 3
FDI_TXN5 3
FDI_TXN6 3
FDI_TXN7 3
FDI_TXP0 3
FDI_TXP1 3
FDI_TXP2 3
FDI_TXP3 3
FDI_TXP4 3
FDI_TXP5 3
FDI_TXP6 3
FDI_TXP7 3
FDI_TXN0 3
FDI_TXN1 3
FDI_TXN2 3
FDI_INT 3
FDI_FSYNC0 3
FDI_FSYNC1 3
FDI_LSYNC0 3
FDI_LSYNC1 3
USBP0- 28
USBP0+ 28
USBP10- 33
USBP10+ 33
USBP8- 28
USBP8+ 28
DNBSWON#32
INTH#26
USBP12+ 24
USBP12- 24
USBP9- 28
USBP9+ 28
NV_CLE 10
NV_ALE 10
SATA4GP 10
DGPU_PWR_EN32,40DGPU_SELECT#21 EDID_SELECT#21 DGPU_HOLD_RST#34PWM_SELECT#21 DGPU_PW ROK32,34,39,40 TACH0 10
USBP11- 28
USBP11+ 28
USBP3- 28
USBP3+ 28
SATA2GP 10
BT_COMBO_EN#33
USBP6- 28
USBP6+ 28
+1.05V
+3V
+3V
+3VS5
+3VS5
+3VS5
+3V
+3V
+3V
+3V
Size Document Number Rev
Date: Sheet of
4XDQWD&RPSXWHU,QF
352-(&7/;B/;
1%
PCH 3/5 (PCI,ONFI,USB,DMI)
1A
Custom
944Tuesday, February 02, 2010
Size Document Number Rev
Date: Sheet of
4XDQWD&RPSXWHU,QF
352-(&7/;B/;
1%
PCH 3/5 (PCI,ONFI,USB,DMI)
1A
Custom
944Tuesday, February 02, 2010
Size Document Number Rev
Date: Sheet of
4XDQWD&RPSXWHU,QF
352-(&7/;B/;
1%
PCH 3/5 (PCI,ONFI,USB,DMI)
1A
Custom
944Tuesday, February 02, 2010
09
IBEX PEAK-M (PCI,USB,NVRAM)
IBEX PEAK-M (DMI,FDI,GPIO)
ZŝŐŚƚͺh^ϭϳΗͬ^d>
dŽƵĐŚƐĐƌĞĞŶ
ZŝŐŚƚͺh^ϭϱΗͬ^d>
>ĞĨƚͺh^
ůƵĞƚŽŽƚŚ
Ͳ^ĂƚĂ
tĞďĐĂŵ
&ŝŶŐĞƌƉƌŝŶƚ
ZŝŐŚƚͺh^ϭϱΗ
ĂƌĚZĞĂĞƌ
t>E
FOR SG ONLY
R499 *0_4R499 *0_4
R146 32.4/F_4R146 32.4/F_4
R497 10K/J_4R497 10K/J_4
R511 8.25K/F_4R511 8.25K/F_4
R163 0_4R163 0_4
R501 49.9/F_4R501 49.9/F_4
TP8TP8
TP16TP16
R490 10K/F_4R490 10K/F_4
R509 8.25K/F_4R509 8.25K/F_4
R532 0_4R532 0_4
R479 10K/J_4R479 10K/J_4
DMI FDI
System Power Management
(+3V_S5)
(+3V_S5)
(+3V_S5)(+3V)
(+3V_S5)
(+3V_S5)
(+3V_S5)
(+3V_S5)
Ibex-M
3 OF 10
U37C
IbexPeak-M_Rev1_0
DMI FDI
System Power Management
(+3V_S5)
(+3V_S5)
(+3V_S5)(+3V)
(+3V_S5)
(+3V_S5)
(+3V_S5)
(+3V_S5)
Ibex-M
3 OF 10
U37C
IbexPeak-M_Rev1_0
DMI0RXN
BC24
DMI1RXN
BJ22
DMI2RXN
AW20
DMI3RXN
BJ20
DMI0RXP
BD24
DMI1RXP
BG22
DMI2RXP
BA20
DMI3RXP
BG20
DMI0TXN
BE22
DMI1TXN
BF21
DMI2TXN
BD20
DMI3TXN
BE18
DMI0TXP
BD22
DMI1TXP
BH21
DMI2TXP
BC20
DMI3TXP
BD18
DMI_ZCOMP
BH25
DMI_IRCOMP
BF25
FDI_RXN0 BA18
FDI_RXN1 BH17
FDI_RXN2 BD16
FDI_RXN3 BJ16
FDI_RXN4 BA16
FDI_RXN5 BE14
FDI_RXN6 BA14
FDI_RXN7 BC12
FDI_RXP0 BB18
FDI_RXP1 BF17
FDI_RXP2 BC16
FDI_RXP3 BG16
FDI_RXP4 AW16
FDI_RXP5 BD14
FDI_RXP6 BB14
FDI_RXP7 BD12
FDI_FSYNC0 BF13
FDI_FSYNC1 BH13
FDI_LSYNC0 BJ12
FDI_LSYNC1 BG14
FDI_INT BJ14
PMSYNCH
BJ10
TP23 N2
SLP_M# K8
SLP_S3# P12
SLP_S4# H7
SLP_S5# / GPIO63 E4
SYS_RESET#
T6
SYS_PWROK
M6
PWRBTN#
P5
RI#
F14
WAKE#
J12
SUS_STAT# / GPIO61 P8
SUSCLK / GPIO62 F3
ACPRESENT / GPIO31 P7
LAN_RST#
A10
MEPWROK
K5
BATLOW# / GPIO72 A6
PWROK
B17
CLKRUN# / GPIO32 Y1
SUS_PWR_DN_ACK / GPIO30 M1
RSMRST#
C16 DRAMPWROK
D9
SLP_LAN# / GPIO29 F6
R157 10K/J_4R157 10K/J_4
R515 0_4R515 0_4 R204 0_4R204 0_4
PCI
NVRAM
USB
(+5V)
(+5V)
(+3V)
(+3V_S5)
(+5V)
(+3V)
(+3V)
(+5V)
(+5V)
(+5V)
(+5V)
(+3V_S5)
(+3V_S5)
(+3V_S5)
(+3V_S5)
(+3V_S5)
(+3V_S5)
(+3V_S5)
Ibex-M
5 OF 10
U37E
IbexPeak-M_Rev1_0
PCI
NVRAM
USB
(+5V)
(+5V)
(+3V)
(+3V_S5)
(+5V)
(+3V)
(+3V)
(+5V)
(+5V)
(+5V)
(+5V)
(+3V_S5)
(+3V_S5)
(+3V_S5)
(+3V_S5)
(+3V_S5)
(+3V_S5)
(+3V_S5)
Ibex-M
5 OF 10
U37E
IbexPeak-M_Rev1_0
AD0
H40
AD1
N34
AD2
C44
AD20
C42
AD21
K46
AD22
M51
AD23
J52
AD24
K51
AD25
L34
AD26
F42
AD27
J40
AD28
G46
AD29
F44
AD3
A38
AD30
M47
AD31
H36
AD4
C36
AD5
J34
AD6
A40
AD7
D45
AD8
E36
AD9
H48
C/BE0#
J50
C/BE1#
G42
C/BE2#
H47
C/BE3#
G34
PCIRST#
K6
PERR#
E50
PIRQA#
G38
PIRQB#
H51
PIRQC#
B37
PIRQD#
A44
PLOCK#
D49
PLTRST#
D5
PME#
M7
REQ0#
F51
REQ1# / GPIO50
A46
REQ2# / GPIO52
B45
REQ3# / GPIO54
M53
SERR#
E44
STOP#
D41
TRDY#
C48
NV_ALE BD3
NV_CE#0 AY9
NV_CE#1 BD1
NV_CE#2 AP15
NV_CE#3 BD8
NV_CLE AY6
NV_DQS0 AV9
NV_DQS1 BG8
NV_DQ0 / NV_IO0 AP7
NV_DQ1 / NV_IO1 AP6
NV_DQ10 / NV_IO10 BD6
NV_DQ11 / NV_IO11 BB7
NV_DQ12 / NV_IO12 BC8
NV_DQ13 / NV_IO13 BJ8
NV_DQ14 / NV_IO14 BJ6
NV_DQ15 / NV_IO15 BG6
NV_DQ2 / NV_IO2 AT6
NV_DQ3 / NV_IO3 AT9
NV_DQ4 / NV_IO4 BB1
NV_DQ5 / NV_IO5 AV6
NV_DQ6 / NV_IO6 BB3
NV_DQ7 / NV_IO7 BA4
NV_DQ8 / NV_IO8 BE4
NV_DQ9 / NV_IO9 BB6
NV_RB# AV7
NV_RCOMP AU2
NV_WR#0_RE# AY8
NV_WR#1_RE# AY5
NV_WE#_CK0 AV11
NV_WE#_CK1 BF5
USBP0N H18
USBP0P J18
USBP10N A22
USBP10P C22
USBP11N G24
USBP11P H24
USBP12N L24
USBP12P M24
USBP13N A24
USBP13P C24
USBP1N A18
USBP1P C18
USBP2N N20
USBP2P P20
USBP3N J20
USBP3P L20
USBP4N F20
USBP4P G20
USBP5N A20
USBP5P C20
USBP6N M22
USBP7N B21
USBP7P D21
USBP8N H22
USBP8P J22
USBP9N E22
USBP9P F22
USBRBIAS# B25
USBRBIAS D25
USBP6P N22
AD10
E40
AD11
C40
AD12
M48
AD13
M45
AD14
F53
AD15
M40
AD16
M43
AD17
J36
AD18
K48
AD19
F40
DEVSEL#
F46
FRAME#
C46
GNT0#
F48
GNT1# / GPIO51
K45
GNT2# / GPIO53
F36
GNT3# / GPIO55
H53
PIRQE# / GPIO2
B41
PIRQF# / GPIO3
K53
PIRQG# / GPIO4
A36
PIRQH# / GPIO5
A48
IRDY#
A42
PAR
H44
OC0# / GPIO59 N16
OC1# / GPIO40 J16
OC2# / GPIO41 F16
OC3# / GPIO42 L16
OC4# / GPIO43 E14
OC5# / GPIO9 G16
OC6# / GPIO10 F12
OC7# / GPIO14 T15
CLKOUT_PCI0
N52
CLKOUT_PCI1
P53
CLKOUT_PCI2
P46
CLKOUT_PCI3
P51
CLKOUT_PCI4
P48
R533 22_4R533 22_4 R461 0_4R461 0_4
R208 8.25K/F_4R208 8.25K/F_4
RP38
10P8R-8.2K
RP38
10P8R-8.2K
10
9
8
7
6
1
2
3
4
5
R537 8.25K/F_4R537 8.25K/F_4
TP9TP9
R149 100K/F_4R149 100K/F_4
R140 *0/short_4R140 *0/short_4
R460 8.25K/F_4R460 8.25K/F_4
R500 0_4R500 0_4
R534 33_4R534 33_4
R142 10K/J_4R142 10K/J_4
R535 33_4R535 33_4
TP15TP15
R153 1K/J_4R153 1K/J_4
R498 10K/J_4R498 10K/J_4 R147 1K/J_4R147 1K/J_4
R503 22.6/F_4R503 22.6/F_4
R165 10K/J_4R165 10K/J_4
RP37
10P8R-8.2K
RP37
10P8R-8.2K
10
9
8
7
6
1
2
3
4
5
RP21
10P8R-8.2K
RP21
10P8R-8.2K
10
9
8
7
6
1
2
3
4
5
R202 0_4R202 0_4
http://hobi-elektronika.net

1
1
2
2
3
3
4
4
5
5
6
6
7
7
8
8
A A
B B
C C
D D
PCH_GPIO37
BMBUSY#
SIO_EXT_SMI#
SIO_EXT_SCI#
BT_OFF#
LCD_BK
GATEA20
TACH0
SATA4GP
SATA5GP
RCIN#
SV_SET_UP
BIOS_REC
SATA4GP
LCD_BK
BMBUSY#
BOARD_ID1
BOARD_ID2
BOARD_ID3
GPIO27
BOARD_ID0
PCH_GPIO37
BOARD_ID4
LAN_DISABLE_R#
PCH_THRMTRIP#_R
TP_PCH_GPIO28
BOARD_ID5
ACCLED_EN
LAN_DISABLE_R#
RF_OFF#
BIOS_REC
SV_SET_UP
GNT1#
GNT0#
PCH_PECI_R
TACH0
BOARD_ID0
BOARD_ID1
BOARD_ID4
BOARD_ID2
BOARD_ID5
BOARD_ID3
ACCLED_EN
DDR3_CORL
SATA2GP
TP_PCH_GPIO28
DDR3_CORLDDR3_CORL
SATA2GP
SATA5GP32
CLK_CPU_BCLK# 3
CLK_CPU_BCLK 3
RCIN# 32
H_PWRGOOD 3
PM_THRMTRIP# 3,32
SIO_EXT_SMI#32
SIO_EXT_SCI#32
GATEA20 32
BT_OFF#28
RF_OFF#33
GNT0#9
GNT1#9
GNT3#9
LAN_DISABLE#29,32
LCD_BK22
ACZ_SPKR7,25
H_PECI 3
NV_CLE9
NV_ALE9
ACCLED_EN28
+3V 2,3,7,8,9,11,12,13,21,22,23,24,25,26,27,28,29,30,31,32,33,34,37,40,41
+1.8V 5,11,21,36,41
+3VS5 3,8,9,11,41
+1.05V_VTT 3,5,11,32,37,38,43
SATA4GP9
TACH09
SATA2GP9
DDR3_CORL12,13
+3V
+3V
+3VS5
+3V
+1.05V_VTT
+3V
+3VS5
+3V
+1.8V
+3V
Size Document Number Rev
Date: Sheet of
4XDQWD&RPSXWHU,QF
352-(&7/;B/;
1%
PCH 4/5 (GPIO & Strap)
1A
Custom
10 44Tuesday, February 02, 2010
Size Document Number Rev
Date: Sheet of
4XDQWD&RPSXWHU,QF
352-(&7/;B/;
1%
PCH 4/5 (GPIO & Strap)
1A
Custom
10 44Tuesday, February 02, 2010
Size Document Number Rev
Date: Sheet of
4XDQWD&RPSXWHU,QF
352-(&7/;B/;
1%
PCH 4/5 (GPIO & Strap)
1A
Custom
10 44Tuesday, February 02, 2010
IBEX PEAK-M (GPIO,VSS_NCTF,RSVD)
BIOS RECOVERY
HIGH : DISABLE
LOW : ENABLE
10
SV_SET_UP 1-X High = Strong (Default)
0
0
1
1
11
Boot BIOS Location
LPC
Reserved (NAND)
PCI
SPI
PCI_GNT0# GNT#1
Boot BIOS Strap
00
No Reboot Strap
A16 swap override Strap/Top-Block
Swap Override jumper
GNT3#
Low = A16 swap
override/Top-Block
Swap Override enabled
High = Default
DMI Termination Voltage
NV_CLE Set to Vcc when LOW
Set to Vcc/2 when HIGH
Danbury Technology Enabled
NV_ALE High = Enable
Low = Disable
5'
5'5'
5'
5'
5' 5'5'
7%'
7%'
7%'
7%'
7%'
7%'
5'
5'
58 58 5'
58 58
5'
5'
5'
5'
5'
5'
5'
5'
,'
58
5'
5'
5'
5' 5'
58
58
58
58
58
,'
5'
5'
,'
5'
58
5'5'5'
,'%RDUG,'
7%'
58
,','
IBEX PEAK-M (GND)
BOARD ID SETTING
,',' ,'
/;
,'%RDUG,'
/;
,' ,'
'LVFUHWH
80$
58 5'
58
58
58
58
58
5'
5'
5'
5'
5'
6*
SI Del BOM
SI Change
SI Add
/;B1R6XEZRRIHU
PV Add option
PV Add
MV Add
FOR UMA/DIS
NAR154 SG UMA/DIS
10K ohm
R491 *1K/F_4R491 *1K/F_4
R450 *10K/F_4R450 *10K/F_4
R538 *1K/F_4R538 *1K/F_4C980
220P/50V_4
C980
220P/50V_4
GPIO
MISC
NCTF
RSVD
CPU
(+3V)
(+3V_S5)
(+3V)
(+3V)
(+3V)
(+3V_S5)
(+3V_S5)
(+3V)
(+3V)
(+3V)
(+3V_S5)
(+3V_S5)
(+3V_S5)
(+3V)
(+3V)
(+3V)
(+3V)
(+3V)
(+3V)
(+3V_S5)
(+3V_S5)
(+3V)
(+3V)
(+3V_S5)
Ibex-M
6 OF 10
U37F
IbexPeak-M_Rev1_0
GPIO
MISC
NCTF
RSVD
CPU
(+3V)
(+3V_S5)
(+3V)
(+3V)
(+3V)
(+3V_S5)
(+3V_S5)
(+3V)
(+3V)
(+3V)
(+3V_S5)
(+3V_S5)
(+3V_S5)
(+3V)
(+3V)
(+3V)
(+3V)
(+3V)
(+3V)
(+3V_S5)
(+3V_S5)
(+3V)
(+3V)
(+3V_S5)
Ibex-M
6 OF 10
U37F
IbexPeak-M_Rev1_0
GPIO27
AB12
GPIO28
V13
GPIO24
H10
GPIO57
F8
LAN_PHY_PWR_CTRL / GPIO12
K9
VSS_NCTF_1
A4
VSS_NCTF_2
A49
VSS_NCTF_3
A5
VSS_NCTF_4
A50
VSS_NCTF_5
A52
VSS_NCTF_6
A53
VSS_NCTF_7
B2
VSS_NCTF_8
B4
VSS_NCTF_9
B52
VSS_NCTF_10
B53
VSS_NCTF_11
BE1
VSS_NCTF_12
BE53
VSS_NCTF_13
BF1
VSS_NCTF_14
BF53
VSS_NCTF_15
BH1
VSS_NCTF_16 BH2
VSS_NCTF_17 BH52
VSS_NCTF_18 BH53
VSS_NCTF_19 BJ1
VSS_NCTF_20 BJ2
VSS_NCTF_21 BJ4
VSS_NCTF_22 BJ49
VSS_NCTF_23 BJ5
VSS_NCTF_24 BJ50
VSS_NCTF_25 BJ52
VSS_NCTF_26 BJ53
VSS_NCTF_27 D1
VSS_NCTF_28 D2
VSS_NCTF_29 D53
VSS_NCTF_30 E1
VSS_NCTF_31 E53
TACH2 / GPIO6
D37
TACH0 / GPIO17
F38
TACH3 / GPIO7
J32
TP9 M18
TP10 N18
TP11 AJ24
TP12 AK41
SATA3GP / GPIO37
AB13
SATA5GP / GPIO49
AA4
SCLOCK / GPIO22
Y7
SLOAD / GPIO38
V3
SDATAOUT0 / GPIO39
P3
SDATAOUT1 / GPIO48
AB6
A20GATE U2
PROCPWRGD BE10
RCIN# T1
PECI BG10
THRMTRIP# BD10
GPIO8
F10
CLKOUT_PCIE6N AH45
CLKOUT_PCIE6P AH46
PCIECLKRQ6# / GPIO45
H3
CLKOUT_PCIE7N AF48
CLKOUT_PCIE7P AF47
PCIECLKRQ7# / GPIO46
F1 TP5 AY46
TP4 AY45
TP6 AV43
TP7 AV45
BMBUSY# / GPIO0
Y3
TP16 M30
TP17 N30
NC_1 AB45
NC_2 AB38
NC_3 AB42
NC_4 AB41
GPIO15
T7
TACH1 / GPIO1
C38
TP13 AK42
TP3 BB22
TP1 BA22
TP2 AW22
TP14 M32
TP15 N32
SATA2GP / GPIO36
AB7
NC_5 T39
INIT3_3V# P6
STP_PCI# / GPIO34
M11
SATACLKREQ# / GPIO35
V6
SATA4GP / GPIO16
AA2
TP24 C10
TP8 AF13
CLKOUT_BCLK0_N/CLKOUT_PCIE8N AM3
CLKOUT_BCLK0_P/CLKOUT_PCIE8P AM1
TP19 AA23
TP18 H12
R191 1K/F_4R191 1K/F_4
R139 *10K/F_4R139 *10K/F_4
R199 10K/F_4R199 10K/F_4
R205 10K/F_4R205 10K/F_4
TP10TP10
R465 10K/F_4R465 10K/F_4
C991 100P/50V_4C991 100P/50V_4
R135 *1K/F_4R135 *1K/F_4
R137 *0_4R137 *0_4
R480 10K/F_4R480 10K/F_4
R132 *10K/F_4R132 *10K/F_4
R151 *10K/F_4R151 *10K/F_4
R476 10K/F_4R476 10K/F_4
R458 10K/F_4R458 10K/F_4
R454 10K/F_4R454 10K/F_4
R134 10K/F_4R134 10K/F_4
R493 *0/short_4R493 *0/short_4
R136 10K/F_4R136 10K/F_4
U37H
IbexPeak-M_Rev1_0
U37H
IbexPeak-M_Rev1_0
VSS[1]
AA19
VSS[2]
AA20
VSS[3]
AA22
VSS[5]
AA24
VSS[6]
AA26
VSS[7]
AA28
VSS[8]
AA30
VSS[9]
AA31
VSS[10]
AA32
VSS[11]
AB11
VSS[12]
AB15
VSS[13]
AB23
VSS[14]
AB30
VSS[15]
AB31
VSS[16]
AB32
VSS[17]
AB39
VSS[18]
AB43
VSS[19]
AB47
VSS[20]
AB5
VSS[21]
AB8
VSS[22]
AC2
VSS[23]
AC52
VSS[24]
AD11
VSS[25]
AD12
VSS[26]
AD16
VSS[27]
AD23
VSS[28]
AD30
VSS[29]
AD31
VSS[30]
AD32
VSS[31]
AD34
VSS[33]
AD42
VSS[34]
AD46
VSS[35]
AD49
VSS[36]
AD7
VSS[37]
AE2
VSS[38]
AE4
VSS[39]
AF12
VSS[43]
AF35
VSS[44]
AP13
VSS[46]
AF45
VSS[47]
AF46
VSS[48]
AF49
VSS[49]
AF5
VSS[50]
AF8
VSS[51]
AG2
VSS[52]
AG52
VSS[53]
AH11
VSS[54]
AH15
VSS[55]
AH16
VSS[56]
AH24
VSS[57]
AH32
VSS[59]
AH43
VSS[60]
AH47
VSS[61]
AH7
VSS[62]
AJ19
VSS[63]
AJ2
VSS[64]
AJ20
VSS[65]
AJ22
VSS[66]
AJ23
VSS[67]
AJ26
VSS[68]
AJ28
VSS[69]
AJ32
VSS[70]
AJ34
VSS[71]
AT5
VSS[72]
AJ4
VSS[73]
AK12
VSS[76]
AK26
VSS[77]
AK22
VSS[78]
AK23
VSS[79]
AK28
VSS[80] AK30
VSS[81] AK31
VSS[82] AK32
VSS[83] AK34
VSS[84] AK35
VSS[85] AK38
VSS[86] AK43
VSS[87] AK46
VSS[88] AK49
VSS[89] AK5
VSS[90] AK8
VSS[91] AL2
VSS[92] AL52
VSS[93] AM11
VSS[96] AM20
VSS[97] AM22
VSS[98] AM24
VSS[99] AM26
VSS[100] AM28
VSS[102] AM30
VSS[103] AM31
VSS[104] AM32
VSS[105] AM34
VSS[106] AM35
VSS[107] AM38
VSS[108] AM39
VSS[109] AM42
VSS[110] AU20
VSS[111] AM46
VSS[112] AV22
VSS[113] AM49
VSS[114] AM7
VSS[116] BB10
VSS[117] AN32
VSS[118] AN50
VSS[119] AN52
VSS[120] AP12
VSS[121] AP42
VSS[122] AP46
VSS[123] AP49
VSS[124] AP5
VSS[125] AP8
VSS[126] AR2
VSS[127] AR52
VSS[128] AT11
VSS[131] AT32
VSS[132] AT36
VSS[133] AT41
VSS[134] AT47
VSS[135] AT7
VSS[136] AV12
VSS[137] AV16
VSS[138] AV20
VSS[139] AV24
VSS[140] AV30
VSS[141] AV34
VSS[142] AV38
VSS[143] AV42
VSS[144] AV46
VSS[145] AV49
VSS[146] AV5
VSS[147] AV8
VSS[148] AW14
VSS[149] AW18
VSS[150] AW2
VSS[151] BF9
VSS[152] AW32
VSS[153] AW36
VSS[154] AW40
VSS[155] AW52
VSS[156] AY11
VSS[157] AY43
VSS[158] AY47
VSS[40]
Y13
VSS[42]
AU4
VSS[45]
AN34
VSS[115] AA50
VSS[0]
AB16
VSS[58]
AV18
VSS[32]
AU22
VSS[4]
AM19
VSS[74]
AM41
VSS[75]
AN19
VSS[41]
AH49
VSS[129] BA12
VSS[130] AH48
VSS[101] BA42
VSS[95] AD24
VSS[94] BB44
R138 10K/F_4R138 10K/F_4
R447 10K/F_4R447 10K/F_4
R539 *10K/F_4R539 *10K/F_4
R448 *10K/F_4R448 *10K/F_4
C812
.047U/25V_4
C812
.047U/25V_4
R133 10K/F_4R133 10K/F_4
R209 10K/F_4R209 10K/F_4
R174 10K/F_4R174 10K/F_4
R457 10K/F_4R457 10K/F_4
R213 *1K/F_4R213 *1K/F_4
R160 *10K/F_4R160 *10K/F_4
R152 10K/F_4R152 10K/F_4
R143 10K/F_4R143 10K/F_4
R488 *1K/F_4R488 *1K/F_4
R154 *10K/F_4R154 *10K/F_4
R155 10K/F_4R155 10K/F_4
R158 56.2/F_4R158 56.2/F_4
R459 10K/F_4R459 10K/F_4
R168 56.2/F_4R168 56.2/F_4
R144 10K/F_4R144 10K/F_4
R169 10K/F_4R169 10K/F_4
R150 10K/F_4R150 10K/F_4
R207 10K/F_4R207 10K/F_4
http://hobi-elektronika.net

1
1
2
2
3
3
4
4
5
5
6
6
7
7
8
8
A A
B B
C C
D D
+V1.1LAN_VCCAPLL_EXP
+V1.1LAN_VCCAPLL_FDI
VCCACLK
+VCCSST
DCPSUSBYP
+V1.1LAN_INT_VCCSUS
+VCCRTCEXT
+V1.1LAN_VCCAPLL
+1.8V5,10,21,36,41
+3VS53,8,9,10,41 +3V2,3,7,8,9,10,12,13,21,22,23,24,25,26,27,28,29,30,31,32,33,34,37,40,41
+1.05V_VTT3,5,10,32,37,38,43 +1.05V2,7,8,9,36,37,43
+5VS541 +5V21,22,23,25,26,28,30,31,33,34,41
+RTC_CELL7
+3V
+3V
+1.05V
+1.05V_VTT
+1.8V
+1.05V
+3V
+1.05V
+1.8V
+1.8V
+3V
+1.05V
+3VS5 +1.05V
+1.05V
+3V
+1.05V_VTT
+3VS5
+1.05V
+3VS5
+5VS5
+3VS5
+1.05V
+RTC_CELL
+1.8V
+1.8V
+3V
+1.05V
+5V
+1.05V
+3V_LDO
+3V
+3V
+1.8V
+5V +3V_LDO
+1.05V
+1.05V
+1.05V
Size Document Number Rev
Date: Sheet of
4XDQWD&RPSXWHU,QF
352-(&7/;B/;
1%
PCH 5/5 (POWER)
1A
Custom
11 44Tuesday, February 02, 2010
Size Document Number Rev
Date: Sheet of
4XDQWD&RPSXWHU,QF
352-(&7/;B/;
1%
PCH 5/5 (POWER)
1A
Custom
11 44Tuesday, February 02, 2010
Size Document Number Rev
Date: Sheet of
4XDQWD&RPSXWHU,QF
352-(&7/;B/;
1%
PCH 5/5 (POWER)
1A
Custom
11 44Tuesday, February 02, 2010
1.524A
0.085A
0.357A
0.357A
3.208A
0.156A
0.035A
3.208A
0.035A
0.061A
>1mA
3.208A
>1mA
1.998A
0.357A
0.163A
3.208A
0.163A
>1mA
0.357A
3.208A
3.208A
2mA
0.072A
6mA
0.035A
11
3.208A
Rc
Rd
Ra
Rb
UMA/SG
NA
NA
0 ohm
Rc
Rd 0 ohm
Ra
Rb
DIS SG/UMA
0 ohm
0 ohm
NA
NA
DIS ONLY
0.073A
PV EMI Request PV EMI Request
C327 1U/6.3V_4C327 1U/6.3V_4
C333 0.1U/10V_4C333 0.1U/10V_4
C381 0.1U/10V_4C381 0.1U/10V_4
D4 RB500V-40D4 RB500V-40
C315 0.1U/10V_4C315 0.1U/10V_4
C328 1U/6.3V_4C328 1U/6.3V_4
C332 *0.033U/10V_4C332 *0.033U/10V_4
C380 1U/6.3V_4C380 1U/6.3V_4
C298 0.1U/10V_4C298 0.1U/10V_4
C310 0.1U/10V_4C310 0.1U/10V_4
C359 0.1U/10V_4C359 0.1U/10V_4
C317 1U/6.3V_4C317 1U/6.3V_4
POWER
VCC CORE
DMI
PCI E*
CRT
LVDS
FDI
NAND / SPI
HVCMOS
Ibex-M
7 OF 10
U37G
IbexPeak-M_Rev1_0
POWER
VCC CORE
DMI
PCI E*
CRT
LVDS
FDI
NAND / SPI
HVCMOS
Ibex-M
7 OF 10
U37G
IbexPeak-M_Rev1_0
VCCCORE[1]
AB24
VCCCORE[2]
AB26
VCCCORE[3]
AB28
VCCCORE[4]
AD26
VCCCORE[5]
AD28
VCCCORE[6]
AF26
VCCCORE[7]
AF28
VCCCORE[8]
AF30
VCCCORE[9]
AF31
VCCCORE[10]
AH26
VCCCORE[11]
AH28
VCCCORE[12]
AH30
VCCCORE[13]
AH31
VCCCORE[14]
AJ30
VCCCORE[15]
AJ31
VCCPNAND[4] AK19
VCCPNAND[3] AK20
VCCIO[27]
AN23
VCCIO[28]
AN24
VCCIO[29]
AN26
VCCIO[30]
AN28
VCCIO[54]
AN30
VCCIO[55]
AN31
VCCIO[33]
AT26
VCCIO[34]
AT28
VCCIO[35]
AU26
VCCIO[36]
AU28
VCCIO[37]
AV26
VCCIO[38]
AV28
VCCIO[39]
AW26
VCCIO[40]
AW28
VCCIO[41]
BA26
VCCIO[42]
BA28
VCCIO[43]
BB26
VCCIO[44]
BB28
VCCIO[45]
BC26
VCCIO[46]
BC28
VCCIO[47]
BD26
VCCIO[48]
BD28
VCCIO[49]
BE26
VCCIO[50]
BE28
VCCIO[51]
BG26
VCCIO[52]
BG28
VCCIO[53]
BH27
VCCIO[31]
BJ26
VCCIO[32]
BJ28
VCCADAC[1] AE50
VCCADAC[2] AE52
VCCTX_LVDS[1] AP43
VCCTX_LVDS[2] AP45
VCCALVDS AH38
VCCVRM[2] AT24
VCCVRM[1]
AT22
VCCAPLLEXP
BJ24
VCCFDIPLL
BJ18
VCCPNAND[6] AK13
VCCPNAND[5] AK15
VCCPNAND[7] AM12
VCCPNAND[8] AM13
VCCIO[24]
AK24
VCCTX_LVDS[4] AT45
VCCTX_LVDS[3] AT46
VSSA_DAC[1] AF53
VSSA_LVDS AH39
VSSA_DAC[2] AF51
VCCIO[1]
AM23
VCC3_3[2] AB34
VCC3_3[3] AB35
VCC3_3[4] AD35
VCC3_3[1]
AN35
VCCME3_3[1] AM8
VCCME3_3[2] AM9
VCCME3_3[3] AP11
VCCME3_3[4] AP9
VCCPNAND[2] AK16
VCCPNAND[9] AM15
VCCPNAND[1] AM16
VCCDMI[1] AT16
VCCDMI[2] AU16
VCCIO[25]
AN20
VCCIO[26]
AN22
C341 1U/6.3V_4C341 1U/6.3V_4
C335 1U/6.3V_4C335 1U/6.3V_4
TP19TP19
C345 0.1U/10V_4C345 0.1U/10V_4
C337 1U/6.3V_4C337 1U/6.3V_4
C320 1U/6.3V_4C320 1U/6.3V_4
C352 1U/6.3V_4C352 1U/6.3V_4
C303 0.1U/10V_4C303 0.1U/10V_4
C361 22U/6.3V_8SC361 22U/6.3V_8S
D5 RB500V-40D5 RB500V-40
C348 1U/6.3V_4C348 1U/6.3V_4
TP20TP20
C347 0.1U/10V_4C347 0.1U/10V_4
TP14TP14
C319 1U/6.3V_4C319 1U/6.3V_4
C295 0.1U/10V_4C295 0.1U/10V_4
C316 1U/6.3V_4C316 1U/6.3V_4
C353 1U/6.3V_4C353 1U/6.3V_4
C358 1U/6.3V_4C358 1U/6.3V_4
R206 *0_6R206 *0_6
C301 0.1U/10V_4C301 0.1U/10V_4
C318 1U/6.3V_4C318 1U/6.3V_4
C986
0.1U/10V_4
C986
0.1U/10V_4
C329 10U/6.3V_6SC329 10U/6.3V_6S
C339 0.1U/10V_4C339 0.1U/10V_4
C299 0.1U/10V_4C299 0.1U/10V_4
C401
1U/6.3V_4
C401
1U/6.3V_4
C718 0.1U/10V_4C718 0.1U/10V_4
C717 0.1U/10V_4C717 0.1U/10V_4
C304 1U/6.3V_4C304 1U/6.3V_4
C324 1U/6.3V_4C324 1U/6.3V_4
C990 0.1U/10V_4C990 0.1U/10V_4
C307 1U/6.3V_4C307 1U/6.3V_4
C313 0.1U/10V_4C313 0.1U/10V_4
C305 4.7U/6.3V_6C305 4.7U/6.3V_6
C987 0.1U/10V_4C987 0.1U/10V_4
C382 0.01U/16V_4C382 0.01U/16V_4
C331 0.1U/10V_4C331 0.1U/10V_4
TP18TP18
C312 0.1U/10V_4C312 0.1U/10V_4
R224 *0_6R224 *0_6
POWER
SATA
USB
Clock and Miscellaneous
HDA
CPU
PCI/GPIO/LPC
RTC
PCI/GPIO/LPC
Ibex-M
10 OF 10
U37J
IbexPeak-M_Rev1_0
POWER
SATA
USB
Clock and Miscellaneous
HDA
CPU
PCI/GPIO/LPC
RTC
PCI/GPIO/LPC
Ibex-M
10 OF 10
U37J
IbexPeak-M_Rev1_0
DCPSUSBYP
Y20
VCCME[1]
AD38
VCCME[2]
AD39
VCCME[3]
AD41
VCCME[5]
AF41
VCCME[6]
AF42
VCCSUSHDA
L30
VCCSUS3_3[28] U23
VCCIO[56] V23
VCCIO[13] AD19
VCCIO[14] AF20
VCCIO[15] AF19
VCCME[7]
V39
VCCME[8]
V41
VCCME[9]
V42
VCCME[10]
Y39
VCCME[11]
Y41
VCCME[12]
Y42
V5REF K49
VCC3_3[8] J38
VCC3_3[9] L38
VCC3_3[10] M36
VCC3_3[11] N36
VCC3_3[12] P36
VCC3_3[13] U35
VCCRTC
A12
VCCSUS3_3[27] A26
VCCSUS3_3[26] A28
VCCSUS3_3[25] B27
VCCSUS3_3[24] C26
VCCSUS3_3[23] C28
VCCSUS3_3[22] E26
VCCSUS3_3[21] E28
VCCSUS3_3[20] F26
VCCSUS3_3[19] F28
VCCSUS3_3[18] G26
VCCSUS3_3[17] G28
VCCSUS3_3[16] H26
VCCSUS3_3[15] H28
VCCSUS3_3[14] J26
VCCSUS3_3[13] J28
VCCSUS3_3[12] L26
VCCSUS3_3[11] L28
VCCSUS3_3[10] M26
VCCSUS3_3[9] M28
VCCSUS3_3[8] N26
VCCSUS3_3[7] N28
VCCSUS3_3[6] P26
VCCSUS3_3[5] P28
VCCSUS3_3[4] U24
VCCSUS3_3[3] U26
VCCSUS3_3[2] U28
VCCSUS3_3[1] V28
VCCIO[11] AD20
VCCIO[20] AD22
VCCIO[10] AH19
VCCADPLLA[2]
BB53
VCCADPLLB[1]
BD51
VCCIO[22]
AJ35
V5REF_SUS F24
VCCIO[16] AH20
VCCIO[17] AB19
VCCIO[18] AB20
VCCIO[19] AB22
VCCIO[12] AF22
VCC3_3[14] AD13
VCCIO[9] AH22
VCCVRM[4] AT20
DCPSUS
Y22
VCCIO[2]
AF34
VCCIO[3]
AH34
VCCLAN[1]
AF23
VCCLAN[2]
AF24
VCCADPLLA[1]
BB51
VCCADPLLB[2]
BD53
VCCVRM[3]
AU24
VCCACLK[1]
AP51
VCCACLK[2]
AP53
DCPRTC
V9
VCCIO[4]
AF32
VCCME[4]
AF43
VCCIO[23]
AH35
VCCIO[21]
AH23
DCPSST
V12
VCCSATAPLL[2] AK1
VCCSATAPLL[1] AK3
VCCME[13] AA34
VCCME[14] Y34
VCCME[15] Y35
VCCME[16] AA35
VCC3_3[5]
V15
VCC3_3[6]
V16
VCC3_3[7]
Y16
VCCSUS3_3[29]
P18
VCCSUS3_3[30]
U19
VCCSUS3_3[31]
U20
VCCSUS3_3[32]
U22
VCCIO[5] V24
VCCIO[6] V26
VCCIO[7] Y24
VCCIO[8] Y26
V_CPU_IO[1]
AT18
V_CPU_IO[2]
AU18
R192 100/F_4R192 100/F_4
R226 0_6R226 0_6
C363 22U/6.3V_8SC363 22U/6.3V_8S
R212 0_6R212 0_6
C379 10U/6.3V_8C379 10U/6.3V_8
C311 0.1U/10V_4C311 0.1U/10V_4
R223 100/F_4R223 100/F_4
C387 10U/6.3V_8C387 10U/6.3V_8
U16
G910T21U
U16
G910T21U
Vin
3Vout 1
GND
2
R211 *0_6R211 *0_6
C354 0.1U/10V_4C354 0.1U/10V_4
C314 1U/6.3V_4C314 1U/6.3V_4
C308 0.1U/10V_4C308 0.1U/10V_4
C326 10U/6.3V_6SC326 10U/6.3V_6S
C367 0.01U/16V_4C367 0.01U/16V_4
C336 0.1U/10V_4C336 0.1U/10V_4
http://hobi-elektronika.net

1
1
2
2
3
3
4
4
5
5
6
6
7
7
8
8
A A
B B
C C
D D
M_A_A0
M_A_A15
M_A_A14
M_A_A13
M_A_A12
M_A_A11
M_A_A10
M_A_A9
M_A_A8
M_A_A7
M_A_A6
M_A_A5
M_A_A4
M_A_A2
M_A_A3
M_A_A1
M_A_DM0
M_A_DM1
M_A_DM2
M_A_DM3
M_A_DM4
M_A_DM5
M_A_DM6
M_A_DM7
M_A_DQS0
M_A_DQS1
M_A_DQS2
M_A_DQS3
M_A_DQS4
M_A_DQS5
M_A_DQS6
M_A_DQS7
M_A_DQS#0
M_A_DQS#1
M_A_DQS#2
M_A_DQS#3
M_A_DQS#4
M_A_DQS#5
M_A_DQS#6
M_A_DQS#7
M_A_DQ0
M_A_DQ1
M_A_DQ2
M_A_DQ3
M_A_DQ4
M_A_DQ5
M_A_DQ6
M_A_DQ7
M_A_DQ8
M_A_DQ9
M_A_DQ15
M_A_DQ16
M_A_DQ17
M_A_DQ18
M_A_DQ19
M_A_DQ10
M_A_DQ11
M_A_DQ12
M_A_DQ13
M_A_DQ14
M_A_DQ25
M_A_DQ26
M_A_DQ27
M_A_DQ28
M_A_DQ29
M_A_DQ35
M_A_DQ36
M_A_DQ37
M_A_DQ38
M_A_DQ39
M_A_DQ30
M_A_DQ31
M_A_DQ32
M_A_DQ33
M_A_DQ34
M_A_DQ20
M_A_DQ21
M_A_DQ22
M_A_DQ23
M_A_DQ24
M_A_DQ45
M_A_DQ46
M_A_DQ47
M_A_DQ48
M_A_DQ49
M_A_DQ55
M_A_DQ56
M_A_DQ57
M_A_DQ58
M_A_DQ59
M_A_DQ50
M_A_DQ51
M_A_DQ52
M_A_DQ53
M_A_DQ54
M_A_DQ40
M_A_DQ41
M_A_DQ42
M_A_DQ43
M_A_DQ44
M_A_DQ60
M_A_DQ61
M_A_DQ62
M_A_DQ63
DIMM0_SA0
DIMM0_SA1
SMDDR_VREF_DQ0
SMDDR_VREF_DIMM
SMDDR_VREF_DQ0
PM_EXTTS#0
DDR_THERMDA
PM_EXTTS#1
MBCLK2
MBDATA2
PM_EXTTS#0
DDR_THERMDC
SMDDR_VREF_DQ0DDR_VREF_DQ0
DDR3_CORL
DDR3_DRAMRST#_C DDR3_DRAMRST#
M_A_A[15:0]4
M_A_BS#04M_A_BS#14M_A_BS#24M_A_CS#04M_A_CS#14M_A_CLK04M_A_CLK0#4M_A_CLK14M_A_CLK1#4M_A_CKE04M_A_CKE14M_A_CAS#4M_A_RAS#4M_A_W E#4
M_A_DQS[7:0]4
M_A_DQS#[7:0]4
M_A_DM[7:0]4
M_A_ODT04M_A_ODT14
M_A_DQ[63:0] 4
CGCLK_SMB2,8,13,26,33 CGDAT_SMB2,8,13,26,33
DDR_VREF_DQ06
SMDDR_VREF_DIMM 13
DDR_VTTREF 40
+3V2,3,7,8,9,10,11,13,21,22,23,24,25,26,27,28,29,30,31,32,33,34,37,40,41+1.5VSUS5,13,39,40,41
+0.75V_DDR_VTT13,40,41
DDR3_DRAMRST#13 PM_EXTTS#03
PM_EXTTS#13,13
DDR3_DRAMRST#_C3
DDR3_CORL 10,13
MBCLK28,17,32
MBDATA28,17,32
+1.5VSUS
+3V
+0.75V_DDR_VTT
+3V
+1.5VSUS
+1.5VSUS +0.75V_DDR_VTT
SMDDR_VREF_DIMM
SMDDR_VREF_DQ0
+1.5VSUS
+1.5VSUS
+3V
Size Document Number Rev
Date: Sheet of
4XDQWD&RPSXWHU,QF
352-(&7/;B/;
1%
DDR3 DIMM-0
1A
Custom
12 44Tuesday, February 02, 2010
Size Document Number Rev
Date: Sheet of
4XDQWD&RPSXWHU,QF
352-(&7/;B/;
1%
DDR3 DIMM-0
1A
Custom
12 44Tuesday, February 02, 2010
Size Document Number Rev
Date: Sheet of
4XDQWD&RPSXWHU,QF
352-(&7/;B/;
1%
DDR3 DIMM-0
1A
Custom
12 44Tuesday, February 02, 2010
SO-DIMMA SPD Address is 0XA0
SO-DIMMA TS Address is 0X30
Place these Caps near So-Dimm0.
12
Some Projects replace 10UF 0805 by 4.7UF 0603
It can cost down 30%
Place these U27 near So-Dimm0(JDIM1A).
$''5(66+
FOR DIS
FOR SG/UMA
FOR DIS
PV Change to Short pad
PV EMI request
R56 *10K/F_4_NCR56 *10K/F_4_NC
C41 0.1U/10V_4C41 0.1U/10V_4 C651 10U/6.3V_6SC651 10U/6.3V_6S
C637 1U/6.3V_4C637 1U/6.3V_4
C655 *10U/6.3V_8C655 *10U/6.3V_8
C616 1U/6.3V_4C616 1U/6.3V_4
C229 0.1U/10V_4C229 0.1U/10V_4
C619 1U/6.3V_4C619 1U/6.3V_4
C106 10U/6.3V_6SC106 10U/6.3V_6S
C97 0.1U/10V_4C97 0.1U/10V_4
C7 0.1U/10V_4C7 0.1U/10V_4
C74 10U/6.3V_6SC74 10U/6.3V_6S R54 *10K/F_4_NCR54 *10K/F_4_NC
R18 *0_4R18 *0_4
C84 0.1U/10V_4C84 0.1U/10V_4
C226 2.2U/6.3V_6C226 2.2U/6.3V_6
C421
0.1U/10V_4
C421
0.1U/10V_4
C130 10U/6.3V_6SC130 10U/6.3V_6S
R386 10K/F_4R386 10K/F_4
Q4
BSS138
Q4
BSS138
3
2
1
R261
1K/F_4
R261
1K/F_4R12
*100K/F_4
R12
*100K/F_4
Q27
MMBT3904-7-F
Q27
MMBT3904-7-F
2
1 3
C10 2.2U/6.3V_6C10 2.2U/6.3V_6
C56 10U/6.3V_6SC56 10U/6.3V_6S
C129 0.1U/10V_4C129 0.1U/10V_4
C42 10U/6.3V_6SC42 10U/6.3V_6S
R390 10K/F_4R390 10K/F_4
C636 1U/6.3V_4C636 1U/6.3V_4
U27
G780P81U
U27
G780P81U
VCC 1
DXP 2
DXN 3
GND 5
SCLK
8
SDA
7
ALERT#
6
OVERT#
4
R55 *0/sR55 *0/s
PC2100 DDR3 SDRAM SO-DIMM
(204P)
JDIM1A
DDR3-DIMM0
PC2100 DDR3 SDRAM SO-DIMM
(204P)
JDIM1A
DDR3-DIMM0
A0
98
A1
97
A2
96
A3
95
A4
92
A5
91
A6
90
A7
86
A8
89
A9
85
A10/AP
107
A11
84
A12/BC#
83
A13
119
A14
80
A15
78
BA0
109
BA1
108
BA2
79
S0#
114
S1#
121
CK0
101
CK0#
103
CK1
102
CK1#
104
CKE0
73
CKE1
74
CAS#
115
RAS#
110
WE#
113
SA0
197
SA1
201
SCL
202
SDA
200
ODT0
116
ODT1
120
DM0
11
DM1
28
DM2
46
DM3
63
DM4
136
DM5
153
DM6
170
DM7
187
DQS0
12
DQS1
29
DQS2
47
DQS3
64
DQS4
137
DQS5
154
DQS6
171
DQS7
188
DQS#0
10
DQS#1
27
DQS#2
45
DQS#3
62
DQS#4
135
DQS#5
152
DQS#6
169
DQS#7
186
DQ0 5
DQ1 7
DQ2 15
DQ3 17
DQ4 4
DQ5 6
DQ6 16
DQ7 18
DQ8 21
DQ9 23
DQ10 33
DQ11 35
DQ12 22
DQ13 24
DQ14 34
DQ15 36
DQ16 39
DQ17 41
DQ18 51
DQ19 53
DQ20 40
DQ21 42
DQ22 50
DQ23 52
DQ24 57
DQ25 59
DQ26 67
DQ27 69
DQ28 56
DQ29 58
DQ30 68
DQ31 70
DQ32 129
DQ33 131
DQ34 141
DQ35 143
DQ36 130
DQ37 132
DQ38 140
DQ39 142
DQ40 147
DQ41 149
DQ42 157
DQ43 159
DQ44 146
DQ45 148
DQ46 158
DQ47 160
DQ48 163
DQ49 165
DQ50 175
DQ51 177
DQ52 164
DQ53 166
DQ54 174
DQ55 176
DQ56 181
DQ57 183
DQ58 191
DQ59 193
DQ60 180
DQ61 182
DQ62 192
DQ63 194
C107 0.1U/10V_4C107 0.1U/10V_4
C119 10U/6.3V_6SC119 10U/6.3V_6S C607
2200P/50V_4
C607
2200P/50V_4
C73 0.1U/10V_4C73 0.1U/10V_4
R263 *0_4R263 *0_4
C598 0.01U/25V_4C598 0.01U/25V_4
C215 *10U/6.3V_8C215 *10U/6.3V_8
Q3
*AO3402
Q3
*AO3402
3
2
1
R19 1K/F_4R19 1K/F_4
R20
100K/F_4
R20
100K/F_4
PC2100 DDR3 SDRAM SO-DIMM
(204P)
JDIM1B
DDR3-DIMM0
PC2100 DDR3 SDRAM SO-DIMM
(204P)
JDIM1B
DDR3-DIMM0
VDD1
75
VDD2
76
VDD3
81
VDD4
82
VDD5
87
VDD6
88
VDD7
93
VDD8
94
VDD9
99
VDD10
100
VDD11
105
VDD12
106
VDD13
111
VDD14
112
VDD15
117
VDD16
118
VDD17
123
VDD18
124
VDDSPD
199
NC1
77
NC2
122
NCTEST
125
EVENT#
198
RESET#
30
VREF_DQ
1
VREF_CA
126
VSS1
2
VSS2
3
VSS3
8
VSS4
9
VSS5
13
VSS6
14
VSS7
19
VSS8
20
VSS9
25
VSS10
26
VSS11
31
VSS12
32
VSS13
37
VSS14
38
VSS15
43
VSS16 44
VSS17 48
VSS18 49
VSS19 54
VSS20 55
VSS21 60
VSS22 61
VSS23 65
VSS24 66
VSS25 71
VSS26 72
VSS27 127
VSS28 128
VSS29 133
VSS30 134
VSS31 138
VSS32 139
VSS33 144
VSS34 145
VSS35 150
VSS36 151
VSS37 155
VSS38 156
VSS39 161
VSS40 162
VSS41 167
VSS42 168
VSS43 172
VSS44 173
VSS45 178
VSS46 179
VSS47 184
VSS48 185
VSS49 189
VSS50 190
VSS51 195
VSS52 196
VTT1 203
VTT2 204
GND
206
GND
205
C150 470P/50V_4C150 470P/50V_4
R258
1K/F_4
R258
1K/F_4
C128 2.2U/6.3V_6C128 2.2U/6.3V_6
http://hobi-elektronika.net

1
1
2
2
3
3
4
4
5
5
6
6
7
7
8
8
A A
B B
C C
D D
M_B_A4
M_B_DM2
M_B_DQ5
M_B_DQS#1
M_B_DQ6
M_B_DQ7
M_B_DQ8
M_B_DQ9
M_B_A2
M_B_DQS2
DIMM1_SA1
M_B_A3
M_B_DM3
M_B_DQS#2
M_B_DQ15
M_B_DQ16
M_B_DQ17
M_B_DQ18
M_B_DQ19
M_B_DQ10
M_B_DQ11
M_B_DQ12
M_B_DQ13
M_B_DQ14
M_B_A1
M_B_DQS3
M_B_DQ0M_B_A0
M_B_DM4
M_B_DQS#3
M_B_DQ25
M_B_DQ26
M_B_DQ27
M_B_A15
M_B_DQ28
M_B_DQ29
M_B_DQ35
M_B_DQ36
M_B_DQ37
M_B_DQ38
M_B_DQ39
M_B_DQ30
M_B_DQ31
M_B_DQ32
M_B_DQ33
M_B_DQ34
M_B_DQ20
M_B_DQ21
M_B_DQ22
M_B_DQ23
M_B_DQ24
M_B_DQS4
M_B_A14
M_B_DM5
M_B_DM1
M_B_DQS#4
M_B_DQ1
M_B_A13
M_B_DQS5
M_B_DQ45
M_B_DQ46
M_B_DQ47
M_B_DQ48
M_B_DQ49
M_B_DQ55
M_B_DQ56
M_B_DQ57
M_B_DQ58
M_B_DQ59
M_B_DQ50
M_B_DQ51
M_B_DQ52
M_B_DQ53
M_B_DQ54
M_B_DQ40
M_B_DQ41
M_B_DQ42
M_B_DQ43
M_B_DQ44
M_B_A12
M_B_DM6
M_B_A11
M_B_DQS#5
M_B_DQ2
M_B_DQS6
M_B_A10
M_B_DQ60
M_B_DQ61
M_B_DQ62
M_B_DQ63
M_B_DM7
M_B_A9
M_B_DQS#6
M_B_DQ3
M_B_DQS7
M_B_A8
M_B_DQS0
M_B_DM0
M_B_A7
M_B_DQS#7
M_B_A6
M_B_DQ4
M_B_DQS#0
DIMM1_SA0
M_B_A5
M_B_DQS1
SMDDR_VREF_DQ1
SMDDR_VREF_DQ1
DDR_VREF_DQ1
SMDDR_VREF_DQ1DDR_VREF_DQ1
M_B_A[15:0]4
M_B_BS#04M_B_BS#14M_B_BS#24M_B_CS#04M_B_CS#14M_B_CLK04M_B_CLK0#4M_B_CLK14M_B_CLK1#4M_B_CKE04M_B_CKE14M_B_CAS#4M_B_RAS#4M_B_WE#4
M_B_DQS[7:0]4
M_B_DQS#[7:0]4
M_B_DM[7:0]4
M_B_ODT04M_B_ODT14
M_B_DQ[63:0] 4
CGCLK_SMB2,8,12,26,33 CGDAT_SMB2,8,12,26,33
DDR3_DRAMRST#12 PM_EXTTS#13,12
SMDDR_VREF_DIMM12
+3V2,3,7,8,9,10,11,12,21,22,23,24,25,26,27,28,29,30,31,32,33,34,37,40,41+1.5VSUS5,12,39,40,41
+0.75V_DDR_VTT12,40,41
DDR_VREF_DQ16
DDR3_CORL 10,12
+3V
+1.5VSUS
+3V
+0.75V_DDR_VTT
+3V SMDDR_VREF_DQ1
+1.5VSUS +0.75V_DDR_VTT
SMDDR_VREF_DIMM
+1.5VSUS
Size Document Number Rev
Date: Sheet of
4XDQWD&RPSXWHU,QF
352-(&7/;B/;
1%
DDR3 DIMM-1
1A
Custom
13 44Tuesday, February 02, 2010
Size Document Number Rev
Date: Sheet of
4XDQWD&RPSXWHU,QF
352-(&7/;B/;
1%
DDR3 DIMM-1
1A
Custom
13 44Tuesday, February 02, 2010
Size Document Number Rev
Date: Sheet of
4XDQWD&RPSXWHU,QF
352-(&7/;B/;
1%
DDR3 DIMM-1
1A
Custom
13 44Tuesday, February 02, 2010
SO-DIMMB SPD Address is 0XA4
SO-DIMMB TS Address is 0X34
Place these Caps near So-Dimm1.
13
Some Projects replace 10UF 0805 by 4.7UF 0603
It can cost down 30%
for S3 power reduction
FOR SG/UMA
FOR DIS
FOR DIS
R6
*100K/F_4
R6
*100K/F_4
C604 1U/6.3V_4C604 1U/6.3V_4
C31 10U/6.3V_6SC31 10U/6.3V_6S
C123 10U/6.3V_6SC123 10U/6.3V_6S
C15 2.2U/6.3V_6C15 2.2U/6.3V_6
R92 10K/F_4R92 10K/F_4
C612 1U/6.3V_4C612 1U/6.3V_4
R7 *0_4R7 *0_4
C228 *0.1U/10V_4C228 *0.1U/10V_4
C53 10U/6.3V_6SC53 10U/6.3V_6S
C140 0.1U/10V_4C140 0.1U/10V_4
C227 2.2U/6.3V_6C227 2.2U/6.3V_6
C156 2.2U/6.3V_6C156 2.2U/6.3V_6
C656 1U/6.3V_4C656 1U/6.3V_4
C115 0.1U/10V_4C115 0.1U/10V_4
C61 0.1U/10V_4C61 0.1U/10V_4
PC2100 DDR3 SDRAM SO-DIMM
(204P)
JDIM2B
DDR3-DIMM1
PC2100 DDR3 SDRAM SO-DIMM
(204P)
JDIM2B
DDR3-DIMM1
VDD1
75
VDD2
76
VDD3
81
VDD4
82
VDD5
87
VDD6
88
VDD7
93
VDD8
94
VDD9
99
VDD10
100
VDD11
105
VDD12
106
VDD13
111
VDD14
112
VDD15
117
VDD16
118
VDD17
123
VDD18
124
VDDSPD
199
NC1
77
NC2
122
NCTEST
125
EVENT#
198
RESET#
30
VREF_DQ
1
VREF_CA
126
VSS1
2
VSS2
3
VSS3
8
VSS4
9
VSS5
13
VSS6
14
VSS7
19
VSS8
20
VSS9
25
VSS10
26
VSS11
31
VSS12
32
VSS13
37
VSS14
38
VSS15
43
VSS16 44
VSS17 48
VSS18 49
VSS19 54
VSS20 55
VSS21 60
VSS22 61
VSS23 65
VSS24 66
VSS25 71
VSS26 72
VSS27 127
VSS28 128
VSS29 133
VSS30 134
VSS31 138
VSS32 139
VSS33 144
VSS34 145
VSS35 150
VSS36 151
VSS37 155
VSS38 156
VSS39 161
VSS40 162
VSS41 167
VSS42 168
VSS43 172
VSS44 173
VSS45 178
VSS46 179
VSS47 184
VSS48 185
VSS49 189
VSS50 190
VSS51 195
VSS52 196
VTT1 203
VTT2 204
GND
206
GND
205
C60 10U/6.3V_6SC60 10U/6.3V_6S C206 *10U/6.3V_8C206 *10U/6.3V_8
C100 10U/6.3V_6SC100 10U/6.3V_6S
C131 0.1U/10V_4C131 0.1U/10V_4
C88 10U/6.3V_6SC88 10U/6.3V_6S
C49 0.1U/10V_4C49 0.1U/10V_4 C230 10U/6.3V_6SC230 10U/6.3V_6S
C19 0.1U/10V_4C19 0.1U/10V_4
R9
1K/F_4
R9
1K/F_4
Q2
*AO3402
Q2
*AO3402
3
2
1
R8
1K/F_4
R8
1K/F_4
C657 1U/6.3V_4C657 1U/6.3V_4
C224 10U/6.3V_6SC224 10U/6.3V_6S
R96 10K/F_4R96 10K/F_4
PC2100 DDR3 SDRAM SO-DIMM
(204P)
JDIM2A
DDR3-DIMM1
PC2100 DDR3 SDRAM SO-DIMM
(204P)
JDIM2A
DDR3-DIMM1
A0
98
A1
97
A2
96
A3
95
A4
92
A5
91
A6
90
A7
86
A8
89
A9
85
A10/AP
107
A11
84
A12/BC#
83
A13
119
A14
80
A15
78
BA0
109
BA1
108
BA2
79
S0#
114
S1#
121
CK0
101
CK0#
103
CK1
102
CK1#
104
CKE0
73
CKE1
74
CAS#
115
RAS#
110
WE#
113
SA0
197
SA1
201
SCL
202
SDA
200
ODT0
116
ODT1
120
DM0
11
DM1
28
DM2
46
DM3
63
DM4
136
DM5
153
DM6
170
DM7
187
DQS0
12
DQS1
29
DQS2
47
DQS3
64
DQS4
137
DQS5
154
DQS6
171
DQS7
188
DQS#0
10
DQS#1
27
DQS#2
45
DQS#3
62
DQS#4
135
DQS#5
152
DQS#6
169
DQS#7
186
DQ0 5
DQ1 7
DQ2 15
DQ3 17
DQ4 4
DQ5 6
DQ6 16
DQ7 18
DQ8 21
DQ9 23
DQ10 33
DQ11 35
DQ12 22
DQ13 24
DQ14 34
DQ15 36
DQ16 39
DQ17 41
DQ18 51
DQ19 53
DQ20 40
DQ21 42
DQ22 50
DQ23 52
DQ24 57
DQ25 59
DQ26 67
DQ27 69
DQ28 56
DQ29 58
DQ30 68
DQ31 70
DQ32 129
DQ33 131
DQ34 141
DQ35 143
DQ36 130
DQ37 132
DQ38 140
DQ39 142
DQ40 147
DQ41 149
DQ42 157
DQ43 159
DQ44 146
DQ45 148
DQ46 158
DQ47 160
DQ48 163
DQ49 165
DQ50 175
DQ51 177
DQ52 164
DQ53 166
DQ54 174
DQ55 176
DQ56 181
DQ57 183
DQ58 191
DQ59 193
DQ60 180
DQ61 182
DQ62 192
DQ63 194
C20
0.1U/10V_4
C20
0.1U/10V_4
C35 0.1U/10V_4C35 0.1U/10V_4
http://hobi-elektronika.net

5
5
4
4
3
3
2
2
1
1
D D
C C
B B
A A
+1.8V_DPC_PVDD
+1.8V_DPA_VDD18
+1.8V_DPE_PVDD
DPAB_CALR
+1.8V_DPB_PVDD
+1.0V_DPA_VDD10
+1.8V_DPE_VDD18
+1.0V_DPC_VDD10
+1.0V_DPC_VDD10
DPEF_CALR
+1.8V_DPE_VDD18
DPCD_CALR
+1.0V_DPE_VDD10
+1.0V_DPE_VDD10
+1.8V_DPC_VDD18
+1.8V_DPC_VDD18 +1.8V_DPA_VDD18
PCIE_CALRP
PCIE_CALRNPWRGOOD_BUF
CLK_PCIE_VGA
CLK_PCIE_VGA#
+1.8V_DPC_VDD18
+1.8V_DPE_VDD18
+1.0V_DPE_VDD10
+1.8V_DPA_VDD18
+1.0V_DPC_VDD10
VGA_RST#
PEG_TX#1
PEG_TX1
PEG_TX0
PEG_TX#0
PEG_TX15
PEG_TX#15
PEG_TX#14
PEG_TX14
PEG_TX#2
PEG_TX#3
PEG_TX2
PEG_TX3
PEG_TX#13
PEG_TX13
PEG_TX#12
PEG_TX12
PEG_TX4
PEG_TX#4
PEG_TX5
PEG_TX#5
PEG_TX#11
PEG_TX11
PEG_TX#10
PEG_TX10
PEG_TX#9
PEG_TX9
PEG_TX#8
PEG_TX8
C_PEG_RXP0
C_PEG_RXN0
C_PEG_RXP1
C_PEG_RXN1
C_PEG_RXN15
C_PEG_RXP15
C_PEG_RXN14
C_PEG_RXP14
C_PEG_RXN2
C_PEG_RXP2
C_PEG_RXN3
C_PEG_RXP3
C_PEG_RXN13
C_PEG_RXP13
C_PEG_RXN12
C_PEG_RXP12
C_PEG_RXN5
C_PEG_RXP5
C_PEG_RXN4
C_PEG_RXP4
C_PEG_RXN11
C_PEG_RXP11
C_PEG_RXN10
C_PEG_RXP10
C_PEG_RXN6
C_PEG_RXP6
C_PEG_RXN7
C_PEG_RXP7
C_PEG_RXN9
C_PEG_RXP9
C_PEG_RXN8
C_PEG_RXP8
PEG_TX7
PEG_TX#7
PEG_TX6
PEG_TX#6
CLK_PCIE_VGA8CLK_PCIE_VGA#8
PEGX_RST#34
+3V 2,3,7,8,9,10,11,12,13,21,22,23,24,25,26,27,28,29,30,31,32,33,34,37,40,41
+1.0V_VGA 16,18,34,40
+1.8V_VGA 16,18,34,39
PEG_TX13PEG_TX#13
PEG_TX03PEG_TX#03
PEG_TX153PEG_TX#153
PEG_TX143PEG_TX#143
PEG_TX23PEG_TX#23
PEG_TX33PEG_TX#33
PEG_TX#133PEG_TX133
PEG_TX#123PEG_TX123
PEG_TX43
PEG_TX53
PEG_TX#43
PEG_TX#53
PEG_TX113PEG_TX#113
PEG_TX#103PEG_TX103
PEG_TX93PEG_TX#93
PEG_TX#83PEG_TX83
PEG_RX0 3
PEG_RX1 3
PEG_RX#0 3
PEG_RX#1 3
PEG_RX15 3
PEG_RX#15 3
PEG_RX#14 3
PEG_RX14 3
PEG_RX2 3
PEG_RX3 3
PEG_RX#2 3
PEG_RX#3 3
PEG_RX13 3
PEG_RX#13 3
PEG_RX#12 3
PEG_RX12 3
PEG_RX4 3
PEG_RX5 3
PEG_RX#4 3
PEG_RX#5 3
PEG_RX11 3
PEG_RX#11 3
PEG_RX#10 3
PEG_RX10 3
PEG_RX6 3
PEG_RX7 3
PEG_RX#6 3
PEG_RX#7 3
PEG_RX9 3
PEG_RX#9 3
PEG_RX8 3
PEG_RX#8 3
PEG_TX73PEG_TX#73
PEG_TX63PEG_TX#63
+1.8V_VGA
+1.0V_VGA
+1.0V_VGA
+1.0V_VGA
+1.0V_VGA
+1.8V_VGA
+1.8V_VGA
+1.8V_VGA
+1.8V_VGA
+1.8V_VGA
+1.8V_VGA+1.8V_VGA+1.8V_VGA
Size Document Number Rev
Date: Sheet of
4XDQWD&RPSXWHU,QF
352-(&7/;B/;
1%
ATI M97-M2 (PCIE I/F) 1/5
1A
Custom
14 44Tuesday, February 02, 2010
Size Document Number Rev
Date: Sheet of
4XDQWD&RPSXWHU,QF
352-(&7/;B/;
1%
ATI M97-M2 (PCIE I/F) 1/5
1A
Custom
14 44Tuesday, February 02, 2010
Size Document Number Rev
Date: Sheet of
4XDQWD&RPSXWHU,QF
352-(&7/;B/;
1%
ATI M97-M2 (PCIE I/F) 1/5
1A
Custom
14 44Tuesday, February 02, 2010
( DPC/D_PVDD:1.8V@20mA+20mA)
( DPE/F_PVDD1.8V@20mA+20mA)
( DPA/B_PVDD : 1.8V@20mA+20mA)
( DPA/B_VDD10 : 1.0V@115mA+115mA)
14
( DPC/D_VDD18 : 1.8V@200mA+200mA)
( DPE/F_VDD18 : 1.8V@200mA+200mA)
( VDD10 M97 1.0V/M96 1.1V)
( DPE/F_VDD10 : 1.0V@115mA+115mA )
( DPC/D_VDD10 : 1.0V@115mA+115mA)
( DPA/B_VDD18 : 1.8V@200mA+200mA)
SI Del R43,R38,C57
SI Change
PV Change to Short Pad
MV EMI Request
DP PLL POWER
DP A/B POWERDP C/D POWER
DP E/F POWER
Park Pro/Madison_M2
U26H
DP PLL POWER
DP A/B POWERDP C/D POWER
DP E/F POWER
Park Pro/Madison_M2
U26H
DPA_PVDD AU28
DPA_PVSS AV27
DPA_VDD10#1 AP31
DPA_VDD10#2 AP32
DPA_VDD18#1 AN24
DPA_VDD18#2 AP24
DPA_VSSR#1 AN27
DPA_VSSR#2 AP27
DPA_VSSR#3 AP28
DPA_VSSR#4 AW24
DPA_VSSR#5 AW26
DPAB_CALR AW28
DPB_PVDD AV29
DPB_PVSS AR28
DPB_VDD10#1 AN33
DPB_VDD10#2 AP33
DPB_VDD18#1 AP25
DPB_VDD18#2 AP26
DPB_VSSR#1 AN29
DPB_VSSR#2 AP29
DPB_VSSR#3 AP30
DPB_VSSR#4 AW30
DPB_VSSR#5 AW32
DPC_PVDD AU18
DPC_PVSS AV17
DPC_VDD10#1
AP13
DPC_VDD10#2
AT13
DPC_VDD18#1
AP20
DPC_VDD18#2
AP21
DPC_VSSR#1
AN17
DPC_VSSR#2
AP16
DPC_VSSR#3
AP17
DPC_VSSR#4
AW14
DPC_VSSR#5
AW16
DPCD_CALR
AW18
DPD_PVDD AV19
DPD_PVSS AR18
DPD_VDD10#1
AP14
DPD_VDD10#2
AP15
DPD_VDD18#1
AP22
DPD_VDD18#2
AP23
DPD_VSSR#1
AN19
DPD_VSSR#2
AP18
DPD_VSSR#3
AP19
DPD_VSSR#4
AW20
DPD_VSSR#5
AW22
DPE_PVDD AM37
DPE_PVSS AN38
DPE_VDD10#1
AL33
DPE_VDD10#2
AM33
DPE_VDD18#1
AH34
DPE_VDD18#2
AJ34
DPE_VSSR#1
AN34
DPE_VSSR#2
AP39
DPE_VSSR#3
AR39
DPE_VSSR#4
AU37
DPEF_CALR
AM39
NC_DPF_PVDD AL38
NC_DPF_PVSS AM35
DPF_VDD10#1
AK33
DPF_VDD10#2
AK34
DPF_VDD18#1
AF34
DPF_VDD18#2
AG34
DPF_VSSR#1
AF39
DPF_VSSR#2
AH39
DPF_VSSR#3
AK39
DPF_VSSR#4
AL34
DPF_VSSR#5
AM34
C192 0.1U/10V_4C192 0.1U/10V_4
C122
.1U/10V_4
C122
.1U/10V_4
C503
1U/6.3V_4
C503
1U/6.3V_4
C120 0.1U/10V_4C120 0.1U/10V_4
C87
1U/6.3V_4
C87
1U/6.3V_4
C101 .1U/10V_4C101 .1U/10V_4
C46 .1U/10V_4C46 .1U/10V_4
L11
BLM18PG181SN1D(180,1.5A)_6
L11
BLM18PG181SN1D(180,1.5A)_6
C1004
.1U/10V_4
C1004
.1U/10V_4
C185 0.1U/10V_4C185 0.1U/10V_4
C121
1U/6.3V_4
C121
1U/6.3V_4
C556
10U/6.3V_8
C556
10U/6.3V_8
C44 .1U/10V_4C44 .1U/10V_4
C127 0.1U/10V_4C127 0.1U/10V_4
L36
BLM18PG181SN1D(180,1.5A)_6
L36
BLM18PG181SN1D(180,1.5A)_6
R80 2K/F_4R80 2K/F_4
C173 0.1U/10V_4C173 0.1U/10V_4
L7
BLM18PG181SN1D(180,1.5A)_6
L7
BLM18PG181SN1D(180,1.5A)_6
C32 .1U/10V_4C32 .1U/10V_4
C43
10U/6.3V_8
C43
10U/6.3V_8
C82 .1U/10V_4C82 .1U/10V_4
C96 .1U/10V_4C96 .1U/10V_4
C103
.1U/10V_4
C103
.1U/10V_4
C134 0.1U/10V_4C134 0.1U/10V_4
C505
.1U/10V_4
C505
.1U/10V_4
C54 .1U/10V_4C54 .1U/10V_4
C62 .1U/10V_4C62 .1U/10V_4
C118 0.1U/10V_4C118 0.1U/10V_4
C47 .1U/10V_4C47 .1U/10V_4
C117
10U/6.3V_8
C117
10U/6.3V_8
C196 0.1U/10V_4C196 0.1U/10V_4
C557
.1U/10V_4
C557
.1U/10V_4
C1003
.1U/10V_4
C1003
.1U/10V_4
R39
10K/F_4
R39
10K/F_4
C544
.1U/10V_4
C544
.1U/10V_4
C142 0.1U/10V_4C142 0.1U/10V_4
L37
BLM18PG181SN1D(180,1.5A)_6
L37
BLM18PG181SN1D(180,1.5A)_6
C85 .1U/10V_4C85 .1U/10V_4
R78 1.27K/F_4R78 1.27K/F_4
C183 0.1U/10V_4C183 0.1U/10V_4
C33 .1U/10V_4C33 .1U/10V_4
C58 .1U/10V_4C58 .1U/10V_4
C114 0.1U/10V_4C114 0.1U/10V_4
C500
.1U/10V_4
C500
.1U/10V_4
R67 *0/sR67 *0/s
C143 0.1U/10V_4C143 0.1U/10V_4
C104 .1U/10V_4C104 .1U/10V_4
C497
1U/6.3V_4
C497
1U/6.3V_4
C490
10U/6.3V_6S
C490
10U/6.3V_6S
C169 0.1U/10V_4C169 0.1U/10V_4
R310 150/F_4R310 150/F_4
C70 .1U/10V_4C70 .1U/10V_4
C555
1U/6.3V_4
C555
1U/6.3V_4
C158 0.1U/10V_4C158 0.1U/10V_4
R322 150/F_4R322 150/F_4
L30
BLM18PG181SN1D(180,1.5A)_6
L30
BLM18PG181SN1D(180,1.5A)_6
C71 .1U/10V_4C71 .1U/10V_4
PCI EXPRESS INTERFACE
CLOCK
CALIBRATION
Park Pro/Madison_M2
U26A
PCI EXPRESS INTERFACE
CLOCK
CALIBRATION
Park Pro/Madison_M2
U26A
NC#1
AJ21
NC#2
AK21
PWRGOOD
AH16 PCIE_CALRN Y29
PCIE_CALRP Y30
PCIE_REFCLKN
AA36 PCIE_REFCLKP
AB35
PCIE_RX0N
Y37 PCIE_RX0P
AA38
PCIE_RX10N
K37 PCIE_RX10P
L38
PCIE_RX11N
J36 PCIE_RX11P
K35
PCIE_RX12N
H37 PCIE_RX12P
J38
PCIE_RX13N
G36 PCIE_RX13P
H35
PCIE_RX14N
F37 PCIE_RX14P
G38
PCIE_RX15N
E37 PCIE_RX15P
F35
PCIE_RX1N
W36 PCIE_RX1P
Y35
PCIE_RX2N
V37 PCIE_RX2P
W38
PCIE_RX3N
U36 PCIE_RX3P
V35
PCIE_RX4N
T37 PCIE_RX4P
U38
PCIE_RX5N
R36 PCIE_RX5P
T35
PCIE_RX6N
P37 PCIE_RX6P
R38
PCIE_RX7N
N36 PCIE_RX7P
P35
PCIE_RX8N
M37 PCIE_RX8P
N38
PCIE_RX9N
L36 PCIE_RX9P
M35
PERSTB
AA30
PCIE_TX0N Y32
PCIE_TX0P Y33
PCIE_TX10N L32
PCIE_TX10P L33
PCIE_TX11N L29
PCIE_TX11P L30
PCIE_TX12N K32
PCIE_TX12P K33
PCIE_TX13N J32
PCIE_TX13P J33
PCIE_TX14N K29
PCIE_TX14P K30
PCIE_TX15N H32
PCIE_TX15P H33
PCIE_TX1N W32
PCIE_TX1P W33
PCIE_TX2N U32
PCIE_TX2P U33
PCIE_TX3N U29
PCIE_TX3P U30
PCIE_TX4N T32
PCIE_TX4P T33
PCIE_TX5N T29
PCIE_TX5P T30
PCIE_TX6N P32
PCIE_TX6P P33
PCIE_TX7N P29
PCIE_TX7P P30
PCIE_TX8N N32
PCIE_TX8P N33
PCIE_TX9N N29
PCIE_TX9P N30
C153 0.1U/10V_4C153 0.1U/10V_4
R312 150/F_4R312 150/F_4
C90
10U/6.3V_8
C90
10U/6.3V_8
C55 .1U/10V_4C55 .1U/10V_4
C1005
.1U/10V_4
C1005
.1U/10V_4
L5
BLM18PG181SN1D(180,1.5A)_6
L5
BLM18PG181SN1D(180,1.5A)_6
C545
.1U/10V_4
C545
.1U/10V_4
C189 0.1U/10V_4C189 0.1U/10V_4
C546
10U/6.3V_8
C546
10U/6.3V_8
http://hobi-elektronika.net

5
5
4
4
3
3
2
2
1
1
D D
C C
B B
A A
MVREFDA
MVREFDB
MVREFSB
MVREFSA
VMA_DQ0
VMA_DQ1
VMA_DQ2
VMA_DQ3
VMA_DQ4
VMA_DQ5
VMA_DQ6
VMA_DQ7
VMA_DQ8
VMA_DQ9
VMA_DQ10
VMA_DQ11
VMA_DQ12
VMA_DQ13
VMA_DQ14
VMA_DQ15
VMA_DQ16
VMA_DQ17
VMA_DQ18
VMA_DQ19
VMA_DQ20
VMA_DQ21
VMA_DQ22
VMA_DQ23
VMA_DQ24
VMA_DQ25
VMA_DQ26
VMA_DQ27
VMA_DQ28
VMA_DQ29
VMA_DQ30
VMA_DQ31
VMA_DQ32
VMA_DQ33
VMA_DQ34
VMA_DQ35
VMA_DQ36
VMA_DQ37
VMA_DQ38
VMA_DQ39
VMA_DQ40
VMA_DQ41
VMA_DQ42
VMA_DQ43
VMA_DQ44
VMA_DQ45
VMA_DQ46
VMA_DQ47
VMA_DQ48
VMA_DQ49
VMA_DQ50
VMA_DQ51
VMA_DQ52
VMA_DQ53
VMA_DQ54
VMA_DQ55
VMA_DQ56
VMA_DQ57
VMA_DQ58
VMA_DQ59
VMA_DQ60
VMA_DQ61
VMA_DQ62
VMA_DQ63
VMB_DQ3
VMB_DQ7
VMB_DQ4
VMB_DQ5
VMB_DQ6
VMB_DQ11
VMB_DQ15
VMB_DQ12
VMB_DQ13
VMB_DQ14
VMB_DQ8
VMB_DQ9
VMB_DQ10
VMB_DQ19
VMB_DQ23
VMB_DQ20
VMB_DQ21
VMB_DQ22
VMB_DQ27
VMB_DQ31
VMB_DQ28
VMB_DQ29
VMB_DQ30
VMB_DQ24
VMB_DQ25
VMB_DQ26
VMB_DQ16
VMB_DQ17
VMB_DQ18
VMB_DQ0
VMB_DQ35
VMB_DQ39
VMB_DQ36
VMB_DQ37
VMB_DQ38
VMB_DQ43
VMB_DQ47
VMB_DQ44
VMB_DQ45
VMB_DQ46
VMB_DQ40
VMB_DQ41
VMB_DQ42
VMB_DQ51
VMB_DQ55
VMB_DQ52
VMB_DQ53
VMB_DQ54
VMB_DQ59
VMB_DQ63
VMB_DQ60
VMB_DQ61
VMB_DQ62
VMB_DQ56
VMB_DQ57
VMB_DQ58
VMB_DQ48
VMB_DQ49
VMB_DQ50
VMB_DQ32
VMB_DQ33
VMB_DQ34
VMB_DQ1
VMB_DQ2
VMA_RDQS0
VMA_RDQS1
VMA_RDQS2
VMA_RDQS3
VMA_RDQS4
VMA_RDQS5
VMA_RDQS6
VMA_RDQS7
VMA_WDQS0
VMA_WDQS1
VMA_WDQS2
VMA_WDQS3
VMA_WDQS4
VMA_WDQS5
VMA_WDQS6
VMA_WDQS7
VMA_DM0
VMA_DM1
VMA_DM2
VMA_DM3
VMA_DM4
VMA_DM5
VMA_DM6
VMA_DM7
TEST_YCLK
VMB_RDQS5
VMB_WDQS6
VMB_RDQS6
VMB_WDQS7
VMB_DM1
VMB_RDQS7
VMB_DM0
VMB_DM2
VMB_RDQS1
VMB_DM3
VMB_RDQS0
VMB_RDQS2
VMB_DM4
VMB_WDQS1
VMB_DM5
VMB_WDQS0
VMB_WDQS2
VMB_RDQS3
VMB_WDQS3
VMB_DM6
VMB_RDQS4
VMB_WDQS4
VMB_DM7
VMB_WDQS5
TEST_MCLK
TESTEN
VMB_RDQS[7..0]20
VMB_WDQS[7..0]20
VMB_DM[7..0]20
VMB_DQ[63..0]20
VMA_DQ[63..0]19
VMA_DM[7..0]19
VMA_WDQS[7..0]19
VMA_RDQS[7..0]19
VMA_CLK1 19
VMA_CLK1# 19
VMA_CLK0# 19
VMA_CLK0 19
VMA_MA1 19
VMA_MA2 19
VMA_MA3 19
VMA_MA4 19
VMA_MA5 19
VMA_MA6 19
VMA_MA7 19
VMA_MA8 19
VMA_MA9 19
VMA_MA10 19
VMA_MA11 19
VMA_MA12 19
VMA_MA0 19
VMA_BA0 19
VMA_BA1 19
VMA_BA2 19
VMA_ODT0 19
VMA_ODT1 19
VMA_RAS1# 19
VMA_RAS0# 19
VMA_CAS0# 19
VMA_CAS1# 19
VMA_CS0# 19
VMA_CS1# 19
VMA_CKE0 19
VMA_CKE1 19
VMA_WE0# 19
VMA_WE1# 19
VMB_CLK1 20
VMB_CLK0# 20
VMB_CLK0 20
VMB_CLK1# 20
VMB_MA0 20
VMB_BA0 20
VMB_BA1 20
VMB_MA1 20
VMB_MA2 20
VMB_MA3 20
VMB_MA4 20
VMB_MA5 20
VMB_MA6 20
VMB_MA7 20
VMB_MA8 20
VMB_MA9 20
VMB_MA10 20
VMB_MA11 20
VMB_MA12 20
VMB_BA2 20
VMB_ODT0 20
VMB_ODT1 20
VMB_CKE1 20
VMB_WE0# 20
VMB_CS0# 20
VMB_WE1# 20
VMB_CS1# 20
VMB_CKE0 20
VMB_CAS0# 20
VMB_CAS1# 20
VMB_RAS1# 20
VMB_RAS0# 20
VM_RST# 19,20
VMA_MA13 19 VMB_MA13 20
+1.5V_VGA18,19,20,34,39
+1.5V_VGA
+1.5V_VGA
+1.5V_VGA +1.5V_VGA
+1.5V_VGA
+1.5V_VGA
+3V_VGA
Size Document Number Rev
Date: Sheet of
4XDQWD&RPSXWHU,QF
352-(&7/;B/;
1%
ATI M97-M2 (MEM I/F) 2/5
1A
Custom
15 44Tuesday, February 02, 2010
Size Document Number Rev
Date: Sheet of
4XDQWD&RPSXWHU,QF
352-(&7/;B/;
1%
ATI M97-M2 (MEM I/F) 2/5
1A
Custom
15 44Tuesday, February 02, 2010
Size Document Number Rev
Date: Sheet of
4XDQWD&RPSXWHU,QF
352-(&7/;B/;
1%
ATI M97-M2 (MEM I/F) 2/5
1A
Custom
15 44Tuesday, February 02, 2010
15
ADD A13 Can support 2G
- SI-1 Stage
Ra
Ra
Rb
Rb
DDR3/GDDR3 Memory Stuff Option
GDDR3
1.8V/1.5V
Rb
Ra 40.2R
+1.5V_VGA
GDDR5
100R
1.5V
DDR3
40.2R
100R
1.5V
100R
40.2R
10K
51R
DNI
68pF
For Mannhatton
Designator
Ra
Rb
Rc
Ca
Rc
Ca
Rb
Ra
Ra
Rb
Ra
Rb
For MadisonFor PARK
MEM_CALRNP0
MEM_CALRNP1
MEM_CALRNP2
stuff
stuff
stuff
Park, M92M Use Channel B Memory Interface Only
SI Add
SI-2 Change
MV del R567 add R68 in BOM
R309243/F_4 R309243/F_4
R62 51/F_4R62 51/F_4
R117
40.2/F_4
R117
40.2/F_4
C78
*.1U/10V_4
C78
*.1U/10V_4
C77
*.1U/10V_4
C77
*.1U/10V_4
R49
*51/F_4
R49
*51/F_4
C184
.1U/10V_4
C184
.1U/10V_4
R88*243/F_4 R88*243/F_4
MEMORY INTERFACE B
DDR2
GDDR5/GDDR3
DDR3
DDR2
GDDR3/GDDR5
DDR3
GDDR5
GDDR5/DDR2/GDDR3
Park Pro/Madison_M2
U26D
MEMORY INTERFACE B
DDR2
GDDR5/GDDR3
DDR3
DDR2
GDDR3/GDDR5
DDR3
GDDR5
GDDR5/DDR2/GDDR3
Park Pro/Madison_M2
U26D
DQB0_0/DQB_0
C5
DQB0_1/DQB_1
C3
DQB0_10/DQB_10
J4
DQB0_11/DQB_11
K6
DQB0_12/DQB_12
K5
DQB0_13/DQB_13
L4
DQB0_14/DQB_14
M6
DQB0_15/DQB_15
M1
DQB0_16/DQB_16
M3
DQB0_17/DQB_17
M5
DQB0_18/DQB_18
N4
DQB0_19/DQB_19
P6
DQB0_2/DQB_2
E3
DQB0_20/DQB_20
P5
DQB0_21/DQB_21
R4
DQB0_22/DQB_22
T6
DQB0_23/DQB_23
T1
DQB0_24/DQB_24
U4
DQB0_25/DQB_25
V6
DQB0_26/DQB_26
V1
DQB0_27/DQB_27
V3
DQB0_28/DQB_28
Y6
DQB0_29/DQB_29
Y1
DQB0_3/DQB_3
E1
DQB0_30/DQB_30
Y3
DQB0_31/DQB_31
Y5
DQB1_0/DQB_32
AA4
DQB1_1/DQB_33
AB6
DQB1_2/DQB_34
AB1
DQB1_3/DQB_35
AB3
DQB1_4/DQB_36
AD6
DQB1_5/DQB_37
AD1
DQB1_6/DQB_38
AD3
DQB1_7/DQB_39
AD5
DQB0_4/DQB_4
F1
DQB1_8/DQB_40
AF1
DQB1_9/DQB_41
AF3
DQB1_10/DQB_42
AF6
DQB1_11/DQB_43
AG4
DQB1_12/DQB_44
AH5
DQB1_13/DQB_45
AH6
DQB1_14/DQB_46
AJ4
DQB1_15/DQB_47
AK3
DQB1_16/DQB_48
AF8
DQB1_17/DQB_49
AF9
DQB0_5/DQB_5
F3
DQB1_18/DQB_50
AG8
DQB1_19/DQB_51
AG7
DQB1_20/DQB_52
AK9
DQB1_21/DQB_53
AL7
DQB1_22/DQB_54
AM8
DQB1_23/DQB_55
AM7
DQB1_24/DQB_56
AK1
DQB1_25/DQB_57
AL4
DQB1_26/DQB_58
AM6
DQB1_27/DQB_59
AM1
DQB0_6/DQB_6
F5
DQB1_28/DQB_60
AN4
DQB1_29/DQB_61
AP3
DQB1_30/DQB_62
AP1
DQB1_31/DQB_63
AP5
DQB0_7/DQB_7
G4
DQB0_8/DQB_8
H5
DQB0_9/DQB_9
H6
MVREFDB
Y12
MVREFSB
AA12
TESTEN
AD28
CASB0B W10
CASB1B AA10
CKEB0 U10
CKEB1 AA11
CLKB0 L9
CLKB0B L8
CLKB1 AD8
CLKB1B AD7
CLKTESTA
AK10
CLKTESTB
AL10
CSB0B_0 P10
CSB0B_1 L10
CSB1B_0 AD10
CSB1B_1 AC10
WCKB0_0/DQMB_0 H3
WCKB0B_0/DQMB_1 H1
WCKB0_1/DQMB_2 T3
WCKB0B_1/DQMB_3 T5
WCKB1_0/DQMB_4 AE4
WCKB1B_0/DQMB_5 AF5
WCKB1_1/DQMB_6 AK6
WCKB1B_1/DQMB_7 AK5
DRAM_RST AH11
MAB0_0/MAB_0 P8
MAB0_1/MAB_1 T9
MAB1_2/MAB_10 AC8
MAB1_3/MAB_11 AC9
MAB1_4/MAB_12 AA7
MAB1_5/BA2 AA8
MAB1_6/BA0 Y8
MAB1_7/BA1 AA9
MAB0_2/MAB_2 P9
MAB0_3/MAB_3 N7
MAB0_4/MAB_4 N8
MAB0_5/MAB_5 N9
MAB0_6/MAB_6 U9
MAB0_7/MAB_7 U8
MAB1_0/MAB_8 Y9
MAB1_1/MAB_9 W9
ADBIB0/ODTB0 T7
ADBIB1/ODTB1 W7
RASB0B T10
RASB1B Y10
EDCB0_0/QSB_0/RDQSB_0 F6
EDCB0_1/QSB_1/RDQSB_1 K3
EDCB0_2/QSB_2/RDQSB_2 P3
EDCB0_3/QSB_3/RDQSB_3 V5
EDCB1_0/QSB_4/RDQSB_4 AB5
EDCB1_1/QSB_5/RDQSB_5 AH1
EDCB1_2/QSB_6/RDQSB_6 AJ9
EDCB1_3/QSB_7/RDQSB_7 AM5
DDBIB0_0/QSB_0B/WDQSB_0 G7
DDBIB0_1/QSB_1B/WDQSB_1 K1
DDBIB0_2/QSB_2B/WDQSB_2 P1
DDBIB0_3/QSB_3B/WDQSB_3 W4
DDBIB1_0/QSB_4B/WDQSB_4 AC4
DDBIB1_1/QSB_5B/WDQSB_5 AH3
DDBIB1_2/QSB_6B/WDQSB_6 AJ8
DDBIB1_3/QSB_7B/WDQSB_7 AM3
WEB0B N10
WEB1B AB11
MAB0_8 T8
MAB1_8 W8
R66
10K/F_4
R66
10K/F_4
R48
*51/F_4
R48
*51/F_4
R82
40.2/F_4
R82
40.2/F_4
R58 *2.2K_4R58 *2.2K_4
R74
100/F_4
R74
100/F_4
R567
*10K/F_4
R567
*10K/F_4
R114
100/F_4
R114
100/F_4
R89*243/F_4 R89*243/F_4
R69
40.2/F_4
R69
40.2/F_4
R81
100/F_4
R81
100/F_4
R116
40.2/F_4
R116
40.2/F_4 C148
68P/50V_4
C148
68P/50V_4
R391243/F_4 R391243/F_4
C241
.1U/10V_4
C241
.1U/10V_4
R115
100/F_4
R115
100/F_4 R404243/F_4 R404243/F_4
C155
.1U/10V_4
C155
.1U/10V_4
MEMORY INTERFACE A
DDR2
GDDR3/GDDR5
DDR3
GDDR5/DDR2/GDDR3
DDR2
GDDR5/GDDR3
DDR3
GDDR5
Park Pro/Madison_M2
U26C
MEMORY INTERFACE A
DDR2
GDDR3/GDDR5
DDR3
GDDR5/DDR2/GDDR3
DDR2
GDDR5/GDDR3
DDR3
GDDR5
Park Pro/Madison_M2
U26C
DQA0_0/DQA_0
C37
DQA0_1/DQA_1
C35
DQA0_10/DQA_10
C30
DQA0_11/DQA_11
A30
DQA0_12/DQA_12
F28
DQA0_13/DQA_13
C28
DQA0_14/DQA_14
A28
DQA0_15/DQA_15
E28
DQA0_16/DQA_16
D27
DQA0_17/DQA_17
F26
DQA0_18/DQA_18
C26
DQA0_19/DQA_19
A26
DQA0_2/DQA_2
A35
DQA0_20/DQA_20
F24
DQA0_21/DQA_21
C24
DQA0_22/DQA_22
A24
DQA0_23/DQA_23
E24
DQA0_24/DQA_24
C22
DQA0_25/DQA_25
A22
DQA0_26/DQA_26
F22
DQA0_27/DQA_27
D21
DQA0_28/DQA_28
A20
DQA0_29/DQA_29
F20
DQA0_3/DQA_3
E34
DQA0_30/DQA_30
D19
DQA0_31/DQA_31
E18
DQA1_0/DQA_32
C18
DQA1_1/DQA_33
A18
DQA1_2/DQA_34
F18
DQA1_3/DQA_35
D17
DQA1_4/DQA_36
A16
DQA1_5/DQA_37
F16
DQA1_6/DQA_38
D15
DQA1_7/DQA_39
E14
DQA0_4/DQA_4
G32
DQA1_8/DQA_40
F14
DQA1_9/DQA_41
D13
DQA1_10/DQA_42
F12
DQA1_11/DQA_43
A12
DQA1_12/DQA_44
D11
DQA1_13/DQA_45
F10
DQA1_14/DQA_46
A10
DQA1_15/DQA_47
C10
DQA1_16/DQA_48
G13
DQA1_17/DQA_49
H13
DQA0_5/DQA_5
D33
DQA1_18/DQA_50
J13
DQA1_19/DQA_51
H11
DQA1_20/DQA_52
G10
DQA1_21/DQA_53
G8
DQA1_22/DQA_54
K9
DQA1_23/DQA_55
K10
DQA1_24/DQA_56
G9
DQA1_25/DQA_57
A8
DQA1_26/DQA_58
C8
DQA1_27/DQA_59
E8
DQA0_6/DQA_6
F32
DQA1_28/DQA_60
A6
DQA1_29/DQA_61
C6
DQA1_30/DQA_62
E6
DQA1_31/DQA_63
A5
DQA0_7/DQA_7
E32
DQA0_8/DQA_8
D31
DQA0_9/DQA_9
F30
MEM_CALRP1
M12
MVREFDA
L18
MVREFSA
L20
MEM_CALRN0
L27
MEM_CALRN1
N12
MEM_CALRN2
AG12
MEM_CALRP0
M27
MEM_CALRP2
AH12
CASA0B K20
CASA1B K17
CKEA0 K21
CKEA1 J20
CLKA0 H27
CLKA0B G27
CLKA1 J14
CLKA1B H14
CSA0B_0 K24
CSA0B_1 K27
CSA1B_0 M13
CSA1B_1 K16
WCKA0_0/DQMA_0 A32
WCKA0B_0/DQMA_1 C32
WCKA0_1/DQMA_2 D23
WCKA0B_1/DQMA_3 E22
WCKA1_0/DQMA_4 C14
WCKA1B_0/DQMA_5 A14
WCKA1_1/DQMA_6 E10
WCKA1B_1/DQMA_7 D9
MAA0_0/MAA_0 G24
MAA0_1/MAA_1 J23
MAA1_2/MAA_10 L13
MAA1_3/MAA_11 G16
MAA1_4/MAA_12 J16
MAA1_5/MAA_13_BA2 H16
MAA1_6/MAA_14_BA0 J17
MAA1_7/MAA_A15_BA1 H17
MAA0_2/MAA_2 H24
MAA0_3/MAA_3 J24
MAA0_4/MAA_4 H26
MAA0_5/MAA_5 J26
MAA0_6/MAA_6 H21
MAA0_7/MAA_7 G21
MAA1_0/MAA_8 H19
MAA1_1/MAA_9 H20
ADBIA0/ODTA0 J21
ADBIA1/ODTA1 G19
RASA0B K23
RASA1B K19
EDCA0_0/QSA_0/RDQSA_0 C34
EDCA0_1/QSA_1/RDQSA_1 D29
EDCA0_2/QSA_2/RDQSA_2 D25
EDCA0_3/QSA_3/RDQSA_3 E20
EDCA1_0/QSA_4/RDQSA_4 E16
EDCA1_1/QSA_5/RDQSA_5 E12
EDCA1_2/QSA_6/RDQSA_6 J10
EDCA1_3/QSA_7/RDQSA_7 D7
RSVD
AL31
MAA0_8 H23
MAA1_8 J19
DDBIA0_0/QSA_0B/WDQSA_0 A34
DDBIA0_1/QSA_1B/WDQSA_1 E30
DDBIA0_2/QSA_2B/WDQSA_2 E26
DDBIA0_3/QSA_3B/WDQSA_3 C20
DDBIA1_0/QSA_4B/WDQSA_4 C16
DDBIA1_1/QSA_5B/WDQSA_5 C12
DDBIA1_2/QSA_6B/WDQSA_6 J11
DDBIA1_3/QSA_7B/WDQSA_7 F8
WEA0B K26
WEA1B L15
C242
.1U/10V_4
C242
.1U/10V_4
R68
10K/F_4
R68
10K/F_4
R34243/F_4 R34243/F_4
http://hobi-elektronika.net

5
5
4
4
3
3
2
2
1
1
D D
C C
B B
A A
DAC1_RSET
DAC2_RSET
VGA_GPIO8
VGA_GPIO9
+VGA_VREFG
+1.0VDPLL_VDDC
+1.8VDPLL_PVDD
+1.8V_TSVDD
GPIO27_TMS
GPIO25_TDI
GPIO28_TDO
GPIO26_TCK
GPIO24_TRSTB +1.8V_TSVDD
+1.8VDPLL_PVDD
+1.0VDPLL_VDDC
+VDD1D
A2VDD
VDD2D
27M_SSIN
VGA_GPIO21_BBEN
XTALIN
XTALOUT
GPU_CRT_B
GPU_CRT_R
GPU_CRT_G
GPU_CRT_B
GPU_CRT_R
GPU_CRT_G
GPU_DPST_PWM
GPU_DISP_ON
MEM_ID2
MEM_ID3
MEM_ID0
MEM_ID1
GPU_DISP_ON
GPIO27_TMS
GPIO24_TRSTB
GPIO26_TCKCLK_27M_NONSS
+VDD1D
TMDS_HPD31
HSYNC_DAC2 17
VSYNC_DAC2 17
GFX_THMD-17 GFX_THMD+17
HDMI_SCL 31
HDMI_SDA 31
VGA_GPIO017 VGA_GPIO117 VGA_GPIO217
GPU_PROCHOT32
VGA_GPIO817 VGA_GPIO917
VGA_GPIO1117 VGA_GPIO1217 VGA_GPIO1317
GFX_CORE_CNTRL039
GFX_CORE_CNTRL139
GENERICC17
VGA_ALERT17,32
VGA_GPIO2217
+1.8V_VGA14,18,34,39 +3V_VGA15,17,18,31,34,39
+1.0V_VGA14,18,34,40
GPU_DDCCLK 21
GPU_DDCDATA 21
GPU_HSYNC 17,21
GPU_VSYNC 17,21
GPU_CRT_B 21
GPU_CRT_R 21
GPU_CRT_G 21
GPU_TXUCLKOUT- 21
GPU_TXUCLKOUT+ 21
GPU_TXUOUT0+ 21
GPU_TXUOUT0- 21
GPU_TXUOUT1+ 21
GPU_TXUOUT1- 21
GPU_TXUOUT2+ 21
GPU_TXUOUT2- 21
GPU_TXLOUT0+ 21
GPU_TXLOUT0- 21
GPU_TXLOUT1+ 21
GPU_TXLOUT1- 21
GPU_TXLOUT2+ 21
GPU_TXLOUT2- 21
GPU_TXLCLKOUT+ 21
GPU_TXLCLKOUT- 21
GPU_DPST_PWM 21
GPU_DISP_ON 21
GPU_EDIDDATA21 GPU_EDIDCLK21
GPU_LVDS_BLON21
N_TX0_HDMI- 31
N_TXC_HDMI+ 31
N_TXC_HDMI- 31
N_TX0_HDMI+ 31
N_TX1_HDMI- 31
N_TX1_HDMI+ 31
N_TX2_HDMI+ 31
N_TX2_HDMI- 31
CLK_27M_NONSS2
CLK_27M_SS2
+1.8V_AVDD
+1.8V_A2VDDQ
+3V_VGA
+1.8V_VGA
+1.0V_VGA
+1.8V_AVDD
+1.8V_A2VDDQ
+1.8V_VGA
+1.8V_VGA
+1.8V_VGA +1.8V_VGA
+1.8V_VGA
+3V_VGA
+1.8V_VGA
+3V_VGA
Size Document Number Rev
Date: Sheet of
4XDQWD&RPSXWHU,QF
352-(&7/;B/;
1%
ATI M97-M2 (DISPLAY) 3/5
1A
Custom
16 44Tuesday, February 02, 2010
Size Document Number Rev
Date: Sheet of
4XDQWD&RPSXWHU,QF
352-(&7/;B/;
1%
ATI M97-M2 (DISPLAY) 3/5
1A
Custom
16 44Tuesday, February 02, 2010
Size Document Number Rev
Date: Sheet of
4XDQWD&RPSXWHU,QF
352-(&7/;B/;
1%
ATI M97-M2 (DISPLAY) 3/5
1A
Custom
16 44Tuesday, February 02, 2010
16
PLACE VREFG DIVIDER AND CAP
CLOSE TO ASIC
(1.8V@20mA TSVDD)
(1.8V@150mA DPLL_PVDD)
(1.0V@300mA DPLL_VDDC)
DPLL_VDCC M97 1.0V/M96 1.1V
VGA STRAPS
VGA STRAPS
( A2VDDQ: 1.8V@1mA)
(DAC1_AVDD: 1.8V@70mA+42mA)
0101
1001
MEM_ID[3:0] Vendor Type Vendor P/N
0100
0001
0000
1110
1011
1010
1000
0111
0011
0110
1111
1101
0010
1100
Hinyx 64*16-800MHZ H5TQ1G63BFR-12C
Samsung K4W1G1646E-HC1264*16-800MHZ K4W1G1646E-HC11
Reserved
Reserved
Reserved
Reserved
Reserved
Reserved
Reserved
Reserved
Reserved
Reserved
Reserved
Reserved
Reserved
64*16-900MHZSamsung
High
High 0.9V
+VGACORE
Low
1.05V
0.9V
0.95V
GPIO15 GPIO20
Low
High
Low
Low
High
+VDDCI
1.07V
1.12V
GPIO6
Low
High
NC on PARK
NC on PARK
GND Option If XO_IN/XO_IN2 not used
For M97, XO_IN and XO_IN2 should be grounded
SI Add for AMD request
SI Del BOM
(DAC1_VDD1DI:1.8V@100mA)
SI Add
SI-2 Add
MV del in BOM
MV Add in BOM
C969
10U/6.3V_6S
C969
10U/6.3V_6S
C38
.1U/10V_4
C38
.1U/10V_4
C968
1U/6.3V_4
C968
1U/6.3V_4
C135
1U/6.3V_4
C135
1U/6.3V_4
R344 150/F_4R344 150/F_4
R51 *10K/F_4R51 *10K/F_4
R569 *10K/F_4R569 *10K/F_4
TP4TP4
R73
499/F_4
R73
499/F_4
R32
499/F_4
R32
499/F_4
R53 *10K/F_4R53 *10K/F_4
C133
10U/6.3V_8
C133
10U/6.3V_8
C75
1U/6.3V_4
C75
1U/6.3V_4
C108
1U/6.3V_4
C108
1U/6.3V_4
R45 10K/F_4R45 10K/F_4
R568 *10K/F_4R568 *10K/F_4
Y3 *27MHZY3 *27MHZ
2 1
C105
.1U/10V_4
C105
.1U/10V_4
DPA
DPB
DPC
DPD
MUTI GFX
I2C
GENERAL PURPOSE I/O
DAC1
DAC2
DDC/AUX
THERMAL
PLL/CLOCK
Park Pro/Madison_M2
U26B
DPA
DPB
DPC
DPD
MUTI GFX
I2C
GENERAL PURPOSE I/O
DAC1
DAC2
DDC/AUX
THERMAL
PLL/CLOCK
Park Pro/Madison_M2
U26B
DMINUS
AG29
DPLL_PVDD
AM32
DPLL_PVSS
AN32
DPLL_VDDC
AN31
DPLUS
AF29
DVPCLK
AR1
DVPCNTL_0
AP8
DVPCNTL_1
AW8
DVPCNTL_2
AR3
DVPCNTL_MVP_0
AR8
DVPCNTL_MVP_1
AU8
DVPDATA_0
AU1
DVPDATA_1
AU3
DVPDATA_10
AV7
DVPDATA_11
AN7
DVPDATA_12
AV9
DVPDATA_13
AT9
DVPDATA_14
AR10
DVPDATA_15
AW10
DVPDATA_16
AU10
DVPDATA_17
AP10
DVPDATA_18
AV11
DVPDATA_19
AT11
DVPDATA_2
AW3
DVPDATA_20
AR12
DVPDATA_21
AW12
DVPDATA_22
AU12
DVPDATA_23
AP12
DVPDATA_3
AP6
DVPDATA_4
AW5
DVPDATA_5
AU5
DVPDATA_6
AR6
DVPDATA_7
AW6
DVPDATA_8
AU6
DVPDATA_9
AT7
GENERICA
AJ19
GENERICB
AK19
GENERICC
AJ20
GENERICD
AK20
GENERICE_HPD4
AJ24
GENERICF
AH26
GENERICG
AH24
GPIO_0
AH20
GPIO_1
AH18
GPIO_10_ROMSCK
AJ16
GPIO_11
AK16
GPIO_12
AL16
GPIO_13
AM16
GPIO_14_HPD2
AM14
GPIO_15_PWRCNTL_0
AM13
GPIO_16_SSIN
AK14
GPIO_17_THERMAL_INT
AG30
GPIO_18_HPD3
AN14
GPIO_19_CTF
AM17
GPIO_2
AN16
GPIO_20_PWRCNTL_1
AL13
GPIO_21_BB_EN
AJ14
GPIO_22_ROMCSB
AK13
GPIO_23_CLKREQB
AN13
GPIO_3_SMBDATA
AH23
GPIO_4_SMBCLK
AJ23
GPIO_5_AC_BATT
AH17
GPIO_6
AJ17
GPIO_7_BLON
AK17
GPIO_8_ROMSO
AJ13
GPIO_9_ROMSI
AH15
H2SYNC AD29
HPD1
AK24
HSYNC AC36
JTAG_TCK
AK23 JTAG_TDI
AN23
JTAG_TDO
AM24 JTAG_TMS
AL24
JTAG_TRSTB
AM23
NC_DDCDATA_AUX7N AK29
NC_DDCCLK_AUX7P AK30
TS_FDO
AK32
TSVDD
AJ32
TSVSS
AJ33
VREFG
AH13
VSS1DI AC34
VSS2DI AG32
XTALIN
AV33
XTALOUT
AU34
A2VDD AG33
A2VDDQ AD33
A2VSSQ AF33
AUX1N AL27
AUX1P AM27
AUX2N AM20
AUX2P AN20
AVDD AD34
AVSSQ AE34
BAF37
B2 AF30
B2B AF31
BB AE38
CAC32
COMP AF32
DDC1CLK AM26
DDC1DATA AN26
DDC2CLK AM19
DDC2DATA AL19
DDC6CLK AJ30
DDC6DATA AJ31
DDCDATA_AUX3N AM30
DDCCLK_AUX3P AL30
DDCDATA_AUX4N AM29
DDCCLK_AUX4P AL29
DDCDATA_AUX5N AM21
DDCCLK_AUX5P AN21
GAE36
G2 AD30
G2B AD31
GB AD35
RAD39
R2 AC30
R2B AC31
R2SET AA29
RB AD37
RSET AB34
SCL
AK26
SDA
AJ26
TX0M_DPA2N AR24
TX0M_DPC2N AR14
TX0P_DPA2P AT25
TX0P_DPC2P AT15
TX1M_DPA1N AV25
TX1M_DPC1N AV15
TX1P_DPA1P AU26
TX1P_DPC1P AU16
TX2M_DPA0N AR26
TX2M_DPC0N AR16
TX2P_DPA0P AT27
TX2P_DPC0P AT17
TX3M_DPB2N AU30
TX3M_DPD2N AR20
TX3P_DPB2P AV31
TX3P_DPD2P AT21
TX4M_DPB1N AT31
TX4M_DPD1N AV21
TX4P_DPB1P AR32
TX4P_DPD1P AU22
TX5M_DPB0N AU32
TX5M_DPD0N AR22
TX5P_DPB0P AT33
TX5P_DPD0P AT23
TXCAM_DPA3N AV23
TXCAP_DPA3P AU24
TXCBM_DPB3N AT29
TXCBP_DPB3P AR30
TXCCM_DPC3N AV13
TXCCP_DPC3P AU14
TXCDM_DPD3N AT19
TXCDP_DPD3P AU20
V2SYNC AC29
VDD1DI AC33
VDD2DI AG31
VSYNC AC38
YAD32
XO_IN
AW34
XO_IN2
AW35
R183 *0/sR183 *0/s
TP1TP1
C523
1U/6.3V_4
C523
1U/6.3V_4 C76
.1U/10V_4
C76
.1U/10V_4
R316 *1M/F_4R316 *1M/F_4
R665
*10K/F_4
R665
*10K/F_4
R332 150/F_4R332 150/F_4
TP2TP2
LVTMDP
LVDS CONTROL
Park Pro/Madison_M2
U26G
LVTMDP
LVDS CONTROL
Park Pro/Madison_M2
U26G
DIGON AJ27
TXCLK_LN_DPE3N AR34
TXCLK_LP_DPE3P AP34
TXCLK_UN_DPF3N AL36
TXCLK_UP_DPF3P AK35
TXOUT_L0N_DPE2N AU35
TXOUT_L0P_DPE2P AW37
TXOUT_L1N_DPE1N AU39
TXOUT_L1P_DPE1P AR37
TXOUT_L2N_DPE0N AR35
TXOUT_L2P_DPE0P AP35
TXOUT_L3N AP37
TXOUT_L3P AN36
TXOUT_U0N_DPF2N AK37
TXOUT_U0P_DPF2P AJ38
TXOUT_U1N_DPF1N AJ36
TXOUT_U1P_DPF1P AH35
TXOUT_U2N_DPF0N AH37
TXOUT_U2P_DPF0P AG38
TXOUT_U3N AG36
TXOUT_U3P AF35
VARY_BL AK27
C967
.1U/10V_4
C967
.1U/10V_4
R33
249/F_4
R33
249/F_4
R346 150/F_4R346 150/F_4
TP5TP5
R307 *0_4R307 *0_4
TP7TP7
R47 10K/F_4R47 10K/F_4
R52 *10K/F_4R52 *10K/F_4
R50 10K/F_4R50 10K/F_4
C517
*27P/50V_4
C517
*27P/50V_4
L12 BLM18PG181SN1D(180,1.5A)_6L12 BLM18PG181SN1D(180,1.5A)_6
C530
.1U/10V_4
C530
.1U/10V_4
L10 BLM18PG181SN1D(180,1.5A)_6L10 BLM18PG181SN1D(180,1.5A)_6
R72
715/F_4
R72
715/F_4
L35
BLM18PG181SN1D(180,1.5A)_6
L35
BLM18PG181SN1D(180,1.5A)_6
L8 BLM18PG181SN1D(180,1.5A)_6L8 BLM18PG181SN1D(180,1.5A)_6
C109
10U/6.3V_8
C109
10U/6.3V_8
C72
10U/6.3V_8
C72
10U/6.3V_8
R666
*10K/F_4
R666
*10K/F_4
L13 BLM18PG181SN1D(180,1.5A)_6L13 BLM18PG181SN1D(180,1.5A)_6
C527
*27P/50V_4
C527
*27P/50V_4
R311 0_4R311 0_4
L80
BLM18PG181SN1D(180,1.5A)_6
L80
BLM18PG181SN1D(180,1.5A)_6
TP3TP3
http://hobi-elektronika.net

5
5
4
4
3
3
2
2
1
1
D D
C C
B B
A A
781-1_3V
GFX_THMD+
GFX_THMD-
MB_CLK2
MB_DATA2
-VGATHRM
VGA_ALERT
MB_CLK2
MB_DATA2
+3V_VGA15,16,18,31,34,39
GENERICC16
VGA_GPIO216
VGA_GPIO116
VGA_GPIO016
VGA_GPIO1216
VGA_GPIO1116
VGA_GPIO916
VGA_GPIO816
VGA_GPIO1316
GPU_HSYNC16,21
GPU_VSYNC16,21
HSYNC_DAC216
VSYNC_DAC216
VGA_GPIO2216
MBDATA28,12,32
MBCLK28,12,32
VGA_ALERT16,32
GFX_THMD+ 16
GFX_THMD- 16
+3V_VGA
+3V_VGA
+3V_VGA
+3V_VGA
+3V_VGA
+3V_VGA
+3V_VGA
Size Document Number Rev
Date: Sheet of
4XDQWD&RPSXWHU,QF
352-(&7/;B/;
1%
ATI M97(GND&Str&Ther)4/5
1A
Custom
17 44Tuesday, February 02, 2010
Size Document Number Rev
Date: Sheet of
4XDQWD&RPSXWHU,QF
352-(&7/;B/;
1%
ATI M97(GND&Str&Ther)4/5
1A
Custom
17 44Tuesday, February 02, 2010
Size Document Number Rev
Date: Sheet of
4XDQWD&RPSXWHU,QF
352-(&7/;B/;
1%
ATI M97(GND&Str&Ther)4/5
1A
Custom
17 44Tuesday, February 02, 2010
17
STRAPS
,&$''5(66$+
w/s
10 / 10
7KHUPDO6HQVRU
0
64M
512M
0
1
Memory Aperture size fix 256M
GPIO9 GPIO13 GPIO12 GPIO11
ROMIDCFG0ROMIDCFG1ROMIDCFG2
0
2G
11
11
110
128M
0
111
0
0
0
0
0
32M
1G
4G
0
BIOSROM
256M
0
0
0
0
It is a shared pin strap with CONFIG[2:0] if BIOS_ROM_EN is set to 0.
100
00
1
0
RSVD
11
HSYNC
0
AUD[1] AUD[0]
0 0 No audio function
0 1 Audio for DisplayPort and HDMI if dongle is detected
1 0 Audio for DisplayPort only
1 1 Audio for both DisplayPort and HDMI
ALLOW FOR PULLUP PADS FOR THESE STRAPS AND IF THESE GPIOS ARE USED,
THEY MUST NOT CONFLICT DURING RESET
0
AUD[1]
GPIO0
ENABLE EXTERNAL BIOS ROM
10
TX_DEEMPH_EN GPIO1
TX_PWRS_ENB
0
0
1
0
VIP_DEVICE_STRAP_ENA
BIF_VGA_DIS VGA ENABLEDGPIO9
GPIO2
GPIO_22_ROMCSB
RECOMMENDED SETTINGS
0= DO NOT INSTALL RESISTOR
1 = INSTALL 10K RESISTOR
X = DESIGN DEPENDANT
NA = NOT APPLICABLE
IGNORE VIP DEVICE STRAPSV2SYNC
PIN DESCRIPTION OF DEFAULT SETTINGS
BIF_GEN2_EN_A
STRAPS
SERIAL ROM TYPE OR MEMORY APERTURE SIZE SELECT
ROMIDCFG(2:0) GPIO[13:11]
AUD[0] VSYNC
1
BIOS_ROM_EN
CONFIGURATION STRAPS
GPIO21_BB_EN
GENERICC
PULLUP PADS ARE NOT REQUIRED FOR THESE STRAPS BUT IF THESE GPIOS ARE USED,
THEY MUST NOT CONFLICT DURING RESET
H2SYNC
ALLOW FOR PULLUP PADS FOR THESE STRAPS AND IF THESE GPIOS ARE USED,
THEY MUST NOT CONFLICT DURING RESET
AMD RESERVED CONFIGURATION STRAPS
0
GENERICC 0
0
GPIO8
RSVD
RSVD
GPIO21
Transmitter Power Savings Enable
0: 50% Tx output swing for mobile mode
1: full Tx output swing (Default setting for Desktop)
PCI Express Transmitter De-emphasis Enable
0: Tx de-emphasis disabled for mobile mode
1: Tx de-emphasis enabled (Default setting for Desktop)
0
0 = Advertises the PCI-E device as 2.5 GT/s capable at power-on.
1 = Advertises the PCI-E device as 5.0 GT/s capable at power-on.
5.0 GT/s capability will be controlled by software.
U6
G781-1P8@EV
U6
G781-1P8@EV
VCC 1
DXP 2
DXN 3
-OVT 4
GND
5
-ALT
6
SMDATA
7
SMCLK
8
R291 *10K/J_4R291 *10K/J_4
R43 10K/F_4R43 10K/F_4
R44 *10K/J_4R44 *10K/J_4
R313 *10K/J_4R313 *10K/J_4
R287 *10K/J_4R287 *10K/J_4
R57 10K/J_4R57 10K/J_4
C45 0.1U/10V_4C45 0.1U/10V_4
R294 10K/J_4R294 10K/J_4
R288 *10K/J_4R288 *10K/J_4
R289 *10K/J_4R289 *10K/J_4
C496
2200P/50V_4
C496
2200P/50V_4
R46 10K/F_4R46 10K/F_4
Q23
2N7002EPT_SC70
Q23
2N7002EPT_SC70
3
2
1
R37 200/F_6R37 200/F_6
R40 10K/F_4R40 10K/F_4
R354 10K/J_4R354 10K/J_4
R65 10K/J_4R65 10K/J_4
R349 10K/J_4R349 10K/J_4
R295 *10K/J_4R295 *10K/J_4
R41 10K/F_4R41 10K/F_4
R42 *10K/J_4R42 *10K/J_4
R314 *10K/J_4R314 *10K/J_4
Q21
2N7002EPT_SC70
Q21
2N7002EPT_SC70
3
2
1
GND
Park Pro/Madison_M2
U26F
GND
Park Pro/Madison_M2
U26F
PCIE_VSS#1
AB39
PCIE_VSS#10
J31
PCIE_VSS#11
J34
PCIE_VSS#12
K31
PCIE_VSS#13
K34
PCIE_VSS#14
K39
PCIE_VSS#15
L31
PCIE_VSS#16
L34
PCIE_VSS#17
M34
PCIE_VSS#18
M39
PCIE_VSS#19
N31
PCIE_VSS#2
E39
PCIE_VSS#20
N34
PCIE_VSS#21
P31
PCIE_VSS#22
P34
PCIE_VSS#23
P39
PCIE_VSS#24
R34
PCIE_VSS#25
T31
PCIE_VSS#26
T34
PCIE_VSS#27
T39
PCIE_VSS#28
U31
PCIE_VSS#29
U34
PCIE_VSS#3
F34
PCIE_VSS#30
V34
PCIE_VSS#31
V39
PCIE_VSS#32
W31
PCIE_VSS#33
W34
PCIE_VSS#34
Y34
PCIE_VSS#35
Y39
PCIE_VSS#4
F39
PCIE_VSS#5
G33
PCIE_VSS#6
G34
PCIE_VSS#7
H31
PCIE_VSS#8
H34
PCIE_VSS#9
H39
VSS_MECH#1 A39
VSS_MECH#2 AW1
VSS_MECH#3 AW39
GND#1 A3
GND#10 AA6
GND#99 F13
GND#100
F15
GND#101
F17
GND#102
F19
GND#103
F21
GND#104
F23
GND#105
F25
GND#106
F27
GND#107
F29
GND#108
F31
GND#11 AB12
GND#109
F33
GND#110
F7
GND#111
F9
GND#112
G2
GND#113
G6
GND#114
H9
GND#115
J2
GND#116
J27
GND#117
J6
GND#118
J8
GND#12 AB15
GND#119
K14
GND#120
K7
GND#121
L11
GND#122
L17
GND#123
L2
GND#124
L22
GND#125
L24
GND#126
L6
GND#127
M17
GND#128
M22
GND#13 AB17
GND#129
M24
GND#130
N16
GND#131
N18
GND#132
N2
GND#133
N21
GND#134
N23
GND#135
N26
GND#136
N6
GND#137
R15
GND#138
R17
GND#14 AB20
GND#139
R2
GND#140
R20
GND#141
R22
GND#142
R24
GND#143
R27
GND#144
R6
GND#145
T11
GND#146
T13
GND#147
T16
GND#148
T18
GND#15 AB22
GND#149
T21
GND#150
T23
GND#151
T26
GND#153
U15
GND#154
U17
GND#155
U2
GND#156
U20
GND#157
U22
GND#158
U24
GND#159
U27
GND#16 AB24
GND#160
U6
GND#161
V11
GND#163
V16
GND#164
V18
GND#165
V21
GND#166
V23
GND#167
V26
GND#168
W2
GND#169
W6
GND#170
Y15
GND#17 AB27
GND#171
Y17
GND#172
Y20
GND#173
Y22
GND#174
Y24
GND#175
Y27
GND#18 AC11
GND#19 AC13
GND#2 A37
GND#20 AC16
GND#21 AC18
GND#22 AC2
GND#23 AC21
GND#24 AC23
GND#25 AC26
GND#26 AC28
GND#27 AC6
GND#28 AD15
GND#29 AD17
GND#3 AA16
GND#30 AD20
GND#31 AD22
GND#32 AD24
GND#33 AD27
GND#34 AD9
GND#35 AE2
GND#36 AE6
GND#37 AF10
GND#38 AF16
GND#39 AF18
GND#4 AA18
GND#40 AF21
GND#41 AG17
GND#42 AG2
GND#43 AG20
GND#44 AG22
GND#45 AG6
GND#46 AG9
GND#47 AH21
GND#48 AJ10
GND#5 AA2
GND#49 AJ11
GND#50 AJ2
GND#51 AJ28
GND#52 AJ6
GND#53 AK11
GND#54 AK31
GND#55 AK7
GND#56 AL11
GND#57 AL14
GND#58 AL17
GND#6 AA21
GND#59 AL2
GND#60 AL20
GND/PX_EN#61 AL21
GND#62 AL23
GND#63 AL26
GND#64 AL32
GND#65 AL6
GND#66 AL8
GND#67 AM11
GND#68 AM31
GND#7 AA23
GND#69 AM9
GND#70 AN11
GND#71 AN2
GND#72 AN30
GND#73 AN6
GND#74 AN8
GND#75 AP11
GND#76 AP7
GND#77 AP9
GND#78 AR5
GND#8 AA26
GND#80 B11
GND#81 B13
GND#82 B15
GND#83 B17
GND#84 B19
GND#85 B21
GND#86 B23
GND#87 B25
GND#88 B27
GND#9 AA28
GND#89 B29
GND#90 B31
GND#91 B33
GND#92 B7
GND#93 B9
GND#94 C1
GND#95 C39
GND#96 E35
GND#97 E5
GND#98 F11
GND#152
U13
GND#162
V13
http://hobi-elektronika.net

5
5
4
4
3
3
2
2
1
1
D D
C C
B B
A A
+PCIE_PVDD
+SPV10
+1.8V_PCIE_VDDR
VDDCI
+1.8V_VGA14,16,34,39
+VGACORE39 +1.5V_VGA15,19,20,34,39
+1.0V_VGA14,16,34,40
+3V_VGA15,16,17,31,34,39
+1.8V_VGA
+1.0V_VGA
+1.8V_VGA
+1.8V_VDDC_CT
+VDDR4
+3V_VGA
+1.0V_VGA
+VDDR4
+VDDR4
+1.5V_VGA
+MPV18
+SPV18
+VGACORE
+VGACORE
+MPV18
+SPV18
Size Document Number Rev
Date: Sheet of
4XDQWD&RPSXWHU,QF
352-(&7/;B/;
1%
ATI M97-M2 (POWER) 5/5
1A
Custom
18 44Tuesday, February 02, 2010
Size Document Number Rev
Date: Sheet of
4XDQWD&RPSXWHU,QF
352-(&7/;B/;
1%
ATI M97-M2 (POWER) 5/5
1A
Custom
18 44Tuesday, February 02, 2010
Size Document Number Rev
Date: Sheet of
4XDQWD&RPSXWHU,QF
352-(&7/;B/;
1%
ATI M97-M2 (POWER) 5/5
1A
Custom
18 44Tuesday, February 02, 2010
18
(1.8V@500mA PCIE_VDDR)
(1.0V@2000mA PCIE_VDDC)
(VDDR4_5 : 1.8V@20/170mA)
(1.8V@136mA VDD_CT)
(1.8V@40mA PCIE_PVDD)
VDDR4 for DVPDATA[12..23]
VDDR5 for DVPDATA[0..11]
(3.3V@60mA VDDR3)
(SPV10 :1.0V@120mA)
(VDDR1: 1.5V@9.1A )
(For MP7, 1.12V@4A VDDCI).
SI MODIFY and ADD
SI ADDSI ADD SI MODIFYSI MODIFY
SI Add
SI Del R46
SI Change BOM
SI Change BOM
SI Change BOM
SI Change BOM
SI Change BOM
SI Change BOM
SI Change BOM
SI Change BOM
SI2 Add
+
C789
330u_2.5V_3528
+
C789
330u_2.5V_3528
12
C145
2.2U/10V_4
C145
2.2U/10V_4
C477
10U/6.3V_6S
C477
10U/6.3V_6S
C110
2.2U/10V_4
C110
2.2U/10V_4
C217
2.2U/6.3V_4
C217
2.2U/6.3V_4
C640
.1U/10V_4
C640
.1U/10V_4
+
C499
330u_2.5V_3528
+
C499
330u_2.5V_3528
12
C576
1U/6.3V_4
C576
1U/6.3V_4
C197
2.2U/10V_4
C197
2.2U/10V_4
C151
1U/6.3V_4
C151
1U/6.3V_4
C81
1U/6.3V_4
C81
1U/6.3V_4
C212
1U/6.3V_4
C212
1U/6.3V_4
C182
10U/6.3V_6S
C182
10U/6.3V_6S
L6 BLM18PG181SN1D(180,1.5A)_6L6 BLM18PG181SN1D(180,1.5A)_6
L33 BLM18PG181SN1D(180,1.5A)_6L33 BLM18PG181SN1D(180,1.5A)_6
+
C970
330u_2.5V_3528
+
C970
330u_2.5V_3528
12
POWER
PLL
PCIE
CORE
MEM I/O
I/O
LEVEL
TRANSLATION
ISOLATED
CORE I/O
VOLTAGE
SENESE
Park Pro/Madison_M2
U26E
POWER
PLL
PCIE
CORE
MEM I/O
I/O
LEVEL
TRANSLATION
ISOLATED
CORE I/O
VOLTAGE
SENESE
Park Pro/Madison_M2
U26E
PCIE_PVDD
AB37
MPV18#1
H7
MPV18#2
H8
SPV18
AM10
PCIE_VDDC#1 G30
PCIE_VDDC#10 R28
PCIE_VDDC#11 T28
PCIE_VDDC#12 U28
PCIE_VDDC#2 G31
PCIE_VDDC#3 H29
PCIE_VDDC#4 H30
PCIE_VDDC#5 J29
PCIE_VDDC#6 J30
PCIE_VDDC#7 L28
PCIE_VDDC#8 M28
PCIE_VDDC#9 N28
PCIE_VDDR#1 AA31
PCIE_VDDR#2 AA32
PCIE_VDDR#3 AA33
PCIE_VDDR#4 AA34
PCIE_VDDR#5 V28
PCIE_VDDR#6 W29
PCIE_VDDR#7 W30
PCIE_VDDR#8 Y31
SPV10
AN9
SPVSS
AN10
VDDR1#1
AC7
VDDR1#10
G17
VDDR1#11
G20
VDDR1#12
G23
VDDR1#13
G26
VDDR1#14
G29
VDDR1#15
H10
VDDR1#16
J7
VDDR1#17
J9
VDDR1#18
K11
VDDR1#19
K13
VDDR1#2
AD11
VDDR1#20
K8
VDDR1#21
L12
VDDR1#22
L16
VDDR1#23
L21
VDDR1#24
L23
VDDR1#25
L26
VDDR1#26
L7
VDDR1#27
M11
VDDR1#28
N11
VDDR1#29
P7
VDDR1#3
AF7
VDDR1#30
R11
VDDR1#31
U11
VDDR1#32
U7
VDDR1#33
Y11
VDDR1#34
Y7
VDDR1#4
AG10
VDDR1#5
AJ7
VDDR1#6
AK8
VDDR1#7
AL9
VDDR1#8
G11
VDDR1#9
G14
VDDR3#1
AF23
VDDR3#2
AF24
VDDR3#3
AG23
VDDR3#4
AG24
VDDR4#4
AF13
VDDR4#5
AF15
VDDR4#7
AG13
VDDR4#8
AG15
VDDR4#1
AD12
VDDR4#2
AF11
VDDR4#3
AF12
VDDR4#6
AG11
NC_VDDRHA
M20
NC_VDDRHB
V12
NC_VSSRHA
M21
NC_VSSRHB
U12
VDD_CT#1
AF26
VDD_CT#2
AF27
VDD_CT#3
AG26
VDD_CT#4
AG27
VDDC#1 AA15
VDDC#9 AB21
VDDC#10 AB23
VDDC#11 AB26
VDDC#12 AB28
VDDCI#3 AC12
VDDCI#4 AC15
VDDC#13 AC17
VDDC#14 AC20
VDDC#15 AC22
VDDC#16 AC24
VDDC#2 AA17
VDDC#17 AC27
VDDCI#5 AD13
VDDCI#6 AD16
VDDC#18 AD18
VDDC#19 AD21
VDDC#20 AD23
VDDC#21 AD26
VDDC#22 AF17
VDDC#23 AF20
VDDC#24 AF22
VDDC#3 AA20
VDDC#25 AG16
VDDC#26 AG18
VDDC#27 AG21
VDDC#28 AH22
VDDCI#8 M16
VDDCI#9 M18
VDDCI#10 M23
VDDC#31 M26
VDDCI#12 N15
VDDCI#13 N17
VDDC#4 AA22
VDDCI#14 N20
VDDCI#15 N22
VDDC#32 N24
VDDC#33 N27
VDDCI#17 R13
VDDCI#18 R16
VDDC#34 R18
VDDC#35 R21
VDDC#36 R23
VDDC#37 R26
VDDC#5 AA24
VDDCI#20 T15
VDDC#38 T17
VDDC#39 T20
VDDC#40 T22
VDDC#41 T24
VDDC#42 T27
VDDC#43 U16
VDDC#44 U18
VDDC#45 U21
VDDC#46 U23
VDDC#6 AA27
VDDC#47 U26
VDDCI#21 V15
VDDC#48 V17
VDDC#49 V20
VDDC#50 V22
VDDC#51 V24
VDDC#52 V27
VDDC#53 Y16
VDDC#54 Y18
VDDC#55 Y21
VDDCI#2 AB13
VDDC#56 Y23
VDDC#57 Y26
VDDC#58 Y28
VDDC#7 AB16
VDDC#8 AB18
VDDCI#7 M15
VDDCI#11 N13
VDDCI#16 R12
VDDCI#19 T12
VDDCI#1 AA13
VDDCI#22 Y13
VDDC#29 AH27
VDDC#30 AH28
FB_VDDC
AF28
FB_VDDCI
AG28
FB_GND
AH29
C160
2.2U/10V_4
C160
2.2U/10V_4
C668
2.2U/10V_4
C668
2.2U/10V_4
C190
2.2U/10V_4
C190
2.2U/10V_4 C186
2.2U/10V_4
C186
2.2U/10V_4
C204
10U/6.3V_6S
C204
10U/6.3V_6S
L15
UPB201212T-121Y-N(120,100M,5A)_8
L15
UPB201212T-121Y-N(120,100M,5A)_8
L14 BLM18PG181SN1D(180,1.5A)_6L14 BLM18PG181SN1D(180,1.5A)_6
C232
22U/6.3V_8
C232
22U/6.3V_8
C199
10U/6.3V_6S
C199
10U/6.3V_6S
C222
2.2U/6.3V_4
C222
2.2U/6.3V_4
+
C787
330u_2.5V_3528
+
C787
330u_2.5V_3528
12
C198
2.2U/10V_4
C198
2.2U/10V_4
C79
.1U/10V_4
C79
.1U/10V_4
L32 BLM18PG181SN1D(180,1.5A)_6L32 BLM18PG181SN1D(180,1.5A)_6
L31 BLM18PG181SN1D(180,1.5A)_6L31 BLM18PG181SN1D(180,1.5A)_6
C162
.1U/10V_4
C162
.1U/10V_4
C679
2.2U/10V_4
C679
2.2U/10V_4
C578
10U/6.3V_8
C578
10U/6.3V_8
C193
2.2U/10V_4
C193
2.2U/10V_4
C781
22U/6.3V_8
C781
22U/6.3V_8
C210
2.2U/10V_4
C210
2.2U/10V_4
C542
2.2U/10V_4
C542
2.2U/10V_4
C80
1U/6.3V_4
C80
1U/6.3V_4
C506
10U/6.3V_8
C506
10U/6.3V_8
C154
22U/6.3V_8
C154
22U/6.3V_8
C501
2.2U/6.3V_4
C501
2.2U/6.3V_4
C451
10U/6.3V_8
C451
10U/6.3V_8
C152
2.2U/10V_4
C152
2.2U/10V_4
+
C783
330u_2.5V_3528
+
C783
330u_2.5V_3528
12
C575
1U/6.3V_4
C575
1U/6.3V_4
C251
10U/6.3V_8
C251
10U/6.3V_8
C213
2.2U/6.3V_4
C213
2.2U/6.3V_4
C487
10U/6.3V_6S
C487
10U/6.3V_6S
C218
2.2U/10V_4
C218
2.2U/10V_4
C502
.1U/10V_4
C502
.1U/10V_4
C282
2.2U/10V_4
C282
2.2U/10V_4
C786
10U/6.3V_6S
C786
10U/6.3V_6S
C202
2.2U/6.3V_4
C202
2.2U/6.3V_4
C479
10U/6.3V_8
C479
10U/6.3V_8
C547
2.2U/10V_4
C547
2.2U/10V_4
C187
10U/6.3V_6S
C187
10U/6.3V_6S
C176
2.2U/10V_4
C176
2.2U/10V_4
C673
2.2U/10V_4
C673
2.2U/10V_4
C661
10U/6.3V_8
C661
10U/6.3V_8
C194
2.2U/10V_4
C194
2.2U/10V_4
C252
10U/6.3V_8
C252
10U/6.3V_8
C149
1U/6.3V_4
C149
1U/6.3V_4
C203
10U/6.3V_6S
C203
10U/6.3V_6S
C181
2.2U/10V_4
C181
2.2U/10V_4
C207
1U/6.3V_4
C207
1U/6.3V_4
C474
22U/6.3V_8
C474
22U/6.3V_8
C180
2.2U/10V_4
C180
2.2U/10V_4
C642
10U/6.3V_6S
C642
10U/6.3V_6S
C136
.1U/10V_4
C136
.1U/10V_4
C141
.1U/10V_4
C141
.1U/10V_4
C147
2.2U/10V_4
C147
2.2U/10V_4
C682
1U/6.3V_4
C682
1U/6.3V_4
C188
10U/6.3V_6S
C188
10U/6.3V_6S
C662
22U/6.3V_8
C662
22U/6.3V_8
C172
2.2U/10V_4
C172
2.2U/10V_4
C171
2.2U/10V_4
C171
2.2U/10V_4
C221
1U/6.3V_4
C221
1U/6.3V_4
L38 BLM18PG181SN1D(180,1.5A)_6L38 BLM18PG181SN1D(180,1.5A)_6
L41 BLM18PG181SN1D(180,1.5A)_6L41 BLM18PG181SN1D(180,1.5A)_6
C214
2.2U/10V_4
C214
2.2U/10V_4
C50
10U/6.3V_8
C50
10U/6.3V_8
C622
22U/6.3V_8
C622
22U/6.3V_8
C211
2.2U/10V_4
C211
2.2U/10V_4
C205
2.2U/10V_4
C205
2.2U/10V_4
C272
1U/6.3V_4
C272
1U/6.3V_4
C641
1U/6.3V_4
C641
1U/6.3V_4
C219
2.2U/6.3V_4
C219
2.2U/6.3V_4
C144
2.2U/10V_4
C144
2.2U/10V_4
C179
1U/6.3V_4
C179
1U/6.3V_4 C157
1U/6.3V_4
C157
1U/6.3V_4
C201
22U/6.3V_8
C201
22U/6.3V_8
C195
2.2U/10V_4
C195
2.2U/10V_4
C163
10U/6.3V_8
C163
10U/6.3V_8
C220
10U/6.3V_8
C220
10U/6.3V_8
C200
22U/6.3V_8
C200
22U/6.3V_8
http://hobi-elektronika.net

5
5
4
4
3
3
2
2
1
1
D D
C C
B B
A A
VREFC_VMA4 VREFD_VMA4VREFC_VMA2 VREFD_VMA2
VMA_ZQ1
VMA_CLK1_COMM
VMA_CLK1
VMA_CLK1#
VREFC_VMA1 VREFD_VMA1 VREFC_VMA3 VREFD_VMA3
VMA_CLK0_COMM
VMA_CLK0
VMA_CLK0#
VMA_ZQ2 VMA_ZQ3 VMA_ZQ4
VREFC_VMA1
VREFD_VMA1
VMA_ODT0
VMA_DM2
VMA_DM0
VMA_RDQS2
VMA_RDQS0
VMA_WDQS2
VMA_WDQS0 VMA_WDQS1
VMA_BA0
VMA_BA1
VMA_BA2
VMA_CKE0
VMA_WE0#
VMA_ODT0
VMA_CLK0
VMA_CLK0#
VMA_CS0#
VM_RST#
VMA_DM3
VMA_DM1
VMA_MA11
VMA_MA9
VMA_MA10
VMA_MA8
VMA_MA7
VMA_MA6
VMA_MA3
VMA_MA4
VMA_MA5
VMA_MA1
VMA_MA2
VMA_MA0
VREFC_VMA2
VREFD_VMA2
VMA_MA12
VMA_CAS0#
VMA_RAS0#
VMA_RDQS3
VMA_RDQS1
VMA_WDQS3
VM_RST#
VMA_MA11
VMA_MA9
VMA_MA10
VMA_MA8
VMA_MA7
VMA_MA6
VMA_MA3
VMA_MA4
VMA_MA5
VMA_MA1
VMA_MA2
VMA_MA0
VMA_MA12
VREFC_VMA3
VREFD_VMA3
VMA_ODT1
VMA_DM5
VMA_DM4
VMA_BA0
VMA_BA1
VMA_BA2
VMA_RDQS5
VMA_RDQS4
VMA_WDQS5
VMA_WDQS4
VM_RST#
VMA_ODT1
VMA_CLK1
VMA_CLK1#
VREFC_VMA4
VREFD_VMA4
VMA_CKE1
VMA_WE1#
VMA_CS1#
VMA_CAS1#
VMA_RAS1#
VMA_DM6
VMA_DM7
VMA_MA11
VMA_MA9
VMA_MA10
VMA_MA8
VMA_MA7
VMA_MA6
VMA_MA3
VMA_MA4
VMA_MA5
VMA_MA1
VMA_MA2
VMA_MA0
VMA_MA12
VMA_BA0
VMA_BA1
VMA_BA2
VMA_RDQS6
VMA_RDQS7
VMA_WDQS6
VMA_WDQS7
VMA_DQ53
VMA_DQ49
VMA_DQ50
VMA_MA13 VMA_MA13 VMA_MA13
VMA_DQ0
VMA_DQ1
VMA_DQ2
VMA_DQ3
VMA_DQ4
VMA_DQ5
VMA_DQ6
VMA_DQ7
VMA_DQ16
VMA_DQ17
VMA_DQ18
VMA_DQ19
VMA_DQ20
VMA_DQ21
VMA_DQ22
VMA_DQ23
VMA_DQ8
VMA_DQ9
VMA_DQ10
VMA_DQ11
VMA_DQ12
VMA_DQ13
VMA_DQ14
VMA_DQ15
VMA_DQ24
VMA_DQ25
VMA_DQ26
VMA_DQ27
VMA_DQ28
VMA_DQ29
VMA_DQ30
VMA_DQ31
VMA_DQ32
VMA_DQ33
VMA_DQ34
VMA_DQ35
VMA_DQ36
VMA_DQ37
VMA_DQ38
VMA_DQ39
VMA_DQ40
VMA_DQ41
VMA_DQ42
VMA_DQ43
VMA_DQ44
VMA_DQ45
VMA_DQ46
VMA_DQ47
VMA_DQ48
VMA_DQ51
VMA_DQ52
VMA_DQ54
VMA_DQ55
VMA_DQ56
VMA_DQ57
VMA_DQ58
VMA_DQ59
VMA_DQ60
VMA_DQ61
VMA_DQ62
VMA_DQ63
VMA_MA215
VMA_MA1215
VMA_MA315
VMA_MA015
VMA_MA415 VMA_MA515 VMA_MA615 VMA_MA715 VMA_MA815 VMA_MA915 VMA_MA1015
VMA_MA115
VMA_MA1115
VMA_WE0#15
VMA_CS0#15
VMA_CLK0#15 VMA_CLK015
VMA_CKE015
VMA_BA015 VMA_BA115 VMA_BA215
VMA_CAS0#15 VMA_RAS0#15
VM_RST#15,20
VMA_DQ[63..0]15 VMA_DM[7..0]15
VMA_WDQS[7..0]15 VMA_RDQS[7..0]15
VMA_WE1#15
VMA_CS1#15
VMA_CLK115 VMA_CLK1#15 VMA_CKE115
VMA_CAS1#15 VMA_RAS1#15
VMA_MA1315
+1.5V_VGA 15,18,20,34,39
VMA_ODT015 VMA_ODT115
+1.5V_VGA+1.5V_VGA+1.5V_VGA
+1.5V_VGA
+1.5V_VGA
+1.5V_VGA
+1.5V_VGA
+1.5V_VGA
+1.5V_VGA +1.5V_VGA
+1.5V_VGA+1.5V_VGA +1.5V_VGA +1.5V_VGA
+1.5V_VGA
+1.5V_VGA
+1.5V_VGA
+1.5V_VGA
+1.5V_VGA
+1.5V_VGA
+1.5V_VGA
+1.5V_VGA
Size Document Number Rev
Date: Sheet of
4XDQWD&RPSXWHU,QF
352-(&7/;B/;
1%
LCD CONN/HDMI/Lid
1A
Custom
19 44Tuesday, February 02, 2010
Size Document Number Rev
Date: Sheet of
4XDQWD&RPSXWHU,QF
352-(&7/;B/;
1%
LCD CONN/HDMI/Lid
1A
Custom
19 44Tuesday, February 02, 2010
Size Document Number Rev
Date: Sheet of
4XDQWD&RPSXWHU,QF
352-(&7/;B/;
1%
LCD CONN/HDMI/Lid
1A
Custom
19 44Tuesday, February 02, 2010
Should be 240
Ohms +-1%
CHANNEL A: 256MB/512MB DDR3
Should be 240
Ohms +-1%
Should be 240
Ohms +-1% Should be 240
Ohms +-1%
19
C250
1U/6.3V_4
C250
1U/6.3V_4
C690
1U/6.3V_4
C690
1U/6.3V_4
R129
56.2/F_4
R129
56.2/F_4
C254
.1U/10V_4
C254
.1U/10V_4
R441
243/F_4
R441
243/F_4
C175
1U/6.3V_4
C175
1U/6.3V_4
R429
4.99K/F_4
R429
4.99K/F_4
100-BALL
SDRAM DDR3
U32
K4W1G1646E-HC12
100-BALL
SDRAM DDR3
U32
K4W1G1646E-HC12
WE
L4
RAS
J4
CAS
K4
CS /CS0
L3
CKE/CKE0
K10
CK
J8
CK
K8
DQSU
B8
BA0
M3
BA1
N9
A2
P4
A3
N3
A4
P9
A5
P3
A6
R9
A7
R3
A8
T9
A9
R4
A10/AP
L8
A11
R8
DQL0 E4
DQL1 F8
DQL2 F3
DQL3 F9
DQL4 H4
DQL5 H9
DQL6 G3
DQL7 H8
VSSQ#D2 D2
VSS#A10 A10
VSS#E2 E2
VSS#B4 B4
NC/ODT1
J2
VDD#B3 B3
VDD#D10 D10
VDDQ#A2 A2
VDDQ#A9 A9
VDDQ#C2 C2
VDDQ#C10 C10
NC/CS1
L2
NC/CE1
J10
VDDQ#E10 E10
ZQ/ZQ0
L9
RESET
T3
DQSL
F4
DMU
D4 DML
E8
VSSQ#B2 B2
VSSQ#B10 B10
VSSQ#D9 D9
VSSQ#E3 E3
DQSU
C8
VSSQ#E9 E9
DQSL
G4
VDDQ#F2 F2
VSSQ#F10 F10
VSSQ#G2 G2
VDDQ#H3 H3
VDDQ#H10 H10
VSSQ#G10 G10
VREFCA
M9
VSS#G9 G9
VDD#G8 G8
ODT/ODT0
K2
A0
N4
A1
P8
VDD#K3 K3
A12/BC
N8
VSS#J3 J3
VDD#K9 K9
DQU1 C4
DQU2 C9
DQU3 C3
DQU4 A8
DQU5 A3
DQU6 B9
DQU7 A4
DQU0 D8
A13
T4
A14
T8
A15/BA3
M8
BA2
M4
VREFDQ
H2
NC/ZQ1
L10
VDD#N2 N2
VDD#N10 N10
VDD#R2 R2
VDD#R10 R10
VSS#J9 J9
VSS#M2 M2
VSS#M10 M10
VSS#P2 P2
VSS#P10 P10
VSS#T2 T2
VSS#T10 T10
VDDQ#D3 D3
NC
A1
NC
T1
NC
A11
NC
T11
C701
1U/6.3V_4
C701
1U/6.3V_4
C667
.1U/10V_4
C667
.1U/10V_4
C694
10U/6.3V_6S
C694
10U/6.3V_6S
C669
1U/6.3V_4
C669
1U/6.3V_4 C270
1U/6.3V_4
C270
1U/6.3V_4
R125
4.99K/F_4
R125
4.99K/F_4
R119
243/F_4
R119
243/F_4
C268
1U/6.3V_4
C268
1U/6.3V_4 C274
1U/6.3V_4
C274
1U/6.3V_4
R434
4.99K/F_4
R434
4.99K/F_4
C256
1U/6.3V_4
C256
1U/6.3V_4
100-BALL
SDRAM DDR3
U11
K4W1G1646E-HC12
100-BALL
SDRAM DDR3
U11
K4W1G1646E-HC12
WE
L4
RAS
J4
CAS
K4
CS /CS0
L3
CKE/CKE0
K10
CK
J8
CK
K8
DQSU
B8
BA0
M3
BA1
N9
A2
P4
A3
N3
A4
P9
A5
P3
A6
R9
A7
R3
A8
T9
A9
R4
A10/AP
L8
A11
R8
DQL0 E4
DQL1 F8
DQL2 F3
DQL3 F9
DQL4 H4
DQL5 H9
DQL6 G3
DQL7 H8
VSSQ#D2 D2
VSS#A10 A10
VSS#E2 E2
VSS#B4 B4
NC/ODT1
J2
VDD#B3 B3
VDD#D10 D10
VDDQ#A2 A2
VDDQ#A9 A9
VDDQ#C2 C2
VDDQ#C10 C10
NC/CS1
L2
NC/CE1
J10
VDDQ#E10 E10
ZQ/ZQ0
L9
RESET
T3
DQSL
F4
DMU
D4 DML
E8
VSSQ#B2 B2
VSSQ#B10 B10
VSSQ#D9 D9
VSSQ#E3 E3
DQSU
C8
VSSQ#E9 E9
DQSL
G4
VDDQ#F2 F2
VSSQ#F10 F10
VSSQ#G2 G2
VDDQ#H3 H3
VDDQ#H10 H10
VSSQ#G10 G10
VREFCA
M9
VSS#G9 G9
VDD#G8 G8
ODT/ODT0
K2
A0
N4
A1
P8
VDD#K3 K3
A12/BC
N8
VSS#J3 J3
VDD#K9 K9
DQU1 C4
DQU2 C9
DQU3 C3
DQU4 A8
DQU5 A3
DQU6 B9
DQU7 A4
DQU0 D8
A13
T4
A14
T8
A15/BA3
M8
BA2
M4
VREFDQ
H2
NC/ZQ1
L10
VDD#N2 N2
VDD#N10 N10
VDD#R2 R2
VDD#R10 R10
VSS#J9 J9
VSS#M2 M2
VSS#M10 M10
VSS#P2 P2
VSS#P10 P10
VSS#T2 T2
VSS#T10 T10
VDDQ#D3 D3
NC
A1
NC
T1
NC
A11
NC
T11
C687
1U/6.3V_4
C687
1U/6.3V_4
C261
.1U/10V_4
C261
.1U/10V_4
C663
.01U/16V_4
C663
.01U/16V_4
C269
.01U/16V_4
C269
.01U/16V_4
100-BALL
SDRAM DDR3
U12
K4W1G1646E-HC12
100-BALL
SDRAM DDR3
U12
K4W1G1646E-HC12
WE
L4
RAS
J4
CAS
K4
CS /CS0
L3
CKE/CKE0
K10
CK
J8
CK
K8
DQSU
B8
BA0
M3
BA1
N9
A2
P4
A3
N3
A4
P9
A5
P3
A6
R9
A7
R3
A8
T9
A9
R4
A10/AP
L8
A11
R8
DQL0 E4
DQL1 F8
DQL2 F3
DQL3 F9
DQL4 H4
DQL5 H9
DQL6 G3
DQL7 H8
VSSQ#D2 D2
VSS#A10 A10
VSS#E2 E2
VSS#B4 B4
NC/ODT1
J2
VDD#B3 B3
VDD#D10 D10
VDDQ#A2 A2
VDDQ#A9 A9
VDDQ#C2 C2
VDDQ#C10 C10
NC/CS1
L2
NC/CE1
J10
VDDQ#E10 E10
ZQ/ZQ0
L9
RESET
T3
DQSL
F4
DMU
D4 DML
E8
VSSQ#B2 B2
VSSQ#B10 B10
VSSQ#D9 D9
VSSQ#E3 E3
DQSU
C8
VSSQ#E9 E9
DQSL
G4
VDDQ#F2 F2
VSSQ#F10 F10
VSSQ#G2 G2
VDDQ#H3 H3
VDDQ#H10 H10
VSSQ#G10 G10
VREFCA
M9
VSS#G9 G9
VDD#G8 G8
ODT/ODT0
K2
A0
N4
A1
P8
VDD#K3 K3
A12/BC
N8
VSS#J3 J3
VDD#K9 K9
DQU1 C4
DQU2 C9
DQU3 C3
DQU4 A8
DQU5 A3
DQU6 B9
DQU7 A4
DQU0 D8
A13
T4
A14
T8
A15/BA3
M8
BA2
M4
VREFDQ
H2
NC/ZQ1
L10
VDD#N2 N2
VDD#N10 N10
VDD#R2 R2
VDD#R10 R10
VSS#J9 J9
VSS#M2 M2
VSS#M10 M10
VSS#P2 P2
VSS#P10 P10
VSS#T2 T2
VSS#T10 T10
VDDQ#D3 D3
NC
A1
NC
T1
NC
A11
NC
T11
R432
4.99K/F_4
R432
4.99K/F_4
C259
1U/6.3V_4
C259
1U/6.3V_4
R121
4.99K/F_4
R121
4.99K/F_4
C683
1U/6.3V_4
C683
1U/6.3V_4
C665
.1U/10V_4
C665
.1U/10V_4
C688
10U/6.3V_6S
C688
10U/6.3V_6S
100-BALL
SDRAM DDR3
U33
K4W1G1646E-HC12
100-BALL
SDRAM DDR3
U33
K4W1G1646E-HC12
WE
L4
RAS
J4
CAS
K4
CS /CS0
L3
CKE/CKE0
K10
CK
J8
CK
K8
DQSU
B8
BA0
M3
BA1
N9
A2
P4
A3
N3
A4
P9
A5
P3
A6
R9
A7
R3
A8
T9
A9
R4
A10/AP
L8
A11
R8
DQL0 E4
DQL1 F8
DQL2 F3
DQL3 F9
DQL4 H4
DQL5 H9
DQL6 G3
DQL7 H8
VSSQ#D2 D2
VSS#A10 A10
VSS#E2 E2
VSS#B4 B4
NC/ODT1
J2
VDD#B3 B3
VDD#D10 D10
VDDQ#A2 A2
VDDQ#A9 A9
VDDQ#C2 C2
VDDQ#C10 C10
NC/CS1
L2
NC/CE1
J10
VDDQ#E10 E10
ZQ/ZQ0
L9
RESET
T3
DQSL
F4
DMU
D4 DML
E8
VSSQ#B2 B2
VSSQ#B10 B10
VSSQ#D9 D9
VSSQ#E3 E3
DQSU
C8
VSSQ#E9 E9
DQSL
G4
VDDQ#F2 F2
VSSQ#F10 F10
VSSQ#G2 G2
VDDQ#H3 H3
VDDQ#H10 H10
VSSQ#G10 G10
VREFCA
M9
VSS#G9 G9
VDD#G8 G8
ODT/ODT0
K2
A0
N4
A1
P8
VDD#K3 K3
A12/BC
N8
VSS#J3 J3
VDD#K9 K9
DQU1 C4
DQU2 C9
DQU3 C3
DQU4 A8
DQU5 A3
DQU6 B9
DQU7 A4
DQU0 D8
A13
T4
A14
T8
A15/BA3
M8
BA2
M4
VREFDQ
H2
NC/ZQ1
L10
VDD#N2 N2
VDD#N10 N10
VDD#R2 R2
VDD#R10 R10
VSS#J9 J9
VSS#M2 M2
VSS#M10 M10
VSS#P2 P2
VSS#P10 P10
VSS#T2 T2
VSS#T10 T10
VDDQ#D3 D3
NC
A1
NC
T1
NC
A11
NC
T11
C681
1U/6.3V_4
C681
1U/6.3V_4
R433
56.2/F_4
R433
56.2/F_4
C685
1U/6.3V_4
C685
1U/6.3V_4
C273
1U/6.3V_4
C273
1U/6.3V_4
C258
.1U/10V_4
C258
.1U/10V_4
R123
4.99K/F_4
R123
4.99K/F_4
R436
4.99K/F_4
R436
4.99K/F_4 R439
4.99K/F_4
R439
4.99K/F_4
R128
56.2/F_4
R128
56.2/F_4 C695
1U/6.3V_4
C695
1U/6.3V_4
C660
1U/6.3V_4
C660
1U/6.3V_4
C680
1U/6.3V_4
C680
1U/6.3V_4
R428
243/F_4
R428
243/F_4
C249
1U/6.3V_4
C249
1U/6.3V_4 C257
1U/6.3V_4
C257
1U/6.3V_4
C271
1U/6.3V_4
C271
1U/6.3V_4 C255
1U/6.3V_4
C255
1U/6.3V_4
R127
4.99K/F_4
R127
4.99K/F_4
C275
10U/6.3V_6S
C275
10U/6.3V_6S
C280
10U/6.3V_6S
C280
10U/6.3V_6S C278
10U/6.3V_6S
C278
10U/6.3V_6S
R124
4.99K/F_4
R124
4.99K/F_4
R126
4.99K/F_4
R126
4.99K/F_4
C670
1U/6.3V_4
C670
1U/6.3V_4
R431
4.99K/F_4
R431
4.99K/F_4
C276
1U/6.3V_4
C276
1U/6.3V_4
C277
10U/6.3V_6S
C277
10U/6.3V_6S
R118
243/F_4
R118
243/F_4
C672
.1U/10V_4
C672
.1U/10V_4
C248
1U/6.3V_4
C248
1U/6.3V_4
C698
1U/6.3V_4
C698
1U/6.3V_4
C684
10U/6.3V_6S
C684
10U/6.3V_6S
C267
1U/6.3V_4
C267
1U/6.3V_4
C700
1U/6.3V_4
C700
1U/6.3V_4
C262
1U/6.3V_4
C262
1U/6.3V_4
C693
10U/6.3V_6S
C693
10U/6.3V_6S
R430
4.99K/F_4
R430
4.99K/F_4
C692
10U/6.3V_6S
C692
10U/6.3V_6S
R120
4.99K/F_4
R120
4.99K/F_4 C666
.1U/10V_4
C666
.1U/10V_4
C671
1U/6.3V_4
C671
1U/6.3V_4
C283
10U/6.3V_6S
C283
10U/6.3V_6S
R435
56.2/F_4
R435
56.2/F_4
C253
.1U/10V_4
C253
.1U/10V_4
C699
1U/6.3V_4
C699
1U/6.3V_4
R122
4.99K/F_4
R122
4.99K/F_4
R438
4.99K/F_4
R438
4.99K/F_4
C260
1U/6.3V_4
C260
1U/6.3V_4
http://hobi-elektronika.net

5
5
4
4
3
3
2
2
1
1
D D
C C
B B
A A
VM_RST#
VMB_WDQS1
VM_RST#
VREFC_VMB4 VREFD_VMB4VREFC_VMB2 VREFD_VMB2
VMB_BA0
VMB_BA1
VMB_BA2
VMB_ODT1
VMB_CLK1
VMB_CLK1#
VREFC_VMB4
VREFD_VMB4
VMB_CKE1
VMB_WE1#
VMB_CS1#
VMB_CAS1#
VMB_RAS1#
VMB_ODT0
VMB_CKE0
VMB_WE0#
VREFC_VMB1
VREFD_VMB1
VMB_ODT0
VMB_CLK0
VMB_CLK0#
VMB_CS0#
VM_RST#
VREFC_VMB3
VREFD_VMB3
VMB_ODT1
VMB_DM3
VMB_DM1 VMB_DM5 VMB_DM6
VMB_MA11
VMB_MA9
VMB_MA10
VMB_MA8
VMB_MA7
VMB_MA6
VMB_MA3
VMB_MA4
VMB_MA5
VMB_MA1
VMB_MA2
VMB_MA0
VREFC_VMB2
VREFD_VMB2
VMB_MA12
VMB_ZQ1
VMB_CAS0#
VMB_RAS0#
VMB_CLK1_COMM
VMB_CLK1
VMB_CLK1#
VMB_RDQS3
VREFC_VMB1 VREFD_VMB1
VMB_RDQS1
VREFC_VMB3 VREFD_VMB3
VMB_CLK0_COMM
VMB_CLK0
VMB_CLK0#
VMB_ZQ2 VMB_ZQ3
VMB_WDQS3
VMB_RDQS5 VMB_RDQS6
VMB_WDQS5 VMB_WDQS6
VMB_ZQ4
VMB_MA11
VMB_MA9
VMB_MA10
VMB_MA8
VMB_MA7
VMB_MA6
VMB_MA3
VMB_MA4
VMB_MA5
VMB_MA1
VMB_MA2
VMB_MA0
VMB_MA12
VMB_BA0
VMB_BA1
VMB_BA2
VMB_MA11
VMB_MA9
VMB_MA10
VMB_MA8
VMB_MA7
VMB_MA6
VMB_MA3
VMB_MA4
VMB_MA5
VMB_MA1
VMB_MA2
VMB_MA0
VMB_MA12
VMB_BA0
VMB_BA1
VMB_BA2
VMB_DM0
VMB_DM2
VMB_WDQS0
VMB_WDQS2
VMB_RDQS2
VMB_RDQS0
VMB_DM7 VMB_DM4
VMB_RDQS7
VMB_WDQS7
VMB_RDQS4
VMB_WDQS4
VMB_DQ7
VMB_DQ35
VMB_DQ38
VMB_DQ57
VMB_DQ61
VMB_DQ63
VMB_DQ59
VMB_DQ62
VMB_MA13 VMB_MA13 VMB_MA13
VMB_DQ0
VMB_DQ1
VMB_DQ2
VMB_DQ3
VMB_DQ4
VMB_DQ5
VMB_DQ6
VMB_DQ8
VMB_DQ9
VMB_DQ10
VMB_DQ11
VMB_DQ12
VMB_DQ13
VMB_DQ14
VMB_DQ15
VMB_DQ24
VMB_DQ25
VMB_DQ26
VMB_DQ27
VMB_DQ28
VMB_DQ29
VMB_DQ30
VMB_DQ31
VMB_DQ16
VMB_DQ17
VMB_DQ18
VMB_DQ19
VMB_DQ20
VMB_DQ21
VMB_DQ22
VMB_DQ23
VMB_DQ32
VMB_DQ33
VMB_DQ34
VMB_DQ36
VMB_DQ37
VMB_DQ39
VMB_DQ40
VMB_DQ41
VMB_DQ42
VMB_DQ43
VMB_DQ44
VMB_DQ45
VMB_DQ46
VMB_DQ47
VMB_DQ48
VMB_DQ49
VMB_DQ50
VMB_DQ51
VMB_DQ52
VMB_DQ53
VMB_DQ54
VMB_DQ55VMB_DQ56
VMB_DQ58
VMB_DQ60
VMB_DQ[63..0]15 VMB_DM[7..0]15
VMB_WDQS[7..0]15 VMB_RDQS[7..0]15
VMB_CKE115
VM_RST#15,19
VMB_CAS0#15 VMB_CAS1#15 VMB_RAS1#15VMB_RAS0#15
VMB_WE0#15
VMB_CS0#15
VMB_WE1#15
VMB_CS1#15
VMB_CLK115 VMB_CLK1#15VMB_CLK0#15 VMB_CLK015
VMB_CKE015
VMB_BA115
VMB_MA115 VMB_MA215 VMB_MA315 VMB_MA415
VMB_MA015
VMB_MA515 VMB_MA615 VMB_MA715 VMB_MA815 VMB_MA915 VMB_MA1015 VMB_MA1115 VMB_MA1215
VMB_BA215
VMB_BA015
VMB_MA1315
+1.5V_VGA 15,18,19,34,39
VMB_ODT015 VMB_ODT115
+1.5V_VGA
+1.5V_VGA
+1.5V_VGA
+1.5V_VGA
+1.5V_VGA
+1.5V_VGA
+1.5V_VGA
+1.5V_VGA
+1.5V_VGA +1.5V_VGA +1.5V_VGA +1.5V_VGA +1.5V_VGA
+1.5V_VGA
+1.5V_VGA
+1.5V_VGA +1.5V_VGA
+1.5V_VGA +1.5V_VGA
+1.5V_VGA
+1.5V_VGA
+1.5V_VGA
Size Document Number Rev
Date: Sheet of
4XDQWD&RPSXWHU,QF
352-(&7/;B/;
1%
LCD CONN/HDMI/Lid
1A
Custom
20 44Tuesday, February 02, 2010
Size Document Number Rev
Date: Sheet of
4XDQWD&RPSXWHU,QF
352-(&7/;B/;
1%
LCD CONN/HDMI/Lid
1A
Custom
20 44Tuesday, February 02, 2010
Size Document Number Rev
Date: Sheet of
4XDQWD&RPSXWHU,QF
352-(&7/;B/;
1%
LCD CONN/HDMI/Lid
1A
Custom
20 44Tuesday, February 02, 2010
Should be 240
Ohms +-1%
CHANNEL B: 256MB/512MB DDR3
Should be 240
Ohms +-1%
Should be 240
Ohms +-1% Should be 240
Ohms +-1%
20
C562
1U/6.3V_4
C562
1U/6.3V_4 C644
1U/6.3V_4
C644
1U/6.3V_4
C231
10U/6.3V_6S
C231
10U/6.3V_6S
R411
4.99K/F_4
R411
4.99K/F_4
C99
1U/6.3V_4
C99
1U/6.3V_4 C234
1U/6.3V_4
C234
1U/6.3V_4
R293
4.99K/F_4
R293
4.99K/F_4
R300
4.99K/F_4
R300
4.99K/F_4
C225
1U/6.3V_4
C225
1U/6.3V_4
C208
10U/6.3V_6S
C208
10U/6.3V_6S
C563
1U/6.3V_4
C563
1U/6.3V_4
R60
4.99K/F_4
R60
4.99K/F_4
C613
1U/6.3V_4
C613
1U/6.3V_4 C216
1U/6.3V_4
C216
1U/6.3V_4
C146
.1U/10V_4
C146
.1U/10V_4
C116
1U/6.3V_4
C116
1U/6.3V_4
C599
1U/6.3V_4
C599
1U/6.3V_4
C567
10U/6.3V_6S
C567
10U/6.3V_6S
100-BALL
SDRAM DDR3
U9
K4W1G1646E-HC12
100-BALL
SDRAM DDR3
U9
K4W1G1646E-HC12
WE
L4
RAS
J4
CAS
K4
CS /CS0
L3
CKE/CKE0
K10
CK
J8
CK
K8
DQSU
B8
BA0
M3
BA1
N9
A2
P4
A3
N3
A4
P9
A5
P3
A6
R9
A7
R3
A8
T9
A9
R4
A10/AP
L8
A11
R8
DQL0 E4
DQL1 F8
DQL2 F3
DQL3 F9
DQL4 H4
DQL5 H9
DQL6 G3
DQL7 H8
VSSQ#D2 D2
VSS#A10 A10
VSS#E2 E2
VSS#B4 B4
NC/ODT1
J2
VDD#B3 B3
VDD#D10 D10
VDDQ#A2 A2
VDDQ#A9 A9
VDDQ#C2 C2
VDDQ#C10 C10
NC/CS1
L2
NC/CE1
J10
VDDQ#E10 E10
ZQ/ZQ0
L9
RESET
T3
DQSL
F4
DMU
D4 DML
E8
VSSQ#B2 B2
VSSQ#B10 B10
VSSQ#D9 D9
VSSQ#E3 E3
DQSU
C8
VSSQ#E9 E9
DQSL
G4
VDDQ#F2 F2
VSSQ#F10 F10
VSSQ#G2 G2
VDDQ#H3 H3
VDDQ#H10 H10
VSSQ#G10 G10
VREFCA
M9
VSS#G9 G9
VDD#G8 G8
ODT/ODT0
K2
A0
N4
A1
P8
VDD#K3 K3
A12/BC
N8
VSS#J3 J3
VDD#K9 K9
DQU1 C4
DQU2 C9
DQU3 C3
DQU4 A8
DQU5 A3
DQU6 B9
DQU7 A4
DQU0 D8
A13
T4
A14
T8
A15/BA3
M8
BA2
M4
VREFDQ
H2
NC/ZQ1
L10
VDD#N2 N2
VDD#N10 N10
VDD#R2 R2
VDD#R10 R10
VSS#J9 J9
VSS#M2 M2
VSS#M10 M10
VSS#P2 P2
VSS#P10 P10
VSS#T2 T2
VSS#T10 T10
VDDQ#D3 D3
NC
A1
NC
T1
NC
A11
NC
T11
R105
4.99K/F_4
R105
4.99K/F_4
C238
1U/6.3V_4
C238
1U/6.3V_4
C482
.1U/10V_4
C482
.1U/10V_4
C233
1U/6.3V_4
C233
1U/6.3V_4
C170
10U/6.3V_6S
C170
10U/6.3V_6S
100-BALL
SDRAM DDR3
U8
K4W1G1646E-HC12
100-BALL
SDRAM DDR3
U8
K4W1G1646E-HC12
WE
L4
RAS
J4
CAS
K4
CS /CS0
L3
CKE/CKE0
K10
CK
J8
CK
K8
DQSU
B8
BA0
M3
BA1
N9
A2
P4
A3
N3
A4
P9
A5
P3
A6
R9
A7
R3
A8
T9
A9
R4
A10/AP
L8
A11
R8
DQL0 E4
DQL1 F8
DQL2 F3
DQL3 F9
DQL4 H4
DQL5 H9
DQL6 G3
DQL7 H8
VSSQ#D2 D2
VSS#A10 A10
VSS#E2 E2
VSS#B4 B4
NC/ODT1
J2
VDD#B3 B3
VDD#D10 D10
VDDQ#A2 A2
VDDQ#A9 A9
VDDQ#C2 C2
VDDQ#C10 C10
NC/CS1
L2
NC/CE1
J10
VDDQ#E10 E10
ZQ/ZQ0
L9
RESET
T3
DQSL
F4
DMU
D4 DML
E8
VSSQ#B2 B2
VSSQ#B10 B10
VSSQ#D9 D9
VSSQ#E3 E3
DQSU
C8
VSSQ#E9 E9
DQSL
G4
VDDQ#F2 F2
VSSQ#F10 F10
VSSQ#G2 G2
VDDQ#H3 H3
VDDQ#H10 H10
VSSQ#G10 G10
VREFCA
M9
VSS#G9 G9
VDD#G8 G8
ODT/ODT0
K2
A0
N4
A1
P8
VDD#K3 K3
A12/BC
N8
VSS#J3 J3
VDD#K9 K9
DQU1 C4
DQU2 C9
DQU3 C3
DQU4 A8
DQU5 A3
DQU6 B9
DQU7 A4
DQU0 D8
A13
T4
A14
T8
A15/BA3
M8
BA2
M4
VREFDQ
H2
NC/ZQ1
L10
VDD#N2 N2
VDD#N10 N10
VDD#R2 R2
VDD#R10 R10
VSS#J9 J9
VSS#M2 M2
VSS#M10 M10
VSS#P2 P2
VSS#P10 P10
VSS#T2 T2
VSS#T10 T10
VDDQ#D3 D3
NC
A1
NC
T1
NC
A11
NC
T11
C178
.1U/10V_4
C178
.1U/10V_4
C237
1U/6.3V_4
C237
1U/6.3V_4
R298
243/F_4
R298
243/F_4
R352
4.99K/F_4
R352
4.99K/F_4
C646
1U/6.3V_4
C646
1U/6.3V_4
R342
4.99K/F_4
R342
4.99K/F_4
C481
.01U/16V_4
C481
.01U/16V_4
R299
4.99K/F_4
R299
4.99K/F_4
R104
56.2/F_4
R104
56.2/F_4
C645
.1U/10V_4
C645
.1U/10V_4
C647
1U/6.3V_4
C647
1U/6.3V_4
R343
4.99K/F_4
R343
4.99K/F_4
C235
.01U/16V_4
C235
.01U/16V_4
C125
1U/6.3V_4
C125
1U/6.3V_4
C564
.1U/10V_4
C564
.1U/10V_4
R410
243/F_4
R410
243/F_4
R35
4.99K/F_4
R35
4.99K/F_4
R70
4.99K/F_4
R70
4.99K/F_4
R351
243/F_4
R351
243/F_4
C177
1U/6.3V_4
C177
1U/6.3V_4
C609
1U/6.3V_4
C609
1U/6.3V_4 C603
1U/6.3V_4
C603
1U/6.3V_4
R59
243/F_4
R59
243/F_4
R412
4.99K/F_4
R412
4.99K/F_4
C533
1U/6.3V_4
C533
1U/6.3V_4
C521
1U/6.3V_4
C521
1U/6.3V_4 C565
1U/6.3V_4
C565
1U/6.3V_4
C518
1U/6.3V_4
C518
1U/6.3V_4 C558
1U/6.3V_4
C558
1U/6.3V_4
R103
56.2/F_4
R103
56.2/F_4 C536
1U/6.3V_4
C536
1U/6.3V_4
100-BALL
SDRAM DDR3
U28
K4W1G1646E-HC12
100-BALL
SDRAM DDR3
U28
K4W1G1646E-HC12
WE
L4
RAS
J4
CAS
K4
CS /CS0
L3
CKE/CKE0
K10
CK
J8
CK
K8
DQSU
B8
BA0
M3
BA1
N9
A2
P4
A3
N3
A4
P9
A5
P3
A6
R9
A7
R3
A8
T9
A9
R4
A10/AP
L8
A11
R8
DQL0 E4
DQL1 F8
DQL2 F3
DQL3 F9
DQL4 H4
DQL5 H9
DQL6 G3
DQL7 H8
VSSQ#D2 D2
VSS#A10 A10
VSS#E2 E2
VSS#B4 B4
NC/ODT1
J2
VDD#B3 B3
VDD#D10 D10
VDDQ#A2 A2
VDDQ#A9 A9
VDDQ#C2 C2
VDDQ#C10 C10
NC/CS1
L2
NC/CE1
J10
VDDQ#E10 E10
ZQ/ZQ0
L9
RESET
T3
DQSL
F4
DMU
D4 DML
E8
VSSQ#B2 B2
VSSQ#B10 B10
VSSQ#D9 D9
VSSQ#E3 E3
DQSU
C8
VSSQ#E9 E9
DQSL
G4
VDDQ#F2 F2
VSSQ#F10 F10
VSSQ#G2 G2
VDDQ#H3 H3
VDDQ#H10 H10
VSSQ#G10 G10
VREFCA
M9
VSS#G9 G9
VDD#G8 G8
ODT/ODT0
K2
A0
N4
A1
P8
VDD#K3 K3
A12/BC
N8
VSS#J3 J3
VDD#K9 K9
DQU1 C4
DQU2 C9
DQU3 C3
DQU4 A8
DQU5 A3
DQU6 B9
DQU7 A4
DQU0 D8
A13
T4
A14
T8
A15/BA3
M8
BA2
M4
VREFDQ
H2
NC/ZQ1
L10
VDD#N2 N2
VDD#N10 N10
VDD#R2 R2
VDD#R10 R10
VSS#J9 J9
VSS#M2 M2
VSS#M10 M10
VSS#P2 P2
VSS#P10 P10
VSS#T2 T2
VSS#T10 T10
VDDQ#D3 D3
NC
A1
NC
T1
NC
A11
NC
T11
R61
4.99K/F_4
R61
4.99K/F_4
C236
.1U/10V_4
C236
.1U/10V_4
C648
10U/6.3V_6S
C648
10U/6.3V_6S
R106
4.99K/F_4
R106
4.99K/F_4
C239
10U/6.3V_6S
C239
10U/6.3V_6S
C132
1U/6.3V_4
C132
1U/6.3V_4
C568
10U/6.3V_6S
C568
10U/6.3V_6S
R353
4.99K/F_4
R353
4.99K/F_4 C40
.1U/10V_4
C40
.1U/10V_4
C554
1U/6.3V_4
C554
1U/6.3V_4
C174
1U/6.3V_4
C174
1U/6.3V_4
C89
10U/6.3V_6S
C89
10U/6.3V_6S
C223
1U/6.3V_4
C223
1U/6.3V_4
C83
1U/6.3V_4
C83
1U/6.3V_4
C209
10U/6.3V_6S
C209
10U/6.3V_6S
R297
56.2/F_4
R297
56.2/F_4
R71
4.99K/F_4
R71
4.99K/F_4
100-BALL
SDRAM DDR3
U23
K4W1G1646E-HC12
100-BALL
SDRAM DDR3
U23
K4W1G1646E-HC12
WE
L4
RAS
J4
CAS
K4
CS /CS0
L3
CKE/CKE0
K10
CK
J8
CK
K8
DQSU
B8
BA0
M3
BA1
N9
A2
P4
A3
N3
A4
P9
A5
P3
A6
R9
A7
R3
A8
T9
A9
R4
A10/AP
L8
A11
R8
DQL0 E4
DQL1 F8
DQL2 F3
DQL3 F9
DQL4 H4
DQL5 H9
DQL6 G3
DQL7 H8
VSSQ#D2 D2
VSS#A10 A10
VSS#E2 E2
VSS#B4 B4
NC/ODT1
J2
VDD#B3 B3
VDD#D10 D10
VDDQ#A2 A2
VDDQ#A9 A9
VDDQ#C2 C2
VDDQ#C10 C10
NC/CS1
L2
NC/CE1
J10
VDDQ#E10 E10
ZQ/ZQ0
L9
RESET
T3
DQSL
F4
DMU
D4 DML
E8
VSSQ#B2 B2
VSSQ#B10 B10
VSSQ#D9 D9
VSSQ#E3 E3
DQSU
C8
VSSQ#E9 E9
DQSL
G4
VDDQ#F2 F2
VSSQ#F10 F10
VSSQ#G2 G2
VDDQ#H3 H3
VDDQ#H10 H10
VSSQ#G10 G10
VREFCA
M9
VSS#G9 G9
VDD#G8 G8
ODT/ODT0
K2
A0
N4
A1
P8
VDD#K3 K3
A12/BC
N8
VSS#J3 J3
VDD#K9 K9
DQU1 C4
DQU2 C9
DQU3 C3
DQU4 A8
DQU5 A3
DQU6 B9
DQU7 A4
DQU0 D8
A13
T4
A14
T8
A15/BA3
M8
BA2
M4
VREFDQ
H2
NC/ZQ1
L10
VDD#N2 N2
VDD#N10 N10
VDD#R2 R2
VDD#R10 R10
VSS#J9 J9
VSS#M2 M2
VSS#M10 M10
VSS#P2 P2
VSS#P10 P10
VSS#T2 T2
VSS#T10 T10
VDDQ#D3 D3
NC
A1
NC
T1
NC
A11
NC
T11
C580
.1U/10V_4
C580
.1U/10V_4
C643
1U/6.3V_4
C643
1U/6.3V_4
R296
56.2/F_4
R296
56.2/F_4
C102
1U/6.3V_4
C102
1U/6.3V_4
C528
10U/6.3V_6S
C528
10U/6.3V_6S
http://hobi-elektronika.net

A
A
B
B
C
C
D
D
E
E
4 4
3 3
2 2
1 1
GPU_LVDS_BLON
DGPU_SELECT#
PCH_LVDS_BLON
PCH_DISP_ON
LVDS_SW_SEL1
LVDS_SW_SEL
DGPU_SELECT#
GPU_DISP_ON
LVDS_BLON
DISP_ON
GPU_LVDS_BLON
DGPU_SELECT#
DGPU_SELECT#
TXLOUT0-
TXLOUT2+
TXLCLKOUT-
TXLOUT0+
TXLOUT1-
TXLOUT2-
TXLCLKOUT+
TXLOUT1+
TXUOUT2+
TXUOUT1-
TXUOUT1+
TXUOUT2-
TXUCLKOUT+
TXUCLKOUT-
TXUOUT0+
TXUOUT0-
PCH_LA_DATAN2
PCH_LA_DATAP2
PCH_LB_CLK#
PCH_LA_DATAN1
PCH_LB_DATAP2
PCH_LA_DATAP1
PCH_LB_CLK
PCH_LB_DATAP1
PCH_LB_DATAN0
PCH_LA_DATAN0
PCH_LB_DATAN2
PCH_LA_CLK
PCH_LA_CLK#
PCH_LA_DATAP0
PCH_LB_DATAN1
PCH_LB_DATAP0
PCH_LVDS_BLON LVDS_BLON
DISP_ONPCH_DISP_ON
CRT_G_CON
CRT_R_CON
VSYNC_COM
HSYNC_COM
PCH_CRT_R
PCH_CRT_G
PCH_HSYNC
PCH_VSYNC
CRT_B_CONPCH_CRT_B
GPU_CRT_R
GPU_CRT_G
GPU_HSYNC
GPU_VSYNC
CRT_G_CON
CRT_R_CON
CRT_B_CONGPU_CRT_B
VSYNC_COM
HSYNC_COM
TXLOUT0-
TXLOUT2+
TXLCLKOUT-
TXLOUT0+
TXLOUT1-
TXLOUT2-
TXLCLKOUT+
TXLOUT1+
TXUOUT2+
TXUOUT1-
TXUOUT1+
TXUOUT2-
TXUCLKOUT+
TXUCLKOUT-
TXUOUT0+
TXUOUT0-
GPU_TXLOUT2-
GPU_TXLOUT2+
GPU_TXUCLKOUT-
GPU_TXLOUT1-
GPU_TXUOUT2+
GPU_TXLOUT1+
GPU_TXUCLKOUT+
GPU_TXUOUT1+
GPU_TXUOUT0-
GPU_TXLOUT0-
GPU_TXUOUT2-
GPU_TXLCLKOUT+
GPU_TXLCLKOUT-
GPU_TXLOUT0+
GPU_TXUOUT1-
GPU_TXUOUT0+
GPU_LVDS_BLON LVDS_BLON
DISP_ONGPU_DISP_ON
DDCDATA_COM
EDIDDATA
DDCCLK_COM
EDIDCLK
PCH_DDCDATA
PCH_EDIDCLK
PCH_EDIDDATA
PCH_DDCCLK
DDCDATA_COM
EDIDDATA
DDCCLK_COM
EDIDCLK
GPU_DDCDATA
GPU_EDIDCLK
GPU_EDIDDATA
GPU_DDCCLK
PCH_DPST_PWM DPST_PWM
DPST_PWMGPU_DPST_PWM
GPU_TXLOUT2+16 GPU_TXLOUT2-16
PCH_LA_DATAP07PCH_LA_DATAN07
GPU_TXLOUT0-16 GPU_TXLOUT0+16
GPU_TXLCLKOUT-16 GPU_TXLCLKOUT+16
PCH_LA_DATAN17PCH_LA_DATAP17
GPU_TXLOUT1-16 GPU_TXLOUT1+16
PCH_DDCDATA7GPU_DDCDATA16
EDID_SELECT#9
DDCDATA_COM 23
DDCCLK_COM 23
GPU_EDIDCLK16
PCH_EDIDDATA7GPU_EDIDDATA16 PCH_EDIDCLK7
GPU_DDCCLK16 EDIDDATA 22
EDIDCLK 22
PCH_DDCCLK7
PCH_CRT_G7PCH_CRT_R7
CRT_B_CON 23
PCH_CRT_B7
GPU_CRT_R16 CRT_R_CON 23
CRT_G_CON 23
GPU_HSYNC16,17 GPU_VSYNC16,17
GPU_CRT_G16
PCH_VSYNC7PCH_HSYNC7
VSYNC_COM 23
GPU_CRT_B16
HSYNC_COM 23
PCH_LA_DATAP27PCH_LA_DATAN27
GPU_TXUOUT0-16 GPU_TXUOUT0+16
GPU_TXUOUT1+16 GPU_TXUOUT1-16
GPU_TXUOUT2+16 GPU_TXUOUT2-16
PCH_LB_DATAP27PCH_LB_DATAN27
PCH_LB_DATAP17PCH_LB_DATAN17
PCH_LB_DATAP07PCH_LB_DATAN07
+5V 11,22,23,25,26,28,30,31,33,34,41
+1.8V 5,10,11,36,41
+3V 2,3,7,8,9,10,11,12,13,22,23,24,25,26,27,28,29,30,31,32,33,34,37,40,41
PCH_LA_CLK7PCH_LA_CLK#7
PCH_LB_CLK7PCH_LB_CLK#7
GPU_TXUCLKOUT+16 GPU_TXUCLKOUT-16
DGPU_SELECT#9
DPST_PWM 22
PWM_VADJ 32
GPU_LVDS_BLON16
PCH_LVDS_BLON7
PCH_DISP_ON7
GPU_DISP_ON16
TXLOUT0+ 22
TXLOUT0- 22
TXLOUT1- 22
TXLOUT1+ 22
TXLCLKOUT+ 22
TXLCLKOUT- 22
TXLOUT2+ 22
TXLOUT2- 22
TXUOUT1- 22
TXUOUT1+ 22
TXUCLKOUT- 22
TXUCLKOUT+ 22
TXUOUT0+ 22
TXUOUT0- 22
TXUOUT2+ 22
TXUOUT2- 22
PWM_SELECT# 9
DISP_ON 22
LVDS_BLON 22
GPU_DPST_PWM16
PCH_DPST_PWM7
+5V
+3V
+1.8V
+1.8V
+5V
+5V
+5V
Size Document Number Rev
Date: Sheet of
4XDQWD&RPSXWHU,QF
352-(&7/;B/;
1%
SWITCHABLE
1A
Custom
21 44Tuesday, February 02, 2010
Size Document Number Rev
Date: Sheet of
4XDQWD&RPSXWHU,QF
352-(&7/;B/;
1%
SWITCHABLE
1A
Custom
21 44Tuesday, February 02, 2010
Size Document Number Rev
Date: Sheet of
4XDQWD&RPSXWHU,QF
352-(&7/;B/;
1%
SWITCHABLE
1A
Custom
21 44Tuesday, February 02, 2010
21
LVDS Channel Switch
LVDS/CRT DDC Switch
To LVDS Conn.
VGA SWITCH
FUNCTION
DGPU
IGPUHIGH
SEL
LOW
To LVDS Conn.
DPST Control
LCDVcc control
OPTION SIGNAL FROM NB to LVDS for UMA
OPTION Back Light SIGNAL FROM NB to LVDS for UMA
OPTION SIGNAL FROM NB to CRT for UMA
FOR 17"UMA ONLY
FOR UMA ONLY
FOR UMA ONLY
OPTION SIGNAL FROM NB to CRT for DIS
FOR DIS ONLY
OPTION SIGNAL FROM NB to LVDS for DIS
FOR DIS ONLY
OPTION Back Light SIGNAL FROM NB to LVDS for DIS
FOR 17"DIS ONLY
OPTION SIGNAL FROM NB to LVDS for UMA
OPTION SIGNAL FROM NB to LVDS for DIS
OPTION SIGNAL FROM NB to CRT for UMAOPTION SIGNAL FROM NB to CRT for DIS
HIGH
SEL FUNCTION(COM)
IN_B0 to A
LOW
IN_B1 to A
(AN to B1)
(AN to B2)
HIGH
SEL FUNCTION(COM)
IN_B1 to A
LOW
IN_B2 to A
FOR UMA/SG
FOR DIS ONLY
FOR 17" SG ONLY
PV EMI request
PV del in BOM
RP15 *0_4P2R_4RP15 *0_4P2R_4
2
4
1
3
RP6 *0_4P2R_4RP6 *0_4P2R_4
2
4
1
3
RP1 *0_4P2R_4RP1 *0_4P2R_4
2
4
1
3
R17 *0_4R17 *0_4
R10 *8.25K/F_4R10 *8.25K/F_4
R255 *100K/F_4R255 *100K/F_4
R11
*10K/F_4
R11
*10K/F_4
C436
0.1U/10V_4
C436
0.1U/10V_4
C29
0.1U/10V_4
C29
0.1U/10V_4
R283 8.25K/F_4R283 8.25K/F_4
RP10 *0_4P2R_4RP10 *0_4P2R_4
2
4
1
3
RP16 *0_4P2R_4RP16 *0_4P2R_4
2
4
1
3
RP29 *0_4P2R_4RP29 *0_4P2R_4
2
4
1
3
RP11 *0_4P2R_4RP11 *0_4P2R_4
2
4
1
3
RP24 *0_4P2R_4RP24 *0_4P2R_4
2
4
1
3
RP13 *0_4P2R_4RP13 *0_4P2R_4
2
4
1
3
R281 *0_4R281 *0_4
C448
.1U/10V_4
C448
.1U/10V_4
12
R253 100K/F_4R253 100K/F_4
RP17 *0_4P2R_4RP17 *0_4P2R_4
2
4
1
3
RP28 *0_4P2R_4RP28 *0_4P2R_4
2
4
1
3
RP8 *0_4P2R_4RP8 *0_4P2R_4
2
4
1
3
R290 *0_4R290 *0_4
RP12 *0_4P2R_4RP12 *0_4P2R_4
2
4
1
3
RP26 *0_4P2R_4RP26 *0_4P2R_4
2
4
1
3
R278 *0_4R278 *0_4
U4
74CBT3257
U4
74CBT3257
IA0
2
IA1
3
IB0
5
IB1
6
IC0
11
IC1
10
SEL
1
YA 4
YB 7
YC 9
YD 12
VCC 16
GND 8
ID1
13
/E
15
ID0
14
R266
10K/F_4
R266
10K/F_4
C437
0.1U/10V_4
C437
0.1U/10V_4
R14 *0_4R14 *0_4
U20
PI3V512
U20
PI3V512
VDD3 1
YA 2
GND
3
VDD3 4
YB 5
YC 6
GND
7
YD 8
VDD3 9
GND
10
YE 11
SEL 12
IE1
13
IE0
14
ID1
15 IC1
16
ID0
17 IC0
18
VDD3 19
GND
20
IB1
21
IB0
22
IA1
23
IA0
24
RP18 *0_4P2R_4RP18 *0_4P2R_4
2
4
1
3
U1
NLASB3157DFT2G
U1
NLASB3157DFT2G
IN_B1
1
VCC
5
A4
GND 2
SEL 6
IN_B0
3
RP3 *0_4P2R_4RP3 *0_4P2R_4
2
4
1
3
R280 *0_4R280 *0_4
RP27 *0_4P2R_4RP27 *0_4P2R_4
2
4
1
3
C442
0.1U/10V_4
C442
0.1U/10V_4
RP5 *0_4P2R_4RP5 *0_4P2R_4
2
4
1
3
C28 .1U/10V_4C28 .1U/10V_4
R282 *0_4R282 *0_4
R267 0_4R267 0_4
RP2 *0_4P2R_4RP2 *0_4P2R_4
2
4
1
3
R4 100K/F_4R4 100K/F_4
RP14 *0_4P2R_4RP14 *0_4P2R_4
2
4
1
3
RP7 *0_4P2R_4RP7 *0_4P2R_4
2
4
1
3
U3
NLASB3157DFT2G
U3
NLASB3157DFT2G
IN_B1
1
VCC
5
A4
GND 2
SEL 6
IN_B0
3
C447
.1U/10V_4
C447
.1U/10V_4
12
PI2PCIE412-DZHE
Pericom
U22 *PI2PCIE412-DZHE
PI2PCIE412-DZHE
Pericom
U22 *PI2PCIE412-DZHE
VDD1 5
A0 2
GND05
19
A1 3
GND06
21
VDD2 8
GND07
39
A2 6
GND08
41
A3 7
VDD3 13
A4 11
A5 12
VDD4 18
A6 15
A7 16
SEL
9
7B2
22 6B2
23
7B1
26 6B1
27
5B2
24 4B2
25
5B1
28 4B1
29
VDD5 20
3B2
31 2B2
32
VDD8 42
3B1
35 2B1
36
GND00
1
1B2
33 0B2
34
VDD7 40
1B1
37 0B1
38
VDD6 30
GND01
4GND02
10 GND03
14 GND04
17
GND-THERMAL
43
C453
.1U/10V_4
C453
.1U/10V_4
12
RP25 *0_4P2R_4RP25 *0_4P2R_4
2
4
1
3
RP4 *0_4P2R_4RP4 *0_4P2R_4
2
4
1
3
RP9 *0_4P2R_4RP9 *0_4P2R_4
2
4
1
3
C27
0.1U/10V_4
C27
0.1U/10V_4
R279 *0_4R279 *0_4
U2
*NLASB3157DFT2G
U2
*NLASB3157DFT2G
IN_B1
1
VCC
5
A4
GND 2
SEL 6
IN_B0
3
PI2PCIE412-DZHE
Pericom
U18
PI2PCIE412-DZHE
PI2PCIE412-DZHE
Pericom
U18
PI2PCIE412-DZHE
VDD1 5
A0 2
GND05
19
A1 3
GND06
21
VDD2 8
GND07
39
A2 6
GND08
41
A3 7
VDD3 13
A4 11
A5 12
VDD4 18
A6 15
A7 16
SEL
9
7B2
22 6B2
23
7B1
26 6B1
27
5B2
24 4B2
25
5B1
28 4B1
29
VDD5 20
3B2
31 2B2
32
VDD8 42
3B1
35 2B1
36
GND00
1
1B2
33 0B2
34
VDD7 40
1B1
37 0B1
38
VDD6 30
GND01
4GND02
10 GND03
14 GND04
17
GND-THERMAL
43
http://hobi-elektronika.net

1
1
2
2
3
3
4
4
5
5
6
6
7
7
8
8
A A
B B
C C
D D
EDIDCLK
EDIDDATA
+VIN_BLIGHT
BLON_CON
LCDDISCHG
LCDONG
LCDON#
PN_BLON
BLON_CON
USBP4-
USBP4+
DIGITAL_CLK_L
+LOGO_PWR1
DIGITAL_D1
DIGITAL_CLK
LVDS_BLON21 LID_EC# 32,33
LCD_BK10
+3V2,3,7,8,9,10,11,12,13,21,23,24,25,26,27,28,29,30,31,32,33,34,37,40,41 +5V11,21,23,25,26,28,30,31,33,34,41 +VIN27,35,36,37,39,40,41,42,43+3VPCU7,28,32,33,34,35,36,39,41,42,43
DPST_PWM21
DISP_ON21
EDIDCLK21 EDIDDATA21
TXLOUT1+21 TXLOUT1-21
TXLOUT2+21 TXLOUT2-21
TXLOUT0-21 TXLOUT0+21
TXLCLKOUT-21 TXLCLKOUT+21
TXUCLKOUT-21 TXUCLKOUT+21
TXUOUT1-21 TXUOUT1+21
TXUOUT2-21 TXUOUT2+21
TXUOUT0+21 TXUOUT0-21
USBP4-9USBP4+9
DIGITAL_CLK25
DIGITAL_D125
ECPWROK9,32
+12VALW30,34,39,41
+3VPCU
+VIN_BLIGHT
+VIN
+3V
+5V
+3VLCD_CON
+3V
+3VLCD_CON
+5VSUS +3VLCD
+3V
+VIN_BLIGHT
+3.9V_CAM
+5V +3.9V_CAM
+12VALW
+3VPCU +VIN +VIN +VIN
Size Document Number Rev
Date: Sheet of
4XDQWD&RPSXWHU,QF
352-(&7/;B/;
1%
LCD CONN/LID function
1A
Custom
22 44Tuesday, February 02, 2010
Size Document Number Rev
Date: Sheet of
4XDQWD&RPSXWHU,QF
352-(&7/;B/;
1%
LCD CONN/LID function
1A
Custom
22 44Tuesday, February 02, 2010
Size Document Number Rev
Date: Sheet of
4XDQWD&RPSXWHU,QF
352-(&7/;B/;
1%
LCD CONN/LID function
1A
Custom
22 44Tuesday, February 02, 2010
22
14.5v
R2
Vout=1.25(1+R1/R2)
R1
Close to CN2
SI Add BOM
EMI Request
PV EMI request MV EMI Request
C795
.1U/50V_6
C795
.1U/50V_6
R244 47K_4R244 47K_4
L2 SBK160808T-601Y-NL2 SBK160808T-601Y-N
R257
100K/F_4
R257
100K/F_4
12
C975
.1U/10V_4
C975
.1U/10V_4
Q16
2N7002E
Q16
2N7002E
3
2
1
C417
.1U/10V_4
C417
.1U/10V_4
C14
.1U/50V_6
C14
.1U/50V_6
Q17
DTC144EUA
Q17
DTC144EUA
1 3
2
C414
.027U/25V_6
C414
.027U/25V_6
2 1
D6 RB500V-40D6 RB500V-40
C17
.01U/25V_4
C17
.01U/25V_4
12
R245 100K/F_4R245 100K/F_4
C408
10U/6.3V_8
C408
10U/6.3V_8
C1000
*.1U/10V_4
C1000
*.1U/10V_4
C409
.01U/16V_4
C409
.01U/16V_4
Q15
*DTC144EUA
Q15
*DTC144EUA
1 3
2
C418
1000P/50V_4
C418
1000P/50V_4
R249
*100K/F_4
R249
*100K/F_4
R251
330K_6
R251
330K_6
1 2
C4
1000P/50V_4
C4
1000P/50V_4
Q19
2N7002E
Q19
2N7002E
3
2
1
U17
AT5231H-3.9KER
U17
AT5231H-3.9KER
SHDN
1
GND
2
VIN
3VOUT 4
SET 5
C427
10U/6.3V_8
C427
10U/6.3V_8
C407 22P/50V_4C407 22P/50V_4
D7 RB500V-40D7 RB500V-40
CN2
GS12401-1011-9F
CN2
GS12401-1011-9F
1
3
5
7
9
11
13
15
17
19
21
23
25
27
29
2
4
6
8
10
12
14
16
18
20
22
24
26
28
30
41
42
43
44
31
32
33
34
35
36
37
38
39
40
45
46
R15 2.2K_4R15 2.2K_4
R264
22_8
R264
22_8
12
L1 *WCM2012-90L1 *WCM2012-90
1
4 3
2
R16 2.2K_4R16 2.2K_4
L4 UPB201209T-330Y-NL4 UPB201209T-330Y-N
C3
10P/50V_4
C3
10P/50V_4
C410
10P/50V_4
C410
10P/50V_4
C18
.1U/50V_6
C18
.1U/50V_6
C988
*.1U/10V_4
C988
*.1U/10V_4
L27 HCB2012KF-600T30L27 HCB2012KF-600T30
C12
*10U/25V_12
C12
*10U/25V_12
Q18
AO3404
Q18
AO3404
3
2
1
C996
*.1U/10V_4
C996
*.1U/10V_4
R252
100K/F_4
R252
100K/F_4
C420
*.01U/25V_4
C420
*.01U/25V_4
C1
*4.7U/6.3V_6
C1
*4.7U/6.3V_6
R248 100K/F_4R248 100K/F_4
R246 1K/F_4R246 1K/F_4
R247
*215K/F_4
R247
*215K/F_4
C2
22P/50V_4
C2
22P/50V_4
C419
.1U/10V_4
C419
.1U/10V_4
C406
1U/6.3V_4
C406
1U/6.3V_4
R2 75/F_6R2 75/F_6
http://hobi-elektronika.net

5
5
4
4
3
3
2
2
1
1
D D
C C
B B
A A
CRT_R_CON
CRT_G1
CRT_B1
+5VCRT
+5VCRT
CRT_G_CON
CRT_B_CON
CRTHSYNC_2
CRTVSYNC_2
+5V_CRT2
CRT_R1
DDCCLK3
DDCDAT3
VSYNC_COM
HSYNC_COM
CRT_R1
CRT_G1
CRT_B1
DDCDAT2
DDCCLK2
CRTVSYNC_1
CRTHSYNC_1
DDCCLK_COM
DDCDATA_COM
CRT_R_CON21
CRT_G_CON21
CRT_B_CON21
DDCCLK_COM 21
DDCDATA_COM 21
HSYNC_COM 21
VSYNC_COM 21
+3V 2,3,7,8,9,10,11,12,13,21,22,24,25,26,27,28,29,30,31,32,33,34,37,40,41
+5V 11,21,22,25,26,28,30,31,33,34,41
+5VCRT
+5V
+5V+3V
Size Document Number Rev
Date: Sheet of
4XDQWD&RPSXWHU,QF
352-(&7/;B/;
1%
CRT/HDMI Conn
1A
Custom
23 44Tuesday, February 02, 2010
Size Document Number Rev
Date: Sheet of
4XDQWD&RPSXWHU,QF
352-(&7/;B/;
1%
CRT/HDMI Conn
1A
Custom
23 44Tuesday, February 02, 2010
Size Document Number Rev
Date: Sheet of
4XDQWD&RPSXWHU,QF
352-(&7/;B/;
1%
CRT/HDMI Conn
1A
Custom
23 44Tuesday, February 02, 2010
23
40 MIL
&573257
40 mils
SSM14 spec is 40V 1A
ESD PROTECTION
SI Change
SI EMI RequestSI EMI Request
SI2 EMI Request
C431
5.6P/16V_4
C431
5.6P/16V_4
R271
150/F_4
R271
150/F_4
C438
5.6P/16V_4
C438
5.6P/16V_4
C441
5.6P/16V_4
C441
5.6P/16V_4
R250 *0_4/S
short0402
R250 *0_4/S
short0402
C416 .1U/10V_4C416 .1U/10V_4
R254 22_4R254 22_4
R259
150/F_4
R259
150/F_4
R268
150/F_4
R268
150/F_4
R3
2.2K_4
R3
2.2K_4
C426
*47P/50V_4
C426
*47P/50V_4 C433
10P/50V_4
C433
10P/50V_4
D1 RB501V-40D1 RB501V-40
2 1
C461
0.1U/10VC_4
C461
0.1U/10VC_4
CN16
CRT CONN
CN16
CRT CONN
15
14
13
12
111
2
3
4
5
6
7
8
9
10
1617
C462
0.22U/6.3VC_4
C462
0.22U/6.3VC_4
C439
5.6P/16V_4
C439
5.6P/16V_4
U5
CM2009
U5
CM2009
VCC_SYNC
1
VCC_VIDEO
2
VIDEO_1
3
VIDEO_2
4
VIDEO_3
5
GND
6
VCC_DDC
7
BYP
8DDC_OUT1 9
DDC_IN1 10
DDC_IN2 11
DDC_OUT2 12
SYNC_IN1 13
SYNC_OUT1 14
SYNC_IN2 15
SYNC_OUT2 16
R260 22_4R260 22_4
R13
2.2K_4
R13
2.2K_4
F1
FUSE1A6V_POLY
F1
FUSE1A6V_POLY
12
R265 *0_4/S
short0402
R265 *0_4/S
short0402
C415
10P/50V_4
C415
10P/50V_4
C446
0.1U/10VC_4
C446
0.1U/10VC_4
C435
5.6P/16V_4
C435
5.6P/16V_4
L26 BK1608LL680(0.2A,68)_6L26 BK1608LL680(0.2A,68)_6
L29 BK1608LL680(0.2A,68)_6L29 BK1608LL680(0.2A,68)_6
C412
*470P/50V_4
C412
*470P/50V_4
C428
5.6P/16V_4
C428
5.6P/16V_4
L28 BK1608LL680(0.2A,68)_6L28 BK1608LL680(0.2A,68)_6
http://hobi-elektronika.net

8
8
7
7
6
6
5
5
4
4
3
3
2
2
1
1
D D
C C
B B
A A
SP14 SP11
SP13
SP10
SP12
SP8
SD_CMD_RSP2
SD_CD#
VREG
SP4
MODE_SEL
XD_CD#
SP19
RREF
SP18
SP17
DM
DP
SP7
SP6
SP16
SP15
SP11
MS_CD#
SP5
SP11SD_CLK_MS_CLK
+3VSUS_RTS
5158_RST#
SP12
SP4
SP11
SP13 SP7
SP16
SD_CLK_MS_CLK
SP15
SD_CMD_R
SD_CLK_MS_CLK
SP10
MS_CD#
SP8
SP7
SP6
SP5
SD_CD#
SP2
SP14
XD_CD#
SP10
SP7
SP16
SP5
SP18
SP4
SP17
SP19
SP6
SP15 SP8
XTLO
XTLI
XTLO
USBP12-9USBP12+9
+3V 2,3,7,8,9,10,11,12,13,21,22,23,25,26,27,28,29,30,31,32,33,34,37,40,41
CLK_48M_CR8
+3VSUS_RTS
+3VCARD
+3VCARD
+3VSUS_RTS
+3VCARD+3VCARD
+3V
+3VSUS_RTS
+3VSUS_RTS
+3VCARD +3VCARD +3VCARD
Size Document Number Rev
Date: Sheet of
4XDQWD&RPSXWHU,QF
352-(&7/;B/;
1%
RTS5159 & CR SOCKET
1A
Custom
24 44Tuesday, February 02, 2010
Size Document Number Rev
Date: Sheet of
4XDQWD&RPSXWHU,QF
352-(&7/;B/;
1%
RTS5159 & CR SOCKET
1A
Custom
24 44Tuesday, February 02, 2010
Size Document Number Rev
Date: Sheet of
4XDQWD&RPSXWHU,QF
352-(&7/;B/;
1%
RTS5159 & CR SOCKET
1A
Custom
24 44Tuesday, February 02, 2010
24
Close to Chipset
SP2 SD_WP
SP6
SD_DAT1
XD_D3
SP4 XD_D4
Note:
SP3 SD_CD#
SP7 SD_DAT0 MS_D1
SP5 XD_D5MS_BS
SP1 XD_CD#
SP10 SD_DAT6 XD_D7
SP14 XD_R/B#
SP12 SD_DAT5 XD_D0
SP11 XD_D1SD_CLK
SP15 SD_DAT3 XD_WE#
SP13 SD_DAT4 XD_WP#
SP9 MS_INS#
MS_D3
SP8 SD_DAT7 XD_D2
SP17 XD_ALE
SP18 XD_CE#
SP16 SD_DAT2 XD_RE#
SP19 XD_CLE
XD_D6MS_D0
MS_D2
MS_SCLK
SP0 6'00& 06 ;'
XD,MMC/SD,MS/MSP
5 IN1 CARD READER
&/26(&1
Without memory card 43mA
suspend current 350uA
RTS5159 max output current for ..
XD card 250mA
SD/MMC 250mA
MS/MSPRO 250mA
XTAL control pin for
12Mhz crystal or 48Mhz
clk in
5 IN1 CARD-READER (PUSH-PUSH)
Support SD/SD PRO/MMC/MS/MS PRO/xD Cards
SI Del BOM
SI del R548,R551
reserve
C769
.1U/10V_4
C769
.1U/10V_4
C768
.1U/10V_4
C768
.1U/10V_4
C788 *5.6P/50V_4C788 *5.6P/50V_4
C397
.1U/10V_4
C397
.1U/10V_4
R561 *0_4/SR561 *0_4/S
CN13
CARD READER SOCKET
CN13
CARD READER SOCKET
XD-R/B
1
XD-CE
3
XD-ALE
5
XD-WE
6
XD-WP
7
XD-D0
8
XD-D1
9
SD-DAT2
10
SD-DAT3
11
SD-CMD
12
4IN1-GND1
13
MS-VCC
14
MS-SCLK
15
MS-DATA3
16
MS-INS
17
MS-DATA2
18
MS-DATA0
19
MS-DATA1 20
MS-BS 21
4IN1-GND2 22
SD-VCC 23
SD-CLK 24
SD-DAT0 25
XD-D2 26
XD-D3 27
XD-D4 28
SD-DAT1 29
XD-D5 30
XD-D6 31
XD-D7 32
XD-VCC 33
XD-CD-SW 34
SD-WP-SW 35
SHIELD1-GND 37
SHIELD2-GND 38
XD-RE
2
XD-CLE
4
SD-CD-SW 36
BOS 39
BOS 40
Y7
*12MHz
Y7
*12MHz
1 2
C757
*.1U/10V_4
C757
*.1U/10V_4
C402
.1U/10V_4
C402
.1U/10V_4
R564
*270K_4
R564
*270K_4
C763
4.7U/6.3V_6
C763
4.7U/6.3V_6
R235
150K/F_4
R235
150K/F_4
C776
1U/6.3V_4
C776
1U/6.3V_4
C749
*.1U/10V_4
C749
*.1U/10V_4
R540 *0_4/SR540 *0_4/S
C395
.1U/10V_4
C395
.1U/10V_4
R242
*10K/F_4
R242
*10K/F_4
C752
.1U/10V_4
C752
.1U/10V_4
C390
2.2U/6.3V_6
C390
2.2U/6.3V_6
C403 *270P/25V_4C403 *270P/25V_4
R566
*0_4/S
R566
*0_4/S
U40
Realtek RTS5159
U40
Realtek RTS5159
XD_CLE 43
XD_CE# 42
XD_ALE 41
SD_DAT2/XD_RE# 40
SD_DAT3/XD_WE# 39
XD_RDY 38
SD_DAT4/XD_WP#/MS_D7 37
SD_DAT5/XD_D0/MS_D6 35
SD_CLK/XD_D1/MS_CLK 34
SD_DAT6/XD_D7/MS_D3 31
NC 30
MS_INS# 29
SD_DAT7/XD_D2/MS_D2 28
SD_DAT0/XD_D6/MS_D0 27
XD_D3/MS_D1 26
XD_D5/MS_BS 25
SD_CMD 36
DGND2 32
D3V3_ IN 33
12MHZ_XTLO
48
12MHZ_XTLI
47
AG_PLL 46
MODE_SEL
45
RST#
44
XTAL_CTR
13
GPIO0
14
EEDO
15
EECS
16
EESK
17
EEDI
18
XD_CD#
19
DGND1 12
SD_WP
20
SD_CD#
21
MS_D4
22
SD_DAT1/XD_D4
23
MS_D5
24
AV_PLL_IN 1
RREF
2
NC 3
DM
4
DP
5
AG33 6
NC 7
5V_IN 8
CARD_3V3_OUT 9
VREG_OUT 10
D3V3_IN 11
R550 *0_6/S
short0603
R550 *0_6/S
short0603
C765
.1U/10V_4
C765
.1U/10V_4
R554 6.19K/F_4R554 6.19K/F_4
R559 *0_4/SR559 *0_4/S
C756
*.1U/10V_4
C756
*.1U/10V_4
C775
*270P/25V_4
C775
*270P/25V_4
C785
1U/6.3V_4
C785
1U/6.3V_4
R563 *100K/F_4R563 *100K/F_4
C762
*4.7U/6.3V_6
C762
*4.7U/6.3V_6
C755
1U/6.3V_4
C755
1U/6.3V_4
C782 *5.6P/50V_4C782 *5.6P/50V_4
http://hobi-elektronika.net

A
A
B
B
C
C
D
D
E
E
1 1
HD_SYNC
SENSE_B
SENSE_A
AMP_BEEP
CAP-
SENSE_B
SENSE_A
CAP+
R_SPK-
R_SPK+
ACZ_SDIN0BIT_CLK_AUDIO
+5V_AVDD
L_SPK-
HD_SDIN0
L_SPK+
ADC_VREG
ADC_V-
ADC_VREFFILT
ADC_CAP2
+3V_DVDD_CORE
HD_SDOUT
HD_BCLK
AMP_BEEP_R2
R_SPK+_R
L_SPK-_R
R_SPK+
R_SPK-
L_SPK-
L_SPK+
R_SPK-_R
L_SPK+_R
DMIC_CLK_R
AMP_BEEP_L
BASS_OUT
MIC_L
MIC_R
VREFOUT_A
IDT_GPIO0
IDT_GPIO0
VOLMUTE#
MUTE_LED_R
DMIC0 HPOUT_R
HPOUT_L
ADC_EAPD#
ACZ_SPKR 7,10
ACZ_SDOUT_AUDIO7
ACZ_SDIN07
+3V2,3,7,8,9,10,11,12,13,21,22,23,24,26,27,28,29,30,31,32,33,34,37,40,41
BIT_CLK_AUDIO7
ACZ_SYNC_AUDIO7
ACZ_RST#_AUDIO7
DIGITAL_D122 DIGITAL_CLK22
BASS_OUT 27
+4.75VAVDD27 +5V11,21,22,23,26,28,30,31,33,34,41
MIC_R 26
MIC_L 26
VREFOUT_A 26
VOLMUTE#32
MUTE_LED#34
HPOUT_L 26
HPOUT_R 26
ADC_EAPD#27
SENSE_A 26
+3V
AGND
+3V
+5V
AGND
+3V
AGND
AGND
AGND
+5V_AVDD
+5V_AVDD
AGND
AGND AGND AGND
+5V_AVDD
AGND
AGND
+3V
+3V
AGND
AGND
AGND AGND
+5V+4.75VAVDD
AGND
+5V
+4.75VAVDD
Size Document Number Rev
Date: Sheet of
4XDQWD&RPSXWHU,QF
352-(&7/;B/;
1%
Azalia 92HD80
2A
Custom
25 44Tuesday, February 02, 2010
Size Document Number Rev
Date: Sheet of
4XDQWD&RPSXWHU,QF
352-(&7/;B/;
1%
Azalia 92HD80
2A
Custom
25 44Tuesday, February 02, 2010
Size Document Number Rev
Date: Sheet of
4XDQWD&RPSXWHU,QF
352-(&7/;B/;
1%
Azalia 92HD80
2A
Custom
25 44Tuesday, February 02, 2010
72,QWHUQDO6SHDNHUV
FOR EMI
+'$%XV
Close to CODEC
Changed by IDT recommend
>40mils trace
Close to CODEC
INT. SPEAKER
72'LJLWDO0,&72'LJLWDO0,&
6/17
Close to CODEC
72$XGLR-DFN0,&
Close to CODEC
72+HDGSKRQHMDFN
AGND SHIELD
AGND SHIELD
AGND SHIELD
EMI Request
Low -->MUTE
High-->un-Mute
MUTE_LED
R10453 close R10454
C10625 close C10629, and C10625
close Chip
SI Del R518,R521
Vset=1.242V
SI Add for subwoofer noies
>40mils trace
PV Change +5V to +5V_AVDD
PV EMI Request
PV Del R239,R243,
Del L48
Digital
Analog
U38
92HD80B1
Digital
Analog
U38
92HD80B1
DVDD_CORE
1
DVDD_IO
3
DMIC_CLK/GPIO1
2
DMIC0/GPIO2
4
SPKR_PORT_D_R- 43
SPKR_PORT_D_R+ 44
PVDD 45
DMIC1/GPIO0/SPDIF_OUT_1
46
HDA_SDO
5
HDA_BITCLK
6
DVSS
7
HDA_SDI
8
DVDD
9
HDA_SYNC
10
HDA_RST#
11
SPDIF_OUT_0
48
EAPD
47
MONO_OUT
25
AVDD 38
AVSS
26
PVSS
42
AVSS
33
AVDD 27
PVDD 39
SPKR_PORT_D_L- 41
VREG
37
VREFFILT
21
CAP2
22
HP0_PORT_A_L 28
VREFOUT_A_or_F 23
VREFOUT_C 24
HP0_PORT_A_R 29
CAP-
35
CAP+
36
SENSE_B 14
PORT_E_L 15
HP1_PORT_B_L 31
PORT_E_R 16
PORT_F_L 17
AVSS
30 PORT_F_R 18
PORT_C_L 19
PORT_C_R 20
PC_BEEP 12
HP1_PORT_B_R 32
SPKR_PORT_D_L+ 40
SENSE_A 13
V-
34
DAP
49
C745
.1U/10V_4
C745
.1U/10V_4
R225 *0_4/SR225 *0_4/S
R516 2.49K/F_4R516 2.49K/F_4
C822
10U/6.3V_8
C822
10U/6.3V_8
C747
33P/50V_4
C747
33P/50V_4
R492 0_4R492 0_4
D15 RB500V-40D15 RB500V-40
C306
4.7U/6.3V_6
C306
4.7U/6.3V_6
12
C770
1000P/50V_4
C770
1000P/50V_4
R520 *0_4/SR520 *0_4/S
C771
1000P/50V_4
C771
1000P/50V_4
C817
.1U/10V_4
C817
.1U/10V_4
R510 10K/F_4R510 10K/F_4
R575 0_4R575 0_4
C731
1U/6.3V_4
C731
1U/6.3V_4
C730
1U/6.3V_4
C730
1U/6.3V_4
C366
.1U/10V_4
C366
.1U/10V_4
R522 *0_4/SR522 *0_4/S
C773
1000P/50V_4
C773
1000P/50V_4
R513 100K/F_4R513 100K/F_4
C746
33P/50V_4
C746
33P/50V_4
C386
.1U/10V_4
C386
.1U/10V_4
C735
10U/6.3V_6S
C735
10U/6.3V_6S
U42
TPS793475
U42
TPS793475
Vout
5
BYP
4
GND
2EN 3
Vin 1
R523 22_4R523 22_4
C742
.1U/10V_4
C742
.1U/10V_4
C383 1000P/50V_4C383 1000P/50V_4
C729
4.7U/6.3V_6
C729
4.7U/6.3V_6
12
R548 10K_4R548 10K_4
C732
10U/6.3V_6S
C732
10U/6.3V_6S
C728
10U/6.3V_6S
C728
10U/6.3V_6S
C819
1U/6.3V_4
C819
1U/6.3V_4
R505 10K/F_4R505 10K/F_4
C737 10P/50V_4C737 10P/50V_4
C300
10U/6.3V_6S
C300
10U/6.3V_6S
C820
.1U/10V_4
C820
.1U/10V_4
Q40
2N7002E
Q40
2N7002E
3
2
1
L53 SBK160808T-221Y-NL53 SBK160808T-221Y-N
C743 *10P/50V_4C743 *10P/50V_4
C739 10P/50V_4C739 10P/50V_4
R517 *0_4/SR517 *0_4/S
C727
10U/6.3V_6S
C727
10U/6.3V_6S
C826
.1U/10V_4
C826
.1U/10V_4
R171 0_4R171 0_4
C772
1000P/50V_4
C772
1000P/50V_4
R528
10K/F_4
R528
10K/F_4
D16
BAT54A
D16
BAT54A
3
2
1
R668 *0/sR668 *0/s
Q41
2N7002E
Q41
2N7002E
3
2
1
CN11
INT SPEAKER CONN
CN11
INT SPEAKER CONN
1
2
3
4
C827
4.7U/6.3V_6
C827
4.7U/6.3V_6
12
C733 *1000P/50V_4C733 *1000P/50V_4
L54
HCB1608K-181T15
L54
HCB1608K-181T15
L51 SBK160808T-221Y-NL51 SBK160808T-221Y-N
R507
*100K/F_4
R507
*100K/F_4
R671 *0/sR671 *0/s
C744 *10P/50V_4C744 *10P/50V_4
L52 SBK160808T-221Y-NL52 SBK160808T-221Y-N
R526 47K_4R526 47K_4
R525
10K/F_4
R525
10K/F_4
C385
.1U/10V_4
C385
.1U/10V_4
C738
.1U/10V_4
C738
.1U/10V_4
C828
10U/6.3V_8
C828
10U/6.3V_8
R221 0_4R221 0_4
R519 100/F_4R519 100/F_4
C834
1U/6.3V_4
C834
1U/6.3V_4
C740
1U/6.3V_4
C740
1U/6.3V_4
L50 SBK160808T-221Y-NL50 SBK160808T-221Y-N
C741
.1U/10V_4
C741
.1U/10V_4
C726
1U/6.3V_4
C726
1U/6.3V_4
C818
.047U/25V_4
C818
.047U/25V_4
http://hobi-elektronika.net

1
1
2
2
3
3
4
4
5
5
6
6
7
7
8
8
A A
B B
C C
D D
HPOUT_L2
HPOUT_R2
SENSE_MIC
MIC_IN_L
MIC_IN_RMIC_R1
MIC_L
MIC_R
MIC_L1
VREFOUT_A
HPOUT_L1
HPOUT_R1
HPOUT_L
HPOUT_R
SENSE_MIC
SENSE_A
SENSE_A
SENSE_PHONE
SENSE_PHONE
CGDAT_SMB2,8,12,13,33
INTH#9
CGCLK_SMB2,8,12,13,33
MIC_R25
MIC_L25
VREFOUT_A25
HPOUT_R25
HPOUT_L25
SENSE_A 25
+3V
+3V
AGND
AGND
AGND
AGND
AGND
AGND
+5V
AGND
+5V
AGND
Size Document Number Rev
Date: Sheet of
4XDQWD&RPSXWHU,QF
352-(&7/;B/;
1%
Audio Jack/Accelerometer
1A
Custom
26 44Tuesday, February 02, 2010
Size Document Number Rev
Date: Sheet of
4XDQWD&RPSXWHU,QF
352-(&7/;B/;
1%
Audio Jack/Accelerometer
1A
Custom
26 44Tuesday, February 02, 2010
Size Document Number Rev
Date: Sheet of
4XDQWD&RPSXWHU,QF
352-(&7/;B/;
1%
Audio Jack/Accelerometer
1A
Custom
26 44Tuesday, February 02, 2010
26
Accelerometer Sensor
38hexPin 12: Low
Pin 12: unconnected/floating
3Ahex
SGT-LIS302DLTR interrupt pin default
is low / active Hi , BIOS need to
programming 22h to change status
from active Hi to low
MIC
Line out
Normal Close
Normal Close
AGND SHIELD
AGND SHIELD
AGND SHIELD
SI-2 Change
PV IDT Request
L49 SBK160808T-301Y-NL49 SBK160808T-301Y-N
CN25
MIC-JACK-PINK
CN25
MIC-JACK-PINK
1
2
6
3
4
5
7
8
R529
47K_4
R529
47K_4
L47 SBK160808T-301Y-NL47 SBK160808T-301Y-N
R189
20K/F_4
R189
20K/F_4
R190
47K_4
R190
47K_4
U36
HP302DLTR8
U36
HP302DLTR8
GND 4
GND 5
INT1
8
INT2
9
SDA/SDI/SDO
13
Vdd_IO
1
SCL/SPC
14
CS
7
VDD
6
GND 2
Reserved
11
GND 10
Reserved
3
SDO
12
C722
0.1U/10V_4
C722
0.1U/10V_4
C721
150P/50V_4
C721
150P/50V_4
C708
*10U/6.3V_8
C708
*10U/6.3V_8
C725
0.1U/10V_4
C725
0.1U/10V_4
R477 *10K/F_4R477 *10K/F_4
C376 2.2U/6.3V_6C376 2.2U/6.3V_6
C364 2.2U/6.3V_6C364 2.2U/6.3V_6
C356 100P/50V_4C356 100P/50V_4
C715
.1U/10V_4
C715
.1U/10V_4
L45 SBK160808T-301Y-NL45 SBK160808T-301Y-N
L46 SBK160808T-301Y-NL46 SBK160808T-301Y-N
C716
.1U/10V_4
C716
.1U/10V_4
C351
1U/6.3V_4
C351
1U/6.3V_4
C724
150P/50V_4
C724
150P/50V_4
C371 100P/50V_4C371 100P/50V_4R527 39.2K/F_4R527 39.2K/F_4
R506
4.7K_4
R506
4.7K_4
R495 30_4R495 30_4
R508
4.7K_4
R508
4.7K_4
Q42
DMN601K-7
Q42
DMN601K-7
3
2
1
CN26
HP-JACK-GREEN
CN26
HP-JACK-GREEN
1
2
6
3
4
5
7
8
R504 30_4R504 30_4
Q10
DMN601K-7
Q10
DMN601K-7
3
2
1
http://hobi-elektronika.net

1
1
2
2
3
3
4
4
5
5
6
6
7
7
8
8
A A
B B
C C
D D
HPOUTL_EQ
2OUT_1S
1NS
EQ_S1
OUT_BY
2NS
1IN-_1S
1OUT_1S
SUB_OUTEQ_S
2IN-_1S
OUT_SHPOUT
SUB_OUT-
SUB_OUT+
ADC_EAPD#
SUB_OUT
+3V 2,3,7,8,9,10,11,12,13,21,22,23,24,25,26,28,29,30,31,32,33,34,37,40,41
+4.75VAVDD 25
BASS_OUT25
+VIN 22,35,36,37,39,40,41,42,43
ADC_EAPD#25
VREF_2R
VREF_2R
VREF_2R
VREF_2R
VREF_2R
SUB_GND
+4.75VAVDD +4.75VAVDD
AGND
AGND
AGND
AGND
AGND
SUB_GND
SUB_GND
SUB_GND
SUB_GND
SUB_GND
PVCC2+VIN
SUB_GND
SUB_GND
SUB_GND
SUB_GND
+3V
PVCC2
PVCC2
+3V
PVCC2
PVCC2
PVCC2
AGND
SUB_GND
SUB_GND
Size Document Number Rev
Date: Sheet of
4XDQWD&RPSXWHU,QF
352-(&7/;B/;
1%
SUBWOOFER (EQ & AMP.)
1A
Custom
27 44Tuesday, February 02, 2010
Size Document Number Rev
Date: Sheet of
4XDQWD&RPSXWHU,QF
352-(&7/;B/;
1%
SUBWOOFER (EQ & AMP.)
1A
Custom
27 44Tuesday, February 02, 2010
Size Document Number Rev
Date: Sheet of
4XDQWD&RPSXWHU,QF
352-(&7/;B/;
1%
SUBWOOFER (EQ & AMP.)
1A
Custom
27 44Tuesday, February 02, 2010
27
Sub-Woofer power
Change 4EQ to 2EQ
12
0
11
1
1
00
GAIN1 dBGAIN0
0
36
23.6
18
EQ FOR SUBWOOFER
88266-020L-2p-r
SI Change
SI Change
PV remove BOM
PV change to short pad
PV Change for HP request
PV Del R574,R241,R240
EMI Request
R650 *0_8/S
short0805
R650 *0_8/S
short0805
C766
*100P/50V_4
C766
*100P/50V_4
+
-
U39B
*TLV2464CPWRG4
+
-
U39B
*TLV2464CPWRG4
5
67
C952
*0.1U/50V_6
C952
*0.1U/50V_6
C956 *0.22U/50V_8C956 *0.22U/50V_8
C405
*1000P/50V_4
C405
*1000P/50V_4
CN28
*88266-020L
CN28
*88266-020L
1
2
R546 *10K/F_6R546 *10K/F_6
R547 *10K/F_6R547 *10K/F_6
C966
*1000P/50V_6
C966
*1000P/50V_6
L78 *PBY160808T-151Y(2A,150)_6L78 *PBY160808T-151Y(2A,150)_6
R654 *100K_4R654 *100K_4
C950 *1U/25V_6C950 *1U/25V_6C961 *1U/25V_6C961 *1U/25V_6
R672 *0/sR672 *0/s
+
C951
*47u_25V_7343
+
C951
*47u_25V_7343
12
C954 *0.22U/50V_8C954 *0.22U/50V_8
+
-
U39C
*TLV2464CPWRG4
+
-
U39C
*TLV2464CPWRG4
10
98
R553 *60.4KA/FR553 *60.4KA/F
R552 *10K/F_6R552 *10K/F_6
C778 *.027U/25V_6C778 *.027U/25V_6
R652 *100K_6R652 *100K_6
R557 *10K/F_6R557 *10K/F_6
R542 *60.4KA/FR542 *60.4KA/F
C754 *1UA/10V/RC754 *1UA/10V/R
1 2
C777 *5600P/50V_6C777 *5600P/50V_6
R556 *0_6R556 *0_6
C963 *0.22U/50V_8C963 *0.22U/50V_8
C759
*100P/50V_4
C759
*100P/50V_4
L79 *PBY160808T-151Y(2A,150)_6L79 *PBY160808T-151Y(2A,150)_6
R656 *0_6R656 *0_6
C784
*.1U/10V_4
C784
*.1U/10V_4
R651 *100K_6R651 *100K_6
R555 *10K/F_6R555 *10K/F_6
C955 *1U/25V_6C955 *1U/25V_6
R660 *10K_6R660 *10K_6
C764 *1UA/10V/R
C764 *1UA/10V/R
1 2
R543 *10K/F_6R543 *10K/F_6
C760 *5600P/50V_6C760 *5600P/50V_6
R407 *0_4R407 *0_4
C957 *1U/25V_6C957 *1U/25V_6
C761
*100P/50V_4
C761
*100P/50V_4
C962 *1U/25V_6C962 *1U/25V_6
R541 *60.4KA/FR541 *60.4KA/F
C965
*0.1U/50V_6
C965
*0.1U/50V_6
C753 *.027U/25V_6C753 *.027U/25V_6
R558 *60.4KA/FR558 *60.4KA/F
R653 *100K/F_4R653 *100K/F_4
C958 *0.22U/50V_8C958 *0.22U/50V_8
C748 *.027U/25V_6C748 *.027U/25V_6
R549 *10K/F_6R549 *10K/F_6
R452 *0BR452 *0B
C780
*10U/6.3V_6S
C780
*10U/6.3V_6S
+
-
U39D
*TLV2464CPWRG4
+
-
U39D
*TLV2464CPWRG4
12
13 14
R560
*10K/F_4
R560
*10K/F_4
C774 *.027U/25V_6C774 *.027U/25V_6
R659 *27.4K/F_6R659 *27.4K/F_6
R562 *10K/F_4R562 *10K/F_4
+
C964
*47u_25V_7343
+
C964
*47u_25V_7343
12
C758
*100P/50V_4
C758
*100P/50V_4
C953
*1000P/50V_6
C953
*1000P/50V_6
U44
*HPA00836
U44
*HPA00836
SD
1
FAULT
2
NC_3
3
NC_4
4
GAIN0
5
GAIN1
6
AVCC
7
AGND
8
GVDD
9
PLIMIT
10
INN
11
INP
12
NC_13
13
AVCC
14 PVCC 15
PVCC 16
BSP_17 17
OUTP_18 18
PGND 19
OUTP_20 20
BSP_21 21
BSN_22 22
OUTN_23 23
PGND 24
OUTN_25 25
BSN_26 26
PVCCL 27
PVCCL 28
GND
29
R658 *47.5K/F_6R658 *47.5K/F_6
+
-
U39A
*TLV2464CPWRG4
+
-
U39A
*TLV2464CPWRG4
3
21
411
R130 *0_6R130 *0_6
C404
*1000P/50V_4
C404
*1000P/50V_4
R657 *10_6R657 *10_6
R655 *0_6R655 *0_6
C767 *1UA/10V/RC767 *1UA/10V/R
1 2
L24 *0BL24 *0B
1 2
http://hobi-elektronika.net

5
5
4
4
3
3
2
2
1
1
D D
C C
B B
A A
+3VPCU_BT
BTCON_P1
USBP6+
BLUELED
USBP6-
+3VPCU_BT
+5VSUS_USBP0
SATA_RXN5
SATA_RXP5
+5VSUS_USBP0
USBP1+_E
USBP1-_E
USBP3-
USBP3+
+5VSUS_USBP0
USBP0+_U
USBP0-_U
USBP11+
USBP11-
USBP9+_R
USBP9-_R
USBP9+_R
USBP9-_R
USBP8+
USBP8-
USBP9+
USB_ENABLE#
USBP9-
ACCLED_EN
USB_ENABLE#
PWR_LED#
USB_ENABLE#
USBP9-_R
USBP9+_R
PWR_LED#
SATA_LED#
USBP3+
USBP3-
FWE
DGT_STOP#
DGT_RESET
GND
BT_OFF#10
USBP2+9USBP2-9
USBP6+ 9
USBP6- 9
USBP1+9USBP1-9
SATA_RXN5_C7SATA_RXP5_C7
SATA_TXN57SATA_TXP57
USBP3+9USBP3-9
USB_ENABLE#32
USBP0-9USBP0+9
USBP11-9USBP11+9
USBP8-9USBP8+9
USBP9-9USBP9+9
PWR_LED#32,33
SATA_LED#7ACCLED_EN10
BLUELED 32,33
DGT_STOP#7
DGT_RESET7
+3VSUS+3VPCU
+3V
+3V
+5VPCU
+5VPCU
+3V
+5VPCU
+5VPCU
+3V
+5V
+5VPCU
+5VPCU
+3V
Size Document Number Rev
Date: Sheet of
4XDQWD&RPSXWHU,QF
352-(&7/;B/;
1%
BT/WC/FT/Touchscreen
1A
Custom
28 44Tuesday, February 02, 2010
Size Document Number Rev
Date: Sheet of
4XDQWD&RPSXWHU,QF
352-(&7/;B/;
1%
BT/WC/FT/Touchscreen
1A
Custom
28 44Tuesday, February 02, 2010
Size Document Number Rev
Date: Sheet of
4XDQWD&RPSXWHU,QF
352-(&7/;B/;
1%
BT/WC/FT/Touchscreen
1A
Custom
28 44Tuesday, February 02, 2010
28
USB fingerprint CON
24mil
BLUETOOTH RIGHT SIDE USBX2 for 17"
80 mils (Iout=2A)
USB & ESATA
E-SATA
Touch screen for 15"
4. +5V
5. SYSTEM GND
1. USBP2-
2. USBP2+
3 +3V
6. SYSTEM GND
1A
LEFT USB PORT
RIGHT SIDE USB for 15"
Close to CN10014
Close to CN9063
Close to CN10015
FOR 15" ONLY
EMI Request
EMI Request
SI Del R63,R64
PV Change
PV Add for USB
PV Add for USB
PV EMI request
PV EMI request
PV EMI request
PV new Add
C799
*470P/50V_4
C799
*470P/50V_4
L3 *WCM2012-90L3 *WCM2012-90
1
4 3
2
+
C650
100u_6.3V_3528
+
C650
100u_6.3V_3528
12
R238
4.7K/F_4
R238
4.7K/F_4
CN29
*88266-020L
CN29
*88266-020L
1
2
Q13
ME2303T1
Q13
ME2303T1
3
2
1
C635
.1U/10V_4
C635
.1U/10V_4
CN1
DUAL USB CONN
CN1
DUAL USB CONN
1
2
3
4
5
6
7
8
9
10
11
12
C652
470P/50V_4
C652
470P/50V_4
CN10
USB CONN
CN10
USB CONN
1
2
3
4
5
6
C696
0.1U/10V_4
C696
0.1U/10V_4
L17 *WCM2012-90L17 *WCM2012-90
1
4 3
2
C8 .1U/10V_4C8 .1U/10V_4
C659
1U/6.3V_4
C659
1U/6.3V_4
CN30
*88266-020L
CN30
*88266-020L
1
2
L44
WCM2012-90
L44
WCM2012-90
1
4 3
2
U10
*PJSR05
U10
*PJSR05
Vin 4
Gnd 1
IO1
2
IO2
3
L16 *WCM2012-90L16 *WCM2012-90
1
4 3
2
D2
*PJSD05TS
D2
*PJSD05TS
12
U29
G547F2P81U
U29
G547F2P81U
GND
1EN
4
VIN1
2
VIN2
3
OC 5
OUT1 6
OUT3 8
OUT2 7
C798
*470P/50V_4
C798
*470P/50V_4
CN24
USB CONN
CN24
USB CONN
1
1
3
32
2
4
4GND 5
GND 8
GND 7
GND 6
CN23
USB_ESATA_COMBO
CN23
USB_ESATA_COMBO
Shield 13
GND
11
B-
9
A-
7
GND
5
D+
3
USB Vcc
1
Shield 12
B+
10
GND
8
A+
6
GND
4
D-
2
Shield 14
Shield 15
D3
*PJSD05TS
D3
*PJSD05TS
12
C654 .01U/16V_4C654 .01U/16V_4
Q14
DTC144EUA
Q14
DTC144EUA
1 3
2
CN3
TS-FFC-connect
CN3
TS-FFC-connect
1
2
3
4
5
6
7
8
9
10
C393 .1U/10V_4C393 .1U/10V_4
L42
WCM2012-90
L42
WCM2012-90
1
4 3
2
RP39
0_4P2R_4
RP39
0_4P2R_4
2
4
1
3
CN7
FINGER PRINTER CONN
CN7
FINGER PRINTER CONN
1
2
3
4
5
6
T16T16
C394
*10U/6.3V_8
C394
*10U/6.3V_8
L9
*WCM2012-90
L9
*WCM2012-90
1
4 3
2
C658 .01U/16V_4C658 .01U/16V_4
C391
1U/6.3V_4
C391
1U/6.3V_4
CN5
*DUAL USB CONN
CN5
*DUAL USB CONN
1
2
3
4
5
6
7
8
9
10
11
12
13
14
C392
.1U/10V_4
C392
.1U/10V_4
C191 .1U/10V_4C191 .1U/10V_4
L23 *WCM2012-90L23 *WCM2012-90
1
4 3
2
C800
.1U/10V_4
C800
.1U/10V_4
CN12
BLUE TOOTH CONN
87213-0600-6P-L
CN12
BLUE TOOTH CONN
87213-0600-6P-L
1
2
3
4
5
6
C653
.1U/10V_4
C653
.1U/10V_4
http://hobi-elektronika.net

5
5
4
4
3
3
2
2
1
1
D D
C C
B B
A A
+CTRL12A
+DVDD12_LAN
+3V_LAN
XTAL2
XTAL1
ISOLATEB
LAN_GLINK10#
EECS
LAN_GLINK100#
LAN_TX#
LANRSET
MDI3+ PCIE_WAKE#
PCIE_RXN1_LAN_L
MDI1-
PCIE_TXN1_LAN
PCIE_TXP1_LAN
MDI2-
MDI0-
MDI2+
PCIE_RXP1_LAN_L
MDI3-
+3V_LAN
MDI0+
CLK_PCIE_LAN
MDI1+
ENSWREG
CLK_PCIE_LAN#
+CTRL12DVDD
LAN_MX2-
LAN_MCT0
LAN_MCT1
LAN_MCT2
V_DAC3 LAN_MCT3
V_DAC2
V_DAC1
V_DAC0
MDI3-
MDI3+
MDI2-
MDI2+
MDI1-
MDI1+
MDI0-
MDI0+
LAN_MCTG
PLTRST#
LAN_MX3+
LAN_MX1-
ISOLATEB
LAN_MX1+
LAN_MX3-
LAN_MX0+
LAN_MX2+
LAN_GLED#LAN_GLINK100#
LAN_TX# LAN_YLED#
LAN_MX0-
+CTRL12DVDD+CTRL12DVDD
+CTRL12A_L+CTRL12A
LAN_GLED#
LAN_GLED
LAN_MX3-
LAN_MX2+
LAN_YLED
LAN_MX1+
LAN_MX3+
LAN_MX1-
LAN_MX2-
LAN_MX0+
LAN_MX0-
LAN_YLED#
PCIE_CLK_REQ3#
PCIE_TXN1_LAN8PCIE_TXP1_LAN8PCIE_RXN1_LAN 8
PCIE_RXP1_LAN 8
CLK_PCIE_LAN#8CLK_PCIE_LAN8
PCIE_WAKE# 9,33
PLTRST# 3,9,32,33,34
LAN_DISABLE# 10,32
PCIE_CLK_REQ3# 8
+3V
+3V_LAN
+3V_LAN
+DVDD12_LAN
+DVDD12_LAN
+CTRL12DVDD
+CTRL12DVDD
+DVDD12_LAN
EVDD12
+DVDD12_LAN
+3V_LAN
+DVDD12_LAN
+3V_LAN
+DVDD12_LAN +3V_LAN
+3V_LAN
+3V_LAN
+3VLANVCC
EVDD12
+DVDD12_LAN
+3V_LAN
+3V_LAN
Size Document Number Rev
Date: Sheet of
4XDQWD&RPSXWHU,QF
352-(&7/;B/;
1%
8103E/RJ45
1A
Custom
29 44Tuesday, February 02, 2010
Size Document Number Rev
Date: Sheet of
4XDQWD&RPSXWHU,QF
352-(&7/;B/;
1%
8103E/RJ45
1A
Custom
29 44Tuesday, February 02, 2010
Size Document Number Rev
Date: Sheet of
4XDQWD&RPSXWHU,QF
352-(&7/;B/;
1%
8103E/RJ45
1A
Custom
29 44Tuesday, February 02, 2010
29
Link
if ISOLATEB pin
pull-low,the LAN
chip will not drive
it's PCI-E outputs
( excluding
PCIE_WAKE# pin )
AL08111DB00
RTL8111DL-GR
close Pin 44,45for RTL8111DL use R3571 and R3573 are used in
RTL8111DL , remove R3573 if
switching regulator is enable
, Remove R3571 external power
is used.
NS892402:GIGABIT
Remove R3571,R3573
T : Stuffed for RTL8111DL(10/100/1000)
Close to PIN 1
Close to 8111DL DVDD12 pins-- 10, 13, 30, 36, 39.
>60mil
Close to 8111DL
DVDD12 pins-- 19
L23
RTL8111DL ( Gaga lan ) use 4.7uH
power choke A>600mA tolerance
±15%
>60mil
Power trace Layout ᐈ
ᐈᐈ
ᐈ৫
৫৫
৫> 60mil
FOR EMI
RJ45
SI del R452
SI del R130
R277 330/F_4R277 330/F_4
R145 3.6K_6R145 3.6K_6
12
C691
0.1U/10V_4
C691
0.1U/10V_4
C702
0.1U/10V_4
C702
0.1U/10V_4
R131 2.49K/F_4R131 2.49K/F_4
C281 0.1U/10V_4C281 0.1U/10V_4
C707
1U/10V_4
C707
1U/10V_4
U31
NS892405
U31
NS892405
TCT1
1
TD1+
2
TD1-
3
TD2+
5
TD2-
6
TCT2
4
MCT1 24
MX1+ 23
MX1- 22
MCT2 21
MX2+ 20
MX2- 19
TCT3
7
TD3+
8
TD3-
9
TCT4
10
TD4+
11
TD4-
12 MX4- 13
MX4+ 14
MCT4 15
MX3- 16
MX3+ 17
MCT3 18
C703
22U/6.3V_8
C703
22U/6.3V_8
C286
33P/50V_4
C286
33P/50V_4
C279
0.1U/10V_4
C279
0.1U/10V_4
R111 75/F_4R111 75/F_4
C264
0.1U/10V_4
C264
0.1U/10V_4
D14
*RB501V-40
D14
*RB501V-40
2 1
C686
0.1U/10V_4
C686
0.1U/10V_4
C265
0.1U/10V_4
C265
0.1U/10V_4
C704
1U/10V_4
C704
1U/10V_4
C245
0.01U/100V_0603
C245
0.01U/100V_0603
C290
0.1U/10V_4
C290
0.1U/10V_4
C287
1000P/50V_4
C287
1000P/50V_4
T12T12
CN19
RJ45_CONN
CN19
RJ45_CONN
LED_GRE_P
12
LED_GRE_N
11
RX1-
8
RX1+
7
RX0-
6
TX1+
4TX1-
5
RX0+
3
TX0-
2
TX0+
1
LED_YEL_P
10
LED_YEL_N
9
GND1 14
GND 13
C675 .01U/16V_4C675 .01U/16V_4
C289
1000P/50V_4
C289
1000P/50V_4
Y1
25MHZ
Y1
25MHZ
21
R317 330/F_4R317 330/F_4
C674 .01U/16V_4C674 .01U/16V_4
C689
22U/6.3V_8
C689
22U/6.3V_8
C243
0.01U/100V_0603
C243
0.01U/100V_0603
C263
0.1U/10V_4
C263
0.1U/10V_4
C676 .01U/16V_4C676 .01U/16V_4
C709
0.1U/10V_4
C709
0.1U/10V_4
R482
15K/F_4
R482
15K/F_4
1 2
R112 75/F_4R112 75/F_4
C244
0.01U/100V_0603
C244
0.01U/100V_0603
R113 75/F_4R113 75/F_4
C288
0.1U/10V_4
C288
0.1U/10V_4
R110 75/F_4R110 75/F_4C678 .01U/16V_4C678 .01U/16V_4
L43 4.7UH_8L43 4.7UH_8
U13
RTL8111DL-VB-GR
U13
RTL8111DL-VB-GR
AVDD33
1
MDIP0
2
MDIN0
3
NC/FB12
4
MDIP1
5
MDIN1
6
GND1
7
NC/MDIP2
8
NC/MDIN2
9
DVDD12/AVDD12
10
NC/MDIP3
11
NC/MDIN3
12
RSET 46
VCTRL12A/SROUT12 48
GND4 47
CKTAL2 42
CKTAL1 41
NC/AVDD33 40
NC/VDDSR 44
LED0 38
VDD33B 37
NC/ENSWREG 43
DVDD12
13
GND2
14
HSIP
15
HSIN
16
REFCLK_P
17
REFCLK_N
18
EVDD12
19
HSOP
20
HSON
21
EGND
22
NC/GPO
23
NC/NC
24
LED1/EESK 35
LED2/EEDI 34
LED3/EEDO 33
EECS 32
DVDD12B 36
GND3 31
DVDD12A 30
VDD33A 29
ISOLATEB 28
PERSTB 27
LANWAKEB 26
CLKREQB 25
NC/LV_PLL 39
VCTR12DVDDSR 45
C454 1000P/50V_4C454 1000P/50V_4
R485
*1K/F_4
R485
*1K/F_4
C284 0.1U/10V_4C284 0.1U/10V_4
C246
0.01U/100V_0603
C246
0.01U/100V_0603
C285
33P/50V_4
C285
33P/50V_4
C522 1000P/50V_4C522 1000P/50V_4
R481 100/F_4R481 100/F_4
C266
0.1U/10V_4
C266
0.1U/10V_4
C240
1000P/3KV_1808
C240
1000P/3KV_1808
http://hobi-elektronika.net

A
A
B
B
C
C
D
D
E
E
D D
C C
B B
A A
SATA_RXN0
SATA_RXP0
SATA_RXN1
SATA_RXP1
ODD_EJECT#
ODD_EJECT#
SATA_RXN4
SATA_RXP4
SATA_TXN0 7
SATA_TXP0 7
SATA_RXN0_C 7
SATA_RXP0_C 7
SATA_RXP1_C7SATA_RXN1_C7
SATA_TXN17SATA_TXP17
EJECT# 32
ODD_PD32
SATA_TXN4 7
SATA_TXP4 7
SATA_RXN4_C 7
SATA_RXP4_C 7
+3V 2,3,7,8,9,10,11,12,13,21,22,23,24,25,26,27,28,29,31,32,33,34,37,40,41
+5V 11,21,22,23,25,26,28,31,33,34,41
+12VALW 22,34,39,41
+5V_ODD
+5V_ODD
+5V
+5V
+5V
+5V
+5V_ODD
+5V
+5V
+3V
+12VALW
+3V
+5V +5V_ODD
+3V +3V_HDD
+3V_HDD
Size Document Number Rev
Date: Sheet of
4XDQWD&RPSXWHU,QF
352-(&7/;B/;
1%
ODD/HDD/ANT
1A
Custom
30 44Tuesday, February 02, 2010
Size Document Number Rev
Date: Sheet of
4XDQWD&RPSXWHU,QF
352-(&7/;B/;
1%
ODD/HDD/ANT
1A
Custom
30 44Tuesday, February 02, 2010
Size Document Number Rev
Date: Sheet of
4XDQWD&RPSXWHU,QF
352-(&7/;B/;
1%
ODD/HDD/ANT
1A
Custom
30 44Tuesday, February 02, 2010
SATA CD-ROM
120 mils
Main HDD
SATA HDD CONNECTOR
+5V: 2 A(4 Pin)
+3V: 2 A(4 Pin)
Gnd : (5 Pin)
DC Current rating: 0.5 A
DFHD20MR005
SATA_2 CONNECTOR
FOR 17.3"
30
SI chenage footprint
SI chenage footprint
SI Add
High : ODD power down
Low : ODD power on
AO3404 ID
current
5.8A
120 mils
120 mils
Main HDD
PV modify
PV EMI request
C792 .01U/16V_4C792 .01U/16V_4
R579
22_8
R579
22_8
12
C628
*10U/6.3V_8
C628
*10U/6.3V_8
R571 *0_8R571 *0_8
C396
10U/6.3V_8
C396
10U/6.3V_8 C399
.1U/10V_4
C399
.1U/10V_4
Q43
AO3404
Q43
AO3404
3
2
1
R330 1K/F_4R330 1K/F_4
1 2
C626
*10U/6.3V_8
C626
*10U/6.3V_8
C400
4.7U/6.3V_6
C400
4.7U/6.3V_6
C796
0.1U/10V_4
C796
0.1U/10V_4
C627
*4.7U/6.3V_6
C627
*4.7U/6.3V_6
Q44
2N7002E
Q44
2N7002E
3
2
1
C797
*10U/6.3V_8
C797
*10U/6.3V_8
R5180_4 R5180_4
19
1
CN20
SATA ODD
19
1
CN20
SATA ODD
19
18
17
16
15
14
13
12
11
10
9
8
7
6
5
4
3
2
1
1
20
CN27 SATA HDD(1ST)
1
20
CN27 SATA HDD(1ST)
1
2
3
4
5
6
7
8
9
10
11
12
13
14
15
16
17
18
19
20
21
22
23
24
C549
.1U/10V_4
C549
.1U/10V_4
R577
*10K/F_4
R577
*10K/F_4
C791 .01U/16V_4C791 .01U/16V_4
C550
.1U/10V_4
C550
.1U/10V_4
C631 *.01U/16V_4C631 *.01U/16V_4
C539
.1U/10V_4
C539
.1U/10V_4
C804
.027U/25V_6
C804
.027U/25V_6
2 1
19
1
CN22
*2nd SATA HDD(2ST)
19
1
CN22
*2nd SATA HDD(2ST)
19
18
17
16
15
14
13
12
11
10
9
8
7
6
5
4
3
2
1
C398
10U/6.3V_8
C398
10U/6.3V_8
C638 *.01U/16V_4C638 *.01U/16V_4
C803
.1U/10V_4
C803
.1U/10V_4
C566 .01U/16V_4C566 .01U/16V_4
R578
330K_6
R578
330K_6
1 2
C561 .01U/16V_4C561 .01U/16V_4
R570 *0_8R570 *0_8
C548
10U/6.3V_6S
C548
10U/6.3V_6S C540
.1U/10V_4
C540
.1U/10V_4
Q45
2N7002E
Q45
2N7002E
3
2
1
C625
*0.1U/10V_4
C625
*0.1U/10V_4
http://hobi-elektronika.net

5
5
4
4
3
3
2
2
1
1
D D
C C
B B
A A
TXC_HDMI+
TXC_HDMI-
TX0_HDMI+
TX0_HDMI-
TX1_HDMI+
TX1_HDMI-
TX2_HDMI+
TX2_HDMI-
SDVO_DATA
SDVO_CLK
TMDS_HPD
HDMI_OE#
RT_EN#
+3V_LS
PC0
PC1
REXT
HDMI_SCLK_R
HDMI_CFG0
HDMI_CFG1
HDMI_SDATA_R
DDC_EN
HDMI_CFG1
PC0
PC1
HDMI_CFG0
HDMI_OE#
REXT
RT_EN#
HDMI_DET
+5V_HDMVCC
HDMI_SCLK
HDMI_SDATA
HDMI_DETHDMI_DET_P
C_TX2_HDMI+
C_TX1_HDMI-
C_TX0_HDMI+
C_TX1_HDMI+
C_TX2_HDMI-
C_TXC_HDMI-
C_TX0_HDMI-
C_TXC_HDMI+
C_TX2_HDMI+
C_TXC_HDMI-
C_TXC_HDMI+
C_TX0_HDMI-
C_TX0_HDMI+
C_TX1_HDMI-
C_TX1_HDMI+
C_TX2_HDMI- HDMI_SCLK HDMI_SDATA
HDMI_SCLK
HDMI_SDATA
HDMI_SCLK_R
HDMI_SDATA_R
C_TX2_HDMI+
C_TX1_HDMI-
C_TX1_HDMI+
C_TX2_HDMI-
C_TXC_HDMI-
C_TX0_HDMI+
C_TXC_HDMI+
C_TX0_HDMI-
C_TX2_HDMI+
C_TX2_HDMI-
C_TX1_HDMI+
C_TX1_HDMI-
C_TX0_HDMI-
C_TX0_HDMI+
C_TXC_HDMI-
C_TXC_HDMI+
TXC_HDMI+
TXC_HDMI-
TX0_HDMI+
TX0_HDMI-
TX1_HDMI+
TX1_HDMI-
TX2_HDMI+
TX2_HDMI-
HDMI_SCLK HDMI_SDATA
IN_D1#7IN_D17
IN_D2#7IN_D27
IN_D0#7IN_D07
IN_CLK#7IN_CLK7
SDVO_DATA7
SDVO_CLK7
HDMI_HPD_CON7
N_TX2_HDMI-16
N_TX2_HDMI+16
N_TX1_HDMI-16
N_TX1_HDMI+16
N_TX0_HDMI+16
N_TX0_HDMI-16
N_TXC_HDMI-16
N_TXC_HDMI+16
HDMI_SDA16HDMI_SCL16
+3V_VGA 15,16,17,18,34,39
+5V 11,21,22,23,25,26,28,30,33,34,41
+3V 2,3,7,8,9,10,11,12,13,21,22,23,24,25,26,27,28,29,30,32,33,34,37,40,41
TMDS_HPD16
HDMI_DET32
+3V
+3V
+3V
+3V
+5V
+3V
+5V
+3V_VGA+3V_VGA +3V_VGA +3V_VGA
+3V
+5V_HDMVCC +5V_HDMVCC
+3V_VGA +3V_VGA
Size Document Number Rev
Date: Sheet of
4XDQWD&RPSXWHU,QF
352-(&7/;B/;
1%
KB/POWER CONN
1A
Custom
31 44Tuesday, February 02, 2010
Size Document Number Rev
Date: Sheet of
4XDQWD&RPSXWHU,QF
352-(&7/;B/;
1%
KB/POWER CONN
1A
Custom
31 44Tuesday, February 02, 2010
Size Document Number Rev
Date: Sheet of
4XDQWD&RPSXWHU,QF
352-(&7/;B/;
1%
KB/POWER CONN
1A
Custom
31 44Tuesday, February 02, 2010
31
SCLZ/SDAZ Low-level input/output Voltage
CFG1:CFG0=0:0 VIL:<0.4V VOL:0.6V (Default)
CGF1:CGF0=0:1 VIL:<0.36V VOL:0.55V
CGF1:CGF0=1:0 VIL:<0.44V VOL:0.65V
CGF1:CGF0=1:1 VIL:<0.36V VOL:0.6V
EQUALIZATION SETTING
PC1:PC0=0:0 8dB
PC1:PC0=0:1 4dB Recommanded
PC1:PC0=1:0 12dB
PC1:PC0=1:1 0dB
For UMA HDMI function
Vendor:PIM P/N:ALP411LS004
Vendor:PDT P/N:AL008101000
Vendor:CHR P/N:AL007318002
NC
Ra
PDT
NC
499
4.7K
1.2K
NC NC
NC
Rb
Rd
4.7K
Rc
4.7KNC
NC
4.7K
Re
NC
NC
Rf NC NC4.7K
PC1
HDMI_CFG0
HDMI_CFG1
REXT
PC1
HDMI_OE#
Signals
PC0
Rg 4.7K 4.7K 4.7K
PIMCHR
Rc
Rb
Rd
Re
Rf
Rg
Ra
DFHD19MR021
Close to HDMI(CN21) Connector
for UMA
Close to HDMI(CN21) Connector
for Dis/SG
Close to HDMI(CN21) Connector
for UMA/DIS/SG
U14
for UMA
for UMA
SI Del Q29,R378,R413,R415
PV Change to short pad
SI EMI Request
for SG/DIS
PV Del R374,R368,R378 BOM
PV EMI Request MV Del R670,R669
MV Del R181,R182
MV Change
MV EMI Request
R180
*2.2K_4
R180
*2.2K_4
F2 FUSE1A6V_POLYF2 FUSE1A6V_POLY
12
Q5
2N7002E
Q5
2N7002E
3
2
1
C582 .1U/10V_4C582 .1U/10V_4
R179
*2.2K_4
R179
*2.2K_4
R413 *0/sR413 *0/s
R193 *4.7K_4R193 *4.7K_4
C321
*1000P/50V_4
C321
*1000P/50V_4
C592 .1U/10V_4C592 .1U/10V_4
R359 499/F_4R359 499/F_4
C309
*1U/6.3V_4
C309
*1U/6.3V_4
RP32*0_4P2R_4 RP32*0_4P2R_4
2
4
1
3
R185 *4.7K_4R185 *4.7K_4
R197 *0_4R197 *0_4
C302
*1U/6.3V_4
C302
*1U/6.3V_4
R75
100K/F_4
R75
100K/F_4
1 2
C583 .1U/10V_4C583 .1U/10V_4
C297
*.1U/10V_4
C297
*.1U/10V_4
C1001
.1U/10V_4
C1001
.1U/10V_4
R186 *4.7K_4R186 *4.7K_4
R188 *4.7K/F_4R188 *4.7K/F_4
C602 .1U/10V_4C602 .1U/10V_4
C608 0.1U/10V_4C608 0.1U/10V_4
R364 499/F_4R364 499/F_4
Q26 2N7002EQ26 2N7002E
3
2
1
R184 *0_4R184 *0_4
R340
4.7K_4
R340
4.7K_4
RP31*0_4P2R_4 RP31*0_4P2R_4
2
4
1
3
R358 499/F_4R358 499/F_4
C793
*1U/6.3V_4
C793
*1U/6.3V_4
D13
RB501V-40
D13
RB501V-40
21
C997
*.1U/10V_4
C997
*.1U/10V_4
R325
4.7K_4
R325
4.7K_4
R371 499/F_4R371 499/F_4
R187 *0_4R187 *0_4
C985
.1U/10V_4
C985
.1U/10V_4
R350 499/F_4R350 499/F_4
R331
2.2K_4
R331
2.2K_4
Q28
MMBT3904-7-F
Q28
MMBT3904-7-F
2
1 3
R365 499/F_4R365 499/F_4
R196 *4.7K_4R196 *4.7K_4
Q25 2N7002EQ25 2N7002E
3
2
1
C976
.1U/10V_4
C976
.1U/10V_4
R409
150K/F_4
R409
150K/F_4
12
R348 499/F_4R348 499/F_4
D11
RB501V-40
D11
RB501V-40
21
R195 *0_4R195 *0_4
C790
*1U/6.3V_4
C790
*1U/6.3V_4
L83
WCM2012-90
L83
WCM2012-90
1
4 3
2
C579 .1U/10V_4C579 .1U/10V_4
R377
10K/F_4
R377
10K/F_4
R175 *4.7K_4R175 *4.7K_4
CN21
HDMI CONN
CN21
HDMI CONN
D2+
1
D2-
3
D1 Shield
5
D0+
7
D0-
9
CK Shield
11
CE Remote
13
DDC CLK
15
GND
17
HP DET
19
D2 Shield
2
D1+
4
D1-
6
D0 Shield
8
CK+
10
CK-
12
NC
14
DDC DATA
16
+5V
18
SHELL1 20
SHELL2 21
L82
WCM2012-90
L82
WCM2012-90
1
4 3
2
R324
2.2K_4
R324
2.2K_4
C587 .1U/10V_4C587 .1U/10V_4
RP36*4P2R-S-33 RP36*4P2R-S-33
2
4
1
3
GND
CONTROL
POWER
U14
*PS8101
GND
CONTROL
POWER
U14
*PS8101
GND 1
GND 5
GND 12
GND 18
GND 24
GND 27
GND 31
GND 36
GND 37
GND 43
VCC
2
VCC
11
VCC
15
VCC
21
VCC
26
VCC
33
VCC
40
VCC
46
IN_D1+
39
IN_D1-
38
IN_D2-
41 IN_D2+
42
IN_D3+
45
IN_D3-
44
IN_D4+
48
IN_D4-
47
OUT_D1+ 22
OUT_D1- 23
OUT_D2+ 19
OUT_D2- 20
OUT_D3+ 16
OUT_D3- 17
OUT_D4+ 13
OUT_D4- 14
SCL
9
SDA
8
SCL_SINK 28
SDA_SINK 29
HPD_SINK 30
HPD
7
DDC_EN
32
OE#
25
REXT
6
RT_EN#
10
PC0
3
PC1
4
DDCBUF_EN
34
CFG
35
EPAD 49
L81
WCM2012-90
L81
WCM2012-90
1
4 3
2
R357 499/F_4R357 499/F_4
R176 *0_4R176 *0_4
C577 .1U/10V_4C577 .1U/10V_4
L18
*FCM1608KF-601T02
L18
*FCM1608KF-601T02
1 2
C806
*1000P/50V_4
C806
*1000P/50V_4
R414
*348K/F_4
R414
*348K/F_4
12
RP33*0_4P2R_4 RP33*0_4P2R_4
2
4
1
3
L84
WCM2012-90
L84
WCM2012-90
1
4 3
2
C330
*1000P/50V_4
C330
*1000P/50V_4
R178 *499/F_4R178 *499/F_4
C595 .1U/10V_4C595 .1U/10V_4
C296
*.1U/10V_4
C296
*.1U/10V_4
RP34*0_4P2R_4 RP34*0_4P2R_4
2
4
1
3
C802
*1000P/50V_4
C802
*1000P/50V_4
http://hobi-elektronika.net

5
5
4
4
3
3
2
2
1
1
D D
C C
B B
A A
SERIRQ
LFRAME#
LAD0
LAD1
LAD2
LAD3
SCI1#
GATEA20
3920_RST#
MX0
MX1
MX2
MX3
MX4
MX5
MX6
MX7
MY0
MY1
MY2
MY3
MY4
MY5
MY8
MY7
MY6
MY9
MY10
MY11
MY14
MY13
MY12
MY15
AD_AIR
FAN1SIG
CRY1
RCIN#
SUSON
SUSB#
MAINON
HWPG
SUSC#
NBSWON1#
PWM_VADJ
VRON
LAN_POWER
ACIN
LID_EC#
CAPSLED#
RSMRST#
CLKRUN#
AD_TYPE
D/C#
MBCLK
MBDATA
VOLMUTE#
BIOS_SPI_CLK
TPDATA
TPCLK
SYS_I
BIOS_WR#
BIOS_RD#
CPU_PROCHOT
NBSWON1#
TPCLK
TPDATA
MBDATA
S5_ON
USB_ENABLE#
CRY2
BIOS_CS#
DNBSWON#1
KBSMI#1
SCI1#
MBCLK
3920_RST#
MBCLK2
MBDATA2
AD_TYPE
ECPWROK
DNBSWON#1
SLPBTN#
VFAN
CPU_TEMP_ALERT#
KB_LED_EN
BLUELED
BLUELED
TEMP_MBAT
MY16
MY17
GPIO43
GPIO43
3920_RST#
CLK_33M_KBC
MBDATA2
MBCLK2
CPU_PROCHOT_1
CPU_PROCHOTACIN
TPDATA-1
TPCLK-1
TPDATA
TPCLK
EC_GPXD1
SLPBTN#
DGPU_PR_EN_E
BIOS_CS#
BIOS_RD#
BIOS_WR#
SPI_3P
SPI_7P
EC_GPXA6
BIOS_SPI_CLK_I
BIOS_SPI_CLK_I
CPU_TEMP_ALERT#
PWR_LED#
EC_GPXA6
KBSMI#1
GPIO33_E
EC_GPXD1
KEYLED_CN
DGPU_PR_EN_E
SERIRQ7
GATEA2010
MX034 MX134 MX234 MX334 MX434 MX534 MX634 MX734
MY034 MY134 MY234 MY334
MY534 MY434
MY634 MY734
MY934 MY834
MY1034 MY1134
MY1334 MY1234
MY1434 MY1534
AD_AIR 42
RSMRST# 9
SUSB# 9
D/C# 42
HWPG 3,35,36,38,39,40,43
SUSC# 9
RCIN#10
PWM_VADJ 21
MBDATA 42
MBCLK 42
CLKRUN#9
CAPSLED# 34
FAN1SIG 33
PLTRST#3,9,29,33,34
SYS_I 42
VRON 37
CLK_33M_KBC9
PCI_SERR#9
NBSWON1# 33
VOLMUTE# 25
ACIN42
SUSON40,41 MAINON35,36,38,40,41,42
LAN_POWER41 S5_ON41 LID_EC# 22,33
SIO_EXT_SMI# 10
SIO_EXT_SCI# 10
MBCLK2 8,12,17
MBDATA2 8,12,17
RF_LINK#33
AD_ID 42
MBATLED0#42
ECPWROK 9,22
VFAN 33
TEMP_MBAT 42
MY1634 MY1734
AC_LED_ON#42
PM_THRMTRIP# 3,10
SUS_PWR_ACK9
AC_PRESENT9
DNBSWON# 9
EC_DEBUG1 33
SATA5GP10
H_PROCHOT# 3,37
KB_LED_EN 34
USB_ENABLE#28
VGA_ALERT 16,17
LAN_DISABLE#10,29
WIRELESS_ON#34 WIRELESS_OFF#34
PWR_LED#28,33
EJECT# 30
ODD_PD 30
DGPU_PWR_EN 9,40
HDMI_DET31
LFRAME#_C7,33 LAD0_C7,33 LAD1_C7,33 LAD2_C7,33 LAD3_C7,33
GPIO33_E 7
BLUELED 28,33
GPU_PROCHOT 16
DGPU_PR_EN39,40
DGPU_PWROK9,34,39,40
KEYLED_CN33
+3VPCU
+3VPCU
+3VPCU
+3VPCU_EC
+3VPCU
+3VPCU
+1.05V_VTT
+3VPCU
+3V
+3VPCU
+5VPCU
+3VPCU+3VPCU_EC
+3VPCU
+3VSUS
+3VSUS
+3VPCU
+3VPCU
+3V
Size Document Number Rev
Date: Sheet of
4XDQWD&RPSXWHU,QF
352-(&7/;B/;
1%
KB3926/ROM/TP
1A
Custom
32 44Tuesday, February 02, 2010
Size Document Number Rev
Date: Sheet of
4XDQWD&RPSXWHU,QF
352-(&7/;B/;
1%
KB3926/ROM/TP
1A
Custom
32 44Tuesday, February 02, 2010
Size Document Number Rev
Date: Sheet of
4XDQWD&RPSXWHU,QF
352-(&7/;B/;
1%
KB3926/ROM/TP
1A
Custom
32 44Tuesday, February 02, 2010
32
close conn
TOUCH PAD CONNECTOR & ON/OFF BOTTOM
Change to RB500 as Current loss
Hi ==> 120W Low ==> 65W/90W
adapter select for EC
adapter Type check
thermal shutdown circuit
for EMI
for Battery charge/charge and cap board
for GPU CPU thermal
AC present: AC_IN-->high, CPU_PROCHOT-->low , H_PROCHOT#-->high
Remove AC and re-cove prochot: AC_IN-->low, CPU_PROCHOT--> high, H_PROCHOT#--> high
Remove AC: AC_IN-->low, CPU_PROCHOT-->low , H_PROCHOT#-->low
AMIT
AKE38ZN0800
512K byte SPI EC ROM
Socket:
WINBOND
AKE37ZN0N00
MXIC
AKE3KZP0001
DG008000031
SI Add
SI Add
SI CHANGE POWER
PV Change
FOR DIS ONLY
SI Add
PV Change
SI2 ADD
10K
NA10KR339
R338
DIS SG/UMA
NA
PV Add
PV Remove BOM
PV Change BOM
PV Add to VGA
FOR SG/DIS
MV Modify
FOR UMA ONLY
MV Modify
MV Add
PQ28
2N7002EPT_SC70
PQ28
2N7002EPT_SC70
3
2
1
C480 .1U/10V_4C480 .1U/10V_4
R5 100/F_4R5 100/F_4
C552 .1U/10V_4C552 .1U/10V_4
R327 *10K/F_4R327 *10K/F_4
R305 *0_4/SR305 *0_4/S
R285 *10_4R285 *10_4
R337 4.7K/F_4R337 4.7K/F_4
R329 100K/F_4R329 100K/F_4
U7
KB3926QF D2
U7
KB3926QF D2
SERIRQ
3
LFRAME
4
LAD0
10
LAD1
8
LAD2
7
LAD3
5
PCIRST/GPIO5
13 PCICLK
12
SCI/GPIOE
20
GA20/GPIO0
1
KBRST/GPIO1
2
ECRST
37
CLKRUN
38
KSI0/GPIO30
55
KSI1/GPIO31
56
KSI2/GPIO32
57
KSI3/GPIO33
58
KSI4/GPIO34
59
KSI5/GPIO35
60
KSI6/GPIO36
61
KSI7/GPIO37
62
KSO0/GPIO20
39
KSO1/GPIO21
40
KSO2/GPIO22
41
KSO3/GPIO23
42
KSO4/GPIO24
43
KSO5/GPIO25
44
KSO6/GPIO26
45
KSO7/GPIO27
46
KSO8/GPIO28
47
KSO9/GPIO29
48
KSO10/GPIO2A
49
KSO11/GPIO2B
50
KSO12/GPIO2C
51
KSO13/GPIO2D
52
KSO14/GPIO2E
53
KSO15/GPIO2F
54
KSO16/GPIO48
81
KSO17/GPIO49
82
PSCLK1/GPIO4A
83
PSDAT1/GPIO4B
84
PSCLK2/GPIO4C
85
PSDAT2/GPIO4D
86
PSCLK3/GPIO4E
87
PSDAT3/GPIO4F
88
RD
119
WR
120
SELMEM/SPICS
128
SELIO/GPIO50
89
SELIO2/GPIO43
76
XCLKI 122
XCLKO 123
D0/GPXD0
109
D1/GPXD1
110
D2/GPXD2
112
D3/GPXD3
114
D4/GPXD4
115
D5/GPXD5
116
D6/GPXD6
117
D7/GPXD7
118
A0/GPXA0
97
A1/GPXA1
98
A2/GPXA2
99
A3/GPXA3
100
A4/GPXA4
101
A5/GPXA5
102
A6/GPXA6
103
A7/GPXA7
104
A8/GPXA8
105
A9/GPXA9
106
A10/GPXA10
107
A11/GPXA11
108
GND3 35
AGND 69
AVCC 67
VCC1 9
VCC2 22
VCC3 33
VCC4 96
VCC5 111
VCC6 125
AD0/GPI38 63
AD1/GPI39 64
AD2/GPI3A 65
AD3/GPI3B 66
DA0/GPO3C 68
DA1/GPO3D 70
DA2/GPO3E 71
DA3/GPO3F 72
PWM1/GPIOE 21
PWM2/GPIO10 23
FANPWM1/GPIO12 26
FANPWM2/GPIO13 27
FANFB1/GPIO14 28
FANFB2/GPIO15 29
SCL1/GPIO44 77
SDA1/GPIO45 78
SCL2/GPIO46 79
SDA2/GPIO47 80
GPIO4 6
GPIO7 14
GPIO8 15
GPIOA 16
GPIOB 17
GPIOC 18
GPIOD 19
GPIO11 25
GPIO16 30
GPIO17 31
GPIO18 32
GPIO19 34
GPIO1A 36
CIR_RX/GPIO40 73
GPIO41 74
GPIO42 75
GPIO52 90
GPIO53 91
GPIO54 92
GPIO55 93
GPIO56 95
GPIO58 126
GPIO59 127
GPIO57 121
GND2 24
GND4 94
GND5 113
GND1 11
V18R
124
C483
4.7U/6.3V_6
C483
4.7U/6.3V_6
R306 *4.7K/F_4R306 *4.7K/F_4
C469 .1U/10V_4C469 .1U/10V_4
C537
*1U/6.3V_4
C537
*1U/6.3V_4
C34 .1U/10V_4C34 .1U/10V_4
C633
10P/50V_4
C633
10P/50V_4
C492 .1U/10V_4C492 .1U/10V_4
C488 .1U/10V_4C488 .1U/10V_4
C805 220P/50V_4C805 220P/50V_4
CN9
PWR BTN CONN
CN9
PWR BTN CONN
1
2
3
4
5
6
R338 10K/F_4R338 10K/F_4
C524
4.7U/6.3V_6
C524
4.7U/6.3V_6
R308 100K/F_4R308 100K/F_4
R335 2.2K/F_4R335 2.2K/F_4
R100 0_4R100 0_4
T28T28
C508 .1U/10V_4C508 .1U/10V_4
R315 0_4R315 0_4
C551 .1U/10V_4C551 .1U/10V_4
C9
100P/50V_4
C9
100P/50V_4
R304 *0_4/SR304 *0_4/S
R333 10K/F_4R333 10K/F_4
C475 *10P/50V_4C475 *10P/50V_4
R339 *10K/F_4R339 *10K/F_4
R301 *0_4R301 *0_4
R347 10K/F_4R347 10K/F_4
C541
.1U/10V_4
C541
.1U/10V_4
R320 *0_4R320 *0_4
C494 27P/50V_4C494 27P/50V_4
Q22
*2N7002EPT_SC70
Q22
*2N7002EPT_SC70
3
2
1
R388 4.7K/F_4R388 4.7K/F_4
L39 PBY160808T-470Y-NL39 PBY160808T-470Y-N
R323
24.3K/F_4
R323
24.3K/F_4
R303 47K_4R303 47K_4
C471 .1U/10V_4C471 .1U/10V_4
C470 *10U/6.3V_8C470 *10U/6.3V_8
C634
10P/50V_4
C634
10P/50V_4
R30 33_4R30 33_4
D8 RB501V-40D8 RB501V-40
21
R302 *0_4/SR302 *0_4/S
C30
22P/50V_4
C30
22P/50V_4
R393 *0_4/SR393 *0_4/S
C531
*1U/6.3V_4
C531
*1U/6.3V_4
Q24
*MMBT3904-7-F
Q24
*MMBT3904-7-F
2
13
Y4
32.768KHZ
Y4
32.768KHZ
1
2 3
4
L34
PBY160808T-470Y-N
L34
PBY160808T-470Y-N
PQ30
2N7002EPT_SC70
PQ30
2N7002EPT_SC70
3
2
1
R31 10K/F_4R31 10K/F_4
C485
.1U/10V_4
C485
.1U/10V_4
1 2
T27T27
D12 RB500V-40D12 RB500V-40
21
R98 *0_4R98 *0_4
T21T21
U21U21
CE#
1
SCK
6
SI
5
SO
2
WP#
3
VDD 8
VSS 4
HOLD# 7
R336 4.7K/F_4R336 4.7K/F_4
T26T26
D9 RB500V-40D9 RB500V-40
21
U24
*TPS73133
U24
*TPS73133
SHDN 3
GND 2
VIN 1
NR/FB
4
VOUT
5
R673
100K/F_4
R673
100K/F_4
R318 0_4R318 0_4
R321 *0_4/SR321 *0_4/S
PQ29
*2N7002EPT_SC70
PQ29
*2N7002EPT_SC70
3
2
1
R387 4.7K/F_4R387 4.7K/F_4
R292 10K/F_4R292 10K/F_4
T3T3
R85
10K/F_4
R85
10K/F_4
C649 .1U/10V_4C649 .1U/10V_4
C495 27P/50V_4C495 27P/50V_4
D10
1SS355
D10
1SS355
2 1
R36 10K/F_4R36 10K/F_4
R341 *0_4R341 *0_4
L40 PBY160808T-470Y-NL40 PBY160808T-470Y-N
T29T29
R328 10K/F_4R328 10K/F_4
R326 2.2K/F_4R326 2.2K/F_4
http://hobi-elektronika.net

A
A
B
B
C
C
D
D
E
E
D D
C C
B B
A A
PLTRST#
PCIE_TXN0
MINICAR_PME#
PCIE_RXN0
CLK_PCIE_WLAN
CLK_PCIE_WLAN#
PCIE_RXP0
PCIE_TXP0
MINICAR_PME#
MINI_BLED
CLK_33M_DEBUG
BT_COMBO_EN_M
PLTRST#
LFRAME#_C
LAD0_C
LAD1_C
LAD3_C
LAD2_C
THERM_OVER#
+5V_FAN
+5V_FAN
RF_LINK#
+MINIEC_5V
NBSWON1#
LID_EC# PWR_LED#
NBSWON1#
PWR_LED#
BLUELED
PCIE_RXN08PCIE_RXP08
CLK_PCIE_WLAN#8CLK_PCIE_WLAN8
RF_OFF# 10
PCIE_TXP08PCIE_TXN08
PLTRST# 3,9,29,32,34
RF_LINK# 32
PCIE_WAKE#9,29
CLK_33M_DEBUG9
LAD0_C 7,32
LAD1_C 7,32
LAD2_C 7,32
LFRAME#_C 7,32
LAD3_C 7,32
USBP10+ 9
USBP10- 9
PCIE_CLK_REQ1#8
VFAN32
FAN1SIG32
EC_DEBUG132
NBSWON1#32 PWR_LED#28,32
LID_EC#22,32
+5V 11,21,22,23,25,26,28,30,31,34,41
+1.5V 41
+3V 2,3,7,8,9,10,11,12,13,21,22,23,24,25,26,27,28,29,30,31,32,34,37,40,41
+3VPCU 7,22,28,32,34,35,36,39,41,42,43
CGCLK_SMB 2,8,12,13,26
CGDAT_SMB 2,8,12,13,26
BLUELED 28,32
BT_COMBO_EN#9
+1.5V
+1.5V
+3V
+3VSUS
+3V
+3V
+5V
+3V
+5V
+5V
+5V
+3VPCU
Size Document Number Rev
Date: Sheet of
4XDQWD&RPSXWHU,QF
352-(&7/;B/;
1%
MINI PCIE CONN/FAN
1A
Custom
33 44Tuesday, February 02, 2010
Size Document Number Rev
Date: Sheet of
4XDQWD&RPSXWHU,QF
352-(&7/;B/;
1%
MINI PCIE CONN/FAN
1A
Custom
33 44Tuesday, February 02, 2010
Size Document Number Rev
Date: Sheet of
4XDQWD&RPSXWHU,QF
352-(&7/;B/;
1%
MINI PCIE CONN/FAN
1A
Custom
33 44Tuesday, February 02, 2010
Mini PCI-E Card 1
33
WLAN
for EMI request
BT_DATA,BT_CHCLK,CLKREQ#
internal pull-DOWN 100k
ohm
INTEL WLAN
CARD PIN 20
W_DISABLE#
have
internal
pull-up 110k
ohm
1234
5678
Gnd shape
CPU FAN
G995 layout notice
DFHD03MR008
FANPWR = 1.6*VSET
30 MIL
EC debug pin
FOR KBC DEBUG
1. +3VPCU(LIDSWITCH PWR)
2. +3VPCU(LIDSWITCH PWR)
3. LIDSWITCH
4. NBSWON1#
5. PWRLED#
6. GND
POWER BOTTON CONNECT
PV Change
MV Add
R262 10K/F_4R262 10K/F_4
R286 *10K/F_4R286 *10K/F_4
CN17
MINI PCIE H=9.0
DFHD52MS029
MIPCI-800055FB052GX00PL-52P-NB5
CN17
MINI PCIE H=9.0
DFHD52MS029
MIPCI-800055FB052GX00PL-52P-NB5
Reserved
51
Reserved
49
Reserved
47
Reserved
45
Reserved
43
Reserved
41
Reserved
39
Reserved
37
GND
35
PETp0
33
PETn0
31
GND
29
GND
27
PERp0
25
PERn0
23
GND
21
Reserved
19
Reserved
17
GND
15
REFCLK+
13
REFCLK-
11
GND
9
CLKREQ#
7
BT_CHCLK
5
+3.3V 52
GND 50
+1.5V 48
LED_WPAN# 46
LED_WLAN# 44
LED_WWAN# 42
GND 40
USB_D+ 38
USB_D- 36
GND 34
SMB_DATA 32
SMB_CLK 30
+1.5V 28
GND 26
+3.3Vaux 24
PERST# 22
W_DISABLE# 20
GND 18
Reserved 16
+1.5V 6
BT_DATA
3
WAKE#
1
Reserved 14
Reserved 12
Reserved 10
Reserved 8
GND 4
+3.3V 2
R284
4.7K/F_4
R284
4.7K/F_4
R275 *0_4R275 *0_4
Q20
*DTC144EUA
Q20
*DTC144EUA
13
2
CN18
FAN CONN
CN18
FAN CONN
1
1
2
2
3
344
C39
.1U/10V_4
C39
.1U/10V_4
R256 *0_6R256 *0_6
C458
2.2U/6.3V_6
C458
2.2U/6.3V_6
C465
.1U/10V_4
C465
.1U/10V_4
C440
.01U/16V_4
C440
.01U/16V_4
CN4
PWR BTN CONN
CN4
PWR BTN CONN
1
2
3
4
5
6
7 8
C430
10U/6.3V_6S
C430
10U/6.3V_6S
C36
.1U/10V_4
C36
.1U/10V_4
C468
.1U/10V_4
C468
.1U/10V_4
R276 10K/F_4R276 10K/F_4
C445
1U/6.3V_4
C445
1U/6.3V_4
C424
10U/6.3V_6S
C424
10U/6.3V_6S C443
.1U/10V_4
C443
.1U/10V_4
U19
G991PV11
U19
G991PV11
/FON
1
VIN
2VO 3
VSET
4
GND 5
GND 6
GND 7
GND 8
R667 *0_4R667 *0_4
C13
.1U/10V_4
C13
.1U/10V_4
R676 *0_4R676 *0_4
C444 *33P/50V_4C444 *33P/50V_4
C37
.1U/10V_4
C37
.1U/10V_4
G1
*SHORT_ PAD1
G1
*SHORT_ PAD1
12
C455
.1U/10V_4
C455
.1U/10V_4
C48
.1U/10V_4
C48
.1U/10V_4
http://hobi-elektronika.net

1
1
2
2
3
3
4
4
5
5
6
6
7
7
8
8
A A
B B
C C
D D
DGPU_PGOK-1
DGPU_HIN_RST#
DGPU_POK4
DGPU_POK3
DGPU_PGOK-1
DGPU_POK2
MY0
MY5
MY6
MY9
MX2MY11
MX4
MY4
MY10
MY2
MY8
MY3
MX6
MX3
MY7
MY1
MY15
MX7
MY13
MY14
MX0
MX5
MY12
MX1
MY17
MY16
MY16
MY17
WIRELESS_OFF_R
MX6
MX1
MX7
MX3
MX5
MY3
MY12
MY10
MY7
MY14
MX4
MY11
MY9
MY1
MY0
MY8
MY15
MY6
MX2
MX0
MY5
MY4
MY13
MY2
WIRELESS_ON_R
MY7
MY1 MY4
MY2
MY5 MY8
MY12
MY14
MY15
MY6
MY3
MY11
MY9
MY0
MY10
MY13
MY17
MY16
+5V_LED_KBLIGHT
MY[0..17]
MX[0..7]
WIRELESS_ON_R WIRELESS_OFF_R
PEGX_RST#PLTRST#
KEYLED_CN_R
+12VALW 22,30,39,41
DGPU_PWROK 9,32,39,40
PLTRST#3,9,29,32,33
DGPU_HOLD_RST#9PEGX_RST# 14
+1.0V_VGA 14,16,18,40
+1.5V_VGA 15,18,19,20,39
+1.8V_VGA 14,16,18,39
KB_LED_EN32
MX[0..7]32
MY[0..17]32
+3VPCU 7,22,28,32,33,35,36,39,41,42,43
+3V_VGA 15,16,17,18,31,39
+3V 2,3,7,8,9,10,11,12,13,21,22,23,24,25,26,27,28,29,30,31,32,33,37,40,41
+5V 11,21,22,23,25,26,28,30,31,33,41
MUTE_LED#25
CAPSLED#32WIRELESS_ON#32 WIRELESS_OFF#32
KEYLED_CN32
+1.8V_VGA
+1.5V_VGA
+3V_VGA
+3V
+1.0V_VGA
+3V
+3V
+3VPCU
+5V
+12VALW
+5V +5V
Size Document Number Rev
Date: Sheet of
4XDQWD&RPSXWHU,QF
352-(&7/;B/;
1%
KB
1A
Custom
34 44Tuesday, February 02, 2010
Size Document Number Rev
Date: Sheet of
4XDQWD&RPSXWHU,QF
352-(&7/;B/;
1%
KB
1A
Custom
34 44Tuesday, February 02, 2010
Size Document Number Rev
Date: Sheet of
4XDQWD&RPSXWHU,QF
352-(&7/;B/;
1%
KB
1A
Custom
34 44Tuesday, February 02, 2010
34
.(<%2$5'38//83
1. GND
4.LEDVCC
2. GND
3. LEDVCC
140 mA
clear ABS 758 resin for key cap.
7 LEDs for 15.4” (total LED current 140mA)
11 LEDs for 17” (Total LED current 220mA)
SI Add
FOR DIS ONLY FOR SG ONLY
PV Change BOMPV Change BOM
KB backlight for 15"
MV Add
R565
1K/F_4
R565
1K/F_4
C601 220P/50V_4C601 220P/50V_4
R99 1M_4R99 1M_4
Q38
*MMBT3904-7-F
Q38
*MMBT3904-7-F
2
1 3
C591 220P/50V_4C591 220P/50V_4
C706
.1U/10V_4
C706
.1U/10V_4
C610 220P/50V_4C610 220P/50V_4
C664
*1000P/50V_4
C664
*1000P/50V_4
C590 220P/50V_4C590 220P/50V_4
RP35
10P8R-8.2K
RP35
10P8R-8.2K
10
9
8
7 4
3
2
1
56
R445
4.7K_4
R445
4.7K_4
R392 *200/F_6R392 *200/F_6
12
R456 *4.7K_4R456 *4.7K_4
C629 220P/50V_4C629 220P/50V_4
C585 220P/50V_4C585 220P/50V_4
R551 *0_4R551 *0_4
R437
4.7K_4
R437
4.7K_4
C600 220P/50V_4C600 220P/50V_4
C597 220P/50V_4C597 220P/50V_4
CN8
KB CONN
CN8
KB CONN
26
26
25
25
24
24
23
23
22
22
21
21
20
20
19
19
18
18
17
17
16
16
15
15
14
14
13
13
12
12
11
11
10
10
9
9
8
8
7
7
6
6
5
5
4
4
3
3
2
2
1
1
27
27 28
28 29
29 30
30 31
31 32
32
Q34
MMBT3904-7-F
Q34
MMBT3904-7-F
2
1 3
C677
*1000P/50V_4
C677
*1000P/50V_4
C596 220P/50V_4C596 220P/50V_4
C594 220P/50V_4C594 220P/50V_4
Q46
PDTC144EU
Q46
PDTC144EU
1 3
2
C621
.1U/10V_4
C621
.1U/10V_4
C589 220P/50V_4C589 220P/50V_4
C624 220P/50V_4C624 220P/50V_4
R484 330/F_4R484 330/F_4
R408 200_4R408 200_4
U35
MC74VHC1G08DFT2G
U35
MC74VHC1G08DFT2G
2
14
3 5
R444
100K/F_4
R444
100K/F_4
R521
1K/F_4
R521
1K/F_4
C623 220P/50V_4C623 220P/50V_4
C588 220P/50V_4C588 220P/50V_4
R440 *4.7K_4R440 *4.7K_4
CN6
KB LIGHT CONN
88513-0401-4p-l
DFFC04FR042
CN6
KB LIGHT CONN
88513-0401-4p-l
DFFC04FR042
1
2
3
4
C705
*1000P/50V_4
C705
*1000P/50V_4
R674
100K/F_4
R674
100K/F_4
R403 200_4R403 200_4
R389 *200/F_6R389 *200/F_6
12
C593 220P/50V_4C593 220P/50V_4
C606 220P/50V_4C606 220P/50V_4
R102
100K/F_4
R102
100K/F_4
R355 8.25K/F_4R355 8.25K/F_4
R443 *0_4/S
short0402
R443 *0_4/S
short0402
Q33
*MMBT3904-7-F
Q33
*MMBT3904-7-F
2
1 3
C614 220P/50V_4C614 220P/50V_4
C630 220P/50V_4C630 220P/50V_4
R442 4.7K_4R442 4.7K_4
C620
.1U/10V_4
C620
.1U/10V_4
R356 8.25K/F_4R356 8.25K/F_4
R468
100K/F_4
R468
100K/F_4
C586 220P/50V_4C586 220P/50V_4
C611 220P/50V_4C611 220P/50V_4
C813
0.01U/16V_4
C813
0.01U/16V_4
Q36
*MMBT3904-7-F
Q36
*MMBT3904-7-F
2
1 3
C615 220P/50V_4C615 220P/50V_4
Q6
2N7002E
Q6
2N7002E
3
2
1
C617 220P/50V_4C617 220P/50V_4
C639 220P/50V_4C639 220P/50V_4
R675 1K/F_4R675 1K/F_4
C697
*1000P/50V_4
C697
*1000P/50V_4
RP30
10P8R-8.2K
RP30
10P8R-8.2K
10
9
8
7 4
3
2
1
56
Q47
PDTC144EU
Q47
PDTC144EU
1 3
2
C632 220P/50V_4C632 220P/50V_4
Q7
AO3404
Q7
AO3404
3
2
1
C618 220P/50V_4C618 220P/50V_4
C605 220P/50V_4C605 220P/50V_4
C247
.1U/10V_4
C247
.1U/10V_4
Q35
MMBT3904-7-F
Q35
MMBT3904-7-F
2
1 3
http://hobi-elektronika.net

5
5
4
4
3
3
2
2
1
1
D D
C C
B B
A A
5V_FB1
3V_LX
3V_FB2
PGOOD1
5V_DL
PGOOD2
3V_DL
3V_BST2
3V_DH
SYSON
+5V_ALWP
PGOOD2
PGOOD1
5V_LX
5V_BST1
5V_DH
+3.3V_ALWP
8206ON_LDO
HWPG 3,32,36,38,39,40,43
+5VPCU 28,32,36,37,38,39,40,41,42,43
+3VPCU 7,22,28,32,33,34,36,39,41,42,43
+VIN 22,27,36,37,39,40,41,42,43
MAINON 32,36,38,40,41,42
+5V_VCC1
+VIN
+5V_VCC1
+5VPCU
+3VPCU
+5VALW
+5VALW
+5VALW
+5VSUS
Size Document Number Rev
Date: Sheet of
4XDQWD&RPSXWHU,QF
352-(&7/;B/;
1%
+5V/+3V (RT8206B)
1A
Custom
35 44Tuesday, February 02, 2010
Size Document Number Rev
Date: Sheet of
4XDQWD&RPSXWHU,QF
352-(&7/;B/;
1%
+5V/+3V (RT8206B)
1A
Custom
35 44Tuesday, February 02, 2010
Size Document Number Rev
Date: Sheet of
4XDQWD&RPSXWHU,QF
352-(&7/;B/;
1%
+5V/+3V (RT8206B)
1A
Custom
35 44Tuesday, February 02, 2010
Peak current :8A
Countinue current:6A
OCP minimum :10A
+5V +/- 5%
+3.3V +/- 5%
Peak current:6A
Countinue current:5A
OCP minimum 7.5A
Place these CAPs
close to FETs Place these CAPs
close to FETs
Rds(on) 18m ohm
Rds(on) 18m ohm
DC/DC +3V_ALW/+5V_ALW/+5V_ALW2 /+15V_ALW
35
NTC need place under CPU Socket
CPU Thermal protection at 90 +/-3 degrreC
SI
SI
MV Change
PC90
1U/6.3V_4
PC90
1U/6.3V_4
12
PC191
*0.1U/10V_4
PC191
*0.1U/10V_4
PC242
*0.22U/10V_6
PC242
*0.22U/10V_6
PC241
*0.1U/10V_4
PC241
*0.1U/10V_4
PR98
100K/F_4
PR98
100K/F_4
1 2
PR66
1K/F_4
PR66
1K/F_4
PQ54
AO4712
PQ54
AO4712
3 6
5
7
8
2
4
1
PC99
2200P/50V_4
PC99
2200P/50V_4
PD10
*BAV99
PD10
*BAV99
3
1
2
PR179
2.2_8
PR179
2.2_8
1 2
PC66
4.7U/25V_8
PC66
4.7U/25V_8
PR172
2.2_8
PR172
2.2_8
1 2
PC76
0.1U/10V_4
PC76
0.1U/10V_4
PQ57
AO4496
PQ57
AO4496
3 6
5
7
8
2
4
1
PC61
2200P/50V_4
PC61
2200P/50V_4
PC88
4.7U/25V_8
PC88
4.7U/25V_8
PD7
UDZ5V6B-7-F
PD7
UDZ5V6B-7-F
21
PU4
RT8206B
PU4
RT8206B
REF 1
TON 2
VCC 3
ONLDO 4
N.C 5
IN 6
LDO 7
LDOREFIN 8
BYP
9
OUT1
10
FB1
11
ILIM1
12
PGOOD1
13
ON1
14
DH1
15
LX1
16
BST1
17
DL1
18
VDD
19
N.C
20
AGND
21
PGND
22
DL2
23
BST2
24
LX2 25
DH2 26
ON2 27
PGOOD2 28
SKIP 29
OUT2 30
ILIM2 31
REFIN2 32
PAD
33 PAD
34 PAD
35
PAD
36 PAD
37
PAD
38
PAD
39
PAD
40
PAD
41 PAD
42
PR58
249K/F_4
PR58
249K/F_4
1 2
PC188
0.1U/10V_4
PC188
0.1U/10V_4
PC100
*1U/25V_6
PC100
*1U/25V_6
12
PR180
*0_4/S
PR180
*0_4/S
12
PC93
0.1U/25V_4
PC93
0.1U/25V_4
1 2
PR55
*0_4/S
PR55
*0_4/S
1 2
PC83
4.7U/25V_8
PC83
4.7U/25V_8
PC71
*4.7U/25V_8
PC71
*4.7U/25V_8
PU11
*RT9726
PU11
*RT9726
NTC
3
GND 2
VIN 1
REF
5
OT 4
EN 6
PC67
0.1U/25V_4
PC67
0.1U/25V_4
1 2
PR181
*100K/F_4
PR181
*100K/F_4
1 2
PC101
*0.01U/25V_4
PC101
*0.01U/25V_4
12
PL11
2.5uH/7.5A
PL11
2.5uH/7.5A
PC200
0.1U/10V_4
PC200
0.1U/10V_4
PR70
150K/F_4
PR70
150K/F_4
PC96
4.7U/6.3V_6
PC96
4.7U/6.3V_6
PC95
*0.01U/25V_4
PC95
*0.01U/25V_4
1 2
PR59
*0_4/S
PR59
*0_4/S
1 2
PR89
332K/F_4
PR89
332K/F_4
1 2
PR86
2_6
PR86
2_6
1 2
PR90
*0_4/S
PR90
*0_4/S
1 2
PC77
1U/6.3V_4
PC77
1U/6.3V_4
12
PR91
*0_4
PR91
*0_4
1 2
PR65
2_6
PR65
2_6
1 2
PC87
0.1U/25V_4
PC87
0.1U/25V_4
1 2
PC80
4.7U/25V_8
PC80
4.7U/25V_8
PC108
*0.1U/25V_4
PC108
*0.1U/25V_4
1 2
PQ56
AO4712
PQ56
AO4712
3 6
5
7
8
2
4
1
PC194
2200P/50V_4
PC194
2200P/50V_4
PD11
*BAV99
PD11
*BAV99
3
1
2
+
PC181
220U/6.3V_6X4.5ESR18
+
PC181
220U/6.3V_6X4.5ESR18
12
PC189
2200P/50V_4
PC189
2200P/50V_4
PR113
*10K/F_NTC_0603
PR113
*10K/F_NTC_0603
PR57
*0_4
PR57
*0_4
1 2
PL8
2.5uH/7.5A
PL8
2.5uH/7.5A
PC105
2.2U/6.3V_6
PC105
2.2U/6.3V_6
12
PR178
*576/F_4
PR178
*576/F_4
1 2
+
PC197
220U/6.3V_6X4.5ESR18
+
PC197
220U/6.3V_6X4.5ESR18
12
PR60
*0_4/S
PR60
*0_4/S
1 2
PD12
1SS355
PD12
1SS355
21
PQ55
AO4496
PQ55
AO4496
3 6
5
7
8
2
4
1
PC102
0.1U/25V_4
PC102
0.1U/25V_4
1 2
PC86
*0.1U/10V_4
PC86
*0.1U/10V_4
12
PC55
0.1U/25V_4
PC55
0.1U/25V_4
1 2
http://hobi-elektronika.net

5
5
4
4
3
3
2
2
1
1
D D
C C
B B
A A
RTFB
RTLDRI
RTBST_1
RTDH
RTBST
MAINON
HWPG_S2A
RTEN
RTTON
RTVDD
MAINON RTLEN
RTLX
RTLFB
RTDL
HWPG_S2B RTILIM
HWPG
MAINON32,35,38,40,41,42
HWPG3,32,35,38,39,40,43
+5VPCU 28,32,35,37,38,39,40,41,42,43
+1.05V 2,7,8,9,11,37,43
+3VPCU 7,22,28,32,33,34,35,39,41,42,43
+1.8V 5,10,11,21,41
+VIN 22,27,35,37,39,40,41,42,43
+1.05V
+VIN
+1.05V_S2
+3VPCU
+3VPCU
+1.8V
+5VPCU
Size Document Number Rev
Date: Sheet of
4XDQWD&RPSXWHU,QF
352-(&7/;B/;
1%
+1.05V/+1.8V (RT8204C)
1A
Custom
36 44Tuesday, February 02, 2010
Size Document Number Rev
Date: Sheet of
4XDQWD&RPSXWHU,QF
352-(&7/;B/;
1%
+1.05V/+1.8V (RT8204C)
1A
Custom
36 44Tuesday, February 02, 2010
Size Document Number Rev
Date: Sheet of
4XDQWD&RPSXWHU,QF
352-(&7/;B/;
1%
+1.05V/+1.8V (RT8204C)
1A
Custom
36 44Tuesday, February 02, 2010
OCP minimum 3A
Countinue current:1A
Peak current:2A
+1.8V Volt +/- 5%
Vo=0.75(R1+R2)/R2
Vo=0.75(R1+R2)/R2
RDSon=14m ohm
600 mils
OCP minimum 7.5A
+1.05V +/- 5%
Peak current:6A
Countinue current:4A
36
PR132
2_6
PR132
2_6
PC236
4.7U/25V_8
PC236
4.7U/25V_8
PC138
0.1U/10V_4
PC138
0.1U/10V_4
PD19
RB501V-40
PD19
RB501V-40
2 1
PR136
4.7K/F_4
PR136
4.7K/F_4
PC235
2200P/50V_4
PC235
2200P/50V_4
PC139
10U/6.3V_8
PC139
10U/6.3V_8
PR137
10K/F_4
PR137
10K/F_4
PR133
1M_4
PR133
1M_4
PR144
10K/F_4
PR144
10K/F_4
PR128 10/F_4PR128 10/F_4
PC162
0.033U/10V_4
PC162
0.033U/10V_4
PR224
2.2_8
PR224
2.2_8
1 2
PC150
0.1U/25V_4
PC150
0.1U/25V_4
PQ66
AON7410
PQ66
AON7410
352
4
1
PR147
14K/F_4
PR147
14K/F_4
PR138 *0_4/SPR138 *0_4/S
12
PR129
*1M/F_4
PR129
*1M/F_4
PQ37
AO4496
PQ37
AO4496
3 6
5
7
8
2
4
1
PR142
10_6
PR142
10_6
PU9
RT8204C
PU9
RT8204C
VOUT
1
VDD 2
FB 3
PGOOD
4
LPGOOD
5
LFB
6
LDRI
7
DL 8
VDDP 9
ILIM 10
LX 11
DH 12
BST 13
LEN
14
EN/DEM
15
TON
16
PAD
17
PR127
10/F_4
PR127
10/F_4
PC140
*10U/6.3V_8
PC140
*10U/6.3V_8
PQ65
AON7702
PQ65
AON7702
352
4
1
PC157
1U/6.3V_4
PC157
1U/6.3V_4
PC154
1U/6.3V_4
PC154
1U/6.3V_4
PR145
100/F_4
PR145
100/F_4
PC237
2200P/50V_4
PC237
2200P/50V_4
PR135
4.02K/F_4
PR135
4.02K/F_4
PL14
2.2UH/8A
PL14
2.2UH/8A
PC142
0.1U/10V_4
PC142
0.1U/10V_4
PC143
*10U/6.3V_8
PC143
*10U/6.3V_8
PC234
0.1U/10V_4
PC234
0.1U/10V_4
+
PC233
390U/2.5V_6X5.8ESR10
+
PC233
390U/2.5V_6X5.8ESR10
12
PC164
*39P/50V_4
PC164
*39P/50V_4
PR146
10K/F_4
PR146
10K/F_4
PC155
*100P/50V_4
PC155
*100P/50V_4
PR126
*1M/F_4
PR126
*1M/F_4
PC163
33P/50V_4
PC163
33P/50V_4
PR143 *0_4/SPR143 *0_4/S
12
PC238
0.1U/25V_4
PC238
0.1U/25V_4
http://hobi-elektronika.net

5
5
4
4
3
3
2
2
1
1
D D
C C
B B
A A
3212_SW2
CSSUM
3212_DRVL1
3212_SW1
3212_DRVH1
3212_CS_PH1
3212_CS_PH2
PSI#_1
VR_ON
CPU_VID0
CPU_VID1
CPU_VID2
CLKEN#
3212_CSCOMP
CPU_VID3
CPU_VID4
CPU_VID6
CPU_VID5
DPRSLPVR_R
3212_DRVL2
3212_DRVH2
VSSSENSE 5
VCCSENSE 5
I_MON5
VR_PWRGD_CLKEN#2
IMVP_PWRGD 9
H_PSI#5
VRON32
DPRSLPVR5
CPU_VID25
CPU_VID15
CPU_VID05
CPU_VID65
CPU_VID55
CPU_VID45
CPU_VID35
H_PROCHOT#3,32
CSREF
+VCORE 5
+1.05V_VTT 3,5,10,11,32,38,43
+1.05V 2,7,8,9,11,36,43
+5VPCU 28,32,35,36,38,39,40,41,42,43
+3V 2,3,7,8,9,10,11,12,13,21,22,23,24,25,26,27,28,29,30,31,32,33,34,40,41
+VIN 22,27,35,36,39,40,41,42,43
+VCORE
+VIN
+5VPCU
+VIN
+VIN
+5VPCU
+3V
+VCORE
+5VPCU
+5VPCU
+1.05V_VTT
+5VPCU
+3V
+1.05V
Size Document Number Rev
Date: Sheet of
4XDQWD&RPSXWHU,QF
352-(&7/;B/;
1%
CPU Core (ADP3212)
1A
Custom
37 44Tuesday, February 02, 2010
Size Document Number Rev
Date: Sheet of
4XDQWD&RPSXWHU,QF
352-(&7/;B/;
1%
CPU Core (ADP3212)
1A
Custom
37 44Tuesday, February 02, 2010
Size Document Number Rev
Date: Sheet of
4XDQWD&RPSXWHU,QF
352-(&7/;B/;
1%
CPU Core (ADP3212)
1A
Custom
37 44Tuesday, February 02, 2010
37
Connect to input caps
Shortest the
net trace
Peak current:40A
Countinue current:24A
OCP minimum 48A
+VCORE
Panasonic
ERT-J0EV474J
This NTC Close to Phase 1 Inductor
Close to Phase 1 Inductor
OCP:
60A --> PR66 = 1.91 Kohm
48A --> PR66 = 1.69 Kohm
DIS
(Clarksfild)
SG/UMA
(Arburndle)
լՂٙ
PQ45 PQ46
PQ43 PQ44
PR14 1.91k(OCP=63A)
( CS21912FB13 )
1.69k(OCP=55A)
( CS21692FB01 )
PR34 4.7k
( CS24702FB10 )
4.87k
( CS24872FB07 )
SI
SI
SI
SI
SI
SI
SI
SG/UMA
(Arburndle)
SG/UMA
(Arburndle)
PV modify
PV modify
PR161
499/F_4
PR161
499/F_4
PR4 143K/F_6PR4 143K/F_6
PR30
1K/F_4
PR30
1K/F_4
PR23
1K/F_4
PR23
1K/F_4
PC165
2200P/50V_4
PC165
2200P/50V_4
+
PC208
330U_2.5V_7343
+
PC208
330U_2.5V_7343
12
PR18
7.32K/F_4
PR18
7.32K/F_4
D
S
G
PQ45
*RJK03B9D
D
S
G
PQ45
*RJK03B9D
4
2
1
35
PR40
*0_4
PR40
*0_4
PR5
73.2K/F_4
PR5
73.2K/F_4
D
S
G
PQ46
*RJK03B9D
D
S
G
PQ46
*RJK03B9D
4
2
1
35
PR32
1.65K/F_4
PR32
1.65K/F_4
PC48
0.22U/25V_6
PC48
0.22U/25V_6
+
PC63
330U_2.5V_7343
+
PC63
330U_2.5V_7343
12
PC34
150P/50V_4
PC34
150P/50V_4
PR41
0_4
PR41
0_4 PR9
47.5K/F_4
PR9
47.5K/F_4
PR171
10/F_4
PR171
10/F_4
PR176
220K_6 NTC
PR176
220K_6 NTC
PR2
1K/F_4
PR2
1K/F_4
D
S
G
PQ44
*RJK03D3D
D
S
G
PQ44
*RJK03D3D
4
2
1
35
PC166
4.7U/25V_8
PC166
4.7U/25V_8
PR11
649K/F_4
PR11
649K/F_4
PC32
4.7U/6.3V_6
PC32
4.7U/6.3V_6
1 2
PU1
ADP3212
PU1
ADP3212
VCC 37
PWRGD 2
VID4
44
VID3
45
VID2
46
VID1
47
VID0
48
VID5
43
DRVH2 26
FB
6
SWFB2 28
PVCC 32
PGND 30
CSCOMP 20
PH0 39
EN
1
TTSNS
11
RPM
14
CLK_EN#
4
COMP
7
ILIM 21
SWFB3
24
TRDET#
8
PWM3
23
FBRTN
5
PH1 38
VID6
42
VR_TT
10
LLINE 17
CSREF
18
SWFB1 33
PSI#
41
IREF
13
BOOT2 25
IMON
3
OD3#
22
AGND
12
AGND
49
RAMP 16
DPRSLPVR
40
CSSUM 19
BST1 36
SW1 34
DRVH1 35
VARFR
9
DRVL1 31
SW2 27
DRVL2 29
RT
15
PL10
0.36uH
PL10
0.36uH
1 2
3 4
PC1
2200P/50V_4
PC1
2200P/50V_4
PR34
4.87K/F_4
PR34
4.87K/F_4
PQ48
DMN601K-7
PQ48
DMN601K-7
3
2
1
PC60
2.2U/6.3V_6
PC60
2.2U/6.3V_6
PC5
4.7U/25V_8
PC5
4.7U/25V_8
PC2
0.1U/25V_4
PC2
0.1U/25V_4
12
PC41
0.1U/25V_4
PC41
0.1U/25V_4
1 2
PC8
1000P/50V_4
PC8
1000P/50V_4
12
PR177
220K_6 NTC
PR177
220K_6 NTC
PL9
0.36uH
PL9
0.36uH
1 2
3 4
PR174
*0_4/S
PR174
*0_4/S
+
PC62
330U_2.5V_7343
+
PC62
330U_2.5V_7343
12
D
S
G
PQ53
RJK03D3D
D
S
G
PQ53
RJK03D3D
4
2
1
35
PC16
0.22U/25V_6
PC16
0.22U/25V_6
PR45
2_6
PR45
2_6
1 2
PC81
0.1U/10V_4
PC81
0.1U/10V_4
PR51 499/F_4PR51 499/F_4
PR169
2.2_8
PR169
2.2_8
1 2
PR166 1.91K/F_4PR166 1.91K/F_4
PC10
4.7U/25V_8
PC10
4.7U/25V_8
PR21 *0_4PR21 *0_4
D
S
G
PQ43
*RJK03D3D
D
S
G
PQ43
*RJK03D3D
4
2
1
35
PR35
0_4
PR35
0_4
PR44 *0_4/SPR44 *0_4/S
12
PC35
1000P/50V_4
PC35
1000P/50V_4
PR10
162K/F_4
PR10
162K/F_4
PR173
10/F_4
PR173
10/F_4
PC4
4.7U/25V_8
PC4
4.7U/25V_8
PR8
80.6K/F_4
PR8
80.6K/F_4
PC14
0.01U/16V_4
PC14
0.01U/16V_4
1 2
PC7
1U/6.3V_4
PC7
1U/6.3V_4
PC28
150P/50V_4
PC28
150P/50V_4
PR22
39.2K/F_4
PR22
39.2K/F_4
PC82
0.1U/10V_4
PC82
0.1U/10V_4
PR164 *0_4/SPR164 *0_4/S
12
PR50 *0_4/SPR50 *0_4/S
12
PR3 143K/F_6PR3 143K/F_6
D
S
G
PQ50
RJK03D3D
D
S
G
PQ50
RJK03D3D
4
2
1
35
PC13
2200P/50V_4
PC13
2200P/50V_4
PR175
165K/F_4
PR175
165K/F_4
PC6
680P/50V_4
PC6
680P/50V_4
12
PR47
1.91K/F_4
PR47
1.91K/F_4
PC12
0.1U/25V_4
PC12
0.1U/25V_4
12
PC240
4.7U/25V_8
PC240
4.7U/25V_8
PC186
2200P/50V_4
PC186
2200P/50V_4
+
PC207
330U_2.5V_7343
+
PC207
330U_2.5V_7343
12
D
S
G
PQ51
RJK03B9D
D
S
G
PQ51
RJK03B9D
4
2
1
35
PC27
12P/50V_4
PC27
12P/50V_4
12
D
S
G
PQ52
RJK03B9D
D
S
G
PQ52
RJK03B9D
4
2
1
35
PC167
4.7U/25V_8
PC167
4.7U/25V_8
PC239
4.7U/25V_8
PC239
4.7U/25V_8
PR14 1.69K/F_4
PR14 1.69K/F_4
PR170
*0_4/S
PR170
*0_4/S
+
PC230
220U/25V
+
PC230
220U/25V
12
PR1
*0_4/S
PR1
*0_4/S
PC9
4.7U/25V_8
PC9
4.7U/25V_8
PR148
2.2_8
PR148
2.2_8
1 2
PR53
10_6
PR53
10_6
PR149 *0_4/SPR149 *0_4/S
PR49
100K/F_4
PR49
100K/F_4
1 2
PC3
1000P/50V_4
PC3
1000P/50V_4
PR13
2_6
PR13
2_6
1 2
http://hobi-elektronika.net

5
5
4
4
3
3
2
2
1
1
D D
C C
B B
A A
VTT_SENSE-
OE_1.1
VTT_SENSE-
LX_1.1
VDES_1.1
R_SEL_1.1
STAT_1.1
IRIPL_1.1
BIAS_1.1
AVDD_1.1
+5V_1.1
VTT_SENSE5
HWPG3,32,35,36,39,40,43
MAINON 32,35,36,40,41,42
VSS_SENSE_VTT 5
H_VTTVID1 5 +1.05V_VTT 3,5,10,11,32,37,43
+5VPCU 28,32,35,36,37,39,40,41,42,43
+VIN 22,27,35,36,37,39,40,41,42,43
+1.05V_VTT
+1.05V_VTTS1
+5VPCU
Size Document Number Rev
Date: Sheet of
4XDQWD&RPSXWHU,QF
352-(&7/;B/;
1%
+1.05V_VTT (VT358)
1A
Custom
38 44Tuesday, February 02, 2010
Size Document Number Rev
Date: Sheet of
4XDQWD&RPSXWHU,QF
352-(&7/;B/;
1%
+1.05V_VTT (VT358)
1A
Custom
38 44Tuesday, February 02, 2010
Size Document Number Rev
Date: Sheet of
4XDQWD&RPSXWHU,QF
352-(&7/;B/;
1%
+1.05V_VTT (VT358)
1A
Custom
38 44Tuesday, February 02, 2010
H_VTTVID1=Low, 1.1V
H_VTTVID1=High, 1.05V
38
Countinue current:12A
Peak current:15A
+1.05V_VTT +/- 5%
OCP minimum 18A
SI
SI
SI
SI
SI
SI
PR157
UMA
PR156 PR26
PR29 PQ8
38.3K
(CS33832FB08)
SG DIS
Stuff no Stuff
40.2K
(CS34022FB15)
40.2K
(CS34022FB15)
Stuff
PV modify
PV modify
PV modify
Arraindle
PR160
PU10
Clarksfild
PR158
VT358
(AL000358U00)
40.2K
(CS34022FB15)
5.76K
(CS25762FB01)
VT357
(AL000357U00)
36K
(CS33602FB15)
6.49K
(CS26492FB23)
PU10
VT358
PU10
VT358
AGND
B1
IRIPL
B2
AVDD
B3
R_SEL A2
BIAS A1
VDES A3
VSENSE+ A4
OE A5
TEMP
B4
STAT
B5
GND
C2 GND
C1
GND
C3
VDD
C4 VDD
C5
VX D1
VX D2
VX D3
VX D4
VX D5
GND
E1
GND
E2
GND
E3
VDD
E4
VDD
E5
VX F5
VX F4
VX F3
VX F2
VX F1
VDD
G4
VDD
G5
GND
G1
GND
G2
GND
G3
PR151 10/F_4
PR151 10/F_4
PQ8
PMST3904
PQ8
PMST3904
2
1 3
PC174
10U/6.3V/X5R_8
PC174
10U/6.3V/X5R_8
PC168
10U/6.3V/X5R_8
PC168
10U/6.3V/X5R_8
PC170
*10U/6.3V/X5R_8
PC170
*10U/6.3V/X5R_8
PR159 44.2K/F_4PR159 44.2K/F_4
12
PC169
10U/6.3V/X5R_8
PC169
10U/6.3V/X5R_8
PC173
10U/6.3V/X5R_8
PC173
10U/6.3V/X5R_8
PR25
*100K/F_4
PR25
*100K/F_4
1 2
PR29
1K/F_4
PR29
1K/F_4
PR103
0_4
PR103
0_4
PR26
100K/F_4
PR26
100K/F_4
1 2
PC52
6800P/50V_4
PC52
6800P/50V_4
PR156
820K/F_4
PR156
820K/F_4
12
PC177
1U/6.3V_4
PC177
1U/6.3V_4
PR20 *0_4/SPR20 *0_4/S
12
PL3
0.22uH_MPL73-0R22
PL3
0.22uH_MPL73-0R22
1 2
PC176
0.1U/10V_4
PC176
0.1U/10V_4
PR27
*0_4/S
PR27
*0_4/S
12
PC182 2200P/50V_4PC182 2200P/50V_4
12
PR102 0_4PR102 0_4
PR154
*0_4/S
PR154
*0_4/S
PC179
0.22U/6.3V_4
PC179
0.22U/6.3V_4
PC51
0.1U/10V_4
PC51
0.1U/10V_4
PC171
10U/6.3V/X5R_8
PC171
10U/6.3V/X5R_8
PC31
0.01U/16V_4
PC31
0.01U/16V_4
1 2
PR157 40.2K/F_4PR157 40.2K/F_4
12
PR152 10/F_4PR152 10/F_4
PC172
10U/6.3V/X5R_8
PC172
10U/6.3V/X5R_8
PR160
40.2K/F_4
PR160
40.2K/F_4
1 2
PR158 5.76K/F_4PR158 5.76K/F_4
12
PR153
10_6
PR153
10_6
PC175
0.1U/10V_4
PC175
0.1U/10V_4
http://hobi-elektronika.net

1
1
2
2
3
3
4
4
5
5
6
6
7
7
8
8
A A
B B
C C
D D
8208CS1
8208TON1
8208RTFB1
8208BST1_1
8208RTVDD1
8208RTD11
8208VOUT1
8208RTBST1
8208RTEN1
8208RTPG1
8208RTDL1
8208RTD10
8208RTLX2
8208RTDH1
3VGFX_OND
DGPU_PR_EN
1.2VADJ1.8V
DGPU_PR_EN
DGPU_PWROK
GFX_CORE_CNTRL1
DGPU_PWROK9,32,34,40
DGPU_PR_EN32,40
+5VPCU 28,32,35,36,37,38,40,41,42,43
+VGACORE 18
+1.5VSUS 5,12,13,40,41
+3VPCU 7,22,28,32,33,34,35,36,41,42,43
+VIN 22,27,35,36,37,40,41,42,43
HWPG3,32,35,36,38,40,43
+1.8V_VGA 14,16,18,34
+1.5V_VGA 15,18,19,20,34
+3V_VGA 15,16,17,18,31,34
GFX_CORE_CNTRL016
+12VALW 22,30,34,41
GFX_CORE_CNTRL116
+VIN
+3VSUS
+5VPCU
+VGACORE
+1.8V_VGA+1.5V_VGA+3V_VGA
+1.5VSUS
+1.5V_VGA
+3V_VGA
+3VPCU
+VIN
+12VALW
+1.8V_VGA
+3VPCU
+5VPCU
+3VPCU
+3VPCU
+1.5V_VGA
Size Document Number Rev
Date: Sheet of
4XDQWD&RPSXWHU,QF
352-(&7/;B/;
1%
GPU CORE(ISL6264)
1A
39 44Tuesday, February 02, 2010
Size Document Number Rev
Date: Sheet of
4XDQWD&RPSXWHU,QF
352-(&7/;B/;
1%
GPU CORE(ISL6264)
1A
39 44Tuesday, February 02, 2010
Size Document Number Rev
Date: Sheet of
4XDQWD&RPSXWHU,QF
352-(&7/;B/;
1%
GPU CORE(ISL6264)
1A
39 44Tuesday, February 02, 2010
39
VGA Core
Vo=0.75(R1+R2)/R2
+VGACORE +/- 5%
600 mils
RDSon=5m ohm
OCP minimum 26A
Countinue current:19A
Peak current:21A
(5A )
0.24A
R1
R2
VO=(0.8(R1+R2)/R2)
R2<120Kohm
Countinue current:1.2A
+1.8V +/- 5%
Peak current:3A
ޏற
PR190=6.81k ( CS26812FB01 )
PR195=9.09k ( CS29092FB02 )
PQ24=RJK03B9D( BAM03B90000 )
PQ60=RJK03D3D( BAM03D30000 )
Vo
1.12
0.9
CTRL0 CTRL1
00
01
լՂٙ
SI Del PR192
SI DelPR112
SI
SI
SI
Park XT Setting
Madison Pro Setting
High
Low
1.12V
0.90V
High
Medium
Low
11
Vo
1
0.95
0.9
0.9
CTRL1 CTRL0
00
0
0
1
1
1.00V
0.95V
0.90V
PR187 PR188 PQ58 PQ59
PQ61 PQ25 PC122 PC121
լՂٙ
PC122
ޏற
PC120 PC121=CH733RM8831
MV EMI Request
PQ23
DMN601K-7
PQ23
DMN601K-7
3
2
1
PQ62
*DMN601K-7
PQ62
*DMN601K-7
3
2
1
PR104
10_6
PR104
10_6
PQ34
ME3424D
PQ34
ME3424D
3
6
5
2
4
1
PC111
1U/6.3V_4
PC111
1U/6.3V_4
PQ59
DMN601K-7
PQ59
DMN601K-7
3
2
1
PR189
10K/F_4
PR189
10K/F_4
PR182 2K/F_4PR182 2K/F_4
PC103
0.33U/6.3V_4
PC103
0.33U/6.3V_4
PQ58
DMN601K-7
PQ58
DMN601K-7
3
2
1
PC137
0.1U/10V_4
PC137
0.1U/10V_4
PC115
4.7U/25V_8
PC115
4.7U/25V_8
PR118
1M_4
PR118
1M_4
PR186 *0_4/SPR186 *0_4/S
12
D
S
G
PQ24
FDMS7692
D
S
G
PQ24
FDMS7692
4
2
1
35
PC112
4.7U/25V_8
PC112
4.7U/25V_8
PC123
0.1U/10V_4
PC123
0.1U/10V_4
PD161SS355 PD161SS355
21
PC206
1U/6.3V_4
PC206
1U/6.3V_4
+
PC120
330U_2.5V_7343
+
PC120
330U_2.5V_7343
12
PQ35
DTC144EUA
PQ35
DTC144EUA
1 3
2
PR187
10K/F_4
PR187
10K/F_4
PR184 10K/F_4PR184 10K/F_4
C995
*0.1U/10V_4
C995
*0.1U/10V_4
+
PC121
330U_2.5V_7343
+
PC121
330U_2.5V_7343
12
PR122
*22_8
PR122
*22_8
D
S
G
PQ61
FDMS0308S
D
S
G
PQ61
FDMS0308S
4
2
1
35
PQ63
*DMN601K-7
PQ63
*DMN601K-7
3
2
1
PC193
10U/6.3V_8
PC193
10U/6.3V_8
PU12
RT9025
PU12
RT9025
EN
2
VOUT 6
NC 5
VDD
4GND 8
PGOOD
1
VIN
3
ADJ
7
GND1 9
PC195
10U/6.3V_8
PC195
10U/6.3V_8
PR190
30K/F_4
PR190
30K/F_4
PR94
127K/F_4
PR94
127K/F_4
D
S
G
PQ5
RJK0392DPA
D
S
G
PQ5
RJK0392DPA
4
2
1
35
PD22
RB501V-40
PD22
RB501V-40
2 1
PC136
0.1U/10V_4
PC136
0.1U/10V_4
PC192
0.1U/10V_4
PC192
0.1U/10V_4
PR121
*22_8
PR121
*22_8
PR183
232K/F_4
PR183
232K/F_4
PC205
0.1U/25V_4
PC205
0.1U/25V_4
PR100
100K/F_4
PR100
100K/F_4
1 2
PR191
2.2_8
PR191
2.2_8
1 2
PL12
0.45U25A(PCMB104T-R45MN)
PL12
0.45U25A(PCMB104T-R45MN)
PC196
1U/6.3V_4
PC196
1U/6.3V_4
12
PC201
0.1U/10V_4
PC201
0.1U/10V_4
PC117
*4.7U/25V_8
PC117
*4.7U/25V_8
PR193
10K/F_4
PR193
10K/F_4
PC198
10U/6.3V_8
PC198
10U/6.3V_8
PC204
2200P/50V_4
PC204
2200P/50V_4
PC203
0.1U/25V_4
PC203
0.1U/25V_4
PC116
2200P/50V_4
PC116
2200P/50V_4
PR96
10K/F_4
PR96
10K/F_4
PR194
1_6
PR194
1_6
1 2
PQ33
DMN601K-7
PQ33
DMN601K-7
3
2
1
PC129
0.1U/10V_4
PC129
0.1U/10V_4
PQ36
*DMN601K-7
PQ36
*DMN601K-7
3
2
1
D
S
G
PQ25
FDMS7692
D
S
G
PQ25
FDMS7692
4
2
1
35
PR119
1M_4
PR119
1M_4
PR188
30K/F_4
PR188
30K/F_4
PC125
0.1U/10V_4
PC125
0.1U/10V_4
PR185
10K/F_4
PR185
10K/F_4
PC118
4.7U/25V_8
PC118
4.7U/25V_8
+
PC122
330U_2.5V_7343
+
PC122
330U_2.5V_7343
12
D
S
G
PQ60
FDMS0308S
D
S
G
PQ60
FDMS0308S
4
2
1
35
PR223
*22_8
PR223
*22_8
PC199
0.1U/10V_4
PC199
0.1U/10V_4
PR195
6.65K/F_4
PR195
6.65K/F_4
PR120
1M_4
PR120
1M_4
PC135
*0.01U/25V_4
PC135
*0.01U/25V_4
12
PC202 *100P/50V_4PC202 *100P/50V_4
PU13
RT8208A
PU13
RT8208A
VOUT
1
VDD 2
FB
3
PGOOD
4
D1 5
D0
6
G0
7
DL 8
VDDP 9
CS
10
PHASE 11
DH 12
BST 13
G1
14
EN/DEM
15 TON 16
PAD
17
http://hobi-elektronika.net

1
1
2
2
3
3
4
4
5
5
A A
B B
C C
D D
1.2VADJ1.0V
1116LL
1116TONSET
1116VDDQSETV5FILT
1116DRVL
HWPG
V5FILT
1116VBST
1116DRVH
1116CS
SUSON32,41
DDR_VTTREF12
DGPU_PWROK9,32,34,39
DGPU_PWR_EN9,32
DGPU_PR_EN 32,39
+5VPCU 28,32,35,36,37,38,39,41,42,43
+1.0V_VGA 14,16,18,34
+3V 2,3,7,8,9,10,11,12,13,21,22,23,24,25,26,27,28,29,30,31,32,33,34,37,41
+1.5VSUS 5,12,13,39,41
+0.75V_DDR_VTT 12,13,41
+VIN 22,27,35,36,37,39,41,42,43
HWPG 3,32,35,36,38,39,43
MAINON
,
36,38,41,42
+1.0V_VGA
+5VPCU
+1.5VSUS
+5VPCU
+0.75V_DDR_VTT
+VIN
+1.5VSUS
+5VPCU
+1.5VSUS
+1.5VSUS_1
+VIN
+1.5VSUS_1
+3V
+3V +5VPCU
Size Document Number Rev
Date: Sheet of
4XDQWD&RPSXWHU,QF
352-(&7/;B/;
1%
DDR3 (RT8207)
1A
Custom
40 44Tuesday, February 02, 2010
Size Document Number Rev
Date: Sheet of
4XDQWD&RPSXWHU,QF
352-(&7/;B/;
1%
DDR3 (RT8207)
1A
Custom
40 44Tuesday, February 02, 2010
Size Document Number Rev
Date: Sheet of
4XDQWD&RPSXWHU,QF
352-(&7/;B/;
1%
DDR3 (RT8207)
1A
Custom
40 44Tuesday, February 02, 2010
40
R2
R1
VO=(0.8(R1+R2)/R2)
R2<120Kohm
+1.0V +/- 5%
Countinue current:1.7A
Peak current:3A
( VTT/2A )
( 3mA )
Peak current:12A
Countinue current:6A
OCP minimum 15A
+1.5V +/- 5%
SG & Discrete Only
100k
SI
SI2 Change
PV EMI Request
MV EMI Request
MV Change
PC57
10U/6.3V_8
PC57
10U/6.3V_8
12
PR74
619K/F_4
PR74
619K/F_4
PR115
25.5K/F_4
PR115
25.5K/F_4
PR68
10_6
PR68
10_6
PC210
0.1U/10V_4
PC210
0.1U/10V_4
PC73
1U/6.3V_4
PC73
1U/6.3V_4
12
PC127
10U/6.3V_8
PC127
10U/6.3V_8
PR81 100K/F_4PR81 100K/F_4
1 2
PD9
RB501V-40
PD9
RB501V-40
21
PC211
1U/6.3V_4
PC211
1U/6.3V_4
12
PR73
10.5K/F_4
PR73
10.5K/F_4
12
D
S
G
PQ41
RJK03D3D
D
S
G
PQ41
RJK03D3D
4
2
1
35
C977
*0.1U/10V_4
C977
*0.1U/10V_4
12
PC130
0.1U/10V_4
PC130
0.1U/10V_4
C999
*0.1U/10V_4
C999
*0.1U/10V_4
12
PC69
1U/6.3V_4
PC69
1U/6.3V_4
12
PC91
0.1U/10V_4
PC91
0.1U/10V_4
12
PC126
10U/6.3V_8
PC126
10U/6.3V_8
PC185
2200P/50V_4
PC185
2200P/50V_4
PC45
0.1U/10V_4
PC45
0.1U/10V_4
12
PD4
*RB501V-40
PD4
*RB501V-40
21
PL4
1U18A(PCMB103T-1R0MS)
PL4
1U18A(PCMB103T-1R0MS)
PC84
*100P/50V_4
PC84
*100P/50V_4
12
PR56
7.5K/F_4
PR56
7.5K/F_4
PR168
2.2_8
PR168
2.2_8
1 2
PC22
2200P/50V_4
PC22
2200P/50V_4
+
PC18
330U_2.5V_7343
+
PC18
330U_2.5V_7343
12
PR39
2_6
PR39
2_6
PR72
10K/F_4
PR72
10K/F_4
12
PC23
0.1U/25V_4
PC23
0.1U/25V_4
PC56
10U/6.3V_8
PC56
10U/6.3V_8
12
PR75
*0_4
PR75
*0_4
PR319 *0_4/SPR319 *0_4/S
12
PC70
0.033U/10V_4
PC70
0.033U/10V_4
12
PU3
RT8207AGQW
PU3
RT8207AGQW
VBST 22
DRVL 19
V5FILT 14
CS_GND 17
V5IN 15
CS 16
PGND 18
NC
12
S3
10
VDDQSET
9
MODE
4
LL 20
VTTSNS
2
VTTGND
1
COMP
6
VTTREF
5
NC
7
VDDQSNS
8
DRVH 21
PGOOD 13
GND
3
S5
11
VTT 24
VLDOIN 23
GND 25
PC20
4.7U/25V_8
PC20
4.7U/25V_8
C1002
*0.1U/10V_4
C1002
*0.1U/10V_4
12
D
S
G
PQ49
RJK03B9D
D
S
G
PQ49
RJK03B9D
4
2
1
35
PC128
10U/6.3V_8
PC128
10U/6.3V_8
PR116
100K/F_4
PR116
100K/F_4
1 2
PC50
0.1U/25V_4
PC50
0.1U/25V_4
1 2
PU7
RT9025
PU7
RT9025
EN
2
VOUT 6
NC 5
VDD
4GND 8
PGOOD
1
VIN
3
ADJ
7
GND1 9
PR61
*0_4/S
PR61
*0_4/S
12
PC21
4.7U/25V_8
PC21
4.7U/25V_8
PC53
*10U/6.3V_8
PC53
*10U/6.3V_8
PC124
*0.33U/6.3V_4
PC124
*0.33U/6.3V_4
PR114 *0_4/SPR114 *0_4/S
12
http://hobi-elektronika.net

5
5
4
4
3
3
2
2
1
1
D D
C C
B B
A A
S5_ONG
S5_OND
G5934DISC1
G5934VSENSE
G5934DISC4
G5934DISC2
G5934DISC3
MAIND3.3V
G5934CN
G5934CP
SUSD
MAINON
LAN_ON
G5934PG
MAINON
MAIND
LAN_POWER32
MAINON32,35,36,38,40,42
SUSON32,40
S5_ON32
P2805PG 42
+VA 42
+BATCHG 42
+VAD_1 42
+12VALW 22,30,34,39
+5VSUS 22,35
+1.5VSUS 5,12,13,39,40
+VIN 22,27,35,36,37,39,40,42,43
+5V 11,21,22,23,25,26,28,30,31,33,34
+1.5V 33
+5VS5 11
+5VPCU 28,32,35,36,37,38,39,40,42,43
+3VLANVCC 29
+3VSUS 28,32,33,39
+3VPCU 7,22,28,32,33,34,35,36,39,42,43
+3VS5 3,8,9,10,11
+1.8V 5,10,11,21,36
+VH28 42
MAIND 5
+1.5VSUS_L 3,5
+0.75V_DDR_VTT 12,13,40
+3V
+12VALW
+VAD_1
+5V
+5VPCU
+3VLANVCC
+1.5VSUS
+1.5V
+5VPCU
+5VSUS
+5V
+5VSUS
+3V
+3VPCU
+VIN +1.5V +1.8V
+VIN
+3VS5
+5VS5
+5VPCU
+5VS5
+12VALW
+3VPCU
+3VS5
+3VLANVCC
+3VPCU
+VA
+BATCHG
+VIN
+3VSUS
+3VPCU
+3VSUS
+VH28
+1.5VSUS_L
+VAD
+0.75V_DDR_VTT
+5VSUS +1.5VSUS +1.5VSUS_L +1.5VSUS_L +1.5VSUS
Size Document Number Rev
Date: Sheet of
4XDQWD&RPSXWHU,QF
352-(&7/;B/;
1%
Dis-charge IC (P2806)
1A
Custom
41 44Tuesday, February 02, 2010
Size Document Number Rev
Date: Sheet of
4XDQWD&RPSXWHU,QF
352-(&7/;B/;
1%
Dis-charge IC (P2806)
1A
Custom
41 44Tuesday, February 02, 2010
Size Document Number Rev
Date: Sheet of
4XDQWD&RPSXWHU,QF
352-(&7/;B/;
1%
Dis-charge IC (P2806)
1A
Custom
41 44Tuesday, February 02, 2010
10mA 0.17A
0.67A
4.6A
0.24A
0.1A
6A
1.03A
41
SI Add
SI2 Add
SI2 Add
PV EMI Request MV EMI Request
PD17
*RB501V-40
PD17
*RB501V-40
2 1
PR111
*1M_4
PR111
*1M_4 PQ27
*DMN601K-7
PQ27
*DMN601K-7
3
2
1
PC147
0.1U/25V_4
PC147
0.1U/25V_4
PR141
*0_4/S
PR141
*0_4/S
12
PQ26
*DMN601K-7
PQ26
*DMN601K-7
3
2
1
PC109
0.1U/10V_4
PC109
0.1U/10V_4
PC145
0.1U/10V_4
PC145
0.1U/10V_4
PR52
1M_4
PR52
1M_4
PQ64
ME3424D
PQ64
ME3424D
3
6
5
2
4
1
PQ10
DMN601K-7
PQ10
DMN601K-7
3
2
1
PQ39
AO4496
PQ39
AO4496
3 6
5
7
8
2
4
1
PC232
0.1U/10V_4
PC232
0.1U/10V_4
PC156
0.1U/10V_4
PC156
0.1U/10V_4
PR28
1M_4
PR28
1M_4
PR139
750K/F_4
PR139
750K/F_4
1 2
C989
*0.1U/10V_4
C989
*0.1U/10V_4
PC146
0.1U/10V_4
PC146
0.1U/10V_4
PD18
*RB501V-40
PD18
*RB501V-40
2 1
PC49
0.1U/10V_4
PC49
0.1U/10V_4
PR95
*22_8
PR95
*22_8
PC58
0.1U/10V_4
PC58
0.1U/10V_4
12
PC151
1U/35V_6
PC151
1U/35V_6
12
PQ7
DMN601K-7
PQ7
DMN601K-7
3
2
1
PC54
0.1U/10V_4
PC54
0.1U/10V_4
PC141
0.1U/10V_4
PC141
0.1U/10V_4
PC231
0.1U/10V_4
PC231
0.1U/10V_4
PR46
1M_4
PR46
1M_4
PC36
0.1U/10V_4
PC36
0.1U/10V_4
12
PQ38
ME3424D
PQ38
ME3424D
3
6
5
2
4
1
PR33
*22_8
PR33
*22_8
PC144
0.1U/10V_4
PC144
0.1U/10V_4
PC152
0.47u/25V_6
PC152
0.47u/25V_6
12
PC113
0.1U/10V_4
PC113
0.1U/10V_4
PQ6
*DMN601K-7
PQ6
*DMN601K-7
3
2
1
PR125
*0_6/S
PR125
*0_6/S
12
PR76
220_8
PR76
220_8
PC160
2200P/50V_4
PC160
2200P/50V_4
PQ21
DTC144EUA
PQ21
DTC144EUA
1 3
2
PQ22
ME3424D
PQ22
ME3424D
3
6
5
2
4
1
PU8
P2806
PU8
P2806
ON2
2
DISC1
5
DRIVER4
12
CN 19
D_CAP 16
ON4
4
ON3
3
CP 18
DISC3 7
VSENSE 14
DISC2 6
DRIVER1
9
DISC4
8
REG 13
DRIVER3
11
VIN 20
ON1
1
VOUT 17
DRIVER2
10
PG 15
GND
21
C992
*0.1U/10V_4
C992
*0.1U/10V_4
PC92
0.1U/10V_4
PC92
0.1U/10V_4
12
PR101
*22_8
PR101
*22_8
PQ14
DMN601K-7
PQ14
DMN601K-7
3
2
1
PR130
*0_6/S
PR130
*0_6/S
12
C982
*0.1U/10V_4
C982
*0.1U/10V_4
C981
*0.1U/10V_4
C981
*0.1U/10V_4
PC43
2200P/50V_4
PC43
2200P/50V_4
12
PR97
1M_4
PR97
1M_4
PR38
*22_8
PR38
*22_8
PR123
*0_6/S
PR123
*0_6/S
12
PQ11
*DMN601K-7
PQ11
*DMN601K-7
3
2
1
C998
*0.1U/10V_4
C998
*0.1U/10V_4
PC149
2200P/50V_4
PC149
2200P/50V_4
PR140
100K/F_4
PR140
100K/F_4
1 2
PC153
2200P/50V_4
PC153
2200P/50V_4
PQ9
DMN601K-7
PQ9
DMN601K-7
3
2
1
PQ12
*DMN601K-7
PQ12
*DMN601K-7
3
2
1
PQ17
ME3424D
PQ17
ME3424D
3
6
5
2
4
1
PR93
1M_4
PR93
1M_4
PR229
22_8
PR229
22_8
PC158
2200P/50V_4
PC158
2200P/50V_4
PR134
*0_6/S
PR134
*0_6/S
12
PQ13
ME3424D
PQ13
ME3424D
3
6
5
2
4
1
PC159
1U/16V_4
PC159
1U/16V_4
PC161
0.1U/10V_4
PC161
0.1U/10V_4
PQ20
*DMN601K-7
PQ20
*DMN601K-7
3
2
1
PR110
*1M_4
PR110
*1M_4
PR226
22_6
PR226
22_6
PR131
*0_4/S
PR131
*0_4/S
12
PQ40
AO4496
PQ40
AO4496
3 6
5
7
8
2
4
1
PC104
0.1U/10V_4
PC104
0.1U/10V_4
12
PR124
*22_6
PR124
*22_6
PC148
0.1U/25V_4
PC148
0.1U/25V_4
12
PQ67
DMN601K-7
PQ67
DMN601K-7
3
2
1
PR42
*22_8
PR42
*22_8
http://hobi-elektronika.net

5
5
4
4
3
3
2
2
1
1
D D
C C
B B
A A
8681IACP
8681IAC
DCIN
8681LDR
8681B_2
8681LX
8681B_1
8681_VDDP
8681HDR
ACOK_IN
AC_LED_ON
+VAD_1
8681_VDDA
MBATLED0
D/C#_S6A
ACOK_IN
BATDIS_G
CSIP
CSIN
BATDIS_G SMC
SMD
B_TEMP_MBAT
BATT+
8681ICHM
8681ICHP
8681IACM
ACIN
ACIN
ACIN ACOK#
8681CSP
8681LR
8681IAC
MBCLK
MBDATA
ACOK_IN
ACOK#
8681COMP
8681_ACAV 8681_ACAV
SYS_I 32
AD_AIR32
MAINON32,35,36,38,40,41
AD_ID
AC_LED_ON# 32
MBATLED0# 32
D/C# 32
MBDATA32
MBCLK32
TEMP_MBAT 32
P2805PG41
ACIN32
+VAD_1 41
+BATCHG 41
+VH28 41
+5VPCU 28,32,35,36,37,38,39,40,41,43
+VA 41
+3VPCU 7,22,28,32,33,34,35,36,39,41,43
+VA
+VIN
+VAD +PRWSRC
+VH28
+VA
+VAD_1
+5VPCU
+VAD_1
+3VPCU
+VH28
+VAD
8681_VDDA
8681_VDDP
8681_VDDP
8681_VDDP
+5VPCU
+BATCHG
+BATCHG
+VAD
8681_VDDA
Size Document Number Rev
Date: Sheet of
4XDQWD&RPSXWHU,QF
352-(&7/;B/;
1%
Charger (BQ24704)
1A
Custom
42 44Tuesday, February 02, 2010
Size Document Number Rev
Date: Sheet of
4XDQWD&RPSXWHU,QF
352-(&7/;B/;
1%
Charger (BQ24704)
1A
Custom
42 44Tuesday, February 02, 2010
Size Document Number Rev
Date: Sheet of
4XDQWD&RPSXWHU,QF
352-(&7/;B/;
1%
Charger (BQ24704)
1A
Custom
42 44Tuesday, February 02, 2010
TOP DC_JACK
65W/90W
Place this cap
close to EC
Place this cap
close to EC
42
SI Add
SI Modify
SI Change
15.6" DFHD08MR094
17.3" DFHD08MR096
SI2 Change
SI2 Change
Do Not add test pad on BATDIS_G signal
PV modifyPV modify
PV modify
MV Del PD24
MV Change
PR77
10/F_4
PR77
10/F_4
1 2
PR17
330_4
PR17
330_4
PR64
100/F_4
PR64
100/F_4
1 2
PR107
*10K/F_6
PR107
*10K/F_6
PR79
75K/F_4
PR79
75K/F_4
PD26
1SS355
PD26
1SS355
2 1
PR109
*1M_4
PR109
*1M_4
PD14
*1SS355
PD14
*1SS355
21
PR80
*0_4/S
PR80
*0_4/S
12
PR84
100K/F_4
PR84
100K/F_4
12
PR83 10/F_4PR83 10/F_4
1 2
PC26
*100P/50V_4
PC26
*100P/50V_4
PQ4
DMN601K-7
PQ4
DMN601K-7
3
2
1
PR15 20K/F_4PR15 20K/F_4
PC40
4.7U/25V_8
PC40
4.7U/25V_8
PR43
*0_4
PR43
*0_4
12
PC15
2200P/50V_4
PC15
2200P/50V_4
PQ42
P0603BDG
PQ42
P0603BDG
1
4 3
PD2
UDZ5V6B-7-F
PD2
UDZ5V6B-7-F
2 1
PC119
*1U/10V_4
PC119
*1U/10V_4
12
PD25
1SS355
PD25
1SS355
2 1
PC29
0.1U/25V_4
PC29
0.1U/25V_4
PD6
1SS355
PD6
1SS355
2 1
PC106
0.47U/10V_4
PC106
0.47U/10V_4
1 2
PR165
RL3720WT-R020
PR165
RL3720WT-R020
1 2
PR163
*0_2/S
PR163
*0_2/S
PC114
*0.1U/10V_4
PC114
*0.1U/10V_4
PC209
0.01U/50V_4
PC209
0.01U/50V_4
12
PQ1
AON7410
PQ1
AON7410
352
4
1
PR105
*0_4
PR105
*0_4
12
PC65
*0.1U/25V_6
PC65
*0.1U/25V_6
12
PR36
1M_4
PR36
1M_4
PU2
*P2805MF A0
PU2
*P2805MF A0
GND
2
NC
4
VIN
1
D_CAP 5
PG 6
CN
3
CP
7
Vout 8
PR106
*20K_6
PR106
*20K_6
PD23
P4SMAJ20A
PD23
P4SMAJ20A
2 1
PC187
4.7U/25V_8
PC187
4.7U/25V_8
PC110
0.1U/25V_4
PC110
0.1U/25V_4
CN14
BP02083-B79B5-9H
DFHD08MR096
bat-bp02083-b6ab5-7h-8p-l-v
CN14
BP02083-B79B5-9H
DFHD08MR096
bat-bp02083-b6ab5-7h-8p-l-v
11
3
3
4
4
5
5
6
6
77
2
2
99
10 10
88
PR62 10K/F_6PR62 10K/F_6
PR150
*0_2/S
PR150
*0_2/S
PC97
0.01U/50V_4
PC97
0.01U/50V_4
12
PR227 10/F_4PR227 10/F_4
1 2
PC64
*0.1U/25V_4
PC64
*0.1U/25V_4
PQ16
PDTC144EU
PQ16
PDTC144EU
1 3
2
PQ19
IMD2
PQ19
IMD2
3
2
16
5
4
PR54
*0_4/S
PR54
*0_4/S
12
PC24
0.01U/25V_4
PC24
0.01U/25V_4
PC79
0.1U/10V_4
PC79
0.1U/10V_4
PR37
*100K/F_4
PR37
*100K/F_4
1 2
PR6
2.2_8
PR6
2.2_8
12
PR48
*0_4
PR48
*0_4
1 2
PC75
*0.01U/25V_4
PC75
*0.01U/25V_4
PC46
0.1U/25V_4
PC46
0.1U/25V_4
PL1
UPB201212T-800Y-N
PL1
UPB201212T-800Y-N
PR92
100K/F_4
PR92
100K/F_4
12
PD3
1SS355
PD3
1SS355
2 1
PC47
*0.1U/25V_4
PC47
*0.1U/25V_4
PR71
10/F_4
PR71
10/F_4
1 2
PR82
*0_4/S
PR82
*0_4/S
12
PC44
*0.1U/50V_6
PC44
*0.1U/50V_6
12
PD15
*1SS355
PD15
*1SS355
21
PR16
330_4
PR16
330_4
PC19
0.1U/25V_4
PC19
0.1U/25V_4
PR167
*0_2/S
PR167
*0_2/S
PR85
0_4
PR85
0_4
12
CN15
DC-IN CONN
CN15
DC-IN CONN
GND 8
GND 6
VDD 10
LED1
1
GND 5
AD_ID
3
VDD 9
VDD 7
LED2
2
GND
4
PQ18
PDTC144EU
PQ18
PDTC144EU
1 3
2
PC190
4.7U/25V_8
PC190
4.7U/25V_8
PQ3
MMBT3904-7-F
PQ3
MMBT3904-7-F
2
1 3
PC89
0.01U/50V_4
PC89
0.01U/50V_4
12
PD8
1SS355
PD8
1SS355
2 1
PR12
100/F_4
PR12
100/F_4
PR108
0_4
PR108
0_4
12
PD27
RB501V-40
PD27
RB501V-40
2 1
PD13
*1SS355
PD13
*1SS355
2 1
PR31
*22_6
PR31
*22_6
PD21
P4SMAJ20A
PD21
P4SMAJ20A
2 1
PC94
1U/10V_4
PC94
1U/10V_4
1 2
PR87
*3.3K/F_4
PR87
*3.3K/F_4
12
PC38
0.1U/25V_4
PC38
0.1U/25V_4
PC17
0.01U/25V_4
PC17
0.01U/25V_4
PL7
8.2UH
PL7
8.2UH
PC42
1U/10V_4
PC42
1U/10V_4
12
PR99
10/F_4
PR99
10/F_4
12
PC59
*0.01U/50V_4
PC59
*0.01U/50V_4
12
PC178
4.7U/25V_8
PC178
4.7U/25V_8
PR7 *100/F_4PR7 *100/F_4
PQ2
AON7702
PQ2
AON7702
352
4
1
PR67
10_8
PR67
10_8
PR63 10K/F_6PR63 10K/F_6
PC68
1U/25V_8
PC68
1U/25V_8
PC72
0.1U/50V_6
PC72
0.1U/50V_6
PC183
4.7U/25V_8
PC183
4.7U/25V_8
PC184
4.7U/25V_8
PC184
4.7U/25V_8
PR112 *0_4/S
PR112 *0_4/S
12
PC37
0.1U/50V_6
PC37
0.1U/50V_6
PC33
1000P/50V_4
PC33
1000P/50V_4
PQ47
P1003EVG
PQ47
P1003EVG
8
7
6
54
3
2
1
PL6
UPB201212T-800Y-N
PL6
UPB201212T-800Y-N
PU6
*SN74AHC1G14DBVR
PU6
*SN74AHC1G14DBVR
2
3 5
4
1
PR69
2_6
PR69
2_6
PU5
OZ8681
PU5
OZ8681
SCL
10
IAC
7
IACP 2
IACM 3
VDDP 15
ICHM 4
ICHP 5
COMP
8
SDL
11
LDR 16
ACAV
9
GND
17
VAC
1
VDDA 6
HDR 13
LX 14
BST 12
PC78
*0.1U/25V_4
PC78
*0.1U/25V_4
PC25
*100P/50V_4
PC25
*100P/50V_4
PL2
UPB201212T-800Y-N
PL2
UPB201212T-800Y-N
PC107
*10U/6.3V_8
PC107
*10U/6.3V_8
PC180
0.1U/25V_4
PC180
0.1U/25V_4
PR19
10K/F_4
PR19
10K/F_4
PD1
UDZ5V6B-7-F
PD1
UDZ5V6B-7-F
2 1
PD20
MEK100-05-DPS
PD20
MEK100-05-DPS
2
13
PR24
1K/F_4
PR24
1K/F_4
PL5
UPB201212T-800Y-N
PL5
UPB201212T-800Y-N
PC11
1U/25V_8
PC11
1U/25V_8
PC30
0.1U/25V_4
PC30
0.1U/25V_4
PQ15
PDTC144EU
PQ15
PDTC144EU
1 3
2
PR192
100K/F_4
PR192
100K/F_4
1 2
PC98
1U/10V_4
PC98
1U/10V_4
12
PR88
*1.3K/F_4
PR88
*1.3K/F_4
12
PR155
RC2512-R010
PR155
RC2512-R010
21
PR78
12.4K/F_4
PR78
12.4K/F_4
PC85
2.2U/10V_6
PC85
2.2U/10V_6
12
PC74
1U/10V_4
PC74
1U/10V_4
12
PR162
*0_2/S
PR162
*0_2/S
PR228
100K/F_4
PR228
100K/F_4
1 2
PC39
*4.7U/25V_8
PC39
*4.7U/25V_8
PD5
RB501V-40
PD5
RB501V-40
21
http://hobi-elektronika.net

5
5
4
4
3
3
2
2
1
1
D D
C C
B B
A A
8152VSENGFX
8152OCSETGFX
8152NTCGFX
8152ISEN_NGFX
GFXVR_EN_R
8152ISENGFX
8152BOOTGFX
8152DPRSLPVRGFX
8152FBGFX
8152COMPGFX
8152UGATEGFX
8152VCCGFX
8152VRTTGFX
GFXVR_EN_R
8152SOFTGFX
8152CMSETGFX
GFXVR_VID_3
GFXVR_VID_2
GFXVR_VID_5
GFXVR_VID_6
GFXVR_VID_4
GFXVR_VID_1
GFXVR_VID_0
8152PGOODGFX
8152TONGFX
8152PHASEGFX
8152CMGFX
8152LGATEGFX
GFXVR_DPRSLPVR5
VSS_AXG_SENSE 5
VCC_AXG_SENSE 5
GFXVR_VID_05
GFXVR_VID_15
GFXVR_VID_55
GFXVR_VID_45
GFXVR_VID_35
GFXVR_VID_25
GFXVR_VID_65
HWPG3,32,35,36,38,39,40
GFXVR_IMON 5
GFXVR_EN5
+VGACORE_IGPU 5
+VIN 22,27,35,36,37,39,40,41,42
+1.05V 2,7,8,9,11,36,37
+5VPCU 28,32,35,36,37,38,39,40,41,42
+1.05V_VTT 3,5,10,11,32,37,38
+3VPCU 7,22,28,32,33,34,35,36,39,41,42
+1.05V
+VIN
+3VPCU
+5VPCU
+VIN
+VGACORE_IGPU+VGACORE_IGPU_1
8152VCCGFX
+1.05V_VTT
+VGACORE_IGPU
+1.05V_VTT +1.05V_VTT
Size Document Number Rev
Date: Sheet of
4XDQWD&RPSXWHU,QF
352-(&7/;B/;
1%
UMA GPU CORE (RT8152C)
1A
Custom
43 44Tuesday, February 02, 2010
Size Document Number Rev
Date: Sheet of
4XDQWD&RPSXWHU,QF
352-(&7/;B/;
1%
UMA GPU CORE (RT8152C)
1A
Custom
43 44Tuesday, February 02, 2010
Size Document Number Rev
Date: Sheet of
4XDQWD&RPSXWHU,QF
352-(&7/;B/;
1%
UMA GPU CORE (RT8152C)
1A
Custom
43 44Tuesday, February 02, 2010
43
RDSon=5m ohm
800 mils
OCP minimum 22A
+VGA_UMA +/- 5%
Peak current:18A
Countinue current:12A
Place this R
close to Inductor
Place this R
close to Inductor
SI ADD
SI Delete
SI
SI
PV EMI Request
MV EMI Request
MV Change
PR217
4.64K/F_4
PR217
4.64K/F_4
PR204
3.74K/F_4
PR204
3.74K/F_4
PC216
56PF/50V_4
PC216
56PF/50V_4
PR220 10K/F_4PR220 10K/F_4
PR208 10K/F_4PR208 10K/F_4
PR209
10_6
PR209
10_6
PU14
RT8152C
PU14
RT8152C
NTC
1
OCSET
2
DPRSLPVR
3
VRON
4
PGOOD
5
CLKEN
6
VCC 7
SOFT 8
RGND 9
CM 10
CMSET 11
VSEN 12
FB 13
COMP 14
ISEN_N 15
ISEN 16
TON 17
GND
18
PVDD 19
LGATE 20
PGND
21
PHASE 22
UGATE 23
BOOT 24
VID6
25
VID5
26
VID4
27
VID3
28
VID2
29
VID1
30
VID0
31
VRTT
32
PAD
33
PAD
34 PAD
35
PAD
36
PAD
37
PAD
38
PAD
39
PAD
40
PAD
41
PAD
42
PC133
4.7U/25V_8
PC133
4.7U/25V_8
PR210
*0_4/S
PR210
*0_4/S
12
PR218
2.2K/F_4
PR218
2.2K/F_4
PR206
120K/F_4
PR206
120K/F_4
PR200
86.6K/F_4
PR200
86.6K/F_4
12
PC227
0.1U/25V_4
PC227
0.1U/25V_4
PC221
1U/6.3V_4
PC221
1U/6.3V_4
PC217
0.01U/25V_4
PC217
0.01U/25V_4
12
PR199
10K/F_4
PR199
10K/F_4
C994
*0.1U/10V_4
C994
*0.1U/10V_4
PC226
0.1U/25V_4
PC226
0.1U/25V_4
PC212
0.1U/25V_4
PC212
0.1U/25V_4
PR198
14K/F_4
PR198
14K/F_4
PR221
2.2_8
PR221
2.2_8
1 2
PR222
10K/F_NTC_0603
PR222
10K/F_NTC_0603
D
S
G
PQ31
RJK03B9D
D
S
G
PQ31
RJK03B9D
4
2
1
35
PR216
2_6
PR216
2_6
1 2
PR215
6.98K/F_4
PR215
6.98K/F_4 PR225
100/F_4
PR225
100/F_4
PR117
*0_4/S
PR117
*0_4/S
PR197
10K/F_NTC_0603
PR197
10K/F_NTC_0603
PR202
56K/F_4
PR202
56K/F_4
PC214
*0.1U/25V_4
PC214
*0.1U/25V_4
PC224
0.1U/10V_4
PC224
0.1U/10V_4
PR213
*1K/F_4
PR213
*1K/F_4
PC220
1U/6.3V_4
PC220
1U/6.3V_4
PC218
0.1U/25V_4
PC218
0.1U/25V_4
+
PC131
330U_2.5V_7343
+
PC131
330U_2.5V_7343
12
PC134
4.7U/25V_8
PC134
4.7U/25V_8
+
PC132
330U_2.5V_7343
+
PC132
330U_2.5V_7343
12
C983
*0.1U/25V_4
C983
*0.1U/25V_4
PL13
0.56U25A(PCMC104T-R56MN)
PL13
0.56U25A(PCMC104T-R56MN)
PR203
*6.65K/F_4
PR203
*6.65K/F_4
PR207
10_6
PR207
10_6
PC228
2200P/50V_4
PC228
2200P/50V_4
PR214 *0_4/S
PR214 *0_4/S
12
PR212 *0_4/S
PR212 *0_4/S
12
PC215
82PF/50V_4
PC215
82PF/50V_4
PR219
10K/F_4
PR219
10K/F_4
PC213 *56p/50V_4PC213 *56p/50V_4
PR205
100/F_4
PR205
100/F_4
PC222
0.1U/25V_4
PC222
0.1U/25V_4
C993
*0.1U/10V_4
C993
*0.1U/10V_4
PC223
2200P/50V_4
PC223
2200P/50V_4
PR201
12K/F_4
PR201
12K/F_4
PC219
5600p/25V_4
PC219
5600p/25V_4
1 2
D
S
G
PQ32
RJK03D3D
D
S
G
PQ32
RJK03D3D
4
2
1
35
PR211
*1K/F_4
PR211
*1K/F_4
http://hobi-elektronika.net

5
5
4
4
3
3
2
2
1
1
D D
C C
B B
A A
Size Document Number Rev
Date: Sheet of
4XDQWD&RPSXWHU,QF
352-(&7/;B/;
1%
Switch Blockdiagram
1A
Custom
44 44Tuesday, February 02, 2010
Size Document Number Rev
Date: Sheet of
4XDQWD&RPSXWHU,QF
352-(&7/;B/;
1%
Switch Blockdiagram
1A
Custom
44 44Tuesday, February 02, 2010
Size Document Number Rev
Date: Sheet of
4XDQWD&RPSXWHU,QF
352-(&7/;B/;
1%
Switch Blockdiagram
1A
Custom
44 44Tuesday, February 02, 2010
PLT_RST#
CRT_Conn.
(VGA Port)
RGB
Dual Channel LVDS
Dual Channel
DGPU LVDS PWM/DPON/BKON
IGPU LVDS PWM/DPON/BKON
IGPU LVDS PWM/DPON/BKON
PCH_GPIO_36
PCH_GPIO_17
PCH_GPIO_16
PCH_GPIO_52
PCH_GPIO_54
DGPU_HOLD_RST#
DGPU_SELECT#
DGPU_HPD_INT#
EDID_SELECT#
DGPU_PWR_EN#
DGPU_PWROK
PLT_RST#
PEG_RST#
ATI Park Pro
Madison Pro dGPU
Intel PCH
PI3V512
Use in MXM card design
iGPU LVDS Dual Channel
DGPU LVDS Dual Channel
DGPU-HDMI
DGPU LVDS EDID
IGPU LVDS EDID
LVDS_EDID
DGPU_PRSNT#
PCH_GPIO_37 DGPU_PRSNT#
dGPU VR Power Rails
+3V_VGA/+1.0V_VGA/
+1.8V_VGA/+VGACORE/
+1.5V_VGA
PCH-RGB/HVSYNC
DGPU-RGB/HVSYNC
DGPU-RGB/HVSYNC
PCH-RGB/HVSYNC
74CBT3257
DGPU-DDC
DGPU-DDC
IGPU LVDS EDID
EDID_SELECT#
DGPU_SELECT#
DGPU LVDS PWM/DPON/BKON
Switchable GPIOs Descriptions
PCH_GPIO52
PCH_GPIO16
PCH_GPIO36
PCH_GPIO17
PCH_GPIO54
PCH_GPIO37
DGPU_PWR_EN#
DGPU_PWR_OK
DGPU_HOLD_RST#
DGPU_SELECT#
EDID_ELECT#
DGPU-One CH LVDS
IGPU_One CH LVDS
IGPU-DDC
DGPU LVDS EDID
LVDS_EDID
CRT_DDC
PI2PCIE412
IGPU- DDC
44
AND
IGPU-HDMI
DGPU-One CH LVDS
IGPU_One CH LVDS
PI2PCIE412
DGPU_SELECT#
74CBT3257
DGPU_SELECT#
DGPU_SELECT#
DGPU_PWROK
http://hobi-elektronika.net